UNITED STATES 

SECURITIES AND EXCHANGE COMMISSION 

Washington, D.C. 20549

 

FORM 20-F

 

(Mark One)

 

REGISTRATION STATEMENT PURSUANT TO SECTION 12(B) OR 12(G) OF THE SECURITIES EXCHANGE ACT OF 1934

 

OR

 

ANNUAL REPORT PURSUANT TO SECTION 13 OR 15(D) OF THE SECURITIES EXCHANGE ACT OF 1934

 

For the fiscal year ended September 30, 2023

 

OR

 

TRANSITION REPORT PURSUANT TO SECTION 13 OR 15(D) OF THE SECURITIES EXCHANGE ACT OF 1934

 

OR

 

SHELL COMPANY REPORT PURSUANT TO SECTION 13 OR 15(D) OF THE SECURITIES EXCHANGE ACT OF 1934

 

Date of event requiring this shell company report……………

 

For the transition period from _____to______

 

Commission file number 001-38397

 

FARMMI, INC.

(Exact name of Registrant as specified in its charter)

 

Cayman Islands

(Jurisdiction of incorporation or organization)

 

Fl 1, Building No. 1, 888 Tianning Street, Liandu District

Lishui, Zhejiang Province

People’s Republic of China 323000

(Address of principal executive offices)

 

Lingge Wu, Chief Financial Officer

+86-0578-82612876

wlg@farmmi.com

Fl 1, Building No. 1, 888 Tianning Street, Liandu District

Lishui, Zhejiang Province

People’s Republic of China 323000

 

Securities registered or to be registered pursuant to Section 12(b) of the Act:

 

Title of each class

 

Trading Symbol(s)

 

Name of each exchange on which registered

Ordinary Shares, $0.20 par value per share

 

FAMI

 

NASDAQ Capital Market

 

Securities registered or to be registered pursuant to Section 12(g) of the Act: None 

 

Securities for which there is a reporting obligation pursuant to Section 15(d) of the Act: None 

 

Indicate the number of outstanding shares of each of the issuer’s classes of capital or common stock as of the close of the period covered by the annual report: 6,094,078 Ordinary Shares

 

Indicate by check mark if the registrant is a well-known seasoned issuer, as defined in Rule 405 of the Securities Act.  ☐ Yes   ☒ No

 

If this report is an annual or transition report, indicate by check mark if the registrant is not required to file reports pursuant to Section 13 or 15(d) of the Securities Exchange Act of 1934. ☐ Yes   ☒ No

 

Indicate by check mark whether the registrant: (1) has filed all reports required to be filed by Section 13 or 15(d) of the Securities Exchange Act of 1934 during the preceding 12 months (or for such shorter period that the registrant was required to file such reports), and (2) has been subject to such filing requirements for the past 90 days. ☒ Yes    ☐ No

 

 

 

 

Indicate by check mark whether the registrant has submitted electronically every Interactive Data File required to be submitted pursuant to Rule 405 of Regulation S-T (§232.405 of this chapter) during the preceding 12 months (or for such shorter period that the registrant was required to submit such files). ☒ Yes   ☐ No

 

Indicate by check mark whether the registrant is a large accelerated filer, an accelerated filer, a non-accelerated filer, or an emerging growth company. See definition of “large accelerated filer, “accelerated filer,” and “emerging growth company” in Rule 12b-2 of the Exchange Act.

 

Large accelerated filer ☐

Accelerated filer ☐

Non-accelerated filer

 

 

Emerging growth company

 

If an emerging growth company that prepares its financial statements in accordance with U.S. GAAP, indicate by check mark if the registrant has elected not to use the extended transition period for complying with any new or revised financial accounting standards† provided pursuant to Section 13(a) of the Exchange Act. ☐

 

† The term “new or revised financial accounting standard” refers to any update issued by the Financial Accounting Standards Board to its Accounting Standards Codification after April 5, 2012.

 

Indicate by check mark whether the registrant has filed a report on and attestation to its management’s assessment of the effectiveness of its internal control over financial reporting under Section 404(b) of the Sarbanes-Oxley Act (15 U.S.C. 7262(b)) by the registered public accounting firm that prepared or issued its audit report.

 

If securities are registered pursuant to Section 12(b) of the Act, indicate by check mark whether the financial statements of the registrant included in the filing reflect the correction of an error to previously issued financial statements. ☐

 

Indicate by check mark whether any of those error corrections are restatements that required a recovery analysis of incentive based compensation received by any of the registrant’s executive officers during the relevant recovery period pursuant to §240.10D-1(b). ☐

 

Indicate by check mark which basis of accounting the registrant has used to prepare the financial statements included in this filing:

 

U.S. GAAP

International Financial Reporting Standards as issued

by the International Accounting Standards Board ☐

Other ☐

 

If “Other” has been checked in response to the previous question, indicate by check mark which financial statement item the registrant has elected to follow. ☐ Item 17  ☐ Item 18

 

If this is an annual report, indicate by check mark whether the registrant is a shell company (as defined in Rule 12b-2 of the Securities Exchange Act of 1934). Yes   ☒ No

 

(APPLICABLE ONLY TO ISSUERS INVOLVED IN BANKRUPTCY PROCEEDINGS DURING THE PAST FIVE YEARS)

 

Indicate by check mark whether the registrant has filed all documents and reports required to be filed by Sections 12, 13 or 15(d) of the Securities Exchange Act of 1934 subsequent to the distribution of securities under a plan confirmed by a court. ☐ Yes    ☐ No

 

 

 

 

Table of Contents

 

 

 

 

 

Part I

 

 

 

 

 

 

 

 

 

Item 1.

Identity of Directors, Senior Management and Advisers

 

1

 

 

 

 

 

 

Item 2.

Offer Statistics and Expected Timetable

 

1

 

 

 

 

 

 

Item 3.

Key Information

 

1

 

 

 

 

 

 

Item 4.

Information on the Company

 

38

 

 

 

 

 

 

Item 4A.

Unresolved Staff Comments

 

87

 

 

 

 

 

 

Item 5.

Operating and Financial Review and Prospects

 

87

 

 

 

 

 

 

Item 6.

Directors, Senior Management and Employees

 

106

 

 

 

 

 

 

Item 7.

Major Shareholders and Related Party Transactions

 

116

 

 

 

 

 

 

Item 8.

Financial Information

 

120

 

 

 

 

 

 

Item 9.

The Offer and Listing

 

121

 

 

 

 

 

 

Item 10.

Additional Information

 

122

 

 

 

 

 

 

Item 11.

Quantitative and Qualitative Disclosures About Market Risk

 

131

 

 

 

 

 

 

Item 12.

Description of Securities Other than Equity Securities

 

132

 

 

 

 

 

 

Part II

 

 

 

 

 

 

 

 

 

Item 13.

Defaults, Dividend Arrearages and Delinquencies

 

133

 

 

 

 

 

 

Item 14.

Material Modifications to the Rights of Securities Holders and Use of Proceeds

 

133

 

 

 

 

 

 

Item 15.

Controls and Procedures

 

133

 

 

 

 

 

 

Item 15.

Controls and Procedures

 

134

 

 

 

 

 

 

Item 16.

[Reserved]

 

134

 

 

 

 

 

 

Item 16A.

Audit Committee Financial Expert

 

134

 

 

 

 

 

 

Item 16B.

Code of Ethics

 

135

 

 

 

 

 

 

Item 16C.

Principal Accountant Fees and Services

 

135

 

 

 

 

 

 

Item 16D.

Exemptions from the Listing Standards for Audit Committees

 

135

 

 

 

 

 

 

Item 16E.

Purchases of Equity Securities by the Issuer and Affiliated Purchasers

 

135

 

 

 

 

 

 

Item 16F.

Change in Registrant’s Certifying Accountant

 

136

 

 

 

 

 

 

Item 16G.

Corporate Governance

 

136

 

 

 

 

 

 

Item 16H.

Mine Safety Disclosure

 

136

 

 

 

 

 

 

Item 16I.

Disclosure Regarding Foreign Jurisdictions that Prevent Inspections

 

136

 

 

 

 

 

 

Item 16J.

Insider Trading Policy

 

 136

 

 

 

 

 

 

Item 16K

Cybersecurity

 

136

 

 

 

 

 

 

Part III.

 

 

 

 

 

 

 

 

 

Item 17.

Financial Statements

 

137

 

 

 

 

 

 

Item 18.

Financial Statements

 

137

 

 

 

 

 

 

Item 19.

Exhibits

 

138

 

 

 

i

Table of Contents

 

 

SPECIAL NOTE REGARDING FORWARD-LOOKING STATEMENTS

 

Statements in this annual report with respect to the Company’s current plans, estimates, strategies and beliefs and other statements that are not historical facts are forward-looking statements about the future performance of the Company. Forward-looking statements include, but are not limited to, those statements using words such as “believe,” “expect,” “plans,” “strategy,” “prospects,” “forecast,” “estimate,” “project,” “anticipate,” “aim,” “intend,” “seek,” “may,” “might,” “could” or “should,” and words of similar meaning in connection with a discussion of future operations, financial performance, events or conditions. From time to time, oral or written forward-looking statements may also be included in other materials released to the public. These statements are based on management’s assumptions, judgments and beliefs in light of the information currently available to it. The Company cautions investors that a number of important risks and uncertainties could cause actual results to differ materially from those discussed in the forward-looking statements, including but not limited to, product and service demand and acceptance, changes in technology, economic conditions, the impact of competition and pricing, government regulation, and other risks contained in reports filed by the company with the Securities and Exchange Commission (the “SEC”). Therefore, investors should not place undue reliance on such forward-looking statements. Actual results may differ significantly from those set forth in the forward-looking statements.

 

All such forward-looking statements, whether written or oral, and whether made by or on behalf of the company, are expressly qualified by the cautionary statements and any other cautionary statements which may accompany the forward-looking statements. In addition, the company disclaims any obligation to update any forward-looking statements to reflect events or circumstances after the date hereof.

 

 

ii

Table of Contents

 

Part I

 

Item 1. Identity of Directors, Senior Management and Advisers

 

Not applicable for annual reports on Form 20-F.

 

Item 2. Offer Statistics and Expected Timetable

 

Not applicable for annual reports on Form 20-F.

 

Item 3. Key Information

 

Our Corporate Structure and the Operations of Our PRC Subsidiaries and Consolidated Entities

 

Farmmi, Inc. (the “Farmmi,” “we,” “our” or “us”) is not a PRC operating company but a holding company incorporated in the Cayman Islands (“Cayman”). As a holding company, we own equity interests, directly or indirectly, in our operating subsidiaries. The vast majority of the business operations are conducted by our subsidiaries based in mainland China, or PRC, the U.S. and Canada. In addition, we have also operated limited products sales through online and e-commerce channels. PRC laws and regulations restrict and impose conditions on foreign investment in internet based, value-added telecommunication services, mobile application services and certain other businesses. Accordingly, we have operated our online and e-commerce sales in China mainly through our consolidated affiliated entities and rely on contractual arrangements among our PRC subsidiaries, consolidated affiliated entities and their nominee shareholder to control the business operations. Those affiliated entities are consolidated for accounting purposes, but are not entities in which our Cayman holding company, or our investors, own equity. Such structure and the contractual arrangements are designed to enable Farmmi to have power to direct significant activities of those entities and to receive economic benefits from these entities where PRC law prohibits, restricts or imposes conditions on diret foreign investment in such entities.

 

Our consolidated affiliated entities have been treated as Variable Interest Entities under the Statement of Financial Accounting Standards Board Accounting Standards Codification 810 Consolidation and we are regarded as the primary beneficiary of our consolidated affiliated entities, or VIEs. Accordingly, we treat our VIEs as our consolidated entities under U.S. GAAP and we consolidate the financial results of our VIEs in our consolidated financial statements in accordance with U.S. GAAP.

 

Our subsidiaries, our VIEs and the shareholder of VIEs have entered into a series of contractual agreements. These contractual arrangements enable us to: (a) receive the economic benefits that could potentially be significant to our consolidated affiliated entities in consideration for the services provided by our subsidiaries; (b) exercise effective control over our consolidated affiliated entities; and (c) hold an exclusive option to purchase all or part of the equity interests in our VIEs when and to the extent permitted by PRC law. The contractual arrangements among our subsidiaries, our VIEs and their shareholder generally include shareholder voting rights proxy agreements, exclusive equity purchase option agreements, technologies, management and consulting services agreements, and equity interest pledge agreements. As a result of the contractual arrangements, we have effective control over and are considered the primary beneficiary of these affiliated companies, and we have consolidated the financial results of these companies in our consolidated financial statements. For more details of these contractual arrangements, see “Item 4. Information on the Company-B. Business Overview;” and “Item 4. Information on the Company-C. Organizational Structure.”

 

The contractual arrangements may not be as effective as direct ownership in providing us with control over our consolidated affiliated entities and we may incur substantial costs to enforce the terms of the arrangements. Uncertainties in the PRC legal system may limit our ability, as a Cayman holding company, to enforce these contractual arrangements. Our corporate structure is subject to risks associated with our contractual arrangements with our VIEs. Investors may never directly hold equity interests in our VIEs. If the PRC government finds that the agreements that establish the structure for operating our business do not comply with PRC laws and regulations, or if these regulations or their interpretations change in the future, we could be subject to severe penalties or be forced to relinquish our interests in those operations. See “Item 3. Key Information-D. Risk Factors-Risks Relating to Doing Business in China.”

 

 
1

Table of Contents

 

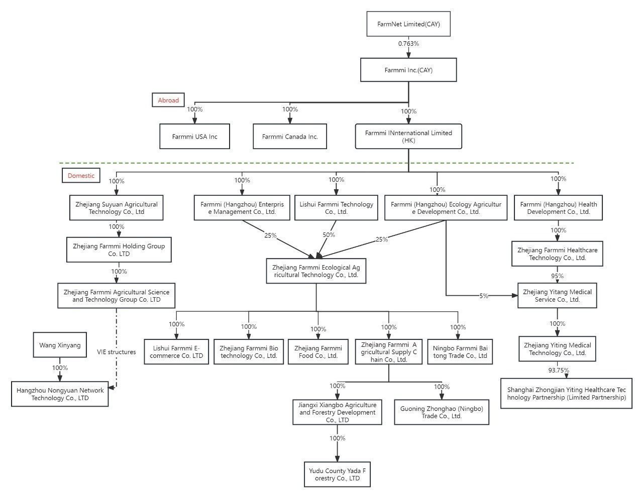
The following diagram illustrates our Company’s organizational structure as of the date of this annual report:

 

fami_20fimg61.jpg

 

There are significant legal and operational risks associated with conducting a substantial portion of our operations in mainland China, including those changes in the legal, political, and economic policies of the PRC government, the relations between China and the United States, or PRC or U.S. regulations may materially and adversely affect our business, financial condition, results of operations, and the market price of our ordinary shares. Any such changes could significantly limit or completely hinder our ability to offer or continue to offer our shares to investors and could cause the value of our shares to significantly decline or become worthless. Recent statements made and regulatory actions undertaken by the PRC government, including the recent enactment of China’s Data Security Law, as well as our obligations to comply with China’s new Cybersecurity Review Measures (which became effective on February 15, 2022), regulations and guidelines relating to the multi-level protection scheme, Personal Information Protection Law, or PIPL, the Trial Measures for the Administration of Overseas Issuance and Listing of Securities by Domestic Enterprises and related guidelines (collectively, the “Trial Measures” or “Overseas Listing Rules”), and any other future laws and regulations may require us to incur significant expenses and could materially affect our ability to conduct our business, accept foreign investments or continue to be listed on a U.S. or foreign stock exchange.

 

Permissions Required from the PRC Authorities for Our Operations

 

We conduct our business in China through our subsidiaries and VIEs, or PRC entities. We are required to obtain certain permissions from the PRC authorities to operate, issue securities to foreign investors, and transfer certain data. The PRC government has exercised, and may continue to exercise, substantial influence or control over virtually every sector of the Chinese economy through regulation and state ownership. Our ability to operate in China may be undermined if our PRC subsidiaries are not able to obtain or maintain approvals to operate in China. The central or local governments could impose new, stricter regulations or interpretations of existing regulations that could require additional expenditures, and efforts on our part to ensure our compliance with such regulations or interpretations. To operate our general business activities currently conducted in mainland China, each of our PRC entities is required to obtain a business license from the local counterpart of the State Administration for Market Regulation, or SAMR. Each of our PRC entities has obtained a valid business license from the local SAMR, and no application for any such license has been denied. Our PRC entities are also required to obtain certain licenses and permits. Among our PRC entities, Farmmi Food and Farmmi Biotech are required to obtain food business licenses pursuant to the PRC Food Safety Law. Prior to April 2021, Nongyuan Network was required to made, and had made, a record filing with the competent telecommunications authority as a non-operational Internet Content (ICP) Provider and has received the ICP License. As of the date of this report, as advised by our PRC legal counsel, Zhengbiao Law Firm, we and our PRC entities have received all requisite permits, approvals and certificates from the PRC government authorities to conduct our business operations in China. To our knowledge, no permission or approval has been denied or revoked. However, given the uncertainties of interpretation and implementation of relevant laws and regulations and the enforcement practice by government authorities, we cannot be certain that relevant policies in this regard will not change in the future, which may require us or our subsidiaries or VIEs to obtain additional licenses, permits, filings or approvals for conducting our business in the PRC. If we or our subsidiaries or VIEs do not receive or maintain required permissions or approvals, or inadvertently conclude that such permissions or approvals are not required, we may be subject to governmental investigations or enforcement actions, fines, penalties, suspension of operations, or be prohibited from engaging in relevant business or conducting securities offering, and these risks could result in a material adverse change in our operations, significantly limit or completely hinder our ability to offer or continue to offer securities to investors, or cause such securities to significantly decline in value or become worthless.

 

In connection with our previous issuance of securities to foreign investors, under current PRC laws, regulations and regulatory rules, as of the date of this annual report, we and our PRC subsidiaries, (i) are not required to obtain permissions from the China Securities Regulatory Commission, or the CSRC, (ii) are not required to go through cybersecurity review by the Cyberspace Administration of China, or the CAC, and (iii) have not received or were denied such requisite permissions by any PRC authority. However, the PRC government has recently indicated an intent to exert more oversight and control over offerings that are conducted overseas and/or foreign investment in China-based issuers.

 

 
2

Table of Contents

 

On July 10, 2021, the CAC published a revised draft revision to the Cybersecurity Review Measures for public comment, or the Revised Cybersecurity Measures. Under these measures, an operator having more than one million users shall be subject to cybersecurity review before listing abroad. The cybersecurity review will evaluate the risk of critical information infrastructure, core data, important data, or a large amount of personal information being influenced, controlled or maliciously used by foreign governments after going public overseas. The procurement of network products and services, data processing activities and overseas listing should also be subject to cybersecurity review if they concern or potentially pose risks to national security. According to the effective Cybersecurity Review Measures, online platform/website operators of certain industries may be identified as critical information infrastructure operators by the CAC, once they meet standard as stated in the National Cybersecurity Inspection Operation Guide, and such operators may be subject to cybersecurity review. On December 28, 2021, the CAC, the National Development and Reform Commission (“NDRC”), and other government agencies jointly issued the final version of the Revised Measures for Cybersecurity Review, or the Measures, which took effect on February 15, 2022 and replaced the previously issued Revised Cybersecurity Review Measures. Under the Measures, an “online platform operator” in possession of personal data of more than one million users must apply for a cybersecurity review if it intends to list its securities on a foreign stock exchange. The operators of critical information infrastructure and the online platform operators (collectively, the “Operators”) carrying out data processing activities that affect or may affect national security, shall conduct a cybersecurity review, and any online platform operator who controls more than one million users’ personal information must go through a cybersecurity review by the cybersecurity review office if it seeks to be listed in a foreign country. Pursuant to the Measures, we believe we are not subject to the cybersecurity review by the CAC, given that (i) we possess personal information of a relatively small number of users in our business operations as of the date of this report, significantly less than one million users; and (ii) data processed in our business does not have a bearing on national security and thus shall not be classified as core or important data by the PRC authorities. We don’t believe that we are an Operator within the meaning of the Measures, nor do we control more than one million users’ personal information, and as such, we should not be required to apply for a cybersecurity review under the Revised Measures. Further, an expert interpretation of the Measures published at the CAC’s website on February 17, 2022 indicated no application review is required for operators that have been listed abroad before the implementation of the Revised Cybersecurity Measures. However, the Measures were just recently released and there is a general lack of guidance and substantial uncertainties exist with respect to their interpretation and implementation. Whether the data processing activities carried out by traditional enterprises (such as food, medicine, manufacturing, and merchandise sales enterprises) are subject to such review and the scope of the review remain to be further clarified by the regulatory authorities in the subsequent implementation process.

 

The PRC government recently initiated a series of regulatory actions and statements to regulate business operations in China, including adopting new measures to extend the scope of cybersecurity reviews, cracking down on illegal activities in the securities market, and expanding the efforts in anti-monopoly enforcement. The PRC government is increasingly focused on data security. In July 2021, the CAC opened cybersecurity probes into several U.S.-listed technology companies focusing on anti-monopoly regulation, and how companies collect, store, process and transfer data. On November 14, 2021, the CAC published the Draft Regulations on Network Data Security Management for public comments, which among other things, stipulates that a data processor listed overseas must conduct an annual data security review by itself or by engaging a data security service provider and submit the annual data security review report for a given year to the municipal cybersecurity department before January 31 of the following year. If the Draft Regulations on Network Data Security Management are enacted in the current form, we, as an overseas listed company, would be required to carry out an annual data security review and comply with the relevant reporting obligations. As of the date of this report, the draft regulations have been released for public comment only and have not been formally adopted. The final provisions and the timeline for its adoption are subject to changes and uncertainties. We have been closely monitoring the regulatory development in China, particularly regarding the requirements of approvals, annual data security review or other procedures that may be imposed on us. If any approval, review or other procedure is in fact required, we cannot assure our investors that we will be able to obtain such approval or complete such review or other procedure timely or at all. For any approval that we may be able to obtain, it could nevertheless be revoked and the terms of its issuance may impose restrictions on our operations and/or securities offerings. The PRC regulatory requirements with respect to cybersecurity and data security are constantly evolving and can be subject to varying interpretations and significant changes, resulting in uncertainties about the scope of our responsibilities in that regard. Failure to comply with these cybersecurity and data privacy requirements in a timely manner, or at all, may subject us to government enforcement actions and investigations, fines, penalties, suspension or disruption of our operations.

 

On February 17, 2023, China Securities Regulatory Commission (the “CSRC”) issued the Trial Measures for the Administration of Overseas Issuance and Listing of Securities by Domestic Enterprises and five supporting guidelines (collectively, the “Trial Measures” or “Overseas Listing Rules”), which took effect on March 31, 2023. Under the Trial Measures, a company established in mainland China seeking securities offering and listing, by both direct or indirect means, in an overseas market is required to undertake filing procedures with the CSRC for its overseas offering and listing activities. The Trial Measures also set forth a list of circumstance under which overseas offering and listing by domestic companies established in mainland China is prohibit, including: (i) where such securities offering and listing is explicitly prohibited by the PRC laws; (ii) where the intended securities offering and listing may endanger national security as reviewed and determined by competent PRC authorities under the State Council in accordance with PRC laws; (iii) where the domestic company established in mainland China, or its controlling shareholders and the actual controller, have committed crimes such as corruption, bribery, embezzlement, misappropriation of property or undermining the order of the socialist market economy during the latest three (3) years; (iv) where the domestic company established in mainland China seeking securities offering and listing is suspected of committing crimes or major violations of laws and regulations, and is under investigation according to law, and no conclusion has yet been made thereof; and (v) where there are material ownership disputes over equity held by the controlling shareholder of the company established in mainland China or by other shareholders that are controlled by the controlling shareholder and/or actual controller. In accordance with the Trial Measures, the listing and trading of our ordinary shares on Nasdaq is deemed as an indirect overseas offering and listing by domestic companies established in mainland China, and thus, we are subject to the relevant filing procedures as required. Further, we believe, as of the date of this report, none of the circumstances prohibiting the overseas offering and listing by domestic companies established in mainland China as listed above applies to us, and we can offer and continue to offer our ordinary shares on Nasdaq.

 

In accordance with the Notice on the Arrangement for the Filing of Overseas Offering and Listing by Domestic Companies issued by the CSRC, we are deemed as an “Existing Issuer” because we had been listed overseas before March 31, 2023. Under such Notice, we are not required to undertake the initial filing procedure immediately. However, we shall carry out filing procedures as required in a timely manner for the subsequent events, including any further follow-up offerings on Nasdaq, dual and/or secondary offering and listing on different overseas markets, and occurrence of material events including change of control, investigations or sanctions imposed by overseas securities regulatory agencies or other relevant competent authorities, change of listing status or transfer of listing segment, and voluntary or mandatory delisting. Among other things, if an overseas listed issuer intends to effect any follow-on offering in an overseas stock market, it should, through its major operating entity incorporated in the PRC, submit filing materials to the CSRC within three working days after the completion of the offering. The required filing materials shall include, but not be limited to, (1) filing report and relevant commitment letter and (2) domestic legal opinions.  We may be subject to additional compliance requirements in the future, and we cannot assure you that we will be able to get the above-mentioned clearance of filing procedures on a timely basis, or at all. If we or our PRC Subsidiaries in the future fail to undertake filing procedures as stipulated in the Trial Measures, or offer and list securities in an overseas market in violation of the Trial Measures, the CSRC may order rectification, issue warnings to us and/or our PRC Subsidiaries, and impose a fine of between RMB 1,000,000 and RMB 10,000,000. The CSRC may also inform its regulatory counterparts in the overseas jurisdictions, such as the SEC, via cross-border securities regulatory cooperation mechanisms.

 

Further, on February 24, 2023, the CSRC, together with Ministry of Finance, National Administration of State Secrets Protection, and National Archives Administration of China, released the Provisions on Strengthening the Confidentiality and Archives Administration Related to the Overseas Securities Offering and Listing by Domestic Enterprises (the “Confidentiality Provisions”), which went into effect on March 31, 2023 with the Trial Measures. Under the Confidentiality Provisions, domestic companies established in mainland China seeking overseas offering and listing, by both direct and indirect means, are required to institute a sound confidentiality and archives system. If such domestic companies established in mainland China intend to, either directly or through its overseas listed entity, publicly disclose or provide to relevant individuals or entities including securities companies, securities service providers and overseas regulators, any documents and materials that contain state secrets or working secrets of government agencies, they shall obtain approval from competent authorities and complete the relevant filing procedure with the competent secrecy administrative department prior to their disclosure or provision of such documents and materials. Further, if they provide or publicly disclose documents and materials which may adversely affect national security or public interests, they shall strictly follow the corresponding procedures in accordance with relevant laws and regulations. Any failure or perceived failure by us or our subsidiaries to comply with the above confidentiality and archives administration requirements under the Confidentiality Provisions and other relevant PRC laws and regulations may cause relevant entities to be held legally liable by competent authorities, and referred to the judicial organ to be investigated for criminal liability if suspected of committing a crime. As of the date of this report, we believe that we and our subsidiaries have not provided or publicly disclosed any documents or materials involving state secrets or work secrets of PRC government agencies or any of which may adversely affect national security or public interests, to relevant securities companies, securities service institutions, overseas regulatory agencies and other entities and individuals. We intend to comply with the Confidentiality Provisions and other relevant PRC laws and regulations in our future offerings.

 

However, any failure of us or our PRC Subsidiaries to fully comply with the Trial Measures and/or the Confidentiality Provisions, may significantly limit or completely hinder our ability to offer or continue to offer our ordinary shares on Nasdaq, cause significant disruption to our business operations, severely damage our reputation, materially and adversely affect our financial condition and results of operations and cause our ordinary shares to significantly decline in value or become worthless.

 

For more detailed information, see “Item 3. Key Information-D. Risk Factors-Risks Relating to Doing Business in China.”

 

 
3

Table of Contents

 

Cash Flows through Our Organization

 

Farmmi is a holding company with no operations of its own. We conduct our operations principally in China through our subsidiaries. As a result, we may rely upon dividends paid to us by our subsidiaries in the PRC to pay dividends and to finance any debt we may incur. As of the date of this report, none of our subsidiaries has issued any dividends or distributions to us and we have not made any dividends or distributions to our shareholders. Our subsidiaries in the PRC generate and retain cash generated from operating activities and re-invest it in our business.

 

Current PRC regulations permit our subsidiary in mainland China to pay dividends to the Company only out of its accumulated profits, if any, determined in accordance with Chinese accounting standards and regulations. Under our current corporate structure, we rely on dividend payments or other distributions from our subsidiaries to fund any cash and financing requirements we may have, including the funds necessary to pay dividends and other cash distributions to our shareholders or to service any debt we may incur. If any subsidiary incurs debt on its own behalf in the future, the instruments governing such debt may restrict its ability to pay dividends to us. In addition, under PRC laws and regulations, each of our Chinese subsidiaries is required to set aside a portion of their net income each year to fund a statutory surplus reserve until such reserve reaches 50% of its registered capital. This reserve is not distributable as dividends. As a result, our PRC subsidiaries are restricted in their ability to transfer a portion of its net assets to us in the form of dividends, loans or advances. Further, the PRC government also imposes controls on the conversion of RMB into foreign currencies and the remittance of currencies out of the PRC. Therefore, we may experience difficulties in completing the administrative procedures necessary to obtain and remit foreign currency for the payment of dividends from our profits, if any. If we are unable to receive funds from our subsidiaries, we may be unable to pay cash dividends on our ordinary shares.

 

Cash dividends, if any, on our ordinary shares will be paid in U.S. dollars. If we are considered a PRC tax resident enterprise for tax purposes, any dividends we pay to our overseas shareholders may be regarded as China-sourced income and as a result may be subject to PRC withholding tax at a rate of up to 10%. A 10% PRC withholding tax is applicable to dividends payable to investors that are non-resident enterprises. Any gain realized on the transfer of ordinary shares by such investors is also subject to PRC tax at a current rate of 10% which in the case of dividends will be withheld at source if such gain is regarded as income derived from sources within the PRC.

 

Pursuant to the Arrangement between Mainland China and the Hong Kong Special Administrative Region for the Avoidance of Double Taxation and Tax Evasion on Income, or the Double Tax Avoidance Arrangement, the 10% withholding tax rate may be lowered to 5% if a Hong Kong resident enterprise owns no less than 25% of a PRC resident enterprise. However, the 5% withholding tax rate does not automatically apply and certain requirements must be satisfied, including without limitation that (a) the Hong Kong resident enterprise must be the beneficial owner of the relevant dividends; and (b) the Hong Kong resident enterprise must directly hold no less than 25% share ownership in a PRC entity during the 12 consecutive months preceding its receipt of the dividends. In current practice, a Hong Kong entity must obtain a tax resident certificate from the Hong Kong tax authority to apply for the 5% lower PRC withholding tax rate. As the Hong Kong tax authority will issue such a tax resident certificate on a case-by-case basis, we cannot be certain that we will be able to obtain the tax resident certificate from the relevant Hong Kong tax authority and enjoy the preferential withholding tax rate of 5% under the Double Taxation Arrangement with respect to dividends to be paid by our PRC subsidiaries to our Hong Kong subsidiaries. As of the date of this report, we have not applied for the tax resident certificate from the relevant Hong Kong tax authority. Our Hong Kong subsidiaries intend to apply for the tax resident certificate when our subsidiaries in mainland China plan to declare and pay dividends to their Hong Kong parent companies.

 

As an offshore holding company, we will be permitted under PRC laws and regulations to provide funding from the proceeds of our offshore fund-raising activities to our subsidiaries in China only through loans or capital contributions, subject to the satisfaction of the applicable government registration and approval requirements. Before providing loans to our PRC subsidiaries, we will be required to make filings about details of the loans with the State Administration of Foreign Exchange of the PRC (the “SAFE”) in accordance with relevant PRC laws and regulations. Our PRC subsidiaries that receive the loans are only allowed to use the loans for the purposes set forth in these laws and regulations. Under regulations of the SAFE, Renminbi is not convertible into foreign currencies for capital account items, such as loans, repatriation of investments and investments outside of China, unless the prior approval of the SAFE is obtained and prior registration with the SAFE is made.

 

Under PRC law, we may provide funding to our PRC subsidiaries only through capital contributions or loans, and prior to the dismantling of our PRC consolidated affiliated entities only through loans to our former consolidated affiliated entities, subject to satisfaction of applicable government registration and approval requirements.

 

For the year ended September 30, 2023, we provided working capital loans of $151.7 million in aggregate to our subsidiaries.

 

 
4

Table of Contents

 

For the fiscal years ended September 30, 2022, we provided working capital loans of $140.4 million in aggregate to our wholly owned subsidiaries.

 

For the fiscal years ended September 30, 2021, we provided working capital loans of $132.9 million in aggregate to our wholly owned subsidiaries.

  

We have not declared or paid any cash dividends, nor do we have any present plan to pay any cash dividends on our ordinary shares in the foreseeable future. We currently intend to retain most, if not all, of our available funds and any future earnings to operate and expand our business.

 

As of the date of this report, we do not anticipate any difficulties on our ability to transfer cash between subsidiaries. We have not installed any cash management policies that dictate the amount of such funds and how such funds are transferred.

 

The Holding Foreign Companies Accountable Act

 

Our ordinary shares may be prohibited from trading on a national exchange or “over-the-counter” markets under the HFCAA if the PCAOB is unable to inspect our auditors for two consecutive years. Pursuant to the HFCAA enacted in December 2020 and related legislation, if the SEC determines that a company has filed an audit report issued by a registered public accounting firm that has not been subject to inspection by the PCAOB for two consecutive years, the SEC is required to prohibit such company’s securities from being traded on a national securities exchange or in the over the counter trading market in the U.S.

 

Pursuant to the HFCAA, the PCAOB issued a Determination Report on December 16, 2021, which found that the PCAOB was unable to inspect or investigate completely registered public accounting firms headquartered in mainland China and Hong Kong. In addition, the PCAOB’s report identified the specific registered public accounting firms which are subject to these determinations. On August 26, 2022, the PCAOB signed a Statement of Protocol (SOP) Agreement with the CSRC and the MOF of the PRC regarding cooperation in the oversight of PCAOB-registered public accounting firms in the PRC and Hong Kong to establish a method for the PCAOB to conduct inspections of PCAOB-registered public accounting firms in the PRC and Hong Kong, as contemplated by the Sarbanes-Oxley Act. Under the agreement, (a) the PCAOB has sole discretion to select the firms, audit engagements and potential violations it inspects and investigates without consultation with, or input from, PRC authorities; (b) procedures are in place for PCAOB inspectors and investigators to view complete audit work papers with all information included and for the PCAOB to retain information as needed; (c) the PCAOB has direct access to interview and take testimony from all personnel associated with the audits the PCAOB inspects or investigates; and (d) the PCAOB shall have the unfettered ability to transfer information to the SEC in accordance with the Sarbanes-Oxley Act, and the SEC can use the information for all regulatory purposes, including administrative or civil enforcement actions. On December 15, 2022, the PCAOB determined that the PCAOB was able to secure complete access to inspect and investigate registered public accounting firms headquartered in mainland China and Hong Kong and vacated its previous 2021 adverse determinations. However, should PRC authorities obstruct or otherwise fail to facilitate the PCAOB’s access in the future, the PCAOB will consider the need to issue a new determination.

 

Our current auditor is based in the U.S. and has been inspected by the PCAOB on a regular basis. Our auditor is not among the PCAOB-registered public accounting firms headquartered in the PRC or Hong Kong that are subject to PCAOB’s determination. Notwithstanding the foregoing, in the future, if it is later determined that the PCAOB is unable to inspect or investigate our auditor completely, or if there is any regulatory change or step taken by PRC regulators that does not permit our auditor to provide audit documentations to the PCAOB for inspection or investigation, our investors may be deprived of the benefits of such inspection. Any audit reports not issued by auditors that are completely inspected or investigated by the PCAOB, or a lack of PCAOB inspections of audit work undertaken in China that prevents the PCAOB from regularly evaluating our auditors’ audits and their quality control procedures, could result in a lack of assurance that our financial statements and disclosures are adequate and accurate, which could result in limitation or restriction to our access to the U.S. capital markets and trading of our securities, including trading on the national exchange or “over-the-counter” markets, may be prohibited under the HFCAA.

 

A. Selected Financial Data

 

In the table below, we provide you with historical selected financial data for our company. The selected consolidated statements of operations data for the fiscal years ended September 30, 2023, 2022 and 2021 and the selected consolidated balance sheets data as of September 30, 2023 and 2022 have been derived from our audited consolidated financial statements, which are included in this annual report beginning on page F-1. The selected consolidated balance sheets data as of September 30, 2021, 2020 and 2019 have been derived from our audited consolidated balance sheets as of September 30, 2021 and 2020, which are not included in this annual report. The selected consolidated statements of operations data for the years ended September 30, 2020 and 2019 have been derived from our audited consolidated financial statements for the year ended September 30, 2020, which are not included in this annual report. Our historical results do not necessarily indicate results expected for any future periods. The selected consolidated financial data should be read in conjunction with, and are qualified in their entirety by reference to, our audited consolidated financial statements and related notes and “Item 5. Operating and Financial Review and Prospects” below. Our audited consolidated financial statements are prepared and presented in accordance with US GAAP.

 

(All amounts in U.S. dollars)

 

Statements of operations data:

 

 

 

 For the Years Ended September 30,

 

 

 

2023

 

 

2022

 

 

2021

 

 

2020

 

 

2019

 

Revenues

 

$110,364,887

 

 

$99,213,379

 

 

$39,289,951

 

 

$28,363,963

 

 

$28,643,293

 

Gross Profit

 

 

4,286,755

 

 

 

5,438,086

 

 

 

5,109,281

 

 

 

4,651,422

 

 

 

5,079,202

 

Operating expenses

 

 

(2,245,380)

 

 

(4,495,718)

 

 

(2,256,405)

 

 

(2,384,339)

 

 

(2,058,855)

Income from operations

 

 

2,041,375

 

 

 

942,368

 

 

 

2,852,876

 

 

 

2,267,083

 

 

 

3,020,347

 

Provision for income taxes

 

 

(313,493)

 

 

118,367

 

 

 

(25,571)

 

 

(16,753)

 

 

(29,813)

Net income from continuing operations

 

 

2,543,813

 

 

 

2,223,979

 

 

 

2,407,790

 

 

 

1,077,302

 

 

 

(218,279)

Net income (loss) from discontinued operations, net of tax

 

 

-

 

 

 

-

 

 

 

(51,352)

 

 

(263,847)

 

 

(92,725)

Net income (loss)

 

$2,543,813

 

 

$2,223,979

 

 

$2,356,438

 

 

$813,455

 

 

($311,004)

 

Earnings (loss) per share, basic

 

 

 

 

 

 

 

 

 

 

 

 

 

 

 

 

 

 

 

 

Continuing operations

 

 

0.70

 

 

 

0.77

 

 

 

4.68

 

 

 

13.26

 

 

 

(3.58)

Discontinued operations

 

 

-

 

 

 

-

 

 

 

(0.10)

 

 

(3.25)

 

 

(1.52)

Earnings (loss) per share, diluted

 

 

 

 

 

 

 

 

 

 

 

 

 

 

 

 

 

 

 

 

Continuing operations

 

 

0.30

 

 

 

0.77

 

 

 

4.61

 

 

 

13.26

 

 

 

(3.58)

Discontinued operations

 

 

-

 

 

 

-

 

 

 

(0.10)

 

 

(3.25)

 

 

(1.52)

Weighted average ordinary share outstanding, basic

 

 

3,628,923

 

 

 

2,905,984

 

 

 

514,212

 

 

 

81,224

 

 

 

60,919

 

Weighted average ordinary share outstanding, diluted

 

 

8,452,875

 

 

 

2,905,984

 

 

 

522,276

 

 

 

81,224

 

 

 

60,919

 

____ 

1.  On September 25, 2023, the Company consolidated its ordinary shares at a ratio of one-for-eight. The weighted average ordinary shares had been retrospectively adjusted from 2019 to reflect the consolidation of ordinary shares. 

 

 
5

Table of Contents

 

Balance sheets data

 

 

 

 2023

 

 

 2022

 

 

 2021

 

 

2020

 

 

2019

 

Current assets

 

$158,171,175

 

 

$153,254,380

 

 

$155,305,536

 

 

$37,022,171

 

 

$29,705,028

 

Total assets

 

$174,800,086

 

 

$163,782,853

 

 

$165,686,901

 

 

$38,191,746

 

 

$30,482,631

 

Current liabilities

 

$10,712,982

 

 

$8,289,321

 

 

$4,146,426

 

 

$8,367,387

 

 

$8,145,080

 

Total liabilities

 

$12,824,160

 

 

$9,098,762

 

 

$4,894,483

 

 

$9,036,589

 

 

$8,145,080

 

Total shareholders' equity (net assets)

 

$161,975,926

 

 

$154,684,091

 

 

$160,792,418

 

 

$29,155,157

 

 

$21,498,503

 

 

Selected Consolidated Financial Schedule

 

The tables below disaggregated the Consolidated Statements of Operations and Comprehensive Income (Loss) of the Company into FAMI, the VIE and its subsidiaries, the WFOE that is the primary beneficiary of the VIEs and an aggregation of other entities that are consolidated for the fiscal years ended September 30, 2023, 2022 and 2021.

 

 

 

 

 For the year ended September 30, 2023

 

 

 

 Other entities

 

 

 WFOE that is

 

 

 

 

 

 

 

 

 

 

 

 

 that are

 

 

 the primary

 

 

 VIE and its

 

 

 

 

 

 Consolidated 

 

 

 

consolidated

 

 

beneficiary

 

 

subsidiaries

 

 

FAMI

 

 

total

 

Revenues

 

$74,224,063

 

 

$16,034,543

 

 

$20,106,281

 

 

 

-

 

 

$110,364,887

 

Cost of revenues

 

 

(70,021,350)

 

 

(16,023,779)

 

 

(20,033,003)

 

 

-

 

 

 

(106,078,132)

Gross profit

 

 

4,202,713

 

 

 

10,764

 

 

 

73,278

 

 

 

-

 

 

 

4,286,755

 

Operating expenses

 

 

(1,028,294)

 

 

(71,676)

 

 

(231,462)

 

 

(913,948)

 

 

(2,245,380)

Income (loss) from operations

 

 

3,174,419

 

 

 

(60,912)

 

 

(158,184)

 

 

(913,948)

 

 

2,041,375

 

Other income (expenses)

 

 

1,514,162

 

 

 

(68,416)

 

 

634,225

 

 

 

(1,264,040)

 

 

815,931

 

Income (loss) before income taxes

 

 

4,688,581

 

 

 

(129,328)

 

 

476,041

 

 

 

(2,177,988)

 

 

2,857,306

 

Provision for income taxes

 

 

(270,874)

 

 

(8,556)

 

 

(34,063)

 

 

-

 

 

 

(313,493)

Net income (loss)

 

$4,417,707

 

 

($137,884)

 

 

$441,978

 

 

($2,177,988)

 

 

$2,543,813

 

  

 

 

 For the year ended September 30, 2022

 

 

 

 Other entities

 

 

 WFOE that is

 

 

 

 

 

 

 

 

 

 that are

 

 

 the primary

 

 

 VIE and its

 

 

 

 

 Consolidated 

 

 

 

consolidated

 

 

beneficiary

 

 

subsidiaries

 

 

FAMI

 

 

total

 

Revenues

 

$64,795,082

 

 

$9,111,073

 

 

$25,307,224

 

 

 

-

 

 

$99,213,379

 

Cost of revenues

 

 

(60,272,018 )

 

 

(9,053,547 )

 

 

(24,449,728 )

 

 

-

 

 

 

(93,775,293 )

Gross profit

 

 

4,523,064

 

 

 

57,526

 

 

 

857,496

 

 

 

-

 

 

 

5,438,086

 

Operating expenses

 

 

(782,009 )

 

 

(50,344 )

 

 

(701,516 )

 

 

(2,961,849 )

 

 

(4,495,718 )

Income (loss) from operations

 

 

3,741,055

 

 

 

7,182

 

 

 

155,980

 

 

 

(2,961,849 )

 

 

942,368

 

Other income (expenses)

 

 

560,497

 

 

 

20,510

 

 

 

213,771

 

 

 

368,466

 

 

 

1,163,244

 

Income (loss) before income taxes

 

 

4,301,552

 

 

 

27,692

 

 

 

369,751

 

 

 

(2,593,383 )

 

 

2,105,612

 

Provision for income taxes

 

 

114,801

 

 

 

9,182

 

 

 

(5,616 )

 

 

-

 

 

 

118,367

 

Net income (loss)

 

$4,416,353

 

 

$36,874

 

 

$364,135

 

 

($2,593,383)

 

 

$2,223,979

 

 

 

 

For the financial year ended September 30, 2021

 

 

 

 

 

WFOE

 

 

 

 

 

 

 

 

 

Other

 

 

that is the

 

 

 

 

 

 

 

 

 

entities

 

 

primary

 

 

 

 

 

 

 

 

 

that are

 

 

beneficiary

 

 

VIE and its

 

 

 

 

Consolidated

 

 

 

consolidated

 

 

of the VIE

 

 

subsidiaries

 

 

FAMI

 

 

total

 

Revenues from continuing operations

 

$33,068,045

 

 

$762,771

 

 

$5,459,135

 

 

$-

 

 

$39,289,951

 

Cost of revenues from continuing operations

 

 

(28,847,801 )

 

 

(742,933 )

 

 

(4,589,936 )

 

 

-

 

 

 

(34,180,670 )

Gross profit from continuing operations

 

 

4,220,244

 

 

 

19,838

 

 

 

869,199

 

 

 

-

 

 

 

5,109,281

 

Operating expenses

 

 

588,892

 

 

 

(8,940 )

 

 

(804,851 )

 

 

(2,031,506 )

 

 

(2,256,405 )

Income (loss) from operations

 

 

4,809,136

 

 

 

10,898

 

 

 

64,348

 

 

 

(2,031,506 )

 

 

2,852,876

 

Other expenses

 

 

(391,819 )

 

 

(19,990 )

 

 

(2,033 )

 

 

(5,673 )

 

 

(419,515 )

Income (loss) before income taxes

 

 

4,417,317

 

 

 

(9,092 )

 

 

62,315

 

 

 

(2,037,179 )

 

 

2,433,361

 

Provision for income taxes

 

 

(8,085 )

 

 

-

 

 

 

(17,486 )

 

 

-

 

 

 

(25,571 )

Net income (loss) from continuing operations

 

$4,409,232

 

 

$(9,092 )

 

$44,829

 

 

$(2,037,179 )

 

$2,407,790

 

 

 
6

Table of Contents

 

The tables below disaggregated the Consolidated Balance Sheets of the Company into loss FAMI, the VIE and its subsidiaries, the WFOE that is the primary beneficiary of the VIEs and an aggregation of other entities that are consolidated as of the fiscal years ended September 30, 2023 and 2022.

 

 

 

 As of September 30, 2023

 

 

 

 Other entities

 

 

 WFOE that is

 

 

 

 

 

 

 

 

 

 

 

 

that are

 

 

the primary

 

 

VIE and its

 

 

 

 

 

Consolidated

 

 

 

consolidated

 

 

beneficiary

 

 

subsidiaries

 

 

FAMI

 

 

total

 

Intercompany receivables

 

$144,664,527

 

 

$131,992,092

 

 

$7,086,579

 

 

$151,681,406

 

 

 

-

 

Current assets excluding intercompany receivables

 

 

138,871,675

 

 

 

353,985

 

 

 

18,841,671

 

 

 

103,844

 

 

$158,171,175

 

Current assets

 

$283,536,202

 

 

$132,346,077

 

 

$25,928,250

 

 

$151,785,250

 

 

$158,171,175

 

Investment in subsidiaries

 

 

-

 

 

$37,712,692

 

 

 

-

 

 

 

-

 

 

 

-

 

Non-current assets excluding investment in subsidiaries

 

$16,627,615

 

 

 

-

 

 

$1,296

 

 

 

-

 

 

$16,628,911

 

Non-current assets

 

$16,627,615

 

 

$37,712,692

 

 

$1,296

 

 

 

-

 

 

$16,628,911

 

Total assets

 

$300,163,817

 

 

$170,058,769

 

 

$25,929,546

 

 

$151,785,250

 

 

$174,800,086

 

Intercompany payables

 

$290,760,077

 

 

$124,634,218

 

 

$19,812,080

 

 

$218,229

 

 

 

-

 

Current liabilities excluding intercompany payables

 

 

634,111

 

 

 

756,017

 

 

 

3,530,735

 

 

 

5,792,119

 

 

$10,712,982

 

Current liabilities

 

$291,394,188

 

 

$125,390,235

 

 

$23,342,815

 

 

$6,010,348

 

 

$10,712,982

 

Non-current liabilities

 

$533,315

 

 

$106,737

 

 

 

1,471,126

 

 

 

-

 

 

$2,111,178

 

Total liabilities

 

$291,927,503

 

 

$125,496,972

 

 

$24,813,941

 

 

$6,010,348

 

 

$12,824,160

 

Total shareholders' equity (net assets)

 

$8,236,314

 

 

$44,561,797

 

 

$1,115,605

 

 

$145,774,902

 

 

$161,975,926

 

 

 

 

 As of September 30, 2022

 

 

 

 Other entities

 

 

 WFOE that is

 

 

 

 

 

 

 

 

 

 that are

 

 

 the primary

 

 

 VIE and its

 

 

 

 

 Consolidated 

 

 

 

consolidated

 

 

beneficiary

 

 

subsidiaries

 

 

FAMI

 

 

total

 

Intercompany receivables

 

$163,676,919

 

 

$114,994,912

 

 

 

-

 

 

$140,445,311

 

 

 

-

 

Current assets excluding intercompany receivables

 

$91,926,232

 

 

$33,986

 

 

$57,133,125

 

 

$4,161,037

 

 

$153,254,380

 

Current assets

 

$255,603,151

 

 

$115,028,898

 

 

$57,133,125

 

 

$144,606,348

 

 

$153,254,380

 

Investment in subsidiaries

 

 

-

 

 

$40,424,517

 

 

 

-

 

 

 

-

 

 

 

-

 

Non-current assets excluding investment in subsidiaries

 

$10,500,217

 

 

$8,484

 

 

$19,772

 

 

 

-

 

 

$10,528,473

 

Non-current assets

 

$10,500,217

 

 

$40,433,001

 

 

$19,772

 

 

 

-

 

 

$10,528,473

 

Total assets

 

$266,103,368

 

 

$155,461,899

 

 

$57,152,897

 

 

$144,606,348

 

 

$163,782,853

 

Intercompany payables

 

$255,440,223

 

 

$109,255,668

 

 

$54,420,549

 

 

$702

 

 

 

-

 

Current liabilities excluding intercompany payables

 

$590,393

 

 

$226,814

 

 

$1,789,357

 

 

$5,682,757

 

 

$8,289,321

 

Current liabilities

 

$256,030,616

 

 

$109,482,482

 

 

$56,209,906

 

 

$5,683,459

 

 

$8,289,321

 

Non-current liabilities

 

$657,734

 

 

$151,707

 

 

 

-

 

 

 

-

 

 

$809,441

 

Total liabilities

 

$256,688,350

 

 

$109,634,189

 

 

$56,209,906

 

 

$5,683,459

 

 

$9,098,762

 

Total shareholders' equity (net assets)

 

$9,415,018

 

 

$45,827,710

 

 

$942,991

 

 

$138,922,889

 

 

$154,684,091

 

 

 
7

Table of Contents

 

Exchange Rate Information

 

Our financial information is presented in U.S. dollars. Our functional currency is Renminbi (“RMB”), the currency of the PRC. Transactions denominated in currencies other than RMB are translated into RMB at the exchange rate quoted by the People’s Bank of China at the dates of the transactions. Exchange gains and losses resulting from transactions denominated in a currency other than the RMB are included in statements of operations as foreign currency transaction gains or losses. Our financial statements have been translated into U.S. dollars in accordance with Statement of Financial Accounting Standard (“SFAS”) No. 52, “Foreign Currency Translation”, which was subsequently codified within ASC 830, “Foreign Currency Matters”. The financial information is first prepared in RMB and then is translated into U.S. dollars at period-end exchange rates as to assets and liabilities and average exchange rates as to revenue and expenses. Capital accounts are translated at their historical exchange rates when the capital transactions occurred. The effects of foreign currency translation adjustments are included as a component of accumulated other comprehensive income (loss) in shareholders’ equity. The relevant exchange rates are listed below:

 

 

 

 For the years ended September 30,

 

 

 

 2023

 

 

 2022

 

 

 2021

 

 Period ended exchange rate US$1=RMB

 

 

7.2960

 

 

 

7.1124

 

 

 

6.4433

 

 Period average exchange rate US$1=RMB

 

 

7.0533

 

 

 

6.5746

 

 

 

6.4935

 

 

B. Capitalization and Indebtedness

 

Not applicable by 20-F as an annual report.

 

C. Reasons for the Offer and Use of Proceeds

 

Not applicable by 20-F as an annual report.

 

D. Risk Factors

 

Before you decide to purchase our Ordinary Shares, you should understand the high degree of risk involved. You should consider carefully the following risks and other information in this report, including our consolidated financial statements and related notes. If any of the following risks actually occur, our business, financial condition and operating results could be adversely affected. As a result, the trading price of our Ordinary Shares could decline, perhaps significantly.

 

 
8

Table of Contents

 

Summary of Risk Factors

 

Our business is subject to a number of risks, including risks that may prevent us from achieving our business objectives or may adversely affect our business, financial condition, results of operations, cash flows, and prospects. These risks are discussed more fully below and include, but are not limited to, risks related to:

 

Risks Relating to Doing Business in China

 

·

The PRC government may intervene in or influence our operations at any time, which could result in a material change in our operations and significantly and adversely impact the value of our ordinary shares.

 

 

·

If the Chinese government determines that our corporate structure does not comply with Chinese regulations, or if Chinese regulations change or are interpreted differently in the future, the value of our ordinary shares may decline in value or become worthless.

 

 

·

Uncertainties in the interpretation and enforcement of PRC laws and regulations could limit the legal protections available to us and our shareholders.

 

 

·

We are required to submit filings with the CSRC in connection with securities issuance and may be subject to approval, filing or other procedures with other Chinese regulatory authorities under PRC law; we cannot predict whether we will be able, or how long it will take us, to obtain such approval or complete such filing or other procedures.

 

 

·

Trading in our securities may be prohibited under the Holding Foreign Companies Accountable Act if the PCAOB determines that it cannot inspect or investigate completely our auditors for two consecutive years.

 

 

·

We face many uncertainties with the VIE structure we use in our operations.

 

 

·

Our contractual arrangements with our VIE may not be as effective in providing operational control as direct ownership.

 

 

·

Our PRC subsidiaries are subject to restrictions on paying dividends or making other payments to us, which may restrict our ability to satisfy our liquidity requirements.

 

 

·

We may be classified as a PRC “resident enterprise” for PRC enterprise income tax purposes. Such classification would likely result in unfavorable tax consequences to us and our non-PRC shareholders and have a material adverse effect on our results of operations and the value of your investment.

 

Risks Related to Our Business and Industry

 

·

The loss of any of our key customers could reduce our revenues and our profitability.

 

 

·

We buy our supplies from a relatively limited number of suppliers.

 

 

·

We face risks related to health epidemics that could impact our sales and operating results.

 

 

·

Our industry and business are subject to extensive regulations by the Chinese government.

 

 

·

Any failure by our subsidiaries to comply with PRC food safety laws may require us to incur significant costs.

 

 

·

Edible fungi cultivated by our suppliers and other agricultural products we sell are subject to risks related to diseases, pests, extreme weather events or climate risks.

 

Risks Related to Ownership of Our Ordinary Shares

 

·

We are a Cayman Islands exempted company with limited liability. The rights of our shareholders may be different from the rights of shareholders governed by the laws of U.S. jurisdictions.

 

 

·

As a “foreign private issuer,” we are exempt from certain U.S. federal securities law provisions applicable to U.S. domestic issuers and are also permitted to rely on exemptions from certain Nasdaq corporate governance standards applicable to U.S. issuers, and such exemptions may afford less protection to shareholders.

 

 

·

Our shares may be delisted if we are unable to comply with Nasdaq continued listing requirements.

 

 

·

The market price of our ordinary shares has been, and may continue to be, highly volatile, and such volatility could cause the market price of our Ordinary Shares to decrease and could cause you to lose some or all of your investment in our Ordinary Shares.

 

Risks Related to Our Business and Industry

 

We face risks related to health epidemics that could impact our sales and operating results.

 

Our business could be adversely affected by the effects of a widespread outbreak of contagious disease, including COVID-19. Although the impact of COVID-19 was temporary on our business and operations in 2021 due to some shutdowns in China, any outbreak of contagious diseases in the future, and other adverse public health developments, particularly in China, could have a material and adverse effect on our business operations. These could include disruptions or restrictions on our ability to our operations, as well as temporary closures of our facilities and ports or the facilities of our customers and third-party service providers. Any disruption or delay of our customers or third-party service providers would likely impact our operating results and the ability of the Company to continue as a going concern. In addition, a significant outbreak of contagious diseases in the human population could result in a widespread health crisis that could adversely affect the economies and financial markets of China and many other countries, resulting in an economic downturn that could affect demand for our products and significantly impact our operating results.

 

The COVID-19 has had a significant impact on our operations for the year ended September 30, 2020 and had temporarily impact on our operations for the years ended September 30, 2021 and 2022.

 

Our ability to manufacture and/or sell our products may be impaired by damage or disruption to our manufacturing, warehousing or distribution capabilities, or to the capabilities of our suppliers, logistics service providers or distributors as a result of the impact from COVID-19. This damage or disruption could result from events or factors that are impossible to predict or are beyond our control, such as raw material scarcity, pandemics, government shutdowns, disruptions in logistics, supplier capacity constraints, adverse weather conditions, natural disasters, fire, terrorism or other events. In December 2019, COVID-19 emerged. Because of the shelter-in-place orders and travel restrictions mandated by the Chinese government, the production and sales activities of the Company stopped during the end of January and February 2020, which adversely impacted the Company’s production and sales during that period. Although the production and sales resumed at the end of March 2020, the COVID-19 outbreak has had a significant adverse impact on our business and operations during the fiscal year ended September 30, 2020. Though our business and operation were only temporarily affected by COVID-19, the Company’s operations may be affected by the ongoing outbreak of COVID-19. The continued uncertainties associated with COVID-19 may cause the Company’s revenue and cash flows to underperform in the next 12 months. A resurgence could negatively affect the sales, the collection of the payments from account receivables and the utilization of advances to suppliers. The extent of the future impact of COVID-19 is still highly uncertain and cannot be predicted as of the date of this report. If COVID-19 further impacts its production and sales, the Company’s financial condition, results of operations, and cash flows could continue to be adversely affected.

 

The loss of any of our key customers could reduce our revenues and our profitability.

 

Our key customers in fiscal year 2023 were principally Shanghai Yunmihui Supply Chain Group Co. Ltd (“Yunmihui”) and Shanghai Hongren International Trade Co., Ltd (“Hongren”). They are unrelated parties. For the fiscal years ended September 30, 2023, 2022 and 2021, sales to Yunmihui accounted for approximately 40.5%, 31.2% and 0% of our total revenue, respectively, and sales to Hongren accounted for approximately 11.7%, 0% and 0%, respectively. While we've lost certain major customers in the last two years, we haven't experienced a decrease in revenue as a result of the development of new customers. If we cannot maintain long-term relationships with these major customers, the loss of our sales to them could have an adverse effect on our business, financial condition and results of operations. There can be no assurance that we will maintain or improve the relationships with these customers, or that we will be able to continue to supply these customers at current levels or at all. Any failure to pay by these customers could have a material negative effect on our company’s business. In addition, having a relatively small number of customers may cause our quarterly results to be inconsistent, depending upon when these customers pay for outstanding invoices.

 

 
9

Table of Contents

 

We buy our supplies from a relatively limited number of suppliers.

 

During the years ended September 30, 2023, 2022 and 2021, we had the following suppliers that accounted for 15% or more of our purchases.

 

 

 

 For the years ended September 30,

 

Supplier Name

 

 2023

 

 

 2022

 

 

 2021

 

Ningbo Caixiang Trading Co., Ltd.

 

 

8.2%

 

 

23.0%

 

 

5.7%

Jingning Liannong Trading Co., Ltd.

 

 

13.5%

 

 

20.9%

 

 

36.9%

Lishui Zhelin Trading Co., Ltd.

 

 

9.5%

 

 

6.0%

 

 

20.2%

Qingyuan Nongbang Mushroom Industry Co., Ltd.

 

 

7.9%

 

 

9.3%

 

 

18.2%

Zhongjin Boda (Hangzhou) Industrial Co., Ltd.

 

 

-

 

 

 

-

 

 

 

16.2%

 

Because we purchase a material amount of our raw materials from these suppliers, the loss of any such suppliers could result in increased expenses for our company and result in adverse impact on our business, financial condition and results of operations.

 

Our failure to comply with PRC food safety laws may require us to incur significant costs.

 

Manufacturers in the Chinese food industry are subject to compliance with PRC food safety laws and regulations. These food safety laws require all enterprises engaged in the production of edible fungi and various vegetables and fruits to obtain a food production license for each of their production facilities. Such laws also require manufacturers to comply with regulations with respect to food, food additives, packaging, and food production sites, facilities and equipment. Meanwhile, a separate food distribution license is required for engaging in the sale of food. Failure to comply with PRC food safety laws may result in fines, suspension of operations, loss of licenses and, in more extreme cases, criminal proceedings against an enterprise and its management. The Chinese government may also change the existing laws or regulations or impose additional or stricter laws or regulations, compliance with which may cause us to incur significant capital expenditures, which we may be unable to pass on to our customers through higher prices for our products.

 

We lack product and business diversification. Accordingly, our future revenues and earnings are more susceptible to fluctuations than a more diversified company.

 

Our primary business activities have historically focused on edible fungi products. Because our focus is limited in this way, any risk affecting the edible fungi industry or consumers’ desire for edible fungi products could disproportionately affect our business. Our lack of product and business diversification could inhibit the opportunities for growth of our business, revenues and profits. Although we began to expand into the bulk agricultural commodity trading industry in June 2021, we still lack product and business diversification.

 

Governmental support to the agriculture industry and/or our business may decrease or disappear.

 

Currently the Chinese government is supporting agriculture with tax exemption, especially e-commerce in agriculture. In addition, our local government has been supporting our company by providing subsidies from time to time. These beneficial policies may change, so the support we receive from the government may decrease or disappear, which may impact our development.

 

 
10

Table of Contents

 

Beneficial tax incentives may disappear.

 

We operate our business through our Chinese subsidiaries and variable interest entity (“VIE”). Currently the agriculture industry is highly supported by the Chinese government. For example, to further strengthen and standardize the support of comprehensive agricultural development to the characteristic industries with agricultural advantages, the Chinese National Office of Comprehensive Agricultural Development has decided to carry out the compilation of The Plan for Comprehensive Agricultural Development to Support the Agricultural Advantage and Characteristic Industries (2019-2021) (the “New Plan”). Edible fungi are emphasized and classified as a “dominant and characteristic industry,” which may become the objects of policy-support issue in the future. However, the New Plan has not yet been formally approved and the final result remains to be further observed.

 

As an agricultural production enterprise, we are enjoying certain tax benefits, including a tax waiver for our dried mushroom wholesale business. If the tax policies change in a way that some or all of the tax benefits we presently receive are cancelled, we may need to pay much higher taxes which will reduce or eliminate our profit margin.

 

We are subject to extensive regulations by the Chinese government.

 

The food industry is subject to extensive regulations by Chinese government agencies. Among other things, these regulations govern the manufacturing, importation, processing, packaging, storage, exportation, distribution and labeling of our products. New or amended statutes and regulations, increased production at our existing facilities, and our expansion into new operations and jurisdictions may require us to obtain new licenses and permits and could require us to change our methods of operations at costs that could be substantial.

 

While we are not aware of any data breach in the past, cyber-attacks, computer viruses or any future failure to adequately maintain security and prevent unauthorized access to electronic and other confidential information could result in a data breach which could materially adversely affect our reputation, financial condition and operating results.

 

As part of business operations, we collect, process, store and transmit our employees, business partners and other third party data. Our customers, business partners and employees expect we adequately safeguard and protect their sensitive personal and business information. We may experience cyber-attacks and other security incidents of varying degrees from time to time, and we may incur significant costs in protecting against or remediating such incidents. In addition, we are subject to a variety of laws and regulations in the PRC and other countries relating to cybersecurity and data protection. Security breaches or unauthorized access to confidential information could also expose us to liability related to the loss of the information, time-consuming and expensive litigation and negative publicity. If security measures are breached because of third-party action, employee error, malfeasance or otherwise, or if design flaws in our technology infrastructure are exposed and exploited, our relationships with customers and cooperation partners could be severely damaged. Affected third parties or government authorities could initiate legal or regulatory actions against us in connection with any actual or perceived security breaches or improper access to or disclosure of data, which could cause us to incur significant expense and liability, and our business and operations could be materially and adversely affected.

 

Failure to make adequate contributions to Housing Provident Fund for certain employees of our PRC subsidiaries could subject us to labor disputes or complaint and adversely affect our financial condition.

 

Pursuant to the Regulations on Management of Housing Provident Fund (“HPF”), promulgated by the State Council on April 3, 1999 and amended on March 24, 2002, PRC enterprises must register with relevant HPF management center, open special HPF accounts at a designated bank and make timely HPF contributions for their employees. In accordance with the Regulations on Management of Housing Provident Fund and the Rules for Administrative Enforcement of Housing Provident Fund in Zhejiang Province, an enterprise that fails to register with HPF management center or open accounts for its employees shall be ordered to do so within the prescribed time; if a PRC company fails to comply within the prescribed time, it could be fined between RMB10,000 and RMB50,000.

 

Furthermore, if such enterprise fails to pay in full or in part its HPF contributions, such enterprise will be ordered by the HPF enforcement authorities to make such contributions, and may be compelled by the people’s court that has jurisdiction over the matter to make such contributions. Pursuant to the relevant HPF laws and regulations, HPF contributions are only required for employees with urban housing registration. For employees with rural housing registration, contributions are voluntary and are not required. In addition, there are discrepancies in the interpretation and enforcement of such regulations at the national and local level. Local and national enforcement practices at times vary significantly.

 

Our PRC subsidiaries have not opened HPF accounts for approximately 80% of their employees (most of them are with rural housing registration), and their contribution to HPF did not cover these employees. Regarding those employees with urban housing registration but not covered by our PRC subsidiaries’ contribution to HPF, our PRC subsidiaries may potentially be ordered by HPF enforcement authorities to make full contribution, and face litigation by employees in relation to their failure to make full contribution. As of the date of this report, our PRC subsidiaries have not received any demand or order from the competent authorities with respect their HPF contribution. To the extent the PRC subsidiaries are required to make such payment, our financial condition will likely be adversely affected.

 

Changes in trade policies may make our products more expensive to end purchasers in other countries or regions.

 

We currently receive incentives and support from our local government. Further, China has policy support for the agricultural sector. Because we export approximately 0.6% of our agricultural products for sale outside China, we are subject to the risk that foreign governments will view such support, either now or in the future, as unfair trade practices. If this were to happen, our products could be subjected to tariffs or other taxes that cause such products to be more expensive and thus less attractive to potential purchasers.

 

 
11

Table of Contents

  

The edible fungi cultivated by our suppliers is subject to risks related to diseases, pests, abnormal temperature change and extreme weather events.

 

Edible fungi are exposed to diseases and pests. Pests and diseases during the cultivation process may significantly decrease the quantity of the qualified edible fungi provided to us, which may force us to breach our contracts with our clients by not being able to supply enough products to them timely, and further impact our revenues.

 

Temperature can have a significant impact on the growth and the quality of edible fungi. Mushrooms can only grow under certain temperature. If the temperature is too low, the edible fungi may grow slowly or even not grow at all. If the temperature is too high, the edible fungi may grow too fast and have a worse texture.

 

Global warming is increasing the frequency and severity of extreme weather events around the world. Although our suppliers are using more and more carefully managed environments for cultivation, extreme weather events may still impact our cultivation process. As a result, the supply of our raw materials may be affected. For example, because of the warm winter in 2016, the quantity of edible fungi cultivated in Lishui, Zhejiang Province increased, but the quality decreased and the price decreased accordingly.

 

Our supplier farms may fail to comply with the legal requirements and our quality standards and negatively affect the quality of our raw materials.

 

Our supplier farms are responsible for complying with the legal requirements. It is possible that they fail to comply with any PRC law relating to food safety during their production process. If the governmental agency determines they are not eligible to continue the operation, we will need to find alternative supplier farms to meet our demands. The supplier farms may also fail to comply with our quality standards. As a result, our raw materials provided by these family farms will be negatively affected. If we are unable to inspect and rule out any affected fungi and we sell them to our clients, our reputation will be harmed. Our clients may cease purchasing products from us. Even if we are able to inspect the affected fungi, we will need to spend extra time to find alternative suppliers to supplement our raw materials.

 

The purchase price of dried edible fungi is based on local market price which we cannot control and predict.

 

When we purchase dried edible fungi from our suppliers, we usually reach a price slightly higher than the local market price on that day or during that period because we seek to purchase top quality dried mushrooms, which command premium prices. If the local market price is unusually higher on that day or during that period, and if we have to purchase certain amount of edible fungi to fulfill our clients’ orders, we will spend more on the costs than expected. Because we receive the orders from our clients first when the sale price is set, and then purchase dried edible fungi accordingly, a higher purchase price will reduce our profit margin.

 

Increases in edible fungi costs may negatively affect our operating results.

 

The price of edible fungi may be inelastic when we wish to purchase supplies. While we have attempted to mitigate this risk by taking advantage of decreases in other expenses (due to better transportation infrastructure reducing the cost of bringing materials to our company and from our company to our customers) and improving efficiency, we cannot guarantee that we will be able to control our material expenses. In addition, as we are competing based upon low price, we will risk losing customers by increasing our selling prices. To the extent our expenses increase beyond the price we can charge our customers, our operating results could be harmed.

 

Our products are not nationally well known.

 

Our product visibility in general is not high in China. Although we plan to participate in more industry events to improve recognition and drive revenues, we have no guarantee that we will be able to materially increase the market recognition of all our edible fungi products. To the extent we are unable to increase our product visibility, we may face challenges in increasing revenues or increasing the profit margin for such products.

 

 
12

Table of Contents

 

Our products have relatively low technical requirements; therefore, barriers to entry are minimal.

 

Processing edible fungi does not require complicated technology. Our competitors can create similar products at a relatively low cost because there are minimal barriers of entry. To the extent our customers discriminate based on price, we may find that we lose market share to new producers. Moreover, we may be required to reduce our price in order to maintain or slow loss of market share for such products.

 

Our prior e-commerce strategy has not produced expected results and our continued investment in online sales may not succeed as well.

 

We have devoted significant resources to our decision to develop and expand our e-commerce business. We have built and developed our online store Farmmi Jicai targeting centralized procurement and our retail online store Farmmi Liangpin Market in China. We closed our Farmmi Liangpin Market on December 31, 2020 and closed Farmmi Jicai in January 2023 because the revenues generated did not justify the costs and expenses incurred in the operations of those online stores. Nevertheless we expect to continue to operate online sales through Nongyuan Network, especially for product sales to foreign markets. We have no guarantee that we will be successful in operating online sales channels in the future. If we do not manage it effectively, our business prospects could be further impaired.

 

Our directors’ and executive officers’ other business activities may pose conflicts of time commitment and conflicts of interest.

 

Our directors and executive officers have other business interests outside the company that could potentially give rise to conflicts of time commitment. For example, our Chief Executive Officer and Chairwoman, Yefang Zhang, and her husband and one of our directors, Zhengyu Wang, collectively own all of Forasen Group. Zhengyu Wang is also the Chairman of the Board of Directors of Tantech Holdings Ltd (“Tantech”), another Nasdaq listed company, and Yefang Zhang is its director.

 

Ms. Zhang has historically devoted approximately 85% of her time to matters concerning Farmmi, approximately 5% of her time to matters for Tantech, and approximately 10% of her time to matters concerning Forasen Group. Mr. Wang has historically devoted approximately 15% of his time to matters concerning Farmmi, approximately 15% of his time to matters for Tantech, and approximately 70% of his time to matters concerning Forasen Group. As Ms. Zhang and Mr. Wang devote considerable time and effort to Tantech and Forasen Group, these sort of business activities could both distract them from focusing on Farmmi and pose a conflict of time commitment.

 

Our company and Forasen Group signed a Non-Competition Agreement which provides that Forasen Group should not engage in any business that our company engages in, except purchasing products from us. In addition, Mr. Wang and Ms. Zhang signed a Non-Competition Agreement with our company and Tantech which provides that Mr. Wang and Ms. Zhang shall not vote in favor or otherwise cause Tantech to engage in the business that we conduct. Although because of these non-competition agreements, we do not believe that there are business activities of Mr. Wang and Ms. Zhang that will compete directly with our business operations, it is possible that the enforceability of these agreements is challenged and a conflict of interest occurs.

 

Outstanding bank loans may reduce our available funds.

 

We had approximately $4.7 million in outstanding bank loans as of September 30, 2023. While we believe we have adequate capital to repay those bank loans, there can be no guarantee that we will be able to pay all amounts when due or to refinance the amounts on terms that are acceptable to us or at all. If we are unable to make our payments when due or to refinance such amounts, we could be subject to penalty and our business could be negatively affected.

 

 
13

Table of Contents

 

While we do not believe they will impact our liquidity, the terms of the debt agreements impose significant operating and financial restrictions on us. These restrictions could also have a negative impact on our business, financial condition and results of operations by significantly limiting or prohibiting us from engaging in certain transactions, including but not limited to: incurring or guaranteeing additional indebtedness; transferring or selling assets currently held by us; and transferring ownership interests in certain of our subsidiaries. The failure to comply with any of these covenants could cause a default under our other debt agreements. Any of these defaults, if not waived, could result in the acceleration of all of our debt, in which case the debt would become immediately due and payable. If this occurs, we may not be able to repay our debt or borrow sufficient funds to refinance it on favorable terms, if any.

 

We may be unable to refinance our short-term loans.

 

We expect to be able to refinance our short-term loans based on past experience and our good credit history. We do not believe failure to refinance from certain banks will have significant negative impact on our normal business operations. For the years ended September 30, 2023 and 2021, our operating cash flow was negative. While for the year ended September 30, 2022, our operating cash flow was positive. Our related parties including our major shareholders and affiliate companies, are willing to provide us financial support. However, it is possible for us to have negative cash flow again in the future, and for our related parties to be unable to provide us financial support as needed. As a result, the failure to refinance our short-term loans could potentially affect our capital expenditure and expansion of business.

 

We have in the past guaranteed third parties’ debt; if we guarantee third parties’ debt in the future, a failure by such parties to repay their debts may be enforced against our company.

 

As a condition of obtaining bank financing, smaller companies in China sometimes enter into reciprocal debt guaranties with third parties, pursuant to which the bank agrees to provide loans to one or more unrelated entities if such entities agree to guarantee the loans made to the other entities.

 

Over the years, our subsidiaries were the guarantors of third parties’ debts and were also beneficiaries of third parties’ guaranties.

 

We are not currently guaranteeing any third-party debts or intend to enter into any third-party guarantees. We have also adopted a policy that restricts third party guarantees. In addition, no banks currently require such guarantee arrangements from us. However, it is possible that we may, in the future, require bank loans to support our business or expand our operations and be unable to obtain unguaranteed loans. If this were to occur in the future, future lenders might demand unrelated third-party guarantees. If we were to enter into any other guarantees for third party debts and they failed to pay, our cash position could be adversely affected and we might be unable to be made whole by our counter-guarantor.

 

If we guarantee related parties’ debt in the future, we may be liable if they fail to pay the underlying debt.

 

In the past, we facilitated the operations of our related party Forasen Group by agreeing to guarantee its obligations.

 

For example, on December 20, 2013, Forasen Group signed a guarantee agreement with Bank of China to guarantee the loan and credit of up to RMB 15,000,000 on a loan from the Bank of China to Zhejiang Feiyan Down Products Co., Ltd. (“Feiyan”). Relying on this guarantee, Feiyan was able to borrow RMB 15,000,000 from the Bank of China.

 

Feiyan subsequently defaulted on its debt and Forasen Group entrusted Zhejiang FLS Mushroom Co., Ltd. (“FLS Mushroom”) to repay the money on Forasen Group’s behalf. Accordingly, FLS Mushroom signed a credit transfer agreement with Bank of China by which it promised to honor the guarantee in Forasen Group’s place.

 

In five installments paid in 2015, 2016 and 2017, Forasen Group fully repaid all outstanding amounts, and FLS Mushroom has no remaining liability for its guarantee.

 

If we enter into related party guarantees in the future and we are unable to cause a related party to honor such obligations, we could find that our company bears primary responsibility for such obligations.

 

 
14

Table of Contents

  

When China’s currency appreciates, our products may become more expensive to export to countries or regions outside mainland China.

 

While 2023 and 2022, we saw the Renminbi’s depreciation against the U.S. dollar, 2021 saw the Renminbi’s appreciation against the U.S. dollar. We are subject to exchange rate risk between U.S. dollar and Renminbi because we sell our products in U.S. dollar from time to time, and our export distributors settle in U.S. dollar and these distributors may also be affected by U.S. dollar exchange rate. Among our export sales for the year ended September 30, 2023, approximately 3.17% were sold to U.S., approximately 27.41% were sold to Canada, approximately 28.83% were sold to Japan, approximately 10.42% were sold to Europe, and approximately 30.17% were sold to the Middle East. Settlement currency is USD for export transactions no matter what the destination country is.

 

We may require additional financing in the future and our operations could be curtailed if we are unable to obtain required additional financing when needed.

 

While we conducted a private placement in November 2018 and we have outstanding bank loans, we may need to obtain additional debt or equity financing to fund future capital expenditures. While we do not anticipate seeking additional financing in the immediate future, any additional equity may result in dilution to the holders of our outstanding shares of capital stock. Additional debt financing may include conditions that would restrict our freedom to operate our business, such as conditions that:

 

 

·

limit our ability to pay dividends or require us to seek consent for the payment of dividends;

 

 

 

 

·

increase our vulnerability to general adverse economic and industry conditions;

 

 

 

 

·

require us to dedicate a portion of our cash flow from operations to payments on our debt, thereby reducing the availability of our cash flow to fund capital expenditures, working capital and other general corporate purposes; and

 

 

 

 

·

limit our flexibility in planning for, or reacting to, changes in our business and our industry.

 

We cannot guarantee that we will be able to obtain any additional financing on terms that are acceptable to us, or at all.

 

Our bank accounts are not fully insured or protected against loss.

 

We maintain our cash with various banks located in mainland China. Cash maintained in banks within the People’s Republic of China of less than RMB0.5 million (equivalent to $70,289) per bank are covered by "Deposit Insurance Regulation" promulgated by the State Council of the People’s Republic of China. Our cash accounts are not insured or otherwise protected. Should any bank or trust company holding our cash deposits become insolvent, or if we are otherwise unable to withdraw funds, we would lose the cash on deposit with that particular bank or escrow agent.

 

 
15

Table of Contents

  

We are substantially dependent upon our senior management.

 

We are highly dependent on our senior management to manage our business and operations. In particular, we rely substantially on our Chief Executive Officer and Chairwoman, Ms. Yefang Zhang to manage our operations. Ms. Zhang has been involved in the mushroom industry for more than twenty years. Ms. Zhang cofounded Lishui Jingning Huali Co., Ltd. in 1994 with her husband Mr. Zhengyu Wang to engage in the mushroom business. Due to her experience in the industry and long relationships with our customer base, Ms. Zhang would be difficult to replace.

 

While we provide the legally required personal insurance for the benefit of our employees, we do not maintain key person life insurance on any of our senior management, including Ms. Zhang. The loss of any one of them would have a material adverse effect on our business and operations. Competition for senior management and our other key personnel is intense, and the pool of suitable candidates is limited. We may be unable to quickly locate a suitable replacement for any senior management that we lose. In addition, if any member of our senior management joins a competitor or forms a competing company, they may compete with us for customers, business partners and other key professionals and staff members of our company. Although some of our senior management of Forest Food and Hangzhou Nongyuan Network Technology Co., Ltd. (“Nongyuan Network”) have signed confidentiality agreements in connection with their employment with us, we cannot assure you that we will be able to successfully enforce these provisions in the event of a dispute between us and any member of our senior management.

 

Failure to manage our growth could strain our management, operational and other resources, which could materially and adversely affect our business and prospects.

 

Our growth strategy includes developing export customers of our existing products of edible fungi, increasing varieties of agricultural products and expanding our e-commerce platforms. Pursuing these strategies has resulted in, and will continue to result in substantial demands on management resources. In particular, the management of our growth will require, among other things:

 

 

·

stringent cost controls and sufficient liquidity;

 

 

 

 

·

strengthening of financial and management controls;

 

 

 

 

·

increased marketing, sales and support activities; and

 

 

 

 

·

hiring and training of new personnel.

 

If we are not able to manage our growth successfully, our business and prospects would be materially and adversely affected.

 

An insufficient amount of insurance could expose us to significant costs and business disruption.

 

While we have purchased insurance to cover certain assets and property of our business, the amounts and scope of coverage could leave our business inadequately protected from loss. For example, not all of our subsidiaries have coverage of business interruption insurance. If we were to incur substantial losses or liabilities due to fire, explosions, floods, other natural disasters or accidents or business interruption, our results of operations could be materially and adversely affected.

 

If we fail to protect our intellectual property rights, it could harm our business and competitive position.

 

We rely on a combination of trademark, domain name laws and non-disclosure agreements and other methods to protect our intellectual property rights.

 

 
16

Table of Contents

  

Implementation of PRC intellectual property-related laws have historically been lacking, primarily because of ambiguities in the PRC laws and enforcement difficulties. Accordingly, intellectual property rights and confidentiality protections in China may not be as effective as in the United States or other western countries. Furthermore, policing unauthorized use of proprietary technology is difficult and expensive, and we may need to resort to litigation to enforce or defend patents issued to us or to determine the enforceability, scope and validity of our proprietary rights or those of others. Such litigation and an adverse determination in any such litigation, if any, could result in substantial costs and diversion of resources and management attention, which could harm our business and competitive position.

 

We may be exposed to trademark infringement and other claims by third parties which, if successful, could disrupt our business and have a material adverse effect on our financial condition and results of operations.

 

If we sell our branded products internationally, and as litigation becomes more common in China, we face a higher risk of being the subject of claims for trademark infringement, invalidity or indemnification relating to other parties’ proprietary rights. The defense of trademark suits, including of trademark infringement suits, and related legal and administrative proceedings can be both costly and time consuming and may significantly divert the efforts and resources of our management personnel. Furthermore, an adverse determination in any such litigation or proceedings to which we may become a party could cause us to:

 

 

·

pay damage awards;

 

 

 

 

·

seek licenses from third parties;

 

 

 

 

·

pay ongoing royalties;

 

 

 

 

·

redesign our branded products; or

 

 

 

 

·

be restricted by injunctions,

 

each of which could effectively prevent us from pursuing some or all of our business and result in our customers or potential customers deferring or limiting their purchase or use of our products. This could have a material adverse effect on our financial condition and results of operations.

 

Stock price volatility may expose investors to significant investment risk.

 

In three public offerings on March 22, 2021, April 28, 2021, and September 13, 2021, we offered an aggregate of more than 500 million shares. The significant increase in the number of outstanding shares that resulted from such offerings, together with successively decreasing offering prices per share, has resulted in material volatility in our stock price. In September 2022, we entered into a securities purchase agreement with an investor, pursuant to which we issued to the investor a convertible promissory note. Our obligations under the agreements may be satisfied in cash and/or ordinary shares. In the event that our repayments are made in shares in lieu of cash, we could expect a substantial increase in the number of the outstanding shares, which could cause additional volatility in our stock price. Between January 1, 2023 and the date of this report, our shares have closed between a low of $0.2263 and a high of $1.3 per share. If we engage in future capital raises at dilutive prices, or if investors believe that we will do so, our stock price could continue to be volatile.

 

Our investments in other businesses may not be successful.

 

On November 5, 2021, we purchased 124,590,064 shares of Shanghai Jiaoda Onlly Co., Ltd. (“Jiaoda Onlly”), a Shanghai Stock Exchange listed company under the ticker 600530.SH, from shareholders of Jiaoda Onlly. Jiaoda Onlly operates elderly care institutions and engages in the research and development, production and sale of health food. We, through one of our subsidiaries, Zhejiang Yitang Medical Service Co., Ltd. (“Yitang”), purchased a total of 16% of the shares of Jiaoda Onlly from China Capital Investment (Group) Co., Ltd. (CCIG) and its affiliates for approximately RMB 509 million (approximately US$71.6 million). In January 2022, we determined that the investment in Jiaoda Onlly no longer aligned with our business objectives and transferred our obligations and rights under the Equity Transfer Framework Agreement to two unrelated parties. Although we did not suffer a financial loss in this transaction, we could incur a loss in future investments.

 

 
17

Table of Contents

  

An increase in prepaid expenses and accounts receivable may have a material adverse effect on our financial condition and the results of operations.

 

We have significantly increased our advances to suppliers and accounts receivable in fiscal year 2021. Although we increased such advances to suppliers mainly in anticipation of higher revenue to be generated in fiscal 2023, we cannot guarantee that such customer demand will be forthcoming, that such commodity prices will justify the amount of such increase, that the suppliers will continue to operate in business, that we would be able to recover any prepayments in the event suppliers are unable to deliver according to our agreements or that the market prices for our products will allow us to sell such products profitably even with increased demand. Similarly, our customers had significantly increased accounts receivable to us during fiscal year 2021. While this increase was partially related to an increase in revenues, some of the increase was also due to slower-paying customers than in fiscal year 2020. Although we recovered some of the accounts receivable following completion of the fiscal year, we cannot guarantee that we will be successful in recovering accounts receivable in a timely fashion in the future. In the event our customers fail to pay our business for products or suppliers fail to return advances in the event they are unable to meet our requirements, our financial operation would be materially adversely affected.

 

Risks Related to Doing Business in China

 

The PRC government may intervene in or influence our operations at any time, which could result in a material change in our operations and significantly and adversely impact the value of our ordinary shares.

 

The Chinese government has significant oversight and discretion over the conduct of our business and may intervene or influence our operations as the government deems appropriate to further regulatory, political and societal goals. The Chinese government has recently published new policies that significantly affected certain industries such as the education and internet industries, and we cannot rule out the possibility that it will in the future release regulations or policies regarding our industries that could require us to seek permission from Chinese authorities to continue to operate our business, which may adversely affect our business, financial condition and results of operations. Furthermore, recent statements made by the Chinese government have indicated an intent to increase the government’s oversight and control over offerings of companies with significant operations in mainland China that are to be conducted in foreign markets, as well as foreign investment in China-based issuers like us. Any such action, if taken by the Chinese government, could significantly limit or completely hinder our ability to offer or continue to offer ordinary shares to our investors and could cause the value of our ordinary shares to significantly decline or become worthless.

 

We are required to file with the CSRC and may be subject to the approval of, filing or other procedures with  other Chinese regulatory authorities in connection with securities offerings under PRC law, and we cannot predict whether we will be able, or how long it will take us, to obtain such approval or complete such filing or other procedures.

 

The Chinese government has exercised, and may continue to exercise, substantial influence or control over virtually every sector of the Chinese economy through regulation and state ownership. Our ability to operate in mainland China could be undermined if our Chinese subsidiaries and consolidated entities are not able to obtain or maintain approvals to operate in mainland China. The central or local governments could impose new, stricter regulations or interpretations of existing regulations that could require additional expenditures and efforts on our part to ensure our compliance with such regulations or interpretations.

 

As of the date of this Annual Report, we are required to submit filings to the CSRC in connection with the future issuance of our equity securities to foreign investors. As there are uncertainties with respect to the Chinese legal system and changes in laws, regulations and policies, including how those laws, regulations and policies will be interpreted or implemented, there can be no assurance that we will not be subject to additional requirements, approvals, or permissions in the future. We are required to obtain certain approvals from Chinese authorities in order to operate our Chinese subsidiaries.

  

The Regulations on Mergers and Acquisitions of Domestic Enterprises by Foreign Investors, or the M&A Rules, appear to require that offshore special purpose vehicles, controlled by Chinese companies or individuals formed for the purpose of seeking a public listing on an overseas stock exchange through acquisitions of Chinese domestic companies or assets in exchange for the shares of the offshore special purpose vehicles, obtain CSRC approval prior to publicly listing their securities on an overseas stock exchange.

 

 
18

Table of Contents

  

Further, on July 6, 2021, the General Office of the Communist Party of China Central Committee and the General Office of the State Council jointly promulgated the Opinions on Strictly Cracking Down on Illegal Securities Activities in Accordance with the Law, pursuant to which Chinese regulators are required to accelerate rulemaking related to the overseas issuance and listing of securities, and update the existing laws and regulations related to data security, cross-border data flow, and management of confidential information. Numerous regulations, guidelines and other measures have been or are expected to be adopted in addition to the Cyber Security Law and Data Security Law.

 

Additionally, the Draft Rules, if declared into effect, will implement a new regulatory framework requiring China-based companies such as us to submit filings to CSRC in connection with the issuance of equity securities to foreign investors. The instructions on the Draft Rules released by the CSRC suggest that companies already listed on overseas exchanges will be exempt, such that prior offerings will not need to be filed with the CSRC. However, if the Draft Rules are declared into effect, we may be required to submit filings to the CSRC in connection with any future offerings, including follow-on offerings, secondary offerings or other shelf offerings, within three working days following the completion of any such offering(s).

 

As there are still uncertainties regarding the interpretation and implementation of such regulatory guidance, we cannot assure investors that we will be able to comply with new regulatory requirements relating to our future overseas capital-raising activities, and we may become subject to more stringent requirements with respect to matters including data privacy and cross-border investigation and enforcement of legal claims.

 

If our Chinese subsidiaries or consolidated entities do not receive or maintain approvals or inadvertently conclude that approvals needed for their business are not required or if there are changes in applicable laws (including regulations) or interpretations of laws and our Chinese subsidiaries or consolidated entities are required but unable to obtain approvals in the future, then such changes or need for approvals (if not obtained) could adversely affect the operations of our Chinese subsidiaries or consolidated entities, including limiting or prohibiting the ability of our Chinese subsidiaries or consolidated entities to operate, and the value of our shares could significantly decline or become worthless.

 

To operate our general business activities currently conducted in mainland China, each of our Chinese subsidiaries and consolidated entities is required to obtain a business license from the local counterpart of the State Administration for Market Regulation, or SAMR. Each of our Chinese subsidiaries and consolidated entities has obtained a valid business license from the local counterpart of the SAMR, and no application for any such license has been denied.

 

As of the date of this Annual Report, we have not received any inquiry, notice, warning or sanction regarding obtaining approval, completing filing or other procedures in connection with issuing securities to foreign investors from the CSRC or any other Chinese regulatory authorities that have jurisdiction over our operations. Based on the above and our understanding of the Chinese laws and regulations currently in effect, we were not required to submit an application to the CSRC or any other Chinese regulatory authorities for issuing securities to foreign investors. However, there remains significant uncertainty as to the enactment, interpretation and implementation of regulatory requirements related to overseas securities offerings and other capital markets activities, and we cannot assure you that the relevant Chinese regulatory authorities, including the CSRC, would reach the same conclusion as us. If it is determined in the future that the approval of, filing or other procedure with the CSRC or any other regulatory authority is required for issuing our securities to foreign investors, it is uncertain whether we will be able and how long it will take for us to obtain the approval or complete the filing or other procedure, despite our best efforts. If we, for any reason, are unable to obtain or complete, or experience significant delays in obtaining or completing, the requisite relevant approval(s), filing or other procedure(s), we may face sanctions by the CSRC or other Chinese regulatory authorities. These regulatory authorities may impose fines and penalties on our operations in mainland China, limit our ability to pay dividends outside of mainland China, limit our operations in mainland China, delay or restrict the repatriation of the proceeds from our public offerings into mainland China or take other actions that could have a material adverse effect on our business, financial condition, results of operations and prospects, as well as the trading price of our shares. In addition, if the CSRC or other regulatory authorities later promulgate new rules requiring that we obtain their approvals or complete filing or other procedures for any future public offerings, we may be unable to obtain a waiver of such requirements, if and when procedures are established to obtain such a waiver. Any uncertainties and/or negative publicity regarding such an requirement could have a material adverse effect on the trading price of our shares, including potentially making those shares worthless.

 

If the Chinese government determines that our corporate structure does not comply with Chinese regulations, or if Chinese regulations change or are interpreted differently in the future, the value of our ordinary shares may decline in value or become worthless.

 

In July 2021, the Chinese government provided new guidance on Chinese companies raising capital outside of mainland China, including through arrangements called variable interest entities, or VIEs. We are not in an industry that is subject to foreign ownership limitations in mainland China. While most of our business operations are conducted by our PRC subsidiaries, our product sales via online and e-commerce channels, which account for a smaller portion of our business, are engaged by our VIEs through a series of contractual arrangements entered into between our subsidiaries and VIEs and the shareholder of the VIEs. As a result of these contractual arrangements, we exert control over VIEs and their subsidiaries and consolidate the VIEs’ operating results in our financial statements under U.S. GAAP. We believe our current ownership structure and the contractual arrangements among our subsidiaries, VIEs and the shareholder of the VIEs are not in violation of existing PRC laws, rules and regulations; and those contractual arrangements are valid, binding and enforceable in accordance with their terms and applicable PRC laws and regulations currently in effect. However, there are substantial uncertainties regarding the interpretation and application of current or future PRC laws and regulations and there can be no assurance that the PRC government will ultimately take a view that is consistent with our opinion.

 

 
19

Table of Contents

  

It is uncertain whether any new PRC laws, rules or regulations relating to variable interest entities structures will be adopted or if adopted, what they would provide. In particular, in January 2015, the Ministry of Commerce, or MOFCOM, published a discussion draft of the proposed Foreign Investment Law for public review and comments. Among other things, the draft Foreign Investment Law expands the definition of foreign investment and introduces the principle of “actual control” in determining whether a company is considered a foreign-invested enterprise, or an FIE. Under the draft Foreign Investment Law, variable interest entities would also be deemed as FIEs, if they are ultimately “controlled” by foreign investors, and be subject to restrictions on foreign investments. In December 2018, the Standing Committee of the National People’s Congress published a discussion draft of a new proposed Foreign Investment Law, aiming to replace the major existing laws governing foreign direct investment in China. On January 29, 2019, the discussion draft with slight revisions, or the New Draft Foreign Investment Law, was submitted for review. Pursuant to the New Draft Foreign Investment Law, foreign investments shall be subject to the negative list management system. However, the New Draft Foreign Investment Law does not mention “actual control” as regulated in the previous draft and the position to be taken with respect to the existing or future companies with the “variable interest entities” structure. On March 15, 2019, the Foreign Investment Law of the People’s Republic of China, or the Final Foreign Investment Law, with slight revision, was finally issued and became effective on January 1, 2020.

 

Although variable interest entities structures are not included in the Final Foreign Investment Law, it is uncertain whether any interpretation and implementation of the Final Foreign Investment Law or new PRC laws, rules or regulations relating to variable interest entities structures will be adopted or if adopted, what they would provide. If the ownership structure, contractual arrangements and business of our PRC subsidiary or its consolidated VIEs are found to be in violation of any existing or future PRC laws or regulations, or our PRC subsidiary fails to obtain or maintain any of the required permits or approvals, the relevant governmental authorities would have broad discretion in dealing with such violation, including levying fines, confiscating its income or the income of its PRC subsidiary or consolidated variable interest entities, revoking the business licenses or operating licenses of its PRC subsidiary or consolidated variable interest entities, discontinuing or placing restrictions or onerous conditions on its operations, requiring our PRC operations to undergo a costly and disruptive restructuring and taking other regulatory or enforcement actions that could be harmful to our business. Any of these actions could cause significant disruption to our financial service business operations and severely damage its reputation, which would in turn materially and adversely affect its business, financial condition and results of operations. If any of these occurrences results in its inability to direct the activities of its consolidated variable interest entities, and/or its failure to receive economic benefits from its consolidated variable interest entities, we may not be able to consolidate our VIEs’ results into our consolidated financial statements in accordance with U.S. GAAP.

 

Uncertainties in the interpretation and enforcement of PRC laws and regulations could limit the legal protections available to you and us.

 

The PRC legal system is based on written statutes. Unlike common law systems, it is a system in which legal cases have limited value as precedents. In the late 1970s, the PRC government began to promulgate a comprehensive system of laws and regulations governing economic matters in general. The overall effect of legislation over the past three decades has significantly increased the protections afforded to various forms of foreign or private-sector investment in China. Our PRC subsidiaries are subject to various PRC laws and regulations generally applicable to companies in China. However, since these laws and regulations are relatively new and the PRC legal system continues to rapidly evolve, the interpretations of many laws, regulations and rules are not always uniform and enforcement of these laws, regulations and rules involve uncertainties.

 

From time to time, we may have to resort to administrative and court proceedings to enforce our legal rights. However, since PRC administrative and court authorities have significant discretion in interpreting and implementing statutory and contractual terms, it may be more difficult to evaluate the outcome of administrative and court proceedings and the level of legal protection we enjoy than in more developed legal systems. Furthermore, the PRC legal system is based in part on government policies and internal rules (some of which are not published in a timely manner or at all) that may have retroactive effect. As a result, we may not be aware of our violation of these policies and rules until sometime after the violation. Such uncertainties, including uncertainty over the scope and effect of our contractual, property (including intellectual property) and procedural rights, and any failure to respond to changes in the regulatory environment in China could materially and adversely affect our business and impede our ability to continue our operations.

 

 
20

Table of Contents

  

Trading in our securities may be prohibited under the Holding Foreign Companies Accountable Act if the PCAOB determines that it cannot inspect or investigate completed our auditors for two consecutive years.

 

In recent years, U.S. regulatory authorities have continued to express their concerns about challenges in their oversight of financial statement audits of U.S.-listed companies with significant operations in China. As part of a continued regulatory focus in the United States on access to audit and other information, the Holding Foreign Companies Accountable Act, or the HFCAA, was enacted on December 18, 2020. The HFCAA includes requirements for the SEC to identify issuers whose audit work is performed by auditors that the PCAOB is unable to inspect or investigate completely because of a restriction imposed by a non-U.S. authority in the auditor’s local jurisdiction. The HFCAA also requires that, to the extent that the PCAOB has been unable to inspect an issuer’s auditor for three consecutive years since 2021, the SEC shall prohibit its securities registered in the United States from being traded on any national securities exchange or over-the-counter markets in the United States.

 

On March 24, 2021, the SEC adopted interim final rules relating to the implementation of certain disclosure and documentation requirements of the HFCAA. The interim final rule applies to registrants that the SEC identifies as having filed an annual report with an audit report issued by a registered public accounting firm that is located in a foreign jurisdiction that the PCAOB is unable to inspect or investigate completely because of a position taken by an authority in that jurisdiction. Consistent with the HFCAA, the interim final rule requires the submission of documentation to the SEC establishing that such a registrant is not owned or controlled by a government entity in that foreign jurisdiction and also requires disclosure in a foreign issuer’s annual report regarding the audit arrangements of, and government influence on, such registrants. On May 13, 2021, the PCAOB issued proposed PCAOB Rule 6100, Board Determinations Under the Holding Foreign Companies Accountable Act for public comment. The proposed rule provides a framework for making determinations as to whether PCAOB is unable to inspect an audit firm in a foreign jurisdiction, including the timing, factors, bases, publication and revocation or modification of such determinations, and such determinations will be made on a jurisdiction-wide basis in a consistent manner applicable to all firms headquartered in the jurisdiction. In November 2021, the SEC approved PCAOB Rule 6100. On December 2, 2021, the SEC adopted amendments to final rules implementing the disclosure and submission requirements of the HFCAA.

 

On December 2, 2021, the SEC issued amendments to finalize rules implementing the submission and disclosure requirements in the HFCAA. The rules apply to registrants that the SEC identifies as having filed an annual report with an audit report issued by a registered public accounting firm that is located in a foreign jurisdiction and that PCAOB is unable to inspect or investigate completely because of a position taken by an authority in foreign jurisdictions.

 

On December 16, 2021, the PCAOB announced the PCAOB Holding Foreign Companies Accountable Act determinations (the “PCAOB determinations”) relating to the PCAOB’s inability to inspect or investigate completely registered public accounting firms headquartered in mainland China of the PRC or Hong Kong, a Special Administrative Region and dependency of the PRC, because of a position taken by one or more authorities in the PRC or Hong Kong.

 

On August 26, 2022, the PCAOB signed a SOP with the CSRC and the MOF of the PRC regarding cooperation in the oversight of PCAOB-registered public accounting firms in the PRC and Hong Kong which establishes a method for the PCAOB to conduct inspections of PCAOB-registered public accounting firms in the PRC and Hong Kong, as contemplated by the Sarbanes-Oxley Act. Under the agreement, (a) the PCAOB has sole discretion to select the firms, audit engagements and potential violations it inspects and investigates without consultation with, or input from, PRC authorities; (b) procedures are in place for PCAOB inspectors and investigators to view complete audit work papers with all information included and for the PCAOB to retain information as needed; (c) the PCAOB has direct access to interview and take testimony from all personnel associated with the audits the PCAOB inspects or investigates; and (d) the PCAOB shall have the unfettered ability to transfer information to the SEC in accordance with the Sarbanes-Oxley Act, and the SEC can use the information for all regulatory purposes, including administrative or civil enforcement actions. The PCAOB was required to reassess its determinations as to whether it is able to carry out inspections and investigations completely and without obstruction by the end of 2022. On December 15, 2022, the PCAOB determined that the PCAOB was able to secure complete access to inspect and investigate registered public accounting firms headquartered in mainland China and Hong Kong and vacated its previous determinations. However, should PRC authorities obstruct or otherwise fail to facilitate the PCAOB’s access in the future, the PCAOB will consider the need to issue a new determination.

 

Congress passed fiscal year 2023 Omnibus spending legislation in December 2022, which contained provisions to accelerate the HFCAA timeline for implementation of trading prohibitions from three years to two years. As a result, the SEC is required to prohibit an issuer’s securities from trading on any U.S. stock exchanges if its auditor is not subject to PCAOB inspections or complete investigations for two consecutive years.

 

Our current auditor, YCM CPA Inc., an independent registered public accounting firm that is headquartered in the United States, is a firm registered with the U.S. Public Company Accounting Oversight Board (the “PCAOB”), and is required by the laws of the U.S. to undergo regular inspections by the PCAOB to assess its compliance with the laws of the U.S. and professional standards. YCM CPA Inc. has been subject to PCAOB inspections, and is not among the PCAOB-registered public accounting firms headquartered in the PRC or Hong Kong that are subject to PCAOB’s determination. Notwithstanding the foregoing, if it is later determined that the PCAOB is unable to inspect or investigate our auditor completely, or if there is any regulatory change or step taken by PRC regulators that does not permit our auditor to provide audit documentations located in China or Hong Kong to the PCAOB for inspection or investigation, or the PCAOB expands the scope of the Determination so that we are subject to the HFCAA, as the same may be amended, you may be deprived of the benefits of such inspection. Any audit reports not issued by auditors that are completely inspected or investigated by the PCAOB, or a lack of PCAOB inspections or investigations of audit work undertaken in China that prevents the PCAOB from regularly evaluating our auditors’ audits and their quality control procedures, could result in a lack of assurance that our financial statements and disclosures are adequate and accurate.

 

U.S. regulatory bodies may be limited in their ability to conduct investigations or inspections of our operations in China.

 

The SEC, the U.S. Department of Justice and other U.S. authorities may also have difficulties in bringing and enforcing actions against us or our directors or executive officers in the PRC. The SEC has stated that there are significant legal and other obstacles to obtaining information needed for investigations or litigation in China. China has recently adopted a revised securities law that became effective on March 1, 2020, Article 177 of which provides, among other things, that no overseas securities regulator is allowed to directly conduct investigation or evidence collection activities within the territory of the PRC. Accordingly, without governmental approval in China, no entity or individual in China may provide documents and information relating to securities business activities to overseas regulators when it is under direct investigation or evidence discovery conducted by overseas regulators, which could present significant legal and other obstacles to obtaining information needed for investigations and litigation conducted outside of China.

 

 
21

Table of Contents

  

The enforcement of the PRC Labor Contract Law and other labor-related regulations in the PRC may adversely affect our business and our results of operations.

 

The PRC Labor Contract Law became effective and was implemented on January 1, 2008, which was amended on December 28, 2012. It has reinforced the protection of employees who, under the PRC Labor Contract Law, have the right, among others, to have written labor contracts, to enter into labor contracts with no fixed terms under certain circumstances, to receive overtime wages and to terminate or alter terms in labor contracts. According to the PRC Social Insurance Law, which became effective on July 1, 2011, and the Administrative Regulations on the Housing Funds, Companies operating in China are required to participate in pension insurance, work-related injury insurance, medical insurance, unemployment insurance, maternity insurance and housing funds plans, and the employers must pay all or a portion of the social insurance premiums and housing funds for their employees.

 

As a result of these laws and regulations designed to enhance labor protection, we expect our labor costs will continue to increase. In addition, as the interpretation and implementation of these laws and regulations are still evolving, our employment practice may not at all times be deemed in compliance with the new laws and regulations. If we are subject to severe penalties or incur significant liabilities in connection with labor disputes or investigations, our business and results of operations may be adversely affected.

 

We may be exposed to liabilities under the Foreign Corrupt Practices Act and Chinese anti-corruption law.

 

We are subject to the U.S. Foreign Corrupt Practices Act (“FCPA”), and other laws that prohibit improper payments or offers of payments to foreign governments and their officials and political parties by U.S. persons and issuers as defined by the statute for the purpose of obtaining or retaining business. We are also subject to Chinese anti-corruption laws, which strictly prohibit the payment of bribes to government officials. We have operations, agreements with third parties, and make sales in China, which may experience corruption. Our activities in China create the risk of unauthorized payments or offers of payments by one of the employees, consultants or distributors of our company, because these parties are not always subject to our control. We are in process of implementing an anticorruption program, which prohibits the offering or giving of anything of value to foreign officials, directly or indirectly, for the purpose of obtaining or retaining business. The anticorruption program also requires that clauses mandating compliance with our policy be included in all contracts with foreign sales agents, sales consultants and distributors and that they certify their compliance with our policy annually. It further requires that all hospitality involving promotion of sales to foreign governments and government-owned or controlled entities be in accordance with specified guidelines. In the meantime, we believe to date we have complied in all material respects with the provisions of the FCPA and Chinese anti-corruption law. However, our existing safeguards and any future improvements may prove to be less than effective, and the employees, consultants or distributors of our Company may engage in conduct for which we might be held responsible. Violations of the FCPA or Chinese anti-corruption law may result in severe criminal or civil sanctions, and we may be subject to other liabilities, which could negatively affect our business, operating results and financial condition. In addition, the government may seek to hold our Company liable for successor liability FCPA violations committed by companies in which we invest or that we acquire.

 

Fluctuations in exchange rates could have a material and adverse effect on our results of operations and the value of your investment.

 

The value of the Renminbi against the U.S. dollar and other currencies may fluctuate and is affected by, among other things, changes in political and economic conditions in China and by China’s foreign exchange policies. On July 21, 2005, the PRC government changed its decade-old policy of pegging the value of the Renminbi to the U.S. dollar, and the Renminbi appreciated more than 20% against the U.S. dollar over the following three years. Between July 2008 and June 2010, this appreciation halted and the exchange rate between the Renminbi and the U.S. dollar remained within a narrow band. Since June 2010, the Renminbi has fluctuated against the U.S. dollar, at times significantly and unpredictably. It is difficult to predict how market forces or PRC or U.S. government policy may impact the exchange rate between the Renminbi and the U.S. dollar in the future.

 

We are subject to exchange rate risk between U.S. dollar and Renminbi because we sell our products in U.S. dollar from time to time, and our export distributors settle in U.S. dollar and these distributors may also be affected by U.S. dollar exchange rate. If China’s currency appreciates, our products may become more expensive to export to other countries and our sales may be negatively affected by the appreciation.

 

 
22

Table of Contents

  

Significant revaluation of the Renminbi may have a material and adverse effect on your investment. For example, to the extent that we need to convert U.S. dollars we receive upon cash exercises, if any, of the warrants to purchase the Ordinary Shares offered hereby into Renminbi for our operations, appreciation of the Renminbi against the U.S. dollar would have an adverse effect on the Renminbi amount we would receive from the conversion. Conversely, if we decide to convert our Renminbi into U.S. dollars for the purpose of making payments for dividends on our Ordinary Shares or for other business purposes, appreciation of the U.S. dollar against the Renminbi would have a negative effect on the U.S. dollar amount available to us.

 

Very limited hedging options are available in China to reduce our exposure to exchange rate fluctuations. To date, we have not entered into any hedging transactions in an effort to reduce our exposure to foreign currency exchange risk. While we may decide to enter into hedging transactions in the future, the availability and effectiveness of these hedges may be limited and we may not be able to adequately hedge our exposure or at all. In addition, our currency exchange losses may be magnified by PRC exchange control regulations that restrict our ability to convert Renminbi into foreign currency.

 

PRC government has legalized the VIE structure for the first time, but VIE structure still faces many uncertainties.

 

The PRC government regulates telecommunications-related businesses through strict business licensing requirements and other government regulations. These laws and regulations also include limitations on foreign ownership of PRC companies that engage in telecommunications-related businesses.

 

Because we are a Cayman Islands company, we are classified as a foreign enterprise under PRC laws and regulations, and most of our PRC subsidiaries, (Farmmi (Hangzhou) Enterprise Management Co., Ltd. (“Farmmi Enterprise”), Lishui Farmmi Technology Co., Ltd. (“Farmmi Technology”), Farmmi Agricultural), are foreign-invested enterprises, or FIEs. To comply with PRC laws and regulations, we conduct our e-commerce websites (Farmmi Jicai and Farmmi Liangpin Market which we recently closed) in China through contractual arrangements with our VIE and its shareholder. These contractual arrangements provide us with effective control over our VIE and enable us to receive substantially all of the economic benefits of our VIE in consideration for the services provided by our foreign-owned PRC subsidiaries, and have an exclusive option to purchase all of the equity interest in our VIE when permissible under PRC laws. For a description of our VIE structure and these contractual arrangements, see “Item 4. Information on the Company - C. Organizational Structure - Hangzhou Nongyuan Network Technology Co., Ltd. (‘Nongyuan Network’).

 

 
23

Table of Contents

 

Based on the advice of our PRC legal counsel, Zhejiang Zhengbiao Law Firm, the corporate structure of our VIE in China are in compliance with all existing PRC laws and regulations. According to the administrative provisions of the State Council on overseas securities issuance and listing of domestic enterprises (Draft for comments) (hereinafter referred to as the Administrative Provisions) and the administrative measures for the filing of overseas securities issuance and listing of domestic enterprises (Draft for comments) (hereinafter referred to as the Filing Measures) issued by the CSRC on December 24, 2021, The VIE framework has been officially recognized, but these two laws in draft are soliciting public opinions. At present, they have not been officially promulgated or come into force, and many filing requirements have been put forward for VIE. If VIE structure enterprises satisfy the premise of complying with domestic laws and regulations, and meet the compliance requirements, these VIE structure enterprises can go for overseas listing after filing with the appropriate government agencies, but the legislators have not yet provided a detailed explanation of the word "compliance requirements". According to relevant legislative explanations and interpretations, the new regulations are not retroactive in principle, but additional offerings after overseas listing still need to be subject to regulatory measures such as filings. In addition, the new regulations require stricter national security and data security in the process of overseas listing. For example, "personal information of more than 100,000 people or sensitive personal information of more than 10,000 people" is subject to supervision of Chinese government. Chinese government's legislation or legal supervision on VIE structure has just begun, the new regulations are only the "first step", and other supporting rules will inevitably follow up in the future. Also, the two new regulations would be revised to some extent after the comments period, so overseas listed companies with VIE structure still faces many legal uncertainties. We need to wait for the more detailed rules and guideline on the VIE structure. According to PRC lawyers, since the Chinese government is a government under the rule of law. Before laws are promulgated, there will be a process of soliciting comments or publicizing them in advance. It is unlikely that there will be a sudden change in legislative act without prior notice. Our PRC legal counsel has further advised that if the PRC government authority finds that our corporate structure, the contractual arrangements or the reorganization to establish our current corporate structure do not comply with any applicable PRC laws, rules or regulations, the contractual arrangements will become invalid or unenforceable, and we could be subject to severe penalties including being prohibited from continuing operations

 

If we or any of our current or future VIE are found to be in violation of any existing or future PRC laws or regulations, or fail to obtain or maintain any of the required permits or approvals, the relevant PRC regulatory authorities, including the Ministry of Industry and Information Technology, or MIIT, which regulates internet information services companies, SAIC, which regulates advertising companies, and the CSRC would have broad discretion in dealing with such violations, including levying fines, confiscating our income or the income of Farmmi Agricultural and the VIE, revoking the business licenses or operating licenses of Farmmi Agricultural and the VIE, shutting down our servers or blocking our websites, discontinuing or placing restrictions or onerous conditions on our operations, requiring us to undergo a costly and disruptive restructuring, restricting our rights to use the proceeds upon cash exercises, if any, of the warrants to purchase the Ordinary Shares offered hereby to finance our business and operations in China, or taking other enforcement actions that could be harmful to our business.

 

Any of these actions could cause significant disruption to our business operations and severely damage our reputation, which would in turn materially and adversely affect our business and results of operations. In addition, if the imposition of any of these penalties causes us to lose the rights to direct the activities of the VIE or our right to receive their economic benefits, we would no longer be able to consolidate the VIE. Our VIE was engaged in the operation of our own e-commerce websites, which were established in August 2016. Our VIE had revenue of $20.1 million, $25.3 million and $5.5 million for the years ended September 30, 2023, 2022 and 2021, respectively.

 

Our contractual arrangements with our VIE may not be as effective in providing operational control as direct ownership.

 

We have relied and expect to continue to rely on contractual arrangements with Nongyuan Network and its shareholder to operate our e-commerce websites. For a description of our VIE structure and these contractual arrangements, see “Item 4. Information on the Company - C. Organizational Structure - Hangzhou Nongyuan Network Technology Co., Ltd. (‘Nongyuan Network’).” These contractual arrangements may not be as effective in providing us with control over the VIE as direct ownership. If we had direct ownership of our VIE, we would be able to exercise our rights as a shareholder to effect changes in the board of directors, which in turn could effect changes, subject to any applicable fiduciary obligations, at the management level. However, under the current contractual arrangements, we rely on the performance of the contractual obligations by our VIE and its shareholder to exercise control over our VIE. Therefore, our contractual arrangements with our VIE may not be as effective in ensuring our control over our e-commerce websites in China as direct ownership would be.

 

 
24

Table of Contents

  

Our VIE may conduct actions which cause our loss.

 

Xinyang Wang, a daughter of Mr. Zhengyu Wang, one of the directors of our Company and Ms. Yefang Zhang, our Chairwoman and Chief Executive Officer, is the sole shareholder of our VIE. The Exclusive Call Option Agreement between Farmmi Agricultural, Xinyang Wang and our VIE Nongyuan Network provides that Nongyuan Network may not conduct key actions without the prior written consent of Farmmi Agricultural, such as amending its articles of association. See “Item 4. Information on the Company - C. Organizational Structure - Hangzhou Nongyuan Network Technology Co., Ltd. (‘Nongyuan Network’).” However, the list of these key actions may not be comprehensive enough to protect us. For example, the key actions requiring Farmmi Agricultural prior written consent exclude entering into material contracts in the ordinary course of business. It is possible that contracts entered by Nongyuan Network in the ordinary course of business, such as procurement agreements with exceptionally high amount, may be detrimental to its business. As we are obligated to absorb all of our VIE’s loss from its activities, entry in these agreements by our VIE may cause our loss.

 

The shareholder of our VIE may breach, or cause our VIE to breach, or refuse to renew, the existing contractual arrangements we have with her and our VIE. Any failure by our VIE or its shareholder to perform her obligations under our contractual arrangements with her would have a material adverse effect on our business and financial condition.

 

Xinyang Wang is the sole shareholder of our VIE. She may breach, or cause our VIE to breach, or refuse to renew, the existing contractual arrangements we have with her and our VIE. If our VIE or its shareholder fails to perform their respective obligations under the contractual arrangements, we may have to incur substantial costs and expend resources to enforce our rights under the contracts. We may have to rely on legal remedies under PRC law, including seeking specific performance or injunctive relief and claiming damages, which may not be effective. For example, if the shareholder of Nongyuan Network were to refuse to transfer her equity interests in Nongyuan Network to us or our designee when we exercise the call option pursuant to these contractual arrangements, if she transferred the equity interests to other persons against our interests, or if she were otherwise to act in bad faith toward us, then we may have to take legal actions to compel her to perform his contractual obligations.

 

All of these contractual arrangements are governed by PRC law and provide for the resolution of disputes through arbitration in the PRC. Accordingly, these contracts would be interpreted in accordance with PRC law and any disputes would be resolved in accordance with PRC legal procedures. The legal system in the PRC is not as developed as in other jurisdictions, such as the United States. As a result, uncertainties in the PRC legal system could limit our ability to enforce these contractual arrangements. Under PRC law, rulings by arbitrators are final, parties cannot appeal the arbitration results in courts, and the prevailing parties may only enforce the arbitration awards in PRC courts through arbitration award recognition proceedings, which would incur additional expenses and delay. In the event we are unable to enforce these contractual arrangements, we may not be able to exert effective control over our VIE, and our ability to conduct our e-commerce websites may be negatively affected.

 

Contractual arrangements our subsidiary has entered into with our VIE may be subject to scrutiny by the PRC tax authorities and a finding that we or our VIE owes additional taxes could substantially reduce our consolidated net income and the value of your investment.

 

Under PRC laws and regulations, arrangements and transactions among related parties may be subject to audit or challenge by the PRC tax authorities within ten years after the taxable year when the transactions are conducted. We could face material and adverse tax consequences if the PRC tax authorities determine that the contractual arrangements among Farmmi Agricultural, our VIE and the shareholder of our VIE do not represent arm’s-length prices and consequently adjust Farmmi Agricultural’s or our VIE’s income in the form of a transfer pricing adjustment. A transfer pricing adjustment could, among other things, result in a reduction, for PRC tax purposes, of expense deductions recorded by our VIE, which could in turn increase their tax liabilities. In addition, the PRC tax authorities may impose late payment fees and other penalties on Farmmi Agricultural or our VIE for any unpaid taxes. Our consolidated net income may be materially and adversely affected if Farmmi Agricultural or our VIE’s tax liabilities increase or if they are subject to late payment fees or other penalties.

 

 
25

Table of Contents

  

The shareholders and director of our VIE may have potential conflicts of interest with us, which may materially and adversely affect our e-commerce websites.

 

Xinyang Wang, a daughter of our CEO and Chairwoman Yefang Zhang and Zhengyu Wang, one of our directors, is the shareholder and executive director (legal representative) of our VIE Nongyuan Network. As Xinyang Wang is affiliated with both parties of the contractual arrangements, conflicts of interest may arise for Xinyang Wang. For example, it is in Farmmi Agricultural’s interest to collect as much service fees as possible from Nongyuan Network. However, as the shareholder and executive director (legal representative) of Nongyuan Network, Xinyang Wang may have personal benefits to limit the service fees paid by Nongyuan Network to Farmmi Agricultural. We cannot assure you that when conflicts of interest arise, this equity holder will act in the best interests of our company or that such conflicts will be resolved in our favor. We currently rely on Xinyang Wang to comply with the laws of China, which protect contracts. We also rely on the laws of Cayman Islands, which provide that directors owe a duty of care and a duty of loyalty to our company. However, the legal frameworks of China and the Cayman Islands do not provide guidance on resolving conflicts in the event of a conflict with another corporate governance regime. If we cannot resolve any conflict of interest or dispute between us and the shareholder of our VIE, we would have to rely on legal proceedings, which could result in disruption of our business and subject us to substantial uncertainty as to the outcome of any such legal proceedings.

 

We may be adversely affected by the complexity, uncertainties and changes in PRC regulation of internet-related business and companies.

 

The PRC government extensively regulates the internet industry, including foreign ownership of, and the licensing and permit requirements pertaining to, companies in the internet industry. These internet-related laws and regulations are relatively new and evolving, and their interpretation and enforcement involves significant uncertainties. As a result, in certain circumstances it may be difficult to determine what actions or omissions may be deemed to be in violation of applicable laws and regulations. Issues, risks and uncertainties relating to PRC governmental regulation of the internet industry include, but are not limited to, the following.

 

We only have control over our websites through contractual arrangements due to the restriction of foreign investment in businesses providing value-added telecommunication services in China, including internet information provision services. This may significantly disrupt our e-commerce business, subject us to sanctions, compromise enforceability of related contractual arrangements, or have other harmful effects on us.

 

The evolving PRC regulatory system for the internet industry may lead to the establishment of new regulatory agencies. For example, in May 2011, the State Council announced the establishment of a new department, the State Internet Information Office (with the involvement of the State Council Information Office, the MIIT, and the Ministry of Public Security). The primary role of this new agency is to facilitate the policy-making and legislative development in this field, to direct and coordinate with the relevant departments in connection with online content administration and to deal with cross-ministry regulatory matters in relation to the internet industry.

 

We are required to obtain and maintain various licenses and permits and fulfill registration and filing requirements in order to conduct and operate our e-commerce websites. If these new laws and regulations are promulgated, additional licenses may be required for our operations. If our operations do not comply with these new regulations at the time they become effective, or if we fail to obtain any licenses required under these new laws and regulations, we could be subject to penalties.

 

The Code for Cross-Border Electronic Commerce Commodity Operations and Services (T/CCPITCSC 009-2017) (hereinafter referred to as “Cross-Border Electronic Commerce Code”) and the Code for Mobile Electronic Commerce Commodity Operations and Services (T/CCPITCSC 009-2017) were formally implemented on March 1, 2018. In addition, the Electronic Commerce Law of the PRC was formally passed on August 31, 2018 and came into effect on January 1, 2019. These laws and regulations define and regulate e-commerce operations, e-commerce operators, e-commerce platform operators, e-commerce contracts, disputes and responsibilities, so as to regulate e-commerce activities. They are legally binding on our company’s electronic commerce platform Nongyuan Network and our online stores. As a result, our electronic commerce activities are subject to stricter legal constraints which cause potential legal risks.

 

 
26

Table of Contents

  

The Circular on Strengthening the Administration of Foreign Investment in an Operation of Value-added Telecommunications Business, issued by the MIIT in July 2006, prohibits domestic telecommunication service providers from leasing, transferring or selling telecommunications business operating licenses to any foreign investor in any form, or providing any resources, sites or facilities to any foreign investor for their illegal operation of a telecommunications business in China. According to this circular, either the holder of a value-added telecommunication services operation permit or its shareholders must directly own the domain names and trademarks used by such license holders in their provision of value-added telecommunication services. The circular also requires each license holder to have the necessary facilities, including servers, for its approved business operations and to maintain such facilities in the regions covered by its license. If an Internet Content Provider license (“ICP license”) holder fails to comply with the requirements and also fails to remediate such non-compliance within a specified period of time, the MIIT or its local counterparts have the discretion to take administrative measures against such license holder, including revoking its ICP license. As of April 19, 2021, ICP is not required to be renewed according to the announcement from Zhejiang Communications Administration. Currently, Nongyuan Network, our PRC consolidated VIE, holds an ICP license and operates our websites (farmmi88.com; Farmmi.com; Farmmi.com.cn). Nongyuan Network owns the relevant domain names and has the necessary personnel to operate such websites.

 

The interpretation and application of existing PRC law, regulations and policies and possible new laws, regulations or policies relating to the internet industry have created substantial uncertainties regarding the legality of existing and future foreign investments in, and the businesses and activities of, internet businesses in China, including our e-commerce business. We cannot assure you that we have obtained all the permits or licenses required for conducting our e-commerce business in China or will be able to maintain our existing licenses or obtain new ones.

 

Our business may be materially and adversely affected if any of our PRC subsidiaries declares bankruptcy or becomes subject to a dissolution or liquidation proceeding.

 

The Enterprise Bankruptcy Law of the PRC, or the Bankruptcy Law, came into effect on June 1, 2007. The Bankruptcy Law provides that an enterprise will be liquidated if the enterprise fails to settle its debts as and when they fall due and if the enterprise’s assets are, or are demonstrably, insufficient to clear such debts.

 

Our PRC subsidiaries hold certain assets that are important to our business operations. If any of our PRC subsidiaries undergoes a voluntary or involuntary liquidation proceeding, unrelated third-party creditors may claim rights to some or all of these assets, thereby hindering our ability to operate our business, which could materially and adversely affect our business, financial condition and results of operations.

 

According to the SAFE’s Notice of the State Administration of Foreign Exchange on Further Improving and Adjusting Foreign Exchange Administration Policies for Direct Investment, effective on December 17, 2012, and the Provisions for Administration of Foreign Exchange Relating to Inbound Direct Investment by Foreign Investors, effective May 13, 2013, if any of our PRC subsidiaries undergoes a voluntary or involuntary liquidation proceeding, prior approval from the SAFE for remittance of foreign exchange to our shareholders abroad is no longer required, but we still need to conduct a registration process with the SAFE local branch. It is not clear whether “registration” is a mere formality or involves the kind of substantive review process undertaken by SAFE and its relevant branches in the past.

 

PRC regulations relating to foreign exchange registration of overseas investment by PRC residents may subject our PRC resident beneficial owners or our PRC subsidiaries to liability or penalties, limit our ability to inject capital into these subsidiaries, limit these PRC subsidiaries’ ability to increase their registered capital or distribute profits to us, or may otherwise adversely affect us.

 

On July 4, 2014, the State Administration of Foreign Exchange, or SAFE, promulgated the Circular on Relevant Issues Relating to Domestic Resident’s Investment and Financing and Roundtrip Investment through Special Purpose Vehicles, or SAFE Circular 37, which replaced the former Notice on Relevant Issues Concerning Foreign Exchange Administration for PRC Residents to Engage in Financing and Inbound Investment via Overseas Special Purpose Vehicles (generally known as SAFE Circular 75) promulgated by SAFE on October 21, 2005. On February 13, 2015, SAFE further promulgated the Circular on Further Simplifying and Improving the Administration of the Foreign Exchange Concerning Direct Investment, or SAFE Circular 13, which took effect on June 1, 2015. This SAFE Circular 13 has amended SAFE Circular 37 by requiring PRC residents or entities to register with qualified banks rather than SAFE or its local branch in connection with their establishment or control of an offshore entity established for the purpose of overseas investment or financing.

 

 
27

Table of Contents

  

These circulars require PRC residents to register with qualified banks in connection with their direct establishment or indirect control of an offshore entity, for the purpose of overseas investment and financing, with such PRC residents’ legally owned assets or equity interests in domestic enterprises or offshore assets or interests, which is referred to in SAFE Circular 37 as a “special purpose vehicle.” These circulars further require amendment to the registration in the event of any significant changes with respect to the special purpose vehicle, such as an increase or decrease of capital contributed by PRC residents, share transfer or exchange, merger, division or other material events. In the event that a PRC resident holding interests in a special purpose vehicle fails to complete the required SAFE registration, the PRC subsidiary of that special purpose vehicle may be prohibited from making profit distributions to the offshore parent and from carrying out subsequent cross-border foreign exchange activities, and the special purpose vehicle may be restricted in its ability to contribute additional capital into its PRC subsidiary. Furthermore, failure to comply with the various SAFE registration requirements described above could result in liability under PRC law for evasion of foreign exchange controls.

 

While Ms. Yefang Zhang, a citizen of Saint Lucia, is not required to register with qualified bank according to the various SAFE registration requirements, we may not at all times be fully aware or informed of the identities of all our shareholders or beneficial owners that are required to make such registrations, and we may not always be able to compel them to comply with all relevant foreign exchange regulations. As a result, we cannot assure you that all of our shareholders or beneficial owners who are PRC residents will at all times comply with, or in the future make or obtain any applicable registrations or approvals required by all relevant foreign exchange regulations. The failure or inability of such individuals to comply with the registration procedures set forth in these regulations may subject us to fines or legal sanctions, restrictions on our cross-border investment activities or our PRC subsidiaries’ ability to distribute dividends to, or obtain foreign-exchange-dominated loans from, our company, or prevent us from making distributions or paying dividends. As a result, our business operations and our ability to make distributions to you could be materially and adversely affected.

 

Furthermore, as these foreign exchange regulations are still relatively new and their interpretation and implementation has been constantly evolving, it is unclear how these regulations, and any future regulation concerning offshore or cross-border transactions, will be interpreted, amended and implemented by the relevant government authorities. We cannot predict how these regulations will affect our business operations or future strategy. In addition, if we decide to acquire a PRC domestic company, we cannot assure you that we or the owners of such company, as the case may be, will be able to obtain the necessary approvals or complete the necessary filings and registrations required by the foreign exchange regulations. This may restrict our ability to implement our acquisition strategy and could adversely affect our business and prospects.

 

Under the PRC Enterprise Income Tax Law, we may be classified as a PRC “resident enterprise” for PRC enterprise income tax purposes. Such classification would likely result in unfavorable tax consequences to us and our non-PRC shareholders and have a material adverse effect on our results of operations and the value of your investment.

 

Under the PRC Enterprise Income Tax Law, or the EIT Law, that became effective in January 2008, an enterprise established outside the PRC with “de facto management bodies” within the PRC is considered a “resident enterprise” for PRC enterprise income tax purposes and is generally subject to a uniform 25% enterprise income tax rate on its worldwide income. Under the implementation rules to the EIT Law, a “de facto management body” is defined as a body that has material and overall management and control over the manufacturing and business operations, personnel and human resources, finances and properties of an enterprise. In addition, a circular, known as SAT Circular 82, issued in April 2009 by the State Administration of Taxation, or the SAT, specifies that certain offshore incorporated enterprises controlled by PRC enterprises or PRC enterprise groups will be classified as PRC resident enterprises if the following are located or resident in the PRC: senior management personnel and departments that are responsible for daily production, operation and management; financial and personnel decision making bodies; key properties, accounting books, company seal, and minutes of board meetings and shareholders’ meetings; and half or more of the senior management or directors having voting rights. Further to SAT Circular 82, the SAT issued a bulletin, known as SAT Bulletin 45, which took effect in September 2011, to provide more guidance on the implementation of SAT Circular 82 and clarify the reporting and filing obligations of such “Chinese-controlled offshore incorporated resident enterprises.” SAT Bulletin 45 provides procedures and administrative details for the determination of resident status and administration on post-determination matters.

 

Although both SAT Circular 82 and SAT Bulletin 45 only apply to offshore enterprises controlled by PRC enterprises or PRC enterprise groups, not those controlled by PRC individuals or foreign individuals, the determining criteria set forth in SAT Circular 82 and SAT Bulletin 45 may reflect the SAT’s general position on how the “de facto management body” test should be applied in determining the tax resident status of offshore enterprises, regardless of whether they are controlled by PRC enterprises, PRC enterprise groups or by PRC or foreign individuals.

 

 
28

Table of Contents

  

If the PRC tax authorities determine that the actual management organ of Farmmi, Inc. (“FAMI”) is within the territory of China, FAMI may be deemed to be a PRC resident enterprise for PRC enterprise income tax purposes and a number of unfavorable PRC tax consequences could follow. First, we will be subject to the uniform 25% enterprise income tax on our world-wide income, which could materially reduce our net income. In addition, we will also be subject to PRC enterprise income tax reporting obligations.

 

Up to the date of this report, FAMI has not been notified or informed by the PRC tax authorities that it has been deemed to be a resident enterprise for the purpose of the EIT Law.

 

Finally, dividends payable by us to our investors and gains on the sale of our shares may become subject to PRC withholding tax, at a rate of 10% in the case of non-PRC enterprises or 20% in the case of non-PRC individuals (in each case, subject to the provisions of any applicable tax treaty), if such gains are deemed to be from PRC sources. It is unclear whether non-PRC shareholders of our company would be able to claim the benefits of any tax treaties between their country of tax residence and the PRC in the event that we are treated as a PRC resident enterprise. Any such tax may reduce the returns on your investment in our shares.

 

Enhanced scrutiny over acquisition transactions by the PRC tax authorities may have a negative impact on potential acquisitions we may pursue in the future.

 

Pursuant to the Notice on Strengthening Administration of Enterprise Income Tax for Share Transfers by Non-PRC Resident Enterprises, or SAT Circular 698, issued by the SAT on December 10, 2009, where a foreign investor transfers the equity interests of a resident enterprise indirectly via disposition of the equity interests of an overseas holding company, or an “indirect transfer,” and such overseas holding company is located in a tax jurisdiction that (i) has an effective tax rate less than 12.5% or (ii) does not tax foreign income of its residents, the foreign investor shall report the indirect transfer to the competent tax authority. The PRC tax authority will examine the true nature of the indirect transfer, and if the tax authority considers that the foreign investor has adopted an “abusive arrangement” in order to avoid PRC tax, it may disregard the existence of the overseas holding company and re-characterize the indirect transfer and as a result, gains derived from such indirect transfer may be subject to PRC withholding tax at a rate of up to 10%.

 

On February 3, 2015, the SAT issued the Announcement of the State Administration of Taxation on Several Issues Concerning the Enterprise Income Tax on Indirect Property Transfer by Non-Resident Enterprises, or SAT Bulletin 7, to supersede existing provisions in relation to the “indirect transfer” as set forth in Circular 698, while the other provisions of Circular 698 remain in force. Pursuant to SAT Bulletin 7, where a non-resident enterprise indirectly transfers properties such as equity in PRC resident enterprises without any justifiable business purposes and aiming to avoid the payment of enterprise income tax, such indirect transfer must be reclassified as a direct transfer of equity in PRC resident enterprise. To assess whether an indirect transfer of PRC taxable properties has reasonable commercial purposes, all arrangements related to the indirect transfer must be considered comprehensively and factors set forth in SAT Bulletin 7 must be comprehensively analyzed in light of the actual circumstances. SAT Bulletin 7 also provides that, where a non-PRC resident enterprise transfers its equity interests in a resident enterprise to its related parties at a price lower than the fair market value, the competent tax authority has the power to make a reasonable adjustment to the taxable income of the transaction.

 

There is little practical experience regarding the application of SAT Bulletin 7 because it was issued in February 2015. During the effective period of SAT Circular 698, some intermediary holding companies were actually looked through by the PRC tax authorities, and consequently the non-PRC resident investors were deemed to have transferred the PRC subsidiary and PRC corporate taxes were assessed accordingly. It is possible that we or our non-PRC resident investors may become at risk of being taxed under SAT Bulletin 7 and may be required to expend valuable resources to comply with SAT Bulletin 7 or to establish that we or our non-PRC resident investors should not be taxed under SAT Bulletin 7, which may have an adverse effect on our financial condition and results of operations or such non-PRC resident investors’ investment in us.

 

 
29

Table of Contents

  

Our PRC subsidiaries are subject to restrictions on paying dividends or making other payments to us, which may restrict our ability to satisfy our liquidity requirements.

 

We are a holding company incorporated in the Cayman Islands. We may need dividends and other distributions on equity from our PRC subsidiaries to satisfy our liquidity requirements. Current PRC regulations permit our PRC subsidiaries to pay dividends to us only out of their accumulated profits, if any, determined in accordance with PRC accounting standards and regulations. In addition, Our PRC subsidiaries are required to set aside at least 10% of their respective accumulated profits each year, if any, to fund certain reserve funds until the total amount set aside reaches 50% of their respective registered capital. Our PRC subsidiaries may also allocate a portion of its after-tax profits based on PRC accounting standards to employee welfare and bonus funds at their discretion. These reserves are not distributable as cash dividends. Furthermore, if our PRC subsidiaries incur debt on their own behalf in the future, the instruments governing the debt may restrict their ability to pay dividends or make other payments to us.

 

In addition, the PRC tax authorities may require us to adjust our taxable income under the contractual arrangements we currently have in place in a manner that would materially and adversely affect our PRC subsidiaries’ ability to pay dividends and other distributions to us. Any limitation on the ability of our subsidiary to distribute dividends to us or on the ability of our PRC consolidated VIE to make payments to us may restrict our ability to satisfy our liquidity requirements.

 

In addition, the EIT Law, and its implementation rules provide that a withholding tax rate of up to 10% will be applicable to dividends payable by Chinese companies to non-PRC-resident enterprises unless otherwise exempted or reduced according to treaties or arrangements between the PRC central government and governments of other countries or regions where the non-PRC-resident enterprises are incorporated.

 

Governmental control of currency conversion may affect the value of your investment.

 

The PRC government imposes controls on the convertibility of the RMB into foreign currencies and, in certain cases, the remittance of currency out of China. We receive substantially all of our revenues in RMB. Under our current corporate structure, our company in the Cayman Islands may rely on dividend payments from our PRC subsidiaries to fund any cash and financing requirements we may have. Under existing PRC foreign exchange regulations, payments of current account items, such as profit distributions and trade and service-related foreign exchange transactions, can be made in foreign currencies without prior approval from SAFE by complying with certain procedural requirements. Therefore, our PRC subsidiaries are able to pay dividends in foreign currencies to us without prior approval from SAFE, subject to the condition that the remittance of such dividends outside of the PRC complies with certain procedures under PRC foreign exchange regulation, such as the overseas investment registrations by our shareholders or the ultimate shareholders of our corporate shareholders who are PRC residents. But approval from or registration with appropriate government authorities is required where RMB is to be converted into foreign currency and remitted out of China to pay capital expenses such as the repayment of loans denominated in foreign currencies. For foreign investors, after reporting and being reviewed and approved by the appropriate government authorities, the foreign investors can transfer money through banks and other payment institutions, but the daily limit is $50,000 and the amount of each remittance cannot exceed $10,000. In addition, we can also distribute and transfer profits or dividends through our overseas third-party institutions in accordance with the law. The PRC government may also at its discretion restrict access in the future to foreign currencies for current account transactions. If the foreign exchange control system prevents us from obtaining sufficient foreign currencies to satisfy our foreign currency demands, we may not be able to pay dividends in foreign currencies to our The PRC government imposes controls on the convertibility of the RMB into foreign currencies and, in certain cases, the remittance of currency out of China. We receive substantially all of our revenues in RMB. Under our current corporate structure, our company in the Cayman Islands may rely on dividend payments from our PRC subsidiaries to fund any cash and financing requirements we may have. Under existing PRC foreign exchange regulations, payments of current account items, such as profit distributions and trade and service-related foreign exchange transactions, can be made in foreign currencies without prior approval from SAFE by complying with certain procedural requirements. Therefore, our PRC subsidiaries are able to pay dividends in foreign currencies to us without prior approval from SAFE, subject to the condition that the remittance of such dividends outside of the PRC complies with certain procedures under PRC foreign exchange regulation, such as the overseas investment registrations by our shareholders or the ultimate shareholders of our corporate shareholders who are PRC residents. But approval from or registration with appropriate government authorities is required where RMB is to be converted into foreign currency and remitted out of China to pay capital expenses such as the repayment of loans denominated in foreign currencies. For foreign investors, after reporting and being reviewed and approved by the appropriate government authorities, the foreign investors can transfer money through banks and other payment institutions, but the daily limit is $50,000 and the amount of each remittance cannot exceed $10,000. In addition, we can also distribute and transfer profits or dividends through our overseas third-party institutions in accordance with the law. The PRC government may also at its discretion restrict access in the future to foreign currencies for current account transactions. If the foreign exchange control system prevents us from obtaining sufficient foreign currencies to satisfy our foreign currency demands, we may not be able to pay dividends in foreign currencies to our shareholders.

 

 
30

Table of Contents

  

The M&A Rules and certain other PRC regulations establish complex procedures for some acquisitions of Chinese companies by foreign investors, which could make it more difficult for us to pursue growth through acquisitions in China.

 

The Regulations on Mergers and Acquisitions of Domestic Companies by Foreign Investors, or the “M&A Rules,” adopted by six PRC regulatory agencies in 2006 and amended in 2009, and recently adopted regulations and rules concerning mergers and acquisitions established additional procedures and requirements that could make merger and acquisition activities by foreign investors more time consuming and complex. For example, the M&A Rules require that the Ministry of Commerce be notified in advance of any change-of-control transaction in which a foreign investor takes control of a PRC domestic enterprise, if (i) any important industry is concerned, (ii) such transaction involves factors that have or may have impact on the national economic security, or (iii) such transaction will lead to a change in control of a domestic enterprise which holds a famous trademark or PRC time-honored brand. Mergers, acquisitions or contractual arrangements that allow one market player to take control of or to exert decisive impact on another market player must also be notified in advance to the Ministry of Commerce when the threshold under the Provisions on Thresholds for Prior Notification of Concentrations of Undertakings, or the Prior Notification Rules, issued by the State Council in August 2008 is triggered. In addition, the security review rules issued by the Ministry of Commerce that became effective in September 2011 specify that mergers and acquisitions by foreign investors that raise “national defense and security” concerns and mergers and acquisitions through which foreign investors may acquire de facto control over domestic enterprises that raise “national security” concerns are subject to strict review by the Ministry of Commerce, and the rules prohibit any activities attempting to bypass a security review, including by structuring the transaction through a proxy or contractual control arrangement. In the future, we may grow our business by acquiring complementary businesses. Complying with the requirements of the above-mentioned regulations and other relevant rules to complete such transactions could be time consuming, and any required approval processes, including obtaining approval from the Ministry of Commerce or its local counterparts may delay or inhibit our ability to complete such transactions. It is clear that our business would not be deemed to be in an industry that raises “national defense and security” or “national security” concerns. However, the Ministry of Commerce or other government agencies may publish explanations in the future determining that our business is in an industry subject to the security review, in which case our future acquisitions in the PRC, including those by way of entering into contractual control arrangements with target entities, may be closely scrutinized or prohibited. Our ability to expand our business or maintain or expand our market share through future acquisitions would as such be materially and adversely affected.

 

Risks Related to Ownership of Our Ordinary Shares

  

 
31

Table of Contents

  

We are a Cayman Islands exempted company with limited liability. The rights of our shareholders may be different from the rights of shareholders governed by the laws of U.S. jurisdictions.

 

We are a Cayman Islands exempted company with limited liability. Our corporate affairs are governed by our First Amended and Restated Memorandum and Articles of Association and by the laws of the Cayman Islands. The rights of shareholders and the responsibilities of members of our board of directors (the “Board of Directors”) may be different from the rights of shareholders and responsibilities of directors in companies governed by the laws of U.S. jurisdictions. In the performance of its duties, the board of directors of a solvent Cayman Islands exempted company is required to consider the company’s interests, and the interests of its shareholders as a whole, which may differ from the interests of one or more of its individual shareholders. See “Item 16.G. Corporate Governance.”

 

We are a “foreign private issuer,” and our disclosure obligations differ from those of U.S. domestic reporting companies. As a result, we may not provide you the same information as U.S. domestic reporting companies or we may provide information at different times, which may make it more difficult for you to evaluate our performance and prospects.

 

We are a foreign private issuer and, as a result, we are not subject to the same requirements as U.S. domestic issuers. Under the Exchange Act, we are subject to reporting obligations that, to some extent, are more lenient and less frequent than those of U.S. domestic reporting companies. For example, we are not required to issue quarterly reports or proxy statements. We are not required to disclose detailed individual executive compensation information. Furthermore, our directors and executive officers are not required to report equity holdings under Section 16 of the Exchange Act and are not subject to the insider short-swing profit disclosure and recovery regime.

 

As a foreign private issuer, we are also exempt from the requirements of Regulation FD (Fair Disclosure) which, generally, are meant to ensure that select groups of investors are not privy to specific information about an issuer before other investors. However, we are still subject to the anti-fraud and anti-manipulation rules of the SEC, such as Rule 10b-5 under the Exchange Act. Since many of the disclosure obligations imposed on us as a foreign private issuer differ from those imposed on U.S. domestic reporting companies, you should not expect to receive the same information about us and at the same time as the information provided by U.S. domestic reporting companies.

 

Newly enacted Holding Foreign Companies Accountable Act, recent regulatory actions taken by the SEC and the Public Company Accounting Oversight Board, and proposed rule changes submitted by Nasdaq calling for additional and more stringent criteria to be applied to China-based public companies could add uncertainties to our capital raising activities and compliance costs.

 

Public companies with operations based in China have been the subject of intense scrutiny, criticism and negative publicity by investors, financial commentators and regulatory agencies, such as the SEC. Much of the scrutiny, criticism and negative publicity has centered on financial and accounting irregularities and mistakes, a lack of effective internal controls over financial accounting, inadequate corporate governance policies or a lack of adherence thereto and, in many cases, allegations of fraud.

 

On December 7, 2018, the SEC and the PCAOB issued a joint statement highlighting continued challenges faced by the U.S. regulators in their oversight of financial statement audits of U.S.-listed companies with significant operations in China. On April 21, 2020, the SEC Chairman and PCAOB Chairman, along with other senior SEC staff, released a joint statement highlighting the risks associated with investing in companies based in or have substantial operations in emerging markets including China, reiterating past SEC and PCAOB statements on matters including the difficulty associated with inspecting accounting firms and audit work papers in China and higher risks of fraud in emerging markets and the difficulty of bringing and enforcing SEC, Department of Justice and other U.S. regulatory actions, including in instances of fraud, in emerging markets generally.

 

On May 18, 2020, NASDAQ filed three proposals with the SEC to (i) apply minimum offering size requirement for companies primarily operating in a “Restrictive Market”, (ii) prohibit Restrictive Market companies from directly listing on NASDAQ Capital Market, and only permit them to list on NASDAQ Global Select or NASDAQ Global Market in connection with a direct listing, and (iii) apply additional and more stringent criteria to an applicant or listed company based on the qualifications of the company’s auditors.

 

On May 20, 2020, the U.S. Senate passed the Holding Foreign Companies Accountable Act requiring a foreign company to certify it is not owned or controlled by a foreign government if the PCAOB is unable to audit specified reports because the company uses a foreign auditor not subject to PCAOB inspection. If the PCAOB is unable to inspect the company’s auditors for three consecutive years, the issuer’s securities are prohibited to trade on a national exchange. On December 2, 2020, the U.S. House of Representatives passed the Holding Foreign Companies Accountable Act. On December 18, 2020, the Holding Foreign Companies Accountable Act was signed into law.

 

On March 24, 2021, the SEC adopted interim final amendments to implement congressionally mandated submission and disclosure requirements of the Act. The interim final amendments will apply to registrants that the SEC identifies as having filed an annual report on Forms 10-K, 20-F, 40-F or N-CSR with an audit report issued by a registered public accounting firm that is located in a foreign jurisdiction and that the PCAOB has determined it is unable to inspect or investigate completely because of a position taken by an authority in that jurisdiction. The SEC will implement a process for identifying such a registrant and any such identified registrant will be required to submit documentation to the SEC establishing that it is not owned or controlled by a governmental entity in that foreign jurisdiction, and will also require disclosure in the registrant’s annual report regarding the audit arrangements of, and governmental influence on, such a registrant.

 

On December 2, 2021, the SEC issued amendments to finalize rules implementing the submission and disclosure requirements in the Holding Foreign Companies Accountable Act. The rules apply to registrants that the SEC identifies as having filed an annual report with an audit report issued by a registered public accounting firm that is located in a foreign jurisdiction and that PCAOB is unable to inspect or investigate completely because of a position taken by an authority in foreign jurisdictions.

 

On December 16, 2021, PCAOB announced the PCAOB Holding Foreign Companies Accountable Act determinations (the “PCAOB determinations”) relating to the PCAOB’s inability to inspect or investigate completely registered public accounting firms headquartered in mainland China of the PRC or Hong Kong, a Special Administrative Region and dependency of the PRC, because of a position taken by one or more authorities in the PRC or Hong Kong.

 

On August 26, 2022, the PCAOB signed a SOP with the CSRC and the MOF of the PRC regarding cooperation in the oversight of PCAOB-registered public accounting firms in the PRC and Hong Kong. The SOP seeks to establish a method for the PCAOB to conduct inspections of PCAOB-registered public accounting firms in the PRC and Hong Kong. Under the agreement, (a) the PCAOB has sole discretion to select the firms, audit engagements and potential violations it inspects and investigates without consultation with, or input from, PRC authorities; (b) procedures are in place for PCAOB inspectors and investigators to view complete audit work papers with all information included and for the PCAOB to retain information as needed; (c) the PCAOB has direct access to interview and take testimony from all personnel associated with the audits the PCAOB inspects or investigates; and (d) the PCAOB shall have the unfettered ability to transfer information to the SEC in accordance with the Sarbanes-Oxley Act, and the SEC can use the information for all regulatory purposes, including administrative or civil enforcement actions. The PCAOB is required to reassess its determinations as to whether it is able to carry out inspections and investigations completely and without obstruction by the end of 2022.

 

On December 15, 2022, the PCAOB determined that the PCAOB was able to secure complete access to inspect and investigate registered public accounting firms headquartered in mainland China and Hong Kong and voted to vacate its previous determinations. However, should PRC authorities obstruct or otherwise fail to facilitate the PCAOB’s access in the future, the PCAOB will consider the need to issue a new determination.

 

In December 2022, Congress passed fiscal year 2023 Omnibus spending legislation, which contained provisions to accelerate the HFCAA timeline for implementation of trading prohibitions from three years to two years. As a result of the legislation, the SEC is required to prohibit an issuer’s securities from trading on any U.S. stock exchanges if its auditor is not subject to PCAOB inspections or complete investigations for two consecutive years.

 

The recent regulatory developments have resulted in additional regulatory compliance costs and uncertainties to our future capital raise activities, business and our share price. In addition, any additional actions, proceedings or rules resulting from these efforts could create new uncertainties for our shareholders, and the market price of our shares could be adversely affected,

 

As a foreign private issuer, we are permitted to rely on exemptions from certain Nasdaq corporate governance standards applicable to U.S. issuers, including the requirement that a majority of an issuer’s directors consist of independent directors. If we opt to rely on such exemptions in the future, such decision might afford less protection to holders of our Ordinary Shares.

 

Section 5605(b)(1) of the Nasdaq Listing Rules requires listed companies to have, among other things, a majority of its board members to be independent, and Section 5605(d) and 5605(e) require listed companies to have independent director oversight of executive compensation and nomination of directors. As a foreign private issuer, however, we are permitted to follow home country practice in lieu of the above requirements.

 

The corporate governance practice in our home country, the Cayman Islands, does not require a majority of our board to consist of independent directors or the implementation of a nominating and corporate governance committee. Since a majority of our Board of Directors would not consist of independent directors if we relied on the foreign private issuer exemption, fewer board members would be exercising independent judgment and the level of board oversight on the management of our company might decrease as a result. In addition, we could opt to follow Cayman Islands law instead of the Nasdaq requirements that mandate that we obtain shareholder approval for certain dilutive events, such as an issuance that will result in a change of control, certain transactions other than a public offering involving issuances of 20% or greater interests in the company and certain acquisitions of the shares or assets of another company.

 

 
32

Table of Contents

  

If we are unable to implement and maintain effective internal control over financial reporting in the future, investors may lose confidence in the accuracy and completeness of our financial reports and the market price of our Ordinary Shares may decline.

 

As a public company, we are required to maintain internal control over financial reporting and to report any material weaknesses in such internal control. In addition, we are required to furnish a report by management on the effectiveness of our internal control over financial reporting pursuant to Section 404 of the Sarbanes-Oxley Act. Currently we have not established and maintained effective disclosure controls and procedures. In addition, there are material weaknesses in our internal control over financial reporting. Among other things, we did not have sufficient personnel with appropriate levels of accounting knowledge and experience to address complex U.S. GAAP accounting issues and to prepare and review financial statements and related disclosures under U.S. GAAP. Specifically, our control did not operate effectively to ensure the appropriate and timely analysis of and accounting for unusual and non-routine transactions and certain financial statement accounts. We also have not established sufficient risk assessment in accordance with the requirement of COSO 2013 Framework. In addition, we have not established an internal control department and had a lack of adequate policies and procedures in internal audit function to ensure that our policies and procedures have been carried out as planned. As a result, our internal control over financial reporting was not effective as of September 30, 2023. We are in the process of designing, implementing, and testing the internal control over financial reporting required to comply with this obligation, which process is time consuming, costly, and complicated. If we identify material weaknesses in our internal control over financial reporting, if we are unable to comply with the requirements of Section 404 in a timely manner or assert that our internal control over financial reporting is effective, or if our independent registered public accounting firm is unable to express an opinion as to the effectiveness of our internal control over financial reporting when required, investors may lose confidence in the accuracy and completeness of our financial reports and the market price of our Ordinary Shares could be negatively affected, and we could become subject to investigations by the stock exchange on which our securities are listed, the SEC, or other regulatory authorities, which could require additional financial and management resources.

    

 
33

Table of Contents

  

The requirements of being a public company may strain our resources and divert management’s attention.

 

As a public company, we are subject to the reporting requirements of the Securities Exchange Act of 1934, as amended, or the Exchange Act, the Sarbanes-Oxley Act, the Dodd-Frank Act, the listing requirements of the securities exchange on which we list, and other applicable securities rules and regulations. Despite recent reforms made possible by the JOBS Act, compliance with these rules and regulations will nonetheless increase our legal and financial compliance costs, make some activities more difficult, time-consuming or costly and increase demand on our systems and resources. We must engage U.S. securities law counsel and U.S. auditors, and we have annual payments for listing on a stock exchange. In addition, the Sarbanes-Oxley Act and rules and regulations implemented by the SEC and The Nasdaq Capital Market require significantly heightened corporate governance practices for public companies. The Exchange Act requires, among other things, that we file annual and current reports with respect to our business and operating results. In addition, as long as we are listed on The Nasdaq Capital Market, we are also required to file semi-annual financial statements. While it is impossible to determine the amounts of such expenses in advance, we expect that we will incur expenses of between $500,000 and $1 million per year. We do not expect to incur materially greater costs as a result of becoming a public company than those incurred by similarly sized foreign private issuers.

 

If we fail to comply with these rules and regulations, we could become the subject of a governmental enforcement action, investors may lose confidence in us and the market price of our Ordinary Shares could decline.

 

As a result of disclosure of information in this report and in filings required of a public company, our business and financial condition will become more visible, which we believe may result in threatened or actual litigation, including by competitors and other third parties. If such claims are successful, our business and operating results could be harmed, and even if the claims do not result in litigation or are resolved in our favor, these claims, and the time and resources necessary to resolve them, could divert the resources of our management and adversely affect our business, brand and reputation and results of operations.

 

We also expect that being a public company and these rules and regulations makes it more expensive for us to obtain director and officer liability insurance, and we may be required to accept reduced coverage or incur substantially higher costs to obtain coverage. These factors could also make it more difficult for us to attract and retain qualified members of our Board of Directors, particularly to serve on our audit committee and compensation committee, and qualified executive officers.

 

The obligation to disclose information publicly may put us at a disadvantage to competitors that are private companies.

 

As a publicly listed company, we are required to file periodic reports with the SEC upon the occurrence of matters that are material to our company and shareholders. In some cases, we need to disclose material agreements or results of financial operations that we would not be required to disclose if we were a private company. Our competitors may have access to this information, which would otherwise be confidential. This may give them advantages in competing with our company. Similarly, as a U.S.-listed public company, we are governed by U.S. laws that our non-publicly traded competitors are not required to follow. To the extent compliance with U.S. laws increases our expenses or decreases our competitiveness against such companies, our public listing could affect our results of operations.

 

 
34

Table of Contents

  

The market price of our Ordinary Shares may be volatile or may decline regardless of our operating performance.

 

Since our Ordinary Shares became listed on The Nasdaq Capital Market in February 2018, the trading price of our Ordinary Shares has fluctuated substantially. Between January 1, 2023 and the date of this report, our shares have closed between a low of $0.2263 and a high of $1.3 per share, and the last reported trading price on January 26, 2024 was $1.18 per Ordinary Share. The trading prices of our Ordinary Shares may be volatile and could fluctuate widely due to factors beyond our control. This may happen because of broad market and industry factors, like the performance and fluctuation in the market prices or the underperformance or deteriorating financial results of other listed companies based in China. The securities of some of these companies have experienced significant volatility since their initial public offerings, including, in some cases, substantial price declines in the trading prices of their securities. The trading performances of other Chinese companies’ securities after their offerings may affect the attitudes of investors toward Chinese companies listed in the United States, which consequently may impact the trading performance of our Ordinary Shares, regardless of our actual operating performance. In addition, any negative news or perceptions about inadequate corporate governance practices or fraudulent accounting, corporate structure or matters of other Chinese companies may also negatively affect the attitudes of investors towards Chinese companies in general, including us, regardless of whether we have conducted any inappropriate activities. The market price of our Ordinary Shares may fluctuate significantly in response to numerous factors, many of which are beyond our control, including:

 

 

·

actual or anticipated fluctuations in our revenue and other operating results;

 

 

 

 

·

the financial projections we may provide to the public, any changes in these projections or our failure to meet these projections;

 

 

 

 

·

actions of securities analysts who initiate or maintain coverage of us, changes in financial estimates by any securities analysts who follow our company, or our failure to meet these estimates or the expectations of investors;

 

 

 

 

·

announcements by us or our competitors of significant products or features, technical innovations, acquisitions, strategic partnerships, joint ventures, or capital commitments;

 

 

 

 

·

price and volume fluctuations in the overall stock market, including as a result of trends in the economy as a whole;

 

 

 

 

·

lawsuits threatened or filed against us; and

 

 

 

 

·

other events or factors, including those resulting from war or incidents of terrorism, or responses to these events.

 

In addition, the stock markets have experienced extreme price and volume fluctuations that have affected and continue to affect the market prices of equity securities of many companies. Stock prices of many companies have fluctuated in a manner unrelated or disproportionate to the operating performance of those companies. In the past, shareholders have filed securities class action litigation following periods of market volatility. If we were to become involved in securities litigation, it could subject us to substantial costs, divert resources and the attention of management from our business, and adversely affect our business.

 

Our shares may be delisted if we are unable to comply with Nasdaq continued listing requirements.

   

As a Nasdaq listed company, we are required to comply with Nasdaq continued listing requirements. On October 12, 2022, we received a notification letter (the “Notice”) from The Nasdaq Stock Market LLC. (“NASDAQ”) advising the Company that for 30 consecutive business days preceding the date of the Notice, the bid price of our ordinary shares had closed below the $1.00 per share minimum required for continued listing on The NASDAQ Capital Market pursuant to the Minimum Bid Price Rule. We were provided 180 calendar days, or until April 10, 2023, to regain compliance with the $1.00 per share minimum required for continued listing on The NASDAQ Capital Market pursuant to NASDAQ Marketplace Rule 5550(a)(2) (the “Minimum Bid Price Rule”). NASDAQ granted us an additional 180 calendar days, or until October 9, 2023, to regain compliance with the Minimum Bid Price Rule.

  

 
35

Table of Contents

  

To regain compliance, the bid price of the Company’s ordinary shares must close at or above $1.00 per share for a minimum of ten consecutive business days at any time during the 180-day compliance period. The Company cured the deficiency by effecting a one-for-eight share consolidation in September 2023. It is possible that we will fail to comply with the continued listing requirement of Nasdaq Marketplace Rule 5550(a)(2) again or any other listing requirements. If so, and Nasdaq may delist our shares if we cannot regain compliance timely.

 

We do not intend to pay dividends for the foreseeable future.

 

We currently intend to retain any future earnings to finance the operation and expansion of our business, and we do not expect to declare or pay any dividends in the foreseeable future. As a result, you may only receive a return on your investment in our Ordinary Shares if the market price of our Ordinary Shares increases.

 

Shares eligible for future sale may adversely affect the market price of our Ordinary Shares, as the future sale of a substantial amount of outstanding Ordinary Shares in the public marketplace could reduce the price of our Ordinary Shares.

 

The market price of our shares could decline as a result of sales of substantial amounts of our shares in the public market, or the perception that these sales could occur. In addition, these factors could make it more difficult for us to raise funds through future offerings of our Ordinary Shares. For example, in July 2023, certain of our shareholders purchased approximately 2.6 million in aggregate of our ordinary shares in private transactions exempt from registration under the Securities Act. These shares are “restricted securities” as defined in Rule 144. These shares may be sold in the future without registration under the Securities Act to the extent permitted by Rule 144 or other exemptions under the Securities Act and permitted by relevant agreements.

  

Our shareholders may face difficulties in protecting their interests because we are a Cayman Islands exempted company.

 

Our corporate affairs are governed by our Third Amended and Restated Memorandum and Articles of Association, by the Companies Law (as revised) of the Cayman Islands and the common law of the Cayman Islands. The rights of our shareholders and the fiduciary responsibilities of our directors under the laws of the Cayman Islands are not as clearly defined as under statutes or judicial precedent in existence in jurisdictions in the United States. Therefore, you may have more difficulty protecting your interests than would shareholders of a corporation incorporated in a jurisdiction in the United States, due to the comparatively less formal nature of Cayman Islands law in this area.

 

While Cayman Islands law allows a dissenting shareholder to express the shareholder’s view that a court sanctioned reorganization of a Cayman Islands company would not provide fair value for the shareholder’s shares, Cayman Islands statutory law does not specifically provide for shareholder appraisal rights in connection with a merger or consolidation of a company. This may make it more difficult for you to assess the value of any consideration you may receive in a merger or consolidation or to require that the acquirer gives you additional consideration if you believe the consideration offered is insufficient. However, Cayman Islands statutory law provides a mechanism for a dissenting shareholder in a merger or consolidation to apply to the Grand Court for a determination of the fair value of the dissenter’s shares if it is not possible for the company and the dissenter to agree on a fair price within the time limits prescribed.

 

 
36

Table of Contents

  

Shareholders of Cayman Islands exempted companies (such as us) have no general rights under Cayman Islands law to inspect corporate records and accounts or to obtain copies of lists of shareholders. Our directors have discretion under our First Amended and Restated Memorandum and Articles of Association to determine whether or not, and under what conditions, our corporate records may be inspected by our shareholders, but are not obliged to make them available to our shareholders. This may make it more difficult for you to obtain information needed to establish any facts necessary for a shareholder motion or to solicit proxies from other shareholders in connection with a proxy contest. Subject to limited exceptions, under Cayman Islands’ law, a minority shareholder may not bring a derivative action against the board of directors. Class actions are not recognized in the Cayman Islands, but groups of shareholders with identical interests may bring representative proceedings, which are similar.

 

United States civil liabilities and certain judgments obtained against us by our shareholders may not be enforceable.

 

We are a Cayman Islands exempted company and substantially all of our assets are located outside of the United States. In addition, the majority of our directors and officers are nationals and residents of countries other than the United States. A substantial portion of the assets of these persons is located outside of the United States. As a result, it may be difficult to effect service of process within the United States upon these persons. It may also be difficult to enforce in U.S. courts judgments obtained in U.S. courts based on the civil liability provisions of the U.S. federal securities laws against us and our officers and directors who are not resident in the United States and the substantial majority of whose assets are located outside of the United States.

 

Further, it is unclear if original actions predicated on civil liabilities based solely upon U.S. federal securities laws are enforceable in courts outside the United States, including in the Cayman Islands. Courts of the Cayman Islands may not, in an original action in the Cayman Islands, recognize or enforce judgments of U.S. courts predicated upon the civil liability provisions of the securities laws of the United States or any state of the United States on the grounds that such provisions are penal in nature. Although there is no statutory enforcement in the Cayman Islands of judgments obtained in the United States, courts of the Cayman Islands will recognize and enforce a foreign judgment of a court of competent jurisdiction if such judgment is final, for a liquidated sum, provided it is not in respect of taxes or a fine or penalty, is not inconsistent with a Cayman Islands’ judgment in respect of the same matters, and was not obtained in a manner which is contrary to the public policy of the Cayman Islands. In addition, a Cayman Islands court may stay proceedings if concurrent proceedings are being brought elsewhere.

 

Our Board of Directors may decline to register transfers of Ordinary Shares in certain circumstances.

 

Our Board of Directors may, in its sole discretion, decline to register any transfer of any ordinary share which is not fully paid up or on which we have a lien. Our directors may also decline to register any transfer of any share unless (i) the instrument of transfer is lodged with us, accompanied by the certificate for the shares to which it relates and such other evidence as our Board of Directors may reasonably require to show the right of the transferor to make the transfer; (ii) the instrument of transfer is in respect of only one class of shares; (iii) the instrument of transfer is properly stamped, if required; (iv) in the case of a transfer to joint holders, the number of joint holders to whom the share is to be transferred does not exceed four; (v) the shares conceded are free of any lien in favor of us; or (vi) a fee of such maximum sum as Nasdaq may determine to be payable, or such lesser sum as our Board of Directors may from time to time require, is paid to us in respect thereof.

 

If our directors refuse to register a transfer they shall, within one month after the date on which the instrument of transfer was lodged, send to each of the transferor and the transferee notice of such refusal. The registration of transfers may, on 14 days’ notice being given by advertisement in such one or more newspapers or by electronic means, be suspended and the register closed at such times and for such periods as our Board of Directors may from time to time determine, provided, however, that the registration of transfers shall not be suspended nor the register closed for more than 30 days in any year.

 

 
37

Table of Contents

  

Item 4. Information on the Company

 

A. History and Development of the Company

 

Farmmi, Inc. (“FAMI”), is a Cayman Islands holding company incorporated on July 28, 2015. We conduct our operations in China principally through our foreign-owned PRC subsidiaries. FAMI’s registered office is at the office of Sertus Incorporations (Cayman) Limited, Sertus Chambers, Governors Square, Suite # 5-204, 23 Lime Tree Bay Avenue, P.O. Box 2547, Grand Cayman, KY1-1104, Cayman Islands. Its registered office’s telephone number is +1.345.745.5100. Farmmi, Inc.’s agent in the U.S. is Shangzhi Zhang, with the address of 33202 Havers Drive, Cary, NC 27518.

 

FLS Mushroom, a major operating entity of our Company prior to its divestiture in September 2022, previously was under mushroom business sectors of Forasen Group, which is controlled by Ms. Yefang Zhang and Mr. Zhengyu Wang. Forasen Group (initially named as Lishui Forasen Green Industry Group) was established in April 2003. Forasen Group’s primary business areas used to include rubber trading, mushroom sales, biomass power generation, and marketing.

 

Mr. Wang and Ms. Zhang decided to spin off various business sectors from Forasen Group and to develop them separately. Since 2010, they began to spin off bamboo-based charcoal businesses by establishing several offshore and domestic companies and re-organizing related operating entities in China. In 2011, they established Tantech Holdings Ltd. which completed an IPO and listing on the Nasdaq Capital Market in March 2015. Since 2015, Ms. Zhang and Mr. Wang started to spin off the edible fungi business from Forasen Group by establishing several offshore companies and re-organizing related operating entities in China. In July 2015, FMI was established. After a series of transactions, Forest Food is indirectly controlled by FMI and no longer has any common relationship with Forasen Group. FMI also controls some other companies which develop our e-commerce business of edible fungi products and other agricultural products. In February 2018, FMI completed its initial public offering and its Ordinary Shares commenced trading on Nasdaq under the symbol “FAMI.”

 

Historical Timeline

 

 

·

November 1994: our Chairwoman and CEO Ms. Yefang Zhang and her husband Mr. Zhengyu Wang founded Lishui Jingning Huali Co., Ltd. in China to start edible fungi business by selling dried edible fungi.

 

 

 

 

·

May 2003: Forest Food was established in China.

 

 

 

 

·

December 2006: We passed ISO 22000 certification.

 

 

 

 

·

December 2008: We passed QS certification.

 

 

 

 

·

August 2010: We passed BRC certification.

 

 

 

 

·

March 2011: FLS Mushroom was established in China.

 

 

 

 

·

July 2015: Farmmi, Inc. was incorporated in the Cayman Islands.

 

 

 

 

·

August 2015: Farmmi International was incorporated in Hong Kong.

 

 

 

 

·

December 2015: Nongyuan Network was established in China.

 

 

 

 

·

December 2015: Suyuan Agriculture was established in China.

 

 

 

 

·

May 2016: Farmmi Enterprise was established in China.

 

 

 

 

·

July 2016: Farmmi Technology was established in China.

 

 

 

 

·

December 2016: Farmmi Liangpin Market (www.farmmi.com/www.farmmi88.com) began operating.

 

 
38

Table of Contents

  

 

·

February 2018: FAMI completed its initial public offering and its Ordinary Shares commenced trading on Nasdaq under the symbol “FAMI.” We raised approximately $6 million in net proceeds after deducting underwriting commissions and the offering expenses payable by us.

 

 

 

 

·

May 2018: Farmmi Food started operation in China.

 

 

 

 

·

August 2018: Farmmi Liangpin Market (www.farmmi.com/www.farmmi88.com) was restructured as two online stores: Farmmi Jicai (www.farmmi88.com) targeting centralized procurement and Farmmi Liangpin Market (www.farmmi.com) targeting direct retail for consumption. Liangpin Market and Farmmi Jicai were closed in 2020 and 2023, respectively.

 

 

 

 

·

November 2018: FAMI completed a $7.5 million private placement (the “Private Placement”) with an institutional investor. The securities sold by the Company in the Private Placement consisted of (a) senior convertible notes with an aggregate principal amount of $7,500,000 (the “Notes”) which are initially convertible into an aggregate of 1,198,084 of the Company’s Ordinary Shares at the rate of $6.26 per share and (b) warrants to purchase an aggregate of 800,000 Ordinary Shares at an exercise price of $6.53 per share (the “Investor Warrants”). We also issued warrants to purchase an aggregate of 119,808 Ordinary Shares for an exercise price of $7.183 per share to the placement agent (the “Placement Agent Warrants,” and together with the Investor Warrants, the “Warrants”).

 

 

 

 

·

December 2018: in connection with the Private Placement, FAMI filed a registration statement with the SEC on Form F-1 (Registration No. 333-228677), which was amended by Pre-Effective Amendment No. 1 to Form F-1 filed with the SEC on February 4, 2019 (as amended, the “F-1 Registration Statement”). The F-1 Registration Statement was declared effective by the SEC on February 12, 2019.

 

 

 

 

·

March 2019: Lishui Farmmi E-Commerce Co., Ltd. (“Farmmi E-Commerce”) was established under the laws of the PRC. Nongyuan Network and Suyuan Agriculture owns 98% and 2% of interests in Farmmi E-Commerce, respectively.

 

 

 

 

·

November 2019: in connection with the Private Placement, FAMI filed a post-effective registration statement with SEC Amendment No. 1 to the F-1 Registration Statement on Form F-3 (the “Post-Effective Amendment No. 1”). The Post-Effective Amendment No. 1 was declared effective by the SEC on December 3, 2019.

 

 

 

 

·

December 2019: Xinyang Wang, as the new shareholder of Nongyuan Network, signed a series of VIE agreements (the “Xinyang Wang VIE Agreements”) with Nongyuan Network and Suyuan Agriculture.

 

 

 

 

·

May 2020: to clarify the legal effect of the Original VIE Agreements (as defined below) and to sustain the effective control over Nongyuan Network by the Company, Nongyuan Network and Suyuan Agriculture signed a series of documents with the effective date of December 10, 2019.

 

 

 

 

·

September 2020: at the 2020 annual shareholder meeting of the Company, the shareholders approved an ordinary resolution that the authorized share capital of the Company be increased from 20,000,000 ordinary shares of $0.001 par value each to 200,000,000 ordinary shares of $0.001 par value each.

 

 

 

 

·

December 2020: we closed Farmmi Liangpin Market, including the mobile application and the WeChat mini program.

   

 
39

Table of Contents

  

 

·

On March 22, 2021, Farmmi entered into an underwriting agreement (the “Underwriting Agreement”) with Aegis Capital Corp. (the “Underwriter”), pursuant to which the Company agreed to sell to the Underwriter, in a firm commitment public offering (the “Offering”), 6,469,467 ordinary shares (the “Shares”) of the Company, par value $0.001 per share, for a public offering price of $1.15 per share. The Company received approximately $6.6 million in net proceeds from the Offering after deducting the underwriting discount and estimated offering expenses payable by the Company. The Company also granted the Underwriter an option for a period of 25 days to purchase an additional 970,419 ordinary shares at a price of $1.15 per ordinary share solely to cover over-allotments. On April 9, 2021 the over-allotment was exercised and the net proceeds the Company received is approximately $1.0 million. Pursuant to the terms of the Underwriting Agreement, the Shares were offered pursuant to a registration statement on Form F-3 (File No. 333-254036) which was filed with the Securities Exchange Commission on March 9, 2021 and was declared effective on March 16, 2021. A final prospectus relating to and describing the terms of the offering has been filed with the Securities and Exchange Commission on March 23, 2021.

 

 

 

 

·

In April 2021, FAMI incorporated Farmmi (Hangzhou) Ecology Agriculture Development Co., Ltd. (“Farmmi Ecology”) in China through its wholly-owned subsidiary Farmmi International Limited.

 

 

 

 

·

April 7, 2021, Farmmi incorporated Zhejiang Farmmi Biotechnology Co., Ltd. (“Farmmi Biotechnology”), through its former wholly-owned subsidiary Hangzhou Suyuan Agriculture Technology Co., Ltd.

 

 

 

 

·

On April 28, 2021, Farmmi entered into an underwriting agreement (the “Underwriting Agreement”) with Aegis Capital Corp. (the “Underwriter”), pursuant to which the Company agreed to sell to the Underwriter, in a firm commitment public offering (the “Offering”), 140,000,000 ordinary shares of the Company, par value $0.001 per share, at a public offering price of $0.30 per share. Under the terms of the Underwriting Agreement, the Company granted the Underwriter a 45-day option to purchase up to an additional 21,000,000 ordinary shares solely to cover over-allotments, if any. The over-allotment option was exercised in full at a price of $0.30 per share on April 30, 2021. The Company received approximately $43.9 million in net proceeds from the Offering (including the net proceeds from the exercise of the over-allotment option in full), after deducting underwriting discounts and commissions and estimated offering expenses payable by the Company. The Offering was conducted pursuant to the Company’s registration statement on Form F-1 (File No. 333-255387) declared effective by the Securities and Exchange Commission on April 28, 2021, an abbreviated registration statement on Form F-1 pursuant to Rule 462(b) under the Securities Act of 1933, as amended (the “Securities Act”) (File No. 333-255590) effective upon filing on April 28, 2021, and a prospectus dated April 28, 2021, after deducting underwriting discounts and commissions and estimated offering expenses payable by the Company.

 

 

 

 

·

In May 2021, Farmmi Ecology incorporated Zhejiang Farmmi Agricultural Supply Chain Co., Ltd. (“Farmmi Supply Chain”) in China.

 

 

 

 

·

In July 2021, at the 2021 annual shareholder meeting of the Company, the shareholders approved an ordinary resolution that the authorized share capital of the Company be increased from 20,000,000 ordinary shares of $0.001 par value each to 600,000,000 ordinary shares of $0.001 par value each.

 

 

 

 

·

In July 22, 2021, shareholders approved the 2021 Share Incentive Plan (the “2021 Plan”) and authorized the Company to reserve a total of 40,000,000 unissued ordinary shares (the “Shares”) for issuance under the 2021 Plan.

 

 

 

 

·

On August 26, 2021, Suyuan Agriculture has changed its name to Zhejiang Farmmi Agricultural Science and Technology Group Co., Ltd., and its capital was increased to RMB50 million.

 

 

 

 

·

Zhejiang Yitang Medical Service Co., Ltd. was incorporated on September 7, 2021. Upon formation, Nongyuan Network and Farmmi Ecology owned 95% and 5% of the equity interests in Yitang Medical Service, respectively. On April 20, 2023, Nongyuan Network transferred the 95% equity it held in Yitang Medical Service to Farmmi Medical Health. After the transfer, Yitang Medical Service becomes one of our wholly owned subsidiaries.

 

 
40

Table of Contents

  

 

·

On September 13, 2021, Farmmi entered into an underwriting agreement (the “Underwriting Agreement”) with Aegis Capital Corp. (the “Underwriter”), pursuant to which the Company agreed to sell to the Underwriter, in a firm commitment public offering (the “Offering”), 93,111,717 ordinary shares (the “Shares”) of the Company, par value $0.001 per share, for a public offering price of $0.22 per share, and 275,150,000 pre-funded warrants (the “Pre-funded Warrants”) to purchase 275,150,000 shares (the “Warrant Shares”), for a public offering price of $0.2199 per Pre-funded Warrant to those purchasers whose purchase of ordinary shares in this offering would otherwise result in the purchaser, together with its affiliates and certain related parties, beneficially owning more than 4.99% (or, at the election of the holder, 9.99%) of our outstanding ordinary shares immediately following the consummation of this Offering. The Pre-funded Warrants have an exercise price of $0.0001 per share. The Pre-funded Warrants were issued in registered form under a warrant agent agreement (the “Warrant Agent Agreement”) between the Company and TranShare Corporation as the warrant agent. The Company received approximately $74.2 million in net proceeds from the Offering after deducting the underwriting discount and estimated offering expenses payable by the Company. Each warrant is exercisable for one ordinary share of the Company. During the year ended September 30, 2021, 275,150,000 warrants were exercised for 275,114,477 ordinary shares of the Company for a total proceed of $19,050. Any securities offered and sold in the Offering (including the Warrant Shares) will be issued pursuant to the Company’s shelf registration statement on Form F-3 (File No.: 333-254036) filed with the Securities and Exchange Commission (the “SEC”) on March 9, 2021 and declared effective on March 16, 2021 (the “Registration Statement”), as supplemented by the preliminary prospectus supplement dated September 13, 2021 relating to the Offering and filed with the SEC on September 13, 2021 and a final prospectus supplement dated September 13, 2021.

 

 

 

 

·

Zhejiang Yiting Medical Technology Co., Ltd. was incorporated on September 17, 2021.

 

 

 

 

·

We incorporated Farmmi (Hangzhou) Health Development Co., Ltd. on September 17, 2021.

 

 

 

 

·

We incorporated Zhejiang Farmmi Medical Health Technology Co., Ltd. on September 18, 2021.

 

 

 

 

·

We incorporated Zhejiang Farmmi Holdings Group Co., Ltd. on September 18, 2021.

 

 

 

 

·

On September 27, 2021, we acquired Jiangxi Xiangbo Agriculture and Forestry Development Co. Ltd. (“Jiangxi Xiangbo), from a third party, Ganzhou Tengguang Agriculture and Forestry Development Co., Ltd., for a total price of RMB70 million (approximately $10.9 million). The acquisition transaction was completed on October 27, 2021. Together with Jiangxi Xianbo, its 100% controlled subsidiary Yudu County Yada Forestry Co., LTD became a part of us.

 

 

 

 

·

On September 27, 2021, we signed as a sale and purchase agreement to acquire 100% interest in an entity, Guoning Zhonghao (Ningbo) Trade Co., Ltd.., from a third party, Ningbo Guoning Zhonghao Technology Co., Ltd., for a total price of RMB5,000 (approximately $776). The acquisition transaction was completed on December 1, 2021.

 

 

 

 

·

On September 27, 2021, Farmmi Agricultural and Hangzhou Dawo Software Co., Ltd., the only shareholders of Zhejiang Forest Food Co., Ltd. (“Zhejiang Forest Food”), entered into a Share Transfer Agreement to transfer all of their equity in Zhejiang Forest to Lishui Zhongjun Technology Co., Ltd., an unrelated party, for a total price of RMB18,200,000 (approximately $2.82 million). The divestment was completed on October 1, 2021. We received the whole proceed of disposal on November 5, 2021. After this transfer, Zhejiang Forest has been divested from the Company.

 

 

 

 

·

On November 5, 2021, we signed an Equity Transfer Framework Agreement to purchase 124,590,064 shares of Shanghai Jiaoda Onlly Co., Ltd. (“Jiaoda Onlly”), a Shanghai Stock Exchange listed company under the ticker 600530.SH, from former shareholders of Jiaoda Onlly for approximately RMB 509 million (approximately US$71.6 million).

 

 

 

 

·

Lishui Yilong Enterprise Management Co., Ltd., a subsidiary of Nongyuan Network, was incorporated on January 10, 2022. It was deregistered in April 2023.

 

 
41

Table of Contents

  

 

·

Lishui Yifeng Medical Health Technology Co., Ltd., a subsidiary of Nongyuan Network, was incorporated on January 10, 2022. It was deregistered in April 2023.

 

 

 

 

·

Lishui Yifeng Yilong Medical Technology Development Partnership (Limited Partnership) was formed on January 19, 2022. It was owned 80% by Yilong Enterprise and 20% by Yifeng Medical Health, respectively. This partnership was deregistered in April 2023.

 

 

 

 

·

Lishui Yitang Shangke Medical and Health Technology Partnership (Limited Partnership) was formed on January 19, 2022. It was owned 80% by Yilong Enterprise and 20% by Yifeng Medical Health, respectively. This partnership was deregistered in April 2023.

 

 

 

 

·

On January 27, 2022, Yitang entered into an agreement to assign its obligations and rights under the Equity Transfer Framework Agreement with respect to Jiaoda Onlly to Shanghai Shijie Decoration Design Engineering Co., Ltd. and Shanghai Yunjian Industrial Development Co., Ltd., two unrelated parties.

 

 

 

 

·

On February 15, 2022, we issued 10,000,000 Shares under the 2021 Plan to certain employees.

 

 

 

 

·

On February 15, 2022, we cancelled the reserved but unissued 30,000,000 Shares under the 2021 Plan and released the reservation of such Shares.

 

 

 

 

·

On February 25, 2022, we entered into a securities purchase agreement with certain investors in a private placement transaction, pursuant to which Farmmi agreed to sell to the investors an aggregate of 30,000,000 ordinary shares at USD$0.20 per share for USD$6,000,000. On February 28, 2022, Farmmi closed the Transaction. There were 597,780,383 ordinary shares outstanding after the issuance of the shares purchased.

 

 

 

 

·

We incorporated Zhejiang Farmmi Ecological Agricultural Technology Co., Ltd. on May 27, 2022.

 

 

 

 

·

On May 31, 2022, Farmmi effected a share consolidation of its authorized shares including issued and unissued ordinary shares at the ratio of one-for-twenty-five. As a result of the share consolidation, the Company’s 600,000,000 authorized shares of a single class, par value of US$0.001 each, were consolidated into 24,000,000 shares, par value of US$0.025 each.

 

 

 

 

·

We formed a wholly-owned subsidiary in Canada, Farmmi Canada Inc. on July 13, 2022. Farmmi Canada is engaged in the production and sales of agricultural products, such as mushroom, as well as agricultural trade business in Canada and other international markets.

 

 

 

 

·

We incorporated Zhejiang Suyuan Agricultural Technology Co., Ltd on July 25, 2022,

   

 

·

On September 26, 2022, the Company entered into a securities purchase agreement with Streeterville Capital, LLC, pursuant to which the Company issued to Streeterville, in an unregistered private transaction, an unsecured promissory note on September 26, 2022 in the original principal amount of $6,440,000.00 (the “Note”), convertible into ordinary shares, $0.025 par value, of the Company (the “Ordinary Shares”), for $6,000,000.00 in gross proceeds. On November 13, 2023, Farmmi and Streeterville entered an Amendment to the Convertible Promissory Note, which, among other things, extended the term of the Note from twelve months to twenty four months from the Purchase Price Date, or until September 28, 2024.

 

 

 

 

·

On September 30, 2022, Zhejiang Farmmi Agricultural Science and Technology Group Co., Ltd., the then-shareholder of FLS Mushroom, entered into a Share Transfer Agreement and Supplementary Agreement to transfer all of the equity in FLS Mushroom to Zhejiang Jingcai Industrial Co., Ltd, an unrelated party, for RMB24.1 million. The divestiture of FLS Mushroom was completed following the closing of the transaction.

 

 

 

 

·

In November 2022, Zhejiang Farmmi Agricultural Science and Technology Group Co., Ltd formed a new subsidiary, Ningbo Farmmi Baitong Trading Co., Ltd. (“Farmmi Ningbo”). Farmmi Ningbo is engaged in the production and sales of agricultural products, such as mushroom, as well as agricultural trade business.

 

 

 

 

·

In March 2023, at the annual meeting of the Company, the shareholders approved an ordinary resolution that the authorised share capital of the Company be increased from (i) US$600,000, divided into 24,000,000 ordinary shares of US$0.025 par value each, to (ii) US$2,500,000, divided into 100,000,000 ordinary shares of US$0.025 par value each, by the creation of additional 76,000,000 ordinary shares of US$0.025 par value each.

 

 

 

 

·

In April 2023, we established a new subsidiary, FARMMI USA INC. in Newark, California (“Farmmi USA”). The Company plans to use Farmmi USA as a platform to sell its high-quality agricultural products to the North America market and to sell high-quality food products from North America to Asia.

 

 

 

 

·

On July 12, 2023, we entered into a securities purchase agreement with certain non-U.S. purchasers in reliance on Regulation S, pursuant to which we issued and sold an aggregate of 21,052,632 ordinary shares, par value $0.025 per share of the Company, at a price of $0.38 per share for aggregate gross proceeds of US$8,000,000.00.

 

 

 

 

·

On September 21, 2023, at an extraordinary general meeting of shareholders (EGM), the Company’s shareholders approved a proposal to effect a share consolidation of the Company’s authorized shares including issued and unissued ordinary shares at the ratio of one-for-eight (the “Share Consolidation”). As a result of the Share Consolidation, the Company’s 100,000,000 authorized shares of a single class each with a par value of US$0.025, including all issued shares and unissued shares, were consolidated into 12,500,000 shares each with a par value of US$0.20.

 

 

 

 

·

On September 21, 2023, at an extraordinary general meeting of shareholders, the Company’s shareholders approved an ordinary resolution that, immediately following the Share Consolidation, the authorised share capital of the Company be increased from (i) US$2,500,000 divided into 12,500,000 ordinary shares of US$0.20 nominal or par value each, to (ii) US$100,000,000 divided into 500,000,000 ordinary shares of US$0.20 nominal or par value each, by the creation of an additional 487,500,000 ordinary shares of US$0.20 nominal or par value each

 

 
42

Table of Contents

  

B. Business Overview

 

General

 

We are a supplier of agricultural products. Our business has historically been focused on the processing and/or sales of a variety of mushrooms, edible fungi and other agricultural products. In the recent years, in response to the market demand, our product sales have more evenly divided among Shiitake mushrooms, Mu Er mushrooms, and bulk agricultural commodity trading such as cotton and corn bulk trading.

 

Our founders Ms. Yefang Zhang and Mr. Zhengyu Wang started their edible fungi business in November 1994 by establishing Lishui Jingning Huali Co., Ltd. They established our first Farmmi/Forasen entity, Forest Food, in May 2003. We established Farmmi Food, a new subsidiary under Farmmi Agricultural, in December 2017 and it started the operation in May 2018. Forest Food and Farmmi Food focus on export sales and domestic sales of small packages of our edible fungi, while FLS Mushroom, which was founded in March 2011, focused on the Chinese domestic market for big packages. Our business office is located in Binjiang district of Hangzhou city in Zhejiang. We have two processing factories in Lishui. Our raw materials are directly or indirectly provided by family farms from various counties of Lishui in Zhejiang along with other provinces in China.

 

We are headquartered in the edible fungi rich southwest of Zhejiang Province, in the city of Lishui. Zhejiang province, located in southeastern coastal China, is China’s eighth largest province in population in 2021according to the seventh census in China, with 65.4 million residents. As the first province in China without any counties in the poverty-county list of the central government, Zhejiang has become one of the wealthiest and most developed provinces in China. Its province-wide GDP of approximately RMB 7.35 trillion in 2021 placed it as the fourth highest in China in aggregate amount and fifth per capita.

 

Lishui is a prefecture-level city located in southwest Zhejiang province. Approximately 2.5 million residents live in the city, and city-wide GDP is approximately RMB 178 billion in 2021. Lishui’s primary industries include food processing, wood and bamboo production, ore smelting, textile, clothes making, construction materials, pharmaceuticals and electronic machinery. Lishui has cultivated edible fungi for almost 1,000 years. It is one of the major production areas of edible fungi in the southeastern China. Lishui produces approximately 0.6 million tons of edible fungi every year, contributing to 50% volume of Zhejiang Province. Lishui also has rich species of edible fungi, among which there are over 30 species of commercially cultivated mushroom.

 

fami_20fimg60.jpg

 

 
43

Table of Contents

  

We sell most of our products to domestic distributors in China, which then sell in China and internationally. For the year ended September 30, 2023, we sold approximately 99.4% of our products in China and 0.6% outside mainland China, including in the U.S., Japan, Canada, and other countries or regions. Prior to January 15, 2023, we also had sold our products online through our own e-commerce platforms, Farmmi Jicai (www.farmmi88.com) and Farmmi Liangpin Market (mobile application and mini program on WeChat; closed on December 31, 2020).  All of our online platforms were closed as of January 15, 2023 because of the costs and expenses associated with their operations. We tested a few offline stores in Hangzhou, Zhejiang but closed them by March 2020 due to the impact of the COVID-19 outbreak.

  

Our typical agreements with the distributors which sell the products in China, such as Yunmihui, provide that payment is due upon receipt of a value-added tax invoice, and the customer should make the payment by bank’s acceptance bill or wire transfer. Delivery is set at our factory, and the customer is responsible for the cost of transportation. Products are deemed to be accepted upon receipt unless the customer rejects the delivery. Our cooperation with other distributors which sell products in China is similar, except the delivery is set at the distributor’s warehouse. For new clients, we may require full payment before we deliver the products to them.

 

We supply mushroom products indirectly to foreign customers such as supermarkets through Chinese distributors. Our typical agreements with these Chinese distributors provide that payment is due upon receipt of a value-added tax invoice and a copy of bill of lading, and the Chinese distributor should make the payment by wire transfer. Our products are required to meet the exportation requirements. Delivery is set at a warehouse designated by the Chinese distributor, and we are responsible for the cost of transportation from our warehouse to the warehouse designated by the Chinese distributor. Products are deemed to be accepted upon receipt unless the foreign customers raise objections.

 

Product quality is always our main focus. We have established a food quality traceability system to trace and correct any possible quality issues in any step. We have also established a sound quality management system, and have obtained the BRC international food certification issued by Intertek Certification Ltd to certify we meet the BRC Global Standard for Food Safety, and Food Safety Management System Certificate issued by China Quality Certification Centre to certify we meet the GB/T 27341-2009/GB 14881-2013 standard.

 

As of the date of this report, we hold over 100 registered trademarks related to “Farmmi”, “Farmmi Liangpin”, “Forasen” and “Puyangtang” in different applicable trademark categories in China.

 

 
44

Table of Contents

  

Our Industry

 

Edible Fungi (Edible Mushroom)

 

Edible fungi, or edible mushroom, is our major product category. Edible fungi are edible fruit bodies of several species of macrofungi. Edible fungi have high nutritional value. It generally has a high protein content, usually around 30 to 45% by dry weight. Almost all edible fungi contain eight kinds of amino acids essential to human nutrition. Protein contained in 1 kg of dried mushrooms is equivalent to protein in 2 kg of lean meat, 3 kg of eggs or 12 kg of milk. Edible fungi also contain a variety of vitamins and trace elements, polysaccharides, and other physiologically active substances, to promote human metabolism and enhance physical fitness. Besides the nutritional value, edible fungi also have medicinal values including wound-healing, immunity-enhancement, and tumor-retarding effects.

 

fami_20fimg56.jpg

Mushroom Dish Models Presented at Qingyuan Mushroom Museum, Lishui City, Zhejiang Province, China

 

According to Expert Market Research, the global mushroom market reached USD 62.99 billion in 2023. The market is expected to grow at a CAGR of 8%, in the forecast period of 2024-2032, to reach a value of USD 100.31 billion by 2032.

 

Edible fungi were traditionally harvested wild and were difficult to domesticate and cultivate. Cultivation of edible mushroom species has grown rapidly in recent decades. Most mushrooms have been cultivated on various species of hardwood trees. The procedure was to cut down the natural logs in the fall (after leaf fall) and inoculate them with Shiitake spawn within 15 to 30 days after felling. One breakthrough for this cultivation was the utilization of synthetic logs instead of natural logs. Composed of sawdust and supplemented with millet and wheat bran, synthetic logs may produce three to four times as many mushrooms as natural logs in one-tenth of the time. Environmentally controlled houses allow for the manipulations of temperature, humidity, light, and the moisture content of the logs to produce the highest possible yields. The major advantages of producing mushroom on synthetic logs rather than natural ones are the consistent market supply through year-round production, increased yields, and decreased time required to complete a crop cycle. Most of the mushrooms we purchase are grown in this manner.

  

Most of the edible fungi produced by China is for domestic consumption. In 2020 ,  the export portion of edible fungi was only 1.61% of the annual production in China. Edible fungi, especially Shitake mushroom and Mu Er have become important food source for the Chinese. In 2021, the total export amount of dried edible fungi in China was the largest among all the edible fungi, totaling $1.29 billion, accounting for 45% of the total export edible fungi amount.

 

In general, the consumption volume of edible fungi in China is growing. From 2006 to 2020, the edible fungi consumed by China market increased from 14,140,000 metric tons (approximately 31 billion pounds) to 40,614,231 metric tons (approximately 89 billion pounds).

 

 
45

Table of Contents

 

Figure 2006-2020 China Edible Fungus Market Consumption Volume and Growth Rate

 

fami_20fimg57.jpg

Source: China Edible Fungus Association

 

The Belt and Road Initiative implemented by the Chinese government is expected to bring more opportunities to Chinese edible fungi industry. The Belt and Road Initiative is an initiative of jointly building the Silk Road Economic Belt and the 21st-Century Maritime Silk Road. Accelerating the building of the Belt and Road can help promote the economic prosperity of the countries along the Belt and Road and regional economic cooperation, strengthen exchanges and mutual learning between different civilizations, and promote world peace and development. It is a great undertaking that will benefit people around the world.

 

China Edible Fungi Association issued The Cooperation Proposal of Edible Fungi Industry along “The Belt and Road” Countries in April 2016. Countries along “the Belt and Road” all have a long tradition of consuming edible fungi. However, their planting technology has lagged behind and mainly focuses on Shuangbao mushroom and wild mushroom. With the Belt and Road Initiative, the edible fungi industry can be promoted, through strengthening communication, building new cooperation trend among the Belt and Road countries, and achieving the common development and prosperity.

 

E-commerce for Agricultural Products

 

E-commerce is the trading or facilitation of trading in products or services using computer networks, such as the Internet. There are different kinds of e-commerce business models: web portal model, online content provider, online retailer, online distributor, online market maker, online community provider and cloud application service provider. Our online sales operations make profits by selling products made by the manufacturers on line.

 

 
46

Table of Contents

  

Our e-commerce focuses on agricultural products. E-commerce of agricultural products is supported by Chinese policy. For example, on January 8, 2016, in the press conference of Guidance Opinion about Fusion Development of the Primary Industry, the Secondary Industry and the Service Industry by General Office of the State Council of the People’s Republic of China, National Development and Reform Commission of China said China will develop modern “Internet+” agriculture and e-commerce for agricultural products.

 

Our Products

fami_20fimg40.jpg

 

Currently we have the following major brands:

 

Our subsidiary Farmmi Food is certified and authorized to use the brand of Lishui Shangeng. Lishui Shangeng is a regional public brand signifying high-quality agricultural products in Lishui and other cities in Zhejiang. To receive the certification, the products must demonstrate a proper ecological agricultural environment and meet the strict requirements of "Three Products and One Indication" (pollution-free agricultural products, green food, organic agricultural products and geographical indications of agricultural products) through third-party evaluation and certification.

 

fami_20fimg41.jpg

Lishui Shangeng

 

For the fiscal year ended September 30, 2023, we mainly process and/or trading four categories of agricultural products: Shiitake mushrooms, Mu Er mushrooms, cotton, corn, other edible fungi, and other agricultural products.

 

 
47

Table of Contents

  

Shiitake

 

The Shiitake (Xiang Gu in Chinese and Lentinula edodes in Latin) is a variety of mushroom that originated from Eastern Asia. Shiitake have many uses in the cuisines of East Asia. In Chinese cuisine, they are often sautéed in vegetarian dishes such as Buddha’s Delight. In Japan, they are served in miso soup, used as the basis for a kind of vegetarian soup called dashi, and as an ingredient in many steamed and simmered dishes. As a potent immune-boosting mushroom, it has antitumor and antiviral properties, and can potentially lower blood pressure and cholesterol if consumed regularly.

 

Divided by the growing season, there are four kinds of Shiitake: spring mushroom, summer mushroom, fall mushroom and winter mushroom. We focus on winter mushroom which has the best quality and taste. Depending on the species, our Shiitake products include different varieties such as floral mushroom and Jinqian (“money”) mushroom. Depending on the shape, our Shiitake products include fungi in whole, Shiitake slices and Mu Er strings.

 

fami_20fimg42.jpg

 

Mu Er

 

Mu Er (auricularia auricula-judae in Latin or also known as jelly fungi), is sometimes known as wood ear mushrooms, cloud ear, Judas ear or tree ear. It is a variety of mushroom that is dark brown to black and native to Asia and some Pacific islands with humid climates. It is usually sold in dried form, and needs to be soaked in water before use. It has little real flavor of its own and has slippery but slightly springy and crunchy texture. It is commonly found in “Hot and Sour Soup”, and also widely used in stir-fried dishes. Mu Er has potential medicinal properties. For example, it is believed that it can help with health issues by benefiting the lungs, stomach and liver if consumed regularly.

 

 
48

Table of Contents

  

Depending on the growing area, our Mu Er products include varieties from Zhejiang Mu Er and Northeastern Mu Er. Depending on the shape, our Mu Er products include Mu Er in whole and Mu Er strings. According to some clients’ requirements, we also provide washed Mu Er which is cleaner than normal Mu Er products after we soak dried Mu Er in water to make it flat, and remove the hidden impurities.

 

fami_20fimg43.jpg

Other edible fungi

 

Based on the clients’ needs and the supply, we also process and sell other edible fungi from time to time, such as bamboo fungi (Zhu Sun in Chinese), agrocybe aegerila (Cha Shu Gu in Chinese), pleurotus eryngii (Xin Bao Gu in Chinese), grifola frondosa (Hui Shu Hua in Chinese), coprinus comatus (Ji Tui Gu in Chinese) and hericium erinaceus (Hou Tou Gu in Chinese).

fami_20fimg44.jpg

 
49

Table of Contents

  

Other agricultural products

 

Historically, we only sold green tea products in this category on our online store farmmi88.com/farmmi.com, and have stopped selling them in and since the six months ended March 31, 2018. In August 2018, we restructured farmmi88.com/farmmi.com to two different online stores: Farmmi Jicai (farmmi88.com) and Farmmi Liangpin Market (previously farmmi.com; later switched to mobile application and mini program on WeChat). Before we closed Farmmi Liangpin Market on December 31, 2020, we had over 400 kinds of products in Farmmi Liangpin Market. The online platform has helped diversify our product categories and expand our product sales. In June 2021, we started our bulk agricultural commodity trading business through Zhejiang Farmmi Agricultural Supply Chain Co., Ltd. and Zhejiang Farmmi Agricultural Science and Technology Group Co., Ltd.

fami_20fimg45.jpg

 

We process and package all of the dried edible fungi on our own, and purchase and sell all the other agricultural products from other manufacturers or companies. Before we closed Farmmi Lianpin Market, there were three ways to sell other agricultural products. First, we may provide our packing materials or requirements to the manufacturers to package. After packaging, these manufacturers may deliver the products to us, or may deliver the products to our clients on behalf of us. No sales have been made through this method. Second, we sold other companies’ products on our Farmmi Liangpin Market. For example, we sold crabs provided by Panjin Zhongtong Food Ltd. Co. (“Zhongtong”). Zhongtong is a company based in Panjin, Liaoning Province. When there was an order of the crabs at our Farmmi Liangpin Market, we informed Zhongtong which would deliver the crab product directly to the client. We made our profits from the difference between the selling price and the purchase price offered by these manufacturers. The third is our bulk agricultural commodity trading business, we use our well-developed channels to purchase certain agricultural commodities from upstream third-party suppliers and then sell them directly to third-party customers. Our bulk product trading volumes are typically adjusted depending on the seasonality of agricultural products and market demand. Corn and cotton have accounted for a large percentage of our bulk commodity trading operations. We expect to make product and volume adjustments as needed in our agricultural commodity trading operations in response to customer demand and market condition. After the closing of Farmmi Liangpin Market, online sales through Liangpin Market are no longer available.

 

Raw Materials and Suppliers

 

As a supplier of edible fungi products, our raw materials primarily include Shiitake mushrooms, Mu Er, and other bulk dried edible fungi. We typically enter into a standard form of agreements with our suppliers, including major suppliers and family farms, which set forth the terms and conditions of the transactions, subject to specific quantity and price terms to be set forth in subsequent purchase orders. The purchase agreements provide that we and the suppliers are independent parties. These companies and family farms supply dried edible fungi materials to us based on our purchase orders. We then further process the edible fungi.

 

JLT and QNMI are two supplier companies, both near Lishui City where our processing facilities are located. They are co-operatives representing family farms which grow and roughly process edible fungi. JLT and QNMI themselves do not have any facility and do not process any fungi. JLT and QNMI are established by the local family farms as wholesale agents. Such arrangements allow these family farms to better share resources such as procurement information and enjoy the advantage of scale.

 

 
50

Table of Contents

  

The family farms supplying raw materials to us, through JLT/QNMI or directly, are responsible for growing, harvesting, dehydrating, roughly sorting and selecting edible fungi. They dehydrate the fungi until the desired moisture content is reached so fungi can be stored for a long time. They then sort the dried fungi roughly so that most of the fungi supplied to us fall within the size range required by us. The family farms also select the dried fungi to get rid of obvious impurities such as dirt.

 

Most of our family farm suppliers conduct their initial and rough sorting manually. Some family farms may use machines to conduct advanced sorting so the percentage of the dried fungi within the size range required by us is higher. We pay higher purchase prices to these family farms because they can save us certain time on initial sorting. In addition, while most of our raw materials are fungi in whole, if our clients need Shiitake slice products, we will purchase dried Shiitake slices to process at our own facilities. If our clients need Mu Er string products, we will use our own equipment to cut the dried whole Mu Er into strings.

 

After we receive the raw materials, we are responsible for further sorting to get the fungi in specific size range and further selecting to get rid of more impurities. For Shiitake, we also further dehydrate it to ensure the uniform level of dryness of our products. For Mu Er, we conduct additional procedures such as burning hair to increase the quality of the fungi products. We then package and sell the dried edible fungi products. For more details about our procession, please see “Our Processing Workflow of Shiitake” and “Our Processing Workflow of Mu Er” later in this section.

 

According to the purchase agreements, the suppliers accept the guidance of both the local governmental agencies and the technical organization regarding mushroom industry, and produce mushrooms in compliance of the standardized specifications. The suppliers record the whole production process in accordance with the traceability requirements. The products provided by the suppliers should comply with the relevant quality standards and our requirements for the species and the specifications. During the term of the purchase agreements, we are entitled to examine the farms, conduct sampling inspections of the products, and require the suppliers to correct any problems at any time.

 

Most of our edible fungi sales are made through customers’ pre-orders. After we receive a customer order, our procurement personnel communicate with the suppliers we have selected and place the purchases of the dried fungi at suppliers’ sites. The raw materials are shipped to our factory which then processes them. Most of the time these suppliers can provide enough raw materials for us to fill our clients’ orders. We also keep stock of raw materials from time to time before we receive orders to meet new clients’ demand. For large orders, if our contracting suppliers are not able to provide enough raw materials, we may purchase additional raw materials from local farmer markets.

 

 
51

Table of Contents

  

Previously, we purchased all raw materials directly from various family farms. In March 2016, some of the family farms we cooperated with established JLT and QNMI as co-operatives to represent local family farms. On April 1, 2016, we entered into a three-year framework purchase agreement with each of JLT and QNMI. The framework purchase agreements were renewed for another three years in April 2022 upon expiration. Since April 2016, we switched to JLT and QNMI for the majority of our purchases from individual family farms. Therefore, since the year ended September 30, 2016, JLT and QNMI, have been our major suppliers related edible fungi. For the years ended September 30, 2023, 2022 and 2021, JLT and QNMI contributed13.5% and 7.9%, 20.9% and 9.3%, and 29.7% and 14.7% of our edible fungi raw material supplies, respectively. The allocation of our total purchases vary from time to time between these two major suppliers depend upon the specific needs of our clients at certain point of time. JLT is located in Jingning County and QNMI is located in Qingyuan County. These two counties, are famous for growing different kinds of edible fungi due to their unique geographic characteristics. As such, we order different types of mushrooms from these two companies. For instance, when we need flower Shiitake, we order it from JLT since Jingning County is famous for growing flower Shiitake. When we need Dengwai Shiitake, we order it from QNMI since Qingyuan County is famous for growing Dengwai Shiitake. Therefore, their respective supplies to us vary from time to time. As the quantity of different kinds of edible fungi ordered by our clients vary, the quantitative allocation of supplies among JLT, QNMI and other family farms changes.

 

In addition, we cooperate with a number of family farms which may provide dried edible fungi directly to us. We have a few employees who provide technology support to the family farms. These family farms are located in Zhejiang Province, Henan Province, Hubei Province, Jiangxi Province, Fujian Province and Jilin Province.

 

Shiitake

 

Among the family farms that we cooperate with, 5 are located in Qingyuan County, Lishui, Zhejiang Province. One of our major suppliers, QNMI, is located in Qingyuan County. We have also set up a branch in Qingyuan to have a closer access to the raw materials. Qingyuan is the birth place of artificial cultivation of Shiitake dating back to about 1,000 years ago. The county of Qingyuan is located in a warm monsoon climate which is considered ideal for the cultivation of Shiitake. The county was officially named by Chinese Government as “The Town of Lentinula Mushroom in China” in 1994. Qingyuan Shiitake is a China national recognized “protected geographical indication product”. A geographical indication product is a product named by the geographical location because of its premium quality and unique production location. The value of the public brand “Qingyuan Lentinula Mushroom” was estimated as RMB4.926 billion (approximately $0.77 billion) in 2022. The brand was the No. 1 public brand in edible fungi category in China for eight years in a row.

 

In accordance with our clients’ needs, we also purchase Shiitake from other areas in China because different areas cultivate different kinds and sizes of Shiitake.

 

Mu Er

 

We mainly purchase and process our Mu Er from Longquan County, Lishui, Zhejiang Province. Longquan has over 1,800 years of history of cultivation of Mu Er. Longquan was awarded as “The Hometown of Mu Er in China” by China Edible Fungi Association in 2010. Longquan Mu Er usually grows from October to May.

 

 
52

Table of Contents

  

In accordance with our clients’ needs, we also purchase and process Mu Er from Northeastern China. Mu Er from Northeastern China is famous for its premium quality. Northeastern Mu Er usually grows from July to November.

 

fami_20fimg46.jpg

 

Examination of Family Farms

 

We use the following checklist to examine the family farms before we sign the purchase agreements with them:

 

1.

Basic condition:

 

 

 

 

a.

location

 

 

 

 

b.

equipment on site

 

 

 

 

c.

marks on site

 

 
53

Table of Contents

  

2.

Cultivation management:

 

 

 

 

a.

How many varieties are cultivated and how big production volume is (at least 10 acres or 100,000 artificial logs)

 

 

 

 

b.

How good equipment are, including ventilating equipment and watering equipment

 

 

 

 

c.

How well management standards are enforced

 

3.

Cultivation environment:

 

 

 

 

a.

Contamination situation of the farm and the neighboring environment

 

 

 

 

b.

Water source

 

 

 

 

c.

If cultivation dent is provided

 

4.

Harvest condition:

 

 

 

 

a.

Space and sanitary conditions

 

 

 

 

b.

Whether or not harvested fungi are processed briefly before storage

 

5.

Storage condition:

 

 

 

 

a.

Whether or not there are enough storage room and/or freezer can be facilitated

 

6.

Cultivation record:

 

 

 

 

a.

How well farms keep track of the cultivation process

 

Our supplier farms are responsible for complying with legal requirements and our quality standards. First of all, they need to produce edible fungi in compliance of PRC law about food safety. Our purchase agreements with family farms also provide that the family farms shall accept the guidance of local governmental agencies of the industry and the technical organization, and shall produce the products in compliance of the standardized specifications. Second, the family farms should record the whole production process according to the traceability requirements. The products provided by the family farms should comply with the relevant quality standards and our requirements for the species and the specifications. We have the right to exam the farms, conduct the sampling inspection, and require the suppliers to correct the problems.

 

In order to enter into the trading of agricultural products in bulk, the Company signed a framework agreement on agricultural products purchase and sales cooperation with Ningbo Caixiang Trading Co., Ltd. on May 25, 2021. Ningbo Caixiang Trading Co., Ltd. is located in Ningbo City, a port city, and is the gathering and distributing place of agriculture products in bulks in the Yangtze River Delta region, with rich resources of agricultural products. The contract with Ningbo Caixiang Trading Co., Ltd. expired in May 2022, and the two parties renewed the agricultural product supply agreement in May 2022, with a validity of 3 years. The agreement agreed that Ningbo Caixiang should provide the Company with agricultural products of no less than RMB200 million yuan (including but not limited to cotton, corn, etc.) and pay part of the payment in advance to lock up the goods.

 

On April 1, 2020, the Company signed a framework cooperation agreement with Lishui Zhelin Trade Co., Ltd. (“Zhelin Trade”), which is valid for 4 years. Zhelin Trade is located in the agricultural product distribution center in Liandu District - Southwest Zhejiang Agricultural Trade City, which has convenient logistics and timely agricultural product information. Therefore, the cooperation agreement stipulates that Zhelin Trade will process and deliver edible mushroom products on behalf of Zhelin Trade, and the Company is required to make advance payment to ensure the timeliness of goods supply and delivery.

 

Due to the increase of edible fungus business and preventing untimely supply of goods arising from natural disasters, the Company signed a cooperation agreement with Suizhou Huayu Ecological Agriculture Co., Ltd. on August 1, 2022. Suizhou Huayu is located in Suizhou City, Hubei Province. Suizhou City is the main production area of edible fungi in central China. The cultivation of edible fungi in this area is mainly family farms and cooperatives. Advance payment is required to ensure supply, The timely and stable supply of goods and the quality of goods can be guaranteed by paying the suppliers in advance.

 

Many competitors of the Company and other large buyers go there to source their supplies. Family farms and co-operatives traditionally request advance payments to secure supplies. By making advance payments to these suppliers, the Company is also able to lock in a more favorable price for premium quality than would be available in the open market. Allowance for doubtful accounts of $3,176 and $3,258 was made for certain advances to suppliers as of September 30, 2023 and 2022.

 

The Framework Agreements only provide general guidelines. Actual prices are negotiated and agreed upon in individual purchase orders, and are typically set at market prices based on the quality grade and quantities determined and agreed with the suppliers. Prices may vary based on market demand and crop condition etc. The Company can generally secure the premium quality raw material supplies at prices slightly higher than the typical market prices for average quality raw materials. The quality of supplies must meet standardized specifications of both the mushroom industry and standards set by the Company.

 

 
54

Table of Contents

  

Dried Edible Fungi Production Process

 

The process of producing dried edible fungi products consists of the following steps, which we and/or our suppliers perform, as indicated:

 

1. Family Farms Plant and Harvest Edible Fungi

 

Family farms plant edible fungi based on our standards and harvest them.

 

2. Family Farms Process Edible Fungi Roughly

 

Family farms then dehydrate the edible fungi until the desired moisture content is reached. They then sort the dried fungi roughly to have most of the fungi fall within the size range required by us. The family farms also select the dried fungi to get rid of obvious impurities such as dirt. Some family farms may use machines to conduct advanced sorting to provide higher percentage of dried edible fungi within the size ranges required by us. In addition, if our clients need Shiitake slice products, we will purchase dried Shiitake slices and process them. If our clients need Mu Er string products, we will use our own equipment to cut the dried whole Mu Er into strings.

 

3. Our Company Further Processes the Dried Edible Fungi

 

After the dehydration process is completed, our supplier farms supply the dried edible fungi to us directly or through supplier companies (currently only JLT and QNMI) for processing. After we receive the raw materials, we are responsible for further sorting to get the fungi in specific size range and further selecting to get rid of more impurities. For Shiitake, we also further dehydrate it to ensure the uniform level of dryness of our products. For Mu Er, we conduct additional procedure such as burning hair to get the products with higher quality. We then package, sell and market the dried edible fungi products.

 

 
55

Table of Contents

  

Our Processing Workflow of Shiitake

 

We develop and manufacture our Shiitake products using the following workflow:

fami_20fimg47.jpg

 

 
56

Table of Contents

  

Our Processing Workflow of Mu Er

 

We develop and manufacture our Mu Er products using the following workflow:

fami_20fimg48.jpg

 

 
57

Table of Contents

  

Seasonality

 

Prior to the divestiture transaction in September 2022, most of the sales of FLS Mushroom were made to China Forest. Sales increased from July to September because the client places significantly more orders with FLS Mushroom during this period. From December to January, there was usually a peak because people spend more on food including edible fungi to prepare for Chinese New Year celebrations. From February to March, the sales of FLS Mushroom typically decreased because of the conclusion of Chinese New Year holiday.

 

Farmmi Food focuses on producing and selling small packages of dried edible fungi. The sales peak is from December to January, as customers spend more on food including edible fungi to prepare for the New Year holidays.

 

Our Quality Control

 

Quality control is an important aspect of our work and ensuring quality at every stage of the process has been a key driver in maintaining and developing brand value for the Company.

 

Quality Standards

 

We apply the following national standards to our following products:

 

Product Category

 

Standard

 

Issuance Agency

 

Issuance Date

Shiitake

 

GH/T 1013-2015

 

All-China Federation of Supply and Marketing Cooperatives

 

March 27, 2015

 

 

 

 

 

 

 

Mu Er

 

GB/T 6192-2008

 

General Administration of Quality Supervision,

 

August 7, 2008

 

 

 

 

Inspection and Quarantine of the People’s

 

 

 

 

 

 

Republic of China and Standardization

 

 

 

 

 

 

Administration of the People’s Republic of

 

 

 

 

 

 

China

 

 

 

 

 

 

 

 

 

Other edible fungi

 

GB 7096-2014

 

National Health and Family Planning

 

December 24, 2014

 

 

 

 

Commission of the People’s Republic of China

 

 

 

 

 

 

 

 

 

Corn

 

GB 1353-2018

 

State Administration for Market Regulation and

 

July 13,2018

 

 

 

 

National Standardization Administration of the

 

 

 

 

 

 

People’s Republic of China

 

 

 

 

 

 

 

 

 

Cotton

 

GB1103.1-2012

 

Standardization Administration of The People's Republic of China

 

November 21, 2012

 

 

GB1103.2-2012

 

Standardization Administration of The People's Republic of China

 

November 21, 2012

 

Before we purchase dried edible fungi from companies and family farms, our experienced procurement managers examine the physical characters of the samples. After the initial examination, they bring back the samples to our own laboratory and third-party inspection agents perform sophistic examinations.

 

Quality Control System

 

We are enforcing HACCP (the hazard analysis critical control point) plan for dried Shiitake and dried Mu Er. In addition, we are enforcing food safety manual, SSOP (sanitation standard operating procedure), GMP (good manufacturing practices), food defense plan, and a series of procedure documents.

 

 
58

Table of Contents

  

In addition, we utilize a food source tracking system. This system helps us obtain detailed information of every step in the process that our raw materials/products are delivered from the farms to the clients. Our staff performs on-site quality certification at every step.

 

Quality Certificates

 

Issuing Authority

 

Certificate

 

Recipient

 

Standard

 

Applicable to

 

Valid Period

 

 

 

 

 

 

 

 

Processing of dried

 

 

 

 

 

 

 

 

 

 

cultivated edible

 

 

 

 

 

 

 

 

 

 

fungi products by

 

 

 

 

 

 

 

 

BRC Global

 

sorting, drying and

 

 

Intertek

 

BRC Certificate of

 

Farmmi

 

Standard for Food

 

packing in plastic

 

 

Certification Ltd

 

Registration

 

Biotechnology

 

Safety

 

bags

 

2023.9.19 to 2024.10.2

 

 

 

 

 

 

 

 

 

 

 

 

 

 

 

 

 

GB/T 27341-

 

Processing of Dried

 

 

China Quality

 

HCCP system

 

Farmmi

 

2009/GB 14881-

 

Mushroom and

 

 

Certification Centre

 

Certificate

 

Biotechnology

 

2013

 

Dried Black Fungus

 

2021.9.30 to 2024.9.29

 

Quality Control Over Family Farms

 

We apply quality control and examine all family farms before we sign purchase agreements with them. The purchase agreements also provide quality requirements to the family farms. See “Item 4. Information on the Company - B. Business Overview - Raw Materials and Suppliers - Examination of Family Farms.”

 

Quality Control in Processing Factory

 

We have a selecting workshop and a packing workshop. The packing workshop is further divided into an internal packing area and a box packing area to avoid possible contamination.

 

The workers in the workshops are required to wear uniforms, masks, over sleeves, inner caps and outer hats.

 

The picking process of the edible fungi repeats twice to three times. For each time, the workers need to examine the whole fungi, identify and dispose of foreign matters such as leaves, fibers, hair and so on.

 

For Mu Er, we use additional process of burning mushroom filaments to refine the quality. After the workers finish the check and examination of the Mu Er on the conveyor belt, when it is falling to the oscillating screen, a fire device in front projects fire so the impurities which are hard to remove by hand such as mushroom filaments can be burned. In accordance with some clients’ requirements, we also soak dried Mu Er in water to make it flat, and remove the hidden impurities.

 

Quality Control Group

 

We have a quality control group. At different stage, we have different employees in the quality control group to conduct quality control.

fami_20fimg49.jpg

 
59

Table of Contents

  

Traceability System

 

We have established and used a traceability system since 2006 for our products of edible fungi.

 

First, we use mark cards to designate the vendors which provided the materials. The vendors include the raw materials suppliers such as third-party family farms, JLT and QNMI which represent local family farms, and the suppliers which provide supplementary materials such as package boxes, package bags, plastic trays, air bubble films, and desiccants.

 

The mark cards state the name of the materials, production lot number or production date, quantity, production location, warehouse receipt date and so on. With the mark cards, we are able to trace the materials to the specific vendors.

 

Second, we classify the status of the products as “to be inspected,” “qualified,” and “disqualified.” For each status, we use different marks and put the products at designated areas.

 

Third, each of the following departments keep track of the records of the products, client names, quantity, weight and lot numbers: sales department, production department, packaging department, procurement department, and quality inspection department. With the records, we are able to trace the products to the specific clients. If any client submits claims for any product quality issues, the quality control department will check the problematic procedure, and trace the production records according to the product name, lot number, packing slip and so on to find the responsible department and personnel.

 

Distribution Channels

 

We distribute our products mainly through distributors. We sell most of our products to domestic distributors in China, which then sell in China and internationally.

 

Most of our products are sold in mainland China. The chart below is a breakdown of total revenues by geographic market for the years ended September 2023, 2022 and 2021, respectively.

  

 

 

 For the years ended September 30,

 

 

 

 2023

 

 

 2022

 

 

 2021

 

International Markets

 

 

0.6%

 

 

1.8%

 

 

3.0%

Domestic Markets

 

 

99.4%

 

 

98.2%

 

 

97.0%

Total

 

 

100.0%

 

 

100.0%

 

 

100.0%

 

International Markets and Customers

 

The majority of our export items are dried Shiitake and dried Mu Er. They are sold to international markets through a related party, Forasen Group (until March 2018), and unaffiliated trading companies in China. Currently we export dried edible fungi including dried Shiitake and dried Mu Er. In the fiscal year 2023, approximately 86.4% of our export revenues are from Japan, Middle East and Canada (including approximately 28.8% from Japan, approximately 30.2% from middle east, and approximately 27.4% from Canada). The remaining approximately 13.6% of our export revenues are from other countries.

 

 
60

Table of Contents

  

The following is a list of selected international customers, their respective nations, the distributors and the brands.

 

Country/Area

 

Customer

 

Brand

Japan

 

Maruhan Co., Ltd

 

OEM

 

 

 

 

 

Korea

 

H-MART Group

 

OEM

 

 

 

 

 

United States

 

Rhee Bros., Inc.

 

OEM

 

 

 

 

 

Canada

 

Loblaws Supermarkets

 

OEM

 

 

 

 

 

Europe (England and the Netherlands)

 

Processing manufacturers, supermarkets and restaurants

 

OEM

 

 

 

 

 

Middle East

 

Processing manufacturers, supermarkets and restaurants

 

OEM

 

A few examples of our OEM products are below:

fami_20fimg50.jpg

 

Through domestic trading companies, we have supplied our products to Rhee Bros. Inc. for twenty years to support them in their sales of edible fungi products, primarily to Asian supermarkets in the United States.

 

Through domestic trading companies, we have supplied products to Loblaws supermarkets for nineteen years. By obtaining a BRC certification, which certifies we meet the leading food safety standard associated with UK retailing, we established systems to ensure we can provide edible fungi products that satisfy these high standards.

 

Our cooperation with Maruhan began fifteen years ago. Maruhan’s wholesale offerings to supermarkets in Japan carry strict product quality and safety requirements, and we are pleased to continually satisfy their expectations.

 

Since the beginning of 2018, we have signed multiple sales contracts with Qingdao Gabsan Trading Co., Ltd., a Chinese trading company affiliated with H-MART Group, a supermarket chain which operates Korean supermarkets in the U.S., Canada, Europe and India.

 

We plan to continue increasing our export sales and develop more export customers. We intend to further investing our resources in promoting overseas market, including attending more export fairs and developing cross-border e-commerce.

 

Domestic Markets and Customers

 

Products from six categories of our products are mostly sold in China. Our domestic sales used to depend heavily on our major clients, Yunmihui and Hongren International. Yunmihui and Hongren International contributed to 40.5% and 11.7% of our total sales for the years ended September 30, 2023, respectively. Yunmihui and Senjiayamei contributed to 31.2% and 15.6% of our total sales for the years ended September 30, 2022, respectively. China Forest contributed to 63.8% of our total sales for the years ended September 30, 2021.

 

 
61

Table of Contents

  

Our typical agreements with the distributors which sell the products in China, such as Yunmihui, provide that payment is due upon receipt of a value-added tax invoice, and the customer should make the payment by bank’s acceptance bill or wire transfer. Our products are required to meet national requirements for agricultural products for the products involved. Delivery is set at our factory, and the customer is responsible for the cost of transportation. Products are deemed to be accepted upon receipt unless the customer rejects the delivery. The price and quantity of products are agreed upon at the time an individual sales contract is signed. Our cooperation with other distributors which sell products in China is similar.

 

We also sell our mushroom products to restaurants and cafeterias. In addition, we provide our mushroom products to local specialty stores from time to time, such as Lishui Department Store and Zhejiang Liujianyuan Local Specialty Store. Since August 2019, we began testing a few brick-and-mortar stores using our Farmmi Baba brand in Hangzhou. In August 2019, we have also launched the Farmmi Baba Yipinlv Organic Farm Project with a third party. The farm covers more than 18 acres and is located in Tongxiang City of Zhejiang Province. The farm focuses on enabling domestic and foreign consumers to better experience and enjoy high quality agricultural products. In addition to consumption, the farm will serve as a base for the popular immersive entertainment experience called "Agritainment" or farm-based tourism.

 

We also have online sales in China. In the fiscal years 2023, 2022 and 2021 online sales accounted for about 0.4%, 4.6% and 13.51% of our total sales, respectively. For details of our online distribution channels, see “Item 4. Information on the Company - B. Business Overview - E-Commerce of Agricultural Products.”

 

Agricultural Product Sales Through E-Commerce Channels

 

E-commerce has big business potential in China. From June 2019 to December 2020, Chinese users of internet shopping increased 31.61%, from 639,000,000 to 841,000,000. From 2016 to 2021, Chinese e-commerce industry market scale increased 53.6%, from RMB 27.54 trillion to RMB 42.3 trillion. Beginning in July 2014, we opened online stores on well-known third-party e-commerce sites like taobao.com, Tmall.com and JD.com to capitalize on this trend and meet customers who might not have otherwise found our products.

 

In March 2016, we began to develop our own e-commerce site, Farmmi Liangpin Market (www.farmmi.com/www.farmmi88.com). It sold our edible fungi products and tea products of a third-party manufacturer to Chinese customers. Most of the customers were the centralized procurement personnel who bought bulk edible fungi products on behalf of restaurants and cafeterias.

 

In August 2018, we restructured Farmmi Liangpin Market (www.farmmi.com/www.farmmi88.com) to two online stores: Farmmi Jicai (www.farmmi88.com) and Farmmi Liangpin Market (www.farmmi.com). Farmmi Jicai (www.farmmi88.com) sold our edible fungi products under Forasen brand and Farmmi Liangpin brand. Farmmi Liangpin Market (initially www.farmmi88.com; later switched to mobile application and mini program on WeChat) sold our edible fungi products under Farmmi Liangpin brand and Puyangtang brand, as well as other agricultural products we purchased from third party manufacturers. In connection to the reconstruction, we closed our stores at JD.com and Tmall.com in March 2018 and June 2018, respectively. We also closed our Taobao store in 2019.

 

In May 2019, we tested Farmmi Baba, a new e-commerce platform operated as a mini program on WeChat, to provide bulk orders of vegetables. Due to inactive business, we terminated its operation.

 

We closed our Farmmi Liangpin Market on December 31, 2020 and closed Farmmi Jicai on January 15, 2023 because the revenues generated from the two online stores did not justify the costs and expenses.

 

We operate our e-commerce websites through Nongyuan Network. Nongyuan Network previously obtained its ICP license for www.farmmi.com and www.farmmi88.com as required by the then-existing government regulations. The ICP license is a permit issued by the Chinese Ministry of Industry and Information Technology to permit China-based websites to operate in China. The ICP license is no longer required for our e-commerce sales operations after April 2022. 

 

Our e-commerce websites are indirectly managed by Farmmi Enterprise. We plan to use Farmmi Enterprise as our overall E-commerce platform. Our business development project of an e-commerce platform of agricultural products through Farmmi Enterprise has been approved by Hangzhou High-tech Industrial Development Zone.

 

 
62

Table of Contents

  

Our online sales have been generated by (1) the centralized procurement personnel who buy bulk edible fungi products on behalf of restaurants and cafeterias and (2) direct retail to individual consumers. Most of our offline sales are wholesale and a small percentage is the sales to the centralized procurement personnel who buy bulk edible fungi products on behalf of restaurants and cafeterias. We also established a few offline retail stores in Hangzhou, Zhejiang but closed them by March 2020. The percentages of our online sales and our offline sales were as below:

 

 

 

 For the years ended September 30,

 

 

 

 2023

 

 

 2022

 

 

2021

 

Online Sales

 

 

0.4%

 

 

4.6%

 

 

13.5%

Offline Sales

 

 

99.6%

 

 

95.4%

 

 

86.5%

 

1. Farmmi Jicai (www.farmmi88.com; closed on January 15, 2023)

  

We launched Farmmi Liangpin Market (farmmi88.com/farmmi.com), the predecessor of Farmmi Jicai, in March 2016, and it started generating sales in December 2016. After the restructuring in August 2018, Farmmi Jicai served members of the old Farmmi Liangpin Market. It has had over 40,000 registered members, among whom over 7,500 members have ordered products. A majority of the members of this online store was our long-time clients, including restaurants and cafeterias. The rest members were individual consumers.

 

Previously we set it as a platform to sell our edible fungi products and other agricultural products manufactured by third parties. The tea products were the only products we actually sold under the other agricultural products category. From the six months ended March 31, 2018, because the tea supplier raised the unit price of its tea products, we stopped selling them. Before we closed Jicai Market in January 2023, the only products sold on Jicai Market were edible fungi products.

 

 
63

Table of Contents

   

2. Farmmi Liangpin Market (initially www.farmmi88.com; transferred to mobile application and mini program on WeChat; closed on December 31, 2020)

 

We began to operate this new Farmmi Liangpin Market since August 2018 when we reconstructed Farmmi Liangpin Market (www.farmmi.com/www.farmmi88.com) to two online stores: Farmmi Jicai (www.farmmi88.com) and Farmmi Liangpin Market (www.farmmi.com). We identified Farmmi Liangpin Market as a platform of pesticide-free, organic and green agricultural products before we closed it.

    

 
64

Table of Contents

  

Methods of Competition and Competitive Position

 

Competitive Advantages

 

1. Sophisticated quality control system. Product quality is always our major focus. We enforce a series of quality standards for our edible fungi products, adopt sound quality control system and have been awarded various quality certificates. In addition, our workers must follow specific quality control procedures in the factories. In addition, our traceability system allows us to trace and correct any quality issues. See “Item 4. Information on the Company - B. Business Overview - Our Quality Control”.

 

To ensure the highest quality, we have implemented systems designed to subject us to stringent oversight of our production practices and quality control systems:

 

2006: ISO22000 food safety management system certification.

 

2010: BRC British Retail Consortium certification for food safety.

 

2010: Implementation of Health Standards Operational Procedures.

 

2012: Implementation of dry mushrooms and dry black fungi hazard analysis and critical control points (“HACCP”) plan.

 

2012: Implementation of food safety manual and food protection plan to reduce or eliminate food safety hazards, to prevent harm to public health, and to ensure the health of consumers.

 

2. Established supplier relationships. We have strong relationships with our significant suppliers to ensure access to relatively high-quality dried edible fungi. We have built long time and stable relationship with the family farms that we cooperate with. Our employees provide technology support to the family farms in need. Our procurement price is usually higher than the market price. Some of the family farms have cooperated with us for more than 10 years. They provide steady supply of raw materials to us.

 

3. Stable and experienced factory employees. Our founders started to conduct edible fungi business twenty years ago, and they have attracted many loyal employees. Among our current less than 80 factory workers, there are over 20 employees who have followed Ms. Zhang and Mr. Wang for over 10 years. They are great assets to us by being loyal to the company and possessing rich experience in the factory.

 

4. Favorable location. Lishui is an important mushroom resource base, giving our company access to an abundance of high quality, affordable raw materials. We purchase many of our Shiitake from Qingyuan of Lishui, a certified place of origin of Shiitake and most of our Mu Er from Longquan of Lishui, the town of Mu Er in China.

 

Competitive Disadvantages

 

1. Low barrier to entry. We believe the barrier to entry in our industry is relatively low. Although we believe we distinguish our company from competitors on the basis of quality, to the extent our customer base focuses heavily on price, many of our competitors can provide products at relatively low prices, affecting our profit margins as we seek to compete with them.

 

2. Lack of experience in E-commerce. We have devoted resources to our decision to build, develop and reconstruct our online stores. We have closed Farmmi Liangpin Market due to unsuccessful operation. Farmmi Jicai is the only online store we have right now. It is not well known by consumers yet, and we do not have rich experience in e-commerce operation. As a result, we have no guarantee that we will be successful in Farmmi Jicai. If we do not manage it effectively, our business prospects could be impaired.

 

 
65

Table of Contents

  

Competitive Position

 

Mushroom cultivation in the Lishui area of China has a history going back 1,800 years, and the region is famous throughout China for producing some of the finest quality, best flavored mushrooms available. Our region is known as the “Hometown of Mushrooms in China” and the “Hometown of Mu Er in China.” Since 2005, our region has also held China’s Qingyuan Mushroom Festival, and Lishui has established a mushroom museum to introduce the long history of mushroom planting and mushroom eating in China. Therefore, it is not surprising that some of our biggest competitors are also in the Lishui area.

 

One of our key competitors is Zhejiang Jingning Nature Food Co. Ltd. (“Jingning”), also in Lishui. Founded in 1987, Jingning has a facility in Lishui that covers approximately 18,000 square meters and fixed assets worth more than RMB 1 billion. Jingning’s products have been awarded for quality and technology, and its brand has been recognized as a “Famous Brand of Lishui”.

 

Another competitor is Zhejiang Tianhe Food Co., Ltd. (“Tianhe”), which is also based in Lishui. Founded in 1979, Tianhe operates four facilities in Zhejiang for processing and packaging fresh and dried products, as well as a retail site in Shanghai. Tianhe offers a variety of specialty products, including in particular, fresh mushroom products. Tianhe’s operations include 9 acres of land, 16,000 square meters of production facilities and 4,000 square meters of refrigeration facilities.

 

Awards and Recognition

 

2010

 

Famous Trademark in Zhejiang Province (Forest)

 

2010 - 2011

 

Model Enterprise of Food Safety in Liandu Area, Lishui City, Zhejiang Province

 

2012

 

Zhejiang Exportation and Importation Enterprise of Quality and Integrity

 

2012 - 2013

 

Model Enterprise of Food Safety in Liandu Area, Lishui City, Zhejiang Province

 

2013

 

Famous Brand Products in Zhejiang (Forest Shiitake and Mu Er)

 

2016

 

2016 Famous Brand Products in Zhejiang (Forasen)

 

2016 Famous Brand Products in Lishui

 

2017

 

Healthy Products with Premium Quality in China’s Longevity Village (authorized to use “Longevity” mark for three years)

 

Listed Brand selected by China Edible Fungi Business Website and Edible Fungi Market

 

 
66

Table of Contents

  

2019

 

Yangtze River Delta Famous Food Honor

 

Top Ten Excellent Enterprise by Zhejiang Edible Fungi Association

 

2020

 

China Mushroom Industry Development Boom Observation Unit by China Edible Fungi Association

 

Eco-premium agricultural products by Lishui government (Black Fungus and dried mushrooms).

 

2021

 

The first batch of assured consumer company in Liandu District

 

Key agricultural leading enterprises in Liandu District, Lishui City

 

Zhejiang Farmmi Biotechnology Co., Ltd. and Zhejiang Farmmi Food Co., Ltd. Subsidiaries awarded title of Sunshine Factory

 

2022

 

Joined the National Restaurant Association.

 

The tenth batch of city-level key agricultural leading enterprises of Lishui, Zhejiang Province

 

Business Development Efforts

 

Our business development efforts focus on developing e-commerce platforms, web-based products and applications of new technologies.

 

We believe technological innovations will help our Company achieve its long-term strategic objectives.

 

Our business development employees provide technology support to the family farms in need, improve the technology used in our production, and help with the maintenance of our online stores. Over the past three fiscal years, we spent, in aggregate, RMB86,955 for intellectual property and RMB3,516,698 on software and website development, technical service and product design.

  

In July 2019, we appointed Eitan Neubauer as a senior technology consultant. Mr. Neubauer serves as the CEO of the Israel-based Neubauer Agro-Business & Projects Company. He previously held the position of Counselor of Agriculture, Science and International Cooperation of the Israeli Embassy in China, and has considerable experience in trade management and agricultural technology.

 

Our major business development projects include the following:

 

1. internet technology development;

 

2. internet product development; and

 

3. processing technology and product development of edible fungi.

 

Intellectual Property

 

We rely on trademarks and service marks to protect our intellectual property and branding. As of the date of this report, we hold over 100 registered trademarks about or related to “Farmmi”, “Farmmi Liangpin”, “Forasen” and “Puyangtang” in different applicable trademark categories in China. We also own three domain names: farmmi.com, farmmi.com.cn and farmmi88.com. These websites are not part of this report.

 

Marketing Channels

 

We mainly market our products by attending trade fairs, such as The China Import and Export Fair, Anuga (originally short for Allgemeine Nahrungs- und Genussmittel-Ausstellung, a leading international food fair) and FOODEX JAPAN.

 

 
67

Table of Contents

  

Capital Expenditures and Divestitures

 

We had capital expenditures of approximately $314, $2,946 and $4,686 for the years ended September 30, 2023, 2022 and 2021, respectively for equipment renovation and development.

 

We do not have any principal capital expenditures since the beginning of the last three fiscal years to the date of this report or any principal capital expenditures in progress. On September 27, 2021, Farmmi Agricultural and Hangzhou Dawo Software Co., Ltd., the only shareholders of Zhejiang Forest Food Co., Ltd. (“Zhejiang Forest Food”), entered into a Share Transfer Agreement to transfer all of their equity in Zhejiang Forest to Lishui Zhongjun Technology Co., Ltd., an unrelated party, for a total price of RMB18,200,000 (approximately $2.82 million). The divestment was completed on October 1, 2021.  After this transfer, Zhejiang Forest has been divested from the Company. On September 30, 2022, Zhejiang Farmmi Agricultural Science and Technology Group Co., Ltd., the only shareholder of FLS Mushroom, entered into a Share Transfer Agreement and Supplementary Agreement (“Share Transfer Agreement”) to transfer all of the equity in FLS Mushroom to Zhejiang Jingcai Industrial Co., Ltd, an unrelated party, for a total price of RMB24,100,000. After this transfer, FLS Mushroom has been divested from the Company.

 

Governmental Support

 

Our local government has been supporting our development in different ways, including providing subsidies. The following chart is a summary of selected projects.

 

 

 

 

 

Subsidy

Amount

 

Year

Governmental Agency

Project

(RMB)

 

 

 

 

 

 

 

 

2021

Liandu District, Lishui City

Tourist destination commodity subsidy

41,000

 

 

 

 

 

 

 

 

 

 

Job stabilization subsidy

20,000

 

 

 

 

 

 

 

 

 

 

Subsidies for replacing training with work

19,000

 

 

 

 

 

 

 

 

 

 

Employment subsidies for newly graduated college students

768

 

 

 

 

 

 

 

 

 

 

Job stabilization subsidy

6,353

 

 

 

 

 

 

 

 

 

 

Exhibition subsidy

5,000

 

 

 

 

 

 

 

 

2022

Liandu District, Lishui City

Other taxes subsidy

2,404

 

 

 

 

Chinese New Year job subsidy

1,500

 

 

 

 

Export subsidy

1,000,000

 

 

 

 

Agricultural subsidy

10,000

 

 

 

 

Exhibition subsidy

7,700

 

 

 

 

Food safety subsidy

20,000

 

 

 

 

Job training subsidy

8,500

 

 

 

 

Product international certification award

10,000

 

 

 

 

 

 

 

 

2023

Xiaoshan District, Hangzhou City

Fund raised in capital market

10,151,164

 

 

 
68

Table of Contents

  

Community Involvement

 

Since our founding, we have been highly committed to community involvement, both through charitable endeavors and industry development. We believe the best approach to corporate social responsibility is through embedding elements of social responsibility in our business model. Our achievements and initiatives in the area of corporate social responsibility include the following:

 

Charitable Endeavors

 

We support and promote a number of charitable and socially responsible initiatives and programs in ways that we believe are in alignment with our core values and our mission. For example, on November 20, 2015, Forest Food donated RMB 100,000 to help the people affected by the landslides in Lidong Village, Yaxi Town, Lishui City.

 

Industry Development

 

By attending local and national industry associations, we take the responsibility of helping develop our industry. Below list shows some of our involvement with industry associations:

 

Association

 

Position

 

Activities

China Edible Fungi Industry Association

 

Member Entity

 

Attend various industry meetings such as the Sixth

 

 

 

 

Member Representative General Meeting on October

 

 

 

 

28, 2015; share and communicate industry information,

 

 

 

 

such as the M&A opportunities and operation of edible

 

 

 

 

fungi industry.

 

 

 

 

 

Zhejiang Province Edible Fungi Industry

 

Vice Chair Entity

Attend meetings such as Zhejiang Edible Fungi Meeting

Association

 

 

 

and Zhejiang Edible Fungi Production and Sale

 

 

 

 

Flourishing Meeting.

 

 

 

 

 

Zhejiang Province Lishui City Food Industry

 

Chair Entity

Organize events such as Lishui Food Industry Seminar

Association

 

 

 

and Lishui Food Fair.

 

 

 

 

 

Zhejiang Province Modern Agricultural Association

 

Member Entity

Attend meetings such as Industry Leader Meeting

of

 

 

 

 

 

REGULATIONS

 

We are subject to a variety of PRC and foreign laws, rules and regulations across a number of aspects of our business. This section summarizes the principal PRC laws, rules and regulations relevant to our business and operations. Areas in which we are subject to laws, rules and regulations outside of the PRC include intellectual property, competition, taxation, anti-money laundering and anti-corruption.

 

Regulation on Foreign Investments

 

Investment activities in the PRC by foreign investors are principally governed by the Industry Guidelines of Encouraged Foreign Investment, or the Industry Guidelines, effective on January 27, 2021, and the Special Administrative Measures for Entrance of Foreign Investment (Negative List), or the Negative List, most recently amended on December 27, 2021 and effective on January 1, 2022, and together with the PRC Foreign Investment Law, which took effect on January 1, 2020, and its respective implementation rules and ancillary regulations. The Industry Guidelines and the Negative List lay out the basic framework for foreign investments in China, classifying businesses into three categories with regard to foreign investments: “encouraged”, “restricted” and “prohibited”. Industries not listed in the Industry Guidelines or the Negative List are generally deemed as falling into a fourth category “permitted” unless specifically restricted by other PRC laws. The Negative List specifies that Investment in Internet news service, Internet publishing service, Internet audio-visual program service, cyber culture operation (except for music) and Internet information dissemination service (except for contents opened up in China’s WTO commitments) shall be prohibited.

 

According to the PRC Foreign Investment Law, foreign investments shall enjoy pre-entry national treatment, except for those foreign-invested entities that operate in industries deemed to be either “restricted” or “prohibited” in the “negative list.” While foreign investors shall refrain from investing in any of the foreign “prohibited” industries, foreign-invested entities operating in foreign “restricted” industries shall require market entry clearance and other approvals from relevant PRC governmental authorities. Furthermore, the PRC Foreign Investment Law provides that foreign-invested enterprises that have been established before the implementation of PRC Foreign Investment Law according to the then existing laws regulating foreign investments may maintain their structure and corporate governance within five years after the implementation of the PRC Foreign Investment Law.

 

 
69

Table of Contents

 

On December 19, 2020, MOFCOM and NDRC released the Measures for the Security Review of Foreign Investments, which took effect on January 18, 2021. For foreign investments within the following scope, foreign investors or the relevant parties in China (hereinafter referred to collectively as the “parties concerned”) shall take the initiative to declare to the office of the working mechanism prior to implementation of the investments:…(II) investments in important agricultural products, important energy and resources, important equipment manufacturing, important infrastructure, important transport services, important cultural products and services, important information technology and Internet products and services, important financial services, key technologies and other important fields relating to national security, and obtaining the actual controlling stake in the investee enterprise. Prior to a decision made by the office of the working mechanism, the parties concerned shall not make the investment. The parties concerned shall not make the investment unless the office of the working mechanism decides that security review is not required. Where the declared foreign investment affects national security, a decision on prohibiting the investment shall be made. Foreign-invested entities of the group have businesses that conduct Internet services, but not related to national security within the scope of the regulations above.

 

On December 26, 2019, the State Council promulgated the Regulations for Implementing the PRC Foreign Investment Law, which took effect on January 1, 2020. The implementation regulations further clarified that the State encourages and promotes foreign investments, protects the lawful rights and interests of foreign investors, regulates foreign investment administration, continues to optimize foreign investment environment, and advances a higher-level opening.

 

On December 30, 2019, MOFCOM and SAMR jointly promulgated the Measures for Information Reporting on Foreign Investment, which became effective on January 1, 2020. Pursuant to the Measures for Information Reporting on Foreign Investment, where a foreign investor carries out investment activities in China directly or indirectly, the foreign investor or the foreign-invested enterprise shall submit the investment information to the competent commerce department.

 

Regulations Related to M&A and Overseas Listings

 

On August 8, 2006, six PRC regulatory agencies, including the Ministry of Commerce, the State-owned Assets Supervision and Administration Commission, the SAT, the SAIC, the China Securities Regulatory Commission, or CSRC, and the SAFE, jointly issued the Regulations on Mergers and Acquisitions of Domestic Enterprises by Foreign Investors, or the M&A Rules, which became effective on September 8, 2006 and was amended on June 22, 2009. The M&A Rules, among other things, require that (i) PRC entities or individuals obtain MOFCOM approval before they establish or control a special purpose vehicle, or SPV, overseas, provided that they intend to use the SPV to acquire their equity interests in a PRC company at the consideration of newly issued share of the SPV, or Share Swap, and list their equity interests in the PRC company overseas by listing the SPV in an overseas market; (ii) the SPV obtains MOFCOM’s approval before it acquires the equity interests held by the PRC entities or PRC individual in the PRC company by Share Swap; and (iii) the SPV obtains CSRC approval before it lists overseas.

 

On February 17, 2023, the CSRC issued the Trial Measures and five application guidelines, or the Overseas Listing Rules, which became effective on March 31, 2023. According to the Overseas Listing Rules, among other things, after making initial applications with overseas stock markets for offerings or listings, all China-based companies shall file with the CSRC within three business days. Subsequent securities offerings of an issuer in the same overseas market where it has previously offered and listed securities shall be filed with the CSRC within three business days after the offering is completed. Subsequent securities offerings and listings of an issuer in other overseas markets than where it has offered and listed shall be filed with the CSRC within three business days after the applications are made. In addition, overseas offerings and listings are prohibited for such China-based companies when any of the following applies: (a) where such securities offering and listing is explicitly prohibited by provisions in PRC laws, administrative regulations and relevant state rules; (b) where the intended securities offering and listing may endanger national security as reviewed and determined by competent authorities under the State Council in accordance with law; (c) where the domestic company intending to make the securities offering and listing, or its controlling shareholders and the actual controller, have committed crimes such as corruption, bribery, embezzlement, misappropriation of property or undermining the order of the socialist market economy during the latest three years; (d) where the domestic company intending to make the securities offering and listing is suspected of committing crimes or major violations of laws and regulations, and is under investigation according to law, and no conclusion has yet been made thereof; (e) where there are material ownership disputes over equity held by the domestic company’s controlling shareholder or by other shareholders that are controlled by the controlling shareholder and/or actual controller. The Overseas Listing Rules further stipulate that a fine between RMB 1 million and RMB 10 million may be imposed if a company fails to fulfill the filing requirements with the CSRC or conducts an overseas offering or listing in violation of the Overseas Listing Rules. According to the Notice on the Filing Management Arrangements for Overseas Offerings and Listings by Domestic Companies published by the CSRC on February 17, 2023, existing listed companies are not required to make any filings until they conduct a new offering or financing transaction in the future. A company is regarded as an existing listed company if it (a) has already completed overseas listing or offering, or (b) has already obtained the approval for the offering or listing from overseas securities regulatory authorities or stock exchanges but has not completed such offering or listing before the effective date of the Overseas Listing Rules and also completes the offering or listing before September 30, 2023. On the effective date of the Overseas Listing Rules, PRC companies that have already submitted offering and listing applications but have not yet obtained the approvals from overseas securities regulators or exchanges shall make filings with the CSRC at a reasonable time before the completion of the offerings or listings. For those that have already obtained CSRC’s approvals for overseas listings or offerings may continue their process without additional filings but shall make the filing pursuant to the Overseas Listing Rules if they cannot complete the offering or listing before the expiration of the original approval from CSRC.

  

Regulations on Anti-Monopoly and Competition

 

On September 11, 2020, the Anti-Monopoly Commission of the State Council issued Anti-Monopoly Compliance Guideline for Business Operators, which requires business operators to establish anti-monopoly compliance management systems under the PRC Anti-Monopoly Law to manage anti-monopoly compliance risks.

 

On August 17, 2021, the State Administration for Market Regulation, or the SAMR, issued a discussion draft of Provisions on the Prohibition of Unfair Competition on the Internet, under which business operators should not use data or algorithms to hijack traffic or influence users’ choices, or use technical means to illegally capture or use other business operators’ data. Furthermore, business operators are not allowed to (i) fabricate or spread misleading information to damage the reputation of competitors, or (ii) employ marketing practices such as fake reviews or use coupons or “red envelopes” to entice positive ratings.

 

 
70

Table of Contents

 

On February 7, 2021, the Anti-Monopoly Commission of the State Council published Anti-Monopoly Guidelines for the Internet Platform Economy Sector that specified circumstances where an activity of an internet platform will be identified as monopolistic act as well as concentration filing procedures for business operators. According to the PRC Anti-Monopoly Law, if a business operator carries out a concentration in violation of the law, the relevant authority shall order the business operator to terminate the concentration, dispose of the shares or assets or transfer the business within a specified time limit, or take other measures to restore the pre-concentration status, and impose a fine of up to RMB500,000.

 

On June 24, 2022, the Standing Committee of the National People’s Congress adopted the amended Anti-Monopoly Law, which increases the fines for illegal concentration of business operators to no more than ten percent of its last year’s sales revenue if the concentration of business operator has or may have an effect of excluding or limiting competitions, or a fine of up to RMB5 million if the concentration of business operator does not have an effect of excluding or limiting competition. The amended Anti-Monopoly Law also empowers the relevant authority to investigate a transaction where there is any evidence that the concentration has or may have the effect of eliminating or restricting competitions, even if such concentration does not reach the filing threshold.

 

Regulations Relating to Cybersecurity and Privacy Protection

 

The PRC Constitution states that PRC law protects the freedom and privacy of communications of citizens and prohibits infringement of these rights. In recent years, PRC government authorities have enacted legislation on the Internet use to protect personal information from any unauthorized disclosure. Under the Several Provisions on Regulating the Market Order of Internet Information Services which was promulgated by MIIT on December 29, 2011, an Internet content service operator may not collect any user personal information or provide any such information to third parties without the consent of a user, unless otherwise stipulated by laws and administrative regulations. An Internet content service operator must expressly inform the users of the method, content and purpose of the collection and processing of such user personal information and may only collect such information necessary for the provision of its services. An Internet content service operator is also required to properly keep the user personal information, and in case of any leak or likely leak of the user personal information, the Internet content service operator must take immediate remedial measures and, in severe circumstances, to make an immediate report to the telecommunication regulatory authority.

 

In addition, the Decision on Strengthening Network Information Protection, which was promulgated by the Standing Committee of NPC on December 28, 2012, provides that electronic information that is able to identify personal identities of citizens or is concerned with personal privacy of citizens is protected by law and shall not be unlawfully obtained or provided. Internet content service operators collecting or using personal electronic information of citizens shall specify purposes, manners and scopes of information collection and use, obtain the consent of citizens concerned, and strictly keep confidential personal information collected. Internet content service operators are prohibited from disclosing, tampering with, damaging, selling or illegally providing others with personal information collected. Technical and other measures are required to be taken by Internet content service operators to prevent personal information collected from unauthorized disclosure, damage or being lost. Internet content service operators are subject to legal liability, including warnings, fines, confiscation of illegal gains, revocation of licenses or filings, closing of websites concerned, public security administration punishment, criminal liabilities, or civil liabilities, if they violate relevant provisions on Internet privacy.

 

In April 10, 2019, the Ministry of Public Security promulgated the Guidelines for Internet Personal Information Security Protection, which establishes the management mechanism, security technical measures and business workflows for personal information security protection. On August 22, 2019, the CAC promulgated the Provisions on the Cyber Protection of Children’s Personal Information which requires, among others, that network operators who collect, store, use, transfer and disclose personal information of children under the age of 14 shall establish special rules and user agreements for the protection of children’s personal information, inform the children’s guardians in a noticeable and clear manner, and shall obtain the consent of the children’s guardians.

 

On November 28, 2019, the CAC, MIIT, the Ministry of Public Security and SAMR jointly promulgated the Measures for the Determination of the Collection and Use of Personal Information by Apps in Violation of Laws and Regulations, which provides guidance for the regulatory authorities to identify the illegal collection and use of personal information through mobile apps, and for the app operators to conduct self-examination and self-correction and social supervision by citizens.

 

On May 28, 2020, the NPC approved the Civil Code of the PRC or the Civil Code, which came into effect on January 1, 2021. Pursuant to the Civil Code, the personal information of a natural person shall be protected by the law. Any organization or individual that needs to obtain personal information of others shall obtain such information legally and ensure the safety of such information, and shall not illegally collect, use, process or transmit personal information of others, or illegally purchase or sell, provide or make public personal information of others. Furthermore, information processors shall not divulge or tamper with personal information collected or stored by them; without the consent of a natural person, information processors shall not illegally provide personal information of such person to others, except for information that has been processed so that specific persons cannot be identified and that cannot be restored. In addition, an information processor shall take technical measures and other necessary measures to ensure the security of the personal information that is collected and stored and to prevent the information from being divulged, tampered with or lost; where personal information has been or may be divulged, tampered with or lost, the information processor shall take remedial measures in a timely manner, inform the natural person concerned in accordance with the provisions and report the case to the relevant competent department.

 

On August 20, 2021, the SCNPC adopted the Personal Information Security Law, which took effect on November 1, 2021. The Personal Information Protection Law includes the basic rules for personal information processing, the rules for cross-border provision of personal information, the rights of individuals in personal information processing activities, the obligations of personal information processors, and the legal responsibilities for illegal collection, processing, and use of personal information. As the first systematic and comprehensive law specifically for the protection of personal information in the PRC, the Personal Information Protection Law provides, among others, that (i) an individual’s consent shall be obtained to use sensitive personal information, such as biometric characteristics and individual location tracking, (ii) personal information operators using sensitive personal information shall notify individuals of the necessity of such use and impact on the individual’s rights, and (iii) where personal information operators reject an individual’s request to exercise his or her rights, the individual may file a lawsuit with a People’s Court.

 

On November 14, 2021, the CAC published the Regulations of Internet Data Security Management (Draft for Comments), which further regulate the internet data processing activities and emphasize the supervision and management of network data security, and further stipulate the obligations of internet platform operators, such as to establish a system for disclosure of platform rules, privacy policies and algorithmic strategies related to data. Specifically, the draft regulations require data processors to, among others, (i) adopt immediate remediation measures when finding that network products and services they use or provide have security defects and vulnerabilities, or threaten national security or endanger public interest, and (ii) follow a series of detailed requirements with respect to processing of personal information, management of important data and proposed overseas transfer of data. In addition, the draft regulations require data processors handling important data or the data processors to be listed overseas to complete an annual data security assessment and file a data security assessment report to applicable regulators. Such annual assessment, as required by the draft regulations, would encompass areas including, but not limited to, the status of important data processing, data security risks identified and the measures adopted, the effectiveness of data protection measures, the implementation of national data security laws and regulations, data security incidents that occurred and their handling, and a security assessment with respect to sharing and provision of important data overseas. As of the date of this prospectus, the draft regulations have been released for public comment only and have not been formally adopted. The final provisions and the timeline for its adoption are subject to changes and uncertainties.

 

 
71

Table of Contents

  

Regulation Relating to Value-added Telecommunications Services

 

Licenses for Value-Added Telecommunications Services

 

On September 25, 2000, the State Council issued the Regulations on Telecommunications of China, or the Telecommunications Regulations, to regulate telecommunications activities in China. The Telecommunications Regulations divide the telecommunications services into two categories, namely “infrastructure telecommunications services” and “value-added telecommunications services.” Pursuant to the Telecommunications Regulations, operators of value-added telecommunications services must first obtain a Value-added Telecommunications Business Operating License, or VAT License, from the Ministry of Industry and Information Technology, or MIIT, or its provincial level counterparts. On March 1, 2009, the MIIT promulgated the Administrative Measures on Telecommunications Business Operating Licenses, which set forth more specific provisions regarding the types of licenses required to operate value-added telecommunications services, the qualifications and procedures for obtaining such licenses and the administration and supervision of such licenses.

 

According to the Catalog of Classification of Telecommunications Businesses effective from April 1, 2003, internet information services, also called internet content services, or ICP services, are deemed as a type of value-added telecommunications services. On December 28, 2015, the MIIT published a revised Catalog of Classification of Telecommunication Business, or the 2016 MIIT Catalog, which took effect on March 1, 2016. According to the 2016 MIIT Catalog, internet information services, which include information release and delivery services, information search and query services, information community platform services, information real-times interactive services, and information protection and processing services, continues to be classified as a category of value-added telecommunication services. The Administrative Measures on Internet Information Services, or ICP Measures, also promulgated by the PRC State Council on September 25, 2000, set forth more specific rules on the provision of ICP services. According to ICP Measures, any company that engages in the provision of commercial ICP services shall obtain a sub-category VAT License for Internet Information Services, or ICP license, from the relevant government authorities before providing any commercial internet content services within the PRC, and when the ICP services involve areas of news, publication, education, medical treatment, health, pharmaceuticals and medical equipment, and if required by law or relevant regulations, specific approval from the respective regulatory authorities must be obtained prior to applying for the ICP License from the MIIT or its provincial level counterpart. Pursuant to the above-mentioned regulations, “commercial ICP services” generally refers to provision of specific information content, online advertising, web page construction and other online application services through internet for profit making purpose. Operating websites is classified as commercial ICP services. We currently, through Nongyuan Network, our PRC VIE, hold an ICP license that is valid until August 14, 2021. And according to the announcement from Zhejiang Communication Administration, the IPC license does not need to be renewed anymore.

 

Foreign Investment in Value-Added Telecommunication Services

 

The Regulations on Administration of Foreign-Invested Telecommunications Enterprises, or the FITE Regulations, which took effect on January 1, 2002 and amended on September 10, 2008, are the key regulations that regulate foreign direct investment in telecommunications companies in China. The FITE Regulations stipulate that the foreign investor of a telecommunications enterprise is prohibited from holding more than 50% of the equity interest in a foreign-invested enterprise that provides value-added telecommunications services. In addition, for a foreign investor to acquire any equity interest in a business providing value-added telecommunications services in China, it must demonstrate a positive track record and experience in providing such services.

 

 
72

Table of Contents

  

On July 13, 2006, the MIIT issued the Circular on Strengthening the Administration of Foreign Investment in Value-added Telecommunications Services, or the MIIT Circular 2006, which requires that (i) foreign investors can only operate a telecommunications business in China through establishing a telecommunications enterprise with a valid telecommunications business operation license; (ii) domestic license holders are prohibited from leasing, transferring or selling telecommunications business operation licenses to foreign investors in any form, or providing any resource, sites or facilities to foreign investors to facilitate the unlicensed operation of telecommunications business in China; (iii) value-added telecommunications services providers or their shareholders must directly own the domain names and registered trademarks they use in their daily operations; (iv) each value-added telecommunications services provider must have the necessary facilities for its approved business operations and maintain such facilities in the geographic regions covered by its license; and (v) all value-added telecommunications services providers should improve network and information security, enact relevant information safety administration regulations and set up emergency plans to ensure network and information safety. The provincial communications administration bureaus, as local authorities in charge of regulating telecommunications services, (i) are required to ensure that existing qualified value-added telecommunications service providers will conduct a self-assessment of their compliance with the MIIT Circular 2006 and submit status reports to the MIIT before November 1, 2006; and (ii) may revoke the value-added telecommunications business operation licenses of those that fail to comply with the above requirements or fail to rectify such non-compliance within specified time limits. Due to the lack of any additional interpretation from the regulatory authorities, it remains unclear what impact MIIT Circular 2006 will have on us or the other PRC internet companies with similar corporate and contractual structures. After the MOFCOM and NDRC amended the Catalog in March 2015, MIIT also issued the Circular on Removing the Restrictions on Shareholding Ratio Held by Foreign Investors in Online Data Processing and Transaction Processing (Operating E-commerce) Business on June 19, 2015, which amended the relevant provision in FITE Regulations by allowing foreign investors to own more than 50% of the equity interest in an operator of e-commerce business. However, foreign investors continue to be prohibited from holding more than 50% of the equity interest in a provider of other category of value-added telecommunications services except for e-commerce.

 

The vast majority of our business is processing and/or selling agricultural products, as well as selling our products on third-party e-commerce websites. Based on the advice of our PRC legal counsel, Zhejiang Zhengbiao Law Firm, PRC laws and regulations allow foreign-owned entities to conduct such business directly, rather than through contractual VIE agreements. To comply with the above-mentioned foreign ownership restrictions, we operate our e-commerce websites in China through Nongyuan Network, which is owned by Ms. Xinyang Wang, a PRC citizen, and is controlled by Farmmi Agricultural, our PRC subsidiary, through a series of contractual arrangements. Nongyuan Network is the holder of the domain names, trademarks and facilities necessary for daily operations of our e-commerce websites in compliance with the MIIT Circular 2006. Based on our PRC legal counsel’s understanding of the current PRC law, rules and regulations, our corporate structure complies with all existing PRC laws and regulations. However, we were further advised by our PRC legal counsel that there are substantial uncertainties with respect to the interpretation and application of existing or future PRC laws and regulations and thus there is no assurance that Chinese governmental authorities would take a view consistent with the opinions of our PRC legal counsel.

 

The Draft PRC Foreign Investment Law

 

On January 19, 2015, MOFCOM published a discussion draft of the proposed Foreign Investment Law for public review and comments. The draft Foreign Investment Law purports to change the existing “case-by-case” approval regime to a “filing or approval” procedure for foreign investments in China. The MOFCOM, together with other relevant authorities, will determine a catalogue for special administrative measures, or the “negative list,” which will consist of a list of industry categories where foreign investments are strictly prohibited and a list of industry categories where foreign investments are subject to certain restrictions. Foreign investments in business sectors outside of the “negative list” will only be subject to filing procedures, in contrast to the existing prior approval requirements, whereas foreign investments in the restricted industries must apply for approval from the foreign investment administration authority.

 

 
73

Table of Contents

  

The draft Foreign Investment Law for the first time defines “foreign investor,” “foreign investment,” “Chinese investor” and “actual control.” A foreign investor is not only determined based on the place of its incorporation, but also on the conditions of the “actual control.” The draft Foreign Investment Law specifically provides that entities established in China but “controlled” by foreign investors, such as via contracts or trust, will be treated as Foreign-invested enterprises, or FIEs, whereas foreign investment in China in the foreign investment restricted industries by a foreign investor may nonetheless apply for being, when approving market entry clearance by the foreign investment administration authority, treated as a PRC domestic investment if the foreign investor is determined by the foreign investment administration authority as being “controlled” by PRC entities and/or citizens. In this connection, “actual control” is broadly defined in the draft Foreign Investment Law to cover the following summarized categories: (i) holding 50% of more of the voting rights of the subject entity; (ii) holding less than 50% of the voting rights of the subject entity but having the power to secure at least 50% of the seats on the board or other equivalent decision making bodies, or having the voting power to materially influence the board, the shareholders’ meeting or other equivalent decision making bodies; or (iii) having the power to exert decisive influence, via contractual or trust arrangements, over the subject entity’s operations, financial matters or other key aspects of business operations. According to the draft Foreign Investment Law, VIEs would also be deemed as FIEs, if they are ultimately “controlled” by foreign investors, and be subject to restrictions on foreign investments. However, the draft Foreign Investment Law has not taken a position on what actions will be taken with respect to the existing companies with the “variable interest entity” structure, whether or not these companies are controlled by Chinese parties.

 

The draft Foreign Investment Law emphasizes the security review requirements, whereby all foreign investments concerning national security must be reviewed and approved in accordance with the security review procedure. In addition, the draft Foreign Investment Law imposes stringent ad hoc and periodic information reporting requirements on foreign investors and the applicable FIEs. In addition to the investment implementation report and investment amendment report that are required at each investment and alteration of investment specifics, an annual report is mandatory, and large foreign investors meeting certain criteria are required to report on a quarterly basis. Any company found to be non-compliant with these information reporting obligations may potentially be subject to fines and/or administrative or criminal liabilities, and the persons directly responsible may be subject to criminal liabilities.

 

It is still uncertain when the draft would be signed into law and whether the final version would have any substantial changes from this draft. When the Foreign Investment Law becomes effective, the trio of existing laws regulating foreign investment in China, namely, the Sino-foreign Equity Joint Venture Enterprise Law, the Sino-foreign Cooperative Joint Venture Enterprise Law and the Wholly Foreign-invested Enterprise Law, together with their implementation rules and ancillary regulations, will be abolished.

 

Recently, the Chinese government has also been actively guiding the foreign investment to promote domestic economic development and industrial upgrading. To this end, the State Council issued the Circular on Several Measures for Actively and Effectively Utilizing Foreign Investment to Promote High-quality Economic Development (Circular 19, 2018), which guides foreign investment to invest more in modern agriculture and ecological construction, among other industries. The key areas, such as optimizing tax policy, supporting innovation and encouraging mergers and acquisitions, are potentially good for the related industries in which our Company is involved, but the specific measures need to be refined and clarified, and the sustainability of the policy remains uncertain.

 

Regulations Related to Intellectual Property Rights

 

The State Council and the National Copyright Administration, or the NCAC, have promulgated various rules and regulations relating to the protection of software in China. Under these rules and regulations, software owners, licensees and transferees may register their rights in software with the NCAC or its local branches and obtain software copyright registration certificates. Although such registration is not mandatory under PRC law, software owners, licensees and transferees are encouraged to go through the registration process to enjoy the better protections afforded to registered software rights.

 

On March 1, 2009, the MIIT promulgated the Administrative Measures on Software Products, or the Software Measures, which replaced the original Administrative Measures on Software Measures promulgated by MIIT in October 2000, to regulate software products and promote the development of the software industry in China. Pursuant to the Software Measures, software products which are developed in China and registered with the local provincial government authorities in charge of the information industry and filed with MIIT may enjoy the relevant encouragement policies. Software developers or producers may sell or license their registered software products independently or through agents. Upon registration, the software products will be granted registration certificates. Each registration certificate is valid for five years and may be renewed upon expiration.

 

 
74

Table of Contents

  

The PRC Trademark Law, adopted in 1982 and revised in 1993, 2001 and 2013 respectively, with its implementation rules adopted in 2002 and revised in 2014, protects registered trademarks. The PRC Trademark Office of the State Administration for Industry and Commerce, or the SAIC, handles trademark registrations and grants a protection term of ten years to registered trademarks.

 

The MIIT amended its Administrative Measures on China Internet Domain Names in 2004. According to these measures, the MIIT is in charge of the overall administration of domain names in China. The registration of domain names in PRC is on a “first-apply-first-registration” basis. A domain name applicant will become the domain name holder upon the completion of the application procedure.

 

Regulations Related to Employment

 

On June 29, 2007, the Standing Committee of the National People’s Congress, or SCNPC, adopted the Labor Contract Law, or LCL, which became effective as of January 1, 2008 and was revised in 2012. The LCL requires employers to enter into written contracts with their employees, restricts the use of temporary workers and aims to give employees long-term job security.

 

Pursuant to the LCL, employment contracts lawfully concluded prior to the implementation of the LCL and continuing as of the date of its implementation will continue to be performed. Where an employment relationship was established prior to the implementation of the LCL but no written employment contract was concluded, a contract must be concluded within one month after the LCL’s implementation.

 

According to the Social Insurance Law promulgated by SCNPC and effective from July 1, 2011, the Regulation of Insurance for Work-Related Injury, the Provisional Measures on Insurance for Maternity of Employees, Regulation of Unemployment Insurance, the Decision of the State Council on Setting Up Basic Medical Insurance System for Staff Members and Workers in Cities and Towns, the Interim Regulation on the Collection and Payment of Social Insurance Premiums and the Interim Provisions on Registration of Social Insurance, an employer is required to contribute the social insurance for its employees in the PRC, including the basic pension insurance, basic medical insurance, unemployment insurance, maternity insurance and injury insurance.

 

In July 2018, the General Office of the Central Committee of the Communist Party of China and the General Office of the State Council issued the Reform Plan for the Taxation and Administration System of State Taxes and Local Taxes (hereinafter referred to as the Reform Plan). The Reform Plan clearly stipulates that from January 1, 2019, all social insurance premiums, such as basic old-age insurance premium, basic medical insurance premium, unemployment insurance premium, industrial injury insurance premium and maternity insurance premium, will be levied by the tax authorities. The Reform Plan makes the collection of social insurance fees more transparent and standardized, and reduces a certain degree of flexibility that enterprises can enjoy before. For enterprises that have not paid all the related fees before, the Reform Plan will increase the financial burden of enterprises, which may even face administrative penalties and illegal risks. The details of how to levy social insurance fees need to be clarified.

 

Under the Regulations on the Administration of Housing Funds, promulgated by the State Council on April 3, 1999 and as amended on March 24, 2002, an employer is required to make contributions to a housing fund for its employees.

 

Regulations Related to Foreign Currency Exchange and Dividend Distribution

 

Foreign Currency Exchange

 

The principal regulations governing foreign currency exchange in China are the Foreign Exchange Administration Regulations, as amended in August 2008. Under this regulation, the Renminbi is freely convertible for current account items, including the trade and service-related foreign exchange transactions and other current exchange transactions, but not for capital account items, such as direct investments, loans, repatriation of investments and investments in securities, unless the prior approval of the SAFE is obtained and prior registration with the SAFE is made.

 

Pursuant to the Administration Rules of the Settlement, Sale and Payment of Foreign Exchange promulgated on June 20, 1996 by the People’s Bank of China, foreign-invested enterprises in China may purchase or remit foreign currency for settlement of current account transactions without the approval of the SAFE. Foreign currency transactions under the capital account are still subject to limitations and require approvals from, or registration with, the SAFE and other relevant PRC governmental authorities.

 

 
75

Table of Contents

  

In addition, the Notice of the General Affairs Department of SAFE on The Relevant Operation Issues Concerning the Improvement of the Administration of Payment and Settlement of Foreign Currency Capital of Foreign-invested Enterprises, or Circular 142, which was promulgated on August 29, 2008 by SAFE, regulates the conversion by foreign-invested enterprises of foreign currency into Renminbi by restricting how the converted Renminbi may be used. Circular 142 requires that Renminbi converted from the foreign currency-denominated capital of a foreign-invested enterprise may only be used for purposes within the business scope approved by the relevant government authority and may not be used to make equity investments in PRC, unless specifically provided otherwise. The SAFE further strengthened its oversight over the flow and use of Renminbi funds converted from the foreign currency-denominated capital of a foreign-invested enterprise. The use of such Renminbi may not be changed without approval from the SAFE, and may not be used to repay Renminbi loans if the proceeds of such loans have not yet been used. Any violation of Circular 142 may result in severe penalties, including substantial fines.

 

In November 2012, SAFE promulgated the Circular of Further Improving and Adjusting Foreign Exchange Administration Policies on Foreign Direct Investment, which substantially amends and simplifies the current foreign exchange procedure. Pursuant to this circular, the opening of various special purpose foreign exchange accounts, such as pre-establishment expenses accounts, foreign exchange capital accounts and guarantee accounts, the reinvestment of Renminbi proceeds by foreign investors in the PRC, and remittance of foreign exchange profits and dividends by a foreign-invested enterprise to its foreign shareholders no longer require the approval or verification of SAFE, and multiple capital accounts for the same entity may be opened in different provinces, which was not possible previously. In addition, SAFE promulgated the Circular on Printing and Distributing the Provisions on Foreign Exchange Administration over Domestic Direct Investment by Foreign Investors and the Supporting Documents in May 2013, which specifies that the administration by SAFE or its local branches over direct investment by foreign investors in the PRC shall be conducted by way of registration and banks shall process foreign exchange business relating to the direct investment in the PRC based on the registration information provided by SAFE and its branches.

 

In July 2014, SAFE decided to further reform the foreign exchange administration system in order to satisfy and facilitate the business and capital operations of foreign invested enterprises, and issued the Circular on the Relevant Issues Concerning the Launch of Reforming Trial of the Administration Model of the Settlement of Foreign Currency Capital of Foreign-Invested Enterprises in Certain Areas, or Circular 36, on August 4, 2014. This circular suspends the application of Circular 142 in certain areas and allows a foreign-invested enterprise registered in such areas to use the Renminbi capital converted from foreign currency registered capital for equity investments within the PRC.

 

On March 30, 2015, SAFE released the Notice on the Reform of the Management Method for the Settlement of Foreign Exchange Capital of Foreign-invested Enterprises, or Circular 19, which has made certain adjustments to some regulatory requirements on the settlement of foreign exchange capital of foreign-invested enterprises, lifted some foreign exchange restrictions under Circular 142, and annulled Circular 142 and Circular 36. However, Circular 19 continues to, prohibit foreign-invested enterprises from, among other things, using Renminbi fund converted from its foreign exchange capitals for expenditure beyond its business scope, providing entrusted loans or repaying loans between non-financial enterprises.

 

On June 19, 2016, SAFE issued the Circular of the State Administration of Foreign Exchange on Reforming and Regulating Policies on the Control over Foreign Exchange Settlement of Capital Accounts, or Circular 16, which took effect on the same day. Compared to Circular 19, Circular 16 not only provides that, in addition to foreign exchange capital, foreign debt funds and proceeds remitted from foreign listings should also be subject to the discretional foreign exchange settlement, but also lifted the restriction, that foreign exchange capital under the capital accounts and the corresponding Renminbi capital obtained from foreign exchange settlement should not be used for repaying the inter-enterprise borrowings (including advances by the third party) or repaying the bank loans in Renminbi that have been sub-lent to the third party.

 

 
76

Table of Contents

 

Circular 37

 

On July 4, 2014, SAFE promulgated the Circular on Relevant Issues Concerning Foreign Exchange Control on Domestic Residents’ Offshore Investment and Financing and Roundtrip Investment through Special Purpose Vehicles, or Circular 37, which replaced the former circular commonly known as Circular 75 promulgated by SAFE on October 21, 2005. Circular 37 requires PRC residents to register with local branches of SAFE in connection with their direct establishment or indirect control of an offshore entity, for the purpose of overseas investment and financing, with such PRC residents’ legally owned assets or equity interests in domestic enterprises or offshore assets or interests, referred to in Circular 37 as a “special purpose vehicle.” Circular 37 further requires amendment to the registration in the event of any significant changes with respect to the special purpose vehicle, such as increase or decrease of capital contributed by PRC individuals, share transfer or exchange, merger, division or other material event. In the event that a PRC shareholder holding interests in a special purpose vehicle fails to fulfill the required SAFE registration, the PRC subsidiaries of that special purpose vehicle may be prohibited from making profit distributions to the offshore parent and from carrying out subsequent cross-border foreign exchange activities, and the special purpose vehicle may be restricted in its ability to contribute additional capital into its PRC subsidiary. Furthermore, failure to comply with the various SAFE registration requirements described above could result in liability under PRC law for evasion of foreign exchange controls.

 

On February 13, 2015, SAFE released the Notice on Further Simplifying and Improving Policies for the Foreign Exchange Administration of Direct Investment, or Circular 13, which has amended Circular 37 by requiring PRC residents or entities to register with qualified banks rather than SAFE or its local branch in connection with their establishment or control of an offshore entity established for the purpose of overseas investment or financing.

 

Dividend Distribution

 

The principal regulations governing distribution of dividends of foreign holding companies include the Foreign Investment Enterprise Law, issued in 1986 and amended in 2000, and the Implementation Rules under the Foreign Investment Enterprise Law, issued in 1990 and amended in 2001 and 2014 respectively. Under these regulations, foreign investment enterprises in the PRC may pay dividends only out of their accumulated profits, if any, determined in accordance with PRC accounting standards and regulations. In addition, foreign investment enterprises in the PRC are required to allocate at least 10% of their respective accumulated profits each year, if any, to fund certain reserve funds unless these reserves have reached 50% of the registered capital of the enterprises. These reserves are not distributable as cash dividends. A PRC company is not permitted to distribute any profits until any losses from prior fiscal years have been offset. Profits retained from prior fiscal years may be distributed together with distributable profits from the current fiscal year.

 

Regulations Related to Taxation

 

Enterprise Income Tax

 

Prior to January 1, 2008, entities established in the PRC were generally subject to a 30% national and 3% local enterprise income tax rate. Various preferential tax treatments promulgated by PRC tax authorities were available to foreign-invested enterprises.

 

In March 2007, the National People’s Congress enacted the Enterprise Income Tax Law, and in December 2007, the State Council promulgated the Implementing Rules of the Enterprise Income Tax Law, or the Implementing Rules, both of which became effective on January 1, 2008. The Enterprise Income Tax Law (i) reduces the top rate of enterprise income tax from 33% to a uniform 25% rate applicable to both foreign-invested enterprises and domestic enterprises and eliminates many of the preferential tax policies afforded to foreign investors, (ii) permits companies to continue to enjoy their existing tax incentives, subject to certain transitional phase-out rules and (iii) introduces new tax incentives, subject to various qualification criteria.

 

 
77

Table of Contents

  

The Enterprise Income Tax Law also provides that enterprises organized under the laws of jurisdictions outside China with their “de facto management bodies” located within China may be considered PRC resident enterprises and therefore be subject to PRC enterprise income tax at the rate of 25% on their worldwide income. The Implementing Rules further define the term “de facto management body” as the management body that exercises substantial and overall management and control over the production and operations, personnel, accounts and properties of an enterprise. If an enterprise organized under the laws of jurisdiction outside China is considered a PRC resident enterprise for PRC enterprise income tax purposes, a number of unfavorable PRC tax consequences could follow. First, it would be subject to the PRC enterprise income tax at the rate of 25% on its worldwide income. Second, a 10% withholding tax would be imposed on dividends it pays to its non-PRC enterprise shareholders and with respect to gains derived by its non-PRC enterprise shareholders from transfer of its shares.

 

Prior to January 1, 2008, dividends derived by foreign enterprises from business operations in China were exempted from PRC enterprise income tax. However, such exemption was revoked by the Enterprise Income Tax Law and dividends generated after January 1, 2008 and payable by a foreign-invested enterprise in China to its foreign enterprise investors are subject to a 10% withholding tax, unless any such foreign investor’s jurisdiction of incorporation has a tax treaty with China that provides for a preferential withholding arrangement.

 

Pursuant to the Notice of the State Administration of Taxation on Negotiated Reduction of Dividends and Interest Rates, which was issued on January 29, 2008 and supplemented and revised on February 29, 2008, and the Arrangement between Mainland China and the Hong Kong Special Administrative Region for the Avoidance of Double Taxation and Prevention of Fiscal Evasion with Respect to Taxes on Income, which became effective on December 8, 2006 and applies to income derived in any year of assessment commencing on or after April 1, 2007 in Hong Kong and in any year commencing on or after January 1, 2007 in the PRC, such withholding tax rate may be lowered to 5% if a Hong Kong enterprise is deemed the beneficial owner of any dividend paid by a PRC subsidiary by PRC tax authorities and holds at least 25% of the equity interest in that particular PRC subsidiary at all times within the 12-month period immediately before distribution of the dividends. Furthermore, the State Administration of Taxation promulgated the Notice on the Interpretation and Recognition of Beneficial Owners in Tax Treaties in October 2009, which stipulates that non-resident enterprises that cannot provide valid supporting documents as “beneficial owners” may not be approved to enjoy tax treaty benefits. Specifically, it expressly excludes an agent or a “conduit company” from being considered as a “beneficial owner” and a “beneficial owner” analysis shall be conducted on a case-by-case basis following the “substance-over-the-form” principle.

 

Value-Added Tax and Business Tax

 

Pursuant to applicable PRC tax regulations, any entity or individual conducting business in the service industry is generally required to pay a business tax at the rate of 5% on the revenues generated from providing such services. However, if the services provided are related to technology development and transfer, such business tax may be exempted subject to approval by the relevant tax authorities. Whereas, pursuant to the Provisional Regulations on Value-Added Tax of the PRC and its implementation regulations, unless otherwise specified by relevant laws and regulations, any entity or individual engaged in the sales of goods, provision of processing, repairs and replacement services and importation of goods into China is generally required to pay a value-added tax, or VAT, for revenues generated from sales of products, while qualified input VAT paid on taxable purchase can be offset against such output VAT.

 

In November 2011, the Ministry of Finance and the State Administration of Taxation promulgated the Pilot Plan for Imposition of Value-Added Tax to Replace Business Tax. In March 2016, the Ministry of Finance and the State Administration of Taxation further promulgated the Notice on Fully Promoting the Pilot Plan for Replacing Business Tax by Value-Added Tax, which became effective on May 1, 2016. Pursuant to the pilot plan and relevant notices, VAT is generally imposed in the modern service industries, including the VATS, on a nationwide basis. VAT of a rate of 6% applies to revenue derived from the provision of some modern services. Unlike business tax, a taxpayer is allowed to offset the qualified input VAT paid on taxable purchases against the output VAT chargeable on the modern services provided.

 

In April 2018, the Ministry of Finance and the State Administration of Taxation jointly issued the Notice on Adjusting the Tax Rate of Value-added Tax (Circular 32 of Finance and Taxation, 2018). The Notice clearly stipulates that, from May 1, 2018, for all taxpayers who have engaged in taxable sales of VAT or imported goods, where the original 17% and 11% tax rates were applied, the tax rates shall be adjusted to 16% and 10%, respectively. This can lighten the operation burden of enterprises to a certain extent.

 

 
78

Table of Contents

   

C. Organizational Structure

 

Our current corporate structure is as follows:

 

fami_20fimg61.jpg

 

 
79

Table of Contents

  

Farmmi, Inc. (“FAMI”)

 

FAMI is the listing company. It was incorporated on July 28, 2015 under the Companies Law (as revised) of the Cayman Islands as an exempted company limited by shares. The authorized share of the Company is 24,000,000 ordinary shares of $0.025 par value per share, in such class or classes as the company’s Board of Directors may designate from time to time. FAMI has full power and authority to carry out any business not prohibited by Cayman Islands law; provided, however, that the company may not operate the business of a bank, trust company, insurance business or company manager unless it obtains the proper licensure in the Cayman Islands for such businesses. As of the date of this report, FAMI has 23,906,985 ordinary shares issued and outstanding.

 

Farmmi International Limited (“Farmmi International”)

 

Farmmi International is currently a holding company, and it may participate in offshore acquisition and trading of agricultural products in the future. Farmmi International was incorporated on August 20, 2015 in Hong Kong under the Companies Ordinance (Chapter 622) as a private company limited by shares. As a private company limited by shares, Farmmi International may not sell its shares publicly and may not have more than 50 members. The share capital of the Company is HK $10,000, consisting of 10,000 Ordinary Shares, HK $1.00 par value per share. As of the date of this filing, Farmmi International has issued and outstanding 10,000 Ordinary Shares, all of which are held by Farmmi, Inc.

 

Farmmi (Hangzhou) Enterprise Management Co., Ltd. (“Farmmi Enterprise”)

 

Farmmi Enterprise is a company to manage Farmmi’s fund and e-commerce business. It was incorporated on May 23, 2016 under the laws of the PRC with registered capital of $30 million. The operating period on the business license is from May 23, 2016 to May 22, 2036, when the business license can be renewed. Its business scope covers technology development, technology service: internet technology, computer software; enterprise management consultation, economic information consultation (except commodities agency), excluding matters forbidden and restricted by China. Farmmi International is its sole shareholder. Farmmi Enterprise is considered a wholly foreign owned enterprise (“WFOE”) in China by virtue of Farmmi International’s 100% ownership.

 

 Farmmi Technology (Lishui) Co., Ltd. (“Farmmi Technology”)

 

Farmmi Technology is a company to manage Farmmi’s business of edible fungi. It was incorporated on July 6, 2016 under the laws of the PRC by Farmmi International with registered capital of $30 million. The operating period on the business license is from July 6, 2016 to July 3, 2036, when the business license can be renewed. Its business scope covers trading of agricultural products (except grain and cotton); technology development; technology service: agricultural technology, agricultural products, excluding matters forbidden and restricted by China. Farmmi International is its sole shareholder. Farmmi Technology is considered a wholly foreign owned enterprise (“WFOE”) in China by virtue of Farmmi International’s 100% ownership.

 

Zhejiang Farmmi Agricultural Science and Technology Group Co., Ltd. (“Farmmi Agricultural”)

 

Farmmi Agricultural is a holding company which we plan to use as the platform to acquire Chinese companies in the same or similar industry. It was established by Mr. Zhengyu Wang on December 8, 2015 under the laws of the PRC with initial registered capital of RMB 5 million, under the name as Hangzhou Suyuan Agriculture Technology Co., Ltd. (“Suyuan Agriculture”). The operating period on the business license has no ending date. The business scope of Suyuan Agriculture covers technology development, technology service, technology consulting and transfer of achievements: agricultural technology. On June 27, 2016, Mr. Zhengyu Wang transferred 50% stock rights of Suyuan Agriculture to Farmmi Enterprise. On August 9, 2016, Mr. Zhengyu Wang transferred remaining 50% stock rights of Suyuan Agriculture to Farmmi Technology. Currently each of Farmmi Enterprise and Farmmi Technology holds 50% of Suyuan Agriculture. On May 12, 2021, its capital was increased to RMB 50 million. On August 26, 2021 Suyuan Agriculture has changed its name to Zhejiang Farmmi Agricultural Science and Technology Group Co., Ltd.,. On September 17, 2021 its capital was increased to RMB 150 million. On December 30, 2021, Farmmi Enterprise and Farmmi Technology transferred all their equities to Zhejiang Farmmi Holding Group Co. LTD.

 

 
80

Table of Contents

  

Hangzhou Nongyuan Network Technology Co., Ltd. (“Nongyuan Network”)

 

Nongyuan Network is our major company for e-commerce business. It was established on December 8, 2015 under the laws of the PRC with initial registered capital of RMB 5 million. The operating period on the business license has no ending date. Forasen Group was the sole shareholder of Nongyuan Network. In June 2016, Forasen Group transferred all of its interests in Nongyuan Network to

 

Mr. Zhengyu Wang. The business scope of Nongyuan Network covers technology development, technology service, technology consultancy and transfer of achievements: network technology, computer soft/hardware and electronic products; online sales: unprocessed edible agricultural products (other than food and medicines), pre-packaged food and bulk food.

 

Ms. Xinyang Wang, the daughter of our CEO and Chairwoman Ms. Yefang Zhang, Farmmi Agricultural and Nongyuan Network signed a series of VIE agreements (the “Xinyang Wang VIE Agreements”). Foreign investment in Internet companies is currently subject to some restrictions under PRC laws and regulations. Although the ICP certification required by the company's original E-commerce Business was a restricted business, which has now been opened, the Special Administrative Measures for foreign investment access (Negative List) (2021) has just come into force, and there are still many possible uncertainties. So as a Cayman Islands holding company, we now have the qualify to conduct these businesses under PRC regulations, but still to face some possible uncertainties. In addition, foreign investment in the online service industry requires the foreign investor to possess certain qualifications, which we do not have, and one of our PRC subsidiaries, Farmmi Agricultural, is considered a foreign invested enterprise by virtue of its ownership by Farmmi Enterprise and Farmmi Technology, both of which are WFOEs. As a result, Farmmi Agricultural is restricted from holding the licenses that are essential to the operation of our e-commerce websites. See “Item 4. Information on the Company - B. Business Overview - Regulations”. As a result, Farmmi Agricultural has entered into a series of contractual arrangements with Nongyuan Network and we exercise effective control over the operations of Nongyuan Network. We conduct our e-commerce websites in China through Nongyuan Network, which we treated as our consolidated affiliated entity in China. The Xinyang Wang VIE Agreements were entered into in December 2019 to replace the agreements signed by Zhengyu Wang, the previous owner of Nongyuan Network, Farmmi Agricultural and Nongyuan Network (the “Original VIE Agreements”). These contractual arrangements enable us to exercise effective control over Nongyuan Network and receive all of the economic benefits from it.

 

The following diagram illustrates the flow of economic benefits from Nongyuan Network to Farmmi Agricultural stipulated under the VIE agreements:

fami_20fimg54.jpg

 
81

Table of Contents

  

Exclusive Management Consulting and Technology Service Agreement. Farmmi Agricultural and Nongyuan Network entered into an exclusive management consulting and technology service agreement, under which Nongyuan Network agrees to engage Farmmi Agricultural as its exclusive provider of management consulting, technical support, intellectual property license and relevant services, including all services within Nongyuan Network’s business scope and decided by Farmmi Agricultural from time to time as necessary. Farmmi Agricultural is obligated to absorb all of the loss from Nongyuan Network’s activities and is entitled to receive all of its residual returns. Nongyuan Network shall pay to Farmmi Agricultural service fees within three months after each fiscal year end. The service fees should be 100% of the after-tax profit after the deficit of the prior fiscal year is covered and the statutory common reserve is extracted. According to Chinese law, when a company distributes its after-tax profits for a given year, it shall allocate 10% of profits to its statutory common reserve until the aggregate amount of such reserve exceeds 50% of its registered capital. With Farmmi Agricultural’s prior written consent, the percentage of the service fee may be adjusted based on Nongyuan Network’s operation performance. Farmmi Agricultural exclusively owns any intellectual property arising from the performance of the exclusive management consulting and technology service agreement. The exclusive management consulting and technology service agreement is effective for twenty years unless earlier terminated as set forth in the agreement or other written agreements entered into by the parties thereto. The exclusive management consulting and technology service agreement shall be extended automatically by the expiry thereof, until Farmmi Agricultural’s business term or Nongyuan Network’s business term expires, unless otherwise notified by Farmmi Agricultural in writing. During the term of the exclusive management consulting and technology service agreement, Nongyuan Network may not terminate the agreements except in the case of Farmmi Agricultural’s gross negligence or fraud, or this agreement or laws provide otherwise. Farmmi Agricultural may terminate this agreement by 30 day written notice to Nongyuan Network at any time.

 

Proxy Agreement. Farmmi Agricultural, Xinyang Wang and Nongyuan Network entered into a proxy agreement. Xinyang Wang as the sole shareholder of Nongyuan Network irrevocably authorizes Farmmi Agricultural to exercise her rights as an equity holder of Nongyuan Network, including the right to attend shareholders meetings, to exercise voting rights and to transfer all or a part of her equity interests therein pursuant to the exclusive call option agreement. During the term of the proxy agreement, Nongyuan Network may not terminate the agreements except when this agreement or applicable PRC laws provide otherwise.

 

Power of Attorney. Pursuant to the Proxy Agreement, Xinyang Wang, as the sole shareholder of Nongyuan Network, entered into an irrevocable power of attorney appointing Farmmi Agricultural as the attorney-in-fact to act on her behalf on all matters pertaining to Nongyuan Network and to exercise all of her rights as the sole shareholder of Nongyuan Network, including the right to attend shareholders meetings, to exercise voting rights and to transfer all or a part of his equity interests therein pursuant to the exclusive call option agreement. The power of attorney with Xinyang Wang expires when the proxy agreement terminates, Farmmi Agricultural appoints another person pursuant to the proxy agreement, or Xinyang Wang, as appointee of Farmmi Agricultural, dies or loses her civil capacity.

 

As a result of the Proxy Agreement and Power of Attorney, we, through Farmmi Agricultural, are able to exercise management control over the activities that most significantly impact the operation results of Nongyuan Network.

 

Exclusive Call Option Agreement. Farmmi Agricultural, Xinyang Wang and Nongyuan Network entered into an exclusive call option agreement, pursuant to which Farmmi Agricultural has an exclusive option to purchase, or to designate other persons to purchase, to the extent permitted by applicable PRC laws, rules and regulations, all of the equity interest and assets in Nongyuan Network from its sole shareholder, Xinyang Wang.

 

Without the prior written consent of Farmmi Agricultural, Nongyuan Network may not amend its articles of association, increase or decrease the registered capital, sell or otherwise dispose of its assets or beneficial interests, create or allow any encumbrance on its assets or other beneficial interests, provide any loans for any third parties, enter into any material contract with a value of more than RMB300,000 (approximately $45,617) (except those contracts entered into in the ordinary course of business), merge with or acquire any other persons or make any investments, or distribute dividends to the shareholders. For potential risks, see “Item 3 - Key Information - Risk Factors - Risks Related to Doing Business in China - Our VIE may conduct actions which cause our loss.” Xinyang Wang agrees that, without the prior written consent of Farmmi Agricultural, she will not dispose of his equity interests in Nongyuan Network or create or allow any encumbrance on his equity interests. We have been advised by our PRC legal counsel, Zhejiang Zhengbiao Law Firm, that the exclusive purchase option granted to Farmmi Agricultural under the exclusive call option agreement comports with PRC laws.

 

 
82

Table of Contents

  

The purchase price for the equity interest is to be the minimum price permitted by applicable PRC laws, rules and regulations, or the amount that Xinyang Wang actually pays to Nongyuan Network regarding the equity, whichever is higher. The purchase price for the assets is to be the minimum price permitted by applicable PRC laws, rules and regulations, or the net book value of the assets, whichever is higher. The exclusive call option agreement expires when all the equity interest or all the assets are transferred pursuant to the agreement.

 

Equity Pledge Agreement. Farmmi Agricultural, Xinyang Wang and Nongyuan Network entered into an equity pledge agreement, under which Xinyang Wang pledged all of her equity interests in Nongyuan Network to Farmmi Agricultural as collateral to secure performance of all of his obligations under the exclusive consulting and service agreement, the exclusive call option agreement and the proxy agreement. If any event of default as provided for therein occurs, Nongyuan Network, as the pledgee, will be entitled to dispose of the pledged equity interests according to applicable PRC laws. Xinyang Wang agrees that, during the term of the equity pledge agreements, she will not dispose of the pledged equity interests or create or allow any encumbrance on the pledged equity interests, and she also agrees that Farmmi Agricultural’s rights relating to the equity pledge should not be prejudiced by the legal actions of the shareholder, his successors or designates. During the term of the equity pledge, Farmmi Agricultural has the right to receive all of the dividends and profits distributed on the pledged equity. On December 1, 2019, Farmmi Agricultural, Xinyang Wang and Nongyuan Network have completed the registration of the equity pledge with the relevant office of SAIC in accordance with the PRC Property Rights Law.

 

Through the current contractual arrangements, we established a contractual relationship with Xinyang Wang, the sole shareholder and executive director (legal representative) of our VIE Nongyuan Network. Pursuant to these agreements, Xinyang Wang irrevocably authorized Farmmi Agricultural to exercise voting rights and all other rights as the shareholder and pledged all of her equity interests in our VIE to Farmmi Agricultural as collateral to secure performance of all of her obligations under these agreements. We have relied and expect to continue to rely on contractual arrangements with Xinyang Wang to operate our e-commerce websites. However, Xinyang Wang may have potential conflicts of interest with us and may breach, or cause our VIE to breach, or refuse to renew, the existing contractual arrangements we have with her and our VIE. Any failure by our VIE or Xinyang Wang to perform her obligations under our contractual arrangements with her would have a material adverse effect on our business and financial condition. See “Item 3 - Key Information - Risk Factors - Risks Related to Doing Business in China - The shareholders and director of our VIE may have potential conflicts of interest with us, which may materially and adversely affect our e-commerce websites.”

  

We have been advised by our PRC legal counsel, Zhejiang Zhengbiao Law Firm, that the ownership structure and the contractual arrangements among Farmmi Agricultural, Xinyang Wang and Nongyuan Network, will not result in any violation of PRC laws or regulations currently in effect. However, there are substantial uncertainties regarding the interpretation and application of current and future PRC laws, rules and regulations. Actually, the law on Foreign Investment of PRC (2020) and its implementing regulations have now been officially promulgated and come into force, according to which the Chinese government actively promotes foreign investment, protects the legitimate rights and interests and standardizes the management of foreign investment. However, we are still requiring to be strictly compliance with Chinese laws in many aspects, such as national interests, public interests and data security, etc. These laws and regulations include both existing laws or regulations and those to be introduced in the process of implementing the Policy of "High-level Opening-up " in the near future. As the enterprise operating in China, we must strictly implement the restricted scope of the Negative List (2021), and shall not invest in the areas prohibited from foreign investment, and for the restricted areas we must meet the conditions stipulated by law. For foreign investment, access to areas beyond the Negative List, PRC promise to insist the principle of consistency between domestic and foreign capital. In addition to fully abiding by Chinese laws, the Chinese government has also established a Foreign Investment Security Review system to strictly review foreign investment that affects or may affect national security. In addition, according to the administrative provisions of the State Council on overseas securities issuance and listing of domestic enterprises (Draft for comments) (hereinafter referred to as the Administrative Provisions) and the administrative measures for the filing of overseas securities issuance and listing of domestic enterprises (Draft for comments) (hereinafter referred to as the Filing Measures) issued by the CSRC on December 24, 2021, The VIE framework has been officially recognized, but these two laws in draft are soliciting public opinions. At present, they have not been officially promulgated or come into force, and many filing requirements have been put forward for VIE. What's more, Our PRC legal counsel has further advised that if the PRC government authority finds that our corporate structure, the contractual arrangements or the reorganization to establish our current corporate structure do not comply with any applicable PRC laws, rules or regulations, the contractual arrangements will become invalid or unenforceable, and we could be subject to severe penalties including being prohibited from continuing operations. See “Item 3 - Key Information - Risk Factors - Risks Related to Doing Business in China - Uncertainties in the interpretation and enforcement of PRC laws and regulations could limit the legal protections available to you and us.”

   

Zhejiang Farmmi Food Co., Ltd. (“Farmmi Food”)

 

Farmmi Food primarily engages in the business of packed dried edible fungi for domestic sales to distributors. It was established on December 26, 2017 under the laws of the PRC with initial registered capital of RMB5 million. The operating period on Farmmi Food’s business license is from December 26, 2017 and there is no expiration date. The business scope of Farmmi Food covers processing and production of agricultural by-products (excludes cotton, tobacco and silkworm cocoon) and mushroom; wholesale and retail of edible agricultural products (excludes vegetables, fresh meat, aquatic product and soy products except soy milk) and mushroom; as well as engagement in import and export business of commodities and technologies that the state allows.

 

 
83

Table of Contents

 

 

Initially Farmmi Food was wholly owned by Farmmi Technology. In May 2018, Farmmi Food received its food production permit and began its operation. Before then, its business was conducted by Forest Food.

 

Lishui Farmmi E-Commerce Co., Ltd. (“Farmmi E-Commerce”)

 

We set up Farmmi E-Commerce with the plan to use it to operate online stores in the future. As an E-commerce company in Lishui, it enjoys beneficial tax policies. It was established on March 22, 2019 under the laws of the PRC with initial registered capital of RMB 5 million. The operating period on Farmmi E-Commerce’s business license is from March 22, 2019 and there is no expiration date. The business scope of Farmmi E-Commerce covers technology development, technology service, technology consultancy and transfer of achievements: network technology, computer soft/hardware and electronic products; online sales; retail or wholesale of edible agricultural products (other than food and medicines), pre-packaged food and bulk food.

 

Prior to a corporate reorganization in January 2024, Farmmi Agricultural and Nongyuan Network  owned 86.58% and 13.42%, respectively, of Farmmi E-Commerce’s equity. Following the reorganization, Farmmi E-Commerce is a wholly owned subsidiary of Farmmi Eco Agri-Tech.

 

Zhejiang Farmmi Biotechnology Co., Ltd. (“Farmmi Biotech”)

 

We incorporated Farmmi Biotech on April 7, 2021, with initial registered capital of RMB 20 million.

 

Farmmi (Hangzhou) Ecology Agriculture Development Co., Ltd. (“Farmmi Ecology”)

 

On April 25, 2021, we incorporate Farmmi Ecology, with initial registered capital of US $30 million.

 

Zhejiang Farmmi Agricultural Supply Chain Co., Ltd. (“Farmmi Supply Chain”)

 

We incorporated Farmmi Supply Chain on May 11, 2021, with initial registered capital of RMB 100 million.

 

Zhejiang Yitang Medical Service Co., Ltd. “Yitang Medical”

 

We incorporated Yitang Medical on September 7, 2021, with initial registered capital of RMB 100 million.

 

Zhejiang Yiting Medical Technology Co., Ltd. (“Yiting Medical”)

 

We incorporated Yiting Medical on September 17, 2021, with initial registered capital of RMB 10 million.

 

Farmmi (Hangzhou) Health Development Co., Ltd. (“Farmmi Hangzhou Health Development”)

 

We incorporated Farmmi Hangzhou Health Development on September 17, 2021, with initial registered capital of US $300 million.

 

Zhejiang Farmmi Healthcare Technology Co., Ltd. (“Zhejiang Farmmi Healthcare”)

 

We incorporated Farmmi Medical Healthcare on September 18, 2021, with initial registered capital of RMB 500 million.

 

 
84

Table of Contents

  

Zhejiang Farmmi Holding Group Co. LTD (“Farmmi Holding”)

 

We incorporated Farmmi Holding on September 18, 2021, with initial registered capital of RMB 300 million.

 

Jiangxi Xiangbo Agriculture and Forestry Development Co., Ltd. (“Jiangxi Xiangbo”)

 

On September 27, 2021, we acquired Jiangxi Xiangbo from Ganzhou Tengguang Agriculture and Forestry Development Co., Ltd. for a total price of RMB 70 million. Together with Jiangxi Xiangbo, its 100% percent subsidiary Yudu County Yada Forestry Co., LTD became the subsidiary of FAMI.

 

Guoning Zhonghao (Ningbo) Trade Co., Ltd. (“Guoning Zhonghao”)

 

On September 27, 2021, we acquired Guoning Zhonghao from Ningbo Guoning Zhonghao Technology Co., Ltd. and Jianxin Huang for a total price of RMB 5,000.

  

Zhejiang Farmmi Ecological Agricultural Technology Co., Ltd.

 

We incorporated Zhejiang Farmmi Ecological Agricultural Technology Co., Ltd. (“Farmmi Eco Agri” or “Farmmi Eco Agri-Tech”) on May 27, 2022, with initial registered capital of RMB100 million.

  

Farmmi Canada Inc.

 

On July 13, 2022, we formed a wholly-owned subsidiary in Canada, Farmmi Canada Inc. (“Farmmi Canada”). Farmmi Canada engages in the production and sales of agricultural products, such as mushroom, as well as agricultural trade business in Canada and other international markets.

 

Zhejiang Suyuan Agricultural Technology Co., Ltd

 

We incorporated Zhejiang Suyuan Agricultural Technology Co., Ltd on July 25, 2022, with initial registered capital of US$100 million.

 

Ningbo Farmmi Baitong Trading Co., Ltd. 

 

We incorporated Ningbo Farmmi Baitong Trading Co., Ltd. on  November 17, 2022, with initial registered capital of RMB20 million.

 

 
85

Table of Contents

 

Farmmi USA Inc.

 

On April 30, 2023, we incorporated a wholly-owned subsidiary in the United States of America, Farmmi USA Inc. (“Farmmi USA”). Farmmi USA engages in trading in USA.

  

D. Property and Equipment

 

We do not own any real property. We rent our factories in Lishui from our related parties, Zhejiang Tantech Bamboo Technology Co., Ltd., for processing dried edible fungi and a floor in an office building in Hangzhou from third parties. The following is a list of our main properties we rent:

 

 

 

 

 

 

 

 

 

 

Productive

 

 

 

 

 

 

 

 

 

 

Land/Building

 

Space

 

 

Capacity

 

 

Extent of

 

 

Products

Lessee

 

Property

 

Use Term

 

(m2)

 

 

(ton)

 

 

Utilization

 

 

Processed

 

 

 

 

 

 

 

 

 

 

 

 

 

 

 

Shiitake,

 

 

# 5 Building, 888

 

 

 

 

 

 

 

 

 

 

 

 

Mu Er,

 

 

Tianning Street, Liandu

 

 

 

 

 

 

 

 

 

 

 

 

other

Zhejiang Farmmi

 

District, Lishui City,

 

 

 

 

 

 

 

 

 

 

 

 

edible

Biotechnology Co., Ltd.

 

Zhejiang Province

 

July 14, 2021 - July 13, 2031

 

1,914

(1)

 

1,818.3

 

 

95

%

 

fungi

 

 

 

 

 

 

 

 

 

 

 

 

 

 

 

 

 

 

1st floor of #1, Basement

 

 

 

 

 

 

 

 

 

 

 

 

Shiitake,

 

 

of Building 1, 888

 

 

 

 

 

 

 

 

 

 

 

 

Mu Er,

 

 

Tianning Street,

 

 

 

 

 

 

 

 

 

 

 

 

other

 

 

Lishui City,

 

August 1, 2020 - July 31,

 

 

 

 

 

 

 

 

 

 

edible

Farmmi Food

 

Zhejiang Province

 

2031

 

936.84

(2)

 

890

 

 

95

%

 

fungi

 

 

 

 

 

 

 

 

 

 

 

 

 

 

 

 

 

 

floor 1 of Building

 

 

 

 

 

 

 

 

 

 

 

 

 

 

 

4, Basement of Building

 

 

 

 

 

 

 

 

 

 

 

 

 

 

 

4, 888 Tianning Street,

 

 

 

 

 

 

 

 

 

 

 

 

 

 

 

Lishui City, Zhejiang

 

August 1, 2020 - July 31,

 

 

 

 

 

 

 

 

 

 

 

Farmmi Food

 

Province

 

2031

 

242.97

 

 

230

(3)

 

95

%

 

 N/A

 

(1) It includes storage area of 854 m2, factory of 757 m2, office area of 163.8 m2 and other area of 139.2 m2.

 

(2) The first floor includes storage area of 599.24 m2, factory of 256.00 m2, office area of 28.80 m2and other area of 52.80 m2. Floor 1 is mainly used as storage area.

 

(3) Building 4 is mainly used as storage area.

 

 
86

Table of Contents

  

Fixed assets at our properties consist of office equipment, buildings, structures, ancillary facilities, and equipment for processing and packaging our products.

 

None of our property is affected by any environmental issues that may affect our use of the property. At present, we do not have any material plans to construct, expand or improve our facilities.

 

Our Plants and Warehouse

 

In 2020, we moved our facilities from No. 307, Tianning Industrial Area to No. 5 building at 888 Tianning Street, where we already had a plant at No. 1 building. The move helped us conduct all the production at one location and increase our efficiency.

 

We have a warehouse at No. 1 building, 888 Tianning Street and 95% of the warehouse is being used.

 

Our Equipment

 

fami_20fimg55.jpg

 

We have 6 production lines and various machines for filtering and packing mushrooms. Below is a list of our selected advanced equipment:

 

Equipment

 

Function

 

 

 

Mu Er cleaning production line

 

Clean Mu Er

 

 

 

Metal detector

 

Detect metal objects in production line

 

 

 

Vegetable dehydration machine

 

Dehydrate vegetables

 

 

 

Mushroom filter

 

Filter mushroom into different sizes

 

 

 

Moisture determination meter

 

Determine moisture content

 

 

 

Muffle furnace

 

Detect element content

 

Item 4A. Unresolved Staff Comments

 

None.

   

Item 5. Operating and Financial Review and Prospects

 

The following discussion and analysis of our financial condition and results of operations should be read in conjunction with our consolidated financial statements and related notes that appear in this report. In addition to historical consolidated financial information, the following discussion contains forward-looking statements that reflect our plans, estimates, and beliefs. Our actual results could differ materially from those discussed in the forward-looking statements. Factors that could cause or contribute to these differences include those discussed below and elsewhere in this report, particularly in “Risk Factors.”

 

 
87

Table of Contents

  

SPECIAL NOTE REGARDING FORWARD-LOOKING STATEMENTS

 

This report contains forward-looking statements. All statements contained in this report other than statements of historical fact, including statements regarding our future results of operations and financial position, our business strategy and plans, and our objectives for future operations, are forward-looking statements. The words “believe,” “may,” “will,” “estimate,” “continue,” “anticipate,” “intend,” “expect,” and similar expressions are intended to identify forward-looking statements. We have based these forward-looking statements largely on our current expectations and projections about future events and trends that we believe may affect our financial condition, results of operations, business strategy, short-term and long-term business operations and objectives, and financial needs. These forward-looking statements are subject to a number of risks, uncertainties and assumptions, including those described in the “Risk Factors” section. Moreover, we operate in a very competitive and rapidly changing environment. New risks emerge from time to time. It is not possible for our management to predict all risks, nor can we assess the impact of all factors on our business or the extent to which any factor, or combination of factors, may cause actual results to differ materially from those contained in any forward-looking statements we may make. In light of these risks, uncertainties and assumptions, the future events and trends discussed in this report may not occur and actual results could differ materially and adversely from those anticipated or implied in the forward-looking statements.

 

Business Overview

 

We currently produce and/or sell the following categories of agricultural products: Shiitake mushrooms, Mu Er, cotton, corn, forestry and other products. We do not grow fungi, but purchase dried edible fungi from third party suppliers, mainly from family farms, and two co-operatives representing family farms, Jingning Liannong Trading Co. Ltd. (“JLT”) and Qingyuan Nongbang Mushroom Industry Co., Ltd. (“QNMI”), with whom we have worked with for many years. JLT and QNMI are two companies in Lishui area where our facilities are located. They are co-operatives representing family farms which plant and provide edible fungi. JLT and QNMI themselves do not have any facility and do not process any fungi. They are established to share resources such as procurement information and to enjoy the advantage of economy of scale. After we select and filter the dried edible fungi for specific size and better quality, we may further dehydrate them again, as deemed necessary, to ensure the uniform level of dryness of our products. We then package the fungi products for sale. The only products we process and package are edible fungi, which are processed and packaged at our own processing facilities. For other agricultural products, such as rice and edible oil, we purchase them from third-party suppliers, and sell these products at our online store Farmmi Jicai. Mainly through distributors, we offer gourmet dried mushrooms to domestic and overseas retail supermarkets, produce distributors and foodservice distributors and operators. We have become an enterprise with advanced processing equipment and business management experience, and we pride ourselves on consistently producing quality mushrooms and serving our customers with a high level of commitment.

 

During the fiscal year ended September 30, 2023, 99.4% of our products were sold in China to domestic distributors and the remaining 0.6% were sold outside mainland China, including the U.S., Japan, Canada and other countries or regions, through distributors. We tested a few offline stores in Hangzhou, Zhejiang but closed them by March 2020 due to the impact of the COVID-19 outbreak. In addition, in order to enhance our e-commerce marketing presence, we developed our own e-commerce websites Farmmi Jicai (www.farmmi88.com) and Farmmi Liangpin Market (mobile application and mini program on WeChat; closed on December 31, 2020).

 

Our total revenues for the year ended September 30, 2023 increased by $11.2 million or 11.2%, compared to the same period in 2022. We expect our sales of edible fungi products will grow in the coming years, as the consumption of fungi products in China has been rising significantly, and edible fungi has become one of the most important parts of planting industry. Meanwhile, although China has the most production of edible fungi, consumption of edible fungi per capita is significantly lower than other countries such as USA and Japan. Therefore, there is great potential for the sales of edible fungi in the Chinese market as well as the international markets. We believe our sales will continue to grow in the future with our increased brand awareness, which will grow along with the demand for edible fungi products.

 

 
88

Table of Contents

  

Growth Strategy

 

Increasing our market share – the premium quality of our products has been long recognized by our customers. Consumers’ increasing awareness of healthy dietary may lead to increased demand of our products. Our development plan mainly focuses on developing high-quality agricultural products market. Through our expansion to international market and enhancing stable relationship with suppliers, we expect to expand our product lines and improve our brand awareness and customer loyalty, to meet the demands of market and customers, and improve our sales performance.

 

Expansion of our sources of supply, productivity and sales network – to meet the increasing demand, we emphasize cooperation with major suppliers as well as small family farms to ensure the quantity and quality of raw materials. While expanding supply resource, we also plan to increase our processing capability and upgrade production facilities to increase productivity. We have been actively participating in international trade exhibitions held in China and other countries, to expand our international sales network. We also intend to invest more in our online stores, continue to train our employees, upgrade information technology and supply chain system, with the goal of making an integrated sales network with an international approach.

 

Securing high quality raw materials with competitive price – to meet the increasing demand for our products, we have been increasing our cooperation with major suppliers, with whom we have been working together for many years, to secure the quality and quantity of our raw materials. We also have dedicated teams that constantly visit and communicate with the family farm suppliers, to monitor the quality and quantity of raw materials. By working closely with our suppliers throughout the planting seasons, we have been providing such suppliers technical support to secure the stable supply of our raw materials. With our deep understanding of the edible fungi market, we have been able to purchase raw materials of premium quality at favorable prices. Edible fungi can be stored for a long time after simple processing, therefore we have been purchasing edible fungi when we expect their purchase price to increase, and store them to fulfill future sales orders. This strategy has been proven effective and will continue to be used by us as a cost control method.

 

Factors Affecting Our Results of Operations

 

Government Policy May Impact our Business and Operating Results

 

We have not seen any impact of unfavorable government policy upon our business in recent years. However, our business and operating results will be affected by China’s overall economic growth and government policies. Unfavorable changes in government policies could affect the demand for our products and could materially and adversely affect our results of operations. Our edible fungi products are currently eligible for certain favorable government tax incentive and other incentives, any future changes in the government’s policy upon edible fungi industry may have a negative effect on our operations.

 

Price Inelasticity of Raw Materials May Reduce Our Profit

 

As a processor of edible fungi, we rely on a continuous and stable supply of edible fungi raw materials to ensure our operation and expansion. The price of edible fungi may be inelastic when we wish to purchase supplies, resulting in an increase in raw material prices and thus reduce our profit. In addition, although we compete primarily in the high-end market which puts more emphasize on the flavor, texture and quality of our products, we risk losing customers by increasing our selling prices.

 

Competition in Edible Fungi Industry

 

Although we have a lot of competitive advantages, such as premium product quality, stable and experienced factory employees, favorable production locations within proximity of significant mushroom planting bases and strong relationships with our significant suppliers, we face a series of challenges.

 

Our products face competition from a number of companies operating in the vicinity. One of our largest competitors has high sales volume, which enables this competitor to purchase and sell edible fungi at a relatively lower price. Another major competitor has much larger plants and warehouses than we have and its main product is Mu Er mushrooms with different sorts and qualities. Competition from these two major competitors may prevent us from increasing our revenue.

 

 
89

Table of Contents

  

On the other hand, although we believe we distinguish our Company from competitors on the basis of product quality, the edible fungi industry is fragmented and subject to relatively low barriers of entry. Many of our competitors can provide products at relatively lower prices to increase their supplies which may affect our profit margins as we seek to compete with them.

 

At last, we have devoted significant resources to build and develop our online stores, Farmmi Jicai and Farmmi Liangpin Market. We have recently closed our Farmmi Liangpin Market because the revenue did not reach the expected level. We have no guarantee that we will be successful in operating Farmmi Jicai. If we do not manage it effectively, our business prospects could be impaired.

 

Economy and Politics

 

Our ability to be successful in China depends in part on our awareness of trends in politics that may affect our company, including, for example, government initiatives that would either encourage or discourage programs and companies that produce healthy foods or efforts to increase export of agricultural products. In addition, we must be aware of political situations in destination countries of our products, particularly if such countries take action to stifle importation of food products from abroad.

 

Trend Information

 

We have noted the existence of the following trends since October 2021, all of which are likely to affect our business to the extent they continue in the future:

 

China’s edible fungi industry is growing, both in absolute terms and in market share.

 

Through its development of enoki mushroom industrialization technology in the 1960s, Japan became the world leader in mushroom farming. As other countries’ fungi farming technology improved, China began to supplant Japan and now became the largest worldwide edible mushroom producer. China’s growth has outpaced worldwide production growth rates. While China’s growth rates in the past much higher than world growth rates, it appears to be moving from rapid expansion to a more mature industry.

   

As the table below illustrates, our sales volume of Shiitake mushroom for the year ended September 30, 2023 was approximately 1,633 tons, representing an increase of 102 tons as compared with 1,531 tons sales volume in fiscal 2022. The increase in sales of Shiitake mushroom was primarily due to our efforts in sales and developing the new customers. Meanwhile, our sales volume of Mu Er for the year ended September 30, 2023 was approximately 1,302 tons, representing a decrease of 91 tons, as compared with 1,393 tons sales volume in fiscal 2022. The sales volume of Mu Er decreased due to market demand declined which reduced orders by customers. As China’s mushroom industry is moving from rapid expansion to a more mature stage, we expect the effect of industry growth on promoting our sales volume will decrease.

 

 

 

Shiitake

 

 

Mu Er

 

Period

 

(tons)

 

 

(tons)

 

Oct/22

 

 

 108

 

 

 

 91

 

Nov/22

 

 

 110

 

 

 

 87

 

Dec22

 

 

 128

 

 

 

 104

 

Jan/23

 

 

 106

 

 

 

 103

 

Feb/23

 

 

 123

 

 

 

 106

 

Mar/23

 

 

 154

 

 

 

 103

 

Apr/23

 

 

 129

 

 

 

 102

 

May/23

 

 

 170

 

 

 

 89

 

Jun/23

 

 

 191

 

 

 

 102

 

Jul/23

 

 

 102

 

 

 

 167

 

Aug/23

 

 

 204

 

 

 

 102

 

Sep/23

 

 

 107

 

 

 

 147

 

Total sales volume for fiscal 2023

 

 

 1,633

 

 

 

 1,302

 

Average unit selling price per ton for fiscal 2023

 

$

10,677

 

 

$

10,387

 

  

 
90

Table of Contents

   

Critical Accounting Policies and Estimates

 

The preparation of financial statements in conformity with U.S. generally accepted accounting principles requires the use of estimates and assumptions that affect the reported amounts of assets and liabilities, revenues and expenses, and related disclosures in the financial statements. Critical accounting policies are those accounting policies that may be material due to the levels of subjectivity and judgment necessary to account for highly uncertain matters or the susceptibility of such matters to change, and that have a material impact on financial condition or operating performance. While we base our estimates and judgments on our experience and on various other factors that we believe to be reasonable under the circumstances, actual results may differ from these estimates under different assumptions or conditions. We believe the following critical accounting policies used in the preparation of our financial statements require significant judgments and estimates. For additional information relating to these and other accounting policies, see Note 2 to our consolidated financial statements included elsewhere in this report.

 

 
91

Table of Contents

  

Use of Estimates

 

In preparing the consolidated financial statements in conformity with US GAAP, management makes estimates and assumptions that affect the reported amounts of assets and liabilities and disclosures of contingent assets and liabilities at the dates of the consolidated financial statements, as well as the reported amounts of revenues and expenses during the reporting year. Significant items subject to such estimates and assumptions include allowance for doubtful accounts and advances to suppliers, the valuation of inventories, the useful lives of property and equipment, the valuation of derivative liabilities of the notes, the recoverability of long-lived assets, valuation of warrants and the valuation of deferred tax assets.

 

Revenue Recognition

 

We recognized revenue following Accounting Standards Update (“ASU”) 2014-09 Revenue from Contracts with Customers (“ASC Topic 606”). In accordance with ASC 606, to determine revenue recognition for contracts with customers, we perform the following five steps: (i) identify the contract(s) with the customer, (ii) identify the performance obligations in the contract, (iii) determine the transaction price, including variable consideration to the extent that it is probable that a significant future reversal will not occur, (iv) allocate the transaction price to the respective performance obligations in the contract, and (v) recognize revenue when (or as) the Company satisfies the performance obligation.

 

We recognize revenue when we transfer our goods and services to customers in an amount that reflects the consideration to which we expect to be entitled in such exchange. All of our contracts have a single performance obligation satisfied at a point in time and the transaction price is stated in the contract, usually as a price per ton. We evaluate whether it is appropriate to record the gross amount of product sales and related costs or the net amount earned as commissions. In accordance with ASC 606, when we act as a principal, that we obtain control of the specified goods before they are transferred to the customers, the revenues should be recognized in the gross amount of consideration to which it expects to be entitled in exchange for the specified goods transferred.

 

Refer to Note 14 – Segment reporting for details of revenue segregation of our Consolidated Financial Statements.

 

Accounts Receivable

 

Accounts receivable are presented net of allowance for doubtful accounts. We maintain allowance for doubtful accounts for estimated losses. We review our accounts receivable on a periodic basis and make general and specific allowances when there is doubt as to the collectability of individual balances. In evaluating the collectability of individual receivable balances, we consider various factors, including the age of the balance, customer’s payment history, its current credit-worthiness and current economic trends. Accounts are written off after efforts at collection prove unsuccessful. As of September 30, 2023 and 2022, allowance for doubtful accounts was $14,719 and $7,249, respectively.

 

Inventory, net

 

We value our inventory at the lower of cost, determined on a weighted average basis, or net realizable value. We review our inventory periodically to determine if any reserves are necessary for potential obsolescence or if the carrying value exceeds net realizable value. We recorded inventory reserve of $8,809 and $49,652 as of September 30, 2023 and 2022, respectively.

 

 
92

Table of Contents

  

Recent accounting pronouncements

 

In June 2016, the FASB issued ASU 2016-13, Financial Instruments-Credit Losses (Topic 326), which requires entities to measure all expected credit losses for financial assets held at the reporting date based on historical experience, current conditions, and reasonable and supportable forecasts. This replaces the existing incurred loss model and is applicable to the measurement of credit losses on financial assets measured at amortized cost. ASU 2016-13 was subsequently amended by ASU 2018-19, Codification Improvements to Topic 326, Financial Instruments – Credit Losses, ASU 2019-04 Codification Improvements to Topic 326, Financial Instruments – Credit Losses, Topic 815, Derivatives and Hedging, and Topic 825, Financial Instruments, and ASU 2019-05, Targeted Transition Relief. For public entities, ASU 2016-13 and its amendments is effective for fiscal years, and interim periods within those fiscal years, beginning after December 15, 2019. For all other entities, this guidance and its amendments will be effective for fiscal years beginning after December 15, 2022, including interim periods within those fiscal years. As an emerging growth company, we plan to adopt this guidance effective October 1, 2023. We are currently evaluating the impact of its pending adoption of ASU 2016-13 on our consolidated financial statements but do not expect this guidance will have a material impact on our consolidated financial statements.

 

In August 2020, the FASB issued ASU 2020-06, Debt-Debt with Conversion and Other Options (Subtopic 470-20) and Derivatives and Hedging-Contracts in Entity’s Own Equity (Subtopic 815-40): Accounting for Convertible Instruments and Contracts in an Entity’s Own Equity (ASU 2020-06). The amendments in ASU 2020-06 simplify the accounting for convertible instruments by removing major separation models and removing certain settlement condition qualifiers for the derivatives scope exception for contracts in an entity’s own equity, and simplify the related diluted net income per share calculation for both Subtopics. ASU 2020-06 is effective for fiscal years, and interim periods within those fiscal years, beginning after December 15, 2023, for smaller reporting companies, as defined by the SEC. Early adoption is permitted, but no earlier than fiscal years beginning after December 15, 2020, including interim periods within those fiscal years. The Company is evaluating the impact of this ASU on its consolidated financial statements and disclosures.

 

We do not believe other recently issued but not yet effective accounting standards, if currently adopted, would have a material effect on the consolidated financial position, statements of operations and cash flows.

 

 
93

Table of Contents

  

Results of Operations for the Years Ended September 30, 2023 and 2022

 

 

 

 For the Years Ended September 30,

 

 

 Variance

 

 

 

2023

 

 

2022

 

 

Amount

 

 

%

 

Revenue

 

$110,364,887

 

 

$99,213,379

 

 

$11,151,508

 

 

 

11.2%

Cost of revenues

 

 

(106,078,132 )

 

 

(93,775,293 )

 

 

12,302,839

 

 

 

13.1%

Gross profit

 

 

4,286,755

 

 

 

5,438,086

 

 

 

(1,151,331 )

 

(21.2%)

 

Allowance for doubtful debts

 

 

32,007

 

 

 

(57,173 )

 

 

(89,180 )

 

(156.0%)

 

Selling and distribution expenses

 

 

(145,292 )

 

 

(305,367 )

 

 

(160,075 )

 

(52.4%)

 

General and administrative expenses

 

 

(2,132,095 )

 

 

(4,133,178 )

 

 

(2,001,083 )

 

(48.4%)

 

Income from operations

 

 

2,041,375

 

 

 

942,368

 

 

 

1,099,007

 

 

 

116.6%

Change in fair value of derivative liability

 

 

873,767

 

 

 

419,649

 

 

 

454,118

 

 

 

108.2%

Interest income

 

 

743,858

 

 

 

516,869

 

 

 

226,989

 

 

 

43.9%

Interest expense

 

 

(650,813 )

 

 

(134,144 )

 

 

516,669

 

 

 

385.2%

Amortization of debt issuance costs

 

 

(1,691,609 )

 

 

(48,160 )

 

 

1,643,449

 

 

 

3,412.5%

Government grant

 

 

1,439,208

 

 

 

-

 

 

 

1,439,208

 

 

 

100.0%

Other income, net

 

 

101,520

 

 

 

409,030

 

 

 

(307,510 )

 

(75.2%)

 

Income before income taxes

 

 

2,857,306

 

 

 

2,105,612

 

 

 

751,694

 

 

 

35.7%

Provision for income taxes

 

 

(313,493 )

 

 

118,367

 

 

 

431,860

 

 

 

364.8%

Net income

 

$2,543,813

 

 

$2,223,979

 

 

$319,834

 

 

 

14.4%

   

Our revenue is generated from the following major product categories: Shiitake, Mu Er, bulk trading and other products. Since June 2021, the Company’s operations were expanded into bulk agricultural commodity trading, such as cotton and corn bulk trading, The Company obtains control over these commodities as a principal from its suppliers before selling these commodities to its customers.

 

The following table sets forth the breakdown of our revenues for the years ended September 30, 2023 and 2022, respectively:

 

 

 

For the years ended September 30,

 

 

Variance

 

 

 

2023

 

 

%

 

 

2022

 

 

%

 

 

Amount

 

 

%

 

Tapioca

 

$39,977,734

 

 

 

36.2%

 

 

-

 

 

 

-

 

 

$39,977,734

 

 

 

100.0%

Corn

 

 

27,430,969

 

 

 

24.9%

 

 

10,778,197

 

 

 

10.9%

 

 

16,652,772

 

 

 

154.5%

Shiitake

 

 

19,655,465

 

 

 

17.8%

 

 

19,859,533

 

 

 

20.0%

 

 

(204,068)

 

(1.0)

%

Mu Er

 

 

16,301,157

 

 

 

14.8%

 

 

19,123,152

 

 

 

19.3%

 

 

(2,821,995)

 

(14.8)

%

Cotton

 

 

5,547,927

 

 

 

5.0%

 

 

47,950,345

 

 

 

48.3%

 

 

(42,402,418)

 

(88.4)

%

Cornstarch

 

 

1,338,782

 

 

 

1.2%

 

 

-

 

 

 

-

 

 

 

1,338,782

 

 

 

100.0%

Other edible fungi

 

 

112,853

 

 

 

0.1%

 

 

1,502,152

 

 

 

1.5%

 

 

(1,389,299)

 

(92.5)

%

Total

 

$110,364,887

 

 

 

100.0%

 

$99,213,379

 

 

 

100.0%

 

$

11,151,508

 

 

 

11.2%

 

Total revenues for the year ended September 30, 2023 increased by $11.2 million, or 11.2%, to $110.4 million from $99.2 million for the year ended September 30, 2022.

 

The trading of agriculture products (i.e. tapioca, corn, cotton and cornstarch) was mainly based on market opportunity of matching suppliers and customers. Hence, the sales volume may fluctuate according to market demand and supply and there is no pattern of such agriculture product trading.

 

Revenue from sales of tapioca increased by $40.0 million, or 100%, to $40.0 million for the year ended September 30, 2023 from nil for the same period of last year. The increase was mainly attributable to trading of tapioca for the year ended September 30, 2023, while no such trading for the same period of last year.

 

Revenue from sales of corn increased by $16.7 million, or 154.5%, to $27.4 million for the year ended September 30, 2023 from $10.8 million for the same period of last year. The increase was mainly attributable to the increase in trading volume for the year ended September 30, 2023 as compared to the same period of last year.

 

 
94

Table of Contents

 

Revenue from sales of Shiitake decreased by $0.2 million, or 1.0%, to $19.7 million for the year ended September 30, 2023 from $19.9 million for the same period of last year, mainly due to the decrease in average unit sales price of our Shiitake products. The average unit sales price of Shiitake decreased from $12,971 per ton for the year ended September 30, 2022 to $12,024 per ton for the year ended September 30, 2023, which resulted in a decrease of $1.5 million in revenue from sales of Shiitake. The decrease in average unit sales price of Shiitake is in line the decrease in the price of raw materials due to higher harvest in 2023. The decrease was partially offset by an increase in sales volume from 1,531 tons for the year ended September 30, 2022 to 1,635 tons for the year ended September 30, 2023, which resulted in an increase of $1.3 million in revenue from sales of Shiitake. The increase in sales volume of Shiitake was mainly attributable to the recovery of market demand for our Shiitake products.

 

Revenue from sales of Mu Er decreased by $2.8 million, or 14.8%, to $16.3 million for the year ended September 30, 2023 from $19.1 million for the year ended September 30, 2022, mainly due to the decreased sales volume and decreased average unit sales price. Sales volume of Mu Er decreased to 1,303 tons for the year ended September 30, 2023 from 1,393 tons for the year ended September 30, 2022, which resulted in a decrease of $1.2 million in revenue from sales of Mu Er. The decrease in sales volume of Mu Er was caused by reduced customers’ orders which resulted by the decrease in market demand for Mu Er. Also, the average unit sales price of Mu Er decreased from $13,733 per ton for the year ended September 30, 2022 to $12,508 per ton for the year ended September 30, 2023, which resulted in a decrease of $1.6 million in revenue from sales of Mu Er. The decrease in average unit sales price of Mu Er was in line with the decrease in the price of raw materials due to lower harvest in 2023.

 

Revenue from sales of cotton decreased by $42.4 million, or 88.4%, to $5.5 million for the year ended September 30, 2023 from $48.0 million for the same period of last year. The decrease was mainly attributable to less profitable trading opportunity of cotton in fiscal 2023 as compared to fiscal 2022.

 

Revenue from sales of cornstarch increased by $1.4 million, or 100%, to $1.4 million for the year ended September 30, 2023 from nil for the same period of last year. The increase was mainly attributable to trading of cornstarch for the year ended September 30, 2023, while no such trading for the same period of last year.

 

Revenue from sales of other edible fungi decreased by $1.4 million, or 92.5%, to $0.1 million for the year ended September 30, 2023 from $1.5 million for the same period of last year, mainly due to the decreased sales volume arising from reduced market demand of other edible fungi which resulted in a decrease of customer orders.

 

Cost of revenue

 

The following table sets forth the breakdown of the Company’s cost of revenue for the years ended September 30, 2023 and 2022, respectively:

 

 

 

For the years ended September 30,

 

 

Variance

 

 

 

2023

 

 

%

 

 

2022

 

 

%

 

 

Amount

 

 

%

 

Tapioca

 

$

39,903,506

 

 

 

37.6

%

 

 

-

 

 

 

-

 

 

$

39,903,506

 

 

 

100.0

%

Corn

 

 

27,429,966

 

 

 

25.9

%

 

 

10,669,201

 

 

 

11.4

%

 

 

16,760,765

 

 

 

157.1

%

Shiitake

 

 

17,538,319

 

 

 

16.5

%

 

 

17,325,773

 

 

 

18.5

%

 

 

212,546

 

 

 

1.2

%

Mu Er

 

 

14,236,143

 

 

 

13.4

%

 

 

16,689,136

 

 

 

17.8

%

 

 

(2,452,992

)

 

 

(14.7

)%

Cotton

 

 

5,547,811

 

 

 

5.2

%

 

 

47,715,009

 

 

 

50.9

%

 

 

(42,167,198

)

 

 

(88.4

)%

Cornstarch

 

 

1,335,921

 

 

 

1.3

%

 

 

-

 

 

 

-

 

 

 

1,335,921

 

 

 

100.0

%

Other edible fungi

 

 

86,466

 

 

 

0.1

%

 

 

1,376,174

 

 

 

1.4

%

 

 

(1,289,709

)

 

 

(93.7

)%

Total

 

$

106,078,132

 

 

 

100.0

%

 

$

93,775,293

 

 

 

100.0

%

 

$

12,302,839

 

 

 

13.1

%

 

Cost of revenues increased by $12.3 million, or 13.1%, to $106.1 million for the year ended September 30, 2023 from $93.8 million for the same period of last year. As illustrated in the table above, the increase was mainly attributed by the cost of revenue associated with trading of tapioca and corn, the increase was partially offset by the decrease in cost of revenue associated with trading of cotton and the decrease in sales volume of Mu Er.

 

 
95

Table of Contents

 

Gross Profit

 

The following table sets forth the breakdown of gross profit for the years ended September 30, 2023 and 2022, respectively:

 

 

 

For the years ended September 30,

 

 

Variance

 

 

 

2023

 

 

%

 

 

2022

 

 

%

 

 

Amount

 

 

%

 

Tapioca

 

$

74,228

 

 

 

1.7

%

 

 

-

 

 

 

-

 

 

$

74,228

 

 

 

100.0

%

Corn

 

 

1,003

 

 

 

0.02

%

 

 

108,996

 

 

 

2.0

%

 

 

(107,993

)

 

 

(99.1

)%

Shiitake

 

 

2,117,146

 

 

 

49.4

%

 

 

2,533,760

 

 

 

46.6

%

 

 

(416,614

)

 

 

(16.4

)%

Mu Er

 

 

2,065,014

 

 

 

48.2

%

 

 

2,434,016

 

 

 

44.8

%

 

 

(369,002

)

 

 

(15.2

)%

Cotton

 

 

116

 

 

 

0.0

%

 

 

235,336

 

 

 

4.3

%

 

 

(235,220

)

 

 

(100

)%

Corn starch

 

 

2,861

 

 

 

0.1

%

 

 

-

 

 

 

-

 

 

 

2,861

 

 

 

100.0

%

Other edible fungi

 

 

26,387

 

 

 

0.6

%

 

 

125,978

 

 

 

2.3

%

 

 

(99,591

)

 

 

(79.1

)%

Total

 

$

4,286,755

 

 

 

100.0

%

 

$

5,438,086

 

 

 

100.0

%

 

($1,151,331

)

 

 

(21.2

)%

 

Overall gross profit decreased by $1.2 million, or 21.2%, to $4.3 million for the year ended September 30, 2023 from $5.4 million for the same period of fiscal 2022. The decreased gross profit was caused by product mix for the year ended September 30, 2023, as compared to the prior period.

  

Selling and distribution expenses

 

Selling and distribution expenses decreased by $0.2 million, or 52.4%, to $0.1 million for the year ended September 30, 2023 from $0.3 million for the year ended September 30, 2022. The decrease was primarily due to a decrease in shipping expenses by $0.2 million when comparing with the same period of last year. The trading of agricultural products, such as tapioca, corn, cotton and cornstarch, did not incur shipping expenses as the transactions of agricultural products were completed by the transfer of rights of those agricultural products to the buyers. Also, the decrease in shipping expenses was due to a new customer willing to absorb shipping expenses incurred during a rush Chinese New Year order. Additionally, certain shipping agents provided discount on shipping charges.

 

General and administrative expenses

 

General and administrative expenses decreased by $2.0 million, or 48.4%, to $2.1 million for the year ended September 30, 2023 from $4.1 million for the same period of last year. The decrease was primarily attributable to the share-based compensation expenses of $2.0 million arising from restricted shares granted to certain employees for the year ended September 30, 2022, while no such share-based compensation expenses for the year ended September 30, 2023.

 

Change in fair value of derivative liability 

 

On September 26, 2022, the Company completed a $6.42 million convertible promissory note with an institutional investor (the “Investor”). Pursuant to the Securities Purchase Agreement, dated as of September 26, 2022, the Company issued and sold to the Investor a convertible promissory note of $6.42 million due on September 25, 2023, convertible into ordinary shares, $0.025 par value per share, at a discount of $0.42 million. Upon issuance, this convertible promissory note converts at the 80% of the market price. The Company accounted for this conversion feature as a derivative liability. In connection herewith, the Company recorded a derivative liability of $3.87 million and a debt discount of $3.87 million upon issuance of this convertible promissory note. As of September 30, 2023, the fair value of this derivative liability was nil, the change in fair value of derivative liability of $0.9 million and $0.4 million was recorded in other income for the years ended September 30, 2023 and 2022, respectively.

 

Interest income

 

Interest income increased by $0.2 million, or 43.9%, to $0.7 million for the year ended September 30, 2023 from $0.5 million for the same period of last year. The increase was mainly attributed to 6.5% per annum interest earned on a deposit of RMB50 million ($7.0 million) from a third party. On November 5, 2021, one of our subsidiaries signed an Equity Transfer Framework Agreement to invest 15.97% interest in an entity, Shanghai Jiaoda Onlly Co., Ltd., from four third parties for a total consideration of RMB509.6 million (approximately $71.6 million). On November 5, 2021, the Company paid a deposit of RMB50 million ($7.0 million) as a prepayment for the acquisition. However, the Company decided to withdraw from the investment due to the adjustment of its business strategy and a third party is willing to undertake the above-mentioned investment. Upon consummation of the investment by that third party, the above-mentioned deposit will be returned to the Company from the seller and the Company charged that third party with an interest of 6.5% per annum on that deposit counting from the payment date.

 

 
96

Table of Contents

 

Interest expense

 

Interest expense increased by $0.5 million, 385.2%, to $0.6 million for the year ended September 30, 2023 from $0.1 million for the same period of last year. The increase in interest expense was primarily attributable to the higher average loan balances for the year ended September 30, 2023 as compared to the same period of last year.

 

Amortization of debt issuance costs

 

Amortization of debt issuance costs increased by $1.6 million, or 3,412.5%, to $1.7 million for the year ended September 30, 2023 from $0.05 million for the same period of last year. On September 26, 2022, the Company completed a $6.42 million convertible promissory note with an institutional investor (the “Investor”). Pursuant to the Securities Purchase Agreement, dated as of September 26, 2022, the Company issued and sold to the Investor a convertible promissory note of $6.42 million due on September 25, 2023, convertible into ordinary shares, $0.025 par value per share, at a discount of $0.42 million. Upon issuance, this convertible promissory note converts at the 80% of the market price. The Company accounted for this conversion feature as a derivative liability. The debt discount was amortized over the term of the convertible promissory note and, for the year ended September 30, 2023, the Company recorded amortization of debt issuance cost of $1.7 million and $48,150 in other expenses for the year ended September 30, 2023 and 2022, respectively.

 

Government grant

 

Government grant increased by $1.4 million, or 100%, to $1.4 million for the year ended September 30, 2023 from nil for the same period of last year. Government grant was received from district government in respect of fund raised from capital market for the year ended September 30, 2023.

 

Provision for income taxes

 

For the years ended September 30, 2023 and 2022, our income tax expense was $0.3 million and income tax benefits of $0.1 million, respectively. The income tax expenses for the year ended September 30, 2023 were as a result of certain PRC subsidiaries that have taxable income from operations. In fiscal 2022, the income tax benefits were mainly attributable to deferred tax assets which mainly arising from unutilized tax losses carried forward from certain subsidiaries which can be utilized against future taxable income.

 

Net income

 

As a result of the factors described above, our net income was $2.5 million for the year ended September 30, 2023, from net income of $2.2 million for the same period of last year.

 

 
97

Table of Contents

 

Results of Operations for the Years Ended September 30, 2022 and 2021

 

Overview

 

The following table summarizes our results of operations for the years ended September 30, 2022 and 2021:

 

 

 

 Year Ended September 30,

 

 

 

 

 

2022

 

 

2021

 

 

Amount

 

 

%

 

Revenue from continuing operations

 

$99,213,379

 

 

$39,289,951

 

 

 

59,923,428

 

 

 

152.5%

Cost of revenues from continuing operations

 

 

(93,775,293)

 

 

(34,180,670)

 

 

59,594,623

 

 

 

174.4%

Gross profit from continuing operations

 

 

5,438,086

 

 

 

5,109,281

 

 

 

328,805

 

 

 

6.4%

Allowance for doubtful debts

 

 

(57,173)

 

 

875,094

 

 

 

932,267

 

 

 

106.5%

Selling and distribution expenses

 

 

(305,367)

 

 

(292,709)

 

 

12,658

 

 

 

4.3%

General and administrative expenses

 

 

(4,133,178

 

 

 

(2,838,790)

 

 

1,294,388

 

 

 

45.6%

Income from operations

 

 

942,368)

 

 

2,852,876

 

 

 

(1,910,508)

 

 

(67.0)%

Change in fair value of derivative liability

 

 

419,649

 

 

 

-

 

 

 

419,649

 

 

 

100.0%

Interest income

 

 

516,869

 

 

 

33,576

 

 

 

483,293

 

 

 

1439.4%

Interest expense

 

 

(134,144)

 

 

(73,866)

 

 

60,278

 

 

 

81.6%

Amortization of debt issuance costs

 

 

(48,160)

 

 

-

 

 

 

48,160

 

 

 

100.0%

Other income (expense) net

 

 

409,030

 

 

 

(379,225)

 

 

(788,255)

 

 

(207.9)%

Income before income taxes

 

 

2,105,612

 

 

 

2,433,361

 

 

 

(327,749)

 

 

(13.5)%

Provision for income taxes

 

 

118,367

 

 

 

(25,571)

 

 

(143,938)

 

 

(562.9)%

Net income from continuing operations

 

 

2,223,979

 

 

 

2,407,790

 

 

 

(183,811)

 

 

(7.6)%

Discontinued operations

 

 

 

 

 

 

 

 

 

 

 

 

 

 

 

 

Net loss from discontinued operations, net of tax

 

 

-

 

 

 

(51,352)

 

 

(51,352)

 

 

(100.0)%

Net income

 

$2,223,979

 

 

$2,356,438

 

 

 

(132,459)

 

 

(5.6)%

 

Revenue

 

Our revenue is generated from the following major product categories: Shiitake, Mu Er, cotton, corn and other products. Since June 2021, the Company’s operations were expanded into bulk agricultural commodity trading, such as cotton and corn bulk trading, The Company obtains control over these commodities as a principal from its suppliers before selling these commodities to its customers.

 

 
98

Table of Contents

  

The following table sets forth the breakdown of our revenues from continuing operations for the years ended September 30, 2022 and 2021, respectively:

 

Revenue

 

 

 

 Year Ended September 30,

 

 

 Variance

 

 

 

2022

 

 

%

 

 

2021

 

 

%

 

 

Amount

 

 

%

 

Shiitake

 

$19,859,533

 

 

 

20.0%

 

$20,494,362

 

 

 

55.5%

 

$(634,829)

 

 

(3.1)%

Mu Er

 

 

19,123,152

 

 

 

19.3%

 

 

16,524,723

 

 

 

42.5%

 

 

2,598,429

 

 

 

15.7%

Cotton

 

 

47,950,345

 

 

 

48.3%

 

 

-

 

 

 

-

 

 

 

47,950,345

 

 

 

100.0%

Corn 1

 

 

10,778,197

 

 

 

10.9%

 

 

1,796,006

 

 

 

4.6%

 

 

8,982,191

 

 

 

500.1%

Other products

 

 

1,502,152

 

 

 

1.5%

 

 

474,860

 

 

 

1.2%

 

 

1,027,291.73

 

 

 

216.3%

Total

 

$99,213,379

 

 

 

100.0%

 

$39,289,951

 

 

 

100.0%

 

$59,923,428

 

 

 

152.5%

_____________ 

1. For the year ended September 30, 2021, other products of $2,270,866 contained $1,796,006 of revenue generated from sales of corn, which was reclassified into $1,796,006 as corn and $474,860 as other products for comparatives.

 

Total revenues from continuing operations for the year ended September 30, 2022 increased by $59.9 million, or 152.5%, to $99.2 million from $39.3 million for the year ended September 30, 2021.

 

Revenue from sales of Shiitake decreased by $0.6 million, or 3.1%, to $19.9 million for the year ended September 30, 2022 from $20.5 million for the year ended September 30, 2021, mainly due to the decrease in average unit sales price of our Shiitake products. The average unit sales price of Shiitake decreased from $13,529 per ton for the year ended September 30, 2021 to $12,971 per ton for the year ended September 30, 2022, which resulted in a decrease of $0.8 million in revenue from sales of Shiitake. The decrease in average unit sales price of Shiitake is in line the decrease in the price of raw materials due to higher harvest in 2022. The decrease was partially offset by an increase in sales volume from 1,515 tons for the year ended September 30, 2021 to 1,531 tons for the year ended September 30, 2022, which resulted in an increase of $0.2 million in revenue from sales of Shiitake. The increase in sales volume of Shiitake was mainly attributable to the recovery of market demand for our Shiitake products since the containment of major COVID-19 outbreak in PRC in April 2020 as well as an increase in one new customer which contributed $0.2 million in revenue from sales of Shiitake.

 

Revenue from sales of Mu Er increased by $2.6 million, or 15.7%, to $19.1 million for the year ended September 30, 2022 from $16.5 million for the year ended September 30, 2021, mainly due to the increased sales volume and increased average unit sales price. Sales volume of Mu Er increased to 1,393 tons for the year ended September 30, 2022 from 1,205 tons for the year ended September 30, 2021, which resulted in an increase of $2.6 million in revenue from sales of Mu Er. The increase in sales volume of Mu Er was caused by the increase in market demand for Mu Er as a result of the recovery of market since the containment of major COVID-19 outbreak in PRC in April 2020 as well as an increase in one new customer which contributed $2.6 million in revenue from sales of Mu Er. Also, the average unit sales price of Mu Er increased from $13,709 per ton for the year ended September 30, 2021 to $13,733 per ton for the year ended September 30, 2021, which resulted in an increase of $31,308 in revenue from sales of Mu Er. The increase in average unit sales price of Mu Er was in line with the increase in the price of raw materials due to lower harvest in 2022 and, since July 2021, we purchased packaged Mu Er instead of raw materials from our suppliers, the cost of purchasing packaged Mu Er tends to be higher than raw materials.

 

Revenue from sales of cotton increased by $48.0 million, or 100%, to $48.0 million for the year ended September 30, 2022 from nil for the same period of last year, mainly due to engagement of agricultural product trading business for the year ended September 30, 2022. Sales volume of cotton amounted to 16,960 tons and the average unit sales price for cotton was $2,827 per ton.

 

Revenue from sales of corns increased by $9.0 million, or 500.1%, to $10.8 million for the year ended September 30, 2022 from $1.8 million for the same period of last year, mainly due to engagement of agricultural product trading business for the year ended September 30, 2022. The increase was mainly attributed to the increase in sales volume and average unit sales price. Sales volume of corn increased from 5,572 tons for the year ended September 30, 2021 to 29,525 tons for the year ended September 30, 2022, which resulted in an increase of $8.2 million in revenue from sales of corn. The increase in sales volume was mainly attributed to full year impact in fiscal 2022 as compared with one-month sales of corn in fiscal 2021. The increase in revenue was also caused by an increase in average unit sales price for corn from $322 per ton in fiscal 2021 to $365 per ton in fiscal 2022, which resulted in an increase of $0.8 million in revenue from sales of corn. The increase in average unit sales price of corn was in line with the increase in the price of sourcing corn from suppliers.

 

Revenue from sales of other products increased by $1.0 million, or 216.3%, to $1.5 million for the year ended September 30, 2022 from $0.5 million for the year ended September 30, 2021. The increase was mainly attributed to the sales of art collection from a recently acquired subsidiary, such sales was once-off in fiscal 2022.

 

 
99

Table of Contents

  

Cost of revenue

 

 

 

 Year Ended September 30,

 

 

 Variance

 

 

 

2022

 

 

%

 

 

2021

 

 

%

 

 

Amount

 

 

%

 

Shiitake

 

$17,325,773

 

 

 

18.5%

 

$17,639,983

 

 

 

51.6%

 

$(314,210)

 

 

(1.8)%

Mu Er

 

 

16,689,136

 

 

 

17.8%

 

 

14,406,483

 

 

 

42.2%

 

 

2,282,653

 

 

 

15.8%

Cotton

 

 

47,715,009

 

 

 

50.9%

 

 

-

 

 

 

-

 

 

 

47,715,009

 

 

 

100.0%

Corn 2

 

 

10,669,201

 

 

 

11.4%

 

 

1,745,347

 

 

 

5.1%

 

 

8,923,854

 

 

 

511.3%

Other products

 

 

1,376,174

 

 

 

1.5%

 

 

388,857

 

 

 

1.1%

 

 

987,317

 

 

 

253.9%

Total

 

$93,775,293

 

 

 

100.0%

 

$34,180,670

 

 

 

100.0%

 

$59,594,623

 

 

 

174.4%

___________ 

2. For the year ended September 30, 2021, other products of $2,134,204 contained $1,745,347 cost of revenue arising from sales of corn, which was reclassified into $1,745,347 as corn and $388,857 as other products for comparatives.

 

Cost of revenues of Shiitake decreased by $0.3 million, or 1.8%, to $17.3 million for the year ended September 30, 2022 from $17.6 million for the year ended September 30, 2021. The decrease was mainly attributed to the decrease in average unit cost of Shiitake from $11,645 per ton for the year ended September 30, 2021 to $11,316 per ton for the year ended September 30, 2022, which resulted in a decrease of $0.5 million in cost of revenue of Shiitake. The decrease in average unit cost of Shiitake was mainly due to higher harvest in 2022. The decrease was partially offset by an increase in sales volume from 1,515 tons for the year ended September 30, 2021 to 1,531 tons for the year ended September 30, 2022, which resulted in an increase of $0.2 million in cost of revenue of Shiitake. The increase in sales volume of Shiitake was mainly attributable to the recovery of market demand for our Shiitake products since the containment of major COVID-19 outbreak in PRC in April 2020 as well as an increase in one new customer which contributed $0.2 million in cost of revenues of Shiitake.

 

Cost of revenue of Mu Er increased by $2.3 million, or 15.8%, to $16.7 million for the year ended September 30, 2022 from $14.4 million for the year ended September 30, 2021. The increase was primarily attributable to the increase in sales volume from 1,205 tons for the year ended September 30, 2021 to 1,393 tons for the year ended September 30, 2022, which resulted in an increase of $2.2 million in cost of revenue of Mu Er. The increase in sales volume of Mu Er was caused by the increase in market demand for Mu Er as a result of the recovery of market since the containment of major COVID-19 outbreak in PRC in April 2020 as well as an increase in one new customer which contributed $2.2 million in cost of revenue of Mu Er. Also, the increase in average unit cost of Mu Er from $11,951 per ton for the year ended September 30, 2021 to $11,985 per ton for the year ended September 30, 2022, which resulted in an increase of $0.1 in cost of revenue of Mu Er. The increase in average unit cost of Mu Er is in line the increase in the price of raw materials due to lower harvest in 2022 and, since July 2021, we purchased packaged Mu Er instead of raw materials from our suppliers, the cost of purchasing packaged Mu Er tends to be higher than raw materials.

 

Cost of revenue of cotton increased by $47.7 million, or 100%, to $47.7 million for the year ended September 30, 2022 from nil for the same period of last year, mainly due to engagement of agricultural product trading business for the year ended September 30, 2022. Sales volume of cotton amounted to 16,960 tons and the average unit cost for cotton was $2,813 per ton.

 

Cost of revenue of corn increased by $8.9 million, or 511.3%, to $10.7 million for the year ended September 30, 2022 from $1.7 million for the same period of last year, mainly due to engagement of agricultural product trading business for the year ended September 30, 2022. The increase was mainly attributed to the increase in sales volume and average unit cost for corn. Sales volume of corn increased from 5,572 tons for the year ended September 30, 2021 to 29,525 tons for the year ended September 30, 2022, which resulted in $8.1 million increase in cost of revenue of corn. The increase in sales volume was mainly attributed to full year impact in fiscal 2022 as compared with one-month sales of corn in fiscal 2021. Also, the average unit cost for corn increased from $313 per ton for the year ended September 30, 2021 to $361 per ton for the year ended September 30, 2022, which resulted in an increase of $0.8 million in cost of revenue. The increase in average unit cost is as a result of changes in market price.

 

Cost of revenue of other products increased by $1.0 million, or 253.9%, to $1.4 million for the year ended September 30, 2022 from $0.4 million for the year ended September 30, 2021. The increase was mainly attributed to the cost related to sales of art collection from a recently acquired subsidiary, such cost was once-off in fiscal 2022.

 

 
100

Table of Contents

  

Gross profit

 

The following table sets forth the breakdown of the Company’s gross profit from continuing operations for the years ended September 30, 2022 and 2021, respectively:

 

 

 

 Year Ended September 30,

 

 

 Variance

 

 

 

2022

 

 

%

 

 

2021

 

 

%

 

 

 Amount

 

 

%

 

 Shiitake

 

$2,533,760

 

 

 

46.6%

 

$2,854,379

 

 

 

55.9%

 

$(320,619)

 

 

(11.2)%

 Mu Er

 

 

2,434,016

 

 

 

44.8%

 

 

2,118,240

 

 

 

41.5%

 

 

315,776

 

 

 

14.9%

 Cotton

 

 

235,336

 

 

 

4.3%

 

 

-

 

 

 

-

 

 

 

235,336

 

 

 

100.0%

 Corn

 

 

108,996

 

 

 

2.0%

 

 

50,659

 

 

 

1.0%

 

 

58,337

 

 

 

115.2%

 Other products

 

 

125,978

 

 

 

2.3%

 

 

86,003

 

 

 

1.6%

 

 

39,975

 

 

 

46.5%

 Total

 

$5,438,086

 

 

 

100.0%

 

$5,109,281

 

 

 

100.0%

 

$328,805

 

 

 

6.4%

 

Overall gross profit from continuing operations increased by $0.3 million, or 6.4%, to $5.4 million for the year ended September 30, 2022 from $5.1 million for the same period of last year. Gross profit from sales of Shiitake decreased by $0.3 million, or 11.2%, to $2.5 million for the year ended September 30, 2022 from $2.8 million for the year ended September 30, 2021. Gross profit from sales of Mu Er increased by $0.3 million, or 14.9%, to $2.4 million for the year ended September 30, 2022 from $2.1 million for the year ended September 30, 2021. Gross profit from sales of cotton increased by $0.2 million, or 100%, to $0.2 million for the year ended September 30, 2022 from nil for the same period of last year. Gross profit from sales of corn increased by $0.06 million, or 115.2%, to $0.11 million for the year ended September 30, 2022 from $0.05 million for the same period of last year. Gross profit from sales of other products increased by $0.04 million, or 46.5%, to $0.13 million for the year ended September 30, 2022 from $0.09 million for the year ended September 30, 2021. The increased overall gross profit was caused by increased sales for the year ended September 30, 2022, as compared to the prior period.

 

Overall gross margin from continuing operations decreased by 7.5 percentage point to 5.5% for the year ended September 30, 2022 from 13% for the year ended September 30, 2021. Overall average unit margin decreased from $615 for the year ended September 30, 2021 to $112 for the year ended September 30, 2022. The decrease in overall gross margin was mainly attributable to gross margin of cotton was 0.5% and gross margin of corn was 1.0% and gross margin of Shiitake and Mu Er was 0.7% for a new customer which caused the decrease in overall gross margin.

 

Allowance for doubtful accounts

 

Allowance for doubtful debts increased by $0.93 million, or 106.5%, to an allowance of $0.05 million for the year ended September 30, 2022 from an allowance reversal of $0.88 million for the year ended September 30, 2021, primarily due to certain inventory aged over one and a half year and 100% allowance was made on such inventory.

 

Selling and distribution expenses

 

Selling and distribution expenses increased by $12,658, or 4.3%, to $0.3 million for the year ended September 30, 2022 from $0.3 million for the year ended September 30, 2021. The increase of selling and distribution expenses was caused by an increase of $12,974 in advertising expenses to promote products for the year ended September 30, 2022, as compared to the year ended September 30, 2021.

 

General and administrative expenses

 

General and administrative expenses increased by $1.3 million, or 45.6%, to $4.1 million for the year ended September 30, 2022 from $2.8 million for the year ended September 30, 2021. The increase was primarily attributable to (i) increase of share-based compensation expenses of $0.7 million; (ii) an increase of shareholders meeting expenses of $0.4 million; and the amortization of biological assets of $0.2 million.

 

Change in fair value of derivative liability 

 

On September 26, 2022, the Company completed a $6.42 million convertible promissory note with an institutional investor (the “Investor”). Pursuant to the Securities Purchase Agreement, dated as of September 26, 2022, the Company issued and sold to the Investor a convertible promissory note of $6.42 million due on September 25, 2023, convertible into ordinary shares, $0.025 par value per share, at a discount of $0.42 million. Upon issuance, this convertible promissory note converts at the 80% of the market price. The Company accounted for this conversion feature as a derivative liability. In connection herewith, the Company recorded a derivative liability of $3.87 million and a debt discount of $3.87 million upon issuance of this convertible promissory note. As of September 30, 2022, the fair value of this derivative liability was $3.45 million, the change in fair value of derivative liability of $0.42 million was recorded in other income.

 

Interest income

 

Interest income increased by $0.5 million, or 1,439.4%, to $0.5 million for the year ended September 30, 2022 from $33,576 for the same period of last year. The increase was mainly attributed to 6.5% per annum interest earned on a deposit of RMB50 million ($7.0 million) from a third party. On November 5, 2021, one of our subsidiaries signed an Equity Transfer Framework Agreement to invest 15.97% interest in an entity, Shanghai Jiaoda Onlly Co., Ltd., from four third parties for a total consideration of RMB509.6 million (approximately $71.6 million). On November 5, 2021, we paid a deposit of RMB50 million ($7.0 million) as a prepayment for the acquisition. However, we decided to withdraw from the investment due to the adjustment of its business strategy and a third party is willing to undertake the above-mentioned investment. Upon consummation of the investment by that third party, the above-mentioned deposit will be returned to us from the seller and we charge that third party with an interest of 6.5% per annum on that deposit counting from the payment date.

 

 
101

Table of Contents

  

Interest expense

 

Interest expense was $133,453 for the year ended September 30, 2022, as compared to $73,866 for the year ended September 30, 2021. The increase in interest expense was primarily attributable to higher average loan balances during the year ended September 30, 2022 as compared to same period last year.

 

Amortization of debt issuance costs

 

Amortization of debt issuance costs was $48,160 for the year ended September 30, 2022, as compared to nil for the year ended September 30, 2021. On September 26, 2022, the Company completed a $6.42 million convertible promissory note with an institutional investor (the “Investor”). Pursuant to the Securities Purchase Agreement, dated as of September 26, 2022, the Company issued and sold to the Investor a convertible promissory note of $6.42 million due on September 25, 2023, convertible into ordinary shares, $0.025 par value per share, at a discount of $0.42 million. Upon issuance, this convertible promissory note converts at the 80% of the market price. The Company accounted for this conversion feature as a derivative liability. In connection herewith, the Company recorded a derivative liability of $3.87 million and a debt discount of $3.87 million upon issuance of this convertible promissory note. As of September 30, 2022, the fair value of this derivative liability was $3.45 million, the change in fair value of derivative liability of $0.42 million was recorded in other income. The debt discount was amortized over the term of the convertible promissory note and, as of September 30, 2022 the Company recorded amortization of debt issuance cost of $48,160 in other expenses.

 

Other income (expense) net

 

Other income was $0.4 million for the year ended September 30, 2022, as compared to other expenses of $0.38 million for the year ended September 30, 2021. Other income for the year ended September 30, 2022 was primarily related to exchange gain of $0.4 million. Other expenses for the year ended September 30, 2021 was primarily related to exchange loss of $0.37 million.

 

Provision for income taxes

 

For the year ended September 30, 2022, our income tax benefits from continuing operations were $118,367, as compared to income tax expense of $25,571 for the year ended September 30, 2021. In fiscal 2022, the income tax benefits were mainly attributable to deferred tax assets which mainly arising from unutilized tax losses carried forward from certain subsidiaries which can be utilized against future taxable income. In fiscal 2021, the low-income tax expense was primarily due to an income tax incentive the Company received from the tax authority of Lishui City. Our subsidiaries, FLS Mushroom and Farmmi Food has received an income tax exemption since January 2019 from the local tax authority of Lishui City, for engaging in the agricultural industry. Management expects that the Company will continue to enjoy the tax break going forward.

 

A total net income of $2.8 million and $4.0 million was exempt from income tax for the years ended September 30, 2022 and 2021, respectively. The aggregate amount of our tax savings was approximately $0.7 million and $1.0 million for the years ended September 30, 2022 and 2021, respectively. From October 1, 2022 to December 31, 2022, we expect to enjoy the tax exemption for 95% of our taxable income. The summary is below:

 

 

 Exempted Net Income

 

 Tax holiday

October 1, 2020 - September 30, 2021

RMB 26.1 million (approximately $4.0 million)

 

RMB6.5 million (approximately $1.0 million)

October 1, 2021 - September 30, 2022

RMB18.2 million (approximately $2.8 million)

 

RMB4.5 million (approximately $0.7 million)

October 1, 2022 - December 31, 2022

95% of Taxable Income

 

 

 

Net income from continuing operations

 

As a result of the factors described above, our net income was $2.2 million for the year ended September 30, 2022, a decrease of $0.1 million from net income of $2.4 million for the same period of fiscal year 2021.

 

 
102

Table of Contents

 

Liquidity and Capital Resources

 

We are a holding company incorporated in the Cayman Islands. We may need dividends and other distributions on equity from our PRC subsidiaries to satisfy our liquidity requirements. Current PRC regulations permit our PRC subsidiaries to pay dividends to us only out of their accumulated profits, if any, determined in accordance with PRC accounting standards and regulations. In addition, our PRC subsidiaries are required to set aside at least 10% of their respective accumulated profits each year, if any, to fund certain reserve funds until the total amount set aside reaches 50% of their respective registered capital. Our PRC subsidiaries may also allocate a portion of their after-tax profits based on PRC rules and regulations to employee welfare and bonus funds at their discretion. These reserves are not distributable as cash dividends.

 

Further, although instruments governing the current debts incurred by our PRC subsidiaries do not have restrictions on their abilities to pay dividends or make other payments to us, the lender may impose such restriction in the future. As a result, our ability to distribute dividends largely depends on earnings from our PRC subsidiaries and their ability to pay dividends out of earnings. Management believes that our current cash, cash flows provided by operating activities, and access to loans will be sufficient to meet our working capital needs for at least the next 12 months. We intend to continue to carefully execute our growth plans and manage market risk.

 

As of September 30, 2023, we had cash of $12.8 million. As of September 30, 2023, advances to suppliers amounted to $116.3 million and is expected to be fully utilized by September 2024. We made these advances based on the sales orders we received and expect to receive in the future months. As of September 30, 2023, we had accounts receivable of $24.7 million and we expect to collect the remaining balance by March 2024. Our current liabilities amounted to $11.7 million at September 30, 2023, in comparison to $8.3 million at September 30, 2022. This increase of current liabilities was mainly attributable to the increase in loans.

 

Indebtedness. As of September 30, 2023, we have long-term loans - current portion of $0.7 million, long-term loans - non-current portion of $1.7 million, short-term loans of $2.4 million and convertible promissory notes of $5.8 million. Beside these debts, we did not have any debts, finance leases or purchase commitments, guarantees or other material contingent liabilities.

 

Off-Balance Sheet Arrangements. We have not entered into any financial guarantees or other commitments to guarantee the payment obligations of any third parties. Furthermore, we do not have any retained or contingent interest in assets transferred to an unconsolidated entity that serves as credit, liquidity or market risk support to such entity. Moreover, we do not have any variable interest in any unconsolidated entity that we provide financing, liquidity, market risk or credit support to or engages in hedging or research and development services with us.

 

 
103

Table of Contents

  

Capital Resources. The primary drivers and material factors impacting our liquidity and capital resources include our ability to generate sufficient cash flows from our operations and renew commercial bank loans, as well as proceeds from equity and debt financing, to ensure our future growth and expansion plans. As of September 30, 2023, we had total assets of $174.8 million, which includes advances to suppliers of $116.3 million, accounts receivable of $24.7 million and cash of $12.8 million, working capital of $147.4 million and total equity of $162.0 million. Our advances to suppliers were mainly in anticipation of higher revenue to be generated in fiscal 2024, these advances to suppliers were to secure sufficient supply from our suppliers so as to meet our anticipated sales.

 

Working Capital. Total working capital as of September 30, 2023 amounted to $147.5 million, compared to $144.9 million as of September 30, 2022.

 

Capital Needs. Our capital needs include our daily working capital needs and capital needs to finance the expansion of our business. Our management believes that income generated from our current operations can satisfy our daily working capital needs over the next 12 months. We may also raise additional capital through public offerings or private placements to finance our business development and to consummate any merger or acquisition, if necessary.

 

Cash flows

 

The following table sets forth summary of our cash flows from continuing operations for the years ended September 30, 2023, 2022 and 2021.

 

 

 

 For the Years Ended September 30,

 

 

 

2023

 

 

2022

 

 

2021

 

Net cash (used in) provided by operating activities

 

($75,754,162)

 

 

$20,635,488

 

 

($53,231,108)

 

Net cash provided by (used in) investing activities

 

 

35,896,193

 

 

 

(41,991,079)

 

 

(12,127,728)

Net cash provided by financing activities

 

 

11,017,942

 

 

 

11,634,868

 

 

 

122,665,288

 

Effect of exchange rate changes on cash

 

 

462,261

 

 

 

(8,363,680)

 

 

(153,454)

Net (decrease) increase in cash

 

 

(28,377,766)

 

 

(18,084,403)

 

 

57,152,998

 

Cash, beginning of year

 

 

41,167,501

 

 

 

59,251,904

 

 

 

2,098,906

 

Cash, end of year

 

$12,789,735

 

 

$41,167,501

 

 

$59,251,904

 

 

Operating activities

 

Net cash used in operating activities was $75.8 million for the year ended September 30, 2023, which mainly consisted of an increase of $71.3 million in advances to suppliers for purchasing mushrooms, corn, cotton, red dates and soybean in anticipation of sales orders and an increase of $9.0 million in accounts receivable due to sales, as mainly offset by net income of $2.5 million and collection of notes receivables of $3.6 million.

 

Net cash provided by operating activities from continuing operations was $20.6 million for the year ended September 30, 2022, which mainly consisted of (i) a decrease of $12.8 million in advances to suppliers for purchasing mushrooms in anticipation of the sales orders (the decrease of our advances to suppliers were to improve our cash flow from operations and to reduce our credit risk with advances to suppliers), (ii) a decrease of $6.5 million in accounts receivable due to collections, and (iii) net income of $2.2 million.

 

Net cash used in operating activities from continuing operations was $53.2 million for the year ended September 30, 2021, which mainly consisted of (i) an increase of $41.0 million in advances to suppliers for purchasing mushrooms in anticipation of the sales orders (the increase of our advances to suppliers were mainly in anticipation of higher revenue to be generated in fiscal 2022, these advances to suppliers were to secure sufficient supply from our suppliers so as to meet our anticipated sales), and (ii) an increase of $13.2 million in accounts receivable due to increase in sales.

 

 
104

Table of Contents

  

Investing activities

 

Net cash provided by investing activities was $35.9 million for the year ended September 30, 2023, which mainly consisted of collection of $35.4 million fixed term deposit and $7.5 million from withdrawn acquisition, as offset by $7.1 million used in long-term investment.

 

Net cash used in investing activities from continuing operations was $42.0 million for the year ended September 30, 2022, which mainly consisted of (i) placement of $35.3 million fixed term deposit with a bank for one year, and (ii) prepayment of RMB50 million ($7.0 million) to invest 15.97% interest in an entity, Shanghai Jiaoda Onlly Co., Ltd., on November 5, 2021, this acquisition was subsequently withdrawn and a third party is willing to undertake this acquisition.

 

Net cash used in investing activities from continuing operations was $12.1 million for the year ended September 30, 2021, which mainly consisted of (i) prepayment of $9.2 million for the acquisition of a subsidiary and this acquisition was completed on October 27, 2021, (ii) placement of $2.8 million fixed term deposit with a bank for one year.

 

Financing activities

 

Net cash provided by financing activities was $11.0 million for the year ended September 30, 2023, which mainly consisted of net proceeds of $7.9 million from issuance of ordinary shares and borrowing of $4.8 million loans, as mainly offset by repayment of $1.7 million loans.

 

Net cash provided by financing activities from continuing operations amounted to $11.6 million for the year ended September 30, 2022, which mainly consisted of (i) net proceeds of $6.0 million from stock issuance, and (ii) net proceeds of $6.0 million from convertible promissory note issuance.

 

Net cash provided by financing activities from continuing operations amounted to $122.7 million for the year ended September 30, 2021, which mainly consisted of net proceeds of $126.0 million from stock issuance, as mainly offset by full repayment bank acceptance notes of $3.4 million in June 2021.

 

Tabular Disclosure of Contractual Obligations

 

We have certain potential commitments that include future estimated payments. Changes in our business needs, cancellation provisions, changing interest rates, and other factors may result in actual payments differing from the estimates. We cannot provide certainty regarding the timing and amounts of payments.

 

The following table presents the company’s material contractual obligations as of September 30, 2023:

 

 

 

 

 

 Less than

 

 

 1-2

 

 

 3-5

 

 

 More than

 

Contractual obligations

 

 Total

 

 

 1 year

 

 

 years

 

 

 years

 

 

 5 years

 

Short-term loans

 

$2,412,281

 

 

$2,412,281

 

 

 

-

 

 

 

-

 

 

 

-

 

Long-term loans

 

 

2,328,845

 

 

 

676,284

 

 

 

1,652,561

 

 

 

-

 

 

 

-

 

Operating lease obligations

 

 

747,307

 

 

 

119,232

 

 

 

98,975

 

 

 

286,384

 

 

 

242,716

 

Total

 

$5,488,433

 

 

$3,207,797

 

 

$1,751,536

 

 

$286,384

 

 

$242,716

 

____

(1) As of September 30, 2023, the Company had outstanding loans of $4.7 million (see Note 8 of the notes to consolidated financial statements for details).

 

(2) As of September 30, 2023, the Company had operating lease commitment of $0.7 million (see Note 13 of the notes to consolidated financial statements for details).

 

 
105

Table of Contents

  

Item 6. Directors, Senior Management and Employees

 

A. Directors and Senior Management

 

The following table provides information regarding our executive officers and directors as of the date of this report:

 

Name

 

Age

 

Position(s)

 

 

 

 

 

Yefang Zhang

 

57

 

Chief Executive Officer and Chairwoman of Board of Directors

 

 

 

 

 

Zhengyu Wang

 

55

 

Director

 

 

 

 

 

Lingge Wu

 

30

 

Chief Financial Officer

 

 

 

 

 

Dehong Zhang

 

54

 

Chief Operating Officer

 

 

 

 

 

Qingyi Fu

 

39

 

Director (Independent)

 

 

 

 

 

Hongdao Qian

 

61

 

Director (Independent)

 

 

 

 

 

Hui Ruan

 

56

 

Director (Independent)

 

The business address of all such senior management and directors is Fl 1, Building No. 1, 888 Tianning Street, Liandu District, Lishui City, Zhejiang Province, People’s Republic of China 323000.

 

Yefang Zhang. Ms. Zhang has been our Chairwoman and CEO since July 2015. Ms. Zhang has been the sole shareholder and the director of FarmNet Limited since its incorporation in July 2015. Ms. Zhang has been the general manager of Farmmi International since August 2015. Ms. Zhang was the sole director of EN Energy Group Inc. (‘CNEY”) from November 23, 2018 to August 26, 2019, she held 100% shares of CNEY though Global Clean Energy Limited in which she is the sole director either, Ms. Zhang was the executive director of FLS Mushroom from March 2011 to September 2016. Since 2013, Ms. Zhang has been a director of Tantech Holdings Ltd. (“Tantech”), a NASDAQ Capital Market listed company, Tanbsok Group Ltd. and USCNHK Group Limited. Ms. Zhang was also a director of Zhengjiang Tantech Bamboo Technology Co., Ltd. from January 2011 to May 2016. Ms. Zhang has been a director of Daxing’anling Hualin Investment Management Ltd. From 1994 to 1997, she served as Vice General Manager of Lishui Jingning Huali Co., Ltd. which has been dissolved. From 1991 to 1994, she was a teacher at Wenzhou Wencheng Huangtan Middle School. She earned her degree of junior college in Geography from Wenzhou Normal College in July 1991. Ms. Zhang has extensive knowledge and experience in company management and food industry. We have appointed Ms. Zhang to be a director due to her strong understanding of our industry and business. Ms. Zhang is the wife of our director, Mr. Zhengyu Wang.

 

 
106

Table of Contents

  

Zhengyu Wang. Mr. Wang has been our director since February 2017. Mr. Wang is a seasoned veteran in business, Mr. Wang has been the executive director of almost all of FAMI’s Chinese subsidiaries (Farmmi Enterprise, Farmmi Technology, Farmmi Agricultural, Nongyuan Network, and Farmmi Food) since their incorporation, except FLS Mushroom where he has served as the executive director since September 2016. He was also the manager or the general manager of Farmmi Enterprise, Farmmi Technology Farmmi Agricultural, Nongyuan Network since their incorporation until July 2017. Mr. Wang also manages the business operations of Forasen Group which he owns with his wife and our director and CEO, Ms. Yefang Zhang. Mr. Wang has been the Chairman and CEO of Forasen Group since September 2006, and the executive director and the general manager of Forasen Holding Group Ltd. Co. since September 2013. Mr. Wang has also been the Chairman and CEO of Tantech since July 2014 and recently resigned from the CEO position. He has been the executive director and/or general manager of various subsidiary companies under Tantech and charcoal business-related companies (Zhejiang Tantech Bamboo Technology Co., Ltd., Zhejiang Tantech Bamboo Charcoal Co., Ltd., Zhejiang Tantech Energy Technology Co., Ltd., Hangzhou Tanbo Technology Co., Ltd., Shanghai Jiamu Investment Management Co., Ltd., Hangzhou Jixi Investment Management Co., Ltd., Hangzhou Wangbo Investment Management Co., Ltd.). Mr. Wang was one of the directors of CNEY from August 26, 2019 to June 22, 2020. Mr. Wang has also been the Chairman of Daxing’anling Hualin Investment Management Ltd. Co. since November 2011 and Daxing’anling Forasen Energy Technology Ltd. Co. since March 2009, Hangzhou Nanlin Energy Technology Ltd. Co.’s general manager since March 2012 and executive director from March 2012 to September 2016, the executive director of Zhejiang Tesiyang New Energy Complete Equipment Ltd. Co. since March 2016, and the executive director and general manager of Hangzhou Forasen Technology Ltd. Co. since November 2012, of Harbin Forasen Energy Technology Ltd. Co. since December 2013, and of Hangzhou Xinying Industrial Co., Ltd. since December 2013. He earned his Bachelor’s Degree majored in Biochemistry and Microbiology from Hangzhou University (now called “Zhejiang University”) in Hangzhou, China in July 1990. Mr. Wang has been appointed as a director because he has significant experience in leading and advising our Company and understands our industry. Mr. Wang is the husband of our director, Ms. Zhang.

 

Lingge Wu. Prior to being appointed as the Registrant’s CFO, Ms. Wu worked for the Registrant as the financial manager from August 2021. From July 2018 to July 2021, Ms. Wu served as the deputy financial manager of the Registrant. From July 2017 to June 2018, Ms. Wu served as the assistant financial manager at Hangzhou Suyuan Agriculture Technology Co., Ltd. (now Zhejiang Farmmi Agricultural Science and Technology Group Co., Ltd.). From July 2015 to June 2017, Ms. Wu served as the accountant of Hangzhou Suyuan Agriculture Technology Co., Ltd. (now Zhejiang Farmmi Agricultural Science and Technology Group Co., Ltd.). Ms. Wu received her Bachelor Degree of Aquarium Science and Technology from Hunan Agricultural University in 2015, she also received her Bachelor Degree of Accounting from Hunan Agricultural University in 2015.

 

Dehong Zhang. Mr. Zhang has been our Chief Operating Officer since March 1, 2021. Mr. Zhang has been a manager of Zhejiang Forest Food Co., Ltd., one of the Registrant’s subsidiaries, since July 2017. From August 2015 to June 2017, Mr. Zhang was the assistant to the general manager of Forasen Group Co., Ltd. From July 2011 to July 2015, Mr. Zhang served as a senior macro-economic analyst at Zheshang Futures Research Center. From April 2008 to March 2011, Mr. Zhang was a financial derivatives analyst and investment consultant of Toyo Securities Co. Mr. Zhang acquired his doctoral degree in financial engineering from Japan Advanced Institute of Science and Technology in March 2006, his master in economics from Yamaguchi University in March 2003 and his bachelor’s degree in international economics from Yamaguchi University in March 2001. Mr. Zhang is a brother of Yefang Zhang, CEO and Chairwoman of the Registrant, and a brother-in-law of Zhengyu Wang, the Registrant’s director and Yefang Zhang’s husband.

 

Qinyi Fu. Mr. Fu has been our independent director since June 2021. Mr. Fu is a PRC Certified Public Accountant. He has been a partner at Da Hua Certified Public Accountants since June 2018. Prior to joining Da Hua Certified Public Accountants, he was a partner at Ruihua Certified Public Accountants from December 2015 to May 2018, a manager in Deloitte China Certified Public Accountants from January 2012 to December 2015, and an auditor in Ernst & Young China Certified Public Accountants from September 2010 to January 2012. Since October 2018, Mr. Fu has been an independent director at Blue Hat Interactive Entertainment Technology (NASDAQ: BHAT) and a member of its audit committee. Mr. Fu received his bachelor’s degree in international economics and trade in July 2007 and his master’s degree in international economics in July 2010, both from Xiamen University.

 

 
107

Table of Contents

  

Hongdao Qian. Mr. Qian has been our independent director since July 2017. Mr. Qian has been a professor on the faculty of the Guanghua Law School at Zhejiang University since September 2005. His research, writing and teaching focuses on corporate governance, economic analysis of law and Western jurisprudence. Prior to joining Guanghua Law School, Mr. Qian was a Professor at the Institute of Law, China Academy of Social Sciences; a Lecturer in Economics at Peking University and a Prosecutor in the People’s Procuratorate of Zhejiang Province. Mr. Qian currently is an independent director of Tantech, a Nasdaq listed company and a related party of us. He is also an independent director of Zhejiang Sunflower Light Energy Science & Technology LLC, a public company listed on Shenzhen Stock Exchange in China, Zhejiang Kema Moca Material Limited Company, a public company listed on National Equities Exchange and Quotations in China and OuBao Security Technology Co., Ltd., a private company. Mr. Qian currently serves as Vice Chairman of the Chinese Society of Comparative Law, Executive Subeditor of the China Academic Yearbook and President of the China Rule of Law Research Institute, where he has organized a team of scholars to create China’s first Rule of Law index using empirical methods. Mr. Qian earned his bachelor of law from Jilin University in 1986, his master of law from North-West University of Politics and Law in 1994 and his doctor of law from Peking University in 1997. Mr. Qian was a visiting scholar at Waseda University in Japan, Stanford University in California and both Oxford and Cambridge Universities in England. Mr. Qian has been appointed as a director because of his expertise in economics and law.

 

Hui Ruan. Dr. Ruan has been our independent director since June 2020. Dr. Hui Ruan has been an associate professor and a supervisor of master’s degree program at the College of Biosystems Engineering and Food Science of Zhejiang University in China from 2003. Dr. Ruan has been a member of the youth committee of the Chinese Institute of Food Science and Technology since 2007. From 2005 to 2006, he cooperated with a number of universities in U.S. to conduct research as a visiting scholar. Dr. Ruan has received a second prize of National science and technology improvement award and a first prize of Zhejiang science and technology improvement award. He is awarded more than 60 patents and published over 100 papers. Dr. Ruan has been a peer review expert at Chinese national natural science fund, three provincial natural science funds, and several international journals including Carbohydrate Polymer, Journal of Food Science and New Biotechnology. Dr. Ruan received his doctoral degree in food science and engineering from Zhejiang University in 2003, his master degree of physiology from Hangzhou University in 1995, and his bachelor degree of biology from Hangzhou University in 1990. Dr. Ruan has been appointed as a director because of his rich academic experiences in food science.

 

Election of Officers

 

Our executive officers are elected by, and serve at the discretion of, our Board of Directors. Our Chief Executive Officer and Chairwoman of our Board of Directors, Yefang Zhang, is married to one of our directors, Zhengyu Wang. Other than this relationship, Mr. Dehong Zhang is a brother of Yefang Zhang, CEO and Chairwoman of the Registrant, and a brother-in-law of Zhengyu Wang, the Registrant’s director and Yefang Zhang’s husband.

 

B. Compensation

 

EXECUTIVE COMPENSATION

 

Our compensation committee has not started approving our salary and benefit policies. Our Board of Directors determined the compensation to be paid to our executive officers based on our financial and operating performance and prospects, and contributions made by the officers’ to our success. Each of the named officers will be measured by a series of performance criteria by the Board of Directors, or the compensation committee on a yearly basis. Such criteria will be set forth based on certain objective parameters such as job characteristics, required professionalism, management skills, interpersonal skills, related experience, personal performance and overall corporate performance.

 

Our Board of Directors has not adopted or established a formal policy or procedure for determining the amount of compensation paid to our executive officers. The Board of Directors will make an independent evaluation of appropriate compensation to key employees, with input from management. The Board of Directors has oversight of executive compensation plans, policies and programs.

 

 
108

Table of Contents

  

Summary Executive Compensation Table

 

The following table presents summary information regarding the total compensation awarded to, earned by, or paid to each of the named executive officers for services rendered to us for the years ended September 30, 2023 and 2022.

 

 

 

 

 

 

 

 

All Other

 

 

 

 

 

Fiscal

 

Salary

 

 

Bonus

 

 

Compensation

 

 

Total

 

Name and Principal Position

 

Year

 

($)

 

 

($)(1)

 

 

($)(2)

 

 

($)

 

Yefang Zhang

 

2022

 

 

175,587

 

 

 

-

 

 

 

308

 

 

 

175,895

 

Chief Executive Officer

 

2023

 

 

161,626

 

 

 

-

 

 

 

 -

 

 

 

161,626

 

 

 

 

 

 

 

 

 

 

 

 

 

 

 

 

 

 

 

 

Wenhua Liu(3)

 

2022

 

 

18,298

 

 

 

 

 

 

 

1,094

 

 

 

19,392

 

Former Chief Financial Officer

 

2023

 

 

-

 

 

 

-

 

 

 

-

 

 

 

-

 

 

 

 

 

 

 

 

 

 

 

 

 

 

 

 

 

 

 

 

Dehong Zhang(4)

 

2022

 

 

49,904

 

 

 

 

 

 

 

8,994

 

 

 

58,898

 

Chief Operating Officer

 

2023

 

 

 61,248

 

 

 

-

 

 

 

 7,484

 

 

 

68,732

 

 

 

 

 

 

 

 

 

 

 

 

 

 

 

 

 

 

 

 

Lingge Wu(5)

 

2022

 

 

29,599

 

 

 

 

 

 

 

1,767

 

 

 

31,366

 

Chief Financial Officer

 

2023

 

 

 30,284

 

 

 

-

 

 

 

 1,626

 

 

 

 31,910

 

______________ 

(1) No officer received a bonus in the years ended September 30, 2023 and 2022.

 

(2) Consists of social security payments required under Chinese law. Although we also reimburse the referenced individuals for reasonable expenses, such reimbursements do not, in the aggregate, exceed $10,000 for any individual in any year presented and are not considered perquisites because they are integrally and directly related to the performance of such recipients’ jobs.

 

(3) Wenhua Liu resigned on March 22, 2022.

 

(4) Dehong Zhang began his position as Chief Operating Officer on March 1, 2021.

 

(5) Lingge Wu was appointed as our Chief Financial Officer on March 22, 2022.

 

Director Compensation

 

The following section presents information regarding the compensation paid during the fiscal years ended September 30, 2023 and 2022 to members of our Board of Directors who are not also our employees (referred to herein as “Non-Employee Directors”). Currently we have the following Non-Employee Directors: Zhengyu Wang, husband of Yefang Zhang, and three (3) Non-Employee Directors: Qinyi Fu, Hongdao Qian and Hui Ruan.

 

 
109

Table of Contents

  

Non-Employee Directors

 

Historically, we have not paid our directors for acting as such, as they have consisted of our Chief Executive Officer and her spouse. Since the fiscal year ended September 30, 2018, we decided to pay our independent directors an annual cash retainer to be determined from time to time by our Board of Directors. We may also provide stock, option or other equity-based incentives to our directors for their services provided in such capacity. We also reimburse our Non-Employee Directors for any out-of-pocket expenses incurred by them in connection with their services provided in such capacity. Pursuant to our service agreements with our directors, neither we nor our subsidiaries provide benefits to directors upon termination of employment. The compensation for our employee directors is fully reflected in the above Summary Executive Compensation Table.

 

Summary Director Compensation Table

 

Name

 

Fiscal

Year

 

 

Fees earned or paid in cash ($)

 

 

All Other Compensation

($)(1)

 

 

Total ($)

 

Hongdao Qian (2)

 

2023

 

 

 

10,000

 

 

 

-

 

 

 

10,000

 

 

 

2022

 

 

 

10,000

 

 

 

-

 

 

 

10,000

 

 

 

 

 

 

 

 

 

 

 

 

 

 

 

 

 

Hui Ruan (3)

 

2023

 

 

 

10,000

 

 

 

-

 

 

 

10,000

 

 

 

2022

 

 

 

10,000

 

 

 

-

 

 

 

10,000

 

 

 

 

 

 

 

 

 

 

 

 

 

 

 

 

 

Qinyi Fu (4)

 

2023

 

 

 

10,000

 

 

 

-

 

 

 

10,000

 

 

 

2022

 

 

 

10,000

 

 

 

-

 

 

 

10,000

 

_____________

(1) No Non-Employee Director received other compensation for the years ended September 30, 2023 and 2022.

 

(2) Mr. Hongdao Qian’s term began on July 7, 2017. He is entitled to a board fee of $10,000 per year beginning from July 7, 2017.

 

(3)  Dr. Hui Ruan’s term began on June 19, 2020. He is entitled to a board fee of $10,000 per year beginning from June 19, 2020.

 

(4) Qinyi Fu’s term began on June 3, 2021. He is entitled to a board fee of $10,000 per years beginning from June 3, 2021.

 

 
110

Table of Contents

  

Employment Agreements

 

Each employee is required to enter into an employment agreement. Accordingly, all of our employees, including management, have executed their employment agreements. Our employment agreements with our executives provide the amount of each executive officer’s salary and establish their eligibility to receive a bonus. Our employment agreements with our executive officers generally provide for a salary to be paid monthly. The agreements also provide that executive officers are to work full time for our company and are entitled to all legal holidays as well as other paid leave in accordance with PRC laws and regulations and our internal work policies. The employment agreements also provide that we will pay for all mandatory social security programs for our executive officers in accordance with PRC regulations. In addition, our employment agreements with our executive officers prevent them from rendering services for our competitors for so long as they are employed.

 

Other than the salary, bonuses, equity grants and necessary social benefits required by the government, which are defined in the employment agreements, we currently do not provide other benefits to the officers. Our executive officers are not entitled to severance payments upon the termination of their employment agreement or following a change in control.

 

We have not provided retirement benefits (other than a state pension scheme in which all of our employees in China participate) or severance or change of control benefits to our named executive officers.

 

Under Chinese law, we may terminate an employment agreement without penalty by providing the employee thirty days’ prior written notice or one month’s wages in lieu of notice if the employee is incompetent or remains incompetent after training or adjustment of the employee’s position in other limited cases. If we wish to terminate an employment agreement in the absence of cause, then we are obligated to pay the employee one month’s salary for each year we have employed the employee. We are, however, permitted to terminate an employee for cause without penalty to our company, where the employee has committed a crime or the employee’s actions or inactions have resulted in a material adverse effect to us.

 

We may increase the salary from time to time without entering a new employment agreement.

 

Yefang Zhang

 

We entered into an employment agreement with our Chief Executive Officer, Ms. Yefang Zhang, effective August 6, 2020. Under the terms of Ms. Zhang’s employment, Ms. Zhang is entitled to the following:

 

 

·

Base compensation of RMB87,300 per month.

 

 

 

 

·

Reimbursement of reasonable expenses incurred by Ms. Zhang.

 

Ms. Zhang’s employment may be terminated at any time by either party upon presentation of 30 days’ prior notice or immediately for cause.

 

Lingge Wu

 

We entered into a new employment agreement with our chief financial officer, Ms. Lingge Wu, effective March 22, 2022. Under the terms of Ms. Wu’s employment, Ms. Wu is entitled to the following:

 

 

·

Base compensation of RMB 250,000 per year.

 

 

 

 

·

Reimbursement of reasonable expenses incurred by Ms. Wu.

 

Ms. Wu’s employment may be terminated at any time by either party upon presentation of 30 days’ prior notice or immediately for cause.

 

 
111

Table of Contents

  

Dehong Zhang

 

We renewed the employment agreement with our chief operating officer, Mr. Dehong Zhang, effective on April 1, 2023. Under the terms of Mr. Zhang’s employment, Mr. Zhang is entitled to the following:

  

 

·

Base compensation of RMB 500,000 per year.

 

 

 

 

·

Reimbursement of reasonable expenses incurred by Mr. Zhang.

 

Mr. Zhang’s employment may be terminated at any time by either party upon presentation of 30 days’ prior notice or immediately for cause.

 

C. Board Practices

 

Board of Directors and Board Committees

 

Our Board of Directors currently consists of five (5) directors. A majority of our Board of Directors (namely, Qinyi Fu, Hongdao Qian and Hui Ruan) are independent, as such term is defined by the Nasdaq Capital Market.

 

A director may vote in respect of any contract or transaction in which he is interested, provided, however that the nature of the interest of any director in any such contract or transaction shall be disclosed by him at or prior to its consideration and any vote on that matter. A general notice or disclosure to the directors or otherwise contained in the minutes of a meeting or a written resolution of the directors or any committee thereof of the nature of a director’s interest shall be sufficient disclosure and after such general notice it shall not be necessary to give special notice relating to any particular transaction. A director may be counted for a quorum upon a motion in respect of any contract or arrangement which he shall make with our company, or in which he is so interested and may vote on such motion.

 

We do not have a lead independent director, and we do not anticipate having a lead independent director because we will encourage our independent directors to freely voice their opinions on a relatively small company board. We believe this leadership structure is appropriate because we are a relatively small company in the process of listing on a public exchange. Our Board of Directors plays a key role in our risk oversight. The Board of Directors makes all relevant Company decisions. As a smaller company with a small Board of Directors, we believe it is appropriate to have the involvement and input of all of our directors in risk oversight matters.

 

Board Committees

 

We have established three standing committees under the board: the audit committee, the compensation committee and the nominating committee. Each committee has three members, and each member is independent, as such term is defined by The Nasdaq Capital Market. The audit committee will be responsible for overseeing the accounting and financial reporting processes of our company and audits of the financial statements of our company, including the appointment, compensation and oversight of the work of our independent auditors. The compensation committee of the Board of Directors will review and make recommendations to the board regarding our compensation policies for our officers and all forms of compensation, and will also administer and have authority to make grants under our incentive compensation plans and equity-based plans (but our board retains the authority to interpret those plans). The nominating committee of the Board of Directors will be responsible for the assessment of the performance of the board, considering and making recommendations to the board with respect to the nominations or elections of directors and other governance issues. The nominating committee considers diversity of opinion and experience when nominating directors.

 

 
112

Table of Contents

  

The candidates of members of the audit committee, the compensation committee and the nominating committee are set forth below. All such members qualify as independent under the rules of The Nasdaq Capital Market.

 

Director

 

Audit

 

Compensation

 

Nominating

 

 

 

Committee

 

Committee

 

Committee

 

Qinyi Fu

 

(1)(2)(3)

 

(1)

 

(1)

 

Hongdao Qian

 

(1)

 

(1)

 

(1)(2)

 

Hui Ruan

 

(1)

 

(1)(2)

 

(1)

 

____________

(1) Committee member

 

(2) Committee chair

 

(3) Audit committee financial expert

 

Duties of Directors

 

As a matter of Cayman Islands law, a director of a Cayman Islands company is considered a fiduciary of the company. Accordingly, directors owe fiduciary duties to their companies to act in accordance with the best interests of the company, to exercise their powers for the purposes for which they are conferred and not to place themselves in a position where there is a conflict between their personal interests and their duty to the company. Accordingly, a director owes a company a duty not to make a profit based on his or her position as director (unless the company permits him or her to do so) and a duty not to put himself or herself in a position where the interests of the company conflict with his or her personal interests or his or her duties to a third party. However, a company’s articles of association may permit a director to vote on a matter in which he or she has a personal interest if he or she has disclosed the nature of his or her interest to the board of directors. Our First Amended and Restated Articles of Association provide that a director must disclose the nature and extent of any material interests in any contract or arrangement, and that he or she may not vote at any meeting on any resolution concerning an interested matter.

 

A director of a Cayman Islands company also owes to the company duties to exercise independent judgment in carrying out his functions and to exercise reasonable skill, care and diligence, which has both objective and subjective elements. Recent Cayman Islands case law confirmed that directors must exercise the care, skill and diligence that would be exercised by a reasonably diligent person having the general knowledge, skill and experience reasonably to be expected of a person acting as a director. Additionally, a director must exercise the knowledge, skill and experience that he or she actually possesses.

 

Interested Transactions

 

A director may vote, attend a board meeting or, presuming that the director is an officer and that it has been approved, sign a document on our behalf with respect to any contract or transaction in which he or she is interested. We require directors to promptly disclose the interest to all other directors after becoming aware of the fact that he or she is interested in a transaction we have entered into or are to enter into. A general notice or disclosure to the board or otherwise contained in the minutes of a meeting or a written resolution of the board or any committee of the board that a director is a shareholder, director, officer or trustee of any specified firm or company and is to be regarded as interested in any transaction with such firm or company will be sufficient disclosure, and, after such general notice, it will not be necessary to give special notice relating to any particular transaction.

 

Remuneration and Borrowing

 

The directors may receive such remuneration as our Board of Directors may determine or change from time to time. The compensation committee will assist the directors in reviewing and approving the compensation structure for the directors. Our Board of Directors may exercise all the powers of the company to borrow money and to mortgage or charge our undertakings and property or any part thereof, to issue debentures, debenture stock and other securities whenever money is borrowed or as security for any debt, liability or obligation of the company or of any third party.

 

 
113

Table of Contents

 

Qualification

 

A majority of our Board of Directors is required to be independent. There are no membership qualifications for directors. Further, there are no share ownership qualifications for directors unless so fixed by us in a general meeting. There are no other arrangements or understandings pursuant to which our directors are selected or nominated.

 

Director Compensation

 

All directors hold office until the next annual meeting of shareholders at which they are re-elected and until their successors have been duly elected and qualified. Our Chief Executive Officer and Chairwoman of our Board of Directors, Yefang Zhang is married to one of our directors, Zhengyu Wang. Officers are elected by and serve at the discretion of the Board of Directors. Employee directors do not receive any compensation for their services. Non-employee directors will be entitled to receive such remuneration as our Board of Directors may determine or change from time to time for serving as directors and may receive incentive option grants from our company. In addition, each non-employee director is entitled to be repaid or prepaid all travel, hotel and incidental expenses reasonably incurred or expected to be incurred in attending meetings of our Board of Directors or committees of our Board of Directors or shareholder meetings or otherwise in connection with the discharge of his or her duties as a director.

 

Board Diversity

 

The table below provides certain information regarding the diversity of our board of directors as of the date of this report.

 

Country of Principal Executive Offices:

China

Foreign Private Issuer:

Yes

Disclosure Prohibited under Home Country Law:

No

Total Number of Directors:

5

 

Gender Identity

 

Female

 

 

Male

 

Directors

 

 

1

 

 

 

4

 

Demographic Background

Underrepresented Individual in Home Country Jurisdiction

 

 

 

 

 

 

1

 

LGBTQ+

 

 

 

 

 

 

-

 

Did not disclose demographic background

 

 

 

 

 

 

-

 

 

Limitation of Director and Officer Liability

 

Under Cayman Islands law, each of our directors and officers, in performing his or her functions, is required to act honestly and in good faith with a view to our best interests and exercise the care, diligence and skill that a reasonably prudent person would exercise in comparable circumstances. Cayman Islands law does not limit the extent to which a company’s Memorandum and Articles of Association may provide for indemnification of officers and directors, except to the extent any such provision may be held by the Cayman Islands courts to be contrary to public policy, such as to provide indemnification against civil fraud or the consequences of committing a crime.

 

Under our First Amended and Restated Memorandum and Articles of Association, we may indemnify our directors, officers and liquidators against all expenses, including legal fees, and against all judgments, fines and amounts paid in settlement and reasonably incurred in connection with civil, criminal, administrative or investigative proceedings to which they are party or are threatened to be made a party by reason of their acting as our director, officer or liquidator. To be entitled to indemnification, these persons must have acted honestly and in good faith with a view to the best interest of the company and, in the case of criminal proceedings, they must have had no reasonable cause to believe their conduct was unlawful. Such limitation of liability does not affect the availability of equitable remedies such as injunctive relief or rescission. These provisions will not limit the liability of directors under United States federal securities laws.

 

The decision of our Board of Directors as to whether the director acted honestly and in good faith with a view to our best interests and as to whether the director had no reasonable cause to believe that his or her conduct was unlawful, is in the absence of fraud sufficient for the purposes of indemnification, unless a question of law is involved. The termination of any proceedings by any judgment, order, settlement, conviction or the entry of no plea does not, by itself, create a presumption that a director did not act honestly and in good faith and with a view to our best interests or that the director had reasonable cause to believe that his or her conduct was unlawful. If a director to be indemnified has been successful in defense of any proceedings referred to above, the director is entitled to be indemnified against all expenses, including legal fees, and against all judgments, fines and amounts paid in settlement and reasonably incurred by the director or officer in connection with the proceedings.

 

We may purchase and maintain insurance in relation to any of our directors or officers against any liability asserted against the directors or officers and incurred by the directors or officers in that capacity, whether or not we have or would have had the power to indemnify the directors or officers against the liability as provided in our First Amended and Restated Memorandum and Articles of Association.

 

Insofar as indemnification for liabilities arising under the Securities Act may be permitted for our directors, officers or persons controlling our company under the foregoing provisions, we have been informed that in the opinion of the SEC, such indemnification is against public policy as expressed in the Securities Act and is therefore unenforceable.

 

 
114

Table of Contents

  

Involvement in Certain Legal Proceedings

 

To the best of our knowledge, none of our directors or officers has been convicted in a criminal proceeding, excluding traffic violations or similar misdemeanors, nor has been a party to any judicial or administrative proceeding during the past five years that resulted in a judgment, decree or final order enjoining the person from future violations of, or prohibiting activities subject to, federal or state securities laws, or a finding of any violation of federal or state securities laws, except for matters that were dismissed without sanction or settlement. Except as set forth in our discussion below in “Related Party Transactions,” our directors and officers have not been involved in any transactions with us or any of our affiliates or associates which are required to be disclosed pursuant to the rules and regulations of the SEC.

 

Code of Business Conduct and Ethics

 

We have adopted a code of business conduct and ethics applicable to our directors, officers and employees in connection with our application to list on the Nasdaq Capital Market.

 

D. Employees

 

As of September 30, 2023, we employed a total of 56  full-time and no part time employees in the following functions:

 

 

 

Number of Employees

 

Department

 

September 30,

 

 

September 30,

 

 

September 30,

 

 

 

2023

 

 

2022

 

 

2021

 

Senior Management

 

 

7

 

 

 

7

 

 

 

6

 

Human Resource & Administration

 

 

4

 

 

 

3

 

 

 

4

 

Finance

 

 

7

 

 

 

7

 

 

 

8

 

Procurement

 

 

4

 

 

 

4

 

 

 

3

 

Production

 

 

36

 

 

 

22

 

 

 

35

(1) 

Sales & Marketing

 

 

8

 

 

 

6

 

 

 

3

 

Quality Control

 

 

2

 

 

 

2

 

 

 

2

 

E-commerce

 

 

0

 

 

 

4

 

 

 

5

(2) 

Business Development

 

 

2

 

 

 

1

 

 

 

1

 

Total

 

 

70

 

 

 

56

 

 

 

67

 

____________

(1) Some production employees resigned due to COVID-19 in 2022.

 

(2) We began to reduce the size of our E-commerce business in the fiscal year ended September 30, 2020, and close most of our E-commerce operations in January 2023.

 

Our employees are not represented by a labor organization or covered by a collective bargaining agreement. We have not experienced any work stoppages.

 

We are required under PRC law to make contributions to employee benefit plans at specified percentages of our after-tax profit. In addition, we are required by PRC law to cover employees in China with various types of social insurance. For the years ended September 30, 2023, 2022 and 2021, we contributed approximately $55,801, $69,393 and $50,889 to the employee benefit plans and social insurance, respectively. The effect on our liquidity by the payments for these contributions is immaterial. We believe that we are in material compliance with the relevant PRC employment laws.

 

Over 76% of our employees at FLS Mushroom, Farmmi biotechnology and Farmmi Food are female workers. We have bought life insurance for all workers of Farmmi Food’s factory.

  

E. Share Ownership

 

For information regarding the share ownership of our directors and senior management, see “Item 7. Major Shareholders and Related Party Transactions - A. Major Shareholders.”

 

 
115

Table of Contents

   

Equity Compensation Program

 

We have established a pool for shares and share options for our employees. This pool contains shares and options to purchase 1,168,000 of our Ordinary Shares, equal to 10% of the number of Ordinary Shares outstanding at the conclusion of our initial public offering. Subject to approval by the Compensation Committee of our Board of Directors, we may grant shares or options in any percentage determined for a particular grant.

 

At the annual shareholder meeting held in July 2021, our shareholders approved a 40 million shares incentive plan. In February 2022 we filed a registration statement on Form S-8 for the 2021 Plan, and we subsequently canceled the reserved but unissued 30 million shares in February 2022.

 

Any options granted will vest at a rate of 20% per year for five years and have a per share exercise price equal to the fair market value of one of our Ordinary Shares on the date of grant. We expect to grant shares and/or options under this pool to certain employees. We have not yet determined the recipients of any such grants. For the year ended September 30, 2022, 10 million ordinary shares were issued to eight employees and $2 million was accounted as share-based compensation expense in general and administration expenses. As of September 30, 2023, the remaining ordinary shares available to be issued under our 2021 plan were 2,857 shares following the reverse share split completed in September 2023.

  

Compensation Recoupment (Clawback) Policy

 

We maintain a compensation clawback policy, which we adopted in November 2023 in compliance with Nasdaq listing requirements. In the event that the Company is required to prepare an accounting restatement due to its material noncompliance with any financial reporting requirement under U.S. federal securities law, the policy provides that the Company will recoup compensation from each current or former executive officer who, during the three-year period preceding the date on which an accounting restatement is required, received incentive compensation based on the erroneous financial data that exceeds the amount of incentive-based compensation the executive would have received based on the restatement. The Compensation Committee administers the Company’s Clawback Policy and has discretion to determine how to seek recovery under the policy and may forgo recovery if it determines that recovery would be impracticable.

 

F. Disclosure of a registrant’s action to recover erroneously awarded compensation.

 

Not applicable.

 

Item 7. Major Shareholders and Related Party Transactions

 

A. Major Shareholders

 

The following table sets forth information with respect to beneficial ownership of our Ordinary Shares as of January 24, 2024 by:

 

 

·

Each person who is known by us to beneficially own 5% or more of our outstanding Ordinary Shares;

 

 

 

 

·

Each of our directors and named executive officers; and

 

 

 

 

·

All directors and named executive officers as a group.

 

 
116

Table of Contents

  

The number and percentage of Ordinary Shares beneficially owned are based on 6,291,786 Ordinary Shares issued and outstanding. Information with respect to beneficial ownership has been furnished by each director, officer or beneficial owner of 5% or more of our Ordinary Shares. Beneficial ownership is determined in accordance with the rules of the SEC and generally requires that such person have voting or investment power with respect to securities. In computing the number of Ordinary Shares beneficially owned by a person listed below and the percentage ownership of such person, Ordinary Shares underlying options, warrants or convertible securities held by each such person that are exercisable, convertible or repayable within 60 days of January 24, 2024 are deemed outstanding and are deemed outstanding for computing the percentage ownership of any other person. Except as otherwise indicated in the footnotes to this table, or as required by applicable community property laws, all persons listed have sole voting and investment power for all Ordinary Shares shown as beneficially owned by them. Unless otherwise indicated in the footnotes, the address for each principal shareholder is in the care of our Company at Farmmi, Inc., Fl 1, Building No. 1, 888 Tianning Street, Liandu District, Lishui City, Zhejiang Province, People’s Republic of China 323000. The shareholders of record listed in the table are not located in the United States.

 

 

 

 Ordinary Shares

beneficially owned(1)(2)

 

 

 

Number

 

 

Percent

 

Directors and Named Executive Officers:

 

 

 

 

 

 

Yefang Zhang(3)(4)

 

 

47,500

 

 

 

0.76%

Zhengyu Wang(3)(4)

 

 

47,500

 

 

 

0.76%

Lingge Wu

 

 

-

 

 

 

-

 

Dehong Zhang 

 

 

-

 

 

 

-

 

Hongdao Qian

 

 

-

 

 

 

-

 

Hui Ruan

 

 

-

 

 

 

-

 

Qinyi Fu

 

 

-

 

 

 

-

 

All directors and executive officers as a group (seven (7) persons)

 

 

47,500

 

 

 

0.76%

Principal Shareholders:

 

 

 

 

 

 

 

 

FarmNet Limited(3)

 

 

46,500

 

 

 

0.74%

______________

(1) Beneficial ownership is determined in accordance with the rules of the SEC and includes voting or investment power with respect to the Ordinary Shares.

 

(2) Assuming the exercise of all the Warrants, no change to the initial conversion rate or the initial exercise price.

 

(3) The sole shareholder of FarmNet Limited is Ms. Yefang Zhang, who is the Chief Executive Officer and Chairwoman of our company. Ms. Zhang’s spouse is Mr. Zhengyu Wang, a director of our company. By virtue of this relationship, Mr. Wang may be deemed to share beneficial ownership of the shares of, and voting and investment power over, our company held by FarmNet Limited with Ms. Zhang.

 

(4) Consists of 46,500 ordinary shares held directly by FarmNet Limited and 1,000 ordinary shares held directly by children individually who are members of the household of Yefang Zhang and Zhengyu Wang.

 

 
117

Table of Contents

  

B. Related party transactions

 

In addition to the executive officer and director compensation arrangements discussed in “Executive Compensation,” below we describe transactions for the years ended September 30, 2023, 2022 and 2021, to which we have been a participant, in which the amount involved in the transactions is material to us or the related party.

 

The relationship and the nature of related party transactions are summarized as follow:

 

Name of related party

 Relationship to the Company

 Nature of transactions

Zhejiang Yili Yuncang Technology Group Co., Ltd

10% equity interest owned by the Company

Prepayment of electricity and water expenses for office leased to the Company

FarmNet Limited

Owned 0.8% equity interest of the Company

Payment of expenses by the Company.

Epakia Canada Inc

Legal representative of Epakia Canada Inc is a director of the Company

Payment of expenses by the Company.

Shanghai Zhongjian Yiting Medical Health Technology Partnership

A partnership jointly set up by the Company with another limited partner ("LP").

Payment of expenses by the Company.

Zhejiang Tantech Bamboo Technology Co., Ltd

Under common control of Mr Zhengyu Wang and Ms Yefang Zhang, CEO of the Company

Lease factory building to the Company and charging water and electricity for offices leased to the Company.

Forasen Holdings Group Co., Ltd 

Owned by Mr Zhengyu Wang, a director of the Company

Purchases from the Company

Yefang Zhang

CEO and Chairwoman of the Board of Directors of the Company

Payment of expenses for the Company and provide a guarantee as additional security for a loan.

Xinyang Wang

Shareholder of Nongyuan Network

Provide guarantees and a real property as additional security for certain loans.

Dehong Zhang

The brother of Ms Yefang Zhang, CEO and Chairwoman of the Board of Directors of the Company

Provide guarantees as an additional security for certain loans

Ms Aihong Wang

The sister of Mr Zhengyu Wang, a director of the Company

Provide a guarantee as an additional security for a revolving loan

  

Due from related parties consisted of the following:

 

 

 

 As of

 

 

 As of

 

 

 

 September 30,

 

 

 September 30,

 

 

 

 2023

 

 

 2022

 

 

 

 

 

 

 

 

Zhejiang Yili Yuncang Holding Group Co., Ltd 

 

$103,417

 

 

 

-

 

Zhejiang Yili Yuncang Technology Group Co., Ltd

 

 

-

 

 

$29,055

 

FarmNet

 

 

4,100

 

 

 

-

 

Epakia Canada Inc

 

 

2,996

 

 

 

-

 

Shanghai Zhongjian Yiting Medical Health Technology Partnership

 

 

308

 

 

 

30,928

 

Dehong Zhang

 

 

137

 

 

 

-

 

Total

 

$110,958

 

 

$59,983

 

  

Amount due from Zhejiang Yili Yuncang Holding Group Co., Ltd was mainly related to prepayment of electricity and water expenses for offices leased to the Company.

 

Amounts due from FarmNet Limited, Epakia Canada Inc, Shanghai Zhongjian Yiting Medical Health Technology Partnership and Dehong Zhang were mainly related to expenses paid by the Company which can be recoverable from these related parties.

 

Due to related parties from the Company consisted of the following:

 

 

 

 As of

 

 

 As of

 

 

 

 September 30,

 

 

 September 30,

 

 

 

 2023

 

 

 2022

 

 

 

 

 

 

 

 

Zhejiang Tantech Bamboo Technology Co., Ltd.

 

$24,496

 

 

$948

 

Yefang Zhang

 

 

9,150

 

 

 

-

 

Forasen Holdings Group Co., Ltd

 

 

168

 

 

 

-

 

Total

 

$33,814

 

 

$948

 

 

Amount due to Zhejiang Tantech Bamboo Technology Co., Ltd. were related to water and electricity expenses for offices leased to the Company.

 

Amount due to Forasen Holdings Group Co., Ltd and Yefang Zhang were related to payment of expenses by related parties for the Company. Amount was due on demand and non-interest bearing.

 

 
118

Table of Contents

  

September 30, 2021

 

 

 

 

Due from

 

 

Due to

 

 

Sales to

 

 

Purchases from

 

 

Lease

Expenses

 

Name of Related Party

 

Relationship

 

Related

Party

 

 

Related

Party(1)

 

 

Related

Party

 

 

Related

Party

 

 

Incurred

(Deducted)

 

 

 

Owned by Ms. Yefang Zhang, our CEO

 

 

 

 

 

 

 

 

 

 

 

 

 

 

 

 

 

and her husband and our director, Mr.

 

 

 

 

 

 

 

 

 

 

 

 

 

 

 

Forasen Group

 

Zhengyu Wang

 

$-

 

 

$-

 

 

$1,066

 

 

$-

 

 

$-

 

 

 

Forasen Holding Group Co., Ltd. and

 

 

 

 

 

 

 

 

 

 

 

 

 

 

 

 

 

 

 

 

 

 

Farmmi, Inc. are both ultimately owned

 

 

 

 

 

 

 

 

 

 

 

 

 

 

 

 

 

 

 

 

 

 

and controlled by Mr. Zhengyu Wang

 

 

 

 

 

 

 

 

 

 

 

 

 

 

 

 

 

 

 

 

Forasen Holding Group Co., Ltd.

 

and Ms. Yefang Zhang.

 

 

-

 

 

 

-

 

 

 

325

 

 

 

-

 

 

 

-

 

Zhejiang Forasen Zhutan Co., Ltd.

 

Controlled by CEO Yefang Zhang

 

 

-

 

 

 

-

 

 

 

288

 

 

 

-

 

 

 

-

 

 

 

Controlled by Chairman of the

 

 

 

 

 

 

 

 

 

 

 

 

 

 

 

 

 

 

 

 

Hangzhou Forasen Technology Co, Ltd

 

Company, Mr. Zhengyu Wang

 

 

-

 

 

 

-

 

 

 

158

 

 

 

-

 

 

 

-

 

 

 

Controlled by Zhengyu Wang and CEO

 

 

 

 

 

 

 

 

 

 

 

 

 

 

 

 

 

 

 

 

Hangzhou Xinying Industrial Co., Ltd.

 

Yefang Zhang

 

 

-

 

 

 

-

 

 

 

49

 

 

 

-

 

 

 

-

 

Hangzhou Carbon Technology Co., Ltd.

 

Controlled by CEO Yefang Zhang

 

 

-

 

 

 

-

 

 

 

33

 

 

 

-

 

 

 

-

 

Shenzhen Daliniu New Energy Car

 

 

 

 

 

 

 

 

 

 

 

 

 

 

 

 

 

 

 

 

 

 

Rental Co., Ltd

 

 

 

 

-

 

 

 

-

 

 

 

33

 

 

 

-

 

 

 

-

 

Zhejiang Tantech Bamboo Technology

 

Controlled by Zhengyu Wang and

 

 

 

 

 

 

 

 

 

 

 

 

 

 

 

 

 

 

 

 

Co., Ltd.

 

Yefang Zhang

 

 

-

 

 

 

3,032

 

 

 

-

 

 

 

-

 

 

$6,596

 

Hangzhou Forasen Technology Co., Ltd.

 

Controlled by Zhengyu Wang

 

 

-

 

 

 

 

 

 

 

-

 

 

 

-

 

 

$(39,005 )

 

 

Shareholder of the Company and 100%

 

 

 

 

 

 

 

 

 

 

 

 

 

 

 

 

 

 

 

 

 

 

owned by Company’s CEO, Yefang

 

 

 

 

 

 

 

 

 

 

 

 

 

 

 

 

 

 

 

 

Farmnet

 

Zhang

 

 

-

 

 

 

54,600

 

 

 

-

 

 

 

-

 

 

 

-

 

Total

 

 

 

$-

 

 

$57,632

 

 

$1,952

 

 

$-

 

 

$32,409

 

_____________ 

(1) The balance of due to related parties was interest-free and due upon demand.

 

Sales to related parties

 

The Company periodically sells merchandise to its affiliates during the ordinary course of business. For the years ended September 30, 2023, 2022 and 2021, the Company recorded sales to related parties of nil, $1,016 and $1,952, respectively.

 

Operating lease from related parties

 

The following table summarizing operating leases with related parties, Zhejiang Tantech Bamboo Technology Co., Ltd. and Zhejiang Yili Yuncang Holding Group Co., Ltd, detailing lease begin date, lease end date, leasing purpose, leasing areas in square meters, annual rent in RMB and its equivalent in USD.

 

Zhejiang Tantech Bamboo Technology Co., Ltd.

 

 Lease No 1

 

 

 Lease No. 2

 

 

 Lease No. 3

 

 

 Total

 

Lease begin date

 

August 1, 2021

 

 

July 14, 2021

 

 

March 1, 2023

 

 

 

 

Lease end date

 

July 31, 2031

 

 

July 13, 2031

 

 

February 29, 2028

 

 

 

 

Leasing purpose

 

Factory building

 

 

Factory building

 

 

Office

 

 

 

 

Annual rent in RMB

 

 

168,854

 

 

 

421,431

 

 

 

131,835

 

 

 

722,120

 

Annual rent in USD

 

$

23,940

 

 

$

59,750

 

 

$

18,691

 

 

$

102,381

 

Area (in square meters)

 

 

1,180

 

 

 

1,914

 

 

 

479

 

 

 

3,573

 

 

Zhejiang Yili Yuncang Holding Group Co., Ltd

 

 

 

Lease begin date

 

August 1, 2023

 

Lease end date

 

July 31, 2025

 

Leasing purpose

 

Office

 

Annual rent in RMB

 

 

9,795

 

Annual rent in USD

 

$

1,389

 

Area (in square meters)

 

 

15

 

 

For the years ended September 30, 2023, 2022 and 2021, the Company incurred lease expenses of $66,116, $88,847 and $86,556, respectively.

 

Sublease to a related party

 

In August 2020, the Company entered into a sublease agreement with Hangzhou Forasen Technology Co., Ltd to sublease its office space. The lease term is two years with annual rent of RMB 283,258 (equivalent of $41,639). This lease was terminated on February 14, 2022.

 

For the years ended September 30, 2022 and 2021, the Company recorded lease income of $14,262 and $40,026, respectively.

 

Guarantees provided by related parties

 

The Company’s related parties provide guarantees for the Company’s short-term bank loans (see Note 8). The Company’s related parties also pledged their properties as collaterals to safeguard the Company’s short-term bank loans (see Note 8).

 

The Company and Forasen Group signed a Non-Competition Agreement which provides that Forasen Group should not engage in any business that the Company engages in, except purchasing products from us. In addition, Mr. Wang and Ms. Zhang signed a Non-Competition Agreement with the Company and Tantech which provides that Mr. Wang and Ms. Zhang shall not vote in favor or otherwise cause Tantech to engage in the business that the Company conducts.

 

Our company and Forasen Group signed a Non-Competition Agreement which provides that Forasen Group should not engage in any business that our company engages in, except purchasing products from us. In addition, Mr. Wang and Ms. Zhang signed a Non-Competition Agreement with our company and Tantech which provides that Mr. Wang and Ms. Zhang shall not vote in favor or otherwise cause Tantech to engage in the business that we conduct.

 

Therefore, we do not believe that there are business activities of Mr. Wang and Ms. Zhang that would compete directly with our business operations. We have also adopted a policy that prohibits loans to related parties by the Company.

 

 
119

Table of Contents

  

Future Related Party Transactions

 

The Corporate Governance Committee of our Board of Directors must approve all related party transactions. All related party transactions will be made or entered into on terms that are no less favorable to use than can be obtained from unaffiliated third parties. Related party transactions that we have previously entered into were not approved by independent directors, as we had no independent directors at that time.

 

C. Interests of experts and counsel

 

Not applicable for annual reports on Form 20-F.

 

Item 8. Financial Information

 

A. Consolidated Statements and Other Financial Information

 

Please refer to Item 18.

 

Legal and Administrative Proceedings

 

From time to time, we have been involved in litigation relating to contract disputes and other matters in the ordinary course of our business. See “Item 3 - Key Information - Risk Factors - Risks Related to Our Business and Industry - We have guaranteed third parties’ debt, and a failure by such parties to repay their debts may be enforced against our company.” We are not currently a party to any material legal or administrative proceedings.

 

Dividend Policy

 

We have never declared or paid any cash dividends on our Ordinary Shares. We anticipate that we will retain any earnings to support operations and to finance the growth and development of our business. Therefore, we do not expect to pay cash dividends in the foreseeable future. Any future determination relating to our dividend policy will be made at the discretion of our Board of Directors and will depend on a number of factors, including future earnings, capital requirements, financial conditions and future prospects and other factors the Board of Directors may deem relevant.

 

Under Cayman Islands law, a Cayman Islands company may pay a dividend out of either its profit or share premium account, but a dividend may not be paid if this would result in the company being unable to pay its debts as they fall due in the ordinary course of business. According to our First Amended and Restated Articles of Association, dividends can be declared and paid out of funds lawfully available to us, which include the share premium account. Dividends, if any, would be paid in proportion to the number of Ordinary Shares a shareholder holds.

 

If we determine to pay dividends on any of our Ordinary Shares in the future, as a holding company, we will be dependent on receipt of funds from our foreign-owned Chinese subsidiaries (Farmmi Enterprise, Farmmi Technology, Farmmi Agricultural, FLS Mushroom and Farmmi Food). Current PRC regulations permit our indirect PRC subsidiaries to pay dividends to their shareholders only out of their accumulated profits, if any, determined in accordance with Chinese accounting standards and regulations. In addition, each of our subsidiaries in China is required to set aside at least 10% of its after-tax profits each year, if any, to fund a statutory reserve until such reserve reaches 50% of its registered capital. Farmmi Enterprise and Farmmi Technology are also required to further set aside a portion of its after-tax profits to fund the employee welfare fund, although the amount to be set aside, if any, is determined at the discretion of its Board of Directors. Although the statutory reserves can be used, among other ways, to increase the registered capital and eliminate future losses in excess of retained earnings of the respective companies, the reserve funds are not distributable as cash dividends except in the event of liquidation.

 

In addition, pursuant to the EIT Law and its implementation rules, dividends generated after January 1, 2008 and distributed to Farmmi International by Farmmi Enterprise and Farmmi Technology are subject to withholding tax at a rate of 10% unless otherwise exempted or reduced according to treaties or arrangements between the PRC central government and governments of other countries or regions where the non-PRC-resident enterprises are incorporated.

 

 
120

Table of Contents

  

Under existing PRC foreign exchange regulations, payments of current account items, including profit distributions, interest payments and trade and service-related foreign exchange transactions, can be made in foreign currencies without prior approval of the State Administration of Foreign Exchange, or SAFE, by complying with certain procedural requirements. Specifically, under the existing exchange restrictions, without prior approval of SAFE, cash generated from operations in China may be used to pay dividends to our company. Farmmi Enterprise and Farmmi Technology may go to a licensed bank to remit its after-tax profits out of China. Nevertheless, the bank will require Farmmi Enterprise and Farmmi Technology to produce the following documents for verification before it may transfer the dividends to Farmmi International’s overseas bank account of: (1) tax payment statement and tax return; (2) auditor’s report issued by a Chinese certified public accounting firm confirming the availability of profits and dividends for distribution in the current year; (3) the Board minutes authorizing the distribution of dividends to its shareholders; (4) the foreign exchange registration certificate issued by SAFE; (5) the capital verification report issued by a Chinese certified public accounting firm; (6) if the declared dividends will be distributed out of accumulated profits earned in prior years, Farmmi Enterprise and Farmmi Technology must appoint a Chinese certified public accounting firm to issue an auditors’ report to the bank to certify Farmmi Enterprise and Farmmi Technology’s financial position during the years from which the profits arose; and (7) other information as required by SAFE.

 

B. Significant Changes

 

We have not experienced any significant changes since the date of our audited consolidated financial statements included in this annual report.

 

Item 9. The Offer and Listing

 

A. Offer and listing details

 

Our Ordinary Shares have been listed on NASDAQ since February 16, 2018.

 

As of January 24, 2024, there were approximately 21 holders of record of our Ordinary Shares.

 

B. Plan of distribution

 

Not applicable for annual reports on Form 20-F.

 

C. Markets

 

Our Ordinary Shares are listed on the Nasdaq Capital Market under the symbol “FAMI.”

 

D. Selling shareholders

 

Not applicable for annual reports on Form 20-F.

 

E. Dilution

 

Not applicable for annual reports on Form 20-F.

 

F. Expenses of the issue

 

Not applicable for annual reports on Form 20-F.

 

 
121

Table of Contents

  

Item 10. Additional Information

 

A. Share capital

 

Not applicable for annual reports on Form 20-F.

 

B. Memorandum and articles of association

 

The information required by this item is incorporated by reference to the material headed “Description of Share Capital” in our Registration Statement on Form F-1, File no. 333-221569, filed with the SEC on November 15, 2017, as amended.

 

 
122

Table of Contents

   

C. Material contracts

 

On February 25, 2022, Farmmi, Inc. entered into a securities purchase agreement with certain purchasers pursuant to Regulation S under the Securities Act of 1933. Pursuant to the Securities Purchase Agreement, Farmmi agreed to transfer, assign, set over and deliver to the Purchasers and the Purchasers agree, severally and not jointly, to acquire from Farmmi in the aggregate 30,000,000 of Farmmi’s ordinary shares at $0.20 per share for $6,000,000.

 

On September 26, 2022, Farmmi entered into a securities purchase agreement with Streeterville Capital, LLC (“Streeterville”), pursuant to which the Company issued to the Investor, in an unregistered private transaction, an unsecured promissory note on September 26, 2022 in the original principal amount of $6,440,000.00 (the “Note”), convertible into ordinary shares, of the Company for $6,000,000.00 in gross proceeds.

 

On September 30 2022, Zhejiang Farmmi Agricultural Science and Technology Group Co., Ltd entered into a Share Transfer Agreement and Supplemental Agreement with Zhejiang Jingcai Industrial Co., Ltd. to sell Zhejiang FLS Mushroom Co., LTD for RMB 24,100,000.

 

On July 12, 2023, Farmmi entered into a securities purchase agreement with certain purchasers pursuant to Regulation S of the Securities Act. Pursuant to the agreement, the company agreed to issue and sell to the purchasers and the Purchasers agreed to purchase from the Company, an aggregate of 21,052,632 ordinary shares, at a price of $0.38 per share for aggregate gross proceeds of 8,000,000.

 

On November 13, 2023, Farmmi and Streeterville entered an Amendment to the Convertible Promissory Note to extend the term of the Note from twelve months to twenty four months from the Purchase Price Date, or until September 28, 2024.  

 

On January 12, 2024, Farmmi and Streeterville entered into a Forbearance Agreement, under which Streeterville agreed to withdraw a December Redemption Notice and not to seek to enforce any remedies under the Note with respect to the December Redemption Notice.

 

 
123

Table of Contents

  

D. Exchange controls

 

Foreign Currency Exchange

 

The principal regulations governing foreign currency exchange in China are the Foreign Exchange Administration Regulations. Under the PRC foreign exchange regulations, payments of current account items, such as profit distributions and trade and service-related foreign exchange transactions, may be made in foreign currencies without prior approval from SAFE by complying with certain procedural requirements. By contrast, approval from or registration with appropriate government authorities is required where RMB is to be converted into foreign currency and remitted out of China to pay capital expenses such as the repayment of foreign currency-denominated loans or foreign currency is to be remitted into China under the capital account, such as a capital increase or foreign currency loans to our PRC subsidiaries.

 

In August 2008, SAFE issued the Circular on the Relevant Operating Issues Concerning the Improvement of the Administration of the Payment and Settlement of Foreign Currency Capital of Foreign-Invested Enterprises, or SAFE Circular 142, regulating the conversion by a foreign-invested enterprise of foreign currency-registered capital into RMB by restricting how the converted RMB may be used. In addition, SAFE promulgated Circular 45 on November 9, 2011 in order to clarify the application of SAFE Circular 142. Under SAFE Circular 142 and Circular 45, the RMB capital converted from foreign currency registered capital of a foreign-invested enterprise may only be used for purposes within the business scope approved by the applicable government authority and may not be used for equity investments within the PRC. In addition, SAFE strengthened its oversight of the flow and use of the RMB capital converted from foreign currency registered capital of foreign-invested enterprises. The use of such RMB capital may not be changed without SAFE’s approval, and such RMB capital may not in any case be used to repay RMB loans if the proceeds of such loans have not been used.

 

In November 2012, SAFE promulgated the Circular of Further Improving and Adjusting Foreign Exchange Administration Policies on Foreign Direct Investment, which substantially amends and simplifies the current foreign exchange procedure. Pursuant to this circular, the opening of various special purpose foreign exchange accounts, such as pre-establishment expenses accounts, foreign exchange capital accounts and guarantee accounts, the reinvestment of RMB proceeds by foreign investors in the PRC, and remittance of foreign exchange profits and dividends by a foreign-invested enterprise to its foreign shareholders no longer require the approval or verification of SAFE, and multiple capital accounts for the same entity may be opened in different provinces, which was not possible previously. In addition, SAFE promulgated the Circular on Printing and Distributing the Provisions on Foreign Exchange Administration over Domestic Direct Investment by Foreign Investors and the Supporting Documents in May 2013, which specifies that the administration by SAFE or its local branches over direct investment by foreign investors in the PRC shall be conducted by way of registration and banks shall process foreign exchange business relating to the direct investment in the PRC based on the registration information provided by SAFE and its branches.

 

We typically do not need to use our offshore foreign currency to fund our PRC operations. In the event we need to do so, we will apply to obtain the relevant approvals of SAFE and other PRC government authorities as necessary.

 

Regulation of Dividend Distribution

 

The principal laws, rules and regulations governing dividend distribution by foreign-invested enterprises in the PRC are the Company Law of the PRC, as amended, the Wholly Foreign-owned Enterprise Law and its implementation regulations and the Equity Joint Venture Law and its implementation regulations. Under these laws, rules and regulations, foreign-invested enterprises may pay dividends only out of their accumulated profit, if any, as determined in accordance with PRC accounting standards and regulations. Both PRC domestic companies and wholly-foreign owned PRC enterprises are required to set aside as general reserves at least 10% of their after-tax profit, until the cumulative amount of such reserves reaches 50% of their registered capital. A PRC company is not permitted to distribute any profits until any losses from prior fiscal years have been offset. Profits retained from prior fiscal years may be distributed together with distributable profits from the current fiscal year.

 

 
124

Table of Contents

  

E. Taxation

 

The following sets forth the material Cayman Islands, Chinese and U.S. federal income tax consequences related to an investment in our Ordinary Shares. It is directed to U.S. Holders (as defined below) of our Ordinary Shares and is based upon laws and relevant interpretations thereof in effect as of the date of this report, all of which are subject to change. This description does not deal with all possible tax consequences relating to an investment in our Ordinary Shares, such as the tax consequences under state, local and other tax laws. Unless otherwise noted in the following discussion, this section is the opinion of Kaufman & Canoles, P.C., our U.S. counsel, insofar as it relates to legal conclusions with respect to matters of U.S. federal income tax law, and of Zhejiang Zhengbiao Law Firm, our PRC counsel, insofar as it relates to legal conclusions with respect to matters of Chinese tax law.

 

The following brief description applies only to U.S. Holders (defined below) that hold Ordinary Shares as capital assets and that have the U.S. dollar as their functional currency. This brief description is based on the tax laws of the United States in effect as of the date of this report and on U.S. Treasury regulations in effect or, in some cases, proposed, as of the date of this report, as well as judicial and administrative interpretations thereof available on or before such date. All of the foregoing authorities are subject to change, which change could apply retroactively and could affect the tax consequences described below.

 

The brief description below of the U.S. federal income tax consequences to “U.S. Holders” will apply to you if you are a beneficial owner of shares and you are, for U.S. federal income tax purposes,

 

 

·

an individual who is a citizen or resident of the United States;

 

 

 

 

·

a corporation (or other entity taxable as a corporation for U.S. federal income tax purposes) organized under the laws of the United States, any state thereof or the District of Columbia;

 

 

 

 

·

an estate whose income is subject to U.S. federal income taxation regardless of its source; or

 

 

 

 

·

a trust that (1) is subject to the primary supervision of a court within the United States and the control of one or more U.S. persons for all substantial decisions or (2) has a valid election in effect under applicable U.S. Treasury regulations to be treated as a U.S. person.

 

WE URGE POTENTIAL PURCHASERS OF OUR SHARES TO CONSULT THEIR OWN TAX ADVISORS CONCERNING 

THE U.S. FEDERAL, STATE, LOCAL AND NON-U.S. TAX CONSEQUENCES OF PURCHASING, OWNING AND DISPOSING OF OUR SHARES. 

 

People’s Republic of China Enterprise Taxation

 

Under the PRC Enterprise Income Tax Law, an enterprise established outside the PRC with “de facto management bodies” within the PRC is considered a “resident enterprise” for PRC enterprise income tax purposes and is generally subject to a uniform 25% enterprise income tax rate on its worldwide income. Under the implementation rules to the EIT Law, a “de facto management body” is defined as a body that has material and overall management and control over the manufacturing and business operations, personnel and human resources, finances and properties of an enterprise.

 

Our PRC subsidiaries and PRC consolidated VIE are companies incorporated under PRC law and, as such, are subject to PRC enterprise income tax on their taxable income in accordance with the relevant PRC income tax laws. Pursuant to the EIT Law, which became effective on January 1, 2008, a uniform 25% enterprise income tax rate is generally applicable to both foreign-invested enterprises and domestic enterprises, except where a special preferential rate applies. The enterprise income tax is calculated based on the entity’s global income as determined under PRC tax laws and accounting standards.

 

 
125

Table of Contents

  

In addition, the SAT Circular 82 issued by the SAT in April 2009 specifies that certain offshore incorporated enterprises controlled by PRC enterprises or PRC enterprise groups will be classified as PRC resident enterprises if the following are located or resident in the PRC: senior management personnel and departments that are responsible for daily production, operation and management; financial and personnel decision making bodies; key properties, accounting books, company seal, minutes of board meetings and shareholders’ meetings; and half or more of the senior management or directors having voting rights. Further to SAT Circular 82, the SAT issued the SAT Bulletin 45, which took effect in September 2011, to provide more guidance on the implementation of SAT Circular 82. SAT Bulletin 45 provides for procedures and administration details of determination on resident status and administration on post-determination matters. Farmmi, Inc. is a company incorporated outside the PRC. As a holding company, its key assets are its ownership interests in its subsidiaries, and its key assets are located, and its records (including the resolutions of its Board of Directors and the resolutions of its shareholders) are maintained, outside the PRC. As such, we do not believe that Farmmi, Inc. meet all of the conditions above or are PRC resident enterprises for PRC tax purposes. For the same reasons, we believe our other entities outside of China are not PRC resident enterprises either. However, the tax resident status of an enterprise is subject to determination by the PRC tax authorities and uncertainties remain with respect to the interpretation of the term “de facto management body.” There can be no assurance that the PRC government will ultimately take a view that is consistent with us. If the PRC tax authorities determine that our Cayman Islands holding company is a PRC resident enterprise for PRC enterprise income tax purposes, a number of unfavorable PRC tax consequences could follow. One example is that a 10% withholding tax would be imposed on dividends we pay to our non-PRC enterprise shareholders and with respect to gains derived by our non-PRC enterprise shareholders from transferring our shares and potentially a 20% of withholding tax would be imposed on dividends we pay to our non-PRC individual shareholders and with respect to gains derived by our non-PRC individual shareholders from transferring our shares. See “Item 3 - Key Information - Risk Factors - Risk Related to Doing Business in China - Under the PRC Enterprise Income Tax Law, we may be classified as a PRC “resident enterprise” for PRC enterprise income tax purposes. Such classification would likely result in unfavorable tax consequences to us and our non-PRC shareholders and has a material adverse effect on our results of operations and the value of your investment.”

 

As a Cayman Islands holding company, we may receive dividends from our PRC subsidiaries through Farmmi International. The EIT Law and its implementing rules provide those dividends paid by a PRC entity to a non-resident enterprise for income tax purposes is subject to PRC withholding tax at a rate of 10%, subject to reduction by an applicable tax treaty with China. Pursuant to the Arrangement between Mainland China and the Hong Kong Special Administrative Region for the Avoidance of Double Taxation and Tax Evasion on Income, the withholding tax rate in respect to the payment of dividends by a PRC enterprise to a Hong Kong enterprise may be reduced to 5% from a standard rate of 10% if the Hong Kong enterprise directly holds at least 25% of the PRC enterprise. Pursuant to the Notice of the State Administration of Taxation on the Issues concerning the Application of the Dividend Clauses of Tax Agreements, or SAT Circular 81, a Hong Kong resident enterprise must meet the following conditions, among others, in order to apply the reduced withholding tax rate: (i) it must be a company; (ii) it must directly own the required percentage of equity interests and voting rights in the PRC resident enterprise; and (iii) it must have directly owned such required percentage in the PRC resident enterprise throughout the 12 months prior to receiving the dividends. In August 2015, the State Administration of Taxation promulgated the Administrative Measures for Non-Resident Taxpayers to Enjoy Treatment under Tax Treaties, or SAT Circular 60, which became effective on November 1, 2015. SAT Circular 60 provides that non-resident enterprises are not required to obtain pre-approval from the relevant tax authority in order to enjoy the reduced withholding tax. Instead, non-resident enterprises and their withholding agents may, by self-assessment and on confirmation that the prescribed criteria to enjoy the tax treaty benefits are met, directly apply the reduced withholding tax rate, and file necessary forms and supporting documents when performing tax filings, which will be subject to post-tax filing examinations by the relevant tax authorities. Accordingly, Farmmi International may be able to benefit from the 5% withholding tax rate for the dividends it receives from Farmmi Enterprise and Farmmi Technology, if it satisfies the conditions prescribed under SAT Circular 81 and other relevant tax rules and regulations. However, according to SAT Circular 81 and SAT Circular 60, if the relevant tax authorities consider the transactions or arrangements we have are for the primary purpose of enjoying a favorable tax treatment, the relevant tax authorities may adjust the favorable withholding tax in the future.

 

 
126

Table of Contents

  

In January 2009, the SAT promulgated the Provisional Measures for the Administration of Withholding of Enterprise Income Tax for Non-resident Enterprises, pursuant to which the entities that have the direct obligation to make certain payments to a non-resident enterprise should be the relevant tax withholders for the non-resident enterprise, and such payments include: income from equity investments (including dividends and other return on investment), interest, rents, royalties and income from assignment of property as well as other incomes subject to enterprise income tax received by non-resident enterprises in China. Further, the measures provide that in case of an equity transfer between two non-resident enterprises which occurs outside China, the non-resident enterprise which receives the equity transfer payment must, by itself or engage an agent to, file tax declaration with the PRC tax authority located at place of the PRC company whose equity has been transferred, and the PRC company whose equity has been transferred should assist the tax authorities to collect taxes from the relevant non-resident enterprise. The SAT issued a SAT Circular 59 together with the MOF in April 2009 and a SAT Circular 698 in December 2009. Both Circular 59 and Circular 698 became effective retroactively as of January 1, 2008. By promulgating and implementing these two circulars, the PRC tax authorities have enhanced their scrutiny over the direct or indirect transfer of equity interests in a PRC resident enterprise by a non-resident enterprise. Under SAT Circular 698, where a non-resident enterprise transfers the equity interests of a PRC “resident enterprise” indirectly by disposition of the equity interests of an overseas holding company, and such overseas holding company is located in certain low tax jurisdictions, the non-resident enterprise, being the transferor, must report to the relevant tax authority of the PRC “resident enterprise” this Indirect Transfer. The PRC tax authority may disregard the existence of the overseas holding company if it lacks a reasonable commercial purpose and was established for the purpose of reducing, avoiding or deferring PRC tax. As a result, gains derived from such Indirect Transfer may be subject to PRC tax at a rate of up to 10%. On February 3, 2015, the SAT issued the Announcement of the State Administration of Taxation on Several Issues Concerning the Enterprise Income Tax on Indirect Property Transfer by Non-Resident Enterprises, or SAT Bulletin 7, to supersede existing provisions in relation to the Indirect Transfer as set forth in Circular 698, while the other provisions of Circular 698 remain in force. SAT Bulletin 7 introduces a new tax regime that is significantly different from that under Circular 698. Public Notice extends its tax jurisdiction to capture not only Indirect Transfer as set forth under Circular 698 but also transactions involving transfer of immovable property in China and assets held under the establishment and place, in China of a foreign company through the offshore transfer of a foreign intermediate holding company. SAT Bulletin 7 also addresses transfer of the equity interest in a foreign intermediate holding company widely. In addition, SAT Bulletin 7 provides clearer criteria than Circular 698 on how to assess reasonable commercial purposes and introduces safe harbor scenarios applicable to internal group restructurings. However, it also brings challenges to both the foreign transferor and transferee of the Indirect Transfer as they have to make self-assessment on whether the transaction should be subject to PRC tax and to file or withhold the PRC tax accordingly. Although it appears that SAT Circular 698 and/or SAT Bulletin 7 was not intended to apply to share transfers of publicly traded companies, there is uncertainty as to the application of SAT Circular 698 and/or SAT Bulletin 7 and we and our non-resident investors may be at risk of being required to file a return and being taxed under SAT Circular 698 and/or SAT Bulletin 7 and we may be required to expend valuable resources to comply with SAT Circular 698 or to establish that we should not be taxed under SAT Circular 698 and/or SAT Bulletin 7.

 

Cayman Islands Taxation

 

The Cayman Islands currently levies no taxes on individuals or corporations based upon profits, income, gains or appreciation and there is no taxation in the nature of inheritance tax or estate duty or withholding tax applicable to us or to any holder of Ordinary Shares. There are no other taxes likely to be material to us levied by the government of the Cayman Islands except for stamp duties which may be applicable on instruments executed in, or after execution brought within the jurisdiction of the Cayman Islands. No stamp duty is payable in the Cayman Islands on transfers of shares of Cayman Islands companies except those which hold interests in land in the Cayman Islands. The Cayman Islands is not party to any double tax treaties which are applicable to any payments made by or to our company. There are no exchange control regulations or currency restrictions in the Cayman Islands.

 

Payments of dividends and capital in respect of our Ordinary Shares will not be subject to taxation in the Cayman Islands and no withholding will be required on the payment of a dividend or capital to any holder of our Ordinary Shares, nor will gains derived from the disposal of our Ordinary Shares be subject to Cayman Islands income or corporation tax.

 

There is no income tax treaty or convention currently in effect between the United States and the Cayman Islands.

 

 
127

Table of Contents

  

United States Federal Income Taxation

 

The following does not address the tax consequences to any particular investor or to persons in special tax situations such as:

 

 

·

banks;

 

 

 

 

·

financial institutions;

 

 

 

 

·

insurance companies;

 

 

 

 

·

regulated investment companies;

 

 

 

 

·

real estate investment trusts;

 

 

 

 

·

broker-dealers;

 

 

 

 

·

traders that elect to mark-to-market;

 

 

 

 

·

U.S. expatriates;

 

 

 

 

·

tax-exempt entities;

 

 

 

 

·

persons liable for alternative minimum tax;

 

 

 

 

·

persons holding our Ordinary Shares as part of a straddle, hedging, conversion or integrated transaction;

 

 

 

 

·

persons that actually or constructively own 10% or more of our voting shares;

 

 

 

 

·

persons who acquired our Ordinary Shares pursuant to the exercise of any employee share option or otherwise as consideration; or

 

 

 

 

·

persons holding our Ordinary Shares through partnerships or other pass-through entities.

 

Prospective purchasers are urged to consult their own tax advisors about the application of the U.S. Federal tax rules to their particular circumstances as well as the state, local, foreign and other tax consequences to them of the purchase, ownership and disposition of our Ordinary Shares.

 

Taxation of Dividends and Other Distributions on our Ordinary Shares

 

Subject to the passive foreign investment company rules discussed below, the gross amount of distributions made by us to you with respect to the Ordinary Shares (including the amount of any taxes withheld therefrom) will generally be includable in your gross income as dividend income on the date of receipt by you, but only to the extent that the distribution is paid out of our current or accumulated earnings and profits (as determined under U.S. federal income tax principles). With respect to corporate U.S. Holders, the dividends will not be eligible for the dividends-received deduction allowed to corporations in respect of dividends received from other U.S. corporations.

 

With respect to non-corporate U.S. Holders, including individual U.S. Holders, dividends will be taxed at the lower capital gains rate applicable to qualified dividend income, provided that (1) the Ordinary Shares are readily tradable on an established securities market in the United States, or we are eligible for the benefits of an approved qualifying income tax treaty with the United States that includes an exchange of information program, (2) we are not a passive foreign investment company (as discussed below) for either our taxable year in which the dividend is paid or the preceding taxable year, and (3) certain holding period requirements are met. Under U.S. Internal Revenue Service authority, Ordinary Shares are considered for purpose of clause (1) above to be readily tradable on an established securities market in the United States if they are listed on the Nasdaq Capital Market. You are urged to consult your tax advisors regarding the availability of the lower rate for dividends paid with respect to our Ordinary Shares, including the effects of any change in law after the date of this report.

 

 
128

Table of Contents

  

Dividends will constitute foreign source income for foreign tax credit limitation purposes. If the dividends are taxed as qualified dividend income (as discussed above), the amount of the dividend taken into account for purposes of calculating the foreign tax credit limitation will be limited to the gross amount of the dividend, multiplied by the reduced rate divided by the highest rate of tax normally applicable to dividends.

 

The limitation on foreign taxes eligible for credit is calculated separately with respect to specific classes of income. For this purpose, dividends distributed by us with respect to our Ordinary Shares will constitute “passive category income” but could, in the case of certain U.S. Holders, constitute “general category income.”

 

To the extent that the amount of the distribution exceeds our current and accumulated earnings and profits (as determined under U.S. federal income tax principles), it will be treated first as a tax-free return of your tax basis in your Ordinary Shares, and to the extent the amount of the distribution exceeds your tax basis, the excess will be taxed as capital gain. We do not intend to calculate our earnings and profits under U.S. federal income tax principles.

 

Therefore, a U.S. Holder should expect that a distribution will be treated as a dividend even if that distribution would otherwise be treated as a non-taxable return of capital or as capital gain under the rules described above.

 

Taxation of Dispositions of Ordinary Shares

 

Subject to the passive foreign investment company rules discussed below, you will recognize taxable gain or loss on any sale, exchange or other taxable disposition of a share equal to the difference between the amount realized (in U.S. dollars) for the share and your tax basis (in U.S. dollars) in the Ordinary Shares. The gain or loss will be capital gain or loss. If you are a non-corporate U.S. Holder, including an individual U.S. Holder, who has held the Ordinary Shares for more than one year, you will be eligible for (a) reduced tax rates of 0% (for individuals in the 10% or 15% tax brackets), (b) higher tax rates of 20% (for individuals in the 39.6% tax bracket) or (c) 15% for all other individuals. The deductibility of capital losses is subject to limitations. Any such gain or loss that you recognize will generally be treated as United States source income or loss for foreign tax credit limitation purposes.

 

Passive Foreign Investment Company

 

Based on our current and anticipated operations and the composition of our assets, we do not expect to be a passive foreign investment company, or PFIC, for U.S. federal income tax purposes for our current taxable year. Our actual PFIC status for the current taxable year ending will not be determinable until the close of such taxable year and, accordingly, there is no guarantee that we will not be a PFIC for the current taxable year. Because PFIC status is a factual determination for each taxable year which cannot be made until the close of the taxable year. A non-U.S. corporation is considered a PFIC for any taxable year if either:

 

 

·

at least 75% of its gross income is passive income; or

 

 

 

 

·

at least 50% of the value of its assets (based on an average of the quarterly values of the assets during a taxable year) is attributable to assets that produce or are held for the production of passive income (the “asset test”).

 

We will be treated as owning our proportionate share of the assets and earning our proportionate share of the income of any other corporation in which we own, directly or indirectly, at least 25% (by value) of the stock.

 

We must make a separate determination each year as to whether we are a PFIC. As a result, our PFIC status may change from no to yes. In particular, because the value of our assets for purposes of the asset test will generally be determined based on the market price of our Ordinary Shares, our PFIC status will depend in large part on the market price of our Ordinary Shares. Accordingly, fluctuations in the market price of the Ordinary Shares may cause us to become a PFIC. In addition, the application of the PFIC rules is subject to uncertainty in several respects and the composition of our income and assets will be affected by how, and how quickly, we spend the cash we receive upon cash exercises, if any, of the Warrants to purchase the Ordinary Shares offered hereby. If we are a PFIC for any year during which you hold Ordinary Shares, we will continue to be treated as a PFIC for all succeeding years during which you hold Ordinary Shares. However, if we cease to be a PFIC, you may avoid some of the adverse effects of the PFIC regime by making a “deemed sale” election with respect to the Ordinary Shares.

 

 
129

Table of Contents

  

If we are a PFIC for any taxable year during which you hold Ordinary Shares, you will be subject to special tax rules with respect to any “excess distribution” that you receive and any gain you realize from a sale or other disposition (including a pledge) of the Ordinary Shares, unless you make a “mark-to-market” election as discussed below. Distributions you receive in a taxable year that are greater than 125% of the average annual distributions you received during the shorter of the three preceding taxable years or your holding period for the Ordinary Shares will be treated as an excess distribution. Under these special tax rules:

 

 

·

the excess distribution or gain will be allocated ratably over your holding period for the Ordinary Shares;

 

 

 

 

·

the amount allocated to the current taxable year, and any taxable year prior to the first taxable year in which we were a PFIC, will be treated as ordinary income, and

 

 

 

 

·

the amount allocated to each other year will be subject to the highest tax rate in effect for that year and the interest charge generally applicable to underpayments of tax will be imposed on the resulting tax attributable to each such year.

 

The tax liability for amounts allocated to years prior to the year of disposition or “excess distribution” cannot be offset by any net operating losses for such years, and gains (but not losses) realized on the sale of the Ordinary Shares cannot be treated as capital, even if you hold the Ordinary Shares as capital assets.

 

A U.S. Holder of “marketable stock” (as defined below) in a PFIC may make a mark-to-market election for such stock to elect out of the tax treatment discussed above. If you make a mark-to-market election for the Ordinary Shares, you will include in income each year an amount equal to the excess, if any, of the fair market value of the Ordinary Shares as of the close of your taxable year over your adjusted basis in such Ordinary Shares. You are allowed a deduction for the excess, if any, of the adjusted basis of the Ordinary Shares over their fair market value as of the close of the taxable year. However, deductions are allowable only to the extent of any net mark-to-market gains on the Ordinary Shares included in your income for prior taxable years. Amounts included in your income under a mark-to-market election, as well as gain on the actual sale or other disposition of the Ordinary Shares, are treated as ordinary income. Ordinary loss treatment also applies to the deductible portion of any mark-to-market loss on the Ordinary Shares, as well as to any loss realized on the actual sale or disposition of the Ordinary Shares, to the extent that the amount of such loss does not exceed the net mark-to-market gains previously included for such Ordinary Shares. Your basis in the Ordinary Shares will be adjusted to reflect any such income or loss amounts. If you make a valid mark-to-market election, the tax rules that apply to distributions by corporations which are not PFICs would apply to distributions by us, except that the lower applicable capital gains rate for qualified dividend income discussed above under “- Taxation of Dividends and Other Distributions on our Ordinary Shares” generally would not apply.

 

The mark-to-market election is available only for “marketable stock”, which is stock that is traded in other than de minimis quantities on at least 15 days during each calendar quarter (“regularly traded”) on a qualified exchange or other market (as defined in applicable U.S. Treasury regulations), including the Nasdaq Capital Market. If the Ordinary Shares are regularly traded on the Nasdaq Capital Market and if you are a holder of Ordinary Shares, the mark-to-market election would be available to you were we to be or become a PFIC.

 

Alternatively, a U.S. Holder of stock in a PFIC may make a “qualified electing fund” election with respect to such PFIC to elect out of the tax treatment discussed above. A U.S. Holder who makes a valid qualified electing fund election with respect to a PFIC will generally include in gross income for a taxable year such holder’s pro rata share of the corporation’s earnings and profits for the taxable year. However, the qualified electing fund election is available only if such PFIC provides such U.S. Holder with certain information regarding its earnings and profits as required under applicable U.S. Treasury regulations. We do not currently intend to prepare or provide the information that would enable you to make a qualified electing fund election. If you hold Ordinary Shares in any year in which we are a PFIC, you will be required to file U.S. Internal Revenue Service Form 8621 regarding distributions received on the Ordinary Shares and any gain realized on the disposition of the Ordinary Shares.

 

You are urged to consult your tax advisors regarding the application of the PFIC rules to your investment in our Ordinary Shares and the elections discussed above.

 

 
130

Table of Contents

  

Information Reporting and Backup Withholding

 

Dividend payments with respect to our Ordinary Shares and proceeds from the sale, exchange or redemption of our Ordinary Shares may be subject to information reporting to the U.S. Internal Revenue Service and possible U.S. backup withholding at a current rate of 28%. Backup withholding will not apply, however, to a U.S. Holder who furnishes a correct taxpayer identification number and makes any other required certification on U.S. Internal Revenue Service Form W-9 or who is otherwise exempt from backup withholding. U.S. Holders who are required to establish their exempt status generally must provide such certification on U.S. Internal Revenue Service Form W-9. U.S. Holders are urged to consult their tax advisors regarding the application of the U.S. information reporting and backup withholding rules.

 

Backup withholding is not an additional tax. Amounts withheld as backup withholding may be credited against your U.S. federal income tax liability, and you may obtain a refund of any excess amounts withheld under the backup withholding rules by filing the appropriate claim for refund with the U.S. Internal Revenue Service and furnishing any required information. We do not intend to withhold taxes for individual shareholders.

 

Under the Hiring Incentives to Restore Employment Act of 2010, certain United States Holders are required to report information relating to Ordinary Shares, subject to certain exceptions (including an exception for Ordinary Shares held in accounts maintained by certain financial institutions), by attaching a complete Internal Revenue Service Form 8938, Statement of Specified Foreign Financial Assets, with their tax return for each year in which they hold Ordinary Shares. U.S. Holders are urged to consult their tax advisors regarding the application of the U.S. information reporting and backup withholding rules.

 

F. Dividends and paying agents

 

Not applicable for annual reports on Form 20-F.

 

G. Statement by experts

 

Not applicable for annual reports on Form 20-F.

 

H. Documents on display

 

We are subject to the information requirements of the Exchange Act. In accordance with these requirements, the Company files reports and other information with the SEC. You may read and copy any materials filed with the SEC at the Public Reference Room at 100 F Street, N.E., Washington, D.C. 20549. You may obtain information on the operation of the Public Reference Room by calling the SEC at 1-800-SEC-0330. The SEC also maintains a web site at http://www.sec.gov that contains reports and other information regarding registrants that file electronically with the SEC.

 

I. Subsidiary Information

 

Not applicable.

 

Item 11. Quantitative and Qualitative Disclosures About Market Risk

 

Our exposure to interest rate risk primarily relates to excess cash invested in short-term instruments with original maturities of less than a year and long-term held-to-maturity securities with maturities of greater than a year. Investments in both fixed rate and floating rate interest earning instruments carry a degree of interest rate risk. Fixed rate securities may have their fair market value adversely impacted due to a rise in interest rates, while floating rate securities may produce less income than expected if interest rates fall. Due in part to these factors, our future investment income may fall short of expectations due to changes in interest rates, or we may suffer losses in principal if we have to sell securities that have declined in market value due to changes in interest rates. We have not been, and do not expect to be, exposed to material interest rate risks, and therefore have not used any derivative financial instruments to manage our interest risk exposure.

 

 
131

Table of Contents

  

As of September 30, 2023, we had approximately $4.7 million in outstanding bank loans, with interest rate ranging from 3.2% to 16.2%, if interest rates increased/decreased by 1 percentage point, with all other variables having remained constant, and assuming the amount of bank borrowings outstanding at the end of the year was outstanding for the entire year, profit attributable to equity owners of our company would have been approximately RMB0.3 million ($47,411) lower/higher, respectively, mainly as a result of interest expense on loans.

 

We had cash of $12.8 million as of September 30, 2023, and no other short-term investments and long-term held-to-maturity investments as of September 30, 2023.

 

Foreign Exchange Risk

 

Our functional currency is the RMB, and our financial statements are presented in U.S. dollar. The RMB depreciated by 7.9% in 2021, appreciated by 1.2% in 2022 and depreciated by 2.5% in 2023. The change in the value of the RMB relative to the U.S. dollar may affect our financial results reported in the U.S. dollar terms without giving effect to any underlying change in our business or results of operation. The negative impact attributable to changes in revenue and expenses due to 1% change in foreign currency translation are summarized as follows.

 

 

 

 Year Ended September 30,

 

 

 

2023

 

 

2022

 

 

2021

 

Impact on revenue

 

$1,103,649

 

 

$982,311

 

 

$392,839

 

Impact on operating expenses

 

$22,454

 

 

$44,512

 

 

$10,973

 

Impact on net income

 

$25,438

 

 

$22,020

 

 

$47,049

 

 

Currently, all of our assets, liabilities, revenues and costs are denominated in RMB. However, we may generate revenues denominated in U.S. dollar, and our offering will be in U.S. dollar. Therefore, a portion of our cash and cash equivalents and short-term financial assets may be denominated in U.S. dollar in the future. Our exposure to foreign exchange risk will primarily relate to those financial assets denominated in U.S. dollars. Any significant revaluation of RMB against U.S. dollar may materially affect our earnings and financial position, and the value of, and any dividends payable on, our ordinary shares in U.S. dollars in the future. See “Item 3 - Key Information - Risk Factors - Risks Related to Doing Business in China - Fluctuations in exchange rates could adversely affect our business and the value of our securities.”

 

Commodity Risk

 

As a manufacturer of dried edible fungi products, our Company is exposed to the risk of an increase in the price of raw edible fungi and, as a result, dried edible fungi. We have not entered into any contract to hedge any specific commodity risk. Moreover, our Company does not purchase or trade on commodity instruments or positions; instead, it purchases commodities for use.

 

Item 12. Description of Securities Other than Equity Securities

 

With the exception of Items 12.D.3 and 12.D.4, this Item 12 is not applicable for annual reports on Form 20-F. As to Items 12.D.3 and 12.D.4, this Item 12 is not applicable, as the Company does not have any American Depositary Shares.

 

 
132

Table of Contents

  

Part II

 

Item 13. Defaults, Dividend Arrearages and Delinquencies

 

We do not have any material defaults in the payment of principal, interest, or any installments under a sinking or purchase fund as described in Item 13.

 

Item 14. Material Modifications to the Rights of Securities Holders and Use of Proceeds

 

A. Not applicable.

 

B. Not applicable.

 

C. Not applicable.

 

D. Not applicable.

 

E. Not applicable.

 

Item 15. Controls and Procedures

 

(a) Disclosure Controls and Procedures.

 

The Company’s management is responsible for establishing and maintaining a system of disclosure controls and procedures (as defined in Rule 13a-15(e) and 15d-15(e) under the Exchange Act) that is designed to ensure that information required to be disclosed by the Company in the reports that the Company files or submits under the Exchange Act is recorded, processed, summarized and reported, within the time periods specified in the Commission’s rules and forms. Disclosure controls and procedures include, without limitation, controls and procedures designed to ensure that information required to be disclosed by an issuer in the reports that it files or submits under the Exchange Act is accumulated and communicated to the issuer’s management, including its principal executive officer or officers and principal financial officer or officers, or persons performing similar functions, as appropriate to allow timely decisions regarding required disclosure.

 

As of September 30, 2023, our company carried out an evaluation, under the supervision of and with the participation of management, including our Company’s chief executive officer and chief financial officer, of the effectiveness of the design and operation of our Company’s disclosure controls and procedures. Included in this Annual Report on Form 20-F, the chief executive officer and chief financial officer concluded that our Company’s disclosure controls and procedures (as defined in Rules 13a-15(e) and 15d-15(e) under the Securities Exchange Act of 1934) were ineffective in timely alerting them to information required to be included in the Company’s SEC filings.

 

(b) Management’s annual report on internal control over financial reporting.

 

Management of the Company is responsible for establishing and maintaining adequate internal control over financial reporting. We used the 2013 Internal Control Integrated Framework issued by the Committee of Sponsoring Organizations of the Treadway Commission (the “2013 COSO Framework”) in performing the assessment of the effectiveness of the Company’s internal control over financial reporting as of September 30, 2023. Based on the assessment, management determined that, as of September 30, 2023, we did not maintain effective internal control over financial reporting, because:

 

 

·

We did not have sufficient personnel with appropriate levels of accounting knowledge and experience to address complex U.S. GAAP accounting issues and to prepare and review financial statements and related disclosures under U.S. GAAP. Specifically, our control did not operate effectively to ensure the appropriate and timely analysis of and accounting for unusual and non-routine transactions and certain financial statement accounts;

 

 

 

 

·

We have not established an internal control department and had a lack of adequate policies and procedures in internal audit function to ensure that our policies and procedures have been carried out as planned; and

 

 

 

 

·

We have not established sufficient risk assessment in accordance with the requirement of COSO 2013 Framework.

 

 
133

Table of Contents

  

A material weakness is a deficiency, or a combination of deficiencies, within the meaning of PCAOB Auditing Standard AS 2201, in internal control over financial reporting, such that there is a reasonable possibility that a material misstatement of our annual or interim financial statements will not be prevented or detected on a timely basis. We have hired additional accounting staffs and are in the progress of improving our system security environment and conducting regular backup plan and penetration testing to ensure the network and information security. In addition, we plan to address the weaknesses identified above by implementing the following measures:

 

 

·

Improve the design and documentation related to multiple levels of review over financial statements included in our SEC filings;

 

 

 

 

·

Expand the design and assessment test work over the monitoring function of entity level controls;

 

 

 

 

·

Enhance documentation retention policies over test work related to our continuous management assessments of internal control effectiveness; and

 

 

 

 

·

Expand documentation practices and policies related to various key controls to provide support and audit trails for both internal management assessment as well as external auditor testing.

 

Especially for the identified material weakness related to internal control, we plan to hire experts to improve and test our internal control and the set up a series of standard and recurring internal audit work procedures before September 2024. We schedule to perform self-assessment of internal control effectiveness on a continuous basis, which will be led by our accounting and risk management department within fiscal year 2024. We also plan to hire more competent personnel and involve professional service companies to help us implement SOX 404 compliance together with the establishment of our internal audit function.

 

However, we cannot assure you that we will remediate our material weaknesses in a timely manner. See "Risk Factors-Risks Relating to Our Business and Industry-If we fail to implement and maintain an effective internal controls over financing reporting, we may be unable to accurately report our results of operations, meet our reporting obligations or prevent fraud." in the annual report for the year ended September 30, 2023.

 

(c) Attestation report of the registered public accounting firm.

 

Not applicable.

 

(d) Changes in internal control over financial reporting.

 

There were no changes in our internal controls over financial reporting that occurred during the period covered by this annual report on Form 20-F that have materially affected, or are reasonably likely to materially affect, our internal control over financial reporting.

 

Item 16. [Reserved]

 

Item 16A. Audit Committee Financial Expert

 

The Company’s board of directors has determined that Qinyi Fu qualifies as an “audit committee financial expert” in accordance with applicable Nasdaq Capital Market standards. The Company’s board of directors has also determined that Qinyi Fu and the other members of the Audit Committee are all “independent” in accordance with the applicable Nasdaq Capital Market standards.

 

 
134

Table of Contents

  

Item 16B. Code of Ethics

 

The Company has adopted a Code of Business Conduct and Ethics that applies to the Company’s directors, officers, employees and advisors. The Code of Ethics is attached it as an exhibit to this annual report. We have also posted a copy of our code of business conduct and ethics on our website at https://www.farmmi.com/.

 

Item 16C. Principal Accountant Fees and Services

 

YCM CPA Inc was appointed by the Company to serve as its independent registered public accounting firm for fiscal years 2023 and 2022.

 

Fees Paid to Independent Registered Public Accounting Firm

 

Audit Fees

 

During fiscal year 2023 and 2022, YCM CPA Inc’s audit fees were $235,000 and $220,000, respectively.

 

Audit-Related Fees

 

During fiscal years 2023 and 2022, YCM CPA Inc’s audit-related fees were $0.

 

Tax Fees

 

During fiscal years 2023 and 2022, YCM CPA Inc’s tax fees were $0.

 

All Other Fees

 

During fiscal years 2023 and 2022, YCM CPA Inc’s other fees were $0.

 

Audit Committee Pre-Approval Policies

 

Before YCM CPA Inc was engaged by the Company to render audit or non-audit services, the engagement was pre-approved by the Company’s audit committee. All services rendered by YCM CPA Inc have been so pre-approved.

 

Percentage of Hours

 

The percentage of hours expended on the principal accountants’ engagement to audit our consolidated financial statements for fiscal year 2023 that were attributed to work performed by persons other than YCM CPA Inc’s full-time permanent employees was less than 50%.

 

Item 16D. Exemptions from the Listing Standards for Audit Committees

 

Not applicable.

 

Item 16E. Purchases of Equity Securities by the Issuer and Affiliated Purchasers

 

Neither the Company nor any affiliated purchaser has purchased any shares or other units of any class of the Company’s equity securities registered by the Company pursuant to Section 12 of the Securities Exchange Act during the fiscal year ended September 30, 2023.

 

 
135

Table of Contents

  

Item 16F. Change in Registrant’s Certifying Accountant

 

Not applicable.

 

Item 16G. Corporate Governance

 

We are incorporated in the Cayman Islands and our corporate governance practices are governed by applicable Cayman Islands law. In addition, because our Ordinary Shares are listed on The Nasdaq Capital Market, we are subject to Nasdaq’s corporate governance requirements.

 

As a foreign private issuer, we are permitted to rely on exemptions from certain Nasdaq corporate governance standards applicable to U.S. issuers, including the requirement that a majority of an issuer’s directors consist of independent directors. If we opt to rely on such exemptions in the future, such decision might afford less protection to holders of our Ordinary Shares.

 

Section 5605(b)(1) of the Nasdaq Listing Rules requires listed companies to have, among other things, a majority of its board members to be independent, and Section 5605(d) and 5605(e) require listed companies to have independent director oversight of executive compensation and nomination of directors. As a foreign private issuer, however, we are permitted to follow home country practice in lieu of the above requirements. Our Board of Directors could make such a decision to depart from such requirements by ordinary resolution.

 

The corporate governance practice in our home country, the Cayman Islands, does not require a majority of our board to consist of independent directors or the implementation of a nominating and corporate governance committee. Since a majority of our board of directors would not consist of independent directors if we relied on the foreign private issuer exemption, fewer board members would be exercising independent judgment and the level of board oversight on the management of our company might decrease as a result. In addition, we could opt to follow Cayman Islands law instead of the Nasdaq requirements that mandate that we obtain shareholder approval for certain dilutive events, such as an issuance that will result in a change of control, certain transactions other than a public offering involving issuances of 20% or greater interests in the company and certain acquisitions of the shares or assets of another company.

 

Item 16H. Mine Safety Disclosure

 

Not applicable.

 

Item 16I. Disclosure Regarding Foreign Jurisdictions that Prevent Inspections

 

Not applicable.

 

Item 16J. Insider Trading Policy

 

Not applicable.

 

Item 16K. Cybersecurity

 

Not applicable.

 

 
136

Table of Contents

  

Part III

 

Item 17. Financial Statements

 

See Item 18.

 

Item 18. Financial Statements

 

Our consolidated financial statements are included at the end of this annual report, beginning with page F-1.

 

 
137

Table of Contents

  

Item 19. Exhibits

 

The following documents are filed as part of this annual report:

 

Exhibit No.

 

Description of Exhibit

 

Included

 

Form

 

Filing Date

1.1

 

Memorandum and Articles of Association of Farmmi, Inc.

 

By Reference

 

F-1

 

2017-11-15

1.2

 

Third Amended and Restated Memorandum and Articles of Association of Farmmi, Inc.

 

Herewith

 

 

 

2.1

 

Specimen Ordinary Share Certificate

 

By Reference

 

F-1

 

2017-11-15

2.2

 

Description of Securities Registered under Section 12 of the Securities Exchange Act of 1934

 

Herewith

 

 

 

 

4.1

 

Employment Agreement with Yefang Zhang

 

By Reference

 

20-F

 

2021-01-29

4.2

 

Employment Agreement with Lingge Wu

 

By Reference

 

6-k

 

2022-03-25

4.3

 

Employment Agreement with Dehong Zhang

 

Herewith

 

 

 

 

4.4

 

Translation of Exclusive Management Consulting and Technology Agreement between Hangzhou Suyuan Agriculture Technology Co., Ltd. and Hangzhou Nongyuan Network Investment Management Co., Ltd. dated December 10, 2019. 

 

By Reference

 

6-K

 

2020-05-20

4.5

 

Translation of Equity Pledge Agreement among Hangzhou Suyuan Agriculture Technology Co., Ltd., Xinyang Wang and Hangzhou Nongyuan Network Investment Management Co., Ltd. dated December 10, 2019. 

 

By Reference

 

6-K

 

2020-05-20

4.6

 

Translation of Exclusive Call Option Agreement among Hangzhou Suyuan Agriculture Technology Co., Ltd., Xinyang Wang and Hangzhou Nongyuan Network Investment Management Co., Ltd. dated December 10, 2019.

 

By Reference

 

6-K

 

2020-05-20

4.7

 

Translation of Proxy Agreement among Hangzhou Suyuan Agriculture Technology Co., Ltd., Xinyang Wang and Hangzhou Nongyuan Network Investment Management Co., Ltd. dated December 10, 2019.

 

By Reference

 

6-K

 

2020-05-20

4.8

 

Translation of Power of Attorney between Xinyang Wang and Zhengyu Wang dated December 10, 2019. 

 

By Reference

 

6-K

 

2020-05-20

4.9

 

Translation of Termination Agreement among Zhengyu Wang, Hangzhou Suyuan Agriculture Technology Co., Ltd. and Hangzhou Nongyuan Network Investment Management Co., Ltd. dated May 15, 2020 with the effective date of December 10, 2019. 

 

By Reference

 

6-K

 

2020-05-20

4.10

 

Translation of Joint Statement among Zhengyu Wang, Dehong Zhang, XinyangWang, Hangzhou Suyuan Agriculture Technology Co., Ltd. and Hangzhou Nongyuan Network Investment Management Co., Ltd. dated May 15, 2020 with the effective date of December 10, 2019. 

 

By Reference

 

6-K

 

2020-05-20

4.11

 

Translation of Non-competition Agreement by and between Farmmi, Inc. and Forasen Group, dated December 16, 2016

 

By Reference

 

F-1

 

2017-11-15

4.12

 

Non-competition Agreement by and among Zhengyu Wang, Yefang Zhang, Farmmi, Inc. and Tantech Holdings Ltd, dated June 30, 2017 

 

By Reference

 

20-F

 

2021-01-29

4.13

 

Securities Purchase Agreement

 

By Reference

 

6-K

 

2018-11-02

4.14

 

Shareholder Pledge Agreement

 

By Reference

 

6-K/A

 

2018-11-09

 

 
138

Table of Contents

  

4.15

 

Registration Rights Agreement

 

By Reference

 

6-K

 

2018-11-02

4.16

 

Summary Translation of Lease Agreement with Zhejiang Tantech Bamboo Technology Co., Ltd, dated July 6, 2020

 

By Reference

 

20-F

 

2021-01-29

4.17

 

Translation of Lease Agreement with Forasen Group, dated August 1, 2020

 

By Reference

 

20-F

 

2021-01-29

4.18

 

Summary Translation of Lease Agreement with four individuals, dated June 15, 2020

 

By Reference

 

20-F

 

2021-01-29

4.19

 

Underwriting Agreement by and between Farmmi, Inc. and Aegis Capital Corp, dated March 22, 2021

 

By Reference

 

6-K

 

2021-03-24

4.20

 

Underwriting Agreement by and between Farmmi, Inc. and Aegis Capital Corp, dated April 28, 2021

 

By Reference

 

6-K

 

2021-05-03

4.21

 

Underwriting Agreement by and between Farmmi, Inc. and Aegis Capital Corp, dated September 13, 2021

 

By Reference

 

6-K

 

2021-9-14

4.22

 

Securities Purchase Agreement with Investors dated February 25, 2022

 

By Reference

 

6-K

 

2022-03-02

4.23

 

Securities Purchase Agreement with Streeterville Capital, LLC dated September 26, 2022

 

By Reference

 

6-K

 

2022-09-27

4.24

 

Convertible Promissory Note dated September 26, 2022

 

By Reference 

 

6-K

 

2022-09-27

4.25

 

Amendment to Convertible Promissory Note dated November 13, 2023

 

By Reference

 

6-K

 

2023-12-08

4.26

 

Forbearance Agreement with Streeterville Capital, LLC dated January 12, 2024

 

By Reference

 

6-K

 

2024-01-18 

8.1

 

List of subsidiaries

 

Herewith

 

 

 

 

11.1

 

Code of Business Conduct and Ethics of Farmmi, Inc.

 

By Reference

 

F-1

 

2017-11-15

12.1

 

Certification of Principal Executive Officer Pursuant to Section 302 of the Sarbanes- Oxley Act of 2002 and Securities and Exchange Commission Release 34-46427

 

Herewith

 

 

 

 

12.2

 

Certification of Principal Financial Officer Pursuant to Section 302 of the Sarbanes- Oxley Act of 2002 and Securities and Exchange Commission Release 34-46427

 

Herewith

 

 

 

 

13.1

 

Certification Pursuant to 18 U.S.C. Section 1350, as adopted pursuant to Section 906 of the Sarbanes-Oxley Act of 2002

 

Herewith

 

 

 

 

13.2

 

Certification Pursuant to 18 U.S.C. Section 1350, as adopted pursuant to Section 906 of the Sarbanes-Oxley Act of 2002

 

Herewith

 

 

 

 

 

 

 

 

 

 

 

 

 

15.1

 

Consent of YCM CPA, Inc.

 

Herewith

 

 

 

 

97.1

 

Clawback Policy

 

Herewith

 

 

 

 

101.INS

 

XBRL Instance Document.

 

 

 

 

 

 

101.SCH

 

XBRL Taxonomy Extension Schema Document.

 

 

 

 

 

 

101.CAL

 

XBRL Taxonomy Extension Calculation Linkbase Document.

 

 

 

 

 

 

101.DEF

 

XBRL Taxonomy Extension Definition Linkbase Document.

 

 

 

 

 

 

101.LAB

 

XBRL Taxonomy Extension Labels Linkbase Document.

 

 

 

 

 

 

101.PRE

 

XBRL Taxonomy Extension Presentation Linkbase Document.

 

 

 

 

 

 

 

 
139

Table of Contents

  

SIGNATURES

 

The registrant hereby certifies that it meets all of the requirements for filing on Form 20-F and that it has duly caused and authorized the undersigned to sign this annual report on its behalf.

 

 

Farmmi, Inc.

 

 

 

 

 

Date: January 29, 2024

By:

/s/ Yefang Zhang

 

 

Name:

Yefang Zhang

 

 

Title:  

Chief Executive Officer

 

 

 
140

Table of Contents

  

FARMMI, INC.

 

CONSOLIDATED FINANCIAL STATEMENTS

 

AS OF AND FOR THE YEARS ENDED SEPTEMBER 30, 2023, 2022 AND 2021

 

 

 

 

 

FARMMI, INC.

TABLE OF CONTENTS

 

 

 

Page

 

Consolidated Financial Statements

 

 

 

 

 

 

 

Reports of Independent Registered Public Accounting Firms (PCAOB ID: 6781)

 

F-2

 

 

 

 

 

Consolidated Balance Sheets

 

F-3

 

 

 

 

 

Consolidated Statements of Operations and Comprehensive Income (Loss)

 

F-4

 

 

 

 

 

Consolidated Statements of Changes in Stockholders’ Equity

 

F-5

 

 

 

 

 

Consolidated Statements of Cash Flows

 

F-6

 

 

 

 

 

Notes to Consolidated Financial Statements

 

F-7

 

 

 
F-1

Table of Contents

  

fami_20fimg62.jpg

 

REPORT OF INDEPENDENT REGISTERED PUBLIC ACCOUNTING FIRM

 

To the Board of Directors and

Shareholders of Farmmi, Inc.

 

Opinion on the Financial Statements

 

We have audited the accompanying consolidated balance sheets of Farmmi, Inc. and subsidiaries (collectively, the “Company”) as of September 30, 2023 and 2022, and the related consolidated statements of operations and comprehensive income (loss), changes in shareholders’ equity, and cash flows for the years ended September 30, 2023, 2022 and 2021, and the related notes (collectively referred to as the “financial statements”).

 

In our opinion, the financial statements referred to above present fairly, in all material respects, the financial position of the Company as of September 30, 2023 and 2022, and the results of its operations and its cash flows for years ended September 30, 2023, 2022 and 2021, in conformity with accounting principles generally accepted in the United States of America.

 

Basis for Opinion

 

These consolidated financial statements are the responsibility of the Company’s management. Our responsibility is to express an opinion on the Company’s consolidated financial statements based on our audits. We are a public accounting firm registered with the Public Company Accounting Oversight Board (United States) (“PCAOB”) and are required to be independent with respect to the Company in accordance with the U.S. federal securities laws and the applicable rules and regulations of the Securities and Exchange Commission and the PCAOB.

 

We conducted our audits in accordance with the standards of the PCAOB. Those standards require that we plan and perform the audits to obtain reasonable assurance about whether the financial statements are free of material misstatement, whether due to error or fraud. The Company is not required to have, nor were we engaged to perform, an audit of its internal control over financial reporting. As part of our audits we are required to obtain an understanding of internal control over financial reporting, but not for the purpose of expressing an opinion on the effectiveness of the Company’s internal control over financial reporting. Accordingly, we express no such opinion.

 

Our audits included performing procedures to assess the risks of material misstatement of the consolidated financial statements, whether due to error or fraud, and performing procedures that respond to those risks. Such procedures included examining, on a test basis, evidence regarding the amounts and disclosures in the consolidated financial statements. Our audits also included evaluating the accounting principles used and significant estimates made by management, as well as evaluating the overall presentation of the financial statement. We believe that our audits provide a reasonable basis for our opinion.

 

Critical Audit Matters

 

Critical audit matters are matters arising from the current period audit of the consolidated financial statements that were communicated or are required to be communicated to the audit committee and that: (1) relate to accounts or disclosures that are material to the financial statements and (2) involved especially challenging, subjective, or complex judgments.

  

Estimates of Reserves on Advance to Suppliers

 

Description of the Matter

 

As described in Note 4 to the consolidated financial statements, the Company has approximately $116.3 million  advance to suppliers as of September 30, 2023. The Company’s management reviews its advances to suppliers on a periodic basis and makes general and specific allowances when there is doubt as to the ability of a supplier to provide supplies to the Company or refund an advance. Reserves estimates depend on analyzing historical quantity and quality, monitoring suppliers’ ability to deliver a sufficient supply and other economic factors.

 

We identified the allowance of advance to suppliers as a critical audit matter because the estimates involve significant judgements of the management. There are uncertainties in estimating reserves and recoverability of these advances.

 

How the Critical Audit Matter Was Addressed in the Audit

 

In order to address the matter above, we performed the following audit procedures, among others:

 

 

·

Conducted background research of the major suppliers and their guarantees;

 

·

Analyzed and tested the historical usage data, purchase history and the aging of the outstanding balances;

 

·

Obtained the purchase contracts and tested the advances made associated with the contracts;

 

·

Obtained existing future sales orders and analyzed the reasonableness of the purchase contract;

 

·

Sent confirmations to major suppliers to identify any corroboratory or contrary evidence.

 

/s/ YCM CPA, Inc.

 

We have served as the Company’s auditor since 2021.

 

PCAOB ID 6781

Irvine, California

January 29, 2024

 

 
F-2

Table of Contents

  

Farmmi, Inc.

Consolidated Balance Sheets

  

 

 

September 30,

 

 

September 30,

 

 

 

2023

 

 

2022

 

Assets

 

 

 

 

 

 

Current Assets

 

 

 

 

 

 

Cash

 

$12,789,735

 

 

$

41,167,501

 

Short-term deposit

 

 

-

 

 

 

35,144,444

 

Short-term investments

 

 

-

 

 

 

5,820

 

Notes receivable

 

 

-

 

 

 

3,528,235

 

Accounts receivable, net

 

 

24,677,445

 

 

 

16,351,244

 

Advances to suppliers, net

 

 

116,343,961

 

 

 

48,633,604

 

Other receivable

 

 

-

 

 

 

7,440,705

 

Inventories, net

 

 

3,901,848

 

 

 

716,278

 

Other current assets

 

 

347,228

 

 

 

206,566

 

Due from a related party

 

 

110,958

 

 

 

59,983

 

Total current assets

 

 

158,171,175

 

 

 

153,254,380

 

 

 

 

 

 

 

 

 

 

Biological assets

 

 

9,187,640

 

 

 

9,638,722

 

Long-term investments

 

 

6,900,280

 

 

 

140,578

 

Property and equipment, net

 

 

24,532

 

 

 

44,868

 

Intangible assets, net

 

 

-

 

 

 

6,747

 

Right-of-use assets, net

 

 

516,459

 

 

 

534,351

 

Deferred tax assets

 

 

-

 

 

 

163,207

 

Total Assets

 

$174,800,086

 

 

$

163,782,853

 

 

 

 

 

 

 

 

 

 

Liabilities and Shareholders' Equity

 

 

 

 

 

 

 

 

Current Liabilities

 

 

 

 

 

 

 

 

Short-term loans

 

$

2,412,281

 

 

$

-

 

Long-term loans - current portion

 

 

676,284

 

 

 

1,505,353

 

Convertible promissory notes

 

 

5,788,742

 

 

 

2,178,511

 

Derivative liability

 

 

-

 

 

 

3,450,000

 

Note payable

 

 

-

 

 

 

12,385

 

Accounts payable

 

 

1,105,674

 

 

 

197,137

 

Due to related parties

 

 

33,814

 

 

 

948

 

Operating lease liabilities – current

 

 

69,062

 

 

 

46,543

 

Other current liabilities

 

 

627,125

 

 

 

898,444

 

Total current liabilities

 

 

10,712,982

 

 

 

8,289,321

 

Long-term loans - non-current portion

 

 

1,652,561

 

 

 

292,285

 

Operating lease liabilities – non-current

 

 

458,617

 

 

 

517,156

 

Total Liabilities

 

 

12,824,160

 

 

 

9,098,762

 

 

 

 

 

 

 

 

 

 

Commitment and contingencies

 

 

 

 

 

 

 

 

 

 

 

 

 

 

 

 

 

Shareholders' Equity

 

 

 

 

 

 

 

 

Ordinary share, $0.20 par value, 500 million shares authorized, 6,094,078 and 2,988,835 shares issued and outstanding at September 30, 2023 and 2022, respectively1

 

 

1,218,816

 

 

 

597,768

 

Additional paid-in capital

 

 

160,571,517

 

 

 

152,162,565

 

Statutory reserve

 

 

1,695,629

 

 

 

1,153,813

 

Retained earnings

 

 

16,905,488

 

 

 

14,903,491

 

Accumulated other comprehensive (loss) income

 

 

(18,415,524)

 

 

(14,133,546)

Total Shareholders' Equity

 

 

161,975,926

 

 

 

154,684,091

 

 

 

 

 

 

 

 

 

 

Total Liabilities and Shareholders' Equity

 

$174,800,086

 

 

$

163,782,853

 

  

1. On September 25, 2023, the Company consolidated its ordinary shares at a ratio of one-for-eight. All shares and associated amounts have been retroactively restated to reflect the reverse stock split.

 

The accompanying notes are an integral part of these consolidated financial statements.

 

 
F-3

Table of Contents

  

Farmmi, Inc.

Consolidated Statements of Operations and Comprehensive Income (Loss)

 

 

 

 For the Years Ended September 30,

 

 

 

2023

 

 

2022

 

 

2021

 

Revenues

 

 

 

 

 

 

 

 

 

Sales to third parties

 

$110,364,887

 

 

$99,212,363

 

 

$39,287,999

 

Sales to related parties

 

 

-

 

 

 

1,016

 

 

 

1,952

 

Total revenues

 

 

110,364,887

 

 

 

99,213,379

 

 

 

39,289,951

 

Cost of revenues

 

 

(106,078,132)

 

 

(93,775,293)

 

 

(34,180,670)

Gross profit

 

 

4,286,755

 

 

 

5,438,086

 

 

 

5,109,281

 

 

 

 

 

 

 

 

 

 

 

 

 

 

Operating expenses

 

 

 

 

 

 

 

 

 

 

 

 

Allowance for doubtful accounts

 

 

32,007

 

 

 

(57,173)

 

 

875,094

 

Selling and distribution expenses

 

 

(145,292)

 

 

(305,367)

 

 

(292,709)

General and administrative expenses

 

 

(2,132,095)

 

 

(4,133,178)

 

 

(2,838,790)

Total operating expenses

 

 

(2,245,380)

 

 

(4,495,718)

 

 

(2,256,405)

 

 

 

 

 

 

 

 

 

 

 

 

 

Income from operations

 

 

2,041,375

 

 

 

942,368

 

 

 

2,852,876

 

 

 

 

 

 

 

 

 

 

 

 

 

 

Other income (expenses)

 

 

 

 

 

 

 

 

 

 

 

 

Change in fair value of derivative liability

 

 

873,767

 

 

 

419,649

 

 

 

-

 

Interest income

 

 

743,858

 

 

 

516,869

 

 

 

33,576

 

Interest expense

 

 

(650,813)

 

 

(134,144)

 

 

(73,866)

Amortization of debt issuance costs

 

 

(1,691,609)

 

 

(48,160)

 

 

-

 

Government grant

 

 

1,439,208

 

 

 

-

 

 

 

-

 

Other income, net

 

 

101,520

 

 

 

409,030

 

 

 

(379,225)

Total other income (expenses), net

 

 

815,931

 

 

 

1,163,244

 

 

 

(419,515)

 

 

 

 

 

 

 

 

 

 

 

 

 

Income before income taxes

 

 

2,857,306

 

 

 

2,105,612

 

 

 

2,433,361

 

Provision for income taxes

 

 

(313,493)

 

 

118,367

 

 

 

(25,571)

Net income from continuing operations

 

 

2,543,813

 

 

 

2,223,979

 

 

 

2,407,790

 

Discontinued operations

 

 

 

 

 

 

 

 

 

 

 

 

Net loss from discontinued operations, net of tax

 

 

-

 

 

 

-

 

 

 

(51,352)

Net income

 

 

2,543,813

 

 

 

2,223,979

 

 

 

2,356,438

 

Net loss attributable to non-controlling interest from discontinued operations

 

 

-

 

 

 

-

 

 

 

1,976

 

Net income

 

$2,543,813

 

 

$2,223,979

 

 

$2,358,414

 

 

 

 

 

 

 

 

 

 

 

 

 

 

Comprehensive income

 

 

 

 

 

 

 

 

 

 

 

 

Net income

 

$2,543,813

 

 

$2,223,979

 

 

$2,356,438

 

Foreign currency translation

 

 

(4,281,978)

 

 

(16,344,967)

 

 

1,990,561

 

Total comprehensive (loss) income

 

 

(1,738,165)

 

 

(14,120,988)

 

 

4,398,351

 

Comprehensive income attributable to noncontrolling interest

 

 

-

 

 

 

-

 

 

 

(46,525)

Comprehensive (loss) income attributable to Farmmi, Inc.

 

$

(1,738,165

)

 

$

(14,120,988

)

 

$4,351,826

 

 

 

 

 

 

 

 

 

 

 

 

Weighted average number of ordinary shares1

 

 

 

 

 

 

 

 

 

 

 

 

Basic

 

 

3,628,923

 

 

 

2,905,984

 

 

 

514,212

 

Diluted

 

 

8,452,875

 

 

 

2,905,984

 

 

 

522,276

 

Earnings per ordinary share1

 

 

 

 

 

 

 

 

 

 

 

 

Earnings (loss) per ordinary share - basic

 

$0.70

 

 

$0.77

 

 

$4.58

 

- Continuing operations

 

$0.70

 

 

$0.77

 

 

$4.68

 

- Discontinued operations

 

 

-

 

 

 

-

 

 

$

(0.10)

 

 

 

 

 

 

 

 

 

 

 

 

 

 

Earnings (loss) per ordinary share - diluted

 

$0.30

 

 

$0.77

 

 

$4.51

 

- Continuing operations

 

$0.30

 

 

$0.77

 

 

$4.61

 

- Discontinued operations

 

 

-

 

 

 

-

 

 

$

(0.10)

 

________ 

1. On September 25, 2023, the Company consolidated its ordinary shares at a ratio of one-for-eight. All shares and associated amounts have been retroactively restated to reflect the reverse stock split. 

 

The accompanying notes are an integral part of these consolidated financial statements.

 

 
F-4

Table of Contents

  

Farmmi, Inc. 

Consolidated Statements of Changes in Shareholder’s Equity 

For the Years Ended September 30, 2023, 2022 and 2021

 

 

 

 

 

 

 

 

 

 Additional

 

 

 

 

 

 

 

 

 Other

 

 

  Farmmi, Inc.’s

 

 

 

 

 

 Total

 

 

 

 Ordinary shares1

 

 

 Paid in

 

 

 Statutory

 

 

 Retained

 

 

 Comprehensive

 

 

 Shareholders'

 

 

 Noncontrolling 

 

 

 Shareholders'

 

 

 

Shares

 

 

Amount

 

 

Capital

 

 

Reserve

 

 

Earnings

 

 

Income (loss)

 

 

Equity

 

 

Interest

 

 

Equity

 

Balance at September 30, 2020

 

 

102,588

 

 

$20,518

 

 

$20,335,228

 

 

$972,092

 

 

$6,770,426

 

 

$186,912

 

 

$28,285,176

 

 

$869,981

 

 

$29,155,157

 

 

 

 

 

 

 

 

 

 

 

 

 

 

 

 

 

 

 

 

 

 

 

 

 

 

 

 

 

 

 

 

 

 

 

 

 

 

Share-based compensation expenses

 

 

2,983

 

 

 

597

 

 

 

1,260,077

 

 

 

-

 

 

 

-

 

 

 

-

 

 

 

1,260,674

 

 

 

-

 

 

 

1,260,674

 

Issuance of ordinary shares and warrants, net

 

 

1,307,758

 

 

 

261,552

 

 

 

125,748,986

 

 

 

-

 

 

 

-

 

 

 

-

 

 

 

126,010,538

 

 

 

 

 

 

 

126,010,538

 

Warrants exercised for cash

 

 

1,375,572

 

 

 

275,114

 

 

 

(256,064)

 

 

-

 

 

 

-

 

 

 

-

 

 

 

19,050

 

 

 

-

 

 

 

19,050

 

Foreign currency translation gain

 

 

-

 

 

 

-

 

 

 

-

 

 

 

-

 

 

 

-

 

 

 

1,942,060

 

 

 

1,942,060

 

 

 

48,501

 

 

 

1,990,561

 

Net income for the year

 

 

-

 

 

 

-

 

 

 

-

 

 

 

-

 

 

 

2,358,414

 

 

 

-

 

 

 

2,358,414

 

 

 

(1,976)

 

 

2,356,438

 

Statutory reserve

 

 

-

 

 

 

-

 

 

 

-

 

 

 

1,463

 

 

 

(1,463)

 

 

-

 

 

 

-

 

 

 

-

 

 

 

-

 

 

 

 

 

 

 

 

 

 

 

 

 

 

 

 

 

 

 

 

 

 

 

 

 

 

 

 

 

 

 

 

 

 

 

 

 

 

Balance at September 30, 2021

 

 

2,788,901

 

 

$557,781

 

 

$147,088,227

 

 

$973,555

 

 

$9,127,377

 

 

$2,128,972

 

 

$159,875,912

 

 

$916,506

 

 

$160,792,418

 

 

 

 

 

 

 

 

 

 

 

 

 

 

 

 

 

 

 

 

 

 

 

 

 

 

 

 

 

 

 

 

 

 

 

 

 

 

Share-based compensation expenses

 

 

50,000

 

 

 

10,000

 

 

 

1,997,328

 

 

 

-

 

 

 

-

 

 

 

-

 

 

 

2,007,328

 

 

 

-

 

 

 

2,007,328

 

Issuance of ordinary shares, net

 

 

150,000

 

 

 

30,000

 

 

 

5,970,000

 

 

 

-

 

 

 

-

 

 

 

-

 

 

 

6,000,000

 

 

 

-

 

 

 

6,000,000

 

Reverse share-split adjustment

 

 

(66)

 

 

(13)

 

 

13

 

 

 

-

 

 

 

-

 

 

 

-

 

 

 

-

 

 

 

-

 

 

 

-

 

Foreign currency translation gain

 

 

-

 

 

 

-

 

 

 

-

 

 

 

-

 

 

 

-

 

 

 

(16,344,967)

 

 

(16,344,967)

 

 

-

 

 

 

(16,344,967)

Disposal of a subsidiary

 

 

-

 

 

 

-

 

 

 

(2,893,003)

 

 

-

 

 

 

3,732,393

 

 

 

82,449

 

 

 

921,839

 

 

 

(916,506)

 

 

5,333

 

Net income for the year

 

 

-

 

 

 

-

 

 

 

-

 

 

 

-

 

 

 

2,223,979

 

 

 

-

 

 

 

2,223,979

 

 

 

-

 

 

 

2,223,979

 

Statutory reserve

 

 

-

 

 

 

-

 

 

 

-

 

 

 

180,258

 

 

 

(180,258)

 

 

-

 

 

 

-

 

 

 

-

 

 

 

-

 

 

 

 

 

 

 

 

 

 

 

 

 

 

 

 

 

 

 

 

 

 

 

 

 

 

 

 

 

 

 

 

 

 

 

 

 

 

Balance at September 30, 2022

 

 

2,988,835

 

 

$597,768

 

 

$152,162,565

 

 

$1,153,813

 

 

$14,903,491

 

 

$

(14,133,546)

 

 

$154,684,091

 

 

 

-

 

 

$154,684,091

 

 

 

 

 

 

 

 

 

 

 

 

 

 

 

 

 

 

 

 

 

 

 

 

 

 

 

 

 

 

 

 

 

 

 

 

 

 

Issuance of ordinary shares, net

 

 

2,631,579

 

 

 

526,316

 

 

 

7,403,684

 

 

 

-

 

 

 

-

 

 

 

-

 

 

 

7,930,000

 

 

 

-

 

 

 

7,930,000

 

Issuance of ordinary shares for promissory notes redemption

 

 

474,137

 

 

 

94,827

 

 

 

1,005,173

 

 

 

-

 

 

 

-

 

 

 

-

 

 

 

1,100,000

 

 

 

-

 

 

 

1,100,000

 

Reverse share-split adjustment

 

 

(473)

 

 

(95)

 

 

95

 

 

 

-

 

 

 

-

 

 

 

-

 

 

 

-

 

 

 

-

 

 

 

-

 

Foreign currency translation loss

 

 

-

 

 

 

-

 

 

 

-

 

 

 

-

 

 

 

-

 

 

 

(4,281,978)

 

 

(4,281,978)

 

 

-

 

 

 

(4,281,978)

Net income for the year

 

 

-

 

 

 

-

 

 

 

-

 

 

 

-

 

 

 

2,543,813

 

 

 

-

 

 

 

2,543,813

 

 

 

-

 

 

 

2,543,813

 

Statutory reserve

 

 

-

 

 

 

-

 

 

 

-

 

 

 

541,816

 

 

 

(541,816)

 

 

-

 

 

 

-

 

 

 

-

 

 

 

-

 

 

 

 

 

 

 

 

 

 

 

 

 

 

 

 

 

 

 

 

 

 

 

 

 

 

 

 

 

 

 

 

 

 

 

 

 

 

Balance at September 30, 2023

 

 

6,094,078

 

 

$1,218,816

 

 

$160,571,517

 

 

$1,695,629

 

 

$16,905,488

 

 

$

(18,415,524)

 

 

$161,975,926

 

 

 

-

 

 

$161,975,926

 

 

1. On September 25, 2023, the Company consolidated its ordinary shares at a ratio of one-for-eight. All shares and associated amounts have been retroactively restated to reflect the reverse stock split.

 

The accompanying notes are an integral part of these consolidated financial statements.

 

 
F-5

Table of Contents

  

Farmmi, Inc.

Consolidated Statements of Cash Flows

 

 

 

2023

 

 

2022

 

 

2021

 

Cash flows from operating activities

 

 

 

 

 

 

 

 

 

Net income

 

$2,543,813

 

 

$2,223,979

 

 

$2,356,438

 

Net loss from discontinued operations

 

 

-

 

 

 

-

 

 

 

51,352

 

Net income from continuing operations

 

 

2,543,813

 

 

 

2,223,979

 

 

 

2,407,790

 

Adjustments to reconcile net income to net cash (used in) provided by operating activities:

 

 

 

 

 

 

 

 

 

 

 

 

Changes in allowances - accounts receivable

 

 

7,915

 

 

 

(89)

 

 

(116,862)

Changes in allowances - advances to suppliers

 

 

-

 

 

 

3,526

 

 

 

(758,232)

Changes in allowances - inventories

 

 

(40,963)

 

 

53,736

 

 

 

(19,323)

Changes in allowances - long-term investment

 

 

92,944

 

 

 

-

 

 

 

-

 

Depreciation and amortization

 

 

26,870

 

 

 

64,287

 

 

 

68,418

 

Amortization of operating lease right-of-use assets

 

 

45,473

 

 

 

85,280

 

 

 

-

 

Non-cash lease expenses

 

 

-

 

 

 

 

 

 

91,573

 

Loss on short-term investment

 

 

5,870

 

 

 

145,843

 

 

 

-

 

Gain from disposal of property and equipment

 

 

-

 

 

 

-

 

 

 

-

 

Loss on disposal of property and equipment

 

 

124

 

 

 

-

 

 

 

-

 

Loss from disposal of subsidiaries

 

 

(5,592)

 

 

15,243

 

 

 

-

 

Amortization of debt issuance costs

 

 

1,691,609

 

 

 

48,160

 

 

 

-

 

Interest receivable from other receivable

 

 

-

 

 

 

(445,693)

 

 

-

 

Amortization of biological assets

 

 

217,207

 

 

 

218,317

 

 

 

-

 

Deferred income tax provision

 

 

164,600

 

 

 

(176,633)

 

 

-

 

Change in fair value of derivative liability

 

 

(873,767)

 

 

(419,649)

 

 

-

 

Share-based compensation

 

 

-

 

 

 

2,007,328

 

 

 

1,260,674

 

Changes in operating assets and liabilities:

 

 

 

 

 

 

 

 

 

 

 

 

Accounts receivable

 

 

(9,045,179)

 

 

6,483,703

 

 

 

(13,040,158)

Advances to suppliers

 

 

(71,298,597)

 

 

12,767,241

 

 

 

(40,989,649)

Notes receivables

 

 

3,558,349

 

 

 

(3,818,479)

 

 

-

 

Inventory, net

 

 

(3,272,753)

 

 

515,599

 

 

 

(1,212,031)

Other current assets

 

 

(222,440)

 

 

(49,765)

 

 

(258,117)

Accounts payable

 

 

946,285

 

 

 

156,598

 

 

 

26,404

 

Operating lease liabilities

 

 

(63,467)

 

 

(38,478)

 

 

(75,879)

Other current liabilities

 

 

(232,463)

 

 

795,434

 

 

 

(559,915)

Net cash provided by (used in) operating activities from continuing operations

 

 

(75,754,162)

 

 

20,635,488

 

 

 

(53,231,108)

Net cash provided by operating activities from discontinued operations

 

 

-

 

 

 

-

 

 

 

324,095

 

Net cash (used in) provided by operating activities

 

 

(75,754,162)

 

 

20,635,488

 

 

 

(52,907,013)

 

 

 

 

 

 

 

 

 

 

 

 

 

Cash flows from investing activities

 

 

 

 

 

 

 

 

 

 

 

 

Purchase of property and equipment

 

 

(314)

 

 

(2,946)

 

 

(4,686)

Purchase of intangible assets

 

 

-

 

 

 

-

 

 

 

(1,363)

Additions to biological assets

 

 

-

 

 

 

-

 

 

 

-

 

Short-term deposits

 

 

35,444,402

 

 

 

(35,296,981)

 

 

(2,772,430)

Advances to a third party

 

 

-

 

 

 

-

 

 

 

(107,817)

Acquisition of subsidiaries

 

 

-

 

 

 

(1,521,422)

 

 

-

 

Repayment of advances to a third party

 

 

-

 

 

 

106,500

 

 

 

-

 

Proceeds from disposal of subsidiary, net of cash

 

 

12,998

 

 

 

2,662,459

 

 

 

-

 

Purchase of long-term investments

 

 

(7,088,880)

 

 

(152,142)

 

 

-

 

Purchase of short-term investments

 

 

-

 

 

 

(152,142)

 

 

-

 

Other receivables

 

 

(7,504,211 )

 

 

(7,607,108)

 

 

(9,241,432)

Advances to related parties

 

 

(7,096)

 

 

(27,297)

 

 

-

 

Repayment of advances to related party

 

 

30,872

 

 

 

-

 

 

 

-

 

Net cash used in investing activities from continuing operations

 

 

35,896,193

 

 

 

(41,991,079)

 

 

(12,127,728)

Net cash used in investing activities from discontinued operations

 

 

-

 

 

 

-

 

 

 

(130,492)

Net cash provided by (used in) investing activities

 

 

35,896,193

 

 

 

(41,991,079)

 

 

(12,258,220)

 

 

 

 

 

 

 

 

 

 

 

 

 

Cash flows from financing activities

 

 

 

 

 

 

 

 

 

 

 

 

Gross proceeds from bank acceptance notes payable

 

 

-

 

 

 

13,404

 

 

 

-

 

Repayment of bank acceptance notes payable

 

 

(12,491)

 

 

-

 

 

 

(3,388,525)

Net proceeds from share issuance

 

 

7,930,000

 

 

 

6,000,000

 

 

 

126,029,588

 

Net proceeds from convertible note issuance

 

 

-

 

 

 

6,000,000

 

 

 

-

 

Borrowings from bank loans

 

 

4,779,323

 

 

 

1,959,591

 

 

 

2,310,358

 

Repayments of bank loans

 

 

(1,688,040)

 

 

(2,283,527)

 

 

(628,931)

Repayment of advances from related parties

 

 

-

 

 

 

(54,600)

 

 

(2,147,199)

Proceeds from advances from related parties

 

 

9,150

 

 

 

-

 

 

 

489,997

 

Net cash provided by financing activities from continuing operations

 

 

11,017,942

 

 

 

11,634,868

 

 

 

122,665,288

 

Net cash (used by) provided by financing activities from discontinued operations

 

 

-

 

 

 

-

 

 

 

(252,488)

Net cash provided by financing activities

 

 

11,017,942

 

 

 

11,634,868

 

 

 

122,412,800

 

 

 

 

 

 

 

 

 

 

 

 

 

 

Effect of exchange rate changes on cash

 

 

462,261

 

 

 

(8,363,680)

 

 

(150,204)

 

 

 

 

 

 

 

 

 

 

 

 

 

Net (decrease) increase in cash

 

 

(28,377,766)

 

 

(18,084,403)

 

 

57,097,363

 

 

 

 

 

 

 

 

 

 

 

 

 

 

Cash, beginning of year

 

 

41,167,501

 

 

 

59,251,904

 

 

 

2,165,151

 

 

 

 

 

 

 

 

 

 

 

 

 

 

Cash, end of year

 

$12,789,735

 

 

$41,167,501

 

 

$59,262,514

 

Less: cash from discontinued operations

 

 

-

 

 

 

-

 

 

 

(10,610)

Cash, end of year

 

$12,789,735

 

 

$41,167,501

 

 

$59,251,904

 

 

 

 

-

 

 

 

 

 

 

 

-

 

Reconciliation of cash and restricted cash, beginning of year

 

 

 

 

 

 

 

 

 

 

 

 

Cash

 

$41,167,501

 

 

$59,251,904

 

 

$481,906

 

Restricted cash

 

 

-

 

 

 

-

 

 

 

1,617,000

 

Cash from continuing operations

 

 

41,167,501

 

 

 

59,251,904

 

 

 

2,098,906

 

Cash from discontinued operations

 

 

-

 

 

 

-

 

 

 

66,245

 

Cash and restricted cash, beginning of year

 

$41,167,501

 

 

$59,251,904

 

 

$2,165,151

 

 

 

 

 

 

 

 

 

 

 

 

 

 

Reconciliation of cash and restricted cash, end of year

 

 

 

 

 

 

 

 

 

 

 

 

Cash

 

$12,789,735

 

 

$41,167,501

 

 

$59,251,904

 

Cash from continuing operations

 

 

12,789,735

 

 

 

41,167,501

 

 

 

59,251,904

 

Cash from discontinued operations

 

 

-

 

 

 

-

 

 

 

10,610

 

Cash and restricted cash, end of year

 

$12,789,735

 

 

$41,167,501

 

 

$59,262,514

 

 

 

 

 

 

 

 

 

 

 

 

 

 

Supplemental disclosure information:

 

 

 

 

 

 

 

 

 

 

 

 

Income taxes paid

 

$67,572

 

 

$5,443

 

 

$22,100

 

Interest paid

 

$165,179

 

 

$82,970

 

 

$116,700

 

 

 

 

 

 

 

 

 

 

 

 

 

 

Non-cash financing activities

 

 

 

 

 

 

 

 

 

 

 

 

Right of use assets obtained in exchange for operating lease obligations

 

$2,888

 

 

 

-

 

 

$593,457

 

Conversion of notes to ordinary shares

 

$1,100,000

 

 

 

-

 

 

 

-

 

Accrued interest for convertible notes

 

$1,691,609

 

 

$5,753

 

 

 

-

 

 

The accompanying notes are an integral part of these consolidated financial statements.

 

 
F-6

Table of Contents

  

FARMMI, INC.

 

NOTES TO CONSOLIDATED FINANCIAL STATEMENTS

 

Note 1 - Organization and nature of business

 

Farmmi, Inc. (“FAMI” or the “Company”) is a holding company incorporated under the laws of the Cayman Islands on July 28, 2015. FAMI owns 100% equity interest of Farmmi International Limited (“Farmmi International”), a Hong Kong company, which in turn owns 100% equity interest of Farmmi (Hangzhou) Enterprise Management Co., Ltd. (“Farmmi Enterprise”), Lishui Farmmi Technology Co., Ltd. (“Farmmi Technology”), Zhejiang Farmmi (Hangzhou) Ecology Agriculture Development Co., Ltd. (“Farmmi Ecology”) and Farmmi (Hangzhou) Health Development Co., Ltd (“Farmmi Heath Development”), four wholly foreign-owned entities (each, a “WFOE”) formed by Farmmi International under the laws of the People’s Republic of China (“PRC” or “China”).

 

Farmmi Health Development owns 100% equity interest in Zhejiang Farmmi Medical Health Technology Co., Ltd (“Farmmi Medical Health”) which was established under the laws of the PRC on September 18, 2021.

 

Farmmi Enterprise, Farmmi Technology and Farmmi Ecology own 30%, 40% and 30% of equity interests in Zhejiang Farmmi Holdings Group Co., Ltd. (“Farmmi Holdings”), respectively, which was established under the laws of the PRC on September 18, 2021.

 

On December 23, 2021, a board resolution of Zhejiang Farmmi Agricultural Technology Group Co., Ltd. (“Farmmi Agricultural”) (formerly known as Hangzhou Suyuan Agriculture Technology Co., Ltd., “Suyuan Agriculture”), a company incorporated in the PRC, was passed to reorganize certain companies mentioned below with nil consideration.

 

Under the above-mentioned reorganization, (i) on December 30, 2021, Farmmi Holdings started to own 100% interest in Farmmi Agricultural, which was previously owned by Farmmi Enterprise (31.7%) and Farmmi Technology (68.3%); (ii) Farmmi Agricultural owns 100% of the equity interest of Zhejiang Farmmi Agricultural Supply Chain Co., Ltd (“Farmmi Supply Chain”), a company established under the laws of the PRC, on February 10, 2022 and was previously 100% owned by Farmmi Ecology.

 

On September 27, 2021, the Company, through its subsidiary, Zhejiang Farmmi Agricultural Supply Chain Co., Ltd., acquired Jiangxi Xiangbo Agriculture and Forestry Development Co. Ltd (“Jiangxi Xiangbo”), established under the laws of the PRC, from Ganzhou Tengguang Agriculture and Forestry Development Co., Ltd. for a total price of RMB70 million ($11 million). After the consummation of the acquisition, Farmmi Supply Chain owns 100% equity interest in Jiangxi Xiangbo, which in turn owns 100% interest in Yudu County Yada Forestry Co., Ltd, established under the laws of the PRC (“Yudu Yada”). As a result, Jiangxi Xiangbo and Yudu Yada became the subsidiaries of the Company.

 

On September 27, 2021, the Company, through its subsidiary, Zhejiang Farmmi Agricultural Supply Chain Co., Ltd., acquired Guoning Zhonghao (Ningbo) Trading Co., Ltd. (“Guoning Zhonghao”), established under the laws of the PRC, from Ningbo Guoning Zhonghao Technology Co., Ltd. and Jianxin Huang, an individual, for a total consideration of RMB5,000 ($788). After the consummation of the acquisition, Farmmi Supply Chain owns 100% equity interest in Guoning Zhonghao.

 

Farmmi Agricultural owns 100% of equity interests in Zhejiang FLS Mushroom Co., Ltd. (“FLS Mushroom”), Zhejiang Farmmi Biotechnology Co., Ltd. (“Farmmi Biotech”) and Zhejiang Farmmi Food Co., Ltd. (“Farmmi Food”) and 77.2% equity interest in Lishui Farmmi E-Commerce Co., Ltd. (“Farmmi E-Commerce”). FLS Mushroom, Farmmi Biotech, Farmmi Food, and Farmmi E-Commerce”) were all established under the laws of the PRC. The remaining 22.8% equity interest in Farmmi E-Commerce is owned by Hangzhou Nongyuan Network Technology Co., Ltd. (“Nongyuan Network”). Nongyuan Network was incorporated on December 8, 2015 under the laws of the PRC and focuses on the development of network marketing and provides a network platform for sales of agriculture products.

 

 
F-7

Table of Contents

  

FARMMI, INC.

 

NOTES TO CONSOLIDATED FINANCIAL STATEMENTS

 

Note 1 - Organization and nature of business (Continued)

 

On September 18, 2016, Farmmi Agricultural entered into a series of contractual agreements with Zhengyu Wang, the then sole-owner of Nongyuan Network. These agreements include an Exclusive Management Consulting and Technology Agreement, an Equity Pledge Agreement, an Exclusive Call Option Agreement, a Proxy Agreement and a Power of Attorney (collectively, the “Original VIE Agreements”). The Original VIE Agreements empowered Farmmi Agricultural to exercise management control over the activities that most significantly impact the operation results of Nongyuan Network, obligated Farmmi Agricultural to absorb a majority of the risk of loss from Nongyuan Network’s activities, and entitled Farmmi Agricultural to receive a majority of their residual returns. In essence, Farmmi Agricultural and the Company had gained effective control over Nongyuan Network.

 

On December 4, 2019, Zhengyu Wang transferred 100% of his shares of Nongyuan Network to his daughter Xinyang Wang. As a result, Xinyang Wang started to hold 100% of the ownership interest of Nongyuan Network. On December 10, 2019, Xinyang Wang, as the new sole owner of Nongyuan Network, signed a series of VIE agreements (the “Xinyang Wang VIE Agreements”) with Nongyuan Network and Farmmi Agricultural. On May 15, 2020, the following agreements were signed with the effective date of December 10, 2019:

 

 

(1)

Zhengyu Wang, Nongyuan Network and Farmmi Agricultural signed a termination agreement to confirm that the Original VIE Agreements had been terminated because Zhengyu Wang was no longer the shareholder of Nongyuan Network;

 

 

 

 

(2)

Zhengyu Wang, Dehong Zhang (the legal representative of Nongyuan Network), Xinyang Wang, Nongyuan Network and Farmmi Agricultural signed a joint statement to confirm that the board of directors of the Company had the ultimate authority over the matters of the VIE (defined below), Nongyuan Network.

 

FAMI believes that Xinyang Wang VIE Agreements enable Farmmi Agricultural and FAMI to keep effective control over Nongyuan Network, and as a result Nongyuan Network should be considered as a Variable Interest Entity (“VIE”) under the Statement of Financial Accounting Standards Board (“FASB”) Accounting Standards Codification (“ASC”) 810 Consolidation. Accordingly, the accounts of Nongyuan Network are consolidated with those of Farmmi Agricultural.

 

On September 7, 2021, Zhejiang Yitang Medical Service Co., Ltd. (“Yitang Mediservice”) was established under the laws of the PRC. Nongyuan Network and Farmmi Ecology own 95% and 5% of the equity interests in Yitang Mediservice, respectively. In April 20, 2023, Yitang Mediservice was reorganized and Farmmi Medical Health and Farmmi Ecology own 95% and 5% of the equity interests in Yitang Mediservice.

 

On September 17, 2021, Zhejiang Yiting Medical Technology Co., Ltd. (“Yiting Meditech”) was established under the laws of the PRC. Yitang Mediservice owns 100% interest in Yiting Meditech.

 

On January 10, 2022, Lishui Yifeng Medical Health Technology Co., Ltd (“Yifeng Medihealth”) was established under the laws of the PRC. Yitang Mediservice owns 100% of the equity interest in Yifeng Medihealth. Yifeng Medihealth was deregistered in April 2023.

 

On January 10, 2022, Lishui Yilong Enterprise Management Co., Ltd (“Yilong Enterprise”) was established under the laws of the PRC. Yitang Mediservice owns 100% of the equity interest in Yilong Enterprise. Yilong Enterprise was deregistered in April 2023.

 

On January 19, 2022, Lishui Yifeng Yilong Medical Technology Development Partnership (Limited Partnership) (“YF YL MediTech”) was established under the laws of the PRC. Yifeng Medihealth owns 20% and Yilong Enterprise owns 80% interest in YF YL MediTech. YF YL MediTech was deregistered in April 2023.

 

 
F-8

Table of Contents

  

FARMMI, INC.

 

NOTES TO CONSOLIDATED FINANCIAL STATEMENTS

 

Note 1 - Organization and nature of business (Continued)

 

On January 19, 2022, Lishui Yitang Shangke Medical and Health Technology Partnership (Limited Partnership) (“YT SK Medihealth”) was established under the laws of the PRC. Yifeng Medihealth owns 20% and Yilong Enterprise owns 80% interest in YT SK Medihealth. Yifeng Medihealth was deregistered in April 2023.

 

On May 27, 2022, Zhejiang Farmmi Ecological Agriculture Technology Co., Ltd (“Farmmi Eco Agri”) was established under the laws of the PRC. Farmmi International owns 100% of the equity interest in Farmmi Eco Agri.

 

On July 13, 2022, Farmmi Canada Inc. (Farmmi Canada) was established under the laws of the Canada. Farmmi Inc. owns 100% of the equity interest in Farmmi Canada.

 

On September 27, 2021, an agreement was signed to divest 100% interest in Forest Food to a third party for total cash consideration of RMB18.2 million (approximately $2.8 million) on October 1, 2021. Certain prior periods of the Company have been reclassified to conform to current period presentation as discontinued operations. Such reclassifications had no effect on net income (loss) or cash flows as previously reported.

 

On September 30, 2022, an agreement was signed to divest 100% interest in FLS Mushroom to a third party for total cash consideration of RMB24.1 million (approximately $3.4 million) on October 1, 2022.

 

On November 14, 2022, Ningbo Farmmi Baitong Trade Co., Ltd (“Ningbo Farmmi Trade”) was established under the laws of the PRC. Farmmi Agricultural owns 100% equity of Ningbo Farmmi Trade.

 

On August 24, 2023, Farmmi USA Inc (“Farmmi USA”) was established under the laws of the United States of America. FAMI owns 100% equity of Farmmi USA.

 

As of September 30, 2023, details of the subsidiaries of FAMI are set out below:

 

Name of Entity

Date of Incorporation

Place of Incorporation

% of Ownership

Principal activities

FAMI

July 28, 2015

Cayman

Parent

Holding company

Farmmi International

August 20, 2015

Hong Kong

100%

Holding company

Farmmi Enterprise

May 23, 2016

Zhejiang, China

100%

Holding company

Farmmi Technology

June 6, 2016

Zhejiang, China

100%

Holding company

Farmmi Agricultural

December 8, 2015

Zhejiang, China

100%

Holding company

FLS Mushroom

March 25, 2011

Zhejiang, China

100%

Light processing and distribution of dried mushrooms

Farmmi Food

December 26, 2017

Zhejiang, China

100%

Dehydrating, further processing and distribution of edible fungus

Farmmi E-Commerce

March 22, 2019

Zhejiang, China

100%

Technology development, technical services and technical consultation related to agricultural products

Farmmi Biotech

April 7, 2021

Zhejiang, China

100%

Research and development of mushroom powder and mushroom extract

Farmmi Ecology

April 25, 2021

Zhejiang, China

100%

Holding company

Farmmi Supply Chain

May 11, 2021

Zhejiang, China

100%

Agricultural products supply chain

Farmmi Health Development

September 17, 2021

Zhejiang, China

100%

Health development

Farmmi Medical Health

September 18, 2021

Zhejiang, China

100%

 Medical health

Farmmi Holdings

September 18, 2021

Zhejiang, China

100%

Holding company

Jiangxi Xiangbo

June 18, 2021

Jiangxi, China

100%

Holding company

Yudu Yada

November 10, 2010

Jiangxi, China

100%

Forestry development

Guoning Zhonghao

June 15, 2021

Zhejiang, China

100%

Agriculture exporting

Farmmi Eco Agri

May 27, 2022

Zhejiang, China

100%

Agriculture products

Farmmi Canada

July 13, 2022

Canada

100%

Agriculture products

Ningbo Farmmi Trade

November 14, 2022

Zhejiang, China

100%

Agriculture products

Yitang Mediservice

September 7, 2021

Zhejiang, China

100%

Medical services

Yiting Meditech

September 17, 2021

Zhejiang, China

100%

Medical technology

Farmmi USA

August 24, 2023

California, USA

100%

Trading

Nongyuan Network

July 7, 2016

Zhejiang, China

0 (VIE)

Trading

 

FAMI through its subsidiaries, VIE and VIE’s subsidiaries (herein collectively referred to as the “Company”) are principally engaged in processing, distributing and trading dried Shiitake mushrooms, Mu Er (also known as auricularia auricula-judae or jelly fungi), corn, cotton, forestry and other products.

 

Note 2 - Summary of significant accounting policies

 

Basis of presentation and principles of consolidation

 

The accompanying consolidated financial statements have been prepared in conformity with accounting principles generally accepted in the United States of America (“U.S. GAAP”) and have been consistently applied. In the opinion of management, all adjustments (consisting of normal recurring accruals) considered necessary for a fair presentation have been included.

 

 
F-9

Table of Contents

  

FARMMI, INC.

 

NOTES TO CONSOLIDATED FINANCIAL STATEMENTS

 

Note 2 - Summary of significant accounting policies (Continued)

 

Basis of presentation and principles of consolidation (Continued)

 

The consolidated financial statements of the Company include the financial statements of the Company, its subsidiaries, the VIEs and the subsidiaries of the VIEs. All inter-company transactions and balances between the Company, its subsidiaries, the VIEs and the subsidiaries of the VIEs have been eliminated upon consolidation. Results of subsidiaries, businesses acquired from third parties and the VIEs are consolidated from the date on which control is transferred to the Company.

 

Consolidation of variable interest entities

 

In accordance with accounting standards regarding consolidation of variable interest entities (“VIEs”), VIEs are generally entities that lack sufficient equity to finance their activities without additional financial support from other parties or whose equity holders lack adequate decision-making ability. All VIEs with which the Company is involved must be evaluated to determine the primary beneficiary of the risks and rewards of the VIE. The primary beneficiary is required to consolidate the VIE for financial reporting purposes.

 

The Company determined that Nongyuan Network is a VIE because the Company is the primary beneficiary of risks and rewards of this VIE.

 

The condensed consolidating table below disaggregated the Consolidated Balance Sheets of the Company into FAMI, the VIE and its subsidiaries, the WFOE that is the primary beneficiary of the VIEs and an aggregation of other entities that are consolidated as of September 30, 2023 and 2022.

 

 

 

 As of September 30, 2023

 

 

 

Other entities

 

 

WFOE that is

 

 

 

 

 

 

 

 

 

 

 

 

that are

 

 

the primary

 

 

VIE and its

 

 

 

 

 

Consolidated

 

 

 

consolidated

 

 

beneficiary

 

 

subsidiaries

 

 

FAMI

 

 

total

 

Intercompany receivables

 

$144,664,527

 

 

$131,992,092

 

 

$7,086,579

 

 

$151,681,406

 

 

 

-

 

Current assets excluding intercompany receivables

 

 

138,871,675

 

 

 

353,985

 

 

 

18,841,671

 

 

 

103,844

 

 

$158,171,175

 

Current assets

 

$283,536,202

 

 

$132,346,077

 

 

$25,928,250

 

 

$151,785,250

 

 

$158,171,175

 

Investment in subsidiaries

 

 

-

 

 

$37,712,692

 

 

 

-

 

 

 

-

 

 

 

-

 

Non-current assets excluding investment in subsidiaries

 

$16,627,615

 

 

 

-

 

 

$1,296

 

 

 

-

 

 

$16,628,911

 

Non-current assets

 

$16,627,615

 

 

$37,712,692

 

 

$1,296

 

 

 

-

 

 

$16,628,911

 

Total assets

 

$300,163,817

 

 

$170,058,769

 

 

$25,929,546

 

 

$151,785,250

 

 

$174,800,086

 

Intercompany payables

 

$290,760,077

 

 

$124,634,218

 

 

$19,812,080

 

 

$218,229

 

 

 

-

 

Current liabilities excluding intercompany payables

 

 

634,111

 

 

 

756,017

 

 

 

3,530,735

 

 

 

5,792,119

 

 

$10,712,982

 

Current liabilities

 

$291,394,188

 

 

$125,390,235

 

 

$23,342,815

 

 

$6,010,348

 

 

$10,712,982

 

Non-current liabilities

 

$533,315

 

 

$106,737

 

 

 

1,471,126

 

 

 

-

 

 

$2,111,178

 

Total liabilities

 

$291,927,503

 

 

$125,496,972

 

 

$24,813,941

 

 

$6,010,348

 

 

$12,824,160

 

Total shareholders' equity (net assets)

 

$8,236,314

 

 

$44,561,797

 

 

$1,115,605

 

 

$145,774,902

 

 

$161,975,926

 

 

 

 

As of September 30, 2022

 

 

 

Other entities

 

 

WFOE that is

 

 

 

 

 

 

 

 

 

that are

 

 

the primary

 

 

VIE and its

 

 

 

 

Consolidated

 

 

 

consolidated

 

 

beneficiary

 

 

subsidiaries

 

 

FAMI

 

 

total

 

Intercompany receivables

 

$163,676,919

 

 

$114,994,912

 

 

 

-

 

 

$140,445,311

 

 

 

-

 

Current assets excluding intercompany receivables

 

$91,926,232

 

 

$33,986

 

 

$57,133,125

 

 

$4,161,037

 

 

$153,254,380

 

Current assets

 

$255,603,151

 

 

$115,028,898

 

 

$57,133,125

 

 

$144,606,348

 

 

$153,254,380

 

Investment in subsidiaries

 

 

-

 

 

$40,424,517

 

 

 

-

 

 

 

-

 

 

 

-

 

Non-current assets excluding investment in subsidiaries

 

$10,500,217

 

 

$8,484

 

 

$19,772

 

 

 

-

 

 

$10,528,473

 

Non-current assets

 

$10,500,217

 

 

$40,433,001

 

 

$19,772

 

 

 

-

 

 

$10,528,473

 

Total assets

 

$266,103,368

 

 

$155,461,899

 

 

$57,152,897

 

 

$144,606,348

 

 

$163,782,853

 

Intercompany payables

 

$255,440,223

 

 

$109,255,668

 

 

$54,420,549

 

 

$702

 

 

 

-

 

Current liabilities excluding intercompany payables

 

$590,393

 

 

$226,814

 

 

$1,789,357

 

 

$5,682,757

 

 

$8,289,321

 

Current liabilities

 

$256,030,616

 

 

$109,482,482

 

 

$56,209,906

 

 

$5,683,459

 

 

$8,289,321

 

Non-current liabilities

 

$657,734

 

 

$151,707

 

 

 

-

 

 

 

-

 

 

$809,441

 

Total liabilities

 

$256,688,350

 

 

$109,634,189

 

 

$56,209,906

 

 

$5,683,459

 

 

$9,098,762

 

Total shareholders' equity (net assets)

 

$9,415,018

 

 

$45,827,710

 

 

$942,991

 

 

$138,922,889

 

 

$154,684,091

 

 

 
F-10

Table of Contents

  

FARMMI, INC.

 

NOTES TO CONSOLIDATED FINANCIAL STATEMENTS

 

Note 2 - Summary of significant accounting policies (Continued)

 

Consolidation of variable interest entities (Continued)

 

The condensed consolidating table below disaggregated the Consolidated Statements of Operations and Comprehensive Income (Loss) of the Company into FAMI, the VIE and its subsidiaries, the WFOE that is the primary beneficiary of the VIEs and an aggregation of other entities that are consolidated for the financial years ended September 30, 2023, 2022 and 2021.

 

 

 

 For the year ended September 30, 2023

 

 

 

 Other entities

 

 

 WFOE that is

 

 

 

 

 

 

 

 

 

 

 

 

that are

 

 

the primary

 

 

VIE and its

 

 

 

 

 

Consolidated

 

 

 

consolidated

 

 

beneficiary

 

 

subsidiaries

 

 

FAMI

 

 

total

 

Revenues

 

$74,224,063

 

 

$16,034,543

 

 

$20,106,281

 

 

 

-

 

 

$110,364,887

 

Cost of revenues

 

 

(70,021,350)

 

 

(16,023,779)

 

 

(20,033,003)

 

 

-

 

 

 

(106,078,132)

Gross profit

 

 

4,202,713

 

 

 

10,764

 

 

 

73,278

 

 

 

-

 

 

 

4,286,755

 

Operating expenses

 

 

(1,028,294)

 

 

(71,676)

 

 

(231,462)

 

 

(913,948)

 

 

(2,245,380)

Income (loss) from operations

 

 

3,174,419

 

 

 

(60,912)

 

 

(158,184)

 

 

(913,948)

 

 

2,041,375

 

Other income (expenses)

 

 

1,514,162

 

 

 

(68,416)

 

 

634,225

 

 

 

(1,264,040)

 

 

815,931

 

Income (loss) before income taxes

 

 

4,688,581

 

 

 

(129,328)

 

 

476,041

 

 

 

(2,177,988)

 

 

2,857,306

 

Provision for income taxes

 

 

(270,874)

 

 

(8,556)

 

 

(34,063)

 

 

-

 

 

 

(313,493)

Net income (loss)

 

$4,417,707

 

 

($137,884)

 

 

$441,978

 

 

($2,177,988)

 

 

$2,543,813

 

 

 

 

For the year ended September 30, 2022

 

 

 

Other entities

 

 

WFOE that is

 

 

 

 

 

 

 

 

 

that are

 

 

the primary

 

 

VIE and its

 

 

 

 

Consolidated

 

 

 

consolidated

 

 

beneficiary

 

 

subsidiaries

 

 

FAMI

 

 

total

 

Revenues

 

$64,795,082

 

 

$9,111,073

 

 

$25,307,224

 

 

 

-

 

 

$99,213,379

 

Cost of revenues

 

 

(60,272,018 )

 

 

(9,053,547 )

 

 

(24,449,728 )

 

 

-

 

 

 

(93,775,293 )

Gross profit

 

 

4,523,064

 

 

 

57,526

 

 

 

857,496

 

 

 

-

 

 

 

5,438,086

 

Operating expenses

 

 

(782,009 )

 

 

(50,344 )

 

 

(701,516 )

 

 

(2,961,849 )

 

 

(4,495,718 )

Income (loss) from operations

 

 

3,741,055

 

 

 

7,182

 

 

 

155,980

 

 

 

(2,961,849 )

 

 

942,368

 

Other income (expenses)

 

 

560,497

 

 

 

20,510

 

 

 

213,771

 

 

 

368,466

 

 

 

1,163,244

 

Income (loss) before income taxes

 

 

4,301,552

 

 

 

27,692

 

 

 

369,751

 

 

 

(2,593,383 )

 

 

2,105,612

 

Provision for income taxes

 

 

114,801

 

 

 

9,182

 

 

 

(5,616 )

 

 

-

 

 

 

118,367

 

Net income (loss)

 

$4,416,353

 

 

$36,874

 

 

$364,135

 

 

 

(2,593,383)

 

$2,223,979

 

 

 

 

For the financial year ended September 30, 2021

 

 

 

 

 

WFOE

 

 

 

 

 

 

 

 

 

Other

 

 

that is the

 

 

 

 

 

 

 

 

 

entities

 

 

primary

 

 

 

 

 

 

 

 

 

that are

 

 

beneficiary

 

 

VIE and its

 

 

 

 

Consolidated

 

 

 

consolidated

 

 

of the VIE

 

 

subsidiaries

 

 

FAMI

 

 

total

 

Revenues from continuing operations

 

$33,068,045

 

 

$762,771

 

 

$5,459,135

 

 

$-

 

 

$39,289,951

 

Cost of revenues from continuing operations

 

 

(28,847,801 )

 

 

(742,933 )

 

 

(4,589,936 )

 

 

-

 

 

 

(34,180,670 )

Gross profit from continuing operations

 

 

4,220,244

 

 

 

19,838

 

 

 

869,199

 

 

 

-

 

 

 

5,109,281

 

Operating expenses

 

 

588,892

 

 

 

(8,940 )

 

 

(804,851 )

 

 

(2,031,506 )

 

 

(2,256,405 )

Income (loss) from operations

 

 

4,809,136

 

 

 

10,898

 

 

 

64,348

 

 

 

(2,031,506 )

 

 

2,852,876

 

Other expenses

 

 

(391,819 )

 

 

(19,990 )

 

 

(2,033 )

 

 

(5,673 )

 

 

(419,515 )

Income (loss) before income taxes

 

 

4,417,317

 

 

 

(9,092 )

 

 

62,315

 

 

 

(2,037,179 )

 

 

2,433,361

 

Provision for income taxes

 

 

(8,085 )

 

 

-

 

 

 

(17,486 )

 

 

-

 

 

 

(25,571 )

Net income (loss) from continuing operations

 

$4,409,232

 

 

$(9,092 )

 

$44,829

 

 

$(2,037,179 )

 

$2,407,790

 

 

 
F-11

Table of Contents

 

FARMMI, INC.

 

NOTES TO CONSOLIDATED FINANCIAL STATEMENTS

 

Note 2 - Summary of significant accounting policies (Continued)

 

Consolidation of variable interest entities (Continued)

 

The condensed consolidating table below disaggregated the Consolidated Statements of Cash Flows of the Company into FAMI, the VIE and its subsidiaries, the WFOE that is the primary beneficiary of the VIEs and an aggregation of other entities that are consolidated for the financial years ended September 30, 2023, 2022 and 2021.

 

 

 

 For the year ended September 30, 2023

 

 

 

 

 

 

 WFOE

 

 

 

 

 

 

 

 

 

 

 

 

 Other 

 

 

 that is the

 

 

 

 

 

 

 

 

 

 

 

 

 entities

 

 

 primary

 

 

 VIE

 

 

 

 

 

 

 

 

 

that are

 

 

beneficiary

 

 

and its

 

 

 

 

 

Consolidated

 

 

 

consolidated

 

 

of the VIE

 

 

subsidiaries

 

 

FAMI

 

 

total

 

Net cash (used in) provided by operating activities

 

($17,601,436)

 

 

($579,125)

 

 

($45,586,506)

 

 

($11,987,095)

 

 

($75,754,162)

 

Net cash provided by (used in) investing activities

 

 

(7,121,332)

 

 

-

 

 

 

43,017,525

 

 

 

-

 

 

 

35,896,193

 

Net cash provided by (used in) financing activities

 

 

32,778

 

 

 

539,287

 

 

 

2,515,877

 

 

 

7,930,000

 

 

 

11,017,942

 

Effect of exchange rate changes on cash

 

 

462,420

 

 

 

5,227

 

 

 

(5,386)

 

 

-

 

 

 

462,261

 

Net (decrease) increase in cash and restricted cash

 

 

(24,227,570)

 

 

(34,611)

 

 

(58,490)

 

 

(4,057,095)

 

 

(28,377,766)

Cash, beginning of year

 

 

183,030

 

 

 

37,393

 

 

 

61,196

 

 

 

4,057,179

 

 

 

41,167,501

 

Cash, end of year

 

($24,044,540)

 

 

$2,782

 

 

$2,706

 

 

$84

 

 

$12,789,735

 

 

 

 

For the year ended September 30, 2022

 

 

 

 

 

WFOE

 

 

 

 

 

 

 

 

 

Other

 

 

that is the

 

 

 

 

 

 

 

 

 

entities

 

 

primary

 

 

VIE

 

 

 

 

 

 

 

that are

 

 

beneficiary

 

 

and its

 

 

 

 

Consolidated

 

 

 

consolidated

 

 

of the VIE

 

 

subsidiaries

 

 

FAMI

 

 

total

 

Net cash (used in) provided by operating activities from continuing operations

 

$(14,188,275)

 

$(3,189,440)

 

$46,404,339

 

 

$(8,391,136)

 

$20,635,488

 

Net cash provided by (used in) investing activities from continuing operations

 

 

1,140,848

 

 

 

2,738,559

 

 

 

(45,870,486 )

 

 

-

 

 

 

(41,991,079 )

Net cash provided by (used in) financing activities from continuing operations

 

 

649,782

 

 

 

373,382

 

 

 

(899,449 )

 

 

11,511,153

 

 

 

11,634,868

 

Effect of exchange rate changes on cash and restricted cash

 

 

(8,345,494 )

 

 

(5,078 )

 

 

(13,108 )

 

 

-

 

 

 

(8,363,680 )

Net (decrease) increase in cash and restricted cash

 

 

(20,743,139 )

 

 

(82,577 )

 

 

(378,704 )

 

 

3,120,017

 

 

 

(18,084,403 )

Cash and restricted cash from continuing operations, beginning of year

 

 

183,030

 

 

 

116,447

 

 

 

434,135

 

 

 

522,915

 

 

 

59,251,904

 

Cash and restricted cash from continuing operations, end of year

 

$(20,560,109)

 

$33,870

 

 

$55,431

 

 

$4,057,179

 

 

$41,167,501

 

 

 

 

For the financial year ended September 30, 2021

 

 

 

 

 

 

 

 

 

 

 

 

 

 

 

 

WFOE

 

 

 

 

 

 

 

 

 

Other

 

 

that is the

 

 

 

 

 

 

 

 

 

entities

 

 

primary

 

 

 

 

 

 

 

 

 

that are

 

 

beneficiary of

 

 

VIE and its

 

 

 

 

Consolidated

 

 

 

consolidated

 

 

the VIE

 

 

subsidiaries

 

 

FAMI

 

 

total

 

Net cash provided by (used in) operating activities

 

 

 

 

 

 

 

 

 

 

 

 

 

 

 

from continuing operations

 

$67,709,967

 

 

$3,246,067

 

 

$(338,559 )

 

$(123,848,583 )

 

$(53,231,108 )

Net cash used in investing activities from continuing

 

 

 

 

 

 

 

 

 

 

 

 

 

 

 

 

 

 

 

 

operations

 

 

(9,353,935 )

 

 

(2,772,430 )

 

 

(1,363 )

 

 

-

 

 

 

(12,127,728 )

Net cash provided by (used in) financing activities

 

 

 

 

 

 

 

 

 

 

 

 

 

 

 

 

 

 

 

 

from continuing operations

 

 

144,197

 

 

 

(616,095 )

 

 

(1,232,191 )

 

 

124,369,377

 

 

 

122,665,288

 

Effect of exchange rate changes on cash and

 

 

 

 

 

 

 

 

 

 

 

 

 

 

 

 

 

 

 

 

restricted cash

 

 

(506,653 )

 

 

258,485

 

 

 

94,714

 

 

 

-

 

 

 

(153,454 )

Net increase (decrease) in cash and restricted cash

 

 

57,993,576

 

 

 

116,027

 

 

 

(1,477,399 )

 

 

520,794

 

 

 

57,152,998

 

Cash and restricted cash from continuing operations,

 

 

 

 

 

 

 

 

 

 

 

 

 

 

 

 

 

 

 

 

beginning of year

 

 

183,030

 

 

 

420

 

 

 

1,913,335

 

 

 

2,121

 

 

 

2,098,906

 

Cash and restricted cash from continuing operations,

 

$58,176,606

 

 

$116,447

 

 

$435,936

 

 

$522,915

 

 

$59,251,904

 

end of year

 

 

 

 

 

 

 

 

 

 

 

 

 

 

 

 

 

 

 

 

 

 
F-12

Table of Contents

 

FARMMI, INC.

 

NOTES TO CONSOLIDATED FINANCIAL STATEMENTS

 

Note 2 - Summary of significant accounting policies (Continued)

 

Consolidation of variable interest entities (Continued)

 

Cash is transferred within the Company through the banking system in PRC. Under the VIE agreements, the Company intends to distribute 95% of VIE’s earnings after eliminating VIE’s accumulated losses and making appropriation of VIE’s after-tax net income into the statutory surplus reserve based on at least 10% of the after-tax net income determined in accordance with generally accepted accounting principles of the PRC. When there are retained earnings available for distribution, the distribution of VIE’s earnings will be through payment of service fees to Farmmi Agricultural, such service fee is subject to 6% value-added sales tax, other taxes of 12% which calculation is based on 6% value-added taxes and Farmmi Agricultural is subject to corporate income tax up to 25% for its net income. Under the VIE agreements, when there is a change of shareholder in VIE, amount owed by VIE to the Company should be first settled. The condensed consolidating table below quantified the transfer between FAMI, its subsidiaries, VIE and its subsidiaries, WFOE that is the primary beneficiary of the VIE and the investors for the years ended September 30, 2023, 2022 and 2021, respectively. These transfers were mainly for the purpose of providing working capital between FAMI, its subsidiaries, VIE and its subsidiaries and WFOE that is the primary beneficiary of the VIE.

 

 

 

For the year ended September 30, 2023

 

 

 

Transfer to

 

 

 

 

 

WFOE that

 

 

 

 

 

 

 

 

 

 

 

is the

 

 

 

 

Other

 

 

 

 

 

 

 

primary

 

 

VIE

 

 

entities

 

 

 

 

 

 

 

beneficiary

 

 

and its

 

 

that are

 

 

 

Transfer from

 

FAMI

 

 

of the VIE

 

 

subsidiaries

 

 

consolidated

 

 

Investors

 

FAMI

 

 

-

 

 

 

-

 

 

 

-

 

 

$212,652

 

 

 

-

 

WFOE that is the primary beneficiary of the VIE

 

 

-

 

 

 

-

 

 

$505,077

 

 

$9,054,194

 

 

 

-

 

VIE and its subsidiaries

 

 

-

 

 

$1,411,434

 

 

 

-

 

 

$12,944

 

 

 

-

 

Other entities that are consolidated

 

 

-

 

 

$1,893,667

 

 

$71,277

 

 

 

-

 

 

 

-

 

 

 

 

For the year ended September 30, 2022

 

 

 

Transfer to

 

 

 

 

 

WFOE that

 

 

 

 

 

 

 

 

 

 

 

is the

 

 

 

 

Other

 

 

 

 

 

 

 

primary

 

 

VIE

 

 

entities

 

 

 

 

 

 

 

beneficiary

 

 

and its

 

 

that are

 

 

 

Transfer from

 

FAMI

 

 

of the VIE

 

 

subsidiaries

 

 

consolidated

 

 

Investors

 

FAMI

 

 

 

 

$1,217,137

 

 

 

-

 

 

$913,005

 

 

 

-

 

WFOE that is the primary beneficiary of the VIE

 

 

-

 

 

 

 

 

 

$14,594,586

 

 

$19,188,742

 

 

 

-

 

VIE and its subsidiaries

 

 

-

 

 

$6,394,084

 

 

 

 

 

 

$15,293,176

 

 

 

-

 

Other entities that are consolidated

 

$984,655

 

 

$26,961,378

 

 

$14,744,568

 

 

 

 

 

 

 

-

 

 

 

 

For the year ended September 30, 2021

 

 

 

Transfer to

 

 

 

 

 

WFOE that

 

 

 

 

 

 

 

 

 

 

 

is the

 

 

 

 

Other

 

 

 

 

 

 

 

primary

 

 

VIE

 

 

entities

 

 

 

 

 

 

 

beneficiary

 

 

and its

 

 

that are

 

 

 

Transfer from

 

FAMI

 

 

of the VIE

 

 

subsidiaries

 

 

consolidated

 

 

Investors

 

FAMI

 

 

 

 

$-

 

 

$45,500

 

 

$124,670,237

 

 

$-

 

WFOE that is the primary beneficiary of the VIE

 

$1,668,758

 

 

 

 

 

 

$-

 

 

$38,204,550

 

 

$-

 

VIE and its subsidiaries

 

$-

 

 

$-

 

 

 

 

 

 

$1,601,406

 

 

$-

 

Other entities that are consolidated

 

$319,981

 

 

$24,075,199

 

 

$5,624,880

 

 

 

 

 

 

$-

 

 

 
F-13

Table of Contents

  

FARMMI, INC.

 

NOTES TO CONSOLIDATED FINANCIAL STATEMENTS

 

Note 2 - Summary of significant accounting policies (Continued)

 

Use of estimates

 

In preparing the consolidated financial statements in conformity with US GAAP, management makes estimates and assumptions that affect the reported amounts of assets and liabilities and disclosures of contingent assets and liabilities at the dates of the consolidated financial statements, as well as the reported amounts of revenues and expenses during the reporting year. Significant items subject to such estimates and assumptions include allowance for doubtful accounts and advances to suppliers, the valuation of inventories, the useful lives of property and equipment, the valuation of derivative liabilities of the notes, the recoverability of long-lived assets, valuation of warrants and the valuation of deferred tax assets.

 

Cash

 

Cash includes currency on hand and deposits held by banks that can be added or withdrawn without limitation. All cash balances are in bank accounts in PRC. Cash maintained in banks within the People’s Republic of China of less than RMB0.5 million (equivalent to $68,531) per bank are covered by "deposit insurance regulation" promulgated by the State Council of the People’s Republic of China.

 

 
F-14

Table of Contents

  

FARMMI, INC.

 

NOTES TO CONSOLIDATED FINANCIAL STATEMENTS

 

Note 2 - Summary of significant accounting policies (Continued)

 

Short-term deposit

 

Short-term deposit relates to fixed terms cash deposits with financial institutions with original maturities of more than three months and less than a year. As of September 30, 2023 and 2022, the Company had short-term deposit of nil and $35,144,444 earning interest at 2.05% per annum with one year maturity on October 15, 2022.

 

Accounts receivable, net

 

Accounts receivable are presented net of an allowance for doubtful accounts. The Company maintains an allowance for doubtful accounts for estimated losses. The Company reviews its accounts receivable on a periodic basis and makes general and specific allowances when there is doubt as to the collectability of individual balances. In evaluating the collectability of individual receivable balances, the Company considers many factors, including the age of the balance, customer’s payment history, its current credit-worthiness and current economic trends. Accounts are written off after efforts at collection prove unsuccessful. As of September 30, 2023 and 2022, allowance for doubtful accounts was $14,719 and $7,249, respectively.

 

Advances to suppliers, net

 

Advances to suppliers represent prepayments made to ensure continuous high-quality supplies and favorable purchase prices for premium quality. These advances are directly related to the purchases of raw materials used to fulfill sales orders. The Company is required from time to time to make cash advances when placing its purchase orders. These advances are settled upon suppliers delivering raw materials to the Company when the transfer of ownership occurs. The Company reviews its advances to suppliers on a periodic basis and makes general and specific allowances when there is doubt as to the ability of a supplier to provide supplies to the Company or refund an advance. As of September 30, 2023 and 2022, allowance for doubtful accounts was $3,176 and $3,258, respectively.

 

Inventory, net

 

The Company values its inventories at the lower of cost, determined on a weighted average basis, or net realizable value. The Company reviews its inventories periodically to determine if any reserves are necessary for potential obsolescence or if the carrying value exceeds net realizable value. The Company recorded inventory reserve of $8,809 and $49,652 as of September 30, 2023 and 2022, respectively.

 

Biological assets 

 

Biological assets mainly consist of bamboo forests managed for future bamboo harvest and sales, of which the Company owned 82 forest right certificates with expiry dates ranging from December 30, 2026 to December 9, 2070 and with an area of 9.6 km2. The forest types are mixed mature forests which can be harvested for commercial purposes. The forests mainly consist of bamboo, fir trees and other trees. Biological assets are initially measured at cost and subsequently depreciated on a straight-line basis over its estimated useful lives.

 

Depreciation expense was $0.2 million and $0.2 million for the years ended September 30, 2023 and 2022, respectively.

 

Property and equipment, net

 

Property and equipment are stated at cost less accumulated depreciation. The cost of an asset comprises its purchase price and any directly attributable costs of bringing the asset to its present working condition and location for its intended use.

 

Depreciation is computed on a straight-line basis over the estimated useful lives of the related assets. The estimated useful lives for significant property and equipment are as follows:

 

Machinery and equipment

5 - 10 years

Transportation equipment

4 years

Office equipment

3 - 5 years

 

Expenditures for maintenance and repairs, which do not materially extend the useful lives of the assets, are charged to expense as incurred. Expenditures for major renewals and betterments which substantially extend the useful life of assets are capitalized.

 

 
F-15

Table of Contents

  

FARMMI, INC.

 

NOTES TO CONSOLIDATED FINANCIAL STATEMENTS

 

Note 2 - Summary of significant accounting policies (Continued)

 

Intangible assets, net

 

Intangible assets consist primarily of purchased software. Intangible assets are stated at cost less accumulated amortization, which are amortized using the straight-line method with the estimated useful lives of three years.

 

Amortization expenses were $6,805, $31,984 and $46,085 for the years ended September 30, 2023, 2022 and 2021, respectively.

 

Impairment of long-lived assets

 

The Company reviews long-lived assets for impairment whenever events or changes in circumstances indicate that the carrying amount of an asset may not be recoverable. Recoverability of assets to be held and used is measured by a comparison of the carrying amount of an asset to the future undiscounted net cash flows expected to be generated by the asset. If such assets are considered to be impaired, the impairment recognized is measured by the amount by which the carrying amount of the assets exceeds the fair value of the assets. No impairment of long-lived assets was recognized for fiscal years ended September 30, 2023, 2022 and 2021.

 

Revenue recognition

 

The Company follows ASU 2014-09 Revenue from Contracts with Customers (“ASC Topic 606”). In accordance with ASC 606, to determine revenue recognition for contracts with customers, the Company performs the following five steps: (i) identify the contract(s) with the customer, (ii) identify the performance obligations in the contract, (iii) determine the transaction price, including variable consideration to the extent that it is probable that a significant future reversal will not occur, (iv) allocate the transaction price to the respective performance obligations in the contract, and (v) recognize revenue when (or as) the Company satisfies the performance obligation .

 

The Company recognizes revenue when it transfers its goods and services to customers in an amount that reflects the consideration to which the Company expects to be entitled in such exchange. All of the Company’s contracts have a single performance obligation satisfied at a point in time and the transaction price is stated in the contract, usually as a price per ton.

 

The Company’s contract liabilities primarily include advance from customers. As of September 30, 2023 and 2022, the contract liabilities are $0.4 million and $0.6 million, respectively, and included in other current liabilities on the consolidated balance sheets. For fiscal years ended September 30, 2023, 2022 and 2021, there was no revenue recognized from performance obligations related to prior periods.

 

Refer to Note 14 - Segment reporting for details of revenue segregation.

 

Cost of revenues

 

Cost of revenues includes cost of raw materials purchased, inbound freight cost, cost of direct labor, depreciation expense and other overhead. Write-down of inventory for lower of cost or net realizable value adjustments is also recorded in cost of revenues.

 

 
F-16

Table of Contents

  

FARMMI, INC.

 

NOTES TO CONSOLIDATED FINANCIAL STATEMENTS

 

Note 2 - Summary of significant accounting policies (Continued)

 

Earnings (loss) per share

 

The Company computes earnings (loss) per share (“EPS”) in accordance with ASC 260, Earnings per Share (“ASC 260”). ASC 260 requires companies with complex capital structures to present basic and diluted EPS. Basic EPS is measured as net income (loss) divided by the weighted average ordinary shares outstanding for the period. Diluted EPS is similar to basic EPS but presents the dilutive effect on a per share basis of potential ordinary shares (e.g., convertible securities, options and warrants) as if they had been converted at the beginning of the periods presented, or issuance date, if later. Potential ordinary shares that have an anti-dilutive effect (i.e., those that increase income per share or decrease loss per share) are excluded from the calculation of diluted EPS.

 

The component of basic and diluted EPS were as follows:

 

Year Ended September 30,

 

2023

 

 

2022

 

 

2021

 

 Net income available for ordinary shareholders (A)

 

$2,543,813

 

 

$2,223,979

 

 

$2,356,437

 

 - continuing operations

 

$2,543,813

 

 

$2,223,979

 

 

$2,407,790

 

 - discontinued operations

 

 

-

 

 

 

-

 

 

($51,353)

 

 

 

 

 

 

 

 

 

 

 

 

 

 

 Weighted average outstanding ordinary shares (B)

 

 

 

 

 

 

 

 

 

 

 

 

 - basic

 

 

3,628,923

 

 

 

2,905,984

 

 

 

514,213

 

 - diluted

 

 

8,452,875

 

 

 

2,905,984

 

 

 

522,276

 

 

 

 

 

 

 

 

 

 

 

 

 

 

 Earnings (loss) per ordinary share - basic (A/B)

 

$0.70

 

 

$0.77

 

 

$4.58

 

 - Continuing operations

 

$0.70

 

 

$0.77

 

 

$4.68

 

 - Discontinued operations

 

$0.00

 

 

$0.00

 

 

($0.10)

 

 

 

 

 

 

 

 

 

 

 

 

 

 

 Earnings (loss) per ordinary share - diluted (A/B)

 

$0.30

 

 

$0.77

 

 

$4.51

 

 - Continuing operations

 

$0.30

 

 

$0.77

 

 

$4.61

 

 - Discontinued operations

 

$0.00

 

 

$0.00

 

 

($0.10)

 

____________ 

1. On September 25, 2023, the Company consolidated its ordinary shares at a ratio of one-for-eight. All shares and associated amounts have been retroactively restated to reflect the reverse stock split. 

 

Fair value of financial instruments

 

The FASB ASC Topic 820, Fair Value Measurements, defines fair value, establishes a three-level valuation hierarchy for fair value measurements and enhances disclosure requirements.

 

The three levels are defined as follows:

 

Level 1 - Inputs to the valuation methodology are quoted prices (unadjusted) for identical assets or liabilities in active markets.

 

Level 2 - Inputs to the valuation methodology include quoted prices for similar assets and liabilities in active markets, quoted market prices for identical or similar assets in markets that are not active, inputs other than quoted prices that are observable and inputs derived from or corroborated by observable market data.

 

Level 3 - Inputs to the valuation methodology are unobservable.

 

Unless otherwise disclosed, the fair value of the Company’s financial instruments including cash, restricted cash, accounts receivable, advances to suppliers, other current assets, accounts payable, due to related parties, operating lease liabilities -current, other current liabilities, short-term bank loans and bank acceptance notes payable approximate their recorded values due to their short-term maturities. The fair value of longer term long-term bank loan and operating lease liabilities approximate their recorded values as their stated interest rates approximate the rates currently available.

 

The following table presents information about the Company’s assets and liabilities that are measured at fair value on a recurring basis as of September 30, 2023 and 2022 and indicates the fair value hierarchy of the valuation technique that the Company utilized to determine such fair value.

 

Fair value measured as of September 30, 2023

Level 1

Level 2

Level 3

Total

Assets:

Short-term investments

$-$-$-$-

Biological assets

$-$-$9,187,640$9,187,640

Liabilities:

Derivative liability

$-$-$-$-

 

 

 

 Fair value measured as of September 30, 2022

 

 

 

 

 

 Level 1

 

 

 Level 2

 

 

 Level 3

 

 

 Total

 

Assets:

 

 

 

 

 

 

 

 

 

 

 

 

Short-term investments

 

$5,820

 

 

$-

 

 

$-

 

 

$5,820

 

Biological assets

 

$-

 

 

$-

 

 

$9,638,722

 

 

$9,638,722

 

Liabilities:

 

 

 

 

 

 

 

 

 

 

 

 

 

 

 

 

Derivative liability

 

$-

 

 

$-

 

 

$3,450,000

 

 

$3,450,000

 

 

 

 
F-17

Table of Contents

  

FARMMI, INC.

 

NOTES TO CONSOLIDATED FINANCIAL STATEMENTS

 

Note 2 - Summary of significant accounting policies (Continued)

 

Debt issuance costs and debt discounts

 

The Company may record debt issuance costs and/or debt discounts in connection with raising funds through the issuance of debt. These costs may be paid in the form of cash, or equity (such as warrants). These costs are amortized to interest expense through the maturity of the debt. If a conversion of the underlying debt occurs prior to maturity a proportionate share of the unamortized amounts is immediately expensed.

 

Fair value of the embedded derivatives in the convertible promissory notes

 

The convertible promissory notes consisted of a liability component (“financial liability”) and an embedded derivative conversion feature (“derivative liability”). The net proceeds of these convertible promissory notes were first allocated to the fair value of the derivative liability. Subsequent changes in fair value of the derivative liability were recorded in other income.

 

The Company measures the fair value of the embedded derivative by reference to the fair value on the issuance date and maturity date of the convertible promissory notes and revalues them at each reporting date. In determining the fair value of the embedded derivatives, the Company used the Black-Scholes option pricing model with the following assumptions: average volatility rate; market price at the reporting date; risk-free interest rate; and the remaining life of the embedded derivatives. The inputs used in the Black-Scholes model are taken from observable markets. Changes to assumptions used can affect the amounts recognized in the consolidated financial statements.

 

Concentrations of credit risk

 

Financial instruments which potentially subject the Company to concentrations of credit risk consist principally of cash, accounts receivable and advances to suppliers. As of September 30, 2023 and 2022, $12.8 million and $76.3 million of the Company’s cash is maintained in banks within the People’s Republic of China of which deposits of RMB0.5 million (equivalent to $68,531) per bank are covered by “deposit insurance regulation” promulgated by the State Council of the People’s Republic of China. The Company has not experienced any losses in such accounts. A significant portion of the Company’s sales are credit sales primarily to customers whose ability to pay is dependent upon the industry economics prevailing in these areas. The Company also makes cash advances to certain suppliers to ensure the stable supply of key raw materials. The Company performs ongoing credit evaluations of its customers and key suppliers to help further reduce credit risk.

 

Comprehensive income (loss)

 

Comprehensive income (loss) consists of two components, net income (loss) and other comprehensive income (loss). Other comprehensive income (loss) refers to revenue, expenses, gains and losses that under U.S. GAAP are recorded as an element of stockholders’ equity but are excluded from net income (loss). Other comprehensive income (loss) consists of foreign currency translation adjustment from the Company not using the U.S. dollar as its functional currency.

 

Leases

 

The Company adopted ASU 2016-02, Leases on October 1, 2019 and used the alternative transition approach which permits the effects of adoption to be applied at the effective date. The new standard provides a number of optional practical expedients in transition. The Company elected the “package of practical expedients”, which permits the Company not to reassess under the new standard our prior conclusions about lease identification, lease classification and initial direct costs. The Company also elected the short-term lease exemption and combining the lease and non-lease components practical expedients. The Company has not elected the practical expedient to use hindsight to determine the lease term for its leases at transition. The most significant impact upon adoption relates to the recognition of new Right-of-use (“ROU”) assets and lease liabilities on the Company’s consolidated balance sheets for office space operating leases.

 

 
F-18

Table of Contents

  

FARMMI, INC.

 

NOTES TO CONSOLIDATED FINANCIAL STATEMENTS

 

Note 2 - Summary of significant accounting policies (Continued)

 

Foreign currency translation

 

The Company’s financial information is presented in U.S. dollars (“USD”). The functional currency of the Company is the Chinese Yuan Renminbi (“RMB”), the currency of PRC. Any transactions which are denominated in currencies other than RMB are translated into RMB at the exchange rate quoted by the People’s Bank of China prevailing at the dates of the transactions, and exchange gains and losses are included in the statements of operations as foreign currency transaction gain or loss. The consolidated financial statements of the Company have been translated into U.S. dollars in accordance with ASC 830, Foreign Currency Matters. The financial information is first prepared in RMB and then translated into U.S. dollars at period-end exchange rates for assets and liabilities and average exchange rates for revenue and expenses. Capital accounts are translated at their historical exchange rates when the capital transactions occurred. The effects of foreign currency translation adjustments are included as a component of accumulated other comprehensive income (loss) in stockholders’ equity. Cash flows from the Company’s operations are calculated based upon the local currencies using the average translation rate. As a result, amounts related to assets and liabilities reported on the statements of cash flows will not necessarily agree with changes in the corresponding balances on the balance sheets.

 

The exchange rates in effect as of September 30, 2023 and 2022 were RMB1 for $0.1371 and $0.1406, respectively. The average exchange rates for the years ended September 30, 2023, 2022 and 2021 were RMB1 for $0.1418, $0.1521 and $0.1540, respectively.

 

Shipping and handling expenses

 

All shipping and handling costs are expensed as incurred and included in selling expenses. Total shipping and handling expenses were $60,204, $244,490 and $235,956 for the years ended September 30, 2023, 2022 and 2021, respectively.

 

Value added tax

 

The Company is generally subject to the value added tax (“VAT”) for selling merchandise. Before May 1, 2018, the applicable VAT rate was 13% or 17% (depending on the type of goods involved) for products sold in PRC. After May 1, 2018, the Company is subject to a tax rate of 12% or 16%, and after April 1, 2019, the tax rate was further reduced to 9% or 13% based on the new Chinese tax law. Pursuant to approval issued by the State Administration of Taxation, Farmmi Eco Agri’s and Nongyuan Network’s major operation can be classified as agriculture products and its revenue is exempt from VAT, Nongyuan Network was exempted from VAT up to January 2023. The amount of VAT liability is determined by applying the applicable tax rate to the invoiced amount of goods sold (output VAT) less VAT paid on purchases made with the relevant supporting invoices (input VAT). Under the commercial practice of PRC, the Company pays VAT based on tax invoices issued. The tax invoices may be issued subsequent to the date on which revenue is recognized, and there may be a considerable delay between the date on which the revenue is recognized and the date on which the tax invoice is issued. In the event the PRC tax authorities dispute the date on which revenue is recognized for tax purposes, the PRC tax authorities have the right to assess a penalty based on the amount of taxes which is determined to be late or deficient, with any penalty being expensed in the period when a determination is made by the tax authorities that a penalty is due. During the reporting periods, the Company had no dispute with PRC tax authorities and there was no tax penalty incurred.

 

Income taxes

 

The Company is subject to the income tax laws of the PRC, a subsidiary in Canada is subject to income tax laws of Canada and a subsidiary in the United States of America is subject to income tax laws of the United States of America. No taxable income was generated outside the PRC for the year ended September 30, 2021. The Company accounts for income taxes in accordance with ASC 740, Income Taxes. ASC 740 requires an asset and liability approach for financial accounting and reporting for income taxes and allows recognition and measurement of deferred tax assets based upon the likelihood of realization of tax benefits in future years. Under the asset and liability approach, deferred taxes are provided for the net tax effects of temporary differences between the carrying amounts of assets and liabilities for financial reporting purposes and the amounts used for income tax purposes. A valuation allowance is provided for deferred tax assets if it is more likely than not these items will either expire before the Company is able to realize their benefits, or not be deductible in the future.

 

 
F-19

Table of Contents

  

FARMMI, INC.

 

NOTES TO CONSOLIDATED FINANCIAL STATEMENTS

 

Note 2 - Summary of significant accounting policies (Continued)

 

Income taxes (Continued)

 

ASC 740-10-25 prescribes a more-likely-than-not threshold for financial statement recognition and measurement of a tax position taken (or expected to be taken) in a tax return. It also provides guidance on the recognition of income tax assets and liabilities, classification accounting for interest and penalties associated with tax positions, years open for tax examination, accounting for income taxes in interim periods and income tax disclosures. There were no material uncertain tax positions as of September 30, 2023 and 2022. As of September 30, 2023, the tax years ended December 31, 2015 through December 31, 2022 for the Company’s subsidiaries remain open for statutory examination by PRC and Canada tax authorities.

 

Statement of Cash Flows

 

In accordance with ASC 230, Statement of Cash Flows, cash flows from the Company’s operations are formulated based upon the local currencies. As a result, amounts related to assets and liabilities reported on the statements of cash flows will not necessarily agree with changes in the corresponding balances on the balance sheets.

 

Risks and uncertainties

 

The operations of the Company are primarily located in PRC. Accordingly, the Company’s business, financial condition, and results of operations may be influenced by the political, economic, and legal environments in PRC, in addition to the general state of the PRC economy. The Company’s results may be adversely affected by changes in the political and social conditions in PRC, and by changes in governmental policies with respect to laws and regulations, anti-inflationary measures, currency conversion and remittance abroad, and rates and methods of taxation, among other things.

 

The Company’s sales, purchases and expense transactions are denominated in RMB, and a substantial part of the Company’s assets and liabilities are also denominated in RMB. RMB is not freely convertible into foreign currencies under the current law. In China, foreign exchange transactions are required by law to be transacted only by authorized financial institutions at exchange rates set by the People’s Bank of China, the central bank of China. Remittances in currencies other than RMB may require certain supporting documentation in order to effect the remittance.

 

The Company’s operating entities in PRC do not carry any business interruption insurance, product liability insurance or any other insurance policy except for a limited property insurance policy. As a result, the Company may incur uninsured losses, increasing the possibility that investors would lose their entire investment in the Company.

 

The Company’s business, financial condition and results of operations may also be negatively impacted by risks related to natural disasters, extreme weather conditions, health epidemics and other catastrophic incidents, which could significantly disrupt the Company’s operations.

 

In December 2019, a novel strain of coronavirus (“COVID-19”) was identified in Wuhan, China. On March 11, 2020, the World Health Organization declared COVID-19 a pandemic-the first pandemic caused by a coronavirus. The outbreak has reached more than 160 countries, resulting in the implementation of significant governmental measures, including lockdowns, closures, quarantines, and travel bans, intended to control the spread of the virus. The Chinese government has ordered quarantines, travel restrictions, and the temporary closure of stores and facilities. Companies are also taking precautions, such as requiring employees to work remotely, imposing travel restrictions and temporarily closing businesses.

 

Because of the shelter-in-place orders and travel restrictions mandated by the Chinese government, the production and sales activities of the Company temporarily suspended during the end of January and February 2020, which adversely impacted the Company’s production and sales during that period. Although the production and sales have resumed at the end of March 2020, if COVID-19 further impacts its production and sales, the Company’s financial condition, results of operations, and cash flows could continue to be adversely affected.

 

 
F-20

Table of Contents

  

FARMMI, INC.

 

NOTES TO CONSOLIDATED FINANCIAL STATEMENTS

 

Note 2 - Summary of significant accounting policies (Continued)

 

Risks and uncertainties (Continued)

 

Consequently, the COVID-19 outbreak has adversely affected the Company’s business operations and condition and operating results for 2020, including but not limited to material negative impact on its total revenue, slower collection of accounts receivable and accrued allowance for bad debt, slower utilization of advances to suppliers and accrued allowance, and inventory allowance. The COVID-19 impact on the Company’s business operations and operating results for fiscal 2022 appears to be minimal and appears to be temporary. The Company will continue to monitor and modify the operating strategies.

 

Recent accounting pronouncements

 

The Company considers the applicability and impact of all ASUs. Management periodically reviews new accounting standards that are issued.

 

In June 2016, the FASB issued ASU 2016-13, Financial Instruments-Credit Losses (Topic 326), which requires entities to measure all expected credit losses for financial assets held at the reporting date based on historical experience, current conditions, and reasonable and supportable forecasts. This replaces the existing incurred loss model and is applicable to the measurement of credit losses on financial assets measured at amortized cost. ASU 2016-13 was subsequently amended by ASU 2018-19, Codification Improvements to Topic 326, Financial Instruments - Credit Losses, ASU 2019-04 Codification Improvements to Topic 326, Financial Instruments - Credit Losses, Topic 815, Derivatives and Hedging, and Topic 825, Financial Instruments, and ASU 2019-05, Targeted Transition Relief. For public entities, ASU 2016-13 and its amendments is effective for fiscal years, and interim periods within those fiscal years, beginning after December 15, 2019. For all other entities, this guidance and its amendments will be effective for fiscal years beginning after December 15, 2022, including interim periods within those fiscal years. As an emerging growth company, the Company plans to adopt this guidance effective October 1, 2023. The Company is currently evaluating the impact of its pending adoption of ASU 2016-13 on its consolidated financial statements but does not expect this guidance will have a material impact on its consolidated financial statements.

 

In August 2020, the FASB issued ASU 2020-06, Debt-Debt with Conversion and Other Options (Subtopic 470-20) and Derivatives and Hedging-Contracts in Entity’s Own Equity (Subtopic 815-40): Accounting for Convertible Instruments and Contracts in an Entity’s Own Equity (ASU 2020-06). The amendments in ASU 2020-06 simplify the accounting for convertible instruments by removing major separation models and removing certain settlement condition qualifiers for the derivatives scope exception for contracts in an entity’s own equity, and simplify the related diluted net income per share calculation for both Subtopics. ASU 2020-06 is effective for fiscal years, and interim periods within those fiscal years, beginning after December 15, 2023, for smaller reporting companies, as defined by the SEC. Early adoption is permitted, but no earlier than fiscal years beginning after December 15, 2020, including interim periods within those fiscal years. The Company is evaluating the impact of this ASU on its consolidated financial statements and disclosures.

 

 
F-21

Table of Contents

  

FARMMI, INC.

 

NOTES TO CONSOLIDATED FINANCIAL STATEMENTS

 

Note 3 - Accounts receivable, net

 

Accounts receivable from the Company consisted of the following:

 

 

 

 As of

 

 

 As of

 

 

 

September 30,

 

 

September 30,

 

 

 

2023

 

 

2022

 

 

 

 

 

 

 

 

Accounts receivable

 

$24,692,164

 

 

$16,358,493

 

Less: allowance for doubtful accounts

 

 

(14,719)

 

 

(7,249)

Accounts receivable, net

 

$24,677,445

 

 

$16,351,244

 

 

Allowance for doubtful accounts of $14,719 and $7,249 was made for certain accounts receivable as of September 30, 2023 and 2022, respectively. The Company’s accounts receivable primarily includes balance due from customers when the Company’s products are sold and delivered to customers.

 

Note 4 - Advances to suppliers, net

 

Advances to suppliers consisted of the following:

 

 

 

As of

 

 

As of

 

 

 

September 30,

 

 

September 30,

 

 

 

2023

 

 

2022

 

Advances to suppliers:

 

 

 

 

 

 

Lishui Zhelin Trading Co., Ltd

 

$53,405,200

 

 

$7,289,180

 

Jingning Liannong Trading Co., Ltd

 

 

20,231,750

 

 

 

16,761,798

 

Qingyuan Nongbang Mushroom Industry Co., Ltd

 

 

15,417,317

 

 

 

12,521,949

 

Zhongjin Boda (Hangzhou) Industrial Co., Ltd

 

 

10,964,912

 

 

 

-

 

Ningbo Runcai Supply Chain Management Co., Ltd

 

 

10,279,605

 

 

 

-

 

Ningbo Caixiang Trading Co., Ltd.

 

 

-

 

 

 

4,372,934

 

Others

 

 

6,048,353

 

 

 

7,691,001

 

Total

 

$116,347,137

 

 

$48,636,862

 

Less: allowance for doubtful accounts

 

 

(3,176)

 

 

(3,258)

Advances to suppliers, net

 

$116,343,961

 

 

$48,633,604

 

 

 

On April 1, 2016, the Company entered into two separate framework supply agreements (“Framework Agreements”) with two co-operatives, Jingning Liannong Trading Co., Ltd (“JLT”) and Qingyuan Nongbang Mushroom Industry Co., Ltd (“QNMI”). These two Framework Agreements were renewed for another three years in April 2019 upon expiration and were further renewed for another three years in June 2021. Jingning County and Qingyuan County where JLT and QNMI are located produce premium Shiitake and Mu Er.

 

In order to enter into the trading of agricultural products in bulk, the Company signed a framework agreement on agricultural products purchase and sales cooperation with Ningbo Caixiang Trading Co., Ltd. on May 25, 2021. Ningbo Caixiang Trading Co., Ltd. is located in Ningbo City, a port city, and is the gathering and distributing place of agriculture products in bulks in the Yangtze River Delta region, with rich resources of agricultural products. The contract with Ningbo Caixiang Trading Co., Ltd. expired in May 2022, and the two parties renewed the agricultural product supply agreement in May 2022, with a validity of 3 years. The agreement agreed that Ningbo Caixiang should provide the Company with agricultural products of no less than RMB200 million yuan (including but not limited to cotton, corn, etc.) and pay part of the payment in advance to lock up the goods.

 

On April 1, 2020, the Company signed a framework cooperation agreement with Lishui Zhelin Trading Co., Ltd. (“Zhelin Trade”), which is valid for 4 years. Zhelin Trade is located in the agricultural product distribution center in Liandu District - Southwest Zhejiang Agricultural Trade City, which has convenient logistics and timely agricultural product information. Therefore, the cooperation agreement stipulates that Zhelin Trade will process and deliver edible mushroom products on behalf of Zhelin Trade, and the Company is required to make advance payment to ensure the timeliness of goods supply and delivery.

 

On August 5, 2023, the Company signed an agricultural product framework agreement with Zhongjin Boda (Hangzhou) Industrial Co., Ltd (“Zhongjin Boda”), mainly for the purchase of agricultural products such as corn, cotton, soybeans, etc. The agreement was signed for a period of 2 years. Zhongjin Boda used to be a large supplier of the company and had sufficient capacity to supply goods.

 

On August 25, 2023, the Company signed an agricultural product framework agreement with Ningbo Runcai Supply Chain Management Co., Ltd (“Ningbo Runcai”), mainly for the purchase of agricultural products such as red dates and corn. The agreement was signed for a period of 2 years. Ningbo Runcai is located in Ningbo, the largest port city in Zhejiang Province, and has abundant sources of goods that can meet the company's procurement needs for supply.

 

The Company has signed agreements with these two suppliers mainly as a reserve supplier of bulk agricultural products.

 

 
F-22

Table of Contents

  

FARMMI, INC.

 

NOTES TO CONSOLIDATED FINANCIAL STATEMENTS

 

Note 4 - Advances to suppliers, net (Continued)

 

Due to the increase of edible fungus business and preventing untimely supply of goods arising from natural disasters, the Company signed a cooperation agreement with Suizhou Huayu Ecological Agriculture Co., Ltd. on August 1, 2022. Suizhou Huayu is located in Suizhou City, Hubei Province. Suizhou City is the main production area of edible fungi in central China. The cultivation of edible fungi in this area is mainly family farms and cooperatives. Advance payment is required to ensure supply, The timely and stable supply of goods and the quality of goods can be guaranteed by paying the suppliers in advance.

 

Many competitors of the Company and other large buyers go there to source their supplies. Family farms and co-operatives traditionally request advance payments to secure supplies. By making advance payments to these suppliers, the Company is also able to lock in a more favorable price for premium quality than would be available in the open market. Allowance for doubtful accounts of $3,176 and $3,258 was made for certain advances to suppliers as of September 30, 2023 and 2022.

 

The Framework Agreements only provide general guidelines. Actual prices are negotiated and agreed upon in individual purchase orders, and are typically set at market prices based on the quality grade and quantities determined and agreed with the suppliers. Prices may vary based on market demand and crop condition etc. The Company can generally secure the premium quality raw material supplies at prices slightly higher than the typical market prices for average quality raw materials. The quality of supplies must meet standardized specifications of both the mushroom industry and standards set by the Company.

 

The Company advances certain initial payments based on its estimated purchase plan from these suppliers and additional advances based on individual purchase orders placed. The Company pays advances for no other reason than to secure an adequate supply of dried mushrooms to meet its sales demands. The Company’s purchase orders require that the advances shall be refunded by suppliers if they fail to produce any dried mushrooms or fail to deliver supplies to the Company timely.

 

Advances to suppliers are carried at cost and evaluated for recoverability. The realizability evaluation process is similar to that of the lower of cost or net realizable value evaluation process for inventories. The Company periodically evaluates its advances for recoverability by monitoring suppliers’ ability to deliver a sufficient supply of mushrooms as well as current crop and market condition. This includes analyzing historical quantity and quality of production with monitoring of crop information provided by the Company’s field personnel related to weather or disaster or any other reason. If for any reason the Company believes that it will not receive supplies of the contracted volumes, the Company will assess its advances for any likelihood of recoverability and adjust advances on its financial statements at the lower of cost or estimated recoverable amounts. The advances are made primarily to these suppliers, which are co-operatives formed by many family farms, with which the Company has had long-term relationships over the years. If any of these family farms fail to deliver supplies, the Company would expect to receive a refund of the advances through these suppliers. The Company accrues for any allowance for possible loss on advances when there is doubt as to the collectability of the refund.

   

 

Note 5 - Inventories, net

 

Inventories, net, from the Company’s continuing operations consisted of the following:

 

 

 

 As of

 

 

 As of

 

 

 

 September 30,

 

 

 September 30,

 

 

 

 2023

 

 

 2022

 

 

 

 

 

 

 

 

 Raw materials

 

$520,216

 

 

$620,252

 

 Packaging materials

 

 

69,420

 

 

 

63,703

 

 Finished goods

 

 

3,321,021

 

 

 

81,975

 

 Inventory

 

 

3,910,657

 

 

 

765,930

 

 Less: allowance for inventory reserve

 

 

(8,809)

 

 

(49,652)

 Inventory, net

 

$3,901,848

 

 

$716,278

 

 

Allowance for inventory reserve were $8,809 and $49,652 as of September 30, 2023 and 2022, respectively.

 

 

 
F-23

Table of Contents

  

FARMMI, INC.

 

NOTES TO CONSOLIDATED FINANCIAL STATEMENTS

 

Note 6 - Other receivable

 

On November 5, 2021, one of the Company’s subsidiaries singed an Equity Transfer Framework Agreement to invest 15.97% interest in an entity, Shanghai Jiaoda Onlly Co., Ltd., from four third parties for a total consideration of RMB509.6 million (approximately $71.6 million). On November 5, 2021, the Company paid a deposit of RMB50 million ($7.0 million) as a prepayment for the acquisition. However, the Company decided to withdraw from the investment due to the adjustment of its business strategy and a third party is willing to undertake the above-mentioned investment. Upon consummation of the investment by that third party, the above-mentioned deposit will be returned to the Company from the seller and the Company may charge that third party with an interest of 6.5% per annum on that deposit counting from the payment date. The Company received RMB50 million ($7.0 million) in full on October 12, 2022. As of September 30, 2023 and 2022, interest receivable amounted to nil and RMB2.9 million ($0.4 million), respectively.

 

Note 7 - Property and equipment, net

 

Property and equipment from the Company’s continuing operations, stated at cost less accumulated depreciation, consisted of the following:

 

 

 

 As of

 

 

 As of

 

 

 

 September 30,

 

 

 September 30,

 

 

 

 2023

 

 

 2022

 

 

 

 

 

 

 

 

 Machinery and equipment

 

$62,973

 

 

$64,449

 

 Transportation equipment

 

 

48,009

 

 

 

49,241

 

 Office equipment

 

 

19,492

 

 

 

20,254

 

 Subtotal

 

 

130,474

 

 

 

133,944

 

 Accumulated depreciation

 

 

(105,942)

 

 

(89,076)

 Total

 

$24,532

 

 

$44,868

 

 

Depreciation expense was $19,752, $32,303 and $22,332 for the years ended September 30, 2023, 2022 and 2021, respectively.

 

 
F-24

Table of Contents

  

FARMMI, INC.

 

NOTES TO CONSOLIDATED FINANCIAL STATEMENTS

 

Note 8 - Loans

 

Short-term and long-term loans from the Company consist of the following:

 

 

 

 As of

 

 

 As of

 

 

 

 September 30,

 

 

 September 30,

 

 

 

 2023

 

 

 2022

 

Short-term loans

 

 

 

 

 

 

Xiaoshan Rural Commercial Bank

 

$1,041,667

 

 

$

-

 

China Guangfa Bank Co., Ltd.

 

 

685,307

 

 

 

-

 

Bank of Beijing

 

 

411,184

 

 

 

-

 

Industrial Bank Co., Ltd

 

 

274,123

 

 

 

-

 

Total short-term loan

 

2,412,281

 

 

$

-

 

Long-term loans - current portion

 

 

 

 

 

 

 

 

Bank of Beijing

 

$

-

 

 

$1,124,622

 

WeBank Co., Ltd

 

285,934

 

 

 

-

 

Jiangsu Suning Bank

 

 

186,472

 

 

 

140,578

 

Huaneng Guicheng Trust Co., Ltd.

 

 

100,054

 

 

 

80,832

 

China Resources Shenzhen Investment Trust Co., Ltd.

 

 

82,237

 

 

 

159,321

 

Zhejiang Mintai Commercial Bank

 

 

21,587

 

 

 

-

 

Total long-term loans - current portion

 

676,284

 

 

1,505,353

 

 

 

 

 

 

 

 

 

 

Long-term loans - non-current portion

 

 

 

 

 

 

 

 

Bank of Beijing

 

 

1,096,491

 

 

 

-

 

Xiaoshan Rural Commercial Bank

 

 

328,947

 

 

 

-

 

WeBank Co., Ltd

 

 

127,874

 

 

 

-

 

Huaneng Guicheng Trust Co., Ltd.

 

 

48,999

 

 

 

57,988

 

Jiangsu Suning Bank

 

 

32,261

 

 

 

140,578

 

Zhejiang Mintai Commercial Bank

 

 

17,989

 

 

 

-

 

China Resources Shenzhen Investment Trust Co., Ltd.

 

 

-

 

 

 

93,719

 

Total long-term loans - non-current portion

 

1,652,561

 

 

292,285

 

 

 

 

 

 

 

 

 

 

Total short-term and long-term loans

 

$4,741,126

 

 

$1,797,638

 

 

 
F-25

Table of Contents

 

The following table summarizing the loan commencement date, loan maturity date, loan amount in RMB and its equivalent to the United States dollar, and the effective annual interest rate of each secured and unsecured short-term and long-term loan:

 

 

 

 Loan

 

 Loan

 

 Loan

 

 

 Loan

 

 

 Effective 

 

 

 

 

 

 commencement

 

 maturity

 

 amount

 

 

 amount

 

 

 interest

 

 

 

As of September 30, 2023

 

 date

 

 date

 

 in RMB

 

 

 in USD

 

 

 rate

 

 

 Note

 

Secured short-term loans

 

 

 

 

 

 

 

 

 

 

 

 

 

 

 

 

Xiaoshan Rural Commercial Bank

 

June 19, 2023

 

June 18, 2024

 

 

7,600,000

 

 

$1,041,667

 

 

 

3.20%

 

 

1

 

China Guangfa Bank Co., Ltd.

 

November 1, 2022

 

October 31, 2023

 

 

5,000,000

 

 

 

685,307

 

 

 

3.95%

 

 

2

 

Industrial Bank Co., Ltd

 

January 16, 2023

 

January 14, 2024

 

 

2,000,000

 

 

 

274,123

 

 

 

5.13%

 

 

3

 

Total secured short-term loans

 

 

 

 

 

 

14,600,000

 

 

$2,001,097

 

 

 

 

 

 

 

 

 

 

 

 

 

 

 

 

 

 

 

 

 

 

 

 

 

 

 

 

 

 

Unsecured short-term loan

 

 

 

 

 

 

 

 

 

 

 

 

 

 

 

 

 

 

 

 

Bank of Beijing

 

January 17, 2023

 

January 17, 2024

 

 

3,000,000

 

 

 

411,184

 

 

 

4.65%

 

 

 

 

Total unsecured short-term loans

 

 

 

 

 

 

3,000,000

 

 

$411,184

 

 

 

 

 

 

 

 

 

 

 

 

 

 

 

 

 

 

 

 

 

 

 

 

 

 

 

 

 

 

Total short-term loans

 

 

 

 

 

 

17,600,000

 

 

$2,412,281

 

 

 

 

 

 

 

 

 

 

 

 

 

 

 

 

 

 

 

 

 

 

 

 

 

 

 

 

 

 

Secured long-term loans

 

 

 

 

 

 

 

 

 

 

 

 

 

 

 

 

 

 

 

 

Long-term loans, current portion

 

 

 

 

 

 

 

 

 

 

 

 

 

 

 

 

 

 

 

 

WeBank Co., Ltd

 

April 12, 2023

 

April 1, 2025

 

 

885,000

 

 

$121,300

 

 

 

12.56%

 

 

4

 

WeBank Co., Ltd

 

May 15, 2023

 

May 15, 2025

 

 

500,000

 

 

 

68,531

 

 

 

9.00%

 

 

4

 

WeBank Co., Ltd

 

August 14, 2022

 

August 1, 2024

 

 

479,167

 

 

 

65,675

 

 

 

14.40%

 

 

4

 

WeBank Co., Ltd

 

May 15, 2023

 

May 1, 2025

 

 

90,000

 

 

 

12,336

 

 

 

13.86%

 

 

4

 

WeBank Co., Ltd

 

August 1, 2023

 

July 28, 2025

 

 

67,500

 

 

 

9,252

 

 

 

14.11%

 

 

4

 

WeBank Co., Ltd

 

August 1, 2023

 

August 1, 2025

 

 

64,500

 

 

 

8,840

 

 

 

12.78%

 

 

4

 

Jiangsu Suning Bank

 

September 2, 2022

 

September 1, 2024

 

 

1,000,000

 

 

 

137,061

 

 

 

12.0%

 

 

5

 

Jiangsu Suning Bank

 

May 15, 2023

 

May 1, 2025

 

 

210,000

 

 

 

28,783

 

 

 

13.86%

 

 

6

 

Jiangsu Suning Bank

 

August 1, 2023

 

August 1, 2025

 

 

150,500

 

 

 

20,628

 

 

 

12.78%

 

 

6

 

Huaneng Guicheng Trust Co., Ltd.

 

December 30, 2022

 

December 28, 2024

 

 

430,000

 

 

 

58,936

 

 

 

12.91%

 

 

7

 

Huaneng Guicheng Trust Co., Ltd.

 

August 1, 2023

 

August 1, 2025

 

 

300,000

 

 

 

41,118

 

 

 

16.2%

 

 

7

 

China Resources Shenzhen Investment Trust Co., Ltd.

 

July 1, 2022

 

July 1, 2024

 

 

600,000

 

 

 

82,237

 

 

 

14.4%

 

 

8

 

Zhejiang Mintai Commercial Bank

 

August 1, 2023

 

July 28, 2025

 

 

157,500

 

 

 

21,587

 

 

 

14.11%

 

 

9

 

Total long-term loans, current portion

 

 

 

 

 

 

4,934,167

 

 

$676,284

 

 

 

 

 

 

 

 

 

Long-term loans, non-current portion

 

 

 

 

 

 

 

 

 

 

 

 

 

 

 

 

 

 

 

 

Bank of Beijing

 

April 3, 2023

 

April 2, 2026

 

 

8,000,000

 

 

 

1,096,491

 

 

 

4.75%

 

 

10

 

Xiaoshan Rural Commercial Bank

 

June 19, 2023

 

June 18, 2026

 

 

2,400,000

 

 

 

328,947

 

 

 

4.50%

 

 

1

 

WeBank Co., Ltd

 

April 12, 2023

 

April 1, 2025

 

 

442,500

 

 

 

60,651

 

 

 

12.56%

 

 

4

 

WeBank Co., Ltd

 

May 15, 2023

 

May 15, 2025

 

 

333,333

 

 

 

45,687

 

 

 

9.00%

 

 

4

 

WeBank Co., Ltd

 

August 1, 2023

 

August 1, 2025

 

 

56,250

 

 

 

7,710

 

 

 

13.86%

 

 

4

 

WeBank Co., Ltd

 

August 1, 2023

 

July 28, 2025

 

 

52,500

 

 

 

7,196

 

 

 

14.11%

 

 

4

 

WeBank Co., Ltd

 

August 1, 2023

 

August 1, 2025

 

 

48,375

 

 

 

6,630

 

 

 

12.78%

 

 

4

 

Huaneng Guicheng Trust Co., Ltd.

 

August 1, 2023

 

August 1, 2025

 

 

250,000

 

 

 

34,265

 

 

 

16.20%

 

 

7

 

Huaneng Guicheng Trust Co., Ltd.

 

December 30, 2022

 

December 28, 2024

 

 

107,500

 

 

 

14,734

 

 

 

12.91%

 

 

7

 

Jiangsu Suning Bank

 

May 15, 2023

 

May 1, 2025

 

 

122,500

 

 

 

16,790

 

 

 

13.86%

 

 

6

 

Jiangsu Suning Bank

 

August 1, 2023

 

August 1, 2025

 

 

112,875

 

 

 

15,471

 

 

 

12.78%

 

 

6

 

Zhejiang Mintai Commercial Bank

 

July 1, 2022

 

July 1, 2024

 

 

131,250

 

 

 

17,989

 

 

 

14.4%

 

 

6

 

Total long-term loans, non-current portion

 

 

 

 

 

 

12,057,083

 

 

$1,652,561

 

 

 

 

 

 

 

 

 

 

 

 

 

 

 

 

 

 

 

 

 

 

 

 

 

 

 

 

 

 

Total short-term and long-term loans

 

 

 

 

 

 

34,591,250

 

 

$4,741,126

 

 

 

 

 

 

 

 

 

 

 
F-26

Table of Contents

 

 

 

 Loan

 

 Loan

 

 Loan

 

 

 Loan

 

 

 Effective 

 

 

 

 

 

 commencement

 

 maturity

 

 amount

 

 

 amount

 

 

 interest

 

 

 

For the year ended September 30, 2022

 

 date

 

 date

 

 in RMB

 

 

 in USD

 

 

 rate

 

 

 Note

 

Secured long-term bank loans

 

 

 

 

 

 

 

 

 

 

 

 

 

 

 

 

Long-term loans, current portion

 

 

 

 

 

 

 

 

 

 

 

 

 

 

 

 

Bank of Beijing

 

April 6, 2022

 

April 5, 2026

 

 

8,000,000

 

 

$1,124,622

 

 

 

4.8%

 

 

2

 

Jiangsu Suning Bank

 

September 2, 2022

 

September 1, 2024

 

 

1,000,000

 

 

 

140,578

 

 

 

12.0%

 

 

5

 

China Resources Shenzhen Investment Trust Co., Ltd.

 

July 1, 2022

 

July 1, 2024

 

 

800,000

 

 

 

112,462

 

 

 

14.4%

 

 

6

 

Huaneng Guicheng Trust Co., Ltd.

 

August 14, 2022

 

August 1, 2024

 

 

575,000

 

 

 

80,832

 

 

 

14.4%

 

 

7

 

China Resources Shenzhen Investment Trust Co., Ltd.

 

April 30, 2021

 

April 28, 2023

 

 

333,334

 

 

 

46,859

 

 

 

10.8%

 

 

6

 

Total long-term loans, current portion

 

 

 

 

 

 

10,708,334

 

 

$1,505,353

 

 

 

 

 

 

 

 

 

Long-term loans, non-current portion

 

 

 

 

 

 

 

 

 

 

 

 

 

 

 

 

 

 

 

 

Jiangsu Suning Bank

 

September 2, 2022

 

September 1, 2024

 

 

1,000,000

 

 

 

140,578

 

 

 

12.0%

 

 

6

 

China Resources Shenzhen Investment Trust Co., Ltd.

 

July 1, 2022

 

July 1, 2024

 

 

666,667

 

 

 

93,719

 

 

 

14.4%

 

 

6

 

Huaneng Guicheng Trust Co., Ltd.

 

August 14, 2022

 

August 1, 2024

 

 

412,500

 

 

 

57,988

 

 

 

14.4%

 

 

7

 

Total long-term loans, non-current portion

 

 

 

 

 

 

2,079,167

 

 

$292,285

 

 

 

 

 

 

 

 

 

 

 

 

 

 

 

 

 

 

 

 

 

 

 

 

 

 

 

 

 

 

Total short-term and long-term loans

 

 

 

 

 

 

12,787,501

 

 

$1,797,638

 

 

 

 

 

 

 

 

 

 

___________ 

(1) The loan is secured by real property owned by Mr. Dehong Zhang, a legal representative of Farmmi Food.

 

(2) The loan is guaranteed by Ms Xinyang Wang, the 100% shareholder of Nongyuan Network, Ms Aihong Wang, sister to Mr Zhengyu Wang, Chairman of the Company, and Mr. Dehong Zhang, a legal representative of Farmmi Food.

 

(3) The loan is guaranteed by Mr. Dehong Zhang, a legal representative of Farmmi Food for up to RMB2 million ($0.3 million).

 

(4) The loan is guaranteed by Mr. Dehong Zhang, a legal representative of Farmmi Food for up to RMB5 million ($0.7 million).

 

(5) The loan is guaranteed by the CEO of the Company, Ms Yefang Zhang on the outstanding principal and interest.

 

(6) The loan is guaranteed by Mr. Dehong Zhang, a legal representative of Farmmi Food on the outstanding principal and interest.

 

(7) These loans are guaranteed by a related party, Mr. Dehong Zhang, a legal representative of Farmmi Agricultural for up to RMB3 million ($0.4 million) of the outstanding principal and interest.

 

(8) These loans are guaranteed by a related party, Mr. Dehong Zhang, a legal representative of Farmmi Agricultural for up to RMB3 million ($0.4 million) of the outstanding principal and interest.

 

(9) The loan is guaranteed by Mr. Dehong Zhang, a legal representative of Farmmi Food for up to RMB5 million ($0.7 million).

 

(10) The loan is guaranteed by Ms Xinyang Wang, the 100% shareholder of Nongyuan Network, for up to RMB16 million ($2.2 million) of the outstanding principal and interest and is collateralized by a property owned by Ms Xinyang Wang which has a valuation of RMB19.2 million ($2.6 million).

 

Interest expenses amounted to $0.2 million, $0.1 million and $53,009 for the years ended September 30, 2023, 2022 and 2021, respectively.

 

 
F-27

Table of Contents

  

FARMMI, INC.

 

NOTES TO CONSOLIDATED FINANCIAL STATEMENTS

 

Note 9 - Convertible promissory note and derivative liability

 

On September 26, 2022, the Company completed a $6.42 million convertible promissory note with an institutional investor (the “Investor”). Pursuant to the Securities Purchase Agreement, dated as of September 26, 2022, the Company issued and sold to the Investor a convertible promissory note of $6.42 million due on September 25, 2023, convertible into ordinary shares, $0.025 par value per share, at a discount of $0.42 million. Upon issuance, this convertible promissory note converts at the 80% of the market price. The Company accounted for this conversion feature as a derivative liability. In connection herewith, the Company recorded a derivative liability of $3.87 million and a debt discount of $3.87 million upon issuance of this convertible promissory note. The debt discount was amortized over the term of the convertible promissory note and, for the years ended September 30, 2023 and 2022, the Company recorded amortization of debt issuance cost of $1.7 million and $48,160 in other expenses, respectively. 

 

Subsequent to September 30, 2022, the Company received comments from the Staff of NASDAQ Listing Qualifications that the Note did not provide for a floor price for the possible future conversions and that a future priced security without a floor price has public interest implications pursuant to NASDAQ Listing Rule 5101 (the “Rule”); management of the Company determined that the floor price under the Note is assumed to be $0.12, which is calculated based on an 80% discount of the Nasdaq Minimum Price of $0.5785 on the date of the Company’s entry into the Agreement with the Investor; and the Company believes it to be in the best interests of the Company and the shareholders that the Company shall repay the Note in cash in the event conversions would result in the aggregate effective conversion price falling below $0.12. After the effect of the reverse stock split adjustment, the floor price of the Note is assumed to be $0.96.

 

As of September 30, 2023 and 2022, the fair value of this derivative liability was nil and $3.45 million. For the years ended September 30, 2023 and 2022, the change in fair value of derivative liability of $0.9 million and $0.42 million was recorded in other income, respectively. For the year ended September 30, 2023, 474,137 ordinary shares were issued for the redemption of $1.1 million convertible notes. As of September 30, 2023 and 2022, the balance of the convertible promissory note, net of amortization, amounted to $5.8 million and $2.2 million, respectively.

 

The following table provides quantitative information regarding Level 3 fair value measurements inputs of the derivative liability at the measurement date:

 

 

 

As of

 

 

As of

 

 

 

September 30,

 

 

September 30,

 

 

 

2023

 

 

2022

 

Exercise price

 

 

-

 

 

$0.45

 

Ordinary share price

 

 

-

 

 

$0.56

 

Term (in years)

 

 

-

 

 

 

1

 

Volatility

 

 

-

 

 

 

88.39%

Risk-free interest rate

 

 

-

 

 

 

4.05%

Dividend yield

 

 

-

 

 

 

-

 

 

 
F-28

Table of Contents

  

FARMMI, INC.

 

NOTES TO CONSOLIDATED FINANCIAL STATEMENTS

 

Note 10 - Shareholders’ Equity

 

Ordinary shares

 

On September 12, 2020, the authorized share capital of the Company was increased from 20,000,000 ordinary shares of $0.001 par value each to 200,000,000 ordinary shares of $0.001 par value each. On July 22, 2021, the authorized share capital of the Company was increased from 200,000,000 ordinary shares of $0.001 par value each to 600,000,000 ordinary shares of $0.001 par value each. On May 31, 2022, the Company consolidated its ordinary share at a ratio of one-for-twenty-five. On September 25, 2023, the Company consolidated its ordinary shares at a ratio of one-for-eight and, immediately following the share consolidation, the authorized share capital of the Company be increased from $2.5 million divided into 12.5 million ordinary shares of $0.20 par value each to $100 million divided into 500 million ordinary shares of $0.20 par value each, by creation of an additional 487.5 million ordinary shares of $0.20 par value each.

 

During the year ended September 30, 2022, the Company issued 30,000,000 ordinary shares at $0.20 per ordinary share for a gross proceed of $6,000,000 in February 2022. After share consolidation in May 2022 and September 2023, the issuance of 30 million ordinary shares was first retrospectively adjusted to 1.2 million ordinary shares and then 150,000 ordinary shares.

 

During the year ended September 30, 2023, the Company issued 21,052,632 ordinary shares at $0.38 per ordinary share for a gross proceed of $8,000,000 in July 2023. After share consolidation in September 2023, the issuance of 21,052,632 ordinary shares was retrospectively adjusted to 2,631,579 ordinary shares.

 

During the year ended September 30, 2023, 474,137 ordinary shares were issued for the redemption of $1.1 million convertible notes.

 

Share incentive plan

 

The Company established a pool for shares and share options for employees. This pool contains shares and options to purchase 1,168,000 ordinary shares, equal to 10% of the number of ordinary shares outstanding at the conclusion of the initial public offering. Subject to approval by the Compensation Committee of our Board of Directors, the Company may grant shares or options in any percentage determined for a particular grant. Any options granted will vest at a rate of 20% per year for five years and have a per share exercise price equal to the fair market value of one of ordinary shares on the date of grant. For the year ended September 30, 2021, 596,600 ordinary shares were issued to four employees and $805,410 was accounted as share-based compensation expense in general and administration expenses. As of September 30, 2022, the remaining ordinary shares available to be issued are 571,400 and, after the share consolidation on May 31, 2022, the remaining ordinary shares available to be issued are 22,856. As of September 30, 2023, after share consolidation on September 25, 2023, the remaining ordinary shares available to be issued are 2,857.

 

Statutory reserve

 

The Company is required to make appropriations to reserve funds, comprising the statutory surplus reserve and discretionary surplus reserve, based on after-tax net income determined in accordance with generally accepted accounting principles of the PRC (“PRC GAAP”).

 

Appropriations to the statutory surplus reserve are required to be at least 10% of the after-tax net income determined in accordance with PRC GAAP until the reserve is equal to 50% of the entities’ registered capital. Appropriations to the discretionary surplus reserve are made at the discretion of the Board of Directors. As of September 30, 2023 and 2022, the balance of the required statutory reserves was $0.7 million and $1.2 million, respectively.

 

 
F-29

Table of Contents

  

FARMMI, INC.

 

NOTES TO CONSOLIDATED FINANCIAL STATEMENTS

 

Note 11 - Taxes

 

Corporation income tax (“CIT”)

 

The Company is subject to income taxes on an entity basis on income derived from the location in which each entity is domiciled.

 

FAMI is incorporated in the Cayman Islands as an offshore holding company and is not subject to tax on income or capital gain under the laws of the Cayman Islands.

 

Farmmi International is incorporated in Hong Kong as a holding company with no activities. Under the Hong Kong tax laws, an entity is not subject to income tax if no revenue is generated in Hong Kong.

 

In China the Corporate Income Tax Law generally applies an income tax rate of 25% to all enterprises. Most of the China subsidiaries are subject to corporate income tax at a statutory rate of 25% on net income reported after certain tax adjustments. Certain subsidiaries were identified as small-scaled minimal profit enterprises. Once an enterprise meets certain requirements and is identified as a small-scale minimal profit enterprise, the part of its taxable income not more than RMB1 million is subject to a reduced rate of 5% and the part between RMB1 million and 3 million is subject to a reduced rate of 10%.

 

Under the Enterprise Income Tax (“EIT”) Law of PRC, domestic enterprises and foreign investment enterprises are usually subject to a unified 25% enterprise income tax rate while preferential tax rates, tax holidays and even tax exemption may be granted on a case-by-case basis. EIT is typically governed by the local tax authority in China. Each local tax authority at times may grant special tax treatment to local enterprises as a way to encourage specific agricultural industry and stimulate local economy. Farmmi Eco Agri is engaged in agricultural industry and their income are tax exempted. Net income of $3.9 million, $2.8 million and $4.02 million was exempt from income tax for the years ended September 30, 2023, 2022 and 2021, respectively. The estimated tax savings as the result of the tax break for the years ended September 30, 2023, 2022 and 2021 amounted to $1.0 million, $0.7 million and  $1.0 million, respectively. After adjusted for share consolidation, per share effect of the tax exemption were $0.27, $0.24 and $1.95 for the years ended September 30, 2023, 2022 and 2021, respectively.

 

The following table reconciles PRC statutory rates to the Company’s effective tax rates for the years ended September 30, 2023, 2022 and 2021:

 

 

 

For the Years Ended September 30,

 

 

 

 2023

 

 

 2022

 

 

 2021

 

Statutory PRC income tax rate

 

 

25.0%

 

 

25.0%

 

 

25.0%

Effect of income tax exemption (a)

 

(40.9

%)

 

(50.8

%)

 

(41.0

%) 

Favorable tax rate impact (a)

 

13.3

%

 

(14.8

%)

 

(0.3

%)

Permanent difference

 

 

-

 

 

 

0.1%

 

(8.2

%)

Changes of deferred tax assets valuation allowances

 

(5.8

%)

 

 

7.2%

 

 

2.0%

Non-PRC entities not subject PRC income tax

 

 

19.4%

 

 

27.7%

 

 

23.6%

Total

 

 

11.0%

 

(5.6

%)

 

 

1.1%

_______ 

(a) Income tax exemption refers to entity engaged in agricultural industry and its income is tax exempted. Favorable refer to entities are identified as a small-scale minimal profit enterprise, the part of its taxable income not more than RMB1 million is subject to a reduced rate of 5% and the part between RMB1 million and 3 million is subject to a reduced rate of 10%.

 

 
F-30

Table of Contents

  

FARMMI, INC.

 

NOTES TO CONSOLIDATED FINANCIAL STATEMENTS

 

Note 11 - Taxes (continued)

 

Corporation income tax (“CIT”) (Continued)

 

The provision for income tax from the Company consists of the following:

 

 

 

For the Years Ended September 30,

 

 

 

2023

 

 

2022

 

 

2021

 

Current income tax provision

 

$148,893

 

 

$58,266

 

 

$25,571

 

Deferred income tax provision

 

 

164,600

 

 

 

(176,633)

 

 

-

 

Total

 

$313,493

 

 

($118,367)

 

 

$25,571

 

  

Deferred tax liabilities and assets attributable to different tax jurisdictions are not offset. Components of deferred tax assets and liabilities were as follows:

 

 

 

 As of

 

 

 As of

 

 

 

September 30,

 

 

September 30,

 

 

 

2023

 

 

2022

 

Net operating loss (“NOL”) carry forward

 

$284,283

 

 

$168,126

 

Allowance for inventory

 

 

2,202

 

 

 

12,413

 

Allowance for doubtful accounts

 

 

4,474

 

 

 

836

 

Valuation allowance

 

 

(290,959 )

 

 

(18,168 )

Total

 

 

-

 

 

$163,207

 

  

The deferred tax expense (benefit) is the change of deferred tax assets and deferred tax liabilities resulting from the temporary difference between tax basis and U.S. GAAP. Certain subsidiaries had a cumulative net operating loss of approximately $0.7 million as of September 30, 2023, which may be available to reduce future taxable income. Deferred tax assets were primarily the result of these net operating losses.

 

As of each reporting date, management considers evidence, both positive and negative, that could affect its view of the future realization of deferred tax assets. On the basis of this evaluation, a valuation allowance of $181,375 was recorded against the gross deferred tax asset balance at September 30, 2023. The amount of the deferred tax asset is considered unrealizable because it is more likely than not that certain subsidiaries will not generate sufficient future taxable income to utilize the net operating loss.

 

Note 12 - Concentration of major customers and suppliers

 

For the year ended September 30, 2023, two major customers accounted for approximately 41% and 12% of the Company’s total sales, respectively. For the year ended September 30, 2022, two major customers accounted for approximately 31% and 16% of the Company’s total sales, respectively. For the year ended September 30, 2021, two major customers accounted for approximately 64% and 14% of the Company’s total sales, respectively. Any decrease in sales to this major customer may negatively impact the Company’s operations and cash flows if the Company fails to increase its sales to other customers.

 

As of September 30, 2023, two major customers accounted for approximately 87% and 12% of the Company’s accounts receivable balance, respectively. As of September 30, 2022, two major customers accounted for approximately 65% and 34% of the Company’s accounts receivable balance, respectively.

 

For the year ended September 30, 2023, one major suppliers accounted for approximately 14% of the total purchases. For the year ended September 30, 2022, two major suppliers accounted for approximately 23% and 21% of the total purchases, respectively. For the year ended September 30, 2021, four major suppliers accounted for approximately 37%, 20%, 18% and 16% of the total purchases, respectively.

 

As of September 30, 2023, three major suppliers accounted for approximately 46%, 18% and 13% of the Company’s advances to suppliers’ balance. As of September 30, 2022, four major suppliers accounted for approximately 35%, 26%, 15% and 15% of the Company’s advances to suppliers’ balance.

 

 
F-31

Table of Contents

  

FARMMI, INC.

 

NOTES TO CONSOLIDATED FINANCIAL STATEMENTS

 

Note 13 - Leases

 

The Company rent its factories in Lishui City Zhejiang Province from a related party, Zhejiang Tantech Bamboo Technology Co., Ltd., for processing dried edible fungi and a floor in an office building in Hangzhou from third parties.

 

As of September 30, 2023 and 2022, the remaining average lease term was 7.1 years and 8.2 years, respectively. The Company’s lease agreements do not provide a readily determinable implicit rate nor is it available to the Company from its lessors. Instead, the Company estimates its incremental borrowing rate based on actual incremental borrowing interest rates from financial institutions in order to discount lease payments to present value. The weighted average discount rate of the Company’s operating leases was 10.2% per annum and 10.0% per annum, as of September 30, 2023 and 2022, respectively.

 

Supplemental balance sheet information related to operating leases from the Company’s continuing operations was as follows:

 

 

 

 As of

 

 

 As of

 

 

 

 September 30,

 

 

 September 30,

 

 

 

 2023

 

 

 2022

 

 Right-of-use assets under operating leases

 

$516,459

 

 

$534,351

 

 

 

 

 

 

 

 

 

 

 Operating lease liabilities, current

 

 

69,062

 

 

 

46,543

 

 Operating lease liabilities, non-current

 

 

458,617

 

 

 

517,156

 

 Total operating lease liabilities

 

$527,679

 

 

$563,699

 

 

 For the years ended September 30,

 

 

 

 2024

 

$119,232

 

 2025

 

 

98,975

 

 2026

 

 

98,975

 

 2027

 

 

98,975

 

 2028

 

 

88,434

 

Thereafter

 

 

242,716

 

Total Future minimum lease payments

 

 

747,307

 

Less: Imputed interest

 

 

(219,628)

 Total

 

$527,679

 

 

 
F-32

Table of Contents

  

FARMMI, INC.

 

NOTES TO CONSOLIDATED FINANCIAL STATEMENTS

 

Note 14 - Segment reporting

 

ASC 280, Segment Reporting, establishes standards for reporting information about operating segments on a basis consistent with the Company’s internal organizational structure as well as information about geographical areas, business segments and major customers in financial statements for details on the Company’s business segments.

 

The Company uses the “management approach” in determining reportable operating segments. The management approach considers the internal organization and reporting used by the Company’s chief operating decision maker for making operating decisions and assessing performance as the source for determining the Company’s reportable segments. The Company currently has three main products from which revenue is earned and expenses are incurred: Shiitake Mushroom, Mu Er Mushroom and other edible fungi and other agricultural products. The operations of these product categories have similar economic characteristics. In particular, the Company uses the same or similar production processes; sells to the same or similar type of customers and uses the same or similar methods to distribute these products. The resources required by these products share high similarity. Switching cost between different products is minimal. Production is primarily determined by sales orders received and market trend. Therefore, management, including the chief operating decision maker, primarily relies on the revenue data of different products in allocating resources and assessing performance. Based on management’s assessment, the Company has determined that it has only one operating segment and therefore one reportable segment as defined by ASC. Since June 2021, the Company’s operations were expanded into bulk agricultural commodity trading, such as cotton and corn bulk trading, The Company obtains control over these commodities as a principal from its suppliers before selling these commodities to its customers.

 

The following table presents revenue by major product categories (from third parties and related party) from the Company’s continuing operations for the years ended September 30, 2023, 2022 and 2021, respectively:

 

 

 

 For the Years Ended September 30,

 

 

 

 2023

 

 

 2022

 

 

 2021

 

Tapioca

 

$39,977,734

 

 

 

-

 

 

 

-

 

Corn

 

 

27,430,969

 

 

$10,778,197

 

 

$1,796,006

 

Shiitake

 

 

19,655,465

 

 

 

19,859,533

 

 

 

20,494,362

 

Mu Er

 

 

16,301,157

 

 

 

19,123,152

 

 

 

16,524,723

 

Cotton

 

 

5,547,927

 

 

 

47,950,345

 

 

 

-

 

Cornstarch

 

 

1,338,782

 

 

 

-

 

 

 

-

 

Other products

 

 

112,853

 

 

 

1,502,152

 

 

 

474,860

 

Total

 

$110,364,887

 

 

$99,213,379

 

 

$39,289,951

 

 

 
F-33

Table of Contents

  

FARMMI, INC.

 

NOTES TO CONSOLIDATED FINANCIAL STATEMENTS

 

Note 15 - Related party transactions

 

The relationship and the nature of related party transactions are summarized as follow:

 

Name of related party

 Relationship to the Company

 Nature of transactions

Zhejiang Yili Yuncang Technology Group Co., Ltd

10% equity interest owned by the Company

Prepayment of electricity and water expenses for office leased to the Company

FarmNet Limited

Owned 0.8% equity interest of the Company

Payment of expenses by the Company.

Epakia Canada Inc

Legal representative of Epakia Canada Inc is a director of the Company

Payment of expenses by the Company.

Shanghai Zhongjian Yiting Medical Health Technology Partnership

A partnership jointly set up by the Company with another limited partner ("LP").

Payment of expenses by the Company.

Zhejiang Tantech Bamboo Technology Co., Ltd

Under common control of Mr Zhengyu Wang and Ms Yefang Zhang, CEO of the Company

Lease factory building to the Company and charging water and electricity for offices leased to the Company.

Forasen Holdings Group Co., Ltd 

Owned by Mr Zhengyu Wang, the Chairman of Board of Directors of the Company

Purchases from the Company

Yefang Zhang

CEO of the Company

Payment of expenses for the Company and provide a guarantee as additional security for a loan.

Xinyang Wang

Shareholder of Nongyuan Network

Provide guarantees and a real property as additional security for certain loans.

Dehong Zhang

Ms Yefang Zhang's, CEO of the Company, brother

Provide guarantees as an additional security for certain loans

Ms Aihong Wang

Mr Zhengyu Wang's, the Chairman of Board of Directors of the Company, sister.

Provide a guarantee as an additional security for a revolving loan

 

 
F-34

Table of Contents

  

FARMMI, INC.

 

NOTES TO CONSOLIDATED FINANCIAL STATEMENTS

 

Note 15 - Related party transactions (continued)

 

Due from related parties consisted of the following:

 

 

 

 As of

 

 

 As of

 

 

 

 September 30,

 

 

 September 30,

 

 

 

 2023

 

 

 2022

 

 

 

 

 

 

 

 

Zhejiang Yili Yuncang Holding Group Co., Ltd 

 

$103,417

 

 

-

 

Zhejiang Yili Yuncang Technology Group Co., Ltd

 

 

-

 

 

29,055

 

FarmNet

 

 

4,100

 

 

 

-

 

Epakia Canada Inc

 

 

2,996

 

 

 

-

 

Shanghai Zhongjian Yiting Medical Health Technology Partnership

 

 

308

 

 

 

30,928

 

Dehong Zhang

 

 

137

 

 

 

-

 

Total

 

$110,958

 

 

$59,983

 

  

Amount due from Zhejiang Yili Yuncang Holding Group Co., Ltd was mainly related to prepayment of electricity and water expenses for offices leased to the Company.

 

Amounts due from FarmNet Limited, Epakia Canada Inc, Shanghai Zhongjian Yiting Medical Health Technology Partnership and Dehong Zhang were mainly related to expenses paid by the Company which can be recoverable from these related parties.

 

Due to related parties from the Company consisted of the following:

 

 

 

 As of

 

 

 As of

 

 

 

 September 30,

 

 

 September 30,

 

 

 

 2023

 

 

 2022

 

 

 

 

 

 

 

 

Zhejiang Tantech Bamboo Technology Co., Ltd.

 

$24,496

 

 

$948

 

Yefang Zhang

 

 

9,150

 

 

 

-

 

Forasen Holdings Group Co., Ltd

 

 

168

 

 

 

-

 

Total

 

$33,814

 

 

$948

 

 

Amount due to Zhejiang Tantech Bamboo Technology Co., Ltd. were related to water and electricity expenses for offices leased to the Company.

 

Amount due to Forasen Holdings Group Co., Ltd and Yefang Zhang were related to payment of expenses by related parties for the Company. Amount was due on demand and non-interest bearing.

 

Sales to related parties

 

The Company periodically sells merchandise to its affiliates during the ordinary course of business. For the years ended September 30, 2023, 2022 and 2021, the Company recorded sales to related parties of nil, $1,016 and $1,952, respectively.

 

 
F-35

Table of Contents

 

FARMMI, INC.

 

NOTES TO CONSOLIDATED FINANCIAL STATEMENTS

 

Note 15 - Related party transactions (continued)

 

Operating lease from related parties

 

The following table summarizing operating leases with related parties, Zhejiang Tantech Bamboo Technology Co., Ltd. and Zhejiang Yili Yuncang Holding Group Co., Ltd, detailing lease begin date, lease end date, leasing purpose, leasing areas in square meters, annual rent in RMB and its equivalent in USD.

 

Zhejiang Tantech Bamboo Technology Co., Ltd.

 

 Lease No 1

 

 

 Lease No. 2

 

 

 Lease No. 3

 

 

 Total

 

Lease begin date

 

August 1, 2021

 

 

July 14, 2021

 

 

March 1, 2023

 

 

 

Lease end date

 

July 31, 2031

 

 

July 13, 2031

 

 

February 29, 2028

 

 

 

Leasing purpose

 

Factory building

 

 

Factory building

 

 

Office

 

 

 

Annual rent in RMB

 

 

168,854

 

 

 

421,431

 

 

 

131,835

 

 

 

722,120

 

Annual rent in USD

 

$23,940

 

 

$59,750

 

 

$18,691

 

 

$102,381

 

Area (in square meters)

 

 

1,180

 

 

 

1,914

 

 

 

479

 

 

 

3,573

 

 

Zhejiang Yili Yuncang Holding Group Co., Ltd

 

 

Lease begin date

 

August 1, 2023

 

Lease end date

 

July 31, 2025

 

Leasing purpose

 

Office

 

Annual rent in RMB

 

 

9,795

 

Annual rent in USD

 

$1,389

 

Area (in square meters)

 

 

15

 

 

For the years ended September 30, 2023, 2022 and 2021, the Company incurred lease expenses of $66,116, $88,847 and $86,556, respectively.

 

Sublease to a related party

 

In August 2020, the Company entered into a sublease agreement with Hangzhou Forasen Technology Co., Ltd to sublease its office space. The lease term is two years with annual rent of RMB 283,258 (equivalent of $41,639). This lease was terminated on February 14, 2022.

 

For the years ended September 30, 2022 and 2021, the Company recorded lease income of $14,262 and $40,026, respectively.

 

Guarantees provided by related parties

 

The Company’s related parties provide guarantees for the Company’s short-term bank loans (see Note 8). The Company’s related parties also pledged their properties as collaterals to safeguard the Company’s short-term bank loans (see Note 8).

 

The Company and Forasen Group signed a Non-Competition Agreement which provides that Forasen Group should not engage in any business that the Company engages in, except purchasing products from us. In addition, Mr. Wang and Ms. Zhang signed a Non-Competition Agreement with the Company and Tantech which provides that Mr. Wang and Ms. Zhang shall not vote in favor or otherwise cause Tantech to engage in the business that the Company conducts.

 

 
F-36

Table of Contents

  

FARMMI, INC.

 

NOTES TO CONSOLIDATED FINANCIAL STATEMENTS

 

Note 16 - Subsequent events

 

On September 26, 2022, Farmmi, Inc., a Cayman Islands company (the “Company”) entered into a securities purchase agreement (the “Purchase Agreement”) with Streeterville Capital, LLC, a Utah limited liability company (the “Investor”), pursuant to which the Company issued to the Investor an unsecured promissory note (the “Note” and together with the Purchase Agreement, the “Agreements”) in the original principal amount of $6,440,000, convertible into ordinary shares of the Company (the “Ordinary Shares”) for $6,000,000 in gross proceeds. The Note bears interest at a rate of 7% per year and have a term of twelve months after the purchase price of the Note is delivered by the Investor to the Company (the “Purchase Price Date”). Under the Agreements, the Investor has the right to redeem the Note six months after the Purchase Price Date, and redemptions may be satisfied in cash, Ordinary Shares or a combination of cash and Ordinary Shares at the Company’s election.

 

On November 13, 2023 (the “Agreement Date”), the Company and the Investor entered an Amendment to Convertible Promissory Note (the “Extension Agreement”), both parties mutually agreed to extend the term of the Note from twelve months to twenty-four months from the Purchase Price Date, or September 28, 2024. As consideration for the term extension and related costs incurred by the Investor, the Company agreed to pay to the Investor an extension fee equal to seven percent (7%) of the outstanding balance of the Note as of the Agreement Date (the “Extension Fee”), which is added to the remaining outstanding balance of the Note. The Company further agreed to repay the Note by a minimum of $250,000 per month beginning December 2023 and also to pay ten percent (10%) of any funds raised through public offerings within five trading days of the closing dates until the remaining outstanding balance of the Note is paid in full. In addition, the Company is required to pay any redemption amount in cash, if on the applicable redemption date, the Redemption Conversion Price (defined in the Note) is below $1.00 per share. Other than the terms amended by the Extension Agreement, other provisions of the Note remain unchanged.

  

On January 12, 2024, the Company and the Investor entered a Forbearance Agreement, the Company entered into a forbearance agreement (the “Agreement”) with the Investor, pursuant to which the Investor agreed to refrain and forbear from bringing any action to enforce any remedies against the Company for failure to deliver the cash amount in accordance to a certain redemption notice delivered to the Company by the Lender on January 20, 2023 (the “Forbearance”). In exchange for the Forbearance, the Company agreed to pay the Lender a forbearance fee equal to 10% of the outstanding balance as of the date of the Agreement.

 

The Forbearance will terminate immediately upon the Company’s failure to comply with certain terms and conditions set forth in the Agreement. Upon termination of the Forbearance, the Investor may seek all recourse available to it under the terms of the Note, the Agreement, any other documents entered into in conjunction therewith, or applicable laws. In addition, except as expressly set forth in the Agreement, the Forbearance does not constitute a waiver of, or an amendment to, any right, power, or remedy of the Investor under the Note or all other documents entered into in conjunction therewith as in effect prior to the date of the Agreement.

 

In January 2024, 200,000 ordinary shares were issued for the redemption of $0.2 million convertible notes.

 

Note 17 - Condensed financial information of the parent company

 

Pursuant to the requirements of Rule 12-04(a), 5-04(c) and 4-08(e)(3) of Regulation S-X, the condensed financial information of the parent company shall be filed when the restricted net assets of consolidated subsidiaries exceed 25 percent of consolidated net assets as of the end of the most recently completed fiscal year. The Company performed a test on the restricted net assets of consolidated subsidiaries in accordance with such requirement and concluded that it was applicable to the Company as the restricted net assets of the Company’s PRC subsidiaries exceeded 25% of the consolidated net assets of the Company, therefore, the condensed financial statements for the parent company are included herein.

 

For purposes of the above test, restricted net assets of consolidated subsidiaries shall mean that amount of the Company’s proportionate share of net assets of consolidated subsidiaries (after intercompany eliminations) which as of the end of the most recent fiscal year may not be transferred to the parent company by subsidiaries in the form of loans, advances or cash dividends without the consent of a third party

 

The condensed financial information of the parent company has been prepared using the same accounting policies as set out in the Company’s consolidated financial statements except that the parent company used the equity method to account for investment in its subsidiaries. Such investment is presented on the condensed balance sheets as “Investment in subsidiaries” and the respective profit or loss as “Equity in earnings of subsidiaries” on the condensed statements of income.

 

The footnote disclosures contain supplemental information relating to the operations of the Company and, as such, these statements should be read in conjunction with the notes to the consolidated financial statements of the Company. Certain information and footnote disclosures normally included in financial statements prepared in accordance with U.S GAAP have been condensed or omitted.

 

The Company did not pay any dividend for the periods presented. As of September 30, 2023 and 2022, there were no material contingencies, significant provisions for long-term obligations, or guarantees of the Company, except for those which have been separately disclosed in the consolidated financial statements, if any.

 

 
F-37

Table of Contents

  

FARMMI, INC.

 

NOTES TO CONSOLIDATED FINANCIAL STATEMENTS

 

Note 17 - Condensed financial information of the parent company (continued)

 

Farmmi, Inc.

Parent Company Balance Sheets

 

 

 

 As of

 

 

 As of

 

 

 

September 30,

 

 

September 30,

 

 

 

2023

 

 

2022

 

Assets

 

 

 

 

 

 

Current assets

 

 

 

 

 

 

Cash

 

$84

 

 

$4,057,179

 

Other receivables

 

 

103,760

 

 

 

103,858

 

 

 

 

103,844

 

 

 

4,161,037

 

Non-current assets

 

 

 

 

 

 

 

 

Investment in subsidiaries

 

 

167,664,201

 

 

 

156,151,565

 

Total assets

 

$167,768,045

 

 

$160,312,602

 

 

 

 

 

 

 

 

 

 

Liabilities and Shareholders’ Equity

 

 

 

 

 

 

 

 

 

 

 

 

 

 

 

 

 

Current liabilities

 

 

 

 

 

 

 

 

Interest payable

 

 

3,377

 

 

 

-

 

Convertible promissory notes

 

 

5,788,742

 

 

 

2,178,511

 

Derivative liability

 

 

-

 

 

 

3,450,000

 

Total liabilities

 

 

5,792,119

 

 

$5,628,511

 

 

 

 

 

 

 

 

 

 

Commitments and contingencies

 

 

 

 

 

 

 

 

 

 

 

 

 

 

 

 

 

Shareholders’ equity

 

 

 

 

 

 

 

 

Ordinary share, $0.20 par value, 500 million shares authorized, 6,094,078 and 2,988,835 shares issued and outstanding at September 30, 2023 and 2022, respectively

 

 

1,218,816

 

 

 

597,768

 

Additional paid-in capital

 

 

160,571,517

 

 

 

152,162,565

 

Retained earnings

 

 

185,593

 

 

 

1,923,758

 

Total shareholders’ equity

 

 

161,975,926

 

 

 

154,684,091

 

 

 

 

 

 

 

 

 

 

Total liabilities and shareholders’ equity

 

$167,768,045

 

 

$160,312,602

 

 

1. On September 25, 2023, the Company consolidated its ordinary shares at a ratio of one-for-eight and, immediately following the share consolidation, the authorized share capital of the Company be increased from $2.5 million divided into 12.5 million ordinary shares of $0.20 par value each to $100 million divided into 500 million ordinary shares of $0.20 par value each. The issued and outstanding ordinary shares had been retrospectively adjusted from 23,906,985 ordinary shares to 2,988,835 ordinary shares at September 30, 2022. Also, the ordinary share amount and additional paid-in capital had been retrospectively adjusted from $597,675 and $152,162,658 to $597,768 and $152,162,565 as of September 30, 2022, respectively.

 

 
F-38

Table of Contents

  

FARMMI, INC.

 

NOTES TO CONSOLIDATED FINANCIAL STATEMENTS

 

Note 17 - Condensed Financial Information of the Parent Company (continued)

 

Farmmi, Inc.

Parent Company Statements of Operations

 

 

 

 For the Years Ended September 30,

 

 

 

2023

 

 

2022

 

 

2021

 

Operating expenses:

 

 

 

 

 

 

General and administrative expenses

 

($913,948)

 

 

($2,961,849)

 

 

($2,031,506)

 

 

 

 

 

 

 

 

 

 

 

Other expenses

 

 

 

 

 

 

 

 

 

Change in fair value of derivative liability

 

 

873,767

 

 

 

419,649

 

 

 

-

 

Interest expenses

 

 

(445,766)

 

 

-

 

 

 

-

 

Amortization of debt issuance costs

 

 

(1,691,609)

 

 

(48,160)

 

 

-

 

Other expenses

 

 

(432)

 

 

(3,024)

 

 

(5,672)

 

 

 

 

 

 

 

 

 

 

 

 

 

Loss from operations

 

 

(2,177,988)

 

 

(2,593,384)

 

 

(2,037,178)

Equity in income of subsidiaries and VIE

 

 

4,721,801

 

 

 

4,817,363

 

 

 

4,395,592

 

 

 

 

 

 

 

 

 

 

 

 

 

 

Comprehensive income attributable to the Company

 

$2,543,813

 

 

$2,223,979

 

 

$2,358,414

 

 

 
F-39

Table of Contents

 

FARMMI, INC.

 

NOTES TO CONSOLIDATED FINANCIAL STATEMENTS

 

Note 17 - Condensed financial information of the parent company (continued)

 

Farmmi, Inc.

Parent Company Statements of Cash Flows

  

 

 

 For the Years Ended September 30,

 

 

 

2023

 

 

2022

 

 

2021

 

Cash flows from operating activities

 

 

 

 

 

 

 

 

 

Net income

 

$2,543,813

 

 

$2,223,979

 

 

$2,358,414

 

Adjustments to reconcile net income to net cash used in operating activities

 

 

 

 

 

 

 

 

 

 

 

 

Equity in earnings of subsidiaries

 

 

(4,721,801)

 

 

(4,817,363)

 

 

(4,395,592)

Amortization of debt issuance costs

 

 

1,691,609

 

 

 

48,160

 

 

 

-

 

Change in fair value of derivative liability

 

 

(873,767)

 

 

(419,649)

 

 

-

 

Share-based compensation

 

 

-

 

 

 

2,007,328

 

 

 

1,260,674

 

Other current assets

 

 

98

 

 

 

21,223

 

 

 

(125,081)

Other current liabilities

 

 

(50,869)

 

 

54,246

 

 

 

(40,000)

Net cash used in operating activities

 

 

(1,410,917)

 

 

(882,076)

 

 

(941,585)

 

 

 

 

 

 

 

 

 

 

 

 

 

Cash flows from investing activities

 

 

 

 

 

 

 

 

 

 

 

 

Investing in subsidiaries

 

 

(10,576,178)

 

 

(7,529,060)

 

 

(122,726,999)

Net cash used in investing activities

 

 

(10,576,178)

 

 

(7,529,060)

 

 

(122,726,999)

 

 

 

 

 

 

 

 

 

 

 

 

 

Cash flows from financing activities

 

 

 

 

 

 

 

 

 

 

 

 

Net proceeds from share issuance

 

 

7,930,000

 

 

 

6,000,000

 

 

 

126,029,588

 

Net proceeds from issuance of convertible promissory notes

 

 

-

 

 

 

6,000,000

 

 

 

-

 

Proceeds from advances from related parties

 

 

-

 

 

 

-

 

 

 

298,297

 

Repayment of advances from related parties

 

 

-

 

 

 

(54,600)

 

 

(2,138,508)

Net cash provided by financing activities

 

 

7,930,000

 

 

 

11,945,400

 

 

 

124,189,377

 

 

 

 

 

 

 

 

 

 

 

 

 

 

Net (decrease) increase in cash and restricted cash

 

 

(4,057,095)

 

 

3,534,264

 

 

 

520,793

 

 

 

 

 

 

 

 

 

 

 

 

 

 

Cash, beginning of year

 

 

4,057,179

 

 

 

522,915

 

 

 

2,122

 

 

 

 

 

 

 

 

 

 

 

 

 

 

Cash, end of year

 

$84

 

 

$4,057,179

 

 

$522,915

 

  

 
F-40