10-K 1 whd-20181231x10k.htm 10-K whd_Current_Folio_10K

 

UNITED STATES

SECURITIES AND EXCHANGE COMMISSION

Washington, D.C. 20549


FORM 10‑K


(Mark One)

ANNUAL REPORT PURSUANT TO SECTION 13 OR 15(d) OF THE SECURITIES EXCHANGE ACT OF 1934

For the fiscal year ended December 31, 2018

or

TRANSITION REPORT PURSUANT TO SECTION 13 OR 15(d) OF THE SECURITIES EXCHANGE ACT OF 1934

For the transition period from           to

Commission File Number: 001‑38390


Cactus, Inc.

(Exact name of registrant as specified in its charter)


 

 

 

Delaware

35‑2586106

(State or other jurisdiction
of incorporation or organization)

(I.R.S. Employer
Identification No.)

 

 

920 Memorial City Way, Suite 300

Houston, Texas

77024

(Address of principal executive offices)

(Zip code)

 

(713) 626‑8800

(Registrant’s telephone number, including area code)

 

Securities registered pursuant to Section 12(b) of the Act:

 

 

 

Common Stock, par value $0.01 per share

New York Stock Exchange

(Title of each class)

(Name of each exchange on which registered)

 

Securities registered pursuant to Section 12(g) of the Act: None


Indicate by check mark if the registrant is a well‑known seasoned issuer, as defined in Rule 405 of the Securities Act. Yes  No

Indicate by check mark if the registrant is not required to file reports pursuant to Section 13 or Section 15(d) of the Act. Yes  No

Indicate by check mark whether the registrant (1) has filed all reports required to be filed by Section 13 or 15(d) of the Securities Exchange Act of 1934 during the preceding 12 months (or for such shorter period that the registrant was required to file such reports), and (2) has been subject to such filing requirements for the past 90 days. Yes  No

Indicate by check mark whether the registrant has submitted electronically every Interactive Data File required to be submitted pursuant to Rule 405 of Regulation S-T during the preceding 12 months (or for such shorter period that the registrant was required to submit such files). Yes   No

Indicate by check mark if disclosure of delinquent filers pursuant to Item 405 of Regulation S-K is not contained herein, and will not be contained, to the best of registrant’s knowledge, in definitive proxy or information statements incorporated by reference in Part III of this Form 10‑K or any amendment to this Form 10‑K.

Indicate by check mark whether the registrant is a large accelerated filer, an accelerated filer, a non-accelerated filer, smaller reporting company, or an emerging growth company. See the definitions of “large accelerated filer,” “accelerated filer,” “smaller reporting company” and “emerging growth company” in Rule 12b‑2 of the Exchange Act.

Large accelerated filer

Accelerated filer

  

Non-accelerated filer

Smaller reporting company

  

 

Emerging growth company

  

If an emerging growth company indicate by check mark if the registrant has elected not to use the extended transition period for complying with any new or revised financial accounting standards provided pursuant to Section 13(a) of the Exchange Act.

Indicate by check mark whether the registrant is a shell company (as defined in Rule 12b‑2 of the Exchange Act). Yes No 

As of June 30, 2018, the aggregate market value of the common stock of the registrant held by non-affiliates of the registrant was $893.7 million.

As of March 13, 2019, the registrant had 37,873,071 shares of Class A common stock, $0.01 par value per share, and 37,236,142 shares of Class B common stock, $0.01 par value per share, outstanding.

 

 

 


 

TABLE OF CONTENTS

Cautionary Statement Regarding Forward-Looking Statements

ii

Emerging Growth Company Status 

iv

 

 

 

 

PART I

1

 

 

 

Item 1. 

Business

1

Item 1A. 

Risk Factors

10

Item 1B. 

Unresolved Staff Comments

26

Item 2. 

Properties

26

Item 3. 

Legal Proceedings

26

Item 4. 

Mine Safety Disclosures

27

 

 

 

 

PART II

28

 

 

 

Item 5. 

Market for Registrant’s Common Equity, Related Stockholder Matters and Issuer Purchases of Equity Securities

28

Item 6. 

Selected Financial Data

30

Item 7. 

Management’s Discussion and Analysis of Financial Condition and Results of Operations

32

Item 7A. 

Quantitative and Qualitative Disclosures about Market Risk

46

Item 8. 

Financial Statements and Supplementary Data

47

Item 9. 

Changes in and Disagreements with Accountants on Accounting and Financial Disclosure

80

Item 9A. 

Controls and Procedures

80

Item 9B. 

Other Information

81

 

 

 

 

PART III

82

 

 

 

Item 10. 

Directors, Executive Officers and Corporate Governance

82

Item 11. 

Executive Compensation

89

Item 12. 

Security Ownership of Certain Beneficial Owners and Management and Related Stockholder Matters

98

Item 13. 

Certain Relationships and Related Transactions, and Director Independence

101

Item 14. 

Principal Accounting Fees and Services

109

 

 

 

 

PART IV

109

 

 

 

Item 15. 

Exhibits, Financial Statement Schedules

109

Item 16. 

Form 10‑K Summary

112

 

Signatures

113

 

 

i


 

CAUTIONARY STATEMENT REGARDING FORWARD-LOOKING STATEMENTS

This Annual Report on Form 10‑K (this “Annual Report”) contains “forward-looking statements” within the meaning of Section 21E of the Securities Exchange Act of 1934, as amended (the “Exchange Act”). When used in this Annual Report, the words “could,” “believe,” “anticipate,” “intend,” “estimate,” “expect,” “project” and similar expressions are intended to identify forward‑looking statements, although not all forward‑looking statements contain such identifying words. These forward‑looking statements are based on our current expectations and assumptions about future events and are based on currently available information as to the outcome and timing of future events. When considering forward‑looking statements, you should keep in mind the risk factors and other cautionary statements described under the heading “Item 1A. Risk Factors” included in this Annual Report. These forward‑looking statements are based on management’s current belief, based on currently available information, as to the outcome and timing of future events.

Forward‑looking statements may include statements about:

·

demand for our products and services, which is affected by, among other things, changes in the price of, and demand for, crude oil and natural gas in domestic and international markets;

·

the level of growth in number of rigs, pad sizes, well spacings and associated well count and lack of takeaway capacity in areas such as the Permian Basin;

·

the level of fracturing activity;

·

the size and timing of orders;

·

availability of raw materials;

·

transportation differentials associated with reduced capacity in and out of the storage hub in Cushing, Oklahoma;

·

expectations regarding raw materials, overhead and operating costs and margins;

·

availability of skilled and qualified workers;

·

potential liabilities such as warranty and product liability claims arising out of the installation, use or misuse of our products;

·

the possibility of cancellation of orders;

·

our business strategy;

·

our financial strategy, operating cash flows, liquidity and capital required for our business;

·

our future revenue, income and operating performance;

·

the termination of relationships with major customers or suppliers;

·

laws and regulations, including environmental regulations, that may increase our costs, limit the demand for our products and services or restrict our operations;

ii


 

·

disruptions in the political, regulatory, economic and social conditions domestically or internationally;

·

increased import tariffs assessed on products from China or imported raw materials used in the manufacture of our goods in the United States;

·

the significance of future liabilities under the Tax Receivable Agreement (the “TRA”) we entered into with certain current or past direct and indirect owners of Cactus LLC (the “TRA Holders”) in connection with our IPO;

·

a failure of our information technology infrastructure or any significant breach of security;

·

potential uninsured claims and litigation against us;

·

our dependence on the continuing services of certain of our key managers and employees; and

·

plans, objectives, expectations and intentions contained in this Annual Report that are not historical.

We caution you that these forward‑looking statements are subject to all of the risks and uncertainties, most of which are difficult to predict and many of which are beyond our control, incident to the operation of our business. These risks include, but are not limited to the risks described in this Annual Report under “Item 1A. Risk Factors.”

Should one or more of the risks or uncertainties described in this Annual Report occur, or should underlying assumptions prove incorrect, our actual results and plans could differ materially from those expressed in any forward‑looking statements.

All forward‑looking statements, expressed or implied, included in this Annual Report are expressly qualified in their entirety by this cautionary statement. This cautionary statement should also be considered in connection with any subsequent written or oral forward‑looking statements that we or persons acting on our behalf may issue.

Except as otherwise required by applicable law, we disclaim any duty to update any forward‑looking statements, all of which are expressly qualified by the statements in this section, to reflect events or circumstances after the date of this Annual Report.

iii


 

EMERGING GROWTH COMPANY STATUS

We are an “emerging growth company” as defined in the Jumpstart Our Business Startups Act (the “JOBS Act”). For as long as we are an emerging growth company, unlike public companies that are not emerging growth companies under the JOBS Act, we will not be required to:

·

provide an auditor’s attestation report on management’s assessment of the effectiveness of our system of internal control over financial reporting pursuant to Section 404(b) of the Sarbanes‑Oxley Act of 2002;

·

comply with any new requirements adopted by the Public Company Accounting Oversight Board (the “PCAOB”) requiring mandatory audit firm rotation or a supplement to the auditor’s report in which the auditor would be required to provide additional information about the audit and the financial statements of the issuer;

·

provide certain disclosure regarding executive compensation required of larger public companies or hold shareholder advisory votes on the executive compensation required by the Dodd‑Frank Wall Street Reform and Consumer Protection Act (the “Dodd‑Frank Act”); or

·

obtain shareholder approval of any golden parachute payments not previously approved.

We will cease to be an emerging growth company upon the earliest of the:

·

last day of the fiscal year in which we have $1.07 billion or more in annual revenues;

·

date (after being subject to Section 13(a) or Section 15(d) of the Exchange Act for a period of at least twelve calendar months) on which we become a “large accelerated filer” (the fiscal year‑end on which the total market value of our common equity securities held by non‑affiliates is $700 million or more as of June 30);

·

date on which we issue more than $1.0 billion of non‑convertible debt over a three‑year period; or

·

last day of the fiscal year following the fifth anniversary of our initial public offering.

In addition, Section 107 of the JOBS Act provides that an emerging growth company can take advantage of the extended transition period provided in Section 7(a)(2)(B) of the Securities Act of 1933, as amended (the “Securities Act”), for complying with new or revised accounting standards, but we have irrevocably opted out of the extended transition period and, as a result, we will adopt new or revised accounting standards on the relevant dates in which adoption of such standards is required for other public companies.

For a description of the qualifications and other requirements applicable to emerging growth companies and certain elections that we have made due to our status as an emerging growth company, see “Risk Factors—Risks Related to Our Class A common stock—For as long as we are an emerging growth company, we will not be required to comply with certain reporting requirements, including those relating to disclosure about our executive compensation, that apply to other public companies.”

 

 

iv


 

PART I

Except as otherwise indicated or required by the context, all references in this Annual Report to the “Company,” “Cactus,” “we,” “us” and “our” refer to (i) Cactus Wellhead, LLC (“Cactus LLC”) and its consolidated subsidiaries prior to the completion of our initial public offering and (ii) Cactus, Inc. (“Cactus Inc.”) and its consolidated subsidiaries (including Cactus LLC) following the completion of our initial public offering on February 12, 2018.

Item 1.     Business

Our History

Cactus Inc. was incorporated on February 17, 2017 as a Delaware corporation for the purpose of completing an initial public offering of equity and related transactions (our “IPO”). Cactus LLC is a Delaware limited liability company and was formed on July 11, 2011. We began operating in August 2011, following the formation of Cactus LLC by Scott Bender and Joel Bender, who have owned or operated wellhead manufacturing businesses since the late 1970s, and Cadent Energy Partners II, L.P. (“Cadent”),  an affiliate of Cadent Energy Partners LLC, as its equity sponsor. We acquired our primary manufacturing facility in Bossier City, Louisiana in September 2011 and established our other production facility, located in Suzhou, China, in December 2013 through our subsidiary there. Since we began operating, we have grown to 15 U.S. service centers located in Texas, Pennsylvania, Oklahoma, North Dakota, New Mexico, Louisiana, Colorado and Wyoming. In July 2014, we formed a subsidiary in Australia and established a service center to develop the market for our products in Eastern Australia. Our corporate headquarters are located in Houston, Texas.

Cactus Inc. and its consolidated subsidiaries, including Cactus LLC, are primarily engaged in the design, manufacture and sale of wellhead and pressure control equipment. In addition, we maintain a fleet of frac valves and ancillary equipment for short-term rental.  Our products are sold and rented principally for onshore unconventional oil and gas wells and are utilized during the drilling, completion and production phases of our customers’ wells. We  also provide field services for all of our products and rental items to assist with the installation, maintenance and handling of the wellhead and pressure control equipment as well as offer repair and refurbishment services. 

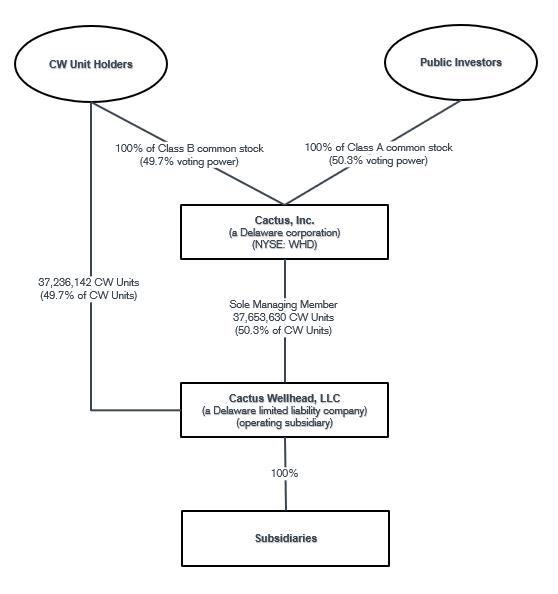
Organization Structure

Cactus Inc. is a holding company whose only material asset is an equity interest consisting of units representing limited liability company interests in Cactus LLC (“CW Units”). Cactus Inc. became the sole managing member of Cactus LLC upon completion of our IPO and is responsible for all operational, management and administrative decisions relating to Cactus LLC’s business. The Limited Liability Company Operating Agreement of Cactus LLC was amended and restated as the First Amended and Restated Limited Liability Company Operating Agreement of Cactus LLC (the “Cactus Wellhead LLC Agreement”) to, among other things, admit Cactus Inc. as the sole managing member of Cactus LLC. Pursuant to the Cactus Wellhead LLC Agreement, holders of CW Units are entitled to redeem their CW Units which results in a corresponding increase in Cactus Inc.’s membership interest in Cactus LLC, and an increase in the number of shares of Class A common stock outstanding.

On February 12, 2018, we completed our initial public offering of 23,000,000 shares of Class A common stock, par value $0.01 per share (“Class A common stock”), at a price to the public of $19.00 per share. We received net proceeds of $408.0 million after deducting underwriting discounts and commissions and payment of $2.8 million in 2018 offering expenses for the IPO. We also paid $2.2 million in offering expenses during 2017 that were recorded to prepaid expenses in the consolidated balance sheet as of December 31, 2017. On February 14, 2018 we completed the sale of an additional 3,450,000 shares of Class A common stock pursuant to the exercise in full by the underwriters of their option to purchase additional shares of Class A common stock (the “Option”), from which we received an additional $61.6 million net proceeds after deducting underwriting discounts and commissions. We contributed all of the net proceeds of our IPO (including from the Option) to Cactus LLC in exchange for CW Units.

1


 

Cactus LLC used $469.6 million of the net proceeds from our IPO to (i) repay all of the borrowings outstanding under its term loan facility, including accrued interest, of $251.0 million and (ii) redeem $216.4 million of CW Units from certain direct and indirect owners of Cactus LLC. The remaining $2.2 million was held by Cactus LLC to cover offering expenses previously paid in 2017.

On July 16, 2018, we completed a public offering of 11,196,562 shares (consisting of 10,000,000 base shares and 1,196,562 shares sold pursuant to the underwriters’ option to purchase additional shares) of Class A common stock (the “Follow-on Offering”) at a price to the public of $33.25 per share and received $359.3 million of net proceeds after deducting underwriting discounts and commissions. Cactus Inc. contributed these net proceeds to Cactus LLC in exchange for CW Units. Cactus LLC then used the net proceeds to redeem 11,196,562 CW Units from certain of the owners of Cactus LLC, and Cactus Inc. canceled a  corresponding number of shares of Class B common stock, par value $0.01 per share (“Class B common stock”).  

Pursuant to the Cactus Wellhead LLC Agreement, holders of CW Units are entitled to redeem their CW Units which results in a corresponding increase in Cactus Inc.’s membership interest in Cactus LLC, and an increase in the number of shares of Class A common stock outstanding. Pursuant to the Cactus Wellhead LLC Agreement, there were redemptions of 7,068 CW Units during the fourth quarter 2018. Future quarterly redemptions are also expected.

In this Annual Report, we refer to the owners of CW Units,  other than Cactus Inc., (along with their permitted transferees) as “CW Unit Holders.”  CW Unit Holders also own one share of our Class B common stock for each CW Unit such CW Unit Holder owns.  As of December 31, 2018, after giving effect to our IPO, Follow-on Offering and the related transactions, Cactus Inc. owns an approximate 50.3% interest in Cactus LLC, and the CW Unit Holders own an approximate 49.7% interest in Cactus LLC. These ownership percentages are based on 37,653,630 shares of Class A common stock and 37,236,142 shares of Class B common stock issued and outstanding as of December 31, 2018.

2


 

The following diagram indicates our simplified ownership structure.

Picture 1

Overview

Our principal products include our Cactus SafeDrill®  wellhead systems as well as frac stacks, zipper manifolds and production trees that we design and manufacture. Every oil and gas well requires a wellhead, which is installed at the onset of the drilling process that remains with the well through its entire productive life. The Cactus SafeDrill® wellhead systems employ technology which allows technicians to land and secure casing strings more safely from the rig floor, reducing the need to descend into the cellar. We believe we are a market leader in the application of such technology, with thousands of our products sold and installed across the United States since 2011. During the completion phase of a well, we rent frac stacks, zipper manifolds and other high-pressure equipment that are used for well control

3


 

and for managing the transmission of frac fluids and proppants during the hydraulic fracturing process. These severe service applications require robust and reliable equipment. For the subsequent production phase of a well, we sell production trees that regulate hydrocarbon production, which are installed on the wellhead after the frac stack has been removed. In addition, we provide mission-critical field services for all of our products and rental items, including 24-hour service crews to assist with the installation, maintenance, repair and safe handling of the wellhead and pressure control equipment.

Our innovative wellhead products and pressure control equipment are developed internally. We believe our close relationship with our customers provides us with insight into the specific issues encountered in the drilling and completion processes, allowing us to provide them appropriate product and service solutions. We have achieved significant market share, as measured by the percentage of total active U.S. onshore rigs that we follow (which we define as the number of active U.S. onshore drilling rigs to which we are the primary provider of wellhead products and corresponding services during drilling), and brand name recognition with respect to our engineered products, which we believe is due to our focus on safety, reliability, cost effectiveness and time saving features. We optimize our products for pad drilling (i.e., the process of drilling multiple wellbores from a single surface location) to reduce rig time and provide operators with significant efficiencies that translate to cost savings at the wellsite.

We operate 15 service centers in the United States, which are strategically located in the key oil and gas producing regions, including the Permian, SCOOP/STACK, Marcellus, Utica, Eagle Ford, Bakken and other active oil and gas regions in the United States. We also have one service center in Eastern Australia. These service centers support our field services and provide equipment assembly and repair services.

How We Generate Our Revenues

Our revenues are derived from three sources: products, rentals, and field service and other. Product revenues are primarily derived from the sale of wellhead systems and production trees. Rental revenues are primarily derived from the rental and associated repair of equipment used for well control during the completion process as well as the rental of drilling tools. Field service and other revenues are primarily earned when we provide installation and other field services for both product sales and equipment rental. Additionally, other revenues are derived from providing repair and reconditioning services to customers that have previously installed our products on their wellsite. Items sold or rented generally have an associated service component. As a result, there is some level of correlation between field service and other revenues and revenues from product sales and rentals.

For the year ended December 31, 2018, we derived 53% of our total revenues from the sale of our products, 25% of our total revenues from rental and 22% of our total revenues from field service and other. In 2017, we derived 55% of our total revenues from the sale of our products, 23% of our total revenues from rental and 22% of our total revenues from field service and other. We have predominantly domestic operations, with 99% of our total sales for the years ended December 31, 2018 and 2017 earned from U.S. operations. 

Most all of our sales are made on a call out basis pursuant to agreements, wherein our clients provide delivery instructions for goods and/or services as their operations require. Such goods and/or services are most often priced in accordance with a preapproved price list.

4


 

The actual pricing of our products and services is impacted by a number of factors including competitive pricing pressure, the level of utilized capacity in the oil service sector, maintenance of market share, cost of producing the product and general market conditions.

Costs of Conducting Our Business

The principal elements of cost of sales for our products are the direct and indirect costs to manufacture and supply the product, including labor, materials, machine time, freight and lease expense related to our facilities. The principal elements of cost of sales for rentals are the direct and indirect costs of supplying rental equipment, including depreciation, repairs specifically performed on such rental equipment and freight. The principal elements of cost of sales for field service and other are labor, equipment depreciation and repair, equipment lease expense, fuel and supplies.

Selling, general and administrative expense is comprised of costs such as sales and marketing, engineering expenses, general corporate overhead, business development expenses, compensation expense, stock-based compensation expense, IT expenses, safety and environmental expenses, legal and professional expenses and other related administrative functions.

Interest expense, net is currently comprised primarily of interest expense associated with our Prior Credit Agreement (as defined below), our ABL Credit Facility (as defined below) and capital leases. A portion of the net proceeds of our IPO were used to repay the borrowings outstanding under our Prior Credit Agreement in February 2018.

Impact of Section 232 of the Trade Expansion Act of 1962 (“Section 232”)

On March 8, 2018, the President of the United States issued two proclamations imposing tariffs on imports of certain steel and aluminum products, effective March 23, 2018. The decision was made in response to the Department of Commerce's findings and recommendations in its reports of its investigations into the impact of imported steel and aluminum on the national security of the United States pursuant to Section 232. Specifically, the President imposed a 25 percent global tariff on certain imported steel mill products and a 10 percent global tariff on certain imported aluminum products. On March 8, 2018 and March 22, 2018, the President issued proclamations temporarily exempting Mexico, Canada, Australia, Argentina, South Korea, Brazil and the European Union from the global steel and aluminum tariffs to imports until May 1, 2018. The President subsequently announced that the United States had successfully concluded discussions with South Korea on satisfactory alternative means to address U.S. national security threats posed by steel article imports from South Korea, thereby permanently excluding South Korea from the steel tariff, and had agreed in principle with Argentina, Australia and Brazil on satisfactory alternative means to address U.S. national security threats posed by steel and aluminum articles imported from those countries, and thus extended the temporary exemption of steel and aluminum products from those countries until details of those agreements are finalized and implemented. On May 31, 2018, the President issued proclamations permanently excluding Argentina, Australia and Brazil from the steel tariff and Argentina and Australia from the aluminum tariff, though imports of steel from Argentina and Brazil, as well as South Korea, and imports of aluminum from Argentina are subject to absolute quotas. Though the President had temporarily exempted tariffs on steel and aluminum imports from the European Union, Canada and Mexico, on May 31, 2018, the President opted to not extend such exemptions and as a result, imports of steel and aluminum from the European Union, Canada, and Mexico are subject to tariffs effective June 1, 2018. The tariffs and quotas have caused the cost of raw materials to increase.

5


 

Impact of Section 301 of the Trade Act of 1974 (“Section 301”)

On September 21, 2018, the Office of the U.S. Trade Representative (‘‘USTR’’) determined to modify its prior actions in its investigation into certain acts, policies, and practices of the Government of China related to technology transfer, intellectual property, and innovation pursuant to Section 301 by imposing additional tariffs on products of China. Substantially all of the products that we import through our Chinese supply chain are subject to the tariffs that took effect on September 24, 2018. In the three months ended December 31, 2018, we estimate that 50% of our inventory received was sourced through our Chinese supply chain. These aforementioned tariffs were set at a level of 10% until the end of 2018, at which point the tariffs were to increase to 25%. However, on December 19, 2018, the USTR postponed the date on which the rate of the additional duties would increase to 25% until March 2, 2019. The USTR announced on March 5, 2019 that the rate of additional duty will remain at 10% until further notice. We believe that a combination of factors could largely offset the impact of these increases or potential increases in the tariff rate on our results of operations, including, among other things, our negotiations with customers and suppliers, favorable currency exchange expectations and our expected future growth but there can be no assurance that the impact will not be significant to us.  We believe these increases in the tariff rate should not have a material adverse effect on our results of operations; however, there remains significant uncertainty as to the degree of any adverse impact. 

Suppliers and Raw Materials

Forgings, castings and bar stock represent the principal raw materials used in the manufacture of our products and rental equipment. In addition, we require accessory items (such as elastomers, ring gaskets, studs and nuts) and machining services. We purchase these items and services from over 250 vendors, both in the United States and China. For the years ended December 31, 2018, 2017 and 2016, approximately $46.7 million, $33.4 million and $10.8 million, respectively, of machined component purchases were made from a vendor located in China, representing approximately 21%, 22% and 20%, respectively, of our total third-party vendor purchases of raw materials, finished products, equipment, machining and other services. Although we historically made purchases from this vendor pursuant to a long term contract, such contract expired at the end of 2016. We are currently purchasing from this vendor on terms substantially similar to those contained in the expired agreement. While our relationships with our existing vendors, including the Chinese vendor referred to above, are important to us, we do not believe that we are overly dependent on any individual vendor to supply our required materials or services. The materials and services essential to our business are normally readily available and, where we use one or a few vendors as a source of any particular materials or services, we believe that we can, within a reasonable period of time, make satisfactory alternative arrangements in the event of an interruption of supply from any vendor.

We believe that our materials and services vendors have the capacity to meet additional demand should we require it, although likely at higher costs and delayed deliveries.

Manufacturing

Our manufacturing and production facilities are located in Bossier City, Louisiana and Suzhou, China. Although both facilities can produce our full range of products, our Bossier City facility has advanced capabilities and is designed to support time-sensitive and rapid turnaround orders, while our facility in China is optimized for longer lead time orders and outsources its machining requirements. Both our Bossier City and China facilities are licensed to the latest American Petroleum Institute (“API”) 6A specification for both wellheads and valves and API Q1 and ISO9001:2015 quality management systems.

Our Bossier City facility is configured to provide rapid-response production of made-to-order equipment. Where traditional manufacturing facilities are designed to run in batches with different machining processes occurring in stages, this facility uses advanced computer numeric control (or CNC) machines to perform multiple machining operations in a single step. We believe eliminating the setup and queue times between machining processes allows us to

6


 

offer significantly shorter order-to-delivery time for equipment than our competitors, albeit at higher costs than China. Responsiveness to urgent needs strengthens our relationship with key customers.

Our Bossier City manufacturing facility also functions as a repair and testing facility with its API 6A PSL3 certification and full QA/QC department. The facility also has the ability to perform hydrostatic testing, phosphate and oiling, copper coating and frac valve remanufacturing.

Our production facility in China is configured to efficiently produce our range of pressure control products and components for less time-sensitive, higher-volume orders. All employees in our Suzhou facility are Cactus employees, which we believe is a key factor in ensuring high quality. Our Suzhou facility currently assembles and tests some machined components before shipment to Cactus facilities in the United States and Australia.

Trademarks and Other Intellectual Property

Trademarks are important to the marketing of our products. We consider the Cactus Wellhead trademark to be important to our business as a whole. Additionally, the SafeDrill® trademark is complementary to our marketing efforts and brand recognition. These trademarks are registered in the United States.

We also rely on trade secret protection for our confidential and proprietary information. To protect our information, we customarily enter into confidentiality agreements with our employees and suppliers. There can be no assurance, however, that others will not independently obtain similar information or otherwise gain access to our trade secrets. 

We have been awarded several U.S. Patents and currently have patent applications pending. We seek to protect our technology through use of patent protections, although we do not deem patents to be critical to our success.  

Cyclicality

We are substantially dependent on conditions in the oil and gas industry, including the level of exploration, development and production activity of, and the corresponding capital spending by, oil and natural gas companies. The level of exploration, development and production activity is directly affected by trends in oil and natural gas prices, which has historically been volatile, and by capital spending discipline practiced by customers.

Declines, as well as anticipated declines, in oil and gas prices could negatively affect the level of these activities and capital spending, which could adversely affect demand for our products and services and, in certain instances, result in the cancellation, modification or rescheduling of existing and expected orders and the ability of our customers to pay us for our products and services. These factors could have an adverse effect on our revenue and profitability.

Seasonality

Our business is not significantly impacted by seasonality, although our fourth quarter has historically been impacted by holidays and our clients’ budget cycles.

Customers

We serve over 200 customers representing majors, independents and other oil and gas companies with operations in the key U.S. oil and gas producing basins including the Permian, SCOOP/STACK, Marcellus, Utica, Eagle Ford, Bakken and other active oil and gas basins, as well as in Australia. For the years ended December 31, 2018 and 2017, Pioneer Natural Resources represented 11% of our total revenue and no other customer represented 10% or more

7


 

of our total revenue. For the year ended December 31, 2016, Devon Energy Corporation represented 12% of our total revenue, and no other customer represented 10% or more of our total revenue.

Competition

The markets in which we operate are highly competitive. We believe that we are one of the largest suppliers of wellheads in the United States. We compete with divisions of Schlumberger, Baker Hughes a GE company, TechnipFMC and Weir as well as with a number of smaller companies. We believe that the wellhead market is relatively concentrated, with Cactus, Schlumberger and Baker Hughes representing over 50% of the market. Similar to Cactus, each of Schlumberger, Baker Hughes and TechnipFMC manufacture their own engineered products.

We believe that the rental market for frac stacks and related flow control equipment is more fragmented than the wellhead product market. Cactus does not believe that any individual company represents more than 20% of the U.S. market. As is the case in the wellhead market, Cactus, Schlumberger, Baker Hughes and TechnipFMC rent internally engineered and manufactured products. Other competitors generally rent foreign manufactured generic products.

We believe that the principal competitive factors in the markets we serve are technical features, equipment availability, work force competency, efficiency, safety record, reputation, experience and price. Additionally, projects are often awarded on a bid basis, which tends to create a highly competitive environment. While we seek to be competitive in our pricing, we believe many of our customers elect to work with us based on product features, safety, performance and quality of our crews, equipment and services. We seek to differentiate ourselves from our competitors by delivering the highest‑quality services and equipment possible, coupled with superior execution and operating efficiency in a safe working environment.

Environmental, Health and Safety Regulation

We are subject to stringent governmental laws and regulations, both in the United States and other countries, pertaining to protection of the environment and occupational safety and health.  Compliance with environmental legal requirements in the United States at the federal, state or local levels may require acquiring permits to conduct regulated activities, incurring capital expenditures to limit or prevent emissions, discharges and any unauthorized releases, and complying with stringent practices to handle, recycle and dispose of certain wastes. These laws and regulations include, among others:

·

the Federal Water Pollution Control Act;

·

the Federal Clean Air Act;

·

the Comprehensive Environmental Response, Compensation and Liability Act;

·

the Resource Conservation and Recovery Act;

·

the Occupational Safety and Health Act; and

·

national and local environmental protection laws in the People’s Republic of China.

New, modified or stricter enforcement of environmental laws and regulations could be adopted or implemented that significantly increase our compliance costs, pollution mitigation costs, or the cost of any remediation of environmental contamination that may become necessary, and these costs could be material. Our clients are also subject to most, if not all, of the same laws and regulations relating to environmental protection and occupational safety and health in the United States and in foreign countries where we operate. Consequently, to the extent these environmental

8


 

compliance costs, pollution mitigation costs or remedial costs are incurred by our clients, those clients could elect to delay, restrict or cancel drilling, exploration or production programs, which could reduce demand for our products and services and, as a result, have a material adverse effect on our business, financial condition, results of operations, or cash flows.

Consistent with our quality assurance and control principles, we have established proactive environmental and worker safety policies in the United States and foreign countries for the management, handling, recycling or disposal of chemicals and gases and other materials and wastes resulting from our operations.  Substantial fines and penalties can be imposed and orders or injunctions limiting or prohibiting certain operations may be issued in connection with any failure to comply with laws and regulations relating to worker health and safety.

API Certifications. Our manufacturing facility and our production facility are currently certified by the API as being in compliance with API 6A specification for both wellheads and valves and API Q1 and ISO9001:2015 quality management systems. API’s standards are subject to revision, however, and there is no guarantee that future amendments or substantive changes to the standards would not require us to modify our operations or manufacturing processes to meet the new standards. Doing so may materially affect our operation costs. We also cannot guarantee that changes to the standards would not lead to the rescission of our licenses should we be unable to make the changes necessary to meet the new standards. Furthermore, these facilities are subjected to annual audits by the API. Loss of our API licenses could materially affect demand for these products.

Hydraulic Fracturing. Many of our customers utilize hydraulic fracturing in their operations. Environmental concerns have been raised regarding the potential impact of hydraulic fracturing on underground water supplies and seismic activity. These concerns have led to several regulatory and governmental initiatives in the United States to restrict the hydraulic fracturing process, which could have an adverse impact on our customers’ completions or production activities. 

 

Although we do not conduct hydraulic fracturing, increased regulation and attention given to the hydraulic fracturing process could lead to greater opposition to oil and gas production activities using hydraulic fracturing techniques. In addition, the adoption of new laws or regulations at the federal, state, local or foreign level imposing reporting obligations on, or otherwise limiting, delaying or banning, the hydraulic fracturing process or other processes on which hydraulic fracturing relies, such as water disposal, could make it more difficult to complete oil and natural gas wells, increase our customers’ costs of compliance and doing business, and otherwise adversely affect the hydraulic fracturing services they perform, which could negatively impact demand for our products.

Climate Change. State, national and international governments and agencies continue to evaluate, and in some instances adopt, climate-related legislation and other regulatory initiatives that would restrict emissions of greenhouse gases. Changes in environmental requirements related to greenhouse gases, climate change and alternative energy sources may negatively impact demand for our services. For example, oil and natural gas exploration and production may decline as a result of environmental requirements, including land use policies responsive to environmental concerns. Because our business depends on the level of activity in the oil and natural gas industry, existing or future laws, regulations, treaties, or international agreements related to greenhouse gases and climate change, including incentives to conserve energy or use alternative energy sources, may reduce demand for oil and natural gas and could have a negative impact on our business. Likewise, such restrictions may result in additional compliance obligations that could have a material adverse effect on our business, consolidated results of operations and consolidated financial condition.

Insurance and Risk Management

We rely on customer indemnifications and third‑party insurance as part of our risk mitigation strategy. However, our customers may be unable to satisfy indemnification claims against them. In addition, we indemnify our customers against certain claims and liabilities resulting or arising from our provision of goods or services to them. Our

9


 

insurance may not be sufficient to cover any particular loss or may not cover all losses. We carry a variety of insurance coverages for our operations, and we are partially self‑insured for certain claims, in amounts that we believe to be customary and reasonable. Historically, insurance rates have been subject to various market fluctuations that may result in less coverage, increased premium costs, or higher deductibles or self‑insured retentions.

Our insurance includes coverage for commercial general liability, damage to our real and personal property, damage to our mobile equipment, sudden and accidental pollution liability, workers’ compensation and employer’s liability, auto liability, foreign package policy, excess liability, and directors and officers insurance. Our insurance includes various limits and deductibles or self‑insured retentions, which must be met prior to, or in conjunction with, recovery. To cover potential pollution risks, our commercial general liability policy is endorsed with sudden and accidental coverage and our excess liability policies provide additional limits of liability for covered sudden and accidental pollution losses.

Employees

As of December 31, 2018, we employed over 1,200 people. Our future success will depend partially on our ability to attract, retain and motivate qualified personnel. We are not a party to any collective bargaining agreements and have not experienced any strikes or work stoppages. We consider our relations with our employees to be satisfactory.

Available Information

Our principal executive offices are located at 920 Memorial City Way, Suite 300, Houston, TX 77024, and our telephone number at that address is (713) 626‑8800. Our website address is www.CactusWHD.com. Our periodic reports and other information filed with or furnished to the SEC are available, free of charge, through our website, as soon as reasonably practicable after those reports and other information are electronically filed with or furnished to the SEC. Information on our website or any other website is not incorporated by reference into this Annual Report and does not constitute a part of this Annual Report.

Item 1A.   Risk Factors

Investing in our Class A common stock involves risks. You should carefully consider the information in this Annual Report, including the matters addressed under “Cautionary Statement Regarding Forward‑Looking Statements,” and the following risks before making an investment decision. Our business, results of operations and financial condition could be materially and adversely affected by any of these risks. Additional risks or uncertainties not currently known to us, or that we deem immaterial, may also have an effect on our business, results of operations and financial condition. The trading price of our Class A common stock could decline due to any of these risks, and you may lose all or part of your investment.

Risks Related to the Oilfield Services Industry and Our Business

Demand for our products and services depends on oil and gas industry activity and customer expenditure levels, which are directly affected by trends in the demand for and price of crude oil and natural gas and availability of capital.

Demand for our products and services depends primarily upon the general level of activity in the oil and gas industry, including the number of drilling rigs in operation, the number of oil and gas wells being drilled, the depth and drilling conditions of these wells, the volume of production, the number of well completions and the level of well remediation activity, and the corresponding capital spending by oil and gas companies. Oil and gas activity is in turn heavily influenced by, among other factors, current and anticipated oil and natural gas prices locally and worldwide, which have historically been volatile.

10


 

Declines, as well as anticipated declines, in oil and gas prices could negatively affect the level of these activities and capital spending, which could adversely affect demand for our products and services and, in certain instances, result in the cancellation, modification or rescheduling of existing and expected orders and the ability of our customers to pay us for our products and services. These factors could have an adverse effect on our results of operations, financial condition and cash flows.

Factors affecting the prices of oil and natural gas include, but are not limited to, the following:

·

demand for hydrocarbons, which is affected by worldwide population growth, economic growth rates and general economic and business conditions;

·

available excess production capacity within the Organization of Petroleum Exporting Countries (“OPEC”) and the level of oil and gas production by non‑OPEC countries;

·

transportation differentials associated with reduced capacity in and out of the storage hub in Cushing, Oklahoma;

·

costs of exploring for, producing and delivering oil and natural gas;

·

political and economic uncertainty and sociopolitical unrest;

·

oil refining capacity and shifts in end‑customer preferences toward fuel efficiency and the use of natural gas;

·

conservation measures and technological advances affecting energy consumption;

·

potential acceleration of the commercial development of alternative energy sources (such as wind, solar, geothermal, tidal, fuel cells and biofuels);

·

access to capital and credit markets, which may affect our customers’ activity levels and spending for our products and services;

·

changes in laws and regulations related to hydraulic fracturing activities;

·

changes in environmental laws and regulations (including relating to the use of coal in power plants); and

·

natural disasters.

The oil and gas industry is cyclical and has historically experienced periodic downturns, which have been characterized by diminished demand for our products and services and downward pressure on the prices we charge. These downturns cause many E&P companies to reduce their capital budgets and drilling activity. Any future downturn or expected downturn could result in a significant decline in demand for oilfield services and adversely affect our results of operations, financial condition and cash flows.

11


 

Growth in U.S. drilling and completions activity, and our ability to benefit from such growth, could be adversely affected by any significant constraints in equipment, labor or takeaway capacity in the regions in which we operate.

Growth in U.S. drilling and completions activity may be impacted by, among other things, pressure pumping capacity, pipeline capacity, and material and labor shortages. The growth in drilling and completions activity that occurred over most of 2018, particularly in the Permian Basin, has led to concerns over availability of the equipment, materials and labor required to drill and complete a well, together with the ability to move the produced oil and natural gas to market. Should significant constraints develop that materially impact the economics of oil and gas producers, growth in U.S. drilling and completions activity could be adversely affected. This would have an adverse impact on the demand for the products we sell and rent, which could have a material adverse effect on our business, results of operations, financial condition and cash flows.  

We may be unable to employ a sufficient number of skilled and qualified workers to sustain or expand our current operations.

The delivery of our products and services requires personnel with specialized skills and experience. Our ability to be productive and profitable will depend upon our ability to attract and retain skilled workers. In addition, our ability to expand our operations depends in part on our ability to increase the size of our skilled labor force. The demand for skilled workers is high, the supply is limited, and the cost to attract and retain qualified personnel has increased. During industry downturns, skilled workers may leave the industry, reducing the availability of qualified workers when conditions improve. In addition, a significant increase in the wages paid by competing employers could result in increases in the wage rates that we must pay. If we are not able to employ and retain skilled workers, our ability to respond quickly to customer demands or strong market conditions may inhibit our growth, which could have a material adverse effect on our business, results of operations and financial condition.

Our business is dependent on the continuing services of certain of our key managers and employees.

We depend on key personnel. The loss of key personnel could adversely impact our business if we are unable to implement certain strategies or transactions in their absence. The loss of qualified employees or an inability to retain and motivate additional highly‑skilled employees required for the operation and expansion of our business could hinder our ability to successfully maintain and expand our market share.

Equity interests in us are a substantial portion of the net worth of our executive officers and several of our other senior managers. Following the completion of our IPO, those executive officers and other senior managers have increased liquidity with respect to their equity interests in us. As a result, those executive officers and senior managers may have less incentive to remain employed by us. After terminating their employment with us, some of them may become employed by our competitors.

Political, regulatory, economic and social disruptions in the countries in which we conduct business could adversely affect our business or results of operations.

In addition to our facilities in the United States, we operate one production facility in China and have a facility in Australia that sells and rents equipment as well as provides parts, repair services and field services associated with installation. Instability and unforeseen changes in any of the markets in which we conduct business could have an adverse effect on the demand for, or supply of, our products and services, our results of operations and our financial condition. These factors include, but are not limited to, the following:

·

nationalization and expropriation;

12


 

·

potentially burdensome taxation;

·

inflationary and recessionary markets, including capital and equity markets;

·

civil unrest, labor issues, political instability, terrorist attacks, cyber‑terrorism, military activity and wars;

·

supply disruptions in key oil producing countries;

·

tariffs, trade restrictions, trade protection measures, including those associated with Section 232 and Section 301, or price controls;

·

foreign ownership restrictions;

·

import or export licensing requirements;

·

restrictions on operations, trade practices, trade partners and investment decisions resulting from domestic and foreign laws and regulations;

·

changes in, and the administration of, laws and regulations;

·

inability to repatriate income or capital;

·

reductions in the availability of qualified personnel;

·

development and implementation of new technologies;

·

foreign currency fluctuations or currency restrictions; and

·

fluctuations in the interest rate component of forward foreign currency rates.

We are dependent on a relatively small number of customers in a single industry. The loss of an important customer could adversely affect our results of operations and financial condition.

Our customers are engaged in the oil and natural gas E&P business primarily in the United States and Australia. Historically, we have been dependent on a relatively small number of customers for our revenues. For each of the years ended December 31, 2018 and 2017, Pioneer Natural Resources represented 11% of our total revenue, and no other customer represented more than 10% of our total revenue. For the year ended December 31, 2016, Devon Energy Corporation represented 12% of our total revenue, and no other customer represented more than 10% of our total revenue.

Our business, results of operations and financial condition could be materially adversely affected if an important customer ceases to engage us for our services on favorable terms or at all or fails to pay or delays in paying us significant amounts of our outstanding receivables.

Additionally, the E&P industry is characterized by frequent consolidation activity. Changes in ownership of our customers may result in the loss of, or reduction in, business from those customers, which could materially and adversely affect our business, results of operations and financial condition.

13


 

Delays in obtaining, or inability to obtain or renew, permits or authorizations by our customers for their operations could impair our business.

In both the United States and Australia, our customers are required to obtain permits or authorizations from one or more governmental agencies or other third parties to perform drilling and completions activities, including hydraulic fracturing. Such permits or approvals are typically required by state agencies but can also be required by federal and local governmental agencies or other third parties. The requirements for such permits or authorizations vary depending on the location where such drilling and completions activities will be conducted. As with most permitting and authorization processes, there is a degree of uncertainty as to whether a permit will be granted, the time it will take for a permit or approval to be issued and the conditions which may be imposed in connection with the granting of the permit. In some jurisdictions, certain regulatory authorities have delayed or suspended the issuance of permits or authorizations while the potential environmental impacts associated with issuing such permits can be studied and appropriate mitigation measures evaluated. In Texas, rural water districts have begun to impose restrictions on water use and may require permits for water used in drilling and completions activities. Permitting, authorization or renewal delays, the inability to obtain new permits or the revocation of current permits could cause a loss of revenue and potentially have a materially adverse effect on our business, results of operations and financial condition.

Competition within the oilfield services industry may adversely affect our ability to market our services.

The oilfield services industry is highly competitive and fragmented and includes numerous small companies capable of competing effectively in our markets on a local basis, as well as several large companies that possess substantially greater financial and other resources than we do. The amount of equipment available may exceed demand, which could result in active price competition. Many contracts are awarded on a bid basis, which may further increase competition based primarily on price. In addition, adverse market conditions lower demand for well servicing equipment, which results in excess equipment and lower utilization rates. If market conditions in our oil‑oriented operating areas were to deteriorate or if adverse market conditions in our natural gas‑oriented operating areas persist, the prices we are able to charge and utilization rates may decline. The competitive environment has intensified since late 2014 as a result of the industry downturn and oversupply of oilfield equipment and services. Any significant future increase in overall market capacity for the products, rental equipment or services that we offer could adversely affect our business and results of operations.

New technology may cause us to become less competitive.

The oilfield services industry is subject to the introduction of new drilling and completions techniques and services using new technologies, some of which may be subject to patent or other intellectual property protections. Although we believe our equipment and processes currently give us a competitive advantage, as competitors and others use or develop new or comparable technologies in the future, we may lose market share or be placed at a competitive disadvantage. Further, we may face competitive pressure to develop, implement or acquire certain new technologies at a substantial cost. Some of our competitors have greater financial, technical and personnel resources that may allow them to enjoy various competitive advantages in the development and implementation of new technologies. We cannot be certain that we will be able to continue to develop and implement new technologies or products. Limits on our ability to develop, bring to market, effectively use and implement new and emerging technologies may have a material adverse effect on our business, results of operations and financial condition, including a reduction in the value of assets replaced by new technologies.

Increased costs, or lack of availability, of raw materials and other components may result in increased operating expenses and adversely affect our results of operations and cash flows.

Our ability to source low cost raw materials and components, such as steel castings and forgings, is critical to our ability to manufacture and sell our products and provide our services competitively. Our results of operations may be

14


 

adversely affected by our inability to manage the rising costs and availability of raw materials and components used in our wide variety of products and systems. We cannot assure that we will be able to continue to purchase these raw materials on a timely basis or at commercially viable prices, nor can we be certain of the impact of Section 232, Section 301 and other legislation that may impact trade with China. Further, unexpected changes in the size of regional and/or product markets, particularly for short lead‑time products, could affect our results of operations and cash flows. Should our current suppliers be unable to provide the necessary raw materials or components or otherwise fail to deliver such materials and components timely and in the quantities required, resulting delays in the provision of products or services to our customers could have a material adverse effect on our business.

In accordance with Section 1502 of the Dodd‑Frank Act, the SEC’s rules regarding mandatory disclosure and reporting requirements by public companies of their use of “conflict minerals” (tantalum, tin, tungsten and gold) originating in the Democratic Republic of Congo and adjoining countries became effective in 2014. While the conflict minerals rule continues in effect as adopted, there remains uncertainty regarding how the conflict minerals rule, and our compliance obligations, will be affected in the future. Additional requirements under the rule could affect sourcing at competitive prices and availability in sufficient quantities of certain of the conflict minerals used in the manufacture of our products or in the provision of our services, which could have a material adverse effect on our ability to purchase these products in the future. The costs of compliance, including those related to supply chain research, the limited number of suppliers and possible changes in the sourcing of these minerals, could have a material adverse effect on our results of operations and cash flows.

Our relationship with one of our vendors is important to us.

We obtain certain important materials and machining services from one of our vendors located in China. For the years ended December 31, 2018, 2017 and 2016, approximately $46.7 million, $33.4 million and $10.8 million of purchases of machined components were made from this vendor, representing approximately 21%, 22% and 20%, respectively, of our total third party vendor purchases of raw materials, finished products, equipment, machining and other services. If we are not able to maintain our relationship with such vendor, our results of operations could be adversely impacted until we are able to find an alternative vendor.

We design, manufacture, sell, rent and install equipment that is used in oil and gas E&P activities, which may subject us to liability, including claims for personal injury, property damage and environmental contamination should such equipment fail to perform to specifications.

We provide products and systems to customers involved in oil and gas exploration, development and production. Some of our equipment is designed to operate in high‑temperature and/or high‑pressure environments, and some equipment is designed for use in hydraulic fracturing operations. We also provide parts, repair services and field services associated with installation at all of our facilities and service centers in the United States and at our facility in Australia, as well as at customer sites. Because of applications to which our products and services are exposed, particularly those involving high pressure environments, a failure of such equipment, or a failure of our customers to maintain or operate the equipment properly, could cause damage to the equipment, damage to the property of customers and others, personal injury and environmental contamination and could lead to a variety of claims against us that could have an adverse effect on our business and results of operations.

We indemnify our customers against certain claims and liabilities resulting or arising from our provision of goods or services to them. In addition, we rely on customer indemnifications, generally, and third‑party insurance as part of our risk mitigation strategy. However, our insurance may not be adequate to cover our liabilities. In addition, our customers may be unable to satisfy indemnification claims against them. Further, insurance companies may refuse to honor their policies, or insurance may not generally be available in the future, or if available, premiums may not be commercially justifiable. We could incur substantial liabilities and damages that are either not covered by insurance or that are in excess of policy limits, or incur liability at a time when we are not able to obtain liability insurance. Such

15


 

potential liabilities could have a material adverse effect on our business, results of operations, financial condition and cash flows.

Our operations are subject to hazards inherent in the oil and natural gas industry, which could expose us to substantial liability and cause us to lose customers and substantial revenue.

Risks inherent in our industry include the risks of equipment defects, installation errors, vehicle accidents, fires, explosions, blowouts, surface cratering, uncontrollable flows of gas or well fluids, pipe or pipeline failures, abnormally pressured formations and various environmental hazards such as oil spills and releases of, and exposure to, hazardous substances. For example, our operations are subject to risks associated with hydraulic fracturing, including any mishandling, surface spillage or potential underground migration of fracturing fluids, including chemical additives. The occurrence of any of these events could result in substantial losses to us due to injury or loss of life, severe damage to or destruction of property, natural resources and equipment, pollution or other environmental damage, clean‑up responsibilities, regulatory investigations and penalties, suspension of operations and repairs required to resume operations. The cost of managing such risks may be significant. The frequency and severity of such incidents will affect operating costs, insurability and relationships with customers, employees and regulators. In particular, our customers may elect not to purchase our products or services if they view our environmental or safety record as unacceptable, which could cause us to lose customers and substantial revenues.

Our insurance may not be adequate to cover all losses or liabilities we may suffer. Also, insurance may no longer be available to us or its availability may be at premium levels that do not justify its purchase. The occurrence of a significant uninsured claim, a claim in excess of the insurance coverage limits maintained by us or a claim at a time when we are not able to obtain liability insurance could have a material adverse effect on our ability to conduct normal business operations and on our results of operations, financial condition and cash flows. In addition, we may not be able to secure additional insurance or bonding that might be required by new governmental regulations. This may cause us to restrict our operations, which might severely impact our financial condition.

Our operations require us to comply with various domestic and international regulations, violations of which could have a material adverse effect on our results of operations, financial condition and cash flows.

We are exposed to a variety of federal, state, local and international laws and regulations relating to matters such as environmental, workplace, health and safety, labor and employment, customs and tariffs, export and re-export controls, economic sanctions, currency exchange, bribery and corruption and taxation. These laws and regulations are complex, frequently change and have tended to become more stringent over time. They may be adopted, enacted, amended, enforced or interpreted in such a manner that the incremental cost of compliance could adversely impact our results of operations, financial condition and cash flows.

Our operations outside of the United States require us to comply with numerous anti‑bribery and anti‑corruption regulations. The U.S. Foreign Corrupt Practices Act (“FCPA”), among others, applies to us and our operations. Our policies, procedures and programs may not always protect us from reckless or criminal acts committed by our employees or agents, and severe criminal or civil sanctions may be imposed as a result of violations of these laws. We are also subject to the risks that our employees and agents outside of the United States may fail to comply with applicable laws.

In addition, we import raw materials, semi‑finished goods, and finished products into the United States, China and Australia for use in such countries or for manufacturing and/or finishing for re‑export and import into another country for use or further integration into equipment or systems. Most movement of raw materials, semi‑finished or finished products involves imports and exports. As a result, compliance with multiple trade sanctions, embargoes and import/export laws and regulations pose a constant challenge and risk to us since a portion of our business is conducted outside of the United States through our subsidiaries. Our failure to comply with these laws and regulations could materially affect our business, results of operations and financial condition.

16


 

Compliance with environmental laws and regulations may adversely affect our business and results of operations.

Environmental laws and regulations in the United States and foreign countries affect the equipment, systems and services we design, market and sell, as well as the facilities where we manufacture and produce our equipment and systems in the United States and China, and opportunities our customers pursue that create demand for our products. For example, we may be affected by such laws as the Resource Conservation and Recovery Act, the Comprehensive Environmental Response, Compensation, and Liability Act, the Clean Water Act, and the Occupational Safety and Health Act of 1970. Further, our customers may be subject to a range of laws and regulations governing hydraulic fracturing, offshore drilling, and greenhouse gas emissions.

We are required to invest financial and managerial resources to comply with environmental laws and regulations and believe that we will continue to be required to do so in the future. Failure to comply with these laws and regulations may result in the assessment of administrative, civil and criminal penalties, the imposition of remedial obligations, or the issuance of orders enjoining operations. These laws and regulations, as well as the adoption of other new laws and regulations affecting exploration and production of crude oil and natural gas by our customers, could adversely affect our business and operating results by increasing our costs, limiting the demand for our products and services or restricting our operations. Increased regulation or a move away from the use of fossil fuels caused by additional regulation could also reduce demand for our products and services.

 The outcome of final actions under Section 301 of the Trade Act of 1974 may adversely affect our business.

On March 22, 2018 the President of the United States announced his decisions on the actions that the U.S. government will take based on the findings of an investigation under Section 301. These actions include a proposed 25% tariff on approximately $50 billion worth of imports from China, pursuit of dispute settlement in the World Trade Organization and restrictions on investment in the United States directed or facilitated by China. On June 20, 2018 the USTR released the list of products imported from China to be subject to these additional tariffs. The initial U.S. tariffs were implemented on July 6, 2018 covering $34 billion worth of Chinese goods, with another $16 billion of goods facing tariffs beginning on August 23, 2018. In response to the initial U.S. action, the government of China specified that it would impose an additional 25% tariff on U.S. goods with a value of $50 billion. In response to China’s announcement, the President issued a statement directing the USTR to identify another $200 billion worth of Chinese goods for additional tariffs at a rate of 10%. The USTR issued a proposed list of products to be subject to an additional 10% tariff on July 17, 2018. On September 17, 2018, the President issued a statement directing the USTR to proceed with placing additional tariffs on approximately $200 billion worth of additional imports from China. These tariffs, which took effect on September 24, 2018, initially were set at a level of 10% until the end of 2018, at which point the tariffs were to rise to 25%. However, on December 19, 2018, the USTR postponed the date on which the rate of the additional duties would increase to 25% until March 2, 2019. The USTR announced on March 5, 2019 that the rate of the additional duties will remain at 10% until further notice. Substantially all of the products that we import through our Chinese supply chain are subject to the tariffs that took effect on September 24, 2018. In the three months ended December 30, 2018, we estimate that 50% of our inventory value received was sourced through our Chinese supply chain. If we are unable to mitigate the impact of the increased costs resulting from the tariff rate of 10% or an increase in the tariff rate to 25%, our business would be materially and adversely affected. To the extent these actions result in a decrease in demand for our products, our business may be adversely impacted. Given the uncertainty regarding the scope and duration of these trade actions by the U.S. or other countries, the impact of these trade actions on our operations or results remains uncertain.

17


 

If we are unable to fully protect our intellectual property rights or trade secrets, we may suffer a loss in revenue or any competitive advantage or market share we hold, or we may incur costs in litigation defending intellectual property rights.

While we have some patents and others pending, we do not have patents relating to many of our key processes and technology. If we are not able to maintain the confidentiality of our trade secrets, or if our competitors are able to replicate our technology or services, our competitive advantage would be diminished. We also cannot assure you that any patents we may obtain in the future would provide us with any significant commercial benefit or would allow us to prevent our competitors from employing comparable technologies or processes.

We may become involved in litigation from time to time to protect and enforce our intellectual property rights. In any such litigation, a defendant may assert that our intellectual property rights are invalid or unenforceable. Third parties from time to time may also initiate litigation against us by asserting that our businesses infringe, impair, misappropriate, dilute or otherwise violate another party’s intellectual property rights. We may not prevail in any such litigation, and our intellectual property rights may be found invalid or unenforceable or our products and services may be found to infringe, impair, misappropriate, dilute or otherwise violate the intellectual property rights of others. The results or costs of any such litigation may have an adverse effect on our business, results of operations and financial condition. Any litigation concerning intellectual property could be protracted and costly, is inherently unpredictable and could have an adverse effect on our business, regardless of its outcome. 

A failure of our information technology infrastructure and cyberattacks could adversely impact us.

We depend on our information technology (“IT”) systems for the efficient operation of our business. Accordingly, we rely upon the capacity, reliability and security of our IT hardware and software infrastructure and our ability to expand and update this infrastructure in response to our changing needs. Despite our implementation of security measures, our systems are vulnerable to damages from computer viruses, natural disasters, incursions by intruders or hackers, failures in hardware or software, power fluctuations, cyber terrorists and other similar disruptions. Additionally, we rely on third parties to support the operation of our IT hardware and software infrastructure, and in certain instances, utilize web‑based applications. The failure of our IT systems or those of our vendors to perform as anticipated for any reason or any significant breach of security could disrupt our business and result in numerous adverse consequences, including reduced effectiveness and efficiency of operations, inappropriate disclosure of confidential and proprietary information, reputational harm, increased overhead costs and loss of important information, which could have a material adverse effect on our business and results of operations. In addition, we may be required to incur significant costs to protect against damage caused by these disruptions or security breaches in the future.

Adverse weather conditions could impact demand for our services or materially impact our costs.

Our business could be materially adversely affected by adverse weather conditions. For example, unusually warm winters could adversely affect the demand for our products and services by decreasing the demand for natural gas or unusually cold winters could adversely affect our ability to perform our services due to delays in the delivery of products that we need to provide our services. Our operations in arid regions can be affected by droughts and limited access to water used in hydraulic fracturing operations. Adverse weather can also directly impede our own operations. Repercussions of adverse weather conditions may include:

·

curtailment of services;

·

weather‑related damage to infrastructure, transportation, facilities and equipment, resulting in delays in operations;

18


 

·

inability to deliver equipment, personnel and products to job sites in accordance with contract schedules; and

·

loss of productivity.

A terrorist attack or armed conflict could harm our business.

The occurrence or threat of terrorist attacks in the United States or other countries, anti‑terrorist efforts, domestic unrest or civil disturbance and other armed conflicts involving the United States or other countries, including continued hostilities in the Middle East, may adversely affect the United States and global economies and could prevent us from meeting our financial and other obligations. If any of these events occur, the resulting political instability and societal disruption could reduce overall demand for oil and natural gas, potentially putting downward pressure on demand for our services and causing a reduction in our revenues. Oil and natural gas related facilities could be direct targets of terrorist attacks, and our operations could be adversely impacted if infrastructure integral to our customers’ operations is destroyed or damaged. Costs for insurance and other security may increase as a result of these threats, and some insurance coverage may become more difficult to obtain, if available at all.

Risks Related to Our Class A Common Stock

We are a holding company whose only material asset is our equity interest in Cactus LLC, and accordingly, we are dependent upon distributions from Cactus LLC to pay taxes, make payments under the TRA and cover our corporate and other overhead expenses.

We are a holding company and have no material assets other than our equity interest in Cactus LLC. We have no independent means of generating revenue. To the extent Cactus LLC has available cash and subject to the terms of any current or future credit agreements or debt instruments, we intend to cause Cactus LLC to make (i) generally pro rata distributions to its unitholders, including us, in an amount at least sufficient to allow us to pay our taxes and to make payments under the TRA and (ii) non‑pro rata payments to us to reimburse us for our corporate and other overhead expenses. To the extent that we need funds and Cactus LLC or its subsidiaries are restricted from making such distributions or payments under applicable law or regulation or under the terms of any future financing arrangements, or are otherwise unable to provide such funds, our financial condition and liquidity could be materially adversely affected.

Moreover, because we have no independent means of generating revenue, our ability to make payments under the TRA is dependent on the ability of Cactus LLC to make distributions to us in an amount sufficient to cover our obligations under the TRA. This ability, in turn, may depend on the ability of Cactus LLC’s subsidiaries to make distributions to it. The ability of Cactus LLC, its subsidiaries and other entities in which it directly or indirectly holds an equity interest to make such distributions will be subject to, among other things, (i) the applicable provisions of Delaware law (or other applicable U.S. and foreign jurisdictions) that may limit the amount of funds available for distribution and (ii) restrictions in relevant debt instruments issued by Cactus LLC or its subsidiaries and other entities in which it directly or indirectly holds an equity interest. To the extent that we are unable to make payments under the TRA for any reason, such payments will be deferred and will accrue interest until paid.

The requirements of being a public company, including compliance with the reporting requirements of the Exchange Act and the requirements of the Sarbanes‑Oxley Act, may strain our resources, increase our costs and distract management, and we may be unable to comply with these requirements in a timely or cost‑effective manner.

As a public company, we need to comply with additional laws, regulations and requirements, certain corporate governance provisions of the Sarbanes‑Oxley Act of 2002, related regulations of the SEC, including filing quarterly and annual financial statements, and the requirements of the NYSE, with which we were not required to comply as a private

19


 

company. Complying with these statutes, regulations and requirements will occupy a significant amount of time of our board of directors and management and significantly increases our costs and expenses.

The changes necessitated by becoming a public company require a significant commitment of resources and management oversight that has increased, and may continue to increase, our costs and might place a strain on our systems and resources. Such costs could have a material adverse effect on our business, results of operations and financial condition.

Furthermore, while we generally must comply with Section 404 of the Sarbanes‑Oxley Act of 2002 for our fiscal year ending December 31, 2018, we are not required to have our independent registered public accounting firm attest to the effectiveness of our internal controls until our first annual report subsequent to our ceasing to be an “emerging growth company” within the meaning of Section 2(a)(19) of the Securities Act. Accordingly, we may not be required to have our independent registered public accounting firm attest to the effectiveness of our internal controls until as late as our annual report for the fiscal year ending December 31, 2023, although this could be required earlier. Once it is required to do so, our independent registered public accounting firm may issue a report that is adverse in the event it is not satisfied with the level at which our controls are documented, designed, operated or reviewed. Compliance with these requirements may strain our resources, increase our costs and distract management, and we may be unable to comply with these requirements in a timely or cost‑effective manner.

We have identified a material weakness in our internal control over financial reporting. If we identify additional material weaknesses in the future or otherwise fail to maintain effective internal control over financial reporting,  it could result in material misstatements of our financial statements. 

Effective internal control over financial reporting is necessary for us to provide reliable financial reports. If we cannot provide reliable financial reports, our reputation and operating results could be harmed. During 2018 we identified a material weakness in our internal control over financial reporting. A material weakness is a deficiency, or a combination of deficiencies, in internal control over financial reporting, such that there is a reasonable possibility that a material misstatement of our annual or interim financial statements will not be prevented or detected on a timely basis.

We did not effectively design and maintain controls related to the accounting of the liability and deferred tax asset associated with the tax receivable agreement. This material weakness, or any newly identified material weakness, could result in a material misstatement of our annual or interim consolidated financial statements that would not be prevented or detected.

In addition, our independent registered public accounting firm has not performed an evaluation of our internal control over financial reporting in accordance with the provisions of the Sarbanes-Oxley Act because no such evaluation has been required. Had our independent registered public accounting firm performed an evaluation of our internal control over financial reporting in accordance with the provisions of the Sarbanes-Oxley Act, additional material weaknesses may have been identified. If we are unable to successfully remediate our existing or any future material weakness in our internal control over financial reporting, or identify any additional material weaknesses that may exist, the accuracy and timing of our financial reporting may be adversely affected, and we may be unable to maintain compliance with securities law requirements regarding timely filing of periodic reports in addition to applicable stock exchange listing requirements. 

Cadent and Cactus WH Enterprises LLC have the ability to direct the voting of a significant percentage of the voting power of our common stock, and their interests may conflict with those of our other shareholders.

Holders of Class A common stock and Class B common stock vote together as a single class on all matters presented to our stockholders for their vote or approval, except as otherwise required by applicable law or our amended and restated certificate of incorporation. Cadent and Cactus WH Enterprises LLC (“Cactus WH Enterprises”), a

20


 

Delaware limited liability company owned by Scott Bender, Joel Bender, Steven Bender and certain of our other officers and employees, own approximately 19.1% and 28.1%% of our voting power, respectively, as of December 31, 2018.

As a result, Cadent and Cactus WH Enterprises effectively control matters requiring stockholder approval, including the election of directors, changes to our organizational documents and significant corporate transactions. This concentration of ownership will limit your ability to affect the way we are managed or the direction of our business. The interests of Cadent and Cactus WH Enterprises with respect to matters potentially or actually involving or affecting us, such as future acquisitions, financings and other corporate opportunities and attempts to acquire us, may conflict with the interests of our other stockholders. In addition, the Chairman of our board of directors is currently a managing director of Cadent Energy Partners LLC. This director’s duties as a partner of Cadent Energy Partners LLC may conflict with his duties as our director, and the resolution of these conflicts may not always be in our or your best interest. Furthermore, in connection with our IPO, we entered into a stockholders’ agreement with Cadent and Cactus WH Enterprises. Among other things, the stockholders’ agreement provides each of Cadent and Cactus WH Enterprises with the right to designate a certain number of nominees to our board of directors so long as they and their respective affiliates collectively beneficially own at least 5% of the outstanding shares of our common stock. The existence of significant stockholders and the stockholders’ agreement may have the effect of deterring hostile takeovers, delaying or preventing changes in control or changes in management or limiting the ability of our other stockholders to approve transactions that they may deem to be in our best interests. Cadent and Cactus WH Enterprises’ concentration of stock ownership may also adversely affect the trading price of our Class A common stock to the extent investors perceive a disadvantage in owning stock of a company with significant stockholders. See “Item 13. Certain Relationships and Related Party Transactions and Director Independence—Stockholders’ Agreement.”

Certain of our directors have significant duties with, and spend significant time serving, entities that may compete with us in seeking acquisitions and business opportunities and, accordingly, may have conflicts of interest in allocating time or pursuing business opportunities.

Certain of our directors, who are responsible for managing the direction of our operations and acquisition activities, hold positions of responsibility with other entities (including Cadent and its affiliated entities) whose businesses are similar to our business. The existing positions held by these directors may give rise to fiduciary or other duties that are in conflict with the duties they owe to us. These directors may become aware of business opportunities that may be appropriate for presentation to us as well as to the other entities with which they are or may become affiliated. Due to these existing and potential future affiliations, they may present potential business opportunities to other entities prior to presenting them to us, which could cause additional conflicts of interest. They may also decide that certain opportunities are more appropriate for other entities with which they are affiliated, and as a result, they may elect not to present those opportunities to us. These conflicts may not be resolved in our favor. 

Cadent Energy Partners and its affiliates are not limited in their ability to compete with us, and the corporate opportunity provisions in our amended and restated certificate of incorporation could enable Cadent Energy Partners to benefit from corporate opportunities that might otherwise be available to us.

Our governing documents provide that Cadent Energy Partners and its affiliates (including portfolio investments of Cadent Energy Partners and its affiliates) are not restricted from owning assets or engaging in businesses that compete directly or indirectly with us. In particular, subject to the limitations of applicable law, our amended and restated certificate of incorporation, among other things:

·

permits Cadent Energy Partners and its affiliates, including any of our directors affiliated with Cadent Energy Partners, to conduct business that competes with us and to make investments in any kind of business, asset or property in which we may make investments; and

21


 

·

provides that if Cadent Energy Partners or its affiliates, including any of our directors affiliated with Cadent Energy Partners, becomes aware of a potential business opportunity, transaction or other matter, they will have no duty to communicate or offer that opportunity to us (unless such opportunity is expressly offered to such director in his capacity as one of our directors).

Cadent Energy Partners and its affiliates, or our non‑employee directors, may become aware, from time to time, of certain business opportunities (such as, among other things, acquisition opportunities) and may direct such opportunities to other businesses in which they have invested, in which case we may not become aware of or otherwise have the ability to pursue such opportunity. Further, such businesses may choose to compete with us for these opportunities, possibly causing these opportunities to not be available to us or causing them to be more expensive for us to pursue. In addition, Cadent Energy Partners and its affiliates, or our non‑employee directors, may dispose of assets owned by them in the future, without any obligation to offer us the opportunity to purchase any of those assets. As a result, our renouncing our interest and expectancy in any business opportunity that may be from time to time presented to Cadent Energy Partners and its affiliates, or our non‑employee directors, could adversely impact our business or prospects if attractive business opportunities are procured by such parties for their own benefit rather than for ours. 

Cadent Energy Partners and its affiliates potentially have access to resources greater than ours, which may make it more difficult for us to compete with Cadent Energy Partners and its affiliates with respect to commercial activities as well as for potential acquisitions. We cannot assure you that any conflicts that may arise between us and our shareholders, on the one hand, and Cadent Energy Partners, on the other hand, will be resolved in our favor. As a result, competition from Cadent Energy Partners and its affiliates could adversely impact our results of operations.

Our amended and restated certificate of incorporation and amended and restated bylaws, as well as Delaware law, contain provisions that could discourage acquisition bids or merger proposals, which may adversely affect the market price of our Class A common stock.

Our amended and restated certificate of incorporation authorizes our board of directors to issue preferred stock without shareholder approval. If our board of directors elects to issue preferred stock, it could be more difficult for a third party to acquire us. In addition, some provisions of our amended and restated certificate of incorporation and amended and restated bylaws could make it more difficult for a third party to acquire control of us, even if the change of control would be beneficial to our shareholders, including:

·

limitations on the removal of directors;

·

limitations on the ability of our shareholders to call special meetings;

·

establishing advance notice provisions for shareholder proposals and nominations for elections to the board of directors to be acted upon at meetings of shareholders;

·

providing that the board of directors is expressly authorized to adopt, or to alter or repeal our bylaws; and

·

establishing advance notice and certain information requirements for nominations for election to our board of directors or for proposing matters that can be acted upon by shareholders at shareholder meetings.

In addition, certain change of control events have the effect of accelerating the payment due under the TRA, which could be substantial and accordingly serve as a disincentive to a potential acquirer of our company.

22


 

We may issue preferred stock whose terms could adversely affect the voting power or value of our Class A common stock.

Our amended and restated certificate of incorporation authorizes us to issue, without the approval of our shareholders, one or more classes or series of preferred stock having such designations, preferences, limitations and relative rights, including preferences over our Class A common stock respecting dividends and distributions, as our board of directors may determine. The terms of one or more classes or series of preferred stock could adversely impact the voting power or value of our Class A common stock. For example, we might grant holders of preferred stock the right to elect some number of our directors in all events or on the happening of specified events or the right to veto specified transactions. Similarly, the repurchase or redemption rights or liquidation preferences we might assign to holders of preferred stock could affect the residual value of the Class A common stock.

Future sales of our Class A common stock in the public market, or the perception that such sales may occur, could reduce our stock price, and any additional capital raised by us through the sale of equity or convertible securities may dilute your ownership in us.

Subject to certain limitations and exceptions, the CW Unit Holders may cause Cactus LLC to redeem their CW Units for shares of Class A common stock (on a one‑for‑one basis, subject to conversion rate adjustments for stock splits, stock dividends and reclassification and other similar transactions) and then sell those shares of Class A common stock. Additionally, we may issue additional shares of Class A common stock or convertible securities in subsequent public offerings. We have 37,653,630 outstanding shares of Class A common stock and 37,236,142 outstanding shares of Class B common stock as of December 31, 2018. The CW Unit Holders own all 37,236,142 shares of Class B common stock, representing approximately 49.7% of our total outstanding common stock.  Cadent and Cactus WH Enterprises are party to a registration rights agreement between us and the CW Unit Holders, which will require us to effect the registration of their shares of Class A common stock in certain circumstances.

We cannot predict the size of future issuances of our Class A common stock or securities convertible into Class A common stock or the effect, if any, that future issuances and sales of shares of our Class A common stock will have on the market price of our Class A common stock. Sales of substantial amounts of our Class A common stock (including shares issued in connection with an acquisition), or the perception that such sales could occur, may adversely affect prevailing market prices of our Class A common stock.

Under certain circumstances, redemptions of CW Units by CW Unit Holders will result in dilution to the holders of our Class A common stock.

Redemptions of CW Units by CW Unit Holders in accordance with the terms of the Cactus Wellhead LLC Agreement will result in a corresponding increase in our membership interest in Cactus LLC, increase in the number of shares of Class A common stock outstanding and decrease in the number of shares of Class B common stock outstanding. In the event that CW Units are exchanged at a time when Cactus LLC has made cash distributions to CW Unit Holders, including Cactus Inc., and Cactus Inc. has accumulated such distributions and neither reinvests them in Cactus LLC in exchange for additional CW Units nor distributes them as dividends to the holders of Cactus Inc.’s Class A common stock, the holders of our Class A common stock would experience dilution with respect to such accumulated distributions.

Cactus Inc. will be required to make payments under the TRA for certain tax benefits that we may claim, and the amounts of such payments could be significant.

In connection with our IPO, we entered into the TRA with the TRA Holders. This agreement generally provides for the payment by Cactus Inc. to each TRA Holder of 85% of the net cash savings, if any, in U.S. federal, state and local income tax and franchise tax that Cactus Inc. actually realizes or is deemed to realize in certain circumstances as a

23


 

result of certain increases in tax basis and certain benefits attributable to imputed interest. Cactus Inc. will retain the benefit of the remaining 15% of these net cash savings.

The term of the TRA will continue until all tax benefits that are subject to the TRA have been utilized or expired, unless we exercise our right to terminate the TRA (or the TRA is terminated due to other circumstances, including our breach of a material obligation thereunder or certain mergers or other changes of control), and we make the termination payment specified in the TRA. In addition, payments we make under the TRA will be increased by any interest accrued from the due date (without extensions) of the corresponding tax return. In the event that the TRA is not terminated, the payments under the TRA are anticipated to commence in 2019 and to continue for 16 years after the date of the last redemption of CW Units.

The payment obligations under the TRA are our obligations and not obligations of Cactus LLC, and we expect that the payments we will be required to make under the TRA will be substantial. Estimating the amount and timing of payments that may become due under the TRA Agreement is by its nature imprecise. For purposes of the TRA, cash savings in tax generally are calculated by comparing our actual tax liability (determined by using the actual applicable U.S. federal income tax rate and an assumed combined state and local income tax rate) to the amount we would have been required to pay had we not been able to utilize any of the tax benefits subject to the TRA. The amounts payable, as well as the timing of any payments under the TRA, are dependent upon significant future events and assumptions, including the timing of the redemption of CW Units, the price of our Class A common stock at the time of each redemption, the extent to which such redemptions are taxable transactions, the amount of the redeeming unit holder’s tax basis in its CW Units at the time of the relevant redemption, the depreciation and amortization periods that apply to the increase in tax basis, the amount and timing of taxable income we generate in the future and the U.S. federal income tax rates then applicable, and the portion of our payments under the TRA that constitute imputed interest or give rise to depreciable or amortizable tax basis. The payments under the TRA are not conditioned upon a holder of rights under the TRA having a continued ownership interest in us. For additional information regarding the TRA, see “Certain Relationships and Related Party Transactions—Tax Receivable Agreement.”

In certain cases, payments under the TRA may be accelerated and/or significantly exceed the actual benefits, if any, we realize in respect of the tax attributes subject to the TRA.

If we elect to terminate the TRA early or it is terminated early due to Cactus Inc.’s failure to honor a material obligation thereunder or due to certain mergers or other changes of control, our obligations under the TRA would accelerate and we would be required to make an immediate payment equal to the present value of the anticipated future payments to be made by us under the TRA (determined by applying a discount rate of one‑year LIBOR plus 150 basis points) and such payment is expected to be substantial. The calculation of anticipated future payments will be based upon certain assumptions and deemed events set forth in the TRA, including (i) the assumption that we have sufficient taxable income to fully utilize the tax benefits covered by the TRA and (ii) the assumption that any CW Units (other than those held by Cactus Inc.) outstanding on the termination date are deemed to be redeemed on the termination date. Any early termination payment may be made significantly in advance of the actual realization, if any, of the future tax benefits to which the termination payment relates.

As a result of either an early termination or a change of control, we could be required to make payments under the TRA that exceed our actual cash tax savings under the TRA. In these situations, our obligations under the TRA could have a substantial negative impact on our liquidity and could have the effect of delaying, deferring or preventing certain mergers, asset sales, or other forms of business combinations or changes of control. If the TRA were terminated as of December 31, 2018, the estimated termination payments, based on the assumptions discussed above, would have been approximately $280 million (calculated using a discount rate equal to one-year LIBOR plus 150 basis points, applied against an undiscounted liability of approximately $400 million). The foregoing number is merely an estimate and the actual payment could differ materially. There can be no assurance that we will be able to finance our obligations under the TRA.

24


 

Payments under the TRA are based on the tax reporting positions that we will determine. The TRA Holders will not reimburse us for any payments previously made under the TRA if any tax benefits that have given rise to payments under the TRA are subsequently disallowed, except that excess payments made to any TRA Holder will be netted against payments that would otherwise be made to such TRA Holder, if any, after our determination of such excess. As a result, in some circumstances, we could make payments that are greater than our actual cash tax savings, if any, and may not be able to recoup those payments, which could adversely affect our liquidity.

If Cactus LLC were to become a publicly traded partnership taxable as a corporation for U.S. federal income tax purposes, we and Cactus LLC might be subject to potentially significant tax inefficiencies, and we would not be able to recover payments previously made by us under the TRA even if the corresponding tax benefits were subsequently determined to have been unavailable due to such status.

We intend to operate such that Cactus LLC does not become a publicly traded partnership taxable as a corporation for U.S. federal income tax purposes. A “publicly traded partnership” is a partnership the interests of which are traded on an established securities market or are readily tradable on a secondary market or the substantial equivalent thereof. Under certain circumstances, redemptions of CW Units pursuant to the Redemption Right (or our Call Right) or other transfers of CW Units could cause Cactus LLC to be treated as a publicly traded partnership. Applicable U.S. Treasury regulations provide for certain safe harbors from treatment as a publicly traded partnership, and we intend to operate such that one or more such safe harbors shall apply. For example, we intend to limit the number of unitholders of Cactus LLC, and the Cactus Wellhead LLC Agreement, which was entered into in connection with the closing of our IPO, provides for limitations on the ability of CW Unit Holders to transfer their CW Units and provides us, as managing member of Cactus LLC, with the right to impose restrictions (in addition to those already in place) on the ability of unitholders of Cactus LLC to redeem their CW Units pursuant to the Redemption Right to the extent we believe it is necessary to ensure that Cactus LLC will continue to be treated as a partnership for U.S. federal income tax purposes.

If Cactus LLC were to become a publicly traded partnership, significant tax inefficiencies might result for us and for Cactus LLC, including as a result of our inability to file a consolidated U.S. federal income tax return with Cactus LLC. In addition, we would no longer have the benefit of certain increases in tax basis covered under the TRA, and we would not be able to recover any payments previously made by us under the TRA, even if the corresponding tax benefits (including any claimed increase in the tax basis of Cactus LLC’s assets) were subsequently determined to have been unavailable.

For as long as we are an emerging growth company, we will not be required to comply with certain reporting requirements, including those relating to accounting standards and disclosure about our executive compensation, that apply to other public companies.

We are classified as an “emerging growth company” under the JOBS Act. For as long as we are an emerging growth company,  unlike other public companies, we will not be required to, among other things: (i) provide an auditor’s attestation report on management’s assessment of the effectiveness of our system of internal control over financial reporting pursuant to Section 404(b) of the Sarbanes‑Oxley Act; (ii) comply with any new requirements adopted by the PCAOB requiring mandatory audit firm rotation or a supplement to the auditor’s report in which the auditor would be required to provide additional information about the audit and the financial statements of the issuer; (iii) provide certain disclosure regarding executive compensation required of larger public companies; or (iv) hold nonbinding advisory votes on executive compensation. We may remain an emerging growth company for up to five years following the IPO, although we will lose that status sooner if we have more than $1.07 billion of revenues in a fiscal year, have more than $700.0 million in market value of our Class A common stock held by non‑affiliates, or issue more than $1.0 billion of non‑convertible debt over a three‑year period.

To the extent that we rely on any of the exemptions available to emerging growth companies, you will receive less information about our executive compensation and internal control over financial reporting than issuers that are not

25


 

emerging growth companies. If some investors find our Class A common stock to be less attractive as a result, there may be a less active trading market for our Class A common stock and our stock price may be more volatile.

Item 1B.   Unresolved Staff Comments

None.

Item 2.    Properties

The following table sets forth information with respect to our principal facilities as of December 31, 2018. We also own, in some cases, land adjacent to our service centers and we lease several sales offices. We believe that our facilities are adequate for our current operations.

 

 

 

 

 

 

 

    

 

    

Own/

Location

 

Type

 

Lease

United States

 

 

 

 

Athens, PA

 

Service Center

 

Lease

Bossier City, LA(1)

 

Manufacturing Facility and Service Center

 

Lease

Bossier City, LA(1)

 

Assembly Facility and Warehouse / Land

 

Own

Bridgeport, TX

 

Service Center

 

Lease

Broussard, LA

 

Service Center

 

Lease

Casper, WY

 

Service Center

 

Lease

Donora, PA

 

Service Center

 

Lease

DuBois, PA

 

Service Center

 

Lease

Fort Lupton, CO

 

Service Center

 

Lease

Grand Junction, CO

 

Service Center

 

Lease

Hobbs, NM

 

Service Center / Land

 

Own

Houston, TX

 

Administrative Headquarters

 

Lease

New Waverly, TX

 

Service Center / Land

 

Own

Odessa, TX

 

Service Center

 

Lease

Oklahoma City, OK

 

Service Center

 

Lease

Pleasanton, TX

 

Service Center

 

Lease

Williston, ND

 

Service Center

 

Lease

China and Australia:

 

 

 

 

Queensland, Australia

 

Service Center and Offices / Land

 

Lease

Suzhou, China

 

Production Facility and Offices

 

Lease


(1)

Consists of various facilities adjacent to each other constituting our manufacturing facility, assembly facility, warehouse and service center.

 

Item 3.    Legal Proceedings

We are party to lawsuits arising in the ordinary course of our business. We cannot predict the outcome of any such lawsuits with certainty, but management believes it is remote that pending or threatened legal matters will have a material adverse impact on our financial condition.

Due to the nature of our business, we are, from time to time, involved in other routine litigation or subject to disputes or claims related to our business activities, including workers’ compensation claims and employment related disputes. In the opinion of our management, none of these other pending litigation, disputes or claims against us, if decided adversely, will have a material adverse effect on our results of operations, financial condition or cash flows.

26


 

Item 4.    Mine Safety Disclosures

Not applicable.

 

27


 

PART II

Item 5.    Market for Registrant’s Common Equity, Related Stockholder Matters and Issuer Purchases of Equity Securities

Common Stock

The principal market for our Class A common stock is the New York Stock Exchange (“NYSE”), where it is traded under the symbol “WHD.” Our Class A common stock began trading on the NYSE on February 8, 2018. Prior to that, there was no public market for our Class A common stock. As a result, we have not set forth quarterly information with respect to the high and low prices for our common stock prior to 2018.

 

 

 

 

 

 

 

 

Sales Price

 

 

    

High

    

Low

 

2018

 

 

 

 

 

First Quarter (1)

$

27.96

$

19.18

 

Second Quarter

$

37.50

$

25.37

 

Third Quarter

$

38.84

$

31.36

 

Fourth Quarter

$

40.97

$

24.60

 

(1)

For the period from February 8, 2018 through March 31, 2018.

 

As of December 31, 2018, there was one holder of record of our Class A common stock.  This number excludes owners for whom Class A Common stock may be held in “street” name.

Dividend Policy

We have not paid any dividends to holders of our common stock. We have no immediate plans to pay cash dividends to holders of our Class A common stock. We currently intend to retain future earnings, if any, to finance the growth of our business. Our future dividend policy is within the discretion of our board of directors and will depend upon then-existing conditions, including our results of operations, financial condition, capital requirements, investment opportunities, statutory restrictions on our ability to pay dividends and other factors our board of directors may deem relevant. In addition, our debt agreements limit our ability to pay cash dividends to holders of our Class A common stock.  

Performance Graph

The graph below compares the cumulative total shareholder return on our common stock to the S&P 500 Index, the S&P Oil & Gas Equipment & Services Index and the PHLX Oil Service Index from the date our common stock began trading through December 31, 2018. The total shareholder return assumes $100 invested on February 7, 2018 in Cactus Inc., the S&P 500 Index, the S&P Oil & Gas Equipment & Services Index and the PHLX Oil Service Index. It also assumes reinvestment of all dividends. The following graph and related information shall not be deemed “soliciting material” or to be “filed” with the SEC, nor shall such information be incorporated by reference into any future filing

28


 

under the Securities Act of 1933 or the Securities Exchange Act of 1934, except to the extent that Cactus Inc. specifically incorporates it by reference into such filing.  

Picture 5

Issuer Purchases of Equity Securities

We did not purchase any of our equity securities during the quarter ended December 31, 2018.

Sales of Unregistered Equity Securities and Use of Proceeds

In connection with our IPO, Cactus Inc. and Cactus LLC effected a series of restructuring transactions as a result of which (a) all of the previously outstanding membership interests (including outstanding Class A units, Class A-1 units and Class B units) in Cactus LLC held by its pre-IPO owners were converted into CW Units; (b) Cactus Inc. issued 23,000,000 shares of Class A common stock and contributed the net proceeds of our IPO to Cactus LLC in exchange for 23,000,000 CW Units; (c) Cactus LLC used the net proceeds of our IPO that it received from Cactus Inc. to repay the borrowings outstanding under its term loan facility and to redeem 8,667,841 CW Units from the existing owners; (d) Cactus Inc. issued and contributed 51,889,772 shares of its Class B common stock, equal to the number of outstanding CW Units held by the owners thereof following the redemption described in (c) above to Cactus LLC; and (e) Cactus LLC distributed to each of the owners that continued to own CW Units following our IPO one share of Class B common stock for each CW Unit such holder continued to hold following the redemption described in (c) above. With the exercise of the Option, Cactus Inc. issued an additional 3,450,000 shares of Class A common stock and used the net proceeds to redeem 3,450,000 CW Units from the owners thereof, and Cactus Inc. canceled a corresponding number of shares of Class B common stock. The issuances of CW Units and Class B common stock did not involve any underwriters, underwriting discounts or commissions or a public offering, and such issuances were exempt from

29


 

registration requirements pursuant to Section 4(a)(2) of the Securities Act. The IPO was registered under the Securities Act of 1933, as amended (the “Securities Act”), pursuant to an effective Registration Statement on Form S-1 (Reg. No. 333-222540), as supplemented by the registration statement supplement filed pursuant to Rule 462(b) under the Securities Act of 1933 (Reg. No. 333-222919). Citigroup Global Markets Inc. and Credit Suisse Securities (USA) LLC acted as joint book-running managers of the offering and as representatives of the underwriters. 

Item 6.    Selected Financial Data

The following tables show selected historical consolidated financial data, for the periods and as of the dates indicated, of Cactus Inc. and subsidiaries. Our historical results are not necessarily indicative of future results. The following selected financial and operating data should be read in conjunction with “Item 7. Management’s Discussion and Analysis of Financial Condition and Results of Operations” and the consolidated financial statements and related notes, each of which is included in this Annual Report.

 

 

 

 

 

 

 

 

 

 

 

 

 

 

 

 

 

Year Ended December 31, 

 

 

    

2018

    

2017

    

2016

    

2015

  

 

 

(in thousands, except per unit data)

 

Consolidated Statements of Income Data:

 

 

 

 

 

 

 

 

 

 

 

 

 

Total revenues

 

$

544,135

 

$

341,191

 

$

155,048

 

$

221,395

 

Total costs and expenses

 

 

366,434

 

 

252,328

 

 

144,433

 

 

179,190

 

Income from operations

 

 

177,701

 

 

88,863

 

 

10,615

 

 

42,205

 

 

 

 

 

 

 

 

 

 

 

 

 

 

 

Interest expense, net

 

 

(3,595)

 

 

(20,767)

 

 

(20,233)

 

 

(21,837)

 

Other income (expense), net

 

 

(4,305)

 

 

 —

 

 

2,251

 

 

1,640

 

Income (loss) before income taxes

 

 

169,801

 

 

68,096

 

 

(7,367)

 

 

22,008

 

Income tax expense(1)

 

 

19,520

 

 

1,549

 

 

809

 

 

784

 

Net income (loss)

 

$

150,281

 

$

66,547

 

$

(8,176)

 

$

21,224

 

Less: pre-IPO net income attributable to Cactus LLC

 

 

13,648

 

 

66,547

 

 

(8,176)

 

 

21,224

 

Less: net income attributable to non-controlling interest

 

 

84,950

 

 

 —

 

 

 —

 

 

 —

 

Net income attributable to Cactus Inc.

 

$

51,683

 

$

 —

 

$

 —

 

$

 —

 

 

 

 

 

 

 

 

 

 

 

 

 

 

 

Earnings per Class A share - basic (2)

 

$

1.60

 

$

 —

 

$

 —

 

$

 —

 

Earnings per Class A share - diluted (2)

 

$

1.58

 

$

 —

 

$

 —

 

$

 —

 

 

 

 

 

 

 

 

 

 

 

 

 

 

 

Weighted average Class A shares outstanding - basic (2)

 

 

32,329

 

 

 —

 

 

 —

 

 

 —

 

Weighted average Class A shares outstanding - diluted (2)

 

 

32,695

 

 

 —

 

 

 —

 

 

 —

 

 

 

 

 

 

 

 

 

 

 

 

 

 

 

Consolidated Balance Sheets Data (at period end):

 

 

  

 

 

 

 

 

 

 

 

 

 

Cash and cash equivalents

 

$

70,841

 

$

7,574

 

$

8,688

 

$

12,526

 

Total assets

 

 

584,744

 

 

266,456

 

 

165,328

 

 

177,559

 

Long-term debt, net (3)

 

 

 —

 

 

241,437

 

 

242,254

 

 

250,555

 

Capital leases

 

 

16,094

 

 

12,613

 

 

3,199

 

 

 —

 

Stockholders'/Members’ equity (deficit) (2) (4)

 

 

362,328

 

 

(36,217)

 

 

(103,321)

 

 

(93,167)

 


(1)

Cactus Inc. is a corporation and is subject to U.S. federal as well as state income tax for its share of ownership in Cactus LLC. Our predecessor and operating subsidiary, Cactus LLC, is not subject to U.S. federal income tax at an entity level. As a result, the consolidated net income (loss) in our historical financial statements does not reflect the tax expense we would have incurred if we were subject to U.S. federal income tax at an entity level during such

30


 

periods. Cactus LLC is subject to entity‑level taxes for certain states within the United States. Additionally, our operations in both Australia and China are subject to local country income taxes.

(2)

Cactus Inc. completed an initial public offering of Class A common stock on February 12, 2018. See “Item 1. BusinessOrganization Structure” above.

(3)

In conjunction with our IPO, we used a portion of the net proceeds to repay all of the borrowings outstanding under Cactus LLC’s term loan facility.

(4)

In March 2014 and July 2014, Cactus LLC entered into an amendment and restatement of its then existing credit facility and a discount loan agreement, respectively, a portion of the proceeds from which were used to make a cash distribution to the Pre-IPO Owners. These transactions had the effect of creating a deficit in our total members’ equity.

 

31


 

Item 7.    Management’s Discussion and Analysis of Financial Condition and Results of Operations

Except as otherwise indicated or required by the context, all references in this Annual Report to the “Company,” “Cactus,” “we,” “us” and “our” refer to (i)  Cactus LLC and its consolidated subsidiaries prior to the completion of our initial public offering on February 12, 2018 and (ii)  Cactus Inc. and its consolidated subsidiaries (including Cactus LLC) following the completion of our initial public offering. The following discussion and analysis of our financial condition and results of operations should be read in conjunction with the accompanying consolidated financial statements and related notes. The following discussion contains “forward-looking statements” that reflect our plans, estimates, beliefs and expected performance. Our actual results may differ materially from those anticipated as discussed in these forward-looking statements as a result of a variety of risks and uncertainties, including those described in “Cautionary Statement Regarding Forward-Looking Statements” and “Item 1A. Risk Factors” included elsewhere in this Annual Report, all of which are difficult to predict. In light of these risks, uncertainties and assumptions, the forward-looking events discussed may not occur. We assume no obligation to update any of these forward-looking statements except as otherwise required by law.

Market Factors and Trends

See “Item 1. Business” for information on our products and business. Demand for our products and services depends primarily upon the general level of activity in the oil and gas industry, including the number of drilling rigs in operation, the number of oil and gas wells being drilled, the depth and drilling conditions of these wells, the number of well completions and the level of well remediation activity, the volume of production and the corresponding capital spending by oil and natural gas companies. Oil and gas activity is in turn heavily influenced by, among other factors, oil and gas prices locally and worldwide, which have historically been volatile.

The full year 2018 weekly average U.S. onshore rig count as reported by Baker Hughes was 1,011 rigs. The weekly average U.S. onshore rig count for the full year 2017 was 853 rigs. These rig counts are a material increase relative to the full year 2016 weekly average of 483 rigs. 

The key market factor impacting our product sales is the number of wells drilled, as each well requires an individual wellhead assembly, and after completion, the installation of an associated production tree. We measure our product sales activity levels versus our competitors’ by the number of rigs that we are supporting on a monthly basis as a proxy for wells drilled. Each active drilling rig produces different levels of revenue based on the customer’s drilling plan, which includes factors such as the number of wells drilled per pad, the time taken to drill each well, the number and size of casing strings, the working pressure, material selection and the complexity of the wellhead system chosen by the customer and the rate at which production trees are eventually deployed. All of these factors may be influenced by the oil and gas region in which our customer is operating. While these factors may lead to differing revenues per rig, they allow us to forecast our product needs and anticipated revenue levels based on general trends in a given region and with a specific customer.

Our rental revenues are primarily dependent on the number of wells completed (i.e., hydraulically fractured),  the number of wells on a well pad and the number of fracture stages per well. Rental revenues and prices are more dependent on overall industry activity levels in the short term than product sales. This is due to the more competitive and price sensitive nature of the rental market with more participants having access to completions focused rental equipment. We believe, however, that the current number of drilled but uncompleted wells (“DUCs”) and any increases thereto, particularly resulting from near-term takeaway issues, could provide additional opportunities although we recognize that not all DUCs may be completed and that certain customers may elect to maintain an increased inventory of DUCs to provide production flexibility. 

32


 

Service and other revenues are closely correlated to revenues from product sales and rentals, as items sold or rented almost always have an associated service component. Nearly all service sales are offered in connection with a product sale or rental. Therefore, the market factors and trends of product sales and rental revenues similarly impact the associated levels of service and other revenues generated.

Our business experiences some seasonality during the fourth quarter due to holidays and customers managing their budgets as the year closes out. This can lead to lower activity in our three revenue categories as well as lower margins, particularly in field services due to lower labor utilization.

Factors Affecting the Comparability of Our Financial Condition and Results of Operations

Our historical financial condition and results of operations for the periods presented may not be comparable, either from period to period or going forward, for the following reasons:

·

Selling, General and Administrative Expenses. We incur additional selling, general and administrative expenses as a result of being a publicly traded company. These costs include expenses associated with our annual and quarterly reporting, tax return preparation expenses, Sarbanes Oxley compliance expenses, audit fees, legal fees, directors and officers insurance, investor relations expenses, administration expenses relating to the tax receivable agreement (the “TRA”) with certain direct and indirect owners of CW Units in Cactus LLC (the “TRA Holders”) and registrar and transfer agent fees. We also expect to incur greater stock-based compensation expense related to equity awards granted by Cactus Inc. These increases in selling, general and administrative expenses are not reflected in our historical financial statements prior to our IPO, other than a portion of these costs incurred in 2017 in preparation of becoming a public company and historical compensation expense related to equity awards granted as a private company.

·

Long‑Term Incentive Plan. To incentivize individuals providing services to us or our affiliates, our board of directors adopted a long term incentive plan (the “LTIP”) prior to the completion of our IPO. The LTIP provides for the grant, from time to time, at the discretion of our compensation committee of our board of directors, of stock options, stock appreciation rights, restricted stock, restricted stock units, stock awards, dividend equivalents, other stock based awards, cash awards, substitute awards and performance awards. Any individual who is our officer or employee or an officer or employee of any of our affiliates, and any other person who provides services to us or our affiliates, including members of our board of directors, will be eligible to receive awards under the LTIP at the discretion of our board of directors. In connection with our IPO, we issued 0.7 million restricted stock unit awards, which will vest over one to three years, to certain of our directors, officers and employees. Additional awards have also been granted since our IPO.  We also expect to grant awards in the future. We recognize stock-based compensation expense over the vesting terms related to the respective issuance. 

·

Corporate Reorganization. The historical consolidated financial statements are based on the financial statements of our accounting predecessor, Cactus LLC and its subsidiaries, prior to our reorganization in connection with our IPO. As a result, the historical consolidated financial data may not provide an accurate indication of what our actual results would have been if such transactions had been completed at the beginning of the periods presented or of what our future results of operations are likely to be. In addition, we entered into the  TRA with the TRA Holders. This agreement generally provides for the payment by us to the TRA Holders of 85% of the net cash savings, if any, in U.S. federal, state and local income tax or franchise tax that we actually realize or are deemed to realize in certain circumstances as a result of certain increases in tax basis and imputed interest, as described below. We will retain the benefit of the remaining 15% of such net cash savings. See Note 2 in the notes to the consolidated financial statements.

33


 

·

Income Taxes. Cactus Inc. is a corporation and is subject to U.S. federal income taxes (currently at a statutory rate of 21% of pretax earnings, as adjusted by the Code), as well as state and local income taxes, on its share of income of Cactus LLC. Consequently, we will report income tax expense or benefit attributable to U.S. federal income taxes for periods following our IPO. Our accounting predecessor was a limited liability company that was treated as a partnership for U.S. federal income tax purposes, and therefore was not subject to U.S. federal income taxes. Accordingly, no provision for U.S. federal income taxes has been made in our historical results of operations prior to our IPO because taxable income was passed through to Cactus LLC’s members.

·

Non-controlling Interest. As a result of our IPO and a series of related reorganization transactions in connection with the IPO (the “Reorganization”), Cactus Inc. is the sole managing member of Cactus LLC and consolidates entities in which it has a controlling financial interest. The Reorganization was considered a transaction between entities under common control. As a result, the financial statements for periods prior to our IPO and the Reorganization have been adjusted to combine the previously separate entities for presentation purposes. However, Cactus Inc. had no operations or assets and liabilities prior to our IPO. As such, for periods prior to the completion of our IPO, the consolidated financial statements represent the historical financial position and results of operations of Cactus LLC and its subsidiaries. For periods after the completion of our IPO, the financial position and results of operations include those of Cactus Inc. and report the non-controlling interest related to the portion of CW Units not owned by Cactus Inc. All shares of Class B common stock are held by non-controlling interest owners.

During 2018, we identified a material weakness in our internal control over financial reporting.  This material weakness resulted in the immaterial errors described below that were corrected during the fourth quarter ended December 31, 2018. 

During the fourth quarter ended December 31, 2018, we identified and corrected immaterial errors in the calculation of the liability and deferred tax asset associated with the TRA related to the Reorganization, our IPO and Follow-on Offering that reduced additional paid-in-capital by $1.6 million, reduced the deferred tax asset by $10.9 million and decreased the associated liability related to the TRA by $9.3 million. These corrections relate to immaterial errors associated with inputs (including estimates) and assumptions used in the calculation of the original step-up in basis during the interim periods of 2018.

These changes, if they had been recorded in the interim periods of 2018, would not have had a material impact to our net assets and would not have had any impact on our consolidated results of operations or cash flows.

34


 

Consolidated Results of Operations

Year Ended December 31, 2018 Compared to Year Ended December 31, 2017

The following table presents summary consolidated operating results for the periods indicated:

 

 

 

 

 

 

 

 

 

 

 

 

 

 

 

 

Year Ended

 

 

 

 

 

 

 

 

December 31, 

 

 

 

 

 

 

 

    

2018

    

2017

    

$ Change

    

% Change

 

 

 

(in thousands)

 

Revenues

 

 

  

 

 

  

 

 

  

 

  

 

Product revenue

 

$

290,496

 

$

189,091

 

$

101,405

 

53.6

%

Rental revenue

 

 

133,418

 

 

77,469

 

 

55,949

 

72.2

 

Field service and other revenue

 

 

120,221

 

 

74,631

 

 

45,590

 

61.1

 

Total revenues

 

 

544,135

 

 

341,191

 

 

202,944

 

59.5

 

Costs and expenses

 

 

 

 

 

 

 

 

 

 

 

 

Cost of product revenue

 

 

174,675

 

 

124,030

 

 

50,645

 

40.8

 

Cost of rental revenue

 

 

55,015

 

 

40,519

 

 

14,496

 

35.8

 

Cost of field service and other revenue

 

 

96,215

 

 

60,602

 

 

35,613

 

58.8

 

Selling, general and administrative expenses

 

 

40,529

 

 

27,177

 

 

13,352

 

49.1

 

Total costs and expenses

 

 

366,434

 

 

252,328

 

 

114,106

 

45.2

 

Income from operations

 

 

177,701

 

 

88,863

 

 

88,838

 

100.0

 

 

 

 

 

 

 

 

 

 

 

 

 

 

Interest expense, net

 

 

(3,595)

 

 

(20,767)

 

 

(17,172)

 

(82.7)

 

Other income (expense), net

 

 

(4,305)

 

 

 —

 

 

4,305

 

100.0

 

Income before income taxes

 

 

169,801

 

 

68,096

 

 

101,705

 

149.4

 

Income tax expense

 

 

19,520

 

 

1,549

 

 

17,971

 

1,160.2

 

Net income

 

$

150,281

 

$

66,547

 

$

83,734

 

125.8

%

Less: Pre-IPO net income attributable to Cactus LLC

 

 

13,648

 

 

66,547

 

 

(52,899)

 

(79.5)

 

Less: net income attributable to non-controlling interest

 

 

84,950

 

 

 —

 

 

84,950

 

nm

 

Net income attributable to Cactus Inc.

 

$

51,683

 

$

 —

 

 

51,683

 

nm

 

 

 

 

 

 

 

 

 

 

 

 

 

 

nm = not meaningful


Revenues

Product revenue for the year ended December 31, 2018 was $290.5 million, an increase of $101.4 million, or 54%, from $189.1 million for the year ended December 31, 2017. The increase was primarily attributable to significant increase in U.S. onshore activity. Overall, the number of drilling rigs operating has increased significantly as well as the number of wells drilled, which has increased the volume of our wellhead sales. The average monthly rigs followed by Cactus increased 29% to 272 rigs for the year ended December 31, 2018 compared to 211 rigs for the same period in 2017. We have also seen an increase in the sale of production trees as more wells are placed on production.

Rental revenue for the year ended December 31, 2018 was $133.4 million, an increase of $55.9 million, or 72%, from $77.5 million for the year ended December 31, 2017. The increase was primarily attributable to the increased investment in our rental fleet that enabled us to take advantage of more completions activities.

Field service and other revenue for the year ended December 31, 2018 was $120.2 million, an increase of $45.6 million, or 61%, from $74.6 million for the year ended December 31, 2017. The increase was primarily attributable to

35


 

higher demand for these services following the increase in our product and rental revenue, as field service is closely correlated with these activities.

Costs and expenses

Cost of product revenue for the year ended December 31, 2018 was $174.7 million, an increase of $50.6 million, or 41%, from $124.0 million for the year ended December 31, 2017. The increase was largely attributable to increased product sales volume as a result of higher demand for our products. Margins improved in 2018 due to a combination of higher volume and product mix, as well as supply chain efficiencies.

Cost of rental revenue for the year ended December 31, 2018 was $55.0 million, an increase of $14.5 million, or 36%, from $40.5 million for the year ended December 31, 2017.  The increase was primarily due to higher depreciation expense and repair costs associated with a larger, more active fleet. Margins improved in 2018 due to higher utilization and improved pricing.

Cost of field service and other revenue for the year ended December 31, 2018 was $96.2 million, an increase of $35.6 million, or 59%, from $60.6 million for the year ended December 31, 2017.  The increase was primarily attributable to higher payroll costs due to additional field personnel and higher operating costs due to activity increases, particularly in areas with high rotational costs. Margins were relatively flat year-over-year.

Selling, general and administrative expenses for the year ended December 31, 2018 was $40.5 million, an increase of $13.4 million, or 49%, from $27.2 million for the year ended December 31, 2017.  The increase was primarily due to higher payroll and incentive compensation costs associated with our overall growth, as well as higher stock-based compensation expense related to equity awards issued in conjunction with our IPO and increased costs associated with being a  publicly traded company.

Interest expense, net. Interest expense, net for the year ended December 31, 2018 was $3.6 million, a decrease of $17.2 million, or 83%, from $20.8 million for the year ended December 31, 2017.  The decrease is due to the repayment of our term loan in mid-February 2018 in connection with our IPO.

Other income (expense), net. Other income (expense), net for the year ended December 31, 2018 relates to a $4.3 million loss on debt extinguishment related to the write off of the unamortized balance of debt discount and deferred loan costs in connection with the repayment of our term loan with a portion of the net proceeds from our IPO.

 Income tax expense. Income tax expense for the year ended December 31, 2018 was $19.5 million (11.5% effective tax rate) compared to $1.5 million (2.3% effective tax rate) for 2017. The change was primarily attributable to Cactus Inc. incurring U.S. federal income tax on its share of the income of Cactus LLC during the periods subsequent to our IPO in 2018.

 

36


 

Year Ended December 31, 2017 Compared to Year Ended December 31, 2016

The following table presents summary consolidated operating results for the periods presented:

 

 

 

 

 

 

 

 

 

 

 

 

 

 

 

 

Year Ended

 

 

 

 

 

 

 

 

December 31, 

 

 

 

 

 

 

 

    

2017

    

2016

    

$ Change

    

% Change

 

 

 

(in thousands)

 

Revenues

 

 

  

 

 

  

 

 

  

 

  

 

Product revenue

 

$

189,091

 

$

77,739

 

$

111,352

 

143.2

%

Rental revenue

 

 

77,469

 

 

44,372

 

 

33,097

 

74.6

 

Field service and other revenue

 

 

74,631

 

 

32,937

 

 

41,694

 

126.6

 

Total revenues

 

 

341,191

 

 

155,048

 

 

186,143

 

120.1

 

Costs and expenses

 

 

  

 

 

  

 

 

  

 

  

 

Cost of product revenue

 

 

124,030

 

 

62,766

 

 

61,264

 

97.6

 

Cost of rental revenue

 

 

40,519

 

 

33,990

 

 

6,529

 

19.2

 

Cost of field service and other revenue

 

 

60,602

 

 

28,470

 

 

32,132

 

112.9

 

Selling, general and administrative expenses

 

 

27,177

 

 

19,207

 

 

7,970

 

41.5

 

Total costs and expenses

 

 

252,328

 

 

144,433

 

 

107,895

 

74.7

 

Income from operations

 

 

88,863

 

 

10,615

 

 

78,248

 

737.1

 

 

 

 

 

 

 

 

 

 

 

 

 

 

Interest expense, net

 

 

(20,767)

 

 

(20,233)

 

 

534

 

2.6

 

Other income (expense), net

 

 

 —

 

 

2,251

 

 

(2,251)

 

(100.0)

 

Income before income taxes

 

 

68,096

 

 

(7,367)

 

 

75,463

 

nm

 

Income tax expense

 

 

1,549

 

 

809

 

 

740

 

91.5

 

Net income

 

$

66,547

 

$

(8,176)

 

$

74,723

 

nm

%

nm = not meaningful


Revenues

Product revenue for the year ended December 31, 2017 was $189.1 million, an increase of $111.4 million, or 143%, from $77.7 million for the year ended December 31, 2016. The increase was primarily attributable to accelerated U.S. land activity in 2017 associated with increased E&P drilling, completions and production, which led to a higher onshore rig count in the United States, resulting in increased demand for our products and greater volume of product sales. Additionally, a change in mix toward higher value advanced wellheads has also contributed to the increase in revenues.

Rental revenue for the year ended December 31, 2017 was $77.5 million, an increase of $33.1 million, or 75%, from $44.4 million for the year ended December 31, 2016. The increase was primarily attributable to increased drilling and completions activities, which led to increased demand for the rental of our equipment in 2017, as well as pricing improvement in our rental fleet compared to 2016.

Field service and other revenue for the year ended December 31, 2017 was $74.6 million, an increase of $41.7 million, or 127%, from $32.9 million for the year ended December 31, 2016. The increase was primarily attributable to higher demand for these services following the increase in our product and rental revenue, as field service is closely correlated with these activities.

37


 

Costs and expenses

Cost of product revenue for the year ended December 31, 2017 was $124.0 million, an increase of $61.3 million, or 98%, from $62.8 million for the year ended December 31, 2016. The increase was largely attributable to increased product sales volume as a result of higher demand for our products. Product margins benefited from price increases together with a change in mix toward higher value advanced wellheads.

Cost of rental revenue for the year ended December 31, 2017 was $40.5 million, an increase of $6.5 million, or 19%, from $34.0 million for the year ended December 31, 2016. The increase was primarily due to higher depreciation expense from capital additions and higher operating costs due to an increase in activity. Increased utilization and better pricing contributed to higher margins.

Cost of field service and other revenue for the year ended December 31, 2017 was $60.6 million, an increase of $32.1 million, or 113%, from $28.5 million for the year ended December 31, 2016. The increase was primarily due to higher payroll costs attributable to additional field personnel and higher operating costs due to activity increases.

Selling, general and administrative expense for the year ended December 31, 2017 was $27.2 million, an increase of $8.0 million, or 42%, from $19.2 million for the year ended December 31, 2016. The increase was primarily due to higher payroll and incentive compensation costs associated with the overall growth of Cactus. Also, we expensed $1.0 million of costs during 2017 related to preparing for being a public company.

Interest expense, net. Interest expense, net for the year ended December 31, 2017 was $20.8 million, an increase of $0.5 million, or 3%, from $20.2 million for the year ended December 31, 2016. The increase was primarily due to higher average interest rates on borrowings under our credit facility and increased interest related to amounts on capital lease obligations.

Other income (expense), net. Other income, net for 2016 relates to a gain on debt extinguishment of $2.3 million associated with our redemption of $7.5 million of debt outstanding under our term loan during the second quarter of 2016.

Income tax expense. Although our operations have not been subject to U.S. federal income tax at an entity level, our operations are subject to state taxes within the United States. In addition, Cactus LLC’s operations located in China and Australia are subject to local country income taxes. Income tax expense for the years ended December 31, 2017 and 2016 were $1.5 million and $0.8 million, respectively.

Liquidity and Capital Resources

In February 2018, we completed our IPO and contributed all of the net proceeds of $469.6 million to Cactus LLC in exchange for CW Units. Cactus LLC used (i) $251.0 million of the net proceeds to repay all of the borrowings outstanding, plus accrued interest, under its term loan facility and (ii) $216.4 million to redeem CW Units from certain direct and indirect owners of Cactus LLC. The remaining $2.2 million was held by Cactus LLC to cover previously paid offering expenses. Following our IPO we had no term loan debt.

In July 2018, we completed the Follow-on Offering and received $359.3 million of net proceeds. Cactus Inc. contributed the net proceeds to Cactus LLC in exchange for CW Units. Cactus LLC then used the net proceeds to redeem CW Units from certain of the other owners of Cactus LLC. No proceeds from this Follow-on Offering were retained by Cactus Inc. 

We expect that our primary sources of liquidity and capital resources will be cash flows generated by operating activities and borrowings under our ABL Credit Facility (described below). Depending upon market conditions and

38


 

other factors, we may also have the ability to issue additional equity and debt if needed. Our primary uses of capital are for working capital requirements, cash distributions to Cactus LLC members, payments of the liabilities related to the TRA and to service debt. Total debt, excluding capital leases, was $0.0 million, $248.5 million and $251.1 million at December 31, 2018, 2017 and 2016, respectively.

Our ability to satisfy our liquidity requirements, including cash distributions to the holders of CW Units to fund their share of taxes of the partnership and liabilities related to the TRA, depends on our future operating performance, which is affected by prevailing economic conditions, market conditions in the E&P industry, availability and cost of raw materials, and financial, business and other factors, many of which are beyond our control.

We currently estimate that our capital expenditures for the year ending December 31, 2019 will range from $60 million to $65 million, excluding acquisitions, mostly related to rental fleet investments. We continuously evaluate our capital expenditures, and the amount we ultimately spend will depend on a number of factors, including, among other things, demand for rental assets, available capacity in existing locations, prevailing economic conditions, market conditions in the E&P industry, customers’ forecasts, demand volatility and company initiatives.

During the second and third quarters of 2018, Cactus LLC paid pro rata distributions of $4.2 million and $1.6 million, respectively, to its members other than Cactus Inc., which were funded by cash flow generated from operating activities.

We believe that our existing cash on hand, cash generated from operations and available borrowings under our ABL Credit Facility will be sufficient to meet working capital requirements, anticipated capital expenditures, expected cash distributions to Cactus LLC members and anticipated tax liabilities for at least the next 12 months.

At December 31, 2018 and December 31, 2017, we had approximately $70.8 million and $7.6 million, respectively, of cash and cash equivalents and approximately $75 million and $50 million, respectively, of available borrowing capacity under our revolving credit facility.

Cash Flows

Year Ended December 31, 2018 Compared to Year Ended December 31, 2017

The following table summarizes our cash flows for the periods indicated:

 

 

 

 

 

 

 

 

 

 

Year Ended December 31, 

 

    

2018

    

2017

 

 

(in thousands)

Net cash provided by operating activities

 

$

167,180

 

$

34,707

Net cash used in investing activities

 

 

(68,154)

 

 

(30,678)

Net cash used in financing activities

 

 

(35,004)

 

 

(5,313)

 

Net cash provided by operating activities was $167.2 million and $34.7 million for the years ended December 31, 2018 and 2017, respectively. The primary reasons for the change were a  $83.7 million increase in net income, a $30.0 million increase in non-cash items and a $18.7 million reduction in working capital use.

Net cash used in investing activities was $68.2 million and $30.7 million for the years ended December 31, 2018 and 2017, respectively. The reason for the increase was higher capital expenditures during 2018 related to investment in our rental fleet (to meet the increased customer demand for our frac equipment) as well as expansion of certain facilities.

39


 

Net cash used in financing activities was $35.0 million and $5.3 million for the years ended December 31, 2018 and 2017, respectively. The primary reason for the increase in use of cash related to the payment of $31.8 million in Cactus LLC member distributions to provide funds to pay their federal and state liabilities associated with taxable income recognized by them as a result of their ownership in Cactus LLC. Also during 2018, we received $828.2 million of net proceeds from our IPO, the Option and the Follow-on Offering offset by (i) a $248.5 million repayment of the borrowings outstanding under the term loan portion of our Prior Credit Agreement (described below) and (ii) $575.7 million in redemptions of CW Units from certain direct and indirect owners of Cactus LLC in connection with our IPO, the Option and the Follow-on Offering resulting in $4.0 million of net cash provided by these activities. We also made capital lease payments of $6.3 million during 2018.

Year Ended December 31, 2017 Compared to Year Ended December 31, 2016

The following table summarizes our cash flows for the periods indicated:

 

 

 

 

 

 

 

 

 

 

Year Ended December 31, 

 

    

2017

    

2016

 

 

(in thousands)

Net cash provided by operating activities

 

$

34,707

 

$

23,975

Net cash used in investing activities

 

 

(30,678)

 

 

(17,358)

Net cash used in financing activities

 

 

(5,313)

 

 

(10,171)

 

Net cash provided by operating activities was $34.7 million and $24.0 million for the years ended December 31, 2017 and 2016, respectively. The primary reason for the change was the $74.7 million increase in net income and $3.2 million increase in non-cash items, offset by a $67.2 million increase in net working capital items due to the significant increase in business activity during the second half of 2017.

Net cash used in investing activities was $30.7 million and $17.4 million for the years ended December 31, 2017 and 2016, respectively. The primary reason for the change was higher capital expenditures during 2017 related to the additional investments in our rental fleet as market activity improved significantly during 2017.

Net cash used in financing activities was $5.3 million and $10.2 million for the years ended December 31, 2017 and 2016, respectively. The primary reason for the change was due to less debt service in 2017 as 2016 included a partial redemption of principal under our term loan. Also, there were no distributions to members in 2017 compared to $2.1 million in 2016.

Credit Agreement

On August 21, 2018, Cactus LLC entered into a five-year senior secured asset-based revolving credit facility with a syndicate of lenders and JPMorgan Chase Bank, N.A., as administrative agent for such lenders and as an issuing bank and swingline lender (the “ABL Credit Facility”). The ABL Credit Facility provides for $75.0 million in revolving commitments, up to $15.0 million of which is available for the issuance of letters of credit. Subject to certain terms and conditions set forth in the ABL Credit Facility, Cactus LLC may request additional revolving commitments in an amount not to exceed $50.0 million, for a total of up to $125.0 million in revolving commitments.

The ABL Credit Facility matures on August 21, 2023. The maximum amount that Cactus LLC may borrow under the ABL Credit Facility is subject to a borrowing base, which is based on a percentage of eligible accounts receivable and eligible inventory, subject to reserves and other adjustments.

The ABL Credit Facility replaced Cactus LLC’s prior credit agreement, dated as of July 31, 2014, with Credit Suisse AG, as administrative agent, collateral agent and issuing bank, and the other lenders party thereto (the “Prior Credit Agreement”). The Prior Credit Agreement provided for a term loan tranche in an aggregate principal amount of

40


 

$275.0 million, the outstanding balance of which was repaid in full in February 2018 with the net proceeds of our IPO, and a revolving credit facility (the “Prior Revolving Credit Facility”) of up to $50.0 million with a $10.0 million sublimit for letters of credit. The Prior Credit Agreement was terminated concurrently with the effectiveness of, and as a condition of entering into, the ABL Credit Facility. No loans or letters of credit under the Prior Credit Agreement were outstanding at the time of, or were repaid in connection with, such termination. The Prior Credit Agreement was scheduled to mature on July 31, 2019.

Cactus LLC’s obligations under the ABL Credit Facility are secured by liens on Cactus LLC’s assets, other than equipment, intellectual property and real estate. Any subsidiary of Cactus LLC that is considered material pursuant to the ABL Credit Facility will be required to (i) guarantee on an unconditional basis all of Cactus LLC’s obligations under the ABL Credit Facility and (ii) grant a lien to secure such guarantee on its assets, other than equipment, intellectual property and real estate.

Borrowings under the ABL Credit Facility bear interest at Cactus LLC’s option at either (i) the Alternate Base Rate (as defined therein) (“ABR”), or (ii) the Adjusted LIBO Rate (as defined therein) (“Eurodollar”), plus, in each case, an applicable margin. Letters of credit issued under the ABL Credit Facility accrue fees at a rate equal to the applicable margin for Eurodollar borrowings. The applicable margin ranges from 0.50% to 1.00% per annum for ABR borrowings and 1.50% to 2.00% per annum for Eurodollar borrowings and, in each case, is based on the average quarterly availability under the ABL Credit Facility for the immediately preceding fiscal quarter. The unused portion of the ABL Credit Facility is subject to a commitment fee that varies from 0.250% to 0.375% per annum, according to the average quarterly availability under the ABL Credit Facility for the immediately preceding fiscal quarter.

The ABL Credit Facility contains various covenants and restrictive provisions that limit Cactus LLC’s and each of its subsidiaries’ ability to, among other things:

• incur additional indebtedness and create liens;

• make investments or loans;

• enter into asset sales;

• make certain restricted payments and distributions; and

• engage in transactions with affiliates.

The ABL Credit Facility also requires Cactus LLC to maintain a fixed charge coverage ratio of 1.0 to 1.0 based on the ratio of EBITDA (as defined therein) minus Unfinanced Capital Expenditures (as defined therein) to Fixed Charges (as defined therein) during certain periods, including when availability under the ABL Credit Facility is under certain levels. If Cactus LLC fails to perform its obligations under the ABL Credit Facility, (i) the commitments under the ABL Credit Facility could be terminated, (ii) any outstanding borrowings under the ABL Credit Facility may be declared immediately due and payable and (iii) the lenders may commence foreclosure or other actions against the collateral.

As of December 31, 2018, we had no borrowings outstanding under the ABL Credit Facility. As of December 31, 2017, we had $248.5 million of borrowings outstanding under the term loan tranche of the Prior Credit Agreement, no borrowings outstanding under the Prior Revolving Credit Facility and no outstanding letters of credit.

At December 31, 2018, although there were no borrowings outstanding, the applicable margin on our Eurodollar borrowings was 1.5% plus an adjusted base rate of one or three month LIBOR. At December 31, 2017, the weighted average interest rate for the borrowings under the Prior Credit Agreement was 7.3%.

41


 

As of December 31, 2018, we were in compliance with all covenants under the ABL Credit Facility and as of December 31, 2017, we were in compliance with all covenants under the Prior Credit Agreement.

Tax Receivable Agreement

The TRA that Cactus Inc. entered into with the TRA Holders in connection with our IPO generally provides for the payment by Cactus Inc. to the TRA Holders of 85% of the net cash savings, if any, in U.S. federal, state and local income tax or franchise tax that Cactus Inc. actually realizes or is deemed to realize in certain circumstances. Cactus Inc. will retain the benefit of the remaining 15% of these net cash savings. To the extent Cactus LLC has available cash, we intend to cause Cactus LLC to make generally pro rata distributions to its unitholders, including us, in an amount at least sufficient to allow us to pay our taxes and to make payments under the TRA.

Except in cases where we elect to terminate the TRA early, the TRA is terminated early due to certain mergers, asset sales, or other forms of business combinations or changes of control or we have available cash but fail to make payments when due under circumstances where we do not have the right to elect to defer the payment, we may generally elect to defer payments due under the TRA if we do not have available cash to satisfy our payment obligations under the TRA. Any such deferred payments under the TRA generally will accrue interest. In certain cases, payments under the TRA may be accelerated and/or significantly exceed the actual benefits, if any, we realize in respect of the tax attributes subject to the TRA. In these situations, our obligations under the TRA could have a substantial negative impact on our liquidity. For further discussion regarding the potential acceleration of payments under the TRA and its potential impact, see Note 2 in the notes to the consolidated financial statements.

Contractual Obligations

A summary of our contractual obligations as of December 31, 2018 is provided in the following table. We had no bank debt outstanding as of December 31, 2018.

 

 

 

 

 

 

 

 

 

 

 

 

 

 

 

 

 

 

 

 

 

 

 

 

 

 

 

 

Payments Due by Period For the Year Ending December 31, 

 

    

2019

    

2020

    

2021

    

2022

    

2023

    

Thereafter

    

Total

 

 

(in thousands)

Operating lease obligations(1)

 

$

6,638

 

$

4,618

 

$

3,487

 

$

2,195

 

$

1,426

 

$

3,339

 

$

21,703

Capital lease obligations(2)

 

 

8,740

 

 

6,790

 

 

2,533

 

 

41

 

 

 —

 

 

 —

 

 

18,104

Liability related to TRA(3)

 

 

9,574

 

 

7,806

 

 

7,798

 

 

7,972

 

 

8,134

 

 

106,305

 

 

147,589

Total

 

$

24,952

 

$

19,214

 

$

13,818

 

$

10,208

 

$

9,560

 

$

109,644

 

$

187,396


(1)

Operating lease obligations relate to real estate, vehicles and equipment.

(2)

Capital lease obligations relate to vehicles used in our business.

(3)

Represents obligations by Cactus Inc. to make payments under the TRA. The amount and timing of payments is subject to change.

 

Critical Accounting Policies and Estimates

The discussion and analysis of our financial condition and results of operations are based upon our consolidated financial statements, which have been prepared in accordance with GAAP. The preparation of our financial statements requires us to make estimates and assumptions that affect the reported amounts of assets, liabilities, revenues and expenses and related disclosure of contingent assets and liabilities. Certain accounting policies involve judgments and uncertainties to such an extent that there is reasonable likelihood that materially different amounts could have been reported under different conditions, or if different assumptions had been used. We evaluate our estimates and assumptions on a regular basis. We base our estimates on historical experience and various other assumptions that are believed to be reasonable under the circumstances, the results of which form the basis for making judgments about the

42


 

carrying values of assets and liabilities that are not readily apparent from other sources. Actual results may differ from these estimates and assumptions used in preparation of our consolidated financial statements. See Note 2 in the notes to the consolidated financial statements for an expanded discussion of our significant accounting policies and estimates made by management.

Accounts Receivable

We extend credit to customers in the normal course of business. In our determination of the allowance for doubtful accounts, we assess those amounts where there are concerns over collection and record an allowance for that amount. Estimating this amount requires us to analyze the financial condition of our customers, our historical experience and any specific concerns. By its nature, such an estimate is highly subjective and it is possible that the amount of accounts receivable that we are unable to collect may be different from the amount initially estimated.

The allowance for doubtful accounts as of December 31, 2018 was $0.6 million, compared to $0.7 million as of December 31, 2017, representing approximately 1.0%, for the respective periods, of our consolidated gross accounts receivable. A 10% increase in our allowance for doubtful accounts at December 31, 2018 would result in a change in reserves of approximately $0.1 million and a change in income before income taxes by the same amount. Currently, management does not believe that there is a reasonable likelihood that there will be a material change in the future estimates or assumptions that were used to calculate our allowance for doubtful accounts.

Inventories

Inventories are stated at the lower of cost or net realizable value. Cost is determined using standard cost (which approximates average cost) and weighted average methods. Costs include an application of related direct labor and overhead cost. Net realizable value is the estimated selling price in the ordinary course of business, less reasonably predictable costs of completion, disposal and transportation. Reserves are made for obsolete and slow‑moving items based on a range of factors, including age, usage and technological or market changes that may impact demand for those products. The amount of allowance recorded is subjective and it may be that the level of provision required may be different from that initially recorded.

The inventory obsolescence reserve as of December 31, 2018 was $7.3 million, compared to $5.9 million as of December 31, 2017, representing approximately 6.8% and 8.4%, respectively, of our consolidated gross inventories. A 10% increase in our inventory obsolescence reserve at December 31, 2018 would result in a change in reserves of approximately $0.7 million and a change in income before income taxes by the same amount. Currently, management does not believe that there is a reasonable likelihood that there will be a material change in the future estimates or assumptions that were used to calculate our inventory obsolescence reserve.

Long‑Lived Assets

Key estimates related to long‑lived assets include useful lives and recoverability of carrying values. Such estimates could be modified, as impairment could arise as a result of changes in supply and demand fundamentals, technological developments, new competitors with cost advantages and the cyclical nature of the oil and gas industry. We evaluate long‑lived assets for potential impairment indicators whenever events or changes in circumstances indicate that the carrying amount of an asset may not be recoverable. Long‑lived assets assessed for impairment are grouped at the lowest level for which identifiable cash flows are available, and a provision made where the cash flow is less than the carrying value of the asset. Actual impairment losses could vary from amounts estimated.

43


 

Goodwill

Goodwill represents the excess of acquisition consideration paid over the fair value of identifiable net tangible and identifiable intangible assets acquired. Goodwill is not amortized, but is reviewed for impairment on an annual basis (or more frequently if impairment indicators exist). We have established December 31st as the date of our annual test for impairment of goodwill. We perform a qualitative assessment of the fair value of our reporting unit before calculating the fair value of the reporting unit in step one of the two‑step goodwill impairment model. If, through the qualitative assessment, we determine that it is more likely than not that the reporting unit’s fair value is greater than its carrying value, the remaining impairment steps would be unnecessary.

If there are indicators that goodwill has been impaired and thus the two‑step goodwill impairment model is necessary, step one is to determine the fair value of the reporting unit and compare it to the reporting unit’s carrying value. Fair value is determined based on the present value of estimated cash flows using available information regarding expected cash flows of each reporting unit, discount rates and the expected long‑term cash flow growth rates. If the fair value of the reporting unit exceeds the carrying value, goodwill is not impaired and no further testing is performed. The second step is performed if the carrying value exceeds the fair value. The implied fair value of the reporting unit’s goodwill must be determined and compared to the carrying value of the goodwill. If the carrying value of a reporting unit’s goodwill exceeds its implied fair value, an impairment loss equal to the difference will be recorded.

Goodwill as of December 31, 2018 was $7.8 million, which is the same value as the year ended December 31, 2017. We performed our annual impairment analysis and concluded there was no impairment. A 10% decrease in the fair value of our reporting unit at December 31, 2018 would not result in an impairment. Currently, management does not believe that there is a reasonable likelihood that there will be a material change in the carrying value of goodwill.

Income Taxes

We follow guidance issued by the Financial Accounting Standards Board (“FASB”), which clarifies accounting for uncertainty in income taxes by prescribing the minimum recognition threshold an income tax position is required to meet before being recognized in the consolidated financial statements and applies to all income tax positions. Each income tax position is assessed using a two‑step process. A determination is first made as to whether it is more likely than not that the income tax position will be sustained, based upon technical merits, upon examination by the taxing authorities. If the income tax position is expected to meet the more likely than not criteria, the benefit recorded in the consolidated financial statements equals the largest amount that is greater than 50% likely to be realized upon its ultimate settlement.

Deferred taxes are recorded using the liability method, whereby tax assets and liabilities are determined based on the differences between the financial statement and tax basis of assets and liabilities using enacted tax rates in effect for the year in which the differences are expected to reverse. The realizability of deferred tax assets are evaluated annually and a valuation allowance is provided if it is more likely than not that the deferred tax assets will not give rise to future benefits in our tax returns. See following discussion under “Tax Receivable Agreement.” See also Note 5 of the notes to the consolidated financial statements.

Due to our controlling interest in Cactus LLC, we do not expect to realize the benefit of a portion of the related deferred tax asset except through the sale or liquidation of the investment. As such, we have recorded a valuation allowance of $31.2 million against this portion of the deferred tax asset.

Tax Receivable Agreement

Redemptions of CW Units result in adjustments to the tax basis of the tangible and intangible assets of Cactus LLC. These adjustments will be allocated to Cactus Inc. Such adjustments to the tax basis of the tangible and intangible

44


 

assets of Cactus LLC would not have been available to Cactus Inc. absent its acquisition or deemed acquisition of CW Units. In addition, the repayment of borrowings outstanding under the Cactus LLC term loan facility resulted in adjustments to the tax basis of the tangible and intangible assets of Cactus LLC, a portion of which was allocated to Cactus Inc.

These basis adjustments are expected to increase (for tax purposes) Cactus Inc.’s depreciation and amortization deductions and may also decrease Cactus Inc.’s gains (or increase its losses) on future dispositions of certain assets to the extent tax basis is allocated to those assets. Such increased deductions and losses and reduced gains may reduce the amount of tax that Cactus Inc. would otherwise be required to pay in the future. 

Estimating the amount and timing of the tax benefit is by its nature imprecise and the assumptions used in the estimates can change. The tax benefit is dependent upon future events and assumptions, including the timing of the redemption of CW Units, the price of our Class A common stock at the time of each redemption, the extent to which such redemptions are taxable transactions, the amount of the redeeming unit holders' tax basis in its CW Units at the time of the relevant redemption, the depreciation and amortization periods that apply to the increase in tax basis, the amount and timing of taxable income we generate in the future and the U.S. federal, state and local income tax rate then applicable, and the portion of Cactus Inc.’s payments under the TRA that constitute imputed interest or give rise to depreciable or amortizable tax basis. The most critical estimate included in calculating the deferred tax asset to record is the combined U.S. federal income tax rate and an assumed combined state and local income tax rate, to determine the future benefit we will realize. A 100 basis point decrease/increase in the blended tax rate used would decrease/increase the deferred tax asset expected to be realized by approximately $7.1 million. This would decrease/increase the associated TRA liability recorded by $6.1 million representing 85% of the tax-effected change in the deferred tax asset and decrease/increase additional paid-in capital by $1.0 million, representing 15% of the tax-effected change in the deferred tax asset. 

We account for any amounts payable under the TRA in accordance with Accounting Standards Codification (“ASC”) 450. We believe accounting for the TRA under the provisions of ASC 450 is appropriate, given the significant uncertainties regarding the amount and timing of payments, if any, to be made under the TRA.

The term of the TRA commenced upon completion of our IPO and will continue until all tax benefits that are subject to the TRA have been utilized or expired, unless we exercise our right to terminate the TRA. In the event that the TRA is not terminated, the payments under the TRA are anticipated to commence in 2019 and to continue for 16 years after the date of the last redemption of CW Units. Accordingly, it is expected that payments will continue to be made under the TRA for more than 25 years. If we elect to terminate the TRA early (or it is terminated early due to certain mergers, asset sales, other forms of business combinations or other changes of control), our obligations under the TRA would accelerate and we would be required to make an immediate payment equal to the present value of the anticipated future payments to be made by us under the TRA (determined by applying a discount rate of one-year LIBOR plus 150 basis points) and such payment is expected to be substantial. The calculation of anticipated future payments will be based upon certain assumptions and deemed events set forth in the TRA, including the assumptions that (i) we have sufficient taxable income to fully utilize the tax benefits covered by the TRA and (ii) any CW Units (other than those held by Cactus Inc.) outstanding on the termination date are deemed to be redeemed on the termination date. Any early termination payment may be made significantly in advance of the actual realization, if any, of the future tax benefits to which the termination payment relates. Assuming no material changes in the relevant tax law, we expect that if the TRA were terminated as of December 31, 2018, the estimated termination payments, based on the assumptions discussed above, would be approximately $280 million (calculated using a discount rate equal to one-year LIBOR plus 150 basis points, applied against an undiscounted liability of $400 million).

45


 

Recent Accounting Pronouncements

See Note 2 in the notes to the consolidated financial statements for discussion of recent accounting pronouncements.

Inflation

Inflation in the United States has been relatively low in recent years and did not have a material impact on our results of operations for the years ended December 31, 2018, 2017 and 2016. Although the impact of inflation has been insignificant in recent years, it is still a factor in the United States economy, and we tend to experience inflationary pressure on wages and raw materials.

Off‑Balance Sheet Arrangements

Currently, we do not have off‑balance sheet arrangements.

Item 7A.   Quantitative and Qualitative Disclosures about Market Risk

We are exposed to market risk from changes in foreign currency rates and changes in interest rates.

We outsource certain of our wellhead equipment to suppliers in China, and our production facility in China assembles and tests these outsourced components, as we do not engage in machining operations in this facility. In addition, we have a service center in Australia that sells products, rents frac equipment and provides field services. To the extent either facility has net U.S. dollar denominated assets, our profitability is eroded when the U.S. dollar weakens against the Chinese Yuan and the Australian dollar. Our production facility in China generally has net U.S. dollar denominated assets, while our service center in Australia generally has net U.S. dollar denominated liabilities. The U.S. dollar translated profits and net assets of our facilities in China and Australia are eroded if the respective local currency value weakens against the U.S. dollar. We have not entered into any derivative arrangements to protect against fluctuations in foreign currency exchange rates.

Our ABL Credit Facility is variable rate debt. At December 31, 2018, although there were no borrowings outstanding, the applicable margin on Eurodollar borrowings was 1.5% plus an adjusted base rate of one or three month LIBOR.

We have short-term investments in interest bearing accounts and money market funds.

 

 

46


 

Item 8.    Financial Statements and Supplementary Data

The following Consolidated Financial Statements are filed as part of this Annual Report:

Cactus, Inc. and Subsidiaries

 

 

 

47


 

Report of Independent Registered Public Accounting Firm

To the Board of Directors and Stockholders of Cactus, Inc.

Opinion on the Financial Statements

We have audited the accompanying consolidated balance sheets of Cactus, Inc. and its subsidiaries (the “Company”) as of December 31, 2018 and 2017, and the related consolidated statements of income, comprehensive income, stockholders’ equity and cash flows for each of the three years in the period ended December 31, 2018, including the related notes (collectively referred to as the “consolidated financial statements”). In our opinion, the consolidated financial statements present fairly, in all material respects, the financial position of the Company as of December 31, 2018 and 2017, and the results of its operations and its cash flows for each of the three years in the period ended December 31, 2018 in conformity with accounting principles generally accepted in the United States of America.

Basis for Opinion

These consolidated financial statements are the responsibility of the Company’s management. Our responsibility is to express an opinion on the Company’s consolidated financial statements based on our audits. We are a public accounting firm registered with the Public Company Accounting Oversight Board (United States) (PCAOB) and are required to be independent with respect to the Company in accordance with the U.S. federal securities laws and the applicable rules and regulations of the Securities and Exchange Commission and the PCAOB.

We conducted our audits of these consolidated financial statements in accordance with the standards of the PCAOB. Those standards require that we plan and perform the audit to obtain reasonable assurance about whether the consolidated financial statements are free of material misstatement, whether due to error or fraud. The Company is not required to have, nor were we engaged to perform, an audit of its internal control over financial reporting. As part of our audits we are required to obtain an understanding of internal control over financial reporting but not for the purpose of expressing an opinion on the effectiveness of the Company's internal control over financial reporting. Accordingly, we express no such opinion.

Our audits included performing procedures to assess the risks of material misstatement of the consolidated financial statements, whether due to error or fraud, and performing procedures that respond to those risks. Such procedures included examining, on a test basis, evidence regarding the amounts and disclosures in the consolidated financial statements. Our audits also included evaluating the accounting principles used and significant estimates made by management, as well as evaluating the overall presentation of the consolidated financial statements. We believe that our audits provide a reasonable basis for our opinion.

/s/ PricewaterhouseCoopers LLP

Houston, Texas

March 14, 2019

We have served as the Company's auditor since 2015.

48


 

CACTUS, INC. AND SUBSIDIARIES

CONSOLIDATED BALANCE SHEETS

 

 

 

 

 

 

 

 

 

 

December 31, 

 

December 31, 

 

    

2018

    

2017

 

 

(in thousands, except per share data)

Assets

 

 

 

 

 

 

Current assets

 

 

  

 

 

  

Cash and cash equivalents

 

$

70,841

 

$

7,574

Accounts receivable, net of allowance of $576 and $740, respectively

 

 

92,269

 

 

84,173

Inventories

 

 

99,837

 

 

64,450

Prepaid expenses and other current assets

 

 

11,558

 

 

7,732

Total current assets

 

 

274,505

 

 

163,929

Property and equipment, net

 

 

142,054

 

 

94,654

Goodwill

 

 

7,824

 

 

7,824

Deferred tax asset, net

 

 

159,053

 

 

 —

Other noncurrent assets

 

 

1,308

 

 

49

Total assets

 

$

584,744

 

$

266,456

Liabilities and Equity

 

 

 

 

 

 

Current liabilities

 

 

 

 

 

 

Accounts payable

 

$

42,047

 

$

35,080

Accrued expenses and other current liabilities

 

 

15,650

 

 

10,559

Current portion of liability related to tax receivable agreement

 

 

9,574

 

 

 —

Capital lease obligations, current portion

 

 

7,353

 

 

4,667

Current maturities of long-term debt

 

 

 —

 

 

2,568

Total current liabilities

 

 

74,624

 

 

52,874

Deferred tax liability, net

 

 

1,036

 

 

416

Liability related to tax receivable agreement, net of current portion

 

 

138,015

 

 

 —

Capital lease obligations, net of current portion

 

 

8,741

 

 

7,946

Long-term debt, net

 

 

 —

 

 

241,437

Total liabilities

 

 

222,416

 

 

302,673

Commitments and contingencies

 

 

 

 

 

 

Stockholders' / Members' equity (deficit)

 

 

 

 

 

 

Members' equity (deficit)

 

 

 —

 

 

(36,299)

Preferred stock, $0.01 par value, 10,000 shares authorized, none issued and outstanding as of December 31, 2018

 

 

 —

 

 

 —

Class A common stock, $0.01 par value, 300,000 shares authorized, 37,654 shares issued and outstanding as of December 31, 2018

 

 

377

 

 

 —

Class B common stock, $0.01 par value, 215,000 shares authorized, 37,236 shares issued and outstanding as of December 31, 2018

 

 

 —

 

 

 —

Additional paid-in capital

 

 

126,418

 

 

 —

Retained earnings

 

 

51,683

 

 

 —

Accumulated other comprehensive income (loss)

 

 

(820)

 

 

82

Total stockholders' equity attributable to Cactus Inc. and members' equity (deficit)

 

 

177,658

 

 

(36,217)

Non-controlling interest

 

 

184,670

 

 

 —

Total stockholders' and members' equity (deficit)

 

 

362,328

 

 

(36,217)

Total liabilities and equity

 

$

584,744

 

$

266,456

 

The accompanying notes are an integral part of these consolidated financial statements.

49


 

 

CACTUS, INC. AND SUBSIDIARIES

CONSOLIDATED STATEMENTS OF INCOME

 

 

 

 

 

 

 

 

 

 

 

 

 

Year Ended December 31, 

 

 

2018

    

2017

    

2016

 

 

(in thousands, except per share data)

Revenues

 

 

 

 

 

 

 

 

 

Product revenue

 

$

290,496

 

$

189,091

 

$

77,739

Rental revenue

 

 

133,418

 

 

77,469

 

 

44,372

Field service and other revenue

 

 

120,221

 

 

74,631

 

 

32,937

Total revenues

 

 

544,135

 

 

341,191

 

 

155,048

Costs and expenses

 

 

 

 

 

 

 

 

 

Cost of product revenue

 

 

174,675

 

 

124,030

 

 

62,766

Cost of rental revenue

 

 

55,015

 

 

40,519

 

 

33,990

Cost of field service and other revenue

 

 

96,215

 

 

60,602

 

 

28,470

Selling, general and administrative expenses

 

 

40,529

 

 

27,177

 

 

19,207

Total costs and expenses

 

 

366,434

 

 

252,328

 

 

144,433

Income from operations

 

 

177,701

 

 

88,863

 

 

10,615

 

 

 

 

 

 

 

 

 

 

Interest expense, net

 

 

(3,595)

 

 

(20,767)

 

 

(20,233)

Other income (expense), net

 

 

(4,305)

 

 

 —

 

 

2,251

Income (loss) before income taxes

 

 

169,801

 

 

68,096

 

 

(7,367)

Income tax expense

 

 

19,520

 

 

1,549

 

 

809

Net income (loss)

 

$

150,281

 

$

66,547

 

$

(8,176)

Less: pre-IPO net income (loss) attributable to Cactus LLC

 

 

13,648

 

 

66,547

 

 

(8,176)

Less: net income attributable to non-controlling interest

 

 

84,950

 

 

 —

 

 

 —

Net income attributable to Cactus Inc.

 

$

51,683

 

$

 —

 

$

 —

 

 

 

 

 

 

 

 

 

 

Earnings per Class A share - basic

 

$

1.60

 

$

 —

 

$

 —

Earnings per Class A share - diluted

 

$

1.58

 

$

 —

 

$

 —

 

 

 

 

 

 

 

 

 

 

Weighted average Class A shares outstanding - basic

 

 

32,329

 

 

 —

 

 

 —

Weighted average Class A shares outstanding - diluted

 

 

32,695

 

 

 —

 

 

 —

 

The accompanying notes are an integral part of these consolidated financial statements.

50


 

CACTUS, INC. AND SUBSIDIARIES

CONSOLIDATED STATEMENTS OF COMPREHENSIVE INCOME

 

 

 

 

 

 

 

 

 

 

 

 

 

Year Ended December 31, 

 

 

2018

    

2017

    

2016

 

 

(in thousands)

Net income (loss)

 

$

150,281

 

$

66,547

 

$

(8,176)

Foreign currency translation

 

 

(902)

 

 

557

 

 

(284)

Comprehensive income (loss)

 

 

149,379

 

 

67,104

 

 

(8,460)

Less: pre-IPO comprehensive income (loss) attributable to Cactus LLC

 

 

13,928

 

 

67,104

 

 

(8,460)

Less: comprehensive income attributable to non-controlling interest

 

 

84,212

 

 

 —

 

 

 —

Comprehensive income attributable to Cactus Inc.

 

$

51,239

 

$

 —

 

$

 —

 

The accompanying notes are an integral part of these consolidated financial statements.

51


 

CACTUS, INC. AND SUBSIDIARIES

CONSOLIDATED STATEMENTS OF STOCKHOLDERS’ EQUITY

 

 

 

 

 

 

 

 

 

 

 

 

 

 

 

 

 

 

 

 

 

 

 

 

 

 

 

 

 

 

 

 

 

 

 

 

 

 

 

 

 

 

 

 

 

 

 

 

 

 

 

 

 

 

 

 

 

 

 

 

 

 

 

 

 

 

 

 

 

 

 

 

 

 

 

 

Accumulated

 

 

 

 

 

 

 

Members'

 

Class A

 

Class B

 

Additional

 

 

 

Other

 

Non-

 

Total

 

    

Equity

 

Common Stock

 

Common Stock

 

Paid-In

 

Retained

    

Comprehensive

    

controlling

    

Equity

(in thousands)

 

(Deficit)

  

Shares

  

Amount

  

Shares

  

Amount

  

Capital

  

Earnings

  

Income (Loss)

  

Interest

  

(Deficit)

Balance at December 31, 2015

 

$

(92,976)

 

 —

 

$

 —

 

 —

 

$

 —

 

$

 —

 

$

 —

 

$

(191)

 

$

 —

 

$

(93,167)

Member distributions

 

 

(2,055)

 

 —

 

 

 —

 

 —

 

 

 —

 

 

 —

 

 

 —

 

 

 —

 

 

 —

 

 

(2,055)

Other comprehensive (loss)

 

 

 —

 

 —

 

 

 —

 

 —

 

 

 —

 

 

 —

 

 

 —

 

 

(284)

 

 

 —

 

 

(284)

Equity-based compensation

 

 

361

 

 —

 

 

 —

 

 —

 

 

 —

 

 

 —

 

 

 —

 

 

 —

 

 

 —

 

 

361

Net loss

 

 

(8,176)

 

 —

 

 

 —

 

 —

 

 

 —

 

 

 —

 

 

 —

 

 

 —

 

 

 —

 

 

(8,176)

Balance at December 31, 2016

 

 

(102,846)

 

 —

 

 

 —

 

 —

 

 

 —

 

 

 —

 

 

 —

 

 

(475)

 

 

 —

 

 

(103,321)

Other comprehensive income

 

 

 —

 

 —

 

 

 —

 

 —

 

 

 —

 

 

 —

 

 

 —

 

 

557

 

 

 —

 

 

557

Net income

 

 

66,547

 

 —

 

 

 —

 

 —

 

 

 —

 

 

 —

 

 

 —

 

 

 —

 

 

 —

 

 

66,547

Balance at December 31, 2017

 

 

(36,299)

 

 —

 

 

 —

 

 —

 

 

 —

 

 

 —

 

 

 —

 

 

82

 

 

 —

 

 

(36,217)

Member distributions prior to IPO

 

 

(26,000)

 

 —

 

 

 —

 

 —

 

 

 —

 

 

 —

 

 

 —

 

 

 —

 

 

 —

 

 

(26,000)

Net income prior to IPO and Reorganization

 

 

13,648

 

 —

 

 

 —

 

 —

 

 

 —

 

 

 —

 

 

 —

 

 

 —

 

 

 —

 

 

13,648

Effect of IPO and Reorganization (Note 1)

 

 

48,651

 

26,450

 

 

265

 

48,440

 

 

 —

 

 

71,196

 

 

 —

 

 

 —

 

 

130,861

 

 

250,973

Member distributions after IPO

 

 

 —

 

 —

 

 

 —

 

 —

 

 

 —

 

 

 —

 

 

 —

 

 

 —

 

 

(5,848)

 

 

(5,848)

Effect of Follow-on Offering and CW Unit redemptions (Note 1)

 

 

 —

 

11,204

 

 

112

 

(11,204)

 

 

 —

 

 

24,472

 

 

 —

 

 

 —

 

 

(25,293)

 

 

(709)

Additional paid-in capital related to tax receivable agreement

 

 

 —

 

 —

 

 

 —

 

 —

 

 

 —

 

 

26,046

 

 

 —

 

 

 —

 

 

 —

 

 

26,046

Other comprehensive (loss)

 

 

 —

 

 —

 

 

 —

 

 —

 

 

 —

 

 

 —

 

 

 —

 

 

(902)

 

 

 —

 

 

(902)

Stock-based compensation

 

 

 —

 

 —

 

 

 —

 

 —

 

 

 —

 

 

4,704

 

 

 —

 

 

 —

 

 

 —

 

 

4,704

Net income after IPO and Reorganization

 

 

 —

 

 —

 

 

 —

 

 —

 

 

 —

 

 

 —

 

 

51,683

 

 

 —

 

 

84,950

 

 

136,633

Balance at December 31, 2018

 

$

 —

 

37,654

 

$

377

 

37,236

 

$

 —

 

$

126,418

 

$

51,683

 

$

(820)

 

$

184,670

 

$

362,328

 

The accompanying notes are an integral part of these consolidated financial statements.

52


 

CACTUS, INC. AND SUBSIDIARIES

CONSOLIDATED STATEMENTS OF CASH FLOWS

 

 

 

 

 

 

 

 

 

 

 

 

 

Year Ended December 31, 

 

    

2018

    

2017

    

2016

 

 

(in thousands)

Cash flows from operating activities

 

 

 

 

 

 

 

 

 

Net income (loss)

 

$

150,281

 

$

66,547

 

$

(8,176)

Reconciliation of net income (loss) to net cash provided by operating activities

 

 

 

 

 

 

 

 

 

Depreciation and amortization

 

 

30,153

 

 

23,271

 

 

21,241

Debt discount and deferred loan cost amortization

 

 

275

 

 

1,752

 

 

1,777

Stock-based compensation

 

 

4,704

 

 

 —

 

 

361

Provision for (recovery of) bad debts

 

 

 —

 

 

(100)

 

 

(357)

Inventory obsolescence

 

 

1,451

 

 

1,259

 

 

1,851

Loss on disposal of assets

 

 

886

 

 

534

 

 

950

Deferred income taxes

 

 

15,201

 

 

220

 

 

132

Loss (gain) on debt extinguishment

 

 

4,305

 

 

 —

 

 

(2,251)

Changes in operating assets and liabilities:

 

 

 

 

 

 

 

 

 

Accounts receivable

 

 

(8,105)

 

 

(50,094)

 

 

509

Inventories

 

 

(38,227)

 

 

(28,279)

 

 

4,126

Prepaid expenses and other assets

 

 

(6,509)

 

 

(4,012)

 

 

1,080

Accounts payable

 

 

7,651

 

 

19,505

 

 

5,014

Accrued expenses and other liabilities

 

 

5,114

 

 

4,104

 

 

(2,282)

Net cash provided by operating activities

 

 

167,180

 

 

34,707

 

 

23,975

 

 

 

 

 

 

 

 

 

 

Cash flows from investing activities

 

 

 

 

 

 

 

 

 

Capital expenditures and other

 

 

(70,053)

 

 

(32,082)

 

 

(21,721)

Proceeds from sale of assets

 

 

1,899

 

 

1,404

 

 

4,363

Net cash used in investing activities

 

 

(68,154)

 

 

(30,678)

 

 

(17,358)

 

 

 

 

 

 

 

 

 

 

Cash flows from financing activities

 

 

 

 

 

 

 

 

 

Principal payments on long-term debt

 

 

(248,529)

 

 

(2,569)

 

 

(7,908)

Payment of deferred financing costs

 

 

(840)

 

 

 —

 

 

 —

Payments on capital leases

 

 

(6,274)

 

 

(2,744)

 

 

(208)

Net proceeds from IPO and Follow-on Offering

 

 

828,168

 

 

 —

 

 

 —

Distributions to members

 

 

(31,848)

 

 

 —

 

 

(2,055)

Redemption of CW Units

 

 

(575,681)

 

 

 —

 

 

 —

Net cash used in financing activities

 

 

(35,004)

 

 

(5,313)

 

 

(10,171)

 

 

 

 

 

 

 

 

 

 

Effect of exchange rate changes on cash and cash equivalents

 

 

(755)

 

 

170

 

 

(284)

 

 

 

 

 

 

 

 

 

 

Net increase (decrease) in cash and cash equivalents

 

 

63,267

 

 

(1,114)

 

 

(3,838)

 

 

 

 

 

 

 

 

 

 

Cash and cash equivalents

 

 

 

 

 

 

 

 

 

Beginning of period

 

 

7,574

 

 

8,688

 

 

12,526

End of period

 

$

70,841

 

$

7,574

 

$

8,688

 

The accompanying notes are an integral part of these consolidated financial statements.

53


 

CACTUS, INC. AND SUBSIDIARIES

NOTES TO CONSOLIDATED FINANCIAL STATEMENTS

(in thousands, except share and per share data, or as otherwise indicated)

1. Organization and Nature of Operations

Cactus, Inc. (“Cactus Inc.”) and its consolidated subsidiaries, including Cactus Wellhead, LLC (“Cactus LLC”) are primarily engaged in the design, manufacture and sale of wellhead and pressure control equipment. In addition, we maintain a fleet of frac valves and ancillary equipment for short-term rental, as well as offer repair and refurbishment services and the provision of service crews to assist in the installation and operations of pressure control systems. We operate through 15 U.S. service centers located in Texas, Pennsylvania, Oklahoma, North Dakota, New Mexico, Louisiana, Colorado and Wyoming, and one service center in Eastern Australia, with our corporate headquarters located in Houston, Texas.

Cactus Inc. was incorporated on February 17, 2017 as a Delaware corporation for the purpose of completing an initial public offering of equity and related transactions. Cactus LLC is a Delaware limited liability company and was formed on July 11, 2011. Except as otherwise indicated or required by the context, all references to “Cactus,” “we,” “us” and “our” refer to Cactus Inc. and its consolidated subsidiaries (including Cactus LLC) following the completion of our initial public offering and Cactus LLC and its consolidated subsidiaries prior to the completion of our initial public offering.

Initial Public Offering

On February 12, 2018, we completed the initial public offering of 23,000,000 shares of Class A common stock (our “IPO”), par value $0.01 per share, at a price to the public of $19.00 per share. We received net proceeds of $408.0 million after deducting underwriting discounts and commissions and payment of $2.8 million in 2018 offering expenses of our IPO. We also paid $2.2 million in offering expenses during 2017 that were recorded to prepaid expenses in the consolidated balance sheet as of December 31, 2017. On February 14, 2018, we completed the sale of an additional 3,450,000 shares of Class A common stock pursuant to the exercise in full by the underwriters of their option to purchase additional shares of Class A common stock (the “Option”), from which we received an additional $61.6 million of net proceeds after deducting underwriting discounts and commissions. We contributed all of the net proceeds of our IPO (including from the Option) to Cactus LLC in exchange for units representing limited liability company interests in Cactus LLC (“CW Units”). Cactus Inc. is a holding company who became the sole managing member of Cactus LLC.

Cactus LLC used the total $469.6 million of net proceeds (including net proceeds from the Option) to (i) repay all of the borrowings outstanding under its term loan facility, including accrued interest, of $251.0 million and (ii) redeem $216.4 million of CW Units from certain direct and indirect owners of Cactus LLC. The remaining $2.2 million was held by Cactus LLC to cover previously paid offering expenses in 2017.

In conjunction with our IPO, Cactus Inc. became a holding company whose only material asset is CW Units. Cactus Inc. became the managing member of Cactus LLC upon the completion of our IPO and is responsible for all operational, management and administrative decisions relating to Cactus LLC’s business. The Limited Liability Company Operating Agreement of Cactus LLC was amended and restated as the First Amended and Restated Limited Liability Company Operating Agreement of Cactus LLC (the “Cactus Wellhead LLC Agreement”) to, among other things, admit Cactus Inc. as the sole managing member of Cactus LLC. As the sole managing member of Cactus LLC, Cactus Inc. operates and controls all of the business and affairs of Cactus LLC, and conducts its business through Cactus LLC and its subsidiaries.

54


 

Tax Receivable Agreement

In connection with our IPO, we entered into a tax receivable agreement (the “TRA”) with certain direct and indirect owners of CW Units (the “TRA Holders”). The TRA generally provides for the payment by Cactus Inc. to the TRA Holders of 85% of the net cash savings, if any, in U.S. federal, state and local income tax or franchise tax that Cactus Inc. actually realizes or is deemed to realize in certain circumstances. Cactus Inc. will retain the benefit of the remaining 15% of these net cash savings. See Note 2 for further details of the TRA.

Reorganization

In connection with our IPO, we completed a series of reorganization transactions (the “Reorganization”), including the following:

(a)

all of the membership interests in Cactus LLC were converted into a single class of CW Units;

(b)

Cactus Inc. contributed the net proceeds of our IPO to Cactus LLC in exchange for 23,000,000 CW Units;

(c)

Cactus LLC used the net proceeds of our IPO that it received from Cactus Inc. to repay the borrowings outstanding, plus accrued interest, under its term loan facility and to redeem 8,667,841 CW Units from the owners thereof;

(d)

Cactus Inc. issued and contributed a total of 51,889,772 shares of its Class B common stock, par value $0.01 per share, equal to the number of outstanding CW Units held by the owners thereof following the redemption described in (c) above to Cactus LLC (the Class B common stock has no economic interest and does not share in cash dividends or liquidation rights, but entitles its holders to one vote on all matters to be voted on by Cactus’ shareholders generally);

(e)

Cactus LLC distributed to each of the owners that continued to own CW Units following our IPO one share of Class B common stock for each CW Unit such owner held following the redemption described in (c) above;

(f)

Cactus Inc. contributed the net proceeds from the exercise of the Option to Cactus LLC in return for 3,450,000 additional CW Units; and

(g)

Cactus LLC used the net proceeds from the Option to redeem 3,450,000 CW Units from the owners thereof, and Cactus Inc. canceled a corresponding number of shares of Class B common stock.

Other IPO related items

 

In conjunction with our IPO, we also:

 

(a)wrote off $2.2 million of prepaid IPO costs incurred in 2017 as a reduction of additional paid-in capital;

(b)wrote off $4.3 million in unamortized debt discount and deferred loan costs related to the repayment of the term loan;

(c)issued 737,493 restricted stock units and began recording stock-based compensation on those units;

(d)recorded a deferred tax asset related to the step-up in basis resulting from the IPO and related transactions, a liability from the TRA representing 85% of the expected net cash tax savings from such step-up in basis that will be paid to TRA Holders, and recorded the remaining 15% as additional paid-in capital;

(e)reset the previous accumulated deficit in Cactus LLC to zero; and

(f)recorded $130.9 million of non-controlling interest representing the portion of CW Units not owned by Cactus Inc.

 

Prior to our IPO, on January 25, 2018, Cactus LLC paid a cash distribution of $26.0 million to pre-IPO owners. This distribution was funded by borrowing under a revolving credit facility. The purpose of the distribution was to provide funds to these owners to pay their federal and state tax liabilities associated with taxable income recognized by them for periods prior to the completion of our IPO as a result of their ownership interests in Cactus LLC. The borrowings under this revolving credit facility were repaid during the first quarter of 2018.

55


 

 

Follow-on Offering

 

On July 16, 2018, we completed a public offering of 11,196,562 shares (consisting of 10,000,000 base shares and 1,196,562 shares sold pursuant to the underwriters’ option to purchase additional shares) of Class A common stock (the “Follow-on Offering”) at $33.25 per share and received $359.3 million of net proceeds after deducting underwriting discounts and commissions. Cactus Inc. contributed these net proceeds to Cactus LLC in exchange for 11,196,562 CW Units. Cactus LLC then used the net proceeds to redeem and retire 11,196,562 CW Units from certain of the other owners of Cactus LLC, and Cactus Inc. canceled corresponding shares of Class B common stock. In conjunction with the redemption of these CW Units, we recorded a deferred tax asset related to the step-up in basis, a liability from the TRA representing 85% of the expected net cash savings from the step-up in basis that will be paid to TRA Holders and recorded the remaining 15% as additional paid-in capital.

Offering expenses related to the Follow-on Offering were $0.7 million, which were recorded within equity, and were borne by Cactus Inc.

In conjunction with the Follow-on Offering and the additional ownership Cactus Inc. acquired in Cactus LLC, $25.2 million of equity was reclassified to Cactus Inc. from non-controlling interest representing the additional CW Units acquired and $0.1 million related to the cancellation of Class B common stock.  

CW Unit Exchanges

For the year ended December 31, 2018, in accordance with the terms of the Cactus Wellhead LLC Agreement, CW Unit Holders redeemed 7,068 CW Units at a weighted average price of $31.30 per CW Unit, resulting in a corresponding increase in our membership interest in Cactus LLC,  a corresponding increase in the number of shares of Class A common stock outstanding and a corresponding decrease in the number of shares of Class B common stock outstanding.  

Ownership

After the above transactions and as of December  31, 2018, Cactus Inc. has outstanding 37,653,630 shares of Class A common stock (representing 50.3% of the total voting power) and 37,236,142 shares of Class B common stock (representing 49.7% of the total voting power).  There was no change in the total aggregate number of shares of Class A common stock and Class B common stock outstanding of 74,889,772 following the completion of the above transactions.

2. Summary of Significant Accounting Policies and Other Items

Basis of Presentation

The consolidated financial statements have been prepared in accordance with accounting principles generally accepted in the United States of America (“GAAP”). These consolidated financial statements include the accounts of Cactus Inc. and its wholly owned subsidiaries. All significant intercompany transactions and balances have been eliminated upon consolidation.

As discussed in Note 1, as a result of our IPO and Reorganization, Cactus Inc. is the sole managing member of Cactus LLC and consolidates the financial results of Cactus LLC and its subsidiaries and reports a  non-controlling interest related to the portion of CW Units not owned by Cactus Inc., which reduces net income attributable to holders of Cactus Inc.’s Class A common stock. The Reorganization was considered a transaction between entities under common

56


 

control. As a result, the financial statements for periods prior to our IPO and the Reorganization have been adjusted to combine the previously separate entities for presentation purposes.

Reclassifications

Certain prior period amounts have been reclassified to conform to the current period presentation.

Limitation of Members’ Liability

Under the terms of the Cactus Wellhead LLC Agreement, the members of Cactus LLC are not obligated for debt, liabilities, contracts or other obligations of Cactus LLC. Profits and losses are allocated to members as defined in the Cactus Wellhead LLC Agreement.

Segment and Related Information

We operate in a single operating segment, which reflects how we manage our business and the fact that all of our products and services are dependent upon the oil and natural gas industry. Substantially all of our products and services are sold in the U.S., which consists largely of oil and natural gas exploration and production companies. We operate in the United States, Australia and China. Our operations in Australia and China represented less than 10% of our consolidated operations for all periods presented in these consolidated financial statements.

Significant Customers and Concentration of Credit Risk

We had one customer representing 11% of total revenues for the years ended December 31, 2018 and 2017 and one customer representing 12% of total revenues in 2016. There were no other customers representing 10% or more of total revenues in 2018, 2017 or 2016. Our assets that are potentially subject to concentrations of credit risk are cash, short-term investments and accounts receivable. Our receivables are spread over a number of customers, a majority of which are operators and suppliers to the oil and natural gas industry. We manage the credit risk on financial instruments by transacting only with what management believes are financially secure counterparties, requiring credit approvals and credit limits, and monitoring counterparties’ financial condition. Our maximum exposure to credit loss in the event of non‑performance by the counterparty is limited to the receivable balance. We perform ongoing credit evaluations as to the financial condition of our customers with respect to trade receivables. Generally, no collateral is required as a condition of sale.

Significant Vendors

We purchase a significant portion of supplies, equipment and machined components from a single vendor. During 2018, 2017 and 2016, purchases from this vendor totaled $46.7 million, $33.4 million and $10.8 million, respectively. These figures represent approximately 21%,  22% and 20% for the respective periods, of total third party vendor purchases of raw materials, finished products, equipment, machining and other services. Amounts due to the vendor included in accounts payable, in the consolidated balance sheets, as of December 31, 2018 and 2017 totaled $5.0 million and $7.4 million, respectively.

Use of Estimates

The preparation of consolidated financial statements in conformity with GAAP requires management to make estimates and assumptions that affect the reported amounts of assets and liabilities and disclosure of contingent assets and liabilities at the date of the consolidated financial statements and the reported amounts of revenues and expenses during the reporting period. Such estimates include but are not limited to estimated losses on accounts receivables, estimated realizable value on excess and obsolete inventory, estimates related to fair value of reporting units for

57


 

purposes of assessing goodwill and other indefinite-lived intangible assets for impairment, assessments of all long-lived assets for possible impairment and estimates of deferred tax assets related to the step-up in basis under the TRA and the associated liability under the TRA. Actual results could differ from those estimates.

Tax Receivable Agreement

Pursuant to the Cactus Wellhead LLC Agreement, each TRA Holder has, subject to certain limitations, the right (the “Redemption Right”) to cause Cactus LLC to acquire all or at least a minimum portion of its CW Units for, at Cactus LLC’s election, (x) shares of our Class A common stock at a redemption ratio of one share of Class A common stock for each CW Unit redeemed, subject to conversion rate adjustments for stock splits, stock dividends and reclassification and other similar transactions, or (y) an equivalent amount of cash. Alternatively, upon the exercise of the Redemption Right, Cactus Inc. (instead of Cactus LLC) will have the right (the “Call Right”) to acquire each tendered CW Unit directly from the exchanging TRA Holder for, at its election, (x) one share of Class A common stock, subject to conversion rate adjustments for stock splits, stock dividends and reclassifications and other similar transactions, or (y) an equivalent amount of cash. In connection with any redemption of CW Units pursuant to the Redemption Right or our Call Right, the corresponding number of shares of Class B common stock will be canceled.

Cactus LLC has made for itself (and for each of its direct or indirect subsidiaries that is treated as a partnership for U.S. federal income tax purposes and that it controls) an election under Section 754 of the Internal Revenue Code (the “Code”) that will be effective for 2018 and each taxable year in which a redemption of CW Units pursuant to the Redemption Right or the Call Right occurs. Pursuant to the Section 754 election, redemptions of CW Units pursuant to the Redemption Right or the Call Right are expected to result in adjustments to the tax basis of the tangible and intangible assets of Cactus LLC. These adjustments will be allocated to Cactus Inc. Such adjustments to the tax basis of the tangible and intangible assets of Cactus LLC would not have been available to Cactus Inc. absent its acquisition or deemed acquisition of CW Units pursuant to the exercise of the Redemption Right or the Call Right. In addition, the repayment of borrowings outstanding under the Cactus LLC term loan facility resulted in adjustments to the tax basis of the tangible and intangible assets of Cactus LLC, a portion of which was allocated to Cactus Inc.

These basis adjustments are expected to increase (for tax purposes) Cactus Inc.’s depreciation and amortization deductions and may also decrease Cactus Inc.’s gains (or increase its losses) on future dispositions of certain assets to the extent tax basis is allocated to those assets. Such increased deductions and losses and reduced gains may reduce the amount of tax that Cactus Inc. would otherwise be required to pay in the future.

The TRA generally provides for the payment by Cactus Inc. to each TRA Holder of 85% of the net cash savings, if any, in U.S. federal, state and local income tax and franchise tax that Cactus Inc. actually realizes or is deemed to realize in certain circumstances as a result of (i) certain increases in tax basis that occur as a result of Cactus Inc.’s acquisition (or deemed acquisition for U.S. federal income tax purposes) of all or a portion of such TRA Holder’s CW Units in connection with CW Unit exchanges or pursuant to the exercise of the Redemption Right or the Call Right, (ii) certain increases in tax basis resulting from the repayment of borrowings outstanding under Cactus LLC’s term loan facility and (iii) imputed interest deemed to be paid by Cactus Inc. as a result of, and additional tax basis arising from, any payments Cactus Inc. makes under the TRA. We will retain the benefit of the remaining 15% of the cash savings.

The payment obligations under the TRA are Cactus Inc.’s obligations and not obligations of Cactus LLC, and we expect that the payments we will be required to make under the TRA will be substantial. We have determined that it is more likely than not that actual cash tax savings will be realized by Cactus Inc. from the tax benefits resulting from the Reorganization, our IPO,  the Follow-on Offering and CW Unit exchanges. Accordingly, the TRA is expected to result in future payments, and we have recorded a total liability from the TRA of $147.6 million included in the current portion and long-term portion of the liability related to tax receivable agreement in the consolidated balance sheet as of December 31, 2018. Future exchanges of CW Units will create additional liability and follow the same accounting

58


 

procedures. Estimating the amount and timing of payments that may become due under the TRA is by its nature imprecise and the assumptions used in the estimate can change.

For purposes of the TRA, net cash savings in tax generally will be calculated by comparing Cactus Inc.’s actual tax liability (determined by using the actual applicable U.S. federal income tax rate and an assumed combined state and local income tax rate) to the amount it would have been required to pay had it not been able to utilize any of the tax benefits subject to the TRA. The amounts payable, as well as the timing of any payments under the TRA, are dependent upon significant future events and assumptions, including the timing of the redemption of CW Units, the price of our Class A common stock at the time of each redemption, the extent to which such redemptions are taxable transactions, the amount of the redeeming unit holder’s tax basis in its CW Units at the time of the relevant redemption, the depreciation and amortization periods that apply to the increase in tax basis, the amount and timing of taxable income we generate in the future and the U.S. federal, state and local income tax rate then applicable, and the portion of Cactus Inc.’s payments under the TRA that constitute imputed interest or give rise to depreciable or amortizable tax basis.

During the fourth quarter ended December 31, 2018, we identified and corrected immaterial errors in the calculation of the liability and deferred tax asset associated with the TRA related to the Reorganization, our IPO and Follow-on Offering that reduced additional paid-in-capital by $1.6 million, reduced the deferred tax asset by $10.9 million and decreased the associated liability related to the TRA by $9.3 million.  These corrections relate to immaterial errors associated with inputs (including estimates) and assumptions used in the calculation of the original step-up in basis during the interim periods of 2018. These changes, if they had been recorded in the interim periods of 2018, would not have had a material impact to our net assets and would not have had any impact on our consolidated results of operations or cash flows.

A delay in the timing of redemptions of CW Units, holding other assumptions constant, would be expected to decrease the discounted value of the amounts payable under the TRA as the benefit of the depreciation and amortization deductions would be delayed and the estimated increase in tax basis could be reduced as a result of allocations of Cactus LLC taxable income to the redeeming unit holder prior to the redemption. Stock price increases or decreases at the time of each redemption of CW Units would be expected to result in a corresponding increase or decrease in the undiscounted amounts payable under the TRA in an amount equal to 85% of the tax-effected change in price. The amounts payable under the TRA are dependent upon Cactus Inc. having sufficient future taxable income to utilize the tax benefits on which it is required to make payments under the TRA. If Cactus Inc.’s projected taxable income is significantly reduced, the expected payments would be reduced to the extent such tax benefits do not result in a reduction of Cactus Inc.’s future income tax liabilities.

It is possible that future transactions or events could increase or decrease the actual tax benefits realized and the corresponding liability from the TRA. Moreover, there may be a negative impact on our liquidity if, as a result of timing discrepancies or otherwise, (i) the payments under the TRA exceed the actual benefits we realize in respect of the tax attributes subject to the TRA or (ii) distributions to Cactus Inc. by Cactus LLC are not sufficient to permit Cactus Inc. to make payments under the TRA after it has paid its taxes and other obligations. The payments under the TRA will not be conditional on a holder of rights under the TRA having a continued ownership interest in either Cactus LLC or Cactus Inc.

In addition, although we are not aware of any issue that would cause the Internal Revenue Service (“IRS”) or other relevant tax authorities to challenge potential tax basis increases or other tax benefits covered under the TRA, the TRA Holders will not reimburse us for any payments previously made under the TRA if such basis increases or other benefits are subsequently disallowed, except that excess payments made to any such holder will be netted against payments otherwise to be made, if any, to such holder after our determination of such excess. As a result, in such circumstances, Cactus Inc. could make payments that are greater than its actual cash tax savings, if any, and may not be able to recoup those payments.

59


 

We account for any amounts payable under the TRA in accordance with ASC Topic 450, Contingencies. We will recognize subsequent period changes to the measurement of the liability from the TRA in the income statement as a component of income before taxes. In the case of any changes to any valuation allowance associated with the underlying tax asset, given the link between the tax savings generated and the recognition of the liability from the TRA (i.e., one is recorded based on 85% of the other), and the explicit guidance in ASC 740-20-45-11(g) which requires that subsequent changes in a valuation allowance established against deferred tax assets that arose due to change in tax basis as a result of a transaction among or with shareholders to be recorded in the income statement as opposed to equity, we believe recording of the corollary adjustment to the liability from the TRA in the income statement is appropriate.

The term of the TRA commenced upon completion of our IPO and will continue until all tax benefits that are subject to the TRA have been utilized or expired, unless we exercise our right to terminate the TRA. In the event that the TRA is not terminated, the payments under the TRA are anticipated to commence in 2019 and to continue for 16 years after the date of the last redemption of CW Units. Accordingly, it is expected that payments will continue to be made under the TRA for more than 25 years. If we elect to terminate the TRA early (or it is terminated early due to certain mergers, asset sales, other forms of business combinations or other changes of control), our obligations under the TRA would accelerate and we would be required to make an immediate payment equal to the present value of the anticipated future payments to be made by us under the TRA (determined by applying a discount rate of one-year LIBOR plus 150 basis points) and such payment is expected to be substantial. The calculation of anticipated future payments will be based upon certain assumptions and deemed events set forth in the TRA, including the assumptions that (i) we have sufficient taxable income to fully utilize the tax benefits covered by the TRA and (ii) any CW Units (other than those held by Cactus Inc.) outstanding on the termination date are deemed to be redeemed on the termination date. Any early termination payment may be made significantly in advance of the actual realization, if any, of the future tax benefits to which the termination payment relates.

The TRA provides that in the event that we breach any of our material obligations under the TRA, whether as a result of (i) our failure to make any payment when due (including in cases where we elect to terminate the TRA early, the TRA is terminated early due to certain mergers, asset sales, or other forms of business combinations or changes of control or we have available cash but fail to make payments when due under circumstances where we do not have the right to elect to defer the payment, as described below), (ii) our failure to honor any other material obligation under it or (iii) by operation of law as a result of the rejection of the TRA in a case commenced under the U.S. Bankruptcy Code or otherwise, then the TRA Holders may elect to treat such breach as an early termination, which would cause all our payment and other obligations under the TRA to be accelerated and become due and payable applying the same assumptions described above. As a result of either an early termination or a change of control, we could be required to make payments under the TRA that exceed our actual cash tax savings under the TRA. In these situations, our obligations under the TRA could have a substantial negative impact on our liquidity and could have the effect of delaying, deferring or preventing certain mergers, asset sales, or other forms of business combinations or changes of control. Decisions we make in the course of running our business, such as with respect to mergers, asset sales, other forms of business combinations or other changes in control, may influence the timing and amount of payments that are received by the TRA Holders under the TRA. For example, the earlier disposition of assets following a redemption of CW Units may accelerate payments under the TRA and increase the present value of such payments, and the disposition of assets before a redemption of CW Units may increase the TRA Holders’ tax liability without giving rise to any rights of the TRA Holders to receive payments under the TRA. Such effects may result in differences or conflicts of interest between the interests of the TRA Holders and other shareholders.

Payments generally are due under the TRA within five business days following the finalization of the schedule with respect to which the payment obligation is calculated. However, interest on such payments will begin to accrue from the due date (without extensions) of our U.S. federal income tax return for the period to which such payments relate until such payment due date at a rate equal to one-year LIBOR plus 150 basis points. Except in cases where we elect to terminate the TRA early or it is otherwise terminated as described above, generally we may elect to defer payments due under the TRA if we do not have available cash to satisfy our payment obligations under the TRA. Any such deferred payments under the TRA generally will accrue interest from the due date for such payment until the

60


 

payment date at a rate of one-year LIBOR plus 550 basis points. However, interest will accrue from the due date for such payment until the payment date at a rate of one-year LIBOR plus 150 basis points if we are unable to make such payment as a result of limitations imposed by our credit facility. We have no present intention to defer payments under the TRA.

Because we are a holding company with no operations of our own, our ability to make payments under the TRA is dependent on the ability of Cactus LLC to make distributions to us in an amount sufficient to cover our obligations under the TRA. This ability, in turn, may depend on the ability of Cactus LLC’s subsidiaries to make distributions to it. The ability of Cactus LLC, its subsidiaries and other entities in which it directly or indirectly holds an equity interest to make such distributions will be subject to, among other things, the applicable provisions of Delaware law (or other applicable jurisdiction) that may limit the amount of funds available for distribution and restrictions in relevant debt instruments issued by Cactus LLC or its subsidiaries and other entities in which it directly or indirectly holds an equity interest. Additionally, distributions made by Cactus LLC generally require pro-rata distribution among all of its members, which could be significant. To the extent that we are unable to make payments under the TRA for any reason, such payments will be deferred and will accrue interest until paid.

Revenue Recognition

Revenue is recognized when all of the following criteria have been met: (i) evidence of an arrangement exists; (ii) delivery and acceptance by the customer has occurred; (iii) the price to the customer is fixed or determinable; and (iv) collectability is reasonably assured, as follows:

Product revenue. Revenue is recognized from the sale of wellhead systems and production trees and is recognized when the products have shipped and significant risk of ownership has passed under our contract terms. The arrangements typically do not include the right of return.

Rental revenue. We rent equipment, tools and products used for well control during the drilling and completion phases to customers on a short-term basis. Our rental agreements are directly with customers and provide for a rate based on the period of time the equipment is used or made available to the customer. Revenue is recognized as earned over the rental period.

Field service and other revenue. We provide field services to our customers based on contractually agreed rates. Other revenue is derived from providing repair and reconditioning services to customers who have installed our products on their wellsite. Revenues are recognized as the services are performed or rendered.

Foreign Currency Translation

The financial position and results of operations of our foreign subsidiaries are measured using the local currency as the functional currency. Revenues and expenses of the subsidiaries have been translated into U.S. Dollars at average exchange rates prevailing during the period. Assets and liabilities have been translated at the rates of exchange on the balance sheet dates. The resulting translation gain and loss adjustments have been recorded directly as a separate component of other comprehensive income in the consolidated statements of comprehensive income and stockholders’ equity.

Transaction gains and losses that arise from exchange rate fluctuations on transactions denominated in a currency other than the functional currency are included in our consolidated results of operations as incurred.

61


 

Stock‑based Compensation

We measure the cost of equity‑based awards based on the grant‑date fair value and we allocate the compensation expense over the corresponding service period, which is usually the vesting period, using the straight‑line method. All grant date fair value is expensed immediately for awards that are fully vested as of the grant date.

Income Taxes

Cactus Inc. is a corporation and is subject to U.S. federal as well as state income tax related to its ownership percentage in Cactus LLC.

Cactus LLC is a limited liability company treated as a partnership for U.S. federal income tax purposes and files a U.S. Return of Partnership Income, which includes both our U.S. and foreign operations. Consequently, the members of Cactus LLC are taxed individually on their share of earnings for U.S. federal and state income tax purposes. Additionally, our operations in both Australia and China are subject to local country income taxes.

Deferred taxes are recorded using the asset and liability method, whereby tax assets and liabilities are determined based on the differences between the financial statement and tax basis of assets and liabilities using enacted tax rates in effect for the year in which the differences are expected to reverse. The realizability of deferred tax assets are evaluated annually and a valuation allowance is provided if it is more likely than not that the deferred tax assets will not give rise to future benefits in our tax returns.

We recognize deferred tax assets to the extent we believe these assets are more-likely-than-not to be realized. In making such a determination, we consider all available positive and negative evidence, including future reversals of existing taxable temporary differences, projected future taxable income, tax planning strategies and recent results of operations.

We regularly review our deferred tax assets, including net operating loss carryforwards, tax credits, and other tax attributes, for recoverability and a valuation allowance is provided when it is more likely than not that some portion or all of a deferred tax asset may not be realized. The ultimate realization of deferred tax assets is dependent upon the generation of future taxable income during the periods in which the temporary differences are deductible.  In assessing the need for a valuation allowance, we make estimates and assumptions regarding projected future taxable income, taxable income in carryback periods, the reversal of deferred tax liabilities, and the implementation of tax planning strategies. 

We account for uncertainty in income taxes by prescribing the minimum recognition threshold an income tax position is required to meet before being recognized in the consolidated financial statements. Each income tax position is assessed using a two‑step process. A determination is first made as to whether it is more likely than not that the income tax position will be sustained, based upon technical merits, upon examination by the taxing authorities. If the income tax position is expected to meet the more likely than not criteria, the benefit recorded in the consolidated financial statements equals the largest amount that is greater than 50% likely to be realized upon its ultimate settlement.

We record income tax related interest and penalties, if any, as a component in the provision for income tax expense.

See Note 5 “Income Taxes” for additional information regarding income taxes.

62


 

U.S. Federal Income Tax Reform

On December 22, 2017, the President of the United States signed into law legislation informally known as the Tax Cuts and Jobs Act (the “Tax Act”). The Tax Act represents major tax reform legislation that, among other provisions, reduced the U.S. corporate tax rate. In conjunction with the Tax Act, the SEC staff issued Staff Accounting Bulletin No. 118, Income Tax Accounting Implications of the Tax Cuts and Jobs Act (SAB 118), which allows us to record provisional amounts during a measurement period not to extend beyond one year of the enactment date. However, we  did not previously report provisional amounts of the income tax effects of the Tax Act due to our structure prior to our IPO.

Cash and Cash Equivalents

We consider all highly liquid instruments purchased with a maturity of three months or less to be cash equivalents. We invest excess cash in short-term investments such as interest bearing accounts and money market funds with maturities of three months or less. Throughout the year, we maintained cash balances that were not covered by federal deposit insurance. We have not experienced any losses in such accounts.

Accounts Receivable

We extend credit to customers in the normal course of business. We do not accrue interest on delinquent accounts receivable. Accounts receivable as of December 31, 2018 and 2017 includes unbilled revenue of $26.8 million and $24.9 million, respectively, for products delivered and for services performed for which billings had not yet been submitted to the customers. Earnings are charged with a provision for doubtful accounts based on a current review of the collectability of accounts. Accounts deemed uncollectible are applied against the allowance for doubtful accounts. Accounts receivable is net of allowance for doubtful accounts of $0.6 million and $0.7 million as of December 31, 2018 and 2017, respectively.

The following is a rollforward of our allowance for doubtful accounts:

 

 

 

 

 

 

 

 

 

 

 

 

 

 

 

 

 

 

 

Balance at 

 

 

 

 

 

 

 

 

 

 

Balance at 

 

 

Beginning of

 

Expense

 

 

 

 

 

 

 

End of

 

    

 Period

    

 (recovery)

    

Write off

    

Other

    

Period

Year Ended December 31, 2018

 

$

740

 

$

 —

 

$

(164)

 

$

 —

 

$

576

Year Ended December 31, 2017

 

 

851

 

 

(100)

 

 

(3)

 

 

(8)

 

 

740

Year Ended December 31, 2016

 

 

1,208

 

 

(357)

 

 

 —

 

 

 —

 

 

851

 

Inventories

Inventories are stated at the lower of cost or net realizable value. Cost is determined using standard cost (which approximates average cost) and weighted average methods. Costs include an application of related direct labor and overhead cost. Net realizable value is the estimated selling price in the ordinary course of business, less reasonably predictable costs of completion, disposal and transportation. Reserves are made for obsolete and slow‑moving items based on a range of factors, including age, usage and technological or market changes that may impact demand for those products. The inventory obsolescence reserve was $7.3 million and $5.9 million as of December 31, 2018 and 2017, respectively.

63


 

The following is a rollforward of our inventory obsolescence reserve:

 

 

 

 

 

 

 

 

 

 

 

 

 

 

 

 

 

 

 

Balance at 

 

 

 

 

 

 

 

 

 

 

Balance at 

 

 

Beginning of

 

Expense 

 

 

 

 

 

 

 

End of 

 

    

 Period

    

(recovery)

    

Write off

    

Other

    

Period

Year Ended December 31, 2018

 

$

5,885

 

$

1,451

 

$

 —

 

$

(26)

 

$

7,310

Year Ended December 31, 2017

 

 

4,770

 

 

1,259

 

 

(103)

 

 

(41)

 

 

5,885

Year Ended December 31, 2016

 

 

3,184

 

 

1,851

 

 

(265)

 

 

 —

 

 

4,770

 

Property and Equipment

Property and equipment are stated at cost. We manufacture or construct most of our own rental assets and during the manufacture of these assets, they are reflected as construction in progress until complete. We depreciate the cost of property and equipment using the straight‑line method over the estimated useful lives and depreciate our rental assets to their salvage value. Leasehold improvements are amortized over the shorter of the remaining lease term or economic life of the related assets. When assets are retired or otherwise disposed of, the cost and related accumulated depreciation are removed from the accounts and any resulting gain or loss are reflected in income for the period. The cost of maintenance and repairs is charged to income as incurred; significant renewals and improvements are capitalized. Estimated useful lives are as follows:

 

 

 

 

 

 

 

Land

    

 

N/A

 

 

Buildings and improvements

 

5

-

39

years

Machinery and equipment

 

 

 

7

years

Vehicles under capital lease

 

 

 

3

years

Rental equipment

 

2

-

5

years

Furniture and fixtures

 

 

 

5

years

Computers and software

 

3

-

5

years

 

Property and equipment as of December 31, 2018 and 2017 consists of the following:

 

 

 

 

 

 

 

 

 

 

December 31, 

 

    

2018

    

2017

Land

 

$

3,614

 

$

2,241

Buildings and improvements

 

 

20,803

 

 

11,657

Machinery and equipment

 

 

47,606

 

 

43,528

Vehicles under capital lease

 

 

25,165

 

 

15,557

Rental equipment

 

 

124,002

 

 

85,292

Furniture and fixtures

 

 

1,623

 

 

1,110

Computers and software

 

 

3,094

 

 

2,636

Gross property and equipment

 

 

225,907

 

 

162,021

Less: Accumulated depreciation

 

 

(96,412)

 

 

(72,917)

Net property and equipment

 

 

129,495

 

 

89,104

Construction in progress

 

 

12,559

 

 

5,550

Total property and equipment, net

 

$

142,054

 

$

94,654

 

64


 

Depreciation of property and equipment was $30.2 million, $23.3 million and $21.2 million for 2018, 2017 and 2016, respectively. Depreciation expense is included in the consolidated statements of income as follows:

 

 

 

 

 

 

 

 

 

 

 

    

Year Ended December 31,

 

 

2018

 

2017

 

2016

Cost of product revenue

 

$

3,262

 

$

3,169

 

$

2,869

Cost of rental revenue

 

 

17,997

 

 

14,912

 

 

15,121

Cost of field service and other revenue

 

 

8,456

 

 

4,786

 

 

2,659

Selling, general and administrative expenses

 

 

438

 

 

404

 

 

592

Total depreciation

 

$

30,153

 

$

23,271

 

$

21,241

 

Impairment of Long‑Lived Assets

We review the recoverability of long‑lived assets, such as property and equipment, when events or changes in circumstances occur that indicate the carrying value of the asset or asset group may not be recoverable. The assessment of possible impairment is based on our ability to recover the carrying value of the asset or asset group from the expected future pre‑tax cash flows (undiscounted) of the related operations. If these cash flows are less than the carrying value of such asset, an impairment loss is recognized for the difference between estimated fair value and carrying value. We concluded there were no indicators evident or other circumstances present that these assets were not recoverable and accordingly, no impairment charges of long‑lived assets were recognized for 2018, 2017 and 2016.

Goodwill

Goodwill represents the excess of acquisition consideration paid over the fair value of identifiable net tangible and identifiable intangible assets acquired. All of the goodwill recorded on our consolidated balance sheets resulted from the acquisition of a manufacturing facility in Bossier City, Louisiana in 2011. The facility supports our full range of products, rentals and services. Goodwill is attributable to the reduced reliance on vendors and synergies associated with the ability of the Bossier City plant to manufacture our full range of products as well as to deliver time sensitive and rapid turnaround orders. Goodwill is not amortized, but is reviewed for impairment on an annual basis (or more frequently if impairment indicators exist). We have established December 31 as the date of our annual test for impairment of goodwill. We perform a qualitative assessment of the fair value of our reporting unit before calculating the fair value of the reporting unit in step one of the two‑step goodwill impairment model. If, through the qualitative assessment, we determine that it is more likely than not that the reporting unit’s fair value is greater than its carrying value, the remaining impairment steps would be unnecessary.

If there are indicators that goodwill has been impaired and thus the two‑step goodwill impairment model is necessary, step one is to determine the fair value of the reporting unit and compare it to the reporting unit’s carrying value. Fair value is determined based on the present value of estimated cash flows using available information regarding expected cash flows of each reporting unit, discount rates and the expected long‑term cash flow growth rates. If the fair value of the reporting unit exceeds the carrying value, goodwill is not impaired and no further testing is performed. The second step is performed if the carrying value exceeds the fair value. The implied fair value of the reporting unit’s goodwill must be determined and compared to the carrying value of the goodwill. If the carrying value of a reporting unit’s goodwill exceeds its implied fair value, an impairment loss equal to the difference will be recorded. We concluded that there was no impairment of goodwill in 2018, 2017 or 2016, based on our annual impairment analysis.

Debt Discount and Deferred Loan Costs

Long-term debt relating to the Prior Credit Agreement (described below in Note 4) is presented in the consolidated balance sheet as of December 31, 2017 net of an original issue discount as well as deferred loan costs, which are both amortized to interest expense over the life of the debt. The original issue discount was $5.5 million. The

65


 

amortization of the discount totaled $0.1 million for 2018 and $0.8 million for 2017 and 2016, respectively, and is included in interest expense in the consolidated statements of income.

Deferred loan costs are amortized to interest expense over the term of the related debt agreement using methods which approximate the effective interest method. We capitalized $6.0 million in connection with the term loan portion of our Prior Credit Agreement. The amortization of the deferred loan costs totaled $0.1 million for 2018 and $0.9 million for 2017 and 2016, respectively.

In conjunction with our IPO and the repayment of the term loan portion of our Prior Credit Agreement, we recorded a loss on early debt extinguishment relating to the unamortized balance of debt discount and deferred loan costs of $2.1 million and $2.2 million, respectively, and is included under other income (expense), net, in the consolidated statement of income for the year ended December 31, 2018.  

In connection with our ABL Credit Facility (described below in Note  4)   we capitalized $0.8 million in deferred loan costs during the year ended December 31, 2018. The amortization of the deferred loan costs associated with our ABL Credit Facility for the year ended December 31, 2018 was less than $0.1 million.

As of December 31, 2018, the unamortized balance of deferred loan costs was $0.8 million and included in other noncurrent assets in the consolidated balance sheet. As of December 31, 2017, the unamortized balance of debt discount and deferred loan costs associated with our Prior Credit Agreement was $4.5 million.

Accrued Expenses and Other Current Liabilities

Accrued expenses and other current liabilities as of December 31, 2018 and 2017 are as follows:

 

 

 

 

 

 

 

 

 

 

December 31, 

 

    

2018

    

2017

Payroll, incentive compensation, payroll taxes and benefits

 

$

7,842

 

$

4,033

Income based tax payable

 

 

2,061

 

 

526

Accrued international freight

 

 

1,418

 

 

851

Taxes other than income

 

 

1,414

 

 

1,375

Deferred revenue

 

 

1,110

 

 

765

Product warranties

 

 

293

 

 

343

Accrued insurance

 

 

 —

 

 

1,059

Accrued interest

 

 

24

 

 

161

Other

 

 

1,488

 

 

1,446

Total

 

$

15,650

 

$

10,559

 

Deferred Revenue

Deferred revenue represents cash received from customers for services not yet rendered and products not yet delivered.

Product Warranties

We generally warrant our manufactured products 12 months from the date placed in service.

66


 

Fair Value Measures

Fair value measurements—We record financial assets and financial liabilities at fair value. Fair value is defined as the price that would be received to sell an asset or paid to transfer a liability (an exit price) in an orderly transaction between market participants at the reporting date. The fair value framework requires the categorization of assets and liabilities into three levels based upon the assumptions (inputs) used to price the assets or liabilities, with the exception of certain assets and liabilities measured using the net asset value practical expedient, which are not required to be leveled. Level 1 provides the most reliable measure of fair value, whereas Level 3 generally requires significant management judgment. The three levels are defined as follows:

·

Level 1:  Unadjusted quoted prices in active markets for identical assets and liabilities.

·

Level 2:  Observable inputs other than quoted prices included in Level 1. For example, quoted prices for similar assets or liabilities in active markets or quoted prices for identical assets or liabilities in inactive markets.

·

Level 3:  Unobservable inputs reflecting management’s own assumptions about the assumptions market participants would use in pricing the asset or liability.

Fair value of long‑lived, non‑financial assets—Long‑lived, non‑financial assets are measured at fair value on a non‑recurring basis for the purposes of calculating impairment. The fair value measurements of our long‑lived, non‑financial assets measured on a non‑recurring basis are determined by estimating the amount and timing of net future cash flows, which are Level 3 unobservable inputs, and discounting them using a risk‑adjusted rate of interest. Significant increases or decreases in actual cash flows may result in valuation changes.

Fair value of debt—The fair value, based on Level 2, of our term loan facility under our Prior Credit Agreement approximated the face value of the debt of $248.5 million as of December 31, 2017.

Other fair value disclosures—The carrying amounts of cash and cash equivalents, short-term investments, receivables, accounts payable, as well as amounts included in other current assets and other current liabilities that meet the definition of financial instruments, approximate fair value.

Emerging Growth Company status

We are an “emerging growth company” as defined in the Jumpstart Our Business Startups Act of 2012. We will remain an emerging growth company until the earlier of (1) the last day of our fiscal year (a) following the fifth anniversary of the completion of our IPO, (b) in which our total annual gross revenue is at least $1.07 billion, or (c) in which we are deemed to be a large accelerated filer, which means the market value of our Class A common stock that is held by non-affiliates exceeds $700.0 million as of the last business day of our most recently completed second fiscal quarter (following twelve months from our IPO), and (2) the date on which we have issued more than $1.0 billion in non-convertible debt securities during the prior three-year period. An emerging growth company may take advantage of specified reduced reporting and other burdens that are otherwise generally applicable to public companies. We have irrevocably opted out of the extended transition period and, as a result, we will adopt new or revised accounting standards on the relevant dates on which adoption of such standards is required for other public companies.

67


 

Recent Accounting Pronouncements

Standards Adopted

In August 2016, the FASB issued ASU No. 2016-15, Cash Flow Statement (Topic 250). This new guidance addresses eight specific cash flow issues with the objective of reducing the existing diversity in practice, including: debt prepayment or debt extinguishment costs, settlement of zero coupon debt instruments or other debt instruments, contingent consideration payments made after a business combination, proceeds from the settlement of insurance claims, proceeds from the settlement of corporate-owned life insurance policies, distributions received from equity method investees, beneficial interests in securitization transactions, and separately identifiable cash flows and application of the predominance principle. ASU 2016-15 is effective for public business entities for fiscal years beginning after December 15, 2017, and interim periods within those fiscal years. Early adoption is permitted, including adoption in an interim period. We adopted this ASU on January 1, 2018. The adoption of this pronouncement did not have a material impact on our consolidated financial statements.

In May 2014, the FASB issued ASU No. 2014-09, Revenue from Contracts with Customers (Topic 606), which supersedes the current revenue recognition guidance. The ASU is based on the principle that revenue is recognized to depict the transfer of goods and services to customers in the amount that reflects the consideration to which the entity expects to be entitled in exchange for those goods or services. The ASU also requires additional disclosure about the nature, amount, timing, and uncertainty of revenue and cash flows arising from customer contracts, including significant judgments and changes in judgments and assets recognized from costs incurred to obtain or fulfill a contract. The new standard is effective for public companies for the fiscal years beginning after December 31, 2017 using one of two retrospective application methods. We adopted this ASU on January 1, 2018 using the modified retrospective method. The adoption of this pronouncement did not have a material impact on the timing or amounts of revenue recognized in our unaudited condensed consolidated financial statements and therefore did not have a material impact on our financial position, results of operations, equity or cash flows as of the adoption date or for the year ended December 31, 2018. Furthermore, we expect the impact of the adoption of the new standard to be immaterial to our revenue and gross profit on an ongoing basis. We did not recognize any cumulative-effect adjustment to retained earnings upon adoption as the impact was immaterial. Also, the comparative information has not been restated and continues to be reported under the accounting standards in effect for those periods.

In January 2017, the FASB issued ASU No. 2017-01, Business Combinations (Topic 805): Clarifying the Definition of a Business, in an effort to clarify the definition of a business with the objective of adding guidance to assist entities with evaluating whether transactions should be accounted for as acquisitions (or disposals) of assets or businesses. The amendments in this standard provide a screen to determine when an integrated set of assets and activities is not a business. The screen requires that when substantially all of the fair value of the gross assets acquired (or disposed of) is concentrated in a single identifiable asset or a group of similar identifiable assets, the integrated set of assets and activities is not a business. The new guidance is effective for fiscal years beginning after December 15, 2017, and interim periods within those fiscal years. Early adoption is allowed for transactions for which the acquisition date occurs before the issuance date or effective date of the amendments, only when the transaction has not been reported in financial statements that have been issued or made available for issuance and for transactions in which a subsidiary is deconsolidated or a group of assets is derecognized before the issuance date or effective date of the amendments, only when the transaction has not been reported in financial statements that have been issued or made available for issuance. Entities will be required to apply the guidance prospectively when adopted. We adopted this ASU on January 1, 2018. The adoption of this pronouncement did not have a material impact on our consolidated financial statements.

Standards Not Yet Adopted

In February 2016, the FASB issued ASU No. 2016-02, Leases (Topic 842), which requires assets and liabilities that arise from all leases to be recognized on the balance sheet for lessees and expanded financial statement disclosures

68


 

for both lessees and lessors. Currently, only capital leases are recorded on the consolidated balance sheets. This update will require lessees to recognize a lease liability equal to the present value of its lease payments and a right-of-use asset representing its right to use the underlying asset for the lease term for all leases longer than 12 months. For leases with a term of 12 months or less, a lessee is permitted to make an accounting policy election by class of underlying asset not to recognize lease assets and liabilities and instead recognize lease expense for such leases generally on a straight-line basis over the lease term. Leases with a term of longer than 12 months will be classified as finance or operating, with classification affecting the pattern and classification of expense recognition in the income statement. We adopted the new standard effective January 1, 2019 and elected the modified retrospective transition method. As such, the comparative financial information will not be restated and will continue to be reported under the lease standard in effect during those periods. We also intend to elect other practical expedients provided by the new standard, including the package of practical expedients, the short-term lease recognition practical expedient in which leases with a term of 12 months or less will not be recognized on the balance sheet, and the practical expedient to not separate lease and non-lease components for the majority of our leases. The adoption of this standard will result in approximately $26 million of additional assets and liabilities on our consolidated balance sheet representing the recognition of operating lease right-of-use assets and operating lease liabilities.

In January 2017, the FASB issued ASU 2017-04, Intangibles - Goodwill and Other, which simplifies the accounting for goodwill impairment by eliminating Step 2 of the current goodwill impairment test. In computing the implied fair value of goodwill under Step 2, an entity had to perform procedures to determine the fair value at the impairment testing date of its assets and liabilities (including unrecognized assets and liabilities) following the procedure that would be required in determining the fair value of assets acquired and liabilities assumed in a business combination. Instead, under the new standard, an entity should perform its annual, or interim, goodwill impairment test by comparing the fair value of a reporting unit with its carrying amount. An entity should recognize an impairment charge for the amount by which the carrying amount exceeds the reporting unit’s fair value; however, the loss recognized should not exceed the total amount of goodwill allocated to that reporting unit. An entity still has the option to perform the qualitative assessment for a reporting unit to determine if the quantitative impairment test is necessary. The new guidance should be adopted for annual or any interim goodwill impairment tests in fiscal years beginning after December 15, 2019. Early adoption is permitted for interim or annual goodwill impairment tests performed on testing dates after January 1, 2017. We do not expect the adoption of this pronouncement will have a material impact on our consolidated financial statements.

In February 2018, the FASB issued ASU 2018-02, Income Statement - Reporting Comprehensive Income (Topic 220) Reclassification of Certain Tax Effects from Accumulated Other Comprehensive Income. The amendments in this update allow a reclassification from accumulated other comprehensive income (loss) to retained earnings for stranded tax effects resulting from the Tax Cuts and Jobs Act. However, because the amendments only relate to the reclassification of the income tax effects of the Tax Cuts and Jobs Act, the underlying guidance that requires that the effect of a change in tax laws or rates be included in income from continuing operations is not affected. The amendments in this update also require certain disclosures about stranded tax effects. The amendments in this update are effective for fiscal years beginning after December 15, 2018 and interim periods within those fiscal years. Early adoption is permitted. We are currently evaluating the impact this pronouncement will have on our consolidated financial statements.

 

69


 

3. Inventories

Inventories consist of the following:

 

 

 

 

 

 

 

 

 

 

December 31, 

 

    

2018

    

2017

Raw materials

 

$

1,925

 

$

1,532

Work-in-progress

 

 

3,582

 

 

3,590

Finished goods

 

 

94,330

 

 

59,328

 

 

$

99,837

 

$

64,450

 

 

4. Long‑Term Debt

Long‑term debt consists of the following:

 

 

 

 

 

 

 

 

 

 

 

December 31, 

 

 

    

2018

    

2017

 

Term loan

 

$

 —

 

$

248,529

 

Less:

 

 

  

 

 

  

 

Current portion

 

 

 —

 

 

(2,568)

 

Unamortized debt discount and deferred loan costs

 

 

 —

 

 

(4,524)

 

Long-term debt, net

 

$

 —

 

$

241,437

 

 

Credit Agreement

On August 21, 2018, Cactus LLC entered into a five-year senior secured asset-based revolving credit facility with a syndicate of lenders and JPMorgan Chase Bank, N.A., as administrative agent for such lenders and as an issuing bank and swingline lender (the “ABL Credit Facility”). The ABL Credit Facility provides for $75.0 million in revolving commitments, up to $15.0 million of which is available for the issuance of letters of credit.

The ABL Credit Facility matures on August 21, 2023. The maximum amount that Cactus LLC may borrow under the ABL Credit Facility is subject to a borrowing base, which is based on a percentage of eligible accounts receivable and eligible inventory, subject to reserves and other adjustments.

The ABL Credit Facility replaced Cactus LLC’s prior credit agreement, dated as of July 31, 2014, with Credit Suisse AG, as administrative agent, collateral agent and issuing bank, and the other lenders party thereto (the “Prior Credit Agreement”). The Prior Credit Agreement provided for a term loan tranche in an aggregate principal amount of $275.0 million, the outstanding balance of which was repaid in full in February 2018 from the net proceeds of our IPO, and a revolving credit facility (the “Prior Revolving Credit Facility”) of up to $50.0 million with a $10.0 million sublimit for letters of credit. The Prior Credit Agreement was terminated concurrently with the effectiveness of, and as a condition of entering into, the ABL Credit Facility. No loans or letters of credit under the Prior Credit Agreement were outstanding at the time of, or were repaid in connection with, such termination. The Prior Credit Agreement was scheduled to mature on July 31, 2019.

Cactus LLC’s obligations under the ABL Credit Facility are secured by liens on Cactus LLC’s assets, other than equipment, intellectual property and real estate. Any subsidiary of Cactus LLC that is considered material pursuant to the ABL Credit Facility will be required to (i) guarantee on an unconditional basis all of Cactus LLC’s obligations under the ABL Credit Facility and (ii) grant a lien to secure such guarantee on its assets, other than equipment, intellectual property and real estate.

70


 

Borrowings under the ABL Credit Facility bear interest at Cactus LLC’s option at either (i) the Alternate Base Rate (as defined therein) (“ABR”), or (ii) the Adjusted LIBO Rate (as defined therein) (“Eurodollar”), plus, in each case, an applicable margin. Letters of credit issued under the ABL Credit Facility accrue fees at a rate equal to the applicable margin for Eurodollar borrowings. The applicable margin ranges from 0.50% to 1.00% per annum for ABR borrowings and 1.50% to 2.00% per annum for Eurodollar borrowings and, in each case, is based on the average quarterly availability under the ABL Credit Facility for the immediately preceding fiscal quarter. The unused portion of the ABL Credit Facility is subject to a commitment fee that varies from 0.250% to 0.375% per annum, according to the average quarterly availability under the ABL Credit Facility for the immediately preceding fiscal quarter.

The ABL Credit Facility contains various covenants and restrictive provisions that limit Cactus LLC’s and each of its subsidiaries’ ability to, among other things:

• incur additional indebtedness and create liens;

• make investments or loans;

• enter into asset sales;

• make certain restricted payments and distributions; and

• engage in transactions with affiliates.

The ABL Credit Facility also requires Cactus LLC to maintain a fixed charge coverage ratio of 1.0 to 1.0 based on the ratio of EBITDA (as defined therein) minus Unfinanced Capital Expenditures (as defined therein) to Fixed Charges (as defined therein) during certain periods, including when availability under the ABL Credit Facility is under certain levels. If Cactus LLC fails to perform its obligations under the ABL Credit Facility, (i) the commitments under the ABL Credit Facility could be terminated, (ii) any outstanding borrowings under the ABL Credit Facility may be declared immediately due and payable and (iii) the lenders may commence foreclosure or other actions against the collateral.

As of December 31, 2018, we had no borrowings outstanding under the ABL Credit Facility. As of December 31, 2017, we had $248.5 million of borrowings outstanding under the term loan tranche of the Prior Credit Agreement, no borrowings outstanding under the Prior Revolving Credit Facility and no outstanding letters of credit.

At December 31, 2018, although there were no borrowings outstanding, the applicable margin on our Eurodollar borrowings was 1.5% plus an adjusted base rate of one or three month LIBOR. At December 31, 2017, the weighted average interest rate for the borrowings under the Prior Credit Agreement was 7.3%.

As of December 31, 2018, we were in compliance with all covenants under the ABL Credit Facility.

 (Gain) Loss on Debt Extinguishment

During the first quarter of 2018, we recorded a $4.3 million loss on early extinguishment of debt in conjunction with the repayment of the term loan portion of the Prior Credit Agreement with a portion of the net proceeds from our IPO. The loss consists of the write-off of the unamortized balance of debt discount and deferred loan costs of $2.1 million and $2.2 million, respectively. The loss on debt extinguishment is included under other income (expense), net, in the consolidated statement of income for the year ended December 31, 2018.

For the year ended December 31, 2016, in accordance with the provisions of our Prior Credit Agreement, we redeemed $7.5 million of the term loan at a price of 65% of the principal amount. We paid $4.9 million for such

71


 

redemptions, including fees, and recorded a gain on debt extinguishment of $2.3 million on the redemptions. The gain consists of the tender discount on the term loan amount redeemed, partially offset by transaction fees and the write‑off of $0.3 million of the unamortized debt discount and deferred loan costs. The gain on debt extinguishment is included under other income (expense), net, in the consolidated statement of income.

Interest Expense, net

Interest expense, net, including debt discount and deferred loan costs amortization, is comprised of the following:

 

 

 

 

 

 

 

 

 

 

 

 

 

Year Ended December 31, 

 

    

2018

    

2017

    

2016

Interest under bank facilities

 

$

2,669

 

$

18,627

 

$

18,414

Debt discount and deferred loan costs amortization

 

 

275

 

 

1,752

 

 

1,777

Capital lease interest

 

 

734

 

 

311

 

 

24

Other

 

 

45

 

 

82

 

 

20

Interest (income)

 

 

(128)

 

 

(5)

 

 

(2)

Interest expense, net

 

$

3,595

 

$

20,767

 

$

20,233

 

 

5. Income Taxes

Components of income (loss) before income taxes—Domestic and foreign components of income (loss) before income taxes were as follows:

 

 

 

 

 

 

 

 

 

 

 

 

 

Year Ended December 31,

 

    

2018

 

2017

    

2016

Pre-IPO Domestic

 

$

13,370

 

$

65,023

 

$

(8,558)

Post-IPO Domestic

 

 

146,620

 

 

 —

 

 

 —

Pre-IPO Foreign

 

 

512

 

 

3,073

 

 

1,191

Post-IPO Foreign

 

 

9,299

 

 

 —

 

 

 —

Income before income taxes

 

$

169,801

 

$

68,096

 

$

(7,367)

 

Provision for income tax—The provision for income taxes consisted of:

 

 

 

 

 

 

 

 

 

 

 

 

 

Year Ended December 31, 

 

    

2018

    

2017

    

2016

Current:

 

 

  

 

 

  

 

 

  

Federal

 

$

 —

 

$

 —

 

$

 —

State

 

 

1,172

 

 

594

 

 

229

Foreign

 

 

3,147

 

 

735

 

 

448

Total current income taxes

 

 

4,319

 

 

1,329

 

 

677

Deferred:

 

 

 

 

 

 

 

 

 

Federal

 

 

12,589

 

 

 —

 

 

 —

State

 

 

1,992

 

 

 —

 

 

 —

Foreign

 

 

620

 

 

220

 

 

132

Total deferred income taxes

 

 

15,201

 

 

220

 

 

132

Total provision for income taxes

 

$

19,520

 

$

1,549

 

$

809

 

72


 

 

Effective income tax rate reconciliation—The effective income tax rate was different from the statutory U.S. federal income tax rate due to the following:

 

 

 

 

 

 

 

 

 

 

 

 

 

Year Ended December 31, 

 

    

2018

    

2017

    

2016

Income taxes at 21% (35% for 2017 and 2016) statutory tax rate

 

$

35,658

 

$

23,834

 

$

(2,578)

Net difference resulting from:

 

 

  

 

 

  

 

 

  

Profit of Cactus LLC pre-IPO not subject to U.S. federal tax

 

 

(2,808)

 

 

(22,758)

 

 

2,990

Profit of non-controlling interest not subject to U.S. federal tax

 

 

(18,570)

 

 

 —

 

 

 —

Foreign earnings subject to different tax rates

 

 

828

 

 

(302)

 

 

(122)

State income taxes

 

 

2,746

 

 

594

 

 

229

Foreign withholding taxes

 

 

1,056

 

 

220

 

 

132

Change in valuation allowance

 

 

733

 

 

(39)

 

 

158

Other

 

 

(123)

 

 

 —

 

 

 —

Total provision for income taxes

 

$

19,520

 

$

1,549

 

$

809

 

Our effective tax rate was 11.5% and 2.3% for the years ended December 31, 2018 and 2017, respectively.  For the year ended December 31, 2016, we recorded income tax expense of $0.8 million on a loss before income taxes of $7.4 million. For the year ended December 31, 2018, the primary reason for the change to our effective tax rate relates to Cactus Inc. incurring U.S. federal income tax on its share of the income of Cactus LLC during the periods subsequent to our IPO. Prior to our IPO, our accounting predecessor was a limited liability company treated as a partnership for U.S. federal income tax purposes, and therefore not subject to U.S. federal income taxes. Our operations are subject to state taxes within the United States and our operations in China and Australia are subject to local country income taxes. 

 

Deferred tax components—The components of deferred tax assets and liabilities are as follows:

 

 

 

 

 

 

 

 

 

 

December 31, 

 

    

2018

    

2017

Investment in Cactus LLC

 

$

181,390

 

$

 —

Net operating loss carryforwards

 

 

619

 

 

489

Imputed interest

 

 

7,445

 

 

 —

Tax credits

 

 

1,988

 

 

 —

Other

 

 

144

 

 

 —

Deferred tax assets

 

 

191,586

 

 

489

Valuation allowance

 

 

(32,533)

 

 

(489)

Deferred tax asset, net

 

$

159,053

 

$

 —

 

 

 

 

 

 

 

Foreign withholding taxes

 

$

1,036

 

$

416

Deferred tax liability, net

 

$

1,036

 

$

416

 

We recorded a deferred tax asset for the differences between our tax and book basis in the investment in Cactus LLC and imputed interest on the TRA. We also recorded deferred tax assets for foreign tax credits associated with our portion of Cactus LLC’s accrued foreign taxes.

We have foreign net operating losses of $1.4 million, $1.6 million and $1.9 million for 2018, 2017 and 2016, respectively.

Based upon our cumulative earnings history and forecasted future sources of taxable income, we believe that we will be able to realize the majority of our U.S. deferred tax assets in the future. We do not expect to realize the

73


 

portion of our deferred tax asset for our investment in Cactus LLC that may only be realizable through the sale or liquidation of the investment and our ability to generate sufficient capital gains. As such, we have recorded a valuation allowance of $31.2 million against this portion of the deferred tax asset. We have also recorded a valuation allowance of $0.7 million against our U.S. foreign tax credits. The foreign net operating losses have an indefinite carryforward period. We have recorded a full valuation allowance of $0.6 million against the deferred tax assets associated with the foreign net operating loss carryforwards and other items due to the uncertainty of realization.

Liabilities Related to the Tax Receivable Agreement—As of December 31, 2018, our liability related to the TRA was $147.6 million, representing 85% of the calculated net cash savings in the United States federal, state and local or franchise tax that we anticipate realizing in future years from certain increases in tax basis and certain tax benefits attributed to imputed interest as a result of our acquisition of CW Units. The projection of future taxable income involves significant judgment. Actual taxable income may differ from our estimates, which could significantly impact our liability under the TRA. We have determined it is more-likely-than-not that we will be able to utilize all of our deferred tax assets subject to the TRA; therefore, we have recorded a liability related to the TRA for the tax savings we may realize from certain increases in tax basis and certain tax benefits attributable to imputed interest as a result of our acquisition (or deemed acquisition for United States federal income tax purposes) of CW Units.  If we determine the utilization of these deferred tax assets is not more-likely-than-not in the future, our estimate of amounts to be paid under the TRA would be reduced. In this scenario, the reduction of the liability under the TRA would result in a benefit to our pre-tax consolidated results of operations.

Uncertain Tax Benefits—As of December 31, 2018 and 2017, we had no uncertain tax benefits. If we were to record any uncertain tax positions, we have elected to recognize interest and penalties related to unrecognized tax benefits in income tax expense, notwithstanding the fact, that as of December 31, 2018 and 2017  we have not accrued any penalties and interest.

Taxing Authority Examinations—The Texas Franchise state tax return for the year ended December 31, 2015 is currently under examination by the taxing authorities. Management believes that the result of the examination will not have a material impact on the financial statements. None of our other state income tax returns are currently under examination by state taxing authorities.

6. Stock-based Compensation

We measure the cost of equity-based awards based on the grant date fair value and we allocate the compensation expense over the corresponding service period, which is usually the vesting period, using the straight-line method. All grant date fair value is expensed immediately for awards that are fully vested as of the grant date.

We grant awards to directors, officers and employees under our long-term incentive plan (the “LTIP”) at the discretion of the board of directors or compensation committee.  During the year ended December 31, 2018, 2017 and 2016, we recorded $4.7 million, none and $0.4 million of stock-based compensation expense, respectively, primarily included in selling, general and administrative expenses. As of December  31, 2018, there was $10.8 million of unrecognized compensation cost related to these unvested restricted stock unit awards, which is expected to be recognized over a weighted average period of 2.5 years.

74


 

 

A summary of restricted stock unit awards for the year ended December 31, 2018 is as follows:

 

 

 

 

 

 

 

 

 

 

Year Ended December 31, 2018

 

    

No. of Stock
Units

    

Weighted Average Fair Value

 

 

(in thousands)

 

 

 

Restricted stock units, beginning of year

 

 

 —

 

$

 —

Granted

 

 

782

 

$

19.84

Restricted stock units, end of year

 

 

782

 

$

19.84

 

Subsequent to December 31, 2018, we issued 0.2 million restricted stock units with a grant date fair value of $37.37 per unit.

7. Revenue

Revenue Recognition

The majority of our revenues are derived from short-term contracts. Product sales generally do not include right of return or other significant post-delivery obligations. Revenues are recognized when we satisfy a performance obligation by transferring control of the promised goods or services to our customers at a point in time, in an amount specified in the contract with our customer and that reflects the consideration we expect to be entitled to in exchange for those goods or services. We also assess our customer’s ability and intention to pay, which is based on a variety of factors including our customer’s historical payment experience and financial condition. Payment terms and conditions vary, although terms generally include a requirement of payment within 30 days. Revenues are recognized net of any taxes collected from customers, which are subsequently remitted to governmental authorities. We elected to treat shipping and handling associated with outbound freight as a fulfillment cost instead of as a separate performance obligation. We recognize the cost for shipping and handling when incurred as an expense in cost of sales.

Performance Obligations 

A performance obligation is a promise in a contract to transfer a distinct good or service to the customer under Topic 606. A contract’s transaction price is allocated to each distinct performance obligation and recognized as revenue when, or as, the performance obligation is satisfied. The majority of our contracts with customers contain a single performance obligation to provide agreed-upon products or services. For contracts with multiple performance obligations, we allocate revenue to each performance obligation based on its relative standalone selling price. In accordance with Topic 606, we do not assess whether promised goods or services are performance obligations if they are immaterial in the context of the contract with the customer.

All of our contracts are less than one year in duration. We do not disclose the value of unsatisfied performance obligations for (i) contracts with an original expected length of one year or less and (ii) contracts for which we recognize revenue at the amount to which we have the right to invoice for services performed.

Disaggregation of Revenue

We disaggregate revenue from contracts with customers into three revenue categories: (i) product revenues, (ii) rental revenues and (iii) field service and other revenues. Approximately 99% of our revenues are from the United States. For the year ended December 31, 2018, we derived 53% of our total revenues from the sale of our products, 25% of our total revenues from rental and 22% of our total revenues from field service and other. This compares to 55% of

75


 

our total revenues from the sale of our products, 23% of our total revenues from rental and 22% of our total revenues from field service and other for the year ended December 31, 2017.

Contract Balances

We perform our obligations under contracts with our customers by transferring services and products in exchange for consideration. The timing of our performance often differs from the timing of invoicing and our customer’s payment, which results in the recording of unbilled revenue and deferred revenue. Amounts in the consolidated balance sheet as of December 31, 2018 representing unbilled revenue within accounts receivable, net, were $26.8 million and amounts representing deferred revenue within accrued expenses and other current liabilities were $1.1 million. This compares to an unbilled revenue balance of $24.9 million and a deferred revenue balance of $0.8 million as of December 31, 2017.

Contract Costs

We do not incur any material costs of obtaining contracts.

8. Related Party Transactions

Prior to our IPO, we were party to a management services agreement with two Cactus LLC members, whereby Cactus paid an annual management fee totaling approximately $0.3 million, payable in four installments, each to be paid quarterly in advance, prorated for any partial year. In conjunction with our IPO, the management services agreement terminated pursuant to its terms. Management fee expense totaled $0.1 million for 2018 and $0.3 million for each of 2017 and 2016, respectively. There were no outstanding balances due as of December 31, 2018 and 2017 under the management services agreement.

From time to time, we rent a plane under dry-lease from a company owned by a member of Cactus LLC. These transactions are under short-term rental arrangements. During 2018, 2017 and 2016, expense recognized in connection with these rentals totaled $0.4 million, $0.3 million and $0.2 million, respectively. As of December 31, 2018 and 2017, we owed less than $0.1 million, respectively, to the related party which are included in accounts payable in the consolidated balance sheets.

We are also party to a TRA with certain direct and indirect holders of CW Units, including certain of our officers, directors and employees. These TRA Holders have the right in the future to receive 85% of the net cash savings, if any, in U.S. federal, state and local income tax and franchise tax that Cactus Inc. actually realizes or is deemed to realize in certain circumstances. The total liability from the TRA as of December 31, 2018 was $147.6 million. The estimated annual amounts and timing of this liability is presented in Note 9.

Distributions made by Cactus LLC generally require pro-rata distribution among all its members. For the year ended December 31, 2018, Cactus LLC made $3.8 million in distributions to Cactus Inc. to cover its quarterly estimated tax payment to the IRS. Cactus LLC also made an aggregate $5.8 million in pro-rata distributions to its other members over the same period.

Prior to our IPO, on January 25, 2018, Cactus LLC paid a cash distribution of $26.0 million to holders of CW Units at that time. This distribution was funded by borrowing under a revolving credit facility. The purpose of the distribution was to provide funds to these owners to pay their federal and state tax liabilities associated with taxable income recognized by them for periods prior to the completion of our IPO as a result of their ownership interests in Cactus LLC. The borrowings under this revolving credit facility were repaid during the first quarter of 2018.

76


 

9. Commitments and Contingencies

Operating Leases and Capital Leases

We lease certain facilities, vehicles, equipment, office and manufacturing space under noncancelable operating leases which expire at various dates through 2029. We are also party to a significant number of month‑to‑month leases that can be canceled at any time. Total rent expense related to operating leases for 2018, 2017  and 2016 amounted to $7.7 million, $7.1 million and $7.3 million, respectively.

We also lease vehicles under capital leases. These leases are typically three years in duration and have no guaranteed residual values. Amounts included within property and equipment under capital leases are as follows:

 

 

 

 

 

 

 

 

 

 

 

December 31, 

 

 

    

2018

    

2017

 

Cost

 

$

25,165

 

$

15,557

 

Accumulated depreciation

 

 

(8,560)

 

 

(2,672)

 

Net

 

$

16,605

 

$

12,885

 

 

Future minimum annual lease payments, including executory costs and interest, for years subsequent to December 31, 2018 are approximately as follows:

 

 

 

 

 

 

 

 

 

 

 

 

 

 

 

    

Operating 
Leases

    

Capital 
Leases

    

Liability related to TRA

    

Total

2019

 

$

6,638

 

$

8,740

 

$

9,574

 

$

24,952

2020

 

 

4,618

 

 

6,790

 

 

7,806

 

 

19,214

2021

 

 

3,487

 

 

2,533

 

 

7,798

 

 

13,818

2022

 

 

2,195

 

 

41

 

 

7,972

 

 

10,208

2023

 

 

1,426

 

 

 —

 

 

8,134

 

 

9,560

Thereafter

 

 

3,339

 

 

 —

 

 

106,305

 

 

109,644

 

 

$

21,703

 

$

18,104

 

$

147,589

 

$

187,396

 

Because we are a holding company with no operations of our own, our ability to make payments under the TRA is dependent on the ability of Cactus LLC to make distributions to Cactus Inc. in an amount sufficient to cover our obligations under the TRA. Distributions made by Cactus LLC generally require pro-rata distribution among all its members.

 

Legal Contingencies

We are involved in various disputes arising in the ordinary course of business. Management does not believe the outcome of these disputes will have a material adverse effect on our consolidated financial position or consolidated results of operations.

10. Employee Benefit Plans

401K Plan

Our employees within the United States are eligible to participate in a 401(k) plan sponsored by us. These employees are eligible to participate upon employment hire date and obtaining the age of eighteen. All eligible employees may contribute a percentage of their compensation subject to a maximum imposed by the Code. During 2018, 2017 and 2016, we matched 100% of the first 3% of gross pay contributed by each employee and 50% of the next 4% of

77


 

gross pay contributed by each employee. We may also make additional non‑elective employer contributions at our discretion under the plan. Similar benefit plans exist for employees of our foreign subsidiaries. During 2018, 2017 and 2016, employer matching contributions totaled $3.7 million, $2.2 million and $1.2 million, respectively. We have not made non‑elective employer contributions under the plan.

11. Earnings Per Share

Basic earnings per share of Class A common stock is calculated by dividing the net income attributable to Cactus Inc. during the period by the weighted average number of shares of Class A common stock outstanding during the same period. Diluted earnings per share of Class A common stock is calculated by dividing the net income attributable to Cactus Inc. during that period by the weighted average number of common shares outstanding assuming all potentially dilutive shares were issued.

Dilution for the period includes the effect of unvested restricted stock units under the treasury method assuming that the proceeds will be used to purchase shares of Class A common stock.  

There were no shares of Class A common stock or Class B common stock outstanding prior to February 12, 2018, therefore no earnings per share information has been presented for any period prior to that date.

The following table summarizes the basic and diluted earnings per share calculations:

 

 

 

 

 

 

Year Ended December 31, 

 

    

2018

Numerator:

 

 

  

Net income attributable to Cactus Inc.

 

$

51,683

Denominator:

 

 

  

Weighted average Class A shares outstanding—basic

 

 

32,329

Effect of dilutive shares (1)

 

 

366

Weighted average Class A shares outstanding—diluted (1)

 

 

32,695

 

 

 

 

Earnings per Class A share—basic

 

$

1.60

Earnings per Class A share—diluted (1)

 

$

1.58

 

(1)

Diluted earnings per share for the period presented excludes 37,236,142 shares of Class B common stock, as the effect would be anti-dilutive.

 

 

12. Supplemental Information

Non-cash investing and financing activities were as follows:

 

 

 

 

 

 

 

 

 

 

 

 

 

Year Ended December 31, 

 

    

2018

    

2017

    

2016

Property and equipment acquired under capital lease

 

$

9,966

 

$

12,941

 

$

2,616

Property and equipment in payables

 

 

1,312

 

 

1,553

 

 

243

 

Cash paid for interest and income taxes was as follows:

 

 

 

 

 

 

 

 

 

 

 

 

 

Year Ended December 31, 

 

    

2018

    

2017

    

2016

Cash paid for interest

 

$

3,583

 

$

18,826

 

$

19,946

Cash paid for income taxes, net

 

 

7,613

 

 

1,535

 

 

583

 

78


 

In conjunction with our IPO, we issued and contributed shares of Class B common stock to owners of CW Units equal to the number of outstanding CW Units held by the owners thereof. The Class B common stock has no economic interest and does not share in cash dividends or liquidation rights.

During the fourth quarter 2018, we issued 7,068 shares of Class A common stock pursuant to redemptions of CW Units by holders thereof.

 

13. Quarterly Financial Information (Unaudited)

Summarized quarterly financial data for the years ended December 31, 2018 and 2017 are presented in the following tables. In the following tables, the sum of basic and diluted earnings per share for the four quarters may differ from the annual amounts due to the required method of computing weighted average number of shares in the respective periods. Additionally, due to the effect of rounding, the sum of the individual quarterly earnings per share amounts may not equal the calculated year earnings per share amount.

 

There were no shares of Class A common stock or Class B common stock outstanding prior to February 12, 2018, therefore no earnings per share information has been presented for any period prior to that date. 

 

 

 

 

 

 

 

 

 

 

 

 

 

 

 

 

 

 

2018 Quarters

 

    

Total

    

Fourth

    

Third

    

Second

    

First

 

 

 

 

 

 

 

 

 

 

 

 

 

 

 

 

Total revenues

 

$

544,135

 

$

139,824

 

$

150,658

 

$

138,543

 

$

115,110

 

 

 

 

 

 

 

 

 

 

 

 

 

 

 

 

Income from operations

 

 

177,701

 

 

43,864

 

 

52,133

 

 

46,487

 

 

35,217

 

 

 

 

 

 

 

 

 

 

 

 

 

 

 

 

Net income

 

 

150,281

 

 

38,683

 

 

43,648

 

 

41,542

 

 

26,408

 

 

 

 

 

 

 

 

 

 

 

 

 

 

 

 

Less: pre-IPO net income attributable to Cactus LLC

 

 

13,648

 

 

 —

 

 

 —

 

 

 —

 

 

13,648

 

 

 

 

 

 

 

 

 

 

 

 

 

 

 

 

Less: net income attributable to non-controlling interest

 

 

84,950

 

 

21,759

 

 

24,976

 

 

29,208

 

 

9,007

 

 

 

 

 

 

 

 

 

 

 

 

 

 

 

 

Net income attributable to Cactus Inc.

 

 

51,683

 

 

16,924

 

 

18,672

 

 

12,334

 

 

3,753

 

 

 

 

 

 

 

 

 

 

 

 

 

 

 

 

Earnings per Class A share—basic

 

$

1.60

 

$

0.45

 

$

0.52

 

$

0.47

 

$

0.14

Earnings per Class A share—diluted

 

$

1.58

 

$

0.44

 

$

0.52

 

$

0.46

 

$

0.14

 

 

 

 

 

 

 

 

 

 

 

 

 

 

 

 

 

 

 

 

2017 Quarters

 

    

Total

    

Fourth

    

Third

    

Second

    

First

 

 

 

 

 

 

 

 

 

 

 

 

 

 

 

 

Total revenues

 

$

341,191

 

$

104,784

 

$

96,027

 

$

81,877

 

$

58,503

 

 

 

 

 

 

 

 

 

 

 

 

 

 

 

 

Income from operations

 

 

88,863

 

 

28,737

 

 

28,059

 

 

22,073

 

 

9,994

 

 

 

 

 

 

 

 

 

 

 

 

 

 

 

 

Net income

 

 

66,547

 

 

22,814

 

 

22,301

 

 

16,578

 

 

4,854

 

 

 

 

 

 

 

 

 

 

 

 

 

 

 

 

Earnings per Class A share—basic

 

$

 —

 

$

 —

 

$

 —

 

$

 —

 

$

 —

Earnings per Class A share—diluted

 

$

 —

 

$

 —

 

$

 —

 

$

 —

 

$

 —

 

79


 

Item 9.        Changes in and Disagreements with Accountants on Accounting and Financial Disclosure

None.

Item 9A.    Controls and Procedures

Evaluation of Disclosure Controls and Procedures

In accordance with Exchange Act Rules 13a‑15 and 15d‑15, we have evaluated, under the supervision and with the participation of our management, including our principal executive officer and principal financial officer, the effectiveness of the design and operation of our disclosure controls and procedures (as defined in Rules 13a‑15(e) and 15d‑15(e) under the Exchange Act as amended) as of December 31, 2018. Our disclosure controls and procedures are designed to provide reasonable assurance that the information required to be disclosed by us in reports that we file or submit under the Exchange Act is accumulated and communicated to our management, including our principal executive officer and principal financial officer, as appropriate to allow timely decisions regarding required disclosure and is recorded, processed, summarized and reported within the time periods specified in the rules and forms of the SEC. Based upon that evaluation, our principal executive officer and principal financial officer concluded that our disclosure controls and procedures were not effective as of December 31, 2018 at the level of reasonable assurance. See disclosure of a material weakness below under “Management’s Report on Internal Control over Financial Reporting.”

Management’s Report on Internal Control over Financial Reporting

Our management is responsible for establishing and maintaining adequate internal control over financial reporting, as such term is defined in Rules 13a-15(f) and 15d-15(f) under the Securities Exchange Act of 1934, as amended. Our internal control over financial reporting was designed to provide reasonable assurance regarding the reliability of financial reporting and the preparation of financial statements for external purposes in accordance with accounting principles generally accepted in the United States of America.

Because of its inherent limitations, internal control over financial reporting may not prevent or detect misstatements. Also, projections of any evaluation of effectiveness to future periods are subject to the risk that controls may become inadequate because of changes in conditions, or that the degree of compliance with the policies or procedures may deteriorate.

In making its assessment, management has utilized the criteria set forth by the Committee of Sponsoring Organizations of the Treadway Commission (or "COSO") in Internal Control-Integrated Framework  (2013 framework). Based on this assessment, management has concluded that, as of December 31, 2018, our internal control over financial reporting was not effective due to the material weakness described below.

This Annual Report does not include an attestation report of our registered public accounting firm as the company qualifies as an “emerging growth company” as defined by the JOBS Act.

Material Weakness in Internal Control over Financial Reporting

A material weakness is defined as a deficiency, or a combination of deficiencies, in internal control over financial reporting, such that there is a reasonable possibility that a material misstatement of our annual or interim financial statements will not be prevented or detected on a timely basis.

 

Management did not design and maintain effective controls related to the accounting of the liability and deferred tax asset associated with the tax receivable agreement (“TRA”).  Specifically, certain control activities over the completeness and accuracy of inputs (including estimates) and assumptions used in the calculations for the preparation of our previously filed partnership tax return for 2017 and in the calculation of the basis step-up generated from our

80


 

Reorganization, IPO and Follow-on Offering, as well as the associated liability related to the TRA we entered into in conjunction with our IPO, were not designed to operate effectively. Management concluded this was a material weakness in our internal control over financial reporting.

 

This material weakness resulted in immaterial errors of the previously reported balance sheet financial statement line items for deferred tax asset, liability related to tax receivable agreement and additional paid-in capital at interim periods during 2018 that were corrected as of December 31, 2018.  However, there was no impact on our consolidated results of operations or cash flows.  Additionally, this material weakness could result in misstatements of tax related balances that would result in a material misstatement to the annual or interim consolidated financial statements that would not be prevented or detected. 

 

Remediation Plan for Material Weakness

 

In order to address the material weakness related to accounting for the TRA described above, the Company’s management has implemented a remediation plan to address the control deficiencies that led to this material weakness. The remediation plan includes the following:

 

·

Replaced our outside service provider to direct our tax compliance, support accounting and reporting, and to recommend enhancements to our TRA accounting processes;

·

Implemented enhancements to the quarterly and annual processes around accounting for the TRA; and

·

Redesigned controls related to detailed reviews of the inputs (including estimates) and assumptions used in calculations to a level of precision sufficient to mitigate risk of material misstatement.

 

While management believes the enhanced controls will allow for the maintaining of adequate internal control over financial reporting related to accounting for the TRA, management has determined that a sustained period of operating effectiveness is required to conclude that the controls are operating effectively.

 

Based on its evaluation, the controls described above have not had sufficient time for management to conclude that they are operating effectively. Therefore, the material weakness described above existed at December 31, 2018 and will continue to exist until the controls described above have had sufficient time for management to conclude that they are effective.

 

Changes in Internal Control over Financial Reporting

Management has implemented enhanced controls around accounting for the TRA as described above in our internal control over financial reporting during the quarter ended December 31, 2018 that have materially affected, or are reasonably likely to materially affect, our internal control over financial reporting.

Item 9B.    Other Information

Not applicable.

81


 

PART III

Item 10.    Directors, Executive Officers and Corporate Governance

Directors and Executive Officers

The directors and executive officers of the Company are:

 

 

 

 

 

Name

 

 

Age

Title

Bruce Rothstein

66

Chairman of the Board of Directors

Scott Bender

65

President, Chief Executive Officer and Director

Joel Bender

59

Senior Vice President, Chief Operating Officer and Director

Michael McGovern

67

Director, Compensation Committee Chairman and Audit Committee member

John (Andy) O’Donnell

70

Director, Audit Committee member, Compensation Committee member and Nominating and Governance Committee member

Gary Rosenthal

69

Director, Nominating and Governance Committee Chairman and Compensation Committee member

Alan Semple

59

Director, Audit Committee Chairman and Nominating and Governance Committee member

Brian Small

62

Chief Financial Officer

Steven Bender

36

Vice President of Operations

Stephen Tadlock

40

Vice President and Chief Administrative Officer

David Isaac

58

General Counsel, Vice President of Administration and Secretary

 

Set forth below is biographical information about each of our directors and executive officers.

Directors

Bruce Rothstein—Chairman of the Board of Directors.  Bruce Rothstein has been our Chairman of the Board since 2011. Mr. Rothstein has been a Managing Director at Cadent Energy Partners LLC, a natural resources private equity firm that invests in companies in the North American energy industry, since co‑founding Cadent Energy Partners LLC in 2003. From November 2005 until November 2017, Mr. Rothstein served on the board of directors of Array Holdings, Inc., formerly a portfolio company of Cadent. From May 2006 to August 2016, he served on the board of directors of Vedco Holdings, Inc., formerly a Cadent portfolio company. From December 2007 to April 2016, Mr. Rothstein served on the board of directors of Torqued‑Up Energy Services, Inc., formerly a Cadent portfolio company. From December 2008 until February 2012, Mr. Rothstein served as a director of Ardent Holdings, LLC, a portfolio company of Cadent. Mr. Rothstein graduated from Cornell University in 1974 with a Bachelor of Arts in Mathematics and New York University’s Stern School of Business in 1985 with a Master of Business Administration. We believe that Mr. Rothstein’s extensive financial and energy investment experience brings valuable skills to our board of directors and qualifies him to serve on our board of directors.

Scott Bender—President, Chief Executive Officer and Director.  Scott Bender has been our President and Chief Executive Officer and one of our directors since 2011, when he and Mr. Joel Bender founded Cactus LLC. Prior to founding Cactus LLC, Mr. Bender was President of Wood Group Pressure Control from 2000 to 2011. He began his career in 1977 as President of Cactus Wellhead Equipment, a subsidiary of Cactus Pipe that was eventually sold to Cooper Cameron Corporation in 1996. Mr. Bender graduated from Princeton University in 1975 with a Bachelor of Science in Engineering and the University of Texas at Austin in 1977 with a Master of Business Administration. We believe that Mr. Bender’s significant experience in the oil field services industry and his founding and leading of Cactus LLC bring important skills to our board of directors and qualifies him to serve on our board. Mr. Bender is the

82


 

father of Steven Bender, our Vice President of Operations, and the brother of Joel Bender, our Senior Vice President and Chief Operating Officer and one of our directors.

Joel Bender—Senior Vice President, Chief Operating Officer and Director.  Joel Bender has been our Senior Vice President and Chief Operating Officer and one of our directors since 2011, when he and Mr. Scott Bender founded Cactus LLC. Prior to founding Cactus LLC, Mr. Bender was Senior Vice President of Wood Group Pressure Control from 2000 to 2011. He began his career in 1984 as Vice President of Cactus Wellhead Equipment, a subsidiary of Cactus Pipe that was eventually sold to Cooper Cameron Corporation in 1996. Mr. Bender graduated from Washington University in 1981 with a Bachelor of Science in Engineering and the University of Houston in 1985 with a Master of Business Administration. We believe that Mr. Bender’s significant experience in the oil field services industry and his founding and leading of Cactus LLC bring important skills to our board of directors and qualifies him to serve on our board. Mr. Bender is the brother of Scott Bender, our President and Chief Executive Officer and one of our directors.

Michael McGovern—Director.  Mr. McGovern has served as one of our directors since 2011. He currently serves as our Compensation Committee chairman. He served as Executive Advisor to Cadent Energy Partners LLC from January 2008 to December 2014 and has served as Chairman and Chief Executive Officer of Sherwood Energy, LLC, a Cadent portfolio company, since March 2009. Mr. McGovern has also served as a director of GeoMet, Inc., an independent energy company, from September 2010 until December 2018. He also currently serves on the board of directors of Nuverra Environmental Solutions, Inc. since August 2017. Mr. McGovern served on the board of directors of Quicksilver Resources Inc. from March 2013 until August 2016 and of Probe Holdings, Inc. from February 2014 until July 2017. He has also served on the board of directors of Fibrant (f/k/a DSM Caprolactam) since May 2016. Mr. McGovern also served on the board of directors of Sonneborn, Inc. from 2012 to December 2016. We believe Mr. McGovern’s qualifications to serve on our board of directors include his 40 years of experience in the energy industry and his extensive executive leadership and management experience, including as Chief Executive Officer of several public companies.

John (Andy) O’Donnell—Director.  Mr. O’Donnell has served as one of our directors since January 2015. Mr. O’Donnell served as an officer of Baker Hughes Incorporated from 1998 until his retirement in January 2014. In his most recent role he served as Vice President, Office of the CEO of Baker Hughes Incorporated. Prior to that he held multiple leadership positions within Baker Hughes Incorporated, including President of Western Hemisphere, President of BJ Services, President of Baker Petrolite and President of Baker Hughes Drilling Fluids. He was responsible for the process segment, which was divested in early 2004. Mr. O’Donnell also managed Project Renaissance, an enterprise‑wide cost savings effort, completed in 2001. Prior to that he served as Vice President Manufacturing for Baker Oil Tools and Plant Manager for Hughes Tool Company. He joined Hughes Tool Company in 1975 starting his career as a systems analyst. Mr. O’Donnell served as an officer and aviator in the U.S. Marine Corps and holds a B.S. degree from the University of California. He is a member of the board of directors of CIRCOR International, Inc., where he serves on the Compensation Committee and the Nominating and Governance Committee. We believe Mr. O’Donnell’s qualifications to serve on our board of directors include his years of experience in the energy industry and his extensive executive leadership and management experience, including as an officer of Baker Hughes Incorporated from 1998 until 2014.

Gary Rosenthal—Director.  Mr. Rosenthal has served as one of our directors since January 1, 2018. He currently serves as our Nominating and Governance Committee chairman. Mr. Rosenthal has been a partner in The Sterling Group, L.P., a private equity firm based in Houston, Texas, since January 2005. Mr. Rosenthal served as Chairman of the Board of Hydrochem Holdings, Inc. from May 2003 until December 2004. From August 1998 to April 2001, he served as Chief Executive Officer of AXIA Incorporated, a diversified manufacturing company. From 1991 to 1994, Mr. Rosenthal served as Executive Chairman and then after its initial public offering, as Chairman and Chief Executive Officer of Wheatley—TXT Corp., a manufacturer of pumps and valves for the oil field. Since April 2016, Mr. Rosenthal has served as a director of Highline Aftermarket LLC and from October 2013 until February 2018, he was also Chairman of the Board of Safe Fleet Investments LLC, both Sterling Group portfolio companies. Mr. Rosenthal

83


 

served, from 2001 until 2018, as a director and chairman of the compensation committee of Oil States International, Inc. Mr. Rosenthal holds J.D. and A.B. degrees from Harvard University. We believe that Mr. Rosenthal’s qualifications to serve on our board of directors include his extensive executive leadership experience and his experience in the energy sector.

Alan Semple—Director.  Mr. Semple has served as one of our directors since April 2017. He currently serves as our Audit Committee chairman. Since December 2015, Mr. Semple has served as a member of the board of directors and the audit committee of Teekay Corporation, a leading provider of international crude oil and gas marine transportation services, and as the audit committee chairman since March 2018. He was formerly Director and Chief Financial Officer at John Wood Group PLC (Wood Group), a provider of engineering, production support and maintenance management services to the oil and gas and power generation industries, a role he held from 2000 until his retirement in May 2015. Prior to this, he held a number of senior finance roles in Wood Group since 1996. Mr. Semple is a member of the Institute of Chartered Accountants of Scotland. We believe that Mr. Semple’s 30 years of finance experience, primarily in the energy industry, makes him qualified to serve on our board of directors.

Our Executive Officers

Brian Small—Chief Financial Officer.  Brian Small has been our Chief Financial Officer since 2011. Mr. Small has been a member of the Institute of Chartered Accountants in Scotland since 1980 and served as an audit manager in a big four accounting firm in both Scotland and Switzerland until 1994, when he was appointed as Internal Audit Manager to Wood Group, a provider of services to the oil and gas sector. He then served as Chief Financial Officer for Wood Group Pressure Control, a division of Wood Group, from 2000 until its acquisition by GE Oil and Gas in 2011.

Steven Bender—Vice President of Operations.  Steven Bender has been our Vice President of Operations since 2011. From 2005 to 2011, Mr. Bender served as Rental Business Manager of Wood Group Pressure Control. Mr. Bender graduated from Rice University in 2005 with a Bachelor of Arts in English and Hispanic Studies and the University of Texas at Austin in 2010 with a Master of Business Administration. Mr. Bender is the son of Scott Bender, our President and Chief Executive Officer and one of our directors.

Stephen Tadlock—Vice President and Chief Administrative Officer.  Stephen Tadlock was appointed as our Vice President and Chief Administrative Officer in March 2018. On March 15, 2019, Mr. Tadlock will become our Vice President, Chief Financial Officer and Treasurer, completing the transition that was announced in November 2018. Mr. Tadlock joined our company in June 2017 as our Vice President of Corporate Services.  Mr. Tadlock previously worked at Cadent Energy Partners LLC from 2007 to 2017, where he most recently served as a Partner from 2014 to 2017. While at Cadent Energy Partners LLC, Mr. Tadlock managed investments across all energy sectors and worked with Cactus LLC since its founding in 2011 as a board observer. Prior to joining Cadent Energy Partners LLC, Mr. Tadlock was a consultant to Cairn Capital, a London based asset management firm. Previously he was associate to the CEO of SoundView, a publicly traded investment bank in Old Greenwich, Connecticut. Mr. Tadlock began his career as an analyst at UBS Investment Bank in New York, New York. Mr. Tadlock served as a director and chairman of Polyflow Holdings, LLC until his resignation in 2018.   Mr. Tadlock also served as a director of Composite Energy Services, LLC and Energy Services Holdings, LLC until his respective resignations in 2017. Mr. Tadlock graduated from Princeton University in 2001 with a Bachelor of Science in Engineering in Operations Research and from the Wharton School at the University of Pennsylvania in 2007 with a Master of Business in Administration.

David Isaac—General Counsel, Vice President of Administration and Secretary. David Isaac has been our General Counsel, Vice President of Administration and Secretary since 2018. Mr. Isaac previously worked at Rockwater Energy Solutions, Inc. from 2011 to 2017 where he most recently served as Senior Vice President of Human Resources and General Counsel. While at Rockwater, Mr. Isaac led the Human Resources, HSE, and Legal functions of the organization. Prior to joining Rockwater, Mr. Isaac was the Vice President of Human Resources and General Counsel of

84


 

Inmar, Inc. a private business-process outsourcing and reverse logistics firm in Winston-Salem, North Carolina. Previously he served as Senior Vice President of Human Resources at Wachovia Bank, also in Winston-Salem, North Carolina. Before Wachovia, Mr. Isaac performed legal and human resources functions for Baker Hughes, Inc. and its subsidiaries in Houston, Texas. Mr. Isaac graduated from The College of William & Mary in 1983 with a Bachelor of Arts in Economics and from The Ohio State University in 1986 with a Juris Doctor.

Composition of Our Board of Directors

Our business and affairs are managed under the direction of our board of directors. Our board of directors consists of seven members, including our Chief Executive Officer. In connection with our IPO, we entered into a Stockholders’ Agreement with Cadent and Cactus WH Enterprises, a Delaware limited liability company owned by Messrs. Scott Bender, Joel Bender and Steven Bender and certain of our other officers and employees. The Stockholders’ Agreement provides each of Cadent and Cactus WH Enterprises with the right to designate a certain number of nominees to our board of directors so long as they and their respective affiliates collectively beneficially own at least 5%, respectively, of the outstanding shares of our common stock. See “Item 13. Certain Relationships and Related Party Transactions—Stockholders’ Agreement.”

In evaluating director candidates, our board of directors will assess whether a candidate possesses the integrity, judgment, knowledge, experience, skills and expertise that are likely to enhance the board’s ability to manage and direct our affairs and business, including, when applicable, to enhance the ability of committees of our board of directors to fulfill their duties. 

Our directors are divided into three classes serving staggered three‑year terms. Class I, Class II and Class III directors will serve until our annual meetings of stockholders in 2021, 2019 and 2020, respectively. Messrs. McGovern and O’Donnell have been assigned to Class I, Mr. Semple and Joel Bender have been assigned to Class II, and Mr. Rothstein, Scott Bender and Mr. Rosenthal have been assigned to Class III. At each of the Company’s annual meeting of stockholders, directors will be elected to succeed the class of directors whose terms have expired.

Our board of directors has reviewed the independence of our directors using the independence standards of the New York Stock Exchange (“NYSE”) and, based on this review, determined that Messrs. Semple, McGovern, O’Donnell and Rosenthal are independent within the meaning of the NYSE listing standards currently in effect and within the meaning of Section 10A‑3 of the Securities Exchange Act of 1934, as amended (the “Exchange Act”).

Committees of the Board of Directors

We have a standing Audit Committee, Compensation Committee and a Nominating and Governance Committee.

Audit Committee

Rules implemented by the NYSE and the SEC require us to have an Audit Committee comprised of at least three directors who meet the independence and experience standards established by the NYSE and the Exchange Act. Our Audit Committee is currently comprised of Messrs. Semple, McGovern and O’Donnell, each of whom are independent under the rules of the SEC. SEC rules also require that a public company disclose whether or not its audit committee has an “audit committee financial expert” as a member. An “audit committee financial expert” is defined as a person who, based on his or her experience, possesses the attributes outlined in such rules. The board has determined that Mr. Semple satisfies the definition of an “audit committee financial expert.” Mr. Semple serves as the chairman of the Audit Committee.

85


 

The Audit Committee oversees, reviews, acts on and reports on various auditing and accounting matters to the board, including: the selection of our independent accountants, the scope of our annual audits, fees to be paid to the independent accountants, the performance of our internal audit function and our independent accountants and our accounting practices. In addition, the Audit Committee assists our board of directors in fulfilling its oversight responsibilities regarding our compliance programs relating to legal and regulatory requirements. In connection with our IPO, we adopted an Audit Committee charter defining the committee’s primary duties in a manner consistent with the rules of the SEC and applicable stock exchange or market standards. Our Audit Committee charter is available on our website.

Compensation Committee

Our Compensation Committee is currently comprised of Messrs. McGovern, Rosenthal and O’Donnell, all of whom meet the independence standards established by the NYSE. Mr. McGovern serves as the chairman of the Compensation Committee. The Compensation Committee establishes salaries, incentives and other forms of compensation for officers and other employees. The Compensation Committee also administers our incentive compensation and benefit plans. We have adopted a Compensation Committee charter defining the committee’s primary duties in a manner consistent with the rules of the SEC and applicable stock exchange or market standards. Our Compensation Committee charter is available on our website.

Nominating and Governance Committee

Our Nominating and Governance Committee is currently comprised of Messrs. Rosenthal, Semple and O’Donnell, all of whom meet the independence standards established by the NYSE. Mr. Rosenthal serves as the chairman of the Nominating and Governance Committee. The Nominating and Governance Committee identifies, evaluates and recommends qualified nominees to serve on our board of directors, develops and oversees our internal corporate governance processes and maintains a management succession plan. We have adopted a Nominating and Governance Committee charter defining the committee’s primary duties in a manner consistent with the rules of the SEC and applicable stock exchange or market standards. Our Nominating and Governance Committee charter is available on our website.

Corporate Governance

Corporate Governance Guidelines

Our board of directors believes that sound governance practices and policies provide an important framework to assist it in fulfilling its duty to stockholders. The Company’s “Corporate Governance Guidelines” covers the following principal subjects:

the size of the board;

qualifications and independence standards for the board;

director responsibilities;

board of director leadership;

meetings of the board and of non‑employee directors;

committee functions and independence of committee members;

86


 

compensation of the board;

self‑evaluation and succession planning;

ethics and conflicts of interest (a copy of the current “Code of Business Conduct and Ethics” is posted on the Company’s website at www.CactusWHD.com);

stockholder communications with directors; and

access to senior management and to independent advisors.

The Corporate Governance Guidelines are posted on the Company’s website at www.CactusWHD.com. The Corporate Governance Guidelines will be reviewed periodically and as necessary by the board for its approval.

The NYSE has adopted rules that require listed companies to adopt governance guidelines covering certain matters. The Company believes that the Corporate Governance Guidelines comply with the NYSE rules.

Anti-Hedging and Pledging Policies

Our directors and executive officers are prohibited from hedging their ownership of Company stock.  Furthermore, our directors and executive officers are prohibited from pledging their Company stock.

Board Leadership

Our board of directors directs and oversees the management of the business and affairs of the Company in a manner consistent with the best interests of the Company. Our board’s responsibility is one of oversight, and in performing its oversight role, our board serves as the ultimate decision‑making body of the Company, except for those matters reserved to or shared with our stockholders.

In accordance with the Company’s Corporate Governance Guidelines, our board of directors selects the Company’s Chairman and the Company’s CEO in any way it considers in the best interests of the Company and, accordingly, does not have a policy on whether the roles of Chairman and CEO should be separate or combined and, if separate, whether the Chairman should be selected from the independent directors. At the present time, the roles of Chairman and CEO are separate. Mr. Rothstein currently serves as the Chairman of the Board, and is not considered independent under NYSE rules.

Executive Sessions of Non‑Employee Directors

Our board of directors holds regular executive sessions in which the non‑employee directors meet without any members of management present. The purpose of these executive sessions is to promote open and candid discussion among the non‑employee directors. The Chairman of the Board will serve as the lead director at executive sessions of the non‑employee directors, unless the Chairman of the Board is a member of management, in which case the lead director at such meetings will be the chairman of the Audit Committee.

If the non‑employee directors includes members who are not independent within the listing requirements of the NYSE, the independent members of the board will meet in executive session at least once per year. The Chairman of the Board will serve as the lead director at executive sessions of the independent directors, unless the Chairman of the Board is not independent, in which case the lead director at such meetings will be an independent director selected by our board of directors.  The board has selected Mr. O’Donnell to serve as the lead director at executive sessions of the independent directors.

87


 

Communications with the Board of Directors

Stockholders and any other interested parties may send communications to the board, any committee of the board, the Chairman of the Board or any other director in particular to: Cactus, Inc., 920 Memorial City Way, Suite 300 Houston, Texas 77024. Stockholders and any other interested parties should mark the envelope containing each communication as “Stockholder Communication with Directors” and clearly identify the intended recipient(s) of the communication. Our General Counsel will review each communication received from stockholders and other interested parties and will forward the communication, as expeditiously as reasonably practicable, to the addressees if: (1) the communication complies with the requirements of any applicable policy adopted by the board relating to the subject matter of the communication; and (2) the communication falls within the scope of matters generally considered by the board. To the extent the subject matter of a communication relates to matters that have been delegated by the board to a committee or to an executive officer of the Company, then our General Counsel may forward the communication to the executive officer or chairman of the committee to which the matter has been delegated. The acceptance and forwarding of communications to the members of the board or an executive officer does not imply or create any fiduciary duty of the board members or executive officer to the person submitting the communications.

Oversight of Risk Management

Risk assessment, management and oversight are an integral part of our governance and management processes. Our board of directors encourages management to promote a culture that incorporates risk management into our corporate strategy and day‑to‑day business operations. Management discusses strategic and operational risks at regular management meetings and conducts specific strategic planning and review sessions during the year that include a focused discussion and analysis of the risks facing us. Throughout the year, senior management reviews these risks with the board at regular board meetings as part of management presentations that focus on particular business functions, operations or strategies, and presents the steps taken by management to mitigate such risks.

Our board of directors does not have a standing risk management committee, but rather administers this oversight function directly through the board as a whole. Our board of directors is responsible for monitoring and assessing strategic risk exposure, and the Audit Committee assists the board in fulfilling its oversight responsibilities by overseeing our major financial risk exposures and the steps our management has taken to monitor and control these exposures.

Attendance at Annual Meetings

While we have no formal policy regarding director attendance at its annual meetings of stockholders, directors are encouraged to attend our annual meetings, if practicable. All but one of the directors attended our annual meeting held in 2018.

Board and Committee Meeting Attendance

During 2018, the entire Board held sixteen meetings, the Audit Committee held five meetings, the Compensation Committee held one meeting and the Nominating and Governance Committee did not hold a meeting. Each of the directors attended at least 75% of the meetings of the board and the committees of the board on which they served.

Compensation Committee Interlocks and Insider Participation

During 2018, the Company’s Compensation Committee consisted of Messrs. McGovern, Rosenthal and O’Donnell. There were no compensation committee interlock relationships for the year ended December 31, 2018. No

88


 

member of our Compensation Committee during 2018 has engaged in any related party transaction in which our company was a participant.

Section 16 Beneficial Ownership Reporting Compliance

Section 16(a) of the Exchange Act requires executive officers, directors and persons who own more than 10% of our common stock to file initial reports of ownership and changes in ownership with the SEC and the NYSE. Such persons are also required to furnish the Company with copies of all Section 16(a) reports they file. Based solely on our review of the copies of such reports received by us and representations from certain reporting persons, we believe that, during 2018, all of our executive officers, directors and beneficial owners of more than 10% of our common stock complied with all Section 16(a) filing requirements applicable to them, except as follows:

The deemed dispositions by Cactus WH Enterprises, Scott Bender and Joel Bender of 7,068 shares of our Class B Common Stock in connection with certain redemptions of ownership interests in Cactus WH Enterprises by certain of Cactus WH Enterprise’s members pursuant to the first amended and restated limited liability company agreement of Cactus WH Enterprises were reported late on separate Form 4s dated December 7, 2018. Neither Scott Bender nor Joel Bender participated in the redemptions.

Code of Business Conduct and Ethics

Our board of directors has adopted a Code of Business Conduct and Ethics applicable to all of our officers, directors and employees, including our principal executive officer, principal financial officer, principal accounting officer and controller, or persons performing similar functions and is available on our website at www.CactusWHD.com under “Corporate Governance” within the “Investors” section. We will provide a copy of this document to any person, without charge, upon request, by writing to us at Cactus, Inc., Investor Relations, 920 Memorial City Way, Suite 300, Houston, Texas 77024. We intend to satisfy the disclosure requirement under Item 406(b) of Regulation S-K regarding amendments to, or waivers from, provisions of our Code of Business Conduct and Ethics by posting such information on our website at the address and the location specified above.

Item 11.    Executive Compensation

EXECUTIVE COMPENSATION

Named Executive Officers

We are currently considered an emerging growth company for purposes of the SEC’s executive compensation disclosure rules. In accordance with such rules, we are required to provide a Summary Compensation Table and an Outstanding Equity Awards at Fiscal Year End Table, as well as limited narrative disclosures. Further, our reporting obligations extend only to the individuals serving as our chief executive officer and our two other most highly compensated executive officers. For fiscal year 2018, our named executive officers (“NEOs”) were:

 

 

 

 

 

Name

 

 

 

Principal Position

Scott Bender

President, Chief Executive Officer and Director

Joel Bender

Senior Vice President, Chief Operating Officer and Director

Stephen Tadlock

Vice President and Chief Administrative Officer

 

89


 

Summary Compensation Table

The following table summarizes, with respect to our NEOs, information relating to the compensation earned for services rendered in all capacities during the fiscal years ended December 31, 2018 and 2017.

 

 

 

 

 

 

 

 

 

 

 

 

 

 

 

 

 

 

 

 

Name and Principal Position

 

 

Year

Salary
($)

Bonus

($)

Non-Equity Incentive Plan Compensation
($)(1)

Stock Awards (2)

All Other
Compensation
($)(3)

Total ($)

Scott Bender

2018
300,000

300,000
1,000,008
28,125
1,628,133

(President, Chief Executive Officer and Director)(4)

2017
260,096

300,000

24,726
584,822

Joel Bender

2018
300,000

300,000
1,000,008
27,060
1,627,068

(Senior Vice President, Chief Operating Officer and Director)(4)

2017
260,096

300,000

14,386
574,482

Stephen Tadlock

2018
250,000

120,298
1,875,015
20,780
2,266,093

(Vice President and Chief Administrative Officer)(5)

 

 

 

 

 

 

 

 


(1)Our non-equity compensation program for 2017 and 2018 is described in greater detail below.

(2)The amounts reported in this column represent the aggregate grant date fair value of restricted stock unit awards granted to each NEO and computed in accordance with FASB ASC Topic 718.  For a discussion of the valuation assumptions with respect to these awards, see Note 6 in the notes to the consolidated financial statements.  For additional information about restricted stock unit awards granted during 2018, see “Outstanding Equity Awards at 2018 Fiscal Year-End” below.  For more information about our long-term incentive plan, see “LTIP” below. 

(3)Amounts reflected within the “All Other Compensation” column are comprised of the following amounts:

 

 

 

 

 

 

Name

Year

Employer
Contributions
to 401(k)
Plan ($)

Vehicle
Allowance
($)

Gas
Allowance
($)

Total
($)

Scott Bender

2018
15,670
11,400
1,065
28,125

 

2017
13,545
10,800
381
24,726

Joel Bender

2018
15,670
11,400

27,060

 

2017
3,586
10,800

14,386

Stephen Tadlock

2018
9,380
11,400

20,780

 

(4)Although Messrs. Scott and Joel Bender each serve on our board of directors, they are not compensated for their services as directors.

(5)Mr. Tadlock was not a named executive officer prior to 2018.

90


 

Narrative to the Summary Compensation Table

As of April 2017, the salaries of certain of our NEOs were set at the following levels: Scott Bender, $250,000; and Joel Bender, $250,000. For each of Messrs. Scott and Joel Bender, the base salary was restored to the same level as the salary paid to them prior to the 2015 salary reduction. In June 2017, the Board approved salary increases at the following levels: Scott Bender, $300,000; and Joel Bender, $300,000. These base salaries remained in effect during 2018. Stephen Tadlock’s base salary was set at $250,000 for 2018.

Under the Company’s discretionary bonus program based on financial and safety performance, we paid or will pay bonuses to each of Scott Bender and Joel Bender in the amounts of $300,000 for each of 2017 and 2018, and we paid or will pay a bonus to Stephen Tadlock in the amount of $120,298 for 2018.  The bonuses for 2018 reflected the Company’s performance on financial and safety measures, including adjusted EBITDA and the rate of certain safety incidents, and were paid or will be paid in three installments in July 2018, December 2018 and March 2019.  

In addition, in connection with our IPO, we made grants of restricted stock units designed to promote retention and provide incentives for long-term performance.  Messrs. Scott and Joel Bender each received restricted stock unit grants with grant date values of $1,000,008 and Mr. Stephen Tadlock received a restricted stock unit grant with a grant date value of $1,875,015 that, in each case, will vest over three years. 

Outstanding Equity Awards at 2018 Fiscal Year‑End

The following table reflects information regarding outstanding restricted stock units held by our NEOs as of December 31, 2018.

 

 

 

 

Name

Grant Date

Number of Shares or Units of Stock That Have Not Vested (#)

Market Value of Shares or Units That Have Not Vested ($) (1)

Scott Bender

02/07/2018

52,632 (2)

1,442,643

Joel Bender

02/07/2018

52,632 (2)

1,442,643

Stephen Tadlock

02/07/2018

98,685 (2)

2,704,956

 

(1)The market value of these units is based on the closing price of the Company’s common stock on December 31, 2018 ($27.41), the last trading day of the fiscal year.

(2)Reflects RSUs which vest over three years in annual installments on February 7, 2019, February 7, 2020, and February 7, 2021.

Employment, Severance or Change in Control Agreements

Employment Agreements

In connection with the IPO, we amended and restated our employment agreements with Messrs. Scott and Joel Bender (as amended and restated, each, an “Employment Agreement”). Each Employment Agreement reflects the executive’s base salary of $300,000 and has an initial three‑year term that will extend automatically for one year periods thereafter unless advance written notice by either party is provided. Under the Employment Agreements, each of Messrs. Scott and Joel Bender are entitled to receive severance compensation if his employment is terminated under certain conditions, such as a termination by the executive officer for “good reason” or by us without “cause,” each as defined in the agreements and further described below. In addition, the agreements provide for:

91


 

specified minimum base salaries;

participation in all of our employee benefit plans to the extent the executive is eligible thereunder;

termination benefits, including, in specified circumstances, severance payments; and

an annual bonus of up to 100% of annual base salary in the good faith discretion of the board of directors if the executive satisfies budgetary and performance goals, as determined annually by the board of directors.

On February 21, 2019, we amended the Employment Agreements to provide that Scott Bender and Joel Bender shall be eligible to receive an additional annual bonus of up to 40% of the regular annual bonus actually paid, determined in the good faith discretion of our board of directors if the executive satisfies additional budgetary and performance goals, as determined annually by the board of directors. See additional discussion regarding annual bonus changes made in 2019 under “2019 Compensation Decisions—2019 MIP” below. 

We have not entered into separate severance agreements with Messrs. Scott and Joel Bender and instead rely on the terms of each executive’s Employment Agreement to dictate the terms of any severance arrangements. The Employment Agreements do not provide for accelerated or enhanced cash payments or health and welfare benefits upon a change in control but do provide for salary continuation payments and subsidized health and welfare benefits upon the termination of the executive’s employment for “good reason” or without “cause.”

Termination for Good Reason or Without Cause.  If either Scott or Joel Bender terminates his employment for “good reason” or is terminated by us without “cause,” he will be entitled to receive as severance, in addition to any amounts earned and unpaid through the date of termination, his then‑current base salary and benefits (except car and expense reimbursement benefits) for the remaining term of the Employment Agreement if such term is greater than one year, or if such term is not greater than one year, one year from the date of termination.

Termination Due to Disability.  If either Scott or Joel Bender’s employment is terminated by either us or the executive due to disability, he will be entitled to receive as severance his then‑current base salary and benefits through the remainder of the calendar month during which such termination is effective and for the lesser of (a) six consecutive months thereafter or (b) the date on which disability insurance benefits commence under any disability insurance coverage which may be provided by us.

Termination Due to Death.  If either Scott or Joel Bender’s employment is terminated due to death, his estate will be entitled to receive his then‑current base salary and accrued benefits through the end of the calendar month in which his death occurs.

In each case, if the executive is entitled to severance payments, during such severance period we will pay such executive’s portion of Consolidated Omnibus Budget Reconciliation Act (“COBRA”) premium payments, and if COBRA is no longer available during such period, we will provide similar health insurance coverage for such executive during the severance period.

For purposes of Scott and Joel Bender’s Employment Agreements:

The term “cause” means the executive (i) is convicted of, or enters a nolo contendre or guilty plea with respect to, a crime involving fraud, theft, embezzlement or other act of material dishonesty or the Board’s loss of confidence in the executive because he is convicted of, or enters a nolo contendre or guilty plea with respect to, any felony or crime involving moral turpitude; (ii) commits any other material breach of any of the provisions of his employment agreement other than a breach which (being capable of being remedied) is remedied by him within 14 days of being called upon to do so in writing by us; or (iii) fails to perform his duties and responsibilities (other than a failure from disability) for a period of 30 consecutive days.

92


 

The term “good reason” means any of the following: (i) we commit any material breach of the provisions of the executive’s Employment Agreement; (ii) we assign the executive to a position, responsibilities or duties of a materially lesser status or degree of responsibility than his position, responsibilities or duties as of the effective date of the Employment Agreement; (iii) the requirement by us that the executive be based anywhere other than Houston, Texas, provided that such a change in geographic location be deemed material; or (iv) any decrease of more than 10% in the executive’s base salary as of the effective date of the Employment Agreement. In any case, the executive must provide written notice of termination for good reason within 90 days of the initial existence of the condition at issue, and we will have the opportunity to cure such circumstances within a 30‑day period of receipt of such notice.

Upon a termination for “good reason” or without “cause,” or a death or disability, the applicable cash severance benefits will be paid in a single lump sum cash payment within the 30‑day period immediately following the date of the executive’s applicable termination.

Non‑Compete Agreements

In connection with the IPO, on February 12, 2018, Cactus LLC entered into amended and restated noncompetition agreements (each, a “Noncompetition Agreement”) with each of Scott Bender and Joel Bender. Each of the Noncompetition Agreements provide that, for a period of one year following termination of his employment, Scott Bender and Joel Bender will not (i) compete against us in connection with our business, (ii) solicit or induce any of our employees to leave his or her employment with us or hire any of our employees or (iii) solicit or entice customers who were our customers within the one‑year period immediately prior to his date of termination to cease doing business with us or to begin doing business with our competitors.

Potential Payments upon Termination.  Severance payments that could become payable to Messrs. Scott and Joel Bender have been described above in connection with the description of the Employment Agreements. Pursuant to the terms of his offer letter, Mr. Tadlock will be eligible to receive six months of severance should a merger or sale transaction result in Mr. Tadlock being terminated by the new entity.

LTIP

In order to incentivize individuals providing services to us or our affiliates, in 2018 our board of directors adopted a long‑term incentive plan (the “LTIP”). The LTIP provides for the grant, from time to time, at the discretion of the board of directors or a committee thereof, of stock options, stock appreciation rights, restricted stock, restricted stock units, stock awards, dividend equivalents, other stock‑based awards, cash awards, substitute awards and performance awards. The description of the LTIP set forth below is a summary of the material features of the LTIP. This summary does not purport to be a complete description of all of the provisions of the LTIP and is qualified in its entirety by reference to the LTIP, which is filed as an exhibit to the Annual Report. References to “common stock” in this description of the LTIP are to Class A common stock.

LTIP Share Limits.  Subject to adjustment in the event of certain transactions or changes of capitalization in accordance with the LTIP, a total of 3,000,000 shares of our Class A Common Stock has been reserved for issuance pursuant to awards under the LTIP. The total number of shares reserved for issuance under the LTIP may be issued pursuant to incentive stock options (which generally are stock options that meet the requirements of Section 422 of the Internal Revenue Code (the “Code”)). Class A Common Stock subject to an award that expires or is canceled, forfeited, exchanged, settled in cash or otherwise terminated without delivery of shares and shares withheld to pay the exercise price of, or to satisfy the withholding obligations with respect to, an award will again be available for delivery pursuant to other awards under the LTIP.

Individual Share Limits.  Our non‑employee directors will not receive awards in excess of 100,000 shares of common stock or, if greater, awards valued in excess of $1,500,000 in any calendar year.

93


 

Administration.    The Board has delegated to the Compensation Committee the authority to administer the LTIP. The Compensation Committee has broad discretion to administer the LTIP, including the power to determine the eligible individuals to whom awards will be granted, the number and type of awards to be granted and the terms and conditions of awards. The Compensation Committee may also accelerate the vesting or exercise of any award and make all other determinations and take all other actions necessary or advisable for the administration of the LTIP.

Eligibility.  Any individual who is our officer or employee or an officer or employee of any of our affiliates, and any other person who provides services to us or our affiliates, including members of the Board, are eligible to receive awards under the LTIP at the discretion of the Compensation Committee.

Stock Options.  The Compensation Committee may grant incentive stock options and options that do not qualify as incentive stock options, except that incentive stock options may only be granted to persons who are our employees or employees of one of our subsidiaries, in accordance with Section 422 of the Code. The exercise price of a stock option generally cannot be less than 100% of the fair market value of a share of our common stock on the date on which the option is granted and the option must not be exercisable for longer than ten years following the date of grant. In the case of an incentive stock option granted to an individual who owns (or is deemed to own) at least 10% of the total combined voting power of all classes of our capital stock, the exercise price of the stock option must be at least 110% of the fair market value of a share of our Class A Common Stock on the date of grant, and the option must not be exercisable more than five years from the date of grant.

Stock Appreciation Rights (“SARs”).  A SAR is the right to receive an amount equal to the excess of the fair market value of one share of our common stock on the date of exercise over the grant price of the SAR. The grant price of a SAR generally cannot be less than 100% of the fair market value of a share of our common stock on the date on which the SAR is granted. The term of a SAR may not exceed ten years. SARs may be granted in connection with, or independent of, a stock option. SARs may be paid in cash, common stock or a combination of cash and common stock, as determined by the Compensation Committee.

Restricted Stock.  Restricted stock is a grant of shares of common stock subject to the restrictions on transferability and risk of forfeiture imposed by the Compensation Committee. In the discretion of the Compensation Committee, dividends distributed prior to vesting may be subject to the same restrictions and risk of forfeiture as the restricted stock with respect to which the distribution was made.

Restricted Stock Units.  A restricted stock unit is a right to receive cash, common stock or a combination of cash and common stock at the end of a specified period equal to the fair market value of one share of our common stock on the date of vesting. Restricted stock units may be subject to the restrictions, including a risk of forfeiture, imposed by the Compensation Committee.

Stock Awards.  A stock award is a transfer of unrestricted shares of our common stock on terms and conditions determined by the Compensation Committee.

Dividend Equivalents.  Dividend equivalents entitle an individual to receive cash, shares of common stock, other awards, or other property equal in value to dividends or other distributions paid with respect to a specified number of shares of our common stock. Dividend equivalents may be awarded on a free‑standing basis or in connection with another award (other than an award of restricted stock or a stock award). The Compensation Committee may provide that dividend equivalents will be paid or distributed when accrued or at a later specified date, including at the same time and subject to the same restrictions and risk of forfeiture as the award with respect to which the dividend equivalents accrue if they are granted in tandem with another award.

Other Stock‑Based Awards.  Subject to limitations under applicable law and the terms of the LTIP, the Compensation Committee may grant other awards related to our common stock. Such awards may include, without limitation, awards that are convertible or exchangeable debt securities, other rights convertible or exchangeable into our common stock, purchase rights for common stock, awards with value and payment contingent upon our performance or

94


 

any other factors designated by the Compensation Committee, and awards valued by reference to the book value of our common stock or the value of securities of, or the performance of, our affiliates.

Cash Awards.  The LTIP permits the grant of awards denominated in and settled in cash as an element of or supplement to, or independent of, any award under the LTIP.

Substitute Awards.  Awards may be granted in substitution or exchange for any other award granted under the LTIP or any other right of an eligible person to receive payment from us. Awards may also be granted under the LTIP in substitution for similar awards held by individuals who become eligible persons as a result of a merger, consolidation or acquisition of another entity or the assets of another entity by or with us or one of our affiliates.

Performance Awards.  Performance awards represent awards with respect to which a participant’s right to receive cash, shares of our common stock, or a combination of both, is contingent upon the attainment of one or more specified performance measures during a specified period. The Compensation Committee will determine the applicable performance period, the performance goals and such other conditions that apply to each performance award. The Compensation Committee may use any business criteria and other measures of performance it deems appropriate in establishing the performance goals applicable to a performance award.

Recapitalization.  In the event of any change in our capital structure or business or other corporate transaction or event that would be considered an equity restructuring, the Compensation Committee shall or may (as required by applicable accounting rules) equitably adjust (i) the aggregate number or kind of shares that may be delivered under the LTIP, (ii) the number or kind of shares or amount of cash subject to an award, (iii) the terms and conditions of awards, including the purchase price or exercise price of awards and performance goals, and (iv) the applicable share‑based limitations with respect to awards provided in the LTIP, in each case to equitably reflect such event.

Change in Control.  In the event of a change in control or other changes to us or our common stock, the Compensation Committee may, in its discretion, (i) accelerate the time of exercisability of an award, (ii) require awards to be surrendered in exchange for a cash payment (including canceling a stock option or SAR for no consideration if it has an exercise price or grant price less than the value paid in the transaction), (iii) cancel awards that remain subject to a restricted period as of the date of the change in control or other event without payment, or (iv) make any other adjustments to awards that the Compensation Committee deems appropriate to reflect the applicable transaction or event.

No Repricing.  Except in connection with (i) the issuance of substitute awards granted to new service providers in connection with a transaction or (ii) in connection with adjustments to awards granted under the LTIP as a result of a transaction or recapitalization involving us, without the approval of the stockholders of the Company, the terms of outstanding options or SARs may not be amended to reduce the exercise price or grant price or to take any similar action that would have the same economic result.

Clawback.  All awards granted under the LTIP are subject to reduction, cancellation or recoupment under any written clawback policy that we may adopt and that we determine should apply to awards under the LTIP.

Amendment and Termination.  The LTIP will automatically expire on the tenth anniversary of its effective date, in February 2028. The Compensation Committee may amend or terminate the LTIP at any time, subject to stockholder approval if required by applicable law, rule or regulation, including the rules of the stock exchange on which our shares of common stock are listed. The Compensation Committee may amend the terms of any outstanding award granted under the LTIP at any time so long as the amendment would not materially and adversely affect the rights of a participant under a previously granted award without the participant’s consent.

95


 

2019 Compensation Decisions

Base Salary.    Effective February 17, 2019, after discussions regarding competitive market data with Pearl Meyer & Partners, LLC, our compensation consultant (“Pearl Meyer”), the Board approved a salary increase for Stephen Tadlock, who will complete his transition to Chief Financial Officer effective March 15, 2019, to an annual salary of $335,000. The base salaries for Scott Bender and Joel Bender remained unchanged for 2019.

2019 MIP. On February 15, 2019, after discussions with Pearl Meyer, the Board approved a performance-based bonus plan for 2019, the 2019 Management Incentive Plan (the “2019 MIP”), pursuant to which all eligible Company employees, including named executive officers, will be eligible to receive a cash bonus upon the achievement of certain financial performance and safety metrics. The weighting of each financial performance and safety metric may differ for each participant depending on the department and facility to which they are assigned. 

Under the 2019 MIP, executive officers, including named executive officers, will be eligible to receive base cash bonus payments equal to a certain specified percentage of their annual base salaries (the “Base Bonus”) if the Company meets the specified performance targets.  The approved 2019 Base Bonus for each of the Company’s named executive officers is set forth in the table below as a percentage of such executive’s 2019 base salary:

 

 

Name:

2019 Base Bonus:

Scott Bender

100%

Joel Bender

100%

Stephen Tadlock

50%

 

In addition to the Base Bonus, if the Company meets certain more stringent performance standards (the “Stretch Bonus Targets”), executive officers, including named executive officers, will be eligible to receive an additional bonus (the “Stretch Bonus”) of up to 40% of the executive’s Base Bonus payment.

Other than in the case of an employee’s injury, death or ill health (as determined by the Board) or in the case of a change of control of the Company, an employee must remain employed by the Company at the time of any payout in order to be eligible to receive such payout. Any payments under the 2019 MIP will be made in the sole discretion of the Board after considering the Company’s cash needs. However, the Company’s executive officers will not be eligible to receive any bonus payments related to their service during any fiscal year until the Company’s audited financial statements for such fiscal year have been finalized.

2019 LTIP Awards.  On March 11, 2019, our named executive officers received grants of restricted stock units under our LTIP in the following amounts:

 

 

Name:

Restricted Stock Units:

Scott Bender

40,139

Joel Bender

40,139

Stephen Tadlock

40,218

 

The restricted stock unit awards will vest in three equal installments on each anniversary of the date of grant.

DIRECTOR COMPENSATION

Pursuant to our non‑employee director compensation program, each non‑employee director will receive the following compensation for his or her service on the Board:

a cash retainer of $80,000 per year, payable quarterly in arrears;

96


 

an additional cash retainer of $20,000 per year, payable quarterly in arrears if such non‑employee director serves as the chairperson of our Audit Committee and an additional cash retainer of $10,000 per year for each other member of our Audit Committee;

an additional cash retainer of $10,000 per year, payable quarterly in arrears if such non-employee director serves as the chairperson of our Compensation Committee and an additional cash retainer of $5,000 per year for each other member of our Compensation Committee;

an additional cash retainer of $10,000 per year, payable quarterly in arrears if such non-employee director serves as the chairperson of our Nominating and Governance Committee and an additional $5,000 per year for each other member of our Nominating and Governance Committee; and

annual equity‑based compensation with an aggregate grant date value of $100,000, described below.

In addition, a cash retainer of $20,000 per year will be payable to a non-employee Chairman of the Board quarterly in arrears. Each director will be reimbursed for out‑of‑pocket expenses incurred in connection with attending board and committee meetings.

The non‑employee directors received a restricted stock unit grant value of $100,000 in connection with the IPO. All director restricted stock unit awards will generally be subject to a one year vesting schedule. In connection with the IPO, Messrs. Rosenthal and Semple also each received restricted stock unit awards with grant date values of $1,250,000 that will vest over three years.

Messrs. Scott and Joel Bender, as employees of the Company, do not receive compensation for their services as directors in addition to their employee compensation described above.  The table below reflects the compensation provided during 2018 to each member of the Board who was not employed by the Company.

 

 

 

 

Name

Fees Earned
or Paid in
Cash ($)(1)

Stock Awards ($) (2)

Total ($)(3)

Bruce Rothstein(3)

89,583
100,016
189,599

John (Andy) O’Donnell

93,958
100,016
193,974

Michael McGovern

93,958
100,016
193,974

Alan Semple

100,417
1,350,026
1,450,443

Gary L. Rosenthal

87,500
1,350,026
1,437,526

 


(1)The amounts shown in this column reflect cash fees earned by each director during 2018. We will also reimburse all directors for reasonable expenses incurred in attending all board or committee meetings.

(2)Amounts reported in this column represent the grant date fair market value determined in accordance with FASB ASC Topic 718 of restricted stock units granted during 2018.

(3)Mr. Rothstein did not directly receive any compensation for his services as a director during 2018. Mr. Rothstein is a Managing Partner of Cadent Energy Partners LLC. Due to Mr. Rothstein’s services as a managing partner at Cadent, all compensation and equity awards that he receives will be payable or transferred to Cadent.

97


 

Item 12.    Security Ownership of Certain Beneficial Owners and Management and Related Stockholder Matters

Security Ownership of Certain Beneficial Owners and Management

The following table sets forth certain information regarding the beneficial ownership of common stock as of March 13, 2019, by (i) each person who is known by the Company to own beneficially more than five percent of the outstanding shares of common stock, (ii) each NEO of the Company, (iii) each director and director nominee of the Company and (iv) all directors and executive officers as a group. All of such information is based on publicly available filings, unless otherwise known to us from other sources. Unless otherwise noted, the mailing address of each person or entity named below is 920 Memorial City Way, Suite 300 Houston, Texas 77024.

As of March 13, 2019, 37,873,071 shares of our Class A common stock and 37,236,142 shares of our Class B common stock were outstanding.

 

 

 

 

 

 

 

 

Shares Beneficially Owned by
Certain Beneficial Owners and Management(1)

 

Class A
Common Stock

Class B
Common Stock

Combined
Voting Power(2)

 

Number

% of class

Number

% of class

Number

%

5% Stockholders

 

 

 

 

 

 

Cadent Energy Partners II, L.P.(3)

5,264

*%

14,297,466
38.4%
14,302,730
19.0%

Cactus WH Enterprises, LLC(4)

—%

21,037,017
56.5%
21,037,017
28.0%

BlackRock, Inc.(5)

3,080,379
8.1%

—%

3,080,379
4.1%

FMR LLC(6)

2,072,007
5.5%

—%

2,072,007
2.8%

Neuberger Berman Group LLC(7)

2,510,371
6.6%

—%

2,510,371
3.3%

The Vanguard Group(8)

3,280,381
8.7%

—%

3,280,381
4.4%

Directors and NEOs:

 

 

 

 

 

 

Bruce Rothstein(3)

—%

—%

—%

Scott Bender(4)

13,132

*%

21,037,017
56.5%
21,050,149
28.0%

Joel Bender(4)

13,132

*%

21,037,017
56.5%
21,050,149
28.0%

Stephen Tadlock

24,730

*%

—%

24,730

*%

John (Andy) O’Donnell

5,264

*%

68,595

*%

73,859

*%

Michael McGovern

5,264

*%

73,409

*%

78,673

*%

Alan Semple

27,194

*%

—%

27,194

—%

Gary Rosenthal

27,194

*%

—%

27,194

—%

Directors and executive officers as a group (11 persons)

124,655

*%

21,179,021
56.9%
21,303,676
28.4%

 


(1)Subject to the terms of the First Amended and Restated Limited Liability Company Operating Agreement of Cactus LLC (the “Cactus Wellhead LLC Agreement”), each holder of common units representing limited liability company interests in Cactus LLC (such units, “CW Units” and holders of CW Units, “CW Unit Holders”), subject to certain limitations, has the right (the “Redemption Right”) to cause Cactus LLC to acquire all or at least a minimum portion of its CW Units for, at our election, (x) shares of our Class A Common Stock at a redemption ratio of one share of Class A Common Stock for each CW Unit redeemed, subject to conversion rate adjustments for stock splits, stock dividends and reclassifications and other similar transactions, or (y) an equivalent amount of cash. Alternatively, upon the exercise of the Redemption Right, Cactus Inc. (instead of Cactus LLC) will have the right (the “Call Right”) to acquire each tendered CW Unit directly from the exchanging CW Unit Holder for, at its election, (x) one share of Class A Common Stock, subject to conversion rate adjustments for stock splits, stock dividends and reclassification and other similar transactions,

98


 

or (y) an equivalent amount of cash. In connection with any redemption of CW Units pursuant to the Redemption Right or our Call Right, the corresponding number of shares of Class B Common Stock will be canceled. See “Transactions with Related Persons—Cactus Wellhead LLC Agreement.” The amounts and percentages of common stock beneficially owned are reported on the basis of regulations of the SEC governing the determination of beneficial ownership of securities. Under the rules of the SEC, a person is deemed to be a “beneficial owner” of a security if that person has or shares voting power, which includes the power to vote or direct the voting of such security, or investment power, which includes the power to dispose of or to direct the disposition of such security. Securities that can be so acquired are deemed to be outstanding for purposes of computing such person’s ownership percentage, but not for purposes of computing any other person’s percentage. Under these rules, more than one person may be deemed a beneficial owner of the same securities, and a person may be deemed to be a beneficial owner of securities as to which such person has no economic interest. Except as otherwise indicated in these footnotes, each of the beneficial owners has, to our knowledge, sole voting and investment power with respect to the indicated shares of common stock, except to the extent this power may be shared with a spouse.

(2)Represents percentage of voting power of our Class A Common Stock and Class B Common Stock voting together as a single class. The CW Unit Holders hold one share of Class B Common Stock for each CW Unit that they own. Each share of Class B Common Stock has no economic rights but entitles the holder thereof to one vote for each CW Unit held by such holder. Accordingly, the CW Unit Holders collectively have a number of votes in Cactus Inc. equal to the number of CW Units that they hold.

(3)Cadent Energy Partners II, L.P., its general partner, Cadent Energy Partners II—GP, L.P., and Cadent Management Services, LLC, its manager, are indirectly controlled by Cadent Energy Partners LLC. Cadent Energy Partners LLC controls all voting and dispositive power over the reported shares and therefore may be deemed to be the beneficial owner of such shares. Any decision taken by Cadent Management to vote, or to direct to vote, and to dispose, or to direct the disposition of, the securities held by Cadent has to be approved by its investment committee.  There are four members of the investment committee, and unanimous approval of the members of the investment committee is required to approve an action.  Under the so-called “rule of three,” if voting and dispositive decisions regarding an entity’s securities are made by three or more individuals, and a voting or dispositive decision requires the approval of a majority of those individuals, then none of the individuals is deemed a beneficial owner of the entity’s securities. This is the situation with regard to the investment committee of Cadent Management. Bruce Rothstein, the Chairman of our board of directors, is a Managing Director of Cadent Energy Partners LLC. Certain of our directors and officers have passive interests in Cadent Energy Partners II, L.P. In connection with our IPO, Cactus Inc. entered into a Stockholders’ Agreement with Cadent and Cactus WH Enterprises, which provides Cadent and Cactus WH Enterprises with the right to designate a certain number of nominees to our board of directors so long as they and their respective affiliates collectively beneficially own at least 5% of the outstanding shares of our common stock. Therefore, Cadent and Cactus WH Enterprises may each be deemed to beneficially own an aggregate 35,334,483 shares of our Class B common stock, representing an aggregate combined voting power of 47.2%.  Cadent Energy Partners II, L.P. also owns 5,264 shares of Class A common stock that was issued to Mr. Rothstein in connection with the vesting of previously granted restricted stock units. Due to Mr. Rothstein’s position as a managing director at Cadent Energy Partners, all compensation and equity awards that he receives are directly payable or transferred to Cadent Management Services, LLC, a subsidiary of Cadent Energy Partners.

(4)Scott Bender and Joel Bender control Cactus WH Enterprises and may be deemed to share voting and dispositive power over the reported shares and, therefore, will also be deemed to be the beneficial owners of such shares. In connection with our IPO, Cactus Inc. entered into a Stockholders’ Agreement with Cadent and Cactus WH Enterprises, which provides Cadent and Cactus WH Enterprises with the right to designate a certain number of nominees to our board of directors so long as they and their respective affiliates collectively beneficially own at least 5% of the outstanding shares of our common stock. Therefore, Cadent and Cactus WH Enterprises may each be deemed to beneficially own an aggregate 35,334,483 shares, representing an aggregate combined voting power of 47.2%.

99


 

(5)Based on Schedule 13G, filed February 8, 2019 by BlackRock, Inc., (“BlackRock”) a parent holding company, which states that BlackRock and its affiliates have sole investment discretion over 3,080,379 shares of our Class A common stock and sole voting power over 2,911,698 shares of our Class A common stock. All shares covered by such filings are held by BlackRock and/or its subsidiaries. The address of BlackRock, Inc. is 55 East 52nd Street, New York, NY 10055.

(6)Based on Schedule 13G, filed February 13, 2019 by FMR LLC (“FMR”), which states that FMR has sole voting power over 865,607 shares of our Class A common stock and sole dispositive power over 2,072,007 shares of our Class A common stock. The address of FMR is 245 Summer Street, Boston, Massachusetts 02210.

(7)Based on Schedule 13G, filed February 13, 2019 by Neuberger Berman Group LLC (“Neuberger Berman”), which states that Neuberger Berman and its affiliates share voting power over 2,496,326 shares of our Class A common stock and share dispositive power over 2,510,371 shares of our Class A common stock. The address of Neuberger Berman is 1290 Avenue of the Americas, New York, NY 10104.

(8)Based on Schedule 13G, filed February 11, 2019 by The Vanguard Group (“Vanguard”), which states that Vanguard has sole voting power over 80,059 shares of our Class A common stock, shared voting power over 2,227 shares of our Class A common stock, sole dispositive power over 3,202,864 shares of our Class A common stock and shared dispositive power over 77,517 shares of our Class A common stock. The address of Vanguard is 100 Vanguard Boulevard, Malvern, PA 19355.

*Less than 1.0%.

Changes in Control

We know of no arrangements, including any pledge by any person of our securities, the operation of which may at a subsequent date result in a change in control of the Company.

Securities Authorized for Issuance under Equity Compensation Plans

The following table sets forth certain information relating to our LTIP as of December 31, 2018.

 

 

 

 

 

 

 

Plan category

    

Number of securities to be issued upon exercise of outstanding options, warrants and rights

    

Weighted average exercise price of outstanding options, warrants and rights

    

Number of securities remaining available for future issuance under equity compensation plans (excluding securities reflected in column (a))

 

 

(a)

 

(b)

 

(c)

Equity compensation plans approved by security holders

 

 -

 

 -

 

 -

Equity compensation plans not approved by security holders

 

781,715

 

$ 19.84

 

2,218,285

Total

 

781,715

 

$ 19.84

 

2,218,285

 

100


 

Item 13.    Certain Relationships and Related Transactions, and Director Independence

Policies and Procedures for Review of Related Party Transactions

A “Related Party Transaction” is a transaction, arrangement or relationship in which we or any of our subsidiaries was, is or will be a participant, the amount of which involved exceeds $120,000, and in which any related person had, has or will have a direct or indirect material interest. A “Related Person” means:

any person who is, or at any time during the applicable period was, one of our executive officers or one of our directors;

any person who is known by us to be the beneficial owner of more than 5% of any class of our voting securities;

any immediate family member of any of the foregoing persons, which means any child, stepchild, parent, stepparent, spouse, sibling, mother‑in‑law, father‑in‑law, son‑in‑law, daughter‑in‑law, brother‑in‑law or sister‑in‑law of a director, executive officer or a beneficial owner of more than 5% of our Common Stock, and any person (other than a tenant or employee) sharing the household of such director, executive officer or beneficial owner of more than 5% of our Common Stock; and

any firm, corporation or other entity in which any of the foregoing persons is a partner or principal or in a similar position or in which such person has a 10% or greater beneficial ownership interest.

Our board of directors adopted a written Related Party Transactions policy prior to the completion of our IPO. Pursuant to this policy, our Audit Committee has and will continue to review all material facts of all Related Party Transactions and either approve or disapprove entry into the Related Party Transaction, subject to certain limited exceptions. In determining whether to approve or disapprove entry into a Related Party Transaction, our Audit Committee takes into account, among other factors, the following: (i) whether the Related Party Transaction is on terms no less favorable than terms generally available to an unaffiliated third‑party under the same or similar circumstances and (ii) the extent of the Related Person’s interest in the transaction. Further, the policy requires that all Related Party Transactions required to be disclosed in our filings with the SEC be so disclosed in accordance with applicable laws, rules and regulations.

Cactus Wellhead LLC Agreement

Under the Cactus Wellhead LLC Agreement, each CW Unit Holder, subject to certain limitations, has the right, pursuant to the Redemption Right, to cause Cactus LLC to acquire all or at least a minimum portion of its CW Units for, at Cactus LLC’s election, (x) shares of our Class A Common Stock at a redemption ratio of one share of Class A Common Stock for each CW Unit redeemed, subject to conversion rate adjustments for stock splits, stock dividends and reclassification and other similar transactions, or (y) an equivalent amount of cash. Alternatively, upon the exercise of the Redemption Right, Cactus Inc. (instead of Cactus LLC) will have the right, pursuant to the Call Right, to acquire each tendered CW Unit directly from the exchanging CW Unit Holder for, at its election, (x) one share of Class A Common Stock, subject to conversion rate adjustments for stock splits, stock dividends and reclassifications and other similar transactions, or (y) an equivalent amount of cash. In connection with any redemption of CW Units pursuant to the Redemption Right or our Call Right, the corresponding number of shares of Class B Common Stock will be canceled. In addition, any redemptions involving all of the CW Units held by a CW Unit Holder (subject to the discretion of Cactus Inc. to permit redemptions of a lower number of units) may occur at any time. As the CW Unit Holders redeem their CW Units, our membership interest in Cactus LLC will be correspondingly increased, the number of shares of Class A Common Stock outstanding will be increased, and the number of shares of Class B Common Stock outstanding will be reduced.

101


 

Under the Cactus Wellhead LLC Agreement, we have the right to determine when distributions will be made to CW Unit Holders and the amount of any such distributions. If we authorize a distribution, such distribution will be made to the holders of CW Units on a pro rata basis in accordance with their respective percentage ownership of CW Units.

The holders of CW Units, including us, will generally incur U.S. federal, state and local income taxes on their proportionate share of any taxable income of Cactus LLC and will be allocated their proportionate share of any taxable loss of Cactus LLC. Net profits and net losses of Cactus LLC generally will be allocated to holders of CW Units on a pro rata basis in accordance with their respective percentage ownership of CW Units, except that certain non pro rata adjustments will be required to be made to reflect built in gains and losses and tax depletion, depreciation and amortization with respect to such built in gains and losses. To the extent Cactus LLC has available cash and subject to the terms of any current or future credit agreements or debt instruments, we intend to cause Cactus LLC to make (i) generally pro rata distributions to the holders of CW Units, including us, in an amount at least sufficient to allow us to pay our taxes and make payments under the Tax Receivable Agreement that we entered into with the TRA Holders in connection with our IPO and (ii) non pro rata payments to Cactus Inc. to reimburse us for our corporate and other overhead expenses incurred by us in connection with serving as a managing member of Cactus LLC.

The Cactus Wellhead LLC Agreement provides that, except as otherwise determined by us, at any time we issue a share of our Class A Common Stock or any other equity security, the net proceeds received by us with respect to such issuance, if any, shall be concurrently invested in Cactus LLC, and Cactus LLC shall issue to us one CW Unit or other economically equivalent equity interest. Conversely, if at any time, any shares of our Class A Common Stock are redeemed, repurchased or otherwise acquired, Cactus LLC shall redeem, repurchase or otherwise acquire an equal number of CW Units held by us, upon the same terms and for the same price, as the shares of our Class A Common Stock are redeemed, repurchased or otherwise acquired.

Under the Cactus Wellhead LLC Agreement, Cadent and its affiliates are not required to offer to us an opportunity to participate in specified business opportunities that are from time to time presented to Cadent and its affiliates, including any of our directors affiliated with Cadent. The Cactus Wellhead LLC Agreement further provides that if Cadent or an affiliate, including any of our directors affiliated with Cadent, becomes aware of a potential business opportunity, transaction or other matter, they will have no duty to communicate or offer that opportunity to us (unless such opportunity is expressly offered to such director in his capacity as one of our directors). In addition, the Cactus Wellhead LLC Agreement provides that none of Cadent and its affiliates, including any of our directors affiliated with Cadent, will have any duty to refrain from (i) engaging in a corporate opportunity in the same or similar lines of business in which we or our affiliates now engage or propose to engage or (ii) otherwise competing with us or our affiliates.

Cactus LLC will be dissolved only upon the first to occur of (i) the sale of substantially all of its assets or (ii) an election by us to dissolve the company. Upon dissolution, Cactus LLC will be liquidated and the proceeds from any liquidation will be applied and distributed in the following manner: (a) first, to creditors (including to the extent permitted by law, creditors who are members) in satisfaction of the liabilities of Cactus LLC, (b) second, to establish cash reserves for contingent or unforeseen liabilities and (c) third, to the members in proportion to the number of CW Units owned by each of them.

Tax Receivable Agreement

Pursuant to the Cactus Wellhead LLC Agreement, each TRA Holder will, subject to certain limitations, have the right (the “Redemption Right”) to cause Cactus LLC to acquire all or at least a minimum portion of its CW Units for, at Cactus LLC’s election, (x) shares of our Class A common stock at a redemption ratio of one share of Class A common stock for each CW Unit redeemed, subject to conversion rate adjustments for stock splits, stock dividends and reclassification and other similar transactions, or (y) an equivalent amount of cash. Alternatively, upon the exercise of the Redemption Right, Cactus Inc. (instead of Cactus LLC) will have the right (the “Call Right”) to acquire each tendered CW Unit directly from the exchanging TRA Holder for, at its election, (x) one share of Class A common stock,

102


 

subject to conversion rate adjustments for stock splits, stock dividends and reclassifications and other similar transactions, or (y) an equivalent amount of cash. In connection with any redemption of CW Units pursuant to the Redemption Right or our Call Right, the corresponding number of shares of Class B common stock will be canceled.

Cactus LLC has made for itself (and for each of its direct or indirect subsidiaries that is treated as a partnership for U.S. federal income tax purposes and that it controls) an election under Section 754 of the Internal Revenue Code (the “Code”) that will be effective for 2018 and each taxable year in which a redemption of CW Units pursuant to the Redemption Right or the Call Right occurs. Pursuant to the Section 754 election, redemptions of CW Units pursuant to the Redemption Right or the Call Right are expected to result in adjustments to the tax basis of the tangible and intangible assets of Cactus LLC. These adjustments will be allocated to Cactus Inc. Such adjustments to the tax basis of the tangible and intangible assets of Cactus LLC would not have been available to Cactus Inc. absent its acquisition or deemed acquisition of CW Units pursuant to the exercise of the Redemption Right or the Call Right. In addition, the repayment of borrowings outstanding under the Cactus LLC term loan facility resulted in adjustments to the tax basis of the tangible and intangible assets of Cactus LLC, a portion of which was allocated to Cactus Inc.

These basis adjustments are expected to increase (for tax purposes) Cactus Inc.’s depreciation and amortization deductions and may also decrease Cactus Inc.’s gains (or increase its losses) on future dispositions of certain assets to the extent tax basis is allocated to those assets. Such increased deductions and losses and reduced gains may reduce the amount of tax that Cactus Inc. would otherwise be required to pay in the future.

The TRA will generally provide for the payment by Cactus Inc. to each TRA Holder of 85% of the net cash savings, if any, in U.S. federal, state and local income tax and franchise tax that Cactus Inc. actually realizes or is deemed to realize in certain circumstances as a result of (i) certain increases in tax basis that occur as a result of Cactus Inc.’s acquisition (or deemed acquisition for U.S. federal income tax purposes) of all or a portion of such TRA Holder’s CW Units in connection with CW Unit exchanges or pursuant to the exercise of the Redemption Right or the Call Right, (ii) certain increases in tax basis resulting from the repayment of borrowings outstanding under Cactus LLC’s term loan facility and (iii) imputed interest deemed to be paid by Cactus Inc. as a result of, and additional tax basis arising from, any payments Cactus Inc. makes under the TRA. We will retain the benefit of the remaining 15% of the cash savings.

The payment obligations under the TRA are Cactus Inc.’s obligations and not obligations of Cactus LLC, and we expect that the payments we will be required to make under the TRA will be substantial. We have determined that it is more likely than not that actual cash tax savings will be realized by Cactus Inc. from the tax benefits resulting from our IPO (and the related transactions), the Follow-on Offering and CW Unit exchanges. Future exchanges of CW Units create additional liability and follow the same accounting procedures. Estimating the amount and timing of payments that may become due under the TRA is by its nature imprecise and the assumptions used in the estimate can change. For purposes of the TRA, net cash savings in tax generally will be calculated by comparing Cactus Inc.’s actual tax liability (determined by using the actual applicable U.S. federal income tax rate and an assumed combined state and local income tax rate) to the amount it would have been required to pay had it not been able to utilize any of the tax benefits subject to the TRA. The amounts payable, as well as the timing of any payments under the TRA, are dependent upon significant future events and assumptions, including the timing of the redemption of CW Units, the price of our Class A common stock at the time of each redemption, the extent to which such redemptions are taxable transactions, the amount of the redeeming unit holder’s tax basis in its CW Units at the time of the relevant redemption, the depreciation and amortization periods that apply to the increase in tax basis, the amount and timing of taxable income we generate in the future and the U.S. federal income tax rate then applicable, and the portion of Cactus Inc.’s payments under the TRA that constitute imputed interest or give rise to depreciable or amortizable tax basis.

A delay in the timing of redemptions of CW Units, holding other assumptions constant, would be expected to decrease the discounted value of the amounts payable under the TRA as the benefit of the depreciation and amortization deductions would be delayed and the estimated increase in tax basis could be reduced as a result of allocations of Cactus LLC taxable income to the redeeming unit holder prior to the redemption. Stock price increases or decreases at the time

103


 

of each redemption of CW Units would be expected to result in a corresponding increase or decrease in the undiscounted amounts payable under the TRA in an amount equal to 85% of the tax-effected change in price. The amounts payable under the TRA are dependent upon Cactus Inc. having sufficient future taxable income to utilize the tax benefits on which it is required to make payments under the TRA. If Cactus Inc.’s projected taxable income is significantly reduced, the expected payments would be reduced to the extent such tax benefits do not result in a reduction of Cactus Inc.’s future income tax liabilities.

It is possible that future transactions or events could increase or decrease the actual tax benefits realized and the corresponding liability from the TRA. Moreover, there may be a negative impact on our liquidity if, as a result of timing discrepancies or otherwise, (i) the payments under the TRA exceed the actual benefits we realize in respect of the tax attributes subject to the TRA or (ii) distributions to Cactus Inc. by Cactus LLC are not sufficient to permit Cactus Inc. to make payments under the TRA after it has paid its taxes and other obligations. The payments under the TRA will not be conditional on a holder of rights under the TRA having a continued ownership interest in either Cactus LLC or Cactus Inc.

In addition, although we are not aware of any issue that would cause the Internal Revenue Service (“IRS”) or other relevant tax authorities to challenge potential tax basis increases or other tax benefits covered under the TRA, the TRA Holders will not reimburse us for any payments previously made under the TRA if such basis increases or other benefits are subsequently disallowed, except that excess payments made to any such holder will be netted against payments otherwise to be made, if any, to such holder after our determination of such excess. As a result, in such circumstances, Cactus Inc. could make payments that are greater than its actual cash tax savings, if any, and may not be able to recoup those payments.

We account for any amounts payable under the TRA in accordance with Accounting Standard Codification (“ASC”) Topic 450, Contingencies. We will recognize subsequent year changes to the measurement of the liability from the TRA in the income statement as a component of income before taxes. In the case of any changes to any valuation allowance associated with the underlying tax asset, given the link between the tax savings generated and the recognition of the liability from the TRA (i.e., one is recorded based on 85% of the other), and the explicit guidance in ASC 740-20-45-11(g) which requires that subsequent changes in a valuation allowance established against deferred tax assets that arose due to change in tax basis as a result of a transaction among or with shareholders to be recorded in the income statement as opposed to equity, we believe recording of the corollary adjustment to the liability from the TRA in the income statement is appropriate.

The term of the TRA commenced upon completion of our IPO and will continue until all tax benefits that are subject to the TRA have been utilized or expired, unless we exercise our right to terminate the TRA. In the event that the TRA is not terminated, the payments under the TRA are anticipated to commence in 2019 and to continue for 16 years after the date of the last redemption of CW Units. Accordingly, it is expected that payments will continue to be made under the TRA for more than 25 years. If we elect to terminate the TRA early (or it is terminated early due to certain mergers, asset sales, other forms of business combinations or other changes of control), our obligations under the TRA would accelerate and we would be required to make an immediate payment equal to the present value of the anticipated future payments to be made by us under the TRA (determined by applying a discount rate of one-year LIBOR plus 150 basis points) and such payment is expected to be substantial. The calculation of anticipated future payments will be based upon certain assumptions and deemed events set forth in the TRA, including the assumptions that (i) we have sufficient taxable income to fully utilize the tax benefits covered by the TRA and (ii) any CW Units (other than those held by Cactus Inc.) outstanding on the termination date are deemed to be redeemed on the termination date. Any early termination payment may be made significantly in advance of the actual realization, if any, of the future tax benefits to which the termination payment relates. Assuming no material changes in the relevant tax law, we expect that if the TRA were terminated as of December 31, 2018, the estimated termination payments, based on the assumptions discussed above, would be approximately $280 million (calculated using a discount rate equal to one-year LIBOR plus 150 basis points, applied against an undiscounted liability of $400 million).

104


 

The TRA provides that in the event that we breach any of our material obligations under the TRA, whether as a result of (i) our failure to make any payment when due (including in cases where we elect to terminate the TRA early, the TRA is terminated early due to certain mergers, asset sales, or other forms of business combinations or changes of control or we have available cash but fail to make payments when due under circumstances where we do not have the right to elect to defer the payment, as described below), (ii) our failure to honor any other material obligation under it or (iii) by operation of law as a result of the rejection of the TRA in a case commenced under the U.S. Bankruptcy Code or otherwise, then the TRA Holders may elect to treat such breach as an early termination, which would cause all our payment and other obligations under the TRA to be accelerated and become due and payable applying the same assumptions described above.

As a result of either an early termination or a change of control, we could be required to make payments under the TRA that exceed our actual cash tax savings under the TRA. In these situations, our obligations under the TRA could have a substantial negative impact on our liquidity and could have the effect of delaying, deferring or preventing certain mergers, asset sales, or other forms of business combinations or changes of control. 

Decisions we make in the course of running our business, such as with respect to mergers, asset sales, other forms of business combinations or other changes in control, may influence the timing and amount of payments that are received by the TRA Holders under the TRA. For example, the earlier disposition of assets following a redemption of CW Units may accelerate payments under the TRA and increase the present value of such payments, and the disposition of assets before a redemption of CW Units may increase the TRA Holders’ tax liability without giving rise to any rights of the TRA Holders to receive payments under the TRA. Such effects may result in differences or conflicts of interest between the interests of the TRA Holders and other shareholders.

Payments generally are due under the TRA within five business days following the finalization of the schedule with respect to which the payment obligation is calculated. However, interest on such payments will begin to accrue from the due date (without extensions) of our U.S. federal income tax return for the period to which such payments relate until such payment due date at a rate equal to one-year LIBOR plus 150 basis points. Except in cases where we elect to terminate the TRA early or it is otherwise terminated as described above, generally we may elect to defer payments due under the TRA if we do not have available cash to satisfy our payment obligations under the TRA. Any such deferred payments under the TRA generally will accrue interest from the due date for such payment until the payment date at a rate of one-year LIBOR plus 550 basis points. However, interest will accrue from the due date for such payment until the payment date at a rate of one-year LIBOR plus 150 basis points if we are unable to make such payment as a result of limitations imposed by our credit facility. We have no present intention to defer payments under the TRA.

Because we are a holding company with no operations of our own, our ability to make payments under the TRA is dependent on the ability of Cactus LLC to make distributions to us in an amount sufficient to cover our obligations under the TRA. This ability, in turn, may depend on the ability of Cactus LLC’s subsidiaries to make distributions to it. The ability of Cactus LLC, its subsidiaries and other entities in which it directly or indirectly holds an equity interest to make such distributions will be subject to, among other things, the applicable provisions of Delaware law (or other applicable jurisdiction) that may limit the amount of funds available for distribution and restrictions in relevant debt instruments issued by Cactus LLC or its subsidiaries and other entities in which it directly or indirectly holds an equity interest. Additionally, distributions made by Cactus LLC generally require pro-rata distribution among all its members, which could be significant. To the extent that we are unable to make payments under the TRA for any reason, such payments will be deferred and will accrue interest until paid.

Two of our independent directors, Messrs. McGovern and O’Donnell, have the right to receive payments under the Tax Receivable Agreement in respect of CW Units owned by them at the time of our IPO.

105


 

Registration Rights Agreement

In connection with our IPO, we entered into a registration rights agreement (the “Registration Rights Agreement”) with Cadent, Cactus WH Enterprises and Lee Boquet (together with Cactus WH Enterprises and Cadent, the “Registration Rights Holders”). Pursuant to the Registration Rights Agreement, we agreed to register the sale of shares of Class A Common Stock by the Registration Rights Holders under certain circumstances as described below.

We agreed to file a shelf registration statement to permit the resale by the Registration Rights Holders of shares of Class A Common Stock issuable upon the exercise of redemption rights when we become eligible to register the sale of our securities on Form S‑3 under the Securities Act of 1933, as amended. If at any time after the 180th day following February 7, 2018, the date of the final prospectus relating to our IPO, we are not eligible to register the sale of our securities on Form S‑3, each of Cadent and Cactus WH Enterprises will have the right to request three “demand” registrations, provided that the aggregate amount of registrable securities that are requested to be included in such demand registration is at least $25,000,000. Further, the Registration Rights Holders and certain of their assignees will have customary “piggyback” registration rights.

Upon the demand of a Registration Rights Holder, we will facilitate in the manner described in the Registration Rights Agreement a “takedown” of Class A Common Stock off of an effective shelf registration statement. A shelf takedown may take the form of an underwritten public offering provided that the aggregate amount of registrable securities that are requested to be included in such offering is at least $25,000,000.

These registration rights are subject to certain conditions and limitations, including the right of the underwriters to limit the number of shares to be included in a registration and our right to delay or withdraw a registration statement under certain circumstances. Also, any demand for a registered offering or a takedown and the exercise of any piggyback registration rights will be subject to the constraints of any applicable lock‑up arrangements. In addition, we may postpone the filing of a demanded registration statement, suspend the initial effectiveness of any shelf registration statement or delay offerings and sales under any effective shelf registration statement for a reasonable “blackout period” not in excess of 90 days if the board determines that such registration or offering could materially interfere with a bona fide business, acquisition or divestiture or financing transaction or is reasonably likely to require premature disclosure of information, the premature disclosure of which could materially and adversely affect us; provided that we shall not delay the filing of any demanded registration statement more than once in any 12‑month period.

We will generally pay all registration expenses in connection with our obligations under the registration rights agreement, regardless of whether a registration statement is filed or becomes effective.

Stockholders’ Agreement

In connection with our IPO, we entered into a stockholders’ agreement (the “Stockholders’ Agreement”) with Cadent and Cactus WH Enterprises. Summaries of certain material terms of the Stockholders’ Agreement are set forth below. Among other things, the Stockholders’ Agreement provides Cadent with the right to designate a number of nominees (each, a “Cadent Director”) to our board of directors such that:

at least 50% of the directors on the board are Cadent Directors for so long as Cadent and its affiliates collectively beneficially own at least 20% of the outstanding shares of Common Stock;

at least 25% of the directors on the board are Cadent Directors for so long as Cadent and its affiliates collectively beneficially own less than 20% but at least 10% of the outstanding shares of Common Stock;

106


 

at least one of the directors on the board are Cadent Directors for so long as Cadent and its affiliates collectively beneficially own less than 10% but at least 5% of the outstanding shares of Common Stock; and

once Cadent and its affiliates collectively own less than 5% of the outstanding shares of Common Stock, Cadent will not have any board designation rights.

Further, the Stockholders’ Agreement provides Cactus WH Enterprises with the right to designate a number of nominees (each, a “CWHE Director”) to the Board such that:

at least 50% of the directors on the board are CWHE Directors for so long as Cactus WH Enterprises and its affiliates collectively beneficially own at least 20% of the outstanding shares of Common Stock;

at least 25% of the directors on the board are CWHE Directors for so long as Cactus WH Enterprises and its affiliates collectively beneficially own less than 20% but at least 10% of the outstanding shares of Common Stock;

at least one of the directors on the board are CWHE Directors for so long as Cactus WH Enterprises and its affiliates collectively beneficially own less than 10% but at least 5% of the outstanding shares of Common Stock; and

once Cactus WH Enterprises and its affiliates collectively own less than 5% of the outstanding shares of Common Stock, Cactus WH Enterprises will not have any Board designation rights.

In the event that the percentage ownership of Cadent or Cactus WH Enterprises declines such that the number of Cadent Directors or CWHE Directors, as the case may be, exceeds the number of directors that Cadent or Cactus WH Enterprises is then entitled to designate to our board of directors under the Stockholders’ Agreement, then if requested by the Company, Cadent or Cactus WH Enterprises shall take such actions as are reasonably necessary to remove such excess Cadent Directors or CWHE Directors from the board.

Under the Stockholders’ Agreement, Bruce Rothstein, John (Andy) O’Donnell and Michael McGovern are each deemed to be designees of Cadent, and Scott Bender, Joel Bender and Alan Semple are each deemed to be designees of Cactus WH Enterprises.

Pursuant to the Stockholders’ Agreement, we, Cadent and Cactus WH Enterprises are required to take all necessary action, to the fullest extent permitted by applicable law (including with respect to any fiduciary duties under Delaware law), to cause the election of the nominees designated by Cadent and Cactus WH Enterprises.

The rights granted to Cadent and Cactus WH Enterprises to designate directors are additive to and not intended to limit in any way the rights that Cadent and Cactus WH Enterprises or any of their affiliates may have to nominate, elect or remove our directors under our amended and restated certificate of incorporation, our amended and restated bylaws or the Delaware General Corporation Law.

Non Exclusive Aircraft Lease Agreements

In June 2014, Cactus LLC entered into a Non Exclusive Aircraft Lease Agreement (the “SusieAir Lease”) with SusieAir, LLC (“SusieAir”), an entity wholly owned by Mr. Scott Bender, pursuant to which Cactus LLC leases an aircraft, excluding crew, from SusieAir. Under the SusieAir Lease, the aircraft may be subject to use by other lessees. The SusieAir Lease had an initial term of one year and automatically renews for successive one year terms unless either party gives at least 15 days’ advance notice of its intention to terminate the agreement. The SusieAir Lease shall

107


 

terminate automatically upon a sale or total loss of the aircraft or at any time, upon 30 days’ written notice by either party. Cactus LLC pays SusieAir a base hourly rent of $1,750 per flight hour of use of the aircraft, payable monthly, for the hours of aircraft operation during the prior calendar month. Cactus LLC is also responsible for employing pilots and certain fuel true up fees. The SusieAir Lease generally provides that Cactus LLC will indemnify SusieAir from liabilities arising from the operation of the aircraft. During 2018, 2017 and 2016, expense recognized in connection with these rentals totaled $0.4 million, $0.3 million and $0.2 million, respectively. As of December 31, 2018 and 2017, we owed less than $0.1 million, respectively, to the related party which are included in accounts payable in the consolidated balance sheets.

Management Services Agreement

Prior to our IPO, we were party to a management services agreement with two Cactus LLC members, whereby Cactus paid an annual management fee totaling approximately $0.3 million, payable in four installments, each to be paid quarterly in advance, prorated for any partial year. In conjunction with our IPO, the management services agreement terminated pursuant to its terms. Management fee expense totaled $0.1 million for 2018 and $0.3 million for each of 2017 and 2016, respectively. There were no outstanding balances due as of December 31, 2018 or December 31, 2017 under the management services agreement.

Employment Agreements

We have entered into employment agreements and non‑compete agreements with Scott Bender, our Chief Executive Officer, and Joel Bender, our Chief Operating Officer. For more information, please read Part III. Item 11. Executive Compensation—Employment, Severance or Change in Control Agreements—Employment Agreements of this Annual Report.

Other Transactions with Affiliates

On September 18, 2015, Cadent and Saguaro SPV, LLC (“Saguaro”), an entity managed by Cadent Management, acquired approximately $3.45 million and $7.46 million, respectively, of the principal amount of the then outstanding term loan debt of Cactus LLC. We contributed all the net proceeds of our IPO to Cactus LLC and caused Cactus LLC to use a portion of such proceeds to repay the borrowings outstanding under its term loan facility. As holders of a portion of our outstanding term loan debt, Cadent and Saguaro each received its pro rata share of the net proceeds of our IPO that we used to pay such outstanding debt.

Director Independence

See “Item 10. Directors, Executive Officers and Corporate Governance for a discussion of the directors who our board has determined to be independent.

108


 

Item 14.    Principal Accounting Fees and Services

The table below sets forth the aggregate fees billed or expected to be billed by PricewaterhouseCoopers LLP, our independent registered public accounting firm, for the last two fiscal years:

 

 

 

 

2018

2017

 

(in thousands)

Audit Fees(1)

$
1,545
$
1,409

Audit‑Related Fees

10
1

Tax Fees(2)

328
172

All Other Fees

Total

$
1,883
$
1,582

(1)Audit fees consist of the aggregate fees billed or expected to be billed for professional services rendered for (i) the audit of annual financial statements, (ii) reviews of our quarterly financial statements, (iii) statutory audits, (iv) research necessary to comply with generally accepted accounting principles, (v) other filings with the SEC, including consents and comfort letters, and (vi) services related to our IPO and our follow-on equity offering.

(2)Tax fees consist of fees for tax compliance, including the preparation, preview and filing of tax returns, and for tax advice and tax planning.

The charter of the Audit Committee and its pre‑approval policy require that the Audit Committee review and pre‑approve the plan and scope of our independent registered public accounting firm’s audit, audit‑related, tax and other services.

 

PART IV

Item 15.    Exhibits, Financial Statement Schedules

(1) Financial Statements

The consolidated financial statements of Cactus, Inc. and Subsidiaries and the Report of Independent Registered Public Accounting Firm are included in Part II, Item 8 of this Annual Report. Reference is made to the accompanying Index to Consolidated Financial Statements.

(2) Financial Statement Schedules

All financial statement schedules have been omitted because they are not applicable or the required information is presented in the financial statements or the notes thereto.

109


 

(3) Index to Exhibits

The exhibits required to be filed or furnished pursuant to Item 601 of Regulation S-K are set forth below.

 

 

 

Exhibit No.

    

Description

3.1

 

Amended and Restated Certificate of Incorporation of Cactus, Inc., effective February 12, 2018 (incorporated by reference to Exhibit 3.1 to the Registrant’s Form 8‑K (File No. 001‑38390) filed with the Commission on February 12, 2018)

 

 

 

3.2

 

Amended and Restated Bylaws of Cactus, Inc. (incorporated by reference to Exhibit 3.2 to the Registrant’s Form 8-K filed with the Commission on February 12, 2018)

 

 

 

10.1

 

First Amended and Restated Limited Liability Company Operating Agreement of Cactus Wellhead, LLC, (incorporated by reference to Exhibit 10.2 to the Registrant’s Form 8‑K (File No. 001‑38390) filed with the Commission on February 12, 2018)

 

 

 

10.2†

 

Amended and Restated Employment Agreement with Scott Bender, dated as of February 12, 2018 (incorporated by reference to Exhibit 10.3 to the Registrant’s Form 8‑K (File No. 001‑38390) filed with the Commission on February 12, 2018).

 

 

 

10.3†

 

Amended and Restated Employment Agreement with Joel Bender, dated as of February 12, 2018 (incorporated by reference to Exhibit 10.4 to the Registrant’s Form 8‑K (File No. 001‑38390) filed with the Commission on February 12, 2018).

 

 

 

10.4†

 

Amended and Restated Noncompetition Agreement with Scott Bender, dated as of February 12, 2018 (incorporated by reference to Exhibit 10.5 to the Registrant’s Form 8‑K (File No. 001‑38390) filed with the Commission on February 12, 2018).

 

 

 

10.5†

 

Amended and Restated Noncompetition Agreement with Joel Bender, dated as of February 12, 2018 (incorporated by reference to Exhibit 10.6 to the Registrant’s Form 8‑K (File No. 001‑38390) filed with the Commission on February 12, 2018).

 

 

 

10.6†

 

Form of Director and Officer Indemnification Agreement (incorporated by reference to Exhibit 10.5 to the Registrant’s Registration Statement on Form S-1 (File No. 333-222540) filed with the Commission on January 12, 2018). 

 

 

 

10.7

 

Tax Receivable Agreement (incorporated by reference to Exhibit 10.1 to the Registrant’s Form 8‑K (File No. 001‑38390) filed with the Commission on February 12, 2018).

 

 

 

10.8

 

Registration Rights Agreement (incorporated by reference to Exhibit 4.1 to the Registrant’s Form 8‑K (File No. 001‑38390) filed with the Commission on February 12, 2018).

 

 

 

10.9

 

Stockholders’ Agreement, effective as of February 12, 2018., by and among Cactus, Inc., Cadent Energy Partners II, L.P. and Cactus WH Enterprises, LLC (incorporated by reference to Exhibit 4.2 to the Registrant’s Form 8‑K (File No. 001‑38390) filed with the Commission on February 12, 2018)

 

 

 

10.10

 

Credit Agreement, dated July 31, 2014, among Cactus Wellhead, LLC, Credit Suisse AG, as administrative agent, collateral agent and issuing bank, and the lenders named therein as parties thereto (incorporated by reference to Exhibit 10.1 to the Registrant’s Registration Statement on Form S‑1 (File No. 333‑222540) filed with the Commission on January 12, 2018).

 

 

 

110


 

 

 

 

Exhibit No.

    

Description

10.11

 

Cactus, Inc. Long Term Incentive Plan (incorporated by reference to Exhibit 10.18 to the Registrant’s Form 8‑K (File No. 001‑38390) filed with the Commission on February 12, 2018)

 

 

 

10.12†

 

Form of Restricted Stock Agreement under the Cactus Inc. Long Term Incentive Plan (incorporated by reference to Exhibit 10.10 to the Registrant’s Form S‑1 Registration Statement (File No. 333‑222540) filed with the Commission on January 12, 2018)

 

 

 

10.13†

 

Form of Restricted Stock Unit Agreement under the Cactus Inc. Long Term Incentive Plan (incorporated by reference to Exhibit 10.11 to the Registrant’s Form S‑1 Registration Statement (File No. 333‑222540) filed with the Commission on January 12, 2018)

 

 

 

10.14

 

Credit Agreement, dated as of August 21, 2018, among Cactus Wellhead, LLC, as borrower, the lenders party thereto and JPMorgan Chase Bank, N.A., as administrative agent, an issuing bank and swingline lender (incorporated by reference to Exhibit 10.1 to the Registrant’s Form 8-K (File No. 000-38390) filed with the Commission on August 24, 2018)

 

 

 

10.15†

 

Form of Restricted Stock Unit Agreement (Directors, one-year vesting) (incorporated by reference to Exhibit 4.7 to the Registrants Form S-8 Registration Statement (File No. 333-22569) filed with the Commission on May 29, 2018)

 

 

 

10.16†

 

Form of Restricted Stock Unit Agreement (Directors, three-year vesting) (incorporated by reference to Exhibit 4.7 to the Registrants Form S-8 Registration Statement (File No. 333-22569) filed with the Commission on May 29, 2018)

 

 

 

10.17†*

 

Offer Letter to Stephen Tadlock dated May 30, 2017

 

 

 

21.1*

 

List of Subsidiaries of Cactus, Inc.

 

 

 

23.1*

 

Consent of PricewaterhouseCoopers LLP 

 

 

 

31.1*

 

Certification of Chief Executive Officer pursuant to Section 302 of the Sarbanes-Oxley Act of 2002.

 

 

 

31.2*

 

Certification of Chief Financial Officer pursuant to Section 302 of the Sarbanes-Oxley Act of 2002.

 

 

 

32.1**

 

Certification of Chief Executive Officer pursuant to 18 U.S.C. § 1350, as adopted pursuant to Section 906 of the Sarbanes-Oxley Act of 2002.

 

 

 

32.2**

 

Certification of Chief Financial Officer pursuant to 18 U.S.C. § 1350, as adopted pursuant to Section 906 of the Sarbanes-Oxley Act of 2002.


*     Filed herewith

**   Furnished herewith. Pursuant to SEC Release No. 33‑8212, this certification will be treated as “accompanying” this Annual Report and not “filed” as part of such report for purposes of Section 18 of the Exchange Act or otherwise subject to the liability of Section 18 of the Exchange Act, and this certification will not be deemed to be incorporated by reference into any filing under the Securities Act, except to the extent that the registrant specifically incorporates it by reference.

†     Management contract or compensatory plan or arrangement.

111


 

Item 16.    Form 10‑K Summary

None.

112


 

Signatures

Pursuant to the requirements of Section 13 or 15(d) of the Securities Exchange Act of 1934, the registrant has duly caused this report to be signed on its behalf by the undersigned thereunto duly authorized.

 

 

 

 

Cactus, Inc.

 

 

 

By:

/s/ Scott Bender

 

 

Scott Bender

 

 

President, Chief Executive Officer and Director

 

Date:  March 14, 2019

 

Pursuant to the requirements of the Securities Exchange Act of 1934, this report has been signed below by the following persons on behalf of the registrant and in the capacities and on the dates indicated.

 

 

 

Signature

    

Title

    

Date

 

 

 

 

 

/s/ Scott Bender

 

President, Chief Executive Officer and Director (Principal Executive Officer)

 

March 14, 2019

Scott Bender

 

 

 

 

 

 

 

 

 

/s/ Brian Small

 

Chief Financial Officer (Principal Financial Officer)

 

March 14, 2019

Brian Small

 

 

 

 

 

 

 

 

 

/s/ Ike Smith

 

Chief Accounting Officer (Principal Accounting Officer)

 

March 14, 2019

Ike Smith

 

 

 

 

 

 

 

 

 

/s/ Bruce Rothstein

 

Chairman

 

March 14, 2019

Bruce Rothstein

 

 

 

 

 

 

 

 

 

/s/ Joel Bender

 

Senior Vice President, Chief Operating Officer and Director

 

March 14, 2019

Joel Bender

 

 

 

 

 

 

 

 

 

/s/ John (Andy) O’Donnell

 

Director

 

March 14, 2019

John (Andy) O’Donnell

 

 

 

 

 

 

 

 

 

/s/ Michael McGovern

 

Director

 

March 14, 2019

Michael McGovern

 

 

 

 

 

 

 

 

 

/s/ Alan Semple

 

Director

 

March 14, 2019

Alan Semple

 

 

 

 

 

 

 

 

 

/s/ Gary Rosenthal

 

Director

 

March 14, 2019

Gary Rosenthal

 

 

 

 

 

 

 

113