UNITED
STATES
SECURITIES AND EXCHANGE COMMISSION
Washington, D.C. 20549
FORM
(Mark One)
OR
For the fiscal year ended
OR
OR
Date of event requiring this shell company report
For the transition period from to
Commission file number:
Bright Scholar Education Holdings Limited
(Exact name of Registrant as specified in its charter)
N/A
(Translation of Registrant’s name into English)
(Jurisdiction of incorporation or organization)
The People’s Republic of
(Address of principal executive offices)
The People’s Republic of
Telephone: +86-757-6683-2007
Facimile: +86-757-2360-2220
E-mail:
(Name, Telephone, E-mail and/or Facsimile number and Address of Company Contact Person)
Securities registered or to be registered, pursuant to Section 12(b) of the Act
| Title of each class | Trading Symbol | Name of each exchange on which registered | ||
| American depositary shares, each representing one Class A ordinary share, par value US$0.00001 per share | ||||
| *Not for trading, but only in connection with the listing on the New York Stock Exchange of American depositary shares |
Securities registered or to be registered pursuant to Section 12(g) of the Act.
None
(Title of Class)
Securities for which there is a reporting obligation pursuant to Section 15(d) of the Act.
None
(Title of Class)
Indicate the number of outstanding shares of each of the issuer’s classes of capital or common stock as of the close of the period covered by the annual report:
| Class A ordinary shares, par value US$0.00001 each | ||||
| Class B ordinary shares, par value US$0.00001 each |
Indicate by check mark if
the registrant is a well-known seasoned issuer, as defined in Rule 405 of the Securities Act. ☐ Yes ☒
If this report is an annual
or transition report, indicate by check mark if the registrant is not required to file reports pursuant to Section 13 or 15(d) of
the Securities Exchange Act of 1934. ☐ Yes ☒
Indicate by check mark whether
the registrant (1) has filed all reports required to be filed by Section 13 or 15(d) of the Securities Exchange Act of
1934 during the preceding 12 months (or for such shorter period that the registrant was required to file such reports), and (2) has
been subject to such filing requirements for the past 90 days. ☒
Indicate by check mark whether
the registrant has submitted electronically every Interactive Data File required to be submitted pursuant to Rule 405 of Regulation S-T
(§ 232.405 of this chapter) during the preceding 12 months (or
for such shorter period that the registrant was required to submit such files). ☒
Indicate by check mark whether the registrant is a large accelerated filer, an accelerated filer, a non-accelerated filer, or an emerging growth company. See the definitions of “large accelerated filer,” “accelerated filer,” and “emerging growth company” in Rule 12b-2 of the Exchange Act.
| Large accelerated filer. ☐ | Non-accelerated filer ☐ | Emerging growth company |
If an emerging growth company
that prepares its financial statements in accordance with U.S. GAAP, indicate by check mark if the registrant has elected not to use the
extended transition period for complying with any new or revised financial accounting standards † provided pursuant to Section 13(a) of
the Exchange Act.
† The term “new or revised financial accounting standard” refers to any update issued by the Financial Accounting Standards Board to its Accounting Standards Codification after April 5, 2012.
Indicate by check mark whether the registrant has filed a report on and attestation to its management’s assessment of the effectiveness of its internal control over financial reporting under Section 404(b) of the Sarbanes-Oxley Act (15 U.S.C. 7262(b)) by the registered public accounting firm that prepared or issued its audit report. ☐
Indicate by check mark which basis of accounting the registrant has used to prepare the financial statements included in this filing:
| International Financial Reporting Standards as issue by the International Accounting Standards Board ☐ | Other ☐ |
If “Other” has been checked in response to the previous question indicate by check mark which financial statement item the registrant has elected to follow. ☐ Item 17 ☐ Item 18
If this is an annual report, indicate by check
mark whether the registrant is a shell company (as defined in Rule 12b-2 of the Exchange Act). ☐ Yes
TABLE OF CONTENTS
i
INTRODUCTION
Except where the context otherwise requires and for purposes of this annual report on Form 20-F only:
| ● | “ADSs” refers to American depositary shares, each of which represents one Class A ordinary share; |
| ● | “Affected Entities” refers to private schools within China that are affected by the Implementation Rules, entities holding such private schools as well as other enterprises within China that are affected by the Implementation Rules which are listed in “Item 4. Information on the Company—C. Organizational Structure”; |
| ● | “A-Level” or “A Levels” refers to the General Certificate of Education (Advanced Level) Examination, a subject-based qualification conferred as part of the General Certificate of Education, as well as a school leaving qualification offered by the educational bodies in the United Kingdom and the educational authorities of British Crown dependencies to students completing secondary or pre-university education; |
| ● | “BGY Education Investment” refers to BGY Education Investment Management Co., Ltd., which was historically controlled and consolidated by Bright Scholar Holdings through contractual arrangements but has been deconsolidated on August 31, 2021, and, together with its subsidiaries and schools, classified as discontinued operations; |
| ● | “Bright Scholar Holdings” refers to Bright Scholar Education Holdings Limited, our Cayman Islands holding company; |
| ● | “CAGR” refers to compound annual growth rate; |
| ● | “China” or “PRC” refers to the People’s Republic of China, excluding, for the purpose of this annual report only, Taiwan and the special administrative regions of Hong Kong and Macau; |
| ● | “Country Garden” refers to Country Garden Holdings Company Limited, a company listed on The Stock Exchange of Hong Kong Limited (stock code: 2007), a related party, and its subsidiaries; |
| ● | “fiscal year” refers to the period from September 1 of the previous calendar year to August 31 of the concerned calendar year; |
| ● | “Implementation Rules” refers to the Implementation Rules for Private Education Laws, which was issued by the PRC State Council on May 14, 2021 and became effective on September 1, 2021; |
| ● | “learning centers” refers to entities providing after-school education training services, including English proficiency training and extracurricular programs; |
| ● | “ordinary shares” or “shares” refers to our Class A and Class B ordinary shares of par value US$0.00001 per share; |
-1-
| ● | “RMB” or “Renminbi” refers to the legal currency of China; |
| ● | “school” refers to each of our international schools, bilingual schools, overseas schools and kindergartens, unless otherwise specified, before the deconsolidation of BGY Education Investment, and each of our overseas schools and domestic for-profit kindergartens, unless otherwise specified, after the deconsolidation of BGY Education Investment, as the context requires; |
| ● | “school year” refers to the annual period of instruction at each school respectively, which customarily runs from September of the previous calendar year to July of the concerned calendar year; |
| ● | “SEC” refers to the Securities and Exchange Commission of the United States; |
| ● | “US$,” “U.S. dollars,” “$” and “dollars” refers to the legal currency of the United States of America; |
| ● | “VIEs” refers to the entities that Bright Scholar Holdings controls and consolidates or used to control and consolidate through contractual arrangements, as the context requires, including (1) BGY Education Investment and the schools and subsidiaries it held, as the context requires, prior to its deconsolidation; and (2) Foshan Meiliang Education Technology Co., Ltd., Foshan Shangtai Education Technology Co., Ltd., Foshan Renliang Education Technology Co., Ltd., Foshan Yongliang Education Technology Co., Ltd., Foshan Zhiliang Education Technology Co., Ltd., and Beijing Boteng Consulting Co., Ltd. and subsidiaries and schools they hold respectively, as the context requires, before and after the deconsolidation of BGY Education Investment; |
| ● | “we,” “us,” “our,” and “our company” refers to Bright Scholar Education Holdings Limited, its subsidiaries and its VIEs; and |
| ● | “Zhuhai Bright Scholar” refers to Zhuhai Hengqin Bright Scholar Management Consulting Co., Ltd., our wholly-owned subsidiary in China. |
Names of certain companies provided in this annual report are translated or transliterated from their original Chinese legal names.
Discrepancies in any table between the amounts identified as total amounts and the sum of the amounts listed therein are due to rounding.
This annual report on Form 20-F includes our audited consolidated financial statements for the 2019, 2020 and 2021 fiscal years.
This annual report contains translations of certain Renminbi amounts into U.S. dollars at specified rates. Unless otherwise stated, the translation of Renminbi into U.S. dollars has been made at RMB6.4604 to US$1.00, the noon buying rate in effect on August 31, 2021 as set forth in the H.10 Statistical Release of the Federal Reserve Board. We make no representation that any Renminbi or U.S. dollar amounts could have been, or could be, converted into U.S. dollars or Renminbi, as the case may be, at any particular rate, the rates stated below, or at all. The PRC government imposes controls over its foreign currency reserves in part through direct regulation of the conversion of Renminbi into foreign exchange and through restrictions on foreign trade. On January 7, 2022, the noon buying rate was RMB6.3769 to US$1.00.
-2-
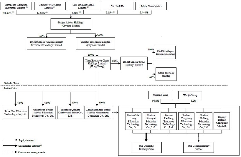
Bright Scholar Holdings, our ultimate Cayman Islands holding company, does not have any substantive operations other than indirectly controlling BGY Education Investment, our affiliated entity which controls and holds our domestic schools, through certain contractual arrangements, and indirectly holding Bright Scholar (UK) Holdings Limited, through which we operate our overseas schools. Investors in the ADSs are purchasing equity securities of our ultimate Cayman Islands holding company rather than purchasing equity securities of the VIEs. We conduct our business operations through both our consolidated subsidiaries and the VIEs, which we effectively control through certain contractual arrangements. We, together with the VIEs, are subject to PRC laws relating to, among others, restrictions over foreign investments in education services set out in the Negative List (2021 Version) promulgated by the Ministry of Commerce (“MOFCOM”), and the National Development and Reform Commission (“NDRC”). As a result, we have to control over the VIEs through contractual arrangements. Our VIE structure is used to replicate foreign investment in China-based companies where the PRC law prohibits direct foreign investment in the operating companies. Neither we nor our subsidiaries own any share in the VIEs. Instead, we control and receive the economic benefits of the VIEs’ business operation through a series of contractual agreements with the VIEs. The contractual agreements with the VIEs are designed to provide Zhuhai Bright Scholar with the power, rights, and obligations equivalent in all material respects to those it would possess as the principal equity holder of the VIEs, including absolute control rights and the rights to the assets, property, and revenue of the VIEs. As a result of our direct ownership in Zhuhai Bright Scholar and the contractual agreements with the VIEs, we are regarded as the primary beneficiary of the VIEs. Because of our corporate structure, we are subject to risks due to uncertainty of the interpretation and the application of the PRC laws and regulations, including but not limited to limitation on foreign ownership of internet technology companies, and regulatory review of oversea listing of PRC companies through a special purpose vehicle, and the validity and enforcement of the contractual agreements. We are also subject to the risks of uncertainty about any future actions of the PRC government in this regard. Our contractual agreements may not be effective in providing control over the VIEs. We may also subject to sanctions imposed by PRC regulatory agencies including Chinese Securities Regulatory Commission if we fail to comply with their rules and regulations. Investors in the ADSs are not purchasing equity securities of the VIEs, but instead, are purchasing equity securities of our ultimate Cayman Islands holding company. Because of our corporate structure, we are subject to risks due to uncertainty of the interpretation and the application of the PRC laws and regulations, including but not limited to limitation on foreign ownership of private education entities, and regulatory review of oversea listing and offering of securities of PRC companies through a special purpose vehicle, and the validity and enforcement of the contractual agreements. We are also subject to the risks of uncertainty about any future actions of the PRC government in this regard. Our contractual agreements may not be effective in providing control over the VIEs. We may also subject to sanctions imposed by PRC regulatory agencies including Chinese Securities Regulatory Commission if we fail to comply with their rules and regulations.
We and the VIEs face various legal and operational risks and uncertainties related to being based in and having significant operations in China. The PRC government has significant authority to exert influence on the ability of a China-based company, such as us and the VIEs, to conduct its business, accept foreign investments or list on U.S. or other foreign exchanges. For example, we and the VIEs face risks associated with regulatory approvals of offshore offerings, oversight on cybersecurity and data privacy, as well as the lack of PCAOB inspection on our auditors. Such risks could result in a material change in our operations and/or the value of the ADSs or could significantly limit or completely hinder our ability to offer ADSs and/or other securities to investors and cause the value of such securities to significantly decline or be worthless. The PRC government also has significant discretion over the conduct of the business of us and the VIEs and may intervene with or influence our operations or the development of the private education industry as it deems appropriate to further regulatory, political and societal goals. Furthermore, the PRC government has recently indicated an intent to exert more oversight and control over overseas securities offerings and foreign investment in China-based companies like us. Any such action, once taken by the PRC government, could significantly limit or completely hinder our ability to offer securities to investors and cause the value of such securities to significantly decline or in extreme cases, become worthless. For further details, see “Item 3. Key Information—D. Risk Factors—Risks Related to Our Corporate Structure” and “Item 3. Key Information—D. Risk Factors—Risks Related to Doing Business in China.”
Our financial statements contained in the annual report on Form 20-F for the fiscal year ended August 31, 2021 have been audited by an independent registered public accounting firm that is located in China and is among the PCAOB-registered public accounting firms headquartered in the PRC that are subject to PCAOB’s determination issued on December 16, 2021 of having been unable to be inspected or investigated completely by the PCAOB. However, we have not been identified by the SEC as a commission-identified issuer under the Holding Foreign Company Accountable Act (“HFCAA”), as of the date of this annual report. If, in the future, we have been identified by the SEC for three consecutive years as a commission-identified issuer whose registered public accounting firm is determined by the PCAOB that it is unable to inspect or investigate completely because of a position taken by one or more authorities in China, the SEC may prohibit our shares or ADSs from being traded on a national securities exchange or in the over the counter trading market in the United States. Additionally, on June 22, 2021, the U.S. Senate passed a bill which, if passed by the U.S. House of Representatives and signed into law, would reduce the number of consecutive non-inspection years required for triggering the prohibitions under the HFCAA from three years to two years. Furthermore, we and our investors are deprived of the benefits of such PCAOB inspections. The inability of the PCAOB to conduct inspections of auditors in China makes it more difficult to evaluate the effectiveness of our independent registered public accounting firm's audit procedures or quality control procedures as compared to auditors outside of China that are subject to the PCAOB inspections, which could cause investors and potential investors in our securities to lose confidence in our audit procedures and reported financial information and the quality of our financial statements. If we fail to meet the new listing standards specified in the HFCAA, we could face possible delisting from the NYSE, cessation of trading in over the counter market, deregistration from the SEC and/or other risks, which may materially and adversely affect, or effectively terminate, our ADSs trading in the United States.
We listed our ADSs on the New York Stock Exchange under the symbol “BEDU” on May 18, 2017 and completed an initial public offering of 17,250,000 ADSs on June 7, 2017. We issued an additional 10,000,000 ADSs on March 2, 2018. In July 2019, we issued senior notes in the aggregate principal amount of US$300.0 million, with interests of 7.45% per annum and maturing on July 31, 2022, and listed such senior notes on the Stock Exchange of Hong Kong Limited.
-3-
MARKET AND INDUSTRY DATA
Market data and certain industry forecasts used in this annual report were obtained from internal surveys, market research, publicly available information and industry publications. Industry publications generally state that the information contained therein has been obtained from sources believed to be reliable, but that the accuracy and completeness of such information is not guaranteed. Similarly, internal surveys, industry forecasts and market research, while believed to be reliable, have not been independently verified, and we make no representation as to the accuracy of such information.
PART I
ITEM 1. IDENTITY OF DIRECTORS, SENIOR MANAGEMENT AND ADVISERS
Not applicable.
ITEM 2. OFFER STATISTICS AND EXPECTED TIMETABLE
Not applicable.
ITEM 3. KEY INFORMATION
A. [Reserved]
B. Capitalization and Indebtedness
Not applicable.
C. Reasons for the Offer and Use of Proceeds
Not applicable.
D. Risk Factors
An investment in our ADSs involves risks. You should carefully consider the risks described below, as well as the other information included or incorporated by reference in this annual report, before making an investment decision. Our business, financial condition or results of operations could be materially adversely affected by any of these risks. The market or trading price of our ADSs could decline due to any of these risks, and you may lose all or part of your investment. In addition, the risks discussed below also include forward-looking statements and our actual results may differ substantially from those discussed in these forward-looking statements. Please note that additional risks not presently known to us, that we currently deem immaterial or that we have not anticipated may also impair our business and operations.
Risk Factor Summary
Risks Related to Our Business
| ● | compliance with the Implementation Rules materially and adversely affecting our business, financial condition, results of operations and prospect in the future; |
| ● | our ability to execute our growth strategies or continue to grow as rapidly as we have in the past; |
| ● | our ability to remain profitable or increase profitability in the future; |
| ● | our corporate structure on contractual arrangements which has caused us to lose control of the Affected Entities; |
-4-
| ● | PRC laws and regulations imposing significant limitations on our ability to engage in the private for-profit education business; |
| ● | limitations on our ability to maintain the operation of our kindergartens and to expand our kindergarten network; |
| ● | our learning centers being able to secure required educational permits and business license; |
| ● | acquisition related risks as a result of our acquisition strategy; |
| ● | our ability to manage our business expansion and integrate businesses we acquire; |
| ● | unknown or contingent liabilities related to the acquired businesses; |
| ● | our ability to meet financial obligations due to the net current liabilities as of August 31, 2021 and our ability to continue on a going concern basis; |
| ● | our ability to secure additional capital for our future expansion; |
| ● | our ability to ramp up existing schools and successfully launch new schools; |
| ● | our ability to engage with the Affected Entities to provide education services as we expected; |
| ● | our ability to enroll and retain a sufficient number of students; |
| ● | accidents, injuries or other harm that may occur at our schools, learning centers or the events we organize; and |
| ● | our ability to charge tuition or other fees at sufficient levels. |
Risks Related to Our Corporate Structure
| ● | ownership structure and contractual arrangements being challenged by extensive regulation over private education service business in China; |
| ● | uncertainties in the interpretation and implementation of the newly enacted PRC Foreign Investment Law and how it may impact the viability of our current corporate structure, corporate governance and business operations; |
| ● | contractual arrangements with the VIEs and their shareholders being ineffective in providing control as direct ownership; |
| ● | uncertainties in the interpretation of newly issued rules, regulatory actions and statements related to VIEs and private schools, under which we may be unable to assert our contractual rights over the assets of the VIE; |
| ● | failure by the VIEs and their shareholders to perform their obligations under the contractual arrangements; |
| ● | potential conflict of interest between us and our largest shareholders; and |
| ● | additional taxes owed by us or the VIEs due to the PRC tax authorities’ scrutiny over our contractual arrangement. |
-5-
Risks Related to Doing Business in China
| ● | overall economy in China or the education services market affected by PRC economic, political and social conditions, as well as changes in any government policies, laws and regulations; |
| ● | uncertainties with respect to the PRC legal system; |
| ● | any actions by the Chinese government may cause us to make material changes to the operation of our PRC subsidiaries or the VIE; |
| ● | any increase in applicable enterprise income tax rates or the discontinuation of any preferential tax treatments currently available to us; |
| ● | unfavorable tax consequences to us as a result of us being classified as a PRC “resident enterprise;” |
| ● | significant uncertainties under the PRC enterprise income tax law relating to the withholding tax liabilities of our PRC subsidiaries; |
| ● | significant uncertainties in the application and interpretation of the Law on the Promotion of Private Education, the Implementation Rules and their detailed implementation rules and regulations; |
| ● | uncertainties with respect to indirect transfers of the equity interests in PRC resident enterprises by their non-PRC holding companies; and |
| ● | restrictions on currency exchange. |
Risks Related to Our Ordinary Shares and ADSs
| ● | exemptions from requirements applicable to other public companies due to our status as an emerging growth company; |
| ● | volatile ADS trading price; |
| ● | decline in our ADS price due to substantial future sales or perceived potential sales of our ADSs; |
| ● | decline in our ADS price due to techniques employed by short sellers; |
| ● | limitation on your ability to influence corporate matter’s due to our dual-class share structure with different voting rights; and |
| ● | decline in our ADS price due to inaccurate, unfavorable or little research about us. |
-6-
Risks Related to Our Business
Our compliance with the Implementation Rules has materially and adversely affected and may continue to materially and adversely affect our business, financial condition, results of operations and prospect in the future, and we have been subject to significant limitations on our ability to engage in the private for-profit education business and may otherwise be materially and adversely affected by changes in PRC laws and regulations.
The Standing Committee of the National People’s Congress amended the Law on the Promotion of Private Education on November 7, 2016, which became effective on September 1, 2017 and were further amended on December 29, 2018 (the “Amended Law”). Pursuant to the Amended Law, sponsors of private schools may choose to establish schools in China either as non-profit or for-profit schools. Sponsors of for-profit private schools are entitled to retain the profits from their schools and the operating surplus may be allocated to the sponsors pursuant to the PRC company law and other relevant laws and regulations. On the other hand, sponsors of non-profit private schools are not entitled to any distribution of profits from their schools and all revenue must be used for the operation of the schools. As a holding company, our ability to generate profits, pay dividends and other cash distributions to our shareholders under the existing and the Amended Law is affected by many factors, including but not limited to the characterizations of our schools as for-profit or non-profit schools, the profitability of our schools and other affiliated entities, and our ability to receive dividends and other distributions from our PRC subsidiary, Zhuhai Bright Scholar, which in turn depends on the service fees paid to Zhuhai Bright Scholar from our schools and other affiliated entities. If our schools are unable to be registered as for-profit private education entities, the approval of which is subject to the discretion of government authorities, our contractual arrangements with such schools may be subject to more stringent scrutiny. Furthermore, pursuant to the Amended Law, sponsors are not permitted to establish for-profit schools if such schools provide compulsory education services, which cover grades one to nine. Nevertheless, during the reporting period, compulsory education services accounted for a significant portion of our student base as well as revenue. For further details, see “Item 4. Information on the Company—B. Business Overview— Regulations—Regulations on Private Education in the PRC—The Law for Promoting Private Education and the Implementation Rules for the Law for Promoting Private Education.”
On May 14, 2021, the PRC State Council announced the Implementation Rules for Private Education Laws (the “Implementation Rules”), which became effective on September 1, 2021. Pursuant to the Implementation Rules, (1) foreign-invested enterprises established in China and social organizations whose actual controllers are foreign parties shall not sponsor, participate in or actually control private schools that provide compulsory education, (2) social organizations or individuals shall not control any private school that provides compulsory education or any non-profit private school that provides pre-school education by means of merger, acquisition, contractual arrangements, etc., and (3) private schools providing compulsory education shall not conduct any transaction with any related party.
The Implementation Rules have had significant impacts on our business operations and our results of operations. After consultation with its PRC legal counsel and external advisors, we reached the conclusion that, as a result of the effectiveness of the Implementation Rules, we have lost control over the Affected Entities, which primarily include our private schools providing compulsory education, not-for-profit kindergartens and other enterprises within China that are affected by the Implementation Rules. We have determined that, in substance, we had ceased to recognize revenues for all activities related to the Affected Entities and had discontinued all business activities with such entities by August 31, 2021 while continuing to provide essential services to keep these schools open. As a result, our ability to engage in the private not-for-profit education in China has been materially and adversely affected, and we cannot assure you that we will be able to restore such ability, which could materially and adversely affect our business, prospects, results of operations and financial condition.
We may not be able to execute our growth strategies or continue to grow as rapidly as we have in the past several years.
As of the date of this annual report, the domestic school network under our continuing operations in China includes eight kindergartens in China, all of which are registered as for-profit kindergartens, as the discontinuation has caused our domestic school network to shrink drastically, due to the effectiveness of the Implementation Rules. We cannot assure you that we will be able to effectively expand our domestic school network, which could materially and adversely affect our business, prospects, results of operations and financial condition. For our continuing operations, we intend to enroll students, recruit teachers and educational staff, increase the utilization rates of our existing and new schools and invest in overseas and complementary businesses. However, we may not be able to continue to grow as rapidly as we did in the past due to uncertainties involved in the process, for example:
| ● | we may not be able to attract and retain a sufficient number of students for our existing and new schools; |
| ● | we may be unable to successfully integrate complementary or acquired businesses with our current service offerings and achieve anticipated synergies; |
| ● | we may not be able to hire and retain principals, teachers, educational staff and other employees for our existing and new schools; |
-7-
| ● | we may require more time than expected to obtain the accreditation for the education programs, particularly the international education programs, at our schools; |
| ● | we may be unable to continue to refine our curricula and optimize our students’ academic performance; |
| ● | our business partner, Country Garden, a related party, may be unable to develop new residential communities at locations with a robust demand for private education or sell residential units to a sufficient number of buyers seeking convenient access to private education; |
| ● | the development of new schools may be delayed or affected as a result of many factors, such as delays in obtaining government approvals or licenses, shortages of key construction supplies and skilled labor, construction accidents, or natural catastrophes, some of which are beyond our control; |
| ● | we may be unable to successfully build our brand name and launch schools independent of Country Garden; |
| ● | we may be subject to further limitation in our ability to engage in the private for-profit education business; and |
| ● | we may be unable to successfully execute new growth strategies. |
These risks may increase significantly when we expand into new cities or countries. Managing the growth of a geographically diverse business also involves significant risks and challenges. We may find it difficult to manage financial resources, implement uniform education standards and operational policies and maintain our operational, management and technology systems across our network. If we are unable to manage our expanding operations or successfully achieve future growth, our business, prospects, results of operations and financial condition may be materially and adversely affected.
We may not remain profitable or increase profitability in the future.
We may not be successful in maintaining or increasing overall profitability. In particular, certain of our schools, especially those at the ramp-up stage and with comparatively low utilization rates, are currently operating at a loss and we may not be able to improve the profitability of these schools, and new schools we launch may negatively impact our profitability. Our ability to maintain or increase overall profitability has been and will be affected by the deconsolidation of the Affected Entities due to the effectiveness of the Implementation Rules.
Our ability to maintain profitability and positive cash flow will depend in large part on our ability to control our costs and expenses which we expect to increase as we further develop and expand our school network, as well as our ability to attract and retain educational talents to promote our business success. We may incur significant losses in the future for a number of reasons, including the other risks described in this annual report. We may also further encounter unforeseen expenses, difficulties, complications, delays and other unknown events. If we fail to increase revenue at the rate we anticipate or if our expenses increase at a faster rate than the increase in our revenue, we may not be able to remain profitable or increase profitability.
Our corporate structure is built upon a series of contractual arrangements which has caused us to lose control of the Affected Entities.
On August 17, 2020, the PRC Ministry of Education (the “MOE”), and other four ministries and commissions promulgated the Opinions on Further Standardization of Education Fee, which further strengthen the regulation of private education fees. The Opinions on Further Standardization of Education Fee stipulate that private schools must publicize the itemized fees and standards at a prominent location in the school and indicate the itemized fees and standards in the admissions brochure and admission notice. If fees that should be publicized are not publicized, or the content of the publicity is not in compliance with the relevant policies, students are entitled to refuse the payment of the fees. In addition, the Opinions on Further Standardization of Education Fee emphasizes that sponsors of non-profit schools shall not transfer proceeds generated from operating such schools by way of related party transactions that fail to meet the requirements of being open, fair or just, and other service fees charged to our students must be charged based on a reasonable basis and voluntary and non-profit principles. If the regulatory authority deems otherwise, our operations may be adversely affected.
-8-
On September 7, 2020, the MOE published the Draft Preschool Education Law for public comments. The Draft Preschool Education Law, among other things, tightens restrictions over kindergartens in pursuing profits and prohibits social capital from controlling state-run kindergartens and non-profit kindergartens through mergers and acquisitions, entrusted operation, franchising, through variable interest entities or via contractual control.
In addition, pursuant to the Implementation Rules, which became effective on September 1, 2021, private school providing compulsory education shall not conduct any transaction with any related party, and any other private school conducting any transaction with any related party shall follow the principles of openness, fairness and impartiality, fix the price reasonably and regulate the decision-making, and shall not damage the interests of the state and the school or the rights and interests of the teachers and students, which may impose restrictions on the above-mentioned related party transactions. Such prohibition has significantly affected the enforceability of the exclusive management services and business cooperation agreements with affiliated entities providing compulsory education. Therefore, we concluded that we lost control of the schools providing compulsory education, not-for-profit kindergartens, and the sponsor entities as from August 31, 2021 and such VIE contractual arrangements with them has become invalid since then and classified them as discontinued operations. Such discontinuation has had a material and adverse impact on our business, financial condition and results of operations.
Our schools in China that are involved in related party transactions may also be subject to strict supervision by relevant government authorities, and we may need to establish corresponding information disclosure systems and incur greater compliance costs, and our contractual arrangements, which may be deemed as related-party transactions, may be subject to scrutiny against the stipulated benchmarks by relevant government authorities.
If our existing group structure or contractual arrangements are deemed to violate any rules, laws or regulations, we may be required to terminate or amend our contractual arrangement, our license to operate private schools may be revoked, cancelled or not be renewed and we may be subject to penalties as determined by the relevant authorities. We may also be restricted from further expanding our schools or school network. For example, we may not be able to acquire non-profit private schools. If any of the foregoing occurs, our business, financial condition and results of operations would be materially and adversely affected.
-9-
Our ability to maintain the operation of our kindergartens and to expand our kindergarten network may be limited due to our listing status as well as the PRC laws and regulations, which may in turn affect our results of operations.
On November 7, 2018, the Central Committee of the Communist Party of China and the State Council promulgated the Opinions on Regulating the Development and Deepening of the Reform of the Pre-School Education (the “Opinions”), which limits the ability by kindergartens to obtain financing through equity financing. It is unclear whether the Opinions will be applied retrospectively. In addition, we have not been notified of or been subject to any material fines or other penalties under any PRC laws or regulations due to any alleged violation of the Opinions. However, we cannot assure you that the Opinions will not be applied retrospectively, and that we will not be subject to adverse impact under the Opinions or any laws or regulations promulgated pursuant to the Opinions in the future. Moreover, the Opinions restrict public companies from acquiring for-profit kindergartens with funds raised in the capital markets. Even though the Opinions do not clearly provide whether companies listed in capital markets outside the PRC fall under such restriction, we may be subject to this restriction, which would limit our ability to carry out further expansion plans with regard to our kindergarten business.
In addition, on January 22, 2019, the General Office of the State Council issued the Circular on Initiating the Rectification of Kindergartens Affiliated to Residential Communities in Urban Areas (the “Circular on Initiating the Rectification”), which requires existing community-affiliated kindergartens to be handed over to local education authorities and shall be held by local education authorities as public kindergartens or turn into inclusive kindergartens operated by authorized social entities. It also provides that community-affiliated kindergartens shall be not-for-profit. As of the date of this annual report, the domestic school network under our continuing operations in China includes eight kindergartens in China, all of which are registered as for-profit kindergartens, as the discontinuation has caused our domestic school network to shrink drastically due to the effectiveness of the Implementation Rules. See “— Our compliance with the Implementation Rules has materially and adversely affected and may continue to materially and adversely affect our business, financial condition, results of operations and prospect in the future, and we have been subject to significant limitations on our ability to engage in the private for-profit education business and may otherwise be materially and adversely affected by changes in PRC laws and regulations.” As of the date of this annual report, we do not own any not-for-profit community-affiliated kindergartens, and we do not plan to sponsor any not-for-profit community-affiliated kindergartens in the future, as the Circular on Initiating the Rectification has significantly restricted our ability to sponsor community-affiliated kindergartens. However, we cannot assure you that the domestic kindergartens we currently operate will not be classified as community-affiliated kindergartens and thus become not-for-profit. If any of the kindergartens we operate is classified as a community-affiliated kindergarten, we may become unable to continue to operate such kindergarten, which could materially and adversely affect our business and results of operations. See “Item 4. Information on the Company—B. Business Overview—Regulations—Regulations on Private Education in the PRC—Opinions on Regulating the Development and Deepening of the Reform of Pre-school Education.”
A number of our learning centers do not possess the required educational permits and business licenses and are currently unable to obtain them, which may subject us to fines and other penalties, including the suspension of operations in noncompliant learning centers and confiscation of profits derived from noncompliant operations.
According to the Amended Law, which became effective on September 1, 2017, private schools for after-school tutoring can be established as for-profit private schools at the election of the school sponsors. The Amended Law also deleted the provision which stipulates that measures for administration of profit-making privately-run training institutions registered with the administrative department for industry and commerce shall be separately formulated by the State Council. According to The Rules for the Implementation of Supervision and Management of For-profit Private Schools, jointly issued by the Ministry of Education, the Ministry of Human Resources and Social Security and the State Administration for Industry and Commerce, which came into force on December 30, 2016, for-profit private tutoring institutions shall be in compliance with the regulations applicable to private schools. On February 13, 2018, the General Offices of the Ministry of Education and three other ministries in China jointly issued the Notice to Launch Special Campaign towards After-school Tutoring Institutions on Practically Reducing Burdens for Primary and Middle School Students, which requires after-school tutoring institutions with satisfactory conditions to obtain school operation licenses and other permits. Further, on August 22, 2018, the State Council issued the Opinion on Supervising After-School Tutoring Institutions (the “Opinions 80”), which provides detailed guidance for these after-school tutoring institutions. Therefore, we expect that the Amended Law, accompanied with its relevant implementation rules and regulations as well as other administrative actions, will bring significant changes to our compliance environment and a certain number of our entities, through which we operate our existing learning centers, may be required to obtain new licenses and permits or update their existing ones.
As of the date of this annual report, three out of 18 of our learning centers in China currently in operation do not possess the operating permits or business licenses required by the regulatory changes discussed above. Although the implementing rules for the Amended Law or the relevant local regulations have not been published to the public, we are in the process of preparing filings and applying for permits for these learning centers in accordance with the Opinions 80 and relevant PRC laws and regulations but do not expect to complete all such filings and obtain all such permits in the near term. If we fail to obtain such required permits and licenses, we may be subject to fines or confiscation of profits derived from noncompliant operations and we may be unable to continue the operations at our noncompliant learning centers, which could materially and adversely affect our business and results of operations.
-10-
We have in the past acquired several businesses and intend to remain acquisitive while continue our organic growth, which may expose us to acquisition related risks.
We are at all times pursuing a number of acquisition opportunities and these processes are, at any time, in various stages of completion. For example, we have completed several acquisitions in the United Kingdom and will continue to seek opportunities in overseas markets as well as in complementary education services. Our targets may cover a wide range of education, including independent schools, boarding schools, art institutes, pre-university education service providers, language training centers and other education-related service providers. Our acquisition strategy exposes us to significant acquisition related risks. If we successfully complete several of these ongoing opportunities, the overall scope of our operations could grow substantially in the near to mid-term and would have a material impact on our business, results of operations and financial condition. While there is no certainty as to whether any of the opportunities that we are currently pursuing, or any future opportunity, will be completed, some of these opportunities may be completed in the near- or mid-term, if current challenges to the processes can be overcome. Our acquisition related risks include:
| ● | failure to obtain sufficient financing on satisfactory commercial terms in a timely manner; |
| ● | failure to successfully manage the increased leverage, interest expense, gearing and risks of default; |
| ● | depletion of our resources and cash flows available for existing operations; |
| ● | significant reduction in our cash flow and liquidity for financing the acquisitions; |
| ● | unanticipated challenges in operating in jurisdictions in which we do not currently operate in or do not operate at a significant scale, such as failure to get accustomed to the political, cultural and legal environment of these new jurisdictions; |
| ● | unforeseen challenges in operating new types of schools or programs and the failure to obtain relevant licenses for these new businesses; |
| ● | failure to manage and integrate the acquired businesses into our current operations effectively and may require financial resources that would otherwise be available for the ongoing development or expansion of our existing operations; |
| ● | failure to adjust our current business model to manage and operate at a more sizable scale and to realize the expected benefits from economies of scale; |
| ● | divert our management’s attention from existing businesses as they commit significant resources and efforts to the acquisition process; |
| ● | incurrence of significant costs in pursuing each acquisition, even if transactions cannot be successfully pursued, such as legal and managerial costs in conducting due diligence on the targeted businesses, resulting in a deprivation of the value of the targeted businesses; |
| ● | unforeseen contingent risks and latent liabilities of the targeted businesses that are not revealed to us in the due diligence process; |
| ● | financial risks related to the acquisition processes due to the inaccuracy of our assumptions with respect to the cost of and schedule for completing the acquisitions; |
| ● | potential loss of key personnel and students of the acquired business and failure to develop new relationships with students, teachers and other third parties in the overseas market; |
| ● | failure to recover the cost of the acquisitions through the materialization of the expected value from the targeted businesses or to achieve synergistic effect; |
| ● | regulatory risks related to the acquisition processes and to the operation of the newly acquired businesses, such as trade barriers and other restrictive or protective measures of our targeted overseas markets due to our lack of experience in dealing with the relevant authorities; |
| ● | liabilities related to the acquisitions against the sellers if we are unable to fulfil our obligations to them pursuant to the relevant sell and purchase agreements resulting in unanticipated financial costs; |
| ● | unanticipated increase in financing cost for the acquisitions due to fluctuation in foreign currencies and other foreign exchange restrictions or currency controls; and |
-11-
| ● | failure to protect our minority interests in certain non-wholly owned schools or to increase our shareholdings by acquiring more equity interests and our interests may not be aligned with those of controlling shareholders’. |
We may not be able to effectively manage our business expansion and successfully integrate businesses we acquire.
In recent years, we have expanded rapidly through acquisitions in China and overseas. As part of our global expansion plan, we have been exploring merger and acquisition opportunities abroad to expand our global school network, targeting quality K-12 private education providers and reputable schools in our targeted overseas countries and jurisdictions. For further details, see “Item 4. Information on the Company—B. Business Overview—Our Expansions and Investments.”
Our rapid expansion has resulted, and will continue to result, in substantial demands on our management, personnel, operational, technological and other resources. The sustainable post-acquisition organic growth is largely dependent on our ability to integrate operations, system infrastructure, existing partnerships and management philosophies of acquired schools and businesses. The integration of acquired schools is complicated and time-consuming and requires significant resource commitment, standardized integration process, and adequate planning and implementation. There can be no assurance that the acquisitions will be as successful as intended, or at all. The main challenges involved in integrating acquired schools and business include the following:
| ● | implementing integration process and management systems to ensure management philosophies, group-wide strategies and evaluation benchmarks can be effectively carried out at each acquired school and business; |
| ● | demonstrating to students of our acquired schools that the acquisitions will not result in adverse changes in the service quality and business focus; |
| ● | retaining local existing managerial and operational teams and qualified education professionals of our acquired schools and businesses; |
| ● | integrating and streamlining different system infrastructure and data management systems; |
| ● | integrating financial reporting systems, the failure of which could cause a delay in, or impact the reliability of, our financial statements; |
| ● | maintaining adequate internal control over financial reporting and preventing failed or delayed integration of these acquired businesses into our internal control over financial reporting; |
| ● | preserving strategic, marketing or other important relationships of the acquired schools; |
| ● | obtaining requisite pre-acquisition and post-acquisition regulatory approvals in countries and jurisdictions in which our target schools and businesses are located in a timely manner or at all; and |
| ● | competing with multinational education companies. |
Therefore, we cannot assure you that we will be able to integrate the acquired schools and businesses with our existing operations in accordance with the expected timetables, and we may incur significant financial resources to streamline the operation of the acquired schools and businesses under our internal control requirements, and our pricing and profitability targets may not prove accurate or feasible resulting in adverse impact to our financial performance. Any difficulties or delays encountered in connection with the integration of our and the acquired businesses’ operations could divert substantial management attention to the transition of the acquired schools and businesses before achieving full integration and may result in delay or deferral by our management of important strategic decisions for our existing businesses, which may adversely affect our business growth. In addition, the businesses and schools we acquire may be loss making or have existing liabilities or other risks that we may not be able to effectively manage or may not be aware of at the time we acquire them, which may impact our ability to realize the expected benefits from the acquisition or our financial performance.
-12-
In addition, we plan to acquire additional overseas schools to expand our global network. We have announced a number of international acquisitions and may undertake future acquisitions or other corporate transactions in the future. We cannot assure you that we will be able to effectively and efficiently identify new overseas school projects, manage acquired overseas schools and our overseas operations, or integrate the acquired overseas schools with our existing operations. In addition, political and economic instabilities, tariffs, trade barriers and other restrictive actions taken by the governments of our targeted markets, fluctuations in foreign exchange rates, our insufficient experience and knowledge of the local markets as well as the relevant local laws and regulations may all affect our ability to operate our overseas schools and manage our overseas operations, which in turn may have a material and adverse effect on our business, financial position and results of operations.
We may be subject to unknown or contingent liabilities related to the acquired businesses, which may adversely affect our financial performance.
The businesses and schools we acquired or plan to acquire may be operating at a loss or have existing liabilities or other risks that we may not be able to effectively manage or may not be aware of at the time that we acquire them. Although we always conduct a review of assets prior to each acquisition that we believe is consistent with industry practice, such reviews are inherently incomplete as it is generally not feasible to review in depth every individual asset involved in each acquisition. Ordinarily, we will focus our due diligence efforts on higher valued businesses or assets and will only conduct a sample due diligence on the remainder. Nonetheless, even an in-depth review of all assets and records may not necessarily reveal an exhaustive list of existing and potential problems, nor will it permit us to become sufficiently familiar with the assets to assess fully their deficiencies and capabilities. As we may have no recourse, or only limited recourse, against the sellers for these unknown liabilities and risks, this may in turn affect our ability to realize the expected benefits from the acquisition or our financial performance. Furthermore, even though the sellers may be required to indemnify us with respect to breaches of the representations and warranties pursuant to the respective sell and purchase agreements, such indemnification is limited and subject to various materiality thresholds and an aggregate cap on losses. As a result, there is no guarantee that we will be able to recover any amounts with respect to losses due to breaches by the sellers of their representations and warranties. In addition, the total amount of costs and expenses that may be incurred with respect to liabilities associated with the acquired business may exceed our expectations, along with other unanticipated adverse effects, all of which may adversely affect our business, results of operations and financial condition.
We recorded net current liabilities as of August 31, 2021.
As of August 31, 2021, we had net current liabilities of RMB342.9 million (US$53.1 million) for our continuing operations. We cannot assure you that we will not experience periods of net current liabilities in the future. We may record net current liabilities in future periods as we expand. A net current liabilities position could expose us to liquidity risks, constrain our operational flexibility and adversely affect our ability to obtain financing and expand our business. There can be no assurance that we will always be able to generate sufficient cash flow from our operations or obtain necessary funding to meet our future financial needs, including repaying our loans upon maturity and finance our capital commitments. If we fail to meet our financial obligations, our business, liquidity, financial condition and prospects could be materially and adversely affected.
As of the date of this annual report, our management has concluded that we will have sufficient financial resources to support our operations and meet our financial obligations and commitments as they become due. Therefore, our financial statements have been prepared assuming we will continue on a going concern basis. However, our ability to continue as a going concern is dependent on our ability to generate sufficient profits and/or obtain necessary funding from outside sources, and we cannot assure you that we will be able to generate such profits or obtain such funding. Failure to continue as a going concern would require that our assets and liabilities be restated on a liquidation basis, which could differ significantly from the going concern basis.
We may need additional capital for our future expansion and our leverage profile may change significantly.
To the extent our existing sources of capital are not sufficient to satisfy our existing and future needs, we may have to seek external financing sources. Our ability to obtain additional capital from external sources in the future is subject to a variety of uncertainties, including our future financial condition, results of operations and cash flows, regulatory considerations, general market conditions for capital raising activities and economic, political and other conditions in jurisdictions where we operate. In particular, future debt financing, if it can be obtained, could include terms that may restrict our financial flexibility or restrict our ability to manage our business freely, which may adversely affect our business and results of operations. In addition, we have completed several overseas acquisitions in the past, such as the acquisitions of Bournemouth Collegiate School (“BCS”), St. Michael’s School, Bosworth Independent School (“BIC”) and CATS Colleges Holdings Limited (“CATS”), and may in the future enter into agreements in relation to future overseas acquisitions, some of which may be funded through debt financing by us. In the event that the amount of debt drawn to fund such acquisitions is significant, this could result in a significant change to our leverage profile and financing costs, which could impact our financial position and results of operations in the future. Additional debt financing may also increase our interest expense, leverage and gearing, as well as potentially require us to dedicate a substantial portion of our cash flow from operations to debt servicing. If we fail to repay our debt in a timely manner, we may face risks of default which may also cause our other debt to be accelerated.
-13-
If we fail to ramp up our existing schools or successfully launch new schools, our business growth and prospects could be materially and adversely affected.
As of the date of this annual report, we have a network of eight kindergartens in China, all of which are in the ramp-up period which typically follows within the first five fiscal years upon the launch of a new school, as the discontinuation has caused our domestic school network to shrink drastically, due to the effectiveness of the Implementation Rules. See “—Our compliance with the Implementation Rules has materially and adversely affected and may continue to materially and adversely affect our business, financial condition, results of operations and prospect in the future, and we have been subject to significant limitations on our ability to engage in the private for-profit education business and may otherwise be materially and adversely affected by changes in PRC laws and regulations.” Three of the eight domestic kindergartens currently in the ramp-up period are operating at a loss. We cannot assure you that we will be able to continue to attract a sufficient number of students to enroll in these schools, recruit additional qualified teachers and educational staff to meet the demands of the increased student enrollment or otherwise expand our operations at schools in a manner that ensures a consistently high quality of education service. Additionally, we may, in the future, launch schools in collaboration with school development partners, including Country Garden, and on our own. We or our partners may encounter difficulty in procuring the land and obtaining the permits for construction. We cannot assure you that we will be able to apply our experience from the operation of our existing schools to new schools or that we will be able to obtain the requisite accreditations or recruit a sufficient number of qualified teachers. If we fail to attract students to our existing schools or start new schools with the requisite accreditations and teachers, our business growth and prospects could be materially and adversely affected.
We may be unable to engage with the Affected Entities to provide education services as we expected.
Due to the effectiveness of the Implementation Rules, we are exploring means to dispose of the Affected Entities, including but not limited to gratuitous donation. Following the effectiveness of the Implementation Rules, we have been engaging with the relevant government authorities and external advisors to seek full compliance with the Implementation Rules and other applicable PRC laws and regulations. However, we are exploring the possibility of continuing to engage with the Affected Entities in future cooperation on mutually acceptable terms and in full compliance with the Implementation Rules and other applicable PRC laws and regulations. The future cooperation may involve our provision of management services to the Affected Entities, such as consultation for school operation, catering and accommodation, property management and maintenance, administrative management, student recruiting and school branding. However, the future cooperation with the Affected Entities, if any, will be arm’s length transactions on mutually acceptable terms, and we cannot assure you that the cooperation under contemplation will be specifically permitted by competent government authorities or that we will be able to agree on commercial terms satisfactory to us, and as such, we may be unable to effect the cooperation with the Affected Entities as we expect.
If we fail to enroll and retain a sufficient number of students, our business could be materially and adversely affected.
Our ability to continue to enroll and retain students for our schools is critical to the continued success and growth of our business. The success of our efforts to enroll and retain students will depend on several factors, including our ability to:
| ● | enhance existing education programs and services to respond to market changes and student demands; |
| ● | develop new programs and services that appeal to our students and their parents; |
-14-
| ● | maintain and enhance our reputation as a leading school operator offering quality education; |
| ● | expand our school network and geographic reach; |
| ● | effectively market our schools and programs to a broader base of prospective students; |
| ● | manage our growth while maintaining the consistency of our teaching quality; |
| ● | develop and license additional high quality education content; and |
| ● | respond to increasing competition in the market. |
Our business, financial condition and results of operations could be materially and adversely affected if we cannot maintain or increase our student base as we expand our school network.
Accidents, injuries or other harm may occur at our schools, learning centers or the events we organize, which could negatively affect our reputation and our ability to attract and retain students.
There are inherent risks of accidents or injuries in our business. We could be held liable if any student, employee or other person is injured in any accident or incident at any of our schools, learning centers or the events we organize. Though we believe we have taken appropriate measures to limit these risks, in the event of personal injuries, food poisoning, fires or other accidents or incidents suffered by students or other people, we could nonetheless face claims alleging that we were negligent, that we provided inadequate supervision or that we were otherwise liable for the injuries. In addition, if any of our students, teachers or instructors commits acts of violence or otherwise behaves inappropriately, we could face claims alleging our failure to provide adequate security measures or precautions to prevent such actions. Similar events and allegations may also arise with respect to events we organize, including off-campus gatherings and overseas camp programs. Parents of our students may perceive our facilities or programs to be unsafe, which may discourage them from sending their children to our schools, learning centers or programs. We have historically encountered isolated student-related accidents on our school premises and compensated the injured students. Although we maintain liability insurance, the insurance coverage may not be adequate to fully protect us from claims of all kinds and we cannot guarantee that we will be able to obtain sufficient liability insurance in the future on commercially reasonable terms or at all. A liability claim against us or any of our employees could adversely affect our reputation and ability to attract and retain students. Even if unsuccessful, such a claim could create unfavorable publicity, cause us to incur substantial expenses and divert the time and attention of our management.
We may be unable to charge tuition or other fees at sufficient levels to be profitable or raise tuition as planned.
Our results of operations are affected in large part by the pricing of our education services. We charge tuition based on each student’s grade level and the programs in which the student is enrolled. Subject to the applicable regulatory requirements, we generally determine tuition based on the demand for our education services, the cost of our services, and the tuition and the fees charged by our competitors. Although we have been able to increase the tuition we charge our students in the past, we cannot guarantee that we will be able to maintain or increase our tuition in the future without adversely affecting the demand for our education services.
The tuition we charge for some of our education programs is subject to regulatory restrictions. The regulatory authorities in China, at both the provincial and local levels, have broad powers to regulate the private education industry in China, including the tuition, room and board fees and other fees charged by schools. We have occasionally encountered difficulty in persuading the local regulatory authorities to approve our tuition increase proposals in the past. In light of the significant increase in tuition and other education related fees in China in recent years, regulatory authorities may impose stricter price controls on education charges generally in the future. For example, in accordance with the relevant local regulations, if we increase the tuition at our schools in Guangdong province in a certain school year, such increase will generally not affect the existing students until they complete their current section of education at the same schools. If the tuition we charge were required to be reduced or were not allowed to increase in line with increases in our costs, or if there are any changes in the regulations which may otherwise negatively affect or restrict our ability to adjust our tuition, our business, financial condition and results of operations may be materially and adversely affected. For example, the local government authorities in implementing the Amended Law may impose additional limits on the tuition and fees our schools charge, restrict proposed increase in fees as charged by any of our kindergartens if deemed community-affiliated kindergartens, or prevent us from raising the tuition and fees to our desired levels or at all. For our complementary education services, we have more discretion in determining the tuition, but we cannot guarantee that the current regulatory regime will not change in a manner that may restrict our ability to increase tuition for our complementary education services.
-15-
In addition, if we add new kindergartens to our domestic school network in the future, we cannot assure you that we will be able to obtain the for-profit school designation for such schools. As a result, we may not be able to maintain our current tuition fee rates and may not be able to raise any of such fees for our kindergartens at our desired rates, times and places or at all in the future under the framework of the Amended Law for Promoting Private Education.
Furthermore, the tuition we are able to charge is subject to a number of other factors, such as the perception of our brand, the academic results achieved by our students, our ability to hire qualified teachers, and general local economic conditions. Any significant deterioration in these factors could have a material adverse effect on our ability to charge tuition at levels sufficient for us to remain profitable.
We may not be able to renew school operation agreements or maintain favorable fee rates at our existing schools or enter into school operation agreements for new schools on commercially reasonable terms.
We may launch new schools in China in collaboration with school development partners, including Country Garden, and on our own. We cannot assure you that we will obtain leases for school premises or enter into school operation agreements on commercially reasonable terms, or at all. Country Garden has an internal policy that designates us as a preferred school operator partner, under which we are entitled to a right of first refusal on school development projects in connection with its new residential properties. We cannot assure you that Country Garden will faithfully implement this policy or will not amend it, and we do not have any standing to require Country Garden to do otherwise. For new schools we launch in the future, we may not offer tuition discounts to Country Garden homeowners but may be required to pay fees, such as rent, for Country Garden’s school premises and facilities. This may increase our revenues but also cost of revenue at the same time at a different level, which may affect our profit margins.
In addition, the provision of the Implementation Rules on private schools conducting transactions with any related party may limit our collaboration with Country Garden. Limitations imposed upon our collaboration with Country Garden may adversely affect our business expansion and further adversely affect our business, results of operations and financial condition. See “—Our compliance with the Implementation Rules has materially and adversely affected and may materially and adversely affect our business, financial condition, results of operations and prospect in the future, and we have been subject to significant limitations on our ability to engage in the private for-profit education business and may otherwise be materially and adversely affected by changes in PRC laws and regulations.”
-16-
If we fail to help our students achieve their academic goals, student and parent satisfaction with our education services may decline.
The success of our business depends on our ability to deliver quality school experiences and help our students achieve their academic goals. Our schools may not be able to meet the expectations of our students and their parents in terms of students’ academic performance. A student may not be able to attain the level of academic improvement that he or she seeks and his or her performance may otherwise not progress or decline due to reasons beyond our control. We may not be able to provide education that is satisfactory to all of our students and their parents, and student and parent satisfaction with our services may decline. In addition, we cannot guarantee that our students will be admitted to higher levels of education institutions of their choice. Any of the foregoing could result in a student’s withdrawal from our schools, and dissatisfied students or their parents may attempt to persuade other students or prospective students not to attend our schools. If our ability to retain students decreases significantly or if we otherwise fail to continue to enroll and retain new students, our business, financial condition and results of operations may be materially and adversely affected.
Our business is subject to the risks of international operations.
We have entered into the overseas markets, such as United Kingdom and the United States, through acquisition of established overseas schools, and we may expand our operations in additional markets and regions in the future. We may have to adapt our business models to the local markets due to various legal requirements and market conditions. Our international operations and expansion efforts have resulted and may continue to result in increased costs and expenses and are subject to a variety of risks, including increased competition, uncertain enforcement of our intellectual property rights, changes and evolutions in overseas market conditions, and the complexity of compliance with the local laws and regulations.
In addition, compliance with applicable Chinese and foreign laws and regulations, such as education laws, anti-corruption laws, tax laws, foreign exchange controls and cash repatriation restrictions, data privacy requirements, labor laws, restrictions on foreign investment, and anti-competition regulations, increases the costs and risk exposure of doing business in foreign jurisdictions. Although we have implemented policies and procedures to comply with these laws and regulations, a violation by us or our employees, contractors or agents could nevertheless occur. In some cases, compliance with the laws and regulations of one country could violate the laws and regulations of another country. Violations of these laws and regulations could materially and adversely affect our brand, international growth efforts and business.
We may be unable to recruit, train and retain a sufficient number of qualified and experienced teachers and principals.
Our teachers are critical to maintaining the quality of our education and services and our brand and reputation. Our principals are also instrumental to the successful operation of our schools. Our ability to continue to attract teachers and principals with the necessary experience and qualifications is therefore a critical contributing factor to the success of our operations. There are a limited number of teachers and principals in China with the necessary experience, expertise and qualifications that meet our requirements. Further, the Measures for Punishment for Violation of Professional Ethics of Primary and Secondary School Teachers, promulgated by the PRC Ministry of Education (“MOE”), on January 11, 2014 and amended on November 8, 2018, prohibits teachers of primary and secondary schools from providing paid tutoring in schools or in out-of-school learning centers. Some provinces and cities where our schools are located have adopted more stringent stipulations which prohibit public school teachers from teaching on a part-time basis at private schools or learning centers. Public school teachers may join private schools only after ending their employment with public schools. Therefore, to recruit qualified and experienced teachers and principals, including those with public school experience, we must provide candidates with competitive compensation packages and offer attractive career development opportunities, especially when former public school teachers and principals may have to undergo major career changes. In addition, we strive to provide an immersive bilingual learning environment, which requires a sizable pool of foreign teachers. As the market for qualified foreign teachers is extremely competitive and the attrition rate for foreign teacher is generally higher than that for Chinese teachers, we cannot guarantee that we can increase the number of our foreign teachers to meet the growing demand as our student enrollment increases. In addition, as government process for obtaining the work and residence permits for foreign teachers may be time-consuming, we may fail to apply for such permits for our foreign teachers before they join us. If we are unable to attract and retain qualified teachers and principals, we may experience a decrease in the quality of our education programs and services in one or more of our schools or incur an increase in hiring and labor costs, which may materially and adversely affect our business and results of operations.
-17-
If we lose the permits or licenses required to provide our education or complementary education services or operate our schools or if we fail to obtain the accreditations, permits or licenses for our new schools or complementary education services, our business could be materially and adversely affected.
We must apply periodically to the local education bureaus and civil affairs bureaus to obtain or renew the permits or licenses to operate our schools and ancillary services, including room and board services and school bus services. While we believe that we will be able to obtain or renew such permits or licenses, we cannot assure you that such permits and licenses will be obtained or renewed in a timely manner, or at all or that new conditions will not be imposed. Any failure to obtain or renew the required permits or licenses to operate our schools could give rise to administrative penalties including rectification or suspension of operations in noncompliant schools or confiscation of profits derived from noncompliant operations, which could materially and adversely affect our business, results of operations and financial condition.
Competition in the private education market could reduce enrollment at our schools, increase our cost of recruiting and retaining students and teachers and put downward pressure on our tuition and profitability.
We may face competition from other existing or new schools that target the children of affluent local families in the locations in which we operate. Some of our existing and potential competitors may be able to devote greater resources than we can to the development and construction of private schools and respond more quickly to changes in demands of students and their parents, admissions standards, market needs or new technologies. Moreover, our competitors may increase capacity in any of the local markets to an extent that leads to an over-supply of placement positions at private schools and downward pressure on tuition prices. Our existing or potential competitors may also strategically price their tuition lower than ours to attract students and parents. The Amended Law may attract more private school operators to offer non-compulsory education and further increase competition in this market.
Our complementary businesses, including English proficiency training and extracurricular programs, may also face competition from other providers of comparable services that may have stronger financial resources, technology, service performance or brand recognition.
If we are unable to differentiate our services from those of our competitors and successfully market our services to students and their parents, we could face competitive pressures that reduce our student enrollment. If our student enrollment falls, we may be required to reduce our tuition or increase spending in order to attract and retain students, which could materially and adversely affect our business, prospects, results of operations and financial condition.
Our business and financial performance may suffer if we fail to successfully develop and launch new education services.
The future success of our business depends partly on our ability to develop new education services. The planned timing or launch of new education services is subject to risks and uncertainties. Actual timing may differ materially from any originally proposed timeframes. Unexpected operational, technical or other issues could delay or prevent the launch of one or more of our new education services or programs. In addition, significant investment of human capital, financial resources and management time and attention may be required to successfully launch features of our new education programs. For further details, see “Item 4. Information on the Company—B. Business Overview—Our Expansions and Investments.” However, we cannot assure you that our students will choose us over third party service providers or that we will be able to successfully integrate such services with our schools and other complementary businesses without expending significant financial resources on marketing and operational optimization. If we fail to manage the expansion of our portfolio of education services cost-effectively, our business could be negatively affected.
-18-
We cannot assure you that any of our new services will achieve market acceptance or generate incremental revenue or that our operation of such new services or programs will comply with our business scope or applicable licensing requirements. If our efforts to develop, market and sell our new education services and programs to the market are not successful, our business, financial position and results of operations could be materially and adversely affected.
Any deterioration in our relationships with providers of overseas education services may adversely affect our business.
We have business collaborations with various overseas schools and institutions. We derive direct benefits from these relationships such as the ability to offer more diverse programs and classes, including summer and winter camps, and the ability to charge a premium for the programs we offer with other overseas education service providers. We also derive indirect benefits from these relationships, including enhancement of our brand and reputation and exposure to international education methods and experiences.
If our relationships with any of these overseas education service providers deteriorate or are otherwise damaged or terminated, or if the benefits we derive from these relationships diminishes, whether as a result of our own actions, actions of our partners, actions of any third party, including our competitors, or of regulatory authorities or other entities beyond our control, our business, prospects, financial condition and results of operations could be adversely affected.
Any damage to the reputation of any of our schools may adversely affect our overall business, prospects, results of operations and financial condition.
Our reputation could be adversely affected under many circumstances, including the following:
| ● | accidents, epidemics or other events adversely affect our students; |
| ● | we fail to properly manage accidents or other events that injure our students; |
| ● | our staff behave or are perceived to behave inappropriately or illegally; |
| ● | our staff fail to appropriately supervise students under their care; |
| ● | we fail to conduct proper background checks on our staff; |
| ● | our third party business partners may commit misconduct or other improper activities that cause negative publicity concerning us or penalties from relevant authorities; |
| ● | we lose a license, permit, accreditation or other authorization to operate an education program, a school or a complementary education service; |
| ● | we do not maintain consistent education quality or fail to enable our students to achieve strong academic results; |
| ● | our school facilities do not meet the standards expected by parents and students for private education; and |
| ● | school operators of lower quality that abuse our brand name or those with brand names similar to ours conduct fraudulent activities and create confusion among students and their parents. |
-19-
The likelihood that any of the foregoing may occur increases as we expand our school network. These events could influence the perception of our schools not only by our students and their parents, but also by other constituencies in the education sector and the general public. Moreover, an event that directly damages the reputation of one of our schools could adversely affect the reputation and operations of our other schools. If our reputation deteriorates, our overall business, prospects, results of operations and financial condition could be adversely affected.
Our business is subject to seasonal fluctuations, which may cause our results of operations to fluctuate from quarter to quarter, and in turn result in volatility in and adversely affect the price of our ADSs.
Our business is subject to seasonal fluctuations as our costs and expenses vary significantly during the fiscal year and do not necessarily correspond with the timing of recognition of our revenues. Our students enrolled in our domestic kindergartens and overseas schools and their parents typically pay the tuition and other fees prior to the commencement of a semester, and we recognize revenues from the delivery of education services on a straight-line basis over the semester. We typically incur higher upfront operating expenses in the first fiscal quarter at the start of each school year, and also typically recognize more revenue in the second half of fiscal years due to higher revenues from complementary education services during the summer and, to a lesser extent, students who transfer into our schools for the second semester. As a result of the combination of the foregoing, we have historically incurred net loss or significantly lower net income in the second and fourth fiscal quarters, primarily due to our schools being closed due to the winter and summer holidays, when no revenue from our school operations is recognized. We expect to continue to experience seasonal fluctuations in our results of operations. These fluctuations could result in volatility in and adversely affect the price of our ADSs.
Our business could be disrupted if we lose the services of members of our senior management team, key principals and teaching staff.
Our success depends in part on the continued application of skills, efforts and motivation of our officers and senior management team. We may in the future experience changes in our senior management for reasons beyond our control. In addition, key personnel could leave us to join our competitors. Losing the services of key members of senior management or experienced personnel may be disruptive to and cause uncertainty for our business. We depend upon the services of our senior management team, including our executive vice chairman, Mr. Junli He, who collectively has significant experience with our company and within the education industry. If one or more members of our senior management team are unable or unwilling to continue in their present positions for health, family or other reasons, we may not be able to replace them easily or at all. If we cannot attract and retain qualified senior management members, key principals and teaching staff in a timely manner, our business, results of operations and financial condition could be materially and adversely affected.
Failure to adequately protect our intellectual property could materially and adversely affect our business.
We have historically relied upon the brand name of “Country Garden” to market our schools. As we expand our schools beyond the network of Country Garden’s residential communities, we have created and begun to promote our own brands, including “Bright Scholar.” Since our inception, we have also created other intellectual property, including education materials developed by our teaching staff. Unauthorized use of any of our intellectual property may adversely affect our business and reputation. We rely on a combination of copyright, trademark and trade secrets laws to protect our intellectual property rights. Nevertheless, third parties may obtain and use our intellectual property without due authorization. The practice of intellectual property rights enforcement by the PRC regulatory authorities is in its early stage of development and is subject to significant uncertainty. We may also need to resort to litigation and other legal proceedings to enforce our intellectual property rights. Any such action, litigation or other legal proceedings could result in substantial costs and diversion of our management’s attention and resources and could disrupt our business. In addition, we cannot assure you that we will be able to enforce our intellectual property rights effectively or otherwise prevent others from the unauthorized use of our intellectual property. Failure to adequately protect our intellectual property could materially and adversely affect our business, financial condition and results of operations.
-20-
We operate schools and complementary education services under several brands, which may have a dilutive effect on brand recognition among our students and their parents.
We operate our domestic kindergartens in China under several brands including “Country Garden,” our English proficiency training under “élan,” overseas study counseling business under “Can-Achieve” and overseas career counseling business under “Dream Big Career.” We intend to otherwise promote a unified brand “Bright Scholar” as our corporate image, which represents the entire spectrum of education services we offer in China. Maintaining multiple brands may have a dilutive effect on brand recognition among our students and their parents and increase our overall marketing expenses as we need to allocate resources among different brands. We may seek to transition our individual brands to “Bright Scholar” in the future if the market responds favorably to our new corporate image. We cannot assure you, however, that our prospective students will embrace our new brand given its limited market exposure and recognition. We may incur significant financial resources for, and divert considerable management attention to, the integration of our existing brands with our new corporate image, which may adversely affect our business, results of operation and financial condition.
We may be exposed to infringement claims by third parties, which, if successful, could cause us to pay significant damages.
We cannot assure you that education materials and content used in our schools and programs do not or will not infringe on intellectual property rights of third parties. As of the date of this annual report, we are not aware of any claims for intellectual property infringement with regard to the abovementioned education materials and content. However, we cannot guarantee that third parties will not claim that we have infringed on their proprietary rights in the future. We may also use education materials designed in conjunction with our overseas associates and we cannot guarantee that disputes will not arise over the intellectual property rights associated with these materials.
Although we plan to defend ourselves vigorously in any such litigation or legal proceedings, we cannot assure you that we will prevail in these matters. Participation in such litigation and legal proceedings may also cause us to incur substantial expenses and divert the time and attention of our management. We may be required to pay damages or incur settlement expenses. In addition, in case we are required to pay any royalties or enter into any licensing agreements with the owners of intellectual property rights, we may find that the terms are not commercially acceptable and we may lose the ability to use the related materials or content, which in turn could adversely affect our education programs. Any similar claim against us, even without any merit, could also damage our reputation and brand image. Any such event could have a material adverse effect on our business, financial condition and results of operations.
Unauthorized disclosure of personal data that we collect and retain, whether due to a system failure or otherwise, could damage our business.
We maintain records that include personal data, such as academic and medical records, address and family information. Our online services may store and process certain personal and other sensitive data provided by students or their parents. There are numerous laws regarding privacy and the storing, sharing, use, disclosure and protection of personally identifiable information and data. Specifically, personally identifiable and other confidential information is increasingly subject to legislation and regulations in PRC and numerous foreign jurisdictions. PRC government authorities have enacted a series of laws and regulations relating to the protection of privacy and personal information, under which internet service providers and other network operators are required to clearly indicate the purposes, methods and scope of any information collection and usage, to obtain appropriate user consent and to establish user information protection systems with appropriate remedial measures. However, this regulatory framework for privacy issues in China and worldwide is currently evolving and is likely to remain uncertain for the foreseeable future. We cannot assure you that our existing privacy and personal protection system and technical measures will be considered sufficient under applicable laws and regulations. We could be adversely affected if legislation or regulations in China are expanded to require changes in business practices or privacy policies, or if the PRC governmental authorities interpret or implement their legislation or regulations in ways that negatively affect our business, financial condition and results of operations. In addition to laws, regulations and other applicable rules regarding privacy and privacy advocacy, industry groups or other private parties may propose new and different privacy standards. Because the interpretation and application of privacy and data protection laws and privacy standards are still uncertain, it is possible that these laws or privacy standards may be interpreted and applied in a manner that is inconsistent with our practices. Any inability to adequately address privacy concerns, even if unfounded, or to comply with applicable privacy or data protection laws, regulations and privacy standards, could result in additional cost and liability for us, damage our reputation, inhibit the use of our services and harm our business.
-21-
If we were found to be in breach of any privacy and data protection laws, we could incur significant expenses in connection with rectifying any security breaches, settling any resulting claims and providing enhanced protection to prevent additional breaches. In addition, any failure to protect personal information may adversely impact our ability to attract and retain students, harm our reputation and materially adversely affect our business, prospects and results of operations.
Failures or interruptions in our centralized data management system may adversely affect our operations.
We have established a centralized data management system, the Oracle ERP system, which collects and analyzes group-wide financial, procurement and student admission information and data. We are in the process of gradually refining the features and functionalities of such enterprise resource planning system (“ERP system”) to enhance its efficiency. We are also expanding the application of such ERP system into entities we newly acquired in order to streamline our data and information management system. However, we cannot assure you that such ERP system will not encounter technical failures and interruptions, leading to our management’s failure to timely access accurate key operating data, which may adversely affect our operation. We may encounter compatibility issues when incorporating newly acquired schools into our ERP system, which may compromise the overall accuracy and value of the operating information generated from such ERP system and adversely affect the implementation of our growth strategies as we expand our business and integrate new businesses.
We may fail to maintain the proper functioning of or improve our technology infrastructure.
Our online teaching facilities and internal systems rely on software that is highly technical and complex, and depend on the ability of such software to store, retrieve, process and manage immense amounts of data. Our systems are vulnerable to disruptions from design errors, execution errors, employee misconduct, external fraud, security breaches, capacity constraints, software flaws, computer viruses, cyberattacks, power outages and similar events. We cannot assure you that our information technology systems will always operate without interruptions. Some errors may only be discovered after the code has been released for external or internal use. Any errors, bugs or defects discovered in the software on which we rely could cause failures in our systems’ performance and cause us to experience disruptions in operations, slower response time and delays in information processing, thereby compromising our ability to support our online teaching activities. If any of the above were to occur, our business, financial condition and results of operations may be adversely affected. In addition, some of our subsidiaries and affiliates have historically been targeted in cyberattacks. Although we have stepped up the protection of our information systems, we cannot assure you that we will not become a target in cyberattacks again.
We must also continue to upgrade and improve our information technology systems, software, mobile application and big data analytics in order to support our business growth and optimize our operating efficiency. Adopting new technologies and maintaining and upgrading our technology infrastructure require significant investment of time and resources, including adding new hardware, updating software and recruiting and training new engineering personnel. However, we cannot assure you that we will be successful in implementing these upgrades and improvement plans. New technologies may not be fully integrated with our existing systems on a timely basis, or at all, and our systems may experience slower response time and interruptions during upgrades, which could impair the experience of our students and business partners, delay the reporting of accurate operating and financial information, and result in material and adverse effects on our business, financial condition, results of operations and prospects.
In addition, the reliability and availability of our platform depends on telecommunications carriers and other third-party providers for communications and storage capacity, including bandwidth and server storage, among other things. If we are unable to enter into and renew agreements with these providers on acceptable terms, if any of our existing agreements with such providers are terminated as a result of our breach or otherwise, or if these service providers themselves experience service disruptions or cessations, the proper functioning of our platform could be adversely affected.
-22-
We have limited insurance coverage with respect to our business and operations.
We are exposed to various risks associated with our business and operations, and we have limited insurance coverage. See “Item 4. Information on the Company—B. Business Overview—Insurance” for more information. We are exposed to risks including, among other things, accidents or injuries in our schools, loss of key management and personnel, business interruption, natural disasters, terrorist attacks and social instability or any other events beyond our control. The insurance industry in China is still at an early stage of development, and as a result insurance companies in China offer limited business-related insurance products. We do not have any business disruption insurance, product liability insurance or key-man life insurance. Any business disruption, legal proceeding or natural disaster or other events beyond our control could result in substantial costs and diversion of our resources, which may materially and adversely affect our business, financial condition and results of operations.
We face risks related to natural disasters, health epidemics or terrorist attacks in China.
Our business could be materially and adversely affected by natural disasters, such as earthquakes, floods, landslides, tornados and tsunamis, outbreaks of health epidemics such as avian influenza and severe acute respiratory syndrome, or SARS, COVID-19 virus, and Influenza A virus, such as H5N1 subtype and H5N2 subtype flu viruses, as well as terrorist attacks, other acts of violence or war or social instability in the regions in which we operate or those generally affecting China. If any of these occur, our schools and facilities may be required to temporarily or permanently close and our business operations may be suspended or terminated. Our students, teachers and staff may also be negatively affected by such event. In addition, any of these could adversely affect the PRC economy and demographics of the affected region, which could cause significant declines in the number of our students in that region and could have a material adverse effect on our business, financial condition and results of operations.
An outbreak of COVID-19 continues to spread within the PRC and globally. The new strain of coronavirus is considered highly contagious and may pose a serious public health threat. On January 30, 2020, the World Health Organization reportedly declared this COVID-19 outbreak a health emergency of international concern. In March 2020, the World Health Organization declared the COVID-19 a pandemic. Since the COVID-19 outbreak, the PRC government has imposed various strict measures with the aim to contain the virus including, but not limited to, travel restrictions, mandatory quarantine requirements, and postponed resumption of business operations. Our domestic kindergartens were in ordinary operation in accordance with regulatory policies in the 2021 fiscal year. Our overseas operations were most negatively affected amid the COVID-19 pandemic. As a large number of students opted to return to their home countries during the pandemic, we partially refunded the accommodation fees to these students, which has adversely affected our business, financial performance and results of operations. We consolidated our offline teaching sites to accommodate certain boarding students in the United Kingdom, while the majority of the rest quickly shifted to online courses. As required by the UK government, all schools in the United Kingdom were mostly closed from March 20, 2020 to September 7, 2020 and then again from January 5, 2021 to March 12, 2021. Additionally, CATS schools decided on a second lockdown to only resume offline teaching on April 12, 2021 following the Easter holidays, to avoid unnecessary travels for international students. Throughout the 2021 school year, we ran the WeCare initiative highlighting pastoral and medical care and COVID preparedness and safety measures in the schools. We permanently ceased the operation of the four language training institutions in the United States and sold one language training institutions in the United Kingdom and two institutions in Canada. We also took this opportunity to reduce our cost structure, upgrade our IT and management systems, realign our sales and marketing strategies and improve our education outcome. We believe these measures will help put us in a more competitive position than our peers when students return to schools after the COVID-19 pandemic. We are closely monitoring the development of the COVID-19 pandemic and continuously evaluating any further potential impact on our business, results of operations and financial condition, which we believe will depend on the duration and degree of the pandemic. If the outbreak persists or escalates, we may be subject to further negative impact on our business operations and financial condition.
-23-
Our business, financial performance and results of operations could be adversely affected by deterioration of the relation between China and the United States.
Recent international trade disputes, including those between China and the United States, and the uncertainties created by such disputes may disrupt the transnational flow of goods and significantly undermine the stability of the global and Chinese economy, thereby harming our business. International trade disputes could result in tariffs and other protectionist measures that could adversely affect our business. Any escalation in existing trade tensions or the advent of a trade war, or news and rumors of the escalation of a potential trade war, could affect consumer confidence and have a material adverse effect on our business, results of operations and, ultimately, the trading price of our ADSs.
Political tensions between the United States and China have escalated due to, among other things, the COVID-19 outbreak, the PRC National People’s Congress’ passage of Hong Kong national security legislation, sanctions imposed by the U.S. Department of Treasury on certain officials of the Hong Kong Special Administrative Region and the central government of the PRC, and the executive orders issued by U.S. President in August 2020 that prohibit certain transactions with ByteDance Ltd., Tencent Holdings Ltd. and the respective subsidiaries of such companies. Rising political tensions could reduce levels of trades, investments, technological exchanges and other economic activities between the two major economies, which would have a material adverse effect on global economic conditions and the stability of global financial markets. Any of these factors could have a material adverse effect on our business, prospects, financial condition and results of operations. Furthermore, there have been media reports on deliberations within the U.S. government regarding potentially limiting or restricting China-based companies from accessing U.S. capital markets. If any such deliberations were to materialize, the resulting legislation may have a material and adverse impact on the stock performance of China-based issuers listed in the United States. It is currently unclear whether the proposed or additional legislations would be enacted that would have the effect of potentially limiting or restricting China-based companies from accessing U.S. capital markets.
If we grant additional employees share options or other equity incentives in the future, our net income could be adversely affected.
We granted share options to purchase a total of 3,509,242 Class A ordinary shares to certain school principals and management team members pursuant to our 2017 Share Incentive Plan (the “2017 Plan”) from 2017 to 2021. We may grant additional share options under the 2017 Plan in the future. We are required to account for share-based compensation in accordance with Financial Accounting Standards Board Accounting Standards Codification Topic 718, Compensation—Stock Compensation, which generally requires a company to recognize, as an expense, the fair value of share options and other equity incentives to employees based on the fair value of equity awards on the date of the grant, with the compensation expense recognized over the period in which the recipient is required to provide service in exchange for the equity award. If we grant options or other equity incentives in the future, we could incur significant compensation charges and our results of operations could be adversely affected.
If we fail to implement and maintain an effective system of internal controls, we may be unable to accurately or timely report our results of operations or prevent fraud, and investor confidence and the market price of our ADSs may be materially and adversely affected.
In the 2021 fiscal year, we and our independent registered public accounting firm identified two significant deficiencies, together with other control deficiencies not identified as significant. The significant deficiencies identified relates to lack of comprehensive assessment process over lease accounting and lack of comprehensive documentation on assessment transition and implementation of new accounting standards or pronouncements. We implemented certain management compensating control, including financial analytical review, reconciliation of certain accounts and sample check the accuracy of the underlying information used in schedules. In recent years, we have expanded rapidly through acquisitions in China and overseas. For the fiscal year 2021, we have excluded the businesses acquired during the year from our assessment of the effectiveness of internal control over financial reporting as of August 31, 2021. We have implemented and are continuing to implement a number of measures to address our significant deficiencies and other control deficiencies not identified as significant. See “Item 15. Controls and Procedures—Changes in Internal Control over Financial Reporting.” We cannot assure you, however, that these measures will fully address the significant deficiencies, together with other control deficiencies identified, in our internal control over financial reporting or that we will conclude that they have been fully remedied. Our failure to correct these control deficiencies or our failure to discover and address any other control deficiencies could result in inaccuracies in our financial statements and could also impair our ability to comply with applicable financial reporting requirements and related regulatory filings on a timely basis. As a result, our business, financial condition, results of operations and prospects, as well as the trading price of our ADSs, may be materially and adversely affected. Moreover, ineffective internal control over financial reporting significantly hinders our ability to prevent fraud.
-24-
Furthermore, it is possible that, had our independent registered public accounting firm conducted an audit of our internal control over financial reporting, such firm might have identified material weaknesses and additional deficiencies. As a public company in the United States, we are subject to the Sarbanes-Oxley Act of 2002. Section 404 of the Sarbanes-Oxley Act of 2002 requires that we include a report from management on the effectiveness of our internal control over financial reporting in our annual report on Form 20-F beginning with our annual report for the 2018 fiscal year. Our management has concluded that our internal control over financial reporting was effective as of August 31, 2021. See “Item 15. Controls and Procedures.” If we fail to maintain effective internal control over financial reporting in the future, our management and our independent registered public accounting firm may conclude that our internal control over financial reporting is not effective. This could adversely impact the market price of our ADSs due to a loss of investor confidence in the reliability of our reporting processes. We will need to incur additional costs and use management and other resources in order to comply with Section 404. In addition, once we cease to be an “emerging growth company” as such term is defined in the JOBS Act, our independent registered public accounting firm must attest to and report on the effectiveness of our internal control over financial reporting. Our management may conclude that our internal control over financial reporting is not effective. Moreover, even if our management concludes that our internal control over financial reporting is effective, our independent registered public accounting firm, after conducting its own independent testing, may issue a report that is qualified if it is not satisfied with our internal controls or the level at which our controls are documented, designed, operated or reviewed, or if it interprets the relevant requirements differently from us.
During the course of documenting and testing our internal control procedures, in order to satisfy the requirements of Section 404 of the Sarbanes-Oxley Act of 2002, we may identify other weaknesses and deficiencies in our internal control over financial reporting, and we may not be able to conclude on an ongoing basis that we have effective internal control over financial reporting in accordance with Section 404 of the Sarbanes-Oxley Act of 2002. If we fail to achieve and maintain an effective internal control environment, we could suffer material misstatements in our financial statements and fail to meet our reporting obligations, which would likely cause investors to lose confidence in our reported financial information. This could in turn limit our access to capital markets, harm our results of operations, and lead to a decline in the trading price of our ADSs. Additionally, ineffective internal control over financial reporting could expose us to increased risk of fraud or misuse of corporate assets and subject us to potential delisting from the stock exchange on which we list, regulatory investigations and civil or criminal sanctions. We may also be required to restate our financial statements from prior periods.
Risks Related to Our Corporate Structure
Our private education service business is subject to extensive regulation in China. If the PRC government finds that the contractual arrangement that establishes our corporate structure for operating our business does not comply with applicable PRC laws and regulations, we could be subject to severe penalties.
Our private education service business is subject to extensive regulations in China. The PRC government regulates various aspects of our business and operations, such as curriculum content, education materials, standards of school operations, student recruitment activities, tuition and other fees. The laws and regulations applicable to the private education sector are subject to frequent change, and new laws and regulations may be adopted, some of which may have a negative effect on our business, either retrospectively or prospectively.
Foreign ownership in education services is subject to significant regulations in China. The PRC government regulates the provision of education services through strict licensing requirements. In particular, PRC laws and regulations currently prohibit foreign ownership of companies and institutions providing compulsory education services at primary and middle school levels, and restrict foreign investment in education services businesses at the high school and kindergarten level. We are a company incorporated in the Cayman Islands. Our PRC subsidiary, Zhuhai Bright Scholar, is a foreign-owned enterprise and is currently ineligible to apply for and hold licenses to operate, or otherwise own equity interests in, our schools. Due to these restrictions, we conduct our private education business in China primarily through contractual arrangements among (1) Zhuhai Bright Scholar, (2) the VIEs, and (3) the ultimate shareholders of the VIEs, including Ms. Meirong Yang. We hold the required licenses and permits necessary to conduct our private education business in China through the schools controlled and held by the VIEs. We have been and expect to continue to be dependent on the VIEs to operate our private education business. See “Item 4. Information on the Company—C. Organizational Structure” for more information.
-25-
If our ownership structure and contractual arrangements are found to violate any PRC laws or regulations, including the Opinions on Deepening the Reform of Educational Teaching and Thoroughly Enhancing the Quality of Compulsory Education and any legislations to be enacted (such as the Preschool Education Law), or if we are found to be required but failed to obtain any of the permits or approvals for our private education business, the relevant PRC regulatory authorities, including the MOE, which regulates the education industry, the PRC Ministry of Commerce, or MOFCOM, which regulates foreign investments, the Civil Affairs Bureau, which regulates the registration of schools, and SAIC, which regulates the registration of for-profit schools, would have broad discretion in imposing fines or punishments upon us for such violations, including:
| ● | revoking the business and operating licenses of our group and/or the VIEs; |
| ● | discontinuing or restricting any related-party transactions between our group and the VIEs; |
| ● | imposing fines and penalties, or imposing additional requirements for our operations with which we, or the VIEs may not be able to comply; |
| ● | requiring us to restructure the ownership and control structure or our current schools; |
| ● | restricting or prohibiting our use of the proceeds of our equity offerings to finance our business and operations in China, particularly the expansion of our business through strategic acquisitions; or |
| ● | restricting the use of financing sources by us or the VIEs or otherwise restricting our or their ability to conduct business. |
As of August 31, 2021, similar ownership structure and contractual arrangements have been used by many China-based companies listed overseas, including a number of education companies listed in the United States. To our knowledge, none of the fines or punishments listed above has been imposed on any of these public companies, including companies in the education industry. However, we cannot assure you that such fines or punishments will not be imposed on us or any other companies in the future. If any of the above fines or punishments is imposed on us, our business, financial condition and results of operations could be materially and adversely affected. If any of these penalties results in our inability to direct the activities of the VIEs and their respective subsidiaries that most significantly impact their economic performance, and/or our failure to receive the economic benefits from the VIEs and their respective subsidiaries, we may not be able to consolidate the VIEs and their respective subsidiaries in our financial statements in accordance with U.S. GAAP. However, we do not believe that such actions would result in the liquidation or dissolution of our company, our wholly-owned subsidiaries in China or the VIEs or their respective subsidiaries.
In addition, pursuant to the Implementation Rules, (1) foreign-invested enterprises established in China and social organizations whose actual controllers are foreign parties shall not sponsor, participate in or actually control private schools that provide compulsory education, (2) social organizations or individuals shall not control any private school that provides compulsory education or any non-profit private school that provides pre-school education by means of merger, acquisition, contractual arrangements, etc., and (3) private schools providing compulsory education shall not conduct any transaction with any related party. Where any other private school conducts any transaction with any related party, it shall follow the principles of openness, fairness and impartiality, fix the reasonable tuition and fees and regulate the decision-making, and shall not damage the state interests, the interests of the school or the rights and interests of the teachers and students, otherwise, there is a risk of being ordered to make corrections within a time limit, and the illegal gains, if any, shall be confiscated after the fees collected are returned; if the circumstances are serious, the sponsor, actual controller and member of the decision-making body or supervisory body shall not become the sponsor, actual controller or member of the decision-making body or supervisory body of other private school within one to five years; if the circumstances are especially serious with adverse social impact, the sponsor, actual controller and member of the decision-making body or supervisory body shall not become the sponsor, actual controller and members of the decision-making body or supervisory body of other private school permanently; if a violation of public security administration is constituted, the public security organ shall impose a public security administration punishment according to law; if a crime is constituted, criminal responsibility shall be investigated in accordance with the law.
-26-
These regulations may challenge the validity of our contractual arrangements that establish our corporate structure for operating our business, for example, the clause or provision of the exclusive management services and business cooperation agreement in relation to related party transactions between Zhuhai Bright Scholar and the VIEs to the extent concerning private schools offering compulsory education are not legally enforceable since September 1, 2021. Furthermore, our contractual arrangements may not be enforceable in the PRC if the PRC government authorities take a view that such contracts contravene any mandatory provision of PRC laws and administrative regulations or are otherwise not enforceable due to offending public order or good morals. In the event we are unable to enforce these contractual arrangements, for our continuing operations, we may not be able to exert effective control over those VIEs and their respective shareholders, and our ability to conduct our business may be materially and adversely affected. We are continuously assessing the impact of relevant regulations on our business and making necessary measures and efforts to comply with the requirements under these regulations and implementations, including restructuring corporate structure or unwinding contractual arrangements, etc. However, the relevant authorities have yet to promulgate any detailed implementation rules and regulations under the Implementation Rules, it is still unclear whether the above provisions have any retrospective effect for contractual arrangements over private compulsory education schools existing before September 1, 2021, therefore, there remains uncertainty as to when and how the Implementation Rules will become specifically applied to our business.
Uncertainties exist with respect to the interpretation and implementation of the newly enacted PRC Foreign Investment Law and how it may impact the viability of our current corporate structure, corporate governance and business operations.
On March 15, 2019, the National People’s Congress approved the Foreign Investment Law (“Foreign Investment Law”), which came into effect on January 1, 2020 and replaced the Law on Chinese-Foreign Equity Joint Ventures, the Law on Chinese-Foreign Contractual Joint Ventures, and the Wholly Foreign-invested Enterprise Law. , together with their implementation rules and ancillary regulations. On December 26, 2019, the State Council issued the Implementation Rules of the Foreign Investment Law to clarify and elaborate relevant provisions of the Foreign Investment Law, and the Supreme People’s Court of the PRC promulgated a judicial interpretation to address several issues concerning the application of the Foreign Investment Law. The above Implementation Rules and the judicial interpretation became effective as of January 1, 2020.
The Foreign Investment Law embodies an expected PRC regulatory trend to rationalize its foreign investment regulatory regime in line with prevailing international practice and the legislative efforts to unify the corporate legal requirements for both foreign and domestic investments. However, since it is relatively new, uncertainties still exist in relation to its interpretation and implementation. For instance, under the Foreign Investment Law, “foreign investment” refers to the investment activities directly or indirectly conducted by foreign individuals, enterprises or other entities in China. Though it does not explicitly classify contractual arrangements as a form of foreign investment, there is no assurance that foreign investment via contractual arrangement would not be interpreted as a type of indirect foreign investment activities under the definition in the future. In addition, the definition contains a catch-all provision which includes investments made by foreign investors through means stipulated in laws or administrative regulations or other methods prescribed by the State Council. Therefore, it still leaves leeway for future laws, administrative regulations or provisions promulgated by the State Council to provide for contractual arrangements as a form of foreign investment. In any of these cases, it will be uncertain whether our contractual arrangements will be deemed to be in violation of the market access requirements for foreign investment under PRC Laws. Furthermore, if future laws, administrative regulations or provisions prescribed by the State Council mandate further actions to be taken by companies with respect to existing contractual arrangements, we may face substantial uncertainties as to whether we can complete such actions in a timely manner, or at all. Failure to take timely and appropriate measures to cope with any of these or similar regulatory compliance challenges could materially and adversely affect our business, results of operations or financial position.
-27-
We rely on contractual arrangements with the VIEs and their shareholders for our operations in China, which may not be as effective in providing control as direct ownership.
We have relied and expect to continue to rely on the contractual arrangements with the VIEs and their respective shareholders, including Ms. Meirong Yang, one of our largest shareholders, to operate our private education business in China. For a description of these contractual arrangements, see “Item 4. Information on the Company—C. Organizational Structure.” The revenue contribution of the VIEs from continuing operations accounted for 22.2% of the total revenues for our continuing operations in the 2021 fiscal year. However, these contractual arrangements may not be as effective as direct equity ownership in providing us with control over the VIEs. The VIEs and their shareholders may fail to take certain actions required for our business, or to procure that newly established or acquired schools enter into the contractual arrangements in a timely manner, or to follow our instructions despite their contractual obligations to do so. If they fail to perform their obligations under their respective agreements with us, we may have to rely on legal remedies under PRC law, including seeking specific performance or injunctive relief, which may not be effective. Any failure by the VIEs and the shareholders of the VIEs to perform their obligations under the contractual arrangements would have a material adverse effect on the financial position and performance of our company. For example, the contractual arrangements are governed by PRC law and provide for the resolution of disputes through arbitration in China. Accordingly, these contracts would be interpreted in accordance with PRC law and any disputes would be resolved in accordance with arbitral procedures as contractually stipulated. The commercial arbitration system in China is not as developed as some other jurisdictions, such as the United States. As a result, uncertainties in the commercial arbitration system or legal system in China could limit our ability to enforce these contractual arrangements. In addition, if the legal structure and the contractual arrangements were found to violate any existing or future PRC laws and regulations, we may be subject to fines or other legal or administrative sanctions.
If the imposition of government actions causes us to lose our right to direct the activities of the VIEs or our right to receive substantially all the economic benefits and residual returns from the VIEs and we are not able to restructure our ownership structure and operations in a satisfactory manner, we would no longer be able to consolidate the financial results of the VIEs.
Furthermore, we are a holding company incorporated in the Cayman Islands. As a holding company with no material operations of our own, we conduct a substantial majority of our operations through our subsidiaries established in China, the VIEs, and their subsidiaries in China. We control and receive the economic benefits of our VIEs and its subsidiaries’ business operations through certain contractual arrangements. Our ADSs listed on the New York Stock Exchange represents shares of our offshore holding company instead of shares of the VIEs or their subsidiaries in China. We may not be able to continue to satisfy the applicable requirements and rules with respect to such structure. If we are unable to satisfy the New York Stock Exchange criteria for maintaining our listing, our securities could be subject to delisting.
If the PRC government determines that the contractual arrangements constituting part of our VIE structure do not comply with PRC regulations, or if these regulations change or are interpreted differently in the future, we may be unable to assert our contractual rights over the assets of the VIEs, and our ADSs or ordinary shares may decline in value or become worthless.
Investors in the ADSs are not purchasing equity securities of our subsidiaries that have substantive business operations in China but instead are purchasing equity securities of a Cayman Islands holding company. We are a Cayman Islands holding company that conducts all of its operations and operates its business in China through its PRC subsidiaries and VIEs through contractual agreements. Such structure involves unique risks to investors in the ADSs.
Recently, the PRC government adopted a series of regulatory actions and issued statements to regulate business operations in China, including those related to VIEs and private schools, which may challenge the validity of our contractual arrangements. In the event that the PRC government determines that the contractual arrangements constituting part of our VIE structure do not comply with PRC regulations, or if these regulations change or are interpreted differently in the future, we may be unable to assert our contractual rights over the assets of the VIEs, and our ADSs or ordinary shares may decline in value or become worthless.
-28-
On May 14, 2021, the PRC State Council announced the Implementation Rules, which became effective on September 1, 2021. Under the Implementation Rules, social organizations and individuals are prohibited from controlling a private school that provides compulsory education by means of, among others, merger, acquisition, and contractual arrangements, and a private school providing compulsory education is prohibited from conducting transactions with its related party. In particular, the prohibition over related party transactions has significantly affected the enforceability of the exclusive management services and business cooperation agreements with affiliated entities providing compulsory education. Therefore, we re-assessed our control over the Affected Entities. Based on the relevant accounting standard in accordance with U.S. GAAP, we have concluded that we have lost control of the Affected Entities since August 31, 2021, in view of the significant uncertainties and restrictions the Implementation Rules impose on our ability to direct the range of ongoing activities that would most significantly impact the returns of those entities and to be exposed to returns that are commensurate with a controlling interest, and that such uncertainties and restrictions already had a significant impact on our ability to direct and its economic exposure from involvement with such entities.
Except for the Affected Entities, the contractual arrangements enable us to: (1) exercise effective control over the VIEs; (2) receive substantially all of the economic benefits of the VIEs in consideration for the services provided by us; and (3) have an exclusive option to purchase all of the equity interests in the VIEs when and to the extent permitted under PRC law. Therefore, we are able to consolidate the financial results of the VIEs in our consolidated financial statements.However, our PRC legal counsel has advised us that as there are substantial uncertainties regarding the interpretation and application of PRC laws and regulations, and we cannot assure you that the PRC government would agree that our corporate structure or any of the above contractual arrangements comply with current or future PRC laws or regulations. PRC laws and regulations governing the validity of these contractual arrangements are uncertain and the relevant government authorities may have broad discretion in interpreting these laws and regulations. For a detailed description of the risks associated with our corporate structure, see “—Risks Related to Our Corporate Structure” and “—Risks Related to Doing Business in China.”
Our largest shareholders may have potential conflict of interest with us and not act in the best interests of our company.
Ms. Meirong Yang is the controlling shareholder and a director of the VIEs. She and Ms. Huiyan Yang are also the largest shareholders of our company. We cannot assure you that Ms. Meirong Yang and Ms. Huiyan Yang will always act in the best interests of our company. In addition, Ms. Meirong Yang owes duties of loyalty and diligence to the VIEs as its director pursuant to PRC law. However, she does not owe a fiduciary duty to our company as she is not an officer or director of our company. We provide no incentives to encourage Ms. Meirong Yang to act in our best interest in her capacity as the shareholder of the VIEs. We rely on Ms. Meirong Yang to comply with the terms and conditions of the contractual arrangements. Although Ms. Meirong Yang is obligated to honor her contractual obligations with respect to the VIEs, she may nonetheless breach or cause our the VIEs to breach or refuse to renew the existing contractual arrangements which allow us to effectively exercise control over the VIEs and to receive economic benefits from them. If Ms. Meirong Yang does not honor her contractual obligations with respect to the VIEs, we may exercise our exclusive option to purchase, or cause our designee to purchase, all or part of the equity interest in the VIEs to the extent permitted by PRC law. If we cannot resolve any disputes between us and the shareholders of the VIEs, we would have to rely on arbitration or legal proceedings, which could result in disruption of our business and substantial uncertainty as to the outcome of any such legal proceedings.
Contractual arrangements between the VIEs and us may be subject to scrutiny by the PRC tax authorities and a finding that we or the VIEs owe additional taxes could materially reduce our net income and the value of your investment.
Under PRC laws and regulations, transactions between related parties should be conducted on an arm’s-length basis and may be subject to audit or challenge by the PRC tax authorities. We could face material adverse tax consequences if the PRC tax authorities determine that the contractual arrangements among our subsidiary in China, the VIEs and the shareholders of the VIEs are not conducted on an arm’s-length basis and adjust the income of the VIEs through the transfer pricing adjustment. A transfer pricing adjustment could, among other things, result in, for PRC tax purposes, increased tax liabilities of the VIEs. In addition, the PRC tax authorities may require us to disgorge our prior tax benefits, and require us to pay additional taxes for prior tax years and impose late payment fees and other penalties on the VIEs for underpayment of prior taxes. To date, similar contractual arrangements have been used by many public companies, including companies listed in the United States, and, to our knowledge, the PRC tax authorities have not imposed any material penalties on those companies. However, we cannot assure you that such penalties will not be imposed on any other companies or us in the future. Our net income may be reduced if the tax liabilities of the VIEs materially increase or if they are found to be subject to additional tax obligations, late payment fees or other penalties.
-29-
If any of the VIEs becomes the subject of a bankruptcy or liquidation proceeding, we may lose the ability to use and enjoy assets held by such entity, which could materially and adversely affect our business, financial condition and results of operations.
We currently conduct our operations in China through contractual arrangements with the VIEs and the shareholders of the VIEs. As part of these arrangements, substantially all of our education-related assets that are critical to the operation of our business are held by the VIEs. If any of these entities goes bankrupt and all or part of their assets become subject to liens or rights of third-party creditors, we may be unable to continue some or all of our business activities, which could materially and adversely affect our business, financial condition and results of operations. If any of the VIEs undergoes a voluntary or involuntary liquidation proceeding, its equity owner or unrelated third-party creditors may claim rights relating to some or all of these assets, which would hinder our ability to operate our business and could materially and adversely affect our business, our ability to generate revenue and the market price of our ADSs.
If the custodians or authorized users of our controlling non-tangible assets, including chops and seals, fail to fulfill their responsibilities, or misappropriate or misuse these assets, our business and operations could be materially and adversely affected.
Under PRC law, legal documents for corporate transactions, including agreements and contracts that our business relies on, are executed using the chop or seal of the signing entity or with the signature of a legal representative whose designation is registered and filed with the relevant PRC industry and commerce authorities.
In order to maintain the physical security of our chops, we generally have them stored in secured locations accessible only to authorized employees. Although we monitor such authorized employees, the procedures may not be sufficient to prevent all instances of abuse or negligence. There is a risk that our employees could abuse their authority, for example, by entering into a contract not approved by us or seeking to gain control of one of our subsidiaries or affiliated entities. If any employee obtains, misuses or misappropriates our chops and seals or other controlling intangible assets for whatever reason, we could experience disruption to our normal business operations.
We may have to take corporate or legal action, which could involve significant time and resources to resolve and divert management from our operations.
PRC regulation of loans and direct investment by offshore holding companies to PRC entities may delay or prevent us from using the proceeds of our public offerings and other financing activities to make loans or additional capital contributions to our PRC subsidiaries and affiliated entities, which could harm our liquidity and our ability to fund and expand our business.
In utilizing the proceeds of our initial public offerings and other financing activities as an offshore holding company of our PRC subsidiaries and affiliated entities, we may (1) make loans to our PRC subsidiaries and affiliated entities, (2) make additional capital contributions to our PRC subsidiaries, (3) establish new PRC subsidiaries and make capital contributions to these new PRC subsidiaries, and (4) acquire offshore entities with business operations in China in an offshore transaction. For details on our use of offering proceeds, see “Item 14. Material Modifications to the Rights of Security Holders and Use of Proceeds—Use of Proceeds.”
However, most of these uses are subject to PRC regulations and approvals. For example:
| ● | loans by us to our wholly-owned subsidiaries in China, which are foreign-invested enterprises, cannot exceed statutory limits, which is the difference between the total investment amount and the registered capital of our wholly-owned subsidiaries, and must be registered with the State Administration of Foreign Exchange of the PRC, or SAFE, or its local counterparts; |
-30-
| ● | loans by us to the VIEs, which are domestic PRC entities, over a certain threshold must be approved by the relevant government authorities and must also be registered with SAFE or its local counterparts; and |
| ● | capital contributions to our wholly-owned subsidiaries in China must be filed with MOFCOM or its local counterparts and must also be registered with the local bank authorized by SAFE. |
As a result of the requirements and limitations outlined above, the amount of funds that we can directly contribute to our operations in China through Zhuhai Bright Scholar, a foreign-invested enterprise indirectly held by us, is limited.
In addition, on March 30, 2015, SAFE promulgated the Circular on Reforming the Management Approach regarding the Settlement of Foreign Exchange Capital of Foreign-invested Enterprises (“Circular 19”), which came into effect from June 1, 2015. The notice requires that the capital of a foreign-invested company settled in Renminbi converted from foreign currencies shall be used only for purposes within the business scope as approved by the applicable government authorities and may not be used for equity investments in China unless such activity is set forth in the business scope or is otherwise permissible under PRC laws or regulations. Furthermore, SAFE strengthened its oversight of the flow and use of such capital of a foreign-invested company settled in Renminbi converted from foreign currencies. The use of such Renminbi capital may not be changed without SAFE’s approval, and may not in any case be used to repay Renminbi loans if the proceeds of such loans have not otherwise been used. On October 23, 2019, the SAFE issued the Notice of the State Administration of Foreign Exchange on Further Facilitating Cross-border Trade and Investment, which, among other things, expanded the use of foreign exchange capital in domestic equity investment. Non-investment foreign-funded enterprises are allowed to lawfully make domestic equity investments by using their capital on the premise without violation of prevailing special administrative measures for access of foreign investments (negative list) and the authenticity and compliance with the regulations of domestic investment projects. If our affiliated entity requires financial support from us or our wholly owned subsidiary in the future, and we find it necessary to use foreign currency-denominated capital to provide such financial support, our ability to fund our variable interest entity’s operations will be subject to statutory limits and restrictions, including those described above.
On February 13, 2015, SAFE promulgated the Circular of the State Administration of Foreign Exchange on Further Simplifying and Improving the Direct Investment-related Foreign Exchange Administration Policies (“Circular 13”), which was implemented on June 1, 2015. Pursuant to Circular 13, the registration of existing equity is required in lieu of annual foreign exchange inspection of direct investment. Circular 13 also grants the authority to examine and process foreign exchange registration with respect to both domestic and overseas direct investments.
We expect that PRC laws and regulations may continue to limit our use of proceeds from our initial public offerings and other financing activities or from other financing sources. We cannot assure you that we will be able to obtain these government registrations or approvals on a timely basis, if at all, with respect to future loans or capital contributions by us to our entities in China. If we fail to receive such registrations or approvals, our ability to use the proceeds of our initial public offerings and other financing activities and to capitalize our PRC operations may be hindered, which could adversely affect our liquidity and our ability to fund and expand our business.
Risks Related to Doing Business in China
PRC economic, political and social conditions, as well as changes in any government policies, laws and regulations, could adversely affect the overall economy in China or the education services market, which could harm our business.
The majority of our operations are conducted in China, and a significant portion of our revenues are derived from China. Accordingly, our business, prospects, financial condition and results of operations are subject, to a significant extent, to economic, political and legal developments in China.
-31-
The PRC economy differs from the economies of most developed countries in many respects. Although the PRC economy has been transitioning from a planned economy to a more market-oriented economy since the late 1970s, the PRC government continues to play a significant role in regulating the industry. The PRC government has significant control over China’s economic growth through allocating resources, controlling the incurrence and oversight and discretion over the conduct of our business and may intervene with or influence our operations as the government deems appropriate to further regulatory, political and societal goals. The PRC government has recently published new policies that significantly affected certain industries such as the education and internet industries, and we cannot rule out the possibility that it will in the future release regulations or policies regarding our industry that could adversely affect our business, financial condition and results of operations. For example, under the former Law on the Promotion of Private Education, as amended on June 29, 2013 and on December 29, 2018, and its implementation rules, a private school should elect to be either a school that does not require “reasonable returns” or a school that requires “reasonable returns.” A private school must consider factors such as the school’s tuition, ratio of the funds used for education-related activities to the course fees collected, admission standards and educational quality when determining the percentage of the school’s net income that would be distributed to the investors as reasonable returns. On September 1, 2017, the Amended Law came into effect, under which the concept “reasonable returns” is no longer applicable and a private school should elect to be either a for-profit school or a non-profit school. Sponsors of for-profit schools may obtain operating profits, while sponsors of non-profit schools may not. However, pursuant to the Implementation Rules, sponsors are not permitted to register for-profit schools that provide compulsory education services, which applies to grades one to nine and applies to a significant portion of our domestic K-12 schools. Furthermore, the PRC government has recently indicated an intent to exert more oversight and control over overseas securities offerings and other capital markets activities and foreign investment in China-based companies like us. Any such action, once taken by the PRC government, could significantly limit or completely hinder our ability to offer or continue to offer securities to investors and cause the value of such securities to significantly decline or in extreme cases, become worthless.
While the PRC economy has experienced significant growth in the past two to three decades, growth has been uneven, both geographically and among various sectors of the economy. Demand for our education services depends, in large part, on economic conditions in China and especially the regions where we operate, including Guangdong province. Any significant slowdown in China’s economic growth may adversely affect the disposable income of the families of prospective students and cause prospective students to delay or cancel their plans to enroll in our schools, which in turn could reduce our revenues. In addition, any sudden changes to China’s political system or the occurrence of social unrest could also have a material adverse effect on our business, prospects, financial condition and results of operations.
Furthermore, our company, the VIEs and their subsidiaries, and our investors may face uncertainty about future actions by the government of China that could significantly affect the VIEs and their subsidiaries’ financial performance and operations, including the enforceability of the contractual arrangements. As of the date of this report, neither our company nor the VIEs have received or have been denied permission from Chinese authorities to list on U.S. exchanges. However, there is no guarantee that our company or the VIEs will receive or not be denied permission from Chinese authorities to list on U.S. exchanges in the future.
Uncertainties with respect to the PRC legal system could have a material adverse effect on us.
The PRC legal system is a civil law system based on written statutes. Unlike the common law system, prior court decisions in a civil law system may be cited as reference but have limited precedential value. Since 1979, newly introduced PRC laws and regulations have significantly enhanced the protections of interests related to foreign investments in China. However, since these laws and regulations are relatively new and the PRC legal system continues to evolve rapidly, the interpretations of such laws and regulations may not always be consistent, and enforcement of these laws and regulations involves significant uncertainties, any of which could limit the available legal protections.
In addition, the PRC administrative and judicial authorities have significant discretion in interpreting, implementing or enforcing statutory rules and contractual terms, and it may be more difficult to predict the outcome of administrative and judicial proceedings and the level of legal protection we may enjoy in the PRC than under some more developed legal systems. These uncertainties may affect our decisions on the policies and actions to be taken to comply with PRC laws and regulations, and may affect our ability to enforce our contractual or tort rights. In addition, the regulatory uncertainties may be exploited through unmerited legal actions or threats in an attempt to extract payments or benefits from us. Such uncertainties may therefore increase our operating expenses and costs, and materially and adversely affect our business and results of operations.
-32-
Any actions by the Chinese government, including any decision to intervene or influence the operations of our PRC subsidiaries or the VIEs or to exert control over any offering of securities conducted overseas and/or foreign investment in China-based issuers, may cause us to make material changes to the operations of our PRC subsidiaries or the VIEs, may limit or completely hinder our ability to offer or continue to offer securities to investors, and may cause the value of such securities to significantly decline or be worthless.
The Chinese government has exercised and continues to exercise substantial control over virtually every sector of the Chinese economy through regulation and state ownership. The ability of our subsidiaries and the VIEs to operate in China may be impaired by changes in its laws and regulations, including those relating to education, taxation, land use rights, foreign investment limitations, and other matters.
The central or local governments of China may impose new, stricter regulations or interpretations of existing regulations that would require additional expenditures and efforts on our part to ensure that our PRC subsidiaries and the VIEs comply with such regulations or interpretations. As such, our PRC subsidiaries and the VIEs may be subject to various government actions and regulatory interference in the provinces in which they operate. They could be subject to regulation by various political and regulatory entities, including various local and municipal agencies and government sub-divisions. They may incur increased costs necessary to comply with existing and newly adopted laws and regulations or penalties for any failure to comply.
Furthermore, it is uncertain when and whether we will be required to obtain permission from the PRC government to maintain our listing status on U.S. exchanges in the future, and even when such permission is obtained, whether it will be later denied or rescinded. On December 24, 2021, the CSRC issued the Provisions of the State Council on the Administration of Overseas Securities Offering and Listing by Domestic Companies (Draft for Comments) and the Administrative Measures for the Filing of Overseas Securities Offering and Listing by Domestic Companies (Draft for Comments), which propose to require PRC companies and their overseas special purpose vehicles to file with the CSRC and meet compliance rules for their listing in overseas markets. Although we believe that our company, our PRC subsidiaries, and the VIEs, are currently not required to obtain permission from any Chinese authorities, and none of them has received any notice of denial of permission to list on the U.S. exchange, we cannot assure you that the relevant PRC government agencies, including the CSRC, would reach the same conclusion as we do. If the CSRC or any other PRC regulatory body subsequently determines that we need to file with the CSRC or obtain the CSRC’s approval for any future offering of securities by us or if the CSRC or any other PRC government authorities promulgates any interpretation or implements rules that would require us to file with or obtain approvals of the CSRC or other governmental bodies for any such offering, we may face adverse actions or sanctions by the CSRC or other PRC regulatory agencies, which may include fines and penalties on our operations in China, limitations on our operating privileges in China, delays in or restrictions on the repatriation of the proceeds from any such offering into the PRC, restrictions on or prohibition of the payments or remittance of dividends by our subsidiaries in China, or other actions that could have a material and adverse effect on our business, reputation, financial condition, results of operations, prospects, as well as the trading price of the ADSs. The CSRC or other PRC regulatory agencies may also take actions requiring us, or making it advisable for us, to halt any such offering before the settlement and delivery of the ADSs that we may offer. Consequently, if you engage in market trading or other activities in anticipation of and prior to the settlement and delivery of the ADSs we offer, you would be doing so at the risk that the settlement and delivery may not occur. In addition, if the CSRC or other regulatory agencies later promulgate new rules or explanations requiring that we file with them, or obtain their approvals or clearances for any such offering, we may be unable to obtain a waiver of such regulatory requirements.
Accordingly, government actions in the future, including any decision to intervene or influence the operations of our PRC subsidiaries or the VIEs at any time, or to exert control over an offering of securities conducted overseas and/or foreign investment in China-based issuers, may cause us to make material changes to the operations of our PRC subsidiaries or the VIEs, may limit or completely hinder our ability to offer or continue to offer securities to investors, and/or may cause the value of such securities to significantly decline or be worthless.
Any increase in applicable enterprise income tax rates or the discontinuation of any preferential tax treatments currently available to us may result in significantly higher tax burden or the disgorgement of any benefits we enjoyed in the past, which could in turn materially and adversely affect our business, financial condition and results of operations.
Under the former Law on the Promotion of Private Education, as amended on June 29, 2013 and on December 29, 2018, and its implementing rules as promulgated on March 5, 2004, private schools, whether requiring reasonable returns or not, may enjoy preferential tax treatment. The implementing rules provide that private schools not requiring reasonable returns are eligible to enjoy the same preferential tax treatment as public schools and that the relevant authorities under the State Council may introduce preferential tax treatments and related policies applicable to private schools requiring reasonable returns. To date, however, no separate policies, regulations or rules have been introduced by the authorities in this regard.
Preferential tax treatments granted to us by local government authorities are subject to review and may be adjusted or revoked at any time in the future. For example, three of our affiliate entities in Sichuan enjoy preferential enterprise income tax treatments. The discontinuation of any preferential tax treatments currently available to us will cause our effective tax rate to increase, which will increase our income tax expenses and in turn decrease our net income. In addition, we may not be granted preferential tax treatment by the local governments of additional regions into which we may expand. The Amended Law, which became effective on September 1, 2017, no longer uses the term “reasonable return.” Instead, under the Amended Law, sponsors of private schools may elect to register their schools as either non-profit or for-profit, with the exception that private schools in compulsory education must be registered as non-profit private schools. Pursuant to such Amended Law, non-profit private schools will be entitled to the same tax benefits as public schools, but taxation policies for for-profit private schools are still unclear. However, it is unclear how the Amended Law and its potential implementation rules would impact the tax treatment applicable to our schools and whether our schools would enjoy any preferential tax treatment in the future. Any negative development could have a material adverse effect on our business, financial condition and results of operations.
-33-
Under the PRC enterprise income tax law, we may be classified as a PRC “resident enterprise,” which could result in unfavorable tax consequences to us and our non -PRC shareholders.
The PRC enterprise income tax law and its implementing rules provide that enterprises established outside of China whose “de facto management bodies” are located in China are considered “resident enterprises” under PRC tax laws. The implementing rules define the term “de facto management bodies” as a management body which substantially manages, or has control over the business, personnel, finance and assets of an enterprise. On April 22, 2009, the State Administration of Taxation issued Circular 82, which provides that a foreign enterprise controlled by a PRC company or a group of PRC companies will be classified as a “resident enterprise” with its “de facto management body” located within China if all of the following requirements are satisfied: (1) the senior management and core management departments in charge of its daily operations function are mainly in China; (2) its financial and human resources decisions are subject to determination or approval by persons or bodies in China; (3) its major assets, accounting books, company seals, and minutes and files of its board and shareholders’ meetings are located or kept in China; and (4) at least half of the enterprise’s directors with voting right or senior management reside in China. The State Administration of Taxation issued a bulletin on August 3, 2011 to provide more guidance on the implementation of Circular 82. The bulletin clarifies certain matters relating to resident status determination, post-determination administration and competent tax authorities. Although both the circular and the bulletin only apply to offshore enterprises controlled by PRC enterprises and not those by PRC individuals, the determination criteria set forth in the circular and administration clarification made in the bulletin may reflect the general position of the State Administration of Taxation on how the “de facto management body” test should be applied in determining the tax resident status of offshore enterprises and the administration measures should be implemented, regardless of whether they are controlled by PRC enterprises or PRC individuals.
In addition, the State Administration of Taxation issued a bulletin on January 29, 2014 to provide more guidance on the implementation of Circular 82. This bulletin further provides that, among other things, an entity that is classified as a “resident enterprise” in accordance with the circular shall file the application for classifying its status of resident enterprise with the local tax authorities where its main domestic investors are registered.
As the tax resident status of an enterprise is subject to the determination by the PRC tax authorities, if we are deemed as a PRC “resident enterprise,” we will be subject to PRC enterprise income tax on our worldwide income at a uniform tax rate of 25.0%, although dividends distributed to us from our existing PRC subsidiaries and any other PRC subsidiaries which we may establish from time to time could be exempt from the PRC dividend withholding tax due to our PRC “resident recipient” status. This could have a material adverse effect on our overall effective tax rate, our income tax expenses and our net income. Furthermore, dividends, if any, paid to our shareholders and ADS holders may be decreased as a result of the decrease in distributable profits. In addition, if we were to be considered a PRC “resident enterprise,” dividends we pay with respect to our ADSs or ordinary shares and the gains realized from the transfer of our ADSs or ordinary shares may be considered income derived from sources within China and be subject to PRC withholding tax, which could have a material adverse effect on the value of your investment in us and the price of our ADSs.
There are significant uncertainties under the PRC enterprise income tax law relating to the withholding tax liabilities of our PRC subsidiaries, and dividends payable by our PRC subsidiaries to our offshore subsidiaries may not qualify to enjoy certain treaty benefits.
Under the PRC enterprise income tax and its implementation rules, the profits of a foreign-invested enterprise generated through operations, which are distributed to its immediate holding company outside China, will be subject to a withholding tax rate of 10.0%. Pursuant to a special arrangement between Hong Kong and China, such rate may be reduced to 5.0% if a Hong Kong resident enterprise owns more than 25.0% of the equity interest in the PRC company. Our current PRC subsidiaries are wholly owned by our Hong Kong subsidiary. Moreover, under the Notice of the State Administration of Taxation on Issues regarding the Administration of the Dividend Provision in Tax Treaties promulgated on February 20, 2009, the taxpayer needs to satisfy certain conditions to enjoy the benefits under a tax treaty. These conditions include: (1) the taxpayer must be the beneficial owner of the relevant dividends, and (2) the corporate shareholder to receive dividends from the PRC subsidiaries must have continuously met the direct ownership thresholds during the 12 consecutive months preceding the receipt of the dividends. Further, the State Administration of Taxation promulgated the Notice on Issues Relating to “Beneficial Owner” in Tax Treaties, or Circular 9, which defines the “beneficial owner” as a party who holds ownership of and control over the income of the entity, or the rights or assets from which such income are derived, and sets forth certain detailed factors in determining the “beneficial owner” status. Further, the State Administration of Taxation promulgated the Notice on How to Recognize the “Beneficial Owner” in Tax Treaties on June 29, 2012, which replaced the Notice on How to Understand and Recognize the “Beneficial Owner” in Tax Treaties. Furthermore, the State Administration of Taxation promulgated Announcement of the State Administration of Taxation on Issues Relating to “Beneficial Owner” in Tax Treaties (“Circular 9”) in February 3, 2018, which took effect on April 1, 2018, replaced the Notice on How to Understand and Recognize the “Beneficial Owner” in Tax Treaties and provides guidance for determining whether a resident of a contracting state is the “beneficial owner” of an item of income under China’s tax treaties and tax arrangements.
-34-
Entitlement to a lower tax rate on dividends according to tax treaties or arrangements between the PRC central government and governments of other countries or regions is subject to inspection or approval of the relevant tax authorities. As a result, we cannot assure you that we will be entitled to any preferential withholding tax rate under tax treaties for dividends received from our PRC subsidiaries.
Based on the recent development of PRC law, there is significant uncertainty about the application and interpretation of the Law on the Promotion of Private Education, the Implementation Rules and their detailed implementation rules and regulations. We may be subject to significant limitations on our ability to engage in the private education business, acquire private schools, or receive payments from the VIEs and may otherwise be materially and adversely affected by changes in PRC laws and regulations.
Pursuant to the Law on the Promotion of Private Education, sponsors of private schools may choose to establish schools as either non-profit or for-profit schools. Sponsors are not permitted to establish for-profit schools that provide compulsory education services, which covers grades one to nine and which accounts for a significant portion of our students as well as revenue during the reporting period. Sponsors of for-profit private schools are entitled to retain the profits from their schools and any operating surplus may be allocated to the sponsors pursuant to the PRC company law and other relevant laws and regulations. Sponsors of non-profit private schools are not entitled to any distribution of profits from their schools and all revenue must be used for the operation of the schools.
As a holding company, our ability to generate profits, pay dividends and other cash distributions to our shareholders under the Law on the Promotion of Private Education, the Implementation Rules and other relevant laws and regulations are affected by many factors, including whether our schools are characterized as for-profit or non-profit schools, the profitability of our schools, and our ability to receive dividends and other distributions from our PRC subsidiary, Zhuhai Bright Scholar, which in turn depends on the service fees paid to Zhuhai Bright Scholar from the VIEs. Zhuhai Bright Scholar has respectively entered into exclusive management services and business cooperation agreements with each of the VIEs, Ms. Meirong Yang and Mr. Wenjie Yang, as the shareholders of the VIEs, pursuant to which Zhuhai Bright Scholar has the exclusive right to provide comprehensive technical and business support services to the VIEs. As advised by our PRC counsel, as of August 2021, our right to receive the service fees from our schools and other affiliated entities did not, to our knowledge, contravene any PRC laws and regulations then in force. Likewise, the payment of service fees under our contractual arrangements should not be regarded as the distribution of returns, dividends or profits to the sponsors of our schools under the PRC laws and regulations then in force.
-35-
However, according to the Implementation Rules, which came into force and effect beginning September 1, 2021, (1) foreign-invested enterprises established in China and social organizations whose actual controllers are foreign parties shall not sponsor, participate in, or actually control private schools that provide compulsory education; (2) social organizations or individuals shall not control any private school that provides compulsory education or any non-profit private school that provides pre-school education by means of merger, acquisition, contractual arrangements, etc.; and (3) private schools providing compulsory education shall not conduct any transaction with any related party. Where any other private school conducts any transaction with any related party, it shall follow the principles of openness, fairness and impartiality, fix reasonable tuition and fees and regulate the decision-making, and shall not damage the state and the school or the rights and interests of the teachers and students, otherwise, there is a risk of being ordered to make corrections within a time limit, and the illegal gains, if any, shall be confiscated after the fees collected are returned; if the circumstances are serious, the sponsor, actual controller and member of the decision-making body or supervisory body shall not become the sponsor, actual controller or member of the decision-making body or supervisory body of other private school within one to five years; if the circumstances are especially serious with adverse social impact, the sponsor, actual controller and member of the decision-making body or supervisory body shall not become the sponsor, actual controller and members of the decision-making body or supervisory body of other private school permanently; if a violation of public security administration is constituted, the public security organ shall impose a public security administration punishment according to law; if a crime is constituted, criminal responsibility shall be investigated in accordance with the law.
Therefore, a private school providing compulsory education is prohibited from conducting transactions with its related party. As a result, the clause or provision of the exclusive management services and business cooperation agreements, in relation to related party transactions between a private school providing compulsory education and Zhuhai Bright Scholar, are not legally enforceable since September 1, 2021. Since September 1, 2021, we have stopped transacting with the Affected Entities. However, to keep these private schools providing compulsory education in operations, we continued to provide essential services without recognizing any revenues relating to such activities to schools providing compulsory education in our discontinued operations, which are key to the normal daily operation of these schools. As of the date of this annual report, schools providing compulsory education that we continue to provide services to have not received any further rectification requirements or penalty notices from the relevant competent authorities, and the possibility and impact of illegal risks are still unable to be assessed clearly. We are continuously assessing the impact of relevant regulations on our business and making necessary measures and efforts to comply with the requirements under these regulations and implementations, including restructuring corporate structure or unwinding contractual arrangements, etc.
In particular, the validity of our contractual arrangements may be challenged, and our corporate structure may need to be restructured to comply with the new regulations, which may be time-consuming and expensive and impose additional restrictions on our business expansion and may further adversely affect our business operations and results of operations. See “—Risks Related to Our Corporate Structure—Our private education service business is subject to extensive regulation in China. If the PRC government finds that the contractual arrangement that establishes our corporate structure for operating our business does not comply with applicable PRC laws and regulations, we could be subject to severe penalties.”
In July 2021, the General Office of the Chinese Communist Party and the General Office of the State Council of the People’s Republic of China published the Opinion on Further Easing the Workload and Burden of After-school Tutoring for Students in Compulsory Education (the “Opinion”). The Opinion proposes certain measures intended to ease the workload of students in compulsory education and regulate the relevant after-school tutoring services that aim at students in compulsory education in the PRC, including (1) institutions providing after-school education service on academic subjects in China’s compulsory education system, or academic training institutions, need to be registered as non-profit, no approval will be granted to new academic training institutions, and an approval mechanism will be adopted for online academic training institutions; (2) foreign ownership in academic training institutions is prohibited, including through contractual arrangements, and companies with existing foreign ownership need to rectify such status; (3) listed companies are prohibited from raising capital to invest in businesses that teach academic subjects in compulsory education; (4) academic training institutions are prohibited from providing tutoring services on academic subjects in compulsory education during public holidays, weekends and school breaks; and (5) academic training institutions must follow the fee standards to be established by relevant authorities. The Opinion also provides that institutions providing after-school tutoring services on academic subjects in high schools (which do not fall within China’s compulsory education system) shall take into consideration the Opinion when conducting activities. If our corporate structure and the business of our complementary education services are deemed to be in violation of the Opinion by relevant authorities, our corporate structure and business operations may be adversely affected and may need to be restructured to comply with the Opinion.
-36-
We face uncertainties with respect to indirect transfers of the equity interests in PRC resident enterprises by their non-PRC holding companies.
The State Administration of Taxation issued Bulletin on Several Issues concerning the Enterprise Income Tax on the Indirect Transfers of Properties by Non-Resident Enterprises (“Bulletin 7”), on February 3, 2015. Under Bulletin 7, an “indirect transfer” of assets, including equity interests in a PRC resident enterprise, by non-PRC resident enterprises may be re-characterized and treated as a direct transfer of PRC taxable assets, if such arrangement does not have a reasonable commercial purpose and was established for the purpose of avoiding payment of PRC enterprise income tax. As a result, gains derived from such indirect transfer may be subject to PRC enterprise income tax. According to Bulletin 7, “PRC taxable assets” include assets attributed to an establishment in China, immoveable properties in China, and equity investments in PRC resident enterprises. In respect of an indirect offshore transfer of assets of a PRC establishment, the relevant gain is to be regarded as effectively connected with the PRC establishment and therefore included in its enterprise income tax filing, and would consequently be subject to PRC enterprise income tax at a rate of 25.0%. Where the underlying transfer relates to the immoveable properties in China or to equity investments in a PRC resident enterprise, which is not effectively connected to a PRC establishment of a non-resident enterprise, a PRC enterprise income tax at 10.0% would apply, subject to available preferential tax treatment under applicable tax treaties or similar arrangements, and the party who is obligated to make the transfer payments has the withholding obligation. There is uncertainty as to the implementation details of Bulletin 7. If Bulletin 7 was determined by the tax authorities to be applicable to some of our transactions involving PRC taxable assets, our offshore subsidiaries conducting the relevant transactions might be required to spend valuable resources to comply with Bulletin 7 or to establish that the relevant transactions should not be taxed under Bulletin 7.
On October 17, 2017, the State Administration of Taxation issued the Bulletin on Issues Concerning the Source-based Withholding of Enterprise Income Tax on Non-resident Enterprises (“Bulletin 37”), which became effective on December 1, 2017. According to Bulletin 37, non-resident enterprises who voluntarily declare their enterprise income tax shall at the same time confirm when they would make payments for the declared amount of tax. If the withholding agent fails to or is unable to withhold the income tax in accordance with the law, the non-resident enterprise will be deemed to have cleared its tax payment on time if it voluntarily declares and pays the tax before or within the time limit the tax authority orders it to do so. If the taxable income before withholding on a source-basis falls within the form of dividends or any equity investment gains, the date of triggering obligations to settle such tax payments is the date of actual payment of the dividends or other equity investment gains. In addition, on December 1, 2017, Bulletin 37 repealed the Notice of the State Administration of Taxation on Strengthening the Administration over Enterprise Income Tax on Income of Non-resident Enterprises from Equity Transfer and Notice of the State Administration of Taxation on Issuing the Interim Measures for the Administration of Source-based Withholding of the Enterprise Income Tax of Non-resident Enterprises issued by the State Administration of Taxation on December 10, 2009 and January 1, 2009, respectively.
As a result, we and our non-PRC shareholders may have the risk of being taxed for the disposition of our ordinary shares or ADS and may be required to spend valuable resources to comply with Bulletin 7 and Bulletin 37 or to establish that we or our non-PRC shareholders should not be taxed as an indirect transfer, which may have a material adverse effect on our financial condition and results of operations or the investment by non-PRC investors in us.
Restrictions on currency exchange may limit our ability to receive and use our revenue effectively.
A majority of our revenue is denominated in Renminbi. As a result, restrictions on currency exchange may limit our ability to use revenue generated in Renminbi to fund any business activities we may have outside China in the future or to make dividend payments to our shareholders and ADS holders in U.S. dollars. Under current PRC laws and regulations, Renminbi is freely convertible for current account items, such as trade and service-related foreign exchange transactions and dividend distributions. However, Renminbi is not freely convertible for direct investment or loans or investments in securities outside China, unless such use is approved by SAFE. For example, foreign exchange transactions under our subsidiary’s capital account, including principal payments in respect of foreign currency-denominated obligations, remain subject to significant foreign exchange controls and the approval requirement of SAFE. These limitations could affect our ability to obtain foreign exchange for capital expenditures.
-37-
Our PRC subsidiaries are permitted to declare dividends to our offshore subsidiary holding their equity interest, convert the dividends into a foreign currency and remit to its shareholder outside China. In addition, in the event that any of our PRC subsidiaries liquidates, proceeds from the liquidation may be converted into foreign currency and distributed outside China to our overseas subsidiary holding its equity interest. Furthermore, in the event that any of the VIEs liquidates, our PRC subsidiary, Zhuhai Bright Scholar, may, pursuant to the power of attorneys respectively executed by Ms. Meirong Yang and Mr. Wenjie Yang, require such VIE to pay and remit the proceeds from such liquidation to Zhuhai Bright Scholar. Zhuhai Bright Scholar then may distribute such proceeds to us after converting them into foreign currency and remit them outside China in the form of dividends or other distributions. Once remitted outside China, dividends, distributions or other proceeds from liquidation paid to us will not be subject to restrictions under PRC regulations on its further transfer or use.
Other than the above distributions by and through our PRC subsidiaries which are permitted to be made without the necessity to obtain further approvals, any conversion of the Renminbi-denominated revenue generated by the VIEs for direct investment, loan or investment in securities outside China will be subject to the limitations discussed above. To the extent we need to convert and use any Renminbi-denominated revenue generated by the VIEs not paid to our PRC subsidiaries and revenue generated by our PRC subsidiaries not declared and paid as dividends, the limitations discussed above will restrict the convertibility of, and our ability to directly receive and use such revenue. As a result, our business and financial condition may be adversely affected. In addition, we cannot assure you that the PRC regulatory authorities will not impose more stringent restrictions on the convertibility of Renminbi in the future, especially with respect to foreign exchange transactions.
Our subsidiaries and affiliated entities in China are subject to restrictions on making dividends and other payments to us.
We are a holding company and rely principally on dividends paid by our subsidiaries in China for our cash needs, including paying dividends and other cash distributions to our shareholders to the extent we choose to do so, servicing any debt we may incur and paying our operating expenses. The income for our PRC subsidiaries, especially Zhuhai Bright Scholar, in turn depends on the service fees paid by the VIEs. Current PRC regulations permit our subsidiaries in China to pay dividends to us only out of their accumulated profits, if any, determined in accordance with Chinese accounting standards and regulations. Under the applicable requirements of PRC law, our PRC subsidiaries may only distribute dividends after they have made allowances to fund certain statutory reserves. These reserves are not distributable as cash dividends. Pursuant to the Law on the Promotion of Private Education, sponsors of for-profit private schools are entitled to retain the profits from their schools and the operating surplus may be allocated to the sponsors pursuant to the PRC company law and other relevant laws and regulations. Sponsors of non-profit private schools are not entitled to any distribution of profits from their schools and all revenue must be used for the operation of the schools. According to Implementation Rules, a non-profit private school should allocate no less than 10% of its audited annual non-restricted net asset increase, or a for-profit private school should allocate no less than 10% of its audited annual net income, to its development, respectively. In addition, prior to the specific Implementation Rules of the Law on the Promotion of Private Education being promulgated by the State Council and other relevant regulations promulgated by other local and regional governments, at the end of each fiscal year, each of our schools that are private schools in China is required to allocate a certain amount to its development fund for the construction or maintenance of the school properties or purchase or upgrade of school facilities. In particular, our schools that require reasonable returns must allocate no less than 25.0% of their annual net income, and our schools that do not require reasonable returns must allocate no less than 25.0% of their annual increase in the net assets of the school for such purposes. However, the relevant authorities have yet to promulgate any detailed implementation rules and regulations under the Implementation Rules. We remain uncertain as to the timing and substance of the rules under the Law on the Promotion of Private Education and Implementation Rules to be promulgated, and how such rules will impact our operation. Furthermore, if our subsidiaries or the VIEs in China incur debt on their own behalf in the future, the instruments governing the debt may restrict their ability to pay dividends or make other payments to us. Any such restrictions may materially affect such entities’ ability to make dividends or make payments, in service fees or otherwise, to us, which may materially and adversely affect our business, financial condition and results of operations.
-38-
Fluctuations in the value of the Renminbi may have a material adverse effect on your investment.
The change in value of the Renminbi against the U.S. dollar and other currencies is affected by, various factors, such as changes in China’s political and economic conditions. On July 21, 2005, the PRC government changed its decade-old policy of pegging the value of the Renminbi to the U.S. dollar. Under such policy, the Renminbi was permitted to fluctuate within a narrow and managed band against a basket of certain foreign currencies. Later on, the People’s Bank of China has decided to further implement the reform of the RMB exchange regime and to enhance the flexibility of RMB exchange rates. Such changes in policy have resulted in a significant appreciation of the Renminbi against the U.S. dollar since 2005. There remains significant international pressure on the PRC government to adopt a more flexible currency policy, which could result in a further and more significant adjustment of the Renminbi against the U.S. dollar.
Any significant appreciation or revaluation of the Renminbi may have a material adverse effect on the value of, and any dividends payable on, our ADSs in foreign currency terms. More specifically, if we decide to convert our Renminbi into U.S. dollars, appreciation of the U.S. dollar against the Renminbi would have a negative effect on the U.S. dollar amount available to us. To the extent that we need to convert U.S. dollars we receive from our initial public offering into Renminbi for our operations, appreciation of the Renminbi against the U.S. dollar would have an adverse effect on the Renminbi amount we would receive from the conversion. In addition, appreciation or depreciation in the exchange rate of the Renminbi to the U.S. dollar could materially and adversely affect the price of our ADSs in U.S. dollars without giving effect to any underlying change in our business or results of operations.
Certain PRC regulations, including the M&A Rules and national security regulations, may require a complicated review and approval process which could make it more difficult for us to pursue growth through acquisitions in China.
The M&A Rules established additional procedures and requirements that could make merger and acquisition activities in China by foreign investors more time-consuming and complex. For example, MOFCOM must be notified in the event a foreign investor takes control of a PRC domestic enterprise. In addition, certain acquisitions of domestic companies by offshore companies that are related to or affiliated with the same entities or individuals of the domestic companies, are subject to approval by MOFCOM. In addition, the Implementing Rules Concerning Security Review on Mergers and Acquisitions by Foreign Investors of Domestic Enterprises, issued by MOFCOM in August 2011, require that mergers and acquisitions by foreign investors in “any industry with national security concerns” be subject to national security review by MOFCOM. In addition, any activities attempting to circumvent such review process, including structuring the transaction through a proxy or contractual control arrangement, are strictly prohibited.
There is significant uncertainty regarding the interpretation and implementation of these regulations relating to merger and acquisition activities in China. In addition, complying with these requirements could be time-consuming, and the required notification, review or approval process may materially delay or affect our ability to complete merger and acquisition transactions in China. As a result, our ability to seek growth through acquisitions may be materially and adversely affected.
In addition, if MOFCOM determines that we should have obtained its approval for our entry into contractual arrangements with the VIEs and the shareholders of the VIEs, we may be required to file for remedial approvals. We cannot assure you that we would be able to obtain such approval from MOFCOM. We may also be subject to administrative fines or penalties by MOFCOM that may require us to limit our business operations in China, delay or restrict the conversion and remittance of our funds in foreign currencies into China or take other actions that could have material adverse effect on our business, financial condition and results of operations.
A failure by the beneficial owners of our shares who are PRC residents to comply with certain PRC foreign exchange regulations could restrict our ability to distribute profits, restrict our overseas and cross-border investment activities and subject us to liability under PRC law.
SAFE has promulgated regulations, including the Notice on Relevant Issues Relating to Foreign Exchange Control on Domestic Residents’ Investment and Financing and Round-Trip Investment through Special Purpose Vehicles (“Circular 37”), effective on July 4, 2014, and its appendices, that require PRC residents, including PRC institutions and individuals, to register with local branches of SAFE in connection with their direct establishment or indirect control of an offshore entity, for the purpose of overseas investment and financing, with such PRC residents’ legally owned assets or equity interests in domestic enterprises or offshore assets or interests, referred to in Circular 37 as a “special purpose vehicle.” The term “control” under Circular 37 is broadly defined as the operation rights, beneficiary rights or decision-making rights acquired by the PRC residents in the offshore special purpose vehicles by such means as acquisition, trust, proxy, voting rights, repurchase, convertible bonds or other arrangements. Circular 37 further requires amendment to the registration in the event of any significant changes with respect to the special purpose vehicle, such as increase or decrease of capital contributed by PRC individuals, share transfer or exchange, merger, division or other material event. In the event that a PRC shareholder holding interests in a special purpose vehicle fails to fulfill the required SAFE registration, the PRC subsidiaries of that special purpose vehicle may be prohibited from making profit distributions to the offshore parent and from carrying out subsequent cross-border foreign exchange activities, and the special purpose vehicle may be restricted in its ability to contribute additional capital into its PRC subsidiaries. Further, failure to comply with the various SAFE registration requirements described above could result in liability under PRC law for foreign exchange evasion.
-39-
These regulations apply to our direct and indirect shareholders who are PRC residents and may apply to any offshore acquisitions or share transfers that we make in the future if our shares are issued to PRC residents. However, in practice, different local SAFE branches may have different views and procedures on the application and implementation of SAFE regulations, and there remains uncertainty with respect to its implementation. As of the date of this annual report, all PRC residents known to us that currently hold direct or indirect interests in our company either have completed the necessary registrations or are in the process of updating their necessary registration, with SAFE as required by Circular 37. However, we cannot assure you that these individuals or any other direct or indirect shareholders or beneficial owners of our company who are PRC residents will be able to successfully complete the registration or update the registration of their direct and indirect equity interest as required in the future. If they fail to make or update the registration, our PRC subsidiaries could be subject to fines and legal penalties, and SAFE could restrict our cross-border investment activities and our foreign exchange activities, including restricting our PRC subsidiaries’ ability to distribute dividends to, or obtain loans denominated in foreign currencies from, our company, or prevent us from contributing additional capital into our PRC subsidiaries. As a result, our business operations and our ability to make distributions to you could be materially and adversely affected.
Failure to comply with governmental regulations and other legal obligations concerning data protection and cybersecurity may materially and adversely affect our business, as we routinely collect, store and use data during the conduct of our business.
We routinely collect, store and use data during our operations. We are subject to PRC laws and regulations governing the collecting, storing, sharing, using, processing, disclosure and protection of data on the Internet and mobile platforms as well as cybersecurity. On April 13, 2020, the Office of the Central Cyberspace Affairs Commission and 10 other government authorities jointly promulgated the Measures for Cybersecurity Review, effective from June 1, 2020. On July 10, 2021, the Office of the Central Cyberspace Affairs Commission published for public comment the Draft Amended Measures for Cybersecurity Review (the “Draft Measures”), which, when formally promulgated and come into effect, will repeal the current effective Measures for Cybersecurity Review. The Draft Measures provide that critical information infrastructure operators purchasing network products and services and data processors carrying out data processing activities, which affect or may affect national security, shall apply for cybersecurity review to the cyberspace administrations in accordance with the provisions thereunder. On August 17, 2021, the PRC State Council promulgated the Regulations on Protection of Critical Information Infrastructure, which became effective on September 1, 2021. Pursuant to the Regulations on Protection of Critical Information Infrastructure, critical information infrastructure shall mean any important network facilities or information systems of an important industry or field, such as public communication and information service, energy, communications, water conservation, finance, public services, e-government affairs and national defense science, which may endanger national security, peoples’ livelihoods and public interest in the event of damage, function loss or data leakage. In addition, relevant administration departments of each critical industry and sector (the “Protection Departments”), shall be responsible to formulate eligibility criteria and determine the critical information infrastructure operator in the respective industry or sector. The operators shall be informed about the final determination as to whether they are categorized as critical information infrastructure operators. On January 4, 2022, the CAC announced the adoption of the Cybersecurity Review Measures, and effective February 15, 2022, online platforms and network providers possessing personal information of more than one million individual user must undergo a cybersecurity review by the CAC when they seek listing in foreign markets. Furthermore, the Standing Committee of the National People’s Congress passed the Personal Information Protection Law of the PRC , which became effective from November 1, 2021 and requires personal information processing operators, among other regulatory requirements, to obtain a personal information protection certification issued by recognized institutions in accordance with the CAC regulation before such personal information can be transferred out of China. As of the date of this annual report, we have not been informed that we are identified as a critical information infrastructure operator by any governmental authorities. Furthermore, since the final version of Draft Measures is subject to significant uncertainty, there is the possibility that the PRC government authorities may require us to apply for the cybersecurity review. We will closely monitor the rule-making process and will assess and determine whether we are required to apply for the cybersecurity review when and once the Draft Measures are formally promulgated.
-40-
On August 20, 2021, the Standing Committee of the National People’s Congress promulgated the Personal Information Protection Law, which will take effect on November 1, 2021. The Personal Information Protection Law aims at protecting the personal information rights and interests, regulating the processing of personal information, ensuring the orderly and free flow of personal information in accordance with the law, and promoting the reasonable use of personal information. According to the Personal Information Protection Law, personal information includes all kinds of identified or identifiable information related to natural persons recorded by electronic or other means, but excludes de-identified information. The Personal Information Protection Law also specified the rules for handling sensitive personal information, which includes biometrics, religious beliefs, specific identities, medical health, financial accounts, trails and locations, and personal information of teenagers under fourteen years old and other personal information, which, upon leakage or illegal usage, may easily infringe the personal dignity or harm safety of livelihood and property. Personal information handlers shall bear responsibility for their personal information handling activities, and must adopt necessary measures to safeguard the security of the personal information they handle. Otherwise, the personal information handlers will be ordered for rectification or suspension or termination of provision of services, confiscation of illegal income, subject to fines or other penalties.
The opinions recently issued by the General Office of the Central Committee of the Communist Party of China and the General Office of the State Council may subject us to additional compliance requirement in the future.
Recently, the General Office of the Central Committee of the Communist Party of China and the General Office of the State Council jointly issued the “Opinions on Severely Cracking Down on Illegal Securities Activities According to Law,” or the “Opinions,” which were made available to the public on July 6, 2021. The Opinions emphasized the need to strengthen the administration over illegal securities activities and the supervision on overseas listings by China-based companies. These Opinions proposed to take effective measures, such as promoting the construction of relevant regulatory systems, to deal with the risks and incidents facing China-based overseas-listed companies and the demand for cybersecurity and data privacy protection. The aforementioned policies and any related implementation rules to be enacted may subject us to additional compliance requirement in the future. As the Opinions were recently issued, official guidance to act upon, and interpretation of the Opinions, remain unclear in several respects at this time. Therefore, we cannot assure you that we will remain fully compliant with all new regulatory requirements of the Opinions or any future implementation rules on a timely basis, or at all.
We face regulatory uncertainties in China that could restrict our ability to grant share incentive awards to our employees or consultants who are PRC citizens.
Pursuant to the Notices on Issues concerning the Foreign Exchange Administration for Domestic Individuals Participating in a Stock Incentive Plan of an Overseas Publicly-Listed Company issued by SAFE on February 15, 2012 (“Circular 7”), a qualified PRC agent (which could be the PRC subsidiary of the overseas-listed company) is required to file, on behalf of “domestic individuals” (both PRC residents and non-PRC residents who reside in China for a continuous period of not less than one year, excluding the foreign diplomatic personnel and representatives of international organizations) who are granted shares or share options by the overseas-listed company according to its share incentive plan, an application with SAFE to conduct SAFE registration with respect to such share incentive plan, and obtain approval for an annual allowance with respect to the purchase of foreign exchange in connection with the share purchase or share option exercise. Such PRC individuals’ foreign exchange income received from the sale of shares and dividends distributed by the overseas listed company and any other income shall be fully remitted into a collective foreign currency account in China, which is opened and managed by the PRC domestic agent before distribution to such individuals. In addition, such domestic individuals must also retain an overseas entrusted institution to handle matters in connection with their exercise of share options and their purchase and sale of shares. The PRC domestic agent also needs to update registration with SAFE within three months after the overseas-listed company materially changes its share incentive plan or make any new share incentive plans.
We have granted shares options under the 2017 Plan in the past and may continue to grant additional share options in the future. When we do, from time to time, we need to apply for or update our registration with SAFE or its local branches on behalf of our employees or consultants who receive options or other equity-based incentive grants under our share incentive plan or material changes in our share incentive plan. However, we may not always be able to make applications or update our registration on behalf of our employees or consultants who hold any type of share incentive awards in compliance with Circular 7, nor can we ensure you that such applications or update of registration will be successful. If we or the participants of our share incentive plan who are PRC citizens fail to comply with Circular 7, we and/or such participants of our share incentive plan may be subject to fines and legal sanctions, there may be additional restrictions on the ability of such participants to exercise their share options or remit proceeds gained from sale of their shares into China, and we may be prevented from further granting share incentive awards under our share incentive plan to our employees or consultants who are PRC citizens.
-41-
Labor contract laws in China may adversely affect our results of operations.
The current PRC labor contract law imposes greater liabilities on employers and significantly affects the cost of an employer’s decision to reduce its workforce. Further, it requires certain terminations be based on the mandatory retirement age. In the event we decide to significantly change or decrease our workforce, the Labor Contract Law could adversely affect our ability to enact such changes in a manner that is most advantageous to our business or in a timely and cost-effective manner, thus materially and adversely affecting our financial condition and results of operations.
Increases in labor costs and employee benefits in China may adversely affect our business and our profitability.
The PRC economy has been experiencing significant growth, leading to inflation and increased labor costs. China’s overall economy and the average wage in China are expected to continue to grow. In addition, we are required by PRC laws and regulations to pay various statutory employee benefits, including pensions, housing fund, medical insurance, work-related injury insurance, unemployment insurance and maternity insurance to designated government agencies for the benefit of our employees. It is subject to the determination of the relevant government agencies whether an employer has made adequate payments of the requisite statutory employee benefits, and employers that fail to make adequate payments may be subject to late payment fees, fines and/or other penalties. Future increases in China’s inflation and material increases in labor costs and employee benefits may materially and adversely affect our profitability and results of operations unless we are able pass on these costs to our students by increasing tuition.
Recent litigation and negative publicity surrounding China-based companies listed in the United States may negatively impact the trading price of our ADSs.
We believe that recent litigation and negative publicity surrounding companies with operations in China that are listed in the United States have negatively impacted stock prices of these companies. Certain politicians in the United States have publicly warned investors to shun China-based companies listed in the United States. The SEC and the Public Company Accounting Oversight Board (United States), or the PCAOB, also issued a joint statement on April 21, 2020, reiterating the disclosure, financial reporting and other risks involved in the investments in companies that are based in emerging markets, and the limited remedies thereof. Furthermore, various equity-based research organizations have recently published reports on China-based companies after examining their corporate governance practices, related party transactions, sales practices and financial statements, and these reports have led to special investigations and listing suspensions on U.S. national exchanges. Any similar scrutiny on us, regardless of its lack of merit, could cause the market price of our ADSs to fall, divert management resources and energy, cause us to incur expenses in defending ourselves against rumors, and increase the premiums we pay for director and officer insurance.
-42-
Our ADSs could still be delisted from a U.S. exchange and prohibited from being traded over-the-counter in the United States under the HFCA Act if the PCAOB determines in the future that it is unable to fully inspect or investigate our auditor which has a presence in China, and the delisting and cease of trading our ADSs, or the threat of their being delisted or prohibited from being traded, may materially and adversely affect the value of your investment.
The Holding Foreign Companies Accountable Act (the “HFCAA”) was enacted on December 18, 2020. If the SEC determines that we have filed audit reports issued by a registered public accounting firm that has not been subject to inspection by the PCAOB for three consecutive years beginning in 2021, the SEC shall prohibit our shares or ADSs from being traded on a national securities exchange or in the over the counter trading market in the United States.
Our financial statements contained in this annual report on Form 20-F have been audited by an independent registered public accounting firm that is located in China and among the PCAOB-registered public accounting firms headquartered in China or Hong Kong that are subject to PCAOB’s determination issued on December 16, 2021 of having been unable to inspect or investigate completely because of a position taken by one or more authorities in PRC. According to Article 177 of the PRC Securities Law (last amended in March 2020), no overseas securities regulator is allowed to directly conduct investigation or evidence collection activities in China. Accordingly, without the consent of the competent PRC securities regulators and relevant authorities, no organization or individual may provide the documents and materials relating to securities business activities to overseas parties. Therefore, the audit working papers of our financial statements may not be fully inspected by the PCAOB without the approval of the PRC authorities. Our ADSs could be delisted and prohibited from being traded over-the-counter under the HFCAA determines in the future that it is unable to fully inspect or investigate our auditor which has a presence in China.
On March 24, 2021, the SEC adopted interim final rules relating to the implementation of certain disclosure and documentation requirements of the HFCAA. On June 22, 2021, the U.S. Senate passed a bill which, if passed by the U.S. House of Representatives and signed into law, would reduce the number of consecutive non-inspection years required for triggering the prohibitions under the HFCAA from three years to two. On September 22, 2021, the PCAOB adopted a final rule implementing the HFCAA, which provides a framework for the PCAOB to determine, as contemplated under the HFCAA, whether the PCAOB is unable to inspect or investigate completely registered public accounting firms located in a foreign jurisdiction because of a position taken by one or more authorities in that jurisdiction. On December 2, 2021, the SEC adopted amendments to finalize the implementation of disclosure and documentation measures, which require us to identify, in our annual report on Form 20-F, (1) the auditors that provided opinions to the financial statements presented in the annual report, (2) the location where the auditors’ report was issued, and (3) the PCAOB ID number of the audit firm or branch that performed the audit work. If the SEC determines that we have three consecutive non-inspection years, the SEC will issue stop order to prohibit the trading of our ADSs on any U.S. stock exchange or over-the-counter market. While we have not been identified by the SEC as a commission-identified issuer under the HFCAA as of the date of this annual report, if, in the future, we have been identified by the SEC for three consecutive years as a commission-identified issuer whose registered public accounting firm is determined by the PCAOB that it is unable to inspect or investigate completely because of a position taken by one or more authorities in China, the SEC may prohibit our shares or ADSs from being traded on a national securities exchange or in the over the counter trading market in the United States.
The PCAOB’s inability to conduct inspections in China prevents it from fully evaluating the audits and quality control procedures of our independent registered public accounting firm. As a result, we and our investors are deprived of the benefits of such PCAOB inspections. The inability of the PCAOB to conduct inspections of auditors with presence in China makes it more difficult to evaluate the effectiveness of our independent registered public accounting firm's audit procedures or quality control procedures as compared to auditors outside of China that are subject to the PCAOB inspections, which could cause investors and potential investors in our securities to lose confidence in our audit procedures and reported financial information and the quality of our financial statements. If we fail to meet the new listing standards before the deadline specified thereunder due to factors beyond our control, we could face possible delisting from the NYSE, cessation of trading in over the counter market, deregistration from the SEC and/or other risks, which may materially and adversely affect, or effectively terminate, our ADSs trading in the United States.
-43-
If the settlement reached between the SEC and the big four PRC-based accounting firms, including the Chinese affiliate of our independent registered public accounting firm, concerning the manner in which the SEC may seek access to audit working papers from audits in China of US-listed companies, is not or cannot be performed in a manner acceptable to authorities in China and the United States, we may be unable to timely file future financial statements in compliance with the requirements of the Exchange Act.
In late 2012, the SEC commenced administrative proceedings under Rule 102(e) of its Rules of Practice and also under the Sarbanes-Oxley Act of 2002 against the mainland Chinese affiliates of the “big four” accounting firms (including the mainland Chinese affiliate of our independent registered public accounting firm). A first instance trial of the proceedings in July 2013 in the SEC’s internal administrative court resulted in an adverse judgment against the firms. The administrative law judge proposed penalties on the four PRC-based accounting firms including a temporary suspension of their right to practice before the SEC, although that proposed penalty did not take effect pending review by the Commissioners of the SEC. On February 6, 2015, before a review by the Commissioner had taken place, the Chinese accounting firms reached a settlement with the SEC whereby the proceedings were stayed. Under the settlement, the SEC accepted that future requests by the SEC for the production of documents would normally be made to the CSRC. The Chinese accounting firms would receive requests matching those under Section 106 of the Sarbanes-Oxley Act of 2002, and would be required to abide by a detailed set of procedures with respect to such requests, which in substance would require them to facilitate production via the CSRC. The CSRC for its part initiated a procedure whereby, under its supervision and subject to its approval, requested classes of documents held by the accounting firms could be sanitized of problematic and sensitive content so as to render them capable of being made available by the CSRC to US regulators.
Under the terms of the settlement, the underlying proceeding against the four PRC-based accounting firms was deemed dismissed with prejudice at the end of four years starting from the settlement date, which was on February 6, 2019. Despite the final ending of the proceedings, the presumption is that all parties will continue to apply the same procedures: i.e., the SEC will continue to make its requests for the production of documents to the CSRC, and the CSRC will normally process those requests applying the sanitization procedure. We cannot predict whether, in cases where the CSRC does not authorize production of requested documents to the SEC, the SEC will further challenge the four PRC-based accounting firms’ compliance with U.S. law. If additional challenges are imposed on the Chinese affiliates of the “big four” accounting firms, we may be unable to timely file future financial statements in compliance with the requirements of the Exchange Act.
In the event that the SEC restarts the administrative proceedings, depending upon the final outcome, listed companies in the United States with major PRC operations may find it difficult or impossible to retain auditors in respect of their operations in the PRC, which could result in financial statements being determined to not be in compliance with the requirements of the Exchange Act, including possible delisting. Moreover, any negative news about any such future proceedings against these accounting firms may cause investor uncertainty regarding China-based, United States-listed companies and the market price of our ADSs may be adversely affected.
-44-
If the Chinese affiliate of our independent registered public accounting firm were denied, even temporarily, the ability to practice before the SEC, and we were unable to timely find another registered public accounting firm to audit and issue an opinion on our financial statements, our financial statements could be determined not to be in compliance with the requirements of the Exchange Act. Such a determination could ultimately lead to the delisting of our ordinary shares from the NYSE or deregistration from the SEC, or both, which would substantially reduce or effectively terminate the trading of our ADSs in the United States.
Risks Related to Our Ordinary Shares and ADSs
We are an emerging growth company within the meaning of the Securities Act and may take advantage of certain reduced reporting requirements.
We are an “emerging growth company,” as defined in the JOBS Act, and we may take advantage of certain exemptions from requirements applicable to other public companies that are not emerging growth companies including, most significantly, not being required to comply with the auditor attestation requirements of Section 404 of the Sarbanes-Oxley Act of 2002 for so long as we are an emerging growth company until the fifth anniversary from the date of our initial listing. As we have elected not to comply with such auditor attestation requirements, our investors may not have access to certain information they may deem important.
The JOBS Act also provides that an emerging growth company does not need to comply with any new or revised financial accounting standards until such date that a private company is otherwise required to comply with such new or revised accounting standards. However, we have elected to “opt out” of this provision and, as a result, we will comply with new or revised accounting standards as required when they are adopted for public companies. This decision to opt out of the extended transition period under the JOBS Act is irrevocable.
After we are no longer an “emerging growth company,” we expect to incur significant expenses and devote substantial management effort toward ensuring compliance with the requirements of Section 404 of the Sarbanes- Oxley Act of 2002 and the other rules and regulations of the SEC, which may adversely affect our financial condition and results of operations.
The trading price of our ADSs may be volatile, which could result in substantial losses to investors.
The trading prices of our ADSs may be volatile and could fluctuate widely due to factors beyond our control. This may happen because of broad market and industry factors, akin to the performance and fluctuation of the market prices of other companies with business operations located mainly in China that have listed their securities in the United States. A number of Chinese companies have listed or are in the process of listing their securities on U.S. stock markets. The securities of some of these companies have experienced significant volatility, including price declines in connection with their initial public offerings. The trading performances of these Chinese companies’ securities after their offerings may affect the perception and attitudes of investors toward Chinese companies listed in the United States in general and consequently may impact the trading performance of our ADSs, regardless of our actual operating performance.
In addition to market and industry factors, the prices and trading volume for our ADSs may be highly volatile due to a number of factors, including the following:
| ● | regulatory developments affecting us or our industry, and customers of our education services; |
| ● | actual or anticipated fluctuations in our quarterly results of operations and changes or revisions of our expected results; |
| ● | changes in the market condition, market potential and competition in education services; |
-45-
| ● | announcements by us or our competitors of new education services, expansions, investments, acquisitions, strategic partnerships or joint ventures; |
| ● | fluctuations in global and Chinese economies; |
| ● | changes in financial estimates by securities analysts; |
| ● | adverse publicity about us; |
| ● | additions or departures of our key personnel and senior management; |
| ● | release of lock-up or other transfer restrictions on our outstanding equity securities or sales of additional equity securities; and |
| ● | potential litigation or regulatory investigations. |
Any of these factors may result in large and sudden changes in the volume and price at which our ADSs will trade.
In the past, shareholders of public companies have often brought securities class action suits against those companies following periods of instability in the market price of their securities. If we were involved in a class action suit, it could divert a significant amount of our management’s attention and other resources from our business and operations and require us to incur significant expenses to defend the suit, which could harm our results of operations. Any such class action suit, whether or not successful, could harm our reputation and restrict our ability to raise capital in the future. In addition, if a claim is successfully made against us, we may be required to pay significant damages, which could have a material adverse effect on our financial condition and results of operations.
Substantial future sales or perceived potential sales of our ADSs in the public market could cause the price of our ADSs to decline.
Sales of substantial amounts of our ADSs in the public market, or the perception that these sales could occur, could adversely affect the market price of our ADSs. All of our outstanding ADSs are freely transferable without restriction or additional registration under the Securities Act. If any existing shareholder or shareholders sell a substantial amount of ADSs, the prevailing market price for our ADSs could be adversely affected. Such sales also might make it more difficult for us to sell in the future at a time and price that we deem appropriate.
Techniques employed by short sellers may drive down the market price of our ADSs.
Short selling is the practice of selling securities that the seller does not own but rather has borrowed from a third party with the intention of buying identical securities back at a later date to return to the lender. The short seller hopes to profit from a decline in the value of the securities between the sale of the borrowed securities and the purchase of the replacement shares, as the short seller expects to pay less in that purchase than it received in the sale. As it is in the short seller’s interest for the price of the security to decline, many short sellers publish, or arrange for the publication of, negative opinions regarding the relevant issuer and its business prospects in order to create negative market momentum and generate profits for themselves after selling a security short. These short attacks have, in the past, led to selling of shares in the market.
Public companies listed in the United States that have a substantial majority of their operations in China have been the subject of short selling. Much of the scrutiny and negative publicity has centered on allegations of a lack of effective internal control over financial reporting resulting in financial and accounting irregularities and mistakes, inadequate corporate governance policies or a lack of adherence thereto and, in many cases, allegations of fraud. As a result, many of these companies are now conducting internal and external investigations into the allegations and, in the interim, are subject to shareholder lawsuits and/or SEC enforcement actions.
-46-
We may be the subject of unfavorable allegations made by short sellers in the future. Any such allegations may be followed by periods of instability in the market price of our common shares and ADSs and negative publicity. If and when we become the subject of any unfavorable allegations, whether such allegations are proven to be true or untrue, we could have to expend a significant amount of resources to investigate such allegations and/or defend ourselves. While we would strongly defend against any such short seller attacks, we may be constrained in the manner in which we can proceed against the relevant short seller by principles of freedom of speech, applicable federal or state law or issues of commercial confidentiality. Such a situation could be costly and time-consuming and could distract our management from growing our business. Even if such allegations are ultimately proven to be groundless, allegations against us could severely impact our business operations and shareholders’ equity, and the value of any investment in our ADSs could be greatly reduced or rendered worthless.
Our dual-class share structure with different voting rights will limit your ability to influence corporate matters and could discourage others from pursuing any change of control transactions that holders of our Class A ordinary shares and ADSs may view as beneficial.
As of December 31, 2021, Ms. Meirong Yang and Ms. Huiyan Yang together beneficially own approximately 92.6% of the aggregate voting power of our company, and Mr. Junli He beneficially own approximately 6.5% of the aggregate voting power of our company. See “Item 6. Directors, Senior Management And Employees—E. Share Ownership.” As a result of the dual-class share structure and the concentration of ownership, Ms. Meirong Yang, Ms. Huiyan Yang, and Mr. Junli He have considerable influence over matters such as decisions regarding mergers, consolidations, sale of all or substantially all of our assets, election of directors and other significant corporate actions. They may take actions that are not in the best interest of us or our other shareholders. This concentration of ownership may discourage, delay or prevent a change in control of our company, which could have the effect of depriving our other shareholders of the opportunity to receive a premium for their shares as part of a sale of our company and may reduce the price of our ADSs. This concentrated control will limit your ability to influence corporate matters and could discourage others from pursuing any potential merger, takeover or other change of control transactions that holders of Class A ordinary shares and ADSs may view as beneficial.
If securities or industry analysts do not publish research or publish inaccurate or unfavorable research about our business, the market price for our ADSs and trading volume could decline.
The trading market for our ADSs will depend in part on the research and reports that securities or industry analysts publish about us or our business. If research analysts do not establish and maintain adequate research coverage or if one or more of the analysts who covers us downgrades our ADSs or publishes inaccurate or unfavorable research about our business, the market price for our ADSs would likely decline. If one or more of these analysts cease coverage of our company or fail to publish reports on us regularly, we could lose visibility in the financial markets, which, in turn, could cause the market price or trading volume for our ADSs to decline.
Because we do not expect to pay dividends in the foreseeable future, you must rely on price appreciation of our ADSs for return on your investment.
We declared a cash dividend of US$0.10, US$0.12 and US$0.12 per ordinary share on September 18, 2019, July 23, 2020 and July 21, 2021, respectively. We do not currently expect to pay additional cash dividends in the foreseeable future. Therefore, you should not rely on an investment in our ADSs as a source for any future dividend income.
Our board of directors has complete discretion as to whether to distribute dividends, subject to applicable laws. Even if our board of directors decides to declare and pay dividends, the timing, amount and form of future dividends, if any, will depend on, among other things, our future results of operations and cash flow, our capital requirements and surplus, the amount of distributions, if any, received by us from our subsidiaries, our financial condition, contractual restrictions and other factors deemed relevant by our board of directors. Accordingly, the return on your investment in our ADSs will likely depend entirely upon any future price appreciation of our ADSs. We cannot guarantee that our ADSs will appreciate in value or even maintain the price at which you purchased the ADSs. You may not realize a return on your investment in our ADSs and you may even lose your entire investment in our ADSs.
-47-
Servicing our debt requires a significant amount of cash, and we may not have sufficient cash flow from our business to pay our substantial debt.
Our ability to make scheduled payments of the principal of, to pay interest on or to refinance our indebtedness, including the senior notes, depends on our future performance, which is subject to economic, financial, competitive and other factors beyond our control. Our business may not continue to generate cash flow from operations in the future sufficient to service our debt and make necessary capital expenditures. If we are unable to generate such cash flow, we may be required to adopt one or more alternatives, such as selling assets, restructuring debt or obtaining additional equity capital on terms that may be onerous or highly dilutive. Our ability to refinance our indebtedness will depend on the capital markets and our financial condition at such time. We may not be able to engage in any of these activities or engage in these activities on desirable terms, which could result in a default on our debt obligations.
We may not have the ability to raise the funds necessary to repurchase the senior notes upon a change of control triggering event (as defined in the relevant note documents), and our future debt may contain limitations on our ability to repurchase the senior notes.
We will have to make an offer, and the holder of the outstanding senior notes will have the right to accept such offer, to repurchase their senior notes upon the occurrence of a change of control triggering event (as defined in the relevant note documents) at a repurchase price equal to 101% of the principal amount of the senior notes to be repurchased, plus accrued and unpaid interest. However, we may not have enough available cash or be able to obtain financing at the time we are required to make repurchases of notes surrendered therefor. In addition, our ability to repurchase the senior notes may be limited by law, by regulatory authority or by agreements governing our future indebtedness. Our failure to repurchase senior notes at a time when the repurchase is required by the relevant note documents would constitute a default under such documents. A default under the relevant note documents or the fundamental change itself could also lead to a default under agreements governing any future indebtedness. If the repayment of any future indebtedness were to be accelerated after any applicable notice or grace periods, we may not have sufficient funds to repay the indebtedness and repurchase the senior notes.
We may be classified as a passive foreign investment company for United States federal income tax purposes, which could result in adverse United States federal income tax consequences to United States investors in the ADSs or ordinary shares.
We will be classified as a “passive foreign investment company,” or PFIC, if, in the case of any particular taxable year, either (1) 75.0% or more of our gross income for such year consists of certain types of passive income, or (2) 50.0% or more of the average quarterly value of our assets during such year produce or are held for the production of passive income. Although the law in this regard is unclear, we treat the VIEs as being owned by us for United States federal income tax purposes, not only because we exercise effective control over the operation of such entities but also because we are entitled to substantially all of their economic benefits, and, as a result, we consolidate their results of operation in our financial statements. Assuming that we are the owner of the VIEs for United States federal income tax purposes, and based upon our historical and current income and assets, we do not believe that we were classified as a PFIC for the taxable year ended August 31, 2021.
The determination of whether we are or will become a PFIC will depend upon the composition of our income (which may differ from our historical results and current projections) and assets and the value of our assets from time to time, including, in particular, the value of our goodwill and other unbooked intangibles (which may depend upon the market value of our ADSs or ordinary shares from time-to-time and may be volatile). In estimating the value of our goodwill and other unbooked intangibles, we have taken into account our anticipated market capitalization, which may fluctuate. Among other matters, if our market capitalization declines or does not increase, we may be classified as a PFIC for the current on future taxable years. It is also possible that the IRS may challenge our classification or valuation of our goodwill and other unbooked intangibles, which may result in our company being, or becoming classified as, a PFIC for the current or future taxable years.
The determination of whether we are or will be a PFIC may also depend, in part, on how, and how quickly, we use our liquid assets. Under circumstances where we retain significant amounts of liquid assets, or if the VIEs were not treated as owned by us for United States federal income tax purposes, our risk of being classified as a PFIC may substantially increase. Because there are uncertainties in the application of the relevant rules and PFIC status is a factual determination made annually after the close of each taxable year, we cannot assure you that we will not be a PFIC for the current taxable year or any future taxable year.
-48-
If we are classified as a PFIC in any taxable year, a U.S. Holder (as defined in “Item 10. Additional Information—E. Taxation—United States Federal Income Tax Considerations”) may incur significantly increased United States federal income tax on gain recognized on the sale or other disposition of the ADSs or ordinary shares and on the receipt of distributions on the ADSs or ordinary shares to the extent such gain or distribution is treated as an “excess distribution” under the United States federal income tax rules, and such holders may be subject to burdensome reporting requirements. Further, if we are classified as a PFIC for any year during which a U.S. Holder holds our ADSs or ordinary shares, we generally will continue to be treated as a PFIC for all succeeding years during which such U.S. Holder holds our ADSs or ordinary shares. For more information, see “Item 10. Additional Information—E. Taxation—United States Federal Income Tax Considerations.”
Our memorandum and articles of association contains anti-takeover provisions that could have a material adverse effect on the rights of holders of our Class A ordinary shares and ADSs.
Our memorandum and articles of association contain provisions to limit the ability of others to acquire control of our company or cause us to engage in change-of-control transactions. These provisions could have the effect of depriving our shareholders of an opportunity to sell their shares at a premium over prevailing market prices by discouraging third parties from seeking to obtain control of our company in a tender offer or similar transaction. For example, our board of directors has the authority subject to any resolution of the shareholders to the contrary, to issue preferred shares in one or more series and to fix their designations, powers, preferences, privileges, and relative participating, optional or special rights and the qualifications, limitations or restrictions, including dividend rights, conversion rights, voting rights, terms of redemption and liquidation preferences, any or all of which may be greater than the rights associated with our Class A ordinary shares, in the form of ADS or otherwise. Preferred shares could be issued quickly with terms calculated to delay or prevent a change in control of our company or make removal of management more difficult. If our board of directors decides to issue preferred shares, the price of our ADSs may fall and the voting and other rights of the holders of our Class A ordinary shares and ADSs may be materially and adversely affected.
However, under Cayman Islands law, our board of directors may only exercise the rights and powers granted to them under our memorandum and articles of association for a proper purpose and for what they believe in good faith to be in the best interest of the Company.
You may face difficulties in protecting your interests, and your ability to protect your rights through U.S. courts may be limited, because we are incorporated under Cayman Islands law.
We are an exempted company incorporated under the laws of the Cayman Islands. Our corporate affairs are governed by our memorandum and articles of association, the Cayman Islands Company Act (2021 Revision) and the common law of the Cayman Islands. The rights of shareholders to take action against the directors, actions by minority shareholders and the fiduciary responsibilities of our directors to us under Cayman Islands law are to a large extent governed by the common law of the Cayman Islands. The common law of the Cayman Islands is derived in part from comparatively limited judicial precedent in the Cayman Islands as well as from the common law of England, the decisions of whose courts are of persuasive authority, but are not binding, on a court in the Cayman Islands. The rights of our shareholders and the fiduciary responsibilities of our directors under Cayman Islands law are not as clearly established as they would be under statutes or judicial precedent in some jurisdictions in the United States. In particular, the Cayman Islands has a less developed body of securities laws than the United States. Some U.S. states, such as Delaware, have more fully developed and judicially interpreted bodies of corporate law than the Cayman Islands. In addition, Cayman Islands companies may not have standing to initiate a shareholder derivative action in a federal court of the United States.
The Cayman Islands courts are also unlikely (1) to recognize or enforce against us judgments of courts of the United States based on certain civil liability provisions of U.S. securities laws, or (2) to impose liabilities against us, in original actions brought in the Cayman Islands, based on certain civil liability provisions of U.S. securities laws.
Although there is no statutory enforcement in the Cayman Islands of judgments obtained in the federal or state courts of the United States (and the Cayman Islands are not a party to any treaties for the reciprocal enforcement or recognition of such judgments), the courts of the Cayman Islands would recognize as a valid judgment, a final and conclusive judgment in personam obtained in the federal or state courts of the United States against us under which a sum of money is payable (other than a sum of money payable in respect of multiple damages, taxes or other charges of a like nature or in respect of a fine or other penalty) or, in certain circumstances, an in personam judgment for non-monetary relief, and would give a judgment based thereon provided that (1) such courts had proper jurisdiction over the parties subject to such judgment, (2) such courts did not contravene the rules of natural justice of the Cayman Islands, (3) such judgment was not obtained by fraud, (4) the enforcement of the judgment would not be contrary to the public policy of the Cayman Islands, (5) no new admissible evidence relevant to the action is submitted prior to the rendering of the judgment by the courts of the Cayman Islands, and (6) there is due compliance with the correct procedures under the laws of the Cayman Islands.
However, the Cayman Islands courts are unlikely to enforce a punitive judgment of a United States court predicated upon the liabilities provision of the federal securities laws in the United States without retrial on the merits if such judgment gives rise to obligations to make payments that may be regarded as fines, penalties or similar charges.
-49-
As a result of all of the above, our public shareholders may have more difficulty in protecting their interests in the face of actions taken by management, members of the board of directors or large shareholders than they would as public shareholders of a company incorporated in the United States.
Certain judgments obtained against us by our shareholders may not be enforceable.
We are a Cayman Islands company and substantially all of our assets are located outside of the United States. The majority of our current operations are conducted in the United Kingdom and China, which is an emerging market. In addition, a majority of our current directors and officers are nationals and residents of countries other than the United States. Most of the assets of these persons are located outside the United States. The SEC, U.S. Department of Justice, or the DOJ, and other authorities often have substantial difficulties in bringing and enforcing actions against non-U.S. companies and non-U.S. persons, including company directors and officers, in certain emerging markets, including China. Additionally, our public shareholders may have limited rights and few practical remedies in emerging markets where we operate, as shareholder claims that are common in the United States, including class action securities law and fraud claims, generally are difficult or impossible to pursue as a matter of law or practicality in many emerging markets, including China. For example, in China, there are significant legal and other obstacles for the SEC, the DOJ and other U.S. authorities to obtaining information needed for shareholder investigations or litigation. Although the competent authorities in China may establish a regulatory cooperation mechanism with the securities regulatory authorities of another country or region to implement cross-border supervision and administration, the regulatory cooperation with the securities regulatory authorities in the United States has not been efficient in the absence of a mutual and practical cooperation mechanism. According to Article 177 of the PRC Securities Law which became effective in March 2020, no foreign securities regulator is allowed to directly conduct investigation or evidence collection activities within the territory of the PRC. Accordingly, without the consent of the competent PRC securities regulators and relevant authorities, no organization or individual may provide the documents and materials relating to securities business activities to foreign securities regulators. As a result, it may be difficult or impossible for you to bring an action against us or against these individuals in the United States in the event that you believe that your rights have been infringed under the U.S. federal securities laws or otherwise. Even if you are successful in bringing an action of this kind, the laws of the Cayman Islands and of China may render you unable to enforce a judgment against our assets or the assets of our directors and officers.
We are a foreign private issuer within the meaning of the rules under the Exchange Act, and as such we are exempt from certain provisions applicable to United States domestic public companies.
Because we are a foreign private issuer under the Exchange Act, we are exempt from certain provisions of the securities rules and regulations in the United States that are applicable to U.S. domestic issuers, including:
| ● | the rules under the Exchange Act requiring the filing of quarterly reports on Form 10-Q or current reports on Form 8-K with the SEC; |
| ● | the sections of the Exchange Act regulating the solicitation of proxies, consents, or authorizations in respect of a security registered under the Exchange Act; |
| ● | the sections of the Exchange Act requiring insiders to file public reports of their stock ownership and trading activities and liability for insiders who profit from trades made in a short period of time; and |
| ● | the selective disclosure rules by issuers of material nonpublic information under Regulation FD. |
We will be required to file an annual report on Form 20-F within four months of the end of each fiscal year. In addition, we intend to publish our results on a quarterly basis through press releases, distributed pursuant to the rules and regulations of the New York Stock Exchange. Press releases relating to financial results and material events will also be furnished to the SEC on Form 6-K. However, the information we are required to file with or furnish to the SEC will be less extensive and less timely compared to that required to be filed with the SEC by U.S. domestic issuers. As a result, you may not be afforded the same protections or information, which would be made available to you, were you investing in a U.S. domestic issuer.
-50-
As a “controlled company” under the rules of the NYSE, we are exempt from certain corporate governance requirements that could adversely affect our public shareholders.
Under the rules of the NYSE, a company of which more than 50% of the voting power for the election of directors is held by an individual, group or another company is a controlled company and may elect not to comply with certain corporate governance requirements, including the requirement that a majority of our directors be independent, as defined in the NYSE rules, and the requirement that our compensation and nominating and corporate governance committees consist entirely of independent directors. In April 2017, Ms. Huiyan Yang and Ms. Meirong Yang entered into an acting-in-concert agreement by which Ms. Huiyan Yang agrees with Ms. Meirong Yang when voting and deciding on material matters in relation to the management of our company. Ms. Huiyan Yang and Ms. Meirong Yang are also joint settlors and members of the two-person investment committee of Yeung Family Trust V, which holds approximately 1.8% of the outstanding Class A ordinary shares and approximately 93.5% of the outstanding Class B ordinary shares as of December 31, 2021. As a result, Ms. Huiyan Yang and Ms. Meirong Yang collectively are the beneficial owners of a majority of the voting power of our issued and outstanding share capital as of December 31, 2021. Therefore, we qualify as a “controlled company” under the rules of the NYSE. We have elected to rely on certain exemptions under the NYSE rules available to controlled companies, including the exemption from having a majority of our directors be independent, and may continue to elect to do so as long as we remain a controlled company. As a result, you may not have the same protections afforded to shareholders of companies that are subject to all of the NYSE corporate governance requirements.
As a company incorporated in the Cayman Islands, we are permitted to adopt certain home country practices in relation to corporate governance matters that differ significantly from New York Stock Exchange corporate governance listing standards; these practices may afford less protection to shareholders than they would enjoy if we complied fully with from New York Stock Exchange corporate governance listing standards.
As a Cayman Islands company listed on the New York Stock Exchange, we are subject to New York Stock Exchange corporate governance listing standards. However, the New York Stock Exchange rules permit a foreign private issuer like us to follow the corporate governance practices of its home country. Certain corporate governance practices in the Cayman Islands, which is our home country, may differ significantly from New York Stock Exchange corporate governance listing standards. Shareholders of Cayman Islands exempted companies like us have no general rights under Cayman Islands law to inspect corporate records or to obtain copies of lists of shareholders of these companies. Our directors have discretion under our articles of association to determine whether or not, and under what conditions, our corporate records may be inspected by our shareholders, but are not obliged to make them available to our shareholders. This may make it more difficult for you to obtain the information needed to establish any facts necessary for a shareholder motion or to solicit proxies from other shareholders in connection with a proxy contest.
Certain corporate governance practices in the Cayman Islands, which is our home country, differ significantly from requirements for companies incorporated in other jurisdictions such as the United States. To the extent we choose to follow home country practice with respect to corporate governance matters, our shareholders may be afforded less protection than they otherwise would under rules and regulations applicable to U.S. domestic issuers.
The voting rights of holders of ADSs are limited by the terms of the deposit agreement, and you may not be able to exercise your right to vote your Class A ordinary shares.
As a holder of our ADSs, you will only be able to exercise the voting rights with respect to the underlying Class A ordinary shares in accordance with the provisions of the deposit agreement. Under the deposit agreement, you must vote by giving voting instructions to the depositary. Upon receipt of your voting instructions, the depositary will vote the underlying Class A ordinary shares in accordance with these instructions. You will not be able to directly exercise your right to vote with respect to the underlying shares unless you withdraw the shares. Under our memorandum and articles of association, the minimum notice period required for convening a general meeting is ten days. When a general meeting is convened, you may not receive sufficient advance notice to withdraw the shares underlying your ADSs to allow you to vote with respect to any specific matter. If we ask for your instructions, the depositary will notify you of the upcoming vote and will arrange to deliver our voting materials to you. We cannot assure you that you will receive the voting materials in time to ensure that you can instruct the depositary to vote your shares. In addition, the depositary and its agents are not responsible for failing to carry out voting instructions or for their manner of carrying out your voting instructions. This means that you may not be able to exercise your right to vote and you may have no legal remedy if the shares underlying your ADSs are not voted as you requested.
-51-
The depositary for our ADSs will give us a discretionary proxy to vote our Class A ordinary shares underlying your ADSs if you do not vote at shareholders’ meetings, except in limited circumstances, which could adversely affect your interests.
Under the deposit agreement for the ADSs, if you do not vote, the depositary will give us a discretionary proxy to vote our Class A ordinary shares underlying your ADSs at shareholders’ meetings unless:
| ● | we have failed to timely provide the depositary with notice of meeting and related voting materials; |
| ● | we have instructed the depositary that we do not wish a discretionary proxy to be given; |
| ● | we have informed the depositary that there is substantial opposition as to a matter to be voted on at the meeting; or |
| ● | a matter to be voted on at the meeting would have a material adverse impact on shareholders. |
The effect of this discretionary proxy is that if you do not vote at shareholders’ meetings, you cannot prevent our Class A ordinary shares underlying your ADSs from being voted, except under the circumstances described above. This may make it more difficult for shareholders to influence the management of our company. Holders of our ordinary shares are not subject to this discretionary proxy.
You may not receive dividends or other distributions on our Class A ordinary shares and you may not receive any value for them, if it is illegal or impractical to make them available to you.
The depositary of our ADSs has agreed to pay to you the cash dividends or other distributions it or the custodian receives on ordinary shares or other deposited securities underlying our ADSs, after deducting its fees and expenses. You will receive these distributions in proportion to the number of Class A ordinary shares your ADSs represent. However, the depositary is not responsible if it decides that it is unlawful or impractical to make a distribution available to any holders of ADSs. For example, it would be unlawful to make a distribution to a holder of ADSs if it consists of securities that require registration under the Securities Act but that are not properly registered or distributed under an applicable exemption from registration. The depositary may also determine that it is not feasible to distribute certain property through the mail. Additionally, the value of certain distributions may be less than the cost of mailing them. In these cases, the depositary may determine not to distribute such property. We have no obligation to register under U.S. securities laws any ADSs, ordinary shares, rights or other securities received through such distributions. We also have no obligation to take any other action to permit the distribution of ADSs, ordinary shares, rights or anything else to holders of ADSs. This means that you may not receive distributions we make on our ordinary shares or any value for them if it is illegal or impractical for us to make them available to you. These restrictions may cause a material decline in the value of our ADSs.
You may experience dilution of your holdings due to inability to participate in rights offerings.
We may, from time to time, distribute rights to our shareholders, including rights to acquire securities. Under the deposit agreement, the depositary will not distribute rights to holders of ADSs unless the distribution and sale of rights and the securities to which these rights relate are either exempt from registration under the Securities Act with respect to all holders of ADSs, or are registered under the provisions of the Securities Act. The depositary may, but is not required to, attempt to sell these undistributed rights to third parties, and may allow the rights to lapse. We may be unable to establish an exemption from registration under the Securities Act, and we are under no obligation to file a registration statement with respect to these rights or underlying securities or to endeavor to have a registration statement declared effective. Accordingly, holders of ADSs may be unable to participate in our rights offerings and may experience dilution of their holdings as a result.
-52-
You may be subject to limitations on transfer of your ADSs.
Your ADSs are transferable on the books of the depositary. However, the depositary may close its books at any time or from time to time when it deems expedient in connection with the performance of its duties. The depositary may close its books from time to time for a number of reasons, including in connection with corporate events such as a right offering, during which time the depositary needs to maintain an exact number of ADS holders on its books for a specified period. The depositary may also close its books in emergencies, and on weekends and public holidays. The depositary may refuse to deliver, transfer or register transfers of our ADSs generally when our share register or the books of the depositary are closed, or at any time if we or the depositary thinks it is advisable to do so because of any requirement of law or of any government or governmental body, or under any provision of the deposit agreement, or for any other reason.
ITEM 4. INFORMATION ON THE COMPANY
A. History and development of the company
We are an exempted company with limited liability incorporated in the Cayman Islands. We conduct our business primarily through our subsidiaries and affiliated entities in China, the United Kingdom, the United States and Canada. As of the date of this annual report, we have a network of eight kindergartens in China and a number of learning centers for after-school programs through certain contractual arrangements with the VIEs, which in turn controls and holds these kindergartens and learning centers. As of the date of this annual report, we operate eight overseas schools and three language training institutions, which we may also refer to as international language schools, through Bright Scholar (UK) Holdings Limited, a wholly owned subsidiary of ours. We trace our history back to the founding of Guangdong Country Garden School, our first private school, in 1994. Over the past two decades, we have launched and acquired a number of schools and complementary education services in China, the United Kingdom, the United States and Canada.
Beginning in 2016, we underwent a series of restructurings. In particular:
| ● | Incorporation of the listing entity. In December 2016, Ms. Meirong Yang incorporated Bright Scholar Holdings in the Cayman Islands. |
| ● | Acquisition of Impetus. In January 2016, we acquired Impetus Investment Ltd. (“Impetus”), a Cayman Islands company from Mr. Junli He and other selling shareholders. |
| ● | Incorporation of PRC subsidiary. In January 2017, Time Education China Holdings Limited incorporated Zhuhai Bright Scholar, as our wholly-owned subsidiary in China. |
| ● | Contractual arrangements. In January 2017, we, through our PRC subsidiary, Zhuhai Bright Scholar, entered into a series of contractual arrangements with (1) BGY Education Investment and the schools and subsidiaries it owns and operates, and (2) Ms. Meirong Yang and Mr. Wenjie Yang, the shareholders of BGY Education Investment, to obtain effective control of BGY Education Investment and the schools and subsidiaries it owns and operates (the “2017 contractual arrangements”). |
In August 2021, shareholder of BGY Education Investment, i.e., Ms. Meirong Yang and Mr. Wenjie Yang, established a few new entities, including Foshan Meiliang Education Technology Co., Ltd., Foshan Shangtai Education Technology Co., Ltd., Foshan Renliang Education Technology Co., Ltd., Foshan Yongliang Education Technology Co., Ltd., Foshan Zhiliang Education Technology Co., Ltd. and Beijing Boteng Consulting Co., Ltd. On August 13, 2021, a set of agreements supplementary to the 2017 contractual arrangements were entered into among Zhuhai Bright Scholar, BGY Education Investment, Ms. Meirong Yang and Mr. Wenjie Yang, and these new entities to enable them, as well as their subsidiaries, to join the 2017 contractual arrangements and share the same rights and obligations, if applicable, of BGY Education Investment.
-53-
We have been advised by our PRC legal counsel that the contractual arrangements among Zhuhai Bright Scholar, BGY Education Investment and the subsidiaries and schools it held, and Ms. Meirong Yang and Mr. Wenjie Yang as the shareholders of BGY Education Investment were as of August 31, 2021 valid, binding and enforceable under PRC laws and regulations, and were not in violation of PRC laws or regulations in effect as of August 31, 2021; and the respective contractual arrangements with Foshan Meiliang Education Technology Co., Ltd., Foshan Shangtai Education Technology Co., Ltd., Foshan Renliang Education Technology Co., Ltd., Foshan Yongliang Education Technology Co., Ltd., Foshan Zhiliang Education Technology Co., Ltd. and Beijing Boteng Consulting Co., Ltd. are valid, binding and enforceable under PRC laws and regulations, and are not in violation of PRC laws or regulations currently in effect. If the VIEs, Ms. Meirong Yang and Mr. Wenjie Yang fail to perform their obligations under the contractual arrangements, we could be limited in our ability to enforce the contractual arrangements that give us the effective control over the VIEs. See “Item 3. Key Information—D. Risk Factors—Risks Related to Our Corporate Structure—We rely on contractual arrangements with the VIEs and their shareholders for our operations in China, which may not be as effective in providing control as director ownership.”
We have been advised by our PRC legal counsel, however, that there are substantial uncertainties regarding the interpretation and application of current and future PRC laws and regulations. Accordingly, the PRC regulatory authorities may in the future take a view that is contrary to the above opinion of our PRC legal counsel. We have been further advised by our PRC legal counsel that if the PRC government finds that the contractual arrangements that establish the structure for operating our education services business in China do not comply with relevant PRC government restrictions on foreign investment in the education services industry, we could be subject to severe penalties, including being prohibited from continuing operations. For a detailed description of the risks associated with our corporate structure, see “Item 3. Key Information—D. Risk Factors—Risks Related to Our Corporate Structure” and “Item 3. Key Information—D. Risk Factors—Risks Related to Doing Business in China.”
If we are unable to maintain effective control over the VIEs, we will not be able to continue to consolidate the financial results of the VIEs into our financial results. We concluded that we have lost control over the private schools among the Affected Entities since August 31, 2021 based on the relevant accounting standard in accordance with U.S. GAAP due to the Implementation Rules that became effective on September 1, 2021. We have determined that, in substance, we had ceased to recognize revenues for all activities related to the Affected Entities and had discontinued any business activities with such entities by August 31, 2021. The revenue contribution of our continuing operations accounted for 26.0% of our total revenues in the 2019 fiscal year, 43.9% of our total revenues in the 2020 fiscal year, and 37.8% in the 2021 fiscal year. Further, as a holding company, our ability to generate profits, pay dividend and other cash distributions to our shareholders depends principally on our ability to receive dividends and other distributions from our PRC subsidiary, Zhuhai Bright Scholar, which in turn depends on the service fees paid to Zhuhai Bright Scholar from our schools and other affiliated entities. We, through our PRC subsidiary, Zhuhai Bright Scholar, have entered into an exclusive management services and business cooperation agreement with each of the VIEs, pursuant to which we provide service to our schools in exchange for the payment of service fees. The services fees we are entitled to collect under the agreement are calculated as the balance of general income less any costs, taxes and other reserved fees stipulated by laws and regulations. In practice, we evaluate on a case-by-case basis the performance and future plans of individual schools before determining the amount we collect from each school. We do not have unfettered access to the revenues from our PRC subsidiaries or affiliated entities due to the significant PRC legal restrictions on the payment of dividends by PRC companies, foreign exchange control restrictions, and the restrictions on foreign investment, among others. For example, under the applicable requirements of PRC law, our PRC subsidiaries may only distribute dividends after they have made allowances to fund certain statutory reserves and each private school in China is required to allocate a certain amount to its development fund prior to payments of dividend. In particular, our schools that require reasonable returns must allocate no less than 25.0% of their annual net income, and our schools that do not require reasonable returns must allocate no less than 25.0% of their annual increase in their net assets for such purposes. See “Item 3. Key Information—D. Risk Factors—Risks Related to Doing Business in China—Our subsidiaries and affiliated entities in China are subject to restrictions on making dividends and other payments to us.”
We listed our ADSs on the New York Stock Exchange under the symbol “BEDU” on May 18, 2017 and completed an initial public offering of 17,250,000 ADSs on June 7, 2017, raising approximately US$174.7 million in net proceeds after deducting underwriting commissions and the offering expenses payable by us. On March 2, 2018, we completed a follow-on public offering of 10,000,000 ADSs, raising approximately US$181.4 million in net proceeds after deducting underwriting commissions and the offering expenses payable by us.
-54-
In April 2018, our board approved a share repurchase program (the “2018 Share Repurchase Program”) to repurchase up to US$100.0 million worth of our outstanding ADSs within 12 months. The 2018 Share Repurchase Program has expired on April 30, 2019 and as of such date, we had repurchased 6,679,183 of our outstanding ADSs for an aggregate purchase price of approximately US$77 million, pursuant to the 2018 Share Repurchase Program. In September 2019, our board approved a share repurchase program (the “2019 Share Repurchase Program”) to repurchase up to US$30.0 million worth of our outstanding ADSs within 12 months. The 2019 Share Repurchase Program expired on November 19, 2020 and as of such date we had repurchased 1,200,000 of our outstanding ADSs for an aggregate purchase price of approximately US$9.4 million pursuant to the program. In November 2020, our board approved a share repurchase program (the “2020 Share Repurchase Program”) to repurchase up to US$50.0 million worth of our outstanding ADSs within 12 months.
In July 2019, we issued senior notes in the aggregate principal amount of US$300.0 million, with interests of 7.45% per annum and maturing on July 31, 2022 at an issue price of 100.0% in reliance on Regulation S under the Securities Act. We listed such senior notes on the Stock Exchange of Hong Kong Limited by way of debt issues to professional investors (as defined in Chapter 37 of the Rules Governing the Listing of Securities on The Stock Exchange of Hong Kong Limited and in the Securities and Futures Ordinance (Cap. 571) of Hong Kong) only. As of January 7, 2022, we had repurchased the senior notes in an aggregate principal amount of US$30 million, representing 10.0% of the initial principal amount of such senior notes.
Our principal executive office is located at No.1, Country Garden Road, Beijiao Town, Shunde District, Foshan, Guangdong, zip code 528300, China. Our principal phone number is (86) 757-6683-2507. Our registered office in the Cayman Islands is located at the offices of Conyers Trust Company (Cayman) Limited, Cricket Square, Hutchins Drive, PO Box 2681, Grand Cayman, KY1-1111, Cayman Islands. Investors should submit any inquiries to the address and telephone number of our principal executive offices. Our website is www.brightscholar.com. The information contained on our website is not a part of this annual report. Our agent for service of process in the United States is Law Debenture Corporate Services Inc., located at 801 2nd Avenue, Suite 403, New York, New York 10017.
For information regarding our principal capital expenditures, see “Item 5. Operating and Financial Review and Prospects—B. Liquidity and Capital Resources—Capital Expenditures.”
B. Business Overview
We are a global premier education service company, which primarily provides quality international education service to global students and equip them with the critical academic foundation and skillsets necessary to succeed in the pursuit of higher education. As part of our global expansion plan, we have been actively exploring mergers and acquisition opportunities abroad to expand our global school network, targeting quality K-12 private education providers and reputable schools in our targeted overseas countries and jurisdictions. As of the date of this annual report, we have eight overseas school located in the United Kingdom and the United States. During the 2021 school year, we had an average of 3,282 students enrolled at our schools for our continuing operations. Bright Scholar Holdings, our ultimate Cayman Islands holding company, does not have any substantive operations other than indirectly controlling the VIEs through certain contractual arrangements, and indirectly holding Bright Scholar (UK) Holdings Limited, through which we operate our overseas schools.
Our continued business includes domestic kindergartens and K-12 operation services, overseas schools and complementary education services. As a global premier education service provider, we have built our global presence primarily through acquiring established overseas schools and language training institutions in countries such as the United Kingdom and the United States. Leveraging our experience and insights into learning needs at different stages, our kindergartens seek to lay the necessary foundation for our students’ future studies. We also offer a range of complementary education services, primarily including camp programs, after-school programs, through our network of learning centers in China, as well as international education consulting services.
For our continuing operations, our revenue was RMB666.6 million, RMB1,476.3 million and RMB1,401.8 million (US$217.0 million) for the 2019, 2020 and 2021 fiscal years, respectively; our net loss was RMB227.1 million, RMB307.3 million and RMB535.1 million (US$82.8 million) for the same periods, respectively. We use adjusted net loss, which excludes share-based compensation expense, amortization of intangible assets, tax effect of amortization of intangible assets, impairment loss on operating lease right-of-use assets, impairment loss on goodwill and income/(loss) from discontinued operations, net of tax, in evaluating our ongoing results of operations. Our adjusted net loss was RMB164.2 million, RMB283.6 million and RMB420.2 million (US$65.0 million) for the 2019, 2020 and 2021 fiscal years, respectively. See “Item 5. Operating and Financial Review and Prospectus—A. Operating Results-Results of Operations—Non-GAAP measures” for details.
Our Overseas Schools
As of the date of this annual report, we have an overseas school network of eight schools, including seven schools in the United Kingdom and one in the United States, with an average of 2,343 enrolled students for the 2021 school year. As a global premier education provider, we have built our global presence primarily through overseas acquisition of schools and education services in countries such as the United Kingdom and the United States.
In December 2018, we acquired BCS, an established independent school located in the United Kingdom. BCS offers day and boarding education from two to 18 years of age, and has a strong global inclusive philosophy based on a traditional UK education.
-55-
In July 2019, we acquired CATS, which operates five overseas schools and ten language training institutions across the United Kingdom, the United States and Canada. In addition, we granted a third party the right to use the brands “CATS” and “Cambridge School of Visual & Performing Arts” for the operation of two campuses in Shanghai, China.
In September 2019, we acquired St. Michael’s School and BIC located in the United Kingdom. St. Michael’s School offers day and boarding education from three to 18 years of age, comprising predominantly day students and boarders from more than 15 countries. BIC provides independent boarding education to pupils from the United Kingdom and other countries from 13 to 19 years of age.
The following table sets forth certain information about each of our overseas schools.
| Name | Location | Acquisition Time | Average number of students enrolled during the 2020 school year | Average number of students enrolled during the 2021 school year | Capacity as of September 1, 2021 | |||||||||||
| Bournemouth Collegiate School | the United Kingdom | December 2018 | 634 | 631 | 730 | |||||||||||
| CATS London | the United Kingdom | July 2019 | 227 | 195 | 400 | |||||||||||
| CATS Cambridge | the United Kingdom | July 2019 | 373 | 279 | 525 | |||||||||||
| CATS Canterbury | the United Kingdom | July 2019 | 410 | 233 | 500 | |||||||||||
| CATS Academy Boston | the United States | July 2019 | 466 | 227 | 700 | |||||||||||
| Cambridge School of Visual & Performing Arts | the United Kingdom | July 2019 | 368 | 246 | 525 | |||||||||||
| St. Michael’s School | the United Kingdom | September 2019 | 423 | 420 | 480 | |||||||||||
| Bosworth Independent School | the United Kingdom | September 2019 | 311 | 112 | 562 | |||||||||||
| Total | 3,212 | 2,343 | 4,422 | |||||||||||||
Bournemouth Collegiate School (BCS)
Bournemouth Collegiate School is an established independent school located in Bournemouth, Dorset, England. It offers day and boarding education from age 2-18 on two campuses. It has a strong global inclusive philosophy based on a traditional UK education. Bournemouth Collegiate School has an average of 631 students enrolled for the 2021 school year, including local students and international boarders from 21 countries.
CATS Colleges
CATS Colleges is an international school network focused primarily on the provision of quality education services to international students with a globally integrated platform of campuses located across the United Kingdom and the United States. As of the date of this annual report, CATS Colleges comprised five schools in Cambridge, London, Canterbury and Boston as well as three language training institutions in the United Kingdom. It has a diverse mix of over 1,180 students from around 65 nationalities in the 2021 school year.
In July 2020, we decided to permanently cease the operation of the four language training institutions in the United States as a resource conserving measure in response to the challenges posed by the COVID-19 pandemic. In December 2021, we sold one language training institutions in the United Kingdom and two institutions in Canada to focus on the operation of the remaining three language training institutions in the United Kingdom.
St. Michael’s School
St. Michael’s School is an established independent school in the United Kingdom. Located in Llanelli, Wales. It offers day and boarding education from age three to 18. Established in 1923, the school has an inclusive philosophy for all its students based on a traditional UK education, and was named Welsh Independent Secondary School of the Year 2019 in The Sunday Times Parent Power rankings and regularly ranking in the United Kingdom’s top 30 Independent Schools for A level results. The school has an average of 420 students enrolled for the 2021 school year, comprised predominantly of day students as well as boarding students from more than 25 countries.
-56-
Bosworth Independent College (BIC)
BIC is a leading independent boarding college in the United Kingdom. Located in Northampton, England, it provides independent boarding education to pupils from the United Kingdom and abroad from 13 to 19 years of age. Established in 1977, it was ranked in the UK’s Top 100 Coeducational Boarding Schools by A Level results in 2018. The school has an average of 112 students enrolled for the 2021 school year, including boarding students from 21 countries.
Our Complementary Education Services
We provide complementary education services to students from our schools and others. These complementary education services further enhance students’ overall learning experience and generate synergies with our school operations.
Camp programs
We have organized summer and winter camp programs in certain countries, including the United Kingdom, the United States and Australia. We also offer summer school programs, which are more rigorous and allow our participants to study for specific courses or prepare for standardized tests.
As of the date of this annual report, we have developed business collaborations with a number of overseas universities and high schools as the local hosts of our camps or summer school programs. We work together with our partners to design programs and activities to improve the participants’ English communication skills, expand their knowledge and develop a familiarity with college environments and international cultures.
Our overseas camp programs typically take place on university campuses and include various activities, such as classes and excursions. For high school students, we offer tours to different universities during our programs. These visits allow participants to become familiar with the overseas campuses, talk with admissions officers and spend time with our alumni currently studying at each university. Some of our camp programs include a homestay, which allows the participants to get an inside look at Western family dynamics and form supportive friendships in an immersive English-speaking environment. We send our teachers to escort the students during their tours. By participating in the summer and winter camps, we believe our students not only broaden their horizons and improve their English proficiency, but also clarify their academic goals and enhance their motivation to pursue overseas studies after graduating from our schools.
In addition to overseas camps, we have launched our domestic camp programs by opening our first campground, Lake Forest Camp, in Huizhou, Guangdong province at the beginning of 2019. Taking full advantage of its outdoor adventure facilities, we provide different kinds of activities on the land and in the water, which encourage personal growth, team cooperation and leadership. Lake Forest Camp targets students from both our own schools and schools outside our network. In June 2019, we acquired a 25% equity interest in Start Camp Education (“Start Camp”). Start Camp provides one-stop solution in camp layout and program design for education department of local governments, education groups and real estate developers. In September 2020, we entered into an agreement to acquire 60% equity interests in Jiangxi Leti Camp Education Technology Co., Ltd. (“Leti Camp”), which specializes in providing summer and winter camp activities for teenagers and owns a comprehensive product offering in Hands-on Inquiry Based Learning (HIBL) and camp business. We have launched our new camp programs in Fengcheng and Jiujiang, Jiangxi Province and Jiangxin, Zhejiang Province in May 2021. We plan to launch our new camp programs in three to five provinces in the coming year. In the future, we plan to launch more domestic summer and winter camp programs, which will target students enrolled in our schools as well as students outside our network and feature STEAM activities, i.e., activities related to science, technology, engineering, art and math.
Our overseas camp programs were adversely affected by the COVID-19 pandemic due to the global travel freeze resulted therefrom. In response, we developed domestic travel study programs, which are complementary to our students’ classroom education and allow students to study and explore humanities, history, technology, nature, etc., depending on the theme of each program. In the 2021 fiscal year, approximately 87,000 students participated in our domestic and overseas camp programs as well as domestic travel study programs.
-57-
After-school programs
English proficiency training
We offer English proficiency development courses to children aged from five to 15 through a network of 18 learning centers located in Beijing, Shanghai and Guangdong province under the brand of “élan.” Our goal is to help children improve their general English proficiency. To this end, we have adopted a holistic language learning approach, which immerses children in an English-speaking environment and requires them to think, learn and communicate with the mindset of native speakers. Our learning centers are staffed only by native English speakers as instructors and are equipped with libraries containing age-appropriate English-language books and audio materials suited to English learners of different proficiency levels. In the 2021 school year, we had an average of 91 instructors in our learning centers. In the 2021 fiscal year, we had an average student enrollment of 3,651 for English proficiency training.
Extracurricular programs
We offer a wide range of extracurricular programs primarily to children through one learning center located in Shunde, Guangdong province. Our programs encompass popular subjects, such as art, soccer and programmable robotics. Our programs supplement in-classroom learning and promote the well-balanced development of children. Our programs also help children tap into their interests and potential that benefit their study or career goals. We work with our partners on these programs.
We have also strategically invested in the acquisition of equity interest in Hangzhou Impression Arts Training Co., Ltd. (“Hangzhou Impression”), a Zhejiang-based art training institution, to supplement the extracurricular programs we offer. See “—Our Expansions and Investments.”
Overseas Study Consulting Services
We offer overseas study education consulting services to better serve our students in and outside of our network of schools. As of the date of this annual report, we have strategically invested in the acquisitions of equity interests in several providers of education consulting services, including Can-achieve (Beijing) Education Consulting Co., Ltd. (“Can-achieve”) and FGE Holdings Limited and its subsidiaries (“FGE”). See “—Our Expansions and Investments.” Through these strategic acquisitions, we are able to provide a comprehensive range of services covering K-12 education as well as consulting services from application to overseas universities, which we believe will drive our future growth.
Career counselling and International Contest Training Services
We also offer career counselling and international contest training services to students. We have strategically invested in the acquisitions of equity interests in services provider for career counselling and international contest training, such as Chengdu Yinzhe Education and Technology Co., Ltd. (“Chengdu Yinzhe”) and Shanghai Huodai Business Information Consulting Co., Ltd. (“Linstitute”) to provide students around the globe with access to high quality education.
Our Domestic Kindergartens
As of the date of this annual report, we have eight kindergartens in China, all of which are registered as for-profit kindergartens. In the 2021 school year, our kindergartens had an average of 939 students.
Our kindergartens provide an active and healthy learning environment to help students develop their potential and personality, appreciate diverse cultures and lay the foundation to drive future success. In our kindergartens, we integrate elements of traditional Chinese culture with international cultural awareness through language classes and cultural activities. We provide a foreign homeroom teacher to stay with our students throughout each school day and implement a holistic approach to English education.
-58-
The following table sets forth certain information about each of our domestic kindergartens.
| Name | Location | Establishment | Average number of students enrolled during the 2020 school year | Average number of students enrolled during the 2021 school year | Capacity as of September 1, 2021 | |||||||||||||
| Baoding Baigou New City Shenghua Country Garden Kindergarten | Baoding, Hebei | September 2017 | 164 | 203 | 300 | |||||||||||||
| Dongguan Qishi Country Garden Kindergarten | Dongguan, Guangdong | November 2017 | 104 | 174 | 336 | |||||||||||||
| Dongguan Qingxi Country Garden Kindergarten | Dongguan, Guangdong | November 2017 | 101 | 118 | 468 | |||||||||||||
| Foshan Shunde Beijiao Country Garden Guilanshan Kindergarten | Foshan, Guangdong | November 2018 | 166 | 147 | 270 | |||||||||||||
| Dongguan Dongcheng Bright Scholar Kindergarten | Dongguan, Guangdong | March 2020 | 6 | 68 | 270 | |||||||||||||
| Guangzhou Zengcheng Fettes College Kindergarten Co., Ltd. | Guangzhou, Guangdong | June 2020 | – | 32 | 400 | |||||||||||||
| Chengdu Pidu Bright Scholar Kindergarten | Chengdu, Sichuan | September 2020 | – | 50 | 450 | |||||||||||||
| Huizhou Huiyang Lelebao Shenhui City Kindergarten | Huizhou, Guangdong | September 2020 | – | 147 | 270 | |||||||||||||
| Total | 541 | 939 | 2,764 | |||||||||||||||
Discontinued Operations
Discontinued Domestic Kindergartens
Due to the effectiveness of the Implementation Rules, we have concluded that we have lost control of 68 domestic kindergartens since August 31, 2021 and that such VIE contractual arrangements with them has become invalid since then and, we have thus classified them as discontinued operations. During the 2021 school year, the total average number of students enrolled at these discontinued domestic kindergartens was 21,257, and the total average number of teachers and instructors employed at these kindergartens was 2,466. As of September 1, 2021, these discontinued domestic kindergartens had a total capacity of 26,233 students.
Discontinued Bilingual and International Schools
Due to the effectiveness of the Implementation Rules, we have concluded that we have lost control of the international schools and bilingual schools previously in our school network as well as the sponsor entities of such schools since August 31, 2021 and that such VIE contractual arrangements with them has become invalid since then and, we have thus classified them as discontinued operations.
-59-
The following table sets forth certain information about each of the schools of our discontinued operations.
| Name | Location | Establishment | Grades | Average number of students enrolled during the 2021 school year | Capacity as of September 1, 2021 | |||||||||||||
| Guangdong Country Garden School | Shunde, Guangdong province | 1994 | 1-12 | 4,275 | 3,940 | |||||||||||||
| Jurong Country Garden School | Jurong, Jiangsu province | 2013 | 1-12 | 2,079 | 2,950 | |||||||||||||
| Ningxiang Country Garden School | Changsha, Hunan province | 2014 | 1-12 | 941 | 2,100 | |||||||||||||
| Country Garden Silver Beach School | Huizhou, Guangdong province | 2015 | 1-12 | 1,273 | 3,000 | |||||||||||||
| Huaxi Country Garden International School | Guiyang, Guizhou province | 2015 | 1-9 | 475 | 798 | |||||||||||||
| Lanzhou Country Garden School | Lanzhou, Gansu province | 2016 | 1-12 | 2,326 | 2,472 | |||||||||||||
| Whuhan Sannew American Middle School | Wuhan, Hubei province | 2016 | 7-12 | 235 | 1,200 | |||||||||||||
| Fettes College Experimental School of Zengcheng, Guangzhou | Guangzhou, Guangdong province | 2020 | 1-9 | 42 | 1,350 | |||||||||||||
| Huanan Country Garden School | Guangzhou (Panyu), Guangdong province | 2002 | 1-9 | 3,002 | 2,848 | |||||||||||||
| Phoenix City Bilingual School | Guangzhou (Zengcheng), Guangdong province | 2003 | 1-9 | 4,418 | 4,438 | |||||||||||||
| Country Garden Huacheng School | Shunde, Guangdong province | 2003 | 1-9 | 1,334 | 1,116 | |||||||||||||
| Country Garden Venice Bilingual School | Changsha, Hunan province | 2007 | 1-9 | 1,813 | 1,728 | |||||||||||||
| Wuyi Country Garden Bilingual School | Jiangmen, Guangdong province | 2009 | 1-9 | 894 | 1,008 | |||||||||||||
| Heshan Country Garden School | Heshan, Guangdong province | 2010 | 1-9 | 1,414 | 1,296 | |||||||||||||
| Wuhan Country Garden School | Wuhan, Hubei province | 2011 | 1-6 | 924 | 840 | |||||||||||||
| Zengcheng Country Garden School | Guangzhou (Zengcheng), Guangdong province | 2013 | 1-9 | 1,605 | 1,512 | |||||||||||||
| Country Garden Experimental School | Shunde, Guangdong province | 2015 | 1-9 | 2,019 | 2,160 | |||||||||||||
| Laian Country Garden Foreign Language School | Chuzhou, Anhui province | 2015 | 1-9 | 580 | 768 | |||||||||||||
| Taishan Country Garden School | Jiangmen, Guangdong province | 2015 | 1-9 | 1,440 | 1,944 | |||||||||||||
| Chuzhou Country Garden Foreign Language School | Chuzhou, Anhui province | 2017 | 1-9 | 474 | 2,392 | |||||||||||||
| Shaoguan Country Garden Foreign Language School | Shaoguan, Guangdong province | 2017 | 1-9 | 829 | 1,296 | |||||||||||||
| Kaiping Country Garden School | Jiangmen, Guangdong province | 2017 | 1-6 | 742 | 1,080 | |||||||||||||
| Shenghua Country Garden Bilingual School | Baoding, Hebei province | 2017 | 1-9 | 371 | 1,296 | |||||||||||||
| Total | 33,505 | 43,532 | ||||||||||||||||
During the 2021 school year, the total average number of teachers and instructors employed at these schools of our discontinued operations was 3,391.
Centralized Management
We have provided services of a centralized management system for our domestic school network, through which we manage and oversee certain aspects of our kindergartens across our network, including school administration, supply procurement and sharing and development of teaching resources, to support and facilitate management of our schools as well as to ensure consistency in the quality of our education. For our overseas operations, we are in the process of establishing a center of excellence to centralize certain functions of management such as finance and IT, and will further progress into other areas including human resources, procurement, marketing and admissions.
-60-
Sharing and development of teaching resources
In order to maintain and improve our teaching quality, some of our schools share their teaching resources with each other and jointly hold teacher development workshops. We also operate a centralized teaching staff recruitment program through which we hire and deploy teachers and educational staff within our school network based on each school’s needs and teacher preferences. We intend to continue to leverage the availability of our teaching resources at different schools within our network to ensure consistency in teaching quality.
Education material and equipment procurement
We make procurement decisions regarding teaching materials and equipment and other education supplies for our schools in the same geographical areas to improve our operating efficiency, maximize economies of scale and enhance our overall bargaining power with suppliers. Such procurement choices include those for catering, textbooks, school uniforms, classroom furniture, computers, kitchen equipment, tableware and office appliances.
School administration
To improve our service efficiency, we have centralized our finance, marketing, human resources, legal and information technology functions. We have adopted a series of policies and procedures relating to general corporate governance matters, which are aimed at strengthening the management and government of our company and our schools. For example, in the 2018 fiscal year, we implemented an ERP system where we centralize the collection and analysis of budgeting, procurement and financial information and data, which enhanced the efficiency of our data management processes, adding value to the overall operation of our business.
Our Expansions and Investments
In January 2016, we acquired élan, an English proficiency training business. In March 2018, we acquired an additional 49% equity interest in Can-achieve to supplement our test preparation and college counseling business to improve our students’ university admission results. As of the date of this annual report, we hold a total of 70% equity interest in Can-achieve. In June 2018, we acquired a 75% equity interest in FGE, which is primarily engaged in providing overseas study consulting services. In December 2018, we acquired a 75% equity interest in Chengdu Yinzhe, which is primarily engaged in offering online career and education mentoring services to overseas Chinese students under the brand of “DreambigCareer.” In December 2018, we acquired BCS in the United Kingdom, which offers day and boarding education from ages two to 18. In March 2019, we purchased a 70% equity interest in Hangzhou Impression, a Zhejiang-based art training institution. In June 2019, we acquired a 25% equity interest in Start Camp, which provides one-stop solution in camp layout and program design for education department of local governments, education groups and real estate developers in China. In July 2019, we acquired CATS, which operates five overseas schools and three language training institutions across the United Kingdom, the United States and Canada as of the date of this annual report. In September 2019, we acquired St. Michael’s School and BIC located in the United Kingdom. In July 2020, we acquired a 51% equity interest in Shanghai Huodai Business Information Consulting Co., Ltd. (“Linstitute”), which offers high-quality and outcomes-focused online training services including Academic Olympiad and other world-wide recognized international courses. In September 2020, we entered into an agreement to acquire a 60% equity interest in Leti Camp, which specializes in providing summer and winter camp activities for teenagers and owns a comprehensive product offering in Hands-on Inquiry Based Learning (HIBL) and camp business. We plan to continue to make strategic investments into and acquisitions of overseas schools and complementary businesses to better serve our students and drive our future growth.
In September 2018, we also entered into a partnership agreement with third-parties to establish an investment fund under which we agreed to invest a total of RMB999.8 million in promoting the establishment and operations of K-12 education centers, bilingual schools and international schools. However, due to uncertainties in government regulations, we have decided not to pursue the plan any further and have withdrawn all of our investment in the fund.
-61-
Our Students
Student admission
Our students enrolled in our kindergartens are primarily Chinese nationals from relatively affluent families. Our overseas schools recruit students from around the world, with a student body comprising around 65 different nationalities for the 2021 school year. The CATS Colleges recruit entirely international students, while the rest accept both international and domestic students. The majority of the students in our overseas schools are from 14 to 18 years old.
Student and parent support services
We generally have small class sizes across our domestic school network in order to provide each student with close and frequent teacher interactions and individual attention and support. Our teachers assist students through academic difficulties with personalized remedial measures, including additional practice materials and instructive sessions.
We also maintain regular communication with the parents of our students and provide them with complementary seminars and training on education programs, university applications and parenting.
Our Teachers
Teacher qualifications
We have assembled a team of teachers with extensive experience in education. Our schools are staffed with different levels of teachers and educational staff. Certain senior teachers have managerial responsibilities in addition to their responsibilities as instructors. Educational staff include teaching assistants, librarians and medical staff. In the 2021 fiscal year, we had an average of 707 teachers and instructors globally.
We seek to employ teachers that have a passion for teaching, mastery of their subject areas, strong communication skills and proficiency in employing innovative and effective teaching methods. In China, we have a total of 337 teachers in the 2021 school year, among which 31% were foreign teachers. We believe that foreign teachers are essential to providing an immersive bilingual environment and better preparing our students for the pursuit of the next level of education overseas.
Teacher recruitment
Our teachers are critical to maintaining the quality of our programs and services and in promoting our brand and reputation. We place particular importance on recruiting teachers who are appropriately qualified and experienced. For our overseas schools, we also expect teachers to have a wealth of international experience across the world of academia. We implement a centralized recruitment program that seeks to hire teachers and educational staff and deploy them across our domestic school network based on each kindergarten’s needs and teacher preferences. We screen candidates for strong academic credentials, dedication and knowledge in the relevant teaching subjects, and commitment to serving students’ needs. We require our teachers for schools in China to possess the appropriate qualifications required by PRC regulatory authorities, including the foreign expert certificate in the case of foreign teachers. We believe that teacher candidates are attracted to our schools because of our reputation, commitment to quality education, financial strength and competitive compensation package. To enhance our retention rate, we also allow our teachers to laterally transfer within our school network.
-62-
In May 2018, we entered into a strategic partnership agreement with Beijing Normal University (“BNU”) pursuant to which we jointly established Huiyan International Education College, which aims to provide international education training for prospective and existing teachers, and which will form part of the Faculty of Education of BNU. Huiyan International Education College will primarily collaborate with overseas universities to introduce renowned education institution brands and resources into China, offering degree programs at different levels and establishing a platform for recruiting global teaching talents. It will also conduct training programs to provide career development growth opportunities for teachers. Through this partnership, we will jointly own the intellectual property of research in international education with BNU. By offering internship opportunities across our domestic school networks and through our K-12 operation services to other schools to prospective students of Huiyan International Education College, we will also obtain a stable and valuable source of future teachers. In 2019, we entered into strategic cooperation agreements with a number of well-known universities in China, such as Jinan University, Changchun Normal University, Shaanxi Normal University, Guizhou University, South China Normal University and Guangdong University of Foreign Studies. Under these agreements, we may provide internship and job opportunities to their students, design and conduct joint training programs for our teachers and conduct joint research projects.
Teacher training
We are committed to providing ongoing professional development for our teachers and principals, in the form of online, on-campus or one-on-one training and support sessions. From time to time, we organize seminars on professional training in cooperation with prestigious institutions. We also invite veteran teachers to participate in school administration by offering them management training with the possibility of promotion to principal positions. The opportunity for ongoing professional training and career advancement is not always available at private schools in China and is a key differentiator in our ability to attract, develop and retain talented teachers.
Teachers in our overseas schools are continuously assessed under Continues Development, a program that measure the effectiveness and quality of their teaching and provide them with the right learning environment that enables them to adapt teaching methods and use innovative tools to delivery academic excellence.
Our Tuition
We charge our students tuition, boarding and other applicable fees generally prior to the beginning of each semester. Tuition and fees being paid in arrears is subject to special approval. We also accept monthly payment of fees at certain kindergartens we operate. We offer a partial refund if a student withdraws in the predetermined period. We may also offer tuition discounts to certain of Country Garden’s homeowners, our employees and employees of Country Garden. Tuition refund or discounts did not materially and adversely affect our business, results of operations or financial position. We have limited discretion in determining the types and amounts of fees we charge under the current PRC regulatory regime. For example, in accordance with the relevant local regulations, if we increase the tuition at our schools in Guangdong province in a certain school year, such increase will generally not affect the existing students until they complete their current section of education at the same schools. In determining the amount of tuition we charge, we consider factors including the demand for our education programs, the cost of our operations, the geographic markets where our schools are located, the tuition charged by our competitors, our pricing strategy to gain market share and general economic conditions in China. Our tuition and fees charged for internationally-accredited programs are typically higher than that for government-mandated curricula, which reflects the additional educational and operational resources associated with administering the former. For the 2021 school year, we charged average tuition and fees of RMB25,703 for domestic kindergartens and RMB203,337 for overseas schools.
Research and Curriculum Development
We believe we have devoted significant resources to our research and curriculum development efforts which are reflected in the course materials and effective teaching methods. We work with school teachers to develop, update and improve school curricula and course materials based upon students’ needs and the latest official government curricula or course outlines issued by the relevant international programs. As students’ academic ability levels vary, our curricula are designed with the flexibility to address a particular student’s strengths and weaknesses. Our teaching and research departments work with school teachers to prepare or update such course curricula, and revise the curricula based on feedback from the classroom. To ensure our education quality can be upheld across schools, we have dedicated a professional team to designing curricula for the programs implemented in our schools and to keep our teaching materials updated with reference to the latest educational trends. Our overseas schools are continuously developing curriculum and academic extension activities to prepare students for admission to top universities. For example, preparation for students applying to Oxbridge has included preparation for admissions tests, workshops with a drama specialist to prepare students for interview, and mock interviews with academics from the University of Cambridge. Additionally, our overseas schools develop curricula in specific subject areas, which focus on the skills needed for interested students’ success at university.
-63-
In August 2019, we entered into an agreement with National Center for School Curriculum and Textbook Development (“NCCT”) and National Institute for Curriculum and Textbook Research (“NICTR”), to jointly establish a research base for fundamental education curriculum reform. Through this agreement, NCCT and NICTR will assist us in the development of a forward-looking and systematic five-year curriculum plan and annual curriculum reform guidance. In addition, they will also assist in the optimization of our current curriculum to advocate our core values in education.
Marketing
We historically market our schools in China primarily to students from families that purchased residential units developed by Country Garden. We distribute marketing brochures and offer site tours of our school to prospective home buyers visiting the sales centers for residential properties developed by Country Garden. Our relationship with Country Garden is synergistic because our schools enable Country Garden to meet the requisite local governmental requirements or market needs for schools in its residential communities and we may offer preferential student placements and tuition discounts as an incentive to prospective home buyers. We believe that the availability of and convenient access to quality education is a significant factor that drives home buying decisions.
As we have gradually forged a reputation for quality education through a proven track record of success over the years, we began to attract students from families other than Country Garden’s homeowners. We have also implemented a variety of marketing methods to enhance the brand recognition of our schools. By doing so, we intend to continue creating and implementing a standard corporate identity across all our schools. We take measures to increase word-of-mouth referrals which have been instrumental to attracting new students and building our brand. We have also strengthened our marketing strategy to drive student recruitment, and built up our marketing teams at both headquarters and regional levels to assist student’s recruitment, while allocating more marketing and promotional budgets for schools in the ramp-up stage.
| ● | Referrals. Word-of-mouth referrals by former and current students and their families have been a significant source of our student enrollment. Recommendations made by our alumni who matriculated into reputable overseas education institutions or excelled in Zhongkao or Gaokao provide convincing testimonials to prospective students. We actively work with our alumni and current students to encourage them to recommend our programs to prospective students. |
| ● | Promotional events. From time to time, we organize promotional and recruiting events to provide real-time, on-site opportunities for our prospective students to learn more about our services and programs, as well as to meet our teachers and staff. For example, in November 2019, during the celebration of the 25th anniversary of Bright Scholar, we held three education forums, which attracted more than 1,600 guests to attend. We also joined SPBCN to hold an online English spelling contest with more than 3,300 registered contestants. |
| ● | Media advertising. From time to time, we may publish articles on popular local newspapers to promote our brand awareness and advocate for our education philosophy. We have also placed advertisements on searching engines and internet portals in China. |
Our overseas schools depend on advertisements on related websites such as university targeted websites, generic campaigns on platforms such as Facebook and Instagram, and educational agencies to market themselves and recruit students. We have also assembled a team of specialists to offer support, training and guidance to the educational agencies and assist them in student recruitment.
-64-
Competition
The education service market in China is rapidly evolving, highly fragmented and competitive. We compete with a number of private kindergarten operators such as RYB Education. We may also compete with local private kindergartens and quality education service providers in each region we have a presence Similarly, our overseas schools compete against large operators such as Nord Anglia and Alpha Plus in the United Kingdom, as well as standalone private schools in each region. We believe we are well-positioned to replicate our success and compete effectively based on the following factors:
| ● | scalable business model; |
| ● | operating knowledge; |
| ● | reputation and brand recognition; |
| ● | teaching quality; |
| ● | ability to recruit and retain students; |
| ● | ability to recruit and retain principals and teaching staff; |
| ● | relationship with local education authorities, international program accreditors and overseas colleges and universities; and |
| ● | relationship with other key stakeholders, such as real estate developers. |
Properties and Facilities
We currently occupy a total combined gross floor area of approximately 40,702 square meters of facilities developed by Country Garden, all of which is leased. By utilizing the properties developed by Country Garden we avoid significant capital expenditures in connection with land procurement and facilities construction. We may also provide preferential student placements and tuition discounts to homeowners of the Country Garden properties. In recognition of our synergistic relationship, Country Garden adopted an internal policy that designates us as a preferred school operator partner, under which we are entitled to the right of first refusal on school development projects in connection with its new residential properties.
As of the date of this annual report, we also own 58 properties and lease 31 facilities in the United Kingdom and the United States for school campuses and office use.
Intellectual Property
We have obtained a license to use certain trademarks, including “Country Garden” from Country Garden free of charge for a term expiring in 2028 and 2030. We have applied for or registered trademarks relating to our logos and names, including “Bright Scholar” and “Bo Shi Le” in China. As of the date of this annual report, we have registered 65 trademarks including “élan,” with the PRC Trademark Office and major domain names used for our operation with the China Internet Network Information Center, including www.brightscholar.com, brightscholar.net, fettesgz.com, fetteschina.com, www.bgyedu.cn, 博实乐.cn and 博实乐.com. As of the date of this annual report, we have registered a total of 71 trademarks and 71 domain names with relevant authorities in jurisdictions where we operate internationally. From time to time, we are required to obtain licenses with respect to course materials owned by third parties for our education services, in particular for our international program which requires foreign-language education materials. We own copyrights to the course content we developed in-house.
-65-
Our trademarks and other intellectual property rights distinguish our services and products from those of our competitors and contribute to our ability to compete in our target markets. To protect our intellectual properties, we rely on a combination of trademark, copyright and trade secret laws. We have confidentiality clauses in our employment agreements with our employees to protect our intellectual property rights, and also monitor any infringement or misappropriation of our intellectual property rights.
Insurance
We maintain various insurance policies to safeguard against risks and unexpected events. We maintain insurance to cover students and teachers’ medical expenses for injuries they might sustain at our schools. We also maintain insurance to cover our liability should any injuries occur at our schools. In addition, we maintain property insurance for our vehicles. We do not maintain business interruption insurance, product liability insurance or key-man life insurance. See “Item 3. Key Information—D. Risk Factors—Risks Related to Our Business—We have limited insurance coverage with respect to our business and operations.” We consider our insurance coverage to be in line with that of other private K-12 education providers of a similar scale in China.
Legal Proceedings
From time to time, we are subject to legal proceedings, investigations and claims during the ordinary course of our business. We are not currently a party to any legal proceeding or investigation which, in the opinion of our management, is likely to have a material adverse effect on our business, financial condition or results of operations.
Regulations
We operate our business in China under a legal regime consisting of the National People’s Congress, which is the country’s highest legislative body, the State Council, which is the highest authority of the executive branch of the PRC central government, and several ministries and agencies under its authority, including the MOE, the Ministry of Industry and Information Technology, the State Administration for Market Regulation, the Ministry of Civil Affairs and their respective local offices. The section summarizes the principal PRC regulations related to our business.
PRC Laws and Regulations Relating to Foreign Investment in Education
Special Administrative Measures for Access of Foreign Investment (Negative List) (2021 Version)
Pursuant to the Foreign Investment Industries Guidance Catalog (Amended in 2015), or the Foreign Investment Catalog, which was amended and promulgated by National Development and Reform Commission, or the NDRC, and the MOFCOM on March 10, 2015 and became effective on April 10, 2015, kindergarten education, high school education and higher education are restricted industries for foreign investors, and foreign investments are only allowed to invest in kindergarten education, high school education and higher education in cooperative ways and the domestic party shall play a dominant role in the cooperation. In addition, according to the Foreign Investment Catalog, foreign investors are prohibited from investing in compulsory education, i.e., primary school to middle school.
Sino-foreign cooperation in operating schools is specifically governed by the Regulation on Operating Sino-foreign Schools of the PRC, which was promulgated by the State Council on March 1, 2003 and became effective on September 1, 2003 and amended on July 18, 2013, the Law for Promoting Private Education of the PRC, and the Implementing Rules for the Regulations on Operating Sino-foreign Schools or the Implementing Rules, which were issued by the MOE on June 2, 2004 and became effective on July 1, 2004.
On June 18, 2012, the MOE issued the Implementation Opinions of the MOE on Encouraging and Guiding the Entry of Private Capital in the Fields of Education and Promoting the Healthy Development of Private Education to encourage private investment and foreign investment in the field of education. According to these opinions, the proportion of foreign capital in a PRC-foreign education institute shall be less than 50%.
-66-
The Foreign Investment Industries Guidance Catalog (2017 Revision), or the 2017 Catalog, which was promulgated on June 28, 2017 and took effect on July 28, 2017 replacing the abovementioned Foreign Investment Industries Guidance Catalog (2015 Revision), contains the same types of industry categories.
The Special Administrative Measures for Access of Foreign Investment (Foreign Investment Access Negative List) set forth in the 2017 Catalog was replaced by the Special Administrative Measures for Access of Foreign Investment (Negative List) (2018 Version), or the 2018 Negative List, promulgated on June 28, 2018 with effect on July 28, 2018, which imposes the same restriction and prohibition on foreign investors in the education sector besides one additional ban on religious education institutes. On June 30, 2019, the MOFCOM and the NDRC jointly released the Catalog of Industries Encouraging Foreign Investment (2019 Version), or the 2019 Encouraged Catalog, which became effective on July 30, 2019 and replaced the previous list of the industries in which foreign investment is encouraged to invest under the 2017 Catalog, and the Special Administrative Measures for Access of Foreign Investment (Negative List) (2019 Version), or the 2019 Negative List, which became effective on July 30, 2019 and replaced the 2018 Negative List. On June 23, 2020, the MOFCOM and the NDRC jointly released the Special Administrative Measures for Access of Foreign Investment (Negative List) (2020 Version), or the 2020 Negative List, which superseded the 2019 Negative List on July 23, 2020. On December 27, 2021, the NDRC and the MOFCOM jointly released the Special Administrative Measures for Access of Foreign Investment (Negative List) (2021 Version), or the 2021 Negative List which came into effect on January 1, 2022 and replaced the 2020 Negative List. The 2021 Negative List remains unchanged with respect to the education industry., while it further provides that any domestic enterprise, which is engaged in the field of business that foreign investment is prohibited from investing as set forth in the 2021 Negative List, shall be examined and approved by the relevant state authorities before issuing shares and listing and trading abroad. Besides, any foreign investor shall not participate in the management of such domestic enterprise, and its shareholding ratio shall follow the relevant provisions regulating foreign investors’ investment in domestic securities.
As of the date of this annual report, our domestic kindergartens fall within restricted industries for foreign investors.
Regulations on Private Education in the PRC
Education Law of the PRC
On March 18, 1995, the National People’s Congress of the PRC, or the NPC, enacted the Education Law of the PRC, or the Education Law, which was amended on August 27, 2009. The Education Law sets forth provisions relating to the fundamental education systems of the PRC, including a school education system comprising kindergarten education, primary education, secondary education and higher education, a system of nine-year compulsory education, a national education examination system, and a system of education certificates. The Education Law stipulates that the government formulates plans for the development of education, establishes and operates schools and other education institution. Furthermore, it provides that in principle, enterprises, social organizations and individuals are encouraged to establish and operate schools and other types of education institutions in accordance with PRC laws and regulations. Meanwhile, no organization or individual may establish or operate a school or any other education institution for profit-making purposes. The Education Law was amended on December 27, 2015, and further amended on April 29, 2021. The amended Education Law repudiates a specific paragraph of the old law, which prohibits any organization or individual from establishing or operating a school or any other education institution for profit-making purposes. Nevertheless, schools and other education institutions sponsored wholly or partially by government financial funds and donated assets remain prohibited from being established as for-profit organizations.
The Law for Promoting Private Education and the Implementation Rules for the Law for Promoting Private Education
The Law for Promoting Private Education of the PRC became effective on September 1, 2003 and was amended on June 29, 2013 and on December 29, 2018, and the Implementation Rules for the Law for Promoting Private Education of the PRC became effective on April 1, 2004. Under these regulations, “private schools” are defined as schools established by social organizations or individuals using non-government funds. Private schools providing academic qualifications education, kindergarten education, education for self-study examination and other education shall be subject to approval by the education authorities at or above the county level, while private schools engaging in occupational qualification training and occupational skill training shall be subject to approvals from the authorities in charge of labor and social welfare at or above the county level. A duly approved private school will be granted a Permit for Operating a Private School, and shall be registered with the Ministry of Civil Affairs of the PRC, or the MCA, or its local counterparts as a privately run non-enterprise institution. Each of our schools has obtained the Permit for Operating a Private School and has been registered with the relevant local counterpart of the MCA.
-67-
Under the above regulations, the operations of a private school are highly regulated. For example, the types and amounts of fees charged by a private school providing academic qualifications education shall be approved by relevant government authorities and publicly disclosed, and a private school that provides non-academic qualifications education shall file its pricing information with the relevant government authorities and publicly discloses such information.
According to PRC laws and regulations, entities and individuals who establish private schools are commonly referred to as “sponsors” rather than “owners” or “shareholders.” The economic substance of “sponsorship” with respect to private schools is substantially similar to that of shareholder’s ownership with respect to companies in terms of legal, regulatory and tax matters. For example, the name of the sponsor shall be entered into the private schools’ articles of association and Permit for Operating a Private School, similar to that of shareholders where their names shall be entered into the company’s articles of associations and corporate records filed with relevant authority. From the perspective of control, the sponsor of a private school also has the right to exercise ultimate control over the school by means such as adopting the private school’s constitutional documents, electing the school’s decision-making bodies, including the school’s board of directors and principals. The sponsor can also profit from the private schools by receiving “reasonable returns,” as explained in detail below, or disposing its sponsorship interests in the schools for economic gains. However, the rights of sponsors vis-à-vis private schools also differ from the rights of shareholders vis-à-vis companies. For example, under the PRC laws, a company’s ultimate decision-making body is its shareholders meeting, while for private schools, it is the board of directors, though the members of which are substantially appointed by the sponsor. The sponsorship interest also differs from the ownership interests with regard to the right to the distribution of residual properties upon liquidation of a private school, mainly because private education is treated as a public welfare undertaking under the current regulations. While private education is treated as a public welfare undertaking under the current regulations, sponsors of a private school may choose to require “reasonable returns” from the annual net balance of the school after deduction of costs for school operations, donations received, government subsidies (if any), the reserved development fund and other expenses as required by the regulations. Private schools whose sponsor does not require reasonable returns shall be entitled to the same preferential tax treatment as public schools, while the preferential tax treatment policies applicable to private schools whose sponsor require reasonable returns shall be formulated by the finance authority, taxation authority and other authorities under the State Council. To date, however, no regulations have been promulgated by such authorities in this regard.
The Decision of the Standing Committee of the National People’s Congress on Amending the Law for Promoting Private Education of the PRC, or the Amendment, was promulgated by Order No. 55 of the President of the PRC on November 7, 2016 and came into force on September 1, 2017.
Under the Amendment, the term “reasonable return” is no longer used and sponsors of private school may choose to establish non-profit or for-profit private schools at their own discretion, while before the Amendment, all private schools shall not be established for for-profit purposes. Nonetheless, school sponsors are not allowed to establish for-profit private schools that are engaged in compulsory education. In other words, the schools engaged in compulsory education should retain their non-profit status after the Amendment comes into force.
The Amendment further establishes a new classification system for private schools to be classified by whether they are established and operated for profit-making purposes.
According to the Amendment, the key features of the aforesaid new classification system for private schools include the following:
| ● | sponsors of for-profit private schools are entitled to retain the profits and proceeds from the schools and the operation surplus may be allocated to the sponsors pursuant to the PRC Company Law and other relevant laws and regulations; |
-68-
| ● | sponsors of non-profit private schools are not entitled to the distribution of profits or proceed from the non-profit schools and all operation surplus of non-profit schools shall be used for the operation of the schools; |
| ● | for-profit private schools are entitled to set their own tuition and other miscellaneous fees without the need to seek prior approvals from or report to the relevant government authorities. The collection of fees by non-profit private schools, on the other hand, shall be regulated by the provincial, autonomous regional or municipal governments; |
| ● | private schools (for-profit and non-profit) may enjoy preferential tax treatments. Non-profit private schools will be entitled to the same tax benefits as public schools. Taxation policies for for-profit private schools after the Amendment taking effect are still unclear as more specific provisions are yet to be introduced; |
| ● | where there is construction or expansion of a non-profit private school, the school may acquire the required land use rights in the form of allocation by the government as a preferential treatment. Where there is construction or expansion of a for-profit private school, the school may acquire the required land use rights by purchasing them from the government; |
| ● | the remaining assets of non-profit private schools after liquidation shall continue to be used for the operation of non-profit schools. The remaining assets of for-profit private schools shall be distributed to the sponsors in accordance with the PRC Company Law; and |
| ● | people’s governments at or above the county level may support private schools by subscribing to their services, provision of student loans and scholarships, and leases or transfers of unused state assets. The governments may further take such measures as government subsidies, bonus funds and incentives for donation in support of non-profit private schools. |
On December 29, 2016, the State Council issued the Several Opinions of the State Council on Encouraging the Operation of Education by Social Forces and Promoting the Healthy Development of Private Education, or the State Council Opinions, which requires to ease the access to the operation of private schools and encourages social forces to enter the education industry. The State Council Opinions also provides that each level of the people’s governments shall increase their support to the private schools in terms of financial investment, financial support, autonomy policies, preferential tax treatments, land policies, fee policies, autonomy operation, protecting the rights of teachers and students etc. Further, the State Council Opinions require each level of the people’s governments to improve its local policies on government support to for-profit and non-profit private schools by ways of preferential tax treatments etc. In addition, under the State Council Opinions, private schools shall strengthen its construction of the Chinese Communist Party, or the CCP, and further the theoretical system of Socialism with Chinese Characteristics by introducing such system into textbooks and teaching programs. The construction of the CCP’s organizations by the private schools as well as the CCP’s leadership to private schools shall constitute an important part of such school’s annual inspection.
On December 30, 2016, the MOE, MCA, SAIC, the Ministry of Human Resources and Social Welfare and the State Commission Office of Public Sectors Reform jointly issued the Implementation Rules on the Classification Registration of Private Schools to reflect the new classification system for private schools as set out in the Amendment. Generally, if a private school established before promulgation of the Amendment chooses to register as a non-profit school, it shall amend its articles of association, continue its operation and complete the new registration process. If such private school chooses to register as a for-profit school, it shall conduct financial liquidation process, have the property rights of its assets such as lands, school buildings and net balance being authenticated by relevant government authorities, pay up relevant taxes, apply for a new Permit for Operating a Private School, re-register as for-profit schools and continue its operation. Specific provisions regarding the above registrations are yet to be introduced by people’s governments at the provincial level.
On December 30, 2016, the MOE, SAIC and the Ministry of Human Resources and Social Welfare jointly issued the Implementation Rules on the Supervision and Administration of For-profit Private Schools, pursuant to which the establishment, division, merger and other material changes of a for-profit private school shall first be approved by the education authorities or the authorities in charge of labor and social welfare, and then be registered with the competent branch of SAIC.
-69-
On September 1, 2017, SAIC and MOE jointly issued the Notice of Relevant Work on the Registration and Management of the Name of For-Profit Private Schools, which specifies the requirements on the names of for-profit private schools.
On December 29, 2018, the Decision of the Standing Committee of the National People’s Congress on Amending the Seven Laws of the Labor Law of the People’s Republic of China was promulgated by Order No.24 of the President of the PRC and took effect on the same date, which made two minor adjustments to Article 26 and Article 64 of the Law for Promoting Private Education of the PRC. These minor adjustments do not materially affect our business and operations.
On May 14, 2021, the State Council amended the Implementation Rules for the Law for Promoting Private Education regulations, the other details of the operation requirement of non-profit schools and for-profit schools will further of the PRC, or the Implementation Rules, which became effective on September 1, 2021. Pursuant to the Amended Regulations, (1) foreign-invested enterprises established in China and social organizations whose actual controllers are foreign parties shall not sponsor, participate in or actually control private schools that provide compulsory education, (2) social organizations or individuals shall not control any private school that provides compulsory education or any non-profit private school that provides pre-school education by means of merger, acquisition, contractual arrangements, etc., and (3) private schools providing compulsory education shall not conduct any transaction with any related party. Where a private school other than private schools providing compulsory education conducts transactions with any related party, it shall follow the principles of openness, fairness and equality, determine the reasonable fees and regulate the decision-making, and shall not do detriment to the state interests, the interests of the school or the rights and interests of the teachers and students, otherwise, there is a risk of being ordered to make corrections within a time limit, and the illegal gains, if any, shall be confiscated after the fees collected are returned; if the circumstances are serious, the sponsor, actual controller and member of the decision-making body or supervisory body shall not become the sponsor, actual controller or member of the decision-making body or supervisory body of other private school within one to five years; if the circumstances are especially serious with adverse social impact, the sponsor, actual controller and member of the decision-making body or supervisory body shall not become the sponsor, actual controller and members of the decision-making body or supervisory body of other private school permanently; if a violation of public security administration is constituted, the public security organ shall impose a public security administration punishment according to law; if a crime is constituted, criminal responsibility shall be investigated in accordance with the law.
For a detailed discussion on how the Amendment and the above regulations will affect our schools, see “Item 3. Key Information—D. Risk Factors—Risks Related to Our Business—Our compliance with the Implementation Rules has materially and adversely affected and may continue to materially and adversely affect our business, financial condition, results of operations and prospect in the future, and we have been subject to significant limitations on our ability to engage in the private for-profit education business and may otherwise be materially and adversely affected by changes in PRC laws and regulations.
Besides the Amendment and the above regulations, the other details of the operation requirement of non-profit schools and for-profit schools will further be provided in implementation regulations that are yet to be introduced:
| ● | the local regulations relating to legal person registration of for-profit and non-profit private schools; and |
| ● | the specific measures to be formulated and promulgated by the competent authorities responsible for the administration of private schools in the province(s) in which our schools are located, including but not limited to the specific measures for registration of pre-existing private schools, the specific requirements for authenticating various parties’ property rights and payment of taxes and fees of for-profit private schools, taxation policies for for-profit private schools, measures for the collection of non-profit private schools’ fees. |
As of the date of this annual report, certain local governments, such as Jiangsu province and Hebei province, have promulgated their local regulations relating to legal person registration and administration for private schools and certain local governments, such as Guangdong province, Jiangsu province, Hubei province, Hebei province, Gansu province, and Anhui province, have promulgated general guidance to encourage the development of private schools. Among these local regulations and guidance, some local governments, such as Hubei province, Hebei province, and Anhui province, require the existing private schools to register either as for-profit or non-profit schools within a specific time period.
Regulations on compulsory education
According to the Law for Compulsory Education of the PRC, which was promulgated by the NPC on April 12, 1986 and was amended by the tenth Standing Committee of the NPC on June 29, 2006 and by the twelfth Standing Committee of the NPC on April 24, 2015, and by the thirteenth Standing Committee of the NPC on December 29, 2018, a nine-year system of compulsory education, including six years of primary school and three years of middle school, was adopted.
Further, the MOE issued the Reform Guideline on the Curriculum System of Compulsory Education (Trial) on June 8, 2001, which became effective on the same date, pursuant to which schools providing compulsory education shall follow a “state-local-school” three-tier curriculum system. In other words, schools must follow the state curriculum standard for state courses, while the local education authorities have the power to determine the curriculum standard for other courses, and schools may also develop curriculum that are suitable for their specific needs provided that the state curriculum shall be completely maintained.
-70-
On June 23, 2019, the Central Committee of the Communist Party of China and the State Council promulgated the Opinions on Deepening the Reform of Educational Teaching and Thoroughly Enhancing the Quality of Compulsory Education, which lays out more stringent requirements for textbooks that are permitted to be used in compulsory education.
On December 16, 2019, the MOE issued the Administrative Measures on Primary and Secondary School Textbooks, which details the regulations on the authoring, vetting, publication and schools’ selection of primary and secondary school textbooks.
On May 6, 2020, the General Office of the MOE issued the Notice on Negative List of Excessive and Advanced Training in Six Subjects of Compulsory Education (Trial). According to the Notice, extracurricular training institutions are prohibited from providing for students in primary schools and middle schools excessive and advanced training relating to six subjects, namely, Chinese, Math, English, Physics, Chemistry and Biology. For example, the difficulties of education contents provided by extracurricular training institutions shall not exceed the difficulties of contents in textbooks used in corresponding compulsory education classes, and the extracurricular education targeting students in primary schools shall not include contents expected to be taught in middle schools, and the extracurricular education targeting students in middle schools shall not include contents expected to be taught in high schools.
Regulations on the operation of high schools
The MOE has promulgated several regulations on the operation of high schools, which mainly concern the choice of textbooks, the curriculum system and the graduation exam system.
According to the Circular of the Central Office of the MOE on the Selection of the Trial Textbooks for the Curriculum of High Schools promulgated on April 26, 2005 and the Interim Measures for the Management of the Selection of the Primary and Middle School Textbooks promulgated and came into effect on September 30, 2014, the textbooks used by the primary and middle schools can only be selected from the catalog issued by the MOE; and the provincial education authority is in charge of textbook selection within its relevant administrative jurisdiction and has the power to approve the curriculum system applied in the primary and middle schools within the province.
Further, the MOE issued the Notice on Developing Trial Curriculum System in High Schools, the Guidance on Strengthening Instruction on Developing Trial Curriculum System in High Schools, the Notice on Propelling 2006 Trial Curriculum System in High Schools and the Notice on Propelling 2007 Trial Curriculum System in High Schools from 2003 through 2007, pursuant to which the MOE developed a new curriculum system in high schools nationwide, and the implementation of such curriculum system is carried on mainly by the provincial education authorities while the MOE mainly provides guidance to its local counterparts. Under the guidelines of the MOE and subject to approval by the respective provincial education authorities, the high schools may adopt their own unique curriculum system.
-71-
Regulations on After-School Tutoring
The State Council issued an Opinion on Supervising After-School Tutoring Institutions (“Circular 80”) on August 22, 2018, which provides various guidance on regulating after-school tutoring institutions that target primary and secondary school students. Circular 80 requires that after-school tutoring institutions obtain school operating permits and other legally required licenses and permits, and instructs relevant governmental authorities to strengthen their supervisions and regulations on after-school tutoring institutions. Circular 80 also standardizes the approval and registration processes of after-school tutoring institutions.
Measures for Punishment for Violation of Professional Ethics of Primary and Secondary School Teachers
The Measures for Punishment for Violation of Professional Ethics of Primary and Secondary School Teachers as promulgated by MOE on January 11, 2014 and amended on November 8, 2018 prohibits teachers of primary and secondary schools from providing paid tutoring in schools or in out-of-school learning centers. Some provinces and cities where our schools are located have adopted more stringent regulations which prohibit public school teachers from teaching, on a part-time basis, at private schools or learning centers. For a detailed description of the risk associated with these matters, see “Item 3. Key Information—D. Risk Factors—Risks Related to Our Business—We may be unable to recruit, train and retain a sufficient number of qualified and experienced teachers and principals.”
Opinions on Regulating the Development and Deepening of the Reform of Pre-school Education
On November 7, 2018, the Central Committee of the Communist Party of China and the State Council promulgated the Opinions on Regulating the Development and Deepening of the Reform of the Pre-School Education, which provides, among others, that (1) private kindergartens forming part or all of the assets of a listing vehicle are prohibited from listing on stock markets; (2) non-governmental capital is prohibited from controlling state-owned or collectively-owned kindergartens and non-profit kindergartens by ways of mergers and acquisitions, entrusted management, franchising, variable interest entities arrangements, or other forms of control agreements; (3) for-profit kindergartens which participate in acquisitions, franchising or chain operation shall file with education departments of the county level or above and make available to the public agreements entered into with relevant interested enterprises; (4) listed companies are prohibited from investing in for-profit kindergartens through financing through stock markets, and should not purchase assets of for-profit kindergartens by cash, issuance of shares or other similar means; and (5) provincial legislative bodies should promulgate implementing measures by June 2019 with regard to the election of private kindergartens to be registered as non-profit or for-profit schools and specify time-frame requirements for such registration. For a detailed description of the associated risks, see “Item 3. Key Information—Risks Factors—Risks Related to Our Business— Our ability to maintain the operation of our kindergartens and to expand our kindergarten network may be limited due to our listing status as well as the PRC laws and regulations, which may in turn affect our results of operations.” On September 7, 2020, the MOE published the Draft Preschool Education Law for public comments. The Draft Preschool Education Law is expected to tighten restrictions over kindergartens in pursuing profits and specify legal liabilities for the violation of such restrictions.
PRC Laws and Regulations Relating to Trademark and Domain Name
Trademark
Pursuant to the Trademark Law of the PRC, or the Trademark Law, which was revised on April 23, 2019 and with effect from November 1, 2019, registered trademarks refer to trademarks that have been approved and registered by the Trademark Office of the National Intellectual Property Administration, which include commodity trademarks, service trademarks, collective marks and certification marks. The trademark registrant shall enjoy an exclusive right to use the trademark, which shall be protected by law.
Domain name
Pursuant to the Measures for the Administration of Internet Domain Names of China, which was promulgated by the Ministry of Industry and Information Technology of the PRC on August 24, 2017 and with effect from November 1, 2017, “domain name” shall refer to the character mark of hierarchical structure, which identifies and locates a computer on the internet and corresponds to the Internet protocol (IP) address of that computer and the principle of “first come, first serve” is followed for the domain name registration service. Domain name applicants shall provide true, accurate and complete identification of the domain name holder as requested by the domain name registration service provider.
-72-
PRC Laws and Regulations Relating to Foreign Exchange
The principal regulation governing foreign currency exchange in China is the Foreign Exchange Administration Rules of the PRC. These were promulgated by the State Council of the PRC on January 29, 1996 and with effect from April 1, 1996 and were amended on January 14, 1997 and August 5, 2008. Under these rules, Renminbi is generally freely convertible for payments of current account items, such as trade and service-related foreign exchange transactions and dividend payments, but not freely convertible for capital account items, such as direct investment, loan or investment in securities outside China, unless the prior approval of the SAFE or its local counterparts is obtained.
Under the Foreign Exchange Administration Rules, foreign-invested enterprises in the PRC may, without the approval of SAFE, make a payment from their foreign exchange accounts at designated foreign exchange banks for paying dividends with certain evidencing documents (such as board resolutions, tax certificates), or for trade and services-related foreign exchange transactions by providing commercial documents evidencing such transactions. They are also allowed to retain foreign currency (subject to a cap approval by SAFE) to satisfy foreign exchange liabilities. In addition, foreign exchange transactions involving overseas direct investment or investment and trading in securities, derivative products abroad are subject to registration with SAFE or its local counterparts and approval form or filling with the relevant PRC government authorities (if necessary).
According to the Circular on the Management of Offshore Investment and Financing and Round Trip Investment By Domestic Residents through Special Purpose Vehicles, or Circular 37, which was promulgated on July 14, 2014 and with effect from the same day, before a domestic resident contributes its legally owned onshore or offshore assets and equity into a Special Purpose Vehicle, or SPV, the domestic resident shall be required to register with the local branch of SAFE for foreign exchange registration of overseas investments before contributing the domestic and overseas lawful assets or interests to a SPV, and to update such registration in the event of any change of basic information of the registered SPV or major change in the SPV’s capital, including increases and decreases of capital, share transfers, share swaps, mergers or divisions. The SPV is defined as an “offshore enterprise directly established or indirectly controlled by the domestic resident (including domestic institution and individual resident) with their legally owned assets and equity of the domestic enterprise, or legally owned offshore assets or equity, for the purpose of investment and financing”; “Round Trip Investments” refer to “the direct investment activities carried out by a domestic resident directly or indirectly via an SPV, that is, establishing a foreign-invested enterprise or project within the PRC through a new entity, merger or acquisition and other ways, while obtaining ownership, control, operation and management and other rights and interests”. In addition, according to the procedural guidelines as attached to the Circular 37, the principle of review has been changed to “the domestic individual resident is only required to register the SPV directly established or controlled (first level)”.
Pursuant to Circular of the State Administration of Foreign Exchange on Further Simplifying and Improving the Direct Investment-related Foreign Exchange Administration Policies, or Circular 13, which was promulgated on February 13, 2015 and implemented June 1, 2015, the initial foreign exchange registration for establishing or taking control of a SPV by domestic residents can be conducted with a qualified bank, instead of the local foreign exchange bureau, and the Circular 13 also simplifies some procedures relating to foreign exchange for direct investments.
On March 30, 2015, the SAFE promulgated the Circular on Reforming the Management Approach regarding the Settlement of Foreign Exchange Capital of Foreign-invested Enterprises, or Circular 19, which came into effect from June 1, 2015. According to Circular 19, the foreign exchange capital of foreign-invested enterprises shall be subject to the Discretional Foreign Exchange Settlement. The Discretional Foreign Exchange Settlement refers to the foreign exchange capital in the capital account of a foreign-invested enterprise for which the rights and interests of monetary contribution has been confirmed by the local foreign exchange bureau (or the book-entry registration of monetary contribution by the banks) can be settled at the banks based on the actual operational needs of the foreign-invested enterprise. The proportion of Discretional Foreign Exchange Settlement of the foreign exchange capital of a foreign-invested enterprise is temporarily determined to be 100%. The Renminbi converted from the foreign exchange capital will be kept in a designated account and if a foreign-invested enterprise needs to make further payment from such account, it still needs to provide supporting documents and go through the review process with the banks.
-73-
SAFE issued the Circular on Reforming and Regulating Policies on the Control over Foreign Exchange Settlement of Capital Accounts, or Circular 16, on June 9, 2016, which became effective simultaneously. Pursuant to Circular 16, enterprises registered in the PRC may also convert their foreign debts from foreign currency to Renminbi on a self-discretionary basis. Circular 16 provides an integrated standard for conversion of foreign exchange under capital account items (including but not limited to foreign currency capital and foreign debts) on self-discretionary basis which applies to all enterprises registered in the PRC. Circular 16 reiterates the principle that Renminbi converted from foreign currency-denominated capital of a company may not be directly or indirectly used for purposes beyond its business scope or prohibited by PRC laws or regulations, while such converted Renminbi shall not be provided as loans to its non-affiliated entities.
On January 26, 2017, SAFE promulgated the Circular on Further Improving Reform of Foreign Exchange Administration and Optimizing Authenticity and Compliance Verification, or Circular 3, which took effect on the same date. Circular 3 sets out various measures to tighten authenticity and compliance verification of cross-border transactions and cross-border capital flow, which include without limitation requiring banks to verify board resolutions, tax filing form, and audited financial statements before wiring foreign invested enterprises’ foreign exchange distribution above US$50,000, and strengthening genuineness and compliance verification of foreign direct investments.
On October 23, 2019, SAFE issued the Circular of the State Administration of Foreign Exchange on Further Promoting the Facilitation of Cross-border Trade and Investment, or the Circular 28, which took effect on the same date. Circular 28 allows non-investment foreign-invested enterprises to use their capital funds to make equity investments in China, with genuine investment projects and in compliance with effective foreign investment restrictions (negative list) and other applicable laws. However, as the Circular 28 was newly issued, there are still substantial uncertainties as to its interpretation and implementations in practice.
As of the date of this annual report, all PRC residents known to us that currently have direct or indirect interests in our company have completed the necessary registrations, as required by Circular 37. For a detailed description of the risk associated with the non-completion of such process, see “Item 3. Key Information—D. Risk Factors—Risks Related to Doing Business in China— A failure by the beneficial owners of our shares who are PRC residents to comply with certain PRC foreign exchange regulations could restrict our ability to distribute profits, restrict our overseas and cross-border investment activities and subject us to liability under PRC law.”
Regulations on loans to and direct investment in the PRC entities by offshore holding companies
According to the Implementation Rules for the Provisional Regulations on Statistics and Supervision of Foreign Debt promulgated by SAFE on September 24, 1997 and the Interim Provisions on the Management of Foreign Debts promulgated by SAFE, the NDRC and the MOF and effective from March 1, 2003, loans by foreign companies to their subsidiaries in China, which accordingly are foreign-invested enterprises, are considered foreign debt, and such loans must be registered with the local branches of the SAFE. Under the provisions, the total amount of accumulated medium-term and long-term foreign debt and the balance of short-term debt borrowed by a foreign-invested enterprise is limited to the difference between the total investment and the registered capital of the foreign-invested enterprise.
According to the Provisional Regulations for the Proportion of Registered Capital to Total Amount of Investment of Joint Ventures Using Chinese and Foreign Investment issued by SAIC on February 17, 1987 and Decision on Amending the Provisions on the Merger or Acquisition of Domestic Enterprises by Foreign Investors issued by MOFCOM on August 8, 2006, if the registered capital of a foreign-invested enterprise is less than US$2.1 million, its total investment amount may not exceed 1.4 times the registered capital; if the registered capital of a foreign-invested enterprise is more than US$2.1 million but less than US$5 million, its total investment amount may not exceed two times the registered capital; if the registered capital of a foreign-invested enterprise is more than US$5 million but less than US$12 million, its total investment amount may not exceed 2.5 times the registered capital; and if the registered capital of a foreign-invested enterprise is more than US$12 million, its total investment amount may not exceed three times the registered capital.
According to the Measures for the Administration of Foreign Debt Registration issued by SAFE on April 28, 2013, the statutory limit on the amount of loans from an overseas shareholder to a foreign-invested enterprise is the difference between the total investment amount and the registered capital of the foreign-invested enterprise.
-74-
On January 12, 2017, the People’s Bank of China promulgated Notice of the People’s Bank of China on Issues Concerning Macro Prudential Management of Full Scale Cross-border Financing, or PBOC Circular 9. According to PBOC Circular 9, the People’s Bank of China establishes a cross-border financing regulation system and the legal entities and financial institutions established in PRC excluding government financing vehicles and real estate enterprise, may carry out cross-border financing of foreign currency in accordance with relevant regulations. PBOC Circular 9 provides that, among other things, the outstanding amount of the foreign currency for the entities in cross-border financing, shall be limited to the upper limit of the risk-weighted balance of such entity.
The enterprise shall, after signing the cross-border financing contract, but not later than three business days before the withdrawal of the borrowing funds, file with the local branches of SAFE for the cross-border financing through SAFE’s capital project information system. PBOC Circular 9 also provides that during the one-year period starting from January 11, 2017, foreign-invested enterprises may choose one method to carry out cross-border financing in foreign currency either according to PBOC Circular 9 or according to the Interim Provisions on the Management of Foreign Debts. After the end of such one-year period, the method of foreign-invested enterprises to carry out cross-border financing in foreign currency will be determined by the People’s Bank of China and SAFE.
On September 14, 2015, the National Development and Reform Commission promulgated Notice on Promoting the Administrative Reform of the Filing and Registration System for Enterprises’ Issuance of Foreign Debts, or NDRC Circular 2044. According to NDRC Circular 2044, an enterprise that plans to issue foreign debts shall apply to the National Development and Reform Commission in advance for filing, registration, and report issuance information to the National Development and Reform Commission within 10 business days after the completion of such issuance. The National Development and Reform Commission shall determine whether to accept the application within five business days from the date of receipt of the application, and issue the Certificate on the Filing and Registration of Foreign Debts Issued by Enterprises within seven business days from the date of accepting the application.
Zhuhai Bright Scholar, a foreign-invested enterprise indirectly held by us, currently has a total investment amount of RMB14.0 million (approximately US$2.0 million) and an initially subscribed registered capital RMB10.0 million (approximately US$1.5 million). We may provide shareholder loans of up to the U.S. dollar equivalent of RMB4.0 million (approximately US$0.6 million) to Zhuhai Bright Scholar, which is the difference between its total investment amount and registered capital. According to the Measures for the Reporting of Foreign Investment Information issued by MOFCOM and SAIC on December 30, 2019 , which supersedes the Interim Measures for the Administration of the Establishment and Alteration of Archival Filing of Foreign Invested Enterprises , the increase of total investment amount and registered capital of a foreign-invested enterprise must be reported to commerce departments through the enterprise registration system and the National Enterprise Credit Information Publicity System, and market regulatory departments shall forward such investment information reported by foreign investors or foreign-invested enterprises to commerce departments in a timely manner.
-75-
According to applicable PRC regulations on foreign-invested enterprises, capital contributions from a foreign holding company to its PRC subsidiaries, which are considered foreign-invested enterprises, may only be made when approval by or registration with the MOFCOM or its local counterpart is obtained.
Provisions on the Merger and Acquisition of Domestic Enterprises by Foreign Investors (Revised in 2009)
Under the Provisions on the Merger and Acquisition of Domestic Enterprises by Foreign Investors (Revised in 2009), or the M&A Rules, a foreign investor is required to obtain necessary approvals when (1) a foreign investor acquires equity in a domestic non-foreign invested enterprise thereby converting it into a foreign-invested enterprise, or subscribes for new equity in a domestic enterprise via an increase of registered capital thereby converting it into a foreign-invested enterprise; or (2) a foreign investor establishes a foreign-invested enterprise which purchases and operates the assets of a domestic enterprise, or which purchases the assets of a domestic enterprise and injects those assets to establish a foreign-invested enterprise. According to Article 11 of the M&A Rules, where a domestic company or enterprise, or a domestic natural person, through an overseas company established or controlled by it/him/her, acquires a domestic company which is related to or connected with it/him/her, approval from the MOFCOM is required.
For a detailed description of the risk associated with the M&A Rules, see “Item 3. Key Information—D. Risk Factors—Risks Related to Doing Business in China—Certain PRC regulations, including the M&A Rules and national security regulations, may require a complicated review and approval process which could make it more difficult for us to pursue growth through acquisitions in China.”
C. Organizational Structure
The following diagram illustrates our corporate structure, including our principal subsidiaries and affiliated entities, as of the date of this annual report.

-76-
| (1) | Ultimately owned by Ms. Meirong Yang and Ms. Huiyan Yang. See “Item 6. Directors, Senior Management and Employees—E. Share Ownership.” Ms. Meirong Yang and Ms. Huiyan Yang have also entered into an acting-in-concert arrangement, pursuant to which they consult with each other before voting and deciding on material matters in relation to the management of our company. Under such arrangement, if no consensus could be reached through consultation, the decision made by Ms. Meirong Yang prevails. Furthermore, Ms. Huiyan Yang and Ms. Meirong Yang are joint settlors and members of the two-person investment committee of Yeung Family Trust V, which controls Excellence Education Investment Limited and Ultimate Wise Group Limited. |
| (2) | Wholly owned by Ms. Huiyan Yang. See “Item 6. Directors, Senior Management and Employees—E. Share Ownership” for information. |
| (3) | For the beneficial ownership of Ms. Meirong Yang, Ms. Huiyan Yang and Mr. Junli He, see “Item 6. Directors, Senior Management and Employees—E. Share Ownership.” |
| (4) | Under PRC law, entities and individuals who establish private schools are referred to as “sponsors” rather than “owners” or “shareholders.” The rights of sponsors vis-à-vis schools are similar to the rights of shareholders vis-à-vis companies with regard to legal, regulatory and tax matters, but differ with regard to the right of a sponsor to receive returns on investment and the right to the distribution of residual properties upon termination and liquidation. Each of our schools we currently operate is sponsored by BGY Education Investment or a school sponsored by it as registered pursuant to applicable PRC laws and regulations. For more information regarding school sponsorship and the difference between sponsorship and ownership under relevant laws and regulations, see “Item 4. Information on the Company—B. Business Overview— Regulations—Regulations on Private Education in the PRC.” |
-77-
The following table sets forth the details of our significant subsidiaries, VIEs and schools/subsidiaries held by the VIEs from our continuing operations.
|
Subsidiaries |
Place of Incorporation | |
| Bright Scholar (Enlightenment) Investment Holdings Limited | Cayman | |
| Impetus Investment Limited | Cayman | |
| New Bridge Management Co., Ltd | Cayman | |
| Bright Scholar (Canada) Holdings Limited | Canada | |
| Can-Achieve Academy Limited | Canada | |
| Can-Achieve International Education Limited (Vancouver) | Canada | |
| CEG Holdings Canada Inc. | Canada | |
| 976821 Ontario Inc. | Canada | |
| 744648 Alberta Inc. | Canada | |
| FGE Holdings Limited | BVI | |
| Bright Can-Achieve Limited | Hong Kong | |
| Can-Achieve International Education Limited | Hong Kong | |
| CEG Hong Kong JV Limited | Hong Kong | |
| Foundation Global Education Limited | Hong Kong | |
| Foundation Education China Limited | Hong Kong | |
| Foundation Academy Limited | Hong Kong | |
| Foundation Education Services Limited | Hong Kong | |
| Time Education China Holdings Limited | Hong Kong | |
| Xin Rui Management Co., Ltd. | Hong Kong | |
| Bright Scholar (UK) Holdings Limited | United Kingdom | |
| Bright Scholar (BCS) Limited | United Kingdom | |
| Bright Scholar (BCS) Property Limited | United Kingdom | |
| Bright Scholar (BCS) Management Limited | United Kingdom | |
| Bright Scholar (BIC) Management Limited | United Kingdom | |
| Bright Scholar (SM) Management Limited | United Kingdom | |
| CATS Colleges Holdings Limited | United Kingdom | |
| CATS Canterbury Limited | United Kingdom | |
| CATS College London Limited | United Kingdom | |
| CATS Retail Limited | United Kingdom | |
| Cambridge School of Visual and Performing Arts Limited | United Kingdom | |
| Cambridge Arts and Science Limited | United Kingdom | |
| Cambridge School of Art and Design Limited | United Kingdom | |
| CEG Properties Limited | United Kingdom | |
| CEG Colleges Limited | United Kingdom | |
| CGS Administrative Services Limited | United Kingdom | |
| Stafford House Companies Limited | United Kingdom | |
| Stafford House School of English Limited | United Kingdom | |
| Stafford House Study Holidays Limited | United Kingdom | |
| Study Holidays Limited | United Kingdom | |
| Cambridge Education Group Holdings Inc. | United States | |
| CATS Academy Boston Inc. | United States | |
| Boston Academy of English Inc. | United States | |
| Intrax English Academies LLC | United States | |
| Can-achieve Global Education, Inc | United States | |
| Cambridge Education Technology (Shanghai) Co., Limited (China) | The PRC | |
| Foundation Information Consulting (Shenzhen) Co., Ltd. | The PRC | |
| Guangdong Bright Scholar Education Technology Co., Ltd. | The PRC | |
| Shenzhen Qianhai Xingkeyucai Trading Co., Ltd. | The PRC | |
| Zhuhai Hengqin Bright Scholar Management Consulting Co., Ltd. | The PRC |
-78-
| Guangdong Zhixing Weilai Logistics Management Co., Ltd. | The PRC | |
| Beijing Jingshiboda Education Technology Co., Ltd. | The PRC | |
| Zhuhai Hengqin Dingjia Education Consulting Limited | The PRC | |
| Zhuhai Hengqin Kaidi Education Consulting Co., Ltd. | The PRC | |
| Time Elan Education Technology Co., Ltd. | The PRC | |
|
Zhuhai Xin Xu Education Management Co., Ltd. |
The PRC | |
| Guangzhou Elan Education Consulting Co., Ltd. | The PRC | |
| Beijing Bright Scholar Education Consulting Limited Co., Ltd. | The PRC | |
| Beijing Bolai Reading Culture Co., Ltd. | The PRC | |
| Shenzhen Elan Education Training Co., Ltd. | The PRC | |
| Foshan Shunde Elan Education Training Co., Ltd. | The PRC | |
| Hangzhou Impression Arts Training Co., Ltd. | The PRC | |
| Can-achieve (Beijing) Education Consulting Co., Ltd. | The PRC | |
| Guangzhou Can-achieve Global Consulting Co., Ltd. | The PRC | |
| Zhengzhou Dahua Education Consulting Co., Ltd. | The PRC | |
| Bright Scholar Wanjia (Beijing) Education Consulting Co., Ltd. | The PRC | |
| Beijing Can-achieve Lingying Information Consulting Co., Ltd. | The PRC | |
| Bright Scholar Education Consulting (Huizhou) Co., Ltd. | The PRC | |
| Beijing Yinxiang Bright Scholar Education Consulting Co., Ltd. | The PRC | |
| Shanghai Yinle Arts Training Co., Ltd. | The PRC |
|
VIEs |
Place of Incorporation | |
| Foshan Meiliang Education Technology Co., Ltd. | The PRC | |
| Foshan Shangtai Education Technology Co., Ltd. | The PRC | |
| Foshan Renliang Education Technology Co., Ltd. | The PRC | |
| Foshan Yongliang Education Technology Co., Ltd. | The PRC | |
| Foshan Zhiliang Education Technology Co., Ltd. | The PRC | |
| Beijing Boteng Consulting Co., Ltd. | The PRC |
|
Schools/subsidiaries held by VIEs |
Place of Incorporation | |
| Dreambig Career Limited | Hong Kong | |
| Chengdu Boxuele Education Management Consulting Co., Ltd. | The PRC | |
| Wuhan Mierdun Education Technology Limited | The PRC | |
| Chengdu Yinzhe Education and Technology Co., Ltd. | The PRC | |
| Chengdu Laizhe Education and Technology Co., Ltd. | The PRC | |
| Chengdu Zhiyimeng Software Technology Co., Ltd. | The PRC | |
| Guangzhou Elan Education and Training Co., Ltd. | The PRC | |
| Shanghai Elan Education and Training Co., Ltd. | The PRC | |
| Shanghai Bolai Training Center Co., Ltd. | The PRC | |
| Foshan Shunde Shengbo Culture and Arts Training Co., Ltd. | The PRC | |
| Guangdong Xingjian Education Co., Ltd. | The PRC | |
| Huidong Silver Beach Education Consulting Co., Ltd. | The PRC | |
| Dongguan Qishi Country Garden Kindergarten Co., Ltd. | The PRC | |
| Dongguan Qingxi Country Garden Kindergarten Co., Ltd. | The PRC | |
| Foshan Shunde Beijiao Country Garden Guilanshan Kindergarten Co., Ltd. | The PRC | |
| Guangzhou Huihua Education Consulting Co., Ltd. | The PRC | |
| Beijing Huanxue International Travel Limited | The PRC | |
| Guangdong Lebeimeng Education Consulting Co., Ltd. | The PRC | |
| Guangzhou Xingzhu Information Technology Co., Ltd. | The PRC | |
| Baoding Baigou New City Shenghua Country Garden Kindergarten Co., Ltd. | The PRC | |
| Taishan Lebeimeng Education Consulting Co., Ltd. | The PRC | |
| Beijing Huanxue Tianxia International Travel Limited | The PRC | |
| Dongguan Dongcheng Bright Scholar Kindergarten Co., Ltd | The PRC | |
| Chengdu Pidu Bright Scholar Kindergarten Co., Ltd. | The PRC | |
| Huizhou Huiyang Lelebao Shenhui City Kindergarten Co., Ltd. | The PRC | |
| Guangzhou Zengcheng Fettes College Kindergarten Co., Ltd. | The PRC | |
| Shanghai Huodai Commercial Information Consulting Co., Ltd. | The PRC | |
| Shanghai Youxun Education Technology Co., Ltd. | The PRC | |
| Shanghai Hanlin Education Technology Co., Ltd. | The PRC |
-79-
| Foshan Shunde Beijiao Town Country Garden Ivy League Education Training Centre Co., Ltd. | The PRC | |
| Guangdong Bright Scholar Ivy League Education Science Research Institute Co., Ltd. | The PRC | |
| Jiangxi Leti Culture and Tourism Development Co., Ltd. | The PRC | |
| Aijia Education Training (Shanghai) Co., Ltd. | The PRC | |
| Shanghai Xinghanhai Education Technology Co., Ltd. | The PRC | |
| Shanghai Yuhanlin Education Technology Co., Ltd. | The PRC | |
| Zhejiang Leti Travel Agency Co., Ltd. | The PRC | |
| Jiangxi Yuanye Travel Agency Co., Ltd. | The PRC | |
| Fuzhou Leti Camping Operation Management Co., Ltd. | The PRC | |
| Jiangxi Leyan Education Management Co., Ltd. | The PRC | |
| Tongxiang Wuzhen Leti Camping Operation Management Co., Ltd. | The PRC | |
| Jiangxi Jingrui International Travel Agency Co., Ltd. | The PRC |
The following table sets forth the details of the significant subsidiaries, the VIE, i.e., BGY Education Investment, and schools/subsidiaries held by the VIE from our discontinued operations, collectively referred to as the Affected Entities throughout this annual report.
|
VIE |
Place of Incorporation | |
| BGY Education Investment Management Co., Ltd. | The PRC |
|
Schools/subsidiaries held by the VIE |
Place of Incorporation | |
| Hubei Sannew Education Development Limited | The PRC | |
| Wuhan Sannew American Middle School | The PRC | |
| Heze Qiqiaoban Education Technology Limited | The PRC | |
| Heze Economic Development Zone Qiqiaoban Huaqiao City Kindergarten | The PRC | |
| Heze Economic Development Zone Electric Kindergarten | The PRC | |
| Heze Qiqiaoban Juancheng Kindergarten | The PRC | |
| Heze Mudan District Yihai Kindergarten | The PRC | |
| Qiqiaoban Oscar Kindergarten | The PRC | |
| Juye Phoenix Qiqiaoban Dongfang Xintiandi Kindergarten | The PRC | |
| Caoxian Qiqiaoban Kindergarten | The PRC | |
| Juancheng Shuncheng International Kindergarten | The PRC | |
| Jining Yanzhou Lelebao Kindergarten | The PRC | |
| Shangdong Boshiyou Education Consulting Limited | The PRC | |
| Jining Boshiwei Education Consulting Limited | The PRC | |
| Xiju Country Garden Kindergarten | The PRC | |
| Huiyang Country Garden Kindergarten | The PRC | |
| Country Garden Silver Beach Kindergarten | The PRC | |
| Huaxi Country Garden International Kindergarten | The PRC | |
| Ningxiang Country Garden School | The PRC | |
| Maoming Country Garden Kindergarten | The PRC | |
| Huaxi Country Garden International School | The PRC | |
| Huadu Holiday Peninsula Kindergarten | The PRC | |
| Dalang Country Garden Kindergarten | The PRC | |
| Haoting Country Garden Kindergarten | The PRC | |
| Huanan Country Garden School | The PRC | |
| Huanan Country Garden Bilingual Kindergarten | The PRC | |
| Wuhan Country Garden School | The PRC | |
| Wuhan Country Garden Kindergarten | The PRC | |
| Country Garden Venice Bilingual School | The PRC | |
| Nansha Country Garden Bilingual Kindergarten | The PRC | |
| Licheng Country Garden Bilingual Kindergarten | The PRC | |
| Phoenix City Bilingual School | The PRC | |
| Phoenix City Country Garden Kindergarten | The PRC | |
| Phoenix City Bilingual Kindergarten | The PRC | |
| Lanzhou Country Garden School | The PRC | |
| Country Garden Experimental School | The PRC | |
| Gaoming Country Garden Kindergarten | The PRC | |
| Ningxiang Country Garden Foreign Language Training School | The PRC | |
| Ningxiang Country Garden Kindergarten | The PRC |
-80-
| Country Garden Silver Beach School | The PRC | |
| Enping Country Garden Kindergarten | The PRC | |
| Shaoguan Zhenjiang Country Garden Foreign Language Kindergarten | The PRC | |
| Qingyuan Country Garden Bilingual Kindergarten | The PRC | |
| Danyang Country Garden Kindergarten | The PRC | |
| Laian Country Garden Foreign Language School | The PRC | |
| Laian Country Garden Kindergarten | The PRC | |
| Chuzhou Country Garden Kindergarten | The PRC | |
| Country Garden Huacheng Kindergarten | The PRC | |
| Country Garden Huacheng School | The PRC | |
| Kaiping Country Garden Jade Bay Kindergarten | The PRC | |
| Chuzhou Country Garden Foreign Language School | The PRC | |
| Kaiping Country Garden School | The PRC | |
| Shaoguan Country Garden Foreign Language School | The PRC | |
| Xiangtan Yisuhe Country Garden Kindergarten | The PRC | |
| Guangyuan Lizhou Kasijia Kindergarten | The PRC | |
| Dongguan Humen Bright Scholar Country Garden Kindergarten | The PRC | |
| Foshan Shunde Ronggui Street Country Garden Kindergarten | The PRC | |
| Guangdong Lelebao Education Technology Co., Ltd. | The PRC | |
| Baoding Baigou New City Bright Scholar Shenghua Education Consulting Co., Ltd. | The PRC | |
| Shawan Country Garden Kindergarten | The PRC | |
| Heshan Country Garden Kindergarten | The PRC | |
| Heshan Country Garden School | The PRC | |
| Huanan Country Garden Cuiyun Mountain Kindergarten | The PRC | |
| Country Garden Venice Kindergarten | The PRC | |
| Zengcheng Country Garden Kindergarten | The PRC | |
| Zengcheng Country Garden School | The PRC | |
| Fengxin Country Garden Kindergarten | The PRC | |
| Phoenix City Fengyan Kindergarten | The PRC | |
| Shenghua Country Garden Bilingual School | The PRC | |
| Wuhan Qiaosheng Education Investment Co., Ltd. | The PRC | |
| Wuhan Qingshan District Bilingual Kindergarten | The PRC | |
| Wuhan Donghu Tech Development Zone Xinqiao Kindergarten | The PRC | |
| Wuhan Donghu Tech Development Zone Xinqiao-Jinxiu Longcheng Kindergarten | The PRC | |
| Wuhan Dongxihu District Dongqiao Kindergarten | The PRC | |
| Wuhan Hongshan District Xinqiao Aijia Kindergarten | The PRC | |
| Haiyang Country Garden Kindergarten | The PRC | |
| Tianjin Beichen Lelebao Kindergarten | The PRC | |
| Fettes College Experimental School of Zengcheng, Guangzhou | The PRC | |
| Guigang Gangbei Country Garden Lelebao Kindergarten | The PRC | |
| Zhaoqing Lelebao Xingfuli Kindergarten | The PRC | |
| Lanzhou Lelebao Hyde Country Kindergarten | The PRC | |
| Lanzhou Lelebao Yorkshire Kindergarten | The PRC | |
| Lanzhou Lelebao Edinburgh Kindergarten | The PRC | |
| Jinan Zhangqiu Phoenix City Lelebao Kindergarten | The PRC | |
| Jining Jizhou Yinxiang Lelebao Kindergarten | The PRC | |
| Jining Feicuiwan Lelebao Kindergarten | The PRC | |
| Heze Mudan District Culture City Kindergarten | The PRC | |
| Weifang Boshixin Education Consulting Co., Ltd. | The PRC | |
| Jinan Boshixing Education Consulting Co., Ltd. | The PRC | |
| Guangdong Country Garden School | The PRC | |
| Taishan Country Garden School | The PRC | |
| Jurong Country Garden School | The PRC | |
| Wuyi Country Garden Bilingual School | The PRC | |
| Anqiu Lelebao Kindergarten | The PRC | |
| Jurong Lelebao Yunxiyuan Kindergarten | The PRC | |
| Tianjin Wuqing Ziquantingyuan Lelebao Kindergarten | The PRC | |
| Yiwu Bright Scholar Education Consulting Management Co. Ltd. | The PRC | |
| Henan Lelebao Education Consulting Management Co. Ltd. | The PRC | |
| Jinxiang Lelebao Kindergarten | The PRC | |
| Xianning Bright Scholar Country Garden Bilingual School | The PRC | |
| Shouguang Feicuihuafu Lelebao Kindergarten | The PRC |
-81-
Our Contractual Arrangements
Foreign ownership in education services is subject to significant regulations in China. The PRC government regulates the provision of education services through strict licensing requirements. In particular, PRC laws and regulations currently prohibit foreign ownership of companies and institutions providing compulsory education services at primary and middle school levels, and restrict foreign investment in education services at the kindergarten and high school level. We are a company incorporated in the Cayman Islands. Our PRC subsidiary, Zhuhai Bright Scholar, is a wholly foreign-owned enterprise and currently ineligible to apply for and hold licenses to operate, or otherwise own equity interests in our schools. Due to these restrictions, we, through our PRC subsidiary, Zhuhai Bright Scholar, have entered into a series of contractual arrangements with (1) the VIEs, and (2) the shareholders of the VIEs, i.e., Ms. Meirong Yang and Mr. Wenjie Yang.
On May 14, 2021, the State Council promulgated the Implementation Rules, which became effective on September 1, 2021 and further stipulate the operation and management of private schools and the capital operation of private education. Pursuant to the Implementation Rules, (1) foreign-invested enterprises established in China and social organizations whose actual controllers are foreign parties shall not sponsor, participate in or actually control private schools that provide compulsory education, (2) social organizations or individuals shall not control any private school that provides compulsory education or any non-profit private school that provides pre-school education by means of merger, acquisition, contractual arrangements, etc., and (3) private schools providing compulsory education shall not conduct any transaction with any related party. As a result of the foregoing, in August 2021, shareholder of BGY Education Investment established a few new entities, including, Foshan Meiliang Education Technology Co., Ltd., Foshan Shangtai Education Technology Co., Ltd., Foshan Renliang Education Technology Co., Ltd., Foshan Yongliang Education Technology Co., Ltd., Foshan Zhiliang Education Technology Co., Ltd. and Beijing Boteng Consulting Co., Ltd. On August 13, 2021, Foshan Meiliang Education Technology Co., Ltd., Foshan Shangtai Education Technology Co., Ltd., Foshan Renliang Education Technology Co., Ltd., Foshan Yongliang Education Technology Co., Ltd., Foshan Zhiliang Education Technology Co., Ltd. and Beijing Boteng Consulting Co., Ltd. entered a series of supplementary agreements, which enabled them to join the 2017 contractual arrangements and share the same rights and obligations, if applicable, of BGY Education Investment.
The following is a summary of the material provisions of these contractual arrangements with the VIEs, respectively, and their respective shareholders. We may not amend or terminate these agreements unless authorized by a majority vote of our board of directors.
Call Option Agreements. Pursuant to the call option agreements between Zhuhai Bright Scholar, Ms. Meirong Yang and Mr. Wenjie Yang, and the VIEs, Ms. Meirong Yang and Mr. Wenjie Yang unconditionally and irrevocably granted Zhuhai Bright Scholar or its designee an exclusive option to purchase, to the extent permitted under PRC laws and regulations, all or part of the equity interest in the VIEs at nil consideration or the lowest consideration permitted by PRC laws and regulations under the circumstances where Zhuhai Bright Scholar or its designee is permitted under PRC laws and regulations to own all or part of the equity interests of the VIEs or where we otherwise deem it necessary or appropriate to exercise the option. Zhuhai Bright Scholar has the sole discretion to decide when to exercise the option, and whether to exercise the option in part or in full. Without Zhuhai Bright Scholar’s written consent, Ms. Meirong Yang and Mr. Wenjie Yang may not sell, transfer, pledge or otherwise dispose of or create any encumbrance on any of the VIEs’ assets or equity interests. Without obtaining Zhuhai Bright Scholar’s written consent, Ms. Meirong Yang and Mr. Wenjie Yang may not enter into any material contracts, incur any indebtedness, or alter the business scope of the VIEs. The key factor for us to decide whether to exercise the option is whether the current regulatory restrictions on foreign investment in the education services business will be removed in the future, the likelihood of which we are not in a position to know or comment on.
-82-
Power of Attorney. In January 2017 and August 2021, respectively, Ms. Meirong Yang and Mr. Wenjie Yang each executed irrevocable powers of attorney, appointing Zhuhai Bright Scholar, or any person designated by Zhuhai Bright Scholar, as his/her attorney-in-fact to (1) call and attend shareholders meeting of the VIEs and execute relevant shareholders resolutions, (2) exercise on his/her behalf all his/her rights as a shareholder of the VIEs, including those rights under PRC laws and regulations and the articles of association of the VIEs, such as voting, appointing, replacing or removing directors, (3) submit all documents as required by government authorities on behalf of the VIEs, (4) assign Ms. Meirong Yang’s and Mr. Wenjie Yang’s shareholding rights to Zhuhai Bright Scholar, including the rights to receive dividends, dispose of equity interest and enjoy the rights and interests during and after liquidation, (5) review the resolutions, books and accounts of the VIEs, and (6) exercise any other rights and benefits associated with shareholding that Ms. Meirong Yang or Mr. Wenjie Yang receive from the VIEs.
Exclusive Management Services and Business Cooperation Agreement. Pursuant to the exclusive management services and business cooperation agreement among Zhuhai Bright Scholar, the VIEs, Ms. Meirong Yang and Mr. Wenjie Yang, as the shareholders of the VIEs, entered into in January 2017, Zhuhai Bright Scholar has the exclusive right to provide comprehensive technical and business support services to the VIEs. Such services include conducting market research, offering strategic business advice and providing information technology services, advice on mergers and acquisitions, human resources management services, intellectual property licensing services, support for teaching activities and other services that the parties may mutually agree. Without the prior consent of Zhuhai Bright Scholar, none of the VIEs may accept such services from any third party. Zhuhai Bright Scholar owns the exclusive intellectual property rights created as a result of the performance of this agreement. The VIEs agree to pay Zhuhai Bright Scholar service fees in an amount solely decided by Zhuhai Bright Scholar, but not to exceed the paying school’s total revenues deducted by costs, taxes, mandatory reserve fund and other expenses. At the sole discretion of Zhuhai Bright Scholar, the calculation of the service fees should be determined based on the complexity of the services provided, the time and resources committed by Zhuhai Bright Scholar, the commercial value of the services, the market reference price and the operating condition of the paying school. As part of the exclusive management services and business cooperation agreement, Ms. Meirong Yang, Mr. Wenjie Yang and the VIEs agree that they will not take any action, such as incurring indebtedness, disposing of material assets, materially changing the scope or nature of the business of the VIEs, or disposing of their equity interests in the VIEs, without the written consent of Zhuhai Bright Scholar. The exclusive management services and business cooperation agreement may not be terminated by Ms. Meirong Yang, Mr. Wenjie Yang or any of the VIEs without the written consent of Zhuhai Bright Scholar.
Unless terminated, the agreement shall remain in full force and effect during the term of operations of Zhuhai Bright Scholar and the VIEs.
Equity Pledge Agreements. Pursuant to the equity pledge agreement among Zhuhai Bright Scholar, Ms. Meirong Yang, Mr. Wenjie Yang and the VIEs, Ms. Meirong Yang and Mr. Wenjie Yang unconditionally and irrevocably pledged all of their respective equity interests in the VIEs to Zhuhai Bright Scholar to guarantee performance of the obligations of the VIEs under the call option agreements, power of attorneys and exclusive management services and business cooperation agreements, each as described above. Ms. Meirong Yang and Mr. Wenjie Yang each agreed that without prior written consent of Zhuhai Bright Scholar, they shall not transfer or dispose of the pledged equity interests or create or allow any encumbrance on the pledged equity interests. Unless terminated, the equity pledge agreements remain in full force and effect until all of the obligations of Ms. Meirong Yang, Mr. Wenjie Yang and the VIEs under the agreements described above have been duly performed and related payments are duly paid. The pledge of equity interests in the VIEs is in the process of registration with the local branch of SAIC and will be effective upon such registration.
D. Property, plants and equipment
See “—B. Business Overview—Properties and Facilities.”
-83-
ITEM 4A. UNRESOLVED STAFF COMMENTS
None.
ITEM 5. OPERATING AND FINANCIAL REVIEW AND PROSPECTS
The following discussion of our financial condition and results of operations is based upon and should be read in conjunction with our consolidated financial statements and their related notes included in this annual report. This report contains forward-looking statements. You should carefully consider the information provided under the caption “Item 3. Key Information—D. Risk Factors” in this annual report. We caution you that our businesses and financial performance are subject to substantial risks and uncertainties.
A. Operating Results
Overview
We are a global premier education service company, which primarily provides quality international education services to global students and equip them with the critical academic foundation and skillsets necessary to succeed in the pursuit of higher education. As part of our global expansion plan, we have been exploring mergers and acquisition opportunities abroad to expand our global school network, targeting quality K-12 private education providers and reputable schools in the targeted overseas countries and jurisdictions. As of the date of this annual report, we have eight domestic kindergartens within China and eight overseas school located in the United Kingdom and the United States.
On May 14, 2021, the PRC State Council announced the Implementation Rules, which became effective on September 1, 2021. Pursuant to the Implementation Rules, (1) foreign-invested enterprises established in China and social organizations whose actual controllers are foreign parties shall not sponsor, participate in or actually control private schools that provide compulsory education, (2) social organizations or individuals shall not control any private school that provides compulsory education or any non-profit private school that provides pre-school education by means of merger, acquisition, contractual arrangements, etc., and (3) private schools providing compulsory education shall not conduct any transaction with any related party.
The Implementation Rules have had significant impacts on our business and our results of operations. After consultation with its PRC legal counsel and external advisors, we have reached the conclusion that, as a result of the effectiveness of the Implementation Rules, we have lost control over the Affected Entities, which primarily include our private schools providing compulsory education, not-for-profit kindergartens and other enterprises within China that are affected by the Implementation Rules. We have determined that, in substance, we had ceased to recognize revenues for all activities related to the Affected Entities and had discontinued any business activities with such entities by August 31, 2021.
Our continued business includes domestic for-profit kindergartens and K-12 operation services, overseas schools and complementary education services. We have built our global presence primarily through acquiring established overseas schools and language training institutions in countries such as the United Kingdom and the United States. Leveraging our experience and insights into learning needs at different stages, our kindergartens seek to lay the necessary foundation for our students’ future studies. We also offer a range of complementary education services, primarily including camp programs, after-school programs, through our network of learning centers in China, as well as international education consulting services.
-84-
For our continuing operations, our revenue was RMB666.6 million, RMB1,476.3 million and RMB1,401.8 million (US$217.0 million) for the 2019, 2020 and 2021 fiscal years, respectively; our net loss was RMB227.1 million, RMB307.3 million and RMB535.1 million (US$82.8 million) for the same periods, respectively. We use adjusted net loss, which excludes share-based compensation expense, amortization of intangible assets, tax effect of amortization of intangible assets, impairment loss on operating lease right-of-use assets, impairment loss on goodwill and income/(loss) from discontinued operations, net of tax, in evaluating our ongoing results of operations. Our adjusted net loss was RMB164.2 million, RMB283.6 million and RMB420.2 million (US$65.0 million) for the 2019, 2020 and 2021 fiscal years, respectively. See “—Non-GAAP measures” for details.
Major Factors Affecting Our Results of Operations
We believe that our results of operations are affected by general factors affecting the private K-12 education industry in China and overseas and company-specific factors, including the following:
Demand for quality private kindergartens in China and quality private K-12 education overseas
We have benefited from the increasing demand for private education in China. Such demand is primarily driven by the increasing number of Chinese students who seek quality education and aspire to study abroad, which is in turn driven by an increasing number of affluent families in China, the rising recognition of the quality of higher education overseas, the emphasis placed by Chinese parents on the importance of enrollment in globally-recognized universities to improve their children’s career prospects, and various economic and political factors. Demand for private K-12 education in each respective overseas market is affected by, among many other factors, the general economic conditions and political trend, local policies and regulations on private education, and the quality of local public education. Material changes to these factors will affect our operation results.
Our student enrollment and mix
Our revenue primarily consists of tuition and fees from students enrolled at our schools. The level of students enrolled at our schools directly affects our revenue and profitability. The following table sets forth the average number of students enrolled at our schools for our continuing operations in the school years indicated.
| 2019 school year | 2020 school year | 2021 school year | ||||||||||||||||||||||
| Number | % of total | Number | % of total | Number | % of total | |||||||||||||||||||
| Domestic Kindergartens | 321 | 11.3 | 541 | 14.4 | 939 | 28.6 | ||||||||||||||||||
| Overseas Schools (1) | 2,514 | 88.7 | 3,212 | 85.6 | 2,343 | 71.4 | ||||||||||||||||||
| Total | 2,835 | 100.0 | 3,753 | 100.0 | 3,282 | 100.0 | ||||||||||||||||||
| (1) | For the purpose of calculating average number of students enrolled at our schools, we do not take into account students at our language training institutions. |
Our total student enrollment for our continuing operations for the 2019, 2020 and 2021 fiscal years was 2,835, 3,753 and 3,282, respectively. Student enrollment is generally dependent on, among other things, the reputation of our schools, which is primarily driven by our education quality and our students’ academic results, the ramp-up stage of our schools, the expansion of our school network as well as the population density in Country Garden’s residential properties, which have served as a major source of students for our schools.
Student enrollment is also affected by the number and capacity of our schools. The following table sets forth the number and capacity of schools for our continuing operations as of the dates indicated.
| As of September 1, | ||||||||||||||||||||||||
| 2019 | 2020 | 2021 | ||||||||||||||||||||||
| Number of schools | Student capacity | Number of schools | Student capacity | Number of schools | Student capacity | |||||||||||||||||||
| Domestic Kindergartens | 4 | 1,374 | 5 | 1,644 | 8 | 2,764 | ||||||||||||||||||
| Overseas Schools | 6 | 3,357 | 8 | 4,422 | 8 | 4,422 | ||||||||||||||||||
| Total | 10 | 4,731 | 13 | 6,066 | 16 | 7,186 | ||||||||||||||||||
-85-
The total number of schools within our school network for our continuing operations for the 2019, 2020 and 2021 fiscal year was 10, 13 and 16, respectively.
As utilization rates are generally higher for schools that have been in operation for a longer period of time, the unutilized capacity at our recently-opened schools, which are still at the ramp-up stage, allows us to readily increase student enrollment without incurring significant additional investment. The utilization rate is defined as the average of monthly student enrollment at a school for a period divided by the school capacity as of the start of such period. The average utilization rate for our domestic kindergartens, all of which were within the first five fiscal years since their launch as of September 1, 2021 was 34.0%.
Our tuition and fees
Our results of operations are affected by the level of the tuition and fees we charge our students. We charge tuition and fees based on the type of school that the student is enrolled at, the location of the school and, in certain cases, the student’s grade level. We generally seek to gradually increase our tuition and fee level without compromising our student enrollment. The tuition and fees we charge are subject to approval by the competent government pricing authorities. The government pricing authorities, at both the provincial and local levels, have broad powers to regulate the private education industry in China including the tuition, room and board fees and other fees charged by schools. The following table sets forth the average tuition and fees of our schools for our continuing operations in the school years indicated.
| 2019 school year | 2020 school year | 2021 school year | ||||||||||||||
| RMB | RMB | RMB | US$ | |||||||||||||
| Domestic Kindergartens | 24,935 | 17,095 | 25,703 | 3,979 | ||||||||||||
| Overseas Schools (1) | 239,486 | 207,643 | 203,337 | 31,474 | ||||||||||||
| (1) | For the purpose of calculating average tuition and fees of our schools, we do not take into account students at our language training institutions. |
For the 2019, 2020 and 2021 school years, our average tuition and fees across all of our domestic kindergartens for our continuing operations were RMB24,935, RMB17,095 and RMB25,703 respectively. Our tuition and fees charged for overseas schools take into consideration of market rates and consumption levels of the relevant countries and areas where our schools are located. For the 2020 and 2021 school years, our average tuition and fees per student for overseas schools were RMB207,643 and RMB203,337, respectively. The decline was largely attributable to the impact of the COVID-19 pandemic.
The tuition and fees we charge are also affected by the ramp-up stage of our schools. For our new schools in the initial ramp-up period, which are typically located at or in the vicinity of recently-completed properties of Country Garden, a related party, we may strategically price our tuition and fees to encourage student enrollment. For example, we charged an average tuition and fees of RMB25,703 per student for our domestic kindergartens for the 2021 school year and the tuition discounts we offered to Country Garden’s homeowners represented 14.3% of our revenues from domestic kindergartens in the 2021 fiscal year.
-86-
We have more discretion in determining the tuition levels for our complementary education services. We generally raise the tuition for our complementary education services based on factors including the demand for our services, the costs of offering our services, and the tuition and fees charged by our competitors.
Our ability to control our costs and expenses and improve our operating efficiency
Staff costs and administrative expenses have a direct impact on our profitability. The number of our staff, particularly our teachers, generally increases as our student base expands, while other expenses, particularly those in relation to administrative functions, are relatively fixed. Our ability to drive the productivity of our staff and enhance our operating efficiency affects our profitability. The ratio of the number of our students to the number of our teachers in our schools affects our margins, with higher student-to-teacher ratios generally representing higher operating efficiency and higher margins. Our student-to-teacher ratio for our domestic kindergartens in the 2021 school years was 6.5. We had a negative operating margin of 28.6%, 8.4% and 27.8% in the 2019, 2020 and 2021 fiscal years, respectively.
Our newly-established schools’ ability to grow rapidly during the ramp-up period following their establishment is expected to result in their growing brand value and increasing student enrollment, which will improve the capacity utilization of their campuses and further result in greater operating leverage and increasing profitability at these schools.
A majority of our schools in operation are located within or in the vicinity of Country Garden’s residential communities. We did not pay fees for the facilities occupied by a majority of our existing schools. Going forward, for new schools launched in collaboration with Country Garden, we may pay fees to Country Garden for operating schools on their land and facilities, which may affect our profitability as we further expand our school network.
-87-
Our ability to expand our school network cost-efficiently
A few of our existing domestic kindergartens are located within or in the vicinity of Country Garden’s residential communities. Country Garden is generally responsible for land procurement and facilities construction, and we are responsible for the school operation. Our ability to maintain the collaboration with Country Garden or with other third parties in a similar manner will determine the speed and efficiency with which we expand our school network. In the case where we pursue a strategy to procure and build our schools independent of Country Garden and other third parties, our ability to efficiently procure land, construct school facilities and ramp up the school operation will impact our ability to expand our school network.
Strategic acquisitions and investments
In recent years, we have expanded rapidly through acquisitions and strategic investments in China and overseas. For details, see “Item 4. Information on the Company—B. Business Overview—Our Expansions and Investments.” We plan to continue to make strategic investments into and acquisitions of schools and complementary businesses to better serve our students, expand our global school network and drive our future growth. Our overall financial condition and profitability could be affected by the different levels of profitability of our acquisition targets.
Seasonality
Our business in China is subject to seasonal fluctuations as our costs and expenses vary significantly and do not necessarily correspond with our recognition of revenues. Our students enrolled in our domestic kindergartens and overseas schools and their parents typically pay the tuition and fees prior to the commencement of a semester, and we recognize revenues from the delivery of education services on a straight-line basis over the semester. For our domestic kindergartens and overseas schools, we typically incur higher upfront operating expenses in the first fiscal quarter at the start of each school year. We also typically recognize more revenue in the second half of fiscal years due to higher revenues from complementary education services during the summer and, to a lesser extent, students who transfer into our schools for the second semester. As a result of the combination of the forgoing, we have historically incurred net loss or significantly lower net income in the second and fourth fiscal quarters, primarily due to our schools being closed due to the winter and summer holidays, when no revenue from our school operations is recognized.
Our overseas operations are subject to seasonal fluctuations similar to our domestic operations, with minimal school term revenue recognized typically in July and August.
Key Components of Results of Operations
Revenue
Due to the effectiveness of the Implementation Rules, we have determined that we have lost control of schools providing compulsory education and not-for-profit kindergartens, which caused us to restructure our continuing operations into three operating segments, including overseas schools, complementary education services, and domestic kindergartens and K-12 operation services. Given the change in the composition of our reportable segments, prior year segment information was recast to conform to the current year’s presentation.
The following tables compare revenue generated from our overseas schools, complementary education services, and domestic kindergartens and K-12 operation services and as a percentage of total revenues for our continuing operations for the periods indicated.
-88-
| Year Ended August 31, | |||||||||||||||
| 2019 | 2020 | 2021 | |||||||||||||
| RMB | % | RMB | % | RMB | US$ | % | |||||||||
| (in thousands except for percentage) | |||||||||||||||
| Overseas schools | 181,793 | 27.3 | 835,927 | 56.6 | 502,607 | 77,798 | 35.9 | ||||||||
| Complementary education services | 448,561 | 67.3 | 540,387 | 36.6 | 625,640 | 96,842 | 44.6 | ||||||||
| Domestic kindergartens and K-12 operation services | 36,292 | 5.4 | 100,033 | 6.8 | 273,533 | 42,340 | 19.5 | ||||||||
| Total | 666,646 | 100.0 | 1,476,347 | 100.0 | 1,401,780 | 216,980 | 100.0 | ||||||||
We generally charge our students tuition and other fees prior to the beginning of each semester. We also accept monthly payment for fees at certain kindergartens. We offer a partial refund if a student withdraws during a semester and tuition discounts to certain of Country Garden’s homeowners, our employees and Country Garden’s employees.
Cost of revenue
Our cost of revenue primarily consists of staff costs, comprising primarily salaries and other benefits for teachers and educational staff, and other costs, comprising primarily expenses relating to room and board services, educational activities and utilities and maintenance of school facilities.
-89-
The following tables set forth the components of our cost of revenue by amount and as a percentage of total business segment revenue for the periods indicated.
| Year Ended August 31, | ||||||||||||||||||||||||||||
| 2019 | 2020 | 2021 | ||||||||||||||||||||||||||
| RMB | % | RMB | % | RMB | US$ | % | ||||||||||||||||||||||
| (in thousands except for percentages) | ||||||||||||||||||||||||||||
| Domestic Kindergartens and K-12 Operation Services | 42,250 | 116.4 | 132,324 | 132.3 | 283,844 | 43,936 | 103.8 | |||||||||||||||||||||
| Overseas schools | 148,332 | 81.6 | 588,840 | 70.4 | 513,871 | 79,542 | 102.2 | |||||||||||||||||||||
| Complementary education services | 285,556 | 63.7 | 338,363 | 62.6 | 382,548 | 59,214 | 61.1 | |||||||||||||||||||||
| Total | 476,138 | 71.4 | 1,059,537 | 71.8 | 1,180,263 | 182,692 | 84.2 | |||||||||||||||||||||
Selling, general and administrative expenses
Our selling, general and administrative expenses primarily consisted of salaries and other benefits for our administrative, management and marketing personnel, maintenance costs of our office facilities and teaching equipment, and share-based compensation expenses. Our selling, general and administrative expenses were RMB392.5 million, RMB562.6 million and RMB535.9 million (US$82.9 million) in the 2019, 2020 and 2021 fiscal years, respectively, accounting 58.9%, 38.1% and 38.2% of our revenue for the same periods, respectively.
Results of Operations
Reportable Segment
Prior to fiscal year 2020, our chief operating decision maker (“CODM”) had previously been identified as the Chief Executive Officer. Due to the reorganization of the business units and change in internal reporting, the CODM has been defined as the management committee.
During the year ended August 31, 2019, we acquired the overseas businesses and our CODM reviewed results in five reportable segments, including International Schools, Bilingual Schools, Kindergartens, Overseas Schools and Complementary Education Services. During the year ended August 31, 2020, we have changed our internal management structure and has expanded into service offerings in utilizing technology to deliver online study programs; therefore, we identified six reportable segments, including International Schools, Bilingual Schools, Kindergartens, Overseas Schools, Complementary Education Services and Education Technology. Given the change in the composition of our reportable segments, prior year segment information was recast to conform to the current year’s presentation. During the year ended August 31, 2021, we operated under three reportable segments due to the restructuring of our business in response to the Implementation Rules, which included Overseas Schools, Complementary Education Services, and Domestic Kindergartens and K-12 Operation Services.
-90-
The following tables set forth a summary of our consolidated results of operations by amount and as a percentage of total revenues for our continuing operations for the periods indicated. This information should be read together with our consolidated financial statements and related notes included elsewhere in this annual report. The results of operations in any period are not necessarily indicative of the results that may be expected for any future period.
| Year Ended August 31, | ||||||||||||||||||||||||||||
| 2019 | 2020 | 2021 | ||||||||||||||||||||||||||
| RMB | % | RMB | % | RMB | US$ | % | ||||||||||||||||||||||
| (in thousands, except for percentages, share and per share data) | ||||||||||||||||||||||||||||
| Continuing operations | ||||||||||||||||||||||||||||
| Revenue | 666,646 | 100.0 | 1,476,347 | 100.0 | 1,401,780 | 216,980 | 100.0 | |||||||||||||||||||||
| Cost of revenue | (476,138 | ) | (71.4 | ) | (1,059,537 | ) | (71.8 | ) | (1,180,263 | ) | (182,692 | ) | (84.2 | ) | ||||||||||||||
| Gross profit | 190,508 | 28.6 | 416,810 | 28.2 | 221,517 | 34,288 | 15.8 | |||||||||||||||||||||
| Selling, general and administrative expenses | (392,540 | ) | (58.9 | ) | (562,600 | ) | (38.1 | ) | (535,878 | ) | (82,948 | ) | (38.2 | ) | ||||||||||||||
| Other operating income | 11,206 | 1.7 | 34,761 | 2.4 | 24,969 | 3,865 | 1.8 | |||||||||||||||||||||
| Impairment loss on operating lease right-of-use assets | — | — | (12,772 | ) | (0.9 | ) | (15,575 | ) | (2,411 | ) | (1.1 | ) | ||||||||||||||||
| Impairment loss on goodwill | — | — | — | — | (84,730 | ) | (13,115 | ) | (6.0 | ) | ||||||||||||||||||
| Operating loss | (190,826 | ) | (28.6 | ) | (123,801 | ) | (8.4 | ) | (389,697 | ) | (60,321 | ) | (27.8 | ) | ||||||||||||||
| Interest income/(expenses), net | 19,677 | 3.0 | (162,912 | ) | (11.0 | ) | (169,693 | ) | (26,267 | ) | (12.1 | ) | ||||||||||||||||
| Investment income | 14,180 | 2.1 | 54,166 | 3.7 | 129,575 | 20,057 | 9.2 | |||||||||||||||||||||
| Other expenses | (5,028 | ) | (0.8 | ) | (10,364 | ) | (0.7 | ) | (10,137 | ) | (1,569 | ) | (0.7 | ) | ||||||||||||||
| Loss before income taxes and share of equity in loss of unconsolidated affiliates | (161,997 | ) | (24.3 | ) | (242,911 | ) | (16.5 | ) | (439,952 | ) | (68,100 | ) | (31.4 | ) | ||||||||||||||
| Income tax expenses | (64,913 | ) | (9.7 | ) | (63,815 | ) | (4.3 | ) | (94,176 | ) | (14,577 | ) | (6.7 | ) | ||||||||||||||
| Share of equity in loss of unconsolidated affiliates | (239 | ) | (0.0 | ) | (595 | ) | (0.0 | ) | (1,018 | ) | (158 | ) | (0.1 | ) | ||||||||||||||
| Net loss from continuing operations | (227,149 | ) | (34.1 | ) | (307,321 | ) | (20.8 | ) | (535,146 | ) | (82,835 | ) | (38.2 | ) | ||||||||||||||
| Income from discontinued operations, net of tax | 479,907 | 72.0 | 471,495 | 31.9 | 369,343 | 57,170 | 26.3 | |||||||||||||||||||||
| Net (loss)/income | 252,758 | 37.9 | 164,174 | 11.1 | (165,803 | ) | (25,665 | ) | (11.8 | ) | ||||||||||||||||||
| Less: Net income/(loss) attributable to the non-controlling interests | 11,659 | 1.7 | 3,169 | 0.2 | (112,998 | ) | (17,491 | ) | (8.1 | ) | ||||||||||||||||||
| Net income/(loss) attributable to Bright Scholar Holdings ordinary shareholders | 241,099 | 36.2 | 161,005 | 10.9 | (52,805 | ) | (8,174 | ) | (3.8 | ) | ||||||||||||||||||
| Amounts attributable to Bright Scholar Holdings shareholders | ||||||||||||||||||||||||||||
| Net loss from continuing operations | (242,339 | ) | (36.4 | ) | (316,878 | ) | (21.5 | ) | (540,768 | ) | (83,705 | ) | (38.6 | ) | ||||||||||||||
| Income from discontinued operations, net of tax | 483,438 | 72.5 | 477,883 | 32.4 | 487,963 | 75,531 | 34.8 | |||||||||||||||||||||
| Net income/(loss) attributable to Bright Scholar Holdings shareholders | 241,099 | 36.2 | 161,005 | 10.9 | (52,805 | ) | (8,174 | ) | (3.8 | ) | ||||||||||||||||||
| Net (loss)/earnings per share attributable to ordinary shareholders — basic and diluted: | ||||||||||||||||||||||||||||
| Net loss from continuing operations attributable to ordinary shareholders | (1.98 | ) | (2.64 | ) | (4.54 | ) | (0.70 | ) | ||||||||||||||||||||
| Net income from discontinued operations attributable to ordinary shareholders | 3.95 | 3.98 | 4.09 | 0.63 | ||||||||||||||||||||||||
| Net income/(loss) attributable to Bright Scholar Education Holdings Limited shareholders | 1.97 | 1.34 | (0.45 | ) | (0.07 | ) | ||||||||||||||||||||||
| Weighted average shares used in calculating net earnings per ordinary share, basic and diluted | 122,322,894 | 120,158,001 | 119,220,331 | 119,220,331 | ||||||||||||||||||||||||
-91-
Non-GAAP measures
In evaluating our business, we consider and use certain non-GAAP measures, including primarily adjusted EBITDA, adjusted net income/(loss), adjusted gross profit/(loss) and adjusted operating income/(loss) as supplemental measures to review and assess our operating performance. The presentation of these non-GAAP financial measures is not intended to be considered in isolation or as a substitute for the financial information prepared and presented in accordance with U.S. GAAP. We define adjusted gross profit/(loss) from continuing operations as gross profit/(loss) from continuing operations excluding amortization of intangible assets. We define adjusted EBITDA as net income/(loss) excluding interest income/(expense), net, income tax expense/benefit, depreciation and amortization, share-based compensation expense, impairment loss on operating lease right-of-use assets, impairment loss on goodwill and income/(loss) from discontinued operations, net of tax. We define adjusted net income/(loss) as net income/(loss) excluding share-based compensation expense, amortization of intangible assets, tax effect of amortization of intangible assets, impairment loss on operating lease right-of-use assets, impairment loss on goodwill and income/(loss) from discontinued operations, net of tax.. We define adjusted operating income/(loss) from continuing operations as net operating income/(loss) from continuing operations excluding share-based compensation expense, amortization of intangible assets, impairment loss on operating lease right-of-use assets, and impairment loss on goodwill.
We incur amortization expense of intangible assets related to various acquisitions that have been made in recent years. These intangible assets are valued at the time of acquisition and are then amortized over a period of several years after the acquisition. We believe that exclusion of these expenses allows greater comparability of operating results that are consistent over time for the Company’s newly-acquired and long-held business as the related intangibles does not have significant connection to the growth of the business. Therefore, we provide exclusion of amortization of intangible assets to define adjusted gross profit from continuing operations, adjusted operating income/(loss) from continuing operations, adjusted net income/(loss). In addition, due to the impact of the Implementation Rules, the Affected Entities deconsolidated is classified as discontinued operations, which is a non-recurring item. The exclusion facilitates comparisons of our operating performance on a period-to-period basis. Therefore, we provide exclusion of income/(loss) from discontinued operations, net of tax, to define adjusted net income/(loss), adjusted EBITDA.
We present the non-GAAP financial measures because they are used by our management to evaluate our operating performance and formulate business plans. Such non-GAAP measures include adjusted EBITDA, adjusted net income/(loss), adjusted gross profit/(loss) from continuing operations, adjusted operating income/(loss) from continuing operations. Non-GAAP financial measures enable our management to assess our operating results without considering the impact of non-cash charges, including depreciation and amortization and share-based compensation expense, and without considering the impact of non-operating items such as interest income/(expense), net; income tax expense/benefit; share-based compensation expense; amortization of intangible assets, tax effect of amortization of intangible assets, and without considering the impact of non-recurring item, i.e. income/(loss) from discontinued operations. We also believe that the use of these non-GAAP measures facilitates investors’ assessment of our operating performance.
The non-GAAP financial measures are not defined under U.S. GAAP and are not presented in accordance with U.S. GAAP. The non-GAAP financial measures have limitations as analytical tools. One of the key limitations of using these non-GAAP financial measures is that they do not reflect all items of income and expense that affect our operations. Interest income/(expense), net; income tax expense/benefit; depreciation and amortization; share-based compensation expense; and tax effect of amortization of intangible assets, have been and may continue to be incurred in our business and are not reflected in the presentation of these non-GAAP measures, including adjusted EBITDA or adjusted net income/(loss). Further, these non-GAAP measures may differ from the non-GAAP information used by other companies, including peer companies, and therefore their comparability may be limited.
We reconcile the non-GAAP financial measures to the nearest U.S. GAAP performance measures, which should be considered when evaluating our performance. We encourage you to review our financial information in its entirety and not rely on a single financial measure.
-92-
The following tables reconcile our adjusted EBITDA, adjusted net income/(loss) from continuing operations, adjusted gross profit/(loss) from continuing operations, adjusted operating income/(loss) from continuing operations for the periods indicated to their respective most directly comparable financial measures calculated and presented in accordance with U.S. GAAP.
| Year Ended August 31, | ||||||||||||||||
| 2019 | 2020 | 2021 | ||||||||||||||
| RMB | RMB | RMB | US$ | |||||||||||||
| (in thousands, except for share amounts and per share data) | ||||||||||||||||
| Reconciliation of gross profit to adjusted gross profit | ||||||||||||||||
| Gross profit from continuing operations | 190,508 | 416,810 | 221,517 | 34,288 | ||||||||||||
| Add: amortization of intangible assets | 14,142 | 26,754 | 16,141 | 2,498 | ||||||||||||
| Adjusted gross profit from continuing operations | 204,650 | 443,564 | 237,658 | 36,787 | ||||||||||||
| Reconciliation of operating loss to adjusted operating loss | ||||||||||||||||
| Operating loss from continuing operations | (190,826 | ) | (123,801 | ) | (389,697 | ) | (60,321 | ) | ||||||||
| Add: share-based compensation expense | 51,664 | (10,631 | ) | 1,865 | 289 | |||||||||||
| Add: amortization of intangible assets | 14,142 | 26,754 | 16,141 | 2,498 | ||||||||||||
| Add: Impairment loss on operating lease right-of-use assets | — | 12,772 | 15,575 | 2,411 | ||||||||||||
| Add: Impairment loss on goodwill | — | — | 84,730 | 13,115 | ||||||||||||
| Adjusted operating loss from continuing operations | (125,020 | ) | (94,906 | ) | (271,386 | ) | (42,008 | ) | ||||||||
| Reconciliation of net (loss)/income to adjusted net loss | ||||||||||||||||
| Net (loss)/income | 252,758 | 164,174 | (165,803 | ) | (25,665 | ) | ||||||||||
| Add: share-based compensation expense | 51,664 | (10,631 | ) | 1,865 | 289 | |||||||||||
| Add: amortization of intangible assets | 14,142 | 26,754 | 16,141 | 2,498 | ||||||||||||
| Add: Tax effect of amortization of intangible assets | (2,837 | ) | (5,148 | ) | (3,343 | ) | (517 | ) | ||||||||
| Add: Impairment loss on operating lease right-of-use assets | — | 12,772 | 15,575 | 2,411 | ||||||||||||
| Add: Impairment loss on goodwill | — | — | 84,730 | 13,115 | ||||||||||||
| Less: Loss from discontinued operations, net of tax | 479,907 | 471,495 | 369,343 | 57,170 | ||||||||||||
| Adjusted net loss | (164,180 | ) | (283,574 | ) | (420,178 | ) | (65,039 | ) | ||||||||
| Reconciliation of net (loss)/income to adjusted EBITDA | ||||||||||||||||
| Net (loss)/income | 252,758 | 164,174 | (165,803 | ) | (25,665 | ) | ||||||||||
| Less: interest expense, net | 19,677 | (162,912 | ) | (169,693 | ) | (26,267 | ) | |||||||||
| Add: income tax expense | 64,913 | 63,815 | 94,176 | 14,577 | ||||||||||||
| Add: depreciation and amortization | 59,163 | 118,160 | 138,847 | 21,492 | ||||||||||||
| Add: share-based compensation expense | 51,664 | (10,631 | ) | 1,865 | 289 | |||||||||||
| Add: Impairment loss on operating lease right-of-use assets | — | 12,772 | 15,575 | 2,411 | ||||||||||||
| Add: Impairment loss on goodwill | — | — | 84,730 | 13,115 | ||||||||||||
| Less: Loss from discontinued operations, net of tax | 479,907 | 471,495 | 369,343 | 57,170 | ||||||||||||
| Adjusted EBITDA | (71,086 | ) | 39,707 | (30,260 | ) | (4,684 | ) | |||||||||
-93-
Segment information
In response to the Implementation Rules, we reorganized our business unites and operated in three segments. The following tables set forth the revenue, cost of revenue and gross profit of our three segments of business by amount and as a percentage of total segment revenue for our continuing operations for the periods indicated, with the change in segment reporting reflected retrospectively.
| Year Ended August 31, | ||||||||||||||||||||||||||||
| 2019 | 2020 | 2021 | ||||||||||||||||||||||||||
| RMB | % | RMB | % | RMB | US$ | % | ||||||||||||||||||||||
| (in thousands, except for percentages) | ||||||||||||||||||||||||||||
| Revenue | 666,646 | 100.0 | 1,476,347 | 100.0 | 1,401,780 | 216,980 | 100.0 | |||||||||||||||||||||
| Overseas schools | 181,793 | 27.3 | 835,927 | 56.6 | 502,607 | 77,798 | 35.9 | |||||||||||||||||||||
| Complementary education services | 448,561 | 67.3 | 540,387 | 36.6 | 625,640 | 96,842 | 44.6 | |||||||||||||||||||||
| Domestic kindergartens and K-12 operation services | 36,292 | 5.4 | 100,033 | 6.8 | 273,533 | 42,340 | 19.5 | |||||||||||||||||||||
| Cost of revenue | (476,138 | ) | (71.4 | ) | (1,059,537 | ) | (71.8 | ) | (1,180,263 | ) | (182,692 | ) | (84.2 | ) | ||||||||||||||
| Overseas schools | (148,332 | ) | (81.6 | ) | (588,840 | ) | (70.4 | ) | (513,871 | ) | (79,542 | ) | (102.2 | ) | ||||||||||||||
| Complementary education services | (285,556 | ) | (63.7 | ) | (338,363 | ) | (62.6 | ) | (382,548 | ) | (59,214 | ) | (61.1 | ) | ||||||||||||||
| Domestic kindergartens and K-12 operation services | (42,250 | ) | (116.4 | ) | (132,334 | ) | (132.3 | ) | (283,844 | ) | (43,936 | ) | (103.8 | ) | ||||||||||||||
| Gross profit/(loss) | 190,508 | 28.6 | 416,810 | 28.2 | 221,517 | 34,288 | 15.8 | |||||||||||||||||||||
| Overseas schools | 33,461 | 18.4 | 247,087 | 29.6 | (11,264 | ) | (1,744 | ) | (2.2 | ) | ||||||||||||||||||
| Complementary education services | 163,005 | 36.3 | 202,024 | 37.4 | 243,092 | 37,628 | 38.9 | |||||||||||||||||||||
| Domestic kindergartens and K-12 operation services | (5,958 | ) | (16.4 | ) | (32,301 | ) | (32.3 | ) | (10,311 | ) | (1,596 | ) | (3.8 | ) | ||||||||||||||
-94-
Year ended August 31, 2020 compared to year ended August 31, 2021
Revenue. Our revenue from continuing operations decreased by 5.1% from RMB1,476.3 million in the 2020 fiscal year to RMB1,401.8 million (US$217.0 million) in the 2021 fiscal year.
| ● | Overseas schools. Our revenue from overseas schools decreased by 39.9% from RMB835.9 million in the 2020 fiscal year to RMB502.6 million (US$77.8 million) in the 2021 fiscal year, primarily due to impact of the global COVID-19 pandemic on our overseas schools, which caused temporary shutdowns of campuses and resulted in our decreased revenue from boarding and accommodation services. |
| ● |
Complementary education services. Our revenue from complementary education services increased by 15.8% from RMB540.4 million in the 2020 fiscal year to RMB625.6 million (US$96.8 million) in the 2021 fiscal year, primarily due to a moderate recovery of our camp and domestic tour business and after school all-round education services as compared to the previous fiscal year. |
| ● |
Domestic kindergartens and K-12 operation services. Our revenue from domestic kindergartens and K-12 operation services increased by 173.4% from RMB100.0 million in the 2020 fiscal year to RMB273.5 million (US$42.3 million) in the 2021 fiscal year, primarily due to increase in revenue from catering services. |
Cost of revenue. Our cost of revenue increased by 11.4% from RMB1,059.5 million in the 2020 fiscal year to RMB1,180.3 million (US$182.7 million) in the 2021 fiscal year, primarily due to the growing size of our catering services.
| ● | Overseas schools. Our costs of revenue incurred by our overseas schools decreased by 12.7% from RMB588.8 million in the 2020 fiscal year to RMB513.9 million (US$79.5 million) in the 2021 fiscal year, primarily due to our effective cost control measures. |
| ● | Complementary education services. Our cost of revenue incurred by complementary education services increased by 13.1% from RMB338.4 million in the 2020 fiscal year to RMB382.5 million (US$59.2 million) in the 2021 fiscal year, which was largely in line with the growth of our complementary education services in this fiscal year. |
| ● | Domestic kindergartens and K-12 operation services. Our cost of revenue incurred by domestic kindergartens and K-12 operation services increased by 114.5% from RMB132.3 million in the 2020 fiscal year to RMB283.8 million (US$43.9 million) in the 2021 fiscal year, primarily due to an increase in the provision of catering services. |
Gross profit. As a result of the foregoing, our gross profit decreased by 46.9% from RMB416.8 million in the 2020 fiscal year to RMB221.5 million (US$34.3 million) in the 2021 fiscal year. Our gross margin decreased from 28.2% in the 2020 fiscal year to 15.8% in the 2021 fiscal year, primarily due to a decrease in the gross margin of our overseas school business caused by the still ongoing COVID-19 pandemic.
Selling, general and administrative expenses. Our selling, general and administrative expenses decreased by 4.7% from RMB562.6 million in the 2020 fiscal year to RMB535.9 million (US$82.9 million) in the 2021 fiscal year. Our selling, general and administrative expenses as a percentage of our revenue increased slightly from 38.1% in the 2020 fiscal year to 38.2% in the 2021 fiscal year. The decrease in selling, general and administrative expenses was primarily due to decreased managerial and administrative activities in our overseas schools caused by the COVID-19 pandemic.
Impairment loss on operating lease right-of-use assets. We recorded an impairment loss on operating lease right-of-use assets of RMB15.6 million (US$2.4 million) in the 2021 fiscal year as compared to RMB12.8 million in the 2020 fiscal year. The increase was primarily due to the increased adverse impact from the COVID-19 pandemic overseas.
Impairment loss on goodwill. We recorded an impairment loss on goodwill of RMB84.7 million (US$13.1 million) in the 2021 fiscal year as compared to nil in the 2020 fiscal year. The impairment loss on goodwill in 2021 fiscal year was related to our career counseling business that was adversely affected by the COVID-19 pandemic and after-school program business that was adversely affected by the recently promulgated regulations on after-school tutoring in China.
Operating loss. As a result of the foregoing, we experienced an operating loss of RMB123.8 million in the 2020 fiscal year and RMB389.7 million (US$60.3 million) in the 2021 fiscal year.
Interest expense, net. We recorded a net interest expense of RMB169.7 million (US$26.3 million) in the 2021 fiscal year as compared to RMB162.9 million in the 2020 fiscal year.
-95-
Income tax expense. Our income tax expense was RMB94.2 million (US$14.6 million) in the 2021 fiscal year. Our effective tax rate increased from 22.8% in the 2020 fiscal year to 52.4% in the 2021 fiscal year, primarily due to the increase of undeductible expenses and impairment loss on goodwill.
Loss for the year. As a result of the foregoing, we experienced a net loss from continuing operations of RMB307.3 million for the 2020 fiscal year and a net loss of RMB535.1 million (US$ 82.8 million) for the 2021 fiscal year.
Adjusted net loss. We recorded an adjusted net loss of RMB420.2 million (US$65.0 million) for the 2021 fiscal year, compared to an adjusted net loss of RMB283.6 million for the 2020 fiscal year. See “—Non-GAAP measures.”
Year ended August 31, 2019 compared to year ended August 31, 2020
Revenue. Our revenue from continuing operations increased by 121.5% from RMB666.6 million in the 2019 fiscal year to RMB1,476.3 million in the 2020 fiscal year.
| ● | Overseas schools. Our revenue from overseas schools increased by 359.9% from RMB181.8 million in the 2019 fiscal year to RMB835.9 million in the 2020 fiscal year, primarily due to revenue contribution from acquired overseas schools. We acquired CATS in July 2019 and St. Michael’s School and BIC in September 2019. For the 2019 and 2020 fiscal years, overseas schools had an average number of students of 2,514 and 3,212 and an average tuition and fees of RMB239,486 and RMB207,643, respectively. |
| ● | Complementary education services. Our revenue from complementary education services increased by 20.5% from RMB448.6 million in the 2019 fiscal year to RMB540.4 million in the 2020 fiscal year, primarily due to (1) our swift response to the COVID-19 pandemic by launching new products and services that are less affected by the pandemic in the summer of 2020 and (2) revenue contribution from our acquired complementary education services. |
| ● | Domestic kindergartens and K-12 operation services. Our revenue from domestic kindergartens and K-12 operation services increased by 175.6% from RMB36.3 million in the 2019 fiscal year to RMB100.0 million in the 2020 fiscal year, primarily due to increase in revenue from catering services. |
Cost of revenue. Our cost of revenue from continuing operations increased by 122.5% from RMB476.1 million in the 2019 fiscal year to RMB1,059.5 million in the 2020 fiscal year, primarily due to the incremental cost from overseas schools. We added four kindergartens to our school network and acquired two overseas schools in the 2020 fiscal year.
| ● | Overseas schools. Our costs of revenue incurred by our overseas schools increased by 297.0% from RMB148.3 million in the 2019 fiscal year to RMB588.8 million in the 2020 fiscal year, primarily due to increased expenses from acquired overseas schools. We acquired CATS in July 2019 and St. Michael’s School and BIC in September 2019. |
| ● | Complementary education services. Our cost of revenue incurred by complementary education services increased by 18.5% from RMB285.6 million in the 2019 fiscal year to RMB338.4 million in the 2020 fiscal year, primarily due to the growth of our complementary education services in the 2020 fiscal year. |
| ● | Domestic kindergartens and K-12 operation services. Our cost of revenue incurred by domestic kindergartens and K-12 operation services increased by 213.2% from RMB42.3 million in the 2019 fiscal year to RMB132.3 million in the 2020 fiscal year, primarily due to an increase in the provision of catering services. |
-96-
Gross profit. As a result of the foregoing, our gross profit increased by 118.8% from RMB190.5 million in the 2019 fiscal year to RMB416.8 million in the 2020 fiscal year. Our gross margin decreased slightly from 28.6% in the 2019 fiscal year to 28.2% in the 2020 fiscal year, primarily due to the impact from the COVID-19 pandemic. Since the beginning of the 2016 fiscal year, we have implemented various initiatives to improve operating efficiency and profitability, including budget control, improvement of teacher productivity and allocation of experienced teachers from mature schools to newer schools across our school network.
Selling, general and administrative expenses. Our selling, general and administrative expenses increased by 43.3% from RMB392.5 million in the 2019 fiscal year to RMB562.6 million in the 2020 fiscal year. Our selling, general and administrative expenses as a percentage of our revenue decreased from 58.9% in the 2019 fiscal year to 38.1% in the 2020 fiscal year. The increase in selling, general and administrative expenses was primarily due to the increase in the compensation and benefits incurred from additional general and administrative staff members, as well as the incremental selling, general and administrative expenses incurred from the acquired businesses.
Impairment loss on operating lease right-of-use assets. We recorded an impairment loss on operating lease right-of-use assets of RMB12.8 in the 2020 fiscal year as compared to nil in the 2019 fiscal year. The impairment loss on operating lease right-of-use assets in the 2020 fiscal year was primarily due to the outbreak of COVID-19 pandemic in 2020.
Operating loss. As a result of the foregoing, we experienced an operating loss of RMB190.8 million in the 2019 fiscal year and RMB123.8 million in the 2020 fiscal year.
Interest income/expense, net. We recorded a net interest expense of RMB162.9 million in the 2020 fiscal year as compared to a net interest income of RMB19.7 million in the 2019 fiscal year, primarily due to the increased interest expense as a result of senior note issuance.
Income tax expense. Our income tax expense was RMB63.8 million in the 2020 fiscal year. Our effective tax rate increased from 22.5% in the 2019 fiscal year to 22.8% in the 2020 fiscal year, primarily due to the impairment loss on operating lease right-of-use assets and goodwill in the 2020 fiscal year.
Loss for the year. As a result of the foregoing, we experienced a net loss from continuing operations of RMB227.1 million for the 2019 fiscal year and a net loss of RMB307.3 million for the 2020 fiscal year.
Adjusted net loss. We recorded an adjusted net loss of RMB283.6 million for the 2020 fiscal year, compared to an adjusted net loss of RMB164.2 million for the 2019 fiscal year. See “—Non-GAAP measures.”
B. Liquidity and Capital Resources
Historically, we have financed our operations primarily through cash generated from our operating activities and proceeds from our financing activities. As of August 31, 2019, 2020 and 2021, we had RMB2,522.7 million, RMB2,011.9 million and RMB1,515.2 million (US$234.5 million), respectively, in cash and cash equivalents and restricted cash for our continuing operations. Approximately 30.4% of our cash and cash equivalents and restricted cash as of August 31, 2021 for our continuing operations were held in China. Our cash primarily consists of cash on hand and interest-bearing financial instruments which are unrestricted as to withdrawal or use. We intend to finance our future working capital requirements and capital expenditures primarily from cash generated from operating activities, and to a lesser extent, from debt and equity financing activities.
As of August 31, 2021, our current liabilities exceeded its current assets by RMB342.9 million. Included in the current liabilities as of August 31, 2021 were bond payable due in one year of RMB1,836.4 million, short-term loan of RMB753.8 million, and contract liabilities of RMB426.0 million relating to tuition and boarding fee received in advance by overseas schools and complementary education service fee received in advance. We had cash and cash equivalents of RMB844.7 million as of August 31, 2021. In addition, we had restricted cash of RMB669.0 million as of August 31, 2021, which is mainly the deposits in connection with the short-term loan. The management has given careful consideration to the future liquidity and performance of us and our available sources of financing in assessing whether we will have sufficient funds to fulfill our financial obligations and continue as a going concern and concluded that we will have sufficient financial resources to support our operations and to meet our financial obligations and commitments as they become due.
Our directors have reviewed the management’s assessment together with the underlying basis and are satisfied that it is appropriate to prepare the consolidated financial statements on a going concern basis. The accompanying consolidated financial statements do not reflect any adjustments relating to the recoverability and reclassification of assets and liabilities as that might be necessary if we are unable to continue as a going concern.
Although we combine the results of the VIEs and their respective subsidiaries, we do not have direct access to the cash and cash equivalents or future earnings of the VIEs or their respective subsidiaries. However, a portion of the cash balances of the VIEs and their respective subsidiaries will be paid to us pursuant to our contractual arrangements with the VIEs and their respective subsidiaries. For restrictions and limitations on liquidity and capital resources as a result of our corporate structure, see “— Holding Company Structure.”
-97-
We have not encountered any difficulties in meeting our cash obligations to date. When considering our liquidity position and our future capital resources and needs, we take into account price controls set by local governments that may affect the tuition and fees we are able to charge to students in our schools, annual enrollment numbers approved for our schools, the economic benefits we have received from our subsidiaries and affiliated entities attributable to the provision of services to these entities and the economic benefits we may receive from our subsidiaries and affiliated entities directly through payments under our exclusive management services and business cooperation agreement. We believe that our current cash and cash equivalents and anticipated cash flow from operations, will be sufficient to meet our anticipated cash needs for longer than the next twelve months.
The following table sets forth a condensed summary of our cash flows for both continuing operations and discontinued operations for the periods indicated.
| Year Ended August 31, | ||||||||||||||||
| 2019 | 2020 | 2021 | ||||||||||||||
| RMB | RMB | RMB | US$ | |||||||||||||
| (in thousands) | ||||||||||||||||
| Net cash generated from operating activities | 864,988 | 491,227 | 698,808 | 108,168 | ||||||||||||
| Net cash (used in)/generated from investing activities | (2,256,009 | ) | 72,567 | (3,079,036 | ) | (476,601 | ) | |||||||||
| Net cash generated/(used in) from financing activities | 1,479,533 | 675,703 | (446,534 | ) | (69,119 | ) | ||||||||||
| Net increase/(decrease) in cash and cash equivalents, and restricted cash | 88,512 | 1,239,497 | (2,826,762 | ) | (437,552 | ) | ||||||||||
| Cash and cash equivalents, and restricted cash at beginning of the year | 3,164,081 | 3,265,014 | 4,423,937 | 684,778 | ||||||||||||
| Effect of exchange rate change | 12,421 | (80,574 | ) | (82,012 | ) | (12,696 | ) | |||||||||
| Cash and cash equivalents, and restricted cash at end of the year | 3,265,014 | 4,423,937 | 1,515,163 | 234,530 | ||||||||||||
Operating activities
We generate cash from operating activities primarily from tuition and fees for our schools and fees for our complementary education services, all of which are typically paid in advance before the respective services are rendered. Tuition and fees for schools and fees for our complementary education services are initially recorded under deferred revenue. We recognize such amounts received as revenue proportionately over the relevant period in which the students attend the applicable programs.
For the 2021 fiscal year, we had net cash generated from operating activities of RMB698.8 million (US$108.2 million). This amount represents our net loss of RMB165.8 million (US$25.7 million), adjusted primarily for (1) depreciation of RMB188.8 million (US$29.2 million), (2) noncash lease expenses of RMB257.2 million (US$39.8 million), (3) impairment loss on goodwill of RMB84.7 million (US$13.1 million), (4) loss on deconsolidation of Affected Entities of RMB261.3 million (US$40.4 million), and (4) changes in working capital. Adjustment for changes in working capital primarily consisted of (1) an increase of RMB220.3 million (US$34.1 million) in accrued expenses and other current liabilities and (2) an increase of RMB162.8 million (US$25.2 million) in contract liabilities, partially offset by a decrease of lease liabilities in RMB213.8 million (US$33.1 million).
For the 2020 fiscal year, we had net cash generated from operating activities of RMB491.2 million. This amount represents our net income of RMB164.2 million, adjusted primarily for (1) depreciation of RMB153.9 million, (2) noncash lease expenses of RMB142.5 million, (3) impairment loss on goodwill of RMB68.7 million, (4) amortization of intangible assets of RMB41.4 million, and (4) changes in working capital. Adjustment for changes in working capital primarily consisted of (1) an increase of RMB109.5 million in lease liabilities and (2) an increase of RMB25.2 million in contract liabilities.
-98-
For the 2019 fiscal year, we had net cash generated from operating activities of RMB865.0 million. This amount represents our net income of RMB252.8 million, adjusted primarily for (1) contract liability of RMB293.3 million due to increased enrollment of students and increase in our average tuitions, (2) depreciation of RMB106.1 million relating primarily to our school facilities capitalized renovation construction, (3) accrued expenses and other current liabilities of RMB104.5 million, and (4) share-based compensation of RMB51.7 million.
Investing activities
For the 2021 fiscal year, we had net cash used in investing activities of RMB3,079.0 million (US$476.6 million), primarily attributable to (1) purchase of short-term investments of RMB3,892.7 million (US$602.5 million), (2) additions of property and equipment and intangible assets of RMB158.7 million (US$24.6 million) and net cash outflow of RMB2,912.3 million (US$450.8 million) from loss of control of Affected Entities, partially offset by proceeds from redemption of short-term investments upon maturity of RMB3,905.7 million (US$604.6 million),
For the 2020 fiscal year, we had net cash generated from investing activities of RMB72.6 million, primarily attributable to proceeds from redemption of short-term investments upon maturity of RMB2,390.0 million, partially offset by (1) purchase of short-term investments of RMB2,156.6 million, (2) additions of property and equipment and intangible assets of RMB 149.8 million.
For the 2019 fiscal year, we had net cash used in investing activities of RMB2,256.0 million, primarily attributable to (1) acquisition of subsidiaries of RMB1,721.1 million, (2) purchase of short-term investments of RMB688.4 million, (3) payment for acquisition deposits of RMB338.6 million, and (4) additions of property and equipment of RMB155.2 million, partially offset by proceeds from redemption of short-term investments upon maturity of RMB669.1 million.
Financing activities
For the 2021 fiscal year, we had net cash used in financing activities of RMB446.5 million (US$69.1 million), representing (1) dividend payment to shareholders of RMB92.6 million (US$14.3 million), (2) repurchase of ordinary shares of RMB24.6 million (US$3.8 million), (3) repurchase of senior notes of RMB80.2 million (US$12.4 million) and (4) repayment of bank loans of RMB1,228.6 million (US$190.2 million), (4) payment for acquisition of Chengdu Yinzhe and Linstitute of RMB22.6 million (US$3.5 million) and RMB12.2 million (US$1.9 million), partially offset by proceeds from bank loan of RMB1,047.2 million (US$162.1 million).
For the 2020 fiscal year, we had net cash generated from financing activities of RMB675.7 million, representing proceeds from bank loan of RMB1,016.2 million, partially offset by (1) dividend payment to shareholders of RMB184.2 million, (2) repurchase of ordinary shares of RMB56.1 million and (3) repayment of bank loans of RMB50.0 million.
For the 2019 fiscal year, we had net cash generated from financing activities of RMB1,479.5 million, representing (1) proceeds from the issuance of senior notes in July 2019 of RMB2,069.2 million, and (2) proceeds from bank borrowings of RMB50.0 million, partially offset by repurchase of ordinary shares of RMB417.1 million.
For the translations of our net proceeds from our initial public offering and follow-on offering as well as proceeds from issuance of senior notes, we used the foreign exchange rates on the dates of closing of the initial public offering, follow-on offering and issuance of senior notes, respectively.
Going concern
The accompanying consolidated financial statements have been prepared assuming that we will continue as a going concern, which contemplates the realization of assets and the satisfaction of liabilities in the normal course of business. The realization of assets and the satisfaction of liabilities in the normal course of business are dependent on, among other things, our ability to generate cash flows from operations, and our ability to arrange adequate financing arrangements to support its working capital requirements.
As of August 31, 2021, our current liabilities exceeded its current assets by RMB342.9 million. Included in the current liabilities as of August 31, 2021 were bond payable due in one year of RMB1,836.4 million, short-term loan of RMB753.8 million, and contract liabilities of RMB426.0 million relating to tuition and boarding fee received in advance by overseas schools and complementary education service fee received in advance. We had cash and cash equivalents of RMB844.7 million as of August 31, 2021. In addition, we had restricted cash of RMB 669.0 million as of August 31, 2021, which is mainly the deposits in connection with the short-term loan.
-99-
The management has given careful consideration to the future liquidity and performance of us and our available sources of financing in assessing whether we will have sufficient funds to fulfill our financial obligations and continue as a going concern and concluded that we will have sufficient financial resources to support our operations and to meet our financial obligations and commitments as they become due.
Our directors have reviewed the management’s assessment together with the underlying basis and are satisfied that it is appropriate to prepare the consolidated financial statements on a going concern basis. The accompanying consolidated financial statements do not reflect any adjustments relating to the recoverability and reclassification of assets and liabilities as that might be necessary if we are unable to continue as a going concern.
Capital Expenditures
We incurred capital expenditures of RMB155.2 million, RMB149.8 million and RMB158.7 million (US$24.6 million) in the 2019, 2020 and 2021 fiscal years, respectively, primarily in connection with the construction, maintenance and renovation of school facilities and purchase of educational equipment. We intend to fund our future capital expenditures with our existing cash balance, proceeds from our offering and other financing alternatives. We will continue to incur capital expenditures to support the growth of our business.
Holding Company Structure
We are a holding company with no material operations of our own. We conduct our operations primarily through our subsidiaries and affiliated entities in China, the United Kingdom, the United States and Canada. As a result, our ability to pay dividends depends upon dividends paid by our PRC subsidiaries. If our PRC subsidiaries or any newly formed subsidiaries incur any debt in the future, the instruments governing their debt may restrict their ability to pay dividends to us. Our PRC subsidiaries are permitted to pay dividends to us only out of their retained earnings, if any, as determined in accordance with PRC accounting standards and regulations. Under PRC law, each of our subsidiaries and affiliated entities is required to set aside at least 10.0% of its after-tax profits each year, if any, to fund a statutory surplus reserve until such reserve reaches 50.0% of its registered capital. In addition, each of our PRC subsidiaries may allocate a portion of its after-tax profits based on PRC accounting standards to enterprise expansion fund and staff bonus and welfare fund at its discretion. Each of the VIEs may allocate a portion of its after-tax profits based on PRC accounting standards to a discretionary surplus fund at its discretion. Although the statutory surplus reserves can be used to increase the registered capital and eliminate future losses in excess of retained earnings of the respective companies, the reserve funds are not distributable as cash dividends except in the event of liquidation. Furthermore, at the end of each fiscal year, each of our schools that are private school in China is required to allocate a certain amount to its development fund for the construction or maintenance of the school properties or purchase or upgrade of school facilities. In particular, our schools that require reasonable returns must allocate no less than 25.0% of their annual net income, and our schools that do not require reasonable returns must allocate no less than 25.0% of their annual increase in the net assets of the school for such purposes. For the 2019, 2020 and 2021 fiscal years, our PRC subsidiaries and affiliated entities made apportions of nil, RMB0.6 million and RMB1.9 million (US$0.3 million) to the statutory surplus reserve fund, and our schools made no apportions to the development fund. Our PRC subsidiaries have not historically paid any dividends to our offshore entities until they generate accumulated profits and meet the requirements for statutory reserve funds.
The following table sets forth the respective revenue contributions for our continuing operations of (1) the VIEs and (2) our subsidiaries for the periods indicated as a percentage of total revenues.
| As of August 31, | |||||||||||||||||
| 2019 | 2020 | 2021 | |||||||||||||||
| RMB | % of total revenues | RMB | % of total revenues | RMB | US$ | % of total revenues | |||||||||||
| (in thousands, except percentages) | |||||||||||||||||
| The VIEs | 206,037 | 30.9 | % | 239,968 | 16.3 | % | 311,373 | 48,197 | 22.2 | % | |||||||
| Our subsidiaries | 460,609 | 69.1 | % | 1,236,379 | 83.7 | % | 1,090,407 | 168,783 | 77.8 | % | |||||||
| Total revenues | 666,646 | 100.0 | % | 1,476,347 | 100.0 | % | 1,401,780 | 216,980 | 100.0 | % | |||||||
The following table sets forth the respective asset contributions of (1) BGY Education Investment and the six newly established companies, including Foshan Meiliang Education Technology Co., Ltd., Foshan Zhiliang Education Technology Co., Ltd., Beijing Boteng Education Consulting Co., Ltd., Foshan Shangtai Education Technology Co., Ltd., Foshan Renliang Education Technology Co., Ltd. and Foshan Yongliang Education Technology Co., Ltd., collectively referred to as the “New VIE Entities”, see “—E. Critical Accounting Estimates—Consolidation of Variable Interest Entity” for more details, and (2) our subsidiaries as of the date indicated as a percentage of total assets.
| As of August 31, | ||||||||||||||||||||||||||||
| 2019 | 2020 | 2021 | ||||||||||||||||||||||||||
| RMB | % of total asset | RMB | % of total asset | RMB | US$ | % of total asset | ||||||||||||||||||||||
| (in thousands, except percentages) | ||||||||||||||||||||||||||||
The VIEs | 2,405,769 | 37.4 | % | 4,151,628 | 30.8 | % | 765,945 | 118,560 | 8.9 | % | ||||||||||||||||||
| Our subsidiaries | 4,030,504 | 62.6 | % | 9,337,858 | 69.2 | % | 7,866,555 | 1,217,658 | 91.1 | % | ||||||||||||||||||
| Total asset | 6,436,273 | 100.0 | % | 13,489,486 | 100.0 | % | 8,632,500 | 1,336,218 | 100.0 | % | ||||||||||||||||||
-100-
Financial Information Related to the VIEs
The following balances of VIEs as of August 31, 2020 and 2021, were included in our consolidated balance sheet after the elimination of intercompany balances, respectively.
| As of August 31, | ||||||||||||
| 2020 | 2021 | |||||||||||
| RMB | RMB | US$ | ||||||||||
| (in thousands) | ||||||||||||
| ASSETS | ||||||||||||
| Current assets | ||||||||||||
| Cash and cash equivalents | 2,516,494 | 142,609 | 22,074 | |||||||||
| Restricted cash, net | 9,917 | 2,943 | 456 | |||||||||
| Accounts receivable, net | 5,181 | 2,857 | 442 | |||||||||
| Amounts due from related parties, net | 2,126 | 11 | 2 | |||||||||
| Other receivables, deposits and other assets, net | 33,508 | 20,011 | 3,097 | |||||||||
| Inventories | 25,544 | 4,761 | 737 | |||||||||
| Amounts due from Affected Entities, net | — | 133,092 | 20,601 | |||||||||
| Total current assets | 2,592,770 | 306,284 | 47,409 | |||||||||
| Restricted cash - non current | 1,400 | 1,450 | 224 | |||||||||
| Property and equipment, net | 548,113 | 25,034 | 3,875 | |||||||||
| Land use rights, net | 86,076 | — | — | |||||||||
| Intangible assets, net | 127,907 | 46,253 | 7,159 | |||||||||
| Goodwill, net | 473,398 | 227,814 | 35,263 | |||||||||
| Long-term investments | 53,130 | 70,315 | 10,884 | |||||||||
| Prepayments for construction contract | 2,096 | — | — | |||||||||
| Deferred tax assets, net | 4,277 | — | — | |||||||||
| Operating lease right-of-use assets non-current | 249,864 | 87,752 | 13,583 | |||||||||
| Other non-current assets, net | 12,597 | 1,043 | 161 | |||||||||
| Total non-current assets | 1,558,858 | 459,661 | 71,151 | |||||||||
| TOTAL ASSETS | 4,151,628 | 765,945 | 118,560 | |||||||||
| LIABILITIES | ||||||||||||
| Current liabilities | ||||||||||||
| Accounts payable | 28,691 | 10,941 | 1,694 | |||||||||
| Amounts due to related parties | 52,567 | 5,641 | 873 | |||||||||
| Accrued expenses and other current liabilities | 394,880 | 13,876 | 2,148 | |||||||||
| Short-term loan | 7,500 | — | — | |||||||||
| Income tax payable | 34,992 | 19,091 | 2,955 | |||||||||
| Contract liabilities | 1,291,781 | 139,126 | 21,535 | |||||||||
| Refund liabilities | 23,804 | 10,398 | 1,609 | |||||||||
| Operating lease liabilities | 30,601 | 12,005 | 1,858 | |||||||||
| Amounts due to Affected Entities | — | 276,378 | 42,779 | |||||||||
| Total current liabilities | 1,864,816 | 487,456 | 75,453 | |||||||||
| Deferred tax liabilities, net | 34,641 | 9,561 | 1,480 | |||||||||
| Long-term loan | 77,500 | — | — | |||||||||
| Operating lease liabilities – non current | 222,693 | 83,475 | 12,921 | |||||||||
| Non-current portion of contract liabilities | 1,772 | 1,084 | 168 | |||||||||
| Other non-current liabilities due to related parties | 26,843 | 13,154 | 2,036 | |||||||||
| Other non-current liabilities | 11,364 | — | — | |||||||||
| Total non-current liabilities | 374,813 | 107,274 | 16,605 | |||||||||
| TOTAL LIABILITIES | 2,239,629 | 594,730 | 92,058 | |||||||||
-101-
The following amounts of VIEs for the years ended August 31, 2019, 2020 and 2021, were included in our consolidated statements of operations and consolidated statements of cash flows after the elimination of intercompany balances.
| For the year ended August 31, | ||||||||||||||||
| 2019 | 2020 | 2021 | ||||||||||||||
| RMB | RMB | RMB | US$ | |||||||||||||
| (in thousands) | ||||||||||||||||
| Revenue from continuing operations of the VIEs | 206,037 | 239,968 | 311,373 | 48,197 | ||||||||||||
| Revenue from discontinued operations of Affected Entities | 1,896,359 | 1,890,156 | 2,303,339 | 356,532 | ||||||||||||
| Net income from continuing operations of the VIEs after elimination of intercompany transactions | 25,619 | 59,321 | 30,335 | 4,696 | ||||||||||||
| Net income from discontinued operations of Affected Entities | 479,907 | 471,495 | 369,343 | 57,170 | ||||||||||||
| Net cash provided by operating activities | 730,145 | 1,534,031 | 555,679 | 86,013 | ||||||||||||
| Net cash used in investing activities | (519,082 | ) | (47,946 | ) | (2,893,644 | ) | (447,905 | ) | ||||||||
| Net cash (used in)/provided by financing activities | (119,844 | ) | 48,543 | (42,844 | ) | (6,632 | ) | |||||||||
| Net increase in cash and cash equivalents and restricted cash | 91,219 | 1,534,628 | (2,380,809 | ) | (368,524 | ) | ||||||||||
| Cash and cash equivalents and restricted cash at beginning of year | 901,964 | 993,183 | 2,527,811 | 391,278 | ||||||||||||
| Cash and cash equivalents and restricted cash at end of year | 993,183 | 2,527,811 | 147,002 | 22,754 | ||||||||||||
Cash Flows Through Our Organization
We are a holding company with no business operations of our own. We conduct our operations primarily through our PRC subsidiaries and VIEs in China. As a result, our ability to pay dividends and to service any debt we may incur and pay our operating expenses principally depends on dividends paid by our PRC subsidiaries.
Under applicable PRC laws and regulations, our PRC subsidiaries are permitted to pay dividends to us only out of their accumulated profits, if any, determined in accordance with PRC accounting standards and regulations. In addition, our PRC subsidiaries are required to allocate at least 10% of their accumulated profits each year, if any, to fund statutory reserves of up to 50% of the registered capital of the enterprise. Statutory reserves are not distributable as cash dividends except in the event of liquidation.
If we intend to distribute dividends, we will transfer the dividends to Time Education China Holdings Limited, or Time Education, our Hong Kong subsidiary, in accordance with the laws and regulations of the PRC, and then Time Education will transfer the dividends to Impetus Investment Limited, our Cayman Islands subsidiary, and further to Bright Scholar Holdings, the Cayman Islands holding company, and the dividends will be distributed from the Bright Scholar Holdings to all shareholders respectively in proportion to the shares they hold, regardless of whether the shareholders are U.S. investors or investors in other countries or regions. For the fiscal years of 2019, 2020 and 2021, no dividends were declared and paid by our PRC subsidiaries.
For the 2019, 2020 and 2021 fiscal years, the subsidiaries of Bright Scholar Holdings provided interest-free loans of nil, RMB66.5 million and nil to Bright Scholar Holdings, respectively. For the 2019, 2020 and 2021 fiscal years, the subsidiaries of Bright Scholar Holdings borrowed loans of RMB 120.2 million, RMB1,908.7 million and RMB49.6 million(US$7.7 million) from Bright Scholar Holdings, respectively.
For the 2019 and 2020 fiscal years, the subsidiaries of Bright Scholar Holdings borrowed interest-free loans of RMB71.0 million and RMB278.3 million from the VIEs, respectively. The VIEs repaid RMB447.6 million (US$69.3 million) to the subsidiaries of Bright Scholar Holdings in the 2021 fiscal year. For the 2019, 2020 and 2021 fiscal years, the subsidiaries of Bright Scholar Holdings provided interest-free loans of RMB46.7 million, RMB1,549.4 million and RMB107.5 million (US$16.7 million) to the VIEs, respectively. For the 2019, 2020 and 2021 fiscal year, no assets other than the above cash transactions were transferred between the subsidiaries of Bright Scholar Holdings and the VIEs.
-102-
Off-Balance Sheet Arrangements
We have not entered into any financial guarantees or other commitments to guarantee the payment obligations of any third parties. In addition, we have not entered into any derivative contracts that are indexed to our shares and classified as shareholders’ equity or that are not reflected in our consolidated financial statements. Furthermore, we do not have any retained or contingent interest in assets transferred to an unconsolidated entity that serves as credit, liquidity or market risk support to such entity. Moreover, we do not have any variable interest in any unconsolidated entity that provides financing, liquidity, market risk or credit support to us or engages in leasing, hedging or research and development services with us.
We do not currently have any outstanding off-balance sheet arrangements or commitments. We have no plans to enter into transactions involving, or otherwise form relationships with, unconsolidated entities or financial partnerships established for the purpose of facilitating off-balance sheet arrangements or commitments.
Contractual Obligations
The following table sets forth our contractual obligations as of August 31, 2021.
| Payment Due by Period | ||||||||||||||||||||||||
| Total | Less
than one year | One
to three years | Three
to five years | More
than five years | ||||||||||||||||||||
| RMB | US$ | RMB | RMB | RMB | RMB | |||||||||||||||||||
| Operating lease payment | 2,509,274 | 388,408 | 200,148 | 354,000 | 390,613 | 1,564,513 | ||||||||||||||||||
| Senior notes | 1,836,362 | 284,249 | 1,836,362 | – | – | – | ||||||||||||||||||
| Short-term loans | 753,754 | 116,673 | 753,754 | – | – | – | ||||||||||||||||||
| Long-term loan | 616 | 95 | – | 616 | – | – | ||||||||||||||||||
We lease certain school and office premises under non-cancellable operating leases that expire at various dates. We incurred rental expenses under operating leases of RMB93.9 million, RMB205.1 million and RMB238.8 million (US$37.0 million) in the 2019, 2020 and 2021 fiscal years, respectively.
We also have certain capital commitments that primarily related to commitments for construction of schools and investment in an equity method investment. Total capital commitments contracted but not yet reflected in the consolidated financial statement was RMB70.2 million (US$10.9 million) as of August 31, 2021. All of these capital commitments will be fulfilled in the future according to the construction progress and the investment payment schedule.
In July 2019, we issued senior notes in the aggregate principal amount of US$300.0 million, with interests of 7.45% per annum and maturing on July 31, 2022.
From time to time, we take out loans with commercial banks to provide for our working capital for daily operation.
C. Research and Development, Patents and Licenses, etc.
See “Item 4. Information on the Company—B. Business Overview—Research and Curriculum Development.”
D. Trend Information
Other than as disclosed elsewhere in this annual report, we are not aware of any trends, uncertainties, demands, commitments or events for the 2021 fiscal year that are reasonably likely to have a material adverse effect on our revenue, income, profitability, liquidity or capital resources, or that caused the disclosed financial information to be not necessarily indicative of future operating results or financial condition.
-103-
E. Critical Accounting Estimates
We prepare our consolidated financial statements in accordance with U.S. GAAP. The preparation of financial statements in conformity with U.S. GAAP requires management to make judgments, estimates and assumptions that affect the reported amounts of assets and liabilities at the date of the financial statements and reported amounts of revenues and expenses during the reporting period. We continually evaluate these judgments and estimates based on our own experience, knowledge and assessment of current business and other conditions.
Our expectations regarding the future are based on available information and assumptions that we believe to be reasonable, which together form our basis for making judgments about matters that are not readily apparent from other sources. Since the use of estimates is an integral component of the financial reporting process, our actual results could differ from those estimates. Some of our accounting policies require a higher degree of judgment than others in their application.
An accounting policy is considered critical if it requires an accounting estimate to be made based on assumptions about matters that are highly uncertain at the time such estimate is made and if different accounting estimates that reasonably could have been used, or changes in the accounting estimates that are reasonably likely to occur, could materially impact the combined and consolidated financial statements. We believe that the following accounting policies involve a higher degree of judgment and complexity in their application and require us to make significant accounting estimates.
Consolidation of Variable Interest Entity
Prior to the effective of the Implementation Rules, PRC laws and regulations prohibit foreign ownership of companies and institutions providing compulsory education services at primary and middle school levels, and restrict foreign investment in education services at the kindergarten and high school level. In addition, the PRC government regulates the provision of education services through strict licensing requirements.
Accordingly, we, through our WFOE, Zhuhai Bright Scholar, have entered into a series of contractual arrangements with BGY Education Investment, BGY Education Investment’s subsidiaries and schools, and BGY Education Investment’s shareholders that enable us to (1) have power to direct the activities that most significantly affects the economic performance of the VIE, and (2) receive the economic benefits of the VIE that could be significant to the VIE.
In response to the Implementation Rules, a set of supplementary agreements to the contractual arrangements were entered among our WFOE, Zhuhai Bright Scholar, BGY Education Investment, BGY Education Investment’s shareholders and six newly established companies in August 2021 to enable them, as well as their subsidiaries, to join the contractual arrangements and share the same rights and obligations (if applicable) of BGY Education Investment. The six newly established companies, including Foshan Meiliang Education Technology Co., Ltd., Foshan Zhiliang Education Technology Co., Ltd., Beijing Boteng Education Consulting Co., Ltd., Foshan Shangtai Education Technology Co., Ltd., Foshan Renliang Education Technology Co., Ltd. and Foshan Yongliang Education Technology Co., Ltd., collectively referred to as the “New VIE Entities”, have the same equity shareholders as BGY Education Investment. On the same date, the New VIE Entities obtained all equity interest of the complementary education services providers and for-profit kindergartens from BGY Education Investment, which were previously controlled by BGY Education Investment.
Under the Implementation Rules, private schools providing compulsory education is prohibited from being controlled through contractual arrangement and conducting transactions with its related parties. This significantly affected the enforceability of the exclusive management services and business cooperation agreements with the schools providing compulsory education, including the primary schools, middle schools and international schools. In addition, we provided high school education services in conjunction with compulsory education under the same school entities, who was also affected by the Implementation Rules.
Furthermore, taking into account that BGY Education Investment acted as a special purpose vehicle established as a holding company to hold interest in the Affected Entities and was engaged in investment in compulsory education and not-for-profit kindergartens education as the school sponsor or the holding company thereof, the contractual arrangements with BGY Education Investment were more likely than not violating the Implementation Rules, and accordingly, we are subject to significant risks of uncertainties of the validity and enforcement of the contractual arrangements between Zhuhai Bright Scholar, BGY Education Investment, its subsidiaries and private schools that provides compulsory education and non-for-profit kindergartens.
As a result of the effectiveness of the Implementation Rules, we would no longer be able to use our power under the contractual arrangements to direct the relevant activities that would most significantly affect the economic performance of those schools and hence, has lost control on August 31, 2021 over the private schools providing compulsory education, not-for-profit kindergartens and other enterprises within China, including BGY Education Investment. Accordingly, the carrying amount related to the net assets of the Affected Entities were deconsolidated from the consolidated financial statements of the Group as of August 31, 2021.
We believe we have the power to control New VIE Entities. Under the following agreements, including voting rights proxy agreement & irrevocable power of attorney, exclusive call option agreement, and the exclusive management services and business cooperation agreement, the shareholders of New VIE Entities have irrevocably granted Zhuhai Bright Scholar the power to exercise all voting rights to which they are entitled. In addition, Zhuhai Bright Scholar has the option to acquire all the equity interests in New VIE Entities to the extent permitted by the then-effective PRC laws and regulations, for nominal consideration. Finally, Zhuhai Bright Scholar is entitled to receive service fees for certain services to be provided to New VIE Entities. Therefore, we believe we have the power to direct the activities that most significantly impact the economic performance of New VIE Entities under the exclusive call option agreement. We also believe that our ability to exercise effective control, together with the exclusive management services and business cooperation agreement and the equity pledge agreement, give us the rights to receive substantially all of the economic benefits from New VIE Entities in consideration for the services provided by our subsidiaries in China. Accordingly, as the primary beneficiary of New VIE Entities and in accordance with U.S. GAAP, we consolidate their financial results and assets and liabilities in our consolidated financial statements.
-104-
As advised by our PRC legal counsel, other than the Affected Entities, our corporate structure in China complies with all existing PRC laws and regulations. However, our PRC legal counsel has also advised us that as there are substantial uncertainties regarding the interpretation and application of PRC laws and regulations, and we cannot assure you that the PRC government would agree that our corporate structure or any of the above contractual arrangements comply with current or future PRC laws or regulations. PRC laws and regulations governing the validity of these contractual arrangements are uncertain and the relevant government authorities may have broad discretion in interpreting these laws and regulations. For a detailed description of the risks associated with our corporate structure, see “Item 3. Key Information—D. Risk Factors—Risks Related to Our Corporate Structure” and “Item 3. Key Information—D. Risk Factors—Risks Related to Doing Business in China.”
Goodwill
Goodwill represents the excess of the purchase consideration over the fair value of the identifiable net assets acquired in a business combination. Goodwill is not amortized but is tested for impairment on an annual basis as of August 31, or more frequently if events or changes in circumstances indicate that it might be impaired. We have the option to first assess qualitative factors to determine whether it is necessary to perform the two-step quantitative goodwill impairment test. In the qualitative assessment, we consider primary factors such as industry and market considerations, overall financial performance of the reporting unit, and other specific information related to the operations. We will perform the quantitative impairment test if we bypass the qualitative assessment, or based on the qualitative assessment, if it is more likely than not that the fair value of each reporting unit is less than the carrying amount.
On September 1, 2019, we early adopted ASU No. 2017-04, Simplifying the Test for Goodwill Impairment, which simplifies the accounting for goodwill impairment by eliminating Step two from the goodwill impairment test. Under the new guidance, if the fair value of a reporting unit exceeds its carrying amount, goodwill is not impaired and no further testing is required. If the fair value of a reporting unit is less than the carrying value, an impairment charge is recognized for the amount by which the carrying amount exceeds the reporting unit’s fair value; however, the loss recognized should not exceed the total amount of goodwill allocated to that reporting unit.
For the fiscal years ended August 31, 2019, 2020 and 2021, we recorded nil, RMB68.7 million and RMB84.7 million of impairment loss on goodwill respectively, of which nil, RMB68.7 million and nil were related to discontinued operations for the years ended August 31, 2019, 2020 and 2021, respectively.
-105-
Leases
Before September 1, 2019, we adopted ASC Topic 840 (“ASC 840”), Leases, and each lease is classified at the inception date as either a capital lease or an operating lease. On September 1, 2019, we adopted the New Leasing Standard (“ASC 842”), using the modified retrospective transition method.
We determine if an arrangement is a lease or contains a lease at lease inception. Leases that transfer substantially all of the benefits and risks incidental to the ownership of assets are accounted for as finance leases as if there was an acquisition of an asset and incurrence of an obligation at the inception of the lease. All other leases are accounted for as operating leases. As of August 31, 2021, we have no significant finance leases. Operating leases are required to be recorded in the balance sheets as right-of-use assets and lease liabilities, initially measured at the present value of the lease payments. We have elected the package of practical expedients, which allows us not to reassess (1) whether any expired or existing contracts as of the adoption date are or contain a lease, (2) lease classification for any expired or existing leases as of the adoption date and (3) initial direct costs for any expired or existing leases as of the adoption date. We account for the lease and non-lease components separately. Lastly, we also have elected to utilize the short-term lease recognition exemption and, for those leases that qualified, we did not recognize operating lease right-of-use (“ROU”) assets or operating lease liabilities.
As the rate implicit in the lease is not readily determinable, we estimate our incremental borrowing rate based on the information available at the commencement date in determining the present value of lease payments. The incremental borrowing rate is estimated in a portfolio approach to approximate the interest rate on a collateralized basis with similar terms and payments in a similar economic environment. Lease terms may include options to extend or terminate the lease when it is reasonably certain that we will exercise that option. Lease expenses are recorded on a straight-line basis over the lease term.
We evaluate the carrying value of ROU assets, including the operating lease obligation of the asset group if there are indicators of impairment and reviews the recoverability of the related asset group. If the carrying value of the asset group determined to not be recoverable and is in excess of the estimated fair value, we record an impairment loss in the consolidated statement of operations. As a result of the adverse impacts of the COVID-19 pandemic on the economic environment and the Group’s business strategy, the Group determined to close certain language training centers in the United States resulting in four idled operating leases. The Group determine the fair value of the ROU assets based on the discounted value of estimated future cash flows including cash flows related to subleases, if any. For the year ended August 31, 2020 and 2021, the Group recorded impairment loss of RMB12.8 million and RMB15.6 million related to the ROU assets within the overseas schools’ reportable segment, respectively.
During the 2020 and 2021 fiscal year, we received COVID-19 related rent concessions. Consistent with updated guidance from the Financial Accounting Standards Board (“FASB”) in April 2020, we elected to treat COVID-19-related rental discount as variable rent and applied payable approach to COVID-19 related deferral of rent payment. Rental discount, amounting to RMB2.7 million and RMB4.8 million, were recognized as an offset to rent expense within selling, general and administrative expenses and cost of revenue on our consolidated statement of operations, respectively. Deferral payments, amounting to approximately RMB16.4 million and RMB0.5 million, were recognized as concession payable within accrued expenses and other current liabilities on our consolidated balance sheets as of August 31, 2020 and 2021, respectively.
Revenue recognition
Revenue is recognized when control of promised goods or services is transferred to our customers in an amount of consideration to which we expect to be entitled to in exchange for those goods or services. We follow the five steps approach for revenue recognition under Topic 606: (i) identify the contract(s) with a customer, (ii) identify the performance obligations in the contract, (iii) determine the transaction price, (iv) allocate the transaction price to the performance obligations in the contract, and (v) recognize revenue when (or as) the group satisfies a performance obligation. The primary sources of our revenues are as follows:
-106-
Income from educational programs and services
The educational programs and services from continuing operations consist of tuition, boarding and meal service from kindergartens in the PRC and overseas schools in the UK, the US and Canada. The educational programs and services from discontinued operations consist of tuition, boarding and meal service from international schools, bilingual schools and not-for-profit kindergartens in the PRC. Each contract of educational programs and services is accounted for as a single performance obligation which is satisfied proportionately over the service period. The program and service fee is generally collected in advance prior to the beginning of each semester, or prior to the beginning of the education programs, and is initially recorded as contract liabilities. Refunds are provided to students if they decide within the predetermined period that they no longer want to take the course or enroll in the program. After the predetermined period as agreed in the contract, if a student withdraws from the program, the program fee is no longer available for refund. We determine the transaction price to be earned based on the tuition fee and the estimated refund liability. The refund liability is determined based on historical refund ratio on a portfolio basis using the expected value method. Historically, we have not had material refunds in this respect.
Complementary training course and program fees
We offer various types of after-school tutoring services and art training services, which primarily consist of after-school group class courses, personalized tutoring courses and art training courses. The tutoring services and art training services are accounted for as a single performance obligation. Tutoring services and art training service fees is recognized proportionately as the tutoring sessions and art training courses are delivered. The course fees are generally collected in advance and are initially recorded as contract liability. Tuition refunds are provided to students if they decide within the trial period that they no longer want to take the course. For certain courses, we also offer refunds for any unutilized classes for students who withdraw from the course. We determine the transaction price to be earned based on the tutoring services and art training service fees and the estimated refund liability. The refund liability is determined based on historical refund ratio on a portfolio basis using the expected value method.
Commission income
We earn commission revenue by providing referral services to overseas education universities and institutions. Students’ referral service is accounted for as a single performance obligation. Commission income is recognized at the point in time when the referred students enrolled at the overseas education universities or institutions’ program, with the tuition fees are paid and upon we are entitled to the commission income.
Consulting service fees
We offer study abroad consulting and career consulting services to students/candidates who intend to study abroad and to successfully obtain target job offer respectively. Study-abroad consulting services and career consulting services are accounted for as a single performance obligation respectively. We charge each student/candidate an up-front prepaid fee based on the scope of consulting services requested by the student/candidate. Portion of the prepaid services fee are refundable if the student/candidate does not successfully gain admission or obtain target job offer. We determine the transaction price to be earned based on service fees and the estimated refund liability. The refund liability is determined based on historical refund ratio on a portfolio basis using the expected value method. We have not experienced significant refunds in the past or in the current year. We recognize revenue over the consulting service period.
Camp service income
We offer camp services for students during school vacations. Camp service is accounted for as a single performance obligation. Camp service fees are generally collected upfront and are initially recorded as contract liability. Portion of the prepaid service fees are refundable if the student requests for refund prior to the camp starts. We determine the transaction price to be earned – based on services and the estimated refund liability. The refund liability is determined based on historical refund ratio on a portfolio basis using the expected value method. We have not experienced significant refunds in current year. We recognize revenue over the camping period.
-107-
Practical expedients and exemptions
We have applied the new revenue standard requirements to a portfolio of contracts (or performance obligations) with similar characteristics for transactions where it is expected that the effects on the financial statements of applying the revenue recognition guidance to the portfolio would not differ materially from applying this guidance to the individual contracts (or performance obligations) within that portfolio. Therefore, we elect the portfolio approach in applying the new revenue guidance.
We have elected to record the incremental costs of obtaining a contract as an expense when incurred if the amortization period of the asset that the entity otherwise would have recognized is one year or less.
Recent Accounting Pronouncements
For a summary of recent accounting pronouncements, see Note 2 to our consolidated financial statements pursuant to Item 17 of Part III of this annual report.
ITEM 6. DIRECTORS, SENIOR MANAGEMENT AND EMPLOYEES
A. Directors and Senior Management
The following table sets forth information regarding our executive officers and directors as of the date of this annual report.
Directors and Executive Officers |
Age | Position/Title | ||
| Huiyan Yang | 40 | Chairperson of the Board of Director | ||
| Junli He | 47 | Director and Executive Vice Chairman | ||
| Shuting Zhou | 37 | Director | ||
| Peter Andrew Schloss | 61 | Director | ||
| Jun Zhao | 59 | Director | ||
| Ronald J. Packard | 58 | Director | ||
| Wanmei Li | 47 | Co-Chief Executive Officer | ||
| Zi Chen | 39 | Co-Chief Executive Officer | ||
| Dongmei Li | 53 | Chief Financial Officer |
Huiyan Yang is a co-founder of certain of our schools and has served as a director and the chairperson of Bright Scholar Holdings since our inception. Ms. Yang joined Country Garden Holdings Company Limited, a related party, which is a HKSE-listed Chinese residential property developer, in 2005, as the manager of its procurement department. Ms. Yang has served as a director of Country Garden since December 2006, its vice chairperson since March 2012, and its co-chairperson since December 2018. Ms. Yang graduated from Ohio State University with a bachelor’s degree in marketing and logistics. Ms. Yang received her middle school education from Guangdong Country Garden School. She received the “China Charity Award Special Contribution Award” in 2008.
Junli He has served as the executive vice chairman of Bright Scholar Holdings since February 2019 and as a director of our company since October 2015. Prior to January 2019, Mr. He was the chief executive officer of our company since October 2015. Before joining us, Mr. He was a managing director of TStone Fund from June 2012 to June 2015. He had served as the chief financial officer, chief executive officer and a director of Noah Education Holdings Ltd., a former NYSE-listed private education services provider in China, from July 2009 to December 2011. Mr. He was a portfolio manager at Morgan Stanley Global Wealth Management from June 2008 to June 2009 and had served as a vice president at Bear Stearns from June 2006 to May 2008. Mr. He obtained a bachelor’s in chemistry science from Peking University and an MBA with Honors from the University of Chicago, Booth School of Business. Mr. He is also a CFA charter holder.
Shuting Zhou became a director of Bright Scholar Holdings in May 2017. Ms. Zhou has served as the general manager of new business department finance branch at Country Garden Holdings Company Limited since November 2019. Ms. Zhou has been a deputy financial controller of Guangdong Country Garden Property Management Co., Ltd., a subsidiary of Country Garden Holdings Company Limited, since May 2016. Ms. Zhou held various managerial positions at Guangdong Country Garden Property Management Co., Ltd. from February 2009 to April 2016. From March 2007 to January 2009, Ms. Zhou served as an accounting manager at Gaoyao Biyi Property Development Co., Ltd. and Shaoguan Country Garden Property Development Co., Ltd., both of which are subsidiaries of Country Garden Holdings Company Limited. Ms. Zhou obtained a bachelor’s degree in financial management from Guangdong University of Finance & Economics.
-108-
Peter Andrew Schloss became a director of Bright Scholar Holdings in May 2017. Mr. Schloss has served as the managing partner and chief executive officer of CastleHill Partners since November 2015. Mr. Schloss is also a director and the audit committee chairman of YY, Inc., an interactive social platform listed on the NASDAQ Stock Market, since 2012. Mr. Schloss was a director and the audit committee chairman of Giant Interactive Group Inc., a China-based online game developer and operator, from 2007 to 2015, and a partner at Phoenix Media Fund L.P., a private equity fund established by Phoenix Television Group, from 2012 to May 2016. From 2009 to 2012, Mr. Schloss served as the founder and chief executive officer of Allied Pacific Sports Network Limited, a leading over-the-top provider of live and on-demand sports in Asia. Prior to joining Allied Pacific Sports Network Limited, Mr. Schloss worked at TOM Online Inc., serving as the chief financial officer from 2003 to 2005, as an executive director from 2004 to 2007 and as the chief legal officer from 2005 to 2007. Mr. Schloss obtained a bachelor’s degree in political science and a juris doctor degree from Tulane University.
Jun Zhao became a director of Bright Scholar Holdings in May 2017. Mr. Zhao has served as the chairman of Beijing Fellow Partners Investment Management Ltd. since October 2014 and an independent director of China Merchants Bank Co., Ltd., a company listed on Shanghai Stock Exchange and The Stock Exchange of Hong Kong Limited, since January 2015. Mr. Zhao served as a managing partner at DT Capital Partners from July 2005 to September 2014. From May 2000 to July 2005, he served as a managing director of ChinaVest, Ltd. Mr. Zhao obtained a bachelor’s degree in shipbuilding engineering from Harbin Engineering University, a master’s degree in ocean engineering from Shanghai Jiao Tong University, a doctor degree in civil engineering from University of Houston and a MBA from Yale University.
Ronald J. Packard became a director of Bright Scholar Holdings in May 2018. Mr. Packard is the CEO and Founder of Pansophic Learning, a global technology-based education company. He was previously the long-time CEO and founder of K12 Inc. Prior to K12 Inc., Mr. Packard was the Vice President of Knowledge Universe and CEO of Knowledge Schools, one of the nation’s largest early childhood education companies. Mr. Packard also previously worked for McKinsey & Company and for Goldman Sachs and earned the Chartered Financial Analyst (CFA) designation in 1992. Mr. Packard holds a B.A. degree from the University of California at Berkeley and an M.B.A. from the University of Chicago, both with honors.
Wanmei Li has served as the co-chief executive officer of Bright Scholar Holdings since May 2020. Ms. Li joined the Company in January 2018 as a vice president and general manager of business development center. She is also a special assistant to co-chairs of Country Garden Holdings Co., Ltd. Prior to that, she was the general manager of Guangzhou Country Garden Business Management Co., Ltd. from 2013 to 2017, and executive deputy general manager of Country Garden Marketing Center from 2005 to 2012. From 1998 to 2004, Ms. Li was the general manager of Country Garden Hong Kong Exhibition Sales Center. Ms. Li holds a bachelor’s degree in international economics and trade from Guangdong University of Finance and Economics.
Zi Chen has served as the co-chief executive officer of Bright Scholar Holdings since May 2020. Mr. Chen joined the Company in June 2018 as general manager of Elan. Prior to that, he was an assistant to the general manager in the new business department of the Country Garden Group from November 2016 to June 2018. Prior to that, Mr. Chen was the director of strategy in China Resources SZITIC Trust Co., Ltd from April 2012 to March 2016. He was a consultant in strategy for Roland Berger from April 2011 to April 2012, and Cambridge Group for November 2010 to April 2011. Prior to that, he was an assistant vice president in HSBC Broking Services (U.S.) from January 2007 to January 2010. Mr. Chen holds a bachelor’s degree in information management and system from Fudan University and a master’s degree in management science and engineering from Stanford University.
Dongmei Li has served as the chief financial officer of Bright Scholar Holdings since February 2017. Prior to joining us, Ms. Li served as financial controller, vice president of finance and chief financial officer of Noah Education Holdings Ltd. from December 2007. Previously, Ms. Li served as the financial controller and the head of investor relations of China GrenTech, a NASDAQ-listed company, from April 2007 to November 2007. From February 1999 to March 2007, Ms. Li served as a senior finance manager at Conair Corp., a Fortune 500 company. Ms. Li obtained a bachelor’s degree in business administration and tourism management from the Beijing Second Foreign Language Institute, and a master’s degree in business administration from the Arizona State University, Thunderbird School of Global Management. She is a certified master financial manager from the American Academy of Financial Management and is also a member of the Institute of Management Accountants.
-109-
B. Compensation
Compensation of Directors and Executive Officers
For the fiscal year ended August 31, 2021, we paid an aggregate of approximately RMB14.5 million (US$2.24 million) in cash to our officers and directors. Other than the statutory benefits that we are required by the PRC law to contribute for each employee, including pension insurance, we have not set aside or accrued any amount to provide pension, retirement or other similar benefits to our executive officers and directors.
Share Incentive Plan
In February 2017, our board of directors approved the 2017 Share Incentive Plan (the “2017 Plan”) to attract and retain the best available personnel, provide additional incentives to employees, directors and consultants and promote the success of our business. Under the 2017 Plan, the maximum aggregate number of shares which may be issued pursuant to all awards under the 2017 Plan shall be 5,263,158 ordinary shares, which constitutes 5.0% of the total outstanding shares of our company on an as-converted basis as of the date of adoption of the 2017 Plan, after giving effect to a ten-for-one share split effected on April 26, 2017. In December 2017, we granted share options to purchase a total of 845,000 Class A ordinary shares to certain school principals and management team members at an exercise price of US$8.74 per share with vesting period varying from three to five years. In September 2018, we granted options to purchase 167,138 Class A ordinary shares to certain members of the senior management team of Can-achieve pursuant to the 2017 Plan at an exercise price of US$8.74 per share with vesting periods ending on December 31, 2018, 2019 and 2020. In January 2019, we granted options to purchase 2,545,000 Class A ordinary shares to a certain member of our senior management team pursuant to the 2017 plan at an exercise price of US$8.74 per share.
In the 2019 fiscal year, our share-based payment expenses were RMB51.7 million in connection with the share options granted to employees. In the 2020 fiscal year, our share-based payment expenses were negative RMB10.6 million in connection with the share options granted to employees. In the 2021 fiscal year, we recorded share-based payment expenses of RMB1.9 million (US$0.3 million).
The following table summarizes, as of December 31, 2021, the outstanding options we have granted to our directors, officers and other individuals under the 2017 Plan.
| Name | Options | Exercise Price (US$/Share) |
Date of Grant |
Date of Expiration | |||||
| Dongmei Li | * | US$ | 8.74 | December 15, 2017 | December 14, 2027 | ||||
| Senior management members of Can-achieve | 75,854 | US$ | 8.74 | September 1, 2018 | December 14, 2027 | ||||
| Other individuals as a group | 580,350 | US$ | 8.74 | December 15, 2017 | December 14, 2027 | ||||
| * | Less than 1% of our total outstanding shares on an as-converted basis or voting power assuming full exercise of the options. |
-110-
The following table sets forth the number of options that have been granted, exercised, and forfeited or cancelled as of December 31, 2021.
| Options | ||||
| Granted | 3,509,242 | |||
| Exercised | 14,457 | |||
| Forfeited/Cancelled | 2,774,658 | |||
| Outstanding | 720,127 | |||
The following paragraphs describe the principal terms of the 2017 Plan.
Types of awards. The 2017 Plan permits the awards of options, restricted shares or restricted share units.
Plan administration. Our board of directors or a committee of one or more members of the board of directors will administer the 2017 Plan. The committee or the full board of directors, as applicable, will determine the participants to receive awards, the type and number of awards to be granted to each participant, and the terms and conditions of each award grant.
Award agreement. Awards granted under the 2017 Plan are evidenced by an award agreement that sets forth terms, conditions and limitations for each award, which may include the term of the award, the provisions applicable in the event of the grantee’s employment or service terminates, and our authority to unilaterally or bilaterally amend, modify, suspend, cancel or rescind the award.
Eligibility. We may grant awards to our employees, directors and consultants of our company, and other individuals, as determined by the plan administrator. However, we may grant options that are intended to qualify as incentive share options only to our employees and employees of our parent companies and subsidiaries.
Vesting schedule In general, the plan administrator determines the vesting schedule, which is specified in the relevant award agreement.
Exercise of options. The plan administrator determines the exercise price for each award, which is stated in the award agreement. The vested portion of option will expire if not exercised prior to the time as the plan administrator determines at the time of its grant. However, the maximum exercisable term is 10 years from the date of a grant.
Transfer restrictions. Awards may not be transferred in any manner by the recipient except under limited circumstances, including by will or the laws of descent and distribution, unless otherwise provided by the plan administrator.
Termination and amendment of the 2017 Plan. Unless terminated earlier, the 2017 Plan has a term of 10 years. Our board of directors has the authority to amend or terminate the plan. However, no such action may adversely affect in any material way any awards previously granted without the prior written consent of the recipient.
C. Board Practices
Board of Directors
Our board of directors consists of six directors. A director is not required to hold any shares in our company. A director may vote with respect to any contract, proposed contract, or arrangement in which he or she is materially interested provided (1) such director, if his interest in such contract or arrangement is material, has declared the nature of his interest at the earliest meeting of the board at which it is practicable for him to do so, either specifically or by way of a general notice and (2) if such contract or arrangement is a transaction with a related party, such transaction has been approved by the audit committee. A director may exercise all the powers of the company to borrow money, mortgage its business, property and uncalled capital, and issue debentures or other securities whenever money is borrowed or as security for any obligation of the company or of any third party. None of our directors has a service contract with us that provides for benefits upon termination of service.
-111-
Committees of the Board of Directors
Our board of directors has established an audit committee, a compensation committee and a nominating and corporate governance committee and adopted a charter for each of the three committees. Each committee’s members and functions are described below.
Audit Committee. Our audit committee consists of Mr. Peter Andrew Schloss, Mr. Jun Zhao and Mr. Ronald J. Packard, and is chaired by Mr. Schloss. Mr. Schloss, Mr. Zhao and Mr. Packard satisfy the “independence” requirements of Section 303A of the Corporate Governance Rules of the New York Stock Exchange and meet the independence standards under Rule 10A-3 under the Exchange Act. We have determined that Mr. Schloss qualifies as an “audit committee financial expert.” The audit committee oversees our accounting and financial reporting processes and the audits of the financial statements of our company. The audit committee is responsible for, among other things:
| ● | selecting the independent registered public accounting firm and pre-approving all auditing and non-auditing services permitted to be performed by the independent registered public accounting firm; |
| ● | reviewing with the independent registered public accounting firm any audit problems or difficulties and management’s response; |
| ● | reviewing and approving all proposed related party transactions, as defined in Item 404 of Regulation S-K under the Securities Act; |
| ● | discussing the annual audited financial statements with management and the independent registered public accounting firm; |
| ● | reviewing major issues as to the adequacy of our internal controls and any special audit steps adopted in light of material control deficiencies; |
| ● | reviewing and reassessing annually the adequacy of our audit committee charter; |
| ● | meeting separately and periodically with management and the independent registered public accounting firm; and |
| ● | monitoring compliance with our code of business conduct and ethics, including reviewing the adequacy and effectiveness of our procedures to ensure proper compliance. |
Compensation Committee. Our compensation committee consists of Mr. Jun Zhao, Mr. Peter Andrew Schloss and Ms. Huiyan Yang, and is chaired by Mr. Zhao. Mr. Zhao and Mr. Schloss satisfy the “independence” requirements of Section 303A of the Corporate Governance Rules of the New York Stock Exchange. The compensation committee assists the board in reviewing and approving the compensation structure, including all forms of compensation, relating to our directors and executive officers. Our chief executive officer may not be present at any committee meeting during which their compensation is deliberated upon. The compensation committee is responsible for, among other things:
| ● | reviewing and approving, or recommending to the board for its approval, the compensation for our chief executive officer and other executive officers; |
| ● | reviewing and recommending to the board for determination with respect to the compensation of our non-employee directors; |
-112-
| ● | reviewing periodically and approving any incentive compensation or equity plans, programs or similar arrangements; and |
| ● | selecting compensation consultant, legal counsel or other adviser only after taking into consideration all factors relevant to that person’s independence from management. |
Nominating and Corporate Governance Committee. Our nominating and corporate governance committee consists of Mr. Jun Zhao, Mr. Peter Andrew Schloss and Ms. Huiyan Yang, and is chaired by Mr. Zhao. Messrs Zhao and Schloss satisfy the “independence” requirements of Section 303A of the Corporate Governance Rules of the New York Stock Exchange. The nominating and corporate governance committee assists the board in selecting individuals qualified to become our directors and in determining the composition of the board and its committees. The nominating and corporate governance committee is responsible for, among other things:
| ● | recommending nominees to the board for election or re-election to the board, or for appointment to fill any vacancy on the board; |
| ● | reviewing annually with the board the current composition of the board with regards to characteristics such as independence, age, skills, experience and availability of service to us; |
| ● | selecting and recommending to the board the names of directors to serve as members of the audit committee and the compensation committee, as well as of the nominating and corporate governance committee itself; |
| ● | developing and reviewing the corporate governance principles adopted by the board and advising the board with respect to significant developments in the law and practice of corporate governance and our compliance with such laws and practices; and |
| ● | evaluating the performance and effectiveness of the board as a whole. |
Duties of Directors
Under Cayman Islands law, our directors owe to us fiduciary duties, including a duty of loyalty, a duty to act honestly and a duty to act in what they consider in good faith to be in our best interests. Our directors also have a duty to exercise the skill they actually possess and such care and diligence that a reasonably prudent person would exercise in comparable circumstances. In fulfilling their duty of care to us, our directors must ensure compliance with our memorandum and articles of association, as amended and restated from time to time. Our company may have the right to seek damages if a duty owed by our directors is breached.
Terms of Directors and Officers
Pursuant to the amended and restated memorandum and articles of association, our officers are elected by and serve at the discretion of the board. Our directors are not subject to a term of office and hold office until such time as they resign or are removed from office by ordinary resolution of our shareholders. A director will be removed from office automatically if, among other things, the director (1) becomes bankrupt or has a receiving order made against him or her or suspends payment or compounds with his or her creditors; or (2) dies or becomes of unsound mind.
Employment Agreements
We have entered into employment agreements with our executive officers. Each of our executive officers is employed for a specified time period, which will be automatically extended for successive one-year terms unless either party gives the other party a prior written notice to terminate employment. We may terminate the employment for cause, at any time, without advance notice or remuneration, for certain acts of the executive officer, including conviction or pleading of guilty to a felony, fraud, misappropriation or embezzlement; negligent or dishonest act to our detriment; misconduct or failure to perform his or her duty; disability; or death. An executive officer may terminate his or her employment at any time with a one-month prior written notice if there is a material and substantial reduction in such executive officer’s existing authority and responsibilities or at any time if the termination is approved by our board of directors.
-113-
Each executive officer has agreed to hold, both during and after the employment agreement expires, in strict confidence and not to use or disclose to any person, corporation or other entity without written consent, any confidential information. Each executive officer has also agreed to assign to us all his or her all inventions, improvements, designs, original works of authorship, formulas, processes, compositions of matter, computer software programs, databases, mask works and trade secrets.
D. Employees
We had 2,748, 3,112 and 3,025 employees for our continuing operations in the 2019, 2020 and 2021 fiscal year, respectively. The majority of our employees are full-time and have signed employment agreements for one year, renewable with substantially same terms on mutual agreements. In addition to teachers, we also have supporting staff such as security guards, chefs, electricians and chauffeurs, and educational and administrative staff including teaching assistants, librarians, medical staff, and employees in sales and marketing, finance and general administration. The following table sets forth the average numbers of our employees, categorized by function for the period indicated.
| 2019 fiscal | 2020 fiscal | 2021 fiscal | ||||||||||
| year | year | year | ||||||||||
| Teachers and instructors | 1,109 | 969 | 707 | |||||||||
| Managerial staff | 556 | 802 | 765 | |||||||||
| Educational and administrative staff | 298 | 232 | 245 | |||||||||
| Supporting staff | 785 | 1,109 | 1,308 | |||||||||
| Total | 2,748 | 3,112 | 3,025 | |||||||||
As required by PRC laws and regulations, we participate in various employee social security plans for our employees that are administered by local PRC governments, including housing, pension, medical insurance and unemployment insurance. We compensate our employees with basic salaries and performance-based bonuses. None of our employees is represented by any collective bargaining arrangements. We believe we have maintained good relationship with our employees.
E. Share Ownership
The following table sets forth information concerning the beneficial ownership of our ordinary shares as of December 31, 2021 by:
| ● | each of our directors and executive officers; and |
| ● | each person known to us to beneficially own more than 5.0% of our ordinary shares. |
The calculations in the table below are based on the fact that there are 119,192,175 ordinary shares outstanding, including 25,502,175 Class A ordinary shares and 93,690,000 Class B ordinary shares outstanding as of December 31, 2021.
-114-
Beneficial ownership is determined in accordance with the rules and regulations of the SEC. In computing the number of shares beneficially owned by a person and the percentage ownership of that person, we have included shares that the person has the right to acquire within 60 days, including through the exercise of any option, warrant, or other right or the conversion of any other security. These shares, however, are not included in the computation of the percentage ownership of any other person.
| Ordinary Shares Beneficially Owned | ||||||||||||||||||||
| Total ordinary | % of | % of | ||||||||||||||||||
| Class A | Class B | shares on an | aggregate | aggregate | ||||||||||||||||
| ordinary | ordinary | as-converted | ordinary | voting | ||||||||||||||||
| shares | shares | basis | shares*** | power†*** | ||||||||||||||||
| Directors and Executive Officers: ** | ||||||||||||||||||||
| Ms. Huiyan Yang (1) | 5,451,559 | 87,590,000 | 93,041,559 | 78.40 | % | 92.55 | % | |||||||||||||
| Mr. Junli He (2) | 1,210,100 | 6,100,000 | 7,310,100 | 6.16 | % | 6.49 | % | |||||||||||||
| Ms. Shuting Zhou | — | — | — | — | — | |||||||||||||||
| Mr. Peter Andrew Schloss | — | — | — | — | — | |||||||||||||||
| Mr. Ronald J. Packard | * | — | * | * | * | |||||||||||||||
| Ms. Wanmei Li | — | — | — | — | — | |||||||||||||||
| Mr. Zi Chen | — | — | — | — | — | |||||||||||||||
| Mr. Jun Zhao | — | — | — | — | — | |||||||||||||||
| Ms. Dongmei Li | * | — | * | * | * | |||||||||||||||
| Directors and executive officers as a group | 6,931,659 | 93,690,000 | 100,621,659 | 84.79 | % | 99.05 | % | |||||||||||||
| Principal Shareholders: | ||||||||||||||||||||
| Excellence Education Investment Limited (3) | — | 72,590,000 | 72,590,000 | 61.17 | % | 76.46 | % | |||||||||||||
| Ultimate Wise Group Limited (4) | 451,559 | 15,000,000 | 15,451,559 | 13.02 | % | 15.82 | % | |||||||||||||
| Mr. Junli He (5) | 1,210,100 | 6,100,000 | 7,310,100 | 6.16 | % | 6.49 | % | |||||||||||||
| Sure Brilliant Global Limited (6) | 5,000,000 | — | 5,000,000 | 4.21 | % | 0.26 | % | |||||||||||||
| † | For each person and group included in this column, percentage of voting power is calculated by dividing the voting power beneficially owned by such person or group by the voting power of all of our Class A and Class B ordinary shares as a single class. Each holder of Class A ordinary shares is entitled to one vote per share and each holder of our Class B ordinary shares is entitled to 20 votes per share on all matters submitted to them for a vote. Our Class A ordinary shares and Class B ordinary shares vote together as a single class on all matters submitted to a vote of our shareholders, except as may otherwise be required by law. Our Class B ordinary shares are convertible at any time by the holder thereof into Class A ordinary shares on a one-for-one basis. |
| * | Less than 1% of our total outstanding share on an as-converted basis or voting power. |
| ** | The business address of our directors and executive officers is No. 1, Country Garden Road, Beijiao Town, Shunde District, Foshan, Guangdong 528300, China. |
| *** | The calculation of percentage of aggregate ordinary shares and aggregate voting power does not take into account the 235,022 Class A ordinary shares issued to The Bank of New York Mellon and reserved for further issuance to beneficiaries under the 2017 Plan. We have, however, included the 14,457 Class A ordinary shares already issued upon exercise of options under the 2017 Plan as of December 31,2021. We have also included Class A ordinary shares that may be issued for options exercisable within 60 days from the date of this annual report, provided that these shares are not included in the computation of the percentage ownership or voting power of any other person. The calculation of percentage of aggregate ordinary shares and aggregate voting power also does not take into account the 287,358 Class A ordinary shares we repurchased but not cancelled as of December 31,2021. |
-115-
| (1) | Represents 5,000,000 Class A ordinary shares directly held by Sure Brilliant Global Limited (“Sure Brilliant) wholly owned by Ms. Huiyan Yang, and 451,559 Class A ordinary shares and 15,000,000 Class B ordinary shares directly held by Ultimate Wise Group Limited (“Ultimate Wise”) and 72,590,000 Class B Ordinary Shares directly held by Excellence Education Investment Limited (“Excellence Education”), both of which are wholly owned subsidiaries of Noble Pride Global Limited (“Noble Pride”). The sole shareholder of Noble Pride is TMF Trust (HK) Limited (“TMF Trust”), which acts as the trustee for Yeung Family Trust V, in which Ms. Huiyan Yang is a joint settlor and a member of the two-person investment committee. Sure Brilliant, Noble Pride, Ultimate Wise and Excellence Education are all British Virgin Islands companies. TMF Trust is incorporated and existing under the laws of Hong Kong, with its principal business address at 31/F, Tower Two, Times Square, 1 Matheson Street, Causeway Bay, Hong Kong. Yeung Family Trust V is an irrevocable discretionary trust established under the laws of Jersey. Ms. Huiyan Yang and Ms. Meirong Yang, a relative of hers, are the joint settlors and the members of the two-person investment committee of Yeung Family Trust V. The investment committee retains the sole right to vote the ordinary shares beneficially owned by Yeung Family Trust V in our company. Ms. Meirong Yang has two votes and Ms. Huiyan Yang has one vote on the investment committee. In addition, according to an acting-in-concert agreement entered into in February 2017, Ms. Huiyan Yang agreed to consult and agree with Ms. Meirong Yang when voting and deciding on material matters in relation to the management of our company. See the Schedule 13D and Schedule 13D/A jointly filed by Ms. Huiyan Yang, Sure Brilliant, Ultimate Wise, Excellence Education, Noble Pride, TMF Trust and Yeung Family Trust V on December 31, 2018 and February 19, 2019, respectively, for further details. |
| (2) | Includes 200,100 Class A ordinary shares in the form of ADSs, 4,000,000 Class B ordinary shares and 1,010,000 Class A ordinary shares directly held by Mr. He and 2,100,000 Class B ordinary shares held in an irrevocable discretionary trust established by Mr. He. |
| (3) | Represents 72,590,000 Class B ordinary shares directly held by Excellence Education, a British Virgin Islands company with its registered office located at Commerce House, Wickhams Cay 1, P.O. Box 3140, Road Town, Tortola, British Virgin Islands. See also footnote (1) above. |
| (4) | Represents 451,559 Class A ordinary shares in the form of ADSs and 15,000,000 Class B ordinary shares directly held by Ultimate Wise, a British Virgin Islands company with its registered office located at Trident Chambers, P.O. Box 146, Road Town, Tortola, British Virgin Islands. See also footnote (1) above. |
| (5) | In his capacity as an individual principal shareholder. See also footnote (2) above. |
| (6) | Represent 5,000,000 Class A ordinary shares in the form of ADSs directly held by Sure Brilliant which is wholly-owned by Ms. Huiyan Yang. Sure Brilliant is a British Virgin Islands company with its registered address located at Vistra Corporate Services Centre, Wickhams Cay II, Road Town, Tortola, British Virgin Islands. See also footnote (1) above. |
On February 8, 2017, Ms. Meirong Yang and Ms. Huiyan Yang, who together beneficially own approximately 92.6% of the aggregate voting power of our company, entered into an acting-in-concert agreement. According to the acting-in-concert agreement, Ms. Huiyan Yang and Ms. Meirong Yang must consult with each other before voting and deciding on material matters in relation to the management of our company, including matters subject to approvals by board or shareholders’ meetings, such as appointment of directors and officers and adoption of key group-level policies. If no consensus could be reached through consultation, the decision made by Ms. Meirong Yang prevails. Ms. Huiyan Yang and Ms. Meirong Yang retrospectively confirmed in the acting-in-concert agreement that they have been acting-in-concert since 2008. The acting-in-concert agreement will continue until (1) such agreement is terminated by the parties thereto or (2) the disposal of all of either party’s interests in our company and affiliated entities and termination of either party’s employment or directorship with our company and affiliated entities. In 2018, Ms. Huiyan Yang and Ms. Meirong Yang further set up Yeung Family Trust V, an irrevocable discretionary trust established under the laws of Jersey with TMF Trust, a company incorporated and existing under the laws of Hong Kong, acting as its trustee. Ms. Huiyan Yang and Ms. Meirong Yang are the joint settlors and the members of the two-person investment committee of Yeung Family Trust V. The investment committee retains the sole right to vote the ordinary shares beneficially owned by Yeung Family Trust V in our company. Ms. Meirong Yang has two votes and Ms. Huiyan Yang has one vote on the investment committee. Yeung Family Trust V was established for succession planning purposes.
-116-
To our knowledge, as of August 31, 2021, the record holders of our Class A ordinary shares in the United States include Mr. Junli He and The Bank of New York Mellon, the depositary of our ADS program. The number of beneficial owners of our ADSs in the United States is likely to be much larger than the number of record holders of our ordinary shares in the United States.
ITEM 7 MAJOR SHAREHOLDERS AND RELATED PARTY TRANSACTIONS
A. Major Shareholders
See “Item 6. Directors, Senior Management and Employees—E. Share Ownership.”
B. Related Party Transactions
Contractual Arrangements with the VIEs and Their Shareholders
We entered into a series of contractual arrangements with the VIEs, including the schools held by the VIEs, and Ms. Meirong Yang, and Mr. Wenjie Yang, the shareholders of the VIEs, in August 2021. Such contractual arrangements enable us to (1) have the power to direct the activities that most significantly affects the economic performance of the VIEs; (2) bear the obligation to absorb losses of the VIEs that could potentially be significant to the affiliated entities or to receive benefits from the affiliated entities that could potentially be significant to the affiliated entities; and (3) have an exclusive option to purchase all of the equity interests in the VIEs when and to the extent permitted under PRC law. Therefore, we control the VIEs, including the subsidiaries and domestic kindergartens owned and operated by the VIEs. For a description of these contractual arrangements, see “Item 4. Information on the Company—C. Organizational Structure—Our Contractual Arrangements.”
All of our domestic for-profit kindergartens have executed Rights and Obligations Assumption Letters to enjoy the rights and perform the obligations under the contractual arrangements.
School Operation Agreements with Country Garden
As of August 31, 2021, substantially all of our schools in China, other than those that do not operate on Country Garden properties, had each entered into an operation agreement with Country Garden. Under these agreements, Country Garden provides the premises and facilities for us to operate these schools, while we are responsible for the operation and management of these schools. We may also provide preferential student placements and tuition discounts to Country Garden’s homeowners and employees.
-117-
Trademark Licensing Agreements with Country Garden
As of August 31, 2021, four of our schools in China had entered into a trademark licensing agreement with Country Garden, pursuant to which Country Garden agreed to grant BGY Education Investment, its subsidiaries and schools controlled and held by it the right to use certain trademarks, including “Country Garden,” free of charge for a term expiring in 2028 or 2030.
Transactions with Certain Related Parties
Purchase of services and materials
We purchase services and materials, which include mechanics and electrics engineering services, construction services, shuttle bus services and furniture, from other entities controlled by Ms. Huiyan Yang, our chairperson, including Country Garden. In the 2019, 2020 and 2021 fiscal years, we entered into various agreements with certain entities controlled by Ms. Huiyan Yang or her affiliates, including primarily the following:
| ● | Guangdong Phoenix Holiday International Travel Service Co., Ltd. |
| ● | Guangdong Shunde Chuang Xi Bang Sheng Furniture Co., Ltd. |
| ● | Foshan Shunde Country Garden Property Development Co., Ltd. |
| ● | Guangdong Teng An Mechanics and Electrics Engineering Co., Ltd. |
| ● | Guandong Elite Architectural Co., Ltd |
| ● | Huidong Country Garden Real Estate Development Co., Ltd. |
For the 2019, 2020 and 2021 fiscal years, we entered into transactions of an aggregate of approximately RMB7.6 million, RMB4.5 million and RMB7.5 million (US$1.2 million), respectively, to purchase materials, construction services and other services from such related parties.
Advances and loans from and to related parties
The following table presents amounts owed from and to our related parties as of August 31, 2020 and 2021:
| As of August 31, | ||||||||||||
| 2020 | 2021 | |||||||||||
| RMB | RMB | US$ | ||||||||||
| Amounts due from related parties | ||||||||||||
| Hangzhou Mashao Enterprise Management Consulting Co., Ltd. (1) | — | 1,206 | 187 | |||||||||
| Shaoguan Shunhong Real Estate Development Co., Ltd. (2) | 10,000 | 10,000 | 1,548 | |||||||||
| Kaiping Country Garden Property Development Co., Ltd. (3) | 1,077 | 1,060 | 164 | |||||||||
| Can-Achieve Global Edutour Co., Ltd. (2) | 3,915 | 1,906 | 295 | |||||||||
| Others | 1,521 | 915 | 142 | |||||||||
| Total | 16,513 | 15,087 | 2,336 | |||||||||
| (1) | The amounts represent loan receivables from the non-controlling interest shareholders of Hangzhou Impression. |
-118-
| (2) | The amounts mainly represents the receivables from the entity in which consists of expense was paid on behalf of the entity controlled by Ms. Huiyan Yang. |
| (3) | The amounts mainly represent the receivables of providing consulting services on pre-opening schools to Kaiping Country Garden Property Development Co., Ltd. |
| As of August 31, | ||||||||||||
| 2020 | 2021 | |||||||||||
| RMB | RMB | US$ | ||||||||||
| (in Thousands) | ||||||||||||
| Amounts due to related parties | ||||||||||||
| Chuzhou Country Garden Property Development Co., Ltd. (1) | 30,769 | 30,769 | 4,763 | |||||||||
| Shanghai Hanlue Information Technology Center Limited Partnership (3) | 11,573 | 2,885 | 447 | |||||||||
| Gongqingcheng Yuansen Commercial Information Consulting Center Ltd. (4) | — | 2,462 | 381 | |||||||||
| Others | 3,551 | 4,329 | 670 | |||||||||
| Total | 45,893 | 40,445 | 6,261 | |||||||||
Amounts due to related parties are non-interest bearing, unsecured, and due on demand.
| As of August 31, | ||||||||||||
| 2020 | 2021 | |||||||||||
| RMB | RMB | US$ | ||||||||||
| (in Thousands) | ||||||||||||
| Other non-current liability due to related parties | ||||||||||||
| Huaihua Zhiyi Network Technology Limited Partnership (2) | 14,490 | — | — | |||||||||
| Huaihua Yimeng Network Technology Limited Partnership (2) | 7,245 | — | — | |||||||||
| Shanghai Hanlue Information Technology Center Limited Partnership (3) | 5,108 | 2,650 | 410 | |||||||||
| Gongqingcheng Yuansen Commercial Information Consulting Center Ltd. (4) | — | 10,504 | 1,626 | |||||||||
| Total | 26,843 | 13,154 | 2,036 | |||||||||
Other non-current liabilities due to related parties are non-interest bearing and unsecured.
| (1) | The amounts mainly represent financing funds for maintaining daily operation of schools held by subsidiaries and the VIEs from other entities controlled by Ms. Huiyan Yang. |
| (2) | The amounts represent the acquisition payables due to Huaihua Zhiyi Network Technology Limited Partnership and Huaihua Yimeng Network Technology Limited Partnership for the acquisition of Chengdu Yinzhe in fiscal year 2019. |
| (3) | The amounts represent the acquisition payables to Shanghai Hanlue Information Technology Center Limited Partnership for the acquisition of Linstitute in fiscal year 2020. |
| (4) | The amounts represent the acquisition payables to Gongqingcheng Yuansen Commercial Information Consulting Center Ltd. for the acquisition of Leti in fiscal year 2021. |
-119-
Employment Agreements
See “Item 6. Directors, Senior Management and Employees—C. Board Practices—Employment Agreements.”
Share Incentive Plan
See “Item 6. Directors, Senior Management and Employees—B. Compensation—Share Incentive Plan.”
C. Interests of Experts and Counsel
Not applicable.
ITEM 8. FINANCIAL INFORMATION
A. Consolidated Statements and Other Financial Information
We have appended consolidated financial statements filed as part of this annual report.
Legal Proceedings
See “Item 4. Information on the Company—B. Business Overview—Legal Proceedings.”
Dividend Policy
On September 18, 2019, we declared a cash dividend of US$0.10 per ordinary share; on July 23, 2020, we declared a cash dividend of US$0.12 per ordinary share; and on July 21, 2021, we declared a cash dividend of US$0.12 per ordinary share. We currently have no further plan to declare or pay any dividends in the near future on our shares or ADSs. We currently intend to retain most, if not all, of our available funds and any future earnings to operate and expand our business.
Our board of directors has discretion as to whether to distribute dividends, subject to applicable laws. Under Cayman Islands law, a Cayman Islands company may pay a dividend on its shares out of its profits, realized or unrealized, or from any reserve set aside from profits which its directors determine is no longer required or out of the share premium account or any other fund or account that can be authorized for this purpose in accordance with the Companies Act (2021 Revision) of the Cayman Islands, provided that in no circumstances may a dividend be paid if this would result in the company being unable to pay its debts due in the ordinary course of business. Even if our board of directors decides to pay dividends, the form, frequency and amount will depend upon our future operations and earnings, capital requirements and surplus, general financial condition, contractual restrictions and other factors that our board of directors may deem relevant. If we pay any dividends, we will pay our ADS holders to the same extent as holders of our Class A ordinary shares, subject to the terms of the deposit agreement, including the fees and expenses payable thereunder. Cash dividends on our Class A ordinary shares, if any, will be paid in U.S. dollars.
We are a holding company incorporated in the Cayman Islands. We rely principally on dividends from our Hong Kong and PRC subsidiaries for our cash requirements, including any payment of dividends to our shareholders. PRC regulations may restrict the ability of our PRC subsidiaries to pay dividends to us. See “Item 3. Key Information—D. Risk Factors—Risks Related to Doing Business in China—Our subsidiaries and affiliated entities in China are subject to restrictions on making dividends and other payments to us.”
-120-
B. Significant Changes
Except as disclosed elsewhere in this annual report, we have not experienced any significant changes since the date of our audited consolidated financial statements included in this annual report.
ITEM 9. THE OFFER AND LISTING
A. Offer and Listing Details
Our ADSs are listed on the New York Stock Exchange under the symbol “BEDU.” Each ADS represents one Class A ordinary share (or right to receive one Class A ordinary share) of our ordinary shares.
B. Plan of Distribution
Not applicable.
C. Markets
Our ADSs have been listed for trading on the New York Stock Exchange under the symbol “BEDU” since May 18, 2017.
D. Selling Shareholders
Not applicable.
E. Dilution
Not applicable.
F. Expenses of the Issue
Not applicable.
ITEM 10. ADDITIONAL INFORMATION
A. Share Capital
Not applicable.
B. Memorandum and Articles of Association
We incorporate by reference into this annual report our amended and restated memorandum of association and our amended and restated articles of association filed as Exhibit 3.2 to our F-1 registration statement (File No. 333-217359), as amended, initially filed with the SEC on April 18, 2017.
C. Material Contracts
Material contracts other than in the ordinary course of business are described in Item 4 and Item 7 or elsewhere in this annual report.
D. Exchange Controls
See “Item 4. Information on the Company—B. Business Overview—Regulations—PRC Laws and Regulations Relating to Foreign Exchange.”
-121-
E. Taxation
The following discussion of material Cayman Islands, PRC and United States federal income tax consequences of an investment in our ADSs or Class A ordinary shares is based upon laws and relevant interpretations thereof in effect as of the date of this annual report, all of which are subject to change. This discussion does not deal with all possible tax consequences relating to an investment in our ADSs or Class A ordinary shares, such as the tax consequences under state, local and other tax laws.
Cayman Islands Taxation
The Cayman Islands currently levies no taxes on individuals or corporations based upon profits, income, gains or appreciation and there is no taxation in the nature of inheritance tax or estate duty. There are no other taxes likely to be material to us levied by the government of the Cayman Islands except for stamp duties which may be applicable on instruments executed in, or after execution brought within the jurisdiction of, the Cayman Islands.
The Cayman Islands are a party to a double tax treaty entered into with the United Kingdom in 2010 but otherwise is not party to any double tax treaties.
There are no exchange control regulations or currency restrictions in the Cayman Islands.
Pursuant to Section 6 of the Tax Concessions Act (revised) of the Cayman Islands, we have obtained an undertaking from the Governor-in-Cabinet that:
| ● | no law which is enacted in the Cayman Islands imposing any tax to be levied on profits or income or gains or appreciation shall apply to us or our operations; and |
| ● | the aforesaid tax or any tax in the nature of estate duty or inheritance tax shall not be payable on our shares, debentures or other obligations. |
| ● | The undertaking for us is for a period of 20 years from January 10, 2017. |
People’s Republic of China Taxation
Bright Scholar Holdings is a holding company incorporated in the Cayman Islands and its income depends primarily on dividends from our PRC subsidiaries. The PRC enterprise income tax law and its implementation rules provide that an income tax rate of 10.0% will be applicable to dividends payable by Chinese companies to non-PRC-resident enterprise shareholders unless otherwise exempted or reduced according to treaties or arrangements between the PRC central government and governments of other countries or regions. Under the Double Tax Avoidance Arrangement, dividends paid by a foreign-invested enterprise in the PRC to its direct holding company, which is considered a Hong Kong tax resident and is determined by the PRC tax authority to have satisfied relevant requirements under the Double Tax Avoidance Arrangement between China and Hong Kong and other applicable PRC laws, will be subject to withholding tax at the rate of 5.0%. Entitlement to a lower tax rate on dividends according to tax treaties or arrangements between the PRC central government and governments of other countries or regions is subject to inspection or approval of the relevant tax authorities. Furthermore, the State Administration of Taxation promulgated Circular 9 to clarify the definition of beneficial owner under PRC tax treaties and tax arrangements. According to Circular 9, a beneficial owner refers to a party who holds ownership of and control over the income of the entity, or the rights or assets from which such income is derived. The test to determine whether a resident of the other contracting party to the double taxation treaty or arrangement is a beneficial owner shall focus on several factors including, among others, (1) whether the applicant is under the obligation to pay 50% or more of the income received to any resident of any third country or region within 12 months upon receipt of the income; and (2) whether the business activities carried out by the applicant constitutes substantive business activities, which include substantive manufacturing, distribution, management and other activities. See “Item 3. Key Information—D. Risk Factors—Risk Related to Doing Business in China—There are significant uncertainties under the PRC enterprise income tax law relating to the withholding tax liabilities of our PRC subsidiaries, and dividends payable by our PRC subsidiaries to our offshore subsidiaries may not qualify to enjoy certain treaty benefits.”
-122-
Under the PRC enterprise income tax law, enterprises established under the laws of jurisdictions outside China with their “de facto management body” located within China may be considered to be PRC tax resident enterprises for tax purposes and therefore subject to PRC enterprise income tax at the rate of 25% on their worldwide income. The implementation rules of the PRC enterprise income tax law define the term “de facto management body” as a management body which substantially manages, or has control over the business, personnel, finance and assets of an enterprise. The State Administration of Taxation issued the Notice Regarding the Determination of Chinese-Controlled Offshore Incorporated Enterprises as PRC Tax Resident Enterprises on the Basis of De Facto Management Bodies, or Circular 82, on April 22, 2009. Circular 82 provides certain specific criteria for determining whether the “de facto management body” of a Chinese-controlled offshore incorporated enterprise is located in China, which include all of the following conditions: (1) the senior management and core management departments in charge of daily operations are located mainly within China, (2) financial and human resources decision are subject to determination or approval by persons or bodies in China, (3) major assets, accounting books, company seals and minutes and files of board and shareholders’ meeting are located or kept within China, and (4) at least half of the enterprise’s directors with voting rights or senior management reside within China. The State Administration of Taxation issued a bulletin on August 3, 2011 to provide more guidance on the implementation of Circular 82. The bulletin clarifies certain matters relating to resident status determination, post-determination administration and competent tax authorities. Although both the circular and the bulletin only apply to offshore enterprises controlled by PRC enterprises and not those by PRC individuals, the determination criteria set forth in the circular and administration clarification made in the bulletin may reflect the general position of the State Administration of Taxation on how the “de facto management body” test should be applied in determining the tax resident status of offshore enterprises and the administration measures should be implemented, regardless of whether they are controlled by PRC enterprises or PRC individuals. See “Item 3. Key Information—D. Risk Factors—Risk Related to Doing Business in China—Under the PRC enterprise income tax law, we may be classified as a PRC “resident enterprise,” which could result in unfavorable tax consequences to us and our non-PRC shareholders.”
United States Federal Income Tax Considerations
The following discussion is a summary of United States federal income tax considerations relating to the ownership and disposition of our ADSs or Class A ordinary shares by a U.S. Holder, as defined below, who holds our ADSs or Class A ordinary shares as “capital assets” (generally, property held for investment) under the United States Internal Revenue Code of 1986, as amended, or the Code. This discussion is based upon existing United States federal income tax law, which is subject to differing interpretations or change, possibly with retroactive effect. No ruling has been sought from the Internal Revenue Service, or the IRS, with respect to any United States federal income tax consequences described below, and there can be no assurance that the IRS or a court will not take a contrary position. This discussion does not address all aspects of United States federal income taxation that may be important to particular investors in light of their individual circumstances, including investors subject to special tax rules (such as, for example, financial institutions, insurance companies, regulated investment companies, real estate investment trusts, broker-dealers, traders in securities that elect mark-to-market treatment, partnerships or other pass-through entities and their partners or investors, tax-exempt organizations (including private foundations)), investors who are not U.S. Holders, investors subject to special accounting rules under Section 451(b) of the Code, investors that own (directly, indirectly, or constructively) 10% or more of our stock by vote or by value, investors that hold their ADSs or ordinary shares as part of a straddle, hedge, conversion, constructive sale or other integrated transaction, or investors that have a functional currency other than the U.S. dollar, all of whom may be subject to tax rules that differ significantly from those summarized below. In addition, this discussion does not address any state, local, alternative minimum tax, or non-United States tax considerations, or the Medicare contribution tax on net investment income. Each potential investor is urged to consult its tax advisor regarding the United States federal, state, local and non-United States income and other tax considerations of an investment in our ADSs or ordinary shares.
General
For purposes of this discussion or arrangement, a “U.S. Holder” is a beneficial owner of our ADSs or Class A ordinary shares that is, for United States federal income tax purposes, (1) an individual who is a citizen or resident of the United States, (2) a corporation (or other entity treated as a corporation for United States federal income tax purposes) created in, or organized under the laws of, the United States or any state thereof or the District of Columbia, (3) an estate the income of which is includible in gross income for United States federal income tax purposes regardless of its source, or (4) a trust (a) the administration of which is subject to the primary supervision of a United States court and which has one or more United States persons who have the authority to control all substantial decisions of the trust or (b) that has otherwise elected to be treated as a United States person under the Code.
-123-
If a partnership (or other entity or arrangement treated as a partnership for United States federal income tax purposes) is a beneficial owner of our ADSs or Class A ordinary shares, the tax treatment of a partner in the partnership will depend upon the status of the partner and the activities of the partnership. Partnerships and partners of a partnership holding our ADSs or Class A ordinary shares are urged to consult their tax advisors regarding an investment in our ADSs or Class A ordinary shares.
For United States federal income tax purposes, a U.S. Holder of ADSs will generally be treated as the beneficial owner of the underlying shares represented by the ADSs. Accordingly, deposits or withdrawals of Class A ordinary shares for ADSs will generally not be subject to United States federal income tax.
Passive foreign investment company considerations
A non-United States corporation, such as our company, will be classified as a “passive foreign investment company,” or PFIC, for United States federal income tax purposes, if, in the case of any particular taxable year, either (1) 75% or more of its gross income for such year consists of certain types of “passive” income or (2) 50% or more of its average quarterly assets during such year produce or are held for the production of passive income. For this purpose, cash is categorized as a passive asset and the company’s unbooked intangibles associated with active business activities may generally be classified as active assets. Passive income generally includes, among other things, dividends, interest, rents, royalties, and gains from the disposition of passive assets. We will be treated as owning our proportionate share of the assets and earning our proportionate share of the income of any other non-U.S. corporation in which we own, directly or indirectly, more than 25% (by value) of the stock.
Although the law in this regard is unclear, we treat the VIEs as being owned by us for United States federal income tax purposes, not only because we exercise effective control over the operation of such entities but also because we are entitled to substantially all of their economic benefits, and, as a result, we consolidate their operating results in our consolidated financial statements. Assuming that we are the owner of the VIEs for United States federal income tax purposes, based upon our historical and current income and assets, we do not believe that we were classified as a PFIC for the taxable year ending August 31, 2021.
While we do not expect to become a PFIC in the current or future taxable years, the determination of whether we are or will become a PFIC will depend upon the composition of our income (which may differ from our historical results and current projections) and assets and the value of our assets from time to time, including, in particular the value of our goodwill and other unbooked intangibles (which may depend upon the market value of our ADSs or Class A ordinary shares from time-to-time and may be volatile). In estimating the value of our goodwill and other unbooked intangibles, we have taken into account our market capitalization, which may fluctuate. If our market capitalization declines or does not increase, we may be classified as a PFIC for the current or future taxable years. It is also possible that the IRS may challenge our classification or valuation of our goodwill and other unbooked intangibles, which may result in our company being, or becoming classified as, a PFIC for the current or one or more future taxable years.
The determination of whether we are or will be a PFIC may also depend, in part, on how, and how quickly, we use our liquid assets, including cash. Under circumstances where we retain significant amounts of liquid assets including cash, or if the VIEs were not treated as owned by us for United States federal income tax purposes, our risk of being classified as a PFIC may substantially increase. Because there are uncertainties in the application of the relevant rules and PFIC status is a factual determination made annually after the close of each taxable year, there can be no assurance that we will not be a PFIC for the current taxable year or any future taxable year. If we are classified as a PFIC for any year during which a U.S. holder holds our ADSs or Class A ordinary shares, we generally would continue to be treated as a PFIC for all succeeding years during which such U.S. holder holds our ADSs or Class A ordinary shares.
The discussion below under “Dividends” and “Sale or Other Disposition of ADSs or Ordinary Shares” is written on the basis that we will not be classified as a PFIC for United States federal income tax purposes. The United States federal income tax rules that apply if we are classified as a PFIC for the current taxable year or any subsequent taxable year are discussed below under “Passive Foreign Investment Company Rules.”
-124-
Dividends
Subject to the PFIC rules described below, any cash distributions (including the amount of any PRC tax withheld) paid on our ADSs or Class A ordinary shares out of our current or accumulated earnings and profits, as determined under United States federal income tax principles, will generally be includible in the gross income of a U.S. Holder as dividend income on the day actually or constructively received by the U.S. Holder, in the case of Class A ordinary shares, or by the depositary bank, in the case of ADSs. Because we do not intend to determine our earnings and profits on the basis of United States federal income tax principles, any distribution will generally be treated as a “dividend” for United States federal income tax purposes. Under current law, a non-corporate recipient of dividend income will generally be subject to tax on dividend income from a “qualified foreign corporation” at the lower applicable net capital gains rate rather than the marginal tax rates generally applicable to ordinary income provided that certain holding period and other requirements are met.
A non-United States corporation (other than a corporation that is classified as a PFIC for the taxable year in which the dividend is paid or the preceding taxable year) will generally be considered to be a qualified foreign corporation (1) if it is eligible for the benefits of a comprehensive tax treaty with the United States which the Secretary of Treasury of the United States determines is satisfactory for purposes of this provision and which includes an exchange of information program, or (2) with respect to any dividend it pays on stock (or ADSs in respect of such stock) which is readily tradable on an established securities market in the United States. Our ADSs are listed on the New York Stock Exchange. Accordingly, we believe that the ADSs are readily tradable on an established securities market in the United States and that we will be a qualified foreign corporation with respect to dividends paid on the ADSs. Since we do not expect that our Class A ordinary shares will be listed on established securities markets, it is unclear whether dividends that we pay on our Class A ordinary shares that are not backed by ADSs currently meet the conditions required for the reduced tax rate. There can be no assurance that our ADSs will continue to be considered readily tradable on an established securities market in later years. In the event we are deemed to be a PRC resident enterprise under the EIT Law, we may be eligible for the benefits of the Agreement Between the Government of the United States of America and the Government of the People’s Republic of China for the Avoidance of Double Taxation and the Prevention of Tax Evasion with Respect to Taxes on Income (the “United States-PRC income tax treaty”) (which the Secretary of the Treasury of the United States has determined is satisfactory for this purpose), in which case we would be treated as a qualified foreign corporation with respect to dividends paid on our Class A ordinary shares or ADSs. U.S. Holders are urged to consult their tax advisors regarding the availability of the reduced tax rate on dividends in their particular circumstances. Dividends received on our ADSs or Class A ordinary shares will not be eligible for the dividends received deduction allowed to corporate shareholders of a domestic corporation.
For United States foreign tax credit purposes, dividends paid on our ADSs or Class A ordinary shares will generally be treated as income from foreign sources and will generally constitute passive category income. In the event that we are deemed to be a PRC resident enterprise under the EIT Law, a U.S. Holder may be subject to PRC withholding taxes on dividends paid, if any, on our ADSs or Class A ordinary shares. A U.S. Holder may be eligible, subject to a number of complex limitations, to claim a foreign tax credit in respect of any foreign withholding taxes imposed on dividends received on our ADSs or Class A ordinary shares. A U.S. Holder who does not elect to claim a foreign tax credit for foreign tax withheld may instead claim a deduction for United States federal income tax purposes in respect of such withholding, but only for a year in which such holder elects to do so for all creditable foreign income taxes. The rules governing the foreign tax credit are complex. U.S. Holders are urged to consult their tax advisors regarding the availability of the foreign tax credit under their particular circumstances.
-125-
Sale or other disposition of ADSs or ordinary shares
Subject to the PFIC rules discussed below, a U.S. Holder will generally recognize capital gain or loss, if any, upon the sale or other disposition of ADSs or Class A ordinary shares in an amount equal to the difference between the amount realized upon the disposition and the holder’s adjusted tax basis in such ADSs or Class A ordinary shares. Any capital gain or loss will be long-term gain or loss if the ADSs or Class A ordinary shares have been held for more than one year and will generally be United States source gain or loss for United States foreign tax credit purposes. Long-term capital gains of non-corporate tax payers are currently eligible for reduced rates of taxation. In the event that we are treated as a PRC resident enterprise under the EIT Law, and gain from the disposition of the ADSs or Class A ordinary shares is subject to tax in the PRC, such gain may be treated as PRC source gain for foreign tax credit purposes under the United States-PRC income tax treaty. The deductibility of a capital loss may be subject to limitations. U.S. Holders are urged to consult their tax advisors regarding the tax consequences if a foreign tax is imposed on a disposition of our ADSs or Class A ordinary shares, including the availability of the foreign tax credit under their particular circumstances.
Passive Foreign Investment Company Rules
If we are classified as a PFIC for any taxable year during which a U.S. Holder holds our ADSs or Class A ordinary shares, unless the U.S. Holder makes a mark-to-market election (as described below), the U.S. Holder will, except as discussed below, be subject to special tax rules that have a penalizing effect, regardless of whether we remain a PFIC, on (1) any excess distribution that we make to the U.S. Holder (which generally means any distribution paid during a taxable year to a U.S. Holder that is greater than 125% of the average annual distributions paid in the three preceding taxable years or, if shorter, the U.S. Holder’s holding period for the ADSs or Class A ordinary shares), and (2) any gain realized on the sale or other disposition, including, under certain circumstances, a pledge, of ADSs or Class A ordinary shares. Under the PFIC rules:
| ● | the excess distribution and/or gain will be allocated ratably over the U.S. Holder’s holding period for the ADSs or Class A ordinary shares; |
| ● | the amount allocated to the current taxable year and any taxable years in the U.S. Holder’s holding period prior to the first taxable year in which we are classified as a PFIC, or a pre-PFIC year, will be taxable as ordinary income; and |
| ● | the amount allocated to each prior taxable year, other than the current taxable year or a pre-PFIC year, will be subject to tax at the highest tax rate in effect applicable to the individuals or corporations, as appropriate, for that year, and will be increased by an additional tax equal to interest on the resulting tax deemed deferred with respect to each such other taxable year. |
If we are a PFIC for any taxable year during which a U.S. Holder holds our ADSs or Class A ordinary shares and any of our non-United States subsidiaries is also a PFIC, such U.S. Holder would be treated as owning a proportionate amount (by value) of the shares of the lower-tier PFIC for purposes of the application of these rules. Each U.S. Holder is advised to consult its tax advisors regarding the application of the PFIC rules to any of our subsidiaries.
As an alternative to the foregoing rules, a U.S. Holder of “marketable stock” in a PFIC may make a mark-to-market election with respect to our ADSs, provided that the ADSs are “regularly traded” (as specially defined) on the New York Stock Exchange. No assurances may be given regarding whether our ADSs will continue to qualify as being regularly traded in this regard. If a mark-to-market election is made, the U.S. Holder will generally (1) include as ordinary income for each taxable year that we are a PFIC the excess, if any, of the fair market value of ADSs held at the end of the taxable year over the adjusted tax basis of such ADSs and (2) deduct as an ordinary loss the excess, if any, of the adjusted tax basis of the ADSs over the fair market value of such ADSs held at the end of the taxable year, but only to the extent of the net amount previously included in income as a result of the mark-to-market election. The U.S. Holder’s adjusted tax basis in the ADSs would be adjusted to reflect any income or loss resulting from the mark-to-market election. If a U.S. Holder makes an effective mark-to-market election, in each year that we are a PFIC any gain recognized upon the sale or other disposition of the ADSs will be treated as ordinary income and loss will be treated as ordinary loss, but only to the extent of the net amount previously included in income as a result of the mark-to-market election. Because our ordinary shares are not listed on a stock exchange, U.S. Holders will not be able to make a mark-to-market election with respect to our ordinary shares.
If a U.S. Holder makes a mark-to-market election in respect of a corporation classified as a PFIC and such corporation ceases to be classified as a PFIC, the U.S. Holder will not be required to take into account the mark-to-market gain or loss described above during any period that such corporation is not classified as a PFIC.
-126-
Because a mark-to-market election cannot be made for any lower-tier PFICs that a PFIC may own, a U.S. Holder who makes a mark-to-market election with respect to our ADSs may continue to be subject to the general PFIC rules with respect to such U.S. Holder’s indirect interest in any of our non-United States subsidiaries that is classified as a PFIC.
We do not intend to provide information necessary for U.S. Holders to make qualified electing fund elections, which, if available, would result in tax treatment different from the general tax treatment for PFICs described above.
As discussed above under “Dividends,” dividends that we pay on our ADSs or Class A ordinary shares will not be eligible for the reduced tax rate that applies to qualified dividend income if we are classified as a PFIC for the taxable year in which the dividend is paid or the preceding taxable year. In addition, if a U.S. Holder owns our ADSs or Class A ordinary shares during any taxable year that we are a PFIC, the holder must file an annual information return with the IRS. Each U.S. Holder is urged to consult its tax advisor concerning the United States federal income tax consequences of purchasing, holding, and disposing ADSs or Class A ordinary shares if we are or become a PFIC, including the possibility of making a mark-to-market election and the unavailability of the qualified electing fund election.
Information reporting and backup withholding
Certain U.S. Holders are required to report information to the IRS relating to an interest in “specified foreign financial assets,” including shares issued by a non-United States corporation, for any year in which the aggregate value of all specified foreign financial assets exceeds $50,000 (or a higher dollar amount prescribed by the IRS), subject to certain exceptions (including an exception for shares held in custodial accounts maintained with a United States financial institution). These rules also impose penalties if a U.S. Holder is required to submit such information to the IRS and fails to do so.
In addition, U.S. Holders may be subject to information reporting to the IRS and backup withholding with respect to dividends on and proceeds from the sale or other disposition of our ADSs or ordinary shares. Information reporting will apply to payments of dividends on, and to proceeds from the sale or other disposition of, ordinary shares or ADSs by a paying agent within the United States to a U.S. Holder, other than U.S. Holders that are exempt from information reporting and properly certify their exemption. A paying agent within the United States will be required to withhold at the applicable statutory rate, currently 24%, in respect of any payments of dividends on, and the proceeds from the disposition of, ordinary shares or ADSs within the United States to a U.S. Holder (other than U.S. Holders that are exempt from backup withholding and properly certify their exemption) if the holder fails to furnish its correct taxpayer identification number or otherwise fails to comply with applicable backup withholding requirements. U.S. Holders who are required to establish their exempt status generally must provide a properly completed IRS Form W-9.
Backup withholding is not an additional tax. Amounts withheld as backup withholding may be credited against a U.S. Holder’s U.S. federal income tax liability. A U.S. Holder generally may obtain a refund of any amounts withheld under the backup withholding rules by filing the appropriate claim for refund with the IRS in a timely manner and furnishing any required information. Each U.S. Holder is advised to consult with its tax advisor regarding the application of the United States information reporting rules to their particular circumstances.
F. Dividends and Paying Agents
Not applicable.
G. Statement by Experts
Not applicable.
-127-
H. Documents on display
We have previously filed with the SEC our registration statement on Form F-1 (File Number 333-217359), as amended and our registration statement on Form F-1 (File Number 333-223193), as amended.
We are subject to the periodic reporting and other informational requirements of the Exchange Act. Under the Exchange Act, we are required to file reports and other information with the SEC. Specifically, we are required to file annually a Form 20-F within four months after the end of each fiscal year. Copies of reports and other information, when so filed, may be inspected without charge and may be obtained at prescribed rates at the public reference facilities maintained by the SEC at 100 F Street, N.E., Room 1580, Washington, D.C. 20549. The public may obtain information regarding the Washington, D.C. Public Reference Room by calling the SEC at 1-800-SEC-0330. The SEC also maintains a web site at www.sec.gov that contains reports, proxy and information statements, and other information regarding registrants that make electronic filings with the SEC using its EDGAR system.
As a foreign private issuer, we are exempt from the rules of the Exchange Act prescribing the furnishing and content of quarterly reports and proxy statements, and our executive officers, directors and principal shareholders are exempt from the reporting and short-swing profit recovery provisions contained in Section 16 of the Exchange Act. In addition, we are not required under the Exchange Act to file periodic reports and financial statements with the SEC as frequently or as promptly as U.S. companies whose securities are registered under the Exchange Act.
We will furnish The Bank of New York Mellon, the depositary of our ADSs, with our annual reports, which will include a review of operations and annual audited consolidated financial statements prepared in conformity with U.S. GAAP, and all notices of shareholders’ meetings and other reports and communications that are made generally available to our shareholders. The depositary will make such notices, reports and communications available to holders of ADSs and, upon our request, will mail to all record holders of ADSs the information contained in any notice of a shareholders’ meeting received by the depositary from us.
I. Subsidiary Information
Not applicable.
ITEM 11. QUANTITATIVE AND QUALITATIVE DISCLOSURES ABOUT MARKET RISK
Foreign currency risk
Our revenues, expenses and assets and liabilities are primarily denominated in Renminbi. Renminbi is not freely convertible into foreign currencies for capital account transactions. The value of the Renminbi against the U.S. dollar and other currencies is affected by changes in China’s political and economic conditions and by China’s foreign exchange policies, among other things. In July 2005, the PRC government changed its decades-old policy of pegging the value of the Renminbi to the U.S. dollar, and the Renminbi appreciated more than 20% against the U.S. dollar over the following three years. Between July 2008 and June 2010, this appreciation subsided and the exchange rate between the Renminbi and the U.S. dollar remained within a narrow band. Since June 2010, the Renminbi has fluctuated against the U.S. dollar, at times significantly and unpredictably. On March 17, 2014, the PRC government announced a policy to further expand the maximum daily floating range of Renminbi trading prices against the U.S. dollar in the inter-bank spot foreign exchange market to 2.0%. On August 10, 2015, the PRC government announced that it had changed the calculation method for Renminbi’s daily central parity exchange rate against the U.S. dollar, which resulted in an approximately 2.0% depreciation of Renminbi on that day. We expect Renminbi to fluctuate more significantly in value against the U.S. dollar or other foreign currencies in the future, depending on the market supply and demand with reference to a basket of major foreign currencies. It is difficult to predict how market forces or PRC or U.S. government policy may impact the exchange rate between the Renminbi and the U.S. dollar in the future.
-128-
To date, we have not entered into any hedging transactions in an effort to reduce our exposure to foreign currency exchange risk. To the extent that we need to convert U.S. dollars we received from the offering into Renminbi for our operations or capital expenditures, appreciation of the Renminbi against the U.S. dollar would have an adverse effect on the Renminbi amount we would receive from the conversion. Conversely, if we decide to convert our Renminbi into U.S. dollars for the purpose of making payments for dividends on our ordinary shares or ADSs or for other business purposes, appreciation of the U.S. dollar against the Renminbi would have a negative effect on the U.S. dollar amount available to us.
In addition, very limited hedging options are available in China to reduce our exposure to exchange rate fluctuations. To date, we have not entered into any hedging transactions in an effort to reduce our exposure to foreign currency exchange risk. While we may decide to enter into hedging transactions in the future, the availability and effectiveness of these hedges may be limited and we may not be able to adequately hedge our exposure or at all. In addition, our currency exchange losses may be magnified by PRC exchange control regulations that restrict our ability to convert Renminbi into foreign currency.
Concentration of credit risk
Financial instruments that potentially subject us to significant concentration of credit risk consist primarily of cash and cash equivalents and restricted cash. As of August 31, 2020, substantially all of our cash and cash equivalents and term deposits were deposited with financial institutions with high-credit ratings and quality.
ITEM 12. DESCRIPTION OF SECURITIES OTHER THAN EQUITY SECURITIES
A. Debt Securities
Not applicable.
B. Warrants and Rights
Not applicable.
C. Other Securities
Not applicable.
-129-
D. American Depositary Shares
Fees and Expenses
Our ADS holders are required to pay the following service fees to the depositary bank, the Bank of New York Mellon, and certain taxes and governmental charges (in addition to any applicable fees, expenses, taxes and other governmental charges payable on the deposited securities represented by any of your ADSs):
Persons depositing or withdrawing shares or
ADS |
For: | |
| US$5.00 (or less) per 100 ADSs (or portion of 100 ADSs) | Issuance of ADSs, including issuances resulting from a distribution of shares or rights or other property Cancellation of ADSs for the purpose of withdrawal, including if the deposit agreement terminates | |
| US$0.05 (or less) per ADS | Any cash distribution to ADS holders | |
| A fee equivalent to the fee that would be payable if securities distributed to you had been shares and the shares had been deposited for issuance of ADSs | Distribution of securities distributed to holders of deposited securities (including rights) that are distributed by the depositary to ADS holders | |
| US$0.05 (or less) per ADS per calendar year | Depositary services | |
| Registration or transfer fees | Transfer and registration of shares on our share register to or from the name of the depositary or its agent when you deposit or withdraw shares | |
| Expenses of the depositary | Cable, telex and facsimile transmissions (when expressly provided in the deposit agreement) converting foreign currency to U.S. dollars | |
| Taxes and other governmental charges the depositary or the custodian has to pay on any ADSs or shares underlying ADSs, such as stock transfer taxes, stamp duty or withholding taxes | As necessary | |
| Any charges incurred by the depositary or its agents for servicing the deposited securities | As necessary |
-130-
The depositary collects its fees for delivery and surrender of ADSs directly from investors depositing shares or surrendering ADSs for the purpose of withdrawal or from intermediaries acting for them. The depositary collects fees for making distributions to investors by deducting those fees from the amounts distributed or by selling a portion of distributable property to pay the fees. The depositary may collect its annual fee for depositary services by deduction from cash distributions or by directly billing investors or by charging the book-entry system accounts of participants acting for them. The depositary may collect any of its fees by deduction from any cash distribution payable (or by selling a portion of securities or other property distributable) to ADS holders that are obligated to pay those fees. The depositary may generally refuse to provide fee-attracting services until its fees for those services are paid.
From time to time, the depositary may make payments to us to reimburse us for costs and expenses generally arising out of establishment and maintenance of the ADS program, waive fees and expenses for services provided to us by the depositary or share revenue from the fees collected from ADS holders. In performing its duties under the deposit agreement, the depositary may use brokers, dealers, foreign currency dealers or other service providers that are owned by or affiliated with the depositary and that may earn or share fees, spreads or commissions.
The depositary may convert currency itself or through any of its affiliates and, in those cases, acts as principal for its own account and not as agent, advisor, broker or fiduciary on behalf of any other person and earns revenue, including, without limitation, transaction spreads, that it will retain for its own account. The revenue is based on, among other things, the difference between the exchange rate assigned to the currency conversion made under the deposit agreement and the rate that the depositary or its affiliate receives when buying or selling foreign currency for its own account. The depositary makes no representation that the exchange rate used or obtained in any currency conversion under the deposit agreement will be the most favorable rate that could be obtained at the time or that the method by which that rate will be determined will be the most favorable to ADS holders, subject to the depositary’s obligations under the deposit agreement. The methodology used to determine exchange rates used in currency conversions is available upon request.
-131-
PART II
ITEM 13. DEFAULTS, DIVIDEND ARREARAGES AND DELINQUENCIES
None.
ITEM 14. MATERIAL MODIFICATIONS TO THE RIGHTS OF SECURITY HOLDERS AND USE OF PROCEEDS
Material Modifications to the Rights of Security Holders
See “Item 10. Additional Information” for a description of the rights of securities holders, which remain unchanged.
Use of Proceeds
The following “Use of Proceeds” information relates to the registration statement on Form F-1, as amended (File Number 333-217359) in relation to our initial public offering of 17,250,000 ADSs representing 17,250,000 Class A ordinary shares, at an initial offering price of US$10.50 per ADS, and the F-1 Registration Statement (File Number 333-223193) in relation to our follow-on public offering of 10,000,000 ADSs representing 10,000,000 Class A ordinary shares at US$19.00 per ADS. Our initial public offering closed in June 2017, and our follow-on offering closed in March 2018. Morgan Stanley & Co. International plc and Deutsche Bank Securities Inc. were the representatives of the underwriters for our initial public offering, and Deutsche Bank Securities Inc. and Goldman Sachs (Asian) LLC were the representatives of the underwriters for our follow-on public offering.
The F-1 registration statement for our initial public offering was declared effective by the SEC on May 17, 2017. For the period from the effective date of the F-1 registration statement to August 31, 2017, the total expenses incurred for our company’s account in connection with our initial public offering was approximately US$0.6 million. We received net proceeds of approximately US$174.7 million from our initial public offering. None of the transaction expenses included payments to directors or officers of our company or their associates, persons owning more than 10% or more of our equity securities or our affiliates. None of the net proceeds from the initial public offering were paid, directly or indirectly, to any of our directors or officers or their associates, persons owning 10% or more of our equity securities or our affiliates.
The F-1 registration statement for our follow-on public offering was declared effective by the SEC on February 27, 2018. For the period from the effective date of the F-1 registration statement to August 31, 2018, the total expenses incurred for our company’s account in connection with our follow-on public offering was approximately US$1.0 million. We received net proceeds of approximately US$181.4 million from our follow-on offering. None of the transaction expenses included payments to directors or officers of our company or their associates, persons owning more than 10% or more of our equity securities or our affiliates. None of the net proceeds from the follow-on offering were paid, directly or indirectly, to any of our directors or officers or their associates, persons owning 10% or more of our equity securities or our affiliates.
For the period from May 17, 2017, the date that the F-1 registration statement in connection with our initial public offering was declared effective by the SEC, to the date of this annual report, we have used (1) approximately US$50.0 million as the registered capital of Guangdong Bright Scholar Education Technology Co., Ltd., (2) approximately US$89.9 million for the repurchase of our ADSs, and (3) approximately US$228.7 million for overseas acquisitions, of the net proceeds received from our public offerings.
ITEM 15. CONTROLS AND PROCEDURES
Disclosure Controls and Procedures
Under the supervision and with the participation of our management, including our chief executive officer and chief financial officer, we carried out an evaluation of the effectiveness of our disclosure controls and procedures, which is defined in Rules 13a-15(e) of the Exchange Act, as of August 31, 2021. Based on that evaluation, our chief executive officer and chief financial officer concluded that our disclosure controls and procedures as of August 31, 2021 were effective.
-132-
Management’s Annual Report on Internal Control over Financial Reporting
Our management is responsible for establishing and maintaining adequate internal control over financial reporting, as such term is defined in Rule 13a-15(f), of the Exchange Act. Our internal control over financial reporting is a process designed to provide reasonable assurance regarding the reliability of financial reporting and the preparation of financial statements for external purposes in accordance with U.S. GAAP. Because of its inherent limitations, internal control over financial reporting may not prevent or detect misstatements. Also, projections of any evaluation of effectiveness to future periods are subject to the risk that controls may become inadequate because of changes in conditions or because the degree of compliance with policies or procedures may deteriorate.
Under the supervision and with the participation of our management, including our chief executive officer and chief financial officer, we conducted an assessment of the effectiveness of our internal control over financial reporting as of August 31, 2021. We have excluded the businesses acquired in the 2021 fiscal year from our assessment of the effectiveness of internal control over financial reporting as of August 31, 2021, which are listed in Note 4 of our consolidated financial statements. The businesses that we acquired represented 0.8% of our total assets as of August 31, 2021, and 0.7% of our revenues and less than 0.1% of our net loss for the 2021 fiscal year from continuing operations, which mainly relate to Leti Camp. The assessment was based on criteria established in the framework Internal Control—Integrated Framework (2013), issued by the Committee of Sponsoring Organizations of the Treadway Commission. Our management will include the business acquired in the 2021 fiscal year in the assessment of the effectiveness of internal control over financial reporting at the conclusion of the 2022 fiscal year. Based on this assessment, management concluded that our internal control over financial reporting was effective as of August 31, 2021.
Attestation Report of the Registered Public Accounting Firm
This annual report on Form 20 F does not include an attestation report of our registered public accounting firm due to rules of the SEC where domestic and foreign registrants that are “emerging growth companies” which we are, are not required to provide the auditor attestation report.
Changes in Internal Control over Financial Reporting
We have implemented remediation measures to address the significant deficiency related to insufficient review over underlying data supporting journal entries and account reconciliations in certain acquired overseas business as of and for the fiscal year ended August 31, 2020 by enhancing the implementation of a set of internal control policies that include recruiting more qualified financial and accounting professionals, establishing an ongoing program to provide sufficient and appropriate training for financial reporting and accounting personnel, engaging external consultants to evaluate the acquired overseas business’s internal controls over financial reporting procedures to ensure compliance with U.S. securities laws and regulations, establishing a UK based share service center to unify business operation processes cross oversea schools, including primarily finance, human resources, IT and marketing, and enhancing and revising design of IT applications and procedures. Our historical significant deficiency of insufficient review over underlying data supporting journal entries and account reconciliations in certain acquired overseas business had been remediated during the year ended August 31, 2021.
As permitted by the SEC, companies are allowed to exclude acquired businesses from management’s assessment of the effectiveness of internal control over financial reporting for the year in which the acquisition is completed. In the 2021 fiscal year, we identified two significant deficiencies within our internal control over financial reporting (excluding the newly acquired business in the 2021 fiscal year). The significant deficiencies identified relates to lack of comprehensive assessment process over lease accounting and lack of comprehensive documentation on assessment transition and implementation of new accounting standards or pronouncements.
Having identified those significant deficiencies, we are in the process of the implementation of a set of internal control policies that include detailed procedures and guidance on assessment on accounting estimates determined around lease accounting, transition and implementation of new Accounting Standards Updates, which will enable us to complete and document a comprehensive assessment of the judgmental area around lease accounting and the impact arise from judgmental area of lease accounting the adoption of new accounting standards or pronouncements to our consolidated financial statements, respectively.
-133-
However, we cannot assure you that we will not identify material weaknesses or significant deficiencies in the future. In addition, the process of designing and implementing an effective financial reporting system is a continuous effort that requires us to anticipate and react to changes in our business and the economic and regulatory environments and to employ significant resources to maintain a financial reporting system that satisfies our reporting obligations. See “Item 3. Key Information—D. Risk Factors—Risks Related to Our Business—If we fail to implement and maintain an effective system of internal controls, we may be unable to accurately or timely report our results of operations or prevent fraud, and investor confidence and the market price of our ADSs may be materially and adversely affected.” As a result, we may be subject to a number of risks, including increased risks that we have or may not file our financial statements and related reports with the SEC on a timely basis and that there are errors in our reported financial statements and material misstatements in our reports and other documents filed with the SEC.
ITEM 16A. AUDIT COMMITTEE FINANCIAL EXPERT
Our board of directors has determined that Mr. Peter Andrew Schloss, an independent director (under the standards set forth in Section 303A of the Corporate Governance Rules of the New York Stock Exchange and Rule 10A-3 under the Exchange Act) and the chairman of our audit committee, is our audit committee financial expert.
ITEM 16B. CODE OF ETHICS
Our board of directors has adopted our code of conduct and ethics, a code that applies to members of the board of directors including its chairman and other senior officers, including the chief executive officer, the chief financial officer and the chief operations officer. This code is publicly available on our website at http://ir.brightscholar.com/.
ITEM 16C. PRINCIPAL ACCOUNTANT FEES AND SERVICES
The following table sets forth the aggregate fees by categories specified below in connection with certain professional services rendered by Deloitte Touche Tohmatsu Certified Public Accountants LLP (“Deloitte”), our independent registered public accounting firm, its member firms of Deloitte Touche Tohmatsu Limited, and their respective affiliates (“Deloitte Entities”), for the periods indicated. We did not pay any other fees to the Deloitte Entities during the periods indicated below.
| 2020 Fiscal Year |
2021 Fiscal Year | ||||||||||
| (in thousands) | |||||||||||
| Audit fees (1) | RMB | 11,411 | RMB | 10,236 | US$ | 1,548 | |||||
| Tax fee (2) | — | RMB | 90 | US$ | 14 | ||||||
| (1) | “Audit fees” represent the aggregate fees billed for each of the fiscal years listed for professional services rendered by our principal accountant for the audit of our annual consolidated financial statements, review of quarterly financial information, and audit services that are normally provided by the principal accountant in connection with regulatory filings or engagements for those fiscal years. | |
| (2) | “Tax fee” represents the fee billed for professional service rendered by our independent registered public accounting firm for tax advice. The policy of our audit committee is to pre-approve all audit and non-audit services provided by Deloitte Touche Tohmatsu Certified Public Accountants LLP, including audit services and tax service as described above, other than those for de minimis services which are approved by the audit committee prior to the completion of the audit. |
-134-
ITEM 16D. EXEMPTIONS FROM THE LISTING STANDARDS FOR AUDIT COMMITTEES
Not applicable.
ITEM 16E PURCHASES OF EQUITY SECURITIES BY THE ISSUER AND AFFILIATED PURCHASERS
In April 2018, our board of directors announced a share repurchase program pursuant to which we would repurchase up to US$100 million worth of our ADSs. The 2018 share repurchase program expired on April 30, 2019 and as of such date we had repurchased 6,679,183 of our outstanding ADSs for an aggregate purchase price of approximately US$77 million pursuant to the program.
In September 2019, our board of directors announced a new share repurchase program pursuant to which we would repurchase up to US$30 million worth of our ADSs. The 2019 Share Repurchase Program expired on November 29, 2020 and as of such date we had repurchased 1.2 million of our outstanding ADSs for an aggregate purchase price of approximately US$9.4 million pursuant to the program.
In November 2020, our board of directors announced a new share repurchase program pursuant to which we would repurchase up to US$50 million worth of our ADSs. The 2020 Share Repurchase Program expired on November 19, 2021 and as of such date we had repurchased 0.7 million of our outstanding ADSs for an aggregate purchase price of approximately US$3.1 million pursuant to the program.
The table below is a summary of the shares repurchased by us during the 2021 fiscal year and up to December 31, 2021. All ADSs were repurchased in the open market pursuant to the applicable share repurchase programs.
| Total Number of ADSs Purchased | Average Price Paid per ADS(US$) | Total Number of ADSs Purchased as Part of Publicly Announced Programs | Approximate Dollar Value of ADSs that May Yet Be Purchased Under the Programs (US$) | |||||||||||||
| September 2020 | 56,619 | 6.98 | 56,619 | 20,899,990 | ||||||||||||
| October 2020 | 47,069 | 6.57 | 47,069 | 20,590,596 | ||||||||||||
| November 2020 | - | - | - | - | ||||||||||||
| December 2020 | 41,460 | 6.07 | 41,460 | 49,748,322 | ||||||||||||
| January 2021 | 38,805 | 5.95 | 38,805 | 49,517,599 | ||||||||||||
| February 2021 | 46,700 | 6.28 | 46,700 | 49,224,104 | ||||||||||||
| March 2021 | 78,379 | 6.29 | 78,379 | 48,730,766 | ||||||||||||
| April 2021 | 47,561 | 5.76 | 47,561 | 48,456,835 | ||||||||||||
| May 2021 | 77,963 | 4.31 | 77,963 | 48,120,963 | ||||||||||||
| June 2021 | 49,484 | 4.08 | 49,484 | 47,918,862 | ||||||||||||
| July 2021 | 47,769 | 3.86 | 47,769 | 47,734,699 | ||||||||||||
| August 2021 | 28,627 | 3.39 | 28,627 | 47,637,630 | ||||||||||||
| September 2021 | 109,402 | 2.88 | 109,402 | 47,322,909 | ||||||||||||
| October 2021 | 107,010 | 2.88 | 107,010 | 47,015,130 | ||||||||||||
| November 2021 | 42,319 | 2.46 | 42,319 | 46,911,019 | ||||||||||||
| December 2021 | - | - | - | - | ||||||||||||
-135-
ITEM 16F. CHANGE IN REGISTRANT’S CERTIFYING ACCOUNTANT
Not applicable.
ITEM 16G. CORPORATE GOVERNANCE
As a Cayman Islands company listed on the New York Stock Exchange, we are subject to New York Stock Exchange corporate governance listing standards. However, the New York Stock Exchange rules permit a foreign private issuer like us to follow the corporate governance practices of its home country. Certain corporate governance practices in the Cayman Islands, which is our home country, may differ significantly from New York Stock Exchange corporate governance listing standards. Shareholders of Cayman Islands exempted companies like us have no general rights under Cayman Islands law to inspect corporate records or to obtain copies of lists of shareholders of these companies. Our directors have discretion under our articles of association to determine whether or not, and under what conditions, our corporate records may be inspected by our shareholders, but are not obliged to make them available to our shareholders. This may make it more difficult for you to obtain the information needed to establish any facts necessary for a shareholder motion or to solicit proxies from other shareholders in connection with a proxy contest.
Certain corporate governance practices in the Cayman Islands, which is our home country, differ significantly from requirements for companies incorporated in other jurisdictions such as the United States. To the extent we choose to follow home country practice with respect to corporate governance matters, our shareholders may be afforded less protection than they otherwise would under rules and regulations applicable to U.S. domestic issuers. See “Item 3. Key Information—D. Risk Factors—Risks Related to Our Ordinary Shares and ADSs—As a company incorporated in the Cayman Islands, we are permitted to adopt certain home country practices in relation to corporate governance matters that differ significantly from New York Stock Exchange corporate governance listing standards; these practices may afford less protection to shareholders than they would enjoy if we complied fully with New York Stock Exchange corporate governance listing standards.”
ITEM 16H. MINE SAFETY DISCLOSURE
Not applicable.
ITEM 16I. DISCLOSURE REGARDING FOREIGN JURISDICTIONS THAT PREVENT INSPECTIONS
Not applicable.
-136-
PART III
ITEM 17. FINANCIAL STATEMENTS
We have elected to provide financial statements pursuant to Item 18.
ITEM 18. FINANCIAL STATEMENTS
Our consolidated financial statements are included at the end of this annual report.
ITEM 19. EXHIBITS
-137-
-138-
-139-
-140-
-141-
| * | Filed with this annual report on Form 20-F |
| ** | Furnished with this annual report on Form 20-F |
| † | Portions of the exhibit have been omitted |
-142-
SIGNATURES
The registrant hereby certifies that it meets all of the requirements for filing on Form 20-F and that it has duly caused and authorized the undersigned to sign this annual report on its behalf.
| BRIGHT SCHOLAR EDUCATION HOLDINGS LIMITED | ||
|
By: |
/s/ Dongmei Li | |
| Name: | Dongmei Li | |
| Title: | Chief Financial Officer | |
Date: January 18, 2022
-143-
INDEX TO CONSOLIDATED FINANCIAL STATEMENTS
F-1
REPORT OF INDEPENDENT REGISTERED PUBLIC ACCOUNTING FIRM
To the Shareholders and the Board of Directors of Bright Scholar Education Holdings Limited
Opinion of the Financial Statements
We have audited the accompanying consolidated balance sheets of Bright Scholar Education Holdings Limited and its subsidiaries (the “Company”) as of August 31, 2020 and 2021, the related consolidated statements of operations, comprehensive income, shareholders’ equity and cash flows for each of the three years in the period ended August 31, 2021, and the related notes and the schedule (collectively referred to as the “financial statements”). In our opinion, the financial statements present fairly, in all material respects, the financial position of the Company as of August 31, 2020 and 2021, and the results of their operations and their cash flows for each of the three years in the period ended August 31, 2021, in conformity with accounting principles generally accepted in the United States of America.
Convenience Translation
Our audits also comprehended the translation of Renminbi amounts into United States dollar amounts and, in our opinion, such translation has been made in conformity with the basis stated in Note 2(i). Such United States dollar amounts are presented solely for the convenience of the readers.
Basis for Opinion
These financial statements are the responsibility of the Company’s management. Our responsibility is to express an opinion on the Company’s financial statements based on our audits. We are a public accounting firm registered with the Public Company Accounting Oversight Board (United States) (PCAOB) and are required to be independent with respect to the Company in accordance with the U.S. federal securities laws and the applicable rules and regulations of the Securities and Exchange Commission and the PCAOB.
We conducted our audits in accordance with the standards of the PCAOB. Those standards require that we plan and perform the audit to obtain reasonable assurance about whether the financial statements are free of material misstatement, whether due to error or fraud. The Company is not required to have, nor were we engaged to perform, an audit of its internal control over financial reporting. As part of our audits, we are required to obtain an understanding of internal control over financial reporting but not for the purpose of expressing an opinion on the effectiveness of the Company’s internal control over financial reporting. Accordingly, we express no such opinion.
Our audits included performing procedures to assess the risks of material misstatement of the financial statements, whether due to error or fraud, and performing procedures that respond to those risks. Such procedures included examining, on a test basis, evidence regarding the amounts and disclosures in the financial statements. Our audits also included evaluating the accounting principles used and significant estimates made by management, as well as evaluating the overall presentation of the financial statements. We believe that our audits provide a reasonable basis for our opinion.
/s/ Deloitte Touche Tohmatsu Certified Public Accountants LLP
Guangzhou, China
January 18, 2022
We have served as the Company’s auditor since 2016.
F-2
BRIGHT SCHOLAR EDUCATION HOLDINGS LIMITED
CONSOLIDATED BALANCE SHEETS
(Amounts in thousands, except shares and par value data)
| As of August 31, | As of August 31, | |||||||||||||
| Notes | 2020 | 2021 | ||||||||||||
| RMB | RMB | USD | ||||||||||||
| Note 2(i) | ||||||||||||||
| ASSETS | ||||||||||||||
| Current assets | ||||||||||||||
| Cash and cash equivalents | 26 | |||||||||||||
| Restricted cash, net of allowance of RMB and RMB | 26 | |||||||||||||
| Short-term investments | 5 | |||||||||||||
| Accounts receivable, net of allowance of RMB | 16 | |||||||||||||
| Amounts due from related parties, net of allowance of RMB and RMB | 20 | |||||||||||||
| Other receivables, deposits and other assets, net of allowance of RMB and RMB | 6 | |||||||||||||
| Inventories | ||||||||||||||
| Amounts due from Affected Entities, net of allowance of RMB and RMB as of August 31, 2020 and 2021, respectively | 3, 20 | |||||||||||||
| Current assets belong to discontinued operations | 3 | |||||||||||||
| Total current assets | ||||||||||||||
| 26 | ||||||||||||||
| Property and equipment, net | 7 | |||||||||||||
| Intangible assets, net | 8 | |||||||||||||
| Goodwill, net | 10 | |||||||||||||
| Long-term investments | 9 | |||||||||||||
| Prepayments for construction contract | ||||||||||||||
| Deferred tax assets, net | 18 | |||||||||||||
| Other non-current assets, net of allowance of RMB and RMB | ||||||||||||||
| Operating lease right-of-use assets –non current | 14 | |||||||||||||
| Amounts due from Affected Entities –non current | 3, 20 | |||||||||||||
| Non-current assets belong to discontinued operations | 3 | |||||||||||||
| Total non-current assets | ||||||||||||||
| TOTAL ASSETS | ||||||||||||||
| LIABILITIES AND EQUITY | ||||||||||||||
| Current liabilities | ||||||||||||||
| Accounts payable (including accounts payable of the consolidated VIEs without recourse to Bright Scholar Education Holdings Limited of RMB | ||||||||||||||
| Amounts due to related parties (including amounts due to related parties of the consolidated VIEs without recourse to Bright Scholar Education Holdings Limited of RMB | 20 | |||||||||||||
| 12 | ||||||||||||||
| Short-term loans (including short-term loans of the consolidated VIEs without recourse to Bright Scholar Education Holdings Limited of RMB and RMB as of August 31, 2020 and 2021, respectively) | 13 | |||||||||||||
| Income tax payable (including income tax payable of the consolidated VIEs without recourse to Bright Scholar Education Holdings Limited of RMB | ||||||||||||||
| Contract liabilities -current (including contract liabilities of the consolidated VIEs without recourse to Bright Scholar Education Holdings Limited of RMB | 16 | |||||||||||||
| Refund liabilities -current (including refund liabilities of the consolidated VIEs without recourse to Bright Scholar Education Holdings Limited of RMB | 16 | |||||||||||||
| Operating lease liabilities (including operating lease liabilities of the consolidated VIEs without recourse to Bright Scholar Education Holdings Limited of RMB | 14 | |||||||||||||
F-3
BRIGHT SCHOLAR EDUCATION HOLDINGS LIMITED
CONSOLIDATED BALANCE SHEETS - CONTINUED
(Amounts in thousands, except shares and par value data)
| As of August 31, | As of August 31, | |||||||||||||
| Notes | 2020 | 2021 | ||||||||||||
| RMB | RMB | USD | ||||||||||||
| Note 2(i) | ||||||||||||||
| Bond payable (including bond payable of the consolidated VIEs without recourse to Bright Scholar Education Holdings Limited of RMB and RMB as of August 31, 2020 and August 31, 2021, respectively) | 11 | |||||||||||||
| 3, 20 | ||||||||||||||
| Current liabilities belong to discontinued operations (including current liabilities belong to discontinued operations of the consolidated VIEs without recourse to Bright Scholar Education Holdings Limited of RMB 3,543,803 and RMB nil as of August 31, 2020 and August 31, 2021, respectively) | 3 | |||||||||||||
| Total current liabilities | ||||||||||||||
| Non-current contract liabilities (including non-current portion of contract liabilities of the consolidated VIEs without recourse to Bright Scholar Education Holdings Limited of RMB | ||||||||||||||
| 18 | ||||||||||||||
| Bond payable (including bond payable of the consolidated VIEs without recourse to Bright Scholar Education Holdings Limited of RMB and RMB as of August 31, 2020 and August 31, 2021, respectively) | 11 | |||||||||||||
| Long-term loan (including long-term loan of the consolidated VIEs without recourse to Bright Scholar Education Holdings Limited RMB and RMB as of August 31, 2020 and August 31, 2021, respectively) | 13 | |||||||||||||
| Other non-current liabilities due to related parties (including other non-current liabilities due to related parties of the consolidated VIEs without recourse to Bright Scholar Education Holdings Limited of RMB | 20 | |||||||||||||
| 14 | ||||||||||||||
| Non-current liabilities belong to discontinued operations (including non-current liabilities belong to discontinued operations of the consolidated VIEs without recourse to Bright Scholar Education Holdings Limited of RMB 501,342 and RMB nil as of August 31, 2020 and August 31, 2021, respectively) | 3 | |||||||||||||
| Total non-current liabilities | ||||||||||||||
| TOTAL LIABILITIES | ||||||||||||||
| Commitments and Contingencies | 21 | |||||||||||||
| EQUITY | ||||||||||||||
| Share capital (US$ | 15 | |||||||||||||
| Additional paid-in capital | ||||||||||||||
| Statutory reserves | ||||||||||||||
| Accumulated other comprehensive income | ||||||||||||||
| Retained earnings | ||||||||||||||
| Shareholders’ equity | ||||||||||||||
| Non-controlling interests | 22 | |||||||||||||
| TOTAL EQUITY | ||||||||||||||
| TOTAL LIABILITIES AND EQUITY | ||||||||||||||
The accompanying notes are an integral part of these consolidated financial statements.
F-4
BRIGHT SCHOLAR EDUCATION HOLDINGS LIMITED
CONSOLIDATED STATEMENTS OF OPERATIONS
FOR THE YEARS ENDED AUGUST 31, 2019, 2020 AND 2021
(Amounts in thousands, except for share and per share data)
| Notes | 2019 | 2020 | 2021 | |||||||||||||||||
| RMB | RMB | RMB | USD | |||||||||||||||||
| Continuing operations | Note 2(i) | |||||||||||||||||||
| Revenue | 16 | |||||||||||||||||||
| Cost of revenue | ( | ) | ( | ) | ( | ) | ( | ) | ||||||||||||
| Gross profit | ||||||||||||||||||||
| Selling, general and administrative expenses | ( | ) | ( | ) | ( | ) | ( | ) | ||||||||||||
| Other operating income | ||||||||||||||||||||
| Impairment loss on operating lease right-of-use assets | ( | ) | ( | ) | ( | ) | ||||||||||||||
| Impairment loss on goodwill | ( | ) | ( | ) | ||||||||||||||||
| Operating loss | ( | ) | ( | ) | ( | ) | ( | ) | ||||||||||||
| Interest income/(expense), net | ( | ) | ( | ) | ( | ) | ||||||||||||||
| Investment income | ||||||||||||||||||||
| Other expenses | ( | ) | ( | ) | ( | ) | ( | ) | ||||||||||||
| Loss before income taxes and share of equity in loss of unconsolidated affiliates | ( | ) | ( | ) | ( | ) | ( | ) | ||||||||||||
| Income tax expense | 18 | ( | ) | ( | ) | ( | ) | ( | ) | |||||||||||
| Share of equity in loss of unconsolidated affiliates | ( | ) | ( | ) | ( | ) | ( | ) | ||||||||||||
| Net loss from continuing operations | ( | ) | ( | ) | ( | ) | ( | ) | ||||||||||||
| Income from discontinued operations, net of tax | 3 | |||||||||||||||||||
| Net income/(loss) | ( | ) | ( | ) | ||||||||||||||||
| Less: Net income/(loss) attributable to the non-controlling interests | 22 | ( | ) | ( | ) | |||||||||||||||
| Net income/(loss) attributable to Bright Scholar Education Holdings Limited ordinary shareholders | ( | ) | ( | ) | ||||||||||||||||
| Amounts attributable to Bright Scholar Education Holdings Limited shareholders | ||||||||||||||||||||
| Net loss from continuing operations | ( | ) | ( | ) | ( | ) | ( | ) | ||||||||||||
| Income from discontinued operations, net of tax | ||||||||||||||||||||
| Net income/(loss) attributable to Bright Scholar Education Holdings Limited shareholders | ( | ) | ( | ) | ||||||||||||||||
| Net earnings/(loss) per share attributable to ordinary shareholders — basic and diluted: | ||||||||||||||||||||
| Net loss from continuing operations attributable to ordinary shareholders | 19 | ( | ) | ( | ) | ( | ) | ( | ) | |||||||||||
| Net income from discontinued operations attributable to ordinary shareholders | 19 | |||||||||||||||||||
| Net income/(loss) attributable to Bright Scholar Education Holdings Limited shareholders | 19 | ( | ) | ( | ) | |||||||||||||||
| Weighted average shares used in calculating net earnings/(loss) per ordinary share, basic and diluted | 19 | |||||||||||||||||||
The accompanying notes are an integral part of these consolidated financial statements.
F-5
BRIGHT SCHOLAR EDUCATION HOLDINGS LIMITED
CONSOLIDATED STATEMENTS OF COMPREHENSIVE INCOME
FOR THE YEARS ENDED AUGUST 31, 2019, 2020 AND 2021
(Amounts in thousands)
| 2019 | 2020 | 2021 | ||||||||||||||
| RMB | RMB | RMB | USD | |||||||||||||
| Note 2(i) | ||||||||||||||||
| Net income/(loss) | ( | ) | ( | ) | ||||||||||||
| Other comprehensive income/(expense), net of tax | ||||||||||||||||
| Foreign currency translation adjustment | ( | ) | ( | ) | ||||||||||||
| Other comprehensive income/(loss) | ( | ) | ( | ) | ||||||||||||
| Comprehensive income/(loss) | ( | ) | ( | ) | ||||||||||||
| Less: comprehensive income/(loss) attributable to non-controlling interests | ( | ) | ( | ) | ||||||||||||
| Comprehensive income/(loss) attributable to ordinary shareholders | ( | ) | ( | ) | ||||||||||||
The accompanying notes are an integral part of these consolidated financial statements.
F-6
BRIGHT SCHOLAR EDUCATION HOLDINGS LIMITED
CONSOLIDATED STATEMENTS OF SHAREHOLDERS’ EQUITY
(Amounts in thousands, except for share data)
| Share capital | Additional paid-in capital | Statutory reserves | Retained earnings | Accumulated other comprehensive income | Total
Bright Scholar Education Holdings Limited shareholders’ equity | Non-controlling interests | Total equity | |||||||||||||||||||||||||||||
| Number of shares | RMB | RMB | RMB | RMB | RMB | RMB | RMB | RMB | ||||||||||||||||||||||||||||
| Balance at August 31, 2018 | ||||||||||||||||||||||||||||||||||||
| Net income for the year | — | |||||||||||||||||||||||||||||||||||
| Acquisition of subsidiaries | — | |||||||||||||||||||||||||||||||||||
| Capital injection | — | |||||||||||||||||||||||||||||||||||
| Foreign currency translation adjustment | — | |||||||||||||||||||||||||||||||||||
| Repurchase of ordinary shares** | ( | ) | ( | ) | ( | ) | ||||||||||||||||||||||||||||||
| Cancellation of treasury stock** | ( | ) | ( | ) | ||||||||||||||||||||||||||||||||
| Share-based compensation (Note 17) | — | |||||||||||||||||||||||||||||||||||
| Issuance of ordinary shares upon vesting of shares option (Note 17) | ||||||||||||||||||||||||||||||||||||
| Cumulative-effect adjustment upon adoption of ASC Topic 606 | — | |||||||||||||||||||||||||||||||||||
| Balance at August 31, 2019 | ||||||||||||||||||||||||||||||||||||
| Net income for the year | — | |||||||||||||||||||||||||||||||||||
| Acquisition of subsidiaries (Note 22) | — | |||||||||||||||||||||||||||||||||||
| Capital injection | — | |||||||||||||||||||||||||||||||||||
| Foreign currency translation adjustment | — | ( | ) | |||||||||||||||||||||||||||||||||
| Repurchase of ordinary shares** | ( | ) | ( | ) | ( | ) | ||||||||||||||||||||||||||||||
| Cancellation of Treasury Stock** | ( | ) | ||||||||||||||||||||||||||||||||||
| Share-based compensation (Note 17) | — | ( | ) | ( | ) | ( | ) | |||||||||||||||||||||||||||||
| Provision for statutory reserves | — | ( | ) | |||||||||||||||||||||||||||||||||
| Distribution of dividends to shareholders*** | — | ( | ) | ( | ) | ( | ) | |||||||||||||||||||||||||||||
| Distribution of dividends to non-controlling interest shareholders | — | ( | ) | ( | ) | |||||||||||||||||||||||||||||||
| Disposal of a subsidiary (Note 22) | — | ( | ) | ( | ) | |||||||||||||||||||||||||||||||
| Balance at August 31, 2020 | ||||||||||||||||||||||||||||||||||||
| Cumulative-effect adjustment upon adoption of ASC Topic 326 (Note 2) | — | ( | ) | ( | ) | ( | ) | |||||||||||||||||||||||||||||
| Net loss for the year | — | ( | ) | ( | ) | ( | ) | ( | ) | |||||||||||||||||||||||||||
| Loss of control over Affected Entities (Note 3) | — | ( | ) | ( | ) | |||||||||||||||||||||||||||||||
| Acquisition of subsidiaries (Note 4) | — | |||||||||||||||||||||||||||||||||||
| Capital injection | — | |||||||||||||||||||||||||||||||||||
| Foreign currency translation adjustment | — | ( | ) | ( | ) | ( | ) | ( | ) | |||||||||||||||||||||||||||
| Repurchase of ordinary shares** | ( | ) | ( | ) | ( | ) | ||||||||||||||||||||||||||||||
| Cancellation of Treasury Stock** | ( | ) | ||||||||||||||||||||||||||||||||||
| Share-based compensation (Note 17) | — | |||||||||||||||||||||||||||||||||||
| Provision for statutory reserves | — | ( | ) | |||||||||||||||||||||||||||||||||
| Distribution of dividends to shareholders*** | — | ( | ) | ( | ) | ( | ) | |||||||||||||||||||||||||||||
| Distribution of dividends to non-controlling interest shareholders | — | ( | ) | ( | ) | |||||||||||||||||||||||||||||||
| Acquisition of additional interest in subsidiaries of non-controlling interests | — | ( | ) | ( | ) | ( | ) | ( | ) | |||||||||||||||||||||||||||
| Balance at August 31, 2021 in RMB | ||||||||||||||||||||||||||||||||||||
| Balance at August 31, 2021 in USD | ||||||||||||||||||||||||||||||||||||
The accompanying notes are an integral part of these consolidated financial statements.
Note*:
Note**:
Note***:
F-7
BRIGHT SCHOLAR EDUCATION HOLDINGS LIMITED
CONSOLIDATED STATEMENTS OF CASH FLOWS
FOR THE YEARS ENDED AUGUST 31, 2019, 2020 AND 2021
(Amounts in thousands)
| Notes | 2019 | 2020 | 2021 | |||||||||||||||
| RMB | RMB | RMB | USD | |||||||||||||||
| Note 2(i) | ||||||||||||||||||
| Cash flows from operating activities | ||||||||||||||||||
| Net income/(loss) for the year | ( | ) | ( | ) | ||||||||||||||
| Adjustments to reconcile net cash flows from operating activities: | ||||||||||||||||||
| Depreciation | ||||||||||||||||||
| Amortization of land use rights | ||||||||||||||||||
| Amortization of intangible assets | ||||||||||||||||||
| Noncash lease expense | ||||||||||||||||||
| Impairment loss on goodwill | ||||||||||||||||||
| Impairment loss on operating lease right-of-use assets | ||||||||||||||||||
| Provision of current expected credit losses | ||||||||||||||||||
| Finance costs | ||||||||||||||||||
| Loss on disposal of property and equipment | ||||||||||||||||||
| Share of equity in loss of unconsolidated affiliates | ||||||||||||||||||
| Share-based compensation | ( | ) | ||||||||||||||||
| Gain on disposal of a subsidiary | ( | ) | ||||||||||||||||
| Loss on deconsolidation of Affected Entities | ||||||||||||||||||
| Investment income | ( | ) | ( | ) | ||||||||||||||
| Deferred income taxes | ( | ) | ( | ) | ( | ) | ( | ) | ||||||||||
| Changes in operating assets and liabilities and other, net: | ||||||||||||||||||
| Accounts receivable | ( | ) | ( | ) | ||||||||||||||
| Inventories | ( | ) | ( | ) | ( | ) | ( | ) | ||||||||||
| Amounts due from related parties | ( | ) | ||||||||||||||||
| Other receivables, deposits and other assets | ( | ) | ||||||||||||||||
| Accounts payable | ( | ) | ( | ) | ||||||||||||||
| Amounts due to related parties | ( | ) | ( | ) | ||||||||||||||
| Accrued expenses and other current liabilities | ||||||||||||||||||
| Contract liabilities | ( | ) | ||||||||||||||||
| Refund liabilities | ( | ) | ( | ) | ||||||||||||||
| Other assets and liabilities | ( | ) | ( | ) | ||||||||||||||
| Operating lease liabilities | ( | ) | ( | ) | ( | ) | ||||||||||||
| Net cash provided by operating activities | ||||||||||||||||||
| Cash flows from investing activities | ||||||||||||||||||
| Purchase of short-term investments | 5 | ( | ) | ( | ) | ( | ) | ( | ) | |||||||||
| Proceed from redemption of short-term investments upon maturity | 5 | |||||||||||||||||
| Additions of property and equipment and intangible assets | ( | ) | ( | ) | ( | ) | ( | ) | ||||||||||
| Proceeds from sale of property and equipment | ||||||||||||||||||
| Acquisition of subsidiaries, net of cash acquired of RMB | ( | ) | ( | ) | ( | ) | ||||||||||||
| Payment for acquisition deposits | ( | ) | ||||||||||||||||
| Payment for an equity method investment | ( | ) | ( | ) | ( | ) | ( | ) | ||||||||||
| Disposal of a subsidiary, net of cash disposed of RMB ,RMB | ||||||||||||||||||
| Net cash outflow from loss of control of Affected Entities | ( | ) | ( | ) | ||||||||||||||
| Purchase of long-term investments | 9 | ( | ) | ( | ) | ( | ) | |||||||||||
| Proceed from long-term investment | ||||||||||||||||||
| Net cash (used in)/provided by investing activities | ( | ) | ( | ) | ( | ) | ||||||||||||
F-8
BRIGHT SCHOLAR EDUCATION HOLDINGS LIMITED
CONSOLIDATED STATEMENTS OF CASH FLOWS
FOR THE YEARS ENDED AUGUST 31, 2019, 2020 AND 2021 - CONTINUED
(Amounts in thousands)
| Note | 2019 | 2020 | 2021 | |||||||||||||||
| RMB | RMB | RMB | USD | |||||||||||||||
| Note 2(i) | ||||||||||||||||||
| Cash flows from financing activities | ||||||||||||||||||
| Advances from related parties | ||||||||||||||||||
| Payments for purchase of non-controlling interest | ( | ) | ( | ) | ||||||||||||||
| Repayments for advances from related parties | ( | ) | ( | ) | ||||||||||||||
| Repurchase of ordinary shares | ( | ) | ( | ) | ( | ) | ( | ) | ||||||||||
| Dividend to shareholders | ( | ) | ( | ) | ( | ) | ||||||||||||
| Dividend to non-controlling interests | ( | ) | ( | ) | ( | ) | ||||||||||||
| Proceeds from bank loan | ||||||||||||||||||
| Repayment for bank loan | ( | ) | ( | ) | ( | ) | ( | ) | ||||||||||
| Proceeds from issuance of bonds | — | — | — | |||||||||||||||
| Issuance cost of bonds | ( | ) | — | — | — | |||||||||||||
| Repurchase of bonds | — | ( | ) | ( | ) | ( | ) | |||||||||||
| Capital injection from non-controlling interests | ||||||||||||||||||
| Proceeds on exercise of stock options | ||||||||||||||||||
| Payment for acquisition of Hangzhou Impression | ( | ) | ||||||||||||||||
| Payment for acquisition of Chengdu Yinzhe | ( | ) | ( | ) | ( | ) | ( | ) | ||||||||||
| Payment for acquisition of Xinqiao Group | ( | ) | ||||||||||||||||
| Payment for acquisition of Linstitute | ( | ) | ( | ) | ||||||||||||||
| Net cash provided by/(used in) financing activities | ( | ) | ( | ) | ||||||||||||||
| Net increase/(decrease) in cash and cash equivalents, and restricted cash | ( | ) | ( | ) | ||||||||||||||
| Cash and cash equivalents and restricted cash at beginning of the year | ||||||||||||||||||
| Effect of exchange rate changes on cash and cash equivalents and restricted cash | ( | ) | ( | ) | ( | ) | ||||||||||||
| Cash and cash equivalents and restricted cash at end of the year | 26 | |||||||||||||||||
| Supplemental disclosure of cash flow information: | ||||||||||||||||||
| Income tax paid | ||||||||||||||||||
| Non-cash investing activities: | ||||||||||||||||||
| For the years ended of August 31, 2019, 2020 and 2021 | ||||||||||||||||||
| Acquisition of subsidiaries | ||||||||||||||||||
| Accounts payable balance for acquisition of property and equipment | ( | ) | ( | ) | ( | ) | ( | ) | ||||||||||
| Amounts due to related parties balance for acquisition of property and equipment | ( | ) | ( | ) | ( | ) | ( | ) | ||||||||||
| Right-of-use assets obtained in exchange for the new operating lease liabilities (Note 14) | ||||||||||||||||||
| Decrease of Right-of-use assets for early termination | ||||||||||||||||||
The accompanying notes are an integral part of these consolidated financial statements.
F-9
BRIGHT SCHOLAR EDUCATION HOLDINGS LIMITED
NOTES TO THE CONSOLIDATED FINANCIAL STATEMENTS
(Amounts in thousands, except for share and per share data, unless otherwise stated)
| 1. | ORGANIZATION AND PRINCIPAL ACTIVITIES |
Bright Scholar Education Holdings Limited (the “Company”) was incorporated under the laws of Cayman Islands on December 16, 2016. The Company, its subsidiaries, schools, its variable interest entities (the “VIE”s) and its VIEs’ subsidiaries and schools (collectively referred to as the “Group”) are principally engaged in the provision of full spectrum private fundamental education, including for-profit and not-for-profit kindergarten, primary, middle, high school and international schools in the People’s Republic of China (the “PRC”), complementary education services, operation services for domestic schools, and education programs and services including independent schools and colleges in United Kingdom (the “UK”), the United States ( the “US”) and Canada.
On May 14, 2021, the General Office of the State Council of the People’s Republic of China (the “PRC State Council”) announced the Implementation Rules, which became effective on September 1, 2021. Under the Implementation Rules, social organizations and individuals are prohibited from controlling a private school that provides compulsory education by means of, among others, merger, acquisition, and contractual arrangements, and a private school providing compulsory education is prohibited from conducting transactions with its related party. Compulsory education in this context means the nine years of curriculum education mandated by the PRC, consisting of six years of primary education at primary school and three years of secondary education at middle school. Moreover, all Company’s international schools provide partial or complete compulsory education services in the PRC. Pursuant to the Implementation Rules, (1) foreign-invested enterprises established in China and social organizations whose actual controllers are foreign parties shall not sponsor, participate in or actually control private schools that provide compulsory education, (2) social organizations or individuals shall not control any private school that provides compulsory education or any non-profit private school that provides pre-school education by means of merger, acquisition, contractual arrangements, etc., and (3) private schools providing compulsory education shall not conduct any transaction with any related party.
Under the Implementation Rules, private schools providing compulsory education is prohibited from being controlled through contractual arrangement and conducting transactions with its related parties and hence, significantly affects the enforceability of the exclusive management services and business cooperation agreements with the schools providing compulsory education, including the Company’s primary schools, middle schools and international schools. In addition, the Company’s high schools provide high school education services in conjunction with compulsory education under the same school entities, as such, they are also affected by the Implementation Rules.
Furthermore, taking into account Guangdong Country Garden Education Investment Management Co., Ltd. (“BGY Education Investment”) acts as a special purpose vehicle established as a holding company to hold interest in the Affected Entities and is engaged in investment in compulsory education and not-for-profit kindergartens education as the school sponsor or the holding company thereof, the contractual arrangements with BGY Education Investment are more likely than not violating the Implementation Rules, and accordingly, the Company is subject to significant risks of uncertainties of the validity and enforcement of the contractual arrangements between the Company's wholly owned subsidiary (the “WFOE”) Zhuhai Hengqin Bright Scholar Management Consulting Co. Ltd. (“Zhuhai Bright Scholar”), BGY Education Investment, its subsidiaries and private schools that provides compulsory education and non-for-profit kindergartens.
As a result of the effectiveness of the Implementation Rules, the Company would no longer be able to use its power under the contractual arrangements as disclosed in Note 2(b) to direct the relevant activities that would most significantly affect the economic performance of those schools and hence, has lost control on August 31, 2021 over the private schools providing compulsory education, not-for-profit kindergartens and other enterprises within China, including BGY Education Investment, that are affected by the Implementation Rules. All such entities are collectively named as “Affected Entities”. The Company assessed the implications of Implementation Rules and concluded that, based on all relevant facts and circumstances, the ability of the Group to use its power under the contractual arrangements with BGY Education Investment to direct the relevant activities that would most significantly affect the economic performance of the Affected Entities had ceased on August 31, 2021 immediately before the Implementation Rules became effective. Accordingly, the carrying amount related to the net assets of the Affected Entities were deconsolidated from the consolidated financial statements of the Group as of August 31, 2021.
In addition, after August 31, 2021, the remaining businesses of the Group are mainly engaged in the provision of operation services for domestic schools, including catering and procurement services, for-profit kindergarten education programs and services, complementary education services, and overseas education programs and services. The schools under the VIE entities are eight for-profit kindergartens as of August 31, 2021.
F-10
| 1. | ORGANIZATION AND PRINCIPAL ACTIVITIES - continued |
As of August 31, 2021, details of the material Company’s subsidiaries, schools, its VIEs and the VIE’s major subsidiaries and schools of the continuing operations were as follows:
| Name |
Place of establishment |
Date of establishment |
Equity interest attributed to the Group as of August
31, |
Principal activities | ||||||
| Major wholly owned subsidiaries: | ||||||||||
| Impetus Investment Limited (“Impetus”) | ||||||||||
| Zhuhai Hengqin Bright Scholar Management Consulting Co. Ltd (“Zhuhai Bright Scholar”) | ||||||||||
| Time Education China Holdings Limited | ||||||||||
| Bright Scholar (Enlightenment) Investment Holdings Limited | ||||||||||
| Time Elan Education Technology Co., Ltd. | ||||||||||
| Can-achieve (Beijing) Education Consulting Co., Ltd. | ||||||||||
| Guangdong Bright Scholar Education Technology Co., Ltd. | ||||||||||
| Guangdong Zhixing Weilai Logistics Management Co., Ltd. | ||||||||||
| Bright Scholar (UK) Holdings Limited | ||||||||||
| CATS Colleges Holdings Limited | ||||||||||
| Cambridge Arts and Science Limited | ||||||||||
| CATS Canterbury Limited | ||||||||||
| CATS College London Limited | ||||||||||
| CATS Academy Boston Inc. | ||||||||||
| VIEs of the Company: | ||||||||||
| Foshan Meiliang Education Technology Co., Ltd. | ||||||||||
| Foshan Zhiliang Education Technology Co., Ltd. | ||||||||||
| Beijing Boteng Education Consulting Co., Ltd. | ||||||||||
| Foshan Shangtai Education Technology Co., Ltd. | ||||||||||
| Foshan Renliang Education Technology Co., Ltd. | ||||||||||
| Foshan Yongliang Education Technology Co., Ltd. | ||||||||||
| Major subsidiaries and schools of the VIEs: | ||||||||||
| Foshan Shunde Guilanshan Kindergarten | ||||||||||
| Chengdu Pidu Bright Scholar Kindergarten | ||||||||||
| Foshan Shunde Shengbo Culture and Arts Training Co., Ltd. | ||||||||||
| Chengdu Laizhe Education and Technology (Guangzhou) Co., Ltd. | ||||||||||
| Shanghai Huodai Business Information Consulting Co., Ltd. | ||||||||||
F-11
| 2. | SUMMARY OF SIGNIFICANT ACCOUNTING POLICIES |
(a) Basis of presentation
The consolidated financial statements the Group have been prepared in accordance with accounting principles generally accepted in the United States of America (“US GAAP”).
As a result of the Implementation Rules stated in Note 1, the Group has considered that it lost control over Affected Entities providing compulsory education and not-for-profit kindergartens education in China by August 31, 2021, and therefore deconsolidated the Affected Entities on August 31, 2021. In addition, the Group concluded that the Affected Entities together represent a group of components of the Group and the deconsolidation represents a strategic shift that has (or will have) a major effect on the Group’s operations and financial results. Therefore, the Group has presented the results related to the Affected Entities as discontinued operations in its consolidated statements of operations and comprehensive income for the year ended August 31, 2021.
The consolidated statements of operations and consolidated statements of comprehensive income for the years ended August 31, 2019 and 2020, and corresponding notes previously reported have been revised to conform to the current presentation accordingly. In addition, Group presented the assets of the Affected Entities to Assets Belong to Discontinued Operations and liabilities of the Affected Entities to Liabilities Belong to Discontinued Operations on its consolidated balance sheet as of August 31, 2020, and corresponding notes previously reported have been revised to conform to the current presentation accordingly.
(b) Principles of consolidation
The consolidated financial statements include the financial statements of the Company, its subsidiaries, schools, its VIEs and the VIEs’ subsidiaries and schools. All inter-company transactions and balances have been eliminated upon consolidation.
Consolidation of VIEs
Prior to the effective of the Implementation Rules, PRC laws and regulations prohibit foreign ownership of companies and institutions providing compulsory education services at primary and middle school levels, and restrict foreign investment in education services at the kindergarten and high school level. In addition, the PRC government regulates the provision of education services through strict licensing requirements.
F-12
| 2. | SUMMARY OF SIGNIFICANT ACCOUNTING POLICIES - continued |
(b) Principles of consolidation - continued
Accordingly, the Company, through its WFOE, Zhuhai Bright Scholar, have entered into the following contractual arrangements with BGY Education Investment, BGY Education Investment’s subsidiaries and schools, and BGY Education Investment’s shareholders that enable the Company to (1) have power to direct the activities that most significantly affects the economic performance of the VIE, and (2) receive the economic benefits of the VIE that could be significant to the VIE.
In response to the Implementation Rules, a set of supplementary agreements to the contractual arrangements were entered into among Company’s WFOE, Zhuhai Bright Scholar, BGY Education Investment, BGY Education Investment’s shareholders and six newly established companies in August 2021 to enable them, as well as their subsidiaries, to entitle to the same power, rights and obligations of the contractual arrangements as BGY Education Investment. The six newly established companies, including Foshan Meiliang Education Technology Co., Ltd., Foshan Zhiliang Education Technology Co., Ltd., Beijing Boteng Education Consulting Co., Ltd., Foshan Shangtai Education Technology Co., Ltd., Foshan Renliang Education Technology Co., Ltd. and Foshan Yongliang Education Technology Co., Ltd. (collectively referred to as the “New VIE Entities”), are owned by the same equity shareholders as BGY Education Investment. On the same date, the New VIE Entities obtained the equity interest of the subsidiaries providing complementary education services, operation services for domestic schools and for-profit kindergartens from BGY Education Investment, which were previously held by BGY Education Investment.
Accordingly, the Group had consolidated the financial position and operating results of BGY Education Investment, new VIEs and its subsidiaries and schools in the consolidated financial statements of the Company during the year ended August 31, 2019, 2020 and 2021 before the Group lost control over the Affected Entities by August 31, 2021 as a result of the effectiveness of the Implementation Rules. The Company's VIE includes (1) BGY Education Investment and the schools and subsidiaries it held, prior to August 31, 2021; and (2) the new VIE Entities and subsidiaries and schools they hold respectively before and after August 31, 2021.
Agreements that provide the Group with effective control over the VIEs include:
Voting Rights Proxy Agreement & Irrevocable Power of Attorney
Under voting right proxy agreement and irrevocable power of attorney, each of the shareholders of BGY Education Investment and the New VIE Entities has executed a power of attorney to grant Zhuhai Bright Scholar the power of attorney to act on his or her behalf on all matters pertaining to the BGY Education Investment and the New VIE Entities and to exercise all of his or her rights as a shareholder of BGY Education Investment and the New VIE Entities, including but not limited to convene, attend and vote at shareholders’ meetings, designate and appoint directors and senior management members. The proxy agreement will remain in effect unless Zhuhai Bright Scholar terminates the agreement by giving a prior written notice or gives its consent to the termination by BGY Education Investment and the New VIE Entities.
Exclusive Call Option Agreement
Under the exclusive call option agreement, each of the shareholders of BGY Education Investment and the New VIE Entities granted Zhuhai Bright Scholar or its designated representative(s) an irrevocable and exclusive option to purchase their equity interests in BGY Education Investment and the New VIE Entities when and to the extent permitted by PRC law. Zhuhai Bright Scholar or its designated representative(s) has sole discretion as to when to exercise such options, either in part or in full. Without Zhuhai Bright Scholar’s written consent, the shareholders of BGY Education Investment and the New VIE Entities shall not transfer, donate, pledge, or otherwise dispose any equity interests of BGY Education Investment and the New VIE Entities in any way. The acquisition price for the shares or assets will be the minimum amount of consideration permitted under the PRC law at the time when the option is exercised. The agreement cannot be terminated by BGY Education Investment, the New VIE Entities or their shareholders.
F-13
| 2. | SUMMARY OF SIGNIFICANT ACCOUNTING POLICIES - continued |
(b) Principles of consolidation - continued
Exclusive Management Services and Business Cooperation Agreement
Under the exclusive management services and business cooperation agreement, BGY Education Investment and the New VIE Entities engages Zhuhai Bright Scholar as its exclusive technical and operational consultant and under which Zhuhai Bright Scholar agrees to assist in business development and related services necessary to conduct BGY Education Investment’s and the New VIE Entities’ operational activities. BGY Education Investment and the New VIE Entities shall not seek or accept similar services from other providers without the prior written approval of Zhuhai Bright Scholar. The agreements will be effective as long as BGY Education Investment and the New VIE Entities exists. Zhuhai Bright Scholar may terminate this agreement at any time by giving a prior written notice to BGY Education Investment and the New VIE Entities.
Under the above agreements, the shareholders of BGY Education Investment and the New VIE Entities irrevocably granted Zhuhai Bright Scholar the power to exercise all voting rights to which they were entitled. In addition, Zhuhai Bright Scholar has the option to acquire all of the equity interests in BGY Education Investment and the New VIE Entities, to the extent permitted by the then-effective PRC laws and regulations, for nominal consideration. Finally, Zhuhai Bright Scholar is entitled to receive service fees for certain services to be provided to BGY Education Investment and the New VIE Entities.
The Call Option Agreement and Voting Rights Proxy Agreement provide the Group with effective control over the BGY Education Investment and the New VIE Entities, while the Equity Pledge Agreements secure the obligations of the shareholders of BGY Education Investment and the New VIE Entities under the relevant agreements. Because the Group, through Zhuhai Bright Scholar, has (i) the power to direct the activities of BGY Education Investment and the New VIE Entities, that most significantly affect the entity’s economic performance and (ii) the right to receive substantially all of the benefits from BGY Education Investment and the New VIE Entities, the Group is deemed the primary beneficiary of BGY Education Investment and the New VIE Entities. Accordingly, the Company consolidates BGY Education Investment’s and the New VIE Entities’ financial results of operations, assets and liabilities in the Group’s consolidated financial statements.
Prior to the effective of the Implementation Rules, during the years ended August 31, 2019 and 2020, and August 31, 2021 before the Group lost control over the Affected Entities as a result of the effect of the Implementation Rules, the Group believes that the contractual arrangements with the VIEs are in compliance with the PRC law and regulations and are legally enforceable.
Subsequent to the Implementation Rules became effective on September 1, 2021, except for Affected Entities, the contractual arrangements continue to be legally enforceable. However, there are uncertainties regarding the interpretation and application of existing and future PRC laws and regulations. If the ownership structure of the Company and the contractual arrangements are found to violate any PRC laws or regulations, or if the Company is found to be required but failed to obtain any of the permits or approvals for its private education business, the relevant PRC regulatory authorities would have broad discretion in imposing fines or punishments upon the Company for such violations, including:
| ● | revoking the business and operating licenses of the Group and/or its VIEs; |
| ● | discontinuing or restricting any related-party transactions between the Group and its VIEs; |
| ● | imposing fines and penalties, or imposing additional requirements for the Group’s operations with which it, or its VIEs may not be able to comply; |
| ● | requiring the Group to restructure the ownership and control structure or its current schools; |
| ● | restricting or prohibiting the use of the proceeds of the Company’s equity offerings to finance its business and operations in China, particularly the expansion of its business through strategic acquisitions; or |
| ● | restricting the use of financing sources by the Group or its affiliated entities or otherwise restricting the Group’s or its VIEs’ ability to conduct business. |
The Group’s ability to conduct its business may be negatively affected if the PRC government were to carry out of any of the aforementioned actions. As a result, the Group may not be able to consolidate BGY Education Investment and the New VIE Entities in its consolidated financial statements as it may lose the ability to exert effective control over BGY Education Investment, the New VIE Entities and their shareholders, and it may lose the ability to receive economic benefits from BGY Education Investment and the New VIE Entities.
As of August 31, 2021, based on all relevant facts and circumstances, and advices from the Company’s PRC legal advisor, the Company concluded that it no longer has a controlling interest in the Affected Entities due to the effectiveness of the Implementation Rules, which resulted to the deconsolidation of the Affected Entities. Nevertheless, the legal enforceability of the contractual arrangements with the New VIE Entities and its subsidiaries and schools is not impacted by the Implementation Rules.
F-14
| 2. | SUMMARY OF SIGNIFICANT ACCOUNTING POLICIES - continued |
(b) Principles of consolidation - continued
The following balances of VIEs as of August 31, 2020 and 2021, were included in the Group’s consolidated balance sheet after the elimination of intercompany balances, respectively.
| As of August 31 | ||||||||
| 2020 | 2021 | |||||||
| RMB | RMB | |||||||
| ASSETS | ||||||||
| Current assets | ||||||||
| Cash and cash equivalents | ||||||||
| Restricted cash, net | ||||||||
| Accounts receivable, net | ||||||||
| Amounts due from related parties, net | ||||||||
| Other receivables, deposits and other assets, net | ||||||||
| Inventories | ||||||||
| Amounts due from Affected Entities, net | ||||||||
| Total current assets | ||||||||
| Restricted cash - non current | ||||||||
| Property and equipment, net | ||||||||
| Land use rights, net | ||||||||
| Intangible assets, net | ||||||||
| Goodwill, net | ||||||||
| Long-term investments | ||||||||
| Prepayments for construction contract | ||||||||
| Deferred tax assets, net | ||||||||
| Operating lease right-of-use assets non-current | ||||||||
| Other non-current assets, net | ||||||||
| Total non-current assets | ||||||||
| TOTAL ASSETS | ||||||||
| LIABILITIES | ||||||||
| Current liabilities | ||||||||
| Accounts payable | ||||||||
| Amounts due to related parties | ||||||||
| Accrued expenses and other current liabilities | ||||||||
| Short-term loan | ||||||||
| Income tax payable | ||||||||
| Contract liabilities | ||||||||
| Refund liabilities | ||||||||
| Operating lease liabilities | ||||||||
| Amounts due to Affected Entities | ||||||||
| Total current liabilities | ||||||||
| Non-current portion of contract liabilities | ||||||||
| Deferred tax liabilities, net | ||||||||
| Long-term loan | ||||||||
| Operating lease liabilities – non current | ||||||||
| Other non-current liabilities due to related parties | ||||||||
| Other non-current liabilities | ||||||||
| Total non-current liabilities | ||||||||
| TOTAL LIABILITIES | ||||||||
The following amounts of VIEs for the years ended August 31, 2019, 2020 and 2021, were included in the Group’s consolidated statements of operations and consolidated statements of cash flows after the elimination of intercompany balances.
F-15
| 2. | SUMMARY OF SIGNIFICANT ACCOUNTING POLICIES - continued |
(b) Principles of consolidation - continued
| For the year ended August 31, | ||||||||||||
| 2019 | 2020 | 2021 | ||||||||||
| RMB | RMB | RMB | ||||||||||
| Revenue from continuing operations of the New VIE Entities | ||||||||||||
| Revenue from discontinued operations of Affected Entities | ||||||||||||
| Net income from continuing operation of the New VIE Entities after elimination of intercompany transactions | ||||||||||||
| Net income from discontinued operations of Affected Entities (Note 3) after elimination of intercompany transactions | ||||||||||||
| Net cash provided by operating activities | ||||||||||||
| Net cash used in investing activities* | ( | ) | ( | ) | ( | ) | ||||||
| Net cash (used in)/provided by financing activities | ( | ) | ( | ) | ||||||||
| Net increase/(decrease) in cash and cash equivalents and restricted cash | ( | ) | ||||||||||
| Cash and cash equivalents and restricted cash at beginning of year | ||||||||||||
| Cash and cash equivalents and restricted cash at end of year | ||||||||||||
Note*:
VIEs contributed an aggregate of
There are no terms in any arrangements, considering both explicit arrangements and implicit variable interests that require the Company or its subsidiaries to provide financial support to BGY Education Investment and the New VIE Entities. However, if BGY Education Investment and the New VIE Entities were ever to need financial support, the Group may, at its option and subject to statutory limits and restrictions, provide financial support to its VIEs through loans to the shareholders of BGY Education Investment, the New VIE Entities or entrustment loans to BGY Education Investment and the New VIE Entities. After the effectiveness of the Implementation Rules, the loans provided to BGY Education Investment and its subsidiaries and schools (if any) would then be accounted for as related party transactions.
The Group believes that there are no assets held in the BGY Education Investment and the New VIE Entities that can be used only to settle obligations of BGY Education Investment and the New VIE Entities, except for registered capital and the PRC statutory reserves, in the respective periods. As the BGY Education Investment and the New VIE Entities is incorporated as a limited liability company under the PRC Company Law, creditors of the BGY Education Investment and the New VIE Entities do not have recourse to the general credit of the Company for any of the liabilities of the BGY Education Investment and the New VIE Entities in the respective periods. Relevant PRC laws and regulations restrict BGY Education Investment and the New VIE Entities in the respective periods from transferring a portion of their net assets, equivalent to the balance of its statutory reserve and its share capital, to the Company in the form of loans and advances or cash dividends. Please refer to Note 25 for disclosure of restricted net assets.
(c) Deconsolidation
Upon the occurrence of certain events and on a regular basis, the Group evaluates whether it no longer has a controlling interest in its subsidiaries, including consolidated variable interest entities. If the Company determines it no longer has a controlling interest, the subsidiary is deconsolidated. The Company records a gain or loss on deconsolidation based on the difference on the deconsolidation date between (i) the aggregate of (a) the fair value of any consideration received, (b) the fair value of any retained non-controlling investment in the former subsidiary and (c) the carrying amount of any non-controlling interest in the subsidiary being deconsolidated, less (ii) the carrying amount of the former subsidiary’s assets and liabilities.
The Company assesses whether a deconsolidation is required to be presented as discontinued operations in its consolidated financial statements on the deconsolidation date. This assessment is based on whether or not the deconsolidation represents a strategic shift that has or will have a major effect on the Company’s operations or financial results. If the Company determines that a deconsolidation requires presentation as a discontinued operation on the deconsolidation date, or at any point during the one-year period following such date, it will present the former subsidiary as a discontinued operation in current and comparative period financial statements.
F-16
| 2. | SUMMARY OF SIGNIFICANT ACCOUNTING POLICIES - continued |
(d) Going concern
The accompanying consolidated financial statements have been prepared assuming that the group will continue as a going concern, which contemplates the realization of assets and the satisfaction of liabilities in the normal course of business. The realization of assets and the satisfaction of liabilities in the normal course of business are dependent on, among other things, the Group’s ability to generate cash flows from operations, and the Group’s ability to arrange adequate financing arrangements to support its working capital requirements.
As
of August 31, 2021, the Group’s current liabilities exceeded its current assets by RMB
Management
has given careful consideration to the future liquidity and performance of the Group in assessing whether the Group will have sufficient
funds to fulfill its financial obligations and continue as a going concern. Based on cash flows projection from operating and
financing activities, the existing balance of cash and cash equivalents, and restricted cash that would be removed from restriction when
repay the short-term loan, management is of the opinion that the Group has sufficient funds for sustainable operations and it will be
able to meet its financial obligations and commitments for the next twelve months from the issuance of the consolidated financial statements.
As of August 31, 2021, the Company had amount due from Affected Entities of RMB
The directors of the Company have reviewed the management’s assessment together with the underlying basis and are satisfied that it is appropriate to prepare the consolidated financial statements on a going concern basis. The accompanying consolidated financial statements do not reflect any adjustments relating to the recoverability and reclassification of assets and liabilities as that might be necessary if the Group is unable to continue as a going concern.
(e) Use of estimates
The preparation of financial statements in conformity with US GAAP requires management to make estimates and assumptions that affect the reported amounts of assets and liabilities at the date of the financial statements and reported amounts of revenues and expenses during the reporting period. Actual results may differ from these estimates. The Group bases its estimates on historical experience and various other factors believed to be reasonable under the circumstances, the results of which form the basis for making judgments about the carrying value of assets and liabilities that are not readily apparent from other sources. Significant accounting estimates reflected in the Group’s financial statements include the consolidation and deconsolidation of variable interest entities, purchase price allocation relating to business combination, assessment of realization of deferred tax assets, impairment assessment of goodwill and long-lived assets, impairment assessment on investments, valuation of share-based compensation, discount rate for leases and allowance for credit losses. Actual results may differ materially from those estimates.
(f) Fair value
Fair value is considered to be the price that would be received from selling an asset or paid to transfer a liability in an orderly transaction between market participants at the measurement date. When determining the fair value measurements for assets and liabilities required or permitted to be recorded at fair value, the Group considers the principal or most advantageous market in which it would transact and considers assumptions that market participants would use when pricing the asset or liability.
Authoritative literature provides a fair value hierarchy, which prioritizes the inputs to valuation techniques used to measure fair value into three broad levels. The level in the hierarchy within which the fair value measurement in its entirety falls is based upon the lowest level of input that is significant to the fair value measurement as follows:
Level 1 applies to assets or liabilities for which there are quoted prices in active markets for identical assets or liabilities.
Level 2 applies to assets or liabilities for which there are inputs other than quoted prices included within Level 1 that are observable for the asset or liability such as quoted prices for similar assets or liabilities in active markets; quoted prices for identical assets or liabilities in markets with insufficient volume or infrequent transactions (less active markets); or model-derived valuations in which significant inputs are observable or can be derived principally from, or corroborated by, observable market data. The Group has short-term investment in USD fund-linked note that is measured at fair value with maturity date and classified as level 2 fair value measurements (see Note 5). Various inputs for the investment valuation, including time value, volatility factors, current market and contractual prices for the underlying financial instruments, as well as other relevant economic measures, substantially are observable in the marketplace, can be derived from observable data or are supported by observable levels at which transactions are executed in the marketplace.
F-17
| 2. | SUMMARY OF SIGNIFICANT ACCOUNTING POLICIES - continued |
(f) Fair value - continued
Level 3 applies to assets or liabilities for which there are unobservable inputs to the valuation methodology that are significant to the measurement of the fair value of the assets or liabilities.
The carrying values of financial instruments, which consist of cash and cash equivalents, restricted cash, accounts receivable, amounts due from related parties, amounts due from Affected Entities, other receivables, deposits, accounts payable, amounts due to related parties, amounts due to Affected Entities, short-term loan, bond payable and other current liabilities are recorded at cost which approximates their fair value due to the short-term nature of these instruments.
(g) Foreign currency translation
The Group’s reporting currency is Renminbi (“RMB”). The functional currency of the affiliates incorporated outside of mainland China includes the United States dollar (“US dollar” or “US$”), Great Britain Pound (“GBP”), Hong Kong dollar (“HKD” or “HK$”), and Canadian dollar (“CAD”). The functional currency of all the other subsidiaries and the VIEs is RMB.
Monetary assets and liabilities denominated in currencies other than the applicable functional currencies are translated into the functional currencies at the prevailing rates of exchange at the balance sheet date. Nonmonetary assets and liabilities are remeasured into the applicable functional currencies at historical exchange rates. Exchange gains and losses are recognized in the consolidated statement of operation. All assets and liabilities are translated at exchange rates at the balance sheet date and revenue and expenses are translated at the average yearly exchange rates and equity is translated at historical exchange rate. Any translation adjustments are not included in determining net income but are included in foreign exchange adjustment to other comprehensive income.
(h) Foreign currency risk
The
RMB is not a freely convertible currency. The State Administration for Foreign Exchange, under the authority of the People’s Bank of
China, controls the conversion of RMB into other currencies. The value of the RMB is subject to changes in central government policies,
international economic and political developments affecting supply and demand in the China Foreign Exchange Trading System market. The
Group’s cash and cash equivalents and restricted cash denominated in RMB amounted to RMB
(i) Convenience translation
The
Group’s reporting currency is RMB. However, periodic reports made to shareholders will include current period amounts translated into
US dollars using the then current exchange rates, for the convenience of the readers. Translations of balances in the consolidated balance
sheets, and the related consolidated statements of operations, comprehensive income, shareholders’ equity and cash flows from RMB into
US dollars as of and for the year ended August 31, 2021 are solely for the convenience of the readers and were calculated at the
rate of US$
(j) Cash and cash equivalents
Cash and cash equivalents consist of cash on hand, cash in banks and highly liquid investments which are unrestricted as to withdrawal or use, and which have original maturities of three months or less when purchased.
(k) Restricted cash
The Group’s restricted cash mainly represents (a) deposit held in a designated bank account for the sole purpose of business operation including the establishment of new schools and subsidiaries; (b) deposit restricted as to withdrawal or use under government regulations; and (c) deposits in connection with the short-term loan disclosed in Note 13.
F-18
| 2. | SUMMARY OF SIGNIFICANT ACCOUNTING POLICIES - continued |
(l) Investments
Short-term investments primarily consist of wealth management products, which are certain deposits with different interest rates and fixed maturity dates ranging from three months to one year.
The Group reviews its short-term investments for other-than-temporary impairment (“OTTI”) based on the specific identification method. The Group considers available quantitative and qualitative evidence in evaluating the potential impairment of its short-term investments. If the cost of an investment exceeds the investments fair value, the Group considers, among other factors, general market conditions, expected future performance of the investees, the duration and the extent to which the fair value of the investment is less than the cost, and the Groups intent and ability to hold the investments. OTTI is recognized as a loss in the consolidated statements of operations.
Long-term investments include held-to-maturity investment with maturity date which is longer than one year, equity securities without readily determinable fair values and equity method investments.
| ● | Equity securities without readily determinable fair values |
Starting on September 1, 2018, with the adoption of ASU 2016-01 Financial Instruments-Overall: Recognition and Measurement of Financial Assets and Financial Liabilities (“ASU 2016-01”), the Group elected a practicability exception to fair value measurement for the equity securities without readily determinable fair values, under which these investments are measured at cost, less impairment, plus or minus observable price changes of an identical or similar investment of the same issuer with fair value change recorded in the consolidated statements of operations.
The Group reviews its equity securities without readily determinable fair value for impairment at each reporting period. If a qualitative assessment indicates that the investment is impaired, the Group estimates the investment’s fair value in accordance with the principles of ASU 2011-4: Fair Value Measurement (ASC 820). If the fair value is less than the investment’s carrying value, the Group recognizes an impairment loss equal to the difference between the carrying value and fair value in the consolidated statements of operations.
| ● | Equity method investments |
Investee
companies over which the Group has the ability to exercise significant influence, but does not have a controlling interest through investment
in ordinary shares or in-substance ordinary shares, are accounted for using the equity method. Significant influence is generally considered
to exist when the Group has an ownership interest in the voting stock of the investee between
Under the equity method, the Group initially records its investment at cost and subsequently recognizes the Group’s proportionate share of each equity investee’s net income or loss after the date of investment into the consolidated statements of operations and accordingly adjusts the carrying amount of the investment.
The Group reviews its equity method investments for impairment whenever an event or circumstance indicates that an OTTI has occurred. The Group considers available quantitative and qualitative evidence in evaluating potential impairment of its equity method investments. An impairment charge is recorded when the carrying amount of the investment exceeds its fair value and this condition is determined to be other-than-temporary.
(m) Allowance for doubtful accounts
Accounts receivable mainly represents amounts due from corporate customers of the Group’s various subsidiaries, and amounts due from students of the Group’s UK schools. The allowance for doubtful accounts is the Group’s best estimates of the amount of probable credit losses in the Group’s existing accounts receivable balance. The Group provides allowance for doubtful accounts based on historical credit loss experience and a review of the current status and reasonable and supportable forecasts of future events and economic conditions. Accounts receivable, restricted cash, other receivables, amounts due from related parties and amounts due from Affected Entities are presented net of allowance for doubtful accounts.
(n) Inventories
Inventories are stated at the lower of cost or net realizable value.
F-19
| 2. | SUMMARY OF SIGNIFICANT ACCOUNTING POLICIES - continued |
(o) Property and equipment, net
Property and equipment is generally stated at historical cost and depreciated on a straight-line basis over the estimated useful lives of the assets. Depreciation expense is included in either cost of revenue or selling, general and administrative expenses, as appropriate. Property and equipment consist of the following and depreciation is calculated on a straight-line basis over the following estimated useful lives:
| Buildings | ||
| Leasehold improvement | remaining life of lease | |
| Motor vehicles | ||
| Electronic equipment | ||
| Office equipment | ||
| Furniture and other equipment | ||
| Others | ||
| Construction in progress |
Note*:
The Group assesses lands with indefinite life for impairment periodically.
(p) Land use rights, net
Land
use right represents the amount paid and relevant costs incurred for the Group’s leases for the right of use of land located in PRC and
is recorded at cost less accumulated amortization. Amortization is provided over the term of the land use right agreement on a straight-line
basis over the term of the agreement, which is
(q) Impairment of long-lived assets
The
Group evaluates the recoverability of long-lived assets with determinable useful lives whenever events or changes in circumstances indicate
that an asset’s carrying amount may not be recoverable. The Group measures the carrying amount of long-lived asset against the estimated
undiscounted future cash flows associated with it. Impairment exists when the sum of the expected future net cash flows is less than
the carrying value of the asset being evaluated. Impairment loss is calculated as the amount by which the carrying value of the asset
exceeds its fair value. Fair value is estimated based on various valuation techniques, including the discounted value of estimated future
cash flows. The evaluation of asset impairment requires the Group to make assumptions about future cash flows over the life of the asset
being evaluated. These assumptions require judgment and actual results may differ from assumed and estimated amounts. The Group recorded
RMB
(r) Goodwill, net
Goodwill represents the excess of the purchase consideration over the fair value of the identifiable net assets acquired in a business combination. Goodwill is not amortized but is tested for impairment on an annual basis as of August 31, or more frequently if events or changes in circumstances indicate that it might be impaired. The Group has the option to first assess qualitative factors to determine whether it is necessary to perform the two-step quantitative goodwill impairment test. In the qualitative assessment, the Group considers primary factors such as industry and market considerations, overall financial performance of the reporting unit, and other specific information related to the operations. The Group will perform the quantitative impairment test if the Group bypasses the qualitative assessment, or based on the qualitative assessment, if it is more likely than not that the fair value of each reporting unit is less than the carrying amount.
On September 1, 2019, the Group early adopted ASU No. 2017-04, Simplifying the Test for Goodwill Impairment, which simplifies the accounting for goodwill impairment by eliminating Step two from the goodwill impairment test. Under the new guidance, if the fair value of a reporting unit exceeds its carrying amount, goodwill is not impaired and no further testing is required. If the fair value of a reporting unit is less than the carrying value, an impairment charge is recognized for the amount by which the carrying amount exceeds the reporting unit’s fair value; however, the loss recognized should not exceed the total amount of goodwill allocated to that reporting unit.
For
the years ended August 31, 2019, 2020 and 2021, the Group recorded RMB , RMB
F-20
| 2. | SUMMARY OF SIGNIFICANT ACCOUNTING POLICIES - continued |
(s) Intangible assets
Intangible assets with finite lives are amortized over their estimated useful lives. The useful life of an intangible asset is the period over which the asset is expected to contribute directly or indirectly to future cash flows. Intangible assets with indefinite lives consist of oversea schools’ brand name and is tested for impairment annually, or whenever events are indicators of impairment occur between annual impairment tests. Management expects to use the brand name indefinitely.
Acquired intangible assets, other than goodwill, consist of trademarks and brand names, customer relationship, backlog and student base, non-compete agreements and core curriculum are carried at cost, less accumulated amortization and impairment. The amortization periods by major intangible asset classes are as follows:
| Trademarks and brand names | ||
| Core curriculum | ||
| Customer relationship, backlog and student base | ||
| Non-compete agreements | ||
| Software | ||
| License |
The Group did not recognize any impairment loss on intangible assets during the years ended August 31, 2019, 2020 and 2021.
(t) Leases
On
September 1, 2019, the Group adopted the New Leasing Standard (“ASC 842”), using the modified retrospective transition method
resulting in the recording of operating lease right-of-use (ROU) assets of RMB
The Group determines if an arrangement is a lease or contains a lease at lease inception. Operating leases are required to be recorded in the balance sheets as ROU and operating lease liabilities, initially measured at the present value of the lease payments. The Group has elected the package of practical expedients, which allows the Group not to reassess (1) whether any expired or existing contracts as of the adoption date are or contain a lease, (2) lease classification for any expired or existing leases as of the adoption date and (3) initial direct costs for any expired or existing leases as of the adoption date. The Group adopts the practical expedient to account for each separate lease component and the non-lease components associated with that lease component as a single lease component. Lastly, the Company also has elected to utilize the short-term lease recognition exemption and, for those leases that qualified, the Group did not recognize operating lease ROU assets or operating lease liabilities.
As the rate implicit in the lease is not readily determinable, the Group estimates its incremental borrowing rate based on the information available at the commencement date in determining the present value of lease payments. The incremental borrowing rate is estimated in a portfolio approach to approximate the interest rate on a collateralized basis with similar terms and payments in a similar economic environment. Lease terms may include options to extend or terminate the lease when it is reasonably certain that the Group will exercise that option. Lease expenses are recorded on a straight-line basis over the lease term.
The Group evaluates the carrying value of right-of-use assets,
including the operating lease obligation of the asset group if there are indicators of impairment and reviews the recoverability of the
related asset group. If the carrying value of the asset group determined to not be recoverable and is in excess of the estimated fair
value, the Group records an impairment loss in the consolidated statement of operations. Based on the impairment assessments of the ROU
assets, the Group recognized RMB
During
the fiscal year ended August 31, 2020 and 2021, the Group received Coronavirus Disease 2019 (“COVID-19”) related rent concessions.
Consistent with updated guidance from the Financial Accounting Standards Board (“FASB”) in April 2020, the Group elected
to treat COVID-19-related rental discount as variable rent and applied payable approach to COVID-19 related deferral of rent payment.
Rental discount, amounting to RMB
F-21
| 2. | SUMMARY OF SIGNIFICANT ACCOUNTING POLICIES - continued |
(u) Revenue recognition
Revenue is recognized when control of promised goods or services is transferred to the Group’s customers in an amount of consideration to which Group expects to be entitled to in exchange for those goods or services. The Group follows the five steps approach for revenue recognition under Topic 606: (i) identify the contract(s) with a customer, (ii) identify the performance obligations in the contract, (iii) determine the transaction price, (iv) allocate the transaction price to the performance obligations in the contract, and (v) recognize revenue when (or as) the group satisfies a performance obligation. The primary sources of the Group’s revenues are as follows:
Income from educational programs and services
The educational programs and services from continuing operations consist of tuition, boarding and meal service from kindergartens in the PRC and overseas schools in the UK, the US and Canada. The educational programs and services from discontinued operations consist of tuition, boarding and meal service from international schools, bilingual schools and not-for-profit kindergartens in the PRC. Each contract of educational programs and services is accounted for as a single performance obligation which is satisfied proportionately over the service period. The program and service fee is generally collected in advance prior to the beginning of each semester, or prior to the beginning of the education programs, and is initially recorded as contract liabilities. Refunds are provided to students if they decide within the predetermined period that they no longer want to take the course or enroll in the program. After the predetermined period as agreed in the contract, if a student withdraws from the program, the program fee is no longer available for refund. The Group determines the transaction price to be earned based on the tuition fee and the estimated refund liability. The refund liability is determined based on historical refund ratio on a portfolio basis using the expected value method. Historically, the Group has not had material refunds in this respect.
Complementary training course and program fees
The Group offers various types of after-school tutoring services and art training services, which primarily consist of after-school group class courses, personalized tutoring courses and art training courses. The tutoring services and art training services are accounted for as a single performance obligation. Tutoring services and art training service fees is recognized proportionately as the tutoring sessions and art training courses are delivered. The course fees are generally collected in advance and are initially recorded as contract liability. Tuition refunds are provided to students if they decide within the trial period that they no longer want to take the course. For certain courses, the Group also offers refunds for any unutilized classes for students who withdraw from the course. The Group determines the transaction price to be earned based on the tutoring services and art training service fees and the estimated refund liability. The refund liability is determined based on historical refund ratio on a portfolio basis using the expected value method.
Commission income
The Group earns commission revenue by providing referral services to overseas education universities and institutions. Students’ referral service is accounted for as a single performance obligation. Commission income is recognized at the point in time when the referred students enrolled at the overseas education universities or institutions’ program, with the tuition fees are paid and upon the Group is entitled to the commission income.
Consulting service fees
The Group offers study abroad consulting and career consulting services to students/candidates who intend to study abroad and to successfully obtain target job offer respectively. Study-abroad consulting services and career consulting services are accounted for as a single performance obligation respectively. The Group charges each student/candidate an up-front prepaid fee based on the scope of consulting services requested by the student/candidate. Portion of the prepaid services fee are refundable if the student/candidate does not successfully gain admission or obtain target job offer. The Group determines the transaction price to be earned based on the consulting service fees and the estimated refund liability. The refund liability is determined based on historical refund ratio on a portfolio basis using the expected value method. The Group has not experienced significant refunds in the past or in the current year. The Group recognizes revenue over the consulting service period.
Camp service income
The Group offers camp services for students during school vacations. Camp service is accounted for as a single performance obligation. Camp service fees are generally collected upfront and are initially recorded as contract liability. Portion of the prepaid service fees are refundable if the student requests for refund prior to the camp starts. The Group determines the transaction price to be earned based on the camp service fee and the estimated refund liability. The refund liability is determined based on historical refund ratio on a portfolio basis using the expected value method. The Group has not experienced significant refunds in current year. The Group recognizes revenue over the camping period.
F-22
| 2. | SUMMARY OF SIGNIFICANT ACCOUNTING POLICIES - continued |
(u) Revenue recognition - continued
Practical expedients and exemptions
The Group has applied the new revenue standard requirements to a portfolio of contracts (or performance obligations) with similar characteristics for transactions where it is expected that the effects on the financial statements of applying the revenue recognition guidance to the portfolio would not differ materially from applying this guidance to the individual contracts (or performance obligations) within that portfolio. Therefore, the Group elects the portfolio approach in applying the new revenue guidance.
The Group has elected to record the incremental costs of obtaining a contract as an expense when incurred if the amortization period of the asset that the entity otherwise would have recognized is one year or less.
(v) Cost of revenues
Cost of revenues consists of the following:
| ● | staff costs, which primarily consist of salaries and other benefits for the teachers, |
| ● | education expenses, which primarily consist of expenses related to educational activities, including teaching material expenses and student activity expenses, |
| ● | utilities and maintenance costs for the schools, |
| ● | cost of goods sold for ancillary services, which primarily consist of cost of goods sold at the on-campus canteens, |
| ● | commission expenses to agents in relation to referral services and overseas school enrollment. |
(w) Government Subsidies
The
Group recognizes government subsidies as other operating income when they are received because they are not subject to any past or future
conditions, there are no performance conditions or conditions of use, and they are not subject to future refunds. Government subsidies
received and recognized as other operating income totaled RMB
(x) Income Taxes
Income taxes are accounted for under the asset and liability method. Deferred tax assets and liabilities are recognized for the estimated future tax consequences attributable to differences between the financial statement carrying amounts of existing assets and liabilities and their respective tax bases. Deferred tax assets and liabilities are measured using enacted tax rates in effect for the year in which those temporary differences are expected to be recovered or settled. Valuation allowances are established when necessary to reduce deferred tax assets for amounts more likely than not to be realized.
The determination of Group’s provision for income taxes requires significant judgment, the use of estimates, and the interpretation and application of complex tax laws. Significant judgment is required in assessing the timing and amounts of deductible and taxable items.
The Group record unrecognized tax benefit liabilities for known or anticipated tax issues based on the Group’s analysis of whether, and the extent to which, additional taxes will be due. The Group accrues interest and penalties related to unrecognized tax benefits in other liabilities and recognizes the related expense in income tax expense.
(y) Employee Benefits
Obligations for contributions to defined contribution pension plans are recognized as an employee benefit expense in profit or loss in the period during which services are rendered by employees. Pursuant to the relevant labor rules and regulations in the PRC, the Group participates in defined contribution retirement schemes (the “Schemes”) organized by the relevant local government authorities for its eligible employees whereby the Group is required to make contributions to the Schemes at certain percentages of the deemed salary rate announced annually by the local government authorities.
The Company also makes payments to other defined contribution plans for the benefit of employees employed by subsidiaries outside of the PRC (see Note 24).
The Group has no other material obligation for payment of pension benefits associated with those schemes beyond the annual contributions described above.
F-23
| 2. | SUMMARY OF SIGNIFICANT ACCOUNTING POLICIES - continued |
(z) Share-based compensation
Share-based payment transactions with employees are measured based on the grant date fair value of the equity instrument issued and recognized as compensation expense net of a forfeiture rate on a straight-line basis, over the requisite service period, with a corresponding impact reflected in additional paid-in capital.
For the share option with both service condition and performance condition, the Group recognizes the compensation cost, net of estimated forfeitures, if it is probable that the performance condition will be achieved at the end of each reporting period. The Group will reassess the probability of achieving the performance conditions at each reporting period and record a cumulative catch-up adjustment for any changes to its assessment.
For the share option with service condition only, changes in estimated forfeiture rate will be adjusted on a prospective basis. The estimate of forfeiture rate will be adjusted over the requisite service period to the extent that actual forfeiture rate differs, or is expected to differ, from such estimates.
(aa) Comprehensive income
Comprehensive income is defined to include all changes in equity from transactions and other events and circumstances from non-owner sources. For the years presented, the Group’s comprehensive income includes net income and foreign currency translation adjustments and is presented in the consolidated statements of comprehensive income.
(ab) Segment
The Group uses management approach to determine operating segment. The management approach considers the internal organization and reporting used by the Group’s chief operating decision maker (“CODM’’) for making decisions, allocation of resource and assessing performance. The CODM was identified as the management committee who reviews the financial information of its operating and reportable segments when making decisions about allocation of resources and assessing performance. In response to the Implementation Rules, the Group operates in three reportable segments due to the reorganization of the business units, including Overseas Schools, Complementary Education Services, and Domestic Kindergartens and K-12 Operation Services. The change in segment reporting was reflected retrospectively and is presented in Note 23.
(ac) Concentration of credit risk
Financial instruments that potentially subject the Company to significant concentration of credit risk consist primarily of cash and cash equivalents, restricted cash, short-term investments and long-term investments. As of August 31, 2021, substantially all of the Group’s cash and cash equivalents, term deposits, restricted cash, and short-term investments were deposited with financial institutions with high-credit ratings.
(ad) Earnings per Share
Basic earnings per share are computed by dividing earning attributable to holders of ordinary shares by the weighted average number of ordinary shares outstanding during the period. Diluted earnings per share reflects the potential dilution that could occur if securities or other contracts to issue ordinary shares were exercised into ordinary shares. The Group had share options which could potentially dilute basic earnings per ordinary share in the future. To calculate the number of shares for diluted earnings per ordinary shares, the effect of the share options is computed using the treasury stock method.
F-24
| 2. | SUMMARY OF SIGNIFICANT ACCOUNTING POLICIES – continued |
(ae) Recent accounting pronouncements adopted
In June 2016, FASB issued ASU 2016-13, Financial Instruments:
Credit Losses (Topic 326): Measurement of Credit Losses on Financial Statements. This ASU requires a financial asset (or group of financial
assets) measured at amortized cost basis to be presented at the net amount expected to be collected. The allowance for credit losses is
a valuation account that is deducted from the amortized cost basis of the financial asset(s) to present the net carrying value at the
amount expected to be collected on the financial asset. This ASU affects entities holding financial assets and net investment in leases
that are not accounted for at fair value through net income. This ASU affects loans, debt securities, trade receivables, net investments
in leases, off balance sheet credit exposures, reinsurance receivables, and any other financial assets not excluded from the scope that
have the contractual right to receive cash. For public business entities, this ASU is effective for fiscal years beginning after December
15, 2019, including interim periods within those fiscal years. All entities may adopt this ASU through a cumulative effect adjustment
to retained earnings as of the beginning of the first reporting period in which the guidance is effective (that is, a modified-retrospective
approach). On April 25, 2019, ASU 2016-13 was updated with ASU 2019-04, which clarifies certain aspects of accounting for credit losses,
hedging activities, and financial instruments. ASU 2019-04 provides certain alternatives for the measurement of the allowance for credit
losses (ACL) on accrued interest receivable (AIR). These measurement alternatives include (1) measuring an ACL on AIR separately, (2)
electing to provide separate disclosure of the AIR component of amortized cost as a practical expedient, and (3) making accounting policy
elections to simplify certain aspects of the presentation and measurement of such AIR. For entities that have adopted ASU 2016-13, the
amendments in ASU 2019-04 related to ASU 2016-13 are effective for fiscal years beginning after December 15, 2019, and interim periods
therein. An entity may early adopt ASU 2019-04 in any interim period after its issuance if the entity has adopted ASU 2016-13. The Group
adopted this standard on September 1, 2020, using a modified retrospective transition method and did not restate the comparable periods,
which resulted in a cumulative-effect adjustment to decrease the opening balance of retained earnings on September 1, 2020 by RMB
In August 2018, the FASB issued ASU 2018-13, Fair Value Measurement (Topic 820): Disclosure Framework—Changes to the Disclosure Requirements for Fair Value Measurement. The amendments in this ASU improve the effectiveness of fair value measurement disclosures and modify the disclosure requirements on fair value measurements in Topic 820, Fair Value Measurement, based on the concepts in FASB Concepts Statement, Conceptual Framework for Financial Reporting—Chapter 8: Notes to Financial Statements, including the consideration of costs and benefits. The amendments in this ASU are effective for all entities for fiscal years, and interim periods within those fiscal years, beginning after December 15, 2019. The amendments on changes in unrealized gains and losses, the range and weighted average of significant unobservable inputs used to develop Level 3 fair value measurements, and the narrative description of measurement uncertainty should be applied prospectively for only the most recent interim or annual period presented in the initial fiscal year of adoption. All other amendments should be applied retrospectively to all periods presented upon their effective date The Group adopted this new standard beginning September 1, 2020 with no material impact on its consolidated financial statements.
In October 2018, the FASB issued ASU 2018-17, Consolidation (Topic 810): Targeted Improvements to the Related Party Guidance for Variable Interest Entities. ASU 2018-17 changes how entities evaluate decision-making fees under the variable interest entity guidance. To determine whether decision-making fees represent a variable interest, an entity considers indirect interests held through related parties under common control on a proportional basis, rather than in their entirety. The amendments in this ASU are effective for public business entities with fiscal years beginning after December 15, 2019, and interim periods within those fiscal years. All entities are required to apply the amendments in this ASU retrospectively with a cumulative-effect adjustment to retained earnings at the beginning of the earliest period presented. The Group adopted this new standard beginning September 1, 2020 with no material impact on its consolidated financial statements.
F-25
| 2. | SUMMARY OF SIGNIFICANT ACCOUNTING POLICIES - continued |
(ae) Recent accounting pronouncements adopted - continued
In August 2021, the FASB issued ASU 2021-06, Presentation of Financial Statements (Topic 205), Financial Services—Depository and Lending (Topic 942), and Financial Services— Investment Companies (Topic 946): Amendments to SEC Paragraphs Pursuant to SEC Final Rule Releases No. 33-10786, Amendments to Financial Disclosures about Acquired and Disposed Businesses, and No. 33-10835, Update of Statistical Disclosures for Bank and Savings and Loan Registrants. This update amends certain SEC disclosure guidance that is included in the accounting standards codification to reflect the SEC’s recent issuance of rules intended to modernize and streamline disclosure requirements, including updates to business acquisition and disposition significance tests used, the significance thresholds for proforma statement disclosures, the number of preceding years of financial statements required for disclosure as well as other provisions in the SEC releases. The Group adopted this pronouncement upon issuance and, and it did not have a material impact on its consolidated financial statements.
(af) Recent accounting pronouncements issued not yet adopted
In December 2019, the FASB issued ASU 2019-12, Income Taxes (Topic 740): Simplifying the Accounting for Income Taxes. This ASU is intended to simplify various aspects related to accounting for income taxes by eliminating certain exceptions to the guidance in ASC740 related to the approach for intra-period tax allocation, the methodology for calculating income taxes in an interim period and the recognition for deferred tax liabilities for outside basis differences. ASU 2019-12 is effective for annual periods beginning after December 15, 2020 and interim periods within those annual periods, with early adoption permitted. The Group is in the process of evaluating the impact of the adoption of this pronouncement on its consolidated financial statements.
In January 2020, the FASB issued ASU 2020-01, Investments—Equity Securities (Topic 321), Investments—Equity Method and Joint Ventures (Topic 323), which clarifies that a company should consider observable transactions that require a company to either apply or discontinue the equity method of accounting under Topic 323, Investments—Equity Method and Joint Ventures, for the purposes of applying the measurement alternative in accordance with Topic 321 immediately before applying or upon discontinuing the equity method. The ASU is effective for fiscal years beginning after December 15, 2020, and interim periods within those fiscal years. Early adoption is permitted, including early adoption in an interim period, for periods for which financial statements have not yet been issued. The Group is in the process of evaluating the impact of the adoption of this pronouncement on its consolidated financial statements.
F-26
| 3. | DISCONTINUED OPERATIONS |
As refer to Note 2(a), in connection with the deconsolidation of the Affected Entities, the Group evaluated and concluded that the Affected Entities should be accounted as discontinued operations during the year ended and as of August 31, 2021.
Reconciliation of the carrying amounts of the major classes
of assets and liabilities from the discontinued operations in the consolidated balance sheets as of August 31, 2020 is as follow. In addition,
on August 31, 2021, the Group recorded RMB
| As of August 31 | ||||||||
| 2020 | 2021 | |||||||
| RMB | RMB | |||||||
| ASSETS | ||||||||
| Current assets | ||||||||
| Cash and cash equivalents | ||||||||
| Restricted cash, net of allowance of RMB and RMB | ||||||||
| Accounts receivable, net of allowance of RMB and RMB | ||||||||
| Amounts due from related parties, net of allowance of RMB and RMB | ||||||||
| Other receivables, deposits and other assets, net of allowance of RMB and RMB | ||||||||
| Inventories | ||||||||
| Amounts due from continuing operations | ||||||||
| Total current assets | ||||||||
| Property and equipment, net | ||||||||
| Land use rights, net | ||||||||
| Intangible assets, net | ||||||||
| Goodwill, net | ||||||||
| Prepayments for construction contract | ||||||||
| Deferred tax assets, net | ||||||||
| Operating lease right-of-use assets non-current | ||||||||
| Other non-current assets, net of allowance of RMB and RMB | ||||||||
| Total non-current assets | ||||||||
| TOTAL ASSETS | ||||||||
| LIABILITIES | ||||||||
| Current liabilities | ||||||||
| Short-term loan | ||||||||
| Accounts payables | ||||||||
| Amounts due to related parties | ||||||||
| Accrued expenses and other current liabilities | ||||||||
| Income tax payable | ||||||||
| Operating lease liabilities | ||||||||
| Contract liabilities | ||||||||
| Refund liabilities | ||||||||
| Amounts due to continuing operations | ||||||||
| Total current liabilities | ||||||||
| Long-term loan | ||||||||
| Deferred tax liabilities | ||||||||
| Other non-current liabilities | ||||||||
| Operating lease liabilities | ||||||||
| Amounts due to continuing operations | ||||||||
| Total non-current liabilities | ||||||||
| TOTAL LIABILITIES | ||||||||
F-27
| 3. | DISCONTINUED OPERATIONS - continued |
Reconciliation of the major classes of income and losses from discontinued operations in the consolidated statements of operations and comprehensive loss for the years ended August 31, 2019, 2020 and 2021 is as follow:
| For the year ended August 31, | ||||||||||||
| 2019 | 2020 | 2021 | ||||||||||
| RMB | RMB | RMB | ||||||||||
| Revenue | ||||||||||||
| Cost of revenue | ( | ) | ( | ) | ( | ) | ||||||
| Gross profit | ||||||||||||
| Selling, general and administrative expenses | ( | ) | ( | ) | ( | ) | ||||||
| Other operating income | ||||||||||||
| Impairment loss on goodwill* | ( | ) | ||||||||||
| Operating income | ||||||||||||
| Interest expense/(income), net | ( | ) | ||||||||||
| Investment income | ||||||||||||
| Other expenses | ( | ) | ( | ) | ( | ) | ||||||
| Income before income taxes and share of equity in loss of unconsolidated affiliate | ||||||||||||
| Income tax expense | ( | ) | ( | ) | ( | ) | ||||||
| Share of equity in loss of unconsolidated affiliate | ( | ) | ||||||||||
| Net income (before one-off loss upon deconsolidation of the Affected Entities) | ||||||||||||
| One-off loss upon deconsolidation of the Affected Entities, net of tax | ( | ) | ||||||||||
| Net income from discontinued operations | ||||||||||||
Summarized cash flow information for discontinued operations are as follows:
| Net cash provided by operating activities | ||||||||||||
| Net cash used in investing activities** | ( | ) | ( | ) | ||||||||
| Net cash provided by financing activities*** | ( |
Note*:
Note**:
Note***:
F-28
| 4. | BUSINESS COMBINATION |
Business combinations in fiscal year 2020:
Acquisition of St. Michael’s School (“STM”) and Bosworth Independent School (“BIC”)
On
September 2, 2019, the Group acquired
The acquisition of
| RMB | Amortization period | |||||
| Cash and cash equivalents | ||||||
| Account receivable, net | ||||||
| Other current assets | ||||||
| Property and equipment, net | ||||||
| Intangible assets | ||||||
| Brand names | ||||||
| Student base | ||||||
| Goodwill | ||||||
| Other current liabilities | ( | ) | ||||
| Contract liabilities | ( | ) | ||||
| Deferred tax liabilities | ( | ) | ||||
| Total consideration and value to be allocated to net assets | ||||||
F-29
| 4. | BUSINESS COMBINATION - continued |
Acquisition of St. Michael’s School (“STM”) and Bosworth Independent School (“BIC”) - continued
The identifiable tangible and intangible assets and any non-controlling interests in the acquiree are required to be recognized and measured at fair value as of the acquisition date. An intangible asset is identified if it meets either the separability criterion or the contractual-legal criteria in accordance with ASC 805, Business Combination. The goodwill was assigned to the overseas schools segment as a result of these acquisitions. The goodwill was primarily attributable to the synergy from the joint students recruiting events and channel, program design, development and marketing, and teacher training and recruitment opportunities.
Other acquisitions
During the year ended August 31, 2020, the Group made two other business acquisitions.
The Group acquired
In fiscal year 2021, the Company paid cash consideration
of RMB
The Group acquired
Pro forma results of acquisitions (unaudited)
The following table summarizes the unaudited pro forma consolidated results of operations for the years ended August 31, 2019 and 2020, assuming that these acquisitions occurred as of the beginning of the comparable annual reporting period. These pro forma results have been prepared for comparative purpose only based on management’s best estimate and do not purport to be indicative of the results of operations which actually would have resulted had the acquisitions occurred as of the beginning of period:
Pro forma for the years ended August 31, 2019 and 2020
| 2019 Unaudited | 2020 Unaudited | |||||||
| Pro forma revenue from continuing operations | ||||||||
| Pro forma operating income from continuing operations | ||||||||
| Pro forma net income attributable to the Group | ||||||||
Business combination in fiscal year 2021:
On
January 31, 2021, the Group acquired
Pro forma results of acquisitions (unaudited)
The following table summarizes the unaudited pro forma consolidated results of operations for the years ended August 31, 2020 and 2021, assuming that these acquisitions occurred as of the beginning of the comparable annual reporting period. These pro forma results have been prepared for comparative purpose only based on management’s best estimate and do not purport to be indicative of the results of operations which actually would have resulted had the acquisitions occurred as of the beginning of period:
Pro forma for the years ended August 31, 2020 and 2021
| 2020 Unaudited | 2021 Unaudited | |||||||
| Pro forma revenue from continuing operations | ||||||||
| Pro forma operating income from continuing operations | ||||||||
| Pro forma net income/(loss) attributable to the Group | ( | ) | ||||||
F-30
| 5. | SHORT-TERM INVESTMENTS |
As of August 31, 2020, the balance of short-term investments
pertains to investments in a USD Global Medium Term Note (the “GMT Note”) with a maturity date on May 4, 2021 with an aggregate
notional amount of USD
| 6. | OTHER RECEIVABLES, DEPOSITS AND OTHER ASSETS |
Other receivables, deposits and other assets consisted of the following:
| As of August 31, | ||||||||
| 2020 | 2021 | |||||||
| RMB | RMB | |||||||
| Other receivables from third parties (a) | ||||||||
| Advances to employees | ||||||||
| Deposits | ||||||||
| Interest receivable | ||||||||
| Prepaid tax and deductible value-added tax-in | ||||||||
| Rental prepayment (b) | ||||||||
| Prepayment for suppliers | ||||||||
| Others | ||||||||
| Less: allowance for other receivables | ( | ) | ||||||
| (a) |
| (b) |
| 7. | PROPERTY AND EQUIPMENT, NET |
Property and equipment, net, consisted of the following:
| As of August 31, | ||||||||
| 2020 | 2021 | |||||||
| RMB | RMB | |||||||
| Buildings | ||||||||
| Leasehold improvement | ||||||||
| Motor vehicles | ||||||||
| Electronic equipment | ||||||||
| Office equipment | ||||||||
| Furniture and other equipment | ||||||||
| Others | ||||||||
| Less: accumulated depreciation | ( | ) | ( | ) | ||||
| Construction in progress | ||||||||
| Property and equipment, net | ||||||||
For
the years ended August 31, 2019, 2020 and 2021, depreciation expenses were RMB
F-31
| 8. | INTANGIBLE ASSETS, NET |
Intangible assets, net, consisted of the following:
| As of August 31, | ||||||||
| 2020 | 2021 | |||||||
| RMB | RMB | |||||||
| Brand names | ||||||||
| with indefinite lives | ||||||||
| with definite lives | ||||||||
| Trademarks | ||||||||
| Non-compete agreements | ||||||||
| Student base | ||||||||
| Others* | ||||||||
| Total costs | ||||||||
| Less: accumulated amortization | ( | ) | ( | ) | ||||
| Intangible assets, net | ||||||||
Note*:
Amortization
expenses for the intangible assets for the years ended August 31, 2019, 2020 and 2021 were RMB
| 9. | LONG-TERM INVESTMENTS |
Long-term investments, consisted of the following:
| As of August 31, | ||||||||
| 2020 | 2021 | |||||||
| RMB | RMB | |||||||
| Equity method investments: | ||||||||
| Foshan Yingrui Gaoze Equity Investment Partnership (Limited Partnership) (“Gaoze Partnership”) (a) | ||||||||
| Startcamp Education Technology Limited (“Startcamp”) (b) | ||||||||
| BOTO Academic English Co., Ltd. (“BOTO”) (c) | ||||||||
| Other investments (d) | ||||||||
| Equity securities without readily determinable fair value (e) | ||||||||
| Total | ||||||||
| (a) |
| (b) |
| (c) |
F-32
| 9. | LONG-TERM INVESTMENTS - continued |
| (d) |
| (e) |
| 10. | GOODWILL |
The following table summarizes the change in the carrying amount of goodwill by segment for the years ended August 31, 2021 and 2020:
Overseas Schools | Complementary Education Services | Total | ||||||||||
| RMB | RMB | RMB | ||||||||||
| Balance as of August 31, 2019 | ||||||||||||
| Additions (a) | ||||||||||||
| Disposal (b) | ( | ) | ( | ) | ||||||||
| Exchange realignment | ||||||||||||
| Balance as of August 31, 2020 | ||||||||||||
| Addition (a) | ||||||||||||
| Impairment (c) | ( | ) | ( | ) | ||||||||
| Exchange realignment | ( | ) | ( | ) | ||||||||
| Balance as of August 31, 2021 | ||||||||||||
Note:
| (a) | For the year ended August 31, 2020, the additions to goodwill reflects the excess of the consideration paid over the fair values of the identifiable net assets acquired of STM and BIC, Linstitute and an education service provider (Note 4). |
For the year ended August 31, 2021, the addition to goodwill reflects the excess of the consideration paid over the fair values of the identifiable net assets acquired of Leti (Note 4).
| (b) |
| (c) |
F-33
| 11. | BOND PAYABLE |
On
July 31, 2019, the Company issued USD
The net proceeds from the Bond, after deducting the issuance
costs, were USD
The
Company may at its option to redeem the Bond, in whole but not in part, at any time prior to July 31, 2022, at a redemption price equal
to
At any time and from time to time prior to July 31, 2022,
the Company may at its option redeem up to
During the years ended August 31, 2020 and 2021, the Group
repurchased principal amount of USD
Furthermore,
there is certain covenants of limitation on asset sales. The disposal described in Note 27 would result in the Company has to
make an offer to the holder of the Bond to repurchase their Bond at a repurchase price equal to
| 12. | ACCRUED EXPENSES AND OTHER CURRENT LIABILITIES |
Accrued expenses and other current liabilities consisted of the following:
| As of August 31, | ||||||||
| 2020 | 2021 | |||||||
| RMB | RMB | |||||||
| Payroll and related benefits | ||||||||
| Temporary receipt from students | ||||||||
| Deposits received | ||||||||
| Bond interest payables | ||||||||
| Other tax payable | ||||||||
| Professional fee | ||||||||
| Commission fee | ||||||||
| Offering subsidies-current | ||||||||
| Accrual rental expense | ||||||||
| Accrual utilities expenses | ||||||||
| Concession payable (b) | ||||||||
| Restructuring cost (a) | ||||||||
| Others | ||||||||
| Total | ||||||||
Note:
| (a) |
| (b) |
F-34
| 13. | SHORT-TERM AND LONG-TERM LOANS |
In
January 2020, the Group entered into a banking facility agreement of RMB
Subsequently in January 2021, the Group entered into another
banking facility agreement of RMB
In May 2021, the Group entered into a senior secured term
loan facility agreement with China Merchants Bank Co., Ltd., New York Branch in an aggregate principal amount of up to GBP
In
April 2020, one of the Canadian subsidiaries of the Group received an interest free loan amounted to CAD
| 14. | LEASES |
The Group has operating leases mainly for campuses, office space and learning centers, the lease term ranges from less than 12 months to 28 years. Leases with an initial term of 12 months or less are not recorded on the balance sheet. The Group does not have options to extend or terminate leases, as the renewals or terminations of these leases are on negotiation basis. None of these leases contain material residual value guarantees or material restrictive covenants.
Supplemental balance sheet information related to the leases are as follows:
| As of August 31, 2020 | As of August 31, 2021 | |||||||
| RMB | RMB | |||||||
| ROU assets | ||||||||
| Operating lease liabilities—current | ||||||||
| Operating lease liabilities—non – current | ||||||||
| Weighted-average remaining lease term | ||||||||
| Weight-average discount rate | % | % | ||||||
The components of lease costs of these operating leases from continuing operations are as follow:
| For the Year Ended August 31, 2020 | For the Year Ended August 31, 2021 | |||||||
| RMB | RMB | |||||||
| Operating lease cost for fixed payments | ||||||||
| Short - term lease costs | ||||||||
| Variable lease costs | ( | ) | ( | ) | ||||
| Total lease costs | ||||||||
F-35
| 14. | LEASES - continued |
Supplemental cash flow information related to the operating leases is as follows:
For
the | For
the | |||||||
| RMB | RMB | |||||||
| Cash paid for amounts included in the measurement of lease liabilities: | ||||||||
| Operating cash flows for operating leases | ||||||||
| Supplemental noncash information: | ||||||||
| ROU assets obtained in exchange for new operating lease liabilities | ||||||||
| Decrease of ROU assets for early terminations | ( | ) | ( | ) | ||||
The following table provides the maturities of the operating lease liabilities as of August 31, 2021:
| Operating leases | ||||
| Fiscal year ending | ||||
| August 2022 | ||||
| August 2023 | ||||
| August 2024 | ||||
| August 2025 | ||||
| August 2026 | ||||
| August 2027 and thereafter | ||||
| Total future undiscounted lease payments | ||||
| Less : imputed interest | ( | ) | ||
| Total present value of operating lease liabilities | ||||
Impairment loss on operating lease right-of-use assets
The
Group tests its long-lived assets for recoverability whenever events or changes in circumstances indicate that its carrying amount
may not be recoverable. As a result of the adverse impacts of the COVID-19 pandemic on the economic environment and change in the
Group’s business strategy, the Group determines to close certain language training centers in the US resulting in four
idled operating leases. The Group determines the fair value of the ROU assets based on the discounted value of estimated future cash
flows from subleases, if any. For the years ended August 31, 2020 and 2021, the Group recorded
impairment loss of RMB
F-36
| 15. | SHARE CAPITAL |
Holders of Class A Ordinary Shares and Class B Ordinary
Shares are entitled to the same rights except for voting and conversion rights. In respect of matters requiring a shareholder’s vote,
each Class A Ordinary Share is entitled to
The Company was incorporated on December 16, 2016. As of
the incorporation date, the total issued share capital of the Company was USD
The
Company completed a follow-on public offering of American Depositary Shares (“ADSs”) priced at US$
In
April 2018, the Board of Directors approved a stock repurchase program (the “2018 Repurchase Program”) which authorized the
repurchase of up to US$
In
September 2019, the Board of Directors approved a US,000 share repurchase program (the “2019 Repurchase Program”).
Under the 2019 Repurchase Program, the Group repurchased
In
November 2020, the Board of Directors approved a US,000 share repurchase program (the “2020 Repurchase Program”).
Under the 2020 Repurchase Program, the Group repurchased
| 16. | REVENUE |
Continuing operations
The Group provides domestic kindergartens education program and international education program in overseas. Overseas business includes arts programs, language programs and university foundation programs. The Group’s revenue includes tuition income from education programs, meal income, boarding income, commission income, study-abroad and career consulting service income, camp service and other education services related revenue. Revenue for the years ended August 31, 2019, 2020 and 2021 were primarily generated in the PRC, Hong Kong, Canada, the UK and US. Please refer to Note 23 for disaggregation of Revenue by geographical areas. The Group recognized majority of its revenue over time and have insignificant amount of revenue recognized at a point in time.
| (a) | Disaggregation of revenue |
| For the year ended August 31, | ||||||||||||
| 2019 | 2020 | 2021 | ||||||||||
| RMB | RMB | RMB | ||||||||||
| Tuition income from education programs | ||||||||||||
| Tuition income from complementary training institutes | ||||||||||||
| Meal income | ||||||||||||
| Boarding income | ||||||||||||
| Commission income | ||||||||||||
| Consulting service income | ||||||||||||
| Other revenues | ||||||||||||
| Less: sales tax | ||||||||||||
| Total | ||||||||||||
F-37
| 16. | REVENUE - continued |
Continuing operations - continued
| (b) | Contract balances |
| As of August 31, | ||||||||
| 2020 | 2021 | |||||||
| RMB | RMB | |||||||
| Accounts receivable, net of allowance | ||||||||
| Contract liabilities - Current | ||||||||
| Non-current contract liabilities | ||||||||
| Refund liabilities | ||||||||
Contract liabilities principally relate to customer advances received prior to performance of services. Substantially all contract liabilities at the beginning of the year ended August 31, 2021 were recognized as revenue during the year ended August 31, 2021 and substantial all contract liabilities as of August 31, 2021 are expected to be realized in the following year.
Refund liabilities mainly related to the estimated refunds that are expected to be provided to students if they decide they no longer want to take the course. Refund liabilities estimates are based on historical refund ratio on a portfolio basis using the expected value method.
| 17. | SHARE-BASED COMPENSATION |
Share incentive plan
On December 15, 2017, the Company adopted the Bright Scholar Education Holdings Limited 2017 Share Incentive Plan (the “2017 Plan”).
In 2017, the Company provided up to an aggregate of
On
September 1, 2018, the Company granted
On
January 18, 2019, the Company granted
In the event of termination of the option holders’ continuous
service for cause, the option holders’ right to exercise the option shall terminate concurrently, except otherwise determined by the plan
administrator, and the Group shall have the rights to repurchase all vested options purchased by the option holders. The Company uses
the Binomial tree of lattice pricing model to determine the estimated fair value for each option granted below with the assistance of
an independent valuation firm. The post-vesting forfeiture rate is estimated by the Group at the range of
The assumptions used in determining the fair value of the share options on the grant date were as follows:
| Assumptions | 2018 | 2019 | ||
| Expected dividend yield | ||||
| Risk-free interest rate | ||||
| Expected volatility | ||||
| Expected life | ||||
| Exercise multiples | ||||
| Fair value of underlying ordinary shares (US$/share) |
Notes:
| (1) | The expected dividend yield was estimated by the Company based on its dividend policy over the expected life of the options. |
F-38
| 17. | SHARE-BASED COMPENSATION - continued |
Share incentive plan - continued
| (2) | The risk-free interest rate was estimated based on the US Government Bond yield with the maturity commensurate with the expected life. |
| (3) | The expected volatility of the underlying ordinary shares was estimated based on historical volatility of the Company for the period before the valuation date with length commensurate to expected life of the options. |
| (4) | The expected life was the contractual life of the share options. |
| (5) | The Company estimated the exercise multiple based on a consideration of various research studies regarding exercise pattern from historical statistical data. |
| (6) | The fair values of ordinary shares were determined based on the closing price in the market. |
For the years ended August 31, 2019, 2020 and 2021, the share options movement were as follows:
| Number of share options | Weighted average exercise price | Weighted average remaining contractual years | Weighted average fair value at grant date | Aggregate intrinsic value | ||||||||||||||||
| US$ | US$ | US$ | ||||||||||||||||||
| As of August 31, 2018 | ||||||||||||||||||||
| Granted | ||||||||||||||||||||
| Exercised | ( | ) | ||||||||||||||||||
| Forfeited/Cancelled | ( | ) | ||||||||||||||||||
| As of August 31, 2019 | ( | ) | ||||||||||||||||||
| Granted | ||||||||||||||||||||
| Forfeited/Cancelled | ( | ) | ||||||||||||||||||
| Outstanding as of August 31, 2020 | ( | ) | ||||||||||||||||||
| Vested and exercisable as of August 31, 2020 | ( | ) | ||||||||||||||||||
| Granted | ||||||||||||||||||||
| Forfeited/Cancelled | ( | ) | ||||||||||||||||||
| Outstanding as of August 31, 2021 | ( | ) | ||||||||||||||||||
| Vested and exercisable as of August 31, 2021 | ( | ) | ||||||||||||||||||
For
the years ended August 31, 2019, 2020 and 2021, the Group recognized share-based payment expenses of RMB
The
total compensation expense is recognized on a straight-line basis over the respective vesting periods. As of August 31, 2019, 2020
and 2021, there were RMB
F-39
| 18. | INCOME TAX EXPENSE |
Continuing operations
Income tax expense consisted of the following:
| For the year ended August 31, | ||||||||||||
| 2019 | 2020 | 2021 | ||||||||||
| RMB | RMB | RMB | ||||||||||
| Current income tax expense (benefit): | ||||||||||||
| PRC | ||||||||||||
| Hong Kong | ( | ) | ||||||||||
| US | ||||||||||||
| UK | - | |||||||||||
| Deferred income tax expense (benefit): | ||||||||||||
| PRC | ( | ) | ( | ) | ( | ) | ||||||
| Canada | ( | ) | ( | ) | ( | ) | ||||||
| US | ( | ) | ( | ) | - | |||||||
| UK | ( | ) | ( | ) | ( | ) | ||||||
| Total income tax expense: | ||||||||||||
Cayman Islands
The Company and Impetus are incorporated in the Cayman Islands. Under the current laws of the Cayman Islands, the Company and Impetus are not subject to income or capital gains taxes. In addition, dividend payments are not subject to withholdings tax in the Cayman Islands.
US
Can-achieve Global Education, Inc. (Los Angeles), Cambridge
Education Group Holding Inc.(US) and its subsidiaries are located in US and are subject to an income tax rate of
UK
The Company’s subsidiaries operating in UK are subjected
to income tax rate at
Canada
Can-Achieve International Education Limited (Vancouver)
operating in Vancouver, Can-Achieve Academy Limited and CEG Holdings Canada Inc. and its subsidiaries operating in Toronto are subject
to income tax rate ranging from
Hong Kong
The Group’s subsidiaries operating in Hong Kong are
subject to a two-tiered income tax rate for taxable income earned in Hong Kong effectively since April 1, 2018. The first
PRC
The subsidiaries and VIEs incorporated in the PRC were generally
subject to a corporate income tax rate of
Effective from January 1, 2008, a new Enterprise Income
Tax Law, or (“the New EIT Law”), consolidated the previous income tax laws for foreign invested and domestic invested enterprises
in the PRC by the adoption a unified tax rate of
Zhuhai
Bright Scholar is a company registered in Hengqin New Area whose main business, providing outsourcing consulting services, falls within
the preferential enterprise income tax (“EIT”) catalogue of Hengqin New Area in Zhuhai and whose revenue derived from its main
business accounts for more than
F-40
| 18. | INCOME TAX EXPENSE - continued |
Continuing operations - continued
PRC - continued
Chengdu Yinzhe Education and Technology Co., Ltd. and Chengdu
Laizhe Education and Technology Co., Ltd. established in the western development area of the PRC were subject to preferential tax rate
of
Entities qualified as Software Enterprises (“SEs”)
enjoy EIT exemption for two years starting from its first profitable calendar year, followed by a
Further, according to Guoshui [2019]13 No.2, certain subsidiaries
in the PRC qualified as “small-scaled minimal profit enterprise”. The first RMB million of taxable income earned by a qualified
company is subject to preferential income tax rate of
Deferred income taxes reflect the net tax effects of temporary differences between the carrying amount of assets and liabilities for financial reporting purposes and the amounts used for income tax purposes. The Group’s deferred tax assets and liabilities were as follows:
| As of August 31, | ||||||||
| 2020 | 2021 | |||||||
| RMB | RMB | |||||||
| Deferred tax assets: | ||||||||
| Net operating loss carry-forward | ||||||||
| Others | ||||||||
| Less: valuation allowance | ( | ) | ( | ) | ||||
| Total deferred tax assets | ||||||||
| Deferred tax liabilities: | ||||||||
| Intangible assets | ||||||||
| Total deferred tax liabilities | ||||||||
Movement in valuation allowance is as follows:
| For the year ended August 31, | ||||||||||||
| 2019 | 2020 | 2021 | ||||||||||
| RMB | RMB | RMB | ||||||||||
| Beginning balance | ||||||||||||
| Additions from acquisition | ||||||||||||
| Additions | ||||||||||||
| Reversal | ( | ) | ( | ) | ( | ) | ||||||
| Expired | ( | ) | ( | ) | ||||||||
| Ending balance | ||||||||||||
As
of August 31, 2019, 2020 and 2021, the tax loss carry-forward in the PRC amounted to RMB
A deferred tax liability should be recorded for taxable
temporary differences attributable to the excess of financial reporting amounts over tax basis amounts, including those differences attributable
to a more than
The impact of an uncertain income tax position on the income
tax return is recognized at the largest amount that is more likely than not to be sustained upon audit by the relevant tax authority.
An uncertain income tax position will not be recognized if it has less than a
F-41
| 18. | INCOME TAX EXPENSE - continued |
Continuing operations - continued
PRC - continued
The Group did not incur any interest and penalties related
to potential underpaid income tax expenses and also does not anticipate any significant increases or decreases in unrecognized tax benefits
in the next
According to PRC Tax Administration and Collection Law, the statute of limitations is three years if the underpayment of taxes is due to computational errors made by the taxpayer or withholding agent. The statute of limitations will be extended to five years under special circumstances, which are not clearly defined (but an underpayment of tax liability exceeding RMB 0.1 million is specifically listed as a special circumstance). In the case of a related party transaction, the statute of limitations is ten years. There is no statute of limitations in the case of tax evasion. From inception to 2021, the Group is subject to examination of the PRC tax authorities.
Reconciliation between the provision for income taxes computed
by applying the PRC EIT rates of
| For the year ended August 31, | ||||||||||||
| 2019 | 2020 | 2021 | ||||||||||
| RMB | RMB | RMB | ||||||||||
| Net loss before provision for income tax after elimination adjustment | ( | ) | ( | ) | ( | ) | ||||||
| PRC statutory tax rate | % | % | % | |||||||||
| Income tax at statutory tax rate | ( | ) | ( | ) | ( | ) | ||||||
| Effect of intercompany transactions between continuing and discontinued operations | ||||||||||||
| Effect of expenses that are not deductible in determining taxable profit* | ( | ) | ||||||||||
| Unrecognized tax losses | ||||||||||||
| Utilization of tax losses previously not recognized | ( | ) | ( | ) | ( | ) | ||||||
| Utilization of tax losses against pre-acquisition profits | - | |||||||||||
| Effect of tax rate difference from tax holiday and statutory rate in other jurisdictions | ( | ) | ( | ) | ( | ) | ||||||
| Others | - | ( | ) | ( | ) | |||||||
| Income tax expense recognized in profit or loss | ||||||||||||
Note*:
If the tax holidays granted to certain schools and entities
of the Group were not available, the Group’s income tax expense would have increased by RMB
| 19. | EARNINGS (LOSS) PER SHARE |
| For the year ended August 31, | ||||||||||||
| 2019 | 2020 | 2021 | ||||||||||
| RMB | RMB | RMB | ||||||||||
| Numerator used in basic and diluted earnings/(loss) per share: | ||||||||||||
| Net loss attributable to Bright Scholar Education Holdings Limited from continuing operations | ( | ) | ( | ) | ( | ) | ||||||
| Net income attributable to Bright Scholar Education Holdings Limited from discontinued operations | ||||||||||||
| Net income/(loss) attributable to Bright Scholar Education Holdings Limited shareholders | ( | ) | ||||||||||
| Shares (denominator): | ||||||||||||
| Weighted average ordinary shares outstanding used in calculating earnings/(loss) per share—basic and diluted | ||||||||||||
| Net earnings/(loss) per share attributable to ordinary shareholders — basic and diluted: | ||||||||||||
| Net loss from continuing operations attributable to ordinary shareholders | ( | ) | ( | ) | ( | ) | ||||||
| Net income from discontinued operations attributable to ordinary shareholders | ||||||||||||
| Net income/(loss) attributable to Bright Scholar Education Holdings Limited shareholders | ( | ) | ||||||||||
As
of August 31, 2019, 2020 and 2021, there were
F-42
| 20. | RELATED PARTY TRANSACTIONS |
The table below sets forth the major related parties and their relationships with the Group:
| Name of related parties | Relationship with the group | |
| Foshan Shunde Country Garden Property Development Co., Ltd. | ||
| Huidong Country Garden Real Estate Development Co., Ltd. | ||
| Guangdong Phoenix Holiday International Travel Service Co., Ltd. | ||
| Fine Nation Group Limited | ||
| Guangdong Shunde Chuang Xi Bang Sheng Furniture Co., Ltd. | ||
| Guangdong Teng An Mechanics and Electrics Engineering Co., Ltd. | ||
| Guangdong Chengjia Design Co., Ltd. | ||
| Guangdong Elite Architectural Co., Ltd. | ||
| Guangdong Biyouwei Catering Co., Ltd. | ||
| Can-Achieve Global Edutour Co., Ltd. | ||
| Hangzhou Mashao Enterprise Management Consulting Co., Ltd. | ||
| Kaiping Country Garden Property Development Co., Ltd. | ||
| Chuzhou Country Garden Property Development Co., Ltd. | ||
| Huaihua Zhiyi Network Technology Limited Partnership | ||
| Huaihua Yimeng Network Technology Limited Partnership | ||
| Gongqing Town Yuansen Commercial Information Consulting Co., Ltd. | ||
| Shanghai Hanlue Information Technology Center Limited Partnership | ||
| Gongqingcheng Yuansen Commercial Information Consulting Center Ltd. |
| Name of Affected Entities | ||
| BGY Education Investment | ||
| Guangdong Country Garden School | ||
| Lanzhou Country Garden School | ||
| Country Garden Venice Bilingual School | ||
| Huaxi Country Garden International School | ||
| Huanan Country Garden School | ||
| Phoenix City Bilingual School | ||
| Phoenix City Bilingual Kindergarten | ||
| Zengcheng Country Garden School |
F-43
| 20. | RELATED PARTY TRANSACTIONS - continued |
The Group entered into the following transactions with its related parties:
The Group has purchased services
and materials from related parties at negotiated prices for a total amount of RMB
| For the year ended August 31, | ||||||||||||
| 2019 | 2020 | 2021 | ||||||||||
| RMB | RMB | RMB | ||||||||||
| Purchases of services and materials provided by other entities controlled by the chairperson are as below | ||||||||||||
| Foshan Shunde Country Garden Property Development Co., Ltd. | ||||||||||||
| Huidong Country Garden Real Estate Development Co., Ltd. | ||||||||||||
| Guangdong Phoenix Holiday International Travel Service Co., Ltd. | ||||||||||||
| Guangdong Shunde Chuang Xi Bang Sheng Furniture Co., Ltd. | ||||||||||||
| Others | ||||||||||||
| Total | ||||||||||||
The Group has received
construction services from related parties at negotiated prices for a total amount of RMB
| For the year ended August 31, | ||||||||||||
| 2019 | 2020 | 2021 | ||||||||||
| RMB | RMB | RMB | ||||||||||
| Construction services provided by other entities controlled by the chairperson are as below | ||||||||||||
| Guangdong Teng An Mechanics and Electrics Engineering Co., Ltd. | ||||||||||||
| Guangdong Chengjia Design Co., Ltd. | ||||||||||||
| Guangdong Elite Architectural Co., Ltd. | ||||||||||||
| Total | ||||||||||||
The Group provided services at
negotiated price to related parties for a total amount of RMB
| For the year ended August 31, | ||||||||||||
| 2019 | 2020 | 2021 | ||||||||||
| RMB | RMB | RMB | ||||||||||
| Services provided to other entities controlled by the chairperson are as below | ||||||||||||
| Kaiping Country Garden Property Development Co., Ltd. | ||||||||||||
| Guangdong Biyouwei Catering Co., Ltd. | ||||||||||||
| Foshan Shunde Country Garden Property Development Co., Ltd. | ||||||||||||
| Others | ||||||||||||
| Total | ||||||||||||
During fiscal year 2019, Fine Nation
Group Limited issued a promissory note with a principal amount of USD
F-44
| 20. | RELATED PARTY TRANSACTIONS - continued |
The following table presents amounts owed from and to related parties as of August 31, 2020 and 2021:
| As of August 31, | ||||||||
| 2020 | 2021 | |||||||
| RMB | RMB | |||||||
| Amounts due from related parties | ||||||||
| Shaoguan Shunhong Real Estate Development Co., Ltd. (3) | ||||||||
| Can-Achieve Global Edutour Co., Ltd.(3) | ||||||||
| Hangzhou Mashao Enterprise Management Consulting Co., Ltd. (1) | ||||||||
| Kaiping Country Garden Property Development Co., Ltd. (2) | ||||||||
| Others | ||||||||
| Total | ||||||||
Amounts due from related parties are non-interest bearing, unsecured, and payable on demand.
| (1) |
| (2) |
| (3) |
| As of August 31, | ||||||||
| 2020 | 2021 | |||||||
| RMB | RMB | |||||||
| Amounts due to related parties | ||||||||
| Chuzhou Country Garden Property Development Co., Ltd. (1) | ||||||||
| Shanghai Hanlue Information Technology Center Limited Partnership (3) | ||||||||
| Gongqingcheng Yuansen Commercial Information Consulting Center Ltd. (4) | ||||||||
| Others | ||||||||
| Total | ||||||||
Amounts due to related parties are non-interest bearing, unsecured, and payable on demand.
| As of August 31, | ||||||||
| 2020 | 2021 | |||||||
| RMB | RMB | |||||||
| Other non-current liabilities due to related parties | ||||||||
| Huaihua Zhiyi Network Technology Limited Partnership (2) | ||||||||
| Huaihua Yimeng Network Technology Limited Partnership (2) | ||||||||
| Shanghai Hanlue Information Technology Center Limited Partnership (3) | ||||||||
| Gongqingcheng Yuansen Commercial Information Consulting Center Ltd. (4) | ||||||||
| Total | ||||||||
Other non-current liabilities due to related parties are non-interest bearing and unsecured.
| (1) |
| (2) |
| (3) |
| (4) |
F-45
| 20. | RELATED PARTY TRANSACTIONS - continued |
The following table presents amounts due from and to Affected Entities as of August 31, 2020 and 2021:
| As of August 31, | ||||||||
| 2020 | 2021 | |||||||
| RMB | RMB | |||||||
| Amounts due from Affected Entities | ||||||||
| BGY Education Investment | ||||||||
| Guangdong Country Garden School | ||||||||
| Lanzhou Country Garden School | ||||||||
| Country Garden Venice Bilingual School | ||||||||
| Huaxi Country Garden International School | ||||||||
| Others | ||||||||
| Total | ||||||||
| As of August 31, | ||||||||
| 2020 | 2021 | |||||||
| RMB | RMB | |||||||
| Amounts due from Affected Entities -non current | ||||||||
| Guangdong Country Garden School | ||||||||
| Huanan Country Garden School | ||||||||
| Phoenix City Bilingual School | ||||||||
| Total | ||||||||
The non-current portion of amounts due from Affected Entities
represent the loan receivable in principal amount of RMB
| As of August 31, | ||||||||
| 2020 | 2021 | |||||||
| RMB | RMB | |||||||
| Amounts due to Affected Entities | ||||||||
| BGY Education Investment | ||||||||
| Phoenix City Bilingual School | ||||||||
| Huanan Country Garden School | ||||||||
| Phoenix City Bilingual Kindergarten | ||||||||
| Zengcheng Country Garden School | ||||||||
| Others | ||||||||
| Total | ||||||||
Amounts due to Affected Entities are non-interest bearing, unsecured, and payable on demand.
| 21. | COMMITMENTS AND CONTINGENCIES |
Capital commitment
As of August 31, 2020 and 2021, future minimum capital commitments under non-cancelable contracts from continuing operations were as follows:
| As of August 31, | ||||||||
| 2020 | 2021 | |||||||
| RMB | RMB | |||||||
| Capital commitment for construction of schools | ||||||||
| Capital commitment for an equity method investment | ||||||||
| Total | ||||||||
F-46
| 22. | NON-CONTROLLING INTERESTS |
The following table summarizes the changes in non-controlling interests from August 31, 2018 through August 31, 2021.
| Can-achieve | Xinqiao Group | Chengdu Yinzhe | Wuhan Sannew | Hangzhou Impression | Linstitute | Others | Total | |||||||||||||||||||||||||
| RMB | RMB | RMB | RMB | RMB | RMB | RMB | RMB | |||||||||||||||||||||||||
| Balance at August 31, 2018 | ||||||||||||||||||||||||||||||||
| Capital injection from non-controlling interest shareholders | ||||||||||||||||||||||||||||||||
| Income attributable to non-controlling interests | ( | ) | ( | ) | ( | ) | ||||||||||||||||||||||||||
| Effect of ASC606 new revenue standard | ( | ) | ||||||||||||||||||||||||||||||
| Foreign currency translation | ( | ) | ||||||||||||||||||||||||||||||
| Acquisition of subsidiaries | ||||||||||||||||||||||||||||||||
| Balance at August 31, 2019 | ||||||||||||||||||||||||||||||||
| Capital injection from non-controlling interest shareholders | ||||||||||||||||||||||||||||||||
| Income attributable to non-controlling interests | ( | ) | ( | ) | ( | ) | ||||||||||||||||||||||||||
| Foreign currency translation | ( | ) | ( | ) | ||||||||||||||||||||||||||||
| Acquisition of subsidiaries (Note 4) | ||||||||||||||||||||||||||||||||
| Disposal of a subsidiary* | ( | ) | ( | ) | ||||||||||||||||||||||||||||
| Distribution of dividends to shareholders | ( | ) | ( | ) | ||||||||||||||||||||||||||||
| Balance at August 31, 2020 | ||||||||||||||||||||||||||||||||
| Capital injection from non-controlling interest shareholders | ||||||||||||||||||||||||||||||||
| Income attributable to non-controlling interests | ( | ) | ( | ) | ( | ) | ( | ) | ( | ) | ||||||||||||||||||||||
| Foreign currency translation | ( | ) | ( | ) | ||||||||||||||||||||||||||||
| Acquisition of a subsidiary (Note 4) | ||||||||||||||||||||||||||||||||
| Acquisition of additional interest in a subsidiary of non-controlling interests* | ( | ) | ( | ) | ||||||||||||||||||||||||||||
| Distribution of dividends to shareholders | ( | ) | — | — | — | ( | ) | ( | ) | — | ( | ) | ||||||||||||||||||||
| Balance at August 31, 2021 | ||||||||||||||||||||||||||||||||
Note*:
During the year ended August 31, 2020, the Company disposed
its equity interest in a subsidiary with a total consideration of RMB
During
the year ended August 31, 2021, the Company acquired additional
F-47
| 23. | SEGMENT INFORMATION |
The CODM reviews financial information of operating segments based on internal management report when making decisions about allocating resources and assessing the performance of the Group.
During the year ended August 31, 2019, the Group acquired
the overseas businesses and has assessed these businesses as
During the year ended August 31, 2021, in response to the
Implementation Rules, the Group reorganized its business units and made change in its reportable segments. As of August 31, 2021, the
Group has identified
The Group’s CODM evaluates performance based on the operating segment’s revenue and their operating results. The revenue and operating results by segments were as follows:
For the year ended August 31, 2019
| Continuing operations | ||||||||||||||||
| Overseas Schools | Complementary Education Services | Domestic Kindergartens & K-12 Operation Services | Total | |||||||||||||
| RMB | RMB | RMB | RMB | |||||||||||||
| Revenue | ||||||||||||||||
| Costs of revenue | ( | ) | ( | ) | ( | ) | ( | ) | ||||||||
| Segment profit | ( | ) | ||||||||||||||
For the year ended August 31, 2020
| Continuing operations | ||||||||||||||||
| Overseas Schools | Complementary Education Services | Domestic Kindergartens & K-12 Operation Services | Total | |||||||||||||
| RMB | RMB | RMB | RMB | |||||||||||||
| Revenue | ||||||||||||||||
| Costs of revenue | ( | ) | ( | ) | ( | ) | ( | ) | ||||||||
| Segment profit | ( | ) | ||||||||||||||
F-48
| 23. | SEGMENT INFORMATION - continued |
For the year ended August 31, 2021
| Continuing operations | ||||||||||||||||
| Overseas Schools | Complementary Education Services | Domestic Kindergartens & K-12 Operation Services | Total | |||||||||||||
| RMB | RMB | RMB | RMB | |||||||||||||
| Revenue | ||||||||||||||||
| Costs of revenue | ( | ) | ( | ) | ( | ) | ( | ) | ||||||||
| Segment profit | ( | ) | ( | ) | ||||||||||||
The Group’s CODM review the financial position at consolidated level, thus total assets of each operating segment is not presented.
GEOGRAPHIC INFORMATION
The Group’s revenues are attributed to geographic areas based on the selling location.
The following table presents total revenues from continuing operations for the years ended August 31, 2019, 2020 and 2021 from a geographical perspective:
For the year ended August 31, | ||||||||||||
| 2019 | 2020 | 2021 | ||||||||||
| Revenues from sales originated: | ||||||||||||
| China ** | ||||||||||||
| Canada | ||||||||||||
| US | ||||||||||||
| UK | ||||||||||||
| Total | ||||||||||||
The following table presents long-lived assets from continuing operations including property and equipment, net, and operating lease right-of-use assets as of August 31, 2020 and 2021 from a geographical perspective:
| As of August 31, | ||||||||
| 2020 | 2021 | |||||||
| China ** | ||||||||
| Canada | ||||||||
| US | ||||||||
| UK | ||||||||
| Total | ||||||||
| ** |
F-49
| 24. | CONTRIBUTION PLAN |
In
mainland China, full-time employees of the Group in the PRC participate in a government-mandated defined contribution plan pursuant to
which certain pension benefits, medical care, unemployment insurance, employee housing fund and other welfare benefits are provided to
employees. The PRC labor regulations require the Group to accrue for these benefits based on certain percentages of the employees’ salaries.
Total contributions for such employee benefits were RMB
The
Company also provides other defined contribution plans for the benefit of overseas employees. Total contribution for such employee benefits
for the years ended August 31, 2020 and 2021 were recorded in consolidated statements of operations in an amount of RMB
| 25. | STATUTORY RESERVES AND RESTRICTED NET ASSETS |
As stipulated by the relevant PRC laws and regulations applicable
to the Group’s entities in the PRC, the Group is required to make appropriations from net income as determined in accordance with the
PRC GAAP to non-distributable reserves, which include a statutory surplus reserve and a statutory welfare reserve. The PRC laws and regulations
require that annual appropriations of
The
statutory reserve may be applied against prior year losses, if any, and may be used for general business expansion and production or
increase in registered capital of the entities.
As a result of these PRC laws and regulations and the requirement that distributions by PRC entities can only be paid out of distributable profits computed in accordance with PRC GAAP, the PRC entities are restricted from transferring a portion of their net assets to the Group. Restricted net asset include paid-in capital, additional paid-in capital, the statutory reserves and the retained earnings of the Company’s PRC subsidiaries and VIEs.
| As of August 31 | ||||||||
| 2020 | 2021 | |||||||
| RMB | RMB | |||||||
| Paid-in capital | ||||||||
| Additional paid-in capital | ||||||||
| Statutory reserves | ||||||||
| Retained earnings | ||||||||
| Total | ||||||||
F-50
| 26. | CASH AND CASH EQUIVALENTS AND RESTRICTED CASH |
For the purpose of the consolidated statement of cash flows, cash and cash equivalents, and restricted cash included cash on-hand and in banks and restricted cash. Cash and cash equivalents, and restricted cash at the end of reporting year end as shown in the consolidated statements of cash flows can be reconciled to the related items in the consolidated balance sheets as follow:
| As of August 31 | ||||||||
| 2020 | 2021 | |||||||
| RMB | RMB | |||||||
| Cash and cash equivalents | ||||||||
| Restricted cash | ||||||||
| Less: allowance for restricted cash | ( | ) | ||||||
| Total | ||||||||
| 27. | SUBSEQUENT EVENTS |
Subsequent
to August 31, 2021, the Group entered into an agreement with the non-controlling interest shareholder of FGE Group to purchase the
remaining
On November 15, 2021, the Company announced that it would hold an extraordinary general meeting of shareholders for the purpose of considering and approving certain business disposal plan in response to the Implementation Rules. The disposal plan is to dispose the affected entities that impacted by the implementation rules. The scope of the disposal was preliminarily determined on the announcement date and might be subsequently amended to ensure compliance with the Implementation Rules and other applicable PRC regulations. Subsequently on December 13, 2021, the Company adjourned the extraordinary general meeting of shareholders until further notice. As of the issuance date of this consolidated financial statements, the Company has not held the extraordinary general meeting of shareholders in connection with the disposal plan.
F-51
SCHEDULE 1-CONDENSED FINANCIAL STATEMENT OF BRIGHT SCHOLAR EDUCATION HOLDINGS LIMITED
BALANCE SHEET
(Amounts in thousands)
| As of August 31, | As of August 31, | |||||||||||
| 2020 | 2021 | |||||||||||
| RMB | RMB | USD | ||||||||||
| Note 2(i) | ||||||||||||
| ASSETS | ||||||||||||
| Current assets | ||||||||||||
| Cash and cash equivalents | ||||||||||||
| Restricted cash, net | ||||||||||||
| Amounts due from subsidiaries and VIEs | ||||||||||||
| Amounts due from related parties, net | ||||||||||||
| Other receivables, deposits and other assets, net | ||||||||||||
| Short-term investments | ||||||||||||
| Total current assets | ||||||||||||
| Investment in subsidiaries and VIEs | ||||||||||||
| Other non-current assets, net | ||||||||||||
| Total non-current assets | ||||||||||||
| TOTAL ASSETS | ||||||||||||
| LIABILITIES AND EQUITY | ||||||||||||
| Current liabilities | ||||||||||||
| Accounts payable | ||||||||||||
| Bond payable | ||||||||||||
| Accrued expenses and other current liabilities | ||||||||||||
| Amounts due to subsidiaries and VIEs | ||||||||||||
| Total current liabilities | ||||||||||||
| Non-current liabilities | ||||||||||||
| Other non-current liabilities | ||||||||||||
| Bond payable | ||||||||||||
| Total non-current liabilities | ||||||||||||
| TOTAL LIABILITIES | ||||||||||||
| EQUITY | ||||||||||||
| Share capital (US$ | ||||||||||||
| Additional paid-in capital | ||||||||||||
| Accumulated other comprehensive income | ||||||||||||
| Retained earnings | ||||||||||||
| TOTAL EQUITY | ||||||||||||
| TOTAL LIABILITIES AND EQUITY | ||||||||||||
F-52
SCHEDULE 1-CONDENSED FINANCIAL STATEMENT OF BRIGHT SCHOLAR EDUCATION HOLDINGS LIMITED
STATEMENTS OF OPERATIONS AND COMPREHENSIVE INCOME
FOR THE YEARS ENDED AUGUST 31, 2021
(Amounts in thousands)
| 2019 | 2020 | 2021 | ||||||||||||||
| RMB | RMB | RMB | USD | |||||||||||||
| Note 2(i) | ||||||||||||||||
| Other operating income | ||||||||||||||||
| Selling, general and administrative expenses | ( | ) | ( | ) | ( | ) | ||||||||||
| Other expenses | ( | ) | ( | ) | ||||||||||||
| Interest income/(expense), net | ( | ) | ( | ) | ||||||||||||
| Investment income | ||||||||||||||||
| Equity in earnings of subsidiaries and VIEs | ||||||||||||||||
| Net income | ( | ) | ( | ) | ||||||||||||
| Other comprehensive income/(loss) | ( | ) | ( | ) | ||||||||||||
| Comprehensive income/(loss) | ( | ) | ( | ) | ||||||||||||
F-53
SCHEDULE 1-CONDENSED FINANCIAL STATEMENT OF BRIGHT SCHOLAR EDUCATION HOLDINGS LIMITED
STATEMENTS OF CASH FLOWS
(Amounts in thousands)
| 2019 | 2020 | 2021 | ||||||||||||||
| RMB | RMB | RMB | USD | |||||||||||||
| Note 2(i) | ||||||||||||||||
| Cash flows from operating activities | ||||||||||||||||
| Net income/(loss) for the year | ( | ) | ( | ) | ||||||||||||
| Share-based compensation | ( | ) | ||||||||||||||
| Investment income | ( | ) | ( | ) | ||||||||||||
| Finance costs | ||||||||||||||||
| Equity in earnings of subsidiaries and VIEs | ( | ) | ( | ) | ( | ) | ( | ) | ||||||||
| Other receivables, deposits and other assets | ( | ) | ( | ) | ( | ) | ( | ) | ||||||||
| Accrued expenses and other current liabilities | ( | ) | ( | ) | ( | ) | ( | ) | ||||||||
| Amounts due to subsidiaries and VIEs | ||||||||||||||||
| Other non-current assets and liabilities | ( | ) | ( | ) | ( | ) | ( | ) | ||||||||
| Amounts due from subsidiaries and VIEs | ( | ) | ( | ) | ||||||||||||
| Amounts due from related parties | ( | ) | ||||||||||||||
| Net cash used in operating activities | ( | ) | ( | ) | ( | ) | ( | ) | ||||||||
| Cash flows from investing activities | ||||||||||||||||
| Purchase of investments | ( | ) | ||||||||||||||
| Proceed from redemption of investments upon maturity | ||||||||||||||||
| Amounts due from subsidiaries and VIEs | ( | ) | ( | ) | ||||||||||||
| Net cash (used in)/provided by investing activities | ( | ) | ( | ) | ( | ) | ||||||||||
| Cash flows from financing activities | ||||||||||||||||
| Dividend to shareholders | ( | ) | ( | ) | ( | ) | ||||||||||
| Repurchase of ordinary shares | ( | ) | ( | ) | ( | ) | ( | ) | ||||||||
| Proceeds from issuance of bonds | ||||||||||||||||
| Issuance cost of bonds | ( | ) | ||||||||||||||
| Proceeds on exercise of stock options | ||||||||||||||||
| Repurchase of bonds | ( | ) | ( | ) | ( | ) | ||||||||||
| Amounts due to subsidiaries and VIEs | ||||||||||||||||
| Net cash provided by/ (used in) financing activities | ( | ) | ( | ) | ( | ) | ||||||||||
| Net change in cash and cash equivalents and restricted cash | ( | ) | ( | ) | ( | ) | ( | ) | ||||||||
| Cash and cash equivalents and restricted cash at beginning of the year | ||||||||||||||||
| Effect of exchange rate changes on cash and cash equivalents and restricted cash | ( | ) | ( | ) | ( | ) | ||||||||||
| Cash and cash equivalents and restricted cash at end of the year | ||||||||||||||||
F-54
Note to Schedule 1
(In thousands)
Schedule
1 has been provided pursuant to the requirements of Rule 12-04(a), 5-04(c) and 4-08(e)(3) of Regulation S-X, which require condensed financial
statements as to the financial position, changes in financial position and results of operations of a parent company as of the same dates
and for the same periods for which audited consolidated financial statements have been presented when the restricted net assets of the
consolidated and unconsolidated subsidiaries (including variable interest entities) together exceed 25 percent of consolidated net assets
as of the end of the most recently completed fiscal year. As of August 31, 2021, RMB
| 1. | Basis of preparation |
The condensed financial statements of the Company has been prepared using the same accounting policies as set out in its financial statements, except that the Company has used the equity method to account for its subsidiaries and its variable interest entities. Accordingly, the condensed financial information presented herein represents the financial information of the Company.
Detailed footnote disclosures normally included in financial statements prepared in accordance with accounting principles generally accepted in the United States of America have been condensed or omitted. The footnote discloses certain supplemental information relating to the operations of the Company and, as such, the condensed financial statements of the Company should be read in conjunction with the notes to the accompanying financial statements of the Group.
| 2. | Convenience translation |
Translations of balances in condensed financial information
of parent company balance sheets, statements of operations statements of comprehensive income and statements of cash flows from RMB into
US dollars as of and for the year ended August 31, 2021 are solely for the convenience of the reader and were calculated at the rate
of US$1.00 = RMB
F-55