FALSE2022FY0001690820342.35.762734140106350139128P2Y0.80.80.80.8P2YP2YP4Y70.800.80208.6123.184323141472P5Y11P1YP2YP4Yhttp://www.carvana.com/20221231#NotesPayableCurrentAndLongTermDebtExcludingCurrentMaturitiesMemberAccrued limited warranty activities during the years ended December 31, 2022, 2021, and 2020 were as follows:
| | | | | | | | | | | | | | | | | |
| Years ended December 31, |
| 2022 | | 2021 | | 2020 |
| | | | | |
| (in millions) |
| Accrued limited warranty, beginning of period | $ | 16 | | | $ | 11 | | | $ | 4 | |
| Accruals for new warranties issued | 126 | | | 109 | | | 50 | |
| Settlements | (146) | | | (110) | | | (46) | |
| Changes in estimate of accrued limited warranty | 23 | | | 6 | | | 3 | |
| Accrued limited warranty, end of period | $ | 19 | | | $ | 16 | | | $ | 11 | |
| | | | | |
| | | | | |
16114126109501461104623631916110.05560.00100016908202022-01-012022-12-310001690820us-gaap:CommonStockMember2022-01-012022-12-310001690820cvna:PreferredStockPurchaseRightsMember2022-01-012022-12-3100016908202022-06-30iso4217:USD0001690820us-gaap:CommonClassAMember2023-02-17xbrli:shares0001690820us-gaap:CommonClassBMember2023-02-1700016908202022-12-3100016908202021-12-310001690820srt:AffiliatedEntityMember2022-12-310001690820srt:AffiliatedEntityMember2021-12-31iso4217:USDxbrli:shares0001690820us-gaap:CommonClassAMember2022-12-310001690820us-gaap:CommonClassAMember2021-12-310001690820us-gaap:CommonClassBMember2021-12-310001690820us-gaap:CommonClassBMember2022-12-310001690820cvna:UsedVehicleSalesMember2022-01-012022-12-310001690820cvna:UsedVehicleSalesMember2021-01-012021-12-310001690820cvna:UsedVehicleSalesMember2020-01-012020-12-310001690820srt:AffiliatedEntityMembercvna:WholesaleVehicleSalesMember2022-01-012022-12-310001690820srt:AffiliatedEntityMembercvna:WholesaleVehicleSalesMember2021-01-012021-12-310001690820srt:AffiliatedEntityMembercvna:WholesaleVehicleSalesMember2020-01-012020-12-310001690820cvna:WholesaleVehicleSalesMember2022-01-012022-12-310001690820cvna:WholesaleVehicleSalesMember2021-01-012021-12-310001690820cvna:WholesaleVehicleSalesMember2020-01-012020-12-310001690820srt:AffiliatedEntityMemberus-gaap:ProductAndServiceOtherMember2022-01-012022-12-310001690820srt:AffiliatedEntityMemberus-gaap:ProductAndServiceOtherMember2021-01-012021-12-310001690820srt:AffiliatedEntityMemberus-gaap:ProductAndServiceOtherMember2020-01-012020-12-310001690820us-gaap:ProductAndServiceOtherMember2022-01-012022-12-310001690820us-gaap:ProductAndServiceOtherMember2021-01-012021-12-310001690820us-gaap:ProductAndServiceOtherMember2020-01-012020-12-3100016908202021-01-012021-12-3100016908202020-01-012020-12-310001690820srt:AffiliatedEntityMember2022-01-012022-12-310001690820srt:AffiliatedEntityMember2021-01-012021-12-310001690820srt:AffiliatedEntityMember2020-01-012020-12-310001690820us-gaap:CommonClassAMember2022-01-012022-12-310001690820us-gaap:CommonClassAMember2021-01-012021-12-310001690820us-gaap:CommonClassAMember2020-01-012020-12-310001690820us-gaap:CommonStockMemberus-gaap:CommonClassAMember2019-12-310001690820us-gaap:CommonClassBMemberus-gaap:CommonStockMember2019-12-310001690820us-gaap:AdditionalPaidInCapitalMember2019-12-310001690820us-gaap:RetainedEarningsMember2019-12-310001690820us-gaap:NoncontrollingInterestMember2019-12-3100016908202019-12-310001690820us-gaap:RetainedEarningsMember2020-01-012020-12-310001690820us-gaap:NoncontrollingInterestMember2020-01-012020-12-310001690820cvna:FollowOnPublicOfferingMemberus-gaap:CommonStockMemberus-gaap:CommonClassAMember2020-01-012020-12-310001690820cvna:FollowOnPublicOfferingMemberus-gaap:AdditionalPaidInCapitalMember2020-01-012020-12-310001690820cvna:FollowOnPublicOfferingMember2020-01-012020-12-310001690820cvna:FollowOnPublicOfferingMemberus-gaap:NoncontrollingInterestMember2020-01-012020-12-310001690820us-gaap:CommonStockMemberus-gaap:CommonClassAMember2020-01-012020-12-310001690820us-gaap:CommonClassBMemberus-gaap:CommonStockMember2020-01-012020-12-310001690820us-gaap:AdditionalPaidInCapitalMember2020-01-012020-12-310001690820cvna:CarvanaGroupMemberus-gaap:AdditionalPaidInCapitalMember2020-01-012020-12-310001690820cvna:CarvanaGroupMember2020-01-012020-12-310001690820us-gaap:CommonStockMemberus-gaap:CommonClassAMemberus-gaap:RestrictedStockUnitsRSUMember2020-01-012020-12-310001690820us-gaap:CommonStockMemberus-gaap:CommonClassAMember2020-12-310001690820us-gaap:CommonClassBMemberus-gaap:CommonStockMember2020-12-310001690820us-gaap:AdditionalPaidInCapitalMember2020-12-310001690820us-gaap:RetainedEarningsMember2020-12-310001690820us-gaap:NoncontrollingInterestMember2020-12-3100016908202020-12-310001690820us-gaap:RetainedEarningsMember2021-01-012021-12-310001690820us-gaap:NoncontrollingInterestMember2021-01-012021-12-310001690820us-gaap:CommonStockMemberus-gaap:CommonClassAMember2021-01-012021-12-310001690820us-gaap:CommonClassBMemberus-gaap:CommonStockMember2021-01-012021-12-310001690820us-gaap:AdditionalPaidInCapitalMember2021-01-012021-12-310001690820cvna:CarvanaGroupMemberus-gaap:AdditionalPaidInCapitalMember2021-01-012021-12-310001690820cvna:CarvanaGroupMember2021-01-012021-12-310001690820us-gaap:CommonStockMemberus-gaap:CommonClassAMemberus-gaap:RestrictedStockUnitsRSUMember2021-01-012021-12-310001690820us-gaap:EmployeeStockMemberus-gaap:CommonStockMemberus-gaap:CommonClassAMember2021-01-012021-12-310001690820us-gaap:CommonStockMemberus-gaap:CommonClassAMember2021-12-310001690820us-gaap:CommonClassBMemberus-gaap:CommonStockMember2021-12-310001690820us-gaap:AdditionalPaidInCapitalMember2021-12-310001690820us-gaap:RetainedEarningsMember2021-12-310001690820us-gaap:NoncontrollingInterestMember2021-12-310001690820us-gaap:RetainedEarningsMember2022-01-012022-12-310001690820us-gaap:NoncontrollingInterestMember2022-01-012022-12-310001690820cvna:FollowOnPublicOfferingMemberus-gaap:CommonStockMemberus-gaap:CommonClassAMember2022-01-012022-12-310001690820cvna:FollowOnPublicOfferingMemberus-gaap:AdditionalPaidInCapitalMember2022-01-012022-12-310001690820cvna:FollowOnPublicOfferingMember2022-01-012022-12-310001690820cvna:FollowOnPublicOfferingMemberus-gaap:NoncontrollingInterestMember2022-01-012022-12-310001690820us-gaap:CommonStockMemberus-gaap:CommonClassAMember2022-01-012022-12-310001690820us-gaap:AdditionalPaidInCapitalMember2022-01-012022-12-310001690820cvna:CarvanaGroupMemberus-gaap:AdditionalPaidInCapitalMember2022-01-012022-12-310001690820cvna:CarvanaGroupMember2022-01-012022-12-310001690820us-gaap:CommonStockMemberus-gaap:CommonClassAMemberus-gaap:RestrictedStockUnitsRSUMember2022-01-012022-12-310001690820us-gaap:EmployeeStockMemberus-gaap:CommonStockMemberus-gaap:CommonClassAMember2022-01-012022-12-310001690820us-gaap:CommonStockMemberus-gaap:CommonClassAMember2022-12-310001690820us-gaap:CommonClassBMemberus-gaap:CommonStockMember2022-12-310001690820us-gaap:AdditionalPaidInCapitalMember2022-12-310001690820us-gaap:RetainedEarningsMember2022-12-310001690820us-gaap:NoncontrollingInterestMember2022-12-31cvna:class0001690820cvna:CarvanaGroupMember2022-12-31xbrli:pure0001690820cvna:FollowOnOfferingMemberus-gaap:CommonClassAMember2022-04-262022-04-260001690820cvna:PublicEquityOfferingMemberus-gaap:CommonClassAMember2022-04-262022-04-260001690820us-gaap:SeniorNotesMembercvna:SeniorUnsecuredNotesEffectiveMay202210250Member2022-12-310001690820cvna:ADESAUSPhysicalAuctionAcquisitionMember2022-05-092022-05-090001690820us-gaap:ConsumerLoanMembercvna:PurchaseAndSaleAgreementMember2022-03-310001690820us-gaap:ConsumerLoanMembercvna:PurchaseAndSaleAgreementMember2022-12-310001690820us-gaap:ConsumerLoanMembercvna:PurchaseAndSaleAgreementMemberus-gaap:SubsequentEventMember2023-01-130001690820us-gaap:LineOfCreditMembercvna:FloorPlanFacility12MonthMember2022-12-310001690820us-gaap:SubsequentEventMemberus-gaap:LineOfCreditMembercvna:FloorPlanFacility12MonthMember2023-09-220001690820us-gaap:BuildingAndBuildingImprovementsMembersrt:MinimumMember2022-01-012022-12-310001690820us-gaap:BuildingAndBuildingImprovementsMembersrt:MaximumMember2022-01-012022-12-310001690820srt:MinimumMemberus-gaap:TransportationEquipmentMember2022-01-012022-12-310001690820srt:MaximumMemberus-gaap:TransportationEquipmentMember2022-01-012022-12-310001690820us-gaap:SoftwareAndSoftwareDevelopmentCostsMember2022-01-012022-12-310001690820srt:MinimumMemberus-gaap:FurnitureAndFixturesMember2022-01-012022-12-310001690820srt:MaximumMemberus-gaap:FurnitureAndFixturesMember2022-01-012022-12-31cvna:segment0001690820cvna:DriveTimeAutomotiveGroupInc.Membersrt:AffiliatedEntityMembercvna:MasterDealerAgreementMember2022-12-310001690820cvna:DriveTimeAutomotiveGroupInc.Membersrt:AffiliatedEntityMembercvna:MasterDealerAgreementMember2021-12-310001690820us-gaap:ShippingAndHandlingMember2022-01-012022-12-310001690820us-gaap:ShippingAndHandlingMember2021-01-012021-12-310001690820us-gaap:ShippingAndHandlingMember2020-01-012020-12-3100016908202022-01-012022-01-010001690820cvna:EquityOfferingsMemberus-gaap:CommonClassAMember2020-03-312021-12-310001690820cvna:SeniorUnsecuredNotesEffectiveBetween2025And2029Memberus-gaap:SeniorNotesMember2022-12-310001690820us-gaap:SeniorNotesMembercvna:SeniorUnsecuredNotesEffectiveSeptember2018Member2020-03-312021-12-310001690820cvna:ADESAUSPhysicalAuctionAcquisitionMember2022-05-09cvna:siteutr:sqft00016908202022-05-09utr:acre0001690820cvna:ADESAUSPhysicalAuctionAcquisitionMemberus-gaap:CustomerRelationshipsMember2022-05-090001690820cvna:ADESAUSPhysicalAuctionAcquisitionMemberus-gaap:CustomerRelationshipsMember2022-05-092022-05-090001690820cvna:ADESAUSPhysicalAuctionAcquisitionMemberus-gaap:DevelopedTechnologyRightsMember2022-05-090001690820cvna:ADESAUSPhysicalAuctionAcquisitionMemberus-gaap:DevelopedTechnologyRightsMember2022-05-092022-05-090001690820cvna:ADESAUSPhysicalAuctionAcquisitionMembercvna:WholesaleSalesAndRevenuesMember2022-01-012022-12-310001690820cvna:ADESAUSPhysicalAuctionAcquisitionMember2022-01-012022-12-310001690820cvna:ADESAUSPhysicalAuctionAcquisitionMember2021-01-012021-12-310001690820us-gaap:LandAndLandImprovementsMember2022-12-310001690820us-gaap:LandAndLandImprovementsMember2021-12-310001690820us-gaap:BuildingAndBuildingImprovementsMember2022-12-310001690820us-gaap:BuildingAndBuildingImprovementsMember2021-12-310001690820us-gaap:TransportationEquipmentMember2022-12-310001690820us-gaap:TransportationEquipmentMember2021-12-310001690820us-gaap:SoftwareAndSoftwareDevelopmentCostsMember2022-12-310001690820us-gaap:SoftwareAndSoftwareDevelopmentCostsMember2021-12-310001690820us-gaap:FurnitureAndFixturesMember2022-12-310001690820us-gaap:FurnitureAndFixturesMember2021-12-310001690820cvna:PropertyandEquipmentExcludingConstructionInProgressMember2022-12-310001690820cvna:PropertyandEquipmentExcludingConstructionInProgressMember2021-12-310001690820us-gaap:ConstructionInProgressMember2022-12-310001690820us-gaap:ConstructionInProgressMember2021-12-310001690820us-gaap:PropertyPlantAndEquipmentMember2022-01-012022-12-310001690820us-gaap:PropertyPlantAndEquipmentMember2021-01-012021-12-310001690820us-gaap:PropertyPlantAndEquipmentMember2020-01-012020-12-310001690820us-gaap:SellingGeneralAndAdministrativeExpensesMemberus-gaap:PropertyPlantAndEquipmentMember2022-01-012022-12-310001690820us-gaap:SellingGeneralAndAdministrativeExpensesMemberus-gaap:PropertyPlantAndEquipmentMember2021-01-012021-12-310001690820us-gaap:SellingGeneralAndAdministrativeExpensesMemberus-gaap:PropertyPlantAndEquipmentMember2020-01-012020-12-310001690820us-gaap:InventoriesMemberus-gaap:PropertyPlantAndEquipmentMember2022-01-012022-12-310001690820us-gaap:InventoriesMemberus-gaap:PropertyPlantAndEquipmentMember2021-01-012021-12-310001690820us-gaap:InventoriesMemberus-gaap:PropertyPlantAndEquipmentMember2020-01-012020-12-310001690820us-gaap:CostOfSalesMemberus-gaap:PropertyPlantAndEquipmentMember2022-01-012022-12-310001690820us-gaap:CostOfSalesMemberus-gaap:PropertyPlantAndEquipmentMember2021-01-012021-12-310001690820us-gaap:CostOfSalesMemberus-gaap:PropertyPlantAndEquipmentMember2020-01-012020-12-310001690820cvna:CostOfSalesPreviouslyCapitalizedToVehicleInventoryMemberus-gaap:PropertyPlantAndEquipmentMember2022-01-012022-12-310001690820cvna:CostOfSalesPreviouslyCapitalizedToVehicleInventoryMemberus-gaap:PropertyPlantAndEquipmentMember2021-01-012021-12-310001690820cvna:CostOfSalesPreviouslyCapitalizedToVehicleInventoryMemberus-gaap:PropertyPlantAndEquipmentMember2020-01-012020-12-310001690820cvna:SoftwareConstructionInProgressMember2022-01-012022-12-310001690820cvna:SoftwareConstructionInProgressMember2021-01-012021-12-310001690820cvna:SoftwareConstructionInProgressMember2020-01-012020-12-310001690820us-gaap:SoftwareAndSoftwareDevelopmentCostsMember2021-01-012021-12-310001690820us-gaap:SoftwareAndSoftwareDevelopmentCostsMember2020-01-012020-12-310001690820us-gaap:CustomerRelationshipsMembercvna:Car360Member2022-12-310001690820us-gaap:CustomerRelationshipsMembercvna:Car360Member2021-12-310001690820us-gaap:DevelopedTechnologyRightsMembercvna:Car360Member2022-12-310001690820us-gaap:DevelopedTechnologyRightsMembercvna:Car360Member2021-12-310001690820cvna:Car360Memberus-gaap:NoncompeteAgreementsMember2022-12-310001690820cvna:Car360Memberus-gaap:NoncompeteAgreementsMember2021-12-310001690820cvna:Car360Member2022-12-310001690820cvna:Car360Member2021-12-3100016908202022-12-270001690820us-gaap:BuildingMembercvna:DriveTimeAutomotiveGroupInc.Membersrt:AffiliatedEntityMembercvna:RelatedPartyLeaseAgreementsMember2014-11-012014-11-30cvna:renewal_option0001690820us-gaap:BuildingMembercvna:DriveTimeAutomotiveGroupInc.Membersrt:AffiliatedEntityMembercvna:RelatedPartyLeaseAgreementsMember2014-11-30cvna:location0001690820us-gaap:BuildingMembercvna:DriveTimeAutomotiveGroupInc.Membersrt:AffiliatedEntityMembercvna:RelatedPartyLeaseAgreementsMember2017-03-012017-03-310001690820us-gaap:BuildingMembercvna:DriveTimeAutomotiveGroupInc.Membersrt:AffiliatedEntityMembercvna:RelatedPartyLeaseAgreementsMember2017-03-310001690820us-gaap:BuildingMembercvna:TollesonArizonaMembercvna:VerdeInvestmentsInc.Membersrt:MaximumMembersrt:AffiliatedEntityMembercvna:LeaseAgreementRelatedtoVehicleInspectionandReconditioningCenterMember2016-12-310001690820us-gaap:BuildingMembercvna:TollesonArizonaMembercvna:VerdeInvestmentsInc.Membersrt:MaximumMembersrt:AffiliatedEntityMembercvna:LeaseAgreementRelatedtoVehicleInspectionandReconditioningCenterMember2018-12-310001690820us-gaap:BuildingMembercvna:TollesonArizonaMembercvna:VerdeInvestmentsInc.Membersrt:AffiliatedEntityMembercvna:LeaseAgreementRelatedtoVehicleInspectionandReconditioningCenterMember2020-09-012020-09-300001690820us-gaap:BuildingMembercvna:LeaseAgreementforFullyoperationalInspectionandReconditioningCenterMembercvna:WinderGeorgiaMembercvna:DriveTimeAutomotiveGroupInc.Membersrt:AffiliatedEntityMember2017-02-280001690820us-gaap:BuildingMembercvna:LeaseAgreementforFullyoperationalInspectionandReconditioningCenterMembercvna:WinderGeorgiaMembercvna:DriveTimeAutomotiveGroupInc.Membersrt:AffiliatedEntityMember2017-02-012017-02-280001690820us-gaap:BuildingMembercvna:LeaseAgreementforFullyoperationalInspectionandReconditioningCenterMembercvna:DriveTimeAutomotiveGroupInc.Membersrt:AffiliatedEntityMembercvna:ClevelandOhioMember2018-11-300001690820us-gaap:BuildingMembercvna:DriveTimeAutomotiveGroupInc.Membersrt:AffiliatedEntityMembercvna:RelatedPartyLeaseAgreementsMembercvna:ClevelandOhioMember2018-11-012018-11-300001690820us-gaap:BuildingMembercvna:DriveTimeAutomotiveGroupInc.Membersrt:AffiliatedEntityMembercvna:RelatedPartyLeaseAgreementsMembercvna:ClevelandOhioMember2018-11-300001690820cvna:VerdeInvestmentsInc.andDriveTimeAutomotiveGroupInc.Membersrt:AffiliatedEntityMembercvna:RelatedPartyLeaseAgreementsMember2022-01-012022-12-310001690820cvna:VerdeInvestmentsInc.andDriveTimeAutomotiveGroupInc.Membersrt:AffiliatedEntityMembercvna:RelatedPartyLeaseAgreementsMember2021-01-012021-12-310001690820cvna:VerdeInvestmentsInc.andDriveTimeAutomotiveGroupInc.Membersrt:AffiliatedEntityMembercvna:RelatedPartyLeaseAgreementsMember2020-01-012020-12-310001690820cvna:DriveTimeAutomotiveGroupInc.Membersrt:AffiliatedEntityMembercvna:CorporateHeadquartersOfficeLeaseAndSubleasedOfficeSpaceFirstFloorMember2016-09-300001690820cvna:DriveTimeAutomotiveGroupInc.Membersrt:AffiliatedEntityMembercvna:CorporateHeadquartersOfficeLeaseAndSubleasedOfficeSpaceFirstFloorMember2016-09-012016-09-300001690820cvna:SubleasedOfficeSpaceFirstFloorMembercvna:DriveTimeAutomotiveGroupInc.Membersrt:AffiliatedEntityMember2021-01-012021-12-310001690820cvna:SubleasedOfficeSpaceFirstFloorMembercvna:DriveTimeAutomotiveGroupInc.Membersrt:AffiliatedEntityMember2022-01-012022-12-310001690820cvna:SubleasedOfficeSpaceFirstFloorMembercvna:DriveTimeAutomotiveGroupInc.Membersrt:AffiliatedEntityMember2020-01-012020-12-310001690820cvna:TempeArizonaMembercvna:VerdeInvestmentsInc.Membersrt:AffiliatedEntityMembercvna:OfficeBuildingLeaseMember2019-12-310001690820cvna:TempeArizonaMembercvna:VerdeInvestmentsInc.Membersrt:AffiliatedEntityMembercvna:OfficeBuildingLeaseMember2019-12-012019-12-310001690820cvna:TempeArizonaMembercvna:VerdeInvestmentsInc.Membersrt:AffiliatedEntityMembercvna:OfficeBuildingLeaseMember2021-01-012021-12-310001690820cvna:TempeArizonaMembercvna:VerdeInvestmentsInc.Membersrt:AffiliatedEntityMembercvna:OfficeBuildingLeaseMember2022-01-012022-12-310001690820cvna:WholesaleVehicleSalesMembercvna:DriveTimeAutomotiveGroupInc.Membersrt:AffiliatedEntityMember2022-01-012022-12-310001690820cvna:WholesaleVehicleSalesMembercvna:DriveTimeAutomotiveGroupInc.Membersrt:AffiliatedEntityMember2021-01-012021-12-310001690820cvna:WholesaleVehicleSalesMembercvna:DriveTimeAutomotiveGroupInc.Membersrt:AffiliatedEntityMember2020-01-012020-12-310001690820cvna:UsedVehiclesMembercvna:DriveTimeAutomotiveGroupInc.Membersrt:AffiliatedEntityMember2022-12-310001690820cvna:UsedVehiclesMembercvna:DriveTimeAutomotiveGroupInc.Membersrt:AffiliatedEntityMember2021-12-310001690820cvna:DriveTimeAutomotiveGroupInc.Membersrt:AffiliatedEntityMembercvna:UsedVehicleSalesMember2022-01-012022-12-310001690820cvna:DriveTimeAutomotiveGroupInc.Membersrt:AffiliatedEntityMembercvna:UsedVehicleSalesMember2021-01-012021-12-310001690820cvna:DriveTimeAutomotiveGroupInc.Membersrt:AffiliatedEntityMembercvna:MasterDealerAgreementMember2022-01-012022-12-310001690820cvna:DriveTimeAutomotiveGroupInc.Membersrt:AffiliatedEntityMembercvna:MasterDealerAgreementMember2021-01-012021-12-310001690820cvna:DriveTimeAutomotiveGroupInc.Membersrt:AffiliatedEntityMembercvna:MasterDealerAgreementMember2020-01-012020-12-310001690820cvna:DriveTimeAutomotiveGroupInc.Memberus-gaap:ProductAndServiceOtherMember2022-01-012022-12-310001690820cvna:DriveTimeAutomotiveGroupInc.Membersrt:AffiliatedEntityMembercvna:ServicingandAdministrativeFeesMember2022-01-012022-12-310001690820cvna:DriveTimeAutomotiveGroupInc.Membersrt:AffiliatedEntityMembercvna:ServicingandAdministrativeFeesMember2021-01-012021-12-310001690820cvna:DriveTimeAutomotiveGroupInc.Membersrt:AffiliatedEntityMembercvna:ServicingandAdministrativeFeesMember2020-01-012020-12-310001690820cvna:VerdeInvestmentsInc.Membersrt:AffiliatedEntityMemberus-gaap:AirTransportationEquipmentMembercvna:AircraftTimeSharingAgreementMember2015-12-31cvna:aircraft0001690820cvna:VerdeInvestmentsInc.Membercvna:AircraftTimeSharingAgreementAmended2017Membersrt:AffiliatedEntityMemberus-gaap:AirTransportationEquipmentMember2017-12-310001690820cvna:VerdeInvestmentsInc.Membersrt:AffiliatedEntityMemberus-gaap:AirTransportationEquipmentMembercvna:AircraftTimeSharingAgreementMember2015-01-012015-12-310001690820cvna:VerdeInvestmentsInc.Membersrt:AffiliatedEntityMemberus-gaap:AirTransportationEquipmentMembercvna:AircraftTimeSharingAgreementMember2020-01-012020-12-310001690820cvna:VerdeInvestmentsInc.Membersrt:AffiliatedEntityMemberus-gaap:AirTransportationEquipmentMembercvna:AircraftTimeSharingAgreementMember2021-01-012021-12-310001690820cvna:VerdeInvestmentsInc.Membersrt:AffiliatedEntityMemberus-gaap:AirTransportationEquipmentMembercvna:AircraftTimeSharingAgreementMember2022-01-012022-12-310001690820cvna:SharedServicesAgreementMembercvna:DriveTimeAutomotiveGroupInc.Membersrt:AffiliatedEntityMember2021-02-012021-02-280001690820cvna:SharedServicesAgreementMembercvna:DriveTimeAutomotiveGroupInc.Membersrt:AffiliatedEntityMember2021-01-012021-12-310001690820cvna:SharedServicesAgreementMembercvna:DriveTimeAutomotiveGroupInc.Membersrt:AffiliatedEntityMember2020-01-012020-12-310001690820cvna:SharedServicesAgreementMembercvna:DriveTimeAutomotiveGroupInc.Membersrt:AffiliatedEntityMember2022-01-012022-12-310001690820srt:AffiliatedEntityMember2022-12-310001690820srt:AffiliatedEntityMember2021-12-310001690820cvna:ContributionAgreementMembersrt:ChiefExecutiveOfficerMemberus-gaap:CommonClassAMembercvna:ErnestGarciaIIIMember2022-01-052022-01-050001690820cvna:ContributionAgreementMembersrt:ChiefExecutiveOfficerMembercvna:ErnestGarciaIIIMember2022-01-052022-01-050001690820cvna:ContributionAgreementMembersrt:ChiefExecutiveOfficerMemberus-gaap:RestrictedStockUnitsRSUMembercvna:ErnestGarciaIIIMember2022-04-012022-06-300001690820cvna:ContributionAgreementMembersrt:ChiefExecutiveOfficerMemberus-gaap:RestrictedStockUnitsRSUMembercvna:ErnestGarciaIIIMember2022-01-052022-01-050001690820cvna:ContributionAgreementMembersrt:ChiefExecutiveOfficerMemberus-gaap:RestrictedStockUnitsRSUMembercvna:ErnestGarciaIIIMember2022-01-012022-12-31cvna:agreementType0001690820us-gaap:ConsumerLoanMembercvna:PurchaseAndSaleAgreementMember2021-03-310001690820us-gaap:ConsumerLoanMembercvna:PurchaseAndSaleAgreementMember2022-03-220001690820us-gaap:ConsumerLoanMembercvna:PurchaseAndSaleAgreementMember2021-12-310001690820us-gaap:ConsumerLoanMembercvna:PurchaseAndSaleAgreementMember2020-12-310001690820cvna:SecuritizationTransactionMember2022-12-310001690820cvna:SecuritizationTransactionMember2021-12-310001690820cvna:SecuritizationTransactionMember2020-12-310001690820cvna:FixedPoolLoanMember2020-12-310001690820cvna:FixedPoolLoanMember2021-12-310001690820us-gaap:ConsumerLoanMembercvna:MasterPurchaseAndSaleAgreementAndMasterTransferAgreementsMember2022-01-012022-12-310001690820us-gaap:ConsumerLoanMembercvna:MasterPurchaseAndSaleAgreementAndMasterTransferAgreementsMember2021-01-012021-12-310001690820us-gaap:ConsumerLoanMembercvna:MasterPurchaseAndSaleAgreementAndMasterTransferAgreementsMember2020-01-012020-12-310001690820us-gaap:ConsumerLoanMember2019-05-072019-05-070001690820us-gaap:ConsumerLoanMemberus-gaap:FinanceReceivablesMember2019-05-072019-05-070001690820us-gaap:ConsumerLoanMembercvna:DebtAndOtherLiabilitiesMember2019-05-072019-05-070001690820us-gaap:RevolvingCreditFacilityMembercvna:FinancingPartnerMembercvna:AmendedAndRestatedLoanAndSecurityAgreementMemberus-gaap:LineOfCreditMember2019-05-070001690820us-gaap:ConsumerLoanMembercvna:MasterTransferAgreement2017Member2019-12-310001690820us-gaap:ConsumerLoanMember2019-01-012019-12-310001690820us-gaap:VariableInterestEntityNotPrimaryBeneficiaryMember2022-12-310001690820us-gaap:VariableInterestEntityNotPrimaryBeneficiaryMember2021-12-310001690820us-gaap:VariableInterestEntityNotPrimaryBeneficiaryMembercvna:RatedNotesMember2022-12-310001690820us-gaap:VariableInterestEntityNotPrimaryBeneficiaryMembercvna:RatedNotesMember2021-12-310001690820cvna:CertificatesAndOtherAssetsMemberus-gaap:VariableInterestEntityNotPrimaryBeneficiaryMember2022-12-310001690820cvna:CertificatesAndOtherAssetsMemberus-gaap:VariableInterestEntityNotPrimaryBeneficiaryMember2021-12-310001690820cvna:FloorPlanFacilityMemberus-gaap:LineOfCreditMember2022-12-310001690820cvna:FloorPlanFacilityMemberus-gaap:LineOfCreditMember2021-12-310001690820cvna:FinanceReceivableFacilitiesMemberus-gaap:LineOfCreditMember2022-12-310001690820cvna:FinanceReceivableFacilitiesMemberus-gaap:LineOfCreditMember2021-12-310001690820cvna:FinancingOfBeneficialInterestsInSecuritizationsMember2022-12-310001690820cvna:FinancingOfBeneficialInterestsInSecuritizationsMember2021-12-310001690820cvna:PromissoryNoteMemberus-gaap:NotesPayableOtherPayablesMember2022-12-310001690820cvna:PromissoryNoteMemberus-gaap:NotesPayableOtherPayablesMember2021-12-310001690820cvna:RealEstateFinancingMember2022-12-310001690820cvna:RealEstateFinancingMember2021-12-310001690820us-gaap:SeniorNotesMember2022-12-310001690820us-gaap:SeniorNotesMember2021-12-310001690820us-gaap:PrimeRateMemberus-gaap:LineOfCreditMembercvna:FloorPlanFacility12MonthMember2022-09-222022-09-220001690820cvna:FloorPlanFacility18MonthMemberus-gaap:LineOfCreditMember2022-09-220001690820us-gaap:PrimeRateMembercvna:FloorPlanFacility18MonthMemberus-gaap:LineOfCreditMember2022-09-222022-09-220001690820cvna:FloorPlanFacilityMemberus-gaap:LineOfCreditMember2019-11-012019-11-300001690820cvna:FloorPlanFacilityMemberus-gaap:LineOfCreditMember2019-11-300001690820cvna:FloorPlanFacility18MonthMemberus-gaap:LineOfCreditMember2022-12-310001690820us-gaap:RevolvingCreditFacilityMembercvna:SPVANAICreditFacilityMember2020-01-310001690820us-gaap:SubsequentEventMember2023-01-310001690820us-gaap:RevolvingCreditFacilityMembercvna:SPVANAIICreditFacilityMember2020-02-290001690820us-gaap:RevolvingCreditFacilityMembercvna:SPVANAIICreditFacilityMember2021-12-310001690820us-gaap:RevolvingCreditFacilityMembercvna:SPVANAIIICreditFacilityMember2021-04-300001690820us-gaap:RevolvingCreditFacilityMembercvna:SPVANAIIICreditFacilityMember2021-12-310001690820us-gaap:RevolvingCreditFacilityMembercvna:SPVANAIVCreditFacilityMember2021-10-150001690820us-gaap:RevolvingCreditFacilityMembercvna:SPVANAIVCreditFacilityMember2022-03-180001690820us-gaap:RevolvingCreditFacilityMembercvna:SPVANAIVCreditFacilityMember2022-12-310001690820us-gaap:RevolvingCreditFacilityMembercvna:SPVANAIVCreditFacilityMember2021-12-310001690820us-gaap:RevolvingCreditFacilityMembercvna:FinanceReceivableFacilitiesMember2021-12-310001690820cvna:SeniorUnsecuredNotesEffectiveOctober20205625Memberus-gaap:SeniorNotesMember2020-10-020001690820cvna:SeniorUnsecuredNotesEffectiveOctober20205625Memberus-gaap:SeniorNotesMember2021-12-310001690820cvna:SeniorUnsecuredNotesEffectiveMarch20215500Memberus-gaap:SeniorNotesMember2021-03-290001690820cvna:SeniorUnsecuredNotesEffectiveMarch20215500Memberus-gaap:SeniorNotesMember2021-12-310001690820cvna:SeniorUnsecuredNotesEffectiveOctober20205875Memberus-gaap:SeniorNotesMember2020-10-020001690820cvna:SeniorUnsecuredNotesEffectiveOctober20205875Memberus-gaap:SeniorNotesMember2021-12-310001690820cvna:SeniorUnsecuredNotesEffectiveAugust20214875Memberus-gaap:SeniorNotesMember2021-08-160001690820cvna:SeniorUnsecuredNotesEffectiveAugust20214875Memberus-gaap:SeniorNotesMember2021-12-310001690820us-gaap:SeniorNotesMembercvna:SeniorUnsecuredNotesEffectiveMay202210250Member2021-12-310001690820us-gaap:DebtInstrumentRedemptionPeriodOneMembercvna:SeniorUnsecuredNotesEffectiveAugust20214875Memberus-gaap:SeniorNotesMember2021-08-162021-08-160001690820cvna:SeniorUnsecuredNotesMemberus-gaap:DebtInstrumentRedemptionPeriodOneMemberus-gaap:SeniorNotesMember2022-01-012022-12-310001690820us-gaap:DebtInstrumentRedemptionPeriodOneMemberus-gaap:SeniorNotesMembercvna:SeniorUnsecuredNotesEffectiveMay202210250Member2022-01-012022-12-310001690820cvna:SeniorUnsecuredNotesEffectiveAugust20214875Memberus-gaap:DebtInstrumentRedemptionPeriodTwoMemberus-gaap:SeniorNotesMember2021-08-162021-08-160001690820cvna:PromissoryNoteMemberus-gaap:NotesPayableOtherPayablesMembersrt:MinimumMember2022-01-012022-12-310001690820cvna:PromissoryNoteMembersrt:MaximumMemberus-gaap:NotesPayableOtherPayablesMember2022-01-012022-12-310001690820srt:MinimumMember2022-01-012022-12-310001690820srt:MaximumMember2022-01-012022-12-310001690820us-gaap:AssetPledgedAsCollateralMemberus-gaap:VariableInterestEntityNotPrimaryBeneficiaryMember2022-12-310001690820us-gaap:AssetPledgedAsCollateralMemberus-gaap:VariableInterestEntityNotPrimaryBeneficiaryMember2021-12-3100016908202017-05-030001690820us-gaap:CommonClassAMember2017-05-030001690820us-gaap:CommonClassBMember2017-05-030001690820us-gaap:CommonClassAMember2017-05-032017-05-03cvna:vote0001690820cvna:GarciaPartiesMemberus-gaap:CommonClassBMember2017-05-032017-05-030001690820cvna:GarciaPartiesMember2017-05-032017-05-030001690820us-gaap:CommonClassBMember2017-05-032017-05-030001690820cvna:CarvanaSubMember2017-05-022017-05-020001690820cvna:ClassACommonUnitsMembercvna:CarvanaGroupMember2022-12-310001690820cvna:ClassACommonUnitsMembercvna:CarvanaGroupMember2021-12-310001690820cvna:ClassBCommonUnitsMembercvna:CarvanaGroupMember2022-12-310001690820cvna:ClassBCommonUnitsMembercvna:CarvanaGroupMember2021-12-310001690820cvna:RegisteredDirectOfferingMemberus-gaap:CommonClassAMember2020-04-012020-04-010001690820cvna:RegisteredDirectOfferingMemberus-gaap:CommonClassAMember2020-04-010001690820cvna:ErnestGarciaIIIMembercvna:RegisteredDirectOfferingMemberus-gaap:CommonClassAMember2020-04-012020-04-010001690820cvna:ErnestGarciaIIMembercvna:RegisteredDirectOfferingMemberus-gaap:CommonClassAMember2020-04-012020-04-010001690820cvna:ClassACommonUnitsMembercvna:CarvanaGroupMembercvna:RegisteredDirectOfferingMember2020-04-010001690820cvna:PublicEquityOfferingMemberus-gaap:CommonClassAMember2020-05-212020-05-210001690820cvna:PublicEquityOfferingMemberus-gaap:CommonClassAMember2020-05-210001690820cvna:PublicEquityOfferingMembercvna:ClassACommonUnitsMembercvna:CarvanaGroupMember2020-05-210001690820cvna:PublicEquityOfferingMemberus-gaap:CommonClassAMember2022-04-260001690820cvna:FollowOnPublicOfferingMembercvna:GarciaPartiesMemberus-gaap:CommonClassAMember2022-04-262022-04-260001690820cvna:PublicEquityOfferingMembercvna:ClassACommonUnitsMembercvna:CarvanaGroupMember2022-04-260001690820cvna:ExchangeAgreementMember2022-01-012022-12-310001690820cvna:ExchangeAgreementMember2021-01-012021-12-310001690820cvna:ExchangeAgreementMemberus-gaap:CommonClassBMember2022-01-012022-12-310001690820cvna:ExchangeAgreementMemberus-gaap:CommonClassBMember2021-01-012021-12-310001690820cvna:ExchangeAgreementMemberus-gaap:CommonClassAMember2022-01-012022-12-310001690820cvna:ExchangeAgreementMemberus-gaap:CommonClassAMember2021-01-012021-12-310001690820cvna:CarvanaGroupMembercvna:ClassANonConvertiblePreferredUnitsMember2020-10-022020-10-020001690820cvna:SeniorUnsecuredNotesEffectiveMarch20215500Membercvna:CarvanaGroupMemberus-gaap:SeniorNotesMembercvna:ClassANonConvertiblePreferredUnitsMember2021-03-292021-03-290001690820cvna:SeniorUnsecuredNotesEffectiveAugust20214875Membercvna:CarvanaGroupMemberus-gaap:SeniorNotesMembercvna:ClassANonConvertiblePreferredUnitsMember2021-08-162021-08-160001690820cvna:SeniorUnsecuredNotesEffectiveAugust20214875Membercvna:CarvanaGroupMemberus-gaap:SeniorNotesMembercvna:ClassANonConvertiblePreferredUnitsMember2022-05-062022-05-060001690820cvna:CarvanaGroupMemberus-gaap:SeniorNotesMembercvna:ClassANonConvertiblePreferredUnitsMembercvna:SeniorUnsecuredNotesEffectiveSeptember2018Member2021-03-292021-03-290001690820cvna:SeniorUnsecuredNotesEffectiveOctober20205625AndSeniorUnsecuredNotesEffectiveOctober20205875Membercvna:CarvanaGroupMemberus-gaap:SeniorNotesMembercvna:ClassANonConvertiblePreferredUnitsMember2020-10-022020-10-020001690820us-gaap:SeniorNotesMembercvna:SeniorUnsecuredNotesEffectiveSeptember2018Member2018-10-022018-10-020001690820cvna:CarvanaGroupMembercvna:ClassANonConvertiblePreferredUnitsMember2018-10-020001690820cvna:CarvanaGroupMembercvna:ClassANonConvertiblePreferredUnitsMember2020-10-020001690820cvna:ExchangeAgreementMemberus-gaap:CommonClassAMember2017-05-032017-05-030001690820cvna:FollowOnPublicOfferingMemberus-gaap:AdditionalPaidInCapitalMember2021-01-012021-12-310001690820cvna:ClassBCommonUnitsMember2022-01-012022-12-310001690820cvna:ClassBCommonUnitsMember2021-01-012021-12-310001690820cvna:ClassBCommonUnitsMember2020-01-012020-12-310001690820cvna:RestrictedStockUnitsAndRestrictedStockExcludingMilestoneGiftMember2022-01-012022-12-310001690820cvna:RestrictedStockUnitsAndRestrictedStockExcludingMilestoneGiftMember2021-01-012021-12-310001690820cvna:RestrictedStockUnitsAndRestrictedStockExcludingMilestoneGiftMember2020-01-012020-12-310001690820cvna:RestrictedStockUnitsMilestoneGiftMember2022-01-012022-12-310001690820cvna:RestrictedStockUnitsMilestoneGiftMember2021-01-012021-12-310001690820cvna:RestrictedStockUnitsMilestoneGiftMember2020-01-012020-12-310001690820us-gaap:EmployeeStockOptionMember2022-01-012022-12-310001690820us-gaap:EmployeeStockOptionMember2021-01-012021-12-310001690820us-gaap:EmployeeStockOptionMember2020-01-012020-12-310001690820cvna:ClassAUnitsMember2022-01-012022-12-310001690820cvna:ClassAUnitsMember2021-01-012021-12-310001690820cvna:ClassAUnitsMember2020-01-012020-12-310001690820us-gaap:PropertyPlantAndEquipmentMember2022-01-012022-12-310001690820us-gaap:PropertyPlantAndEquipmentMember2021-01-012021-12-310001690820us-gaap:PropertyPlantAndEquipmentMember2020-01-012020-12-310001690820us-gaap:InventoriesMember2022-01-012022-12-310001690820us-gaap:InventoriesMember2021-01-012021-12-310001690820us-gaap:InventoriesMember2020-01-012020-12-310001690820cvna:RestrictedStockUnitsAndRestrictedStockMember2022-12-310001690820cvna:RestrictedStockUnitsAndRestrictedStockMember2022-01-012022-12-310001690820us-gaap:EmployeeStockOptionMember2022-12-310001690820cvna:TwoThousandSeventeenOmnibusIncentivePlanMember2022-12-310001690820cvna:TwoThousandSeventeenOmnibusIncentivePlanMember2022-01-012022-12-310001690820cvna:TwoThousandSeventeenOmnibusIncentivePlanMemberus-gaap:CommonClassAMember2022-12-310001690820cvna:TwoThousandSeventeenOmnibusIncentivePlanMemberus-gaap:CommonClassAMemberus-gaap:SubsequentEventMember2023-01-010001690820us-gaap:RestrictedStockMembercvna:TwoThousandSeventeenOmnibusIncentivePlanMembersrt:MinimumMember2022-01-012022-12-310001690820us-gaap:RestrictedStockMembersrt:MaximumMembercvna:TwoThousandSeventeenOmnibusIncentivePlanMember2022-01-012022-12-310001690820us-gaap:RestrictedStockMembercvna:TwoThousandSeventeenOmnibusIncentivePlanMember2022-01-012022-12-310001690820us-gaap:RestrictedStockMembercvna:TwoThousandSeventeenOmnibusIncentivePlanMemberus-gaap:CommonClassAMember2022-01-012022-12-310001690820cvna:TwoThousandSeventeenOmnibusIncentivePlanMemberus-gaap:RestrictedStockUnitsRSUMember2022-01-012022-12-310001690820cvna:TwoThousandSeventeenOmnibusIncentivePlanMembercvna:RSAsRSUsMember2022-01-012022-12-310001690820cvna:TwoThousandSeventeenOmnibusIncentivePlanMemberus-gaap:CommonClassAMemberus-gaap:RestrictedStockUnitsRSUMember2021-01-012021-12-310001690820cvna:TwoThousandSeventeenOmnibusIncentivePlanMemberus-gaap:CommonClassAMemberus-gaap:RestrictedStockUnitsRSUMember2020-01-012020-12-310001690820cvna:TwoThousandSeventeenOmnibusIncentivePlanMemberus-gaap:CommonClassAMemberus-gaap:RestrictedStockUnitsRSUMember2022-01-012022-12-310001690820cvna:TwoThousandSeventeenOmnibusIncentivePlanMembercvna:RSAsRSUsMember2019-12-310001690820cvna:TwoThousandSeventeenOmnibusIncentivePlanMembercvna:RSAsRSUsMember2020-01-012020-12-310001690820cvna:TwoThousandSeventeenOmnibusIncentivePlanMembercvna:RSAsRSUsMember2020-12-310001690820cvna:TwoThousandSeventeenOmnibusIncentivePlanMembercvna:RSAsRSUsMember2021-01-012021-12-310001690820cvna:TwoThousandSeventeenOmnibusIncentivePlanMembercvna:RSAsRSUsMember2021-12-310001690820cvna:TwoThousandSeventeenOmnibusIncentivePlanMembercvna:RSAsRSUsMember2022-12-310001690820cvna:TwoThousandAndTwentyOneEmployeeStockPurchasePlanMemberus-gaap:EmployeeStockMemberus-gaap:CommonClassAMember2021-05-012021-05-310001690820cvna:TwoThousandAndTwentyOneEmployeeStockPurchasePlanMemberus-gaap:EmployeeStockMembersrt:MinimumMemberus-gaap:CommonClassAMember2021-05-012021-05-310001690820cvna:TwoThousandAndTwentyOneEmployeeStockPurchasePlanMemberus-gaap:EmployeeStockMembersrt:MaximumMemberus-gaap:CommonClassAMember2021-05-012021-05-310001690820cvna:TwoThousandAndTwentyOneEmployeeStockPurchasePlanMemberus-gaap:EmployeeStockMemberus-gaap:CommonClassAMember2021-05-310001690820cvna:TwoThousandAndTwentyOneEmployeeStockPurchasePlanMemberus-gaap:EmployeeStockMemberus-gaap:CommonClassAMember2022-01-012022-12-310001690820cvna:TwoThousandAndTwentyOneEmployeeStockPurchasePlanMemberus-gaap:EmployeeStockMemberus-gaap:CommonClassAMember2021-01-012021-12-310001690820cvna:TwoThousandAndTwentyOneEmployeeStockPurchasePlanMemberus-gaap:EmployeeStockMemberus-gaap:CommonClassAMember2022-12-310001690820cvna:TwoThousandAndTwentyOneEmployeeStockPurchasePlanMemberus-gaap:EmployeeStockMember2021-01-012021-12-310001690820cvna:TwoThousandAndTwentyOneEmployeeStockPurchasePlanMemberus-gaap:EmployeeStockMember2022-01-012022-12-310001690820cvna:TwoThousandSeventeenOmnibusIncentivePlanMemberus-gaap:EmployeeStockOptionMemberus-gaap:ShareBasedCompensationAwardTrancheTwoMember2022-01-012022-12-310001690820cvna:SharebasedCompensationAwardTrancheFourMembercvna:TwoThousandSeventeenOmnibusIncentivePlanMemberus-gaap:EmployeeStockOptionMember2022-01-012022-12-310001690820us-gaap:ShareBasedCompensationAwardTrancheOneMembercvna:TwoThousandSeventeenOmnibusIncentivePlanMemberus-gaap:EmployeeStockOptionMember2022-01-012022-12-310001690820cvna:TwoThousandSeventeenOmnibusIncentivePlanMemberus-gaap:EmployeeStockOptionMemberus-gaap:ShareBasedCompensationAwardTrancheThreeMember2022-01-012022-12-310001690820cvna:TwoThousandSeventeenOmnibusIncentivePlanMemberus-gaap:EmployeeStockOptionMember2022-01-012022-12-310001690820cvna:TwoThousandSeventeenOmnibusIncentivePlanMember2019-12-310001690820cvna:TwoThousandSeventeenOmnibusIncentivePlanMember2019-01-012019-12-310001690820cvna:TwoThousandSeventeenOmnibusIncentivePlanMember2020-01-012020-12-310001690820cvna:TwoThousandSeventeenOmnibusIncentivePlanMember2020-12-310001690820cvna:TwoThousandSeventeenOmnibusIncentivePlanMember2021-01-012021-12-310001690820cvna:TwoThousandSeventeenOmnibusIncentivePlanMember2021-12-310001690820cvna:TwoThousandSeventeenOmnibusIncentivePlanMemberus-gaap:EmployeeStockOptionMember2021-01-012021-12-310001690820cvna:TwoThousandSeventeenOmnibusIncentivePlanMemberus-gaap:EmployeeStockOptionMember2020-01-012020-12-310001690820cvna:ClassACommonUnitsMembersrt:MinimumMember2018-01-012018-12-310001690820cvna:ClassACommonUnitsMembersrt:MaximumMember2018-01-012018-12-310001690820cvna:ClassACommonUnitsMember2018-01-012018-12-310001690820cvna:ClassACommonUnitsMember2022-01-012022-12-310001690820cvna:ClassACommonUnitsMember2019-12-310001690820cvna:ClassACommonUnitsMember2020-01-012020-12-310001690820cvna:ClassACommonUnitsMember2020-12-310001690820cvna:ClassACommonUnitsMember2021-01-012021-12-310001690820cvna:ClassACommonUnitsMember2021-12-310001690820cvna:ClassACommonUnitsMember2022-12-310001690820cvna:ClassBCommonUnitsMembersrt:MinimumMember2015-03-012015-03-310001690820cvna:ClassBCommonUnitsMembersrt:MaximumMember2015-03-012015-03-310001690820cvna:ClassBCommonUnitsMember2021-01-012021-12-310001690820cvna:ClassBCommonUnitsMember2020-01-012020-12-310001690820cvna:ClassBCommonUnitsMember2022-01-012022-12-310001690820cvna:ClassBCommonUnitsMembersrt:MinimumMember2022-01-012022-12-310001690820cvna:ClassBCommonUnitsMembersrt:MaximumMember2022-01-012022-12-310001690820cvna:ClassBCommonUnitsMember2019-12-310001690820cvna:ClassBCommonUnitsMember2020-12-310001690820cvna:ClassBCommonUnitsMember2021-12-310001690820cvna:ClassBCommonUnitsMember2022-12-310001690820cvna:TwoThousandSeventeenOmnibusIncentivePlanMemberus-gaap:RestrictedStockUnitsRSUMember2020-01-012020-12-310001690820cvna:ClassACommonUnitsMember2019-01-012019-12-310001690820cvna:ClassBCommonUnitsMember2015-03-012015-03-310001690820us-gaap:EmployeeStockOptionMember2022-01-012022-12-310001690820us-gaap:EmployeeStockOptionMember2021-01-012021-12-310001690820us-gaap:EmployeeStockOptionMember2020-01-012020-12-310001690820cvna:RestrictedStockUnitsAndRestrictedStockMember2022-01-012022-12-310001690820cvna:RestrictedStockUnitsAndRestrictedStockMember2021-01-012021-12-310001690820cvna:RestrictedStockUnitsAndRestrictedStockMember2020-01-012020-12-310001690820cvna:ClassACommonUnitsMember2022-01-012022-12-310001690820cvna:ClassACommonUnitsMember2021-01-012021-12-310001690820cvna:ClassACommonUnitsMember2020-01-012020-12-310001690820cvna:ClassBCommonUnitsMember2022-01-012022-12-310001690820cvna:ClassBCommonUnitsMember2021-01-012021-12-310001690820cvna:ClassBCommonUnitsMember2020-01-012020-12-310001690820cvna:CarvanaGroupMember2022-12-310001690820cvna:CarvanaGroupMember2021-12-310001690820cvna:ClassACommonUnitsMembercvna:CarvanaGroupMember2022-04-260001690820cvna:ClassACommonUnitsMembercvna:CarvanaGroupMember2019-05-242019-05-240001690820cvna:RegisteredDirectOfferingAndPublicEquityOfferingMembercvna:ClassACommonUnitsMembercvna:CarvanaGroupMember2020-12-310001690820cvna:RegisteredDirectOfferingAndPublicEquityOfferingMembercvna:ClassACommonUnitsMembercvna:CarvanaGroupMember2020-01-012020-12-310001690820cvna:Car360Member2018-04-120001690820cvna:Car360Membersrt:MinimumMember2018-04-122018-04-120001690820cvna:Car360Member2021-01-012021-12-310001690820cvna:Car360Member2022-01-012022-12-310001690820srt:MinimumMember2022-12-310001690820srt:MaximumMember2022-12-310001690820us-gaap:EquipmentMembersrt:MinimumMember2022-12-310001690820srt:MaximumMemberus-gaap:EquipmentMember2022-12-310001690820us-gaap:EquipmentMember2022-01-012022-12-310001690820cvna:ExcludingAffiliatedEntityTwoMember2022-01-012022-12-310001690820cvna:ExcludingAffiliatedEntityTwoMember2021-01-012021-12-310001690820cvna:ExcludingAffiliatedEntityTwoMember2020-01-012020-12-310001690820cvna:ExcludingAffiliatedEntityTwoMember2022-12-31cvna:mile0001690820us-gaap:FairValueMeasurementsRecurringMemberus-gaap:MoneyMarketFundsMember2022-12-310001690820us-gaap:FairValueMeasurementsRecurringMemberus-gaap:MoneyMarketFundsMemberus-gaap:FairValueInputsLevel1Member2022-12-310001690820us-gaap:FairValueMeasurementsRecurringMemberus-gaap:MoneyMarketFundsMemberus-gaap:FairValueInputsLevel2Member2022-12-310001690820us-gaap:FairValueMeasurementsRecurringMemberus-gaap:FairValueInputsLevel3Memberus-gaap:MoneyMarketFundsMember2022-12-310001690820us-gaap:FairValueMeasurementsRecurringMember2022-12-310001690820us-gaap:FairValueMeasurementsRecurringMemberus-gaap:FairValueInputsLevel1Member2022-12-310001690820us-gaap:FairValueMeasurementsRecurringMemberus-gaap:FairValueInputsLevel2Member2022-12-310001690820us-gaap:FairValueMeasurementsRecurringMemberus-gaap:FairValueInputsLevel3Member2022-12-310001690820us-gaap:FairValueMeasurementsRecurringMemberus-gaap:MoneyMarketFundsMember2021-12-310001690820us-gaap:FairValueMeasurementsRecurringMemberus-gaap:MoneyMarketFundsMemberus-gaap:FairValueInputsLevel1Member2021-12-310001690820us-gaap:FairValueMeasurementsRecurringMemberus-gaap:MoneyMarketFundsMemberus-gaap:FairValueInputsLevel2Member2021-12-310001690820us-gaap:FairValueMeasurementsRecurringMemberus-gaap:FairValueInputsLevel3Memberus-gaap:MoneyMarketFundsMember2021-12-310001690820us-gaap:FairValueMeasurementsRecurringMember2021-12-310001690820us-gaap:FairValueMeasurementsRecurringMemberus-gaap:FairValueInputsLevel1Member2021-12-310001690820us-gaap:FairValueMeasurementsRecurringMemberus-gaap:FairValueInputsLevel2Member2021-12-310001690820us-gaap:FairValueMeasurementsRecurringMemberus-gaap:FairValueInputsLevel3Member2021-12-310001690820us-gaap:FairValueMeasurementsRecurringMember2022-01-012022-12-310001690820us-gaap:FairValueMeasurementsRecurringMember2021-01-012021-12-310001690820us-gaap:FairValueMeasurementsRecurringMemberus-gaap:ValuationTechniqueDiscountedCashFlowMemberus-gaap:FairValueInputsLevel3Memberus-gaap:VariableInterestEntityNotPrimaryBeneficiaryMembersrt:MinimumMemberus-gaap:MeasurementInputDiscountRateMember2022-12-310001690820us-gaap:FairValueMeasurementsRecurringMemberus-gaap:ValuationTechniqueDiscountedCashFlowMemberus-gaap:FairValueInputsLevel3Memberus-gaap:VariableInterestEntityNotPrimaryBeneficiaryMembersrt:MaximumMemberus-gaap:MeasurementInputDiscountRateMember2022-12-310001690820us-gaap:FairValueMeasurementsRecurringMemberus-gaap:ValuationTechniqueDiscountedCashFlowMemberus-gaap:FairValueInputsLevel3Memberus-gaap:VariableInterestEntityNotPrimaryBeneficiaryMembersrt:MinimumMemberus-gaap:MeasurementInputDiscountRateMember2021-12-310001690820us-gaap:FairValueMeasurementsRecurringMemberus-gaap:ValuationTechniqueDiscountedCashFlowMemberus-gaap:FairValueInputsLevel3Memberus-gaap:VariableInterestEntityNotPrimaryBeneficiaryMembersrt:MaximumMemberus-gaap:MeasurementInputDiscountRateMember2021-12-310001690820us-gaap:FairValueMeasurementsRecurringMemberus-gaap:FairValueInputsLevel3Memberus-gaap:VariableInterestEntityNotPrimaryBeneficiaryMember2022-01-012022-12-310001690820us-gaap:FairValueMeasurementsRecurringMemberus-gaap:FairValueInputsLevel3Memberus-gaap:VariableInterestEntityNotPrimaryBeneficiaryMember2021-01-012021-12-310001690820us-gaap:FairValueMeasurementsRecurringMemberus-gaap:FairValueInputsLevel3Memberus-gaap:VariableInterestEntityNotPrimaryBeneficiaryMember2021-12-310001690820us-gaap:FairValueMeasurementsRecurringMemberus-gaap:FairValueInputsLevel3Memberus-gaap:VariableInterestEntityNotPrimaryBeneficiaryMember2020-12-310001690820us-gaap:FairValueMeasurementsRecurringMemberus-gaap:FairValueInputsLevel3Memberus-gaap:VariableInterestEntityNotPrimaryBeneficiaryMember2022-12-310001690820us-gaap:FairValueInputsLevel2Memberus-gaap:CarryingReportedAmountFairValueDisclosureMemberus-gaap:SeniorNotesMembercvna:SeniorUnsecuredNotesEffectiveSeptember2018Member2022-12-310001690820us-gaap:FairValueInputsLevel2Memberus-gaap:CarryingReportedAmountFairValueDisclosureMemberus-gaap:SeniorNotesMembercvna:SeniorUnsecuredNotesEffectiveSeptember2018Member2021-12-310001690820us-gaap:FairValueInputsLevel2Memberus-gaap:EstimateOfFairValueFairValueDisclosureMemberus-gaap:SeniorNotesMembercvna:SeniorUnsecuredNotesEffectiveSeptember2018Member2022-12-310001690820us-gaap:FairValueInputsLevel2Memberus-gaap:EstimateOfFairValueFairValueDisclosureMemberus-gaap:SeniorNotesMembercvna:SeniorUnsecuredNotesEffectiveSeptember2018Member2021-12-310001690820us-gaap:FairValueInputsLevel2Memberus-gaap:CarryingReportedAmountFairValueDisclosureMember2022-12-310001690820us-gaap:FairValueInputsLevel2Memberus-gaap:CarryingReportedAmountFairValueDisclosureMember2021-12-310001690820us-gaap:FairValueInputsLevel2Memberus-gaap:EstimateOfFairValueFairValueDisclosureMember2022-12-310001690820us-gaap:FairValueInputsLevel2Memberus-gaap:EstimateOfFairValueFairValueDisclosureMember2021-12-310001690820cvna:RootIncMember2021-10-310001690820us-gaap:WarrantMembercvna:RootIncMember2021-10-31cvna:tranche00016908202022-09-010001690820us-gaap:FairValueInputsLevel3Memberus-gaap:WarrantMembercvna:RootIncMember2022-12-310001690820us-gaap:FairValueInputsLevel3Memberus-gaap:WarrantMembercvna:RootIncMember2022-01-012022-12-310001690820us-gaap:FairValueInputsLevel3Memberus-gaap:WarrantMembercvna:RootIncMember2021-12-310001690820us-gaap:FairValueInputsLevel3Memberus-gaap:WarrantMembercvna:RootIncMember2021-01-012021-12-310001690820us-gaap:DomesticCountryMember2022-12-310001690820us-gaap:SubsequentEventMember2023-01-160001690820us-gaap:CommonClassAMemberus-gaap:SubsequentEventMember2023-01-160001690820us-gaap:ValuationAllowanceOfDeferredTaxAssetsMember2021-12-310001690820us-gaap:ValuationAllowanceOfDeferredTaxAssetsMember2022-01-012022-12-310001690820us-gaap:ValuationAllowanceOfDeferredTaxAssetsMember2022-12-310001690820us-gaap:ValuationAllowanceOfDeferredTaxAssetsMember2020-12-310001690820us-gaap:ValuationAllowanceOfDeferredTaxAssetsMember2021-01-012021-12-310001690820us-gaap:ValuationAllowanceOfDeferredTaxAssetsMember2019-12-310001690820us-gaap:ValuationAllowanceOfDeferredTaxAssetsMember2020-01-012020-12-31 UNITED STATES
SECURITIES AND EXCHANGE COMMISSION
Washington, D.C. 20549
FORM 10-K
☒ ANNUAL REPORT PURSUANT TO SECTION 13 OR 15(d) OF THE SECURITIES EXCHANGE ACT OF 1934
For the fiscal year ended December 31, 2022
OR
☐ TRANSITION REPORT PURSUANT TO SECTION 13 OR 15(d) OF THE SECURITIES EXCHANGE ACT OF 1934
For the transition period from _____ to ______
Commission File Number: 001-38073
CARVANA CO.
(Exact name of registrant as specified in its charter)
| | | | | | | | | | | |
| Delaware | 81-4549921 |
| (State or other jurisdiction of incorporation or organization) | (I.R.S. Employer Identification No.) |
| |
| 300 E. Rio Salado Parkway | Tempe | Arizona | 85281 |
| (Address of principal executive offices) | (Zip Code) |
(602) 852-6604
(Registrant's telephone number, including area code)
| | | | | | | | |
| Securities registered pursuant to Section 12(b) of the Act: |
| | |
| Title of each class | Trading symbol(s) | Name of each exchange on which registered |
| Class A Common Stock, Par Value $0.001 Per Share | CVNA | New York Stock Exchange |
| Preferred Stock Purchase Rights | — | New York Stock Exchange |
| | |
Securities registered pursuant to Section 12(g) of the Act: None |
Indicate by check mark if the registrant is a well-known seasoned issuer, as defined in Rule 405 of the Securities Act. q Yes ☒ No
Indicate by check mark if the registrant is not required to file reports pursuant to Section 13 or Section 15(d) of the Act. q Yes ☒ No
Indicate by check mark whether the registrant (1) has filed all reports required to be filed by Section 13 or 15(d) of the Securities Exchange Act of 1934 during the preceding 12 months (or for such shorter period that the registrant was required to file such reports), and (2) has been subject to such filing requirements for the past 90 days. ☒ Yes q No
Indicate by check mark whether the registrant has submitted electronically every Interactive Data File required to be submitted pursuant to Rule 405 of Regulation S-T (§232.405 of this chapter) during the preceding 12 months (or for such shorter period that the registrant was required to submit such files). ☒ Yes q No
Indicate by check mark whether the registrant is a large accelerated filer, an accelerated filer, a non-accelerated filer, a smaller reporting company, or an emerging growth company. See the definitions of "large accelerated filer," "accelerated filer," "smaller reporting company," and "emerging growth company" in Rule 12b-2 of the Exchange Act.
| | | | | | | | | | | | | | |
| Large accelerated filer | ☒ | Accelerated filer | ☐ | |
Non-accelerated filer | ☐ | Smaller reporting company | ☐ | |
Emerging growth company | ☐ | | | |
| If an emerging growth company, indicate by check mark if the registrant has elected not to use the extended transition period for complying with any new or revised financial accounting standards provided pursuant to Section 13(a) of the Exchange Act. | ¨ |
| Indicate by check mark whether the registrant has filed a report on and attestation to its management's assessment of the effectiveness of its internal control over financial reporting under Section 404(b) of the Sarbanes-Oxley Act (15 U.S.C.7262(b)) by the registered public accounting firm that prepared or issued its audit report. | ☒ |
| If securities are registered pursuant to Section 12(b) of the Act, indicate by check mark whether the financial statements of the registrant included in the filing reflect the correction of an error to previously issued financial statements. | ☐ |
| Indicate by check mark whether any of those error corrections are restatements that required a recovery analysis of incentive-based compensation received by any of the registrant’s executive officers during the relevant recovery period pursuant to §240.10D-1(b). | ☐ |
Indicate by check mark whether the registrant is a shell company (as defined in Rule 12b-2 of the Exchange Act). ☐ Yes ☒ No
As of June 30, 2022, the aggregate market value of the common stock of the registrant held by non-affiliates was $2.2 billion based on the closing price of the common stock on the New York Stock Exchange on such date.
As of February 17, 2023, the registrant had 106,074,230 shares of Class A common stock outstanding and 82,900,276 shares of Class B common stock outstanding.
DOCUMENTS INCORPORATED BY REFERENCE
Portions of the registrant's definitive Proxy Statement for its 2023 Annual Meeting of Shareholders are incorporated by reference into Part III of this Form 10-K.
CARVANA CO.
FORM 10-K
FOR THE FISCAL YEAR ENDED DECEMBER 31, 2022
INDEX | | | | | | | | |
| | Page |
PART I |
Item 1. | Business | |
Item 1A. | Risk Factors | |
Item 1B. | Unresolved Staff Comments | |
Item 2. | Properties | |
Item 3. | Legal Proceedings | |
Item 4. | Mine Safety Disclosure | |
| | |
PART II |
Item 5. | Market for the Registrant's Common Equity, Related Stockholder Matters and Issuer Purchases of Equity Securities | |
Item 6. | [Reserved] | |
Item 7. | Management's Discussion and Analysis of Financial Condition and Results of Operations | |
Item 7A. | Quantitative and Qualitative Disclosures about Market Risk | |
Item 8. | Financial Statements and Supplementary Data | |
Item 9. | Changes in and Disagreements with Accountants on Accounting and Financial Disclosure | |
Item 9A. | Controls and Procedures | |
Item 9B. | Other Information | |
| Item 9C. | Disclosure Regarding Foreign Jurisdictions that Prevent Inspections | |
| | |
PART III |
Item 10. | Directors, Executive Officers and Corporate Governance | |
Item 11. | Executive Compensation | |
Item 12. | Security Ownership of Certain Beneficial Owners and Management and Related Stockholder Matters | |
Item 13. | Certain Relationships and Related Transactions, and Director Independence | |
Item 14. | Principal Accountant Fees and Services | |
| | |
PART IV |
Item 15. | Exhibits and Financial Statement Schedules | |
| Item 16. | Form 10-K Summary | |
| Signatures | |
PART I
In this Annual Report on Form 10-K, "we," "our," "us," "Carvana," and "the Company" refer to Carvana Co. and its consolidated subsidiaries, unless the context requires otherwise.
Forward-Looking and Cautionary Statements
This Annual Report on Form 10-K, as well as information included in oral statements or other written statements made or to be made by us, contain statements that constitute "forward-looking statements" within the meaning of the Private Securities Litigation Reform Act of 1995. Forward-looking statements are neither historical facts nor assurances of future performance. Instead, they are based on our current beliefs, expectations, and assumptions regarding the future of our business, future plans and strategies, and other future conditions. Forward-looking statements can be identified by words such as "anticipate," "believe," "envision," "estimate," "expect," "intend," "may," "plan," "predict," "project," "target," "potential," "will," "would," "could," "should," "continue," "ongoing," "contemplate," and other similar expressions, although not all forward-looking statements contain these identifying words. Examples of forward-looking statements include, among others, statements we make regarding:
•expectations relating to the used car market and our industry;
•macroeconomic conditions, economic slowdown or recessions;
•future financial position;
•business strategy;
•budgets, projected costs, and plans;
•future industry growth;
•financing sources;
•short-and long-term liquidity;
•the impact of litigation, government inquiries, and investigations; and
•all other statements regarding our intent, plans, beliefs, or expectations or those of our directors or officers.
We may not actually achieve the plans, intentions, or expectations disclosed in our forward-looking statements, and you should not place undue reliance on our forward-looking statements. Actual results or events could differ materially from the plans, intentions, and expectations disclosed in the forward-looking statements we make. Important factors that could cause actual results and events to differ materially from those indicated in the forward-looking statements include, among others, those discussed under Item 1A —"Risk Factors" in this Annual Report on Form 10-K. The forward-looking statements in this Annual Report on Form 10-K represent our views as of the date of this Report. We undertake no obligation to publicly update any forward-looking statements whether as a result of new information, future developments or otherwise.
Market and Industry Data
Some of the market and industry data contained in this Annual Report on Form 10-K is based on independent industry publications or other publicly available information. Although we believe that these independent sources are relevant and reliable, we have not independently verified and cannot assure you as to the accuracy or completeness of this information. As a result, you should be aware that the market and industry data contained herein, and our beliefs and estimates based on such data, may not be reliable.
ITEM 1. BUSINESS.
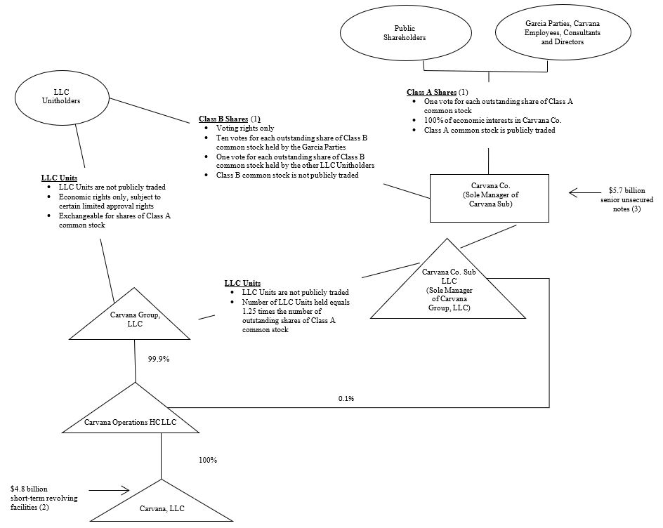
Carvana Co. is a holding company that was formed as a Delaware corporation on November 29, 2016 to complete an initial public offering ("IPO") and related transactions in order to operate the business of Carvana Group, LLC and its subsidiaries (collectively, "Carvana Group"). Carvana Co. Class A common stock trades on the New York Stock Exchange under the symbol "CVNA." Unless the context requires otherwise, references in this report to "Carvana," the "Company," "we," "us," and "our" refer to both Carvana Group and its consolidated subsidiaries.
Our Company
Carvana is the leading e-commerce platform for buying and selling used cars. We are transforming the used car buying and selling experience by giving consumers what they want - a wide selection, great value and quality, transparent pricing, and a simple, no pressure transaction. Each element of our business, from inventory procurement to fulfillment and overall ease of the online transaction, has been built for this singular purpose.
We provide refreshingly different and convenient experiences for used car buying and selling that can save customers time and money. On our platform, consumers can research and identify a vehicle, inspect it using our patented 360-degree vehicle imaging technology, obtain financing and warranty coverage, purchase the vehicle, and schedule delivery or pick-up, all from their desktop or mobile devices. Alternatively, a customer can obtain an offer online for their vehicle by answering a few questions without needing to provide photos or service records. Our transaction technologies and online platform transform a traditionally time consuming process by allowing customers to secure financing, complete a purchase or sale, and schedule delivery or pick-up online in as little as 10 minutes.
Our technology and infrastructure allow us to seamlessly and cost efficiently deliver this experience to our customers. We use proprietary algorithms to optimize our nationally pooled inventory of over 63,000 total website units, inspect and recondition our vehicles based on our inspection process, and operate our own logistics network to deliver cars directly to customers in our markets as soon as the next day. Customers in certain markets also have the option to pick up their vehicle at one of our patented vending machines, which provides an exciting pick-up experience for the customer while decreasing our variable costs, increasing scalability and building brand awareness.
On May 9, 2022, we completed the acquisition of 100% of the equity interests in the U.S. physical auction business of
ADESA U.S. Auction, LLC ("ADESA") from KAR Auction Services, Inc. ("KAR") for approximately $2.2 billion in cash (the "ADESA Acquisition"). The acquisition included 56 auction sites throughout the U.S. with 6.5 million square feet of buildings on more than 4,000 acres of land, significantly expanding our infrastructure and enhancing our customer offering by facilitating a broader selection of vehicles and faster delivery times.
The automotive retail industry’s large size, fragmentation, and lack of differentiated offerings present an opportunity for disruption. We have demonstrated that our custom-built business model can capitalize on this opportunity. From the launch of our first market in January 2013 through December 31, 2022, we purchased, reconditioned, sold, and delivered approximately 1.4 million vehicles to customers through our website, cumulatively generating approximately $39.3 billion in revenue. Our sales have grown since our inception as we have increased our market penetration in our current markets and added new markets. As of December 31, 2022, our in-house distribution network services 81.1% of the U.S. population, and in the long-term we plan to continue to expand our population coverage.
Industry Background & Market Opportunity
Large and Fragmented Market
The U.S. automotive industry generated approximately $1.2 trillion in sales in 2021, according to a 2022 NADA Auto Retailing market summary. Automotive and auto parts sales represent roughly 23% of the U.S. retail economy and are the largest consumer retail markets in the United States according to the U.S. Census Bureau. Based on Cox Automotive data, there were an estimated 40.6 million used vehicle transactions in 2021.
The used car retail industry is highly fragmented. As of 2021, the largest dealer brand commanded approximately 2.3% of the U.S. market and the top 100 used car retailers collectively held approximately 11.1% market share, according to Automotive News. Additionally, consumers are often dissatisfied with the car buying process. According to the 2022 Cox Automotive Car Buyer Journey Study, only 58% of used car buyers were satisfied with the experience.
The traditional used car retailing model is costly, operationally challenging and difficult to scale. Providing an end-to-end solution requires inspection, repair, reconditioning and showroom facilities, as well as inventory sourcing and financing capabilities, substantially all of which is traditionally done at each dealership location. Additional variable costs include the salaries of on-site employees, inventory financing fees, and vehicle transportation costs.
Customer acquisition is expensive and inefficient for traditional automotive retailers as they are typically confined to local advertising channels and must drive foot traffic to their physical locations, where they offer an often undifferentiated service and limited inventory.
Additional challenges in automotive retailing, both online and offline, stem from the following unique characteristics of selling cars:
• big ticket item, often representing the second most expensive purchase many consumers make and finance, and one of the customer’s largest and longest life cycle purchases;
• range of taste in make, model, body style, price, year, mileage, color, drivetrain, and features;
• complex transaction often involving a vehicle trade-in, financing, and the purchase of add-on service products to protect the customer’s investment;
• reliance on third parties for critical business functions; and
• state and local regulatory variability.
The Way Consumers Buy Cars Is Changing
Historically, consumers discovered vehicles for sale through local print and broadcast media, as well as word of mouth, and would go to dealerships to educate themselves on potential purchases. However, consumers no longer rely solely on traditional media and dealerships to discover and research vehicles. In fact, the 2022 Car Buyer Journey report from Cox Automotive indicates that a typical car buyer spends approximately eight hours researching his or her prospective car purchase online.
As e-commerce has become more established, reaching 14% of total retail sales in the U.S. during the first three quarters of 2022 according to the U.S. Census Bureau, consumers have become more comfortable buying taste-driven, higher-priced products such as consumer electronics and home furnishings online. Similarly, auto consumers are interested in e-commerce solutions for their car purchasing needs— 64% of buyers prefer to experience more of the purchase process online, compared to their last vehicle purchase, according to the 2021 Digitization of End to End Retailing report from Cox Automotive.
What Auto Consumers Want
As a result of the unique aspects of purchasing a vehicle, consumers have a distinct set of expectations that are challenging for traditional used car retailers to address.
• Wide selection. Automobiles vary widely in model, style, color, age and price, and consumers exhibit differing tastes, style, and purchasing goals and budgets. This requires dealers to maintain a broad inventory and offer multiple financing, warranty and service plan choices.
• Traditional used car retailers are limited by staging capacity and anticipated local demand at each dealership; they generally lack the logistical capabilities to source vehicles from other locations quickly and cost-effectively. Additionally, even as traditional used car retailers add new store locations, it remains difficult to create broad diversity of inventory among stores because each lot requires the highest demand units, creating redundancies.
• Value. Auto consumers want consistent, fair value.
• Traditional used car retailers have high overhead costs and must pass these costs on to their customers.
• Confidence in quality. Auto consumers want to have comfort that the vehicle they purchase is mechanically sound and will not require costly repairs or replacement in the near term.
• Traditional used car retailers may lack the scale and expertise to consistently purchase high-quality vehicles and uniformly recondition them, increasing the incidence of selling a "lemon."
• Control and no pressure. Auto consumers want to feel in control of the buying process, without being pressured.
• According to a 2021 Gallup Poll, only 43% of American consumers view the automotive industry positively. The unfavorable consumer sentiment towards the automotive industry creates an opportunity to provide a pressure-free customer experience, through increased control over the purchase process.
• Fast, simple purchasing process. Auto consumers want their transaction to be convenient, fair and on their own desired timeline.
• Buying a car at a traditional auto dealership is often a multi-part transaction including vehicle purchase, trade-in, financing and complementary products, and requires nearly three hours on average, according to the 2022 Car Buyer Journey report from Cox Automotive.
Carvana’s Solution
In response to these evolving consumer needs, we built Carvana to provide a no-pressure, no-haggle experience with flexible and fast transactions. Consumers can research and identify a vehicle, inspect it using interactive high definition photography, obtain financing and warranty coverage, value their current vehicle, complete their purchase, and schedule delivery or pick up, all from our online platform. Our uniformed employees deliver cars to customers in our markets in branded haulers as soon as the next day, or customers can pick vehicles up at one of our 33 vending machines. We offer a seven-day return policy on all of our cars sold. The sales process we have built enables our customers to execute their purchases, once a car has been selected, in as little as 10 minutes, and obtain an offer for their current vehicle in as little as two minutes.
We aim to deliver the best selection, best value, and best experience for used car buyers and sellers.
The Best Selection
As of December 31, 2022, we offer all customers a nationally pooled inventory of over 63,000 high-quality used vehicles on our website. We evaluate and recondition all of the vehicles that we own and offer for sale, which we are able to perform at scale across our network of greenfield inspection and reconditioning centers ("IRCs") or auction locations with reconditioning capacity. Our customer research indicates that size and range of selection are primary determinants of where customers will transact. We use proprietary algorithms to optimize our inventory acquisition based on extensive used vehicle market and customer behavior data. Furthermore, our nationally pooled inventory system maximizes the breadth of vehicle selection for our customers in any given location. This results in a higher likelihood that customers are able to find the make, model, year, and color combination that they desire. In contrast, traditional dealerships are limited in range of selection because they typically optimize a local inventory of a few hundred vehicles at each dealership location, even if they own thousands of vehicles across multiple distributed locations.
The Best Value
Our proprietary technology and vertically integrated business model allow us to enjoy a significantly lower variable cost structure at scale versus traditional dealerships and provide substantial value to our customers. We do not require a network of brick-and-mortar dealerships, staffed with sales personnel; instead, we utilize both an in-house logistics network and patented vending machines to facilitate vehicle delivery and pick-ups. These savings are passed on to the consumer through sales prices that are below industry averages. Additionally, we believe our pooled inventory approach will at scale result in lower average days to sale than industry averages, which we expect will help improve margins due to decreased vehicle depreciation resulting in higher unit selling price. Furthermore, we are able to provide personalized and highly transparent financing terms based on basic customer information that results in faster transaction times, clear lending terms, and competitive interest rates.
The Best Experience
We aim to provide the best car buying and selling experience available for our customers through a fully integrated, convenient online experience. Our patented 360-degree vehicle imaging technology provides transparency by allowing customers to view vehicle features and imperfections. We also provide automated vehicle valuations for buying vehicles from customers with or without a retail purchase, automated financing, vehicle service contracts ("VSC"), auto insurance, GAP waiver coverage, limited warranty, and other ancillary products. Customers can easily select among thousands of preapproved financing terms and receive approval in seconds.
We offer a premium fulfillment experience with pick-up and delivery options, including pick-up at our vending machines, depending on the market. Our in-house customer advocates are available to answer customer questions that arise throughout the process. At every customer touch point, we strive to provide the level of customer service that makes purchasing a car from us an enjoyable, memorable experience. Finally, we offer seven-day return and 100-day limited warranty policies with every car we sell, subject to a deductible. We believe that our customers value the ease of use and transparency of our platform. They have responded favorably to our solution, as illustrated by the ratings we receive. Our customers rated us an average of 4.7 out of 5.0 as of December 31, 2022 based on over 176,000 satisfaction surveys we solicited from our inception through December 31, 2022. These positive reactions create opportunities for repeat customers and a strong referral network.
Strengths & Competitive Advantages
Our business model is disrupting the traditional used vehicle sales model. As discussed below under Our Growth Strategies, during current macroeconomic uncertainty, our highest priority remains to provide exceptional customer experiences while increasing operating efficiency. We expect to use the strengths of our business model to develop our brand awareness, support efficient growth in retail units sold, and increase our gross profit per unit. Since our inception in 2012, we have been developing and leveraging the following key strengths of our robust platform, which we believe provide significant competitive advantages.
Purpose-Built Vertically Integrated E-commerce Platform
We built our used car e-commerce platform because we believe a lower and differentiated cost structure is critical to providing a seamless, best-in-class car buying and selling experience. We believe that traditional dealerships and other technology-enabled auto platforms do not provide this type of experience, and that our end-to-end model allows us to offer a superior solution while reducing our cost of operations and enhancing our ability to offer complementary products and services. Our vertically integrated platform gives us control of all critical operations and transaction elements, which facilitates a fast, simple, and consistent user experience. We control the algorithms that help determine the vehicles we make available to our customers, the prices of those vehicles, the financing terms, and VSC and GAP waiver coverage options available to our customers and the trade-in values we offer. Additionally, we control the logistics infrastructure that enables us to offer customers fast, specific, and reliable delivery and pick-up times. We have invested heavily in our custom designed website to provide a cutting-edge user interface, and have built a team of in-house customer advocates that is dedicated to providing first-rate customer service.
Differentiated Shopping Experience
We have developed technology that makes the online vehicle purchasing process intuitive, transparent and fun. Our patented photo technology, paired with custom photo processing and display technology, provides an interactive way for consumers to search for vehicles and take a virtual tour of the interior and exterior of a vehicle using annotated, high definition photography. We believe this technology, coupled with our certification process and seven-day return policy, generates the confidence and trust in our platform needed to buy a car online.
Proprietary Financing Technology
Our differentiated financing solutions provide customers with nearly instantaneous credit decisions as well as flexibility and transparency in financing their vehicle purchase. We preapprove thousands of down payment and monthly payment combinations that allow customers to choose their preferred financing. We preapprove these terms utilizing "soft credit checks" which do not impact a customer’s credit unless they complete a purchase and financing transaction. Due to our relatively low car prices, our customers generally have lower PTI (Payment to Income) ratios, lower LTV (Loan to Value) ratios, or higher quality vehicles underlying their financing transactions than they would have at higher prices. This significantly enhances the
quality of the loans that we generate and the premium we can capture when we sell them through securitization transactions or to our financing partners.
Efficient Logistics Network and Attractive Fulfillment Experience
We have developed proprietary logistics software and an in-house delivery network that differentiates us from competitors by allowing us to predictably and efficiently transport cars while providing customers a distinctive fulfillment experience. Our home delivery is typically conducted by a Carvana employee on a branded delivery truck. Customers in certain markets can also pick up their vehicles at one of our patented car vending machines, which are multi-story glass towers that store purchased vehicles. These vending machines provide an attractive and unique experience for our customers and develop brand awareness while lowering our variable fulfillment expenses. Following the opening of a vending machine in one of our markets, our market penetration has typically seen a meaningful increase while our variable operating costs per car sold have typically decreased. In the long-term, we intend to grow our logistics network and build vending machines in many of the metropolitan markets that we serve.
Scaled Used Vehicle Infrastructure
As of December 31, 2022, we leverage a network of reconditioning centers throughout the U.S. and supporting software for our vehicle reconditioning and logistics activities that required significant investment in time and capital to develop. We believe these facilities at full utilization give us capacity to inspect and recondition approximately 1.1 million cars per year. Our proprietary inventory management system and Transportation Management System ("TMS"), combined with our expertise and experience gained from operating these facilities, position us well to continue to build out additional reconditioning and distribution centers as needed. To increase the available selection of vehicles on our website, we have also tested using third party inspection and reconditioning centers to recondition a limited portion of vehicles for our inventory.
Scale Driving Powerful Network Effects
Our business benefits from powerful network effects. Our logistics capabilities allow us to offer every car in our inventory to customers across all of our markets. As we add markets, we expect to increase overall demand, which would enable us to carry a larger inventory. A broader vehicle inventory would further improve our offering across our markets, enabling us to increase market share. Furthermore, we anticipate that increased brand awareness, driven by national advertising, will allow us to expand our national inventory and further these network effects.
Our Growth Strategies
The foundation of our business is retail vehicle unit sales. This drives the majority of our revenue and allows us to capture additional revenue streams associated with financing, VSCs, auto insurance and GAP waiver coverage, as well as trade-in vehicles. As we evolve, we believe we will continue to improve conversion on these revenues and expand our offering of complementary products. However, all of these additional revenue opportunities are derived from retail vehicle unit sales and, as a result, our growth strategies are primarily focused on this metric.
Our ability to generate vehicle sales is a function of our market penetration in existing markets, the number of markets we operate in, and our ability to build and maintain our brand by offering great value, transparency and outstanding customer service. Since launching Carvana ten years ago, our growth strategy has vaulted us to being the second largest used automotive retailer in the U.S. for the year ended December 31, 2022. In 2022, as a result of changes in the economy, the market, and the industry, we shifted our priorities to focus on driving profitability through operating efficiency and reducing expenses. During current macroeconomic uncertainty, our highest priority will continue to be providing exceptional customer experiences while improving efficiency and maximizing our infrastructure to support efficient growth in retail units sold. However, our long-term strategy is to continue growing our vehicle unit sales, market penetration, number of markets, and complementary product revenues while enhancing competitive positioning by executing the following key elements of our growth strategy:
Increase Sales Through Further Penetration of Our Existing Markets
Our growth has historically been driven by further market penetration in our existing markets. Due to the current macroeconomic environment, we are normalizing our inventory size and focusing on operating efficiencies in the short-term. However, our long-term plan remains to continue marketing and actively building our brand image and awareness in existing markets by improving our operations, opening additional vending machines, and increasing our inventory size.
Optimize Our Inventory Selection
As discussed above, while we are normalizing our inventory in the short-term, in the long-term, we anticipate continuing to optimize and broaden the selection of vehicles we make available to our customers. Expanding our inventory selection increases the likelihood that each visitor to our site finds a vehicle that matches his or her preferences and benefits all existing markets simultaneously due to our nationally pooled inventory model. Expanding our inventory selection depends on our ability to source and acquire a sufficient number of appropriate used vehicles, including acquiring more vehicles from customers, to develop processes for effectively utilizing capacity in our IRCs, and to hire and train employees to staff these centers. With the addition of ADESA's 56 auction sites, 78% of the U.S. population is now within 100 miles of an IRC or auction site, which shortens the distance from our inventory pools to our customers, reducing delivery times, which, all else equal, should increase conversions.
Continue to Innovate and Extend Our Technology Leadership
In the long-term, we will continue to make significant investments in improving and adding to our customer offering. We believe that the complexity of the automotive retail transaction provides substantial opportunity for technology investment and that our leadership and continued growth will enable us to responsibly invest in further separating ourselves from our competitors’ offerings. In addition to our own internal developments, we have acquired purpose-built technology from Carlypso, Car360, and Propel AI and hired employees from those companies. We believe each of these acquisitions and purchases not only extends our technology leadership but adds talented entrepreneurs to our team.
Continue to Enhance Our Mobile Sales Platform
We will continue investing in our mobile platform to enhance our customers’ ability to search for, research, finance, sell, and purchase vehicles entirely on mobile devices, including smartphones and tablets. As discussed above, a typical car buyer spends approximately eight hours conducting online research before purchasing a vehicle, according to the 2022 Car Buyer Journey report from Cox Automotive. In addition, a 2022 Pew Research study indicates that 76% of U.S. adults say they make purchases using a mobile device and one-in-three make mobile purchases weekly. Growth in mobile-only sales depends on our ability to deliver an innovative, appealing mobile experience, as well as customers’ tastes for buying exclusively on mobile devices.
Develop Broad Consumer Awareness of Our Brand
We believe our brand development efforts meaningfully impact our ability to acquire new customers. We intend to continue attracting new customers through advertising, public relations, customer referrals and customers selling us their vehicles. In the long-term, we also plan to build vending machines in additional markets to capitalize on word-of-mouth publicity in building awareness of our brand.
Generate Referrals and Repeat Customers
Our growth is enhanced by providing a superior customer experience, which drives our ability to generate customer referrals and repeat sales.
Develop New Products
We plan to continue leveraging our existing e-commerce and logistics infrastructure to increase monetization opportunities by introducing new complementary products and services. The car purchasing and ownership cycle provides many opportunities to add value for our customers and our technology expertise and process automation position us well to provide these services in unique and differentiated ways.
Customer Lifecycle
Search and Discovery. We have developed a mobile-optimized website, where prospective car buyers can immediately begin browsing, researching, filtering and identifying their choice from an inventory of over 63,000 total website units that we offer for sale. We have also developed a series of innovative features to enhance the customer experience on our website and enable better product discovery, such as highly engaging visual imagery and merchandising, as well as easy-to-use site navigation tools and personalization features. We also integrate with various vehicle data providers for vehicle feature and option information as a research tool to assist our customers with their purchase decisions.
Virtual Tour. Once customers select a vehicle, they have the ability to take an annotated virtual vehicle tour on our website, which includes a 360-degree view of the interior and exterior of the actual vehicle. This interactive tour allows
customers to review vehicle imperfections through high definition photography and provides them with an extensive list of vehicle details, accessories and safety features presented in an intuitive and easy to review manner.
Seamless Transaction Technology. Once customers have chosen a vehicle, our platform allows them to complete the purchase in as little as 10 minutes, saving them both time and money.
• Financing. We preapprove thousands of down payment and monthly payment combinations that allow customers to choose their preferred financing. Our website includes unique, highly engaging, and intuitive financing tools that are transparent and demonstrate the relationship between preapproved down payment, monthly payment, and term combinations. Our innovative financing tool allows borrowers to adjust permutations of their approved credit terms, including down payment, monthly payment, and loan term to select a personal payment plan. Our customers can obtain a preapproval decision in seconds generated by our proprietary credit scoring and deal structuring algorithms for every car in our inventory. This involves a short process that only requires 11 fields to be completed and will not impact customers’ credit unless they pursue a purchase and finance transaction.
• Complementary products. Our customers can further supplement their online vehicle purchase by electing to purchase a fully integrated VSC. In order to help improve the transaction experience, we evaluate numerous options to ultimately provide each customer with personalized options for VSCs. Customers in most states financing their purchase with us are also offered GAP waiver coverage, customized by term length, during checkout. We have also partnered with Root, Inc. ("Root") to offer an integrated auto insurance solution, through which customers in most states may conveniently access and purchase auto insurance directly from the Carvana e-commerce platform.
• Sell a vehicle. For customers interested in trading-in or selling us their vehicle without the purchase of a retail vehicle, our online tool provides customers with an automated offer for their existing vehicle that can be applied to any vehicle purchase or paid directly without an associated vehicle purchase. In either case, a customer can receive an offer for their vehicle from our site simply by answering a few questions about the vehicle condition and features. The customer can then schedule a time to have the vehicle picked up at their home and receive payment. This process eliminates the need to visit a dealership or negotiate a private sale.
• Documentation and payment. To further improve the ease of purchasing and financing vehicles, complementary products, and trade-ins, we have developed a seamless, fully integrated online documentation process. We have established partnerships with several technology providers that allow for automated down payment, income verification, and payment processing through simple, easy to use tools, such as the ability to take pictures of required documents with a smartphone.
Fulfillment. Customers can choose to have their vehicle delivered or pick up their vehicle at one of our patented vehicle vending machines, depending on the market. In certain markets, we can deliver cars as soon as the next day with a Carvana-uniformed employee in a branded, custom single-car hauler. Our vending machines provide an attractive and unique customer pick-up experience that many customers choose. At our vending machines, the customer deposits a Carvana-branded token into a coin slot and an automated platform selects the customer’s car from the multi-story tower and delivers it to a garage bay where the customer is waiting with a Carvana delivery advocate.
Post-sale customer support. Once customers have their car, our customer advocates manage the post-sale coordination and service call process including helping customers with returns or exchanges pursuant to our seven-day return policy. Given the return rates we have seen and the cost to us of honoring the return policy, we believe the peace of mind our customers gain from our seven-day return policy supports the cost of this offering. Our customers rated us an average of 4.7 out of 5.0 as of December 31, 2022, based on over 176,000 satisfaction surveys we solicited from our inception through December 31, 2022. These positive reactions create opportunities for repeat customers and a strong referral network.
Vehicle Lifecycle
Vehicle acquisition. We primarily acquire our used vehicle inventory directly from customers when they trade in or sell us their vehicles and through the large and liquid national used-car auction market. Acquiring directly from customers eliminates auction fees and provides more diverse vehicles. The remainder of our inventory is acquired from vehicle finance and leasing companies, rental car companies, and other suppliers. We use proprietary algorithms to determine which cars to bid on at auction and how much to bid. Our software sifts through over 100,000 vehicles per day and filters out vehicles with poor condition ratings or other unacceptable attributes, and can evaluate the tens of thousands of potential vehicle purchases that remain per day, creating a competitive advantage versus in-person sourcing methods generally used by traditional dealerships. Once our algorithms have identified a suitable vehicle for purchase, bids are verified and executed by a centralized team of
inventory-sourcing professionals. For vehicles sold to us through our website, we use proprietary algorithms to determine an appropriate offer. We assess vehicles on the basis of quality, inventory fit, consumer desirability, relative value, expected reconditioning costs, and vehicle location to identify what we believe represent the most in-demand and profitable vehicles to acquire for inventory. We utilize a broad range of data sources, including proprietary site data, and a variety of external data sources to support our assessments.
Inspection and reconditioning. Once we acquire a vehicle, we leverage our in-house logistics or a vendor to transport the vehicle to an inspection and reconditioning center or auction location with reconditioning capacity, at which point the vehicle is entered into our inventory management system. We then begin an inspection process covering controls, features, brakes, tires, and cosmetics. Each IRC includes trained technicians, vehicle lifts, paint-less dent repair, and paint capabilities and receives on-site support from vendors with whom we have integrated systems to ensure ready access to parts and materials. When an inspection is complete, we estimate the necessary reconditioning cost for the vehicle to meet our standards and expected timing for that vehicle to be made available for sale on our website.
Photography and merchandising. To provide transparency to our customers, our patented, automated photo technology captures a 360-degree exterior and interior virtual tour of each vehicle in our website inventory. Our photo technology photographs the interior and exterior of the vehicle while technicians annotate material defects based on visibility-threshold category. We also feature integrations with various vehicle data providers for vehicle feature and option information. We have instituted a unified cosmetic standard across all IRCs and certain auction sites to better ensure a consistent customer experience.
Transportation and fulfillment. Third-party vehicle transportation is often slow, expensive, and unreliable. To address these challenges, we built an in-house auto logistics network backed by our proprietary TMS to transport our vehicles to customers in our markets. The system is based on a "hub and spoke" model, which connects all IRCs to vending machines and hubs via our owned and leased fleet of multi-car and single car haulers. Our TMS allows us to efficiently manage locations, routes, route capacities, trucks, and drivers while also dynamically optimizing for speed and cost. We store inventory primarily at the IRCs and other sites, including those acquired in the ADESA Acquisition, and when a vehicle is sold, it is delivered directly to customers in our markets or transported to a vending machine or certain hubs for pick-up by the customer. Due to our robust and proprietary logistics infrastructure, we are able to offer our customers and operations team highly accurate predictions of vehicle availability, minimizing unanticipated delays and ensuring a seamless and reliable customer experience.
Markets and Population Coverage
As of December 31, 2022, we have established a logistics network and local marketing presence in 316 metropolitan cities and have purchased, reconditioned, sold, and delivered over 1.4 million vehicles since the launch of our first market in January 2013. Our expansion model has enabled us to increase the number of markets we operate in each year, resulting in an increase in the total percentage of the U.S. population that we serve in each of the past ten years. As of December 31, 2022, our 316 markets serviced 81.1% of the U.S. population compared to our 311 markets as of December 31, 2021, which serviced 81.0% of the U.S. population. We calculate our population coverage as the population in our open markets at the end of the period as a percentage of the total metropolitan statistical area ("MSA") population in the U.S., based on 2015 data from the U.S. Census Bureau. We are committed to providing an honest, transparent, and customer-centric used car buying and selling experience online, which is achieved through our hub and spoke market approach. Our focus is on serving our markets and providing the best possible car buying and selling experience to our customers at a low, transparent cost. Our established logistics network and ability to deliver or pick up any car in our inventory on Carvana-branded haulers to customers within our markets allow us to provide a low-cost, simple car buying and selling experience.
Marketing
We believe our customer base is relatively similar to the overall market for used cars at average price points of our vehicles, with a slight shift toward younger customers. Our sales and marketing efforts utilize a multi-channel approach, built on a seasonality-adjusted, market-based model budget. We utilize a combination of brand building as well as direct response channels to efficiently seed and scale our local markets. Our paid advertising efforts include, but are not limited to, advertisements through national and local television, search engine marketing, inventory site listing, retargeting, organic referral, display, out-of-home, digital video, digital radio, direct mail, and branded pay-per-click channels. We believe our strong customer focus ensures customer loyalty which will drive both repeat purchases and referrals. In addition to our paid channels, we intend to attract new customers through enhancing our earned media and public relations efforts and further investing in our patented vending machines.
Customer Advocates
We have a team of in-house customer support specialists who provide assistance 14 hours per day, seven days per week to our customers located nationwide. Operating as advocates, our specialists are available to assist customers with questions that arise throughout the car buying process. These advocates are available via web chat or telephone and help customers navigate the website, answer specific questions and assist in loan verification by working with our customers to establish proof of identity, income, and insurance. We take a consultative approach with our customers, offering live support, if needed, and acting as a trusted partner to guide them through each phase of the purchase lifecycle. We are committed to providing our customers with the highest quality transaction experience and believe our advocates are a meaningful reason why customers prefer transacting with us. The effectiveness of our model is reflected in the high ratings we receive from our customers and strong customer referrals. We focus on developing our advocates and providing them with the information and resources they need to offer exceptional customer service.
Competition
The U.S. used car marketplace is highly fragmented. The largest dealer brand commands approximately 2.3% of the U.S. market and the top 100 used car retailers collectively hold approximately 11.1% market share, according to Automotive News. We believe the primary competitive factors in this market include transparency, convenience, price, selection, and vehicle quality. Our current competitors can be largely classified into the following segments:
• franchised dealerships – 37% of establishments;
• independent dealerships – 63% of establishments; and
• online dealerships/marketplaces.
A number of used vehicles are also bought and sold through privately negotiated transactions.
We believe that our vertically integrated business model provides a meaningful and sustainable competitive advantage.
Technology
Our business is driven by data and technology at all stages of the process, from inventory purchasing, reconditioning, photography, and annotation through online merchandising, sales, automobile financing, trade-ins, logistics, and delivery. Carvana’s proprietary and exclusive-use technology portfolio includes:
• a decision model for consolidating internal and external data to provide profitability estimates for inventory available for purchase;
• a custom-built inventory management system that handles vehicles from acquisition through photography;
• a custom-built automated photography technology system that combines high-quality photos to produce an interactive, 360-degree virtual tour of both the exterior and interior of the vehicle, and creates a 3D model of the car allowing for future innovations;
• a website that includes advanced filtering and search technology that helps customers find a car that suits their tastes;
• a logistical model to optimize the transport of purchased inventory to and from the customer;
• a custom automated delivery tower, or vending machine, including customer experience enhancements such as automatically generated video (suitable for posting to social media) that captures the customer’s pick-up experience; and
• sophisticated predictive models and application programming interfaces developed for our automobile finance services and consumer lending applications, process, and terms.
We also rely on third party technology, including the following:
• customer identity verification;
• transportation fleet telemetry;
• network infrastructure for hosting the website and inventory data;
• software libraries, development environments, and tools;
• services to allow customers to digitally sign contracts;
• customer service call center management software; and
• automation controls and software for the vending machine.
Organizational Structure
The following chart summarizes our organizational structure as of December 31, 2022. This chart is provided for illustrative purposes only and does not purport to represent all legal entities owned or controlled by us:

(1) Shares of Class A common stock and Class B common stock vote as a single class. Each outstanding share of Class A common stock is entitled to one vote on all matters to be voted on by stockholders generally. The shares of Class B common stock have no economic rights. Each share of our Class B common stock held by Ernest Garcia II, Ernest Garcia III and entities controlled by one or both of them (collectively, the "Garcia Parties") entitles its holder to ten votes on all matters to be voted on by stockholders generally for so long as the Garcia Parties maintain direct or indirect beneficial ownership of at least 25% of the outstanding shares of Class A common stock (determined on an as-exchanged basis assuming that all of the Class A common units of Carvana Group ("Class A Units") and Class B common units of Carvana Group ("Class B Units") were exchanged for Class A common stock). All other shares of our Class B common stock entitle their holder to one vote per share on all matters to be voted on by stockholders generally. In accordance with the exchange agreement (the "Exchange Agreement") entered into in connection with the organizational transactions, LLC Unitholders (as defined in Note 11 — Stockholders' Equity (Deficit)) are entitled to exchange LLC Units (as defined in Note 1 — Business Organization), together with shares of Class B common stock in the case of certain Class A Units, for shares of Class A common stock determined in accordance with the Exchange Agreement or, at our election, for cash. Each outstanding share of Class A common stock has one preferred share purchase right (a "Right") attached, as further discussed in Note 20 — Subsequent Events.
(2) We have short-term revolving facilities with an aggregate borrowing capacity of $4.8 billion. One of the facilities is a floor plan facility used to finance our used vehicle inventory, which is secured by our vehicles, general intangibles, accounts receivable, and finance receivables. The other facilities finance our finance receivables held by wholly-owned bankruptcy remote subsidiaries by Carvana, LLC and are secured by those receivables. As of December 31, 2022, the outstanding balance under these facilities was approximately $1.5 billion. See Note 10 — Debt Instruments.
(3) In October 2020, we issued an aggregate of $1.1 billion in senior unsecured notes due 2025 and 2028. In March and August 2021, we issued an additional $600 million and $750 million in senior unsecured notes, respectively, due 2027 and 2029. In May 2022, we issued an additional $3.275 billion in senior unsecured notes due 2030. The outstanding principal balance, net of unamortized debt issuance costs, was approximately $5.6 billion as of December 31, 2022. See Note 10 — Debt Instruments.
*All internal cross-references to Notes 1- 20 herein are to the Notes to Consolidated Financial Statements included in Part II, Item 8 of this Annual Report on Form 10-K.
Human Capital
Carvana’s mission is to change the way people buy cars, and achieving that mission will not be possible without attracting, engaging, and retaining high quality teammates who view their work as more than just a job. We believe in the importance of our employees’ satisfaction and development and we continually invest in them by further developing internal recruiting, talent development, human resources, and other teams, committees, and programs that may from time to time be supplemented by external resources, including surveys each quarter to gauge employee satisfaction.
We have developed discrete programs focused on these investments that include career paths, mentorship opportunities, promotions, training, and diversity and inclusion. These internal programs are designed to, among other things, grow our employees into leadership and management positions and foster a culture of inclusion. For example, our Carvana Communities program supports employees in creating and leading company affinity groups that are sponsored by a senior leader and designed to connect groups with a mission of support, inclusion, and connection throughout all of Carvana. Additionally, our Learning Management System provides broader access to training and development information and resources across Carvana.
We consider our relationship with our employees to be positive, and it is because of their passion and hard work that Carvana is now the second largest used automotive retailer in the U.S. As of December 31, 2022, we had over 16,600 full-time and part-time employees.
Intellectual Property
We protect our intellectual property through a combination of trademarks, domain names, copyrights, trade secrets, patents, and contractual provisions and restrictions on access and use of our proprietary information and technology.
As of December 31, 2022, we hold 21 issued U.S. patents, which cover our vending machine technology, photo technology, website user interface technology, personalization methods for displaying digital media and imaging technology, and one issued international patent covering the photo technology.
We have 31 trademark registrations and six international trademarks, including registrations for "Carvana," the Carvana design mark, the Carvana logo, and various slogans.
We are the registered holder of a variety of domestic and international domain names, including "carvana.com."
In addition to the protection provided by our intellectual property rights, we enter into confidentiality and proprietary rights agreements with our new employees, consultants, contractors, and business partners. In addition, all new employees and contractors execute intellectual property assignment agreements. We further control the use of our proprietary technology and intellectual property through provisions in both our general and product-specific terms of use on our website.
In addition, we have a cross-license agreement with DriveTime Automotive Group, Inc. (we will refer to DriveTime Automotive Group, Inc. together with its subsidiaries and affiliates, other than us, as "DriveTime") pursuant to which DriveTime has obtained limited licenses to some of our intellectual property.
Seasonality
Used vehicle sales generally exhibit seasonality with sales peaking late in the first calendar quarter and diminishing through the rest of the year, with the lowest relative level of vehicle sales expected to occur in the fourth calendar quarter. Due to our historical rapid growth, our overall sales patterns to date have not reflected the general seasonality of the used vehicle industry. However, as our business and markets have and continue to mature, our results have become more reflective of typical market seasonality. Used vehicle prices also exhibit seasonality, with used vehicles depreciating at a faster rate in the last two quarters of each year and a slower rate in the first two quarters of each year, all other factors being equal. We expect to experience seasonal and other fluctuations in our quarterly operating results, including as a result of macroeconomic conditions, which may not fully reflect the underlying performance of our business.
Government Regulation
Industry and Vehicle Dealer Laws and Regulations
Various aspects of our business are or may be subject to U.S. federal, state, and municipal regulation. In particular, the advertising, sale, purchase, financing, and transport of motor vehicles are highly regulated by states in which we do business and by the U.S. federal government. The regulatory bodies that regulate our business include at the federal level: the Consumer Financial Protection Bureau, the Federal Trade Commission, the United States Department of Transportation, the Occupational Health and Safety Administration, the Department of Justice, and the Federal Communications Commission; at the state level: various state dealer licensing authorities, state consumer protection agencies including state attorney general offices, and state financial regulatory agencies; and at the municipal level our business is regulated by various municipal authorities covering licensing, zoning, occupancy, and tax obligations. We are subject to compliance audits of our operations by many of these authorities.
Certain states have concluded that our activities are subject to vehicle dealer licensing laws, requiring us to maintain a used vehicle dealer license in order to conduct business in that state. In certain other states, we have elected to obtain a vehicle dealer license to maximize operational flexibility and efficiency and invest in relationships with state regulators. We have at least one licensed facility in 33 states throughout the U.S.
Most states regulate retail installment sales, including setting a maximum interest rate, caps on certain fees, or maximum amounts financed. In addition, certain states require that finance companies in general and Carvana in particular file a notice of intent or have a sales finance license or an installment sellers license in order to solicit or originate installment sales in that state. In certain other states, we have chosen to obtain such a license to invest in relationships with state regulators. We have obtained a sales finance license, an installment seller license, or have filed consumer credit notices in 26 states throughout the U.S.
Environmental Laws and Regulations
We are subject to a variety of federal, state, and local environmental laws and regulations that pertain to our operations. The regulations concern air and water quality, as well as material storage, handling, and disposal. The regulations also regulate our use and operation of gasoline dispensing tanks and equipment, oil tanks, and paint booths among other things. Our business involves the use, handling, and disposal of hazardous materials and wastes, including motor oil, gasoline, solvents, lubricants, paints, and other substances. We manage our compliance through permitting and operational control.
For a discussion of the various risks we face from regulation and compliance matters, see Item 1A "Risk Factors—Risks Related to Our Business—We operate in several highly regulated industries and are subject to a wide range of federal, state, and local laws and regulations. Changes in these laws and regulations, or our failure to comply with these laws and regulations could have a material adverse effect on our business, results of operations, and financial condition."
Other Information
General information about us can be found at investors.carvana.com. The information contained on or connected to our website is not incorporated by reference into this Annual Report on Form 10-K and should not be considered part of this or any other report filed with the SEC. Our Annual Report on Form 10-K, Quarterly Reports on Form 10-Q and Current Reports on Form 8-K, as well as any amendments to those reports, are available free of charge through our website as soon as reasonably practicable after we file them with, or furnish them to, the SEC. The SEC maintains a website at www.sec.gov that contains reports, proxy statements, and other information regarding SEC registrants, including Carvana Co.
ITEM 1A. RISK FACTORS.
Described below are certain risks to our business and the industry in which we operate. You should carefully consider the risks described below, together with the financial and other information contained in this Annual Report on Form 10-K and in our other public disclosures. If any of the following risks actually occurs, our business, financial condition, results of operations, cash flows and prospects could be materially and adversely affected. As a result, our future results could differ materially from
historical results and from guidance we may provide regarding our expectations of our future financial performance, and the trading price of our Class A common stock could decline.
Risk Factors Summary
The following is a summary of the principal factors that make an investment in our securities speculative or risky, all of which are more fully described below in this section. This summary should be read in conjunction with the full description of "Risk Factors" in this section and should not be relied upon as an exhaustive summary of the material risks facing our business. In addition to the following summary and the information in this section, you should consider the other information contained in this Annual Report on Form 10-K before investing in our securities.
Risks Related to Our Business
•risks related to the larger automotive ecosystem, including consumer demand, global supply chain challenges, and other macroeconomic issues;
•COVID-19 and other future epidemics and public health crises;
•our ability to raise additional capital;
•our history of losses and ability to maintain profitability in the future;
•our ability to effectively manage our historical rapid growth;
•our ability to maintain customer service quality and reputational integrity and enhance our brand;
•the seasonal and other fluctuations in our quarterly operating results;
•our relationship with DriveTime and its affiliates;
•our ability to compete in the highly competitive industry in which we participate;
•the changes in prices of new and used vehicles;
•our ability to acquire desirable inventory;
•our ability to sell our inventory expeditiously;
•our access to structured finance, securitization, or derivative markets at competitive rates and in sufficient amounts;
•our dependence on the sale of automotive finance receivables for a substantial portion of our gross profits;
•our reliance on credit data for the automotive finance receivables we sell;
•our ability to successfully market and brand our business;
•our reliance on internet searches to drive traffic to our website and mobile application;
•our ability to comply with the laws and regulations to which we are subject;
•the changes in the laws and regulations to which we are subject;
•our ability to comply with the Telephone Consumer Protection Act of 1991;
•the evolution of regulation of the internet and e-commerce;
•our ability to grow complementary product and service offerings;
•the geographic concentration where we provide services and recondition and store vehicle inventory;
•our ability to obtain affordable inventory insurance;
•our ability to maintain adequate relationships with the lenders that finance our vehicle inventory purchases;
•our reliance on our proprietary credit scoring model in the forecasting of loss rates;
•our reliance on internal and external logistics to transport our vehicle inventory;
•risks associated with the construction and operation of our inspection and reconditioning centers, hubs and vending machines, including our dependence on one supplier for construction and maintenance for our vending machines;
•our ability to finance inspection and reconditioning centers and vending machines;
•our ability to protect the personal information and other data that we collect, process and store;
•disruptions in availability and functionality of our website and mobile application;
•our ability to protect our intellectual property, technology, and confidential information;
•our ability to defend against intellectual property disputes;
•our ability to comply with the terms of open source licenses;
•conditions affecting vehicle manufacturers, including manufacturer recalls;
•our reliance on third party technology to complete critical business functions;
•our dependence on key personnel to operate our business;
•our minority equity investment in Root, Inc. which may result in us receiving or retaining less than the amount of benefit we otherwise expect to receive from such investment;
•the diversion of management’s attention and other disruptions associated with potential future acquisitions and strategic initiatives; and
•the legal proceedings to which we may be subject in the ordinary course of business.
Risks Related to Our Organizational Structure
•our corporate structure;
•the potential for conflicts of interest between our stockholders and LLC Unitholders;
•our status as a "controlled company";
•risks related to payments due to LLC Unitholders under the Tax Receivable Agreement, if we derive benefits from using certain tax attributes;
•substantial restrictions in our ability to use our net operating loss carryforwards in the event of an ownership change, as defined in the Internal Revenue Code; and
•potential restrictions if we were to be deemed an investment company under the Investment Company Act of 1940.
Risks Related to Our Liquidity
•our substantial indebtedness;
•our ability to generate sufficient cash flow;
•changes in capital markets;
•the risks related to our securitizations; and
•risk retention rules.
Risks Related to Ownership of our Class A Common Stock
•the trading price of our Class A common stock is volatile;
•risks related to the actions of short sellers of our Class A common stock;
•the Garcia Parties control us and their interests may conflict with our or our stockholders’ interests in the future;
•dilution due to issuance of additional Class A common stock or LLC Units in the future;
•we could sell substantial blocks of our Class A common stock in the future;
•the Company's Tax Asset Preservation Plan could hinder the market for our Class A common stock;
•we have no intention to pay dividends on our Class A common stock;
•Delaware law and our charter may prevent stockholders from changing decisions made by management;
•the Court of Chancery of the State of Delaware is the sole and exclusive forum for certain stockholder litigation matters; and
•we may issue shares of preferred stock in the future.
Risks Related to the ADESA Acquisition
•our ability to successfully integrate the operations of Carvana and the Acquired Business (as defined below) in the ADESA Acquisition and to realize the anticipated synergies and cost savings from our combination;
•the assumption of unknown liabilities in the ADESA Acquisition;
•the continued integration of the Acquired Business presents business uncertainties;
•we have and may continue to incur significant expenses in connection with integration of the Acquired Business; and
•acquisition accounting adjustments could adversely affect our financial results.
General Risk Factors
•the resources required to comply with public company obligations;
•our management’s accounting judgments and estimates, as well as changes to accounting policies;
•changes in effective tax rates or review of our tax returns;
•our internal controls over financial reporting; and
•negative research about our business.
Risks Related to Our Business
Our business is subject to risks related to the larger automotive ecosystem, including consumer demand, global supply chain challenges, and other macroeconomic issues.
Our business is affected by industry and economic conditions. The current macroeconomic environment is characterized by heightened inflation, rising interest rates, rising vehicle prices, high cost of energy and gasoline, reduced availability and higher cost of credit, reduced business and consumer confidence, stock market volatility, increased regulation, and global and domestic fears of recession. These macroeconomic conditions have and may continue to result in decreased consumer demand adversely affecting the market for used vehicles. Consumer purchases of new and used vehicles generally decline during recessionary periods and other periods in which disposable income is adversely affected. Inflationary cost increases for labor, materials, and services may cause costs to increase, as well as scarcity of certain products, which may also adversely affect the market for used
vehicles. Purchases of new and used vehicles are typically discretionary for consumers and have been, and may continue to be, affected by negative trends in the economy.
In fiscal year 2022, industry and economic headwinds increased pressure on our sales volume and gross profit per unit. The number of vehicles we sold to retail customers decreased by 3.0% to 412,296, compared to 425,237 in 2021 and gross profit per unit decreased by 33.4% to $3,022 in 2022, as compared to $4,537 in 2021. To manage the business through this period, we have sought to rapidly decrease expenses while optimizing for volume flexibility to adjust the business to changes in unit sales. In 2023, we expect further impacts to the number of retail units sold as the impacts of reduced used vehicle industry demand, increasing benchmark interest rates, higher used vehicle depreciation rates, and our profitability initiatives flow through. Additionally, as a result of increases in our debt and interest rates in 2022, our interest expense increased by $310 million to $486 million compared to $176 million in 2021, primarily as a result of increased interest incurred on our senior unsecured notes. If economic conditions worsen or a recession occurs, it is highly likely that the used car industry will be further impacted and we may be required to take more strict measures than the ones we are taking to protect our business. Those measures, including restructurings and cost savings, could materially adversely affect our business, operations, and financial results.
Moreover, the conflict in Ukraine has and may continue to result in increased volatility in global oil and gas prices. It may also lead to changes in the availability of certain resources, such as nickel and neon, which may affect the supply of new vehicles, thereby affecting the supply chain and market for used vehicles. This volatility may change consumer car purchasing behaviors, which could materially and adversely affect our business and results of operations. To the extent the conflict in Ukraine adversely affects our business, it may also have the effect of heightening many other risks disclosed in our Annual Report on Form 10-K, any of which could materially and adversely affect our business and results of operations.
Increased environmental regulation has also made, and may in the future make, used vehicles more expensive and less desirable for consumers. Further, the U.S. federal government and some state and local governments provide incentives to purchasers of electric vehicles in the form of rebates, tax credits and other financial incentives, which could contribute to making a used vehicle more expensive and less desirable when compared to a new electric vehicle. Our business may also be negatively affected by challenges to the larger automotive ecosystem, including urbanization, global supply chain challenges, military conflicts, and other macroeconomic issues. For example, rideshare services, such as Uber and Lyft, are becoming increasingly popular as a means of transportation and may decrease consumer demand for the used vehicles we sell, particularly if urbanization increases. New technologies such as autonomous driving software also have the potential to change the dynamics of vehicle ownership in the future. Any of the foregoing could have a material adverse effect on our business, results of operations and financial condition.
The COVID-19 pandemic and related regulations have in the past, and a resurgence of Covid-19 or related regulations could again adversely affect, our business, operating results, financial condition and prospects.
Measures implemented by authorities to control the spread of COVID-19 since late 2019 impacted and may again in the future impact all or portions of our workforce and operations, the behavior of our customers, and the operations of our partners, vendors, and suppliers. In addition to governmental measures, we have and may again face increased operational challenges from the need to protect employee health and safety. These challenges have included, and may in the future include, workplace disruptions and restrictions on the movement of people, social distancing guidelines, increased employee absenteeism due to illness and/or quarantine and contact tracing requirements. Future restrictions on our access to and utilization of our logistics and distribution network, our corporate offices, our inspection and reconditioning centers, our hubs, our vending machines, and/or our support operations or workforce, or similar limitations for our partners, vendors, or suppliers, and restrictions or disruptions of transportation, could limit our ability to conduct our business. The COVID-19 pandemic and future pandemics or epidemics may cause increased economic and demand uncertainty, and lead to disruption and volatility in the global capital markets, which can increase the cost of capital and adversely impact access to capital. Regulations and challenges arising out of the COVID-19 pandemic or future pandemics could have a material adverse effect on our business, operating results, financial condition and prospects.
We may require additional debt and equity capital to pursue our business objectives and respond to business opportunities, challenges, or unforeseen circumstances. If such capital is not available to us, our business, operating results, and financial condition may be harmed.
We may require additional capital to pursue our business objectives and respond to business opportunities, challenges or unforeseen circumstances, including to increase our marketing expenditures to improve our brand awareness, build and maintain our inventory of quality used vehicles, develop new products or services (including vehicle-financing services) or further improve existing products and services, enhance our operating infrastructure, and acquire complementary businesses and technologies. Accordingly, we may need to engage in equity or debt financings to secure additional funds. However,
additional funds may not be available when we need them, on terms that are acceptable to us, or at all. In addition, any debt financing that we secure in the future could involve restrictive covenants which may make it more difficult for us to obtain additional capital and to pursue business opportunities. For example, the indentures governing our 2025, 2027, 2028, 2029, and 2030 Notes limit our ability and certain of our subsidiaries’ ability to, among other things, incur additional debt or issue preferred stock, create liens, pay dividends and make other distributions, redeem or repurchase stock or prepay subordinated indebtedness, make certain investments or certain other restricted payments, guarantee indebtedness, sell certain kinds of assets, enter into certain types of transactions with affiliates, and effect mergers or consolidations. See Item 7 "Management's Discussion and Analysis of Financial Condition and Results of Operations—Liquidity—Senior Unsecured Notes."
Volatility in the credit markets may also have an adverse effect on our ability to obtain debt financing. If we raise additional funds through further issuances of equity or convertible debt securities, our existing stockholders could suffer significant dilution, and any new equity securities we issue could have rights, preferences and privileges superior to those of holders of our Class A common stock. If we are unable to obtain adequate financing or financing on terms satisfactory to us when we require it, our ability to continue to pursue our business objectives and to respond to business opportunities, challenges or unforeseen circumstances could be significantly limited, and our business, operating results, financial condition and prospects could be adversely affected.
We have a history of losses and we may not achieve or maintain profitability in the future.
We have not been profitable since our inception in 2012 and had an accumulated loss of approximately $3.7 billion as of December 31, 2022. We incurred net losses of $462 million, $287 million, and $2.9 billion in the years ended December 31, 2020, 2021, and 2022, respectively. We expect to make significant investments to further develop and expand our business and these investments may not result in increased revenue or growth on a timely basis or at all. In addition, as a public company, we have and will continue to incur significant legal, accounting, and other expenses. As a result of these expenditures, we will have to generate and sustain increased revenue to achieve and maintain profitability.
We expect to continue to incur losses as we invest in and strive to grow our business. We may incur significant losses in the future for a number of reasons, including investing in growth, slowing demand for used vehicles and our related products and services, increasing competition, higher interest rates, decreased vehicle affordability, weakness in the automotive retail industry generally, a decline in global financial conditions that negatively impacts economic activity and employment, as well as other risks described in this Annual Report on Form 10-K, and we may encounter unforeseen expenses, difficulties, complications, and delays in generating revenue or profitability. If our revenue generation slows, we may not be able to reduce costs in a timely manner because many of our costs are fixed. In addition, if we reduce variable costs to respond to losses, this may limit our ability to acquire customers and grow our revenues. Accordingly, we may not achieve or maintain profitability and we may continue to incur significant losses in the future.
Our historical rapid growth may not be indicative of our future growth and, if we resume growing rapidly, we may not be able to manage our growth effectively.
In 2020, 2021, and 2022, our revenue grew from approximately $5.6 billion, to $12.8 billion, to $13.6 billion, respectively. For our revenues to continue to increase, we need to successfully increase our penetration in existing markets, enter new markets, acquire more customers, gain repeat customers, and expand our brand awareness. The foregoing may not happen at all or may not happen as quickly as we expect. Our failure to successfully accomplish the foregoing could harm our business, financial condition, and results of operations.
We expect that, in the future, even if our revenue increases, our historical rate of growth may decline. In any event, we will not be able to grow as fast or at all if we do not:
•increase the number of unique visitors to our website and mobile application and the number of customers utilizing our website and mobile application;
•further improve the quality of our product offering, features, and complementary products and services;
•introduce high quality new products, services, and features; or
•make sellable sufficient appropriate inventory with high enough quality and low enough cost to meet the increasing demand for our vehicles.
There can be no assurance that we will meet these objectives. We have and may again expend substantial financial and other resources on:
•marketing and advertising, including an increase to our television and streaming video advertising expenditures;
•expansion of our inventory; and
•general administration, including legal, accounting, internal audit, and other compliance expenses related to being a public company.
Our historical rapid growth has placed and may continue to place significant demands on our management and our operational and financial resources. We have experienced significant growth in the number of users of our website and mobile application as well as the amount of data that we analyze. Our organizational structure continues to become more complex, and we will need to continue improving our operational, financial, and management controls as well as our reporting systems and procedures. We will require significant capital expenditures and the allocation of valuable management resources to grow and change in these areas without undermining our corporate culture of rapid innovation, teamwork, and attention to the car-buying and car-selling experience for the consumer. If we cannot manage our growth effectively to maintain the quality and efficiency of our customers’ car-buying and car-selling experience and the quality of the vehicles we sell, our business could be harmed and our results of operations and financial condition could be materially and adversely affected.
Our business has grown rapidly since inception as additional customers have sold us their vehicles and purchased used vehicles and complementary products and services through our website and mobile application. However, our business is relatively new and has operated at substantial scale for only a limited period of time. Given this limited history, it is difficult to predict whether we will be able to maintain or grow our business. We also expect that our business will continue to evolve in ways that may be difficult to predict. For example, over time our investments that are intended to drive new customer traffic to our website and mobile application may be less productive than expected. In the event of this or any other adverse developments, our continued success will depend on our ability to successfully adjust our strategy to meet changing market dynamics. If we are unable to do so, our business could be harmed and our results of operations and financial condition could be materially and adversely affected.
Our failure to maintain a reputation of integrity and to otherwise maintain and enhance our customer service quality and brand could adversely affect our business, sales, and results of operations.
Our business model is based on our ability to provide customers with a transparent and simplified solution to car buying and selling that will save them time and money. Accordingly, our ability to consistently deliver a high quality experience and our reputation as a company of integrity are critical to our success. If we fail to maintain the high standards on which our reputation is built, or if an actual, or alleged failure of these standards occurs that damages this reputation, it could adversely affect consumer trust and demand and have a material adverse effect on our business, sales, and results of operations. Even the perception of a decrease in the quality of our customer service or brand could impact results. The operationally intensive aspect of our offering and the nature of automotive retail that necessitates the use of third-party vendors and systems to complete certain ancillary parts of the customer transaction (e.g. vehicle inspections, submitting title and registration paperwork to state entities) makes maintaining the quality of our customer experience a particularly difficult challenge. For example, in 2022, we were the subject of various complaints relating to the timely delivery of titles and registration paperwork to certain state entities.
While we do not believe these claims are material, irrespective of their validity, any claims, complaints, or negative publicity—about our business practices, our marketing, and advertising campaigns, our compliance with applicable laws and regulations, the integrity of the data that we provide to users, our cybersecurity measures and privacy practices and other aspects of our business—could diminish customer confidence in our platform and adversely affect our brand. The use of social media increases the speed with which information, misinformation, and opinions can be shared and thus the speed with which our reputation can be affected. If we fail to correct or mitigate misinformation or negative information about us, the vehicles we offer to sell or purchase, our customer experience, or any aspect of our brand, including information spread through social media or traditional media channels, it could have a material adverse effect on our business, sales, and results of operations.
We experience seasonal and other fluctuations in our quarterly operating results, which may not fully reflect the underlying performance of our business.
Our quarterly results of operations, including our revenue, gross profit, and profitability, if any, and cash flow vary from quarter to quarter based in part on, among other things, consumers’ car-buying patterns. Used vehicle sales exhibit seasonality with sales typically peaking late in the first calendar quarter (coinciding with the time when the federal government issues tax refunds) and diminishing through the rest of the year, with the lowest relative level of sales expected to occur in the fourth calendar quarter. Due to our historical rapid growth, our sales patterns to date have been different from the general seasonality of the used vehicle industry. However, as our business and markets have and continue to mature, our results have become more reflective of typical market seasonality. Used-vehicle prices also exhibit seasonality, with used vehicles depreciating at a faster
rate in the last two quarters of each year and a slower rate in the first two quarters of each year. Historically, this has led our gross profit per unit to be higher on average in the first half of the year than in the second half of the year. Other factors that cause our quarterly results to fluctuate include, without limitation:
•fluctuations in consumer demand, vehicle supply, and labor supply due to macroeconomic conditions;
•the timing of our sales of our finance receivables;
•our ability to attract new customers;
•changes in the competitive dynamics of our industry;
•the regulatory environment;
•expenses associated with unforeseen quality issues and manufacturer recalls;
•the speed, persistence, and aggregate level of inflation;
•the pace and level of rising benchmark interest rates; and
•litigation or other claims against us.
In addition, a significant portion of our expenses are fixed and do not vary proportionately with fluctuations in revenues. Accordingly, our results in any quarter may not indicate the results we may achieve in any subsequent quarter or for the full year, and period-to-period comparisons of our operating results may not be meaningful.
Through shared service and other agreements not negotiated at arm’s length, there were and are benefits to us from DriveTime’s expertise and economies of scale, and we continue to and may in the future utilize DriveTime and its affiliates for certain services and processes.
We were incubated by and may benefit from our relationship and a series of arrangements with DriveTime not negotiated at arm’s length, as DriveTime is controlled by our controlling shareholder who is also the father of our chief executive officer. Currently, many services that DriveTime historically provided to us (including certain accounting, finance, legal, human resources, payroll and benefits, tax, information technology, real estate, and inventory purchasing) are now provided by alternative vendors or have been brought in-house. In addition, DriveTime built certain of our inspection and reconditioning centers ("IRCs") in Georgia, New Jersey, and Texas and is now our landlord at some such sites. Verde Investments, Inc. ("Verde"), an affiliate of DriveTime, formerly leased to us our Arizona IRC and sold it to us in 2020. We have also historically leased certain of our hubs from DriveTime. However, our more recent expansion, including the ADESA Acquisition, has largely been independent of DriveTime. Consequently, certain of our historical costs and expansion activities may not accurately reflect our future costs and expansion to the extent that DriveTime no longer provides us with such services or refuses to continue doing so at currently contracted-for prices.
We continue to periodically engage DriveTime, its affiliates, and other entities controlled by our controlling shareholder to provide us with certain services, including the administration of certain VSCs and other related products sold to our customers. We also continue to utilize DriveTime for certain information technology systems and services. For example, we still partially use an inventory management system obtained from DriveTime to support our revenue recognition process. Should DriveTime fail to adequately perform any of these services or maintain these systems on terms or at prices consistent with their historical prices, or at all, our financial condition and results of operations may be adversely affected.
Additionally, DriveTime has in the past and may in the future purchase or sell certain vehicles or automotive finance receivables from or to us. However, there can be no assurance that they will do so on the same or similar terms, or at all. As a result, our historical results may not be reflected in our future results.
Before and after we sell automotive finance receivables originated by us, DriveTime performs ongoing servicing and collections. If DriveTime is unwilling to enter into servicing arrangements for our future automotive finance receivable transactions on terms or at prices consistent with their historical prices or at all, our revenues derived from the sale of those receivables may decline as a result. If DriveTime refuses or becomes unable to continue servicing and collecting on automotive finance receivables originated by us before we sell them, our ability to adequately prepare such receivables for sale may be adversely affected.
We participate in a highly competitive industry; pressure from existing and new companies may adversely affect our business and operating results.
We face significant competition from companies that provide listings, information, lead generation, and car-buying and selling services designed to reach businesses and consumers and enable dealers to reach these consumers and inventory sources.
Our current and future competitors may include:
•traditional used vehicle dealerships such as CarMax that could increase investment in technology and infrastructure to compete directly with our online model;
•internet and online automotive sites that could change their models to directly compete with us, such as Amazon, Autobytel.com, AutoTrader.com, Cars.com, CarGurus.com, eBay Motors, Edmunds.com, Google, KBB.com, and TrueCar.com;
•providers of offline, membership-based car-buying services such as the Costco Auto Program;
•used vehicle dealers or marketplaces with e-commerce business or online platforms such as Shift, Fair, and Vroom;
•automobile manufacturers such as Ford, General Motors, Hyundai, and Volkswagen that could change their sales models through technology and infrastructure investments; and
•automobile manufacturers such as Tesla that market directly to consumers.
We also expect that competitors, both new and existing, will continue to enter the online and traditional automotive retail industry with competing brands, business models, products, and services, which could make it difficult to acquire inventory, attract customers, and sell vehicles at a profitable price. For example, traditional vehicle dealerships could transition their selling efforts to the internet, allowing them to more efficiently sell vehicles across state lines and compete directly with our online offering and no-negotiating pricing model. There can be no assurance we will not experience competition from DriveTime, the company from which we were spun off and with which we currently have a number of business relationships. Furthermore, we have a cross-license agreement with DriveTime pursuant to which DriveTime has obtained limited licenses to some of our intellectual property. Additionally, existing e-commerce businesses, such as Amazon, could directly enter the online used vehicle market. Some of these companies have significantly greater resources than we do and may be able to provide customers access to a greater inventory of vehicles at lower prices or purchase vehicles from consumers at higher prices while delivering a competitive online experience.
Our competitors may also develop and market new technologies that render our existing or future business model, products and services less competitive, unmarketable or obsolete. For example, rideshare services, such as Uber and Lyft, are a popular means of transportation and may decrease consumer demand for the used vehicles we sell, particularly if urbanization increases. Technology is currently being developed to produce automated, driverless vehicles that could reduce the demand for, or replace, traditional vehicles including the used vehicles that we sell. In addition, if our competitors develop business models, products or services with similar or superior functionality to our solutions, it may adversely impact our business.
Our competitors may also impede our ability to reach consumers or commence operations in certain jurisdictions. For example, our competitors may increase their search engine optimization efforts and outbid us for search terms on various search engines. Additionally, our competitors could use their political influence and increase lobbying efforts to hinder our real estate entitlements processes, push for new regulations, or encourage interpretations of existing regulations that would inhibit or prevent us from operating in certain jurisdictions.
Our current and potential competitors may have significantly greater financial, technical, marketing, and other resources than we have, and the ability to devote greater resources to the development, promotion and support of their products and services. Additionally, they may have more extensive automotive industry relationships, longer operating histories, and greater name recognition than we have. As a result, these competitors may be able to respond more quickly with new technologies and to undertake more extensive marketing or promotional campaigns. If we are unable to compete with these companies, the demand for our used vehicles, products, and services could substantially decline.
Private plaintiffs and federal, state, and local regulatory and law enforcement authorities continue to scrutinize advertising, sales, financing, and insurance activities in the purchase, sale, and leasing of used vehicles. If, as a result, other automotive retailers adopt more transparent, consumer-oriented business practices, our differentiation versus those retailers could be reduced.
In addition, if one or more of our competitors, or DriveTime, were to merge or partner with another of our competitors, the change in the competitive landscape could adversely affect our ability to compete effectively. Our competitors may also establish or strengthen cooperative relationships with our current or future data providers, technology partners, or other parties with whom we have relationships, thereby limiting our ability to develop, improve, and promote our solutions. We may not be able to compete successfully against current or future competitors, and competitive pressures may harm our revenue, business, and financial results.
Our business is sensitive to changes in the prices of new and used vehicles.
Any significant changes in prices for new or used vehicles could have a material adverse effect on our revenues and results of operations. For example, an overall increase in prices or monthly payments for used vehicles, including as a result of increased interest rates customers face when financing a vehicle, may make it difficult for certain customers to afford to purchase a vehicle. Similarly, if prices for used vehicles rise relative to prices for new vehicles, it could make buying a new vehicle more attractive to our customers than buying a used vehicle, which could have a material adverse effect on our results of operations and could result in reduced used vehicle sales and lower revenue. Additionally, manufacturer incentives could contribute to narrowing the price gap between new and used vehicles. Further, the U.S. federal government and some state and local governments provide incentives to purchasers of electric vehicles in the form of rebates, tax credits, and other financial incentives, which could contribute to narrowing the price gap between new electric vehicles and used vehicles. Used vehicle prices may also decline due to an increased number of new vehicle lease returns over the next several years. While lower used vehicle prices reduce our cost of acquiring new inventory, lower prices could also lead to reductions in the prices at which we can sell such inventory, which could have a negative impact on gross profit. Furthermore, any significant changes in wholesale prices for used vehicles could have a material adverse effect on our results of operations by reducing wholesale margins.
Our business is dependent upon access to desirable vehicle inventory. Obstacles to acquiring attractive inventory, whether because of supply, competition, or other factors, could have a material adverse effect on our business, sales, and results of operations.
We acquire vehicles for sale through numerous sources, including directly from consumers, from wholesale auctions, and from other retailers. There can be no assurance that the supply or price of desirable used vehicles will be sufficient to meet our needs. A reduction in the availability of or access to sources of desirable inventory, whether due to supply chain constraints, pricing, or otherwise, could have a material adverse effect on our business, sales and results of operations.
Additionally, we evaluate hundreds of thousands of potential vehicles daily using a proprietary algorithm to predict mechanical soundness, consumer desirability and relative value as prospective inventory. If we fail to adjust appraisal offers to stay in line with broader market trade-in offer trends, to recognize those trends, or to properly assess vehicles before we purchase them, it could adversely affect our ability to acquire desirable inventory. Our ability to source vehicles through our appraisal process could also be affected by competition, both from new and used vehicle dealers directly and through other websites driving appraisal traffic to those dealers. In addition, we remain dependent on others to sell us used vehicles, and there can be no assurance of an adequate supply of such vehicles on terms that are attractive to us.
Finally, it is common that commercial suppliers of used vehicles regularly review their relationships with whole car auctions, such as our wholesale marketplace platform, through written requests for proposals. Such suppliers may from time to time require us to make changes to the way we do business as part of the request for proposal process or provide services on less favorable terms. There can be no assurance that our existing agreements will not be canceled or that we will be able to enter into future agreements with these or other suppliers on similar terms, or at all.
Our business is dependent upon our ability to expeditiously sell inventory. Failure to expeditiously sell our inventory could have a material adverse effect on our business, sales, and results of operations.
Our purchases of used vehicles are based in large part on projected demand. If actual sales are materially less than our forecasts, we have and may again experience an over-supply of used vehicle inventory. An over-supply of used vehicle inventory will generally cause downward pressure on our product sales prices and margins and increase our average days to sale. Due to macroeconomic conditions, we normalized our inventory size in 2022, reducing our nationally pooled inventory by 7,070 to 63,992 for the year ended December 31, 2022 from 71,062 for the year ended December 31, 2021 in order to better focus on operating efficiencies in the short-term.
Used-vehicle inventory has typically represented a significant portion of our total assets. Having such a large portion of our total assets in the form of used vehicle inventory for an extended period of time subjects us to depreciation or inflation, and other risks. Accordingly, if we have excess inventory or our average days to sale increases, we may be unable to liquidate such
inventory at prices that allow us to meet margin targets or to recover our costs, which could have a material adverse effect on our results of operations.
Our access to structured finance, securitization, or derivative markets at competitive rates and in sufficient amounts may decline in the future; any material reduction could harm our business, results of operations, and financial condition.
We provide financing to customers and typically sell the receivables related to the financing contract. For example, we have entered into various arrangements to pledge or sell automotive finance receivables that we originate, including through committed structured finance arrangements, term securitizations and fixed pool loan sales to financing partners, and plan to enter into new arrangements in the future. Our ability to obtain funding through those channels is subject to having sufficient assets eligible for use as collateral for the related programs and our ability to obtain derivatives to manage interest rate risk among other considerations. If we are unable to continue obtaining funding through those channels, including because we reached our capacity under these or future arrangements, our financing partners exercised constructive or other termination rights before we reached capacity or we reached the scheduled expiration date of the commitment, or we are unable to enter into new arrangements on similar terms, we may not have adequate liquidity and our business, financial condition, and results of operations may be adversely affected. Furthermore, if our financing partners cease to purchase these receivables, we could be subject to the risk that some of these receivables are not paid when due and we are forced to incur unexpected asset write-offs and bad-debt expense.
We depend on the sale of automotive finance receivables for a substantial portion of our gross profit.
In connection with the sale of used vehicles, many of our customers use our financing services to finance a portion of the purchase price of their vehicle. The prices we are able to charge for finance receivables that we sell are based on a variety of factors, including the terms and credit risk associated with automotive finance receivables, the relationship between the interest rates we quoted the customer at the time they priced their financing and market and projected interest rates at the time we sell the finance receivables, the historical credit performance of the finance receivables we sell, demand for assets and related securities of that type in the financial markets, and other factors. If these variables or others were to change, we might be required to reduce our sale prices on finance receivables, sell fewer of them, or both, which could reduce our gains on sales of finance receivables. Any material reduction in our interest rate spread or gains on sale of finance receivables could have a material adverse effect on our business, results, of operations, and financial condition. Furthermore, customers may elect to finance their vehicle purchases through other parties who may be able to offer more attractive terms, in which case we would lose a source of what has historically been a significant portion of our gross profit.
Our ability to sell automotive finance receivables is dependent on our ability to originate desirable finance receivables. If customers or other parties provide us incorrect or fraudulent data, we may offer credit terms that do not align with customers’ credit profiles, and our operating results may be harmed.
We offer financing to our customers to facilitate their purchases of used vehicles. The terms of the financing we offer are dependent in part on our assessment of such customers’ credit-worthiness, which is based on data gathered from customers and other parties. If the information we rely on is inaccurate or fraudulent, we may offer inappropriate terms to our customers, resulting in originating automotive finance receivables that do not perform as expected or we are unable to sell because they are based on inaccurate credit profiles. Originating a material amount of receivables with inaccurate or fraudulent credit profiles could have a material adverse effect on our business, results of operations, and financial condition.
Our operating history and historical reliance on DriveTime systems and services make it difficult to evaluate our current business and future prospects.
We launched our first market in 2013 and do not have a long operating history. In addition, we have only operated independently of DriveTime since November 1, 2014, and, following our spinoff from DriveTime, we remained dependent on DriveTime for a number of important operations, including locations for certain of our IRCs, vehicle inventory purchasing, and a number of administrative services. While many services historically provided by DriveTime are now provided by other vendors or have been brought in house, we continue to utilize DriveTime for certain services. Due to this and other factors, our operating results are not predictable and our historical results may not be indicative of our future results.
The success of our business relies heavily on our marketing and branding efforts, and these efforts may not be successful.
An important component of our growth is the growth of visitors to our website and mobile application. Because we are a consumer brand, we rely heavily on marketing and advertising to increase brand visibility with potential customers. We currently advertise through a blend of brand and direct advertising channels with the goal of increasing the strength,
recognition, and trust in the Carvana brand and driving more unique visitors to our website and mobile application. We recorded expenses of approximately $286 million, $479 million, and $490 million on advertising in the years ended December 31, 2020, December 31, 2021, and December 31, 2022, respectively.
Our business model relies on our ability to decrease incremental customer acquisition costs over time as we grow. If we are unable to recover our marketing costs through increases in customer traffic and in the number of transactions by users of our website and mobile application, if our advertising partners refuse to customize their products and services to accommodate our business model, if our advertising partners refuse to work with us at competitive rates or at all, or if our broad marketing campaigns are not successful or are terminated, it could have a material adverse effect on our growth, results of operations, and financial condition.
We rely on internet search engines, lead generators, automotive finance providers, social networks, and vehicle listing sites to help drive traffic to our website and mobile application, and if we fail to appear prominently in the search results or fail to drive traffic through paid advertising, our traffic would decline and our business would be adversely affected.
We depend in part on internet search engines (such as Google and Bing), lead generators, automotive finance partners, social networking sites (such as Facebook), and vehicle listing sites to drive traffic to our website and mobile application. Our ability to maintain and increase the number of visitors directed to our website and mobile application is not entirely within our control. Our competitors may increase their search engine optimization efforts and outbid us for placement on various vehicle listing sites or search terms on various search engines, resulting in their websites receiving a higher search result page ranking than ours. Additionally, internet search engines could revise their methodologies in a way that would adversely affect our search result rankings. If internet search engines modify their search algorithms in ways that are detrimental to us, if vehicle listing sites refuse to display any or all of our inventory in certain geographic markets, or if our competitors’ efforts are more successful than ours, overall growth in our customer base could slow or our customer base could decline. Internet search engine providers could provide automotive dealer and pricing information directly in search results, align with our competitors or choose to develop competing services. Our website and mobile application have experienced fluctuations in search result rankings in the past, and we anticipate similar fluctuations in the future. Any reduction in the number of users directed to our website and mobile application through internet search engines, lead generators, automotive finance providers, social networking sites, or vehicle listing sites, could harm our business and operating results.
We operate in several highly regulated industries and are subject to a wide range of federal, state, and local laws and regulations. Changes in these laws and regulations, or our actual or alleged failure to comply with such laws and regulations, could have a material adverse effect on our business, results of operations, and financial condition.
We are subject to a wide range of evolving federal, state, and local laws and regulations, many of which may have limited to no interpretation precedent as it relates to our business model. Our sale and purchase of used vehicles and related activities, including the sale of complementary products and services, are subject to state and local licensing requirements, state laws, regulations, and systems and process requirements related to title and registration, state laws regulating the sale of motor vehicles and related products and services, federal and state laws regulating advertising of motor vehicles and related products and services, federal and state consumer protection laws prohibiting unfair, deceptive or misleading practices toward consumers, customer insurance related regulations, and anti-money laundering regulations. Our facilities and business operations are subject to laws and regulations relating to environmental protection and health and safety. The financing we offer to customers is subject to state licensing laws and to federal and state laws regulating the advertising and provision of consumer finance options, the collection of consumer credit and financial information, along with requirements related to online payments and electronic funds transfers. Regulators in jurisdictions where our customers reside but in which we do not have a dealer or financing license could require that we obtain a license or otherwise comply with various state regulations, and may seek to impose punitive fines for operating without a license or demand we seek a license in those jurisdictions, any of which may inhibit our ability to do business in those jurisdictions, increase our operating expenses and adversely affect our financial condition and results of operations. Regulators in jurisdictions in which we have a dealer license have in the past, and may in the future, impose economic fines, suspend or revoke our license, or otherwise preclude us from buying or selling vehicles using our current business model, any of which could have a material adverse effect on our growth, results of operations, and financial condition. In the future, we may engage in different business activities or make changes to our business model that subject us to further state and federal regulation.
Our logistics operations, which we depend on to transport vehicles to and from auctions, our IRCs, our vending machines, our hubs and our customers, are subject to regulation by the DOT and by the states through which our vehicles travel. Transport vehicle dimensions and weight, transport vehicle conditions, driver motor vehicle record history, driver alcohol and drug testing, and driver hours of service are also subject to both federal and state regulation. More restrictive limitations on vehicle weight and size, condition, trailer length and configuration, methods of measurement, driver qualifications, or driver hours of service would increase our operating expenses and may adversely affect our financial condition, operating results, and cash
flows. If we fail to comply with the DOT regulations or if those regulations become more stringent, we could be subject to increased inspections, audits, or compliance burdens. Regulatory authorities could take remedial action including imposing fines, suspending, or shutting down our in-house transportation operations. If any of these events occur, our financial condition, operating results, and cash flows would be adversely affected.
In addition to these laws and regulations that apply to our business operations, we are also subject to laws and regulations affecting public companies, including securities laws and NYSE listing rules. The applicability of these regulatory and legal compliance obligations is dependent on the evolving interpretations of these laws and regulations.
The violation of any of these laws or regulations could result in administrative, civil, or criminal penalties or in a cease-and-desist order against some or all of our business activities, any of which could damage our reputation and have a material adverse effect on our business, sales, and results of operations. Additionally, even an allegation that we violated these laws, by regulators, competitors, individuals, or consumers, could result in costly litigation with uncertain results. We have incurred and will continue to incur capital and operating expenses and other costs to comply with these laws and regulations.
This description of laws and regulations to which we are or may be subject is not exhaustive, and the regulatory framework governing our operations is subject to evolving interpretations and continuous change. For additional information regarding government regulations and compliance matters we are subject to, see Item 1 "Business—Government Regulation".
Federal legislative and regulatory initiatives and reforms may result in an increase in the cost of regulatory compliance, a decrease in revenues, or result in changes to business practices that could have a material adverse effect on our results of operations. For example, changes in federal labor policy could lead to increased unionization efforts, which could increase labor costs, disrupt facility operations, and have a material adverse effect on our business, sales, and results of operations. The enactment of new laws and regulations or the interpretation of existing laws and regulations in an unfavorable way may affect the operation of our business, directly or indirectly, which could result in substantial regulatory compliance costs, civil or criminal penalties, including fines, adverse publicity, decreased revenues, and increased expenses.
If we fail to comply with the Telephone Consumer Protection Act, we may face significant damages, which could harm our business, financial condition, results of operations, and cash flows.
We utilize telephone calls and text messaging as a means of responding to and marketing to consumers interested in purchasing, trading in, selling or financing vehicles and related products and services, including insurance. We generate leads from our website and mobile application by prompting potential customers to provide their phone numbers so that we can contact them in response to their interest in financing terms, trading in or selling vehicles, or purchasing a specific vehicle. We also pay others for leads. A portion of our revenue comes from purchases, sales, and financing that involves a call or text made by our internal call centers, automated communications systems, or vendors we engage to reach out to these potential customers.
The Telephone Consumer Protection Act (the "TCPA"), as interpreted and implemented by the FCC and U.S. courts currently imposes significant restrictions on the use of autodialed telephone calls, pre-recorded messages, and text messages to residential and mobile telephone numbers as a means of communication when prior consent of the person being contacted has not been obtained. Violations of the TCPA may be enforced by the FCC or by individuals through litigation, including class actions. Statutory penalties for TCPA violations range from $500 to $1,500 per violation, which has been interpreted to mean per phone call or text. In addition, several states have enacted their own version of the TCPA.
While we have implemented processes and procedures to comply with the TCPA, if we or those services we rely on for data fail to adhere to or successfully implement appropriate processes and procedures in response to existing or future regulations, it could result in legal and monetary liability, fines, penalties, or damage to our reputation in the marketplace. Additionally, any changes to the TCPA, its interpretation, or enforcement of it by the government, the courts, or private parties that further restrict the way we contact and communicate with our potential customers or generate leads could adversely affect our ability to attract customers.
Government regulation of the internet and e-commerce is evolving, and unfavorable changes or failure by us to comply with these regulations could substantially harm our business and results of operations.
We are subject to general business regulations and laws as well as regulations and laws specifically governing the internet and e-commerce. Existing and future regulations and laws could impede the growth of the internet, e-commerce or mobile commerce. These regulations and laws may involve taxes, online payments and funds transfers, privacy, cybersecurity, anti-spam, pricing, content protection, electronic contracts and communications, mobile communications, consumer protection, information reporting requirements, advertising, unencumbered internet access to our services and the design and operation of
our website and mobile application. It is not clear how existing laws governing issues such as property ownership, sales and other taxes and consumer privacy apply to the internet as the vast majority of these laws were adopted prior to the advent of the internet and do not contemplate or address the unique issues raised by the internet or e-commerce. Unfavorable interpretation or enforcement of regulations and laws, or newly promulgated unfavorable regulations and laws, could diminish the demand, including online demand, for used vehicles and complementary products and services and increase our cost of doing business.
Our ability to grow our complementary product and service offerings may be limited, which could negatively impact our growth rate, revenues and financial performance.
If we introduce new or expand existing offerings for our platform, such as services or products involving other inventory sources, new vehicles, trade-ins, financing, various forms of insurance related to vehicle condition, property and casualty, or other insurance products customarily sold by traditional insurance companies, subscription services, shipping services, deficiency waivers, customized accessories, leasing or maintenance, we may incur losses or otherwise fail to enter these markets successfully. Our expansion into these markets will place us in competitive and regulatory environments with which we are unfamiliar and involve various risks, including the need to invest significant resources and the possibility that returns on such investments will not be achieved for several years, if at all. In attempting to establish new service or product offerings, we expect to incur significant expenses and face various other challenges, such as expanding our customer advocate and management personnel to cover these markets and complying with complicated regulations that apply to these markets. In addition, we may not successfully demonstrate the value of these complementary products and services to consumers, and failure to do so would compromise our ability to successfully expand into these additional revenue streams. Any of these risks, if realized, could adversely affect our business and results of operations.
If we do not adequately address our customers’ use of mobile device technology, operating results could be harmed and our growth could be negatively affected.
Our success depends in part on our ability to provide adequate functionality for visitors who use mobile devices to shop for used vehicles and the number of transactions with us that are completed by those users. The proportion of U.S. consumers who use mobile devices to access websites has generally increased. Continued use of mobile technology by our users may harm our business in the following ways:
•customers visiting our website from a mobile device or accessing our website through a mobile application may not accept mobile technology as a viable long-term platform to buy or sell a vehicle. This may occur for a number of reasons, including our ability to provide the same level of functionality to a mobile device that we provide on a desktop computer, the actual or perceived lack of security of information on a mobile device and possible disruptions of service or connectivity;
•we may not continue to innovate and introduce enhanced products that can be suitably conveyed on mobile platforms;
•consumers using mobile devices may believe that our competitors offer superior products and features based in part on our inability to provide sufficient functionality to convince a mobile device user to transact with us; or
•regulations related to consumer finance disclosures, including the Truth in Lending Act and the Fair Credit Reporting Act, may be interpreted, in the context of mobile devices, in a manner which could expose us to legal liability in the event we are found to have violated applicable laws.
If we do not develop suitable functionality for users who access our website using a mobile device, our business and operating results could be harmed.
The current geographic concentration where we provide services creates an exposure to severe weather, local economies, regional downturns, or catastrophic occurrences that may materially adversely affect our financial condition and results of operations.
As of December 31, 2022, we conduct business through seventeen IRCs located in Alabama, Arizona, Arkansas, California, Florida, Georgia, Indiana, New Jersey, North Carolina, Ohio, Oklahoma, Texas, Utah, and Virginia managing fulfillment to over 300 metropolitan areas across most of the United States. Although we also hold inventory at a variety of other sites, including sites acquired through the ADESA Acquisition (as defined below), we hold the majority of our inventory at these seventeen locations. Our business has been and may continue to be more susceptible to regional conditions than the operations of more geographically diversified competitors, and we are vulnerable to economic downturns and other unforeseen events or circumstances in those regions. Changes in demographics and population or severe weather conditions and other catastrophic occurrences in areas in which we operate or from which we obtain inventory may materially adversely affect our
results of operations. Such conditions may result in physical damage to our properties, loss of inventory and delays in the delivery of vehicles to our IRCs, hubs, vending machines, or customers.
Any of these factors may disrupt our businesses and materially adversely affect our financial condition and result of operations. Furthermore, there can be no assurance that we will be able to successfully replicate our business model and achieve levels of success as we enter new markets.
An inability to obtain affordable insurance on our inventory may materially adversely affect our financial condition and results of operations.
We rely on inventory insurance to protect against catastrophic losses of our inventory. There is no guarantee that we will continue to be able to insure our inventory at affordable rates, or at all, through outside insurers. If we are unable to purchase affordable insurance, we may have to self-insure, reducing our ability to make other investments in our business and exposing us to financial risk. In addition, our inability to insure our inventory through an outside insurer, or to adequately self-insure, may adversely impact our ability to finance our inventory purchases.
Our insurance coverage may not be enough to protect us from all claims.
Our business exposes us to an inherent risk of potential liability claims. Although we maintain liability insurance for our directors and officers, auto and general liability, loss due to cybersecurity incidents, damage to property, and various other policies, the coverage limits of these policies may not be adequate to cover all future claims. We may be unable to maintain sufficient liability or other commercial insurance on acceptable terms or at reasonable costs, and this insurance may not provide us with adequate coverage against potential liabilities. A successful claim brought against us in excess of, or outside of, our insurance coverage could have a material adverse effect on our financial condition and results of operations. A liability claim, regardless of its merit or eventual outcome, could result in substantial costs to us, a substantial diversion of management attention and adverse publicity. A liability claim could also harm our reputation and result in a decline in revenues and an increase in expenses.
We rely on agreements with lenders to finance our vehicle inventory purchases. If we fail to maintain adequate relationships with such lenders, we may be unable to maintain sufficient inventory, which would adversely affect our business and results of operations.
We rely on agreements with lenders to finance our vehicle inventory purchases. If we are unable to extend the agreements on favorable terms or at all, or if the agreements expire and are not renewed, our inventory supply may decline, resulting in fewer vehicles available for sale on our website and mobile application. For example, our 12-Month Floor Plan Facility (as defined herein) matures in September 2023, and our 18-Month Floor Plan Facility matures March 2024. If we are unable to renew those facilities or find a satisfactory replacement, whether because of our financial and operating performance or for other reasons, our ability to acquire inventory would be adversely affected. New funding arrangements may be at higher interest rates or other less favorable terms. These financing risks, in addition to rising interest rates and changes in market conditions, if realized, could negatively impact our results of operations and financial condition.
Errors in our contracts with our customers could render them unenforceable or ineligible for sale. If we have already sold contracts with errors in them, we could be required to repurchase them.
We enter into purchase agreements, buyer’s orders, retail installment contracts, consumer loan contracts, and other contracts with our customers that are generated automatically based upon information the customer enters into our website or mobile application. The contracts are intended to comply with the applicable consumer lending and other commercial and legal requirements of the relevant jurisdictions. We face the risk, however, that the auto-generated forms may inadvertently contain errors or omissions or otherwise fail to comply with applicable regulations in a manner that would render such contracts unenforceable. For example, most jurisdictions impose a maximum interest rate cap that we can charge our customers. If we exceed the relevant cap, our retail installment contracts in such jurisdiction may be unenforceable, and in some instances, we may be required to pay damages or repay any financing charges previously collected. If a significant number of our retail installment contracts are rendered unenforceable, our financial condition and results of operations may be adversely affected.
We generally seek to sell automotive finance receivables to financing partners or in securitization transactions. The financing partners who agree to buy or fund our loans, and the documents governing our securitizations, require that we make certain customary representations about the eligibility of those contracts for sale. If these receivables do not meet the specified representations, we have in the past been, and may in the future be, forced to repurchase these receivables. If we sell a significant amount of receivables that do not meet the predetermined representations, we may be required to use cash on hand
or to obtain alternative financing in order to repurchase them. Any significant repurchases could have a material adverse effect on our business, results of operations, and financial condition, and may jeopardize our ability to sell contracts to those or other financing partners or purchasers in the future.
We rely on our proprietary credit scoring model to forecast automotive finance receivable loss rates. If we are unable to effectively forecast loss rates, it may negatively impact our operating results.
We rely on our internally developed models to forecast loss rates of the automotive finance receivables we originate. If we rely on a model that fails to effectively forecast loss rates on receivables we originate, those receivables may suffer higher losses than expected. We generally seek to sell these receivables to financing partners or in securitization transactions. If the receivables we sell experience higher loss rates than forecasted, we may obtain less favorable pricing on the receivables we sell to those parties in the future and suffer reputational harm in the marketplace for the receivables we sell and our business, results of operations, and financial condition may be adversely affected. We hold receivables we originate on our balance sheet until we sell them to financing partners or in securitization transactions, and to the extent those receivables fail to perform during our holding period, they may become ineligible for sale. As a result, our business, results of operations, and financial condition may be adversely affected.
Because we rely on internal and external logistics to transport our inventory throughout the United States, we are subject to business risks and costs associated with the transportation industry. Many of these risks and costs are out of our control, and any of them could have a material adverse effect on our business, financial condition, and results of operations.
We rely on a combination of internal and external logistics to transport vehicles to and from wholesale auctions, IRCs, hubs, vending machines and our customers. As a result, we are exposed to risks associated with the transportation industry such as weather, traffic patterns, gasoline prices, recalls affecting our vehicle fleet, local and federal regulations, vehicular crashes, insufficient internal capacity, rising prices of transportation vendors, fuel prices, taxes, license and registration fees, insurance premiums, self-insurance levels, difficulty in recruiting and retaining qualified drivers, disruption of our technology systems, equipment supply, equipment quality, and increasing equipment and operational costs. Our failure to successfully manage our logistics and fulfillment process could cause a disruption in our inventory supply chain and distribution, which may adversely affect our operating results and financial condition.
We face a variety of risks associated with the construction, financing, and operation of our inspection and reconditioning centers and vending machines, any of which could adversely affect our financial condition and results of operations.
We are required to obtain approvals, permits, and licenses from state regulators and local municipalities to construct and operate our IRCs and vending machines. We may face delays in obtaining the requisite approvals, permits, financing, and licenses to construct and operate our IRCs and vending machines, or we may not be able to obtain them at all. If we encounter delays in obtaining or cannot obtain the requisite approvals, permits, financing, and licenses to construct and operate our IRCs and vending machines in desirable locations, our financial condition and results of operations may be adversely affected.
We lease or finance certain real estate on which we construct and operate some of our IRCs and vending machines. Because of potential difficulties finding a replacement tenant due to the uniqueness of our property use, some landlords will have concerns leasing land and allowing the construction of IRCs or vending machines, and some lenders will have concerns financing to a tenant like us. Consequently, some landlords or lenders may offer unfavorable leasing or financing terms or may not be willing to lease or finance the sites we pursue. If we are required to enter into inflexible or expensive leases, financing, or purchase agreements to construct and operate our IRCs and vending machines, our financial condition and results of operations may be adversely affected.
We depend on one supplier to construct portions of our vending machines and to provide technical support and maintenance on them. If we are unable to maintain our relationship with our supplier, or our supplier ceases to produce the parts or perform the services we need, or our supplier is unable to effectively deliver services and equipment on timelines and at the price we have negotiated, and we are unable to contract with an alternative supplier, we may not be able to construct new vending machines or continue to operate existing vending machines, and our financial condition and operating results may be adversely affected. Additionally, the durability of our vending machines is unknown and we may be required to incur significant maintenance and other expenses to keep them operating properly. If we are required to incur significant expenses to maintain our vending machines our financial condition and operating results may be adversely affected.
We also rely on vendors and suppliers to construct and operate portions of our IRCs. If we are unable to maintain our relationship with our vendors and suppliers, or such vendors and suppliers cease to provide the services we need, or such vendors and suppliers are unable to effectively deliver our services on timelines and at the price we have negotiated, and we are
unable to contract with alternative vendors and suppliers, our ability to construct new IRCs or continue to operate existing IRCs and our financial condition and operating results may be adversely affected.
We may rely on agreements with lenders or institutional real estate investors to finance certain vending machines and inspection and reconditioning centers. If we fail to create or maintain adequate relationships with lenders or investors to finance such assets, we may be unable to construct and operate additional vending machines and inspection and reconditioning centers in the future, which would adversely affect our business and results of operations.
We currently rely on agreements with lenders or institutional real estate investors to finance certain real estate capital expenditures, including vending machines and IRCs, and may continue to do so in the future. If we are unable to enter into new financing agreements for such assets on favorable terms or at all, whether because of our financial and operating performance or for other reasons, our ability to construct and operate additional IRCs and vending machines would be adversely affected. New funding arrangements may be at higher interest rates than historical real estate financing or contain other less favorable terms. If realized, these financing risks, in addition to rising interest rates and changes in market conditions, could negatively impact our results of operations and financial condition.
We collect, process, store, share, disclose, and use personal information and other data. Our actual or perceived failure to protect such information and data, comply with privacy-related requirements, mitigate data loss, and/or prevent a cybersecurity or other incident could damage our reputation and harm our business and operating results.
We collect, process, store, share, disclose, and use sensitive information and other data provided by consumers, employees, and business partners, including personally identifying information. We use encryption and authentication technology licensed from third parties to securely transmit and store such information. We also share this information with third parties, including third-party service providers as part of our business operations. We expend significant resources to protect against both internal and external security breaches and may need to expend more resources depending upon, for example, changes in the dynamic cybersecurity climate, expected growth of our company, new or changing business ventures or practices, and/or in the event we need to address problems caused by breaches. Any failure or perceived failure to maintain the security of personal and other data that is provided to us by consumers, employees, and vendors could harm our reputation and expose us to a risk of loss or litigation, regulatory scrutiny, and possible liability, any of which could adversely affect our business and operating results.
Additionally, concerns about how we collect, protect, store, use, or disclose personal information, or other privacy related matters, even if unfounded, could harm our business and operating results.
We are subject to numerous and rapidly evolving federal, state, and local laws regarding privacy, cybersecurity and the collection, use, and disclosure of personal information and other data. The laws are subject to differing interpretations, and both the laws and their interpretations are often inconsistent across jurisdictions. For example, the California Consumer Privacy Act, as amended by the California Privacy Rights Act (the “CCPA”) gives California residents expanded rights to manage their personal information, such as rights to: access and delete their personal information, opt out of certain personal information sharing, and receive detailed information regarding the way in which their personal information is used. Regulations such as the CCPA can expose us to investigations and enforcement actions by regulatory authorities and claims from individuals potentially resulting in penalties and significant legal liability, if our data management and information technology security efforts are inadequate or even alleged to be inadequate. In addition, cybersecurity has become a top priority for regulators around the world, and some jurisdictions have enacted laws requiring companies to notify individuals of data security breaches involving certain types of personal data. In the United States, the SEC has proposed rules for mandatory disclosure of cybersecurity incidents suffered by public companies and cybersecurity governance and risk management. If we fail to comply with the relevant laws and regulations, we could suffer financial loss, a disruption of our business, liability to investors, regulatory intervention or reputational damage. We are also subject to contractual requirements and others’ privacy policies that govern how we use and protect personal information and other data. They may be costly to comply with, and may conflict with other contractual obligations, laws, regulations, or rules. These obligations may be interpreted and applied in new ways or in a manner that is inconsistent from one jurisdiction to another and may conflict with other rules, obligations, or our practices. New regulations could be enacted. Any failure or perceived failure by us to comply with our privacy policies, our privacy- or cybersecurity-related obligations to consumers, employees, or other third parties, or our privacy- or cybersecurity-related legal obligations, or any compromise generally of security that results in the unauthorized release or transfer of sensitive information, which may include personally identifiable information or other customer or employee data, may result in governmental enforcement actions, litigation, provision of required notifications to consumers, regulators, or other authorities, or public statements against us by consumer advocacy groups or others and could cause consumers, employees, commercial partners, securitization or real estate investors, and receivable or real estate financing partners to lose trust in us, which could have an adverse effect on our business. If commercial partners, developers, or other parties that we work with violate applicable laws, contractual assurances with us, or our policies, such violations may also put consumers’, employees’, commercial partners’, or receivable financing partners’ information at risk and could in turn harm our reputation, business, and operating results.
A significant disruption in service on our website or mobile application on any medium could damage our reputation and result in a loss of consumers, which could harm our business, brand, operating results, and financial condition.
Our brand, reputation, and ability to attract consumers depend on the reliable performance of our website and mobile application and the supporting systems, technology, and infrastructure. We may experience significant interruptions to our systems in the future. Interruptions in these systems, whether due to system failures, programming or configuration errors, computer viruses, or physical or electronic break-ins, including from ransomware or distributed denial of service attacks could limit the availability of our inventory on our website and mobile application and prevent or inhibit consumers from accessing our website or mobile application. Problems with the reliability or security of our systems could harm our reputation, result in a loss of customers and result in additional costs.
Substantially all of the communications, network, and computer hardware used to operate our website and mobile application are located at co-location facilities. Although we have multiple locations, our systems are not fully redundant. In addition, we do not own or control the operation of these facilities. Our systems and operations are vulnerable to damage or interruption from fire, flood, power loss, telecommunications failure, terrorist attacks, acts of war, electronic and physical break-ins, computer viruses, earthquakes, and similar events. The occurrence of any of these events could damage our systems and hardware or could cause them to fail.
Problems faced by our web-hosting providers could adversely affect the experience of our customers. For example, our web-hosting providers could close their facilities without adequate notice or suffer interruptions in service caused by cyber-attacks, natural disasters or other phenomena. Any financial difficulties, including bankruptcy, faced by our web-hosting providers or any of the service providers with whom they contract may have negative effects on our business, the nature and extent of which are difficult to predict. If our web-hosting providers are unable to keep up with our growing capacity needs, our business could be harmed.
Any errors, defects, disruptions, or other performance or reliability problems with our network operations could interrupt our customers’ physical or electronic access to our inventory and our access to data that drives our inventory purchase operations as well as cause delays and additional expense in arranging access to new facilities and services, any of which could harm our reputation, business, operating results, and financial condition.
Failure to adequately protect our intellectual property, technology, and confidential information could reduce our competitiveness and harm our business and operating results.
Our business depends on our intellectual property, technology, and confidential information, the protection of which is crucial to the success of our business. For example, we have developed proprietary algorithms to price the vehicles we purchase and sell, to determine the financing terms we offer customers, and to power our in-house logistics network. Our intellectual property also includes, but is not limited to: inventions (whether or not patentable), the content of our website, mobile applications, registered and unregistered trademarks and trade dress rights, registered domain names, our photography technology, artificial intelligence technology, and our vending machine design and technology. We rely on a combination of patents, trademarks, trade secrets, copyrights, and contractual restrictions to protect these algorithms and our other intellectual property, technology, and confidential information. In addition, we attempt to protect our intellectual property, technology, and confidential information by requiring most of our employees and consultants to enter into confidentiality and invention assignment agreements and certain third parties to enter into nondisclosure agreements. These agreements may not effectively grant all necessary rights to any inventions that may have been developed by the employees and consultants. In addition, these agreements may not effectively prevent unauthorized use or disclosure of our confidential information, intellectual property, or technology, and may not provide an adequate remedy in the event of unauthorized use or disclosure of our confidential information, intellectual property, or technology. Despite our efforts to protect our proprietary rights, unauthorized parties may attempt to copy aspects of our website or mobile application features, software, and functionality, or to obtain and use information that we consider proprietary. Changes in the law or adverse court rulings may also limit the scope of our rights and inhibit us from preventing others from using our technology.
We currently hold rights to the "carvana.com" internet domain name and various other related domain names. The regulation of domain names in the United States is subject to change. Regulatory bodies could establish additional top-level domains, appoint additional domain name registrars, or modify the requirements for holding domain names. As a result, we may not be able to acquire or maintain all domain names that use the name Carvana or are otherwise important for our business.
We may be subject to claims that our employees, consultants, or advisors have wrongfully used or disclosed trade secrets or other intellectual property or proprietary information of their current or former employers, or claims asserting ownership of what we regard as our own intellectual property.
Although we try to ensure that our employees, consultants and advisors do not use the proprietary information or know-how of others in their work for us, we may be subject to claims that we or those who work for us have used or disclosed trade secrets or other intellectual property or proprietary information of their current or former employer. Litigation may be necessary to defend against these claims. If we fail in defending any such claims, we may have to pay monetary damages and lose valuable intellectual property rights or personnel. Even if we are successful in defending against such claims, litigation could result in substantial costs, harm our reputation, and be a distraction to management.
In addition, while it is our policy to require our employees and contractors who may be involved in the conception or development of intellectual property to execute agreements assigning such intellectual property to us, we may be unsuccessful in executing such an agreement with each party who conceives or develops intellectual property that we regard as our own. The assignment of intellectual property may not be self-executing, may not be enforceable in certain jurisdictions or may be breached, and we may be forced to bring claims against third parties or defend claims that they may bring against us to determine the ownership of what we regard as our intellectual property. This could be costly, and if we are unsuccessful, we may not be able to prevent others from using our technology, and may not be able to use it ourselves.
We may become involved in lawsuits to defend ourselves against intellectual property disputes, which could be expensive and time consuming, and ultimately unsuccessful, and could result in the diversion of significant resources, and hinder our ability to commercialize our existing or future products.
Our success depends in part on not infringing patents or violating other intellectual property rights of others. Intellectual property disputes can be costly to settle or defend and may cause our business, operating results and financial condition to suffer. Significant litigation regarding patent and trademark rights occurs in the e-commerce industry. Whether merited or not, it is possible that U.S. patents, pending patent applications, and trademarks controlled by third parties may be alleged to cover our products, branding, and other activities. Our competitors, many of which have substantially greater resources and have made substantial investments in patent portfolios and competing technologies, may have applied for or obtained or may in the future apply for and obtain patents that prevent, limit, or otherwise interfere with our ability to use our technology or processes that are necessary to operate our business. Our competitors may have one or more patents for which they can threaten or initiate patent infringement actions against us or any of our suppliers. From time to time and in the ordinary course of business, we may develop non-infringement or invalidity positions with respect to the patents of others, which may not be accepted by a judge or jury if such patents were asserted against us. Our ability to defend ourselves or our suppliers may be limited by our financial and human resources, the availability of reasonable defenses, and the ultimate acceptance of our defenses by the courts or juries. Furthermore, if such patents or trademark rights are successfully enforced against us, this may result in an adverse impact on our business, including injunctions, damages, and attorneys’ fees.
We may, and occasionally in the ordinary course do receive communications alleging infringement of patents, trademarks, copyrights, or other intellectual property rights or misappropriation of trade secrets, or offering licenses to such intellectual property. Any claims that we assert against perceived infringers could also provoke these parties to assert counterclaims against us alleging that we infringe their intellectual property rights. At any given time, we may be involved as either a plaintiff or a defendant in a number of intellectual property actions, the outcomes of which may not be known for prolonged periods of time.
The large number of patents, the rapid rate of new patent applications and issuances, the complexities of the technologies involved, our potential expansion into new business lines and technologies, and the uncertainty of litigation significantly increase the risks related to any patent litigation. Furthermore, as the number of participants in our industry grows, the possibility of intellectual property infringement claims against us increases. Any litigation or claim against us, even those without merit, may cause us to incur substantial costs, and could place a significant strain on our financial resources, divert the attention of management and other resources from our core business and harm our reputation. Any potential intellectual property litigation also could force us to do one or more of the following:
•stop using the technology, content, branding or processes that use the disputed intellectual property necessary to operate our business and sell our products;
•obtain a license from the intellectual property owner to continue using technology or processes necessary to operate our business or sell our products, which license may require substantial royalty payments and may not be available on commercially reasonable terms, or at all;
•incur significant expenses and legal fees;
•pay substantial damages or royalties to the party whose intellectual property rights we are alleged to be infringing, potentially including treble damages if the court finds that the infringement was willful;
•pay substantial royalties, upfront fees, or grant cross-licenses to intellectual property rights for our products and services;
•find a non-infringing substitute product or technology, which could be costly and create significant delay in our operations; or
•redesign those products, technologies or processes that infringe any intellectual property, which could be costly, disruptive, or infeasible.
Our platform utilizes open source software, and any failure to comply with the terms of these open source licenses could negatively affect our business.
We use open source software in our platform and expect to use open source software in the future. The terms of various open source licenses have not been interpreted by United States courts, and there is a risk that such licenses could be construed in a manner that imposes unanticipated conditions or restrictions on our ability to market our platform. By the terms of certain open source licenses, we could be required to release the source code of our proprietary software and to make our proprietary software available under open source licenses if we combine our proprietary software with open source software in a certain manner. In the event that portions of our proprietary software are determined to be subject to an open source license, we could be required to publicly release the affected portions of our source code, to re-engineer all or a portion of our technologies, or otherwise to be limited in the use or licensing of our technologies, each of which could reduce or eliminate the value of our technologies and services. In addition to risks related to license requirements, usage of open source software can lead to greater risks than use of commercial software, as open source licensors generally do not provide warranties or controls on the origin of the software. Many of the risks associated with usage of open source software cannot be eliminated and could negatively affect our business and operating results.
Our business is sensitive to conditions affecting automotive manufacturers, including manufacturer recalls.
Adverse conditions affecting one or more automotive manufacturers could have a material adverse effect on our sales and results of operations and could impact the supply of vehicles. Manufacturer recalls are a common occurrence that have accelerated in frequency and scope in recent years. Recalls and the increased regulatory scrutiny surrounding selling used vehicles with open safety recalls could adversely affect used vehicle sales or valuations, could cause us to temporarily remove vehicles from inventory, could cause us to sell affected vehicles at a loss, could force us to incur increased costs, and could expose us to litigation and adverse publicity related to the sale of recalled vehicles, which could have a material adverse effect on our business, financial condition, and results of operations.
We rely on third-party technology to complete critical business functions. If that technology fails to adequately serve our needs and we cannot find alternatives, it may negatively impact our operating results.
We rely on third-party technology for certain of our critical business functions, including supply chain and inventory management, customer identity verification, transportation fleet telemetry, network infrastructure for hosting the website and mobile application, inventory data, software libraries, development environments and tools, services to allow customers to digitally sign contracts, customer service call center management software, automation controls and software for our vending machines, hosted telephony, human resource management, and security. If these technologies fail or we cannot maintain our relationships with the technology providers and we cannot find suitable alternatives, our financial condition and operation results may be adversely affected.
We depend on key personnel to operate our business. If we are unable to retain, attract and integrate qualified personnel, our ability to develop and successfully grow our business could be harmed.
We believe our success has depended, and continues to depend, on the efforts and talents of our executives and employees. Our future success depends on our ability to attract, develop, motivate, and retain highly qualified and skilled employees. Qualified individuals are in high demand, and we may incur significant costs to attract and retain them. In addition, the loss of any of our key employees or senior management, including our Chief Executive Officer, Ernest Garcia III, our Chief Financial Officer, Mark Jenkins, and our Chief Operating Officer, Benjamin Huston, could materially adversely affect our ability to execute our business plan and strategy, and we may not be able to find adequate replacements on a timely basis, or at all. Our executive officers and other employees are at-will employees, which means they may terminate their employment relationship with us at any time, and their knowledge of our business and industry would be extremely difficult to replace. We may not be able to retain the services of any members of our senior management or other key employees. If we do not succeed in attracting
well-qualified employees or retaining and motivating existing employees, our business could be materially and adversely affected.
Our minority equity investment in Root, Inc. may result in us receiving or retaining less than the amount of benefit we might otherwise expect to receive from such investment, and adversely impact our results of operations and financial condition.
We hold a minority equity investment in Root, Inc. (NASDAQ: ROOT, "Root"). As a minority equity investor, our influence over Root is limited. As a result, we may be unable to influence Root’s business plan, assure quality control, or set the timing and pace of development. Our inability to control the operations or management of Root may result in us receiving or retaining less than the amount of benefit we might otherwise expect to receive from such investment. We may also be unable to cause Root to effect significant transactions such as large expenditures or contractual commitments, the development of insurance products, or the borrowing of money. We may be limited in our ability to monetize or exit our investment in Root given contractual restrictions on selling our investment and uncertainty in the trading market for Root's equity securities. A downward adjustment to or impairment of this equity investment could adversely impact our results of operations and financial condition.
We have and may continue to acquire other companies or technologies, which could divert our management’s attention, result in additional dilution to our stockholders and otherwise disrupt our operations and harm our operating results.
Our success will depend, in part, on our ability to grow our business in response to the demands of consumers, other constituents within the automotive industry, and competitive pressures. In the past, we have occasionally done so by acquiring complementary businesses and technologies rather than through internal development, and we may do so again in the future. The identification of suitable acquisition candidates can be difficult, time-consuming, and costly, and we may not be able to successfully complete identified acquisitions. The risks we face in connection with acquisitions include:
•diversion of management time and focus from operating our business to addressing acquisition integration challenges;
•coordination of technology, research and development, and sales and marketing functions;
•transition of the acquired company’s users to our website and mobile application;
•retention of employees from the acquired company;
•cultural challenges associated with integrating employees from the acquired company into our organization;
•integration of the acquired company’s accounting, management information, human resources, and other administrative systems;
•the need to implement or improve controls, policies, and procedures at a business that, prior to the acquisition, may have lacked effective controls, policies, and procedures;
•potential write-offs of intangibles or other assets acquired in such transactions that may have an adverse effect on our operating results;
•liability for activities of the acquired company before the acquisition, including patent and trademark infringement claims, violations of laws, commercial disputes, tax liabilities, and other known and unknown liabilities; and
•litigation or other claims in connection with the acquired company, including claims from terminated employees, consumers, former investors, or other third parties.
Our failure to address these risks or other problems encountered in connection with our past or future acquisitions and investments could cause us to fail to realize the anticipated benefits of these acquisitions or investments, cause us to incur unanticipated liabilities, and otherwise harm our business. Future acquisitions could also result in dilutive issuances of our equity securities, the incurrence of debt, contingent liabilities, amortization expenses, or the write-off of goodwill, any of which could harm our financial condition. Any of these risks, if realized, could materially and adversely affect our business, financial condition, and results of operations.
We are, and may in the future be, subject to legal proceedings in the ordinary course of our business. If the outcomes of these proceedings are unfavorable to us, it could have a material adverse effect on our business, results of operations, and financial condition.
We are subject to various litigation matters from time to time, which could have a material adverse effect on our business, results of operations and financial condition. Legal claims could be asserted against us by individuals, either individually or through class actions, by governmental entities in civil or criminal investigations and proceedings or by other entities. These
claims could be asserted under a variety of laws, including but not limited to consumer finance laws; consumer protection laws; laws governing motor vehicle dealers; laws, regulations, and systems and process requirements related to title and registration; state laws regulating the sale of motor vehicles and related products and services; intellectual property laws; privacy laws; labor and employment laws; securities laws; employee benefit laws; tax laws; contract laws; and tort laws. These actions have in the past and could in the future expose us to adverse publicity and to substantial monetary damages and legal defense costs, injunctive relief and criminal and civil fines and penalties, including but not limited to suspension or revocation of licenses to conduct business.
Risks Related to Our Organizational Structure
Our principal asset is our indirect interest in Carvana Group, and, accordingly, we depend on distributions from Carvana Group to pay our taxes and expenses, including payments under the 2025, 2027, 2028, 2029, and 2030 Notes and Tax Receivable Agreement. Carvana Group’s ability to make such distributions may be subject to various limitations and restrictions.
We are a holding company and have no material assets other than our indirect ownership of LLC Units of Carvana Group. As such, we have no independent means of generating revenue or cash flow, and our ability to pay our taxes, debt obligations, and operating expenses depends on the financial results and cash flows of Carvana Group and its subsidiaries and distributions we receive from Carvana Group. These taxes, obligations, and expenses include the following:
Taxes. Carvana Group is treated as a partnership for U.S. federal income tax purposes and, as such, is not subject to any entity-level U.S. federal income tax. Instead, taxable income of Carvana Group is allocated to the LLC Unitholders, including Carvana Sub, our wholly owned subsidiary. Accordingly, we incur income taxes on our allocable share of any net taxable income of Carvana Group. Under the terms of the LLC Agreement (as defined in Note 1—Business Organization), Carvana Group is obligated to make tax distributions to LLC Unitholders, including us.
Debt obligations. We have payment obligations under our 2025, 2027, 2028, 2029, and 2030 Notes (detailed in Item 7 "Management's Discussion and Analysis of Financial Condition and Results of Operations—Liquidity and Capital Resources" and Note 10—Debt Instruments—Long Term Debt). Under the terms of the LLC Agreement, Carvana Group is obligated to make distributions to us for the payment of obligations under these notes.
Operating expenses and other expenses. We also incur expenses related to our operations, including payments under the Tax Receivable Agreement (as defined in Note 15—Income Taxes). Due to the uncertainty of various factors, we cannot estimate the likely tax benefits we may realize as a result of LLC Unit exchanges, and the resulting amounts we are likely to pay out to LLC Unitholders pursuant to the Tax Receivable Agreement; however, we estimate that such payments may be substantial. Under the terms of the LLC Agreement, Carvana Group is obligated to make distributions to us for our payment obligations under the Tax Receivable Agreement.
While we intend to cause Carvana Group to make distributions to us in an amount sufficient to fund these taxes, obligations, and expenses, Carvana Group’s ability to make such distributions may be subject to various limitations and restrictions, such as restrictions on distributions that would either violate any contract or agreement to which Carvana Group is then a party, including debt agreements, or any applicable law, or that would have the effect of rendering Carvana Group insolvent. If we do not have sufficient funds to pay taxes, obligations or expenses, we may have to borrow funds, which could materially adversely affect our liquidity and financial condition and subject us to various restrictions imposed by any such lenders. If we are unable to make payments under the Tax Receivable Agreement, those payments generally will be deferred and will accrue interest until paid. Nonpayment for a specified period, however, may constitute a breach of a material obligation under the Tax Receivable Agreement and therefore accelerate payments due under the Tax Receivable Agreement, unless, generally, such nonpayment is due to a lack of sufficient funds.
Conflicts of interest could arise between our stockholders and the LLC Unitholders, which may impede business decisions that could benefit our stockholders.
Holders of LLC Units have the right to consent to certain amendments to the LLC Agreement, as well as to certain other matters, including the revaluation of partnership interests in Carvana Group. Holders of these voting rights may exercise them in a manner that conflicts with the interests of our stockholders. Circumstances may arise in the future when the interests of the LLC Unitholders conflict with the interests of our stockholders. As we control Carvana Group, we have certain obligations to the LLC Unitholders that may conflict with fiduciary duties our officers and directors owe to our stockholders. These conflicts may result in decisions that are not in the best interests of stockholders.
We are a "controlled company" within the meaning of the rules of the NYSE and, as a result, we qualify for exemptions from certain corporate governance requirements. Our stockholders do not have the same protections afforded to stockholders of companies that are subject to such requirements.
The Garcia Parties continue to control a majority of the combined voting power of Carvana Co. As a result, we continue to be a controlled company within the meaning of the NYSE corporate governance standards. Under the NYSE rules, a company of which more than 50% of the voting power is held by an individual, group or another company is a "controlled company" and need not comply with certain requirements, including the requirement that a majority of the Board consist of independent directors and the requirements that our compensation and nominating and governance committees be composed entirely of independent directors. We do not intend to utilize these exemptions; however, for so long as we qualify as a controlled company, we will maintain the option to utilize some or all of these exemptions. If we utilize these exemptions, we may not have a majority of independent directors and our compensation and nominating and governance committees may not consist entirely of independent directors, and such committees will not be subject to annual performance evaluations. Accordingly, in the event we rely on these exemptions in the future, our stockholders would not have the same protections afforded to stockholders of companies that are subject to all of the corporate governance requirements of the NYSE.
The Tax Receivable Agreement with the LLC Unitholders requires us to make cash payments to them in respect of certain tax benefits to which we may become entitled, and we expect that the payments we will be required to make will be substantial.
In connection with the consummation of our IPO, we entered into a Tax Receivable Agreement with the LLC Unitholders. Pursuant to the Tax Receivable Agreement, we will be required to make cash payments to such LLC Unitholders equal to 85% of the tax benefits, if any, that we actually realize, or, in some circumstances, are deemed to realize, as a result of (1) the increase in our wholly owned subsidiary’s proportionate share of the existing tax basis of the assets of Carvana Group and an adjustment in the tax basis of the assets of Carvana Group reflected in that proportionate share as a result of any future exchanges of LLC Units held by the LLC Unitholders for shares of our Class A common stock or cash, and (2) certain other tax benefits related to payments we make under the Tax Receivable Agreement. Due to the uncertainty of various factors, we cannot estimate the likely tax benefits we will realize as a result of LLC Unit exchanges, and the resulting amounts we are likely to pay out to LLC Unitholders pursuant to the Tax Receivable Agreement; however, we estimate that such payments may be substantial. Payments under the Tax Receivable Agreement will be based on the tax reporting positions that we determine, which tax reporting positions will be based on the advice of our tax advisors. Any payments made by us to the LLC Unitholders under the Tax Receivable Agreement will generally reduce the amount of overall cash flow that might have otherwise been available to us. To the extent that we are unable to make payments under the Tax Receivable Agreement, such payments generally will be deferred and will accrue interest until paid. Nonpayment for a specified period, however, may constitute a breach of a material obligation under the Tax Receivable Agreement and therefore accelerate payments due under the Tax Receivable Agreement, unless, generally, such nonpayment is due to a lack of sufficient funds. Furthermore, our future obligation to make payments under the Tax Receivable Agreement could make us a less attractive target for an acquisition, particularly in the case of an acquirer that cannot use some or all of the tax benefits that may be deemed realized under the Tax Receivable Agreement. The payments under the Tax Receivable Agreement are also not conditioned upon the LLC Unitholders maintaining a continued ownership interest in Carvana Group.
The actual amount and timing of any payments under the Tax Receivable Agreement will vary depending upon a number of factors, including the timing of exchanges by the LLC Unitholders, the amount of gain recognized by such LLC Unitholders, the amount and timing of the taxable income we generate in the future and the federal tax rates then applicable.
The amounts that we may be required to pay to the LLC Unitholders under the Tax Receivable Agreement may be accelerated in certain circumstances and may also significantly exceed the actual tax benefits that we ultimately realize.
The Tax Receivable Agreement provides that if (1) certain mergers, asset sales, other forms of business combination, or other changes of control were to occur, (2) we breach any of our material obligations under the Tax Receivable Agreement or (3) we elect an early termination of the Tax Receivable Agreement, then the Tax Receivable Agreement will terminate and our obligations, or our successor’s obligations, to make payments under the Tax Receivable Agreement would accelerate and become immediately due and payable. The amount due and payable in that circumstance is based on certain assumptions, including an assumption that we would have sufficient taxable income to fully utilize all potential future tax benefits that are subject to the Tax Receivable Agreement. We may need to incur debt to finance payments under the Tax Receivable Agreement to the extent our cash resources are insufficient to meet our obligations under the Tax Receivable Agreement as a result of timing discrepancies or otherwise.
As a result of a change in control or our election to terminate the Tax Receivable Agreement early, (1) we could be required to make cash payments to the LLC Unitholders that are greater than the specified percentage of the actual benefits we ultimately realize in respect of the tax benefits that are subject to the Tax Receivable Agreement and (2) we would be required to make an immediate cash payment equal to the present value of the anticipated future tax benefits that are the subject of the Tax Receivable Agreement, which payment may be made significantly in advance of the actual realization, if any, of such future tax benefits. In these situations, our obligations under the Tax Receivable Agreement could have a substantial negative impact on our liquidity and could have the effect of delaying, deferring, or preventing certain mergers, asset sales, other forms of business combination, or other changes of control. There can be no assurance that we will be able to finance our obligations under the Tax Receivable Agreement.
Certain benefits from our organizational structure, including the Tax Receivable Agreement, will not benefit Class A common stockholders to the same extent as they will benefit the LLC Unitholders.
Certain benefits from our organizational structure, including the Tax Receivable Agreement, will not benefit the holders of our Class A common stock to the same extent as LLC Unitholders. We entered into a Tax Receivable Agreement with the LLC Unitholders, which will provide for the payment by us to the LLC Unitholders of 85% of the amount of tax benefits, if any, that we actually realize, or in some circumstances are deemed to realize, as a result of (1) the increase in our wholly owned subsidiary’s proportionate share of the existing tax basis of the assets of Carvana Group and an adjustment in the tax basis of the assets of Carvana Group reflected in that proportionate share as a result of any future exchanges of LLC Units held by an LLC Unitholder for shares of our Class A common stock or cash and (2) certain other tax benefits related to our making payments under the Tax Receivable Agreement. Due to the uncertainty of various factors, we cannot estimate the likely tax benefits we will realize as a result of LLC Unit exchanges, and the resulting amounts we are likely to pay out to LLC Unitholders pursuant to the Tax Receivable Agreement; however, we estimate that such payments may be substantial. Although we will retain 15% of the amount of such tax benefits, this and other aspects of our organizational structure may adversely impact the trading market for the Class A common stock.
We will not be reimbursed for any payments made to the LLC Unitholders under the Tax Receivable Agreement in the event that any tax benefits are disallowed.
We will not be reimbursed for any cash payments previously made to the LLC Unitholders pursuant to the Tax Receivable Agreement if any tax benefits initially claimed by us are subsequently challenged by a taxing authority and are ultimately disallowed. Instead, any excess cash payments made by us to an LLC Unitholder will be netted against any future cash payments that we might otherwise be required to make under the terms of the Tax Receivable Agreement. However, a challenge to any tax benefits initially claimed by us may not arise for a number of years following the initial time of such payment or, even if challenged early, such excess cash payment may be greater than the amount of future cash payments that we are required to make under the terms of the Tax Receivable Agreement and, as a result, there may not be future cash payments to net against. The applicable U.S. federal income tax rules are complex and factual in nature, and there can be no assurance that the IRS or a court will agree with our tax reporting positions. As a result, it is possible that we could make cash payments under the Tax Receivable Agreement that are substantially greater than our actual cash tax savings.
We may not be able to realize all or a portion of the tax benefits that are currently expected to result from future exchanges of LLC Units for our Class A common stock and from payments made under the Tax Receivable Agreement.
Our ability to realize the tax benefits that we currently expect to be available as a result of the increases in tax basis created by any future exchanges of LLC Units (together with shares of our Class B common stock in the case of certain Class A Units) for our Class A common stock, the payments made pursuant to the Tax Receivable Agreement, and the interest deductions imputed under the Tax Receivable Agreement all depend on a number of assumptions, including that we earn sufficient taxable income each year during the period over which such deductions are available and that there are no changes in applicable law or regulations. For example, the reduction in corporate tax rates pursuant to the 2017 changes in U.S. federal income tax law has the effect of reducing the expected value of the tax benefits we realize as a result of the increase in our proportionate share of the existing tax basis of the assets of Carvana Group arising from future exchanges of LLC Units held by an LLC Unitholder for shares of our Class A common stock or cash. The reduction in the value of such tax benefits is expected to have two primary consequences—it reduces the cash payments we expect to be required to make pursuant to the Tax Receivable Agreement and it reduces the expected value to us of the 15% of the amount of such tax benefits that we will retain pursuant to the Tax Receivable Agreement. Additionally, if our actual taxable income were insufficient or there were additional adverse changes in applicable laws or regulations, we may be further unable to realize all or a portion of the expected tax benefits and our cash flows and stockholders’ equity (deficit) could be negatively affected.
Our net operating loss carryforwards could be substantially limited if we experience an ownership change as defined in the Internal Revenue Code.
Based on our historical financial performance, we have generated a federal net operating loss ("NOL") carryforward of $1.8 billion through the year ended December 31, 2022, and we may generate NOL carryforwards in future years.
Section 382 of the United States Internal Revenue Code of 1986, as amended (the “Code”), contains rules that limit the ability of a company that undergoes an "ownership change" to utilize its NOL carryforwards and certain built-in losses recognized in years after the ownership change. A company generally experiences an ownership change if the percentage of the value of its stock owned by certain “5-percent shareholders,” as such term is defined in Section 382 of the Code, increases by more than 50 percentage points over a rolling three-year period. These rules generally operate by focusing on ownership shifts among stockholders owning directly or indirectly 5% or more of the stock of a company and any change in ownership arising from a new issuance of stock by the company.
If we undergo an ownership change for purposes of Section 382 of the Code as a result of future transactions involving our stock, including purchases or sales of stock by current or future 5% shareholders or new issuance of stock by the Company, our ability to use our NOL carryforwards and to recognize certain built-in losses would be subject to the limitations of Section 382 of the Code. Depending on the resulting limitation, a significant portion of our NOL carryforwards could expire before we would be able to use them or could be significantly delayed in their application to offsetting income. A limitation imposed under Section 382 of the Code on our ability to utilize our NOL carryforwards could have a negative impact on our financial position and results of operations.
We have entered into a Section 382 Rights Agreement (the “Tax Asset Preservation Plan”) designed to preserve shareholder value and the value of certain tax assets primarily associated with NOL carryforwards and built-in losses under Section 382 of the Code. See "The Tax Asset Preservation Plan the Company implemented to protect our tax attributes could hinder the market for our Class A common stock."
In certain circumstances, Carvana Group will be required to make distributions to us and the LLC Unitholders and the distributions may be substantial.
Carvana Group is treated as a partnership for U.S. federal income tax purposes and, as such, is not subject to U.S. federal income tax. Instead, taxable income is allocated to its members, including us. We intend to cause Carvana Group to make tax distributions quarterly to the holders of Class A Units (including us) on a pro rata basis based on Carvana Group’s net taxable income and to the holders of Class B Units based on such holder’s allocable share of Carvana Group’s net taxable income (rather than on a pro rata basis). Funds used by Carvana Group to satisfy its tax distribution obligations will not be available for reinvestment in our business. Moreover, these tax distributions may be substantial, and will likely exceed (as a percentage of Carvana Group’s income) the overall effective tax rate applicable to a similarly situated corporate taxpayer. As a result of the potential differences in the amount of net taxable income allocable to us and the LLC Unitholders, particularly in light of the reduction in corporate tax rates passed in 2017, it is possible that we will receive distributions significantly in excess of our tax liabilities and obligations to make payments under the Tax Receivable Agreement. To the extent we do not distribute such cash balances as dividends on our Class A common stock and instead, for example, hold such cash balances or lend them to Carvana Group, the LLC Unitholders would benefit from any value attributable to such accumulated cash balances as a result of its ownership of Class A common stock following an exchange of its LLC Units (including any exchange upon an acquisition of us).
If we were deemed to be an investment company under the Investment Company Act of 1940, applicable restrictions could make it impractical for us to continue our business as contemplated and could have a material adverse effect on our business, financial condition and results of operations.
Under Sections 3(a)(1)(A) and (C) of the 1940 Act, a company generally will be deemed to be an "investment company" for purposes of the 1940 Act if it (1) is, or holds itself out as being, engaged primarily, or proposes to engage primarily, in the business of investing, reinvesting or trading in securities or (2) is engaged, or proposes to engage, in the business of investing, reinvesting, owning, holding, or trading in securities and it owns or proposes to acquire investment securities having a value exceeding 40% of the value of its total assets (exclusive of U.S. government securities and cash items) on an unconsolidated basis. We do not believe that we are an investment company, as such term is defined in either of those sections of the 1940 Act.
As the sole managing-member of Carvana Sub, we control and manage Carvana Sub, which, by virtue of being the sole managing-member of Carvana Group, in turn, controls and manages Carvana Group. On that basis, we believe that neither our
interest in Carvana Sub nor Carvana Sub’s interest in Carvana Group are "investment securities" under the 1940 Act. Therefore, we have less than 40% of the value of our total assets (exclusive of U.S. government securities and cash items) in "investment securities." However, if we were to lose the right to manage and control Carvana Sub or if Carvana Sub were to lose the right to manage and control Carvana Group, interests in Carvana Group or Carvana Sub could be deemed to be "investment securities" under the 1940 Act.
We intend to conduct our operations so that we will not be deemed to be an investment company. However, if we were deemed to be an investment company, restrictions imposed by the 1940 Act, including limitations on our capital structure and our ability to transact with affiliates, could make it impractical for us to continue our business as contemplated and could have a material adverse effect on our business, financial condition, and results of operations.
Risks Related to Our Liquidity
Our substantial indebtedness could adversely affect our financial flexibility and our competitive position and prevent us from fulfilling our obligations under our credit agreement.
As of December 31, 2022, we had outstanding, on a consolidated basis (1) $5.7 billion aggregate principal amount of our 2025, 2027, 2028, 2029, and 2030 Notes, (2) $1.5 billion aggregate principal amount of borrowings under our amended and restated vehicle inventory financing and security agreement with Ally Financial, effective September 22, 2022 (the "12-Month Floor Plan Facility") and the Finance Receivable Facilities (as defined below), (3) $374 million aggregate principal amount of indebtedness represented by our finance lease agreements between us and providers of equipment financing, (4) $3 million aggregate principal amount of indebtedness represented by our promissory note agreements between us and providers of equipment financing, and (5) an outstanding balance of $268 million relating to secured borrowing facility through which we finance certain retained beneficial interests in our securitizations. Also, as of December 31, 2022, we had, on a consolidated basis, $486 million of other long-term debt related to our sale leaseback transactions. Our substantial indebtedness could have significant effects on our business. For example, it could:
•make it more difficult for us to satisfy our obligations with respect to our current and future indebtedness, including our 2025, 2027, 2028, 2029, and 2030 Notes and the Floor Plan Facilities;
•increase our vulnerability to adverse changes in prevailing economic, industry, and competitive conditions;
•require us to dedicate a substantial portion of our cash flow from operations to make payments on our indebtedness, thereby reducing the availability of our cash flow to fund working capital, capital expenditures, acquisitions, the execution of our business strategy, and other general corporate purposes;
•limit our flexibility in planning for, or reacting to, changes in our business and the industry in which we operate;
•increase our cost of borrowing;
•restrict us from exploiting business opportunities;
•place us at a disadvantage compared to our competitors that have fewer debt obligations; and
•limit our ability to borrow additional funds for working capital, capital expenditures, acquisitions, debt service requirements, execution of our business strategy, and other general corporate purposes.
We expect to use cash flow from operations to meet current and future financial obligations, including funding our operations, debt service requirements, and capital expenditures. The ability to make these payments depends on our financial and operating performance, which is subject to prevailing economic, industry, and competitive conditions, including the interest rate environment, and to certain financial, business, economic, and other factors beyond our control.
Despite current indebtedness levels, we may incur substantially more indebtedness, which could further exacerbate the risks associated with our substantial indebtedness.
We may incur significant additional indebtedness in the future. We may also consider investments in joint ventures or acquisitions, which may increase our indebtedness. If new debt is added to our currently anticipated indebtedness levels, the related risks that we face could intensify.
We may not be able to generate sufficient cash flow to service all of our indebtedness, and may be forced to take other actions to satisfy our obligations under such indebtedness, which may not be successful, or may harm our business.
Our ability to make scheduled payments or to refinance outstanding debt obligations depends on our financial and operating performance, which will be affected by prevailing economic, industry, and competitive conditions and by financial, business, and other factors beyond our control. Additionally, some of our debt accrues interest at a variable rate that is based on LIBOR or other market rates; if those market rates rise, so too will the amount we need to pay to satisfy our debt obligations. We may not be able to maintain a sufficient level of cash flow from operating activities to permit us to pay the principal, premium, if any, and interest on our indebtedness. Any failure to make payments of interest and principal on our outstanding indebtedness on a timely basis would likely result in a reduction of our credit rating, which would also adversely affect our ability to incur additional indebtedness.
We may not be able to refinance any of our indebtedness on commercially reasonable terms or at all. Additionally, in the future we may need to obtain additional financing from banks or other lenders, through public offerings or private placements of debt or equity, through strategic relationships or other arrangements, or from a combination of these sources. If our cash flows and capital resources are insufficient to fund our debt service obligations, we may be forced to reduce or delay capital expenditures, sell assets, seek additional capital or seek to restructure or refinance our indebtedness. Any refinancing of our indebtedness could be at higher interest rates and may require us to comply with more onerous covenants. These alternative measures may not be successful, and we may be unable to meet our scheduled debt service obligations.
In the absence of such cash flows and resources, we could face substantial liquidity problems and might be required to sell material assets or operations to attempt to meet our debt service obligations. We may not be able to consummate these asset sales to raise capital or sell assets at prices and on terms that we believe are fair, and any proceeds that we do receive may not be adequate to meet any debt service obligations then due. If we cannot meet our debt service obligations, the holders of our indebtedness may accelerate such indebtedness and, to the extent such indebtedness is secured, foreclose on our assets. In such an event, we may not have sufficient assets to repay our indebtedness. If any of these risks are realized, our business and financial condition would be adversely affected.
The phase-out of the London Interbank Offered Rate (LIBOR), or the replacement of LIBOR with a different reference rate, may adversely affect interest rates.
On March 5, 2021, the administrator for LIBOR announced that it will permanently cease to publish most LIBOR settings beginning on January 1, 2022 and cease to publish the overnight, one-month, three-month, six-month, and 12-month LIBOR settings on July 1, 2023. On December 16, 2022, the Federal Reserve Board announced the adoption of a final rule that implements the Adjustable Interest Rate (LIBOR) Act by identifying benchmark rates based on SOFR that will replace LIBOR automatically on July 2, 2023 in financial contracts where a specific benchmark replacement has not already been determined. The replacement of LIBOR with SOFR may adversely affect interest rates and result in higher borrowing costs. This could materially and adversely affect our results of operations, cash flows, and liquidity. We cannot predict the effect of the discontinuance of LIBOR or the use of SOFR. We have been amending contracts and may need to amend other contracts or enter into new ones to reflect this change, which may result in an increase to our interest expense.
Changes in capital markets could adversely affect our business, sales, results of operations, and financial condition.
Changes in the availability or cost of the financing to support the origination and sale of automotive finance receivables could adversely affect sales and results of operations. Among other programs, we may use securitization programs to fund many automotive finance receivables we originate. Changes in the condition of the securitization market could lead us to incur higher costs to access funds in this market or require us to seek alternative means to finance those originations that could be more expensive, which could have a material adverse effect on our business, sales, and results of operations.
We may experience greater credit losses or prepayments in any interests we hold in automotive finance receivables than we anticipate.
Until we sell automotive finance receivables, and to the extent we retain interests in automotive finance receivables, including as a result of economic slowdown or recession, after we sell them, whether pursuant to securitization transactions or otherwise, we are exposed to the risk that applicable customers will be unable or unwilling to repay their loans according to their terms and that the vehicle collateral securing the payment of their loans may not be sufficient to ensure full repayment. Credit losses are inherent in the automotive finance receivables business and could have a material adverse effect on our results of operations.
We make various assumptions and judgments about the automotive finance receivables we originate and may provide an allowance for loan losses, value beneficial ownership interests, and estimate prepayment rates based on a number of factors. Although management may establish an allowance for loan losses, value beneficial ownership interests, and estimate prepayment rates based on analysis it believes is appropriate, this may not be adequate. For example, if economic conditions were to deteriorate unexpectedly, additional loan losses not incorporated in the existing allowance or valuation may occur. Losses or prepayments in excess of expectations could have a material adverse effect on our business, results of operations, and financial condition.
Our securitizations may expose us to financing and other risks, and there can be no assurance that we will be able to access the securitization market in the future, which may require us to seek more costly financing.
We have securitized, and may in the future securitize, certain of our automotive finance receivables to generate cash. In such transactions, we convey a pool of automotive finance receivables to a special purpose vehicle, typically a trust that, in turn, issues certain securities. The securities issued by the special purpose vehicle are collateralized by the pool of automotive finance receivables. In exchange for the transfer of finance receivables to the special purpose vehicle, we typically receive the cash proceeds from the sale of the securities.
Although we have a demonstrated history of securitizing since 2019, we can give no assurances that we will be able to complete additional securitizations if the securitization markets become constrained. In addition, the value of any securities that we may retain in our securitizations, including securities retained to comply with the Risk Retention Rules (defined below), might be reduced or, in some cases, eliminated as a result of an adverse change in economic conditions or the financial markets. If it is not possible or economical for us to securitize our automobile finance receivables in the future, we would need to seek alternative financing to support our operations and to meet our existing debt obligations, which may be less efficient and more expensive than raising capital via securitizations and may have a material adverse effect on our results of operations, financial condition, and liquidity.
Risk retention rules may increase our compliance costs, limit our liquidity and otherwise adversely affect our operating results.
Effective as of December 24, 2016, "risk retention" rules promulgated by U.S. federal regulators under the Dodd-Frank Act (the "Risk Retention Rules") require a "securitizer" or "sponsor" of a securitization transaction to retain, directly or through a "majority-owned affiliate" (each defined in the Risk Retention Rules), in one or more prescribed forms, at least 5% of the credit risk of the securitized assets. For the securitization transactions for which we have acted as "sponsor," we have sought and will likely continue to seek to satisfy the Risk Retention Rules by retaining a "vertical interest" (as defined in the Risk Retention Rules) through either a majority-owned affiliate (MOA) or directly on our balance sheet. In addition, we have and will likely continue to enter into arrangements to finance or monetize a portion of the retained credit risk in one or more prescribed forms under the Risk Retention Rules. In addition to the discussion in this section, see Note 2 — Summary of Significant Accounting Policies and Note 9 — Securitizations and Variable Interest Entities.
We have also participated in other structured finance transactions that we have determined are not securitizations requiring risk retention, and accordingly, we have not sought to comply with any Risk Retention Rules that would be applicable to securitization transactions. The Risk Retention Rules are subject to varying interpretations, and one or more regulatory or governmental authorities could take positions with respect to the Risk Retention Rules that conflict with, or are inconsistent with, the Risk Retention Rules as understood by or interpreted by us, the securitization industry generally, or past or current regulatory or governmental authorities. There can be no assurance that applicable regulatory or governmental authorities will agree with any of our determinations described above, and if such authorities disagree with such determinations, we may be exposed to additional costs and expenses, in addition to potential liability. We have implemented procedures to comply with the Risk Retention Rules (and other related laws and regulations), as currently understood by us. Maintenance and adherence to these procedures may be costly and may adversely affect our operating results.
In addition to the costs generated by our efforts to comply with applicable Risk Retention Rules, which may be significant, compliance with any applicable Risk Retention Rules may require capital, which could potentially have been deployed in other ways that could have generated better value. Holding risk retention interests or loans in contemplation of structured financing increases our exposure to the performance of the loans that underlie or are expected to underlie those transactions. Accordingly, although compliance with applicable Risk Retention Rules would be expected to more closely align our incentives with those of the investors in our loans, it is also expected that poor loan performance may have a heightened adverse effect on the value of our shares. This may exacerbate the negative effects of poor loan performance on the value of our shares.
On October 10, 2022, the Commission to the European Parliament and the Council issued a report on the functioning of the European Union Securitisation Regulation. Among other things, the report clarified that EU institutional investors are required to obtain full and detailed information prescribed by the EU Securitisation Regulation even in relation to third-country securitisations. Although our securitizations are not regulated by the EU, there is a risk that our financing partners who are, or may be, subject to EU oversight may not be able to continue or renew certain financing facilities or purchasing of securitization interests we sponsor until we can provide the required information, which would require time and may come at substantial expense.
Risks Related to Ownership of our Class A Common Stock
Our Class A common stock price has been and may continue to be volatile or may decline regardless of our operating performance.
Volatility in the market price of our Class A common stock may prevent our stockholders from being able to sell their shares at or above the price they paid for them. The market price of our Class A common stock has fluctuated, and may continue to fluctuate widely due to many factors, some of which may be beyond our control. The closing price of our Class A common stock between January 1, 2022 and January 1, 2023 has ranged from a low of $3.72 to a high of $239.63. Many factors may cause the market price of our Class A common stock to fluctuate significantly, including those described elsewhere in this "Risk Factors" section and this Annual Report on Form 10-K, as well as the following:
•adverse impacts to the larger automotive ecosystem, including consumer demand, global supply chain challenges, and other macroeconomic issues;
•"short squeezes";
•pandemics, including COVID-19, and other crises or disasters;
•our operating and financial performance and prospects;
•our quarterly or annual earnings or those of other companies in our industry compared to market;
•future announcements or press coverage concerning our business or our competitors’ businesses;
•the public’s reaction to our press releases, other public announcements, and filings with the SEC;
•the size of our public float;
•coverage by or changes in financial estimates by securities analysts or failure to meet their expectations;
•market and industry perception of our success, or lack thereof, in pursuing our growth strategy;
•strategic actions by us or our competitors, such as acquisitions or restructurings;
•changes in laws or regulations which adversely affect our industry or us;
•changes in accounting standards, policies, guidance, interpretations, or principles;
•changes in senior management or key personnel;
•issuances, exchanges or sales, or expected issuances, exchanges, or sales of our capital stock;
•adverse resolution of new or pending litigation against us; and
•changes in general market, economic, and political conditions in the United States and global economies or financial markets, including those resulting from natural disasters, terrorist attacks, acts of war, and responses to such events.
As a result, volatility in the market price of our Class A common stock may prevent investors from being able to sell their Class A common stock at or above their purchase price or at all. These broad market and industry factors may materially reduce the market price of our Class A common stock, regardless of our operating performance. In addition, price volatility may be greater if the public float and trading volume of our Class A common stock is low.
Short sellers of our stock may be manipulative and may have driven down the market price of our common stock.
Short selling is the practice of selling securities that the seller does not own but rather has borrowed or intends to borrow from a third party with the intention of buying identical securities at a later date to return to the lender. A short seller hopes to profit from a decline in the value of the securities, as the short seller expects to pay less in the covering purchase than it received in the sale. It is therefore in the short seller’s interest for the price of the stock to decline, and some short sellers
publish, or arrange for the publication of, opinions or characterizations regarding the relevant issuer, often involving deliberate misrepresentations of the issuer’s business prospects and similar matters calculated to create negative market momentum.
As a public entity in a highly digital world, we have been and in the future may be the subject of concerted efforts by profiteering short sellers to spread misinformation and misrepresentations in order to gain an illegal market advantage. In the past, the publication of intentional misinformation concerning Carvana by a disclosed short seller could be associated with the selling of shares of our common stock in the market on a large scale, resulting in a precipitous decline in the market price per share of our common stock. In addition, the publication of intentional misinformation may also result in lawsuits, the uncertainty and expense of which could adversely impact our business, financial condition, and reputation.
While utilizing all available tools to defend ourselves and our assets against these short seller efforts, there is limited regulatory control, making such efforts an ongoing concern for any public company. While we move forward in our business development strategies in good faith, there are no assurances that we will not face more of these short sellers' efforts or similar tactics by adverse actors in the future, and the market price of our common stock may decline as a result of their actions or the action of other short sellers.
A “short squeeze” due to a sudden increase in demand for shares of our Class A common stock that largely exceeds supply has led to, and may continue to lead to, extreme price volatility in shares of our Class A common stock.
Speculation on the price of our Class A common stock may involve long and short exposures. To the extent aggregate short exposure exceeds the number of shares of our Class A common stock available for purchase on the open market, investors with short exposure may have to pay a premium to repurchase shares of our Class A common stock for delivery to lenders of our Class A common stock. Those repurchases may in turn, dramatically increase the price of shares of our Class A common stock until additional shares of our Class A common stock are available for trading or borrowing. This is often referred to as a “short squeeze.”
A large proportion of our Class A common stock has been and may continue to be traded by short sellers which may increase the likelihood that our Class A common stock will be the target of a short squeeze. A short squeeze has led and could continue to lead to volatile price movements in shares of our Class A common stock that are unrelated or disproportionate to our operating performance or prospects and, once investors purchase the shares of our Class A common stock necessary to cover their short positions, the price of our Class A common stock may rapidly decline. Investors that purchase shares of our Class A common stock during a short squeeze may lose a significant portion of their investment.
The Garcia Parties control us and their interests may conflict with our or our stockholders’ interests in the future.
The Garcia Parties together hold approximately 88% of the voting power of our outstanding capital stock through their beneficial ownership of our Class A and Class B common stock as of December 31, 2022. The Garcia Parties are entitled to ten votes per share of Class B common stock they beneficially own, for so long as the Garcia Parties maintain, in the aggregate, direct or indirect beneficial ownership of at least 25% of the outstanding shares of Class A common stock (determined on an as-exchanged basis assuming that all of the Class A Units were exchanged for Class A common stock). Our Class A common stock has one vote per share. So long as the Garcia Parties continue to beneficially own a sufficient number of shares of Class B common stock, even if they beneficially own significantly less than 50% of the shares of our outstanding capital stock, the Garcia Parties will continue to be able to effectively control our decisions. For example, if the Garcia Parties hold Class B common stock amounting to 25% of our outstanding capital stock, they would collectively control 72% of the voting power of our capital stock.
As a result, the Garcia Parties have the ability to elect all of the members of our Board and thereby effectively control our policies and operations, including the appointment of management, future issuances of our Class A common stock or other securities, the payment of dividends, if any, on our Class A common stock, the incurrence of debt by us, amendments to our amended and restated certificate of incorporation and amended and restated bylaws, and the entering into of extraordinary transactions. The interests of the Garcia Parties may not in all cases be aligned with our stockholders’ interests.
In addition, the Garcia Parties can determine the outcome of all matters requiring stockholder approval, cause or prevent a change of control of our company or a change in the composition of our Board, and preclude any acquisition of our company. This concentration of voting control could deprive our stockholders of an opportunity to receive a premium for their shares of Class A common stock as part of a sale of our company and ultimately might affect the market price of our Class A common stock.
In addition, the Garcia Parties may have an interest in pursuing acquisitions, divestitures, and other transactions that, in their judgment, could enhance their investment, even though such transactions might involve risks. For example, the Garcia Parties could cause us to make acquisitions that increase our indebtedness or cause us to sell revenue-generating assets. The Garcia Parties may from time to time acquire and hold interests in businesses that compete directly or indirectly with us. The Garcia Parties control and own substantially all interest in DriveTime, which could compete more directly with us in the future. Our amended and restated certificate of incorporation provides that none of the Garcia Parties or any director who is not employed by us (including any non-employee director who serves as one of our officers in both his or her director and officer capacities) or his or her affiliates has any duty to refrain from engaging, directly or indirectly, in the same business activities or similar business activities or lines of business in which we operate. The Garcia Parties also may pursue acquisition opportunities that may otherwise be complementary to our business, and, as a result, those acquisition opportunities may not be available to us.
Our stock may be diluted by future issuances of additional Class A common stock or LLC Units in connection with our incentive plans, acquisitions or otherwise; future sales of such shares in the public market or the expectations that such sales may occur could lower our stock price.
We may issue additional shares of Class A common stock in several ways:
By the Board. Our amended and restated certificate of incorporation authorizes us to issue shares of our Class A common stock and options, rights, warrants and appreciation rights relating to our Class A common stock or the consideration of and on the terms and conditions established by our Board in its sole discretion, whether in connection with acquisitions or otherwise.
Under the Exchange Agreement. LLC Unitholders may require Carvana Group to redeem all or a portion of their LLC Units in exchange for, at our election, (1) a cash payment by Carvana Group or (2) newly issued shares of Class A common stock, in each case in accordance with the terms and conditions of the Exchange Agreement. The LLC Agreement authorizes Carvana Group to issue additional LLC Units whether in connection with an acquisition or otherwise. We have entered into a Registration Rights Agreement with certain LLC Unitholders that would require us to register shares issued to them, and we may enter into similar agreements in the future.
Under the 2017 Omnibus Incentive Plan. As of December 31, 2022, we had reserved 14 million shares of Class A common stock for issuance under our 2017 Omnibus Incentive Plan (the "2017 Incentive Plan"), as adjusted pursuant to the terms of the 2017 Incentive Plan (as defined in Note 13 — Equity-Based Compensation). As of December 31, 2022 we have granted 5 million restricted stock awards and units and options to purchase 2 million shares of Class A common stock to certain consultants, directors, and employees, net of forfeitures, expirations, and exercises. We have 7 million shares of Class A common stock available for future issuance under our 2017 Incentive Plan as of December 31, 2022.
Any stock that we issue or exchange would dilute the percentage ownership held by the investors who purchase Class A common stock. The market price of shares of our Class A common stock could decline as a result of newly issued or exchanged stock, or the perception that we might issue or exchange stock. A decline in the price of our Class A common stock might impede our ability to raise capital through the issuance of additional shares of Class A common stock or other equity securities.
Under the Carvana Co. 2021 Employee Stock Purchase Plan. We have reserved 500,000 shares of Class A common stock for issuance under our ESPP (as defined in Note 13 – Equity-Based Compensation). As of December 31, 2022, we have issued 88,846 shares of Class A common stock to certain employees. We have 411,154 shares of Class A common stock available for future issuance under our ESPP as of December 31, 2022.
Pursuant to the Tax Asset Preservation Plan. As discussed below, we adopted a Tax Asset Preservation Plan in order to preserve our NOL carryforwards. If the Rights under the Tax Asset Preservation Plan become exercisable, our stock may be diluted, though only the interests of the Acquiring Person (as defined below) would be diluted.
Substantial blocks of our total outstanding shares may be sold into the market. If there are substantial sales of shares of our Class A common stock, the price of our Class A common stock could decline.
The price of our Class A common stock could decline if there are substantial sales of our Class A common stock (including sales of Class A common stock issuable upon exchange of LLC Units), particularly sales by our directors, executive officers, and significant stockholders, or if there is a large number of shares of our Class A common stock available for sale. As of December 31, 2022, we have 106 million shares of our Class A common stock outstanding. All the shares of Class A common stock sold in our IPO and various follow-on offerings are available for sale in the public market. Shares held by directors,
executive officers and other affiliates are subject to volume limitations under Rule 144 under the Securities Act of 1933, as amended, or the Securities Act, and various vesting agreements.
Certain of our LLC Unitholders have rights, subject to conditions, to require us to file registration statements covering Class A common stock issuable to them upon exchange of their LLC Units. We would be required to include certain Class A common shares in registration statements that we may file for ourselves or our stockholders, subject to market standoff and lockup agreements. These registration rights would facilitate the resale of such securities into the public market, and any such resale would increase the number of shares of our Class A common stock available for public trading. We also intend to register shares of common stock that we have issued and may issue under our employee equity incentive plans. Once we register these shares, they will be able to be sold freely in the public market upon issuance, subject to existing market standoff or lock-up agreements.
The market price of the shares of our Class A common stock could decline as a result of the sale of a substantial number of our shares of Class A common stock in the public market or the perception in the market that the holders of a large number of such shares intend to sell their shares.
The Tax Asset Preservation Plan the Company implemented to protect our tax attributes could hinder the market for our Class A common stock.
We have entered into a Tax Asset Preservation Plan designed to preserve shareholder value and the value of certain tax assets primarily associated with NOL carryforwards and built-in losses under Section 382 of the Code. The Tax Asset Preservation Plan is intended to act as a deterrent to any person or group acquiring 4.9% or more of our outstanding Class A common stock (any such person an “Acquiring Person”), without the approval of our Board, until the Board determines that the risks associated with Section 382 of the Code have sufficiently decreased to withdraw the Tax Asset Preservation Plan. In connection therewith, on January 16, 2023, the Board declared a dividend of one preferred share purchase right (a “Right”) for each share of Class A common stock of the Company. Each Right entitles the registered holder to purchase from the Company one one-thousandth of a share of Series B Preferred Stock, par value $0.01 per share, of the Company (the “Preferred Shares”) at a price of $50.00 per one one-thousandth of a Preferred Share represented by a Right (the “Purchase Price”), subject to adjustment. The Rights will separate and begin trading separately from the Class A common stock, and right certificates will be caused to evidence the Rights, on the earlier to occur of (i) the close of business on the tenth day following a public announcement, or the public disclosure of facts indicating, that a person or group of affiliated or associated persons has acquired beneficial ownership of 4.9% or more of the outstanding Class A common stock (an “Acquiring Person”) (or, in the event that the Board determines to effect an exchange in accordance with Section 24 of the Tax Asset Preservation Plan and the Board determines that a later date is advisable, then such later date) and (ii) the close of business on the tenth business day (or such later date as may be determined by action of the Board prior to such time as any person becomes an Acquiring Person) following the commencement of a tender offer or exchange offer the consummation of which would result in the beneficial ownership by a person or group of 4.9% or more of the outstanding Class A common stock. If issued, each Right, other than Rights beneficially owned by the Acquiring Person (which will thereupon become void) will become exercisable for Class A common stock having a value equal to two times the exercise price of the Right. However, prior to exercise, a Right does not give its holder any rights as a stockholder of the Company, including without limitation, any dividend, voting or liquidation rights. Although our Tax Asset Preservation Plan is intended to prevent an "ownership change" as defined by Section 382 of the Code, we cannot provide any assurance that we will not experience such an ownership change or that we will otherwise be able to use, in full or in part, our NOLs. Additionally, the Tax Asset Preservation Plan may make our Class A common stock less attractive to large institutional holders, discourage potential acquirers from attempting to take over our company, limit the price that investors might be willing to pay for shares of our Class A common stock and otherwise hinder the market for our Class A common stock.
We do not intend to pay dividends on our Class A common stock for the foreseeable future.
We currently have no intention to pay dividends on our Class A common stock at any time in the foreseeable future. Any decision to declare and pay dividends in the future will be made at the discretion of our Board and will depend on, among other things, our results of operations, financial condition, cash requirements, contractual restrictions, and other factors that our Board may deem relevant. Certain of our debt instruments contain covenants that restrict our ability and the ability of our subsidiaries to pay dividends and in the future we may enter into new instruments with similar covenants. In addition, despite our current indebtedness, we may still be able to incur additional debt in the future, and such indebtedness may restrict or prevent us from paying dividends on our Class A common stock.
Delaware law and certain provisions in our certificate of incorporation may prevent efforts by our stockholders to change the direction or management of our company.
We are a Delaware corporation, and the anti-takeover provisions of Delaware law impose various impediments to the ability of a third party to acquire control of us, even if a change of control would be beneficial to our existing stockholders. In addition, our certificate of incorporation and our amended and restated by-laws contain provisions that may make the acquisition of our company more difficult without the approval of our Board, including, but not limited to, the following:
•the Garcia Parties are entitled to ten votes for each share of our Class B common stock they hold of record on all matters submitted to a vote of stockholders for so long as the Garcia Parties maintain direct or indirect beneficial ownership of at least 25% of the outstanding shares of Class A common stock (determined on an as-exchanged basis assuming that all of the Class A Units were exchanged for Class A common stock);
•at such time as there are no outstanding shares of Class B common stock, only our Board may call special meetings of our stockholders;
•we have authorized undesignated preferred stock, the terms of which may be established and shares of which may be issued without stockholder approval; and
•we require advance notice and duration of ownership requirements for stockholder proposals.
Our amended and restated certificate of incorporation also contains a provision that provides us with protections similar to Section 203 of the Delaware General Corporation Law (the "DGCL"), and prevents us from engaging in a business combination with a person (excluding the Garcia Parties and their transferees) who acquires at least 15% of our common stock for a period of three years from the date such person acquired such common stock, unless board or stockholder approval is obtained prior to the acquisition. These provisions could discourage, delay, or prevent a transaction involving a change in control of our company. These provisions could also discourage proxy contests and make it more difficult for our stockholders to elect directors of their choosing and cause us to take other corporate actions our stockholders desire, including actions that our stockholders may deem advantageous, or negatively affect the trading price of our Class A common stock. In addition, because our Board is responsible for appointing the members of our management team, these provisions could in turn affect any attempt by our stockholders to replace current members of our management team.
These and other provisions in our certificate of incorporation, bylaws and Delaware law could make it more difficult for stockholders or potential acquirers to obtain control of our Board or to initiate actions that are opposed by our then-current Board, a merger, tender offer or proxy contest involving our company. The existence of these provisions could negatively affect the price of our common stock and limit opportunities for our stockholders to realize value in a corporate transaction.
With limited exceptions, the Court of Chancery of the State of Delaware is the sole and exclusive forum for certain stockholder litigation matters, which could limit our stockholders’ ability to obtain a favorable judicial forum for disputes with us or our directors, officers, employees, or stockholders.
Pursuant to our certificate of incorporation, unless we consent in writing to the selection of an alternative forum, the Court of Chancery of the State of Delaware is the sole and exclusive forum for (1) any derivative action or proceeding brought on our behalf, (2) any action asserting a claim of breach of a fiduciary duty owed by any of our directors, officers, or other employees to us or our stockholders, (3) any action asserting a claim against us arising pursuant to any provision of the DGCL, our certificate or our bylaws or (4) any other action asserting a claim against us that is governed by the internal affairs doctrine. The forum selection clause in our certificate may have the effect of discouraging lawsuits against us or our directors and officers and may limit our stockholders’ ability to obtain a favorable judicial forum for disputes with us or our directors, officers, employees, or stockholders.
We may issue shares of preferred stock in the future, which could make it difficult for another company to acquire us or could otherwise adversely affect holders of our Class A common stock, which could depress the price of our Class A common stock.
Our certificate of incorporation authorizes us to issue one or more series of preferred stock. Our Board has the authority to determine the preferences, limitations and relative rights of the shares of preferred stock and to fix the number of shares constituting any series and the designation of such series, without any further vote or action by our stockholders. Our preferred stock could be issued with voting, liquidation, dividend and other rights superior to the rights of our Class A common stock. The potential issuance of preferred stock may delay or prevent a change in control of us, discouraging bids for our Class A common stock at a premium to the market price, and materially adversely affect the market price and the voting and other rights of the holders of our Class A common stock.
Risks Related to the ADESA Acquisition
We may be unable to successfully integrate the operations of Carvana and the Acquired Business and we may not realize the anticipated synergies and cost savings from our combination. If the ADESA Acquisition does not achieve its intended results, our business, financial condition and results of operations could be materially and adversely affected.
On May 9, 2022, Carvana Group completed the acquisition of the U.S. based physical auction business of ADESA U.S. Auction, LLC (the “Acquired Business”) from KAR in a carve-out transaction, for approximately $2.2 billion in cash, subject to customary adjustments (the “ADESA Acquisition”).
The acquisition of the Acquired Business by Carvana involved the integration of two businesses that previously operated independently, and there can be no assurance that the unique business cultures of the two businesses will prove to be compatible. The ongoing integration of the Acquired Business into the operations of Carvana is a significant undertaking and requires significant attention from our management team. It is possible that the ongoing integration process could take longer than anticipated and could result in the loss of valuable employees, customer and supplier relationships, the disruption of each party’s ongoing businesses, processes, and systems, or inconsistencies in standards, controls, procedures, practices, policies, and compensation arrangements, any of which could adversely affect our ability to realize the anticipated benefits of the ADESA Acquisition. Our results of operations could also be adversely affected by any issues attributable to the Acquired Business’s operations that arose or are based on events or actions that occurred prior to the closing of the ADESA Acquisition. We may have difficulty addressing and assimilating possible differences in corporate cultures and management philosophies between the Acquired Business and us. The ongoing integration process is subject to a number of uncertainties, and no assurance can be given that the anticipated benefits will be realized or, if realized, the timing of their realization.
Although we expect the ADESA Acquisition, to result in certain synergy benefits and cost savings, actual acquisition synergies and cost savings could differ materially from our current expectations, and we may need to raise additional capital to fund working capital for the Acquired Business.
These expected synergies and cost savings are based on estimates and assumptions made by us that are inherently uncertain, and are subject to significant business, economic, and competitive uncertainties and contingencies, all of which are difficult to predict and many of which are beyond our control. We cannot assure you that we will achieve the full amount of expected synergies and cost savings on the schedule anticipated, or at all, that the actual expenses required to achieve these synergies and cost savings will not materially exceed our current estimates, or that these synergies and cost savings will not have other adverse effects on our business. Failure to successfully integrate the Acquired Business or achieve the anticipated benefits of the ADESA Acquisition could result in increased costs or decreases in the amount of expected revenue and could materially adversely affect our business, financial condition, and results of operations.
The assumption of unknown liabilities in the ADESA Acquisition may harm our financial condition and results of operations.
At the closing of the ADESA Acquisition, we assumed certain of the Acquired Business’s liabilities, including known and unknown contingent liabilities. If there are significant unknown obligations, or if we incur significant losses arising from known contingent liabilities assumed by us upon closing of the acquisition, the combined company’s business could be materially and adversely affected. We may learn additional information about the Acquired Business that adversely affects the combined company, such as unknown liabilities, or issues that could affect our ability to comply with applicable laws. As a result, we cannot assure you that the ADESA Acquisition will prove to be successful or that it will not, in fact, harm our business. Among other things, if the Acquired Business’s liabilities are greater than expected, or if there are material obligations of which we are not aware, our business could be materially and adversely affected. If we become responsible for substantial unindemnified or uninsured liabilities, these liabilities may have a material adverse effect on our financial condition and results of operations.
We have incurred significant expenses in connection with the ADESA Acquisition and the
integration of our businesses.
We have incurred and expect to continue to incur a number of non-recurring costs associated with combining the operations of the two companies which cannot be fully estimated accurately at this time. We may also incur additional costs to attract, motivate or retain management personnel and other key employees. We have incurred and will continue to incur acquisition fees and costs related to formulating integration plans for the combined business, and the execution of these plans
may lead to additional unanticipated costs. Although we expect that the elimination of duplicative costs, as well as the realization of other efficiencies related to the integration of the businesses, may offset incremental transaction and transaction-related costs over time, this net benefit may not be achieved in the near term, or at all.
Acquisition accounting adjustments could adversely affect our financial results.
We account for the completion of the ADESA Acquisition using the acquisition method of accounting. We allocate the total purchase price to acquired tangible assets, intangible assets, and indefinite-lived intangible assets and assumed liabilities, based on their fair values as of the date of completion of the ADESA Acquisition and record the excess, if any, of the purchase price over those fair values as goodwill. At December 31, 2022, we recorded a non-cash goodwill impairment charge of $847 million. To the extent the value of intangible assets becomes impaired, we may be required to incur further non-cash charges relating to such impairment. Our operating results have been significantly impacted from both the impairment and the underlying trends in the business that triggered the impairment, and there can be no assurance that there will not be further adjustments for impairment in future periods, which could have a further impact on the consolidated and combined financial statements and the Company’s future results of operations and financial position. See Note 5 — Goodwill and Intangible Assets for more information.
General Risk Factors
The obligations associated with being a public company require significant resources and management attention, and we have and will continue to incur increased costs as a result of being a public company.
As a public company, we face increased legal, accounting, administrative, and other costs and expenses. We have incurred and expect to continue to incur significant costs related to operating as a public company. We are subject to the Securities Act of 1933, the Securities Exchange Act of 1934, the rules and regulations implemented by the SEC, the Sarbanes-Oxley Act, the Dodd-Frank Act, the Public Company Accounting Oversight Board, and the listing requirements of the NYSE, each of which imposes additional reporting and other obligations on public companies.
Additionally, on March 21, 2022, the SEC issued a proposed rule regarding the enhancement and standardization of mandatory climate-related disclosures for investors. The proposed rule would mandate extensive disclosure of climate-related data, risks, and opportunities, including financial impacts, physical and transition risks, related governance and strategy and greenhouse gas emissions, for certain public companies. Although the ultimate date of effectiveness and the final form and substance of the requirements for the proposed rule are not yet known and the ultimate scope and impact on our business is uncertain, compliance with the proposed rule, if finalized, may result in increased legal, accounting and financial compliance costs, make some activities more difficult, time-consuming and costly, and place strain on our personnel, systems and resources. The SEC has also announced that it is working on proposals for mandatory disclosure of certain environmental, social and governance (“ESG”)-related matters, including with respect to board diversity and human capital management. New additional government regulations could also result in new or more stringent forms of ESG oversight and expanding mandatory and voluntary reporting, diligence, and disclosure. Any additional mandatory disclosure or regulation related to ESG may adversely affect our business, and increased ESG related compliance costs could result in increases to our overall operational costs. Failure to adapt to or comply with regulatory requirements or investor or stakeholder expectations and standards could negatively impact our reputation, ability to do business with certain partners, and our stock price.
These rules and regulations and changes in laws, regulations and standards relating to corporate governance and public disclosure, which have created uncertainty for public companies, have and will continue to increase our legal and financial compliance costs and make some activities more time consuming and costly. These laws, regulations and standards are subject to varying interpretations, in many cases due to their lack of specificity, and, as a result, their application in practice may evolve over time as new guidance is provided by regulatory and governing bodies. This could result in continuing uncertainty regarding compliance matters and higher costs necessitated by ongoing revisions to disclosure and governance practices. Our investment in compliance with existing and evolving regulatory requirements has and will continue to result in increased administrative expenses and a diversion of management’s time and attention from revenue-generating activities to compliance activities, which could have a material adverse effect on our business, financial condition, and results of operations.
Our results of operations and financial condition are subject to management’s accounting judgments, estimates, and changes in accounting policies.
The preparation of our financial statements requires us to make estimates and assumptions affecting the reported amounts of our assets, liabilities, revenues, and expenses. If these estimates or assumptions are incorrect, it could have a material adverse
effect on our results of operations or financial condition. We have identified several accounting policies as being "critical" to the fair presentation of our financial condition and results of operations because they involve major aspects of our business and require us to make judgments about matters that are inherently uncertain. These policies are described in "Management’s Discussion and Analysis of Financial Condition and Results of Operations" and the notes to consolidated financial statements included in this Annual Report on Form 10-K.
The implementation of new accounting requirements or other changes to U.S. generally accepted accounting principles could have a material adverse effect on our reported results of operations and financial condition.
Unanticipated changes in effective tax rates or adverse outcomes resulting from examination of our income or other tax returns could adversely affect our operating results and financial condition.
We are subject to income taxes in the United States, and our tax liabilities will be subject to the allocation of expenses in differing jurisdictions. Our future effective tax rates could be subject to volatility or adversely affected by a number of factors, including:
•changes in the valuation of our deferred tax assets and liabilities;
•expected timing and amount of the release of any tax valuation allowances;
•expiration of or detrimental changes in research and development tax credit laws; or
•changes in tax laws, regulations, or interpretations thereof.
In addition, we may be subject to audits of our income, sales and other transaction taxes by U.S. federal and state authorities. Outcomes from these audits could have an adverse effect on our operating results and financial condition.
We are subject to SEC rules and regulations regarding our internal control over financial reporting. If we fail to remediate material weaknesses in our internal control over financial reporting or otherwise establish and maintain effective internal control over financial reporting and disclosure controls and procedures, we may not be able to accurately report our financial results, or report them in a timely manner.
As a public reporting company, we are subject to the rules and regulations established from time to time by the SEC and the NYSE. These rules and regulations require that, among other things, we establish and periodically evaluate procedures with respect to our internal control over financial reporting. Reporting obligations as a public company place a considerable strain on our financial and management systems, processes and controls, as well as on our personnel. Our management team, including our chief executive officer and chief financial officer, has limited experience managing a publicly traded company, and limited experience complying with the increasingly complex and changing laws pertaining to public companies.
In addition, as a public company we are required to document and test our internal control over financial reporting pursuant to Section 404 of the Sarbanes–Oxley Act so that our independent registered public accounting firm can attest in this Annual Report on Form 10-K as to the effectiveness of our internal control over financial reporting, and in future annual reports. Under this law, we have been required and will continue to be required to document and make significant changes to our internal control over financial reporting.
If our senior management is unable to conclude that we have effective internal control over financial reporting or to certify the effectiveness of such controls; if our independent registered public accounting firm cannot render an unqualified opinion on management's assessment and the effectiveness of our internal control over financial reporting; or if material weaknesses in our internal control over financial reporting is identified, we could be subject to regulatory scrutiny, a loss of public and investor confidence, and to litigation from investors and stockholders, which could have a material adverse effect on our business and our stock price. In addition, if we do not maintain adequate financial and management personnel, processes and controls, we may not be able to manage our business effectively or accurately report our financial performance on a timely basis, which could cause a decline in our common stock price and adversely affect our results of operations and financial condition.
Negative research about our business published by analysts or journalists could cause our stock price to decline. A lack of regularly published research about our business could cause trading volume or our stock price to decline.
The trading market for our Class A common stock depends in part on the research and reports that analysts and journalists publish about us or our business. If analysts or journalists publish inaccurate or unfavorable research about our business, our stock price would likely decline. If we fail to meet the expectations of analysts for our operating results, or if the analysts who covers us downgrade our stock, our stock price would likely decline. If one or more of these analysts ceases coverage of us or
fails to publish reports on us regularly, demand for our stock could decrease, which could cause our stock price and trading volume to decline.
ITEM 1B. UNRESOLVED STAFF COMMENTS.
None.
ITEM 2. PROPERTIES.
As of December 31, 2022, we operated the following facilities in the U.S.:
| | | | | | | | | | | | | | | | | | | | | | | | | | |
| Description of use | | Owned interior square footage | | Leased interior square footage | | Owned land acreage | | Leased land acreage |
| Corporate headquarters | | — | | | 1,385,877 | | | — | | | 48 | |
Other facilities (1) | | 5,026,496 | | | 6,527,992 | | | 4,203 | | | 3,361 | |
(1) Other facilities include IRCs, hubs, vending machines, and properties acquired as part of the ADESA Acquisition.
ITEM 3. LEGAL PROCEEDINGS.
From time to time, we are involved in various claims and legal actions that arise in the ordinary course of business. Although the results of litigation and claims cannot be predicted with certainty, we do not believe that the ultimate resolution of these actions will have a material adverse effect on our financial position, results of operations, liquidity, and capital resources.
Future litigation may be necessary to defend ourselves and our partners by determining the scope, enforceability, and validity of third-party proprietary rights or to establish our proprietary rights. The results of any current or future litigation cannot be predicted with certainty, and regardless of the outcome, litigation can have an adverse impact on us because of defense and settlement costs, diversion of management resources, and other factors. For more information, see “Legal Matters” in Note 17 — Commitments and Contingencies, included in Part II, Item 8, Financial Statements, of this Annual Report on Form 10-K.
ITEM 4. MINE SAFETY DISCLOSURES.
Not applicable.
PART II
ITEM 5. MARKET FOR REGISTRANT’S COMMON EQUITY, RELATED STOCKHOLDER MATTERS, AND ISSUER PURCHASES OF EQUITY SECURITIES.
Market Information
On April 28, 2017, our Class A common stock began trading on the New York Stock Exchange ("NYSE") under the ticker symbol "CVNA." Prior to that time, there was no public market for our Class A common stock.
Our Class B common stock is not listed nor traded on any stock exchange.
Holders of Record
We are authorized to issue up to 500 million shares of Class A common stock, up to 125 million shares of Class B common stock and up to 50 million shares of preferred stock. As of February 17, 2023, there were 6 shareholders of record of our Class A common stock. The number of record holders does not include persons who held shares of our Class A common stock in "street name" accounts through brokers, banks, and other financial institutions. As of February 17, 2023, there were 8 shareholders of record of our Class B common stock.
Dividend Policy
We have not declared or paid any cash dividends on our Class A common stock during the fiscal year and do not currently anticipate paying cash dividends in the foreseeable future. Holders of our Class B common stock are not entitled to receive dividends.
Stock Performance Graph
The following graph compares the total shareholder return from April 28, 2017, the date on which our Class A common shares commenced trading on the NYSE, through December 31, 2022 of (i) our Class A common stock, (ii) the Standard and Poor's 500 Stock Index ("S&P 500") and (iii) the Standard and Poor's 500 Retailing Index ("S&P 500
Retailing Index"), assuming an initial investment of $100 on April 28, 2017 including reinvestment of dividends where applicable. The results presented below are not necessarily indicative of future performance.
Recent Sales of Unregistered Securities
There were no unregistered sales of equity during the year ended December 31, 2022, except as otherwise previously reported.
During the year ended December 31, 2022, pursuant to the terms of the Exchange Agreement entered into in connection with our IPO, certain LLC Unitholders exchanged less than 1 million LLC Units and zero shares of Class B common stock for less than 1 million shares of Class A common stock. Such shares were issued in reliance on an exemption from registration pursuant to Section 4(a)(2) of the Securities Act of 1933.
Issuer Purchases of Equity Securities
None.
ITEM 6. [RESERVED]
ITEM 7. MANAGEMENT’S DISCUSSION AND ANALYSIS OF FINANCIAL CONDITION AND RESULTS OF OPERATIONS.
The following discussion should be read in conjunction with Part I, including matters set forth in the "Risk Factors" section of this Annual Report on Form 10-K, and our financial statements and notes thereto included in Part II, Item 8 of this Form 10-K. Except when stated otherwise, we present the discussion in Management’s Discussion and Analysis of Financial Condition and Results of Operations on a consolidated basis.
Overview
Carvana is the leading e-commerce platform for buying and selling used cars. We are transforming the used car buying and selling experience by giving consumers what they want - a wide selection, great value and quality, transparent pricing, and a simple, no pressure transaction. Each element of our business, from inventory procurement to fulfillment and overall ease of the online transaction, has been built for this singular purpose.
See Part I, Item 1 - "Business" for a detailed description and discussion of the Company's business.
Refer to "Management's Discussion and Analysis of Financial Condition and Results of Operations" in Part II, Item 7 of our Annual Report on Form 10-K for the fiscal year ended December 31, 2021 filed with the SEC on February 24, 2022 for discussion and analysis of our financial condition and results of operations for the fiscal year ended December 31, 2021 compared to the fiscal year ended December 31, 2020.
Retail Vehicle Unit Sales
Since launching to customers in Atlanta, Georgia in January 2013, we have historically experienced rapid growth in sales through our website www.carvana.com. Due to macroeconomic impacts, including rising used car prices and interest rates, during the year ended December 31, 2022, the number of vehicles we sold to retail customers decreased by 3.0% to 412,296, compared to 425,237 in the year ended December 31, 2021.
We view the number of vehicles we sell to retail customers as the most important measure of our growth, and we expect to continue to focus on building a scalable platform to efficiently increase our retail units sold. This focus on retail units sold is motivated by several factors:
•Retail units sold enable multiple revenue streams, including the sale of the vehicle itself, the sale of automotive finance receivables originated to finance the vehicle, the sale of VSCs, GAP waiver coverage, other ancillary products, and the sale of vehicles acquired from customers.
•Retail units sold are the primary driver of customer referrals and repeat sales. Each time we sell a vehicle to a new customer, that customer may refer future customers and can become a repeat buyer in the future.
•Retail units sold are an important driver of the average number of days between when we acquire the vehicle and when we sell it. Reducing average days to sale impacts gross profit on our vehicles because used vehicles depreciate over time.
•Retail units sold allow us to benefit from economies of scale due to our centralized online sales model. We believe our model provides meaningful operating leverage in acquisition, reconditioning, transport, customer service, and delivery.
In the long-term, we plan to invest in technology and infrastructure to support growth in retail units sold. This includes continued investment in our vehicle acquisition, reconditioning and logistics network, as well as continued investment in product development and engineering to deliver customers a best-in-class experience.
Markets and Population Coverage
Our historical growth in retail units sold has been driven by increased penetration in our existing markets and expansion into new markets. We define a market as a metropolitan area in which we have commenced local advertising and generally offer home delivery to customers with a Carvana employee in a branded delivery truck. We define our population coverage as the percentage of U.S. population that lives within those markets. Opening a new market involves hiring a team of customer
advocates, connecting the market to our existing logistics network and initiating local advertising. As a market scales, we may elect to build a vending machine in the market to further increase customer awareness and enhance our fulfillment operations.
Our expansion model has historically enabled us to increase our number of markets, resulting in servicing more of the U.S. population, in each of the past ten years. Our market openings increased the total percentage of the U.S. population served to 81.1% in 316 markets as of December 31, 2022 from 81.0% in 311 markets as of December 31, 2021. Over time, we have continually improved our market expansion playbook, which we believe provides us with the capability to efficiently execute our long-term growth plan. We continually evaluate consumer demand and our operational capacity and necessary efficiencies to determine our market opening and vending machine launch strategy.
When we open a market, we commence advertising using a blend of brand and direct advertising channels. Our advertising spend in each market is approximately proportionate to each market’s population, subject to adjustments based on specific characteristics of the market, used vehicle market seasonality, and special events such as vending machine openings. This historically has led to increased market penetration over time following the market opening. We also advertise on national television to increase brand awareness.
Revenue and Gross Profit
We generate revenue on retail units sold from four primary sources: the sale of the vehicles, wholesale sales of vehicles we acquire from customers, sales through our wholesale marketplace, gains on the sales of loans originated to finance the vehicles, and sales of ancillary products such as VSCs and GAP waiver coverage.
Our largest source of revenue, retail vehicle sales, totaled $10.3 billion and $9.9 billion during the years ended December 31, 2022 and 2021, respectively. We generally expect retail vehicle sales to trend proportionately with retail units sold, absent any material changes in macroeconomic conditions. We generate gross profit on retail vehicle sales from the difference between the retail selling price of the vehicle and our cost of sales associated with acquiring the vehicle and preparing it for sale.
Wholesale sales and revenues includes sales of trade-ins and other vehicles acquired from customers that do not meet the requirements for our retail inventory. Subsequent to our acquisition of the U.S. physical auction business of ADESA from KAR on May 9, 2022, we also include revenue earned for the sale of wholesale marketplace units by non-Carvana sellers through our wholesale marketplace platform, including auction fees and related service revenues, in wholesale sales and revenues. Wholesale sales and revenues totaled $2.6 billion and $1.9 billion during the years ended December 31, 2022 and 2021, respectively. We generally expect wholesale sales to trend proportionately with retail units sold through trade-ins and from customers who wish to sell us a car independent of a retail sale. We generate gross profit on wholesale vehicle sales from the difference between the wholesale selling price of the vehicle and our cost of sales associated with acquiring the vehicle and preparing it for sale. We generate a gross profit on wholesale marketplace units from the difference between the revenue earned from the sale of wholesale marketplace units through our wholesale marketplace platform less our cost of sales associated with operating the wholesale marketplace platform.
Other sales and revenues, which primarily includes gains on the sales of automotive finance receivables we originate, sales commissions on ancillary products such as VSCs, GAP waiver coverage, and auto insurance, totaled $741 million and $1.0 billion during the years ended December 31, 2022 and 2021, respectively. We generally expect other sales and revenues to trend proportionately with retail units sold. We also expect other sales and revenues to increase as we improve our ability to monetize loans we originate, including through securitization transactions, and sell and offer attractive financing solutions and ancillary products to our customers, including products customarily sold by automotive retailers or insurance products customarily sold by traditional insurance companies, absent any material changes in macroeconomic conditions. Other sales and revenues are 100% gross margin products for which gross profit equals revenue.
During current macroeconomic uncertainty, our highest priority will continue to be providing exceptional customer experiences while improving efficiency, increasing our brand awareness and utilizing our infrastructure to support efficient growth in retail units sold, to help us move along the path to achieve profitability and positive free cash flow. Secondarily, we plan to pursue several strategies designed to increase our total gross profit per unit. These strategies include the following:
•Increase the purchase of vehicles from customers. Over time, we plan to grow the number of vehicles that we purchase from our customers either as trade-ins or independent of a retail sale. This will provide additional vehicles for our retail business, which on average are more profitable compared to the same vehicle acquired at auction, and expand our inventory selection. In addition, this in turn will grow our wholesale business.
•Reduce average days to sale. Our goal is generally to increase our sales at a faster rate than we increase our inventory size, which we believe would decrease average days to sale due to a relative increase in demand versus supply. Reductions in average days to sale lead to fewer vehicle price reductions, and therefore higher average selling prices, all other factors being equal. Higher average selling prices in turn lead to higher gross profit per unit sold, all other factors being equal.
•Leverage existing inspection and reconditioning infrastructure. As we scale, we intend to more fully utilize the capacity at our existing IRCs, which collectively have capacity to inspect and recondition approximately 1.1 million vehicles per year at full utilization. We also intend to use existing capacity in the facilities acquired in the ADESA Acquisition.
•Increase utilization of our logistics network. As we scale, we intend to more fully utilize our in-house logistics network to transport cars to our IRCs or other sites after acquisition from customers or wholesale auctions.
•Increase conversion on existing products. We plan to continue to improve our website to highlight the benefits of our complementary product offerings, including financing, VSCs, GAP waiver coverage, other ancillary products, and trade-ins.
•Add new products and services. We plan to utilize our online sales platform to offer additional complementary products and services to our customers.
•Increase monetization of our finance receivables. We plan to continue selling finance receivables in securitization transactions and otherwise expand our base of financial partners who purchase the finance receivables originated on our platform to reduce our effective cost of funds.
•Optimize purchasing and pricing. We are constantly improving the ways in which we predict customer demand, value vehicles sight unseen and optimize what we pay to acquire those vehicles. We also regularly test different pricing of our products, including vehicle sticker prices, trade-in and independent vehicle offers, and ancillary product prices, and we believe we can improve by further optimizing prices over time.
Seasonality
Retail and wholesale used vehicle sales generally exhibit seasonality with sales peaking late in the first calendar quarter and diminishing through the rest of the year, with the lowest relative level of vehicle sales expected to occur in the fourth calendar quarter. Due to our historical rapid growth, our overall sales patterns in the past have not always reflected the general seasonality of the used vehicle industry. However, as our business and markets have and continue to mature, our results have become more reflective of typical market seasonality. Used vehicle prices also exhibit seasonality, with used vehicles depreciating at a faster rate in the last two quarters of each year and a slower rate in the first two quarters of each year, all other factors being equal. We expect to experience seasonal and other fluctuations in our quarterly operating results, including as a result of macroeconomic conditions, which may not fully reflect the underlying performance of our business.
Investment in Growth
We have historically aggressively invested in the growth of our business. Due to the current macroeconomic environment, we are focused on driving profitability through operating efficiency and reducing expenses. While we intend to become increasingly efficient over time, we also anticipate that our operating expenses will increase substantially in the long term as we
continue to expand our logistics network, increase our advertising spending, and serve more of the U.S. population. There is no guarantee that we will be able to realize the desired return on our investments.
Relationship with Related Parties
For discussion about our relationships with related parties, refer to Note 7 — Related Party Transactions of our consolidated financial statements included in Part II, Item 8, Financial Statements and Supplementary Data of this Annual Report on Form 10-K and our Proxy Statement for our 2023 Annual Meeting of Stockholders to be filed with the SEC within 120 days after the end of the fiscal year ended December 31, 2022.
Key Operating Metrics
We regularly review a number of metrics, including the following key metrics, to evaluate our business, measure our progress and make strategic decisions. Our key operating metrics reflect the key drivers of our growth, including increasing brand awareness, enhancing the selection of vehicles we make available to our customers, and serving more of the U.S. population. Our key operating metrics also demonstrate our ability to translate these drivers into retail sales and to monetize these retail sales through a variety of product offerings.
| | | | | | | | | | | | | | | |
| Years Ended December 31, | | |
| 2022 | | 2021 | | | | |
| Retail units sold | 412,296 | | | 425,237 | | | | | |
| | | | | | | |
| | | | | | | |
| Average monthly unique visitors (in thousands) | 21,763 | | | 17,854 | | | | | |
| | | | | | | |
| Total website units | 63,992 | | | 71,062 | | | | | |
| | | | | | | |
| Total gross profit per unit | $ | 3,022 | | | $ | 4,537 | | | | | |
| Total gross profit per unit, non-GAAP | $ | 3,337 | | | $ | 4,593 | | | | | |
| | | | | | | |
Retail Units Sold
We define retail units sold as the number of vehicles sold to customers in a given period, net of returns under our seven-day return policy. We view retail units sold as a key measure of our growth for several reasons. First, retail units sold is the primary driver of our revenues and, indirectly, gross profit, since retail unit sales enable multiple complementary revenue streams, including financing, VSCs, GAP waiver coverage, other ancillary products, and trade-ins. Second, growth in retail units sold increases the base of available customers for referrals and repeat sales. Third, growth in retail units sold is an indicator of our ability to successfully scale our logistics, fulfillment, and customer service operations.
Average Monthly Unique Visitors
We define a monthly unique visitor as an individual who has visited our website within a calendar month, based on data provided by Google Analytics. We calculate average monthly unique visitors as the sum of monthly unique visitors in a given period, divided by the number of months in that period. We view average monthly unique visitors as a key indicator of the strength of our brand, the effectiveness of our advertising and merchandising campaigns, and consumer awareness of our brand.
Total Website Units
We define total website units as the number of vehicles listed on our website on the last day of a given reporting period, including vehicles available for sale, vehicles currently engaged in a purchase or reserved by a customer, and vehicles that can be reserved that generally have not yet completed the inspection and reconditioning process. We view total website units as a key measure of our growth. Growth in total website units increases the selection of vehicles available to our consumers, which we believe will allow us to increase the number of vehicles we sell over time. Moreover, growth in total website units indicates our ability to scale our vehicle purchasing, inspection and reconditioning operations. As part of our inventory strategy, over time we may choose not to expand total website units while continuing to grow sales, thereby improving other key operating metrics of the business.
Total Gross Profit per Unit
We define total gross profit per unit as the aggregate gross profit in a given period, divided by retail units sold in that period including gross profit generated from the sale of retail vehicles, gains on the sales of loans originated to finance the vehicles, commissions on sales of VSCs, GAP waiver coverage and other ancillary products, and gross profit generated from wholesale sales of vehicles. We operate an integrated business with the objective of increasing the number of retail units sold and total gross profit per unit. Gross profits generated from the sale of retail and wholesale units are interrelated. For example, our nationwide reconditioning and inspection centers are designed to produce vehicles for both retail and wholesale sales, our vehicle storage locations have shared parking for both retail and wholesale vehicles, and our integrated multi-vehicle logistics and last mile delivery network is operated in service of both retail and wholesale sales. Such interrelationships require us to share finite operational capacity and optimize joint decisions between retail and wholesale sales, in order to position us to achieve our objective of increasing total gross profit per unit. As a result, the inclusion of gross profit generated from wholesale sales of vehicles in total gross profit per unit reflects our integrated business model and the interrelationship between wholesale and retail vehicle sales. We define total gross profit per unit, non-GAAP as the aggregate gross profit, non-GAAP in a given period, divided by retail units sold in that period. Gross profit, non-GAAP is defined as gross profit plus depreciation and amortization in cost of sales, share-based compensation including the CEO Milestone Gift in cost of sales, and restructuring costs, minus revenue related to our Root warrants. Refer to "Non-GAAP Financial Measures" for more information, including the reconciliation of non-GAAP financial measures to the most directly comparable U.S. GAAP financial measures. We believe the total gross profit per unit metrics provide investors with the greatest opportunity to view our performance through the same lens that our management does, and therefore assists investors to best evaluate our business and measure our progress.
Population Coverage
We previously reported population coverage as a key operating metric. As a result of our growth in recent years, we now cover in excess of 80% of the U.S. population, and as a result, population coverage is no longer considered a key operating metric. We define our population coverage as the percentage of U.S. population that lives within one of our markets. We define a market as a metropolitan area in which we have commenced local advertising and generally offer home delivery to customers with a Carvana employee in a branded delivery truck. We define population coverage as the metropolitan statistical area population in the markets we sever at the end of the period divided by the total population in the U.S., based on 2015 data from the U.S. Census Bureau.
Number of IRCs
We previously reported our number of IRCs as a key operating metric. With the ADESA Acquisition, we have added an additional 56 auction locations and are performing reconditioning work at several of these locations as of December 31, 2022, in addition to the 17 historical Carvana-specific locations. Given the expanded reconditioning capacity associated with the ADESA Acquisition, we no longer consider the number of IRCs a key operating metric.
Components of Results of Operations
Retail Vehicle Sales
Retail vehicle sales represent the aggregate sales of used vehicles to customers through our website. Revenue from retail vehicles sales is recognized upon delivery to the customer or pick up of the vehicle by the customer, and is reported net of a reserve for expected returns. Factors affecting retail vehicle sales revenue include the number of retail units sold and the average selling price of these vehicles. Changes in retail units sold are a much larger driver of changes in revenue than are changes in average selling price.
The number of retail vehicles we sell depends on the volume of traffic to our website, our population coverage, our inventory selection, the effectiveness of our branding and marketing efforts, the quality of our customer's purchase experience, our volume of referrals and repeat customers, the competitiveness of our pricing, competition from other used car dealerships and general economic conditions. On a quarterly basis, the number of retail vehicles we sell is also affected by seasonality, with demand for retail vehicles generally reaching a seasonal high point late in the first quarter of each year, commensurate with the timing of tax refunds, and diminishing through the rest of the year, with the lowest relative level of retail vehicle sales generally expected to occur in the fourth calendar quarter. However, in 2022, heightened inflation and rising interest rates have resulted in lower demand for used vehicles.
Our retail average selling price depends on the mix of vehicles we acquire, retail prices in our markets, our pricing strategy, and our average days to sale. We may choose to shift our inventory mix to higher or lower cost vehicles, or to raise or lower our prices relative to market to take advantage of supply or demand imbalances, which could temporarily lead to average selling prices increasing or decreasing. We also generally expect lower average days to sale to be associated with higher retail average selling prices due to decreased vehicle depreciation prior to sale, all other factors being equal.
Wholesale Sales and Revenues
Wholesale sales and revenues includes the aggregate proceeds we receive on vehicles we acquire and sell to wholesalers, and beginning in 2022, wholesale marketplace revenues. The vehicles we sell to wholesalers are primarily acquired from customers who sell a vehicle to us without purchasing a retail vehicle and from our customers who trade-in their existing vehicles when making a purchase from us. Factors affecting wholesale sales and revenues include the number of wholesale units sold and the average wholesale selling price of these vehicles. The average selling price of our wholesale units is primarily driven by the mix of vehicles we sell to wholesalers, as well as general supply and demand conditions in the applicable wholesale vehicle market. Wholesale sales and revenues includes aggregate proceeds we receive on vehicles sold to DriveTime through competitive online auctions that are managed by an unrelated third party and through the Company's wholesale marketplace platform. Wholesale marketplace revenues include revenue earned from the sale of wholesale marketplace units by third-party sellers through our wholesale marketplace platform, including auction fees and related services revenue.
Other Sales and Revenues
We generate other sales and revenues primarily through the sales of loans we originate and sell in securitization transactions or to financing partners, reported net of a reserve for expected repurchases, commissions we receive on VSCs, sales of GAP waiver coverage, and commissions and warrants we receive on sales of auto insurance. In 2016, we entered into a master dealer agreement with DriveTime, pursuant to which we receive a commission for selling VSCs that DriveTime administers. The commission revenue we recognize on VSCs depends on the number of retail units we sell, the conversion rate of VSCs on these sales, commission rates we receive, VSC early cancellation frequency and product features. The GAP waiver coverage revenue we recognize depends on the number of retail units we sell, the number of customers that choose to finance their purchases with us, the frequency of GAP waiver coverage early cancellation, and the conversion rate of GAP waiver coverage on those sales.
In September 2022, we partnered with Root to offer an integrated auto insurance solution, through which customers may conveniently access auto insurance directly from the Carvana e-commerce platform. We receive commissions and Warrants to purchase shares of Root's Class A common stock based on the Root insurance policies sold through the Integrated Platform. The commission revenue we recognize depends on the number of retail units we sell, the conversion rate of auto policies on those sales, commission rates we receive, and forecasted attrition. The revenue we recognize from warrants as non-cash consideration depends on the probability of achieving certain auto policy sales thresholds within a specific timeline as well as our performance under the agreement.
We generally seek to sell the loans we originate to securitization trusts we sponsor and establish or to financing partners. The securitization trusts issue asset-backed securities, some of which are collateralized by the finance receivables that we sell to the securitization trusts. We also sell the loans we originate under committed forward-flow arrangements, including a master purchase and sale agreement, and through fixed pool loan sales, with financing partners who generally acquire them at premium prices without recourse to us for their post-sale performance. Factors affecting revenue from these sales include the number of loans we originate, the average principal balance of the loans, the credit quality of the portfolio, and the price at which we are able to sell them in securitization transactions or to financing partners.
The number of loans we originate is driven by the number of retail vehicles sold and the percentage of our sales for which we provide financing, which is influenced by the financing terms we offer our customers relative to alternatives available to the customer. The average principal balance is driven primarily by the mix of vehicles we sell, since higher average selling prices typically mean higher average balances. The price at which we sell the loan is driven by the terms of our securitization transactions and forward-flow arrangement, applicable interest rates, and whether or not the loan includes GAP waiver coverage.
Cost of Sales
Cost of sales includes the cost to acquire, recondition, and transport vehicles associated with preparing them for resale, and beginning in 2022, wholesale marketplace cost of sales. Vehicle acquisition costs are driven by the mix of vehicles we acquire, the source of those vehicles, and supply-and-demand dynamics in the vehicle market. Reconditioning costs consist of direct costs, including parts, labor, and third-party repair expenses directly attributable to specific vehicles, as well as indirect costs, such as IRC overhead. Transportation costs consist of costs incurred to transport the vehicles from the point of acquisition to the IRC or other site. Cost of sales also includes any necessary adjustments to reflect vehicle inventory at the lower of cost or net realizable value. Wholesale marketplace cost of sales include costs related to the sale of wholesale marketplace units by third-party sellers through our wholesale marketplace platform, including labor, rent, depreciation and amortization.
Retail Vehicle Gross Profit
Retail vehicle gross profit is the vehicle sales price minus our costs of sales associated with vehicles that we list and sell on our website. Retail vehicle gross profit per unit is our aggregate retail vehicle gross profit in any measurement period divided by the number of retail units sold in that period.
Wholesale Gross Profit
Wholesale gross profit is the vehicle sales price minus our cost of sales associated with vehicles we sell to wholesalers, and beginning in 2022, wholesale marketplace revenues less wholesale marketplace cost of sales. Factors affecting wholesale gross profit include the number of wholesale units sold, the average wholesale selling price of these vehicles, the average acquisition price associated with these vehicles, and the number of wholesale marketplace units sold.
Other Gross Profit
Other sales and revenues consist of 100% gross margin products for which gross profit equals revenue. Therefore, changes in gross profit and the associated drivers are identical to changes in revenues from these products and the associated drivers.
Selling, General and Administrative Expenses
Selling, general and administrative ("SG&A") expenses include expenses associated with advertising and providing customer service to customers, operating our vending machines, hubs, physical auctions, operating our logistics and fulfillment network and other corporate overhead expenses, including expenses associated with information technology, product development, engineering, legal, accounting, finance, and business development. SG&A expenses exclude the costs of inspecting and reconditioning vehicles and transporting vehicles from the point of acquisition to the IRC, which are included in cost of sales, and payroll costs for our employees related to the development of software products for internal use, which are capitalized to software and depreciated over the estimated useful lives of the related assets.
Goodwill Impairment
During the year ended December 31, 2022, we recorded a non-cash goodwill impairment charge of $847 million. Refer to Note 5 — Goodwill and Intangible Assets of our consolidated financial statements included in Part II, Item 8, Financial Statements and Supplementary Data of this Annual Report on Form 10-K, for additional information.
Interest Expense
Interest expense includes interest incurred on our Senior Notes, our Floor Plan Facilities, and our Finance Receivable Facilities (each as defined in Note 10 — Debt Instruments of our consolidated financial statements included in Part II, Item 8, Financial Statements and Supplementary Data of this Annual Report on Form 10-K), as well as our notes payable, finance leases, and long-term debt, which are used to fund general working capital, our inventory, our transportation fleet, and certain of our property and equipment. Interest expense excludes the interest incurred during various construction projects to build,
upgrade, or remodel certain facilities, which is capitalized to property and equipment and depreciated over the estimated useful lives of the related assets.
Other Expense (Income)
Other expense (income), net includes changes in fair value on our beneficial interests in securitizations, purchase price adjustment receivables, and fair value adjustments related to our Warrants to acquire Root's Class A common stock as discussed in Note 18 — Fair Value of Financial Instruments of our consolidated financial statements included in Part II, Item 8, Financial Statements and Supplementary Data of this Annual Report on Form 10-K, along with other general expenses such as gains or losses from disposals of long-lived assets.
Income Tax Provision
Income taxes are recognized based upon our anticipated underlying annual blended federal and state income tax rates adjusted, as necessary, for any discrete tax matters occurring during the period. As the sole managing member of Carvana Group, LLC (“Carvana Group”), Carvana Co. consolidates the financial results of Carvana Group. Carvana Group is treated as a partnership and therefore not subject to U.S. federal and most applicable state and local income tax purposes. Any taxable income or loss generated by Carvana Group is passed through to and included in the taxable income or loss of its members, including Carvana Co., based on its economic interest held in Carvana Group. Carvana Co. is taxed as a corporation and is subject to U.S. federal, state and local income taxes with respect to its allocable share of any taxable income or loss of Carvana Group, as well as any stand-alone income or loss generated by Carvana Co. During each of the years ended December 31, 2022 and 2021, the Company generated income tax expense of $1 million.
Results of Operations
| | | | | | | | | | | | | | | | | | | | | |
| Years Ended December 31, |
| 2022 | | 2021 | | Change | | | | |
| | | | | | | | | |
| (dollars in millions, except per unit amounts) | | | | | | |
| Net sales and operating revenues: | | | | | | | | | |
| Retail vehicle sales, net | $ | 10,254 | | | $ | 9,851 | | | 4.1 | % | | | | |
Wholesale sales and revenues (1) | 2,609 | | | 1,920 | | | 35.9 | % | | | | |
Other sales and revenues (2) | 741 | | | 1,043 | | | (29.0) | % | | | | |
| Total net sales and operating revenues | $ | 13,604 | | | $ | 12,814 | | | 6.2 | % | | | | |
| Gross profit: | | | | | | | | | |
Retail vehicle gross profit (3) | $ | 371 | | | $ | 697 | | | (46.8) | % | | | | |
Wholesale gross profit (1) | 134 | | | 189 | | | (29.1) | % | | | | |
Other gross profit (2) | 741 | | | 1,043 | | | (29.0) | % | | | | |
| Total gross profit | $ | 1,246 | | | $ | 1,929 | | | (35.4) | % | | | | |
| | | | | | | | | |
| | | | | | | | | |
| | | | | | | | | |
| | | | | | | | | |
| | | | | | | | | |
| | | | | | | | | |
| | | | | | | | | |
| | | | | | | | | |
| | | | | | | | | |
| Unit sales information: | | | | | | | | | |
| Retail vehicle unit sales | 412,296 | | | 425,237 | | | (3.0) | % | | | | |
| Wholesale vehicle unit sales | 193,260 | | | 170,056 | | | 13.6 | % | | | | |
| Per unit selling prices: | | | | | | | | | |
| Retail vehicles | $ | 24,870 | | | $ | 23,167 | | | 7.4 | % | | | | |
Wholesale vehicles (4) | $ | 10,965 | | | $ | 11,287 | | | (2.9) | % | | | | |
| Per retail unit gross profit: | | | | | | | | | |
Retail vehicle gross profit (5) | $ | 900 | | | $ | 1,638 | | | (45.1) | % | | | | |
| Wholesale gross profit | 325 | | | 446 | | | (27.1) | % | | | | |
| Other gross profit | 1,797 | | | 2,453 | | | (26.7) | % | | | | |
| Total gross profit | $ | 3,022 | | | $ | 4,537 | | | (33.4) | % | | | | |
| Per wholesale unit gross profit: | | | | | | | | | |
Wholesale vehicle gross profit (6) | $ | 580 | | | $ | 1,116 | | | (48.0) | % | | | | |
| Wholesale marketplace: | | | | | | | | | |
| Wholesale marketplace units sold | 485,333 | | | — | | | NM | | | | |
| Wholesale marketplace revenues | $ | 490 | | | $ | — | | | NM | | | | |
Wholesale marketplace gross profit (7) | $ | 22 | | | $ | — | | | NM | | | | |
| | | | | | | | | |
| | | | | | | | | |
| | | | | | | | | |
| | | | | | | | | |
| | | | | | | | | |
(1) Includes $32 and $54, respectively, of wholesale sales and revenues from related parties.
(2) Includes $176 and $208, respectively, of other sales and revenues from related parties.
(3) Includes $16 and $0, respectively, of share-based compensation expense related to the CEO Milestone Gift.
(4) Excludes wholesale marketplace revenues and wholesale marketplace units sold.
(5) Includes $39 and $0, respectively, of share-based compensation expense related to the CEO Milestone Gift.
(6) Excludes wholesale marketplace gross profit and wholesale marketplace units sold.
(7) Includes $62 and $0, respectively, of depreciation and amortization expense.
NM = Not Meaningful
Retail Vehicle Sales
Retail vehicle sales increased by $403 million to $10.3 billion during the year ended December 31, 2022 compared to $9.9 billion during the year ended December 31, 2021. The increase in revenue was primarily due to an increase in the average selling price of our retail units sold to $24,870 in the year ended December 31, 2022 from $23,167 in the prior year, due primarily to overall appreciation in the used vehicle market compared to the year ended December 31, 2021. This increase was partly offset by a decrease in the number of retail vehicles sold to 412,296 from 425,237 during the years ended December 31,
2022 and 2021, respectively. The decrease in retail units sold was driven by various macroeconomic factors including increased interest rates and inflation, leading to decreased vehicle affordability.
Wholesale Vehicle Sales and Revenues
Wholesale vehicle sales increased by $689 million to $2.6 billion during the year ended December 31, 2022, compared to $1.9 billion during the year ended December 31, 2021. The increase in revenue was primarily driven by the ADESA Acquisition, resulting in 485,333 wholesale marketplace units sold, for a total of $490 million in wholesale marketplace revenue. Additionally, wholesale units sold increased to 193,260 from 170,056 during the year ended December 31, 2022 and 2021, respectively, partially offset by a decrease in the average selling price of our wholesale units sold to $10,965 from $11,287 during the years ended December 31, 2022 and 2021, respectively. The increase in wholesale units sold was due to acquiring more vehicles from customers, while the lower average selling price was primarily due to depreciation in the used vehicle market compared to the year ended December 31, 2021.
Other Sales and Revenues
Other sales and revenues decreased by $302 million to $741 million during the year ended December 31, 2022, compared to $1.0 billion during the year ended December 31, 2021. The decrease is primarily due to fewer loan sales, a decrease in gain on loan sales driven by rapidly increasing benchmark interest rates, and the impact of the decrease in retail units sold, partially offset by the impact of higher industry-wide vehicle prices on average loan size during the year ended December 31, 2022.
Retail Vehicle Gross Profit
Retail vehicle gross profit decreased by $326 million to $371 million during the year ended December 31, 2022, compared to $697 million during the year ended December 31, 2021. This decrease was driven primarily by a decrease in retail vehicle gross profit per unit to $900 for the year ended December 31, 2022 compared to $1,638 for the year ended December 31, 2021, which was further driven by a decrease in retail units sold. The per unit decrease was primarily driven by higher retail vehicle depreciation rates and reconditioning and inbound transport costs, partially offset by a higher ratio of customer-sourced vehicles sold during the year ended December 31, 2022.
Wholesale Vehicle Gross Profit
Wholesale vehicle gross profit decreased by $55 million to $134 million during the year ended December 31, 2022, compared to $189 million during the year ended December 31, 2021. This decrease was primarily driven by a decrease in wholesale vehicle gross profit per wholesale unit to $580 from $1,116 for the years ended December 31, 2022 and 2021, respectively, partially offset by an increase in wholesale units sold to 193,260 from 170,056, respectively, as well as $22 million of wholesale marketplace gross profit due to the ADESA Acquisition. The increase in the number of wholesale units sold was primarily due to acquiring more vehicles from customers, while the decrease in gross profit per wholesale unit was driven by depreciation in the used vehicle market.
Other Gross Profit
Other sales and revenues consist of 100% gross margin products for which gross profit equals revenue. Therefore, changes in other gross profit and the associated drivers are identical to changes in other sales and revenues and the associated drivers.
Components of SG&A
| | | | | | | | | | | | | |
| Years Ended December 31, |
| 2022 | | 2021 | | |
| | | | | |
| (in millions) |
Compensation and benefits (1) | $ | 917 | | | $ | 667 | | | |
CEO Milestone Gift (2) | 26 | | | — | | | |
| Advertising | 490 | | | 479 | | | |
Market occupancy (3) | 93 | | | 70 | | | |
Logistics (4) | 235 | | | 148 | | | |
Other (5) | 975 | | | 669 | | | |
| Total | $ | 2,736 | | | $ | 2,033 | | | |
| | | | | |
| | | | | |
| | | | | |
(1) Compensation and benefits includes all payroll and related costs, including benefits, payroll taxes, and equity-based compensation, except those related to preparing vehicles for sale, which are included in cost of sales, and those related to the development of software products for internal use, which are capitalized to software and depreciated over the estimated useful lives of the related assets.
(2) CEO Milestone Gift includes all equity-based compensation and payroll tax costs associated with the Gift, except those Gift costs related to preparing vehicles for sale, which are included in cost of sales.
(3) Market occupancy costs includes occupancy costs of our vending machine and hubs. It excludes occupancy costs related to reconditioning vehicles which are included in cost of sales and the portion related to corporate occupancy which are included in other costs.
(4) Logistics includes fuel, maintenance and depreciation related to operating our own transportation fleet, and third-party transportation fees, except the portion related to inbound transportation, which is included in cost of sales.
(5) Other costs include all other selling, general and administrative expenses such as IT expenses, corporate occupancy, professional services and insurance, limited warranty, and title and registration.
Selling, general and administrative expenses increased by $703 million to $2.7 billion during the year ended December 31, 2022 compared to $2.0 billion during the year ended December 31, 2021. During the first half of the year ended December 31, 2022, we increased compensation and benefits, advertising, market occupancy, logistics, and other expenses primarily due to building capacity for increases in the number of units sold and in population coverage, in preparation for future growth, and as a result of the ADESA Acquisition. During the second half of the year ended December 31, 2022, we strategically reduced our spending across all areas of SG&A in response to various macroeconomic factors. Additionally, during the year ended December 31, 2022, we incurred $50 million of lease termination fees, expenses associated with the previously announced workforce reductions, and other restructuring-related costs.
During the year ended December 31, 2022, we incurred $26 million of compensation expense related to the CEO Milestone Gift within selling, general and administrative expense, which is presented separately above, compared to none during the year ended December 31, 2021.
Goodwill Impairment
During the year ended December 31, 2022, we recorded a non-cash goodwill impairment charge of $847 million. Refer to Note 5 — Goodwill and Intangible Assets of our consolidated financial statements included in Part II, Item 8, Financial Statements and Supplementary Data of this Annual Report on Form 10-K, for additional information.
Interest Expense
Interest expense increased by $310 million to $486 million during the year ended December 31, 2022 compared to $176 million during the year ended December 31, 2021. The increase is primarily due to increased interest incurred on additional
senior unsecured notes issued by the Company in March 2021, August 2021, and May 2022, along with increased interest expense incurred on working capital financing since the year ended December 31, 2021, partially due to rising interest rates.
Other Expense (Income), Net
Other expense (income), net increased by $64 million to expense of $70 million compared to expense of $6 million during the years ended December 31, 2022 and 2021, respectively. The change is primarily due to fair value adjustments on our warrants to acquire Root's Class A common stock and fair value adjustments on our retained beneficial interests in securitizations and purchase price adjustment receivables.
Income Tax Provision
We recognized an income tax expense of $1 million in each of the years ended December 31, 2022 and December 31, 2021 from certain subsidiaries.
Non-GAAP Financial Measures
To supplement the consolidated financial statements, which are prepared and presented in accordance with U.S. GAAP, we also present the following non-GAAP measures: Adjusted EBITDA; Adjusted EBITDA margin; Gross profit, non-GAAP; Total gross profit per retail unit, non-GAAP; SG&A, non-GAAP; and Total SG&A per retail unit, non-GAAP. We historically presented EBITDA and EBITDA margin, however we believe the presentation of the aforementioned non-GAAP measures, in conjunction with U.S. GAAP financial measures, provides investors with increased transparency into financial measures used by our management team, and it also improves investors’ understanding of our underlying operating performance and their ability to analyze our ongoing operating trends. All historic non-GAAP financial measures have been reconciled to the most directly comparable U.S. GAAP financial measures.
Adjusted EBITDA; Adjusted EBITDA margin; Gross profit, non-GAAP; Total gross profit per retail unit, non-GAAP; SG&A, non-GAAP; and Total SG&A per retail unit, non-GAAP
Adjusted EBITDA; Adjusted EBITDA margin; Gross profit, non-GAAP; Total gross profit per retail unit, non-GAAP; SG&A, non-GAAP; and Total SG&A per retail unit, non-GAAP are supplemental measures of operating performance that do not represent and should not be considered an alternative to net loss, gross profit, or SG&A, as determined by U.S. GAAP.
Adjusted EBITDA is defined as net loss plus income tax expense, interest expense, other (income) expense, net, depreciation and amortization in cost of sales and SG&A, goodwill impairment, share-based compensation including the CEO Milestone Gift in cost of sales and SG&A, and restructuring costs, minus revenue related to our Root warrants. Following the ADESA Acquisition, we are also excluding depreciation and amortization in cost of sales, which was historically only a small component of cost of sales. Adjusted EBITDA margin is Adjusted EBITDA as a percentage of total revenues.
Gross profit, non-GAAP is defined as GAAP gross profit plus depreciation and amortization in cost of sales, share-based compensation including the CEO Milestone Gift in cost of sales, and restructuring costs, minus revenue related to our Root warrants. Total gross profit per retail unit, non-GAAP is Gross profit, non-GAAP divided by retail vehicle unit sales.
SG&A, non-GAAP is defined as GAAP SG&A minus depreciation and amortization in SG&A, share-based compensation including the CEO Milestone Gift in SG&A, and restructuring costs. Total SG&A per retail unit, non-GAAP is SG&A, non-GAAP divided by retail vehicle unit sales.
We use these non-GAAP measures to measure the operating performance of our business as a whole and relative to our total revenues and retail vehicle unit sales. We believe that these metrics are useful measures to us and to our investors because they exclude certain financial, capital structure, and non-cash items that we do not believe directly reflect our core operations and may not be indicative of our recurring operations, in part because they may vary widely across time and within our industry independent of the performance of our core operations. We believe that excluding these items enables us to more effectively evaluate our performance period-over-period and relative to our competitors. Adjusted EBITDA; Adjusted EBITDA margin; Gross profit, non-GAAP; Total gross profit per retail unit, non-GAAP; SG&A, non-GAAP; and Total SG&A per retail unit, non-GAAP may not be comparable to similarly titled measures provided by other companies due to potential differences in methods of calculations. A reconciliation of Adjusted EBITDA to net loss, Gross profit, non-GAAP to gross profit, and SG&A,
non-GAAP to SG&A, which are the most directly comparable U.S. GAAP measures, and calculations of Adjusted EBITDA margin, Total gross profit per retail unit, non-GAAP, and Total SG&A per retail unit, non-GAAP is as follows:
| | | | | | | | | | | | | | | | | |
| Years Ended December 31, |
| 2022 | | 2021 | | 2020 |
| | | | | |
| (dollars in millions) |
| Net loss | $ | (2,894) | | | $ | (287) | | | $ | (462) | |
| Income tax provision | 1 | | | 1 | | | — | |
| Interest expense | 486 | | | 176 | | | 131 | |
| Other (income) expense, net | 70 | | | 6 | | | (1) | |
| Depreciation and amortization expense in cost of sales | 114 | | | 24 | | | 10 | |
| Depreciation and amortization expense in SG&A | 200 | | | 105 | | | 74 | |
| Goodwill impairment | 847 | | | — | | | — | |
| Share-based compensation expense in cost of sales | 16 | | | — | | | 1 | |
| Share-based compensation expense in SG&A | 69 | | | 39 | | | 25 | |
| Root warrant revenue | (7) | | | — | | | — | |
Restructuring (1) | 57 | | | — | | | — | |
| Adjusted EBITDA | $ | (1,041) | | | $ | 64 | | | $ | (222) | |
| | | | | |
| Total revenues | $ | 13,604 | | | $ | 12,814 | | | $ | 5,587 | |
| Net loss margin | (21.3) | % | | (2.2) | % | | (8.3) | % |
| Adjusted EBITDA margin | (7.7) | % | | 0.5 | % | | (4.0) | % |
| | | | | |
| Gross profit | $ | 1,246 | | | $ | 1,929 | | | $ | 794 | |
| Depreciation and amortization expense in cost of sales | 114 | | | 24 | | | 10 | |
| Share-based compensation expense in cost of sales | 16 | | | — | | | 1 | |
| Root warrant revenue | (7) | | | — | | | — | |
Restructuring (1) | 7 | | | — | | | — | |
| Gross profit, non-GAAP | $ | 1,376 | | | $ | 1,953 | | | $ | 805 | |
| | | | | |
| Retail vehicle unit sales | 412,296 | | | 425,237 | | | 244,111 | |
| Total gross profit per retail unit | $ | 3,022 | | | $ | 4,537 | | | $ | 3,253 | |
| Total gross profit per retail unit, non-GAAP | $ | 3,337 | | | $ | 4,593 | | | $ | 3,298 | |
| | | | | |
| SG&A | $ | 2,736 | | | $ | 2,033 | | | $ | 1,126 | |
| Depreciation and amortization expense in SG&A | 200 | | | 105 | | | 74 | |
| Share-based compensation expense in SG&A | 69 | | | 39 | | | 25 | |
Restructuring (1) | 50 | | | — | | | — | |
| SG&A, non-GAAP | $ | 2,417 | | | $ | 1,889 | | | $ | 1,027 | |
| | | | | |
| Retail vehicle unit sales | 412,296 | | | 425,237 | | | 244,111 | |
| Total SG&A per retail unit | $ | 6,636 | | | $ | 4,781 | | | $ | 4,613 | |
| Total SG&A per retail unit, non-GAAP | $ | 5,862 | | | $ | 4,442 | | | $ | 4,207 | |
(1) For the year ended December 31, 2022, includes $28 million of lease termination fees, net of amounts written off for the corresponding operating lease right-of-use assets and operating lease liabilities which were terminated, $26 million of expenses
associated with the previously announced workforce reductions, of which $7 million was recorded to cost of sales, and $3 million of other restructuring-related costs.
Liquidity and Capital Resources
General
We generate cash from the sale of retail vehicles, the sale of wholesale vehicles, and proceeds from the sale of finance receivables originated in connection with the sale of retail vehicles. We generate additional cash flows through our financing activities including our short-term revolving inventory and finance receivable facilities, real estate and equipment financing, the issuance of long-term notes, and new issuances of equity. Historically, cash generated from financing activities has funded growth and expansion into new markets and strategic initiatives and we expect this to continue in the future. We expect our
primary sources of cash to continue to be sufficient to fund our operating activities and cash commitments for investing and
financing activities for at least the next 12 months.
Our ability to service our debt and fund working capital, capital expenditures, and business development efforts in the long-term will depend on our ability to generate cash from operating and financing activities, which is subject to our future operating performance, as well as to general economic, financial, competitive, legislative, regulatory, and other conditions, some of which may be beyond our control. Our future capital requirements will depend on many factors, including our ability to refinance indebtedness, our ability to obtain supplemental liquidity through debt, equity, strategic relationships or other arrangements on terms available or acceptable to us, our rate of revenue growth, our construction of IRCs and vending machines, the timing and extent of our spending to support our technology and software development efforts, and increased population coverage. If we need to obtain supplemental liquidity, there can be no assurance that financing alternatives will be
available in sufficient amounts or on terms acceptable to us in the future.
We had the following liquidity resources available as of December 31, 2022 and 2021:
| | | | | | | | | | | |
| December 31, |
| 2022 | | 2021 |
| | | |
| (in millions) |
| Cash and cash equivalents | $ | 434 | | | $ | 403 | |
Availability under short-term revolving facilities (1) | 1,444 | | | 438 | |
| | | |
| Committed liquidity resources available | $ | 1,878 | | | $ | 841 | |
| Unpledged vehicle inventory not included above | — | | | 665 | |
Unpledged real estate not included above (2) | 1,971 | | | 677 | |
| Unpledged beneficial interests in securitizations | 69 | | | 100 | |
| Total liquidity resources | $ | 3,918 | | | $ | 2,283 | |
(1) Based on pledging all eligible vehicles and finance receivables under the available capacity in our floor plan and finance receivable facilities, excluding the impact to restricted cash requirements.
(2) Total unpledged gross real estate assets minus committed sale leasebacks. Includes $1.1 billion of ADESA unpledged real estate assets.
Our total liquidity resources are composed of cash and equivalents, availability under existing credit facilities, and additional unpledged assets, including vehicle inventory, finance receivables, real estate, and securities, on our balance sheet that can be financed using traditional asset-based financing sources.
Cash and cash equivalents includes cash deposits and highly liquid investment instruments with original maturities of three months or less, such as money market funds.
Availability under short-term revolving facilities is the available amount we can borrow under our existing vehicle inventory floor plan and finance receivable facilities based on the pledgable value of vehicle inventory and finance receivables on our balance sheet on the period end date. Availability under short-term revolving facilities is distinct from the total
commitment amount of these facilities because it represents the currently borrowable amount, rather than committed future amounts that could be borrowed to finance future additional assets.
As of December 31, 2022 and 2021, the short-term revolving facilities had a total commitment of $4.8 billion and $4.3 billion, an outstanding balance of $1.5 billion and $2.1 billion, and unused capacity of $3.2 billion and $2.2 billion, respectively.
Unpledged vehicle inventory and finance receivables is the value of vehicle inventory and finance receivables on our balance sheet on the period end date beyond that covered by committed financing agreements. Effective September 22, 2022, we amended and restated our vehicle inventory floor plan facility (the "12-Month Floor Plan Facility") to extend the maturity date to September 22, 2023 with a line of credit of $2.2 billion. On September 22, 2022, we also entered into a separate vehicle inventory floor plan facility (the "18-Month Floor Plan Facility", and together with the 12-Month Floor Plan Facility, the "Floor Plan Facilities") with a lender. The line of credit under the 18-Month Floor Plan Facility is $2.0 billion, which becomes available following the maturity and repayment of the 12-Month Floor Plan Facility.
Unpledged real estate assets include real estate acquired as part of the ADESA Acquisition, IRC, vending machine, and hub real estate assets that have not been sold and are not pledged on the period end date. Since our first sale-leaseback transaction in 2017, we have historically had flexible access to real estate financing and expect to continue to use various forms of real estate financing in the future.
Unpledged beneficial interests in securitizations includes retained beneficial interests in securitizations that have not been previously pledged or sold. We historically have financed the majority of our retained beneficial interests in securitizations and expect to continue to do so in the future.
To optimize our cost of capital, in any given period we may choose not to maximize borrowings on our short-term revolving facilities, maximize revolving commitment size, or immediately sale-leaseback or pledge real estate and retained beneficial interests in securitizations. This has the benefit of reducing interest expense and debt issuance costs and providing flexibility to minimize financing costs over time.
We consider our total liquidity resources as an input into our planning. In general, changes in total liquidity resources fall into two broad categories: changes due to current business operations and changes due to investments in automotive retail assets.
Changes in liquidity due to current business operations include Adjusted EBITDA, non-real estate capital expenditures, including technology, furniture, fixtures, and equipment, and changes in traditional working capital, including accounts receivable, accounts payable, accrued expenses, and other miscellaneous assets and liabilities.
In the ordinary course of business, we sponsor and engage in securitization transactions to sell our finance receivables to a diverse pool of investors. These securitizations involve unconsolidated variable interest entities in which we retain at least 5% of the credit risk of the underlying finance receivable by holding at least 5% of the notes and certificates issued by these entities. We are exposed to market risk in the securitization market. See Note 9 — Securitizations and Variable Interest Entities of our consolidated financial statements included in Part II, Item 8, Financial Statements and Supplementary Data of this Annual Report on Form 10-K for further discussion regarding our transactions with unconsolidated variable interest entities.
In addition, we also invest in and generate several types of automotive retail assets, including vehicle inventory, finance receivables, retained beneficial interests in securitizations, and real estate. To maximize capital efficiency, we generally seek to finance these assets with matched sources of asset-based financing, including short-term revolving facilities for vehicle inventory and finance receivables, beneficial interests financing for retained beneficial interests in securitizations, and sale-leaseback or other real estate financing for IRCs and vending machines. We have historically used these sources of financing to finance our investment in these assets and expect to continue to do so in the future.
As of December 31, 2022 and 2021, our outstanding principal amount of indebtedness, including finance leases, was $8.4 billion and $5.4 billion, respectively, summarized in the table below. See Note 10 — Debt Instruments and Note 16 — Leases of our consolidated financial statements included in Part II, Item 8, Financial Statements and Supplementary Data of this Annual Report on Form 10-K for further information on our debt and finance leases.
| | | | | | | | | | | |
| December 31, |
| 2022 | | 2021 |
| | | |
| (in millions) |
| Asset-Based Financing: | |
| Inventory | $ | 569 | | $ | 1,877 |
| Finance receivables and beneficial interests | 1,233 | | 458 |
Transportation fleet (1) | 375 | | 212 |
Real estate (2) | 489 | | 450 |
| Total asset-based financing | 2,666 | | 2,997 |
| Senior Notes | 5,725 | | 2,450 |
| Total debt | 8,391 | | 5,447 |
Less: unamortized debt issuance costs (3) | (82) | | (34) |
| Total debt, net | $ | 8,309 | | | $ | 5,413 | |
(1) Amount includes notes payable and finance leases.
(2) Amount includes real estate financing and notes payable.
(3) The unamortized debt issuance costs related to long-term debt are presented as a reduction of the carrying amount of the corresponding liabilities on our consolidated balance sheets. Unamortized debt issuance costs related to revolving debt agreements are presented within other assets on our consolidated balance sheets and not included here.
On April 26, 2022, we completed an equity offering of 15.6 million shares of Class A common stock for net proceeds of $1.2 billion. Also, on May 6, 2022, we issued $3.275 billion in senior unsecured notes due 2030. We are using the net proceeds from the Class A common stock offering for general corporate purposes and to pay any costs, fees and expenses incurred by us in connection with the offering. We used the net proceeds from the issuance and sale of the 2030 Notes (a) to finance the $2.2 billion ADESA Acquisition and other ancillary transactions in connection therewith, and to pay related fees and expenses in connection therewith and (b) for working capital, capital expenditures and other general corporate purposes.
Cash Flows
The following table presents a summary of our consolidated cash flows from operating, investing, and financing activities for the years ended December 31, 2022, and 2021:
| | | | | | | | | | | | | |
| Years Ended December 31, |
| 2022 | | 2021 | | |
| | | | | |
| (in millions) |
| Net cash used in operating activities | $ | (1,324) | | | $ | (2,594) | | | |
| Net cash used in investing activities | (2,583) | | | (627) | | | |
| Net cash provided by financing activities | 3,899 | | | 3,528 | | | |
| Net (decrease) increase in cash, cash equivalents and restricted cash | (8) | | | 307 | | | |
| Cash, cash equivalents, and restricted cash at beginning of period | 636 | | | 329 | | | |
| Cash, cash equivalents, and restricted cash at end of period | $ | 628 | | | $ | 636 | | | |
Operating Activities
Our primary sources of operating cash flows result from the sales of retail vehicles, wholesale vehicles, loans we originate, and ancillary products. Our primary uses of cash from operating activities are purchases of inventory, personnel-related expenses, and cash used to acquire customers. Cash used in operating activities was $1.3 billion and $2.6 billion for the years ended December 31, 2022 and 2021, respectively, a decrease of $1.3 billion, primarily due to decreases in cash used to acquire vehicle inventory, partially offset by increased selling, general and administrative expenses and reconditioning costs.
Investing Activities
Our primary use of cash for investing activities is purchases of property and equipment to expand our operations. Cash used in investing activities was $2.6 billion and $627 million during the years ended December 31, 2022 and 2021, respectively, an increase of $2.0 billion, primarily driven by our acquisition of the U.S. physical auction business of ADESA for approximately $2.2 billion, partially offset by a reduction in other capital expenditures in the second half of 2022.
Financing Activities
Cash flows from financing activities primarily relate to our short and long-term debt activity and proceeds from equity issuances which have been used to provide working capital, finance the $2.2 billion ADESA Acquisition, and for general corporate purposes, including paying down our short-term revolving facilities. Cash provided by financing activities was $3.9 billion and $3.5 billion during the years ended December 31, 2022 and 2021, respectively, an increase of $371 million. The change primarily relates to increased net proceeds from long-term debt primarily from the issuance of our $3.275 billion 2030 Notes in May 2022 along with proceeds from the issuance of Class A common stock during the year ended December 31, 2022, partially offset by decreased net proceeds from short-term revolving facilities.
Contractual Obligations and Commitments
We are party to contractual obligations involving commitments to third parties for which we believe we have sufficient liquidity to fund our operations and meet our obligations as they come due. These contractual obligations impact our liquidity and future capital requirements and primarily consist of long-term debt and related interest payments, leases, short-term revolving facilities, financing of beneficial interests in securitizations, and other purchase obligations and commitments. See Note 8 — Finance Receivable Sale Agreements, Note 10 — Debt Instruments, Note 16 — Leases, and Note 17 — Commitments and Contingencies of the consolidated financial statements included in Part II, Item 8, Financial Statements and Supplementary Data, of this Annual Report on Form 10-K, for more information related to these contractual obligations and commitments.
Fair Value Measurements
We report money market securities, certain receivables, Warrants to acquire Root's Class A common stock and beneficial interests in securitizations at fair value. See Note 18 — Fair Value of Financial Instruments, included in Part II, Item 8, Financial Statement and Supplementary Data, of this Annual Report on Form 10-K, which is incorporated into this item by reference.
Critical Accounting Estimates
The discussion and analysis of our financial condition and results of operations are based upon our consolidated financial statements, which have been prepared in accordance with United States generally accepted accounting principles ("GAAP"). The preparation of these financial statements requires management to make estimates and judgments that affect the reported amounts of assets and liabilities, revenue and expenses and related disclosures of contingent assets and liabilities at the date of our financial statements. Actual results may differ from these estimates under different assumptions or conditions, impacting our reported results of operations and financial condition.
Certain accounting policies involve significant judgments and assumptions by management, which have a material impact on the carrying value of assets and liabilities and the recognition of income and expenses. The estimates and assumptions used by management are based on historical experience and other factors, which are believed to be reasonable under the circumstances. The significant accounting estimates which we believe are the most critical to aid in fully understanding and evaluating our reported financial results are described below. Refer to Note 2 — Summary of Significant Accounting Policies of the consolidated financial statements included in Part II, Item 8, Financial Statements and Supplementary Data, of this Annual Report on Form 10-K, for more detailed information regarding our critical accounting policies.
Revenue Recognition
We sell retail vehicles directly to our customers through our website. We recognize revenue upon delivery to the customer or pick up of the vehicle by a customer at the agreed upon purchase price stated in the contract, including any delivery charges, less an estimate for returns. Our return policy allows customers to initiate a return during the first seven days after delivery.
Estimates for returns are based on an analysis of historical experience, trends and sales data. Changes in these estimates are reflected as an adjustment to revenue in the period identified.
Customers purchasing retail vehicles from us may enter into contracts for VSCs and, if they finance with us, GAP waiver coverage. The prices of VSCs and GAP waiver coverage are set forth in each contract. We sell and receive a commission on VSCs under a master dealer agreement with DriveTime, pursuant to which we sell VSCs that DriveTime administers and is the obligor. We receive a commission on GAP waiver coverage contracts where the administrator of the contract is obligated to reimburse the holder of the underlying finance receivable for a balance that is in excess of the value of the financed vehicle in the event of a total loss. We recognize commission revenue at the time of sale, net of a reserve for estimated contract cancellations. Our risk related to contract cancellations is limited to the commissions that we receive. Cancellations fluctuate depending on the customer-financing default or prepayment rates, and shifts in customer behavior, including those related to changes in the coverage or term of the product. To the extent that actual experience differs from historical trends, there could be significant adjustments to our contract cancellation reserves. The reserve for cancellations of VSCs and GAP waiver coverage is estimated based upon historical experience and recent trends and is reflected as a reduction of other sales and revenues. Changes in these estimates are reflected as an adjustment to revenue in the period identified.
Under the master dealer agreement with DriveTime, we are also contractually entitled to receive profit-sharing revenues based on the performance of the VSCs once a required claims period has passed. This is a form of variable consideration we recognize as revenue to the extent that it is probable that it will not result in a significant revenue reversal. We apply the expected value method, utilizing expected VSC performance based on historical claims and cancellation data from our customers, as well as other qualitative assumptions to estimate the amount we expect to receive. We reassess the estimate each reporting period with any changes reflected as an adjustment to other sales and revenues in the period identified. Profit-sharing payments will begin when the underlying VSCs reach a specified level of claims history.
Finance Receivables
Finance receivables include installment contracts we originate to facilitate vehicle sales. We classify these receivables as held for sale, as we do not intend to hold the finance receivables we originate to maturity. We typically sell the finance receivables we originate. We record a valuation allowance to report finance receivables at the lower of unpaid principal balance or fair value. To determine the fair value of finance receivables we utilize industry-standard modeling, such as discounted cash flow analysis, factoring in our historical experience, the credit quality of the underlying receivables, loss trends and recovery rates, as well as the overall economic environment. For purposes of determining the valuation allowance, finance receivables are evaluated collectively to determine the allowance as they represent a large group of smaller-balance homogeneous loans. To the extent that actual experience differs from historical trends, there could be significant adjustments to our valuation allowance. Principal balances of finance receivables are charged-off when we are unable to sell the finance receivable and the related vehicle has been repossessed and liquidated or the receivable has otherwise been deemed uncollectible. The estimates and trends used have historically been effective in our determination of our valuation allowance.
Beneficial Interests in Securitizations
The Company's beneficial interests in securitizations include rated notes and certificates and other assets, all of which are classified as Level 3 due to the lack of observable market data. The Company determines the fair value of its rated notes based on non-binding broker quotes. The non-binding broker quotes are based on models that consider the prevailing interest rates, recent market transactions, and current business conditions. The Company determines the fair value of its certificates and other assets using a combination of non-binding market quotes and internally developed discounted cash flow models. The discounted cash flow models use discount rates based on prevailing interest rates and the characteristics of the specific instruments. See Note 18 — Fair Value of Financial Instruments, included in Part II, Item 8, Financial Statements and Supplementary Data, of this Annual Report on Form 10-K for further detail on the discount rates.
Significant increases or decreases in the inputs to the models could result in a significantly higher or lower fair value measurement. The Company elected the fair value option on its beneficial interests in securitizations, which allows it to recognize changes in the fair value of these assets in the period the fair value changes resulting in a gain or loss in that period.
Valuation of Inventory
Vehicle inventory consists of used vehicles, primarily acquired directly from customers and at auction. Direct and indirect vehicle reconditioning costs including parts and labor, inbound transportation costs and other incremental costs are capitalized as a component of inventory. Inventory is stated at the lower of cost or net realizable value. Vehicle inventory cost is determined by specific identification. Net realizable value is the estimated selling price less costs to complete, dispose and
transport the vehicles. Selling prices are derived from historical data and trends, such as sales price and inventory turn times of similar vehicles, as well as independent market resources. Each reporting period we recognize any necessary adjustments to reflect vehicle inventory at the lower of cost or net realizable value through cost of sales. To the extent that there are significant changes to estimated vehicle selling prices or decreases in demand for used vehicles, there could be significant adjustments to reflect our inventory at net realizable value.
Income Taxes
We account for income taxes pursuant to the asset and liability method, which requires the recognition of deferred income tax assets and liabilities related to the expected future tax consequences arising from temporary differences between the carrying amounts and tax bases of assets and liabilities based on enacted statutory tax rates applicable to the periods in which the temporary differences are expected to reverse. Any effects of changes in income tax rates or laws are included in income tax expense in the period of enactment. We reduce the carrying amounts of deferred tax assets by a valuation allowance if, based on the evidence available, it is more likely than not that such assets will not be realized. In making the assessment under the more likely than not standard, appropriate consideration must be given to all positive and negative evidence related to the realization of the deferred tax assets. The assessment considers, among other matters, the nature, frequency, and severity of current and cumulative losses, forecasts of future profitability, the duration of statutory carry forward periods by jurisdiction, our experience with loss carryforwards not expiring unutilized, and all tax-planning alternatives that may be available. A valuation allowance is recognized if under applicable accounting standards we determine it is more likely than not that our deferred tax assets would not be realized.
Business Combination Purchase Price Allocation
The purchase price of an acquisition is allocated to the identifiable assets acquired and liabilities assumed based on their fair values at the date of acquisition, with the excess purchase price being recorded as goodwill. The allocation of purchase price to the tangible and identifiable intangible assets acquired is specifically complex because of the significant estimates and assumptions involved in determining their fair values. Due to this higher degree of complexity, we obtained the assistance of outside valuation experts in the allocation of purchase price to the tangible and identifiable intangible assets acquired. While outside valuation experts were used, management has the ultimate responsibility for the valuation methods, models and inputs used and the resulting purchase price allocation. Critical estimates used in valuing tangible assets associated with the ADESA Acquisition include, but are not limited to, the similarity of the acquired real property to market comparable transactions, costs of similar personal property in new condition, and economic obsolescence rates. Critical estimates used in valuing identifiable intangible assets associated with the ADESA Acquisition include, but are not limited to, revenues and attrition rate.
Goodwill
Goodwill represents the excess purchase price over the fair value of the net assets acquired. Goodwill is not amortized but is tested annually during the second quarter or more frequently when events or circumstances change that would more likely than not reduce the fair value of a reporting unit below its carrying amount. The Company has one operating segment, which is its reporting unit; therefore, management analyzes goodwill associated with all of its operations when analyzing for potential impairment. During the fourth quarter of 2022, our market capitalization declined significantly, with a closing stock price on December 27, 2022 at a historic low of $3.72 per share of Class A Common Stock. We determined that a triggering event had occurred, indicating it was more likely than not that the fair value of our single reporting unit was less than its carrying value as of December 31, 2022. Therefore, we performed a quantitative goodwill impairment test for our reporting unit as of December 31, 2022 and as a result recorded a non-cash goodwill impairment charge of $847 million, which was reflected as Goodwill impairment in our Consolidated Statements of Operations.
The quantitative goodwill impairment test requires a determination of whether the fair value of a reporting unit is less than the carrying value. As of December 31, 2022, and because our single reporting unit had a negative carrying value, we utilized an enterprise value-based income approach to determine the fair value of the reporting unit. The income approach discounts projected free cash flows of the reporting unit at a computed weighted average cost of capital as the discount rate. The income approach requires the use of significant estimates and assumptions, which include revenue growth rates and future operating margins used to calculate projected future cash flows, weighted average cost of capital, and future economic and market conditions. In connection with this process, we also reconcile the estimated fair value of our reporting unit to our market capitalization, including consideration of a reasonable control premium, based upon our average stock price over a reasonable period as of the measurement date. We base our cash flow forecasts on our knowledge of the automotive industry, our recent
performance, our expectations of future performance, and other assumptions we believe to be reasonable but that are unpredictable and inherently uncertain. Actual future results may differ from those estimates.
ITEM 7A. QUANTITATIVE AND QUALITATIVE DISCLOSURES ABOUT MARKET RISK.
Market risk represents the risk of loss that may impact our financial position due to adverse changes in financial market prices and rates. Our market risk exposure is primarily a result of exposure due to potential changes in inflation or interest rates. We do not hold financial instruments for trading purposes.
Interest Rate Risk
Our primary market risk exposure related to our debt is changing interest rates. We had total outstanding debt of $1.5 billion under our short-term revolving facilities at December 31, 2022. Amounts outstanding under our short-term revolving facilities are generally due within one year and bear a variable interest rate of a fixed spread to a prime rate. Refer to Note 10 — Debt Instruments of our consolidated financial statements included in Part II, Item 8, Financial Statements and Supplementary Data of this Annual Report on Form 10-K for more detail on this variable interest rate. Based on the amounts outstanding, a 100-basis point increase or decrease in market interest rates would result in a change to annual interest expense of $19 million at December 31, 2022. Our interest expense increased by $310 million to $486 million during the year ended December 31, 2022 compared to $176 million during the year ended December 31, 2021, primarily as a result of increased interest incurred on additional senior unsecured notes issued by the Company in March 2021, August 2021, and May 2022, along with increased interest expense incurred on working capital financing.
Our long-term debt, consisting of our Senior Notes (as defined in Note 10 — Debt Instruments of our consolidated financial statements included in Part II, Item 8, Financial Statements and Supplementary Data of this Annual Report on Form 10-K), notes payable, and finance leases have fixed interest rates and terms, and as such, we consider the associated risk to our results of operations from changes in market rates of interest to be minimal.
We are also exposed to interest rate risk arising from market rate adjustments as they pertain to our securitization transactions. Future sales of our finance receivables may be affected by changes in market rates. We have previously managed this interest rate exposure through the use of derivative instruments such as interest rate swap contracts, and may continue to do so in the future.
Inflation Risk
We are affected by inflationary factors such as decreased vehicle affordability, including as a result of rising interest rates, and increases in supply chain and logistics costs, materials costs, and labor costs. We do not believe that inflation has historically had a material effect on our business, financial condition, or results of operations. However, given the current macroeconomic environment and its effect on our results of operations in the year ended December 31, 2022, which were primarily fewer units sold, we will continue to look for ways to manage any changes in consumer purchasing behavior and increased costs, both of which may continue to adversely affect our business, financial condition, and results of operations.
ITEM 8. FINANCIAL STATEMENTS AND SUPPLEMENTARY DATA.
INDEX TO CONSOLIDATED FINANCIAL STATEMENTS | | | | | |
| Page |
Reports of Independent Registered Public Accounting Firm (PCAOB ID Number 248) | |
| Consolidated Balance Sheets as of December 31, 2022 and 2021 | |
| Consolidated Statements of Operations for the Years Ended December 31, 2022, 2021, and 2020 | |
| Consolidated Statements of Stockholders' Equity (Deficit) for the Years Ended December 31, 2022, 2021, and 2020 | |
| Consolidated Statements of Cash Flows for the Years Ended December 31, 2022, 2021, and 2020 | |
| Notes to Consolidated Financial Statements | |
REPORT OF INDEPENDENT REGISTERED PUBLIC ACCOUNTING FIRM
Board of Directors and Shareholders
Carvana Co.
Opinion on the financial statements
We have audited the accompanying consolidated balance sheets of Carvana Co. (a Delaware corporation) and subsidiaries (the “Company”) as of December 31, 2022 and 2021, the related consolidated statements of operations, changes in stockholders’ equity (deficit), and cash flows for each of the three years in the period ended December 31, 2022, and the related notes and financial statement schedules included under Item 15(a) (collectively referred to as the “financial statements”). In our opinion, the financial statements present fairly, in all material respects, the financial position of the Company as of December 31, 2022 and 2021, and the results of its operations and its cash flows for each of the three years in the period ended December 31, 2022, in conformity with accounting principles generally accepted in the United States of America.
We also have audited, in accordance with the standards of the Public Company Accounting Oversight Board (United States) (“PCAOB”), the Company’s internal control over financial reporting as of December 31, 2022, based on criteria established in the 2013 Internal Control—Integrated Framework issued by the Committee of Sponsoring Organizations of the Treadway Commission (“COSO”), and our report dated February 23, 2023, expressed an unqualified opinion.
Basis for opinion
These financial statements are the responsibility of the Company’s management. Our responsibility is to express an opinion on the Company’s financial statements based on our audits. We are a public accounting firm registered with the PCAOB and are required to be independent with respect to the Company in accordance with the U.S. federal securities laws and the applicable rules and regulations of the Securities and Exchange Commission and the PCAOB.
We conducted our audits in accordance with the standards of the PCAOB. Those standards require that we plan and perform the audit to obtain reasonable assurance about whether the financial statements are free of material misstatement, whether due to error or fraud. Our audits included performing procedures to assess the risks of material misstatement of the financial statements, whether due to error or fraud, and performing procedures that respond to those risks. Such procedures included examining, on a test basis, evidence regarding the amounts and disclosures in the financial statements. Our audits also included evaluating the accounting principles used and significant estimates made by management, as well as evaluating the overall presentation of the financial statements. We believe that our audits provide a reasonable basis for our opinion.
Critical audit matters
The critical audit matters communicated below are matters arising from the current period audit of the financial statements that were communicated or required to be communicated to the audit committee and that: (1) relate to accounts or disclosures that are material to the financial statements and (2) involved our especially challenging, subjective, or complex judgments. The communication of critical audit matters does not alter in any way our opinion on the financial statements, taken as a whole, and we are not, by communicating the critical audit matters below, providing separate opinions on the critical audit matters or on the accounts or disclosures to which they relate.
Derecognition of Transferred Finance Receivables
As described further in Notes 2, 8, and 9 to the financial statements, the Company is party to various transfer agreements pursuant to which it sells finance receivables meeting specified underwriting criteria to financing partners. The Company also transfers its finance receivables to securitization trusts as asset backed securitization transactions. In accordance with Accounting Standards Codification (ASC) 860, Transfers and Servicing (“ASC 860”), the Company's transfer of finance receivables to financing partners and asset backed securitizations are considered sales of financial assets, in which the Company derecognizes the finance receivables upon the completion of the transfer, as presented within the statements of cash flows. We identified the determination that transfers of finance receivables meet the derecognition criteria of ASC 860 as a critical audit matter.
The principal considerations for our determination that transfers of finance receivables meet the derecognition criteria of ASC 860 is a critical audit matter is because the transfers of material finance receivables from the Company to both its financing partners and securitization trusts requires complex auditor judgments to determine that these transactions meet the derecognition criteria of ASC 860, specifically regarding the legal isolation of the transferred finance receivables from the Company.
Our audit procedures related to the determination that transfers of finance receivables meet the derecognition criteria of ASC 860 included the following, among others:
•We tested the design and operating effectiveness of management's review control over the accounting determination that the transfers of finance receivables meet the derecognition criteria set forth in ASC 860.
•We read the various transfer and sale agreements between the Company and its financing partners and securitization trusts, assessed the true sale and non-consolidation legal opinions, and evaluated the information with respect to management's analysis of the criteria set forth in ASC 860 to permit the derecognition of the finance receivables.
Fair value of property and equipment acquired in the ADESA US Auction, LLC acquisition
As described further in Note 3 to the financial statements, on May 9, 2022, the Company completed the acquisition of 100% of the equity interests in the United States physical auction business of ADESA US Auction, LLC for approximately $2.2 billion. The assets acquired and liabilities assumed were recorded at their respective fair value at the acquisition date. The acquisition included auction sites throughout the United States. The Company utilized a third-party valuation firm to determine the fair value of the acquired property and equipment, which included the land and buildings of the auction sites. The acquisition date fair value of the acquired land and buildings comprised $1.3 billion of the allocation of the fair value of the consideration. We identified the estimation of the acquisition date fair value of the acquired land and buildings included in property and equipment as a critical audit matter.
The principal consideration for our determination that the acquisition date fair value of the acquired land and buildings included in property and equipment is a critical audit matter is that auditing the determination of the acquisition date fair values required the use of those with specialized skill and knowledge to evaluate the inputs and assumptions in order to conclude on the appropriateness of management's acquisition date fair value of the acquired land and buildings.
Our audit procedures related to the acquisition date fair value of the acquired land and buildings included in property and equipment included the following, among others:
•We tested the design and operating effectiveness of management's review control evaluating the assumptions applied by the third-party valuation firm, and the determination of fair value of the acquired land and buildings.
•We utilized a valuation specialist to test the reasonableness of the specialist's conclusions for a selection of properties as of the acquisition date. This included evaluating:
◦the estimated fair values for a selection of acquired land, which were valued based on comparable market data. The valuation specialist performed independent market research to test the reasonableness of the specialist's fair value conclusions of the selected acquired land;
◦the estimated fair values for a selection of acquired buildings and site improvements, which were valued based on the estimated replacement cost less physical depreciation. The valuation specialist performed independent market research to test the base costs used in the appraisal report for the buildings and associated site improvements at the selected acquired buildings.
/s/ GRANT THORNTON LLP
We have served as the Company’s auditor since 2015.
Southfield, Michigan
February 23, 2023
REPORT OF INDEPENDENT REGISTERED PUBLIC ACCOUNTING FIRM
Board of Directors and Shareholders
Carvana Co.
Opinion on internal control over financial reporting
We have audited the internal control over financial reporting of Carvana Co. (a Delaware corporation) and subsidiaries (the “Company”) as of December 31, 2022, based on criteria established in the 2013 Internal Control—Integrated Framework issued by the Committee of Sponsoring Organizations of the Treadway Commission (“COSO”). In our opinion, the Company maintained, in all material respects, effective internal control over financial reporting as of December 31, 2022, based on criteria established in the 2013 Internal Control—Integrated Framework issued by COSO.
We also have audited, in accordance with the standards of the Public Company Accounting Oversight Board (United States) (“PCAOB”), the consolidated financial statements of the Company as of and for the year ended December 31, 2022, and our report dated February 23, 2023 expressed an unqualified opinion on those financial statements.
Basis for opinion
The Company’s management is responsible for maintaining effective internal control over financial reporting and for its assessment of the effectiveness of internal control over financial reporting, included in the accompanying Management’s Report on Internal Controls over Financial Reporting. Our responsibility is to express an opinion on the Company’s internal control over financial reporting based on our audit. We are a public accounting firm registered with the PCAOB and are required to be independent with respect to the Company in accordance with the U.S. federal securities laws and the applicable rules and regulations of the Securities and Exchange Commission and the PCAOB.
We conducted our audit in accordance with the standards of the PCAOB. Those standards require that we plan and perform the audit to obtain reasonable assurance about whether effective internal control over financial reporting was maintained in all material respects. Our audit included obtaining an understanding of internal control over financial reporting, assessing the risk that a material weakness exists, testing and evaluating the design and operating effectiveness of internal control based on the assessed risk, and performing such other procedures as we considered necessary in the circumstances. We believe that our audit provides a reasonable basis for our opinion.
Definition and limitations of internal control over financial reporting
A company’s internal control over financial reporting is a process designed to provide reasonable assurance regarding the reliability of financial reporting and the preparation of financial statements for external purposes in accordance with generally
accepted accounting principles. A company’s internal control over financial reporting includes those policies and procedures that (1) pertain to the maintenance of records that, in reasonable detail, accurately and fairly reflect the transactions and dispositions of the assets of the company; (2) provide reasonable assurance that transactions are recorded as necessary to permit preparation of financial statements in accordance with generally accepted accounting principles, and that receipts and expenditures of the company are being made only in accordance with authorizations of management and directors of the company; and (3) provide reasonable assurance regarding prevention or timely detection of unauthorized acquisition, use, or disposition of the company’s assets that could have a material effect on the financial statements.
Because of its inherent limitations, internal control over financial reporting may not prevent or detect misstatements. Also, projections of any evaluation of effectiveness to future periods are subject to the risk that controls may become inadequate because of changes in conditions, or that the degree of compliance with the policies or procedures may deteriorate.
/s/ GRANT THORNTON LLP
Southfield, Michigan
February 23, 2023
CARVANA CO. AND SUBSIDIARIES
CONSOLIDATED BALANCE SHEETS
(In millions, except number of shares, which are reflected in thousands, and par values)
| | | | | | | | | | | |
| December 31, |
| 2022 | | 2021 |
| ASSETS | | | |
| Current assets: | | | |
| Cash and cash equivalents | $ | 434 | | | $ | 403 | |
| Restricted cash | 194 | | | 233 | |
| Accounts receivable, net | 253 | | | 206 | |
| Finance receivables held for sale, net | 1,334 | | | 356 | |
| Vehicle inventory | 1,876 | | | 3,149 | |
| Beneficial interests in securitizations | 321 | | | 382 | |
Other current assets, including $6 and $12, respectively, due from related parties | 182 | | | 163 | |
| Total current assets | 4,594 | | | 4,892 | |
| Property and equipment, net | 3,244 | | | 1,560 | |
Operating lease right-of-use assets, including $14 and $17, respectively, from leases with related parties | 536 | | | 369 | |
| Intangible assets, net | 70 | | | 4 | |
| Goodwill | — | | | 9 | |
Other assets, including $1 and $7, respectively, due from related parties | 254 | | | 181 | |
| Total assets | $ | 8,698 | | | $ | 7,015 | |
| LIABILITIES & STOCKHOLDERS' EQUITY (DEFICIT) | | | |
| Current liabilities: | | | |
Accounts payable and accrued liabilities, including $16 and $27, respectively, due to related parties | $ | 777 | | | $ | 656 | |
| Short-term revolving facilities | 1,534 | | | 2,053 | |
| Current portion of long-term debt | 201 | | | 152 | |
Other current liabilities, including $4 and $3, respectively, from leases with related parties | 80 | | | 29 | |
| Total current liabilities | 2,592 | | | 2,890 | |
| Long-term debt, excluding current portion | 6,574 | | | 3,208 | |
Operating lease liabilities, excluding current portion, including $9 and $13, respectively, from leases with related parties | 507 | | | 361 | |
| Other liabilities | 78 | | | 31 | |
| Total liabilities | 9,751 | | | 6,490 | |
| Commitments and contingencies (Note 17) | | | |
| Stockholders' equity (deficit): | | | |
Preferred stock, $0.01 par value - 50,000 shares authorized; none issued and outstanding as of December 31, 2022 and 2021 | — | | | — | |
Class A common stock, $0.001 par value - 500,000 shares authorized, 106,037 and 89,930 shares issued and outstanding as of December 31, 2022 and 2021, respectively | — | | | — | |
Class B common stock, $0.001 par value - 125,000 shares authorized, 82,900 and 82,900 shares issued and outstanding as of December 31, 2022 and 2021, respectively | — | | | — | |
| Additional paid in capital | 1,558 | | | 795 | |
| Accumulated deficit | (2,076) | | | (489) | |
| Total stockholders' equity (deficit) attributable to Carvana Co. | (518) | | | 306 | |
| Non-controlling interests | (535) | | | 219 | |
| Total stockholders' equity (deficit) | (1,053) | | | 525 | |
| Total liabilities & stockholders' equity (deficit) | $ | 8,698 | | | $ | 7,015 | |
See accompanying notes to consolidated financial statements.
CARVANA CO. AND SUBSIDIARIES
CONSOLIDATED STATEMENTS OF OPERATIONS
(In millions, except number of shares, which are reflected in thousands, and per share amounts)
| | | | | | | | | | | | | | | | | |
| Years Ended December 31, |
| 2022 | | 2021 | | 2020 |
| Sales and operating revenues: | | | | | |
| Retail vehicle sales, net | $ | 10,254 | | | $ | 9,851 | | | $ | 4,741 | |
Wholesale sales and revenues, including $32, $54, and $4 respectively, from related parties | 2,609 | | | 1,920 | | | 445 | |
Other sales and revenues, including $176, $208, and $105, respectively, from related parties | 741 | | | 1,043 | | | 401 | |
| Net sales and operating revenues | 13,604 | | | 12,814 | | | 5,587 | |
Cost of sales, including $22, $65, and $4, respectively, to related parties | 12,358 | | | 10,885 | | | 4,793 | |
| Gross profit | 1,246 | | | 1,929 | | | 794 | |
Selling, general and administrative expenses, including $33, $27, and $19, respectively, to related parties | 2,736 | | | 2,033 | | | 1,126 | |
| Goodwill impairment | 847 | | | — | | | — | |
Interest expense, including $0, $0, and $1, respectively, to related parties | 486 | | | 176 | | | 131 | |
| Other expense (income), net | 70 | | | 6 | | | (1) | |
| Net loss before income taxes | (2,893) | | | (286) | | | (462) | |
| Income tax provision | 1 | | | 1 | | | — | |
| Net loss | (2,894) | | | (287) | | | (462) | |
| Net loss attributable to non-controlling interests | (1,307) | | | (152) | | | (291) | |
| Net loss attributable to Carvana Co. | (1,587) | | | (135) | | | (171) | |
| | | | | |
| | | | | |
| Net loss attributable to Class A common stockholders | $ | (1,587) | | | $ | (135) | | | $ | (171) | |
| Net loss per share of Class A common stock, basic and diluted | $ | (15.74) | | | $ | (1.63) | | | $ | (2.63) | |
Weighted-average shares of Class A common stock, basic and diluted (1) | 100,828 | | | 82,805 | | | 64,981 | |
(1) Weighted-average shares of Class A common stock outstanding have been adjusted for unvested restricted stock awards.
See accompanying notes to consolidated financial statements.
CARVANA CO. AND SUBSIDIARIES
CONSOLIDATED STATEMENTS OF STOCKHOLDERS' EQUITY (DEFICIT)
(In millions, except number of shares, which are reflected in thousands)
| | | | | | | | | | | | | | | | | | | | | | | | | | | | | | | | | | | | | | | | | | | | | | | | | | | | | | | |
| | | | | Class A Common Stock | | Class B Common Stock | | | | | | | | |
| | | | | | | Shares | | Amount | | Shares | | Amount | | Additional Paid-in Capital | | Accumulated Deficit | | Non-controlling Interests | | Total Stockholders' Equity (Deficit) |
| Balance, December 31, 2019 | | | | | | | 50,507 | | | $ | — | | | 101,219 | | | $ | — | | | $ | 281 | | | $ | (183) | | | $ | 94 | | | $ | 192 | |
| Net Loss | | | | | | | — | | | — | | | — | | | — | | | — | | | (171) | | | (291) | | | (462) | |
| Issuance of Class A common stock, net of underwriters' discounts and commissions and offering expenses | | | | | | | 18,333 | | | — | | | — | | | — | | | 1,059 | | | — | | | — | | | 1,059 | |
| Adjustments to non-controlling interests related to equity offering | | | | | | | — | | | — | | | — | | | — | | | (644) | | | — | | | 644 | | | — | |
| Exchanges of LLC Units | | | | | | | 7,281 | | | — | | | (5,627) | | | — | | | 33 | | | — | | | (33) | | | — | |
| Establishment of deferred tax assets related to increases in tax basis in Carvana Group | | | | | | | — | | | — | | | — | | | — | | | 407 | | | — | | | — | | | 407 | |
| Establishment of valuation allowance related to deferred tax assets associated with increases in tax basis of Carvana Group | | | | | | | — | | | — | | | — | | | — | | | (407) | | | — | | | — | | | (407) | |
| Issuance of Class A common stock to settle vested restricted stock units | | | | | | | 234 | | | — | | | — | | | — | | | — | | | — | | | — | | | — | |
| Forfeitures of restricted stock and restricted stock surrendered in lieu of withholding taxes | | | | | | | (38) | | | — | | | — | | | — | | | (23) | | | — | | | — | | | (23) | |
| Options exercised | | | | | | | 195 | | | — | | | — | | | — | | | 5 | | | — | | | — | | | 5 | |
| Equity-based compensation | | | | | | | — | | | — | | | — | | | — | | | 31 | | | — | | | — | | | 31 | |
| Balance, December 31, 2020 | | | | | | | 76,512 | | | $ | — | | | 95,592 | | | $ | — | | | $ | 742 | | | $ | (354) | | | $ | 414 | | | $ | 802 | |
| Net loss | | | | | | | — | | | — | | | — | | | — | | | — | | | (135) | | | (152) | | | (287) | |
| Exchanges of LLC Units | | | | | | | 13,145 | | | — | | | (12,692) | | | — | | | 43 | | | — | | | (43) | | | — | |
| Establishment of deferred tax assets related to increases in tax basis in Carvana Group | | | | | | | — | | | — | | | — | | | — | | | 908 | | | — | | | — | | | 908 | |
| Establishment of valuation allowance related to deferred tax assets associated with increases in tax basis in Carvana Group | | | | | | | — | | | — | | | — | | | — | | | (908) | | | — | | | — | | | (908) | |
| Issuance of Class A common stock to settle vested restricted stock units | | | | | | | 218 | | | — | | | — | | | — | | | — | | | — | | | — | | | — | |
| Issuance of Class A common stock under ESPP | | | | | | | 2 | | | — | | | — | | | — | | | 1 | | | — | | | — | | | 1 | |
| Forfeitures of restricted stock and restricted stock surrendered in lieu of withholding taxes | | | | | | | (22) | | | — | | | — | | | — | | | (39) | | | — | | | — | | | (39) | |
| Options exercised | | | | | | | 75 | | | — | | | — | | | — | | | 1 | | | — | | | — | | | 1 | |
| Equity-based compensation | | | | | | | — | | | — | | | — | | | — | | | 47 | | | — | | | — | | | 47 | |
| Balance, December 31, 2021 | | | | | | | 89,930 | | | $ | — | | | 82,900 | | | $ | — | | | $ | 795 | | | $ | (489) | | | $ | 219 | | | $ | 525 | |
| | | | | | | | | | | | | | | | | | | | | | | | | | | | | | | | | | | | | | | | | | | | | | | | | | | | | | | |
| Net loss | | | | | | | — | | | — | | | — | | | — | | | — | | | (1,587) | | | (1,307) | | | (2,894) | |
| Issuance of Class A common stock, net of underwriters' discounts and commissions and offering expenses | | | | | | | 15,625 | | | — | | | — | | | — | | | 1,227 | | | — | | | — | | | 1,227 | |
| Adjustments to non-controlling interests related to equity offering | | | | | | | — | | | — | | | — | | | — | | | (554) | | | — | | | 554 | | | — | |
| Exchanges of LLC Units | | | | | | | 46 | | | — | | | — | | | — | | | 1 | | | — | | | (1) | | | — | |
| Establishment of deferred tax assets related to increases in tax basis in Carvana Group | | | | | | | — | | | — | | | — | | | — | | | 22 | | | — | | | — | | | 22 | |
| Establishment of valuation allowance related to deferred tax assets associated with increases in tax basis in Carvana Group | | | | | | | — | | | — | | | — | | | — | | | (22) | | | — | | | — | | | (22) | |
| Contribution of Class A common stock from related party | | | | | | | (128) | | | — | | | — | | | — | | | — | | | — | | | — | | | — | |
| Issuance of Class A common stock to settle vested restricted stock units | | | | | | | 390 | | | — | | | — | | | — | | | — | | | — | | | — | | | — | |
| Issuance of Class A common stock under ESPP | | | | | | | 86 | | | — | | | — | | | — | | | 1 | | | — | | | — | | | 1 | |
| Forfeitures of restricted stock and restricted stock surrendered in lieu of withholding taxes | | | | | | | — | | | — | | | — | | | — | | | (8) | | | — | | | — | | | (8) | |
| Options exercised | | | | | | | 88 | | | — | | | — | | | — | | | 3 | | | — | | | — | | | 3 | |
| Equity-based compensation | | | | | | | — | | | — | | | — | | | — | | | 93 | | | — | | | — | | | 93 | |
| Balance, December 31, 2022 | | | | | | | 106,037 | | | $ | — | | | 82,900 | | | $ | — | | | $ | 1,558 | | | $ | (2,076) | | | $ | (535) | | | $ | (1,053) | |
See accompanying notes to consolidated financial statements.
CARVANA CO. AND SUBSIDIARIES
CONSOLIDATED STATEMENTS OF CASH FLOWS
(In millions) | | | | | | | | | | | | | | | | | |
| For the Years Ended December 31, |
| 2022 | | 2021 | | 2020 |
| Cash Flows from Operating Activities: | | | | | |
| Net loss | $ | (2,894) | | | $ | (287) | | | $ | (462) | |
| Adjustments to reconcile net loss to net cash used in operating activities: | | | | | |
| Depreciation and amortization expense | 261 | | | 105 | | | 74 | |
| Goodwill impairment | 847 | | | — | | | — | |
| Equity-based compensation expense | 69 | | | 39 | | | 25 | |
| Loss on disposal of property and equipment | 14 | | | 1 | | | 6 | |
| Provision for bad debt and valuation allowance | 23 | | | 28 | | | 21 | |
| Amortization and write-off of debt issuance costs | 27 | | | 11 | | | 8 | |
| Loss on early extinguishment of debt | — | | | — | | | 34 | |
| Unrealized loss on warrants to acquire Root Class A common stock | 80 | | | 24 | | | — | |
| Unrealized gain on beneficial interests in securitizations | (6) | | | (7) | | | (9) | |
| Changes in finance receivable related assets: | | | | | |
| Originations of finance receivables | (7,214) | | | (7,306) | | | (3,579) | |
| Proceeds from sale of finance receivables, net | 6,297 | | | 7,391 | | | 3,634 | |
| Gain on loan sales | (411) | | | (717) | | | (218) | |
| Principal payments received on finance receivables held for sale | 190 | | | 206 | | | 90 | |
| | | | | |
| Other changes in assets and liabilities: | | | | | |
| Vehicle inventory | 1,354 | | | (2,086) | | | (263) | |
| Accounts receivable | 145 | | | (148) | | | (43) | |
| Other assets | (83) | | | (105) | | | (26) | |
| Accounts payable and accrued liabilities | (46) | | | 247 | | | 94 | |
| Operating lease right-of-use assets | 21 | | | (213) | | | (32) | |
| Operating lease liabilities | 15 | | | 223 | | | 38 | |
| Other liabilities | (13) | | | — | | | — | |
| Net cash used in operating activities | (1,324) | | | (2,594) | | | (608) | |
| Cash Flows from Investing Activities: | | | | | |
Purchases of property and equipment, including $0, $0, and $22, respectively, from related parties | (512) | | | (557) | | | (360) | |
| Proceeds from sale of property and equipment | 44 | | | — | | | — | |
| Payment for acquisitions, net of cash acquired | (2,196) | | | — | | | — | |
| Purchases of investments | — | | | (126) | | | — | |
| | | | | |
| Principal payments received on and proceeds from sale of beneficial interests | 81 | | | 56 | | | 14 | |
| Net cash used in investing activities | (2,583) | | | (627) | | | (346) | |
| Cash Flows from Financing Activities: | | | | | |
| Proceeds from short-term revolving facilities | 12,982 | | | 14,600 | | | 4,429 | |
| Payments on short-term revolving facilities | (13,501) | | | (12,587) | | | (4,958) | |
| Proceeds from issuance of long-term debt | 3,435 | | | 1,650 | | | 1,336 | |
| Payments on long-term debt | (165) | | | (73) | | | (654) | |
| | | | | |
| | | | | |
| Payments of debt issuance costs | (75) | | | (24) | | | (29) | |
| Net proceeds from issuance of Class A common stock | 1,227 | | | — | | | 1,059 | |
| | | | | |
| Proceeds from equity-based compensation plans | 4 | | | 2 | | | 5 | |
| | | | | |
| Tax withholdings related to restricted stock units and awards | (8) | | | (40) | | | (23) | |
| | | | | |
| Net cash provided by financing activities | 3,899 | | | 3,528 | | | 1,165 | |
| Net (decrease) increase in cash, cash equivalents and restricted cash | (8) | | | 307 | | | 211 | |
| Cash, cash equivalents, and restricted cash at beginning of period | 636 | | | 329 | | | 118 | |
| Cash, cash equivalents, and restricted cash at end of period | $ | 628 | | | $ | 636 | | | $ | 329 | |
See accompanying notes to consolidated financial statements.
CARVANA CO. AND SUBSIDIARIES
NOTES TO CONSOLIDATED FINANCIAL STATEMENTS
NOTE 1 — BUSINESS ORGANIZATION
Description of Business
Carvana Co. and its wholly-owned subsidiary Carvana Co. Sub LLC (collectively, "Carvana Co."), together with its consolidated subsidiaries (the "Company"), is the leading e-commerce platform for buying and selling used cars. The Company is transforming the used car sales experience by giving consumers what they want - a wide selection, great value and quality, transparent pricing, and a simple, no pressure transaction. Using the website, customers can complete all phases of a used vehicle purchase transaction, including financing their purchase, trading in their current vehicle, and purchasing complementary products such as vehicle service contracts ("VSC"), auto insurance, and GAP waiver coverage. Each element of the Company's business, from inventory procurement to fulfillment and overall ease of the online transaction, has been built for this singular purpose.
Organization
Carvana Co. is a holding company that was formed as a Delaware corporation on November 29, 2016, for the purpose of completing its initial public offering ("IPO") and related transactions in order to operate the business of Carvana Group, LLC and its subsidiaries (collectively, "Carvana Group"). Substantially all of the Company’s assets and liabilities represent the assets and liabilities of Carvana Group, except the Company's Senior Notes (as defined in Note 10 — Debt Instruments) which were issued by Carvana Co. and guaranteed by its and Carvana Group's existing domestic restricted subsidiaries.
In accordance with Carvana Group, LLC's amended and restated limited liability company agreement (the "LLC Agreement"), Carvana Co. is the sole manager of Carvana Group and conducts, directs and exercises full control over the activities of Carvana Group. There are two classes of common ownership interests in Carvana Group, Class A common units
(the "Class A Units") and Class B common units (the "Class B Units"). As further discussed in Note 11 — Stockholders' Equity (Deficit), the Class A Units and Class B Units (collectively, the "LLC Units") do not hold voting rights, which results in Carvana Group being considered a variable interest entity ("VIE"). Due to Carvana Co.'s power to control and its significant economic interest in Carvana Group, it is considered the primary beneficiary of the VIE and the Company consolidates the financial results of Carvana Group. As of December 31, 2022, Carvana Co. owned approximately 55.9% of Carvana Group and the LLC Unitholders (as defined in Note 11 — Stockholders' Equity (Deficit)) owned the remaining 44.1%.
NOTE 2 — SUMMARY OF SIGNIFICANT ACCOUNTING POLICIES
Basis of Presentation
The accompanying consolidated financial statements of the Company have been prepared in accordance with accounting principles generally accepted in the United States of America ("U.S. GAAP"). As discussed in Note 1 — Business Organization, Carvana Group is considered a VIE and Carvana Co. consolidates its financial results due to the determination that it is the primary beneficiary. All intercompany balances and transactions have been eliminated.
Liquidity
The accompanying consolidated financial statements of the Company have been prepared in conformity with U.S. GAAP, which contemplate continuation of the Company as a going concern. Since inception, the Company has incurred losses, and expects to incur additional losses in the future as it continues to build inspection and reconditioning centers ("IRCs") and vending machines, serve more of the U.S. population, and enhance technology and software. In the second quarter of 2022, the Company completed an equity offering of 15.6 million shares of Class A common stock for net proceeds of $1.2 billion and issued a total of $3.275 billion in aggregate principal amount of 10.25% senior unsecured notes due 2030 (the "2030 Notes"). The Company used a portion of the net proceeds from the Class A common stock offering for general corporate purposes and to pay any costs, fees, and expenses incurred by it in connection with the offering. The Company used the net proceeds from the issuance and sale of the 2030 Notes (a) to finance the $2.2 billion acquisition of the U.S. physical auction business of ADESA U.S. Auction, LLC ("ADESA") and other ancillary transactions in connection therewith, and to pay related fees and expenses in
CARVANA CO. AND SUBSIDIARIES
NOTES TO CONSOLIDATED FINANCIAL STATEMENTS
(Continued)
connection therewith, and (b) for working capital, capital expenditures, and other general corporate purposes. In March 2022, the Company's forward flow partner committed to purchase a total of $5.0 billion of the Company's finance receivables through March 2023, and such facility had approximately $1.2 billion of unused capacity as of December 31, 2022. In January 2023, the Company and its forward flow partner amended the commitment to purchase a total of $4.0 billion of the Company's finance receivables through January 2024. In addition, the Company has a $2.2 billion floor plan facility through September 22, 2023, and $2.0 billion thereafter through March 22, 2024, and such facility had approximately $1.6 billion of unused capacity as of December 31, 2022. Management believes that current working capital, results of operations, and existing financing arrangements are sufficient to fund operations for at least one year from the financial statement issuance date.
Use of Estimates
The preparation of these consolidated financial statements in conformity with U.S. GAAP requires management to make estimates and assumptions. Certain accounting estimates involve significant judgments, assumptions and estimates by management that have a material impact on the carrying value of certain assets and liabilities, disclosures of contingent assets and liabilities and the reported amounts of revenues and expenses during the reporting period, which management considers to be critical accounting estimates. The judgments, assumptions and estimates used by management are based on historical experience, management’s experience, and other factors, which are believed to be reasonable under the circumstances. Because of the nature of the judgments and assumptions made by management, actual results could differ materially from these judgments and estimates, which could have a material impact on the carrying values of the Company’s assets and liabilities and the results of operations.
Comprehensive Loss
During the years ended December 31, 2022, 2021, and 2020, the Company did not have any other comprehensive income and, therefore, the net loss and comprehensive loss were the same for all periods presented.
Cash and Cash Equivalents
The Company has cash deposits and cash equivalents deposited in or managed by major financial institutions. Cash equivalents include highly liquid investment instruments with original maturities of three months or less, and consist primarily of money market funds. At times the related amounts are in excess of the amounts insured by the Federal Deposit Insurance Corporation. The Company has not experienced any losses with these financial institutions and does not believe it represents significant credit risk.
Restricted Cash
Amounts included in restricted cash primarily represent the deposits required under the Company's short-term revolving facilities and any undistributed amounts collected on the finance receivables pledged under the Company's finance receivable facilities as explained in Note 10 — Debt Instruments. As of December 31, 2022 and 2021, restricted cash also includes certain cash held for corporate insurance purposes.
Accounts Receivable, Net
Accounts receivable, net of an allowance for doubtful accounts, includes certain amounts due from customers and their finance providers. The allowance for doubtful accounts is estimated based upon historical experience, current economic conditions, and other factors and is evaluated periodically. The allowance for doubtful accounts was approximately $12 million and $20 million as of December 31, 2022 and 2021, respectively.
Finance Receivables Held for Sale, Net
Finance receivables include installment contracts the Company originates to its customers to facilitate vehicle sales. The Company classifies these receivables as held for sale, as it does not intend to hold the finance receivables it originates to maturity. The Company typically sells the finance receivables it originates, as explained in Note 8 — Finance Receivable Sale Agreements and Note 9 — Securitizations and Variable Interest Entities. The Company records a valuation allowance to report finance receivables at the lower of unpaid principal balance or fair value. To determine the fair value of finance receivables the Company utilizes industry-standard modeling, such as discounted cash flow analysis, factoring in the Company’s historical experience, the credit quality of the underlying receivables, loss trends and recovery rates, as well as the overall economic
CARVANA CO. AND SUBSIDIARIES
NOTES TO CONSOLIDATED FINANCIAL STATEMENTS
(Continued)
environment. For purposes of determining the valuation allowance, finance receivables are evaluated collectively to determine the allowance as they represent a large group of smaller-balance homogeneous loans. The allowance was approximately $36 million and $21 million as of December 31, 2022 and 2021, respectively. Principal balances of finance receivables are charged-off when the Company is unable to sell the finance receivable and the related vehicle has been repossessed and liquidated or the receivable has otherwise been deemed uncollectible. Interest income on finance receivables held for sale is recognized when earned based on contractual loan terms and is included in other sales and revenues. Loan origination costs are capitalized and recognized as a reduction to the gain on loan sale when the loans are sold.
Vehicle Inventory
Vehicle inventory consists of used vehicles, primarily acquired directly from customers and at auction. Direct and indirect vehicle reconditioning costs including parts and labor, inbound transportation costs and other incremental overhead costs are capitalized as a component of inventory. Inventory is stated at the lower of cost or net realizable value. Vehicle inventory cost is determined by specific identification. Net realizable value is the estimated selling price less costs to complete, dispose and transport the vehicles. Selling prices are derived from historical data and trends, such as sales price and inventory turn times of similar vehicles, as well as independent market resources. Each reporting period the Company recognizes any necessary adjustments to reflect vehicle inventory at the lower of cost or net realizable value through cost of sales in the accompanying consolidated statements of operations.
Property and Equipment
Property and equipment consists of land, buildings and improvements, transportation fleet equipment, software, and furniture, fixtures and equipment and is stated at cost less accumulated depreciation and amortization. Repairs and maintenance costs that extend the life or utility of an asset are also capitalized. Ordinary repairs and maintenance are charged to expense as incurred. Costs incurred during construction are capitalized as construction in progress and reclassified to the appropriate fixed asset categories when the project is completed. In addition, interest on borrowings during the active construction period of construction projects is capitalized and depreciated over the estimated useful lives of the related assets. Costs incurred during the preliminary project planning phase are charged to expense as incurred.
The Company capitalizes direct costs of materials and services consumed in developing or obtaining internal-use software. The Company also capitalizes payroll and payroll-related costs for employees who are directly associated with and who devote time to the development of software products for internal use, to the extent of the time spent directly on the project. Capitalization of costs begins during the application development stage and ends when the software is available for general use. Costs incurred during the preliminary project and post-implementation stages are charged to expense as incurred.
Depreciation and amortization are computed using the straight-line method over the lesser of the remaining lease term or the following estimated useful lives:
| | | | | |
| Buildings and improvements | 15-30 years |
| Transportation fleet equipment | 5-6 years |
| Software | 3 years |
| Furniture, fixtures and equipment | 3-5 years |
Management reviews long-lived assets for impairment when events or changes in circumstances indicate the carrying amount of an asset may not be recoverable. The Company compares the sum of estimated undiscounted future cash flows expected to result from the use of the asset to the carrying value of the asset. When the carrying value of the asset exceeds its estimated undiscounted future cash flows, the Company recognizes an impairment charge for the amount by the which the carrying value of the asset exceeds the fair value of the asset. The Company periodically reassesses the useful lives of its long-lived assets when events or circumstances indicate that useful lives have significantly changed from the previous estimate. The Company recorded no impairment charges during the years ended December 31, 2022, 2021, and 2020. See Note 4 — Property and Equipment, Net for additional information on property and equipment.
Goodwill and Intangible Assets
Intangible assets are recognized and recorded at their acquisition date fair values. Definite-lived intangible assets consist of developed technology, customer relationships, and non-compete agreements and are amortized on a straight-line basis over their
CARVANA CO. AND SUBSIDIARIES
NOTES TO CONSOLIDATED FINANCIAL STATEMENTS
(Continued)
estimated useful lives. The Company determined the useful lives of its definite-lived intangible assets based on multiple factors including technological obsolescence, the make-up of the acquired customer base and expected attrition, and the period over which expected cash flows are used to measure the fair value of the intangible asset at acquisition. The Company periodically reassesses the useful lives of its definite-lived intangible assets when events or circumstances indicate that useful lives have significantly changed from the previous estimate. No impairment charges related to intangible assets were recognized during the years ended December 31, 2022, 2021, or 2020.
Goodwill represents the excess purchase price over the fair value of the net assets acquired. Goodwill is not amortized but is tested annually during the second quarter or more frequently when events or circumstances change that would more likely than not reduce the fair value of a reporting unit below its carrying amount. The Company has one operating segment, which is its reporting unit; therefore, management analyzes goodwill associated with all of its operations when analyzing for potential impairment. When conducting annual or interim impairment assessments, if applicable, a two-step process is used. First, an optional qualitative evaluation is performed as to whether it is more likely than not that the fair value of the Company's sole reporting unit is less than its carrying value, using an assessment of relevant events and circumstances. In performing this assessment, the Company is required to make assumptions and judgments including, but not limited to, an evaluation of macroeconomic conditions as they relate to the business, industry and market trends, as well as the overall future financial performance of the reporting unit. If it is determined that it is not more likely than not that the fair value of the reporting unit is less than its carrying value, no additional tests are performed. However, if the Company concludes otherwise or elects not to perform the qualitative assessment, the Company performs a second step consisting of a quantitative assessment of goodwill impairment. This assessment requires the Company to compare the fair value of its reporting unit with its carrying value, which was negative as of December 31, 2022. If the carrying amount exceeds the fair value, an impairment charge will be recognized. In performing this assessment, the Company is required to make assumptions and judgments including, but not limited to, financial projections, discount rate, and future market conditions. See Note 5 — Goodwill and Intangible Assets for further information on valuation methodology and impairment of goodwill during the year ended December 31, 2022. No impairment charges related to goodwill were recognized during the years ended December 31, 2021 or 2020.
Leases
The Company determines if an arrangement is a lease at inception by evaluating if the asset is explicitly or implicitly identified or distinct, if the Company will receive substantially all of the economic benefit or if the lessor has an economic benefit and the ability to substitute the asset. Right-of-use ("ROU") assets represent the Company's right to use an underlying asset for the lease term and lease liabilities represent the Company's obligation to make lease payments arising from the lease. The Company assesses whether the lease is an operating or finance lease at its inception. Operating lease liabilities are recognized at commencement date based on the present value of the lease payments over the lease term. To calculate the present value, the Company uses the implicit rate in the lease when readily determinable. However, the Company's leases generally do not provide an implicit rate and it uses its incremental borrowing rate. The incremental borrowing rate is based on collateralized borrowings of similar assets with terms that approximate the lease term when available and when collateralized rates are not available, it uses uncollateralized rates with similar terms adjusted for the fact that it is an unsecured rate. The operating lease ROU asset is the initial lease liability adjusted for any prepayments, initial indirect costs incurred by the Company, and lease incentives. The Company's operating leases are included in operating lease right-of-use assets, other current liabilities, and operating lease liabilities on the accompanying consolidated balance sheets. The Company's finance leases are included in property and equipment and long-term debt on the accompanying consolidated balance sheets.
Securitizations and Variable Interest Entities
The Company reviews subsidiaries and affiliates, as well as other entities, to determine if they should be considered VIEs, and whether it should change the consolidation determinations based on changes in their characteristics. The Company considers an entity a VIE if its equity investors own an interest therein that lacks the characteristics of a controlling financial interest or if such investors do not have sufficient equity at risk for the entity to finance its activities without additional subordinated financial support or if the entity is structured with non-substantive voting interests. A VIE is consolidated by its primary beneficiary, the party that has both the power to direct the activities that most significantly impact the VIE’s economic performance and the obligation to absorb losses or the right to receive benefits of the VIE that could potentially be significant to the VIE. The Company evaluates whether it has variable interests in the VIE and if so, if it is the primary beneficiary of the VIE on an ongoing basis. The Company consolidates VIEs when it is deemed to be the primary beneficiary.
The Company sponsors asset-backed securitization transactions. These transactions often result in the creation of securitization trusts, which are VIEs. To comply with Regulation RR of the Dodd-Frank Wall Street Reform and Consumer
CARVANA CO. AND SUBSIDIARIES
NOTES TO CONSOLIDATED FINANCIAL STATEMENTS
(Continued)
Protection Act of 2010 (the "Risk Retention Rules") the Company retains at least a 5% interest in the credit risk of the underlying finance receivables, which it accomplishes by retaining at least a 5% interest in each security issued by the securitization trusts. Typically, this includes notes and certificates, which are presented as beneficial interests in securitizations on the accompanying consolidated balance sheets.
Other Assets
Other current assets consist of various items, including, among other items, software licenses and subscriptions, prepaid expenses, the estimated reserve for vehicle inventory returns, the current portion of the purchase price adjustment receivables based on the performance of the Company's finance receivables, the current portion of the receivable related to the excess cash reserves over realized claims of vehicle service contracts ("VSCs"), and deposits.
Other assets consist of various items, including, among other items, investment in equity instruments (as further discussed in Note 18 — Fair Value of Financial Instruments), the purchase price adjustment receivables based on the performance of the Company's finance receivables, the receivable related to the excess cash reserves over realized claims of VSCs, deposits, and debt issuance costs on revolving debt instruments.
Accrued Liabilities
Accrued liabilities consist of various items payable within one year, including, among other items, accruals for capital expenditures, sales tax, compensation and benefits, vehicle licenses and fees, interest expense, reserves for returns and cancellations, and advertising expenses.
Other Liabilities
As of December 31, 2022 and 2021, other current liabilities primarily consist of the current portion of operating lease liabilities. Other liabilities consist of various items to be recognized beyond one year, including the deferred revenue associated with Root Warrants (as further discussed in Note 18 — Fair Value of Financial Instruments).
Revenue Recognition
The Company recognizes revenue in accordance with the five-step model prescribed by ASC 606 that includes: (1) identify the contract; (2) identify the performance obligations; (3) determine the transaction price; (4) allocate the transaction price to the performance obligations; and (5) recognize revenue when (or as) performance obligations are satisfied.
Retail Vehicle Sales
The Company sells retail vehicles directly to its customers through its website. The prices of retail vehicles are set forth in the customer contracts at stand-alone selling prices which are agreed upon prior to delivery. The Company satisfies its performance obligation for retail vehicle sales upon delivery when the risks and rewards of ownership and control pass to the customer. The Company recognizes revenue at the agreed upon purchase price stated in the contract, including any delivery charges, less an estimate for returns. Estimates for returns are based on an analysis of historical experience, trends and sales data. Changes in these estimates are reflected as an adjustment to revenue in the period identified. The amount of consideration received for retail vehicle sales includes noncash consideration representing the value of trade-in vehicles, if applicable, as stated in the contract. Prior to the delivery of the vehicle, the payment is received or financing has been arranged. Payments from customers that finance their purchases with third parties are typically due and collected within 30 days of delivery of the retail vehicle. Revenue excludes any sales taxes, title and registration fees, and other government fees that are collected from customers.
Wholesale Sales and Revenues
The Company sells vehicles to wholesalers. These vehicles sold to wholesalers are primarily acquired from customers and do not meet the Company’s quality standards to list and sell through its website. The Company satisfies its performance obligation for wholesale sales and revenues when the wholesale purchaser obtains control of the underlying vehicle, which is upon delivery or pick up at an auction when the transfer of title, risks and rewards of ownership, and control pass to the wholesale purchaser. The Company recognizes revenue at the amount it expects to receive for the used wholesale vehicle, which is the fixed price determined at the auction, or for wholesale marketplace transactions, at the amount it expects to receive
CARVANA CO. AND SUBSIDIARIES
NOTES TO CONSOLIDATED FINANCIAL STATEMENTS
(Continued)
for auction fees charged in facilitating the transaction. The purchase price of the wholesale vehicle is typically due and collected within 30 days of delivery of the wholesale vehicle and auction fees are typically due within two days of a completed sale.
Other Sales and Revenues
Other sales and revenues include gains on the sales of finance receivables, commissions on VSCs, GAP waiver coverage, and customer insurance and interest income received on finance receivables prior to selling them to investors.
Customers purchasing retail vehicles from the Company may enter into contracts for VSCs and, if they finance with the Company, GAP waiver coverage. The prices of VSCs and GAP waiver coverage are set forth in each contract. The Company sells and receives a commission on VSCs under a master dealer agreement with DriveTime, pursuant to which the Company sells VSCs that DriveTime administers and is the obligor. The Company receives a commission on GAP waiver coverage contracts where the administrator of the contract is obligated to reimburse the holder of the underlying finance receivable for a balance that is in excess of the value of the financed vehicle in the event of a total loss. The Company recognizes commission revenue at the time of sale, net of a reserve for estimated contract cancellations. GAP waiver coverage contracts obligate whoever holds the underlying finance receivable to not attempt collection of a balance that is in excess of the value of the financed vehicle in the event of a total loss. GAP waiver coverage is recognized as the performance obligation is satisfied over the period of coverage, generally on a straight-line basis over the expected period the outstanding balance of the related finance receivable will exceed the value of the financed vehicle, less a reserve for cancellations. Upon selling the corresponding finance receivable, the Company recognizes any remaining deferred revenue. The reserve for cancellations of VSCs and GAP waiver coverage contracts is estimated based upon historical experience and recent trends and is reflected as a reduction of other sales and revenues. Changes in these estimates are reflected as an adjustment to other sales and revenues in the period identified.
Under the master dealer agreement with DriveTime, the Company is also contractually entitled to receive profit-sharing revenues based on the performance of the VSCs once a required claims period has passed. This is a form of variable consideration the Company recognizes as revenue to the extent that it is probable that it will not result in a significant revenue reversal. The Company applies the expected value method, utilizing expected VSC performance based on historical claims and cancellation data from its customers, as well as other qualitative assumptions to estimate the amount it expects to receive. The Company reassesses the estimate each reporting period with any changes reflected as an adjustment to other sales and revenues in the period identified. Profit-sharing payments will begin when the underlying VSCs reach a specified level of claims history. As of December 31, 2022 and 2021, the Company had ending receivables of approximately $8 million and $19 million, respectively, related to cumulative profit-sharing payments recognized as revenue to which it expects to be entitled. The receivables are included in other current assets and other assets on the accompanying consolidated balance sheets.
The Company accounts for sales of finance receivables in accordance with ASC Topic 860, Transfers and Servicing of Financial Assets ("ASC 860"). ASC 860 states that a transfer of an entire financial asset, a group of entire financial assets, or a participating interest in an entire financial asset in which the transferor surrenders control over those financial assets is accounted for as a sale only if all of the following conditions are met:
•The transferred financial assets have been isolated from the transferor - put presumptively beyond the reach of the transferor and its creditors, even in bankruptcy or other receivership.
•Each transferee has the right to pledge or exchange the assets (or beneficial interests) it received, and no condition both constrains the transferee (or third-party holder of its beneficial interests) from taking advantage of its right to pledge or exchange the asset and provides more than a trivial benefit to the transferor.
•The transferor, its consolidated affiliates included in the financial statements being presented or its agents do not maintain effective control over the transferred financial assets or third-party beneficial interests related to those transferred assets.
For the years ended December 31, 2022, 2021, and 2020, all transfers of finance receivables met the requirements for sale treatment. The Company records the gain on the sale of a finance receivable upon receipt of proceeds, in an amount equal to the fair value of the net proceeds received less the carrying amount of the finance receivable. The Company has made customary representations related to the sales of finance receivables. Any significant estimated post-sale obligations or contingent obligations to the purchaser of the receivables would be accrued if probable and estimable in accordance with ASC 450, Contingencies. Any such obligations are considered in the Company's determination of the accounting for the transfers of the finance receivables under ASC Topic 860, Transfers and Servicing of Financial Assets.
CARVANA CO. AND SUBSIDIARIES
NOTES TO CONSOLIDATED FINANCIAL STATEMENTS
(Continued)
Cost of Sales
Cost of sales includes the cost to acquire used vehicles and direct and indirect vehicle reconditioning costs associated with preparing the vehicles for resale. Vehicle reconditioning costs include parts, labor, inbound transportation costs, and other incremental overhead costs, which are allocated to inventory via specific identification and standard costing. Occupancy and labor costs not related to vehicle acquisition or reconditioning, including those incurred in connection with expanding production capacity, are expensed as incurred as a component of selling, general and administrative expense. Cost of sales also includes any necessary adjustments to reflect vehicle inventory at the lower of cost or net realizable value.
Selling, General, and Administrative Expenses
Selling, general, and administrative ("SG&A") expenses primarily include compensation and benefits, advertising, depreciation expense, facilities costs, technology expenses, logistics and fulfillment expenses, and other administrative expenses. SG&A expenses exclude the costs related to reconditioning vehicles and inbound transportation, which are included in cost of sales, and payroll costs of employees related to the development of software products for internal use, which are capitalized to software and depreciated over the estimated useful lives of the related assets.
Advertising Costs
Advertising production costs are expensed the first time the advertising takes place. All other advertising costs are expensed as incurred. Advertising expenses are included in SG&A expenses on the accompanying consolidated statements of operations. Advertising expense was approximately $490 million, $479 million, and $286 million during the years ended December 31, 2022, 2021, and 2020, respectively.
Equity-Based Compensation
The Company classifies equity-based awards granted in exchange for services as either equity awards or liability awards. The classification of an award as either an equity award or a liability award is generally based upon cash settlement options. Equity awards are measured based on the fair value of the award at the grant date. Liability awards are re-measured to fair value each reporting period. The Company recognizes equity-based compensation on a straight-line basis over the award’s requisite service period, which is generally the vesting period of the award, less actual forfeitures. No compensation expense is recognized for awards for which participants do not render the requisite services. For equity and liability awards earned based on performance or upon occurrence of a contingent event, when and if the awards will be earned is estimated. If an award is not considered probable of being earned, no amount of equity-based compensation is recognized. If the award is deemed probable of being earned, related compensation expense is recorded over the estimated service period. To the extent the estimate of awards considered probable of being earned changes, the amount of equity-based compensation recognized will also change. See Note 13 — Equity-Based Compensation for additional information on equity-based compensation.
Shipping and Handling
The Company's logistics costs related to transporting its used vehicle inventory include fuel, maintenance, and depreciation related to operating its own transportation fleet, and third-party transportation fees. The portion of these costs related to inbound transportation from the point of acquisition to the inspection and reconditioning center are capitalized to inventory and then included in cost of sales when the related used vehicle is sold. Logistics costs not included in cost of sales are included in selling, general and administrative expenses in the accompanying consolidated statements of operations and were approximately $235 million, $148 million, and $77 million during the years ended December 31, 2022, 2021, and 2020, respectively, excluding compensation and benefits.
Defined Contribution Plan
The Company sponsors a qualified 401(k) retirement plan (defined contribution plan) for its employees. The plan covers substantially all employees who have attained the age of 18. Participants may voluntarily contribute to the plan up to the maximum limits established by Internal Revenue Service regulations. The Company provides matching contributions of 40% up to the first 6% of an employee’s compensation, which vests evenly over the employee’s initial five-year service period. On January 1, 2022, the plan was amended whereby prospective participants' employer matching contributions vest evenly over the employee's initial four-year service period. Employer contributions to the plan, net of forfeitures, were approximately $8 million, $5 million, and $3 million for the years ended December 31, 2022, 2021, and 2020, respectively. Employer
CARVANA CO. AND SUBSIDIARIES
NOTES TO CONSOLIDATED FINANCIAL STATEMENTS
(Continued)
contributions are included in selling, general, and administrative expenses in the accompanying consolidated statements of operations.
Derivative Instruments and Hedging Activities
The Company from time to time enters into short-term derivative instruments to manage risks arising from its business operations and economic conditions, primarily cash flow variability that may arise from interest rate changes between the time the Company originates finance receivables and the time it sells them through securitizations. The Company does not designate these derivative instruments as hedges under ASC 815, Derivatives and Hedging for hedge accounting treatment and as a result they are accounted for as economic hedges. Gains and losses related to the derivative instruments are included within other sales and revenues to follow the presentation of the hedged item within the accompanying consolidated statements of operations and any derivative instruments outstanding as of the end of the period are reported at fair value on the accompanying consolidated balance sheets.
Fair Value Measurements
The fair value of financial instruments is based on estimates using quoted market prices, discounted cash flows, or other valuation techniques. Those techniques are significantly affected by the assumptions used, including the discount rate and the estimated timing and amount of future cash flows. Therefore, the estimates of fair value may differ substantially from amounts that ultimately may be realized or paid at settlement or maturity of the financial instruments, and those differences may be material. Accordingly, the aggregate fair value amounts presented may not represent the Company’s underlying institutional value.
The Company uses the three-tier hierarchy established by U.S. GAAP, which requires an entity to maximize the use of observable inputs and minimize the use of unobservable inputs when measuring fair value to determine the fair value of its financial instruments. This hierarchy indicates to what extent the inputs used in the Company’s calculations are observable in the market. The different levels of the hierarchy are defined as follows:
| | | | | |
| Level 1: | Unadjusted quoted prices in active markets for identical assets or liabilities. |
| |
| Level 2: | Other than quoted prices that are observable in the market for the asset or liability, either directly or indirectly, such as quoted prices for similar assets or liabilities; quoted prices in markets that are not active; or model-derived valuations or other inputs that are observable or can be corroborated by observable market data for substantially the full term of the assets or liabilities. |
| |
| Level 3: | Inputs are unobservable and reflect management’s estimates of assumptions that market participants would use in pricing the asset or liability. |
The Company has elected the fair value option for its beneficial interests in securitizations, which primarily include notes and certificates of the securitization trusts. Electing the fair value option allows the Company to recognize changes in the fair value of these assets in the period the fair value changes. The changes in fair value are recorded within other expense, net and amounts attributable to interest income are reported in interest expense, net as earned on the accompanying consolidated statements of operations. See Note 18 — Fair Value of Financial Instruments for additional information.
Segments
Business segments are defined as components of an enterprise about which discrete financial information is available that is evaluated regularly by the chief operating decision maker in deciding how to allocate resources and in assessing operating performance. Based on the way the Company manages its business, the Company has determined that it currently operates with one operating segment and therefore one reportable segment. The chief operating decision maker focuses on consolidated results in assessing operating performance and allocating resources. Furthermore, the Company offers similar products and
CARVANA CO. AND SUBSIDIARIES
NOTES TO CONSOLIDATED FINANCIAL STATEMENTS
(Continued)
services and uses similar processes to sell those products and services to similar classes of customers throughout the United States ("U.S."). Substantially all revenue is generated and all assets are held in the U.S. for all periods presented.
Income Taxes
The Company accounts for income taxes pursuant to the asset and liability method, which requires the recognition of deferred income tax assets and liabilities related to the expected future tax consequences arising from temporary differences between the carrying amounts and tax bases of assets and liabilities based on enacted statutory tax rates applicable to the periods in which the temporary differences are expected to reverse. Any effects of changes in income tax rates or laws are included in income tax expense in t
he period of enactment. The Company reduces the carrying amounts of deferred tax assets by a valuation allowance if, based on the evidence available, it is more likely than not that such assets will not be realized. In making the assessment under the more likely than not standard, appropriate consideration must be given to all positive and negative evidence related to the realization of the deferred tax assets. The assessment considers, among other matters, the nature, frequency and severity of current and cumulative losses, forecasts of future profitability, the duration of statutory carry forward periods by jurisdiction, the Company's experience with loss carryforwards not expiring unutilized, and all tax planning alternatives that may be available. A valuation allowance is recognized if under applicable accounting standards the Company determines it is more likely than not that its deferred tax assets would not be realized. See Note 15 — Income Taxes for additional information.
Adoption of New Accounting Standards
In October 2021, the FASB issued ASU 2021-08, Business Combinations (Topic 805): Accounting for Contract Assets and Contract Liabilities from Contracts with Customers. ASU 2021-08 requires contract assets and contract liabilities acquired in a business combination to be recognized and measured by the acquirer on the acquisition date in accordance with ASC 606 instead of being recorded at fair value. The Company early adopted ASU 2021-08 in the second quarter of 2022 and it did not have a material effect on its condensed consolidated financial statements as there were no business combinations affected by the retrospective application to January 1, 2022.
NOTE 3 — BUSINESS COMBINATIONS
Acquisition of ADESA U.S. Physical Auction Business
On May 9, 2022, the Company completed its previously announced acquisition of 100% of the equity interests in the U.S. physical auction business of ADESA from KAR Auction Services, Inc. for approximately $2.2 billion in cash. Proceeds from the issuance and sale of the 2030 Notes were used to fund the acquisition. The acquisition included 56 auction sites throughout the U.S. with 6.5 million square feet of buildings on more than 4,000 acres of land, significantly expanding the Company's infrastructure and enhancing its customer offering by facilitating a broader selection of vehicles and faster delivery times.
CARVANA CO. AND SUBSIDIARIES
NOTES TO CONSOLIDATED FINANCIAL STATEMENTS
(Continued)
The following table summarizes the allocation of the purchase price consideration to identifiable assets acquired and liabilities assumed as of December 31, 2022:
| | | | | |
| Purchase Price Allocation |
| (in millions) |
| Assets Acquired | |
| Current assets | $ | 208 | |
| Property and equipment | 1,281 | |
| Operating lease right-of-use assets | 188 | |
| Intangible assets | 79 | |
| Other assets | 1 | |
| Total Assets Acquired | 1,757 | |
| |
| Liabilities Assumed | |
| Current liabilities | 233 | |
| Operating lease liabilities | 167 | |
| |
| Total Liabilities Assumed | 400 | |
| |
| Net Assets Acquired | 1,357 | |
| Purchase price consideration | 2,195 | |
| Goodwill | $ | 838 | |
Identifiable intangible assets acquired consist of the following:
| | | | | | | | | | | |
| Fair Value | | Useful Life |
| Customer relationships | $ | 50 | | | 10 years |
| Developed technology | $ | 29 | | | 3 years |
Customer relationships were valued using the multi-period excess earnings method of the income approach. Developed technology was valued using the replacement cost method of the cost approach. Significant assumptions used in the valuations were revenues and attrition rate and are classified as Level 3 due to the lack of observable market data. No residual values were assigned to the customer relationships and developed technology intangible assets and they are amortized on an economic useful life basis commensurate with future anticipated cash flows and straight line, respectively. As of December 31, 2022, the remaining weighted-average amortization period for the intangible assets acquired was approximately 6.6 years.
Real property was valued using market comparable transactions of the market approach, for which the key assumption is the similarity of the acquired property to market comparable transactions. Personal property was valued using the replacement cost method of the cost approach, for which the key assumptions are the costs of similar personal property in new condition and economic obsolescence rates.
The acquisition resulted in the recognition of $838 million of goodwill, which is deductible for tax purposes and represents the future economic benefits expected to arise from anticipated synergies and intangible assets that do not qualify for separate recognition, including an assembled workforce, non-contractual relationships and other agreements.
For the year ended December 31, 2022, the Company recognized $490 million of wholesale sales and revenues, $472 million of cost of sales, and a net loss of $101 million from ADESA operations, which includes $83 million of depreciation and amortization, including acquired intangible assets amortization expense of $15 million.
The following unaudited pro forma combined results of operations information for the year ended December 31, 2022 and 2021 have been prepared as if the ADESA Acquisition occurred on January 1, 2021:
CARVANA CO. AND SUBSIDIARIES
NOTES TO CONSOLIDATED FINANCIAL STATEMENTS
(Continued)
| | | | | | | | | | | |
| Unaudited |
| Year ended December 31, |
| 2022 | | 2021 |
| | | |
| (in millions) |
| Revenues | $ | 13,903 | | | $ | 13,675 | |
| Net loss | $ | (3,024) | | | $ | (571) | |
| Net loss attributable to non-controlling interests | (1,343) | | | (276) | |
| Net loss attributable to Carvana Co. | $ | (1,681) | | | $ | (295) | |
| Net loss per share of Class A common stock - basic and diluted | $ | (15.89) | | | $ | (3.00) | |
| Weighted-average shares of Class A common stock - basic and diluted | 105,808 | | | 98,459 | |
The unaudited pro forma combined results of operations information reflect the following pro forma adjustments:
| | | | | | | | | | | |
| Unaudited |
| Year ended December 31, |
| 2022 | | 2021 |
| | | |
| (in millions) |
| Interest expense | $ | 123 | | | $ | 345 | |
| Lease expense | $ | 5 | | | $ | (16) | |
| Depreciation and amortization expense | $ | 13 | | | $ | (6) | |
| Intercompany revenues and cost of sales | $ | (7) | | | $ | (20) | |
The unaudited pro forma combined results of operations information is provided for informational purposes only and is not necessarily intended to represent the results that would have been achieved had the ADESA Acquisition been consummated on January 1, 2021 or indicative of the results that may be achieved in the future.
NOTE 4 — PROPERTY AND EQUIPMENT, NET
The following table summarizes property and equipment, net, as of December 31, 2022 and 2021: | | | | | | | | | | | |
| December 31, |
| 2022 | | 2021 |
| | | |
| (in millions) |
| Land and site improvements | $ | 1,331 | | | $ | 303 | |
| Buildings and improvements | 1,267 | | | 643 | |
| Transportation fleet | 673 | | | 347 | |
| Software | 245 | | | 169 | |
| Furniture, fixtures, and equipment | 158 | | | 97 | |
| Total property and equipment excluding construction in progress | 3,674 | | | 1,559 | |
| Less: accumulated depreciation and amortization on property and equipment | (564) | | | (294) | |
| Property and equipment excluding construction in progress, net | 3,110 | | | 1,265 | |
| Construction in progress | 134 | | | 295 | |
| Property and equipment, net | $ | 3,244 | | | $ | 1,560 | |
Depreciation and amortization expense on property and equipment was approximately $346 million, $153 million, and $92 million for the years ended December 31, 2022, 2021, and 2020, respectively, of which $183 million, $103 million, and $72 million was recorded to selling, general, and administrative expense, respectively, $49 million, $26 million, and $10 million
CARVANA CO. AND SUBSIDIARIES
NOTES TO CONSOLIDATED FINANCIAL STATEMENTS
(Continued)
was capitalized to vehicle inventory, respectively, and $114 million, $24 million, and $10 million was recorded to cost of sales, respectively, including $52 million, $24 million, and $10 previously capitalized to vehicle inventory.
The Company capitalized internal use software costs totaling approximately $85 million, $59 million, and $49 million during the years ended December 31, 2022, 2021, and 2020, respectively, which is included in software and construction in progress in the table above. The Company capitalized approximately $68 million, $45 million, and $36 million during the years ended December 31, 2022, 2021, and 2020, respectively, of payroll and payroll-related costs for employees who are directly associated with and who devote time to the development of software products for internal use.
The Company capitalizes interest in connection with various construction projects to build, upgrade, or remodel certain of its facilities. During the years ended December 31, 2022, 2021, and 2020, the Company incurred total interest costs, net of interest income, of approximately $503 million, $185 million, and $139 million, respectively, of which approximately $17 million, $9 million, and $8 million, respectively, were capitalized.
NOTE 5 — GOODWILL AND INTANGIBLE ASSETS
The following table summarizes goodwill and intangible assets, net as of December 31, 2022 and 2021:
| | | | | | | | | | | | | |
| | | December 31, |
| | | 2022 | | 2021 |
| | | | | |
| | | (in millions) |
| Intangible assets: | | | | | |
| Customer relationships | | | $ | 50 | | | $ | — | |
| Developed technology | | | 41 | | | 9 | |
| Non-compete agreements | | | 1 | | | 1 | |
| Intangible assets, acquired cost | | | 92 | | | 10 | |
| Less: accumulated amortization | | | (22) | | | (6) | |
| Intangible assets, net | | | $ | 70 | | | $ | 4 | |
| | | | | |
| Goodwill, beginning of year | | | $ | 9 | | | $ | 9 | |
| ADESA Acquisition | | | 838 | | | — | |
| Impairment | | | (847) | | | — | |
| Goodwill, end of year | | | $ | — | | | $ | 9 | |
During the fourth quarter of 2022, the Company's market capitalization declined significantly, with a closing stock price on December 27, 2022 at a historic low of $3.72 per share of Class A common stock. Management determined that a triggering event had occurred, indicating it was more likely than not that the fair value of the Company's single reporting unit was less than its carrying value as of December 31, 2022. Therefore, management performed a quantitative goodwill impairment test for the Company's reporting unit as of December 31, 2022 and as a result recorded a non-cash goodwill impairment charge of $847 million, which is reflected as Goodwill impairment in the accompanying consolidated statements of operations.
The quantitative goodwill impairment test requires a determination of whether the fair value of a reporting unit is less than the carrying value. As of December 31, 2022, and because the Company's single reporting unit had a negative carrying value, management utilized an enterprise value-based income approach to determine the fair value of the reporting unit. The income approach discounts projected free cash flows of the reporting unit at a computed weighted average cost of capital as the discount rate. The income approach requires the use of significant estimates and assumptions, which include revenue growth rates and future operating margins used to calculate projected future cash flows, weighted average cost of capital, and future economic and market conditions. In connection with this process, management also reconciled the estimated fair value of the Company's single reporting unit to its market capitalization, including consideration of a reasonable control premium, based upon the average price of the Company's Class A common stock over a reasonable period as of the measurement date. Management bases the cash flow forecasts on its knowledge of the automotive industry, recent performance of the Company, its
CARVANA CO. AND SUBSIDIARIES
NOTES TO CONSOLIDATED FINANCIAL STATEMENTS
(Continued)
expectations of future performance, and other assumptions management believes to be reasonable but that are unpredictable and inherently uncertain. Actual future results may differ from those estimates.
Amortization expense was approximately $16 million, $2 million and $2 million during the years ended December 31, 2022, 2021, and 2020, respectively. As of December 31, 2022, the remaining weighted-average amortization period for definite-lived intangible assets was approximately 6.0 years. The anticipated annual amortization expense to be recognized in future years as of December 31, 2022 is as follows:
| | | | | |
| Expected Future Amortization |
| (in millions) |
| 2023 | $ | 18 | |
| 2024 | 18 | |
| 2025 | 14 | |
| 2026 | 7 | |
| 2027 | 5 | |
| Thereafter | 8 | |
| Total | $ | 70 | |
NOTE 6 — ACCOUNTS PAYABLE AND OTHER ACCRUED LIABILITIES
The following table summarizes accounts payable and other accrued liabilities as of December 31, 2022 and 2021:
| | | | | | | | | | | |
| December 31, |
| 2022 | | 2021 |
| | | |
| (in millions) |
Accounts payable, including $16 and $27, respectively, due to related parties | $ | 232 | | | $ | 141 | |
| Accrued interest expense | 99 | | | 42 | |
| Sales taxes and vehicle licenses and fees | 76 | | | 102 | |
| Accrued compensation and benefits | 65 | | | 45 | |
| Reserve for returns and cancellations | 60 | | | 44 | |
| Customer deposits | 23 | | | 34 | |
| Accrued property and equipment | 10 | | | 85 | |
| Accrued advertising costs | 7 | | | 40 | |
| Other accrued liabilities | 205 | | | 123 | |
| Total accounts payable and other accrued liabilities | $ | 777 | | | $ | 656 | |
NOTE 7 — RELATED PARTY TRANSACTIONS
Lease Agreements
In November 2014, the Company and DriveTime Automotive Group (together with its consolidated affiliates, collectively, "DriveTime"), a related party of the Company due to Ernest Garcia II, Ernest Garcia III, and entities controlled by one or both of them (collectively the "Garcia Parties") controlling and owning substantially all of the interests in DriveTime, entered into a lease agreement that governs the Company’s access to and utilization of temporary storage, reconditioning, offices and parking space at various DriveTime facilities, including hubs and IRCs (the "DriveTime Lease Agreement"). The DriveTime Lease Agreement was most recently amended in December 2018. Lease duration varies by location, with the hub locations having cancellable terms, provided 60 days' prior written notice is given, expiring between 2023 and 2026. The Company has the right
CARVANA CO. AND SUBSIDIARIES
NOTES TO CONSOLIDATED FINANCIAL STATEMENTS
(Continued)
to exercise up to two consecutive one-year renewal options at up to ten of these hub locations, less the number of locations renewed under the DriveTime Hub Lease Agreement described below.
In March 2017, the Company and DriveTime entered into a lease agreement that governs the Company's access to and utilization of office and parking space at various DriveTime facilities (the "DriveTime Hub Lease Agreement"). The DriveTime Hub Lease Agreement was most recently amended in July 2021. There is one facility remaining under the DriveTime Hub Lease Agreement, which has a cancellable term, provided 60 days' prior written notice is given, and expires in 2023. The Company has the right to exercise up to two consecutive one-year renewal options at up to ten locations, under the DriveTime Hub Lease Agreement and the DriveTime Lease Agreement described above.
The hub locations under the DriveTime Lease Agreement and the DriveTime Hub Lease Agreement both have cancellable lease terms of less than twelve months with rights to terminate at the Company's election with 60 days' prior written notice and extension options as described above. At non-reconditioning locations, it is not reasonably certain that the Company will exercise its options to extend the leases or abstain from exercising its termination rights within these lease agreements to create a lease term greater than one year and therefore the Company accounts for them as short-term leases. For these locations, the Company makes variable monthly lease payments based on its pro rata utilization of space at each facility plus a pro rata share of each facility’s actual insurance costs and real estate taxes. Management has determined that the costs allocated to the Company are based on a reasonable methodology. The DriveTime Lease Agreement includes the Blue Mound and Delanco IRCs. At both of these locations, the Company expects the lease to continue beyond twelve months, therefore those locations are not considered short-term leases. The Company occupies all of the space at these IRCs and makes monthly lease payments based on DriveTime's actual rent expense. In addition, the Company is responsible for the actual insurance costs and real estate taxes at these IRC locations.
At all locations, the Company is additionally responsible for paying for any tenant improvements it requires to conduct its operations. Management has determined that the costs allocated to the Company are based on a reasonable methodology.
In 2016 and 2018, the Company entered into lease agreements related to an IRC in Tolleson, Arizona, with Verde Investments, Inc., an affiliate of DriveTime ("Verde"), with an initial term of approximately 15 years. In September 2020, to consummate a sale leaseback transaction with an unrelated third party, the Company exercised a pre-existing option to purchase the leased land and related assets from Verde for its net book value of $22 million thus terminating the lease agreement. The Company immediately sold such land and related assets along with the Company's leasehold improvements at the IRC to a third party who simultaneously leased back the land and the IRC to the Company.
In February 2017, the Company entered into a lease agreement with DriveTime for sole occupancy of a fully operational IRC in Winder, Georgia. The lease has an initial term of eight years, subject to the Company's ability to exercise three renewal options of five years each.
In November 2018, the Company entered into a sublease agreement from DriveTime of a fully operational IRC near Cleveland, Ohio. The lease had an initial term of three years, subject to the Company's ability to exercise three renewal options of five years each. In July 2021, the Company exercised the first renewal option to extend through October 2026 and agreed to assume the lease from DriveTime effective October 1, 2021.
Expenses related to these operating lease agreements are allocated based on usage to inventory and selling, general and administrative expenses in the accompanying consolidated balance sheets and statements of operations. Costs allocated to inventory are recognized as cost of sales when the inventory is sold. Total costs related to these operating lease agreements, including those noted above, were $4 million, $5 million, and $7 million, for the years ended December 31, 2022, 2021, and 2020, respectively, allocated between inventory and selling, general, and administrative expenses.
In February 2019, the Company entered into an agreement to assume a lease of an IRC near Nashville, Tennessee that DriveTime leased from an unrelated landlord. The Company and the unrelated landlord mutually agreed to terminate this lease early, effective December 31, 2022, in exchange for an early termination payment.
Office Leases
In September 2016, the Company entered into a lease for office space in Tempe, Arizona. In connection with that lease, the Company entered into a sublease with DriveTime for the use of another floor in the same building. The lease and sublease each have a term of 83 months, subject to the right to exercise three five-year extension options. Pursuant to the sublease, the
CARVANA CO. AND SUBSIDIARIES
NOTES TO CONSOLIDATED FINANCIAL STATEMENTS
(Continued)
Company will pay the rent equal to the amounts due under DriveTime's master lease directly to DriveTime's landlord. The rent expense incurred related to this first floor sublease was $1 million during each of the years ended December 31, 2022, 2021, and 2020.
In December 2019, Verde purchased an office building in Tempe, Arizona that the Company leased from an unrelated landlord prior to Verde's purchase. In connection with the purchase, Verde assumed that lease. The lease has an initial term of ten years, subject to the right to exercise two five-year extension options. The rent expense incurred under the lease with Verde was $1 million during each of the years ended December 31, 2022, 2021, and 2020.
Wholesale Sales and Revenues
DriveTime purchases and sells wholesale vehicles from the Company through competitive online auctions that are managed by an unrelated third party, and through the Company's wholesale marketplace platform. The Company recognized $32 million, $54 million, and $4 million of wholesale sales and revenues from DriveTime during the years ended December 31, 2022, 2021, and 2020, respectively.
Retail Vehicle Acquisitions and Reconditioning
During the second quarter of 2021, the Company began acquiring reconditioned retail vehicles from DriveTime. The purchase price of each vehicle was equal to the wholesale price of the vehicle plus a fee for transportation and reconditioning services. In addition, DriveTime performs reconditioning services for the Company at DriveTime reconditioning centers. As of December 31, 2022, and 2021, $1 million and $19 million, respectively, of these vehicles were included in vehicle inventory in the accompanying consolidated balance sheets. The Company also recognized $22 million and $62 million of cost of goods sold during the years ended December 31, 2022 and 2021, respectively.
Master Dealer Agreement
In December 2016, the Company entered into a master dealer agreement with DriveTime (the "Master Dealer Agreement"), pursuant to which the Company may sell VSCs to customers purchasing a vehicle from the Company. The Company earns a commission on each VSC sold to its customers and DriveTime is obligated by and subsequently administers the VSCs. The Company collects the retail purchase price of the VSCs from its customers and remits the purchase price net of commission to DriveTime. During the years ended December 31, 2022, 2021, and 2020, the Company recognized $176 million, $186 million, and $94 million, respectively, of commissions earned on VSCs sold to its customers and administered by DriveTime, net of a reserve for estimated contract cancellations. The commission earned on the sale of these VSCs is included in other sales and revenues in the accompanying consolidated statements of operations. In November 2018, the Company amended the Master Dealer Agreement to allow the Company to receive payments for excess reserves based on the performance of the VSCs versus the reserves held by the VSC administrator, once a required claims period for such VSCs has passed. In August 2020 and April 2021, the Company and DriveTime amended the Master Dealer Agreement to adjust excess reserve payment calculations and timing and the scope of DriveTime's after-sale administration services, respectively. During the years ended December 31, 2022, 2021, and 2020, the Company recognized less than $1 million, $20 million, and $11 million, respectively, related to payments for excess reserves to which it expects to be entitled, which is included in other sales and revenues in the accompanying consolidated statements of operations.
Beginning in 2017, DriveTime also administers the Company's limited warranty provided to all customers and a portion of the Company's GAP waiver coverage under the Master Dealer Agreement. The Company pays a per-vehicle fee to DriveTime to administer the limited warranty included with every purchase and prior to the first quarter of 2020 paid a per-contract fee to DriveTime to administer a portion of the GAP waiver coverage it sells to its customers. Since the first quarter of 2020, the Company's GAP waiver coverage sales have been administered by an unrelated party. The Company incurred $18 million, $15 million, and $6 million during the years ended December 31, 2022, 2021, and 2020, respectively, related to the administration of limited warranty and GAP waiver coverage.
Profit Sharing Agreement
In June 2018, the Company entered into an agreement with an unaffiliated third party, pursuant to which the Company would sell certain Road Hazard ("RH") and Pre-Paid Maintenance ("PPM") contracts. Under this agreement, third parties would administer the RH and PPM contracts, including providing customer and administrative services, and pay a profit sharing component to the Company. In 2022, the Company began selling equivalent offerings from DriveTime, pursuant to the Master Dealer Agreement discussed above, and all rights and obligations in connection with existing RH and PPM contracts were
CARVANA CO. AND SUBSIDIARIES
NOTES TO CONSOLIDATED FINANCIAL STATEMENTS
(Continued)
transferred to DriveTime (the "Transferred Contracts"). Finally, in December 2022, the Company entered into a profit sharing agreement with DriveTime with regard to the Transferred Contracts (the "Profit Sharing Agreement"). During the year ended December 31, 2022, the Company recognized approximately $3 million related to payments under the Profit Sharing Agreement to which it expects to be entitled.
Servicing and Administrative Fees
DriveTime provides servicing and administrative functions associated with the Company's finance receivables. The Company incurred expenses of $10 million, $6 million, and $6 million for the years ended December 31, 2022, 2021, and 2020, respectively, related to these services.
Aircraft Time Sharing Agreement
The Company entered into an agreement to share usage of two aircraft owned by Verde and operated by DriveTime on October 22, 2015, and the agreement was subsequently amended in 2017. Pursuant to the agreement, the Company agreed to reimburse DriveTime for actual expenses for each of its flights. The original agreement was for 12 months, with perpetual 12-month automatic renewals. Either the Company or DriveTime can terminate the agreement with 30 days’ prior written notice. The Company reimbursed DriveTime less than $1 million during each of the years ended December 31, 2022, 2021, and 2020 under this agreement.
Shared Services Agreement with DriveTime
In November 2014, the Company and DriveTime entered into a shared services agreement whereby DriveTime provided certain accounting and tax, legal and compliance, information technology, telecommunications, benefits, insurance, real estate, equipment, corporate communications, software and production, and other services primarily to facilitate the transition of these services to the Company on a standalone basis (the "Shared Services Agreement"). The Shared Services Agreement was most recently amended and restated in February 2021 and operates on a year-to-year basis, with the Company having the right to terminate any or all services with 30 days' prior written notice and DriveTime having the right to terminate any or all services with 90 days' prior written notice. Charges allocated to the Company are based on the Company’s actual use of the specific services detailed in the Shared Services Agreement. The Company incurred less than $1 million in expenses related to the Shared Services Agreement during each of the years ended December 31, 2022, 2021, and 2020.
Accounts Payable Due to Related Party
As of December 31, 2022 and 2021, $16 million and $27 million, respectively, was due to related parties primarily related to the agreements mentioned above, and is included in accounts payable and accrued liabilities in the accompanying consolidated balance sheets.
Contributions of Class A Common Stock From Ernest Garcia III
On January 5, 2022, in recognition of the Company selling its 1 millionth vehicle in the fourth quarter of 2021, the Company's CEO, Ernest Garcia III ("Mr. Garcia"), committed to giving then-current employees 23 shares of Class A common stock from his personal shareholdings once employees reach their two-year employment anniversary ("CEO Milestone Gift" or "Gift"). As a result and during the three months ended March 31, 2022, the Company granted 23 restricted stock units ("RSUs") to each current employee, which vest after they complete their second year of employment, for a total of 435,035 RSUs granted during the period. For every gift that vests, and pursuant to a contribution agreement (the "Contribution Agreement") entered into by and between the Company and Mr. Garcia on February 22, 2022, Mr. Garcia contributes to the Company, at the end of each fiscal quarter, the number of shares of Class A common stock, granted pursuant to the CEO Milestone Gift, that have vested during such quarter. The shares contributed shall be shares of Class A common stock that Mr. Garcia individually owns, at no charge. The contribution is intended to fund RSU awards to certain employees of the Company upon their satisfying the applicable employment tenure requirements. During the year ended December 31, 2022, 128,133 RSUs vested and were contributed by Mr. Garcia. Although the Company does not expect Mr. Garcia to incur any tax obligations related to the contribution, the Company has agreed to indemnify Mr. Garcia from any such obligations that may arise.
CARVANA CO. AND SUBSIDIARIES
NOTES TO CONSOLIDATED FINANCIAL STATEMENTS
(Continued)
NOTE 8 — FINANCE RECEIVABLE SALE AGREEMENTS
The Company originates loans for its customers and sells them to partners and investors pursuant to finance receivable sale agreements. Historically, the Company has sold loans through two types of arrangements: forward flow agreements, including a master purchase and sale agreement and master transfer agreements, and fixed pool loan sales, including securitization transactions.
Master Purchase and Sale Agreement
In December 2016, the Company entered into a master purchase and sale agreement (the "Master Purchase and Sale Agreement" or "MPSA") with Ally Bank and Ally Financial Inc. (collectively the "Ally Parties"). Pursuant to the MPSA, the Company sells finance receivables meeting certain underwriting criteria under a committed forward flow arrangement without recourse to the Company for their post-sale performance. Throughout 2021 and 2022, the Company and the Ally Parties have amended the MPSA to, among other things and subject to the terms of the agreement, broaden the set of finance receivables covered by the MPSA and provide additional flexibility in the timing of sales of finance receivables. In March 2021, the Ally Parties committed to purchase up to a maximum of $4.0 billion of principal balances of finance receivables through March 2022. On each of March 17, 2022 and March 22, 2022, the Company and the Ally Parties amended the MPSA to extend the scheduled commitment termination date to March 21, 2023 and increase the Ally Parties' commitment to purchase automotive finance receivables to $5.0 billion. In addition, on November 1, 2022, January 13, 2023, and January 20, 2023, the Company and the Ally Parties further amended the MPSA to, in aggregate, consolidate and reflect the several previously executed amendments to the MPSA facility and streamline the funding mechanics associated with the sale of finance receivables to the Ally Parties, extend the scheduled commitment termination date to January 12, 2024, and establish a commitment on the part of the Ally Parties to purchase up to a maximum of $4.0 billion of principal balances of finance receivables between January 13, 2023 and the scheduled commitment termination date.
During the years ended December 31, 2022, 2021, and 2020, the Company sold approximately $3.8 billion, $2.1 billion, and $2.2 billion, respectively, in principal balances of finance receivables under the MPSA and had approximately $1.2 billion of unused capacity as of December 31, 2022.
Securitization Transactions
The Company sponsors and establishes securitization trusts to purchase finance receivables from the Company. The securitization trusts issue asset-backed securities, some of which are collateralized by the finance receivables that the Company sells to the securitization trusts. Upon sale of the finance receivables to the securitization trusts, the Company recognizes a gain or loss on sales of finance receivables. The net proceeds from the sales are the fair value of the assets obtained as part of the transactions and typically include cash and at least 5% of the beneficial interests issued by the securitization trusts to comply with the Risk Retention Rules, as further discussed in Note 9 — Securitizations and Variable Interest Entities.
During the years ended December 31, 2022, 2021 and 2020, the Company sold approximately $2.4 billion, $5.0 billion and $900 million, respectively, in principal balances of finance receivables through securitization transactions.
Fixed Pool Loan Sales
In 2020, the Company further expanded its finance platform by completing fixed pool loan sales to a new financing partner on terms substantially similar to the Company’s securitization transactions and MPSA sales, including a sale of approximately $320 million in principal balances of finance receivables in December 2020. There were no such transactions during 2021 or 2022.
Gain on Loan Sales
The total gain related to finance receivables sold to financing partners and pursuant to securitization transactions was $411 million, $718 million, and $218 million during the years ended December 31, 2022, 2021, and 2020, respectively, which is included in other sales and revenues in the accompanying consolidated statements of operations.
NOTE 9 — SECURITIZATIONS AND VARIABLE INTEREST ENTITIES
As noted in Note 8 — Finance Receivable Sale Agreements, the Company sponsors and establishes securitization trusts to purchase finance receivables from the Company. The securitization trusts issue asset-backed securities, some of which are collateralized by the finance receivables that the Company sells to the securitization trusts. Upon sale of the finance receivables to the securitization trusts, the Company recognizes a gain or loss on sales of finance receivables. The net proceeds from the
CARVANA CO. AND SUBSIDIARIES
NOTES TO CONSOLIDATED FINANCIAL STATEMENTS
(Continued)
sales are the fair value of the assets obtained as part of the transactions and typically include cash and at least 5% of the beneficial interests issued by the securitization trusts to comply with Regulation RR of the Dodd-Frank Wall Street Reform and Consumer Protection Act of 2010 (the "Risk Retention Rules"). The beneficial interests retained by the Company include, but are not limited to, rated notes and certificates of the securitization trusts. The holders of the certificates issued by the securitization trusts have rights to cash flows only after the holders of the notes issued by the securitization trusts have received their contractual cash flows. The securitization trusts have no direct recourse to the Company’s assets, and holders of the securities issued by the securitization trusts can look only to the assets of the securitization trusts that issued their securities for payment. The beneficial interests held by the Company are subject principally to the credit and prepayment risk stemming from the underlying finance receivables.
The securitization trusts established in connection with asset-backed securitization transactions are VIEs. For each VIE that the Company establishes in its role as sponsor of securitization transactions, it performs an analysis to determine whether or not it is the primary beneficiary of the VIE. The Company’s continuing involvement with the VIEs consists of retaining a portion of the securities issued by the VIEs and performing ministerial duties as the trust administrator. As of December 31, 2022, the Company is not the primary beneficiary of these securitization trusts because its retained interests in the VIEs do not have exposures to losses or benefits that could potentially be significant to the VIEs. As such, the Company does not consolidate the securitization trusts.
The assets the Company retains in the unconsolidated VIEs are presented as beneficial interests in securitizations on the accompanying consolidated balance sheets, which as of December 31, 2022 and 2021 were $321 million and $382 million, respectively. The Company held no other assets or liabilities related to its involvement with unconsolidated VIEs as of December 31, 2022 and 2021.
The following table summarizes the carrying value and total exposure to losses of its assets related to unconsolidated VIEs with which the Company has continuing involvement, but is not the primary beneficiary at December 31, 2022 and 2021. Total exposure represents the estimated loss the Company would incur under severe, hypothetical circumstances, such as if the value of the interests in the securitization trusts and any associated collateral declined to zero. The Company believes the possibility of this is remote. As such, the total exposure presented below is not an indication of the Company's expected losses.
| | | | | | | | | | | | | | | | | | | | | | | |
| December 31, 2022 | | December 31, 2021 |
| Carrying Value | | Total Exposure | | Carrying Value | | Total Exposure |
| | | | | | | |
| (in millions) |
| Rated notes | $ | 252 | | | $ | 252 | | | $ | 282 | | | $ | 282 | |
| Certificates and other assets | 69 | | | 69 | | | 100 | | | 100 | |
| Total unconsolidated VIEs | $ | 321 | | | $ | 321 | | | $ | 382 | | | $ | 382 | |
The beneficial interests in securitizations are considered securities available for sale subject to restrictions on transfer pursuant to the Company’s obligations as a sponsor under Risk Retention Rules. As described in Note 10 — Debt Instruments, the Company has entered into secured borrowing facilities through which it finances certain of these retained beneficial interests in securitizations. These securities are interests in securitization trusts, thus there are no contractual maturities. The amortized cost and fair value of securities available for sale as of December 31, 2022 and 2021 were as follows:
| | | | | | | | | | | | | | | | | | | | | | | |
| December 31, 2022 | | December 31, 2021 |
| Amortized Cost | | Fair Value | | Amortized Cost | | Fair Value |
| | | | | | | |
| (in millions) |
| Rated notes | $ | 268 | | | $ | 252 | | | $ | 282 | | | $ | 282 | |
| Certificates and other assets | 43 | | | 69 | | | 93 | | | 100 | |
| Total securities available for sale | $ | 311 | | | $ | 321 | | | $ | 375 | | | $ | 382 | |
CARVANA CO. AND SUBSIDIARIES
NOTES TO CONSOLIDATED FINANCIAL STATEMENTS
(Continued)
NOTE 10 — DEBT INSTRUMENTS
Debt instruments, excluding finance leases, which are discussed in Note 16 — Leases, as of December 31, 2022 and 2021 consisted of the following:
| | | | | | | | | | | |
| December 31, |
| 2022 | | 2021 |
| | | |
| (in millions) |
| Asset-based financing: | | | |
| Floor plan facility | $ | 569 | | | $ | 1,877 | |
| Finance receivable facilities | 965 | | | 176 | |
| Financing of beneficial interest in securitizations | 268 | | | 282 | |
| Notes payable | 3 | | | 10 | |
| Real estate financing | 486 | | | 447 | |
| Total asset-based financing | 2,291 | | | 2,792 | |
| Senior notes | 5,725 | | | 2,450 | |
| Total debt | 8,016 | | | 5,242 | |
| Less: current portion | (1,638) | | | (2,154) | |
Less: unamortized debt issuance costs (1) | (82) | | | (34) | |
| Total included in long-term debt, net | $ | 6,296 | | | $ | 3,054 | |
(1) The unamortized debt issuance costs related to long-term debt are presented as a reduction of the carrying amount of the corresponding liabilities on the accompanying consolidated balance sheets. Unamortized debt issuance costs related to revolving debt arrangements are presented within other assets on the accompanying consolidated balance sheets and not included here.
Short-Term Revolving Facilities
Floor Plan Facilities
The Company previously entered into a floor plan facility with a lender to finance its vehicle inventory (the "Original Floor Plan Facility"), which was secured by Carvana LLC's vehicle inventory, general intangibles, accounts receivable, and finance receivables. The Original Floor Plan Facility was amended at various times and effective September 22, 2022, the Company amended and restated the facility (the "12-Month Floor Plan Facility") to extend the maturity date to September 22, 2023 with a line of credit of $2.2 billion and tie the interest rate to a prime rate plus 1.00%.
On September 22, 2022, the Company also entered into a separate floor plan facility (the "18-Month Floor Plan Facility", and together with the 12-Month Floor Plan Facility, the "Floor Plan Facilities") with a lender. The line of credit under the 18-Month Floor Plan Facility is $2.0 billion, which becomes available following the maturity and repayment of the 12-Month Floor Plan Facility, and its maturity date is March 22, 2024. The interest rate under the 18-Month Floor Plan Facility is tied to a prime rate plus 1.00%.
Under the Floor Plan Facilities, repayment of amounts drawn for the purchase of a vehicle should generally be made within several days after selling or otherwise disposing of the vehicle. Outstanding balances related to vehicles held in inventory for more than 150 days require monthly principal payments equal to 10% of the original principal amount of that vehicle until the remaining outstanding balance is the lesser of (i) 50% of the original principal amount or (ii) 50% of the wholesale value. Prepayments may be made without incurring a premium or penalty. Additionally, the Company is permitted to make prepayments to the lender to be held as principal payments under the Floor Plan Facilities and subsequently reborrow such amounts. The Floor Plan Facilities also require monthly interest payments and that at least 12.5% of the total principal amount owed to the lender is held as restricted cash.
The Company is also required to pay the lender an availability fee based on the average unused capacity during the prior calendar quarter under the Floor Plan Facilities.
CARVANA CO. AND SUBSIDIARIES
NOTES TO CONSOLIDATED FINANCIAL STATEMENTS
(Continued)
As of December 31, 2022, the Company had $569 million outstanding under the 12-Month Floor Plan Facility, unused capacity of $1.6 billion, and held $71 million in restricted cash related to this facility. As of December 31, 2022, the Company had no amount outstanding under the 18-Month Floor Plan Facility, unused capacity of $2.0 billion, which becomes available following the maturity and repayment of the 12-Month Floor Plan Facility, and held no amount in restricted cash related to this facility. During the year ended December 31, 2022, the Company's effective interest rate on the 12-Month Floor Plan Facility was approximately 3.57%.
As of December 31, 2021, the Company had $1.9 billion outstanding under the Original Floor Plan Facility, unused capacity of $373 million, and held $141 million in restricted cash related to this facility. For the year ended December 31, 2021, the Company's effective interest rate on the Original Floor Plan Facility was approximately 2.55%.
Active Finance Receivable Facilities
The Company has various short-term revolving credit facilities to fund certain automotive finance receivables originated by the Company prior to selling them, which are typically secured by the finance receivables pledged to them (the "Finance Receivable Facilities").
In January 2020, the Company entered into an agreement pursuant to which a lender agreed to provide a revolving credit facility, which was subsequently increased to $500 million, to fund certain automotive finance receivables originated by the Company. In June 2021, the Company amended its agreement to, among other things, extend the maturity date to January 24, 2023. In January 2023, the Company amended its agreement to, among other things, adjust the line of credit to $300 million, and extend the maturity date to January 24, 2024.
In February 2020, the Company entered into an agreement pursuant to which a second lender agreed to provide a $500 million revolving credit facility to fund certain automotive finance receivables originated by the Company. In December 2021, the Company amended its agreement to, among other things, increase the line of credit to $600 million, and extend the maturity date to December 8, 2023.
On April 30, 2021, the Company entered into an agreement pursuant to which a third lender agreed to provide a $500 million revolving credit facility to fund certain automotive finance receivables originated by the Company. In December 2021, the Company amended its agreement to, among other things, increase this line of credit to $600 million. In September 2022, the Company amended its agreement to extend the maturity date to March 30, 2024.
On October 15, 2021, the Company entered into an agreement pursuant to which a fourth lender agreed to provide a $350 million revolving credit facility to fund certain automotive finance receivables originated by the Company. The Company can draw upon this facility until April 15, 2023.
On March 18, 2022, the Company entered into an agreement pursuant to which a fifth lender agreed to provide a $500 million revolving credit facility to fund certain automotive finance receivables originated by the Company. The Company can draw upon this facility until September 18, 2023.
The Finance Receivables Facilities require that any undistributed amounts collected on the pledged finance receivables be held as restricted cash. The Finance Receivable Facilities require monthly payments of interest and fees based on usage and unused facility amounts. The Finance Receivable Facilities self-amortize from the end of the draw period until maturity, offer full prepayment rights, and have no credit sublimits or aging restrictions, subject to negotiated concentration limits. The subsidiaries that entered into these Finance Receivable Facilities are each wholly-owned, special purpose entities whose assets are not available to the general creditors of the Company. As of December 31, 2022 and 2021, the Company had $965 million and $176 million, respectively, outstanding under these Finance Receivable Facilities, unused capacity of $1.6 billion and $1.9 billion, respectively, and held $36 million and $67 million, respectively, in restricted cash related to these Finance
CARVANA CO. AND SUBSIDIARIES
NOTES TO CONSOLIDATED FINANCIAL STATEMENTS
(Continued)
Receivable Facilities. For the years ended December 31, 2022 and 2021, the Company's effective interest rate on these Finance Receivable Facilities was approximately 2.93% and 1.64%.
Long-Term Debt
Senior Unsecured Notes
The Company has issued various tranches of senior unsecured notes (collectively, the "Senior Notes") each under a separate indenture (collectively, the "Indentures"), as further described below.
The following table summarizes components of the Company's senior secured notes:
| | | | | | | | | | | | | | | | | |
| December 31, 2022 | | December 31, 2021 | | Interest Rate |
| | | | | |
| (in millions, except percentages) |
| 2025 Senior Unsecured Notes due October 1, 2025 ("2025 Notes") | $ | 500 | | | $ | 500 | | | 5.625 | % |
| 2027 Senior Unsecured Notes due April 15, 2027 ("2027 Notes") | 600 | | | 600 | | | 5.500 | % |
| 2028 Senior Unsecured Notes due October 1, 2028 ("2028 Notes") | 600 | | | 600 | | | 5.875 | % |
| 2029 Senior Unsecured Notes due September 1, 2029 ("2029 Notes") | 750 | | | 750 | | | 4.875 | % |
| 2030 Senior Unsecured Notes due May 1, 2030 ("2030 Notes") | 3,275 | | | — | | | 10.250 | % |
| Total principal amount | 5,725 | | | 2,450 | | | |
| Less: unamortized debt issuance cost | (76) | | | (28) | | | |
| Total debt | $ | 5,649 | | | $ | 2,422 | | | |
Each of the 2025 Notes, the 2027 Notes, the 2028 Notes and the 2029 Notes were issued pursuant to an indenture entered into by and among the Company, each of the guarantors party thereto and U.S. Bank National Association, as trustee. The 2030 Notes were issued pursuant to an indenture entered into by and among the Company, each of the guarantors party thereto and U.S. Bank Trust Company, National Association, as trustee. The interest on each of the Senior Notes is payable semi-annually, beginning on April 1, 2021 for the 2025 Notes and 2028 Notes, October 15, 2021 for the 2027 Notes, March 1, 2022 for the 2029 Notes, and November 1, 2022 for the 2030 Notes. The Senior Notes mature as specified in the table above unless earlier repurchased or redeemed and are guaranteed by the Company's existing domestic restricted subsidiaries (other than the subsidiaries formed for inventory, finance receivables, securitization facilities, or immaterial subsidiaries).
The Company may redeem some or all of each issuance of Senior Notes at redemption prices set forth in each respective indenture, plus any accrued and unpaid interest to the redemption date. Prior to those redemption dates, the Company may redeem up to 35% of the aggregate principal amount at a redemption price equal to 100% plus the respective interest rate specified in the table above, together with accrued and unpaid interest to, but not including, the date of redemption, with the net cash proceeds of certain equity offerings. With respect to the 2030 Notes, the Company may, at its option, redeem in the aggregate of up to 10% of the original aggregate principal amount of the 2030 Notes during the period from, and including, May 1, 2025 to, but excluding May 1, 2027, at a redemption price equal to 105.125% of the 2030 Notes to be redeemed, plus accrued and unpaid interest thereon to the relevant redemption rate. In addition, the Company may, at its option, redeem some or all of the Senior Notes prior to its redemption date, by paying a make-whole premium plus any accrued and unpaid interest to, but not including, the redemption date. If the Company experiences certain change of control events, it must make an offer to purchase all of the Senior Notes at 101% of the principal amount thereof, plus any accrued and unpaid interest, to the repurchase date.
The Indentures contain restrictive covenants that limit the ability of the Company and certain of its subsidiaries to, among other things and subject to certain exceptions, incur additional debt or issue preferred stock, create new liens, make intercompany payments, pay dividends and make other distributions in respect of the Company's capital stock, redeem or repurchase the Company’s capital stock or prepay subordinated indebtedness, make certain investments or certain other restricted payments, guarantee indebtedness, designate unrestricted subsidiaries, sell certain kinds of assets, enter into certain types of transactions with affiliates, and effect mergers or consolidations. Certain of these covenants may be suspended if any
CARVANA CO. AND SUBSIDIARIES
NOTES TO CONSOLIDATED FINANCIAL STATEMENTS
(Continued)
of the Senior Notes are assigned an investment grade rating from any two of Moody’s Investors Service, Inc., Standard & Poor’s Rating Services, and Fitch Ratings. As of December 31, 2022, the Company was in compliance with all debt covenants.
Notes Payable
The Company has entered into promissory note and disbursement agreements to finance certain equipment for its transportation fleet and building improvements. The assets financed with the proceeds from these notes serve as the collateral for each note and certain security agreements related to these assets have cross collateralization and cross default provisions with respect to one another. Each note has a fixed annual interest rate, a two- to five-year term and requires monthly payments. As of December 31, 2022 and 2021, the outstanding principal of these notes had a weighted-average interest rate of 7.5% and 6.4%, respectively, and totaled $3 million and $10 million, respectively, net of unamortized debt issuance costs, of which $1 million and $7 million, respectively, was due within the next twelve months and is included in current portion of long-term debt in the accompanying consolidated balance sheets.
Real Estate Financing
The Company finances certain purchases and construction of its property and equipment through various sale and leaseback transactions. As of December 31, 2022, none of these transactions have qualified for sale accounting due to meeting the criteria for finance leases, or forms of continuing involvement, such as repurchase options or renewal periods that extend the lease for substantially all of the asset's remaining useful life, and are therefore accounted for as financing transactions. These arrangements require monthly payments and have initial terms of 20 to 25 years. Some of the agreements are subject to renewal options of up to 25 years and some are subject to base rent increases throughout the term. As of December 31, 2022 and 2021, the outstanding liability associated with these sale and leaseback arrangements, net of unamortized debt issuance costs, was $483 million and $444 million, respectively, and was included in long-term debt in the accompanying consolidated balance sheets.
Financing of Beneficial Interests in Securitizations
As discussed in Note 9 — Securitizations and Variable Interest Entities, the Company has retained certain beneficial interests in securitizations pursuant to the Company’s obligations as a sponsor under the Risk Retention Rules. Beginning in June 2019, the Company entered into secured borrowing facilities through which it finances certain retained beneficial interests in securitizations whereby the Company sells such interests and agrees to repurchase them for their fair value at a stated time of repurchase.
As of December 31, 2022 and 2021, the Company has pledged $268 million and $282 million, respectively, of its beneficial interests in securitizations as collateral under the repurchase agreements with expected repurchases ranging from April 2023 to September 2029. The securitization trusts distribute payments related to the Company's pledged beneficial interests in securitizations directly to the lenders, which reduces the beneficial interests in securitizations and the related debt balance. Pledged collateral levels are monitored daily and are generally maintained at an agreed-upon percentage of the fair value of the amounts borrowed during the life of the transactions. In the event of a decline in the fair value of the pledged collateral, the repurchase price of the pledged collateral will be increased by the amount of the decline.
The outstanding balance of these facilities, net of unamortized debt issuance costs, was $265 million and $279 million, as of December 31, 2022 and 2021, respectively, of which $102 million and $93 million, respectively was included in current portion of long-term debt in the accompanying consolidated balance sheets.
The following table summarizes the aggregate principal maturities due in each period for notes payable, Senior Notes, real estate financing, and financing of beneficial interests in securitizations as of December 31, 2022. Maturities related to financing
CARVANA CO. AND SUBSIDIARIES
NOTES TO CONSOLIDATED FINANCIAL STATEMENTS
(Continued)
of beneficial interests in securitizations are estimated based on expected timing of payments from the securitization trusts to the lender.
| | | | | |
| As of December 31, 2022 |
| |
| (in millions) |
| 2023 | $ | 105 | |
| 2024 | 76 | |
| 2025 | 553 | |
| 2026 | 29 | |
| 2027 | 608 | |
| Thereafter | 5,111 | |
| Total | $ | 6,482 | |
NOTE 11 — STOCKHOLDERS' EQUITY (DEFICIT)
Organizational Transactions
Carvana Co.'s amended and restated certificate of incorporation, among other things, authorizes (i) 50 million shares of Preferred Stock, par value $0.01 per share, (ii) 500 million shares of Class A common stock, par value $0.001 per share, and (iii) 125 million shares of Class B common stock, par value $0.001 per share. Each share of Class A common stock generally entitles its holder to one vote on all matters to be voted on by stockholders. Each share of Class B common stock held by the Garcia Parties generally entitles its holder to ten votes on all matters to be voted on by stockholders, for so long as the Garcia Parties maintain direct or indirect beneficial ownership of at least 25% of the outstanding shares of Carvana Co.'s Class A common stock determined on an as-exchanged basis assuming that all of the Class A Units and Class B Units were exchanged for Class A common stock. All other shares of Class B common stock generally entitle their holders to one vote per share on all matters to be voted on by stockholders. Holders of Class B common stock are not entitled to receive dividends and would not be entitled to receive any distributions upon the liquidation, dissolution or winding down of the Company. Holders of Class A and Class B common stock vote together as a single class on all matters presented to stockholders for their vote or approval, except as otherwise required by applicable law.
Carvana Group's amended and restated LLC Agreement provides for two classes of common ownership interests in Carvana Group: (i) Class A Units and (ii) Class B Units (together, the "LLC Units"). Carvana Co. is required to, at all times, maintain (i) a four-to-five ratio between the number of shares of Class A common stock issued and outstanding by Carvana Co. and the number of Class A Units owned by Carvana Co. (subject to certain exceptions for treasury shares and shares underlying certain convertible or exchangeable securities and subject to adjustment as set forth in the exchange agreement (the "Exchange Agreement") further discussed below, and taking into account Carvana Co. Sub LLC's 0.1% ownership interest in Carvana, LLC) and (ii) a four-to-five ratio between the number of shares of Class B common stock owned by the original holders of LLC units prior to the IPO (the "Original LLC Unitholders") and the number of Class A Units owned by the Original LLC Unitholders. The Company may issue shares of Class B common stock only to the extent necessary to maintain these ratios. Shares of Class B common stock are transferable only if an Original LLC Unitholder elects to exchange them, together with 1.25 times as many LLC Units, for consideration from the Company. Such consideration from the Company can be, at the Company's election, either shares of Class A common stock or cash.
As of December 31, 2022 and 2021, there were 236 million and 216 million Class A Units, respectively, and 1 million and 3 million Class B Units, respectively (as adjusted for the participation thresholds and closing price of Class A common stock on December 31, 2022 and 2021), issued and outstanding. As discussed in Note 13 — Equity-Based Compensation, Class B Units were issued under the Company’s LLC Equity Incentive Plan (the "LLC Equity Incentive Plan") and are subject to a participation threshold, and are earned over the requisite service period.
Equity Offerings
On April 1, 2020, the Company completed a registered direct offering to investors of 13.3 million shares of its Class A common stock at an offering price of $45.00 per share and received net proceeds from the offering of $600 million. Ernest
CARVANA CO. AND SUBSIDIARIES
NOTES TO CONSOLIDATED FINANCIAL STATEMENTS
(Continued)
Garcia II, through Verde, and Ernest Garcia III each invested $25 million, or 0.6 million shares of the Class A common stock, in the offering. The Company used the net proceeds to purchase 16.7 million newly-issued LLC Units in Carvana Group.
On May 21, 2020, the Company completed a public equity offering of 5 million shares of its Class A common stock at an offering price of $92.00 per share and received net proceeds from the offering of $459 million. The Company used the net proceeds to purchase 6.3 million newly-issued LLC Units in Carvana Group.
On April 26, 2022, the Company completed a public offering of 15.625 million shares of its Class A common stock at an offering price of $80 for total net proceeds of $1.2 billion, after deducting underwriting discounts and offering expenses. The Garcia Parties purchased an aggregate of 5.4 million shares of the Class A common stock offered at the public offering price. The Company used the net proceeds to purchase 19.5 million newly-issued LLC Units in Carvana Group.
Exchange Agreement
Carvana Co. and the Original LLC Unitholders together with any holders of LLC Units issued subsequent to the IPO (together, the "LLC Unitholders") entered into an Exchange Agreement under which each LLC Unitholder (and certain permitted transferees thereof) may receive shares of the Company's Class A common stock in exchange for their LLC Units on a four-to-five conversion ratio, or cash at the option of the Company, subject to (i) conversion ratio adjustments for stock splits, stock dividends, reclassifications and similar transactions, (ii) vesting for certain LLC Units, and (iii) the respective participation threshold for Class B Units. To the extent such owners also hold Class B common stock, they are required to deliver to Carvana Co. a number of shares of Class B common stock equal to the number of shares of Class A common stock being exchanged for. Any shares of Class B common stock so delivered are canceled. The number of exchangeable Class B Units is determined based on the value of Carvana Co.'s Class A common stock and the applicable participation threshold.
During the years ended December 31, 2022 and 2021, certain LLC Unitholders exchanged less than 1 million and 16 million LLC Units and zero and 13 million shares of Class B common stock for less than 1 million and 13 million newly-issued shares of Class A common stock, respectively. Simultaneously, and in connection with these exchanges, Carvana Co. received less than 1 million and 16 million LLC Units during the years ended December 31, 2022 and 2021, respectively, increasing its total ownership interest in Carvana Group, and canceled the exchanged shares of Class B common stock.
Class A Non-Convertible Preferred Units
On October 2, 2018, Carvana Group, LLC amended its LLC Agreement to create a class of non-convertible preferred units (the "Class A Non-Convertible Preferred Units"), effective September 21, 2018. The Class A Non-Convertible Preferred Units were created in connection with Carvana Co.'s issuance of its Senior Notes, as discussed further and defined in Note 10 — Debt Instruments. On October 2, 2020, Carvana Group, LLC amended and restated its LLC Agreement to, among other things, authorize the issuance of 1.1 million Class A Non-Convertible Preferred Units to be sold to Carvana Co. in connection with the issuance of its 2025 and 2028 Notes and authorize the issuance of additional Class A Non-Convertible Preferred Units, in each case in consideration for the capital contribution made or deemed to have been made by Carvana Co. of the net proceeds of senior unsecured notes issuances. On March 29, 2021, Carvana Group, LLC issued 0.6 million Class A Non-Convertible Preferred Units in connection with the issuance of its 2027 Notes. On August 16, 2021, Carvana Group LLC issued 0.8 million Class A Non-Convertible Preferred Units in connection with the issuance of its 2029 Notes. On May 6, 2022, Carvana Group LLC issued 3.3 million Class A Non-Convertible Preferred Units in connection with the issuance of its 2030 Notes. Carvana Co. used its net proceeds from the 2023 Notes, (which have since been repurchased), the 2025 and 2028 Notes, the 2027 Notes, the 2029 Notes, and the 2030 Notes to purchase 0.6 million, 1.1 million, 0.6 million, 0.8 million, and 3.3 million, respectively, of Class A Non-Convertible Preferred Units.
When Carvana Co. makes payments on the Senior Notes, Carvana Group makes an equal cash distribution, as necessary, to the Class A Non-Convertible Preferred Units. For each $1,000 principal amount of Senior Notes that Carvana Co. repays or otherwise retires, one Class A Non-Convertible Preferred Unit is canceled and retired. As discussed further in Note 10 — Debt Instruments, the Company redeemed its 2023 Notes on October 2, 2020 using a portion of its net proceeds from the issuance of its 2025 and 2028 Notes, at which point 0.6 million Class A Non-Convertible Preferred Units were canceled and retired.
CARVANA CO. AND SUBSIDIARIES
NOTES TO CONSOLIDATED FINANCIAL STATEMENTS
(Continued)
NOTE 12 — NON-CONTROLLING INTERESTS
As discussed in Note 1 — Business Organization, Carvana Co. consolidates the financial results of Carvana Group and reports a non-controlling interest related to the portion of Carvana Group owned by the LLC Unitholders. Changes in the ownership interest in Carvana Group while Carvana Co. retains its controlling interest will be accounted for as equity transactions. Exchanges of LLC Units result in a change in ownership and reduce the amount recorded as non-controlling interests and increase additional paid-in capital.
Upon the issuance of shares of Class A common stock by Carvana Co. related to the Company's equity compensation plans such as the exercise of options, issuance of restricted or non-restricted stock, payment of bonuses in stock or settlement of stock appreciation rights in stock, Carvana Group is required to issue to Carvana Co. a number of Class A Units equal to 1.25 times the number of shares of Class A common stock being issued in connection with the exercise of such options or issuance of other types of equity compensation, subject to adjustment for stock splits, stock dividends, reclassifications, and similar transactions. Activity related to the Company's equity compensation plans may result in a change in ownership which will impact the amount recorded as non-controlling interest and additional paid-in capital.
The non-controlling interest related to the Class B Units is determined based on the respective participation thresholds and the share price of Class A common stock on an as-converted basis. To the extent that the number of as-converted Class B Units change or Class B Units are forfeited, the resulting difference in ownership will be accounted for as equity transactions adjusting the non-controlling interest and additional paid-in capital.
During the years ended December 31, 2022, 2021, and 2020, the total adjustments related to exchanges of LLC Units were a decrease in non-controlling interests and a corresponding increase in additional paid-in capital of approximately $1 million, $43 million, and $33 million, respectively, which have been included in exchanges of LLC Units in the accompanying consolidated statements of stockholders' equity (deficit). During the years ended December 31, 2022, and 2020, Carvana Co. utilized its net proceeds from its equity offerings to purchase LLC Units, which resulted in adjustments to increase non-controlling interests and to decrease additional paid-in capital by approximately $554 million, and $644 million, respectively, which have been included in adjustment to non-controlling interests related to equity offerings in the accompanying consolidated statements of stockholders' equity (deficit). No LLC Units were purchased during 2021.
As of December 31, 2022, Carvana Co. owned approximately 55.9% of Carvana Group with the LLC Unitholders owning the remaining 44.1%. The net loss attributable to the non-controlling interests on the accompanying consolidated statements of operations represents the portion of the net loss attributable to the economic interest in Carvana Group held by the non-controlling LLC Unitholders calculated based on the weighted average non-controlling interests' ownership during the periods presented.
| | | | | | | | | | | | | | | | | |
| For the Years Ended December 31, |
| 2022 | | 2021 | | 2020 |
| | | | | |
| (in millions) |
| Transfers from (to) non-controlling interests: | | | | | |
| Decrease as a result of issuance of Class A common stock | $ | (554) | | | $ | — | | | $ | (644) | |
| | | | | |
| Increase as a result of exchanges of LLC Units | 1 | | | 43 | | | 33 | |
| | | | | |
| Total transfers from (to) non-controlling interests | $ | (553) | | | $ | 43 | | | $ | (611) | |
CARVANA CO. AND SUBSIDIARIES
NOTES TO CONSOLIDATED FINANCIAL STATEMENTS
(Continued)
NOTE 13 — EQUITY-BASED COMPENSATION
Equity-based compensation is recognized based on amortizing the grant-date fair value on a straight-line basis over the requisite service period, which is generally the vesting period of the award, less actual forfeitures. A summary of equity-based compensation recognized during the years ended December 31, 2022, 2021, and 2020 is as follows:
| | | | | | | | | | | | | | | | | |
| For the Years Ended December 31, |
| 2022 | | 2021 | | 2020 |
| | | | | |
| (in millions) |
| Class B Units | $ | — | | | $ | — | | | $ | 1 | |
| Restricted Stock Units and Awards excluding those granted in relation to the CEO Milestone Gift | 41 | | | 35 | | | 21 | |
| Restricted Stock Units granted in relation to the CEO Milestone Gift | 39 | | | — | | | — | |
| Options | 13 | | | 11 | | | 7 | |
| Class A Units | — | | | 1 | | | 2 | |
| Total equity-based compensation | 93 | | | 47 | | | 31 | |
| Equity-based compensation capitalized to property and equipment | (8) | | | (7) | | | (6) | |
| Equity-based compensation capitalized to inventory | (16) | | | (1) | | | — | |
| Equity-based compensation, net of capitalized amounts | $ | 69 | | | $ | 39 | | | $ | 25 | |
During the years ended December 31, 2022, 2021, and 2020, the Company capitalized $8 million, $7 million, and $6 million, respectively, of equity-based compensation to property and equipment related to software development and real estate projects and $16 million, $1 million, and less than $1 million, respectively, to inventory related to reconditioning and inbound transportation of vehicles. All other equity-based compensation is included in selling, general, and administrative expenses in the accompanying consolidated statements of operations.
As of December 31, 2022, unrecognized equity-based compensation related to outstanding awards and the related weighted-average period over which it is expected to be recognized subsequent to December 31, 2022 is presented in the table below. Total unrecognized equity-based compensation will be adjusted for actual forfeitures.
| | | | | | | | | | | |
| Unrecognized Equity-Based Compensation Related to Outstanding Awards (in millions) | | Remaining Weighted-Average Amortization Period (in years) |
| | | |
| Restricted Stock Units and Awards | $ | 109 | | | 3.0 |
| Options | 31 | | | 2.8 |
| | | |
| Total unrecognized equity-based compensation | $ | 140 | | | |
2017 Omnibus Incentive Plan
In connection with the IPO, the Company adopted the 2017 Omnibus Incentive Plan (the "2017 Incentive Plan"). Under the 2017 Incentive Plan 14 million shares of Class A common stock are available for issuance, which the Company may grant as stock options, stock appreciation rights, restricted stock, restricted stock units and other equity-based awards to employees, directors, officers, and consultants. The majority of equity granted by the Company vests over four-year periods based on continued employment with the Company. As of December 31, 2022, approximately 7 million shares remain available for future equity-based award grants under this plan. In addition, the number of shares authorized for issuance under the 2017 Incentive Plan is subject to an automatic annual increase of the lesser of two percent of our outstanding common stock or an amount determined by the Compensation and Nominating Committee of our Board. While the Compensation and Nominating Committee determined not to increase the number of shares authorized for issuance in prior years, the automatic annual increase on January 1, 2023 was approved. After taking into account the automatic annual increase on January 1, 2023 there were approximately 9 million shares remaining available for future equity-based award grants under the 2017 Incentive Plan.
CARVANA CO. AND SUBSIDIARIES
NOTES TO CONSOLIDATED FINANCIAL STATEMENTS
(Continued)
Restricted Stock Awards and Restricted Stock Units
Restricted stock awards ("RSAs") entitle recipients to vote and to receive all dividends declared with respect to such shares, payable upon vesting. RSAs vest over a period of two to five years, subject to the recipient's continued employment or service. During the year ended December 31, 2022, the Company issued certain employees an aggregate of approximately 0.1 million RSAs pursuant to the terms of the 2017 Incentive Plan with a weighted-average grant-date fair value of $34.21. The Company determined the grant-date fair value of the RSAs based on the closing price of the Company's Class A common stock on the grant date. The Company did not grant any RSAs during the years ended December 31, 2021 and 2020.
Restricted stock units ("RSUs") do not entitle recipients to vote or receive dividends. RSUs generally vest over a period of four years, subject to the recipient's continued employment. During the years ended December 31, 2022, 2021, and 2020, the Company issued certain employees an aggregate of approximately 3.5 million, 0.3 million, and 0.3 million RSUs, respectively, pursuant to the terms of the 2017 Incentive Plan with a weighted-average grant-date fair value of $65.26, $288.27, and $110.00, respectively. The Company determined the grant-date fair value of the RSUs based on the closing price of the Company's Class A common stock on the grant date. RSUs are settled in shares of Class A common stock on a one-to-one basis within thirty days of vesting. As discussed in Note 7 — Related Party Transactions, the RSUs granted during the year ended December 31, 2022 include approximately 0.5 million RSUs granted in connection with the CEO Milestone Gift for which the Company recognized approximately $39 million of equity-based compensation, a portion of which related to the production of the Company's used vehicle inventory and was therefore capitalized to inventory.
RSA and RSU activity during the years ended December 31, 2022, 2021, and 2020 was as follows: | | | | | | | | | | | |
| Number of RSAs/RSUs (in thousands) | | Weighted-Average Grant-Date Fair Value |
| Outstanding at January 1, 2020 | 928 | | | $ | 48.04 | |
| Granted | 342 | | | $ | 110.00 | |
| Settled | (475) | | | $ | 45.80 | |
| Forfeited | (57) | | | $ | 70.89 | |
| Outstanding and nonvested at December 31, 2020 | 738 | | | $ | 76.43 | |
| | | |
| Granted | 258 | | | $ | 288.27 | |
| Settled | (385) | | | $ | 86.57 | |
| Forfeited | (58) | | | $ | 132.88 | |
Outstanding and nonvested at December 31, 2021 | 553 | | | $ | 162.32 | |
| | | |
| Granted | 3,482 | | | $ | 65.26 | |
| Settled | (432) | | | $ | 113.96 | |
| Forfeited | (951) | | | $ | 134.83 | |
Outstanding and nonvested at December 31, 2022 | 2,652 | | | $ | 52.62 | |
Employee Stock Purchase Plan
In May 2021, the Company adopted an employee stock purchase plan (the "ESPP"). On July 1, 2021, the ESPP went into effect. The ESPP allows substantially all employees, excluding members of senior management, to acquire shares of the Company's Class A common stock through payroll deductions over six-month offering periods, commencing on January 1 and July 1 of each year. The per share purchase price is equal to 90% of the fair market value of a share of the Company's Class A common stock on the last day of the offering period. Participant purchases are limited to maximums that may vary between $10,000 and $25,000 of stock per calendar year. The Company is authorized to grant up to 0.5 million shares of Class A common stock under the ESPP.
During the years ended December 31, 2022 and 2021, the Company issued 86,352 and 2,494 shares of Class A common stock, respectively, and as of December 31, 2022, 411,154 shares of Class A common stock remained available for future
CARVANA CO. AND SUBSIDIARIES
NOTES TO CONSOLIDATED FINANCIAL STATEMENTS
(Continued)
issuance. During both years ended December 31, 2022 and 2021, the Company incurred less than $1 million of equity-based compensation expense related to the ESPP.
Non-Qualified Stock Options
Non-qualified stock options allow recipients to purchase shares of Class A common stock at a fixed exercise price. The fixed exercise price is equal to the price of a share of Class A common stock at the time of grant. The options typically vest 25% on the anniversary of the grant date and in equal monthly installments thereafter for a total vesting period of four years and expire ten years after the grant date.
Stock option activity during the years ended December 31, 2022, 2021, and 2020 was as follows:
| | | | | | | | | | | | | | | | | | | | | | | |
| Number of Options (in thousands) | | Weighted-Average Exercise Price | | Weighted-Average Remaining Contractual Life (in years) | | Aggregate Intrinsic Value (in millions) |
| Outstanding at January 1, 2020 | 1,147 | | | $ | 30.07 | | | 8.3 | | $ | 71 | |
| Options granted | 179 | | | $ | 88.56 | | | | | n/a |
| Options exercised | (195) | | | $ | 27.82 | | | | | $ | 24 | |
| Options forfeited or expired | (59) | | | $ | 16.52 | | | | | n/a |
| Outstanding at December 31, 2020 | 1,072 | | | $ | 41.01 | | | 7.7 | | $ | 213 | |
| | | | | | | |
| Options granted | 97 | | | $ | 178.42 | | | | | n/a |
| Options exercised | (75) | | | $ | 24.32 | | | | | $ | 20 | |
| Options forfeited or expired | (28) | | | $ | 27.62 | | | | | n/a |
| Outstanding at December 31, 2021 | 1,066 | | | $ | 39.74 | | | 6.7 | | $ | 183 | |
| | | | | | | |
| Options granted | 297 | | | $ | 119.53 | | | | | n/a |
| Options exercised | (89) | | | $ | 37.89 | | | | | $ | 7 | |
| Options forfeited or expired | (9) | | | $ | 30.97 | | | | | n/a |
| Outstanding at December 31, 2022 | 1,265 | | | $ | 80.26 | | | 6.4 | | $ | — | |
| | | | | | | |
| Vested and exercisable as of December 31, 2022 | 823 | | | $ | 52.04 | | | 5.5 | | $ | — | |
| Expected to vest as of December 31, 2022 | 442 | | | $ | 132.91 | | | 8.1 | | $ | — | |
CARVANA CO. AND SUBSIDIARIES
NOTES TO CONSOLIDATED FINANCIAL STATEMENTS
(Continued)
The Company determined the grant-date fair value of the options granted during the years ended December 31, 2022, 2021, and 2020 using the Black-Scholes valuation model with the following weighted-average assumptions:
| | | | | | | | | | | | | | | | | |
| Years Ended December 31, |
| 2022 | | 2021 | | 2020 |
Expected volatility(1) | 69.2 | % | | 67.1 | % | | 70.1 | % |
| Expected dividend yield | — | % | | — | % | | — | % |
Expected term (in years)(2) | 6.28 | | 6.14 | | 6.14 |
| Risk-free interest rate | 2.0 | % | | 0.7 | % | | 1.4 | % |
| Weighted-average grant-date fair value per option | $74.85 | | $178.41 | | $53.62 |
(1) Measured using the Company's historical data, market option volatility and selected high-growth guideline companies and considering the risk factors that would influence the range of expected volatility because the Company does not have sufficient historical data to provide a reasonable basis upon which to estimate the expected volatility for the entirety of the term.
(2) Expected term represents the estimated period of time until an option is exercised and was determined using the simplified method because the Company does not have sufficient historical exercise data to provide a reasonable basis upon which to estimate the expected term.
Class A Units
During 2018, the Company granted certain employees Class A Units with service-based vesting over two- to four-year periods and a grant-date fair value of $18.58 per Class A Unit. The grantees entered into the Exchange Agreement under which each LLC Unitholder (and certain permitted transferees thereof) may receive shares of the Company's Class A common stock in exchange for their LLC Units on a four-to-five conversion ratio, or cash at the option of the Company, subject to conversion ratio adjustments for stock splits, stock dividends, reclassifications, and similar transactions and subject to vesting.
CARVANA CO. AND SUBSIDIARIES
NOTES TO CONSOLIDATED FINANCIAL STATEMENTS
(Continued)
A summary of the Class A Unit activity for the years ended December 31, 2022, 2021, and 2020 is as follows:
| | | | | | | | | | | |
| Class A Units |
| Number of Class A Units (in thousands) | | Weighted-Average Grant Date Fair Value |
| Outstanding at January 1, 2020 | 221 | | | |
| Granted | — | | | n/a |
| Exchanged | (100) | | | $ | 18.58 | |
| Forfeited | — | | | n/a |
| Outstanding at December 31, 2020 | 121 | | | |
| | | |
| Granted | — | | | n/a |
| Exchanged | (36) | | | $ | 18.58 | |
| Forfeited | — | | | n/a |
| Outstanding at December 31, 2021 | 85 | | | |
| | | |
| Granted | — | | | n/a |
| Exchanged | — | | | n/a |
| Forfeited | (6) | | | $ | 18.58 | |
| Outstanding at December 31, 2022 | 79 | | | |
| | | |
| Vested as of December 31, 2022 | 79 | | | $ | 18.58 | |
| Expected to vest as of December 31, 2022 | — | | | n/a |
Class B Units
In March 2015, Carvana Group adopted the LLC Equity Incentive Plan. Under the LLC Equity Incentive Plan, Carvana Group could grant Class B Units to eligible employees, non-employee officers, consultants and directors with service-based vesting, typically four to five years. In connection with the completion of the IPO, Carvana Group discontinued the grant of new awards under the LLC Equity Incentive Plan, however the LLC Equity Incentive Plan will continue in connection with administration of existing awards that remain outstanding. Grantees may receive shares of the Company's Class A common stock in exchange for Class B Units on a four-to-five conversion ratio, or cash at the option of the Company, subject to conversion ratio adjustments for stock splits, stock dividends, reclassifications, and similar transactions and subject to vesting and the respective participation threshold for Class B Units. Class B Units do not expire. There were no Class B Units issued during the years ended December 31, 2022, 2021, and 2020. As of December 31, 2022, outstanding Class B Units had participation thresholds between $0.00 to $12.00.
CARVANA CO. AND SUBSIDIARIES
NOTES TO CONSOLIDATED FINANCIAL STATEMENTS
(Continued)
A summary of the Class B Unit activity for the years ended December 31, 2022, 2021, and 2020 is as follows:
| | | | | | | | | | | | | | | |
| Class B Units | | |
| Number of Class B Units (in thousands) | | Weighted-Average Participation Threshold per Class B Unit | | | | |
| Outstanding at January 1, 2020 | 5,168 | | | $ | 3.51 | | | | | |
| Granted | — | | | n/a | | | | |
| Exchanged | (1,991) | | | $ | 1.22 | | | | | |
| Forfeited | (14) | | | $ | 5.81 | | | | | |
| Outstanding at December 31, 2020 | 3,163 | | | $ | 4.94 | | | | | |
| | | | | | | |
| Granted | — | | | n/a | | | | |
| Exchanged | (535) | | | $ | 1.70 | | | | | |
| Forfeited | (1) | | | $ | 12.00 | | | | | |
| Outstanding at December 31, 2021 | 2,627 | | | $ | 5.60 | | | | | |
| | | | | | | |
| Granted | — | | | n/a | | | | |
| Exchanged | (61) | | | $ | 5.75 | | | | | |
| Forfeited | — | | | n/a | | | | |
| Outstanding at December 31, 2022 | 2,566 | | | $ | 5.60 | | | | | |
| | | | | | | |
| Vested as of December 31, 2022 | 2,566 | | | $ | 5.60 | | | | | |
| Expected to vest as of December 31, 2022 | — | | | n/a | | | | |
NOTE 14 — LOSS PER SHARE
Basic and diluted net loss per share is computed by dividing the net loss attributable to Class A common stockholders by the weighted-average shares of Class A common stock outstanding during the period. Diluted net loss per share is computed by giving effect to all potentially dilutive shares. For all periods presented, potentially dilutive shares are excluded from diluted net loss per share because they have an anti-dilutive impact. Therefore, basic and diluted net loss per share attributable to Class A common stockholders are the same for all periods presented. Net loss for all periods presented is attributable only to Class A common stockholders, due to no activity related to convertible preferred stock during those periods.
CARVANA CO. AND SUBSIDIARIES
NOTES TO CONSOLIDATED FINANCIAL STATEMENTS
(Continued)
The following table presents the calculation of basic and diluted net loss per share during the years ended December 31, 2022, 2021, and 2020:
| | | | | | | | | | | | | | | | | |
| For the years ended December 31, |
| 2022 | | 2021 | | 2020 |
| | | | | |
| (in millions, except number of shares, which are reflected in thousands, and per share amounts) |
| Numerator: | | | | | |
| Net loss | $ | (2,894) | | | $ | (287) | | | $ | (462) | |
| Net loss attributable to non-controlling interests | (1,307) | | | (152) | | | (291) | |
| | | | | |
| | | | | |
| Net loss attributable to Carvana Co. Class A common stockholders, basic and diluted | $ | (1,587) | | | $ | (135) | | | $ | (171) | |
| Denominator: | | | | | |
| Weighted-average shares of Class A common stock outstanding | 100,848 | | | 82,839 | | | 65,074 | |
| Nonvested weighted-average restricted stock awards | (20) | | | (34) | | | (93) | |
| Weighted-average shares of Class A common stock outstanding, basic and diluted | 100,828 | | | 82,805 | | | 64,981 | |
| Net loss per share of Class A common stock, basic and diluted | $ | (15.74) | | | $ | (1.63) | | | $ | (2.63) | |
Shares of Class B common stock do not share in the losses of the Company and are therefore not participating securities. As such, separate presentation of basic and diluted net loss per share of Class B common stock under the two-class method has not been presented.
The following table presents potentially dilutive securities, as of the end of the period, excluded from the computations of diluted net loss per share of Class A common stock for the years ended December 31, 2022, 2021, and 2020:
| | | | | | | | | | | | | | | | | |
| For the years ended December 31, |
| 2022 | | 2021 | | 2020 |
| (in thousands) |
| | | | | |
Options (1) | 1,265 | | | 1,066 | | | 1,072 | |
Restricted Stock Units and Awards (1) | 64 | | | 666 | | | 757 | |
Class A Units (2) | 82,963 | | | 89,773 | | | 100,700 | |
Class B Units (2) | 1,559 | | | 2,217 | | | 3,321 | |
_________________________
(1) Represents number of instruments outstanding at the end of the period that were evaluated under the treasury stock method for potentially dilutive effects and were determined to be anti-dilutive.
(2) Represents the weighted-average as-converted LLC units that were evaluated under the if-converted method for potentially dilutive effects and were determined to be anti-dilutive.
NOTE 15 — INCOME TAXES
As described in Note 1 — Business Organization and Note 11 — Stockholders' Equity (Deficit), as a result of the IPO, Carvana Co. began consolidating the financial results of Carvana Group. Carvana Group is treated as a partnership for U.S. federal and most applicable state and local income tax purposes. As a partnership, Carvana Group is not subject to U.S. federal and certain state and local income taxes. Any taxable income or loss generated by Carvana Group is passed through to and included in the taxable income or loss of its members, including Carvana Co., based on its economic interest held in Carvana Group. Carvana Co. was formed on November 29, 2016 and did not engage in any operations prior to the IPO. Carvana Co. is taxed as a corporation and is subject to U.S. federal, state and local income taxes with respect to its allocable share of any taxable income or loss of Carvana Group, as well as any stand-alone income or loss generated by Carvana Co.
CARVANA CO. AND SUBSIDIARIES
NOTES TO CONSOLIDATED FINANCIAL STATEMENTS
(Continued)
Net loss before income taxes was $2.9 billion, $286 million, and $462 million for the years ended December 31, 2022, 2021, and 2020, respectively. The Company had an income tax expense of $1 million for the years ended December 31, 2022, and 2021, and an income tax benefit of less than $1 million for the year ended December 31, 2020.
The components of income tax expense (benefit) are as follows:
| | | | | | | | | | | | | | | | | |
| Years Ended December 31, |
| 2022 | | 2021 | | 2020 |
| | | | | |
| (in millions) |
| Federal - Current | $ | 2 | | | $ | 2 | | | $ | — | |
| Federal - Deferred | (1) | | | (1) | | | — | |
| 1 | | | 1 | | | — | |
| | | | | |
| State - Current | — | | | — | | | — | |
| State - Deferred | — | | | — | | | — | |
| — | | | — | | | — | |
| | | | | |
| Total Expense (Benefit) | $ | 1 | | | $ | 1 | | | $ | — | |
A reconciliation of the U.S. federal rate to the Company’s effective income tax rate is as follows:
| | | | | | | | | | | | | | | | | | | | | | | | | | | | | | | | | | | | | | |
| | Years Ended December 31, |
| | 2022 | | 2021 | | 2020 |
| | Amount | | Percent | | Amount | | Percent | | Amount | | Percent |
| | | | | | | | | | | | |
| | (dollars in millions) |
| Expected U.S. federal income taxes at statutory rate | $ | (607) | | | 21.0 | % | | $ | (60) | | | 21.0 | % | | $ | (97) | | | 21.0 | % |
| | | | | | | | | | | |
| Loss attributable to non-controlling interests | 274 | | | (9.5) | % | | 32 | | | (11.2) | % | | 62 | | | (13.5) | % |
| State taxes | (64) | | | 2.2 | % | | (8) | | | 2.8 | % | | (9) | | | 2.0 | % |
| Stock based compensation | — | | | — | % | | (16) | | | 5.6 | % | | (5) | | | 1.1 | % |
| Valuation allowance | 398 | | | (13.7) | % | | 53 | | | (18.5) | % | | 56 | | | (12.0) | % |
| Effect due to LLC flow-through structure | — | | | — | % | | — | | | — | % | | (7) | | | 1.5 | % |
| | | | | | | | | | | |
| Income tax expense (benefit) | $ | 1 | | | — | % | | $ | 1 | | | (0.3) | % | | $ | — | | | 0.1 | % |
CARVANA CO. AND SUBSIDIARIES
NOTES TO CONSOLIDATED FINANCIAL STATEMENTS
(Continued)
Deferred income taxes reflect the net tax effects of temporary differences between the tax basis in an asset or liability and its reported amount under U.S. GAAP. These temporary differences result in taxable or deductible amounts in future years. The components of the Company’s deferred tax assets are as follows:
| | | | | | | | | | | | | | |
| | Years Ended December 31, |
| | 2022 | | 2021 |
| | | | |
| | (in millions) |
| Deferred tax assets: | | | |
| Investment in Carvana Group | $ | 1,471 | | | $ | 1,391 | |
| Net operating loss carryforward | 451 | | | 193 | |
| Interest expense carryforward | 130 | | | 50 | |
| Tax credit carryforward | 6 | | | 4 | |
| Other | 2 | | | 1 | |
| Total gross deferred tax assets | 2,060 | | | 1,639 | |
| Valuation allowance | (2,058) | | | (1,638) | |
| Total deferred tax assets, net of valuation allowance | $ | 2 | | | $ | 1 | |
| | | | |
| Deferred tax liabilities: | | | |
| Intangibles | $ | (1) | | | $ | (1) | |
| | | | |
| Total deferred tax assets and liabilities | $ | 1 | | | $ | — | |
| | | |
As of December 31, 2022 and 2021, the Company had federal and state net operating loss carry forwards of $1.9 billion and $801 million, respectively. Federal losses that arose prior to 2018 will begin to expire in 2037. Federal losses generated after 2017 will be carried forward indefinitely.
As described in Note 11 — Stockholders' Equity (Deficit), the Company acquired less than 1 million and 16 million LLC Units during the year ended December 31, 2022 and 2021, respectively, in connection with exchanges with Existing LLC Unitholders. During the year ended December 31, 2022 and 2021, respectively, the Company recorded a gross deferred tax asset of $22 million and $908 million associated with the basis difference in its investment in Carvana Group related to the acquisition of the LLC Units which is reflected as an increase to additional paid-in capital in the accompanying statements of stockholders' equity (deficit).
As described in Note 11 — Stockholders' Equity (Deficit), the Company issued 15.625 million shares of its Class A common stock and received net proceeds from the offering of $1.2 billion. The Company utilized the proceeds to purchase 19.5 million newly issued Class A units in Carvana Group. The Company recognized a gross deferred tax asset of approximately $20 million from the offering, associated with a portion of the basis difference resulting from this purchase of LLC Units, which is reflected as an increase to additional paid-in capital in the accompanying consolidated statements of stockholders' equity (deficit).
As described in Note 3 — Business Combinations, the Company acquired ADESA on May 9, 2022. The Company made an election under Section 336(e) of the United States Internal Revenue Code of 1986, as amended (the “Code”) and Section 338 of the Code to treat the acquisition as a deemed asset acquisition for income tax purposes and as such will receive a step up in asset basis and will be able to amortize the acquired Goodwill under Section 197 of the Code over a 15-year period. The total Goodwill amortization expense for the year ended December 31, 2022, is $37 million.
During the year ended December 31, 2022, management performed an assessment of the recoverability of deferred tax assets. Management determined, based on the accounting standards applicable to such assessment, that there was sufficient evidence as a result of the Company’s cumulative losses to conclude it was more likely than not that its deferred tax assets would not be realized and has recorded a full valuation allowance of $2.1 billion against its deferred tax assets. The Company has $2 million in deferred tax assets and $1 million in deferred tax liabilities from separate tax filing entities that are not available to offset its deferred tax assets. In the event that management was to determine that the Company would be able to realize its deferred tax assets in the future in excess of their net recorded amount, an adjustment to the valuation allowance would be made which would reduce the provision for income taxes.
CARVANA CO. AND SUBSIDIARIES
NOTES TO CONSOLIDATED FINANCIAL STATEMENTS
(Continued)
The Company recognizes uncertain income tax positions when it is more-likely-than-not the position will be sustained upon examination. As of the year ended December 31, 2022 and 2021, the Company has not identified any uncertain tax positions and has not recognized any related reserves.
The Company's effective tax rate for the years ended December 31, 2022 and 2021 was an expense of 0.0% and 0.3%, respectively, related to its wholly-owned subsidiaries.
Tax Receivable Agreement
Carvana Co. expects to obtain an increase in its share of the tax basis in the net assets of Carvana Group when LLC Units are exchanged by the Existing LLC Unitholders and other qualifying transactions. As described in Note 11 — Stockholders' Equity (Deficit), each change in outstanding shares of Class A common stock results in a corresponding increase or decrease in Carvana Co.'s ownership of LLC Units. The Company intends to treat any exchanges of LLC Units as direct purchases of LLC interests for U.S. federal income tax purposes. These increases in tax basis may reduce the amounts that Carvana Co. would otherwise pay in the future to various taxing authorities. They may also decrease gains (or increase losses) on future dispositions of certain capital assets to the extent tax basis is allocated to those capital assets.
In connection with the IPO, the Company entered into a Tax Receivable Agreement (the "TRA"). Under the TRA, the Company generally will be required to pay to the Existing LLC Unitholders 85% of the amount of cash savings, if any, in U.S. federal, state or local tax that the Company actually realizes directly or indirectly (or are deemed to realize in certain circumstances) as a result of (i) certain tax attributes created as a result of any sales or exchanges (as determined for U.S. federal income tax purposes) to or with the Company of their interests in Carvana Group for shares of Carvana Co.'s Class A common stock or cash, including any basis adjustment relating to the assets of Carvana Group and (ii) tax benefits attributable to payments made under the TRA (including imputed interest). The Company expects to benefit from the remaining 15% of any tax benefits that it may actually realize. To the extent that the Company is unable to timely make payments under the TRA for any reason, such payments generally will be deferred and will accrue interest until paid.
If the Internal Revenue Service or a state or local taxing authority challenges the tax basis adjustments that give rise to payments under the TRA and the tax basis adjustments are subsequently disallowed, the recipients of payments under the agreement will not reimburse the Company for any payments the Company previously made to them. Any such disallowance would be taken into account in determining future payments under the TRA and would, therefore, reduce the amount of any such future payments. Nevertheless, if the claimed tax benefits from the tax basis adjustments are disallowed, the Company’s payments under the TRA could exceed its actual tax savings, and the Company may not be able to recoup payments under the TRA that were calculated on the assumption that the disallowed tax savings were available.
The TRA provides that if (i) certain mergers, asset sales, other forms of business combinations, or other changes of control were to occur, (ii) there is a material breach of any material obligations under the TRA; or (iii) the Company elects an early termination of the TRA, then the TRA will terminate and the Company's obligations, or the Company's successor’s obligations, under the TRA will accelerate and become due and payable, based on certain assumptions, including an assumption that the Company would have sufficient taxable income to fully utilize all potential future tax benefits that are subject to the TRA and that any LLC Units that have not been exchanged are deemed exchanged for the fair market value of the Company's Class A common stock at the time of termination.
As of December 31, 2022, the Company has concluded, based on applicable accounting standards, that it was more likely than not that its deferred tax assets subject to the TRA would not be realized; therefore, the Company has not recorded a liability related to the tax savings it may realize from utilization of such deferred tax assets. As of December 31, 2022, the total unrecorded TRA liability is approximately $1.6 billion. If utilization of the deferred tax assets subject to the TRA becomes more likely than not in the future, the Company will record a liability related to the TRA which will be recognized as expense within its consolidated statements of operations.
Uncertain Tax Positions
Based on the Company's analysis of tax positions taken on income tax returns filed, no uncertain tax positions existed as of December 31, 2022, 2021, and 2020. Carvana Co. was formed in November 2016 and did not engage in any operations prior to the IPO and associated organizational transactions. Carvana Co. was not required to file 2016 tax returns and filed its first tax returns for the tax year 2017, the first year it became subject to examination by taxing authorities for U.S. federal and state
CARVANA CO. AND SUBSIDIARIES
NOTES TO CONSOLIDATED FINANCIAL STATEMENTS
(Continued)
income tax purposes. Carvana Group is treated as a partnership for U.S. federal and state income tax purposes and its tax returns are subject to examination by taxing authorities. Carvana Group has filed income tax returns for years through 2021. These returns are subject to examination by the taxing authorities in the respective jurisdictions, generally for three or four years after they were filed.
NOTE 16 — LEASES
The Company is party to various lease agreements for real estate and transportation equipment. For each lease agreement, the Company determines its lease term as the non-cancellable period of the lease and includes options to extend or terminate the lease when it is reasonably certain that it will exercise that option. The Company also assesses whether each lease is an operating or finance lease at the lease commencement date. Rent expense of operating leases is recognized on a straight-line basis over the lease term and includes scheduled rent increases as well as amortization of tenant improvement allowances.
Operating Leases
As of December 31, 2022, the Company is a tenant under various operating leases related to certain of its hubs, vending machines, IRCs, storage, parking, and corporate offices. The initial terms expire at various dates between 2023 and 2038. Many of the leases include one or more renewal options ranging from one to twenty years and some contain purchase options.
The Company's operating leases are included in operating lease right-of-use assets, other current liabilities, and operating lease liabilities on the accompanying consolidated balance sheets.
Refer to Note 7 — Related Party Transactions for further discussion of operating leases with related parties.
Finance Leases
The Company has finance leases for certain equipment in its transportation fleet. The leases have initial terms of two to five years, some of which include extension options for up to four additional years, and require monthly payments. The Company's finance leases are included in long-term debt on the accompanying consolidated balance sheets.
Lease Costs and Activity
The Company's lease costs and activity during the years ended December 31, 2022, 2021, and 2020 were as follows:
CARVANA CO. AND SUBSIDIARIES
NOTES TO CONSOLIDATED FINANCIAL STATEMENTS
(Continued)
| | | | | | | | | | | | | | | | | |
| December 31, |
| 2022 | | 2021 | | 2020 |
| | | | | |
| (in millions) |
| Lease costs: | | | | | |
| Finance leases: | | | | | |
| Amortization of finance lease assets | $ | 95 | | | $ | 38 | | | $ | 17 | |
| Interest obligations under finance leases | 19 | | | 8 | | | 4 | |
| Total finance lease costs | $ | 114 | | | $ | 46 | | | $ | 21 | |
| | | | | |
| Operating leases: | | | | | |
Fixed lease costs to non-related parties (1) | $ | 129 | | | $ | 56 | | | $ | 29 | |
| Fixed lease costs to related parties | 5 | | | 6 | | | 7 | |
| Variable short-term lease costs to related parties | 1 | | | 1 | | | 2 | |
| Total operating lease costs | $ | 135 | | | $ | 63 | | | $ | 38 | |
| | | | | |
| Cash payments related to lease liabilities included in operating cash flows: | | | | | |
| Operating lease liabilities to non-related parties | $ | 83 | | | $ | 35 | | | $ | 18 | |
| Operating lease liabilities to related parties | $ | 5 | | | $ | 5 | | | $ | 7 | |
| Interest payments on finance lease liabilities | $ | 19 | | | $ | 8 | | | $ | 4 | |
| | | | | |
| Cash payments related to lease liabilities included in financing cash flows: | | | | | |
| Principal payments on finance lease liabilities | $ | 139 | | | $ | 56 | | | $ | 20 | |
(1) The year ended December 31, 2022 includes $28 million of lease termination fees, net of amounts written off for the corresponding operating lease right-of-use assets and operating lease liabilities which were terminated.
Maturity Analysis of Lease Liabilities
The following table summarizes maturities of lease liabilities as of December 31, 2022:
| | | | | | | | | | | | | | | | | | | | | | | | | | | | | |
| | | Operating Leases (1) | | |
| Finance Leases | | Related Party (2) | | Non-Related Party | | Total Operating | | Total |
| | | | | | | | | |
| (in millions) |
| 2023 | $ | 115 | | | $ | 5 | | | $ | 93 | | | $ | 98 | | | $ | 213 | |
| 2024 | 103 | | | 3 | | | 96 | | | 99 | | | 202 | |
| 2025 | 91 | | | 2 | | | 92 | | | 94 | | | 185 | |
| 2026 | 74 | | | 2 | | | 88 | | | 90 | | | 164 | |
| 2027 | 31 | | | 2 | | | 81 | | | 83 | | | 114 | |
| Thereafter | 4 | | | 2 | | | 304 | | | 306 | | | 310 | |
| Total minimum lease payments | 418 | | | 16 | | | 754 | | | 770 | | | 1,188 | |
| Less: amount representing interest | (44) | | | (3) | | | (200) | | | (203) | | | (247) | |
| | | | | | | | | |
| Total lease liabilities | $ | 374 | | | $ | 13 | | | $ | 554 | | | $ | 567 | | | $ | 941 | |
(1) Leases that are on a month-to-month basis, short-term leases, and lease extensions that the Company does not expect to exercise are not included.
CARVANA CO. AND SUBSIDIARIES
NOTES TO CONSOLIDATED FINANCIAL STATEMENTS
(Continued)
(2) Related party lease payments exclude rent payments due under the DriveTime Lease Agreement and the DriveTime Hub Lease Agreement for locations where the Company shares space with DriveTime, as those are variable lease payments contingent upon the Company's utilization of the leased assets.
As of December 31, 2022 and 2021, none of the Company's lease agreements contain material residual value guarantees or material restrictive covenants.
Lease Terms and Discount Rates
The weighted-average remaining lease terms and discount rates as of December 31, 2022, 2021, and 2020 were as follows, excluding short-term operating leases:
| | | | | | | | | | | | | | | | | |
| December 31, |
| 2022 | | 2021 | | 2020 |
| Weighted average remaining lease terms (years) | | | | | |
| Operating leases | 8.4 | | 9.2 | | 9.8 |
| Finance leases | 4.2 | | 4.4 | | 4.4 |
| Weighted-average discount rate | | | | | |
| Operating leases | 7.1 | % | | 7.2 | % | | 8.3 | % |
| Finance leases | 5.7 | % | | 5.4 | % | | 5.3 | % |
NOTE 17 — COMMITMENTS AND CONTINGENCIES
Accrued Limited Warranty
As part of its retail strategy, the Company provides a 100-day or 4,189-mile limited warranty to customers to repair certain broken or defective components of each used vehicle sold. As such, the Company accrues for such repairs based on actual claims incurred to-date and repair reserves based on historical trends. The liability was $19 million and $16 million, as of December 31, 2022 and 2021, respectively, and is included in accounts payable and other accrued liabilities in the accompanying consolidated balance sheets.
Purchase Obligations
The Company has purchase obligations for certain customary services related to operating a wholesale auction business of $168 million in aggregate over the next six years, as of December 31, 2022. These purchase obligations are recorded as liabilities when the services are rendered.
Legal Matters
From time to time, the Company is involved in various claims and legal actions that arise in the ordinary course of business for a publicly traded auto retail and e-commerce company. For example, the Company is currently a party to legal and regulatory disputes, including putative class action and shareholder derivative lawsuits, alleging, among other things, the violation of federal securities and antitrust laws and state laws regarding stockholders' rights and the titling and registration of vehicles sold to its customers. These disputes include, but are not limited to, In re Carvana Co. Securities Litigation, United States District Court for the District of Arizona (Case No. CV-22-2126-PHX-MTL); City of Warwick Retirement System v. Carvana Co., et al., Maricopa County, Arizona Superior Court (Case No. CV2022-013054); In re Carvana Co. Stockholders Litigation, Delaware Chancery Court (Case No. 2020-0415-KSJM); Neal Vestal v. Carvana Co., et al., Delaware Chancery Court (Case No. 2022-0609-KSJM); Taiae Bradley v. Carvana, LLC, United States District Court for the Eastern District of Pennsylvania (Case No. 2:22-cv-02525-MMB); Dana Jennings, et al. v. Carvana, LLC, United States District Court for the Eastern District of Pennsylvania (Case No. 5:21-cv-05400-EGS); and Mountaineer Motors of Lenoir, LLC v. Carvana, LLC, et al., United States District Court for the Western District of North Carolina (Case No. 5:22-cv-00171).
The Company believes the claims in these matters are not material or are without merit and intends to defend the matters vigorously. The Company also continues to work closely with government agencies to respond to their requests. It is not possible to determine the probability of loss or estimate damages, if any, for any of the above matters, and therefore, the
CARVANA CO. AND SUBSIDIARIES
NOTES TO CONSOLIDATED FINANCIAL STATEMENTS
(Continued)
Company has not established reserves for any of these proceedings. If the Company determines that a loss is both probable and reasonably estimable, the Company will record a liability, and, if the liability is material, disclose the amount of the liability reserved. If an unfavorable ruling or development were to occur, there exists the possibility of a material adverse impact on the Company's business, results of operations, financial condition or cash flows.
Future litigation may be necessary to defend the Company and its partners by determining the scope, enforceability and validity of third party proprietary rights or to establish its proprietary rights. The results of any current or future litigation cannot be predicted with certainty, and regardless of the outcome, litigation can have an adverse impact on the Company because of defense and settlement costs, diversion of management resources, and other factors.
NOTE 18 — FAIR VALUE OF FINANCIAL INSTRUMENTS
The Company holds certain assets that are required to be measured at fair value on a recurring basis, and beneficial interests in securitizations for which it elected the fair value option. A description of the fair value hierarchy and the Company's methodologies are included in Note 2 — Summary of Significant Accounting Policies.
The following tables are a summary of fair value measurements and hierarchy level at December 31, 2022 and 2021:
| | | | | | | | | | | | | | | | | | | | | | | |
| December 31, 2022 |
| Carrying Value | | Level 1 | | Level 2 | | Level 3 |
| | | | | | | |
| (in millions) |
Assets: | | | | | | | |
Money market funds (1) | $ | 272 | | | $ | 272 | | | $ | — | | | $ | — | |
Beneficial interests in securitizations | 321 | | | — | | | — | | | 321 | |
| | | | | | | |
| | | | | | | | | | | | | | | | | | | | | | | |
| December 31, 2021 |
| Carrying Value | | Level 1 | | Level 2 | | Level 3 |
| | | | | | | |
| (in millions) |
Assets: | | | | | | | |
Money market funds (1) | $ | 154 | | | $ | 154 | | | $ | — | | | $ | — | |
| Beneficial interests in securitizations | 382 | | | — | | | — | | | 382 | |
(1) Consists of highly liquid investments with original maturities of three months or less and classified in cash and cash equivalents in the accompanying consolidated balance sheets.
As of December 31, 2022 and 2021, the Company has purchase price adjustment receivables of approximately $37 million and $34 million, respectively, which are carried at fair value and classified as other assets in the accompanying consolidated balance sheets. Under the MPSA, the purchaser will make future cash payments to the Company based on the performance of the finance receivables sold. The fair value of the purchase price adjustment receivables are determined based on the extent to which the Company’s estimated performance of the underlying finance receivables exceeds a mutually agreed upon performance threshold of the underlying finance receivables as of measurement dates specified in the MPSA. The Company develops its estimate of future cumulative losses based on the historical performance of finance receivables it originated with similar characteristics as well as general macro-economic trends. The Company then utilizes a discounted cash flow model to calculate the present value of the expected future payment amounts. Due to the lack of observable market data these receivables are classified as Level 3. The adjustments to the fair value of the purchase price adjustment receivables were a gain of approximately $14 million and $20 million during the years ended December 31, 2022 and 2021, respectively, and are reflected in other expense (income), net in the accompanying consolidated statements of operations.
Beneficial Interests in Securitizations
Beneficial interests in securitizations include notes and certificates of the securitization trusts, the same securities as issued to other investors as described in Note 9 — Securitizations and Variable Interest Entities. Beneficial interests in securitizations are initially treated as Level 2 assets when the securitization transaction occurs in close proximity to the end of the period and
CARVANA CO. AND SUBSIDIARIES
NOTES TO CONSOLIDATED FINANCIAL STATEMENTS
(Continued)
there is a lack of observable changes in the economic inputs. When the securitization transaction does not occur in close proximity to the end of the period and there have been observable changes in the economic inputs, beneficial interests in securitizations are classified as Level 3.
The Company's beneficial interests in securitizations include rated notes and certificates and other assets, all of which are classified as Level 3 due to the lack of observable market data. The Company determines the fair value of its rated notes based on non-binding broker quotes. The non-binding broker quotes are based on models that consider the prevailing interest rates, recent market transactions, and current business conditions. The Company determines the fair value of its certificates and other assets using a combination of non-binding market quotes and internally developed discounted cash flow models. The discounted cash flow models use discount rates based on prevailing interest rates and the characteristics of the specific instruments. As of December 31, 2022 and 2021, the discount rates were 7.1% to 11.3% and 1.1% to 10.0%, respectively. Significant increases or decreases in the inputs to the models could result in a significantly higher or lower fair value measurement. The Company elected the fair value option on its beneficial interests in securitizations, which allows it to recognize changes in the fair value of these assets in the period the fair value changes. Changes in the fair value of the beneficial interests in securitizations are reflected in other expense (income), net in the accompanying consolidated statements of operations.
For beneficial interests in securitizations measured at fair value on a recurring basis, the Company's transfers between levels of the fair value hierarchy are deemed to have occurred at the beginning of the reporting period on a quarterly basis.
There were no transfers out of Level 3 during the years ended December 31, 2022 and 2021.
In December 2021, the Company began selling certain of its beneficial interests in securitizations that meet the criteria for sale set forth in the Risk Retention Rules. For the years ended December 31, 2022 and 2021, the Company sold beneficial interests in securitizations for a purchase price totaling $43 million and $1 million, respectively.
The following table presents additional information about Level 3 beneficial interests in securitizations measured at fair value on a recurring basis for the years ended December 31, 2022 and 2021:
| | | | | | | | | | | |
| Years Ended December 31, |
| 2022 | | 2021 |
| | | |
| (in millions) |
| Opening Balance | $ | 382 | | | $ | 131 | |
| | | |
| Received in securitization transactions | 148 | | | 338 | |
| Cash receipts | (172) | | | (93) | |
| Change in fair value | 6 | | | 7 | |
| Sales of beneficial interests | (43) | | | (1) | |
| Ending Balance | $ | 321 | | | $ | 382 | |
Fair Value of Financial Instruments
The carrying amounts of restricted cash, accounts receivable, accounts payable and accrued liabilities, and accounts payable to related party approximate fair value due to their respective short-term maturities. The carrying value of the short-term revolving facilities were determined to approximate fair value due to their short-term duration and variable interest rates that approximate prevailing interest rates as of each reporting period. The carrying value of notes payable and sale leasebacks were determined to approximate fair value as each of the transactions were entered into at prevailing interest rates during each respective period and they have not materially changed as of or during the years ended December 31, 2022 and 2021. The carrying value of the financing of beneficial interests in securitizations was determined to approximate fair value because in the event of a decline in the fair value of the pledged collateral of the financing, the repurchase price of the pledged collateral will be increased by the amount of the decline.
CARVANA CO. AND SUBSIDIARIES
NOTES TO CONSOLIDATED FINANCIAL STATEMENTS
(Continued)
The fair value of the Senior Notes, which are not carried at fair value on the accompanying consolidated balance sheets, was determined using Level 2 inputs based on quoted market prices for the identical liability. The fair value of the Senior Notes as of December 31, 2022 and 2021 was as follows:
| | | | | | | | | | | |
| December 31, |
| 2022 | | 2021 |
| | | |
| (in millions) |
| Carrying value, net of unamortized debt issuance costs | $ | 5,649 | | | $ | 2,422 | |
| Fair value | 2,533 | | | 2,411 | |
The fair value of finance receivables, which are not carried at fair value on the accompanying consolidated balance sheets, was determined utilizing the estimated sales price based on the historical experience of the Company. Such fair value measurement of the finance receivables, net is considered Level 2 under the fair value hierarchy. The carrying value and fair value of the finance receivables as of December 31, 2022 and 2021 were as follows:
| | | | | | | | | | | |
| December 31, |
| 2022 | | 2021 |
| | | |
| (in millions) |
| Carrying value | $ | 1,334 | | | $ | 356 | |
| Fair value | 1,437 | | | 392 | |
Investment in Equity Securities
During October 2021, the Company purchased Series A convertible preferred shares in Root, Inc. ("Root"), an equity security that does not have a readily determinable fair value. The Company elected to measure this investment using a measurement alternative pursuant to by the accounting standards and recorded the investment at its cost of $126 million, which will subsequently be adjusted for observable price changes. The Company considered all relevant transactions since the date of its investment and has not recorded any impairments or upward or downward adjustments to the carrying amount of its investment in Root, as there have not been changes in the observable price of its equity interest through December 31, 2022. On August 12, 2022, Root effected a reverse stock split of its Class A common stock and Class B common stock at a ratio of 18:1, whereby each 18 shares of Root's Class A common stock and Class B common stock were automatically combined into one share of Class A common stock or Class A common stock, respectively (the "Reverse Stock Split"). The shares of Root's Class A common stock issuable to the Company on the conversion of the Series A convertible preferred shares were adjusted proportionally.
Also in October 2021, the Company entered into a commercial agreement with Root, under which the Root auto insurance products were to be embedded into the Company's e-commerce platform. In accordance with the provisions of the commercial agreement, the Company received eight tranches of warrants to purchase shares of Root's Class A common stock (the "Warrants"). On September 1, 2022, the integrated auto insurance solution, which embedded into the Company's e-commerce platform (the "Integrated Platform"), was completed. One tranche of the Warrants, consisting of 2.4 million shares, as adjusted pursuant to the Reverse Stock Split, became exercisable upon completion of the Integrated Platform, and is considered a derivative instrument. The other tranches vest based on insurance product sales through the Integrated Platform and are considered derivative instruments. The Company used a Monte Carlo simulation to estimate the fair value of these Warrants, which are classified as Level 3. At contract inception the Company recognized an asset of $30 million for the Warrants and deferred revenue, classified in other assets and other liabilities, respectively in the accompanying consolidated balance sheets. During the year ended December 31, 2022, the Company determined it was probable that the volume of insurance products required to earn the Warrants would be achieved and recorded an additional $75 million of Warrants and deferred revenue
CARVANA CO. AND SUBSIDIARIES
NOTES TO CONSOLIDATED FINANCIAL STATEMENTS
(Continued)
based on the contract inception date fair value as determined by the Monte Carlo simulation. The Warrants and deferred revenue are classified in other assets and other liabilities, respectively, in the accompanying consolidated balance sheets.
The following table presents changes in the Company's Level 3 Warrants measured at fair value:
| | | | | |
| 2022 |
| (in millions) |
| Balance at December 31, 2021 | $ | 6 | |
| Warrants to acquire Root's Class A common stock | 75 | |
Total unrealized loss (1) | (79) | |
| Balance at December 31, 2022 | $ | 2 | |
(1) The Company recognized the decrease in fair value in relation to the Warrants to acquire Root's Class A common stock through other expense (income), net in the accompanying consolidated statements of operations. The Company recognized a decrease in fair value of $79 million and $24 million during the years ended December 31, 2022 and 2021, respectively.
Derivative Instruments
As of December 31, 2022 and 2021, the Company had no other outstanding derivative instruments.
NOTE 19 — SUPPLEMENTAL CASH FLOW INFORMATION
The following table summarizes supplemental cash flow information for the years ended December 31, 2022, 2021, and 2020:
| | | | | | | | | | | | | | | | | |
| For the Years Ended December 31, |
| 2022 | | 2021 | | 2020 |
| | | | | |
| (in millions) |
| Supplemental cash flow information: | | | | | |
Cash payments for interest, including $0, $0, and $1, respectively, to related parties | $ | 423 | | | $ | 152 | | | $ | 95 | |
| Non-cash investing and financing activities: | | | | | |
| | | | | |
| Capital expenditures included in accounts payable and accrued liabilities | $ | 18 | | | $ | 102 | | | $ | 36 | |
| Operating lease right-of-use assets obtained in exchange for operating lease liabilities | $ | 375 | | | $ | 253 | | | $ | 71 | |
| Property and equipment acquired under finance leases | $ | 326 | | | $ | 152 | | | $ | 78 | |
| Warrants to acquire Root Class A common stock | $ | 75 | | | $ | 30 | | | $ | — | |
| Equity-based compensation expense capitalized to property and equipment | $ | 8 | | | $ | 7 | | | $ | 6 | |
| | | | | |
| Fair value of beneficial interests received in securitization transactions | $ | 148 | | | $ | 338 | | | $ | 65 | |
| Reductions of beneficial interests in securitizations and associated long-term debt | $ | 134 | | | $ | 38 | | | $ | 28 | |
| | | | | |
| | | | | |
CARVANA CO. AND SUBSIDIARIES
NOTES TO CONSOLIDATED FINANCIAL STATEMENTS
(Continued)
The following table provides a reconciliation of cash, cash equivalents and restricted cash reported within the accompanying consolidated balance sheets that sum to the total of the same amounts shown in the accompanying consolidated statements of cash flows for all periods presented:
| | | | | | | | | | | | | | | | | |
| December 31, |
| 2022 | | 2021 | | 2020 |
| | | | | |
| (in millions) |
| Cash and cash equivalents | $ | 434 | | | $ | 403 | | | $ | 301 | |
| Restricted cash | 194 | | | 233 | | | 28 | |
| Total cash, cash equivalents, and restricted cash | $ | 628 | | | $ | 636 | | | $ | 329 | |
NOTE 20 — SUBSEQUENT EVENTS
Tax Asset Preservation Plan
The Company has generated a federal net operating loss ("NOL") carryforward of $1.8 billion through the year ended December 31, 2022, and it may generate NOL carryforwards in future years.
Section 382 of the Code of 1986 contains rules that limit the ability of a company that undergoes an "ownership change" as defined in Section 382 of the Code to utilize its NOL carryforwards and certain built-in losses recognized in years after the ownership change. A company generally experiences an ownership change if the percentage of the value of its stock owned by certain “5-percent shareholders,” as such term is defined in Section 382 of the Code, increases by more than 50 percentage points over a rolling three-year period. These rules generally operate by focusing on ownership shifts among stockholders owning directly or indirectly 5% or more of the stock of a company and any change in ownership arising from a new issuance of stock by the company.
If the Company undergoes an ownership change for purposes of Section 382 of the Code as a result of future transactions involving its stock, including purchases or sales of stock by current or future 5% shareholders or new issuance of stock by the Company, its ability to use its NOL carryforwards and to recognize certain built-in losses would be subject to the limitations of Section 382 of the Code. Depending on the resulting limitation, a significant portion of the Company's NOL carryforwards could expire before the Company would be able to use them or could be significantly delayed in their application to offsetting income.
The Company has entered into a Section 382 Rights Agreement (the “Tax Asset Preservation Plan”) designed to preserve shareholder value and the value of certain tax assets primarily associated with NOL carryforwards and built-in losses under Section 382 of the Code. The Tax Asset Preservation Plan is intended to act as a deterrent to any person or group acquiring 4.9% or more of our outstanding Class A common stock (any such person an “Acquiring Person”), without the approval of the Company’s Board.
In connection therewith, on January 16, 2023, the Board declared a dividend of one preferred share purchase right (a “Right”) for each share of Class A common stock, par value $0.001 per share, of the Company. Each Right entitles the registered holder to purchase from the Company one one-thousandth of a share of Series B Preferred Stock, par value $0.01 per share, of the Company (the “Preferred Shares”) at a price of $50.00 per one one-thousandth of a Preferred Share represented by a Right (the “Purchase Price”), subject to adjustment. The Rights will separate and begin trading separately from the Class A common stock, and right certificates will be caused to evidence the Rights, on the earlier to occur of (i) the Close of Business (as such term is defined in the Tax Asset Preservation Plan) on the tenth day following a public announcement, or the public disclosure of facts indicating, that a Person (as such term is defined in the Tax Asset Preservation Plan) or group of affiliated or associated Persons has acquired Beneficial Ownership (as such term is defined in the Tax Asset Preservation Plan) of 4.9% or more of the outstanding Class A common stock (an “Acquiring Person”) (or, in the event that the Board determines to effect an exchange in accordance with Section 24 of the Tax Asset Preservation Plan and the Board determines that a later date is advisable, then such later date) and (ii) the Close of Business on the tenth Business Day (or such later date as may be determined by action of the Board prior to such time as any Person becomes an Acquiring Person) following the commencement of a tender offer or exchange offer the consummation of which would result in the Beneficial Ownership by a Person or group of 4.9% or more of the outstanding Class A common stock (the earlier of such dates, the “Distribution Date”). If issued, each Right, other than Rights beneficially owned by the Acquiring Person (which will thereupon become void) will
CARVANA CO. AND SUBSIDIARIES
NOTES TO CONSOLIDATED FINANCIAL STATEMENTS
(Continued)
become exercisable for Class A common stock having a value equal to two times the exercise price of the Right. However, prior to exercise, a Right does not give its holder any rights as a stockholder of the Company, including without limitation any dividend, voting or liquidation rights.
Master Purchase and Sale Agreement
Effective January 13, 2023, the Company amended its Master Purchase and Sale Agreement to increase the commitment of the purchaser to purchase up to a maximum of $4.0 billion of principal balances of finance receivables from the amendment date through January 12, 2024.
Finance Receivable Facilities
In January 2023, the Company amended one of its agreements governing one of its short-term revolving credit facilities to, among other things, adjust the line of credit from $500 million to $300 million, and extend the maturity date to January 24, 2024.
ITEM 9. CHANGES IN AND DISAGREEMENTS WITH ACCOUNTANTS ON ACCOUNTING AND FINANCIAL DISCLOSURE.
None.
ITEM 9A. CONTROLS AND PROCEDURES.
Evaluation of Disclosure Controls and Procedures
Under the supervision and with the participation of our management, including the chief executive officer and chief financial officer, we conducted an evaluation of the effectiveness of our disclosure controls and procedures (as such term is defined in Rules 13a-15(e) and 15d-15(e) under the Exchange Act) as of the end of the period covered by this report. Based on this evaluation, our chief executive officer and chief financial officer concluded that our disclosure controls and procedures were effective as of such date. Our disclosure controls and procedures are designed to ensure that information required to be disclosed in the reports we file or submit under the Exchange Act is recorded, processed, summarized and reported within the time periods specified in the SEC’s rules and forms and that such information is accumulated and communicated to management, including the chief executive officer and chief financial officer, to allow timely decisions regarding required disclosure.
Management's Report on Internal Controls over Financial Reporting
Our management is responsible for establishing and maintaining adequate internal control over financial reporting (as defined in Rules 13a-15(f) and 15d-15(f) under the Exchange Act). Management conducted an evaluation of the effectiveness of our internal control over financial reporting based on the framework in Internal Control — Integrated Framework (2013) issued by the Committee of Sponsoring Organizations of the Treadway Commission. Based on the assessment, management has concluded that its internal control over financial reporting was effective as of December 31, 2022 to provide reasonable assurance regarding the reliability of financial reporting and the preparation of financial statements in accordance with U.S. GAAP. Our independent registered public accounting firm, Grant Thornton LLP, has issued an audit report with respect to our internal control over financial reporting, which appears in Part II, Item 8 of this Annual Report on Form 10-K.
Changes in Internal Controls Over Financial Reporting
There was no change in our internal control over financial reporting identified in management's evaluation during the fourth quarter of 2022 that materially affected, or is reasonably likely to materially affect, our internal control over financial reporting.
Limitations of Effectiveness of Controls and Procedures and Internal Control over Financial Reporting
In designing and evaluating the disclosure controls and procedures and internal control over financial reporting, management recognizes that any controls and procedures, no matter how well designed and operated, can provide only reasonable assurance of achieving the desired control objectives. In addition, the design of disclosure controls and procedures and internal control over financial reporting must reflect the fact that there are resource constraints and that management is required to apply judgment in evaluating the benefits of possible controls and procedures relative to their costs.
ITEM 9B. OTHER INFORMATION.
None.
ITEM 9C. DISCLOSURE REGARDING FOREIGN JURISDICTIONS THAT PREVENT INSPECTIONS.
Not applicable.
PART III
ITEM 10. DIRECTORS, EXECUTIVE OFFICERS, AND CORPORATE GOVERNANCE.
The information required by this item is incorporated by reference to Carvana’s Proxy Statement for its 2023 Annual Meeting of Stockholders to be filed with the SEC within 120 days after the end of the fiscal year ended December 31, 2022.
ITEM 11. EXECUTIVE COMPENSATION.
The information required by this item is incorporated by reference to Carvana’s Proxy Statement for its 2023 Annual Meeting of Stockholders to be filed with the SEC within 120 days after the end of the fiscal year ended December 31, 2022.
ITEM 12. SECURITY OWNERSHIP OF CERTAIN BENEFICIAL OWNERS AND MANAGEMENT AND RELATED STOCKHOLDER MATTERS.
Securities Authorized for Issuance under Equity Incentive Plans
The following table provides information about our equity compensation plans under which our Class A common stock is authorized for issuance as of December 31, 2022:
| | | | | | | | | | | |
| Plan Category | Number of securities to be issued upon exercise of outstanding options (2) | Weighted-average exercise price of outstanding options (3) | Number of securities remaining available for future issuance under equity compensation plans (2)(4)(5) |
Equity compensation plans approved by security holders (1) | 1,265 | | $ | 80.26 | | 7,162 | |
Equity compensation plans not approved by security holders | — | | $ | — | | — | |
| Total | 1,265 | | $ | 80.26 | | 7,162 | |
| | | |
(1) Includes awards granted and available for future issuance under our 2017 Omnibus Incentive Plan and offerings under our Employee Stock Purchase Plan, which was approved in 2021. As of December 31, 2022, there were 7,161,642 shares of Class A common stock outstanding under our equity compensation plans, which includes 6,750,488 shares of Class A common stock outstanding under the 2017 Omnibus Incentive Plan and 411,154 shares of Class A common stock outstanding under the Employee Stock Purchase Plan. |
| (2) Presented in thousands. |
(3) The weighted-average exercise price is calculated based solely on the exercise prices of the outstanding options and does not reflect the shares that will be issued upon the vesting of outstanding awards of RSAs or RSUs, which have no exercise price. |
| (4) Consists of shares available under the ESPP and shares available under the 2017 Omnibus Plan. |
(5) The number of shares authorized for issuance under the 2017 Omnibus Incentive Plan is subject to an automatic annual increase of the lesser of two percent of our outstanding common stock or an amount determined by the Compensation and Nominating Committee of our Board. The number of securities remaining available for future issuances under equity compensation plans does not include 2,120,736 shares added to the 2017 Omnibus Incentive Plan pursuant to the automatic annual increase on January 1, 2023. |
The information required by Item 403 of Regulation S-K is incorporated by reference to Carvana’s Proxy Statement for its 2023 Annual Meeting of Stockholders to be filed with the SEC within 120 days after the end of the fiscal year ended December 31, 2022.
ITEM 13. CERTAIN RELATIONSHIPS AND RELATED TRANSACTIONS, AND DIRECTOR INDEPENDENCE.
The information required by this item is incorporated by reference to Carvana’s Proxy Statement for its 2023 Annual Meeting of Stockholders to be filed with the SEC within 120 days after the end of the fiscal year ended December 31, 2022.
ITEM 14. PRINCIPAL ACCOUNTING FEES AND SERVICES.
The information required by this item is incorporated by reference to Carvana’s Proxy Statement for its 2023 Annual Meeting of Stockholders to be filed with the SEC within 120 days after the end of the fiscal year ended December 31, 2022.
PART IV
ITEM 15. EXHIBITS, FINANCIAL STATEMENT SCHEDULES.
| | | | | |
| 1 | Financial Statements: The Consolidated Financial Statements of Carvana are set forth in Part II, Item 8 of this Form 10-K. |
| 2 | Financial Statement Schedules: Schedule II - Valuation and Qualifying Accounts. |
Schedule II - Valuation and Qualifying Accounts | | | | | | | | | | | | | | | | | | | | | | | | | | | | | |
| | | Additions | | | | |
| Balance at beginning of period | | Charged to costs and expenses | | Charged to other accounts | | Reductions | | Balance at end of period |
| | | | | | | | | |
| (in millions) |
| Deferred tax asset valuation allowance: | | | | | | | | | |
| Year ended December 31, 2022 | $ | 1,638 | | | $ | 398 | | | $ | 22 | | (1) | $ | — | | | $ | 2,058 | |
| Year ended December 31, 2021 | $ | 677 | | | $ | 53 | | | $ | 908 | | (1) | $ | — | | | $ | 1,638 | |
| Year ended December 31, 2020 | $ | 215 | | | $ | 55 | | | $ | 407 | | (1) | $ | — | | | $ | 677 | |
(1) Amount relates to a valuation allowance established on deferred taxes related to our investment in Carvana Group.
All other financial statement schedules are not required or are not applicable, or the required information is shown in the consolidated financial statements or notes to the consolidated financial statements.
| | | | | |
| 3 | Exhibits: The exhibits listed in the accompanying Exhibit Index are filed, furnished or incorporated by reference as part of this Form 10-K. |
ITEM 16. FORM 10-K SUMMARY.
None.
EXHIBIT INDEX | | | | | |
| Exhibit No. | Description |
| |
| |
| |
| |
| |
| |
| |
| |
| |
| |
| |
| |
| |
| |
| |
| |
| |
| |
| |
| |
| |
| |
| |
| |
| |
| |
| |
| |
| |
| |
| |
| |
| |
| |
| |
| |
| |
| |
| |
| |
| |
| |
| |
| |
| |
| |
| |
| |
| |
| |
| |
| |
| |
| |
| |
| |
| |
| |
| |
| |
| |
| |
| |
| |
| |
| |
| |
| |
| |
| |
| |
| Third Addendum to the Master Dealer Agreement, effective April 19, 2021, among SilverRock Automotive, Inc., SilverRock Automotive of Florida, Inc., and Carvana, LLC,(incorporated by reference to Exhibit 10.4 to Carvana Co.'s Quarterly Report on Form 10-Q, filed with the SEC on May 6, 2021). |
| |
| |
| |
| |
| |
| |
| |
| |
| |
| |
| |
| |
| |
| |
| 101.INS | XBRL Instance Document. |
| 101.SCH | XBRL Taxonomy Extension Schema Document. |
| 101.CAL | XBRL Taxonomy Extension Calculation Linkbase Document. |
| 101.LAB | XBRL Taxonomy Extension Label Linkbase Document. |
| 101.PRE | XBRL Taxonomy Extension Presentation Linkbase Document. |
| 101.DEF | XBRL Taxonomy Extension Definition Linkbase Document. |
| 104 | Cover Page Interactive Data File - the cover page XBRL tags are embedded within the Inline XBRL document. |
* Certain portions of this exhibit have been omitted in accordance with Item 601(b)(10)(iv) of Regulation S-K. The registrant agrees to furnish supplementally an unredacted copy of this exhibit to the Securities and Exchange Commission upon its request. |
† Indicates a management contract or compensatory plan or arrangement. |
SIGNATURES
Pursuant to the requirements of Section 13 or 15(d) of the Securities Exchange Act of 1934, the registrant has duly caused this report to be signed on its behalf by the undersigned, thereunto duly authorized.
| | | | | | | | | | | | | | |
| | | | |
| Date: | February 23, 2023 | Carvana Co. | |
| | | (Registrant) | |
| | | | |
| | By: | /s/ Ernest Garcia III | |
| | | Ernest Garcia III | |
| | | President, Chief Executive Officer and Chairman |
| | | February 23, 2023 |
Pursuant to the requirements of the Securities Exchange Act of 1934, this report has been signed below by the following persons on behalf of the registrant and in the capacities and on the dates indicated.
| | | | | | | | | | | | | | |
| Signature | | Title | | Date |
| | | | |
| /s/ Ernest Garcia III | | President, Chief Executive Officer, and Chairman | | February 23, 2023 |
| Ernest Garcia III | | | | |
| | | | |
| /s/ Mark Jenkins | | Chief Financial Officer | | February 23, 2023 |
| Mark Jenkins | | | | |
| | | | |
| /s/ Stephen Palmer | | Vice President of Accounting and Finance | | February 23, 2023 |
| Stephen Palmer | | | | |
| | | | |
| /s/ Michael Maroone | | Director | | February 23, 2023 |
| Michael Maroone | | | | |
| | | | |
| /s/ Ira Platt | | Director | | February 23, 2023 |
| Ira Platt | | | | |
| | | | |
| /s/ Dan Quayle | | Director | | February 23, 2023 |
| Dan Quayle | | | | |
| | | | |
| /s/ Greg Sullivan | | Director | | February 23, 2023 |
| Greg Sullivan | | | | |
| | | | |
| /s/ Neha Parikh | | Director | | February 23, 2023 |
| Neha Parikh | | | | |