FALSE--12-312023Q20001690680P4Y0.45451http://fasb.org/us-gaap/2023#OtherNonoperatingIncomeExpensehttp://fasb.org/us-gaap/2023#OtherNonoperatingIncomeExpense61111http://fasb.org/us-gaap/2023#Revenueshttp://fasb.org/us-gaap/2023#Revenueshttp://fasb.org/us-gaap/2023#Revenueshttp://fasb.org/us-gaap/2023#Revenues0http://fasb.org/us-gaap/2023#DepreciationAndAmortizationhttp://fasb.org/us-gaap/2023#DepreciationAndAmortizationhttp://fasb.org/us-gaap/2023#AccountsPayableAndOtherAccruedLiabilitiesCurrenthttp://fasb.org/us-gaap/2023#AccountsPayableAndOtherAccruedLiabilitiesCurrenthttp://fasb.org/us-gaap/2023#OtherNonoperatingIncomeExpensehttp://fasb.org/us-gaap/2023#OtherNonoperatingIncomeExpensehttp://fasb.org/us-gaap/2023#OtherNonoperatingIncomeExpensehttp://fasb.org/us-gaap/2023#OtherNonoperatingIncomeExpensehttp://fasb.org/us-gaap/2023#OtherNonoperatingIncomeExpensehttp://fasb.org/us-gaap/2023#OtherNonoperatingIncomeExpensehttp://fasb.org/us-gaap/2023#OtherNonoperatingIncomeExpensehttp://fasb.org/us-gaap/2023#OtherNonoperatingIncomeExpense0.20P2YP2Y00016906802023-01-012023-06-300001690680us-gaap:CommonClassAMember2023-08-04xbrli:shares0001690680us-gaap:CommonClassBMember2023-08-0400016906802023-06-30iso4217:USD00016906802022-12-310001690680us-gaap:SeniorNotesMembernmrk:SixPointOneTwoFivePercentSeniorNotesMember2023-06-30xbrli:pure0001690680us-gaap:RelatedPartyMember2023-06-300001690680us-gaap:RelatedPartyMember2022-12-310001690680us-gaap:CommonClassAMember2022-12-31iso4217:USDxbrli:shares0001690680us-gaap:CommonClassAMember2023-06-300001690680us-gaap:CommonClassBMember2022-12-310001690680us-gaap:CommonClassBMember2023-06-300001690680nmrk:ManagementServicesServicingFeesAndOtherMember2023-04-012023-06-300001690680nmrk:ManagementServicesServicingFeesAndOtherMember2022-04-012022-06-300001690680nmrk:ManagementServicesServicingFeesAndOtherMember2023-01-012023-06-300001690680nmrk:ManagementServicesServicingFeesAndOtherMember2022-01-012022-06-300001690680nmrk:LeasingAndOtherCommissionsMember2023-04-012023-06-300001690680nmrk:LeasingAndOtherCommissionsMember2022-04-012022-06-300001690680nmrk:LeasingAndOtherCommissionsMember2023-01-012023-06-300001690680nmrk:LeasingAndOtherCommissionsMember2022-01-012022-06-300001690680us-gaap:InvestmentAdviceMember2023-04-012023-06-300001690680us-gaap:InvestmentAdviceMember2022-04-012022-06-300001690680us-gaap:InvestmentAdviceMember2023-01-012023-06-300001690680us-gaap:InvestmentAdviceMember2022-01-012022-06-300001690680nmrk:CommercialMortgageOriginationMember2023-04-012023-06-300001690680nmrk:CommercialMortgageOriginationMember2022-04-012022-06-300001690680nmrk:CommercialMortgageOriginationMember2023-01-012023-06-300001690680nmrk:CommercialMortgageOriginationMember2022-01-012022-06-3000016906802023-04-012023-06-3000016906802022-04-012022-06-3000016906802022-01-012022-06-300001690680us-gaap:CommonStockMemberus-gaap:CommonClassAMember2023-03-310001690680us-gaap:CommonStockMemberus-gaap:CommonClassBMember2023-03-310001690680us-gaap:AdditionalPaidInCapitalMember2023-03-310001690680us-gaap:CommonStockMembernmrk:ContingentClassACommonStockMember2023-03-310001690680us-gaap:TreasuryStockCommonMember2023-03-310001690680us-gaap:RetainedEarningsMember2023-03-310001690680us-gaap:AociIncludingPortionAttributableToNoncontrollingInterestMember2023-03-310001690680us-gaap:NoncontrollingInterestMember2023-03-3100016906802023-03-310001690680us-gaap:RetainedEarningsMember2023-04-012023-06-300001690680us-gaap:NoncontrollingInterestMember2023-04-012023-06-300001690680us-gaap:AociIncludingPortionAttributableToNoncontrollingInterestMember2023-04-012023-06-300001690680nmrk:FoundingWorkingPartnerUnitsMember2023-04-012023-06-300001690680us-gaap:CommonStockMemberus-gaap:CommonClassAMember2023-04-012023-06-300001690680us-gaap:AdditionalPaidInCapitalMember2023-04-012023-06-300001690680us-gaap:TreasuryStockCommonMember2023-04-012023-06-300001690680us-gaap:CommonStockMemberus-gaap:CommonClassAMember2023-06-300001690680us-gaap:CommonStockMemberus-gaap:CommonClassBMember2023-06-300001690680us-gaap:AdditionalPaidInCapitalMember2023-06-300001690680us-gaap:CommonStockMembernmrk:ContingentClassACommonStockMember2023-06-300001690680us-gaap:TreasuryStockCommonMember2023-06-300001690680us-gaap:RetainedEarningsMember2023-06-300001690680us-gaap:AociIncludingPortionAttributableToNoncontrollingInterestMember2023-06-300001690680us-gaap:NoncontrollingInterestMember2023-06-300001690680us-gaap:CommonStockMemberus-gaap:CommonClassAMember2022-12-310001690680us-gaap:CommonStockMemberus-gaap:CommonClassBMember2022-12-310001690680us-gaap:AdditionalPaidInCapitalMember2022-12-310001690680us-gaap:CommonStockMembernmrk:ContingentClassACommonStockMember2022-12-310001690680us-gaap:TreasuryStockCommonMember2022-12-310001690680us-gaap:RetainedEarningsMember2022-12-310001690680us-gaap:AociIncludingPortionAttributableToNoncontrollingInterestMember2022-12-310001690680us-gaap:NoncontrollingInterestMember2022-12-310001690680us-gaap:RetainedEarningsMember2023-01-012023-06-300001690680us-gaap:NoncontrollingInterestMember2023-01-012023-06-300001690680us-gaap:AociIncludingPortionAttributableToNoncontrollingInterestMember2023-01-012023-06-300001690680nmrk:FoundingWorkingPartnerUnitsMember2023-01-012023-06-300001690680us-gaap:AdditionalPaidInCapitalMember2023-01-012023-06-300001690680us-gaap:CommonStockMemberus-gaap:CommonClassAMember2023-01-012023-06-300001690680us-gaap:TreasuryStockCommonMember2023-01-012023-06-300001690680us-gaap:CommonStockMemberus-gaap:CommonClassAMember2022-03-310001690680us-gaap:CommonStockMemberus-gaap:CommonClassBMember2022-03-310001690680us-gaap:AdditionalPaidInCapitalMember2022-03-310001690680us-gaap:CommonStockMembernmrk:ContingentClassACommonStockMember2022-03-310001690680us-gaap:TreasuryStockCommonMember2022-03-310001690680us-gaap:RetainedEarningsMember2022-03-310001690680us-gaap:AociIncludingPortionAttributableToNoncontrollingInterestMember2022-03-310001690680us-gaap:NoncontrollingInterestMember2022-03-3100016906802022-03-310001690680us-gaap:RetainedEarningsMember2022-04-012022-06-300001690680us-gaap:NoncontrollingInterestMember2022-04-012022-06-300001690680us-gaap:AociIncludingPortionAttributableToNoncontrollingInterestMember2022-04-012022-06-300001690680nmrk:FoundingWorkingPartnerUnitsMemberus-gaap:RelatedPartyMembernmrk:CantorFitzgeraldCoMember2022-04-012022-06-300001690680us-gaap:CommonStockMemberus-gaap:CommonClassAMember2022-04-012022-06-300001690680us-gaap:AdditionalPaidInCapitalMember2022-04-012022-06-300001690680us-gaap:TreasuryStockCommonMember2022-04-012022-06-300001690680us-gaap:CommonStockMemberus-gaap:CommonClassAMember2022-06-300001690680us-gaap:CommonStockMemberus-gaap:CommonClassBMember2022-06-300001690680us-gaap:AdditionalPaidInCapitalMember2022-06-300001690680us-gaap:CommonStockMembernmrk:ContingentClassACommonStockMember2022-06-300001690680us-gaap:TreasuryStockCommonMember2022-06-300001690680us-gaap:RetainedEarningsMember2022-06-300001690680us-gaap:AociIncludingPortionAttributableToNoncontrollingInterestMember2022-06-300001690680us-gaap:NoncontrollingInterestMember2022-06-3000016906802022-06-300001690680us-gaap:CommonStockMemberus-gaap:CommonClassAMember2021-12-310001690680us-gaap:CommonStockMemberus-gaap:CommonClassBMember2021-12-310001690680us-gaap:AdditionalPaidInCapitalMember2021-12-310001690680us-gaap:CommonStockMembernmrk:ContingentClassACommonStockMember2021-12-310001690680us-gaap:TreasuryStockCommonMember2021-12-310001690680us-gaap:RetainedEarningsMember2021-12-310001690680us-gaap:AociIncludingPortionAttributableToNoncontrollingInterestMember2021-12-310001690680us-gaap:NoncontrollingInterestMember2021-12-3100016906802021-12-310001690680us-gaap:RetainedEarningsMember2022-01-012022-06-300001690680us-gaap:NoncontrollingInterestMember2022-01-012022-06-300001690680us-gaap:AociIncludingPortionAttributableToNoncontrollingInterestMember2022-01-012022-06-300001690680nmrk:FoundingWorkingPartnerUnitsMemberus-gaap:RelatedPartyMembernmrk:CantorFitzgeraldCoMember2022-01-012022-06-300001690680us-gaap:CommonStockMemberus-gaap:CommonClassAMember2022-01-012022-06-300001690680us-gaap:AdditionalPaidInCapitalMember2022-01-012022-06-300001690680us-gaap:TreasuryStockCommonMember2022-01-012022-06-300001690680us-gaap:CommonStockMember2023-04-012023-06-300001690680us-gaap:CommonStockMember2022-04-012022-06-300001690680us-gaap:CommonStockMember2023-01-012023-06-300001690680us-gaap:CommonStockMember2022-01-012022-06-300001690680nmrk:ESpeedMembernmrk:NasdaqOmxMember2013-06-282013-06-280001690680srt:MaximumMembernmrk:BGCPartnersIncMembernmrk:ESpeedMembernmrk:NasdaqOmxMember2013-06-282013-06-280001690680srt:MinimumMembernmrk:BGCPartnersIncMembernmrk:ESpeedMembernmrk:NasdaqOmxMember2013-06-282013-06-280001690680nmrk:ESpeedMembernmrk:NasdaqOmxMember2017-09-012022-03-310001690680nmrk:TheRoyalBankOfCanadaMembernmrk:ESpeedMember2017-09-012022-03-310001690680nmrk:TheRoyalBankOfCanadaMembernmrk:NewmarkOpCoMember2018-06-180001690680nmrk:TheRoyalBankOfCanadaMembernmrk:NewmarkOpCoMember2018-09-260001690680nmrk:TheRoyalBankOfCanadaMembernmrk:NewmarkOpCoMember2018-01-012018-12-31nmrk:tranche0001690680srt:MaximumMembernmrk:NasdaqOmxMember2018-09-262018-09-260001690680nmrk:NasdaqEarnOutMemberus-gaap:CommonStockMember2020-11-3000016906802020-11-302020-11-3000016906802020-11-300001690680nmrk:NasdaqEarnOutMemberus-gaap:CommonStockMember2019-11-3000016906802019-12-022019-12-0200016906802019-12-020001690680nmrk:NasdaqEarnOutMemberus-gaap:CommonStockMember2021-06-252021-06-250001690680nmrk:NasdaqMemberus-gaap:CommonStockMember2021-06-300001690680nmrk:NasdaqEarnOutMemberus-gaap:CommonStockMember2021-07-022021-07-020001690680nmrk:NasdaqEarnOutMemberus-gaap:CommonStockMember2021-07-020001690680nmrk:A2021EquityEventMember2021-06-282021-06-280001690680nmrk:A2021EquityEventMember2021-06-280001690680nmrk:A2021EquityEventMember2021-07-310001690680nmrk:NewmarkHoldingsLimitedPartnershipMembernmrk:LimitedPartnershipUnitsMembernmrk:EmployeesMember2021-06-282021-06-280001690680nmrk:BGCHoldingsLimitedPartnershipMembernmrk:LimitedPartnershipUnitsMembernmrk:EmployeesMember2021-06-282021-06-280001690680nmrk:NewmarkHoldingsLimitedPartnershipMembernmrk:LimitedPartnershipUnitsMembernmrk:IndependentContractorsMember2021-06-282021-06-280001690680nmrk:BGCHoldingsLimitedPartnershipMembernmrk:LimitedPartnershipUnitsMembernmrk:IndependentContractorsMember2021-06-282021-06-280001690680us-gaap:CommonClassAMembernmrk:A2021EquityEventMember2021-06-300001690680nmrk:NasdaqMembernmrk:NasdaqMemberus-gaap:CommonStockMember2021-12-310001690680us-gaap:CommonClassAMember2017-12-130001690680us-gaap:CommonClassAMembersrt:ParentCompanyMember2023-06-300001690680nmrk:NonDistributionEarningUnitsMember2023-01-012023-06-300001690680nmrk:NewmarkOpCoMembernmrk:TheRoyalBankOfCanadaMember2023-06-300001690680us-gaap:CommonClassBMembersrt:ParentCompanyMember2023-06-300001690680nmrk:InvestmentSalesMember2023-04-012023-06-300001690680nmrk:InvestmentSalesMember2022-04-012022-06-300001690680nmrk:InvestmentSalesMember2023-01-012023-06-300001690680nmrk:InvestmentSalesMember2022-01-012022-06-300001690680nmrk:CommercialMortgageOriginationNetMember2023-04-012023-06-300001690680nmrk:CommercialMortgageOriginationNetMember2022-04-012022-06-300001690680nmrk:CommercialMortgageOriginationNetMember2023-01-012023-06-300001690680nmrk:CommercialMortgageOriginationNetMember2022-01-012022-06-30nmrk:segment0001690680nmrk:GeraldEveMember2023-03-102023-03-100001690680nmrk:GeraldEveMember2023-03-100001690680us-gaap:RestrictedStockUnitsRSUMembernmrk:GeraldEveMember2023-01-012023-06-300001690680nmrk:GeraldEveMember2023-01-012023-06-300001690680nmrk:GeraldEveMember2023-06-3000016906802022-04-012022-04-01nmrk:company0001690680nmrk:A2022BusinessAcquisitionsMember2022-05-030001690680nmrk:A2022BusinessAcquisitionsMember2022-05-032022-05-030001690680nmrk:A2022BusinessAcquisitionsMember2022-12-310001690680nmrk:A2022BusinessAcquisitionsMember2022-01-012022-12-31nmrk:classnmrk:vote0001690680us-gaap:CommonClassAMember2023-03-310001690680us-gaap:CommonClassAMember2022-03-310001690680us-gaap:CommonClassAMember2021-12-310001690680us-gaap:CommonClassAMember2023-04-012023-06-300001690680us-gaap:CommonClassAMember2022-04-012022-06-300001690680us-gaap:CommonClassAMember2023-01-012023-06-300001690680us-gaap:CommonClassAMember2022-01-012022-06-300001690680us-gaap:RestrictedStockUnitsRSUMemberus-gaap:CommonClassAMember2023-04-012023-06-300001690680us-gaap:RestrictedStockUnitsRSUMemberus-gaap:CommonClassAMember2022-04-012022-06-300001690680us-gaap:RestrictedStockUnitsRSUMemberus-gaap:CommonClassAMember2023-01-012023-06-300001690680us-gaap:RestrictedStockUnitsRSUMemberus-gaap:CommonClassAMember2022-01-012022-06-300001690680us-gaap:CommonClassAMember2022-06-300001690680us-gaap:CommonClassBMember2023-01-012023-06-3000016906802021-02-1700016906802022-02-100001690680us-gaap:CommonClassAMember2023-01-012023-01-310001690680us-gaap:CommonClassAMember2023-04-012023-04-300001690680us-gaap:CommonClassAMember2023-05-012023-05-310001690680us-gaap:CommonClassAMember2023-06-012023-06-300001690680srt:MaximumMembernmrk:BGCPartnersIncMembernmrk:NasdaqOmxMember2013-06-282013-06-280001690680nmrk:BGCPartnersIncMembernmrk:NasdaqOmxMember2013-06-282013-06-280001690680srt:MinimumMembernmrk:BGCPartnersIncMembernmrk:NasdaqOmxMember2013-06-282013-06-280001690680us-gaap:CommonStockMember2017-12-312020-12-310001690680srt:MaximumMemberus-gaap:CommonStockMember2013-06-282013-06-280001690680nmrk:BGCPartnersIncMemberus-gaap:CommonStockMember2013-06-282013-06-280001690680srt:MinimumMemberus-gaap:CommonStockMember2013-06-282013-06-2800016906802021-07-022021-07-0200016906802021-07-020001690680nmrk:NasdaqMemberus-gaap:CommonStockMember2023-01-012023-06-300001690680nmrk:NasdaqMemberus-gaap:CommonStockMember2022-01-012022-03-310001690680nmrk:NasdaqMemberus-gaap:CommonStockMember2022-01-012022-06-300001690680nmrk:SecuritesInPublicEntitiesMemberus-gaap:CommonStockMember2022-01-012022-06-300001690680nmrk:SecuritesInPublicEntitiesMemberus-gaap:CommonStockMember2023-04-012023-06-300001690680nmrk:SecuritesInPublicEntitiesMemberus-gaap:CommonStockMember2023-01-012023-06-300001690680nmrk:SecuritesInPublicEntitiesMemberus-gaap:CommonStockMember2022-04-012022-06-300001690680nmrk:CFRealEstateFinanceHoldingsLimitedPartnershipMember2023-06-300001690680us-gaap:CorporateJointVentureMembernmrk:CantorFitzgeraldCoMember2022-07-200001690680nmrk:CFRealEstateFinanceHoldingsLimitedPartnershipMember2022-12-310001690680nmrk:CFRealEstateFinanceHoldingsLimitedPartnershipMember2022-12-012022-12-31utr:D0001690680us-gaap:SubsequentEventMember2023-07-012023-07-010001690680srt:MaximumMember2023-04-012023-06-300001690680srt:MaximumMember2023-01-012023-06-300001690680nmrk:SellerServicerAgreementsMember2023-06-300001690680nmrk:SellerServicerAgreementsMember2022-12-3100016906802022-01-012022-12-310001690680us-gaap:CarryingReportedAmountFairValueDisclosureMember2023-06-300001690680us-gaap:CarryingReportedAmountFairValueDisclosureMember2022-12-310001690680us-gaap:EstimateOfFairValueFairValueDisclosureMember2023-06-300001690680us-gaap:EstimateOfFairValueFairValueDisclosureMember2022-12-310001690680us-gaap:InterestRateLockCommitmentsMember2023-06-300001690680us-gaap:InterestRateLockCommitmentsMember2022-12-310001690680us-gaap:ForwardContractsMember2023-06-300001690680us-gaap:ForwardContractsMember2022-12-310001690680us-gaap:InterestRateLockCommitmentsMembernmrk:CostOfServicesDirectLaborMemberus-gaap:NondesignatedMember2023-04-012023-06-300001690680us-gaap:InterestRateLockCommitmentsMembernmrk:CostOfServicesDirectLaborMemberus-gaap:NondesignatedMember2022-04-012022-06-300001690680us-gaap:InterestRateLockCommitmentsMembernmrk:CostOfServicesDirectLaborMemberus-gaap:NondesignatedMember2023-01-012023-06-300001690680us-gaap:InterestRateLockCommitmentsMembernmrk:CostOfServicesDirectLaborMemberus-gaap:NondesignatedMember2022-01-012022-06-300001690680nmrk:GainsFromMortgageBankingActivitiesOriginationsNetMemberus-gaap:InterestRateLockCommitmentsMemberus-gaap:NondesignatedMember2023-04-012023-06-300001690680nmrk:GainsFromMortgageBankingActivitiesOriginationsNetMemberus-gaap:InterestRateLockCommitmentsMemberus-gaap:NondesignatedMember2022-04-012022-06-300001690680nmrk:GainsFromMortgageBankingActivitiesOriginationsNetMemberus-gaap:InterestRateLockCommitmentsMemberus-gaap:NondesignatedMember2023-01-012023-06-300001690680nmrk:GainsFromMortgageBankingActivitiesOriginationsNetMemberus-gaap:InterestRateLockCommitmentsMemberus-gaap:NondesignatedMember2022-01-012022-06-300001690680nmrk:ForwardSaleContractsMemberus-gaap:NondesignatedMember2023-04-012023-06-300001690680nmrk:ForwardSaleContractsMemberus-gaap:NondesignatedMember2022-04-012022-06-300001690680nmrk:ForwardSaleContractsMemberus-gaap:NondesignatedMember2023-01-012023-06-300001690680nmrk:ForwardSaleContractsMemberus-gaap:NondesignatedMember2022-01-012022-06-300001690680us-gaap:NondesignatedMember2023-04-012023-06-300001690680us-gaap:NondesignatedMember2022-04-012022-06-300001690680us-gaap:NondesignatedMember2023-01-012023-06-300001690680us-gaap:NondesignatedMember2022-01-012022-06-300001690680nmrk:MortgageBrokerageAndDebtPlacementMember2023-04-012023-06-300001690680nmrk:MortgageBrokerageAndDebtPlacementMember2022-04-012022-06-300001690680nmrk:MortgageBrokerageAndDebtPlacementMember2023-01-012023-06-300001690680nmrk:MortgageBrokerageAndDebtPlacementMember2022-01-012022-06-300001690680nmrk:ManagementServicesMember2023-04-012023-06-300001690680nmrk:ManagementServicesMember2022-04-012022-06-300001690680nmrk:ManagementServicesMember2023-01-012023-06-300001690680nmrk:ManagementServicesMember2022-01-012022-06-300001690680nmrk:ServicingMember2023-04-012023-06-300001690680nmrk:ServicingMember2022-04-012022-06-300001690680nmrk:ServicingMember2023-01-012023-06-300001690680nmrk:ServicingMember2022-01-012022-06-300001690680nmrk:LoanOriginationsRelatedFeesAndSalesPremiumsNetMember2023-04-012023-06-300001690680nmrk:LoanOriginationsRelatedFeesAndSalesPremiumsNetMember2022-04-012022-06-300001690680nmrk:LoanOriginationsRelatedFeesAndSalesPremiumsNetMember2023-01-012023-06-300001690680nmrk:LoanOriginationsRelatedFeesAndSalesPremiumsNetMember2022-01-012022-06-300001690680nmrk:ServicingFeesAndOtherMember2023-04-012023-06-300001690680nmrk:ServicingFeesAndOtherMember2022-04-012022-06-300001690680nmrk:ServicingFeesAndOtherMember2023-01-012023-06-300001690680nmrk:ServicingFeesAndOtherMember2022-01-012022-06-3000016906802023-07-012023-06-3000016906802024-01-012023-06-3000016906802025-01-012023-06-3000016906802026-01-012023-06-3000016906802027-01-012023-06-3000016906802028-01-012023-06-300001690680nmrk:MortgageServicingRightsMember2023-03-310001690680nmrk:MortgageServicingRightsMember2022-03-310001690680nmrk:MortgageServicingRightsMember2022-12-310001690680nmrk:MortgageServicingRightsMember2021-12-310001690680nmrk:MortgageServicingRightsMember2023-04-012023-06-300001690680nmrk:MortgageServicingRightsMember2022-04-012022-06-300001690680nmrk:MortgageServicingRightsMember2023-01-012023-06-300001690680nmrk:MortgageServicingRightsMember2022-01-012022-06-300001690680nmrk:MortgageServicingRightsMember2023-06-300001690680nmrk:MortgageServicingRightsMember2022-06-300001690680srt:MinimumMember2023-01-012023-06-300001690680srt:MinimumMember2022-01-012022-12-310001690680srt:MaximumMember2022-01-012022-12-310001690680srt:MinimumMembernmrk:DiscountRateOneMember2022-12-310001690680srt:MinimumMembernmrk:DiscountRateOneMember2023-06-300001690680nmrk:DiscountRateTwoMembersrt:MaximumMember2022-12-310001690680nmrk:DiscountRateTwoMembersrt:MaximumMember2023-06-300001690680nmrk:DiscountRateOneMember2023-01-012023-06-300001690680nmrk:DiscountRateTwoMember2023-01-012023-06-300001690680nmrk:DiscountRateOneMember2022-01-012022-12-310001690680nmrk:DiscountRateTwoMember2022-01-012022-12-310001690680us-gaap:TrademarksAndTradeNamesMember2023-06-300001690680us-gaap:LicensingAgreementsMember2023-06-300001690680us-gaap:TrademarksAndTradeNamesMember2023-06-300001690680us-gaap:TrademarksAndTradeNamesMember2023-01-012023-06-300001690680us-gaap:CustomerRelatedIntangibleAssetsMember2023-06-300001690680us-gaap:CustomerRelatedIntangibleAssetsMember2023-01-012023-06-300001690680us-gaap:NoncompeteAgreementsMember2023-06-300001690680us-gaap:NoncompeteAgreementsMember2023-01-012023-06-300001690680us-gaap:CustomerContractsMember2023-06-300001690680us-gaap:CustomerContractsMember2023-01-012023-06-300001690680us-gaap:OtherIntangibleAssetsMember2023-06-300001690680us-gaap:OtherIntangibleAssetsMember2023-01-012023-06-300001690680us-gaap:TrademarksAndTradeNamesMember2022-12-310001690680us-gaap:LicensingAgreementsMember2022-12-310001690680us-gaap:TrademarksAndTradeNamesMember2022-12-310001690680us-gaap:TrademarksAndTradeNamesMember2022-01-012022-12-310001690680us-gaap:CustomerRelatedIntangibleAssetsMember2022-12-310001690680us-gaap:CustomerRelatedIntangibleAssetsMember2022-01-012022-12-310001690680us-gaap:LicensingAgreementsMember2022-12-310001690680us-gaap:NoncompeteAgreementsMember2022-12-310001690680us-gaap:NoncompeteAgreementsMember2022-01-012022-12-310001690680us-gaap:CustomerContractsMember2022-12-310001690680us-gaap:CustomerContractsMember2022-01-012022-12-310001690680us-gaap:OtherIntangibleAssetsMember2022-12-310001690680us-gaap:OtherIntangibleAssetsMember2022-01-012022-12-310001690680us-gaap:LicensingAgreementsMember2022-01-012022-12-310001690680nmrk:LeaseHoldImprovementsAndOtherFixedAssetsMember2023-06-300001690680nmrk:LeaseHoldImprovementsAndOtherFixedAssetsMember2022-12-310001690680us-gaap:SoftwareAndSoftwareDevelopmentCostsMember2023-06-300001690680us-gaap:SoftwareAndSoftwareDevelopmentCostsMember2022-12-310001690680us-gaap:ComputerEquipmentMember2023-06-300001690680us-gaap:ComputerEquipmentMember2022-12-310001690680us-gaap:SoftwareAndSoftwareDevelopmentCostsMember2023-04-012023-06-300001690680us-gaap:SoftwareAndSoftwareDevelopmentCostsMember2022-04-012022-06-300001690680us-gaap:SoftwareAndSoftwareDevelopmentCostsMember2023-01-012023-06-300001690680us-gaap:SoftwareAndSoftwareDevelopmentCostsMember2022-01-012022-06-300001690680srt:MinimumMember2023-06-300001690680srt:MaximumMember2023-06-300001690680nmrk:ManagementServicesServicingFeesAndOtherMember2023-06-300001690680nmrk:ManagementServicesServicingFeesAndOtherMember2022-12-310001690680nmrk:CommittedLinesMembernmrk:WarehouseFacilityDueJuneTwelveTwoThousandTwentyFourNumberOneMember2023-06-300001690680nmrk:WarehouseFacilityDueJuneTwelveTwoThousandTwentyFourNumberOneMember2023-06-300001690680nmrk:WarehouseFacilityDueJuneTwelveTwoThousandTwentyFourNumberOneMember2022-12-310001690680nmrk:SecuredOvernightFinancingRateSOFRMembernmrk:WarehouseFacilityDueJuneTwelveTwoThousandTwentyFourNumberOneMember2023-01-012023-06-300001690680nmrk:UncommittedLinesMembernmrk:WarehouseFacilityDueJuneTwelveTwoThousandTwentyFourNumberTwoMember2023-06-300001690680nmrk:WarehouseFacilityDueJuneTwelveTwoThousandTwentyFourNumberTwoMember2023-06-300001690680nmrk:WarehouseFacilityDueJuneTwelveTwoThousandTwentyFourNumberTwoMember2022-12-310001690680nmrk:SecuredOvernightFinancingRateSOFRMembernmrk:WarehouseFacilityDueJuneTwelveTwoThousandTwentyFourNumberTwoMember2023-01-012023-06-300001690680nmrk:CommittedLinesMembernmrk:WarehouseFacilityDueSeptemberTwentyFiveTwoThousandTwentyThreeNumberOneMember2023-06-300001690680nmrk:WarehouseFacilityDueSeptemberTwentyFiveTwoThousandTwentyThreeNumberOneMember2023-06-300001690680nmrk:WarehouseFacilityDueSeptemberTwentyFiveTwoThousandTwentyThreeNumberOneMember2022-12-310001690680nmrk:SecuredOvernightFinancingRateSOFRMembernmrk:WarehouseFacilityDueSeptemberTwentyFiveTwoThousandTwentyThreeNumberOneMember2023-01-012023-06-300001690680nmrk:UncommittedLinesMembernmrk:WarehouseFacilityDueSeptemberTwentyFiveTwoThousandTwentyThreeNumberTwoMember2023-06-300001690680nmrk:WarehouseFacilityDueSeptemberTwentyFiveTwoThousandTwentyThreeNumberTwoMember2023-06-300001690680nmrk:WarehouseFacilityDueSeptemberTwentyFiveTwoThousandTwentyThreeNumberTwoMember2022-12-310001690680nmrk:SecuredOvernightFinancingRateSOFRMembernmrk:WarehouseFacilityDueSeptemberTwentyFiveTwoThousandTwentyThreeNumberTwoMember2023-01-012023-06-300001690680nmrk:WarehouseFacilityDueOctober72022Membernmrk:CommittedLinesMember2023-06-300001690680nmrk:WarehouseFacilityDueOctober72022Member2023-06-300001690680nmrk:WarehouseFacilityDueOctober72022Member2022-12-310001690680nmrk:WarehouseFacilityDueOctober72022Membernmrk:SecuredOvernightFinancingRateSOFRMember2023-01-012023-06-300001690680nmrk:UncommittedLinesMembernmrk:FannieMaeRepurchaseAgreementOpenMaturityMember2023-06-300001690680nmrk:FannieMaeRepurchaseAgreementOpenMaturityMember2023-06-300001690680nmrk:FannieMaeRepurchaseAgreementOpenMaturityMember2022-12-310001690680nmrk:SecuredOvernightFinancingRateSOFRMembernmrk:FannieMaeRepurchaseAgreementOpenMaturityMember2023-01-012023-06-300001690680nmrk:CommittedLinesMember2023-06-300001690680nmrk:UncommittedLinesMember2023-06-300001690680nmrk:WarehouseFacilityDueOctober72022Membernmrk:SublimitLinesMember2023-06-300001690680nmrk:WarehouseFacilityDueOctober72022Membernmrk:SecuredOvernightFinancingRateSOFRMembernmrk:CommittedLinesMember2023-01-012023-06-300001690680nmrk:WarehouseFacilityDueOctober72022Membernmrk:SublimitLinesMember2022-12-310001690680us-gaap:SeniorNotesMembernmrk:SixPointOneTwoFivePercentSeniorNotesMember2022-12-310001690680us-gaap:RevolvingCreditFacilityMemberus-gaap:LineOfCreditMember2023-06-300001690680us-gaap:RevolvingCreditFacilityMemberus-gaap:LineOfCreditMember2022-12-310001690680us-gaap:SeniorNotesMembernmrk:SixPointOneTwoFivePercentSeniorNotesMember2018-11-060001690680us-gaap:SeniorNotesMembernmrk:SixPointOneTwoFivePercentSeniorNotesMember2018-11-010001690680us-gaap:SeniorNotesMembernmrk:SixPointOneTwoFivePercentSeniorNotesMember2023-04-012023-06-300001690680us-gaap:SeniorNotesMembernmrk:SixPointOneTwoFivePercentSeniorNotesMember2022-04-012022-06-300001690680us-gaap:SeniorNotesMembernmrk:SixPointOneTwoFivePercentSeniorNotesMember2023-01-012023-06-300001690680us-gaap:SeniorNotesMembernmrk:SixPointOneTwoFivePercentSeniorNotesMember2022-01-012022-06-300001690680us-gaap:SeniorNotesMembernmrk:SixPointOneTwoFivePercentSeniorNotesMember2020-06-160001690680us-gaap:RevolvingCreditFacilityMemberus-gaap:LineOfCreditMember2018-11-280001690680us-gaap:RevolvingCreditFacilityMembernmrk:InterestRateOptionTwoMemberus-gaap:FederalFundsEffectiveSwapRateMemberus-gaap:LineOfCreditMember2018-11-282018-11-280001690680us-gaap:RevolvingCreditFacilityMembernmrk:InterestRateOptionTwoMemberus-gaap:LineOfCreditMembernmrk:OneMonthLIBORMember2018-11-282018-11-280001690680nmrk:LondonInterbankOfferedRate1LIBORMemberus-gaap:RevolvingCreditFacilityMembernmrk:InterestRateOptionTwoMemberus-gaap:LineOfCreditMember2018-11-282018-11-280001690680nmrk:LondonInterbankOfferedRate1LIBORMembersrt:MinimumMemberus-gaap:RevolvingCreditFacilityMembernmrk:InterestRateOptionTwoMemberus-gaap:LineOfCreditMember2018-11-282018-11-280001690680nmrk:LondonInterbankOfferedRate1LIBORMemberus-gaap:RevolvingCreditFacilityMembersrt:MaximumMembernmrk:InterestRateOptionTwoMemberus-gaap:LineOfCreditMember2018-11-282018-11-280001690680nmrk:LondonInterbankOfferedRate1LIBORMemberus-gaap:RevolvingCreditFacilityMemberus-gaap:LineOfCreditMembernmrk:InterestRateOptionOneMember2018-11-282018-11-280001690680nmrk:LondonInterbankOfferedRate1LIBORMembersrt:MinimumMemberus-gaap:RevolvingCreditFacilityMemberus-gaap:LineOfCreditMembernmrk:InterestRateOptionOneMember2018-11-282018-11-280001690680nmrk:LondonInterbankOfferedRate1LIBORMemberus-gaap:RevolvingCreditFacilityMembersrt:MaximumMemberus-gaap:LineOfCreditMembernmrk:InterestRateOptionOneMember2018-11-282018-11-280001690680us-gaap:RevolvingCreditFacilityMemberus-gaap:LineOfCreditMember2020-02-260001690680nmrk:LondonInterbankOfferedRate1LIBORMemberus-gaap:RevolvingCreditFacilityMemberus-gaap:LineOfCreditMember2020-02-262020-02-260001690680us-gaap:RevolvingCreditFacilityMemberus-gaap:LineOfCreditMember2020-03-160001690680nmrk:LondonInterbankOfferedRate1LIBORMemberus-gaap:RevolvingCreditFacilityMemberus-gaap:LineOfCreditMember2020-03-162020-03-160001690680us-gaap:RevolvingCreditFacilityMemberus-gaap:LineOfCreditMember2021-07-012021-07-310001690680us-gaap:RevolvingCreditFacilityMemberus-gaap:LineOfCreditMember2022-03-100001690680us-gaap:RevolvingCreditFacilityMemberus-gaap:SecuredOvernightFinancingRateSofrOvernightIndexSwapRateMemberus-gaap:LineOfCreditMember2022-03-102022-03-100001690680us-gaap:RevolvingCreditFacilityMemberus-gaap:LineOfCreditMembersrt:WeightedAverageMember2023-01-012023-06-300001690680us-gaap:RevolvingCreditFacilityMemberus-gaap:SubsequentEventMemberus-gaap:LineOfCreditMember2023-07-202023-07-200001690680us-gaap:RevolvingCreditFacilityMemberus-gaap:LineOfCreditMember2023-04-012023-06-300001690680us-gaap:RevolvingCreditFacilityMemberus-gaap:LineOfCreditMember2022-04-012022-06-300001690680us-gaap:RevolvingCreditFacilityMemberus-gaap:LineOfCreditMember2023-01-012023-06-300001690680us-gaap:RevolvingCreditFacilityMemberus-gaap:LineOfCreditMember2022-01-012022-06-300001690680srt:MaximumMembernmrk:FannieMaeDUSOrFreddieTargetedAffordableHousingLoansMember2023-01-012023-06-300001690680nmrk:DelinquentLoanMember2023-06-30nmrk:loan0001690680nmrk:DelinquentLoanMember2022-12-310001690680nmrk:DelinquentLoanMember2023-01-012023-06-300001690680nmrk:LoanForeclosureMember2022-12-310001690680nmrk:LoanForeclosureMember2022-01-012022-12-310001690680nmrk:DelinquentLoanMember2022-01-012022-12-310001690680stpr:CAnmrk:FannieMaeDUSAndFreddieMacTAHLoansMemberus-gaap:CreditConcentrationRiskMemberus-gaap:LiabilitiesTotalMember2023-01-012023-06-300001690680stpr:TXnmrk:FannieMaeDUSAndFreddieMacTAHLoansMemberus-gaap:CreditConcentrationRiskMemberus-gaap:LiabilitiesTotalMember2023-01-012023-06-300001690680nmrk:FannieMaeDUSAndFreddieMacTAHLoansMemberus-gaap:CreditConcentrationRiskMemberus-gaap:LiabilitiesTotalMember2023-01-012023-06-300001690680stpr:CAnmrk:FannieMaeDUSAndFreddieMacTAHLoansMemberus-gaap:CreditConcentrationRiskMemberus-gaap:LiabilitiesTotalMember2022-01-012022-12-310001690680stpr:TXnmrk:FannieMaeDUSAndFreddieMacTAHLoansMemberus-gaap:CreditConcentrationRiskMemberus-gaap:LiabilitiesTotalMember2022-01-012022-12-310001690680nmrk:FannieMaeDUSAndFreddieMacTAHLoansMemberus-gaap:CreditConcentrationRiskMemberus-gaap:LiabilitiesTotalMember2022-01-012022-12-310001690680us-gaap:FairValueInputsLevel1Member2023-06-300001690680us-gaap:FairValueInputsLevel2Member2023-06-300001690680us-gaap:FairValueInputsLevel3Member2023-06-300001690680us-gaap:FairValueInputsLevel1Memberus-gaap:InterestRateLockCommitmentsMember2023-06-300001690680us-gaap:InterestRateLockCommitmentsMemberus-gaap:FairValueInputsLevel2Member2023-06-300001690680us-gaap:InterestRateLockCommitmentsMemberus-gaap:FairValueInputsLevel3Member2023-06-300001690680us-gaap:InterestRateLockCommitmentsMember2023-06-300001690680us-gaap:FairValueInputsLevel1Membernmrk:ForwardSaleContractsMember2023-06-300001690680nmrk:ForwardSaleContractsMemberus-gaap:FairValueInputsLevel2Member2023-06-300001690680nmrk:ForwardSaleContractsMemberus-gaap:FairValueInputsLevel3Member2023-06-300001690680nmrk:ForwardSaleContractsMember2023-06-300001690680us-gaap:FairValueInputsLevel1Member2022-12-310001690680us-gaap:FairValueInputsLevel2Member2022-12-310001690680us-gaap:FairValueInputsLevel3Member2022-12-310001690680us-gaap:FairValueInputsLevel1Memberus-gaap:InterestRateLockCommitmentsMember2022-12-310001690680us-gaap:InterestRateLockCommitmentsMemberus-gaap:FairValueInputsLevel2Member2022-12-310001690680us-gaap:InterestRateLockCommitmentsMemberus-gaap:FairValueInputsLevel3Member2022-12-310001690680us-gaap:InterestRateLockCommitmentsMember2022-12-310001690680us-gaap:FairValueInputsLevel1Membernmrk:ForwardSaleContractsMember2022-12-310001690680nmrk:ForwardSaleContractsMemberus-gaap:FairValueInputsLevel2Member2022-12-310001690680nmrk:ForwardSaleContractsMemberus-gaap:FairValueInputsLevel3Member2022-12-310001690680nmrk:ForwardSaleContractsMember2022-12-310001690680us-gaap:InterestRateLockCommitmentsMember2023-01-012023-06-300001690680nmrk:ForwardSaleContractsMember2023-01-012023-06-300001690680nmrk:ContingentConsiderationLiabilityMember2022-12-310001690680nmrk:ContingentConsiderationLiabilityMember2023-01-012023-06-300001690680nmrk:ContingentConsiderationLiabilityMember2023-06-300001690680us-gaap:InterestRateLockCommitmentsMember2021-12-310001690680us-gaap:InterestRateLockCommitmentsMember2022-01-012022-12-310001690680nmrk:ForwardSaleContractsMember2021-12-310001690680nmrk:ForwardSaleContractsMember2022-01-012022-12-310001690680nmrk:ContingentConsiderationLiabilityMember2021-12-310001690680nmrk:ContingentConsiderationLiabilityMember2022-01-012022-12-310001690680srt:MinimumMemberus-gaap:MeasurementInputDiscountRateMemberus-gaap:FairValueInputsLevel3Member2023-06-300001690680us-gaap:MeasurementInputDiscountRateMembersrt:MaximumMemberus-gaap:FairValueInputsLevel3Member2023-06-300001690680us-gaap:MeasurementInputDiscountRateMemberus-gaap:FairValueInputsLevel3Membersrt:WeightedAverageMember2023-06-300001690680srt:MinimumMembernmrk:MeasurementInputExpectedEarnoutAndContingenciesRateMemberus-gaap:FairValueInputsLevel3Member2023-06-300001690680srt:MaximumMembernmrk:MeasurementInputExpectedEarnoutAndContingenciesRateMemberus-gaap:FairValueInputsLevel3Member2023-06-300001690680nmrk:MeasurementInputExpectedEarnoutAndContingenciesRateMemberus-gaap:FairValueInputsLevel3Membersrt:WeightedAverageMember2023-06-300001690680srt:MinimumMemberus-gaap:MeasurementInputDiscountRateMemberus-gaap:FairValueInputsLevel3Member2022-12-310001690680us-gaap:MeasurementInputDiscountRateMembersrt:MaximumMemberus-gaap:FairValueInputsLevel3Member2022-12-310001690680us-gaap:MeasurementInputDiscountRateMemberus-gaap:FairValueInputsLevel3Membersrt:WeightedAverageMember2022-12-310001690680srt:MinimumMembernmrk:MeasurementInputExpectedEarnoutAndContingenciesRateMemberus-gaap:FairValueInputsLevel3Member2022-12-310001690680srt:MaximumMembernmrk:MeasurementInputExpectedEarnoutAndContingenciesRateMemberus-gaap:FairValueInputsLevel3Member2022-12-310001690680nmrk:MeasurementInputExpectedEarnoutAndContingenciesRateMemberus-gaap:FairValueInputsLevel3Membersrt:WeightedAverageMember2022-12-310001690680us-gaap:ValuationTechniqueDiscountedCashFlowMemberus-gaap:FairValueInputsLevel3Member2023-06-300001690680us-gaap:ValuationTechniqueDiscountedCashFlowMemberus-gaap:FairValueInputsLevel3Member2022-12-310001690680us-gaap:FairValueMeasurementsNonrecurringMember2023-06-300001690680us-gaap:FairValueMeasurementsNonrecurringMember2022-12-310001690680nmrk:CantorFitzgeraldLimitedPartnershipAndBGCPartnersIncorporationMemberus-gaap:RelatedPartyMember2023-04-012023-06-300001690680nmrk:CantorFitzgeraldLimitedPartnershipAndBGCPartnersIncorporationMemberus-gaap:RelatedPartyMember2022-04-012022-06-300001690680nmrk:CantorFitzgeraldLimitedPartnershipAndBGCPartnersIncorporationMemberus-gaap:RelatedPartyMember2023-01-012023-06-300001690680nmrk:CantorFitzgeraldLimitedPartnershipAndBGCPartnersIncorporationMemberus-gaap:RelatedPartyMember2022-01-012022-06-300001690680nmrk:EmployeeLoansMember2023-04-012023-06-300001690680nmrk:EmployeeLoansMember2022-04-012022-06-300001690680nmrk:EmployeeLoansMember2023-01-012023-06-300001690680nmrk:EmployeeLoansMember2022-01-012022-06-3000016906802019-02-012019-02-280001690680nmrk:RevenueShareAgreeementMemberus-gaap:RelatedPartyMember2023-04-012023-06-300001690680nmrk:RevenueShareAgreeementMemberus-gaap:RelatedPartyMember2022-04-012022-06-300001690680nmrk:RevenueShareAgreeementMemberus-gaap:RelatedPartyMember2022-01-012022-06-300001690680nmrk:RevenueShareAgreeementMemberus-gaap:RelatedPartyMember2023-01-012023-06-300001690680nmrk:LoanReferralAgreementMemberus-gaap:RelatedPartyMember2023-01-012023-06-300001690680nmrk:LoanReferralAgreementMemberus-gaap:RelatedPartyMember2023-04-012023-06-300001690680nmrk:LoanReferralAgreementMemberus-gaap:RelatedPartyMember2022-04-012022-06-300001690680nmrk:LoanReferralAgreementMemberus-gaap:RelatedPartyMember2022-01-012022-06-300001690680nmrk:PrimaryServicingRightsMemberus-gaap:RelatedPartyMember2023-04-012023-06-300001690680nmrk:PrimaryServicingRightsMemberus-gaap:RelatedPartyMember2022-01-012022-06-300001690680nmrk:PrimaryServicingRightsMemberus-gaap:RelatedPartyMember2023-01-012023-06-300001690680nmrk:PrimaryServicingRightsMemberus-gaap:RelatedPartyMember2022-04-012022-06-300001690680us-gaap:RealEstateLoanMembernmrk:ThirdPartyBankAndCantorCommercialRealEstateLPMember2019-07-220001690680nmrk:ThirdPartyBankAndCantorCommercialRealEstateLPMembersrt:ChiefExecutiveOfficerMember2019-07-222019-07-220001690680nmrk:ThirdPartyBankAndCantorCommercialRealEstateLPMember2019-08-162019-08-160001690680nmrk:GosinEmploymentAgreementMembersrt:ChiefExecutiveOfficerMember2023-02-102023-02-100001690680nmrk:NewmarkNPSUMembersrt:ChiefExecutiveOfficerMembernmrk:GosinEmploymentAgreementMember2023-02-102023-02-100001690680nmrk:NewmarkNPSUMembersrt:ChiefExecutiveOfficerMembernmrk:GosinEmploymentAgreementMember2023-02-100001690680us-gaap:RestrictedStockUnitsRSUMembersrt:ChiefFinancialOfficerMembernmrk:RispoliEmployeeAgreementMember2022-09-292022-09-290001690680us-gaap:RestrictedStockUnitsRSUMembersrt:ChiefFinancialOfficerMemberus-gaap:ShareBasedCompensationAwardTrancheOneMembernmrk:RispoliEmployeeAgreementMember2022-09-292022-09-290001690680us-gaap:RestrictedStockUnitsRSUMembersrt:ChiefFinancialOfficerMembernmrk:RispoliEmployeeAgreementMemberus-gaap:ShareBasedCompensationAwardTrancheTwoMember2022-09-292022-09-290001690680us-gaap:RestrictedStockUnitsRSUMembersrt:ChiefFinancialOfficerMemberus-gaap:ShareBasedCompensationAwardTrancheThreeMembernmrk:RispoliEmployeeAgreementMember2022-09-292022-09-290001690680srt:ChiefFinancialOfficerMembernmrk:RispoliEmployeeAgreementMember2022-09-292022-09-290001690680srt:ChiefFinancialOfficerMembernmrk:NonExchangeablePSUMembernmrk:RispoliEmployeeAgreementMember2022-09-292022-09-290001690680srt:ChiefFinancialOfficerMembernmrk:NonExchangeablePPSUMembernmrk:RispoliEmployeeAgreementMember2022-09-292022-09-290001690680srt:ChiefFinancialOfficerMembernmrk:PPSUMembernmrk:RispoliEmployeeAgreementMember2022-09-292022-09-290001690680srt:ChiefFinancialOfficerMembernmrk:PPSUMembernmrk:RispoliEmployeeAgreementMember2022-09-290001690680srt:ChiefFinancialOfficerMembernmrk:PSUMembernmrk:RispoliEmployeeAgreementMember2022-09-292022-09-290001690680nmrk:NonExchangeablePPSUMembersrt:ChiefExecutiveOfficerMember2021-12-212021-12-210001690680nmrk:NonExchangeablePSUMembersrt:ChiefExecutiveOfficerMember2021-12-212021-12-210001690680us-gaap:CommonClassAMembersrt:ChiefExecutiveOfficerMember2021-12-212021-12-210001690680us-gaap:CommonClassAMembersrt:ChiefExecutiveOfficerMember2021-12-210001690680srt:ChiefExecutiveOfficerMember2021-12-212021-12-210001690680srt:BoardOfDirectorsChairmanMembernmrk:ExchangeablePPSUMember2021-12-212021-12-210001690680srt:BoardOfDirectorsChairmanMembernmrk:NonExchangeablePPSUMember2021-12-212021-12-210001690680srt:BoardOfDirectorsChairmanMembernmrk:NonExchangeableNPPSUMember2021-12-212021-12-210001690680srt:BoardOfDirectorsChairmanMembernmrk:NonExchangeablePSUMember2021-12-212021-12-210001690680srt:BoardOfDirectorsChairmanMemberus-gaap:CommonClassAMember2021-12-212021-12-210001690680srt:BoardOfDirectorsChairmanMemberus-gaap:CommonClassAMember2021-12-210001690680srt:BoardOfDirectorsChairmanMember2021-12-212021-12-210001690680srt:ExecutiveOfficerMemberus-gaap:CommonClassAMember2021-06-280001690680nmrk:BGCPartnersIncMembersrt:ExecutiveOfficerMemberus-gaap:CommonClassAMember2021-06-280001690680nmrk:NasdaqMembersrt:ExecutiveOfficerMemberus-gaap:CommonClassAMember2021-06-280001690680srt:ExecutiveVicePresidentMembernmrk:PSUMember2021-04-272021-04-270001690680srt:ExecutiveVicePresidentMembernmrk:NonExchangeablePSUMember2021-04-270001690680srt:ExecutiveVicePresidentMembernmrk:NonExchangeablePPSUMember2021-04-272021-04-270001690680srt:ExecutiveVicePresidentMember2021-04-270001690680srt:ExecutiveVicePresidentMemberus-gaap:CommonClassAMember2021-04-272021-04-270001690680srt:ExecutiveVicePresidentMember2021-04-272021-04-270001690680srt:ExecutiveVicePresidentMember2021-03-162021-03-160001690680srt:ExecutiveVicePresidentMemberus-gaap:CommonClassAMember2021-03-162021-03-160001690680srt:ExecutiveVicePresidentMemberus-gaap:CommonClassAMember2021-03-160001690680srt:BoardOfDirectorsChairmanMembernmrk:PSUMember2021-03-162021-03-160001690680srt:BoardOfDirectorsChairmanMembernmrk:NonExchangeablePPSUMember2021-03-162021-03-160001690680srt:BoardOfDirectorsChairmanMember2021-03-162021-03-160001690680nmrk:PSUMembersrt:ChiefExecutiveOfficerMember2021-03-162021-03-160001690680nmrk:NonExchangeableAPSUMembersrt:ChiefExecutiveOfficerMember2021-03-162021-03-160001690680us-gaap:CommonClassAMembersrt:ChiefExecutiveOfficerMember2021-03-160001690680srt:ChiefExecutiveOfficerMember2021-03-160001690680srt:ChiefExecutiveOfficerMember2021-03-162021-03-160001690680us-gaap:CommonClassAMembersrt:ChiefExecutiveOfficerMember2021-03-162021-03-160001690680us-gaap:CommonClassAMembernmrk:NewmarkUnitsMembersrt:ChiefExecutiveOfficerMember2021-03-162021-03-160001690680srt:ChiefFinancialOfficerMembernmrk:PreferredUnitsMember2021-03-162021-03-160001690680srt:ChiefFinancialOfficerMemberus-gaap:CommonClassAMember2021-03-160001690680srt:ChiefFinancialOfficerMember2021-03-162021-03-160001690680srt:ChiefFinancialOfficerMembernmrk:PreferredUnitsMember2021-03-160001690680srt:BoardOfDirectorsChairmanMembernmrk:BGCPartnersIncMembernmrk:NonExchangeableHDUMemberus-gaap:CommonClassAMember2023-05-182023-05-180001690680srt:BoardOfDirectorsChairmanMembernmrk:NonExchangeableHDUMemberus-gaap:CommonClassAMember2023-05-182023-05-180001690680srt:BoardOfDirectorsChairmanMembernmrk:NonExchangeableHDUMemberus-gaap:CommonClassAMember2022-12-310001690680srt:BoardOfDirectorsChairmanMember2021-01-012021-12-310001690680srt:BoardOfDirectorsChairmanMembernmrk:RelatedPartyPaymentWithinThreeDaysOfEffectiveDateMember2021-01-012021-12-310001690680srt:BoardOfDirectorsChairmanMembernmrk:RelatedPartyPaymentWithinThirtyDaysFollowingVestingOnFirstThreeAnniversariesMember2021-01-012021-12-310001690680srt:BoardOfDirectorsChairmanMembernmrk:PSUMember2021-06-282021-06-280001690680srt:BoardOfDirectorsChairmanMemberus-gaap:CommonClassAMember2021-06-282021-06-280001690680srt:BoardOfDirectorsChairmanMemberus-gaap:CommonClassAMember2021-06-280001690680srt:BoardOfDirectorsChairmanMembernmrk:NonExchangeablePSUMember2021-06-282021-06-280001690680srt:BoardOfDirectorsChairmanMembernmrk:NonExchangeableHDUMember2021-06-282021-06-280001690680srt:BoardOfDirectorsChairmanMembernmrk:BGCPartnersIncMembernmrk:PSUMember2021-06-282021-06-280001690680srt:BoardOfDirectorsChairmanMembernmrk:BGCPartnersIncMemberus-gaap:CommonClassAMembernmrk:PSUMember2021-06-282021-06-280001690680srt:BoardOfDirectorsChairmanMembernmrk:BGCPartnersIncMembernmrk:NonExchangeablePPSUMember2021-06-282021-06-280001690680srt:BoardOfDirectorsChairmanMembernmrk:NonExchangeablePSUMembernmrk:BGCPartnersIncMember2021-06-282021-06-280001690680srt:BoardOfDirectorsChairmanMembernmrk:BGCPartnersIncMemberus-gaap:CommonClassAMember2021-06-282021-06-280001690680srt:BoardOfDirectorsChairmanMembernmrk:BGCPartnersIncMember2021-06-282021-06-280001690680srt:BoardOfDirectorsChairmanMembernmrk:BGCPartnersIncMembernmrk:NonExchangeableHDUMemberus-gaap:CommonClassAMember2021-06-282021-06-280001690680srt:BoardOfDirectorsChairmanMember2021-06-282021-06-280001690680srt:BoardOfDirectorsChairmanMemberus-gaap:RestrictedStockMember2021-06-280001690680nmrk:BGCPartnersIncMembernmrk:NonExchangeablePPSUMembersrt:ChiefExecutiveOfficerMember2021-09-202021-09-200001690680nmrk:NonExchangeablePSUMembernmrk:BGCPartnersIncMemberus-gaap:CommonClassAMembersrt:ChiefExecutiveOfficerMember2021-09-202021-09-200001690680nmrk:BGCPartnersIncMembernmrk:NonExchangeableHDUMemberus-gaap:CommonClassAMembersrt:ChiefExecutiveOfficerMember2022-04-142022-04-140001690680nmrk:BGCPartnersIncMembernmrk:NonExchangeableHDUMembersrt:ChiefExecutiveOfficerMember2022-04-140001690680nmrk:HoldingsUnitMembersrt:ChiefExecutiveOfficerMember2021-06-282021-06-280001690680nmrk:PSUMembersrt:ChiefExecutiveOfficerMember2021-06-282021-06-280001690680srt:ChiefExecutiveOfficerMembernmrk:ExchangeableAPSUMember2021-06-282021-06-280001690680us-gaap:CommonClassAMembersrt:ChiefExecutiveOfficerMember2021-06-282021-06-280001690680us-gaap:CommonClassAMembersrt:ChiefExecutiveOfficerMember2021-06-280001690680nmrk:NonExchangeablePSUMembersrt:ChiefExecutiveOfficerMember2021-06-282021-06-280001690680nmrk:NonExchangeableHDUMembersrt:ChiefExecutiveOfficerMember2021-06-282021-06-280001690680nmrk:BGCPartnersIncMembernmrk:HoldingsUnitMembersrt:ChiefExecutiveOfficerMember2021-06-282021-06-280001690680nmrk:BGCPartnersIncMembernmrk:PSUMembersrt:ChiefExecutiveOfficerMember2021-06-282021-06-280001690680nmrk:BGCPartnersIncMembersrt:ChiefExecutiveOfficerMembernmrk:ExchangeableAPSUMember2021-06-282021-06-280001690680nmrk:BGCPartnersIncMemberus-gaap:CommonClassAMembersrt:ChiefExecutiveOfficerMember2021-06-282021-06-280001690680nmrk:NonExchangeablePSUMembernmrk:BGCPartnersIncMembersrt:ChiefExecutiveOfficerMember2021-06-282021-06-280001690680nmrk:BGCPartnersIncMembernmrk:NonExchangeableHDUMembersrt:ChiefExecutiveOfficerMember2021-06-282021-06-280001690680nmrk:BGCPartnersIncMembersrt:ChiefExecutiveOfficerMember2021-06-282021-06-280001690680srt:ChiefFinancialOfficerMembernmrk:PSUMember2021-06-282021-06-280001690680srt:ChiefFinancialOfficerMemberus-gaap:CommonClassAMember2021-06-282021-06-280001690680srt:ChiefFinancialOfficerMemberus-gaap:CommonClassAMember2021-06-280001690680srt:ChiefFinancialOfficerMembernmrk:ExchangeablePPSUMember2021-06-282021-06-280001690680srt:ChiefFinancialOfficerMembernmrk:NonExchangeablePSUMember2021-06-282021-06-280001690680srt:ChiefFinancialOfficerMemberus-gaap:RestrictedStockMemberus-gaap:CommonClassAMember2021-06-282021-06-280001690680srt:ChiefFinancialOfficerMemberus-gaap:RestrictedStockMember2021-06-280001690680srt:ChiefFinancialOfficerMembernmrk:NonExchangeableHDUMember2021-06-282021-06-280001690680srt:ChiefFinancialOfficerMembernmrk:BGCPartnersIncMember2021-06-282021-06-280001690680srt:ChiefFinancialOfficerMembernmrk:BGCPartnersIncMembernmrk:HoldingsPSUMember2021-06-282021-06-280001690680srt:ChiefFinancialOfficerMembernmrk:BGCPartnersIncMemberus-gaap:CommonClassAMember2021-06-282021-06-280001690680nmrk:ChiefLegalOfficerMembernmrk:PSUMember2021-06-282021-06-280001690680nmrk:ChiefLegalOfficerMemberus-gaap:CommonClassAMember2021-06-282021-06-280001690680nmrk:ChiefLegalOfficerMemberus-gaap:CommonClassAMember2021-06-280001690680nmrk:ChiefLegalOfficerMembernmrk:NonExchangeablePPSUMember2021-06-282021-06-280001690680srt:BoardOfDirectorsChairmanMemberus-gaap:CommonClassAMember2021-04-272021-04-270001690680nmrk:CFRealEstateFinanceHoldingsLimitedPartnershipMember2017-09-080001690680us-gaap:RelatedPartyMember2018-06-182018-09-260001690680nmrk:SixPointOneTwoFivePercentSeniorNotesMember2019-03-280001690680nmrk:CantorCreditAgreementMemberus-gaap:LineOfCreditMemberus-gaap:RelatedPartyMember2018-11-300001690680nmrk:CantorCreditAgreementMemberus-gaap:LineOfCreditMemberus-gaap:RelatedPartyMember2018-11-302018-11-300001690680nmrk:CantorCreditAgreementMemberus-gaap:LineOfCreditMemberus-gaap:RelatedPartyMember2022-06-300001690680nmrk:CantorCreditAgreementMemberus-gaap:LineOfCreditMemberus-gaap:RelatedPartyMember2023-06-300001690680us-gaap:RelatedPartyMember2022-01-31utr:sqft0001690680us-gaap:RelatedPartyMember2022-01-012022-01-310001690680us-gaap:RelatedPartyMember2023-04-012023-06-300001690680us-gaap:RelatedPartyMember2022-04-012022-06-300001690680us-gaap:RelatedPartyMember2023-01-012023-06-300001690680us-gaap:RelatedPartyMember2022-01-012022-06-300001690680us-gaap:RelatedPartyMember2021-06-282021-06-280001690680us-gaap:RelatedPartyMember2021-06-280001690680us-gaap:CommonStockMember2018-11-060001690680us-gaap:GeneralPartnerMemberus-gaap:RelatedPartyMember2022-05-172022-05-170001690680us-gaap:LimitedPartnerMemberus-gaap:RelatedPartyMember2022-05-172022-05-170001690680us-gaap:GeneralPartnerMemberus-gaap:RelatedPartyMember2022-10-252022-10-250001690680us-gaap:LimitedPartnerMemberus-gaap:RelatedPartyMember2022-10-252022-10-250001690680us-gaap:GeneralPartnerMemberus-gaap:RelatedPartyMember2023-04-162023-04-160001690680us-gaap:LimitedPartnerMemberus-gaap:RelatedPartyMember2023-04-162023-04-160001690680us-gaap:GeneralPartnerMemberus-gaap:RelatedPartyMember2023-06-302023-06-300001690680nmrk:ReferralFeesMember2021-09-012021-09-300001690680nmrk:NewmarkS11LPLLCMembernmrk:EquityPurchaseAgreementMember2023-02-280001690680nmrk:EquityPurchaseAgreementMember2023-02-012023-02-280001690680nmrk:Spring11Membernmrk:NewmarkS11LPLLCMembernmrk:EquityPurchaseAgreementMember2023-02-280001690680nmrk:Spring11Membernmrk:NewmarkS11Membernmrk:EquityPurchaseAgreementMember2023-02-280001690680nmrk:LongTermEquityIncentivePlanMembersrt:MaximumMemberus-gaap:CommonClassAMember2017-12-130001690680nmrk:ExecutivesAndNonExecutivesEmployeesMember2023-06-300001690680nmrk:NewmarkHoldingsLimitedPartnershipMember2023-06-300001690680srt:ParentCompanyMembernmrk:LimitedPartnershipUnitsMember2023-04-012023-06-300001690680srt:ParentCompanyMembernmrk:LimitedPartnershipUnitsMember2022-04-012022-06-300001690680srt:ParentCompanyMembernmrk:LimitedPartnershipUnitsMember2023-01-012023-06-300001690680srt:ParentCompanyMembernmrk:LimitedPartnershipUnitsMember2022-01-012022-06-300001690680us-gaap:RestrictedStockUnitsRSUMembersrt:ParentCompanyMember2023-04-012023-06-300001690680us-gaap:RestrictedStockUnitsRSUMembersrt:ParentCompanyMember2022-04-012022-06-300001690680us-gaap:RestrictedStockUnitsRSUMembersrt:ParentCompanyMember2023-01-012023-06-300001690680us-gaap:RestrictedStockUnitsRSUMembersrt:ParentCompanyMember2022-01-012022-06-300001690680srt:ParentCompanyMember2023-04-012023-06-300001690680srt:ParentCompanyMember2022-04-012022-06-300001690680srt:ParentCompanyMember2023-01-012023-06-300001690680srt:ParentCompanyMember2022-01-012022-06-300001690680srt:ParentCompanyMember2021-12-310001690680nmrk:BGCHoldingsLimitedPartnershipMember2021-12-310001690680srt:ParentCompanyMember2022-01-012022-12-310001690680nmrk:BGCHoldingsLimitedPartnershipMember2022-01-012022-12-310001690680srt:ParentCompanyMember2022-12-310001690680nmrk:BGCHoldingsLimitedPartnershipMember2022-12-310001690680nmrk:BGCHoldingsLimitedPartnershipMember2023-01-012023-06-300001690680srt:ParentCompanyMember2023-06-300001690680nmrk:BGCHoldingsLimitedPartnershipMember2023-06-300001690680nmrk:LimitedPartnershipUnitsMembersrt:ParentCompanyMember2023-06-300001690680nmrk:BGCHoldingsLimitedPartnershipMembernmrk:LimitedPartnershipUnitsMember2023-06-300001690680nmrk:LimitedPartnershipUnitsMembersrt:ParentCompanyMember2022-12-310001690680nmrk:BGCHoldingsLimitedPartnershipMembernmrk:LimitedPartnershipUnitsMember2022-12-310001690680us-gaap:ShareBasedPaymentArrangementEmployeeMembernmrk:LimitedPartnershipUnitsMembersrt:ParentCompanyMember2023-06-300001690680nmrk:BGCHoldingsLimitedPartnershipMemberus-gaap:ShareBasedPaymentArrangementEmployeeMembernmrk:LimitedPartnershipUnitsMember2023-06-300001690680nmrk:BGCHoldingPartnershipUnitsMember2023-04-012023-06-300001690680nmrk:BGCHoldingPartnershipUnitsMember2022-04-012022-06-300001690680nmrk:BGCHoldingPartnershipUnitsMember2023-01-012023-06-300001690680nmrk:BGCHoldingPartnershipUnitsMember2022-01-012022-06-300001690680nmrk:BGCHoldingPartnershipUnitsMember2023-06-300001690680nmrk:BGCHoldingPartnershipUnitsMember2022-12-310001690680nmrk:BGCHoldingPartnershipUnitsMember2022-01-012022-12-310001690680srt:MaximumMembersrt:ParentCompanyMembernmrk:LimitedPartnershipUnitsMember2023-01-012023-06-300001690680nmrk:LimitedPartnershipUnitsMember2023-06-300001690680nmrk:LimitedPartnershipUnitsMember2022-12-310001690680nmrk:LimitedPartnershipUnitsMember2023-01-012023-06-300001690680nmrk:LimitedPartnershipUnitsMember2022-01-012022-12-310001690680nmrk:LimitedPartnershipUnitsMember2023-04-012023-06-300001690680nmrk:LimitedPartnershipUnitsMember2022-04-012022-06-300001690680nmrk:LimitedPartnershipUnitsMember2022-01-012022-06-300001690680nmrk:NonDistributionEarningUnitsMember2023-04-012023-06-300001690680nmrk:NonDistributionEarningUnitsMember2022-04-012022-06-300001690680nmrk:NonDistributionEarningUnitsMember2022-01-012022-06-300001690680us-gaap:RestrictedStockUnitsRSUMembernmrk:NewmarkHoldingsLimitedPartnershipMember2021-12-310001690680us-gaap:RestrictedStockUnitsRSUMembernmrk:NewmarkHoldingsLimitedPartnershipMember2021-01-012021-12-310001690680us-gaap:RestrictedStockUnitsRSUMembernmrk:BGCHoldingPartnershipUnitsMember2021-12-310001690680us-gaap:RestrictedStockUnitsRSUMembernmrk:BGCHoldingPartnershipUnitsMember2021-01-012021-12-310001690680us-gaap:RestrictedStockUnitsRSUMembernmrk:NewmarkHoldingsLimitedPartnershipMember2022-01-012022-12-310001690680us-gaap:RestrictedStockUnitsRSUMembernmrk:BGCHoldingPartnershipUnitsMember2022-01-012022-12-310001690680us-gaap:RestrictedStockUnitsRSUMembernmrk:NewmarkHoldingsLimitedPartnershipMember2022-12-310001690680us-gaap:RestrictedStockUnitsRSUMembernmrk:BGCHoldingPartnershipUnitsMember2022-12-310001690680us-gaap:RestrictedStockUnitsRSUMembernmrk:NewmarkHoldingsLimitedPartnershipMember2023-01-012023-06-300001690680us-gaap:RestrictedStockUnitsRSUMembernmrk:BGCHoldingPartnershipUnitsMember2023-01-012023-06-300001690680us-gaap:RestrictedStockUnitsRSUMembernmrk:NewmarkHoldingsLimitedPartnershipMember2023-06-300001690680us-gaap:RestrictedStockUnitsRSUMembernmrk:BGCHoldingPartnershipUnitsMember2023-06-300001690680us-gaap:RestrictedStockUnitsRSUMembernmrk:NewmarkHoldingsLimitedPartnershipMembersrt:MinimumMember2018-01-012018-01-010001690680us-gaap:RestrictedStockUnitsRSUMembernmrk:NewmarkHoldingsLimitedPartnershipMembersrt:MaximumMember2018-01-012018-01-010001690680us-gaap:RestrictedStockUnitsRSUMembersrt:MinimumMembernmrk:BGCHoldingPartnershipUnitsMember2023-01-012023-06-300001690680us-gaap:RestrictedStockUnitsRSUMembersrt:MaximumMembernmrk:BGCHoldingPartnershipUnitsMember2023-01-012023-06-300001690680us-gaap:ConstructionLoansMember2023-06-300001690680us-gaap:ConstructionLoansMember2022-12-310001690680nmrk:AcquisitionsFromTwoThousandNineteenThroughTwoThousandTwentyThreeMember2023-06-300001690680us-gaap:CommonClassAMemberus-gaap:SubsequentEventMember2023-07-272023-07-270001690680us-gaap:CommonClassBMemberus-gaap:SubsequentEventMember2023-07-272023-07-27
UNITED STATES
SECURITIES AND EXCHANGE COMMISSION
Washington, D.C. 20549
FORM 10-Q
(Mark One)
| | | | | |
| ☒ | QUARTERLY REPORT PURSUANT TO SECTION 13 OR 15(d) OF THE SECURITIES EXCHANGE ACT OF 1934 |
For the quarterly period ended June 30, 2023
| | | | | |
| ☐ | TRANSITION REPORT PURSUANT TO SECTION 13 OR 15(d) OF THE SECURITIES EXCHANGE ACT OF 1934 |
For the transition period from to
Commission File Numbers: 001-38329
NEWMARK GROUP, INC.
(Exact name of Registrant as specified in its charter)
| | | | | | | | |
| Delaware | | 81-4467492 |
(State or other Jurisdiction of Incorporation or Organization) | | (I.R.S. Employer Identification Number) |
125 Park Avenue
New York, New York 10017
(212) 372-2000
(Address, including zip code, and telephone number, including area code, of Registrant’s principal executive offices)
Securities registered pursuant to Section 12(b) of the Act:
| | | | | | | | | | | | | | |
| Title of Each Class | | Trading Symbol(s) | | Name of Each Exchange on Which Registered |
| Class A Common Stock, $0.01 par value | | NMRK | | The NASDAQ Stock Market LLC |
Indicate by check mark whether the registrant: (1) has filed all reports required to be filed by Section 13 or 15(d) of the Securities Exchange Act of 1934 during the preceding 12 months (or for such shorter period that the registrant was required to file such reports), and (2) has been subject to such filing requirements for the past 90 days. Yes ☒ No ☐
Indicate by check mark whether the registrant has submitted electronically every Interactive Data File required to be submitted pursuant to Rule 405 of Regulation S-T (§232.405 of this chapter) during the preceding 12 months (or for such shorter period that the registrant was required to submit such files). Yes ☒ No ☐
Indicate by check mark whether the registrant is a large accelerated filer, an accelerated filer, a non-accelerated filer, a smaller reporting company or an emerging growth company. See the definitions of “large accelerated filer,” “accelerated filer,” “smaller reporting company,” and “emerging growth company” in Rule 12b-2 of the Exchange Act.
| | | | | | | | | | | |
| Large accelerated filer | ☒ | Accelerated filer | ☐ |
| Non-accelerated filer | ☐ | Smaller reporting company | ☐ |
| Emerging growth company | ☐ | | |
If an emerging growth company, indicate by check mark if the registrant has elected not to use the extended transition period for complying with any new or revised financial accounting standards provided pursuant to Section 13(a) of the Exchange Act. ☐
Indicate by check mark whether the registrant is a shell company (as defined in Rule 12b-2 of the Exchange Act). Yes ☐ No ☒
Indicate the number of shares outstanding of each of the registrant’s classes of common stock, as of the latest practicable date.
| | | | | | | | |
| Class | | Outstanding at August 4, 2023 |
| Class A Common Stock, par value $0.01 per share | | 152,231,792 shares |
| Class B Common Stock, par value $0.01 per share | | 21,285,533 shares |
NEWMARK GROUP, INC.
TABLE OF CONTENTS
| | | | | | | | | | | |
| | | Page | |
| | | |
| Glossary of Terms, Abbreviations, and Acronyms | | |
| | | |
| PART I - FINANCIAL INFORMATION | |
| ITEM 1. | FINANCIAL STATEMENTS (unaudited) | | |
| Condensed Consolidated Balance Sheets | | |
| Condensed Consolidated Statements of Operations | | |
| Condensed Consolidated Statements of Comprehensive Income | | |
| Condensed Consolidated Statements of Changes in Equity | | |
| Condensed Consolidated Statements of Cash Flows | | |
| Notes to Condensed Consolidated Financial Statements | | |
| ITEM 2. | MANAGEMENT’S DISCUSSION AND ANALYSIS OF FINANCIAL CONDITION AND RESULTS OF OPERATIONS | | |
| ITEM 3. | QUANTITATIVE AND QUALITATIVE DISCLOSURES ABOUT MARKET RISK | | |
| ITEM 4. | CONTROLS AND PROCEDURES | | |
| | | |
| PART II - OTHER INFORMATION | |
| | | |
| ITEM 1. | LEGAL PROCEEDINGS | | |
| ITEM 1A. | RISK FACTORS | | |
| ITEM 2. | UNREGISTERED SALES OF EQUITY SECURITIES AND USE OF PROCEEDS | | |
| ITEM 3. | DEFAULTS UPON SENIOR SECURITIES | | |
| ITEM 4. | | | |
| ITEM 5. | OTHER INFORMATION | | |
| ITEM 6. | | | |
GLOSSARY OF TERMS, ABBREVIATIONS AND ACRONYMS
The following terms, abbreviations and acronyms are used to identify frequently used terms and phrases that may be used in this report:
| | | | | | | | | | | |
| TERM | | DEFINITION | |
| 2021 Equity Event | | In connection with the acceleration of the Nasdaq Earn-out, on June 28, 2021, the Compensation Committee approved a plan to expedite the tax deductible exchange and redemption of a substantial number of limited partnership units held by partners of the Company | |
| | | |
| 6.125% Senior Notes | | The Company’s 6.125% Senior Notes due on November 15, 2023, issued on November 6, 2018, in an original principal amount of $550.0 million | |
| | | |
| Audit Committee | | Audit Committee of the Board | |
| | | |
| Berkeley Point | | Berkeley Point Financial LLC, a wholly owned subsidiary of the Company acquired on September 8, 2017, which does business as part of the Newmark Multifamily Capital Markets business | |
| | | |
| BGC | | (i) Following the closing of the Corporate Conversion, BGC Group and, where applicable, its consolidated subsidiaries and (ii) prior to the closing of the Corporate Conversion, BGC Partners and, where applicable, its consolidated subsidiaries
| |
| | | |
| BGC Entity Group | | BGC Partners, BGC Holdings, BGC U.S. OpCo and their respective subsidiaries (other than, prior to the Spin-off, the Newmark Entity Group), collectively, and in each case as such entities existed prior to the Corporate Conversion | |
| | | |
| BGC Group | | BGC Group, Inc. (NASDAQ: BGC) and, where applicable, its consolidated subsidiaries | |
| | | |
BGC Holdings | | BGC Holdings, L.P., an entity which, prior to the Corporate Conversion, was owned by Cantor, Founding Partners, BGC employee partners and, after the Separation, Newmark employee partners | |
| | | |
| BGC Holdings Distribution | | Pro rata distribution, pursuant to the Separation and Distribution Agreement, by BGC Holdings to its partners of all of the exchangeable limited partnership interests in Newmark Holdings owned by BGC Holdings immediately prior to the distribution | |
| | | |
| BGC Partners | | BGC Partners, Inc., which acquired us on October 14, 2011, facilitated the Newmark IPO on December 14, 2017 and completed the Spin-Off that led to us becoming a separate publicly traded company on November 30, 2018 and, where applicable, its consolidated subsidiaries. On July 1, 2023, BGC Partners, Inc. completed its Corporate Conversion and became a wholly owned subsidiary of its public holding company successor, BGC Group, Inc. | |
| | | |
BGC U.S. Opco | | BGC Partners, L.P., an operating partnership which holds the U.S. business of BGC and which is owned jointly, following the closing of the Corporate Conversion, by BGC Partners and the successor to BGC Holdings | |
| | | |
| Board or Board of Directors | | Board of Directors of the Company | |
| | | |
| | | |
| | | |
| CAGR | | Compound annual growth rate | |
| | | |
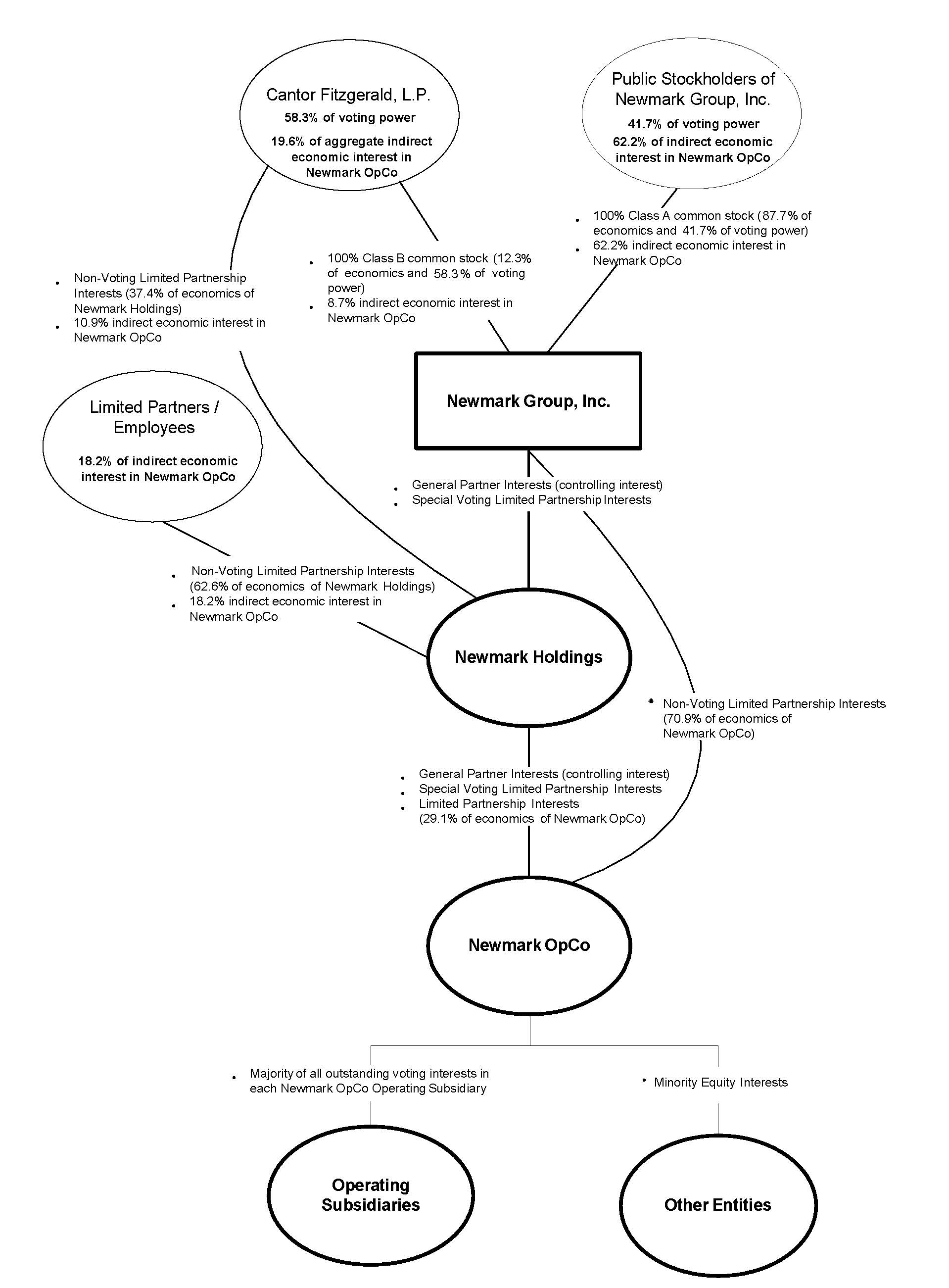
Cantor | | Cantor Fitzgerald, L.P. and, where applicable, its consolidated subsidiaries | |
| | | |
Cantor Credit Agreement | | Unsecured credit agreement entered into with Cantor on November 30, 2018 | |
| | | |
Cantor Entity Group | | Cantor and its consolidated subsidiaries (other than any member of the BGC Entity Group or the Newmark Entity Group), Howard W. Lutnick and/or any of his immediate family members as so designated by Howard W. Lutnick and any trusts or other entities controlled by Howard W. Lutnick | |
| | | |
| Cantor Units | | Limited partnership interests of Newmark Holdings or, prior to the Corporate Conversion, Newmark Holdings or BGC Holdings, held by the Cantor Entity Group, which Newmark units are exchangeable into shares of Newmark Class A common stock or Newmark Class B common stock and which BGC Holdings units were exchangeable into shares of BGC Class A common stock or BGC Class B common stock, as applicable | |
| | | |
| CCRE | | Cantor Commercial Real Estate Company, L.P. | |
| | | |
| | | | | | | | | | | |
| CCRE Lending | | Cantor Commercial Real Estate Lending, L.P., a wholly owned subsidiary of Real Estate LP | |
| | | |
| CECL | | Current Expected Credit Losses | |
| | | |
| Certificate of Incorporation | | Amended and Restated Certificate of Incorporation of Newmark | |
| | | |
| CF Secured | | CF Secured, LLC | |
| | | |
| CF&Co | | Cantor Fitzgerald & Co., a wholly owned broker-dealer subsidiary of Cantor | |
| | | |
CFGM | | CF Group Management, Inc., the managing general partner of Cantor | |
| | | |
| CFS11 | | CFS11 Holdings, LLC, a subsidiary of Cantor | |
| | | |
| Company | | Newmark Group, Inc. and, where applicable, its consolidated subsidiaries | |
| | | |
| Company Debt Securities | | The 6.125% Senior Notes and any future debt securities issued by the Company | |
| | | |
| Compensation Committee | | Compensation Committee of the Board | |
| | | |
Contribution Ratio | | Ratio of shares of Newmark Common Stock that were outstanding compared to the shares of BGC common stock outstanding as of immediately prior to the Newmark IPO (not including any shares of our common stock sold in the Newmark IPO); this ratio was set initially at a fraction equal to one divided by 2.2 | |
| | | |
| Corporate Conversion | | A series of mergers and related transactions pursuant to which, effective at 12:02 AM Eastern Time on July 1, 2023, BGC Partners and BGC Holdings became wholly owned subsidiaries of BGC Group, transforming the organizational structure of the BGC businesses from an "Up-C" structure to a simplified “Full C-Corporation” structure | |
| | | |
| CoStar | | CoStar Group Inc. | |
| | | |
| COVID-19 | | Coronavirus Disease 2019 | |
| | | |
| CRCA | | Cantor Realty Capital Advisors, L.P. | |
| | | |
| Credit Agreement | | The Company’s unsecured senior revolving credit agreement with Bank of America, N.A., as administrative agent, and a syndicate of lenders, most recently amended and restated on March 10, 2022 | |
| | | |
Credit Facility | | The credit facility pursuant to the Credit Agreement, with a current maximum revolving loan balance of $600.0 million and maturity date of March 10, 2025, bearing interest at either SOFR or a defined base rate plus additional margin | |
| | | |
| Deskeo | | Space Management (d/b/a “Deskeo”) | |
| | | |
Employees | | Includes both employees and those real estate brokers who qualify as statutory non-employees under Internal Revenue Code Section 3508 | |
| | | |
| EPS | | Earnings Per Share | |
| | | |
| EPUs | | Exchangeable preferred partnership units, which relate to the Nasdaq Forwards | |
| | | |
| Equity Plan | | Newmark Group, Inc. Long Term Incentive Plan | |
| | | |
| ESG | | Environmental, social and governance, including sustainability or similar items | |
| | | |
eSpeed | | eSpeed, Inc. | |
| | | |
| EU | | European Union | |
| | | |
| Exchange Act | | Securities Exchange Act of 1934, as amended | |
| | | |
| | | | | | | | | | | |
| Exchange Agreement | | Exchange agreement which provides (i) BGC Partners, (ii) Cantor, (iii) any entity controlled by either of them or by Howard W. Lutnick, and (iv) Howard W. Lutnick, his spouse, his estate, any of his descendants, any of his relatives, or any trust established for his benefit or for the benefit of his spouse, any of his descendants or any of his relatives, the right to exchange shares of Newmark Class A common stock into Newmark Class B common stock on a one-to-one basis up to the number then authorized but unissued | |
| | | |
| | | |
| | | |
Exchange Ratio | | The ratio by which a Newmark Holdings limited partnership interest can be exchanged for a number of shares of Newmark Class A common stock | |
| | | |
| FASB | | Financial Accounting Standards Board | |
| | | |
Fannie Mae | | The Federal National Mortgage Association | |
| | | |
Fannie Mae DUS | | The Fannie Mae Delegated Underwriting and Servicing Program | |
| | | |
FHA | | The Federal Housing Administration | |
| | | |
FHFA | | The Federal Housing Finance Agency | |
| | | |
| FOMC | | Federal Open Market Committee | |
| | | |
| Forward Sales Contract | | An agreement to deliver mortgages to third-party investors at a fixed price | |
| | | |
Founding Partners | | Individuals who became limited partners of Newmark Holdings in connection with the Separation who held BGC Holdings founding partner interests immediately prior to the Separation (provided that members of the Cantor Entity Group and the BGC Entity Group are not Founding Partners) | |
| | | |
| FPUs | | Founding/Working Partners units in Newmark Holdings or, prior to the closing of the Corporate Conversion, Newmark Holdings or BGC Holdings, that are generally redeemed upon termination of employment | |
| | | |
Freddie Mac | | The Federal Home Loan Mortgage Corporation | |
| | | |
Freddie Mac Strip | | A 3-basis point servicing fee and/or up to a 1-basis point surveillance fee on certain Freddie Mac loans after the loan is securitized in a Freddie Mac pool | |
| | | |
| Freddie Mac TAH | | The Freddie Mac Targeted Affordable Housing Program | |
| | | |
| | | |
| | | |
| | | |
| | | |
| GCS | | Global corporate services | |
| | | |
| Gerald Eve | | Gerald Eve LLP, a London-based real estate advisory firm acquired on March 10, 2023 | |
| | | |
Ginnie Mae | | The Government National Mortgage Association | |
| | | |
GSE or GSEs | | Fannie Mae and Freddie Mac | |
| | | |
| H-Rights | | Rights to exchange PSUs into HDUs | |
| | | |
| HDUs | | LPUs with capital accounts, which are liability awards recorded in “Accrued compensation” in the Company’s consolidated statements of financial condition | |
| | | |
HUD | | The U.S. Department of Housing and Urban Development | |
| | | |
HUD LEAN | | HUD’s mortgage insurance program for senior housing | |
| | | |
HUD MAP | | HUD’s Multifamily Accelerated Processing | |
| | | |
| Knotel | | Knotel, Inc. | |
| | | |
| LIBOR | | London Inter-Bank Offered Rate | |
| | | |
Limited Partnership Unit Holders | | The individuals who became limited partners of Newmark Holdings in connection with the Separation and who held BGC Holdings limited partnership units immediately prior to the Separation and certain individuals who became or become limited partners of Newmark Holdings from time to time after the Separation and who provide services to the Newmark Entity Group | |
| | | |
| LPA Amendment | | An amendment, dated as of March 10, 2023, to the Newmark Holdings limited partnership agreement | |
| | | |
| | | | | | | | | | | |
| LPUs or limited partnership units | | Certain limited partnership units in Newmark Holdings or, prior to the closing of the Corporate Conversion, Newmark Holdings or BGC Holdings, held by certain employees of BGC or Newmark and other persons who have provided services to BGC or Newmark, which units may include APSIs, APSUs, AREUs, ARPSUs, HDUs, U.K. LPUs, N Units, PLPUs, PPSIs, PPSUs, PSEs, PSIs, PSUs, REUs, and RPUs, along with future types of limited partnership units in Newmark Holdings | |
| | | |
| Master Repurchase Agreement | | Master Repurchase Agreement, dated August 2, 2021, by and between Newmark OpCo and CF Secured | |
| | | |
| MBA | | Mortgage Bankers’ Association | |
| | | |
| McCall & Almy | | McCall & Almy, Inc. | |
| | | |
| MSRs | | Mortgage servicing rights | |
| | | |
Nasdaq | | Nasdaq, Inc., formerly known as NASDAQ OMX Group, Inc. | |
| | | |
| Nasdaq Earn-out | | Total consideration received from the sale of eSpeed by BGC Partners to Nasdaq, including $750.0 million in cash paid upon closing and an earn-out of up to 14,883,705 shares of shares which was paid ratably over 15 years, provided that Nasdaq, as a whole, produced at least $25.0 million in consolidated gross revenues each year | |
| | | |
| Nasdaq Forwards | | Variable postpaid forward contracts with RBC entered into using an SPV that is a consolidated subsidiary of Newmark | |
| | | |
Nasdaq shares or Nasdaq payment | | The shares of common stock of Nasdaq which remained payable by Nasdaq in connection with the Nasdaq Monetization Transactions, the right to which BGC Partners transferred to Newmark in connection with the Separation | |
| | | |
Nasdaq Monetization Transactions | | The sale on June 28, 2013, of eSpeed by BGC Partners to Nasdaq, in which the total consideration paid or payable by Nasdaq included the Nasdaq Earn-out | |
| | | |
Newmark | | Newmark Group, Inc., and where applicable, its consolidated subsidiaries | |
| | | |
| Newmark & Co. | | Newmark & Company Real Estate, Inc., which for the purposes of this document, is defined as all of the companies acquired by BGC Partners on October 14, 2011. Comparisons in this document to our 2011 revenues are based on unaudited full year 2011 revenues for Newmark & Co. | |
| | | |
Newmark Common Stock | | Newmark Class A common stock and Class B common stock, collectively | |
| | | |
| Newmark Class A common stock | | Newmark Class A common stock, par value $0.01 per share | |
| | | |
| Newmark Class B common stock | | Newmark Class B common stock, par value $0.01 per share | |
| | | |
Newmark Entity Group | | Newmark, Newmark Holdings, Newmark OpCo and their respective consolidated subsidiaries, collectively | |
| | | |
Newmark Holdings | | Newmark Holdings, L.P. | |
| | | |
| Newmark Holdings limited partnership agreement | | Amended and Restated Agreement of Limited Partnership of Newmark Holdings, dated as of December 13, 2017 | |
| | | |
Newmark IPO | | The initial public offering of 23 million shares of Newmark Class A common stock at a price of $14.00 per share in December 2017 | |
| | | |
Newmark OpCo | | Newmark Partners, L.P., an operating partnership, which is owned jointly by Newmark and Newmark Holdings and holds the businesses of Newmark | |
| | | |
| Newmark OpCo Preferred Investment | | On June 18, 2018 and September 26, 2018, Newmark OpCo issued approximately $175.0 million and $150.0 million of EPUs, respectively, in private transactions to RBC | |
| | | |
| Newmark S11 | | Newmark S11 Holdings, LLC | |
| | | |
| | | | | | | | | | | |
| Non-GAAP | | A financial measure that differs from the most directly comparable measure calculated and presented in accordance with U.S. GAAP, such as Adjusted Earnings and Adjusted EBITDA | |
| | | |
| N Units | | Non-distributing partnership units of Newmark Holdings that may not be allocated any item of profit or loss, and may not be made exchangeable into shares of Class A common stock, including NREUs and NPSUs | |
| | | |
| | | |
| | | |
| OMSR | | Originated mortgage servicing rights | |
| Preferred Distribution | | Allocation of net profits of BGC Holdings or Newmark Holdings to holders of Preferred Units, at a rate of either 0.6875% (i.e., 2.75% per calendar year) or such other amount as set forth in the award documentation | |
| | | |
| Preferred Units | | Preferred partnership units in Newmark Holdings or, prior to the closing of the Corporate Conversion, BGC Holdings, such as PPSUs, which are settled for cash, rather than made exchangeable into shares of Class A common stock, are only entitled to a Preferred Distribution, and are not included in BGC’s or Newmark’s fully diluted share count | |
| | | |
| RBC | | Royal Bank of Canada | |
| | | |
| RCA | | MSCI Real Capital Analytics | |
| | | |
| Real Estate LP | | CF Real Estate Finance Holdings, L.P. | |
| | | |
| RSUs | | BGC or Newmark restricted stock units, paid or payable in shares of BGC Class A common stock or Newmark Class A common stock, respectively, held by certain employees of BGC or Newmark and other persons who have provided services to BGC or Newmark, or issued in connection with certain acquisitions | |
| | | |
| SEC | | U.S. Securities and Exchange Commission | |
| | | |
| Securities Act | | Securities Act of 1933, as amended | |
| | | |
| Separation | | Principal corporate transactions pursuant to the Separation and Distribution Agreement, by which the BGC Entity Group transferred to the Newmark Entity Group the assets and liabilities of the BGC Entity Group relating to BGC’s real estate services business, and related transactions, including the distribution of Newmark Holdings units to holders of units in BGC Holdings and the assumption and repayment of certain BGC indebtedness by Newmark | |
| | | |
Separation and Distribution Agreement | | The Separation and Distribution Agreement entered into prior to the completion of the Newmark IPO by Cantor, Newmark, Newmark Holdings, Newmark OpCo, BGC Partners, BGC Holdings, BGC U.S. Opco and, for certain limited purposes described therein, BGC Global Holdings, L.P., dated December 13, 2017, as amended from time to time, and as amended on November 8, 2018 and amended and restated on November 23, 2018 | |
| | | |
| SOFR | | Secured Overnight Financing Rate | |
| | | |
| SPAC | | Newmark Acquisition Corp., a special purpose acquisition company | |
| | | |
Spin-Off | | The pro rata distribution, pursuant to the Separation and Distribution Agreement, by BGC Partners to its stockholders of all of the shares of the shares of Newmark Common Stock owned by BGC Partners immediately prior to the effective time of the Spin-Off, completed on November 30, 2018 | |
| | | |
| Sponsor | | Newmark Acquisition Holdings, LLC, the sponsor of the SPAC | |
| | | |
| Spring11 | | Spring11 Holdings, LP | |
| | | |
| SPV | | Special purpose vehicle | |
| | | |
| TDRs | | Troubled debt restructurings | |
| | | |
| Total Debt | | Newmark’s quarterly volumes from mortgage brokerage and GSE/FHA originations together | |
| | | |
| Tradeweb | | Tradeweb Markets, Inc. | |
| | | |
| U.K. | | United Kingdom | |
| | | |
| U.S. GAAP or GAAP | | Generally Accepted Accounting Principles in the United States of America | |
| | | |
| UBT | | Unincorporated Business Tax | |
| | | |
| | | | | | | | | | | |
| V&A | | Valuation and Advisory | |
| | | |
| View | | View, Inc. | |
| | | |
Working Partners or Newmark Holdings Working Partners | | The individuals who became limited partners of Newmark Holdings in connection with the Separation and who held BGC Holdings working partner interests immediately prior to the Separation, and certain individuals who became or become limited partners of Newmark Holdings from time to time from and after the Separation and who provide services to the Newmark Entity Group | |
| | | |
| | | |
| | | |
| | | |
| | | |
SPECIAL NOTE REGARDING FORWARD-LOOKING INFORMATION
This Quarterly Report on Form 10-Q contains forward-looking statements within the meaning of Section 27A of the Securities Act and Section 21E of the Exchange Act. Such statements are based upon current expectations that involve risks and uncertainties. Any statements contained herein that are not statements of historical fact may be deemed to be forward-looking statements. For example, words such as “may,” “will,” “should,” “estimates,” “predicts,” “possible,” “potential,” “continue,” “strategy,” “believes,” “anticipates,” “plans,” “expects,” “intends,” and similar expressions are intended to identify forward-looking statements.
Our actual results and the outcome and timing of certain events may differ significantly from the expectations discussed in the forward-looking statements. Factors that might cause or contribute to such a discrepancy include, but are not limited to, the factors set forth below:
•risks inherent in doing business in international markets, including macroeconomic and other challenges and uncertainties resulting from Russia’s invasion of Ukraine, downgrades of U.S. Treasuries, rising global interest rates, inflation and the Federal Reserve's responses thereto, the strengthening U.S. dollar, liquidity concerns regarding and changes in capital requirements for banking and financial institutions, changes in the economy, the commercial real estate services industry and the global financial markets, employment levels, and increasing energy costs, and including the effect on demand for commercial real estate and capital markets transaction volumes, office space, levels of new lease activity and renewals, distressed non-GSE commercial mortgages, frequency of loan defaults and forbearance, and fluctuations in the mortgage-backed securities market;
•challenges relating to our repositioning of certain aspects of our business to adapt to and better address the needs of our clients in the future as a result of the acceleration of pre-existing long-term social and economic trends, rising interest rates and market uncertainty and other legal, cultural and political events and conflicts, and governmental measures taken in response thereto, including reductions in capital markets transaction volumes due to rising interest rates and market uncertainty, timing of stabilization of interest rates and the recovery of transaction volumes, changes in the mix of demand for commercial real estate space, including decreased demand for urban office and retail space generally, which may be offset in whole or in part by increased demand for suburban office, data storage, fulfillment, and distribution centers and life sciences facilities, that could materially reduce demand for commercial space and have a material adverse effect on the nature of and demand for our commercial real estate services, including the time and expense related to such repositioning, as well as risks related to our entry into new geographic markets or lines of business, declines in real estate values, including due to sales of loans previously held by failed financial institutions, increases in commercial real estate lending rates, and risks related to the volume of committed investment capital;
•market conditions, transaction volumes, including changes in leasing and lending activity and debt volumes, turmoil across regional banks and certain global investment banks, possible disruptions in transactions, potential deterioration of equity and debt capital markets for commercial real estate and related services, potential unavailability of traditional sources of financing and need for alternative sources, ongoing supply chain issues and other factors, and our ability to access the capital markets as needed or on reasonable terms and conditions;
•pricing, commissions and fees, and market position with respect to any of our products and services and those of our competitors some of which may have greater financial and operational resources than we do;
•the effect of industry concentration and reorganization, reduction of customers and consolidation;
•uncertainties related to integrating Knotel, Deskeo, BH2, McCall & Almy, Inc., Open Realty Advisors, Open Realty Properties, Spring11 and Gerald Eve and the synergies and revenue growth generated from these and other acquisitions as we build out our international and domestic businesses;
•liabilities in connection with our business, including appraisal and valuation, sales and leasing and property and facilities management activities that exceed our insurance coverage;
•liquidity, regulatory requirements and the impact of credit market events and political events and conflicts and actions taken by governments and businesses in responses thereto on the credit markets and interest rates;
•our relationship and transactions with Cantor and its affiliates including CF&Co and CCRE, Newmark’s structure, including Newmark Holdings, which is owned by Newmark, Cantor, Newmark’s employee partners and other partners, and Newmark OpCo, any related transactions, conflicts of interest, or litigation, including with respect to executive compensation matters, any loans to or from Newmark or Cantor, Newmark Holdings or Newmark OpCo, including the balances and interest rates thereof from time to time and any convertible or equity features of any such loans, repurchase agreements and joint ventures;
•competition for and retention of brokers and other managers and key employees, our ability to integrate newly hired brokers, and the duration of the period between when we hire brokers and when they achieve full productivity;
•the impact on our stock price from any future reduction of our dividend and potential future changes in our capital deployment priorities, including repurchases of shares, purchases of limited partnership interests, and our dividend policy, and in Newmark Holdings’ distributions to partners and the related impact of such reductions;
•the effect of layoffs, furloughs, salary cuts, and expected lower commissions or bonuses on the repayment of partner loans;
•market volatility as a result of the effects of global inflation rates, changes in sovereign credit ratings, potential downturns including recessions, turmoil in specific sectors, such as the banking sector, and similar effects, or other market conditions, which may not be predictable in future periods;
•the ongoing impact of the COVID-19 pandemic, the combined impact of the flu, other seasonal illnesses and other world or regional health crises, governmental and public reactions thereto, and the impact of a return to office for our employees, hiring and operations;
•our ability to grow in other geographic regions and to manage our continued overseas growth and the impact of interest rates, market conditions, political development, armed conflicts, and other developments on these regions and transactions;
•our ability to maintain or develop relationships with independently owned offices or affiliated businesses or partners in our businesses;
•the impact of any acquisitions, restructuring or similar transaction on our business and financial results in current or future periods, including with respect to any assumed liabilities or indemnification obligations with respect to such transactions, the integration of any completed acquisitions and the use of proceeds of any completed dispositions;
•our ability to effectively deploy our sources of liquidity to repurchase shares or limited partnership interests, pay any excise tax that may be imposed on the repurchase of shares, reduce our debt, and invest in growing our business;
•risks related to changes in our relationships with the GSEs and HUD and related changes in the credit markets, changes in prevailing interest rates and the risk of loss in connection with loan defaults;
•risks related to changes in the future of the GSEs, including changes in the terms of applicable conservatorships and changes in their capabilities;
•economic or geopolitical conditions or uncertainties, the actions of governments or central banks, the pursuit of trade, border control or other related policies by the U.S. and/or other countries (including U.S.-China trade relations), recent economic and political volatility in the U.K., rising political and other tensions between the U.S. and China, political and civil unrest in the U.S. or abroad, including demonstrations, riots, boycotts, rising tensions with law enforcement, the impact of elections, or other social and political developments, political and labor unrest, conflict in the Middle East, Russia, Ukraine, or other jurisdictions, the impact of U.S. government shutdowns or impasses, the impact of terrorist acts, acts of war or other violence or political unrest, as well as natural disasters or weather-related or similar events, including hurricanes, such as the recent Hurricane Ian and its impact on commercial real estate in Florida, and heat waves as well as power failures, communication and transportation disruptions, and other interruptions of utilities or other essential services, and the impact of pandemics and other international health incidents;
•the effect on our business, clients, the markets in which we operate, and the economy in general of rising interest rates, market volatility, and inflationary pressures and the Federal Reserve’s response thereto, infrastructure spending, changes in the U.S. and foreign tax and other laws, including changes in tax rates, repatriation rules, and deductibility of interest, potential policy and regulatory changes in Mexico and other countries, sequestrations, uncertainties regarding the debt ceiling and the federal budget, and future changes to tax policy and other potential political policies resulting from elections and changes in governments;
•our dependence upon our key employees, our ability to build out successful succession plans, the impact of absence due to illness or leave of certain key executive officers or employees and our ability to attract, retain, motivate and integrate new employees, as well as the competing demands on the time of certain of our executive officers who also provide services to Cantor, BGC and various other ventures and investments sponsored by Cantor;
•the impact of any claims or litigation related to compensation, or other transactions with our executive officers;
•the effect on our business of changes in interest rates, changes in benchmarks, including the effect on our businesses and revenues of the strengthening U.S. dollar, the transition to alternative benchmarks such as SOFR, and federal and state legislation relating thereto, the level of worldwide governmental debt issuances, austerity programs, government stimulus packages, increases and decreases in the federal funds interest rate and other actions to moderate inflation, increases or decreases in deficits and the impact of changing government tax rates, and other changes to monetary policy, and potential political impasses or regulatory requirements, including increased capital requirements for banks and other institutions or changes in legislation, regulations and priorities;
•extensive regulation of our business and clients, changes in regulations relating to commercial real estate and other industries, and risks relating to compliance matters, including regulatory examinations, inspections, investigations and enforcement actions, and any resulting costs, increased financial and capital requirements, enhanced oversight, remediation, fines, penalties, sanctions, and changes to or restrictions or limitations on specific activities, operations, and compensatory arrangements, and growth opportunities, including acquisitions,
hiring, and new businesses, products, or services, as well as risks related to our taking actions to ensure that we and Newmark Holdings are not deemed investment companies under the Investment Company Act of 1940, as amended;
•factors related to specific transactions or series of transactions as well as counterparty failure;
•costs and expenses of developing, maintaining and protecting our intellectual property, as well as employment, regulatory, and other litigation, proceedings and their related costs, including related to acquisitions and other matters, including judgments, fines, or settlements paid, reputational risk, and the impact thereof on our financial results and cash flow in any given period;
•certain other financial risks, including the possibility of future losses, indemnification obligations, assumed liabilities, reduced cash flows from operations, increased leverage, reduced availability under our various credit facilities, and the need for short or long-term borrowings, including from Cantor, our ability to refinance our indebtedness, including in the credit markets, on acceptable rates, and our ability to satisfy eligibility criteria for government-sponsored loan programs and changes to interest rates and market liquidity or our access to other sources of cash relating to acquisitions, dispositions, or other matters, potential liquidity and other risks relating to our ability to maintain continued access to credit and availability of financing necessary to support ongoing business needs on terms acceptable to us, if at all, and risks associated with the resulting leverage, including potentially causing a reduction in credit ratings and the associated outlooks and increased borrowing costs as well as interest rate and foreign currency exchange rate fluctuations;
•risks associated with the temporary or longer-term investment of our available cash, including in Newmark OpCo, defaults or impairments on the Company’s investments (including investments in non-marketable securities), joint venture interests, stock loans or cash management vehicles and collectability of loan balances owed to us by partners, employees, Newmark OpCo or others;
•the impact of any reduction in the willingness of commercial property owners to outsource their property management needs;
•our ability to enter new markets or develop new products or services and to induce clients to use these products or services and to secure and maintain market share;
•our ability to enter into marketing and strategic alliances, business combinations, attract investors or partners or engage in, restructuring, rebranding or other transactions, including acquisitions, dispositions, reorganizations, partnering opportunities and joint ventures, the anticipated benefits of any such transactions, relationships or growth and the future impact of any such transactions, relationships or growth on other businesses and financial results for current or future periods, the integration of any completed acquisitions and the use of proceeds of any completed dispositions, the impact of amendments and/or terminations of any strategic arrangements, and the value of any hedging entered into in connection with consideration received or to be received in connection with such dispositions and any transfers thereof;
•our estimates or determinations of potential value with respect to various assets or portions of the Company’s business, including with respect to the accuracy of the assumptions or the valuation models or multiples used;
•the impact of near- or off-shoring on our business, including on our ability to manage turnover and hire, train, integrate and retain personnel, including brokerage professionals, salespeople, managers, and other professionals;
•our ability to effectively manage any growth that may be achieved, including outside of the U.S., while ensuring compliance with all applicable financial reporting, internal control, legal compliance, and regulatory requirements;
•our ability to identify and remediate any material weaknesses or significant deficiencies in internal controls that could affect our ability to properly maintain books and records, prepare financial statements and reports in a timely manner, control policies, practices and procedures, operations and assets, assess and manage the Company’s operational, regulatory and financial risks, and integrate acquired businesses and brokers, salespeople, managers and other professionals;
•the impact of unexpected market moves and similar events;
•information technology risks, including capacity constraints, failures, or disruptions in our systems or those of clients, counterparties, or other parties with which we interact, increased demands on such systems and on the telecommunications infrastructure from remote working, including cyber-security risks and incidents, compliance with regulations requiring data minimization and protection and preservation of records of access and transfers of data, privacy risk and exposure to potential liability and regulatory focus;
•the impact of any future reductions to our dividends and distributions and the timing and amounts of any future dividends or distributions and our stock and unit repurchase authorization, including our ability to meet expectations with respect to payment of dividends and repurchases of common stock or purchases of Newmark Holdings limited partnership interests or other equity interests in subsidiaries, including Newmark OpCo, including from Cantor or our executive officers, other employees, partners and others and the effect on the market for and trading price of our Class A common stock as a result of any such transactions;
•the effectiveness of our governance, risk management, and oversight procedures and the impact of any potential transactions or relationships with related parties;
•the impact of our ESG or “sustainability” ratings on the decisions by clients, investors, potential clients and other parties with respect to our business, investments in us, our borrowing opportunities or the market for and trading price of Newmark Class A common stock or our senior notes, or other matters;
•we are a holding company, and accordingly we are dependent upon distributions from Newmark OpCo to pay dividends, taxes and indebtedness and other expenses and to make repurchases;
•the fact that the prices at which shares of our Class A common stock are or may be sold in offerings or other transactions may vary significantly, and purchasers of shares in such offerings or other transactions, as well as existing stockholders, may suffer significant dilution if the price they paid for their shares is higher than the price paid by other purchasers in such offerings or transactions; and
•the effect on the markets for and trading prices of our Class A common stock due to market factors, as well as of various offerings and other transactions, including offerings of Class A common stock and convertible or exchangeable debt or other securities, repurchases of shares of Class A common stock and purchases or redemptions of Newmark Holdings limited partnership interests or other equity interests in us or our subsidiaries, any exchanges by Cantor of shares of Class A common stock for shares of Class B common stock, any exchanges or redemptions of limited partnership units and issuances of shares of Class A common stock in connection therewith, including in corporate or partnership restructurings, payment of dividends on Class A common stock and distributions on limited partnership interests of Newmark Holdings and Newmark OpCo, convertible arbitrage, hedging, and other transactions engaged in by us or holders of outstanding shares, debt or other securities, share sales and stock pledges, stock loans, and other financing transactions by holders of shares or units (including by Cantor executive officers, partners, employees or others), including of shares acquired pursuant to employee benefit plans, unit exchanges and redemptions, corporate or partnership restructurings, acquisitions, conversions of shares of our Class B common stock and other convertible securities into shares of our Class A common stock, and distributions of our Class A common stock by Cantor to its partners, including deferred distribution rights shares.
The foregoing risks and uncertainties, as well as those risks and uncertainties set forth in this Quarterly Report on this Form 10-Q and in our Annual Report on Form 10-K for the year ended December 31, 2022, may cause actual results and events to differ materially from the forward-looking statements. The information included herein is given as of the filing date of this Quarterly Report on Form 10-Q with the SEC, and future results or events could differ significantly from these forward-looking statements. We do not undertake to publicly update or revise any forward-looking statements, whether as a result of new information, future events, or otherwise.
WHERE YOU CAN FIND MORE INFORMATION
We file annual, quarterly and current reports, proxy statements and other information with the SEC. These filings are also available to the public from the SEC’s website at www.sec.gov.
Our website address is www.nmrk.com. Through our website, we make available, free of charge, the following documents as soon as reasonably practicable after they are electronically filed with, or furnished to, the SEC: our Annual Reports on Form 10-K; our proxy statements for our annual and special stockholder meetings; our Quarterly Reports on Form 10-Q; our Current Reports on Form 8-K; Forms 3, 4 and 5 and Schedules 13D filed on behalf of Cantor, CFGM, our directors and our executive officers; and amendments to those documents. Our website also contains additional information with respect to our industry and business. The information contained on, or that may be accessed through, our website is not part of, and is not incorporated into, this Quarterly Report on Form 10-Q.
ITEM 1. FINANCIAL STATEMENTS
NEWMARK GROUP, INC.
CONDENSED CONSOLIDATED BALANCE SHEETS
(In thousands, except share and per share amounts)
(unaudited)
| | | | | | | | | | | |
| June 30, 2023 | | December 31, 2022 |
| | | |
| Assets: | | | |
| Current assets: | | | |
| Cash and cash equivalents | $ | 164,365 | | | $ | 233,016 | |
| Restricted cash | 87,339 | | | 79,936 | |
| Marketable securities | 310 | | | 788 | |
| Loans held for sale, at fair value | 936,970 | | | 138,345 | |
| Receivables, net | 532,758 | | | 523,742 | |
| | | |
| Other current assets (see Note 18) | 219,119 | | | 100,188 | |
| Total current assets | 1,940,861 | | | 1,076,015 | |
| Goodwill | 775,855 | | | 705,894 | |
| Mortgage servicing rights, net | 544,531 | | | 568,552 | |
| Loans, forgivable loans and other receivables from employees and partners, net | 628,288 | | | 500,833 | |
| Right-of-use assets | 640,125 | | | 638,592 | |
| Fixed assets, net | 176,814 | | | 155,639 | |
| Other intangible assets, net | 92,519 | | | 80,968 | |
| Other assets (see Note 18) | 130,063 | | | 214,266 | |
| Total assets | $ | 4,929,056 | | | $ | 3,940,759 | |
| Liabilities, Redeemable Partnership Interests, and Equity: | | | |
| Current liabilities: | | | |
| Warehouse facilities collateralized by U.S. Government Sponsored Enterprises | $ | 931,472 | | | $ | 137,406 | |
| Accrued compensation | 307,013 | | | 369,540 | |
| Accounts payable, accrued expenses and other liabilities (see Note 27) | 526,021 | | | 511,584 | |
6.125% Senior Notes | 549,088 | | | 547,784 | |
| | | |
| Payables to related parties | 9,260 | | | 9,745 | |
| Total current liabilities | 2,322,854 | | | 1,576,059 | |
| Long-term debt | 225,000 | | | — | |
| Right-of-use liabilities | 638,340 | | | 627,088 | |
| Other long-term liabilities (see Note 27) | 232,585 | | | 196,197 | |
| Total liabilities | 3,418,779 | | | 2,399,344 | |
| Commitments and contingencies (see Note 29) | | | |
| Redeemable partnership interests | 15,067 | | | 16,550 | |
| Equity: | | | |
Class A common stock, par value of $0.01 per share: 1,000,000,000 shares authorized; 205,394,842 and 201,181,777 shares issued at June 30, 2023 and December 31, 2022, respectively, and 152,234,598 and 150,384,605 shares outstanding at June 30, 2023 and December 31, 2022, respectively | 2,053 | | | 2,011 | |
Class B common stock, par value of $0.01 per share: 500,000,000 shares authorized; 21,285,533 shares issued and outstanding at June 30, 2023 and December 31, 2022, convertible into Class A common stock | 212 | | | 212 | |
| Additional paid-in capital | 613,847 | | | 584,709 | |
| Retained earnings | 1,130,644 | | | 1,145,006 | |
| | | |
Treasury stock at cost: 53,160,244 and 50,797,172 shares of Class A common stock at June 30, 2023 and December 31, 2022, respectively | (549,617) | | | (538,612) | |
| Accumulated other comprehensive loss | (5,443) | | | (11,989) | |
| Total stockholders’ equity | 1,191,696 | | | 1,181,337 | |
| Noncontrolling interests | 303,514 | | | 343,528 | |
| Total equity | 1,495,210 | | | 1,524,865 | |
| Total liabilities, redeemable partnership interests, and equity | $ | 4,929,056 | | | $ | 3,940,759 | |
The accompanying Notes to the Condensed Consolidated Financial Statements are an integral part of these financial statements.
NEWMARK GROUP, INC.
CONDENSED CONSOLIDATED STATEMENTS OF OPERATIONS
(In thousands, except per share data)
(unaudited)
| | | | | | | | | | | | | | | | | | | | | | | | | | | | |
| | | Three Months Ended June 30, | | Six Months Ended June 30, |
| | | 2023 | | 2022 | | 2023 | | 2022 | | |
| Revenues: | | | | | | | | | | |
| Management services, servicing fees and other | | $ | 240,660 | | | $ | 233,685 | | | $ | 452,952 | | | $ | 466,804 | | | |
| Leasing and other commissions | | 203,611 | | | 212,825 | | | 396,917 | | | 411,778 | | | |
| Investment sales | | 77,604 | | | 209,053 | | | 149,597 | | | 361,167 | | | |
| Commercial mortgage origination, net | | 63,969 | | | 99,788 | | | 107,177 | | | 193,850 | | | |
| Total revenues | | 585,844 | | | 755,351 | | | 1,106,643 | | | 1,433,599 | | | |
| Expenses: | | | | | | | | | | |
| Compensation and employee benefits | | 346,930 | | | 426,617 | | | 675,280 | | | 809,201 | | | |
| Equity-based compensation and allocations of net income to limited partnership units and FPUs | | 19,609 | | | 41,988 | | | 55,258 | | | 58,886 | | | |
| Total compensation and employee benefits | | 366,539 | | | 468,605 | | | 730,538 | | | 868,087 | | | |
| Operating, administrative and other | | 146,826 | | | 136,629 | | | 265,808 | | | 274,500 | | | |
| Fees to related parties | | 6,827 | | | 6,748 | | | 14,619 | | | 13,577 | | | |
| Depreciation and amortization | | 42,034 | | | 38,925 | | | 80,864 | | | 74,400 | | | |
| Total operating expenses | | 562,226 | | | 650,907 | | | 1,091,829 | | | 1,230,564 | | | |
| Other income (loss), net | | 3,925 | | | (15,303) | | | 915 | | | (101,304) | | | |
| Income (loss) from operations | | 27,543 | | | 89,141 | | | 15,729 | | | 101,731 | | | |
| Interest expense, net | | (9,595) | | | (8,923) | | | (17,186) | | | (16,793) | | | |
| Income (loss) before income taxes and noncontrolling interests | | 17,948 | | | 80,218 | | | (1,457) | | | 84,938 | | | |
| Provision for income taxes | | 6,719 | | | 18,426 | | | 3,663 | | | 22,430 | | | |
| Consolidated net income (loss) | | 11,229 | | | 61,792 | | | (5,120) | | | 62,508 | | | |
| Less: Net income (loss) attributable to noncontrolling interests | | 4,800 | | | 13,273 | | | (1,199) | | | 13,627 | | | |
| Net income (loss) available to common stockholders | | $ | 6,429 | | | $ | 48,519 | | | $ | (3,921) | | | $ | 48,881 | | | |
| Per share data: | | | | | | | | | | |
| Basic earnings per share | | | | | | | | | | |
| Net income (loss) available to common stockholders | | $ | 6,429 | | | $ | 48,519 | | | $ | (3,921) | | | $ | 48,881 | | | |
| Basic earnings per share | | $ | 0.04 | | | $ | 0.26 | | | $ | (0.02) | | | $ | 0.26 | | | |
| Basic weighted-average shares of common stock outstanding | | 173,939 | | | 183,948 | | | 173,254 | | | 186,401 | | | |
| Fully diluted earnings per share | | | | | | | | | | |
| Net income (loss) for fully diluted shares | | $ | 8,850 | | | $ | 63,379 | | | $ | (3,921) | | | $ | 63,448 | | | |
| Fully diluted earnings per share | | $ | 0.04 | | | $ | 0.26 | | | $ | (0.02) | | | $ | 0.25 | | | |
| Fully diluted weighted-average shares of common stock outstanding | | 244,954 | | | 247,985 | | | 173,254 | | | 250,458 | | | |
The accompanying Notes to the Condensed Consolidated Financial Statements are an integral part of these financial statements.
NEWMARK GROUP, INC.
CONDENSED CONSOLIDATED STATEMENTS OF COMPREHENSIVE INCOME
(In thousands)
(unaudited)
| | | | | | | | | | | | | | | | | | | | | | | | | | | | |
| | | Three Months Ended June 30, | | Six Months Ended June 30, |
| | | 2023 | | 2022 | | 2023 | | 2022 | | |
| Consolidated net income (loss) | | $ | 11,229 | | | $ | 61,792 | | | $ | (5,120) | | | $ | 62,508 | | | |
| Foreign currency translation adjustments | | 3,693 | | | (7,279) | | | 7,951 | | | (7,591) | | | |
| Comprehensive income, net of tax | | 14,922 | | | 54,513 | | | 2,831 | | | 54,917 | | | |
| Less: Comprehensive income (loss) attributable to noncontrolling interests, net of tax | | 5,455 | | | 13,273 | | | 206 | | | 13,627 | | | |
| Comprehensive income available to common stockholders | | $ | 9,467 | | | $ | 41,240 | | | $ | 2,625 | | | $ | 41,290 | | | |
The accompanying Notes to the Condensed Consolidated Financial Statements are an integral part of these financial statements.
NEWMARK GROUP, INC.
CONDENSED CONSOLIDATED STATEMENTS OF CHANGES IN EQUITY
(In thousands, except share and per share amounts)
(unaudited)
| | | | | | | | | | | | | | | | | | | | | | | | | | | | | | | | | | | | | | | | | | | | | | | | | | | | | |
| | Class A Common Stock | | Class B Common Stock | | Additional Paid-in Capital | | Contingent Class A Common Stock | | Treasury Stock | | Retained Earnings | | Accumulated Other Comprehensive Income (Loss) | | Noncontrolling Interests | | Total |
| Balance, April 1, 2023 | $ | 2,039 | | | $ | 212 | | | $ | 601,150 | | | $ | — | | | $ | (538,612) | | | $ | 1,129,441 | | | $ | (8,481) | | | $ | 317,092 | | | $ | 1,502,841 | |
| Consolidated net income | — | | | — | | | — | | | — | | | — | | | 6,429 | | | — | | | 4,800 | | | 11,229 | |
| Foreign currency transaction adjustments | — | | | — | | | — | | | — | | | — | | | — | | | 3,038 | | | 655 | | | 3,693 | |
Cantor purchase of Cantor units from Newmark upon redemption of FPUs, 422,646 units | — | | | — | | | — | | | — | | | — | | | — | | | — | | | 1,760 | | | 1,760 | |
| Dividends to common stockholders | — | | | — | | | — | | | — | | | — | | | (5,226) | | | — | | | — | | | (5,226) | |
| | | | | | | | | | | | | | | | | |
| | | | | | | | | | | | | | | | | |
| Earnings distributions to limited partnership interests and other noncontrolling interests | — | | | — | | | — | | | — | | | — | | | — | | | — | | | (22,422) | | | (22,422) | |
Grant of exchangeability, redemption and issuance of Class A common stock 1,446,005 shares | 14 | | | — | | | 9,913 | | | — | | | — | | | — | | | — | | | 3,353 | | | 13,280 | |
| Contributions of capital to and from Cantor for equity-based compensation | — | | | — | | | (154) | | | — | | | — | | | — | | | — | | | 3 | | | (151) | |
Repurchase of 2,354,217 shares of Class A Common Stock | — | | | — | | | — | | | — | | | (11,005) | | | — | | | — | | | (2,356) | | | (13,361) | |
| | | | | | | | | | | | | | | | | |
| Restricted stock units compensation | — | | | — | | | 2,938 | | | — | | | — | | | — | | | — | | | 629 | | | 3,567 | |
| | | | | | | | | | | | | | | | | |
| | | | | | | | | | | | | | | | | |
| Balance, June 30, 2023 | $ | 2,053 | | | $ | 212 | | | $ | 613,847 | | | $ | — | | | $ | (549,617) | | | $ | 1,130,644 | | | $ | (5,443) | | | $ | 303,514 | | | $ | 1,495,210 | |
| | | | | | | | | | | | | | | | | |
| | | | | | | | | | | | | | | | | | | | | | | | | | | | | | | | | | | | | | | | | | | | | | | | | | | | | |
| | Class A Common Stock | | Class B Common Stock | | Additional Paid-in Capital | | Contingent Class A Common Stock | | Treasury Stock | | Retained Earnings | | Accumulated Other Comprehensive Income (Loss) | | Noncontrolling Interests | | Total |
| Balance, January 1, 2023 | $ | 2,011 | | | $ | 212 | | | $ | 584,709 | | | $ | — | | | $ | (538,612) | | | $ | 1,145,006 | | | $ | (11,989) | | | $ | 343,528 | | | $ | 1,524,865 | |
| Consolidated net loss | — | | | — | | | — | | | — | | | — | | | (3,921) | | | — | | | (1,199) | | | (5,120) | |
| Foreign currency translation adjustments | — | | | — | | | — | | | — | | | — | | | — | | | 6,546 | | | 1,405 | | | 7,951 | |
Cantor purchase of Cantor units from Newmark Holdings upon redemption/ exchange of FPUs, 422,646 units | — | | | — | | | — | | | — | | | — | | | — | | | — | | | 1,760 | | | 1,760 | |
| Dividends to common stockholders | — | | | — | | | — | | | — | | | — | | | (10,441) | | | — | | | — | | | (10,441) | |
| Purchase of noncontrolling interests | — | | | — | | | (3,462) | | | — | | | — | | | — | | | — | | | (18,484) | | | (21,946) | |
| | | | | | | | | | | | | | | | | |
Earnings distributions to limited partnership interests and other noncontrolling interests | — | | | — | | | — | | | — | | | — | | | — | | | — | | | (31,739) | | | (31,739) | |
Grant of exchangeability, redemption and issuance of Class A common stock, 4,204,210 shares | 42 | | | — | | | 25,169 | | | — | | | — | | | — | | | — | | | 8,995 | | | 34,206 | |
Contributions of capital to and from Cantor for equity-based compensation | — | | | — | | | (457) | | | — | | | — | | | — | | | — | | | (49) | | | (506) | |
Repurchase of 2,354,217 shares of Class A Common Stock | — | | | — | | | — | | | — | | | (11,005) | | | — | | | — | | | (2,356) | | | (13,361) | |
| | | | | | | | | | | | | | | | | |
| Restricted stock units compensation | — | | | — | | | 7,888 | | | — | | | — | | | — | | | — | | | 1,653 | | | 9,541 | |
| | | | | | | | | | | | | | | | | |
| | | | | | | | | | | | | | | | | |
| Balance, June 30, 2023 | $ | 2,053 | | | $ | 212 | | | $ | 613,847 | | | $ | — | | | $ | (549,617) | | | $ | 1,130,644 | | | $ | (5,443) | | | $ | 303,514 | | | $ | 1,495,210 | |
| | | | | | | | | | | | | | | | | |
| | | | | | | | | | | | | | | | | | | | | | | | | | | | | | | | | | | | | | | | | | | | | | | | | | | | | |
| | Class A Common Stock | | Class B Common Stock | | Additional Paid-in Capital | | Contingent Class A Common Stock | | Treasury Stock | | Retained Earnings | | Accumulated Other Comprehensive Income (Loss) | | Noncontrolling Interests | | Total |
| Balance, April 1, 2022 | $ | 1,960 | | | $ | 212 | | | $ | 497,489 | | | $ | 1,572 | | | $ | (316,708) | | | $ | 1,078,130 | | | $ | (2,975) | | | $ | 358,182 | | | $ | 1,617,862 | |
| Consolidated net income | — | | | — | | | — | | | — | | | — | | | 48,519 | | | — | | | 13,273 | | | 61,792 | |
| Foreign currency translation adjustments | — | | | — | | | — | | | — | | | — | | | — | | | (6,141) | | | (1,138) | | | (7,279) | |
Cantor purchase of Cantor units from Newmark Holdings upon redemption/exchange of FPUs, 208,276 units | — | | | — | | | — | | | — | | | — | | | — | | | — | | | 863 | | | 863 | |
| Dividends to common stockholders | — | | | — | | | — | | | — | | | — | | | (5,502) | | | — | | | — | | | (5,502) | |
| | | | | | | | | | | | | | | | | |
| | | | | | | | | | | | | | | | | |
Earnings distributions to limited partnership interests and other noncontrolling interests | — | | | — | | | — | | | — | | | — | | | — | | | — | | | (33,861) | | | (33,861) | |
Grant of exchangeability, redemption and issuance of Class A common stock, 2,715,924 shares | 28 | | | — | | | 22,785 | | | — | | | — | | | — | | | — | | | 5,543 | | | 28,356 | |
| Contributions of capital to and from Cantor for equity-based compensation | — | | | — | | | 2,675 | | | — | | | — | | | — | | | — | | | 479 | | | 3,154 | |
Repurchase of 11,370,647 shares of Class A Common Stock | — | | | — | | | — | | | — | | | (123,736) | | | — | | | — | | | (21,299) | | | (145,035) | |
| Restricted stock units compensation | — | | | — | | | 555 | | | — | | | — | | | — | | | — | | | 95 | | | 650 | |
| | | | | | | | | | | | | | | | | |
| Balance, June 30, 2022 | $ | 1,988 | | | $ | 212 | | | $ | 523,504 | | | $ | 1,572 | | | $ | (440,444) | | | $ | 1,121,147 | | | $ | (9,116) | | | $ | 322,137 | | | $ | 1,521,000 | |
| | | | | | | | | | | | | | | | | |
| | | | | | | | | | | | | | | | | | | | | | | | | | | | | | | | | | | | | | | | | | | | | | | | | | | | | |
| | Class A Common Stock | | Class B Common Stock | | Additional Paid-in Capital | | Contingent Class A Common Stock | | Treasury Stock | | Retained Earnings | | Accumulated Other Comprehensive Income (Loss) | | Noncontrolling Interests | | Total |
| Balance, January 1, 2022 | $ | 1,940 | | | $ | 212 | | | $ | 487,447 | | | $ | 1,572 | | | $ | (290,174) | | | $ | 1,079,661 | | | $ | (2,731) | | | $ | 386,266 | | | $ | 1,664,193 | |
| Consolidated net income | — | | | — | | | — | | | | | — | | | 48,881 | | | — | | | 13,627 | | | 62,508 | |
| Foreign currency translation adjustments | — | | | — | | | — | | | — | | | — | | | — | | | (6,385) | | | (1,206) | | | (7,591) | |
Cantor purchase of Cantor units from Newmark Holdings upon redemption/exchange of FPUs, 208,276 units | — | | | — | | | — | | | — | | | — | | | — | | | — | | | 863 | | | 863 | |
| Dividends to common stockholders | — | | | — | | | — | | | — | | | — | | | (7,395) | | | — | | | — | | | (7,395) | |
| | | | | | | | | | | | | | | | | |
| | | | | | | | | | | | | | | | | |
Earnings distributions to limited partnership interests and other noncontrolling interests | — | | | — | | | — | | | — | | | — | | | — | | | — | | | (59,906) | | | (59,906) | |
Grant of exchangeability, redemption and issuance of Class A common stock, 4,783,787 shares | 48 | | | — | | | 30,994 | | | — | | | — | | | — | | | — | | | 7,259 | | | 38,301 | |
| Contributions of capital to and from Cantor for equity-based compensation | — | | | — | | | 1,089 | | | — | | | — | | | — | | | — | | | 235 | | | 1,324 | |
| | | | | | | | | | | | | | | | | |
Repurchase of 13,053,518 shares of Class A Common Stock | — | | | — | | | — | | | — | | | (150,270) | | | — | | | — | | | (25,658) | | | (175,928) | |
| Restricted stock units compensation | — | | | — | | | 3,974 | | | — | | | — | | | — | | | — | | | 657 | | | 4,631 | |
| | | | | | | | | | | | | | | | | |
| Balance, June 30, 2022 | $ | 1,988 | | | $ | 212 | | | $ | 523,504 | | | $ | 1,572 | | | $ | (440,444) | | | $ | 1,121,147 | | | $ | (9,116) | | | $ | 322,137 | | | $ | 1,521,000 | |
| | | | | | | | | | | | | | | | | |
| | | | | | | | | | | | | | | | | | | | | | | | | | |
| | | Three Months Ended June 30, | | Six Months Ended June 30, |
| | | 2023 | | 2022 | | 2023 | | 2022 |
| Dividends declared per share of common stock | | $ | 0.03 | | | $ | 0.03 | | | $ | 0.06 | | | $ | 0.06 | |
| Dividends declared and paid per share of common stock | | $ | 0.03 | | | $ | 0.03 | | | $ | 0.06 | | | $ | 0.04 | |
The accompanying Notes to the Condensed Consolidated Financial Statements are an integral part of these financial statements.
NEWMARK GROUP, INC.
CONDENSED CONSOLIDATED STATEMENTS OF CASH FLOWS
(In thousands)
(unaudited)
| | | | | | | | | | | | | |
| | Six Months Ended June 30, |
| | 2023 | | 2022 | | |
| CASH FLOWS FROM OPERATING ACTIVITIES: | | | | | |
| Consolidated net income (loss) | $ | (5,120) | | | $ | 62,508 | | | |
| Adjustments to reconcile net income (loss) to net cash provided by (used in) operating activities: | | | | | |
| Gains on originated mortgage servicing rights | (31,619) | | | (71,626) | | | |
| Depreciation and amortization | 80,864 | | | 74,400 | | | |
| | | | | |
| | | | | |
| Provision for credit losses on the financial guarantee liability | 2,583 | | | (89) | | | |
| Provision for doubtful accounts | (1,438) | | | 4,631 | | | |
| Equity-based compensation and allocation of net income to limited partnership units and FPUs | 55,258 | | | 58,886 | | | |
| Employee loan amortization | 50,423 | | | 39,565 | | | |
| Deferred tax (benefit) provision | — | | | (94) | | | |
| Non-cash changes in acquisition related earn-outs | 194 | | | — | | | |
| | | | | |
| Unrealized (gains)/losses on loans held for sale | 4,487 | | | (11,827) | | | |
| | | | | |
| Loss (income) from an equity method investment | (8,535) | | | — | | | |
| | | | | |
| | | | | |
| Realized losses on marketable securities | — | | | 7,470 | | | |
| Unrealized losses on marketable securities | 478 | | | 80,130 | | | |
| Unrealized losses (gains) on non-marketable investments | — | | | 13,945 | | | |
| Change in valuation of derivative asset | — | | | 1,400 | | | |
| Loan originations—loans held for sale | (3,779,074) | | | (3,811,260) | | | |
| Loan sales—loans held for sale | 2,975,962 | | | 4,046,373 | | | |
| Other | 4,692 | | | 1,297 | | | |
| Consolidated net income (loss), adjusted for non-cash and non-operating items | (650,845) | | | 495,709 | | | |
| Changes in operating assets and liabilities: | | | | | |
| Receivables, net | 19,679 | | | 50,056 | | | |
| Loans, forgivable loans and other receivables from employees and partners | (177,837) | | | (64,586) | | | |
| Right-of-use asset | 17,941 | | | (24,830) | | | |
| Receivable from related parties | — | | | 8,262 | | | |
| Other assets | (20,804) | | | 12,711 | | | |
| Accrued compensation | (89,601) | | | (97,142) | | | |
| Right-of-use liability | (5,106) | | | 27,800 | | | |
| Accounts payable, accrued expenses and other liabilities | 7,580 | | | (65,294) | | | |
| Payables to related parties | (485) | | | (3,652) | | | |
| Net cash provided by (used in) operating activities | (899,478) | | | 339,034 | | | |
| CASH FLOWS FROM INVESTING ACTIVITIES: | | | | | |
| Payments for acquisitions, net of cash acquired and proceeds from divestitures | (99,885) | | | (64,247) | | | |
| | | | | |
| Proceeds from the sale of marketable securities | — | | | 437,820 | | | |
| | | | | |
| | | | | |
| | | | | |
| Purchase of non-marketable investments | — | | | (2,723) | | | |
| | | | | |
| | | | | |
| Purchases of fixed assets | (33,634) | | | (17,529) | | | |
| | | | | |
| | | | | |
| | | | | |
| Net cash provided by (used in) investing activities | (133,519) | | | 353,321 | | | |
| CASH FLOWS FROM FINANCING ACTIVITIES: | | | | | |
| Proceeds from warehouse facilities | 3,779,074 | | | 3,811,260 | | | |
| Principal payments on warehouse facilities | (2,985,008) | | | (4,027,371) | | | |
| | | | | |
| | | | | |
| | | | | |
| | | | | |
| | | | | |
| Borrowing of debt | 225,000 | | | — | | | |
| | | | | |
| | | | | |
| | | | | |
Repurchase agreements and securities loaned | — | | | (140,007) | | | |
| | | | | |
| Treasury stock repurchases | (13,361) | | | (175,928) | | | |
| Earnings and tax distributions to limited partnership interests and other noncontrolling interests | (22,532) | | | (58,712) | | | |
| Dividends to stockholders | (10,441) | | | (7,395) | | | |
| Payments on acquisition earn-outs | (983) | | | (2,131) | | | |
| Deferred financing costs | — | | | (3,409) | | | |
| Net cash provided by (used in) financing activities | 971,749 | | | (603,693) | | | |
| Net increase (decrease) in cash and cash equivalents and restricted cash | (61,248) | | | 88,662 | | | |
| Cash and cash equivalents and restricted cash at beginning of period | 312,952 | | | 266,500 | | | |
| Cash and cash equivalents and restricted cash at end of period | $ | 251,704 | | | $ | 355,162 | | | |
| | | | | | | | | | | | | |
| | Six Months Ended June 30, |
| 2023 | | 2022 | | |
| Supplemental disclosures of cash flow information: | | | | | |
| Cash paid during the period for: | | | | | |
| Interest | $ | 22,078 | | | $ | 20,308 | | | |
| Taxes | $ | 38,472 | | | $ | 68,488 | | | |
| Supplemental disclosure of non-cash operating, investing and financing activities: | | | | | |
| Right-of-use assets and liabilities | $ | 62,889 | | | $ | 82,019 | | | |
| | | | | |
The accompanying Notes to the Condensed Consolidated Financial Statements are an integral part of these financial statements.
NEWMARK GROUP, INC.
Notes to the Condensed Consolidated Financial Statements
(unaudited)
(1) Organization and Basis of Presentation
Newmark Group, Inc., a Delaware corporation, was formed as NRE Delaware, Inc. on November 18, 2016. Newmark changed its name to Newmark Group, Inc. on October 18, 2017. Newmark Holdings, L.P. is a consolidated subsidiary of Newmark for which Newmark is the general partner. Newmark and Newmark Holdings jointly own Newmark Partners, L.P., the operating partnership. Newmark is a leading adviser and service provider to large institutional investors, global corporations, and other owners and occupiers of commercial real estate. Newmark offers a diverse array of integrated services and products designed to meet the full needs of our clients. Newmark’s investor/owner services and products include capital markets, which consists of investment sales and commercial mortgage brokerage (including the placement of debt, equity raising, structured finance, and loan sales on behalf of third parties), agency leasing, valuation and advisory, property management, business rates, due diligence consulting and other advisory services, services related to the GSEs and FHA, including multifamily lending and loan servicing, and flexible workspace solutions for owners. Newmark’s occupier services and products include tenant representation leasing, GCS, which includes real estate, workplace and occupancy strategy, corporate consulting services, project management, lease administration and facilities management, business rates, and flexible workspace solutions for occupiers. Newmark has relationships with many of the world’s largest commercial property owners, real estate developers and investors, as well as Fortune 500 and Forbes Global 2000 companies.
Nasdaq Monetization Transactions
On June 28, 2013, BGC Partners sold certain assets of its on-the-run, electronic benchmark U.S. Treasury platform, eSpeed, to Nasdaq. The total consideration received in the transaction included $750.0 million in cash paid upon closing and an earn-out of up to 14,883,705 shares of Nasdaq to be paid ratably over 15 years, provided that Nasdaq, as a whole, produces at least $25.0 million in consolidated gross revenues each year. The remaining rights under the Nasdaq Earn-out were transferred to Newmark on September 28, 2017. From September of 2017 through June of 2021, Newmark received 10.2 million shares of Nasdaq. From January of 2018 to March of 2022, Newmark sold 7.6 million shares of Nasdaq and delivered 2.6 million shares of Nasdaq to RBC, and recognized $1,474.2 million of realized gains and dividend income. Subsequent to these transactions, Newmark does not hold any Nasdaq shares. See below for further discussion and Note 7 — “Marketable Securities” for additional information.
Exchangeable Preferred Partnership Units and Nasdaq Forward Contracts
On June 18, 2018 and September 26, 2018, Newmark OpCo issued approximately $175.0 million and $150.0 million of EPUs, respectively, in private transactions to RBC in the Newmark OpCo Preferred Investment. Newmark received $266.1 million of cash in 2018 with respect to these transactions. The EPUs were issued in four tranches and were separately convertible by either RBC or Newmark into a fixed number of shares of Newmark Class A common stock, subject to a revenue hurdle in each of the fourth quarters of 2019 through 2022 for each of the respective four tranches. The ability to convert the EPUs into Newmark Class A common stock was subject to the SPV’s option to settle the postpaid forward contracts as described below. As the EPUs represented equity ownership of a consolidated subsidiary of Newmark, they were included in “Noncontrolling interests” on the accompanying unaudited condensed consolidated balance sheets and unaudited condensed consolidated statements of changes in equity. The EPUs were entitled to a preferred payable-in-kind dividend, which was recorded as accretion to the carrying amount of the EPUs through Retained earnings on the accompanying unaudited condensed consolidated statements of changes in equity and were reductions to “Net income (loss) available to common stockholders” for the purpose of calculating earnings per share.
Contemporaneously with the issuance of the EPUs, an SPV that is a consolidated subsidiary of Newmark entered into variable postpaid forward contracts with RBC. The SPV was an indirect subsidiary of Newmark whose sole assets were the Nasdaq Earn-out shares for 2019 through 2022. Each of the Nasdaq Forwards provided the SPV the option to settle using up to 992,247 Nasdaq shares, to be received by the SPV pursuant to the Nasdaq Earn-out shares to be received (see Note 7 — “Marketable Securities”), or Newmark Class A common stock, in exchange for either cash or redemption of the EPUs, notice of which was to be provided to RBC prior to November 1 of each year from 2019 through 2022.
In September 2020, the SPV notified RBC of its decision to settle the second Nasdaq Forward using the Nasdaq shares the SPV received in November 2020 in exchange for the second tranche of the EPUs, which resulted in a payable to RBC that was settled upon receipt of Nasdaq Earn-out shares. The fair value of the Nasdaq common shares that Newmark received was $121.9 million. On November 30, 2020, Newmark settled the second Nasdaq Forward with 741,505 Nasdaq shares, with a fair value of $93.5 million, and Newmark retained 250,742 Nasdaq shares.
In September 2019, the SPV notified RBC of its decision to settle the first Nasdaq Forward using the Nasdaq shares the SPV received in November 2019 in exchange for the first tranche of the EPUs, which resulted in a payable to RBC that was settled upon receipt of Nasdaq Earn-out shares. The fair value of the Nasdaq shares that Newmark received was $98.6 million. On December 2, 2019, Newmark settled the first Nasdaq Forward with 898,685 Nasdaq shares, with a fair value of $93.5 million, and Newmark retained 93,562 Nasdaq shares.
Acceleration of Nasdaq Earn-out
On February 2, 2021, Nasdaq announced that it entered into a definitive agreement to sell its U.S. fixed income business to Tradeweb. On June 25, 2021, Nasdaq announced the close of the sale of its U.S. fixed income business, which accelerated Newmark’s receipt of Nasdaq shares. Newmark received 6,222,340 Nasdaq shares, with a fair value of $1,093.9 million based on the closing price on June 30, 2021.
On June 25, 2021, the SPV notified RBC of its decision to settle the third and fourth Nasdaq Forwards using the Nasdaq shares the SPV received on June 25, 2021. On July 2, 2021, Newmark settled the third and the fourth Nasdaq Forwards with 944,329 Nasdaq shares, with a fair value of $166.0 million based on the closing price of June 30, 2021.
2021 Equity Event and Share Count Reduction
In connection with the acceleration of the Nasdaq Earn-out, on June 28, 2021, the Compensation Committee approved a plan to expedite the tax deductible exchange and redemption of a substantial number of limited partnership units held by partners of the Company. The 2021 Equity Event also accelerated certain compensation expenses resulting in $428.6 million of compensation charges. These charges, along with the use of $101.0 million of net deferred tax assets, offset a significant percentage of the Company’s taxes related to the Nasdaq Earn-out. These partnership units were settled using a $12.50 share price. In July 2021, the Compensation Committee approved increasing to $13.01 the price to settle certain units.
Some of the key components of the 2021 Equity Event were as follows:
•8.3 million and 8.0 million compensatory limited partnership units, respectively, of Newmark Holdings and BGC Holdings held by the Company’s partners who were employees were redeemed or exchanged.
•23.2 million and 17.4 million compensatory limited partnership units, respectively, of Newmark Holdings and BGC Holdings held by the Company’s partners who were independent contractors were redeemed or exchanged. The Company also accelerated the payment of related withholding taxes to them with respect to their Newmark units. Independent contractors received one share of BGC Class A common stock for each redeemed non-preferred BGC unit or cash and are responsible for paying any related withholding taxes.
•Partners with nonexchangeable non-preferred compensatory units exchanged or redeemed in connection with the 2021 Equity Event generally received restricted Class A common shares of Newmark and/or BGC to the extent tax deductible. A portion of the shares of BGC Class A common stock received by independent contractors were unrestricted to facilitate their payment of withholding taxes.
•The issuance of Newmark Class A common stock related to the 2021 Equity Event reflected the June 30, 2021 Exchange Ratio of 0.9403.
•Newmark Holdings and BGC Holdings limited partnership interests with rights to convert into HDUs for cash were also redeemed in connection with the 2021 Equity Event.
See Note 25 — “Related Party Transactions” for the transactions with the Company’s executive officers in connection with the 2021 Equity Event.
Master Repurchase Agreement
On August 2, 2021, Newmark OpCo entered into a Master Repurchase Agreement with CF Secured, pursuant to which Newmark could seek, from time-to-time, to execute short-term secured financing transactions. The Company, under this agreement, could seek to sell securities, in this case common shares of Nasdaq, owned by the Company, to CF Secured, and agreed to repurchase those securities on a date certain at a repurchase price generally equal to the original purchase price plus interest. Pursuant to this agreement, as of December 31, 2021 the Company had 866,791 Nasdaq shares pledged in the amount of $182.0 million, against which Newmark received $140.0 million. The $140.0 million amount repaid to CF Secured is included in “Repurchase agreements and securities loaned” on the accompanying unaudited condensed consolidated statements of cash flows for the six months ended June 30, 2022. There were no repurchase agreements and securities loaned in the condensed consolidated statements of cash flows for the six months ended June 30, 2023.
(a) Basis of Presentation
The accompanying unaudited condensed consolidated financial statements have been prepared pursuant to the rules and regulations of the SEC and in conformity with U.S. GAAP.
“Equity-based compensation and allocations of net income to limited partnership units and FPUs” reflects the following items related to cash and equity-based compensation:
•Charges with respect to the grant of shares of common stock or limited partnership units, such as HDUs, including in connection with the redemption of non-exchangeable limited partnership units, including PSUs;
•Charges with respect to grants of exchangeability, such as the right of holders of limited partnership units with no capital accounts, such as PSUs, to exchange the units into shares of common stock, or HDUs, as well as the cash paid in the settlement of the related exchangeable preferred units to pay withholding taxes owed by the unit holder upon such exchange;
•Preferred units granted in connection with the grant of certain limited partnership units, such as PSUs, that may be granted exchangeability to cover the withholding taxes owed by the unit holder, rather than issuing the gross amount of shares to employees, subject to cashless withholding of shares to pay applicable withholding taxes;
•Charges related to the amortization of RSUs and REUs; and
•Allocations of net income to limited partnership units and FPUs, including the Preferred Distribution (as hereinafter defined).
Intercompany balances and transactions within Newmark have been eliminated. Transactions between Cantor and Newmark pursuant to service agreements with Cantor (see Note 25 — “Related Party Transactions”), representing valid receivables and liabilities of Newmark which are periodically cash settled, have been included on the accompanying unaudited condensed consolidated financial statements as either receivables from or payables to related parties.
Newmark receives administrative services to support its operations, and in return, Cantor allocates certain of its expenses to Newmark. Such expenses represent costs related, but not limited to, treasury, legal, accounting, information technology, payroll administration, human resources, incentive compensation plans and other services. These costs, together with an allocation of Cantor’s overhead costs, are included as expenses on the accompanying unaudited condensed consolidated statements of operations. Where it is possible to specifically attribute such expenses to activities of Newmark, these amounts have been expensed directly to Newmark. Allocation of all other such expenses is based on a services agreement with Cantor which reflects the utilization of service provided or benefits received by Newmark during the periods presented on a consistent basis, such as headcount, square footage, revenue, etc. Management believes the assumptions underlying the stand-alone financial statements, including the assumptions regarding allocated expenses, reasonably reflect the utilization of services provided to or the benefit received by Newmark during the periods presented. However, these shared expenses may not represent the amounts that would have been incurred had Newmark operated independently from Cantor. Actual costs that would have been incurred if Newmark had performed the services itself would depend on multiple factors, including organizational structure and strategic decisions in various areas, including information technology and infrastructure (see Note 25 — “Related Party Transactions” for an additional discussion of expense allocations).
Transfers of cash, both to and from Cantor, as well as amounts due to Newmark from BGC, are included in “Receivables from related parties” or “Payables to related parties” on the accompanying unaudited condensed consolidated balance sheets and as part of the change in payments to and borrowings from related parties in the financing section prior to the Spin-Off and in the operating section after the Spin-Off on the accompanying unaudited condensed consolidated statements of cash flows.
The income tax provision on the accompanying unaudited condensed consolidated statements of operations and unaudited condensed consolidated statements of comprehensive income has been calculated as if Newmark had been operating on a stand-alone basis and filed separate tax returns in the jurisdictions in which it operates. Prior to the Spin-Off, Newmark’s operations had been included in the BGC U.S. Opco federal and state tax returns or separate non-U.S. jurisdictions tax returns. As Newmark operations in many jurisdictions were unincorporated commercial units of BGC and its subsidiaries, stand-alone tax returns have not been filed for the operations in these jurisdictions.
The accompanying unaudited condensed consolidated financial statements contain all adjustments (consisting only of normal and recurring adjustments) that, in the opinion of management, are necessary for a fair presentation of the accompanying unaudited condensed consolidated balance sheets, consolidated statements of operations, consolidated statements of comprehensive income, consolidated statements of cash flows and consolidated statements of changes in equity of Newmark for the periods presented.
(b) Recently Adopted Accounting Pronouncements
In August 2020, the FASB issued ASU No. 2020-06, Debt—Debt with Conversion and Other Options (Subtopic 470-20) and Derivatives and Hedging—Contracts in Entity’s Own Equity (Subtopic 815-40): Accounting for Convertible Instruments and Contracts in an Entity’s Own Equity. The standard is expected to reduce complexity and improve comparability of financial reporting associated with accounting for convertible instruments and contracts in an entity’s own equity. The ASU also enhances information transparency by making targeted improvements to the related disclosures guidance. Additionally, the amendments affect the diluted EPS calculation for instruments that may be settled in cash or shares and for convertible instruments. Newmark adopted the standard on the required effective date beginning January 1, 2022, and it was applied using a modified retrospective method of transition. The adoption of this guidance did not have a material impact on the accompanying unaudited condensed consolidated financial statements.
In March 2020, the FASB issued ASU No. 2020-04, Reference Rate Reform (Topic 848): Facilitation of the Effects of Reference Rate Reform on Financial Reporting. The guidance is designed to provide relief from the accounting analysis and impacts that may otherwise be required for modifications to agreements (e.g., loans, debt securities, derivatives, and borrowings) necessitated by reference rate reform as entities transition away from LIBOR and other interbank offered rates to alternative reference rates. This ASU also provides optional expedients to enable companies to continue to apply hedge accounting to certain hedging relationships impacted by reference rate reform. Application of the guidance is optional and only available in certain situations. The ASU is effective upon issuance and generally can be applied through December 31, 2022. In January 2021, the FASB issued ASU No. 2021-01, Reference Rate Reform (Topic 848): Scope. The amendments in this standard are elective and principally apply to entities that have derivative instruments that use an interest rate for margining, discounting, or contract price alignment that is modified as a result of reference rate reform (referred to as the “discounting transition”). The standard expands the scope of ASC 848, Reference Rate Reform and allows entities to elect optional expedients to derivative contracts impacted by the discounting transition. Similar to ASU No. 2020-04, provisions of this ASU are effective upon issuance and generally can be applied through December 31, 2022. During the first quarter of 2022, Newmark elected to apply the practical expedients to modifications of qualifying contracts as continuation of the existing contract rather than as a new contract. The adoption of the new guidance did not have a material impact on the accompanying unaudited condensed consolidated financial statements.
In November 2021, the FASB issued ASU No. 2021-10, Government Assistance (Topic 832): Disclosures by Business Entities about Government Assistance. The standard requires business entities to make annual disclosures about transactions with a government they account for by analogizing to a grant or contribution accounting model. The guidance is aimed at increasing transparency about government assistance transactions that are not in the scope of other U.S. GAAP guidance. The ASU requires disclosure of the nature and significant terms and considerations of the transactions, the accounting policies used and the effects of those transactions on an entity’s financial statements. The new standard became effective for Newmark’s financial statements issued for annual reporting periods beginning on January 1, 2022. The adoption of this guidance did not have an impact on the accompanying unaudited condensed consolidated financial statements.
In October 2021, the FASB issued ASU No. 2021-08, Business Combinations (Topic 805): Accounting for Contract Assets and Contract Liabilities from Contracts with Customers. The standard improves the accounting for acquired revenue contracts with customers in a business combination by addressing diversity in practice and inconsistency related to the recognition of an acquired contract liability, as well as payment terms and their effect on subsequent revenue recognized by the acquirer. The ASU requires companies to apply guidance in ASC 606, Revenue from Contracts with Customers, to recognize and measure contract assets and contract liabilities from contracts with customers acquired in a business combination, and, thus, creates an exception to the general recognition and measurement principle in ASC 805, Business Combinations. Newmark adopted the standard on the required effective date beginning January 1, 2023 using a prospective transition method for business combinations occurring on or after the effective date. The adoption of this guidance did not have a material impact on the accompanying unaudited condensed consolidated financial statements.
In March 2022, the FASB issued ASU No. 2022-02, Financial Instruments—Credit Losses (Topic 326): Troubled Debt Restructurings and Vintage Disclosures. The guidance is intended to improve the decision usefulness of information provided to investors about certain loan refinancings, restructurings, and write-offs. The standard eliminates the recognition and measurement guidance on TDRs for creditors that have adopted ASC 326, Financial Instruments — Credit Losses and requires them to make enhanced disclosures about loan modifications for borrowers experiencing financial difficulty. The new guidance also requires public business entities to present current-period gross write-offs (on a current year-to-date basis for interim-period disclosures) by year of origination in their vintage disclosures. Newmark adopted the new standard on the required effective date beginning January 1, 2023. The guidance for recognition and measurement of TDRs was applied using a prospective transition method, and the amendments related to disclosures were applied prospectively. The adoption of this guidance did not have a material impact on the accompanying unaudited condensed consolidated financial statements.
(c) New Accounting Pronouncements
In December 2022, the FASB issued ASU No. 2022-06, Reference Rate Reform (Topic 848): Deferral of the Sunset Date of Topic 848. ASU No. 2020-04, Reference Rate Reform (Topic 848): Facilitation of the Effects of Reference Rate Reform on Financial Reporting provided optional guidance to ease the potential burden in accounting for (or recognizing the effects of) reference rate reform on financial reporting. The ASU was effective upon issuance and generally could be applied through December 31, 2022. Because the current relief in ASC 848, Reference Rate Reform may not cover a period of time during which a significant number of modifications may take place, the amendments in ASU No. 2022-06 defer the sunset date from December 31, 2022 to December 31, 2024, after which entities will no longer be permitted to apply the relief in ASC 848. Management is currently evaluating the impact of the new standard on the accompanying unaudited condensed consolidated financial statements.
(2) Limited Partnership Interests in Newmark Holdings and BGC Holdings
Newmark is a holding company with no direct operations and conducts substantially all of its operations through its operating subsidiaries. Virtually all of Newmark’s consolidated net assets and net income are those of consolidated variable interest entities. Newmark Holdings is a consolidated subsidiary of Newmark for which Newmark is the general partner. Newmark and Newmark Holdings jointly own Newmark OpCo, the operating partnership. In connection with the Separation and BGC Holdings Distribution, holders of BGC Holdings partnership interests received partnership interests in Newmark Holdings, described below (see Note 25 — “Related Party Transactions”). These collectively represented all of the limited partnership interests in BGC Holdings and Newmark Holdings at the time.
As a result of the Separation, the limited partnership interests in Newmark Holdings were distributed to the holders of limited partnership interests in BGC Holdings, whereby each holder of BGC Holdings limited partnership interests at that time received a corresponding Newmark Holdings limited partnership interest, determined by the Contribution Ratio, which was equal to a BGC Holdings limited partnership interest multiplied by one divided by 2.2, divided by the Exchange Ratio. Initially, the Exchange Ratio equaled one, so that each Newmark Holdings limited partnership interest was exchangeable for one share of Newmark Class A common stock; however, such Exchange Ratio is subject to adjustment. For reinvestment, acquisition or other purposes, Newmark may determine on a quarterly basis to distribute to its stockholders a smaller percentage of its income than Newmark Holdings distributes to its equity holders (excluding tax distributions from Newmark Holdings) of the cash that it received from Newmark OpCo. In such circumstances, the Separation and Distribution Agreement provides that the Exchange Ratio will be reduced to reflect the amount of additional cash retained by Newmark as a result of the distribution of such smaller percentage, after the payment of taxes. As of June 30, 2023, the Exchange Ratio equaled 0.9235.
On November 15, 2022, BGC Group, BGC Partners, and BGC Holdings, and other affiliated entities, entered into a corporate conversion agreement, which was amended as of March 29, 2023, in order to reorganize and simplify the organizational structure of the BGC entities by converting BGC Partners from an “Up-C” to a “Full C-Corporation” through the Corporate Conversion. On July 1, 2023, the Corporate Conversion was completed. As a result of the Corporate Conversion, BGC Group became the public holding company for, and successor to, BGC Partners, and its Class A common stock began trading on Nasdaq, in place of BGC Partners’ Class A common stock, under the ticker symbol “BGC”. Upon completion of the Corporate Conversion, the former stockholders of BGC Partners, Inc. and the former limited partners of BGC Holdings, L.P. now participate in the economics of the BGC businesses through BGC Group, Inc. There are no longer any BGC Holdings units outstanding held by Newmark employees.
As a result of a series of transactions prior to and in anticipation of the Corporate Conversion, all BGC Holdings units held by Newmark employees were redeemed or exchanged, in each case, for shares of BGC Class A common stock.
Redeemable Partnership Interests
Founding/Working Partners have limited partnership interests in Newmark Holdings. As of June 30, 2023, in connection with the Corporate Conversion, all FPUs of BGC Holdings were redeemed or exchanged. Newmark accounts for FPUs outside of permanent capital as “Redeemable partnership interests,” on the accompanying unaudited condensed consolidated balance sheets. This classification is applicable to FPUs because these units are redeemable upon termination of a partner, including a termination of employment, which can be at the option of the partner and not within the control of the issuer.
FPUs generally receive quarterly allocations of net income. Upon termination of employment or otherwise ceasing to provide substantive services, the FPUs are generally redeemed, and the unit holders are no longer entitled to participate in the quarterly allocations of net income. These quarterly allocations of net income are contingent upon services being provided by
the unit holder and are reflected as a component of compensation expense under “Equity-based compensation and allocations of net income to limited partnership units and FPUs” on the accompanying unaudited condensed consolidated statements of operations to the extent they relate to FPUs held by Newmark employees. There is no compensation expense related to FPUs held by BGC employees.
Limited Partnership Units
Certain employees of Newmark hold limited partnership interests in Newmark Holdings (e.g., REUs, RPUs, PSUs, PSIs, HDUs, and LPUs, collectively the limited partnership units). Prior to the Corporate Conversions, any active employees of Newmark who held limited partnership interests in BGC Holdings had those units redeemed or exchanged for cash or restricted or unrestricted shares of BGC Class A common stock.
Prior to the Separation, certain employees of both BGC and Newmark generally received limited partnership units in BGC Holdings. As a result of the Separation, these employees were distributed limited partnership units in Newmark Holdings equal to a BGC Holdings limited partnership unit multiplied by the Contribution Ratio. In addition, in the BGC Holdings Distribution, these employees also received additional limited partnership units in Newmark Holdings. Subsequent to the Separation, Newmark employees generally have been granted limited partnership units in Newmark Holdings.
Generally, such limited partnership units receive quarterly allocations of net income and generally are contingent upon services being provided by the unit holders. As prescribed in U.S. GAAP guidance, prior to the Spin-Off, the quarterly allocations of net income on such limited partnership units were reflected as a component of compensation expense under “Equity-based compensation and allocations of net income to limited partnership units and FPUs” on the accompanying unaudited condensed consolidated statements of operations. Following the Spin-Off, the quarterly allocations of net income on BGC Holdings and Newmark Holdings limited partnership units held by Newmark employees are reflected as a component of compensation expense under “Equity-based compensation and allocations of net income to limited partnership units and FPUs” on the accompanying unaudited condensed consolidated statements of operations, and the quarterly allocations of net income on Newmark Holdings limited partnership units held by BGC employees are reflected as a component of “Net income (loss) attributable to noncontrolling interests” on the accompanying unaudited condensed consolidated statements of operations. From time to time, Newmark issues limited partnership units as part of the consideration for acquisitions.
Certain of these limited partnership units held by Newmark employees entitle the holders to receive post-termination payments equal to the notional amount of the units in four equal yearly installments after the holder’s termination. These limited partnership units are accounted for as post-termination liability awards and are included on the accompanying unaudited condensed consolidated balance sheets as part of “Accrued compensation”, and in accordance with U.S. GAAP guidance, Newmark records compensation expense for the awards based on the change in value at each reporting date on the accompanying unaudited condensed consolidated statements of operations as part of “Equity-based compensation and allocations of net income to limited partnership units and FPUs.”
Certain Newmark employees hold Preferred Units. Each quarter, the net profits of Newmark Holdings are allocated to such units at a rate of either 0.6875% (which is 2.75% per calendar year) or such other amount as set forth in the award documentation. These allocations are deducted before the calculation and distribution of the quarterly partnership distribution for the remaining partnership units and are generally contingent upon services being provided by the unit holder. The Preferred Units are not entitled to participate in partnership distributions other than with respect to the Preferred Distribution. Preferred Units may not be made exchangeable into Newmark’s Class A common stock and are only entitled to the Preferred Distribution, and accordingly are not included in Newmark’s fully diluted share count. The quarterly allocations of net income on Preferred Units are reflected in compensation expense under “Equity-based compensation and allocations of net income to limited partnership units and FPUs” on the accompanying unaudited condensed consolidated statements of operations. After deduction of the Preferred Distribution, the remaining partnership units generally receive quarterly allocation of net income based on their weighted-average pro rata share of economic ownership of the operating subsidiaries. In addition, Preferred Units are granted in connection with the grant of certain limited partnership units, such as PSUs, that may be granted exchangeability to cover the withholding taxes owed by the unit holder, rather than issuing the gross amount of shares to employees, subject to cashless withholding of shares to pay applicable withholding taxes.
Certain Newmark employees hold “N Units” that do not participate in quarterly partnership distributions and are not allocated any items of profit or loss. N Units become distribution earning limited partnership units, ratably over a four-year vesting term, if certain revenue thresholds are met at the end of each vesting term.
Cantor Units
Cantor holds limited partnership interests in Newmark Holdings. Cantor Units are reflected as a component of “Noncontrolling interests” on the accompanying unaudited condensed consolidated balance sheets. Cantor receives quarterly allocations of net income (loss) and are reflected as a component of “Net income (loss) attributable to noncontrolling interests” on the accompanying unaudited condensed consolidated statements of operations.
Exchangeable Preferred Limited Partnership Units
The EPUs were issued in four tranches and were separately convertible by either RBC or Newmark into a fixed number of shares of Newmark Class A common stock, subject to a revenue hurdle for Newmark in each of the fourth quarters of 2019 through 2022 for each of the four tranches, respectively. As the EPUs represented equity ownership of a consolidated subsidiary of Newmark, they have been included in “Noncontrolling interests” on the unaudited condensed consolidated statements of changes in equity. The EPUs were entitled to a preferred payable-in-kind dividend, which was recorded as accretion to the carrying amount of the EPUs through retained earnings on the accompanying unaudited condensed consolidated statements of changes in equity and are reductions to “Net income available to common stockholders” for the purpose of calculating earnings per share. (See Note 1 — “Organization and Basis of Presentation” for additional information). As of June 30, 2023 and December 31, 2022, there were no EPUs outstanding.
General
Certain of the limited partnership interests, described above, have been granted exchangeability into BGC and/or Newmark Class A common stock, and additional limited partnership interests may become exchangeable for Newmark Class A common stock. At the time exchangeability is granted, Newmark recognizes an expense based on the fair value of the award on that date, which is included in “Equity-based compensation and allocations of net income to limited partnership units and FPUs” on the accompanying unaudited condensed consolidated statements of operations. In addition, certain limited partnership interests have been granted the right to exchange into a Newmark partnership unit with a capital account, such as HDUs. HDUs have a stated capital account which is initially based on the closing trading price of Newmark Class A common stock at the time the HDU is granted and are included in “Accrued Compensation” on the accompanying unaudited condensed consolidated balance sheets. HDUs participate in quarterly partnership distributions and are not exchangeable into shares of Class A common stock. Limited partnership interests held by Cantor in Newmark Holdings as of June 30, 2023 are exchangeable for 24.9 million shares of Newmark Class B common stock. Limited partnership interests in Newmark Holdings held by a partner or Cantor may become exchangeable for a number of shares of Newmark Class A or Class B common stock equal to the number of limited partnership interests multiplied by the Exchange Ratio at that time. As of June 30, 2023, the Exchange Ratio equaled 0.9235.
Each quarter, net income (loss) is allocated between the limited partnership interests and the common stockholders. In quarterly periods in which Newmark has a net loss, the loss is allocated to Cantor and reflected as a component of “Net income (loss) attributable to noncontrolling interests” on the accompanying unaudited condensed consolidated statements of operations. In subsequent quarters in which Newmark has net income, the initial allocation of income to the limited partnership interests is allocated to Cantor, and reflected in, “Net income (loss) attributable to noncontrolling interests,” to recover any losses taken in earlier quarters, with the remaining income allocated to the limited partnership interests. This loss allocation process between limited partners and Cantor has no material impact on the net income (loss) allocated to common stockholders.
(3) Summary of Significant Accounting Policies
For a detailed discussion about Newmark’s significant accounting policies, see Note 3 — “Summary of Significant Accounting Policies,” in Newmark’s consolidated financial statements included in Part II, Item 8 of Newmark’s Annual Report on Form 10-K for the year ended December 31, 2022. There were no significant changes made to Newmark’s significant accounting policies during the three and six months ended June 30, 2023.
Revenue Recognition:
Management Services, Servicing Fees and Other:
Management services revenues include property management, facilities management, project management and valuation and appraisal. Management fees are recognized at the time the related services have been performed, unless future contingencies exist. This also includes revenue from the licensing of flexible workspaces to its customers by Knotel and Deskeo. In addition, in regard to management and facility service contracts, the owner of the property will typically reimburse Newmark for certain expenses that are incurred on behalf of the owner, which comprise primarily on-site employee salaries and related benefit costs. The amounts which are to be reimbursed per the terms of the services contract are recognized as revenue in the same period as the related expenses are incurred. In certain instances, Newmark subcontracts property management services to independent property managers, in which case Newmark passes a portion of its property management fee on to the
subcontractor, and Newmark retains the balance. Accordingly, Newmark records these fees gross of the amounts paid to subcontractors, and the amounts paid to subcontractors are recognized as expenses in the same period.
Newmark also uses third party service providers in the provision of its services to customers. In instances where a third-party service provider is used, Newmark performs an analysis to determine whether it is acting as a principal or an agent with respect to the services provided. To the extent that Newmark determines that it is acting as a principal, the revenue and the expenses incurred are recorded on a gross basis. In instances where Newmark has determined that it is acting as an agent, the revenue and expenses are presented on a net basis within the revenue line item.
In some instances, Newmark performs services for customers and incurs out-of-pocket expenses as part of delivering those services. Newmark’s customers agree to reimburse Newmark for those expenses, and those reimbursements are part of the contract’s transaction price. Consequently, these expenses and the reimbursements of such expenses from the customer are presented on a gross basis because the services giving rise to the out-of-pocket expenses do not transfer a good or service. The reimbursements are included in the transaction price when the costs are incurred, and the reimbursements are due from the
customer.
Servicing fees are earned for servicing mortgage loans and are recognized on an accrual basis over the lives of the related mortgage loans. Also included in servicing fees are the fees earned on prepayments, interest and placement fees on borrowers’ escrow accounts and other ancillary fees. Other revenues include interest income on warehouse notes receivable.
Leasing and Other Commissions:
Commissions from real estate lease brokerage transactions are typically recognized at a point in time on the date the lease is signed, if deemed not subject to significant reversal. The date the lease is signed represents the transfer of control and satisfaction of the performance obligation as the tenant has been secured. Commission payments may be due entirely upon lease execution or may be paid in installments upon the resolution of a future contingency (e.g. tenant move-in or payment of first month’s rent).
Investment Sales
Investment sales revenue from real estate sales brokerage transactions are recognized at the time the service has been provided and the commission becomes legally due, except when future contingencies exist. In most cases, close of escrow or transfer of title is a future contingency, and revenue recognition is deferred until all contingencies are satisfied.
Commercial Mortgage Origination, net:
Fair value of expected net future cash flows from servicing and loan originations and related fees and sales premiums, net, are recognized when a derivative asset or liability is recorded upon the commitment to originate a loan with a borrower and sell the loan to an investor. The derivative is recorded at fair value and includes loan origination fees, sales premiums, and the estimated fair value of the expected net servicing cash flows. The revenue is recognized net of related fees and commissions to third-party brokers. Mortgage brokerage and debt placement revenue is earned and recognized when the sale of a property closes, and title passes from seller to buyer. The revenue is generated from the loan origination fees, sales premiums, and the estimated fair value of the expected net servicing cash flows.
Goodwill and Other Intangible Assets, Net:
Goodwill is the excess of the purchase price over the fair value of identifiable net assets acquired in a business combination. As prescribed in the U.S. GAAP guidance, Intangibles—Goodwill and Other, goodwill and other indefinite-lived intangible assets are not amortized, but instead are periodically tested for impairment. The Company reviews goodwill and other indefinite-lived intangible assets for impairment on an annual basis during the fourth quarter of each fiscal year or whenever an event occurs or circumstances change that could reduce the fair value of a reporting unit below its carrying amount. When reviewing goodwill for impairment, Newmark first assesses qualitative factors to determine whether it is more likely than not that the fair value of a reporting unit is less than its carrying amount, including goodwill.
Intangible assets with definite lives are amortized on a straight-line basis over their estimated useful lives. Definite-lived intangible assets arising from business combinations include trademark and trade names, non-contractual customers, license agreements, non-compete agreements, and contractual customers.
Current Expected Credit Losses:
The accounting policy changes described below were updated pursuant to the adoption of ASU No. 2016-13, Financial Instruments—Credit Losses (Topic 326)—Measurement of Credit Losses on Financial Instruments and related amendments on January 1, 2020. These policy updates have been applied using the modified retrospective approach in the accompanying unaudited condensed consolidated financial statements from January 1, 2020 onward. Financial information for the historical comparable periods was not revised and continues to be reported under the accounting standards in effect during those historical periods. In accordance with the guidance in ASC Topic 326, Newmark presents its financial assets that are
measured at amortized cost, net of an allowance for credit losses, which represents the amount expected to be collected over their estimated life. Expected credit losses for newly recognized financial assets carried at amortized cost and credit exposures on off-balance sheet financial guarantees, as well as changes to expected lifetime credit losses during the period, are recognized in earnings. The CECL methodology represents a significant change from prior U.S. GAAP and replaced the prior multiple impairment methods, which generally required that a loss be incurred before it was recognized. Within the life cycle of a loan or other financial asset in scope, the CECL methodology generally results in the earlier recognition of the provision for credit losses and the related allowance for credit losses than under prior U.S. GAAP. The CECL methodology’s impact on expected credit losses, among other things, reflects Newmark’s view of the current state of the economy, forecasted macroeconomic conditions and Newmark’s portfolios.
Financial guarantee liability:
Newmark has adopted ASC 326 which impacted the expected credit loss reserving methodology for the financial guarantee liability provided under the Fannie Mae DUS and Freddie Mac TAH. The expected credit loss is modeled based on Newmark’s historical loss experience adjusted to reflect current economic conditions. A significant amount of judgment is required in the determination of the appropriate reasonable and supportable period, the methodology used to incorporate current and future macroeconomic conditions, determination of the probability of and exposure at default or non-payment, current delinquency status, loan size, terms, amortization types, and the forward-looking view of the primary risk drivers (debt-service coverage ratio and loan-to-value), all of which are ultimately used in measuring the quantitative components of the reserve. Beyond the reasonable and supportable period, Newmark estimates expected credit losses using its historical loss rates. In addition, Newmark reviews the reserves periodically and makes adjustments for certain external and internal qualitative factors, which may increase or decrease the reserves for credit losses. In order to estimate credit losses, assumptions about current and future economic conditions are incorporated into the model using multiple economic scenarios that are weighted to reflect the conditions at each measurement date. During the three and six months ended June 30, 2023, there was an increase (decrease) in the CECL related provision of $(0.8) million and $0.8 million, respectively. During the three and six months ended June 30, 2022, there was a decrease in the CECL related provision of $0.3 million and $0.1 million, respectively. The balance of the financial guarantee liabilities was $28.5 million and $27.7 million as of June 30, 2023 and December 31, 2022, respectively, and is included in “Other long-term liabilities” on the accompanying unaudited condensed consolidated balance sheets.
Receivables, net:
Newmark has accrued commissions receivable from real estate brokerage transactions, management services and other receivables from contractual management assignments. Receivables are presented net of the CECL allowance as discussed above and are included in “Receivables, net” on the accompanying unaudited condensed consolidated balance sheets. For its CECL reserve, Newmark segregated its receivables into certain pools based on similar risk characteristics and further defined a range of potential loss rates for each pool based on aging. Newmark designed its methodology to allow for a range of loss rates in each pool such that changes in forward-looking conditions can be incorporated into the estimate. Each pool is assigned a loss rate that incorporates management’s view of current conditions and forward-looking conditions that inform the level of expected credit losses in each pool. The credit loss estimate includes specifically identified amounts for which payment has become unlikely. During the three and six months ended June 30, 2023, there were increases in the CECL related provision of $1.3 million and $1.1 million, respectively. During the three and six months ended June 30, 2022, there was an increase in the CECL related provision of $2.1 million and $4.0 million, respectively. The balance of the reserve was $22.0 million and $20.9 million, respectively, as of June 30, 2023 and December 31, 2022 and is included in “Receivables, net” on the accompanying unaudited condensed consolidated balance sheets.
Loans, Forgivable Loans and Other Receivables from Employees and Partners, net:
Newmark has entered into various agreements with certain of its employees and partners, whereby these individuals receive loans which may be either wholly or in part repaid from the distribution earnings that the individual receives on some or all of their limited partnership units or may be forgiven over a period of time. The forgivable portion of these loans is not included in Newmark’s estimate of expected credit losses when employees meet the conditions for forgiveness through their continued employment over the specified time period and is recognized as compensation expense over the life of the loan. The amounts due from terminated employees that Newmark does not expect to collect are included in the allowance for credit losses. As of June 30, 2023 and December 31, 2022, the balance of this reserve was $2.2 million and $1.4 million, respectively, and is included in “Loans, forgivable loans and other receivables from employees and partners, net” on the accompanying unaudited condensed consolidated balance sheets.
From time to time, Newmark may also enter into agreements with employees and partners to grant bonus and salary advances or other types of loans. These advances and loans are repayable in the time frame outlined in the underlying agreements. Newmark reviews loan balances each reporting period for collectability. If Newmark determines that the collectability of a portion of the loan balances is not expected, Newmark recognizes a reserve against the loan balances as
compensation expense.
Segment:
Newmark has a single operating segment. Newmark is a real estate services firm offering services to commercial real estate tenants, investors, owners, occupiers, and developers. Our services include leasing and corporate advisory, investment sales and real estate finance, consulting, origination and servicing of commercial mortgage loans, valuation, project and development management and property and facility management. The chief operating decision-maker evaluates the operating results of Newmark regardless of geographic location as total real estate services and allocates resources accordingly. Newmark recognized revenues as follows (in thousands):
| | | | | | | | | | | | | | | | | | | | | | | | | | | | |
| | | Three Months Ended June 30, | | Six Months Ended June 30, |
| | | 2023 | | 2022 | | 2023 | | 2022 | | |
| Management services, servicing fees and other | | $ | 240,660 | | | $ | 233,685 | | | $ | 452,952 | | | $ | 466,804 | | | |
| Leasing and other commissions | | 203,611 | | | 212,825 | | | 396,917 | | | 411,778 | | | |
| Investment sales | | 77,604 | | | 209,053 | | | 149,597 | | | 361,167 | | | |
| Commercial mortgage origination, net | | 63,969 | | | 99,788 | | | 107,177 | | | 193,850 | | | |
| Revenues | | $ | 585,844 | | | $ | 755,351 | | | $ | 1,106,643 | | | $ | 1,433,599 | | | |
(4) Acquisitions
On March 10, 2023, Newmark completed the acquisition of Gerald Eve, a U.K. based real estate advisory firm.
For the six months ended June 30, 2023, the following table summarizes the components of the purchase consideration transferred, and the preliminary allocation of the assets acquired, and liabilities assumed, for the acquisition. Newmark expects to finalize its analysis of the assets acquired and liabilities assumed within the first year of the acquisitions, and therefore adjustments to assets and liabilities may occur (in thousands):
| | | | | |
| | As of the Acquisition Date |
| Purchase Price | |
| |
| |
| |
| Cash | 101,152 | |
| Contingent consideration | 11,863 | |
| |
| Total | $ | 113,015 | |
| |
| Allocations | |
| Cash | $ | 18,616 | |
| Goodwill | 75,638 | |
| Other intangible assets, net | 23,472 | |
| Receivables, net | 30,995 | |
| Fixed Assets, net | 6,279 | |
| Other assets | 1,829 | |
| Right-of-use assets | 19,472 | |
| Right-of-use liabilities | (20,925) | |
| Accrued compensation | (22,075) | |
| Accounts payable, accrued expenses and other liabilities | (20,286) | |
| |
| |
| |
| Total | $ | 113,015 | |
The total consideration for the acquisition during the six months ended June 30, 2023, was $113.0 million in total fair value comprising cash of $101.2 million and contingent consideration of $11.9 million. The excess of the consideration over the fair value of the net assets acquired was recorded as goodwill of $75.6 million, of which approximately $54.8 million is deductible by Newmark for tax purposes.
This acquisition was accounted for using the purchase method of accounting. The results of operations of the acquisitions have been included on the accompanying unaudited condensed consolidated financial statements subsequent to the
respective dates of acquisition, which in aggregate contributed $33.4 million to Newmark’s revenues for the six months ended June 30, 2023.
On April 1, 2022, Newmark completed the acquisitions of two companies: BH2, a London-based real estate advisory firm, and McCall & Almy, a multi-market tenant representation and real estate advisory firm.
On May 3, 2022, Newmark completed the acquisition of Open Realty Advisors and Open Realty Properties, which together operate as “Open Realty,” a retail real estate advisory firm.
The following table summarizes the components of the purchase consideration transferred, and the of the assets acquired, and liabilities assumed, for the acquisitions which occurred in 2022:
| | | | | |
| | As of the Acquisition Date |
| Purchase Price | |
| |
| |
| Contingent consideration | 7,322 | |
| Cash and stock issued at closing | 65,533 | |
| Total | $ | 72,855 | |
| |
| Allocations | |
| Cash | $ | 1,286 | |
| Goodwill | 50,756 | |
| Other intangible assets, net | 19,633 | |
| Receivables, net | 3,625 | |
| |
| Other assets | 290 | |
| Right-of-use Assets | 4,305 | |
| Right-of-use Liabilities | (4,305) | |
| Accrued Compensation | (2,175) | |
| Accounts payable, accrued expenses and other liabilities | (560) | |
| |
| |
| |
| Total | $ | 72,855 | |
The total consideration for the acquisitions during the year ended December 31, 2022, was $72.9 million in total fair value comprising cash of $65.5 million and contingent consideration of $7.3 million. The excess of the consideration over the fair value of the net assets acquired was recorded as goodwill of $50.8 million, of which approximately $35.1 million is deductible by Newmark for tax purposes.
These acquisitions were accounted for using the purchase method of accounting. The results of operations of the acquisitions have been included on the accompanying unaudited condensed consolidated financial statements subsequent to the respective dates of acquisition, which in aggregate contributed $17.8 million to Newmark’s revenues for the year ended December 31, 2022.
(5) Earnings Per Share and Weighted-Average Shares Outstanding
U.S. GAAP guidance — Earnings (Loss) Per Share provides guidance on the computation and presentation of earnings (loss) per share. Basic EPS excludes dilution and is computed by dividing Net income available to common stockholders by the weighted-average number of shares of common stock outstanding and contingent shares for which all necessary conditions have been satisfied except for the passage of time. Net income (loss) is allocated to Newmark’s outstanding common stock, FPUs, limited partnership units and Cantor Units (see Note 2 — “Limited Partnership Interests in Newmark Holdings and BGC Holdings ”). In addition, in relation to the Newmark OpCo Preferred Investment, the EPUs issued in June 2018 and September 2018 were entitled to a preferred payable-in-kind dividend which is recorded as accretion to the carrying amount of the EPUs and was a reduction to net income available to common stockholders for the calculation of Newmark’s basic earnings per share and fully diluted earnings per share.
The following is the calculation of Newmark’s basic EPS (in thousands, except per share data):
| | | | | | | | | | | | | | | | | | | | | |
| | | Three Months Ended June 30, | | Six Months Ended June 30, |
| | | 2023 | 2022 | | 2023 | | 2022 | | |
| Basic earnings per share: | | | | | | | | | |
| Net income available to common stockholders | | $ | 6,429 | | $ | 48,519 | | | $ | (3,921) | | | $ | 48,881 | | | |
| Basic weighted-average shares of common stock outstanding | | 173,939 | | 183,948 | | | 173,254 | | | 186,401 | | | |
| Basic earnings per share | | $ | 0.04 | | $ | 0.26 | | | $ | (0.02) | | | $ | 0.26 | | | |
Fully diluted EPS is calculated utilizing net income available to common stockholders plus net income allocations to the limited partnership interests in Newmark Holdings as the numerator. The denominator comprises Newmark’s weighted-average number of outstanding shares of Newmark Common Stock to the extent the related units are dilutive and, if dilutive, the weighted-average number of limited partnership interests and other contracts to issue shares of common stock, stock options and RSUs. The limited partnership interests generally are potentially exchangeable into shares of Newmark Class A common stock and are entitled to remaining earnings after the deduction for the Preferred Distribution; as a result, they are included in the fully diluted EPS computation to the extent that the effect would be dilutive.
The following is the calculation of Newmark’s fully diluted EPS (in thousands, except per share data):
| | | | | | | | | | | | | | | | | | | |
| | | Three Months Ended June 30, | | Six Months Ended June 30, |
| | 2023 | | 2022 | | 2023 | | 2022 | |
| Fully diluted earnings per share: | | | | | | | | | |
| Net income available to common stockholders | | $ | 6,429 | | | $ | 48,519 | | | $ | (3,921) | | | $ | 48,881 | | |
| Allocations of net income to limited partnership interests in Newmark Holdings, net of tax | | 2,421 | | | 14,860 | | | — | | | 14,567 | | |
| Net income for fully diluted shares | | $ | 8,850 | | | $ | 63,379 | | | $ | (3,921) | | | $ | 63,448 | | |
| Weighted-average shares: | | | | | | | | | |
| Common stock outstanding | | 173,939 | | | 183,948 | | | 173,254 | | | 186,401 | | |
| | | | | | | | | |
| | | | | | | | | |
Partnership units (1) | | 69,633 | | | 58,917 | | | — | | | 57,576 | | |
| RSUs (Treasury stock method) | | 879 | | | 3,067 | | | — | | | 4,475 | | |
| Newmark exchange shares | | 503 | | | 2,053 | | | — | | | 2,006 | | |
| Fully diluted weighted-average shares of common stock outstanding | | 244,954 | | | 247,985 | | | 173,254 | | | 250,458 | | |
| Fully diluted earnings per share | | $ | 0.04 | | | $ | 0.26 | | | $ | (0.02) | | | $ | 0.25 | | |
(1)Partnership units collectively include FPUs, limited partnership units, and Cantor Units (see Note 2 — “Limited Partnership Interests in Newmark Holdings and BGC Holdings” for more information).
For the three and six months ended June 30, 2023, 5.8 million and 74.1 million potentially dilutive securities, respectively, were excluded from the computation of fully diluted EPS because their effect would have been anti-dilutive. For the three and six months ended June 30, 2022, 0.6 million and 0.8 million potentially dilutive securities, respectively, were excluded from the computation of fully diluted EPS because their effect would have been anti-dilutive.
(6) Stock Transactions and Unit Redemptions
As of June 30, 2023, Newmark has two classes of authorized common stock: Class A common stock and Class B common stock.
Class A Common Stock
Each share of Class A common stock is entitled to one vote. Newmark has 1.0 billion authorized shares of Class A common stock at $0.01 par value per share.
Changes in shares of Newmark’s Class A common stock outstanding were as follows:
| | | | | | | | | | | | | | | | | | | | | | | | |
| | | Three Months Ended June 30, | | Six Months Ended June 30, | |
| | | 2023 | | 2022 | | 2023 | | 2022 | | |
| Shares outstanding at beginning of period | | 153,142,810 | | | 168,557,363 | | | 150,384,605 | | | 168,272,371 | | | |
| Share issuances: | | | | | | | | | | |
LPU redemption/exchange (1) | | 1,158,346 | | | 2,395,043 | | | 3,086,251 | | | 3,329,911 | | | |
| Issuance of Class A common stock for Newmark RSUs | | 286,608 | | | 369,567 | | | 1,272,148 | | | 1,389,041 | | | |
| Other | | 1,051 | | | 51,314 | | | (154,189) | | | 64,835 | | | |
| Treasury stock repurchases | | (2,354,217) | | | (11,370,647) | | | (2,354,217) | | | (13,053,518) | | | |
| Shares outstanding at end of period | | 152,234,598 | | | 160,002,640 | | | 152,234,598 | | | 160,002,640 | | | |
(1)Because they were included in Newmark’s fully diluted share count, if dilutive, any exchange of LPUs into Class A common stock would not impact the fully diluted number of shares and units outstanding.
Class B Common Stock
Each share of Class B common stock is entitled to 10 votes and is convertible at any time into one share of Class A common stock.
As of June 30, 2023 and December 31, 2022, there were 21.3 million shares of Newmark Class B common stock outstanding.
Share Repurchases
On February 17, 2021, our Board increased its authorized share repurchases of Newmark Class A common stock and purchases of limited partnership interests in Newmark’s subsidiaries to $400.0 million. This authorization includes repurchases of shares or purchase of units from executive officers, other employees and partners, including of BGC and Cantor, as well as other affiliated persons or entities. On February 10, 2022, the Board and Audit Committee reauthorized the $400.0 million Newmark share repurchase and unit redemption authorization, which may include purchases from Cantor, its partners or employees or other affiliated persons or entities. On November 4, 2022, the Board and Audit Committee reauthorized the $400.0 million Newmark share repurchase and unit redemption authorization, which may include purchases from Cantor, its partners or employees or other affiliated persons or entities.
From time to time, Newmark may actively continue to repurchase shares and/or purchase units. During the three and six months ended June 30, 2023, Newmark repurchased 2.4 million shares of Class A common stock at an average price of $5.68. As of June 30, 2023, Newmark had $378.9 million remaining from its share repurchase and unit purchase authorization.
The following table details Newmark’s share repurchases for cash under the current program. The gross share repurchases of Newmark’s Class A common stock during the six months ended June 30, 2023 were as follows (in thousands except shares and per share amounts):
| | | | | | | | | | | | | | | | | |
| Total Number of Shares Repurchased/Purchased | | Average Price Paid per Share | | Approximate Dollar Value of Units and Shares That May Yet Be Repurchased/ Purchased Under the Program |
| | | | | |
| | | | | |
| | | | | |
| | | | | |
| | | | | |
| | | | | |
| | | | | |
| | | | | |
| | | | | |
| | | | | |
| | | | | |
| | | | | |
| | | | | |
| Repurchases | | | | | |
| January 1, 2023 - March 31, 2023 | — | | | — | | | |
| April 2023 | 674 | | | $ | 7.08 | | | |
| May 2023 | 2,315,213 | | | $ | 5.67 | | | |
| June 2023 | 38,330 | | | $ | 5.75 | | | |
| Total Repurchases | 2,354,217 | | | $ | 5.68 | | | $ | 378,900 | |
Redeemable Partnership Interests
The changes in the carrying amount of FPUs follow (in thousands):
| | | | | | | | | | | |
| | June 30, 2023 | | December 31, 2022 |
| Balance at beginning of period: | $ | 16,550 | | | $ | 20,947 | |
| Income allocation | — | | | 2,272 | |
| Distributions of income | (380) | | | (5,130) | |
| | | |
| Issuance and other | (1,103) | | | (1,539) | |
| Balance at end of period | $ | 15,067 | | | $ | 16,550 | |
(7) Marketable Securities
On June 28, 2013, BGC sold certain assets of eSpeed, its on-the-run business, to Nasdaq. The total consideration received by BGC in the transaction included the Nasdaq Earn-out of up to 14,883,705 shares of Nasdaq to be paid ratably over 15 years, provided that Nasdaq, as a whole, produces at least $25.0 million in consolidated gross revenues each year. The Nasdaq Earn-out was excluded from the initial gain on the divestiture and is recognized in income as it is realized and earned when these contingent events have occurred, consistent with the accounting guidance for gain contingencies. BGC transferred the remaining rights under the Nasdaq Earn-out to Newmark on September 28, 2017. Any Nasdaq shares that were received by BGC prior to September 28, 2017 were not transferred to Newmark.
In connection with the Nasdaq Earn-out, Newmark received 992,247 shares during the years ended December 31, 2017 through 2020. In accordance with the terms of the agreement, Newmark would recognize the remaining Nasdaq Earn-out of up to 6,945,729 shares of Nasdaq ratably over approximately the next 7 years, provided that Nasdaq, as a whole, produces at least $25.0 million in gross revenues each year. On February 2, 2021, Nasdaq announced that it entered into a definitive agreement to sell its U.S. fixed income business to Tradeweb. On June 25, 2021, Nasdaq announced the closing of the sale of its U.S. fixed income business, which accelerated Newmark’s receipt of Nasdaq shares. Newmark received 6,222,340 Nasdaq shares, with a fair value of $1,093.9 million based on the closing price on June 30, 2021 included in “Other (loss) income, net” for the three months ended June 30, 2021.
On June 25, 2021, the SPV notified RBC of its decision to settle the third and fourth Nasdaq Forwards using the Nasdaq shares the SPV received on June 25, 2021. On July 2, 2021, Newmark settled the Nasdaq Forwards with 944,329 Nasdaq shares, with a fair value of $166.0 million based on the closing price of June 30, 2021, and retained 5,278,011 Nasdaq shares.
During the six months ended June 30, 2023, Newmark had no remaining Nasdaq shares. During the three months ended March 31, 2022, Newmark sold all of its remaining 2,497,831 Nasdaq shares. The gross proceeds of the Nasdaq shares sold was $437.8 million for the six months ended June 30, 2022. Newmark has no realized or unrealized gains (losses) on the mark-to-market of these securities for the six months ended June 30, 2023. Newmark recorded realized losses on these securities of $7.5 million for the six months ended June 30, 2022. Newmark recorded unrealized losses on these securities of $80.1 million for the six months ended June 30, 2022. Realized and unrealized gains on the mark-to-market of these shares are included in “Other income, net” on the accompanying unaudited condensed consolidated statements of operations.
As of June 30, 2023 and December 31, 2022, Newmark had $0.3 million and $0.8 million, respectively, of marketable securities in public entities included in “Marketable securities” on the accompanying unaudited condensed consolidated balance sheets. Newmark did not recognize any realized gains (losses) on the mark-to-market of marketable securities in public entities for the three and six months ended June 30, 2023 and 2022. Newmark recorded unrealized losses on the mark-to-market of marketable securities in public entities of $0.1 million and $0.5 million for the three and six months ended June 30, 2023, respectively, and Newmark did not record any gains (losses) on the mark-to-market of marketable securities for the three and six months ended June 30, 2022, respectively. Realized and unrealized gains on the mark-to-market of these shares are included in “Other income, net” on the accompanying unaudited condensed consolidated statements of operations.
(8) Investments
Newmark has a 27% ownership in Real Estate LP, a joint venture with Cantor in which Newmark has the ability to exert significant influence over the operating and financial policies. Accordingly, Newmark accounts for this investment under the equity method of accounting. Newmark recognized equity income (loss) of $5.0 million and $0.0 million for the three months ended June 30, 2023 and 2022, respectively, and $8.5 million and $0.0 million for the six months ended June 30, 2023 and 2022, respectively. Equity (loss) income is included in “Other income, net” on the accompanying unaudited condensed consolidated statements of operations. The carrying value of this investment was $99.8 million and $91.3 million as of June 30, 2023 and December 31, 2022, respectively, included in “Other assets” on the accompanying unaudited condensed consolidated balance sheets. On July 20, 2022, Newmark exercised its redemption option and expected to receive approximately $88.4
million from Cantor. In December 2022, the Audit Committee authorized a subsidiary of Newmark to rescind its July 20, 2022 written notice exercising the optional redemption of its 27.2% ownership interest in Real Estate LP and amended the joint venture agreement between Newmark and Real Estate LP to provide for a redemption option for this investment after July 1, 2023, with proceeds to be received within 20 days of the redemption notice. A payment of a $44.0 thousand administrative fee was made to Newmark in connection with such amendment. On July 1, 2023, Newmark exercised its redemption option and received payment of $104.7 million from Cantor in July of 2023, terminating Newmark’s interest in Real Estate LP.
Investments Carried Under Measurement Alternatives
Newmark has acquired investments in entities for which it does not have the ability to exert significant influence over operating and financial policies.
For the three and six months ended June 30, 2023, Newmark recorded unrealized losses related to these investments of $1.0 million and $1.0 million, respectively. For the three and six months ended June 30, 2022, Newmark recorded unrealized losses related to these investments of $15.5 million and $13.9 million, respectively. Newmark did not recognize any realized gains (losses) related to these investments for the three and six months ended June 30, 2023. For the three and six months ended June 30, 2022, Newmark recorded realized gains related to these investments of $0.0 million and $1.6 million, respectively. The changes in value are included as a part of “Other income (loss), net” on the accompanying unaudited condensed consolidated statements of operations. Additionally, the Company did not make any new investments during the three and six months ended June 30, 2023. For the three and six months ended June 30, 2022, the Company invested $0.3 million and $2.7 million, respectively. The carrying values of these investments were $7.7 million and $8.7 million as of June 30, 2023 and December 31, 2022, respectively, and are included in “Other assets” on the accompanying unaudited condensed consolidated balance sheets.
(9) Capital and Liquidity Requirements
Newmark is subject to various capital requirements in connection with seller/servicer agreements that Newmark has entered into with the various GSEs. Failure to maintain minimum capital requirements could result in Newmark’s inability to originate and service loans for the respective GSEs and could have a direct material adverse effect on the accompanying unaudited condensed consolidated financial statements. Management believes that, as of June 30, 2023 and December 31, 2022, Newmark had met all capital requirements. As of June 30, 2023 and December 31, 2022, the most restrictive capital requirement was the net worth requirement of Fannie Mae. Newmark exceeded the minimum requirement by $433.9 million and $433.4 million, respectively, as of June 30, 2023 and December 31, 2022.
Certain of Newmark’s agreements with Fannie Mae allow Newmark to originate and service loans under the Fannie Mae DUS program. These agreements require Newmark to maintain sufficient collateral to meet Fannie Mae’s restricted and operational liquidity requirements based on a pre-established formula. Certain of Newmark’s agreements with Freddie Mac allow Newmark to service loans under the Freddie Mac TAH. These agreements require Newmark to pledge sufficient collateral to meet Freddie Mac’s liquidity requirement of 8% of the outstanding principal of Freddie Mac TAH loans serviced by Newmark. Management believes that, as of June 30, 2023 and December 31, 2022, Newmark had met all liquidity requirements.
In addition, as a servicer for Fannie Mae, Ginnie Mae and FHA, Newmark is required to advance to investors any uncollected principal and interest due from borrowers. Outstanding borrower advances were $0.8 million and $1.3 million as of June 30, 2023 and December 31, 2022, respectively, and are included in “Other assets” on the accompanying unaudited condensed consolidated balance sheets.
(10) Loans Held for Sale, at Fair Value
Loans held for sale, at fair value represent originated loans that are typically financed by short-term warehouse facilities (see Note 19 — “Warehouse Facilities Collateralized by U.S. Government Sponsored Enterprises”) and sold within 45 days from the date the mortgage loan is funded. Newmark initially and subsequently measures all loans held for sale at fair value on the accompanying unaudited condensed consolidated balance sheets. The fair value measurement falls within the definition of a Level 2 measurement (significant other observable inputs) within the fair value hierarchy. Electing to use fair value allows a better offset of the change in the fair value of the loans and the change in fair value of the derivative instruments used as economic hedges. Loans held for sale had a cost basis and fair value as follows (in thousands):
| | | | | | | | | | | |
| June 30, 2023 | | December 31, 2022 |
| Cost Basis | $ | 941,457 | | | $ | 137,633 | |
| Fair Value | 936,970 | | | 138,345 | |
As of June 30, 2023 and December 31, 2022, all of the loans held for sale were either under commitment to be purchased by Freddie Mac or had confirmed forward trade commitments for the issuance and purchase of Fannie Mae or Ginnie Mae mortgage-backed securities that will be secured by the underlying loans. As of June 30, 2023 and December 31, 2022, there were no loans held for sale that were 90 days or more past due or in nonaccrual status.
Newmark records interest income on loans held for sale, in accordance with the terms of the individual loans, during the period prior to sale. Interest income on loans held for sale is included in “Management services, servicing fees and other” on the accompanying unaudited condensed consolidated statements of operations. Gains (losses) for fair value adjustments on loans held for sale is included in “Commercial mortgage origination, net” on the accompanying unaudited condensed consolidated statements of operations. Interest income and gains (losses) for fair value adjustments on loans held for sale were as follows (in thousands):
| | | | | | | | | | | | | | | | | | | | | | | | | | | | | | |
| | | Three Months Ended June 30, | | Six Months Ended June 30, | | |
| | | 2023 | | 2022 | | 2023 | | 2022 | | |
| Interest income on loans held for sale | | $ | 10,135 | | | $ | 5,162 | | | $ | 12,273 | | | $ | 10,106 | | | |
| Gains (losses) recognized on change in fair value on loans held for sale | | (10,675) | | | 10,862 | | | (4,487) | | | 11,827 | | | |
(11) Derivatives
Newmark accounts for its derivatives at fair value and recognizes all derivatives as either assets or liabilities on the accompanying unaudited condensed consolidated balance sheets. In its normal course of business, Newmark enters into commitments to extend credit for mortgage loans at a specific rate (rate lock commitments) and commitments to deliver these loans to third-party investors at a fixed price (forward sale contracts). In addition, Newmark had previously entered into the Nasdaq Forwards (see Note 1 - “Organization and Basis of Presentation”) that are accounted for as derivatives.
The fair value of derivative contracts, computed in accordance with Newmark’s netting policy, is set forth below (in thousands):
| | | | | | | | | | | | | | | | | | | | | | | | | | | | | | | | | | | | |
| | | June 30, 2023 | | December 31, 2022 |
| Derivative contract | | Assets | | Liabilities | | Notional Amounts(1) | | Assets | | Liabilities | | Notional Amounts(1) |
| Rate lock commitments | | $ | 2,092 | | | $ | 2,749 | | | $ | 92,367 | | | $ | 3,181 | | | $ | 8,754 | | | $ | 140,697 | |
| | | | | | | | | | | | |
| Forward sale contracts | | 20,485 | | | 72 | | | 1,033,824 | | | 11,139 | | | 624 | | | 278,331 | |
| Total | | $ | 22,577 | | | $ | 2,821 | | | $ | 1,126,191 | | | $ | 14,320 | | | $ | 9,378 | | | $ | 419,028 | |
(1)Notional amounts represent the sum of gross long and short derivative contracts, an indication of the volume of Newmark’s derivative activity, and do not represent anticipated losses.
The change in fair value of rate lock commitments and forward sale contracts related to mortgage loans are reported as part of “Commercial mortgage origination, net” on the accompanying unaudited condensed consolidated statements of operations. The change in fair value of rate lock commitments are disclosed net of $(1.2) million and $(1.1) million of expenses for the three months ended June 30, 2023 and 2022, respectively, and $0.6 million and $0.2 million of expenses for the six months ended June 30, 2023 and 2022, respectively. The changes in fair value of rate lock commitments are reported as part of “Compensation and employee benefits” on the accompanying unaudited condensed consolidated statements of operations.
Gains and losses on derivative contracts, which are included on the accompanying unaudited condensed consolidated statements of operations were as follows (in thousands):
| | | | | | | | | | | | | | | | | | | | | | | | | | | | | | | | | | | | |
| | | Location of gains (losses) recognized in income for derivatives | | Three Months Ended June 30, | | Six Months Ended June 30, | | |
| | | | 2023 | | 2022 | | 2023 | | 2022 | | |
| Derivatives not designed as hedging instruments: | | | | | | | | | | | | |
| | | | | | | | | | | | |
| Rate lock commitments | | Commercial mortgage origination, net | | (7,167) | | | (2,198) | | | (100) | | | (5,167) | | | |
| Rate lock commitments | | Compensation and employee benefits | | 1,238 | | | 1,123 | | | (558) | | | (224) | | | |
| Forward sale contracts | | Commercial mortgage origination, net | | 18,718 | | | (11,992) | | | 20,414 | | | 9,524 | | | |
| Total | | | | $ | 12,789 | | | $ | (13,067) | | | $ | 19,756 | | | $ | 4,133 | | | |
Derivative assets and derivative liabilities are included in “Other current assets,” “Other assets” and the “Accounts payable, accrued expenses and other liabilities,” on the accompanying unaudited condensed consolidated balance sheets.
(12) Revenues from Contracts with Customers
The following table presents Newmark’s total revenues separately for its revenues from contracts with customers and other sources of revenues (in thousands):
| | | | | | | | | | | | | | | | | | | | | | | | | | | | |
| | | Three Months Ended June 30, | | Six Months Ended June 30, |
| | | 2023 | | 2022 | | 2023 | | 2022 | | |
| Revenues from contracts with customers: | | | | | | | | | | |
| Leasing and other commissions | | $ | 203,611 | | | $ | 212,825 | | | 396,917 | | | $ | 411,778 | | | |
| Investment sales | | 77,604 | | | 209,053 | | | 149,597 | | | 361,167 | | | |
| Mortgage brokerage and debt placement | | 19,330 | | | 50,326 | | | 36,476 | | | 96,615 | | | |
| Management services | | 178,161 | | | 181,329 | | | 340,265 | | | 366,389 | | | |
| Total | | 478,706 | | | 653,533 | | | 923,255 | | | 1,235,949 | | | |
Other sources of revenue(1): | | | | | | | | | | |
| Fair value of expected net future cash flows from servicing recognized at commitment, net | | 23,046 | | | 31,499 | | | 37,145 | | | 60,971 | | | |
| Loan originations related fees and sales premiums, net | | 21,593 | | | 17,963 | | | 33,556 | | | 36,264 | | | |
Servicing fees and other | | 62,499 | | | 52,356 | | | 112,687 | | | 100,415 | | | |
| Total | | $ | 585,844 | | | $ | 755,351 | | | $ | 1,106,643 | | | $ | 1,433,599 | | | |
(1)Although these items have customers under contract, they were recorded as other sources of revenue as they were excluded from the scope of ASU No. 2014-9.
Disaggregation of revenues
Newmark’s chief operating decision-maker, regardless of geographic location, evaluates the operating results, including revenues, of Newmark as total real estate services (see Note 3 — “Summary of Significant Accounting Policies” for further discussion).
Contract balances
The timing of Newmark’s revenue recognition may differ from the timing of payment by its customers. Newmark records a receivable when revenue is recognized prior to payment and Newmark has an unconditional right to payment. Alternatively, when payment precedes the provision of the related services, Newmark records deferred revenue until the performance obligations are satisfied.
Newmark’s deferred revenue primarily relates to customers paying in advance or billed in advance where the performance obligation has not yet been satisfied. Deferred revenue is recorded as a contract liability. Deferred revenue at June 30, 2023 and December 31, 2022 was $2.5 million and $2.9 million, respectively. For the three and six months ended June 30, 2023, Newmark recognized revenue of $1.5 million and $3.0 million, respectively, that was recorded as deferred revenue in a previous period. For the three and six months ended June 30, 2022, Newmark recognized revenue of $0.9 million and $1.8 million, respectively, that was recorded as deferred revenue in a previous period.
For Knotel and Deskeo, the Company’s remaining performance obligations that represent contracted customer revenues, that have not yet been recognized as revenue as of June 30, 2023, that will be recognized as revenue in future periods over the life of the customer contracts, in accordance with ASC 606, are approximately $165.4 million. Over half of the remaining performance obligation as of June 30, 2023 is scheduled to be recognized as revenue within the next twelve months, with the remaining to be recognized over the remaining life of the customer contracts, which extends through 2030.
Approximate future cash flows to be received over the next five years as of June 30, 2023 are as follows (in thousands):
| | | | | |
| 2023 | $ | 56,753 | |
| 2024 | 60,550 | |
| 2025 | 30,067 | |
| 2026 | 9,595 | |
| 2027 | 4,918 | |
| Thereafter | 3,520 | |
| Total | $ | 165,403 | |
(13) Commercial Mortgage Origination, Net
Commercial mortgage origination, net consists of the following activity (in thousands):
| | | | | | | | | | | | | | | | | | | | | | |
| | | Three Months Ended June 30, | | Six Months Ended June 30, | | |
| | | 2023 | | 2022 | | 2023 | | 2022 | | |
| Fair value of expected net future cash flows from servicing recognized at commitment, net | | $ | 23,046 | | $ | 31,499 | | $ | 37,145 | | $ | 60,971 | | |
| Loan originations related fees and sales premiums, net | | 21,593 | | | 17,963 | | | 33,556 | | | 36,264 | | | |
| Mortgage brokerage and debt placement | | 19,330 | | | 50,326 | | | 36,476 | | | 96,615 | | | |
| Total | | $ | 63,969 | | | $ | 99,788 | | | $ | 107,177 | | | $ | 193,850 | | | |
(14) Mortgage Servicing Rights, Net
The changes in the carrying amount of MSRs were as follows (in thousands):
| | | | | | | | | | | | | | | | | | | | | | | | | | | | |
| | | Three Months Ended June 30, | | Six Months Ended June 30, | | |
| Mortgage Servicing Rights | | 2023 | | 2022 | | 2023 | | 2022 | | |
| Beginning Balance | | $ | 556,916 | | | $ | 571,581 | | | $ | 576,428 | | | $ | 563,488 | | | |
| Additions | | 22,654 | | | 35,426 | | | 31,619 | | | 71,626 | | | |
| | | | | | | | | | |
| | | | | | | | | | |
| Amortization | | (29,007) | | | (29,059) | | | (57,484) | | | (57,166) | | | |
| Ending Balance | | $ | 550,563 | | | $ | 577,948 | | | $ | 550,563 | | | $ | 577,948 | | | |
| | | | | | | | | | |
| Valuation Allowance | | | | | | | | | | |
| Beginning Balance | | $ | (6,375) | | | $ | (11,986) | | | $ | (7,876) | | | $ | (13,186) | | | |
| Decrease | | 343 | | | 2,718 | | | 1,844 | | | 3,918 | | | |
| Ending Balance | | $ | (6,032) | | | $ | (9,268) | | | $ | (6,032) | | | $ | (9,268) | | | |
| Net Balance | | $ | 544,531 | | | $ | 568,680 | | | $ | 544,531 | | | $ | 568,680 | | | |
Servicing fees are included in “Management services, servicing fees and other” on the accompanying unaudited condensed consolidated statements of operations and were as follows (in thousands):
| | | | | | | | | | | | | | | | | | | | | | | | | | | | |
| | | Three Months Ended June 30, | | Six Months Ended June 30, | | |
| | | 2023 | | 2022 | | 2023 | | 2022 | | |
| Servicing fees | | $ | 37,711 | | | $ | 37,089 | | | $ | 74,617 | | | $ | 73,034 | | | |
| Escrow interest and placement fees | | 12,657 | | | 2,389 | | | 22,748 | | | 3,406 | | | |
| Ancillary fees | | 1,829 | | | 7,482 | | | 2,760 | | | 13,156 | | | |
| Total | | $ | 52,197 | | | $ | 46,960 | | | $ | 100,125 | | | $ | 89,596 | | | |
Newmark’s primary servicing portfolio as of June 30, 2023 and December 31, 2022 was $69.3 billion and $69.0 billion, respectively. Also, Newmark is the named special servicer for a number of commercial mortgage-backed securitizations. Upon certain specified events (such as, but not limited to, loan defaults and loan assumptions), the administration of the loan is transferred to Newmark. Newmark’s special servicing portfolio was $1.7 billion and $1.7 billion at June 30, 2023 and December 31, 2022, respectively.
The estimated fair value of the MSRs as of June 30, 2023 and December 31, 2022 was $658.1 million and $667.6 million, respectively.
Fair values are estimated using a valuation model that calculates the present value of the future net servicing cash flows. The cash flows assumptions used are based on assumptions Newmark believes market participants would use to value the portfolio. Significant assumptions include estimates of the cost of servicing per loan, discount rate, earnings rate on escrow deposits and prepayment speeds.
The discount rates used in measuring fair value for the six months ended June 30, 2023 and year ended December 31, 2022 were between 6.1% and 13.5% and varied based on investor type. An increase in discount rate of 100 basis points or 200 basis points would result in a decrease in fair value by $17.6 million and $34.3 million, respectively, as of June 30, 2023 and by $18.3 million and $35.7 million, respectively, as of December 31, 2022.
(15) Goodwill and Other Intangible Assets, Net
The changes in the carrying amount of goodwill were as follows (in thousands):
| | | | | |
| Balance, January 1, 2022 | $ | 657,131 | |
| Acquisitions | 50,756 | |
| Measurement period and currency translation adjustments | (1,993) | |
| Balance, December 31, 2022 | 705,894 | |
| Acquisitions | 75,638 | |
| Divestiture | (9,222) | |
| Measurement period and currency translation adjustments | 3,545 | |
| Balance, June 30, 2023 | $ | 775,855 | |
Goodwill is not amortized and is reviewed annually for impairment or more frequently if impairment indicators arise, in accordance with U.S. GAAP guidance on Goodwill and Other Intangible Assets. Newmark completed its annual goodwill impairment testing for the year ended December 31, 2022, which did not result in a goodwill impairment (see Note 4 — “Acquisitions” for more information). During the six months ended June 30, 2023, the Company sold a previous acquisition and wrote off $9.2 million of goodwill.
Other intangible assets consisted of the following (in thousands, except weighted-average life):
| | | | | | | | | | | | | | | | | | | | | | | |
| | June 30, 2023 |
| | Gross Amount | | Accumulated Amortization | | Net Carrying Amount | | Weighted- Average Remaining Life (Years) |
| Indefinite life: | | | | | | | |
| Trademark and trade names | $ | 11,350 | | | $ | — | | | $ | 11,350 | | | N/A |
| License agreements (GSE) | 5,390 | | | — | | | 5,390 | | | N/A |
| Definite life: | | | | | | | |
| Trademark and trade names | 16,360 | | | (9,283) | | | 7,077 | | | 2.4 |
| Non-contractual customers | 30,131 | | | (16,066) | | | 14,065 | | | 8.3 |
| | | | | | | |
| Non-compete agreements | 12,523 | | | (5,949) | | | 6,574 | | | 4.5 |
| Contractual customers | 60,572 | | | (14,535) | | | 46,037 | | | 4.0 |
| Other | 4,551 | | | (2,525) | | | 2,026 | | | 11.4 |
| Total | $ | 140,877 | | | $ | (48,358) | | | $ | 92,519 | | | 4.7 |
| | | | | | | | | | | | | | | | | | | | | | | |
| | December 31, 2022 |
| | Gross Amount | | Accumulated Amortization | | Net Carrying Amount | | Weighted- Average Remaining Life (Years) |
| Indefinite life: | | | | | | | |
| Trademark and trade names | $ | 11,350 | | | $ | — | | | $ | 11,350 | | | N/A |
| License agreements (GSE) | 5,390 | | | — | | | 5,390 | | | N/A |
| Definite life: | | | | | | | |
| Trademark and trade names | 12,893 | | | (8,103) | | | 4,790 | | | 2.4 |
| Non-contractual customers | 30,131 | | | (14,995) | | | 15,136 | | | 8.6 |
| License agreements | 4,981 | | | (4,981) | | | — | | | — | |
| Non-compete agreements | 9,557 | | | (5,113) | | | 4,444 | | | 3.1 |
| Contractual customers | 48,257 | | | (10,690) | | | 37,567 | | | 5.7 |
| Other | 4,551 | | | (2,260) | | | 2,291 | | | 12.4 |
| Total | $ | 127,110 | | | $ | (46,142) | | | $ | 80,968 | | | 5.9 |
Intangible amortization expense for the three months ended June 30, 2023 and 2022 was $4.6 million and $4.8 million, respectively, and $8.0 million and $7.4 million for the six months ended June 30, 2023 and 2022, respectively. Intangible amortization is included as a part of “Depreciation and amortization” on the accompanying unaudited condensed consolidated statements of operations. Impairment charges are included in intangible amortization expense.
The estimated future amortization of definite life intangible assets as of June 30, 2023 was as follows (in thousands):
| | | | | |
| 2023 | $ | 9,121 | |
| 2024 | 17,798 | |
| 2025 | 16,363 | |
| 2026 | 12,820 | |
| 2027 | 8,826 | |
| Thereafter | 10,851 | |
| Total | $ | 75,779 | |
(16) Fixed Assets, Net
Fixed assets, net consisted of the following (in thousands):
| | | | | | | | | | | |
| |
| June 30, 2023 | | December 31, 2022 |
| Leasehold improvements, furniture and fixtures, and other fixed assets | $ | 233,645 | | | $ | 207,020 | |
| Software, including software development costs | 53,394 | | | 48,112 | |
| Computer and communications equipment | 32,182 | | | 31,586 | |
| Total, cost | 319,221 | | | 286,718 | |
| Accumulated depreciation and amortization | (142,407) | | | (131,079) | |
| Total, net | $ | 176,814 | | | $ | 155,639 | |
Depreciation expense for the three months ended June 30, 2023 and 2022 was $9.6 million and $8.5 million, respectively, and $18.7 million and $15.2 million for the six months ended June 30, 2023 and 2022, respectively. Newmark recorded an impairment charge of $0.5 million and $1.4 million for the three and six months ended June 30, 2023, respectively. Newmark did not record an impairment for the three and six months ended June 30, 2022, respectively. The impairment charge is included as a part of “Depreciation and amortization” on the accompanying unaudited condensed consolidated statements of operations.
Capitalized software development costs for the three months ended June 30, 2023 and 2022 were $3.4 million and $0.7 million, respectively, and $6.3 million and $1.1 million for the six months ended June 30, 2023 and 2022, respectively. Amortization of software development costs totaled $0.7 million and $0.4 million for the three months ended June 30, 2023 and 2022, respectively, and $1.3 million and $0.7 million for the six months ended June 30, 2023 and 2022, respectively. Amortization of software development costs is included as part of “Depreciation and amortization” on the accompanying unaudited condensed consolidated statements of operations.
(17) Leases
Newmark has operating leases for real estate and equipment. These leases have remaining lease terms ranging from 1 to 11 years, some of which include options to extend the leases in 1 to 10 years increments for up to 10 years. Renewal periods are included in the lease term only when renewal is reasonably certain, which is a high threshold and requires management to apply judgment to determine the appropriate lease term. Certain leases also include periods covered by an option to terminate the lease if Newmark is reasonably certain not to exercise the termination option. The Company measures its lease payments by including fixed rental payments and, where relevant, variable rental payments tied to an index, such as the Consumer Price Index. Payments for leases in place before the date of adoption of ASC 842, Leases were determined based on previous leases guidance. The Company recognizes lease expense for its operating leases on a straight-line basis over the lease term and variable lease expense not included in the lease payment measurement is recognized as incurred. All leases were classified as operating leases as of June 30, 2023.
Pursuant to the accounting policy election, leases with an initial term of twelve months or less are not recognized on the balance sheet. The short-term lease expense over the period reasonably reflects the Company’s short-term lease commitments.
ASC 842, Leases requires the Company to make certain assumptions and judgments in applying the guidance, including determining whether an arrangement includes a lease, determining the term of a lease when the contract has renewal or cancellation provisions, and determining the discount rate.
The Company determines whether an arrangement is a lease or includes a lease at the contract inception by evaluating whether the contract conveys the right to control the use of an identified asset for a period of time in exchange for consideration. If the Company has the right to obtain substantially all of the economic benefits from, and can direct the use of, the identified asset for a period of time, the Company accounts for the identified asset as a lease. The Company has elected the practical expedient to not separate lease and non-lease components for all leases other than real estate leases. The primary non-lease component that is combined with a lease component represents operating expenses such as utilities, maintenance or management fees.
As the rate implicit in the lease is not usually available, the Company used an incremental borrowing rate based on the information available at the adoption date of the new Leases standard in determining the present value of lease payments for existing leases. The Company has elected to use a portfolio approach for the incremental borrowing rate, applying corporate bond rates to the leases. The Company calculated the appropriate rates with reference to the lease term and lease currency. The Company uses information available at the lease commencement date to determine the discount rate for any new leases.
Total lease liability as of June 30, 2023 is $739.8 million. Of the total amount, $196.6 million of lease liability is within our flexible workspace business whereby the liability is in consolidated SPVs with only $36.6 million of guarantees and/or letters of credit with exposure to Newmark. In addition, Newmark has contracted future customer revenues and sub-lease income as of June 30, 2023 amounting to approximately $176.2 million.
Total lease liability as of December 31, 2022 is $723.9 million. Of the total amount, $188.0 million of lease liability is within our flexible workspace business whereby the liability is in consolidated SPVs with only $36.5 million of guarantees and/or letters of credit with exposure to Newmark. In addition, Newmark has contracted future customer revenues and sub-lease income as of December 31, 2022 amounting to approximately $183.7 million.
Operating lease costs were $34.3 million and $31.3 million for the three months ended June 30, 2023 and 2022, respectively, and $68.4 million and $56.7 million for the six months ended June 30, 2023 and 2022, respectively, and are included in “Operating, administrative and other” on the accompanying unaudited condensed consolidated statements of operations. Operating cash flows for the six months ended June 30, 2023 and 2022 included payments of $61.4 million and $52.9 million for operating lease liabilities, respectively. As of June 30, 2023 and December 31, 2022, Newmark did not have any leases that have not yet commenced but that create significant rights and obligations. For the three months ended June 30, 2023 and 2022, Newmark had short-term lease expense of $0.2 million and $0.3 million, respectively. For the six months ended June 30, 2023 and 2022, Newmark had short-term lease expense of $0.3 million and $0.1 million, respectively. For the three months ended June 30, 2023 and 2022, Newmark had sublease income of $0.8 million and $0.2 million, respectively. For the six months ended June 30, 2023 and 2022, Newmark had sublease income of $1.5 million and $0.2 million, respectively. For the three and six months ended June 30, 2023 and 2022, Newmark did not recognize any lease impairment charge.
The weighted-average discount rate as of June 30, 2023 and December 31, 2022 was 4.73% and 4.61%, respectively, and the remaining weighted-average lease term was 6.8 years and 7.0 years, respectively.
As of June 30, 2023 and December 31, 2022, Newmark had operating lease Right-of-use assets of $640.1 million and $638.6 million, respectively, and operating lease Right-of-use liabilities of $101.4 million and $96.9 million, respectively, recorded in “Accounts payable, and accrued expenses and other liabilities” and $638.3 million and $627.1 million, respectively, recorded in “Right-of-use liabilities,” on the accompanying unaudited condensed consolidated balance sheets.
Rent expense, including the operating lease costs above, for the three months ended June 30, 2023 and 2022, was $41.0 million and $35.4 million, respectively, and $80.5 million and $72.1 million for the six months ended June 30, 2023 and 2022, respectively. Rent expense is included in “Operating, administrative and other” on the accompanying unaudited condensed consolidated statements of operations.
Newmark is obligated for minimum rental payments under various non-cancelable operating leases, principally for office space, expiring at various dates through 2034. Certain of these leases contain escalation clauses that require payment of additional rent to the extent of increases in certain operating or other costs.
Minimum lease payments under these arrangements, net of payments to be received under a sublease, were as follows (in thousands):
| | | | | | | | | | | |
| |
| June 30, 2023 | | December 31, 2022 |
| 2023 | $ | 64,944 | | | $ | 125,633 | |
| 2024 | 133,277 | | | 127,996 | |
| 2025 | 132,291 | | | 126,234 | |
| 2026 | 127,263 | | | 121,596 | |
| 2027 | 118,338 | | | 110,997 | |
| Thereafter | 300,991 | | | 242,185 | |
| Total lease payments | 877,104 | | | 854,641 | |
| Less: Interest | 148,149 | | | 141,792 | |
| Present value of lease liability | $ | 728,955 | | | $ | 712,849 | |
(18) Other Current Assets and Other Assets
Other current assets consisted of the following (in thousands):
| | | | | | | | | | | |
| |
| | June 30, 2023 | | December 31, 2022 |
| Derivative assets | $ | 22,577 | | | $ | 14,320 | |
| Equity method investment | 99,815 | | | — | |
| Prepaid expenses | 51,555 | | | 40,393 | |
| Other taxes | 22,536 | | | 21,988 | |
| Rent and other deposits | 21,514 | | | 19,284 | |
| Other | 1,122 | | | 4,203 | |
| Total | $ | 219,119 | | | $ | 100,188 | |
Other assets consisted of the following (in thousands):
| | | | | | | | | | | |
| |
| | June 30, 2023 | | December 31, 2022 |
| Deferred tax assets | $ | 94,595 | | | $ | 94,689 | |
| Equity method investment | — | | | 91,280 | |
| Non-marketable investments | 7,691 | | | 8,688 | |
| | | |
| Other tax receivables | 5,280 | | | 6,683 | |
| Other | 22,497 | | | 12,926 | |
| Total | $ | 130,063 | | | $ | 214,266 | |
(19) Warehouse Facilities Collateralized by U.S. Government Sponsored Enterprises
Newmark uses its warehouse facilities and repurchase agreements to fund mortgage loans originated under its various lending programs. Outstanding borrowings against these lines are collateralized by an assignment of the underlying mortgages and third-party purchase commitments and are recourse only to our wholly-owned subsidiary, Berkeley Point Capital, LLC.
Newmark had the following lines available and borrowings outstanding (in thousands):
| | | | | | | | | | | | | | | | | | | | | | | | | | | | | | | | | | | |
| | Committed Lines | | Uncommitted Lines | | Balance at June 30, 2023 | | Balance at December 31, 2022 | | Stated Spread to One-Month SOFR | | Rate Type |
Warehouse facility due June 12, 2024 (1) | $ | 450,000 | | | $ | — | | | $ | — | | | $ | — | | | 145 bps | | Variable |
Warehouse facility due June 12, 2024 (1) | — | | | 300,000 | | | — | | | — | | | 145 bps | | Variable |
| Warehouse facility due September 25, 2023 | 300,000 | | | — | | | 204,021 | | | 35,292 | | | 130 bps | | Variable |
| Warehouse facility due September 25, 2023 | — | | | 100,000 | | | — | | | — | | | 130 bps | | Variable |
| Warehouse facility due October 6, 2023 | 800,000 | | | — | | | 719,451 | | | 102,114 | | | 130 bps | | Variable |
| Fannie Mae repurchase agreement, open maturity | — | | | 400,000 | | | 8,000 | | | — | | | 115 bps | | Variable |
| Total | $ | 1,550,000 | | | $ | 800,000 | | | $ | 931,472 | | | $ | 137,406 | | | | | |
(1)The warehouse line established a $125.0 million sublimit line of credit to fund potential principal and interest servicing advances on the Company’s Fannie Mae portfolio during the forbearance period related to the CARES Act. Advances will have an interest rate of 1-month SOFR plus 180 bps. There were no outstanding draws under this sublimit as of June 30, 2023 and December 31, 2022.
Pursuant to the terms of the warehouse facilities, Newmark is required to meet several financial covenants. Newmark was in compliance with all covenants as of June 30, 2023 and December 31, 2022, respectively.
The borrowing rates on the warehouse facilities are based on short-term SOFR plus applicable margins. Due to the short-term maturity of these instruments, the carrying amounts approximate fair value.
(20) Debt
Debt consisted of the following (in thousands):
| | | | | | | | | | | |
| |
| | June 30, 2023 | | December 31, 2022 |
6.125% Senior Notes | $ | 549,088 | | | $ | 547,784 | |
| Credit Facility | 225,000 | | | — | |
| Total | $ | 774,088 | | | $ | 547,784 | |
6.125% Senior Notes
On November 6, 2018, Newmark closed its offering of $550.0 million aggregate principal amount of 6.125% Senior Notes due November 15, 2023. The 6.125% Senior Notes were priced on November 1, 2018 at 98.94% to yield 6.375%. The 6.125% Senior Notes were offered and sold by Newmark in a private offering exempt from the registration requirements under the Securities Act. The 6.125% Senior Notes were subsequently exchanged for notes with substantially similar terms that were registered under the Securities Act. The 6.125% Senior Notes bear an interest rate of 6.125% per annum, payable on each May 15 and November 15, beginning on May 15, 2019, and will mature on November 15, 2023.
The carrying amount of the 6.125% Senior Notes was determined as follows (in thousands):
| | | | | | | | | | | |
| | | |
| | June 30, 2023 | | December 31, 2022 |
| Principal balance | $ | 550,000 | | | $ | 550,000 | |
| Less: debt issue cost | 478 | | | 1,120 | |
| Less: debt discount | 434 | | | 1,096 | |
| Total | $ | 549,088 | | | $ | 547,784 | |
Newmark uses the effective interest rate method to amortize debt discounts and uses the straight-line method to amortize debt issue costs over the life of the notes. Interest expense, amortization of debt issue costs and amortization of the debt discount of the 6.125% Senior Notes, included in “Interest expense, net” on the accompanying unaudited condensed consolidated statements of operations, were as follows (in thousands):
| | | | | | | | | | | | | | | | | | | | | | | | | | | | |
| | | Three Months Ended June 30, | | Six Months Ended June 30, | | |
| | 2023 | | 2022 | | 2023 | | 2022 | | |
| Interest expense | | $ | 8,422 | | | $ | 8,735 | | | $ | 16,844 | | | $ | 17,464 | | | |
| Debt issue cost amortization | | 321 | | | 321 | | | 642 | | | 642 | | | |
| Debt discount amortization | | 333 | | | 313 | | | 661 | | | 621 | | | |
| Total | | $ | 9,076 | | | $ | 9,369 | | | $ | 18,147 | | | $ | 18,727 | | | |
Debt Repurchase Program
On June 16, 2020, the Board and Audit Committee authorized a debt repurchase program for the repurchase by Newmark of up to $50.0 million of Newmark’s 6.125% Senior Notes and any future debt securities issued by the Company.
As of June 30, 2023, Newmark had $50.0 million remaining under its debt repurchase authorization.
Credit Facility
On November 28, 2018, Newmark entered into the Credit Agreement by and among Newmark, the several financial institutions from time to time party thereto, as lenders, and Bank of America N.A., as administrative agent. The Credit Agreement provided for a $250.0 million three-year unsecured senior revolving credit facility. Borrowings under the Credit Facility bore an annual interest rate equal to, at Newmark’s option, either (a) LIBOR for specified periods, or upon the consent of all lenders, such other period that is 12 months or less, plus an applicable margin, or (b) a base rate equal to the greatest of (i) the federal funds rate plus 0.5%, (ii) the prime rate as established by the administrative agent, and (iii) one-month LIBOR plus 1.0%, plus an applicable margin. The applicable margin was 2.0% with respect to LIBOR borrowings and could range from 1.25% to 2.25% in (a) above and was 1.00% with respect to base rate borrowings and could range from 0.25% to 1.25% in (b) above, depending upon Newmark’s credit rating. The Credit Facility also provided for an unused facility fee.
On February 26, 2020, Newmark entered into an amendment to the Credit Agreement, increasing the size of the Credit Facility to $425.0 million and extending the maturity date to February 26, 2023. The annual interest rate on the Credit Facility was reduced to LIBOR plus 1.75%, subject to a pricing grid linked to Newmark’s credit ratings from S&P Global Ratings and Fitch.
On March 16, 2020, Newmark entered into a second amendment to the Credit Agreement, increasing the size of the Credit Facility to $465.0 million. The annual interest rate on the Credit Facility was LIBOR plus 1.75%, subject to a pricing grid linked to Newmark’s credit ratings from S&P Global Ratings and Fitch. In July 2021, Newmark paid the $140.0 million outstanding on the Credit Facility.
On March 10, 2022, Newmark amended and restated the Credit Agreement, as amended. Pursuant to the amended and restated Credit Agreement, the lenders agreed to: (a) increase the amount available to the Company under the Credit Facility to $600.0 million, (b) extend the maturity date of the Credit Facility to March 10, 2025, and (c) improve pricing to 1.50% per annum with respect to Term SOFR (as defined in the amended and restated Credit Agreement) borrowings.
As of June 30, 2023, borrowings under the Credit Facility carried an interest rate of 6.77%, with a weighted-average interest rate of 5.04% for the six months ended June 30, 2023. As of June 30, 2023, there were $225.0 million of borrowings under the Credit Facility. On July 20, 2023, Newmark repaid $100.0 million of the outstanding balance of the Credit Facility. There were no borrowings under the Credit Facility as of December 31, 2022 or during the six months ended June 30, 2022. Newmark uses the straight-line method to amortize debt issue costs over the life of the notes. Interest expense and amortization of debt issue costs of the Credit Facility, included in “Interest expense, net” on the accompanying unaudited condensed consolidated statements of operations, were as follows (in thousands):
| | | | | | | | | | | | | | | | | | | | | | | | | | | | |
| | | Three Months Ended June 30, | | Six Months Ended June 30, | | |
| | 2023 | | 2022 | | 2023 | | 2022 | | |
| Interest expense | | $ | 4,018 | | | $ | — | | | $ | 5,277 | | | $ | — | | | |
| Debt issue cost amortization | | 264 | | | — | | | 711 | | | — | | | |
| Unused facility fee | | 182 | | | 334 | | | 452 | | | 634 | | | |
| Total | | $ | 4,464 | | | $ | 334 | | | $ | 6,440 | | | $ | 634 | | | |
On November 30, 2018, Newmark entered into the Cantor Credit Agreement (see Note 25 — “Related Party Transactions” for a more detailed discussion).
(21) Financial Guarantee Liability
Newmark shares risk of loss for loans originated under the Fannie Mae DUS and Freddie Mac TAH programs and could incur losses in the event of defaults under or foreclosure of these loans. Under the loss-share guarantee, Newmark’s maximum contingent liability to the extent of actual losses incurred is approximately 33% of the outstanding principal balance on Fannie Mae DUS or Freddie Mac TAH loans. Risk-sharing percentages are established on a loan-by-loan basis when originated, with most loans at 33% and “modified” loans at lower percentages. Under certain circumstances, risk-sharing percentages can be revised subsequent to origination or Newmark could be required to repurchase the loan. In the event of a loss resulting from a catastrophic event that is not required to be covered by borrowers’ insurance policies, Newmark can recover the loss under its mortgage impairment insurance policy. Any potential recovery is subject to the policy’s deductibles and limits.
At June 30, 2023, the credit risk loans being serviced by Newmark on behalf of Fannie Mae and Freddie Mac had outstanding principal balances of $28.2 billion with a maximum potential loss of approximately $8.6 billion. At December 31, 2022, the credit risk loans being serviced by Newmark on behalf of Fannie Mae and Freddie Mac had outstanding principal balances of approximately $27.6 billion with a maximum potential loss of approximately $8.4 billion.
Newmark’s current estimate of expected credit losses considers various factors, including, without being limited to, historical default and losses, current delinquency status, loan size, terms, amortization types, the forward-looking view of the primary risk drivers (debt-service coverage ratio and loan-to-value) based on forecasts of economic conditions and local market performance. During the three and six months ended June 30, 2023, there were changes in the provision for expected credit losses of $(0.2) million and $2.6 million, respectively. For the three and six months ended June 30, 2022, there were changes in the provision for expected credit losses of $0.3 million and $0.1 million, respectively. A loan is considered to be delinquent once it is 60 days past due.
As of June 30, 2023, there was one delinquent loan that had an outstanding principal balance of $7.3 million, with a maximum loss exposure of $2.4 million. Proceeds from the liquidation of the asset is estimated to be approximately $7.5 million based on current estimate of fair value. Newmark’s share of the loss would approximate $0.5 million. During the six months ended June 30, 2023, Newmark settled the loss on one credit risk loan for $1.2 million that was in foreclosure as of December 31, 2022 and wrote off $0.6 million of servicing advances.
As of December 31, 2022, there was one loan in foreclosure that had an outstanding principal balance of $22.8 million, with a maximum loss exposure of $7.6 million. Proceeds from the liquidation of the asset is estimated to be approximately $20.0 million based on current estimate of fair value at December 31, 2022. Newmark's share of the loss would approximate $1.5 million.
As of December 31, 2022, there was one delinquent loan that had an outstanding principal balance of $7.3 million, with a maximum loss exposure of $2.4 million. Proceeds from the liquidation of the asset is estimated to be approximately $4.2 million based on current estimate of fair value. Newmark’s share of the loss would approximate $1.1 million.
The provisions for risk-sharing were included in “Operating, administrative and other” on the accompanying unaudited condensed consolidated statements of operations as follows (in thousands):
| | | | | |
| Balance, January 1, 2022 | $ | 25,989 | |
| |
| Provision for expected credit losses | 1,740 | |
| Balance, December 31, 2022 | 27,729 | |
| Provision for expected credit losses | 2,583 | |
| Credit loss settlement | (1,812) | |
| Balance, June 30, 2023 | $ | 28,500 | |
(22) Concentrations of Credit Risk
The lending activities of Newmark create credit risk in the event that counterparties do not fulfill their contractual payment obligations. In particular, Newmark is exposed to credit risk related to the Fannie Mae DUS and Freddie Mac TAH loans (see Note 21 — “Financial Guarantee Liability”). As of June 30, 2023, 20% and 12% of $8.6 billion of the maximum loss was for properties located in California and Texas, respectively. As of December 31, 2022, 20% and 11% of $8.4 billion of the maximum loss was for properties located in California and Texas, respectively.
(23) Escrow and Custodial Funds
In conjunction with the servicing of multifamily and commercial loans, Newmark holds escrow and other custodial funds. Escrow funds are held at unaffiliated financial institutions generally in the form of cash and cash equivalents. These funds amounted to $1.4 billion and $1.0 billion, as of June 30, 2023 and December 31, 2022, respectively. These funds are held for the benefit of Newmark’s borrowers and are segregated in custodial bank accounts. These amounts are excluded from the assets and liabilities of Newmark.
(24) Fair Value of Financial Assets and Liabilities
U.S. GAAP guidance establishes a fair value hierarchy that prioritizes the inputs to valuation techniques used to measure fair value. The hierarchy gives the highest priority to unadjusted quoted prices in active markets for identical assets and liabilities (Level 1 measurements) and the lowest priority to unobservable inputs (Level 3 measurements). The three levels of the fair value hierarchy are as follows:
•Level 1 measurements—Unadjusted quoted prices in active markets that are accessible at the measurement date for identical, unrestricted assets or liabilities.
•Level 2 measurements—Quoted prices in markets that are not active or financial instruments for which all significant inputs are observable, either directly or indirectly.
•Level 3 measurements—Prices or valuations that require inputs that are both significant to the fair value measurement and unobservable.
As required by U.S. GAAP guidance, assets and liabilities are classified in their entirety based on the lowest level of input that is significant to the fair value measurement. The following table sets forth by level within the fair value hierarchy financial assets and liabilities accounted for at fair value under U.S. GAAP guidance (in thousands):
| | | | | | | | | | | | | | | | | | | | | | | |
| | As of June 30, 2023 |
| | Level 1 | | Level 2 | | Level 3 | | Total |
| Assets: | | | | | | | |
| Marketable securities | $ | 310 | | | $ | — | | | $ | — | | | $ | 310 | |
| Loans held for sale, at fair value | — | | | 936,970 | | | — | | | 936,970 | |
| | | | | | | |
| Rate lock commitments | — | | | — | | | 2,092 | | | 2,092 | |
| | | | | | | |
| Forward sale contracts | — | | | — | | | 20,485 | | | 20,485 | |
| Total | $ | 310 | | | $ | 936,970 | | | $ | 22,577 | | | $ | 959,857 | |
| Liabilities: | | | | | | | |
| | | | | | | |
| Contingent consideration | — | | | — | | | 20,703 | | | 20,703 | |
| Rate lock commitments | — | | | — | | | 2,749 | | | 2,749 | |
| Forward sale contracts | — | | | — | | | 72 | | | 72 | |
| Total | $ | — | | | $ | — | | | $ | 23,524 | | | $ | 23,524 | |
| | | | | | | | | | | | | | | | | | | | | | | |
| | As of December 31, 2022 |
| | Level 1 | | Level 2 | | Level 3 | | Total |
| Assets: | | | | | | | |
| Marketable securities | $ | 788 | | | $ | — | | | $ | — | | | $ | 788 | |
| Loans held for sale, at fair value | — | | | 138,345 | | | — | | | 138,345 | |
| | | | | | | |
| Rate lock commitments | — | | | — | | | 3,181 | | | 3,181 | |
| | | | | | | |
| Forward sale contracts | — | | | — | | | 11,139 | | | 11,139 | |
| Total | $ | 788 | | | $ | 138,345 | | | $ | 14,320 | | | $ | 153,453 | |
| Liabilities: | | | | | | | |
| Contingent consideration | $ | — | | | $ | — | | | $ | 8,343 | | | $ | 8,343 | |
| Rate lock commitments | — | | | — | | | 8,754 | | | 8,754 | |
| Forwards sale contracts | — | | | — | | | 624 | | | 624 | |
| Total | $ | — | | | $ | — | | | $ | 17,721 | | | $ | 17,721 | |
There were no transfers among Level 1, Level 2 and Level 3 for the three and six months ended June 30, 2023 and 2022, respectively.
Level 3 Financial Assets and Liabilities: Changes in Level 3 rate lock commitments, forward sale contracts and contingent consideration measured at fair value on recurring basis were as follows (in thousands):
| | | | | | | | | | | | | | | | | | | | | | | | | | | | | | | | | | | |
| | As of June 30, 2023 |
| | Opening Balance | | Total realized and unrealized gains (losses) included in Net income | | Additions | | Settlements | | Closing Balance | | Unrealized gains (losses) outstanding |
| Assets: | | | | | | | | | | | |
| Rate lock commitments | $ | 3,181 | | | $ | 2,092 | | | $ | — | | | $ | (3,181) | | | $ | 2,092 | | | $ | 2,092 | |
| Forward sale contracts | 11,139 | | | 20,485 | | | — | | | (11,139) | | | 20,485 | | | 20,485 | |
| | | | | | | | | | | |
| Total | $ | 14,320 | | | $ | 22,577 | | | $ | — | | | $ | (14,320) | | | $ | 22,577 | | | $ | 22,577 | |
| | | | | | | | | | | |
| | Opening Balance | | Total realized and unrealized gains (losses) included in Net income | | Additions | | Settlements | | Closing Balance | | Unrealized gains (losses) outstanding |
| Liabilities: | | | | | | | | | | | |
| Contingent consideration | $ | 8,343 | | | $ | 1,154 | | | $ | 12,189 | | | $ | (983) | | | $ | 20,703 | | | $ | 1,154 | |
| Rate lock commitments | 8,754 | | | 2,749 | | | — | | | (8,754) | | | 2,749 | | | 2,749 | |
| Forward sale contracts | 624 | | | 72 | | | — | | | (624) | | | 72 | | | 72 | |
| Total | $ | 17,721 | | | $ | 3,975 | | | $ | 12,189 | | | $ | (10,361) | | | $ | 23,524 | | | $ | 3,975 | |
| | | | | | | | | | | | | | | | | | | | | | | | | | | | | | | | | | | |
| | As of December 31, 2022 |
| | Opening Balance | | Total realized and unrealized gains (losses) included in Net income | | Additions | | Settlements | | Closing Balance | | Unrealized gains (losses) outstanding |
| Assets: | | | | | | | | | | | |
| Rate lock commitments | $ | 3,957 | | | $ | 3,181 | | | $ | — | | | $ | (3,957) | | | $ | 3,181 | | | $ | 3,181 | |
| Forward sale contracts | 4,544 | | | 11,139 | | | — | | | (4,544) | | | 11,139 | | | 11,139 | |
| | | | | | | | | | | |
| Total | $ | 8,501 | | | $ | 14,320 | | | $ | — | | | $ | (8,501) | | | $ | 14,320 | | | $ | 14,320 | |
| | | | | | | | | | | |
| | Opening Balance | | Total realized and unrealized gains (losses) included in Net income | | Additions | | Settlements | | Closing Balance | | Unrealized gains (losses) outstanding |
| Liabilities: | | | | | | | | | | | |
| Contingent consideration | $ | 12,338 | | | $ | (1,893) | | | $ | 6,226 | | | $ | (8,328) | | | $ | 8,343 | | | $ | (1,893) | |
| Rate lock commitments | 2,836 | | | 8,754 | | | — | | | (2,836) | | | 8,754 | | | 8,754 | |
| Forward sale contracts | 2,180 | | | 624 | | | — | | | (2,180) | | | 624 | | | 624 | |
| Total | $ | 17,354 | | | $ | 7,485 | | | $ | 6,226 | | | $ | (13,344) | | | $ | 17,721 | | | $ | 7,485 | |
Quantitative Information About Level 3 Fair Value Measurements
The following tables present quantitative information about the significant unobservable inputs utilized by Newmark in the fair value measurement of Level 3 assets and liabilities measured at fair value on a recurring basis:
| | | | | | | | | | | | | | | | | | | | | | | | | | | | | | | | |
| June 30, 2023 |
| Level 3 assets and liabilities | | Assets | | Liabilities | | Significant Unobservable Inputs | | Range | | Weighted Average |
Accounts payable, accrued expenses and other liabilities: | | | | | | | | | | |
| Contingent consideration | | $ | — | | | $ | 20,703 | | | Discount rate | | 4.0% - 11.8% | (1) | 4.2% |
| | | | | | | Probability of meeting earnout and contingencies | | 75.0% - 100.0% | (1) | 99.5% |
| | | | | | | | | | | |
| Derivative assets and liabilities: | | | | | | | | | | |
| | | | | | | | | | |
| Forward sale contracts | | $ | 20,485 | | | $ | 72 | | | Counterparty credit risk | | N/A | | N/A |
| Rate lock commitments | | $ | 2,092 | | | $ | 2,749 | | | Counterparty credit risk | | N/A | | N/A |
| | | | | | | | | | | | | | | | | | | | | | | | | | | | | | | | |
| December 31, 2022 |
| Level 3 assets and liabilities | | Assets | | Liabilities | | Significant Unobservable Inputs | | Range | | Weighted Average |
Accounts payable, accrued expenses and other liabilities: | | | | | | | | | | |
| Contingent consideration | | $ | — | | | $ | 8,343 | | | Discount rate | | 4.0% - 11.8% | (1) | 5.1% |
| | | | | | | Probability of meeting earnout and contingencies | | 75.0% - 100.0% | (1) | 98.9% |
| | | | | | | | | | | |
| Derivative assets and liabilities: | | | | | | | | | | |
| | | | | | | | | | |
| Forward sale contracts | | $ | 11,139 | | | $ | 624 | | | Counterparty credit risk | | N/A | | N/A |
| Rate lock commitments | | $ | 3,181 | | | $ | 8,754 | | | Counterparty credit risk | | N/A | | N/A |
(1)Newmark’s estimate of contingent consideration as of June 30, 2023 and December 31, 2022 was based on the acquired business’ projected future financial performance, including revenues.
Valuation Processes - Level 3 Measurements
Both the rate lock commitments to borrowers and the forward sale contracts to investors are derivatives and, accordingly, are marked to fair value on the accompanying unaudited condensed consolidated statements of operations. The fair value of Newmark’s rate lock commitments to borrowers and loans held for sale and the related input levels includes, as applicable:
•The assumed gain or loss of the expected loan sale to the investor, net of employee benefits;
•The expected net future cash flows associated with servicing the loan;
•The effects of interest rate movements between the date of the rate lock and the balance sheet date; and
•The nonperformance risk of both the counterparty and Newmark.
The fair value of Newmark’s Forward Sales Contracts to investors considers effects of interest rate movements between the trade date and the balance sheet date. The market price changes are multiplied by the notional amount of the Forward Sales Contracts to measure the fair value.
The fair value of Newmark’s rate lock commitments and forward sale contracts is adjusted to reflect the risk that the agreement will not be fulfilled. Newmark’s exposure to nonperformance in rate lock and forward sale contracts is represented by the contractual amount of those instruments. Given the credit quality of Newmark’s counterparties, the short duration of rate lock commitments and Forward Sales Contracts, and Newmark’s historical experience with the agreements, management does not believe the risk of nonperformance by Newmark’s counterparties to be significant.
The fair value of Newmark’s contingent consideration is based on the discount rate of the Company's calculated-average cost of capital, as well as the probability of acquirees meeting earnout targets.
Information About Uncertainty of Level 3 Fair Value Measurements
The significant unobservable inputs used in the fair value of Newmark’s contingent consideration are the discount rate and probability of meeting earnout and contingencies. Significant increases (decreases) in the discount rate would have resulted in a significantly lower (higher) fair value measurement. Significant increases (decreases) in the probability of meeting earnout and contingencies would have resulted in a significantly higher (lower) fair value measurement. As of June 30, 2023 and December 31, 2022, the present value of expected payments related to Newmark’s contingent consideration was $20.7 million and $8.3 million, respectively (see Note 29 — “Commitments and Contingencies”). As of June 30, 2023 and December 31, 2022, the undiscounted value of the payments, assuming that all contingencies are met, would be $39.4 million and $30.9 million, respectively.
Fair Value Measurements on a Non-Recurring Basis
Equity investments carried under the measurement alternative are remeasured at fair value on a non-recurring basis to reflect observable transactions which occurred during the period. Newmark applied the measurement alternative to equity securities with the fair value of $7.7 million and $8.7 million, which was included in “Other assets” on the accompanying unaudited condensed consolidated balance sheets as of June 30, 2023 and December 31, 2022, respectively. These investments are classified within Level 2 in the fair value hierarchy, because their estimated fair value is based on valuation methods using the observable transaction price at the transaction date.
(25) Related Party Transactions
(a)Service Agreements
Newmark receives administrative services, including but not limited to, treasury, legal, accounting, information technology, payroll administration, human resources, incentive compensation plans and other support, provided by Cantor. Allocated expenses were $6.8 million and $6.7 million for the three months ended June 30, 2023 and 2022, respectively, and $14.6 million and $13.6 million for the six months ended June 30, 2023 and 2022, respectively. These expenses are included as part of “Fees to related parties” on the accompanying unaudited condensed consolidated statements of operations.
(b)Loans, Forgivable Loans and Other Receivables from Employees and Partners
Newmark has entered into various agreements with certain employees and partners whereby these individuals receive loans which may be either wholly or in part repaid from the distribution of earnings that the individuals receive on some or all of their limited partnership interests or may be forgiven over a period of time. The forgivable portion of these loans is recognized as compensation expense over the life of the loans. From time to time, Newmark may also enter into agreements with employees and partners to grant bonus and salary advances or other types of loans. These advances and loans are repayable in the timeframes outlined in the underlying agreements.
As of June 30, 2023 and December 31, 2022, the aggregate balance of employee loans was $628.3 million and $500.8 million, respectively, and is included as “Loans, forgivable loans and other receivables from employees and partners, net” on the accompanying unaudited condensed consolidated balance sheets. Compensation expense for the above-mentioned employee loans for the three months ended June 30, 2023 and 2022 was $25.0 million and $20.7 million, respectively, and $50.4 million and $39.6 million for the six months ended June 30, 2023 and 2022, respectively. The compensation expense related to these
employee loans is included as part of “Compensation and employee benefits” on the accompanying unaudited condensed consolidated statements of operations.
Other Related Party Transactions
In February 2019, the Audit Committee authorized Newmark and its subsidiaries to originate and service GSE loans for Cantor and its affiliates (other than BGC) and service loans originated by Cantor and its affiliates (other than BGC) on prices, rates and terms no less favorable to Newmark and its subsidiaries than those charged by third parties. The authorization is subject to certain terms and conditions, including but not limited to: (i) a maximum amount up to $100.0 million per loan, (ii) a $250.0 million limit on loans that have not yet been acquired or sold to a GSE at any given time, and (iii) a separate $250.0 million limit on originated Fannie Mae loans outstanding to Cantor at any given time.
On November 30, 2020, Newmark entered into an arrangement to assist View in the sale of its products and services to real estate clients in exchange for commissions. View is a Silicon Valley-based producer of high-efficiency dynamic glass that controls light, heat, and glare, providing unobstructed views and privacy using a low voltage control system. In connection with the arrangement, View also agreed to engage Newmark as its exclusive provider of real estate services for a period of at least five years. While View is not under common control with Newmark, it was, at the time that the agreement was executed, the target of a merger with CF Finance Acquisition Corp. II, a special purpose acquisition company sponsored by Cantor.
(c)Transactions with Cantor Commercial Real Estate, L.P.
Newmark has a revenue-share agreement with CCRE, in which Newmark pays CCRE for referrals for leasing or other services. Newmark did not make any payments under this agreement to CCRE during the three and six months ended June 30, 2023 and 2022. Newmark did not recognize revenue for the three and six months ended June 30, 2023 and 2022, respectively, in connection with this revenue-share agreement.
In addition, Newmark has a loan referral agreement in place with CCRE, in which either party can refer a loan to the other. Newmark did not have any revenues from these referrals for the three and six months ended June 30, 2023 and 2022, respectively. Such revenues are recognized in “Commercial mortgage origination, net” on the accompanying unaudited condensed consolidated statements of operations. These referral fees are net of the broker fees and commissions paid to CCRE.
Newmark did not purchase any primary servicing rights during the three and six months ended June 30, 2023 and 2022. Newmark also services loans for CCRE on a “fee for service” basis, generally prior to a loan’s sale or securitization, and for which no MSR is recognized. Newmark recognized servicing revenues (excluding interest and placement fees) from servicing rights purchased from CCRE on a “fee for service” basis of $0.7 million, and $0.9 million for the three months ended June 30, 2023 and 2022, respectively, and $1.5 million and $1.8 million for the six months ended June 30, 2023 and 2022, respectively, which were included as part of “Management services, servicing fee and other” on the accompanying unaudited condensed consolidated statements of operations.
On July 22, 2019, CCRE Lending made a $146.6 million commercial real estate loan to a single-purpose company in which Barry Gosin, Newmark’s Chief Executive Officer, owns a 19% interest. This loan is secured by the single-purpose company’s interest in property in Pennsylvania that is subject to a ground lease. While CCRE Lending initially provided the full loan amount, on August 16, 2019, a third-party bank purchased approximately 80% of the loan value from CCRE Lending, with CCRE Lending retaining approximately 20%. This loan matures on August 6, 2029, and is payable monthly at a fixed interest rate of 4.38% per annum.
Transactions with Executive Officers and Directors
Executive Compensation
(i) Gosin Employment Agreement
On February 10, 2023, Mr. Gosin entered into an amended and restated employment agreement with Newmark OpCo and Newmark Holdings. In connection with the employment agreement, the Compensation Committee approved (i) for a term through at least 2024, with the term running through 2025, an annual cash bonus of $1,500,000; (ii) an upfront advance award of four tranches of 1,145,475 Newmark NPSUs each (calculated by dividing $10,000,000 by the Company’s stock price of $8.73 on February 10, 2023) attributable to each year of the term and (iii) the continued ability to receive discretionary bonuses, if any, subject to approval of the Compensation Committee. A copy of the employment agreement was attached as Exhibit 10.1 to the Company’s Current Report on Form 8-K filed with the SEC on February 14, 2023 and is described in detail therein.
(ii) Rispoli Employment Agreement
On September 29, 2022, Mr. Rispoli entered into an employment agreement with Newmark OpCo and Newmark Holdings. In connection with the employment agreement, the Compensation Committee approved the following for Mr. Rispoli: (i) an award of 500,000 Newmark RSUs, divided into tranches of 100,000 RSUs each that vest on a seven-year schedule; and (ii) an award of 250,000 Newmark RSUs, divided into tranches of 50,000 RSUs each that vest on a seven-year schedule. A copy of the employment agreement was attached as Exhibit 10.1 to the Company’s Current Report on Form 8-K filed with the SEC on October 3, 2022 and is described in detail therein.
In connection with signing the employment agreement on September 29, 2022, Mr. Rispoli received immediate exchangeability on 25% of his then currently held 88,079 non-exchangeable PSUs and 87,049 non-exchangeable PPSUs (such 25% totaled 23,560 PPSUs with a value of $283,527 and 20,221 PSUs), and will receive monetization rights on another 25% of such units held as of September 29, 2022, split pro-rata into one-fifth (1/5) increments, on or as soon as practicable after October 1 of each of 2023-2027, to the extent such units had not previously been given monetization rights, with each monetization contingent upon Mr. Rispoli performing substantial services exclusively for us or any affiliate, remaining a partner in Newmark Holdings, and complying with the terms of his employment agreement and any of his obligations to Newmark Holdings, us or any affiliate through such dates.
(iii) Other Executive Compensation
On December 21, 2021, the Compensation Committee approved: (i) the redemption of all of Mr. Gosin’s remaining 838,996 non-exchangeable Newmark PPSUs for $8,339,980 in cash and (ii) compensation of approximately $7,357,329 by way of the Company causing 478,328 of Mr. Gosin’s non-exchangeable Newmark PSUs to be redeemed for zero and issuing 446,711 shares of Newmark Class A common stock, based upon the closing price on the date the Committee approved the transaction (which was $16.47) and an Exchange Ratio of 0.9339. The estimated pre-tax value of this transaction is $15,697,309, less applicable taxes and withholdings, using a 53.13% tax rate for Mr. Gosin.
On December 21, 2021, Mr. Lutnick elected to redeem all of his 193,530 currently exchangeable Newmark PPSUs for a cash payment of $1,465,873. In addition, upon the Compensation Committee’s approval of the monetization of Mr. Gosin’s remaining non-exchangeable Newmark PPSUs and a number of Mr. Gosin’s non-exchangeable PSUs on December 21, 2021, Mr. Lutnick (i) elected to redeem 188,883 non-exchangeable Newmark PPSUs for a cash payment of $1,954,728, and 127,799 non-exchangeable Newmark NPPSUs for a cash payment of $1,284,376, both for which he previously waived, but now accepted under the Company’s standing policy for Mr. Lutnick; and (ii) received the right to monetize, and accepted the monetization of, his remaining 122,201 non-exchangeable Newmark NPPSUs for a cash payment of $1,228,124, under such standing policy.
In connection with the foregoing, Mr. Lutnick accepted the right to monetize approximately $4,406,915 by way of the Company causing 286,511 of Mr. Lutnick’s non-exchangeable Newmark PSUs to be redeemed for zero and issuing 267,572 shares of Newmark Class A common stock based upon the closing price on the date the Committee approved the transaction (which was $16.47) and a 0.9339 Exchange Ratio, under the Company’s standing policy applying to Mr. Lutnick, with such acceptance of rights granted in reference to Mr. Gosin’s December 2021 transactions to the extent necessary to effectuate the foregoing (and otherwise Mr. Lutnick waived all remaining rights, which shall be cumulative). The aggregate estimated pre-tax value of these transactions is $10,340,015, less applicable taxes and withholdings, using a 57.38% tax rate for Mr. Lutnick.
On June 28, 2021, in connection with the 2021 Equity Event, the Compensation Committee approved the specific transactions with respect to the Company’s executive officers set forth below. All of the transactions included in the 2021 Equity Event, with respect to Messrs. Lutnick, Gosin and Rispoli, were based on (i) the price for Newmark Class A common stock of $12.50 per share, as approved by the Compensation Committee; (ii) the price of BGC Partners Class A common stock of $5.86; and (iii) the price of Nasdaq common stock of $177.11.
On April 27, 2021, the Compensation Committee approved an additional monetization opportunity for Mr. Merkel: (i) 73,387 of Mr. Merkel’s 145,384 non-exchangeable Newmark Holdings PSUs were redeemed for zero, (ii) 19,426 of Mr. Merkel’s 86,649 non-exchangeable Newmark Holdings PPSUs were redeemed for a cash payment of $0.2 million, and (iii) 68,727 shares of Newmark Class A common stock were issued to Mr. Merkel. On the same day, the 68,727 shares of Newmark Class A common stock were repurchased from Mr. Merkel at $10.67 per share, the closing price of Newmark Class A common stock on that date, under the Company's stock buyback program. The total payment delivered to Mr. Merkel was $0.8 million, less applicable taxes and withholdings.
On March 16, 2021, the Company redeemed 30,926 non-exchangeable Newmark Holdings PSUs held by Mr. Merkel for zero and in connection therewith issued 28,962 shares of Newmark Class A common stock. On the same day, the Company repurchased these shares from Mr. Merkel at the closing price of Newmark Class A common stock of $11.09 per share under
the Company's stock buyback program. The total payment delivered to Mr. Merkel was $0.3 million, less applicable taxes and withholdings. The Compensation Committee approved these transactions.
On March 16, 2021, pursuant to the Newmark standing policy for Mr. Lutnick, the Compensation Committee granted exchange rights and/or monetization rights with respect to rights available to Mr. Lutnick. Mr. Lutnick elected to waive such rights one-time with such future opportunities to be cumulative. The aggregate number of Mr. Lutnick’s units for which he waived exchange rights or other monetization rights was 4,423,457 non-exchangeable Newmark Holdings PSUs/NPSUs, inclusive of the PSUs receiving an HDU conversion right and 1,770,016 non-exchangeable Newmark Holdings PPSUs with an aggregate determination amount of $21.6 million at that time, inclusive of the PPSUs receiving an HDU conversion right.
On March 16, 2021, the Compensation Committee granted Mr. Gosin exchange rights into shares of Newmark Class A common stock with respect to 526,828 previously awarded non-exchangeable Newmark Holdings PSUs and 30,871 non-exchangeable Newmark Holdings APSUs held by Mr. Gosin (which, based on the closing price of the Class A common stock of $11.09 per share on such date and using the Exchange Ratio of 0.9365, had a value of $5.8 million in the aggregate). In addition, on March 16, 2021, the Compensation Committee approved removing the sale restrictions on Mr. Gosin’s remaining 178,232 restricted shares of Class A common stock in BGC (which were originally issued in 2013) and associated 82,680 remaining restricted shares of Newmark Class A common stock (issued as a result of the Company spin-off in November 2018).
On March 16, 2021, the Compensation Committee granted Mr. Rispoli (i) exchange rights into shares of Newmark Class A common stock with respect to 6,043 previously awarded non-exchangeable Newmark Holdings PSUs held by Mr. Rispoli (which, based on the closing price of the Class A common stock of $11.09 per share on such date and using the Exchange Ratio of 0.9365, had a value of $0.1 million); and (ii) exchange rights into cash with respect to 4,907 previously awarded non-exchangeable Newmark Holdings PPSUs held by Mr. Rispoli (which had an average determination price of $15.57 per unit, for a total of $0.1 million in the aggregate to be paid for taxes when (i) is exchanged).
Howard W. Lutnick, Chairman
In connection with the Corporate Conversion, on May 18, 2023, Mr. Lutnick’s 1,474,930 BGC Holdings HDUs were redeemed for a cash capital account payment of $9.1 million, $7.0 million of which was paid by Newmark, with the remainder paid by BGC. The $7.0 million HDU liability was included in “Accrued Compensation” on the accompanying unaudited condensed consolidated balance sheet as of December 31, 2022, and related to services provided by Mr. Lutnick to Newmark prior to the Spin-off. Newmark recorded the related compensation expense and took the compensation tax deductions in prior years.
On December 27, 2021, the Compensation Committee approved a one-time bonus award to Mr. Lutnick, which was evidenced by the execution and delivery of a Retention Bonus Agreement, dated December 28, 2021, in consideration of his success in managing certain aspects of the Company’s performance as its principal executive officer and Chairman. The bonus award rewarded Mr. Lutnick for his efforts in delivering superior financial results for the Company and its stockholders, including in particular his success in creating substantial value for the Company and its stockholders in connection with creating, structuring, hedging and monetizing the forward share contract to receive over time shares of common stock of Nasdaq held by the Company and the strong balance sheet and significant amount of income created from this. A principal reason for structuring the bonus award with a substantial portion to be paid out over three years was also to further incentivize Mr. Lutnick to continue to serve as both the Company’s principal executive officer and its Chairman for the benefit of the Company’s stockholders.
The Retention Bonus Agreement provides for an aggregate cash payment of $50 million, payable as follows: $20 million within three days of the date of the Retention Bonus Agreement (which payment was made on December 31, 2021), and $10 million within thirty days following vesting on each of the first, second and third anniversaries of the date of the Retention Bonus Agreement. Any entitlement to future amounts not vested will be forfeited immediately if, prior to the applicable anniversary date, Mr. Lutnick ceases to serve as both the Company’s Chairman and its principal executive officer, unless Mr. Lutnick ceasing to serve in either such capacity occurs pursuant to a “Vesting Termination,” as that term is defined in the Retention Bonus Agreement. Mr. Lutnick has purchased Newmark Class A common stock with the after-tax proceeds of the initial tranche of the bonus award. The Retention Bonus Agreement describes a “Vesting Termination” as (i) a termination of Mr. Lutnick’s employment by the Company without “Cause” (as that term is defined in the Retention Bonus Agreement) or (ii) an involuntary removal of Mr. Lutnick from the position of Chairman of the Board on or after the occurrence of a Change in Control (as that term is defined in the Change of Control Agreement, dated as of December 13, 2017, by and between Mr. Lutnick and the Company). In the event that Mr. Lutnick ceases to serve as both the Company’s Chairman and its principal executive officer pursuant to a Vesting Termination, any amounts not vested will immediately become fully vested. The Retention Bonus Agreement provides that Mr. Lutnick ceasing to serve as the Company’s Chairman and principal executive officer pursuant to his death or disability does not constitute a Vesting Termination. The provisions of Mr. Lutnick’s Change of Control Agreement do not apply to the bonus award. A copy of the Retention Bonus Agreement was attached as Exhibit 10.1
to the Company’s Current Report on Form 8-K filed with the SEC on December 29, 2021 and is described in detail under the heading “2021 Lutnick Award” in our proxy statement filed with the SEC on August 15, 2022.
On June 28, 2021, in connection with the 2021 Equity Event, the Newmark Compensation Committee approved the following for Mr. Lutnick: (i) the exchange of 279,725 exchangeable Newmark Holdings PSUs into 263,025 shares of Class A common stock of Newmark based on the then applicable Exchange Ratio of 0.9403; and $1,465,874 associated with Mr. Lutnick’s non-exchangeable 193,530 Newmark Holdings PPSUs was redeemed and used for tax purposes; (ii) the conversion of 552,482.62 non-exchangeable Newmark Holdings PSUs with H-Rights into 552,482.62 non-exchangeable Newmark Holdings HDUs and redemption of such HDUs for their capital account of $7,017,000, paid in the form of Nasdaq shares issued at $177.11 per share (which was the Nasdaq closing price as of June 28, 2021); and $7,983,000 associated with Mr. Lutnick’s non-exchangeable Newmark Holdings PPSUs with H-Rights were redeemed and used for tax purposes; (iii) the exchange of 520,380 exchangeable BGC Holdings PSUs into 520,380 shares of Class A common stock of BGC Partners, and $1,525,705 associated with Mr. Lutnick’s exchangeable BGC Holdings PPSUs was redeemed and used for tax purposes; (iv) the redemption of 88,636 non-exchangeable BGC Holdings PSUs pursuant to Mr. Lutnick’s rights under his existing standing policy, and the issuance of 88,636 shares of Class A common stock of BGC Partners; (v) the conversion of 1,131,774 non-exchangeable BGC Holdings PSUs with H-Rights into 1,131,774 non-exchangeable BGC Holdings HDUs and $7,983,000 associated with Mr. Lutnick’s BGC Holdings PPSUs with H-Rights was redeemed and used for tax purposes in connection with the exercise of the BGC Holdings HDUs; and (vi) the issuance of 29,059 shares of Class A common stock of Newmark. In accordance with Mr. Lutnick’s right under his existing standing policy, and in connection with the 2021 Equity Event, upon the approval of the Newmark Compensation Committee: (i) 2,909,819 non-exchangeable Newmark Holdings PSUs, pursuant to Mr. Lutnick’s rights under his existing standing policy, were redeemed and 2,736,103 shares of Class A common stock of Newmark, based upon the then applicable Exchange Ratio of 0.9403, were granted to Mr. Lutnick; and (ii) $8,798,546 associated with Mr. Lutnick’s rights under his existing standing policy was redeemed and used for tax purposes. See “Executive Compensation” in our proxy statement filed August 15, 2022 for additional information and definitions.
Barry M. Gosin, Chief Executive Officer
On September 20, 2021, the Compensation Committee approved a monetization opportunity for Mr. Gosin: all of Mr. Gosin’s 2,114,546 non-exchangeable BGC Holdings PSUs were redeemed for zero and 2,114,456 shares of BGC Class A common stock were issued to Mr. Gosin. Effective as of April 14, 2022, Mr. Gosin’s 905,371 BGC Holdings HDUs were redeemed for a cash payment of $3,521,893 based upon a price of $3.89 per unit, which was the closing price of BGC Partners Class A common stock on April 14, 2022.
On June 28, 2021, the Compensation Committee approved the following for Mr. Gosin, the Company’s Chief Executive Officer: (i) the exchange of 1,531,061.84 exchangeable Newmark Holdings units (comprised of 1,438,597.37 exchangeable Newmark Holdings PSUs and 92,464.47 exchangeable Newmark Holdings APSUs) into 1,439,658 shares of Class A common stock of Newmark based upon the then current Exchange Ratio of 0.9403; and $834,508 associated with Mr. Gosin’s exchangeable Newmark Holdings PPSUs was redeemed and used for tax purposes; (ii) the conversion of 443,871.60 non-exchangeable Newmark Holdings PSUs with H-Rights into 443,871.60 non-exchangeable Newmark Holdings HDUs, and redemption of such HDUs, less any taxes and withholdings in excess of $5,362,452, paid in the form of Nasdaq shares issued at $177.11 per share (which was the Nasdaq closing price as of June 28, 2021); and $5,362,452 in connection with Mr. Gosin’s Newmark Holdings PPSUs with H-Rights was redeemed and used for tax purposes; (iii) the exchange of 3,348,706 exchangeable BGC Holdings units (comprised of 3,147,085 exchangeable BGC Holdings PSUs and 201,621 exchangeable BGC Holdings APSUs) into 3,348,706 shares of Class A common stock of BGC Partners; and $298,273 associated with Mr. Gosin’s exchangeable BGC Holdings PPSUs was redeemed and used for tax purposes; (iv) the conversion of 1,592,016 non-exchangeable BGC Holdings PSUs with H-Rights into 1,592,016 non-exchangeable BGC Holdings HDUs, and $1,129,499 associated with Mr. Gosin’s non-exchangeable BGC Holdings PPSUs was redeemed and used for tax purposes; and (v) the issuance of 12,500 shares of Class A common stock of Newmark.
Michael J. Rispoli, Chief Financial Officer
On June 28, 2021, the Compensation Committee approved the following for Mr. Michael Rispoli, the Company’s Chief Financial Officer: (i) the exchange of 23,124 exchangeable Newmark Holdings PSUs into 21,744 shares of Class A common stock of Newmark based on the then current Exchange Ratio of 0.9403 and $208,407 associated with Mr. Rispoli’s exchangeable Newmark Holdings PPSUs was redeemed and used for tax purposes; (ii) 6,000 non-exchangeable Newmark Holdings PSUs were redeemed and an aggregate of 5,642 restricted shares of Newmark were issued to Mr. Rispoli based upon the then current Exchange Ratio of 0.9403, and $52,309 associated with Mr. Rispoli’s non-exchangeable Newmark Holdings PPSUs was redeemed and used for tax purposes; (iii) the conversion of 5,846.07 non-exchangeable Newmark Holdings PSUs with H-Rights into 5,846 non-exchangeable Newmark Holdings HDUs and the redemption of such HDUs, less any taxes and withholdings in excess of $60,750, paid in the form of Nasdaq shares issued at $177.11 per share (which was the Nasdaq closing price as of June 28, 2021); and $60,750 associated with Mr. Rispoli’s PPSUs with H-Rights was redeemed and used for tax purposes; (iv) the exchange of 36,985 exchangeable BGC Holdings PSUs into 36,985 shares of Class A common stock of
BGC, and $134,573 associated with Mr. Rispoli’s exchangeable BGC Holdings PPSUs was redeemed and used for tax purposes; and (v) the issuance of 383 shares of Class A common stock of Newmark.
Stephen M. Merkel, Chief Legal Officer
On June 28, 2021, the Compensation Committee also approved the following for Stephen M. Merkel, the Company’s Chief Legal Officer: (i) the redemption of 51,124.28 non-exchangeable Newmark Holdings PSUs and issuance of 48,072 shares of Newmark Class A common stock based upon their current Exchange Ratio of 0.9403; and (ii) the redemption of 46,349.87 non-exchangeable Newmark Holdings PPSUs for a cash payment of $0.3 million, to be remitted to the applicable tax authorities to the extent necessary in connection with the issuance of the shares above.
Retirement Fund Purchase
On April 27, 2021, a Keogh retirement account held by Mr. Lutnick purchased 5,154 shares of our Class A common stock from us at the closing price of Newmark Class A common stock on that date of $10.67 per share. The transaction was approved by our Audit Committee.
Transactions Related to Ordinary Course Real Estate Services
On November 4, 2020, the Audit Committee authorized entities in which executive officers have a non-controlling interest to engage Newmark to provide ordinary course real estate services to them as long as Newmark’s fees are consistent with the fees that Newmark ordinarily charges for these services.
CF Real Estate Finance Holdings, LP.
Contemporaneously with the acquisition of Berkeley Point, on September 8, 2017, Newmark invested $100.0 million in a newly formed commercial real estate-related financial and investment business, Real Estate LP, which is controlled and managed by Cantor. Real Estate LP may conduct activities in any real estate related business or asset backed securities related business or any extensions thereof and ancillary activities thereto. As of June 30, 2023 and December 31, 2022, Newmark’s investment was accounted for under the equity method (see Note 8 — “Investments”). Newmark holds a redemption option in which Real Estate LP can redeem in full Newmark’s investment in Real Estate LP in exchange for Newmark’s capital account balance in Real Estate LP as of such time.
Amendment of Real Estate LP Joint Venture Agreement and Payment of Administrative Fee
In December 2022, the Audit Committee authorized a subsidiary of Newmark to rescind its July 20, 2022 written notice exercising the optional redemption of its 27.2% ownership interest in Real Estate LP and amended the joint venture agreement between Newmark and Real Estate LP to provide for a redemption option for this investment after July 1, 2023, with proceeds to be received within 20 days of the redemption notice. A payment of a $44.0 thousand administrative fee was made to Newmark in connection with such amendment. On July 1, 2023, Newmark exercised its redemption option and received payment of $104.7 million from Cantor in July of 2023, terminating Newmark’s interest in Real Estate LP.
Transactions with Cantor Fitzgerald & Co., a wholly owned broker-dealer subsidiary of Cantor
On June 18, 2018 and September 26, 2018, Newmark entered into transactions related to the monetization of the Nasdaq shares that Newmark was scheduled to receive in 2019 through 2022 (see Note 1 — “Organization and Basis of Presentation”). Newmark paid $4.0 million in fees for services provided by CF&Co related to these monetization transactions. These fees were recorded as a deduction from the carrying amount of the EPUs.
On March 28, 2019, Newmark filed a registration statement on Form S-3 pursuant to which CF&Co may make offers and sales of Newmark's 6.125% Senior Notes in connection with ongoing market-making transactions which may occur from time to time. Such market-making transactions in these securities may occur in the open market or may be privately negotiated at prevailing market prices at a time of resale or at related or negotiated prices. Neither CF&Co, nor any of our affiliates, has any obligation to make a market in Newmark's securities, and CF&Co or any such other affiliate may discontinue market-making activities at any time without notice. Newmark does not receive any proceeds from market-making activities in these securities by CF&Co (or any of its affiliates). This registration statement expired in March 2022. On March 25, 2022, Newmark filed a new Registration Statement on Form S-3 to replace the one that was expiring.
(d)Other Related Party Transactions
On November 30, 2018, Newmark entered into the Cantor Credit Agreement. The Cantor Credit Agreement provides for each party to issue loans to the other party at the lender’s discretion. Pursuant to the Cantor Credit Agreement, the parties and their respective subsidiaries (with respect to Cantor, other than BGC and its subsidiaries) may borrow up to an aggregate
principal amount of $250 million from each other from time to time at an interest rate which is the higher of Cantor’s or Newmark’s short-term borrowing rate then in effect, plus 1%. No amounts were outstanding as of June 30, 2023 and 2022.
Payables to related parties were $9.3 million and $9.7 million as of June 30, 2023 and December 31, 2022, respectively.
For a detailed discussion about Newmark’s Payables to related parties, see Note 1 — “Organization and Basis of Presentation”, Note 2 — “Limited Partnership Interests in Newmark and BGC Holdings” and Note 20 — “Debt”.
In January 2022, Cantor entered into an arrangement to sublease excess space from RKF Retail Holdings LLC, a subsidiary of Newmark. The deal was a six-month sublease of approximately 21,000 rentable square feet in New York City. Under the terms of the sublease, Cantor paid all operating and tax expenses attributable to the lease. The sublease was amended to provide for a rate of $81,600 per month based on the size of utilized space, in addition to terms extending on a month-to-month basis. In June 2023, the sublease was extended three months to September 30, 2023. Newmark received $0.2 million and $0.2 million from Cantor for the three months ended June 30, 2023 and 2022, respectively, and $0.5 million and $0.5 million for the six months ended June 30, 2023 and 2022, respectively,
As part of the Knotel acquisition, Newmark assigned the rights to acquire certain Knotel assets to a subsidiary of Cantor, on the terms that if the subsidiary monetized the sale of these assets, Newmark would receive 10% of the proceeds of the sale after the subsidiary recoups its investment in the assets.
On June 28, 2021, the Audit Committee authorized Newmark to hire a son of its Chairman as a full-time employee of its Knotel business with an annual base salary of $125,000 and an annual discretionary bonus of up to 30% of base salary. The arrangement includes a potential profit participation consistent with other entrepreneurial arrangements in the event of certain liquidity events related to businesses developed by him. In June 2022, the Audit Committee approved ordinary course compensation adjustments and expense, travel and housing reimbursement for him in accordance with standard Company policies up to $250,000 in total compensation without further Committee review.
Cantor Rights to Purchase Cantor Units from Newmark Holdings
Cantor has a right to purchase from Newmark Holdings exchangeable limited partnership interests in the event that any Newmark Holdings Founding Partner interests that have not become exchangeable are redeemed by Newmark Holdings upon termination or bankruptcy of a Founding Partner or upon mutual consent of the general partner of Newmark Holdings and Cantor. Cantor has the right to purchase such Newmark Holdings exchangeable limited partnership interests at a price equal to the lesser of (1) the amount that Newmark Holdings would be required to pay to redeem and purchase such Newmark Holdings Founding Partner interests and (2) the amount equal to (a) the number of units underlying such Founding Partner interests, multiplied by (b) the Exchange Ratio as of the date of such purchase, multiplied by (c) the then-current market price of our Class A common stock. Cantor may pay such price using cash, publicly traded shares or other property, or a combination of the foregoing. If Cantor (or the other member of the Cantor group acquiring such limited partnership interests, as the case may be) so purchases such limited partnership interests at a price equal to clause (2) above, neither Cantor nor any member of the Cantor group nor Newmark Holdings nor any other person is obligated to pay Newmark Holdings or the holder of such Founding Partner interests any amount in excess of the amount set forth in clause (2) above.
In addition, the Newmark Holdings limited partnership agreement provides that (1) where either current, terminating or terminated partners are permitted by us to exchange any portion of their Founding Partner units and Cantor consents to such exchangeability, we will offer to Cantor the opportunity for Cantor to purchase the same number of new exchangeable limited partnership interests in Newmark Holdings at the price that Cantor would have paid for exchangeable limited partnership interests in the event we had redeemed the Founding Partner units; and (2) the exchangeable limited partnership interests to be offered to Cantor pursuant to clause (1) above would be subject to, and granted in accordance with, applicable laws, rules and regulations then in effect.
If Cantor acquires any units as a result of the purchase or redemption by Newmark Holdings of any Founding Partner interests, Cantor will be entitled to the benefits (including distributions) of the units it acquires from the date of termination or bankruptcy of the applicable Founding Partner. In addition, any such units will be exchangeable by Cantor for a number of shares of our Class B common stock or, at Cantor’s election, shares of our Class A common stock, in each case, equal to the then-current Exchange Ratio, on the same basis as the limited partnership interests held by Cantor, and will be designated as Newmark Holdings exchangeable limited partnership interests when acquired by Cantor. The Exchange Ratio was initially one, but is subject to adjustment as set forth in the Separation and Distribution Agreement and was 0.9235 as of June 30, 2023. This
may permit Cantor to receive a larger share of income generated by our business at a less expensive price than through purchasing shares of our Class A common stock, which is a result of the price payable by Cantor to Newmark.
On May 17, 2022, Cantor purchased from Newmark Holdings an aggregate of (i) 184,714 exchangeable limited partnership interests for aggregate consideration of $763,064 as a result of the redemption of 184,714 Founding Partner interests, and (ii) 23,562 exchangeable limited partnership interests for aggregate consideration of $100,079 as a result of the exchange of 23,562 Founding Partner interests.
On October 25, 2022, Cantor purchased from Newmark Holdings an aggregate of (i) 104,701 exchangeable limited partnership interests for aggregate consideration of $446,647 as a result of the redemption of 104,701 Founding Partner interests, and (ii) 102,454 exchangeable limited partnership interests for aggregate consideration of $272,100 as a result of the exchange of 102,454 Founding Partner interests.
On April 16, 2023, Cantor purchased from Newmark Holdings an aggregate of (i) 309,631 exchangeable limited partnership interests for aggregate consideration of $1,282,265 as a result of the redemption of 309,631 Founding Partner interests, and (ii) 38,989 exchangeable limited partnership interests for aggregate consideration of $166,364 as a result of the exchange of 38,989 Founding Partner interests.
On June 30, 2023, Cantor purchased from Newmark Holdings an aggregate of 74,026 exchangeable limited partnership interests for aggregate consideration of $310,976 as a result of the redemption of 74,026 Founding Partner interests.
Following such purchases, as of June 30, 2023 there were no Founding Partner interests in Newmark Holdings remaining in which the partnership had the right to redeem or exchange and with respect to which Cantor had the right to purchase an equivalent number of Cantor Units following such redemption or exchange.
First Amendment to Amended and Restated Agreement of Limited Partnership of Newmark Holdings
On March 10, 2023, Newmark Holdings entered into the LPA Amendment to the Newmark Holdings limited partnership agreement. The LPA Amendment revises certain restrictive covenants pertaining to the “Partner Obligations” and “Competitive Activity” provisions in the Newmark Holdings limited partnership agreement. Specifically, the LPA Amendment (i) reduces the length of the post-termination period during which a partner must refrain from soliciting or doing business with customers, soliciting employees, engaging in a “Competing Business” (as defined therein), or otherwise refraining from harming the partnership; and (ii) revises the scope of the non-compete provisions under the “Partner Obligations” and “Competitive Activity” provisions in the Holdings limited partnership agreement to cover “Competing Businesses” for which a partner performs the same or similar services as provided to a "Protected Affiliate" (as defined therein) and (a) involving a product, product line or type, or service of a “Protected Affiliate” within a specific geographic area, (b) involving a “Client” or a “Client Representative” (each as defined therein) of a Protected Affiliate, or (c) for which the disclosure of confidential information is likely to be inevitable. The LPA Amendment was approved by the Company’s Board of Directors and Audit and Compensation Committees.
Referral Fees to Cantor
In September 2021, the Audit Committee approved the payment of a referral fee from Newmark to CRCA, a subsidiary of Cantor, in relation to CRCA’s referral to Newmark of a sale and lease back transaction for a portfolio of medical office properties. Newmark paid CRCA approximately $0.3 million for the referral of the portfolio sale. Newmark management negotiated the referral arrangement with CRCA in the ordinary course of business and the arrangement is reasonable and consistent with referral arrangements of its type between unrelated parties.
Additionally, in September 2021, the Audit Committee authorized Newmark and its subsidiaries to pay referral fees to Cantor and its subsidiaries (other than Newmark and its subsidiaries) in respect of referred business, pursuant to ordinary course arrangements in circumstances where Newmark would customarily pay referral fees to unrelated third parties and where Newmark is paying a referral fee to Cantor in an amount that is no more than the applicable percentage rate set forth in Newmark’s intra-company referral policies, as then in effect, with such fees to be at referral rates no less favorable to Newmark than would be paid to unrelated third parties.
Acquisition of Spring11 Ownership Interest from Cantor
In February 2023, Newmark’s subsidiary, Newmark S11, entered into an equity purchase agreement with CFS11, a subsidiary of Cantor, pursuant to which Newmark acquired CFS11’s 33.78% ownership interest in Newmark S11 LP, LLC, the joint venture that owns a controlling interest in Spring11, for a total purchase price of $11,530,598. CFS11’s 33.78% ownership in Newmark S11 LP, LLC was 25.62% of Spring11’s economic interest. The transaction, which also included Newmark S11
buying the remaining noncontrolling interests from other third-party owners on substantially the same terms, resulted in Newmark S11 owning 100% of Spring11. The CFS11 transaction was approved by our Audit Committee.
(26) Income Taxes
The accompanying unaudited condensed consolidated financial statements include U.S. federal, state and local income taxes on Newmark’s allocable share of its U.S. results of operations, as well as taxes payable to jurisdictions outside the U.S. In addition, certain of Newmark’s entities are taxed as U.S. partnerships and are subject to the UBT in New York City. Therefore, the tax liability or benefit related to the partnership income or loss, except for UBT, rests with the partners (see Note 2 — “Limited Partnership Interests in Newmark Holdings and BGC Holdings”, for discussion of partnership interests), rather than the partnership entity. Income taxes are accounted for using the asset and liability method, as prescribed in U.S. GAAP guidance for Income Taxes.
Deferred tax assets and liabilities are recognized for the future tax consequences attributable to differences between the accompanying unaudited condensed consolidated financial statement carrying amounts of existing assets and liabilities and their respective tax basis. Deferred tax assets and liabilities are measured using enacted tax rates expected to apply to taxable income in the years in which those temporary differences are expected to be recovered or settled. The effect on deferred tax assets and liabilities of a change in tax rates is recognized in income in the period that includes the enactment date. A valuation allowance is recorded against deferred tax assets if it is deemed more likely than not that those assets will not be realized.
Pursuant to U.S. GAAP guidance on Accounting for Uncertainty in Income Taxes, Newmark provides for uncertain tax positions based upon management’s assessment of whether a tax benefit is more likely than not to be sustained upon examination by tax authorities. As of June 30, 2023 and December 31, 2022, Newmark did not have any unrecognized tax benefits which, if recognized, would affect the effective tax rate. Newmark recognized interest and penalties related to income tax matters in “Provision for income taxes” on the accompanying unaudited condensed consolidated statements of operations. As of June 30, 2023, Newmark has not accrued any tax-related interest and penalties.
(27) Accounts Payable, Accrued Expenses and Other Liabilities
The accounts payable, accrued expenses and other liabilities consisted of the following (in thousands):
| | | | | | | | | | | |
| |
| | June 30, 2023 | | December 31, 2022 |
| Accounts payable and accrued expenses | $ | 263,002 | | | $ | 208,168 | |
| | | |
| Outside broker payable | 76,787 | | | 82,002 | |
| Payroll taxes payable | 81,041 | | | 92,247 | |
| Corporate taxes payable | — | | | 22,864 | |
| Derivative liability | 2,821 | | | 9,378 | |
| Right-of-use liabilities | 101,426 | | | 96,860 | |
| | | |
| Contingent consideration | 944 | | | 65 | |
| Total | $ | 526,021 | | | $ | 511,584 | |
Other long-term liabilities consisted of the following (in thousands):
| | | | | | | | | | | |
| |
| | June 30, 2023 | | December 31, 2022 |
| Accrued compensation | $ | 103,025 | | | $ | 95,770 | |
| Payroll and other taxes payable | 68,406 | | | 59,380 | |
| Financial guarantee liability | 28,500 | | | 27,729 | |
| Deferred rent | 5,495 | | | 5,040 | |
| Contingent consideration | 19,759 | | | 8,278 | |
| Other | 7,400 | | | — | |
| Total | $ | 232,585 | | | $ | 196,197 | |
(28) Compensation
Newmark’s Compensation Committee may grant various equity-based awards to employees of Newmark, including RSUs, restricted stock, limited partnership units and shares of Newmark Class A common stock upon exchange or redemption of Newmark Holdings limited partnership units (see Note 2 — “Limited Partnership Interests in Newmark Holdings and BGC
Holdings”). On December 13, 2017, as part of the Separation, the Equity Plan was approved by Newmark’s then sole stockholder, BGC, for Newmark to issue up to 400.0 million shares of Newmark Class A common stock, of which 215.0 million were registered on Forms S-8 as of June 30, 2023. As of June 30, 2023, awards with respect to 86.0 million shares had been granted and 314.0 million shares were available for future awards under the Equity Plan. Upon vesting of RSUs, issuance of restricted stock and exchange or redemption of limited partnership units, Newmark generally issues new shares of its Class A common stock.
Prior to the Separation, BGC’s Compensation Committee granted various equity-based awards to employees of Newmark, including RSUs, restricted stock, limited partnership units and exchange rights for shares of BGC Class A common stock upon exchange of BGC Holdings limited partnership units (see Note 2 — “Limited Partnership interests in Newmark Holdings and BGC Holdings”).
As a result of the Separation, limited partnership interests in Newmark Holdings were distributed to the holders of limited partnership interests in BGC Holdings. Each holder of BGC Holdings limited partnership interests at that time held a BGC Holdings limited partnership interest and 0.4545 of a corresponding Newmark Holdings limited partnership interest.
The Exchange Ratio is the number of shares of Newmark Common Stock that a holder will receive upon exchange of one Newmark Holdings exchangeable unit. The Exchange Ratio was initially one, but is subject to adjustment as set forth in the Separation and Distribution Agreement and was 0.9235 as of June 30, 2023.
Newmark incurred compensation expense related to Class A common stock, limited partnership units and RSUs held by Newmark employees as follows (in thousands):
| | | | | | | | | | | | | | | | | | | | | | | | | |
| | Three Months Ended June 30, | | Six Months Ended June 30, | |
| | | 2023 | | 2022 | | 2023 | 2022 | | |
| Issuance of common stock and exchangeability expenses | | $ | 9,897 | | | $ | 26,875 | | | $ | 34,480 | | $ | 35,858 | | | |
Allocations of net income to limited partnership units and FPUs (1) | | 122 | | | 7,787 | | | 364 | | 7,933 | | | |
| Limited partnership units amortization | | 3,369 | | | 1,760 | | | 8,230 | | 5,034 | | | |
| RSU amortization | | 6,221 | | | 5,566 | | | 12,184 | | 10,061 | | | |
| Equity-based compensation and allocations of net income to limited partnership units and FPUs | | $ | 19,609 | | | $ | 41,988 | | | $ | 55,258 | | $ | 58,886 | | | |
(1)Certain limited partnership units receive quarterly allocations of net income and are generally contingent upon services being provided by the unit holders, including the Preferred Distribution.
(a) Limited Partnership Units
A summary of the activity associated with limited partnership units held by Newmark employees is as follows:
| | | | | | | | | | | |
| | Newmark Units | | BGC Units |
| Balance, January 1, 2022 | 18,419,613 | | | 8,663,930 | |
| Issued | 15,402,041 | | | 25,032 | |
| Redeemed/exchanged units | (2,934,984) | | | (3,169,063) | |
| Forfeited units/other | (198,716) | | | (60,511) | |
Balance, December 31, 2022(1) | 30,687,954 | | | 5,459,388 | |
| Issued | 9,697,379 | | | 1,506 | |
| Redeemed/exchanged units | (1,730,819) | | | (5,082,356) | |
| Forfeited units/other | (217,246) | | | (999) | |
June 30, 2023 (2) (3) | 38,437,268 | | | 377,539 | |
| | | |
Total exchangeable units outstanding(1): | | | |
| December 31, 2022 | 7,861,359 | | | 2,654,749 | |
June 30, 2023 (2) (3) | 9,082,995 | | | 68,139 | |
(1)The Limited Partnership Units table above also includes partnership units issued as consideration for acquisitions. As of June 30, 2023, there were 3,459,228 partnership units in Newmark Holdings outstanding, of which 1,690,266 units were exchangeable, and 73,245 partnership units in BGC Holdings outstanding, of which 14,386 were exchangeable. As of December 31, 2022, there were 3.9 million partnership units in Newmark Holdings outstanding, of which 1.5 million units were exchangeable, and 4.8 million partnership units in BGC Holdings outstanding, of which 2.5 million were exchangeable. As a result of the Corporate Conversion, there are no longer any BGC Holdings partnership units outstanding held by Newmark employees.
(2)As of June 30, 2023, the total Limited Partnership Units included 1,853,111 Newmark Preferred Units and 31,945 BGC Preferred Units held by Newmark employees. As a result of the Corporate Conversion, there are no longer any BGC Preferred Units outstanding held by Newmark employees.
(3)The BGC units remaining as of June 30, 2023 are limited partnership units previously issued to now terminated partners.
The Limited Partnership Units table above includes both regular and Preferred Units. The Preferred Units are not entitled to participate in partnership distributions other than with respect to the Preferred Distribution (see Note 2 — “Limited Partnership Interests in Newmark Holdings and BGC Holdings” for further information on Preferred Units). Subsequent to the Spin-Off, there are remaining partners who hold limited partnership interests in Newmark Holdings who are BGC employees, subsequent to the Spin-Off but prior to the closing of the Corporate Conversion, there were remaining partners who held limited partnership interests in BGC Holdings who are Newmark employees. These limited partnership interests represent interests that were held prior to the Newmark IPO or were distributed in connection with the Separation. Following the Newmark IPO, employees of Newmark and BGC received limited partnership interests in Newmark Holdings and BGC Holdings, respectively. As a result of the Spin-Off, as the existing limited partnership interests in Newmark Holdings held by BGC employees and the existing limited partnership interests in BGC Holdings held by Newmark employees were exchanged/redeemed, the related capital could be contributed to and from Cantor, respectively. The compensation expenses under GAAP related to the limited partnership interests are based on the company where the partner is employed. Therefore, compensation expenses related to the limited partnership interests of both Newmark and BGC but held by a Newmark employee were recognized by Newmark. However, the Newmark Holdings limited partnership interests held by BGC employees are included in the Newmark share count. The BGC Holdings limited partnership interests held by Newmark employees were included in the BGC share count until the Corporate Conversion. Prior to the Corporate Conversion, any active employees of Newmark who held limited partnership interests in BGC Holdings had those units redeemed or exchanged for cash or restricted or unrestricted shares of BGC Class A common stock. As a result of the Corporate Conversion, there are no longer any BGC Holdings units outstanding held by Newmark employees.
A summary of units held by Newmark employees redeemed in connection with the issuance of Newmark or BGC Class A common stock (at the current Exchange Ratio) or granted exchangeability for Newmark or BGC Class A common stock is as follows:
| | | | | | | | | | | | | | | | | | | | | | |
| | Three Months Ended June 30, | | Six Months Ended June 30, | | |
| | | 2023 | | 2022 | | 2023 | | 2022 | | |
| BGC Units | | 100,280 | | | 56,562 | | | 116,556 | | | 91,119 | | | |
| Newmark Units | | 972,339 | | | 2,336,261 | | | 3,700,617 | | | 2,868,859 | | | |
| Total | | 1,072,619 | | | 2,392,823 | | | 3,817,173 | | | 2,959,978 | | | |
Compensation expense related to the issuance of Newmark or BGC Class A common stock and grants of exchangeability on Newmark Holdings and BGC Holdings limited partnership units to Newmark employees is as follows (in thousands):
| | | | | | | | | | | | | | | | | | |
| | Three Months Ended June 30, | Six Months Ended June 30, | |
| | | 2023 | 2022 | | 2023 | | 2022 | |
| Issuance of common stock and exchangeability expenses | | $ | 9,897 | | $ | 28,898 | | | $ | 34,480 | | | $ | 37,881 | | |
Limited partnership units with a post-termination payout held by Newmark employees are as follows (dollars in thousands):
| | | | | | | | | | | |
| June 30, 2023 | | December 31, 2022 |
| | | |
| Notional Value | $ | 157,222 | | | $ | 144,045 | |
Estimated fair value of the post-termination payout(1) | $ | 49,771 | | | $ | 42,706 | |
| | | |
| | | |
| Outstanding limited partnership units in Newmark Holdings | 15,944,838 | | | 14,277,213 | |
| Outstanding limited partnership units in Newmark Holdings - unvested | 1,536,784 | | | 2,155,668 | |
| Outstanding limited partnership units in BGC Holdings | — | | | 44,928 | |
(1)Included in “Other long-term liabilities” on the accompanying unaudited condensed consolidated balance sheets.
Compensation expense related to limited partnership units held by Newmark employees with a post-termination pay-out amount is recognized over the service period. These units can vest for periods up to seven years from the grant date. Newmark recognized compensation expense related to these limited partnership units that were not redeemed as follows (in thousands):
| | | | | | | | | | | | | | | | | | | | | | | |
| | Three Months Ended June 30, | Six Months Ended June 30, | | | | |
| | | 2023 | | 2022 | 2023 | | 2022 | | | | |
| Limited partnership units amortization | | $ | 3,369 | | | $ | 1,760 | | $ | 8,230 | | | $ | 5,034 | | | | | |
The grant of exchange rights of HDUs to Newmark employees are as follows (in thousands):
| | | | | | | | | | | |
| June 30, 2023 | | December 31, 2022 |
| | | |
| Notional Value | $ | 1,258 | | | $ | 8,189 | |
Estimated fair value of limited partnership units (1) | $ | 1,132 | | | $ | 8,065 | |
(1)Included in “Other long-term liabilities” on the accompanying unaudited condensed consolidated balance sheets.
During the three and six months ended June 30, 2023, there was no compensation expense related to these limited partnership units held by Newmark employees.
During the three and six months ended June 30, 2022, there was ($2.0) million of compensation expense related to these limited partnership units held by Newmark employees.
During the three and six months ended June 30, 2023, Newmark employees were granted 1.0 million and 2.0 million N Units, respectively, that are excluded from the table above since these units are not considered share-equivalent limited partnership units and are not included in the fully diluted share count. The N Units do not receive quarterly allocations of net income and remain unvested. Upon vesting, which occurs if certain thresholds are met, the N Units are converted to equivalent limited partnership units that receive quarterly certain income distributions and can be granted exchange rights or redeemed at a later date, at which time these N Units would be reflected as a share-equivalent grant in the tables above. During the three and six months ended June 30, 2023, 3.8 million and 6.3 million, N Units, respectively, vested and were converted into distribution earning limited partnership units and were therefore included in the fully diluted share count.
During the three and six months ended June 30, 2022, Newmark employees were granted 0.8 million and 1.7 million N Units, respectively, that are excluded from the table above since these units are not considered share-equivalent limited partnership units and are not included in the fully diluted share count. The N Units do not receive quarterly allocations of net income and remain unvested. Upon vesting, which occurs if the certain thresholds are met, the N Units are converted to equivalent limited partnership units that receive quarterly certain income distributions and can be granted exchange rights or redeemed at a later date, at which time these N Units would be reflected as a share-equivalent grant in the tables above. During the three and six months ended June 30, 2022, 0.8 million and 1.3 million N Units vested and were converted into distribution earning limited partnership units and were therefore included in the fully diluted share count.
(b) Restricted Stock Units
A summary of the activity associated with Newmark and BGC RSUs held by Newmark employees is as follows (fair value amount in thousands):
| | | | | | | | | | | | | | | | | | | | | | | | | | | | | |
| Newmark RSUs(1) | | BGC RSUs(2) |
| | Restricted Stock Units | Weighted- Average Grant Date Fair Value Per Share | Fair Value Amount | Weighted- Average Remaining Contractual Term (Years) | | Restricted Stock Units | Weighted- Average Grant Date Fair Value Per Share | Fair Value Amount | Weighted- Average Remaining Contractual Term (Years) |
| Balance, January 1, 2022 | 10,721,457 | | $ | 8.30 | | $ | 89,025 | | 4.96 | | 5,375 | | $ | 3.85 | | $ | 21 | | 1.16 |
| Granted | 3,350,516 | | 12.15 | | 40,710 | | | | 4,191 | | 4.28 | | 18 | | |
| Settled units (delivered shares) | (2,464,570) | | 8.33 | | (20,526) | | | | (2,638) | | 3.69 | | (10) | | |
| Forfeited units | (343,541) | | 10.11 | | (3,474) | | | | — | | — | | — | | |
| Balance, December 31, 2022 | 11,263,862 | | $ | 9.39 | | $ | 105,735 | | 4.75 | | 6,928 | | $ | 4.17 | | $ | 29 | | 1.62 |
| Granted | 2,773,257 | | 6.87 | | 19,049 | | | | — | | — | | — | | |
| Settled units (delivered shares) | (1,672,331) | | 9.26 | | (15,494) | | | | (2,045) | | 4.05 | | (8) | | |
| Forfeited units | (228,012) | | 10.10 | | (2,302) | | | | — | | — | | — | | |
| Balance, June 30, 2023 | 12,136,776 | | $ | 8.82 | | $ | 106,988 | | 4.32 | | 4,883 | | $ | 4.22 | | $ | 21 | | 1.12 |
(1)Beginning January 1, 2018, Newmark began granting stand-alone Newmark RSUs to Newmark employees with the awards vesting ratably over the two- to nine-year vesting period into shares of Newmark Class A common stock.
(2) RSUs granted to these individuals generally vest over a two to four year period.
The fair value of Newmark and BGC RSUs held by Newmark employees is determined on the date of grant based on the market value (adjusted if appropriate based upon the award’s eligibility to receive dividends), and is recognized, net of the effect of estimated forfeitures, ratably over the vesting period. Newmark uses historical data, including historical forfeitures and turnover rates, to estimate expected forfeiture rates for RSUs. Each RSU is settled for one share of BGC or Newmark Class A common stock, as applicable, upon completion of the vesting period.
Compensation expense related to Newmark and BGC RSUs are as follows (in thousands):
| | | | | | | | | | | | | | | | | | | | |
| | Three Months Ended June 30, | | Six Months Ended June 30, | | |
| | | 2023 | | 2022 | | 2023 | | 2022 | | |
| RSU amortization | | $ | 6,221 | | | $ | 5,566 | | | $ | 12,184 | | | $ | 10,061 | | | |
As of June 30, 2023, there was $101.5 million total unrecognized compensation expense related to unvested Newmark RSUs.
(29) Commitments and Contingencies
(a)Contractual Obligations and Commitments
As of June 30, 2023 and December 31, 2022, Newmark was committed to fund approximately $0.2 billion and $0.3 billion, respectively, which is the total remaining draws on construction loans originated by Newmark under the HUD 221(d) 4, 220 and 232 programs, rate locked loans that have not been funded, forward commitments, as well as the funding for Fannie Mae structured transactions. Newmark also has corresponding commitments to sell these loans to various investors as they are funded.
(b) Contingent Payments Related to Acquisitions
Newmark completed acquisitions from 2019 through the second quarter of 2023 with contingent consideration of $20.7 million. The contingent equity instruments and cash liability is recorded at fair value in “Accounts payable, accrued expenses and other liabilities” on Newmark’s unaudited condensed consolidated balance sheets.
(c) Contingencies
In the ordinary course of business, various legal actions are brought and are pending against Newmark and its subsidiaries in the U.S. and internationally. In some of these actions, substantial amounts are claimed. Newmark is also involved, from time to time, in reviews, examinations, investigations and proceedings by governmental and self-regulatory agencies (both formal and informal) regarding Newmark’s businesses, which may result in regulatory, civil and criminal judgments, settlements, fines, penalties, injunctions or other relief. The following generally does not include matters that Newmark has pending against other parties which, if successful, would result in awards in favor of Newmark or its subsidiaries.
Employment, Competitor-Related and Other Litigation
From time to time, Newmark and its subsidiaries are involved in litigation, claims and arbitration in the U.S. and internationally relating to various employment matters, including with respect to termination of employment, hiring of employees currently or previously employed by competitors, terms and conditions of employment and other matters. In light of the competitive nature of the real estate services industry, litigation, claims and arbitration between competitors regarding employee hiring are not uncommon.
Legal reserves are established in accordance with U.S. GAAP guidance on Accounting for Contingencies, when a material legal liability is both probable and reasonably estimable. Once established, reserves are adjusted when there is more information available or when an event occurs requiring a change. The outcome of such items cannot be determined with certainty. Newmark is unable to estimate a possible loss or range of loss in connection with specific matters beyond its current accrual and any other amounts disclosed. Management believes that, based on currently available information, the final outcome of these current pending matters will not have a material adverse effect on Newmark’s unaudited condensed consolidated financial statements and disclosures taken as a whole.
Risks and Uncertainties
Newmark generates revenues by providing financial intermediary and brokerage activities and commercial real estate services to institutional customers. Revenues for these services are transaction-based. As a result, revenues could vary based on the transaction volume of global financial and real estate markets. Additionally, financing is sensitive to interest rate fluctuations, which could have an impact on Newmark’s overall profitability.
(30) Subsequent Events
On July 27, 2023, Newmark declared a qualified quarterly dividend of $0.03 per share payable on August 31, 2023 to Class A and Class B common stockholders of record as of August 17, 2023. The ex-dividend date will be August 16, 2023.
ITEM 2. MANAGEMENT’S DISCUSSION AND ANALYSIS OF FINANCIAL CONDITION AND RESULTS OF OPERATIONS
The following discussion of Newmark’s financial condition and results of operations should be read together with Newmark’s accompanying unaudited condensed consolidated financial statements and related notes, as well as the “Special Note Regarding Forward-Looking Information” relating to forward-looking statements within the meaning of Section 27A of the Securities Act and Section 21E of the Exchange Act included elsewhere in this report. When used herein, the terms “Newmark,” the “Company,” “we,” “us,” and “our” refer to Newmark Group, Inc., and its consolidated subsidiaries. The terms “producer,” “broker,” “salesperson” and “front-office personnel” are synonymous. These terms refer to customer-facing employees that are directly compensated based wholly or in part on the revenues they contribute to generating.
This discussion summarizes the significant factors affecting our results of operations and financial condition during the three and six months ended June 30, 2023 and 2022. We operate in one reportable segment, real estate services. This discussion is provided to increase the understanding of, and should be read in conjunction with, our accompanying unaudited condensed consolidated financial statements and the notes thereto included elsewhere in this report.
Overview
Newmark is a leading commercial real estate adviser and service provider to large institutional investors, global corporation, and other owners and occupiers. We offer a diverse array of integrated services and products designed to meet the full needs of our clients.
Our investor/owner services and products include:
•capital markets, which consists of investment sales and commercial mortgage brokerage (including the placement of debt, equity raising, structured finance, and loan sales on behalf of third parties),
•agency leasing,
•valuation and advisory,
•property management,
•business rates for U.K. properties,
•due diligence consulting and other advisory services,
•services related to the GSEs and FHA, including multifamily lending and loan servicing, and
•flexible workspace solutions for owners.
Our occupier services and products include:
•tenant representation leasing,
•GCS, which includes real estate, workplace and occupancy strategy, corporate consulting services, project management, lease administration and facilities management,
•business rates for U.K. occupiers, and
•flexible workspace solutions for occupiers.
Our goal is to lead with our extraordinary talent, data, and analytics, which together allow us to provide the best of strategic and specialized advice. This combination enables our revenue-generating employees, including brokers, originators, and other customer-facing professionals to be highly productive and to help clients increase their efficiency and profits while optimizing their real estate portfolios.
Newmark was founded in New York City in 1929, with an emphasis on local investor/owner and occupier services and became known for having dedicated, knowledgeable, and client-focused advisors/intermediaries. Our acquisition by Cantor Fitzgerald's subsidiary BGC in 2011 and its subsequent investments in our business contributed to Newmark's dramatic growth. This growth continued following our 2017 IPO. Between 2011 and 2022, we increased our total revenues by over 1,000%, or a CAGR of 25%. This improvement was greater than any of our publicly traded commercial real estate services peers listed in the U.S. or U.K. that reported revenues over this period.
We have relationships with many of the world’s largest commercial property owners, real estate developers and investors, as well as Fortune 500 and Forbes Global 2000 companies. For the year ended December 31, 2022 and for the six months ended June 30, 2023 we generated revenues of over $2.7 billion and $1.1 billion, respectively, primarily from commissions on leasing and capital markets transactions, consulting and technology user fees, property and facility management fees, and mortgage origination and loan servicing fees.
Business Environment
As discussed in greater detail in “Economic Outlook in the United States” and “Market Statistics,” transaction and investment volumes in the commercial real estate industry declined significantly from record levels a year earlier due to the rapid rise in interest rates. We expect industry volumes to bounce back relatively quickly once interest rates have stabilized.
We believe that during stressed or challenging times, our clients value having a true partner like Newmark as an advisor. We believe our partnership and collaboration with our clients during uncertain times has helped develop long lasting relationships and gain market share over time. Despite slower industry transactional activity levels thus far in 2023 versus record levels in 2021 and the first half of 2022, we continue to see strong client dialogue and engagement as owners and occupiers seek our advice with respect to executing on their strategic and real-estate focused objectives.
Institutional investors have accumulated near record amounts of undeployed real-estate focused capital, with Preqin estimating that there was nearly $410 billion of investible dry powder held by global closed-end funds at real estate focused institutions as of July 2023. This is in addition to the significant amount of real estate assets held by other types of investors and owners. According to the most recent data from MSCI, the overall size of the professionally managed global real estate investment market was $13.3 trillion in 2022, while the size of the overall investible market was $19.5 trillion. In addition, nearly $2.6 trillion of commercial and multifamily debt needs to be refinanced between 2023 and 2027, according to the MBA, with approximately $1.9 trillion of this due between 2023 and 2025. With the sharp increases in interest rates and capitalization rates, as well as the pullback in commercial real estate lending by banks and other traditional lenders, we believe a large and growing percentage of investors and owners will need to find alternative solutions, including via the growing share of loans we expect to be originated by alternative lenders such as private credit funds. We expect a significant portion of debt maturities to be resolved not only through refinancing, which should help our mortgage brokerage and origination businesses, but also through the kinds of more complex and sophisticated restructuring and recapitalization in which Newmark specializes. Our capital markets clients have sought and we believe will seek our counsel with respect to addressing their related investing and financing needs.
We believe factors such as these will drive strong levels of capital markets activity over the intermediate and long-term time horizons, even as volumes remain muted in the near-term. We expect our professionals to not only provide our clients with innovative capital markets solutions, but to offer integrated services from our experts across leasing, V&A, property management, and other areas of Newmark that can aid our customers. By using a collaborative and multidisciplinary approach, we can provide our clients with extensive industry, and product expertise along regional, national, and increasingly global reach across a wide variety of property types.
Key Business Drivers
We continue to invest in the business by adding high profile and talented producers and other revenue-generating professionals. Historically, newly hired commercial real estate producers tend to achieve dramatically higher productivity in their second and third years with our company, although we incur related expenses immediately. As newly hired producers increase their production, our commission revenue and earnings growth accelerate, thus reflecting our operating leverage.
We are a leading capital markets business in the United States. We have access to many of the world’s largest owners of commercial real estate, and we believe this will drive growth throughout the life cycle of each real estate asset by allowing us to provide best-in-class agency leasing and property management during the ownership period. We also supply investment sales and arrange debt and equity financing to assist owners in maximizing the return on investment in each of their real estate assets. Specifically, with respect to multifamily assets, we are a leading GSE/FHA lender by loan origination volume and loan servicing portfolio size. In addition to our traditional servicing business, we acquired the remainder of Spring11 in the first quarter of 2023, which had recently launched an asset management and servicing business with a focus on bank, fund, and commercial mortgage-backed securities clients. The addition of this new business dramatically increased the size of Newmark's limited servicing portfolio and overall servicing portfolio. As of June 30, 2023, our overall loan servicing portfolio was $168.8 billion (of which 64.6% was limited servicing, 34.4% was higher margin primary servicing, and 1.0% was special servicing).
We believe that for the industry, commercial and multifamily loan servicers earn 40 to 50 basis points for Fannie Mae loans, 8 to 10 basis points on Freddie Mac, approximately 15 basis points for FHA/Ginnie Mae, and 1 to 3 basis points for special and/or primary limited servicing. Spring11's limited servicing portfolio currently earns closer to the low end of the latter range, but is targeting higher fees over time as it adds more services. Our servicing portfolio provides a steady stream of income over the life of the serviced loans.
With respect to our overall business, our near-term goals include becoming number one in capital markets in the United States. This is partly because our investment sales and debt businesses have historically had a multiplier effect that drives outsized growth across many of our other businesses. When overall capital markets activity rebounds, we believe that our market share, revenues, and earnings can therefore outperform the industry across our suite of services. While the
macroeconomic environment may be challenging in the short term, we remain excited about our market position and our future. We are also focused on increasing the percentage of our total revenues from our recurring and/or predictable businesses, such as servicing, V&A, GCS, and property management, as well as our flexible workspace platform. Our goals also include increasing cross-selling opportunities with and between many of these businesses and our capital markets and leasing businesses. We expect this to create a virtuous circle that will produce growth trends over time.
Economic Outlook in the United States
Following a 2.8% contraction in 2020, U.S. gross domestic product expanded by 5.9% and 2.1%, respectively, in 2021 and 2022, according to the U.S. Department of Commerce. According to the most recent estimates from the same source, U.S. GDP expanded at annualized rates of 2.0% and 2.4%, respectively, in the first and second quarters of 2023. The most recent period's GDP growth was driven by various factors, including growth in consumer spending, nonresidential fixed investment, state and local government spending, private inventory investment, and federal government spending that were partly offset by decreases in exports and residential fixed investment. Imports, which are a subtraction in the calculation of GDP, decreased. The current consensus is that U.S. GDP will grow at levels below pre-pandemic levels from 2023 through 2025. For example, as of July 21, 2023, the Bloomberg consensus of economists was for U.S. GDP to expand (contract) at respective annualized rates of 0.5%, (0.3)%, and 0.6% in the third quarter of 2023 through the first quarter of 2024. The consensus is for GDP to grow by 1.6% for all of 2023, and then by 0.6% in 2024 and 1.9% in 2025. For context, over the ten years ended December 31, 2019, U.S. real GDP grew at a CAGR of almost 2.3% per year, measured in chain linked 2012 dollars.
According to the U.S. Bureau of Labor Statistics, the seasonally adjusted monthly average of non-farm payroll employment increased by 606 thousand, net, during 2021, which was the highest such figure since record keeping began. Based the same source, strong job growth continued in 2022, with monthly gains averaging 399 thousand on the same basis. Their current estimate is that 312 and 244 thousand jobs, respectively, were created per month in the first and second quarters of 2023. For context, this seasonally adjusted monthly figure averaged 141 thousand over the ten years ending December 31, 2019 and 399 thousand in 2022. The June 2023 U.S. unemployment rate (based on U3) was unchanged year-on-year at 3.6%, versus 3.9% in December 2021 and a high of 14.8% in April of 2020, and thus ended the quarter at just below the 3.5% rate in February 2020. In comparison, the last time the U.S. unemployment rate was near these low levels was 1969, when unemployment reached 3.4%.
The ten-year Treasury yield increased by 113 basis points to approximately 3.8% as of June 30, 2023, up over 800 basis points compared with a year-earlier. Ten-year Treasury yields still remained below their 50-year average of just under 6.0%, despite the recent increase. On September 22, 2023 and November 2, 2022, the FOMC announced two separate increases to the upper bound of their target range for the federal funds rate of 75 basis points each, in order to curb inflation. The FOMC increased the upper bound by another 50 basis points in December of 2022, and then by 25 basis points each in February 2023, March 2023, May 2023, and July 2023.
The FOMC said in June that it expected to raise the target range twice more in 2023 (including the July increase) in order to return annual inflation to its long-term goal of 2% over time. However, Chair Jerome Powell said in July that the central bank will make data-driven decisions on a “meeting-by-meeting” basis. This increase in inflation was due in part to tight labor market conditions as well as to other factors, such as continued supply chain issues related to the pandemic as well as higher commodity prices due largely to the Ukraine-Russia conflict. The FOMC has previously stated that it plans to continue reducing the $8.2 trillion portfolio of securities it holds (as of July 26, 2023), including long-term agency mortgage-backed securities and U.S. Treasuries. These securities were purchased as part of the Federal Reserve's quantitative easing program designed to hold down long-term interest rates, and the FOMC previously indicated that a maximum of $60 billion in Treasury purchases and $35 billion in mortgage-backed securities purchases would be allowed to roll off, phased in over three months starting June 1, 2022. Although the Federal Reserve's balance sheet has increased since the beginning of March 2023 due to its emergency loans to banks as a result of the recent failures of First Republic Bank, Silicon Valley Bank and Signature Bank, the latest projections from the New York Federal Reserve Bank show the central bank’s holdings falling to $6 trillion by the middle of 2025. Holdings are then expected to grow to maintain balance with the growth of the economy and tick back up to $7.2 trillion by 2030.
U.S. inflation measures have gradually declined over the course of 2023. The consumer-price index for June 2023 rose by 3.0% year-over-year, which was lower than the respective 5.0% and 6.5% figures from three and six months earlier, and a significant improvement versus the recent peak of 9.1% observed in June 2022. As a result, economists generally expect long-term U.S. interest rates to stabilize or decline slightly over the next few quarters versus approximately 3.8% as of the end of the second quarter of 2023, but to remain below the long-term historical averages for the foreseeable future (as discussed above). For example, as of July 21, 2023, the Bloomberg consensus was for the ten-year Treasury yield to be approximately 3.8%, 3.6%, 3.5%, and 3.4% by the ends of the third quarter of 2023, the fourth quarter of 2023, the first quarter of 2024, and calendar year 2024, respectively. While short-term yields are expected to be considerably above where they were compared with low levels seen for most of the period from the end of 2008 through early 2022, they are expected to stabilize and gradually fall from more recent levels. For context, the upper bound of the Fed Funds Target rate averaged 0.64% from December 31, 2008
through February 28, 2022, and was 5.50% as of July 26, 2023. The Bloomberg consensus is for this Target rate to be 5.50%, 5.50%, 5.25%, and 3.95%, respectively, by the ends of the third quarter of 2023, the fourth quarter of 2023, the first quarter of 2024, and calendar year 2024. Following the most recent FOMC rate increase and the release of subsequent economic data, the Treasury futures market indicated that traders expect roughly similar short term U.S. rates over the near term. As of July 31, 2023, CME Fed Fund Futures implied rates of approximately 5.4% after the September 20, 2023 FOMC meeting, gradually falling to 4.2% by the December 18, 2024 meeting. For additional context, the upper bound of the Fed Funds Target rate averaged 4.91% and 3.11% over the 50 and 25 years ended December 31, 2022, respectively.
Market Statistics
According to CoStar, new U.S. office leasing activity was down 17% in the first half of 2023 compared with its 2015-2019 quarterly average, while Wolfe Research estimates that overall leasing activity in the U.S. declined by over 10% year-on-year in the second quarter of 2023. In comparison, our revenues from leasing and other commissions declined 4.3% year-over-year and grew 5.3% sequentially. Newmark's leasing strength continued to outpace the industry for the second quarter in a row, led by our strong industrial performance, which offset declines with respect to office. We continue to benefit from our investments in industrial and retail brokerage, which together represented nearly 50 percent of our year-to-date leasing volumes, compared with just over 25% of our total leasing volumes in 2019.
While the overall office market remains challenging, we are starting to see increased demand in certain markets, led by ongoing return to work plans, as well as new demand driven by companies investing in artificial intelligence and by law firms. The Kastle Barometer, which measures daily occupancy in ten large U.S. cities versus pre-pandemic levels, increased by 14% year-on-year to 50% at the end of June 2023, and is now 20% above 2021 levels. Other measures also show in-person attendance increasing. According to the Freespace Index, the proportion of those attending in person rose 25% both globally and in the Americas year-on-year in June of 2023, while the Survey of Working Arrangements and Attitudes reported that the percentage of those working remotely full-time in the U.S. declined by 11% over the same period. Our management services, leasing and capital markets professionals are collaborating with clients to repurpose underutilized spaces and assets, including with respect to conversion of obsolete office or retail properties.
Commercial real estate capital markets transactions involving financing generally utilize medium- or long-term debt, and the interest rates for such debt tend to correlate with movements in benchmark rates with similar tenors, including U.S. Treasuries. Such benchmark rates can be meaningfully impacted by movements in key short-term rates, such as the Fed Funds Target rate. Sudden increases in short term interest rates can therefore have pronounced effects on the commercial mortgage origination and investment sales volumes. In 2022, global benchmark interest rates rose at the fastest pace since at least the early 1990s, according to Fitch, and they continued their rapid rise through July of 2023. This has led to challenging market conditions across commercial real estate capital markets for Newmark and the industry. In addition, volumes were, and likely will be, impacted by factors including the recent increases in credit spreads and interest rate volatility compared with long-term averages. They were also lower due to the pullback in commercial and multifamily real estate lending activity as a response to recent bank failures and higher interest rates, as well as the gap between buyer and seller expectations.
According to preliminary estimates from CoStar, value-weighted prices for U.S. commercial real estate declined by 9.4% over the twelve months ended June 30, 2023. This was the 17th consecutive year-on-year slowdown as measured by this monthly index, with industrial and hospitality prices increasing somewhat, while office and multifamily prices declined by the most among property types. Separately, RCA currently estimates that second quarter 2023 U.S. investment sales declined by 63% year-on-year. In comparison, Newmark's quarterly investment sales volumes decreased by 76%. According to data from RCA, Newmark's average investment sales transaction size was approximately 45% larger than the weighted average of brokered U.S. deals in 2022. We believe that larger deal sizes are more likely to require debt financing, and that such financing became more difficult given the recent sharp rise in interest rates. For example, CoStar reported that the number of U.S. investment sales transactions for deals with a notional value of $25 million or greater fell 79% between the fourth quarter of 2021 and the second quarter of 2023. In comparison, the respective declines were 70%, 61%, and 53% for deals of $10 million to $25 million, $3 million to $10 million, and $3 million or less over the same period. We have gained market share in U.S. investment sales, however, over the last several years. Our U.S. investment sales volumes were up by nearly 110% over the trailing twelve months ended June 30, 2023 versus 2015, while RCA’s U.S. volumes decreased by 10% over the same timeframe. When industry activity stabilizes, we expect to resume gaining market share.
Newmark's total debt volumes were down by 42% in the quarter versus the prior year period, while Newmark Research estimates that overall U.S. commercial and multifamily originations may have declined by as much as 52%, based on their analysis of MBA data and preliminary RCA lending data. Newmark’s GSE/FHA loan origination volumes are driven more by the GSE multifamily financing volumes than the activity level of the overall commercial mortgage market. Overall industry GSE multifamily origination volume decreased by 17% in the second quarter of 2023 compared with a year earlier, per the GSEs. In comparison, Newmark's GSE/FHA origination volumes increased by 42% over the same period, while our total debt volumes in multifamily were down by 35%. Certain GSE multifamily volume statistics for the industry are based on when loans are sold and/or securitized, and typically lag those reported by the MBA or by Newmark and its competitors by 30 to 45 days.
Although neither Trepp LLC nor the MBA have released second quarter 2023 origination figures, we believe that we have gained significant market share in total debt over the last several years. According to data or estimates from RCA, the MBA, and Newmark Research, U.S. debt originations have grown by 7% between 2015 and the trailing twelve months ended June 30, 2023. Over the same timeframe, Newmark expanded its total debt volumes by nearly 260%.
Given the recent increase in interest rates and recent pullback in lending by banks discussed above, we anticipate overall U.S. investment sales and mortgage brokerage volumes to decline year-on-year through at least the fourth quarter of 2023, and that volumes will begin to rebound near the end of this year. As interest rates stabilize, we expect our higher margin capital markets platform to drive Newmark's strong revenue and earnings growth. We also think that the current market conditions have created an opportunity for us to solidify our position as the platform of choice for many of the real estate industry’s top professionals. While the macroeconomic environment may be challenging in the short-term, we remain excited about our market position and our future.
Financial Overview
Revenues
We derive generally revenues from the following four sources:
•Management Services, Servicing Fees and Other. We provide commercial services to tenants and landlords. In this business, we provide property and facilities management services along with project management, valuation and advisory services and other consulting services, as well as technology, to customers who may also utilize our commercial real estate brokerage services, and flexible workspace solutions. Servicing fees are derived from the servicing of loans originated by us as well as loans originated by third parties.
•Leasing and Other Commissions. We offer a diverse range of commercial real estate brokerage and advisory services, including tenant and agency representation, which includes comprehensive lease negotiations, strategic planning, site selection, lease auditing, and other financial and market analysis.
•Investment Sales. Our real estate capital markets business specializes in the arrangement of acquisitions and dispositions of commercial properties, as well as providing other financial services, including the arrangement of debt and equity financing, and loan sale advisory.
•Commercial Mortgage Origination, net. We offer services and products to facilitate debt financing for our clients and customers. Commercial mortgage origination revenue is comprised of commissions generated from mortgage brokerage and debt and equity placement services, as well as the origination fees and premiums derived from the origination of GSE/FHA loans with borrowers and the sale of those loans to investors. Our commercial mortgage origination revenue also includes the revenue recognized for the fair value of expected net future cash flows from servicing recognized at commitment.
Fees are generally earned when a lease is signed. In many cases, landlords are responsible for paying the fees. In capital markets, fees are earned and recognized when the sale of a property closes, and title passes from seller to buyer for investment sales and when debt or equity is funded to a vehicle for debt and equity transactions. Loan originations related fees and sales premiums, net, are recognized when a derivative asset is recorded upon the commitment to originate a loan with a borrower and sell the loan to an investor. The derivative is recorded at fair value and includes loan origination fees, sales premiums and the estimated fair value of the expected net servicing cash flows. Loan originations related fees and sales premiums, net, are recognized net of related fees and commissions to affiliates or third-party brokers. For loans we broker, revenues are recognized when the loan is closed.
Servicing fees are recognized on an accrual basis over the lives of the related mortgage loans. We typically receive monthly management fees based upon a percentage of monthly rental income generated from the property under management, or in some cases, the greater of such percentage or a minimum agreed upon fee. We are often reimbursed for our administrative and payroll costs, as well as certain out-of-pocket expenses, directly attributable to properties under management. We follow U.S. GAAP, which provides guidance when accounting for reimbursements from clients and when accounting for certain contingent events for leasing and capital markets transactions. See Note 3 — “Summary of Significant Accounting Policies” to our accompanying unaudited condensed consolidated financial statements included in Part I, Item 1 of this Quarterly Report on Form 10-Q for a more detailed discussion.
Expenses
(i) Compensation and Employee Benefits
The majority of our operating costs consist of cash and non-cash compensation expenses, which include base salaries, producer commissions based on production, forgivable loans for term contracts, discretionary and other bonuses and all related employee benefits and taxes. Our employees consist of commissioned producers, executives and other administrative support. Our producers are largely compensated based on the revenue they generate for the firm, keeping these costs variable in nature.
As part of our compensation plans, certain employees have been granted limited partnership units in Newmark Holdings and, prior to the Newmark IPO, BGC Holdings, which generally receive quarterly allocations of net income and are generally contingent upon services being provided by the unit holders. Certain Newmark employees also hold N Units that do not participate in quarterly partnership distributions and are not allocated any items of profit or loss. These N Units vest into distribution earnings units over a 4-year period. As prescribed in U.S. GAAP guidance, the quarterly allocations of net income on such limited partnership units are reflected as a component of compensation expense under “Equity-based compensation and allocations of net income to limited partnership units and FPUs” in our accompanying unaudited condensed consolidated statements of operations.
Newmark has granted certain conversion rights on then-outstanding limited partnership units in Newmark Holdings and BGC Holdings to Newmark employees to convert the limited partnership units to a capital balance within Newmark Holdings or BGC Holdings. Generally, such units are not considered share-equivalent limited partnership units and are not in the fully diluted share count.
Certain of these limited partnership units entitle the holders to receive post-termination payments. These limited partnership units are accounted for as post-termination liability awards under U.S. GAAP guidance, which requires that we record an expense for such awards based on the change in value at each reporting period and include the expense in our accompanying unaudited condensed consolidated statements of operations as part of “Equity-based compensation and allocations of net income to limited partnership units and FPUs”. The liability for limited partnership units with a post-termination payout amount is included in “Other long-term liabilities” on our accompanying unaudited condensed consolidated balance sheets.
Certain limited partnership units are granted exchangeability into Class A common stock or may be redeemed in connection with the grant of shares of Class A common stock. At the time exchangeability is granted, or the shares are issued, Newmark recognizes an expense based on the fair value of the award on that date, which is included in “Equity-based compensation and allocations of net income to limited partnership units and FPUs” in our accompanying unaudited condensed consolidated statements of operations.
Certain of our employees have been awarded preferred partnership units in Newmark Holdings, and prior to the Corporate Conversion, BGC Holdings. Each quarter, the net profits of Newmark Holdings and BGC Holdings are or were allocated to such units at a rate of either 0.6875% (which is 2.75% per calendar year) or such other amount as set forth in the award documentation, which is deducted before the calculation and distribution of the quarterly partnership distribution for the remaining partnership units in Newmark Holdings. The Preferred Units are not entitled to participate in partnership distributions other than with respect to the Preferred Distribution. Preferred Units may not be made exchangeable into our Class A common stock and are only entitled to the Preferred Distribution, and accordingly they are not included in our fully diluted share count. The quarterly allocations of net income on Preferred Units are also reflected in compensation expense under “Equity-based compensation and allocations of net income to limited partnership units and FPUs” in our accompanying unaudited condensed consolidated statements of operations. After deduction of the Preferred Distribution, the remaining partnership units generally receive quarterly allocation of net income based on their weighted-average pro rata share of economic ownership of the operating subsidiaries. In addition, Preferred Units are granted in connection with the grant of certain limited partnership units, such as PSUs, that may be granted exchangeability to cover the withholding taxes owed by the unit holder upon such exchange. This is an acceptable alternative to the common practice among public companies of issuing the gross number of shares to employees, subject to cashless withholding of shares to pay applicable withholding taxes.
We have entered into various agreements with certain of our employees and partners whereby these individuals receive loans, which may be either wholly or in part repaid from the distribution earnings that the individual receives on their limited partnership interests. The forgivable portion of these loans is recognized as compensation expense over the service period.
From time to time, we may also enter into agreements with employees and partners to grant bonus and salary advances or other types of loans. These advances and loans are repayable in the timeframes outlined in the underlying agreements. In addition, we also enter into deferred compensation agreements with employees providing services to us. The costs associated with such plans are generally amortized over the period in which they vest. (See Note 28 — “Compensation” and Note 29 — “Commitment and Contingencies”, to our accompanying unaudited condensed consolidated financial statements included in Part I, Item 1 of this Quarterly Report on Form 10-Q).
(ii) Other Operating Expenses
We have various other operating expenses. We incur leasing, equipment and maintenance expenses. We also incur selling and promotion expenses, which include entertainment, marketing and travel-related expenses. We incur communication expenses, professional and consulting fees for legal, audit and other special projects, and interest expense related to short-term operational funding needs, and notes payable and collateralized borrowings.
We pay fees to Cantor for performing certain administrative and other support, including charges for occupancy of office space, utilization of fixed assets and accounting, operations, human resources, legal services and technology infrastructure support. Management believes that these charges are a reasonable reflection of the utilization of services rendered. However, the expenses for these services are not necessarily indicative of the expenses that would have been incurred if we had not obtained these services from Cantor. In addition, these charges may not reflect the costs of services we may receive from Cantor in the future.
(iii) Other Income (loss), Net
Other income (loss), net is comprised of the gains associated with the Nasdaq Earn-out shares related to the Nasdaq Monetization Transactions and the movements related to the impact of any realized and unrealized cash and non-cash mark-to-market gains or losses related to the Nasdaq common shares held, and the Nasdaq Forwards. Additionally, other income includes gains (losses) on cost and equity method investments which represent our pro rata share of the net gains (losses) on investments over which we have significant influence but which we do not control, and the mark-to-market gains or losses on the non-marketable investments.
(iv) Provision for Income Taxes
We incur income tax expenses based on the location, legal structure, and jurisdictional taxing authorities of each of our subsidiaries. Certain of the Company’s entities are taxed as U.S. partnerships and are subject to the UBT in New York City. U.S. federal and state income tax liability or benefit related to the partnership income or loss, with the exception of UBT, rests with the partners (see Note 2 — “Limited Partnership Interests in Newmark Holdings and BGC Holdings”, to our accompanying unaudited condensed consolidated financial statements included in Part I, Item 1 of this Quarterly Report on Form 10-Q) rather than the partnership entity. Our accompanying unaudited condensed consolidated financial statements include U.S. federal, state and local income taxes on Newmark’s allocable share of the U.S. results of operations. Outside of the U.S., we operate principally through subsidiary corporations subject to local income taxes.
Business Mix and Seasonality
Our pre-tax margins are affected by the mix of revenues generated. For example, servicing revenues tend to have higher pre-tax margins than Newmark as a whole, and margins from originating GSE/FHA loans, which are included in “Commercial mortgage origination, net” in our consolidated statement of operations, tend to be lower, as we retain rights to service loans over time, and because this item includes non-cash GAAP gains attributable to OMSRs, which represent the fair value of expected net future cash flows from servicing recognized at commitment, net. Investment sales and mortgage brokerage transactions tend to have higher pre-tax margins than leasing transactions. Pre-tax earnings margins on our property management and parts of our other GCS businesses are at the lower end of margins for the overall Company because they include some revenues that equal their related expenses. These revenues represent fully reimbursable compensation and non-compensation costs and may be referred to as "pass through revenues".
Due to the strong desire of many market participants to close real estate transactions prior to the end of a calendar year, our business exhibits certain seasonality, with our revenue tending to be lowest in the first quarter and strongest in the fourth quarter. For the five years ended 2018 through 2022, we generated an average of approximately 22% of our revenues in the first quarter and 29% of our revenues in the fourth quarter. Because approximately 30% of our expenses are fixed in a typical year, this seasonality generally leads to higher profitability in the fourth quarter and lower margins in the first quarter, all else equal.
Independent Business Partners
In certain smaller U.S. and international markets in which we do not maintain Newmark-owned offices, we have agreements in place to operate on a collaborative and cross-referral basis with select independently-owned offices in return for contractual and referral fees paid to us and/or certain mutually beneficial co-branding and other business arrangements. These independent offices are referred to as “business partners”. These business partners may use some variation of our branding in their names and marketing materials. These agreements typically take the form of multi-year contracts, and provide for mutual referrals in their respective markets, generating additional contract and brokerage fees. While we do not derive a significant portion of our revenue from these relationships, they do enable us to seamlessly provide service to our mutual clients. These business partners give our clients access to local brokerage professionals, research, and commercial real estate services in locations where the Company does not have a physical presence. The discussion of our financial results and other metrics reflects only the business owned by us and does not include the results for business partners.
Accelerated Nasdaq Earn-out and the 2021 Equity Event
On June 25, 2021, Nasdaq closed the sale of its U.S. fixed income business, which accelerated Newmark’s receipt of 5,278,011 Nasdaq shares, which were worth $927.9 million as of June 30, 2021. In addition, Newmark received 944,329 shares of Nasdaq, which it used to settle the 2021 and 2022 Nasdaq Forwards. This settlement, which occurred on July 2, 2021, resulted in $166.0 million of the Company's liabilities being extinguished. Newmark's "Other income (loss), net" includes gains and losses related to these shares. See “Nasdaq Monetization Transactions”, “Exchangeable Preferred Partnership Units and Forward Contracts”, and “Acceleration of Nasdaq Earn-out” for more information on the Nasdaq Earn-out and a description of the Nasdaq Forwards.
Contemporaneously with the Nasdaq Earn-out acceleration, the Compensation Committee of Newmark's Board of Directors approved a plan to expedite the tax deductible exchange and redemption of a substantial number of compensatory limited partnership units held by partners of the Company in the 2021 Equity Event. These charges, along with the use of certain net deferred tax assets offset a significant percentage of the Company's taxes related to the accelerated Nasdaq Earn-out. Inclusive of subsequent mark-to-market gains, Newmark recorded cumulative proceeds of $1,203.1 million in 2021 with respect to the Nasdaq Earn-out and $444.6 million of tax deductible GAAP compensation charges related to the 2021 Equity Event in the same year. See “2021 Equity Event and Share Count Reduction” for additional details. Between June 30, 2021, and March 31, 2022, the Company sold 100% of these Nasdaq shares, which contributed to gains in the second through fourth quarters of 2021 and a loss of $87.6 million in the first quarter of 2022.
In aggregate, Newmark sold 100% of its Nasdaq shares over this period, resulting in cumulative proceeds of $1,124.1 million and an additional net gain of $30.2 million compared with the amount recorded on June 30, 2021.
Results of Operations
The following table sets forth our unaudited condensed consolidated statements of operations data expressed as a percentage of total revenues for the periods indicated (in thousands):
| | | | | | | | | | | | | | | | | | | | | | | | | | | | | | | | | | | | | | | | | | | | | | | | | | | | | | |
| | Three Months Ended June 30, | | Six Months Ended June 30, |
| | 2023 | | 2022 | | 2023 | | 2022 | | |
| | Actual Results | | Percentage of Total Revenues | | Actual Results | | Percentage of Total Revenues | | Actual Results | | Percentage of Total Revenues | | Actual Results | | Percentage of Total Revenues | | | | |
| Revenues: | | | | | | | | | | | | | | | | | | | | |
| Management services, servicing fees and other | | $ | 240,660 | | | 41.1 | % | | $ | 233,685 | | | 30.9 | % | | $ | 452,952 | | | 40.9 | % | | $ | 466,804 | | | 32.6 | % | | | | |
| Leasing and other commissions | | 203,611 | | | 34.8 | | | 212,825 | | | 28.2 | | | 396,917 | | | 35.9 | | | 411,778 | | | 28.7 | | | | | |
| Investment sales | | 77,604 | | | 13.2 | | | 209,053 | | | 27.7 | | | 149,597 | | | 13.5 | | | 361,167 | | | 25.2 | | | | | |
| Commercial mortgage origination, net | | 63,969 | | | 10.9 | | | 99,788 | | | 13.2 | | | 107,177 | | | 9.7 | | | 193,850 | | | 13.5 | | | | | |
| Total revenues | | 585,844 | | | 100.0 | | | 755,351 | | | 100.0 | | | 1,106,643 | | | 100.0 | | | 1,433,599 | | | 100.0 | | | | | |
| Expenses: | | | | | | | | | | | | | | | | | | | | |
| Compensation and employee benefits | | 346,930 | | | 59.2 | | | 426,617 | | | 56.5 | | | 675,280 | | | 61.0 | | | 809,201 | | | 56.4 | | | | | |
Equity-based compensation and allocations of net income to limited partnership units and FPUs (1) | | 19,609 | | | 3.3 | | | 41,988 | | | 5.6 | | | 55,258 | | | 5.0 | | | 58,886 | | | 4.1 | | | | | |
| Total compensation and employee benefits | | 366,539 | | | 62.6 | | | 468,605 | | | 62.0 | | | 730,538 | | | 66.0 | | | 868,087 | | | 60.6 | | | | | |
| Operating, administrative and other | | 146,826 | | | 25.1 | | | 136,629 | | | 18.1 | | | 265,808 | | | 24.0 | | | 274,500 | | | 19.1 | | | | | |
| Fees to related parties | | 6,827 | | | 1.2 | | | 6,748 | | | 0.9 | | | 14,619 | | | 1.3 | | | 13,577 | | | 0.9 | | | | | |
| Depreciation and amortization | | 42,034 | | | 7.2 | | | 38,925 | | | 5.2 | | | 80,864 | | | 7.3 | | | 74,400 | | | 5.2 | | | | | |
| Total operating expenses | | 562,226 | | | 96.0 | | | 650,907 | | | 86.2 | | | 1,091,829 | | | 98.7 | | | 1,230,564 | | | 85.8 | | | | | |
| Other income/(loss), net | | 3,925 | | | 0.7 | | | (15,303) | | | (2.0) | | | 915 | | | 0.1 | | | (101,304) | | | (7.1) | | | | | |
| Income/(loss) from operations | | 27,543 | | | 4.7 | | | 89,141 | | | 11.8 | | | 15,729 | | | 1.4 | | | 101,731 | | | 7.1 | | | | | |
| Interest expense, net | | (9,595) | | | (1.6) | | | (8,923) | | | (1.2) | | | (17,186) | | | (1.6) | | | (16,793) | | | (1.2) | | | | | |
| Income/(loss) before income taxes and noncontrolling interests | | 17,948 | | | 3.1 | | | 80,218 | | | 10.6 | | | (1,457) | | | (0.1) | | | 84,938 | | | 5.9 | | | | | |
| Provision for income taxes | | 6,719 | | | 1.1 | | | 18,426 | | | 2.4 | | | 3,663 | | | 0.3 | | | 22,430 | | | 1.6 | | | | | |
| | | | | | | | | | | | | | | | | | | | | | | | | | | | | | | | | | | | | | | | | | | | | | | | | | | | | | |
| Consolidated net income/(loss) | | 11,229 | | | 1.9 | | | 61,792 | | | 8.2 | | | (5,120) | | | (0.5) | | | 62,508 | | | 4.4 | | | | | |
| Less: Net income/(loss) attributable to noncontrolling interests | | 4,800 | | | 0.8 | | | 13,273 | | | 1.8 | | | (1,199) | | | (0.1) | | | 13,627 | | | 1.0 | | | | | |
| Net income/(loss) available to common stockholders | | $ | 6,429 | | | 1.1 | % | | $ | 48,519 | | | 6.4 | % | | $ | (3,921) | | | (0.4) | % | | $ | 48,881 | | | 3.4 | % | | | | |
(1)The components of Equity-based compensation and allocations of net income to limited partnership units and FPUs are as follows (in thousands):
| | | | | | | | | | | | | | | | | | | | | | | | | | | | | | | | | | | | | | | | | | | | | | | | | | | | | | | | |
| | Three Months Ended June 30, | | Six Months Ended June 30, |
| | 2023 | | 2022 | | 2023 | | 2022 | | |
| | Actual Results | | Percentage of Total Revenues | | Actual Results | | Percentage of Total Revenues | | Actual Results | | Percentage of Total Revenues | | Actual Results | | Percentage of Total Revenues | | | | |
| Issuance of common stock and exchangeability expenses | | $ | 9,897 | | | 1.7 | % | | $ | 26,875 | | | 3.6 | % | | $ | 34,480 | | | 3.1 | % | | $ | 35,858 | | | 2.5 | % | | | | |
| Allocations of net income to limited partnership units and FPUs | | 122 | | | — | | | 7,787 | | | 1.0 | | | 364 | | | — | | | 7,933 | | | 0.6 | | | | | |
| Limited partnership units amortization | | 3,369 | | | 0.6 | | | 1,760 | | | 0.2 | | | 8,230 | | | 0.7 | | | 5,034 | | | 0.4 | | | | | |
| RSU amortization | | 6,221 | | | 1.1 | | | 5,566 | | | 0.7 | | | 12,184 | | | 1.1 | | | 10,061 | | | 0.7 | | | | | |
| Equity-based compensation and allocations of net income to limited partnership units and FPUs | | $ | 19,609 | | | 3.3 | % | | $ | 41,988 | | | 5.6 | % | | $ | 55,258 | | | 5.0 | % | | $ | 58,886 | | | 4.1 | % | | | | |
Three months ended June 30, 2023 compared to the three months ended June 30, 2022
Revenues
Management Services, Servicing Fees and Other
Management services, servicing fees and other revenues increased by $7.0 million, or 3.0%, to $240.7 million for the three months ended June 30, 2023 compared to the three months ended June 30, 2022. The growth was due to increased servicing and other related fees and GCS fees, partially offset by lower Valuation & Advisory revenues and pass through revenues.
Leasing and Other Commissions
Leasing and other commissions revenues decreased by $9.2 million, or 4.3%, to $203.6 million for the three months ended June 30, 2023 compared to the three months ended June 30, 2022. Our results outpaced the industry. Wolfe Research estimates that overall leasing activity in the U.S. declined by over 10% year-on-year in the second quarter of 2023.
Investment Sales
Investment sales revenues decreased by $131.4 million, or 62.9%, to $77.6 million for the three months ended June 30, 2023 compared to the three months ended June 30, 2022. This primarily reflected a 63% year-over-year decrease in U.S. industry-wide investment sales volumes for the quarter (according to RCA). The industry-wide decline can be attributed to a rapid rise in interest rates.
Commercial Mortgage Origination, Net
Commercial mortgage origination activities, net decreased by $35.8 million, or 35.9%, to $64.0 million for the three months ended June 30, 2023 compared to the three months ended June 30, 2022. The decrease was primarily due to lower industry-wide commercial and multifamily origination volumes as a result of the rapid increase in interest rates. Newmark Research estimates that overall U.S. commercial and multifamily originations declined by as much as 52% in the quarter, based on their analysis of MBA data and preliminary RCA lending data.
Expenses
Compensation and Employee Benefits
Compensation and employee benefits expense decreased by $79.7 million, or 18.7%, to $346.9 million for the three months ended June 30, 2023 compared to the three months ended June 30, 2022. The decrease was primarily a result of lower variable compensation related to commission-based revenues, partially offset by expenses related to acquired companies and the addition of revenue-generating professionals.
Equity-based compensation and allocations of net income to limited partnership units and FPUs
Equity-based compensation and allocations of net income to limited partnership units and FPUs decreased by $22.4 million, or 53.3%, to $19.6 million for the three months ended June 30, 2023 compared to the three months ended June 30,
2022. The decrease is due to the lower number of units exchangeability granted during the quarter.
Operating, Administrative and Other
Operating, administrative and other expenses increased by $10.2 million, or 7.5%, to $146.8 million for the three months ended June 30, 2023 compared to the three months ended June 30, 2022 primarily due to acquisitions and higher warehouse interest and fee expenses, the latter of which is offset by higher interest income recorded as revenue and tied to the growth of our GSE/FHA business.
Fees to Related Parties
Fees to related parties were $6.8 million for the three months ended June 30, 2023 compared to $6.7 million for the three months ended June 30, 2022.
Depreciation and Amortization
Depreciation and amortization for the three months ended June 30, 2023 increased by $3.1 million, or 8.0%, to $42.0 million compared to the three months ended June 30, 2022 due primarily to a $2.7 million MSR valuation allowance credit in the three months ended June 30, 2022 compared to a $0.3 million MSR valuation allowance credit in the three months ended June 30, 2023.
Other Income (loss), Net
Other income (loss), net of $3.9 million in the three months ended June 30, 2023 was primarily due to net realized gains on equity method investments.
Other income (loss), net in the three months ended June 30, 2022 was primarily related to $15.5 million of mark-to- market losses on non-marketable investments.
Interest Expense, Net
Interest expense, net increased by $0.7 million, or 7.5%, to $9.6 million during the three months ended June 30, 2023 compared to the three months ended June 30, 2022. This increase reflects borrowing on our Credit Facility to acquire Gerald Eve and hire new revenue-generating employees under long-term contracts.
Provision for Income Taxes
Provision for income taxes decreased by $11.7 million, or 63.5%, to $6.7 million for the three months ended June 30, 2023 compared to the three months ended June 30, 2022. This decrease was primarily driven by lower pre-tax earnings. In general, our consolidated effective tax rate can vary from period to period depending on, among other factors, the geographic and business mix of our earnings.
Net income (loss) attributable to noncontrolling interests
Net income (loss) attributable to noncontrolling interests decreased by $8.5 million, to $4.8 million for the three months ended June 30, 2023 compared to the three months ended June 30, 2022.
Six months ended June 30, 2023 compared to six months ended June 30, 2022
Revenues
Management Services, Servicing Fees and Other
Management services, servicing fees and other revenue decreased by $13.9 million, or 3.0%, to $453.0 million for the six months ended June 30, 2023 compared to the six months ended June 30, 2022. This decrease was due to lower pass through revenues related to the completion of certain project management assignments and lower valuation fees. Excluding pass through revenues, management services, servicing fee and other increased $5.6 million, or 1.8%, to $322.0 million, for the six months ended June 30, 2023 compared to the six months ended June 30, 2022.
Leasing and Other Commissions
Leasing and other commission revenues decreased by $14.9 million, or 3.6%, to $396.9 million for the six months ended June 30, 2023 compared to the six months ended June 30, 2022, due to decreased demand across most major property types. According to CoStar, new U.S. office leasing activity was down 17% in the first half of 2023 compared with the 2015-2019 quarterly average.
Investment Sales
Investment sales revenue decreased by $211.6 million, or 58.6%, to $149.6 million for the six months ended June 30, 2023 compared to the six months ended June 30, 2022. This primarily reflected a 58% year-over-year decrease in U.S. industry-wide investment sales volumes year to date (according to RCA).
Commercial Mortgage Origination, Net
Commercial mortgage origination activities, net decreased by $86.7 million, or 44.7%, to $107.2 million for the six months ended June 30, 2023 compared to the six months ended June 30, 2022. The decrease was primarily due to lower industry-wide commercial and multifamily origination volumes as a result of the rapid increase in interest rates. Newmark Research estimates that overall U.S. commercial and multifamily originations may have declined by over 50% year to date compared with the first half of 2022, based on their analysis of MBA data and preliminary RCA lending data.
Expenses
Compensation and Employee Benefits
Compensation and employee benefits expense decreased by $133.9 million, or 16.5%, to $675.3 million for the six months ended June 30, 2023 compared to the six months ended June 30, 2022. The decrease was due to lower variable compensation related to commission-based revenues, partially offset by acquisitions and new hires.
Equity-based compensation and allocations of net income to limited partnership units and FPUs
Equity-based compensation and allocations of net income to limited partnership units and FPUs decreased by $3.6 million, or 6.2%, to $55.3 million for the six months ended June 30, 2023 compared to the six months ended June 30, 2022.
Operating, Administrative and Other
Operating, administrative and other expenses decreased by $8.7 million, or 3.2%, to $265.8 million for the six months ended June 30, 2023 compared to the six months ended June 30, 2022 due to lower pass through expenses, partially offset by higher warehouse interest and fee expenses, the latter of which is offset by higher interest income recorded as revenue and tied to the growth of our GSE/FHA business.
Fees to Related Parties
Fees to related parties increased by $1.0 million, or 7.7%, to $14.6 million for the six months ended June 30, 2023 compared to the six months ended June 30, 2022.
Depreciation and Amortization
Depreciation and amortization for the six months ended June 30, 2023 increased by $6.5 million, or 8.7%, to $80.9 million compared to the six months ended June 30, 2022 due to increased fixed asset depreciation and intangible asset amortization of $4.2 million. MSR amortization increased $2.3 million primarily due to an MSR valuation allowance credit of $3.9 million during the six months ended June 30, 2022 compared to an MSR valuation allowance credit of $1.8 million during the six months ended June 30, 2023.
Other Income (loss), Net
Other income (loss), net of $0.9 million in the six months ended June 30, 2023 was primarily due to net realized gains on equity method investments offset by a loss from the disposition of certain assets.
Other income (loss), net of $101.3 million in the six months ended June 30, 2022 was primarily due to unrealized losses from the sale of Nasdaq shares and mark-to-market losses on non-marketable investments.
Interest Expense, Net
Interest expense, net increased by $0.4 million, or 2.3%, to $17.2 million during the six months ended June 30, 2023 compared to the six months ended June 30, 2022.
Provision for Income Taxes
Provision for income taxes decreased by $18.8 million, or 83.7%, to $3.7 million for the six months ended June 30, 2023 compared to the six months ended June 30, 2022. This decrease was primarily driven by lower pre-tax earnings. In general, our consolidated effective tax rate can vary from period to period depending on, among other factors, the geographic and business mix of our earnings.
Net income (loss) attributable to noncontrolling interests
Net income (loss) attributable to noncontrolling interests decreased by $14.8 million, to $1.2 million for the six months ended June 30, 2023 compared to the six months ended June 30, 2022.
Financial Position, Liquidity and Capital Resources
Overview
The primary source of liquidity for our business is the cash on our balance sheet, cash flow provided by operations, and the $600.0 million revolving Credit Facility. On July 1, 2023, Newmark exercised its redemption option related to the Real Estate LP joint venture and received payment of $104.7 million in July of 2023, terminating Newmark’s interest in Real Estate LP.
Our future capital requirements will depend on many factors, including our growth, the expansion of our sales and marketing activities, our expansion into other markets and our results of operations. To the extent that existing cash, cash from operations and credit facilities are insufficient to fund our future activities, we may need to raise additional funds through public equity or debt financing. As of June 30, 2023, our debt consisted of our 6.125% Senior Notes with a carrying amount of $549.1 million and a $225.0 million outstanding balance on the Credit Facility. On July 20, 2023, Newmark used cash from the redemption of its interests in Real Estate LP to repay $100.0 million of the outstanding balance of the Credit Facility.
Financial Position
Total assets were $4.9 billion at June 30, 2023 and $3.9 billion at December 31, 2022.
Total liabilities were $3.4 billion at June 30, 2023 and $2.4 billion at December 31, 2022.
Liquidity
At June 30, 2023, we had cash and cash equivalents of $164.4 million. Additionally, we have a $600.0 million committed senior unsecured revolving Credit Facility. We expect to generate cash flows from operations to fund our business and to meet our short-term liquidity requirements, which we define as those arising within the next twelve months. On November 15, 2023, the 6.125% Senior Notes will mature. The Company intends to either refinance these notes prior to maturity or use cash on hand, cash flows from operations, and our Credit Facility to settle such amounts.
Debt
Debt consisted of the following (in thousands):
| | | | | | | | | | | |
| June 30, 2023 | | December 31, 2022 |
| | 2023 | | 2022 |
| 6.125% Senior Notes | $ | 549,088 | | | $ | 547,784 | |
| Credit Facility | 225,000 | | | — | |
| Total | $ | 774,088 | | | $ | 547,784 | |
6.125% Senior Notes
On November 2, 2018, Newmark announced the pricing of an offering of $550.0 million aggregate principal amount of 6.125% Senior Notes due 2023, which closed on November 6, 2018. The 6.125% Senior Notes were offered and sold in a private offering exempt from the registration requirements under the Securities Act. The 6.125% Senior Notes are general senior unsecured obligations of Newmark. These 6.125% Senior Notes were priced at 98.94% to yield 6.375%. The 6.125% Senior Notes bear an interest rate of 6.125% per annum, payable on each May 15 and November 15, beginning on May 15, 2019, and will mature on November 15, 2023. The 6.125% Senior Notes were subsequently exchanged for notes with substantially similar terms that were registered under the Securities Act.
Credit Facility
On November 28, 2018, Newmark entered into the Credit Agreement by and among Newmark, the several financial institutions from time to time party thereto, as lenders, and Bank of America N.A., as administrative agent. The Credit Agreement provided for a $250.0 million Credit Facility.
On February 26, 2020, Newmark entered into an amendment to the Credit Agreement, increasing the size of the Credit Facility to $425.0 million and extending the maturity date to February 26, 2023. The interest rate on the Credit Facility was reduced to LIBOR plus 1.75% per annum, subject to a pricing grid linked to Newmark’s credit ratings from S&P Global Ratings and Fitch.
On March 16, 2020, Newmark entered into a second amendment to the Credit Agreement, increasing the size of the Credit Facility to $465.0 million. The interest rate on the Credit Facility was LIBOR plus 1.75% per annum, subject to a pricing grid linked to Newmark’s credit ratings from S&P Global Ratings and Fitch.
On March 10, 2022, Newmark amended and restated the Credit Agreement, as amended. Pursuant to the amended and restate Credit Agreement, the lenders agreed to: (a) increase the amount available to the Company under the Credit Facility to $600.0 million, (b) extend the maturity date of the Credit Facility to March 10, 2025, and (c) improve pricing to 1.50% per annum with respect to Term SOFR (as defined in the amended and restated Credit Agreement) borrowings.
Borrowings under the Credit Facility bear interest at a per annum rate equal to, at the Company’s option, either (a) Term SOFR for interest periods of one or three months, as selected by the Company, or upon the consent of all lenders, such other period that is 12 months or less (in each case, subject to availability), as selected by the Company, plus an applicable margin, or (b) a base rate equal to the greatest of (i) the federal funds rate plus 0.50%, (ii) the prime rate as established by the Administrative Agent, and (iii) Term SOFR plus 1.00%, in each case plus an applicable margin. The applicable margin will initially be 1.50% with respect to Term SOFR borrowings in (a) above and 0.50% with respect to base rate borrowings in (b) above. The applicable margin with respect to Term SOFR borrowings in (a) above will range from 1.00% to 2.125% depending upon the Company’s credit rating, and with respect to base rate borrowings in (b) above will range from 0.00% to 1.125% depending upon the Company’s credit rating. The Credit Agreement also provides for certain upfront and arrangement fees and for an unused facility fee. As of June 30, 2023 and December 31, 2022, there were $225.0 million and $0.0 million, respectively, of borrowings outstanding under the Credit Facility. On July 20, 2023, Newmark used cash from the redemption of its interests in the Real Estate LP joint venture to repay $100.0 million of the outstanding balance of the Credit Facility.
Cantor Credit Agreement
On November 30, 2018, Newmark entered into an unsecured credit agreement with Cantor. The Cantor Credit Agreement provides for each party to issue loans to the other party in the lender’s discretion. Pursuant to the Cantor Credit Agreement, the parties and their respective subsidiaries (with respect to Cantor, other than BGC and its subsidiaries) may borrow up to an aggregate principal amount of $250.0 million from each other from time to time at an interest rate which is the higher of Cantor or Newmark’s short-term borrowing rate then in effect, plus 1.0%. As of June 30, 2023, and December 31, 2022 there were no borrowings outstanding under the Cantor Credit Agreement.
Warehouse Facilities Collateralized by U.S. Government Sponsored Enterprises
As of June 30, 2023, Newmark had $1.6 billion of committed loan funding, $400.0 million of uncommitted loan funding available through three commercial banks, and an uncommitted $400.0 million Fannie Mae loan repurchase facility. Consistent with industry practice, these warehouse facilities are short-term, requiring annual renewal. These warehouse facilities are collateralized by an assignment of the underlying mortgage loans originated under various lending programs and third-party purchase commitments and are recourse only to our wholly-owned subsidiary, Berkeley Point Capital, LLC. As of June 30, 2023 and December 31, 2022 we had $0.9 billion and $0.1 billion, respectively, outstanding under “Warehouse facilities collateralized by U.S. Government Sponsored Enterprises” on our accompanying unaudited condensed consolidated balance sheets.
Leases
Total lease liability as of June 30, 2023 was $739.8 million. Of the total amount, $196.6 million of lease liability is within our flexible workspace business whereby the liability is ring-fenced in SPVs with only $36.6 million of guarantees and/or letters of credit with exposure to Newmark. In addition, Newmark had contracted future customer revenues and sub-lease income as of June 30, 2023 amounting to approximately $176.2 million.
Cash Flows
Cash flows from operations excluding activity from loan originations and sales, net were as follows (in thousands):
| | | | | | | | | | | | | | | | | | | | | |
| | | Six Months Ended June 30, | | |
| | | | | 2023 | | 2022 | | | | |
| Net cash provided by (used in) operating activities | | | | | $ | (899,478) | | | $ | 339,034 | | | | | |
| Add back: | | | | | | | | | | | |
| Net activity from loan originations and sales | | | | | 803,112 | | | (223,286) | | | | | |
| | | | | | | | | | | |
| | | | | | | | | | | |
| | | | | | | | | | | |
Net cash provided by (used in) operating activities excluding activity from loan originations and sales (1) | | | | | $ | (96,366) | | | $ | 115,748 | | | | | |
(1) Includes loans for new hires and producers in the amount of $168.1 million and $41.7 million for the six months ended June 30, 2023 and 2022, respectively. Excluding these loans, net cash provided by operating activities excluding loan originations and sales would be $71.7 million and $157.4 million for the six months ended June 30, 2023 and 2022, respectively.
Cash Flows for the Six Months Ended June 30, 2023
For the six months ended June 30, 2023, we used $899.5 million of cash from operations. Excluding activity from loan originations and sales, cash used from operating activities for the six months ended June 30, 2023 was $96.4 million, which primarily related to $168.1 million used for long-term producer contracts. Cash used in investing activities was $133.5 million, consisting of cash paid for acquisitions and purchases of fixed assets. Cash provided by financing activities of $971.7 million primarily related to $225.0 million of Credit Facility borrowings and net principal borrowings on warehouse facilities of $794.1 million.
Cash Flows for the Six Months Ended June 30, 2022
For the six months ended June 30, 2022, we generated $339.0 million of cash from operations. Excluding activity from loan originations and sales, cash from operating activities for the six months ended June 30, 2022 was $115.7 million. Cash provided by investing activities was $353.3 million, primarily related to $437.8 million of proceeds from the sale of Nasdaq shares. Cash used in financing activities of $603.7 million primarily related to net principal payments on warehouse facilities of $216.1 million, $140.0 million related to repurchase agreements and securities loaned, and $175.9 million of treasury stock repurchases.
Nasdaq Monetization Transactions
On June 28, 2013, BGC sold certain assets of its on-the-run, electronic benchmark U.S. Treasury platform, eSpeed, to Nasdaq. The total consideration received in the transaction included $750.0 million in cash paid upon closing and the Nasdaq Earn-out of up to 14,883,705 shares of Nasdaq to be paid ratably over 15 years (subject to acceleration and present value discount as discussed below), provided that Nasdaq, as a whole, produces at least $25.0 million in consolidated gross revenues each year. The remaining rights under the Nasdaq Earn-out were transferred to Newmark on September 28, 2017. During the third and fourth quarters of 2021, Newmark sold 2,780,180 shares of Nasdaq for gross proceeds of $516.5 million. During the first quarter of 2022, Newmark sold all of its remaining 2,497,831 Nasdaq shares for gross proceeds of $437.8 million. In the aggregate from September 2017 through March 31, 2022, Newmark received 10.2 million shares of Nasdaq, of which Newmark sold 7.6 million shares of Nasdaq and delivered 2.6 million shares of Nasdaq to RBC. For further information regarding sales of Nasdaq shares and realized and unrealized gains (losses) on such shares, see Note 7 — “Marketable Securities” to our accompanying unaudited condensed consolidated financial statements included in Part I, Item 1 of this Quarterly Report on Form 10-Q.
Exchangeable Preferred Partnership Units and Forward Contracts
On June 18, 2018, Newmark’s principal operating subsidiary, Newmark OpCo, issued $175.0 million of EPUs in a private transaction to RBC. Newmark received $152.9 million of cash with respect to this transaction.
On September 26, 2018, Newmark entered into a second agreement to issue $150.0 million of additional EPUs to RBC, similar to the June 18, 2018 transaction. Newmark received $113.2 million of cash with respect to this transaction.
The EPUs were issued in four tranches and were separately convertible by either RBC or Newmark into a fixed number of shares of Newmark Class A common stock, subject to a revenue hurdle in each of the fourth quarters of 2019 through 2022 for each of the respective four tranches. The ability to convert the EPUs into Newmark Class A common stock was subject to the SPV's option to settle the postpaid forward contracts as described below. As the EPUs represented equity ownership of a consolidated subsidiary of Newmark, they have been included in “Noncontrolling interests” on our accompanying unaudited condensed consolidated balance sheets and unaudited condensed consolidated statements of changes in equity. The EPUs were entitled to a preferred payable-in-kind dividend, which was recorded as accretion to the carrying amount of the EPUs through “Retained earnings” on our accompanying unaudited condensed consolidated statements of changes in equity and are reductions to “Net income (loss) available to common stockholders” for the purpose of calculating earnings per share.
Contemporaneously with the issuance of the EPUs, an SPV that is a consolidated subsidiary of Newmark entered into four variable postpaid forward contracts with RBC. The SPV was an indirect subsidiary of Newmark whose sole assets were the Nasdaq Earn-out shares for 2019 through 2022. Each of the Nasdaq Forwards provided the SPV the option to settle using up to 992,247 Nasdaq shares, to be received by the SPV pursuant to the Nasdaq Earn-out (see Note 7 — “Marketable Securities” to our accompanying unaudited condensed consolidated financial statements included in Part I, Item 1 of this Quarterly Report on Form 10-Q), or Newmark Class A common stock, in exchange for either cash or redemption of the EPUs, notice of which must be provided to RBC prior to November 1 of each year from 2019 through 2022 (subject to acceleration due to Nasdaq's transaction with Tradeweb).
In September 2020, the SPV notified RBC of its decision to settle the second Nasdaq Forward using the Nasdaq shares the SPV received in November 2020 in exchange for the second tranche of the EPUs, which resulted in a payable to RBC that was settled upon receipt of Nasdaq Earn-out shares. The fair value of the Nasdaq shares that Newmark received was $121.9 million. On November 30, 2020, Newmark settled the second Nasdaq Forward with 741,505 Nasdaq shares, with a fair value of $93.5 million, and Newmark retained 250,742 Nasdaq shares.
In September 2019, the SPV notified RBC of its decision to settle the first Nasdaq Forward using the Nasdaq shares the SPV received in November 2019 in exchange for the first tranche of the EPUs, which resulted in a payable to RBC that was settled upon receipt of Nasdaq Earn-out shares. The fair value of the Nasdaq shares that Newmark received was $98.6 million. On December 2, 2019, Newmark settled the first Nasdaq Forward with 898,685 Nasdaq shares, with a fair value of $93.5 million, and Newmark retained 93,562 Nasdaq shares.
Acceleration of Nasdaq Earn-out
On February 2, 2021, Nasdaq announced that it entered into a definitive agreement to sell its U.S. fixed income business to Tradeweb. On June 25, 2021, Nasdaq announced the closing of the sale of its U.S. fixed income business, which accelerated Newmark’s receipt of Nasdaq shares. Newmark received 6,222,340 Nasdaq shares, with a fair value of $1,093.9 million based on the closing price on June 30, 2021, included in “Other (loss) income, net” for the three months ended June 30, 2021.
On June 25, 2021, the SPV notified RBC of its decision to settle the third and fourth Nasdaq Forwards using the Nasdaq shares the SPV received on June 25, 2021. On July 2, 2021, Newmark settled the third and the fourth Nasdaq Forwards with 944,329 Nasdaq shares, with a fair value of $166.0 million based on the closing price of June 30, 2021.
2021 Equity Event and Share Count Reduction
In connection with the acceleration of the Nasdaq Earn-out, on June 28, 2021, the Compensation Committee approved a plan to expedite the tax deductible exchange and redemption of a substantial number of limited partnership units held by partners of the Company in the 2021 Equity Event. The 2021 Equity Event also accelerated certain compensation expenses resulting in $428.6 million of compensation charges in the second quarter of 2021. These partnership units were settled using a $12.50 share price. In July 2021, the Compensation Committee approved increasing to $13.01 the price to settle certain units at an incremental cost of $15.9 million, which was recorded as compensation charges in the third quarter of 2021.
Some of the key components of the approved plan were as follows:
•8.3 million and 8.0 million compensatory limited partnership units, respectively, of Newmark Holdings and BGC Holdings held by our partners who were employees were redeemed or exchanged.
•23.2 million and 17.4 million compensatory limited partnership units, respectively, of Newmark Holdings and BGC Holdings held by our partners who were independent contractors were redeemed or exchanged. We also accelerated the payment of related withholding taxes to them with respect to their Newmark units. Independent contractors received one share of BGC Class A common stock for each redeemed non-preferred BGC unit or cash and are responsible for paying any related withholding taxes.
•Partners with nonexchangeable non-preferred compensatory units exchanged or redeemed in connection with the 2021 Equity Event generally received restricted Class A common shares of Newmark and/or BGC to the extent tax deductible. A portion of the shares of BGC Class A common stock received by independent contractors were unrestricted to facilitate their payment of withholding taxes.
•The issuance of Newmark Class A common stock related to the 2021 Equity Event reflected the June 28, 2021 Exchange Ratio of 0.9403.
•Newmark Holdings and BGC Holdings limited partnership interests with rights to convert into HDUs for cash were also redeemed in connection with the 2021 Equity Event.
Refer to the section "Certain Other Related Party Transactions" below for the specific transactions with respect to our executive officers which are included in the above summary.
Acquisitions
On March 10, 2023, Newmark completed the acquisition of Gerald Eve, a U.K. based real estate advisory firm.
In the first quarter of 2023, the Company acquired the approximately 49% of Spring11 that it did not own, having held a controlling stake since 2017. Spring11 provides commercial real estate due diligence, consulting, and advisory services to a variety of clients, including lenders, investment banks and investors, and has been recorded as part of “management services.”
On April 1, 2022, Newmark completed the acquisitions of two businesses: BH2, a London-based real estate advisory firm, and McCall & Almy, a multi-market tenant representation and real estate advisory firm.
On May 3, 2022, Newmark completed the acquisition of Open Realty Advisors and Open Realty Properties, which together operate as “Open Realty”, a retail real estate advisory firm.
On March 24, 2021, Newmark acquired the business of Knotel, a global flexible workspace provider. Newmark agreed to provide approximately $19.8 million of debtor-in-possession financing as part of a $70 million credit bid to acquire the business through Knotel’s Chapter 11 sales process, subject to approval of the U.S. Bankruptcy Court. On March 18, 2021, the United States Bankruptcy Court approved the transaction under Section 363 of the United States Bankruptcy Code.
On September 6, 2021, Newmark acquired Deskeo, France's leader in flexible and serviced workspace for enterprise clients. Based in Paris, France Deskeo adds over 50 locations to Newmark's international flexible workspace portfolio.
See Note 4 — “Acquisitions” to our accompanying unaudited condensed consolidated financial statements included in Part I, Item 1 of the Quarterly Report on Form 10-Q for additional information.
Debt and Credit Agreements
On November 6, 2018, Newmark closed its offering of $550.0 million aggregate principal amount of 6.125% Senior Notes due 2023. The 6.125% Senior Notes are general senior unsecured obligations of Newmark. The 6.125% Senior Notes, which were priced on November 1, 2018 at 98.94% to yield 6.375%, were offered and sold by Newmark in a private offering exempt from the registration requirements under the Securities Act. Newmark received net proceeds of $537.6 million, net of debt issue costs and debt discount. The 6.125% Senior Notes bear an interest rate of 6.125% per annum, payable on each May 15 and November 15, beginning on May 15, 2019 and will mature on November 15, 2023. The 6.125% Senior Notes were subsequently exchanged for notes with substantially similar terms that were registered under the Securities Act. As of June 30, 2023 and December 31, 2022, the carrying amount of the 6.125% Senior Notes was $549.1 million and $547.8 million, respectively.
On November 28, 2018, Newmark entered into the Credit Agreement by and among Newmark, the several financial institutions from time to time party thereto, as lenders, and Bank of America N.A., as administrative agent. The Credit Agreement provided for a $250.0 million three year unsecured senior revolving Credit Facility.
On February 26, 2020, Newmark entered into an amendment to the Credit Agreement, increasing the size of the Credit Facility to $425.0 million and extending the maturity date to February 26, 2023. The interest rate on the Credit Facility was reduced to LIBOR plus 1.75% per annum, subject to a pricing grid linked to Newmark’s credit ratings from S&P Global Ratings and Fitch.
On March 16, 2020, Newmark entered into a second amendment to the Credit Agreement, increasing the size of the Credit Facility to $465.0 million. The interest rate on the Credit Facility was LIBOR plus 1.75% per annum, subject to a pricing grid linked to Newmark’s credit ratings from S&P Global Ratings and Fitch.
On March 10, 2022, Newmark amended and restated the Credit Agreement, as amended. Pursuant to the amended and restated Credit Agreement, the lenders agreed to: (a) increase the amount available to the Company under the Credit Facility to $600.0 million, (b) extend the maturity date of the Credit Facility to March 10, 2025, and (c) improve pricing to 1.50% per annum with respect to Term SOFR (as defined in the amended and restated Credit Agreement) borrowings.
Borrowings under the Credit Facility bear interest at a per annum rate equal to, at the Company’s option, either (a) Term SOFR for interest periods of one or three months, as selected by the Company, or upon the consent of all lenders, such other period that is 12 months or less (in each case, subject to availability), as selected by the Company, plus an applicable margin, or (b) a base rate equal to the greatest of (i) the federal funds rate plus 0.50%, (ii) the prime rate as established by the Administrative Agent, and (iii) Term SOFR plus 1.00%, in each case plus an applicable margin. The applicable margin will initially be 1.50% with respect to Term SOFR borrowings in (a) above and 0.50% with respect to base rate borrowings in (b) above. The applicable margin with respect to Term SOFR borrowings in (a) above will range from 1.00% to 2.125% depending upon the Company’s credit rating, and with respect to base rate borrowings in (b) above will range from 0.00% to 1.125%
depending upon the Company’s credit rating. The Credit Agreement also provides for certain upfront and arrangement fees and for an unused facility fee.
On June 16, 2020, the Board and the Audit Committee authorized a debt repurchase program for the repurchase by the Company in the amount of up to $50.0 million of the Company’s 6.125% Senior Notes and any future debt securities issued by the Company hereafter. Repurchases of Company debt securities, if any, are expected to reduce future cash interest payments, as well as future amounts due at maturity or upon redemption.
Under the authorization, the Company may make repurchases of Company debt securities for cash from time to time in the open market or in privately negotiated transactions upon such terms and at such prices as management may determine. Additionally, the Company is authorized to make any such repurchases of Company debt securities through CF&Co (or its affiliates), in its capacity as agent or principal, or such other broker-dealers as management shall determine to utilize from time to time upon customary market terms or commissions.
As of June 30, 2023, the Company had $50.0 million remaining from its debt repurchase authorization.
On June 19, 2020, Newmark established a $125.0 million sublimit line of credit to fund potential principal and interest servicing advances on its Fannie Mae portfolio during the forbearance period related to the Coronavirus Aid, Relief, and Economic Security Act. The sublimit is now included within the Company’s existing $450 million warehouse facility due June 14, 2023. The advance line provides 100% of the principal and interest advance payment at a rate of SOFR plus 1.80% and will be collateralized by Fannie Mae's commitment to repay advances. There were no outstanding draws under this sublimit as of June 30, 2023. Newmark did not have any Fannie Mae loans in forbearance as of June 30, 2023.
On November 30, 2018, Newmark entered into the Cantor Credit Agreement. The Cantor Credit Agreement provides for each party to issue loans to the other party in the lender’s discretion. Pursuant to the Cantor Credit Agreement, the parties and their respective subsidiaries (with respect to Cantor, other than BGC Partners and its subsidiaries) may borrow up to an aggregate principal amount of $250.0 million from each other from time to time at an interest rate which is the higher of Cantor’s or Newmark’s short-term borrowing rate then in effect, plus 1.0%. As of June 30, 2023 and December 31, 2022, the Company did not have any outstanding balances under this facility.
Credit Ratings
As of June 30, 2023, our public long-term credit ratings and associated outlooks are as follows:
| | | | | | | | | | | | | | |
| | Rating | | Outlook |
| Fitch Ratings Inc. | | BBB- | | Stable |
| JCRA | | BBB+ | | Stable |
| Kroll Bond Rating Agency | | BBB- | | Stable |
| S&P Global Ratings | | BB+ | | Positive |
Credit ratings and associated outlooks are influenced by several factors, including but not limited to: operating environment, earnings and profitability trends, the prudence of funding and liquidity management practices, balance sheet size composition and resulting leverage, cash flow coverage of interest, composition and size of the capital base, available liquidity, outstanding borrowing levels and the firm’s competitive position in the industry. A credit rating and/or the associated outlook can be revised upward or downward at any time by a rating agency if such rating agency decides that circumstances warrant such a change. Any reduction in our credit ratings and/or the associated outlook could adversely affect the availability of debt financing on terms acceptable to us, as well as the cost and other terms upon which we are able to obtain any such financing. In addition, credit ratings and associated outlooks may be important to customers or counterparties when we compete in certain markets and when we seek to engage in certain transactions. The interest rate on our 6.125% Senior Notes may increase by up to 2% in the event of credit ratings downgrades.
Certain Other Related Party Transactions
Transactions with Executive Officers and Directors
Gosin Employment Agreement
On February 10, 2023, Mr. Gosin entered into an amended and restated employment agreement with Newmark OpCo and Newmark Holdings. In connection with the employment agreement, the Compensation Committee approved (i) for a term through at least 2024, with the term running through 2025, an annual cash bonus of $1,500,000; (ii) an upfront advance award
of four tranches of 1,145,475 Newmark NPSUs each (calculated by dividing $10,000,000 by the Company’s stock price of $8.73 on February 10, 2023) attributable to each year of the term and (iii) the continued ability to receive discretionary bonuses, if any, subject to approval of the Compensation Committee. A copy of the employment agreement was attached as Exhibit 10.1 to the Company’s Current Report on Form 8-K filed with the SEC on February 14, 2023 and is described in detail therein.
Rispoli Employment Agreement
On September 29, 2022, Mr. Rispoli entered into an employment agreement with Newmark OpCo and Newmark Holdings. In connection with the employment agreement, the Compensation Committee approved the following for Mr. Rispoli: (i) an award of 500,000 Newmark RSUs, divided into tranches of 100,000 RSUs each that vest on a seven-year schedule; and (ii) an award of 250,000 Newmark RSUs, divided into tranches of 50,000 RSUs each that vest on a seven-year schedule. A copy of the employment agreement was attached as Exhibit 10.1 to the Company’s Current Report on Form 8-K filed with the SEC on October 3, 2022 and is described in detail therein.
In connection with signing the employment agreement on September 29, 2022, Mr. Rispoli received immediate exchangeability on 25% of his then currently held 88,079 non-exchangeable PSUs and 87,049 non-exchangeable PPSUs (such 25% totaled 23,560 PPSUs with a value of $283,527 and 20,221 PSUs), and will receive monetization rights on another 25% of such units held as of September 29, 2022, split pro-rata into one-fifth (1/5) increments, on or as soon as practicable after October 1 of each of 2023-2027, to the extent such units had not previously been given monetization rights, with each monetization contingent upon Mr. Rispoli performing substantial services exclusively for us or any affiliate, remaining a partner in Newmark Holdings, and complying with the terms of his employment agreement and any of his obligations to Newmark Holdings, us or any affiliate through such dates.
Other Executive Compensation
On December 21, 2021, the Compensation Committee approved: (i) the redemption of all of Mr. Gosin’s remaining 838,996 non-exchangeable Newmark PPSUs for $8,339,980 in cash and (ii) compensation of approximately $7,357,329 by way of the Company causing 478,328 of Mr. Gosin’s non-exchangeable Newmark PSUs to be redeemed for zero and issuing 446,711 shares of Newmark Class A common stock, based upon the closing price on the date the Committee approved the transaction (which was $16.47) and an Exchange Ratio of 0.9339. The estimated pre-tax value of this transaction is $15,697,309, less applicable taxes and withholdings, using a 53.13% tax rate for Mr. Gosin.
On December 21, 2021, Mr. Lutnick elected to redeem all of his 193,530 currently exchangeable Newmark PPSUs for a cash payment of $1,465,873. In addition, upon the Compensation Committee’s approval of the monetization of Mr. Gosin’s remaining non-exchangeable Newmark PPSUs and a number of Mr. Gosin’s non-exchangeable PSUs on December 21, 2021, Mr. Lutnick (i) elected to redeem 188,883 non-exchangeable Newmark PPSUs for a cash payment of $1,954,728, and 127,799 non-exchangeable Newmark NPPSUs for a cash payment of $1,284,376, both for which he previously waived, but now accepted under the Company’s standing policy for Mr. Lutnick; and (ii) received the right to monetize, and accepted the monetization of, his remaining 122,201 non-exchangeable Newmark NPPSUs for a cash payment of $1,228,124, under such standing policy.
In connection with the foregoing, Mr. Lutnick accepted the right to monetize approximately $4,406,915 by way of the Company causing 286,511 of Mr. Lutnick’s non-exchangeable Newmark PSUs to be redeemed for zero and issuing 267,572 shares of Newmark Class A common stock based upon the closing price on the date the Committee approved the transaction (which was $16.47) and a 0.9339 Exchange Ratio, under the Company’s standing policy applying to Mr. Lutnick, with such acceptance of rights granted in reference to Mr. Gosin’s December 2021 transactions to the extent necessary to effectuate the foregoing (and otherwise Mr. Lutnick waived all remaining rights, which shall be cumulative). The aggregate estimated pre-tax value of these transactions is $10,340,015, less applicable taxes and withholdings, using a 57.38% tax rate for Mr. Lutnick.
On June 28, 2021, in connection with the 2021 Equity Event, the Compensation Committee approved the specific transactions with respect to the Company’s executive officers set forth below. All of the transactions included in the 2021 Equity Event, with respect to Messrs. Lutnick, Gosin and Rispoli, were based on (i) the price for Newmark Class A common stock of $12.50 per share, as approved by the Compensation Committee; (ii) the price of BGC Partners Class A common stock of $5.86; and (iii) the price of Nasdaq common stock of $177.11.
On April 27, 2021, the Compensation Committee approved an additional monetization opportunity for Mr. Merkel: (i) 73,387 of Mr. Merkel’s 145,384 non-exchangeable Newmark Holdings PSUs were redeemed for zero, (ii) 19,426 of Mr. Merkel’s 86,649 non-exchangeable Newmark Holdings PPSUs were redeemed for a cash payment of $173,863, and (iii) 68,727 shares of our Class A common stock were issued to Mr. Merkel. On the same day, the 68,727 shares of our Class A common stock were repurchased from Mr. Merkel at $10.67 per share, the closing price of our Class A common stock on that date, under our stock buyback program. The total payment delivered to Mr. Merkel was $0.8 million, less applicable taxes and withholdings.
On March 16, 2021, pursuant to the Newmark standing policy for Mr. Lutnick, the Compensation Committee granted exchange rights and/or monetization rights with respect to rights available to Mr. Lutnick. Mr. Lutnick elected to waive such rights one-time with such future opportunities to be cumulative. The aggregate number of Mr. Lutnick’s units for which he waived exchange rights or other monetization rights is 4,423,457 non-exchangeable Newmark Holdings PSUs/NPSUs, inclusive of the PSUs receiving an HDU conversion right and 1,770,016 non-exchangeable Newmark Holdings PPSUs with an aggregate determination amount of $21.6 million at that time, inclusive of the PPSUs receiving an HDU conversion right.
On March 16, 2021, the Company redeemed 30,926 non-exchangeable Newmark Holdings PSUs held by Mr. Merkel for zero and in connection therewith issued 28,962 shares of our Class A common stock. On the same day, the Company repurchased these shares from Mr. Merkel at the closing price of our Class A common stock of $11.09 per share under our stock buyback program. The total payment delivered to Mr. Merkel was $0.3 million, less applicable taxes and withholdings. The Compensation Committee approved these transactions.
On March 16, 2021, the Compensation Committee granted Mr. Gosin exchange rights into shares of Class A common stock with respect to 526,828 previously awarded non-exchangeable Newmark Holdings PSUs and 30,871 non-exchangeable Newmark Holdings APSUs held by Mr. Gosin (which, based on the closing price of the Class A common stock of $11.09 per share on such date and using the Exchange Ratio of 0.9365, had a value of $5.8 million in the aggregate). In addition, on March 16, 2021, the Compensation Committee approved removing the sale restrictions on Mr. Gosin’s remaining 178,232 restricted shares of Class A common stock in BGC (which were originally issued in 2013) and associated 82,680 remaining restricted shares of Newmark Class A common stock (issued as a result of the Company spin-off in November 2018).
On March 16, 2021, the Compensation Committee granted Mr. Rispoli (i) exchange rights into shares of Newmark Class A common stock with respect to 6,043 previously awarded non-exchangeable Newmark Holdings PSUs held by Mr. Rispoli (which, based on the closing price of the Class A common stock of $11.09 per share on such date and using the Exchange Ratio of 0.9365, had a value of $0.1 million); and (ii) exchange rights into cash with respect to 4,907 previously awarded non-exchangeable Newmark Holdings PPSUs held by Mr. Rispoli (which had an average determination price of $15.57 per unit, for a total of $76,407 in the aggregate to be paid for taxes when (i) is exchanged).
Howard W. Lutnick, Chairman
On December 27, 2021, the Compensation Committee approved a one-time bonus award to Mr. Lutnick, which was evidenced by the execution and delivery of a Retention Bonus Agreement, dated December 28, 2021, and described below, in consideration of his success in managing certain aspects of the Company’s performance as its principal executive officer and Chairman. The bonus award rewarded Mr. Lutnick for his efforts in delivering superior financial results for the Company and its stockholders, including in particular his success in creating substantial value for the Company and its stockholders in connection with creating, structuring, hedging and monetizing the forward share contract to receive over time shares of common stock of Nasdaq held by the Company and the strong balance sheet and significant amount of income created from this. A principal reason for structuring the bonus award with a substantial portion to be paid out over three years was also to further incentivize Mr. Lutnick to continue to serve as both the Company’s principal executive officer and its Chairman for the benefit of the Company’s stockholders. The bonus award is the subject of legal challenge. See the heading "Legal Proceedings" below.
The Retention Bonus Agreement provides for an aggregate cash payment of $50 million, payable as follows: $20 million within three days of the date of the Retention Bonus Agreement (which payment was made on December 31, 2021), and $10 million within thirty days following vesting on each of the first, second and third anniversaries of the date of the Retention Bonus Agreement. Any entitlement to future amounts not vested will be forfeited immediately if, prior to the applicable anniversary date, Mr. Lutnick ceases to serve as both the Company’s Chairman and its principal executive officer, unless Mr. Lutnick ceasing to serve in either such capacity occurs pursuant to a “Vesting Termination,” as that term is defined in the Retention Bonus Agreement. Mr. Lutnick has purchased Newmark Class A common stock with the after-tax proceeds of the initial tranche of the bonus award. The Retention Bonus Agreement describes a “Vesting Termination” as (i) a termination of Mr. Lutnick’s employment by the Company without “Cause” (as that term is defined in the Retention Bonus Agreement) or (ii) an involuntary removal of Mr. Lutnick from the position of Chairman of the Board on or after the occurrence of a Change in Control (as that term is defined in the Change of Control Agreement, dated as of December 13, 2017, by and between Mr. Lutnick and the Company). In the event that Mr. Lutnick ceases to serve as both the Company’s Chairman and its principal executive officer pursuant to a Vesting Termination, any amounts not vested will immediately become fully vested. The Retention Bonus Agreement provides that Mr. Lutnick ceasing to serve as the Company’s Chairman and principal executive officer pursuant to his death or disability does not constitute a Vesting Termination. The provisions of Mr. Lutnick’s Change of Control Agreement do not apply to the bonus award. A copy of the Retention Bonus Agreement was attached as Exhibit 10.1 to the Company’s Current Report on Form 8-K filed with the SEC on December 29, 2021 and is described in detail under the heading “2021 Lutnick Award” in our proxy statement filed with the SEC on August 15, 2022.
In connection with the Corporate Conversion, on May 18, 2023, Mr. Lutnick’s 1,474,930 BGC Holdings HDUs were redeemed for a cash capital account payment of $9.1 million, $7.0 million of which was paid by Newmark, with the remainder paid by BGC. The $7.0 million HDU liability was included in “Accrued Compensation” on the accompanying unaudited condensed consolidated balance sheet as of December 31, 2022, and related to services provided by Mr. Lutnick to Newmark prior to the Spin-off. Newmark recorded the related compensation expense and took the compensation tax deductions in prior years.
2021 Equity Event
The specific transactions approved by the Compensation Committee, in connection with the 2021 Equity Event, with respect to our executive officers are set forth below. All of the transactions included in the 2021 Equity Event with respect to Messrs. Lutnick, Gosin and Rispoli, are based on (i) the price for Newmark Class A common stock of $12.50 per share, as approved by the Compensation Committee; (ii) the price of BGC Partners Class A common stock of $5.86; and (iii) the price of Nasdaq common stock of $177.11.
On June 28, 2021, in connection with the 2021 Equity Event, the Newmark Compensation Committee approved the following for Mr. Lutnick: (i) the exchange of 279,725 exchangeable Newmark Holdings PSUs into 263,025 shares of Class A common stock of Newmark based on the then applicable Exchange Ratio of 0.9403; and $1,465,874 associated with Mr. Lutnick’s non-exchangeable 193,530 Newmark Holdings PPSUs was redeemed and used for tax purposes; (ii) the conversion of 552,482.62 non-exchangeable Newmark Holdings PSUs with H-Rights into 552,482.62 non-exchangeable Newmark Holdings HDUs and redemption of such HDUs for their capital account of $7,017,000, paid in the form of Nasdaq shares issued at $177.11 per share (which was the Nasdaq closing price as of June 28, 2021); and $7,983,000 associated with Mr. Lutnick’s non-exchangeable Newmark Holdings PPSUs with H-Rights were redeemed and used for tax purposes; (iii) the exchange of 520,380 exchangeable BGC Holdings PSUs into 520,380 shares of Class A common stock of BGC Partners, and $1,525,705 associated with Mr. Lutnick’s exchangeable BGC Holdings PPSUs was redeemed and used for tax purposes; (iv) the redemption of 88,636 non-exchangeable BGC Holdings PSUs pursuant to Mr. Lutnick’s rights under his existing standing policy, and the issuance of 88,636 shares of Class A common stock of BGC Partners; (v) the conversion of 1,131,774 non-exchangeable BGC Holdings PSUs with H-Rights into 1,131,774 non-exchangeable BGC Holdings HDUs and $7,983,000 associated with Mr. Lutnick’s BGC Holdings PPSUs with H-Rights was redeemed and used for tax purposes in connection with the exercise of the BGC Holdings HDUs; and (vi) the issuance of 29,059 shares of Class A common stock of Newmark. In accordance with Mr. Lutnick’s right under his existing standing policy, and in connection with the 2021 Equity Event, upon the approval of the Newmark Compensation Committee: (i) 2,909,819 non-exchangeable Newmark Holdings PSUs, pursuant to Mr. Lutnick’s rights under his existing standing policy, were redeemed and 2,736,103 shares of Class A common stock of Newmark, based upon the then applicable Exchange Ratio of 0.9403, were granted to Mr. Lutnick; and (ii) $8,798,546 associated with Mr. Lutnick’s rights under his existing standing policy was redeemed and used for tax purposes. See “Executive Compensation” in our proxy statement filed August 15, 2022 for additional information and definitions.
Barry M. Gosin, Chief Executive Officer
On September 20, 2021, the Compensation Committee approved a monetization opportunity for Mr. Gosin: all of Mr. Gosin’s 2,114,546 non-exchangeable BGC Holdings PSUs were redeemed for 0 and 2,114,456 shares of BGC Class A common stock were issued to Mr. Gosin. Effective as of April 14, 2022, Mr. Gosin’s 905,371 BGC Holdings HDUs were redeemed for a cash payment of $3,521,893 based upon a price of $3.89 per unit, which was the closing price of BGC Partners Class A common stock on April 14, 2022.
On June 28, 2021, the Compensation Committee approved the following for Barry M. Gosin, the Company’s Chief Executive Officer: (i) the exchange of 1,531,061.84 exchangeable Newmark Holdings units (comprised of 1,438,597.37 exchangeable Newmark Holdings PSUs and 92,464.47 exchangeable Newmark Holdings APSUs) into 1,439,658 shares of Class A common stock of Newmark based upon the then current Exchange Ratio of 0.9403; and $834,508 associated with Mr. Gosin’s exchangeable Newmark Holdings PPSUs was redeemed and used for tax purposes; (ii) the conversion of 443,871.60 non-exchangeable Newmark Holdings PSUs with H-Rights into 443,871.60 non-exchangeable Newmark Holdings HDUs, and redemption of such HDUs, less any taxes and withholdings in excess of $5,362,452, paid in the form of Nasdaq shares issued at $177.11 per share (which was the Nasdaq closing price as of June 28, 2021); and $5,362,452 in connection with Mr. Gosin’s Newmark Holdings PPSUs with H-Rights was redeemed and used for tax purposes; (iii) the exchange of 3,348,706 exchangeable BGC Holdings units (comprised of 3,147,085 exchangeable BGC Holdings PSUs and 201,621 exchangeable BGC Holdings APSUs) into 3,348,706 shares of Class A common stock of BGC Partners; and $298,273 associated with Mr. Gosin’s exchangeable BGC Holdings PPSUs was redeemed and used for tax purposes; (iv) the conversion of 1,592,016 non-exchangeable BGC Holdings PSUs with H-Rights into 1,592,016 non-exchangeable BGC Holdings HDUs, and $1,129,499 associated with Mr. Gosin’s non-exchangeable BGC Holdings PPSUs was redeemed and used for tax purposes; and (v) the issuance of 12,500 shares of Class A common stock of Newmark.
Michael J. Rispoli, Chief Financial Officer
On June 28, 2021, the Compensation Committee approved the following for Mr. Michael Rispoli, the Company’s Chief Financial Officer: (i) the exchange of 23,124 exchangeable Newmark Holdings PSUs into 21,744 shares of Class A common stock of Newmark based on the then current Exchange Ratio of 0.9403 and $208,407 associated with Mr. Rispoli’s exchangeable Newmark Holdings PPSUs was redeemed and used for tax purposes; (ii) 6,000 non-exchangeable Newmark Holdings PSUs were redeemed and an aggregate of 5,642 restricted shares of Newmark were issued to Mr. Rispoli based upon the then current Exchange Ratio of 0.9403, and $52,309 associated with Mr. Rispoli’s non-exchangeable Newmark Holdings PPSUs was redeemed and used for tax purposes; (iii) the conversion of 5,846.07 non-exchangeable Newmark Holdings PSUs with H-Rights into 5,846 non-exchangeable Newmark Holdings HDUs and the redemption of such HDUs, less any taxes and withholdings in excess of $60,750, paid in the form of Nasdaq shares issued at $177.11 per share (which was the Nasdaq closing price as of June 28, 2021); and $60,750 associated with Mr. Rispoli’s PPSUs with H-Rights was redeemed and used for tax purposes; (iv) the exchange of 36,985 exchangeable BGC Holdings PSUs into 36,985 shares of Class A common stock of BGC, and $134,573 associated with Mr. Rispoli’s exchangeable BGC Holdings PPSUs was redeemed and used for tax purposes; and (v) the issuance of 383 shares of Class A common stock of Newmark.
Stephen M. Merkel, Chief Legal Officer
On June 28, 2021, the Compensation Committee also approved the following for Stephen M. Merkel, the Company’s Chief Legal Officer: (i) the redemption of 51,124.28 non-exchangeable Newmark Holdings PSUs and issuance of 48,072 shares of Newmark Class A common stock based upon the then-current Exchange Ratio of 0.9403; and (ii) the redemption of 46,349.87 non-exchangeable Newmark Holdings PPSUs for a cash payment of $0.3 million, to be remitted to the applicable tax authorities to the extent necessary in connection with the issuance of the shares above.
Retirement Fund Purchase
On April 27, 2021, a Keogh retirement account held by Mr. Lutnick purchased 5,154 shares of our Class A common stock from us at the closing price of our Class A common stock on that date of $10.67 per share. The transaction was approved by our Audit Committee.
CF Real Estate Finance Holdings, LP.
Contemporaneously with the acquisition of Berkeley Point, on September 8, 2017, Newmark invested $100.0 million in a newly formed commercial real estate-related financial and investment business, Real Estate LP, which is controlled and managed by Cantor. Real Estate LP may conduct activities in any real estate related business or asset backed securities related business or any extensions thereof and ancillary activities thereto. As of June 30, 2023 and 2022, Newmark’s investment was accounted for under the equity method (see Note 8 — “Investments”). Newmark holds a redemption option in which Real Estate LP can redeem in full Newmark’s investment in Real Estate LP in exchange for Newmark’s capital account balance in Real Estate LP as of such time.
Amendment of Real Estate LP Joint Venture Agreement and Payment of Administrative Fee
In December 2022, the Audit Committee authorized a subsidiary of Newmark to rescind its July 20, 2022 written notice exercising the optional redemption of its 27.2% ownership interest in Real Estate LP and amended the joint venture agreement between Newmark and Real Estate LP to provide for a redemption option for this investment after July 1, 2023, with proceeds to be received within 20 days of the redemption notice. A payment of a $44.0 thousand administrative fee was made to Newmark in connection with such amendment. On July 1, 2023, Newmark exercised its redemption option and received payment of $104.7 million from Cantor in July of 2023, terminating Newmark’s interest in Real Estate LP.
Pre-IPO intercompany agreements
In December 2017, prior to our Separation and Newmark IPO, all intercompany arrangements and agreements that were previously approved by the Audit Committee of BGC Partners with respect to BGC Partners and its subsidiaries and Cantor and its subsidiaries were also approved by our Board with respect to the relationships between us and our subsidiaries and Cantor and its subsidiaries following our IPO on the terms and conditions approved by the Audit Committee of BGC Partners during such time that our business was owned by BGC Partners. These arrangements include, but are not limited to, the following: (i) an authorization to provide Cantor real estate and related services, including real estate advice, brokerage, property or facilities management, valuation and advisory and other services; (ii) an authorization to enter into brokerage and similar agreements with respect to the provision of ordinary course brokerage services in circumstances in which such entities customarily provide brokerage services to third-party customers; (iii) an authorization to enter into agreements with Cantor and/or its affiliates, to provide services, including finding and reviewing suitable acquisition or partner candidates, structuring transactions and negotiating and due diligence services in connection with acquisitions and other business strategies in commercial real estate and other businesses from time to time; and (iv) an arrangement to jointly manage exposure to changes in foreign exchange rates.
Services Agreement with Cantor Fitzgerald Europe (DIFC Branch)
As the Company does not yet have a presence in Dubai, in May 2020, the Audit Committee of the Company authorized Newmark & Co, a subsidiary of Newmark, to enter into an agreement with Cantor Fitzgerald Europe (DIFC Branch) pursuant to which Cantor Fitzgerald Europe (DIFC Branch) will employ and support an individual who is a resident of Dubai in order to enhance Newmark’s capital markets platform, in exchange for a fee. Cantor Fitzgerald Europe (DIFC Branch) and Newmark & Co. negotiated a Services Agreement memorializing the arrangement between the parties. The Services Agreement provides that Newmark & Co. will reimburse Cantor Fitzgerald Europe (DIFC Branch) for the individual’s fully allocated costs, plus a mark-up of 7%. In addition, the Audit Committee of the Company authorized the Company and its subsidiaries to enter into similar arrangements in respect of any jurisdiction, in the future, with Cantor and its subsidiaries, provided that the applicable agreements contain customary terms for arrangements of this type and that the mark-up charged by the party employing one or more individuals for the benefit of the other is between 3% and 7.5%, depending on the level of support required for the employed individual(s).
Sublease to Cantor Fitzgerald, L.P.
In January 2022, Cantor entered into an agreement to sublease excess space from RKF Retail Holdings LLC, a subsidiary of Newmark, for a period of six months until June 30, 2022 at a rate of $0.1 million per month. In June 2023, the sublease was extended three months to September 30, 2023. Newmark received $0.2 million and $0.2 million from Cantor for the three months ended June 30, 2023 and 2022, respectively, and $0.5 million and $0.5 million for the six months ended June 30, 2023 and 2022, respectively.
GSE loans and related party limits
In February 2019, the Audit Committee authorized Newmark and its subsidiaries to originate and service GSE loans to Cantor and its affiliates (other than BGC) and service loans originated by Cantor and its affiliates (other than BGC) on prices, rates and terms no less favorable to Newmark and its subsidiaries than those charged by third parties. The authorization is subject to certain terms and conditions, including but not limited to: (i) a maximum amount up to $100.0 million per loan, (ii) a $250.0 million limit on loans that have not yet been acquired or sold to a GSE at any given time, and (iii) a separate $250.0 million limit on originated Fannie Mae loans outstanding to Cantor at any given time.
Transaction with CCRE Lending
On July 22, 2019, CCRE Lending made a $146.6 million commercial real estate loan to a single-purpose company in which Barry Gosin, Newmark’s Chief Executive Officer, owns a 19% interest. This loan is secured by the single-purpose company’s interest in property in Pennsylvania that is subject to a ground lease. While CCRE Lending initially provided the full loan amount, on August 16, 2019, a third-party bank purchased approximately 80% of the loan value from CCRE Lending, with CCRE Lending retaining approximately 20%. This loan matures on August 6, 2029, and is payable monthly at a fixed interest rate of 4.38% per annum.
Transactions related to ordinary course real estate services
On November 4, 2020, the Audit Committee authorized entities in which executive officers have a non-controlling interest to engage Newmark to provide ordinary course real estate services to them as long as Newmark’s fees are consistent with the fees that Newmark ordinarily charges for these services.
Arrangement with View, Inc.
On November 30, 2020, Newmark entered into an arrangement to assist View in the sale of its products and services to real estate clients in exchange for commissions. View is a Silicon Valley-based producer of high-efficiency dynamic glass that controls light, heat, and glare, providing unobstructed views and privacy using a low voltage control system. In connection with the arrangement, View also agreed to engage Newmark as its exclusive provider of real estate services for a period of at least five years. While View is not under common control with Newmark, it was, at the time that the agreement was executed, the target of a merger with CF Finance Acquisition Corp. II, a special purpose acquisition company sponsored by Cantor.
Cantor Rights to Purchase Cantor Units from Newmark Holdings
Cantor has a right to purchase from Newmark Holdings exchangeable limited partnership interests in the event that any Newmark Holdings Founding Partner interests that have not become exchangeable are redeemed by Newmark Holdings upon termination or bankruptcy of a Founding Partner or upon mutual consent of the general partner of Newmark Holdings and Cantor. Cantor has the right to purchase such Newmark Holdings exchangeable limited partnership interests at a price equal to the lesser of (1) the amount that Newmark Holdings would be required to pay to redeem and purchase such Newmark Holdings Founding Partner interests and (2) the amount equal to (a) the number of units underlying such Founding Partner interests, multiplied by (b) the Exchange Ratio as of the date of such purchase, multiplied by (c) the then-current market price of our Class A common stock. Cantor may pay such price using cash, publicly traded shares or other property, or a combination of the foregoing. If Cantor (or the other member of the Cantor group acquiring such limited partnership interests, as the case may be) so purchases such limited partnership interests at a price equal to clause (2) above, neither Cantor nor any member of the Cantor group nor Newmark Holdings nor any other person is obligated to pay Newmark Holdings or the holder of such Founding Partner interests any amount in excess of the amount set forth in clause (2) above.
In addition, the Newmark Holdings limited partnership agreement provides that (1) where either current, terminating or terminated partners are permitted by us to exchange any portion of their Founding Partner units and Cantor consents to such exchangeability, we will offer to Cantor the opportunity for Cantor to purchase the same number of new exchangeable limited partnership interests in Newmark Holdings at the price that Cantor would have paid for exchangeable limited partnership interests in the event we had redeemed the Founding Partner units; and (2) the exchangeable limited partnership interests to be offered to Cantor pursuant to clause (1) above would be subject to, and granted in accordance with, applicable laws, rules and regulations then in effect.
If Cantor acquires any units as a result of the purchase or redemption by Newmark Holdings of any Founding Partner interests, Cantor will be entitled to the benefits (including distributions) of the units it acquires from the date of termination or bankruptcy of the applicable Founding Partner. In addition, any such units will be exchangeable by Cantor for a number of shares of our Class B common stock or, at Cantor’s election, shares of our Class A common stock, in each case, equal to the then-current Exchange Ratio, on the same basis as the limited partnership interests held by Cantor, and will be designated as Newmark Holdings exchangeable limited partnership interests when acquired by Cantor. The Exchange Ratio was initially one, but is subject to adjustment as set forth in the Separation and Distribution Agreement and was 0.9235 as of June 30, 2023. This may permit Cantor to receive a larger share of income generated by our business at a less expensive price than through purchasing shares of our Class A common stock, which is a result of the price payable by Cantor to Newmark.
On May 17, 2022, Cantor purchased from Newmark Holdings an aggregate of (i) 184,714 exchangeable limited partnership interests for aggregate consideration of $763,064 as a result of the redemption of 184,714 Founding Partner interests, and (ii) 23,562 exchangeable limited partnership interests for aggregate consideration of $100,079 as a result of the exchange of 23,562 Founding Partner interests.
On October 25, 2022, Cantor purchased from Newmark Holdings an aggregate of (i) 104,701 exchangeable limited partnership interests for aggregate consideration of $446,647 as a result of the redemption of 104,701 Founding Partner interests, and (ii) 102,454 exchangeable limited partnership interests for aggregate consideration of $272,100 as a result of the exchange of 102,454 Founding Partner interests.
On April 16, 2023, Cantor purchased from Newmark Holdings an aggregate of (i) 309,631 exchangeable limited partnership interests for aggregate consideration of $1,282,265 as a result of the redemption of 309,631 Founding Partner interests, and (ii) 38,989 exchangeable limited partnership interests for aggregate consideration of $166,364 as a result of the exchange of 38,989 Founding Partner interests.
On June 30, 2023, Cantor purchased from Newmark Holdings an aggregate of 74,026 exchangeable limited partnership interests for aggregate consideration of $310,976 as a result of the redemption of 74,026 Founding Partner interests.
Following such purchases, as of June 30, 2023 there were no Founding Partner interests in Newmark Holdings remaining in which the partnership had the right to redeem or exchange and with respect to which Cantor had the right to purchase an equivalent number of Cantor Units following such redemption or exchange.
First Amendment to Amended and Restated Agreement of Limited Partnership of Newmark Holdings
On March 10, 2023, Newmark Holdings entered into the LPA Amendment to the Newmark Holdings limited partnership agreement. The LPA Amendment revises certain restrictive covenants pertaining to the “Partner Obligations” and “Competitive Activity” provisions in the Newmark Holdings limited partnership agreement. Specifically, the LPA Amendment (i) reduces the length of the post-termination period during which a partner must refrain from soliciting or doing business with customers, soliciting employees, engaging in a “Competing Business” (as defined therein), or otherwise refraining from harming the partnership; and (ii) revises the scope of the non-compete provisions under the “Partner Obligations” and “Competitive Activity” provisions in the Newmark Holdings limited partnership agreement to cover “Competing Businesses” for which a partner performs the same or similar services as provided to a "Protected Affiliate" (as defined therein) and (a) involving a product, product line or type, or service of a “Protected Affiliate” within a specific geographic area, (b) involving a “Client” or a “Client Representative” (each as defined therein) of a Protected Affiliate, or (c) for which the disclosure of confidential information is likely to be inevitable. The LPA Amendment was approved by the Company’s Board of Directors and Audit and Compensation Committees.
Knotel Assets
As part of the Knotel acquisition, Newmark assigned the rights to acquire certain Knotel assets to a subsidiary of Cantor, on the terms that if the subsidiary monetized the sale of these assets, Newmark would receive 10% of the proceeds of the sale after the subsidiary recoups its investment in the assets.
Employment Matters
On June 28, 2021, the Audit Committee authorized Newmark to hire a son of its Chairman as a full-time employee of its Knotel business with an annual base salary of $125,000 and an annual discretionary bonus of up to 30% of base salary. The arrangement includes a potential profit participation consistent with other entrepreneurial arrangements in the event of certain liquidity events related to businesses developed by him. In June 2022, the Audit Committee approved ordinary course compensation adjustments and expense, travel and housing reimbursement for him in accordance with standard Company policies up to $250,000 in total compensation without further Committee review.
Referral Fees to Cantor
In September 2021, the Audit Committee approved the payment of a referral fee from Newmark to CRCA, a subsidiary of Cantor, in relation to CRCA’s referral to Newmark of a sale and lease back transaction for a portfolio of medical office properties. Newmark paid CRCA approximately $0.3 million for the referral of the portfolio sale. Newmark management negotiated the referral arrangement with CRCA in the ordinary course of business and the arrangement is reasonable and consistent with referral arrangements of its type between unrelated parties.
Additionally, in September 2021, the Audit Committee authorized Newmark and its subsidiaries to pay referral fees to Cantor and its subsidiaries (other than Newmark and its subsidiaries) in respect of referred business, pursuant to ordinary course arrangements in circumstances where Newmark would customarily pay referral fees to unrelated third parties and where Newmark is paying a referral fee to Cantor in an amount that is no more than the applicable percentage rate set forth in Newmark’s intra-company referral policies, as then in effect, with such fees to be at referral rates no less favorable to Newmark than would be paid to unrelated third parties.
Acquisition of Spring11 Ownership Interest from Cantor
In February 2023, Newmark's subsidiary, Newmark S11 entered into an equity purchase agreement with CFS11, a subsidiary of Cantor, pursuant to which Newmark acquired CFS11’s 33.78% ownership interest in Newmark S11 LP, LLC, the joint venture that owns a controlling interest in Spring11, for a total purchase price of $11,530,598. CFS11's 33.78% ownership in Newmark S11 LP, LLC was 25.62% of Spring11's economic interest. The transaction, which also included Newmark S11 buying the remaining minority interests from other third-party owners on substantially the same terms, resulted in Newmark S11 owning 100% of Spring11. The CFS11 transaction was approved by our Audit Committee.
Regulatory Requirements
Newmark is subject to various capital requirements in connection with seller/servicer agreements that Newmark has entered into with the various GSEs. Failure to maintain minimum capital requirements could result in Newmark’s inability to originate and service loans for the respective GSEs and could have a direct material adverse effect on our accompanying unaudited condensed consolidated financial statements. As of June 30, 2023, Newmark had met all capital requirements. As of June 30, 2023, the most restrictive capital requirement was Fannie Mae’s net worth requirement. Newmark exceeded the minimum requirement by $433.9 million.
Certain of Newmark’s agreements with Fannie Mae allow Newmark to originate and service loans under the Fannie Mae DUS program. These agreements require Newmark to maintain sufficient collateral to meet Fannie Mae’s restricted and operational liquidity requirements based on a pre-established formula. Certain of Newmark’s agreements with Freddie Mac allow Newmark to service loans under the Freddie Mac TAH. These agreements require Newmark to pledge sufficient collateral to meet Freddie Mac’s liquidity requirement of 8% of the outstanding principal of Freddie Mac TAH loans serviced by Newmark. As of June 30, 2023 and December 31, 2022, Newmark had met all liquidity requirements.
In addition, as a servicer for Fannie Mae, Ginnie Mae, and FHA, Newmark is required to advance to investors any uncollected principal and interest due from borrowers. As of June 30, 2023 and December 31, 2022, outstanding borrower advances were $0.8 million and $1.3 million, respectively, and are included in “Other assets” in our accompanying unaudited condensed consolidated balance sheets.
Regulatory Environment
See “Business—Regulation” in Part I, Item 1 of the Annual Report on Form 10-K for information related to our regulatory environment.
Liquidity
See “—Financial Position, Liquidity and Capital Resources” herein for information related to our liquidity and capital resources.
Equity
Repurchase Program
On November 4, 2022, our Board increased its authorized share repurchases of Newmark Class A common stock and purchases of limited partnership interests in Newmark's subsidiaries to $400.0 million. This authorization includes repurchases of shares or purchase of units from executive officers, other employees and partners, including of BGC and Cantor, as well as other affiliated persons or entities. From time to time, Newmark may actively continue to repurchase shares and/or purchase units. During the three and six months ended June 30, 2023, Newmark repurchased 2.4 million shares of Class A common stock at an average price of $5.68. As of June 30, 2023, Newmark had $378.9 million remaining from its share repurchase and unit purchase authorization.
The following table details Newmark’s share repurchases for cash under the current program. The gross share repurchases of Newmark’s Class A common stock during the six months ended June 30, 2023 were as follows (in thousands except shares and per share amounts):
| | | | | | | | | | | | | | | | | |
| Total Number of Shares Repurchased | | Average Price Paid per Share | | Approximate Dollar Value of Shares and Units That May Yet Be Repurchased/ Purchased Under the Program |
| | | | | |
| | | | | |
| | | | | |
| | | | | |
| | | | | |
| | | | | |
| | | | | |
| | | | | |
| | | | | |
| | | | | |
| | | | | |
| | | | | |
| | | | | |
| | | | | |
| | | | | |
| | | | | |
| | | | | |
| | | | | |
| Repurchases | | | | | |
| January 1, 2023 - March 31, 2023 | — | | | $ | — | | | |
| April 2023 | 674 | | | $ | 7.08 | | | |
| May 2023 | 2,315,213 | | | $ | 5.67 | | | |
| June 2023 | 38,330 | | | $ | 5.75 | | | |
| | | | | |
| | | | | |
| | | | | |
| | | | | |
| | | | | |
| | | | | |
| | | | | |
| | | | | |
| | | | | |
| Total Repurchases | 2,354,217 | | | $ | 5.68 | | | $ | 378,900 | |
| | | | | |
Fully Diluted Share Count
Our fully diluted weighted-average share counts as of each of June 30, 2023 and 2022 were as follows (in thousands):
| | | | | | | | | | | |
| June 30, |
| | 2023 | | 2022 |
Common stock outstanding(1) | 173,254 | | | 186,401 | |
Partnership units(2) | 67,404 | | | 57,576 | |
| RSUs (Treasury stock method) | 1,260 | | | 4,475 | |
| Newmark exchange shares | 461 | | | 2,005 | |
| | | |
Total(3) | 242,379 | | | 250,457 | |
(1)Common stock consisted of Class A shares and Class B shares. For the six months ended June 30, 2023, the weighted-average number of Class A shares was 152.0 million shares and Class B shares was 21.3 million that were included in our fully diluted EPS computation because the conditions for issuance had been met by the end of the period.
(2)Partnership units collectively include FPUs, limited partnership units, and Cantor Units (see Note 2 — “Limited Partnership Interests in Newmark Holdings and BGC Holdings”, to our unaudited condensed consolidated financial statements in Part I, Item 1 of this Quarterly Report on Form 10-Q for more information). In general, these partnership units are potentially exchangeable into shares of Newmark Class A common stock. In addition, partnership units held by Cantor are generally exchangeable into shares of Newmark Class A common stock and/or for up to 24.9 million shares of Newmark Class B common stock. These partnership units also generally receive quarterly allocations of net income, after the deduction of the Preferred Distribution, based on their weighted-average pro rata share of economic ownership of the operating subsidiaries. As a result, these partnership units are included in the fully diluted share count calculation shown above.
(3)For the six months ended June 30, 2023, the weighted-average share count did not include any potentially anti-dilutive securities, which were excluded in the computation of fully diluted earnings per share.
Our fully diluted period-end (spot) share count as of each of June 30, 2023 and 2022 were as follows (in thousands):
| | | | | | | | | | | |
| June 30, |
| | 2023 | | 2022 |
| Common stock outstanding | 173,520 | | | 181,288 | |
| Partnership units | 68,711 | | | 58,238 | |
| Newmark RSUs | 880 | | | 3,067 | |
| Newmark exchange shares | 438 | | | 2,155 | |
| Other | — | | | 378 | |
| Total | 243,549 | | | 245,126 | |
Contingent Payments Related to Acquisitions
Newmark completed acquisitions from 2019 through the second quarter of 2023 with contingent cash consideration of $20.7 million. The contingent equity instruments and cash liability is recorded at fair value in “Accounts payable, accrued expenses and other liabilities” on Newmark’s accompanying unaudited condensed consolidated balance sheets.
Equity Method Investments
Newmark has an investment in Real Estate LP, a joint venture with Cantor in which Newmark has a less than majority ownership interest and has the ability to exert significant influence over the operating and financial policies. As of June 30, 2023, Newmark had $99.8 million in this equity method investment, which represents a 27% ownership in Real Estate LP. Newmark holds a redemption option in which Real Estate LP will redeem in full Newmark’s investment in Real Estate LP in exchange for Newmark’s capital account balance in Real Estate LP as of such time. In December 2022, the Audit Committee authorized a subsidiary of Newmark to rescind its July 20, 2022 written notice exercising the optional redemption of its 27.2% ownership interest in Real Estate LP and amended the joint venture agreement between Newmark and Real Estate LP to provide for a redemption option for this investment after July 1, 2023, with proceeds to be received within 20 days of the redemption notice. A payment of a $44.0 thousand administrative fee was made to Newmark in connection with such amendment. On July 1, 2023, Newmark exercised its redemption option and received payment of $104.7 million from Cantor in July of 2023 (see Note 8 — “Investments” for more information).
Registration Statements
On March 28, 2019, we filed a registration statement on Form S-3 pursuant to which CF&Co may make offers and sales of our 6.125% Senior Notes in connection with ongoing market-making transactions which may occur from time to time. Such market-making transactions in these securities may occur in the open market or may be privately negotiated at prevailing market prices at a time of resale or at related or negotiated prices. Neither CF&Co, nor any of our affiliates, has any obligation to make a market in our securities, and CF&Co or any such other affiliate may discontinue market-making activities at any time without notice. Newmark does not receive any proceeds from market-making activities in these securities by CF&Co (or any of its affiliates). This registration statement expired in March 2022. On March 25, 2022, we filed a new market-making Registration Statement on Form S-3 to replace the one that was expiring.
We have an effective registration statement on Form S-4, with respect to the offer and sale of up to 20.0 million shares and rights to acquire shares of our Class A common stock from time to time in connection with business combination transactions, including acquisitions of other businesses, assets, properties or securities. As of June 30, 2023, we have issued 1.9 million shares of our Class A common stock under this registration statement.
Construction Loans
As of June 30, 2023 and December 31, 2022, Newmark was committed to fund approximately $0.2 billion and $0.3 billion, respectively, which is the total remaining draws on construction loans originated by Newmark under the HUD 221(d)4, 220 and 232 programs, rate locked loans that have not been funded, and forward commitments, as well as the funding for Fannie Mae structured transactions. Newmark also has corresponding commitments to sell these loans to various purchasers as they are funded.
Legal Proceedings
On August 5, 2022, Robert Garfield filed a complaint in the Delaware Court of Chancery, captioned Robert Garfield v. Howard W. Lutnick, et al. (Case No. 2022-0687), against the members of the Board and Mr. Lutnick in his capacity as Chairman of the Board and controlling stockholder. This derivative complaint alleges that in connection with the December 2021 bonus award, payable over a 3-year period, granted to Mr. Lutnick: (i) the Board breached its fiduciary duty, (ii) neither the award nor the approval process employed by the Compensation Committee were entirely fair to the Company and its stockholders, and (iii) the members of the Compensation Committee did not exercise independent judgment. The complaint alleges that Mr. Lutnick breached his fiduciary duty as Chairman and controlling shareholder by forcing the Company to grant the award and by accepting it. The complaint seeks rescission of the award and other compensation, as well as damages and other relief.
On October 7, 2022, Cardinal Capital Management, LLC filed a complaint in the Court of Chancery, captioned Cardinal Capital Management, LLC v. Howard W. Lutnick, et al. (Case No. 2022-0909-SG), against Mr. Lutnick, the members of the Compensation Committee in 2021, who were Virginia S. Bauer, Kenneth A. McIntyre and Michael Snow as members of the Compensation Committee, and Barry Gosin, Michael Rispoli and Stephen Merkel, as Newmark's executive officers. The derivative complaint alleges that in connection with the Company’s June 2021 partnership units exchange for Mr. Lutnick and Officers and the December 2021 bonus award, payable over a 3-year period, granted to Mr. Lutnick: (i) the Compensation Committee and Officers breached their fiduciary duties and wasted corporate assets; and (ii) Mr. Lutnick and the Officers were unjustly enriched. The complaint also alleges that Mr. Lutnick breached his fiduciary duty as Chairman and controlling shareholder, and wasted corporate assets, by forcing the Company to grant the award and by accepting it. The complaint seeks recoupment of the partnership units exchange and the bonus award, as well as damages and other relief.
On December 13, 2022, the Court of Chancery entered an order consolidating the Garfield and Cardinal actions into a single, consolidated action deemed to have commenced on August 5, 2022, when the Garfield action was filed. On January 10, 2023, plaintiffs filed a consolidated amended complaint, whose claims, as well as requested relief, mirror the claims and relief sought in the Cardinal action in all material respects. The Company’s position is that the partnership units exchange was appropriate and in the best interests of the Company, and that the bonus award was properly approved by the Compensation Committee comprised of independent directors (which does not include Mr. Lutnick) after careful consideration of his contributions to the Company, including the Company’s superior financial results, and following an extensive process that included advice from independent legal counsel and an independent compensation. The Company believes the lawsuit has no merit. However, as with any litigation, the outcome cannot be determined with certainty.
On March 9, 2023, a purported class action complaint was filed against Cantor, BGC Holdings, and Newmark Holdings in the U.S. District Court for the District of Delaware (Civil Action No. 1:23-cv-00265). The collective action, which was filed by seven former limited partners on their own behalf and on behalf of other similarly situated limited partners, alleges a claim for breach of contract against all defendants on the basis that the defendants failed to make payments due under the relevant partnership agreements. Specifically, the plaintiffs allege that the non-compete and economic forfeiture provisions upon which the defendants relied to deny payment are unenforceable under Delaware law. The plaintiffs allege a second claim against Cantor and BGC Holdings for antitrust violations under the Sherman Act on the basis that the Cantor and BGC Holdings partnership agreements constitute unreasonable restraints of trade. In that regard, the plaintiffs allege that the non-compete and economic forfeiture provisions of the Cantor and BGC Holdings partnership agreements, as well as restrictive covenants included in partner separation agreements, cause anticompetitive effects in the labor market, insulate Cantor and BGC Holdings from competition, and limit innovation. The plaintiffs seek a determination that the case may be maintained as a class action, an injunction prohibiting the allegedly anticompetitive conduct, and monetary damages of at least $5,000,000. The Company believes the lawsuit has no merit. However, as with any litigation, the outcome cannot be determined with certainty.
Critical Accounting Policies and Estimates
The preparation of our accompanying unaudited condensed consolidated financial statements in conformity with U.S. GAAP guidance requires management to make estimates and assumptions that affect the reported amounts of the assets and liabilities, revenues and expenses, and the disclosure of contingent assets and liabilities in our accompanying unaudited condensed consolidated financial statements. These accounting estimates require the use of assumptions about matters, some which are highly uncertain at the time of estimation. To the extent actual experience differs from the assumptions used, our accompanying unaudited condensed consolidated balance sheets, consolidated statements of operations and consolidated statements of cash flows could be materially affected. We believe that of our significant accounting policies, the following policies involve a higher degree of judgment and complexity.
Revenue Recognition
We derive our revenues primarily through commissions from brokerage services, commercial mortgage origination, net, revenues from real estate management services, servicing fees and other revenues. Revenue from contracts with customers is recognized when, or as, we satisfy our performance obligations by transferring the promised goods or services to the customers as determined by when, or as, the customer obtains control of that good or service. A performance obligation may be satisfied over time or at a point in time. Revenue from a performance obligation satisfied over time is recognized by measuring our progress in satisfying the performance obligation as evidenced by the transfer of the goods or services to the customer. Revenue from a performance obligation satisfied at a point in time is recognized at the point in time when the customer obtains control over the promised good or service.
The amount of revenue recognized reflects the consideration we expect to be entitled to in exchange for those promised goods or services (i.e., the “transaction price”). In determining the transaction price, we consider consideration promised in a contract that includes a variable amount, referred to as variable consideration, and estimate the amount of consideration due to us. Additionally, variable consideration is included in the transaction price only to the extent that it is probable that a significant reversal in the amount of cumulative revenue recognized will not occur. In determining when to include variable consideration in the transaction price, we consider all information (historical, current and forecast) that is available, including the range of possible outcomes, the predictive value of past experiences, the time period of when uncertainties are expected to be resolved and the amount of consideration that is susceptible to factors outside of our influence.
We also use third-party service providers in the provision of its services to customers. In instances where a third-party service provider is used, we perform an analysis to determine whether we are acting as a principal or an agent with respect to the services provided. To the extent that we are acting as a principal, the revenue and the expenses incurred are recorded on a gross basis. In instances where we are acting as an agent, the revenue and expenses are presented on a net basis within the revenue line item.
In some instances, we perform services for customers and incur out-of-pocket expenses as part of delivering those services. Our customers agree to reimburse us for those expenses, and those reimbursements are part of the contract’s transaction price. Consequently, these expenses and the reimbursements of such expenses from the customer are presented on a gross basis because the services giving rise to the out-of-pocket expenses do not transfer a good or service. The reimbursements are included in the transaction price when the costs are incurred, and the reimbursements are due from the customer.
MSRs, Net
We initially recognize and measure the rights to service mortgage loans at fair value and subsequently measure them using the amortization method. We recognize rights to service mortgage loans as separate assets at the time the underlying originated mortgage loan is sold, and the value of those rights is included in the determination of the gains on loans held for sale. Purchased MSRs, including MSRs purchased from CCRE, are initially recorded at fair value, and subsequently measured using the amortization method.
We receive up to a 3-basis point servicing fee and/or up to a 1-basis point surveillance fee on certain Freddie Mac loans after the loan is securitized in a Freddie Mac pool. The Freddie Mac Strip is also recognized at fair value and subsequently measured using the amortization method, but is recognized as a MSR at the securitization date.
MSRs are assessed for impairment, at least on an annual basis, based upon the fair value of those rights as compared to the amortized cost. Fair values are estimated using a valuation model that calculates the present value of the future net servicing cash flows. In using this valuation method, we incorporate assumptions that management believes market participants would use in estimating future net servicing income. The fair value estimates are sensitive to significant assumptions used in the valuation model such as prepayment rates, cost of servicing, escrow earnings rates, discount rates and servicing multiples, which are affected by expectations about future market or economic conditions derived, in part, from historical data. It is reasonably possible that such estimates may change. We amortize the MSRs in proportion to, and over the period of, the projected net servicing income. For purposes of impairment evaluation and measurement, we stratify MSRs based on predominant risk characteristics of the underlying loans, primarily by investor type (Fannie Mae/Freddie Mac, FHA/Ginnie Mae, commercial mortgage-backed securities and other). To the extent that the carrying value exceeds the fair value of a specific MSR strata, a valuation allowance is established, which is adjusted in the future as the fair value of MSRs increases or decreases. Reversals of valuation allowances cannot exceed the previously recognized impairment up to the amortized cost.
Equity-Based and Other Compensation
Discretionary Bonus: A portion of our compensation and employee benefits expense comprises discretionary bonuses, which may be paid in cash, equity, partnership awards or a combination thereof. We accrue expense in a period based on revenues in that period and on the expected combination of cash, equity and partnership units. Given the assumptions used in estimating discretionary bonuses, actual results may differ.
RSUs: We account for equity-based compensation under the fair value recognition provisions of U.S. GAAP guidance. RSUs provided to certain employees are accounted for as equity awards, and in accordance with U.S. GAAP guidance, we are required to record an expense for the portion of the RSUs that is ultimately expected to vest. Further, U.S. GAAP guidance requires forfeitures to be estimated at the time of grant and revised, if necessary, in subsequent periods if actual forfeitures differ from those estimates. Because significant assumptions are used in estimating employee turnover and associated forfeiture rates, actual results may differ from our estimates under different assumptions or conditions.
The fair value of RSU awards to employees is determined on the date of grant, based on the fair value of our Class A common stock. Generally, RSUs granted by us as employee compensation do not receive dividend equivalents; as such, we adjust the fair value of the RSUs for the present value of expected forgone dividends, which requires us to include an estimate of expected dividends as a valuation input. This grant-date fair value is amortized to expense ratably over the awards’ vesting periods. For RSUs with graded vesting features, we have made an accounting policy election to recognize compensation cost on a straight-line basis. The amortization is reflected as non-cash equity-based compensation expense in our accompanying unaudited condensed consolidated statements of operations.
Restricted Stock: Restricted stock provided to certain employees is accounted for as an equity award, and as per U.S. GAAP guidance, we are required to record an expense for the portion of the restricted stock that is ultimately expected to vest. We have granted restricted stock that is not subject to continued employment or service; however, transferability is subject to compliance with our and our affiliates’ customary non-compete obligations. Such shares of restricted stock are generally saleable by partners in 5 to 10 years. Because the restricted stock is not subject to continued employment or service, the grant-date fair value of the restricted stock is expensed on the date of grant. The expense is reflected as non-cash equity-based compensation expense in our accompanying unaudited condensed consolidated statements of operations.
Limited Partnership Units: Limited partnership units in Newmark Holdings are held by Newmark employees and receive quarterly allocations of net income and are generally contingent upon services being provided by the unit holders. As discussed above, preferred units in Newmark Holdings are not entitled to participate in partnership distributions other than with respect to a distribution at a rate of either 0.6875% (which is 2.75% per calendar year) or such other amount as set forth in the award documentation. The quarterly allocations of net income to such limited partnership units are reflected as a component of compensation expense under “Equity-based compensation and allocations of net income to limited partnership units and FPUs” in our accompanying unaudited condensed consolidated statements of operations. Prior to the Corporate Conversion, certain Newmark employees held BGC Holdings limited partnership units with similar entitlements.
Certain of these limited partnership units entitle the holders to receive post-termination payments equal to the notional amount in four equal yearly installments after the holder’s termination. These limited partnership units are accounted for as post-termination liability awards under U.S. GAAP guidance, which requires that Newmark record an expense for such awards based on the change in value at each reporting period and include the expense in our accompanying unaudited condensed consolidated statements of operations as part of “Equity-based compensation and allocations of net income to limited partnership units and FPUs.” The liability for limited partnership units with a post-termination payout is included in “Other long-term liabilities” on our accompanying unaudited condensed consolidated balance sheets.
Certain limited partnership units held by Newmark employees are granted exchangeability into Class A common stock or may be redeemed in connection with the grant of shares of Class A common stock. At the time exchangeability is granted, or the shares are issued, Newmark recognizes an expense based on the fair value of the award on that date, which is included in “Equity-based compensation and allocations of net income to limited partnership units and FPUs” in our accompanying unaudited condensed consolidated statements of operations.
Employee Loans: We have entered into various agreements with certain of our employees and partners whereby these individuals receive loans that may be either wholly or in part repaid from distributions that the individuals receive on some or all of their limited partnership interests or may be forgiven over a period of time. Cash advance distribution loans are documented in formal agreements and are repayable in timeframes outlined in the underlying agreements. We intend for these advances to be repaid in full from the future distributions on existing and future awards granted. The allocations of net income to the awards are treated as compensation expense and the proceeds from distributions are used to repay the loan. The forgivable portion of any loans is recognized as compensation expense in our accompanying unaudited condensed consolidated statements of operations over the life of the loan. We review the loan balances each reporting period for collectability. If we determine that the collectability of a portion of the loan balances is not expected, we recognize a reserve against the loan balances. Actual collectability of loan balances may differ from our estimates. As of June 30, 2023 and December 31, 2022, the aggregate balance of employee loans, net of reserve, was $628.3 million and $500.8 million, respectively, and is included as “Loans, forgivable loans and other receivables from employees and partners, net” in our accompanying unaudited condensed consolidated balance sheets. Compensation expense for the above-mentioned employee loans for the three months ended June 30, 2023 and 2022, was $25.0 million and $20.7 million, respectively. The compensation expense related to these loans was included as part of “Compensation and employee benefits” in our accompanying unaudited condensed consolidated statements of operations.
Goodwill
Goodwill is the excess of the purchase price over the fair value of identifiable net assets acquired in a business combination. As prescribed in U.S. GAAP guidance, Intangibles – Goodwill and Other Intangible Assets, goodwill is not amortized, but instead is periodically tested for impairment. We review goodwill for impairment on an annual basis during the fourth quarter of each fiscal year or whenever an event occurs, or circumstances change that could reduce the fair value of a reporting unit below its carrying amount.
When reviewing goodwill for impairment, we first assess qualitative factors to determine whether it is more likely than not that the fair value of a reporting unit is less than its carrying amount, including goodwill. If the results of the qualitative assessment indicate that it is more likely than not that the fair value of a reporting unit is less than its carrying amount, or if we choose to bypass the qualitative assessment, we perform a quantitative goodwill impairment analysis as follows.
The quantitative goodwill impairment test, used to identify both the existence of impairment and the amount of impairment loss, compares the fair value of a reporting unit with its carrying amount, including goodwill. If the carrying amount of a reporting unit exceeds its fair value, an impairment loss should be recognized in an amount equal to that excess, limited to the total amount of goodwill allocated to that reporting unit. If the estimated fair value of a reporting unit exceeds its carrying value, goodwill is deemed not to be impaired. To estimate the fair value of the reporting unit, we use a discounted cash flow model and data regarding market comparables. The valuation process requires significant judgment and involves the use of significant estimates and assumptions. These assumptions include cash flow projections, estimated cost of capital and the selection of peer companies and relevant multiples. Because significant assumptions and estimates are used in projecting future cash flows, choosing peer companies and selecting relevant multiples, actual results may differ from our estimates under different assumptions or conditions.
Credit Losses
The CECL methodology, which became effective on January 1, 2020, requires us to estimate lifetime expected credit losses by incorporating historical loss experience, as well as current and future economic conditions over a reasonable and supportable period beyond the balance sheet date. The adoption of CECL resulted in the recognition of reserves relating to our loss sharing guarantee provided to Fannie Mae under the Fannie Mae DUS program which was previously accounted for under the incurred loss model, which generally required that a loss be incurred before it was recognized. Additional reserves were recognized for our receivables from customers including certain employee receivables carried at amortized cost.
The expected credit loss is modeled based on our historical loss experience adjusted to reflect current conditions. A significant amount of judgment is required in the determination of the appropriate reasonable and supportable period, the methodology used to incorporate current and future macroeconomic conditions, determination of the probability of and exposure at default, all of which are ultimately used in measuring the quantitative components of our reserves. Beyond the reasonable and supportable period, we estimate expected credit losses using our historical loss rates. We also consider whether to adjust the quantitative reserves for certain external and internal qualitative factors, which consequentially may increase or decrease the reserves for credit losses and receivables. In order to estimate credit losses, assumptions about current and future economic conditions are incorporated into the model using multiple economic scenarios that are weighted to reflect the conditions at each measurement date.
During the six months ended June 30, 2023, there was an increase of $2.7 million in our reserves. These reserves were based on macroeconomic forecasts are critical inputs into our model and material movements in variables such as, the U.S. unemployment rate and U.S. GDP growth rate could significantly affect our estimated expected credit losses. These macroeconomic forecasts, under different conditions or using different assumptions or estimates could result in significantly different changes in reserves for credit losses. It is difficult to estimate how potential changes in specific factors might affect the overall reserves for credit losses and current results may not reflect the potential future impact of macroeconomic forecast changes.
Income Taxes
Newmark accounts for income taxes using the asset and liability method as prescribed in U.S. GAAP guidance, Income Taxes. Deferred tax assets and liabilities are recognized for the future tax consequences attributable to basis differences between our accompanying unaudited condensed consolidated financial statement carrying amounts of existing assets and liabilities and their respective tax basis. Certain of Newmark’s entities are taxed as U.S. partnerships and are subject to UBT in New York City. Therefore, the tax liability or benefit related to the partnership income or loss except for UBT rests with the partners, rather than the partnership entity. As such, the partners’ tax liability or benefit is not reflected in our accompanying unaudited condensed consolidated financial statements. The tax-related assets, liabilities, provisions or benefits included in our accompanying unaudited condensed consolidated financial statements also reflect the results of the entities that are taxed as corporations, either in the U.S. or in foreign jurisdictions.
Newmark provides for uncertain tax positions based upon management’s assessment of whether a tax benefit is more likely than not to be sustained upon examination by tax authorities. Management is required to determine whether a tax position is more likely than not to be sustained upon examination by tax authorities, including resolution of any related appeals or litigation processes, based on the technical merits of the position. Because significant assumptions are used in determining whether a tax benefit is more likely than not to be sustained upon examination by tax authorities, actual results may differ from Newmark’s estimates under different assumptions or conditions. Newmark recognizes interest and penalties related to uncertain tax positions in “Provision for income taxes” in our accompanying unaudited condensed consolidated statements of operations.
A valuation allowance is recorded against deferred tax assets if it is deemed more likely than not that those assets will not be realized. In assessing the need for a valuation allowance, Newmark considers all available evidence, including past operating results, the existence of cumulative losses in the most recent fiscal years, estimates of future taxable income and the feasibility of tax planning strategies.
The measurement of current and deferred income tax assets and liabilities is based on provisions of enacted tax laws and involves uncertainties in the application of tax regulations in the U.S. and other tax jurisdictions. Because Newmark’s interpretation of complex tax law may impact the measurement of current and deferred income taxes, actual results may differ from these estimates under different assumptions regarding the application of tax law.
Derivative Financial Instruments
We have loan commitments to extend credit to third parties. The commitments to extend credit are for mortgage loans at a specific rate (rate lock commitments). These commitments generally have fixed expiration dates or other termination
clauses and may require a fee. We are committed to extend credit to the counterparty as long as there is no violation of any condition established in the commitment contracts.
We simultaneously enter into a Forward Sales Contract or an agreement to deliver such mortgages to third-party investors at a fixed price.
Both the commitment to extend credit and the forward sale commitment qualify as derivative financial instruments. We recognize all derivatives on our accompanying unaudited condensed consolidated balance sheets as assets or liabilities measured at fair value. The change in the derivatives fair value is recognized in current period earnings.
Newmark entered into variable postpaid forward contracts as a result of the Nasdaq Forwards. These contracts qualified as derivative financial instruments. The Nasdaq Forwards provided Newmark with the ability to redeem the EPUs for Nasdaq shares, and as these instruments were not legally detachable, they represented single financial instruments. The financial instruments’ EPU redemption feature for Nasdaq shares was not clearly and closely related to the economic characteristics and risks of Newmark’s EPU equity host instruments, and, therefore, it represented an embedded derivative that is required to be bifurcated and recorded at fair value on our accompanying unaudited condensed consolidated balance sheets, with all changes in fair value recorded as a component of “Other income (loss), net” on our accompanying unaudited condensed consolidated statements of operations. See Note 11 — “Derivatives”, to our accompanying unaudited condensed consolidated financial statements in Part I, Item 1 of this Quarterly Report on Form 10-Q for additional information.
Recent Accounting Pronouncements
See Note 1 — “Organization and Basis of Presentation”, to our accompanying unaudited condensed consolidated financial statements in Part I, Item 1 of this Quarterly Report on Form 10-Q, for information regarding recent accounting pronouncements.
Capital Deployment Priorities, Dividend Policy and Repurchase and Redemption Program
Since 2021, we have returned $805.3 million dollars to shareholders through share repurchases and redemptions. In addition, we paid dividends and distributions. We expect to continue returning capital to shareholders, although our near term rate of share repurchases are expected to decline. This is due to the current market dislocation, which is providing us with high quality opportunities to hire the industry’s best talent and acquire companies at attractive valuations.
Traditionally, our dividend policy provided that we expect to pay a quarterly cash dividend to our common stockholders based on our post-tax Adjusted Earnings per fully diluted share. Please see below for a detailed definition of post-tax Adjusted Earnings per fully diluted share. Beginning in the first quarter of 2020, and for all of the quarterly periods in 2020 and 2021, the Board reduced the quarterly dividend to $0.01 per share, out of an abundance of caution, in order to strengthen the Company’s balance sheet as the real estate markets faced difficult and unprecedented macroeconomic conditions due to the COVID-19 pandemic. Additionally, beginning with the first quarter 2020, Newmark Holdings reduced its distributions to or on behalf of its partners. For all of the quarterly periods in 2022, the Board increased the quarterly dividend to $0.03 per share. In addition, Newmark increased the after-tax distributions to its partners. The Exchange Ratio was adjusted in accordance with the terms of the Separation and Distribution Agreement due to any difference in our dividend policy and the distribution policy of Newmark Holdings.
Any dividends, if and when declared by our Board, will be paid on a quarterly basis. The dividend to our common stockholders is expected to be calculated based on a number of factors, including post-tax Adjusted Earnings allocated to us and generated over the fiscal quarter ending prior to the record date for the dividend. No assurance can be made, however, that a dividend will be paid each quarter. The declaration, payment, timing, and amount of any future dividends payable by us will be at the sole discretion of our Board. With respect to any distributions which are declared, amounts paid to or on behalf of partners will at least cover their related tax payments. Whether any given post-tax amount is equivalent to the amount received by a stockholder also on an after-tax basis depends upon stockholders’ and partners’ domiciles and tax status.
We received 6,222,340 Nasdaq shares worth $1,093.9 million as of June 30, 2021. On July 2, 2021, we settled the third and fourth Nasdaq Forwards with 944,329 Nasdaq shares worth $166.0 million and retained 5,278,011 Nasdaq shares. In connection with the 2021 Equity Event, we used $484.4 million, of which $203.5 million was to reduce our fully diluted share count by 16.3 million, and $280.9 million related to amounts paid on behalf of, or to partners for withholding taxes related to unit exchanges and/or redemptions, cash paid for redemption of HDUs, and other items. From July 2021 through March 2022, we sold all of the Nasdaq shares.
We are a holding company, with no direct operations, and therefore we are able to pay dividends only from our available cash on hand and funds received from distributions from Newmark OpCo. Our ability to pay dividends may also be limited by regulatory considerations as well as by covenants contained in financing or other agreements. In addition, under
Delaware law, dividends may be payable only out of surplus, which is our net assets minus our capital (as defined under Delaware law), or, if we have no surplus, out of our net profits for the fiscal year in which the dividend is declared and/or the preceding fiscal year. Accordingly, any unanticipated accounting, tax, regulatory or other charges against net income may adversely affect our ability to declare and pay dividends. While we intend to declare and pay dividends quarterly, there can be no assurance that our Board will declare dividends at all or on a regular basis or that the amount of our dividends will not change.
Non-GAAP Financial Measures
Newmark uses non-GAAP financial measures that differ from the most directly comparable measures calculated and presented in accordance with Generally Accepted Accounting Principles in the United States ("GAAP"). Non-GAAP financial measures used by the Company include "Adjusted Earnings before noncontrolling interests and taxes", which is used interchangeably with "pre-tax Adjusted Earnings"; "Post-tax Adjusted Earnings to fully diluted shareholders", which is used interchangeably with "post-tax Adjusted Earnings"; "Adjusted EBITDA"; and "Liquidity". The definitions of these and other non-GAAP terms are below.
Adjusted Earnings Defined
Newmark uses non-GAAP financial measures, including “Adjusted Earnings before noncontrolling interests and taxes” and “Post-tax Adjusted Earnings to fully diluted shareholders” which are supplemental measures of operating results used by management to evaluate the financial performance of the Company and its consolidated subsidiaries. Newmark believes that Adjusted Earnings best reflect the operating earnings generated by the Company on a consolidated basis and are the earnings which management considers when managing its business.
As compared with “Income (loss) before income taxes and noncontrolling interests” and “Net income (loss) for fully diluted shares” both prepared in accordance with GAAP, Adjusted Earnings calculations primarily exclude certain non-cash items and other expenses that generally do not involve the receipt or outlay of cash by the Company and/or which do not dilute existing stockholders. In addition, Adjusted Earnings calculations exclude certain gains and charges that management believes do not best reflect the ordinary results of Newmark. Adjusted Earnings is calculated by taking the most comparable GAAP measures and making adjustments for certain items with respect to compensation expenses, non-compensation expenses, and other income, as discussed below.
Calculations of Compensation Adjustments for Adjusted Earnings and Adjusted EBITDA
Treatment of Equity-Based Compensation under Adjusted Earnings and Adjusted EBITDA
The Company’s Adjusted Earnings and Adjusted EBITDA measures exclude all GAAP charges included in the line item “Equity-based compensation and allocations of net income to limited partnership units and FPUs” (or “equity-based compensation” for purposes of defining the Company’s non-GAAP results) as recorded on the Company’s GAAP Consolidated Statements of Operations and GAAP Consolidated Statements of Cash Flows. These GAAP equity-based compensation charges reflect the following items:
•Charges with respect to grants of exchangeability, which reflect the right of holders of limited partnership units with no capital accounts, such as LPUs and PSUs, to exchange these units into shares of common stock, or into partnership units with capital accounts, such as HDUs, as well as cash paid with respect to taxes withheld or expected to be owed by the unit holder upon such exchange. The withholding taxes related to the exchange of certain non-exchangeable units without a capital account into either common shares or units with a capital account may be funded by the redemption of preferred units such as PPSUs.
•Charges with respect to preferred units. Any preferred units would not be included in the Company’s fully diluted share count because they cannot be made exchangeable into shares of common stock and are entitled only to a fixed distribution. Preferred units are granted in connection with the grant of certain limited partnership units that may be granted exchangeability or redeemed in connection with the grant of shares of common stock at ratios designed to cover any withholding taxes expected to be paid. The Company believes that this is an acceptable alternative to the common practice among public companies of issuing the gross amount of shares to employees, subject to cashless withholding of shares, to pay applicable withholding taxes.
•GAAP equity-based compensation charges with respect to the grant of an offsetting amount of common stock or partnership units with capital accounts in connection with the redemption of non-exchangeable units, including PSUs and LPUs.
•Charges related to amortization of RSUs and limited partnership units.
•Charges related to grants of equity awards, including common stock or partnership units with capital accounts.
•Allocations of net income to limited partnership units and FPUs. Such allocations represent the pro-rata portion of post-tax GAAP earnings available to such unit holders.
The amount of certain quarterly equity-based compensation charges is based upon the Company’s estimate of such expected charges during the annual period, as described further below under “Methodology for Calculating Adjusted Earnings Taxes”.
Virtually all of Newmark’s key executives and producers have equity or partnership stakes in the Company and its subsidiaries and generally receive deferred equity or limited partnership units as part of their compensation. A significant percentage of Newmark’s fully diluted shares are owned by its executives, partners, and employees. The Company issues limited partnership units as well as other forms of equity-based compensation, including grants of exchangeability into shares of common stock, to provide liquidity to its employees, to align the interests of its employees and management with those of common stockholders, to help motivate and retain key employees, and to encourage a collaborative culture that drives cross-selling and growth.
All share equivalents that are part of the Company’s equity-based compensation program, including REUs, PSUs, LPUs, certain HDUs, and other units that may be made exchangeable into common stock, as well as RSUs (which are recorded using the treasury stock method), are included in the fully diluted share count when issued or at the beginning of the subsequent quarter after the date of grant. Generally, limited partnership units other than preferred units are expected to be paid a pro-rata distribution based on Newmark’s calculation of Adjusted Earnings per fully diluted share.
Certain Other Compensation-Related Items under Adjusted Earnings and Adjusted EBITDA
Newmark also excludes various other GAAP items that management views as not reflective of the Company’s underlying performance for the given period from its calculation of Adjusted Earnings and Adjusted EBITDA. These may include compensation-related items with respect to cost-saving initiatives, such as severance charges incurred in connection with headcount reductions as part of broad restructuring and/or cost savings plans.
The Company also excludes compensation charges related to non-cash GAAP gains attributable to OMSRs because these gains are also excluded from Adjusted Earnings and Adjusted EBITDA. OMSRs represent the fair value of expected net future cash flows from servicing recognized at commitment, net.
Excluded Compensation-Related Items with Respect to the 2021 Equity Event under Adjusted Earnings and Adjusted EBITDA
Newmark does not view the cash GAAP compensation charges related to 2021 Equity Event (the "Impact of the 2021 Equity Event") as being reflective of its ongoing operations. These consisted of charges relating to cash paid to independent contractors for their withholding taxes and the cash redemption of HDUs. These had been recorded as expenses based on Newmark's previous non-GAAP definitions, but were excluded in the recast non-GAAP results beginning in the third quarter of 2021 for the following reasons:
•But for the 2021 Equity Event, the items comprising such charges would have otherwise been settled in shares and been recorded as equity-based compensation in future periods, as is the Company's normal practice. Had this occurred, such amounts would have been excluded from Adjusted Earnings and Adjusted EBITDA and would also have resulted in higher fully diluted share counts, all else equal.
•Newmark views the fully diluted share count reduction related to the 2021 Equity Event to be economically similar to the common practice among public companies of issuing the net amount of common shares to employees for their vested stock-based compensation, selling a portion of the gross shares to pay applicable withholding taxes, and separately making open market repurchases of common shares.
•There was nothing comparable to the 2021 Equity Event in 2020 and nothing similar is currently contemplated after 2021. Accordingly, the only prior period recast with respect to the 2021 Equity Event was the second quarter of 2021.
Calculation of Non-Compensation Expense Adjustments for Adjusted Earnings
Newmark’s calculation of pre-tax Adjusted Earnings excludes GAAP charges related to the following:
•Non-cash amortization of intangibles with respect to acquisitions.
•Non-cash gains attributable to OMSRs.
•Non-cash amortization of mortgage servicing rights (which Newmark refers to as “MSRs”). Under GAAP, the Company recognizes OMSRs equal to the fair value of servicing rights retained on mortgage loans originated and sold. Subsequent to the initial recognition at fair value, MSRs are carried at the lower of amortized cost or fair value and amortized in proportion to the net servicing revenue expected to be earned. However, it is expected that any cash received with respect to these servicing rights, net of associated expenses, will increase Adjusted Earnings and Adjusted EBITDA in future periods.
•Various other GAAP items that management views as not reflective of the Company’s underlying performance for the given period, including non-compensation-related charges incurred as part of broad restructuring and/or cost savings plans. Such GAAP items may include charges for exiting leases and/or other long-term contracts as part of cost-saving initiatives, as well as non-cash impairment charges related to assets, goodwill and/or intangibles created from acquisitions, as well as other costs related to acquisitions, such as advisory fees.
Calculation of Other (income) losses for Adjusted Earnings and Adjusted EBITDA
Adjusted Earnings calculations also exclude certain other non-cash, non-dilutive, and/or non-economic items, which may, in some periods, include:
•Unusual, one-time, non-ordinary or non-recurring gains or losses.
•Non-cash GAAP asset impairment charges.
•The impact of any unrealized non-cash mark-to-market gains or losses on “Other income (loss)” related to the variable share forward agreements with respect to Newmark’s receipt of the payments from Nasdaq, Inc. (“Nasdaq”), in 2021 and 2022 and the 2020 Nasdaq payment (the “Nasdaq Forwards”).
•Mark-to-market adjustments for non-marketable investments.
•Certain other non-cash, non-dilutive, and/or non-economic items.
Due to Nasdaq’s sale of its U.S. fixed income business in the second quarter of 2021, the Nasdaq Earn-out and related Forward settlements were accelerated, less certain previously disclosed adjustments. Because these shares were originally expected to be received over a 15 year period ending in 2027, the Earn-out had been included in calculations of Adjusted Earnings and Adjusted EBITDA under Newmark's previous non-GAAP methodology. Due to the acceleration of the Earn-out and the Nasdaq Forwards, the Company now views results excluding certain items related to the Earn-out to be a better reflection of the underlying performance of Newmark’s ongoing operations. Therefore, beginning with the third quarter of 2021, other (income) losses for Adjusted Earnings and Adjusted EBITDA also excludes the impact of the below items from relevant periods. These items may collectively be referred to as the Impact of Nasdaq.
•Realized gains related to the accelerated receipt on June 25, 2021 of Nasdaq shares.
•Realized gains or losses and unrealized mark-to-market gains or losses with respect to Nasdaq shares received prior to the Earn-out acceleration.
•The impact of any unrealized non-cash mark-to-market gains or losses on “Other income (loss)” related to the Nasdaq Forwards. This item was historically excluded under the previous non-GAAP definitions.
•Other items related to the Earn-out.
Newmark's calculations of non-GAAP “Other income (loss)” for certain prior periods includes dividend income on its Nasdaq shares, as these dividends contributed to cash flow and were generally correlated to Newmark's interest expense on short term borrowing against such shares. As Newmark sold 100% of these shares between the third quarter of 2021 and the first quarter of 2022, both its interest expense and dividend income declined accordingly.
Methodology for Calculating Adjusted Earnings Taxes
Although Adjusted Earnings are calculated on a pre-tax basis, Newmark also reports post-tax Adjusted Earnings to fully diluted shareholders. The Company defines post-tax Adjusted Earnings to fully diluted shareholders as pre-tax Adjusted Earnings reduced by the non-GAAP tax provision described below and net income (loss) attributable to noncontrolling interest for Adjusted Earnings.
The Company calculates its tax provision for post-tax Adjusted Earnings using an annual estimate similar to how it accounts for its income tax provision under GAAP. To calculate the quarterly tax provision under GAAP, Newmark estimates its full fiscal year GAAP income before noncontrolling interests and taxes and the expected inclusions and deductions for income tax purposes, including expected equity-based compensation during the annual period. The resulting annualized tax rate is applied to Newmark’s quarterly GAAP income before income taxes and noncontrolling interests. At the end of the annual period, the Company updates its estimate to reflect the actual tax amounts owed for the period.
To determine the non-GAAP tax provision, Newmark first adjusts pre-tax Adjusted Earnings by recognizing any, and only, amounts for which a tax deduction applies under applicable law. The amounts include charges with respect to equity-based compensation, certain charges related to employee loan forgiveness, certain net operating loss carryforwards when taken for statutory purposes, and certain charges related to tax goodwill amortization. These adjustments may also reflect timing and measurement differences, including treatment of employee loans, changes in the value of units between the dates of grants of exchangeability and the date of actual unit exchange, variations in the value of certain deferred tax assets; and liabilities and the different timing of permitted deductions for tax under GAAP and statutory tax requirements.
After application of these adjustments, the result is the Company’s taxable income for its pre-tax Adjusted Earnings, to which Newmark then applies the statutory tax rates to determine its non-GAAP tax provision. Newmark views the effective tax rate on pre-tax Adjusted Earnings as equal to the amount of its non-GAAP tax provision divided by the amount of pre-tax Adjusted Earnings.
Generally, the most significant factor affecting this non-GAAP tax provision is the amount of charges relating to equity-based compensation. Because the charges relating to equity-based compensation are deductible in accordance with applicable tax laws, increases in such charges have the effect of lowering the Company’s non-GAAP effective tax rate and thereby increasing its post-tax Adjusted Earnings.
Newmark incurs income tax expenses based on the location, legal structure, and jurisdictional taxing authorities of each of its subsidiaries. Certain of the Company’s entities are taxed as U.S. partnerships and are subject to the UBT in New York City. Any U.S. federal and state income tax liability or benefit related to the partnership income or loss, with the exception of UBT, rests with the unit holders rather than with the partnership entity. The Company’s consolidated financial statements include U.S. federal, state, and local income taxes on the Company’s allocable share of the U.S. results of operations. Outside of the U.S., Newmark is expected to operate principally through subsidiary corporations subject to local income taxes. For these reasons, taxes for Adjusted Earnings are expected to be presented to show the tax provision the consolidated Company would expect to pay if 100% of earnings were taxed at global corporate rates.
Calculations of Pre- and Post-Tax Adjusted Earnings per Share
Newmark’s pre-tax Adjusted Earnings and post-tax Adjusted Earnings per share calculations assume either that:
•The fully diluted share count includes the shares related to any dilutive instruments, but excludes the associated expense, net of tax, when the impact would be dilutive; or
•The fully diluted share count excludes the shares related to these instruments, but includes the associated expense, net of tax.
The share count for Adjusted Earnings excludes certain shares and share equivalents expected to be issued in future periods but not yet eligible to receive dividends and/or distributions. Each quarter, the dividend payable to Newmark’s stockholders, if any, is expected to be determined by the Company’s Board of Directors with reference to a number of factors, including post-tax Adjusted Earnings per share. Newmark may also pay a pro-rata distribution of net income to limited partnership units, as well as to Cantor for its noncontrolling interest. The amount of this net income, and therefore of these payments per unit, would be determined using the above definition of Adjusted Earnings per share on a pre-tax basis.
The declaration, payment, timing, and amount of any future dividends payable by the Company will be at the discretion of its Board of Directors using the fully diluted share count. For more information on any share count adjustments, see the section of the Company’s most recent financial results press release titled “Fully Diluted Weighted-Average Share Count for GAAP and Adjusted Earnings.”
Management Rationale for Using Adjusted Earnings
Newmark’s calculation of Adjusted Earnings excludes the items discussed above because they are either non-cash in nature, because the anticipated benefits from the expenditures are not expected to be fully realized until future periods, or because the Company views results excluding these items as a better reflection of the underlying performance of Newmark’s ongoing operations. Management uses Adjusted Earnings in part to help it evaluate, among other things, the overall performance of the Company’s business, to make decisions with respect to the Company’s operations, and to determine the amount of dividends payable to common stockholders and distributions payable to holders of limited partnership units. Dividends payable to common stockholders and distributions payable to holders of limited partnership units are included within “Dividends to stockholders” and “Earnings and tax distributions to limited partnership interests and other noncontrolling interests,” respectively, in our unaudited condensed consolidated statements of cash flows.
The term “Adjusted Earnings” should not be considered in isolation or as an alternative to GAAP net income (loss). The Company views Adjusted Earnings as a metric that is not indicative of liquidity, or the cash available to fund its operations, but rather as a performance measure. Pre- and post-tax Adjusted Earnings, as well as related measures, are not intended to replace the Company’s presentation of its GAAP financial results. However, management believes that these measures help provide investors with a clearer understanding of Newmark’s financial performance and offer useful information to both management and investors regarding certain financial and business trends related to the Company’s financial condition and results of operations. Management believes that the GAAP and Adjusted Earnings measures of financial performance should be considered together.
For more information regarding Adjusted Earnings, see the section of the Company’s most recent financial results press release titled “Reconciliation of GAAP Net Income to Common Stockholders to Adjusted Earnings Before Noncontrolling Interests and Taxes and GAAP Fully Diluted EPS to Post-Tax Adjusted EPS”, including the related footnotes, for details about how Newmark’s non-GAAP results are reconciled to those under GAAP.
Adjusted EBITDA Defined
Newmark also provides an additional non-GAAP financial performance measure, “Adjusted EBITDA” which it defines as GAAP “Net income (loss) available to common stockholders”, adjusted for the following items:
•Net income (loss) attributable to noncontrolling interest.
•Provision (benefit) for income taxes.
•OMSR revenue.
•MSR amortization.
•Compensation charges related to OMSRs.
•Other depreciation and amortization.
•Equity-based compensation and allocations of net income to limited partnership units and FPUs.
•Various other GAAP items that management views as not reflective of the Company’s underlying
performance for the given period. These may include compensation-related items with respect to cost-saving
initiatives, such as severance charges incurred in connection with headcount reductions as part of broad
restructuring and/or cost savings plans; charges for exiting leases and/or other long-term contracts as part of
cost-saving initiatives; and non-cash impairment charges related to assets, goodwill and/or intangibles created
from acquisitions.
•Other non-cash, non-dilutive, and/or non-economic items, which may, in certain periods, include the impact of any unrealized non-cash mark-to-market gains or losses on “other income (loss)” related to the Nasdaq Forwards, as well as mark-to-market adjustments for non-marketable investments.
•Interest expense.
Beginning with the third quarter of 2021, calculation of Adjusted EBITDA excludes the Impact of Nasdaq and the Impact of the 2021 Equity Event, which are defined above.
Newmark’s calculation of Adjusted EBITDA excludes certain items discussed above because they are either non-cash in nature, because the anticipated benefits from the expenditures are not expected to be fully realized until future periods, or because the Company views excluding these items as a better reflection of the underlying performance Newmark’s ongoing operations. The Company’s management believes that its Adjusted EBITDA measure is useful in evaluating Newmark’s operating performance, because the calculation of this measure generally eliminates the effects of financing and income taxes and the accounting effects of capital spending and acquisitions, which would include impairment charges of goodwill and intangibles created from acquisitions. Such items may vary for different companies for reasons unrelated to overall operating performance. As a result, the Company’s management uses this measure to evaluate operating performance and for other discretionary purposes. Newmark believes that Adjusted EBITDA is useful to investors to assist them in getting a more complete picture of the Company’s financial results and operations.
Since Newmark’s Adjusted EBITDA is not a recognized measurement under GAAP, investors should use this measure in addition to GAAP measures of net income when analyzing Newmark’s operating performance. Because not all companies use identical EBITDA calculations, the Company’s presentation of Adjusted EBITDA may not be comparable to similarly titled measures of other companies. Furthermore, Adjusted EBITDA is not intended to be a measure of free cash flow or GAAP cash flow from operations, because the Company’s Adjusted EBITDA does not consider certain cash requirements, such as tax and debt service payments.
For more information regarding Adjusted EBITDA, see the section of the Company’s most recent financial results press release titled “Reconciliation of GAAP Net Income to Adjusted EBITDA” including the related footnotes, for details about how Newmark’s non-GAAP results are reconciled to those under GAAP EPS.
Timing of Outlook for Certain GAAP and Non-GAAP Items
Newmark anticipates providing forward-looking guidance for GAAP revenues and for certain non-GAAP measures from time to time. However, the Company does not anticipate providing an outlook for other GAAP results. This is because certain GAAP items, which are excluded from Adjusted Earnings and/or Adjusted EBITDA, are difficult to forecast with precision before the end of each period. The Company therefore believes that it is not possible for it to have the required
information necessary to forecast GAAP results or to quantitatively reconcile GAAP forecasts to non-GAAP forecasts with sufficient precision without unreasonable efforts. For the same reasons, the Company is unable to address the probable significance of the unavailable information. The relevant items that are difficult to predict on a quarterly and/or annual basis with precision and may materially impact the Company’s GAAP results include, but are not limited to the following:
•Certain equity-based compensation charges that may be determined at the discretion of management.
•Unusual, one-time, non-ordinary, or non-recurring items.
•The impact of gains or losses on certain marketable securities, as well as any gains or losses related to associated mark-to- market movements and/or hedging. These items are calculated using period-end closing prices.
•Non-cash asset impairment charges, which are calculated and analyzed based on the period-end values of the underlying assets. These amounts may not be known until after period-end.
•Acquisitions, dispositions, and/or resolutions of litigation, which are fluid and unpredictable in nature.
Liquidity Defined
Newmark may also use a non-GAAP measure called “liquidity.” The Company considers liquidity to be comprised of the sum of cash and cash equivalents, marketable securities, and reverse repurchase agreements (if any), less securities lent out in securities loaned transactions and repurchase agreements. The Company considers liquidity to be an important metric for determining the amount of cash that is available or that could be readily available to the Company on short notice. For more information regarding liquidity, see the section of the Company’s most recent financial results press release titled “Liquidity Analysis,” including any related footnotes, for details about how Newmark’s non-GAAP results are reconciled to those under GAAP.
OUR ORGANIZATIONAL STRUCTURE
Current Organizational Structure
As of June 30, 2023, there were 205,394,842 shares of Newmark Class A common stock issued and 152,234,598 outstanding. Cantor and CFGM held no shares of Newmark Class A common stock. Each share of Newmark Class A common stock is generally entitled to one vote on matters submitted to a vote of our stockholders. As of June 30, 2023, Cantor and CFGM held 21,285,533 shares of Newmark Class B common stock representing all of the outstanding shares of Newmark Class B common stock. The shares of Newmark Class B common stock held by Cantor and CFGM, as of June 30, 2023, represented approximately 58.2% of our total voting power. Each share of Newmark Class B common stock is generally entitled to the same rights as a share of Newmark Class A common stock, except that, on matters submitted to a vote of our stockholders, each share of Newmark Class B common stock is entitled to 10 votes. The Newmark Class B common stock generally votes together with the Newmark Class A common stock on all matters submitted to a vote of our stockholders. We expect to retain our dual class structure, and there are no circumstances under which the holders of Newmark Class B common stock would be required to convert their shares of Newmark Class B common stock into shares of Newmark Class A common stock. Our Certificate of Incorporation does not provide for automatic conversion of shares of Newmark Class B common stock into shares of Newmark Class A common stock upon the occurrence of any event.
We hold the Newmark Holdings general partnership interest and the Newmark Holdings special voting limited partnership interest, which entitle us to remove and appoint the general partner of Newmark Holdings and serve as the general partner of Newmark Holdings, which entitles us to control Newmark Holdings. Newmark Holdings, in turn, holds the Newmark OpCo general partnership interest and the Newmark OpCo special voting limited partnership interest, which entitle Newmark Holdings to remove and appoint the general partner of Newmark OpCo, and serve as the general partner of Newmark OpCo, which entitles Newmark Holdings (and thereby us) to control Newmark OpCo. In addition, as of June 30, 2023, we directly held Newmark OpCo limited partnership interests consisting of approximately 71,963,818 units representing approximately 29.1% of the outstanding Newmark OpCo limited partnership interests. We are a holding company that holds these interests, serves as the general partner of Newmark Holdings and, through Newmark Holdings, acts as the general partner of Newmark OpCo. As a result of our ownership of the general partnership interest in Newmark Holdings and Newmark Holdings’ general partnership interest in Newmark OpCo, we consolidate Newmark OpCo’s results for financial reporting purposes.
Cantor, Founding Partners, Working Partners and Limited Partnership Unit Holders directly hold Newmark Holdings limited partnership interests. Newmark Holdings, in turn, holds Newmark OpCo limited partnership interests and, as a result, Cantor, Founding Partners, Working Partners and Limited Partnership Unit Holders indirectly have interests in Newmark OpCo limited partnership interests.
The Newmark Holdings limited partnership interests held by Cantor and CFGM are designated as Newmark Holdings exchangeable limited partnership interests. The Newmark Holdings limited partnership interests held by the Founding Partners are designated as Newmark Holdings Founding Partner interests. The Newmark Holdings limited partnership interests held by
the Working Partners are designated as Newmark Holdings Working Partner interests. The Newmark Holdings limited partnership interests held by the Limited Partnership Unit Holders are designated as limited partnership units.
Each unit of Newmark Holdings limited partnership interests held by Cantor and CFGM is generally exchangeable with us for a number of shares of Class B common stock (or, at Cantor’s option or if there are no additional authorized but unissued shares of Class B common stock, a number of shares of Class A common stock) equal to the Exchange Ratio.
As of June 30, 2023, 3,090,408 Founding/Working Partner interests were outstanding. These Founding/Working Partners were issued in the Separation to holders of BGC Holdings Founding/Working Partner interests, who received such Founding/Working Partner interests in connection with BGC Partners’ acquisition of the BGC Partners business from Cantor in 2008. The Newmark Holdings limited partnership interests held by Founding/Working Partners are not exchangeable with us unless (1) Cantor acquires Cantor Units from Newmark Holdings upon termination or bankruptcy of the Founding/Working Partners or redemption of their units by Newmark Holdings (which it has the right to do under certain circumstances), in which case such interests will be exchangeable with us for shares of Newmark Class A common stock or Newmark Class B common stock as described above, or (2) Cantor determines that such interests can be exchanged by such Founding/Working Partners with us for Newmark Class A common stock, with each Newmark Holdings unit exchangeable for a number of shares of Newmark Class A common stock equal to the Exchange Ratio (which was initially one, but is subject to adjustment as set forth in the Separation and Distribution Agreement), on terms and conditions to be determined by Cantor (which exchange of certain interests Cantor expects to permit from time to time). Cantor has provided that certain Founding/Working Partner interests are exchangeable with us for Class A common stock, with each Newmark Holdings unit exchangeable for a number of shares of Newmark Class A common stock equal to the Exchange Ratio (which was initially one, but is subject to adjustment as set forth in the Separation and Distribution Agreement), in accordance with the terms of the Newmark Holdings limited partnership agreement. Once a Newmark Holdings Founding/Working Partner interest becomes exchangeable, such Founding/Working Partner interest is automatically exchanged upon a termination or bankruptcy with us for Newmark Class A common stock.
Further, we provide exchangeability for partnership units under other circumstances in connection with (1) our partnership redemption, compensation and restructuring programs, (2) other incentive compensation arrangements and (3) business combination transactions.
As of June 30, 2023, 71,963,818 limited partnership units were outstanding (including Founding/Working Partner interests and Working Partner interests, and units held by Cantor). Limited partnership units will be only exchangeable with us in accordance with the terms and conditions of the grant of such units, which terms and conditions are determined in our sole discretion, as the Newmark Holdings general partner, with the consent of the Newmark Holdings exchangeable limited partnership interest majority in interest, in accordance with the terms of the Newmark Holdings limited partnership agreement.
The Exchange Ratio between Newmark Holdings limited partnership interests and our common stock was initially one. However, this Exchange Ratio will be adjusted in accordance with the terms of the Separation and Distribution Agreement if our dividend policy and the distribution policy of Newmark Holdings are different. As of June 30, 2023, the Exchange Ratio was 0.9235.
With each exchange, our direct and indirect interest in Newmark OpCo will proportionately increase because, immediately following an exchange, Newmark Holdings will redeem the Newmark Holdings unit so acquired for the Newmark OpCo limited partnership interest underlying such Newmark Holdings unit.
The profit and loss of Newmark OpCo and Newmark Holdings, as the case may be, are allocated based on the total number of Newmark OpCo units and Newmark Holdings units, as the case may be, outstanding.
The following diagram illustrates the ownership structure of Newmark as of June 30, 2023. The diagram does not reflect the various subsidiaries of Newmark, Newmark OpCo or Cantor (including certain operating subsidiaries that are organized as corporations whose equity is either wholly-owned by Newmark or whose equity is majority-owned by Newmark with the remainder owned by Newmark OpCo) or the results of any exchange of Newmark Holdings exchangeable limited partnership interests or, to the extent applicable, Newmark Holdings Founding Partner interests, Newmark Holdings Working Partner interests or Newmark Holdings limited partnership units. In addition, the diagram does not reflect the Newmark OpCo exchangeable preferred limited partnership units, since they are not allocated any gains or losses of Newmark OpCo for tax purposes and are not entitled to regular distributions from Newmark OpCo.
STRUCTURE OF NEWMARK AS OF JUNE 30, 2023
Shares of Newmark Class B common stock are convertible into shares of Newmark Class A common stock at any time in the discretion of the holder on a one-for-one basis. Accordingly, if Cantor and CFGM converted all of their shares of Newmark Class B common stock into shares of Newmark Class A common stock, Cantor and CFGM would hold 12.4% of the voting power in Newmark and the stockholders of Newmark other than Cantor and CFGM would hold 87.6% of the voting power in Newmark (and the indirect economic interests in Newmark OpCo would remain unchanged). In addition, if Cantor and CFGM continued to hold shares of Newmark Class B common stock and if Cantor exchanged all of the exchangeable limited partnership units held by Cantor for shares of Newmark Class B common stock, Cantor and CFGM would hold 76.0% of the voting power in Newmark, and the stockholders of Newmark other than Cantor and CFGM would hold 24.0% of the voting power in Newmark.
The diagram reflects Newmark Class A common stock and Newmark Holdings partnership unit activity from January 1, 2023 through June 30, 2023 as follows: (a) an aggregate of 9,199,722 limited partnership units granted by Newmark Holdings; (b) 2,354,217 shares of Newmark Class A common stock repurchased by us; (c) 8,855 shares of Newmark Class A common stock forfeited; (d) 1,272,148 shares of Newmark Class A common stock issued for RSUs; (e) 234,928 shares of Class A common stock issued by us under our acquisition shelf Registration Statement on Form S-4 (Registration No. 333-231616), but not the 18,092,326 of such shares and rights to acquire such shares remaining available for issuance by us under such Registration Statement; and (f) 270,814 terminated limited partnership units.
ITEM 3. QUANTITATIVE AND QUALITATIVE DISCLOSURES ABOUT MARKET RISK
Credit Risk
Our multifamily origination business, under the Fannie Mae DUS program, originates and services multifamily loans for Fannie Mae without having to obtain Fannie Mae’s prior approval for certain loans, as long as the loans meet the underwriting guidelines set forth by Fannie Mae. In return for the delegated authority to make loans and the commitment to purchase loans by Fannie Mae, we must maintain minimum collateral and generally are required to share risk of loss on loans sold through Fannie Mae. With respect to most loans, we are generally required to absorb approximately one-third of any losses on the unpaid principal balance of a loan at the time of loss settlement. Some of the loans that we originate under the Fannie Mae DUS program are subject to reduced levels or no risk-sharing. However, we generally receive lower servicing fees with respect to such loans. Although our Berkeley Point business’s average annual losses from such risk-sharing programs have been a minimal percentage of the aggregate principal amount of such loans, if loan defaults increase, actual risk-sharing obligation payments under the Fannie Mae DUS program could increase, and such defaults could have a material adverse effect on our business, financial condition, results of operations and prospects. In addition, a material failure to pay its share of losses under the Fannie Mae DUS program could result in the revocation of Berkeley Point’s license from Fannie Mae and the exercise of various remedies available to Fannie Mae under the Fannie Mae DUS program.
Interest Rate Risk
Newmark had $550.0 million of fixed rate 6.125% Senior Notes outstanding as of June 30, 2023. These debt obligations are not currently subject to fluctuations in interest rates, although in the event of refinancing or issuance of new debt, such debt could be subject to changes in interest rates. Newmark had $225.0 million outstanding under its Credit Facility as of June 30, 2023. On July 20, 2023, Newmark repaid $100.0 million of the outstanding balance of the Credit Facility. The interest rate on the Credit Facility is currently based upon SOFR.
Berkeley Point is an intermediary that originates loans which are generally pre-sold prior to loan closing. Therefore, for loans held for sale to the GSEs and HUD, we are not currently exposed to unhedged interest rate risk. Prior to closing on loans with borrowers, we enter into agreements to sell the loans to investors, and originated loans are typically sold within 45 days of funding. The coupon rate for each loan is set concurrently with the establishment of the interest rate with the investor.
Some of our assets and liabilities are subject to changes in interest rates. Earnings from escrows are generally based on LIBOR or SOFR. 30-day SOFR as of June 30, 2023 was 507 basis points and 30-day LIBOR was 179 basis points at June 30, 2022. A 100-basis point increase in the 30-day SOFR would increase our annual earnings by $14.0 million based on our escrow balances as of June 30, 2023. A 100-basis point increase to the 30-day LIBOR would increase our annual earnings by $10.8 million based on our escrow balances as of June 30, 2022. A 100-basis point decrease in the 30-day SOFR would decrease our annual earnings by $14.0 million based on our escrow balances as of June 30, 2023. A 100-basis point decrease in 30-day LIBOR would decrease our annual earnings by $10.8 million based on the escrow balances as of June 30, 2022.
We use warehouse facilities and a repurchase agreement to fund loans we originate under our various lending programs. The borrowing costs of our warehouse facilities and the repurchase agreement is based on SOFR. A 100-basis point increase in 30-day SOFR would decrease our annual earnings by $9.3 million based on our outstanding balances as of June 30, 2023. A 100-basis point increase in 30-day LIBOR would decrease our annual earnings by $8.3 million based on our outstanding balances as of June 30, 2022. A 100 basis-point decrease in 30-day SOFR would increase our annual earnings by approximately $9.3 million based on our outstanding warehouse balance as of June 30, 2023. A 100-basis point decrease in 30-day LIBOR would increase our annual earnings by approximately $8.3 million based on our outstanding warehouse balance as of June 30, 2022.
Foreign Currency Risk
We are exposed to risks associated with changes in foreign exchange rates. Changes in foreign exchange rates create volatility in the U.S. dollar equivalent of our revenues and expenses. While our international results of operations, as measured in U.S. dollars, are subject to foreign exchange fluctuations, we do not consider the related risk to be material to our results of operations. While our exposure to foreign exchange risk is not currently material to us, we expect to grow our international
revenues in the future, and any future potential exposure to foreign exchange fluctuations may present a material risk to our business.
Disaster Recovery
Our processes address disaster recovery concerns. We operate most of our technology from dual-primary data centers at our two different London locations. Either site alone is capable of running all of our essential systems. In addition, we maintain technology operations from data centers in New Jersey and Connecticut. Replicated instances of this technology are maintained in our London data centers. All data centers are built and equipped to best-practice standards of physical security with appropriate environmental monitoring and safeguards. Failover for the majority of our systems is automated.
ITEM 4. CONTROLS AND PROCEDURES
Evaluation of Disclosure Controls and Procedures
Newmark Group, Inc. maintains disclosure controls and procedures that are designed to ensure that information required to be disclosed by Newmark Group, Inc. is recorded, processed, accumulated, summarized and communicated to its management, including its Chairman and its Chief Financial Officer, to allow timely decisions regarding required disclosures, and reported within the time periods specified in the SEC’s rules and forms. The Chairman and the Chief Financial Officer have performed an evaluation of the effectiveness of the design and operation of Newmark Group, Inc.’s disclosure controls and procedures as of June 30, 2023. Based on that evaluation, the Chairman and the Chief Financial Officer concluded that Newmark Group, Inc.’s disclosure controls and procedures were effective as of June 30, 2023.
Changes in Internal Control over Financial Reporting
During the quarter ended June 30, 2023, there were no changes in our internal control over financial reporting that materially affected, or are reasonably likely to materially affect, our internal control over financial reporting.
PART II
ITEM 1. LEGAL PROCEEDINGS
See Note 29 — “Commitments and Contingencies” to the Company’s unaudited condensed consolidated financial statements included in Part I, Item 1 of this Quarterly Report on Form 10-Q and under the heading "Legal Proceedings" included in Part I, Item 2 of this Quarterly Report on Form 10-Q, Management's Discussion and Analysis of Financial Condition and Results of Operations, for a description of our legal proceedings which is incorporated by reference herein.
ITEM 1A. RISK FACTORS
There have been no material changes to the risk factors previously disclosed under Part I, Item 1A, "Risk Factors" in our Annual Report on Form 10-K for the year ended December 31, 2022.
ITEM 2. UNREGISTERED SALES OF EQUITY SECURITIES, USE OF PROCEEDS, AND ISSUER PURCHASES OF EQUITY SECURITIES
The information required by this Item is set forth in Note 6 — “Stock Transactions and Unit Redemptions” and Note 28 — “Compensation” to our accompanying unaudited condensed consolidated financial statements included in Item 1 of Part I of this Quarterly Report on Form 10-Q and in Part I, Item 2, of this Quarterly Report on Form 10-Q, Management’s Discussion and Analysis of Financial Condition and Results of Operations, and is incorporated by reference herein.
ITEM 3. DEFAULTS UPON SENIOR SECURITIES
Not applicable.
ITEM 4. MINE SAFETY DISCLOSURES
Not applicable.
ITEM 5. OTHER INFORMATION
10b5-1 Trading Arrangements
During the quarter ended June 30, 2023, none of the Company’s directors or executive officers informed the Company of the adoption or termination of a “Rule 10b5-1 trading arrangement” or “non-Rule 10b5-1 trading arrangement,” as those terms are defined in Regulation S-K, Item 408.
ITEM 6. EXHIBITS
The Exhibit Index set forth below is incorporated by reference in response to this Item 6.
| | | | | | | | |
Exhibit Number | | Exhibit Title |
| | |
| 31.1 | | |
| | |
| 31.2 | | |
| | |
| 32.1 | | |
| | |
| 101 | | The following materials from Newmark Group, Inc.’s Quarterly Report on Form 10-Q for the period ended June 30, 2023 are formatted in inline eXtensible Business Reporting Language (iXBRL): (i) the Condensed Consolidated Balance Sheets, (ii) the Condensed Consolidated Statements of Operations, (iii) the Condensed Consolidated Statements of Comprehensive Income, (iv) the Condensed Consolidated Statements of Changes in Equity, (v) the Condensed Consolidated Statements of Cash Flows and (vi) Notes to the Consolidated Financial Statement. The XBRL Instance Document does not appear in the Interactive Data File because its XBRL tags are embedded within the Inline XBRL document. |
| | |
| 104 | | The cover page from this Quarterly Report on Form 10-Q, formatted in Inline XBRL (included in Exhibit 101). |
SIGNATURES
Pursuant to the requirements of Section 13 or 15(d) of the Securities Exchange Act of 1934, the registrant has duly caused this Quarterly Report on Form 10-Q for the quarter ended June 30, 2023 to be signed on its behalf by the undersigned, thereunto duly authorized.
| | | | | |
| Newmark Group, Inc. |
| | |
| /s/ Howard W. Lutnick |
| Name: | Howard W. Lutnick |
| Title: | Chairman |
| |
| /s/ Michael J. Rispoli |
| Name: | Michael J. Rispoli |
| Title: | Chief Financial Officer |
Date: August 8, 2023