FALSE2021FY0001690680http://fasb.org/us-gaap/2021-01-31#AccountingStandardsUpdate201613MemberP4Y111111http://fasb.org/us-gaap/2021-01-31#AccountsPayableAndOtherAccruedLiabilitiesCurrenthttp://fasb.org/us-gaap/2021-01-31#AccountsPayableAndOtherAccruedLiabilitiesCurrentP3YP2YP2Y00016906802021-01-012021-12-3100016906802021-06-30iso4217:USD0001690680us-gaap:CommonClassAMember2022-02-23xbrli:shares0001690680us-gaap:CommonClassBMember2022-02-2300016906802021-12-3100016906802020-12-310001690680us-gaap:CommonClassAMember2020-12-31iso4217:USDxbrli:shares0001690680us-gaap:CommonClassAMember2021-12-310001690680us-gaap:CommonClassBMember2021-12-310001690680us-gaap:CommonClassBMember2020-12-310001690680nmrk:ContingentClassACommonStockMember2021-12-310001690680nmrk:ContingentClassACommonStockMember2020-12-310001690680nmrk:CommissionsMember2021-01-012021-12-310001690680nmrk:CommissionsMember2020-01-012020-12-310001690680nmrk:CommissionsMember2019-01-012019-12-310001690680nmrk:GainsFromMortgageBankingActivitiesOriginationNetMember2021-01-012021-12-310001690680nmrk:GainsFromMortgageBankingActivitiesOriginationNetMember2020-01-012020-12-310001690680nmrk:GainsFromMortgageBankingActivitiesOriginationNetMember2019-01-012019-12-310001690680nmrk:ManagementServicesServicingFeesAndOtherMember2021-01-012021-12-310001690680nmrk:ManagementServicesServicingFeesAndOtherMember2020-01-012020-12-310001690680nmrk:ManagementServicesServicingFeesAndOtherMember2019-01-012019-12-3100016906802020-01-012020-12-3100016906802019-01-012019-12-310001690680srt:ParentCompanyMember2021-01-012021-12-310001690680srt:ParentCompanyMember2020-01-012020-12-310001690680srt:ParentCompanyMember2019-01-012019-12-310001690680us-gaap:CommonStockMemberus-gaap:CommonClassAMember2018-12-310001690680us-gaap:CommonStockMemberus-gaap:CommonClassBMember2018-12-310001690680us-gaap:AdditionalPaidInCapitalMember2018-12-310001690680us-gaap:CommonStockMembernmrk:ContingentClassACommonStockMember2018-12-310001690680us-gaap:TreasuryStockCommonMember2018-12-310001690680us-gaap:RetainedEarningsMember2018-12-310001690680us-gaap:NoncontrollingInterestMember2018-12-3100016906802018-12-310001690680us-gaap:RetainedEarningsMember2019-01-012019-12-310001690680us-gaap:NoncontrollingInterestMember2019-01-012019-12-310001690680us-gaap:CommonStockMemberus-gaap:CommonClassAMember2019-01-012019-12-310001690680us-gaap:AdditionalPaidInCapitalMember2019-01-012019-12-310001690680us-gaap:CommonStockMembernmrk:ContingentClassACommonStockMember2019-01-012019-12-310001690680us-gaap:TreasuryStockCommonMember2019-01-012019-12-310001690680us-gaap:CommonStockMemberus-gaap:CommonClassAMember2019-12-310001690680us-gaap:CommonStockMemberus-gaap:CommonClassBMember2019-12-310001690680us-gaap:AdditionalPaidInCapitalMember2019-12-310001690680us-gaap:CommonStockMembernmrk:ContingentClassACommonStockMember2019-12-310001690680us-gaap:TreasuryStockCommonMember2019-12-310001690680us-gaap:RetainedEarningsMember2019-12-310001690680us-gaap:NoncontrollingInterestMember2019-12-3100016906802019-12-310001690680us-gaap:RetainedEarningsMember2020-01-012020-12-310001690680us-gaap:NoncontrollingInterestMember2020-01-012020-12-310001690680us-gaap:AociIncludingPortionAttributableToNoncontrollingInterestMember2020-01-012020-12-310001690680srt:CumulativeEffectPeriodOfAdoptionAdjustmentMemberus-gaap:RetainedEarningsMember2019-12-310001690680srt:CumulativeEffectPeriodOfAdoptionAdjustmentMemberus-gaap:NoncontrollingInterestMember2019-12-310001690680srt:CumulativeEffectPeriodOfAdoptionAdjustmentMember2019-12-310001690680us-gaap:CommonStockMemberus-gaap:CommonClassAMember2020-01-012020-12-310001690680us-gaap:AdditionalPaidInCapitalMember2020-01-012020-12-310001690680us-gaap:TreasuryStockCommonMember2020-01-012020-12-310001690680us-gaap:CommonStockMembernmrk:ContingentClassACommonStockMember2020-01-012020-12-310001690680us-gaap:CommonStockMemberus-gaap:CommonClassAMember2020-12-310001690680us-gaap:CommonStockMemberus-gaap:CommonClassBMember2020-12-310001690680us-gaap:AdditionalPaidInCapitalMember2020-12-310001690680us-gaap:CommonStockMembernmrk:ContingentClassACommonStockMember2020-12-310001690680us-gaap:TreasuryStockCommonMember2020-12-310001690680us-gaap:RetainedEarningsMember2020-12-310001690680us-gaap:AociIncludingPortionAttributableToNoncontrollingInterestMember2020-12-310001690680us-gaap:NoncontrollingInterestMember2020-12-310001690680us-gaap:RetainedEarningsMember2021-01-012021-12-310001690680us-gaap:NoncontrollingInterestMember2021-01-012021-12-310001690680us-gaap:AociIncludingPortionAttributableToNoncontrollingInterestMember2021-01-012021-12-310001690680nmrk:FoundingWorkingPartnerUnitsMember2021-01-012021-12-310001690680us-gaap:AdditionalPaidInCapitalMember2021-01-012021-12-310001690680us-gaap:CommonStockMemberus-gaap:CommonClassAMember2021-01-012021-12-310001690680us-gaap:TreasuryStockCommonMember2021-01-012021-12-310001690680us-gaap:CommonStockMemberus-gaap:CommonClassAMember2021-12-310001690680us-gaap:CommonStockMemberus-gaap:CommonClassBMember2021-12-310001690680us-gaap:AdditionalPaidInCapitalMember2021-12-310001690680us-gaap:CommonStockMembernmrk:ContingentClassACommonStockMember2021-12-310001690680us-gaap:TreasuryStockCommonMember2021-12-310001690680us-gaap:RetainedEarningsMember2021-12-310001690680us-gaap:AociIncludingPortionAttributableToNoncontrollingInterestMember2021-12-310001690680us-gaap:NoncontrollingInterestMember2021-12-310001690680us-gaap:CommonStockMember2021-01-012021-12-310001690680us-gaap:CommonStockMember2020-01-012020-12-310001690680us-gaap:CommonStockMember2019-01-012019-12-310001690680nmrk:NasdaqOmxMember2013-06-282013-06-280001690680nmrk:NasdaqOmxMembersrt:MaximumMembernmrk:BGCPartnersIncMember2013-06-282013-06-280001690680nmrk:NasdaqOmxMembernmrk:BGCPartnersIncMembersrt:MinimumMember2013-06-282013-06-280001690680nmrk:TheRoyalBankOfCanadaMembernmrk:NewmarkOpCoMember2018-06-180001690680nmrk:TheRoyalBankOfCanadaMembernmrk:NewmarkOpCoMember2018-09-260001690680nmrk:TheRoyalBankOfCanadaMembernmrk:NewmarkOpCoMember2018-01-012018-12-31nmrk:tranche0001690680nmrk:NasdaqOmxMembersrt:MaximumMember2018-09-262018-09-260001690680nmrk:NasdaqEarnOutMemberus-gaap:CommonStockMember2020-11-3000016906802020-11-302020-11-3000016906802020-11-300001690680nmrk:NasdaqEarnOutMemberus-gaap:CommonStockMember2019-11-3000016906802019-12-022019-12-0200016906802019-12-020001690680nmrk:NasdaqEarnOutMemberus-gaap:CommonStockMember2021-06-252021-06-250001690680nmrk:NasdaqMemberus-gaap:CommonStockMember2021-06-250001690680nmrk:NasdaqMemberus-gaap:CommonStockMember2021-12-310001690680nmrk:NasdaqEarnOutMemberus-gaap:CommonStockMember2021-07-022021-07-020001690680nmrk:NasdaqEarnOutMemberus-gaap:CommonStockMember2021-07-020001690680nmrk:A2021EquityEventMember2021-06-282021-06-280001690680nmrk:A2021EquityEventMember2021-06-280001690680nmrk:A2021EquityEventMember2021-07-310001690680nmrk:LimitedPartnershipUnitsMembernmrk:EmployeesMembernmrk:NewmarkHoldingsLimitedPartnershipMember2021-06-282021-06-280001690680nmrk:LimitedPartnershipUnitsMembernmrk:EmployeesMembernmrk:BGCHoldingsLimitedPartnershipMember2021-06-282021-06-280001690680nmrk:IndependentContractorsMembernmrk:LimitedPartnershipUnitsMembernmrk:NewmarkHoldingsLimitedPartnershipMember2021-06-282021-06-280001690680nmrk:IndependentContractorsMembernmrk:LimitedPartnershipUnitsMembernmrk:BGCHoldingsLimitedPartnershipMember2021-06-282021-06-280001690680nmrk:A2021EquityEventMemberus-gaap:CommonClassAMember2021-06-28xbrli:pure0001690680us-gaap:AccountingStandardsUpdate201602Member2019-01-010001690680srt:CumulativeEffectPeriodOfAdoptionAdjustmentMemberus-gaap:AccountingStandardsUpdate201613Member2019-12-310001690680us-gaap:CommonClassAMember2017-12-130001690680srt:ParentCompanyMemberus-gaap:CommonClassAMember2021-12-3100016906802021-10-012021-12-310001690680nmrk:NonDistributionEarningUnitsMember2021-01-012021-12-310001690680nmrk:TheRoyalBankOfCanadaMembernmrk:NewmarkOpCoMember2021-12-310001690680srt:ParentCompanyMemberus-gaap:CommonClassBMember2021-12-310001690680nmrk:CantorMemberus-gaap:CommonClassBMember2021-01-012021-12-310001690680srt:CumulativeEffectPeriodOfAdoptionAdjustmentMember2020-01-010001690680srt:CumulativeEffectPeriodOfAdoptionAdjustmentMemberus-gaap:AccountsReceivableMember2021-01-012021-03-310001690680us-gaap:AccountsReceivableMember2021-12-310001690680us-gaap:AccountsReceivableMember2020-12-310001690680srt:CumulativeEffectPeriodOfAdoptionAdjustmentMemberus-gaap:LoansReceivableMember2019-12-310001690680us-gaap:LoansReceivableMember2021-12-310001690680us-gaap:LoansReceivableMember2020-12-310001690680nmrk:LeasingAndOtherCommissionsMember2021-01-012021-12-310001690680nmrk:LeasingAndOtherCommissionsMember2020-01-012020-12-310001690680nmrk:LeasingAndOtherCommissionsMember2019-01-012019-12-310001690680nmrk:CapitalMarketsCommissionsMember2021-01-012021-12-310001690680nmrk:CapitalMarketsCommissionsMember2020-01-012020-12-310001690680nmrk:CapitalMarketsCommissionsMember2019-01-012019-12-310001690680nmrk:ServicingFeesMember2021-12-310001690680nmrk:SurveillanceFeesMember2021-12-310001690680srt:MinimumMemberus-gaap:SoftwareAndSoftwareDevelopmentCostsMember2021-01-012021-12-310001690680srt:MaximumMemberus-gaap:SoftwareAndSoftwareDevelopmentCostsMember2021-01-012021-12-310001690680us-gaap:ComputerEquipmentMembersrt:MinimumMember2021-01-012021-12-310001690680srt:MaximumMemberus-gaap:ComputerEquipmentMember2021-01-012021-12-31nmrk:segment0001690680nmrk:KnotelMember2021-01-312021-01-310001690680nmrk:KnotelMember2021-03-312021-03-310001690680nmrk:KnotelMember2021-03-310001690680us-gaap:RestrictedStockUnitsRSUMembernmrk:KnotelMember2021-01-012021-12-310001690680nmrk:KnotelMember2021-01-012021-12-310001690680nmrk:KnotelMember2021-12-310001690680nmrk:DeskeoMember2021-12-310001690680nmrk:DeskeoMember2021-01-012021-12-310001690680nmrk:HopkinsAppraisalServicesMember2020-01-012020-12-310001690680nmrk:HopkinsAppraisalServicesMember2020-12-310001690680us-gaap:RestrictedStockUnitsRSUMembernmrk:HopkinsAppraisalServicesMember2020-01-012020-12-31nmrk:classnmrk:vote0001690680us-gaap:CommonClassAMember2019-12-310001690680us-gaap:CommonClassAMember2018-12-310001690680us-gaap:CommonClassAMember2021-01-012021-12-310001690680us-gaap:CommonClassAMember2020-01-012020-12-310001690680us-gaap:CommonClassAMember2019-01-012019-12-310001690680us-gaap:RestrictedStockUnitsRSUMemberus-gaap:CommonClassAMember2021-01-012021-12-310001690680us-gaap:RestrictedStockUnitsRSUMemberus-gaap:CommonClassAMember2020-01-012020-12-310001690680us-gaap:RestrictedStockUnitsRSUMemberus-gaap:CommonClassAMember2019-01-012019-12-310001690680us-gaap:CommonClassBMember2021-01-012021-12-3100016906802021-02-1700016906802021-08-050001690680us-gaap:CommonClassAMember2021-01-012021-03-310001690680us-gaap:CommonClassAMember2021-04-012021-06-300001690680us-gaap:CommonClassAMember2021-07-012021-09-300001690680us-gaap:CommonClassAMember2021-10-012021-12-310001690680us-gaap:CommonClassAMember2021-10-012021-10-310001690680us-gaap:CommonClassAMember2021-11-012021-11-300001690680us-gaap:CommonClassAMember2021-12-012021-12-310001690680nmrk:NasdaqOmxMembernmrk:BGCPartnersIncMember2013-06-282013-06-280001690680us-gaap:CommonStockMember2020-01-012020-12-310001690680us-gaap:CommonStockMember2021-01-012021-12-310001690680srt:MaximumMemberus-gaap:CommonStockMember2013-06-282013-06-280001690680nmrk:BGCPartnersIncMemberus-gaap:CommonStockMember2013-06-282013-06-280001690680srt:MinimumMemberus-gaap:CommonStockMember2013-06-282013-06-2800016906802021-07-022021-07-0200016906802021-07-020001690680nmrk:NasdaqMemberus-gaap:CommonStockMember2021-01-012021-12-310001690680nmrk:NasdaqMemberus-gaap:CommonStockMember2020-01-012020-12-310001690680nmrk:NasdaqMemberus-gaap:CommonStockMember2019-01-012019-12-310001690680nmrk:NasdaqOmxMember2021-12-310001690680nmrk:NasdaqOmxMember2020-12-310001690680nmrk:NasdaqOmxMember2019-12-310001690680nmrk:NasdaqMemberus-gaap:CommonStockMember2020-12-310001690680nmrk:NasdaqMemberus-gaap:CommonStockMembernmrk:NasdaqMember2021-12-310001690680nmrk:CFRealEstateFinanceHoldingsLimitedPartnershipMember2021-12-310001690680us-gaap:OtherNoncurrentAssetsMember2021-12-310001690680us-gaap:OtherNoncurrentAssetsMember2020-12-310001690680nmrk:SellerServicerAgreementsMember2021-12-310001690680us-gaap:OtherAssetsMember2021-12-310001690680us-gaap:OtherAssetsMember2020-12-310001690680us-gaap:CarryingReportedAmountFairValueDisclosureMember2021-12-310001690680us-gaap:CarryingReportedAmountFairValueDisclosureMember2020-12-310001690680us-gaap:EstimateOfFairValueFairValueDisclosureMember2021-12-310001690680us-gaap:EstimateOfFairValueFairValueDisclosureMember2020-12-310001690680us-gaap:InterestRateLockCommitmentsMember2021-12-310001690680us-gaap:InterestRateLockCommitmentsMember2020-12-310001690680nmrk:NasdaqForwardsMember2021-12-310001690680nmrk:NasdaqForwardsMember2020-12-310001690680us-gaap:ForwardContractsMember2021-12-310001690680us-gaap:ForwardContractsMember2020-12-310001690680us-gaap:InterestRateLockCommitmentsMembernmrk:CostOfServicesDirectLaborMember2021-01-012021-12-310001690680us-gaap:InterestRateLockCommitmentsMembernmrk:CostOfServicesDirectLaborMember2020-01-012020-12-310001690680us-gaap:InterestRateLockCommitmentsMembernmrk:CostOfServicesDirectLaborMember2019-01-012019-12-310001690680nmrk:NasdaqForwardsMemberus-gaap:NondesignatedMemberus-gaap:OtherOperatingIncomeExpenseMember2021-01-012021-12-310001690680nmrk:NasdaqForwardsMemberus-gaap:NondesignatedMemberus-gaap:OtherOperatingIncomeExpenseMember2020-01-012020-12-310001690680nmrk:NasdaqForwardsMemberus-gaap:NondesignatedMemberus-gaap:OtherOperatingIncomeExpenseMember2019-01-012019-12-310001690680us-gaap:InterestRateLockCommitmentsMemberus-gaap:NondesignatedMembernmrk:GainsFromMortgageBankingActivitiesOriginationsNetMember2021-01-012021-12-310001690680us-gaap:InterestRateLockCommitmentsMemberus-gaap:NondesignatedMembernmrk:GainsFromMortgageBankingActivitiesOriginationsNetMember2020-01-012020-12-310001690680us-gaap:InterestRateLockCommitmentsMemberus-gaap:NondesignatedMembernmrk:GainsFromMortgageBankingActivitiesOriginationsNetMember2019-01-012019-12-310001690680nmrk:CostOfServicesDirectLaborMemberus-gaap:InterestRateLockCommitmentsMemberus-gaap:NondesignatedMember2021-01-012021-12-310001690680nmrk:CostOfServicesDirectLaborMemberus-gaap:InterestRateLockCommitmentsMemberus-gaap:NondesignatedMember2020-01-012020-12-310001690680nmrk:CostOfServicesDirectLaborMemberus-gaap:InterestRateLockCommitmentsMemberus-gaap:NondesignatedMember2019-01-012019-12-310001690680nmrk:ForwardSaleContractsMemberus-gaap:NondesignatedMembernmrk:GainsFromMortgageBankingActivitiesOriginationsNetMember2021-01-012021-12-310001690680nmrk:ForwardSaleContractsMemberus-gaap:NondesignatedMembernmrk:GainsFromMortgageBankingActivitiesOriginationsNetMember2020-01-012020-12-310001690680nmrk:ForwardSaleContractsMemberus-gaap:NondesignatedMembernmrk:GainsFromMortgageBankingActivitiesOriginationsNetMember2019-01-012019-12-310001690680us-gaap:NondesignatedMember2021-01-012021-12-310001690680us-gaap:NondesignatedMember2020-01-012020-12-310001690680us-gaap:NondesignatedMember2019-01-012019-12-310001690680nmrk:DBCaymanMemberus-gaap:CreditRiskMember2021-01-012021-12-310001690680nmrk:DBCaymanMemberus-gaap:CreditRiskMember2020-01-012020-12-310001690680us-gaap:CreditRiskMember2021-12-310001690680us-gaap:CreditRiskMember2020-12-310001690680nmrk:DBCaymanMemberus-gaap:CreditRiskMember2021-12-310001690680nmrk:DBCaymanMemberus-gaap:CreditRiskMember2020-12-3100016906802021-03-232021-03-230001690680nmrk:DBCaymanMemberus-gaap:CreditRiskMember2021-03-0900016906802021-03-090001690680nmrk:CapitalMarketsMember2021-01-012021-12-310001690680nmrk:CapitalMarketsMember2020-01-012020-12-310001690680nmrk:CapitalMarketsMember2019-01-012019-12-310001690680nmrk:ManagementServicesMember2021-01-012021-12-310001690680nmrk:ManagementServicesMember2020-01-012020-12-310001690680nmrk:ManagementServicesMember2019-01-012019-12-310001690680nmrk:MortgageBankingActivitiesAndOriginationsMember2021-01-012021-12-310001690680nmrk:MortgageBankingActivitiesAndOriginationsMember2020-01-012020-12-310001690680nmrk:MortgageBankingActivitiesAndOriginationsMember2019-01-012019-12-310001690680nmrk:ServicingFeesAndOtherMember2021-01-012021-12-310001690680nmrk:ServicingFeesAndOtherMember2020-01-012020-12-310001690680nmrk:ServicingFeesAndOtherMember2019-01-012019-12-3100016906802022-01-012021-12-3100016906802023-01-012021-12-3100016906802024-01-012021-12-3100016906802025-01-012021-12-3100016906802026-01-012021-12-3100016906802027-01-012021-12-310001690680nmrk:MortgageServicingRightsMember2020-12-310001690680nmrk:MortgageServicingRightsMember2019-12-310001690680nmrk:MortgageServicingRightsMember2018-12-310001690680nmrk:MortgageServicingRightsMember2021-01-012021-12-310001690680nmrk:MortgageServicingRightsMember2020-01-012020-12-310001690680nmrk:MortgageServicingRightsMember2019-01-012019-12-310001690680nmrk:MortgageServicingRightsMember2021-12-310001690680srt:MinimumMember2021-01-012021-12-310001690680srt:MinimumMember2020-01-012020-12-310001690680srt:MaximumMember2020-01-012020-12-310001690680srt:MaximumMember2021-01-012021-12-310001690680nmrk:DiscountRateOneMembersrt:MinimumMember2020-12-310001690680nmrk:DiscountRateOneMembersrt:MinimumMember2021-12-310001690680srt:MaximumMembernmrk:DiscountRateTwoMember2020-12-310001690680srt:MaximumMembernmrk:DiscountRateTwoMember2021-12-310001690680nmrk:DiscountRateOneMember2021-01-012021-12-310001690680nmrk:DiscountRateTwoMember2021-01-012021-12-310001690680nmrk:DiscountRateOneMember2020-01-012020-12-310001690680nmrk:DiscountRateTwoMember2020-01-012020-12-310001690680us-gaap:TrademarksAndTradeNamesMember2021-12-310001690680us-gaap:LicensingAgreementsMember2021-12-310001690680us-gaap:TrademarksAndTradeNamesMember2021-12-310001690680us-gaap:TrademarksAndTradeNamesMember2021-01-012021-12-310001690680us-gaap:CustomerRelatedIntangibleAssetsMember2021-12-310001690680us-gaap:CustomerRelatedIntangibleAssetsMember2021-01-012021-12-310001690680us-gaap:LicensingAgreementsMember2021-12-310001690680us-gaap:LicensingAgreementsMember2021-01-012021-12-310001690680us-gaap:NoncompeteAgreementsMember2021-12-310001690680us-gaap:NoncompeteAgreementsMember2021-01-012021-12-310001690680us-gaap:CustomerContractsMember2021-12-310001690680us-gaap:CustomerContractsMember2021-01-012021-12-310001690680us-gaap:OtherIntangibleAssetsMember2021-12-310001690680us-gaap:OtherIntangibleAssetsMember2021-01-012021-12-310001690680us-gaap:TrademarksAndTradeNamesMember2020-12-310001690680us-gaap:LicensingAgreementsMember2020-12-310001690680us-gaap:TrademarksAndTradeNamesMember2020-12-310001690680us-gaap:TrademarksAndTradeNamesMember2020-01-012020-12-310001690680us-gaap:CustomerRelatedIntangibleAssetsMember2020-12-310001690680us-gaap:CustomerRelatedIntangibleAssetsMember2020-01-012020-12-310001690680us-gaap:LicensingAgreementsMember2020-12-310001690680us-gaap:LicensingAgreementsMember2020-01-012020-12-310001690680us-gaap:NoncompeteAgreementsMember2020-12-310001690680us-gaap:NoncompeteAgreementsMember2020-01-012020-12-310001690680us-gaap:CustomerContractsMember2020-12-310001690680us-gaap:CustomerContractsMember2020-01-012020-12-310001690680us-gaap:OtherIntangibleAssetsMember2020-12-310001690680us-gaap:OtherIntangibleAssetsMember2020-01-012020-12-310001690680nmrk:LeaseHoldImprovementsAndOtherFixedAssetsMember2021-12-310001690680nmrk:LeaseHoldImprovementsAndOtherFixedAssetsMember2020-12-310001690680us-gaap:SoftwareAndSoftwareDevelopmentCostsMember2021-12-310001690680us-gaap:SoftwareAndSoftwareDevelopmentCostsMember2020-12-310001690680us-gaap:ComputerEquipmentMember2021-12-310001690680us-gaap:ComputerEquipmentMember2020-12-310001690680us-gaap:SoftwareAndSoftwareDevelopmentCostsMember2021-01-012021-12-310001690680us-gaap:SoftwareAndSoftwareDevelopmentCostsMember2020-01-012020-12-310001690680us-gaap:SoftwareAndSoftwareDevelopmentCostsMember2019-01-012019-12-310001690680srt:MinimumMember2021-12-310001690680srt:MaximumMember2021-12-310001690680nmrk:CantorFitzgeraldCoMember2021-12-310001690680nmrk:CantorFitzgeraldCoMember2020-12-310001690680nmrk:WarehouseFacilityDueOctober72022Membernmrk:CommittedLinesMember2021-12-310001690680nmrk:WarehouseFacilityDueOctober72022Member2021-12-310001690680nmrk:WarehouseFacilityDueOctober72022Member2020-12-310001690680us-gaap:LondonInterbankOfferedRateLIBORMembernmrk:WarehouseFacilityDueOctober72022Membersrt:MinimumMember2021-01-012021-12-310001690680srt:MaximumMemberus-gaap:LondonInterbankOfferedRateLIBORMembernmrk:WarehouseFacilityDueOctober72022Member2021-01-012021-12-310001690680nmrk:WarehouseFacilityDueJuneFifteenTwoThousandTwentyTwoNumberOneMembernmrk:CommittedLinesMember2021-12-310001690680nmrk:WarehouseFacilityDueJuneFifteenTwoThousandTwentyTwoNumberOneMember2021-12-310001690680nmrk:WarehouseFacilityDueJuneFifteenTwoThousandTwentyTwoNumberOneMember2020-12-310001690680us-gaap:LondonInterbankOfferedRateLIBORMembernmrk:WarehouseFacilityDueJuneFifteenTwoThousandTwentyTwoNumberOneMembersrt:MinimumMember2021-01-012021-12-310001690680srt:MaximumMemberus-gaap:LondonInterbankOfferedRateLIBORMembernmrk:WarehouseFacilityDueJuneFifteenTwoThousandTwentyTwoNumberOneMember2021-01-012021-12-310001690680nmrk:UncommittedLinesMembernmrk:WarehouseFacilityDueJuneFifteenTwoThousandTwentyTwoNumberTwoMember2021-12-310001690680nmrk:WarehouseFacilityDueJuneFifteenTwoThousandTwentyTwoNumberTwoMember2021-12-310001690680us-gaap:LondonInterbankOfferedRateLIBORMembernmrk:WarehouseFacilityDueJuneFifteenTwoThousandTwentyTwoNumberTwoMember2021-01-012021-12-310001690680nmrk:WarehouseFacilityDueSeptember252021Membernmrk:CommittedLinesMember2021-12-310001690680nmrk:WarehouseFacilityDueSeptember252021Member2021-12-310001690680nmrk:WarehouseFacilityDueSeptember252021Member2020-12-310001690680us-gaap:LondonInterbankOfferedRateLIBORMembernmrk:WarehouseFacilityDueSeptember252021Membersrt:MinimumMember2021-01-012021-12-310001690680srt:MaximumMemberus-gaap:LondonInterbankOfferedRateLIBORMembernmrk:WarehouseFacilityDueSeptember252021Member2021-01-012021-12-310001690680nmrk:UncommittedLinesMembernmrk:FannieMaeRepurchaseAgreementOpenMaturityMember2021-12-310001690680nmrk:FannieMaeRepurchaseAgreementOpenMaturityMember2021-12-310001690680nmrk:FannieMaeRepurchaseAgreementOpenMaturityMember2020-12-310001690680us-gaap:LondonInterbankOfferedRateLIBORMembernmrk:FannieMaeRepurchaseAgreementOpenMaturityMember2021-01-012021-12-310001690680nmrk:CommittedLinesMember2021-12-310001690680nmrk:UncommittedLinesMember2021-12-310001690680nmrk:CommittedLinesMember2020-12-310001690680nmrk:SublimitLinesMembernmrk:WarehouseFacilityDueOctober72022Member2021-12-310001690680us-gaap:LondonInterbankOfferedRateLIBORMembernmrk:WarehouseFacilityDueOctober72022Membernmrk:CommittedLinesMembersrt:MinimumMember2021-01-012021-12-310001690680nmrk:WarehouseFacilityDueOctober72022Membernmrk:CommittedLinesMembersrt:MinimumMember2021-01-012021-12-310001690680srt:MaximumMembernmrk:WarehouseFacilityDueOctober72022Membernmrk:CommittedLinesMember2021-01-012021-12-310001690680nmrk:SixPointOneTwoFivePercentSeniorNotesMemberus-gaap:SeniorNotesMember2021-12-310001690680nmrk:SixPointOneTwoFivePercentSeniorNotesMemberus-gaap:SeniorNotesMember2020-12-310001690680us-gaap:RevolvingCreditFacilityMemberus-gaap:LineOfCreditMember2021-12-310001690680us-gaap:RevolvingCreditFacilityMemberus-gaap:LineOfCreditMember2020-12-310001690680nmrk:SixPointOneTwoFivePercentSeniorNotesMemberus-gaap:SeniorNotesMember2018-11-060001690680nmrk:SixPointOneTwoFivePercentSeniorNotesMemberus-gaap:SeniorNotesMember2018-11-010001690680nmrk:SixPointOneTwoFivePercentSeniorNotesMemberus-gaap:SeniorNotesMember2021-01-012021-12-310001690680nmrk:SixPointOneTwoFivePercentSeniorNotesMemberus-gaap:SeniorNotesMember2020-01-012020-12-310001690680nmrk:SixPointOneTwoFivePercentSeniorNotesMemberus-gaap:SeniorNotesMember2019-01-012019-12-310001690680nmrk:SixPointOneTwoFivePercentSeniorNotesMemberus-gaap:SeniorNotesMember2020-06-160001690680us-gaap:RevolvingCreditFacilityMemberus-gaap:LineOfCreditMember2018-11-280001690680us-gaap:RevolvingCreditFacilityMembernmrk:InterestRateOptionTwoMemberus-gaap:FederalFundsEffectiveSwapRateMemberus-gaap:LineOfCreditMember2018-11-282018-11-280001690680us-gaap:RevolvingCreditFacilityMembernmrk:OneMonthLIBORMembernmrk:InterestRateOptionTwoMemberus-gaap:LineOfCreditMember2018-11-282018-11-280001690680us-gaap:RevolvingCreditFacilityMemberus-gaap:LondonInterbankOfferedRateLIBORMembernmrk:InterestRateOptionTwoMemberus-gaap:LineOfCreditMember2018-11-282018-11-280001690680us-gaap:RevolvingCreditFacilityMemberus-gaap:LondonInterbankOfferedRateLIBORMembernmrk:InterestRateOptionTwoMembersrt:MinimumMemberus-gaap:LineOfCreditMember2018-11-282018-11-280001690680us-gaap:RevolvingCreditFacilityMembersrt:MaximumMemberus-gaap:LondonInterbankOfferedRateLIBORMembernmrk:InterestRateOptionTwoMemberus-gaap:LineOfCreditMember2018-11-282018-11-280001690680us-gaap:RevolvingCreditFacilityMemberus-gaap:LondonInterbankOfferedRateLIBORMembernmrk:InterestRateOptionOneMemberus-gaap:LineOfCreditMember2018-11-282018-11-280001690680us-gaap:RevolvingCreditFacilityMemberus-gaap:LondonInterbankOfferedRateLIBORMembernmrk:InterestRateOptionOneMembersrt:MinimumMemberus-gaap:LineOfCreditMember2018-11-282018-11-280001690680us-gaap:RevolvingCreditFacilityMembersrt:MaximumMemberus-gaap:LondonInterbankOfferedRateLIBORMembernmrk:InterestRateOptionOneMemberus-gaap:LineOfCreditMember2018-11-282018-11-280001690680us-gaap:RevolvingCreditFacilityMemberus-gaap:LineOfCreditMember2020-02-260001690680us-gaap:RevolvingCreditFacilityMemberus-gaap:LondonInterbankOfferedRateLIBORMemberus-gaap:LineOfCreditMember2020-02-262020-02-260001690680us-gaap:RevolvingCreditFacilityMemberus-gaap:LineOfCreditMember2020-03-160001690680us-gaap:RevolvingCreditFacilityMemberus-gaap:LondonInterbankOfferedRateLIBORMemberus-gaap:LineOfCreditMember2020-03-162020-03-160001690680us-gaap:RevolvingCreditFacilityMemberus-gaap:LineOfCreditMember2021-07-012021-07-310001690680us-gaap:RevolvingCreditFacilityMembersrt:WeightedAverageMemberus-gaap:LineOfCreditMember2021-01-012021-12-310001690680us-gaap:RevolvingCreditFacilityMembersrt:WeightedAverageMemberus-gaap:LineOfCreditMember2020-01-012020-12-310001690680us-gaap:RevolvingCreditFacilityMemberus-gaap:LineOfCreditMember2021-01-012021-12-310001690680us-gaap:RevolvingCreditFacilityMemberus-gaap:LineOfCreditMember2020-01-012020-12-310001690680us-gaap:RevolvingCreditFacilityMemberus-gaap:LineOfCreditMember2019-01-012019-12-310001690680srt:MaximumMembernmrk:FannieMaeDUSOrFreddieTargetedAffordableHousingLoansMember2021-01-012021-12-310001690680us-gaap:FinancingReceivables60To89DaysPastDueMember2021-12-31nmrk:loan0001690680us-gaap:FinancingReceivables60To89DaysPastDueMember2021-01-012021-12-310001690680us-gaap:FinancingReceivables60To89DaysPastDueMember2020-12-310001690680us-gaap:FinancingReceivables60To89DaysPastDueMember2020-01-012020-12-310001690680us-gaap:CreditConcentrationRiskMemberstpr:CAus-gaap:LiabilitiesTotalMembernmrk:FannieMaeDUSAndFreddieMacTAHLoansMember2021-01-012021-12-310001690680us-gaap:CreditConcentrationRiskMemberstpr:TXus-gaap:LiabilitiesTotalMembernmrk:FannieMaeDUSAndFreddieMacTAHLoansMember2021-01-012021-12-310001690680us-gaap:CreditConcentrationRiskMemberus-gaap:LiabilitiesTotalMembernmrk:FannieMaeDUSAndFreddieMacTAHLoansMember2021-01-012021-12-310001690680us-gaap:CreditConcentrationRiskMemberstpr:CAus-gaap:LiabilitiesTotalMembernmrk:FannieMaeDUSAndFreddieMacTAHLoansMember2020-01-012020-12-310001690680us-gaap:CreditConcentrationRiskMemberstpr:TXus-gaap:LiabilitiesTotalMembernmrk:FannieMaeDUSAndFreddieMacTAHLoansMember2020-01-012020-12-310001690680us-gaap:CreditConcentrationRiskMemberus-gaap:LiabilitiesTotalMembernmrk:FannieMaeDUSAndFreddieMacTAHLoansMember2020-01-012020-12-310001690680us-gaap:FairValueInputsLevel1Member2021-12-310001690680us-gaap:FairValueInputsLevel2Member2021-12-310001690680us-gaap:FairValueInputsLevel3Member2021-12-310001690680us-gaap:InterestRateLockCommitmentsMemberus-gaap:FairValueInputsLevel1Member2021-12-310001690680us-gaap:InterestRateLockCommitmentsMemberus-gaap:FairValueInputsLevel2Member2021-12-310001690680us-gaap:FairValueInputsLevel3Memberus-gaap:InterestRateLockCommitmentsMember2021-12-310001690680us-gaap:InterestRateLockCommitmentsMember2021-12-310001690680us-gaap:FairValueInputsLevel1Membernmrk:NasdaqForwardsMember2021-12-310001690680nmrk:NasdaqForwardsMemberus-gaap:FairValueInputsLevel2Member2021-12-310001690680us-gaap:FairValueInputsLevel3Membernmrk:NasdaqForwardsMember2021-12-310001690680nmrk:NasdaqForwardsMember2021-12-310001690680nmrk:ForwardSaleContractsMemberus-gaap:FairValueInputsLevel1Member2021-12-310001690680nmrk:ForwardSaleContractsMemberus-gaap:FairValueInputsLevel2Member2021-12-310001690680us-gaap:FairValueInputsLevel3Membernmrk:ForwardSaleContractsMember2021-12-310001690680nmrk:ForwardSaleContractsMember2021-12-310001690680us-gaap:FairValueInputsLevel1Member2020-12-310001690680us-gaap:FairValueInputsLevel2Member2020-12-310001690680us-gaap:FairValueInputsLevel3Member2020-12-310001690680us-gaap:InterestRateLockCommitmentsMemberus-gaap:FairValueInputsLevel1Member2020-12-310001690680us-gaap:InterestRateLockCommitmentsMemberus-gaap:FairValueInputsLevel2Member2020-12-310001690680us-gaap:FairValueInputsLevel3Memberus-gaap:InterestRateLockCommitmentsMember2020-12-310001690680us-gaap:InterestRateLockCommitmentsMember2020-12-310001690680us-gaap:FairValueInputsLevel1Membernmrk:NasdaqForwardsMember2020-12-310001690680nmrk:NasdaqForwardsMemberus-gaap:FairValueInputsLevel2Member2020-12-310001690680us-gaap:FairValueInputsLevel3Membernmrk:NasdaqForwardsMember2020-12-310001690680nmrk:NasdaqForwardsMember2020-12-310001690680nmrk:ForwardSaleContractsMemberus-gaap:FairValueInputsLevel1Member2020-12-310001690680nmrk:ForwardSaleContractsMemberus-gaap:FairValueInputsLevel2Member2020-12-310001690680us-gaap:FairValueInputsLevel3Membernmrk:ForwardSaleContractsMember2020-12-310001690680nmrk:ForwardSaleContractsMember2020-12-310001690680us-gaap:InterestRateLockCommitmentsMember2021-01-012021-12-310001690680nmrk:ForwardSaleContractsMember2021-01-012021-12-310001690680nmrk:NasdaqForwardsMember2021-01-012021-12-310001690680nmrk:ContingentConsiderationLiabilityMember2020-12-310001690680nmrk:ContingentConsiderationLiabilityMember2021-01-012021-12-310001690680nmrk:ContingentConsiderationLiabilityMember2021-12-310001690680us-gaap:InterestRateLockCommitmentsMember2019-12-310001690680us-gaap:InterestRateLockCommitmentsMember2020-01-012020-12-310001690680nmrk:ForwardSaleContractsMember2019-12-310001690680nmrk:ForwardSaleContractsMember2020-01-012020-12-310001690680nmrk:NasdaqForwardsMember2019-12-310001690680nmrk:NasdaqForwardsMember2020-01-012020-12-310001690680nmrk:ContingentConsiderationLiabilityMember2019-12-310001690680nmrk:ContingentConsiderationLiabilityMember2020-01-012020-12-310001690680us-gaap:MeasurementInputDiscountRateMemberus-gaap:FairValueInputsLevel3Membersrt:MinimumMember2021-12-310001690680srt:MaximumMemberus-gaap:MeasurementInputDiscountRateMemberus-gaap:FairValueInputsLevel3Member2021-12-310001690680us-gaap:MeasurementInputDiscountRateMemberus-gaap:FairValueInputsLevel3Membersrt:WeightedAverageMember2021-12-310001690680us-gaap:FairValueInputsLevel3Membernmrk:MeasurementInputExpectedEarnoutAndContingenciesRateMembersrt:MinimumMember2021-12-310001690680srt:MaximumMemberus-gaap:FairValueInputsLevel3Membernmrk:MeasurementInputExpectedEarnoutAndContingenciesRateMember2021-12-310001690680us-gaap:FairValueInputsLevel3Membernmrk:MeasurementInputExpectedEarnoutAndContingenciesRateMembersrt:WeightedAverageMember2021-12-310001690680us-gaap:MeasurementInputDiscountRateMemberus-gaap:FairValueInputsLevel3Membersrt:MinimumMember2020-12-310001690680srt:MaximumMemberus-gaap:MeasurementInputDiscountRateMemberus-gaap:FairValueInputsLevel3Member2020-12-310001690680us-gaap:MeasurementInputDiscountRateMemberus-gaap:FairValueInputsLevel3Membersrt:WeightedAverageMember2020-12-310001690680us-gaap:FairValueInputsLevel3Membernmrk:MeasurementInputExpectedEarnoutAndContingenciesRateMembersrt:MinimumMember2020-12-310001690680srt:MaximumMemberus-gaap:FairValueInputsLevel3Membernmrk:MeasurementInputExpectedEarnoutAndContingenciesRateMember2020-12-310001690680us-gaap:FairValueInputsLevel3Membernmrk:MeasurementInputExpectedEarnoutAndContingenciesRateMembersrt:WeightedAverageMember2020-12-310001690680us-gaap:MeasurementInputPriceVolatilityMemberus-gaap:FairValueInputsLevel3Membersrt:MinimumMembernmrk:NasdaqForwardsMember2020-12-310001690680srt:MaximumMemberus-gaap:MeasurementInputPriceVolatilityMemberus-gaap:FairValueInputsLevel3Membernmrk:NasdaqForwardsMember2020-12-310001690680us-gaap:MeasurementInputPriceVolatilityMemberus-gaap:FairValueInputsLevel3Membersrt:WeightedAverageMembernmrk:NasdaqForwardsMember2020-12-310001690680us-gaap:ValuationTechniqueDiscountedCashFlowMemberus-gaap:FairValueInputsLevel3Member2021-12-310001690680us-gaap:ValuationTechniqueDiscountedCashFlowMemberus-gaap:FairValueInputsLevel3Member2020-12-310001690680us-gaap:FairValueMeasurementsNonrecurringMember2021-12-310001690680us-gaap:FairValueMeasurementsNonrecurringMember2020-12-310001690680nmrk:CantorFitzgeraldLimitedPartnershipAndBGCPartnersIncorporationMember2021-01-012021-12-310001690680nmrk:CantorFitzgeraldLimitedPartnershipAndBGCPartnersIncorporationMember2020-01-012020-12-310001690680nmrk:CantorFitzgeraldLimitedPartnershipAndBGCPartnersIncorporationMember2019-01-012019-12-310001690680nmrk:EmployeeLoansMember2021-12-310001690680nmrk:EmployeeLoansMember2020-12-310001690680nmrk:EmployeeLoansMember2021-01-012021-12-310001690680nmrk:EmployeeLoansMember2020-01-012020-12-310001690680nmrk:EmployeeLoansMember2019-01-012019-12-310001690680nmrk:CantorCommercialRealEstateCompanyMember2018-05-01nmrk:employee0001690680nmrk:CantorCommercialRealEstateCompanyMember2018-10-012018-10-310001690680nmrk:NewmarkHoldingsLimitedPartnershipMembernmrk:CantorCommercialRealEstateCompanyMember2018-10-012018-10-310001690680nmrk:CantorCommercialRealEstateCompanyMember2018-05-012018-05-010001690680nmrk:CantorCommercialRealEstateCompanyMember2020-07-012020-07-310001690680nmrk:CantorFitzgeraldLimitedPartnershipAndBGCPartnersIncorporationMembernmrk:GovernmentSponsoredEnterpriseLoansMember2019-02-012019-02-280001690680nmrk:CantorCommercialRealEstateCompanyMembernmrk:LoanReferralAgreementMember2021-01-012021-12-310001690680nmrk:CantorCommercialRealEstateCompanyMembernmrk:LoanReferralAgreementMember2020-01-012020-12-310001690680nmrk:PrimaryServicingRightsMembernmrk:CantorCommercialRealEstateCompanyMember2021-01-012021-12-310001690680nmrk:PrimaryServicingRightsMembernmrk:CantorCommercialRealEstateCompanyMember2020-01-012020-12-310001690680nmrk:PrimaryServicingRightsMembernmrk:CantorCommercialRealEstateCompanyMember2019-01-012019-12-310001690680us-gaap:RealEstateLoanMembernmrk:ThirdPartyBankAndCantorCommercialRealEstateLPMember2019-07-220001690680srt:ChiefExecutiveOfficerMembernmrk:ThirdPartyBankAndCantorCommercialRealEstateLPMember2019-07-222019-07-220001690680nmrk:ThirdPartyBankAndCantorCommercialRealEstateLPMember2019-08-162019-08-160001690680nmrk:NonExchangeablePPSUMembersrt:ChiefExecutiveOfficerMember2021-12-212021-12-210001690680srt:ChiefExecutiveOfficerMembernmrk:NonExchangeablePSUMember2021-12-212021-12-210001690680srt:ChiefExecutiveOfficerMemberus-gaap:CommonClassAMember2021-12-212021-12-210001690680srt:ChiefExecutiveOfficerMemberus-gaap:CommonClassAMember2021-12-210001690680srt:ChiefExecutiveOfficerMember2021-12-212021-12-210001690680srt:BoardOfDirectorsChairmanMembernmrk:ExchangeablePPSUMember2021-12-212021-12-210001690680nmrk:NonExchangeablePPSUMembersrt:BoardOfDirectorsChairmanMember2021-12-212021-12-210001690680nmrk:NonExchangeableNPPSUMembersrt:BoardOfDirectorsChairmanMember2021-12-212021-12-210001690680srt:BoardOfDirectorsChairmanMembernmrk:NonExchangeablePSUMember2021-12-212021-12-210001690680srt:BoardOfDirectorsChairmanMemberus-gaap:CommonClassAMember2021-12-212021-12-210001690680srt:BoardOfDirectorsChairmanMemberus-gaap:CommonClassAMember2021-12-210001690680srt:BoardOfDirectorsChairmanMember2021-12-212021-12-210001690680srt:ExecutiveVicePresidentMember2021-03-162021-03-160001690680srt:ExecutiveVicePresidentMemberus-gaap:CommonClassAMember2021-03-162021-03-160001690680srt:ExecutiveVicePresidentMemberus-gaap:CommonClassAMember2021-03-160001690680srt:BoardOfDirectorsChairmanMembernmrk:PSUMember2021-03-162021-03-160001690680nmrk:NonExchangeablePPSUMembersrt:BoardOfDirectorsChairmanMember2021-03-162021-03-160001690680srt:BoardOfDirectorsChairmanMember2021-03-162021-03-160001690680srt:ChiefExecutiveOfficerMembernmrk:PSUMember2021-03-162021-03-160001690680nmrk:NonExchangeableAPSUMembersrt:ChiefExecutiveOfficerMember2021-03-162021-03-160001690680srt:ChiefExecutiveOfficerMemberus-gaap:CommonClassAMember2021-03-160001690680srt:ChiefExecutiveOfficerMember2021-03-160001690680srt:ChiefExecutiveOfficerMember2021-03-162021-03-160001690680srt:ChiefExecutiveOfficerMemberus-gaap:CommonClassAMember2021-03-162021-03-160001690680srt:ChiefExecutiveOfficerMembernmrk:NewmarkUnitsMemberus-gaap:CommonClassAMember2021-03-162021-03-160001690680srt:ChiefFinancialOfficerMembernmrk:PreferredUnitsMember2021-03-162021-03-160001690680srt:ChiefFinancialOfficerMemberus-gaap:CommonClassAMember2021-03-160001690680srt:ChiefFinancialOfficerMember2021-03-162021-03-160001690680srt:ChiefFinancialOfficerMembernmrk:PreferredUnitsMember2021-03-160001690680srt:ExecutiveVicePresidentMembernmrk:PSUMember2021-04-272021-04-270001690680srt:ExecutiveVicePresidentMembernmrk:NonExchangeablePSUMember2021-04-270001690680nmrk:NonExchangeablePPSUMembersrt:ExecutiveVicePresidentMember2021-04-272021-04-270001690680srt:ExecutiveVicePresidentMember2021-04-270001690680srt:ExecutiveVicePresidentMemberus-gaap:CommonClassAMember2021-04-272021-04-270001690680srt:ExecutiveVicePresidentMember2021-04-272021-04-270001690680srt:ExecutiveOfficerMemberus-gaap:CommonClassAMember2021-06-280001690680srt:ExecutiveOfficerMembernmrk:BGCPartnersIncMemberus-gaap:CommonClassAMember2021-06-280001690680nmrk:NasdaqMembersrt:ExecutiveOfficerMemberus-gaap:CommonClassAMember2021-06-280001690680srt:BoardOfDirectorsChairmanMembernmrk:PSUMember2021-06-282021-06-280001690680srt:BoardOfDirectorsChairmanMemberus-gaap:CommonClassAMember2021-06-282021-06-280001690680srt:BoardOfDirectorsChairmanMemberus-gaap:CommonClassAMember2021-06-280001690680srt:BoardOfDirectorsChairmanMembernmrk:NonExchangeablePSUMember2021-06-282021-06-280001690680nmrk:NonExchangeablePPSUMembersrt:BoardOfDirectorsChairmanMember2021-06-282021-06-280001690680srt:BoardOfDirectorsChairmanMembernmrk:NonExchangeableHDUMember2021-06-282021-06-280001690680srt:BoardOfDirectorsChairmanMembernmrk:BGCPartnersIncMembernmrk:PSUMember2021-06-282021-06-280001690680srt:BoardOfDirectorsChairmanMembernmrk:BGCPartnersIncMembernmrk:PSUMemberus-gaap:CommonClassAMember2021-06-282021-06-280001690680nmrk:NonExchangeablePPSUMembersrt:BoardOfDirectorsChairmanMembernmrk:BGCPartnersIncMember2021-06-282021-06-280001690680srt:BoardOfDirectorsChairmanMembernmrk:BGCPartnersIncMembernmrk:NonExchangeablePSUMember2021-06-282021-06-280001690680srt:BoardOfDirectorsChairmanMembernmrk:BGCPartnersIncMemberus-gaap:CommonClassAMember2021-06-282021-06-280001690680srt:BoardOfDirectorsChairmanMembernmrk:BGCPartnersIncMember2021-06-282021-06-280001690680srt:BoardOfDirectorsChairmanMembernmrk:BGCPartnersIncMembernmrk:BGCHoldingsHUDMember2021-06-282021-06-280001690680srt:BoardOfDirectorsChairmanMembernmrk:BGCPartnersIncMembernmrk:NonExchangeableHDUMemberus-gaap:CommonClassAMember2021-06-282021-06-280001690680srt:BoardOfDirectorsChairmanMember2021-12-280001690680nmrk:NonExchangeablePPSUMembersrt:ChiefExecutiveOfficerMembernmrk:BGCPartnersIncMember2021-09-202021-09-200001690680nmrk:NonExchangeablePPSUMembersrt:ChiefExecutiveOfficerMember2021-09-202021-09-200001690680srt:ChiefExecutiveOfficerMemberus-gaap:CommonClassAMember2021-09-202021-09-200001690680nmrk:HoldingsUnitMembersrt:ChiefExecutiveOfficerMember2021-06-282021-06-280001690680srt:ChiefExecutiveOfficerMembernmrk:PSUMember2021-06-282021-06-280001690680srt:ChiefExecutiveOfficerMembernmrk:ExchangeableAPSUMember2021-06-282021-06-280001690680srt:ChiefExecutiveOfficerMemberus-gaap:CommonClassAMember2021-06-282021-06-280001690680srt:ChiefExecutiveOfficerMemberus-gaap:CommonClassAMember2021-06-280001690680srt:ChiefExecutiveOfficerMembernmrk:ExchangeablePPSUMember2021-06-282021-06-280001690680srt:ChiefExecutiveOfficerMembernmrk:NonExchangeablePSUMember2021-06-282021-06-280001690680srt:ChiefExecutiveOfficerMembernmrk:NonExchangeableHDUMember2021-06-282021-06-280001690680nmrk:NonExchangeablePPSUMembersrt:ChiefExecutiveOfficerMember2021-06-282021-06-280001690680nmrk:HoldingsUnitMembersrt:ChiefExecutiveOfficerMembernmrk:BGCPartnersIncMember2021-06-282021-06-280001690680srt:ChiefExecutiveOfficerMembernmrk:BGCPartnersIncMembernmrk:PSUMember2021-06-282021-06-280001690680srt:ChiefExecutiveOfficerMembernmrk:BGCPartnersIncMembernmrk:ExchangeableAPSUMember2021-06-282021-06-280001690680srt:ChiefExecutiveOfficerMembernmrk:BGCPartnersIncMemberus-gaap:CommonClassAMember2021-06-282021-06-280001690680srt:ChiefExecutiveOfficerMembernmrk:BGCPartnersIncMembernmrk:ExchangeablePPSUMember2021-06-282021-06-280001690680srt:ChiefExecutiveOfficerMembernmrk:BGCPartnersIncMembernmrk:NonExchangeablePSUMember2021-06-282021-06-280001690680srt:ChiefExecutiveOfficerMembernmrk:BGCPartnersIncMembernmrk:NonExchangeableHDUMember2021-06-282021-06-280001690680nmrk:NonExchangeablePPSUMembersrt:ChiefExecutiveOfficerMembernmrk:BGCPartnersIncMember2021-06-282021-06-280001690680srt:ChiefExecutiveOfficerMembernmrk:BGCPartnersIncMember2021-06-282021-06-280001690680srt:ChiefFinancialOfficerMembernmrk:PSUMember2021-06-282021-06-280001690680srt:ChiefFinancialOfficerMemberus-gaap:CommonClassAMember2021-06-282021-06-280001690680srt:ChiefFinancialOfficerMemberus-gaap:CommonClassAMember2021-06-280001690680srt:ChiefFinancialOfficerMembernmrk:ExchangeablePPSUMember2021-06-282021-06-280001690680srt:ChiefFinancialOfficerMembernmrk:NonExchangeablePSUMember2021-06-282021-06-280001690680srt:ChiefFinancialOfficerMemberus-gaap:RestrictedStockMemberus-gaap:CommonClassAMember2021-06-282021-06-280001690680srt:ChiefFinancialOfficerMemberus-gaap:RestrictedStockMember2021-06-280001690680srt:ChiefFinancialOfficerMembernmrk:NonExchangeableHDUMember2021-06-282021-06-280001690680srt:ChiefFinancialOfficerMembernmrk:NonExchangeablePPSUMember2021-06-282021-06-280001690680srt:ChiefFinancialOfficerMembernmrk:BGCPartnersIncMember2021-06-282021-06-280001690680srt:ChiefFinancialOfficerMembernmrk:HoldingsPSUMembernmrk:BGCPartnersIncMember2021-06-282021-06-280001690680srt:ChiefFinancialOfficerMembernmrk:BGCPartnersIncMemberus-gaap:CommonClassAMember2021-06-282021-06-280001690680srt:ChiefFinancialOfficerMembernmrk:BGCPartnersIncMembernmrk:ExchangeablePPSUMember2021-06-282021-06-280001690680nmrk:ChiefLegalOfficerMembernmrk:PSUMember2021-06-282021-06-280001690680nmrk:ChiefLegalOfficerMemberus-gaap:CommonClassAMember2021-06-282021-06-280001690680nmrk:ChiefLegalOfficerMemberus-gaap:CommonClassAMember2021-06-280001690680nmrk:NonExchangeablePPSUMembernmrk:ChiefLegalOfficerMember2021-06-282021-06-280001690680srt:BoardOfDirectorsChairmanMemberus-gaap:CommonClassAMember2021-04-272021-04-270001690680nmrk:CFRealEstateFinanceHoldingsLimitedPartnershipMember2017-09-080001690680nmrk:CantorFitzgeraldCoMember2018-06-182018-09-260001690680nmrk:SixPointOneTwoFivePercentSeniorNotesMembernmrk:CantorFitzgeraldCoMember2018-11-060001690680nmrk:CantorCreditAgreementMembernmrk:CantorFitzgeraldCoMember2018-11-300001690680nmrk:CantorCreditAgreementMembernmrk:CantorFitzgeraldCoMember2018-11-302018-11-300001690680nmrk:SubleaseAgreeementMembernmrk:RKFRetailHoldingsLLCMembersrt:AffiliatedEntityMember2020-05-15utr:sqft0001690680srt:AffiliatedEntityMembernmrk:BGCHoldingPartnershipUnitsMember2021-05-310001690680srt:AffiliatedEntityMembernmrk:BGCHoldingPartnershipUnitsMember2021-05-012021-05-310001690680srt:AffiliatedEntityMembernmrk:BGCHoldingPartnershipUnitsMember2021-01-012021-12-310001690680srt:AffiliatedEntityMembernmrk:BGCHoldingPartnershipUnitsMember2020-01-012020-12-310001690680nmrk:EmployeeOfChairmanMembernmrk:KnotelMember2021-06-282021-06-280001690680srt:MaximumMembernmrk:EmployeeOfChairmanMembernmrk:KnotelMember2021-06-280001690680us-gaap:CommonStockMember2018-11-060001690680us-gaap:GeneralPartnerMembernmrk:CantorFitzgeraldCoMember2021-03-312021-03-310001690680us-gaap:LimitedPartnerMembernmrk:CantorFitzgeraldCoMember2021-03-312021-03-310001690680us-gaap:GeneralPartnerMembernmrk:NewmarkHoldingsMembernmrk:CantorFitzgeraldCoMember2021-12-310001690680us-gaap:GeneralPartnerMembernmrk:CantorFitzgeraldCoMember2021-10-282021-10-280001690680us-gaap:LimitedPartnerMembernmrk:CantorFitzgeraldCoMember2021-10-282021-10-280001690680nmrk:NewmarkAcquisitionHoldingsLLCMember2021-04-300001690680nmrk:NewmarkAcquisitionHoldingsLLCMember2021-04-012021-04-300001690680nmrk:CantorMembernmrk:GovernmentSponsoredEnterpriseLoansMembernmrk:NewmarkAcquisitionHoldingsLLCMember2021-04-300001690680nmrk:GovernmentSponsoredEnterpriseLoansMembernmrk:NewmarkAcquisitionHoldingsLLCMember2021-04-300001690680us-gaap:RevolvingCreditFacilityMembernmrk:CFSecuredLLCMembersrt:AffiliatedEntityMember2021-08-020001690680srt:AffiliatedEntityMember2021-08-020001690680srt:AffiliatedEntityMember2021-12-310001690680nmrk:CantorRealtyCapitalAdvisorsLPMembersrt:AffiliatedEntityMembernmrk:ReferralFeesMember2021-09-012021-09-300001690680us-gaap:ForeignCountryMember2021-12-310001690680srt:MaximumMembernmrk:LongTermEquityIncentivePlanMemberus-gaap:CommonClassAMember2017-12-130001690680nmrk:ExecutivesAndNonExecutivesEmployeesMember2021-12-310001690680nmrk:NewmarkHoldingsLimitedPartnershipMember2021-12-310001690680srt:ParentCompanyMembernmrk:LimitedPartnershipUnitsMember2021-01-012021-12-310001690680srt:ParentCompanyMembernmrk:LimitedPartnershipUnitsMember2020-01-012020-12-310001690680srt:ParentCompanyMembernmrk:LimitedPartnershipUnitsMember2019-01-012019-12-310001690680us-gaap:RestrictedStockUnitsRSUMembersrt:ParentCompanyMember2021-01-012021-12-310001690680us-gaap:RestrictedStockUnitsRSUMembersrt:ParentCompanyMember2020-01-012020-12-310001690680us-gaap:RestrictedStockUnitsRSUMembersrt:ParentCompanyMember2019-01-012019-12-310001690680srt:ParentCompanyMember2019-12-310001690680nmrk:BGCHoldingsLimitedPartnershipMember2019-12-310001690680nmrk:BGCHoldingsLimitedPartnershipMember2020-01-012020-12-310001690680srt:ParentCompanyMember2020-12-310001690680nmrk:BGCHoldingsLimitedPartnershipMember2020-12-310001690680nmrk:BGCHoldingsLimitedPartnershipMember2021-01-012021-12-310001690680srt:ParentCompanyMember2021-12-310001690680nmrk:BGCHoldingsLimitedPartnershipMember2021-12-310001690680nmrk:LimitedPartnershipUnitsMembersrt:ParentCompanyMember2021-12-310001690680nmrk:LimitedPartnershipUnitsMembernmrk:BGCHoldingsLimitedPartnershipMember2021-12-310001690680nmrk:LimitedPartnershipUnitsMembersrt:ParentCompanyMember2020-12-310001690680nmrk:LimitedPartnershipUnitsMembernmrk:BGCHoldingsLimitedPartnershipMember2020-12-310001690680nmrk:RegularUnitsMembersrt:ParentCompanyMember2021-12-310001690680nmrk:RegularUnitsMembernmrk:BGCHoldingsLimitedPartnershipMember2021-12-310001690680srt:ParentCompanyMembernmrk:PreferredUnitsMember2021-12-310001690680nmrk:BGCHoldingsLimitedPartnershipMembernmrk:PreferredUnitsMember2021-12-310001690680nmrk:BGCHoldingPartnershipUnitsMember2021-01-012021-12-310001690680nmrk:BGCHoldingPartnershipUnitsMember2020-01-012020-12-310001690680nmrk:BGCHoldingPartnershipUnitsMember2019-01-012019-12-310001690680nmrk:BGCHoldingPartnershipUnitsMember2021-12-310001690680nmrk:BGCHoldingPartnershipUnitsMember2020-12-310001690680srt:ParentCompanyMembersrt:MinimumMembernmrk:LimitedPartnershipUnitsMember2021-01-012021-12-310001690680srt:MaximumMembersrt:ParentCompanyMembernmrk:LimitedPartnershipUnitsMember2021-01-012021-12-310001690680nmrk:LimitedPartnershipUnitsMember2021-12-310001690680nmrk:LimitedPartnershipUnitsMember2020-12-310001690680nmrk:LimitedPartnershipUnitsMember2021-01-012021-12-310001690680nmrk:LimitedPartnershipUnitsMember2020-01-012020-12-310001690680nmrk:LimitedPartnershipUnitsMember2019-01-012019-12-310001690680us-gaap:RestrictedStockUnitsRSUMembernmrk:NewmarkHoldingsLimitedPartnershipMember2019-12-310001690680us-gaap:RestrictedStockUnitsRSUMembernmrk:NewmarkHoldingsLimitedPartnershipMember2019-01-012019-12-310001690680us-gaap:RestrictedStockUnitsRSUMembernmrk:BGCHoldingPartnershipUnitsMember2019-12-310001690680us-gaap:RestrictedStockUnitsRSUMembernmrk:BGCHoldingPartnershipUnitsMember2019-01-012019-12-310001690680us-gaap:RestrictedStockUnitsRSUMembernmrk:NewmarkHoldingsLimitedPartnershipMember2020-01-012020-12-310001690680us-gaap:RestrictedStockUnitsRSUMembernmrk:BGCHoldingPartnershipUnitsMember2020-01-012020-12-310001690680us-gaap:RestrictedStockUnitsRSUMembernmrk:NewmarkHoldingsLimitedPartnershipMember2020-12-310001690680us-gaap:RestrictedStockUnitsRSUMembernmrk:BGCHoldingPartnershipUnitsMember2020-12-310001690680us-gaap:RestrictedStockUnitsRSUMembernmrk:NewmarkHoldingsLimitedPartnershipMember2021-01-012021-12-310001690680us-gaap:RestrictedStockUnitsRSUMembernmrk:BGCHoldingPartnershipUnitsMember2021-01-012021-12-310001690680us-gaap:RestrictedStockUnitsRSUMembernmrk:NewmarkHoldingsLimitedPartnershipMember2021-12-310001690680us-gaap:RestrictedStockUnitsRSUMembernmrk:BGCHoldingPartnershipUnitsMember2021-12-310001690680us-gaap:RestrictedStockUnitsRSUMembernmrk:NewmarkHoldingsLimitedPartnershipMembersrt:MinimumMember2018-01-012018-01-010001690680us-gaap:RestrictedStockUnitsRSUMembernmrk:NewmarkHoldingsLimitedPartnershipMembersrt:MaximumMember2018-01-012018-01-010001690680us-gaap:RestrictedStockUnitsRSUMembernmrk:BGCHoldingPartnershipUnitsMembersrt:MinimumMember2021-01-012021-12-310001690680us-gaap:RestrictedStockUnitsRSUMembersrt:MaximumMembernmrk:BGCHoldingPartnershipUnitsMember2021-01-012021-12-310001690680nmrk:OperatingLeasesMember2021-12-310001690680nmrk:WarehouseFacilitiesMember2021-12-310001690680us-gaap:LongTermDebtMember2021-12-310001690680nmrk:InterestOnLongTermDebtMember2021-12-310001690680nmrk:InterestOnWarehouseLinesOfCreditMember2021-12-310001690680nmrk:A1MonthLIBORMembernmrk:InterestOnWarehouseLinesOfCreditMember2021-01-012021-12-310001690680nmrk:A1MonthSOFRMembernmrk:InterestOnWarehouseLinesOfCreditMember2021-01-012021-12-310001690680nmrk:WarehouseLinesOfCreditMember2021-12-310001690680nmrk:A1MonthLIBORMembernmrk:CommittedLinesMember2021-01-012021-12-310001690680nmrk:WarehouseFacilityDueJuneSeventeenthTwoThousandTwentyMembernmrk:CommittedLinesMember2020-12-012021-02-010001690680nmrk:WarehouseFacilityDueOctoberEightTwoThousandTwentyOneMembernmrk:CommittedLinesMember2021-02-010001690680us-gaap:ConstructionLoansMember2021-12-310001690680us-gaap:ConstructionLoansMember2020-12-310001690680nmrk:AcquisitionsFromTwoThousandFourteenThroughTwoThousandEighteenMember2020-12-310001690680us-gaap:CommonClassBMemberus-gaap:SubsequentEventMember2022-02-102022-02-100001690680us-gaap:SubsequentEventMemberus-gaap:CommonClassAMember2022-02-102022-02-100001690680us-gaap:SubsequentEventMember2022-02-10

UNITED STATES
SECURITIES AND EXCHANGE COMMISSION
Washington, D.C. 20549
FORM 10-K
 FOR ANNUAL AND TRANSITION REPORTS PURSUANT TO SECTION 13 OR 15(d)
OF THE SECURITIES EXCHANGE ACT OF 1934

(Mark One)
ANNUAL REPORT PURSUANT TO SECTION 13 OR 15(d) OF THE SECURITIES EXCHANGE ACT OF 1934
For the fiscal year ended December 31, 2021
OR
TRANSITION REPORT PURSUANT TO SECTION 13 OR 15(d) OF THE SECURITIES EXCHANGE ACT OF 1934
For the transition period from                      to                     
Commission File Numbers: 001-38329
NEWMARK GROUP, INC.
(Exact name of Registrant as specified in its charter)
Delaware653181-4467492
(State or other Jurisdiction of
Incorporation or Organization)
(Primary Standard Industrial
Classification Code Number)
(I.R.S. Employer
Identification Number)
125 Park Avenue
New York, New York 10017
(212) 372-2000
(Address, including zip code, and telephone number, including area code, of Registrant’s principal executive offices)
 
Securities registered pursuant to Section 12(b) of the Act:
Title of Each ClassTrading Symbol(s) Name of Each Exchange on Which Registered
Class A Common Stock, $0.01 par valueNMRK The NASDAQ Stock Market LLC
Securities registered pursuant to Section 12(g) of the Act:
None
(Title of Class)

Indicate by check mark if the registrant is a well-known seasoned issuer, as defined in Rule 405 of the Securities Act.    Yes  ☒  No  ☐
Indicate by check mark if the registrant is not required to file reports pursuant to Section 13 or Section 15(d) of the Act.    Yes ☐ No  ☒
Indicate by check mark whether the registrant: (1) has filed all reports required to be filed by Section 13 or 15(d) of the Securities Exchange Act of 1934 during the preceding 12 months (or for such shorter period that the registrant was required to file such reports), and (2) has been subject to such filing requirements for the past 90 days.    Yes  ☒    No  ☐
Indicate by check mark whether the registrant has submitted electronically every Interactive Data File required to be submitted pursuant to Rule 405 of Regulation S-T (§232.405 of this chapter) during the preceding 12 months (or for such shorter period that the registrant was required to submit such files).    Yes  ☒    No  ☐
Indicate by check mark whether the registrant is a large accelerated filer, an accelerated filer, a non-accelerated filer, a smaller reporting company or an emerging growth company. See definition of “large accelerated filer”, “accelerated filer,” “smaller reporting company,” and “emerging growth company” in Rule 12b-2 of the Exchange Act.
Large accelerated filerAccelerated filer
Non-accelerated filer
Smaller reporting company
Emerging growth company
  
If an emerging growth company, indicate by check mark if the registrant has elected not to use the extended transition period for complying with any new or revised financial accounting standards provided pursuant to Section 13(a) of the Exchange Act.    ☐
Indicate by check mark whether the registrant has filed a report on and attestation to its management’s assessment of the effectiveness of its internal control over financial reporting under Section 404(b) of the Sarbanes-Oxley Act (15 U.S.C.7262(b)) by the registered public accounting firm that prepared or issued its audit report. Yes      No  ☐
Indicate by check mark whether the registrant is a shell company (as defined in Rule 12b-2 of the Exchange Act).    Yes  ☐    No  
The aggregate market value of voting common equity held by non-affiliates of the registrant, based upon the closing price of the Class A common stock on June 30, 2021 as reported on NASDAQ, was approximately $1.9 billion.
Indicate the number of shares outstanding of each of the registrant’s classes of common stock, as of the latest practicable date.
Class
Outstanding at February 23, 2022
Class A Common Stock, par value $0.01 per share167,776,734 shares
Class B Common Stock, par value $0.01 per share21,285,533 shares

DOCUMENTS INCORPORATED BY REFERENCE.
Portions of the registrant’s definitive proxy statement for its 2022 annual meeting of stockholders are incorporated by reference in Part III of this Annual Report on Form 10-K




NEWMARK GROUP, INC.
2021 FORM 10-K ANNUAL REPORT
TABLE OF CONTENTS
  Page
SPECIAL NOTE REGARDING FORWARD-LOOKING INFORMATION
RISK FACTOR SUMMARY
WHERE YOU CAN FIND MORE INFORMATION
PART I
ITEM 1.BUSINESS
ITEM 1A.RISK FACTORS
ITEM 1B.UNRESOLVED STAFF COMMENTS
ITEM 2.PROPERTIES
ITEM 3.LEGAL PROCEEDINGS
ITEM 4.MINE SAFETY DISCLOSURES
PART II
ITEM 5.
ITEM 6.[RESERVED]
ITEM 7.
ITEM 7A.
ITEM 8.
ITEM 9.
CHANGES IN AND DISAGREEMENTS WITH ACCOUNTANTS ON ACCOUNTING AND FINANCIAL DISCLOSURE
ITEM 9A.
CONTROLS AND PROCEDURES
ITEM 9B.
OTHER INFORMATION
ITEM 9C.
DISCLOSURE REGARDING FOREIGN JURISDICTIONS THAT PREVENT INSPECTIONS
PART III
ITEM 10.
DIRECTORS, EXECUTIVE OFFICERS AND CORPORATE GOVERNANCE
ITEM 11.
EXECUTIVE COMPENSATION
ITEM 12.
SECURITY OWNERSHIP OF CERTAIN BENEFICIAL OWNERS AND MANAGEMENT AND RELATED STOCKHOLDER MATTERS
ITEM 13.
CERTAIN RELATIONSHIPS AND RELATED TRANSACTIONS, AND DIRECTOR INDEPENDENCE
ITEM 14.
PRINCIPAL ACCOUNTANT FEES AND SERVICES
PART IV
ITEM 15.
EXHIBITS AND FINANCIAL STATEMENT SCHEDULES
ITEM 16.
FORM 10-K SUMMARY




SPECIAL NOTE REGARDING FORWARD-LOOKING INFORMATION

This Annual Report on Form 10-K (this “Form 10-K”) contains forward-looking statements within the meaning of Section 27A of the Securities Act of 1933, as amended (the “Securities Act”), and Section 21E of the Securities Exchange Act of 1934, as amended (the “Exchange Act”). Such statements are based upon current expectations that involve risks and uncertainties. Any statements contained herein that are not statements of historical fact may be deemed to be forward-looking statements. For example, words such as “may,” “will,” “should,” “estimates,” “predicts,” “possible,” “potential,” “continue,” “strategy,” “believes,” “anticipates,” “plans,” “expects,” “intends,” and similar expressions are intended to identify forward-looking statements. The information included herein is given as of the filing date of this Form 10-K with the Securities and Exchange Commission (the “SEC”), and future results or events could differ significantly from these forward-looking statements. We do not undertake to publicly update or revise any forward-looking statements, whether as a result of new information, future events, or otherwise.

RISK FACTOR SUMMARY


The following is a summary of material risks that could affect our business, each of which may have a material adverse effect on our business, financial condition, results of operations and prospects. This summary may not contain all of our material risks, and it is qualified in its entirety by the more detailed risk factors set forth in Item 1A- “Risk Factors.”
The ongoing COVID-19 pandemic has significantly disrupted and adversely affected the environment in which we and our clients and competitors operate, including the global economy, the U.S. economy, the global financial markets, and the commercial real estate services industry.
The loss of one or more of our key executives and the development of future talent and the ability of certain key employees to devote adequate time to us are a key part of the success of our business, and failure to continue to employ and have the benefit of these executives may adversely affect our businesses and prospects. We also may be unable to attract, retain, motivate and integrate new employees to facilitate our growth strategy.
We may be adversely affected by the transition away from LIBOR and the use of SOFR or other alternative reference rates.
We are subject to certain risks relating to our indebtedness, including constraints on our ability to raise additional capital, declines in our credit ratings and limitations on our financial flexibility to react to changes in the economy or the commercial real estate services industry. We may need to incur additional indebtedness to finance our growth strategy, including in connection with the re-positioning of aspects of our business to adapt to changes in market conditions in the commercial real estate services industry.
We may face difficulties in monetizing the Nasdaq shares without taking some discounts to the per share market price of Nasdaq common stock. Additionally, we will have the risk of fluctuations in the market price of any Nasdaq shares we hold; we may not be able enter into new hedging arrangements with respect to the Nasdaq shares on favorable terms or at all; and we may face various regulatory issues raised by receiving, holding, pledging, hedging and selling the Nasdaq shares.
As we grow our business internationally, we will be exposed to political, economic, legal, regulatory, operational and other risks, including with respect to the outbreak of hostilities or other instability, inherent in operating in foreign countries.
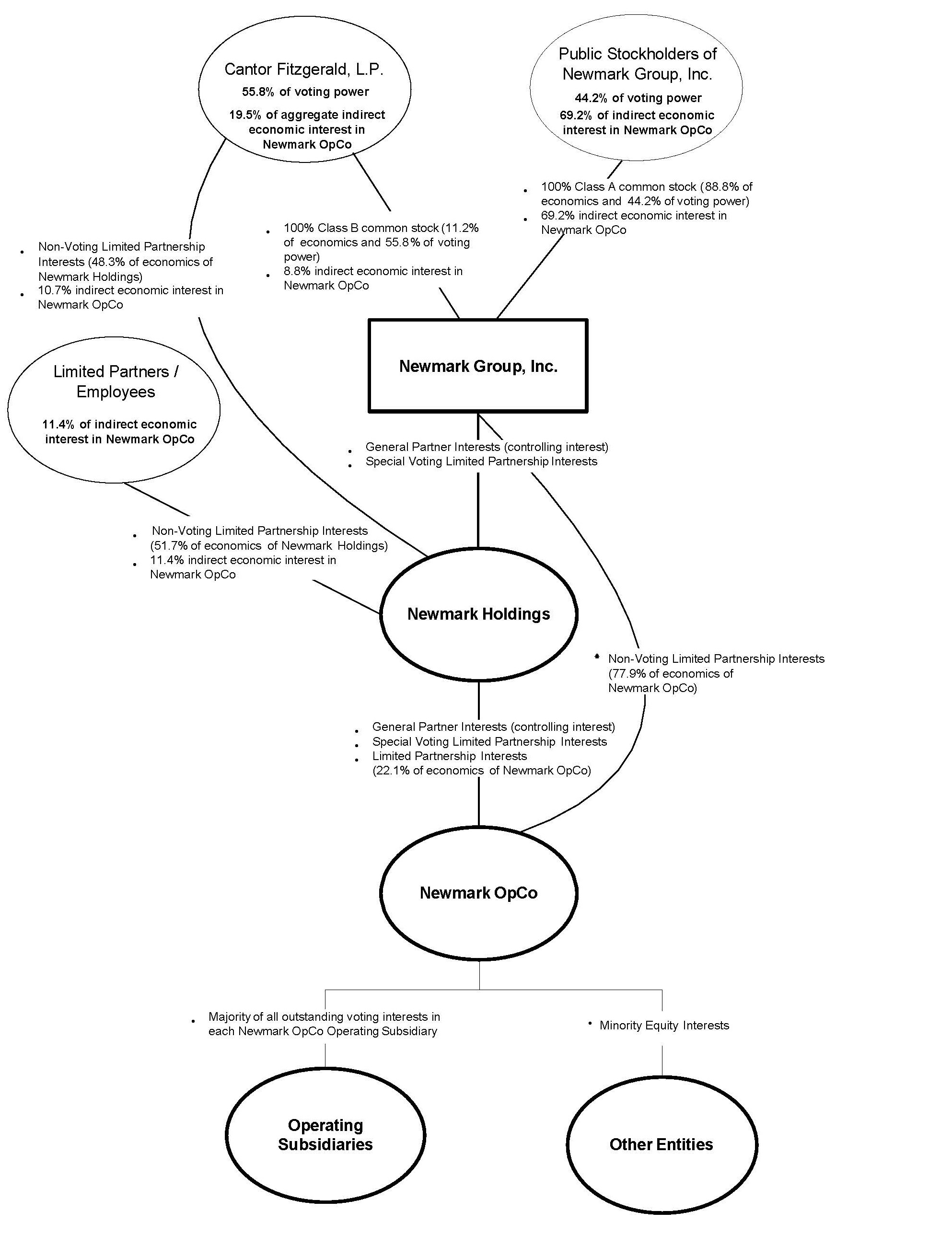
We are a holding company with dual class common stock. Holders of our Class A common stock are subject to certain risks resulting from our structure, including our dependence upon distributions from Newmark Partners, L.P. (“Newmark OpCo”) and the concentration of our voting control among the holders of our Class B common stock, which may materially adversely affect the market price of our Class A common stock.
Reductions in our quarterly cash dividend and corresponding reductions in distributions by Newmark Holdings, L.P. (“Newmark Holdings”) to its partners may reduce the value of our common stock and the attractiveness of our equity-based compensation and limit the ability of our partners to repay employee loans.
Purchasers of our Class A common stock, as well as existing stockholders, may experience significant dilution as a result of sales of shares of our Class A common stock by us or by our partners and employees. Our management will have broad discretion as to the timing and amount of sales of our Class A common stock in any offering by us, as well as the application of the net proceeds of any such sales. In addition, sales of substantial amounts of our
1


Class A common stock, or the perception that such sales could occur, may adversely affect prevailing market prices for our stock.
We are controlled by Cantor Fitzgerald, L.P. (“Cantor”). Cantor’s interests may conflict with our interests, and Cantor may exercise its control in a way that favors its interests to our detriment, including in competition with us for acquisitions or other business opportunities. In addition, agreements between us and Cantor are between related parties, and the terms of these agreements may be less favorable to us than those that we could negotiate with third parties and may subject us to litigation.
We continue to be subject to certain risks relating to the tax treatment of the Spin-Off. If there is a determination that the Spin-Off (as defined below) was taxable for U.S. federal income tax purposes, then BGC Partners, Inc. ("BGC Partners") and its stockholders could incur significant U.S. federal income tax liabilities, and we could incur significant liabilities; and we may be required to pay Cantor for a significant portion of the tax benefit, if any, relating to any additional tax depreciation or amortization deductions we claim as a result of any step-up in the tax basis of the assets of Newmark OpCo resulting from exchanges of interests in Newmark Holdings for our common stock.

2


WHERE YOU CAN FIND MORE INFORMATION

We file annual, quarterly and current reports, proxy statements and other information with the SEC. These filings are also available to the public from the SEC’s website at www.sec.gov.

Our website address is www.nmrk.com. Through our website, we make available, free of charge, the following documents as soon as reasonably practicable after they are electronically filed with, or furnished to, the SEC: our Annual Reports on Form 10-K; our proxy statements for our annual and special stockholder meetings; our Quarterly Reports on Form 10-Q; our Current Reports on Form 8-K; Forms 3, 4 and 5 and Schedules 13D filed on behalf of Cantor., CF Group Management, Inc., our directors and our executive officers; and amendments to those documents. Our website also contains additional information with respect to our industry and business. The information contained on, or that may be accessed through, our website is not part of, and is not incorporated into, this Annual Report on Form 10-K.
3


PART I
ITEM 1. BUSINESS

Throughout this document Newmark Group, Inc. is referred to as “Newmark” and, together with its subsidiaries, as the “Company,” “we,” “us,” or “our.”

Our Business

Newmark is a leading full-service commercial real estate services business. We offer a diverse array of integrated services and products designed to meet the full needs of both real estate investors/owners and occupiers. Our investor/owner services and products include capital markets (which includes investment sales, commercial mortgage brokerage, and the placement of debt, equity and structured finance.), agency leasing, government-sponsored enterprise (“GSE”) and Federal Housing Administration (“FHA”) multifamily lending and loan servicing, Valuation and Advisory, property management, and commercial real estate due diligence consulting and advisory services. Our occupier services and products include tenant representation leasing, Global Corporate Services (which includes real estate strategy consulting, workplace strategy and human experience consulting, program and project management, facilities management, lease administration, account management and transaction management). Our global flexible workspace platform, which operates under the names Knotel and Deskeo, is a product that is offered to owners and investors. We enhance these services and products through innovative real estate technology solutions and data analytics that enable our clients to increase their efficiency and profits by optimizing their real estate portfolio. We have relationships with many of the world’s largest commercial property owners, real estate developers and investors, and Fortune 500 and Forbes Global 2000 companies. For the year ended December 31, 2021, we generated revenues of over $2.9 billion.

We believe that our strong revenue growth and earnings growth over the last several years have resulted from the execution of our unique integrated corporate strategies:
we provide a “one-stop-shop” platform for the benefit of our clients, offering a full suite of real estate services performed by best-in-class professionals,
we appreciate the innovative and entrepreneurial nature of our professionals and empower them by providing infrastructure, technology and aggregated data to make them better at what they do,
we deploy deeply embedded technology and use data-driven analytics to enable clients to better manage their real estate utilization and spend, enhancing the depth of our client relationships,
we attract and retain market-leading professionals with the benefits of our partnership and equity-based compensation structure and high growth platform,
we actively encourage cross-selling among our diversified business lines, and
we continuously build out additional capabilities to capitalize on our market knowledge and client relationships

Our History

Newmark was founded in 1929 with an emphasis on New York-based investor/owner and occupier services, and developed a reputation for having talented, knowledgeable and motivated advisors/intermediaries. BGC acquired Newmark in October 2011. From that time until Newmark was spun off from BGC in December 2018, we embarked on a rapid expansion throughout North America encompassing all key business lines in the real estate services sector and including the acquisition of Berkely Point Financial LLC in 2017. We believe our rapid growth is a result of our management’s strong understanding of commercial real estate as an asset class, deep relationships with users and owners and long-term vision, our strong culture of innovation and collaboration, our ability to adapt to the evolving market and to shifts in the demand for our services, and our proven track record of attracting high-producing talent while completing accretive acquisitions and profitable hiring.

Beginning in 2006, our servicing of clients in the Asia-Pacific region, in Europe, the Middle East and Africa was facilitated through our relationship with Knight Frank. In the third quarter of 2021, we ended our affiliation with Knight Frank. While we still have the ability to utilize their platform and other partners’ platforms on a non-exclusive basis, we have accelerated our own global growth plans by acquiring Knotel, Inc. (“Knotel”) a US-based flexible office space provider with a significant European footprint, and by acquiring Space Management (DBA “Deskeo”), a European leader in flexible and serviced office space. Furthermore, we have announced the addition of industry-leading international professionals in our Global Corporate Services and our Capital Markets businesses and have hired real estate services professionals in Hong Kong and London as we establish footholds in economic centers outside of the Americas. We expect to continue to acquire and hire outside of North America as we execute on our plans to expand globally.

In certain smaller markets in which we do not maintain owned offices, we have agreements in place to operate on a collaborative and cross-referral basis with certain independently-owned offices in return for contractual and referral fees paid to us and/or certain mutually beneficial co-branding and other business arrangements. We do not derive a significant portion of
4


our revenue from these relationships. These independently-owned offices generally use some variation of our branding in their names and marketing materials. These agreements are normally multi-year contracts, and generally provide for mutual referrals in their respective markets, generating additional contract and brokerage fees. Through these independently-owned offices, our clients have access to additional brokerage professionals with local market research capabilities as well as other commercial real estate services in locations where our business does not have a physical presence.

As of December 31, 2021, our company-owned offices, together with our business partners, operate from approximately 160 offices with over 6,200 professionals in 25 countries across four continents. We intend to continue to opportunistically expand into markets, where we believe we can profitably execute our full service and integrated business model, with a particular focus on growing our presence in key markets in Europe, the Middle East, and Asia, while continuing to opportunistically augment our presence in the Americas.

In summary, we generate revenues from commissions on leasing and capital markets transactions, mortgage origination and loan servicing fees, valuation and advisory, property and facility management fees, as well as fees related to consulting and other real estate services. Our revenues are widely diversified across service lines, geographic regions and clients, with our top 10 clients accounting for approximately 6.9% of our total revenue on a consolidated basis, and our largest client accounting for less than 1.8% of our total revenue on a consolidated basis in 2021.

The continued impact of the pandemic on our business is largely dependent on global efforts to stem the spread of COVID-19, including governmental efforts to distribute vaccines and overall vaccination rates. The evolving nature of the pandemic may continue to present challenges for us and our clients, such as those arising from inflation, supply chain disruptions and rising interest rates. Additional information about the impact of COVID-19 on our business, results of operations and human capital resources can be found elsewhere in this Annual Report on Form 10-K.
Our Services

Newmark offers a diverse array of integrated services designed to meet the full needs of both real estate investors/owners and occupiers. Our technology advantages, industry-leading talent, deep and diverse client relationships and suite of complementary services allow us to actively cross-sell our services and drive margins.

Industry and Market Data

In this Annual Report on Form 10-K, we rely on and refer to information and statistics regarding the commercial real estate services industry. We obtained this data from independent publications or other publicly available information. Independent publications generally indicate that the information contained therein was obtained from sources believed to be reliable, but do not guarantee the accuracy and completeness of such information. Although we believe these sources are reliable, we have not independently verified this information, and we cannot guarantee the accuracy and completeness of this information.

Real Estate Investor/Owner Services and Products

Capital Markets. We offer a broad range of real estate capital markets services, including investment sales, debt placement, fundraising and recapitalization of individual assets, portfolios and operating companies. We match capital providers with capital users. Our capital markets professionals have deep relationships with investors and capital sources of various composition, including government sponsored agencies, insurance companies, pension funds, real estate investment trusts, private funds, private investors, developers and construction firms.
Landlord Representation. We understand the nuanced needs of corporate, institutional, family and entrepreneurial property owners, and develop customized leasing strategies to help them attract and maintain the right tenants. Armed with both on-the-ground intel and comprehensive data, we help landlords find opportunities and make sound decisions. From strategic planning to property and asset management, we believe that our seamless services deliver increased revenue and enhanced value.

Valuation and Advisory. We operate a national Valuation and Advisory business, which has grown over the past six years from fewer than 30 professionals to over 570 as of December 31, 2021. Our Valuation and Advisory professionals execute projects of nearly every size and type, from single properties to large portfolios, existing and proposed facilities, and mixed-use developments across the spectrum of asset classes. Clients include banks, pension funds, equity funds, REITs, insurance companies, developers, corporations, and institutional capital sources. These institutions utilize the advisory services
5


we provide in their loan underwriting, construction financing, portfolio analytics, feasibility determination, acquisition structures, litigation support, property tax, and financial reporting.

Property Management. We provide property management services on a contractual basis to owners and investors in office (including medical and life science in office), industrial and retail properties. Property management services include building operations and maintenance, vendor and contract negotiation, project oversight and value engineering, labor relations, property inspection/quality control, property accounting and financial reporting, cash flow analysis, financial modeling, lease administration, due diligence and exit strategies. We have an opportunity to grow our property management contracts in connection with other high-margin leasing or other capital markets contracts. These businesses also give us better insight into our clients’ overall real estate needs.

Flex Space Provider. We offer flexible office space services     across a global network of offices. We make smart, city dependent choices with buildings that serve both owners and occupiers of real estate. We are providing a bespoke solution with world class amenities in a post-COVID landscape.

Leading Commercial Real Estate Technology Platform and Capabilities
We offer innovative real estate technology solutions for both investors/owners and occupiers that enable our clients to increase efficiency and realize additional income or cost savings. Our deep and growing real estate database and commitment to providing innovative technological solutions enable us to provide our clients with value-adding technology products and data-driven advice and analytics.

Government Sponsored Enterprise ("GSE")

Lending and Loan Servicing. We operate a leading commercial real estate finance company focused on the origination and sale of multifamily and other commercial real estate loans through government-sponsored and government-funded loan programs, as well as the servicing of loans originated by it and third parties, including our affiliates. We participate in loan origination, sale, and servicing programs operated by two GSEs, Federal National Mortgage Association (“Fannie Mae”) and Federal Home Loan Mortgage Corporation (“Freddie Mac”). We also originate, sell and service loans under Housing and Urban Development's (“HUD”) Federal Housing Administration (“FHA”) programs, and are an approved HUD Multifamily Accelerated Processing (“MAP”) and HUD LEAN lender, as well as an approved Government National Mortgage Association (“Ginnie Mae”) issuer.

Origination for GSEs. We originate multifamily loans distributed through the GSE programs of Fannie Mae and Freddie Mac, as well as through HUD programs. Through HUD’s MAP and LEAN Programs, we provide construction and permanent loans to developers and owners of multifamily housing, affordable housing, senior housing and healthcare facilities. We are one of 23 approved lenders that participate in the Fannie Mae Delegated Underwriting and Servicing (“DUS”) program and one of 21 lenders approved as a Freddie Mac seller/servicer. As a low-risk intermediary, we originate loans guaranteed by government agencies or entities and pre-sell such loans prior to transaction closing. We have established a strong credit culture over decades of originating loans and remain committed to disciplined risk management from the initial underwriting stage through loan payoff.

Servicing. In conjunction with our origination services, we sell the loans that we originate under GSE and FHA programs and retain the servicing of those loans. The servicing portfolio (which includes certain other non-agency loans) provides a stable, predictable recurring stream of revenue to us over the life of each loan. The typical multifamily loan that we originate and service under these programs is either fixed or variable rate and includes significant prepayment penalties. These structural features generally offer prepayment protection and provide more stable, recurring fee income. Our servicing operations are rated by Fitch, S&P, and Kroll for commercial loan primary and special servicing and consist of a team of over 70 professionals dedicated to primary and special servicing and asset management. These professionals focus on financial performance and risk management to anticipate potential property, borrower or market issues. Portfolio management conducted by these professionals is not only a risk management tool, but also leads to deeper relationships with borrowers, resulting in continued interaction with borrowers over the term of the loan, and potential additional financing opportunities.

We believe that the combination of our leading multifamily investment sales, mortgage brokerage, and agency lending businesses has provided and will continue to provide substantial cross-selling opportunities.

Key Lending Channels
Fannie Mae. As one of 23 lenders under the Fannie Mae DUS program, we are a multifamily approved seller/servicer for conventional, affordable and seniors loans that satisfy Fannie Mae’s underwriting and other eligibility requirements. Fannie Mae has delegated to us responsibility for ensuring that the loans originated under the
6


Fannie Mae DUS program satisfy the underwriting and other eligibility requirements established from time to time by Fannie Mae. In exchange for this delegation of authority, we share up to one-third of the losses that may result from a borrower’s default. All of the Fannie Mae loans that we originate are sold, prior to loan funding, in the form of a Fannie Mae-insured security to third-party investors. We service all loans that we originate under the Fannie Mae DUS program.
Freddie Mac. We are one of 21 Freddie Mac multifamily approved seller/servicer for conventional, affordable and seniors loans that satisfy Freddie Mac’s underwriting and other eligibility requirements. Under the program, we submit the completed loan underwriting package to Freddie Mac and obtain Freddie Mac’s commitment to purchase the loan at a specified price after closing. Freddie Mac ultimately performs its own underwriting of loans that we sell to Freddie Mac. Freddie Mac may choose to hold, sell or, as it does in most cases, later securitize such loans. We do not have any material risk-sharing arrangements on loans sold to Freddie Mac under the program. We also generally service loans that we originate under this Freddie Mac program.
HUD/Ginnie Mae/FHA. As an approved HUD MAP and HUD LEAN lender and Ginnie Mae issuer, we provide construction and permanent loans to developers and owners of multifamily housing, affordable housing, senior housing and healthcare facilities. We submit a completed loan underwriting package to FHA and obtain FHA’s firm commitment to insure the loan. The loans are typically securitized into Ginnie Mae securities that are sold, prior to loan funding, to third-party investors. Ginnie Mae is a United States government corporation in HUD. Ginnie Mae securities are backed by the full faith and credit of the United States. In the event of a default on a HUD insured loan, HUD will reimburse approximately 99% of any losses of principal and interest on the loan and Ginnie Mae will reimburse the majority of remaining losses of principal and interest. The lender typically is obligated to continue to advance principal and interest payments and tax and insurance escrow amounts on Ginnie Mae securities until the HUD mortgage insurance claim has been paid and the Ginnie Mae security is fully paid. We also generally service all loans that we originate under these programs.
As described under “Real Estate Investor/Owner Services - Capital Markets,” we also offer our clients access to third party banks, insurance companies and other capital providers through our mortgage brokerage platform.

Lending Transaction Process. Our value driven, credit focused approach to underwriting and credit processes provides for clearly defined roles for senior management and carefully designed checks and balances to ensure appropriate quality control. We are subject to both our own and the GSEs’ and HUD’s rigorous underwriting requirements related to property, borrower, and market due diligence to identify risks associated with each loan and to ensure credit quality, satisfactory risk assessment and appropriate risk diversification for our portfolio. We believe that thorough underwriting is essential to generating and sustaining attractive risk adjusted returns for our investors.

We source lending opportunities by leveraging a deep network of direct borrower and brokerage professional relationships in the real estate industry from our national origination platform. We benefit from offices located throughout the United States and our $70.4 billion servicing portfolio as of December 31, 2021 (of which approximately 76%, 21% and 3%, respectively, relate to primary, limited, and special servicing), providing real time information on market performance and comparable data points. Servicing companies generally earn considerably higher fees from primary servicing (GSE and FHA loans) compared with limited and special servicing. Our primary servicing book has grown at a 10% CAGR since 2015.

Financing. We finance our loan originations under GSE programs through collateralized financing agreements in the form of warehouse loan agreements (“WHAs”) with multiple lenders with an aggregate commitment as of December 31, 2021 of $1.5 billion, an uncommitted $300.0 million warehouse line with one lender and an uncommitted $400.0 million Fannie Mae loan repurchase facility. As of December 31, 2021 and December 31, 2020, we had collateralized financing outstanding of approximately $1,050.7 million and $1,061.2 million, respectively. Collateral includes the underlying originated loans and related collateral, the commitment to purchase the loans, and credit enhancements from the applicable GSE or HUD. We typically complete the distribution of the loans we originate within 30 to 60 days of closing. Proceeds from the distribution are applied to reduce borrowings under the WHAs, thus restoring borrowing capacity for further loan originations under GSE programs.

Intercompany Referrals. We, Cantor Commercial Real Estate Company, L.P. (“CCRE”) and certain of our affiliates have entered into arrangements in respect of intercompany referrals. Pursuant to these arrangements, the parties refer to each other for customary fees, opportunities for commercial real estate loan originations to CCRE, opportunities for real estate investment sales, broker or leasing services to us and opportunities for GSE/FHA loan originations to us.

Due Diligence, Consulting and Advisory Services and Other Services. We provide commercial real estate due diligence consulting and advisory services to a variety of clients, including lenders, investment banks and investors. Our core competencies include underwriting, modeling, structuring, due diligence and asset management. We also offer clients cost-
7


effective and flexible staffing solutions through both on-site and off-site teams. We believe that this business line and other non-brokerage services we offer give us additional ways to cross-sell services to our clients.

Real Estate Occupier Services

Tenant Representation Leasing. We represent commercial tenants in virtually all aspects of the leasing process, including space acquisition and disposition, strategic planning, site selection, financial and market analysis, economic incentives analysis, lease negotiations, lease auditing and project management. We assist clients by defining space requirements, identifying suitable alternatives, recommending appropriate occupancy solutions, negotiating lease and ownership terms with landlords and minimizing real estate costs and associated risks for clients through analyzing, structuring and negotiating business and economic incentives. Fees are typically based on a percentage of the total financial consideration of the lease commitment for executed leases and are generally earned when a lease is signed. In many cases, landlords are responsible for paying the fees. We use innovative technology and data to provide tenants with an advantage in negotiating leases, which has contributed to our market share gains.

Global Corporate Services (“GCS”). GCS is our consulting and outsourcing services business that focuses on reducing occupancy expense and improving efficiency for corporate real estate occupiers, with significant, often multi-national presences. We provide beginning-to-end corporate real estate solutions for clients. GCS strives to make its clients more profitable by optimizing real estate usage, reducing overall corporate footprint, and improving workflow and human capital efficiency through large scale data analysis and our industry-leading technology.

We provide real estate strategic consulting services to our clients, including many Fortune 500 and Forbes Global 2000 companies, owner-occupiers, government agencies, as well as organizations in healthcare and higher education. We also provide enterprise asset management information consulting and technology solutions which can yield cost-savings for our GCS business’s client base Our consulting services include financial integration, asset and portfolio strategy, location strategy and optimization, workplace strategies, workflow and business process improvement, merger and acquisition integration and industrial consulting. Fees for these services are on a negotiated basis and are often part of a multi-year services agreement. Fees may be contingent on meeting certain financial or savings objectives with incentives for exceeding agreed upon targets.

We believe that GCS provides us with a unique lens into commercial real estate and offers ways to win business across multiple business lines. Whether a client currently manages its corporate real estate function in-house (insource) or has engaged an external provider (outsource), GCS aims to create value by securing accounts that are first generation outsource or by gaining outsourced market share.

For the past 13 years, the International Association of Outsourcing Professionals (“IAOP”) has named Newmark to The Best of The Global Outsourcing 100®, which identifies the world’s best outsourcing providers across all industries.

Workplace and Occupancy Strategy. Our workplace strategy and human experience team includes real estate strategists, architects, financial analysts, change managers, and subject matter experts with experience in the components of a successful workplace. We focus on the people, place and process aspects that drive performance. We work with clients to make the experience of going to work more engaging, supportive, and productive by inspiring people through meaningful placemaking. Our clients include leading corporations who are increasingly rethinking their approach to the workplace as a result of the pandemic. They are motivated by a variety of factors - including making their people happier, safer and healthier, driving organizational change and re-alignment, and being more effective with their real estate and technology investments. Our team leverages workplace to tailor environments where employees want to come to work, participate and perform.

Our Energy and Sustainability Services team aims to help management services clients lower energy costs, increase net operating income and support responsible corporate stewardship, and include: calibration of outside air/demand control ventilation, energy procurement, EnergyStar management, enhanced air filtration & IAQ Upgrades Electrical Demand Lightning, electrical load curtailment (demand response), EV charging stations, LED lighting upgrades, LEED certification, renewable energy and utility data management and benchmarking.

Technology. GCS has upgraded and improved upon various technologies offered in the real estate industry combining our technological specialties and our creative core of development within our GCS platform.

Recurring Revenue Streams. GCS often provides a recurring revenue stream when it enters into multi-year contracts for ongoing services, such as Project and Facilities Management and Real Estate and Lease Administration over the course of the contract.

8


Project Management. We provide a variety of services to tenants and owners of self-occupied spaces. These include conversion management, move management, construction management and strategic occupancy planning services. These services may be provided in connection with a tenant representation lease or on a contractual basis across a corporate client’s portfolio. Fees are generally determined on a negotiated basis and earned when the project is complete.

Real Estate and Lease Administration. We manage leases for our clients for a fee, which is generally on a per lease basis. We also perform lease audits and certain accounting functions related to the leases. Our lease administration services include critical date management, rent processing and rent payments. These services provide additional insight into a client’s real estate portfolio, which allows us to deliver significant value back to the client through the provision of additional services, such as tenant representation, project management and consulting assignments, to minimize leasing and occupancy costs. For large occupier clients, our real estate technology enables them to access and manage their complete portfolio of real estate assets. We offer clients a fully integrated user-focused technology product designed to help them efficiently manage their real estate costs and assets.

Facilities Management. We manage a broad range of properties on behalf of users of commercial real estate, including headquarters, facilities and office space, for a broad cross section of companies including Fortune 500 and Forbes Global 2000 companies. We manage the day-to-day operations and maintenance for urban and suburban commercial properties of most types, including office, industrial, data centers, healthcare, retail, call centers, urban towers, suburban campuses, and landmark buildings. Facilities management services may also include facility audits and reviews, energy management services, janitorial services, mechanical services, bill payment, maintenance, project management, and moving management. While facility management contracts are typically three to five years in duration, they may be terminated on relatively short notice periods.

Industry Trends and Opportunity

We expect the following industry and macroeconomic trends to impact our market opportunity:

Large and Highly Fragmented Market. We believe that the commercial real estate services industry is a more than $230 billion global revenue market opportunity of which a significant portion currently resides with smaller and regional companies, while a large percentage consists of real estate services that are performed in-house by owners and occupiers but could be partially or entirely outsourced. We estimate that less than 20% of the potential revenue in the global commercial real estate services market is currently serviced by the top 10 global firms (by total revenue), leaving a large opportunity for us to reach clients through superior experience and high-quality service, relative to both our larger competitors and the significant number of fragmented smaller and regional companies. We believe that clients increasingly value full service real estate service providers with comprehensive capabilities and multi-jurisdictional reach. We believe this will provide a competitive advantage for us as we have full service capabilities to service both real estate owners and occupier.

Increasing Institutional Investor Demand for Commercial Real Estate. Institutions investing in real estate often compare their returns on investments in real estate to those of alternative asset classes. Additionally, the continued low-interest rate environment (relative to long-term historical rates) around the world and appealing spreads between those rates relative to risk-adjusted total returns for commercial real estate have attracted significant additional investment from the portfolios of sovereign wealth funds, insurance companies, pension and mutual funds, high net worth investors and family offices, and other institutional investors, leading to an increased percentage of direct and indirect ownership of real-estate related assets over time. For example, Preqin estimated that there was approximately $391 billion of investable funds held by global real-estate focused institutions as of December 2021, versus $157 billion in 2010. In addition, global institutional investors’ target allocation to real estate has increased from 5.6% of their overall portfolios in 2010 to 10.7% in 2021, according to figures from Preqin Real Estate Online, Cornell University’s Baker Program in Real Estate and Hodes Weill & Associates. We expect this positive allocation trend to continue to benefit our capital markets, services, and GSE lending businesses.

Significant Levels of Commercial Mortgage Debt Outstanding and Upcoming Maturities. With $2.6 trillion in U.S. commercial mortgage debt outstanding and with approximately $2.3 trillion of maturities expected from 2022 to 2026 according to the Mortgage Bankers Association (“MBA”) and Trepp, LLC, we see opportunities in our commercial mortgage brokerage businesses and our GSE lending units. Sustained low interest rates typically stimulate our capital markets business, where demand is often dependent on attractive all-in borrowing rates versus asset yields. Demand also depends on credit accessibility and general macroeconomic trends.

Favorable Multifamily Demographics Driving Growth in GSE Lending and Multifamily Sales. Increasing sales prices for single-family homes relative to wages, delayed marriages, an aging population and immigration to the United States are among the factors increasing demand for new apartment living, as well as for single-family rental housing. We expect these factors to support continued growth for our real estate capital markets business, which provides integrated investment sales, mortgage brokerage, GSE/FHA lending, and loan servicing capabilities.
9



Trend Toward Outsourcing of Commercial Real Estate Services. We believe that the outsourcing of real-estate-related services has reduced both property owner and tenant costs, which has increased the profitability for those who utilize commercial real estate and spurred additional demand for property. We believe that the more than $230 billion global revenue opportunity includes a large percentage of companies and landlords that have not yet outsourced their commercial real estate functions, including many functions offered by our management services businesses. Large corporations are focused on consistency in service delivery and centralization of the real estate function and procurement to maximize cost savings and efficiencies in their real estate portfolios. This focus tends to lead them to choose full-service providers like Newmark, where customers can centralize service delivery and maximize cost savings. We expect our GCS and Property Management businesses to benefit from the continued growth of outsourcing. For those companies and landlords who do not outsource, we consult with them and offer technology solutions to facilitate self-management more efficiently. In addition, the recent global pandemic has increased demand among owners and occupiers of commercial real estate for ways to best manage their property portfolios and maximize both the safety and productivity of their workforce. Our GCS business has seen increased demand for services relevant to these client needs. We believe that our outsourcing, consulting, and technology offerings allow us to engage further with clients and position us for opportunities to provide additional services to fulfill their needs.

Our Competitive Strengths
We believe the following competitive strengths differentiate us from competitors and will help us enhance our position as a leading commercial real estate services provider:

Full-Service Capabilities. We provide a fully integrated real estate services platform to meet the needs of our clients and seek to provide beginning-to-end services to each client. These services include leasing, investment sales, mortgage brokerage, property management, facility management, multifamily GSE/FHA lending, loan servicing, advisory and consulting, appraisal, property and development services, and technology solutions. Today’s clients are focused on consistency of service delivery and centralization of the real estate function and procurement, resulting in savings and efficiencies and allowing them to focus on their core competencies. Our target clients increasingly award business to full-service commercial real estate services firms, a trend which benefits our business over a number of our competitors. Additionally, our full-service capabilities afford us an advantage when competing for business from clients who are outsourcing real estate services for the first time, as well as clients seeking best in class technology solutions. We believe that our comprehensive, top-down approach to commercial real estate services has allowed our revenue sources to become well-diversified across services and key markets throughout North America. Going forward, we expect to replicate our growth strategies as we continue our global expansion, with a focus on 8-10 key non-U.S. markets.

Proven Ability to Attract High-Quality Talent and Grow Market Share. Over the past decade, Newmark has been able to provide full-service capabilities while maintaining a manageable scale and has gained market share and risen in relevant league table standings across many business lines. We have accomplished this in part by investing in the leadership of our business lines and recruiting the top performers across our diverse business lines and geographies to our platform. We believe that we will duplicate this success over time as we further expand our presence outside the U.S.

Alignment to Investor Sentiment & Diverse Revenue Mix. We have added companies and talent to our platform that provide services in business lines, property types and geographies that align with the objectives of our clients and with the changing market for commercial real estate services. We have grown our revenues in multifamily, industrial and life sciences, driven by our clients’ desires to expand their investments and operations within these property types. Additionally, we have expanded our services through geographic diversification, growing service offerings in many markets in North America, and in other markets globally. For example, in 2021, we acquired the assets of Knotel, a leading flexible office platform with locations throughout the U.S., the U.K., France, and the rest of Europe, as well as a majority stake in Deskeo, a French leader in flexible and serviced office space for enterprise clients.

Deeply Embedded, Industry-Leading Technology. Our advanced technology differentiates us in the marketplace by harnessing the scale and scope of our data derived from billions of square feet of leased real estate. Below are some examples of our technology solutions:

Ngage is our proprietary Valuation & Advisory technology system that improves the efficiency and effectiveness of our appraisers. We expect Ngage to aid the growth of our Valuation & Advisory business throughout the rest of the world, and also expect the underlying technology to be applicable in many of our other business lines.
In 2019, Newmark acquired Workframe, Inc. (“Workframe”) The Workframe software tool is a workflow solution that was built to address the unique complexity of the CRE project lifecycle. Workframe further solidifies the Company’s differentiated, value-add and client-facing technology platforms and is expected to be utilized by Newmark professionals and clients to manage a high volume of concurrent projects, seamlessly engage throughout a document-
10


centric workflow, and unite large, geographically distributed teams, often comprised of stakeholders across multiple third-party organizations.
Spaceful is a technology platform that helps brokers transform space tours for the digital age, saving time and strengthening tenant relationships along the way. Through an intuitive web-based software, brokers can design dynamic tour experiences. A drag-and-drop interface allows brokers to assemble elegant tour books in minutes and collaborate with colleagues and tenants throughout the tour experience. The result is a more interactive, more collaborative tour experience that benefits brokers and tenants alike.
Ideal is Newmark's proprietary CRM system used across all business lines creating a One-Newmark experience for our customers. By fostering collaboration across Newmark, the CRM system provides valuable insights for conversion and upselling opportunities.

In addition to generating revenue from software licenses and user agreements, we believe our technology solutions encourage customers to use Newmark to execute capital markets and leasing transactions, as well as other recurring services. We believe that the customer experience through technology is becoming a key source for competitive advantage as companies look to transform how they do business. We are leading our technology effort through engineering excellence and product innovation. To improve investor, tenant and broker experiences, we will continue to develop and invest in cutting edge technologies, which we believe will help to drive our growth.

Strong and Diversified Client Relationships. We have long-standing relationships with many of the world’s largest commercial property owners, real estate developers and investors, and Fortune 500 and Forbes Global 2000 companies. We are able to provide beginning-to-end solutions for our clients through our management services offerings. This allows us to generate more recurring and predictable revenues. We generally have multi-year contracts to provide services, including repeatable transaction work, lease administration, project management, facilities management and consulting. In capital markets, we provide real estate investors and owners with property management and landlord representation during their ownership and assist them with maximizing their return on real estate investments through investment sales, debt and equity financing, lending and valuation and advisory services and real estate technology solutions. We believe that the many touch points we have with our clients gives us a competitive advantage in client-specific and overall industry knowledge, while also giving us an opportunity to cross-sell our various offerings to provide maximum value to our customers.

Strong Financial Position to Support High Growth. We generate significant earnings and strong and consistent cash flow. We have $575.9 million of liquidity and no net debt as of December 31, 2021. We expect to use our strong balance sheet and future cash flow generation to fuel our future growth. For the 12 months ended December 31, 2021, we generated revenues of over $2.9 billion. We intend to maintain a strong balance sheet and to continue to grow our market share as we accretively acquire companies, develop, and invest in technology and add top talent across our platform. With our future earnings potential and strong balance sheet, we believe we are well-positioned to invest strategically to grow our business over the long term while returning capital to shareholders.

Employee Ownership and Equity-Based Compensation Yields Multiple Benefits. Unlike many of our peers, virtually all of our key executives and revenue-generating employees have partnership and/or equity stakes in our company. This strong emphasis on equity-based compensation promotes an entrepreneurial culture that enables us to attract and retain key producers in key markets and services. See “-Human Capital Management.”

Strong and Experienced Management Team. Our management team possesses deep leadership experience and subject matter expertise, benefiting both us and our clients. Our executive officers comprise a diverse set of individuals with an average of more than 30 years of industry experience. Additionally, our geographic and business line leadership teams also average more than 30 years of industry experience. Together, these leadership teams represent our flat leadership structure and robust capabilities in both corporate strategy and production expertise.

Our Differentiated Business Growth Strategy
Set forth below are the key components of our differentiated business growth strategy:

Profitably Hire Top Talent and Accretively Acquire Complementary Businesses. Building on our management team’s proven track record, our retentive compensation structure, our high-growth platform and our equity currency, we intend to opportunistically hire additional producers and acquire other firms, and services to strengthen and enhance our broad suite of offerings. We expect this growth to deepen our presence in our existing markets and expand our ability to service existing and new clients globally.

Actively Cross-Sell Services to Increase Revenue and Expand Margins. We expect the combination of our services to generate substantial revenue synergies across our platforms, increase revenues per producer and expand margins. To complement and drive future growth opportunities within our GCS business, we are leveraging our capabilities in providing innovative front-end real estate data and technology solutions to complement and cross-sell other corporate services to those
11


clients, including leasing services, project management, facilities management and lease administration services. Furthermore, in capital markets we can leverage relationships with institutional owners of real estate to provide investment sales, debt and equity placement, origination, landlord representation and property management. In particular, the combination of our leading multifamily GSE/FHA origination business, our top two multifamily investment sales business (for the year ended December 31, 2021), and Newmark’s fast-growing commercial mortgage business has enabled us to successfully cross-sell services across our multifamily platform. We expect this to expand our more than $70 billion servicing portfolio.

Incentivize and Retain Top Talent Using Equity-based Compensation. Unlike many of our peers, virtually all of our key executives and producers have partnership and/or equity stakes in our company and receive deferred equity, restricted stock units or Newmark Holdings units as part of their compensation. A significant percentage of Newmark’s fully diluted shares are owned by our executives, partners and employees. Our ownership stakes provide effective tools to recruit, motivate and retain our key employees.

Utilize Our Technology to Provide Value and Deepen Relationships with Clients. We believe owners and occupiers of commercial real estate are increasingly focused on improving their efficiency, cost reduction and outsourcing of non-core real estate competencies. Through the use of our innovative technology and consulting services, we help clients become more efficient in their commercial real estate activities, and thus realize additional profit. We will continue to provide technology solutions for companies that self-manage, offering them visibility into their real estate data and tools to better manage their real estate utilization and spend. For instance, we are well positioned to provide technology services for the approximately 80% of the market (measured in square feet) that we believe does not outsource their real estate functions. The deep insight into our clients that we gain through our data and technology will provide us with opportunities to cross-sell consulting and transaction services.

Opportunity to Grow Domestic and Global Footprint. In 2021, less than 5% of our revenues were from international sources, while our largest, full-service, U.S.-listed competitors generated approximately 30-50% of their revenues outside the U.S., for the most recent twelve-month periods reported, excluding investment management. We believe that our successful history of acquiring businesses across the U.S. and making profitable hires across our business lines demonstrate our ability to continue to grow substantially around the globe.

Industry Recognition
As a result of our experienced management team’s ability to skillfully grow the Company, we have become a nationally recognized brand. Over the past several years, we have consistently won a number of U.S. industry awards and accolades, been ranked highly by third-party sources and significantly increased our rankings, which we believe reflects recognition of our performance and achievements. For example:
Ranked #3 Top CRE Brokerage Firms, Commercial Property Executive, 2021;
Ranked #2 Top Sales Firms, Commercial Property Executive, 2021;
Ranked #2 Top Brokers of Multi-Family Properties, Real Estate Alert, 2021;
Ranked #3 Top Office Brokers, Real Estate Alert, 2021;
Ranked #4 Top Overall Brokers, Real Estate Alert, 2021
Ranked #4 Top Retail Brokers, Real Estate Alert, 2021
Ranked #5 Top Brokers of Hotels, Real Estate Alert, 2021;
Ranked #2 Top Apartment Brokers, Real Capital Analytics, 2021;
Ranked #4 Top Brokers by Investment Volume, Real Capital Analytics, 2021;
Ranked #4 Top Office Brokers, Real Capital Analytics, 2021;
Ranked #4 Top Retail Brokers, Real Capital Analytics, 2021;
Ranked #5 Top Development Site Brokers, Real Capital Analytics, 2021;
Ranked #6 Freddie Mac Top Optigo® Lender in 2021 by the agency; including #3 Top Optigo® Lender - Seniors Housing and in #5 Top Optigo® Lender – Conventional;
Ranked #5 Fannie Mae Delegated Underwriting and Servicing (DUS) lender by volume in 2021 by the agency; including #2 DUS Producers for Structured Transactions and #3 DUS Producers for Seniors Housing;
Ranked among The Global Outsourcing 100® by the International Association of Outsourcing Professionals, 2022, for the 13th consecutive year; and
Winner of 19 REBNY Deal of the Year Awards over the past 17 Years, Real Estate Board of New York.

Clients
Our clients include a full range of real estate owners, occupiers, tenants, investors, lenders and multi-national corporations in numerous markets, including office, retail, industrial, multifamily, student housing, hotels, data center, healthcare, self-storage, land, condominium conversions, subdivisions and special use. Our clients vary greatly in size and
12


complexity, and include for-profit and non-profit entities, governmental entities and public and private companies. For the year ended December 31, 2021, our top 10 clients, collectively, accounted for approximately 6.9% of our total revenue on a consolidated basis, and our largest client accounted for less than 1.8% of our total revenue on a consolidated basis.


Sales and Marketing
We seek to develop our brand and highlight its expansive platform while reinforcing our position as a leading commercial real estate services firm in the United States through national brand and corporate marketing, local marketing of specific business lines and targeted brokerage professional marketing efforts.

National Brand and Corporate Marketing
At a national level, we utilize media relations, industry sponsorships, social media, sales collateral and targeted advertising in trade and business publications to develop and market our brand. We believe that our emphasis on our unique capabilities enables us to demonstrate our strengths and differentiate ourselves from our competitors. Our multi-market business groups provide customized collateral, website and technology solutions designed to address specific client needs.

Local Market Expertise and Targeted Brokerage Professional Efforts
On a local level, our offices (including those owned by us and independently owned offices) have access to tools and templates that provide our sales professionals with the market knowledge we believe is necessary to educate and advise clients, and also to bring properties to market quickly and effectively. These tools and templates include proprietary research and analyses, web-based marketing systems and ongoing communications and training about our depth and breadth of services. Our sales professionals use these local and national resources to participate directly in selling to, advising and servicing clients. We provide marketing services and materials to certain independently owned offices as part of an overall agreement allowing them to use our branding. We also benefit from shared referrals and materials from local offices.

Additionally, we invest in and rely on comprehensive research to support and guide the development of real estate and investment strategy for our clients. Research plays a key role in keeping colleagues attuned to important trends and changing conditions in world markets. We disseminate this information internally and externally directly to prospective clients and the marketplace through the company website. We believe that our investments in research and technology are critical to establishing our brand as a thought leader and expert in real estate-related matters and provide a key sales and marketing differentiator.

Intellectual Property
We hold various trademarks, trade dress and trade names and rely on a combination of patent, copyright, trademark, service mark and trade secret laws, as well as contractual restrictions, to establish and protect our intellectual property rights. We own numerous domain names and have registered numerous trademarks and/or service marks in the United States and foreign countries. We will continue to file additional patent applications on new inventions, as appropriate, demonstrating our commitment to technology and innovation. Although we believe our intellectual property rights play a role in maintaining our competitive position in a number of the markets that we serve, we do not believe we would be materially adversely affected by the expiration or termination of our trademarks or trade names or the loss of any of our other intellectual property rights. Our trademark registrations must be renewed periodically, and, in most jurisdictions, every 10 years.

Competition
We compete across a variety of business disciplines within the commercial real estate industry, including commercial property and corporate facilities management, owner-occupier, property and landlord representation, property sales, valuation, capital markets (equity and debt) solutions, GSE lending and loan servicing and development services. Each business discipline is highly competitive on a local, regional, national and global level. We also compete with other large multi-national firms that have similar service competencies to ours, including CBRE Group, Inc., Jones Lang LaSalle Incorporated, Cushman & Wakefield plc, Savills plc, and Colliers International Group, Inc. In addition, more specialized firms like Marcus & Millichap Inc., Eastdil Secured LLC and Walker & Dunlop, Inc. compete with us in certain service lines or property types. Depending on the geography, property type or service, we compete with other commercial real estate service providers, including outsourcing companies that traditionally competed in limited portions of our real estate management services business and have recently expanded their offerings. These competitors include companies such as Aramark, ISS A/S and ABM Industries. From time to time, we also compete with in-house corporate real estate departments, institutional lenders, insurance companies, investment banking firms, and accounting and consulting firms in various parts of our business. Despite recent consolidation, the commercial real estate services industry remains highly fragmented and competitive. Although many of our competitors are local or regional firms that are smaller than us, some of these competitors are more entrenched than us on a local or regional basis.
13



Seasonality
Due to the strong desire of many market participants to close real estate transactions prior to the end of a calendar year, our business exhibits certain seasonality, with our revenue tending to be lowest in the first quarter and strongest in the fourth quarter. For the full year ended 2021, we earned approximately 17% of our revenues in the first quarter and 34% of our revenues in the fourth quarter. Due to the lingering negative impact of the global pandemic on overall commercial real estate activity in the first quarter of 2021, this seasonality was more pronounced than in prior years. For example, the comparable figures were 25% and 32%, respectively, in 2020, and 20% and 29%, respectively, in 2019.

Partnership and Equity Overview
We expect many of our key brokerage professionals, salespeople and other professionals to have a substantial amount of their own capital invested in our business, aligning their interests with those of our stockholders. We control the general partner of Newmark Holdings. The limited partnership interests in Newmark Holdings consist of: (i) a special voting limited partnership interest held by us; (ii) exchangeable limited partnership interests held by Cantor; (iii) founding/working partner interests held by founding/working partners; (iv) limited partnership units, which consist of a variety of units that are generally held by employees such as REUs, RPUs, PSUs, PSIs, PSEs, LPUs, APSUs, APSIs, AREUs, ARPUs and NPSUs; and (v) Preferred Units, which are working partner interests that may be awarded to holders of, or contemporaneous with, the grant of certain limited partnership units. See “Our Organizational Structure.”

While Newmark Holdings limited partnership interests generally entitle our partners to participate in distributions of income from the operations of our business, upon leaving Newmark Holdings (or upon any other purchase of such limited partnership interests), any such partners will only be entitled to receive over time, and provided such partner does not violate certain partner obligations, an amount for their Newmark Holdings limited partnership interests that reflects such partner’s capital account or compensatory grant awards, excluding any goodwill or going concern value of our business unless Cantor, in the case of the founding partners, and we, as the general partner of Newmark Holdings, otherwise determine. Our partners will be able to receive the right to exchange their Newmark Holdings limited partnership interests for shares of our Class A common stock (if, in the case of founding partners, Cantor so determines and, in the case of working partners and limited partnership unit holders, we, as the Newmark Holdings general partner, with Cantor’s consent, determine otherwise) and thereby realize any higher value associated with our Class A common stock. We believe that employee equity ownership creates a sense of responsibility for the health and performance of our business and a strong incentive to maximize our revenues and profitability. See “-Our Organizational Structure” and “Item 1A-Risk Factors-Risks Related to Our Relationship with Cantor and Its Respective Affiliates.”

Relationship with Cantor
See “Item 1A-Risk Factors-Risks Related to Our Relationship with Cantor and Its Respective Affiliates.”

Regulation
The brokerage of real estate sales and leasing transactions, property and facilities management, conducting real estate valuation and securing debt for clients and other business lines require that we comply with regulations affecting the real estate industry and maintain licenses in the various jurisdictions in which we operate. Like other market participants that operate in numerous jurisdictions and in various business lines, we must comply with numerous regulatory regimes.

We could be required to pay fines, return commissions, have a license suspended or revoked, or be subject to other adverse action if we conduct regulated activities without a license or violate applicable rules and regulations. Licensing requirements could also impact our ability to engage in certain types of transactions, change how we conduct business or affect the cost of conducting business. We and our licensed associates may be subject to various obligations and we could become subject to claims by regulators and/or participants in real estate sales or other services claiming that we did not fulfill our obligations. This could include claims with respect to alleged conflicts of interest where we act, or are perceived to be acting, for two or more clients. While management has overseen highly regulated businesses before and expects us to comply with all applicable regulations in a satisfactory manner, no assurance can be given that it will always be the case. In addition, federal, state and local laws and regulations impose various environmental zoning restrictions, use controls, and disclosure obligations that impact the management, development, use and/or sale of real estate. Such laws and regulations tend to discourage sales and leasing activities, as well as mortgage lending availability, with respect to such properties. In our role as property or facilities manager, we could incur liability under environmental laws for the investigation or remediation of hazardous or toxic substances or wastes relating to properties we currently or formerly managed. Such liability may be imposed without regard for the lawfulness of the original disposal activity, or our knowledge of, or fault for, the release or contamination. Further, liability under some of these may be joint and several, meaning that one of multiple liable parties could be responsible for all costs related to a contaminated site. Certain requirements governing the removal or encapsulation of asbestos-containing materials, as well as recently enacted local ordinances obligating property or facilities managers to inspect for and remove lead-based paint
14


in certain buildings, could increase our costs of regulatory compliance and potentially subject us to violations or claims by regulatory agencies or others. Additionally, under certain circumstances, failure by our brokerage professionals acting as agents for a seller or lessor to disclose environmental contamination at a property could result in liability to a buyer or lessee of an affected property.

We are required to meet and maintain various eligibility criteria from time to time established by the GSEs and HUD, as well as applicable state and local licensing agencies, to maintain our status as an approved lender. These criteria include minimum net worth, operational liquidity and collateral requirements, and compliance with reporting requirements. We also are required to originate our loans and perform our loan servicing functions in accordance with the applicable program requirements and guidelines from time to time established by the GSEs and HUD. For additional information, see “Item-1A-Risk Factors-Risks Related to Our Business-Regulatory/Legal-The loss of relationships with the GSEs and HUD would, and changes in such relationships could, adversely affect our ability to originate commercial real estate loans through such programs. Compliance with the minimum collateral and risk-sharing requirements of such programs, as well as applicable state and local licensing agencies, could reduce our liquidity.”

Newmark is subject to various capital requirements in connection with seller/servicer agreements that Newmark has entered into with the various GSEs. Failure to maintain minimum capital requirements could result in Newmark’s inability to originate and service loans for the respective GSEs and could have a direct material adverse effect on Newmark’s consolidated financial statements. As of December 31, 2021, Newmark has met all capital requirements. As of December 31, 2021, the most restrictive capital requirement was Fannie Mae’s net worth requirement. Newmark exceeded the minimum requirement by $400.5 million.

Certain of Newmark’s agreements with Fannie Mae allow Newmark to originate and service loans under Fannie Mae’s DUS Program. These agreements require Newmark to maintain sufficient collateral to meet Fannie Mae’s restricted and operational liquidity requirements based on a pre-established formula. Certain of Newmark’s agreements with Freddie Mac allow Newmark to service loans under Freddie Mac’s Targeted Affordable Housing Program (“TAH”). These agreements require Newmark to pledge sufficient collateral to meet Freddie Mac’s liquidity requirement of 8% of the outstanding principal of TAH loans serviced by Newmark. As of December 31, 2020, Newmark has met all liquidity requirements.

In addition, as a servicer for Fannie Mae, GNMA and FHA, Newmark is required to advance to investors any uncollected principal and interest due from borrowers. As of December 31, 2021 and 2020, outstanding borrower advances were approximately $0.9 million and $0.8 million, respectively, and are included in “Other assets” in the accompanying consolidated balance sheets.

In order to continue our business in our current structure, we and Newmark Holdings must not be deemed investment companies under the Investment Company Act. We intend to take all legally permissible action to ensure that such entities not be subject to such act. For additional information, see “Item 1A-Risk Factors-Risks Related to Our Corporate and Partnership Structure-If we or Newmark Holdings were deemed an “investment company” under the Investment Company Act, the Investment Company Act’s restrictions could make it impractical for us to continue our business and structure as contemplated and could materially adversely affect our business, financial condition, results of operations and prospects.”

Human Capital Management

Human Capital Resources
As of December 31, 2021, our company-owned offices, together with our business partners, operate from approximately 160 offices with over 6,200 professionals in 25 countries across four continents. Within this total, full-time employees comprised 99% of the employee base and 84% are in the United States and 16% are in the rest of the word. Approximately 1,100 of those employees are fully reimbursed by clients, mainly in our property management and global corporate services businesses. We also receive support services from certain employees who also work for Cantor and its affiliates and who provide services to us pursuant to our Administrative Services Agreement with Cantor and devote some or all of their time to Newmark. As we continue to generate a higher percentage of our revenues from recurring and/or predictable businesses, we no longer plan to regularly disclose the number of brokers and revenue generating producers we employee. This is consistent with our full-service peers, who also do not disclose such figures. Generally, employees are not subject to any collective bargaining agreements, except approximately 200 employees in the United States, all of whom are fully reimbursed and for certain of our employees based in our European offices who are covered by the national, industry-wide collective bargaining agreements relevant to the countries/sectors in which they work.

Our non-U.S. headcount has grown this year due to our Knotel and Deskeo acquisitions and our India offshoring operation. We expect our international headcount to increase as we continue to expand our global operations.
15



We have invested significantly through acquisitions, technology spending and the hiring of new brokerage professionals, salespeople, managers and other front-office personnel. The market for these acquisitions has been competitive, and it is expected that these conditions will persist for the foreseeable future. We have attracted best-in-class professionals to our platform, known for scale, technology, experience and expertise.

Newmark is an organization built on strong values, employee engagement and ownership. At our core, we are committed to our employees by providing them with an opportunity to participate in our success. We believe that by cultivating a dynamic mix of people and ideas, we enrich our businesses’ performance, the experience of an increasingly diverse employee base, and our communities’ engagement.

Human Capital Measures and Objectives
We continually work to expand service offerings and geographies and seek to manage human capital resources to maximize profitability in the face of shifting client demands.

Our human capital measures and objectives include front-office employee headcount. During 2021 and into 2022, we have seen increased turnover for our back office and operational employees due to wage pressures. However, our retention rate for our brokers, salespeople, managers and other front-office personnel has remained relatively stable.

We continue to invest in the business by adding high profile and talented producers and other revenue generating professionals. In 2021, we hired approximately 144 new producers and other revenue generating professionals. Historically newly hired commercial real estate producers tend to achieve higher productivity in their second and third years with the Company although we incur related expenses immediately.

During the year, we continued our focus on alternative property types, such as life science, senior housing, medical office, self-storage and student housing, which, together with industrial and multifamily, contributed a significant percentage of transaction volume growth for Newmark in 2021 and are aligned to investor preferences. Newmark will continue to focus on the increasing the percentage of our total revenues from our recurring and/or predictable revenue businesses, such as Valuation & Advisory, Mortgage Servicing, Global Corporate Services, and Property Management. From a human capital perspective, we have made some key management hires in these areas in 2021 and expect them to be continued areas of growth in the future.

From time to time, we engage in cost-savings initiatives, including reducing the number of employees to improve margins. We are focused on driving margin expansion through the use of technology to improve our workforce’s productivity and rationalize our cost structure to drive increased efficiencies and through the use of near shoring and offshoring where appropriate. Our India offshoring operation now consists of over 300 employees with plans to grow further in 2022.

Flexible, Safe and Empowering Work Environment

In order to retain and hire additional workforce, we have increased our flexible work arrangements, where appropriate, and made compensation adjustments, established additional corporate opportunities and provided additional benefits, including 401(k) match.

We have taken significant measures to develop a safe work environment which is conducive to work in our office locations, particularly for front-office brokers and revenue generating employees, subject to applicable state and local regulatory requirements. We have established a more flexible hybrid approach in many instances for non-revenue generating roles or for roles which are not office dependent, where appropriate. We have established vaccination requirements in accordance with applicable laws, including time-off for vaccines, coverage for COVID-19 testing and enhanced sick leave.

We have implemented measures to ensure the mental health and well-being of our employees during the pandemic, including increased access to Behavioral Health and Mental Health telemedicine, expanding access to Employee Assistance Program Services and providing employees with access to preventative mental health solutions.

We continue to take significant steps to protect our employees and encourage them all to be vaccinated.

Performance-Based and Highly Retentive Compensation Structure

Virtually all of our key executives and producers have equity or partnership stakes in the Company and its subsidiaries. Generally, they receive deferred equity, limited partnership units or restricted stock units as part of their compensation. As of
16


December 31, 2021, our employees and independent contractors, partners, executive officers and directors owned approximately 24% of our equity on a fully diluted basis.

We issue limited partnership units and other forms of equity-based compensation, such as restricted stock units, which:
Provide liquidity to our partners and employees over time;
Align the interests of our partners and employees and management with those of common stockholders;
Help motivate and retain key partners and employees; and
Encourage a collaborative culture that drives cross-selling and growth.

The non-exchangeable partnership units held by our partners are subject to forfeiture (such as if the non-compete, confidentiality or non-solicit provisions of the Newmark Holdings limited partnership agreement are violated), and unvested restricted stock units are subject to service conditions that must be met in order for them to vest into shares of Newmark common stock. In addition, any partnership amounts paid following termination of service generally are paid over a number of years to ensure compliance with partner obligations. This compensation structure has proven to be highly retentive, and since 2015, we have retained 92% of our top-performing brokers.

We also enter into various agreements with certain employees and partners. Many of these individuals receive loans that may be either wholly or in part repaid from the distribution earnings that the individual receives on some or all of their limited partnership units that may be forgiven over a period of time. These loans provide incentives and promote entrepreneurship and long-term engagement.

Human Capital and Social Policies and Practices
We are committed to our people, our stakeholders and the community as a whole. We have a variety of programs to incentivize and support our employees, from employee ownership to comprehensive benefits and training. We are also committed to equal opportunity, diversity and other policies and practices designed to fulfill our commitment to social and human capital development

Employee Diversity, Inclusion and Equal Opportunity
We believe that by cultivating a dynamic mix of people and ideas, we enrich the performance of our businesses, the experience of our increasingly diverse employee base, and the dynamism of our communities. We are committed to equal opportunity, diversity and other policies and practices that seek to further our development of a diverse and inclusive workplace. We consider all qualified applicants for job openings and promotions without regard to race, color, religion, gender, sexual orientation, gender identity, national origin or ancestry, age, disability, service in the armed forces, or any other characteristic that has no bearing on the ability of employees to do their jobs well. We continue to develop initiatives to support these values and have implemented a policy that requires the inclusion of qualified, diverse candidates in the final round of interviews for leadership roles.

We are dedicated to our efforts to achieve pay equity. Our promotion and compensation processes are designed to enable us to treat employees fairly, and our compensation decisions are differentiated based on performance.

Talent remains at the core of who we are as a company, and we remain committed to having a culture built around inclusion, equality and developing a diverse workforce. In 2020, we launched IDEA (Inclusion, Diversity, Equality and Access), a program designed to enhance our ability to attract, develop and retain top talent with an emphasis on increasing representation of traditionally underrepresented groups at all levels of the organization. Our goal is to build an even more successful organization that more closely reflects the population at large.

Our employee resource groups (“ERGs”) support the recruitment, development and retention of diverse professionals across our organization to advance our businesses and reputation. Our ERGs strive to offer a variety of opportunities and tools to help our employees make new professional contacts, find mentors and develop their careers. These events and activities also allow our employees to support one another through a valuable exchange of experiences, advice, and best practices for career success.

We are helping to shape future leaders from a wide variety of backgrounds. Initiatives include membership and active participation in the Mortgage Bankers Association Path to Diversity Scholarship Program and sponsorship of the Summer Enrichment and Analyst Development Programs run by Artemis Real Estate Partners – a female-owned financial firm with a strong track record in fostering diversity. We are also a Platinum Level Sponsor of the virtual internship program, run by the Real Estate Board of New York (REBNY) in partnership with the City University of New York (CUNY) and Project Destined. We further participate in job fairs and job boards that are focused on reaching a diverse applicant pool. We are also an investor
17


in a commercial real estate services firm that operates as E Smith Advisors, which is a certified minority-owned business enterprise offering a wide variety of real estate services in the U.S.

Newmark has begun to participate in the Corporate Equality Index, a national benchmarking tool measuring policies, practices and benefits pertinent to lesbian, gay, bisexual, transgender and queer (LGBTQ+) employees and was recently named to GlobeSt.’s 2021 Women of Influence ‘Diversity Champion’ list.

Employee Engagement, Communication, Management and Leadership Training and Development
We are investing in our employees’ long-term development and engagement by delivering training and development programs and a culture where our people can thrive and maximize their potential. We require annual training in workplace respect and inclusion, anti-money laundering and anti-crime and cyber-security among other topics. We also provide or support periodic job-specific and other developmental training and support for our employees so they can maximize their potential, as well as tuition reimbursement program to eligible employees.

We provide leadership training to managers on topics, including management effectiveness, writing and delivering effective performance evaluations, unconscious bias and various other topics. This training is supplemented by a comprehensive library of on-line training courses that managers and employees may access. Finally, our individual business lines offer ongoing learning and development opportunities tied to deepening the subject matter expertise of their professionals.

Succession Planning
From time to time, the Board discusses succession planning, including our consideration of succession strategy, the impact of any potential absence due to illness or leave of certain key executive officers or employees, as well as competing demands on the time of certain of our executive officers who also provide services to Cantor, Newmark, and various other ventures and investments sponsored by Cantor. Our Board also discusses from time to time, as part of its succession planning, engagement and encouragement of future business leaders and the process of introducing directors to leaders in the Company’s business lines. The Board also considers hiring and retention of leaders required for the changing business landscape and to lead future business lines. Additionally, we have implemented identification and tracking of diverse candidates as part of our succession planning efforts and plan to implement development plans for all high-potential successors this year.

Environmental, Social and Governance (ESG) / Sustainability Information
We believe that our environmental, social and governance (“ESG”) policies and practices will create sustainable long-term value for Newmark, our stockholders and other stakeholders, our clients and our employees while also helping us mitigate risks, reduce costs, protect brand value, and identify market opportunities. We are embedding social and human capital, employment, environmental, sustainability, charitable and corporate governance policies and practices into our corporate strategy, compensation, disclosure, and goals to maintain and advance long-term stockholder value.

Our Environmental Focus, Workplace Strategies and Sustainable Business Practices
We are focused on the environment and recognize the importance of treating our natural resources with the greatest respect, so that they are available to future generations. As a socially responsible business, we are acutely aware of climate change and other major issues affecting the environment. We also understand the impact commercial real estate can have on the health of the environment. That is why we encourage sustainable building practices, and in our Global Corporate Services business, recommend strategies to maximize energy efficiency, recycle materials and limit waste. These goals apply to Newmark’s offices as well as to the work we do for our clients, whether in selecting a location, building out space or managing an asset.

In our workplaces, we are studying how to make our own contribution to state, national and global environmental initiatives and to expect the same of our vendors and suppliers when doing business with us. As part of this, we are considering how to minimize our future carbon footprint when planning office renovations and will continue to focus our attention in the near term on methods of reducing our greenhouse gas emissions, increasing use of renewable energy, conserving water, and reducing waste generation. Newmark is working with the landlords and Property Management teams that oversee the buildings we occupy to collect accurate and actionable energy data. As this data becomes more available, Newmark plans to implement energy efficiency initiatives where possible that will help lower our overall carbon footprint. We are also investigating the purchase of Renewable Energy supply where possible in deregulated energy markets. For all new leased space for Newmark we will consider Green Lease options and make sure the workplace is as sustainable as possible.

Newmark’s Property, Facilities and Energy/Sustainability management teams work internally and with clients to reduce energy demand and carbon emissions. Newmark is increasingly collecting and measuring environmental data and this data is used to build client strategies around energy efficiency and renewable energy supply initiatives.
18



Newmark supports sustainable business practices and is focused on the steps necessary to establish a sustainability program both internally and for our clients. Building operations have a significant impact on the environment, and as technology continues to place greater demands on building systems for power and cooling, energy consumption is expected to continue to rise at an unsustainable rate. As one of the nation’s largest real estate service providers, we believe it is our responsibility to improve energy efficiency and reduce energy consumption to protect the environment through continuous improvement of building practices. We understand that sustainable buildings provide a better work environment, increase building efficiency and reduce the environmental impact of building operations. We continue to work on these initiatives.

Newmark has developed an Energy and Sustainability Services Reference Guide which is available on our website at www.nmrk.com/esg which assists clients and property teams in reducing the environmental impact of property operations, maintenance and construction associated with real estate assets.

For more information about these initiatives and services provided to clients and within our own facilities as they evolve, please refer to our website at www.nmrk.com/esg/environmental.

To learn more about policies and practices and our continuing efforts related to human capital and ESG matters, please refer to the ESG/sustainability section of our website at nmrk.com/esg for further information. You may also find our Corporate Governance Guidelines, Code of Business Conduct and Ethics, the charters of the committees of our Board of Directors, Hedging Policy, information about our charitable initiatives and other sustainability and ESG policies and practices on our website and in the annual proxy statement. The information contained on, or accessed through, our website, is not part of, and not incorporated into, this Annual Report on Form 10-K.

Legal Proceedings
See the discussion of Legal Proceedings contained in “Note 31 - Commitments and Contingencies” to our Consolidated Financial Statements in Part II, Item 8 of this Annual Report on Form 10-K.

OUR ORGANIZATIONAL STRUCTURE

Current Organizational Structure
As of December 31, 2021, there were 194,046,885 shares of Newmark Class A common stock issued and 168,272,371 outstanding. Cantor and CFGM held no shares of Newmark Class A common stock. Each share of Newmark Class A common stock is generally entitled to one vote on matters submitted to a vote of our stockholders. As of December 31, 2021, Cantor and CFGM held 21,285,533 shares of Newmark Class B common stock representing all of the outstanding shares of Newmark Class B common stock. The shares of Newmark Class B common stock held by Cantor and CFGM, as of December 31, 2021, represented approximately 55.8% of our total voting power. Each share of Newmark Class B common stock is generally entitled to the same rights as a share of Newmark Class A common stock, except that, on matters submitted to a vote of our stockholders, each share of Newmark Class B common stock is entitled to 10 votes. The Newmark Class B common stock generally votes together with the Newmark Class A common stock on all matters submitted to a vote of our stockholders. We expect to retain our dual class structure, and there are no circumstances under which the holders of Newmark Class B common stock would be required to convert their shares of Newmark Class B common stock into shares of Newmark Class A common stock. Our amended and restated certificate of incorporation referred to herein as our certificate of incorporation does not provide for automatic conversion of shares of Newmark Class B common stock into shares of Newmark Class A common stock upon the occurrence of any event.

We hold the Newmark Holdings general partnership interest and the Newmark Holdings special voting limited partnership interest, which entitle us to remove and appoint the general partner of Newmark Holdings and serve as the general partner of Newmark Holdings, which entitles us to control Newmark Holdings. Newmark Holdings, in turn, holds the Newmark OpCo general partnership interest and the Newmark OpCo special voting limited partnership interest, which entitle Newmark Holdings to remove and appoint the general partner of Newmark OpCo, and serve as the general partner of Newmark OpCo, which entitles Newmark Holdings (and thereby us) to control Newmark OpCo. In addition, as of December 31, 2021, we directly held Newmark OpCo limited partnership interests consisting of approximately 54,015,613 units representing approximately 22.1% of the outstanding Newmark OpCo limited partnership interests (not including EPUs). We are a holding company that holds these interests, serves as the general partner of Newmark Holdings and, through Newmark Holdings, acts as the general partner of Newmark OpCo. As a result of our ownership of the general partnership interest in Newmark Holdings and Newmark Holdings’ general partnership interest in Newmark OpCo, we consolidate Newmark OpCo’s results for financial reporting purposes.

Cantor, founding partners, working partners and limited partnership unit holders directly hold Newmark Holdings limited partnership interests. Newmark Holdings, in turn, holds Newmark OpCo limited partnership interests and, as a result,
19


Cantor, founding partners, working partners and limited partnership unit holders indirectly have interests in Newmark OpCo limited partnership interests.

The Newmark Holdings limited partnership interests held by Cantor and CFGM are designated as Newmark Holdings exchangeable limited partnership interests. The Newmark Holdings limited partnership interests held by the founding partners are designated as Newmark Holdings founding partner interests. The Newmark Holdings limited partnership interests held by the working partners are designated as Newmark Holdings working partner interests. The Newmark Holdings limited partnership interests held by the limited partnership unit holders are designated as limited partnership units.

Each unit of Newmark Holdings limited partnership interests held by Cantor and CFGM is generally exchangeable with us for a number of shares of Class B common stock (or, at Cantor’s option or if there are no additional authorized but unissued shares of Class B common stock, a number of shares of Class A common stock) equal to the exchange ratio.

As of December 31, 2021, 3,559,286 founding/working partner interests were outstanding. These founding/working partners were issued in the Separation to holders of BGC Holdings founding/working partner interests, who received such founding/working partner interests in connection with BGC Partners’ acquisition of the BGC Partners business from Cantor in 2008. The Newmark Holdings limited partnership interests held by founding/working partners are not exchangeable with us unless (1) Cantor acquires Cantor units from Newmark Holdings upon termination or bankruptcy of the founding/working partners or redemption of their units by Newmark Holdings (which it has the right to do under certain circumstances), in which case such interests will be exchangeable with us for shares of Newmark Class A common stock or Newmark Class B common stock as described above, or (2) Cantor determines that such interests can be exchanged by such founding/working partners with us for Newmark Class A common stock, with each Newmark Holdings unit exchangeable for a number of shares of Newmark Class A common stock equal to the exchange ratio (which was initially one, but is subject to adjustment as set forth in the Separation and Distribution Agreement), on terms and conditions to be determined by Cantor (which exchange of certain interests Cantor expects to permit from time to time). Cantor has provided that certain founding/working partner interests are exchangeable with us for Class A common stock, with each Newmark Holdings unit exchangeable for a number of shares of Newmark Class A common stock equal to the exchange ratio (which was initially one, but is subject to adjustment as set forth in the Separation and Distribution Agreement), in accordance with the terms of the Newmark Holdings limited partnership agreement. Once a Newmark Holdings founding/working partner interest becomes exchangeable, such founding/working partner interest is automatically exchanged upon a termination or bankruptcy with us for Newmark Class A common stock.

Further, we provide exchangeability for partnership units under other circumstances in connection with (1) our partnership redemption, compensation and restructuring programs, (2) other incentive compensation arrangements and (3) business combination transactions.

As of December 31, 2021, 24,373,157 limited partnership units were outstanding (including founding/working partner interests and working partner interests, and units held by Cantor). Limited partnership units will be only exchangeable with us in accordance with the terms and conditions of the grant of such units, which terms and conditions are determined in our sole discretion, as the Newmark Holdings general partner, with the consent of the Newmark Holdings exchangeable limited partnership interest majority in interest, in accordance with the terms of the Newmark Holdings limited partnership agreement.

The exchange ratio between Newmark Holdings limited partnership interests and our common stock was initially one. However, this exchange ratio will be adjusted in accordance with the terms of the Separation and Distribution Agreement if our dividend policy and the distribution policy of Newmark Holdings are different. As of December 31, 2021, the exchange ratio was 0.9444.

With each exchange, our direct and indirect interest in Newmark OpCo will proportionately increase because, immediately following an exchange, Newmark Holdings will redeem the Newmark Holdings unit so acquired for the Newmark OpCo limited partnership interest underlying such Newmark Holdings unit.

The profit and loss of Newmark OpCo and Newmark Holdings, as the case may be, are allocated based on the total number of Newmark OpCo units (not including EPUs) and Newmark Holdings units, as the case may be, outstanding.

The following diagram illustrates the ownership structure of Newmark as of December 31, 2021. The diagram does not reflect the various subsidiaries of Newmark, Newmark OpCo or Cantor (including certain operating subsidiaries that are organized as corporations whose equity is either wholly-owned by Newmark or whose equity is majority-owned by Newmark with the remainder owned by Newmark OpCo) or the results of any exchange of Newmark Holdings exchangeable limited partnership interests or, to the extent applicable, Newmark Holdings founding partner interests, Newmark Holdings working partner interests or Newmark Holdings limited partnership units. In addition, the diagram does not reflect the Newmark OpCo
20


exchangeable preferred limited partnership units, or EPUs, since they are not allocated any gains or losses of Newmark OpCo for tax purposes and are not entitled to regular distributions from Newmark OpCo.

21


STRUCTURE OF NEWMARK AS OF DECEMBER 31, 2021


nmrk-20211231_g1.jpg

22


Shares of Newmark Class B common stock are convertible into shares of Newmark Class A common stock at any time in the discretion of the holder on a one-for-one basis. Accordingly, if Cantor and CFGM converted all of their shares of Newmark Class B common stock into shares of Newmark Class A common stock, Cantor and CFGM would hold 11.2% of the voting power in Newmark and the stockholders of Newmark other than Cantor and CFGM would hold 88.8% of the voting power in Newmark (and the indirect economic interests in Newmark OpCo would remain unchanged). In addition, if Cantor and CFGM continued to hold shares of Newmark Class B common stock and if Cantor exchanged all of the exchangeable limited partnership units held by Cantor for shares of Newmark Class B common stock, Cantor and CFGM would hold 73.8% of the voting power in Newmark, and the stockholders of Newmark other than Cantor and CFGM would hold 26.2% of the voting power in Newmark.

The diagram reflects Newmark Class A common stock and Newmark Holdings partnership unit activity from January 1, 2021 through December 31, 2021 as follows: (a) an aggregate of 6,591,462 limited partnership units granted by Newmark Holdings; (b) 20,237,430 shares of Newmark Class A common stock repurchased by us; (c) 38,856 shares of Newmark Class A common stock forfeited; (d) 1,851,786 shares of Newmark Class A common stock issued for vested restricted stock units; (e) 794,952 shares of Class A common stock issued by us under our acquisition shelf Registration Statement on Form S-4 (Registration No. 333-231616), but not the 18,578,543 of such shares remaining available for issuance by us under such Registration Statement; (h) (94,980) terminated limited partnership units; (i) 18,137,416 shares of Newmark Class A common stock issued in exchange for 34,152,232 limited partnership units in relation to the Nasdaq Transaction, and (j) 167,894 purchased limited partnership units.
.
ITEM 1A. RISK FACTORS

An investment in shares of our Class A common stock or our 6.125% Senior Notes involves risks and uncertainties, including the potential loss of all or a part of your investment. The following are important risks and uncertainties that could affect our business, but we do not ascribe any particular likelihood or probability to them unless specifically indicated. Before making an investment decision to purchase our common stock or our 6.125% Senior Notes, you should carefully read and consider all of the risks and uncertainties described below, as well as other information included in this Annual Report on Form 10-K, including “Item 7- Management’s Discussion and Analysis of Financial Condition and Results of Operations” and the consolidated financial statements and related notes included herein. The occurrence of any of the following risks or additional risks and uncertainties that are currently immaterial or unknown could materially and adversely affect our business, financial condition, liquidity, result of operations, cash flows or prospects.

RISKS RELATED TO OUR BUSINESS

Risks Related to the COVID-19 Pandemic

The ongoing COVID-19 pandemic has significantly disrupted and adversely affected the environment in which we and our clients and competitors operate, including the global economy, the U.S. economy, the global financial markets, and the commercial real estate services industry.

The ongoing COVID-19 pandemic has significantly disrupted and adversely affected the environment in which we and our clients and our competitors operate, including the global economy, the U.S. economy, the global financial markets, and the commercial real estate services industry. The spread of COVID-19 has caused illness, quarantines, cancellation of events and travel, business and school shutdowns, reduction in business activity and financial transactions, labor shortages, supply chain disruptions and overall economic and financial market instability. The ongoing effects of COVID-19 remain challenging to predict due to multiple uncertainties, including the transmissibility, severity, duration and resurgences of the outbreak; new virus variants and the potential extent of their spread; the application and effectiveness of health and safety measures that are voluntarily adopted by the public or required by government or public health authorities, including vaccines and treatments and public resistance thereto; the speed and strength of an economic recovery and the effect thereon of rising inflation and the increase in interest rates in response thereto; and the impact on our employees, operations, suppliers, and vendors, and our clients’ operations.

We have taken, and continue to take, necessary and recommended precautions to protect the safety and well-being of our employees, including by means of conducting certain business activities and operations remotely. However, no assurance can be given that the steps being taken will be adequate, nor can we predict whether additional disruption which occur to our employees' ability to provide client support and service. We will continue to evaluate the nature and extent of the impact on our business.

23


The COVID-19 pandemic, and governmental measures taken in response thereto, have at times severely disrupted the conduct of business, and have disrupted, and may continue to disrupt, our clients’ operations. Adverse conditions and developments in the commercial real estate industry may accelerate pre-existing long-term social and economic trends, or encourage new trends, that could materially reduce demand for commercial space and have a material adverse effect on the nature of and demand for our commercial real estate services. Changing market conditions and future prospects for the commercial real estate services industry have caused us to re-position aspects of our business to adapt to and better address the needs of our clients in the future. It could take additional time and expense to adjust to changes in the mix of demand for office and commercial space, including increased demand for flexible-use space and office space in suburban areas to the extent they may be replacing prior demand for urban office space, and increased demand for data storage, fulfillment and distribution centers, life sciences facilities and other alternative asset classes, replacing prior demand for downtown, urban and other high-density retail and commercial space. Adjusting to such changes may require us to enter into new geographic markets or lines of business, through expansion or acquisition of existing businesses.

The full extent to which the COVID-19 pandemic, or the emergence of new variants or another pandemic, and measures taken in response thereto, could continue to negatively affect the U.S. and global economy and, in turn, materially adversely affect our business, financial condition, results of operations and prospects will depend on future conditions and developments, which are highly uncertain and cannot be predicted. Any increase in the duration or impact of the pandemic, including any new variants or another pandemic, as well as measures taken in response thereto, could have a material adverse effect on our business, financial condition, results of operations and prospects.


Risks Related to Global Economic and Market Conditions in the Commercial Real Estate Services Industry

Negative general economic conditions and commercial real estate market conditions (including perceptions of such conditions) can have a material adverse effect on our business, financial condition, results of operations and prospects.

Commercial real estate markets are cyclical and traditionally relate to the condition of the economy or, at least, to the perceptions of investors and users as to the relevant economic outlook. For example, companies may be hesitant to expand their office space or enter into long-term real estate commitments if they are concerned about the general economic environment. Companies that are under financial pressure for any reason, including those exacerbated by Covid-19, or are attempting to more aggressively manage their expenses, may reduce the size of their workforces, limit capital expenditures, including with respect to their office space, permit more of their staff to work from home and/or seek corresponding reductions in office space and related management or other services.

Negative general economic conditions and declines in the demand for commercial real estate brokerage and related management services in several markets or in significant markets could also have a material adverse effect on our business, financial condition, results of operations, cash flows and prospects as a result of the following factors:

A general decline in acquisition and disposition activity can lead to a reduction in the commissions and fees we receive for arranging such transactions, as well as in commissions and fees we earn for arranging the financing for acquirers.
A general decline in the value and performance of commercial real estate and in rental rates can lead to a reduction in management and leasing commissions and fees. Additionally, such declines can lead to a reduction in commissions and fees that are based on the value of, or revenue produced by, the properties for which we provide services. This may include commissions and fees for appraisal and valuation, sales and leasing, and property and facilities management.
Cyclicality in the commercial real estate markets may lead to volatility in our earnings, and the commercial real estate business can be highly sensitive to market perception of the economy generally and our industry specifically. Real estate markets are also thought to “lag” the broader economy. This means that, even when underlying economic fundamentals improve in a given market, it may take additional time for these improvements to translate into strength in the commercial real estate markets.
In weaker economic environments, income-producing multifamily real estate may experience higher property vacancies, lower investor and tenant demand and reduced values. In such environments, we could experience lower transaction volumes and transaction sizes as well as fewer loan originations with lower relative principal amounts, as well as potential credit losses arising from risk-sharing arrangements with respect to certain GSE loans.
24


Periods of economic weakness or recession, significantly rising interest rates, fiscal uncertainty, declining employment levels, declining demand for commercial real estate, falling real estate values, disruption to the global capital or credit markets, political uncertainty or the public perception that any of these events may occur, may negatively affect the performance of some or all of our business lines.
Our ability to raise funding in the long-term or short-term debt capital markets or the equity capital markets, or to access secured lending markets could in the future be adversely affected by conditions in the United States and international economy and markets, with the cost and availability of funding adversely affected by illiquid credit markets and wider credit spreads and changes in interest rates.

Risks Related to Concentration of our Business

Our business is generally geographically concentrated and could be significantly affected by any adverse change in the regions in which we operate.

Our current business operations are primarily located in the United States, with other business operations in Canada, Latin America, the U.K, the EU and Asia. While we are expanding our business to new geographic areas and recently acquired offices in certain jurisdictions, we are still highly concentrated in the United States. Because we derived the large majority of our total revenues on a consolidated basis for the year ended December 31, 2021 from our operations in the United States, we are exposed to adverse competitive changes and economic downturns and changes in political conditions domestically. If we are unable to identify and successfully manage or mitigate these risks, our business, financial condition, results of operations, cash flows and prospects could be materially adversely affected.

The concentration of business with institutional owners and corporate clients can increase business risk, and our business can be adversely affected due to the loss of certain of these clients.

We value the expansion of business relationships with individual corporate clients because of the increased efficiency and economics that can result from developing recurring business from performing an increasingly broad range of services for the same client. Although our client portfolio is currently highly diversified-for the year ended December 31, 2021, our top 10 clients, collectively, accounted for approximately 6.9% of our total revenue on a consolidated basis, and our largest client accounted for approximately 1.8% of our total revenue on a consolidated basis. As we grow our business, relationships with certain institutional owners and corporate clients may increase, and our client portfolio may become increasingly concentrated. Having increasingly large and concentrated clients also can lead to greater or more concentrated risks if, among other possibilities, any such client;
experiences its own financial problems;
becomes bankrupt or insolvent, which can lead to our failure to be paid for services we have previously provided or funds we have previously advanced;
decides to reduce its operations or its real estate facilities;
makes a change in its real estate strategy, such as no longer outsourcing its real estate operations;
decides to change its providers of real estate services; or
merges with another corporation or otherwise undergoes a change of control, which may result in new management taking over with a different real estate philosophy or in different relationships with other real estate providers.

Risks Related to Competition in the Commercial Real Estate Services Industry

We operate in a highly competitive industry with numerous competitors, some of which may have greater financial and operational resources than we do.

We compete to provide a variety of services within the commercial real estate services industry. Each of these business disciplines is highly competitive on a local, regional, national and global level. We face competition not only from other national real estate service companies, but also from global real estate services companies, boutique real estate advisory firms, and consulting and appraisal firms. Depending on the product or service, we also face competition from other real estate service providers, institutional lenders, insurance companies, investment banking firms, commercial banks, investment managers and accounting firms, some of which may have greater financial resources than we do. Although many of our competitors are local or regional firms that are substantially smaller than we are, some of our competitors are substantially larger than us on a local, regional, national or international basis and have similar service competencies to ours. Such competitors include CBRE Group,
25


Inc., Jones Lang LaSalle Incorporated., Cushman & Wakefield plc, Savills plc., and Colliers International Group, Inc. In addition, more specialized firms like Marcus & Millichap Inc., Eastdil Secured LLC and Walker & Dunlop, Inc. compete with us in certain product offerings. Our industry has continued to consolidate, and there is an inherent risk that competitive firms may be more successful than we are at growing through merger and acquisition activity. See “Item 1-Business-Competition.” In general, there can be no assurance that we will be able to continue to compete effectively with respect to any of our commercial real estate business lines or on an overall basis, to maintain current commission and fee levels or margins, or to maintain or increase our market share.

Additionally, competitive conditions, particularly in connection with increasingly large clients, may require us to compromise on certain contract terms with respect to the extent of risk transfer, acting as principal rather than agent in connection with supplier relationships, liability limitations and other terms and conditions. Where competitive pressures result in higher levels of potential liability under our contracts, the cost of operational errors and other activities for which we have indemnified our clients will be greater and may not be fully insured.

Risks Related to New Opportunities/Possible Transactions and Hires

We may pursue opportunities including strategic alliances, acquisitions, dispositions, joint ventures or other growth opportunities (including hiring new brokers and other professionals), which could present unforeseen integration obstacles or costs and could dilute our stockholders. We may also face competition in our acquisition strategy, and such competition may limit such opportunities.

We have explored and continue to explore a wide range of strategic alliances, acquisitions and joint ventures with other real estate services firms, including maintaining or developing relationships with independently owned offices, and with other companies that have interests in businesses in which there are brokerage, management or other strategic opportunities. These arrangements may be terminable by either party or may be subject to amendment. Such transactions may be necessary in order for us to enter into or develop new products or services or markets, as well as to strengthen our current ones.

These opportunities and activities involve a number of risks and challenges, including:
potential disruption of our ongoing business and product, service and market development and distraction of management;
difficulty retaining and integrating personnel and integrating administrative, operational, financial reporting, internal control, compliance, technology and other systems;
the necessity of hiring additional managers and other critical professionals and integrating them into current operations;
increasing the scope, geographic diversity and complexity of our operations;
the risks relating to integrating accounting and financial systems and accounting policies and the related risk of having to restate our historical financial statements;
potential dependence upon, and exposure to liability, loss or reputational damage relating to systems, controls and personnel that are not under our control;
addition of business lines in which we have not previously engaged;
potential unfavorable reaction to our strategy by our customers, counterparties, and employees;
the upfront costs associated with pursuing transactions and recruiting personnel, which efforts may be unsuccessful in the increasingly competitive marketplace for the most talented producers and managers;
conflicts or disagreements between any strategic alliance or joint venture partner and us;
exposure to potential unknown liabilities of any acquired business, strategic alliance or joint venture that are significantly larger than we anticipate at the time of acquisition, and unforeseen increased expenses or delays associated with acquisitions, including costs in excess of the cash transition costs that we estimate at the outset of a transaction;
reduction in availability of financing due to tightened credit markets or credit ratings downgrades or defaults by us, in connection with these activities;
a significant increase in the level of our indebtedness in order to generate cash resources that may be required to effect acquisitions;
26


dilution resulting from any issuances of shares of our Class A common stock or limited partnership units in connection with these activities in the event that these arrangements are amended or terminated;
a reduction of the diversification of our business resulting from any dispositions;
the necessity of replacing certain functions that are sold in dispositions;
the cost of rebranding and the impact on our market awareness of dispositions;
the impact of any reduction in our asset base resulting from dispositions on our ability to obtain financing or the terms thereof; and
a lag in the realization of financial benefits from these transactions and arrangements.

We face competition for acquisition targets, which may limit our number of acquisitions and growth opportunities and may lead to higher acquisition prices or other less favorable terms. Our international acquisitions and expansion have required compliance and other regulatory actions. As we choose to continue to grow internationally we may experience additional expenses or obstacles. There can be no assurance that we will be able to identify, acquire or profitably manage additional businesses or integrate successfully any acquired businesses without substantial costs, delays or other operational or financial difficulties.

Any future growth will be partially dependent upon the continued availability of suitable transactional candidates at favorable prices and upon advantageous terms and conditions, which may not be available to us, as well as sufficient liquidity to fund these transactions. Future transactions and any necessary related financings also may involve significant transaction-related expenses, which include payment of break-up fees, assumption of liabilities, including compensation, severance, lease termination, and other restructuring costs, and transaction and deferred financing costs, among others. In addition, there can be no assurance that such transactions will be accretive or generate favorable operating margins. The success of these transactions will also be determined in part by the ongoing performance of the acquired companies and the acceptance of acquired employees of our equity-based compensation structure and other variables which may be different from the existing industry standards or practices at the acquired companies.

We will need to successfully manage the integration of recent acquisitions and future growth effectively. The integration and additional growth may place a significant strain upon our management, administrative, operational, financial reporting, internal control and compliance infrastructure. Our ability to grow depends upon our ability to successfully hire, train, supervise and manage additional employees, expand our management, administrative, operational, financial reporting, compliance and other control systems effectively, allocate our human resources optimally, maintain clear lines of communication between our transactional and management functions and our finance and accounting functions, and manage the pressure on our management, administrative, operational, financial reporting, and compliance and other control infrastructure. Additionally, managing future growth may be difficult due to our new geographic locations, markets and business lines. We may not realize the full benefits that we anticipate from strategic alliances, acquisitions, joint ventures or other growth opportunities. There can be no assurance that we will be able to accurately anticipate and respond to the changing demands we will face as we integrate and continue to expand our operations, and we may not be able to manage growth effectively or to achieve growth at all.

From time to time, we may also seek to dispose of portions of our business, or otherwise reduce our ownership or minority investments in other businesses, each of which could materially affect our cash flows and results of operations. Dispositions involve significant risks and uncertainties, such as the ability to sell such businesses on satisfactory price and terms and in a timely manner (including long and costly sales processes and the possibility of lengthy and potentially unsuccessful attempts by a buyer to receive required regulatory approvals), or at all, disruption to other parts of the businesses and distraction of management, loss of key employees or customers, exposure to unanticipated liabilities or ongoing obligations to support the businesses following such dispositions. In addition, if such dispositions are not completed for any reason, the market price of our Class A common stock may reflect a market assumption that such transactions will occur, and a failure to complete such transactions could result in a decline in the market price of our Class A common stock. Any of these factors could have a material adverse effect on our business, financial condition, results of operations and prospects.

As we grow our business internationally, we will be exposed to political, economic, legal, regulatory, operational and other risks, including with respect to the outbreak of hostilities or other instability, inherent in operating in foreign countries.

As we grow our business internationally, we will be exposed to political, economic, legal, regulatory, operational and other risks that are inherent in operating in foreign countries, including risks of possible nationalization and/or foreign
27


ownership restrictions, expropriation, price controls, capital controls, foreign currency fluctuations, regulatory and tax requirements, economic and/or political instability, geographic, time zone, language and cultural differences among personnel in different areas of the world, exchange controls and other restrictive government actions, as well as the outbreak of hostilities such as Russia's invasion of Ukraine and the impact of it and measures taken in response thereto, including sanctions imposed by governments and related counter-sanctions.

Risks Related to Regulatory Compliance and Potential Liabilities

We may have liabilities in connection with our business, including appraisal and valuation, sales and leasing and property and facilities management activities.

As a licensed real estate broker and provider of commercial real estate services, we and our licensed sales professionals and independent contractors that work for us are subject to statutory due diligence, disclosure and standard-of-care obligations. Failure to fulfill these obligations could subject us or our sales professionals or independent contractors to litigation from parties who purchased, sold or leased properties that we brokered or managed.

We could become subject to claims by participants in real estate sales and leasing transactions, as well as building owners and companies for whom we provide management services, claiming that we did not fulfill our obligations. We could also become subject to claims made by clients for whom we provided appraisal and valuation services and/or third parties who perceive themselves as having been negatively affected by our appraisals and/or valuations. We also could be subject to audits and/or fines from various local real estate authorities if they determine that we are violating licensing laws by failing to follow certain laws, rules and regulations. While these liabilities have been insignificant in the past, we have no assurance that this will continue to be the case.

In our property and facilities management business, we hire and supervise third-party contractors to provide services for our managed properties. We may be subject to claims for defects, negligent performance of work or other similar actions or omissions by third parties we do not control. Moreover, our clients may seek to hold us accountable for the actions of contractors because of our role as property or facilities manager or project manager, even if we have disclaimed liability as a contractual matter, in which case we may be pressured to participate in a financial settlement for purposes of preserving the client relationship. While these liabilities have been insignificant in the past, there is no assurance that this will continue to be the case.

Because we employ large numbers of building staff in facilities that we manage, we face risk in potential claims relating to employment injuries, termination and other employment matters. While these risks are generally passed back to the building owner, there is no assurance it will continue to be the case.

Adverse outcomes of property and facilities management disputes or litigation could have a material adverse effect on our business, financial condition, results of operations and prospects, particularly to the extent we may be liable on our contracts, or if our liabilities exceed the amounts of the insurance coverage procured and maintained by us. Some of these litigation risks may be mitigated by any commercial insurance we maintain in amounts we believe are appropriate. However, in the event of a substantial loss or certain types of claims, our insurance coverage and/or self-insurance reserve levels might not be sufficient to pay the full damages. Additionally, in the event of grossly negligent or intentionally wrongful conduct, insurance policies that we may have may not cover us at all. Further, the value of otherwise valid claims we hold under insurance policies could become uncollectible in the event of the covering insurance company’s insolvency, although we seek to limit this risk by placing our commercial insurance only with highly rated companies. Any of these events could materially negatively impact our business, financial condition, results of operations and prospects. While these liabilities have been insignificant in the past, we have no assurance that this will continue to be the case.

A U.K. exit from the EU could materially adversely impact our customers, counterparties, businesses, financial condition, results of operations and prospects.

On January 1, 2021, the U.K. formally left the EU and U.K.-EU trade became subject to a new agreement that was concluded in December of 2020. The exit from the EU is commonly referred to as Brexit. In light of ongoing uncertainties, market participants are still adjusting. The exact impact of Brexit on the U.K.-EU flow of services therefore remains unknown. This same uncertainty applies to the consequences for the economies of the U.K. and the EU member states as a result of the U.K.’s withdrawal from the EU.

28


Market access risks and uncertainties have had and could continue to have a material adverse effect on our customers, businesses, prospects, financial condition and results of operations. Furthermore, in the future the U.K.'s and EU’s regulation may diverge, which could disrupt and increase the costs of our operations, and result in a loss of existing levels of cross-border market access.

As we continue to grow in the internationally, these and other risks and uncertainties could have an adverse effect on our businesses, prospects, financial condition and results of operations.

If we fail to comply with laws, rules and regulations applicable to commercial real estate brokerage, valuation and advisory and mortgage transactions and our other business lines, then we may incur significant financial penalties.

Due to the broad geographic scope of our operations and the commercial real estate services we perform, we are subject to numerous federal, state, local and foreign laws, rules and regulations specific to our services. For example, the brokerage of real estate sales and leasing transactions and other related activities require us to maintain brokerage licenses in each state in which we conduct activities for which a real estate license is required. We also maintain certain state licenses in connection with our lending, servicing and brokerage of commercial and multifamily mortgage loans. If we fail to maintain our licenses or conduct brokerage activities without a license or violate any of the laws, rules and regulations applicable to our licenses, then we may be subject to audits, required to pay fines (including treble damages in certain states) or be prevented from collecting commissions owed, be compelled to return commissions received or have our licenses suspended or revoked.

In addition, because the size and scope of commercial real estate transactions have increased significantly during the past several years, both the difficulty of ensuring compliance with the numerous state licensing and regulatory regimes and the possible loss resulting from non-compliance have increased. Furthermore, the laws, rules and regulations applicable to our business lines also may change in ways that increase the costs of compliance. The failure to comply with federal, state, local and foreign laws, rules and regulations could result in significant financial penalties that could have a material adverse effect on our business, financial condition, results of operations and prospects.

Environmental regulations may adversely impact our commercial real estate business and/or cause us to incur costs for cleanup of hazardous substances or wastes or other environmental liabilities.

Federal, state, local and foreign laws, rules and regulations impose various environmental zoning restrictions, use controls, and disclosure obligations which impact the management, development, use and/or sale of real estate. Such laws and regulations tend to discourage sales and leasing activities, as well as mortgage lending availability, with respect to some properties. A decrease or delay in such transactions may materially and adversely affect our business, financial condition, results of operations and prospects. In addition, a failure by us to disclose environmental concerns in connection with a real estate transaction may subject us to liability to a buyer/seller or lessee/lessor of property. While historically we have not incurred any significant liability in connection with these types of environmental issues, there is no assurance that this will continue to be the case.

In addition, in our role as property or facilities manager, we could incur liability under environmental laws for the investigation or remediation of hazardous or toxic substances or wastes relating to properties we currently or formerly managed. Such liability may be imposed without regard to the lawfulness of the original disposal activity, or our knowledge of, or fault for, the release or contamination. Further, liability under some of these laws may be joint and several, meaning that one liable party could be held responsible for all costs related to a contaminated site. Insurance for such matters may not be available or sufficient. While historically we have not incurred any significant liability under these laws, this may not always be the case.

Certain requirements governing the removal or encapsulation of asbestos-containing materials, as well as recently enacted local ordinances obligating property or facilities managers to inspect for and remove lead-based paint in certain buildings, could increase our costs of legal compliance and potentially subject us to violations or claims. More stringent enforcement of existing regulations could cause us to incur significant costs in the future, and/or materially and adversely impact our commercial real estate brokerage and management services business. While historically we have not incurred any significant liability under these laws, this may not always be the case.

Our operations are affected by federal, state and/or local environmental laws in the jurisdictions in which we maintain office space for our own operations and where we manage properties for clients, and we may face liability with respect to environmental issues occurring at properties that we occupy or manage.

29


Various laws, rules and regulations restrict the levels of certain substances that may be discharged into the environment by properties and such laws, rules and regulations may impose liability on current or previous real estate owners or operators for the cost of investigating, cleaning up or removing contamination caused by hazardous or toxic substances at the property. We may face costs or liabilities under these laws as a result of our role as an on-site property manager. While we believe that we have taken adequate measures to prevent any such losses, no assurances can be given that these events will not occur. Within our own operations, we may face additional costs from rising costs of environmental compliance, which may make it more expensive to operate our corporate offices. Our operations are conducted within leased office building space, and, accordingly, we do not currently anticipate that regulations restricting the emissions of greenhouse gases, or taxes that may be imposed on their release, would result in material costs or capital expenditures. However, we cannot be certain about the extent to which such regulations will develop as there are higher levels of understanding and commitments by different governments in the United States and around the world regarding risks related to the climate and how they should be mitigated.

Risks Related to Our Mortgage Servicing Business

The loss of relationships with the GSEs and HUD would, and changes in such relationships could, adversely affect our ability to originate commercial real estate loans through such programs. Compliance with the minimum collateral and risk-sharing requirements of such programs, as well as applicable state and local licensing agencies, could reduce our liquidity.

Currently, through our real estate capital markets business we originate a significant percentage of our loans for sale through the GSEs and HUD programs. Berkeley Point Capital LLC, a subsidiary within our real estate capital markets business, is approved as a Fannie Mae DUS lender, a Freddie Mac Optigo seller/servicer, a Freddie Mac Targeted Affordable Housing Seller, a HUD MAP lender nationwide, and a Ginnie Mae issuer. Our status as an approved lender affords us a number of advantages, which may be terminated by the applicable GSE or HUD at any time. Although we intend to take all actions to remain in compliance with the requirements of these programs, as well as applicable state and local licensing agencies, the loss of such status would, or changes in our relationships with the GSEs and HUD could, prevent us from being able to originate commercial real estate loans for sale through the particular GSE or HUD, which could have a material adverse effect on our business, financial condition, results of operations and prospects. It could also result in a loss of similar approvals from the GSEs or HUD. As of December 31, 2021, we exceeded the most restrictive applicable net worth requirement of these programs by approximately $400.5 million, but there is no assurance that this will continue to be the case.

We are subject to risk of loss in connection with defaults on loans sold under the Fannie Mae DUS program that could materially and adversely affect our results of operations and liquidity.

Under the Fannie Mae DUS program, we originate and service multifamily loans for Fannie Mae without having to obtain Fannie Mae’s prior approval for certain loans, as long as the loans meet the underwriting guidelines set forth by Fannie Mae. In return for the delegated authority from Fannie Mae to make loans and Fannie Mae’s commitment to purchase such loans, we must maintain minimum collateral and generally are required to share risk of loss on loans sold through Fannie Mae. With respect to most loans, we are generally required to absorb approximately one-third of any losses on the unpaid principal balance of a loan at the time of loss settlement. Some of the loans that we originate under the Fannie Mae DUS program are subject to reduced levels or no risk-sharing. However, we generally receive lower servicing fees with respect to such loans. Although our real estate capital markets business’s average annual losses from such risk-sharing programs have been a minimal percentage of the aggregate principal amount of such loans to date, if loan defaults increase, actual risk-sharing obligation payments under the Fannie Mae DUS program could increase, and such defaults could have a material adverse effect on our business, financial condition, results of operations and prospects. In addition, a material failure to pay our share of losses under the Fannie Mae DUS program could result in the revocation of our license from Fannie Mae and the exercise of various remedies available to Fannie Mae under the Fannie Mae DUS program.

A change to the conservatorship of Fannie Mae and Freddie Mac and related actions, along with any changes in laws and regulations affecting the relationship between Fannie Mae and Freddie Mac and the U.S. federal government or the existence of Fannie Mae and Freddie Mac, could have a material adverse effect on our business, financial condition, results of operations and prospects.

Each GSE has been created under a conservatorship established by its regulator, the Federal Housing Finance Agency, since 2008. The conservatorship is a statutory process designed to preserve and conserve the GSEs’ assets and property and put them in a sound and solvent condition. The conservatorships have no specified termination dates. There has been significant uncertainty regarding the future of the GSEs, including how long they will continue to exist in their current forms. Changes in such forms could eliminate or substantially reduce the number of loans we originate with the GSEs. Policymakers and others
30


have focused significant attention in recent years on how to reform the nation’s housing finance system, including what role, if any, the GSEs should play. Such reforms could significantly limit the role of the GSEs in the nation’s housing finance system. Any such reduction in the loans we originate with the GSEs could lead to a reduction in fees related to the loans we originate or service. These effects could cause our real estate capital markets business to realize significantly lower revenues from its loan originations and servicing fees, and ultimately could have a material adverse effect on our business, financial condition, results of operations and prospects.

Risks Related to Our Intellectual Property

We may not be able to protect our intellectual property rights or may be prevented from using intellectual property used in our business.

Our success is dependent, in part, upon our intellectual property. We rely primarily on trade secret, contract, patent, copyright and trademark law in the United States and other jurisdictions as well as confidentiality procedures and contractual provisions to establish and protect our intellectual property rights to proprietary technologies, products, services or methods, and our brand.

Unauthorized use of our intellectual property could make it more expensive to do business and harm our operating results. We cannot ensure that our intellectual property rights are sufficient to protect our competitive advantages or that any particular patent, copyright or trademark is valid and enforceable, and all patents ultimately expire. In addition, the laws of some foreign countries may not protect our intellectual property rights to the same extent as the laws in the United States, or at all. Any significant impairment of our intellectual property rights could harm our business or our ability to compete.

Protecting our intellectual property rights is costly and time consuming. Although we have taken steps to protect ourselves, there can be no assurance that we will be aware of all patents, copyrights or trademarks that may pose a risk of infringement by our products and services. Generally, it is not economically practicable to determine in advance whether our products or services may infringe the present or future rights of others.

Accordingly, we may face claims of infringement or other violations of intellectual property rights that could interfere with our ability to use intellectual property or technology that is material to our business. The number of such third-party claims may grow. Our technologies may not be able to withstand such third-party claims or rights against their use.

We may have to rely on litigation to enforce our intellectual property rights, protect our trade secrets, determine the validity and scope of the rights of others or defend against claims of infringement or invalidity.

If our software licenses or services from third parties are terminated or adversely changed or amended or contain material defects or errors, or if any of these third parties were to cease doing business, or if products or services offered by third parties were to contain material defects or errors, our ability to operate our businesses may be materially adversely affected.

We license databases, software and services from third parties, much of which is integral to our systems and our business. The licenses are terminable if we breach or have been perceived to have breached our obligations under the license agreements. If any material licenses were terminated or adversely changed or amended, if any of these third parties were to cease doing business or if any licensed software or databases licensed by these third parties were to contain material defects or errors, we may be forced to spend significant time and money to replace the licensed software and databases, and our ability to operate our business may be materially adversely affected. Further, any errors or defects in third-party services or products (including hardware, software, databases, cloud computing and other platforms and systems) or in services or products that we develop ourselves, could result in errors in, or a failure of our services or products, which could harm our business. Although we take steps to locate replacements, there can be no assurance that the necessary replacements will be available on acceptable terms, if at all. There can be no assurance that we will have an ongoing license to use all intellectual property which our systems require, the failure of which could have a material adverse effect on our business, financial condition, results of operations and prospects.

Risks Related to Our IT Systems and Cyber-Security

Defects or disruptions in our technology or services could diminish demand for our products and services and subject us to liability.
31



Because our technology, products and services are complex and use or incorporate a variety of computer hardware, software and databases, both developed in-house and acquired from third-party vendors, our technology, products and services may have errors or defects. Errors and defects could result in unanticipated downtime or failure, and could cause financial loss and harm to our reputation and our business. Furthermore, if we acquire companies, we may encounter difficulty in incorporating the acquired technologies and maintaining the quality standards that are consistent with our technology, products and services.

Malicious cyber-attacks and other adverse events affecting our operational systems or infrastructure, or those of third parties, could disrupt our business, result in the disclosure of confidential information, damage our reputation and cause losses or regulatory penalties.

Developing and maintaining our operational systems and infrastructure are challenging, particularly as a result of rapidly evolving legal and regulatory requirements and technological shifts. Our financial, accounting, data processing or other operating and compliance systems and facilities may fail to operate properly or become disabled as a result of events that are wholly or partially beyond our control, such as a malicious cyber-attack or other adverse events, which may adversely affect our ability to provide services.

In addition, our operations rely on the secure processing, storage and transmission of confidential and other information on our computer systems and networks. Although we take protective measures such as software programs, firewalls and similar technology, to maintain the confidentiality, integrity and availability of our and our clients’ information, and endeavor to modify these protective measures as circumstances warrant, the nature of cyber threats continues to evolve. As a result, our computer systems, software and networks may be vulnerable to unauthorized access, loss or destruction of data (including confidential client information), account takeovers, unavailability or disruption of service, computer viruses, acts of vandalism, or other malicious code, ransomware, hacking, phishing and other cyber-attacks and other adverse events that could have an adverse security impact. Despite the defensive measures we have taken, these threats may come from external forces such as governments, nation-state actors, organized crime, hackers, and other third parties such as outsource or infrastructure-support providers and application developers, or may originate internally from within us.

We also face the risk of operational disruption, failure, termination or capacity constraints of any of the third parties that facilitate our business activities. Such parties could also be the source of a cyber-attack on or breach of our operational systems, data or infrastructure. Malicious actors may also attempt to compromise or our induce employees, clients or other users of our systems to disclose sensitive information or provide access to our data, and these types of risks may be difficult to detect or prevent.

There have been an increasing number of ransomware, hacking, phishing and other cyber-attacks in recent years in various industries, and cyber-security risk management has been the subject of increasing focus by our regulators. Like other companies, we have on occasion experienced, and may continue to experience, threats to our systems, including viruses, phishing and other cyber-attacks. The number and complexity of these attacks continue to increase over time. The techniques used in these attacks are increasingly sophisticated, change frequently and are often not recognized until launched. If one or more cyber-attacks occur, it could potentially jeopardize the confidential, proprietary and other information processed and stored in, and transmitted through, our computer systems and networks, or otherwise cause interruptions or malfunctions in our, as well as our clients’ or other third parties’, operations, which could result in reputational damage, financial losses and/or client dissatisfaction, which may not in all cases be covered by insurance. If an actual, threatened or perceived cyber-attack or breach of our security occurs, our clients could lose confidence in our platforms and solutions, security measures and reliability, which would materially harm our ability to retain existing clients and gain new clients. As a result of any such attack or breach, we may be required to expend significant resources to repair system, network or infrastructure damage and to protect against the threat of future cyber-attacks or security breaches. We could also face litigation or other claims from impacted individuals as well as substantial regulatory sanctions or fines.

The extent of a particular cyber- attack and the steps that we may need to take to investigate the attack may not be immediately clear, and it may take a significant amount of time before such an investigation can be completed and full and reliable information about the attack is known. While such an investigation is ongoing, we may not necessarily know the full extent of the harm caused by the cyber-attack, and any resulting damage may continue to spread. Furthermore, it may not be clear how best to contain and remediate the harm caused by the cyber-attack, and certain errors or actions could be repeated or compounded before they are discovered and remediated. Any or all of these factors could further increase the costs and consequences of a cyber-attack.
32



A technological breakdown could also interfere with our ability to comply with financial reporting requirements. The SEC has issued guidance stating that, as a public company, we are expected to have controls and procedures that relate to cyber-security disclosure, and are required to disclose information relating to certain cyber-attacks or other information security breaches in disclosures required to be made under the federal securities laws. Any such cyber incidents involving our computer systems and networks, or those of third parties important to our business, could have a material adverse effect on our business, financial condition, results of operations and prospects.

Additionally, data privacy is subject to frequently changing rules and regulations in countries where we do business. For example, the GDPR requires entities both in the European Economic Area and outside to comply with new regulations regarding the handling of personal data. We are also subject to certain U.S. federal and state laws governing the protection of personal data. These laws and regulations are increasing in complexity and number. In addition to the increased cost of compliance, our failure to successfully implement or comply with appropriate processes to adhere to the GDPR and other laws and regulations relating to personal data could result in substantial financial penalties for non-compliance, expose us to litigation risk and could harm our reputation.

Risks Related to Our Key Personnel and Employee Turnover

The loss of one or more of our key executives, the development of future talent, and the ability of certain key employees to devote adequate time and attention to us are a key part of the success of our business, and failure to continue to employ and have the benefit of these executives may adversely affect our businesses and prospects.

Our people are our most important resource. We must retain the services of our key employees and strategically recruit and hire new talented employees to attract clients and transactions. Further, as we diversify into future business lines or geographic regions, hiring and engagement of effective management in these areas will impact our future success. In addition, like other companies, we are experiencing turnover among operational and support staff as a result of wage pressures occurring throughout the economy. See ““Item 1-Business-.Human Capital Management.” If our retention efforts are not successful or our turnover rate continues to increase in the future, our business, results of operations and financial condition could be materially adversely affected.


Effective succession planning is also important to our long-term success. Failure to transition smoothly and effectively transfer knowledge to future executive officers and key employees could hinder our strategic planning and execution. From time to time, senior management, outside directors or other key employees may leave our Company or be absent due to illness or other factors. While we strive to reduce the negative impact of such changes, losing certain key employee could result in significant disruptions to our operations. Hiring, training, and successfully integrating replacement critical personnel is time consuming, and if unsuccessful, could disrupt our operations, and as a result could materially adversely affect our business, financial condition, results of operations and prospects.


Howard W. Lutnick, who serves as our Chairman, is also the Chairman and Chief Executive Officer of Cantor, Chairman and Chief Executive Officer of CFGM, the managing general partner of Cantor, and Chairman of the Board and Chief Executive Officer of BGC Partners. Stephen M. Merkel, our Executive Vice President and Chief Legal Officer, is employed as Executive Managing Director, General Counsel and Secretary of Cantor and Executive Vice President and General Counsel of BGC. In addition, Messrs. Lutnick and Merkel hold offices at various other affiliates of Cantor. These two key employees are not subject to an employment agreement with us or any of our subsidiaries.

Currently, Mr. Lutnick expects to spend approximately 33% of his time on our matters and Mr. Merkel expects to spend approximately 25% of his time on our matters. These percentages may vary depending on business developments at Newmark, Cantor, BGC Partners or any of our or their other affiliates, including SPACs. As a result, these key employees dedicate only a portion of their professional efforts to our business and operations. Mr. Lutnick received a retention bonus in December 2021 which provides for certain cash payments contingent upon Mr. Lutnick's continued service as our Chairman and principal executive officer. There is no contractual obligation for such executives to spend a specific amount of their time with us and/or BGC Partners or Cantor and their respective affiliates. These two key employees may not be able to dedicate adequate time and attention to our business and operations, and we could experience an adverse effect on our operations due to the demands placed on our management team by other professional obligations. In addition, these key employees’ other responsibilities could cause conflicts of interest with us. The Newmark Holdings limited partnership agreement, which includes
33


non-competition and other arrangements applicable to our key employees who are limited partners of Newmark Holdings, may not prevent certain of our key employees, including Messrs. Lutnick and Merkel whose employment by Cantor and BGC Partners is not subject to these provisions in the Newmark Holdings limited partnership agreement, from resigning or competing against us.

Should Mr. Lutnick or our other most senior executives leave or otherwise become unavailable to render services to us, their loss could disrupt our operations, adversely impact employee retention and morale, and seriously harm our business.

In addition, our success has largely been dependent on executive officers such as Barry M. Gosin, who serves as our Chief Executive Officer, and other key employees, including some who have been hired in connection with acquisitions. If any of our key employees were to join an existing competitor, form a competing company, offer services to Cantor or any affiliates that compete with our products, services or otherwise leave us, some of our clients could choose to use the services of that competitor or another competitor instead of our services, which could adversely affect our revenues and as a result could materially adversely affect our business, financial condition, results of operations and prospects.

Risks Related to Seasonality

Our business is generally affected by seasonality, which could have a material adverse effect on our results of operations in a given period.

Due to the strong desire of many market participants to close real estate transactions prior to the end of a calendar year, our business exhibits certain seasonality, with our revenue tending to be lowest in the first quarter and strongest in the fourth quarter. This could have a material effect on our results of operations in any given period.

The seasonality of our business makes it difficult to determine during the course of the year whether planned results will be achieved and to adjust to changes in expectations. To the extent that we are not able to identify and adjust for changes in expectations or we are confronted with negative conditions that inordinately impact seasonal norms, our business, financial condition, results of operations and prospects could be materially adversely affected.

Risks Relating to our Commercial Contracts and Arrangements

We may not be able to replace partner offices when affiliation agreements are terminated, which may decrease our scope of services and geographic reach.

We have agreements in place to operate on a collaborative and cross-referral basis with certain offices in the United States, elsewhere in the Americas and in Europe in return for contractual and referral fees paid to us and/or certain mutually beneficial co-branding and other business arrangements. These independently owned offices generally use some variation of Newmark in their names and marketing materials. These agreements are normally multi-year contracts, and generally provide for mutual referrals in their respective markets, generating additional contract and brokerage fees. Through these independently owned offices, our clients have access to additional brokers with local market research capabilities as well as other commercial real estate services in locations where we do not have a physical presence. From time to time our arrangement with these independent firms may be terminated pursuant to the terms of the individual license agreements. The opening of a Company-owned office to replace an independent office requires us to invest capital, which in some cases could be significant. Certain of these agreements or relationships could be impacted in the event that we rebrand or our market awareness is changed. There can be no assurance that, if we lose additional independently owned offices, we will be able to identify suitable replacement partners or fund the establishment or acquisition of an owned office. In addition, although we do not control the activities of these independently owned offices and are not responsible for their liabilities, we may face reputational risk if any of these independently owned offices are involved in or accused of illegal, unethical or similar behavior. Failure to maintain coverage in important geographic markets may negatively impact our operations, reputation and ability to attract and retain key employees and expand domestically and internationally and could have a material adverse effect on our business, financial condition, results of operations and prospects.

Declines in or terminations of servicing engagements or breaches of servicing agreements could have a material adverse effect on our business, financial condition, results of operations and prospects.

We expect that loan servicing fees will continue to constitute a significant portion of our revenues from the real estate capital markets business for the foreseeable future. Nearly all of these fees are derived from loans that our real estate capital
34


markets business originates and sells through the agencies’ programs or places with institutional investors. A decline in the number or value of loans that we originate for these investors or terminations of our servicing engagements will decrease these fees. HUD has the right to terminate our real estate capital markets business’ current servicing engagements for cause. In addition to termination for cause, Fannie Mae and Freddie Mac may terminate our real estate capital markets business’ servicing engagements without cause by paying a termination fee. Institutional investors typically may terminate servicing engagements with our real estate capital markets business at any time with or without cause, without paying a termination fee. We are also subject to losses that may arise from servicing errors, such as a failure to maintain insurance, pay taxes, or provide notices. If we breach our servicing obligations to the agencies or institutional investors, including as a result of a failure to perform by any third parties to which we have contracted certain routine back-office aspects of loan servicing, the servicing engagements may be terminated. Significant declines or terminations of servicing engagements or breaches of such obligations, in the absence of replacement revenue sources, could materially and adversely affect our business, financial condition and results of operations.

Reductions in loan servicing fees as a result of defaults or prepayments by borrowers could have a material adverse effect on our business, financial condition, results of operations and prospects.

In addition to exposure to potential loss sharing, our loan servicing business is also subject to potential reductions in loan servicing fees if the borrower defaults on a loan originated thereby, as the generation of loan servicing fees depends upon the continued receipt and processing of periodic installments of principal, interest and other payments such as amounts held in escrow to pay property taxes and other required expenses. The loss of such loan servicing fees would reduce the amount of cash actually generated from loan servicing and from interest on amounts held in escrow. The expected loss of future loan servicing fees would also result in non-cash impairment charges to earnings. Such cash and non-cash charges could have a material adverse effect on our business, financial condition, results of operations and prospects.

Risks Relating to Change in LIBOR

We may be adversely affected by the transition away from LIBOR and the use of SOFR or other alternative reference rates.

LIBOR is a basic rate of interest used in lending between banks on the London interbank market and is widely used as a reference for setting the interest rate on loans globally. The United Kingdom’s Financial Conduct Authority and the administrator of LIBOR have announced that the publication of the most commonly used U.S. dollar LIBOR settings will cease to be published or cease to be representative after June 30, 2023, and the publication of all other LIBOR settings will cease to be published as of December 31, 2021. Starting January 1, 2022, banks in the United States have ceased entering into new credit and other contractual agreements using US dollar LIBOR as a reference rate, and instead began incorporating alternative reference rates, such as the Secured Overnight Financing Rate (“SOFR”), within such agreements. We have begun working and will continue to work with our funding providers to incorporate alternative reference rates (such as SOFR) within our credit facility and other funding arrangements, as opportunities arise to do so.

The expected withdrawal and replacement of LIBOR with SOFR or other alternative benchmarks introduces risks for us, our clients and the commercial real estate services industry. These risks include legal implementation risks, as extensive changes to documentation for new and existing clients, including lenders and real estate investors/owners, may be required. There are also financial risks arising from any changes in the valuation of financial instruments, which may impact our valuation and advisory business, our real estate capital markets services business, and our lending and loan servicing business. There are also operational risks due to the potential requirement to adapt information technology systems and operational processes to address the replacement of LIBOR. In addition, replacement of LIBOR may temporarily reduce or delay transaction volume and could lead to various complexities and uncertainties related to our industry.

Additionally, Fannie Mae and Freddie Mac has stopped accepting adjustable-rate mortgages (“ARMs”) based on LIBOR and began accepting ARMs based on SOFR in 2020. They are working on guidance for the transition of legacy products to a SOFR based alternative rate/conversion. They expect to announce a plan with specific timelines prior to the sun setting of LIBOR in order to give GSE Servicers ample time to make the necessary process and system changes needed for the legacy transition to a SOFR based product.

While it is not currently possible to determine precisely whether, or to what extent, the replacement of LIBOR would affect us, the implementation of alternative benchmark rates to LIBOR could have a material adverse effect on our business, financial condition, results of operations and prospects.
35



Risks Related to Liquidity, Funding and Indebtedness

Liquidity is essential to our business, and insufficient liquidity could have a material adverse effect on our business, financial condition, results of operations and prospects.

Liquidity is essential to our business. Our liquidity position could be impaired due to circumstances that we may be unable to control, such as a general market disruption or idiosyncratic events that affect our clients, other third parties or us.

We are a holding company with no direct operations. We conduct substantially all of our operations through our operating subsidiaries. We do not have any material assets other than our direct and indirect ownership in the equity of our subsidiaries. As a result, our operating cash flow as well as our liquidity position are dependent upon the earnings of our subsidiaries. In addition, we are dependent on the distribution of earnings, loans or other payments by our subsidiaries to us. In the event of a bankruptcy, liquidation, dissolution, reorganization or similar proceeding with respect to any of our subsidiaries, we, as an equity owner of such subsidiary, and therefore holders of our securities, including our Class A common stock, will be subject to the prior claims of such subsidiary’s creditors, including trade creditors, and any preferred equity holders. Any dividends declared by us, any payment by us of our indebtedness or other expenses, and all applicable taxes payable in respect of our net taxable income, if any, are paid from cash on hand and funds received from distributions, loans or other payments, primarily from our subsidiaries. Regulatory, tax restrictions or elections, and other legal or contractual restrictions may limit our ability to transfer funds freely from our subsidiaries. These laws, regulations and rules may hinder our ability to access funds that we may need to meet our obligations. Certain debt and security agreements entered into by our subsidiaries contain or may contain various restrictions, including restrictions on payments by our subsidiaries to us and the transfer by our subsidiaries of assets pledged as collateral. To the extent that we need funds to pay dividends and repurchase shares or purchase limited partnership units, repay indebtedness and meet other expenses, or to pay taxes on our share of Newmark OpCo’s net taxable income, and Newmark OpCo or its subsidiaries are restricted from making such distributions under applicable law, regulations, or agreements, or are otherwise unable to provide such funds, it could materially adversely affect our business, financial condition, results of operations and prospects, including our ability to maintain adequate liquidity or to raise additional funding, including through access to the debt and equity capital markets.

Our ability to raise funding in the long-term or short-term debt capital markets or the equity capital markets, or to access lending markets could in the future be adversely affected by conditions in the United States and international economy and markets, or idiosyncratic events, with the cost and availability of funding adversely affected by wider credit spreads, changes in interest rates and dislocations in capital markets, as well as various business, governance, tax, accounting and other considerations. To the extent we are unable to access the debt capital markets on acceptable terms in the future, we may seek to raise funding and capital through equity issuances or other means.

Turbulence in the U.S. and international economy or markets may adversely affect our liquidity and funding positions, financial condition and the willingness of certain clients to do business with each other or with us. Acquisitions and financial reporting obligations related thereto may impact our ability to access capital markets on a timely basis and may necessitate greater short-term borrowings during certain times, which in turn may adversely affect our cost of borrowing, financial condition, and creditworthiness, and as a result, potentially impact our credit ratings and associated outlooks.

We may need to access short-term funding sources in order to meet a variety of business needs from time to time, including financing acquisitions as well as, ongoing business operations or activities such as hiring or retaining real estate brokers, salespeople, managers and other professionals. While we have a credit facility in place, to the extent that our capital or other needs exceed the capacity of our existing funding sources or we are not able to access any of these sources, this could have a material adverse effect on our business, financial condition, results of operations and prospects.

As of December 31, 2021, our GSE business had $1.5 billion of committed loan funding available through multiple commercial banks, and an uncommitted $700 million Fannie Mae loan repurchase facility Consistent with industry practice, our real estate capital markets business’ existing warehouse facilities are short-term, requiring annual renewal. If any of the committed facilities are terminated or are not renewed or the uncommitted facility is not honored, we would be required to obtain replacement financing, which we may be unable to find on favorable terms, or at all, and, in such event, we might not be able to originate loans, which could have a material adverse effect on mortgage servicing rights and on our business, financial condition, results of operations and prospects.

We are subject to the risk of failed loan deliveries, and even after a successful closing and delivery, may be required to repurchase the loan or to indemnify the investor if there is a breach of a representation or warranty made by us in
36


connection with the sale of loans, which could have a material adverse effect on our business, financial condition, results of operations and prospects.

We bear the risk that a borrower will not close on a loan that has been pre-sold to an investor and the amount of such borrower’s rate lock deposit and any amounts recoverable from such borrower for breach of its obligations are insufficient to cover the investor’s losses. In addition, the investor may choose not to take delivery of the loan if a catastrophic change in the condition of a property occurs after we fund the loan and prior to the investor purchase date. We also have the risk of errors in loan documentation which prevent timely delivery of the loan prior to the investor purchase date. A complete failure to deliver a loan could be a default under the warehouse facilities collateralized by U.S. Government Sponsored Enterprises used to finance the loan. While we have not experienced failed deliveries in the past, no assurance can be given that we will not experience failed deliveries in the future or that any losses will not have a material adverse effect on our business, financial condition, results of operations or prospects.

We must make certain representations and warranties concerning each loan we originate for the GSEs’ and HUD’s programs or securitizations. The representations and warranties relate to our practices in the origination and servicing of the loans and the accuracy of the information being provided by it. In the event of a material breach of representations or warranties concerning a loan, even if the loan is not in default, investors could, among other things, require us to repurchase the full amount of the loan and seek indemnification for losses from it, or, for Fannie Mae DUS loans, increase the level of risk-sharing on the loan. Our obligation to repurchase the loan is independent of our risk-sharing obligations. Our ability to recover on a claim against the borrower or any other party may be contractually limited and would also be dependent, in part, upon the financial condition and liquidity of such party. Although these obligations have not had a significant impact on our results to date, significant repurchase or indemnification obligations imposed on us could have a material adverse effect on our business, financial condition, results of operations and prospects.

We have debt, which could adversely affect our ability to raise additional capital to fund our operations and activities, limit our ability to react to changes in the economy or the commercial real estate services industry, expose us to interest rate risk, impact our ability to obtain favorable credit ratings and prevent us from meeting or refinancing our obligations under our indebtedness, which, depending on the impact of the COVID-19 pandemic, could have a material adverse effect on our business, financial condition, results of operations and prospects.

Our indebtedness, which at December 31, 2021 was approximately $545.2 million, may have important, adverse consequences to us and our investors, including:
it may limit our ability to borrow money, dispose of assets or sell equity to fund our working capital, capital expenditures, dividend payments, debt service, strategic initiatives or other obligations or purposes;
it may limit our flexibility in planning for, or reacting to, changes in the economy, the markets, regulatory requirements, our operations or business;
our financial leverage may be higher than some of our competitors, which may place us at a competitive disadvantage;
it may make us more vulnerable to downturns in the economy or our business;
it may require a substantial portion of our cash flow from operations to make interest payments;
it may make it more difficult for us to satisfy other obligations;
it may increase the risk of a future downgrade of our credit ratings or otherwise impact our ability to obtain or maintain investment grade credit ratings, which could increase the interest rates under certain of our debt agreements, increase future debt costs and limit the future availability of debt financing;
we may not be able to borrow additional funds or refinance existing debt as needed or take advantage of business opportunities as they arise, pay cash dividends or repurchase common stock; and
there would be a material adverse effect on our business, financial condition, results of operations and prospects if we were unable to service our indebtedness or obtain additional financing or refinance our existing debt on terms acceptable to us.

While our liquidity exceeds our debt at December 31, 2021, that may not always be the case. Our indebtedness excludes the warehouse facilities collateralized by GSEs because these lines are used to fund short term loans held for sale that are generally sold within 45 days from the date the loan is funded. All of the loans held for sale were either under commitment to be purchased by Freddie Mac or had confirmed forward trade commitments for the issuance and purchase of Fannie Mae or Ginnie Mae mortgage-backed securities that will be secured by the underlying loans.
37



Some of our borrowings have variable interest rates. As a result, a change in market interest rates could have a material adverse effect on our interest expense. In periods of rising interest rates, our cost of funds will increase, which could reduce our net income. In an effort to limit our exposure to interest rate fluctuations, we may rely on interest rate hedging or other interest rate risk management activities. These activities may limit our ability to participate in the benefits of lower interest rates with respect to the hedged borrowings. Adverse developments resulting from changes in interest rates or hedging transactions could have a material adverse effect on our business, financial condition, results of operations and prospects.

To the extent that we incur additional indebtedness or seek to refinance our existing debt, or the COVID-19 pandemic continues to negatively affect the local, national and global economies, the risks described above could increase. In addition, our actual cash requirements in the future may be greater than expected. Our cash flow from operations may not be sufficient to service our outstanding debt or to repay the outstanding debt as it becomes due, and we may not be able to borrow money, sell assets or otherwise raise funds on acceptable terms, or at all, to service or refinance our debt.

We may incur substantially more debt or take other actions which would intensify the risks discussed herein.

We may incur substantial additional debt in the future, some of which may be secured debt. Under the terms of our existing debt, we are permitted under certain circumstances to incur additional debt, grant liens on our assets to secure existing or future debt, recapitalize our debt or take a number of other actions that could have the effect of diminishing our ability to make payments on our debt when due. To the extent that we borrow additional funds, the terms of such borrowings may include higher interest rates, more stringent financial covenants, change of control provisions, make-whole provisions or other terms that could have a material adverse effect on our business, financial condition, results of operations and prospects.

Credit ratings downgrades or defaults by us could adversely affect us.

Our credit ratings and associated outlooks are critical to our reputation and operational and financial success. Our credit ratings and associated outlooks are influenced by a number of factors, including: operating environment, regulatory environment, earnings and profitability trends, the rating agencies’ view of our funding and liquidity management practices, balance sheet size/composition and resulting leverage, cash flow coverage of interest, composition and size of the capital base, available liquidity, outstanding borrowing levels, our competitive position in the industry, our relationships in the industry, our relationship with Cantor, acquisitions or dispositions of assets and other matters. A credit rating and/or the associated outlook can be revised upward or downward at any time by a rating agency if such rating agency decides that circumstances of the company or related companies warrant such a change. Any adverse ratings change or a downgrade in the credit ratings of Newmark, Cantor or any of their other affiliates, and/or the associated rating outlooks could adversely affect the availability of debt financing to us on acceptable terms, as well as the cost and other terms upon which we may obtain any such financing. In addition, our credit ratings and associated outlooks may be important to clients of ours in certain markets and in certain transactions. A company’s contractual counterparties may, in certain circumstances, demand collateral in the event of a credit ratings or outlook downgrade of that company. Further, interest rates, including with respect to our 6.125% Senior Notes, may increase in the event that our ratings get downgraded.

Currently, long-term credit ratings from Japan Credit Rating Agency, Ltd is BBB+ with a stable outlook, both Fitch Ratings Inc. and Kroll Bond Rating Agency are BBB- and the associated outlooks are stable. Our long-term credit rating from Standard & Poor’s is BB+ with an associated outlook of stable. No assurance can be given that our credit ratings and associated outlooks will remain unchanged in the future.

Our acquisitions may require significant cash resources and may lead to a significant increase in the level of our indebtedness.

Potential future acquisitions may lead to a significant increase in the level of our indebtedness. We may enter into short- or long-term financing arrangements in connection with acquisitions which may occur from time to time. In addition, we may incur substantial nonrecurring transaction costs, including break-up fees, assumption of liabilities and expenses and compensation expenses. The increased level of our consolidated indebtedness in connection with potential acquisitions may restrict our ability to raise additional funding or capital on favorable terms, and such leverage, and any resulting liquidity or credit issues, could have a material adverse effect on our business, financial condition, results of operations and prospects.

We may face difficulties in monetizing the remaining approximately 1.1 million Nasdaq shares we still hold without taking some discounts to the per share market price of Nasdaq common stock. Additionally, we will have the risk of
38


fluctuations in the market price of any Nasdaq shares we hold; we may not be able enter into new hedging arrangements with respect to the Nasdaq shares on favorable terms or at all; and we may face various regulatory issues raised by receiving, holding, pledging, hedging and selling the Nasdaq shares.

On February 2, 2021, Nasdaq announced that it entered into a definitive agreement to sell its U.S. fixed income business to Tradeweb. On June 25, 2021, Nasdaq announced the close of the sale of its U.S. fixed income business, which accelerated Newmark’s receipt of Nasdaq shares. Newmark received 6,222,340 Nasdaq shares and subsequently on June 25, 2021, the SPV notified RBC of its decision to settle the third and fourth Nasdaq Forwards using the Nasdaq shares the SPV received on June 25, 2021. On July 2, 2021, Newmark settled the third and the fourth Nasdaq Forwards with 944,329 Nasdaq shares. As of February 25, 2022, we held approximately 1.1 million Nasdaq shares with a value of approximately $187.2 million.

We will have the risk of fluctuations in the market price of the remaining approximately 1.1 million Nasdaq shares we still hold. Additionally, we may also face difficulties monetizing the remaining Nasdaq shares without taking some discounts to the per share market price of Nasdaq common stock, and we may not be able to enter into new hedging arrangements with respect to the Nasdaq shares on favorable terms, or at all. Additionally, we may face various regulatory issues raised by receiving, holding, pledging, hedging and selling the remaining Nasdaq shares. Each of these factors could have a material adverse effect on our business, financial condition, results of operations and prospects.

Risks Relating to our 6.125% Senior Notes

We may not have the funds necessary to repurchase the 6.125% Senior Notes upon a change of control triggering event as required by the indenture governing these notes.

Upon the occurrence of a “change of control triggering event” (as defined in in the indenture governing the 6.125% Senior Notes) unless we have exercised our right to redeem the notes, holders of the notes will have the right to require us to repurchase all or any part of their notes at a price in cash equal to 101% of the then-outstanding aggregate principal amount of the notes repurchased plus accrued and unpaid interest, if any. If we experience a “change of control triggering event”, we can offer no assurance that we would have sufficient, financial resources readily available to satisfy our obligations to repurchase any or all of the notes should any holder elect to cause us to do so. Our failure to repurchase the notes as required would result in a default under the indenture, which in turn could result in defaults under agreements governing certain of our other indebtedness, including the acceleration of the payment of any borrowings thereunder, and which could have a material adverse effect on our business, financial condition, results of operations and prospects.

The requirement to offer to repurchase the 6.125% Senior Notes upon a change of control triggering event may delay or prevent an otherwise beneficial takeover attempt of us.

The requirement to offer to repurchase the 6.125% Senior Notes upon a change of control triggering event may in certain circumstances delay or prevent a takeover of us and/or the removal of incumbent management that might otherwise be beneficial to investors in our Class A common stock.

RISKS RELATED TO OUR CORPORATE AND PARTNERSHIP AND EQUITY STRUCTURE

We are a holding company, and accordingly we are dependent upon distributions from Newmark OpCo to pay dividends, taxes and indebtedness and other expenses and to make repurchases.

We are a holding company with no direct operations, and we will be able to pay dividends, taxes and other expenses, and to make repurchases of shares of our Class A common stock and purchases of Newmark Holdings limited partnership interests or other equity interests in our subsidiaries, only from our available cash on hand and funds received from distributions, loans or other payments, primarily from Newmark OpCo. Tax restrictions or elections and other legal or contractual restrictions may limit our ability to transfer funds freely from our subsidiaries. In addition, any unanticipated accounting, tax or other charges against net income could adversely affect our ability to pay dividends and to make repurchases.

Our Board of Directors and Audit Committee authorized repurchases of shares of our Class A common stock and purchases of limited partnership interests or other equity interests in our subsidiaries up to $400 million. This authorization includes repurchases of stock or units from executive officers, other employees and partners, including Cantor, as well as other affiliated persons or entities. From time to time, we may repurchase shares or purchase units. See “Liquidity”, Funding and
39


Indebtedness -Liquidity is essential to our business, and insufficient liquidity could have a material adverse effect on our business, financial condition, results of operations and prospects.”

Reductions in our quarterly cash dividend and corresponding reductions in distributions by Newmark Holdings to its partners may reduce the value of our common stock and the attractiveness of our equity-based compensation and limit the ability of our partners to repay employee loans.

Our Board has traditionally authorized a dividend policy which generally provides that we expect to pay a quarterly cash dividend to our common stockholders based on our post-tax Adjusted Earnings per fully diluted share. On February 10, 2022, our Board declared a quarterly qualified cash dividend of $0.01 per share to Class A and Class B common stockholders of record as of March 1, 2022. Our Board took the step in the first quarter of 2020 of reducing the quarterly dividend to $0.01 per share in order to increase our financial flexibility as the real estate markets face difficult and unprecedented macroeconomic conditions due to the COVID-19 pandemic. Investors seeking a high short-term dividend yield may find our Class A common stock less attractive than securities of issuers with higher dividend yields.

Our ability to pay dividends is dependent upon our available cash on hand and funds received from distributions, loans or other payments from Newmark OpCo. Newmark OpCo intends to distribute to its limited partners, including us, on a pro rata and quarterly basis, cash in an amount that will be determined by Newmark Holdings, its general partner, of which we are the general partner. Newmark OpCo’s ability, and in turn our ability, to make such distributions will depend upon the continuing profitability and strategic and operating needs of our business. We may not pay the same dividend to our shares as the distribution paid by Newmark OpCo to its limited partners.

Additionally, beginning in the first quarter of 2020, Newmark Holdings reduced its distributions to or on behalf of its partners. The distributions to or on behalf of partners are expected to at least cover their related tax payments. Whether any given post-tax amount is equivalent to the amount received by a stockholder also on an after-tax depends upon stockholders’ and partners’ domiciles and tax status. Current or potential partners may find our equity-based compensation structure less attractive as a result. Moreover, we have entered into various agreements with certain partners, whereby these partners receive loans that may be either wholly or in part repaid from distributions that the partners receive on some or all of their limited partner units or may be forgiven over a period of time. The reduction in Newmark Holdings distributions may adversely affect the ability of such partners to repay such loans. The inability of partners to repay the loans may require us to forgive a greater portion of such loans, increasing our compensation expense.

We believe that these actions reinforced the Company’s ability to maintain financial flexibility during the pandemic and enabled us to emerge from the crisis with market share gains. We prioritized stock repurchases over increased dividends and distributions during 2021, but we cannot assure you that such steps will prevent a decline in our financial condition. In August 2021 and again in February 2022, our Board of Directors reauthorized our stock and unit repurchase authorization to $400 million. In addition, from time to time, we may reinvest all or a portion of the distributions we receive in Newmark OpCo’s business. Accordingly, there can be no assurance that future dividends will be paid, that dividend amounts will be maintained or that repurchases or purchases will be made at current or future levels. See “Item 5-Market for Registrant’s Common Equity, Related Stockholder Matters and Issuer Purchases of Equity Securities-Dividend Policy.”

Because our voting control is concentrated among the holders of our Class B common stock, the market price of our Class A common stock may be materially adversely affected by its disparate voting rights.

The holders of our Class A common stock and Class B common stock have substantially identical economic rights, but their voting rights are different. Holders of Class A common stock are entitled to one vote per share, while holders of Class B common stock are entitled to 10 votes per share on all matters to be voted on by stockholders in general.

As of December 31, 2021, Cantor and CFGM held no shares of our Class A common stock. As of December 31, 2021, Cantor and CFGM held 21,285,533 shares of our Class B common stock, which represented all of the outstanding shares of our Class B common stock. The shares of Class B common stock held by Cantor and CFGM as of December 31, 2021 represented approximately 55.8% of our total voting power. In addition, Cantor has the right to exchange exchangeable partnership interests in Newmark Holdings into additional shares of Class A or Class B common stock, and pursuant to the exchange agreement, Cantor, CFGM and other Cantor affiliates entitled to hold Class B common stock under our certificate of incorporation have the right to exchange from time to time, on a one-to-one basis, subject to adjustment, shares of our Class A common stock now owned or subsequently acquired by such persons for shares of our Class B common stock, up to the number of shares of Class B common stock that are authorized but unissued under our certificate of incorporation. Cantor has pledged 5.0 million shares
40


of Class B common stock held by it to Bank of America in connection with certain partner loans. We expect to retain our dual class structure, and there are no circumstances under which the holders of Class B common stock would be required to convert their shares of Class B common stock into shares of Class A common stock, absent the exercise of the pledge in the event of foreclosure.

As long as Cantor beneficially owns a majority of our total voting power, it will have the ability, without the consent of the other holders of our Class A common stock, to elect all of the members of our Board of Directors and to control our management and affairs. In addition, it will be able to in its sole discretion determine the outcome of matters submitted to a vote of our stockholders for approval and will be able to cause or prevent a change of control of us. In certain circumstances, the shares of Class B common stock issued to Cantor may be transferred without conversion to Class A common stock such as when the shares are transferred to an entity controlled by Cantor or Mr. Lutnick.

The Class B common stock is controlled by Cantor and will not be subject to conversion or redemption by us. Our certificate of incorporation does not provide for automatic conversion of shares of Class B common stock into shares of Class A common stock upon the occurrence of any event. Furthermore, the Class B common stock is only issuable to Cantor, Mr. Lutnick or certain persons or entities controlled by them. The difference in the voting rights of Class B common stock could adversely affect the market price of our Class A common stock.

The dual class structure of our common stock may adversely affect the trading market for our Class A common stock.

S&P Dow Jones and FTSE Russell previously announced changes to their eligibility criteria for inclusion of shares of public companies on certain indices, including the S&P 500, to exclude companies with multiple classes of shares of common stock from being added to such indices or limit their inclusion in them. In addition, several shareholder advisory firms have announced their opposition to the use of multiple class structures. As a result, the dual class structure of our common stock may prevent the inclusion of our Class A common stock in such indices and may cause shareholder advisory firms to publish negative commentary about our corporate governance practices or otherwise seek to cause us to change our capital structure. Any such exclusion from indices could result in a less active trading market for our Class A common stock. Any actions or publications by shareholder advisory firms critical of our corporate governance practices or capital structure could also adversely affect the value of our Class A common stock.

Delaware law may protect decisions of our Board of Directors that have a different effect on holders of our Class A common stock and Class B common stock.

Stockholders may not be able to challenge decisions that have an adverse effect upon holders of our Class A common stock compared to holders of our Class B common stock if our Board of Directors acts in a disinterested, informed manner with respect to these decisions, in good faith and in the belief that it is acting in the best interests of our stockholders. Delaware law generally provides that a Board of Directors owes an equal duty to all stockholders, regardless of class or series, and does not have separate or additional duties to different groups of stockholders, subject to applicable provisions set forth in a corporation’s certificate of incorporation and general principles of corporate law and fiduciary duties.

If we or Newmark Holdings were deemed an “investment company” under the Investment Company Act, the Investment Company Act’s restrictions could make it impractical for us to continue our business and structure as contemplated and could materially adversely affect our business, financial condition, results of operations and prospects.

Generally, an entity is deemed an “investment company” under Section 3(a)(1)(A) of the Investment Company Act if it is primarily engaged in the business of investing, reinvesting, or trading in securities, and is deemed an “investment company” under Section 3(a)(1)(C) of the Investment Company Act if it owns “investment securities” having a value exceeding 40% of the value of its total assets (exclusive of U.S. Government securities and cash items) on an unconsolidated basis. We believe that neither we nor Newmark Holdings should be deemed an “investment company” as defined under Section 3(a)(1)(A) because neither of us is primarily engaged in the business of investing, reinvesting, or trading in securities. Rather, through our operating subsidiaries, we and Newmark Holdings are primarily engaged in the operation of various types of commercial real estate services businesses as described in this Annual Report on Form 10-K. Neither we nor Newmark Holdings is an “investment company” under Section 3(a)(1)(C) because more than 60% of the value of our total assets on an unconsolidated basis are interests in majority-owned subsidiaries that are not themselves “investment companies. In particular, Berkeley Point, a significant majority-owned subsidiary, is entitled to rely on, among other things, the mortgage banker exemption in Section 3(c)(5)(C) of the Investment Company Act.
41



To ensure that we and Newmark Holdings are not deemed “investment companies” under the Investment Company Act, we need to be primarily engaged, directly or indirectly, in the non-investment company businesses of our operating subsidiaries. If we were to cease participation in the management of Newmark Holdings, if Newmark Holdings, in turn, were to cease participation in the management of Newmark OpCo, or if Newmark OpCo, in turn, were to cease participation in the management of our operating subsidiaries, that would increase the possibility that we and Newmark Holdings could be deemed “investment companies.” Further, if we were deemed not to have a majority of the voting power of Newmark Holdings (including through our ownership of the Special Voting Limited Partnership Interest), if Newmark Holdings, in turn, were deemed not to have a majority of the voting power of Newmark OpCo (including through its ownership of the Special Voting Limited Partnership Interest), or if Newmark OpCo, in turn, were deemed not to have a majority of the voting power of our operating subsidiaries, that would increase the possibility that we and Newmark Holdings could be deemed “investment companies.” Finally, if any of our operating subsidiaries were deemed “investment companies,” our interests in Newmark Holdings and Newmark OpCo, and Newmark Holdings’ interests in Newmark OpCo, could be deemed “investment securities,” and we and Newmark Holdings could be deemed “investment companies.”

We expect to take all legally permissible action to ensure that we and Newmark Holdings are not deemed investment companies under the Investment Company Act, but no assurance can be given that this will not occur.

The Investment Company Act and the rules thereunder contain detailed prescriptions for the organization and operations of investment companies. Among other things, the Investment Company Act and the rules thereunder limit or prohibit transactions with affiliates, limit the issuance of debt and equity securities, prohibit the issuance of stock options and impose certain governance requirements. If anything were to happen that would cause us or Newmark Holdings to be deemed to be an investment company under the Investment Company Act, the Investment Company Act would limit our or its capital structure, ability to transact business with affiliates (including Cantor, Newmark Holdings or Newmark OpCo, as the case may be) and ability to compensate key employees. Therefore, if we or Newmark Holdings became subject to the Investment Company Act, it could make it impractical to continue our business in this structure, impair agreements and arrangements and impair the transactions contemplated by those agreements and arrangements, between and among us, Newmark Holdings and Newmark OpCo, or any combination thereof, and materially adversely affect our business, financial condition, results of operations and prospects.

RISKS RELATED TO THE SEPARATION AND THE SPIN-OFF

If there is a determination that the Spin-Off was taxable for U.S. federal income tax purposes because the facts, assumptions, representations or undertakings underlying the tax opinion with respect to the Spin-Off were incorrect or for any other reason, then BGC Partners and its stockholders could incur significant U.S. federal income tax liabilities, and we could incur significant liabilities.

BGC Partners received an opinion of Wachtell, Lipton, Rosen & Katz, outside counsel to BGC Partners, to the effect that the Spin-Off, together with certain related transactions, qualified as a transaction that is described in Sections 355 and 368(a)(1)(D) of the Internal Revenue Code of 1986, as amended (which we refer to as the “Code”). The opinion relied on certain facts, assumptions, representations and undertakings from BGC Partners and us regarding the past and future conduct of the companies’ respective businesses and other matters. If any of these facts, assumptions, representations or undertakings are incorrect or not otherwise satisfied, BGC Partners and its stockholders may not be able to rely on the opinion of tax counsel.

Moreover, notwithstanding this opinion of counsel, the IRS could determine on audit that the separation or the Spin-Off is taxable if it determines that any of these facts, assumptions, representations or undertakings are not correct or have been violated or if it disagrees with the conclusions in the opinion, or for other reasons, including as a result of certain significant changes in the stock ownership of BGC Partners or us after the separation or Spin-Off. If the separation or Spin-Off is determined to be taxable for U.S. federal income tax purposes, BGC Partners and its stockholders could incur significant U.S. federal income tax liabilities and we may be required to indemnify BGC Partners for all or a portion of any such tax liabilities under the tax matters agreement. Any such liabilities could be substantial, and could have a material adverse effect on our business, financial condition, results of operations and prospects.

We may be required to pay Cantor for a significant portion of the tax benefit, if any, relating to any additional tax depreciation or amortization deductions we claim as a result of any step up in the tax basis of the assets of Newmark OpCo resulting from exchanges of interests in Newmark Holdings for our common stock.

42


Certain partnership interests in Newmark Holdings may be exchanged for shares of Newmark Group common stock. In the vast majority of cases, the partnership units that become exchangeable for shares of Newmark common stock are units that have been granted as compensation, and, therefore, the exchange of such units will not result in an increase in Newmark’s share of the tax basis of the tangible and intangible assets of Newmark OpCo. However, exchanges of other partnership units-including non-tax-free exchanges of units by Cantor-could result in an increase in the tax basis of such tangible and intangible assets that otherwise would not have been available, although the Internal Revenue Service may challenge all or part of that tax basis increase, and a court could sustain such a challenge by the Internal Revenue Service. These increases in tax basis, if sustained, may reduce the amount of tax that Newmark would otherwise be required to pay in the future. In such circumstances, the tax receivable agreement that Newmark entered into with Cantor provides for the payment by Newmark to Cantor of 85% of the amount of cash savings, if any, in the U.S. federal, state and local income tax or franchise tax that Newmark actually realizes as a result of these increases in tax basis and certain other tax benefits related to its entering into the tax receivable agreement, including tax benefits attributable to payments under the tax receivable agreement. It is expected that Newmark will benefit from the remaining 15% cash savings, if any, in income tax that we realize.

RISKS RELATED TO OUR RELATIONSHIP WITH CANTOR AND ITS AFFILIATES

We are controlled by Cantor. Cantor’s interests may conflict with our interests and Cantor may exercise its control in a way that favors its respective interests to our detriment.

As of December 31, 2021, Cantor and CFGM held no shares of our Class A common stock. As of December 31, 2021, Cantor and CFGM held 21,285,533 shares of our Class B common stock, which represented all of the outstanding shares of our Class B common stock. The shares of Class B common stock held by Cantor and CFGM as of December 31, 2021 represented approximately 55.8% of our total voting power. Cantor and CFGM also own 24,251,264 exchangeable limited partnership units of Newmark Holdings. If Cantor and CFGM were to exchange such units into shares of our Class B common stock, Cantor would have approximately 73.8% of our total voting power as of December 31, 2021 (58.7% if Cantor were to exchange such units into shares of our Class A common stock). We expect to retain our dual class structure, and there are no circumstances under which the holders of Class B common stock would be required to convert their shares of Class B common stock into shares of Class A common stock.

As a result, Cantor, directly through its ownership of shares of our Class A common stock and Class B common stock, and Mr. Lutnick, indirectly through his control of Cantor, are each able to exercise control over our management and affairs and all matters requiring stockholder approval, including the election of our directors and determinations with respect to acquisitions and dispositions, as well as material expansions or contractions of our business, entry into new lines of business and borrowings and issuances of our Class A common stock and Class B common stock or other securities. Cantor’s voting power may also have the effect of delaying or preventing a change of control of us.

Cantor’s and Mr. Lutnick’s ability to exercise control over us could create or appear to create potential conflicts of interest. Conflicts of interest may arise between us and Cantor in a number of areas relating to our past and ongoing relationships, including:
potential acquisitions and dispositions of businesses;
the issuance, acquisition or disposition of securities by us;
the election of new or additional directors to our Board of Directors;
the payment of dividends by us (if any), distribution of profits by Newmark OpCo and/or Newmark Holdings and repurchases of shares of our Class A common stock or purchases of Newmark Holdings limited partnership interests or other equity interests in our subsidiaries, including from Cantor or our executive officers, other employees, partners and others;
any loans to or from us or Cantor;
business operations or business opportunities of ours and Cantor’s that would compete with the other party’s business opportunities;
intellectual property matters;
business combinations involving us; and
the nature, quality and pricing of administrative services and transition services to be provided to or by BGC Partners or Cantor or their respective affiliates.

43


Potential conflicts of interest could also arise if we decide to enter into any new commercial arrangements with Cantor in the future or in connection with Cantor’s desire to enter into new commercial arrangements with third parties.

We also expect Cantor to manage its ownership of us so that it will not be deemed to be an investment company under the Investment Company Act, including by maintaining its voting power in us above a majority absent an applicable exemption from the Investment Company Act. This may result in conflicts with us, including those relating to acquisitions or offerings by us involving issuances of shares of our Class A common stock, or securities convertible or exchangeable into shares of Class A common stock, that would dilute Cantor’s voting power in us.

In addition, Cantor has from time to time in the past and may in the future consider possible strategic realignments of its own businesses and/or of the relationships that exist between and among Cantor and its other affiliates and us. Any future material related-party transaction or arrangement between Cantor and its other affiliates and us is subject to the prior approval by our audit committee, but generally does not require the separate approval of our stockholders, and if such stockholder approval is required, Cantor may retain sufficient voting power to provide any such requisite approval without the affirmative consent of our other stockholders. Further, our regulators may require the consolidation, for regulatory purposes, of Cantor and/or its other affiliates and us or require other restructuring of the group. There is no assurance that such consolidation or restructuring would not result in a material expense or disruption to our business.

We also have entered into agreements that provide certain rights to the holder of a majority of the Newmark Holdings exchangeable limited partnership interest, which is currently Cantor. For example, the Separation and Distribution Agreement provides that dividends for a year to our common stockholders that are 25% or more of our post-tax Adjusted Earnings per fully diluted share for such year shall require the consent of the holder of a majority of the Newmark Holdings exchangeable limited partnership interests. In addition, the Separation and Distribution Agreement requires Newmark to contribute any reinvestment cash (i.e., any cash that Newmark retains, after the payment of taxes, as a result of distributing a smaller percentage than Newmark Holdings from the distributions they receive from Newmark OpCo), as an additional capital contribution with respect to its existing limited partnership interest in Newmark OpCo, unless Newmark and the holder of a majority of the Newmark Holdings exchangeable limited partnership interests agree otherwise. It is possible that Cantor, as the holder of a majority of the Newmark Holdings exchangeable limited partnership interest, will not agree to a higher dividend percentage or a different use of reinvestment cash, even if doing so might be more advantageous to the Newmark stockholders.

Our agreements and other arrangements with BGC Partners and Cantor, including the Separation and Distribution Agreement, may be amended upon agreement of the parties to those agreements and approval of our audit committee. During the time that we are controlled by Cantor, Cantor may be able to require us to agree to amendments to these agreements. We may not be able to resolve any potential conflicts, and, even if we do, the resolution may be less favorable to us than if we were dealing with an unaffiliated party. In order to address potential conflicts of interest between or among BGC Partners, Cantor and their respective representatives and us, our amended and restated certificate of incorporation contains provisions regulating and defining the conduct of our affairs as they may involve BGC Partners and/or Cantor and their respective representatives, and our powers, rights, duties and liabilities and those of our representatives in connection therewith.

Cantor may compete with us for acquisitions or other business opportunities.

Cantor has existing real estate-related businesses, and Newmark and Cantor are partners in a real estate-related joint venture, Real Estate LP and are co-sponsors of a special purpose acquisition company, named Newmark Acquisition Corp. (the “SPAC”). In addition, from time to time, Cantor may sponsor other SPACs or invest in other ventures which have a real estate focus. While these businesses do not currently compete with Newmark, it is possible that, in the future, real estate-related opportunities in which Newmark would be interested may also be pursued by Cantor and/or Real Estate LP, and Real Estate LP may conduct activities in any real estate-related business or asset-backed securities-related business or any extensions thereof and ancillary activities thereto. For example, Cantor’s commercial lending business has historically offered conduit loans to the multifamily market. While conduit loans have certain key differences versus multifamily agency loans, such as those offered by our real estate capital markets business, there can be no assurance that Cantor’s and/or Real Estate LP’s lending businesses will not seek to offer multifamily loans to our existing and potential multifamily customer base.

Moreover, the service of officers or partners of Cantor as our executive officers and directors, and those persons’ ownership interests in and payments from Cantor and its affiliates, SPACs and similar investments or other entities, could create conflicts of interest when we and those directors or executive officers are faced with decisions that could have different implications for us and them.

44


Our certificate of incorporation provides that, to the greatest extent permitted by law, no Cantor Company or BGC Partners Company, each as defined in our certificate of incorporation, or any of the representatives, as defined in our certificate of incorporation, of a Cantor Company or BGC Partners Company will, in its capacity as our stockholder or affiliate, owe or be liable for breach of any fiduciary duty to us or any of our stockholders. In addition, to the greatest extent permitted by law, none of any Cantor Company, BGC Partners Company or any of their respective representatives will owe any duty to refrain from engaging in the same or similar activities or lines of business as us or our representatives or doing business with any of our or our representatives’ clients or customers. If any Cantor Company, BGC Partners Company or any of their respective representatives acquires knowledge of a potential transaction or matter that may be a corporate opportunity (as defined in our certificate of incorporation) for any such person, on the one hand, and us or any of our representatives, on the other hand, such person will have no duty to communicate or offer such corporate opportunity to us or any of our representatives, and will not be liable to us, any of our stockholders or any of our representatives for breach of any fiduciary duty by reason of the fact that they pursue or acquire such corporate opportunity for themselves, direct such corporate opportunity to another person or do not present such corporate opportunity to us or any of our representatives, subject to the requirement described in the following sentence. If a third party presents a corporate opportunity to a person who is both our representative and a representative of a BGC Partners Company and/or a Cantor Company, expressly and solely in such person’s capacity as our representative, and such person acts in good faith in a manner consistent with the policy that such corporate opportunity belongs to us, then such person will be deemed to have fully satisfied and fulfilled any fiduciary duty that such person has to us as our representative with respect to such corporate opportunity, provided that any BGC Partners Company, any Cantor Company or any of their respective representatives may pursue such corporate opportunity if we decide not to pursue such corporate opportunity.

The corporate opportunity policy that is included in our amended and restated certificate of incorporation is designed to resolve potential conflicts of interest between us and our representatives and BGC Partners, Cantor and their respective representatives. The Newmark Holdings and Newmark OpCo limited partnership agreements contain similar provisions with respect to us and/or BGC Partners and Cantor and each of our respective representatives. This policy, however, could make it easier for BGC Partners or Cantor to compete with us. If BGC Partners or Cantor competes with us, it could materially harm our business, financial condition, results of operations and prospects.

Mr. Lutnick has actual or potential conflicts of interest because of his positions with BGC Partners and/or Cantor or its other affiliates.

Mr. Lutnick serves as Chairman of the Board and Chief Executive Officer of BGC Partners and as Chairman and Chief Executive Officer of Cantor and holds offices at various other affiliates of Cantor and serves as an officer and director of several SPACs. He has and may in the future also join the board of other public companies from time to time. In addition, Mr. Lutnick owns BGC Partners common stock, other BGC Partners’ equity awards or partnership interests in BGC Holdings, or equity interests in Cantor or any of its other affiliates. These interests may be significant compared to his total assets. Although BGC Partners is no longer our parent following the Spin-Off, Cantor controls both us and BGC. Mr. Lutnick’s positions at BGC Partners and/or Cantor and the ownership of any such equity or the equity of any of Cantor’s other affiliates create, or may create the appearance of, conflicts of interest when he is faced with decisions that could have different implications for BGC Partners, Cantor or any of such other affiliates than the decisions have for us.

Agreements between us and BGC Partners and/or Cantor are between related parties, and the terms of these agreements may be less favorable to us than those that we could negotiate with third parties and may subject us to litigation.

Our relationship with BGC Partners and/or Cantor may result in agreements with BGC Partners and/or Cantor that are between related parties. For example, we provide to and receive from Cantor and its affiliates various administrative services and transition services. As a result, the prices charged to us or by us for services provided under any agreements with BGC Partners and Cantor may be higher or lower than prices that may be charged by third parties, and the terms of these agreements may be less favorable to us than those that we could have negotiated with third parties. Any future material related-party transaction or arrangement between us and BGC Partners and/or Cantor is subject to the prior approval by our audit committee, but generally does not require the separate approval of our stockholders, and if such stockholder approval were required, Cantor may retain sufficient voting power to provide any such requisite approval without the affirmative consent of our other stockholders. These related-party relationships may also from time to time subject us to litigation.

We are controlled by Cantor. Cantor controls its wholly owned subsidiary, CF&Co, which may provide us with investment banking services. From time to time, in addition, Cantor, CF&Co and their affiliates may provide us with advice and services from time to time.

45


We are controlled by Cantor. Cantor, in turn, controls its wholly owned subsidiary, CF&Co. Cantor, CF&Co and their affiliates may provide investment banking services to us and our affiliates, including acting as our financial advisor in connection with business combinations, dispositions or other transactions, and placing or recommending to us various investments, stock loans or cash management vehicles. They would receive customary fees and commissions for these services in accordance with our investment banking engagement letter with CF&Co. They may also receive brokerage and market data and analytics products and services from us and our respective affiliates.

Real Estate LP may engage in a broad range of commercial real estate activities, and we will have limited influence over the selection or management of such activities.

We own approximately 27% of the capital in Real Estate LP. Cantor controls the remaining 73% of its capital and controls the general partner of Real Estate LP, who manages Real Estate LP. Real Estate LP collaborates with Cantor’s significant existing real estate finance business, and Real Estate LP may conduct activities in any real estate-related business or asset-backed securities-related business or any extensions thereof and ancillary activities thereto. Accordingly, we have limited to no influence on the selection or management of the activities conducted by Real Estate LP, each of which may have different risks and uncertainty associated with it and that are each beyond our control. See “-Risks Related to Our Relationship with Cantor and Its Respective Affiliates. We are controlled by Cantor. Cantor’s interests may conflict with our interests and Cantor may exercise its control in a way that favors its respective interests to our detriment.”

RISKS RELATED TO OWNERSHIP OF OUR CLASS A COMMON STOCK AND OUR STATUS AS A PUBLIC COMPANY

If we fail to implement and maintain an effective internal control environment, our operations, reputation and stock price could suffer, we may need to restate our financial statements and we may be delayed in or prevented from accessing the capital markets.

As a public company, we are required, under Section 404 of the Sarbanes-Oxley Act, to furnish a report by management on, among other things, the effectiveness of our internal control over financial reporting. This assessment is required to include disclosure of any material weaknesses identified by our management in our internal control over financial reporting. A material weakness is a control deficiency or combination of control deficiencies that results in more than a remote likelihood that a material misstatement of annual or interim financial statements will not be prevented or detected. To achieve compliance with Section 404 within the prescribed period, we will be engaged in a process to document and evaluate our internal control over financial reporting, which is both costly and challenging.

Internal controls over financial reporting, no matter how well designed, has inherent limitations. Therefore, internal controls determined to be effective can provide only reasonable assurance with respect to financial statement preparation and may not prevent or detect all misstatements. Due to the inherent limitations in all control systems, no evaluation of controls can provide absolute assurance that all control issues and instances of fraud, if any, have been detected. These inherent limitations include the realities that judgments in decision-making can be faulty, and that breakdowns can occur because of simple error or mistake. Additionally, controls can be circumvented by the individual acts of some persons, by collusion of two or more people or by management override of the controls. Moreover, projections of any evaluation of effectiveness to future periods are subject to the risk that controls may become inadequate due to changes in conditions, or that the degree of compliance with the policies or procedures may deteriorate. As such, we could lose investor confidence in the accuracy and completeness of our financial reports, which may have a material adverse effect on our reputation and stock price.

Our ability to identify and remediate any material weaknesses in our internal controls over financial reporting could affect our ability to prepare financial reports in a timely manner, control our policies, procedures, operations and assets, assess and manage our operational, regulatory and financial risks, and integrate our acquired businesses. Similarly, we need to effectively manage any growth that we achieve in such a way as to ensure continuing compliance with all applicable control, financial reporting and legal and regulatory requirements. Any material failures to ensure full compliance with control and financial reporting requirements could result in restatement, delay or prevent us from accessing the capital markets and harm our reputation and the market price for our Class A common stock.

Purchasers of our Class A common stock, as well as existing stockholders, may experience significant dilution as a result of sales of shares of our Class A common stock by us or by our partners and employees. Our management will have broad discretion as to the timing and amount of sales of our Class A common stock in any offering by us, as well as the application of the net proceeds of any such sales. In addition, sales of substantial amounts of our Class A common stock, or the perception that such sales could occur, may adversely affect prevailing market prices for our stock.
46



We may sell shares of our Class A common stock from time to time, including, without limitation, in connection with underwritten offerings, any “at-the-market” controlled equity offering program we may establish, or to our employees and partners. We may also facilitate other potential forms of employee share monetization including issuance of shares to employees and partners which may be sold through broker transactions. As a well-known seasoned issuer, we may file an automatic shelf registration statement and commence an offering immediately thereafter.

We have an effective registration statement on Form S-4 filed on May 20, 2019 (the “Acquisition Shelf Registration Statement”), with respect to the offer and sale of up to 20 million shares of our Class A common stock from time to time in connection with business combination transactions, including acquisitions of other businesses, assets, properties or securities. As of December 31, 2021, we have issued an aggregate of 1,421,457 shares of our Class A common stock under the Acquisition Shelf Registration Statement. We have filed registration statements on Form S-8 pursuant to which we have registered the shares underlying the Newmark Group Long Term Incentive Plan. As of December 31, 2021, there were 45.5 million shares remaining for sale under such registration statements.

The prices at which shares may be sold in any offering of our Class A common stock will vary, and these variations may be significant. Purchasers of these shares may suffer significant dilution if the price they pay is higher than the price paid by other purchasers of shares of our Class A common stock in any offerings of shares of our Class A common stock.

Our management will have broad discretion as to the timing and amount of sales of our Class A common stock in any offering by us, as well as the application of the net proceeds of any such sales. Accordingly, purchasers in any such offering will be relying on the judgment of our management with regard to the use of such net proceeds, and purchasers will not have the opportunity, as part of their investment decision, to assess whether the proceeds are being used appropriately. It is possible that the proceeds will be invested in a way that does not yield a favorable, or any, return for us and cause the price of our Class A common stock to decline.

We cannot predict the effect, if any, of future sales of our Class A common stock, or the availability of shares for future sales, on the market price of our Class A common stock. Sales of substantial amounts of our Class A common stock, or the perception that such sales could occur, could dilute existing holders of our Class A common stock and may adversely affect prevailing market prices for our Class A common stock.

In addition, the sale by us of any shares of our Class A common stock may decrease our existing Class A common stockholders’ proportionate ownership interest in us, reduce the amount of cash available per share for dividends payable on shares of our Class A common stock and diminish the relative voting strength of each previously outstanding share of our Class A common stock.

Delaware law, our corporate organizational documents and other requirements may impose various impediments to the ability of a third party to acquire control of us, which could deprive our investors of the opportunity to receive a premium for their shares.

We are a Delaware corporation, and the anti-takeover provisions of the Delaware General Corporation Law (which we refer to as the “DGCL”), our amended and restated certificate of incorporation and our amended and restated bylaws (which we refer to as our “bylaws”) impose various impediments to the ability of a third party to acquire control of us, even if a change of control would be beneficial to our Class A stockholders.

These provisions, summarized below, may discourage coercive takeover practices and inadequate takeover bids. These provisions may also encourage persons seeking to acquire control of us to first negotiate with our Board of Directors. We believe that the benefits of increased protection give us the potential ability to negotiate with the initiator of an unfriendly or unsolicited proposal to acquire or restructure us and outweigh the disadvantages of discouraging those proposals because negotiation of them could result in an improvement of their terms.

Our bylaws provide that special meetings of stockholders may be called only by the Chairman of our Board of Directors, or in the event the Chairman of our Board of Directors is unavailable, by the Chief Executive Officer or by the holders of a majority of the voting power of our Class B common stock, which are currently held by Cantor and CFGM. In addition, our certificate of incorporation permits us to issue “blank check” preferred stock.

Our bylaws require advance written notice prior to a meeting of our stockholders of a proposal or director nomination which a stockholder desires to present at such a meeting, which generally must be received by our Secretary not later than 120 days prior to the first anniversary of the date of our proxy statement for the preceding year’s annual meeting. In the event that the date of the annual meeting is more than 30 days before or more than 60 days after such anniversary date, notice by the
47


stockholder to be timely must be so delivered not later than the close of business on the later of the 120th day prior to the date of such proxy statement or the 10th day following the day on which public announcement of the date of such meeting is first made by us. Our bylaws provide that all amendments to our bylaws must be approved by either the holders of a majority of the voting power of all of our outstanding capital stock entitled to vote or by a majority of our Board of Directors.

We have elected in our amended and restated certificate of incorporation not to be subject to Section 203 of the DGCL, which generally prohibits a publicly held Delaware corporation from engaging in a business combination, such as a merger, with a person or group owning 15% or more of the corporation’s voting stock, for a period of three years following the date on which the person became an interested stockholder, unless (with certain exceptions) the business combination or the transaction in which the person became an interested stockholder is approved in accordance with Section 203. Accordingly, we are not subject to the anti-takeover effects of Section 203. However, our certificate of incorporation contains provisions that have the same effect as Section 203, except that they provide that each of the Qualified Class B Holders and certain of their direct transferees will not be deemed to be “interested stockholders,” and accordingly will not be subject to such restrictions.

Further, our Equity Plan contains provisions pursuant to which grants that are unexercisable or unvested may automatically become exercisable or vested as of the date immediately prior to certain change of control events. Additionally, change in control and employment agreements between us and our named executive officers also provide for certain grants, payments and grants of exchangeability, and exercisability in the event of certain change of control events.

The foregoing factors, as well as the significant common stock ownership by Cantor including shares of our Class B common stock, and rights to acquire additional such shares, and the provisions of any debt agreements could impede a merger, takeover or other business combination or discourage a potential investor from making a tender offer for our Class A common stock that could result in a premium over the market price for shares of Class A common stock.

Our certificate of incorporation provides that a state court located within the State of Delaware (or, if no state court located within the State of Delaware has jurisdiction, the federal court for the District of Delaware) shall be the sole and exclusive forum for substantially all disputes between us and our stockholders, which could limit our stockholders’ ability to obtain a favorable judicial forum for disputes with us or our directors, officers, employees or agents.

Our certificate of incorporation provides that, unless we consent to the selection of an alternative forum, a state court located within the State of Delaware (or, if no state court located within the State of Delaware has jurisdiction, the federal court for the District of Delaware) shall be the sole and exclusive forum for any derivative action or proceeding brought on our behalf; any action asserting a claim for or based on a breach of duty or obligation owed by any current or former director, officer, employee or agent of ours to us or to our stockholders, including any claim alleging the aiding and abetting of such a breach; any action asserting a claim against us or any current or former director, officer, employee or agent of ours arising pursuant to any provision of the DGCL or our certificate of incorporation or bylaws; any action asserting a claim related to or involving us that is governed by the internal affairs doctrine; or any action asserting an “internal corporate claim” as that term is defined in Section 115 of the DGCL. This choice of forum provision may limit a stockholder’s ability to bring a claim in a judicial forum that it finds favorable for disputes with us or our directors, officers, employees or agents, which may discourage such lawsuits against us and our directors, officers, employees and agents. Alternatively, if a court were to find the choice of forum provision contained in our certificate of incorporation to be inapplicable or unenforceable in an action, we may incur additional costs associated with resolving such action in other jurisdictions, which could have a material adverse effect on our business, financial condition, results of operations and prospects.

ITEM 1B. UNRESOLVED STAFF COMMENTS

Not Applicable.

ITEM 2. PROPERTIES

Our principal executive offices are located at 125 Park Avenue, New York, New York 10017. They consist of approximately 150,000 square feet of space under a lease that expires in 2031.

We operate out of more than 140 offices. In addition, we have licensed our name to 10 commercial real estate providers that operate out of 16 offices in certain locations where we do not have our own offices. We believe our facilities are sufficient for our current needs.

ITEM 3. LEGAL PROCEEDINGS
48



See Note 30 — “Commitments and Contingencies” to the Company’s Consolidated Financial Statements included in Part II, Item 8 of this Annual Report on Form 10-K for a description of our legal proceedings which is incorporated by reference herein.

ITEM 4. MINE SAFETY DISCLOSURES

Not Applicable.

49


PART II
ITEM 5. MARKET FOR THE REGISTRANT’S COMMON EQUITY, RELATED STOCKHOLDER MATTERS AND ISSUER PURCHASES OF EQUITY SECURITIES

Our Class A common stock is traded on the NASDAQ Global Select Market under the symbol “NMRK.” There is no public trading market for our Class B common stock, which is held by Cantor and CFGM.

As of February 23, 2022, there were 784 holders of record of our Class A common stock and two holders of record of our Class B common stock.

Capital Deployment Priorities, Dividend Policy and Repurchase and Redemption Program

Our near-term capital allocation priorities are to invest in growth and margin expansion at attractive returns and to return capital to stockholders through dividends and share and unit repurchases.

Traditionally, our dividend policy provided that we expect to pay a quarterly cash dividend to our common stockholders based on our post-tax Adjusted Earnings per fully diluted share. Please see below for a detailed definition of post-tax Adjusted Earnings per fully diluted share. Beginning in the first quarter of 2020, and for all of the quarterly periods in 2020 and in 2021, the Board reduced the quarterly dividend to $0.01 per share in order to strengthen the Company’s balance sheet as the real estate markets faced difficult and unprecedented macroeconomic conditions due to the COVID-19 pandemic. Additionally, beginning with the first quarter 2020, Newmark Holdings reduced its distributions to or on behalf of its partners. As Newmark’s financial condition has improved substantially year-over-year, and as the economy has rebounded, the Company has repurchased and/or redeemed a meaningful number of shares and/or units in 2021 as part of its overall capital return policy. See Note 6 “Stock Transactions and Unit Redemptions” to our accompanying audited condensed consolidated financial statements in Part II, Item 8 of this Annual Report on Form 10-K for more information.

Any dividends, if and when declared by our Board, will be paid on a quarterly basis. The dividend to our common stockholders is expected to be calculated based on post-tax Adjusted Earnings allocated to us and generated over the fiscal quarter ending prior to the record date for the dividend. No assurance can be made, however, that a dividend will be paid each quarter. The declaration, payment, timing, and amount of any future dividends payable by us will be at the sole discretion of our Board. With respect to any distributions which are declared, amounts paid to or on behalf of partners will at least cover their related tax payments. Whether any given post-tax amount is equivalent to the amount received by a stockholder also on an after-tax basis depends upon stockholders’ and partners’ domiciles and tax status.

We received 6,222,340 Nasdaq shares worth $1,093.9 million as of June 30, 2021. On July 2, 2021, we settled the third and fourth Nasdaq Forwards with 944,329 Nasdaq shares worth $166.0 million. In connection with the 2021 Equity Event, we used $484.4 million, of which $203.5 million was to reduce our fully diluted share count by 16.3 million.

We are a holding company, with no direct operations, and therefore we are able to pay dividends only from our available cash on hand and funds received from distributions from Newmark OpCo. Our ability to pay dividends may also be limited by regulatory considerations as well as by covenants contained in financing or other agreements. In addition, under Delaware law, dividends may be payable only out of surplus, which is our net assets minus our capital (as defined under Delaware law), or, if we have no surplus, out of our net profits for the fiscal year in which the dividend is declared and/or the preceding fiscal year. Accordingly, any unanticipated accounting, tax, regulatory or other charges against net income may adversely affect our ability to declare and pay dividends. While we intend to declare and pay dividends quarterly, there can be no assurance that our Board will declare dividends at all or on a regular basis or that the amount of our dividends will not change.

Stock and Unit Repurchase and Redemption Program and 2021 Activity

On August 5, 2021 and again on February 10, 2022, the Newmark Board of Directors and Audit Committee re-authorized repurchases of shares of Newmark Class A common stock and purchases of limited partnership interests or other equity interests in Newmark’s subsidiaries up to $400 million. This authorization includes repurchases of shares or purchase of units from executive officers, other employees and partners, including of BGC and Cantor, as well as other affiliated persons or entities. From time to time, Newmark may actively continue to repurchase shares and/or purchase units.

During the year ended December 31, 2021, Newmark repurchased 20,237,430 shares of Class A common stock at an average price of $14.37 During the year ended December 31, 2021, we redeemed 167,894 limited partnership interests at an aggregate price of $2.0 million for a weighted-average price of $11.91 per unit.
50



From January 1, 2022 to February 28, 2022, we repurchased 1,516,606 shares of our Class A common stock at an aggregate price of $28.1 million for a weighted-average price of $18.54 per share. From January 1, 2022 to February 28, 2022, no limited partnership interests were redeemed

As of December 31, 2021 and February 28, 2022, Newmark had $165.0 million and $400.0 million remaining from its share repurchase and unit purchase authorization, respectively.

The following table details our share repurchase activity during the fourth quarter of 2021, including the total number of shares purchased, the average price paid per share, the number of shares repurchased as part of our publicly announced repurchase program and the approximate value that may yet be purchased under such program as of December 31, 2021:

Total
Number of
Shares
Repurchased/Purchased
Average
Price Paid
per Unit
or Share
Total Number of Shares Repurchased as Part of Publicly Announced ProgramApproximate
Dollar Value
of Units and
Shares That
May Yet Be
Repurchased/
Purchased
Under the 
Program
Repurchases/Purchases
October 1, 2021 - October 31, 20213,064,959$14.713,064,959
November 1, 2021 - November 30, 20212,085,49216.202,085,492
December 1, 2021 - December 31, 20214,286,83616.774,286,836
October 1, 2021 - December 31, 20219,437,287$15.989,437,287165,017,712


Performance Graph

The performance graph below shows a comparison of the cumulative total stockholder return, on a net dividend reinvestment basis, of $100 invested on December 15, 2017, measured on December 31, 2017; March 31, 2018; June 30, 2018; September 30, 2018; December 31, 2018; March 31, 2019; June 30, 2019; September 30, 2019; December 31, 2019; March 31, 2020; June 30, 2020; September 30, 2020; December 31, 2020; March 31, 2021; June 30, 2021; September 30, 2021; and December 31, 2021. The Peer Group consists of CBRE Group, Inc., Colliers International Group Inc., Cushman & Wakefield plc, Jones Lang LaSalle Incorporated, and Savills plc. The returns of the peer group companies have been weighted according to their U.S. dollar stock market capitalization for purposes of arriving at a peer group average. Total returns are shown on a “net dividend” basis, which reflects tax effects on dividend reinvestments from companies operating under certain U.K. and European tax jurisdictions, according to local tax laws. The chart includes the Russell 2000 Index, of which we are a member. Because this Index includes small cap U.S.-listed companies, and because we are not a part of the S&P 500 Index, we believe that the Russell 2000 Index is a better measure of our stock's relative performance.

51


nmrk-20211231_g2.jpg
Note: Peer group indices use beginning of period market capitalization weighting. The above graph was prepared by Zacks Investment Research, Inc. and used with their permission, all rights reserved, Copyright 1980-2022. S&P 500 is Copyright © 2022 S&P Dow Jones Indices LLC, a division of S&P Global, all rights reserved. Russell 2000 Copyright © 2022 Russell Investments. Used with permissions, all rights reserved.

Non-GAAP Financial Measures

Newmark uses non-GAAP financial measures that differ from the most directly comparable measures calculated and presented in accordance with Generally Accepted Accounting Principles in the United States ("GAAP"). Non-GAAP financial measures used by the Company include "Adjusted Earnings before noncontrolling interests and taxes", which is used interchangeably with "pre-tax Adjusted Earnings"; "Post-tax Adjusted Earnings to fully diluted shareholders", which is used interchangeably with "post-tax Adjusted Earnings"; "Adjusted EBITDA"; and "Liquidity". The definitions of these terms are below.

Adjusted Earnings Defined

Newmark uses non-GAAP financial measures, including “Adjusted Earnings before noncontrolling interests and taxes” and “Post-tax Adjusted Earnings to fully diluted shareholders” which are supplemental measures of operating results used by management to evaluate the financial performance of the Company and its consolidated subsidiaries. Newmark believes that Adjusted Earnings best reflect the operating earnings generated by the Company on a consolidated basis and are the earnings which management considers when managing its business.

As compared with “Income (loss) before income taxes and noncontrolling interests” and “Net income (loss) for fully diluted shares” both prepared in accordance with GAAP, Adjusted Earnings calculations primarily exclude certain non-cash items and other expenses that generally do not involve the receipt or outlay of cash by the Company and/or which do not dilute existing stockholders. In addition, Adjusted Earnings calculations exclude certain gains and charges that management believes do not best reflect the ordinary results of Newmark. Adjusted Earnings is calculated by taking the most comparable GAAP measures and making adjustments for certain items with respect to compensation expenses, non-compensation expenses, and other income, as discussed below.

Calculations of Compensation Adjustments for Adjusted Earnings and Adjusted EBITDA

Treatment of Equity-Based Compensation under Adjusted Earnings and Adjusted EBITDA

The Company’s Adjusted Earnings and Adjusted EBITDA measures exclude all GAAP charges included in the line item “Equity-based compensation and allocations of net income to limited partnership units and FPUs” (or “equity-based
52


compensation” for purposes of defining the Company’s non-GAAP results) as recorded on the Company’s GAAP Consolidated Statements of Operations and GAAP Consolidated Statements of Cash Flows. These GAAP equity-based compensation charges reflect the following items:
Charges with respect to grants of exchangeability, which reflect the right of holders of limited partnership units with no capital accounts, such as LPUs and PSUs, to exchange these units into shares of common stock, as well as cash paid with respect to taxes withheld or expected to be owed by the unit holder upon such exchange. The withholding taxes related to the exchange of certain non-exchangeable units without a capital account into either common shares or units with a capital account may be funded by the redemption of preferred units such as PPSUs.
Charges with respect to preferred units. Any preferred units would not be included in the Company’s fully diluted share count because they cannot be made exchangeable into shares of common stock and are entitled only to a fixed distribution. Preferred units are granted in connection with the grant of certain limited partnership units that may be granted exchangeability or redeemed in connection with the grant of shares of common stock at ratios designed to cover any withholding taxes expected to be paid. This is an acceptable alternative to the common practice among public companies of issuing the gross amount of shares to employees, subject to cashless withholding of shares, to pay applicable withholding taxes.
GAAP equity-based compensation charges with respect to the grant of an offsetting amount of common stock or partnership units with capital accounts in connection with the redemption of non-exchangeable units, including PSUs and LPUs.
Charges related to amortization of RSUs and limited partnership units.
Charges related to grants of equity awards, including common stock or partnership units with capital accounts.
Allocations of net income to limited partnership units and FPUs. Such allocations represent the pro-rata portion of post-tax GAAP earnings available to such unit holders.

The amount of certain quarterly equity-based compensation charges is based upon the Company’s estimate of such expected charges during the annual period, as described further below under “Methodology for Calculating Adjusted Earnings Taxes”.
Virtually all of Newmark’s key executives and producers have equity or partnership stakes in the Company and its subsidiaries and generally receive deferred equity or limited partnership units as part of their compensation. A significant percentage of Newmark’s fully diluted shares are owned by its executives, partners, and employees. The Company issues limited partnership units as well as other forms of equity-based compensation, including grants of exchangeability into shares of common stock, to provide liquidity to its employees, to align the interests of its employees and management with those of common stockholders, to help motivate and retain key employees, and to encourage a collaborative culture that drives cross-selling and growth.

All share equivalents that are part of the Company’s equity-based compensation program, including REUs, PSUs, LPUs, and other units that may be made exchangeable into common stock, as well as RSUs (which are recorded using the treasury stock method), are included in the fully diluted share count when issued or at the beginning of the subsequent quarter after the date of grant. Generally, limited partnership units other than preferred units are expected to be paid a pro-rata distribution based on Newmark’s calculation of Adjusted Earnings per fully diluted share.

Certain Other Compensation-Related Items under Adjusted Earnings and Adjusted EBITDA

Newmark also excludes various other GAAP items that management views as not reflective of the Company’s underlying performance for the given period from its calculation of Adjusted Earnings and Adjusted EBITDA. These may include compensation-related items with respect to cost-saving initiatives, such as severance charges incurred in connection with headcount reductions as part of broad restructuring and/or cost savings plans.

The Company also excludes compensation charges related to non-cash GAAP gains attributable to originated mortgage servicing rights (which Newmark refers to as “OMSRs”) because these gains are also excluded from Adjusted Earnings and Adjusted EBITDA.

Excluded Compensation-Related Items with Respect to the 2021 Equity Event under Adjusted Earnings and Adjusted EBITDA (Beginning in Third Quarter 2021, as Updated)

Newmark does not view the GAAP compensation charges related to 2021 Equity Event that were not equity-based compensation as being reflective of its ongoing operations (the "Impact of the 2021 Equity Event"). These consisted of charges relating to cash paid to independent contractors for their withholding taxes and the cash redemption of HDUs. These were recorded as expenses based on Newmark's previous non-GAAP results, but were excluded in the recast non-GAAP results beginning in the third quarter of 2021 for the following reasons:
53



But for the 2021 Equity Event, the items comprising such charges would have otherwise been settled in shares and been recorded as equity-based compensation in future periods, as is the Company's normal practice. Had this occurred, such amounts would have been excluded from Adjusted Earnings and Adjusted EBITDA, and would also have resulted in higher fully diluted share counts, all else equal.
Newmark views the fully diluted share count reduction related to the 2021 Equity Event to be economically similar to the common practice among public companies of issuing the net amount of common shares to employees for their vested stock-based compensation, selling a portion of the gross shares pay applicable withholding taxes, and separately making open market repurchases of common shares.
There was nothing comparable to the 2021 Equity Event in 2020 and nothing similar is currently contemplated after 2021. Accordingly, the only prior period recast with respect to the 2021 Equity Event was the second quarter of 2021.

Calculation of Non-Compensation Expense Adjustments for Adjusted Earnings

Newmark’s calculation of pre-tax Adjusted Earnings excludes non-cash GAAP charges related to the following:
Amortization of intangibles with respect to acquisitions.
Amortization of mortgage servicing rights (which Newmark refers to as “MSRs”). Under GAAP, the Company recognizes OMSRs equal to the fair value of servicing rights retained on mortgage loans originated and sold. Subsequent to the initial recognition at fair value, MSRs are carried at the lower of amortized cost or fair value and amortized in proportion to the net servicing revenue expected to be earned. However, it is expected that any cash received with respect to these servicing rights, net of associated expenses, will increase Adjusted Earnings and Adjusted EBITDA in future periods.
Various other GAAP items that management views as not reflective of the Company’s underlying performance for the given period, including non-compensation-related charges incurred as part of broad restructuring and/or cost savings plans. Such GAAP items may include charges for exiting leases and/or other long-term contracts as part of cost-saving initiatives, as well as non-cash impairment charges related to assets, goodwill and/or intangibles created from acquisitions.

Non-Cash Adjustment for Originated Mortgage Servicing Rights Revenue for Adjusted Earnings

Newmark's calculation of pre-tax Adjusted Earnings excludes non-cash GAAP gains attributable to OMSRs. Beginning in the fourth quarter of 2020, OMSRs are no longer included in non-compensation adjustments for Adjusted Earnings but instead shown as a separate line item in the Company's “Reconciliation of GAAP Net Income Available to Common Stockholders to Adjusted Earnings Before Noncontrolling Interests and Taxes and GAAP Fully Diluted EPS to Post-Tax Adjusted EPS”. This presentation has no impact on previously reported Adjusted Earnings.

Calculation of Other (income) losses for Adjusted Earnings and Adjusted EBITDA

Adjusted Earnings calculations also exclude certain other non-cash, non-dilutive, and/or non-economic items, which may, in some periods, include:
Unusual, one-time, non-ordinary or non-recurring gains or losses.
Non-cash GAAP asset impairment charges.
The impact of any unrealized non-cash mark-to-market gains or losses on “Other income (loss)” related to the variable share forward agreements with respect to Newmark’s receipt of the Nasdaq payments in 2021 and 2022 and the 2020 Nasdaq payment (the “Nasdaq Forwards”).
Mark-to-market adjustments for non-marketable investments.
Certain other non-cash, non-dilutive, and/or non-economic items.

Due to the sale of Nasdaq’s U.S. fixed income business in the second quarter of 2021, the Nasdaq Earn-out and related Forward settlements were accelerated, less certain previously disclosed adjustments. Because these shares were originally expected to be received over a 15 year period ending in 2027, the Earn-out had been included in calculations of Adjusted Earnings and Adjusted EBITDA under Newmark's previous non-GAAP methodology. Due to the acceleration of the Earn-out and the Nasdaq Forwards, the Company now views results excluding certain items related to the Earn-out to be a better reflection of the underlying performance of Newmark’s ongoing operations. Therefore, beginning with the third quarter of 2021, other (income) losses for Adjusted Earnings and Adjusted EBITDA also excludes the impact of the below items. These items may collectively be referred to as the “Impact of Nasdaq”.

Realized gains related to the accelerated receipt on June 25, 2021 of Nasdaq shares.
54


Realized gains or losses and unrealized mark-to-market gains or losses with respect to Nasdaq shares received prior to the Earn-out acceleration.
Dividend income on Nasdaq shares.
The impact of any unrealized non-cash mark-to-market gains or losses on “Other income (loss)” related to the variable share forward agreements with respect to Newmark’s receipt of the Nasdaq payments in 2021 and 2022 and the 2020 Nasdaq payment (the “Nasdaq Forwards”). This item was historically excluded under the previous non-GAAP definitions.
Other items related to the Earn-out

Upon further consideration, Newmark's calculations of non-GAAP “Other income (loss)” will continue to include dividend income on Nasdaq shares, as these dividends contribute to cash flow and are generally correlated to Newmark's interest expense on short term borrowing against such shares. All other things being equal, as Newmark sells Nasdaq shares, both its interest expense and dividend income will decline.

Methodology for Calculating Adjusted Earnings Taxes

Although Adjusted Earnings are calculated on a pre-tax basis, Newmark also reports post-tax Adjusted Earnings to fully diluted shareholders. The Company defines post-tax Adjusted Earnings to fully diluted shareholders as pre-tax Adjusted Earnings reduced by the non-GAAP tax provision described below and net income (loss) attributable to noncontrolling interest for Adjusted Earnings.

The Company calculates its tax provision for post-tax Adjusted Earnings using an annual estimate similar to how it accounts for its income tax provision under GAAP. To calculate the quarterly tax provision under GAAP, Newmark estimates its full fiscal year GAAP income before noncontrolling interests and taxes and the expected inclusions and deductions for income tax purposes, including expected equity-based compensation during the annual period. The resulting annualized tax rate is applied to Newmark’s quarterly GAAP income before income taxes and noncontrolling interests. At the end of the annual period, the Company updates its estimate to reflect the actual tax amounts owed for the period.

To determine the non-GAAP tax provision, Newmark first adjusts pre-tax Adjusted Earnings by recognizing any, and only, amounts for which a tax deduction applies under applicable law. The amounts include charges with respect to equity-based compensation; certain charges related to employee loan forgiveness; certain net operating loss carryforwards when taken for statutory purposes; and certain charges related to tax goodwill amortization. These adjustments may also reflect timing and measurement differences, including treatment of employee loans; changes in the value of units between the dates of grants of exchangeability and the date of actual unit exchange; variations in the value of certain deferred tax assets; and liabilities and the different timing of permitted deductions for tax under GAAP and statutory tax requirements.

After application of these adjustments, the result is the Company’s taxable income for its pre-tax Adjusted Earnings, to which Newmark then applies the statutory tax rates to determine its non-GAAP tax provision. Newmark views the effective tax rate on pre-tax Adjusted Earnings as equal to the amount of its non-GAAP tax provision divided by the amount of pre-tax Adjusted Earnings.

Generally, the most significant factor affecting this non-GAAP tax provision is the amount of charges relating to equity-based compensation. Because the charges relating to equity-based compensation are deductible in accordance with applicable tax laws, increases in such charges have the effect of lowering the Company’s non-GAAP effective tax rate and thereby increasing its post-tax Adjusted Earnings.

Newmark incurs income tax expenses based on the location, legal structure, and jurisdictional taxing authorities of each of its subsidiaries. Certain of the Company’s entities are taxed as U.S. partnerships and are subject to the Unincorporated Business Tax (“UBT”) in New York City. Any U.S. federal and state income tax liability or benefit related to the partnership income or loss, with the exception of UBT, rests with the unit holders rather than with the partnership entity. The Company’s consolidated financial statements include U.S. federal, state, and local income taxes on the Company’s allocable share of the U.S. results of operations. Outside of the U.S., Newmark is expected to operate principally through subsidiary corporations subject to local income taxes. For these reasons, taxes for Adjusted Earnings are expected to be presented to show the tax provision the consolidated Company would expect to pay if 100% of earnings were taxed at global corporate rates.

Calculations of Pre- and Post-Tax Adjusted Earnings per Share
Newmark’s pre- and post-tax Adjusted Earnings per share calculations assume either that:
The fully diluted share count includes the shares related to any dilutive instruments, but excludes the associated expense, net of tax, when the impact would be dilutive; or
55


The fully diluted share count excludes the shares related to these instruments, but includes the associated expense, net of tax.

The share count for Adjusted Earnings excludes certain shares and share equivalents expected to be issued in future periods but not yet eligible to receive dividends and/or distributions. Each quarter, the dividend payable to Newmark’s stockholders, if any, is expected to be determined by the Company’s Board of Directors with reference to a number of factors, including post-tax Adjusted Earnings per share. Newmark may also pay a pro-rata distribution of net income to limited partnership units, as well as to Cantor for its noncontrolling interest. The amount of this net income, and therefore of these payments per unit, would be determined using the above definition of Adjusted Earnings per share on a pre-tax basis.

The declaration, payment, timing, and amount of any future dividends payable by the Company will be at the discretion of its Board of Directors using the fully diluted share count. In addition, the non-cash preferred dividends are excluded from Adjusted Earnings per share as Newmark expected to redeem the related exchangeable preferred limited partnership units (“EPUs”) with Nasdaq shares.

Management Rationale for Using Adjusted Earnings
Newmark’s calculation of Adjusted Earnings excludes the items discussed above because they are either non-cash in nature, because the anticipated benefits from the expenditures are not expected to be fully realized until future periods, or because the Company views results excluding these items as a better reflection of the underlying performance of Newmark’s ongoing operations. Management uses Adjusted Earnings in part to help it evaluate, among other things, the overall performance of the Company’s business, to make decisions with respect to the Company’s operations, and to determine the amount of dividends payable to common stockholders and distributions payable to holders of limited partnership units. Dividends payable to common stockholders and distributions payable to holders of limited partnership units are included within “Distributions to stockholders” and “Earnings distributions to limited partnership interests and noncontrolling interests,” respectively, in our consolidated statements of cash flows.

The term “Adjusted Earnings” should not be considered in isolation or as an alternative to GAAP net income (loss). The Company views Adjusted Earnings as a metric that is not indicative of liquidity, or the cash available to fund its operations, but rather as a performance measure. Pre- and post-tax Adjusted Earnings, as well as related measures, are not intended to replace the Company’s presentation of its GAAP financial results. However, management believes that these measures help provide investors with a clearer understanding of Newmark’s financial performance and offer useful information to both management and investors regarding certain financial and business trends related to the Company’s financial condition and results of operations. Management believes that the GAAP and Adjusted Earnings measures of financial performance should be considered together.

For more information regarding Adjusted Earnings, see the sections of the Company’s most recent financial results press release titled “Reconciliation of GAAP Income to Adjusted Earnings and GAAP Fully Diluted EPS to Post-tax Adjusted EPS”, including the related footnotes, for details about how Newmark’s non-GAAP results are reconciled to those under GAAP.

Adjusted EBITDA Defined
Newmark also provides an additional non-GAAP financial performance measure, “Adjusted EBITDA” which it defines as GAAP “Net income (loss) available to common stockholders” adjusted for the following items:
Net income (loss) attributable to noncontrolling interest.
Provision (benefit) for income taxes.
OMSR revenue.
MSR amortization.
Compensation charges related to OMSRs.
Other depreciation and amortization.
Equity-based compensation and allocations of net income to limited partnership units and FPUs.
Various other GAAP items that management views as not reflective of the Company’s underlying
performance for the given period. These may include compensation-related items with respect to cost-saving
initiatives, such as severance charges incurred in connection with headcount reductions as part of broad
restructuring and/or cost savings plans; charges for exiting leases and/or other long-term contracts as part of
cost-saving initiatives; and non-cash impairment charges related to assets, goodwill and/or intangibles created
from acquisitions.
Other non-cash, non-dilutive, and/or non-economic items, which may, in certain periods, include the impact of any unrealized non-cash mark-to-market gains or losses on “other income (loss)” related to the variable
56


share forward agreements with respect to Newmark’s receipt of the Nasdaq payments in 2021 and 2022 and the 2020 Nasdaq payment (the “Nasdaq Forwards”), as well as mark-to-market adjustments for non-marketable investments.
Interest expense.

Beginning with the third quarter of 2021, calculation of Adjusted EBITDA will also exclude the “Impact of Nasdaq” and the “Impact of the 2021 Equity Event”, which are defined above.

Newmark’s calculation of Adjusted EBITDA excludes certain items discussed above because they are either non-cash in nature, because the anticipated benefits from the expenditures are not expected to be fully realized until future periods, or because the Company views excluding these items as a better reflection of the underlying performance Newmark’s ongoing operations. The Company’s management believes that its Adjusted EBITDA measure is useful in evaluating Newmark’s operating performance, because the calculation of this measure generally eliminates the effects of financing and income taxes and the accounting effects of capital spending and acquisitions, which would include impairment charges of goodwill and intangibles created from acquisitions. Such items may vary for different companies for reasons unrelated to overall operating performance. As a result, the Company’s management uses this measure to evaluate operating performance and for other discretionary purposes. Newmark believes that Adjusted EBITDA is useful to investors to assist them in getting a more complete picture of the Company’s financial results and operations.

Since Newmark’s Adjusted EBITDA is not a recognized measurement under GAAP, investors should use this measure in addition to GAAP measures of net income when analyzing Newmark’s operating performance. Because not all companies use identical EBITDA calculations, the Company’s presentation of Adjusted EBITDA may not be comparable to similarly titled measures of other companies. Furthermore, Adjusted EBITDA is not intended to be a measure of free cash flow or GAAP cash flow from operations because the Company’s Adjusted EBITDA does not consider certain cash requirements, such as tax and debt service payments.

For more information regarding Adjusted EBITDA, see the section of the Company’s most recent financial results press release titled “Reconciliation of GAAP Income to Adjusted EBITDA” including the related footnotes, for details about how Newmark’s non-GAAP results are reconciled to those under GAAP EPS.

Timing of Outlook for Certain GAAP and Non-GAAP Items
Newmark anticipates providing forward-looking guidance for GAAP revenues and for certain non-GAAP measures from time to time. However, the Company does not anticipate providing an outlook for other GAAP results. This is because certain GAAP items, which are excluded from Adjusted Earnings and/or Adjusted EBITDA, are difficult to forecast with precision before the end of each period. The Company therefore believes that it is not possible for it to have the required information necessary to forecast GAAP results or to quantitatively reconcile GAAP forecasts to non-GAAP forecasts with sufficient precision without unreasonable efforts. For the same reasons, the Company is unable to address the probable significance of the unavailable information. The relevant items that are difficult to predict on a quarterly and/or annual basis with precision and may materially impact the Company’s GAAP results include, but are not limited to the following:
Certain equity-based compensation charges that may be determined at the discretion of management throughout and up to the period-end;
Unusual, one-time, non-ordinary, or non-recurring items;
The impact of gains or losses on certain marketable securities, as well as any gains or losses related to associated mark-to- market movements and/or hedging. These items are calculated using period-end closing prices;
Non-cash asset impairment charges, which are calculated and analyzed based on the period-end values of the underlying assets. These amounts may not be known until after period-end;
Acquisitions, dispositions and/or resolutions of litigation, which are fluid and unpredictable in nature.

Liquidity Defined
Newmark may also use a non-GAAP measure called “liquidity.” The Company considers liquidity to be comprised of the sum of cash and cash equivalents, marketable securities, and reverse repurchase agreements (if any), less securities lent out in securities loaned transactions and repurchase agreements. The Company considers liquidity to be an important metric for determining the amount of cash that is available or that could be readily available to the Company on short notice.

For more information regarding liquidity, see the section of the Company’s most recent financial results press release titled “Liquidity Analysis,” including any related footnotes, for details about how Newmark’s non-GAAP results are reconciled to those under GAAP.


57


ITEM 6. [RESERVED]

58


ITEM 7. MANAGEMENT’S DISCUSSION AND ANALYSIS OF FINANCIAL CONDITION AND RESULTS OF OPERATIONS

The following discussion of Newmark’s financial condition and results of operations should be read together with Newmark’s accompanying consolidated financial statements and related notes, as well as the caution “Special Note Regarding Forward-Looking Information” relating to forward-looking statements within the meaning of Section 27A of the Securities Act of 1933, as amended (the “Securities Act”), and Section 21E of the Securities Exchange Act of 1934, as amended (the “Exchange Act”), included in Newmark's Annual report on Form 10-K and in this report. When used herein, the terms “Newmark,” the “Company,” “we,” “us,” and “our” refer to Newmark Group, Inc. and its consolidated subsidiaries.

This discussion summarizes the significant factors affecting our results of operations and financial condition during the years ended December 31, 2021, 2020 and 2019. We operate in one reportable segment, real estate services. This discussion is provided to increase the understanding of, and should be read in conjunction with, our accompanying consolidated financial statements and the notes thereto included elsewhere in this report.

Forward-Looking Cautionary Statements

Our actual results and the outcome and timing of certain events may differ significantly from the expectations discussed in the forward-looking statements. Factors that might cause or contribute to such a discrepancy include, but are not limited to, the factors set forth below:
macroeconomic and other challenges and uncertainties resulting from the coronavirus ("COVID-19") pandemic, including any successive waves or variants of the virus, the complications in the implementation of vaccination programs, effectiveness and public acceptance of vaccines, and governmental and public reactions thereto, including the adoption of vaccine mandates and of vaccine passport requirements or other documentation by governmental authorities or private operators of public spaces, the impact on the economy, the commercial real estate services industry and the global financial markets, and consumer and corporate clients and customers, including the effect on demand for commercial real estate including office space, levels of new lease activity and renewals, frequency of loan defaults and forbearance, and fluctuations in the mortgage-backed securities market;
challenges relating to our repositioning of certain aspects of our business to adapt to and better address the needs of our clients in the future as a result of the acceleration of pre-existing long-term social and economic trends, or emergence of new trends resulting from the COVID-19 pandemic and governmental measures taken in response thereto, including changes in the mix of demand for commercial real estate space, including decreased demand for urban office and retail space generally, which may be offset in whole or in part by increased demand for suburban office, data storage, fulfillment, and distribution centers and life sciences facilities, that could materially reduce demand for commercial space and have a material adverse effect on the nature of and demand for our commercial real estate services, including the time and expense related to such repositioning, as well as risks related to our entry into new geographic markets or lines of business;
the impact of the COVID-19 pandemic, including any successive waves or variants of the virus, on our operations, including the continued ability of our executives, employees, clients and third-party service providers to perform their functions at normal levels, as well as the cybersecurity risks of remote working, and our ability to continue providing on-site commercial property management services;
market conditions, transaction volumes, possible disruptions in transactions, potential deterioration of equity and debt capital markets for commercial real estate and related services, impact of significant changes in interest rates and our ability to access the capital markets as needed or on reasonable terms and conditions;
pricing, commissions and fees, and market position with respect to any of our products and services and those of our competitors;
the effect of industry concentration and reorganization, reduction of customers and consolidation;
uncertainties related to integrating certain assets of Knotel, Inc. ("Knotel") and Space Management
(DBA “Deskeo”) as we build out our international flexible office business;
liquidity, regulatory requirements and the impact of credit market events, including the impact of COVID-19 and actions taken by governments and businesses in responses thereto on the credit markets and interest rates;
our relationship and transactions with Cantor Fitzgerald, L.P. (“Cantor”) and its affiliates, Newmark’s structure, including Newmark Holdings, L.P. (“Newmark Holdings”), which is owned by Newmark, Cantor, Newmark’s employee partners and other partners, and our operating partnership, which is owned jointly by us and Newmark Holdings (which we refer to as “Newmark OpCo” ) any related transactions, conflicts of interest, or litigation, any loans to or from Newmark or Cantor, Newmark Holdings or Newmark OpCo, including the balances and interest
59


rates thereof from time to time and any convertible or equity features of any such loans, competition for and retention of brokers and other managers and key employees;
the impact on our stock price from the reduction of our dividend and potential future changes in our capital deployment priorities, including repurchases of shares, purchases of limited partnership interests, and our dividend policy, and in Newmark Holdings distributions to partners and the related impact of such reductions, as well as the effect of layoffs, furloughs, salary cuts, and expected lower commissions or bonuses on the repayment of partner loans;
market volatility as a result of the effects of COVID-19 or other market conditions, which may not be sustainable or predictable in future periods;
our ability to grow in other geographic regions and to manage our continued overseas growth and the impact of the COVID-19 pandemic on these regions and transactions;
our ability to maintain or develop relationships with independently owned offices or affiliated businesses or partners in our business;
the impact of any restructuring or similar transaction on our business and financial results in current or future periods, including with respect to any assumed liabilities or indemnification obligations with respect to such transactions, the integration of any completed acquisitions and the use of proceeds of any completed dispositions;
our ability to effectively deploy the proceeds of our Nasdaq, Inc. (“Nasdaq”) shares to repurchase shares or limited partnership interests, reduce our debt, and invest in growing our business;
risks related to changes in our relationships with the Government Sponsored Enterprises (“GSEs”) and Housing and Urban Development (“HUD”), including the impact of COVID-19 and related changes in the credit markets, changes in prevailing interest rates and the risk of loss in connection with loan defaults;
risks related to changes in the future of the GSEs, including changes in the terms of applicable conservatorships and changes in their capabilities;
economic or geopolitical conditions or uncertainties, the actions of governments or central banks, including the impact of COVID-19 on the global markets and government responses, and restrictions on business and commercial activity, uncertainty regarding the nature, timing and consequences of the United Kingdom (“U.K.”)’s exit from the European Union (“EU”) following the withdrawal process, including potential reduction in investment in the U.K., and the pursuit of trade, border control or other related policies by the U.S. and/or other countries (including U.S. - China trade relations), political and civil unrest in the U.S., including demonstrations, riots, rising tensions with law enforcement, the impact of the recent or upcoming U.S. Presidential and Congressional elections, response to governmental mandates and other restrictions related to COVID-19 in the U.S. or abroad, political and labor unrest in France, Hong Kong, China and other jurisdictions, conflict in the Middle East, Russia, Ukraine, or other jurisdictions, the impact of U.S. government shutdowns or impasses, the impact of terrorist acts, acts of war or other violence or political unrest, as well as natural disasters or weather-related or similar events, including hurricanes as well as power failures, communication and transportation disruptions, and other interruptions of utilities or other essential services, and the impact of pandemics and other international health incidents, including COVID-19;
the effect on our business, clients, the markets in which we operate, and the economy in general of inflationary pressures and the Federal Reserve's response thereto, infrastructure spending, changes in the U.S. and foreign tax and other laws, including changes in tax rates, repatriation rules, and deductibility of interest, potential policy and regulatory changes in Mexico and other countries, sequestrations, uncertainties regarding the debt ceiling and the federal budget, and future changes to tax policy and other potential political policies resulting from elections and changes in governments;
our dependence upon our key employees, our ability to build out successful succession plans, the impact of absence due to illness or leave of certain key executive officers or employees and our ability to attract, retain, motivate and integrate new employees, as well as the competing demands on the time of certain of our executive officers who also provide services to Cantor, BGC and various other ventures and investments sponsored by Cantor;
the effect on our business of changes in interest rates, changes in benchmarks, including the transition away from LIBOR, the transition to alternative benchmarks such as SOFR, and federal and state legislation relating thereto, the level of worldwide governmental debt issuances, austerity programs, government stimulus packages, including those related to COVID-19, increases or decreases in deficits and the impact of increased government tax rates, and other changes to monetary policy, and potential political impasses or regulatory requirements, including increased capital requirements for banks and other institutions or changes in legislation, regulations and priorities;
60


extensive regulation of our business and clients, changes in regulations relating to commercial real estate and other industries, and risks relating to compliance matters, including regulatory examinations, inspections, investigations and enforcement actions, and any resulting costs, increased financial and capital requirements, enhanced oversight, remediation, fines, penalties, sanctions, and changes to or restrictions or limitations on specific activities, operations, compensatory arrangements, and growth opportunities, including acquisitions, hiring, and new businesses, products, or services, as well as risks related to our taking actions to ensure that we and Newmark Holdings are not deemed investment companies under the Investment Company Act of 1940;
the impact of illness or governmental actions preventing a significant portion of our workforce or the workforce of our clients or third-party vendors from performing functions that can only be conducted in-person, including on-site tours and inspections of buildings;
factors related to specific transactions or series of transactions as well as counterparty failure;
costs and expenses of developing, maintaining and protecting our intellectual property, as well as employment, regulatory, and other litigation, proceedings and their related costs, including related to acquisitions and other matters, including judgments, fines, or settlements paid, reputational risk, and the impact thereof on our financial results and cash flow in any given period;
our ability to maintain continued access to credit and availability of financing necessary to support our ongoing business needs, including to refinance indebtedness, and the risks associated with the resulting leverage, as well as fluctuations in interest rates;
certain other financial risks, including the possibility of future losses, indemnification obligations, assumed liabilities, reduced cash flows from operations, increased leverage, reduced availability under our Credit Facility and CF Secured Borrowing Facility, and the need for short or long-term borrowings, including from Cantor, the ability of Newmark to refinance our indebtedness, including in the credit markets, and our ability to satisfy eligibility criteria for government-sponsored loan programs and changes to interest rates and market liquidity or our access to other sources of cash relating to acquisitions, dispositions, or other matters, potential liquidity and other risks relating to our ability to maintain continued access to credit and availability of financing necessary to support ongoing business needs on terms acceptable to us, if at all, and risks associated with the resulting leverage, including potentially causing a reduction in credit ratings and the associated outlooks and increased borrowing costs as well as interest rate and foreign currency exchange rate fluctuations;
risks associated with the temporary or longer-term investment of our available cash, including in Newmark OpCo, defaults or impairments on the Company’s investments (including investments in non-marketable securities), joint venture interests, stock loans or cash management vehicles and collectability of loan balances owed to us by partners, employees, Newmark OpCo or others;
the impact of any reduction in the willingness of commercial property owners to outsource their property management needs;
our ability to enter new markets or develop new products or services and to induce clients to use these products or services and to secure and maintain market share, and the impact of COVID-19 generally and on the commercial real estate services business in particular;
our ability to enter into marketing and strategic alliances, business combinations, restructuring, rebranding or other transactions, including acquisitions, dispositions, reorganizations, partnering opportunities and joint ventures, the anticipated benefits of any such transactions, relationships or growth and the future impact of any such transactions, relationships or growth on other businesses and financial results for current or future periods, the integration of any completed acquisitions and the use of proceeds of any completed dispositions, the impact of amendments and/or terminations of any strategic arrangements, and the value of any hedging entered into in connection with consideration received or to be received in connection with such dispositions and any transfers thereof;
our estimates or determinations of potential value with respect to various assets or portions of the Company’s business, including with respect to the accuracy of the assumptions or the valuation models or multiples used;
the impact of near- or off-shoring on our business, including on our ability to manage turnover and hire and retain personnel, including brokerage professionals, salespeople, managers, and other professionals;
our ability to effectively manage any growth that may be achieved, including outside of the U.S., while ensuring compliance with all applicable financial reporting, internal control, legal compliance, and regulatory requirements;
our ability to identify and remediate any material weaknesses or significant deficiencies in internal controls that could affect our ability to properly maintain books and records, prepare financial statements and reports in a timely manner, control policies, practices and procedures, operations and assets, assess and manage the
61


Company’s operational, regulatory and financial risks, and integrate acquired businesses and brokers, salespeople, managers and other professionals;
the impact of unexpected market moves and similar events;
information technology risks, including capacity constraints, failures, or disruptions in our systems or those of clients, counterparties, or other parties with which we interact, increased demands on such systems and on the telecommunications infrastructure from remote working during the COVID-19 pandemic, including cyber-security risks and incidents, compliance with regulations requiring data minimization and protection and preservation of records of access and transfers of data, privacy risk and exposure to potential liability and regulatory focus;
the impact of our reductions to our dividends and distributions and the timing and amounts of any future dividends or distributions and our increased stock and unit repurchase authorization, including our ability to meet expectations with respect to payment of dividends and repurchases of common stock or purchases of Newmark Holdings limited partnership interests or other equity interests in subsidiaries, including Newmark OpCo, including from Cantor or our executive officers, other employees, partners and others and the effect on the market for and trading price of our Class A common stock as a result of any such transactions;
the effectiveness of our governance, risks management, and oversight procedures and the impact of any potential transactions or relationships with related parties;
the impact of our environmental, social and governance (“ESG”) or “sustainability” ratings on the decisions by clients, investors, potential clients and other parties with respect to our business, investments in us or the market for and trading price of Newmark Class A common stock or other matters;
the fact that the prices at which shares of our Class A common stock are or may be sold in offerings or other transactions may vary significantly, and purchasers of shares in such offerings or other transactions, as well as existing stockholders, may suffer significant dilution if the price they paid for their shares is higher than the price paid by other purchasers in such offerings or transactions;
the effect on the markets for and trading prices of our Class A common stock due to market factors, as well as on various offerings and other transactions, including offerings of Class A common stock and convertible or exchangeable debt or other securities, repurchases of shares of Class A common stock and purchases or redemptions of Newmark Holdings limited partnership interests or other equity interests in us or its subsidiaries, any exchanges by Cantor of shares of Class A common stock for shares of Class B common stock, any exchanges or redemptions of limited partnership units and issuances of shares of Class A common stock in connection therewith, including in corporate or partnership restructurings, payment of dividends on Class A common stock and distributions on limited partnership interests of Newmark Holdings and Newmark OpCo, convertible arbitrage, hedging, and other transactions engaged in by us or holders of outstanding shares, debt or other securities, share sales and stock pledge, stock loans, and other financing transactions by holders of shares or units (including by Cantor executive officers, partners, employees or others), including of shares acquired pursuant to employee benefit plans, unit exchanges and redemptions, corporate or partnership restructurings, acquisitions, conversions of shares of our Class B common stock and other convertible securities into shares of our Class A common stock, stock pledge, stock loans, or other financing transactions, distributions of our Class A common stock by Cantor to its partners, including deferred distribution rights shares.

The foregoing risks and uncertainties, as well as those risks and uncertainties discussed under the headings "Item 1A-Risk Factors," and "Item 7A-Quantitative and Qualitative Disclosures About market Risk" and elsewhere in this Form 10-K, may cause actual results and events to differ materially from the forward-looking statements. The information included herein is given as of the filing date of this Form 10-K with the Securities and Exchange Commission (the “SEC”), and future results or events could differ significantly from these forward-looking statements. We do not undertake to publicly update or revise any forward-looking statements, whether as a result of new information, future events, or otherwise.


Overview
Newmark is a leading full-service commercial real estate services business. We offer a diverse array of integrated services and products designed to meet the full needs of both real estate investors/owners and occupiers. Our investor/owner services and products include capital markets, which consists of investment sales, debt and structured finance and loan sales, agency leasing, property management, valuation and advisory, commercial real estate due diligence consulting and advisory services and government sponsored enterprise (“GSE”) lending and loan servicing, mortgage broking and equity-raising. Our occupier services and products include tenant representation, real estate management technology systems, workplace and occupancy strategy, global corporate consulting services, project management, lease administration and facilities management. We enhance these services and products through innovative real estate technology solutions and data analytics that enable our
62


clients to increase their efficiency and profits by optimizing their real estate portfolio. We have relationships with many of the world’s largest commercial property owners, real estate developers and investors, as well as Fortune 500 and Forbes Global 2000 companies.

We generate revenues from commissions on leasing and capital markets transactions, consulting and technology user fees, property and facility management fees, and mortgage origination and loan servicing fees.

Our growth has historically been focused in North America. During 2021, we ended our affiliation with Knight Frank and have accelerated our global growth plans by acquiring Space Management (DBA "Deskeo") and Knotel Inc. ("Knotel"), both of which are European leaders in flexible and serviced office space, and announced the addition of industry-leading international professionals in Global Corporate Services and Capital Markets. As of December 31, 2021, we had approximately 5,900 employees, including approximately 1,700 revenue-generating producers (across leasing, capital markets, and origination) in over 140 offices in more than 115 cities. In addition, Newmark has licensed its name to 1 commercial real estate providers that operate out of 21 offices in certain locations where Newmark does not have its own offices.

The discussion of our financial results reflects only the business owned by us and does not include the results for independently owned offices that use some variation of the Newmark name in their branding or marketing.

We are a leading capital markets business in the United States. We have access to many of the world’s largest owners of commercial real estate, and this will drive growth throughout the life cycle of each real estate asset by allowing us to provide best-in-class agency leasing and property management during the ownership period. We also provide investment sales and arrange debt and equity financing to assist owners in maximizing the return on investment in each of their real estate assets. Specifically, with respect to multifamily assets, we are a leading GSE lender by loan origination volume and servicer with a servicing portfolio of approximately $70.4 billion as of December 31, 2021 (of which 2.8% relates to special servicing). This servicing portfolio provides a steady stream of income over the life of the serviced loans.

We continue to invest in the business by adding high profile and talented producers and other revenue-generating professionals. Historically, newly hired commercial real estate producers tend to achieve dramatically higher productivity in their second and third years with our company, although we incur related expenses immediately. As newly hired producers increase their production, our commission revenue and earnings growth accelerate, thus reflecting our operating leverage.

Our pre-tax margins are impacted by the mix of revenues generated. For example, servicing revenues tend to have higher pre-tax margins than Newmark as a whole, and margins from “Gains from mortgage banking activities/originations, net” tend to be lower as we retain rights to service loans over time. Capital markets transactions tend to have higher pre-tax margins than leasing advisory transactions. Pre-tax earnings margins on our property and facilities management, along with certain of our other Global Corporate Services (“GCS”) products, are at the lower end of margins for our business as a whole.

Business Environment
During 2021, activity in the U.S. economy has picked up rapidly as it has rebounded from the Covid-19 downturn in 2020. According to the U.S. Centers for Disease Control and Prevention (the "CDC") as of February 16, 2022, approximately 43.1% of the American population have been fully vaccinated and received a booster, 64.6% of the American population has been fully vaccinated against COVID-19, and 76.1% has received at least one dose, although there is persistent vaccine reluctance in the currently unvaccinated population. Mask mandates are also being revised in many areas. Many companies are requiring employees to come back to the office as business and the government continues to reopen both in the US and around the world.

Although there continues to be some uncertainty around COVID-19, the measures taken by the federal and state governments and the speed and voracity of a recovery appear to be positive. Our capital markets have shown significant growth, as our investments in the business have coincided with record investment sales and debt volumes. For example, according to RCA, investment sales volumes in the US were a record $809 billion for 2021, or more than 25% higher than in 2019, which was the previous best-ever year. COVID-19 has created new opportunities in our management services businesses, which continued to perform well during 2021 as our clients turned to Newmark for advice on their real estate portfolios, including new environmental safety requirements, managing costs associated with implementing these new standards as well as assessing facility and employee readiness as companies plan their return to offices in the wake of the pandemic. In addition, consulting fee revenues from tenant restructuring and portfolio optimization are expected to continue in the near-term. In early 2021, we hired a head of global corporate services to expand these critical offerings for occupiers as they formulate their post pandemic real estate plans.

Impact of COVID-19 on Employees
63


Newmark has taken steps to help its employees during this global pandemic and subsequent recovery. These policies and practices protect the health, safety and welfare of the Company’s workforce while enabling employees to maintain a high level of performance. Certain of these items are summarized below.
Effective June 1, 2021, we welcomed our employees back to our offices subject to CDC guidelines and state and local guidelines and regulations in each location;
We are focused on maximizing productivity regardless of where our employees work. In all cases, the Company has mandated appropriate social distancing measures;
The Company has developed standardized procedures for reopening its offices safely in accordance with state and local regulatory requirements;
The Company provides ongoing informational COVID-19-related messages and notices;
Where applicable, Newmark has applied and is continuing to apply more frequent and vigorous hygiene and sanitation measures and providing personal protective equipment (PPE);
Nonessential business travel has been restricted while personal travel has been discouraged, particularly in areas most affected by the pandemic;
The Company’s medical plans have waived applicable member cost sharing for all medically necessary diagnostic testing related to COVID-19;
The Company also introduced zero co-pay telemedicine for COVID-related visits for participants in the U.S. medical plans and their dependents. Newmark has encouraged the use of telemedicine during the pandemic;
The Company has reminded employees about its Employee Assistance Program and the ways it can assist them during this challenging time;
Newmark provides paid leave in accordance with its policies and applicable COVID-19 related laws and regulations.


Acquisitions
On March 24, 2021, Newmark acquired the business of Knotel, a global flexible workspace provider. Newmark agreed to provide approximately $19.8 million of debtor-in-possession financing as part of a $70 million credit bid to acquire the business through Knotel’s Chapter 11 sales process, subject to approval of the U.S. Bankruptcy Court. On March 18, 2021, the United States Bankruptcy Court approved the transaction under Section 363 of the United States Bankruptcy Code. See Note 4 — “Acquisitions” to our accompanying Consolidated Financial Statements included in Part I, Item I of this Annual Report on Form 10-K for additional information.

On September 6, 2021, Newmark acquired Deskeo, France's leader in flexible and serviced office space for enterprise clients. Based in Paris, France Deskeo adds over 50 locations to Newmark's international flexible office portfolio. See Note 4 — “Acquisitions” to our accompanying consolidated Financial Statements included in Part II, Item 8 of this Annual Report on Form 10-K for additional information.



Debt Credit Agreements
On November 6, 2018, Newmark closed its offering of $550.0 million aggregate principal amount of 6.125% Senior Notes due 2023 (“6.125% Senior Notes”). The 6.125% Senior Notes are general senior unsecured obligations of Newmark. The 6.125% Senior Notes, which were priced on November 1, 2018 at 98.94% to yield 6.375%, were offered and sold by Newmark in a private offering exempt from the registration requirements under the Securities Act. Newmark received net proceeds of $537.6 million, net of debt issue costs and debt discount. The 6.125% Senior Notes bear an interest rate of 6.125% per annum, payable on each May 15 and November 15, beginning on May 15, 2019 and will mature on November 15, 2023. The 6.125% Senior Notes were subsequently exchanged for notes with substantially similar terms that were registered under the Securities Act. As of December 31, 2021 and December 31, 2020, the carrying amount of the 6.125% Senior Notes was $545.2 million and $542.8 million, respectively.

On November 28, 2018, Newmark entered into a credit agreement by and among Newmark, the several financial institutions from time to time party thereto, as Lenders, and Bank of America N.A., as administrative agent (the “Credit Agreement”). The Credit Agreement provides for a $250.0 million three-year unsecured senior revolving credit facility (the “Credit Facility”).

64


On February 26, 2020, Newmark entered into an amendment to the Credit Agreement (the “Amended Credit Agreement”), increasing the size of the Credit Facility to $425.0 million (“the Credit Facility”) and extending the maturity date to February 26, 2023. The interest rate on the Credit Facility was reduced to LIBOR plus 1.75% per annum, subject to a pricing grid linked to Newmark’s credit ratings from Standard & Poor’s and Fitch.

On March 16, 2020, Newmark entered into a second amendment to the Credit Agreement (the “Second Amended Credit Agreement”), increasing the size of the Credit Facility to $465.0 million. The interest rate on the Amended Credit Facility is LIBOR plus 1.75% per annum, subject to a pricing grid linked to Newmark’s credit ratings from Standard & Poor’s and Fitch. As of December 31, 2021, Newmark did not have an outstanding amount on the Credit Facility. As of, December 31, 2020, the carrying amount of the Credit Facility was $137.6 million.

On June 16, 2020, the Company’s Board of Directors and its Audit Committee authorized a debt repurchase program for the repurchase by the Company in the amount of up to $50.0 million of the Company’s 6.125% Senior Notes and any future debt securities issued by the Company hereafter (collectively, “Company debt securities”). Repurchases of Company debt securities, if any, are expected to reduce future cash interest payments, as well as future amounts due at maturity or upon redemption.
Under the authorization, the Company may make repurchases of Company debt securities for cash from time to time in the open market or in privately negotiated transactions upon such terms and at such prices as management may determine. Additionally, the Company is authorized to make any such repurchases of Company debt securities through Cantor Fitzgerald & Co. ("Cantor") (or its affiliates), in its capacity as agent or principal, or such other broker-dealers as management shall determine to utilize from time to time upon customary market terms or commissions.

As of December 31, 2021, the Company had $50.0 million remaining from its debt repurchase authorization.

On June 19, 2020, Newmark established a $125.0 million sublimit line of credit to fund potential principal and interest servicing advances on its Fannie Mae portfolio during the forbearance period related to the Coronavirus Aid, Relief, and Economic Security Act ("CARES Act"). The sublimit is now included within the Company’s existing $450 million warehouse facility due June 15, 2022. The advance line will provide 100% of the principal and interest advance payment at a rate of 1-month LIBOR plus 1.80% and will be collateralized by Fannie Mae's commitment to repay advances. Newmark has two Fannie Mae loans that were in default, with $0.1 million outstanding as of December 31, 2021.

On November 30, 2018, Newmark entered into an unsecured credit agreement (the “Cantor Credit Agreement”) with Cantor. The Cantor Credit Agreement provides for each party to issue loans to the other party in the lender’s discretion. Pursuant to the Cantor Credit Agreement, the parties and their respective subsidiaries (with respect to CFLP, other than BGC Partners, Inc. ("BGC") and its subsidiaries) may borrow up to an aggregate principal amount of $250.0 million from each other from time to time at an interest rate which is the higher of Cantor’s or Newmark’s short-term borrowing rate then in effect, plus 1.0%. As of December 31, 2021 and 2020, the Company did not have an outstanding balance under this facility.

Securities Financing

On August 2, 2021, our subsidiary Newmark OpCo, entered into a Master Repurchase Agreement (the “Repurchase Agreement”) with CF Secured, LLC (“CF Secured”), an affiliate of Newmark’s majority stockholder, Cantor, pursuant to which Newmark may seek, from time-to-time, to execute short-term secured financing transactions. Repurchase Agreements effect equity financing. The Company, under the Repurchase agreement, may seek to sell securities, in this case common shares of Nasdaq, owned by the Company, to CF Secured, under the Repurchase Agreement, and agrees to repurchase those securities on a date certain at a repurchase price generally equal to the original purchase price plus interest.

Pursuant to the Repurchase Agreement, the Company and CF Secured agreed to enter into a repurchase transaction, wherein CF Secured will deliver the cash of such repurchase transaction to the Company on an overnight basis at an initial rate of 0.95% per annum (approximately 1.00% less expensive than Newmark’s revolving credit facility), and the Company will deliver to CF Secured the number of shares of Nasdaq as collateral so that the market value of such shares equals 130% of such cash proceeds. The Nasdaq shares will be marked to market daily, and the minimum maintenance margin requirement, should the share price decline, will be 120% of such cash proceeds. The Company will be required to transfer additional collateral (securities and/or cash) in the event of a margin percentage decline below 120%.

The initial repurchase or financing transaction was executed on August 2, 2021 and consisted of Newmark receiving $260 million in cash and Newmark delivering 1,818,000 Nasdaq shares as collateral. The repurchase transaction may be rolled over daily (or for a term greater than one day at a time), subject to terms mutually acceptable to the Company and CF Secured,
65


including the rate and minimum margin requirement, both of which can fluctuate based upon general funding rates and other factors in the repurchase funding market.

The Repurchase Agreement is subject to ongoing compliance with various covenants and contains customary events of default. If an event of default occurs, the repurchase date for each transaction under the Repurchase Agreement may be accelerated to the date of default. For events of default relating to insolvency and receivership, the repurchase date for each transaction under the Repurchase Agreement is automatically accelerated to the date of default.

Newmark still receives dividends on the common shares of Nasdaq it owns, including those shares used as collateral.

The Company intends to utilize the cash proceeds from the repurchase transaction to lower its debt costs. The Company expects to repay the cash proceeds under the repurchase transaction with proceeds of periodic sales of Nasdaq shares and from its operating cash.


The Repurchase Agreement and related initial repurchase transaction are on market terms and rates and were approved by Newmark’s Audit Committee. As of December 31, 2021, Cantor facilitated Repurchase Agreements between the Company and Cantor in the amount of $140.0 million. The market value of the securities loaned as of December 31, 2021, were $182.0 million. See Note 7 — "Marketable Securities" and Note 27 — “Related Party Transactions” to our accompanying consolidated financial statements in Part II, Item 8 of this Annual Report on Form 10-K.


Credit Ratings
    Newmark has a stand-alone BBB+ Stable credit rating from JCRA, BBB- Stable credit ratings from Fitch Ratings, Inc. and Kroll Bond Rating Agency, and a BB+ Stable credit rating from Standard & Poor’s.

Nasdaq Monetization Transactions
On June 28, 2013, BGC sold certain assets of its on-the-run, electronic benchmark U.S. Treasury platform (“eSpeed”) to Nasdaq, Inc ("Nasdaq"). The total consideration received in the transaction included $750.0 million in cash paid upon closing and an Earn-out of up to 14,883,705 shares of Nasdaq shares to be paid ratably over 15 years (subject to acceleration and present value discount as discussed below), provided that Nasdaq, as a whole, produces at least $25.0 million in consolidated gross revenues each year. The remaining rights under the Nasdaq Earn-out were transferred to Newmark on September 28, 2017. See Note 7 — “Marketable Securities” to our accompanying Consolidated financial statements included in Part II, Item 8 of this Annual Report on Form 10-K for additional information.

Exchangeable Preferred Partnership Units and Forward Contracts
On June 18, 2018, Newmark’s principal operating subsidiary, Newmark OpCo, issued $175.0 million of exchangeable preferred partnership units (“EPUs”) in a private transaction to the Royal Bank of Canada (“RBC”). Newmark received $152.9 million of cash with respect to this transaction.

On September 26, 2018, Newmark entered into a second agreement to issue $150.0 million of additional EPUs to RBC, similar to the June 18, 2018 transaction (together the “Newmark OpCo Preferred Investment”). Newmark received $113.2 million of cash with respect to this transaction.

The EPUs were issued in four tranches and are separately convertible by either RBC or Newmark into a fixed number of shares of Newmark Class A common stock, subject to a revenue hurdle in each of the fourth quarters of 2020 through 2022 for each of the respective four tranches. The ability to convert the EPUs into Newmark Class A common stock is subject to the special purpose vehicle (the “SPV”) SPV’s option to settle the postpaid forward contracts as described below. As the EPUs represent equity ownership of a consolidated subsidiary of Newmark, they have been included in “Noncontrolling interests” on our accompanying consolidated balance sheets and consolidated statements of changes in equity. The EPUs were entitled to a preferred payable-in-kind dividend, which is recorded as accretion to the carrying amount of the EPUs through “Retained earnings” on our accompanying consolidated statements of changes in equity and are reductions to “Net income (loss) available to common stockholders” for the purpose of calculating earnings per share.

Contemporaneously with the issuance of the EPUs, the SPV that is a consolidated subsidiary of Newmark entered into variable postpaid forward contracts with RBC (together, the “Nasdaq Forwards”). The SPV is an indirect subsidiary of Newmark whose sole assets are the Nasdaq Earn-outs for 2019 through 2022. The Nasdaq Forwards provide the SPV the option to settle using up to 992,247 Nasdaq shares, to be received by the SPV pursuant to the Nasdaq Earn-out (see Note 7 — “Marketable Securities” to our accompanying Consolidated Financial Statements included in Part II, Item 8 of this Annual Report on Form 10-K ), or Newmark Class A common stock, in exchange for either cash or redemption of the EPUs, notice of
66


which must be provided to RBC prior to November 1 of each year from 2019 through 2022 (subject to acceleration due to Nasdaq's transaction with Tradeweb Markets, Inc ("Tradeweb")).

During the year ended December 31, 2021, Newmark sold 3,030,922 of the Nasdaq shares inclusive of the 944,329 shares used to settle the third and fourth Nasdaq Forwards on June 2021 (please see "Acceleration of Nasdaq Earnout"). There were no remaining Nasdaq shares from the shares received from Nasdaq in 2020.

In September 2020, the SPV notified RBC of its decision to settle the second Nasdaq Forward using the Nasdaq shares the SPV received in November 2020 in exchange for the second tranche of the EPUs, which resulted in a payable to RBC that was settled upon receipt of Nasdaq Earn-out shares. The fair value of the Nasdaq shares that Newmark received was $121.9 million. On November 30, 2020, Newmark settled the second Nasdaq Forward with 741,505 Nasdaq shares, with a fair value of $93.5 million and Newmark retained 250,742 Nasdaq shares.

In September 2019, the SPV notified RBC of its decision to settle the first Nasdaq Forward using the Nasdaq shares the SPV received in November 2019 in exchange for the first tranche of the EPUs, which resulted in a payable to RBC that was settled upon receipt of Nasdaq Earn-out shares. The fair value of the Nasdaq shares that Newmark received was $98.6 million. On December 2, 2019, Newmark settled the first Nasdaq Forward with 898,685 Nasdaq shares, with a fair value of $93.5 million and Newmark retained 93,562 Nasdaq shares.

Acceleration of Nasdaq Earn-out

On February 2, 2021, Nasdaq announced that it entered into a definitive agreement to sell its U.S. fixed income business to Tradeweb. On June 25, 2021, Nasdaq announced the close of the sale of its U.S. fixed income business, which accelerated Newmark’s receipt of Nasdaq shares. Newmark received 6,222,340 Nasdaq shares, with a fair value of $1,093.9 million based on the closing price on June 30, 2021, included in “Other (loss) income, net” for the year ended December 31, 2021 on the accompanying consolidated statement of operations.

On June 25, 2021, the SPV notified RBC of its decision to settle the third and fourth Nasdaq Forwards using the Nasdaq shares the SPV received on June 25, 2021. On July 2, 2021, Newmark settled the third and the fourth Nasdaq Forwards with 944,329 Nasdaq shares, with a fair value of $166.0 million based on the closing price of June 30, 2021.

2021 Equity Event and Share Count Reduction

In connection with the acceleration of the Nasdaq Earn-out, on June 28, 2021, the Compensation Committee of Newmark’s Board of Directors (the "Compensation Committee") approved a plan to expedite the tax deductible exchange and redemption of a substantial number of limited partnership units held by partners of the Company (the "2021 Equity Event"). The 2021 Equity Event also accelerated certain compensation expenses resulting in $428.6 million of compensation charges in the second quarter of 2021. These partnership units were settled using a $12.50 share price. In July 2021, the Compensation Committee approved increasing to $13.01 the price to settle certain units at an incremental cost of $15.9 million, which was recorded as compensation charges in the third quarter of 2021.

Some of the key components of the approved plan were as follows:

8.3 million and 8.0 million compensatory limited partnership units, respectively, of Newmark Holdings, L.P. ("Newmark Holdings") and BGC Holdings, L.P. ("BGC Holdings") held by our partners who are employees were redeemed or exchanged .

23.2 million and 17.4 million compensatory limited partnership units, respectively, of Newmark Holdings and BGC Holdings held by our partners who are independent contractors were redeemed or exchanged. We also accelerated the payment of related withholding taxes to them with respect to their Newmark units. Independent contractors received one BGC Class A common share for each redeemed non-preferred BGC unit or cash and are responsible for paying any related withholding taxes.

Partners with nonexchangeable non-preferred compensatory units exchanged or redeemed in connection with the 2021 Equity Event generally received restricted Class A common shares of Newmark and/or BGC to the extent tax deductible. A portion of the BGC Class A common shares received by independent contractors were unrestricted to facilitate their payment of withholding taxes.

The issuance of Newmark Class A common stock related to the 2021 Equity Event reflected the June 30, 2021 exchange ratio of 0.9403.

67


Newmark Holdings and BGC Holdings limited partnership interests with rights to convert into HDUs for cash were also redeemed in connection with the 2021 Equity Event.

Refer to the section ‘Certain Other Related Party Transactions’ for the specific transactions with respect to our executive officers which are included in the above summary.




Certain Other Related Party Transactions
Transactions with Executive Officers and Directors

On December 21, 2021, the Compensation Committee approved: (i) the redemption of all of Mr. Gosin’s remaining 838,996 non-exchangeable Newmark PPSUs for $8,339,980 in cash and (ii) compensation of approximately $7,357,329 by way of the Company causing 478,328 of Mr. Gosin’s non-exchangeable Newmark PSUs to be redeemed for zero and issuing 446,711 shares of Newmark Class A Common Stock, based upon the closing price on the date the Committee approved the transaction (which was $16.47) and an exchange ratio of .9339. The estimated pre-tax value of this transaction is $15,697,309, less applicable taxes and withholdings, using a 53.13% tax rate for Mr. Gosin.

On December 21, 2021, Mr. Lutnick elected to redeem all of his 193,530 currently exchangeable Newmark PPSUs for a cash payment of $1,465,873. In addition, upon the Compensation Committee’s approval of the monetization of Mr. Gosin’s remaining non-exchangeable Newmark PPSUs and a number of Mr. Gosin’s non-exchangeable PSUs on December 21, 2021, Mr. Lutnick (i) elected to redeem 188,883 non-exchangeable Newmark PPSUs for a cash payment of $1,954,728, and 127,799 non-exchangeable Newmark NPPSUs for a cash payment of $1,284,376, both for which he previously waived, but now accepted under the Company’s standing policy for Mr. Lutnick; and (ii) received the right to monetize, and accepted the monetization of, his remaining 122,201 non-exchangeable Newmark NPPSUs for a cash payment of $1,228,124, under such standing policy.

In connection with the foregoing, Mr. Lutnick accepted the right to monetize approximately $4,406,915 by way of the Company causing 286,511 of Mr. Lutnick’s non-exchangeable Newmark PSUs to be redeemed for zero and issuing 267,572 shares of Newmark Class A Common Stock based upon the closing price on the date the Committee approved the transaction (which was $16.47) and a .9339 exchange ratio, under the Company’s standing policy applying to Mr. Lutnick, with such acceptance of rights granted in reference to Mr. Gosin’s December 2021 transactions to the extent necessary to effectuate the foregoing (and otherwise Mr. Lutnick waived all remaining rights, which shall be cumulative). The aggregate estimated pre-tax value of these transactions is $10,340,015, less applicable taxes and withholdings, using a 57.38% tax rate for Mr. Lutnick.

On March 16, 2021, pursuant to the Newmark standing policy for Mr. Lutnick, the Compensation Committee granted exchange rights and/or monetization rights with respect to rights available to Mr. Lutnick. Mr. Lutnick elected to waive such rights one-time with such future opportunities to be cumulative. The aggregate number of Mr. Lutnick’s units for which he waived exchange rights or other monetization rights is 4,423,457 non-exchangeable Newmark Holdings PSUs/NPSUs, inclusive of the PSUs receiving an HDU conversion right and 1,770,016 non-exchangeable Newmark Holdings PPSUs with an aggregate determination amount of $21.6 million at that time, inclusive of the PPSUs receiving an HDU conversion right.

On March 16, 2021, the Company redeemed 30,926 non-exchangeable Newmark Holdings PSUs held by Mr. Merkel for zero and in connection therewith issued 28,962 shares of our Class A common stock. On the same day, the Company repurchased these shares from Mr. Merkel at the closing price of our Class A common stock of $11.09 per share under our stock buyback program. The total payment delivered to Mr. Merkel was $0.3 million, less applicable taxes and withholdings. The Compensation Committee approved these transactions.
    
On March 16, 2021, the Compensation Committee granted Mr. Gosin exchange rights into shares of Class A common stock with respect to 526,828 previously awarded non-exchangeable Newmark Holdings PSUs and 30,871 non-exchangeable Newmark Holdings APSUs held by Mr. Gosin (which, based on the closing price of the Class A common stock of $11.09 per share on such date and using the exchange ratio of 0.9365, had a value of $5.8 million in the aggregate). In addition, on March 16, 2021, the Compensation Committee approved removing the sale restrictions on Mr. Gosin’s remaining 178,232 restricted shares of Class A common stock in BGC (which were originally issued in 2013) and associated 82,680 remaining restricted shares of Newmark Class A common stock (issued as a result of the Company spin-off in November 2018).

On March 16, 2021, the Compensation Committee granted Mr. Rispoli (i) exchange rights into shares of Class A common stock with respect to 6,043 previously awarded non-exchangeable Newmark Holdings PSUs held by Mr. Rispoli
68


(which, based on the closing price of the Class A common stock of $11.09 per share on such date and using the exchange ratio of 0.9365, had a value of $0.1 million); and (ii) exchange rights into cash with respect to 4,907 previously awarded non-exchangeable Newmark Holdings PPSUs held by Mr. Rispoli (which had an average determination price of $15.57 per unit, for a total of $76,407 in the aggregate to be paid for taxes when (i) is exchanged).

On April 27, 2021, the Compensation Committee approved an additional monetization opportunity for Mr. Merkel: (i) 73,387 of Mr. Merkel’s 145,384 non-exchangeable Newmark Holdings PSUs were redeemed for zero, (ii) 19,426 of Mr. Merkel’s 86,649 non-exchangeable Newmark Holdings PPSUs were redeemed for a cash payment of $173,863, and (iii) 68,727 shares of our Class A common stock were issued to Mr. Merkel. On the same day, the 68,727 shares of our Class A common stock were repurchased from Mr. Merkel at $10.67 per share, the closing price of our Class A common stock on that date, under our stock buyback program. The total payment delivered to Mr. Merkel was $0.8 million, less applicable taxes and withholdings.

The specific transactions approved by the Compensation Committee, in connection with the 2021 Equity Event, with respect to our executive officers are set forth below. All of the transactions included in the 2021 Equity Event with respect to Messrs. Lutnick, Gosin and Rispoli, are based on (i) the price for Newmark Class A common stock of $12.50 per share, as approved by the Compensation Committee; (ii) the price of BGC Partners Class A common stock of $5.86; and (iii) the price of Nasdaq common stock of $177.11.

Howard W. Lutnick, Chairman

On December 28, 2021, Newmark awarded to Howard W. Lutnick, the Company’s Chairman and principal executive officer, a one-time $50 million bonus award in consideration of his efforts in delivering superior financial results. A cash payment of $20 million of this award occurred in 2021. Mr. Lutnick has advised that he intends to use the after-tax amount received in 2021 with respect to this bonus to purchase shares of our Class A common stock in the open market, and to date he has purchased approximately $8.5 million of our shares in the open market in connection therewith. The remaining amount of Mr. Lutnick's bonus will be paid in equal payments over the next three years. These efforts included his management of the Company and success in creating value for the Company’s stockholders in connection with structuring, hedging, and monetizing the Nasdaq, Inc. common stock held by the Company and the significant amount of income earned by the Company related to these activities and the significant increase in value of such Nasdaq Shares over time. The Lutnick bonus award was approved by the Compensation Committee of Newmark’s board of directors.

On June 28, 2021, the Compensation Committee approved the following for Howard W. Lutnick, the Company’s Chairman: (i) the exchange of 279,725 exchangeable Newmark Holdings PSUs (currently in the share count) into 263,025 shares of Newmark Class A common stock based on the current exchange ratio of 0.9403; (ii) the redemption of 193,530 exchangeable Newmark Holdings PPSUs for a cash payment of $2.5 million, to be remitted to the applicable tax authorities to the extent necessary for payment in connection with the delivery of the Newmark Class A common stock in (i) above; (iii) the redemption of 2,909,819 non-exchangeable Newmark Holdings PSUs, pursuant to Mr. Lutnick’s rights under his existing standing policy and issuance of 2,736,103 shares of Newmark Class A common stock to him based upon the current exchange ratio of 0.9403; (iv) the redemption of 793,398 non-exchangeable Newmark Holdings PPSUs pursuant to Mr. Lutnick’s rights under his existing standing policy for a cash payment of $22.9 million, to be remitted to the applicable tax authorities to the extent necessary for payment in connection with the delivery of the above Newmark Class A common stock in (iii) above; (v) the conversion of 552,482.62 non-exchangeable Newmark Holdings PSUs with the right to exchange PSUs into HDUs (“H-Rights”) into 552,482.62 non-exchangeable HDUs and redemption of such HDUs for their capital account, paid in the form of Nasdaq shares; (vi) the redemption of 602,462.94 non-exchangeable PPSUs for a cash payment of $8.0 million, to be remitted to the applicable tax authorities to the extent necessary for payment in connection with the delivery of above Newmark Holdings HDU cash payment; (vii) the exchange of 520,380 exchangeable BGC Holdings PSUs into 520,380 shares of BGC Class A common stock; (viii) the redemption of 425,766 exchangeable BGC Holdings PPSUs for a cash payment of $2.4 million, to be remitted to the applicable tax authorities to the extent necessary for payment in connection with the delivery of the above BGC shares in (viii); (ix) the redemption of 88,636 non-exchangeable BGC Holdings PSUs pursuant to Mr. Lutnick’s rights under his existing standing policy, and the issuance of 88,636 shares of BGC Class A common stock; (x) the conversion of 1,131,774 non-exchangeable BGC Holdings PSUs with H-Rights into 1,131,774 non-exchangeable BGC Holdings HDUs; (xi) the redemption of 1,018,390 non-exchangeable BGC Holdings PPSUs with rights to redeem for cash in connection with the exercise of above BGC Holdings HDUs for a cash payment of $0.3 million, to be remitted to the applicable tax authorities to the extent necessary for payment in connection with the delivery of above BGC Holdings HDU cash payment; and (xii) the issuance of 29,059 shares of Newmark Class A common stock.

Barry M. Gosin, Chief Executive Officer

69


On September 20, 2021, the Compensation Committee approved a monetization opportunity for Mr. Gosin: all of Mr. Gosin’s 2,114,546 non-exchangeable BGC Holdings PSUs were redeemed for zero and 2,114,456 shares of BGC Class A common stock were issued to Mr. Gosin.

On June 28, 2021, the Compensation Committee approved the following for Barry M. Gosin, the Company’s Chief Executive Officer: (i) the exchange of 1,531,061.84 exchangeable Newmark Holdings units (comprised of 1,438,597.37 exchangeable Newmark Holdings PSUs and 92,464.47 exchangeable Newmark Holdings APSUs) into 1,439,658 shares of Newmark Class A common stock based upon the current exchange ratio of 0.9403; (ii) the redemption of 60,753.97 exchangeable Newmark Holdings PPSUs for a cash payment of $9.2 million, to be remitted to the applicable tax authorities to the extent necessary for payment in connection with the delivery of the Newmark shares in (i) above; (iii) the conversion of 443,871.60 non-exchangeable Newmark Holdings PSUs with H-Rights into 443,871.60 non-exchangeable Newmark Holdings HDUs, less any taxes and withholdings in excess of $5.4 million, and redemption of such HDUs for their Capital Account, paid in the form of Nasdaq shares; (iv) the redemption of 539,080.23 non-exchangeable Newmark Holdings PPSUs for cash in connection with the delivery of the Newmark Holdings HDU cash payment in (iii) above; (v) the exchange of 3,348,706 exchangeable BGC Holdings units (comprised of 3,147,085 exchangeable BGC Holdings PSUs and 201,621 Exchangeable BGC Holdings APSUs) into 3,348,706 shares of BGC Class A common stock; (vi) the redemption of 80,891 exchangeable BGC Holdings PPSUs for a cash payment of $9.8 million, to be remitted to the applicable tax authorities to the extent necessary for payment in connection with the delivery of the BGC shares in (v) above; (vii) the conversion of 1,592,016 non-exchangeable BGC Holdings PSUs with H-Rights to into 1,592,016 non-exchangeable BGC Holdings HDUs, less applicable taxes and withholdings in excess of the BGC Holdings PPSU value in (viii) below; (viii) the redemption of 264,985 non-exchangeable BGC Holdings PPSUs with rights to redeem for cash in connection with exercise of above BGC Holdings HDUs for a cash payment of $0.0 million, to be remitted to the applicable tax authorities in connection with the delivery of the BGC Holdings HDU cash payment in (vii) above; and (ix) the issuance of 12,500 Newmark Class A common stock.

Michael J. Rispoli, Chief Financial Officer

On June 28, 2021, the Compensation Committee approved the following for Mr. Michael Rispoli, the Company’s Chief Financial Officer: (i) the exchange of 23,124 exchangeable Newmark Holdings PSUs into 21,744 shares of Newmark Class A common stock based on the current exchange ratio of 0.9403; (ii) the redemption of 18,668.77 exchangeable Newmark Holdings PPSUs for a cash payment of $0.2 million, to be remitted to the applicable tax authorities to the extent necessary for payment in connection with the delivery of the Newmark shares in (i) above; (iii) the redemption of 6,000 non-exchangeable Newmark Holdings PSUs and the issuance of 5,642 restricted shares of Newmark Class A common stock based upon the current exchange ratio of 0.9403; (iv) the conversion of 5,846 non-exchangeable Newmark Holdings PSUs with H-Rights into 5,846 non-exchangeable Newmark Holdings HDUs and the redemption of such HDUs for their capital account, paid in the form of Nasdaq shares; (v) the redemption of 4,917 non-exchangeable Newmark Holdings PPSUs with rights to redeem for cash in connection with the exercise of above Newmark Holdings HDUs for a cash payment of $0.1 million, to be remitted to the applicable tax authorities to the extent necessary for payment in connection with the delivery of the HDU cash payment in (iv) above; (vi) the exchange of 36,985 exchangeable BGC Holdings PSUs into 36,985 shares of BGC Class A common stock; (vii) the redemption of 29,791 exchangeable BGC Holdings PPSUs for a cash payment of $0.1 million to the applicable tax authorities to the extent necessary for payment in connection with the delivery of the BGC shares in (vi) above; and (viii) the issuance of 383 shares of Newmark Class A common stock.

Stephen M. Merkel, Chief Legal Officer

On June 28, 2021 the Compensation Committee also approved the following for Stephen M. Merkel, the Company’s Chief Legal Officer: (i) the redemption of 51,124.28 non-exchangeable Newmark Holdings PSUs and issuance of 48,072 shares of Newmark Class A common stock based upon the current exchange ratio of 0.9403; and (ii) the redemption of 46,349.87 non-exchangeable Newmark Holdings PPSUs for a cash payment of $0.5 million, to be remitted to the applicable tax authorities to the extent necessary in connection with the issuance of the shares above.

Retirement Fund Purchase
On April 27, 2021, a Keogh retirement account held by Mr. Lutnick purchased 5,154 shares of our Class A common stock from us at the closing price of our Class A common stock on that date of $10.67 per share. The transaction was approved by our Audit Committee.

Pre-IPO intercompany agreements
In December 2017, prior to our Separation and IPO, all intercompany arrangements and agreements that were previously approved by the Audit Committee of BGC Partners with respect to BGC Partners and its subsidiaries and Cantor and its subsidiaries were also approved by our Board of Directors with respect to the relationships between us and our subsidiaries
70


and Cantor and its subsidiaries following our IPO on the terms and conditions approved by the BGC Audit Committee during such time that our business was owned by BGC Partners. These arrangements include, but are not limited to, the following: (i) an authorization to provide Cantor real estate and related services, including real estate advice, brokerage, property or facilities management, valuation and advisory and other services; (ii) an authorization to enter into brokerage and similar agreements with respect to the provision of ordinary course brokerage services in circumstances in which such entities customarily provide brokerage services to third-party customers; (iii) an authorization to enter into agreements with Cantor and/or its affiliates, to provide services, including finding and reviewing suitable acquisition or partner candidates, structuring transactions and negotiating and due diligence services in connection with acquisitions and other business strategies in commercial real estate and other businesses from time to time; and (iv) an arrangement to jointly manage exposure to changes in foreign exchange rates. Please see the section entitled “Certain Relationships and Related Transactions, and Director Independence” in the Company's Amendment No.1 to the Annual Report on Form 10-K/A for the fiscal year ended December 31, 2019 filed on April 28, 2020 for a description of these and other approved arrangements.

Transfer of Employees to Newmark
In connection with the expansion of our mortgage brokerage and lending activities, Newmark entered into an agreement with Cantor pursuant to which five former employees of its affiliate, CCRE, transferred to Newmark, effective as of May 1, 2018. In connection with this transfer of employees, Cantor paid $6.9 million to Newmark in October 2018 and Newmark Holdings issued $6.7 million of limited partnership units and $0.2 million of cash in the form of a cash distribution agreement to the employees. In addition, Newmark Holdings issued $2.2 million of Newmark Holdings partnership units with a capital account and $0.5 million of limited partnership units in exchange for the cash payment from Cantor to Newmark of $2.2 million. In consideration for the Cantor payment, Newmark has agreed to return up to a maximum of $3.3 million to Cantor based on the employees’ production during their first two years of employment with Newmark. In July 2020, Newmark paid Cantor $3.3 million based on the employees' production. Newmark has agreed to allow certain of these employees to continue to provide consulting services to Cantor in exchange for a forgivable loan which was directly paid by Cantor to these employees.

Services Agreement with CFE Dubai
As the Company does not yet have a presence in Dubai, in May 2020, the Audit Committee of the Company authorized Newmark & Company Real Estate, Inc. (“Newmark & Co.”), a subsidiary of Newmark, to enter into an agreement with Cantor Fitzgerald Europe (DIFC Branch) (“CFE Dubai”) pursuant to which CFE Dubai will employ and support an individual who is a resident of Dubai in order to enhance Newmark’s capital markets platform, in exchange for a fee. CFE Dubai and Newmark & Co. negotiated a Services Agreement memorializing the arrangement between the parties (the “Services Agreement”). The Services Agreement provides that Newmark & Co. will reimburse CFE Dubai for the individual’s fully allocated costs, plus a mark-up of seven percent (7%). In addition, the Audit Committee of the Company authorized the Company and its subsidiaries to enter into similar arrangements in respect of any jurisdiction, in the future, with Cantor and its subsidiaries, provided that the applicable agreements contain customary terms for arrangements of this type and that the mark-up charged by the party employing one or more individuals for the benefit of the other is between 3% and 7.5%, depending on the level of support required for the employed individual(s).

Sublease to BGC
On May 15 2020, BGC U.S. OpCo ("BGC") entered into an arrangement to sublease excess space from RKF Retail Holdings LLC, a subsidiary of Newmark, which was approved by the Newmark Audit Committee. The deal was a one-year sublease of approximately 21,000 rentable square feet in New York City. Under the terms of the sublease, BGC U.S. OpCo paid a fixed rent amount of $1.1 million in addition to all operating and tax expenses attributable to the lease. In May 2021, the sublease was amended to provide for a rate of $15 thousand per month based on the size of utilized space, in addition to terms extending on a month-to-month basis. In connection with the sublease, in connection with the sublease, Newmark received $0.5 million and $0.8 million for both years ended December 31, 2021 and 2020, respectively.

GSE loans and related party limits
In February 2019, the Audit Committee of the Company authorized Newmark and its subsidiaries to originate and service GSE loans to Cantor and its affiliates (other than BGC) and service loans originated by Cantor and its affiliates (other than BGC) on prices, rates and terms no less favorable to Newmark and its subsidiaries than those charged by third parties. The authorization is subject to certain terms and conditions, including but not limited to: (i) a maximum amount up to $100.0 million per loan, (ii) a $250.0 million limit on loans that have not yet been acquired or sold to a GSE at any given time, and (iii) a separate $250.0 million limit on originated Fannie Mae loans outstanding to Cantor at any given time.
    
Transaction with CCRE Lending
On July 22, 2019, Cantor Commercial Real Estate Lending, L.P. (“CCRE Lending”), a wholly-owned subsidiary of Real Estate LP, made a $146.6 million commercial real estate loan (the “Loan”) to a single-purpose company (the “Borrower”)
71


in which Barry Gosin, Newmark’s Chief Executive Officer, owns a 19% interest. The Loan is secured by the Borrower’s interest in property in Pennsylvania that is subject to a ground lease. While CCRE Lending initially provided the full loan amount, on August 16, 2019, a third-party bank purchased approximately 80% of the Loan value from CCRE Lending, with CCRE Lending retaining approximately 20%. The Loan matures on August 6, 2029, and is payable monthly at a fixed interest rate of 4.38% per annum. Newmark provided certain commercial loan brokerage services to the Borrower in the ordinary course of its business, and the Borrower paid Newmark a fee, as the broker of the Loan, of $0.7 million. The Newmark Audit Committee approved the commercial loan brokerage services and the related fee amount received.

Transactions related to ordinary course real estate services
On November 4, 2020, the Audit Committee of the Board of Directors authorized entities in which executive officers have a non-controlling interest to engage Newmark to provide ordinary course real estate services to them as long as Newmark’s fees are consistent with the fees that Newmark ordinarily charges for these services.

Arrangement with View, Inc.
On November 30, 2020, we entered into an arrangement to assist View, Inc. (“View”) in the sale of its products and services to real estate clients in exchange for commissions. View, Inc. is a Silicon Valley-based producer of high-efficiency dynamic glass that controls light, heat, and glare, providing unobstructed views and privacy using a low voltage control system. In connection with the arrangement, View also agreed to engage us as its exclusive provider of real estate services for a period of at least five years. While View is not under common control with us, it was, at the time that the agreement was executed, the target of a merger with CF Finance Acquisition Corp. II, a special purpose acquisition company sponsored by Cantor.

Cantor Rights to Purchase Cantor Units from Newmark Holdings
Cantor has a right to purchase from Newmark Holdings exchangeable limited partnership interests in the event that any Newmark Holdings founding partner interests that have not become exchangeable are redeemed by Newmark Holdings upon termination or bankruptcy of a founding partner or upon mutual consent of the general partner of Newmark Holdings and Cantor. Cantor has the right to purchase such Newmark Holdings exchangeable limited partnership interests at a price equal to the lesser of (1) the amount that Newmark Holdings would be required to pay to redeem and purchase such Newmark Holdings founding partner interests and (2) the amount equal to (a) the number of units underlying such founding partner interests, multiplied by (b) the exchange ratio as of the date of such purchase, multiplied by (c) the then-current market price of our Class A common stock. Cantor may pay such price using cash, publicly traded shares or other property, or a combination of the foregoing. If Cantor (or the other member of the Cantor group acquiring such limited partnership interests, as the case may be) so purchases such limited partnership interests at a price equal to clause (2) above, neither Cantor nor any member of the Cantor group nor Newmark Holdings nor any other person is obligated to pay Newmark Holdings or the holder of such founding partner interests any amount in excess of the amount set forth in clause (2) above.

In addition, the Newmark Holdings limited partnership agreement provides that (1) where either current, terminating or terminated partners are permitted by us to exchange any portion of their founding partner units and Cantor consents to such exchangeability, we will offer to Cantor the opportunity for Cantor to purchase the same number of new exchangeable limited partnership interests in Newmark Holdings at the price that Cantor would have paid for exchangeable limited partnership interests in the event we had redeemed the founding partner units; and (2) the exchangeable limited partnership interests to be offered to Cantor pursuant to clause (1) above would be subject to, and granted in accordance with, applicable laws, rules and regulations then in effect.

If Cantor acquires any units as a result of the purchase or redemption by Newmark Holdings of any founding partner interests, Cantor will be entitled to the benefits (including distributions) of the units it acquires from the date of termination or bankruptcy of the applicable founding partner. In addition, any such units will be exchangeable by Cantor for a number of shares of our Class B common stock or, at Cantor’s election, shares of our Class A common stock, in each case, equal to the then-current exchange ratio, on the same basis as the limited partnership interests held by Cantor, and will be designated as Newmark Holdings exchangeable limited partnership interests when acquired by Cantor. The exchange ratio was initially one, but is subject to adjustment as set forth in the Separation and Distribution Agreement and was 0.9444 as of December 31, 2021. This may permit Cantor to receive a larger share of income generated by our business at a less expensive price than through purchasing shares of our Class A common stock, which is a result of the price payable by Cantor to Newmark.
.
On March 31, 2021, Cantor purchased from Newmark Holdings an aggregate of (i) 273,088 exchangeable limited partnership interests for aggregate consideration of $1,105,598 as a result of the redemption of 273,088 founding partner interests, and (ii) 735,625 exchangeable limited partnership interests for aggregate consideration of $2,918,919 as a result of the exchange of 735,625 founding partner interests.

72


On October 28, 2021, Cantor purchased from Newmark Holdings an aggregate of (i) 299,910 exchangeable limited partnership interests for aggregate consideration of $975,064 as a result of the redemption of 299,910 founding partner interests, and (ii) 523,284 exchangeable limited partnership interests for aggregate consideration of $1,898,363 as a result of the exchange of 523,284 founding partner interests. As of December 31, 2021 there were no founding partner interests in Newmark Holdings remaining in which the partnership had the right to redeem or exchange and with respect to which Cantor will have the right to purchase an equivalent number of Cantor units following such redemption or exchange.

Special Purpose Acquisition Company
As previously reported, in April 2021, Newmark OpCo and Cantor entered into various arrangements pursuant to which they agreed to co-sponsor a special purpose acquisition company, named Newmark Acquisition Corp. (the “SPAC”), in which certain of our executive officers are executive officers and are expected to be directors. Pursuant to a purchase agreement, Newmark OpCo purchased from Cantor a 75% equity interest in an entity now known as Newmark Acquisition Holdings, LLC, the sponsor of the SPAC (the “Sponsor”), for $18.8 thousand, with Cantor retaining the remaining 25% equity interest in the Sponsor. Pursuant to an amended and restated limited liability company agreement of the Sponsor, Newmark OpCo is the managing member of the Sponsor, and Newmark OpCo and Cantor have agreed to make additional equity contributions to the Sponsor in order to fund the obligations of the Sponsor with respect to the SPAC in proportion to their equity ownership in the Sponsor. Also, in April 2021, the Sponsor agreed to lend to the SPAC up to $0.3 million without interest in order to cover expenses related to any initial public offering of the SPAC; the maturity date of the loans is the earlier of the consummation of the initial public offering of the SPAC and December 31, 2022. As of December 31, 2021 there was no outstanding balance on this Pre-IPO loan.

Other Related Party Transactions
As part of the Knotel acquisition, Newmark assigned the rights to acquire certain Knotel assets to a subsidiary of Cantor, on the terms that if the subsidiary monetized the sale of these assets, Newmark would receive 10% of the proceeds of the sale after the subsidiary recoups its investment in the assets.

On June 28, 2021, the Audit Committee authorized Newmark to hire a son of its Chairman as a full-time employee of its Knotel business with an annual base salary of $125,000 and an annual discretionary bonus of up to 30%. The arrangement includes a potential profit participation consistent with other entrepreneurial arrangements in the event of certain liquidity events related to businesses developed by him.

Referral Fees to Cantor

In September 2021, the Audit Committee approved the payment of a referral fee from Newmark to Cantor Realty Capital Advisors, L.P. (“CRCA”), a subsidiary of Cantor, in relation to CRCA’s referral to Newmark of a sale and lease back transaction for a portfolio of medical office properties. Newmark paid CRCA approximately $0.3 million for the referral of the portfolio sale. Newmark management negotiated the referral arrangement with CRCA in the ordinary course of business and the arrangement is reasonable and consistent with referral arrangements of its type between unrelated parties.

Additionally, in September 2021, the Audit Committee authorized Newmark and its subsidiaries to pay referral fees to Cantor and its subsidiaries (other than Newmark and its subsidiaries) in respect of referred business, pursuant to ordinary course arrangements in circumstances where Newmark would customarily pay referral fees to unrelated third parties and where Newmark is paying a referral fee to Cantor in an amount that is no more than the applicable percentage rate set forth in Newmark’s intra-company referral policies, as then in effect, with such fees to be at referral rates no less favorable to Newmark than would be paid to unrelated third parties.

Key Business Drivers
Key drivers for U.S. commercial real estate services companies include the overall health of the U.S. economy, institutional ownership of commercial real estate as an investible asset class, and the ability to attract and retain talent. In our capital markets business, the availability of credit and certainty of valuations to investors are key drivers. In our multifamily business, demographic and economic factors are driving increased demand for new apartments, with an estimated 4.6 million needed by 2030, according to a 2017 study commissioned by the National Multifamily Housing Council and National Apartment Association. In 2021, the National Association of Realtors said the U.S. has not constructed enough housing to keep up with population growth for many years, and that the country has a deficit of 1.1 million units in buildings with two to four units and of 2.4 million units in buildings of at least five units according to "U.S. Housing Market Needs 5.5 Million More Units, Says New Report" from the Wall Street Journal. This strong demand for new housing should continue to drive growth across our investment sales, GSE/FHA multifamily lending, mortgage brokerage, and servicing business over time.

Our GSE origination business is impacted by the lending caps imposed by the Federal Housing Finance Agency (the “FHFA”). On November 17, 2020, the FHFA announced that the 2021 multifamily loan purchase caps for Fannie Mae and Freddie Mac were $70 billion for each GSE. The cap structure allows the GSEs to offer a combined total of no more than $140 billion in lending support to the multifamily market in 2021, as compared to the $159 billion delivered in 2020. On October 13,
73


2021, the FHFA announced that the 2022 multifamily loan purchase caps will be $78 billion for each GSE, for a combined total of $156 billion. The 2022 caps are based on FHFA's projections of the overall growth of the multifamily originations market. The 2021 and 2022 caps require at least 50% of the Enterprises' multifamily business to be mission-driven, affordable housing. FHFA will also require at least 25% of the GSE's 2022 multifamily business be affordable to residents at or below 60% of area median income (AMI), up from 20% in 2021. Newmark's multi-family debt origination and mortgage brokerage volumes increased 129.8% to $30.1 billion for the year ended December 31, 2021.

Economic Outlook in the United States
COVID-19 adversely affected the economic outlook beginning in March of 2020. Following a 3.5% contraction in 2020, the U.S. economy expanded by 5.7% in 2021, in contrast to a decrease of 3.4 percent in 2020, according to a preliminary estimate from the U.S. Department of Commerce. The consensus is for U.S. gross domestic product to expand by 3.7% in 2022 and 2.5% in 2023, according to a recent Bloomberg survey of economists.

According to a preliminary report from the Bureau of Labor Statistics, the monthly average of nonfarm payroll employment increased by approximately 550,000 on a net basis during 2021, which was the highest such annual figure since record keeping began. The unemployment rate declined to 3.9% in December 2021 from a high of 14.8 % in April of 2020, but still 40 basis points higher than in February 2020.

The ten-year Treasury yield increased by approximately 60 basis points to 1.51% as of December 31, 2021 versus the year-earlier date. Ten-year Treasury yields have remained well below their 50-year average of approximately 6.07%. On January 25 and 26, 2022 , the Federal Open Market Committee (“FOMC”) decided to maintain the target range for the federal funds rate at 0.0% to 0.25% through the end of 2022. As the U.S. has recorded its fastest pace of price increases since the early 1980s, the committee indicated that it was time to raise interest rates, but also that any decisions would depend on a meeting-by-meeting analysis of inflation and other data. Fed officials said that the strength of the economy and the high current pace of inflation would warrant raising rates quicker than the once-per-quarter pace seen during the tightening cycle that began in 2015.The FOMC also stated that it plans to reduce the nearly $9 trillion portfolio of securities it holds, including agency mortgage-backed securities and U.S. Treasuries. These securities were purchased as part of the Fed's quantitative easing program designed hold down long-term interest rates. Economists therefore generally expect U.S. interest rates to increase versus where they were in 2020 and 2021, but to remain relatively low by historical standards for the foreseeable future. For example, as February 16, 2021, the Bloomberg consensus was for the ten-year Treasury yield to be 2.21% and 2.47% by the end of 2022 and 2023, respectively.

Market Statistics
According to preliminary estimates from CoStar, value-weighted prices for U.S. commercial real estate were up by 16.1% in the year ended December 31, 2021 and were now 25.8% higher than in February 2020, before the onset of the global pandemic. These price increases were across all major property types, particularly multifamily and industrial. Real Capital Analytics (“RCA”) currently estimates that 2021 U.S. investment sales grew by over 88% year-on-year and by 35% versus 2019. In comparison, our annual investment sales volumes were up by 83% year-on-year and by 74% versus 2019.

According to preliminary estimates made on February 14, 2022 by the Mortgage Bankers Association (“MBA”) , originations of commercial/multifamily loans of all types increased by 67% in 2021 and by 17% versus 2019. In comparison, Newmark generated its largest-ever annual volumes from mortgage brokerage and originations (together, "total debt"), which were up by 113% year-on-year and by 64% versus 2019.

Newmark’s loan origination volumes are driven more by the GSE multifamily financing volumes than the activity level of the overall commercial mortgage market. Overall industry GSE multifamily origination volumes decreased by 17% in 2021 compared with 2020, per the MBA. In comparison, Newmark's origination volumes declined by 20.2%. However, its total debt volumes in multifamily were up by 129.8%, as the Company continued its market leading growth while helping clients navigate reduced GSE lending caps. Certain GSE multifamily volume statistics for the industry are based on when loans are sold and/or securitized, and typically lag those reported by Newmark and its competitors by 30 to 45 days.

Regulatory Environment
See “Business—Regulation” in Part I, Item 1 of this Annual Report on Form 10-K for information related to our regulatory environment.

Liquidity
See “—Financial Position, Liquidity and Capital Resources” herein for information related to our liquidity and capital resources.

Financial Overview

74


Revenues
We derive revenues from the following general four sources:
Leasing and Other Commissions. We offer a diverse range of commercial real estate brokerage and advisory services, including tenant and agency representation, which includes comprehensive lease negotiations, strategic planning, site selection, lease auditing, and other financial and market analysis.
Capital Markets. Our real estate capital markets business specializes in the arrangement of acquisitions and dispositions of commercial properties, as well as providing other financial services, including the arrangement of debt and equity financing, and loan sale advisory.
Gains from Mortgage Banking Activities/Originations, Net. Gains from mortgage banking activities/originations are derived from the origination of loans with borrowers and the sale of those loans to investors.
Management Services, Servicing Fees and Other. We provide commercial services to tenants and landlords. In this business, we provide property and facilities management services along with project management, valuation and advisory services and other consulting services, as well as technology, to customers who may also utilize our commercial real estate brokerage services, and flexible workspace solutions. Servicing fees are derived from the servicing of loans originated by us as well as loans originated by third parties.

Fees are generally earned when a lease is signed. In many cases, landlords are responsible for paying the fees. In capital markets, fees are earned and recognized when the sale of a property closes, and title passes from seller to buyer for investment sales and when debt or equity is funded to a vehicle for debt and equity transactions. Gains from mortgage banking activities/originations, net are recognized when a derivative asset is recorded upon the commitment to originate a loan with a borrower and sell the loan to an investor. The derivative is recorded at fair value and includes loan origination fees, sales premiums and the estimated fair value of the expected net servicing cash flows. Gains from mortgage banking activities/originations, net are recognized net of related fees and commissions to affiliates or third-party brokers. For loans we broker, revenues are recognized when the loan is closed. Servicing fees are recognized on an accrual basis over the lives of the related mortgage loans. We typically receive monthly management fees based upon a percentage of monthly rental income generated from the property under management, or in some cases, the greater of such percentage or a minimum agreed upon fee. We are often reimbursed for our administrative and payroll costs, as well as certain out-of-pocket expenses, directly attributable to properties under management. We follow accounting principles generally accepted in the U.S., or “U.S. GAAP”, which provides guidance when accounting for reimbursements from clients and when accounting for certain contingent events for Leasing and Capital Markets transactions. See Note 3 — “Summary of Significant Accounting Policies” to our Consolidated Financial Statements included in Part II, Item 8 of this Annual Report on Form 10-K for a more detailed discussion.

Expenses
Compensation and Employee Benefits
The majority of our operating costs consist of cash and non-cash compensation expenses, which include base salaries, producer commissions based on production, forgivable loans for term contracts, discretionary and other bonuses and all related employee benefits and taxes. Our employees consist of commissioned producers, executives and other administrative support. Our producers are largely compensated based on the revenue they generate for the firm, keeping these costs variable in nature.

As part of our compensation plans, certain employees have been granted limited partnership units in Newmark Holdings and BGC Holdings, which generally receive quarterly allocations of net income and are generally contingent upon services being provided by the unit holders. Certain Newmark employees also hold non-distribution earnings units (e.g. NPSUs and NREUs, collectively “N Units”) that do not participate in quarterly partnership distributions and are not allocated any items of profit or loss. These N Units vest into distribution earnings units over a 4-year period. As prescribed in U.S. GAAP guidance, the quarterly allocations of net income on such limited partnership units are reflected as a component of compensation expense under “Equity-based compensation and allocations of net income to limited partnership units and FPUs” in our accompanying Consolidated statements of operations. During 2019, Newmark simplified its compensation structure when hiring new personnel by issuing restricted stock units in lieu of limited partnership units. Newmark continues to monitor its compensation policy and make changes where necessary to attract industry leading producers to Newmark.

Newmark granted conversion rights on outstanding limited partnership units in Newmark Holdings and BGC Holdings to Newmark employees to convert the limited partnership units to a capital balance within Newmark Holdings or BGC Holdings. Generally, such units are not considered share-equivalent limited partnership units and are not in the fully diluted share count.

Certain of these limited partnership units entitle the holders to receive post-termination payments. These limited partnership units are accounted for as post-termination liability awards under U.S. GAAP guidance, which requires that we
75


record an expense for such awards based on the change in value at each reporting period and include the expense in our accompanying consolidated statements of operations as part of “Equity-based compensation and allocations of net income to limited partnership units and FPUs”. The liability for limited partnership units with a post-termination payout amount is included in “Other long-term liabilities” on our accompanying consolidated balance sheets.

Certain limited partnership units are granted exchangeability into Class A common stock or may be redeemed in connection with the grant of shares of Class A common stock. At the time exchangeability is granted, or the shares are issued, Newmark recognizes an expense based on the fair value of the award on that date, which is included in “Equity-based compensation and allocations of net income to limited partnership units and FPUs” in our accompanying consolidated statements of operations.

Our employees have been awarded preferred partnership units (“Preferred Units”) in Newmark Holdings and BGC Holdings. Each quarter, the net profits of Newmark Holdings and BGC Holdings are allocated to such units at a rate of either 0.6875% (which is 2.75% per calendar year) or such other amount as set forth in the award documentation (the “Preferred Distribution”), which is deducted before the calculation and distribution of the quarterly partnership distribution for the remaining partnership units in Newmark Holdings and BGC Holdings, respectively. The Preferred Units are not entitled to participate in partnership distributions other than with respect to the Preferred Distribution. Preferred Units may not be made exchangeable into our Class A common stock and are only entitled to the Preferred Distribution, and accordingly they are not included in our fully diluted share count. The quarterly allocations of net income on Preferred Units are also reflected in compensation expense under “Equity-based compensation and allocations of net income to limited partnership units and FPUs” in our accompanying consolidated statements of operations. After deduction of the Preferred Distribution, the remaining partnership units generally receive quarterly allocation of net income based on their weighted-average pro rata share of economic ownership of the operating subsidiaries. In addition, Preferred Units are granted in connection with the grant of certain limited partnership units, such as PSUs, that may be granted exchangeability to cover the withholding taxes owed by the unit holder upon such exchange. This is an acceptable alternative to the common practice among public companies of issuing the gross amount of shares to employees, subject to cashless withholding of shares to pay applicable withholding taxes.

We have entered into various agreements with certain of our employees and partners whereby these individuals receive loans, which may be either wholly or in part repaid from the distribution earnings that the individual receives on their limited partnership interests in BGC Holdings and Newmark Holdings. The forgivable portion of these loans is recognized as compensation expense over the life of the loan.

From time to time, we may also enter into agreements with employees and partners to grant bonus and salary advances or other types of loans. These advances and loans are repayable in the timeframes outlined in the underlying agreements. In addition, we also enter into deferred compensation agreements with employees providing services to us. The costs associated with such plans are generally amortized over the period in which they vest. (See Note 30 — “Compensation” and Note 31 — “Commitment and Contingencies”, to our accompanying Consolidated financial statements included in Part II, Item 8 of this Annual Report on Form 10-K).

Other Operating Expenses
We have various other operating expenses. We incur leasing, equipment and maintenance expenses. We also incur selling and promotion expenses, which include entertainment, marketing and travel-related expenses. We incur communication expenses, professional and consulting fees for legal, audit and other special projects, and interest expense related to short-term operational funding needs, and notes payable and collateralized borrowings.

We pay fees to Cantor for performing certain administrative and other support, including charges for occupancy of office space, utilization of fixed assets and accounting, operations, human resources, legal services and technology infrastructure support. Management believes that these charges are a reasonable reflection of the utilization of services rendered. However, the expenses for these services are not necessarily indicative of the expenses that would have been incurred if we had not obtained these services from Cantor. In addition, these charges may not reflect the costs of services we may receive from Cantor in the future.

Other Income, Net
Other income, net is comprised of the gains associated with the Earn-out shares related to the Nasdaq Transaction and the movements related to the impact of any realized and unrealized cash and non-cash mark-to-market gains or losses related to the Nasdaq common shares held, and the Nasdaq Forwards. Additionally, other income includes gains (losses) on cost and equity method investments which represent our pro rata share of the net gains (losses) on investments over which we have significant influence but which we do not control, and the mark-to-market gains or losses on the non-marketable investments.

76


Provision for Income Taxes
We incur income tax expenses based on the location, legal structure, and jurisdictional taxing authorities of each of our subsidiaries. Certain of the Company’s entities are taxed as U.S. partnerships and are subject to the Unincorporated Business Tax (which we refer to as “UBT”) in New York City. U.S. federal and state income tax liability or benefit related to the partnership income or loss, with the exception of UBT, rests with the partners (see Note 2 — “Limited Partnership Interests in Newmark Holdings and BGC Holdings”, to our accompanying consolidated financial statements included in Part II, Item 8 of this Annual Report on Form 10-K) rather than the partnership entity. Our accompanying Consolidated financial statements include U.S. federal, state and local income taxes on Newmark’s allocable share of the U.S. results of operations. Outside of the U.S., we operate principally through subsidiary corporations subject to local income taxes.

Impact of Adopting Lease Guidance
On January 1, 2019, Newmark adopted Accounting Standards Codification 842, Leases (“ASC 842”), which provides guidance on the accounting and disclosure for accounting for leases. Newmark has elected the optional transition method, and pursuant to this transition method, financial information will not be updated and the disclosures required under the new standard will not be provided for dates and periods prior to January 1, 2019. Newmark has elected the package of “practical expedients,” which permits Newmark not to reassess under the new standard its prior conclusions about lease identification, lease classification and initial direct costs. Newmark has elected the short-term lease recognition exemption for all leases that qualify, and has elected the practical expedient to not separate lease and non-lease components for all leases other than real estate leases.

The adoption of ASC 842 on January 1, 2019 resulted in the recognition of Right-of-use (“ROU”) assets of approximately $178.8 million and Right-of-use liabilities of approximately $226.7 million, with no effect on beginning retained earnings.
The adoption of the new guidance did not have a significant impact on our accompanying consolidated statements of operations, consolidated statements of changes in equity, and consolidated statements of cash flows.

See Note 3 — “Summary of Significant Accounting Policies” and Note 18 — “Leases” to our accompanying consolidated financial statements included in Part II, Item 8 of this Annual Report on Form 10-K , for further information.

Impact of Adopting Credit Loss Guidance
On January 1, 2020, Newmark adopted Accounting Standards Codification 326, Financial Instrument-Credit Losses: Measurement of Credit Losses on Financial Instruments (“ASC 326”), which provides guidance on the accounting and disclosure for accounting for expected credit losses on financial instruments.

The adoption of ASC 326 on January 1, 2020, on a pre-tax basis, resulted in a decrease in assets of $8.0 million, an increase in liabilities of $17.9 million and a decrease in beginning retained earnings of $25.9 million.

See Note 3 — “Summary of Significant Accounting Policies” and Note 23 — “Financial Guarantee Liability" to our accompanying consolidated financial statements included in Part II, Item 8 of this Annual Report on Form 10-K , for further information.

Results of Operations

The following table sets forth our consolidated statements of operations data expressed as a percentage of total revenues for the periods indicated (in thousands):

Year Ended December 31,
202120202019
Actual ResultsPercentage of Total RevenuesActual ResultsPercentage of Total RevenuesActual ResultsPercentage of Total Revenues
Revenues:
Leasing and other commissions$826,942 28.5  %$513,842 27.0  %$854,780 38.5  %
Capital markets938,305 32.3 454,106 23.8 541,255 24.4 
Gains from mortgage banking activities/originations, net225,481 7.8 310,914 16.3 198,085 8.9 
Management services, servicing fees and other915,715 31.5 626,136 32.9 624,012 28.1 
Total revenues2,906,443 100.0 1,904,998 100.0 2,218,132 100.0 
Expenses:
Compensation and employee benefits1,828,887 62.9 1,147,360 60.2 1,275,988 57.5 
77


Equity-based compensation and allocations of net income to limited partnership units and FPUs (1)
356,345 12.3 130,759 6.9 258,836 11.7 
Total compensation and employee benefits2,185,232 75.2 1,278,119 67.1 1,534,824 69.2 
Operating, administrative and other553,623 19.0 294,405 15.5 361,857 16.3 
Fees to related parties23,789 0.8 22,573 1.2 25,025 1.1 
Depreciation and amortization121,729 4.2 141,193 7.4 131,144 5.9 
Total operating expenses2,884,373 99.2 1,736,290 91.1 2,052,850 92.5 
Other income/(loss), net1,232,495 42.4 15,290 0.8 80,954 3.6 
Income from operations1,254,565 43.2 183,998 9.7 246,236 11.1 
Interest (expense) income, net(33,473)(1.2)(37,728)(2.0)(32,088)(1.4)
Income before income taxes and noncontrolling interests1,221,092 42.0 146,270 7.7 214,148 9.7 
Provision for income taxes242,958 8.4 36,993 1.9 52,436 2.4 
Consolidated net income978,134 33.7 109,277 5.7 161,712 7.3 
Less: Net income attributable to noncontrolling interests227,406 7.8 29,217 1.5 44,407 2.0 
Net income available to common stockholders$750,728 25.8  %$80,060 4.2  %$117,305 5.3  %
(1)The components of Equity-based compensation and allocations of net income to limited partnership units and FPUs are as follows (in thousands):

Year Ended December 31,
202120202019
Actual ResultsPercentage of Total RevenuesActual ResultsPercentage of Total RevenuesActual ResultsPercentage of Total Revenues
Issuance of common stock and exchangeability expenses$312,718 10.8 %$69,041 3.6 %$181,714 8.2 %
Allocations of net income to limited partnership units and FPUs55,183 1.9 30,461 1.6 50,410 2.3 
Limited partnership units amortization(28,351)(1.0)18,692 1.0 21,508 1.0 
RSU amortization16,795 0.6 12,565 0.7 5,204 0.2 
Equity-based compensation and allocations of net income to limited partnership units and FPUs$356,345 12.3  %$130,759 6.9  %$258,836 11.7  %

Year ended December 31, 2021 compared to the year ended December 31, 2020

Revenues

Leasing and Other Commissions
Leasing and other commission revenues increased by $313.1 million, or 60.9%, to $826.9 million for the year ended December 31, 2021 as compared to the year ended December 31, 2020, due to greatly increased demand across all major property types, in particular, strength in office led by life science, and industrial.

Capital Markets
Capital markets revenue increased by $484.2 million, or 106.6%, to $938.3 million for the year ended December 31, 2021 as compared to the year ended December 31, 2020. Newmark's overall notional volumes from investment sales, mortgage brokerage, and multifamily originations increased by 92.8% to $138.4 billion.

Gains from Mortgage Banking Activities/Originations, Net
Gains from mortgage banking activities, net decreased by $85.4 million, or 27.5%, to $225.5 million for the year ended December 31, 2021 as compared to the year ended December 31, 2020. The decrease was primarily due to a $58.4 million decline in non-cash OMSR revenues. The Company helped its clients navigate lower GSE multifamily loan activity by placing a record amount of their multifamily debt with non-agency lenders.

Management Services, Servicing Fees and Other
Management services, servicing fees and other revenue increased $289.6 million, or 46.2%, to $915.7 million for the year ended December 31, 2021 as compared to the year ended December 31, 2020. The growth was led by strong improvements from Global Corporate Services, Valuation & Advisory, and Servicing Fees, as well as the addition of Knotel, as the Company continued to invest in these recurring and predictable businesses. Valuation and Advisory was up 46.5% to $157.0 million, by productivity gains from our Ngage technology platform.

Expenses
Compensation and Employee Benefits
78


Compensation and employee benefits expense increased by $681.5 million, or 59.4%, to $1,828.9 million for the year ended December 31, 2021 as compared to the year ended December 31, 2020. The increase for the year primarily resulted from variable compensation related to the increase in commission-based revenue and $203.8 million of expense related to the 2021 Equity Event.

Equity-based compensation and allocations of net income to limited partnership units and FPUs
Equity-based compensation and allocations of net income to limited partnership units and FPUs increased by $225.6 million, or 172.5%, to $356.3 million for the year ended December 31, 2021 as compared to the year ended December 31, 2020 largely as a result of the 2021 Equity Event.

Operating, Administrative and Other
Operating, administrative and other expenses increased $259.2 million, or 88.0%, to $553.6 million for the year ended December 31, 2021 as compared to the year ended December 31, 2020, primarily due to increased pass-through expenses tied to non-fee revenues, higher expenses related to the resumption of normalized business activity, and the impact of acquisitions.

Fees to Related Parties
Fees to related parties increased by $1.2 million, or 5.4%, to $23.8 million, for the year ended December 31, 2021 as compared to the year ended December 31, 2020.

Depreciation and Amortization
Depreciation and amortization for the year ended December 31, 2021 decreased by $19.5 million, or 13.8%, to $121.7 million as compared to the year ended December 31, 2020 due to a decrease in MSR valuation allowance.

Because Newmark recognizes OMSR gains equal to the fair value of servicing rights retained on mortgage loans originated and sold, it also amortizes MSRs in proportion to the net servicing revenue expected to be earned. Subsequent to the initial recording, MSRs are amortized and carried at the lower of amortized cost or fair value. The MSR valuation allowance decreased by $21.1 million for the year ended December 31, 2021 as compared to a $15.2 million increase for the year ended December 31, 2020. For the year ended December 31, 2021 and 2020 our expenses included $110.9 million and $96.0 million, respectively, of MSR scheduled amortization.

Other Income (loss), Net
Other income (loss), net in the year ended December 31, 2021 was primarily related to $1,203.1 million of gains from the acceleration of the Nasdaq Earn-out and realized and unrealized gains on marketable securities. Additionally, the Company recorded $27.8 million of non-cash gain related to acquisitions during the year ended December 31, 2021, partially offset by a realized loss on the Nasdaq Forward of $12.4 million.

Other income (loss), net of $15.3 million in the year ended December 31, 2020 was primarily related to $121.9 million of income related to the Nasdaq Earn-out, partially offset by losses of $84.2 million relating to non-marketable investments carried under the measurement alternative, $11.6 million of equity losses from Real Estate LP and $13.7 million of mark-to market losses on the Nasdaq Forwards.

Interest (Expense) Income, Net
Interest expense, net decreased by $4.3 million, or 11.3%, to $33.5 million during the year ended December 31, 2021 as compared to the year ended December 31, 2020 due to lower outstanding debt balances.

Provision for Income Taxes
Provision for income taxes increased by $206.0 million, to $243.0 million for the year ended December 31, 2021 as compared to the year ended December 31, 2020. This increase was primarily driven by higher pre-tax earnings. In general, our consolidated effective tax rate can vary from period to period depending on, among other factors, the geographic and business mix of our earnings.

Net income attributable to noncontrolling interests
Net income attributable to noncontrolling interests increased by $198.2 million, to $227.4 million for the year ended December 31, 2021 as compared to the year ended December 31, 2020 due to higher earnings.


Year ended December 31, 2020 compared to the year ended December 31, 2019

Revenues
79



Leasing and Other Commissions
Leasing and other commission revenues decreased by $340.9 million, or 39.9% to $513.8 million for the year ended December 31, 2020 as compared to the year ended December 31, 2019. Leasing and other commissions volumes fell significantly beginning in March of 2020 due to lower industry-wide leasing resulting from the impact of the COVID-19 pandemic, and in particular, our presence in large, urban markets, such as New York city and the San Francisco Bay Area.

Capital Markets
Capital markets revenue decreased by $87.1 million or 16.1% to $454.1 million for the year ended December 31, 2020 as compared to the year ended December 31, 2019. Capital market volumes fell significantly beginning in March of 2020 due to lower industry-wide leasing resulting from the impact of the COVID-19 pandemic. However, a low interest rate environment coupled with significant capital available to invest in real estate has led to sequential improvement in capital markets activity since the second quarter of 2020, with investments concentrated in certain asset types, such as multi-family, life sciences and industrial. Our capital markets business was up 15.3% in the fourth quarter of 2020 as compared to the fourth quarter of 2019.

Gains from Mortgage Banking Activities/Originations, Net
Gains from mortgage banking activities, net increased by $112.8 million or 57.0%, to $310.9 million for the year ended December 31, 2020 as compared to the year ended December 31, 2019. The increase was primarily due to strong GSE originations and a more balanced product mix.

A portion of our gains from mortgage banking activities, net, relate to non-cash gains attributable to OMSRs. We recognize OMSR gains equal to the fair value of servicing rights retained on mortgage loans originated and sold. For the years ended December 31, 2020 and 2019, we recognized $194.8 million and $109.2 million of non-cash gains, respectively, related to OMSRs.

Management Services, Servicing Fees and Other
Management services, servicing fees and other revenue increased $2.1 million, or 0.3%, to $626.1 million for the year ended December 31, 2020 as compared to the year ended December 31, 2019. The increase was primarily due to an increase in non-fee pass-through revenue and valuation and appraisal, offset by lower interest income on escrow balances, lower interest on loans held for sale, and lower yield maintenance fees.

Expenses
Compensation and Employee Benefits
Compensation and employee benefits expense decreased by $128.6 million, or 10.1%, to $1,147.4 million for the year ended December 31, 2020 as compared to the year ended December 31, 2019. The decrease in the year ended December 31, 2020 was directly related to lower commission based revenues and our cost savings initiatives, partially offset by non-fee expenses and amortization of hiring costs.

Equity-based compensation and allocations of net income to limited partnership units and FPUs
Equity-based compensation and allocations of net income to limited partnership units and FPUs decreased by $128.1 million, or 49.5%, to $130.8 million for the year ended December 31, 2020 as compared to the year ended December 31, 2019 as a result of lower stock compensation charges of $112.7 million and lower income allocation charges of $20.0 million due to lower earnings.

Operating, Administrative and Other
Operating, administrative and other expenses decreased by $67.5 million, or 18.6%, to $294.4 million for the year ended December 31, 2020 as compared to the year ended December 31, 2019 due to our cost savings initiatives.

Fees to Related Parties
Fees to related parties decreased by $2.5 million, or 9.8%, to $22.6 million for the year ended December 31, 2020 as compared to the year ended December 31, 2019.

Depreciation and Amortization
Depreciation and amortization for the year ended December 31, 2020 increased by $10.0 million, or 7.7%, to $141.2 million as compared to the year ended December 31, 2019. This increase was due to a $9.7 million increase in mortgage servicing rights amortization.

Because Newmark recognizes OMSR gains equal to the fair value of servicing rights retained on mortgage loans originated and sold, it also amortizes MSRs in proportion to the net servicing revenue expected to be earned. Subsequent to the
80


initial recording, MSRs are amortized and carried at the lower of amortized cost or fair value. For the years ended December 31, 2020 and 2019, our revenue included $194.8 million and $109.2 million, respectively, our expenses included $111.3 million and $101.5 million of MSR amortization, respectively. The MSR amortization increased due to higher scheduled amortization as a result of growth in the book value of the MSRs.

Other Income (loss), Net
Other income (loss), net of $15.3 million in the year ended December 31, 2020 was primarily related to $121.9 million of income related to the 2020 annual Nasdaq Earn-out, partially offset by $84.2 million of mark-to-market losses on non-marketable investments, a mark-to-market loss related to the Nasdaq Forwards of $13.7 million and $11.6 million of equity losses from Real Estate LP.

Other income, net of $81.0 million in the year ended December 31, 2019 was primarily related to the recognition of income from the receipt of Nasdaq shares of $113.9 million, including appreciation of Nasdaq shares held by Newmark, and unrealized gains of $12.2 million relating to non-marketable investments carried under the measurement alternative, partially offset by mark-to-market losses related to the Nasdaq Forwards of $51.1 million.

Interest (Expense) Income, Net
Interest expense, net increased by $5.6 million, or 17.6%, to $37.7 million during the year ended December 31, 2020 as compared to the year ended December 31, 2019 due to borrowings on our Credit Facility.

Provision for Income Taxes
Provision for income taxes decreased by $15.4 million, or 29.5%, to $37.0 million for the year ended December 31, 2020 as compared to the year ended December 31, 2019. This decrease was primarily driven by lower pretax earnings. In general, our consolidated effective tax rate can vary from period to period depending on, among other factors, the geographic and business mix of our earnings.

Net income attributable to noncontrolling interests
Net income attributable to noncontrolling interests decreased by $15.2 million, or 34.2%, to $29.2 million for the year ended December 31, 2020.

Financial Position, Liquidity and Capital Resources


Overview
The primary source of liquidity for our business is the cash flow provided by our operations and the Nasdaq shares.

Our future capital requirements will depend on many factors, including our growth, the expansion of our sales and marketing activities, our expansion into other markets and our results of operations. To the extent that existing cash, cash from operations and credit facilities, and Nasdaq shares are insufficient to fund our future activities, we may need to raise additional funds through public equity or debt financing. As of December 31, 2021, our long-term debt consists of our 6.125% Senior Notes with a carrying amount of $545.2 million.

Financial Position
Total assets were $5.2 billion at December 31, 2021 and $4.0 billion at December 31, 2020.

Total liabilities were $3.5 billion at December 31, 2021 and $3.0 billion at December 31, 2020.

Liquidity
At December 31, 2021, we had total liquidity of $575.9 million, which consisted of $191.3 million of Cash and Cash Equivalents, and 2.5 million shares of Nasdaq common stock valued at $524.6 million, net of $140.0 million of borrowings against the Nasdaq shares. We have a $465.0 million undrawn revolving credit facility and no net debt as of December 31, 2021. We expect to generate cash flows from operations to fund our business and to meet our short-term liquidity requirements, which we define as the next twelve months. As of February 25, 2022, we held approximately 1.1 million shares of Nasdaq common stock valued at $187.2 million.


Long-term debt
Long-term debt consisted of the following (in thousands):
81


December 31,
 20212020
6.125% Senior Notes$545,239 $542,772 
Credit Facility— 137,613 
Total$545,239 $680,385 

6.125% Senior Notes
On November 2, 2018, Newmark announced the pricing of an offering of $550.0 million aggregate principal amount of 6.125% Senior Notes due 2023, which closed on November 6, 2018. The 6.125% Senior Notes were offered and sold in a private offering exempt from the registration requirements under the Securities Act. The 6.125% Senior Notes are general senior unsecured obligations of Newmark. These 6.125% Senior Notes were priced at 98.94% to yield 6.375%. The 6.125% Senior Notes bear an interest rate of 6.125% per annum, payable on each May 15 and November 15, beginning on May 15, 2019 and will mature on November 15, 2023. The 6.125% Senior Notes were subsequently exchanged for notes with substantially similar terms that were registered under the Securities Act.

Credit Facility
On November 28, 2018, Newmark entered into the Credit Agreement by and among Newmark, the several financial institutions from time to time party thereto, as Lenders, and Bank of America N.A., as administrative agent. The Credit Agreement was amended on February 26, 2020 to increase the size of the facility and extend the maturity date to February 26, 2023. The Amended Credit Agreement provided for a $425.0 million three-year unsecured senior revolving credit facility. The Credit Agreement was again amended on March 16, 2020 to increase the size of the facility. The Amended Credit Agreement provides for a $465.0 million three-year unsecured senior revolving credit facility. As of December 31, 2021, there were no outstanding borrowings under this credit agreement. Borrowings under the Amended Credit Facility will bear an annual interest equal to, at Newmark’s option, either (a) London Interbank Offered Rate (“LIBOR”) for specified periods, or upon the consent of all Lenders, such other period that is 12 months or less, plus an applicable margin, or (b) a base rate equal to the greatest of (i) the federal funds rate plus 0.5%, (ii) the prime rate as established by the administrative agent, and (iii) one-month LIBOR plus 1.0%. The applicable margin is 1.75% with respect to LIBOR borrowings and 0.75% with respect to base rate borrowings, both of which can be up to 0.50% higher depending upon Newmark’s credit rating. The Amended Credit Facility also provides for an unused facility fee. In July of 2021, Newmark paid down the balance of the Credit Facility in the amount of $140.0 million.

Cantor Credit Agreement
On November 30, 2018, Newmark entered into an unsecured credit agreement with Cantor. The Cantor Credit Agreement provides for each party to issue loans to the other party in the lender’s discretion. Pursuant to the Cantor Credit Agreement, the parties and their respective subsidiaries (with respect to CFLP, other than BGC and its subsidiaries) may borrow up to an aggregate principal amount of $250.0 million from each other from time to time at an interest rate which is the higher of CFLP’s or Newmark’s short-term borrowing rate then in effect, plus 1.0%. As of December 31, 2021, and December 31, 2020 there were no borrowings outstanding under the Cantor Credit Agreement.

Warehouse Facilities Collateralized by U.S. Government Sponsored Enterprises
As of December 31, 2021, Newmark had $1.5 billion of committed loan funding available through three commercial banks and an uncommitted $700.0 million Fannie Mae loan repurchase facility. Consistent with industry practice, these warehouse facilities are short-term, requiring annual renewal. These warehouse facilities are collateralized by an assignment of the underlying mortgage loans originated under its various lending programs and third-party purchase commitments and are recourse only to our wholly-owned subsidiary, Berkeley Point Capital, LLC. As of December 31, 2021 and December 31, 2020, respectively, we had $1.1 billion and $1.1 billion outstanding under “Warehouse facilities collateralized by U.S. Government Sponsored Enterprises” on our accompanying consolidated balance sheets.

Cash Flows
Cash flows from operations excluding activity from loan originations and sales, net were as follows (in thousands):
82


Year Ended December 31,
202120202019
Net cash provided by (used in) operating activities $(48,709)$(777,694)$986,761 
Add back:
Loan originations - loans held for sale9,142,148 12,374,231 8,783,225 
Loan sales - loans held for sale(9,177,733)(11,527,010)(9,563,973)
Unrealized gains on loans held for sale21,259 24,295 5,174 
Net cash provided by (used in) operating activities excluding activity from loan originations and sales (1)(2)(3)
$(63,035)$93,822 $211,187 
(1) Includes payments for corporate taxes in the amount of $99.4 million, $80.3 million, and $95.1 million for the years ended December 31, 2021, 2020 and 2019 respectively.
(2) Includes payments for new hires and producers of $17.4 million, $72.7 million, and $157.0 million for the years ended December 31, 2021, 2020 and 2019 , respectively.
(3) Reflects $484.4 million of cash used with respect to the 2021 Equity Event. Of this amount, $203.4 million related to the 16.3 million reduction in fully diluted shares, and $280.9 million related to amounts paid on behalf of, or to partners for withholding taxes related to unit exchanges and/or redemptions, cash paid for redemption of HDUs, and other items. Not including these uses of cash, net cash provided by operating activities excluding loan originations and sales would have been $421.4 million for the year ended December 31, 2021.
Cash Flows for the Year Ended December 31, 2021
For the year ended December 31, 2021, we used $48.7 million of cash from operations. However, excluding activity from loan originations and sales cash used from operating activities for the year ended December 31, 2021 was $63.0 million. The $63.0 million reflects $484.4 million of cash used with respect to the 2021 Equity Event to reduce our fully diluted share count and for amounts paid on behalf of or to partners for withholding taxes related to unit exchanges and/or redemptions, cash paid for redemption of HDUs, and other items. But for these uses of cash, net cash provided by operating activities for the year ended December 31, 2021 would have been $421.4 million. Cash provided by investing activities was $453.1 million, primarily related to $551.1 million of proceeds from the sale of marketable securities, partially offset by $69.8 million of payments for acquisitions, net of cash acquired. Cash used in financing activities of $396.3 million primarily related to $290.5 million of treasury stock repurchases.

Cash Flows for the Year Ended December 31, 2020
For the year ended December 31, 2020, we used $777.7 million of cash for operations. However, excluding activity from loan originations and sales, net cash used by operating activities for the year ended December 31, 2020 was $93.8 million. We had consolidated net income of $109.3 million, $146.6 million of positive adjustments to reconcile net income to net cash used by operating activities (excluding activity from loan originations and sales) and $162.0 million of negative changes in operating assets and liabilities. The negative change in operating assets and liabilities included $127.9 million of increases in loans, forgivable loans and other receivables from employees, a $123.7 million decrease in receivables, net, a $82.4 million decrease in accounts payable, accrued expenses and other liabilities, and a $75.4 million decrease in accrued compensation. Cash used in investing activities was $3.6 million, primarily related to $34.7 million of proceeds from the sale of marketable securities, partially offset by $19.6 million in purchases of fixed assets, $12.8 million for the purchase of a debt security, and $5.9 million of payments for acquisitions, net of cash acquired. Cash provided by financing activities of $817.8 million primarily related to $851.6 million of net borrowings on the warehouse facilities collateralized by U.S. Government Sponsored Enterprises, and $365.0 million borrowing under the Credit Facility, partially offset by $275.0 million repayment on the Credit Facility, $81.9 million in earning distributions to limited partnership interests and other noncontrolling interests, and $23.2 million in dividends to stockholders.

Cash Flows for the Year Ended December 31, 2019
For the year ended December 31, 2019, we generated $986.8 million of cash from operations. Excluding activity from loan originations and sales, net cash provided by operating activities for the year ended December 31, 2019 was $211.2 million. We had consolidated net income of $161.7 million, $222.6 million of positive adjustments to reconcile net income to net cash provided by operating activities (excluding activity from loan originations and sales) and $173.1 million of negative changes in operating assets and liabilities. The negative change in operating assets and liabilities included $161.9 million of increases in loans, forgivable loans and other receivables from employees and partners primarily related to continued hiring and expansion of our business, $113.2 million of increases in other assets, and $52.0 million of increase in receivables, net, offset by an increase of $130.7 million in accounts payable, accrued expenses and other liabilities and an increase of $23.4 million in payables to related parties. Cash used in investing activities was $56.8 million, primarily related to $34.5 million in purchases of fixed assets, $33.9 million of payments for acquisitions, net of cash acquired, $28.0 million in purchases of non-marketable investments, net, partially offset by $32.6 million of proceeds from the sale of marketable securities, and $8.6 million of distributions from Real Estate L.P. We used $895.5 million of cash from financing activities primarily due to net repayments on the warehouse facilities collateralized by U.S. Government Sponsored Enterprises of $762.7 million, distributions to limited
83


partnership interests and other noncontrolling interests of $140.6 million, dividends to stockholders of $69.2 million and treasury stock repurchases of $37.4 million, partially offset by net borrowings under the Credit Facility of $50.0 million, the settlement of pre-Spin-Off related party receivables of $33.9 million, and proceeds from securities loaned of $36.7 million.

Credit Ratings
    As of December 31, 2021, our public long-term credit ratings and associated outlooks are as follows:
RatingOutlook
Fitch Ratings Inc.BBB-Stable
JCRABBB+Stable
Kroll Bond Rating AgencyBBB-Stable
Standard & Poor'sBB+Stable

Credit ratings and associated outlooks are influenced by several factors, including but not limited to: operating environment, earnings and profitability trends, the prudence of funding and liquidity management practices, balance sheet size/composition and resulting leverage, cash flow coverage of interest, composition and size of the capital base, available liquidity, outstanding borrowing levels and the firm’s competitive position in the industry. A credit rating and/or the associated outlook can be revised upward or downward at any time by a rating agency if such rating agency decides that circumstances warrant such a change. Any reduction in our credit ratings and/or the associated outlook could adversely affect the availability of debt financing on terms acceptable to us, as well as the cost and other terms upon which we are able to obtain any such financing. In addition, credit ratings and associated outlooks may be important to customers or counterparties when we compete in certain markets and when we seek to engage in certain transactions. In connection with certain agreements, interest rates on our notes may incur increases of up to 2% in the event of a credit ratings downgrade.

Regulatory Requirements
Newmark is subject to various capital requirements in connection with seller/servicer agreements that Newmark has entered into with the various GSEs. Failure to maintain minimum capital requirements could result in Newmark’s inability to originate and service loans for the respective GSEs and could have a direct material adverse effect on our accompanying consolidated financial statements. As of December 31, 2021, Newmark has met all capital requirements. As of December 31, 2021, the most restrictive capital requirement was Fannie Mae’s net worth requirement. Newmark exceeded the minimum requirement by $400.5 million.

Certain of Newmark’s agreements with Fannie Mae allow Newmark to originate and service loans under Fannie Mae’s Delegated Underwriting and Servicing (“DUS”) Program. These agreements require Newmark to maintain sufficient collateral to meet Fannie Mae’s restricted and operational liquidity requirements based on a pre-established formula. Certain of Newmark’s agreements with Freddie Mac allow Newmark to service loans under Freddie Mac’s Targeted Affordable Housing (“TAH”) Program. These agreements require Newmark to pledge sufficient collateral to meet Freddie Mac’s liquidity requirement of 8% of the outstanding principal of TAH loans serviced by Newmark. As of December 31, 2021 and December 31, 2020, Newmark has met all liquidity requirements.

In addition, as a servicer for Fannie Mae, the Government National Mortgage Association (“Ginnie Mae”) and FHA, Newmark is required to advance to investors any uncollected principal and interest due from borrowers. As of December 31, 2021 and December 31, 2020, outstanding borrower advances were $0.9 million and $0.8 million, respectively, and are included in “Other assets” in our accompanying consolidated balance sheets.

On September 9, 2019, the U.S. Department of the Treasury issued a Housing Reform Plan (the “Plan”) in response to a March 27, 2019 Presidential Memorandum soliciting reforms in the housing financing system designed to minimize taxpayer exposure to future bailouts. The primary recommendations of the Plan are: (i) that existing government support for the secondary markets should be explicitly defined, tailored and paid for; (ii) that the GSEs’ conservatorship should come to an end; (iii) the implementation of reforms necessary to ensure that the GSEs, and any successors, are appropriately capitalized to withstand a severe economic downturn and that shareholders and unsecured creditors, rather than U.S. taxpayers, bear the losses; (iv) that the GSEs should continue to support affordable housing at a reasonable economic return that may be less than the return earned on other activities; (v) that the FHFA and the U.S. Department of Housing and Urban Development should clearly define the appropriate roles and overlap between the GSEs and the Federal Housing Administration so as to avoid duplication and (vi) that measures should be implemented to “level the playing field” between the GSEs and private sector competitors. Additionally, in September 2019, FHFA announced a cap of $200 billion as the maximum volume for combined Fannie Mae and Freddie Mac multifamily volume through the end of 2020, of which 37.5% must meet certain affordability requirements. The foregoing proposals may have the effect of impacting the volume of business that we may do with Fannie
84


Mae and Freddie Mac. Additionally, the potential increase in our proportion of affordable business and the potential implementation of a fee to be charged in connection with the government’s offer of a guarantee may alter the economics of the business and, accordingly, may impact our financial results.

See “Business—Regulation” in Part I, Item 1 of this Annual Report on Form 10-K for information related to our regulatory environment.

Equity
Repurchase Program
On February 17, 2021, our Board increased its authorized share repurchases of Newmark Class A Common stock and purchases of limited partnership interests in Newmark's subsidiaries to $400.0 million. This authorization includes repurchases of shares or purchase of units from executive officers, other employees and partners, including of BGC and Cantor, as well as other affiliated persons or entities. From time to time, Newmark may actively continue to repurchase shares and/or purchase units. During the year ended December 31, 2021, Newmark repurchased 20,237,430 shares of Class A common stock, at an average price of $14.37. As of December 31, 2021, Newmark had $165.0 million remaining from its share repurchase and unit purchase authorization.

The following table details Newmark's unit redemptions and share repurchases for cash, under the new program, and does not include unit redemptions and/or cancellations in connection with the grant of shares Newmark's Class A common stock. The gross unit redemptions and share repurchases of Newmark's Class A common stock during the year ended December 31, 2021 were as follows (in thousands except units, shares and per share amounts):
Total
Number of
Shares
Repurchased/Purchased
Average
Price Paid
per Unit
or Share
Approximate
Dollar Value
of Units and
Shares That
May Yet Be
Repurchased/
Purchased
Under the 
Program
Redemptions
January 1, 2021 - March 31, 2021— $— 
April 1, 2021 - June 30, 2021167,894 $11.91 
July 1, 2021 - September 30, 2021— — 
October 1, 2021 - December 31, 2021— $— 
Total Redemptions167,894 $11.91 
Repurchases
January 1, 2021 - March 31, 2021879,243 $10.58 
April 1, 2021 - June 30, 20213,613,098 $12.81 
July 1, 2021 - September 30, 20216,307,802 $13.34 
October 1, 2021 - October 31, 20213,064,959 $14.71 
November 1, 2021 - November 30, 20212,085,492 $16.20 
December 1, 2021 - December 31, 20214,286,836 $16.77 
Total Repurchases20,237,430 $14.37 
Total Redemptions and Repurchases20,405,324 $14.35 $165,017 

On February 10, 2022, the Board and Audit Committee authorized the $400.0 million Newmark share repurchase and unit redemption Authorization, which may include purchases from Cantor, its partners or employees or other affiliated persons or entities.

Fully Diluted Share Count
Our fully diluted weighted-average share count follows (in thousands):
85


December 31,
 20212020
Common stock outstanding(1)
190,179 179,106 
Partnership units(2)
68,142 85,160 
RSUs (Treasury stock method)4,309 355 
Newmark exchange shares1,324 230 
Total(3)
263,954 264,851 
(1)Common stock consisted of Class A shares and Class B shares. For the year ended December 31, 2021, the weighted-average number of Class A shares was 190.2 million shares and Class B shares was 21.3 million that were included in our fully diluted EPS computation because the conditions for issuance had been met by the end of the period.
(2)Partnership units collectively include FPUs, limited partnership units, and Cantor units, (see Note 2 — “Limited Partnership Interests in Newmark Holdings and BGC Holdings”, to our Consolidated Financial Statements in Part II, Item 8 of this Annual Report on Form 10-K for more information). In general, these partnership units are potentially exchangeable into shares of Newmark Class A common stock. In addition, partnership units held by Cantor are generally exchangeable into shares of Newmark Class A common stock and/or for up to 24.6 million shares of Newmark Class B common stock. These partnership units also generally receive quarterly allocations of net income, after the deduction of the Preferred Distribution, based on their weighted-average pro rata share of economic ownership of the operating subsidiaries. As a result, these partnership units are included in the fully diluted share count calculation shown above.
(3)For the year ended December 31, 2021, the weighted-average share count includes 68.1 million potentially anti-dilutive securities, which were excluded in the computation of fully diluted earnings per share.


Our fully diluted period-end (spot) share count were as follows (in thousands):
December 31,
 20212020
Common stock outstanding189,558 182,461 
Partnership units52,825 79,666 
Newmark RSUs5,966 — 
Newmark exchange shares1,957 226 
Other378 363 
Total250,684 262,716 

Contingent Payments Related to Acquisitions
Newmark completed acquisitions for which there is contingent cash consideration of $12.0 million. The contingent cash liability is recorded at fair value as deferred consideration on our accompanying consolidated balance sheets.

Equity Method Investments
Newmark has an investment in Real Estate LP, a joint venture with Cantor in which Newmark has a less than majority ownership and has the ability to exert significant influence over the operating and financial policies. As of December 31, 2021, Newmark had $88.3 million in this equity method investment, which represents a 27% ownership in Real Estate LP.

Registration Statements
On March 28, 2019, we filed a registration statement on Form S-3 pursuant to which CF&Co may make offers and sales of our 6.125% Senior Notes in connection with ongoing market-making transactions which may occur from time to time. Such market-making transactions in these securities may occur in the open market or may be privately negotiated at prevailing market prices at a time of resale or at related or negotiated prices. Neither CF&Co, nor any of our affiliates, has any obligation to make a market in our securities, and CF&Co or any such other affiliate may discontinue market-making activities at any time without notice. Newmark does not receive any proceeds from market-making activities in these securities by CF&Co (or any of its affiliates).

We have an effective registration statement on Form S-4, with respect to the offer and sale of up to 20.0 million shares of our Class A common stock from time to time in connection with business combination transactions, including acquisitions of other businesses, assets, properties or securities. As of December 31, 2021, we have issued 1.4 million shares of our Class A common stock under this registration statement.

As of December 31, 2021 and December 31, 2020, Newmark was committed to fund approximately $0.3 billion and $0.4 billion, respectively, which is the total remaining draws on construction loans originated by Newmark under the Housing and Urban Development (“HUD”) 221(d)4, 220 and 232 programs, rate locked loans that have not been funded, and forward commitments, as well as the funding for Fannie Mae structured transactions. Newmark also has corresponding commitments to sell these loans to various purchasers as they are funded.

86


Commitments and Contingencies

(a)Contractual Obligations and Commitments

The following table summarizes certain of Newmark's contractual obligations at December 31, 2021 (in thousands):

 TotalLess than 1 Year1-3 Years3-5 YearsMore than 5 Years
Operating leases (1)
$805,168 $113,822 $218,878 $197,704 $274,764 
Warehouse facilities(2)
1,050,693 1,050,693 — — — 
Long-term debt(3)
550,000 — 550,000 — — 
Interest on long-term debt(4)
65,428 34,949 30,479 — — 
Interest on warehouse facilities(5)
1,051 1,051 — — — 
Total$2,472,340 $1,200,515 $799,357 $197,704 $274,764 
(1)Operating lease are related to rental payments under various non-cancelable leases principally for office space.
(2)Warehouse facilities are collateralized by $1,050.7 million of loans held for sale, at fair value (See Note 21 - “Warehouse Facilities Collateralized by U.S. Government Sponsored Enterprises” to our accompanying Consolidated Financial Statements in Part II, Item 8 of this Annual Report on Form 10-K) which loans were either under commitment to be purchased by Freddie Mac or had confirmed forward trade commitments for the issuance of and purchase of Fannie Mae or Ginnie Mae mortgage-backed securities.
(3)Long-term debt reflects long-term borrowings of $550.0 million 6.125% Senior Notes. The carrying amount of these notes was approximately $545.2 million. Long-term debt also includes borrowings under the Credit Facility, which is assumed to be outstanding until the maturity date of the Credit Facility. The carrying amount of the borrowing under the Credit Facility is $0.0 million. (See Note 22 - “Long-Term Debt” to our accompanying Consolidated Financial Statements in Part II, Item 8 of this Annual Report on Form 10-K.)
(4)Reflects interest on the $550.0 million 6.125% Senior Notes until their maturity date of November 15, 2023.
(5)Interest on the warehouse facilities collateralized by U.S. Government Sponsored Enterprises was projected by using the 1-month LIBOR rate plus their respective additional basis points, primarily 130 basis points above LIBOR, or SOFR and 115 basis points above SOFR, applied to their respective outstanding balances as of December 31, 2021, through their respective maturity dates. Their respective maturity dates range from June 2022 to October 2022, while one line has an open maturity date. The notional amount of these committed and uncommitted warehouse facilities was $2.2 billion at December 31, 2021. One of the warehouse lines established a $125.0 million sublimit line of credit to fund potential principal and interest servicing advances on the Company's Fannie Mae portfolio during the forbearance period related to the CARES Act. Advances will have an interest rate of 1-month LIBOR plus 180 bps. There were no outstanding draws on this sublimit at December 31, 2021. Another warehouse line was temporarily increased by $300.0 million to $900.0 million for the period December 1, 2020 to February 1 2021.

Critical Accounting Policies and Estimates
The preparation of our accompanying consolidated financial statements in conformity with U.S. GAAP guidance requires management to make estimates and assumptions that affect the reported amounts of the assets and liabilities, revenues and expenses, and the disclosure of contingent assets and liabilities in our accompanying consolidated financial statements. These accounting estimates require the use of assumptions about matters, some which are highly uncertain at the time of estimation. To the extent actual experience differs from the assumptions used, our accompanying consolidated balance sheets, consolidated statements of operations and consolidated statements of cash flows could be materially affected. We believe that of our significant accounting policies, the following policies involve a higher degree of judgment and complexity.


Revenue Recognition
We derive our revenues primarily through commissions from brokerage services, gains from mortgage banking activities/originations, net, revenues from real estate management services, servicing fees and other revenues. Revenue from contracts with customers is recognized when, or as, we satisfy our performance obligations by transferring the promised goods or services to the customers as determined by when, or as, the customer obtains control of that good or service. A performance obligation may be satisfied over time or at a point in time. Revenue from a performance obligation satisfied over time is recognized by measuring our progress in satisfying the performance obligation as evidenced by the transfer of the goods or services to the customer. Revenue from a performance obligation satisfied at a point in time is recognized at the point in time when the customer obtains control over the promised good or service. The amount of revenue recognized reflects the consideration we expect to be entitled to in exchange for those promised goods or services (i.e., the “transaction price”). In determining the transaction price, we consider consideration promised in a contract that includes a variable amount, referred to as variable consideration, and estimate the amount of consideration due to us. Additionally, variable consideration is included in the transaction price only to the extent that it is probable that a significant reversal in the amount of cumulative revenue recognized will not occur. In determining when to include variable consideration in the transaction price, we consider all information (historical, current and forecast) that is available, including the range of possible outcomes, the predictive value of past experiences, the time period of when uncertainties expect to be resolved and the amount of consideration that is susceptible to factors outside of our influence.
87



We also use third-party service providers in the provision of its services to customers. In instances where a third-party service provider is used, we perform an analysis to determine whether we are acting as a principal or an agent with respect to the services provided. To the extent that we are acting as a principal, the revenue and the expenses incurred are recorded on a gross basis. In instances where we are acting as an agent, the revenue and expenses are presented on a net basis within the revenue line item.

In some instances, we perform services for customers and incur out-of-pocket expenses as part of delivering those services. Our customers agree to reimburse us for those expenses, and those reimbursements are part of the contract’s transaction price. Consequently, these expenses and the reimbursements of such expenses from the customer are presented on a gross basis because the services giving rise to the out-of-pocket expenses do not transfer a good or service. The reimbursements are included in the transaction price when the costs are incurred, and the reimbursements are due from the customer.

MSRs, Net
We initially recognize and measure the rights to service mortgage loans at fair value and subsequently measure them using the amortization method. We recognize rights to service mortgage loans as separate assets at the time the underlying originated mortgage loan is sold, and the value of those rights is included in the determination of the gains on loans held for sale. Purchased MSRs, including MSRs purchased from CCRE, are initially recorded at fair value, and subsequently measured using the amortization method.

We receive up to a 3-basis point servicing fee and/or up to a 1-basis point surveillance fee on certain Freddie Mac loans after the loan is securitized in a Freddie Mac pool (“Freddie Mac Strip”). The Freddie Mac Strip is also recognized at fair value and subsequently measured using the amortization method, but is recognized as a MSR at the securitization date.

MSRs are assessed for impairment, at least on an annual basis, based upon the fair value of those rights as compared to the amortized cost. Fair values are estimated using a valuation model that calculates the present value of the future net servicing cash flows. In using this valuation method, we incorporate assumptions that management believes market participants would use in estimating future net servicing income. The fair value estimates are sensitive to significant assumptions used in the valuation model such as prepayment rates, cost of servicing, escrow earnings rates, discount rates and servicing multiples, which are affected by expectations about future market or economic conditions derived, in part, from historical data. It is reasonably possible that such estimates may change. We amortize the MSRs in proportion to, and over the period of, the projected net servicing income. For purposes of impairment evaluation and measurement, we stratify MSRs based on predominant risk characteristics of the underlying loans, primarily by investor type (Fannie Mae/Freddie Mac, FHA/GNMA, CMBS and other). To the extent that the carrying value exceeds the fair value of a specific MSR strata, a valuation allowance is established, which is adjusted in the future as the fair value of MSRs increases or decreases. Reversals of valuation allowances cannot exceed the previously recognized impairment up to the amortized cost.

Equity-Based and Other Compensation
Discretionary Bonus: A portion of our compensation and employee benefits expense comprises discretionary bonuses, which may be paid in cash, equity, partnership awards or a combination thereof. We accrue expense in a period based on revenues in that period and on the expected combination of cash, equity and partnership units. Given the assumptions used in estimating discretionary bonuses, actual results may differ.

Restricted Stock Units: We account for equity-based compensation under the fair value recognition provisions of U.S. GAAP guidance. Restricted stock units (which we refer to as “RSUs”) provided to certain employees are accounted for as equity awards, and in accordance with U.S. GAAP guidance, we are required to record an expense for the portion of the RSUs that is ultimately expected to vest. Further, U.S. GAAP guidance requires forfeitures to be estimated at the time of grant and revised, if necessary, in subsequent periods if actual forfeitures differ from those estimates. Because significant assumptions are used in estimating employee turnover and associated forfeiture rates, actual results may differ from our estimates under different assumptions or conditions.

The fair value of RSU awards to employees is determined on the date of grant, based on the fair value of our Class A common stock. Generally, RSUs granted by us as employee compensation do not receive dividend equivalents; as such, we adjust the fair value of the RSUs for the present value of expected forgone dividends, which requires us to include an estimate of expected dividends as a valuation input. This grant-date fair value is amortized to expense ratably over the awards’ vesting periods. For RSUs with graded vesting features, we have made an accounting policy election to recognize compensation cost on a straight-line basis. The amortization is reflected as non-cash equity-based compensation expense in our accompanying consolidated statements of operations.

88


Restricted Stock: Restricted stock provided to certain employees is accounted for as an equity award, and as per U.S. GAAP guidance, we are required to record an expense for the portion of the restricted stock that is ultimately expected to vest. We have granted restricted stock that is not subject to continued employment or service; however, transferability is subject to compliance with our and our affiliates’ customary non-compete obligations. Such shares of restricted stock are generally saleable by partners in 5 to 10 years. Because the restricted stock is not subject to continued employment or service, the grant-date fair value of the restricted stock is expensed on the date of grant. The expense is reflected as non-cash equity-based compensation expense in our accompanying consolidated statements of operations.

Limited Partnership Units: Limited partnership units in Newmark Holdings and BGC Holdings are held by Newmark employees and receive quarterly allocations of net income and are generally contingent upon services being provided by the unit holders. As discussed above, preferred units in Newmark Holdings and BGC Holdings are not entitled to participate in partnership distributions other than with respect to a distribution at a rate of either 0.6875% (which is 2.75% per calendar year) or such other amount as set forth in the award documentation. The quarterly allocations of net income to such limited partnership units are reflected as a component of compensation expense under “Equity-based compensation and allocations of net income to limited partnership units and FPUs” in our accompanying consolidated statements of operations.

Certain of these limited partnership units entitle the holders to receive post-termination payments equal to the notional amount in four equal yearly installments after the holder’s termination. These limited partnership units are accounted for as post-termination liability awards under U.S. GAAP guidance, which requires that Newmark record an expense for such awards based on the change in value at each reporting period and include the expense in our accompanying consolidated statements of operations as part of “Equity-based compensation and allocations of net income to limited partnership units and FPUs.” The liability for limited partnership units with a post-termination payout is included in “Other long-term liabilities” on our accompanying consolidated balance sheets.

Certain limited partnership units held by Newmark employees are granted exchangeability into Class A common stock or may be redeemed in connection with the grant of shares of Class A common stock. At the time exchangeability is granted, or the shares are issued, Newmark recognizes an expense based on the fair value of the award on that date, which is included in “Equity-based compensation and allocations of net income to limited partnership units and FPUs” in our accompanying consolidated statements of operations.

Employee Loans: We have entered into various agreements with certain of our employees and partners whereby these individuals receive loans that may be either wholly or in part repaid from distributions that the individuals receive on some or all of their limited partnership interests or may be forgiven over a period of time. Cash advance distribution loans are documented in formal agreements and are repayable in timeframes outlined in the underlying agreements. We intend for these advances to be repaid in full from the future distributions on existing and future awards granted. The allocations of net income to the awards are treated as compensation expense and the proceeds from distributions are used to repay the loan. The forgivable portion of any loans is recognized as compensation expense in our accompanying consolidated statements of operations over the life of the loan. We review the loan balances each reporting period for collectability. If we determine that the collectability of a portion of the loan balances is not expected, we recognize a reserve against the loan balances. Actual collectability of loan balances may differ from our estimates. As of December 31, 2021 and December 31, 2020, the aggregate balance of employee loans, net of reserve, was $453.3 million and $454.3 million, respectively, and is included as “Loans, forgivable loans and other receivables from employees and partners, net” in our accompanying consolidated balance sheets. Compensation expense for the above-mentioned employee loans for the years ended December 31, 2021, 2020 and 2019 were $79.4 million, $73.6 million and $39.0 million, respectively. The compensation expense related to these loans was included as part of “Compensation and employee benefits” in our accompanying consolidated statements of operations.

Goodwill
Goodwill is the excess of the purchase price over the fair value of identifiable net assets acquired in a business combination. As prescribed in U.S. GAAP guidance, Intangibles – Goodwill and Other Intangible Assets, goodwill is not amortized, but instead is periodically tested for impairment. We review goodwill for impairment on an annual basis during the fourth quarter of each fiscal year or whenever an event occurs, or circumstances change that could reduce the fair value of a reporting unit below its carrying amount.

When reviewing goodwill for impairment, we first assess qualitative factors to determine whether it is more likely than not that the fair value of a reporting unit is less than its carrying amount, including goodwill. If the results of the qualitative assessment indicate that it is more likely than not that the fair value of a reporting unit is less than its carrying amount, or if we choose to bypass the qualitative assessment, we perform a quantitative goodwill impairment analysis as follows.

89


The quantitative goodwill impairment test, used to identify both the existence of impairment and the amount of impairment loss, compares the fair value of a reporting unit with its carrying amount, including goodwill. If the carrying amount of a reporting unit exceeds its fair value, an impairment loss should be recognized in an amount equal to that excess, limited to the total amount of goodwill allocated to that reporting unit. If the estimated fair value of a reporting unit exceeds its carrying value, goodwill is deemed not to be impaired. To estimate the fair value of the reporting unit, we use a discounted cash flow model and data regarding market comparables. The valuation process requires significant judgment and involves the use of significant estimates and assumptions. These assumptions include cash flow projections, estimated cost of capital and the selection of peer companies and relevant multiples. Because significant assumptions and estimates are used in projecting future cash flows, choosing peer companies and selecting relevant multiples, actual results may differ from our estimates under different assumptions or conditions.

Credit Losses
The CECL methodology, which became effective on January 1, 2020, requires us to estimate lifetime expected credit losses by incorporating historical loss experience, as well as current and future economic conditions over a reasonable and supportable period beyond the balance sheet date. The adoption of CECL resulted in the recognition of reserves relating to our loss sharing guarantee provided to Fannie Mae under the DUS Program which was previously accounted for under the incurred loss model, which generally required that a loss be incurred before it was recognized. Additional reserves were recognized for our receivables from customers including certain employee receivables carried at amortized cost.

The expected credit loss is modeled based on our historical loss experience adjusted to reflect current conditions. A significant amount of judgment is required in the determination of the appropriate reasonable and supportable period, the methodology used to incorporate current and future macroeconomic conditions, determination of the probability of and exposure at default, all of which are ultimately used in measuring the quantitative components of our reserves. Beyond the reasonable and supportable period, we estimate expected credit losses using our historical loss rates. We also consider whether to adjust the quantitative reserves for certain external and internal qualitative factors, which consequentially may increase or decrease the reserves for credit losses and receivables. In order to estimate credit losses, assumptions about current and future economic conditions are incorporated into the model using multiple economic scenarios that are weighted to reflect the conditions at each measurement date.

During the year ended December 31, 2021, there was a decrease of $0.2 million in our reserves. These reserves were based on macroeconomic forecasts are critical inputs into our model and material movements in variables such as, the U.S. unemployment rate and U.S. GDP growth rate could significantly affect our estimated expected credit losses. These macroeconomic forecasts, under different conditions or using different assumptions or estimates, could result in significantly different changes in reserves for credit losses. It is difficult to estimate how potential changes in specific factors might affect the overall reserves for credit losses and current results may not reflect the potential future impact of macroeconomic forecast changes.

Income Taxes
Newmark accounts for income taxes using the asset and liability method as prescribed in U.S. GAAP guidance, Income Taxes. Deferred tax assets and liabilities are recognized for the future tax consequences attributable to basis differences between our accompanying consolidated financial statement carrying amounts of existing assets and liabilities and their respective tax basis. Certain of Newmark’s entities are taxed as U.S. partnerships and are subject to UBT in New York City. Therefore, the tax liability or benefit related to the partnership income or loss except for UBT rests with the partners, rather than the partnership entity. As such, the partners’ tax liability or benefit is not reflected in our accompanying consolidated financial statements. The tax-related assets, liabilities, provisions or benefits included in our accompanying consolidated financial statements also reflect the results of the entities that are taxed as corporations, either in the U.S. or in foreign jurisdictions.

Newmark provides for uncertain tax positions based upon management’s assessment of whether a tax benefit is more likely than not to be sustained upon examination by tax authorities. Management is required to determine whether a tax position is more likely than not to be sustained upon examination by tax authorities, including resolution of any related appeals or litigation processes, based on the technical merits of the position. Because significant assumptions are used in determining whether a tax benefit is more likely than not to be sustained upon examination by tax authorities, actual results may differ from Newmark’s estimates under different assumptions or conditions. Newmark recognizes interest and penalties related to uncertain tax positions in “Provision for income taxes” in our accompanying consolidated statements of operations.

A valuation allowance is recorded against deferred tax assets if it is deemed more likely than not that those assets will not be realized. In assessing the need for a valuation allowance, Newmark considers all available evidence, including past operating results, the existence of cumulative losses in the most recent fiscal years, estimates of future taxable income and the feasibility of tax planning strategies.

90


The measurement of current and deferred income tax assets and liabilities is based on provisions of enacted tax laws and involves uncertainties in the application of tax regulations in the U.S. and other tax jurisdictions. Because Newmark’s interpretation of complex tax law may impact the measurement of current and deferred income taxes, actual results may differ from these estimates under different assumptions regarding the application of tax law.

Derivative Financial Instruments
We have loan commitments to extend credit to third parties. The commitments to extend credit are for mortgage loans at a specific rate (rate lock commitments). These commitments generally have fixed expiration dates or other termination clauses and may require a fee. We are committed to extend credit to the counterparty as long as there is no violation of any condition established in the commitment contracts.

We simultaneously enter into an agreement to deliver such mortgages to third-party investors at a fixed price (“forward sale contracts”).

Both the commitment to extend credit and the forward sale commitment qualify as derivative financial instruments. We recognize all derivatives on our accompanying consolidated balance sheets as assets or liabilities measured at fair value. The change in the derivatives fair value is recognized in current period earnings.

Newmark entered into variable postpaid forward contracts as a result of the Nasdaq Forwards. These contracts qualify as derivative financial instruments. The Nasdaq Forwards provide Newmark with the ability to redeem the EPUs for Nasdaq stock, and as these instruments are not legally detachable, they represent single financial instruments. The financial instruments’ EPU redemption feature for Nasdaq shares is not clearly and closely related to the economic characteristics and risks of Newmark’s EPU equity host instruments, and, therefore, it represents an embedded derivative that is required to be bifurcated and recorded at fair value on our accompanying consolidated balance sheets, with all changes in fair value recorded as a component of “Other income (loss), net” on our accompanying consolidated statements of operations. See Note 11 — “Derivatives”, to our accompanying consolidated financial statements in Part I, Item 8 of this Annual Report on Form 10-K for additional information.

Recent Accounting Pronouncements
See Note 1 — “Organization and Basis of Presentation”, to our accompanying consolidated financial statements in Part II, Item 8 of this Annual Report on Form 10-K , for information regarding recent accounting pronouncements.

Capital Deployment Priorities, Dividend Policy and Repurchase and Redemption Program

Our near-term capital allocation priorities are to return capital to stockholders through share and unit repurchases and to invest in growth and margin expansion at attractive returns.

Traditionally, our dividend policy provided that we expect to pay a quarterly cash dividend to our common stockholders based on our post-tax Adjusted Earnings per fully diluted share. Please see below for a detailed definition of post-tax Adjusted Earnings per fully diluted share. Beginning in the first quarter of 2020, and for all of the quarterly periods in 2020 and thus far in 2021, the Board reduced the quarterly dividend to $0.01 per share out of an abundance of caution in order to strengthen the Company’s balance sheet as the real estate markets faced difficult and unprecedented macroeconomic conditions due to the COVID-19 pandemic. Additionally, beginning with the first quarter 2020, Newmark Holdings reduced its distributions to or on behalf of its partners. As Newmark’s financial condition has improved substantially year-over-year, and as the economy has rebounded, the Company has repurchased and/or redeemed a meaningful number of shares and/or units thus far in 2021 as part of its overall capital return policy. See Note 6 “Stock Transactions and Unit Redemptions” to our accompanying consolidated financial statements in Part II, Item 8 of this Annual Report on Form 10-K for more information.

Any dividends, if and when declared by our Board, will be paid on a quarterly basis. The dividend to our common stockholders is expected to be calculated based on post-tax Adjusted Earnings allocated to us and generated over the fiscal quarter ending prior to the record date for the dividend. No assurance can be made, however, that a dividend will be paid each quarter. The declaration, payment, timing, and amount of any future dividends payable by us will be at the sole discretion of our Board. With respect to any distributions which are declared, amounts paid to or on behalf of partners will at least cover their related tax payments. Whether any given post-tax amount is equivalent to the amount received by a stockholder also on an after-tax basis depends upon stockholders’ and partners’ domiciles and tax status.

We received 6,222,340 Nasdaq shares worth $1,093.9 million as of June 30, 2021. On July 2, 2021, we settled the third and fourth Nasdaq Forwards with 944,329 Nasdaq shares worth $166.0 million. In connection with the 2021 Equity Event, we used $484.4 million, of which $203.5 million was to reduce our fully diluted share count by 16.3 million.

91


We are a holding company, with no direct operations, and therefore we are able to pay dividends only from our available cash on hand and funds received from distributions from Newmark OpCo. Our ability to pay dividends may also be limited by regulatory considerations as well as by covenants contained in financing or other agreements. In addition, under Delaware law, dividends may be payable only out of surplus, which is our net assets minus our capital (as defined under Delaware law), or, if we have no surplus, out of our net profits for the fiscal year in which the dividend is declared and/or the preceding fiscal year. Accordingly, any unanticipated accounting, tax, regulatory or other charges against net income may adversely affect our ability to declare and pay dividends. While we intend to declare and pay dividends quarterly, there can be no assurance that our Board will declare dividends at all or on a regular basis or that the amount of our dividends will not change.


ITEM 7A. QUANTITATIVE AND QUALITATIVE DISCLOSURES ABOUT MARKET RISK

Credit Risk
Our multifamily origination business, under the Fannie Mae DUS program, originates and services multifamily loans for Fannie Mae without having to obtain Fannie Mae’s prior approval for certain loans, as long as the loans meet the underwriting guidelines set forth by Fannie Mae. In return for the delegated authority to make loans and the commitment to purchase loans by Fannie Mae, we must maintain minimum collateral and generally are required to share risk of loss on loans sold through Fannie Mae. With respect to most loans, we are generally required to absorb approximately one-third of any losses on the unpaid principal balance of a loan at the time of loss settlement. Some of the loans that we originate under the Fannie Mae DUS program are subject to reduced levels or no risk-sharing. However, we generally receive lower servicing fees with respect to such loans. Although our Berkeley Point business’s average annual losses from such risk-sharing programs have been a minimal percentage of the aggregate principal amount of such loans, if loan defaults increase, actual risk-sharing obligation payments under the Fannie Mae DUS program could increase, and such defaults could have a material adverse effect on our business, financial condition, results of operations and prospects. In addition, a material failure to pay its share of losses under the Fannie Mae DUS program could result in the revocation of Berkeley Point’s license from Fannie Mae and the exercise of various remedies available to Fannie Mae under the Fannie Mae DUS program.

Interest Rate Risk
Newmark had $545.2 million of fixed rate 6.125% Senior Notes outstanding as of December 31, 2021. These debt obligations are not currently subject to fluctuations in interest rates, although in the event of refinancing or issuance of new debt, such debt could be subject to changes in interest rates. Newmark had no amounts outstanding under its Credit Facility as of December 31, 2021. The interest rate on the Credit Facility is based upon LIBOR.

Berkeley Point is an intermediary that originates loans which are generally pre-sold prior to loan closing. Therefore, for loans held for sale to the GSEs and HUD, we are not currently exposed to unhedged interest rate risk. Prior to closing on loans with borrowers, we enter into agreements to sell the loans to investors, and originated loans are typically sold within 45 days of funding. The coupon rate for each loan is set concurrently with the establishment of the interest rate with the investor.

Some of our assets and liabilities are subject to changes in interest rates. Earnings from escrows are generally based on LIBOR or SOFR. 30-day LIBOR as of December 31, 2021 and 2020 was 10 basis points and 14 basis points, respectively. A 100-basis point increase in the 30-day LIBOR would increase our annual earnings by $22.9 million based on our escrow balance as of December 31, 2021 compared to $13.3 million based on our escrow balance as of December 31, 2020. A decrease in 30-day LIBOR to zero would decrease our annual earnings by $2.3 million based on the escrow balances as of December 31, 2021 and by $1.9 million based on our escrow balances as of December 31, 2020.

We use warehouse facilities and a repurchase agreement to fund loans we originate under our various lending programs. The borrowing costs of our warehouse facilities and the repurchase agreement is based on LIBOR. A 100-basis point increase in 30-day LIBOR would decrease our annual earnings by $10.6 million based on our outstanding balances as of December 31, 2021 compared to $10.6 million based on our outstanding balances as of December 31, 2020. A decrease in 30-day LIBOR to zero would increase our annual earnings by approximately $1.1 million based on our outstanding warehouse balance as of December 31, 2021 and by $1.5 million as of December 31, 2020.

Market Risk
We have investments in marketable equity securities, which are publicly-traded, and which had a fair value of $524.6 million and $33.3 million as of December 31, 2021 and December 31, 2020, respectively. These include shares of common stock of Nasdaq. As of February 25, 2022, Newmark held approximately 1.1 million shares of Nasdaq worth approximately $187.2 million

92


Investments in marketable securities carry a degree of risk, as there can be no assurance that the marketable securities will not lose value and, in general, securities markets can be volatile and unpredictable. As a result of these different market risks, our holdings of marketable securities could be materially and adversely affected. We may seek to minimize the effect of price changes on a portion of our investments in marketable securities through the use of derivative contracts. However, there can be no assurance that our hedging activities will be adequate to protect us against price risks associated with our investments in marketable securities. See Note 7 — “Marketable Securities” and Note 11 — “Derivatives” to our accompanying consolidated financial statements in Part II, Item 8 of this Annual Report on Form 10-K for further information regarding these investments and related hedging activities. Each $1 change in the price of Nasdaq, will impact the value of shares held by $2.5 million based on the number of shares held as of December 31, 2021. Additionally the 2.5 million shares of Nasdaq equity we held as of December 31, 2021 are more than an average trading days volume and therefore there is additional market risk that we will not be able to liquidate this position in an orderly manner if the market for Nasdaq equity shares is under pressure.

Foreign Currency Risk
We are exposed to risks associated with changes in foreign exchange rates. Changes in foreign exchange rates create volatility in the U.S. Dollar equivalent of our revenues and expenses. While our international results of operations, as measured in U.S. Dollars, are subject to foreign exchange fluctuations, we do not consider the related risk to be material to our results of operations. While our exposure to foreign exchange risk is not currently material to us, we expect to grow our international revenues in the future, and any future potential exposure to foreign exchange fluctuations may present a material risk to our business.

Disaster Recovery
Our processes address disaster recovery concerns. We operate most of our technology from dual-primary data centers at our two different London locations. Either site alone is capable of running all of our essential systems. In addition, we maintain technology operations from data centers in New Jersey and Connecticut. Replicated instances of this technology are maintained in our London data centers. All data centers are built and equipped to best-practice standards of physical security with appropriate environmental monitoring and safeguards. Failover for the majority of our systems is automated.

93



ITEM 8. FINANCIAL STATEMENTS

CONSOLIDATED FINANCIAL STATEMENTS FOR THE YEARS ENDED DECEMBER 31, 2021, 2020 AND 2019
Audited Financial Statements of Newmark Group Inc.: 
Reports of Independent Registered Public Accounting Firm and Independent Auditors (PCAOB ID 42)
Consolidated Balance Sheets
Consolidated Statements of Operations
Consolidated Statements of Comprehensive Income
Consolidated Statements of Changes in Equity
Consolidated Statements of Cash Flows
Notes to Consolidated Financial Statements


94


Report of Independent Registered Public Accounting Firm

To the Shareholders and the Board of Directors of Newmark Group, Inc.

Opinion on the Financial Statements

We have audited the accompanying consolidated balance sheets of Newmark Group, Inc (the Company) as of December 31, 2021 and 2020, the related consolidated statements of operations, comprehensive income, cash flows and changes in equity for each of the three years in the period ended December 31, 2021, and the related notes (collectively referred to as the “consolidated financial statements”). In our opinion, the consolidated financial statements present fairly, in all material respects, the financial position of the Company at December 31, 2021 and 2020, and the results of its operations and its cash flows for each of the three years in the period ended December 31, 2021, in conformity with U.S. generally accepted accounting principles.

We also have audited, in accordance with the standards of the Public Company Accounting Oversight Board (United States) (PCAOB), the Company's internal control over financial reporting as of December 31, 2021, based on criteria established in Internal Control-Integrated Framework issued by the Committee of Sponsoring Organizations of the Treadway Commission (2013 framework), as applicable and our report dated February 28, 2022 expressed an unqualified opinion thereon.

Adoption of New Accounting Standard
As discussed in Note 3 to the consolidated financial statements, the Company changed its method of accounting for credit losses in 2020.

Basis for Opinion
These consolidated financial statements are the responsibility of the Company's management. Our responsibility is to express an opinion on the Company’s consolidated financial statements based on our audits. We are a public accounting firm registered with the PCAOB and are required to be independent with respect to the Company in accordance with the U.S. federal securities laws and the applicable rules and regulations of the Securities and Exchange Commission and the PCAOB.

We conducted our audits in accordance with the standards of the PCAOB. Those standards require that we plan and perform the audit to obtain reasonable assurance about whether the consolidated financial statements are free of material misstatement, whether due to error or fraud. Our audits included performing procedures to assess the risks of material misstatement of the consolidated financial statements, whether due to error or fraud, and performing procedures that respond to those risks. Such procedures included examining, on a test basis, evidence regarding the amounts and disclosures in the consolidated financial statements. Our audits also included evaluating the accounting principles used and significant estimates made by management, as well as evaluating the overall presentation of the consolidated financial statements. We believe that our audits provide a reasonable basis for our opinion.

Critical Audit Matter
The critical audit matter communicated below is a matter arising from the current period audit of the financial statements that was communicated or required to be communicated to the audit committee and that: (1) relates to accounts or disclosures that are material to the financial statements and (2) involved our especially challenging, subjective or complex judgments. The communication of the critical audit matter does not alter in any way our opinion on the consolidated financial statements, taken as a whole, and we are not, by communicating the critical audit matter below, providing a separate opinion on the critical audit matter or on the accounts or disclosures to which it relates.
95


Mortgage Servicing Rights, net

Description of the Matter
At December 31, 2021, the Company’s Mortgage Servicing Rights, net (“MSRs”) were $550.3 million. As discussed in Note 3 and Note 15 to the consolidated financial statements, the Company initially recognizes and measures the rights to service mortgage loans at fair value and subsequently measures them using the amortization method. MSRs are assessed for impairment, at least on an annual basis, based upon the fair value of those rights as compared to the amortized cost. Fair values are estimated using a valuation model that calculates the present value of the future net servicing cash flows.

Auditing management’s valuation of MSRs was complex and required significant judgment due to the estimation used by the Company in determining the fair value of the MSRs. In particular, the fair value estimates were sensitive to significant assumptions such as prepayment rates, cost of servicing, escrow earnings rates, discount rates and servicing multiples, which are affected by expectations about future market or economic conditions derived, in part, from historical data.

How We Addressed the Matter in Our Audit
We obtained an understanding, evaluated the design and tested the operating effectiveness of controls related to the Company’s MSRs valuation process, including management’s assessment of the significant assumptions included in the fair value estimates.

To test the estimated fair value of the Company’s MSRs, our audit procedures included, among others, testing the significant assumptions used by the Company to develop the fair value estimates. For example, we compared the significant assumptions to the Company’s historical results and current industry, market and economic trends. We evaluated the Company’s use of the valuation model that calculates the present value of the future net servicing cash flows and validated the completeness and accuracy of selected inputs to the model. We also performed a sensitivity analysis of the significant assumptions to evaluate the changes in fair value resulting from changes in selected assumptions. We utilized an internal valuation specialist to test management’s assumptions and to identify potential sources of contrary information for selected assumptions.





/s/ Ernst & Young LLP

We have served as the Company’s auditor since 2016.

New York, New York
February 28, 2022
96


Report of Independent Registered Public Accounting Firm

To the Shareholders and the Board of Directors of Newmark Group, Inc.

Opinion on Internal Control over Financial Reporting

We have audited Newmark Group, Inc.’s internal control over financial reporting as of December 31, 2021, based on criteria established in Internal Control—Integrated Framework issued by the Committee of Sponsoring Organizations of the Treadway Commission (2013 framework), (the COSO criteria). In our opinion, Newmark Group, Inc. (the Company) maintained, in all material respects, effective internal control over financial reporting as of December 31, 2021, based on the COSO criteria.

As indicated in the accompanying Management’s Report on Internal Control over Financial Reporting, management’s assessment of and conclusion on the effectiveness of internal control over financial reporting did not include the internal controls of Knotel, Inc. and Space Management which is included in the 2021 consolidated financial statements of the Company and constituted 5.87% and 5.17% of total assets, 2.36% and 2.38% of net assets, respectively as of December 31, 2021 and 1.91% and 1.62% of revenues and (3.49%) and (0.04%) of net income, respectively for the year then ended. Our audit of internal control over financial reporting of the Company also did not include an evaluation of the internal control over financial reporting of Knotel, Inc. and Space Management.

We also have audited, in accordance with the standards of the Public Company Accounting Oversight Board (United States) (PCAOB), the consolidated balance sheets of the Company as of December 31, 2021 and 2020, the related consolidated statements of operations, comprehensive income (loss), cash flows and changes in equity for each of the three years in the period ended December 31, 2021, and the related notes and our report dated February 28, 2022 expressed an unqualified opinion thereon.

Basis for Opinion

The Company’s management is responsible for maintaining effective internal control over financial reporting and for its assessment of the effectiveness of internal control over financial reporting included in the accompanying Management’s Report on Internal Control over Financial Reporting. Our responsibility is to express an opinion on the Company’s internal control over financial reporting based on our audit. We are a public accounting firm registered with the PCAOB and are required to be independent with respect to the Company in accordance with the U.S. federal securities laws and the applicable rules and regulations of the Securities and Exchange Commission and the PCAOB.

We conducted our audit in accordance with the standards of the PCAOB. Those standards require that we plan and perform the audit to obtain reasonable assurance about whether effective internal control over financial reporting was maintained in all material respects.

Our audit included obtaining an understanding of internal control over financial reporting, assessing the risk that a material weakness exists, testing and evaluating the design and operating effectiveness of internal control based on the assessed risk, and performing such other procedures as we considered necessary in the circumstances. We believe that our audit provides a reasonable basis for our opinion.

Definition and Limitations of Internal Control Over Financial Reporting

A company’s internal control over financial reporting is a process designed to provide reasonable assurance regarding the reliability of financial reporting and the preparation of financial statements for external purposes in accordance with generally accepted accounting principles. A company’s internal control over financial reporting includes those policies and procedures that (1) pertain to the maintenance of records that, in reasonable detail, accurately and fairly reflect the transactions and dispositions of the assets of the company; (2) provide reasonable assurance that transactions are recorded as necessary to permit preparation of financial statements in accordance with generally accepted accounting principles, and that receipts and expenditures of the company are being made only in accordance with authorizations of management and directors of the company; and (3) provide reasonable assurance regarding prevention or timely detection of unauthorized acquisition, use, or disposition of the company’s assets that could have a material effect on the financial statements.

Because of its inherent limitations, internal control over financial reporting may not prevent or detect misstatements. Also, projections of any evaluation of effectiveness to future periods are subject to the risk that controls may become inadequate because of changes in conditions, or that the degree of compliance with the policies or procedures may deteriorate.

/s/ Ernst & Young LLP

New York, New York
February 28, 2022






97



NEWMARK GROUP, INC.
CONSOLIDATED BALANCE SHEETS
(In thousands, except share and per share amounts)

December 31,
20212020
Assets:  
Current assets:  
Cash and cash equivalents$191,332 $191,448 
Restricted cash 75,168 66,951 
Marketable securities524,569 33,283 
Loans held for sale, at fair value1,072,479 1,086,805 
Receivables, net569,206 376,795 
Receivables from related parties8,262  
Other current assets (see Note 19)83,337 63,790 
Total current assets2,524,353 1,819,072 
Goodwill657,131 560,332 
Mortgage servicing rights, net550,302 494,729 
Loans, forgivable loans and other receivables from employees and partners, net453,345 454,270 
Right-of-use assets606,634 190,469 
Fixed assets, net135,756 96,367 
Other intangible assets, net76,199 44,289 
Other assets (see Note 19)212,481 322,922 
Total assets$5,216,201 $3,982,450 
Liabilities, Redeemable Partnership Interests, and Equity:
Current liabilities: 
Warehouse facilities collateralized by U.S. Government Sponsored Enterprises$1,050,693 $1,061,202 
Accrued compensation462,533 279,872 
Accounts payable, accrued expenses and other liabilities (see Note 29)528,746 326,548 
Repurchase agreements and securities loaned140,007 33,278 
Payables to related parties10,762 4,392 
Total current liabilities2,192,741 1,705,292 
Long-term debt545,239 680,385 
Right-of-use liabilities586,069 218,629 
Other long-term liabilities (see Note 29)207,012 436,952 
Total liabilities3,531,061 3,041,258 
Commitments and contingencies (see Note 31)
Redeemable partnership interests20,947 20,045 
Equity:
Class A common stock, par value of $0.01 per share: 1,000,000,000 shares authorized; 194,046,885 and
      167,604,348 shares issued at December 31, 2021 and December 31, 2020, respectively, and 168,272,371
      and 161,175,894 shares outstanding at December 31, 2021 and December 31, 2020, respectively
1,940 1,676 
Class B common stock, par value of $0.01 per share: 500,000,000 shares authorized; 21,285,533 shares issued
      and outstanding at December 31, 2021 and December 31, 2020, convertible into Class A common stock
212 212 
Additional paid-in capital487,447 351,450 
Retained earnings1,079,661 342,764 
Contingent Class A common stock1,572 1,572 
Treasury stock at cost: 25,774,514 and 5,498,228 shares of Class A common stock at December 31, 2021 and December 31, 2020, respectively
(290,174)(40,531)
 Accumulated other comprehensive loss(2,731)(2,094)
Total stockholders’ equity1,277,927 655,049 
Noncontrolling interests386,266 266,098 
Total equity1,664,193 921,147 
Total liabilities, redeemable partnership interests, and equity$5,216,201 $3,982,450 

The accompanying Notes to the Consolidated Financial Statements are an integral part of these financial statements.
98


NEWMARK GROUP, INC.
CONSOLIDATED STATEMENTS OF OPERATIONS
(In thousands, except per share data)

 Year Ended December 31,
 202120202019
Revenues:
Commissions$1,765,247 $967,948 $1,396,035 
Gains from mortgage banking activities/originations, net225,481 310,914 198,085 
Management services, servicing fees and other915,715 626,136 624,012 
Total revenues2,906,443 1,904,998 2,218,132 
Expenses:
Compensation and employee benefits1,828,887 1,147,360 1,275,988 
Equity-based compensation and allocations of net income to limited partnership units and FPUs356,345 130,759 258,836 
Total compensation and employee benefits2,185,232 1,278,119 1,534,824 
Operating, administrative and other553,623 294,405 361,857 
Fees to related parties23,789 22,573 25,025 
Depreciation and amortization121,729 141,193 131,144 
Total operating expenses2,884,373 1,736,290 2,052,850 
Other (loss) income, net1,232,495 15,290 80,954 
Income from operations1,254,565 183,998 246,236 
Interest expense, net(33,473)(37,728)(32,088)
Income before income taxes and noncontrolling interests1,221,092 146,270 214,148 
Provision for income taxes242,958 36,993 52,436 
Consolidated net income978,134 109,277 161,712 
Less: Net income attributable to noncontrolling interests227,406 29,217 44,407 
Net income available to common stockholders$750,728 $80,060 $117,305 
Per share data:
Basic earnings per share
Net income available to common stockholders (1)
$744,528 $70,281 $104,406 
Basic earnings per share$3.91 $0.39 $0.59 
Basic weighted-average shares of common stock outstanding190,179 179,106 177,774 
Fully diluted earnings per share
Net income for fully diluted shares$744,528 $70,281 $108,160 
Fully diluted earnings per share$3.80 $0.39 $0.58 
Fully diluted weighted-average shares of common stock outstanding195,813 179,690 185,016 
(1)Includes a reduction for dividends on preferred stock or EPUs in the amount of $6.2 million, $9.8 million and $12.9 million for the years ended December 31, 2021, 2020 and 2019, respectively. (see Note 1 — “Organization and Basis of Presentation”).
The accompanying Notes to the Consolidated Financial Statements are an integral part of these financial statements.
99


NEWMARK GROUP, INC.
CONSOLIDATED STATEMENTS OF COMPREHENSIVE INCOME
(In thousands)

 Year Ended December 31,
 202120202019
Consolidated net income$978,134 $109,277 $161,712 
Foreign currency translation adjustments(832)(2,178) 
Comprehensive income, net of tax977,302 107,099 161,712 
Less: Comprehensive income attributable to noncontrolling interests, net of tax227,406 29,217 44,407 
Comprehensive income available to common stockholders$749,896 $77,882 $117,305 

The accompanying Notes to the Consolidated Financial Statements are an integral part of these financial statements.

100


NEWMARK GROUP, INC.
CONSOLIDATED STATEMENTS OF CHANGES IN EQUITY
(In thousands, except share and per share amounts)
 Class A
Common
Stock
Class B
Common
Stock
Additional
Paid-in
Capital
Contingent
Class A
Common Stock
Treasury
Stock
Retained
Earnings
Accumulated
Other
Comprehensive
Income (Loss)
Noncontrolling
Interests
Total
January 1, 2019$1,570 $212 $285,071 $3,250 $(486)$277,952 $— $489,230 $1,056,799 
Consolidated net income— — — — — 117,305 — 44,407 161,712 
Dividends to common stockholders— — — — — (69,245)— — (69,245)
Preferred dividend on exchangeable preferred partnership units— — — — — (12,900)— 12,900  
Earnings distributions to limited partnership interests and other noncontrolling interests— — — — — — — (73,646)(73,646)
Grant of exchangeability, redemption and issuance of Class A common stock, 3,867,127 shares
38 — 30,607 (1,789)— — — (30,758)(1,902)
Repurchase of 4,518,002 shares of Class A Common Stock
— — — — (34,408)— — (7,692)(42,100)
Redemption of EPU's— — — — — — — (93,480)(93,480)
Other— — 2,487 — — — — — 2,487 
December 31, 2019$1,608 $212 $318,165 $1,461 $(34,894)$313,112 $— $340,961 $940,625 
Consolidated net income— — — — — 80,060 — 29,217 109,277 
Foreign currency transaction adjustments— — — — — — (1,776)(402)(2,178)
Cumulative effect of credit loss standard adoption— — — — — (17,458)— (3,655)(21,113)
Dividends to common stockholders— — — — — (23,171)— — (23,171)
Preferred dividend on exchangeable preferred partnership units— — — — — (9,779)— 9,779  
Earnings distributions to limited partnership interests and other noncontrolling interests— — — — — — — (22,365)(22,365)
Grant of exchangeability, redemption and issuance of Class A common stock, 5,840,659 shares
68 — 24,747 — — — — 3,958 28,773 
Repurchase of 930,226 shares of Class A Common Stock
— — — — (5,637)— — (1,180)(6,817)
Issuance and redemption of limited partnership units including contingent units— — 266 111 — — — (377) 
Restricted stock units compensation— — 7,648 — — — — 3,642 11,290 
Redemption of EPU's— — — — — — — (93,480)(93,480)
Other— — 624 — — — (318)— 306 
December 31, 2020$1,676 $212 $351,450 $1,572 $(40,531)$342,764 $(2,094)$266,098 $921,147 
Consolidated net income— — — — — 750,728 — 227,406 978,134 
Foreign currency translation adjustments— — — — — — (637)(195)(832)
Cantor purchase of Cantor units from Newmark Holdings
   upon redemption/ exchange of FPU's, 1,831,924 units
— — — — — — — 6,898 6,898 
Dividends to common stockholders— — — — — (7,631)— — (7,631)
Non-Controlling interest in Deskeo— — — — — — — 13,464 13,464 
Issuance of Class A common stock for acquisition— — 2,577 — — — — 423 3,000 
Preferred dividend on EPUs— — — — — (6,200)— 6,200  
Earnings distributions to limited partnership interests
   and other noncontrolling interests
— — — — — — — 1,805 1,805 
Grant of exchangeability, redemption and issuance of
   Class A common stock, 27,333,907 shares
264 — 104,121 — — — — 61,259 165,644 
Contributions of capital to and from Cantor for
   equity-based compensation
— — 19,348 — — — — 8,664 28,012 
Repurchase of 20,237,430 shares of Class A Common Stock
— — — — (249,643)— — (40,541)(290,184)
Restricted stock units compensation— — 9,951 — — — — 2,181 12,132 
Redemption of EPU's— — — — — — — (167,396)(167,396)
Balance, December 31, 2021$1,940 $212 $487,447 $1,572 $(290,174)$1,079,661 $(2,731)$386,266 $1,664,193 

101



NEWMARK GROUP, INC.
CONSOLIDATED STATEMENTS OF CHANGES IN EQUITY - (Continued)

 Year Ended December 31,
 202120202019
Dividends declared per share of common stock$0.04 $0.13 $0.40 
Dividends declared and paid per share of common stock$0.04 $0.13 $0.39 

The accompanying Notes to the Consolidated Financial Statements are an integral part of these financial statements.
102


NEWMARK GROUP INC.
CONSOLIDATED STATEMENTS OF CASH FLOWS
(In thousands)

 Year Ended December 31,
 202120202019
CASH FLOWS FROM OPERATING ACTIVITIES:  
Consolidated net income$978,134 $109,277 $161,712 
Adjustments to reconcile net income to net cash (used in) provided by operating activities:
Gain on originated mortgage servicing rights(147,789)(193,913)(103,160)
Depreciation and amortization121,729 141,193 131,144 
Nasdaq earn-out recognition(1,108,012)(121,906)(98,580)
Provision/(reversals) for/of credit losses on the financial guarantee liability(3,592)11,632  
Provision for doubtful accounts6,338 4,668 1,817 
Equity-based compensation and allocation of net income to limited partnership units and FPUs356,345 130,759 258,836 
Employee loan amortization 79,418 73,596 38,987 
Deferred tax (benefit) provision 118,649 419 (27,852)
Non-cash changes in acquisition related earn-outs415 (9,916)728 
Unrealized (gains) on loans held for sale(21,259)(24,295)(5,174)
Unrealized gain on investment(27,825)  
(Gains) Loss from an equity method investment 11,562 (7,250)
Realized (gain) loss on marketable securities(24,468)2,204 (4,056)
Unrealized gain on marketable securities(77,266)(5,004)(11,303)
Realized loss (gains) on non-marketable investments(1,590)84,186 (12,159)
Change in valuation of derivative asset12,475 13,680 51,117 
Loan originations—loans held for sale(9,142,148)(12,374,231)(8,783,225)
Loan sales—loans held for sale9,177,733 11,527,010 9,563,973 
Other3,610 3,405 4,260 
Consolidated net income, adjusted for non-cash and non-operating items300,897 (615,674)1,159,815 
Changes in operating assets and liabilities:
Receivables, net(191,271)123,743 (52,021)
Loans, forgivable loans and other receivables from employees and partners(78,493)(127,917)(161,897)
Right of use asset41,508 11,192 (19,481)
Receivable from related parties(8,262)  
Other assets8,858 21,764 (93,823)
Accrued compensation(83,237)(75,369)39,959 
Right of use liability(34,676)(7,029)72,947 
Accounts payable, accrued expenses and other liabilities(4,399)(82,415)17,829 
Payables to related parties366 (25,989)23,433 
Net cash (used in) provided by operating activities(48,709)(777,694)986,761 
CASH FLOWS FROM INVESTING ACTIVITIES:
Payments for acquisitions, net of cash acquired(69,755)(5,850)(33,939)
Distributions from equity method investment 90 8,560 
Proceeds from the sale of marketable securities551,064 34,738 32,606 
Purchase of non-marketable investments(8,500) (28,000)
Purchase of debt securities (12,754) 
Purchases of fixed assets(19,721)(19,626)(34,526)
Purchase of MSRs (200)(1,489)
Net cash (used in) provided by investing activities 453,088 (3,602)(56,788)
CASH FLOWS FROM FINANCING ACTIVITIES:
Proceeds from warehouse facilities9,142,148 12,374,231 8,783,225 
Principal payments on warehouse facilities(9,152,656)(11,522,677)(9,545,964)
Proceeds from the sale of limited partnership interests6,898   
Settlement of pre-Spin-Off related party receivables  33,892 
Borrowing of debt55,000 365,000 155,000 
Repayment of debt(195,000)(275,000)(105,000)
Repurchase agreements and securities loaned
106,729 (3,457)36,735 
Redemption and repurchase of limited partnership interests(2,000)  
Treasury stock repurchases(290,538)(6,364)(37,368)
Earnings distributions to limited partnership interests and other noncontrolling interests(14,907)(81,879)(140,576)
Dividends to stockholders(7,631)(23,171)(69,245)
Payments on acquisition earn-outs(42,842)(4,793)(4,837)
Deferred financing costs(1,479)(4,067)(1,368)
Net cash (used in) provided by financing activities(396,278)817,823 (895,506)
103


Net increase in cash and cash equivalents and restricted cash8,101 36,527 34,466 
Cash and cash equivalents and restricted cash at beginning of period258,399 221,872 187,406 
Cash and cash equivalents and restricted cash at end of period$266,500 $258,399 $221,872 
 Year Ended December 31,
Supplemental disclosures of cash flow information:202120202019
Supplemental disclosures of cash flow information:
Cash paid during the period for:  
Interest$36,271 $40,640 $36,959 
Taxes$99,381 $80,288 $95,089 
Supplemental disclosure of non-cash operating, investing and financing activities:
Right-of-use assets and liabilities$497,865 $37,808 $182,180 
Treasury stock repurchase$ $453 $4,732 
The accompanying Notes to the Consolidated Financial Statements are an integral part of these financial statements.

104


NEWMARK GROUP, INC.
Notes to the Consolidated Financial Statements

(1)    Organization and Basis of Presentation

Newmark Group, Inc., formerly known as Newmark Knight Frank (together with its subsidiaries, “Newmark” or the “Company”), a Delaware corporation, was formed as NRE Delaware, Inc. on November 18, 2016. Newmark changed its name to Newmark Group, Inc. on October 18, 2017. Newmark Holdings, L.P. (“Newmark Holdings”) is a consolidated subsidiary of Newmark for which Newmark is the general partner. Newmark and Newmark Holdings jointly own Newmark Partners, L.P. (“Newmark OpCo”), the operating partnership. Newmark is a leading commercial real estate services firm. Newmark offers a diverse array of integrated services and products designed to meet the full needs of both real estate investors/owners and occupiers. Newmark’s investor/owner services and products include capital markets, which consists of investment sales, debt and structured finance and loan sales, agency leasing, property management, valuation and advisory, commercial real estate due diligence consulting and advisory services and Government Sponsored Enterprise (“GSE”) lending and loan servicing, mortgage brokerage and equity-raising. Newmark’s occupier services and products include tenant representation, real estate management technology systems, workplace and occupancy strategy, global corporate consulting services, project management, lease administration and facilities management. Newmark enhances these services and products through innovative real estate technology solutions and data analytics that enable clients to increase their efficiency and profits by optimizing their real estate portfolio. Newmark has relationships with many of the world’s largest commercial property owners, real estate developers and investors, as well as Fortune 500 and Forbes Global 2000 companies.

Nasdaq Monetization Transactions
On June 28, 2013, BGC Partners, Inc. ("BGC") had sold certain assets of its on-the-run, electronic benchmark U.S. Treasury platform (“eSpeed”) to Nasdaq, Inc. ("Nasdaq"). The total consideration received in the transaction included $750.0 million in cash paid upon closing and an earn-out of up to 14,883,705 shares of Nasdaq shares to be paid ratably over 15 years, provided that Nasdaq, as a whole, produces at least $25.0 million in consolidated gross revenues each year (the “Nasdaq Earn-out”). The remaining rights under the Nasdaq Earn-out were transferred to Newmark on September 28, 2017 as part of the transaction (see below for further discussion and Note 7 — “Marketable Securities” for additional information).

Exchangeable Preferred Partnership Units and Nasdaq Forward Contracts
On June 18, 2018 and September 26, 2018, Newmark OpCo issued approximately 175.0 million and 150.0 million of exchangeable preferred partnership units (“EPUs”), respectively, in private transactions to the Royal Bank of Canada (“RBC”) (the “Newmark OpCo Preferred Investment”). Newmark received $266.1 million of cash in 2018 with respect to these transactions. The EPUs were issued in four tranches and are separately convertible by either RBC or Newmark into a fixed number of shares of Newmark Class A common stock, subject to a revenue hurdle in each of the fourth quarters of 2019 through 2022 for each of the respective four tranches. The ability to convert the EPUs into Newmark Class A common stock is subject to the special purpose vehicle's (the “SPVs”) option to settle the postpaid forward contracts as described below. As the EPUs represent equity ownership of a consolidated subsidiary of Newmark, they have been included in “Noncontrolling interests” on the accompanying consolidated balance sheets and consolidated statements of changes in equity. The EPUs are entitled to a preferred payable-in-kind dividend, which is recorded as accretion to the carrying amount of the EPUs through Retained earnings on the accompanying consolidated statements of changes in equity and are reductions to “Net income (loss) available to common stockholders” for the purpose of calculating earnings per share.

Contemporaneously with the issuance of the EPUs, an SPV that is a consolidated subsidiary of Newmark entered into variable postpaid forward contracts with RBC (together, the “Nasdaq Forwards”). The SPV is an indirect subsidiary of Newmark whose sole assets are the Nasdaq Earn-outs for 2019 through 2022. The Nasdaq Forwards provide the SPV the option to settle using up to 992,247 Nasdaq shares, to be received by the SPV pursuant to the Nasdaq Earn-out shares to be received (see Note 7 — “Marketable Securities”), or Newmark Class A common stock, in exchange for either cash or redemption of the EPUs, notice of which must be provided to RBC prior to November 1 of each year from 2019 through 2022.

In September 2020, the SPV notified RBC of its decision to settle the second Nasdaq Forward using the Nasdaq shares the SPV received in November 2020 in exchange for the second tranche of the EPUs, which resulted in a payable to RBC that was settled upon receipt of Nasdaq Earn-out shares. The fair value of the Nasdaq common shares that Newmark received was $121.9 million. On November 30, 2020, Newmark settled the second Nasdaq Forward 741,505 Nasdaq shares, with a fair value of $93.5 million and Newmark retained 250,742 Nasdaq shares.
In September 2019, the SPV notified RBC of its decision to settle the first Nasdaq Forward using the Nasdaq shares the SPV received in November 2019 in exchange for the first tranche of the EPUs, which resulted in a payable to RBC that was settled upon receipt of Nasdaq Earn-out shares. The fair value of the Nasdaq shares that Newmark received was $98.6 million.
105


On December 2, 2019, Newmark settled the first Nasdaq forward contract with 898,685 Nasdaq shares, with a fair value of $93.5 million and Newmark retained 93,562 Nasdaq shares.

Acceleration of Nasdaq Earn-out
On February 2, 2021, Nasdaq announced that it entered into a definitive agreement to sell its U.S. fixed income business to Tradeweb. On June 25, 2021, Nasdaq announced the close of the sale of its U.S. fixed income business, which accelerated Newmark’s receipt of Nasdaq shares. Newmark received 6,222,340 Nasdaq shares, with a fair value of $1,093.9 million based on the closing price on June 30, 2021 included in “Other (loss) income, net” for the year ended December 31, 2021 on the accompanying consolidated statement of operations. As of December 31, 2021, Newmark has 2,497,831 Nasdaq shares, with a fair value of $524.6 million.

On June 25, 2021, the SPV notified RBC of its decision to settle the third and fourth Nasdaq Forwards using the Nasdaq shares the SPV received on June 25, 2021. On July 2, 2021, Newmark settled the third and the fourth Nasdaq Forwards with 944,329 Nasdaq shares, with a fair value of $166.0 million based on the closing price of June 30, 2021.

2021 Equity Event and Share Count Reduction
In connection with the acceleration of the Nasdaq Earn-out, on June 28, 2021, the Compensation Committee of Newmark’s Board of Directors (the "Compensation Committee") approved a plan to expedite the tax deductible exchange and redemption of a substantial number of limited partnership units held by partners of the Company (the "2021 Equity Event"). The 2021 Equity Event also accelerated certain compensation expenses resulting in $428.6 million of compensation charges. These charges, along with the use of $101.0 million of net deferred tax assets, are expected to offset a significant percentage of the Company's taxes related to the 2021 Equity Event. These partnership units were settled using a $12.50 share price. In July 2021, the Compensation Committee approved increasing to $13.01 the price to settle certain units.

Some of the key components of the 2021 Equity Event are as follows:

8.3 million and 8.0 million compensatory limited partnership units, respectively, of Newmark Holdings and BGC Holdings, L.P. ("BGC Holdings") held by the Company's partners who are employees were redeemed or exchanged.

23.2 million and 17.4 million compensatory limited partnership units, respectively, of Newmark Holdings. and BGC Holdings. held by the Company's partners who are independent contractors were redeemed or exchanged. The Company also accelerated the payment of related withholding taxes to them with respect to their Newmark units. Independent contractors received one BGC Class A common share for each redeemed non-preferred BGC unit or cash and are responsible for paying any related withholding taxes.

Partners with nonexchangeable non-preferred compensatory units exchanged or redeemed in connection with the 2021 Equity Event generally received restricted Class A common shares of Newmark and/or BGC to the extent tax deductible. A portion of the BGC Class A common shares received by independent contractors were unrestricted to facilitate their payment of withholding taxes.

The issuance of Newmark Class A common stock related to the 2021 Equity Event reflected the June 30, 2021 exchange ratio of 0.9403.

Newmark Holdings and BGC Holdings limited partnership interests with rights to convert into HDUs for cash were also redeemed in connection with the 2021 Equity Event.

See Note 27 — "Related Party Transactions" for the transactions with the Company's executive officers in connection with the 2021 Equity Event.

(a)    Basis of Presentation

The accompanying consolidated financial statements have been prepared pursuant to the rules and regulations of the U.S. Securities and Exchange Commission and in conformity with accounting principles generally accepted in the U.S. (“U.S. GAAP”). For the year ended December 31, 2019, Newmark changed the line item formerly known as “Allocations of net income and grant of exchangeability to limited partnership units and FPUs and issuance of common stock” to “Equity-based compensation and allocations of net income to limited partnership units and FPUs” on the accompanying consolidated statements of operations and statements of cash flow. The change resulted in the reclassification of amortization charges related to equity-based awards, such as REUs and Restricted Stock Units (“RSUs”), from “Compensation and employee benefits” to
106


“Equity-based compensation and allocations of net income to limited partnership units and FPUs.”

“Equity-based compensation and allocations of net income to limited partnership units and FPUs” reflect the following items related to cash and equity-based compensation:
Charges with respect to the grant of shares of common stock or limited partnership units, such as HDUs, including in connection with the redemption of non-exchangeable limited partnership units, including PSUs;
Charges with respect to grants of exchangeability, such as the right of holders of limited partnership units with no capital accounts, such as PSUs, to exchange the units into shares of common stock, or HDUs, as well as the cash paid in the settlement of the related exchangeable preferred units to pay withholding taxes owed by the unit holder upon such exchange;
Preferred units are granted in connection with the grant of certain limited partnership units, such as PSUs, that may be granted exchangeability to cover the withholding taxes owed by the unit holder, rather than issuing the gross amount of shares to employees, subject to cashless withholding of shares to pay applicable withholding taxes;
Charges related to the amortization of RSUs and REUs; and
Allocations of net income to limited partnership units and founding/working partner units (“FPUs”), including the Preferred Distribution (as hereinafter defined).

Intercompany balances and transactions within Newmark have been eliminated. Transactions between Cantor Fitzgerald, L.P. ("Cantor") and Newmark pursuant to service agreements with Cantor (see Note 27 — “Related Party Transactions”), representing valid receivables and liabilities of Newmark which are periodically cash settled, have been included on the accompanying consolidated financial statements as either receivables from or payables to related parties.

Newmark receives administrative services to support its operations, and in return, Cantor allocates certain of its expenses to Newmark. Such expenses represent costs related, but not limited to, treasury, legal, accounting, information technology, payroll administration, human resources, incentive compensation plans and other services. These costs, together with an allocation of Cantor's overhead costs, are included as expenses on the accompanying consolidated statements of operations. Where it is possible to specifically attribute such expenses to activities of Newmark, these amounts have been expensed directly to Newmark. Allocation of all other such expenses is based on a services agreement between Cantor which reflects the utilization of service provided or benefits received by Newmark during the periods presented on a consistent basis, such as headcount, square footage, revenue, etc. Management believes the assumptions underlying the stand-alone financial statements, including the assumptions regarding allocated expenses, reasonably reflect the utilization of services provided to or the benefit received by Newmark during the periods presented. However, these shared expenses may not represent the amounts that would have been incurred had Newmark operated independently from Cantor. Actual costs that would have been incurred if Newmark had performed the services itself would depend on multiple factors, including organizational structure and strategic decisions in various areas, including information technology and infrastructure (see Note 27 — “Related Party Transactions” for an additional discussion of expense allocations).

Transfers of cash, both to and from Cantor, as well as amounts due to Newmark from BGC are included in “Receivables from related parties or Payables to related parties” on the accompanying consolidated balance sheets and as part of the change in payments to and borrowings from related parties in the financing section prior to the Spin-Off and in the operating section after the Spin-Off on the accompanying consolidated statements of cash flows.

The income tax provision on the accompanying consolidated statements of operations and consolidated statements of comprehensive income has been calculated as if Newmark had been operating on a stand-alone basis and filed separate tax returns in the jurisdictions in which it operates. Prior to the Spin-Off, Newmark’s operations had been included in the BGC U.S. federal and state tax returns or separate non-U.S. jurisdictions tax returns. As Newmark operations in many jurisdictions were unincorporated commercial units of BGC and its subsidiaries, stand-alone tax returns have not been filed for the operations in these jurisdictions.

The accompanying consolidated financial statements contain all normal and recurring adjustments that, in the opinion of management, are necessary for a fair presentation of the accompanying consolidated balance sheets, consolidated statements of operations, consolidated statements of comprehensive income, consolidated statements of cash flows and consolidated statements of changes in equity of Newmark for the periods presented.

(b)    Recently Adopted Accounting Pronouncements

In February 2016, the Financial Accounting Standards Board ("FASB") issued ASU No. 2016-02, Leases (Topic 842). This standard requires lessees to recognize a Right-of-use (“ROU”) asset and lease liability for all leases with terms of more
107


than 12 months. Recognition, measurement and presentation of expenses will depend on classification as a finance or operating lease. The amendments also require certain quantitative and qualitative disclosures. Accounting guidance for lessors is mostly unchanged. In July 2018, the FASB issued ASU No. 2018-10, Codification Improvements to Topic 842, Leases, to clarify how to apply certain aspects of the new leases standard. The amendments address the rate implicit in the lease, impairment of the net investment in the lease, lessee reassessment of lease classification, lessor reassessment of lease term and purchase options, variable payments that depend on an index or rate and certain transition adjustments, among other issues. In addition, in July 2018, the FASB issued ASU No. 2018-11, Leases (Topic 842), Targeted Improvements, which provided an additional (and optional) transition method to adopt the new leases standard. Under the new transition method, a reporting entity would initially apply the new lease requirements at the effective date and recognize a cumulative-effect adjustment to the opening balance of retained earnings in the period of adoption; continue to report comparative periods presented in the financial statements in the period of adoption in accordance with legacy U.S. GAAP (i.e., ASC 840, Leases); and provide the required disclosures under ASC 840 for all periods presented under legacy U.S. GAAP. Further, ASU No. 2018-11 contains a practical expedient that allows lessors to avoid separating lease and associated non-lease components within a contract if certain criteria are met. In December 2018, the FASB issued ASU No. 2018-20, Leases (Topic 842), Narrow-Scope Improvements for Lessors, to clarify guidance for lessors on sales taxes and other similar taxes collected from lessees, certain lessor costs and recognition of variable payments for contracts with lease and non-lease components. In March 2019, the FASB issued ASU No. 2019-01, Leases (Topic 842), Codification Improvements, to clarify certain application and transitional disclosure aspects of the new leases standard. The amendments address determination of the fair value of the underlying asset by lessors that are not manufacturers or dealers and clarify interim period transition disclosure requirements, among other issues. The guidance in ASUs No. 2016-02, 2018-10, 2018-11 and 2018-20 was effective beginning January 1, 2019, with early adoption permitted; whereas the guidance in ASU No. 2019-01 is effective beginning January 1, 2020, with early adoption permitted. Newmark adopted the above mentioned standards on January 1, 2019 using the effective date as the date of initial application. Therefore, pursuant to this transition method, financial information was not updated, and the disclosures required under the new leases standards were not provided for dates and periods before January 1, 2019. The guidance provides a number of optional practical expedients to be utilized by lessees upon transition. Accordingly, Newmark elected the “package of practical expedients,” which permitted Newmark not to reassess under the new standard its prior conclusions about lease identification, lease classification and initial direct costs. Newmark did not elect the use-of-hindsight or the practical expedient pertaining to land easements, with the latter not being applicable to Newmark. The new standard also provides practical expedients for an entity’s ongoing accounting as a lessee. Newmark elected the short-term lease recognition exemption for all leases that qualify. This means, for those leases that qualify, Newmark will not recognize ROU assets and lease liabilities, and this includes not recognizing ROU assets and lease liabilities for existing short-term leases of those assets upon transition. Newmark also elected the practical expedient to not separate lease and non-lease components for all leases other than leases of real estate. The primary non-lease component that is combined with a lease component represents operating expenses such as utilities, maintenance or management fees. As a result, upon adoption, acting primarily as a lessee, Newmark recognized a $178.8 million ROU asset, net of tenant improvements, and a $226.7 million lease liability on the accompanying consolidated balance sheets for its real estate operating leases. The adoption of the guidance did not have a material impact on the accompanying consolidated statements of operations, consolidated statements of changes in equity and consolidated statements of cash flows. See Note 18 — “Leases” for additional information on Newmark’s leasing arrangements.

In June 2016, the FASB issued ASU No. 2016-13, Financial Instruments-Credit Losses (Topic 326): Measurement of Credit Losses on Financial Instruments, which requires financial assets that are measured at amortized cost to be presented, net of an allowance for credit losses, at the amount expected to be collected over their estimated life. Expected credit losses for newly recognized financial assets, as well as changes to credit losses during the period, are recognized in earnings. For certain purchased financial assets with deterioration in credit quality since origination (“PCD assets”), the initial allowance for expected credit losses will be recorded as an increase to the purchase price. Expected credit losses, including losses on off-balance-sheet exposures, such as lending commitments, will be measured based on historical experience, current conditions, and reasonable and supportable forecasts that affect the collectability of the reported amount. In November 2018, the FASB issued ASU No. 2018-19, Codification Improvements to Topic 326, Financial Instruments-Credit Losses, to clarify that operating lease receivables accounted for under ASC 842, Leases, are not in the scope of the new credit losses guidance, and, instead, impairment of receivables arising from operating leases should be accounted for in accordance with ASC 842, Leases. In April 2019, the FASB issued ASU No. 2019-04, Codification Improvements to Topic 326, Financial Instruments-Credit Losses, Topic 815, Derivatives and Hedging, and Topic 825, Financial Instruments. The ASU makes changes to the guidance introduced or amended by ASU No. 2016-13, Financial Instruments-Credit Losses (Topic 326)-Measurement of Credit Losses on Financial Instruments. See below for the description of the amendments stipulated in ASU No. 2019-04. In addition, in May 2019, the FASB issued ASU No. 2019-05, Financial Instruments-Credit Losses (Topic 326): Targeted Transition Relief. The amendments in this ASU allow entities, upon adoption of ASU No. 2016-13, to irrevocably elect the fair value option for financial instruments that were previously carried at amortized cost and are eligible for the fair value option under ASC 825-10, Financial Instruments: Overall. In November 2019, the FASB issued ASU No. 2019-11, Codification Improvements to Topic 326, Financial Instruments-Credit Losses. The amendments in this ASU require entities to include certain expected recoveries of the amortized cost basis previously written off, or expected to be written off, in the allowance for credit losses for PCD assets; provide transition relief related to troubled debt restructurings; allow entities to exclude accrued interest amounts from
108


certain required disclosures; and clarify the requirements for applying the collateral maintenance practical expedient. The amendments in ASUs No. 2018-19, 2019-04, 2019-05 and 2019-11 are required to be adopted concurrently with the guidance in ASU No. 2016-13. Newmark adopted the standards on their required effective date beginning January 1, 2020. The primary effect of adoption, on a pre-tax basis, resulted in a decrease in assets of $8.0 million, an increase in liabilities of $17.9 million and a decrease in retained earnings of $25.9 million, respectively.

In January 2017, the FASB issued ASU No. 2017-04, Intangibles-Goodwill and Other (Topic 350): Simplifying the Test for Goodwill Impairment, which eliminates the requirement to determine the fair value of individual assets and liabilities of a reporting unit to measure goodwill impairment. Under the amendments in the new ASU, goodwill impairment testing will be performed by comparing the fair value of the reporting unit with its carrying amount and recognizing an impairment charge for the amount by which the carrying amount exceeds the reporting unit’s fair value. Newmark adopted the standard on its required effective date beginning January 1, 2020, and the guidance was applied on a prospective basis starting with the goodwill impairment test during the year ended December 31, 2020. The adoption of the new guidance did not have a material impact on the accompanying consolidated financial statements.

In August 2017, the FASB issued ASU No. 2017-12, Derivatives and Hedging (Topic 815): Targeted Improvements to Accounting for Hedging Activities. The guidance intends to better align an entity’s risk management activities and financial reporting for hedging relationships through changes to both the designation and measurement guidance for qualifying hedging relationships and the presentation of hedge results. To meet that objective, the amendments expand and refine hedge accounting for both nonfinancial and financial risk components and align the recognition and presentation of the effects of the hedging instrument and the hedged item in the financial statements. In October 2018, the FASB issued ASU No. 2018-16, Derivatives and Hedging (Topic 815): Inclusion of the Secured Overnight Financing Rate (SOFR) Overnight Index Swap (OIS) Rate as a Benchmark Interest Rate for Hedge Accounting Purposes. Based on concerns about the sustainability of LIBOR, in 2017, a committee convened by the Federal Reserve Board and the Federal Reserve Bank of New York identified a broad Treasury repurchase agreement (repo) financing rate referred to as the SOFR as its preferred alternative reference rate. The guidance in ASU No. 2018-16 adds the OIS rate based on SOFR as a U.S. benchmark interest rate to facilitate the LIBOR to SOFR transition and provide sufficient lead time for entities to prepare for changes to interest rate risk hedging strategies for both risk management and hedge accounting purposes. The amendments in this ASU were required to be adopted concurrently with the guidance in ASU No. 2017-12. The guidance became effective beginning January 1, 2019 and was required to be applied on a prospective and modified retrospective basis. As Newmark currently does not designate any derivative contracts as hedges for accounting purposes, the adoption of this new guidance did not have a material impact on the accompanying consolidated financial statements.

In February 2018, the FASB issued ASU No. 2018-02, Income StatementReporting Comprehensive Income (Topic 220): Reclassification of Certain Tax Effects from Accumulated Other Comprehensive Income. The guidance helps organizations address certain stranded income tax effects in accumulated other comprehensive income resulting from the Tax Cuts and Jobs Act by providing an option to reclassify these stranded tax effects to retained earnings in each period in which the effect of the change in the U.S. federal corporate income tax rate in the Tax Cuts and Jobs Act (or portion thereof) is recorded. The standard became effective for Newmark on January 1, 2019. The guidance was required to be applied either in the period of adoption or retrospectively to each period (or periods) in which the effect of the change in the U.S. federal corporate income tax rate in the Tax Cuts and Jobs Act is recognized. The adoption of the new guidance did not have a material impact on the accompanying consolidated financial statements.

In June 2018, the FASB issued ASU No. 2018-07, Compensation—Stock Compensation (Topic 718): Improvements to Nonemployee Share-Based Payment Accounting. The guidance largely aligns the accounting for share-based payment awards issued to employees and nonemployees, whereby the existing employee guidance will apply to nonemployee share-based transactions (as long as the transaction is not effectively a form of financing), with the exception of specific guidance related to the attribution of compensation cost. The cost of nonemployee awards will continue to be recorded as if the grantor had paid cash for the goods or services. In addition, the contractual term will be able to be used in lieu of an expected term in the option-pricing model for nonemployee awards. The standard became effective for Newmark on January 1, 2019. The ASU was required to be applied on a prospective basis to all new awards granted after the date of adoption. In addition, any liability-classified awards that were not settled and equity-classified awards for which a measurement date had not been established by the adoption date were remeasured at fair value as of the adoption date with a cumulative effect adjustment to opening retained earnings in the year of adoption. Newmark adopted this standard on its effective date. The adoption of the new guidance did not have a material impact on the accompanying consolidated financial statements.

In August 2018, the FASB issued ASU No. 2018-13, Fair Value Measurement (Topic 820): Disclosure Framework-Changes to the Disclosure Requirements for Fair Value Measurement. The guidance is part of the FASB’s disclosure framework project, whose objective and primary focus are to improve the effectiveness of disclosures in the notes to financial statements. The ASU eliminates, amends and adds certain disclosure requirements for fair value measurements. The FASB
109


concluded that these changes improve the overall usefulness of the footnote disclosures for financial statement users and reduce costs for preparers. Certain disclosures are required to be applied prospectively and other disclosures need to be adopted retrospectively in the period of adoption. As permitted by the transition guidance in the ASU, Newmark early adopted eliminated and modified disclosure requirements as of September 30, 2018. The early adoption of this standard did not have an impact on the accompanying consolidated financial statements. The additional disclosure requirements were adopted by Newmark beginning January 1, 2020, and the adoption of these fair value measurement disclosures did not have an impact on Newmark’s accompanying consolidated financial statements. See Note 26 — “Fair Value of Financial Assets and Liabilities” for additional information.

In August 2018, the FASB issued ASU No. 2018-15, Intangibles-Goodwill and Other-Internal-Use Software (Subtopic 350-40): Customer’s Accounting for Implementation Costs Incurred in a Cloud Computing Arrangement That Is a Service Contract (a consensus of the FASB Emerging Issues Task Force). The guidance on the accounting for implementation, setup, and other upfront costs (collectively referred to as implementation costs) applies to entities that are a customer in a hosting arrangement that is a service contract. The amendments align the requirements for capitalizing implementation costs incurred in a hosting arrangement that is a service contract with the requirements for capitalizing implementation costs incurred to develop or obtain internal-use software (and hosting arrangements that include an internal-use software license). The accounting for the service element of a hosting arrangement that is a service contract is not affected by the guidance in this ASU. The new standard became effective beginning January 1, 2020. The adoption of this guidance did not have a material impact on the accompanying consolidated financial statements.

In October 2018, the FASB issued ASU No. 2018-17, Consolidation (Topic 810): Targeted Improvements to Related Party Guidance for Variable Interest Entities. The guidance was issued in response to stakeholders’ observations that Topic 810, Consolidation, could be improved in the areas of applying the variable interest entity guidance to private companies under common control and in considering indirect interests held through related parties under common control for determining whether fees paid to decision makers and service providers are variable interests. The new standard became effective beginning January 1, 2020, with early adoption permitted, and must be applied retrospectively with a cumulative-effect adjustment to retained earnings at the beginning of the earliest period presented. Newmark adopted the standard on its effective date beginning January 1, 2020. The adoption of this guidance did not have a material impact on the accompanying consolidated financial statements.

In April 2019, the FASB issued ASU No. 2019-04, Codification Improvements to Topic 326, Financial Instruments-Credit Losses, Topic 815, Derivatives and Hedging, and Topic 825, Financial Instruments. The ASU amends guidance introduced or amended by ASU No. 2016-13, Financial Instruments-Credit Losses (Topic 326)-Measurement of Credit Losses on Financial Instruments, ASU No. 2017-12, Derivatives and Hedging (Topic 815): Targeted Improvements to Accounting for Hedging Activities, and ASU No. 2016-01, Financial Instruments-Overall (Subtopic 825-10): Recognition and Measurement of Financial Assets and Financial Liabilities. The amendments to ASU No. 2016-13 clarify the scope of the credit losses standard and address guidance related to accrued interest receivable balances, recoveries, variable interest rates and prepayments, among other issues. With respect to amendments to ASU No. 2017-12, the guidance addresses partial-term fair value hedges, fair value hedge basis adjustments, and certain transition requirements, along with other issues. The clarifying guidance pertaining to ASU No. 2016-01 requires an entity to remeasure an equity security without a readily determinable fair value accounted for under the measurement alternative at fair value in accordance with guidance in ASC 820, Fair Value Measurement; specifies that equity securities without a readily determinable fair value denominated in nonfunctional currency must be remeasured at historical exchange rates; and provides fair value measurement disclosure guidance. Newmark adopted this standard on the required effective date beginning January 1, 2020. The adoption of the hedge accounting and the recognition and measurement guidance amendments did not have a material impact on the accompanying consolidated financial statements. See above for the impact of adoption of the amendments related to the credit losses standard.

In July 2019, the FASB issued ASU No. 2019-07, Codification Updates to SEC Sections-Amendments to SEC Paragraphs Pursuant to SEC Final Rule Releases No. 33-10532, Disclosure Update and Simplification, and Nos. 33-10231 and 33-10442, Investment Company Reporting Modernization, and Miscellaneous Updates. The guidance clarifies or improves the disclosure and presentation requirements of a variety of codification topics by aligning them with already effective SEC final rules, thereby eliminating redundancies and making the codification easier to apply. This ASU was effective upon issuance and did not have a material impact on the accompanying consolidated financial statements and related disclosures.

In November 2019, the FASB issued ASU No. 2019-08, Compensation-Stock Compensation (Topic 718) and Revenue from Contracts with Customers (Topic 606): Codification Improvements-Share-Based Consideration Payable to a Customer. The ASU simplifies and increases comparability of accounting for nonemployee share-based payments, specifically those made to customers. Under the new guidance, such awards will be accounted for as a reduction of the transaction price in revenue, but should be measured and classified following the stock compensation guidance in ASC 718, Compensation-Stock Compensation.
110


Newmark adopted standard on the required effective date beginning January 1, 2020. The adoption of this guidance did not have a material impact on the accompanying consolidated financial statements.

In March 2020, the FASB issued ASU No. 2020-03, Codification Improvements to Financial Instruments. This ASU makes narrow-scope amendments related to various aspects pertaining to financial instruments and related disclosures by clarifying or improving the Codification. For the most part, the guidance was effective upon issuance, and the adoption of the standard did not have a material impact on the accompanying consolidated financial statements.

In December 2019, the FASB issued ASU No. 2019-12, Income Taxes (Topic 740): Simplifying the Accounting for Income Taxes. The ASU is part of the FASB’s simplification initiative, and it is expected to reduce cost and complexity related to accounting for income taxes by eliminating certain exceptions to the guidance in ASC 740, Income Taxes related to the approach for intraperiod tax allocation, the methodology for calculating income taxes in an interim period and the recognition of deferred tax liabilities for outside basis differences. The new guidance also simplifies aspects of the accounting for franchise taxes and enacted changes in tax laws or rates, and clarifies the accounting for transactions that result in a step-up in the tax basis of goodwill. Newmark adopted the standard on the required effective date beginning January 1, 2021 and, with certain exceptions, it was applied prospectively. The adoption of this guidance did not have a material impact on the accompanying consolidated financial statements.

In January 2020, the FASB issued ASU No. 2020-01, Investments—Equity Securities (Topic 321), Investments—Equity Method and Joint Ventures (Topic 323), and Derivatives and Hedging (Topic 815)—Clarifying the Interactions between Topic 321, Topic 323, and Topic 815 (a consensus of the FASB Emerging Issues Task Force). These amendments improve previous guidance by reducing diversity in practice and increasing comparability of the accounting for the interactions between these codification topics as they pertain to certain equity securities, investments under the equity method of accounting and forward contracts or purchased options to purchase securities that, upon settlement of the forward contract or exercise of the purchased option, would be accounted for under the equity method of accounting or the fair value option. Newmark adopted the standard on the required effective date beginning January 1, 2021 on a prospective basis. The adoption of this guidance did not have a material impact on the accompanying consolidated financial statements.

In October 2020, the FASB issued ASU No. 2020-10, Codification Improvements. The standard amends the Codification by moving existing disclosure requirements to (or adding appropriate references in) the relevant disclosure sections. The ASU also clarifies various provisions of the Codification by amending and adding new headings, cross-referencing, and refining or correcting terminology. Newmark adopted the standard on the required effective date beginning January 1, 2021 and was applied using a modified retrospective method of transition. The adoption of this guidance did not have a material impact on the accompanying consolidated financial statements.

(c)    New Accounting Pronouncements
In March 2020, the FASB issued ASU No. 2020-04, Reference Rate Reform (Topic 848): Facilitation of the Effects of Reference Rate Reform on Financial Reporting. The guidance is designed to provide relief from the accounting analysis and impacts that may otherwise be required for modifications to agreements (e.g., loans, debt securities, derivatives, and borrowings) necessitated by reference rate reform as entities transition away from the London Interbank Offered Rate ("LIBOR") and other interbank offered rates to alternative reference rates. This ASU also provides optional expedients to enable companies to continue to apply hedge accounting to certain hedging relationships impacted by reference rate reform. Application of the guidance is optional and only available in certain situations. The ASU is effective upon issuance and generally can be applied through December 31, 2022. In January 2021, the FASB issued ASU No. 2021-01, Reference Rate Reform (Topic 848): Scope. The amendments in this standard are elective and principally apply to entities that have derivative instruments that use an interest rate for margining, discounting, or contract price alignment that is modified as a result of reference rate reform (referred to as the “discounting transition”). The standard expands the scope of ASC 848, Reference Rate Reform and allows entities to elect optional expedients to derivative contracts impacted by the discounting transition. Similar to ASU No. 2020-04, provisions of this ASU are effective upon issuance and generally can be applied through December 31, 2022. Management is evaluating and planning for adoption of the new guidance, including forming a cross-functional LIBOR transition team to determine Newmark’s transition plan and facilitate an orderly transition to alternative reference rates, and continuing its assessment on the accompanying consolidated financial statements.

In August 2020, the FASB issued ASU No. 2020-06, Debt—Debt with Conversion and Other Options (Subtopic 470-20) and Derivatives and Hedging—Contracts in Entity’s Own Equity (Subtopic 815-40): Accounting for Convertible Instruments and Contracts in an Entity’s Own Equity. The standard is expected to reduce complexity and improve comparability of financial reporting associated with accounting for convertible instruments and contracts in an entity’s own equity. The ASU also enhances information transparency by making targeted improvements to the related disclosures guidance. Additionally, the amendments affect the diluted EPS calculation for instruments that may be settled in cash or shares and for
111


convertible instruments. The new standard became effective for Newmark beginning January 1, 2022 and can be applied using either a modified retrospective or a fully retrospective method of transition. The adoption of this guidance is not expected to have a material impact on the accompanying consolidated financial statements.

In October 2021, the FASB issued ASU No. 2021-08, Business Combinations (Topic 805): Accounting for Contract Assets and Contract Liabilities from Contracts with Customers. The standard improves the accounting for acquired revenue contracts with customers in a business combination by addressing diversity in practice and inconsistency related to the recognition of an acquired contract liability, as well as payment terms and their effect on subsequent revenue recognized by the acquirer. The ASU requires companies to apply guidance in ASC 606, Revenue from Contracts with Customers, to recognize and measure contract assets and contract liabilities from contracts with customers acquired in a business combination, and, thus, creates an exception to the general recognition and measurement principle in ASC 805, Business Combinations. The new standard will become effective for Newmark beginning January 1, 2023, can be applied prospectively for business combinations occurring on or after the effective date, and early adoption is permitted. Management is currently evaluating the impact of the new standard on the accompanying consolidated financial statements.

In November 2021, the FASB issued ASU No. 2021-10, Government Assistance (Topic 832): Disclosures by Business Entities about Government Assistance. The standard requires business entities to make annual disclosures about transactions with a government they account for by analogizing to a grant or contribution accounting model. The guidance is aimed at increasing transparency about government assistance transactions that are not in the scope of other U.S. GAAP guidance. The ASU requires disclosure of the nature and significant terms and considerations of the transactions, the accounting policies used and the effects of those transactions on an entity’s financial statements. The new standard will become effective for Newmark’s financial statements issued for annual reporting periods beginning on January 1, 2022, can be applied prospectively or retrospectively, and early adoption is permitted. Management is currently evaluating the impact of the new standard on the accompanying consolidated financial statements.


(2)    Limited Partnership Interests in Newmark Holdings and BGC Holdings

Newmark is a holding company with no direct operations and conducts substantially all of its operations through its operating subsidiaries. Virtually all of Newmark’s consolidated net assets and net income are those of consolidated variable interest entities. Newmark Holdings is a consolidated subsidiary of Newmark for which Newmark is the general partner. Newmark and Newmark Holdings jointly own Newmark OpCo, the operating partnership. In connection with the Separation and BGC Holdings Distribution, holders of BGC Holdings partnership interests received partnership interests in Newmark Holdings, described below (see Note 27 — “Related Party Transactions”). These collectively represent all of the “limited partnership interests” in BGC Holdings and Newmark Holdings.

As a result of the Separation, the limited partnership interests in Newmark Holdings were distributed to the holders of limited partnership interests in BGC Holdings, whereby each holder of BGC Holdings limited partnership interests at that time received a corresponding Newmark Holdings limited partnership interest, determined by the contribution ratio (as hereafter defined), which was equal to a BGC Holdings limited partnership interest multiplied by one divided by 2.2 (the “contribution ratio”), divided by the exchange ratio (which is the ratio by which a Newmark Holdings limited partnership interest can be exchanged for a number of shares of Newmark Class A common stock (the “exchange ratio”)). Initially, the exchange ratio equaled one, so that each Newmark Holdings limited partnership interest was exchangeable for one share of Newmark Class A common stock; however, such exchange ratio is subject to adjustment. For reinvestment, acquisition or other purposes, Newmark may determine on a quarterly basis to distribute to its stockholders a smaller percentage of its income than Newmark Holdings distributes to its equity holders (excluding tax distributions from Newmark Holdings) of the cash that it received from Newmark OpCo. In such circumstances, the Separation and Distribution Agreement provides that the exchange ratio will be reduced to reflect the amount of additional cash retained by Newmark as a result of the distribution of such smaller percentage, after the payment of taxes. As of December 31, 2021, the exchange ratio equaled 0.9444.

Redeemable Partnership Interests
Founding/working partners have limited partnership interests (“FPUs”) in BGC Holdings and Newmark Holdings. Newmark accounts for FPUs outside of permanent capital as “Redeemable partnership interests,” on the accompanying consolidated balance sheets. This classification is applicable to FPUs because these units are redeemable upon termination of a partner, including a termination of employment, which can be at the option of the partner and not within the control of the issuer.

FPUs are held by limited partners who are primarily employees of BGC and generally receive quarterly allocations of net income. Upon termination of employment or otherwise ceasing to provide substantive services, the FPUs are generally
112


redeemed, and the unit holders are no longer entitled to participate in the quarterly allocations of net income. These quarterly allocations of net income are contingent upon services being provided by the unit holder and are reflected as a component of compensation expense under “Equity-based compensation and allocations of net income to limited partnership units and FPUs” on the accompanying consolidated statements of operations to the extent they relate to FPUs held by Newmark employees.


Limited Partnership Units
Certain employees of Newmark hold limited partnership interests in Newmark Holdings and BGC Holdings (e.g., REUs, RPUs, PSUs, PSIs, HDUs, and LPUs, collectively the “limited partnership units”).

Prior to the Separation, certain employees of both BGC and Newmark generally received limited partnership units in BGC Holdings. As a result of the Separation, these employees were distributed limited partnership units in Newmark Holdings equal to a BGC Holdings limited partnership unit multiplied by the contribution ratio. In addition, in the BGC Holdings Distribution, these employees also received additional limited partnership units in Newmark Holdings. Subsequent to the Separation, Newmark employees generally have been granted limited partnership units in Newmark Holdings.

Generally, such limited partnership units receive quarterly allocations of net income and generally are contingent upon services being provided by the unit holders. As prescribed in U.S. GAAP guidance, prior to the Spin-Off, the quarterly allocations of net income on such limited partnership units were reflected as a component of compensation expense under “Equity-based compensation and allocations of net income to limited partnership units and FPUs” on the accompanying consolidated statements of operations. Following the Spin-Off, the quarterly allocations of net income on BGC Holdings and Newmark Holdings limited partnership units held by Newmark employees are reflected as a component of compensation expense under “Equity-based compensation and allocations of net income to limited partnership units and FPUs” on the accompanying consolidated statements of operations, and the quarterly allocations of net income on Newmark Holdings limited partnership units held by BGC employees are reflected as a component of “Net income (loss) attributable to noncontrolling interests” on the accompanying consolidated statements of operations. From time to time, Newmark issues limited partnership units as part of the consideration for acquisitions.

Certain of these limited partnership units held by Newmark and BGC employees entitle the holders to receive post-termination payments equal to the notional amount of the units in four equal yearly installments after the holder’s termination. These limited partnership units are accounted for as post-termination liability awards and are included on the accompanyting consolidated balance sheets as part of "Accrued compensation",, and in accordance with U.S. GAAP guidance, Newmark records compensation expense for the awards based on the change in value at each reporting date on the accompanying consolidated statements of operations as part of “Equity-based compensation and allocations of net income to limited partnership units and FPUs.”

Certain Newmark employees hold preferred partnership units (“Preferred Units”). Each quarter, the net profits of Newmark Holdings are allocated to such units at a rate of either 0.6875% (which is 2.75% per calendar year) or such other amount as set forth in the award documentation (the “Preferred Distribution”). These allocations are deducted before the calculation and distribution of the quarterly partnership distribution for the remaining partnership units and are generally contingent upon services being provided by the unit holder. The Preferred Units are not entitled to participate in partnership distributions other than with respect to the Preferred Distribution. Preferred Units may not be made exchangeable into Newmark’s Class A common stock and are only entitled to the Preferred Distribution, and accordingly are not included in Newmark’s fully diluted share count. The quarterly allocations of net income on Preferred Units are reflected in compensation expense under “Equity-based compensation and allocations of net income to limited partnership units and FPUs” on the accompanying consolidated statements of operations. After deduction of the Preferred Distribution, the remaining partnership units generally receive quarterly allocation of net income based on their weighted-average pro rata share of economic ownership of the operating subsidiaries. In addition, Preferred Units are granted in connection with the grant of certain limited partnership units, such as PSUs, that may be granted exchangeability to cover the withholding taxes owed by the unit holder, rather than issuing the gross amount of shares to employees, subject to cashless withholding of shares to pay applicable withholding taxes.

Certain Newmark employees hold non-distribution earning units (e.g. NPSUs and NREUs, collectively “N Units”) that do not participate in quarterly partnership distributions and are not allocated any items of profit or loss. N Units become distribution earning limited partnership units, ratably over a four-year vesting term, if certain revenue thresholds are met at the end of each vesting term.



113



Cantor Units
Cantor holds limited partnership interests in Newmark Holdings (“Cantor units”). Cantor units are reflected as a component of “Noncontrolling interests” on the accompanying consolidated balance sheets. Cantor receives quarterly allocations of net income (loss) and are reflected as a component of “Net income (loss) attributable to noncontrolling interests” on the accompanying consolidated statements of operations.

Exchangeable Preferred Limited Partnership Units
The EPUs were issued in four tranches and are separately convertible by either RBC or Newmark into a fixed number of Newmark’s Class A common stock, subject to a revenue hurdle for Newmark in each of the fourth quarters of 2019 through 2022 for each of the four tranches, respectively. As the EPUs represent equity ownership of a consolidated subsidiary of Newmark, they have been included in “Noncontrolling interests” on the consolidated statements of changes in equity. The EPUs are entitled to a preferred payable-in-kind dividend, which is recorded as accretion to the carrying amount of the EPUs through retained earnings on the accompanying consolidated statements of changes in equity and are reductions to “Net income available to common stockholders” for the purpose of calculating earnings per share. (See Note 1 — “Organization and Basis of Presentation” for additional information). As of December 31, 2021, there were no EPUs outstanding.

General
Certain of the limited partnership interests, described above, have been granted exchangeability into BGC and/or Newmark Class A common stock, and additional limited partnership interests may become exchangeable for BGC and/or Newmark Class A common stock. At the time exchangeability is granted, Newmark recognizes an expense based on the fair value of the award on that date, which is included in “Equity-based compensation and allocations of net income to limited partnership units and FPUs” on the accompanying consolidated statements of operations. In addition, certain limited partnership interests have been granted the right to exchange into a Newmark partnership unit with a capital account, such as HDUs. HDUs have a stated capital account which is initially based on the closing trading price of Newmark Class A common stock at the time the HDU is granted and are included in “Accrued Compensation” on the accompanying consolidated balance sheets. HDUs participate in quarterly partnership distributions and are not exchangeable into shares of Class A common stock. Limited partnership interests held by Cantor in Newmark Holdings as of December 31, 2021 are exchangeable for 24.6 million shares of Newmark Class B common stock. Subsequent to the Spin-Off, limited partnership interests in BGC Holdings held by a partner or Cantor may become exchangeable for BGC Class A or Class B common stock on a one-for-one basis, and limited partnership interests in Newmark Holdings held by a partner or Cantor may become exchangeable for a number of shares of Newmark Class A or Class B common stock equal to the number of limited partnership interests multiplied by the exchange ratio at that time. As of December 31, 2021, the exchange ratio equaled 0.9444.

Each quarter, net income (loss) is allocated between the limited partnership interests and the common stockholders. In quarterly periods in which Newmark has a net loss, the loss is allocated to Cantor and reflected as a component of “Net income (loss) attributable to noncontrolling interests” on the accompanying consolidated statements of operations. In subsequent quarters in which Newmark has net income, the initial allocation of income to the limited partnership interests is allocated to Cantor, and reflected in, “Net income (loss) attributable to noncontrolling interests,” to recover any losses taken in earlier quarters, with the remaining income allocated to the limited partnership interests. This loss allocation process between limited partners and Cantor has no material impact on the net income (loss) allocated to common stockholders.

(3)    Summary of Significant Accounting Policies

Use of Estimates:
The preparation of Newmark’s consolidated financial statements in conformity with U.S. GAAP requires management to make estimates and assumptions that affect the reported amounts of the assets and liabilities, revenues and expenses, and the disclosure of contingent assets and liabilities on the accompanying consolidated financial statements. Management believes that the estimates utilized in preparing these consolidated financial statements are reasonable. Estimates, by their nature, are based on judgment and available information. Actual results could differ materially from the estimates included on the accompanying consolidated financial statements.

Equity Investments and Marketable Securities:
In accordance with the guidance on recognition and measurement of equity investments, Newmark carries its marketable equity securities at fair value and recognizes any changes in fair value in consolidated net income (loss). Further, Newmark has elected to use a measurement alternative for its equity investments without a readily determinable fair value, pursuant to which these investments are initially recognized at cost and remeasured through earnings when there is an observable transaction involving the same or similar investment of the same issuer, or due to an impairment. Newmark’s
114


investments, in which it has significant influence but not a controlling financial interest and of which it is not the primary beneficiary, are accounted for under the equity method. (See Note 8 — “Investments” for additional information).

Revenue Recognition:
The accounting policies described below were updated pursuant to the adoption of the U.S. GAAP standard on Revenue from Contracts with Customers and related amendments on January 1, 2018. These revenue recognition policy updates have been applied prospectively in the accompanying consolidated financial statements from January 1, 2018 onward.

Commissions:
Commissions from real estate lease brokerage transactions are typically recognized at a point in time on the date the lease is signed, if deemed not subject to significant reversal. The date the lease is signed represents the transfer of control and satisfaction of the performance obligation as the tenant has been secured. Commission payments may be due entirely upon lease execution or may be paid in installments upon the resolution of a future contingency (e.g. tenant move-in or payment of first month’s rent).

Commission revenues from real estate sales brokerage transactions are recognized at the time the service has been provided and the commission becomes legally due, except when future contingencies exist. In most cases, close of escrow or transfer of title is a future contingency, and revenue recognition is deferred until all contingencies are satisfied.

Gains from Mortgage Banking Activities/Originations, net:
Gains from mortgage banking activities/originations, net are recognized when a derivative asset or liability is recorded upon the commitment to originate a loan with a borrower and sell the loan to an investor. The derivative is recorded at fair value and includes loan origination fees, sales premiums and the estimated fair value of the expected net servicing cash flows. Gains from mortgage banking activities/originations, net are recognized net of related fees and commissions to third-party brokers.

Management Services, Servicing Fees and Other:
Management services revenues include property management, facilities management, project management and valuation and appraisal. Management fees are recognized at the time the related services have been performed, unless future contingencies exist. In addition, in regard to management and facility service contracts, the owner of the property will typically reimburse Newmark for certain expenses that are incurred on behalf of the owner, which comprise primarily on-site employee salaries and related benefit costs. The amounts which are to be reimbursed per the terms of the services contract are recognized as revenue in the same period as the related expenses are incurred. In certain instances, Newmark subcontracts property management services to independent property managers, in which case Newmark passes a portion of its property management fee on to the subcontractor, and Newmark retains the balance. Accordingly, Newmark records these fees gross of the amounts paid to subcontractors, and the amounts paid to subcontractors are recognized as expenses in the same period.

Newmark also uses third party service providers in the provision of its services to customers. In instances where a third-party service provider is used, Newmark performs an analysis to determine whether it is acting as a principal or an agent with respect to the services provided. To the extent that Newmark determines that it is acting as a principal, the revenue and the expenses incurred are recorded on a gross basis. In instances where Newmark has determined that it is acting as an agent, the revenue and expenses are presented on a net basis within the revenue line item.

In some instances, Newmark performs services for customers and incurs out-of-pocket expenses as part of delivering those services. Newmark’s customers agree to reimburse Newmark for those expenses, and those reimbursements are part of the contract’s transaction price. Consequently, these expenses and the reimbursements of such expenses from the customer are presented on a gross basis because the services giving rise to the out-of-pocket expenses do not transfer a good or service. The reimbursements are included in the transaction price when the costs are incurred, and the reimbursements are due from the customer.

Servicing fees are earned for servicing mortgage loans and are recognized on an accrual basis over the lives of the related mortgage loans. Also included in servicing fees are the fees earned on prepayments, interest and placement fees on borrowers’ escrow accounts and other ancillary fees.

Other revenues include interest income on warehouse notes receivable.
 
Fees to Related Parties:
115


Newmark is allocated costs from Cantor for back-office services provided by Cantor and their affiliates, including occupancy of office space, utilization of fixed assets, accounting, operations, human resources and legal services and information technology. Fees are expensed as they are incurred.

Other Income, net:
Other income, net comprises of gains or losses recorded in connection with changes in fair value of contingent consideration (See Note 26 — “Fair Value of Financial Assets and Liabilities”) in connection with entities acquired, gains and losses associated with the Nasdaq monetization transactions and the movement of mark-to-market and/or hedge on marketable securities that are classified as trading securities (See Note 7 — “Marketable Securities”), Newmark’s pro rata share for equity method investments and unrealized gains or losses relating to investments carried under the measurement alternative (See Note 8 — “Investments” and Note 19 — “Other assets”) and movements related to the impact of any unrealized mark-to-market gains or losses related to the Nasdaq Forwards.

Restricted Cash:
Represents cash set aside for amounts pledged for the benefit of Fannie Mae in excess of the required cash to secure Newmark’s financial guarantee liability (See Note 12 — “Credit Enhancement Receivable, Contingent Liability and Credit Enhancement Deposit”).

Leases:
    Newmark enters into leasing arrangements in the ordinary course of business, as a lessee and has leases primarily relating to office space.

The accounting policies described below were updated pursuant to the adoption of ASC 842, Leases and related amendments on January 1, 2019. These policy updates have been applied using the modified retrospective approach in the accompanying consolidated financial statements from January 1, 2019, onward. Financial information for the year ended December 31, 2018 was not revised and continues to be reported under the previous accounting guidance on leases in effect during that historical period.

    Newmark determines whether an arrangement is a lease or includes a lease at the contract inception. ROU lease assets represent the Newmark’s right to use an underlying asset for the lease term, and lease liabilities represent the Company’s obligation to make lease payments arising from the lease. Other than for leases with an initial term of twelve months or less, operating lease ROU assets and liabilities are recognized at commencement date based on the present value of lease payments over the lease term. As most leases do not provide an implicit rate, the Company uses an incremental borrowing rate based on the information available at commencement date in determining the present value of lease payments. The operating lease ROU asset also includes any lease payments made and excludes lease incentives. Lease payments may include options to extend or terminate the lease when it is reasonably certain that the Company will exercise those options. Lease expense pertaining to operating leases is recognized on a straight-line basis over the lease term (See Note 18 — “Leases” for additional information).

Current Expected Credit Losses ("CECL"):
The accounting policy changes described below were updated pursuant to the adoption of ASU No. 2016-13, Financial Instruments—Credit Losses (Topic 326)—Measurement of Credit Losses on Financial Instruments and related amendments on January 1, 2020. These policy updates have been applied using the modified retrospective approach in the accompanying consolidated financial statements from January 1, 2020 onward. Financial information for the historical comparable periods was not revised and continues to be reported under the accounting standards in effect during those historical periods. In accordance with the guidance in ASC Topic 326, Newmark presents its financial assets that are measured at amortized cost, net of an allowance for credit losses, which represents the amount expected to be collected over their estimated life. Expected credit losses for newly recognized financial assets carried at amortized cost and credit exposures on off-balance sheet financial guarantees, as well as changes to expected lifetime credit losses during the period, are recognized in earnings. The CECL methodology represents a significant change from prior U.S. GAAP and replaced the prior multiple impairment methods, which generally required that a loss be incurred before it was recognized. Within the life cycle of a loan or other financial asset in scope, the CECL methodology generally results in the earlier recognition of the provision for credit losses and the related allowance for credit losses than under prior U.S. GAAP. The CECL methodology’s impact on expected credit losses, among other things, reflects Newmark’s view of the current state of the economy, forecasted macroeconomic conditions and Newmark’s portfolios.

Financial guarantee liability:
Newmark's adoption of ASC 326 impacted the expected credit loss reserving methodology for the financial guarantee liability provided to Fannie Mae under the Delegated Underwriting and Servicing (“DUS”) Program and Freddie Mac’s Targeted Affordable Housing Program “TAH”). The expected credit loss is modeled based on Newmark's historical loss
116


experience adjusted to reflect current economic conditions. A significant amount of judgment is required in the determination of the appropriate reasonable and supportable period, the methodology used to incorporate current and future macroeconomic conditions, determination of the probability of and exposure at default or non-payment, current delinquency status, loan size, terms, amortization types, and the forward-looking view of the primary risk drivers (debt-service coverage ratio and loan-to-value), all of which are ultimately used in measuring the quantitative components of the reserve. Beyond the reasonable and supportable period, Newmark estimates expected credit losses using its historical loss rates. In addition, Newmark reviews the reserves periodically and makes adjustments for certain external and internal qualitative factors, which may increase or decrease the reserves for credit losses. In order to estimate credit losses, assumptions about current and future economic conditions are incorporated into the model using multiple economic scenarios that are weighted to reflect the conditions at each measurement date. As a result of the adoption of ASC 326, Newmark recorded a pre-tax increase to the financial guarantee liability of $17.9 million through beginning stockholders' equity on January 1, 2020. During the years ended December 31, 2021 and 2020, there was reduction in the CECL provision of $3.6 million and an increase in the CECL provision of $11.6 million, respectively. The balance of the financial guarantee liabilities was $26.0 million and $29.6 million as of December 31, 2021 and December 31, 2020, respectively, and is included in “Other long-term liabilities” on the accompanying consolidated balance sheets.

Receivables, net:
Newmark has accrued commissions receivable from real estate brokerage transactions, management services and other receivables from contractual management assignments. Receivables are presented net of the CECL allowance as discussed above and are included in “Receivables, net” on the accompanying consolidated balance sheets. For its CECL reserve, Newmark segregated its receivables into certain pools based on similar risk characteristics and further defined a range of potential loss rates for each pool based on aging. Newmark designed its methodology to allow for a range of loss rates in each pool such that changes in forward-looking conditions can be incorporated into the estimate. Each pool is assigned a loss rate that incorporates management’s view of current conditions and forward-looking conditions that inform the level of expected credit losses in each pool. The credit loss estimate includes specifically identified amounts for which payment has become unlikely. As a result of the adoption of ASC 326. As a result of the adoption of ASC 326, Newmark recorded a pre-tax increase to the reserves of $4.2 million through beginning stockholder's equity on January 1, 2020. The balance of the reserve was $16.7 million and $13.4 million as of December 31, 2021 and 2020, respectively, and is included in "Receivables, net" on the accompany consolidated balance sheets.

Loans, Forgivable Loans and Other Receivables from Employees and Partners, net:
Newmark has entered into various agreements with certain of its employees and partners, whereby these individuals receive loans which may be either wholly or in part repaid from the distribution earnings that the individual receives on some or all of their limited partnership units or may be forgiven over a period of time. The forgivable portion of these loans is not included in Newmark’s estimate of expected credit losses when employees meet the conditions for forgiveness through their continued employment over the specified time period and is recognized as compensation expense over the life of the loan. The amounts due from terminated employees that Newmark does not expect to collect are included in the allowance for credit losses. As a result of the adoption of ASC 326, Newmark recorded a pre-tax reserve of $3.7 million through beginning stockholders' equity on January 1, 2020. As of December 31, 2021 and 2020, the balance of this reserve was $3.8 million and $3.7 million, respectively, and is included in “Loans, forgivable loans and other receivables from employees and partners, net” on the accompanying consolidated balance sheets.

From time to time, Newmark may also enter into agreements with employees and partners to grant bonus and salary advances or other types of loans. These advances and loans are repayable in the time frame outlined in the underlying agreements. Newmark reviews loan balances each reporting period for collectability. If Newmark determines that the collectability of a portion of the loan balances is not expected, Newmark recognizes a reserve against the loan balances as compensation expense.

Segment:
Newmark has a single operating segment. Newmark is a real estate services firm offering services to commercial real estate tenants, investors, owners, occupiers, developers, leasing and corporate advisory, investment sales and real estate finance, consulting, origination and servicing of commercial mortgage loans, valuation, project and development management and property and facility management. The chief operating decision-maker regardless of geographic location evaluates the operating results of Newmark as total real estate services and allocates resources accordingly. Newmark recognized revenues as follows (in thousands): 
117


 Year Ended December 31,
 202120202019
Leasing and other commissions$826,942 $513,842 $854,780 
Capital markets commissions938,305 454,106 541,255 
Gains from mortgage banking activities/origination, net225,481 310,914 198,085 
Management services, servicing fees and other915,715 626,136 624,012 
Revenues$2,906,443 $1,904,998 $2,218,132 


Fair Value:
U.S. GAAP guidance defines fair value as the price received to sell an asset or paid to transfer a liability in an orderly transaction between market participants at the measurement date and further expands disclosures about such fair value measurements.

The guidance establishes a fair value hierarchy that prioritizes the inputs to valuation techniques used to measure fair value. The hierarchy gives the highest priority to unadjusted quoted prices in active markets for identical assets or liabilities (Level 1 measurements) and the lowest priority to unobservable inputs (Level 3 measurements). The three levels of the fair value hierarchy are as follows:
Level 1 measurements—Unadjusted quoted prices in active markets that are accessible at the measurement date for identical assets or liabilities.
Level 2 measurements—Quoted prices in markets that are not active or financial instruments for which all significant inputs are observable, either directly or indirectly.
Level 3 measurements—Prices or valuations that require inputs that are both significant to the fair value measurement and unobservable.

A financial instrument’s level within the fair value hierarchy is based on the lowest level of any input that is significant to the fair value measurement.

Cash and Cash Equivalents:
Newmark considers all highly liquid investments with original maturities of 90 days or less to be cash equivalents. Cash and cash equivalents are held with banks as deposits.

Principles of Consolidation:
Newmark’s consolidated financial statements include the accounts of Newmark and its wholly owned and majority owned subsidiaries. Newmark’s policy is to consolidate all entities of which it owns more than 50% unless it does not have control over the entity. In accordance with U.S. GAAP guidance, Consolidation of Variable Interest Entities, Newmark also consolidates any variable interest entities of which it is the primary beneficiary. All significant intercompany accounts and transactions have been eliminated in consolidation.

Loans Held for Sale, at Fair Value (“LHFS”):
Newmark maintains multifamily and commercial mortgage loans for the purpose of sale to GSEs. Prior to funding, Newmark enters into an agreement to sell the loans to third-party investors at a fixed price. During the period prior to sale, interest income is calculated and recognized in accordance with the terms of the individual loan. LHFS are carried at fair value, as Newmark has elected the fair value option. The primary reasons Newmark has elected to account for loans backed by commercial real estate under the fair value option are to better offset the change in fair value of the loan and the change in fair value of the derivative instruments used as economic hedges.

Derivative Financial Instruments:
Newmark has loan commitments to extend credit to third parties. The commitments to extend credit are for mortgage loans at a specific rate (rate lock commitments). These commitments generally have fixed expiration dates or other termination clauses and may require a fee. Newmark is committed to extend credit to the counterparty as long as there is no violation of any condition established in the commitment contracts.
Newmark simultaneously enters into a commitment to deliver such mortgages to third-party investors at a fixed price (forward sale contracts).

Newmark entered into variable postpaid forward contracts as a result of the Nasdaq Forwards. These contracts qualify as derivative financial instruments.

118


The commitment to extend credit, the forward sale commitment and Nasdaq Forwards qualify as derivative financial instruments. Newmark recognizes all derivatives on the accompanying consolidated balance sheets as assets or liabilities measured at fair value. The change in the derivatives fair value is recognized in included in “Other income” on the accompanying consolidated statements of operations.

Mortgage Servicing Rights, Net (“MSRs”):
Newmark initially recognizes and measures the rights to service mortgage loans at fair value and subsequently measures them using the amortization method. Newmark recognizes rights to service mortgage loans as separate assets at the time the underlying originated mortgage loan is sold, and the value of those rights is included in the determination of the gains on loans held for sale.

Purchased MSRs, including MSRs purchased from Cantor Commercial Real Estate ("CCRE"), are initially recorded at fair value, and subsequently measured using the amortization method.

Newmark receives up to a 3-basis point servicing fee and/or up to a 1-basis point surveillance fee on certain Freddie Mac loans after the loan is securitized in a Freddie Mac pool (Freddie Mac Strip). The Freddie Mac Strip is also recognized at fair value and subsequently measured using the amortization method, but is recognized as a MSR at the securitization date.

MSRs are assessed for impairment, at least on an annual basis, based upon the fair value of those rights as compared to the amortized cost. Fair values are estimated using a valuation model that calculates the present value of the future net servicing cash flows. In using this valuation method, Newmark incorporates assumptions that management believes market participants would use in estimating future net servicing income. It is reasonably possible that such estimates may change. Newmark amortizes the mortgage servicing rights in proportion to, and over the period of, the projected net servicing income. For purposes of impairment evaluation and measurement, Newmark stratifies MSRs based on predominant risk characteristics of the underlying loans, primarily by investor type (Fannie Mae/Freddie Mac, FHA/GNMA, CMBS and other). To the extent that the carrying value exceeds the fair value of a specific MSR strata, a valuation allowance is established, which is adjusted in the future as the fair value of MSRs increases or decreases. Reversals of valuation allowances cannot exceed the previously recognized impairment up to the amortized cost.

Fixed Assets, net:
Fixed assets are carried at cost net of accumulated depreciation and amortization. Depreciation is calculated on a straight-line basis over the estimated useful lives of the assets. The costs of additions and improvements are capitalized, while maintenance and repairs are expensed as incurred. Fixed assets are depreciated over their estimated useful lives as follows:
Leasehold improvements and other fixed assetsshorter of the remaining term of lease or useful life
Software, including software development costs
3-5 years straight-line
Computer and communications equipment
3-5 years straight-line

Long-Lived Assets:
Newmark periodically evaluates potential impairment of long-lived assets and amortizable intangible assets, when a change in circumstances occurs, by applying the U.S. GAAP guidance, Accounting for the Impairment or Disposal of Long-Lived Assets, and assessing whether the unamortized carrying amount can be recovered over the remaining life through undiscounted future expected cash flows generated by the underlying assets. If the undiscounted future cash flows were less than the carrying value of the asset, an impairment charge would be recorded. The impairment charge would be measured as the excess of the carrying value of the asset over the present value of estimated expected future cash flows using a discount rate commensurate with the risks involved.

Goodwill and Other Intangible Assets, net:
Goodwill is the excess of the purchase price over the fair value of identifiable net assets acquired in a business combination. As prescribed in U.S. GAAP guidance, Intangibles—Goodwill and Other, goodwill and other indefinite-lived intangible assets are not amortized, but instead are periodically tested for impairment. Newmark reviews goodwill and other indefinite-lived intangible assets for impairment on an annual basis during the fourth quarter of each fiscal year or whenever an event occurs or circumstances change that could reduce the fair value of a reporting unit below its carrying amount. When reviewing goodwill for impairment, Newmark first assesses qualitative factors to determine whether it is more likely than not that the fair value of a reporting unit is less than its carrying amount. Newmark did not recognize any impairment for the years ended December 31, 2021, 2020 and 2019.

119


Intangible assets with definite lives are amortized on a straight-line basis over their estimated useful lives. Definite-lived intangible assets arising from business combinations include trademarks and trade names, contractual and non-contractual customers, non-compete agreements and brokerage backlog.

Transfer of Financial Assets:
Newmark originates its commercial mortgage loans primarily for the GSEs’ distribution channels, which generally involve (a) Freddie Mac purchasing Newmark’s loans for cash, (b) Fannie Mae securitizing Newmark’s loans into a mortgage-backed security (“MBS”) guaranteed by Fannie Mae, (c) FHA guaranteeing the credit risk of Newmark’s loans or (d) Ginnie Mae securitizing Newmark’s loans into an MBS. MBS are collateralized by the loan and Ginnie Mae selling the MBS for cash. As part of its origination activities, Newmark accounts for the transfer of financial assets in accordance with U.S. GAAP guidance on Transfers and Servicing. In accordance with this guidance, the transfer of financial assets between two entities must meet the following criteria for derecognition and sale accounting:
The transfer must involve a financial asset, group of financial assets or a participating interest;
The financial assets must be isolated from the transferor and its consolidated affiliates as well as its creditors;
The transferee or beneficial interest holders must have the right to pledge or exchange the transferred financial assets; and;
The transferor may not maintain effective control of the transferred assets.

Newmark determined that all loans sold during the periods presented met these specific conditions and accounted for all transfers of loans held for sale as completed sales.

Warehouse Facilities Collateralized by U.S. Government Sponsored Enterprises:
Warehouse facilities collateralized by U.S. Government Sponsored Enterprises are borrowings under warehouse line agreements. The carrying amounts approximate fair value due to the short-term maturity of these instruments. Outstanding borrowings against these lines are collateralized by an assignment of the underlying mortgages, reflected as loans held for sale, at fair value on Newmark’s consolidated balance sheets and third-party purchase commitments. The borrowing rates on the warehouse lines are based on short-term LIBOR plus applicable margins. Accordingly, the warehouse facilities collateralized by U.S. Government Sponsored Enterprises are typically classified within Level 2 of the fair value hierarchy. The facilities are generally repaid within a 45-day period when Freddie Mac buys the loans or upon settlement of the Fannie Mae or Ginnie Mae mortgage-backed securities, while Newmark retains servicing rights.

Income Taxes:
Newmark accounts for income taxes using the asset and liability method as prescribed in U.S. GAAP guidance on Income Taxes. Deferred tax assets and liabilities are recognized for the future tax consequences attributable to basis differences between the consolidated financial statement carrying amounts of existing assets and liabilities and their respective tax basis. Certain of Newmark’s entities are taxed as U.S. partnerships and are subject to the Unincorporated Business Tax (“UBT”) in New York City. Therefore, the tax liability or benefit related to the partnership income or loss except for UBT rests with the partners, rather than the partnership entity. As such, the partners’ tax liability or benefit is not reflected on the accompanying consolidated financial statements. The tax-related assets, liabilities, provisions or benefits included on the accompanying consolidated financial statements also reflect the results of the entities that are taxed as corporations, either in the U.S. or in foreign jurisdictions.

Newmark’s income taxes as presented are calculated on a separate return basis for the periods prior to the Spin-Off and have historically been included in BGC’s U.S. federal and state tax returns or separate non-U.S. jurisdictions tax returns. Subsequent to the Spin-Off, Newmark files its own stand-alone tax returns for its operations within these jurisdictions. The 2018 tax results reflect both the pre and post spin periods and, as such, Newmark’s tax results as presented are not necessarily reflective of the results that Newmark would have generated on a stand-alone basis.

Newmark provides for uncertain tax positions based upon management’s assessment of whether a tax benefit is more likely than not to be sustained upon examination by tax authorities. Management is required to determine whether a tax position is more likely than not to be sustained upon examination by tax authorities, including resolution of any related appeals or litigation processes, based on the technical merits of the position. Because significant assumptions are used in determining whether a tax benefit is more likely than not to be sustained upon examination by tax authorities, actual results may differ from Newmark’s estimates under different assumptions or conditions. Newmark recognizes interest and penalties related to uncertain tax positions in “Provision for income taxes” on the accompanying consolidated statements of operations.

A valuation allowance is recorded against deferred tax assets if it is deemed more likely than not that those assets will not be realized. In assessing the need for a valuation allowance, Newmark considers all available evidence, including past
120


operating results, the existence of cumulative losses in the most recent fiscal years, estimates of future taxable income and the feasibility of tax planning strategies.

The measurement of current and deferred income tax assets and liabilities is based on provisions of enacted tax laws and involves uncertainties in the application of tax regulations in the U.S. and other tax jurisdictions. Because Newmark’s interpretation of complex tax law may impact the measurement of current and deferred income taxes, actual results may differ from these estimates under different assumptions regarding the application of tax law.

Equity-Based and Other Compensation:
Equity-based compensation expense recognized during the period is based on the fair value of the portion of equity-based payment awards that is ultimately expected to vest. The grant-date fair value of equity-based awards is amortized to expense ratably over the awards’ vesting periods. As equity-based compensation expense recognized in the Newmark’s consolidated statements of operations is based on awards ultimately expected to vest, it has been reviewed for estimated forfeitures. Further, forfeitures are estimated at the time of grant and revised, if necessary, in subsequent periods if actual forfeitures differ from those estimates.

Restricted Stock Units:
RSUs are accounted for as equity awards and in accordance with U.S. GAAP, Newmark is required to record an expense for the portion of the RSUs that is ultimately expected to vest. The grant-date fair value of RSUs is amortized to expense ratably over the awards’ expected vesting periods. The amortization is reflected as a component of compensation expense under “Equity-based compensation and allocations of net income to limited partnership units and FPUs” in the accompanying consolidated statements of operations.

Limited Partnership Units:
Limited partnership units in BGC Holdings and Newmark Holdings are held by Newmark employees and receive quarterly allocations of net income and are generally contingent upon services being provided by the unit holders. The quarterly allocations of net income on such limited partnership units are reflected as a component of compensation expense under “Equity-based compensation and allocations of net income to limited partnership units and FPUs” in the accompanying consolidated statements of operations.
Certain of these limited partnership units in Newmark Holdings and BGC Holdings, such as REUs, entitle the holders to receive post-termination payments equal to the notional amount in four equal yearly installments after the holder’s termination. These limited partnership units are accounted for as post-termination liability awards under U.S. GAAP guidance, which requires that Newmark record an expense for such awards based on the change in value at each reporting period and include the expense in the Newmark’s consolidated statements of operations as part of “Equity-based compensation and allocations of net income to limited partnership units and FPUs.” The liability for limited partnership units held by Newmark employees with a post-termination payout amount is included in “Other long-term liabilities” on the Newmark’s consolidated balance sheets.

Certain limited partnership units held by Newmark employees are granted exchangeability into Class A common stock or may be redeemed in connection with the grant of shares of Class A common stock. At the time exchangeability is granted, or the shares are issued, Newmark recognizes an expense based on the fair value of the award on that date, which is included in “Equity-based compensation and allocations of net income to limited partnership units and FPUs” in the accompanying consolidated statements of operations.

In addition, Preferred Units are granted in connection with the grant of certain limited partnership units, such as PSUs, that may be granted exchangeability to cover the withholding taxes owed by the unit holder upon such exchange. Each quarter, the net profits of BGC Holdings and Newmark Holdings are allocated to such units at a rate of either 0.6875% (which is 2.75% per calendar year) or such other amount as set forth in the Preferred Distribution, which is deducted before the calculation and distribution of the quarterly partnership distribution for the remaining limited partnership interests. The Preferred Units are not entitled to participate in partnership distributions other than with respect to the Preferred Distribution. Preferred Units may not be made exchangeable into BGC or Newmark Class A common stock and are only entitled to the Preferred Distribution, and accordingly they are not included in Newmark’s fully diluted share count. The quarterly allocations of net income on Preferred Units are reflected in compensation expense under “Equity-based compensation and allocations of net income to limited partnership units and FPUs” in the accompanying consolidated statements of operations.

Redeemable Partnership Interests:
Redeemable partnership interest represents limited partnership interests in Newmark Holdings held by founding/working partners. (See Note 2 — “Limited Partnership Interests in Newmark Holdings and BGC Holdings” for additional information related to redeemable partnership interest).
121



Noncontrolling Interests:
Noncontrolling interests represent third-party, Cantor’s and BGC’s (prior to the Spin-Off) ownership interests on the accompanying consolidated subsidiaries and EPUs (See Note 1 — “Organization and Basis of Presentation”) and are included on Newmark’s consolidated balance sheets. Prior to the Spin-Off, Cantor and BGC units received allocations of net income (loss). Subsequent to the Spin-Off, Cantor units received allocations of net income (loss). Allocations of net income (loss) are reflected as a component of “Net income (loss) attributable to noncontrolling interests” in the accompanying consolidated statements of operations.

(4)    Acquisitions

Newmark acquired the first lien debt of Knotel, Inc. (“Knotel”), a global flexible workspace provider, in December of 2020. Newmark subsequently acquired Knotel's second lien debt in January of 2021. On January 31, 2021, Newmark agreed to provide approximately $19.8 million of debtor-in-possession financing to Knotel and to acquire the business, as part of Knotel's Chapter 11 sales process. On March 18, 2021, Newmark received approval from the U.S. Bankruptcy Court for the District of Delaware to acquire the business of Knotel. On March 24, 2021, Newmark acquired the business of Knotel. The Knotel acquisition has been determined to be a business combination with an acquisition date of March 31, 2021, for accounting purposes. The assets and liabilities of Knotel have been recorded in Newmark’s consolidated balance sheets at fair market value.
On September 6, 2021, Newmark acquired a majority stake in the start-up Space Management (DBA"Deskeo"), France's leader in flexible and serviced office space for enterprise clients. Based in Paris, France Deskeo adds over 50 locations to Newmark's international flexible office portfolio.

In November 2021, Newmark completed the acquisition of a U.S. based real estate property management services firm.

For the year ended December 31, 2021, the following table summarizes the components of the purchase consideration transferred, and the preliminary allocation of the assets acquired, and liabilities assumed, for the acquisition. Newmark expects to finalize its analysis of the assets acquired and liabilities assumed within the first year of the acquisition, and therefore adjustments to assets and liabilities may occur (in thousands):
 As of the
Acquisition
Date
Purchase Price 
First and second lien debt$39,584 
Debtor-in-possession financing19,788 
Assumed liability6,574 
Cash and stock issued at closing44,492 
Total$110,438 
Allocations
Cash$21,641 
Goodwill97,168 
Other intangible assets, net41,332 
Receivables, net7,478 
Fixed Assets, net40,605 
Other assets62,710 
Right-of-use Assets434,315 
Right-of-use Liabilities(434,315)
Accrued Compensation(2,076)
Accounts payable, accrued expenses and other liabilities(103,300)
Unrealized gain on investment(27,825)
Initial investment (recorded at cost)(13,832)
Non-controlling interest(13,463)
Total$110,438 

122


The total consideration for the acquisitions during the year ended December 31, 2021 was $110.4 million in total fair value, comprising of the extinguishment of first and second lien debt of $39.6 million, debtor-in-possession financing of $19.8 million, an assumed liability of $6.5 million, and $41.5 million in cash and 3.0 million of restricted Class A common stock. The excess of the consideration over the fair value of the net assets acquired was recorded as goodwill of $97.2 million, of which approximately $78.3 million is deductible by Newmark for tax purposes.

These acquisitions were accounted for using the purchase method of accounting. The results of operations of the acquisitions have been included on the accompanying consolidated financial statements subsequent to the date of acquisition, which in aggregate contributed $75.6 million to Newmark’s revenues for the year ended December 31, 2021. Deskeo was previously recorded as an alternative method investment on Newmark’s consolidated balance sheet and amounted to $13.8 million. Pursuant to acquiring a majority interest in Deskeo and valuing its previously held non-controlling interest, Newmark recorded an unrealized gain of $27.8 million on the investment during the year ended December 31, 2021.

In January 2020, Newmark completed the acquisition of certain assets of Hopkins Appraisal Services, a national leader in the valuation of restaurants and retail petroleum facilities.

For the year ended December 31, 2020, the following table summarizes the components of the purchase consideration transferred, and the preliminary allocation of the assets acquired, and liabilities assumed, for the acquisition. Newmark expects to finalize its analysis of the assets acquired and liabilities assumed within the first year of the acquisition, and therefore adjustments to assets and liabilities may occur (in thousands):
 As of the
Acquisition
Date
Purchase Price 
Cash, stock and units issued at closing$6,249 
Contingent consideration3,590 
Total$9,839 
Allocations
Goodwill$6,294 
Other intangible assets, net2,700 
Receivables, net796 
Fixed Assets, net134 
Other assets29 
Accounts payable, accrued expenses and other liabilities(114)
Total$9,839 
 
The total consideration for the acquisition during the year ended December 31, 2020 was $9.8 million in total fair value, comprising cash of $5.9 million and $0.4 million of RSUs. The total consideration included contingent consideration of 104,653 RSUs (with an acquisition date fair value of $1.3 million), and $2.2 million in cash that may be issued contingent on certain targets being met through 2022. The excess of the consideration over the fair value of the net assets acquired was recorded as goodwill of $6.3 million, of which $2.4 million is deductible by Newmark for tax purposes.

This acquisition was accounted for using the purchase method of accounting. The results of operations of the acquisition have been included on the accompanying consolidated financial statements subsequent to the date of acquisition.which in aggregate contributed $7.5 million to Newmark’s revenues for the year ended December 31, 2020 .


(5)    Earnings Per Share and Weighted-Average Shares Outstanding

U.S. GAAP guidance — Earnings (Loss) Per Share provides guidance on the computation and presentation of earnings (loss) per share (“EPS”). Basic EPS excludes dilution and is computed by dividing Net income available to common stockholders by the weighted-average number of shares of common stock outstanding and contingent shares for which all necessary conditions have been satisfied except for the passage of time. Net income (loss) is allocated to Newmark’s outstanding common stock, FPUs, limited partnership units and Cantor units (see Note 2 — “Limited Partnership Interests in Newmark Holdings and BGC Holdings”). In addition, in relation to the Newmark OpCo Preferred Investment, the EPUs issued in June 2018 and September 2018 are entitled to a preferred payable-in-kind dividend which is recorded as accretion to the
123


carrying amount of the EPUs and is a reduction to net income available to common stockholders for the calculation of Newmark’s basic earnings per share and fully diluted earnings per share.

The following is the calculation of Newmark’s basic EPS (in thousands, except per share data): 
 Year Ended December 31,
 202120202019
Basic earnings per share:
Net income available to common stockholders (1)
$744,528 $70,281 $104,406 
Basic weighted-average shares of common stock outstanding190,179 179,106 177,774 
Basic earnings per share$3.91 $0.39 $0.59 
(1)Includes a reduction for dividends on preferred stock or EPUs in the amount of $6.2 million, $9.8 million and $12.9 million for the years ended December 31, 2021, 2020 and 2019, respectively. (see Note 1 — “Organization and Basis of Presentation”).

Fully diluted EPS is calculated utilizing net income available to common stockholders plus net income allocations to the limited partnership interests in Newmark Holdings as the numerator. The denominator comprises Newmark’s weighted-average number of outstanding shares of Newmark common stock to the extent the related units are dilutive and, if dilutive, the weighted-average number of limited partnership interests and other contracts to issue shares of common stock, stock options and RSUs. The limited partnership interests generally are potentially exchangeable into shares of Newmark Class A common stock and are entitled to remaining earnings after the deduction for the Preferred Distribution; as a result, they are included in the fully diluted EPS computation to the extent that the effect would be dilutive.

The following is the calculation of Newmark’s fully diluted EPS (in thousands, except per share data):
 Year Ended December 31,
202120202019
Fully diluted earnings per share:
Net income available to common stockholders$744,528 $70,281 $104,406 
Allocations of net income to limited partnership interests in Newmark Holdings, net of tax  3,754 
Net income for fully diluted shares$744,528 $70,281 $108,160 
Weighted-average shares:
Common stock outstanding190,179 179,106 177,774 
Cantor units   
Partnership units (1)
  5,583 
RSUs (Treasury stock method)4,310 355 1,290 
Newmark exchange shares1,324 229 369 
Fully diluted weighted-average shares of common stock outstanding195,813 179,690 185,016 
Fully diluted earnings per share$3.80 $0.39 $0.58 
(1)Partnership units collectively include FPUs, limited partnership units, and Cantor and BGC units (see Note 2 — “Limited Partnership Interests in Newmark Holdings and BGC Holdings” for more information).

For the years ended December 31, 2021, 2020 and 2019, 68.1 million, 85.2 million and 84.5 million potentially dilutive securities, respectively, were excluded from the computation of fully diluted EPS because their effect would have been anti-dilutive.

(6)    Stock Transactions and Unit Redemptions

As of December 31, 2021, Newmark has two classes of authorized common stock: Class A common stock and Class B common stock.

Class A Common Stock
Each share of Class A common stock is entitled to one vote. Newmark has 1.0 billion authorized shares of Class A common stock at $0.01 par value per share.

124


Changes in shares of Newmark’s Class A common stock outstanding were as follows:
 Year Ended December 31,
 202120202019
Shares outstanding at beginning of period161,175,894 156,265,461 156,916,336 
Share issuances:
LPU redemption/exchange (1)
6,591,462 4,868,169 2,052,416 
Issuance of Class A common stock for Newmark RSUs1,851,786 972,490 1,536,530 
Other(2)
18,890,659  278,181 
Treasury stock repurchases(20,237,430)(930,226)(4,518,002)
Shares outstanding at end of period168,272,371 161,175,894 156,265,461 
(1)Because they were included in the Newmark’s fully diluted share count, if dilutive, any exchange of LPUs into Class A common stock would not impact the fully diluted number of shares and units outstanding. 
(2)For information, refer to the section titled "2021 Equity Event and Share Count Reduction" in Note 1 "Organization and Basis of Presentation"

Class B Common Stock
Each share of Class B common stock is entitled to 10 votes and is convertible at any time into one share of Class A common stock.

As of December 31, 2021 and 2020, there were 21.3 million shares of Newmark Class B common stock outstanding.

Share Repurchases
On February 17, 2021, our Board increased its authorized share repurchases of Newmark Class A Common stock and purchases of limited partnership interests in Newmark's subsidiaries to $400.0 million. This authorization includes repurchases of shares or purchase of units from executive officers, other employees and partners, including of BGC and Cantor, as well as other affiliated persons or entities. From time to time, Newmark may actively continue to repurchase shares and/or purchase units. During the year ended December 31, 2021, Newmark repurchased 20,237,430 shares of Class A common stock, respectively, at an average price of $14.37. As of December 31, 2021, Newmark had $165.0 million remaining from its share repurchase and unit purchase authorization.

On August 5, 2021, the Board and Audit Committee reauthorized the $400.0 million Newmark share repurchase and unit redemption authorization, which may include purchases from Cantor, its partners or employees or other affiliated persons or entities.

The following table details Newmark's unit redemptions and share repurchases for cash, under the new program, and does not include unit redemptions and/or cancellations in connection with the grant of shares of Newmark's Class A common stock. The gross unit redemptions and share repurchases of Newmark's Class A common stock during the year ended December 31, 2021 were as follows (in thousands except units, shares and per share amounts):
125


Total
Number of
Shares
Repurchased/Purchased
Average
Price Paid
per Unit
or Share
Approximate
Dollar Value
of Units and
Shares That
May Yet Be
Repurchased/
Purchased
Under the 
Program
Redemptions
January 1, 2021 - March 31, 2021 $ 
April 1, 2021 - June 30, 2021167,894 $11.91 
July 1, 2021 - September 30, 2021 $ 
October 1, 2021 - December 31, 2021 $ 
Total Redemptions167,894 $11.91 
Repurchases
January 1, 2021 - March 31, 2021879,243 $10.58 
April 1, 2021 - June 30, 20213,613,098 $12.81 
July 1, 2021 - September 30, 20216,307,802 $13.34 
October 1, 2021 - October 31, 20213,064,959 $14.71 
November 1, 2021 - November 30, 20212,085,492 $16.20 
December 1, 2021 - December 31, 20214,286,836 $16.77 
Total Repurchases20,237,430 $14.37 
Total Redemptions and Repurchases20,405,324 $14.35 $165,017 

Redeemable Partnership Interests
The changes in the carrying amount of FPUs follow (in thousands):
 December 31, 2021December 31, 2020
Balance at beginning of period:$20,045 $21,517 
Income allocation4,532 1,740 
Distributions of income(1,215)(1,740)
Redemptions(2,169)(1,472)
Issuance and other(246) 
Balance at end of period$20,947 $20,045 



(7)     Marketable Securities

On June 28, 2013, BGC sold certain assets of eSpeed, its on-the-run business, to Nasdaq. The total consideration received by BGC in the transaction included the Nasdaq Earn-out of up to 14,883,705 shares of Nasdaq shares to be paid ratably over 15 years, provided that Nasdaq, as a whole, produces at least $25.0 million in consolidated gross revenues each year. The Nasdaq Earn-out was excluded from the initial gain on the divestiture and is recognized in income as it is realized and earned when these contingent events have occurred, consistent with the accounting guidance for gain contingencies. BGC transferred the remaining rights under the Nasdaq Earn-out to Newmark on September 28, 2017. Any Nasdaq shares that were received by BGC prior to September 28, 2017 were not transferred to Newmark.

In connection with the Nasdaq Earn-out, Newmark received 992,247 shares during each of the years ended December 31, 2020 and 2019. In accordance with the terms of the agreement, Newmark would recognize the remaining Nasdaq Earn-out of up to 6,945,729 shares of Nasdaq shares ratably over approximately the next 7 years, provided that Nasdaq, as a whole, produces at least $25.0 million in gross revenues each year. On February 2, 2021, Nasdaq announced that it entered into a definitive agreement to sell its U.S. fixed income business to Tradeweb. On June 25, 2021, Nasdaq announced the close of the sale of its U.S. fixed income business, which accelerated Newmark’s receipt of Nasdaq shares. Newmark received 6,222,340 Nasdaq shares, with a fair value of $1,093.9 million based on the closing price on June 30, 2021 included in “Other (loss) income, net” for the year ended December 31, 2021 on the accompanying consolidated statement of operations. As of December 31, 2021, Newmark has 2,497,831 Nasdaq shares, with a fair value of $524.6 million.

126


On June 25, 2021, the SPV notified RBC of its decision to settle the third and fourth Nasdaq Forwards using the Nasdaq shares the SPV received on June 25, 2021. On July 2, 2021, Newmark settled the Nasdaq Forwards with 944,329 Nasdaq shares, with a fair value of $166.0 million based on the closing price of June 30, 2021, and retained 5,278,011 Nasdaq shares.

Newmark sold 3,030,922, 343,562 and 350,000 of the Nasdaq shares for the years ended December 31, 2021, 2020 and 2019, respectively. As of the years ended December 31, 2021, 2020 and 2019 Newmark had 2,497,831, 250,742 and 343,562 shares remaining in connection with Nasdaq Earn-out. The gross proceeds of the Nasdaq shares sold were $551.1 million, $34.7 million, and $32.6 million for the years ended December 31, 2021, 2020 and 2019, respectively. Newmark recorded realized gains (loss) on the mark-to-market of these securities of $24.5 million, $2.2 million and $4.1 million for the years ended December 31, 2021, 2020 and 2019, respectively. Newmark recorded unrealized gains (loss) on the mark-to-market of these securities of $77.3 million, $5.0 million and $11.3 million for the years ended December 31, 2021, 2020 and 2019, respectively. Realized and unrealized gains on the mark-to-market of these shares are included in “Other income, net” on the accompanying consolidated statements of operations. As of December 31, 2021 and 2020, Newmark had $524.6 million and $33.3 million, respectively, included in “Marketable securities” on the accompanying consolidated balance sheets (see Note 20 — “Collateralized Transactions”).

On August 2, 2021, a subsidiary of Newmark, Newmark OpCo, entered into a Master Repurchase Agreement (the “Repurchase Agreement”) with CF Secured, LLC (“CF Secured”), an affiliate of Cantor, pursuant to which Newmark may seek, from time-to-time, to execute short-term secured financing transactions. The Company, under the Repurchase Agreement, may seek to sell securities, in this case common shares of Nasdaq, owned by the Company, to CF Secured, under the Repurchase Agreement, and agrees to repurchase those securities on a date certain at a repurchase price generally equal to the original purchase price plus interest. Pursuant to the Repurchase Agreement, as of December 31, 2021 the Company had 866,791 Nasdaq shares pledged in the amount of $182.0 million, against which Newmark received $140.0 million. The $140.0 million amount received from CF Secured is included in "Repurchase agreements and securities loaned" on the accompanying consolidated balance sheets (see Note 20 — "Collateralized Transactions" and Note 27 — “Related Party Transactions”).


(8)    Investments

Newmark has a 27% ownership in Real Estate LP, a joint venture with Cantor in which Newmark has the ability to exert significant influence over the operating and financial policies. Accordingly, Newmark accounts for this investment under the equity method of accounting. Newmark recognized equity (loss) income of $(11.6) million and $7.3 million for the years ended December 31, 2020 and 2019, respectively. Newmark did not recognize any equity (loss) or income for the year ended December 31, 2021. Equity (loss) income are included in "Other income, net" on the accompanying consolidated statements of operations. Newmark did not receive any distributions for the year ended December 31, 2021. Newmark received distribution of $0.1 million for the year ended December 31, 2020. The carrying value of these investments were $88.3 million and $88.3 million as of December 31, 2021 and 2020, respectively, included in “Other assets” on the accompanying consolidated balance sheets.

Investments Carried Under Measurement Alternatives
Newmark has acquired investments in entities for which it does not have the ability to exert significant influence over operating and financial policies (see Note 4 — “Acquisitions”).

For the years ended December 31, 2021, 2020 and 2019, Newmark recorded realized gains (losses) related to these investments of $1.6 million, $(84.2) million and $12.6 million, respectively. The changes in value are included as a part of “Other income (loss), net” on the accompanying consolidated statements of operations. The carrying value of these investments were $20.0 million and $9.9 million as of December 31, 2021 and 2020, respectively, and are included in “Other assets” on the accompanying consolidated balance sheets.


(9)    Capital and Liquidity Requirements

Newmark is subject to various capital requirements in connection with seller/servicer agreements that Newmark has entered into with the various GSEs. Failure to maintain minimum capital requirements could result in Newmark’s inability to originate and service loans for the respective GSEs and could have a direct material adverse effect on the accompanying consolidated financial statements. Management believes that, as of December 31, 2021 and 2020, Newmark had met all capital requirements. As of December 31, 2021, the most restrictive capital requirement was the net worth requirement of the Federal National Mortgage Association (“Fannie Mae”). Newmark exceeded the minimum requirement by $400.5 million.                                                
127



Certain of Newmark’s agreements with Fannie Mae allow Newmark to originate and service loans under Fannie Mae’s DUS Program. These agreements require Newmark to maintain sufficient collateral to meet Fannie Mae’s restricted and operational liquidity requirements based on a pre-established formula. Certain of Newmark’s agreements with the Federal Home Loan Mortgage Corporation (“Freddie Mac”) allow Newmark to service loans under TAH. These agreements require Newmark to pledge sufficient collateral to meet Freddie Mac’s liquidity requirement of 8% of the outstanding principal of TAH loans serviced by Newmark. Management believes that, as of December 31, 2021 and 2020, Newmark had met all liquidity requirements.

In addition, as a servicer for Fannie Mae, the Government National Mortgage Association (“Ginnie Mae”) and Federal Housing Administration, Newmark is required to advance to investors any uncollected principal and interest due from borrowers. Outstanding borrower advances were $0.9 million and $0.8 million as of December 31, 2021 and 2020, respectively, and are included in “Other assets” on the accompanying consolidated balance sheets.

(10)    Loans Held for Sale, at Fair Value

Loans held for sale, at fair value represent originated loans that are typically financed by short-term warehouse facilities (see Note 21 — “Warehouse Facilities Collateralized by U.S. Government Sponsored Enterprises”) and sold within 45 days from the date the mortgage loan is funded. Newmark initially and subsequently measures all loans held for sale at fair value on the accompanying consolidated balance sheets. The fair value measurement falls within the definition of a Level 2 measurement (significant other observable inputs) within the fair value hierarchy. Electing to use fair value allows a better offset of the change in the fair value of the loans and the change in fair value of the derivative instruments used as economic hedges. Loans held for sale had a cost basis and fair value as follows (in thousands):

December 31,
 20212020
Cost Basis$1,051,220 $1,062,511 
Fair Value1,072,479 1,086,805 
 
As of December 31, 2021 and 2020, all of the loans held for sale were either under commitment to be purchased by Freddie Mac or had confirmed forward trade commitments for the issuance and purchase of Fannie Mae or Ginnie Mae mortgage-backed securities that will be secured by the underlying loans. As of December 31, 2021 and 2020, there were no loans held for sale that were 90 days or more past due or in nonaccrual status.

Newmark records interest income on loans held for sale, in accordance with the terms of the individual loans, during the period prior to sale. Interest income on loans held for sale is included in “Management services, servicing fees and other” on the accompanying consolidated statements of operations. Gains (losses) for fair value adjustments on loans held for sale is included in “Gains from mortgage banking activities/originations, net” on the accompanying consolidated statements of operations. Interest income and gains (losses) for fair value adjustments on loans held for sale were as follows (in thousands):

 Year Ended December 31,
 202120202019
Interest income on loans held for sale$20,287 $27,560 $34,239 
Gains (loss) recognized on change in fair value on loans held for sale21,259 24,294 5,174 


(11)    Derivatives

Newmark accounts for its derivatives at fair value and recognizes all derivatives as either assets or liabilities on the accompanying consolidated balance sheets. In its normal course of business, Newmark enters into commitments to extend credit for mortgage loans at a specific rate (rate lock commitments) and commitments to deliver these loans to third-party investors at a fixed price (forward sale contracts). In addition, Newmark has entered into the Nasdaq Forwards (see Note 1 — “Organization and Basis of Presentation”) that are accounted for as derivatives.

The fair value of derivative contracts, computed in accordance with Newmark’s netting policy, is set forth below (in thousands):
128


 December 31, 2021December 31, 2020
Derivative contractAssetsLiabilities
Notional
Amounts(1)
AssetsLiabilities
Notional
Amounts(1)
Rate lock commitments$3,957 $2,836 $174,787 $21,034 $2,977 $296,972 
Nasdaq Forwards   12,822  174,000 
Forward sale contracts4,544 2,180 1,226,007 7,632 14,971 1,359,482 
Total$8,501 $5,016 $1,400,794 $41,488 $17,948 $1,830,454 
(1)Notional amounts represent the sum of gross long and short derivative contracts, an indication of the volume of Newmark’s derivative activity, and do not represent anticipated losses.

The change in fair value of rate lock commitments and forward sale contracts related to mortgage loans are reported as part of “Gains from mortgage banking activities/originations, net” on the accompanying consolidated statements of operations. The change in fair value of rate lock commitments are disclosed net of $1.0 million, $2.1 million and $2.0 million of expenses for the years ended December 31, 2021, 2020 and 2019, respectively. The changes in fair value of rate lock commitments are reported as part of “Compensation and employee benefits” on the accompanying consolidated statements of operations.

Gains and losses on derivative contracts, which are included on the accompanying consolidated statements of operations were as follows (in thousands):
 Location of gain (loss) recognized in income for derivativesYear Ended December 31,
 202120202019
Derivatives not designed as hedging instruments: 
Nasdaq ForwardsOther income (loss), net$(12,475)$(13,680)$(51,117)
Rate lock commitmentsGains (loss) from mortgage banking activities/originations, net2,162 20,125 21,916 
Rate lock commitmentsCompensation and employee benefits(1,043)(2,068)(2,004)
Forward sale contractsGains (loss) from mortgage banking activities/originations, net2,365 (7,339)851 
Total $(8,991)$(2,962)$(30,354)
 
Derivative assets and derivative liabilities are included in “Other current assets”, “Other assets” and the “Accounts payable, accrued expenses and other liabilities”, on the accompanying consolidated balance sheets.

(12)    Credit Enhancement Receivable, Credit Enhancement Deposit and Contingent Liability

Newmark was a party to a Credit Enhancement Agreement (“CEA”), dated March 9, 2012, with German American Capital Corporation and Deutsche Bank Americas Holding Corporation (together, the “DB Entities”). On October 20, 2016, the DB Entities assigned the CEA to Deutsche Bank AG Cayman Island Branch, a Cayman Island Branch of Deutsche Bank AG (“DB Cayman”). Under the terms of these agreements, DB Cayman provided Newmark with varying levels of ongoing credit protection, subject to certain limits, for Fannie Mae and Freddie Mac loans subject to loss-sharing (see Note 23 — “Financial Guarantee Liability”) in Newmark’s servicing portfolio as of March 9, 2012. DB Cayman also reimbursed Newmark for any losses incurred due to violation of underwriting and servicing agreements that occurred prior to March 9, 2012. In accordance within the terms of the CEA, Newmark paid all amounts due to the DB Entities on March 23, 2021 fulfilling the Company's obligations under the agreement. For the years ended December 31, 2021 and 2020, there were no reimbursements under the CEA.

Newmark's servicing portfolio consisted of the following loss-sharing components (in thousands):
December 31,
 20212020
Total credit risk loan portfolio$25,764,721 $24,048,754 
Maximum DB Cayman credit protection 18,689 
Maximum pre-credit enhancement loss exposure$7,785,850 $7,172,509 
Maximum DB Cayman credit protection 6,230 
Maximum loss exposure without any form of credit protection$7,785,850 $7,166,279 
Credit enhancement receivable
As of December 31, 2021 and 2020, there were no credit enhancement receivables.

129


Credit enhancement deposit
The CEA required the DB Entities to deposit $25.0 million into Newmark’s Fannie Mae restricted liquidity account (see Note 9 — “Capital and Liquidity Requirements”). On of March 23, 2021, Newmark returned the credit enhancement deposit of $25.0 million to the DB Entities.

The $25.0 million deposit was included in “Accounts payable, accrued expenses and other liabilities” and "Other long-term liabilities", respectively, on the accompanying consolidated balance sheets as of December 31, 2020.

Contingent liability
Under the CEA, Newmark was required to pay DB Cayman, on March 9, 2021, an amount equal to 50% of the positive difference, if any, between (a) $25.0 million, and (b) Newmark’s unreimbursed loss-sharing payments from March 9, 2012 through March 9, 2021 on Newmark’s servicing portfolio as of March 9, 2012. On March 23, 2021, Newmark paid DB Cayman the entire outstanding amount. As of December 31, 2020, contingent liabilities were $12.3 million, and was included in “Accounts payable, accrued expenses and other liabilities” on the accompanying consolidated balance sheets. There was no liability as of December 31, 2021.

(13)    Revenues from Contracts with Customers

The following table presents Newmark’s total revenues separately for its revenues from contracts with customers and other sources of revenues (in thousands):
 Year Ended December 31,
 202120202019
Revenues from contracts with customers:
Leasing and other commissions$826,942 $513,842 $854,780 
Capital markets commissions938,305 454,106 541,255 
Management services733,761 467,453 446,367 
Total2,499,008 1,435,401 1,842,402 
Other sources of revenue(1):
Gains from mortgage banking activities/originations, net225,481 310,914 198,085 
Servicing fees and other
181,954 158,683 177,645 
Total$2,906,443 $1,904,998 $2,218,132 
(1)Although these items have customers under contract, they were recorded as other sources of revenue as they were excluded from the scope of ASU No. 2014-9.



Disaggregation of revenues
Newmark’s chief operating decision-maker, regardless of geographic location, evaluates the operating results, including revenues, of Newmark as total real estate (see Note 3 — “Summary of Significant Accounting Policies” for further discussion).

Contract balances
The timing of Newmark’s revenue recognition may differ from the timing of payment by its customers. Newmark records a receivable when revenue is recognized prior to payment and Newmark has an unconditional right to payment. Alternatively, when payment precedes the provision of the related services, Newmark records deferred revenue until the performance obligations are satisfied.

Newmark’s deferred revenue primarily relates to customers paying in advance or billed in advance where the performance obligation has not yet been satisfied. Deferred revenue at December 31, 2021 and 2020 was $3.7 million and $2.9 million, respectively. During the years ended December 31, 2021 and 2020, Newmark recognized revenue of $2.1 million and $2.8 million, respectively, that was recorded as deferred revenue at the beginning of the period.

For Knotel and Deskeo, the aggregate amount of the transaction price allocated to the Company’s remaining performance obligations that represent contracted customer revenues that have not yet been recognized as revenue as of December 31, 2021, that will be recognized as revenue in future periods over the life of the customer contracts, in accordance with ASC 606, is approximately $180.4 million. Over half of the remaining performance obligation as of December 31, 2021 is scheduled to be recognized as revenue within the next twelve months, with the remaining to be recognized over the remaining life of the customer contracts, which extends through 2028.

130


Approximate future cash flows to be received over the next five years at December 31, 2021 are as follows (in thousands):

2022$93,352 
202353,580 
202421,927 
20257,305 
20263,072 
Thereafter1,125 
Total$180,361 

(14)    Gains from Mortgage Banking Activities/Originations, Net

Gains from mortgage banking activities/originations, net consists of the following activity (in thousands):
 Year Ended December 31,
 202120202019
Fair value of expected net future cash flows from servicing recognized at commitment, net
$136,406$194,814$109,249
Loan originations related fees and sales premiums, net89,075 116,100 88,836 
Total$225,481 $310,914 $198,085 

(15)     Mortgage Servicing Rights, Net

    The changes in the carrying amount of MSRs were as follows (in thousands):
 Year Ended December 31,
Mortgage Servicing Rights202120202019
Beginning Balance$528,983 $432,666 $416,131 
Additions147,789 193,913 103,160 
Purchases from an affiliate 200 1,489 
Amortization(113,284)(97,796)(88,114)
Ending Balance$563,488 $528,983 $432,666 
Valuation Allowance
Beginning Balance$(34,254)$(19,022)$(4,322)
Decrease (increase)21,068 (15,232)(14,700)
Ending Balance$(13,186)$(34,254)$(19,022)
Net Balance$550,302 $494,729 $413,644 
 
Servicing fees are included in “Management services, servicing fees and other” on the accompanying consolidated statements of operations and were as follows (in thousands):
 Year Ended December 31,
 202120202019
Servicing fees$138,495 $116,005 $104,305 
Escrow interest and placement fees4,415 6,140 22,417 
Ancillary fees16,932 7,353 13,671 
Total$159,842 $129,498 $140,393 

 
Newmark’s primary servicing portfolio at December 31, 2021 and 2020 was $68.4 billion and $66.3 billion, respectively. Also, Newmark is the named special servicer for a number of commercial mortgage-backed securitizations. Upon certain specified events (such as, but not limited to, loan defaults and loans assumptions), the administration of the loan is transferred to Newmark. Newmark’s special servicing portfolio was $2.0 billion and $2.3 billion at December 31, 2021 and 2020, respectively.
131



The estimated fair value of the MSRs at December 31, 2021 and 2020 was $608.0 million and $527.1 million, respectively.

Fair values are estimated using a valuation model that calculates the present value of the future net servicing cash flows. The cash flows assumptions used are based on assumptions Newmark believes market participants would use to value the portfolio. Significant assumptions include estimates of the cost of servicing per loan, discount rate, earnings rate on escrow deposits and prepayment speeds.

The discount rates used in measuring fair value for the years ended December 31, 2021 and 2020 were between 6.1% and 13.5% and varied based on investor type. An increase in discount rate of 100 basis points or 200 basis points would result in a decrease in fair value by $18.0 million and $35.1 million, respectively, at December 31, 2021 and by $14.8 million and $28.9 million, respectively, at December 31, 2020.

(16)    Goodwill and Other Intangible Assets, Net

The changes in the carrying amount of goodwill were as follows (in thousands):
Balance, January 1, 2020$557,914 
Acquisitions6,294 
Measurement period adjustments(3,876)
Balance, December 31, 2020560,332 
Acquisitions97,168 
Measurement period adjustments(369)
Balance, December 31, 2021$657,131 

Goodwill is not amortized and is reviewed annually for impairment or more frequently if impairment indicators arise, in accordance with U.S. GAAP guidance on Goodwill and Other Intangible Assets. Newmark completed its annual goodwill impairment testing for the years ended December 31, 2021 and 2020, which did not result in a goodwill impairment (see Note 4 — “Acquisitions” for more information).

Other intangible assets consisted of the following (in thousands, except weighted-average life):
 December 31, 2021
 Gross
Amount
Accumulated
Amortization
Net
Carrying
Amount
Weighted-
Average
Remaining
Life (Years)
Indefinite life:    
Trademark and trade names$11,350 $— $11,350 N/A
License agreements (GSE)5,390 — 5,390 N/A
Definite life:
Trademark and trade names12,765 (6,021)6,744 3.7
Non-contractual customers30,131 (12,815)17,316 9.4
License agreements4,981 (4,981) 0.0
Non-compete agreements6,558 (3,898)2,660 3.5
Contractual customers33,731 (3,822)29,909 7.0
Other4,552 (1,722)2,830 5.3
 Total$109,458 $(33,259)$76,199 7.1

132


 December 31, 2020
 Gross
Amount
Accumulated
Amortization
Net
Carrying
Amount
Weighted-
Average
Remaining
Life (Years)
Indefinite life:    
Trademark and trade names$11,350 $— $11,350 N/A
License agreements (GSE)5,390 — 5,390 N/A
Definite life:
Trademark and trade names5,704 (4,519)1,185 0.1
Non-contractual customers30,131 (9,729)20,402 7.2
License agreements4,981 (4,266)715 0.0
Non-compete agreements6,557 (2,920)3,637 0.6
Contractual customers3,052 (1,584)1,468 0.4
Other350 (208)142 0.0
 Total$67,515 $(23,226)$44,289 5.5

Intangible amortization expense for the years ended December 31, 2021, 2020 and 2019 was $8.9 million, $6.7 million and $6.9 million, respectively. Intangible amortization is included as a part of “Depreciation and amortization” on the accompanying consolidated statements of operations. Impairment charges are included in intangible amortization expense.
    
    The estimated future amortization of definite life intangible assets as of December 31, 2021 was as follows (in thousands):
2022$10,196 
20239,836 
20249,282 
20257,929 
20266,820 
Thereafter15,396 
Total$59,459 


(17)    Fixed Assets, Net

Fixed assets, net consisted of the following (in thousands):
December 31,
20212020
Leasehold improvements, furniture and fixtures, and other fixed assets$184,704 $126,428 
Software, including software development costs32,851 30,928 
Computer and communications equipment27,382 26,168 
Total, cost244,937 183,524 
Accumulated depreciation and amortization(109,181)(87,157)
Total, net$135,756 $96,367 
 
Depreciation expense for the years ended December 31, 2021, 2020 and 2019 was $22.0 million, $22.9 million and $22.7 million, respectively. Newmark recorded an impairment charge of $6.0 million and $5.0 million for internally developed software for the years ended December 31, 2020 and 2019, respectively. The impairment charge was included as a part of "Depreciation and amortization" on the accompanying consolidated statements of operations. There is no impairment recorded for the year ended December 31, 2021.

Capitalized software development costs for the years ended December 31, 2021, 2020 and 2019 were $0.7 million, $2.0 million and $5.9 million, respectively. Amortization of software development costs totaled $1.3 million, $1.3 million and $2.0 million for the years ended December 31, 2021, 2020 and 2019, respectively. Amortization of software development costs is included as part of “Depreciation and amortization” on the accompanying consolidated statements of operations.

133



(18)    Leases

Newmark has operating leases for real estate and equipment. These leases have remaining lease terms ranging from 1 to 16 years, some of which include options to extend the leases in 5 to 10 years increments for up to 10 years. Renewal periods are included in the lease term only when renewal is reasonably certain, which is a high threshold and requires management to apply the judgment to determine the appropriate lease term. Certain leases also include periods covered by an option to terminate the lease if Newmark is reasonably certain not to exercise the termination option. The Company measures its lease payments by including fixed rental payments and, where relevant, variable rental payments tied to an index, such as the Consumer Price Index. Payments for leases in place before the date of adoption of ASC 842, Leases were determined based on previous leases guidance. The Company recognizes lease expense for its operating leases on a straight-line basis over the lease term and variable lease expense not included in the lease payment measurement is recognized as incurred. All leases were classified as operating leases as of December 31, 2021.

Pursuant to the accounting policy election, leases with an initial term of twelve months or less are not recognized on the balance sheet. The short-term lease expense over the period reasonably reflects the Company’s short-term lease commitments.

ASC 842, Leases requires the Company to make certain assumptions and judgments in applying the guidance, including determining whether an arrangement includes a lease, determining the term of a lease when the contract has renewal or cancellation provisions, and determining the discount rate.

The Company determines whether an arrangement is a lease or includes a lease at the contract inception by evaluating whether the contract conveys the right to control the use of an identified asset for a period of time in exchange for consideration. If the Company has the right to obtain substantially all of the economic benefits from, and can direct the use of, the identified asset for a period of time, the Company accounts for the identified asset as a lease. The Company has elected the practical expedient to not separate lease and non-lease components for all leases other than real estate leases. The primary non-lease component that is combined with a lease component represents operating expenses such as utilities, maintenance or management fees.

As the rate implicit in the lease is not usually available, the Company used an incremental borrowing rate based on the information available at the adoption date of the new Leases standard in determining the present value of lease payments for existing leases. The Company has elected to use a portfolio approach for the incremental borrowing rate, applying corporate bond rates to the leases. The Company calculated the appropriate rates with reference to the lease term and lease currency. The Company uses information available at the lease commencement date to determine the discount rate for any new leases.

Operating lease costs were $75.5 million, $50.4 million and $47.1 million for the years ended December 31, 2021, 2020 and 2019, respectively, and are included in “Operating, administrative and other” on the accompanying consolidated statements of operations. Operating cash flows for the years ended December 31, 2021, 2020 and 2019, included payments of $81.7 million, $49.0 million and $44.4 million for operating lease liabilities, respectively. As of December 31, 2021 and 2020, Newmark did not have any leases that have not yet commenced but that create significant rights and obligations. For the years ended December 31, 2021, 2020 and 2019, respectively, Newmark had short-term lease expense of $1.1 million, $0.8 million and $2.3 million. For the years ended December 31, 2021, 2020 and 2019, respectively, Newmark had sublease income of $0.6 million, $1.3 million and $0.7 million. During 2020 Newmark recorded a lease impairment charge of $5.1 million to "Operating administrative and other" on the accompanying consolidated statements of operations.

The weighted-average discount rate as of December 31, 2021 and 2020 was 3.95% and 7.11% and the remaining weighted-average lease term was 7.4 years and 8.2 years, respectively.

As of December 31, 2021 and 2020, Newmark had operating lease Right-of-use assets of $606.6 million and $190.5 million, respectively, and operating lease Right-of-use liabilities of $82.0 million and $29.5 million, respectively, recorded in “Accounts payable, and accrued expenses and other liabilities” and $586.1 million and $218.6 million, respectively, recorded in “Right-of-use liabilities”, on the accompanying consolidated balance sheets.

Rent expense, including the operating lease costs above, for the years ended December 31, 2021, 2020 and 2019 was $105.2 million, $49.9 million and $49.4 million, respectively. Rent expense is included in “Operating, administrative and other” on the accompanying consolidated statements of operations.

134


Newmark is obligated for minimum rental payments under various non-cancelable operating leases, principally for office space, expiring at various dates through 2032. Certain of these leases contain escalation clauses that require payment of additional rent to the extent of increases in certain operating or other costs.

Minimum lease payments under these arrangements were as follows (in thousands):
December 31,
20212020
2022$113,822 $45,701 
2023112,840 42,072 
2024106,038 40,507 
2025101,211 37,866 
202696,493 36,520 
Thereafter274,764 126,668 
Total lease payments805,168 329,334 
Less: Interest137,141 81,237 
Present value of lease liability$668,027 $248,097 

(19)    Other Current Assets and Other Assets

Other current assets consisted of the following (in thousands):
December 31,
 20212020
Derivative assets$8,501 $32,259 
Prepaid expenses36,422 18,900 
Other taxes17,383 9,204 
Rent and other deposits20,471 1,539 
Other560 1,888 
Total$83,337 $63,790 



Other assets consisted of the following (in thousands):
December 31,
 20212020
Deferred tax assets$70,191 $187,526 
Equity method investment88,308 88,315 
Debt securities 12,754 
Non-marketable investments20,017 9,927 
Derivative assets 9,229 
Other33,965 15,171 
Total$212,481 $322,922 


(20)    Repurchase Agreements and Securities Loaned

Securities sold under Repurchase Agreements are accounted for as collateralized financing transactions and are recorded at the contractual amount for which the securities will be repurchase, including accrued interest. As of December 31, 2021, Cantor facilitated Repurchase Agreements between the Company and Cantor in the amount of $140.0 million. The market value of the securities pledged as of December 31, 2021, were $182.0 million (see Note 7 — "Marketable Securities" and Note 27 — “Related Party Transactions”). The cash collateral received from Cantor bore an interest rate of 0.95%. As of December 31, 2020, Newmark had securities loaned with Cantor of $33.3 million. The market value of the securities loaned was $32.6 million as of December 31, 2020. The cash collateral received from Cantor bore an interest rate of 0.85% as of December 31, 2020.


135


(21)    Warehouse Facilities Collateralized by U.S. Government Sponsored Enterprises

Newmark uses its warehouse facilities and repurchase agreements to fund mortgage loans originated under its various lending programs. Outstanding borrowings against these lines are collateralized by an assignment of the underlying mortgages and third-party purchase commitments and are recourse only to Berkeley Point Capital, LLC.

Newmark had the following lines available and borrowings outstanding (in thousands):
 Committed
Lines
Uncommitted
Lines
Balance at December 31, 2021Balance at December 31, 2020
Stated Spread
to One-Month
LIBOR/SOFR(3)
Rate Type
Warehouse facility due October 7, 2022(1)(2)
$600,000 $— $384,571 $358,247 
130 bps - 140 bps
Variable
Warehouse facility due June 15, 2022450,000 — 243,659 292,040 
130 bps -140 bps
Variable
Warehouse facility due June 15, 2022— 300,000 135,601 — 
130 bps
Variable
Warehouse facility due September 25, 2022400,000 — 193,091 146,380 
130 bps - 140 bps
Variable
Fannie Mae repurchase agreement, open maturity(3)
— 400,000 93,771 264,535 
115 bps
Variable
Total$1,450,000 $700,000 $1,050,693 $1,061,202 
(1)The warehouse line established a $125.0 million sublimit line of credit to fund potential principal and interest servicing advances on the Company's Fannie Mae portfolio during the forbearance period related to the CARES Act. Advances will have an interest rate of 1-month LIBOR plus 180 bps. There were no outstanding under this sublimit as of December 31, 2021.
(2)The warehouse line was temporarily increased by $300 million to $900 million for the period December 1, 2020 to February 1, 2021.
(3)The spread for the Fannie Mae repurchase agreement is to SOFR. The warehouse facilities are to LIBOR.

Pursuant to the terms of the warehouse facilities, Newmark is required to meet several financial covenants. Newmark was in compliance with all covenants as of December 31, 2021 and 2020, respectively.

The borrowing rates on the warehouse facilities are based on short-term LIBOR or SOFR plus applicable margins. Due to the short-term maturity of these instruments, the carrying amounts approximate fair value.


(22)    Long-Term Debt

Long-term debt consisted of the following (in thousands):
December 31,
 20212020
6.125% Senior Notes
$545,239 $542,772 
Credit Facility 137,613 
Total$545,239 $680,385 

6.125% Senior Notes
On November 6, 2018, Newmark closed its offering of $550.0 million aggregate principal amount of 6.125% Senior Notes due 2023 (the “6.125% Senior Notes”). The 6.125% Senior Notes were priced on November 1, 2018 at 98.94% to yield 6.375%. The 6.125% Senior Notes were offered and sold by Newmark in a private offering exempt from the registration requirements under the Securities Act of 1933, as amended (“Securities Act”). The 6.125% Senior Notes were subsequently exchanged for notes with substantially similar terms that were registered under the Securities Act. The 6.125% Senior Notes bear an interest rate of 6.125% per annum, payable on each May 15 and November 15, beginning on May 15, 2019, and will mature on November 15, 2023.

The carrying amount of the 6.125% Senior Notes was determined as follows (in thousands):
December 31,
 20212020
Principal balance$550,000 $550,000 
Less: debt issue cost2,404 3,688 
Less: debt discount2,357 3,540 
Total$545,239 $542,772 

Newmark uses the effective interest rate method to amortize debt discounts and uses the straight-line method to amortize debt issue costs over the life of the notes. Interest expense, amortization of debt issue costs and amortization of the
136


debt discount of the 6.125% Senior Notes, included in “Interest (expense) income, net” on the accompanying consolidated statements of operations, were as follows (in thousands):
 Year Ended December 31,
202120202019
Interest expense$33,687 $33,687 $34,730 
Debt issue cost amortization1,284 1,284 1,282 
Debt discount amortization1,183 1,183 565 
Total$36,154 $36,154 $36,577 

Debt Repurchase Program
On June 16, 2020, the Newmark Board of Directors and its Audit Committee authorized a debt repurchase program for the repurchase by Newmark of up to $50.0 million of Newmark’s 6.125% Senior Notes and any future debt securities issued by the Company.

As of December 31, 2021, Newmark had $50.0 million remaining under its debt repurchase authorization.

Credit Facility
On November 28, 2018, Newmark entered into a credit agreement by and among Newmark, the several financial institutions from time to time party thereto, as Lenders, and Bank of America N.A., as administrative agent (the “Credit Agreement”). The Credit Agreement provided for a $250.0 million three-year unsecured senior revolving credit facility (the “Credit Facility”). Borrowings under the Credit Facility bore an annual interest rate equal to, at Newmark’s option, either (a) LIBOR for specified periods, or upon the consent of all Lenders, such other period that is 12 months or less, plus an applicable margin, or (b) a base rate equal to the greatest of (i) the federal funds rate plus 0.5%, (ii) the prime rate as established by the administrative agent, and (iii) one-month LIBOR plus 1.0%, plus an applicable margin. The applicable margin is 2.0% with respect to LIBOR borrowings and can range from 1.25% to 2.25% in (a) above and was 1.00% with respect to base rate borrowings and can range from 0.25% to 1.25% in (b) above, depending upon Newmark’s credit rating. The Credit Facility also provides for an unused facility fee.

On February 26, 2020, Newmark entered into an amendment to the Credit Agreement, increasing the size of the Credit Facility to $425.0 million (the “Amended Credit Facility”) and extending the maturity date to February 26, 2023. The annual interest rate on the Amended Credit Facility was reduced to LIBOR plus 1.75%, subject to a pricing grid linked to Newmark’s credit ratings from Standard & Poor’s and Fitch.

On March 16, 2020, Newmark entered into a second amendment to the Credit Agreement, increasing the size of the Amended Credit Facility to $465.0 million (the "Second Amended Credit Facility"). The annual interest rate on the Second Amended Credit Facility is LIBOR plus 1.75%, subject to a pricing grid linked to Newmark’s credit ratings from Standard & Poor’s and Fitch. In July 2021, Newmark paid the $140.0 million outstanding on the Credit Facility.

Details of the Credit Facility are as follows (in thousands):
December 31,
 20212020
Principal balance$ $140,000 
Less: Debt issue cost 2,387 
Total$ $137,613 

As of December 31, 2021 and 2020, borrowings under the Credit Facility carried an interest rate of 0.00% and 1.90%, with a weighted-average interest rate of 1.03% and 2.37%, respectively. Newmark uses the straight-line method to amortize debt issue costs over the life of the notes. Interest expense and amortization of debt issue costs of the Credit Facility, included in “Interest (expense) income, net” on the accompanying consolidated statements of operations, were as follows (in thousands):
 Year Ended December 31,
202120202019
Interest expense$1,623 $6,618 $1,865 
Debt issue cost amortization826 1,101 565 
Unused facility fee972 354 627 
Total$3,421 $8,073 $3,057 

137


On November 30, 2018, Newmark entered into an unsecured credit agreement (the “Cantor Credit Agreement”) with Cantor (see Note 27 — “Related Party Transactions” for a more detailed discussion).

(23)    Financial Guarantee Liability

Newmark shares risk of loss for loans originated under the Fannie Mae DUS and Freddie TAH programs and could incur losses in the event of defaults under or foreclosure of these loans. Under the loss-share guarantee, Newmark’s maximum liability to the extent of actual losses incurred is approximately 33% of the outstanding principal balance on Fannie Mae DUS or Freddie TAH loans. Risk-sharing percentages are established on a loan-by-loan basis when originated, with most loans at 33% and “modified” loans at lower percentages. Under certain circumstances, risk-sharing percentages can be revised subsequent to origination or Newmark could be required to repurchase the loan. In the event of a loss resulting from a catastrophic event that is not required to be covered by borrowers’ insurance policies, Newmark can recover the loss under its mortgage impairment insurance policy. Any potential recovery is subject to the policy’s deductibles and limits.

At December 31, 2021, the credit risk loans being serviced by Newmark on behalf of Fannie Mae and Freddie Mac had outstanding principal balances of $25.8 billion with a maximum potential loss of $7.8 billion. At December 31, 2020, the credit risk loans being serviced by Newmark on behalf of Fannie Mae and Freddie Mac had outstanding principal balances of approximately $24.0 billion with a maximum potential loss of approximately $7.2 billion, of which $6.2 million was covered by the Credit Enhancement Agreement (see Note 12 — “Credit Enhancement Receivable, Credit Enhancement Deposit and Contingent Liability”). As of December 31, 2021, there were no loans covered by the Credit Enhancement Agreement.

Newmark’s current estimate of expected credit losses considers various factors, including, without being limited to, historical default and losses, current delinquency status, loan size, terms, amortization types, the forward-looking view of the primary risk drivers (debt-service coverage ratio and loan-to-value) based on forecasts in economic conditions and local market performance. During the years ended December 31, 2021 and 2020, there was a decrease to the reserve by $3.6 million and an increase to the reserve by $11.6 million, respectively. A loan is considered to be delinquent once it is 60 days past due. As of December 31, 2021, there were two loans in the credit risk portfolio with an outstanding principal balance of $33.6 million, with a maximum loss exposure of $11.2 million, that were in default. If the two loans in default resulted in a loss event, proceeds from the liquidation of the assets are estimated to be approximately $28.4 million based on current estimates of fair value. Newmark’s share of the loss would approximate $2.3 million. As of December 31, 2020, there were four loans in the credit risk portfolio with outstanding principal balances of $53.5 million, with a maximum loss exposure of $17.8 million, that were delinquent. If all four delinquent loans resulted in a loss event, proceeds from the liquidation of the assets are estimated to be approximately $39.0 million based on estimates of fair value at December 31, 2020. Newmark's share of the loss would approximate $5.3 million. As of December 31, 2021, no actual losses were incurred.

The provisions for risk-sharing were included in “Operating, administrative and other” on the accompanying consolidated statements of operations as follows (in thousands):
Balance, January 1, 2020$15 
Impact of adopting ASC 32617,935 
Provision for expected credit losses11,631 
Balance, December 31, 202029,581 
Provision for expected credit losses(3,592)
Balance, December 31, 2021$25,989 


(24)    Concentrations of Credit Risk

The lending activities of Newmark create credit risk in the event that counterparties do not fulfill their contractual payment obligations. In particular, Newmark is exposed to credit risk related to the Fannie Mae DUS and Freddie Mac TAH loans (see Note 23 — “Financial Guarantee Liability”). As of December 31, 2021, 20% and 13% of $7.8 billion of the maximum loss was for properties located in California and Texas, respectively. As of December 31, 2020, 21% and 14% of $7.2 billion of the maximum loss was for properties located in California and Texas, respectively.

(25)    Escrow and Custodial Funds

In conjunction with the servicing of multifamily and commercial loans, Newmark holds escrow and other custodial funds. Escrow funds are held at unaffiliated financial institutions generally in the form of cash and cash equivalents. These funds amounted to $2.3 billion and $1.3 billion, as of December 31, 2021 and 2020, respectively. These funds are held for the
138


benefit of Newmark’s borrowers and are segregated in custodial bank accounts. These amounts are excluded from the assets and liabilities of Newmark.

(26)    Fair Value of Financial Assets and Liabilities

U.S. GAAP guidance establishes a fair value hierarchy that prioritizes the inputs to valuation techniques used to measure fair value. The hierarchy gives the highest priority to unadjusted quoted prices in active markets for identical assets and liabilities (Level 1 measurements) and the lowest priority to unobservable inputs (Level 3 measurements). The three levels of the fair value hierarchy are as follows:
Level 1 measurements—Unadjusted quoted prices in active markets that are accessible at the measurement date for identical, unrestricted assets or liabilities.
Level 2 measurements—Quoted prices in markets that are not active or financial instruments for which all significant inputs are observable, either directly or indirectly.
Level 3 measurements—Prices or valuations that require inputs that are both significant to the fair value measurement and unobservable.
As required by U.S. GAAP guidance, assets and liabilities are classified in their entirety based on the lowest level of input that is significant to the fair value measurement. The following table sets forth by level within the fair value hierarchy financial assets and liabilities accounted for at fair value under U.S. GAAP guidance (in thousands):
 As of December 31, 2021
 Level 1Level 2Level 3Total
Assets:    
Marketable securities$524,569 $ $ $524,569 
Loans held for sale, at fair value 1,072,479  1,072,479 
Rate lock commitments  3,957 3,957 
Nasdaq Forwards    
Forward sale contracts  4,544 4,544 
Total $524,569 $1,072,479 $8,501 $1,605,549 
Liabilities:
Contingent consideration  12,338 12,338 
Rate lock commitments  2,836 2,836 
Forward sale contracts  2,180 2,180 
Total $ $ $17,354 $17,354 
 As of December 31, 2020
 Level 1Level 2Level 3Total
Assets:    
Marketable securities$33,283 $ $ $33,283 
Loans held for sale, at fair value 1,086,805  1,086,805 
Debt securities 12,754  12,754 
Rate lock commitments  21,034 21,034 
Nasdaq Forwards  12,822 12,822 
Forward sale contracts  7,632 7,632 
Total $33,283 $1,099,559 $41,488 $1,174,330 
Liabilities:
Contingent consideration$ $ $31,481 $31,481 
Rate lock commitments  2,977 2,977 
Forwards sale contracts  14,971 14,971 
Total $ $ $49,429 $49,429 

There were no transfers among Level 1, Level 2 and Level 3 for the years ended December 31, 2021 and 2020, respectively
139


Level 3 Financial Assets and Liabilities: Changes in Level 3 Nasdaq Forwards, rate lock commitments, forward sale contracts and contingent consideration measured at fair value on recurring basis were as follows (in thousands):
 As of December 31, 2021
 Opening
Balance
Total realized
and unrealized
gains (losses)
included in
Net income
IssuancesSettlementsClosing
Balance
Unrealized
gains (losses)
outstanding
Assets:      
Rate lock commitments$21,034 $3,957 $ $(21,034)$3,957 $3,957 
Forward sale contracts7,632 4,544  (7,632)4,544 4,544 
Nasdaq Forwards12,822 (12,822)    
Total $41,488 $(4,321)$ $(28,666)$8,501 $8,501 
 Opening
Balance
Total realized
and unrealized
gains (losses)
included in
Net income
IssuancesSettlementsClosing
Balance
Unrealized
gains (losses)
outstanding
Liabilities:      
Contingent consideration$31,481 $(1,351)$ $(17,792)$12,338 $12,338 
Rate lock commitments2,977 2,836  (2,977)2,836 2,836 
Forward sale contracts14,971 2,180  (14,971)2,180 2,180 
Total $49,429 $3,665 $ $(35,740)$17,354 $17,354 
 
 As of December 31, 2020
 Opening
Balance
Total realized
and unrealized
gains (losses)
included in
Net income
IssuancesSettlementsClosing
Balance
Unrealized
gains (losses)
outstanding
Assets:      
Rate lock commitments$32,035 $21,034 $ $(32,035)$21,034 $21,034 
Forward sale contracts14,389 7,632  (14,389)7,632 7,632 
Nasdaq Forwards26,502 (13,680)  12,822 12,822 
Total $72,926 $14,986 $ $(46,424)$41,488 $41,488 
 Opening
Balance
Total realized
and unrealized
gains (losses)
included in
Net income
IssuancesSettlementsClosing
Balance
Unrealized
gains (losses)
outstanding
Liabilities:      
Contingent consideration$45,172 $(11,063)$2,221 $(4,849)$31,481 $(408)
Rate lock commitments12,124 2,977 (12,124)2,977 2,977 
Forward sale contracts13,537 14,971 (13,537)14,971 14,971 
Total $70,833 $6,885 $2,221 $(30,510)$49,429 $17,540 
 

140


Quantitative Information About Level 3 Fair Value Measurements
The following tables present quantitative information about the significant unobservable inputs utilized by Newmark in the fair value measurement of Level 3 assets and liabilities measured at fair value on a recurring basis:
December 31, 2021
Level 3 assets and liabilitiesAssetsLiabilitiesSignificant Unobservable
Inputs
RangeWeighted
Average
Accounts payable, accrued expenses and other liabilities:
     
Contingent consideration$— $12,338 Discount rate
4.0% - 10.2%
(1)
8.1%
 Probability of meeting earnout and contingencies
0.0%- 99.0%
(1)
91.6%
 Financial forecast information
Derivative assets and liabilities:
Nasdaq Forwards$ $— Implied volatilityN/AN/A
Forward sale contracts$4,544 $2,180 Counterparty credit riskN/AN/A
Rate lock commitments$3,957 $2,836 Counterparty credit riskN/AN/A

December 31, 2020
Level 3 assets and liabilitiesAssetsLiabilitiesSignificant Unobservable
Inputs
RangeWeighted
Average
Accounts payable, accrued expenses and other liabilities:
     
Contingent consideration$— $31,481 Discount rate
0.3% - 10.4%
7.1%
 Probability of meeting earnout and contingencies
0% - 100%
(1)
93.9%
 Financial forecast information
Derivative assets and liabilities:
Nasdaq Forwards$12,822 $— Implied volatility
42.4% - 42.6%
(2)
42.5%
Forward sale contracts$7,632 $14,971 Counterparty credit riskN/AN/A
Rate lock commitments$21,034 $2,977 Counterparty credit riskN/AN/A
(1)Newmark’s estimate of contingent consideration as of December 31, 2021 and 2020 was based on the acquired business’ projected future financial performance, including revenues.
(2)The volatility of Newmark’s Nasdaq Forwards is primarily based on the volatility of the underlying Nasdaq stock price.

Valuation Processes - Level 3 Measurements
Both the rate lock commitments to borrowers and the forward sale contracts to investors are derivatives and, accordingly, are marked to fair value on the accompanying consolidated statements of operations. The fair value of Newmark’s rate lock commitments to borrowers and loans held for sale and the related input levels includes, as applicable:
The assumed gain loss of the expected loan sale to the investor, net of employee benefits;
The expected net future cash flows associated with servicing the loan;
The effects of interest rate movements between the date of the rate lock and the balance sheet date; and
The nonperformance risk of both the counterparty and Newmark.
The fair value of Newmark’s forward sales contracts to investors considers effects of interest rate movements between the trade date and the balance sheet date. The market price changes are multiplied by the notional amount of the forward sales contracts to measure the fair value.

The fair value of Newmark’s rate lock commitments and forward sale contracts is adjusted to reflect the risk that the agreement will not be fulfilled. Newmark’s exposure to nonperformance in rate lock and forward sale contracts is represented by the contractual amount of those instruments. Given the credit quality of Newmark’s counterparties, the short duration of rate lock commitments and forward sales contracts, and Newmark’s historical experience with the agreements, management does not believe the risk of nonperformance by Newmark’s counterparties to be significant.


141


The Nasdaq Forwards are derivatives and, accordingly, are marked to fair value on the accompanying consolidated statements of operations. The fair value of the Nasdaq Forwards are determined utilizing the following inputs, as applicable:
The underlying number of shares and the related strike price;
The maturity date; and
The implied volatility of Nasdaq’s stock price.

The fair value of Newmark’s Nasdaq Forwards considers the effects of Nasdaq’s stock price volatility between the balance sheet date and the maturity date. The fair value is determined by the use of a Black-Scholes put option valuation model.

Information About Uncertainty of Level 3 Fair Value Measurements
The significant unobservable inputs used in the fair value of Newmark’s contingent consideration are the discount rate and forecasted financial information. Significant increases (decreases) in the discount rate would have resulted in a significantly lower (higher) fair value measurement. Significant increases (decreases) in the forecasted financial information would have resulted in a significantly higher (lower) fair value measurement. As of December 31, 2021 and 2020, the present value of expected payments related to Newmark’s contingent consideration was $12.3 million and $31.5 million, respectively (see Note 31 — “Commitments and Contingencies”). As of December 31, 2021 and 2020, the undiscounted value of the payments, assuming that all contingencies are met, would be $13.2 million and $51.3 million, respectively.

Fair Value Measurements on a Non-Recurring Basis
Equity investments carried under the measurement alternative are remeasured at fair value on a non-recurring basis to reflect observable transactions which occurred during the period. Newmark applied the measurement alternative to equity securities with the fair value of $20.0 million and $9.9 million, which was included in “Other assets” on the accompanying consolidated balance sheets as of December 31, 2021 and 2020, respectively. These investments are classified within Level 2 in the fair value hierarchy, because their estimated fair value is based on valuation methods using the observable transaction price at the transaction date.

(27)    Related Party Transactions

(a)Service Agreements
Newmark receives administrative services, including but not limited to, treasury, legal, accounting, information technology, payroll administration, human resources, incentive compensation plans and other support, provided by Cantor. Allocated expenses were $23.8 million, $22.6 million and $25.0 million for the years ended December 31, 2021, 2020 and 2019, respectively. These expenses are included as part of “Fees to related parties” on the accompanying consolidated statements of operations.

(b)Loans, Forgivable Loans and Other Receivables from Employees and Partners
Newmark has entered into various agreements with certain employees and partners whereby these individuals receive loans which may be either wholly or in part repaid from the distribution of earnings that the individuals receive on some or all of their limited partnership interests or may be forgiven over a period of time. The forgivable portion of these loans is recognized as compensation expense over the life of the loans. From time to time, Newmark may also enter into agreements with employees and partners to grant bonus and salary advances or other types of loans. These advances and loans are repayable in the timeframes outlined in the underlying agreements.

As of December 31, 2021 and 2020, the aggregate balance of employee loans was $453.3 million and $454.3 million, respectively, and is included as “Loans, forgivable loans and other receivables from employees and partners, net” on the accompanying consolidated balance sheets. Compensation expense for the above-mentioned employee loans for the years ended December 31, 2021, 2020 and 2019 was $79.4 million, $73.6 million and $39.0 million, respectively. The compensation expense related to these employee loans is included as part of “Compensation and employee benefits” on the accompanying consolidated statements of operations.

Transfer of Employees to Newmark and Other Related Party Transactions
In connection with the expansion of the mortgage brokerage and lending activities, Newmark has entered into an agreement with Cantor pursuant to which five former employees of Cantor's affiliate, Cantor Commercial Real Estate ("CCRE"), transferred to Newmark, effective as of May 1, 2018. In connection with this transfer of employees, Cantor paid $6.9 million to Newmark in October 2018, and Newmark Holdings issued $6.7 million of limited partnership units and $0.2 million of cash in the form of a cash distribution agreement to the employees. In addition, Newmark Holdings issued $2.2 million of Newmark Holdings partnership units with a capital account and $0.5 million of limited partnership units in exchange
142


for the cash payment from Cantor to Newmark of $2.2 million. Newmark recorded $6.9 million and $2.2 million as “Stockholders’ equity” and “Redeemable partnership interests”, respectively, on the consolidated balance sheets.

In consideration for the Cantor payment, Newmark agreed to return up to a maximum of $3.3 million to Cantor based on the employees’ production during their first two years of employment with Newmark. In July 2020, Newmark paid $3.3 million to Cantor based on the employees’ production, satisfying this liability. As of December 31, 2021, Newmark did not have an outstanding balance to Cantor related to this transaction. Newmark has agreed to allow certain of these employees to continue to provide consulting services to Cantor in exchange for a forgivable loan which was directly paid by Cantor to these employees.

In February 2019, Newmark's Audit Committee authorized Newmark and its subsidiaries to originate and service GSE loans for Cantor and its affiliates (other than BGC) and service loans originated by Cantor and its affiliates (other than BGC) on prices, rates and terms no less favorable to Newmark and its subsidiaries than those charged by third parties. The authorization is subject to certain terms and conditions, including but not limited to: (i) a maximum amount up to $100.0 million per loan, (ii) a $250.0 million limit on loans that have not yet been acquired or sold to a GSE at any given time, and (iii) a separate $250.0 million limit on originated Fannie Mae Loans outstanding to Cantor at any given time.

On November 30, 2020, we entered into an arrangement to assist View, Inc. (“View”) in the sale of its products and services to real estate clients in exchange for commissions. View, Inc. is a Silicon Valley-based producer of high-efficiency dynamic glass that controls light, heat, and glare, providing unobstructed views and privacy using a low voltage control system. In connection with the arrangement, View also agreed to engage us as its exclusive provider of real estate services for a period of at least five years. While View is not under common control with us, it was, at the time that the agreement was executed, the target of a merger with CF Finance Acquisition Corp. II, a special purpose acquisition company sponsored by Cantor.

(c)Transactions with CCRE
Newmark has a revenue-share agreement with CCRE, in which Newmark pays CCRE for referrals for leasing or other services. Newmark did not make any payments under this agreement to CCRE for the years ended December 31, 2021, 2020 and 2019, respectively.

In addition, Newmark has a loan referral agreement in place with CCRE, in which either party can refer a loan to the other. Newmark did not have any revenues from these referrals for the years ended December 31, 2021 and 2020. Such revenues are recognized in “Gains from mortgage banking activities/originations, net” on the accompanying consolidated statements of operations. These referral fees are net of the broker fees and commissions paid to CCRE.

Newmark did not purchase any primary servicing rights during the year ended December 31, 2021. Newmark purchased the primary servicing rights of loans originated by CCRE for $227.0 million of loans originated by CCRE for $0.2 million for the year ended December 31, 2020. Newmark also services loans for CCRE on a “fee for service” basis, generally prior to a loan’s sale or securitization, and for which no MSR is recognized. Newmark recognized servicing revenues (excluding interest and placement fees) from servicing rights purchased from CCRE on a “fee for service” basis of $3.6 million, $3.8 million and $3.8 million for the years ended December 31, 2021, 2020 and 2019, respectively, which was included as part of “Management services, servicing fee and other” on the accompanying consolidated statements of operations.

On July 22, 2019, Cantor Commercial Real Estate Lending, L.P. (“CCRE Lending”), a wholly owned subsidiary of Real Estate LP, made a $146.6 million commercial real estate loan (the “Loan”) to a single-purpose company (the “Borrower”) in which Barry Gosin, Newmark’s Chief Executive Officer, owns a 19% interest. The Loan is secured by the Borrower’s interest in property in Pennsylvania that is subject to a ground lease. While CCRE Lending initially provided the full loan amount, on August 16, 2019, a third-party bank purchased approximately 80% of the Loan value from CCRE Lending, with CCRE Lending retaining approximately 20%. The Loan matures on August 6, 2029, and is payable monthly at a fixed interest rate of 4.38% per annum. Newmark provided certain commercial loan brokerage services to the Borrower in the ordinary course of its business, and the Borrower paid Newmark a fee, as the broker of the Loan, of $0.7 million. The Newmark Audit Committee approved the commercial loan brokerage services and the related fee amount received.

Transactions with Executive Officers and Directors

Executive Compensation
On December 21, 2021, the Compensation Committee approved: (i) the redemption of all of Mr. Gosin’s remaining 838,996 non-exchangeable Newmark PPSUs for $8,339,980 in cash and (ii) compensation of approximately $7,357,329 by way of the Company causing 478,328 of Mr. Gosin’s non-exchangeable Newmark PSUs to be redeemed for zero and issuing 446,711 shares of Newmark Class A Common Stock, based upon the closing price on the date the Committee approved the
143


transaction (which was $16.47) and an exchange ratio of 0.9339. The estimated pre-tax value of this transaction is $15,697,309, less applicable taxes and withholdings, using a 53.13% tax rate for Mr. Gosin.

On December 21, 2021, Mr. Lutnick elected to redeem all of his 193,530 currently exchangeable Newmark PPSUs for a cash payment of $1,465,873. In addition, upon the Compensation Committee’s approval of the monetization of Mr. Gosin’s remaining non-exchangeable Newmark PPSUs and a number of Mr. Gosin’s non-exchangeable PSUs on December 21, 2021, Mr. Lutnick (i) elected to redeem 188,883 non-exchangeable Newmark PPSUs for a cash payment of $1,954,728, and 127,799 non-exchangeable Newmark NPPSUs for a cash payment of $1,284,376, both for which he previously waived, but now accepted under the Company’s standing policy for Mr. Lutnick; and (ii) received the right to monetize, and accepted the monetization of, his remaining 122,201 non-exchangeable Newmark NPPSUs for a cash payment of $1,228,124, under such standing policy.

In connection with the foregoing, Mr. Lutnick accepted the right to monetize approximately $4,406,915 by way of the Company causing 286,511 of Mr. Lutnick’s non-exchangeable Newmark PSUs to be redeemed for zero and issuing 267,572 shares of Newmark Class A Common Stock based upon the closing price on the date the Committee approved the transaction (which was $16.47) and a .9339 exchange ratio, under the Company’s standing policy applying to Mr. Lutnick, with such acceptance of rights granted in reference to Mr. Gosin’s December 2021 transactions to the extent necessary to effectuate the foregoing (and otherwise Mr. Lutnick waived all remaining rights, which shall be cumulative). The aggregate estimated pre-tax value of these transactions is $10,340,015, less applicable taxes and withholdings, using a 57.38% tax rate for Mr. Lutnick.

On March 16, 2021, the Company redeemed 30,926 non-exchangeable Newmark Holdings PSUs held by Mr. Merkel for zero and in connection therewith issued 28,962 shares of our Class A common stock. On the same day, the Company repurchased these shares from Mr. Merkel at the closing price of our Class A common stock of $11.09 per share under our stock buyback program. The total payment delivered to Mr. Merkel was $0.3 million, less applicable taxes and withholdings. The Compensation Committee approved these transactions.

On March 16, 2021, pursuant to the Newmark standing policy for Mr. Lutnick, the Compensation Committee granted exchange rights and/or monetization rights with respect to rights available to Mr. Lutnick. Mr. Lutnick elected to waive such rights one-time with such future opportunities to be cumulative. The aggregate number of Mr. Lutnick’s units for which he waived exchange rights or other monetization rights is 4,423,457 non-exchangeable Newmark Holdings PSUs/NPSUs, inclusive of the PSUs receiving an HDU conversion right and 1,770,016 non-exchangeable Newmark Holdings PPSUs with an aggregate determination amount of $21.6 million at that time, inclusive of the PPSUs receiving an HDU conversion right.

On March 16, 2021, the Compensation Committee granted Mr. Gosin exchange rights into shares of Class A common stock with respect to 526,828 previously awarded non-exchangeable Newmark Holdings PSUs and 30,871 non-exchangeable Newmark Holdings APSUs held by Mr. Gosin (which, based on the closing price of the Class A common stock of $11.09 per share on such date and using the exchange ratio of 0.9365, had a value of $5.8 million in the aggregate). In addition, on March 16, 2021, the Compensation Committee approved removing the sale restrictions on Mr. Gosin’s remaining 178,232 restricted shares of Class A common stock in BGC (which were originally issued in 2013) and associated 82,680 remaining restricted shares of Newmark Class A common stock (issued as a result of the Company spin-off in November 2018).

On March 16, 2021, the Compensation Committee granted Mr. Rispoli (i) exchange rights into shares of Class A common stock with respect to 6,043 previously awarded non-exchangeable Newmark Holdings PSUs held by Mr. Rispoli (which, based on the closing price of the Class A common stock of $11.09 per share on such date and using the exchange ratio of 0.9365, had a value of $0.1 million); and (ii) exchange rights into cash with respect to 4,907 previously awarded non-exchangeable Newmark Holdings PPSUs held by Mr. Rispoli (which had an average determination price of $15.57 per unit, for a total of $0.1 million in the aggregate to be paid for taxes when (i) is exchanged).

On April 27, 2021, the Compensation Committee approved an additional monetization opportunity for Mr. Merkel: (i) 73,387 of Mr. Merkel’s 145,384 non-exchangeable Newmark Holdings PSUs were redeemed for zero, (ii) 19,426 of Mr. Merkel’s 86,649 non-exchangeable Newmark Holdings PPSUs were redeemed for a cash payment of $0.2 million, and (iii) 68,727 shares of our Class A common stock were issued to Mr. Merkel. On the same day, the 68,727 shares of our Class A common stock were repurchased from Mr. Merkel at $10.67 per share, the closing price of our Class A common stock on that date, under our stock buyback program. The total payment delivered to Mr. Merkel was $0.8 million, less applicable taxes and withholdings.

On June 28, 2021, in connections with the 2021 Equity Event, the Compensation Committee approved the specific transactions with respect to the Company’s executive officers set forth below. All of the transactions included in the 2021 Equity Event, with respect to Messrs. Lutnick, Gosin and Rispoli, were based on (i) the price for Newmark Class A common
144


stock of $12.50 per share, as approved by the Compensation Committee; (ii) the price of BGC Partners Class A common stock of $5.86; and (iii) the price of Nasdaq common stock of $177.11.

Howard W. Lutnick, Chairman

On June 28, 2021, the Compensation Committee approved the following for Howard W. Lutnick, the Company’s Chairman: (i) the exchange of 279,725 exchangeable Newmark Holdings PSUs (currently in the share count) into 263,025 shares of Newmark Class A common stock based on the current exchange ratio of 0.9403; (ii) the redemption of 193,530 exchangeable Newmark Holdings PPSUs for a cash payment of $2.5 million, to be remitted to the applicable tax authorities to the extent necessary for payment in connection with the delivery of the Newmark Class A common stock in (i) above; (iii) the redemption of 2,909,819 non-exchangeable Newmark Holdings PSUs, pursuant to Mr. Lutnick’s rights under his existing standing policy and issuance of 2,736,103 shares of Newmark Class A common stock to him based upon the current exchange ratio of 0.9403; (iv) the redemption of 793,398 non-exchangeable Newmark Holdings PPSUs pursuant to Mr. Lutnick’s rights under his existing standing policy for a cash payment of $22.9 million, to be remitted to the applicable tax authorities to the extent necessary for payment in connection with the delivery of the above Newmark Class A common stock in (iii) above; (v) the conversion of 552,482.62 non-exchangeable Newmark Holdings PSUs with the right to exchange PSUs into HDUs (“H-Rights”) into 552,482.62 non-exchangeable HDUs and redemption of such HDUs for their Capital Account, paid in the form of Nasdaq Shares; (vi) the redemption of 602,462.94 non-exchangeable PPSUs for a cash payment of $8.0 million, to be remitted to the applicable tax authorities to the extent necessary for payment in connection with the delivery of above Newmark Holdings HDU cash payment; (vii) the exchange of 520,380 exchangeable BGC Holdings PSUs into 520,380 shares of BGC Class A common stock; (viii) the redemption of 425,766 exchangeable BGC Holdings PPSUs for a cash payment of $2.4 million, to be remitted to the applicable tax authorities to the extent necessary for payment in connection with the delivery of the above BGC shares in (viii); (ix) the redemption of 88,636 non-exchangeable BGC Holdings PSUs pursuant to Mr. Lutnick’s rights under his existing standing policy, and the issuance of 88,636 shares of BGC Class A common stock; (x) the conversion of 1,131,774 non-exchangeable BGC Holdings PSUs with H-Rights into 1,131,774 non-exchangeable BGC Holdings HDUs; (xi) the redemption of 1,018,390 non-exchangeable BGC Holdings PPSUs with rights to redeem for cash in connection with the exercise of above BGC Holdings HDUs for a cash payment of $0.3 million, to be remitted to the applicable tax authorities to the extent necessary for payment in connection with the delivery of above BGC Holdings HDU cash payment; and (xii) the issuance of 29,059 shares of Newmark Class A common stock.

On December 28, 2021 (the “Effective Date”), the Compensation Committee awarded to Howard W. Lutnick, the Company’s Chairman and principal executive officer, a one-time $50 million bonus award in consideration of his efforts in delivering superior financial results. These efforts included his management of the Company and success in creating value for the Company’s stockholders in connection with structuring, hedging, and monetizing the Nasdaq, Inc. common stock (the “Nasdaq Shares”) held by the Company and the significant amount of income earned by the Company related to these activities and the significant increase in value of such Nasdaq Shares over time.

Barry M. Gosin, Chief Executive Officer

On September 20, 2021, the Compensation Committee approved a monetization opportunity for Mr. Gosin: all of Mr. Gosin’s 2,114,546 non-exchangeable BGC Holdings PSUs were redeemed for zero and 2,114,456 shares of BGC Class A common stock were issued to Mr. Gosin.

On June 28, 2021, the Compensation Committee approved the following for Barry M. Gosin, the Company’s Chief Executive Officer: (i) the exchange of 1,531,061.84 exchangeable Newmark Holdings units (comprised of 1,438,597.37 exchangeable Newmark Holdings PSUs and 92,464.47 exchangeable Newmark Holdings APSUs) into 1,439,658 shares of Newmark Class A common stock based upon the current exchange ratio of 0.9403; (ii) the redemption of 60,753.97 exchangeable Newmark Holdings PPSUs for a cash payment of $9.2 million, to be remitted to the applicable tax authorities to the extent necessary for payment in connection with the delivery of the Newmark shares in (i) above; (iii) the conversion of 443,871.60 non-exchangeable Newmark Holdings PSUs with H-Rights into 443,871.60 non-exchangeable Newmark Holdings HDUs, less any taxes and withholdings in excess of $5.4 million, and redemption of such HDUs for their Capital Account, paid in the form of Nasdaq Shares; (iv) the redemption of 539,080.23 non-exchangeable Newmark Holdings PPSUs for cash in connection with the delivery of the Newmark Holdings HDU cash payment in (iii) above; (v) the exchange of 3,348,706 exchangeable BGC Holdings units (comprised of 3,147,085 exchangeable BGC Holdings PSUs and 201,621 Exchangeable BGC Holdings APSUs) into 3,348,706 shares of BGC Class A common stock; (vi) the redemption of 80,891 exchangeable BGC Holdings PPSUs for a cash payment of $9.8 million, to be remitted to the applicable tax authorities to the extent necessary for payment in connection with the delivery of the BGC shares in (v) above; (vii) the conversion of 1,592,016 non-exchangeable BGC Holdings PSUs with H-Rights to into 1,592,016 non-exchangeable BGC Holdings HDUs, less applicable taxes and withholdings in excess of the BGC Holdings PPSU value in (viii) below; (viii) the redemption of 264,985 non-exchangeable BGC Holdings PPSUs with rights to redeem for cash in connection with exercise of above BGC Holdings HDUs
145


for a cash payment of $0.0 million, to be remitted to the applicable tax authorities in connection with the delivery of the BGC Holdings HDU cash payment in (vii) above; and (ix) the issuance of 12,500 Newmark Class A common stock.


Michael J. Rispoli, Chief Financial Officer

On June 28, 2021, the Compensation Committee approved the following for Mr. Michael Rispoli, the Company’s Chief Financial Officer: (i) the exchange of 23,124 exchangeable Newmark Holdings PSUs into 21,744 shares of Newmark Class A common stock based on the current exchange ratio of 0.9403; (ii) the redemption of 18,668.77 exchangeable Newmark Holdings PPSUs for a cash payment of $0.2 million, to be remitted to the applicable tax authorities to the extent necessary for payment in connection with the delivery of the Newmark shares in (i) above; (iii) the redemption of 6,000 non-exchangeable Newmark Holdings PSUs and the issuance of 5,642 Restricted Shares of Newmark Class A common stock based upon the current exchange ratio of 0.9403; (iv) the conversion of 5,846 non-exchangeable Newmark Holdings PSUs with H-Rights into 5,846 non-exchangeable Newmark Holdings HDUs and the redemption of such HDUs for their Capital Account, paid in the form of Nasdaq Shares; (v) the redemption of 4,917 non-exchangeable Newmark Holdings PPSUs with rights to redeem for cash in connection with the exercise of above Newmark Holdings HDUs for a cash payment of $0.1 million, to be remitted to the applicable tax authorities to the extent necessary for payment in connection with the delivery of the HDU cash payment in (iv) above; (vi) the exchange of 36,985 exchangeable BGC Holdings PSUs into 36,985 shares of BGC Class A common stock; (vii) the redemption of 29,791 exchangeable BGC Holdings PPSUs for a cash payment of $0.1 million to the applicable tax authorities to the extent necessary for payment in connection with the delivery of the BGC shares in (vi) above; and (viii) the issuance of 383 Newmark Class A Common Stock.


Stephen M. Merkel, Chief Legal Officer

On June 28, 2021 the Compensation Committee also approved the following for Stephen M. Merkel, the Company’s Chief Legal Officer: (i) the redemption of 51,124.28 non-exchangeable Newmark Holdings PSUs and issuance of 48,072 shares of Newmark Class A common stock based upon the current exchange ratio of 0.9403; and (ii) the redemption of 46,349.87 non-exchangeable Newmark Holdings PPSUs for a cash payment of $0.5 million, to be remitted to the applicable tax authorities to the extent necessary in connection with the issuance of the shares above.

Retirement Fund Purchase
On April 27, 2021, a Keogh retirement account held by Mr. Lutnick purchased 5,154 shares of our Class A common stock from us at the closing price of our Class A common stock on that date of $10.67 per share. The transaction was approved by our Audit Committee.

On November 4, 2020, the Audit Committee of the Board of Directors authorized entities in which executive officers have a non-controlling interest to engage Newmark to provide ordinary course real estate services to them as long as Newmark’s fees are consistent with the fees that Newmark ordinarily charges for these services.

CF Real Estate Finance Holdings, LP.
Contemporaneously with the acquisition of Berkeley Point, on September 8, 2017, Newmark invested $100.0 million in a newly formed commercial real estate-related financial and investment business, Real Estate LP, which is controlled and managed by Cantor. Real Estate LP may conduct activities in any real estate related business or asset backed securities related business or any extensions thereof and ancillary activities thereto. As of December 31, 2021 and 2020, Newmark’s investment was accounted for under the equity method (see Note 8 — “Investments”).

Transactions with Cantor Fitzgerald & Co., a wholly owned broker-dealer subsidiary of Cantor "CF&Co"
On June 18, 2018 and September 26, 2018, Newmark entered into transactions related to the monetization of the Nasdaq shares that Newmark expects to receive in 2019 through 2022 (see Note 1 — “Organization and Basis of Presentation”). Newmark paid $4.0 million in fees for services provided by CF&Co related to these monetization transactions. These fees were recorded as a deduction from the carrying amount of the EPUs.

On November 6, 2018, Newmark issued an aggregate of $550.0 million principal amount of 6.125% Senior Notes due 2023. In connection with this issuance of the 6.125% Senior Notes, Newmark paid $0.8 million in underwriting fees to CF&Co.

(d)Other Related Party Transactions
On November 30, 2018, Newmark entered into an unsecured credit agreement with Cantor (the “Cantor Credit Agreement”). The Cantor Credit Agreement provides for each party to issue loans to the other party at the lender’s discretion. Pursuant to the Cantor Credit Agreement, the parties and their respective subsidiaries (with respect to Cantor, other than BGC
146


and its subsidiaries) may borrow up to an aggregate principal amount of $250 million from each other from time to time at an interest rate which is the higher of Cantor’s or Newmark’s short-term borrowing rate then in effect, plus 1%. No amounts were outstanding as of December 31, 2021 and 2020.

As of December 31, 2021, Newmark recognized a $8.3 million receivable from BGC, which is included as part of "Receivables from related parties, in the Company's consolidated balance sheet. The receivable was a result of tax refunds due to Newmark on it's share of taxable income which were included as part of BGC's consolidated tax return in the periods prior to the spin-off. There were no receivables from related parties at December 31, 2020.

Payables to related parties were $10.8 million and $4.4 million as of December 31, 2021 and 2020, respectively.

For a detailed discussion about Newmark’s Payables to related parties, see Note 1 — “Organization and Basis of Presentation”, Note 2 — “Limited Partnership Interests in Newmark and BGC Holdings” and Note 22 — “Long-Term Debt” in Newmark’s consolidated financial statements, included in Part II, Item 8 of Newmark’s Annual Report on Form 10-K for the year ended December 31, 2020.

On May 15 2020, BGC U.S. OpCo ("BGC") entered into an arrangement to sublease excess space from RKF Retail Holdings LLC, a subsidiary of Newmark, which was approved by the Newmark Audit Committee. The deal was a one-year sublease of approximately 21,000 rentable square feet in New York City. Under the terms of the sublease, BGC U.S. OpCo paid a fixed rent amount of $1.1 million in addition to all operating and tax expenses attributable to the lease. In May 2021, the sublease was amended to provide for a rate of $15 thousand per month based on the size of utilized space, in addition to terms extending on a month-to-month basis. In connection with the sublease, Newmark received $0.5 million and $0.8 million for both years ended December 31, 2021 and 2020, respectively.

As part of the Knotel acquisition, Newmark assigned the rights to acquire certain Knotel assets to a subsidiary of Cantor, on the terms that if the subsidiary monetized the sale of these assets, Newmark would receive 10% of the proceeds of the sale after the subsidiary recoups its investment in the assets.

On June 28, 2021, the Audit Committee authorized Newmark to hire a son of its Chairman as a full-time employee of its Knotel business with an annual base salary of $125,000 and an annual discretionary bonus of up to 30%. The arrangement includes a potential profit participation consistent with other entrepreneurial arrangements in the event of certain liquidity events related to businesses developed by him.

Cantor Rights to Purchase Cantor Units from Newmark Holdings

Cantor has a right to purchase from Newmark Holdings exchangeable limited partnership interests in the event that any Newmark Holdings founding partner interests that have not become exchangeable are redeemed by Newmark Holdings upon termination or bankruptcy of a founding partner or upon mutual consent of the general partner of Newmark Holdings and Cantor. Cantor has the right to purchase such Newmark Holdings exchangeable limited partnership interests at a price equal to the lesser of (1) the amount that Newmark Holdings would be required to pay to redeem and purchase such Newmark Holdings founding partner interests and (2) the amount equal to (a) the number of units underlying such founding partner interests, multiplied by (b) the exchange ratio as of the date of such purchase, multiplied by (c) the then-current market price of our Class A common stock. Cantor may pay such price using cash, publicly traded shares or other property, or a combination of the foregoing. If Cantor (or the other member of the Cantor group acquiring such limited partnership interests, as the case may be) so purchases such limited partnership interests at a price equal to clause (2) above, neither Cantor nor any member of the Cantor group nor Newmark Holdings nor any other person is obligated to pay Newmark Holdings or the holder of such founding partner interests any amount in excess of the amount set forth in clause (2) above.

In addition, the Newmark Holdings limited partnership agreement provides that (1) where either current, terminating or terminated partners are permitted by us to exchange any portion of their founding partner units and Cantor consents to such exchangeability, we will offer to Cantor the opportunity for Cantor to purchase the same number of new exchangeable limited partnership interests in Newmark Holdings at the price that Cantor would have paid for exchangeable limited partnership interests in the event we had redeemed the founding partner units; and (2) the exchangeable limited partnership interests to be offered to Cantor pursuant to clause (1) above would be subject to, and granted in accordance with, applicable laws, rules and regulations then in effect.

If Cantor acquires any units as a result of the purchase or redemption by Newmark Holdings of any founding partner interests, Cantor will be entitled to the benefits (including distributions) of the units it acquires from the date of termination or bankruptcy of the applicable founding partner. In addition, any such units will be exchangeable by Cantor for a number of
147


shares of our Class B common stock or, at Cantor’s election, shares of our Class A common stock, in each case, equal to the then-current exchange ratio, on the same basis as the limited partnership interests held by Cantor, and will be designated as Newmark Holdings exchangeable limited partnership interests when acquired by Cantor. The exchange ratio was initially one, but is subject to adjustment as set forth in the Separation and Distribution Agreement and was 0.9444 as of December 31, 2021. This may permit Cantor to receive a larger share of income generated by our business at a less expensive price than through purchasing shares of our Class A common stock, which is a result of the price payable by Cantor to Newmark.
.
On March 31, 2021, Cantor purchased from Newmark Holdings an aggregate of (i) 273,088 exchangeable limited partnership interests for aggregate consideration of $1,105,598 as a result of the redemption of 273,088 founding partner interests, and (ii) 735,625 exchangeable limited partnership interests for aggregate consideration of $2,918,919 as a result of the exchange of 735,625 founding partner interests. Following such purchases, as of December 31, 2021 there were zero founding partner interests in Newmark Holdings remaining in which the partnership had the right to redeem or exchange and with respect to which Cantor will have the right to purchase an equivalent number of Cantor units following such redemption or exchange.

On October 28, 2021, Cantor purchased from Newmark Holdings an aggregate of (i) 299,910 exchangeable limited partnership interests for aggregate consideration of $975,064 as a result of the redemption of 299,910 founding partner interests, and (ii) 523,284 exchangeable limited partnership interests for aggregate consideration of $1,898,363 as a result of the exchange of 523,284 founding partner interests. As of December 31, 2021, there were no founding partner interests in Newmark Holdings remaining in which the partnership had the right to redeem or exchange and with respect to which Cantor will have the right to purchase an equivalent number of Cantor units following such redemption or exchange.

Special Purpose Acquisition Company

As previously reported, in April 2021, Newmark OpCo and Cantor entered into various arrangements pursuant to which they agreed to co-sponsor a special purpose acquisition company, named Newmark Acquisition Corp. (the “SPAC”), in which certain of the Company's executive officers are executive officers and are expected to be directors. Pursuant to a purchase agreement, Newmark OpCo purchased from Cantor a 75% equity interest in an entity now known as Newmark Acquisition Holdings, LLC, the sponsor of the SPAC (the “Sponsor”), for $18.8 thousand, with Cantor retaining the remaining 25% equity interest in the Sponsor. Pursuant to an amended and restated limited liability company agreement of the Sponsor, Newmark OpCo is the managing member of the Sponsor, and Newmark OpCo and Cantor have agreed to make additional equity contributions to the Sponsor in order to fund the obligations of the Sponsor with respect to the SPAC in proportion to their equity ownership in the Sponsor. Also, in April 2021, the Sponsor agreed to lend to the SPAC up to $0.3 million without interest in order to cover expenses related to any initial public offering of the SPAC; the maturity date of the loans is the earlier of the consummation of the initial public offering of the SPAC or December 31, 2022. As of December 31, 2021, there was no outstanding balance on this Pre-IPO loan.


Newmark OpCo Borrowing facility with Cantor

On August 2, 2021, a subsidiary of Newmark, Newmark OpCo, entered into a Master Repurchase Agreement “Repurchase Agreement with CF Secured, an affiliate of Cantor, pursuant to which Newmark may seek, from time-to-time, to execute short-term secured financing transactions. Repurchase agreements effect equity financing. The Company, under the Repurchase Agreement, may seek to sell securities, in this case common shares of Nasdaq, owned by the Company, to CF Secured, under the Repurchase Agreement, and agrees to repurchase those securities on a date certain at a repurchase price generally equal to the original purchase price plus interest.

Pursuant to the Repurchase Agreement, the Company and CF Secured agreed to enter into a repurchase transaction, wherein CF Secured will deliver the cash of such repurchase transaction to the Company on an overnight basis at an initial rate of 0.95% per annum (approximately 1.00% less expensive than Newmark’s revolving credit facility), and the Company will deliver to CF Secured the number of shares of Nasdaq as collateral so that the market value of such shares equals 130% of such cash proceeds. The Nasdaq shares will be marked to market daily, and the minimum maintenance margin requirement, should the share price decline, will be 120% of such cash proceeds. The Company will be required to transfer additional collateral (securities and/or cash) in the event of a margin percentage decline below 120%.

As of December 31, 2021, the amount of shares pledged was 0.8 million and the amount outstanding under this borrowing facility was $140.0 million and is included in "Repurchase agreements and securities loaned" on the accompanying consolidated balance sheets. (see Note 7 — "Marketable Securities" and Note 20 — “Collateralized Transactions”).


Referral Fees to Cantor

148


In September 2021, the Audit Committee approved the payment of a referral fee from Newmark to Cantor Realty Capital Advisors, L.P. (“CRCA”), a subsidiary of Cantor, in relation to CRCA’s referral to Newmark of a sale and lease back transaction for a portfolio of medical office properties. Newmark paid CRCA approximately $0.3 million for the referral of the portfolio sale. Newmark management negotiated the referral arrangement with CRCA in the ordinary course of business and the arrangement is reasonable and consistent with referral arrangements of its type between unrelated parties.

Additionally, in September 2021, the Audit Committee authorized Newmark and its subsidiaries to pay referral fees to Cantor and its subsidiaries (other than Newmark and its subsidiaries) in respect of referred business, pursuant to ordinary course arrangements in circumstances where Newmark would customarily pay referral fees to unrelated third parties and where Newmark is paying a referral fee to Cantor in an amount that is no more than the applicable percentage rate set forth in Newmark’s intra-company referral policies, as then in effect, with such fees to be at referral rates no less favorable to Newmark than would be paid to unrelated third parties.


(28)    Income Taxes

The accompanying consolidated financial statements include U.S. federal, state and local income taxes on Newmark’s allocable share of its U.S. results of operations, as well as taxes payable to jurisdictions outside the U.S. In addition, certain of Newmark’s entities are taxed as U.S. partnerships and are subject to the Unincorporated Business Tax (“UBT”) in New York City. Therefore, the tax liability or benefit related to the partnership income or loss except for UBT, rests with the partners (see Note 2 — “Limited Partnership Interests”, for discussion of partnership interests), rather than the partnership entity. Income taxes are accounted for using the asset and liability method, as prescribed in U.S. GAAP guidance for Income Taxes. The provision for income taxes consisted of the following (in thousands):
 Year Ended December 31,
 202120202019
Current:  
U.S. federal$93,368 $24,880 $63,359 
U.S. state and local28,392 6,038 15,130 
Foreign258 2,811 464 
UBT2,291 2,845 1,335 
Total124,309 36,574 80,288 
Deferred:
U.S. federal81,645 3,249 (25,103)
U.S. state and local34,675 (1,912)(4,025)
Foreign(38)(120)(15)
UBT2,367 (798)1,291 
Total118,649 419 (27,852)
Provision for income taxes$242,958 $36,993 $52,436 
 
Newmark had pre-tax income of $1,221.1 million, $146.3 million and $214.1 million for the years ended December 31, 2021, 2020 and 2019, respectively. Newmark had pre-tax income from foreign operations of $4.8 million, pre-tax loss of $4.5 million and pre-tax loss of $6.4 million for the years ended December 31, 2021, 2020 and 2019, respectively.

Differences between Newmark’s actual income tax expense and the amount calculated utilizing the U.S. federal statutory rates were as follows (in thousands):
149


 Year Ended December 31,
 202120202019
Tax expense at federal statutory rate$256,430 $30,717 $44,971 
Non-controlling interest(57,269)(10,378)(15,097)
Incremental impact of foreign taxes compared to the federal rate(557)212 (145)
Other permanent differences850 5,272 9,915 
U.S. state and local taxes, net of U.S. federal benefit58,866 5,984 12,271 
New York City UBT4,658 2,046 2,627 
Section 162(m) compensation deduction limitation9,227   
Revaluation of deferred taxes related to ownership changes(26,159)(1,851)(2,070)
Other rate change5,249 (2,896)4,527 
Section 453A interest 1,419 1,640 
Valuation allowance5,920 2,137 2,902 
Prior year true ups(6,408)4,628 (7,981)
Other(7,849)(297)(1,124)
Provision for income tax$242,958 $36,993 $52,436 

 Deferred tax assets and liabilities are recognized for the future tax consequences attributable to differences between the consolidated financial statement carrying amounts of existing assets and liabilities and their respective tax basis. Deferred tax assets and liabilities are measured using enacted tax rates expected to apply to taxable income in the years in which those temporary differences are expected to be recovered or settled. The effect on deferred tax assets and liabilities of a change in tax rates is recognized in income in the period that includes the enactment date. A valuation allowance is recorded against deferred tax assets if it is deemed more likely than not that those assets will not be realized. 

Significant components of Newmark's deferred tax asset and liability consisted of the following (in thousands):
December 31,
 20212020
Deferred tax asset
Basis difference of investments$36,602 $65,954 
Deferred compensation99,414 167,251 
Other deferred and accrued expenses11,182 4,874 
Net Operating loss and credit carry-forwards8,574 3,740 
             Total deferred tax asset155,772 241,819 
Valuation Allowance(9,562)(3,618)
             Deferred tax asset, net of allowance146,210 238,201 
Deferred tax liability
Depreciation and amortization76,019 50,675 
Other  
             Deferred tax liability(1)
76,019 50,675 
Net deferred tax asset$70,191 $187,526 
(1)Before netting within tax jurisdictions.

Newmark has net operating losses in non-U.S. jurisdictions of an approximate tax effected value of $8.6 million, which has an indefinite life. Management assesses the available positive and negative evidence to determine whether existing deferred tax assets will be realized. Accordingly, a valuation allowance of $9.6 million has been recorded against the deferred tax asset primarily related to certain net operating losses in non-U.S. jurisdictions as it is more likely than not to not be realized. Newmark’s deferred tax asset and liability are included on the accompanying consolidated balance sheets as components of “Other assets” and “Other liabilities”, respectively.

The Company has finalized its accounting policy and elected to treat taxes associated with the GILTI provision using the Period Cost Method and thus has not recorded deferred taxes for basis differences under this regime as of December 31, 2021. Accordingly, the Company recorded a tax expense of $1.8 million, net of foreign tax credits, for the impact of the GILTI provision on its foreign subsidiaries.

Pursuant to U.S. GAAP guidance on Accounting for Uncertainty in Income Taxes, Newmark provides for uncertain tax positions based upon management’s assessment of whether a tax benefit is more likely than not to be sustained upon examination by tax authorities.

150


A reconciliation of the beginning to the ending amounts of gross unrecognized tax benefits for the years ended December 31, 2021, 2020 and 2019 is as follows (in thousands):

Balance, January 1, 2019$208 
Increases for prior year tax positions 
Decreases for prior year tax positions 
Increases for current year tax positions 
Decreases related to settlements with taxing authorities 
Decreases related to a lapse of applicable statute of limitations 
Balance, December 31, 2020208 
Increases for prior year tax positions 
Decreases for prior year tax positions 
Increases for current year tax positions 
Decreases related to settlements with taxing authorities 
Decreases related to a lapse of applicable statute of limitations(208)
Balance, December 31, 2021$ 

As of December 31, 2021, Newmark did not have any unrecognized tax benefits which, if recognized, would affect the effective tax rate. As of December 31, 2020, Newmark's unrecognized tax benefits, excluding related interest and penalties, were $0.2 million, all of which, if recognized, would affect the effective tax rate. Newmark recognized interest and penalties related to income tax matters in “Provision for income taxes” on the accompanying consolidated statements of operations. As of December 31, 2021, Newmark has not accrued any tax-related interest and penalties.


(29)    Accounts Payable, Accrued Expenses and Other Liabilities

The accounts payable, accrued expenses and other liabilities consisted of the following (in thousands):
December 31,
 20212020
Accounts payable and accrued expenses$223,158 $97,304 
Outside broker payable73,397 53,504 
Payroll taxes payable80,249 60,696 
Corporate taxes payable56,265 25,666 
Derivative liability5,016 17,948 
Right-of-use liabilities81,958 29,468 
Credit enhancement deposit 25,000 
Contingent consideration8,703 16,962 
Total$528,746 $326,548 

Other long-term liabilities consisted of the following (in thousands):
December 31,
 20212020
Accrued compensation$96,839 $331,288 
Payroll and other taxes payable70,677 61,564 
Financial guarantee liability25,989 29,581 
Deferred rent9,872  
Contingent consideration3,635 14,519 
Total$207,012 $436,952 

(30)    Compensation

Newmark’s Compensation Committee may grant various equity-based awards to employees of Newmark, including RSUs, restricted stock, limited partnership units and shares of Newmark Class A common stock upon exchange or redemption of Newmark limited partnership units (see Note 2 — “Limited Partnership Interests in Newmark Holdings and BGC Holdings”). On December 13, 2017, as part of the Separation, the Newmark Group, Inc. Long Term Incentive Plan (the
151


“Newmark Equity Plan”) was approved by Newmark’s then sole stockholder, BGC, for Newmark to issue up to 400.0 million shares of Newmark Class A common stock, of which 65.0 million are registered, that may be delivered or cash-settled pursuant to awards granted during the life of the Newmark Equity Plan. As of December 31, 2021, awards with respect to 67.0 million shares have been granted and 333.0 million shares are available for future awards. Upon vesting of RSUs, issuance of restricted stock and exchange or redemption of limited partnership units, Newmark generally issues new shares of its Class A common stock.

Prior to the Separation, BGC’s Compensation Committee granted various equity-based awards to employees of Newmark, including RSUs, restricted stock, limited partnership units and exchange rights for shares of BGC Class A common stock upon exchange of BGC Holdings limited partnership units (see Note 2 — “Limited Partnership interests in Newmark Holdings and BGC Holdings”).

As a result of the Separation, limited partnership interests in Newmark Holdings were distributed to the holders of limited partnership interests in BGC Holdings. Each holder of BGC Holdings limited partnership interests at that time held a BGC Holdings limited partnership interest and 0.4545 of a corresponding Newmark Holdings limited partnership interest.

The exchange ratio is the number of shares of Newmark common stock that a holder will receive upon exchange of one Newmark Holdings exchangeable unit (the exchange ratio was initially one, but is subject to adjustment as set forth in the Separation and Distribution Agreement and was 0.9444 as of December 31, 2021).

Newmark incurred compensation expense related to Class A common stock, limited partnership units and RSUs held by Newmark employees as follows (in thousands):
Year Ended December 31,
 202120202019
Issuance of common stock and exchangeability expenses$312,718 $69,041 $181,714 
Allocations of net income to limited partnership units and FPUs (1)
55,183 30,461 50,410 
Limited partnership units amortization(28,351)18,692 21,508 
RSU amortization16,795 12,565 5,204 
Equity-based compensation and allocations of net income to limited partnership units and FPUs$356,345 $130,759 $258,836 
(1)Certain limited partnership units receive quarterly allocations of net income and are generally contingent upon services being provided by the unit holders, including the Preferred Distribution.

(a) Limited Partnership Units

A summary of the activity associated with limited partnership units held by Newmark employees is as follows:
 Newmark UnitsBGC Units
Balance, January 1, 202060,800,852 
(1)
56,053,701 
Issued12,569,298 1,071,612 
Redeemed/exchanged units(6,660,984)(2,657,901)
Forfeited units/other(82,981)(45,410)
Balance, December 31, 202066,626,185 54,422,002 
Issued10,143,799 159,057 
Redeemed/exchanged units(58,099,726)(45,024,619)
Forfeited units/other(250,645)(892,510)
December 31, 202118,419,613 8,663,930 
Total exchangeable units outstanding(2):
December 31, 20209,906,763 24,863,107 
December 31, 20212,468,443 3,456,479 
(1)Includes the pre-IPO Newmark employees share-equivalent limited partnership units in BGC Holdings.
(2)The Limited Partnership table above also includes partnership units issued for consideration for acquisitions. As of December 31, 2021, there were 4.2 million partnership units in Newmark Holdings outstanding, of which 1.3 million units were exchangeable, and 6.8 million partnership units in BGC Holdings outstanding, of which 3.1 million were exchangeable. As of December 31, 2020, there were 5.3 million partnership units in Newmark Holdings outstanding, of which 2.0 million units were exchangeable, and 9.1 million partnership units in BGC Holdings outstanding, of which 4.5 million were exchangeable.

152


The Limited Partnership Units table above includes both regular and Preferred Units. The Preferred Units are not entitled to participate in partnership distributions other than with respect to the Preferred Distribution (see Note 2 — “Limited Partnership Interests in BGC Holdings and Newmark Holdings” for further information on Preferred Units). Subsequent to the Spin-Off, there are remaining partners who hold limited partnership interests in Newmark Holdings who are BGC employees, and there are remaining partners who hold limited partnership interests in BGC Holdings who are Newmark employees. These limited partnership interests represent interests that were held prior to the Newmark IPO or were distributed in connection with the Separation. Following the Newmark IPO, employees of Newmark and BGC received limited partnership interests in Newmark Holdings and BGC Holdings, respectively. As a result of the Spin-Off, as the existing limited partnership interests in Newmark Holdings held by BGC employees and the existing limited partnership interests in BGC Holdings held by Newmark employees are exchanged/redeemed, the related capital can be contributed to and from Cantor, respectively. The compensation expenses under GAAP related to the limited partnership interests are based on the company where the partner is employed. Therefore, compensation expenses related to the limited partnership interests of both Newmark and BGC but held by a Newmark employee are recognized by Newmark. However, the Newmark Holdings limited partnership interests held by BGC employees are included in the Newmark share count and the BGC Holdings limited partnership interests held by Newmark employees are included in the BGC share count.

A summary of the BGC Holdings and Newmark Holdings limited partnership units held by Newmark employees is as follows:
 Newmark
Units
BGC
Units
Regular units18,039,445 8,585,061 
Preferred Units380,168 78,869 
Balance, December 31, 202118,419,613 8,663,930 
A summary of units held by Newmark employees redeemed in connection with the issuance of Newmark or BGC Class A common stock (at the current exchange ratio) or granted exchangeability for Newmark or BGC Class A common stock is as follows:
Year Ended December 31,
 202120202019
BGC Units13,803,080315,685620,903
Newmark Units36,378,0494,661,6692,310,384
Total50,181,129 4,977,354 2,931,287 

    Compensation expense related to the issuance of Newmark or BGC Class A common stock and grants of exchangeability on Newmark Holdings and BGC Holdings limited partnership units to Newmark employees is as follows (in thousands):
Year Ended December 31,
 202120202019
Issuance of common stock and exchangeability expenses$317,281 $36,458 $35,499 
    
    Limited partnership units with a post-termination payout held by Newmark employees are as follows (dollars in thousands):
December 31,
 20212020
Notional Value(1)
$116,717 $257,771 
Estimated fair value of the post-termination payout(2)
$38,516 $68,682 
Outstanding limited partnership units in BGC Holdings105,302 4,873,040 
Outstanding limited partnership units in BGC Holdings - unvested 873,822 
Outstanding limited partnership units in Newmark Holdings11,691,406 20,184,716 
Outstanding limited partnership units in Newmark Holdings - unvested5,980,996 9,778,078 
(1)Beginning January 1, 2018, Newmark began granting stand-alone limited partnership units in Newmark Holdings to Newmark employees.
(2)Included in “Other long-term liabilities” on the accompanying consolidated balance sheets. Liability balance also includes $6.8 million of post-termination units issued as consideration for acquisition.

153


Compensation expense related to limited partnership units held by Newmark employees with a post-termination pay-out amount is recognized over the stated service period. These units generally vest between three and seven years from the date of grant. Newmark recognized compensation expense related to these limited partnership units that were not redeemed as follows (in thousands):
Year Ended December 31,
 202120202019
Limited partnership units amortization$(28,351)$18,692 $21,508 
    
During the year ended December 31, 2021, Newmark did not grant any conversion rights to Newmark employees on outstanding limited partnership units in BGC Holdings or Newmark Holdings. During the year ended December 31, 2020, Newmark granted conversion rights to Newmark employees on 0.5 million outstanding limited partnership units in BGC Holdings or Newmark Holdings. Granting conversion rights gives the employee the option to convert the limited units to HDUs with a capital balance within BGC Holdings or Newmark Holdings. Generally, HDUs are not considered share-equivalent limited partnership units and are not in the fully diluted share count. The grant of conversion rights to Newmark employees are as follows (in thousands):
December 31,
 20212020
Notional Value$12,836 $218,520 
Estimated fair value of limited partnership units (1)
$12,558 $208,029 
(1)Included in “Other long-term liabilities” on the accompanying consolidated balance sheets.

Compensation expense related to these limited partnership units held by Newmark employees was as follows (in thousands:):
Year Ended December 31,
 202120202019
Issuance of common stock and exchangeability expenses$(4,563)$32,583 $146,215 

During the year ended December 31, 2021, Newmark employees were granted 3.7 million N Units, that are excluded from the table above, since these units are not considered share-equivalent limited partnership units and are not included in the fully diluted share count. The N Units do not receive quarterly allocations of net income and remain unvested. Upon vesting, which occurs if the certain thresholds are met, the N Units are converted to equivalent limited partnership units that receive quarterly certain income distributions and can be granted exchange rights or redeemed at a later date, at which time these N Units would be reflected as a share-equivalent grant in the tables above. During the year ended December 31, 2021, 7.6 million N Units vested and were converted into distribution earning limited partnership units and were therefore included in the fully diluted share count.

(b) Restricted Stock Units

    A summary of the activity associated with Newmark and BGC RSUs held by Newmark employees is as follows (fair value amount in thousands):
Newmark RSUs(1)
BGC RSUs(2)
 Restricted
Stock
Units
Weighted-
Average
Grant Date
Fair Value
Per Share
Fair
Value
Amount
Weighted-
Average
Remaining
Contractual
Term (Years)
Restricted
Stock
Units
Weighted-
Average
Grant Date
Fair Value
Per Share
Fair
Value
Amount
Weighted-
Average
Remaining
Contractual
Term (Years)
Balance, January 1, 20204,683,571 $7.55 $35,361 5.6946,807 $9.97 $467 0.25
Granted7,337,460 7.96 58,415 7,912 3.69 29 
Settled units (delivered shares)(1,151,507)8.29 (9,549)(45,544)9.95 (453)
Forfeited units(222,727)7.78 (1,733)(1,162)10.64 (12)
Balance, December 31, 202010,646,797 $7.75 $82,494 5.698,013 $3.80 $31 2.17
Granted2,913,572 9.71 28,290    
Settled units (delivered shares)(2,196,903)7.64 (16,792)(2,638)3.69 (10)
Forfeited units(642,009)7.74 (4,967)   
Balance, December 31, 202110,721,457 8.30$89,025 4.965,375 3.85$21 1.16
154


(1)Beginning January 1, 2018, Newmark began granting stand-alone Newmark RSUs to Newmark employees with the awards vesting ratably over a two- to eight-year vesting period into shares of Newmark Class A common stock.
(2)    RSUs granted to these individuals generally vest over a two to four year period.

The fair value of Newmark and BGC RSUs held by Newmark employees is determined on the date of grant based on the market value (adjusted if appropriate based upon the award’s eligibility to receive dividends), and is recognized, net of the effect of estimated forfeitures, ratably over the vesting period. Newmark uses historical data, including historical forfeitures and turnover rates, to estimate expected forfeiture rates for RSUs. Each RSU is settled for one share of BGC or Newmark Class A common stock, as applicable, upon completion of the vesting period.

Compensation expense related to Newmark and BGC RSUs are as follows (in thousands):
Year Ended December 31,
 202120202019
RSU amortization$16,795 $12,565 $5,204 

As of December 31, 2021, there was $86.6 million total unrecognized compensation expense related to unvested Newmark RSUs.

See Note 27 — "Related Party Transactions" for compensation related matters for the transfer of CCRE employees to Newmark.

(31)    Commitments and Contingencies

(a)Contractual Obligations and Commitments

The following table summarizes certain of Newmark's contractual obligations at December 31, 2021 (in thousands):
 TotalLess than 1 Year1-3 Years3-5 YearsMore than 5 Years
Operating leases (1)
$805,168 $113,822 $218,878 $197,704 $274,764 
Warehouse facilities(2)
1,050,693 1,050,693    
Long-term debt(3)
550,000  550,000   
Interest on long-term debt(4)
65,428 34,949 30,479   
Interest on warehouse facilities(5)
1,051 1,051    
Total$2,472,340 $1,200,515 $799,357 $197,704 $274,764 
(1)Operating lease are related to rental payments under various non-cancelable leases principally for office space.
(2)Warehouse facilities are collateralized by $1,050.7 million of loans held for sale, at fair value (See Note 21 - “Warehouse Facilities Collateralized by U.S. Government Sponsored Enterprises” to our accompanying Consolidated Financial Statements in Part II, Item 8 of this Annual Report on Form 10-K) which loans were either under commitment to be purchased by Freddie Mac or had confirmed forward trade commitments for the issuance of and purchase of Fannie Mae or Ginnie Mae mortgage-backed securities.
(3)Long-term debt reflects long-term borrowings of $550.0 million 6.125% Senior Notes. The carrying amount of these notes was approximately $545.2 million. Long-term debt also includes borrowings under the Credit Facility, which is assumed to be outstanding until the maturity date of the Credit Facility. The carrying amount of the borrowing under the Credit Facility is $0.0 million. (See Note 22 - “Long-Term Debt” to our accompanying Consolidated Financial Statements in Part II, Item 8 of this Annual Report on Form 10-K.)
(4)Reflects interest on the $550.0 million 6.125% Senior Notes until their maturity date of November 15, 2023.
(5)Interest on the warehouse facilities collateralized by U.S. Government Sponsored Enterprises was projected by using the 1-month LIBOR or SOFR rate plus their respective additional basis points, primarily 130 basis points above LIBOR and 115 basis points above SOFR, applied to their respective outstanding balances as of December 31, 2021, through their respective maturity dates. Their respective maturity dates range from June 2022 to October 2022, while one line has an open maturity date. The notional amount of these committed and uncommitted warehouse facilities was $2.2 billion at December 31, 2021. One of the warehouse lines established a $125.0 million sublimit line of credit to fund potential principal and interest servicing advances on the Company's Fannie Mae portfolio during the forbearance period related to the CARES Act. Advances will have an interest rate of 1-month LIBOR plus 180 bps. There were no outstanding draws on this sublimit at December 31, 2021. Another warehouse line was temporarily increased by $300.0 million to $900.0 million for the period December 1, 2020 to February 1 2021.


As of December 31, 2021 and December 31, 2020, Newmark was committed to fund approximately $0.3 billion and $0.4 billion, respectively, which is the total remaining draws on construction loans originated by Newmark under the HUD 221(d) 4, 220 and 232 programs, rate locked loans that have not been funded, forward commitments, as well as the funding for Fannie Mae structured transactions. Newmark also has corresponding commitments to sell these loans to various investors as they are funded.

155


(b)    Contingent Payments Related to Acquisitions
Newmark completed acquisitions from 2019 through 2021 with contingent cash consideration of $12.0 million. The contingent equity instruments and cash liability is recorded at fair value in “Accounts payable, accrued expenses and other liabilities” on Newmark’s consolidated balance sheets.

(c)    Contingencies
In the ordinary course of business, various legal actions are brought and are pending against Newmark and its subsidiaries in the U.S. and internationally. In some of these actions, substantial amounts are claimed. Newmark is also involved, from time to time, in reviews, examinations, investigations and proceedings by governmental and self-regulatory agencies (both formal and informal) regarding Newmark’s businesses, which may result in regulatory, civil and criminal judgments, settlements, fines, penalties, injunctions or other relief. The following generally does not include matters that Newmark has pending against other parties which, if successful, would result in awards in favor of Newmark or its subsidiaries.

Employment, Competitor-Related and Other Litigation
From time to time, Newmark and its subsidiaries are involved in litigation, claims and arbitration in the U.S. and internationally, relating to various employment matters, including with respect to termination of employment, hiring of employees currently or previously employed by competitors, terms and conditions of employment and other matters. In light of the competitive nature of the real estate services industry, litigation, claims and arbitration between competitors regarding employee hiring are not uncommon.

Legal reserves are established in accordance with U.S. GAAP guidance on Accounting for Contingencies, when a material legal liability is both probable and reasonably estimable. Once established, reserves are adjusted when there is more information available or when an event occurs requiring a change. The outcome of such items cannot be determined with certainty. Newmark is unable to estimate a possible loss or range of loss in connection with specific matters beyond its current accrual and any other amounts disclosed. Management believes that, based on currently available information, the final outcome of these current pending matters will not have a material adverse effect on Newmark’s consolidated financial statements and disclosures taken as a whole.

Risks and Uncertainties
Newmark generates revenues by providing financial intermediary and brokerage activities and commercial real estate services to institutional customers. Revenues for these services are transaction-based. As a result, revenues could vary based on the transaction volume of global financial and real estate markets. Additionally, financing is sensitive to interest rate fluctuations, which could have an impact on Newmark’s overall profitability.

(32)    Subsequent Events

On February 10, 2022, Newmark declared a qualified quarterly dividend of $0.01 per share payable on March 15, 2022 to Class A and Class B common stockholders of record as of March 1, 2022. The ex-dividend date will be February 28, 2022.

On February 10, 2022, Newmark's Board increased Newmark's share repurchase authorization to $400 million.

ITEM 9. CHANGES IN AND DISAGREEMENTS WITH ACCOUNTANTS ON ACCOUNTING AND FINANCIAL DISCLOSURE

None.

ITEM 9A. CONTROLS AND PROCEDURES

Evaluation of Disclosure Controls and Procedures
Newmark Group, Inc. maintains disclosure controls and procedures that are designed to ensure that information required to be disclosed by Newmark Group, Inc. is recorded, processed, accumulated, summarized and communicated to its management, including its Chairman and its Chief Financial Officer, to allow timely decisions regarding required disclosures, and reported within the time periods specified in the SEC’s rules and forms. The Chairman and the Chief Financial Officer have performed an evaluation of the effectiveness of the design and operation of Newmark Group, Inc.’s disclosure controls and procedures as of December 31, 2021. Based on that evaluation, the Chairman and the Chief Financial Officer concluded that Newmark Group, Inc’s disclosure controls and procedures were effective as of December 31, 2021.


156


Management’s Report on Internal Control over Financial Reporting
Our management is responsible for establishing and maintaining adequate internal control over financial reporting, as such term is defined in Exchange Act Rules 13a-15(f) and 15d-15(f). Under the supervision and with the participation of our management, including our Chairman and our Chief Financial Officer, we conducted an evaluation of the effectiveness of our internal control over financial reporting as of December 31, 2021 based upon criteria set forth in the Internal Control—Integrated Framework issued by the Committee of Sponsoring Organizations of the Treadway Commission (2013 framework). Our internal control over financial reporting includes policies and procedures that provide reasonable assurance regarding the reliability of financial reporting and the preparation of financial statements for external reporting purposes in accordance with U.S. generally accepted accounting principles. The effectiveness of our internal control over financial reporting as of December 31, 2021 has been audited by Ernst & Young LLP, an independent registered public accounting firm, as stated in their report, which is included in this Annual Report on Form 10-K.

Based on the results of our 2021 evaluation, our management concluded that our internal control over financial reporting was effective as of December 31, 2021. We reviewed the results of management’s assessment with our Audit Committee.

Management has excluded the acquisition of Knotel Inc, Space Management, and a U.S. based real estate property management services firm, which did not have a material effect on our financial condition, results of operations or cash flows in 2021. However, we do anticipate that these acquisition will be included in management’s assessment of internal control over financial reporting and our audit of internal controls over financial reporting for 2022. Knotel Inc and Space Management are included in our 2021 consolidated financial statements and constituted 5.87% and 5.17%, of total assets, 2.36% and 2.38% of net assets respectively, as of December 31, 2021 and less than 1.91% and 1.62% of revenues and (3.49%) and (0.04%), of net revenues for the year then ended.

Such report expresses an unqualified opinion on the effectiveness of the Company’s internal control over financial reporting as of December 31, 2021.

Changes in Internal Control over Financial Reporting
During the quarter ended December 31, 2021, there were no changes in our internal control over financial reporting that materially affected, or are reasonably likely to materially affect, our internal control over financial reporting.

ITEM 9B.     OTHER INFORMATION

None.

ITEM 9C.     DISCLOSURE REGARDING FOREIGN JURISDICTIONS THAT PREVENT INSPECTIONS

Not Applicable.

PART III

ITEM 10. DIRECTORS, EXECUTIVE OFFICERS AND CORPORATE GOVERNANCE

The information appearing under “Election of Directors,” “Information about our Executive Officers,” “Section 16(a) Beneficial Ownership Reporting Compliance,” and “Code of Ethics and Whistleblower Procedures” in the definitive Proxy Statement for the Company's 2022 Annual Meeting of Stockholders (the “2022 Proxy Statement”) is hereby incorporated by reference in response to this Item 10. We anticipate that we will file the 2022 Proxy Statement with the SEC on or before May 2, 2022.

ITEM 11. EXECUTIVE COMPENSATION

The information appearing under “Compensation Discussion and Analysis,” “Compensation Committee Report,” “Executive Compensation Information” and “Compensation Committee Interlocks and Insider Participation” in the 2022 Proxy Statement is hereby incorporated by reference in response to this Item 11.

ITEM 12. SECURITY OWNERSHIP OF CERTAIN BENEFICIAL OWNERS AND MANAGEMENT AND RELATED STOCKHOLDER MATTERS

157


The information appearing under “Security Ownership of Certain Beneficial Owners and Management” and “Equity Compensation Plan Information as of December 31, 2021” in the 2022 Proxy Statement is hereby incorporated by reference in response to this Item 12.

ITEM 13. CERTAIN RELATIONSHIPS AND RELATED TRANSACTIONS, AND DIRECTOR INDEPENDENCE

The information appearing under “Certain Relationships and Related Transactions, and Director Independence” and “Election of Directors - Independence of Directors” in the 2022 Proxy Statement is hereby incorporated by reference in response to this Item 13.

ITEM 14.    PRINCIPAL ACCOUNTANT FEES AND SERVICES

The information appearing under “Independent Registered Public Accounting Firm Fees” and “Audit Committee’s Pre-Approval Policies and Procedures” in the 2022 Proxy Statement is hereby incorporated by reference in response to this Item 14.

PART IV—OTHER INFORMATION

ITEM 15. EXHIBITS AND FINANCIAL STATEMENT SCHEDULES
(a) (1) Financial Statements. The consolidated financial statements required to be filed in this Annual Report on Form 10-K are included in Part II, Item 8 hereof.

(a) (2) The Exhibit Index set forth below is incorporated by reference in response to this Item 15.

The following Exhibits are filed as part of this Report as required by Regulation S-K. The Exhibits designated by an asterisk (*) are management contracts and compensation plans and arrangements required to be filed as Exhibits to this Report.

EXHIBIT INDEX
Exhibit
Number
Exhibit Title
2.1
3.1

3.2

4.1

4.2

4.3

4.4

10.1

158


10.2

10.3

10.4

10.5

10.6

10.7

10.8

10.9

10.10

10.11

10.12
10.13

10.14

10.15

10.16

159


10.17

10.18

10.19

10.20

10.21

10.22

10.23
21.1

23.1

31.1

31.2

32.1

101
The following materials from Newmark Group, Inc.’s Annual Report on Form 10-K for the period ended December 31, 2021 are formatted in inline eXtensible Business Reporting Language (iXBRL): (i) the Consolidated Balance Sheets, (ii) the Consolidated Statements of Operations, (iii) the Consolidated Statements of Comprehensive Income, (iv) the Consolidated Statements of Changes in Equity, (v) the Consolidated Statements of Cash Flows and (vi) Notes to the Consolidated Financial Statements. The XBRL Instance Document does not appear in the Interactive Data File because its XBRL tags are embedded within the iXBRL document.

104
The cover page from this Annual Report on Form 10-K, formatted in Inline XBRL (included in Exhibit 101).





ITEM 16. FORM 10-K SUMMARY

Not Applicable.

160


SIGNATURES

Pursuant to the requirements of Section 13 or 15(d) of the Securities Exchange Act of 1934, the registrant has duly caused this Annual Report on Form 10-K for the fiscal year ended December 31, 2021 to be signed on its behalf by the undersigned, thereunto duly authorized, on the 28th day of February, 2022.

Newmark Group, Inc.
  
By:/s/ Howard W. Lutnick
Name:Howard W. Lutnick
Title:Chairman

Pursuant to the requirements of the Securities Exchange Act of 1934, this Annual Report on Form 10-K has been signed below by the following persons on behalf of the registrant, Newmark Group, Inc., in the capacities and on the date indicated.
Signature Capacity in Which Signed Date
     
/s/ Howard W. Lutnick
 
Howard W. Lutnick
 Chairman
(Principal Executive Officer)
 February 28, 2022
     
/s/ Barry Gosin
 
Barry Gosin
 Chief Executive Officer February 28, 2022
     
/s/ Michael J. Rispoli
 
Michael J. Rispoli
 Chief Financial Officer
(Principal Financial and Accounting Officer)
 February 28, 2022
     
/s/ Virginia S. Bauer
 
Virginia S. Bauer
 Director February 28, 2022
   
/s/ Michael Snow
 
Michael Snow
 Director February 28, 2022
/s/ Kenneth A. McIntyre
 
Kenneth A. McIntyre
DirectorFebruary 28, 2022

161