FALSE2021Q20001690680--12-31http://fasb.org/us-gaap/2021-01-31#AccountingStandardsUpdate201613MemberP4Yhttp://fasb.org/us-gaap/2021-01-31#AccountsPayableAndOtherAccruedLiabilitiesCurrenthttp://fasb.org/us-gaap/2021-01-31#AccountsPayableAndOtherAccruedLiabilitiesCurrentP3YP2YP2Y00016906802021-01-012021-06-30xbrli:shares0001690680us-gaap:CommonClassAMember2021-08-060001690680us-gaap:CommonClassBMember2021-08-06iso4217:USD00016906802021-06-3000016906802020-12-31iso4217:USDxbrli:shares0001690680us-gaap:CommonClassAMember2020-12-310001690680us-gaap:CommonClassAMember2021-06-300001690680us-gaap:CommonClassBMember2021-06-300001690680us-gaap:CommonClassBMember2020-12-310001690680nmrk:ContingentClassACommonStockMember2021-06-300001690680nmrk:ContingentClassACommonStockMember2020-12-310001690680nmrk:CommissionsMember2021-04-012021-06-300001690680nmrk:CommissionsMember2020-04-012020-06-300001690680nmrk:CommissionsMember2021-01-012021-06-300001690680nmrk:CommissionsMember2020-01-012020-06-300001690680nmrk:GainsFromMortgageBankingActivitiesOriginationNetMember2021-04-012021-06-300001690680nmrk:GainsFromMortgageBankingActivitiesOriginationNetMember2020-04-012020-06-300001690680nmrk:GainsFromMortgageBankingActivitiesOriginationNetMember2021-01-012021-06-300001690680nmrk:GainsFromMortgageBankingActivitiesOriginationNetMember2020-01-012020-06-300001690680nmrk:ManagementServicesServicingFeesAndOtherMember2021-04-012021-06-300001690680nmrk:ManagementServicesServicingFeesAndOtherMember2020-04-012020-06-300001690680nmrk:ManagementServicesServicingFeesAndOtherMember2021-01-012021-06-300001690680nmrk:ManagementServicesServicingFeesAndOtherMember2020-01-012020-06-3000016906802021-04-012021-06-3000016906802020-04-012020-06-3000016906802020-01-012020-06-300001690680srt:ParentCompanyMember2021-04-012021-06-300001690680srt:ParentCompanyMember2021-01-012021-06-300001690680srt:ParentCompanyMember2020-04-012020-06-300001690680srt:ParentCompanyMember2020-01-012020-06-300001690680us-gaap:CommonClassAMemberus-gaap:CommonStockMember2021-03-310001690680us-gaap:CommonStockMemberus-gaap:CommonClassBMember2021-03-310001690680us-gaap:AdditionalPaidInCapitalMember2021-03-310001690680us-gaap:CommonStockMembernmrk:ContingentClassACommonStockMember2021-03-310001690680us-gaap:TreasuryStockCommonMember2021-03-310001690680us-gaap:RetainedEarningsMember2021-03-310001690680us-gaap:AociIncludingPortionAttributableToNoncontrollingInterestMember2021-03-310001690680us-gaap:NoncontrollingInterestMember2021-03-3100016906802021-03-310001690680us-gaap:RetainedEarningsMember2021-04-012021-06-300001690680us-gaap:NoncontrollingInterestMember2021-04-012021-06-300001690680us-gaap:AociIncludingPortionAttributableToNoncontrollingInterestMember2021-04-012021-06-300001690680nmrk:FoundingWorkingPartnerUnitsMembernmrk:CantorFitzgeraldCoMembersrt:AffiliatedEntityMember2021-04-012021-06-300001690680us-gaap:CommonClassAMemberus-gaap:CommonStockMember2021-04-012021-06-300001690680us-gaap:AdditionalPaidInCapitalMember2021-04-012021-06-300001690680us-gaap:TreasuryStockCommonMember2021-04-012021-06-300001690680us-gaap:CommonClassAMemberus-gaap:CommonStockMember2021-06-300001690680us-gaap:CommonStockMemberus-gaap:CommonClassBMember2021-06-300001690680us-gaap:AdditionalPaidInCapitalMember2021-06-300001690680us-gaap:CommonStockMembernmrk:ContingentClassACommonStockMember2021-06-300001690680us-gaap:TreasuryStockCommonMember2021-06-300001690680us-gaap:RetainedEarningsMember2021-06-300001690680us-gaap:AociIncludingPortionAttributableToNoncontrollingInterestMember2021-06-300001690680us-gaap:NoncontrollingInterestMember2021-06-300001690680us-gaap:CommonClassAMemberus-gaap:CommonStockMember2020-12-310001690680us-gaap:CommonStockMemberus-gaap:CommonClassBMember2020-12-310001690680us-gaap:AdditionalPaidInCapitalMember2020-12-310001690680us-gaap:CommonStockMembernmrk:ContingentClassACommonStockMember2020-12-310001690680us-gaap:TreasuryStockCommonMember2020-12-310001690680us-gaap:RetainedEarningsMember2020-12-310001690680us-gaap:AociIncludingPortionAttributableToNoncontrollingInterestMember2020-12-310001690680us-gaap:NoncontrollingInterestMember2020-12-310001690680us-gaap:RetainedEarningsMember2021-01-012021-06-300001690680us-gaap:NoncontrollingInterestMember2021-01-012021-06-300001690680us-gaap:AociIncludingPortionAttributableToNoncontrollingInterestMember2021-01-012021-06-300001690680nmrk:FoundingWorkingPartnerUnitsMember2021-01-012021-06-300001690680us-gaap:CommonClassAMemberus-gaap:CommonStockMember2021-01-012021-06-300001690680us-gaap:AdditionalPaidInCapitalMember2021-01-012021-06-300001690680us-gaap:TreasuryStockCommonMember2021-01-012021-06-300001690680us-gaap:CommonClassAMemberus-gaap:CommonStockMember2020-03-310001690680us-gaap:CommonStockMemberus-gaap:CommonClassBMember2020-03-310001690680us-gaap:AdditionalPaidInCapitalMember2020-03-310001690680us-gaap:CommonStockMembernmrk:ContingentClassACommonStockMember2020-03-310001690680us-gaap:TreasuryStockCommonMember2020-03-310001690680us-gaap:RetainedEarningsMember2020-03-310001690680us-gaap:AociIncludingPortionAttributableToNoncontrollingInterestMember2020-03-310001690680us-gaap:NoncontrollingInterestMember2020-03-3100016906802020-03-310001690680us-gaap:RetainedEarningsMember2020-04-012020-06-300001690680us-gaap:NoncontrollingInterestMember2020-04-012020-06-300001690680us-gaap:AociIncludingPortionAttributableToNoncontrollingInterestMember2020-04-012020-06-300001690680us-gaap:CommonClassAMemberus-gaap:CommonStockMember2020-04-012020-06-300001690680us-gaap:AdditionalPaidInCapitalMember2020-04-012020-06-300001690680us-gaap:CommonClassAMemberus-gaap:CommonStockMember2020-06-300001690680us-gaap:CommonStockMemberus-gaap:CommonClassBMember2020-06-300001690680us-gaap:AdditionalPaidInCapitalMember2020-06-300001690680us-gaap:CommonStockMembernmrk:ContingentClassACommonStockMember2020-06-300001690680us-gaap:TreasuryStockCommonMember2020-06-300001690680us-gaap:RetainedEarningsMember2020-06-300001690680us-gaap:AociIncludingPortionAttributableToNoncontrollingInterestMember2020-06-300001690680us-gaap:NoncontrollingInterestMember2020-06-3000016906802020-06-300001690680us-gaap:CommonClassAMemberus-gaap:CommonStockMember2019-12-310001690680us-gaap:CommonStockMemberus-gaap:CommonClassBMember2019-12-310001690680us-gaap:AdditionalPaidInCapitalMember2019-12-310001690680us-gaap:CommonStockMembernmrk:ContingentClassACommonStockMember2019-12-310001690680us-gaap:TreasuryStockCommonMember2019-12-310001690680us-gaap:RetainedEarningsMember2019-12-310001690680us-gaap:NoncontrollingInterestMember2019-12-3100016906802019-12-310001690680us-gaap:RetainedEarningsMember2020-01-012020-06-300001690680us-gaap:NoncontrollingInterestMember2020-01-012020-06-300001690680us-gaap:AociIncludingPortionAttributableToNoncontrollingInterestMember2020-01-012020-06-3000016906802019-01-012019-12-310001690680us-gaap:RetainedEarningsMembersrt:CumulativeEffectPeriodOfAdoptionAdjustmentMember2019-12-310001690680srt:CumulativeEffectPeriodOfAdoptionAdjustmentMember2019-12-310001690680us-gaap:CommonClassAMemberus-gaap:CommonStockMember2020-01-012020-06-300001690680us-gaap:AdditionalPaidInCapitalMember2020-01-012020-06-300001690680us-gaap:CommonStockMembernmrk:ContingentClassACommonStockMember2020-01-012020-06-300001690680us-gaap:CommonStockMember2021-04-012021-06-300001690680us-gaap:CommonStockMember2020-04-012020-06-300001690680us-gaap:CommonStockMember2021-01-012021-06-300001690680us-gaap:CommonStockMember2020-01-012020-06-300001690680nmrk:NasdaqOmxMember2013-06-282013-06-280001690680nmrk:BGCPartnersIncMembernmrk:NasdaqOmxMembersrt:MaximumMember2013-06-282013-06-280001690680nmrk:BGCPartnersIncMembersrt:MinimumMembernmrk:NasdaqOmxMember2013-06-282013-06-280001690680nmrk:TheRoyalBankOfCanadaMembernmrk:NewmarkOpCoMember2018-06-180001690680nmrk:TheRoyalBankOfCanadaMembernmrk:NewmarkOpCoMember2018-09-260001690680nmrk:TheRoyalBankOfCanadaMembernmrk:NewmarkOpCoMember2018-01-012018-12-31nmrk:tranche0001690680nmrk:NasdaqOmxMembersrt:MaximumMember2018-09-262018-09-260001690680nmrk:NasdaqEarnOutMemberus-gaap:CommonStockMember2020-11-3000016906802020-11-302020-11-3000016906802020-11-300001690680nmrk:NasdaqEarnOutMemberus-gaap:CommonStockMember2019-11-3000016906802019-12-022019-12-0200016906802019-12-020001690680nmrk:NasdaqEarnOutMemberus-gaap:CommonStockMember2021-06-252021-06-250001690680nmrk:NasdaqMemberus-gaap:CommonStockMember2021-06-250001690680nmrk:NasdaqEarnOutMemberus-gaap:SubsequentEventMemberus-gaap:CommonStockMember2021-07-022021-07-020001690680nmrk:NasdaqEarnOutMemberus-gaap:SubsequentEventMemberus-gaap:CommonStockMember2021-07-020001690680nmrk:A2021EquityEventMember2021-06-282021-06-280001690680nmrk:A2021EquityEventMember2021-06-280001690680nmrk:A2021EquityEventMember2021-06-300001690680us-gaap:SubsequentEventMembernmrk:A2021EquityEventMember2021-07-010001690680nmrk:NewmarkHoldingsLimitedPartnershipMembernmrk:LimitedPartnershipUnitsMembernmrk:EmployeesMember2021-06-282021-06-280001690680nmrk:LimitedPartnershipUnitsMembernmrk:EmployeesMembernmrk:BGCHoldingsLimitedPartnershipMember2021-06-282021-06-280001690680nmrk:IndependentContractorsMembernmrk:NewmarkHoldingsLimitedPartnershipMembernmrk:LimitedPartnershipUnitsMember2021-06-282021-06-280001690680nmrk:IndependentContractorsMembernmrk:LimitedPartnershipUnitsMembernmrk:BGCHoldingsLimitedPartnershipMember2021-06-282021-06-280001690680us-gaap:CommonClassAMembernmrk:A2021EquityEventMember2021-06-28xbrli:pure0001690680us-gaap:CommonClassAMember2017-12-130001690680us-gaap:CommonClassAMembersrt:ParentCompanyMember2021-06-3000016906802019-10-012019-12-3100016906802019-01-012019-03-3100016906802019-07-012019-09-3000016906802019-04-012019-06-300001690680nmrk:NonDistributionEarningUnitsMember2021-01-012021-06-300001690680nmrk:NewmarkOpCoMembernmrk:TheRoyalBankOfCanadaMember2021-06-300001690680us-gaap:CommonClassBMembernmrk:CantorMember2021-06-300001690680us-gaap:CommonClassBMembernmrk:CantorMember2021-01-012021-06-300001690680srt:CumulativeEffectPeriodOfAdoptionAdjustmentMember2020-01-0100016906802020-01-012020-12-310001690680us-gaap:AccountsReceivableMembersrt:CumulativeEffectPeriodOfAdoptionAdjustmentMember2020-01-012020-12-310001690680us-gaap:AccountsReceivableMember2021-06-300001690680us-gaap:AccountsReceivableMember2020-12-310001690680us-gaap:LoansReceivableMembersrt:CumulativeEffectPeriodOfAdoptionAdjustmentMember2019-12-310001690680us-gaap:LoansReceivableMember2020-12-310001690680nmrk:LeasingAndOtherCommissionsMember2021-04-012021-06-300001690680nmrk:LeasingAndOtherCommissionsMember2020-04-012020-06-300001690680nmrk:LeasingAndOtherCommissionsMember2021-01-012021-06-300001690680nmrk:LeasingAndOtherCommissionsMember2020-01-012020-06-300001690680nmrk:CapitalMarketsCommissionsMember2021-04-012021-06-300001690680nmrk:CapitalMarketsCommissionsMember2020-04-012020-06-300001690680nmrk:CapitalMarketsCommissionsMember2021-01-012021-06-300001690680nmrk:CapitalMarketsCommissionsMember2020-01-012020-06-300001690680nmrk:KnotelMember2021-01-312021-01-310001690680nmrk:KnotelMember2021-01-310001690680us-gaap:RestrictedStockUnitsRSUMembernmrk:KnotelMember2021-01-012021-06-300001690680nmrk:KnotelMember2021-01-012021-06-300001690680nmrk:KnotelMember2021-06-300001690680nmrk:KnotelMember2021-04-012021-06-300001690680nmrk:PriorPeriodAcquisitionsMember2020-01-012020-12-310001690680nmrk:PriorPeriodAcquisitionsMember2020-12-310001690680us-gaap:RestrictedStockUnitsRSUMembernmrk:PriorPeriodAcquisitionsMember2020-01-012020-12-310001690680nmrk:PriorPeriodAcquisitionsMember2020-04-012020-06-300001690680nmrk:PriorPeriodAcquisitionsMember2020-01-012020-06-300001690680srt:PartnershipInterestMember2020-04-012020-06-300001690680us-gaap:RestrictedStockUnitsRSUMember2020-04-012020-06-300001690680srt:PartnershipInterestMember2020-01-012020-06-300001690680us-gaap:RestrictedStockUnitsRSUMember2020-01-012020-06-30nmrk:classnmrk:vote0001690680us-gaap:CommonClassAMember2021-03-310001690680us-gaap:CommonClassAMember2020-03-310001690680us-gaap:CommonClassAMember2019-12-310001690680us-gaap:CommonClassAMember2021-04-012021-06-300001690680us-gaap:CommonClassAMember2020-04-012020-06-300001690680us-gaap:CommonClassAMember2021-01-012021-06-300001690680us-gaap:CommonClassAMember2020-01-012020-06-300001690680us-gaap:RestrictedStockUnitsRSUMemberus-gaap:CommonClassAMember2021-04-012021-06-300001690680us-gaap:RestrictedStockUnitsRSUMemberus-gaap:CommonClassAMember2020-04-012020-06-300001690680us-gaap:RestrictedStockUnitsRSUMemberus-gaap:CommonClassAMember2021-01-012021-06-300001690680us-gaap:RestrictedStockUnitsRSUMemberus-gaap:CommonClassAMember2020-01-012020-06-300001690680us-gaap:CommonClassAMember2020-06-300001690680us-gaap:CommonClassBMember2021-01-012021-06-3000016906802021-02-170001690680us-gaap:SubsequentEventMember2021-08-050001690680us-gaap:CommonClassAMember2021-01-012021-03-310001690680nmrk:BGCPartnersIncMembernmrk:NasdaqOmxMember2013-06-282013-06-280001690680us-gaap:CommonStockMember2020-01-012020-12-310001690680us-gaap:CommonStockMember2019-01-012019-12-310001690680us-gaap:CommonStockMembersrt:MaximumMember2013-06-282013-06-280001690680nmrk:BGCPartnersIncMemberus-gaap:CommonStockMember2013-06-282013-06-280001690680srt:MinimumMemberus-gaap:CommonStockMember2013-06-282013-06-280001690680nmrk:NasdaqMemberus-gaap:CommonStockMember2021-04-012021-06-300001690680nmrk:NasdaqMemberus-gaap:CommonStockMember2021-01-012021-06-300001690680nmrk:NasdaqMemberus-gaap:CommonStockMember2020-01-012020-06-300001690680us-gaap:CommonStockMember2020-04-012020-06-300001690680nmrk:NasdaqMemberus-gaap:CommonStockMember2020-04-012020-06-300001690680nmrk:NasdaqMemberus-gaap:CommonStockMember2021-06-300001690680nmrk:NasdaqMemberus-gaap:CommonStockMember2020-12-310001690680nmrk:CFRealEstateFinanceHoldingsLimitedPartnershipMember2021-06-300001690680us-gaap:OtherNoncurrentAssetsMember2021-06-300001690680us-gaap:OtherNoncurrentAssetsMember2020-12-310001690680nmrk:SellerServicerAgreementsMember2021-06-300001690680us-gaap:OtherAssetsMember2021-06-300001690680us-gaap:OtherAssetsMember2020-12-310001690680us-gaap:CarryingReportedAmountFairValueDisclosureMember2021-06-300001690680us-gaap:CarryingReportedAmountFairValueDisclosureMember2020-12-310001690680us-gaap:EstimateOfFairValueFairValueDisclosureMember2021-06-300001690680us-gaap:EstimateOfFairValueFairValueDisclosureMember2020-12-310001690680us-gaap:InterestRateLockCommitmentsMember2021-06-300001690680us-gaap:InterestRateLockCommitmentsMember2020-12-310001690680nmrk:NasdaqForwardsMember2021-06-300001690680nmrk:NasdaqForwardsMember2020-12-310001690680us-gaap:ForwardContractsMember2021-06-300001690680us-gaap:ForwardContractsMember2020-12-310001690680us-gaap:InterestRateLockCommitmentsMembernmrk:CostOfServicesDirectLaborMember2021-04-012021-06-300001690680us-gaap:InterestRateLockCommitmentsMembernmrk:CostOfServicesDirectLaborMember2020-04-012020-06-300001690680us-gaap:InterestRateLockCommitmentsMembernmrk:CostOfServicesDirectLaborMember2021-01-012021-06-300001690680us-gaap:InterestRateLockCommitmentsMembernmrk:CostOfServicesDirectLaborMember2020-01-012020-06-300001690680nmrk:NasdaqForwardsMemberus-gaap:OtherOperatingIncomeExpenseMemberus-gaap:NondesignatedMember2021-04-012021-06-300001690680nmrk:NasdaqForwardsMemberus-gaap:OtherOperatingIncomeExpenseMemberus-gaap:NondesignatedMember2020-04-012020-06-300001690680nmrk:NasdaqForwardsMemberus-gaap:OtherOperatingIncomeExpenseMemberus-gaap:NondesignatedMember2021-01-012021-06-300001690680nmrk:NasdaqForwardsMemberus-gaap:OtherOperatingIncomeExpenseMemberus-gaap:NondesignatedMember2020-01-012020-06-300001690680us-gaap:InterestRateLockCommitmentsMembernmrk:GainsFromMortgageBankingActivitiesOriginationsNetMemberus-gaap:NondesignatedMember2021-04-012021-06-300001690680us-gaap:InterestRateLockCommitmentsMembernmrk:GainsFromMortgageBankingActivitiesOriginationsNetMemberus-gaap:NondesignatedMember2020-04-012020-06-300001690680us-gaap:InterestRateLockCommitmentsMembernmrk:GainsFromMortgageBankingActivitiesOriginationsNetMemberus-gaap:NondesignatedMember2021-01-012021-06-300001690680us-gaap:InterestRateLockCommitmentsMembernmrk:GainsFromMortgageBankingActivitiesOriginationsNetMemberus-gaap:NondesignatedMember2020-01-012020-06-300001690680us-gaap:InterestRateLockCommitmentsMembernmrk:CostOfServicesDirectLaborMemberus-gaap:NondesignatedMember2021-04-012021-06-300001690680us-gaap:InterestRateLockCommitmentsMembernmrk:CostOfServicesDirectLaborMemberus-gaap:NondesignatedMember2020-04-012020-06-300001690680us-gaap:InterestRateLockCommitmentsMembernmrk:CostOfServicesDirectLaborMemberus-gaap:NondesignatedMember2021-01-012021-06-300001690680us-gaap:InterestRateLockCommitmentsMembernmrk:CostOfServicesDirectLaborMemberus-gaap:NondesignatedMember2020-01-012020-06-300001690680nmrk:ForwardSaleContractsMembernmrk:GainsFromMortgageBankingActivitiesOriginationsNetMemberus-gaap:NondesignatedMember2021-04-012021-06-300001690680nmrk:ForwardSaleContractsMembernmrk:GainsFromMortgageBankingActivitiesOriginationsNetMemberus-gaap:NondesignatedMember2020-04-012020-06-300001690680nmrk:ForwardSaleContractsMembernmrk:GainsFromMortgageBankingActivitiesOriginationsNetMemberus-gaap:NondesignatedMember2021-01-012021-06-300001690680nmrk:ForwardSaleContractsMembernmrk:GainsFromMortgageBankingActivitiesOriginationsNetMemberus-gaap:NondesignatedMember2020-01-012020-06-300001690680us-gaap:NondesignatedMember2021-04-012021-06-300001690680us-gaap:NondesignatedMember2020-04-012020-06-300001690680us-gaap:NondesignatedMember2021-01-012021-06-300001690680us-gaap:NondesignatedMember2020-01-012020-06-300001690680nmrk:DBCaymanMemberus-gaap:CreditRiskMember2021-04-012021-06-300001690680nmrk:DBCaymanMemberus-gaap:CreditRiskMember2021-01-012021-06-300001690680nmrk:DBCaymanMemberus-gaap:CreditRiskMember2020-04-012020-06-300001690680nmrk:DBCaymanMemberus-gaap:CreditRiskMember2020-01-012020-06-300001690680us-gaap:CreditRiskMember2021-06-300001690680us-gaap:CreditRiskMember2020-12-310001690680nmrk:DBCaymanMemberus-gaap:CreditRiskMember2021-06-300001690680nmrk:DBCaymanMemberus-gaap:CreditRiskMember2020-12-3100016906802021-03-232021-03-230001690680nmrk:DBCaymanMemberus-gaap:CreditRiskMember2021-03-0900016906802021-03-090001690680nmrk:CapitalMarketsMember2021-04-012021-06-300001690680nmrk:CapitalMarketsMember2020-04-012020-06-300001690680nmrk:CapitalMarketsMember2021-01-012021-06-300001690680nmrk:CapitalMarketsMember2020-01-012020-06-300001690680nmrk:ManagementServicesMember2021-04-012021-06-300001690680nmrk:ManagementServicesMember2020-04-012020-06-300001690680nmrk:ManagementServicesMember2021-01-012021-06-300001690680nmrk:ManagementServicesMember2020-01-012020-06-300001690680nmrk:MortgageBankingActivitiesAndOriginationsMember2021-04-012021-06-300001690680nmrk:MortgageBankingActivitiesAndOriginationsMember2020-04-012020-06-300001690680nmrk:MortgageBankingActivitiesAndOriginationsMember2021-01-012021-06-300001690680nmrk:MortgageBankingActivitiesAndOriginationsMember2020-01-012020-06-300001690680nmrk:ServicingFeesAndOtherMember2021-04-012021-06-300001690680nmrk:ServicingFeesAndOtherMember2020-04-012020-06-300001690680nmrk:ServicingFeesAndOtherMember2021-01-012021-06-300001690680nmrk:ServicingFeesAndOtherMember2020-01-012020-06-300001690680nmrk:MortgageServicingRightsMember2021-03-310001690680nmrk:MortgageServicingRightsMember2020-03-310001690680nmrk:MortgageServicingRightsMember2020-12-310001690680nmrk:MortgageServicingRightsMember2019-12-310001690680nmrk:MortgageServicingRightsMember2021-04-012021-06-300001690680nmrk:MortgageServicingRightsMember2020-04-012020-06-300001690680nmrk:MortgageServicingRightsMember2021-01-012021-06-300001690680nmrk:MortgageServicingRightsMember2020-01-012020-06-300001690680nmrk:MortgageServicingRightsMember2021-06-300001690680nmrk:MortgageServicingRightsMember2020-06-300001690680srt:MinimumMember2020-01-012020-12-310001690680srt:MinimumMember2021-01-012021-06-300001690680srt:MaximumMember2021-01-012021-06-300001690680srt:MaximumMember2020-01-012020-12-310001690680srt:MinimumMembernmrk:DiscountRateOneMember2021-06-300001690680nmrk:DiscountRateTwoMembersrt:MaximumMember2021-06-300001690680nmrk:DiscountRateOneMember2021-01-012021-06-300001690680nmrk:DiscountRateTwoMember2021-01-012021-06-300001690680nmrk:DiscountRateOneMember2020-01-012020-12-310001690680nmrk:DiscountRateTwoMember2020-01-012020-12-310001690680us-gaap:TrademarksAndTradeNamesMember2021-06-300001690680us-gaap:LicensingAgreementsMember2021-06-300001690680us-gaap:TrademarksAndTradeNamesMember2021-06-300001690680us-gaap:TrademarksAndTradeNamesMember2021-01-012021-06-300001690680us-gaap:CustomerRelatedIntangibleAssetsMember2021-06-300001690680us-gaap:CustomerRelatedIntangibleAssetsMember2021-01-012021-06-300001690680us-gaap:LicensingAgreementsMember2021-06-300001690680us-gaap:LicensingAgreementsMember2021-01-012021-06-300001690680us-gaap:NoncompeteAgreementsMember2021-06-300001690680us-gaap:NoncompeteAgreementsMember2021-01-012021-06-300001690680us-gaap:CustomerContractsMember2021-06-300001690680us-gaap:CustomerContractsMember2021-01-012021-06-300001690680us-gaap:OtherIntangibleAssetsMember2021-06-300001690680us-gaap:OtherIntangibleAssetsMember2021-01-012021-06-300001690680us-gaap:TrademarksAndTradeNamesMember2020-12-310001690680us-gaap:LicensingAgreementsMember2020-12-310001690680us-gaap:TrademarksAndTradeNamesMember2020-12-310001690680us-gaap:TrademarksAndTradeNamesMember2020-01-012020-12-310001690680us-gaap:CustomerRelatedIntangibleAssetsMember2020-12-310001690680us-gaap:CustomerRelatedIntangibleAssetsMember2020-01-012020-12-310001690680us-gaap:LicensingAgreementsMember2020-12-310001690680us-gaap:LicensingAgreementsMember2020-01-012020-12-310001690680us-gaap:NoncompeteAgreementsMember2020-12-310001690680us-gaap:NoncompeteAgreementsMember2020-01-012020-12-310001690680us-gaap:CustomerContractsMember2020-12-310001690680us-gaap:CustomerContractsMember2020-01-012020-12-310001690680us-gaap:OtherIntangibleAssetsMember2020-12-310001690680us-gaap:OtherIntangibleAssetsMember2020-01-012020-12-310001690680nmrk:LeaseHoldImprovementsAndOtherFixedAssetsMember2021-06-300001690680nmrk:LeaseHoldImprovementsAndOtherFixedAssetsMember2020-12-310001690680us-gaap:SoftwareAndSoftwareDevelopmentCostsMember2021-06-300001690680us-gaap:SoftwareAndSoftwareDevelopmentCostsMember2020-12-310001690680us-gaap:ComputerEquipmentMember2021-06-300001690680us-gaap:ComputerEquipmentMember2020-12-310001690680us-gaap:SoftwareAndSoftwareDevelopmentCostsMember2021-04-012021-06-300001690680us-gaap:SoftwareAndSoftwareDevelopmentCostsMember2020-04-012020-06-300001690680us-gaap:SoftwareAndSoftwareDevelopmentCostsMember2021-01-012021-06-300001690680us-gaap:SoftwareAndSoftwareDevelopmentCostsMember2020-01-012020-06-300001690680srt:MinimumMember2021-06-300001690680srt:MaximumMember2021-06-300001690680nmrk:CantorFitzgeraldCoMember2021-06-300001690680nmrk:CantorFitzgeraldCoMember2020-12-310001690680nmrk:WarehouseFacilityDueOctoberEightTwoThousandTwentyOneMembernmrk:CommittedLinesMember2021-06-300001690680nmrk:WarehouseFacilityDueOctoberEightTwoThousandTwentyOneMember2021-06-300001690680nmrk:WarehouseFacilityDueOctoberEightTwoThousandTwentyOneMember2020-12-310001690680nmrk:WarehouseFacilityDueOctoberEightTwoThousandTwentyOneMemberus-gaap:LondonInterbankOfferedRateLIBORMembersrt:MinimumMember2021-01-012021-06-300001690680nmrk:WarehouseFacilityDueOctoberEightTwoThousandTwentyOneMemberus-gaap:LondonInterbankOfferedRateLIBORMembersrt:MaximumMember2021-01-012021-06-300001690680nmrk:WarehouseFacilityDueJuneFifteenTwoThousandTwentyTwoMembernmrk:CommittedLinesMember2021-06-300001690680nmrk:WarehouseFacilityDueJuneFifteenTwoThousandTwentyTwoMember2021-06-300001690680nmrk:WarehouseFacilityDueJuneFifteenTwoThousandTwentyTwoMember2020-12-310001690680us-gaap:LondonInterbankOfferedRateLIBORMembersrt:MinimumMembernmrk:WarehouseFacilityDueJuneFifteenTwoThousandTwentyTwoMember2021-01-012021-06-300001690680us-gaap:LondonInterbankOfferedRateLIBORMembernmrk:WarehouseFacilityDueJuneFifteenTwoThousandTwentyTwoMembersrt:MaximumMember2021-01-012021-06-300001690680nmrk:UncommittedLinesMembernmrk:WarehouseFacilityDueJuneFifteenTwoThousandTwentyTwoMember2021-06-300001690680us-gaap:LondonInterbankOfferedRateLIBORMembernmrk:WarehouseFacilityDueJuneFifteenTwoThousandTwentyTwoMember2021-01-012021-06-300001690680nmrk:WarehouseFacilityDueSeptemberTwentyFifthTwoThousandTwentyOneMembernmrk:CommittedLinesMember2021-06-300001690680nmrk:WarehouseFacilityDueSeptemberTwentyFifthTwoThousandTwentyOneMember2021-06-300001690680nmrk:WarehouseFacilityDueSeptemberTwentyFifthTwoThousandTwentyOneMember2020-12-310001690680us-gaap:LondonInterbankOfferedRateLIBORMembernmrk:WarehouseFacilityDueSeptemberTwentyFifthTwoThousandTwentyOneMembersrt:MinimumMember2021-01-012021-06-300001690680us-gaap:LondonInterbankOfferedRateLIBORMembernmrk:WarehouseFacilityDueSeptemberTwentyFifthTwoThousandTwentyOneMembersrt:MaximumMember2021-01-012021-06-300001690680nmrk:UncommittedLinesMembernmrk:FannieMaeRepurchaseAgreementOpenMaturityMember2021-06-300001690680nmrk:FannieMaeRepurchaseAgreementOpenMaturityMember2021-06-300001690680nmrk:FannieMaeRepurchaseAgreementOpenMaturityMember2020-12-310001690680us-gaap:LondonInterbankOfferedRateLIBORMembernmrk:FannieMaeRepurchaseAgreementOpenMaturityMember2021-01-012021-06-300001690680nmrk:CommittedLinesMember2021-06-300001690680nmrk:UncommittedLinesMember2021-06-300001690680nmrk:WarehouseFacilityDueOctoberEightTwoThousandTwentyOneMembernmrk:CommittedLinesMember2020-12-012021-02-010001690680nmrk:WarehouseFacilityDueOctoberEightTwoThousandTwentyOneMembernmrk:CommittedLinesMember2021-02-010001690680nmrk:WarehouseFacilityDueJuneFifteenTwoThousandTwentyTwoSublimitMembernmrk:CommittedLinesMember2021-06-300001690680nmrk:WarehouseFacilityDueJuneFifteenTwoThousandTwentyTwoSublimitMemberus-gaap:LondonInterbankOfferedRateLIBORMembersrt:MinimumMembernmrk:CommittedLinesMember2021-01-012021-06-300001690680nmrk:WarehouseFacilityDueJuneFifteenTwoThousandTwentyTwoSublimitMemberus-gaap:LondonInterbankOfferedRateLIBORMembernmrk:CommittedLinesMembersrt:MaximumMember2021-01-012021-06-300001690680us-gaap:SeniorNotesMembernmrk:SixPointOneTwoFivePercentSeniorNotesMember2021-06-300001690680us-gaap:SeniorNotesMembernmrk:SixPointOneTwoFivePercentSeniorNotesMember2020-12-310001690680us-gaap:RevolvingCreditFacilityMemberus-gaap:LineOfCreditMember2021-06-300001690680us-gaap:RevolvingCreditFacilityMemberus-gaap:LineOfCreditMember2020-12-310001690680us-gaap:SeniorNotesMembernmrk:SixPointOneTwoFivePercentSeniorNotesMember2018-11-060001690680us-gaap:SeniorNotesMembernmrk:SixPointOneTwoFivePercentSeniorNotesMember2018-11-010001690680us-gaap:SeniorNotesMembernmrk:SixPointOneTwoFivePercentSeniorNotesMember2021-04-012021-06-300001690680us-gaap:SeniorNotesMembernmrk:SixPointOneTwoFivePercentSeniorNotesMember2020-04-012020-06-300001690680us-gaap:SeniorNotesMembernmrk:SixPointOneTwoFivePercentSeniorNotesMember2021-01-012021-06-300001690680us-gaap:SeniorNotesMembernmrk:SixPointOneTwoFivePercentSeniorNotesMember2020-01-012020-06-300001690680us-gaap:SeniorNotesMembernmrk:SixPointOneTwoFivePercentSeniorNotesMember2020-06-160001690680us-gaap:RevolvingCreditFacilityMemberus-gaap:LineOfCreditMember2018-11-280001690680us-gaap:FederalFundsEffectiveSwapRateMembernmrk:InterestRateOptionTwoMemberus-gaap:RevolvingCreditFacilityMemberus-gaap:LineOfCreditMember2018-11-282018-11-280001690680nmrk:OneMonthLIBORMembernmrk:InterestRateOptionTwoMemberus-gaap:RevolvingCreditFacilityMemberus-gaap:LineOfCreditMember2018-11-282018-11-280001690680us-gaap:LondonInterbankOfferedRateLIBORMembernmrk:InterestRateOptionTwoMemberus-gaap:RevolvingCreditFacilityMemberus-gaap:LineOfCreditMember2018-11-282018-11-280001690680us-gaap:LondonInterbankOfferedRateLIBORMembernmrk:InterestRateOptionTwoMembersrt:MinimumMemberus-gaap:RevolvingCreditFacilityMemberus-gaap:LineOfCreditMember2018-11-282018-11-280001690680us-gaap:LondonInterbankOfferedRateLIBORMembernmrk:InterestRateOptionTwoMemberus-gaap:RevolvingCreditFacilityMemberus-gaap:LineOfCreditMembersrt:MaximumMember2018-11-282018-11-280001690680us-gaap:LondonInterbankOfferedRateLIBORMembernmrk:InterestRateOptionOneMemberus-gaap:RevolvingCreditFacilityMemberus-gaap:LineOfCreditMember2018-11-282018-11-280001690680us-gaap:LondonInterbankOfferedRateLIBORMembersrt:MinimumMembernmrk:InterestRateOptionOneMemberus-gaap:RevolvingCreditFacilityMemberus-gaap:LineOfCreditMember2018-11-282018-11-280001690680us-gaap:LondonInterbankOfferedRateLIBORMembernmrk:InterestRateOptionOneMemberus-gaap:RevolvingCreditFacilityMemberus-gaap:LineOfCreditMembersrt:MaximumMember2018-11-282018-11-280001690680us-gaap:RevolvingCreditFacilityMemberus-gaap:LineOfCreditMember2020-02-260001690680us-gaap:LondonInterbankOfferedRateLIBORMemberus-gaap:RevolvingCreditFacilityMemberus-gaap:LineOfCreditMember2020-02-262020-02-260001690680us-gaap:RevolvingCreditFacilityMemberus-gaap:LineOfCreditMember2020-03-160001690680us-gaap:LondonInterbankOfferedRateLIBORMemberus-gaap:RevolvingCreditFacilityMemberus-gaap:LineOfCreditMember2020-03-162020-03-160001690680us-gaap:RevolvingCreditFacilityMemberus-gaap:LineOfCreditMember2021-01-012021-06-300001690680srt:WeightedAverageMemberus-gaap:RevolvingCreditFacilityMemberus-gaap:LineOfCreditMember2021-01-012021-06-300001690680srt:WeightedAverageMemberus-gaap:RevolvingCreditFacilityMemberus-gaap:LineOfCreditMember2020-01-012020-06-300001690680us-gaap:RevolvingCreditFacilityMemberus-gaap:LineOfCreditMember2021-04-012021-06-300001690680us-gaap:RevolvingCreditFacilityMemberus-gaap:LineOfCreditMember2020-04-012020-06-300001690680us-gaap:RevolvingCreditFacilityMemberus-gaap:LineOfCreditMember2020-01-012020-06-300001690680us-gaap:SubsequentEventMemberus-gaap:RevolvingCreditFacilityMemberus-gaap:LineOfCreditMember2021-07-012021-07-310001690680nmrk:FannieMaeDUSOrFreddieTargetedAffordableHousingLoansMembersrt:MaximumMember2021-01-012021-06-30nmrk:loan0001690680us-gaap:FinancingReceivables60To89DaysPastDueMember2021-06-300001690680us-gaap:FinancingReceivables60To89DaysPastDueMember2021-01-012021-06-300001690680us-gaap:FinancingReceivables60To89DaysPastDueMember2020-12-310001690680us-gaap:FinancingReceivables60To89DaysPastDueMember2020-01-012020-12-310001690680us-gaap:CreditConcentrationRiskMembernmrk:FannieMaeDUSAndFreddieMacTAHLoansMemberstpr:CAus-gaap:LiabilitiesTotalMember2021-01-012021-06-300001690680us-gaap:CreditConcentrationRiskMemberstpr:TXnmrk:FannieMaeDUSAndFreddieMacTAHLoansMemberus-gaap:LiabilitiesTotalMember2021-01-012021-06-300001690680us-gaap:CreditConcentrationRiskMembernmrk:FannieMaeDUSAndFreddieMacTAHLoansMemberus-gaap:LiabilitiesTotalMember2021-01-012021-06-300001690680us-gaap:CreditConcentrationRiskMembernmrk:FannieMaeDUSAndFreddieMacTAHLoansMemberstpr:CAus-gaap:LiabilitiesTotalMember2020-01-012020-12-310001690680us-gaap:CreditConcentrationRiskMemberstpr:TXnmrk:FannieMaeDUSAndFreddieMacTAHLoansMemberus-gaap:LiabilitiesTotalMember2020-01-012020-12-310001690680us-gaap:CreditConcentrationRiskMembernmrk:FannieMaeDUSAndFreddieMacTAHLoansMemberus-gaap:LiabilitiesTotalMember2020-01-012020-12-310001690680us-gaap:FairValueInputsLevel1Member2021-06-300001690680us-gaap:FairValueInputsLevel2Member2021-06-300001690680us-gaap:FairValueInputsLevel3Member2021-06-300001690680us-gaap:InterestRateLockCommitmentsMemberus-gaap:FairValueInputsLevel1Member2021-06-300001690680us-gaap:InterestRateLockCommitmentsMemberus-gaap:FairValueInputsLevel2Member2021-06-300001690680us-gaap:InterestRateLockCommitmentsMemberus-gaap:FairValueInputsLevel3Member2021-06-300001690680us-gaap:InterestRateLockCommitmentsMember2021-06-300001690680us-gaap:FairValueInputsLevel1Membernmrk:NasdaqForwardsMember2021-06-300001690680us-gaap:FairValueInputsLevel2Membernmrk:NasdaqForwardsMember2021-06-300001690680nmrk:NasdaqForwardsMemberus-gaap:FairValueInputsLevel3Member2021-06-300001690680nmrk:NasdaqForwardsMember2021-06-300001690680us-gaap:FairValueInputsLevel1Membernmrk:ForwardSaleContractsMember2021-06-300001690680us-gaap:FairValueInputsLevel2Membernmrk:ForwardSaleContractsMember2021-06-300001690680nmrk:ForwardSaleContractsMemberus-gaap:FairValueInputsLevel3Member2021-06-300001690680nmrk:ForwardSaleContractsMember2021-06-300001690680us-gaap:FairValueInputsLevel1Member2020-12-310001690680us-gaap:FairValueInputsLevel2Member2020-12-310001690680us-gaap:FairValueInputsLevel3Member2020-12-310001690680us-gaap:InterestRateLockCommitmentsMemberus-gaap:FairValueInputsLevel1Member2020-12-310001690680us-gaap:InterestRateLockCommitmentsMemberus-gaap:FairValueInputsLevel2Member2020-12-310001690680us-gaap:InterestRateLockCommitmentsMemberus-gaap:FairValueInputsLevel3Member2020-12-310001690680us-gaap:InterestRateLockCommitmentsMember2020-12-310001690680us-gaap:FairValueInputsLevel1Membernmrk:NasdaqForwardsMember2020-12-310001690680us-gaap:FairValueInputsLevel2Membernmrk:NasdaqForwardsMember2020-12-310001690680nmrk:NasdaqForwardsMemberus-gaap:FairValueInputsLevel3Member2020-12-310001690680nmrk:NasdaqForwardsMember2020-12-310001690680us-gaap:FairValueInputsLevel1Membernmrk:ForwardSaleContractsMember2020-12-310001690680us-gaap:FairValueInputsLevel2Membernmrk:ForwardSaleContractsMember2020-12-310001690680nmrk:ForwardSaleContractsMemberus-gaap:FairValueInputsLevel3Member2020-12-310001690680nmrk:ForwardSaleContractsMember2020-12-310001690680us-gaap:InterestRateLockCommitmentsMember2021-01-012021-06-300001690680nmrk:ForwardSaleContractsMember2021-01-012021-06-300001690680nmrk:NasdaqForwardsMember2021-01-012021-06-300001690680nmrk:ContingentConsiderationLiabilityMember2020-12-310001690680nmrk:ContingentConsiderationLiabilityMember2021-01-012021-06-300001690680nmrk:ContingentConsiderationLiabilityMember2021-06-300001690680us-gaap:InterestRateLockCommitmentsMember2019-12-310001690680us-gaap:InterestRateLockCommitmentsMember2020-01-012020-12-310001690680nmrk:ForwardSaleContractsMember2019-12-310001690680nmrk:ForwardSaleContractsMember2020-01-012020-12-310001690680nmrk:NasdaqForwardsMember2019-12-310001690680nmrk:NasdaqForwardsMember2020-01-012020-12-310001690680nmrk:ContingentConsiderationLiabilityMember2019-12-310001690680nmrk:ContingentConsiderationLiabilityMember2020-01-012020-12-310001690680us-gaap:MeasurementInputDiscountRateMembersrt:MinimumMemberus-gaap:FairValueInputsLevel3Member2021-06-300001690680us-gaap:MeasurementInputDiscountRateMemberus-gaap:FairValueInputsLevel3Membersrt:MaximumMember2021-06-300001690680srt:WeightedAverageMemberus-gaap:MeasurementInputDiscountRateMemberus-gaap:FairValueInputsLevel3Member2021-06-300001690680nmrk:MeasurementInputExpectedEarnoutAndContingenciesRateMembersrt:MinimumMember2021-06-300001690680nmrk:MeasurementInputExpectedEarnoutAndContingenciesRateMembersrt:MaximumMember2021-06-300001690680nmrk:MeasurementInputExpectedEarnoutAndContingenciesRateMembersrt:WeightedAverageMember2021-06-300001690680us-gaap:MeasurementInputDiscountRateMembersrt:MinimumMemberus-gaap:FairValueInputsLevel3Member2020-12-310001690680us-gaap:MeasurementInputDiscountRateMemberus-gaap:FairValueInputsLevel3Membersrt:MaximumMember2020-12-310001690680srt:WeightedAverageMemberus-gaap:MeasurementInputDiscountRateMemberus-gaap:FairValueInputsLevel3Member2020-12-310001690680nmrk:MeasurementInputExpectedEarnoutAndContingenciesRateMembersrt:MinimumMemberus-gaap:FairValueInputsLevel3Member2020-12-310001690680nmrk:MeasurementInputExpectedEarnoutAndContingenciesRateMemberus-gaap:FairValueInputsLevel3Membersrt:MaximumMember2020-12-310001690680nmrk:MeasurementInputExpectedEarnoutAndContingenciesRateMembersrt:WeightedAverageMemberus-gaap:FairValueInputsLevel3Member2020-12-310001690680nmrk:NasdaqForwardsMembersrt:MinimumMemberus-gaap:FairValueInputsLevel3Memberus-gaap:MeasurementInputPriceVolatilityMember2020-12-310001690680nmrk:NasdaqForwardsMemberus-gaap:FairValueInputsLevel3Memberus-gaap:MeasurementInputPriceVolatilityMembersrt:MaximumMember2020-12-310001690680srt:WeightedAverageMembernmrk:NasdaqForwardsMemberus-gaap:FairValueInputsLevel3Memberus-gaap:MeasurementInputPriceVolatilityMember2020-12-310001690680us-gaap:ValuationTechniqueDiscountedCashFlowMemberus-gaap:FairValueInputsLevel3Member2021-06-300001690680us-gaap:ValuationTechniqueDiscountedCashFlowMemberus-gaap:FairValueInputsLevel3Member2020-12-310001690680us-gaap:FairValueMeasurementsNonrecurringMember2021-06-300001690680us-gaap:FairValueMeasurementsNonrecurringMember2020-12-310001690680nmrk:CantorFitzgeraldLimitedPartnershipAndBGCPartnersIncorporationMember2021-04-012021-06-300001690680nmrk:CantorFitzgeraldLimitedPartnershipAndBGCPartnersIncorporationMember2020-04-012020-06-300001690680nmrk:CantorFitzgeraldLimitedPartnershipAndBGCPartnersIncorporationMember2021-01-012021-06-300001690680nmrk:CantorFitzgeraldLimitedPartnershipAndBGCPartnersIncorporationMember2020-01-012020-06-300001690680nmrk:EmployeeLoansMember2021-06-300001690680nmrk:EmployeeLoansMember2020-12-310001690680nmrk:EmployeeLoansMember2021-04-012021-06-300001690680nmrk:EmployeeLoansMember2020-04-012020-06-300001690680nmrk:EmployeeLoansMember2021-01-012021-06-300001690680nmrk:EmployeeLoansMember2020-01-012020-06-30nmrk:employee0001690680nmrk:CantorCommercialRealEstateCompanyMember2018-05-010001690680nmrk:CantorCommercialRealEstateCompanyMember2018-10-012018-10-310001690680nmrk:NewmarkHoldingsLimitedPartnershipMembernmrk:CantorCommercialRealEstateCompanyMember2018-10-012018-10-310001690680nmrk:CantorCommercialRealEstateCompanyMember2018-05-012018-05-010001690680nmrk:CantorCommercialRealEstateCompanyMember2020-07-012020-07-310001690680nmrk:CantorCommercialRealEstateCompanyMember2020-06-300001690680nmrk:GovernmentSponsoredEnterpriseLoansMembernmrk:CantorFitzgeraldLimitedPartnershipAndBGCPartnersIncorporationMember2019-02-012019-02-280001690680nmrk:CantorCommercialRealEstateCompanyMember2021-04-012021-06-300001690680nmrk:CantorCommercialRealEstateCompanyMember2020-04-012020-06-300001690680nmrk:CantorCommercialRealEstateCompanyMember2021-01-012021-06-300001690680nmrk:CantorCommercialRealEstateCompanyMember2020-01-012020-06-300001690680nmrk:CantorCommercialRealEstateCompanyMembernmrk:LoanReferralAgreementMember2021-04-012021-06-300001690680nmrk:CantorCommercialRealEstateCompanyMembernmrk:LoanReferralAgreementMember2020-04-012020-06-300001690680nmrk:CantorCommercialRealEstateCompanyMembernmrk:LoanReferralAgreementMember2020-01-012020-06-300001690680nmrk:CantorCommercialRealEstateCompanyMembernmrk:LoanReferralAgreementMember2021-01-012021-06-300001690680nmrk:PrimaryServicingRightsMembernmrk:CantorCommercialRealEstateCompanyMember2021-01-012021-06-300001690680nmrk:PrimaryServicingRightsMembernmrk:CantorCommercialRealEstateCompanyMember2021-04-012021-06-300001690680nmrk:PrimaryServicingRightsMembernmrk:CantorCommercialRealEstateCompanyMember2020-04-012020-06-300001690680nmrk:PrimaryServicingRightsMembernmrk:CantorCommercialRealEstateCompanyMember2020-01-012020-06-300001690680us-gaap:RealEstateLoanMembernmrk:ThirdPartyBankAndCantorCommercialRealEstateLPMember2019-07-220001690680srt:ChiefExecutiveOfficerMembernmrk:ThirdPartyBankAndCantorCommercialRealEstateLPMember2019-07-222019-07-220001690680nmrk:ThirdPartyBankAndCantorCommercialRealEstateLPMember2019-08-162019-08-160001690680srt:ExecutiveVicePresidentMember2021-03-162021-03-160001690680us-gaap:CommonClassAMembersrt:ExecutiveVicePresidentMember2021-03-162021-03-160001690680us-gaap:CommonClassAMembersrt:ExecutiveVicePresidentMember2021-03-160001690680nmrk:PSUMembersrt:BoardOfDirectorsChairmanMember2021-03-162021-03-160001690680nmrk:NonExchangeablePPSUMembersrt:BoardOfDirectorsChairmanMember2021-03-162021-03-160001690680srt:BoardOfDirectorsChairmanMember2021-03-162021-03-160001690680srt:ChiefExecutiveOfficerMembernmrk:PSUMember2021-03-162021-03-160001690680srt:ChiefExecutiveOfficerMembernmrk:NonExchangeableAPSUMember2021-03-162021-03-160001690680srt:ChiefExecutiveOfficerMemberus-gaap:CommonClassAMember2021-03-160001690680srt:ChiefExecutiveOfficerMember2021-03-160001690680srt:ChiefExecutiveOfficerMember2021-03-162021-03-160001690680srt:ChiefExecutiveOfficerMemberus-gaap:CommonClassAMember2021-03-162021-03-160001690680us-gaap:CommonClassAMembersrt:ChiefExecutiveOfficerMembernmrk:NewmarkUnitsMember2021-03-162021-03-160001690680srt:ChiefFinancialOfficerMembernmrk:PreferredUnitsMember2021-03-162021-03-160001690680us-gaap:CommonClassAMembersrt:ChiefFinancialOfficerMember2021-03-160001690680srt:ChiefFinancialOfficerMember2021-03-162021-03-160001690680srt:ChiefFinancialOfficerMembernmrk:PreferredUnitsMember2021-03-160001690680nmrk:PSUMembersrt:ExecutiveVicePresidentMember2021-04-272021-04-270001690680nmrk:NonExchangeablePSUMembersrt:ExecutiveVicePresidentMember2021-04-270001690680nmrk:NonExchangeablePPSUMembersrt:ExecutiveVicePresidentMember2021-04-272021-04-270001690680srt:ExecutiveVicePresidentMember2021-04-270001690680us-gaap:CommonClassAMembersrt:ExecutiveVicePresidentMember2021-04-272021-04-270001690680srt:ExecutiveVicePresidentMember2021-04-272021-04-270001690680us-gaap:CommonClassAMembersrt:ExecutiveOfficerMember2021-06-280001690680us-gaap:CommonClassAMembersrt:ExecutiveOfficerMembernmrk:BGCPartnersIncMember2021-06-280001690680nmrk:NasdaqMemberus-gaap:CommonClassAMembersrt:ExecutiveOfficerMember2021-06-280001690680nmrk:PSUMembersrt:BoardOfDirectorsChairmanMember2021-06-282021-06-280001690680us-gaap:CommonClassAMembersrt:BoardOfDirectorsChairmanMember2021-06-282021-06-280001690680us-gaap:CommonClassAMembersrt:BoardOfDirectorsChairmanMember2021-06-280001690680nmrk:NonExchangeablePSUMembersrt:BoardOfDirectorsChairmanMember2021-06-282021-06-280001690680nmrk:NonExchangeablePPSUMembersrt:BoardOfDirectorsChairmanMember2021-06-282021-06-280001690680nmrk:NonExchangeableHDUMembersrt:BoardOfDirectorsChairmanMember2021-06-282021-06-280001690680nmrk:PSUMembernmrk:BGCPartnersIncMembersrt:BoardOfDirectorsChairmanMember2021-06-282021-06-280001690680us-gaap:CommonClassAMembernmrk:PSUMembernmrk:BGCPartnersIncMembersrt:BoardOfDirectorsChairmanMember2021-06-282021-06-280001690680nmrk:NonExchangeablePPSUMembernmrk:BGCPartnersIncMembersrt:BoardOfDirectorsChairmanMember2021-06-282021-06-280001690680nmrk:BGCPartnersIncMembernmrk:NonExchangeablePSUMembersrt:BoardOfDirectorsChairmanMember2021-06-282021-06-280001690680us-gaap:CommonClassAMembernmrk:BGCPartnersIncMembersrt:BoardOfDirectorsChairmanMember2021-06-282021-06-280001690680nmrk:BGCPartnersIncMembersrt:BoardOfDirectorsChairmanMember2021-06-282021-06-280001690680nmrk:BGCHoldingsHUDMembernmrk:BGCPartnersIncMembersrt:BoardOfDirectorsChairmanMember2021-06-282021-06-280001690680us-gaap:CommonClassAMembernmrk:BGCPartnersIncMembernmrk:NonExchangeableHDUMembersrt:BoardOfDirectorsChairmanMember2021-06-282021-06-280001690680srt:ChiefExecutiveOfficerMembernmrk:HoldingsUnitMember2021-06-282021-06-280001690680srt:ChiefExecutiveOfficerMembernmrk:PSUMember2021-06-282021-06-280001690680srt:ChiefExecutiveOfficerMembernmrk:ExchangeableAPSUMember2021-06-282021-06-280001690680srt:ChiefExecutiveOfficerMemberus-gaap:CommonClassAMember2021-06-282021-06-280001690680srt:ChiefExecutiveOfficerMemberus-gaap:CommonClassAMember2021-06-280001690680srt:ChiefExecutiveOfficerMembernmrk:ExchangeablePPSUMember2021-06-282021-06-280001690680srt:ChiefExecutiveOfficerMembernmrk:NonExchangeablePSUMember2021-06-282021-06-280001690680srt:ChiefExecutiveOfficerMembernmrk:NonExchangeableHDUMember2021-06-282021-06-280001690680srt:ChiefExecutiveOfficerMembernmrk:NonExchangeablePPSUMember2021-06-282021-06-280001690680srt:ChiefExecutiveOfficerMembernmrk:BGCPartnersIncMembernmrk:HoldingsUnitMember2021-06-282021-06-280001690680srt:ChiefExecutiveOfficerMembernmrk:PSUMembernmrk:BGCPartnersIncMember2021-06-282021-06-280001690680srt:ChiefExecutiveOfficerMembernmrk:BGCPartnersIncMembernmrk:ExchangeableAPSUMember2021-06-282021-06-280001690680us-gaap:CommonClassAMembersrt:ChiefExecutiveOfficerMembernmrk:BGCPartnersIncMember2021-06-282021-06-280001690680srt:ChiefExecutiveOfficerMembernmrk:BGCPartnersIncMembernmrk:ExchangeablePPSUMember2021-06-282021-06-280001690680srt:ChiefExecutiveOfficerMembernmrk:BGCPartnersIncMembernmrk:NonExchangeablePSUMember2021-06-282021-06-280001690680srt:ChiefExecutiveOfficerMembernmrk:BGCPartnersIncMembernmrk:NonExchangeableHDUMember2021-06-282021-06-280001690680srt:ChiefExecutiveOfficerMembernmrk:NonExchangeablePPSUMembernmrk:BGCPartnersIncMember2021-06-282021-06-280001690680srt:ChiefExecutiveOfficerMembernmrk:BGCPartnersIncMember2021-06-282021-06-280001690680nmrk:PSUMembersrt:ChiefFinancialOfficerMember2021-06-282021-06-280001690680us-gaap:CommonClassAMembersrt:ChiefFinancialOfficerMember2021-06-282021-06-280001690680us-gaap:CommonClassAMembersrt:ChiefFinancialOfficerMember2021-06-280001690680srt:ChiefFinancialOfficerMembernmrk:ExchangeablePPSUMember2021-06-282021-06-280001690680srt:ChiefFinancialOfficerMembernmrk:NonExchangeablePSUMember2021-06-282021-06-280001690680us-gaap:CommonClassAMembersrt:ChiefFinancialOfficerMemberus-gaap:RestrictedStockMember2021-06-282021-06-280001690680srt:ChiefFinancialOfficerMemberus-gaap:RestrictedStockMember2021-06-280001690680srt:ChiefFinancialOfficerMembernmrk:NonExchangeableHDUMember2021-06-282021-06-280001690680srt:ChiefFinancialOfficerMembernmrk:NonExchangeablePPSUMember2021-06-282021-06-280001690680srt:ChiefFinancialOfficerMembernmrk:BGCPartnersIncMember2021-06-282021-06-280001690680srt:ChiefFinancialOfficerMembernmrk:HoldingsPSUMembernmrk:BGCPartnersIncMember2021-06-282021-06-280001690680us-gaap:CommonClassAMembersrt:ChiefFinancialOfficerMembernmrk:BGCPartnersIncMember2021-06-282021-06-280001690680srt:ChiefFinancialOfficerMembernmrk:BGCPartnersIncMembernmrk:ExchangeablePPSUMember2021-06-282021-06-280001690680nmrk:PSUMembernmrk:ChiefLegalOfficerMember2021-06-282021-06-280001690680us-gaap:CommonClassAMembernmrk:ChiefLegalOfficerMember2021-06-282021-06-280001690680us-gaap:CommonClassAMembernmrk:ChiefLegalOfficerMember2021-06-280001690680nmrk:ChiefLegalOfficerMembernmrk:NonExchangeablePPSUMember2021-06-282021-06-280001690680us-gaap:CommonClassAMembersrt:BoardOfDirectorsChairmanMember2021-04-272021-04-270001690680nmrk:CFRealEstateFinanceHoldingsLimitedPartnershipMember2017-09-080001690680nmrk:CantorFitzgeraldCoMember2018-06-182018-09-260001690680nmrk:SixPointOneTwoFivePercentSeniorNotesMembernmrk:CantorFitzgeraldCoMember2018-11-060001690680nmrk:CantorCreditAgreementMembernmrk:CantorFitzgeraldCoMember2018-11-300001690680nmrk:CantorCreditAgreementMembernmrk:CantorFitzgeraldCoMember2018-11-302018-11-300001690680nmrk:BGCHoldingPartnershipUnitsMembersrt:AffiliatedEntityMember2020-05-150001690680nmrk:BGCHoldingPartnershipUnitsMembersrt:AffiliatedEntityMember2021-04-012021-06-300001690680nmrk:BGCHoldingPartnershipUnitsMembersrt:AffiliatedEntityMember2020-04-012020-06-300001690680nmrk:BGCHoldingPartnershipUnitsMembersrt:AffiliatedEntityMember2021-01-012021-06-300001690680nmrk:BGCHoldingPartnershipUnitsMembersrt:AffiliatedEntityMember2020-01-012020-06-300001690680nmrk:EmployeeOfChairmanMembernmrk:KnotelMember2021-06-282021-06-280001690680nmrk:EmployeeOfChairmanMembernmrk:KnotelMembersrt:MaximumMember2021-06-300001690680us-gaap:CommonStockMember2018-11-060001690680us-gaap:GeneralPartnerMembernmrk:CantorFitzgeraldCoMember2021-03-312021-03-310001690680us-gaap:LimitedPartnerMembernmrk:CantorFitzgeraldCoMember2021-03-312021-03-310001690680us-gaap:GeneralPartnerMembernmrk:NewmarkHoldingsMembernmrk:CantorFitzgeraldCoMember2021-06-300001690680nmrk:NewmarkAcquisitionHoldingsLLCMember2021-04-300001690680nmrk:NewmarkAcquisitionHoldingsLLCMember2021-04-012021-04-300001690680nmrk:NewmarkAcquisitionHoldingsLLCMembernmrk:GovernmentSponsoredEnterpriseLoansMembernmrk:CantorMember2021-04-300001690680nmrk:NewmarkAcquisitionHoldingsLLCMembernmrk:GovernmentSponsoredEnterpriseLoansMember2021-04-300001690680us-gaap:CommonClassAMembernmrk:LongTermEquityIncentivePlanMembersrt:MaximumMember2017-12-130001690680nmrk:ExecutivesAndNonExecutivesEmployeesMember2021-06-300001690680nmrk:NewmarkHoldingsLimitedPartnershipMember2021-06-300001690680nmrk:LimitedPartnershipUnitsMembersrt:ParentCompanyMember2021-04-012021-06-300001690680nmrk:LimitedPartnershipUnitsMembersrt:ParentCompanyMember2020-04-012020-06-300001690680nmrk:LimitedPartnershipUnitsMembersrt:ParentCompanyMember2021-01-012021-06-300001690680nmrk:LimitedPartnershipUnitsMembersrt:ParentCompanyMember2020-01-012020-06-300001690680us-gaap:RestrictedStockUnitsRSUMembersrt:ParentCompanyMember2021-04-012021-06-300001690680us-gaap:RestrictedStockUnitsRSUMembersrt:ParentCompanyMember2020-04-012020-06-300001690680us-gaap:RestrictedStockUnitsRSUMembersrt:ParentCompanyMember2021-01-012021-06-300001690680us-gaap:RestrictedStockUnitsRSUMembersrt:ParentCompanyMember2020-01-012020-06-300001690680srt:ParentCompanyMember2019-12-310001690680nmrk:BGCHoldingsLimitedPartnershipMember2019-12-310001690680srt:ParentCompanyMember2020-01-012020-12-310001690680nmrk:BGCHoldingsLimitedPartnershipMember2020-01-012020-12-310001690680srt:ParentCompanyMember2020-12-310001690680nmrk:BGCHoldingsLimitedPartnershipMember2020-12-310001690680nmrk:BGCHoldingsLimitedPartnershipMember2021-01-012021-06-300001690680srt:ParentCompanyMember2021-06-300001690680nmrk:BGCHoldingsLimitedPartnershipMember2021-06-300001690680srt:ParentCompanyMembernmrk:LimitedPartnershipUnitsMember2021-06-300001690680nmrk:BGCHoldingsLimitedPartnershipMembernmrk:LimitedPartnershipUnitsMember2021-06-300001690680srt:ParentCompanyMembernmrk:LimitedPartnershipUnitsMember2020-12-310001690680nmrk:BGCHoldingsLimitedPartnershipMembernmrk:LimitedPartnershipUnitsMember2020-12-310001690680nmrk:RegularUnitsMembersrt:ParentCompanyMember2021-06-300001690680nmrk:BGCHoldingsLimitedPartnershipMembernmrk:RegularUnitsMember2021-06-300001690680nmrk:PreferredUnitsMembersrt:ParentCompanyMember2021-06-300001690680nmrk:BGCHoldingsLimitedPartnershipMembernmrk:PreferredUnitsMember2021-06-300001690680nmrk:BGCHoldingPartnershipUnitsMember2021-04-012021-06-300001690680nmrk:BGCHoldingPartnershipUnitsMember2020-04-012020-06-300001690680nmrk:BGCHoldingPartnershipUnitsMember2021-01-012021-06-300001690680nmrk:BGCHoldingPartnershipUnitsMember2020-01-012020-06-300001690680nmrk:BGCHoldingPartnershipUnitsMember2021-06-300001690680nmrk:BGCHoldingPartnershipUnitsMember2020-12-310001690680nmrk:BGCHoldingPartnershipUnitsMember2020-01-012020-12-310001690680nmrk:LimitedPartnershipUnitsMembersrt:MinimumMembersrt:ParentCompanyMember2021-01-012021-06-300001690680nmrk:LimitedPartnershipUnitsMembersrt:ParentCompanyMembersrt:MaximumMember2021-01-012021-06-300001690680nmrk:LimitedPartnershipUnitsMember2021-06-300001690680nmrk:LimitedPartnershipUnitsMember2020-12-310001690680nmrk:LimitedPartnershipUnitsMember2021-01-012021-06-300001690680nmrk:LimitedPartnershipUnitsMember2020-01-012020-12-310001690680nmrk:LimitedPartnershipUnitsMember2021-04-012021-06-300001690680nmrk:LimitedPartnershipUnitsMember2020-04-012020-06-300001690680nmrk:LimitedPartnershipUnitsMember2020-01-012020-06-300001690680nmrk:NonDistributionEarningUnitsMember2021-04-012021-06-300001690680us-gaap:RestrictedStockUnitsRSUMembernmrk:NewmarkHoldingsLimitedPartnershipMember2019-12-310001690680us-gaap:RestrictedStockUnitsRSUMembernmrk:NewmarkHoldingsLimitedPartnershipMember2019-01-012019-12-310001690680us-gaap:RestrictedStockUnitsRSUMembernmrk:BGCHoldingPartnershipUnitsMember2019-12-310001690680us-gaap:RestrictedStockUnitsRSUMembernmrk:BGCHoldingPartnershipUnitsMember2019-01-012019-12-310001690680us-gaap:RestrictedStockUnitsRSUMembernmrk:NewmarkHoldingsLimitedPartnershipMember2020-01-012020-12-310001690680us-gaap:RestrictedStockUnitsRSUMembernmrk:BGCHoldingPartnershipUnitsMember2020-01-012020-12-310001690680us-gaap:RestrictedStockUnitsRSUMembernmrk:NewmarkHoldingsLimitedPartnershipMember2020-12-310001690680us-gaap:RestrictedStockUnitsRSUMembernmrk:BGCHoldingPartnershipUnitsMember2020-12-310001690680us-gaap:RestrictedStockUnitsRSUMembernmrk:NewmarkHoldingsLimitedPartnershipMember2021-01-012021-06-300001690680us-gaap:RestrictedStockUnitsRSUMembernmrk:BGCHoldingPartnershipUnitsMember2021-01-012021-06-300001690680us-gaap:RestrictedStockUnitsRSUMembernmrk:NewmarkHoldingsLimitedPartnershipMember2021-06-300001690680us-gaap:RestrictedStockUnitsRSUMembernmrk:BGCHoldingPartnershipUnitsMember2021-06-300001690680us-gaap:RestrictedStockUnitsRSUMembernmrk:NewmarkHoldingsLimitedPartnershipMembersrt:MinimumMember2018-01-012018-01-010001690680us-gaap:RestrictedStockUnitsRSUMembernmrk:NewmarkHoldingsLimitedPartnershipMembersrt:MaximumMember2018-01-012018-01-010001690680us-gaap:RestrictedStockUnitsRSUMembernmrk:BGCHoldingPartnershipUnitsMembersrt:MinimumMember2021-01-012021-06-300001690680us-gaap:RestrictedStockUnitsRSUMembernmrk:BGCHoldingPartnershipUnitsMembersrt:MaximumMember2021-01-012021-06-300001690680us-gaap:ConstructionLoansMember2021-06-300001690680us-gaap:ConstructionLoansMember2020-12-310001690680nmrk:AcquisitionsFromTwoThousandFourteenThroughTwoThousandEighteenMember2021-06-300001690680us-gaap:SubsequentEventMemberus-gaap:CommonClassBMember2021-08-052021-08-050001690680us-gaap:CommonClassAMemberus-gaap:SubsequentEventMember2021-08-052021-08-050001690680nmrk:CFSecuredLLCMemberus-gaap:SubsequentEventMembersrt:AffiliatedEntityMember2021-08-020001690680nmrk:CFSecuredLLCMemberus-gaap:SubsequentEventMemberus-gaap:RevolvingCreditFacilityMembersrt:AffiliatedEntityMember2021-08-020001690680us-gaap:SubsequentEventMembersrt:AffiliatedEntityMember2021-08-020001690680nmrk:NasdaqEarnOutMemberus-gaap:SubsequentEventMembernmrk:CFSecuredLLCMembersrt:AffiliatedEntityMember2021-08-022021-08-02

UNITED STATES
SECURITIES AND EXCHANGE COMMISSION
Washington, D.C. 20549
FORM 10-Q
 

(Mark One)
QUARTERLY REPORT PURSUANT TO SECTION 13 OR 15(d) OF THE SECURITIES EXCHANGE ACT OF 1934
For the quarterly period ended June 30, 2021
TRANSITION REPORT PURSUANT TO SECTION 13 OR 15(d) OF THE SECURITIES EXCHANGE ACT OF 1934
For the transition period from                      to                     
Commission File Numbers: 001-38329
NEWMARK GROUP, INC.
(Exact name of Registrant as specified in its charter)
Delaware81-4467492
(State or other Jurisdiction of
Incorporation or Organization)
(I.R.S. Employer
Identification Number)
125 Park Avenue
New York, New York 10017
(212) 372-2000
(Address, including zip code, and telephone number, including area code, of Registrant’s principal executive offices)
 
Securities registered pursuant to Section 12(b) of the Act:
Title of Each ClassTrading Symbol(s) Name of Each Exchange on Which Registered
Class A Common Stock, $0.01 par valueNMRK The NASDAQ Stock Market LLC
Indicate by check mark whether the registrant: (1) has filed all reports required to be filed by Section 13 or 15(d) of the Securities Exchange Act of 1934 during the preceding 12 months (or for such shorter period that the registrant was required to file such reports), and (2) has been subject to such filing requirements for the past 90 days.    Yes      No  

Indicate by check mark whether the registrant has submitted electronically every Interactive Data File required to be submitted pursuant to Rule 405 of Regulation S-T (§232.405 of this chapter) during the preceding 12 months (or for such shorter period that the registrant was required to submit such files).    Yes      No  

Indicate by check mark whether the registrant is a large accelerated filer, an accelerated filer, a non-accelerated filer, a smaller reporting company or an emerging growth company. See definition of “large accelerated filer”, “accelerated filer,” “smaller reporting company,” and “emerging growth company” in Rule 12b-2 of the Exchange Act.
Large accelerated filerAccelerated filer
Non-accelerated filer
Smaller reporting company
Emerging growth company
  

If an emerging growth company, indicate by check mark if the registrant has elected not to use the extended transition period for complying with any new or revised financial accounting standards provided pursuant to Section 13(a) of the Exchange Act.    

Indicate by check mark whether the registrant is a shell company (as defined in Rule 12b-2 of the Exchange Act).    Yes      No  

Indicate the number of shares outstanding of each of the registrant’s classes of common stock, as of the latest practicable date.
ClassOutstanding at August 6, 2021
Class A Common Stock, par value $0.01 per share174,314,470 shares
Class B Common Stock, par value $0.01 per share21,285,533 shares
1


NEWMARK GROUP, INC.

TABLE OF CONTENTS
  Page
PART I - FINANCIAL INFORMATION
   
ITEM 1.FINANCIAL STATEMENTS (unaudited)
Condensed Consolidated Balance Sheets
Condensed Consolidated Statements of Operations
Condensed Consolidated Statements of Comprehensive Income
Condensed Consolidated Statements of Changes in Equity
Condensed Consolidated Statements of Cash Flows
Notes to Condensed Consolidated Financial Statements
ITEM 2.MANAGEMENT’S DISCUSSION AND ANALYSIS OF FINANCIAL CONDITION AND RESULTS OF OPERATIONS
ITEM 3.QUANTITATIVE AND QUALITATIVE DISCLOSURES ABOUT MARKET RISK
ITEM 4.CONTROLS AND PROCEDURES
PART II - OTHER INFORMATION
   
ITEM 1.LEGAL PROCEEDINGS
ITEM 1A.RISK FACTORS
ITEM 2.UNREGISTERED SALES OF EQUITY SECURITIES AND USE OF PROCEEDS
ITEM 3.DEFAULTS UPON SENIOR SECURITIES
ITEM 4.
ITEM 5.OTHER INFORMATION
ITEM 6.
2


SPECIAL NOTE REGARDING FORWARD-LOOKING INFORMATION

This Quarterly Report on Form 10-Q (this “Form 10-Q”) contains forward-looking statements within the meaning of Section 27A of the Securities Act of 1933, as amended (the “Securities Act”), and Section 21E of the Securities Exchange Act of 1934, as amended (the “Exchange Act”). Such statements are based upon current expectations that involve risks and uncertainties. Any statements contained herein that are not statements of historical fact may be deemed to be forward-looking statements. For example, words such as “may,” “will,” “should,” “estimates,” “predicts,” “possible,” “potential,” “continue,” “strategy,” “believes,” “anticipates,” “plans,” “expects,” “intends,” and similar expressions are intended to identify forward-looking statements. The information included herein is given as of the filing date of this Form 10-Q with the Securities and Exchange Commission (the “SEC”), and future results or events could differ significantly from these forward-looking statements. We do not undertake to publicly update or revise any forward-looking statements, whether as a result of new information, future events, or otherwise.

Our actual results and the outcome and timing of certain events may differ significantly from the expectations discussed in the forward-looking statements. Factors that might cause or contribute to such a discrepancy include, but are not limited to, the factors set forth below:
macroeconomic and other challenges and uncertainties resulting from the COVID-19 pandemic, including any successive waves or variants of the virus, or the emergence of another pandemic, as the extent and duration of the impact on public health, including complications in the implementation of vaccination programs, effectiveness and public acceptance of vaccines, and governmental and public reactions thereto, including the adoption of vaccine passport requirements or other documentation by governmental authorities or private operators of public spaces, the impact on the economy, the commercial real estate services industry and the global financial markets, and consumer and corporate clients and customers, including the effect on demand for commercial real estate including office space, levels of new lease activity and renewals, frequency of loan defaults and forbearance, and fluctuations in the mortgage-backed securities market;
challenges relating to our repositioning of certain aspects of our business to adapt to and better address the needs of our clients in the future as a result of the acceleration of pre-existing long-term social and economic trends, or emergence of new trends resulting from the COVID-19 pandemic and governmental measures taken in response thereto, including changes in the mix of demand for commercial real estate space, including decreased demand for urban office and retail space generally, which may be offset in whole or in part by increased demand for suburban office, data storage, fulfillment, and distribution centers and life sciences facilities, that could materially reduce demand for commercial space and have a material adverse effect on the nature of and demand for our commercial real estate services, including the time and expense related to such repositioning, as well as risks related to our entry into new geographic markets or lines of business;
the impact of the coronavirus (COVID-19) pandemic, including any successive waves or variants of the virus, on our operations, including the continued ability of our executives, employees, clients and third-party service providers to perform their functions at normal levels, as well as the cybersecurity risks of remote working, and our ability to continue providing on-site commercial property management services;
market conditions, transaction volumes, possible disruptions in transactions, potential deterioration of equity and debt capital markets for commercial real estate and related services, impact of significant changes in interest rates and our ability to access the capital markets as needed or on reasonable terms and conditions;
pricing, commissions and fees, and market position with respect to any of our products and services and those of our competitors;
the effect of industry concentration and reorganization, reduction of customers and consolidation;
uncertainties related to integrating certain assets of Knotel, Inc. ("Knotel") as we build out our flexible office business;
liquidity, regulatory requirements and the impact of credit market events, including the impact of COVID-19 and actions taken by governments and businesses in responses thereto on the credit markets and interest rates;
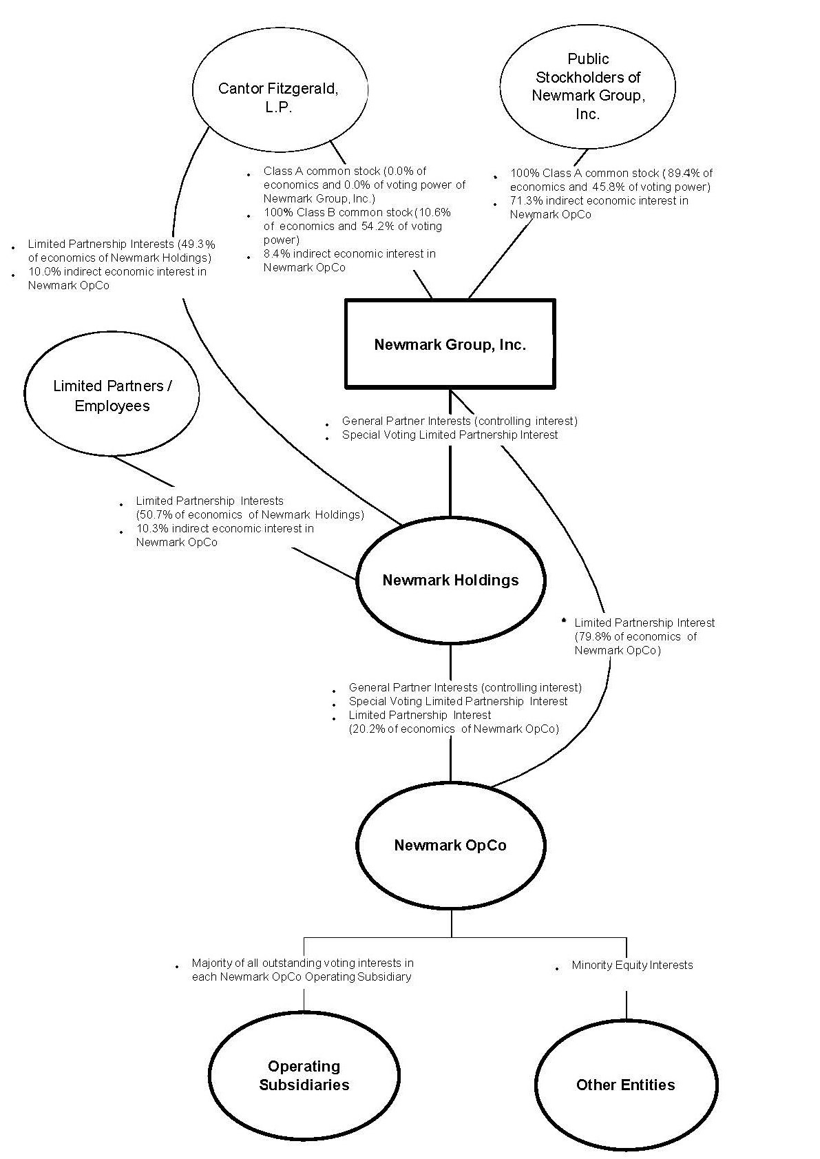
our relationship and transactions with Cantor Fitzgerald, L.P. (“Cantor”) and its affiliates, Newmark’s structure, including Newmark Holdings, L.P. (“Newmark Holdings”), which is owned by Newmark, Cantor, Newmark’s employee partners and other partners, and our operating partnership, which is owned jointly by us and Newmark Holdings (which we refer to as “Newmark OpCo” ) any related transactions, conflicts of interest, or litigation, any loans to or from Newmark or Cantor, Newmark Holdings or Newmark OpCo, including the balances and interest rates thereof from time to time and any convertible or equity features of any such loans, competition for and retention of brokers and other managers and key employees;
1


the impact on our stock price from the reduction of our dividend and potential future changes in our capital deployment priorities, including repurchases of shares, purchases of limited partnership interests, and our dividend policy, and in Newmark Holdings distributions to partners and the related impact of such reductions, as well as the effect of layoffs, furloughs, salary cuts, and expected lower commissions or bonuses on the repayment of partner loans;
market volatility as a result of the effects of COVID-19, which may not be sustainable or predictable in future periods;
our ability to grow in other geographic regions and to manage our recent overseas growth and the impact of the COVID-19 pandemic on these regions and transactions;
our ability to maintain or develop relationships with independently owned offices or affiliated businesses or partners in our business;
the impact of any restructuring or similar transaction on our business and financial results in current or future periods, including with respect to any assumed liabilities or indemnification obligations with respect to such transactions, the integration of any completed acquisitions and the use of proceeds of any completed dispositions;
our ability to effectively deploy the proceeds of our Nasdaq, Inc. (“Nasdaq”) shares to repurchase shares or limited partnership interests, reduce our debt, and invest in growing our business;
the integration of acquired businesses with our business;
the timing of receipt by us of the remaining Nasdaq shares that we expect to receive, including tax considerations and regulatory restrictions on our ability to receive, hold, pledge, hedge or sell the Nasdaq shares, and any gains or losses on derivatives with respect thereto;
the rebranding which was announced in October 2020 of our current businesses from “Newmark Knight Frank” to “Newmark” or risks related to any potential dispositions of all or any portion of our existing or acquired businesses;
risks related to changes in our relationships with the Government Sponsored Enterprises (“GSEs”) and Housing and Urban Development (“HUD”), including the impact of COVID-19 and related changes in the credit markets, changes in prevailing interest rates and the risk of loss in connection with loan defaults;
risks related to changes in the future of the GSEs, including changes in the terms of applicable conservatorships and changes in their capabilities;
economic or geopolitical conditions or uncertainties, the actions of governments or central banks, including the impact of COVID-19 on the global markets, and related government stimulus packages, government ”shelter-in- place” orders and other restrictions on business and commercial activity and timing of reopening of local, national, and world economies, uncertainty regarding the nature, timing and consequences of the United Kingdom (“U.K.”)’s exit from the European Union (“EU”) following the withdrawal process, including potential reduction in investment in the U.K., and the pursuit of trade, border control or other related policies by the U.S. and/or other countries (including U.S. - China trade relations), political and civil unrest in the U.S., including demonstrations, riots, rising tensions with law enforcement, the impact of the recent U.S. Presidential and Congressional elections, response to governmental mandates and other restrictions related to COVID-19 in the U.S. or abroad, risks of illness of the U.S. President and other governmental officials, political and labor unrest in France, Hong Kong, China and other jurisdictions, conflict in the Middle East, the impact of U.S. government shutdowns or impasses, the impact of terrorist acts, acts of war or other violence or political unrest, as well as natural disasters or weather-related or similar events, including hurricanes as well as power failures, communication and transportation disruptions, and other interruptions of utilities or other essential services, and the impact of pandemics and other international health incidents, including COVID-19;
the effect on our business, clients, the markets in which we operate, and the economy in general of inflationary pressures and the Federal Reserve's response thereto, infrastructure spending, changes in the U.S. and foreign tax and other laws, including changes in tax rates, repatriation rules, and deductibility of interest, potential policy and regulatory changes in Mexico and other countries, sequestrations, uncertainties regarding the debt ceiling and the federal budget, and future changes to tax policy and other potential political policies resulting from elections and changes in governments;
our dependence upon our key employees and our ability to attract, retain, motivate and integrate new employees, as well as the competing demands on the time of certain of our executive officers who also provide services to Cantor, BGC and various other ventures and investments sponsored by Cantor;
the effect on our business of changes in interest rates, changes in benchmarks, including the phase out of the London Interbank Offering Rate (“LIBOR”), the transition to alternative benchmarks, and federal and state legislation relating thereto, the level of worldwide governmental debt issuances, austerity programs, government
2


stimulus packages, including those related to COVID-19, increases or decreases in deficits and the impact of increased government tax rates, and other changes to monetary policy, and potential political impasses or regulatory requirements, including increased capital requirements for banks and other institutions or changes in legislation, regulations and priorities;
extensive regulation of our business and clients, changes in regulations relating to commercial real estate and other industries, and risks relating to compliance matters, including regulatory examinations, inspections, investigations and enforcement actions, and any resulting costs, increased financial and capital requirements, enhanced oversight, remediation, fines, penalties, sanctions, and changes to or restrictions or limitations on specific activities, operations, compensatory arrangements, and growth opportunities, including acquisitions, hiring, and new businesses, products, or services, as well as risks related to our taking actions to ensure that we and Newmark Holdings are not deemed investment companies under the Investment Company Act of 1940;
the impact of illness or governmental actions preventing a significant portion of our workforce or the workforce of our clients or third-party vendors from performing functions that can only be conducted in-person, including on-site tours and inspections of buildings;
factors related to specific transactions or series of transactions as well as counterparty failure;
costs and expenses of developing, maintaining and protecting our intellectual property, as well as employment, regulatory, and other litigation, proceedings and their related costs, including related to acquisitions and other matters, including judgments, fines, or settlements paid, reputational risk, and the impact thereof on our financial results and cash flow in any given period;
our ability to maintain continued access to credit and availability of financing necessary to support our ongoing business needs, including to refinance indebtedness, and the risks associated with the resulting leverage, as well as fluctuations in interest rates;
certain other financial risks, including the possibility of future losses, indemnification obligations, assumed liabilities, reduced cash flows from operations, increased leverage, reduced availability under our Credit Facility, and the need for short or long-term borrowings, including from Cantor, the ability of Newmark to refinance our indebtedness, including in the credit markets, and our ability to satisfy eligibility criteria for government-sponsored loan programs and changes to interest rates and market liquidity or our access to other sources of cash relating to acquisitions, dispositions, or other matters, potential liquidity and other risks relating to our ability to maintain continued access to credit and availability of financing necessary to support ongoing business needs on terms acceptable to us, if at all, and risks associated with the resulting leverage, including potentially causing a reduction in credit ratings and the associated outlooks and increased borrowing costs as well as interest rate and foreign currency exchange rate fluctuations;
risks associated with the temporary or longer-term investment of our available cash, including in Newmark OpCo, defaults or impairments on the Company’s investments (including investments in non-marketable securities), joint venture interests, stock loans or cash management vehicles and collectability of loan balances owed to us by partners, employees, Newmark OpCo or others;
the impact of any reduction in the willingness of commercial property owners to outsource their property management needs;
our ability to enter new markets or develop new products or services and to induce clients to use these products or services and to secure and maintain market share, and the impact of COVID-19 generally and on the commercial real estate services business in particular;
our ability to enter into marketing and strategic alliances, business combinations, restructuring, rebranding or other transactions, including acquisitions, dispositions, reorganizations, partnering opportunities and joint ventures, the anticipated benefits of any such transactions, relationships or growth and the future impact of any such transactions, relationships or growth on other businesses and financial results for current or future periods, the integration of any completed acquisitions and the use of proceeds of any completed dispositions, the impact of amendments and/or terminations of any strategic arrangements, and the value of any hedging entered into in connection with consideration received or to be received in connection with such dispositions and any transfers thereof;
our estimates or determinations of potential value with respect to various assets or portions of the Company’s business, including with respect to the accuracy of the assumptions or the valuation models or multiples used;
the impact of layoffs, furloughs, near- or off-shoring or compensation reductions on our business, including on our ability to hire and retain personnel, including brokerage professionals, salespeople, managers, and other professionals;
3


our ability to effectively manage any growth that may be achieved, including outside of the U.S., while ensuring compliance with all applicable financial reporting, internal control, legal compliance, and regulatory requirements;
our ability to identify and remediate any material weaknesses or significant deficiencies in internal controls that could affect our ability to properly maintain books and records, prepare financial statements and reports in a timely manner, control policies, practices and procedures, operations and assets, assess and manage the Company’s operational, regulatory and financial risks, and integrate acquired businesses and brokers, salespeople, managers and other professionals;
the impact of unexpected market moves and similar events;
information technology risks, including capacity constraints, failures, or disruptions in our systems or those of clients, counterparties, or other parties with which we interact, increased demands on such systems and on the telecommunications infrastructure from remote working during the COVID-19 pandemic, including cyber-security risks and incidents, compliance with regulations requiring data minimization and protection and preservation of records of access and transfers of data, privacy risk and exposure to potential liability and regulatory focus;
the impact of our recent significant reductions to our dividends and distributions and the timing and amounts of any future dividends or distributions and our increased stock and unit repurchase authorization, including our ability to meet expectations with respect to payment of dividends and repurchases of common stock or purchases of Newmark Holdings limited partnership interests or other equity interests in subsidiaries, including Newmark OpCo, including from Cantor or our executive officers, other employees, partners and others and the effect on the market for and trading price of our Class A common stock as a result of any such transactions;
the effectiveness of our governance, risks management, and oversight procedures and the impact of any potential transactions or relationships with related parties;
the impact of our environmental, social and governance (“ESG”) or “sustainability” ratings on the decisions by clients, investors, potential clients and other parties with respect to our business, investments in us or the market for and trading price of Newmark Class A common stock or other matters;
the fact that the prices at which shares of our Class A common stock are or may be sold in offerings or other transactions may vary significantly, and purchasers of shares in such offerings or other transactions, as well as existing stockholders, may suffer significant dilution if the price they paid for their shares is higher than the price paid by other purchasers in such offerings or transactions;
the effect on the markets for and trading prices of our Class A common stock due to COVID-19 and other market factors, as well as on various offerings and other transactions, including offerings of Class A common stock and convertible or exchangeable debt or other securities, repurchases of shares of Class A common stock and purchases or redemptions of Newmark Holdings limited partnership interests or other equity interests in us or its subsidiaries, any exchanges by Cantor of shares of Class A common stock for shares of Class B common stock, any exchanges or redemptions of limited partnership units and issuances of shares of Class A common stock in connection therewith, including in corporate or partnership restructurings, payment of dividends on Class A common stock and distributions on limited partnership interests of Newmark Holdings and Newmark OpCo, convertible arbitrage, hedging, and other transactions engaged in by us or holders of outstanding shares, debt or other securities, share sales and stock pledge, stock loans, and other financing transactions by holders of shares or units (including by Cantor executive officers, partners, employees or others), including of shares acquired pursuant to employee benefit plans, unit exchanges and redemptions, corporate or partnership restructurings, acquisitions, conversions of shares of our Class B common stock and other convertible securities into shares of our Class A common stock, stock pledge, stock loans, or other financing transactions, distributions of our Class A common stock by Cantor to its partners, including deferred distribution rights shares;
the effect of any potential conversion of BGC’s partnership into a corporation on Newmark, including but not limited to, impacts on Newmark’s employees holding BGC Holdings units and on our financial statements; and
other factors, including those that are discussed under “Risk Factors,” to the extent applicable.

The foregoing risks and uncertainties, as well as those risks and uncertainties discussed under the headings “Item 1A-Risk Factors,” and “Item 7A-Quantitative and Qualitative Disclosures About Market Risk” and elsewhere in this Form 10-K, may cause actual results and events to differ materially from the forward-looking statements.


The foregoing risks and uncertainties, as well as those risks and uncertainties set forth in this Quarterly Report on Form 10-Q, may cause actual results and events to differ materially from the forward-looking statements. The information included herein is given as of the filing date of this Form 10-Q with the Securities and Exchange Commission (the “SEC”), and
4


future results or events could differ significantly from these forward-looking statements. We do not undertake to publicly update or revise any forward-looking statements, whether as a result of new information, future events, or otherwise.
5


WHERE YOU CAN FIND MORE INFORMATION

We file annual, quarterly and current reports, proxy statements and other information with the SEC. These filings are also available to the public from the SEC’s website at www.sec.gov.

Our website address is www.nmrk.com. Through our website, we make available, free of charge, the following documents as soon as reasonably practicable after they are electronically filed with, or furnished to, the SEC: our Annual Reports on Form 10-K; our proxy statements for our annual and special stockholder meetings; our Quarterly Reports on Form 10-Q; our Current Reports on Form 8-K; Forms 3, 4 and 5 and Schedules 13D filed on behalf of Cantor, CF Group Management, Inc., our directors and our executive officers; and amendments to those documents. Our website also contains additional information with respect to our industry and business. The information contained on, or that may be accessed through our website, is not part of, and is not incorporated into, this Quarterly Report on Form 10-Q.
6


PART I - FINANCIAL INFORMATION
ITEM 1. FINANCIAL STATEMENTS
NEWMARK GROUP, INC.
CONDENSED CONSOLIDATED BALANCE SHEETS
(In thousands, except share and per share amounts)
(unaudited)
June 30, 2021December 31, 2020
Assets:  
Current assets:  
Cash and cash equivalents$165,721 $191,448 
Restricted cash 71,926 66,951 
Marketable securities1,093,887 33,283 
Loans held for sale, at fair value415,991 1,086,805 
Receivables, net407,267 376,795 
Other current assets (see Note 19)84,975 63,790 
Total current assets2,239,767 1,819,072 
Goodwill597,462 560,332 
MSRs, net526,406 494,729 
Loans, forgivable loans and other receivables from employees and partners, net451,190 454,270 
Right-of-use assets409,532 190,469 
Fixed assets, net113,348 96,367 
Other intangible assets, net57,195 44,289 
Other assets (see Note 19)239,195 322,922 
Total assets$4,634,095 $3,982,450 
Liabilities, Redeemable Partnership Interests, and Equity:
Current liabilities: 
Warehouse facilities collateralized by U.S. Government Sponsored Enterprises$410,170 $1,061,202 
Accrued compensation568,798 279,872 
Accounts payable, accrued expenses and other liabilities (see Note 29)715,695 326,548 
Securities loaned 33,278 
Payables to related parties548 4,392 
Total current liabilities1,695,211 1,705,292 
Long-term debt682,160 680,385 
Right-of-use liabilities418,412 218,629 
Other long-term liabilities (see Note 29)246,685 436,952 
Total liabilities3,042,468 3,041,258 
Commitments and contingencies (see Note 31)
Redeemable partnership interests20,407 20,045 
Equity:
Class A common stock, par value of $0.01 per share: 1,000,000,000 shares authorized; 189,765,883 and
      167,604,348 shares issued at June 30, 2021 and December 31, 2020, respectively, and 179,736,458
      and 161,175,894 shares outstanding at June 30, 2021 and December 31, 2020, respectively
1,772 1,676 
Class B common stock, par value of $0.01 per share: 500,000,000 shares authorized; 21,285,533 shares issued
      and outstanding at June 30, 2021 and December 31, 2020, convertible into Class A common stock
212 212 
Additional paid-in capital506,077 351,450 
Retained earnings805,720 342,764 
Contingent Class A common stock1,572 1,572 
Treasury stock at cost: 10,029,425 and 5,498,228 shares of Class A common stock at June 30, 2021 and
      December 31, 2020, respectively
(87,940)(40,531)
 Accumulated other comprehensive loss(2,192)(2,094)
Total stockholders’ equity1,225,221 655,049 
Noncontrolling interests345,999 266,098 
Total equity1,571,220 921,147 
Total liabilities, redeemable partnership interests, and equity$4,634,095 $3,982,450 

The accompanying Notes to the Condensed Consolidated Financial Statements are an integral part of these financial statements.
7


NEWMARK GROUP, INC.
CONDENSED CONSOLIDATED STATEMENTS OF OPERATIONS
(In thousands, except per share data)
(unaudited)
 Three Months Ended June 30,Six Months Ended June 30,
 2021202020212020
Revenues:
Commissions$369,102 $173,038 $637,938 $441,399 
Gains from mortgage banking activities/originations, net41,260 69,071 88,653 119,494 
Management services, servicing fees and other219,509 141,609 407,260 306,754 
Total revenues629,871 383,718 1,133,851 867,647 
Expenses:
Compensation and employee benefits541,397 230,518 830,471 530,775 
Equity-based compensation and allocations of net income to limited partnership units and FPUs267,532 10,860 281,780 23,774 
Total compensation and employee benefits808,929 241,378 1,112,251 554,549 
Operating, administrative and other135,008 61,012 242,183 153,293 
Fees to related parties5,782 5,205 12,032 11,017 
Depreciation and amortization30,868 28,946 51,921 74,986 
Total operating expenses980,587 336,541 1,418,387 793,845 
Other (loss) income, net1,086,812 (36,389)1,084,602 (34,951)
Income from operations736,096 10,788 800,066 38,851 
Interest expense, net(8,723)(10,056)(17,536)(19,085)
Income before income taxes and noncontrolling interests727,373 732 782,530 19,766 
Provision for income taxes142,182 88 152,761 4,886 
Consolidated net income585,191 644 629,769 14,880 
Less: Net income attributable to noncontrolling interests145,447 330 156,920 6,387 
Net income available to common stockholders$439,744 $314 $472,849 $8,493 
Per share data:
Basic earnings per share
Net income available to common stockholders (1)
$435,178 $(2,131)$466,642 $3,604 
Basic earnings per share$2.35 $(0.01)$2.53 $0.02 
Basic weighted-average shares of common stock outstanding185,114 178,523 184,190 178,034 
Fully diluted earnings per share
Net income for fully diluted shares$583,745 $(2,131)$626,472 $3,604 
Fully diluted earnings per share$2.13 $(0.01)$2.30 $0.02 
Fully diluted weighted-average shares of common stock outstanding273,555 178,523 272,303 178,710 
(1)Includes a reduction for dividends on preferred stock or EPUs in the amount of $4.6 million and $6.2 million for the three and six months ended June 30, 2021, respectively, and $2.4 million and $4.9 million for the three and six months ended June 30, 2020, respectively. (see Note 1 — “Organization and Basis of Presentation”).
The accompanying Notes to the Condensed Consolidated Financial Statements are an integral part of these financial statements.
8


NEWMARK GROUP, INC.
CONDENSED CONSOLIDATED STATEMENTS OF COMPREHENSIVE INCOME
(In thousands)
(unaudited)
 Three Months Ended June 30,Six Months Ended June 30,
 2021202020212020
Consolidated net income$585,191 $644 $629,769 $14,880 
Foreign currency translation adjustments420 (1,327)(205)(2,604)
Comprehensive income, net of tax585,611 (683)629,564 12,276 
Less: Comprehensive income attributable to noncontrolling interests, net of tax145,447 330 156,920 6,387 
Comprehensive income available to common stockholders$440,164 $(1,013)$472,644 $5,889 

The accompanying Notes to the Condensed Consolidated Financial Statements are an integral part of these financial statements.

9


NEWMARK GROUP, INC.
CONDENSED CONSOLIDATED STATEMENTS OF CHANGES IN EQUITY
(In thousands, except share and per share amounts)
(unaudited)
 Class A
Common
Stock
Class B
Common
Stock
Additional
Paid-in
Capital
Contingent
Class A
Common Stock
Treasury
Stock
Retained
Earnings
Accumulated
Other
Comprehensive
Income (Loss)
Noncontrolling
Interests
Total
Balance, April 1, 2021$1,695 $212 $364,213 $1,572 $(48,221)$372,387 $(2,612)$281,427 $970,673 
Consolidated net income— — — — — 439,744 — 145,447 585,191 
Foreign currency translation adjustments— — — — — — 420  420 
Cantor purchase of Cantor units from Newmark Holdings
   upon redemption/ exchange of FPU's, 1,008,731 units
— — — — — — — — — 
Dividends to common stockholders— — — — — (1,852)— — (1,852)
Preferred dividend on EPUs— — — — — (4,559)— 4,559  
Earnings distributions to limited partnership interests
   and other noncontrolling interests
— — — — — — — 7,238 7,238 
Grant of exchangeability, redemption and issuance of
   Class A common stock, 20,235,634 shares
77 — 119,275 — — — — 71,895 191,247 
Contributions of capital to and from Cantor for
   equity-based compensation
— — 18,742 — — — — 8,429 27,171 
Repurchase of 3,613,098 shares of Class A Common Stock
— — — — (39,719)— — (6,200)(45,919)
Issuance and redemption of limited partnership units
   including contingent units
— — — — — — — — — 
Restricted stock units compensation— — 3,847 — — — — 600 4,447 
Redemption of EPU's— — — — — — — (167,396)(167,396)
Balance, June 30, 2021$1,772 $212 $506,077 $1,572 $(87,940)$805,720 $(2,192)$345,999 $1,571,220 
 Class A
Common
Stock
Class B
Common
Stock
Additional
Paid-in
Capital
Contingent
Class A
Common Stock
Treasury
Stock
Retained
Earnings
Accumulated
Other
Comprehensive
Income (Loss)
Noncontrolling
Interests
Total
January 1, 2021$1,676 $212 $351,450 $1,572 $(40,531)$342,764 $(2,094)$266,098 $921,147 
Consolidated net income— — — — — 472,849 — 156,920 629,769 
Foreign currency translation adjustments— — — — — — (98)(107)(205)
Cantor purchase of Cantor units from Newmark Holdings
   upon redemption/ exchange of FPU's, 1,008,731 units
— — — — — — — 4,025 4,025 
Dividends to common stockholders— — — — — (3,693)— — (3,693)
Preferred dividend on EPUs— — — — — (6,200)— 6,200  
Earnings distributions to limited partnership interests
   and other noncontrolling interests
— — — — — — — 3,225 3,225 
Grant of exchangeability, redemption and issuance of
   Class A common stock, 2,827,773,905 shares
96 — 130,743 — — — — 74,978 205,817 
Contributions of capital to and from Cantor for
   equity-based compensation
— — 17,980 — — — — 8,310 26,290 
Repurchase of 4,492,341 shares of Class A Common Stock
— — — — (47,409)— — (7,793)(55,202)
Restricted stock units compensation— — 5,904 — — — — 1,539 7,443 
Redemption of EPU's— — — — — — — (167,396)(167,396)
Balance, June 30, 2021$1,772 $212 $506,077 $1,572 $(87,940)$805,720 $(2,192)$345,999 $1,571,220 

10


The accompanying Notes to the Condensed Consolidated Financial Statements are an integral part of these financial statements.
11


NEWMARK GROUP, INC.
CONDENSED CONSOLIDATED STATEMENTS OF CHANGES IN EQUITY (CONTINUED)
(In thousands, except share and per share amounts)
(unaudited)
 Class A
Common
Stock
Class B
Common
Stock
Additional
Paid-in
Capital
Contingent
Class A
Common Stock
Treasury
Stock
Retained
Earnings
Accumulated
Other
Comprehensive
Income (Loss)
Noncontrolling
Interests
Total
Balance, April 1, 2020$1,612 $212 $324,817 $1,050 $(34,894)$282,050 $(1,277)$347,361 $920,931 
Consolidated net income— — — — — 314  330 644 
Foreign currency translation adjustments— — — — — — (1,009)— (1,009)
Dividends to common stockholders— — — — — (1,790) — (1,790)
Preferred dividend on EPUs— — — — — (2,444) 2,444  
Earnings distributions to limited partnership interests
   and other noncontrolling interests
— — — — — —  (37,128)(37,128)
Grant of exchangeability, redemption and issuance of
   Class A common stock, 1,109,690 shares
11 — 2,240 — — —  (2,114)137 
Restricted stock units compensation— — 1,518 — — —  1,206 2,724 
Redemption of EPU's— — — — — —    
Other— — 621 — — — (318) 303 
Balance, June 30, 2020$1,623 $212 $329,196 $1,050 $(34,894)$278,130 $(2,604)$312,099 $884,812 
 Class A
Common
Stock
Class B
Common
Stock
Additional
Paid-in
Capital
Contingent
Class A
Common Stock
Treasury
Stock
Retained
Earnings
Accumulated
Other
Comprehensive
Income (Loss)
Noncontrolling
Interests
Total
Balance, January 1, 2020$1,608 $212 $318,165 $1,461 $(34,894)$313,112 $— $340,961 $940,625 
Consolidated net income— — — — — 8,493  6,387 14,880 
Foreign currency translation adjustments— — — — — — (2,286)— (2,286)
Cumulative effect of credit loss standard adoption— — — — — (19,023) — (19,023)
Dividends to common stockholders— — — — — (19,563) — (19,563)
Preferred dividend on EPUs— — — — — (4,889) 4,889  
Earnings distributions to limited partnership interests
   and other noncontrolling interests
— — — — — —  (38,080)(38,080)
Grant of exchangeability, redemption and issuance of
   Class A common stock, 1,545,975 shares
15 — 6,663 — — —  (4,552)2,126 
Issuance and redemption of limited partnership units
   including contingent units
— — 425 (411)— —  893 907 
Restricted stock units compensation— — 3,322 — — —  1,601 4,923 
Other— — 621 — — — (318)— 303 
Balance, June 30, 2020$1,623 $212 $329,196 $1,050 $(34,894)$278,130 $(2,604)$312,099 $884,812 

 Three Months Ended June 30,Six Months Ended June 30,
 2021202020212020
Dividends declared per share of common stock$0.01 $0.01 $0.02 $0.11 
Dividends declared and paid per share of common stock$0.01 $0.01 $0.02 $0.11 

The accompanying Notes to the Condensed Consolidated Financial Statements are an integral part of these financial statements.
12


NEWMARK GROUP INC.
CONDENSED CONSOLIDATED STATEMENTS OF CASH FLOWS
(In thousands)
(unaudited)
 Six Months Ended June 30,
 20212020
CASH FLOWS FROM OPERATING ACTIVITIES:  
Consolidated net income$629,769 $14,880 
Adjustments to reconcile net income to net cash (used in) provided by operating activities:
Gain on originated MSRs(70,574)(73,565)
Depreciation and amortization51,921 74,986 
Nasdaq earn-out recognition(1,108,012) 
Provision/(reversals) for/of credit losses on the financial guarantee liability(6,349)14,702 
Provision for doubtful accounts4,064 2,948 
Equity-based compensation and allocation of net income to limited partnership units and FPUs296,073 23,774 
Employee loan amortization 36,777 31,926 
Deferred tax (benefit) provision 1,084 (24)
Non-cash changes in acquisition related earnouts752 (11,711)
Unrealized (gains) on loans held for sale(5,821)(25,158)
Income from an equity method investment 4,116 
Realized loss (gains) on marketable securities(4,643)2,204 
Unrealized loss on marketable securities16,640  
Realized loss (gains) on non-marketable investments(2,531)26,837 
Change in valuation of derivative asset12,404 1,339 
Loan originations—loans held for sale(3,283,534)(5,059,288)
Loan sales—loans held for sale3,960,169 4,210,307 
Other1,775 3,022 
Consolidated net income, adjusted for non-cash and non-operating items529,964 (758,705)
Changes in operating assets and liabilities:
Receivables, net(31,230)98,188 
Loans, forgivable loans and other receivables from employees and partners(33,697)(115,783)
Right of use asset20,638 10,485 
Other assets82,935 10,537 
Accrued compensation118,936 (99,807)
Right of use liability(21,160)(10,221)
Accounts payable, accrued expenses and other liabilities123,425 (63,158)
Payables to related parties(4,669)(26,631)
Net cash provided by (used in) operating activities785,142 (955,095)
CASH FLOWS FROM INVESTING ACTIVITIES:
Payments for acquisitions, net of cash acquired(43,529)(5,850)
Proceeds from the sale of marketable securities35,412 34,591 
Purchases of fixed assets(6,103)(11,977)
Purchase of MSRs (200)
Net cash (used in) provided by investing activities (14,220)16,564 
CASH FLOWS FROM FINANCING ACTIVITIES:
Proceeds from warehouse facilities3,283,534 5,059,288 
Principal payments on warehouse facilities(3,934,565)(4,204,840)
Proceeds from the sale of limited partnership interests4,025  
Borrowing of debt55,000 365,000 
Repayment of debt(55,000) 
Securities loaned(33,278)(36,735)
Redemption and repurchase of limited partnership interests(2,321) 
Treasury stock repurchases(55,202) 
Earnings distributions to limited partnership interests and other noncontrolling interests(11,374)(74,715)
Dividends to stockholders(3,693)(19,563)
Payments on acquisition earn-outs(38,350)(1,759)
Deferred financing costs(450)(2,879)
Net cash (used in) provided by financing activities(791,674)1,083,797 
Net increase in cash and cash equivalents and restricted cash(20,752)145,266 
Cash and cash equivalents and restricted cash at beginning of period258,399 221,872 
Cash and cash equivalents and restricted cash at end of period$237,647 $367,138 
 Six Months Ended June 30,
Supplemental disclosures of cash flow information:20212020
Supplemental disclosures of cash flow information:
Cash paid during the period for:  
Interest$18,670 $20,466 
Taxes$23,444 $58,125 
Supplemental disclosure of non-cash operating, investing and financing activities:
Right-of-use assets and liabilities$252,163 $13,416 

The accompanying Notes to the Condensed Consolidated Financial Statements are an integral part of these financial statements.
13


NEWMARK GROUP, INC.
Notes to the Condensed Consolidated Financial Statements
(unaudited)
(1)    Organization and Basis of Presentation

Newmark Group, Inc., formerly known as Newmark Knight Frank (together with its subsidiaries, “Newmark” or the “Company”), a Delaware corporation, was formed as NRE Delaware, Inc. on November 18, 2016. Newmark changed its name to Newmark Group, Inc. on October 18, 2017. Newmark Holdings, L.P. (“Newmark Holdings”) is a consolidated subsidiary of Newmark for which Newmark is the general partner. Newmark and Newmark Holdings jointly own Newmark Partners, L.P. (“Newmark OpCo”), the operating partnership. Newmark is a leading commercial real estate services firm. Newmark offers a diverse array of integrated services and products designed to meet the full needs of both real estate investors/owners and occupiers. Newmark’s investor/owner services and products include capital markets, which consists of investment sales, debt and structured finance and loan sales, agency leasing, property management, valuation and advisory, commercial real estate due diligence consulting and advisory services and Government Sponsored Enterprise (“GSE”) lending and loan servicing, mortgage brokerage and equity-raising. Newmark’s occupier services and products include tenant representation, real estate management technology systems, workplace and occupancy strategy, global corporate consulting services, project management, lease administration and facilities management. Newmark enhances these services and products through innovative real estate technology solutions and data analytics that enable clients to increase their efficiency and profits by optimizing their real estate portfolio. Newmark has relationships with many of the world’s largest commercial property owners, real estate developers and investors, as well as Fortune 500 and Forbes Global 2000 companies.

Nasdaq Monetization Transactions
On June 28, 2013, BGC Partners, Inc. ("BGC") had sold certain assets of its on-the-run, electronic benchmark U.S. Treasury platform (“eSpeed”) to Nasdaq, Inc. ("Nasdaq"). The total consideration received in the transaction included $750.0 million in cash paid upon closing and an earn-out of up to 14,883,705 shares of Nasdaq shares to be paid ratably over 15 years, provided that Nasdaq, as a whole, produces at least $25.0 million in consolidated gross revenues each year (the “Nasdaq Earn-out”). The remaining rights under the Nasdaq Earn-out were transferred to Newmark on September 28, 2017 as part of the transaction (see below for further discussion and Note 7 — “Marketable Securities” for additional information).

Exchangeable Preferred Partnership Units and Nasdaq Forward Contracts
On June 18, 2018 and September 26, 2018, Newmark OpCo issued approximately 175.0 million and 150.0 million of exchangeable preferred partnership units (“EPUs”), respectively, in private transactions to the Royal Bank of Canada (“RBC”) (the “Newmark OpCo Preferred Investment”). Newmark received $266.1 million of cash in 2018 with respect to these transactions. The EPUs were issued in four tranches and are separately convertible by either RBC or Newmark into a fixed number of shares of Newmark Class A common stock, subject to a revenue hurdle in each of the fourth quarters of 2019 through 2022 for each of the respective four tranches. The ability to convert the EPUs into Newmark Class A common stock is subject to the special purpose vehicle's (the “SPVs”) option to settle the postpaid forward contracts as described below. As the EPUs represent equity ownership of a consolidated subsidiary of Newmark, they have been included in “Noncontrolling interests” on the accompanying unaudited condensed consolidated balance sheets and unaudited condensed consolidated statements of changes in equity. The EPUs are entitled to a preferred payable-in-kind dividend, which is recorded as accretion to the carrying amount of the EPUs through Retained earnings on the accompanying unaudited condensed consolidated statements of changes in equity and are reductions to “Net income (loss) available to common stockholders” for the purpose of calculating earnings per share.

Contemporaneously with the issuance of the EPUs, an SPV that is a consolidated subsidiary of Newmark entered into variable postpaid forward contracts with RBC (together, the “Nasdaq Forwards”). The SPV is an indirect subsidiary of Newmark whose sole assets are the Nasdaq Earn-outs for 2019 through 2022. The Nasdaq Forwards provide the SPV the option to settle using up to 992,247 Nasdaq shares, to be received by the SPV pursuant to the Nasdaq Earn-out shares to be received (see Note 7 — “Marketable Securities”), or Newmark Class A common stock, in exchange for either cash or redemption of the EPUs, notice of which must be provided to RBC prior to November 1 of each year from 2019 through 2022.


In September 2020, the SPV notified RBC of its decision to settle the second Nasdaq Forward using the Nasdaq shares the SPV received in November 2020 in exchange for the second tranche of the EPUs, which resulted in a payable to RBC that was settled upon receipt of Nasdaq Earn-out shares. The fair value of the Nasdaq common shares that Newmark received was $121.9 million. On November 30, 2020, Newmark settled the second Nasdaq Forward 741,505 Nasdaq shares, with a fair value of $93.5 million and Newmark retained 250,742 Nasdaq shares.
14


In September 2019, the SPV notified RBC of its decision to settle the first Nasdaq Forward using the Nasdaq shares the SPV received in November 2019 in exchange for the first tranche of the EPUs, which resulted in a payable to RBC that was settled upon receipt of Nasdaq Earn-out shares. The fair value of the Nasdaq shares that Newmark received was $98.6 million. On December 2, 2019, Newmark settled the first Nasdaq forward contract with 898,685 Nasdaq shares, with a fair value of $93.5 million and Newmark retained 93,562 Nasdaq shares.

Acceleration of Nasdaq Earn-out
On February 2, 2021, Nasdaq announced that it entered into a definitive agreement to sell its U.S. fixed income business to Tradeweb. On June 25, 2021, Nasdaq announced the close of the sale of its U.S. fixed income business, which accelerated Newmark’s receipt of Nasdaq shares. Newmark received 6,222,340 Nasdaq shares, with a fair value of $1,093.9 million based on the closing price on June 30, 2021, included in “Other (loss) income, net” on the accompanying unaudited condensed consolidated statement of operations.

On June 25, 2021, the SPV notified RBC of its decision to settle the third and fourth Nasdaq Forwards using the Nasdaq shares the SPV received on June 25, 2021. On July 2, 2021, Newmark settled the third and the fourth Nasdaq Forwards with 944,329 Nasdaq shares, with a fair value of $166.0 million based on the closing price of June 30, 2021 which is included in "Accounts payable, accrued expenses and other liabilities" on the unaudited condensed consolidated balance sheet.

2021 Equity Event and Share Count Reduction
In connection with the acceleration of the Nasdaq Earn-out, on June 28, 2021, the Compensation Committee of Newmark’s Board of Directors (the "Compensation Committee") approved a plan to expedite the tax deductible exchange and redemption of a substantial number of limited partnership units held by partners of the Company (the "2021 Equity Event"). The 2021 Equity Event also accelerated certain compensation expenses resulting in $428.6 million of compensation charges. These charges, along with the use of $101.0 million of net deferred tax assets, are expected to offset a significant percentage of the Company's taxes related to the 2021 Equity Event. These partnership units were settled using a $12.50 share price. In July 2021, the Compensation Committee approved increasing to $13.01 the price to settle certain units.

Some of the key components of the 2021 Equity Event are as follows:

8.3 million and 8.0 million compensatory limited partnership units, respectively, of Newmark Holdings and BGC Holdings, L.P. ("BGC Holdings") held by the Company's partners who are employees were redeemed or exchanged.

23.2 million and 17.4 million compensatory limited partnership units, respectively, of Newmark Holdings. and BGC Holdings. held by the Company's partners who are independent contractors were redeemed or exchanged. The Company also accelerated the payment of related withholding taxes to them with respect to their Newmark units. Independent contractors received one BGC Class A common share for each redeemed non-preferred BGC unit or cash and are responsible for paying any related withholding taxes.

Partners with nonexchangeable non-preferred compensatory units exchanged or redeemed in connection with the 2021 Equity Event generally received restricted Class A common shares of Newmark and/or BGC to the extent tax deductible. A portion of the BGC Class A common shares received by independent contractors were unrestricted to facilitate their payment of withholding taxes.

The issuance of Newmark Class A common stock related to the 2021 Equity Event reflected the June 30, 2021 exchange ratio of 0.9403.

Newmark Holdings and BGC Holdings limited partnership interests with rights to convert into HDUs for cash were also redeemed in connection with the 2021 Equity Event.

See Note 27 — "Related Party Transactions" for the transactions with the Company's executive officers in connection with the 2021 Equity Event.

(a)    Basis of Presentation

The accompanying unaudited condensed consolidated financial statements have been prepared pursuant to the rules and regulations of the U.S. Securities and Exchange Commission and in conformity with accounting principles generally accepted in the U.S. (“U.S. GAAP”). For the year ended December 31, 2019, Newmark changed the line item formerly known as “Allocations of net income and grant of exchangeability to limited partnership units and FPUs and issuance of common
15


stock” to “Equity-based compensation and allocations of net income to limited partnership units and FPUs” on the accompanying unaudited condensed consolidated statements of operations and statements of cash flow. The change resulted in the reclassification of amortization charges related to equity-based awards, such as REUs and Restricted Stock Units (“RSUs”), from “Compensation and employee benefits” to “Equity-based compensation and allocations of net income to limited partnership units and FPUs.”

“Equity-based compensation and allocations of net income to limited partnership units and FPUs” reflect the following items related to cash and equity-based compensation:
Charges with respect to the grant of shares of common stock or limited partnership units, such as HDUs, including in connection with the redemption of non-exchangeable limited partnership units, including PSUs;
Charges with respect to grants of exchangeability, such as the right of holders of limited partnership units with no capital accounts, such as PSUs, to exchange the units into shares of common stock, or HDUs, as well as the cash paid in the settlement of the related exchangeable preferred units to pay withholding taxes owed by the unit holder upon such exchange;
Preferred units are granted in connection with the grant of certain limited partnership units, such as PSUs, that may be granted exchangeability to cover the withholding taxes owed by the unit holder, rather than issuing the gross amount of shares to employees, subject to cashless withholding of shares to pay applicable withholding taxes;
Charges related to the amortization of RSUs and REUs; and
Allocations of net income to limited partnership units and founding/working partner units (“FPUs”), including the Preferred Distribution (as hereinafter defined).

Intercompany balances and transactions within Newmark have been eliminated. Transactions between Cantor Fitzgerald, L.P. ("Cantor") and Newmark pursuant to service agreements with Cantor (see Note 27 — “Related Party Transactions”), representing valid receivables and liabilities of Newmark which are periodically cash settled, have been included on the accompanying unaudited condensed consolidated financial statements as either receivables from or payables to related parties.

Newmark receives administrative services to support its operations, and in return, Cantor allocates certain of its expenses to Newmark. Such expenses represent costs related, but not limited to, treasury, legal, accounting, information technology, payroll administration, human resources, incentive compensation plans and other services. These costs, together with an allocation of Cantor's overhead costs, are included as expenses on the accompanying unaudited condensed consolidated statements of operations. Where it is possible to specifically attribute such expenses to activities of Newmark, these amounts have been expensed directly to Newmark. Allocation of all other such expenses is based on a services agreement between Cantor which reflects the utilization of service provided or benefits received by Newmark during the periods presented on a consistent basis, such as headcount, square footage, revenue, etc. Management believes the assumptions underlying the stand-alone financial statements, including the assumptions regarding allocated expenses, reasonably reflect the utilization of services provided to or the benefit received by Newmark during the periods presented. However, these shared expenses may not represent the amounts that would have been incurred had Newmark operated independently from Cantor. Actual costs that would have been incurred if Newmark had performed the services itself would depend on multiple factors, including organizational structure and strategic decisions in various areas, including information technology and infrastructure (see Note 27 — “Related Party Transactions” for an additional discussion of expense allocations).

Transfers of cash, both to and from Cantor, are included in “Receivables from related parties or Payables to related parties” on the accompanying unaudited condensed consolidated balance sheets and as part of the change in payments to and borrowings from related parties in the financing section prior to the Spin-Off and in the operating section after the Spin-Off on the accompanying unaudited condensed consolidated statements of cash flows.

The income tax provision on the accompanying unaudited condensed consolidated statements of operations and unaudited condensed consolidated statements of comprehensive income has been calculated as if Newmark had been operating on a stand-alone basis and filed separate tax returns in the jurisdictions in which it operates. Prior to the Spin-Off, Newmark’s operations had been included in the BGC U.S. federal and state tax returns or separate non-U.S. jurisdictions tax returns. As Newmark operations in many jurisdictions were unincorporated commercial units of BGC and its subsidiaries, stand-alone tax returns have not been filed for the operations in these jurisdictions.

The accompanying unaudited condensed consolidated financial statements contain all normal and recurring adjustments that, in the opinion of management, are necessary for a fair presentation of the accompanying unaudited condensed consolidated balance sheets, consolidated statements of operations, consolidated statements of comprehensive income, consolidated statements of cash flows and consolidated statements of changes in equity of Newmark for the periods presented.
16



(b)    Recently Adopted Accounting Pronouncements

In June 2016, the FASB issued ASU No. 2016-13, Financial Instruments-Credit Losses (Topic 326): Measurement of Credit Losses on Financial Instruments, which requires financial assets that are measured at amortized cost to be presented, net of an allowance for credit losses, at the amount expected to be collected over their estimated life. Expected credit losses for newly recognized financial assets, as well as changes to credit losses during the period, are recognized in earnings. For certain purchased financial assets with deterioration in credit quality since origination (“PCD assets”), the initial allowance for expected credit losses will be recorded as an increase to the purchase price. Expected credit losses, including losses on off-balance-sheet exposures, such as lending commitments, will be measured based on historical experience, current conditions, and reasonable and supportable forecasts that affect the collectability of the reported amount. In November 2018, the FASB issued ASU No. 2018-19, Codification Improvements to Topic 326, Financial Instruments-Credit Losses, to clarify that operating lease receivables accounted for under ASC 842, Leases, are not in the scope of the new credit losses guidance, and, instead, impairment of receivables arising from operating leases should be accounted for in accordance with ASC 842, Leases. In April 2019, the FASB issued ASU No. 2019-04, Codification Improvements to Topic 326, Financial Instruments-Credit Losses, Topic 815, Derivatives and Hedging, and Topic 825, Financial Instruments. The ASU makes changes to the guidance introduced or amended by ASU No. 2016-13, Financial Instruments-Credit Losses (Topic 326)-Measurement of Credit Losses on Financial Instruments. See below for the description of the amendments stipulated in ASU No. 2019-04. In addition, in May 2019, the FASB issued ASU No. 2019-05, Financial Instruments-Credit Losses (Topic 326): Targeted Transition Relief. The amendments in this ASU allow entities, upon adoption of ASU No. 2016-13, to irrevocably elect the fair value option for financial instruments that were previously carried at amortized cost and are eligible for the fair value option under ASC 825-10, Financial Instruments: Overall. In November 2019, the FASB issued ASU No. 2019-11, Codification Improvements to Topic 326, Financial Instruments-Credit Losses. The amendments in this ASU require entities to include certain expected recoveries of the amortized cost basis previously written off, or expected to be written off, in the allowance for credit losses for PCD assets; provide transition relief related to troubled debt restructurings; allow entities to exclude accrued interest amounts from certain required disclosures; and clarify the requirements for applying the collateral maintenance practical expedient. The amendments in ASUs No. 2018-19, 2019-04, 2019-05 and 2019-11 are required to be adopted concurrently with the guidance in ASU No. 2016-13. Newmark adopted the standards on their required effective date beginning January 1, 2020. The primary effect of adoption, on a pre-tax basis, resulted in a decrease in assets of $8.0 million, an increase in liabilities of $17.9 million and a decrease in retained earnings of $25.9 million, respectively.

In January 2017, the FASB issued ASU No. 2017-04, Intangibles-Goodwill and Other (Topic 350): Simplifying the Test for Goodwill Impairment, which eliminates the requirement to determine the fair value of individual assets and liabilities of a reporting unit to measure goodwill impairment. Under the amendments in the new ASU, goodwill impairment testing will be performed by comparing the fair value of the reporting unit with its carrying amount and recognizing an impairment charge for the amount by which the carrying amount exceeds the reporting unit’s fair value. Newmark adopted the standard on its required effective date beginning January 1, 2020, and the guidance was applied on a prospective basis starting with the goodwill impairment test during the year ended December 31, 2020. The adoption of the new guidance did not have a material impact on the accompanying unaudited condensed consolidated financial statements.

In August 2017, the FASB issued ASU No. 2017-12, Derivatives and Hedging (Topic 815): Targeted Improvements to Accounting for Hedging Activities. The guidance intends to better align an entity’s risk management activities and financial reporting for hedging relationships through changes to both the designation and measurement guidance for qualifying hedging relationships and the presentation of hedge results. To meet that objective, the amendments expand and refine hedge accounting for both nonfinancial and financial risk components and align the recognition and presentation of the effects of the hedging instrument and the hedged item in the financial statements. In October 2018, the FASB issued ASU No. 2018-16, Derivatives and Hedging (Topic 815): Inclusion of the Secured Overnight Financing Rate (SOFR) Overnight Index Swap (OIS) Rate as a Benchmark Interest Rate for Hedge Accounting Purposes. Based on concerns about the sustainability of LIBOR, in 2017, a committee convened by the Federal Reserve Board and the Federal Reserve Bank of New York identified a broad Treasury repurchase agreement (repo) financing rate referred to as the SOFR as its preferred alternative reference rate. The guidance in ASU No. 2018-16 adds the OIS rate based on SOFR as a U.S. benchmark interest rate to facilitate the LIBOR to SOFR transition and provide sufficient lead time for entities to prepare for changes to interest rate risk hedging strategies for both risk management and hedge accounting purposes. The amendments in this ASU were required to be adopted concurrently with the guidance in ASU No. 2017-12. The guidance became effective beginning January 1, 2019 and was required to be applied on a prospective and modified retrospective basis. As Newmark currently does not designate any derivative contracts as hedges for accounting purposes, the adoption of this new guidance did not have a material impact on the accompanying unaudited condensed consolidated financial statements.

17


In August 2018, the FASB issued ASU No. 2018-13, Fair Value Measurement (Topic 820): Disclosure Framework-Changes to the Disclosure Requirements for Fair Value Measurement. The guidance is part of the FASB’s disclosure framework project, whose objective and primary focus are to improve the effectiveness of disclosures in the notes to financial statements. The ASU eliminates, amends and adds certain disclosure requirements for fair value measurements. The FASB concluded that these changes improve the overall usefulness of the footnote disclosures for financial statement users and reduce costs for preparers. Certain disclosures are required to be applied prospectively and other disclosures need to be adopted retrospectively in the period of adoption. As permitted by the transition guidance in the ASU, Newmark early adopted eliminated and modified disclosure requirements as of September 30, 2018. The early adoption of this standard did not have an impact on the accompanying unaudited condensed consolidated financial statements. The additional disclosure requirements were adopted by Newmark beginning January 1, 2020, and the adoption of these fair value measurement disclosures did not have an impact on Newmark’s accompanying unaudited condensed consolidated financial statements. See Note 26 — “Fair Value of Financial Assets and Liabilities” for additional information.

In August 2018, the FASB issued ASU No. 2018-15, Intangibles-Goodwill and Other-Internal-Use Software (Subtopic 350-40): Customer’s Accounting for Implementation Costs Incurred in a Cloud Computing Arrangement That Is a Service Contract (a consensus of the FASB Emerging Issues Task Force). The guidance on the accounting for implementation, setup, and other upfront costs (collectively referred to as implementation costs) applies to entities that are a customer in a hosting arrangement that is a service contract. The amendments align the requirements for capitalizing implementation costs incurred in a hosting arrangement that is a service contract with the requirements for capitalizing implementation costs incurred to develop or obtain internal-use software (and hosting arrangements that include an internal-use software license). The accounting for the service element of a hosting arrangement that is a service contract is not affected by the guidance in this ASU. The new standard became effective beginning January 1, 2020. The adoption of this guidance did not have a material impact on the accompanying unaudited condensed consolidated financial statements.

In October 2018, the FASB issued ASU No. 2018-17, Consolidation (Topic 810): Targeted Improvements to Related Party Guidance for Variable Interest Entities. The guidance was issued in response to stakeholders’ observations that Topic 810, Consolidation, could be improved in the areas of applying the variable interest entity guidance to private companies under common control and in considering indirect interests held through related parties under common control for determining whether fees paid to decision makers and service providers are variable interests. The new standard became effective beginning January 1, 2020, with early adoption permitted, and must be applied retrospectively with a cumulative-effect adjustment to retained earnings at the beginning of the earliest period presented. Newmark adopted the standard on its effective date beginning January 1, 2020. The adoption of this guidance did not have a material impact on the accompanying unaudited condensed consolidated financial statements.

In April 2019, the FASB issued ASU No. 2019-04, Codification Improvements to Topic 326, Financial Instruments-Credit Losses, Topic 815, Derivatives and Hedging, and Topic 825, Financial Instruments. The ASU amends guidance introduced or amended by ASU No. 2016-13, Financial Instruments-Credit Losses (Topic 326)-Measurement of Credit Losses on Financial Instruments, ASU No. 2017-12, Derivatives and Hedging (Topic 815): Targeted Improvements to Accounting for Hedging Activities, and ASU No. 2016-01, Financial Instruments-Overall (Subtopic 825-10): Recognition and Measurement of Financial Assets and Financial Liabilities. The amendments to ASU No. 2016-13 clarify the scope of the credit losses standard and address guidance related to accrued interest receivable balances, recoveries, variable interest rates and prepayments, among other issues. With respect to amendments to ASU No. 2017-12, the guidance addresses partial-term fair value hedges, fair value hedge basis adjustments, and certain transition requirements, along with other issues. The clarifying guidance pertaining to ASU No. 2016-01 requires an entity to remeasure an equity security without a readily determinable fair value accounted for under the measurement alternative at fair value in accordance with guidance in ASC 820, Fair Value Measurement; specifies that equity securities without a readily determinable fair value denominated in nonfunctional currency must be remeasured at historical exchange rates; and provides fair value measurement disclosure guidance. Newmark adopted this standard on the required effective date beginning January 1, 2020. The adoption of the hedge accounting and the recognition and measurement guidance amendments did not have a material impact on the accompanying unaudited condensed consolidated financial statements. See above for the impact of adoption of the amendments related to the credit losses standard.

In July 2019, the FASB issued ASU No. 2019-07, Codification Updates to SEC Sections-Amendments to SEC Paragraphs Pursuant to SEC Final Rule Releases No. 33-10532, Disclosure Update and Simplification, and Nos. 33-10231 and 33-10442, Investment Company Reporting Modernization, and Miscellaneous Updates. The guidance clarifies or improves the disclosure and presentation requirements of a variety of codification topics by aligning them with already effective SEC final rules, thereby eliminating redundancies and making the codification easier to apply. This ASU was effective upon issuance and did not have a material impact on the accompanying unaudited condensed consolidated financial statements and related disclosures.

18


In November 2019, the FASB issued ASU No. 2019-08, Compensation-Stock Compensation (Topic 718) and Revenue from Contracts with Customers (Topic 606): Codification Improvements-Share-Based Consideration Payable to a Customer. The ASU simplifies and increases comparability of accounting for nonemployee share-based payments, specifically those made to customers. Under the new guidance, such awards will be accounted for as a reduction of the transaction price in revenue, but should be measured and classified following the stock compensation guidance in ASC 718, Compensation-Stock Compensation. Newmark adopted standard on the required effective date beginning January 1, 2020. The adoption of this guidance did not have a material impact on the accompanying unaudited condensed consolidated financial statements.

In March 2020, the FASB issued ASU No. 2020-03, Codification Improvements to Financial Instruments. This ASU makes narrow-scope amendments related to various aspects pertaining to financial instruments and related disclosures by clarifying or improving the Codification. For the most part, the guidance was effective upon issuance, and the adoption of the standard did not have a material impact on the accompanying unaudited condensed consolidated financial statements.

In December 2019, the FASB issued ASU No. 2019-12, Income Taxes (Topic 740): Simplifying the Accounting for Income Taxes. The ASU is part of the FASB’s simplification initiative, and it is expected to reduce cost and complexity related to accounting for income taxes by eliminating certain exceptions to the guidance in ASC 740, Income Taxes related to the approach for intraperiod tax allocation, the methodology for calculating income taxes in an interim period and the recognition of deferred tax liabilities for outside basis differences. The new guidance also simplifies aspects of the accounting for franchise taxes and enacted changes in tax laws or rates, and clarifies the accounting for transactions that result in a step-up in the tax basis of goodwill. Newmark adopted the standard on the required effective date beginning January 1, 2021 and, with certain exceptions, it was applied prospectively. The adoption of this guidance did not have a material impact on the accompanying unaudited condensed consolidated financial statements.

In January 2020, the FASB issued ASU No. 2020-01, Investments—Equity Securities (Topic 321), Investments—Equity Method and Joint Ventures (Topic 323), and Derivatives and Hedging (Topic 815)—Clarifying the Interactions between Topic 321, Topic 323, and Topic 815 (a consensus of the FASB Emerging Issues Task Force). These amendments improve previous guidance by reducing diversity in practice and increasing comparability of the accounting for the interactions between these codification topics as they pertain to certain equity securities, investments under the equity method of accounting and forward contracts or purchased options to purchase securities that, upon settlement of the forward contract or exercise of the purchased option, would be accounted for under the equity method of accounting or the fair value option. Newmark adopted the standard on the required effective date beginning January 1, 2021 on a prospective basis. The adoption of this guidance did not have a material impact on the accompanying unaudited condensed consolidated financial statements.

In October 2020, the FASB issued ASU No. 2020-10, Codification Improvements. The standard amends the Codification by moving existing disclosure requirements to (or adding appropriate references in) the relevant disclosure sections. The ASU also clarifies various provisions of the Codification by amending and adding new headings, cross-referencing, and refining or correcting terminology. Newmark adopted the standard on the required effective date beginning January 1, 2021 and was applied using a modified retrospective method of transition. The adoption of this guidance did not have a material impact on the accompanying unaudited condensed consolidated financial statements.

(c)    New Accounting Pronouncements
In March 2020, the FASB issued ASU No. 2020-04, Reference Rate Reform (Topic 848): Facilitation of the Effects of Reference Rate Reform on Financial Reporting. The guidance is designed to provide relief from the accounting analysis and impacts that may otherwise be required for modifications to agreements (e.g., loans, debt securities, derivatives, and borrowings) necessitated by reference rate reform as entities transition away from the London Interbank Offered Rate ("LIBOR") and other interbank offered rates to alternative reference rates. This ASU also provides optional expedients to enable companies to continue to apply hedge accounting to certain hedging relationships impacted by reference rate reform. Application of the guidance is optional and only available in certain situations. The ASU is effective upon issuance and generally can be applied through December 31, 2022. Management is evaluating and planning for adoption of the new guidance, including forming a cross-functional LIBOR transition team to determine Newmark’s transition plan and facilitate an orderly transition to alternative reference rates, and continuing its assessment on the accompanying unaudited condensed consolidated financial statements.

In August 2020, the FASB issued ASU No. 2020-06, Debt—Debt with Conversion and Other Options (Subtopic 470-20) and Derivatives and Hedging—Contracts in Entity’s Own Equity (Subtopic 815-40): Accounting for Convertible Instruments and Contracts in an Entity’s Own Equity. The standard is expected to reduce complexity and improve comparability of financial reporting associated with accounting for convertible instruments and contracts in an entity’s own equity. The ASU also enhances information transparency by making targeted improvements to the related disclosures guidance. Additionally, the amendments affect the diluted EPS calculation for instruments that may be settled in cash or shares and for
19


convertible instruments. The new standard will become effective for Newmark beginning January 1, 2022, can be applied using either a modified retrospective or a fully retrospective method of transition, and early adoption is permitted. Management is currently evaluating the impact of the new guidance on the accompanying unaudited condensed consolidated financial statements.



(2)    Limited Partnership Interests in Newmark Holdings and BGC Holdings

Newmark is a holding company with no direct operations and conducts substantially all of its operations through its operating subsidiaries. Virtually all of Newmark’s consolidated net assets and net income are those of consolidated variable interest entities. Newmark Holdings is a consolidated subsidiary of Newmark for which Newmark is the general partner. Newmark and Newmark Holdings jointly own Newmark OpCo, the operating partnership. In connection with the Separation and BGC Holdings Distribution, holders of BGC Holdings partnership interests received partnership interests in Newmark Holdings, described below (see Note 27 — “Related Party Transactions”). These collectively represent all of the “limited partnership interests” in BGC Holdings and Newmark Holdings.

As a result of the Separation, the limited partnership interests in Newmark Holdings were distributed to the holders of limited partnership interests in BGC Holdings, whereby each holder of BGC Holdings limited partnership interests at that time received a corresponding Newmark Holdings limited partnership interest, determined by the contribution ratio (as hereafter defined), which was equal to a BGC Holdings limited partnership interest multiplied by one divided by 2.2 (the “contribution ratio”), divided by the exchange ratio (which is the ratio by which a Newmark Holdings limited partnership interest can be exchanged for a number of shares of Newmark Class A common stock (the “exchange ratio”)). Initially, the exchange ratio equaled one, so that each Newmark Holdings limited partnership interest was exchangeable for one share of Newmark Class A common stock; however, such exchange ratio is subject to adjustment. For reinvestment, acquisition or other purposes, Newmark may determine on a quarterly basis to distribute to its stockholders a smaller percentage of its income than Newmark Holdings distributes to its equity holders (excluding tax distributions from Newmark Holdings) of the cash that it received from Newmark OpCo. In such circumstances, the Separation and Distribution Agreement provides that the exchange ratio will be reduced to reflect the amount of additional cash retained by Newmark as a result of the distribution of such smaller percentage, after the payment of taxes. As of June 30, 2021, the exchange ratio equaled 0.9403.

Redeemable Partnership Interests
Founding/working partners have limited partnership interests (“FPUs”) in BGC Holdings and Newmark Holdings. Newmark accounts for FPUs outside of permanent capital as “Redeemable partnership interests,” on the accompanying unaudited condensed consolidated balance sheets. This classification is applicable to FPUs because these units are redeemable upon termination of a partner, including a termination of employment, which can be at the option of the partner and not within the control of the issuer.

FPUs are held by limited partners who are primarily employees of BGC and generally receive quarterly allocations of net income. Upon termination of employment or otherwise ceasing to provide substantive services, the FPUs are generally redeemed, and the unit holders are no longer entitled to participate in the quarterly allocations of net income. These quarterly allocations of net income are contingent upon services being provided by the unit holder and are reflected as a component of compensation expense under “Equity-based compensation and allocations of net income to limited partnership units and FPUs” on the accompanying unaudited condensed consolidated statements of operations to the extent they relate to FPUs held by Newmark employees.


Limited Partnership Units
Certain employees of Newmark hold limited partnership interests in Newmark Holdings and BGC Holdings (e.g., REUs, RPUs, PSUs, PSIs, HDUs, and LPUs, collectively the “limited partnership units”).

Prior to the Separation, certain employees of both BGC and Newmark generally received limited partnership units in BGC Holdings. As a result of the Separation, these employees were distributed limited partnership units in Newmark Holdings equal to a BGC Holdings limited partnership unit multiplied by the contribution ratio. In addition, in the BGC Holdings Distribution, these employees also received additional limited partnership units in Newmark Holdings. Subsequent to the Separation, Newmark employees generally have been granted limited partnership units in Newmark Holdings.

Generally, such limited partnership units receive quarterly allocations of net income and generally are contingent upon services being provided by the unit holders. As prescribed in U.S. GAAP guidance, prior to the Spin-Off, the quarterly
20


allocations of net income on such limited partnership units were reflected as a component of compensation expense under “Equity-based compensation and allocations of net income to limited partnership units and FPUs” on the accompanying unaudited condensed consolidated statements of operations. Following the Spin-Off, the quarterly allocations of net income on BGC Holdings and Newmark Holdings limited partnership units held by Newmark employees are reflected as a component of compensation expense under “Equity-based compensation and allocations of net income to limited partnership units and FPUs” on the accompanying unaudited condensed consolidated statements of operations, and the quarterly allocations of net income on Newmark Holdings limited partnership units held by BGC employees are reflected as a component of “Net income (loss) attributable to noncontrolling interests” on the accompanying unaudited condensed consolidated statements of operations. From time to time, Newmark issues limited partnership units as part of the consideration for acquisitions.

Certain of these limited partnership units held by Newmark and BGC employees entitle the holders to receive post-termination payments equal to the notional amount of the units in four equal yearly installments after the holder’s termination. These limited partnership units are accounted for as post-termination liability awards, and in accordance with U.S. GAAP guidance, Newmark records compensation expense for the awards based on the change in value at each reporting date on the accompanying unaudited condensed consolidated statements of operations as part of “Equity-based compensation and allocations of net income to limited partnership units and FPUs.”

Certain Newmark employees hold preferred partnership units (“Preferred Units”). Each quarter, the net profits of Newmark Holdings are allocated to such units at a rate of either 0.6875% (which is 2.75% per calendar year) or such other amount as set forth in the award documentation (the “Preferred Distribution”). These allocations are deducted before the calculation and distribution of the quarterly partnership distribution for the remaining partnership units and are generally contingent upon services being provided by the unit holder. The Preferred Units are not entitled to participate in partnership distributions other than with respect to the Preferred Distribution. Preferred Units may not be made exchangeable into Newmark’s Class A common stock and are only entitled to the Preferred Distribution, and accordingly are not included in Newmark’s fully diluted share count. The quarterly allocations of net income on Preferred Units are reflected in compensation expense under “Equity-based compensation and allocations of net income to limited partnership units and FPUs” on the accompanying unaudited condensed consolidated statements of operations. After deduction of the Preferred Distribution, the remaining partnership units generally receive quarterly allocation of net income based on their weighted-average pro rata share of economic ownership of the operating subsidiaries. In addition, Preferred Units are granted in connection with the grant of certain limited partnership units, such as PSUs, that may be granted exchangeability to cover the withholding taxes owed by the unit holder, rather than issuing the gross amount of shares to employees, subject to cashless withholding of shares to pay applicable withholding taxes.

Certain Newmark employees hold non-distribution earning units (e.g. NPSUs and NREUs, collectively “N Units”) that do not participate in quarterly partnership distributions and are not allocated any items of profit or loss. N Units become distribution earning limited partnership units, ratably over a four-year vesting term, if certain revenue thresholds are met at the end of each vesting term.


21


Cantor Units
Cantor holds limited partnership interests in Newmark Holdings (“Cantor units”). Cantor units are reflected as a component of “Noncontrolling interests” on the accompanying unaudited condensed consolidated balance sheets. Cantor receives quarterly allocations of net income (loss) and are reflected as a component of “Net income (loss) attributable to noncontrolling interests” on the accompanying unaudited condensed consolidated statements of operations.

Exchangeable Preferred Limited Partnership Units
The EPUs were issued in four tranches and are separately convertible by either RBC or Newmark into a fixed number of Newmark’s Class A common stock, subject to a revenue hurdle for Newmark in each of the fourth quarters of 2019 through 2022 for each of the four tranches, respectively. As the EPUs represent equity ownership of a consolidated subsidiary of Newmark, they have been included in “Noncontrolling interests” on the unaudited condensed consolidated statements of changes in equity. The EPUs are entitled to a preferred payable-in-kind dividend, which is recorded as accretion to the carrying amount of the EPUs through retained earnings on the accompanying unaudited condensed consolidated statements of changes in equity and are reductions to “Net income available to common stockholders” for the purpose of calculating earnings per share. (See Note 1 — “Organization and Basis of Presentation” for additional information).

General
Certain of the limited partnership interests, described above, have been granted exchangeability into BGC and/or Newmark Class A common stock, and additional limited partnership interests may become exchangeable for BGC and/or Newmark Class A common stock. At the time exchangeability is granted, Newmark recognizes an expense based on the fair value of the award on that date, which is included in “Equity-based compensation and allocations of net income to limited partnership units and FPUs” on the accompanying unaudited condensed consolidated statements of operations. In addition, certain limited partnership interests have been granted the right to exchange into a Newmark partnership unit with a capital account, such as HDUs. HDUs have a stated capital account which is initially based on the closing trading price of Newmark Class A common stock at the time the HDU is granted and are included in “Accrued Compensation” on the accompanying unaudited condensed consolidated balance sheets. HDUs participate in quarterly partnership distributions and are not exchangeable into shares of Class A common stock. Limited partnership interests held by Cantor in Newmark Holdings as of June 30, 2021 are exchangeable for 23.7 million shares of Newmark Class B common stock. Subsequent to the Spin-Off, limited partnership interests in BGC Holdings held by a partner or Cantor may become exchangeable for BGC Class A or Class B common stock on a one-for-one basis, and limited partnership interests in Newmark Holdings held by a partner or Cantor may become exchangeable for a number of shares of Newmark Class A or Class B common stock equal to the number of limited partnership interests multiplied by the exchange ratio at that time. As of June 30, 2021, the exchange ratio equaled 0.9403.

Each quarter, net income (loss) is allocated between the limited partnership interests and the common stockholders. In quarterly periods in which Newmark has a net loss, the loss is allocated to Cantor and reflected as a component of “Net income (loss) attributable to noncontrolling interests” on the accompanying unaudited condensed consolidated statements of operations. In subsequent quarters in which Newmark has net income, the initial allocation of income to the limited partnership interests is allocated to Cantor, and reflected in, “Net income (loss) attributable to noncontrolling interests,” to recover any losses taken in earlier quarters, with the remaining income allocated to the limited partnership interests. This loss allocation process between limited partners and Cantor has no material impact on the net income (loss) allocated to common stockholders.

(3)    Summary of Significant Accounting Policies

For a detailed discussion about Newmark’s significant accounting policies, see Note 3 — “Summary of Significant Accounting Policies,” in Newmark’s consolidated financial statements included in Part II, Item 8 of Newmark’s Annual Report on Form 10-K for the year ended December 31, 2020. There were no significant changes made to Newmark’s significant accounting policies during the three and six months ended June 30, 2021.

Current Expected Credit Losses ("CECL"):
The accounting policy changes described below were updated pursuant to the adoption of ASU No. 2016-13, Financial Instruments—Credit Losses (Topic 326)—Measurement of Credit Losses on Financial Instruments and related amendments on January 1, 2020. These policy updates have been applied using the modified retrospective approach in the accompanying consolidated financial statements from January 1, 2020 onward. Financial information for the historical comparable periods was not revised and continues to be reported under the accounting standards in effect during those historical periods. In accordance with the guidance in ASC Topic 326, Newmark presents its financial assets that are measured at amortized cost, net of an allowance for credit losses, which represents the amount expected to be collected over their estimated life. Expected credit losses for newly recognized financial assets carried at amortized cost and credit exposures on off-balance sheet financial guarantees, as well as changes to expected lifetime credit losses during the period, are recognized in earnings.
22


The CECL methodology represents a significant change from prior U.S. GAAP and replaced the prior multiple impairment methods, which generally required that a loss be incurred before it was recognized. Within the life cycle of a loan or other financial asset in scope, the CECL methodology generally results in the earlier recognition of the provision for credit losses and the related allowance for credit losses than under prior U.S. GAAP. The CECL methodology’s impact on expected credit losses, among other things, reflects Newmark’s view of the current state of the economy, forecasted macroeconomic conditions and Newmark’s portfolios.

Financial guarantee liability:
Newmark's adoption of ASC 326 impacted the expected credit loss reserving methodology for the financial guarantee liability provided to Fannie Mae under the Delegated Underwriting and Servicing (“DUS”) Program and Freddie Mac’s Targeted Affordable Housing Program “TAH”). The expected credit loss is modeled based on Newmark's historical loss experience adjusted to reflect current economic conditions. A significant amount of judgment is required in the determination of the appropriate reasonable and supportable period, the methodology used to incorporate current and future macroeconomic conditions, determination of the probability of and exposure at default or non-payment, current delinquency status, loan size, terms, amortization types, and the forward-looking view of the primary risk drivers (debt-service coverage ratio and loan-to-value), all of which are ultimately used in measuring the quantitative components of the reserve. Beyond the reasonable and supportable period, Newmark estimates expected credit losses using its historical loss rates. In addition, Newmark reviews the reserves periodically and makes adjustments for certain external and internal qualitative factors, which may increase or decrease the reserves for credit losses. In order to estimate credit losses, assumptions about current and future economic conditions are incorporated into the model using multiple economic scenarios that are weighted to reflect the conditions at each measurement date. As a result of the adoption of ASC 326, Newmark recorded a pre-tax increase to the financial guarantee liability of $17.9 million through beginning stockholders' equity on January 1, 2020. During the year ended December 31, 2020, there was an increase to the loss sharing liability of $11.6 million. As of December 31, 2020 the balance of the financial guarantee liabilities was $29.6 million. During the three and six months ended June 30, 2021 there was a reduction in the CECL related provision of $4.7 million and $6.3 million, respectively. For the three and six months ended June 30, 2020, there was an increase in the reserve by $0.2 million and $32.6 million, respectively. As of June 30, 2021, the balance of the financial guarantee liabilities was $23.2 million and is included in “Other long-term liabilities” on the accompanying consolidated balance sheets.

Receivables, net:
Newmark has accrued commissions receivable from real estate brokerage transactions, management services and other receivables from contractual management assignments. Receivables are presented net of the CECL allowance as discussed above and are included in “Receivables, net” on the accompanying consolidated balance sheets. For its CECL reserve, Newmark segregated its receivables into certain pools based on similar risk characteristics and further defined a range of potential loss rates for each pool based on aging. Newmark designed its methodology to allow for a range of loss rates in each pool such that changes in forward-looking conditions can be incorporated into the estimate. Each pool is assigned a loss rate that incorporates management’s view of current conditions and forward-looking conditions that inform the level of expected credit losses in each pool. The credit loss estimate includes specifically identified amounts for which payment has become unlikely. As a result of the adoption of ASC 326. As a result of the adoption of ASC 326, Newmark recorded a pre-tax increase to the reserves of $4.2 million through beginning stockholder's equity on January 1, 2020. The balance of the reserve was 15.8 million and $13.4 million, respectively, as of June 30, 2021 and December 31, 2020 and is included in "Receivables, net" on the accompany consolidated balance sheets.

Loans, Forgivable Loans and Other Receivables from Employees and Partners, net:
Newmark has entered into various agreements with certain of its employees and partners, whereby these individuals receive loans which may be either wholly or in part repaid from the distribution earnings that the individual receives on some or all of their limited partnership units or may be forgiven over a period of time. The forgivable portion of these loans is not included in Newmark’s estimate of expected credit losses when employees meet the conditions for forgiveness through their continued employment over the specified time period and is recognized as compensation expense over the life of the loan. The amounts due from terminated employees that Newmark does not expect to collect are included in the allowance for credit losses. As a result of the adoption of ASC 326, Newmark recorded a pre-tax reserve of $3.7 million through beginning stockholders' equity on January 1, 2020. As of June 30, 2021 and December 31, 2020, the balance of this reserve was $3.7 million, and is included in “Loans, forgivable loans and other receivables from employees and partners, net” on the accompanying consolidated balance sheets.

From time to time, Newmark may also enter into agreements with employees and partners to grant bonus and salary advances or other types of loans. These advances and loans are repayable in the time frame outlined in the underlying agreements. Newmark reviews loan balances each reporting period for collectability. If Newmark determines that the collectability of a portion of the loan balances is not expected, Newmark recognizes a reserve against the loan balances as compensation expense.
23


Segment:

Newmark has a single operating segment. Newmark is a real estate services firm offering services to commercial real estate tenants, investors, owners, occupiers, developers, leasing and corporate advisory, investment sales and real estate finance, consulting, origination and servicing of commercial mortgage loans, valuation, project and development management and property and facility management. The chief operating decision-maker regardless of geographic location evaluates the operating results of Newmark as total real estate services and allocates resources accordingly. Newmark recognized revenues as follows (in thousands): 
 Three Months Ended June 30,Six Months Ended June 30,
 2021202020212020
Leasing and other commissions$184,346 $120,079 $331,779 $260,517 
Capital markets commissions184,756 52,959 306,159 180,882 
Gains from mortgage banking activities/origination, net41,260 69,071 88,653 119,494 
Management services, servicing fees and other219,509 141,609 407,260 306,754 
Revenues$629,871 $383,718 $1,133,851 $867,647 

(4)    Acquisitions

Newmark acquired the first lien debt of Knotel, Inc. (“Knotel”), a global flexible workspace provider, in December of 2020. Newmark subsequently acquired Knotel's second lien debt in January of 2021. On January 31, 2021, Newmark agreed to provide approximately $19.8 million of debtor-in-possession financing to Knotel and to acquire the business, as part of Knotel's Chapter 11 sales process. On March 18, 2021, Newmark received approval from the U.S. Bankruptcy Court for the District of Delaware to acquire the business of Knotel. On March 24, 2021, Newmark acquired the business of Knotel. The Knotel acquisition has been determined to be a business combination with an acquisition date of March 31, 2021, for accounting purposes. The assets and liabilities of Knotel have been recorded in Newmark’s consolidated balance sheets at fair market value.

For the six months ended June 30, 2021, the following table summarizes the components of the purchase consideration transferred, and the preliminary allocation of the assets acquired, and liabilities assumed, for the acquisition. Newmark expects to finalize its analysis of the assets acquired and liabilities assumed within the first year of the acquisition, and therefore adjustments to assets and liabilities may occur (in thousands):
 As of the
Acquisition
Date
Purchase Price 
First and second lien debt$39,584 
Debtor-in-possession financing19,788 
Assumed liability7,868 
Total$67,240 
Allocations
Cash$7,355 
Goodwill37,123 
Other intangible assets, net17,000 
Receivables, net3,305 
Fixed Assets, net20,237 
Other assets43,650 
Right-of-use Assets239,702 
Right-of-use Liabilities(236,634)
Accounts payable, accrued expenses and other liabilities(64,498)
Total$67,240 

The total consideration for the acquisition during the six months ended June 30, 2021 was $67.2 million in total fair value, comprising of the extinguishment of first and second lien debt of $39.6 million, debtor-in-possession financing of $19.8 million, and an assumed liability of $7.9 million. The excess of the consideration over the fair value of the net assets acquired
24


was recorded as goodwill of $37.1 million, of which approximately $28.1 million is deductible by Newmark for tax purposes. Knotel revenue was $17.5 million for the three months ended June 30, 2021.

This acquisition was accounted for using the purchase method of accounting. The results of operations of the acquisition have been included on the accompanying unaudited condensed consolidated financial statements subsequent to the date of acquisition.

In January 2020, Newmark completed the acquisition of certain assets of Hopkins Appraisal Services, a national leader in the valuation of restaurants and retail petroleum facilities.

For the year ended December 31, 2020, the following table summarizes the components of the purchase consideration transferred, and the preliminary allocation of the assets acquired, and liabilities assumed, for the acquisition. Newmark expects to finalize its analysis of the assets acquired and liabilities assumed within the first year of the acquisition, and therefore adjustments to assets and liabilities may occur (in thousands):
 As of the
Acquisition
Date
Purchase Price 
Cash, stock and units issued at closing$6,249 
Contingent consideration3,590 
Total$9,839 
Allocations
Goodwill$6,294 
Other intangible assets, net2,700 
Receivables, net796 
Fixed Assets, net134 
Other assets29 
Accounts payable, accrued expenses and other liabilities(114)
Total$9,839 
 
The total consideration for the acquisition during the year ended December 31, 2020 was $9.8 million in total fair value, comprising cash of $5.9 million and $0.4 million of RSUs. The total consideration included contingent consideration of 104,653 RSUs (with an acquisition date fair value of $1.3 million), and $2.2 million in cash that may be issued contingent on certain targets being met through 2022. The excess of the consideration over the fair value of the net assets acquired was recorded as goodwill of $6.3 million, of which $2.4 million is deductible by Newmark for tax purposes.

This acquisition was accounted for using the purchase method of accounting. The results of operations of the acquisition have been included on the accompanying unaudited condensed consolidated financial statements subsequent to the date of acquisition, which in aggregate contributed $1.4 million and $3.3 million to Newmark’s revenues for the three and six months ended June 30, 2020.

(5)    Earnings Per Share and Weighted-Average Shares Outstanding

U.S. GAAP guidance — Earnings (Loss) Per Share provides guidance on the computation and presentation of earnings (loss) per share (“EPS”). Basic EPS excludes dilution and is computed by dividing Net income available to common stockholders by the weighted-average number of shares of common stock outstanding and contingent shares for which all necessary conditions have been satisfied except for the passage of time. Net income (loss) is allocated to Newmark’s outstanding common stock, FPUs, limited partnership units and Cantor units (see Note 2 — “Limited Partnership Interests in Newmark Holdings and BGC Holdings”). In addition, in relation to the Newmark OpCo Preferred Investment, the EPUs issued in June 2018 and September 2018 are entitled to a preferred payable-in-kind dividend which is recorded as accretion to the carrying amount of the EPUs and is a reduction to net income available to common stockholders for the calculation of Newmark’s basic earnings per share and fully diluted earnings per share.

The following is the calculation of Newmark’s basic EPS (in thousands, except per share data): 
25


 Three Months Ended June 30,Six Months Ended June 30,
 2021202020212020
Basic earnings per share:
Net income available to common stockholders (1)
$435,178 $(2,131)$466,642 $3,604 
Basic weighted-average shares of common stock outstanding185,114 178,523 184,190 178,034 
Basic earnings per share$2.35 $(0.01)$2.53 $0.02 
(1)Includes a reduction for dividends on preferred stock or EPUs in the amount of $4.6 million and $6.2 million for the three and six months ended June 30, 2021, respectively, and $2.4 million and $4.9 million for the three and six months ended June 30, 2020, respectively. (see Note 1 — “Organization and Basis of Presentation”).
Fully diluted EPS is calculated utilizing net income available to common stockholders plus net income allocations to the limited partnership interests in Newmark Holdings as the numerator. The denominator comprises Newmark’s weighted-average number of outstanding shares of Newmark common stock to the extent the related units are dilutive and, if dilutive, the weighted-average number of limited partnership interests and other contracts to issue shares of common stock, stock options and RSUs. The limited partnership interests generally are potentially exchangeable into shares of Newmark Class A common stock and are entitled to remaining earnings after the deduction for the Preferred Distribution; as a result, they are included in the fully diluted EPS computation to the extent that the effect would be dilutive.

The following is the calculation of Newmark’s fully diluted EPS (in thousands, except per share data):
 Three Months Ended June 30,Six Months Ended June 30,
2021202020212020
Fully diluted earnings per share:
Net income available to common stockholders$435,178 $(2,131)$466,642 $3,604 
Allocations of net income to limited partnership interests in Newmark Holdings, net of tax148,567  159,830  
Net income for fully diluted shares$583,745 $(2,131)$626,472 $3,604 
Weighted-average shares:
Common stock outstanding185,114 178,523 184,190 178,034 
Cantor units23,679  23,704  
Partnership units (1)
59,443  59,632  
RSUs (Treasury stock method)4,149  3,582 442 
Newmark exchange shares1,170  1,195 234 
Fully diluted weighted-average shares of common stock outstanding273,555 178,523 272,303 178,710 
Fully diluted earnings per share$2.13 $(0.01)$2.30 $0.02 
(1)Partnership units collectively include FPUs, limited partnership units, and Cantor and BGC units (see Note 2 — “Limited Partnership Interests in Newmark Holdings and BGC Holdings” for more information).

For the three and six months ended June 30, 2021, 0.1 million and 1.0 million potentially dilutive securities, respectively, were excluded from the computation of fully diluted EPS because their effect would have been anti-dilutive. For the three and six months ended June 30, 2020, 97.5 million and 90.7 million potentially dilutive securities were excluded from the computation of fully diluted EPS because their effect would have been anti-dilutive. Anti-dilutive securities for the three and six months ended June 30, 2020 included 86.9 million limited partnership units and 10.6 million RSUs, respectively, and 85.7 million limited partnership units and 5.0 million RSUs, respectively.

(6)    Stock Transactions and Unit Redemptions

As of June 30, 2021, Newmark has two classes of authorized common stock: Class A common stock and Class B common stock.

Class A Common Stock
Each share of Class A common stock is entitled to one vote. Newmark has 1.0 billion authorized shares of Class A common stock at $0.01 par value per share.

26


Changes in shares of Newmark’s Class A common stock outstanding were as follows:
 Three Months Ended June 30,Six Months Ended June 30,
 2021202020212020
Shares outstanding at beginning of period163,113,922 156,701,746 161,175,894 156,265,461 
Share issuances:
LPU redemption/exchange (1)
1,140,363 827,847 2,992,165 1,009,719 
Issuance of Class A common stock for Newmark RSUs278,139 281,843 1,243,608 536,256 
Other(2)
18,817,132  18,817,132  
Treasury stock repurchases(3,613,098) (4,492,341)
Shares outstanding at end of period179,736,458 157,811,436 179,736,458 157,811,436 
(1)Because they were included in the Newmark’s fully diluted share count, if dilutive, any exchange of LPUs into Class A common stock would not impact the fully diluted number of shares and units outstanding. 
(2)For information, refer to the section titled "2021 Equity Event and Share Count Reduction" in Note 1 "Organization and Basis of Presentation"


27


Class B Common Stock
Each share of Class B common stock is entitled to 10 votes and is convertible at any time into one share of Class A common stock.

As of June 30, 2021 and December 31, 2020, there were 21.3 million shares of Newmark Class B common stock outstanding.

Share Repurchases
On February 17, 2021, our Board increased its authorized share repurchases of Newmark Class A Common stock and purchases of limited partnership interests in Newmark's subsidiaries to $400.0 million. This authorization includes repurchases of shares or purchase of units from executive officers, other employees and partners, including of BGC and Cantor, as well as other affiliated persons or entities. From time to time, Newmark may actively continue to repurchase shares and/or purchase units. During the three and six months ended June 30, 2021, Newmark repurchased 3,613,098 and 4,492,341 shares of Class A common stock, respectively, at an average price of $12.81 and $12.36, respectively. As of June 30, 2021, Newmark had $342.4 million remaining from its share repurchase and unit purchase authorization.

On August 5, 2021, the Board and Audit Committee reauthorized the $400 million Newmark share repurchase and unit redemption authorization, which may include purchases from Cantor, its partners or employees or other affiliated persons or entities (see Note 32 — "Subsequent Event").

The following table details Newmark's unit redemptions and share repurchases for cash, under the new program, and does not include unit redemptions and/or cancellations in connection with the grant of shares Newmark's Class A common stock. The gross unit redemptions and share repurchases of Newmark's Class A common stock during the six months ended June 30, 2021 were as follows (in thousands except units, shares and per share amounts):
Total
Number of
Shares
Repurchased/Purchased
Average
Price Paid
per Unit
or Share
Approximate
Dollar Value
of Units and
Shares That
May Yet Be
Repurchased/
Purchased
Under the 
Program
Redemptions
January 1, 2021 - March 31, 2021 $ 
April 1, 2021 - June 30, 2021167,894 $11.91 
Total Redemptions167,894 $11.91 
Repurchases
January 1, 2021 - March 31, 2021879,243 $10.58 
April 1, 2021 - June 30, 20213,613,098 $12.81 
Total Repurchases4,492,341 $12.36 
Total Redemptions and Repurchases4,660,235 $12.34 $342,365 

Redeemable Partnership Interests
The changes in the carrying amount of FPUs follow (in thousands):
 June 30, 2021December 31, 2020
Balance at beginning of period:$20,045 $21,517 
Income allocation1,294 1,740 
Distributions of income (1,740)
Redemptions(807)(1,472)
Issuance and other(125) 
Balance at end of period$20,407 $20,045 




(7)     Marketable Securities

28


On June 28, 2013, BGC sold certain assets of eSpeed, its on-the-run business, to Nasdaq. The total consideration received by BGC in the transaction included the Nasdaq Earn-out of up to 14,883,705 shares of Nasdaq shares to be paid ratably over 15 years, provided that Nasdaq, as a whole, produces at least $25.0 million in consolidated gross revenues each year. The Nasdaq Earn-out was excluded from the initial gain on the divestiture and is recognized in income as it is realized and earned when these contingent events have occurred, consistent with the accounting guidance for gain contingencies. BGC transferred the remaining rights under the Nasdaq Earn-out to Newmark on September 28, 2017. Any Nasdaq shares that were received by BGC prior to September 28, 2017 were not transferred to Newmark.

In connection with the Nasdaq Earn-out, Newmark received 992,247 shares during each of the years ended December 31, 2020 and December 31, 2019. In accordance with the terms of the agreement, Newmark would recognize the remaining Nasdaq Earn-out of up to 6,945,729 shares of Nasdaq shares ratably over approximately the next 7 years, provided that Nasdaq, as a whole, produces at least $25.0 million in gross revenues each year. On February 2, 2021, Nasdaq announced that it entered into a definitive agreement to sell its U.S. fixed income business to Tradeweb. On June 25, 2021, Nasdaq announced the close of the sale of its U.S. fixed income business, which accelerated Newmark’s receipt of Nasdaq shares. Newmark received 6,222,340 Nasdaq shares, with a fair value of $1,093.9 million based on the closing price on June 25, 2021, included in “Other (loss) income, net” on the accompanying unaudited condensed consolidated statement of operations.

On June 25, 2021, the SPV notified RBC of its decision to settle the third and fourth Nasdaq Forwards using the Nasdaq shares the SPV received on June 25, 2021. On July 2, 2021, Newmark settled the Nasdaq Forwards with 944,329 Nasdaq shares, with a fair value of $166.0 million based on the closing price of June 30, 2021, and retained 5,278,011 Nasdaq shares.

Newmark sold 27,134 and 250,742 of the Nasdaq shares during the three and six months ended June 30, 2021, respectively, and 343,562 for the six months ended June 30, 2020. Newmark did not sell any Nasdaq shares during the three months ended June 30, 2020. The gross proceeds of the Nasdaq shares sold were $3.8 million and $35.4 million for the three and six months ended June 30, 2021, respectively, and $34.6 million for the six months ended June 30, 2020. Newmark recorded realized gains (loss) on the mark-to-market of these securities of $0.7 million and $4.6 million for the three and six months ended June 30, 2021, respectively, and $(2.2) million for the six months ended June 30, 2020. Newmark recorded unrealized gains (loss) on the mark-to-market of these securities of $(14.8) million and $(16.6) million for the three and six months ended June 30, 2021, respectively. Newmark did not record unrealized gains (loss) on the mark-to-market of these securities for the three and six months ended June 30, 2020. Realized and unrealized gains on the mark-to-market of these shares are included in “Other income, net” on the accompanying unaudited condensed consolidated statements of operations. As of June 30, 2021 and December 31, 2020, Newmark had $1,093.9 million and $33.3 million, respectively, included in “Marketable securities” on the accompanying unaudited condensed consolidated balance sheets (see Note 20 — “Securities Loaned”).

(8)    Investments

Newmark has a 27% ownership in Real Estate LP, a joint venture with Cantor in which Newmark has the ability to exert significant influence over the operating and financial policies. Accordingly, Newmark accounts for this investment under the equity method of accounting. Newmark recognized equity (loss) income of $(1.0) million and $(4.1) million for three months ended June 30, 2021 and 2020, respectively and $0.0 million and $(4.1) million for the six months ended June 30, 2021 and 2020, respectively. Equity (loss) income are included in "Other income, net" on the accompanying unaudited condensed consolidated statements of operations. Newmark did not receive any distributions for the three and six months ended June 30, 2021 and 2020, respectively. The carrying value of these investments were $88.3 million and $88.3 million as of June 30, 2021 and December 31, 2020, respectively, included in “Other assets” on the accompanying unaudited condensed consolidated balance sheets.

Investments Carried Under Measurement Alternatives
Newmark has acquired investments in entities for which it does not have the ability to exert significant influence over operating and financial policies (see Note 4 — “Acquisitions”).

For the three and six months ended June 30, 2021 Newmark recorded gains (loss) of $2.5 million these investments, and $10.0 million and $26.8 million for the three and six months ended June 30, 2020, respectively. The changes in value are included as a part of “Other income (loss), net” on the accompanying unaudited condensed consolidated statements of operations. The carrying value of these investments were $26.4 million and $9.9 million as of June 30, 2021 and December 31, 2020, respectively, and are included in “Other assets” on the accompanying unaudited condensed consolidated balance sheets.

(9)    Capital and Liquidity Requirements

29


Newmark is subject to various capital requirements in connection with seller/servicer agreements that Newmark has entered into with the various GSEs. Failure to maintain minimum capital requirements could result in Newmark’s inability to originate and service loans for the respective GSEs and could have a direct material adverse effect on the accompanying unaudited condensed consolidated financial statements. Management believes that, as of June 30, 2021 and December 31, 2020, Newmark had met all capital requirements. As of June 30, 2021, the most restrictive capital requirement was the net worth requirement of the Federal National Mortgage Association (“Fannie Mae”). Newmark exceeded the minimum requirement by $355.5 million.

Certain of Newmark’s agreements with Fannie Mae allow Newmark to originate and service loans under Fannie Mae’s DUS Program. These agreements require Newmark to maintain sufficient collateral to meet Fannie Mae’s restricted and operational liquidity requirements based on a pre-established formula. Certain of Newmark’s agreements with the Federal Home Loan Mortgage Corporation (“Freddie Mac”) allow Newmark to service loans under TAH. These agreements require Newmark to pledge sufficient collateral to meet Freddie Mac’s liquidity requirement of 8% of the outstanding principal of TAH loans serviced by Newmark. Management believes that, as of June 30, 2021 and December 31, 2020, Newmark had met all liquidity requirements.

In addition, as a servicer for Fannie Mae, the Government National Mortgage Association (“Ginnie Mae”) and Federal Housing Administration, Newmark is required to advance to investors any uncollected principal and interest due from borrowers. Outstanding borrower advances were $0.8 million and $0.8 million as of June 30, 2021 and December 31, 2020, respectively, and are included in “Other assets” on the accompanying unaudited condensed consolidated balance sheets.

(10)    Loans Held for Sale, at Fair Value

Loans held for sale, at fair value represent originated loans that are typically financed by short-term warehouse facilities (see Note 21 — “Warehouse Facilities Collateralized by U.S. Government Sponsored Enterprises”) and sold within 45 days from the date the mortgage loan is funded. Newmark initially and subsequently measures all loans held for sale at fair value on the accompanying unaudited condensed consolidated balance sheets. The fair value measurement falls within the definition of a Level 2 measurement (significant other observable inputs) within the fair value hierarchy. Electing to use fair value allows a better offset of the change in the fair value of the loans and the change in fair value of the derivative instruments used as economic hedges. Loans held for sale had a cost basis and fair value as follows (in thousands):

 June 30, 2021December 31, 2020
Cost Basis$410,170 $1,062,511 
Fair Value415,991 1,086,805 
 
As of June 30, 2021 and December 31, 2020, all of the loans held for sale were either under commitment to be purchased by Freddie Mac or had confirmed forward trade commitments for the issuance and purchase of Fannie Mae or Ginnie Mae mortgage-backed securities that will be secured by the underlying loans. As of June 30, 2021 and December 31, 2020, there were no loans held for sale that were 90 days or more past due or in nonaccrual status.

Newmark records interest income on loans held for sale, in accordance with the terms of the individual loans, during the period prior to sale. Interest income on loans held for sale is included in “Management services, servicing fees and other” on the accompanying unaudited condensed consolidated statements of operations. Gains (losses) for fair value adjustments on loans held for sale is included in “Gains from mortgage banking activities/originations, net” on the accompanying unaudited condensed consolidated statements of operations. Interest income and gains (losses) for fair value adjustments on loans held for sale were as follows (in thousands):

 Three Months Ended June 30,Six Months Ended June 30,
 2021202020212020
Interest income on loans held for sale$2,953 $6,263 $7,934 $12,056 
Gains (loss) recognized on change in fair value on loans held for sale1,786 10,904 5,821 25,158 

(11)    Derivatives

30


Newmark accounts for its derivatives at fair value and recognizes all derivatives as either assets or liabilities on the accompanying unaudited condensed consolidated balance sheets. In its normal course of business, Newmark enters into commitments to extend credit for mortgage loans at a specific rate (rate lock commitments) and commitments to deliver these loans to third-party investors at a fixed price (forward sale contracts). In addition, Newmark has entered into the Nasdaq Forwards (see Note 1 — “Organization and Basis of Presentation”) that are accounted for as derivatives.
        


31


The fair value of derivative contracts, computed in accordance with Newmark’s netting policy, is set forth below (in thousands):
 June 30, 2021December 31, 2020
Derivative contractAssets Liabilities
Notional
Amounts(1)
AssetsLiabilities
Notional
Amounts(1)
Rate lock commitments$21,374 
 
$3,707 $613,275 $21,034 $2,977 $296,972 
Nasdaq Forwards   12,822  174,000 
Forward sale contracts4,026 11,331 1,023,446 7,632 14,971 1,359,482 
Total$25,400  $15,038 $1,636,721 $41,488 $17,948 $1,830,454 
(1)Notional amounts represent the sum of gross long and short derivative contracts, an indication of the volume of Newmark’s derivative activity, and do not represent anticipated losses.

The change in fair value of rate lock commitments and forward sale contracts related to mortgage loans are reported as part of “Gains from mortgage banking activities/originations, net” on the accompanying unaudited condensed consolidated statements of operations. The change in fair value of rate lock commitments are disclosed net of $1.1 million and $0.5 million of income for the three months ended June 30, 2021 and 2020, respectively, and $2.2 million and $0.9 million of expenses for the six months ended June 30, 2021 and 2020, respectively. The changes in fair value of rate lock commitments are reported as part of “Compensation and employee benefits” on the accompanying unaudited condensed consolidated statements of operations.

Gains and losses on derivative contracts, which are included on the accompanying unaudited condensed consolidated statements of operations were as follows (in thousands):
 Location of gain (loss) recognized in income for derivativesThree Months Ended June 30,Six Months Ended June 30,
 2021202020212020
Derivatives not designed as hedging instruments: 
Nasdaq ForwardsOther income (loss), net$(6,802)$(22,945)$(12,404)$(1,772)
Rate lock commitmentsGains (loss) from mortgage banking activities/originations, net15,149 (10,208)19,843 49,955 
Rate lock commitmentsCompensation and employee benefits(1,060)512 (2,177)(899)
Forward sale contractsGains (loss) from mortgage banking activities/originations, net(10,061)29,388 (7,304)(48,292)
Total $(2,774)$(3,253)$(2,042)$(1,008)
 
Derivative assets and derivative liabilities are included in “Other current assets”, “Other assets” and the “Accounts payable, accrued expenses and other liabilities”, on the accompanying unaudited condensed consolidated balance sheets.

(12)    Credit Enhancement Receivable, Credit Enhancement Deposit and Contingent Liability

Newmark was a party to a Credit Enhancement Agreement (“CEA”), dated March 9, 2012, with German American Capital Corporation and Deutsche Bank Americas Holding Corporation (together, the “DB Entities”). On October 20, 2016, the DB Entities assigned the CEA to Deutsche Bank AG Cayman Island Branch, a Cayman Island Branch of Deutsche Bank AG (“DB Cayman”). Under the terms of these agreements, DB Cayman provided Newmark with varying levels of ongoing credit protection, subject to certain limits, for Fannie Mae and Freddie Mac loans subject to loss-sharing (see Note 23 — “Financial Guarantee Liability”) in Newmark’s servicing portfolio as of March 9, 2012. DB Cayman also reimbursed Newmark for any losses incurred due to violation of underwriting and servicing agreements that occurred prior to March 9, 2012. In accordance within the terms of the CEA, Newmark paid all amounts due to the DB Entities on March 23, 2021 fulfilling the Company's obligations under the agreement. For the three and six months ended June 30, 2021 and 2020, there were no reimbursements under the CEA.

Newmark's servicing portfolio consisted of the following loss-sharing components (in thousands):
32


 June 30, 2021December 31, 2020
Total credit risk loan portfolio$24,770,634 $24,048,754 
Maximum DB Cayman credit protection 18,689 
Maximum pre-credit enhancement loss exposure$7,407,660 $7,172,509 
Maximum DB Cayman credit protection 6,230 
Maximum loss exposure without any form of credit protection$7,407,660 $7,166,279 
Credit enhancement receivable
As of June 30, 2021 and December 31, 2020, there were no credit enhancement receivables.

Credit enhancement deposit
The CEA required the DB Entities to deposit $25.0 million into Newmark’s Fannie Mae restricted liquidity account (see Note 9 — “Capital and Liquidity Requirements”). On of March 23, 2021, Newmark returned the credit enhancement deposit of $25.0 million to the DB Entities.

The $25.0 million deposit was included in “Accounts payable, accrued expenses and other liabilities” and "Other long-term liabilities", respectively, on the accompanying unaudited condensed consolidated balance sheets as of December 31, 2020.

Contingent liability
Under the CEA, Newmark was required to pay DB Cayman, on March 9, 2021, an amount equal to 50% of the positive difference, if any, between (a) $25.0 million, and (b) Newmark’s unreimbursed loss-sharing payments from March 9, 2012 through March 9, 2021 on Newmark’s servicing portfolio as of March 9, 2012. On March 23, 2021 Newmark paid DB Cayman the entire outstanding amount. As of December 31, 2020 contingent liabilities were $12.3 million, and are included in “Accounts payable, accrued expenses and other liabilities” on the accompanying unaudited condensed consolidated balance sheets. There was noliability as of June 30, 2021.

(13)    Revenues from Contracts with Customers

The following table presents Newmark’s total revenues separately for its revenues from contracts with customers and other sources of revenues (in thousands):
 Three Months Ended June 30,Six Months Ended June 30,
 2021202020212020
Revenues from contracts with customers:
Leasing and other commissions$184,346 $120,079 $331,779 $260,517 
Capital markets commissions184,756 52,959 306,159 180,882 
Management services179,414 105,097 325,981 230,667 
Total548,516 278,135 963,919 672,066 
Other sources of revenue(1):
Gains from mortgage banking activities/originations, net41,260 69,071 88,653 119,494 
Servicing fees and other
40,095 36,512 81,279 76,087 
Total$629,871 $383,718 $1,133,851 $867,647 
(1)Although these items have customers under contract, they were recorded as other sources of revenue as they were excluded from the scope of ASU No. 2014-9.
Disaggregation of revenues
Newmark’s chief operating decision-maker, regardless of geographic location, evaluates the operating results, including revenues, of Newmark as total real estate (see Note 3 — “Summary of Significant Accounting Policies” for further discussion).

Contract balances
The timing of Newmark’s revenue recognition may differ from the timing of payment by its customers. Newmark records a receivable when revenue is recognized prior to payment and Newmark has an unconditional right to payment. Alternatively, when payment precedes the provision of the related services, Newmark records deferred revenue until the performance obligations are satisfied.

Newmark’s deferred revenue primarily relates to customers paying in advance or billed in advance where the performance obligation has not yet been satisfied. Deferred revenue at June 30, 2021 and December 31, 2020 was $2.2 million
33


and $2.9 million, respectively. During the six months ended June 30, 2021 and 2020, Newmark recognized revenue of $1.5 million and $1.9 million, respectively, that was recorded as deferred revenue at the beginning of the period.


34


(14)    Gains from Mortgage Banking Activities/Originations, Net

Gains from mortgage banking activities/originations, net consists of the following activity (in thousands):
 Three Months Ended June 30,Six Months Ended June 30,
 2021202020212020
Fair value of expected net future cash flows from servicing recognized at commitment, net
$25,816$42,128$54,532$71,475
Loan originations related fees and sales premiums, net15,444 26,943 34,121 48,019 
Total$41,260 $69,071 $88,653 $119,494 

(15)     Mortgage Servicing Rights, Net

    The changes in the carrying amount of MSRs were as follows (in thousands):
 Three Months Ended June 30,Six Months Ended June 30,
Mortgage Servicing Rights2021202020212020
Beginning Balance$550,251 $449,391 $528,983 $432,666 
Additions22,436 34,598 70,574 73,565 
Purchases from an affiliate 108  200 
Amortization(27,962)(23,624)(54,832)(45,958)
Ending Balance$544,725 $460,473 $544,725 $460,473 
Valuation Allowance
Beginning Balance$(23,006)$(36,578)$(34,254)$(19,022)
Decrease (increase)4,687 (663)15,935 (18,219)
Ending Balance$(18,319)$(37,241)$(18,319)$(37,241)
Net Balance$526,406 $423,232 $526,406 $423,232 
 
Servicing fees are included in “Management services, servicing fees and other” on the accompanying unaudited condensed consolidated statements of operations and were as follows (in thousands):
 Three Months Ended June 30,Six Months Ended June 30,
 2021202020212020
Servicing fees$34,414 $28,250 $67,090 $54,915 
Escrow interest and placement fees1,080 727 2,051 4,119 
Ancillary fees1,132 1,283 3,819 3,524 
Total$36,626 $30,260 $72,960 $62,558 

 
Newmark’s primary servicing portfolio at June 30, 2021 and December 31, 2020 was $66.8 billion and $66.3 billion, respectively. Also, Newmark is the named special servicer for a number of commercial mortgage-backed securitizations. Upon certain specified events (such as, but not limited to, loan defaults and loans assumptions), the administration of the loan is transferred to Newmark. Newmark’s special servicing portfolio was $2.2 billion and $2.3 billion at June 30, 2021 and December 31, 2020, respectively.

The estimated fair value of the MSRs at June 30, 2021 and December 31, 2020 was $577.8 million and $527.1 million, respectively.

Fair values are estimated using a valuation model that calculates the present value of the future net servicing cash flows. The cash flows assumptions used are based on assumptions Newmark believes market participants would use to value the portfolio. Significant assumptions include estimates of the cost of servicing per loan, discount rate, earnings rate on escrow deposits and prepayment speeds. The discount rates used in measuring fair value for the six months ended June 30, 2021 and the year ended December 31, 2020 were between 6.1% and 13.5% and varied based on investor type. An increase in discount rate of 100 basis points or 200 basis points would result in a decrease in fair value by $16.3 million and $31.8 million, respectively, at June 30, 2021 and by $14.8 million and $28.9 million, respectively, at December 31, 2020.


35


(16)    Goodwill and Other Intangible Assets, Net

The changes in the carrying amount of goodwill were as follows (in thousands):
Balance, January 1, 2020$557,914 
Acquisitions6,294 
Measurement period adjustments(3,876)
Balance, December 31, 2020560,332 
Acquisitions37,123 
Measurement period adjustments7 
Balance, June 30, 2021$597,462 

Goodwill is not amortized and is reviewed annually for impairment or more frequently if impairment indicators arise, in accordance with U.S. GAAP guidance on Goodwill and Other Intangible Assets. Newmark completed its annual goodwill impairment testing for the year ended December 31, 2020, which did not result in a goodwill impairment (see Note 4 — “Acquisitions” for more information).

Other intangible assets consisted of the following (in thousands, except weighted-average life):
 June 30, 2021
 Gross
Amount
Accumulated
Amortization
Net
Carrying
Amount
Weighted-
Average
Remaining
Life (Years)
Indefinite life:    
Trademark and trade names$11,350 $— $11,350 N/A
License agreements (GSE)5,390 — 5,390 N/A
Definite life:
Trademark and trade names8,804 (5,047)3,757 3.5
Non-contractual customers30,131 (11,539)18,592 9.7
License agreements4,981 (4,752)229 0.3
Non-compete agreements6,557 (3,410)3,147 3.9
Contractual customers13,852 (2,191)11,661 6.0
Other4,552 (1,483)3,069 5.7
 Total$85,617 $(28,422)$57,195 7.3

 December 31, 2020
 Gross
Amount
Accumulated
Amortization
Net
Carrying
Amount
Weighted-
Average
Remaining
Life (Years)
Indefinite life:    
Trademark and trade names$11,350 $— $11,350 N/A
License agreements (GSE)5,390 — 5,390 N/A
Definite life:
Trademark and trade names5,704 (4,519)1,185 0.1
Non-contractual customers30,131 (9,729)20,402 7.2
License agreements4,981 (4,266)715 0.0
Non-compete agreements6,557 (2,920)3,637 0.6
Contractual customers3,052 (1,584)1,468 0.4
Other350 (208)142 0.0
 Total$67,515 $(23,226)$44,289 5.5

Intangible amortization expense for the three months ended June 30, 2021 and 2020 was $2.4 million and $1.7 million, respectively, and $4.1 million and $3.4 million for the six months ended June 30, 2021 and 2020, respectively. Intangible amortization is included as a part of “Depreciation and amortization” on the accompanying unaudited condensed consolidated statements of operations. Impairment charges are included in intangible amortization expense.
    
36


    The estimated future amortization of definite life intangible assets as of June 30, 2021 was as follows (in thousands):
2021$3,915 
20226,741 
20236,382 
20245,828 
20254,787 
Thereafter12,802 
Total$40,455 

(17)    Fixed Assets, Net

Fixed assets, net consisted of the following (in thousands):
June 30, 2021December 31, 2020
Leasehold improvements, furniture and fixtures, and other fixed assets$151,267 $126,428 
Software, including software development costs32,019 30,928 
Computer and communications equipment26,693 26,168 
Total, cost209,979 183,524 
Accumulated depreciation and amortization(96,631)(87,157)
Total, net$113,348 $96,367 
 
Depreciation expense for the three months ended June 30, 2021 and 2020 was $5.8 million and $3.4 million, respectively, and $10.1 million and $8.3 million for the six months ended June 30, 2021 and 2020, respectively. Newmark did not record impairment for the three and six months ended June 30, 2021 and 2020.

Capitalized software development costs for the three months ended June 30, 2021 and 2020 was $0.0 million and $0.8 million, respectively, and $0.6 million and $2.1 million for the six months ended June 30, 2021 and 2020, respectively. Amortization of software development costs totaled $0.3 million and $0.2 million for the three months ended June 30, 2021 and 2020, respectively, and $0.6 million and $0.6 million for the six months ended June 30, 2021 and 2020, respectively. Amortization of software development costs is included as part of “Depreciation and amortization” on the accompanying unaudited condensed consolidated statements of operations.

(18)    Leases

Newmark has operating leases for real estate and equipment. These leases have remaining lease terms ranging from 1 to 16 years, some of which include options to extend the leases in 5 to 10 years increments for up to 10 years. Renewal periods are included in the lease term only when renewal is reasonably certain, which is a high threshold and requires management to apply the judgment to determine the appropriate lease term. Certain leases also include periods covered by an option to terminate the lease if Newmark is reasonably certain not to exercise the termination option. The Company measures its lease payments by including fixed rental payments and, where relevant, variable rental payments tied to an index, such as the Consumer Price Index. Payments for leases in place before the date of adoption of ASC 842, Leases were determined based on previous leases guidance. The Company recognizes lease expense for its operating leases on a straight-line basis over the lease term and variable lease expense not included in the lease payment measurement is recognized as incurred. All leases were classified as operating leases as of June 30, 2021.

Pursuant to the accounting policy election, leases with an initial term of twelve months or less are not recognized on the balance sheet. The short-term lease expense over the period reasonably reflects the Company’s short-term lease commitments.

ASC 842, Leases requires the Company to make certain assumptions and judgments in applying the guidance, including determining whether an arrangement includes a lease, determining the term of a lease when the contract has renewal or cancellation provisions, and determining the discount rate.

The Company determines whether an arrangement is a lease or includes a lease at the contract inception by evaluating whether the contract conveys the right to control the use of an identified asset for a period of time in exchange for consideration. If the Company has the right to obtain substantially all of the economic benefits from, and can direct the use of, the identified asset for a period of time, the Company accounts for the identified asset as a lease. The Company has elected the
37


practical expedient to not separate lease and non-lease components for all leases other than real estate leases. The primary non-lease component that is combined with a lease component represents operating expenses such as utilities, maintenance or management fees.

As the rate implicit in the lease is not usually available, the Company used an incremental borrowing rate based on the information available at the adoption date of the new Leases standard in determining the present value of lease payments for existing leases. The Company has elected to use a portfolio approach for the incremental borrowing rate, applying corporate bond rates to the leases. The Company calculated the appropriate rates with reference to the lease term and lease currency. The Company uses information available at the lease commencement date to determine the discount rate for any new leases.

Operating lease costs, which were $21.3 million and $12.5 million for the three months ended June 30, 2021 and 2020, respectively, and $33.1 million and $25.0 million for the six months ended June 30, 2021 and 2020, respectively, and are included in “Operating, administrative and other” on the accompanying unaudited condensed consolidated statements of operations. Operating cash flows for the six months ended June 30, 2021 and 2020 included payments of $33.2 million and $23.9 million for operating lease liabilities, respectively. As of June 30, 2021 and December 31, 2020, Newmark did not have any leases that have not yet commenced but that create significant rights and obligations. For the three and six months ended June 30, 2021 and 2020, Newmark had short-term lease expense of $0.1 million and $0.3 million, respectively, and $0.3 million and $0.5 million respectively, and sublease income of $0.2 million and $0.6 million, respectively, and $0.3 million and $0.4 million, respectively.

The weighted-average discount rate as of June 30, 2021 and December 31, 2020 was 7.10% and 7.11% and the remaining weighted-average lease term was 7.8 years and 8.2 years, respectively.

As of June 30, 2021 and December 31, 2020, Newmark had operating lease Right-of-use assets of $409.5 million and $190.5 million, respectively, and operating lease Right-of-use liabilities of $45.2 million and $29.5 million, respectively, recorded in “Accounts payable, and accrued expenses and other liabilities” and $418.4 million and $218.6 million, respectively, recorded in “Right-of-use liabilities”, on the accompanying unaudited condensed consolidated balance sheets.

Rent expense, including the operating lease costs above, for the three months ended June 30, 2021 and 2020 were $21.3 million and $12.5 million, respectively, and $33.2 million and $25.0 million for the six months ended June 30, 2021 and 2020, respectively. Rent expense is included in “Operating, administrative and other” on the accompanying unaudited condensed consolidated statements of operations.

Newmark is obligated for minimum rental payments under various non-cancelable operating leases, principally for office space, expiring at various dates through 2032. Certain of these leases contain escalation clauses that require payment of additional rent to the extent of increases in certain operating or other costs.

Minimum lease payments under these arrangements were as follows (in thousands):
June 30, 2021December 31, 2020
2021$65,749 $45,701 
202280,709 42,072 
202376,677 40,507 
202471,082 37,866 
202566,590 36,520 
Thereafter218,500 126,668 
Total lease payments579,307 329,334 
Less: Interest115,736 81,237 
Present value of lease liability$463,571 $248,097 


38


(19)    Other Current Assets and Other Assets

Other current assets consisted of the following (in thousands):
 June 30, 2021December 31, 2020
Derivative assets$25,621 $32,259 
Prepaid expenses29,471 18,900 
Other taxes18,278 9,204 
Rent and other deposits10,166 1,539 
Other1,439 1,888 
Total$84,975 $63,790 

Other assets consisted of the following (in thousands):
 June 30, 2021December 31, 2020
Deferred tax assets$99,164 $187,526 
Equity method investment88,315 88,315 
Debt securities 12,754 
Non-marketable investments26,446 9,927 
Derivative assets 9,229 
Other25,270 15,171 
Total$239,195 $322,922 

(20)    Securities Loaned

As of June 30, 2021, Newmark did not have Securities loaned with Cantor. As of December 31, 2020, Newmark had Securities loaned with Cantor of $33.3 million. The market value of the Securities loaned as of December 31, 2020 were $32.6 million. The cash collateral received from Cantor bore an interest rate of 0.85% as of December 31, 2020, respectively.

(21)    Warehouse Facilities Collateralized by U.S. Government Sponsored Enterprises

Newmark uses its warehouse facilities and repurchase agreements to fund mortgage loans originated under its various lending programs. Outstanding borrowings against these lines are collateralized by an assignment of the underlying mortgages and third-party purchase commitments and are recourse only to Berkeley Point Capital, LLC.

Newmark had the following lines available and borrowings outstanding (in thousands):
 Committed
Lines
Uncommitted
Lines
Balance at June 30, 2021Balance at December 31, 2020
Stated Spread
to One-Month
LIBOR(3)
Rate Type
Warehouse facility due October 8, 2021(1)
$600,000 $— $233,349 $358,247 
130 bps - 140 bps
Variable
Warehouse facility due June 15, 2022(2)
450,000 — 64,041 292,040 
130 bps - 140 bps
Variable
Warehouse facility due June 15, 2022— 300,000 — — 
130 bps
Variable
Warehouse facility due September 25, 2021400,000 — 112,780 146,380 
130 bps - 140 bps
Variable
Fannie Mae repurchase agreement, open maturity— 400,000  264,535 
115 bps
Variable
Total$1,450,000 $700,000 $410,170 $1,061,202 
(1)The warehouse line was temporarily increased by $300 million to $900 million for the period December 1, 2020 to February 1, 2021.
(2)The warehouse line established a $125 million sublimit line of credit to find potential principal and interest servicing advances on the Company's Fannie Mae portfolio during the forbearance period related to the CARES Act. Advances will have an interest rate of 1-month LIBOR plus 180 bps and 200 bps. There were no outstanding draws outstanding under this sublimit at June 30, 2021.
(3)The spread for the Fannie Mae repurchase line is to SOFR. The warehouse lines are to LIBOR.

Pursuant to the terms of the warehouse facilities, Newmark is required to meet several financial covenants. Newmark was in compliance with all covenants as of June 30, 2021 and December 31, 2020, respectively.

The borrowing rates on the warehouse facilities are based on short-term LIBOR plus applicable margins. Due to the short-term maturity of these instruments, the carrying amounts approximate fair value.


39


(22)    Long-Term Debt

Long-term debt consisted of the following (in thousands):
 June 30, 2021December 31, 2020
6.125% Senior Notes
$543,996 $542,772 
Credit Facility138,164 137,613 
Total$682,160 $680,385 

6.125% Senior Notes
On November 6, 2018, Newmark closed its offering of $550.0 million aggregate principal amount of 6.125% Senior Notes due 2023 (the “6.125% Senior Notes”). The 6.125% Senior Notes were priced on November 1, 2018 at 98.94% to yield 6.375%. The 6.125% Senior Notes were offered and sold by Newmark in a private offering exempt from the registration requirements under the Securities Act of 1933, as amended (“Securities Act”). The 6.125% Senior Notes were subsequently exchanged for notes with substantially similar terms that were registered under the Securities Act. The 6.125% Senior Notes bear an interest rate of 6.125% per annum, payable on each May 15 and November 15, beginning on May 15, 2019, and will mature on November 15, 2023.

The carrying amount of the 6.125% Senior Notes was determined as follows (in thousands):
 June 30, 2021December 31, 2020
Principal balance$550,000 $550,000 
Less: debt issue cost3,046 3,688 
Less: debt discount2,958 3,540 
Total$543,996 $542,772 

Newmark uses the effective interest rate method to amortize debt discounts and uses the straight-line method to amortize debt issue costs over the life of the notes. Interest expense, amortization of debt issue costs and amortization of the debt discount of the 6.125% Senior Notes, included in “Interest (expense) income, net” on the accompanying unaudited condensed consolidated statements of operations, were as follows (in thousands):
 Three Months Ended June 30,Six Months Ended June 30,
2021202020212020
Interest expense$8,715 $8,697 $17,426 $17,390 
Debt issue cost amortization321 321 642 642 
Debt discount amortization293 275 582 546 
Total$9,329 $9,293 $18,650 $18,578 

Debt Repurchase Program
On June 16, 2020, the Newmark Board of Directors and its Audit Committee authorized a debt repurchase program for the repurchase by Newmark of up to $50.0 million of Newmark’s 6.125% Senior Notes and any future debt securities issued by the Company.

As of June 30, 2021, Newmark had $50.0 million remaining under its debt repurchase authorization.

Credit Facility
On November 28, 2018, Newmark entered into a credit agreement by and among Newmark, the several financial institutions from time to time party thereto, as Lenders, and Bank of America N.A., as administrative agent (the “Credit Agreement”). The Credit Agreement provided for a $250.0 million three-year unsecured senior revolving credit facility (the “Credit Facility”). Borrowings under the Credit Facility bore an annual interest rate equal to, at Newmark’s option, either (a) LIBOR for specified periods, or upon the consent of all Lenders, such other period that is 12 months or less, plus an applicable margin, or (b) a base rate equal to the greatest of (i) the federal funds rate plus 0.5%, (ii) the prime rate as established by the administrative agent, and (iii) one-month LIBOR plus 1.0%, plus an applicable margin. The applicable margin is 2.0% with respect to LIBOR borrowings and can range from 1.25% to 2.25% in (a) above and was 1.00% with respect to base rate borrowings and can range from 0.25% to 1.25% in (b) above, depending upon Newmark’s credit rating. The Credit Facility also provides for an unused facility fee.

On February 26, 2020, Newmark entered into an amendment to the Credit Agreement, increasing the size of the Credit Facility to $425.0 million (the “Amended Credit Facility”) and extending the maturity date to February 26, 2023. The annual
40


interest rate on the Amended Credit Facility was reduced to LIBOR plus 1.75%, subject to a pricing grid linked to Newmark’s credit ratings from Standard & Poor’s and Fitch.

On March 16, 2020, Newmark entered into a second amendment to the Credit Agreement, increasing the size of the Amended Credit Facility to $465.0 million (the "Second Amended Credit Facility"). The annual interest rate on the Second Amended Credit Facility is LIBOR plus 1.75%, subject to a pricing grid linked to Newmark’s credit ratings from Standard & Poor’s and Fitch.

During the six months ended June 30, 2021, Newmark drew $25.0 million on the Credit Facility and paid down $25.0 million.

Details of the Credit Facility are as follows (in thousands):
 June 30, 2021December 31, 2020
Principal balance$140,000 $140,000 
Less: Debt issue cost1,836 2,387 
Total$138,164 $137,613 

As of June 30, 2021 and 2020, borrowings under the Credit Facility carried an interest rate of 1.84% and 1.94%, with a weighted-average interest rate of 1.86% and 2.83%, respectively. Newmark uses the straight-line method to amortize debt issue costs over the life of the notes. Interest expense and amortization of debt issue costs of the Credit Facility, included in “Interest (expense) income, net” on the accompanying unaudited condensed consolidated statements of operations, were as follows (in thousands):
 Three Months Ended June 30,Six Months Ended June 30,
2021202020212020
Interest expense$609 $2,339 $1,191 $3,969 
Debt issue cost amortization275 275 550 461 
Unused facility fee206 32 419 141 
Total$1,090 $2,646 $2,160 $4,571 

In July 2021, Newmark paid $140.0 million outstanding on the Credit Facility.

On November 30, 2018, Newmark entered into an unsecured credit agreement (the “Cantor Credit Agreement”) with Cantor (see Note 27 — “Related Party Transactions” for a more detailed discussion).

(23)    Financial Guarantee Liability

Newmark shares risk of loss for loans originated under the Fannie Mae DUS and Freddie TAH programs and could incur losses in the event of defaults under or foreclosure of these loans. Under the loss-share guarantee, Newmark’s maximum liability to the extent of actual losses incurred is approximately 33% of the outstanding principal balance on Fannie Mae DUS or Freddie TAH loans. Risk-sharing percentages are established on a loan-by-loan basis when originated, with most loans at 33% and “modified” loans at lower percentages. Under certain circumstances, risk-sharing percentages can be revised subsequent to origination or Newmark could be required to repurchase the loan. In the event of a loss resulting from a catastrophic event that is not required to be covered by borrowers’ insurance policies, Newmark can recover the loss under its mortgage impairment insurance policy. Any potential recovery is subject to the policy’s deductibles and limits.

At June 30, 2021, the credit risk loans being serviced by Newmark on behalf of Fannie Mae and Freddie Mac had outstanding principal balances of $24.8 billion with a maximum potential loss of $7.4 billion. At December 31, 2020, the credit risk loans being serviced by Newmark on behalf of Fannie Mae and Freddie Mac had outstanding principal balances of approximately $24.0 billion with a maximum potential loss of approximately $7.2 billion, of which $6.2 million was covered by the Credit Enhancement Agreement (see Note 12 — “Credit Enhancement Receivable, Credit Enhancement Deposit and Contingent Liability”).

Newmark’s current estimate of expected credit losses considers various factors, including, without being limited to, historical default and losses, current delinquency status, loan size, terms, amortization types, the forward-looking view of the primary risk drivers (debt-service coverage ratio and loan-to-value) based on forecasts in economic conditions and local market performance. During the three and six months ended June 30, 2021, there was a decrease to the reserve of $4.7 million and $6.3 million, respectively. For the three and six months ended June 30, 2020, there was an increase in the reserve of $0.2 million and $32.6 million, respectively. A loan is considered to be delinquent once it is 60 days past due. As of June 30, 2021, there were
41


two loans in the credit risk portfolio with an outstanding principal balance of $33.6 million, with a maximum loss exposure of $11.2 million, that was in default. If the two loans in default results in a loss event, proceeds from the liquidation of the assets are estimated to be approximately $30.4 million based on current estimates of fair value. Newmark’s share of the loss would approximate $1.5 million. As of December 31, 2020, there were four loans in the credit risk portfolio with outstanding principal balances of $53.5 million, with a maximum loss exposure of $17.8 million, that were delinquent. If all four delinquent loans resulted in a loss event, proceeds from the liquidation of the assets are estimated to be approximately $39.0 million based on estimates of fair value at December 31, 2020. Newmark's share of the loss would approximate $5.3 million.

The provisions for risk-sharing were included in “Operating, administrative and other” on the accompanying unaudited condensed consolidated statements of operations as follows (in thousands):
Balance, January 1, 2020$15 
Impact of adopting ASC 32617,935 
Provision for expected credit losses11,631 
Balance, December 31, 202029,581 
Provision for expected credit losses(6,349)
Balance, June 30, 2021$23,232 

(24)    Concentrations of Credit Risk

The lending activities of Newmark create credit risk in the event that counterparties do not fulfill their contractual payment obligations. In particular, Newmark is exposed to credit risk related to the Fannie Mae DUS and Freddie Mac TAH loans (see Note 23 — “Financial Guarantee Liability”). As of June 30, 2021, 21% and 14% of $7.4 billion of the maximum loss was for properties located in California and Texas, respectively. As of December 31, 2020, 21% and 14% of $7.2 billion of the maximum loss was for properties located in California and Texas, respectively.

(25)    Escrow and Custodial Funds

In conjunction with the servicing of multifamily and commercial loans, Newmark holds escrow and other custodial funds. Escrow funds are held at unaffiliated financial institutions generally in the form of cash and cash equivalents. These funds amounted to $1.1 billion and $1.3 billion, as of June 30, 2021 and December 31, 2020, respectively. These funds are held for the benefit of Newmark’s borrowers and are segregated in custodial bank accounts. These amounts are excluded from the assets and liabilities of Newmark.

(26)    Fair Value of Financial Assets and Liabilities

U.S. GAAP guidance establishes a fair value hierarchy that prioritizes the inputs to valuation techniques used to measure fair value. The hierarchy gives the highest priority to unadjusted quoted prices in active markets for identical assets and liabilities (Level 1 measurements) and the lowest priority to unobservable inputs (Level 3 measurements). The three levels of the fair value hierarchy are as follows:
Level 1 measurements—Unadjusted quoted prices in active markets that are accessible at the measurement date for identical, unrestricted assets or liabilities.
Level 2 measurements—Quoted prices in markets that are not active or financial instruments for which all significant inputs are observable, either directly or indirectly.
Level 3 measurements—Prices or valuations that require inputs that are both significant to the fair value measurement and unobservable.

42


As required by U.S. GAAP guidance, assets and liabilities are classified in their entirety based on the lowest level of input that is significant to the fair value measurement. The following table sets forth by level within the fair value hierarchy financial assets and liabilities accounted for at fair value under U.S. GAAP guidance (in thousands):
 As of June 30, 2021
 Level 1Level 2Level 3Total
Assets:    
Marketable securities$1,093,887 $ $ $1,093,887 
Loans held for sale, at fair value 415,991  415,991 
Rate lock commitments  21,374 21,374 
Nasdaq Forwards    
Forward sale contracts  4,026 4,026 
Total $1,093,887 $415,991 $25,400 $1,535,278 
Liabilities:
Contingent consideration$ $ $18,687 $18,687 
Rate lock commitments  3,707 3,707 
Forward sale contracts  11,331 11,331 
Total $ $ $33,725 $33,725 
 As of December 31, 2020
 Level 1Level 2Level 3Total
Assets:    
Marketable securities$33,283 $ $ $33,283 
Loans held for sale, at fair value 1,086,805  1,086,805 
Debt securities 12,754  12,754 
Rate lock commitments  21,034 21,034 
Nasdaq Forwards  12,822 12,822 
Forward sale contracts  7,632 7,632 
Total $33,283 $1,099,559 $41,488 $1,174,330 
Liabilities:
Contingent consideration$ $ $31,481 $31,481 
Rate lock commitments  2,977 2,977 
Forwards sale contracts  14,971 14,971 
Total $ $ $49,429 $49,429 

There were no transfers among Level 1, Level 2 and Level 3 for the three and six months ended June 30, 2021 and 2020.
43


Level 3 Financial Assets and Liabilities: Changes in Level 3 Nasdaq Forwards, rate lock commitments, forward sale contracts and contingent consideration measured at fair value on recurring basis were as follows (in thousands):
 As of June 30, 2021
 Opening
Balance
Total realized
and unrealized
gains (losses)
included in
Net income
IssuancesSettlementsClosing
Balance
Unrealized
gains (losses)
outstanding
Assets:      
Rate lock commitments$21,034 $21,374 $ $(21,034)$21,374 $21,374 
Forward sale contracts7,632 4,026  (7,632)4,026 4,026 
Nasdaq Forwards12,822 (12,822)    
Total $41,488 $12,578 $ $(28,666)$25,400 $25,400 
 Opening
Balance
Total realized
and unrealized
gains (losses)
included in
Net income
IssuancesSettlementsClosing
Balance
Unrealized
gains (losses)
outstanding
Liabilities:      
Contingent consideration$31,481 $556 $ $(13,350)$18,687 $18,687 
Rate lock commitments2,977 3,707  (2,977)3,707 3,707 
Forward sale contracts14,971 11,331  (14,971)11,331 11,331 
Total $49,429 $15,594 $ $(31,298)$33,725 $33,725 
 
 As of December 31, 2020
 Opening
Balance
Total realized
and unrealized
gains (losses)
included in
Net income
IssuancesSettlementsClosing
Balance
Unrealized
gains (losses)
outstanding
Assets:      
Rate lock commitments$32,035 $21,034 $ $(32,035)$21,034 $21,034 
Forward sale contracts14,389 7,632  (14,389)7,632 7,632 
Nasdaq Forwards26,502 (13,680)  12,822 12,822 
Total $72,926 $14,986 $ $(46,424)$41,488 $41,488 
 Opening
Balance
Total realized
and unrealized
gains (losses)
included in
Net income
IssuancesSettlementsClosing
Balance
Unrealized
gains (losses)
outstanding
Liabilities:      
Contingent consideration$45,172 $(11,063)$2,221 $(4,849)$31,481 $(408)
Rate lock commitments12,124 2,977 (12,124)2,977 2,977 
Forward sale contracts13,537 14,971 (13,537)14,971 14,971 
Total $70,833 $6,885 $2,221 $(30,510)$49,429 $17,540 
 

44


Quantitative Information About Level 3 Fair Value Measurements
The following tables present quantitative information about the significant unobservable inputs utilized by Newmark in the fair value measurement of Level 3 assets and liabilities measured at fair value on a recurring basis:
June 30, 2021
Level 3 assets and liabilitiesAssetsLiabilitiesSignificant Unobservable
Inputs
RangeWeighted
Average
Accounts payable, accrued expenses and other liabilities:
     
Contingent consideration$— $18,687 Discount rate
0.3% - 10.4%
(1)
9.6%
 Probability of meeting earnout and contingencies
0%- 99%
(1)
73.0%
 Financial forecast information
Derivative assets and liabilities:
Nasdaq Forwards$ $— Implied volatilityN/AN/A
Forward sale contracts$4,026 $11,331 Counterparty credit riskN/AN/A
Rate lock commitments$21,374 $3,707 Counterparty credit riskN/AN/A

December 31, 2020
Level 3 assets and liabilitiesAssetsLiabilitiesSignificant Unobservable
Inputs
RangeWeighted
Average
Accounts payable, accrued expenses and other liabilities:
     
Contingent consideration$— $31,481 Discount rate
0.3% - 10.4%
7.1%
 Probability of meeting earnout and contingencies
0% - 100%
(1)
93.9%
 Financial forecast information
Derivative assets and liabilities:
Nasdaq Forwards$12,822 $— Implied volatility
42.4% - 42.6%
(2)
42.5%
Forward sale contracts$7,632 $14,971 Counterparty credit riskN/AN/A
Rate lock commitments$21,034 $2,977 Counterparty credit riskN/AN/A
(1)Newmark’s estimate of contingent consideration as of June 30, 2021 and December 31, 2020 was based on the acquired business’ projected future financial performance, including revenues.
(2)The volatility of Newmark’s Nasdaq Forwards is primarily based on the volatility of the underlying Nasdaq stock price.

Valuation Processes - Level 3 Measurements
Both the rate lock commitments to borrowers and the forward sale contracts to investors are derivatives and, accordingly, are marked to fair value on the accompanying unaudited condensed consolidated statements of operations. The fair value of Newmark’s rate lock commitments to borrowers and loans held for sale and the related input levels includes, as applicable:
The assumed gain loss of the expected loan sale to the investor, net of employee benefits;
The expected net future cash flows associated with servicing the loan;
The effects of interest rate movements between the date of the rate lock and the balance sheet date; and
The nonperformance risk of both the counterparty and Newmark.
The fair value of Newmark’s forward sales contracts to investors considers effects of interest rate movements between the trade date and the balance sheet date. The market price changes are multiplied by the notional amount of the forward sales contracts to measure the fair value.

The fair value of Newmark’s rate lock commitments and forward sale contracts is adjusted to reflect the risk that the agreement will not be fulfilled. Newmark’s exposure to nonperformance in rate lock and forward sale contracts is represented by the contractual amount of those instruments. Given the credit quality of Newmark’s counterparties, the short duration of rate lock commitments and forward sales contracts, and Newmark’s historical experience with the agreements, management does not believe the risk of nonperformance by Newmark’s counterparties to be significant.


45


The Nasdaq Forwards are derivatives and, accordingly, are marked to fair value on the accompanying unaudited condensed consolidated statements of operations. The fair value of the Nasdaq Forwards are determined utilizing the following inputs, as applicable:
The underlying number of shares and the related strike price;
The maturity date; and
The implied volatility of Nasdaq’s stock price.

The fair value of Newmark’s Nasdaq Forwards considers the effects of Nasdaq’s stock price volatility between the balance sheet date and the maturity date. The fair value is determined by the use of a Black-Scholes put option valuation model.

Information About Uncertainty of Level 3 Fair Value Measurements
The significant unobservable inputs used in the fair value of Newmark’s contingent consideration are the discount rate and forecasted financial information. Significant increases (decreases) in the discount rate would have resulted in a significantly lower (higher) fair value measurement. Significant increases (decreases) in the forecasted financial information would have resulted in a significantly higher (lower) fair value measurement. As of June 30, 2021 and December 31, 2020, the present value of expected payments related to Newmark’s contingent consideration was $18.7 million and $31.5 million, respectively (see Note 31 — “Commitments and Contingencies”). As of June 30, 2021 and December 31, 2020, the undiscounted value of the payments, assuming that all contingencies are met, would be $35.8 million and $51.3 million, respectively.

Fair Value Measurements on a Non-Recurring Basis
Equity investments carried under the measurement alternative are remeasured at fair value on a non-recurring basis to reflect observable transactions which occurred during the period. Newmark applied the measurement alternative to equity securities with the fair value of $26.4 million and $9.9 million, which were included in “Other assets” on the accompanying unaudited condensed consolidated balance sheets as of June 30, 2021 and December 31, 2020, respectively. These investments are classified within Level 2 in the fair value hierarchy, because their estimated fair value is based on valuation methods using the observable transaction price at the transaction date.

(27)    Related Party Transactions

(a)Service Agreements
Newmark receives administrative services, including but not limited to, treasury, legal, accounting, information technology, payroll administration, human resources, incentive compensation plans and other support, provided by Cantor. Allocated expenses were $5.8 million and $5.2 million for the three months ended June 30, 2021 and 2020, respectively, and $12.0 million and $11.0 million for the six months ended June 30, 2021 and 2020, respectively. These expenses are included as part of “Fees to related parties” on the accompanying unaudited condensed consolidated statements of operations.

(b)Loans, Forgivable Loans and Other Receivables from Employees and Partners
Newmark has entered into various agreements with certain employees and partners whereby these individuals receive loans which may be either wholly or in part repaid from the distribution of earnings that the individuals receive on some or all of their limited partnership interests or may be forgiven over a period of time. The forgivable portion of these loans is recognized as compensation expense over the life of the loans. From time to time, Newmark may also enter into agreements with employees and partners to grant bonus and salary advances or other types of loans. These advances and loans are repayable in the timeframes outlined in the underlying agreements.

As of June 30, 2021 and December 31, 2020, the aggregate balance of employee loans was $451.2 million and $454.3 million, respectively, and is included as “Loans, forgivable loans and other receivables from employees and partners, net” on the accompanying unaudited condensed consolidated balance sheets. Compensation expense for the above-mentioned employee loans for the three months ended June 30, 2021 and 2020 was $19.5 million and $17.5 million, respectively, and $36.8 million and $31.9 million for the six months ended June 30, 2021 and 2020, respectively.. The compensation expense related to these employee loans is included as part of “Compensation and employee benefits” on the accompanying unaudited condensed consolidated statements of operations.

Transfer of Employees to Newmark and Other Related Party Transactions
In connection with the expansion of the mortgage brokerage and lending activities, Newmark has entered into an agreement with Cantor pursuant to which five former employees of Cantor's affiliate, Cantor Commercial Real Estate ("CCRE"), transferred to Newmark, effective as of May 1, 2018. In connection with this transfer of employees, Cantor paid $6.9 million to Newmark in October 2018, and Newmark Holdings issued $6.7 million of limited partnership units and $0.2 million of cash in the form of a cash distribution agreement to the employees. In addition, Newmark Holdings issued $2.2
46


million of Newmark Holdings partnership units with a capital account and $0.5 million of limited partnership units in exchange for the cash payment from Cantor to Newmark of $2.2 million. Newmark recorded $6.9 million and $2.2 million as “Stockholders’ equity” and “Redeemable partnership interests”, respectively, on the unaudited condensed consolidated balance sheets.

In consideration for the Cantor payment, Newmark agreed to return up to a maximum of $3.3 million to Cantor based on the employees’ production during their first two years of employment with Newmark. In July 2020, Newmark paid $3.3 million to Cantor based on the employees’ production, satisfying this liability. As of June 30, 2020, Newmark had $3.3 million, included in “Payables to related parties” on the accompanying unaudited condensed consolidated balance sheets, to be returned to Cantor related to this transaction. Newmark has agreed to allow certain of these employees to continue to provide consulting services to Cantor in exchange for a forgivable loan which was directly paid by Cantor to these employees.

In February 2019, Newmark's Audit Committee authorized Newmark and its subsidiaries to originate and service GSE loans for Cantor and its affiliates (other than BGC) and service loans originated by Cantor and its affiliates (other than BGC) on prices, rates and terms no less favorable to Newmark and its subsidiaries than those charged by third parties. The authorization is subject to certain terms and conditions, including but not limited to: (i) a maximum amount up to $100.0 million per loan, (ii) a $250.0 million limit on loans that have not yet been acquired or sold to a GSE at any given time, and (iii) a separate $250.0 million limit on originated Fannie Mae Loans outstanding to Cantor at any given time.

On November 30, 2020, we entered into an arrangement to assist View, Inc. (“View”) in the sale of its products and services to real estate clients in exchange for commissions. View, Inc. is a Silicon Valley-based producer of high-efficiency dynamic glass that controls light, heat, and glare, providing unobstructed views and privacy using a low voltage control system. In connection with the arrangement, View also agreed to engage us as its exclusive provider of real estate services for a period of at least five years. While View is not under common control with us, it was, at the time that the agreement was executed, the target of a merger with CF Finance Acquisition Corp. II, a special purpose acquisition company sponsored by Cantor.

(c)Transactions with CCRE
Newmark has a referral agreement in place with CCRE, in which Newmark’s brokers are incentivized to refer business to CCRE through a revenue-share agreement. Newmark recognized $0.5 million and $0.1 million of revenue for the three months ended June 30, 2021 and 2020, respectively, and $1.0 million and $0.3 million for the six months ended June 30, 2021 and 2020, respectively in connection with this revenue-share agreement.

Newmark also has a revenue-share agreement with CCRE, in which Newmark pays CCRE for referrals for leasing or other services. Newmark did not make any payments under this agreement to CCRE for the three and six months ended June 30, 2021 and 2020, respectively.

In addition, Newmark has a loan referral agreement in place with CCRE, in which either party can refer a loan to the other. Newmark did not have any revenues from these referrals for the three and six months ended June 30, 2021 and 2020, respectively. Such revenues are recognized in “Gains from mortgage banking activities/originations, net” on the accompanying unaudited condensed consolidated statements of operations. These referral fees are net of the broker fees and commissions paid to CCRE.

Newmark did not purchase any primary servicing rights during the three and six months ended June 30, 2021. Newmark purchased the primary servicing rights for $136.3 million of loans originated by CCRE for $0.1 million and $227.0 million of loans originated by CCRE for $0.2 million for the three and six months ended June 30, 2020, respectively. Newmark also services loans for CCRE on a “fee for service” basis, generally prior to a loan’s sale or securitization, and for which no MSR is recognized. Newmark recognized servicing revenues (excluding interest and placement fees) from servicing rights purchased from CCRE on a “fee for service” basis of $0.9 million and $1.0 million for the three months ended June 30, 2021 and 2020, respectively, and $1.8 million and $1.9 million for the six months ended June 30, 2021 and 2020, respectively, which was included as part of “Management services, servicing fee and other” on the accompanying unaudited condensed consolidated statements of operations.

On July 22, 2019, Cantor Commercial Real Estate Lending, L.P. (“CCRE Lending”), a wholly owned subsidiary of Real Estate LP, made a $146.6 million commercial real estate loan (the “Loan”) to a single-purpose company (the “Borrower”) in which Barry Gosin, Newmark’s Chief Executive Officer, owns a 19% interest. The Loan is secured by the Borrower’s interest in property in Pennsylvania that is subject to a ground lease. While CCRE Lending initially provided the full loan amount, on August 16, 2019, a third-party bank purchased approximately 80% of the Loan value from CCRE Lending, with CCRE Lending retaining approximately 20%. The Loan matures on August 6, 2029, and is payable monthly at a fixed interest rate of 4.38% per annum. Newmark provided certain commercial loan brokerage services to the Borrower in the ordinary
47


course of its business, and the Borrower paid Newmark a fee, as the broker of the Loan, of $0.7 million. The Newmark Audit Committee approved the commercial loan brokerage services and the related fee amount received.

Transactions with Executive Officers and Directors
Executive Compensation
On March 16, 2021, the Company redeemed 30,926 non-exchangeable Newmark Holdings PSUs held by Mr. Merkel for zero and in connection therewith issued 28,962 shares of our Class A common stock. On the same day, the Company repurchased these shares from Mr. Merkel at the closing price of our Class A common stock of $11.09 per share under our stock buyback program. The total payment delivered to Mr. Merkel was $0.3 million, less applicable taxes and withholdings. The Compensation Committee approved these transactions.

On March 16, 2021, pursuant to the Newmark standing policy for Mr. Lutnick, the Compensation Committee granted exchange rights and/or monetization rights with respect to rights available to Mr. Lutnick. Mr. Lutnick elected to waive such rights one-time with such future opportunities to be cumulative. The aggregate number of Mr. Lutnick’s units for which he waived exchange rights or other monetization rights is 4,423,457 non-exchangeable Newmark Holdings PSUs/NPSUs, inclusive of the PSUs receiving an HDU conversion right and 1,770,016 non-exchangeable Newmark Holdings PPSUs with an aggregate determination amount of $21.6 million at that time, inclusive of the PPSUs receiving an HDU conversion right.

On March 16, 2021, the Compensation Committee granted Mr. Gosin exchange rights into shares of Class A common stock with respect to 526,828 previously awarded non-exchangeable Newmark Holdings PSUs and 30,871 non-exchangeable Newmark Holdings APSUs held by Mr. Gosin (which, based on the closing price of the Class A common stock of $11.09 per share on such date and using the exchange ratio of 0.9365, had a value of $5.8 million in the aggregate). In addition, on March 16, 2021, the Compensation Committee approved removing the sale restrictions on Mr. Gosin’s remaining 178,232 restricted shares of Class A common stock in BGC (which were originally issued in 2013) and associated 82,680 remaining restricted shares of Newmark Class A common stock (issued as a result of the Company spin-off in November 2018).

On March 16, 2021, the Compensation Committee granted Mr. Rispoli (i) exchange rights into shares of Class A common stock with respect to 6,043 previously awarded non-exchangeable Newmark Holdings PSUs held by Mr. Rispoli (which, based on the closing price of the Class A common stock of $11.09 per share on such date and using the exchange ratio of 0.9365, had a value of $0.1 million); and (ii) exchange rights into cash with respect to 4,907 previously awarded non-exchangeable Newmark Holdings PPSUs held by Mr. Rispoli (which had an average determination price of $15.57 per unit, for a total of $0.1 million in the aggregate to be paid for taxes when (i) is exchanged).

On April 27, 2021, the Compensation Committee approved an additional monetization opportunity for Mr. Merkel: (i) 73,387 of Mr. Merkel’s 145,384 non-exchangeable Newmark Holdings PSUs were redeemed for zero, (ii) 19,426 of Mr. Merkel’s 86,649 non-exchangeable Newmark Holdings PPSUs were redeemed for a cash payment of $0.2 million, and (iii) 68,727 shares of our Class A common stock were issued to Mr. Merkel. On the same day, the 68,727 shares of our Class A common stock were repurchased from Mr. Merkel at $10.67 per share, the closing price of our Class A common stock on that date, under our stock buyback program. The total payment delivered to Mr. Merkel was $0.8 million, less applicable taxes and withholdings.

On June 28, 2021, in connections with the 2021 Equity Event, the Compensation Committee approved the specific transactions with respect to the Company’s executive officers set forth below. All of the transactions included in the 2021 Equity Event, with respect to Messrs. Lutnick, Gosin and Rispoli, were based on (i) the price for Newmark Class A common stock of $12.50 per share, as approved by the Compensation Committee; (ii) the price of BGC Partners Class A common stock of $5.86; and (iii) the price of Nasdaq common stock of $177.11.

Howard W. Lutnick, Chairman

On June 28, 2021, the Compensation Committee approved the following for Howard W. Lutnick, the Company’s Chairman: (i) the exchange of 279,725 exchangeable Newmark Holdings PSUs (currently in the share count) into 263,025 shares of Newmark Class A common stock based on the current exchange ratio of 0.9403; (ii) the redemption of 193,530 exchangeable Newmark Holdings PPSUs for a cash payment of $1.5 million, to be remitted to the applicable tax authorities to the extent necessary for payment in connection with the delivery of the Newmark Class A common stock in (i) above; (iii) the redemption of 2,909,819 non-exchangeable Newmark Holdings PSUs, pursuant to Mr. Lutnick’s rights under his existing standing policy and issuance of 2,736,103 shares of Newmark Class A common stock to him based upon the current exchange ratio of 0.9403; (iv) the redemption of 793,398 non-exchangeable Newmark Holdings PPSUs pursuant to Mr. Lutnick’s rights under his existing standing policy for a cash payment of $8.8 million, to be remitted to the applicable tax authorities to the extent necessary for payment in connection with the delivery of the above Newmark Class A common stock in (iii) above; (v)
48


the conversion of 552,482.62 non-exchangeable Newmark Holdings PSUs with the right to exchange PSUs into HDUs (“H-Rights”) into 552,482.62 non-exchangeable HDUs and redemption of such HDUs for their Capital Account, paid in the form of Nasdaq Shares; (vi) the redemption of 602,462.94 non-exchangeable PPSUs for a cash payment of $8.0 million, to be remitted to the applicable tax authorities to the extent necessary for payment in connection with the delivery of above Newmark Holdings HDU cash payment; (vii) the exchange of 520,380 exchangeable BGC Holdings PSUs into 520,380 shares of BGC Class A common stock; (viii) the redemption of 425,766 exchangeable BGC Holdings PPSUs for a cash payment of $1.5 million, to be remitted to the applicable tax authorities to the extent necessary for payment in connection with the delivery of the above BGC shares in (viii); (ix) the redemption of 88,636 non-exchangeable BGC Holdings PSUs pursuant to Mr. Lutnick’s rights under his existing standing policy, and the issuance of 88,636 shares of BGC Class A common stock; (x) the conversion of 1,131,774 non-exchangeable BGC Holdings PSUs with H-Rights into 1,131,774 non-exchangeable BGC Holdings HDUs; (xi) the redemption of 1,018,390 non-exchangeable BGC Holdings PPSUs with rights to redeem for cash in connection with the exercise of above BGC Holdings HDUs for a cash payment of $8.0 million, to be remitted to the applicable tax authorities to the extent necessary for payment in connection with the delivery of above BGC Holdings HDU cash payment; and (xii) the issuance of 29,059 shares of Newmark Class A common stock.


Barry M. Gosin, Chief Executive Officer

On June 28, 2021, the Compensation Committee approved the following for Barry M. Gosin, the Company’s Chief Executive Officer: (i) the exchange of 1,531,061.84 exchangeable Newmark Holdings units (comprised of 1,438,597.37 exchangeable Newmark Holdings PSUs and 92,464.47 exchangeable Newmark Holdings APSUs) into 1,439,658 shares of Newmark Class A common stock based upon the current exchange ratio of 0.9403; (ii) the redemption of 60,753.97 exchangeable Newmark Holdings PPSUs for a cash payment of $0.8 million, to be remitted to the applicable tax authorities to the extent necessary for payment in connection with the delivery of the Newmark shares in (i) above; (iii) the conversion of 443,871.60 non-exchangeable Newmark Holdings PSUs with H-Rights into 443,871.60 non-exchangeable Newmark Holdings HDUs, less any taxes and withholdings in excess of $5.4 million, and redemption of such HDUs for their Capital Account, paid in the form of Nasdaq Shares; (iv) the redemption of 539,080.23 non-exchangeable Newmark Holdings PPSUs for cash in connection with the delivery of the Newmark Holdings HDU cash payment in (iii) above; (v) the exchange of 3,348,706 exchangeable BGC Holdings units (comprised of 3,147,085 exchangeable BGC Holdings PSUs and 201,621 Exchangeable BGC Holdings APSUs) into 3,348,706 shares of BGC Class A common stock; (vi) the redemption of 80,891 exchangeable BGC Holdings PPSUs for a cash payment of $0.3 million, to be remitted to the applicable tax authorities to the extent necessary for payment in connection with the delivery of the BGC shares in (v) above; (vii) the conversion of 1,592,016 non-exchangeable BGC Holdings PSUs with H-Rights to into 1,592,016 non-exchangeable BGC Holdings HDUs, less applicable taxes and withholdings in excess of the BGC Holdings PPSU value in (viii) below; (viii) the redemption of 264,985 non-exchangeable BGC Holdings PPSUs with rights to redeem for cash in connection with exercise of above BGC Holdings HDUs for a cash payment of $1.1 million, to be remitted to the applicable tax authorities in connection with the delivery of the BGC Holdings HDU cash payment in (vii) above; and (ix) the issuance of 12,500 Newmark Class A common stock.


Michael J. Rispoli, Chief Financial Officer

On June 28, 2021, the Compensation Committee approved the following for Mr. Michael Rispoli, the Company’s Chief Financial Officer: (i) the exchange of 23,124 exchangeable Newmark Holdings PSUs into 21,744 shares of Newmark Class A common stock based on the current exchange ratio of 0.9403; (ii) the redemption of 18,668.77 exchangeable Newmark Holdings PPSUs for a cash payment of $0.2 million, to be remitted to the applicable tax authorities to the extent necessary for payment in connection with the delivery of the Newmark shares in (i) above; (iii) the redemption of 6,000 non-exchangeable Newmark Holdings PSUs and the issuance of 5,642 Restricted Shares of Newmark Class A common stock based upon the current exchange ratio of 0.9403; (iv) the conversion of 5,846 non-exchangeable Newmark Holdings PSUs with H-Rights into 5,846 non-exchangeable Newmark Holdings HDUs and the redemption of such HDUs for their Capital Account, paid in the form of Nasdaq Shares; (v) the redemption of 4,917 non-exchangeable Newmark Holdings PPSUs with rights to redeem for cash in connection with the exercise of above Newmark Holdings HDUs for a cash payment of $0.1 million, to be remitted to the applicable tax authorities to the extent necessary for payment in connection with the delivery of the HDU cash payment in (iv) above; (vi) the exchange of 36,985 exchangeable BGC Holdings PSUs into 36,985 shares of BGC Class A common stock; (vii) the redemption of 29,791 exchangeable BGC Holdings PPSUs for a cash payment of $0.1 million to the applicable tax authorities to the extent necessary for payment in connection with the delivery of the BGC shares in (vi) above; and (viii) the issuance of 383 Newmark Class A Common Stock.



49


Stephen M. Merkel, Chief Legal Officer

On June 28, 2021 the Compensation Committee also approved the following for Stephen M. Merkel, the Company’s Chief Legal Officer: (i) the redemption of 51,124.28 non-exchangeable Newmark Holdings PSUs and issuance of 48,072 shares of Newmark Class A common stock based upon the current exchange ratio of 0.9403; and (ii) the redemption of 46,349.87 non-exchangeable Newmark Holdings PPSUs for a cash payment of $0.3 million, to be remitted to the applicable tax authorities to the extent necessary in connection with the issuance of the shares above.


Retirement Fund Purchase
On April 27, 2021, a Keough retirement account held by Mr. Lutnick purchased 5,154 shares of our Class A common stock from us at the closing price of our Class A common stock on that date of $10.67 per share. The transaction was approved by our Audit Committee.

On November 4, 2020, the Audit Committee of the Board of Directors authorized entities in which executive officers have a non-controlling interest to engage Newmark to provide ordinary course real estate services to them as long as Newmark’s fees are consistent with the fees that Newmark ordinarily charges for these services.

CF Real Estate Finance Holdings, LP.
Contemporaneously with the acquisition of Berkeley Point, on September 8, 2017, Newmark invested $100.0 million in a newly formed commercial real estate-related financial and investment business, Real Estate LP, which is controlled and managed by Cantor. Real Estate LP may conduct activities in any real estate related business or asset backed securities related business or any extensions thereof and ancillary activities thereto. As of June 30, 2021 and December 31, 2020, Newmark’s investment was accounted for under the equity method (see Note 8 — “Investments”).

Transactions with CF&Co
On June 18, 2018 and September 26, 2018, Newmark entered into transactions related to the monetization of the Nasdaq shares that Newmark expects to receive in 2019 through 2022 (see Note 1 — “Organization and Basis of Presentation”). Newmark paid $4.0 million in fees for services provided by CF&Co related to these monetization transactions. These fees were recorded as a deduction from the carrying amount of the EPUs.

On November 6, 2018, Newmark issued an aggregate of $550.0 million principal amount of 6.125% Senior Notes due 2023. In connection with this issuance of the 6.125% Senior Notes, Newmark paid $0.8 million in underwriting fees to CF&Co.

(d)Other Related Party Transactions
On November 30, 2018, Newmark entered into an unsecured credit agreement with Cantor (the “Cantor Credit Agreement”). The Cantor Credit Agreement provides for each party to issue loans to the other party at the lender’s discretion. Pursuant to the Cantor Credit Agreement, the parties and their respective subsidiaries (with respect to Cantor, other than BGC and its subsidiaries) may borrow up to an aggregate principal amount of $250 million from each other from time to time at an interest rate which is the higher of Cantor’s or Newmark’s short-term borrowing rate then in effect, plus 1%.

There were no receivables from related parties as of June 30, 2021 and December 31, 2020, respectively. Payables to related parties were $0.5 million and $4.4 million as of June 30, 2021 and December 31, 2020, respectively.

For a detailed discussion about Newmark’s Payables to related parties, see Note 1 — “Organization and Basis of Presentation”, Note 2 — “Limited Partnership Interests in Newmark and BGC Holdings” and Note 22 — “Long-Term Debt” in Newmark’s consolidated financial statements, included in Part II, Item 8 of Newmark’s Annual Report on Form 10-K for the year ended December 31, 2020.

On May 15, 2020, the Newmark Audit Committee authorized RKF Retail Holdings LLC., a subsidiary of the Company, to enter into a one-year sublease to BGC U.S. OpCo ("BGC") of approximately 21,000 rentable square feet of excess space. The sublease commenced on May 15, 2020 and expires on May 31, 2021. Under the terms of the lease, BGC will pay Newmark a fixed rent amount of $1.1 million. In connection with this agreement, Newmark received $0.1 million and $0.2 million from BGC for the three months ended June 30, 2021 and 2020, respectively, and $0.4 million and $0.2 million for the six months ended June 30, 2021 and 2020, respectively.

As part of the Knotel acquisition, Newmark assigned the rights to acquire certain Knotel assets to a subsidiary of Cantor, on the terms that if the subsidiary monetized the sale of these assets, Newmark would receive 10% of the proceeds of the sale after the subsidiary recoups its investment in the assets.
50



On June 28, 2021, the Audit Committee authorized Newmark to hire a son of its Chairman as a full-time employee of its Knotel business with an annual base salary of $125,000 and an annual discretionary bonus of up to 30%. The arrangement includes a potential profit participation consistent with other entrepreneurial arrangements in the event of certain liquidity events related to businesses developed by him.

Cantor Rights to Purchase Cantor Units from Newmark Holdings
Cantor has a right to purchase from Newmark Holdings exchangeable limited partnership interests in the event that any Newmark Holdings founding partner interests that have not become exchangeable are redeemed by Newmark Holdings upon termination or bankruptcy of a founding partner or upon mutual consent of the general partner of Newmark Holdings and Cantor. Cantor has the right to purchase such Newmark Holdings exchangeable limited partnership interests at a price equal to the lesser of (1) the amount that Newmark Holdings would be required to pay to redeem and purchase such Newmark Holdings founding partner interests and (2) the amount equal to (a) the number of units underlying such founding partner interests, multiplied by (b) the exchange ratio as of the date of such purchase, multiplied by (c) the then-current market price of our Class A common stock. Cantor may pay such price using cash, publicly traded shares or other property, or a combination of the foregoing. If Cantor (or the other member of the Cantor group acquiring such limited partnership interests, as the case may be) so purchases such limited partnership interests at a price equal to clause (2) above, neither Cantor nor any member of the Cantor group nor Newmark Holdings nor any other person is obligated to pay Newmark Holdings or the holder of such founding partner interests any amount in excess of the amount set forth in clause (2) above.

In addition, the Newmark Holdings limited partnership agreement provides that (1) where either current, terminating or terminated partners are permitted by us to exchange any portion of their founding partner units and Cantor consents to such exchangeability, we will offer to Cantor the opportunity for Cantor to purchase the same number of new exchangeable limited partnership interests in Newmark Holdings at the price that Cantor would have paid for exchangeable limited partnership interests in the event we had redeemed the founding partner units; and (2) the exchangeable limited partnership interests to be offered to Cantor pursuant to clause (1) above would be subject to, and granted in accordance with, applicable laws, rules and regulations then in effect.

If Cantor acquires any units as a result of the purchase or redemption by Newmark Holdings of any founding partner interests, Cantor will be entitled to the benefits (including distributions) of the units it acquires from the date of termination or bankruptcy of the applicable founding partner. In addition, any such units will be exchangeable by Cantor for a number of shares of our Class B common stock or, at Cantor’s election, shares of our Class A common stock, in each case, equal to the then-current exchange ratio, on the same basis as the limited partnership interests held by Cantor, and will be designated as Newmark Holdings exchangeable limited partnership interests when acquired by Cantor. The exchange ratio was initially one, but is subject to adjustment as set forth in the Separation and Distribution Agreement and was 0.9403 as of June 30, 2021. This may permit Cantor to receive a larger share of income generated by our business at a less expensive price than through purchasing shares of our Class A common stock, which is a result of the price payable by Cantor to Newmark
.
On March 31, 2021, Cantor purchased from Newmark Holdings an aggregate of (i) 273,088 exchangeable limited partnership interests for aggregate consideration of $1,105,598 as a result of the redemption of 273,088 founding partner interests, and (ii) 735,625 exchangeable limited partnership interests for aggregate consideration of $2,918,919 as a result of the exchange of 735,625 founding partner interests. Following such purchases, as of June 30, 2021 there were 217,617 founding partner interests in Newmark Holdings remaining in which the partnership had the right to redeem or exchange and with respect to which Cantor will have the right to purchase an equivalent number of Cantor units following such redemption or exchange.

Special Purpose Acquisition Company

As previously reported, in April 2021, Newmark OpCo and Cantor entered into various arrangements pursuant to which they agreed to co-sponsor a special purpose acquisition company, named Newmark Acquisition Corp. (the “SPAC”), in which certain of the Company's executive officers are executive officers and are expected to be directors. Pursuant to a purchase agreement, Newmark OpCo purchased from Cantor a 75% equity interest in an entity now known as Newmark Acquisition Holdings, LLC, the sponsor of the SPAC (the “Sponsor”), for $18.8 thousand, with Cantor retaining the remaining 25% equity interest in the Sponsor. Pursuant to an amended and restated limited liability company agreement of the Sponsor, Newmark OpCo is the managing member of the Sponsor, and Newmark OpCo and Cantor have agreed to make additional equity contributions to the Sponsor in order to fund the obligations of the Sponsor with respect to the SPAC in proportion to their equity ownership in the Sponsor. Also, in April 2021, the Sponsor agreed to lend to the SPAC up to $0.3 million without interest in order to cover expenses related to any initial public offering of the SPAC; the maturity date of the loans is the earlier of the consummation of the initial public offering of the SPAC and December 31, 2021.

51


(28)    Income Taxes

The accompanying unaudited condensed consolidated financial statements include U.S. federal, state and local income taxes on Newmark’s allocable share of its U.S. results of operations, as well as taxes payable to jurisdictions outside the U.S. In addition, certain of Newmark’s entities are taxed as U.S. partnerships and are subject to the Unincorporated Business Tax (“UBT”) in New York City. Therefore, the tax liability or benefit related to the partnership income or loss, except for UBT, rests with the partners (see Note 2 — “Limited Partnership Interests”, for discussion of partnership interests), rather than the partnership entity. Income taxes are accounted for using the asset and liability method, as prescribed in U.S. GAAP guidance for Income Taxes.
 
 Deferred tax assets and liabilities are recognized for the future tax consequences attributable to differences between the accompanying unaudited condensed consolidated financial statement carrying amounts of existing assets and liabilities and their respective tax basis. Deferred tax assets and liabilities are measured using enacted tax rates expected to apply to taxable income in the years in which those temporary differences are expected to be recovered or settled. The effect on deferred tax assets and liabilities of a change in tax rates is recognized in income in the period that includes the enactment date. A valuation allowance is recorded against deferred tax assets if it is deemed more likely than not that those assets will not be realized. 

Pursuant to U.S. GAAP guidance on Accounting for Uncertainty in Income Taxes, Newmark provides for uncertain tax positions based upon management’s assessment of whether a tax benefit is more likely than not to be sustained upon examination by tax authorities. As of June 30, 2021, Newmark had $0.2 million of unrecognized tax benefits which, if recognized, would affect the effective tax rate. As of December 31, 2020, Newmark's unrecognized tax benefits, excluding related interest and penalties, were $0.2 million, all of which, if recognized, would affect the effective tax rate. Newmark recognized interest and penalties related to income tax matters in “Provision for income taxes” on the accompanying unaudited condensed consolidated statements of operations. As of June 30, 2021, Newmark has not accrued any tax-related interest and penalties.

(29)    Accounts Payable, Accrued Expenses and Other Liabilities

The accounts payable, accrued expenses and other liabilities consisted of the following (in thousands):
 June 30, 2021December 31, 2020
Accounts payable and accrued expenses$164,036 $97,304 
Redeemable preferred partnership units166,000  
Outside broker payable48,117 53,504 
Payroll taxes payable198,995 60,696 
Corporate taxes payable69,795 25,666 
Derivative liability15,038 17,948 
Right-of-use liabilities45,159 29,468 
Credit enhancement deposit 25,000 
Contingent consideration8,555 16,962 
Total$715,695 $326,548 

Other long-term liabilities consisted of the following (in thousands):
 June 30, 2021December 31, 2020
Accrued compensation$88,292 $331,288 
Payroll taxes payable105,555 61,564 
Financial guarantee liability23,232 29,581 
Deferred rent19,474  
Contingent consideration10,132 14,519 
Total$246,685 $436,952 

(30)    Compensation

Newmark’s Compensation Committee may grant various equity-based awards to employees of Newmark, including RSUs, restricted stock, limited partnership units and shares of Newmark Class A common stock upon exchange or redemption of Newmark limited partnership units (see Note 2 — “Limited Partnership Interests in Newmark Holdings and BGC Holdings”). On December 13, 2017, as part of the Separation, the Newmark Group, Inc. Long Term Incentive Plan (the
52


“Newmark Equity Plan”) was approved by Newmark’s then sole stockholder, BGC, for Newmark to issue up to 400.0 million shares of Newmark Class A common stock, of which 65.0 million are registered, that may be delivered or cash-settled pursuant to awards granted during the life of the Newmark Equity Plan. As of June 30, 2021, awards with respect to 63.6 million shares have been granted and 336.4 million shares are available for future awards. Upon vesting of RSUs, issuance of restricted stock and exchange or redemption of limited partnership units, Newmark generally issues new shares of its Class A common stock.

Prior to the Separation, BGC’s Compensation Committee granted various equity-based awards to employees of Newmark, including RSUs, restricted stock, limited partnership units and exchange rights for shares of BGC Class A common stock upon exchange of BGC Holdings limited partnership units (see Note 2 — “Limited Partnership interests in Newmark Holdings and BGC Holdings”).

As a result of the Separation, limited partnership interests in Newmark Holdings were distributed to the holders of limited partnership interests in BGC Holdings. Each holder of BGC Holdings limited partnership interests at that time held a BGC Holdings limited partnership interest and 0.4545 of a corresponding Newmark Holdings limited partnership interest.

The exchange ratio is the number of shares of Newmark common stock that a holder will receive upon exchange of one Newmark Holdings exchangeable unit (the exchange ratio was initially one, but is subject to adjustment as set forth in the Separation and Distribution Agreement and was 0.9403 as of June 30, 2021).

Newmark incurred compensation expense related to Class A common stock, limited partnership units and RSUs held by Newmark employees as follows (in thousands):
Three Months Ended June 30,Six Months Ended June 30,
 2021202020212020
Issuance of common stock and exchangeability expenses$242,324 $306 $243,542 $8,425 
Allocations of net income to limited partnership units and FPUs (1)
14,293 983 24,926 1,532 
Limited partnership units amortization6,466 6,011 5,866 7,906 
RSU amortization4,449 3,560 7,447 5,911 
Equity-based compensation and allocations of net income to limited partnership units and FPUs$267,532 $10,860 $281,780 $23,774 
(1)Certain limited partnership units receive quarterly allocations of net income and are generally contingent upon services being provided by the unit holders, including the Preferred Distribution.


53


(a) Limited Partnership Units

A summary of the activity associated with limited partnership units held by Newmark employees is as follows:
 Newmark UnitsBGC Units
Balance, January 1, 202060,800,852 
(1)
56,053,701 
Issued12,569,298 1,071,612 
Redeemed/exchanged units(6,660,984)(2,657,901)
Forfeited units/other(82,981)(45,410)
Balance, December 31, 202066,626,185 54,422,002 
Issued3,150,687 159,057 
Redeemed/exchanged units(55,400,901)(40,868,931)
Forfeited units/other(159,249)(848,822)
June 30, 202114,216,722 12,863,306 
Total exchangeable units outstanding(2):
December 31, 20209,906,763 24,863,107 
June 30, 20212,639,129 4,167,701 
(1)Includes the pre-IPO Newmark employees share-equivalent limited partnership units in BGC Holdings.
(2)The Limited Partnership table above also includes partnership units issued for consideration for acquisitions. As of June 30, 2021, there were 4.7 million partnership units in Newmark Holdings outstanding, of which 1.7 million units were exchangeable, and 7.7 million partnership units in BGC Holdings outstanding, of which 3.5 million were exchangeable. As of December 31, 2020, there were 5.3 million partnership units in Newmark Holdings outstanding, of which 2.0 million units were exchangeable, and 9.1 million partnership units in BGC Holdings outstanding, of which 4.5 million were exchangeable.

The Limited Partnership Units table above includes both regular and Preferred Units. The Preferred Units are not entitled to participate in partnership distributions other than with respect to the Preferred Distribution (see Note 2 — “Limited Partnership Interests in BGC Holdings and Newmark Holdings” for further information on Preferred Units). Subsequent to the Spin-Off, there are remaining partners who hold limited partnership interests in Newmark Holdings who are BGC employees, and there are remaining partners who hold limited partnership interests in BGC Holdings who are Newmark employees. These limited partnership interests represent interests that were held prior to the Newmark IPO or were distributed in connection with the Separation. Following the Newmark IPO, employees of Newmark and BGC received limited partnership interests in Newmark Holdings and BGC Holdings, respectively. As a result of the Spin-Off, as the existing limited partnership interests in Newmark Holdings held by BGC employees and the existing limited partnership interests in BGC Holdings held by Newmark employees are exchanged/redeemed, the related capital can be contributed to and from Cantor, respectively. The compensation expenses under GAAP related to the limited partnership interests are based on the company where the partner is employed. Therefore, compensation expenses related to the limited partnership interests of both Newmark and BGC but held by a Newmark employee are recognized by Newmark. However, the Newmark Holdings limited partnership interests held by BGC employees are included in the Newmark share count and the BGC Holdings limited partnership interests held by Newmark employees are included in the BGC share count.

A summary of the BGC Holdings and Newmark Holdings limited partnership units held by Newmark employees is as follows:
 Newmark
Units
BGC
Units
Regular units12,633,815 12,679,287 
Preferred Units1,582,907 184,019 
Balance, June 30, 202114,216,722 12,863,306 


54


A summary of units held by Newmark employees redeemed in connection with the issuance of Newmark or BGC Class A common stock (at the current exchange ratio) or granted exchangeability for Newmark or BGC Class A common stock is as follows:
Three Months Ended June 30,Six Months Ended June 30,
 2021202020212020
BGC Units11,589,383 38,552 11,635,988 187,832 
Newmark Units31,447,414 26,212 32,087,353 168,653 
Total43,036,797 64,764 43,723,341 356,485 
    Compensation expense related to the issuance of Newmark or BGC Class A common stock and grants of exchangeability on Newmark Holdings and BGC Holdings limited partnership units to Newmark employees is as follows (in thousands):
Three Months Ended June 30,Six Months Ended June 30,
 2021202020212020
Issuance of common stock and exchangeability expenses$241,585 $7 $248,196 $2,481 
    
    Limited partnership units with a post-termination payout held by Newmark employees are as follows (dollars in thousands):
 June 30, 2021December 31, 2020
Notional Value(1)
$92,426 $257,771 
Estimated fair value of the post-termination payout(2)
$33,422 $68,682 
Outstanding limited partnership units in BGC Holdings 4,873,040 
Outstanding limited partnership units in BGC Holdings - unvested 873,822 
Outstanding limited partnership units in Newmark Holdings9,385,036 20,184,716 
Outstanding limited partnership units in Newmark Holdings - unvested5,190,065 9,778,078 
(1)Beginning January 1, 2018, Newmark began granting stand-alone limited partnership units in Newmark Holdings to Newmark employees.
(2)Included in “Other long-term liabilities” on the accompanying unaudited condensed consolidated balance sheets. Liability balance also includes $6.8million of post-termination units issued as consideration for acquisition.

Compensation expense related to limited partnership units held by Newmark employees with a post-termination pay-out amount is recognized over the stated service period. These units generally vest between three and seven years from the date of grant. Newmark recognized compensation expense related to these limited partnership units that were not redeemed as follows (in thousands):
Three Months Ended June 30,Six Months Ended June 30,
 2021202020212020
Limited partnership units amortization$6,466 $6,011 $5,866 $7,906 
    
During the three and six months ended June 30, 2021, Newmark did not grant any conversion rights to Newmark employees on outstanding limited partnership units in BGC Holdings or Newmark Holdings. During the three and six months ended June 30, 2020, Newmark did not grant any conversion rights to Newmark employees on outstanding limited partnership units in BGC Holdings or Newmark Holdings. Granting conversion rights gives the employee the option to convert the limited units to HDUs with a capital balance within BGC Holdings or Newmark Holdings. Generally, HDUs are not considered share-equivalent limited partnership units and are not in the fully diluted share count. The grant of conversion rights to Newmark employees are as follows (in thousands):
 June 30, 2021December 31, 2020
Notional Value$262,306 $218,520 
Estimated fair value of limited partnership units (1)
$261,386 $208,029 
(1)Included in “Other long-term liabilities” on the accompanying unaudited condensed consolidated balance sheets.
Compensation expense related to these limited partnership units held by Newmark employees was as follows (in thousands:):
Three Months Ended June 30,Six Months Ended June 30,
 2021202020212020
Issuance of common stock and exchangeability expenses$181,994 $299 $176,601 $5,944 

55


During the three and six months ended June 30, 2021, Newmark employees were granted 0.8 million and 2.1 million N Units, respectively, that are excluded from the table above, since these units are not considered share-equivalent limited partnership units and are not included in the fully diluted share count. The N Units do not receive quarterly allocations of net income and remain unvested. Upon vesting, which occurs if the certain thresholds are met, the N Units are converted to equivalent limited partnership units that receive quarterly certain income distributions and can be granted exchange rights or redeemed at a later date, at which time these N Units would be reflected as a share-equivalent grant in the tables above. During the three and six months ended June 30, 2021, 0.8 million and 1.3 million N Units, respectively, vested and were converted into distribution earning limited partnership units and were therefore included in the fully diluted share count.

(b) Restricted Stock Units
    A summary of the activity associated with Newmark and BGC RSUs held by Newmark employees is as follows (fair value amount in thousands):
Newmark RSUs(1)
BGC RSUs(2)
 Restricted
Stock
Units
Weighted-
Average
Grant Date
Fair Value
Per Share
Fair
Value
Amount
Weighted-
Average
Remaining
Contractual
Term (Years)
Restricted
Stock
Units
Weighted-
Average
Grant Date
Fair Value
Per Share
Fair
Value
Amount
Weighted-
Average
Remaining
Contractual
Term (Years)
Balance, January 1, 20204,683,571 $7.55 $35,361 5.6946,807 $9.97 $467 0.25
Granted7,337,460 7.96 58,415 7,912 3.69 29 
Settled units (delivered shares)(1,151,507)8.29 (9,549)(45,544)9.95 (453)
Forfeited units(222,727)7.78 (1,733)(1,162)10.64 (12)
Balance, December 31, 202010,646,797 $7.75 $82,494 5.698,013 $3.80 $31 2.17
Granted2,131,653 8.70 18,549    
Settled units (delivered shares)(1,506,037)7.69 (11,584)(2,638)3.69 (10)
Forfeited units(245,114)5.92 (1,451)   
Balance, June 30, 202111,027,299 $7.98 $88,008 5.465,375 $3.85 $21 1.66
(1)Beginning January 1, 2018, Newmark began granting stand-alone Newmark RSUs to Newmark employees with the awards vesting ratably over the two- to eight-year vesting period into shares of Newmark Class A common stock.
(2)    RSUs granted to these individuals generally vest over a two to four year period.

The fair value of Newmark and BGC RSUs held by Newmark employees is determined on the date of grant based on the market value (adjusted if appropriate based upon the award’s eligibility to receive dividends), and is recognized, net of the effect of estimated forfeitures, ratably over the vesting period. Newmark uses historical data, including historical forfeitures and turnover rates, to estimate expected forfeiture rates for RSUs. Each RSU is settled for one share of BGC or Newmark Class A common stock, as applicable, upon completion of the vesting period.

Compensation expense related to Newmark and BGC RSUs are as follows (in thousands):
Three Months Ended June 30,Six Months Ended June 30,
 2021202020212020
RSU amortization$4,449 $3,560 $7,447 $5,911 
As of June 30, 2021, there was $87.8 million total unrecognized compensation expense related to unvested Newmark RSUs.

(c) Deferred Compensation
The Company may pay certain bonuses in the form of deferred cash compensation awards, which generally vest over a future service period. The Company recognized compensation expense of $35 thousand for the six months ended June 30, 2021 and $0.1 million and $0.2 million for the three and six months ended June 30, 2020, respectively, for these deferred cash compensation awards. There was no compensation expense recognized in relation to the deferred cash compensation awards for the three months ended June 30, 2021. These expenses are recognized in "Personnel expenses" within the accompanying unaudited condensed consolidated statements of operations. As of December 31, 2020, the total liability for the deferred cash compensation awards was $1.3 million, and is included in “Accounts payable and accrued expenses” in the accompanying unaudited condensed consolidated balance sheets. There was no liability for deferred cash compensation awards as of June 30, 2021.

See Note 27 — "Related Party Transactions" for compensation related matters for the transfer of CCRE employees to Newmark.
56



(31)    Commitments and Contingencies

(a)Contractual Obligations and Commitments

As of June 30, 2021 and December 31, 2020, Newmark was committed to fund approximately $0.7 billion and $0.4 billion, respectively, which is the total remaining draws on construction loans originated by Newmark under the HUD 221(d) 4, 220 and 232 programs, rate locked loans that have not been funded, forward commitments, as well as the funding for Fannie Mae structured transactions. Newmark also has corresponding commitments to sell these loans to various investors as they are funded.

(b)    Contingent Payments Related to Acquisitions
Newmark completed acquisitions from 2015 through 2020 with contingent cash consideration of $18.4 million. The contingent equity instruments and cash liability is recorded at fair value in “Accounts payable, accrued expenses and other liabilities” on Newmark’s unaudited condensed consolidated balance sheets.

(c)    Contingencies
In the ordinary course of business, various legal actions are brought and are pending against Newmark and its subsidiaries in the U.S. and internationally. In some of these actions, substantial amounts are claimed. Newmark is also involved, from time to time, in reviews, examinations, investigations and proceedings by governmental and self-regulatory agencies (both formal and informal) regarding Newmark’s businesses, which may result in regulatory, civil and criminal judgments, settlements, fines, penalties, injunctions or other relief. The following generally does not include matters that Newmark has pending against other parties which, if successful, would result in awards in favor of Newmark or its subsidiaries.

Employment, Competitor-Related and Other Litigation
From time to time, Newmark and its subsidiaries are involved in litigation, claims and arbitration in the U.S. and internationally, relating to various employment matters, including with respect to termination of employment, hiring of employees currently or previously employed by competitors, terms and conditions of employment and other matters. In light of the competitive nature of the real estate services industry, litigation, claims and arbitration between competitors regarding employee hiring are not uncommon.

Legal reserves are established in accordance with U.S. GAAP guidance on Accounting for Contingencies, when a material legal liability is both probable and reasonably estimable. Once established, reserves are adjusted when there is more information available or when an event occurs requiring a change. The outcome of such items cannot be determined with certainty. Newmark is unable to estimate a possible loss or range of loss in connection with specific matters beyond its current accrual and any other amounts disclosed. Management believes that, based on currently available information, the final outcome of these current pending matters will not have a material adverse effect on Newmark’s consolidated financial statements and disclosures taken as a whole.

Risks and Uncertainties
Newmark generates revenues by providing financial intermediary and brokerage activities and commercial real estate services to institutional customers. Revenues for these services are transaction-based. As a result, revenues could vary based on the transaction volume of global financial and real estate markets. Additionally, financing is sensitive to interest rate fluctuations, which could have an impact on Newmark’s overall profitability.

(32)    Subsequent Events

On August 5, 2021, Newmark declared a qualified quarterly dividend of $0.01 per share payable on September 7, 2021 to Class A and Class B common stockholders of record as of August 20, 2021. The ex-dividend date will be August 19, 2021.

Borrowing facility
On August 2, 2021, a subsidiary of Newmark, Newmark OpCo, entered into a Master Repurchase Agreement (the “Repurchase Agreement”) with CF Secured, LLC (“CF Secured”), an affiliate of Newmark’s majority stockholder, Cantor, pursuant to which Newmark may seek, from time-to-time, to execute short-term secured financing transactions. Repurchase agreements effect equity financing. The Company, under the Repurchase Agreement, may seek to sell securities, in this case common shares of Nasdaq, owned by the Company, to CF Secured, under the Repurchase Agreement, and agrees to repurchase those securities on a date certain at a repurchase price generally equal to the original purchase price plus interest.

57


Pursuant to the Repurchase Agreement, the Company and CF Secured agreed to enter into a repurchase transaction, wherein CF Secured will deliver the cash of such repurchase transaction to the Company on an overnight basis at an initial rate of 0.95% per annum (approximately 1.00% less expensive than Newmark’s revolving credit facility), and the Company will deliver to CF Secured the number of shares of Nasdaq as collateral so that the market value of such shares equals 130% of such cash proceeds. The Nasdaq shares will be marked to market daily, and the minimum maintenance margin requirement, should the share price decline, will be 120% of such cash proceeds. The Company will be required to transfer additional collateral (securities and/or cash) in the event of a margin percentage decline below 120%.

The initial repurchase or financing transaction was executed on August 2, 2021 and consisted of Newmark receiving $260 million in cash and delivering 1,818,000 Nasdaq shares as collateral. The repurchase transaction may be rolled over daily (or for a term greater than one day at a time), subject to terms mutually acceptable to the Company and CF Secured, including the rate and minimum margin requirement, both of which can fluctuate based upon general funding rates and other factors in the repurchase funding market.

The Repurchase Agreement is subject to ongoing compliance with various covenants and contains customary events of default. If an event of default occurs, the repurchase date for each transaction under the Repurchase Agreement may be accelerated to the date of default. For events of default relating to insolvency and receivership, the repurchase date for each transaction under the Repurchase Agreement is automatically accelerated to the date of default.

Newmark still receives dividends on the common shares of Nasdaq it owns, including those shares used as collateral.

The Company intends to utilize the cash proceeds from the repurchase transaction to fund the cash portion of the 2021 Equity Event and to pay taxes. The Company expects to repay the cash proceeds under the repurchase transaction with the proceeds of periodic sales of Nasdaq shares and from its operating cash.

The Repurchase Agreement and related initial repurchase transaction are on market terms and rates and were approved by Newmark’s Audit Committee.

On August 5, 2021, the Board and Audit Committee authorized the $400.0 million Newmark share repurchase and unit redemption authorization, which may include purchases from Cantor, its partners or employees or other affiliated persons or entities.
58


ITEM 2. MANAGEMENT’S DISCUSSION AND ANALYSIS OF FINANCIAL CONDITION AND RESULTS OF OPERATIONS

The following discussion of Newmark’s financial condition and results of operations should be read together with Newmark’s accompanying unaudited condensed consolidated financial statements and related notes, as well as the caution “Special Note Regarding Forward-Looking Information” relating to forward-looking statements within the meaning of Section 27A of the Securities Act of 1933, as amended (the “Securities Act”), and Section 21E of the Securities Exchange Act of 1934, as amended (the “Exchange Act”), included in Newmark's Annual report on Form 10-K and in this report. When used herein, the terms “Newmark,” the “Company,” “we,” “us,” and “our” refer to Newmark Group, Inc. and its consolidated subsidiaries.

This discussion summarizes the significant factors affecting our results of operations and financial condition during the six months ended June 30, 2021 and 2020. We operate in one reportable segment, real estate services. This discussion is provided to increase the understanding of, and should be read in conjunction with, our accompanying unaudited condensed consolidated financial statements and the notes thereto included elsewhere in this report.

Overview
Newmark is a full-service commercial real estate services business. We offer a diverse array of integrated services and products designed to meet the full needs of both real estate investors/owners and occupiers. Our investor/owner services and products include capital markets, which consists of investment sales, debt and structured finance and loan sales, agency leasing, property management, valuation and advisory, commercial real estate due diligence consulting and advisory services and government sponsored enterprise (“GSE”) lending and loan servicing, mortgage broking and equity-raising. Our occupier services and products include tenant representation, real estate management technology systems, workplace and occupancy strategy, global corporate consulting services, project management, lease administration and facilities management. We enhance these services and products through innovative real estate technology solutions and data analytics that enable our clients to increase their efficiency and profits by optimizing their real estate portfolio. We have relationships with many of the world’s largest commercial property owners, real estate developers and investors, as well as Fortune 500 and Forbes Global 2000 companies.

We generate revenues from commissions on leasing and capital markets transactions, consulting and technology user fees, property and facility management fees, and mortgage origination and loan servicing fees.

Our growth to date has been focused in North America. As of June 30, 2021, we had nearly 5,900 employees, including more than 1,800 revenue-generating producers in over 142 offices in more than 110 cities. In addition, Newmark has licensed its name to 11 commercial real estate providers that operate out of 18 offices in certain locations where Newmark does not have its own offices.

The discussion of our financial results reflects only the business owned by us and does not include the results for Knight Frank or for the independently owned offices that use some variation of the Newmark name in their branding or marketing.

We are a leading capital markets business in the United States. We have access to many of the world’s largest owners of commercial real estate, and this will drive growth throughout the life cycle of each real estate asset by allowing us to provide best-in-class agency leasing and property management during the ownership period. We also provide investment sales and arrange debt and equity financing to assist owners in maximizing the return on investment in each of their real estate assets. Specifically, with respect to multifamily assets, we are a leading GSE lender by loan origination volume and servicer with a servicing portfolio of approximately $69.0 billion as of June 30, 2021 (of which 3.2% relates to special servicing). This servicing portfolio provides a steady stream of income over the life of the serviced loans.

We continue to invest in the business by adding high profile and talented producers and other revenue-generating professionals. Historically, newly hired commercial real estate producers tend to achieve dramatically higher productivity in their second and third years with our company, although we incur related expenses immediately. As our newly hired producers increase their production, we expect our commission revenue and earnings growth to accelerate, thus reflecting our operating leverage.

Our pre-tax margins are impacted by the mix of revenues generated. For example, servicing revenues tend to have higher pre-tax margins than Newmark as a whole, and margins from “Gains from mortgage banking activities/originations, net” tend to be lower as we retain rights to service loans over time. Capital markets transactions tend to have higher pre-tax margins
59


than leasing advisory transactions. Pre-tax earnings margins on our property and facilities management, along with certain of our other Global Corporate Services (“GCS”) products, are at the lower end of margins for our business as a whole.

Business Environment
The commercial real estate services industry and certain of Newmark's businesses continued to be adversely impacted by the COVID-19 pandemic in the first half of 2021. The pandemic and these containment measures have had a negative impact on businesses around the world. However, during 2021, activity in the U.S. economy has picked up rapidly. As of July 30, 2021, approximately half of the American population has been fully vaccinated against COVID-19, and more than 57 percent has received at least one dose, however there are increasing cases in some populations due to different strains of the virus. Companies are requiring employees to come back to the office as business and the government is reopening. Newmark had second quarter 2021 revenues of $629.9 million. In response to the impact of the COVID-19 pandemic, we took actions to permanently reduce expenses for support and operations functions which we expect to improve our operating margins as business activity accelerates.

The US economy saw a sharp contraction starting in mid-March of 2020, which triggered a dramatic decline in certain of our businesses. Although there continues to be some uncertainty around COVID-19, the measures taken by the federal and state governments and the speed and voracity of a recovery appear to be positive. Our capital markets have shown significant growth, as our investments in people have coincided with the rebounding economy. COVID-19 has created new opportunities in our management and consulting businesses, which continued to performed well during the second quarter of 2021 as our clients turned to Newmark for advice on their real estate portfolios, including new environmental safety requirements, managing costs associated with implementing these new standards as well as assessing facility and employee readiness as companies plan their return to offices in the wake of the pandemic. In addition, consulting fee revenues from tenant restructuring and portfolio optimization are expected to continue in the near-term. In early 2021, we hired a head of global corporate services to expand this critical offerings for occupiers as they formulate their post pandemic real estate plans.

Impact of COVID-19 on Employees
Newmark has taken steps to help its employees during this global pandemic and subsequent recovery. These policies and practices protect the health, safety and welfare of the Company’s workforce while enabling employees to maintain a high level of performance. Certain of these items are summarized below.
Effective June 1, 2021, we welcomed our employees back to our offices subject to CDC and state and local guidelines in each location;
We are focused on maximizing productivity regardless of where our employees work. In all cases, the Company has mandated appropriate social distancing measures;
The Company has developed standardized procedures for reopening its offices safely in accordance with state and local regulatory requirements;
The Company provides ongoing informational COVID-19-related messages and notices;
Where applicable, Newmark has applied and is continuing to apply more frequent and vigorous hygiene and sanitation measures and providing personal protective equipment (PPE);
Nonessential business travel has been restricted while personal travel has been discouraged, particularly in areas most affected by the pandemic;
The Company’s medical plans have waived applicable member cost sharing for all medically necessary diagnostic testing related to COVID-19;
The Company also introduced zero co-pay telemedicine for COVID-related visits for participants in the U.S. medical plans and their dependents. Newmark has encouraged the use of telemedicine during the pandemic;
The Company has reminded employees about its Employee Assistance Program and the ways it can assist them during this challenging time;
Newmark provides paid leave in accordance with its policies and applicable COVID-19 related laws and regulations.

Impact of COVID-19 on Newmark's Clients
    Newmark has helped its clients manage their real estate portfolios during the pandemic and as the economy recovers in the following ways; providing consulting and advisory services for tenants that need assistance with implementing policies with respect to social distancing, workplace strategy, and portfolio strategies; continuing to assist clients in determining what their real estate needs will be in the short, medium, and long term and how they can devise and implement related strategies; helping commercial real estate owners and investors with respect to appraisals and continuing to help in select ways for them to preserve and create value. The Company has also helped and is continuing to help them navigate new requirements resulting
60


from the pandemic, including with respect to cleaning, social distancing, remote working, and a return to the office. Newmark's professionals are in constant communication with many of the largest institutions in the world to discuss debt and asset strategies in this rapidly evolving environment.

Knotel Acquisition
On March 24, 2021, Newmark acquired the business of Knotel, Inc ("Knotel"), a global flexible workspace provider. Newmark agreed to provide approximately $19.8 million of debtor-in-possession financing as part of a $70 million credit bid to acquire the business through Knotel’s Chapter 11 sales process, subject to approval of the U.S. Bankruptcy Court. On March 18, 2021, the United States Bankruptcy Court approved the transaction under Section 363 of the United States Bankruptcy Code. See Note 4 — “Acquisitions” to our accompanying Consolidated Financial Statements included in Part I, Item I of this Quarterly Report on Form 10-Q for additional information.

Debt Credit Agreements
On November 6, 2018, Newmark closed its offering of $550.0 million aggregate principal amount of 6.125% Senior Notes due 2023 (“6.125% Senior Notes”). The 6.125% Senior Notes are general senior unsecured obligations of Newmark. The 6.125% Senior Notes, which were priced on November 1, 2018 at 98.94% to yield 6.375%, were offered and sold by Newmark in a private offering exempt from the registration requirements under the Securities Act. Newmark received net proceeds of $537.6 million, net of debt issue costs and debt discount. The 6.125% Senior Notes bear an interest rate of 6.125% per annum, payable on each May 15 and November 15, beginning on May 15, 2019 and will mature on November 15, 2023. Newmark used the net proceeds to repay the remaining balance of the Converted Term Loan of $133.9 million, the balance of the Intercompany Credit Agreement of $130.5 million, and a portion of the 2019 Promissory Note (as defined below). The 6.125% Senior Notes were subsequently exchanged for notes with substantially similar terms that were registered under the Securities Act. As of June 30, 2021 and December 31, 2020, the carrying amount of the 6.125% Senior Notes was $544.0 million and $542.8 million, respectively.

On November 28, 2018, Newmark entered into a credit agreement by and among Newmark, the several financial institutions from time to time party thereto, as Lenders, and Bank of America N.A., as administrative agent (the “Credit Agreement”). The Credit Agreement provides for a $250.0 million three-year unsecured senior revolving credit facility (the “Credit Facility”).

On February 26, 2020, Newmark entered into an amendment to the Credit Agreement (the “Amended Credit Agreement”), increasing the size of the Credit Facility to $425.0 million (“the Credit Facility”) and extending the maturity date to February 26, 2023. The interest rate on the Credit Facility was reduced to LIBOR plus 1.75% per annum, subject to a pricing grid linked to Newmark’s credit ratings from Standard & Poor’s and Fitch.

On March 16, 2020, Newmark entered into a second amendment to the Credit Agreement (the “Second Amended Credit Agreement”), increasing the size of the Credit Facility to $465.0 million. The interest rate on the Amended Credit Facility is LIBOR plus 1.75% per annum, subject to a pricing grid linked to Newmark’s credit ratings from Standard & Poor’s and Fitch. As of June 30, 2021 and December 31, 2020, the carrying amount of the Credit Facility was $138.2 million and $137.6 million, respectively. On July 22, 2021, Newmark paid down the remaining balance of the Credit Facility in the amount of $140.0 million.

On June 16, 2020, the Company’s Board of Directors and its Audit Committee authorized a debt repurchase program for the repurchase by the Company in the amount of up to $50.0 million of the Company’s 6.125% Senior Notes and any future debt securities issued by the Company hereafter (collectively, “Company debt securities”). Repurchases of Company debt securities, if any, are expected to reduce future cash interest payments, as well as future amounts due at maturity or upon redemption.
Under the authorization, the Company may make repurchases of Company debt securities for cash from time to time in the open market or in privately negotiated transactions upon such terms and at such prices as management may determine. Additionally, the Company is authorized to make any such repurchases of Company debt securities through Cantor Fitzgerald & Co. ("Cantor") (or its affiliates), in its capacity as agent or principal, or such other broker-dealers as management shall determine to utilize from time to time upon customary market terms or commissions.

As of June 30, 2021, the Company had $50.0 million remaining from its debt repurchase authorization.

On June 19, 2020, Newmark established a $125.0 million sublimit line of credit to fund potential principal and interest servicing advances on its Fannie Mae portfolio during the forbearance period related to the Coronavirus Aid, Relief, and
61


Economic Security Act ("CARES Act"). The sublimit is now included within the Company’s existing $450 million warehouse facility due June 15, 2022. The advance line will provide 100% of the principal and interest advance payment at a rate of 1-month LIBOR plus 1.80% and will be collateralized by Fannie Mae's commitment to repay advances. Newmark has four Fannie Mae loans that were delinquent, with $15.5 thousand of advances outstanding as of June 30, 2021.

On November 30, 2018, Newmark entered into an unsecured credit agreement (the “Cantor Credit Agreement”) with Cantor. The Cantor Credit Agreement provides for each party to issue loans to the other party in the lender’s discretion. Pursuant to the Cantor Credit Agreement, the parties and their respective subsidiaries (with respect to CFLP, other than BGC Partners, Inc. ("BGC") and its subsidiaries) may borrow up to an aggregate principal amount of $250.0 million from each other from time to time at an interest rate which is the higher of Cantor’s or Newmark’s short-term borrowing rate then in effect, plus 1.0%. As of June 30, 2021, the Company did not have an outstanding balance under this facility.

Credit Ratings
    Newmark has a stand-alone BBB+ stable credit rating from JCRA, BBB- stable credit ratings from Fitch Ratings, Inc. and Kroll Bond Rating Agency, and a BB+ stable credit rating from Standard & Poor’s.

Nasdaq Monetization Transactions
On June 28, 2013, BGC sold certain assets of its on-the-run, electronic benchmark U.S. Treasury platform (“eSpeed”) to Nasdaq, Inc ("Nasdaq"). The total consideration received in the transaction included $750.0 million in cash paid upon closing and an Earn-out of up to 14,883,705 shares of Nasdaq shares to be paid ratably over 15 years (subject to acceleration and present value discount as discussed below), provided that Nasdaq, as a whole, produces at least $25.0 million in consolidated gross revenues each year. Nasdaq generated gross revenues of approximately $5.6 billion in 2020. The remaining rights under the Nasdaq Earn-out were transferred to Newmark on September 28, 2017. See Note 7 — “Marketable Securities” to our accompanying Consolidated Financial Statements included in Part I, Item I of this Quarterly Report on Form 10-Q for additional information.

Exchangeable Preferred Partnership Units and Forward Contracts
On June 18, 2018, Newmark’s principal operating subsidiary, Newmark OpCo, issued $175.0 million of exchangeable preferred partnership units (“EPUs”) in a private transaction to the Royal Bank of Canada (“RBC”). Newmark received $152.9 million of cash with respect to this transaction.

On September 26, 2018, Newmark entered into a second agreement to issue $150.0 million of additional EPUs to RBC, similar to the June 18, 2018 transaction (together the “Newmark OpCo Preferred Investment”). Newmark received $113.2 million of cash with respect to this transaction.

The EPUs were issued in four tranches and are separately convertible by either RBC or Newmark into a fixed number of shares of Newmark Class A common stock, subject to a revenue hurdle in each of the fourth quarters of 2020 through 2022 for each of the respective four tranches. The ability to convert the EPUs into Newmark Class A common stock is subject to the special purpose vehicle (the “SPV”) SPV’s option to settle the postpaid forward contracts as described below. As the EPUs represent equity ownership of a consolidated subsidiary of Newmark, they have been included in “Noncontrolling interests” on our accompanying unaudited condensed consolidated balance sheets and unaudited condensed consolidated statements of changes in equity. The EPUs are entitled to a preferred payable-in-kind dividend, which is recorded as accretion to the carrying amount of the EPUs through “Retained earnings” on our accompanying unaudited condensed consolidated statements of changes in equity and are reductions to “Net income (loss) available to common stockholders” for the purpose of calculating earnings per share.

Contemporaneously with the issuance of the EPUs, the SPV that is a consolidated subsidiary of Newmark entered into variable postpaid forward contracts with RBC (together, the “Nasdaq Forwards”). The SPV is an indirect subsidiary of Newmark whose sole assets are the Nasdaq Earn-outs for 2019 through 2022. The Nasdaq Forwards provide the SPV the option to settle using up to 992,247 Nasdaq shares, to be received by the SPV pursuant to the Nasdaq Earn-out (see Note 7 — “Marketable Securities” to our accompanying unaudited condensed consolidated financial statements included in Part I, Item I of this Quarterly Report on Form 10-Q ), or Newmark Class A common stock, in exchange for either cash or redemption of the EPUs, notice of which must be provided to RBC prior to November 1 of each year from 2019 through 2022.

In September 2020, the SPV notified RBC of its decision to settle the second Nasdaq Forward using the Nasdaq shares the SPV received in November 2020 in exchange for the second tranche of the EPUs, which resulted in a payable to RBC that was settled upon receipt of Nasdaq Earn-out shares. The fair value of the Nasdaq shares that Newmark received was $121.9 million. On November 30, 2020, Newmark settled the second Nasdaq Forward with 741,505 Nasdaq shares, with a fair value of $93.5 million and Newmark retained 250,742 Nasdaq shares. Newmark sold 27,134 and 250,742 of the Nasdaq shares during
62


the three and six months ended June 30, 2021. There were no remaining Nasdaq shares from the shares received from Nasdaq in 2020.

In September 2019, the SPV notified RBC of its decision to settle the first Nasdaq Forward using the Nasdaq shares the SPV received in November 2019 in exchange for the first tranche of the EPUs, which resulted in a payable to RBC that was settled upon receipt of Nasdaq Earn-out shares. The fair value of the Nasdaq shares that Newmark received was $98.6 million. On December 2, 2019, Newmark settled the first Nasdaq Forward with 898,685 Nasdaq shares, with a fair value of $93.5 million and Newmark retained 93,562 Nasdaq shares. These remaining Nasdaq shares were sold during the three months ended March 31, 2020.

Acceleration of Nasdaq Earn-out
On February 2, 2021, Nasdaq announced that it entered into a definitive agreement to sell its U.S. fixed income business to Tradeweb Markets, Inc ("Tradeweb"). On June 25, 2021, Nasdaq announced the close of the sale of its U.S. fixed income business, which accelerated Newmark’s receipt of Nasdaq shares. Newmark received 6,222,340 Nasdaq shares, with a fair value of $1,093.9 million based on the closing price on June 30, 2021, included in “Other (loss) income, net” on the accompanying unaudited condensed consolidated statement of operations.

On June 25, 2021, the SPV notified RBC of its decision to settle the third and fourth Nasdaq Forwards using the Nasdaq shares the SPV received on June 25, 2021. On July 2, 2021, Newmark settled the third and the fourth Nasdaq Forwards with 944,329 Nasdaq shares, with a fair value of $166.0 million based on the closing price of June 30, 2021. Newmark recorded a payable to RBC for this amount as of June 30, 2021.

2021 Equity Event and Share Count Reduction
In connection with the acceleration of the Nasdaq Earn-out, on June 28, 2021, the Compensation Committee of Newmark’s Board of Directors (the "Compensation Committee") approved a plan to expedite the tax deductible exchange and redemption of a substantial number of limited partnership units held by partners of the Company (the "2021 Equity Event"). The 2021 Equity Event also accelerated certain compensation expenses resulting in $428.6 million of compensation charges. These partnership units were settled using a $12.50 share price. In July 2021, the Compensation Committee approved increasing to $13.01 the price to settle certain units.

Some of the key components of the approved plan were as follows:

8.3 million and 8.0 million compensatory limited partnership units, respectively, of Newmark Holdings, L.P. ("Newmark Holdings") and BGC Holdings, L.P. ("BGC Holdings") held by our partners who are employees were redeemed or exchanged .

23.2 million and 17.4 million compensatory limited partnership units, respectively, of Newmark Holdings and BGC Holdings held by our partners who are independent contractors were redeemed or exchanged. We also accelerated the payment of related withholding taxes to them with respect to their Newmark units. Independent contractors received one BGC Class A common share for each redeemed non-preferred BGC unit or cash and are responsible for paying any related withholding taxes.

Partners with nonexchangeable non-preferred compensatory units exchanged or redeemed in connection with the 2021 Equity Event generally received restricted Class A common shares of Newmark and/or BGC to the extent tax deductible. A portion of the BGC Class A common shares received by independent contractors were unrestricted to facilitate their payment of withholding taxes.

The issuance of Newmark Class A common stock related to the 2021 Equity Event reflected the June 30, 2021 exchange ratio of 0.9403.

Newmark Holdings and BGC Holdings limited partnership interests with rights to convert into HDUs for cash were also redeemed in connection with the 2021 Equity Event.

Refer to the section ‘Certain Other Related Party Transactions’ for the specific transactions with respect to our executive officers which are included in the above summary.





Certain Other Related Party Transactions
63


Transactions with Executive Officers and Directors
On March 16, 2021, pursuant to the Newmark standing policy for Mr. Lutnick, the Compensation Committee granted exchange rights and/or monetization rights with respect to rights available to Mr. Lutnick. Mr. Lutnick elected to waive such rights one-time with such future opportunities to be cumulative. The aggregate number of Mr. Lutnick’s units for which he waived exchange rights or other monetization rights is 4,423,457 non-exchangeable Newmark Holdings PSUs/NPSUs, inclusive of the PSUs receiving an HDU conversion right and 1,770,016 non-exchangeable Newmark Holdings PPSUs with an aggregate determination amount of $21.6 million at that time, inclusive of the PPSUs receiving an HDU conversion right.

On March 16, 2021, the Company redeemed 30,926 non-exchangeable Newmark Holdings PSUs held by Mr. Merkel for zero and in connection therewith issued 28,962 shares of our Class A common stock. On the same day, the Company repurchased these shares from Mr. Merkel at the closing price of our Class A common stock of $11.09 per share under our stock buyback program. The total payment delivered to Mr. Merkel was $0.3 million, less applicable taxes and withholdings. The Compensation Committee approved these transactions.
    
On March 16, 2021, the Compensation Committee granted Mr. Gosin exchange rights into shares of Class A common stock with respect to 526,828 previously awarded non-exchangeable Newmark Holdings PSUs and 30,871 non-exchangeable Newmark Holdings APSUs held by Mr. Gosin (which, based on the closing price of the Class A common stock of $11.09 per share on such date and using the exchange ratio of 0.9365, had a value of $5.8 million in the aggregate). In addition, on March 16, 2021, the Compensation Committee approved removing the sale restrictions on Mr. Gosin’s remaining 178,232 restricted shares of Class A common stock in BGC (which were originally issued in 2013) and associated 82,680 remaining restricted shares of Newmark Class A common stock (issued as a result of the Company spin-off in November 2018).

On March 16, 2021, the Compensation Committee granted Mr. Rispoli (i) exchange rights into shares of Class A common stock with respect to 6,043 previously awarded non-exchangeable Newmark Holdings PSUs held by Mr. Rispoli (which, based on the closing price of the Class A common stock of $11.09 per share on such date and using the exchange ratio of 0.9365, had a value of $0.6 million); and (ii) exchange rights into cash with respect to 4,907 previously awarded non-exchangeable Newmark Holdings PPSUs held by Mr. Rispoli (which had an average determination price of $15.57 per unit, for a total of $76,407 in the aggregate to be paid for taxes when (i) is exchanged).

On April 27, 2021, the Compensation Committee approved an additional monetization opportunity for Mr. Merkel: (i) 73,387 of Mr. Merkel’s 145,384 non-exchangeable Newmark Holdings PSUs were redeemed for zero, (ii) 19,426 of Mr. Merkel’s 86,649 non-exchangeable Newmark Holdings PPSUs were redeemed for a cash payment of $173,863, and (iii) 68,727 shares of our Class A common stock were issued to Mr. Merkel. On the same day, the 68,727 shares of our Class A common stock were repurchased from Mr. Merkel at $10.67 per share, the closing price of our Class A common stock on that date, under our stock buyback program. The total payment delivered to Mr. Merkel was $0.8 million, less applicable taxes and withholdings.

The specific transactions approved by the Compensation Committee, in connection with the 2021 Equity Event, with respect to our executive officers are set forth below. All of the transactions included in the 2021 Equity Event with respect to Messrs. Lutnick, Gosin and Rispoli, are based on (i) the price for Newmark Class A common stock of $12.50 per share, as approved by the Compensation Committee; (ii) the price of BGC Partners Class A common stock of $5.86; and (iii) the price of Nasdaq common stock of $177.11.

Howard W. Lutnick, Chairman

On June 28, 2021, the Compensation Committee approved the following for Howard W. Lutnick, the Company’s Chairman: (i) the exchange of 279,725 exchangeable Newmark Holdings PSUs (currently in the share count) into 263,025 shares of Newmark Class A common stock based on the current exchange ratio of 0.9403; (ii) the redemption of 193,530 exchangeable Newmark Holdings PPSUs for a cash payment of $1.5 million, to be remitted to the applicable tax authorities to the extent necessary for payment in connection with the delivery of the Newmark Class A common stock in (i) above; (iii) the redemption of 2,909,819 non-exchangeable Newmark Holdings PSUs, pursuant to Mr. Lutnick’s rights under his existing standing policy and issuance of 2,736,103 shares of Newmark Class A common stock to him based upon the current exchange ratio of 0.9403; (iv) the redemption of 793,398 non-exchangeable Newmark Holdings PPSUs pursuant to Mr. Lutnick’s rights under his existing standing policy for a cash payment of $8.8 million, to be remitted to the applicable tax authorities to the extent necessary for payment in connection with the delivery of the above Newmark Class A common stock in (iii) above; (v) the conversion of 552,482.62 non-exchangeable Newmark Holdings PSUs with the right to exchange PSUs into HDUs (“H-Rights”) into 552,482.62 non-exchangeable HDUs and redemption of such HDUs for their capital account, paid in the form of Nasdaq shares; (vi) the redemption of 602,462.94 non-exchangeable PPSUs for a cash payment of $8.0 million, to be remitted to the applicable tax authorities to the extent necessary for payment in connection with the delivery of above Newmark
64


Holdings HDU cash payment; (vii) the exchange of 520,380 exchangeable BGC Holdings PSUs into 520,380 shares of BGC Class A common stock; (viii) the redemption of 425,766 exchangeable BGC Holdings PPSUs for a cash payment of $1.5 million, to be remitted to the applicable tax authorities to the extent necessary for payment in connection with the delivery of the above BGC shares in (viii); (ix) the redemption of 88,636 non-exchangeable BGC Holdings PSUs pursuant to Mr. Lutnick’s rights under his existing standing policy, and the issuance of 88,636 shares of BGC Class A common stock; (x) the conversion of 1,131,774 non-exchangeable BGC Holdings PSUs with H-Rights into 1,131,774 non-exchangeable BGC Holdings HDUs; (xi) the redemption of 1,018,390 non-exchangeable BGC Holdings PPSUs with rights to redeem for cash in connection with the exercise of above BGC Holdings HDUs for a cash payment of $8.0 million, to be remitted to the applicable tax authorities to the extent necessary for payment in connection with the delivery of above BGC Holdings HDU cash payment; and (xii) the issuance of 29,059 shares of Newmark Class A common stock.


Barry M. Gosin, Chief Executive Officer

On June 28, 2021, the Compensation Committee approved the following for Barry M. Gosin, the Company’s Chief Executive Officer: (i) the exchange of 1,531,061.84 exchangeable Newmark Holdings units (comprised of 1,438,597.37 exchangeable Newmark Holdings PSUs and 92,464.47 exchangeable Newmark Holdings APSUs) into 1,439,658 shares of Newmark Class A common stock based upon the current exchange ratio of 0.9403; (ii) the redemption of 60,753.97 exchangeable Newmark Holdings PPSUs for a cash payment of $0.8 million, to be remitted to the applicable tax authorities to the extent necessary for payment in connection with the delivery of the Newmark shares in (i) above; (iii) the conversion of 443,871.60 non-exchangeable Newmark Holdings PSUs with H-Rights into 443,871.60 non-exchangeable Newmark Holdings HDUs, less any taxes and withholdings in excess of $5.4 million, and redemption of such HDUs for their Capital Account, paid in the form of Nasdaq shares; (iv) the redemption of 539,080.23 non-exchangeable Newmark Holdings PPSUs for cash in connection with the delivery of the Newmark Holdings HDU cash payment in (iii) above; (v) the exchange of 3,348,706 exchangeable BGC Holdings units (comprised of 3,147,085 exchangeable BGC Holdings PSUs and 201,621 Exchangeable BGC Holdings APSUs) into 3,348,706 shares of BGC Class A common stock; (vi) the redemption of 80,891 exchangeable BGC Holdings PPSUs for a cash payment of $0.3 million, to be remitted to the applicable tax authorities to the extent necessary for payment in connection with the delivery of the BGC shares in (v) above; (vii) the conversion of 1,592,016 non-exchangeable BGC Holdings PSUs with H-Rights to into 1,592,016 non-exchangeable BGC Holdings HDUs, less applicable taxes and withholdings in excess of the BGC Holdings PPSU value in (viii) below; (viii) the redemption of 264,985 non-exchangeable BGC Holdings PPSUs with rights to redeem for cash in connection with exercise of above BGC Holdings HDUs for a cash payment of $1.1 million, to be remitted to the applicable tax authorities in connection with the delivery of the BGC Holdings HDU cash payment in (vii) above; and (ix) the issuance of 12,500 Newmark Class A common stock.


Michael J. Rispoli, Chief Financial Officer

On June 28, 2021, the Compensation Committee approved the following for Mr. Michael Rispoli, the Company’s Chief Financial Officer: (i) the exchange of 23,124 exchangeable Newmark Holdings PSUs into 21,744 shares of Newmark Class A common stock based on the current exchange ratio of 0.9403; (ii) the redemption of 18,668.77 exchangeable Newmark Holdings PPSUs for a cash payment of $0.2 million, to be remitted to the applicable tax authorities to the extent necessary for payment in connection with the delivery of the Newmark shares in (i) above; (iii) the redemption of 6,000 non-exchangeable Newmark Holdings PSUs and the issuance of 5,642 restricted shares of Newmark Class A common stock based upon the current exchange ratio of 0.9403; (iv) the conversion of 5,846 non-exchangeable Newmark Holdings PSUs with H-Rights into 5,846 non-exchangeable Newmark Holdings HDUs and the redemption of such HDUs for their capital account, paid in the form of Nasdaq shares; (v) the redemption of 4,917 non-exchangeable Newmark Holdings PPSUs with rights to redeem for cash in connection with the exercise of above Newmark Holdings HDUs for a cash payment of $0.1 million, to be remitted to the applicable tax authorities to the extent necessary for payment in connection with the delivery of the HDU cash payment in (iv) above; (vi) the exchange of 36,985 exchangeable BGC Holdings PSUs into 36,985 shares of BGC Class A common stock; (vii) the redemption of 29,791 exchangeable BGC Holdings PPSUs for a cash payment of $0.1 million to the applicable tax authorities to the extent necessary for payment in connection with the delivery of the BGC shares in (vi) above; and (viii) the issuance of 383 shares of Newmark Class A common stock.


Stephen M. Merkel, Chief Legal Officer

On June 28, 2021 the Compensation Committee also approved the following for Stephen M. Merkel, the Company’s Chief Legal Officer: (i) the redemption of 51,124.28 non-exchangeable Newmark Holdings PSUs and issuance of 48,072 shares of Newmark Class A common stock based upon the current exchange ratio of 0.9403; and (ii) the redemption of 46,349.87 non-
65


exchangeable Newmark Holdings PPSUs for a cash payment of $0.3 million, to be remitted to the applicable tax authorities to the extent necessary in connection with the issuance of the shares above.


Retirement Fund Purchase
On April 27, 2021, a Keough retirement account held by Mr. Lutnick purchased 5,154 shares of our Class A common stock from us at the closing price of our Class A common stock on that date of $10.67 per share. The transaction was approved by our Audit Committee.

Pre-IPO intercompany agreements
In December 2017, prior to our Separation and IPO, all intercompany arrangements and agreements that were previously approved by the Audit Committee of BGC Partners with respect to BGC Partners and its subsidiaries and Cantor and its subsidiaries were also approved by our Board of Directors with respect to the relationships between us and our subsidiaries and Cantor and its subsidiaries following our IPO on the terms and conditions approved by the BGC Audit Committee during such time that our business was owned by BGC Partners. These arrangements include, but are not limited to, the following: (i) an authorization to provide Cantor real estate and related services, including real estate advice, brokerage, property or facilities management, valuation and advisory and other services; (ii) an authorization to enter into brokerage and similar agreements with respect to the provision of ordinary course brokerage services in circumstances in which such entities customarily provide brokerage services to third-party customers; (iii) an authorization to enter into agreements with Cantor and/or its affiliates, to provide services, including finding and reviewing suitable acquisition or partner candidates, structuring transactions and negotiating and due diligence services in connection with acquisitions and other business strategies in commercial real estate and other businesses from time to time; and (iv) an arrangement to jointly manage exposure to changes in foreign exchange rates. Please see the section entitled “Certain Relationships and Related Transactions, and Director Independence” in the Company's Amendment No.1 to the Annual Report on Form 10-K/A for the fiscal year ended December 31, 2019 filed on April 28, 2020 for a description of these and other approved arrangements.

Transfer of Employees to Newmark
In connection with the expansion of our mortgage brokerage and lending activities, Newmark entered into an agreement with Cantor pursuant to which five former employees of its affiliate, CCRE, transferred to Newmark, effective as of May 1, 2018. In connection with this transfer of employees, Cantor paid $6.9 million to Newmark in October 2018 and Newmark Holdings issued $6.7 million of limited partnership units and $0.2 million of cash in the form of a cash distribution agreement to the employees. In addition, Newmark Holdings issued $2.2 million of Newmark Holdings partnership units with a capital account and $0.5 million of limited partnership units in exchange for the cash payment from Cantor to Newmark of $2.2 million. In consideration for the Cantor payment, Newmark has agreed to return up to a maximum of $3.3 million to Cantor based on the employees’ production during their first two years of employment with Newmark. In July 2020, Newmark paid Cantor $3.3 million based on the employees' production. Newmark has agreed to allow certain of these employees to continue to provide consulting services to Cantor in exchange for a forgivable loan which was directly paid by Cantor to these employees.

Services Agreement with CFE Dubai
As the Company does not yet have a presence in Dubai, in May 2020, the Audit Committee of the Company authorized Newmark & Company Real Estate, Inc. (“Newmark & Co.”), a subsidiary of Newmark, to enter into an agreement with Cantor Fitzgerald Europe (DIFC Branch) (“CFE Dubai”) pursuant to which CFE Dubai will employ and support an individual who is a resident of Dubai in order to enhance Newmark’s capital markets platform, in exchange for a fee. CFE Dubai and Newmark & Co. negotiated a Services Agreement memorializing the arrangement between the parties (the “Services Agreement”). The Services Agreement provides that Newmark & Co. will reimburse CFE Dubai for the individual’s fully allocated costs, plus a mark-up of seven percent (7%). In addition, the Audit Committee of the Company authorized the Company and its subsidiaries to enter into similar arrangements in respect of any jurisdiction, in the future, with Cantor and its subsidiaries, provided that the applicable agreements contain customary terms for arrangements of this type and that the mark-up charged by the party employing one or more individuals for the benefit of the other is between 3% and 7.5%, depending on the level of support required for the employed individual(s).

Sublease to BGC
In May 2020 RKF Retail Holdings LLC, a subsidiary of the Company, entered into a one-year sublease to BGC U.S. OpCo of approximately 21,000 rentable square feet of excess space in New York City. Under the terms of the sublease, BGC U.S. OpCo will pay a fixed rent amount of $1.1 million in addition to all operating and tax expenses attributable to the lease. In connection with this agreement, the Company received $0.4 million from BGC for the six months ended June 30, 2021.


66


GSE loans and related party limits
In February 2019, the Audit Committee of the Company authorized Newmark and its subsidiaries to originate and service GSE loans to Cantor and its affiliates (other than BGC) and service loans originated by Cantor and its affiliates (other than BGC) on prices, rates and terms no less favorable to Newmark and its subsidiaries than those charged by third parties. The authorization is subject to certain terms and conditions, including but not limited to: (i) a maximum amount up to $100.0 million per loan, (ii) a $250.0 million limit on loans that have not yet been acquired or sold to a GSE at any given time, and (iii) a separate $250.0 million limit on originated Fannie Mae loans outstanding to Cantor at any given time.
    
Transaction with CCRE Lending
On July 22, 2019, Cantor Commercial Real Estate Lending, L.P. (“CCRE Lending”), a wholly-owned subsidiary of Real Estate LP, made a $146.6 million commercial real estate loan (the “Loan”) to a single-purpose company (the “Borrower”) in which Barry Gosin, Newmark’s Chief Executive Officer, owns a 19% interest. The Loan is secured by the Borrower’s interest in property in Pennsylvania that is subject to a ground lease. While CCRE Lending initially provided the full loan amount, on August 16, 2019, a third-party bank purchased approximately 80% of the Loan value from CCRE Lending, with CCRE Lending retaining approximately 20%. The Loan matures on August 6, 2029, and is payable monthly at a fixed interest rate of 4.38% per annum. Newmark provided certain commercial loan brokerage services to the Borrower in the ordinary course of its business, and the Borrower paid Newmark a fee, as the broker of the Loan, of $0.7 million. The Newmark Audit Committee approved the commercial loan brokerage services and the related fee amount received.

Transactions related to ordinary course real estate services
On November 4, 2020, the Audit Committee of the Board of Directors authorized entities in which executive officers have a non-controlling interest to engage Newmark to provide ordinary course real estate services to them as long as Newmark’s fees are consistent with the fees that Newmark ordinarily charges for these services.

Arrangement with View, Inc.
On November 30, 2020, we entered into an arrangement to assist View, Inc. (“View”) in the sale of its products and services to real estate clients in exchange for commissions. View, Inc. is a Silicon Valley-based producer of high-efficiency dynamic glass that controls light, heat, and glare, providing unobstructed views and privacy using a low voltage control system. In connection with the arrangement, View also agreed to engage us as its exclusive provider of real estate services for a period of at least five years. While View is not under common control with us, it was, at the time that the agreement was executed, the target of a merger with CF Finance Acquisition Corp. II, a special purpose acquisition company sponsored by Cantor.

Special Purpose Acquisition Company
As previously reported, in April 2021, Newmark OpCo and Cantor entered into various arrangements pursuant to which they agreed to co-sponsor a special purpose acquisition company, named Newmark Acquisition Corp. (the “SPAC”), in which certain of our executive officers are executive officers and are expected to be directors. Pursuant to a purchase agreement, Newmark OpCo purchased from Cantor a 75% equity interest in an entity now known as Newmark Acquisition Holdings, LLC, the sponsor of the SPAC (the “Sponsor”), for $18.8 thousand, with Cantor retaining the remaining 25% equity interest in the Sponsor. Pursuant to an amended and restated limited liability company agreement of the Sponsor, Newmark OpCo is the managing member of the Sponsor, and Newmark OpCo and Cantor have agreed to make additional equity contributions to the Sponsor in order to fund the obligations of the Sponsor with respect to the SPAC in proportion to their equity ownership in the Sponsor. Also, in April 2021, the Sponsor agreed to lend to the SPAC up to $0.3 million without interest in order to cover expenses related to any initial public offering of the SPAC; the maturity date of the loans is the earlier of the consummation of the initial public offering of the SPAC and December 31, 2021.

Other Related Party Transactions
As part of the Knotel acquisition, Newmark assigned the rights to acquire certain Knotel assets to a subsidiary of Cantor, on the terms that if the subsidiary monetized the sale of these assets, Newmark would receive 10% of the proceeds of the sale after the subsidiary recoups its investment in the assets.

On June 28, 2021, the Audit Committee authorized Newmark to hire a son of its Chairman as a full-time employee of its Knotel business with an annual base salary of $125,000 and an annual discretionary bonus of up to 30%. The arrangement includes a potential profit participation consistent with other entrepreneurial arrangements in the event of certain liquidity events related to businesses developed by him.

Key Business Drivers
Key drivers for U.S. commercial real estate services companies include the overall health of the U.S. economy, institutional ownership of commercial real estate as an investible asset class, and the ability to attract and retain talent. In our capital markets business, the availability of credit and certainty of valuations to investors are key drivers. In our multifamily business, demographic and economic factors are driving increased demand for new apartments, with an estimated 4.6 million needed by 2030, according to a 2017 study commissioned by the National Multifamily Housing Council and National
67


Apartment Association. In 2021, the National Association of Realtors said the U.S. has not constructed enough housing to keep up with population growth for many years, and that the country has a deficit of 1.1 million units in buildings with two to four units and of 2.4 million units in buildings of at least five units. according to "U.S. Housing Market Needs 5.5 Million More Units, Says New Report" from the Wall Street Journal. This strong demand for new housing should continue to drive investment sales, GSE multifamily lending and other mortgage brokerage and growth in our servicing portfolio over time.

Our GSE origination business is impacted by the lending caps imposed by the Federal Housing Finance Agency (the “FHFA”). On November 17, 2020, the FHFA announced that the 2021 multifamily loan purchase caps for Fannie Mae and Freddie Mac will be $70 billion for each GSE. The cap structure allows the GSEs to offer a combined total of no more than $140 billion in lending support to the multifamily market in 2021, as compared to the $159 billion delivered in 2020. The 2021 caps require at least 50 percent of the Enterprises' multifamily business to be mission-driven, affordable housing. Despite lower industry volumes in 2021 Newmark believes it will continue to gain market share.

Economic Outlook in the United States
COVID-19 has adversely affected the economic outlook since the first through fourth quarters of 2020. Following a 3.5% contraction in 2020, the U.S. economy expanded by 6.5% annualized during the second quarter of 2021, according to a preliminary estimate from the U.S. Department of Commerce. The consensus is for U.S. gross domestic product to expand by 6.9% in 2021, 3.2% in 2022 and 2.3% in 2023, according to a recent Wall Street Journal survey of economists.

According to a preliminary report from the Bureau of Labor Statistics, the monthly average of payroll jobs increased by approximately 567,000 on a net basis during the second quarter of 2021. The unemployment rate declined to 5.9% in June 2021 from a high of 14.8 % in April of 2020, but still higher than the 4.4% from March 2020.

The ten-year Treasury yield increased by approximately 79 basis points to 1.45% as of June 30, 2021 versus the year-earlier date. Ten-year Treasury yields have remained well below their 50-year average of approximately 6.14%.On June 16, 2021, the Federal Open Market Committee (“FOMC”) decided to maintain the target range for the federal funds rate at 0 to 0.25% through the end of 2022. The committee said that it will aim to achieve inflation moderately above 2 percent for some time that inflation averages 2 over time and longer-term inflation expectations remain well anchored at 2 percent. The FOMC expects short-term rates to average approximately 0.1% through the end of 2022 and to approximately 0.6% in 2023. The FOMC also stated that it will continue to purchase at least $120 billion a month in agency mortgage-backed securities and U.S. Treasuries as part of its quantitative easing program, which should hold down long-term interest rates. Economists therefore generally expect U.S. interest rates to remain relatively low by historical standards for the foreseeable future.

Market Statistics
According to preliminary estimates from Real Capital Analytics (“RCA”), prices for commercial real estate were up by 10% year-over-year as of June 30, 2021. These price increases were driven by concentrated activity in certain market segments such as multifamily, life science, and industrial. In the second quarter of 2021, RCA currently estimates that second quarter 2021 U.S. investment sales and financing volumes grew by approximately 176% year-on-year. In comparison, our quarterly investment sales volumes were up by 246.4% year-on-year.

According to a February 2021 Mortgage Bankers Association (“MBA”) forecast, originations of commercial/multifamily loans of all types are projected to increase 11% in 2021. In comparison, our non-originated mortgage brokerage was up by 640.1 % compared with the year earlier quarter. Multifamily debt placement drove Newmark's largest-ever quarterly combined (originated and non-originated) debt volumes of $11.1 billion, which were up by 198.2% year-on-year. The Company helped its clients navigate lower GSE multifamily loan activity by placing a record amount of their multifamily debt with non-agency lenders in the quarter.

Newmark’s loan origination volumes are driven more by the GSE multifamily financing volumes than the activity level of the overall commercial mortgage market. Overall industry GSE multifamily origination volumes decreased by 38.0% in the second quarter of 2021 compared with the second quarter of 2020. The GSE multifamily volume statistics for the industry are based on when loans are sold and/or securitized, and typically lag those reported by Newmark and its competitors by 30 to 45 days.

Regulatory Environment
See “Business—Regulation” in Part I, Item 1 of this Annual Report on Form 10-K for information related to our regulatory environment.

Liquidity
See “—Financial Position, Liquidity and Capital Resources” herein for information related to our liquidity and capital resources.

Financial Overview
68



Revenues
We derive revenues from the following general four sources:
Leasing and Other Commissions. We offer a diverse range of commercial real estate brokerage and advisory services, including tenant and agency representation, which includes comprehensive lease negotiations, strategic planning, site selection, lease auditing, and other financial and market analysis.
Capital Markets. Our real estate capital markets business specializes in the arrangement of acquisitions and dispositions of commercial properties, as well as providing other financial services, including the arrangement of debt and equity financing, and loan sale advisory.
Gains from Mortgage Banking Activities/Originations, Net. Gains from mortgage banking activities/originations are derived from the origination of loans with borrowers and the sale of those loans to investors.
Management Services, Servicing Fees and Other. We provide commercial services to tenants and landlords. In this business, we provide property and facilities management services along with project management, valuation and advisory services and other consulting services, as well as technology, to customers who may also utilize our commercial real estate brokerage services. Servicing fees are derived from the servicing of loans originated by us as well as loans originated by third parties.

Fees are generally earned when a lease is signed. In many cases, landlords are responsible for paying the fees. In capital markets, fees are earned and recognized when the sale of a property closes, and title passes from seller to buyer for investment sales and when debt or equity is funded to a vehicle for debt and equity transactions. Gains from mortgage banking activities/originations, net are recognized when a derivative asset is recorded upon the commitment to originate a loan with a borrower and sell the loan to an investor. The derivative is recorded at fair value and includes loan origination fees, sales premiums and the estimated fair value of the expected net servicing cash flows. Gains from mortgage banking activities/originations, net are recognized net of related fees and commissions to affiliates or third-party brokers. For loans we broker, revenues are recognized when the loan is closed. Servicing fees are recognized on an accrual basis over the lives of the related mortgage loans. We typically receive monthly management fees based upon a percentage of monthly rental income generated from the property under management, or in some cases, the greater of such percentage or a minimum agreed upon fee. We are often reimbursed for our administrative and payroll costs, as well as certain out-of-pocket expenses, directly attributable to properties under management. We follow accounting principles generally accepted in the U.S., or “U.S. GAAP”, which provides guidance when accounting for reimbursements from clients and when accounting for certain contingent events for Leasing and Capital Markets transactions. See Note 3 — “Summary of Significant Accounting Policies” to our Consolidated Financial Statements included in Part I, Item I of this Quarterly Report on Form 10-Q for a more detailed discussion.

Expenses
Compensation and Employee Benefits
The majority of our operating costs consist of cash and non-cash compensation expenses, which include base salaries, producer commissions based on production, forgivable loans for term contracts, discretionary and other bonuses and all related employee benefits and taxes. Our employees consist of commissioned producers, executives and other administrative support. Our producers are largely compensated based on the revenue they generate for the firm, keeping these costs variable in nature.

As part of our compensation plans, certain employees have been granted limited partnership units in Newmark Holdings and BGC Holdings, which generally receive quarterly allocations of net income and are generally contingent upon services being provided by the unit holders. Certain Newmark employees also hold non-distribution earnings units (e.g. NPSUs and NREUs, collectively “N Units”) that do not participate in quarterly partnership distributions and are not allocated any items of profit or loss. These N Units vest into distribution earnings units over a 4-year period. As prescribed in U.S. GAAP guidance, the quarterly allocations of net income on such limited partnership units are reflected as a component of compensation expense under “Equity-based compensation and allocations of net income to limited partnership units and FPUs” in our accompanying unaudited condensed consolidated statements of operations. During 2019, Newmark simplified its compensation structure when hiring new personnel by issuing restricted stock units in lieu of limited partnership units. Newmark continues to monitor its compensation policy and make changes where necessary to attract industry leading producers to Newmark.

Newmark granted conversion rights on outstanding limited partnership units in Newmark Holdings and BGC Holdings to Newmark employees to convert the limited partnership units to a capital balance within Newmark Holdings or BGC Holdings. Generally, such units are not considered share-equivalent limited partnership units and are not in the fully diluted share count.

Certain of these limited partnership units entitle the holders to receive post-termination payments. These limited partnership units are accounted for as post-termination liability awards under U.S. GAAP guidance, which requires that we
69


record an expense for such awards based on the change in value at each reporting period and include the expense in our accompanying unaudited condensed consolidated statements of operations as part of “Equity-based compensation and allocations of net income to limited partnership units and FPUs”. The liability for limited partnership units with a post-termination payout amount is included in “Other long-term liabilities” on our accompanying unaudited condensed consolidated balance sheets.

Certain limited partnership units are granted exchangeability into Class A common stock or may be redeemed in connection with the grant of shares of Class A common stock. At the time exchangeability is granted, or the shares are issued, Newmark recognizes an expense based on the fair value of the award on that date, which is included in “Equity-based compensation and allocations of net income to limited partnership units and FPUs” in our accompanying unaudited condensed consolidated statements of operations.

Our employees have been awarded preferred partnership units (“Preferred Units”) in Newmark Holdings and BGC Holdings. Each quarter, the net profits of Newmark Holdings and BGC Holdings are allocated to such units at a rate of either 0.6875% (which is 2.75% per calendar year) or such other amount as set forth in the award documentation (the “Preferred Distribution”), which is deducted before the calculation and distribution of the quarterly partnership distribution for the remaining partnership units in Newmark Holdings and BGC Holdings, respectively. The Preferred Units are not entitled to participate in partnership distributions other than with respect to the Preferred Distribution. Preferred Units may not be made exchangeable into our Class A common stock and are only entitled to the Preferred Distribution, and accordingly they are not included in our fully diluted share count. The quarterly allocations of net income on Preferred Units are also reflected in compensation expense under “Equity-based compensation and allocations of net income to limited partnership units and FPUs” in our accompanying unaudited condensed consolidated statements of operations. After deduction of the Preferred Distribution, the remaining partnership units generally receive quarterly allocation of net income based on their weighted-average pro rata share of economic ownership of the operating subsidiaries. In addition, Preferred Units are granted in connection with the grant of certain limited partnership units, such as PSUs, that may be granted exchangeability to cover the withholding taxes owed by the unit holder upon such exchange. This is an acceptable alternative to the common practice among public companies of issuing the gross amount of shares to employees, subject to cashless withholding of shares to pay applicable withholding taxes.

We have entered into various agreements with certain of our employees and partners whereby these individuals receive loans, which may be either wholly or in part repaid from the distribution earnings that the individual receives on their limited partnership interests in BGC Holdings and Newmark Holdings. The forgivable portion of these loans is recognized as compensation expense over the life of the loan.

From time to time, we may also enter into agreements with employees and partners to grant bonus and salary advances or other types of loans. These advances and loans are repayable in the timeframes outlined in the underlying agreements. In addition, we also enter into deferred compensation agreements with employees providing services to us. The costs associated with such plans are generally amortized over the period in which they vest. (See Note 30 — “Compensation” and Note 31 — “Commitment and Contingencies”, to our accompanying unaudited condensed consolidated financial statements included in Part I, Item I of this Quarterly Report on Form 10-Q).

Other Operating Expenses
We have various other operating expenses. We incur leasing, equipment and maintenance expenses. We also incur selling and promotion expenses, which include entertainment, marketing and travel-related expenses. We incur communication expenses, professional and consulting fees for legal, audit and other special projects, and interest expense related to short-term operational funding needs, and notes payable and collateralized borrowings.

We pay fees to Cantor for performing certain administrative and other support, including charges for occupancy of office space, utilization of fixed assets and accounting, operations, human resources, legal services and technology infrastructure support. Management believes that these charges are a reasonable reflection of the utilization of services rendered. However, the expenses for these services are not necessarily indicative of the expenses that would have been incurred if we had not obtained these services from Cantor. In addition, these charges may not reflect the costs of services we may receive from Cantor in the future.

Other Income, Net
Other income, net is comprised of the gains associated with the Earn-out shares related to the Nasdaq Transaction and the movements related to the impact of any unrealized non-cash mark-to-market gains or losses related to the Nasdaq Forwards. Additionally, other income includes gains (losses) on equity method investments which represent our pro rata share of the net gains (losses) on investments over which we have significant influence but which we do not control, and the mark-to-market gains or losses on the non-marketable investments.
70



Provision for Income Taxes
We incur income tax expenses based on the location, legal structure, and jurisdictional taxing authorities of each of our subsidiaries. Certain of the Company’s entities are taxed as U.S. partnerships and are subject to the Unincorporated Business Tax (which we refer to as “UBT”) in New York City. U.S. federal and state income tax liability or benefit related to the partnership income or loss, with the exception of UBT, rests with the partners (see Note 2 — “Limited Partnership Interests in Newmark Holdings and BGC Holdings”, to our accompanying unaudited condensed consolidated financial statements included in Part I, Item I of this Quarterly Report on Form 10-Q) rather than the partnership entity. Our accompanying unaudited condensed consolidated financial statements include U.S. federal, state and local income taxes on Newmark’s allocable share of the U.S. results of operations. Outside of the U.S., we operate principally through subsidiary corporations subject to local income taxes.

Impact of Adopting Lease Guidance
On January 1, 2019, Newmark adopted Accounting Standards Codification 842, Leases (“ASC 842”), which provides guidance on the accounting and disclosure for accounting for leases. Newmark has elected the optional transition method, and pursuant to this transition method, financial information will not be updated and the disclosures required under the new standard will not be provided for dates and periods prior to January 1, 2019. Newmark has elected the package of “practical expedients,” which permits Newmark not to reassess under the new standard its prior conclusions about lease identification, lease classification and initial direct costs. Newmark has elected the short-term lease recognition exemption for all leases that qualify, and has elected the practical expedient to not separate lease and non-lease components for all leases other than real estate leases.

The adoption of ASC 842 on January 1, 2019 resulted in the recognition of Right-of-use (“ROU”) assets of approximately $178.8 million and Right-of-use liabilities of approximately $226.7 million, with no effect on beginning retained earnings.
The adoption of the new guidance did not have a significant impact on our accompanying unaudited condensed consolidated statements of operations, consolidated statements of changes in equity, and consolidated statements of cash flows.

See Note 3 — “Summary of Significant Accounting Policies” and Note 18 — “Leases” to our accompanying unaudited condensed consolidated financial statements included in Part I, Item I of this Quarterly Report on Form 10-Q , for further information.

Impact of Adopting Credit Loss Guidance
On January 1, 2020, Newmark adopted Accounting Standards Codification 326, Financial Instrument-Credit Losses: Measurement of Credit Losses on Financial Instruments (“ASC 326”), which provides guidance on the accounting and disclosure for accounting for expected credit losses on financial instruments.

The adoption of ASC 326 on January 1, 2020, on a pre-tax basis, resulted in a decrease in assets of $8.0 million, an increase in liabilities of $17.9 million and a decrease in beginning retained earnings of $25.9 million.

See Note 3 — “Summary of Significant Accounting Policies” and Note 23 — “Financial Guarantee Liability" to our accompanying unaudited condensed consolidated financial statements included in Part I, Item I of this Quarterly Report on Form 10-Q , for further information.


71


Results of Operations

The following table sets forth our unaudited condensed consolidated statements of operations data expressed as a percentage of total revenues for the periods indicated (in thousands):

Three Months Ended June 30,Six Months Ended June 30,
2021202020212020
Actual ResultsPercentage of Total RevenuesActual ResultsPercentage of Total RevenuesActual ResultsPercentage of Total RevenuesActual ResultsPercentage of Total Revenues
Revenues:
Leasing and other commissions$184,346 29.3  %$120,079 31.3  %$331,779 29.3  %$260,517 30.0  %
Capital markets184,756 29.3 52,959 13.8 306,159 27.0 180,882 20.8 
Gains from mortgage banking activities/originations, net41,260 6.6 69,071 18.0 88,653 7.8 119,494 13.8 
Management services, servicing fees and other219,509 34.8 141,609 36.9 407,260 35.9 306,754 35.4 
Total revenues629,871 100.0 383,718 100.0 1,133,851 100.0 867,647 100.0 
Expenses:
Compensation and employee benefits541,397 86.0 230,518 60.1 830,471 73.2 530,775 61.2 
Equity-based compensation and allocations of net income to limited partnership units and FPUs (1)
267,532 42.5 10,860 2.8 281,780 24.9 23,774 2.7 
Total compensation and employee benefits808,929 128.4 241,378 62.9 1,112,251 98.1 554,549 63.9 
Operating, administrative and other135,008 21.4 61,012 15.9 242,183 21.4 153,293 17.7 
Fees to related parties5,782 0.9 5,205 1.4 12,032 1.1 11,017 1.3 
Depreciation and amortization30,868 4.9 28,946 7.5 51,921 4.6 74,986 8.6 
Total operating expenses980,587 155.7 336,541 87.7 1,418,387 125.1 793,845 91.5 
Other income/(loss), net1,086,812 172.5 (36,389)(9.5)1,084,602 95.7 (34,951)(4.0)
Income from operations736,096 116.9 10,788 2.8 800,066 70.6 38,852 4.5 
Interest (expense) income, net(8,723)(1.4)(10,056)(2.6)(17,536)(1.5)(19,085)(2.2)
Income before income taxes and noncontrolling interests727,373 115.5 732 0.2 782,530 69.0 19,767 2.3 
Provision for income taxes142,182 22.6 88 — 152,761 13.5 4,886 0.6 
Consolidated net income585,191 92.9 644 0.2 629,769 55.5 14,881 1.7 
Less: Net income attributable to noncontrolling interests145,447 23.1 330 0.1 156,920 13.8 6,387 0.7 
Net income available to common stockholders$439,744 69.8  %$314 0.1  %$472,849 41.7  %$8,494 1.0  %
(1)The components of Equity-based compensation and allocations of net income to limited partnership units and FPUs are as follows (in thousands):
Three Months Ended June 30,Six Months Ended June 30,
2021202020212020
Actual ResultsPercentage of Total RevenuesActual ResultsPercentage of Total RevenuesActual ResultsPercentage of Total RevenuesActual ResultsPercentage of Total Revenues
Issuance of common stock and exchangeability expenses$242,324 38.5 %$306 0.1 %$243,542 21.5 %$8,425 1.0 %
Allocations of net income to limited partnership units and FPUs14,293 2.3 983 0.3 24,926 2.2 1,532 0.2 
Limited partnership units amortization6,466 1.0 6,011 1.6 5,866 0.5 7,906 0.9 
RSU amortization4,449 0.7 3,560 0.9 7,447 0.7 5,911 0.7 
Equity-based compensation and allocations of net income to limited partnership units and FPUs$267,532 42.5  %$10,860 2.8  %$281,781 24.9  %$23,774 2.7  %
72


Three months ended June 30, 2021 compared to the three months ended June 30, 2020

Revenues

Leasing and Other Commissions
Leasing and other commission revenues increased by $64.3 million, or 53.5%, to $184.3 million for the three months ended June 30, 2021 as compared to the three months ended June 30, 2020. due to greatly increased demand across all major property types and, in particular, continued strength in life science and industrial.

Capital Markets
Capital markets revenue increased by $131.8 million, or 248.9%, to $184.8 million for the three months ended June 30, 2021 as compared to the three months ended June 30, 2020. Newmark’s overall notional volumes from investment sales, mortgage brokerage, and multifamily originations increased by 225.2% to $27.5 billion and outperformed the industry, which saw combined volumes across U.S. investment sales and financing grow by approximately 47.0% year-on-year. Multifamily debt placement drove Newmark's largest ever combined debt volumes of $11.1 billion, which was an increase of 198.2%. The Company helped its clients navigate lower GSE multifamily loan activity by placing a record amount of their multifamily debt with non-agency lenders in the quarter.

Gains from Mortgage Banking Activities/Originations, Net
Gains from mortgage banking activities, net decreased by $27.8 million, or 40.3%, to $41.3 million for the three months ended June 30, 2021 as compared to the three months ended June 30, 2020. GSE volumes were down industry-wide 39.7% year-over-year.

A portion of our gains from mortgage banking activities, net, relate to non-cash gains attributable to OMSRs. We recognize OMSR gains equal to the fair value of servicing rights retained on mortgage loans originated and sold. For the three months ended June 30, 2021 and 2020, we recognized $25.8 million and $42.1 million, respectively, of non-cash gains related to OMSRs.

Management Services, Servicing Fees and Other
Management services, servicing fees and other revenue increased $77.9 million, or 55.0%, to $219.5 million for the three months ended June 30, 2021 as compared to the three months ended June 30, 2020. The increase included a $54.4 million increase in pass-through revenues as we continued to focus on growing these recurring and predictable businesses.

Expenses
Compensation and Employee Benefits
Compensation and employee benefits expense increased by $310.9 million, or 134.9%, to $541.4 million for the three months ended June 30, 2021 as compared to the three months ended June 30, 2020. The increase in the three months ended June 30, 2021 included $187.8 million related to the 2021 Equity Event, higher, commission based expenses directly attributable to our significant increase in commission-based .revenues, and an increase in support and operational expenses related to the resumption of normalized business activity on the part of us and our clients, as well as from our acquisition of Knotel.

Equity-based compensation and allocations of net income to limited partnership units and FPUs
Equity-based compensation and allocations of net income to limited partnership units and FPUs increased by $256.7 million, to $267.5 million for the three months ended June 30, 2021 as compared to the three months ended June 30, 2020. The increase in the three months ended June 30, 2021 was primarily due to the 2021 Equity Event.

Operating, Administrative and Other
Operating, administrative and other expenses increased $74.0 million, or 121.3%, to $135.0 million for the three months ended June 30, 2021 as compared to the three months ended June 30, 2020 due to $54.4 million of increased pass-through expenses tied to non-fee revenue growth and higher support and operational expenses related to the resumption of normalized business activity on the part of our clients. as well as the acquisition of Knotel.

Fees to Related Parties
Fees to related parties increased by $0.6 million, or 11.1%, to $5.8 million for the three months ended June 30, 2021 as compared to the three months ended June 30, 2020.


Depreciation and Amortization
73


Depreciation and amortization for the three months ended June 30, 2021 increased by $1.9 million, or 6.6%, to $30.9 million as compared to the three months ended June 30, 2020. The increase was due to an increase in depreciation and intangible asset amortization as a result of the Knotel acquisition.

Because Newmark recognizes OMSR gains equal to the fair value of servicing rights retained on mortgage loans originated and sold, it also amortizes MSRs in proportion to the net servicing revenue expected to be earned. Subsequent to the initial recording, MSRs are amortized and carried at the lower of amortized cost or fair value. The MSR valuation allowance decreased by $4.7 million for the three months ended June 30, 2021 as compared to a $0.7 million increase for the three months ended June 30, 2020. Scheduled mortgage servicing rights amortization increased by $4.2 million due to growth in the mortgage servicing assets. For the three months ended June 30, 2021 and 2020, our revenue included $25.8 million and $42.1 million, respectively, and our expenses included $22.7 million and $23.9 million, respectively, of MSR amortization. The decline in the MSR amortization resulted from the decrease in the MSR valuation allowance by $4.7 million due to the increase in short-term interest rates and slower prepayment speeds during the three months ended June 30, 2021 as compared to a $0.7 million increase for the three months ended June 30, 2020, Scheduled mortgage servicing rights amortization increased by $4.2 million due to growth in the mortgage servicing assets.

Other Income (loss), Net
Other income (loss), net of $1,086.8 million in the three months ended June 30, 2021 was primarily related to $1,108.0 million of gains from the Nasdaq Earn-out and $2.5 million of income from non-marketable investment, partially offset by,

Other income (loss), net of $(36.4) million in the three months ended June 30, 2020 resulted from a mark-to-market loss related to the Nasdaq Forwards of $22.5 million, which Nasdaq Forwards are a hedge against potential downside risk from a decline in the share price of Nasdaq's common stock, while allowing the Company to retain all the potential upside from any related share price appreciation related to the annual Nasdaq Earn-out. The value of the Nasdaq Forwards moves inversely with the price of Nasdaq common stock. Additionally, other income, net was negatively impacted by an unrealized loss of $10.0 million relating to non-marketable investments carried under the measurement alternative and $4.0 million of equity losses from Real Estate LP.

Interest (Expense) Income, Net
Interest expense, net decreased by $1.3 million, or 13.3%, to $8.7 million during the three months ended June 30, 2021 as compared to the three months ended June 30, 2020 due to a lower outstanding balance on the Credit Facility.

Provision for Income Taxes
Provision for income taxes increased by $142.1 million, to $142.2 million for the three months ended June 30, 2021 as compared to the three months ended June 30, 2020. This increase was primarily driven by higher pre-tax earnings. In general, our consolidated effective tax rate can vary from period to period depending on, among other factors, the geographic and business mix of our earnings.

Net income attributable to noncontrolling interests
Net income attributable to noncontrolling interests increased by $145.1 million, or 43933.1%, to $145.4 million for the three months ended June 30, 2021.

Six Months Ended June 30, 2021 compared to six months ended June 30, 2020

Revenues

Leasing and Other Commissions
Leasing and other commission revenues increased by $71.3 million, or 27.4%, to $331.8 million for the six months ended June 30, 2021 as compared to the six months ended June 30, 2020, due to greatly increased demand across all major property types and, in particular, continued strength in life science and industrial.

Capital Markets
Capital markets revenue increased by $125.3 million, or 69.3%, to $306.2 million for the six months ended June 30, 2021 as compared to the six months ended June 30, 2020. This increase was primarily due to higher investment sales and mortgage brokerage volumes, which increased 57.5% and 148.9%, respectively, year-over-year.

Gains from Mortgage Banking Activities/Originations, Net
Gains from mortgage banking activities, net decreased by $30.8 million, or 25.8%, to $88.7 million for the six months ended June 30, 2021 as compared to the six months ended June 30, 2020. The decrease was primarily due to lower origination
74


volumes and product mix.

A portion of our gains from mortgage banking activities, net, relate to non-cash gains attributable to OMSRs. We recognize OMSR gains equal to the fair value of servicing rights retained on mortgage loans originated and sold. For the six months ended June 30, 2021 and 2020, we recognized $54.5 million and $71.5 million, respectively, of non-cash gains related to OMSRs.

Management Services, Servicing Fees and Other
Management services, servicing fees and other revenue increased $100.5 million, or 32.8%, to $407.3 million for the six months ended June 30, 2021 as compared to the six months ended June 30, 2020. The increase was primarily due to higher pass-through revenues, valuation and advisory fees, and servicing fees.

Expenses
Compensation and Employee Benefits
Compensation and employee benefits expense increased by $299.7 million, or 56.5%, to $830.5 million for the six months ended June 30, 2021 as compared to the six months ended June 30, 2020. The increase in the six months was due to higher commission-based revenues and the 2021 Equity Event.

Equity-based compensation and allocations of net income to limited partnership units and FPUs
Equity-based compensation and allocations of net income to limited partnership units and FPUs increased by $258.0 million, or 1,085.2%, to $281.8 million for the six months ended June 30, 2021 as compared to the six months ended June 30, 2020 as a result of the 2021 Equity Event..

Operating, Administrative and Other
Operating, administrative and other expenses increased $88.9 million, or 58.0%, to $242.2 million for the six months ended June 30, 2021 as compared to the six months ended June 30, 2020 due to increased pass-through expenses tied to non-fee revenue growth and higher additional support and operational expenses related to the resumption of normalized business activity on the part of us and our clients, as well as from our acquisition of Knotel. In addition, there was a $12.8 million acquisition related earn-out reversal which was recorded in the half quarter of 2020.

Fees to Related Parties
Fees to related parties increased by $1.0 million, or 9.2%, to $12.0 million for the six months ended June 30, 2021 as compared to the six months ended June 30, 2020.

Depreciation and Amortization
Depreciation and amortization for the six months ended June 30, 2021 decreased by $23.1 million, or 30.8%, to $51.9 million as compared to the six months ended June 30, 2020 due to lower MSR amortization.

Because Newmark recognizes OMSR gains equal to the fair value of servicing rights retained on mortgage loans originated and sold, it also amortizes MSRs in proportion to the net servicing revenue expected to be earned. Subsequent to the initial recording, MSRs are amortized and carried at the lower of amortized cost or fair value. For the three months ended June 30, 2021 and 2020, our expenses included $37.8 million and $63.3 million, respectively, of MSR amortization. The decline in the MSR amortization resulted from the decrease in the MSR valuation allowance by $15.9 million due to the increase in short-term interest rates and slower prepayment speeds during the six months ended June 30, 2021 as compared to an $18.2 million increase for the six months ended June 30, 2020, Scheduled mortgage servicing rights amortization increased by $8.6 million due to growth in the mortgage servicing assets.

Other Income (loss), Net
Other income (loss), net of $1,084.6 million in the six months ended June 30, 2021 was primarily related to the Nasdaq Earn-out net of mark-to-market loss on the Nasdaq Forwards of $12.4 million.

Other income (loss), net of $(35.0) million in the six months ended June 30, 2020 resulted from an unrealized loss of $26.8 million relating to non-marketable investments carried under the measurement alternative, $4.0 million of equity losses from Real Estate LP and $2.2 million of realized losses from the sale of Nasdaq shares.


Interest (Expense) Income, Net
Interest expense, net decreased by $1.5 million, or 8.1%, to $17.5 million during the six months ended June 30, 2021 as compared to the six months ended June 30, 2020.
75



Provision for Income Taxes
Provision for income taxes increased by $147.9 million, to $152.8 million for the six months ended June 30, 2021 as compared to the six months ended June 30, 2020. This increase was primarily driven by higher pre-tax earnings. In general, our consolidated effective tax rate can vary from period to period depending on, among other factors, the geographic and business mix of our earnings.

Net income attributable to noncontrolling interests
Net income attributable to noncontrolling interests increased by $150.5 million, to $156.9 million for the six months ended June 30, 2021 as compared to the six months ended June 30, 2020 due to higher earnings.




76


QUARTERLY RESULTS OF OPERATIONS

The following table sets forth our quarterly results of operations for the indicated periods (in thousands). Results of any period are not necessarily indicative of results for a full year and may, in certain periods, be affected by seasonal fluctuations in our business. Certain reclassifications have been made to prior period amounts to conform to the current period’s presentation.
June 30, 2021March 31, 2021December 31, 2020September 30, 2020June 30, 2020March 31, 2020December 31, 2019
September 30, 2019 (1)
June 30, 2019
Revenues:
Commissions$369,102 $268,836 $328,645 $197,903 $173,038 $268,362 $416,728 $357,908 $346,131 
Gains from mortgage banking
   activities/originations, net
41,260 47,393 100,228 91,192 69,071 50,422 49,316 72,332 45,091 
Management services, servicing fees
     and other
219,509 187,751 172,553 146,829 141,609 165,146 166,320 156,394 160,256 
Total revenues629,871 503,980 601,426 435,924 383,718 483,930 632,364 586,634 551,478 
Expenses:
Compensation and employee
   benefits
541,397 289,074 362,676 253,908 230,518 300,257 354,862 341,036 316,737 
Equity-based compensation and
   allocations of net income to
   limited partnership units and FPUs
267,532 14,248 56,215 50,769 10,860 12,914 148,965 56,647 39,353 
Total compensation and
   employee benefits
808,929 303,322 418,891 304,677 241,378 313,171 503,827 397,683 356,090 
Operating, administrative and other135,008 107,175 79,322 61,790 61,012 92,281 85,918 86,297 101,749 
Fees to related parties5,782 6,250 5,447 6,109 5,205 5,812 3,990 7,088 7,222 
Depreciation and amortization30,868 21,053 36,580 29,627 28,946 46,039 32,634 36,781 33,425 
Total operating expenses980,587 437,800 540,240 402,203 336,541 457,303 626,369 527,849 498,486 
Other income (loss), net1,086,812 (2,210)(58,367)108,608 (36,389)1,438 (14,313)108,711 (3,726)
Income (loss) from operations736,096 63,970 2,819 142,329 10,788 28,065 (8,318)167,496 49,266 
Interest expense, net(8,723)(8,813)(9,111)(9,532)(10,056)(9,030)(8,141)(8,167)(8,081)
Income (loss) before income taxes and
   noncontrolling interests
727,373 55,157 (6,292)132,797 732 19,035 (16,459)159,329 41,185 
Provision (benefit) for income taxes142,182 10,579 (1,165)33,272 88 4,797 (132)36,760 9,121 
Consolidated net income (loss)585,191 44,578 (5,127)99,525 644 14,238 (16,327)122,569 32,064 
Less: Net income (loss) attributable to
   noncontrolling interests
145,447 11,473 (1,346)24,176 330 6,056 (5,362)33,871 9,396 
Net income (loss) available to
   common stockholders
$439,744 $33,105 $(3,781)$75,349 $314 $8,182 $(10,965)$88,698 $22,668 
(1)Amounts include the gains related to the Nasdaq Earn-out associated with the Nasdaq monetization transactions recorded in Other income (loss), net.

77


Financial Position, Liquidity and Capital Resources

Overview
The primary source of liquidity for our business is the cash flow provided by our operations and the Nasdaq shares.

Our future capital requirements will depend on many factors, including our growth, the expansion of our sales and marketing activities, our expansion into other markets and our results of operations. To the extent that existing cash, cash from operations and credit facilities, and Nasdaq shares are insufficient to fund our future activities, we may need to raise additional funds through public equity or debt financing. As of June 30, 2021, our long-term debt consists of our 6.125% Senior Notes with a carrying amount of $544.0 million and $138.2 million outstanding under the Credit Facility. The Credit Facility was repaid in full subsequent to June 30, 2021.

Financial Position
Total assets were $4.6 billion at June 30, 2021 and $4.0 billion at December 31, 2020.

Total liabilities were $3.0 billion at June 30, 2021 and $3.0 billion at December 31, 2020.

Liquidity
We expect to generate cash flows from operations to fund our business and to meet our short-term liquidity requirements, which we define as the next twelve months. As of June 30, 2021, we had $165.7 million of cash and cash equivalents, $325.0 million of availability on our revolver. In July of 2021, we repaid the remaining balance on the revolver in the amount of $140.0 million increasing the availability to $465.0 million.

On June 25, 2021, Nasdaq announced the close of the sale of its U.S. fixed income business, which accelerated Newmark’s receipt of Nasdaq shares. Newmark received 6,222,340 Nasdaq shares, with a fair value of $1,093.9 million based on the closing price on June 30, 2021, included in “Other (loss) income, net” on the accompanying unaudited condensed consolidated statement of operations.

On June 25, 2021, the SPV notified RBC of its decision to settle the third and fourth Nasdaq Forwards using the Nasdaq shares the SPV received on June 25, 2021. On July 2, 2021, Newmark settled the third and the fourth Nasdaq Forwards with 944,329 Nasdaq shares, with a fair value of $166.0 million based on the closing price of June 30, 2021. Newmark recorded a payable to RBC for this amount as of June 30, 2021.

We expect to use approximately $201.0 million to reduce our fully diluted share count by 16.1 million and approximately $327.0 million primarily for taxes related to Nasdaq and 2021 Equity Event. As a result, based on the closing price of Nasdaq stock as of August 5, 2021, we expect to retain approximately $457.0 million from our receipt, of Nasdaq shares in the Nasdaq Earn-out. Over time, we expect to use the liquidity from the Nasdaq shares and our cash flow to repurchase additional shares of our Class A common stock and limited partnership interests, reduce our debt, and invest in growing our business.

Borrowing facility

On August 2, 2021, our subsidiary Newmark OpCo, entered into a Master Repurchase Agreement (the “Repurchase Agreement”) with CF Secured, LLC (“CF Secured”), an affiliate of Newmark’s majority stockholder, Cantor, pursuant to which Newmark may seek, from time-to-time, to execute short-term secured financing transactions. Repurchase Agreements effect equity financing. The Company, under the Repurchase agreement, may seek to sell securities, in this case common shares of Nasdaq, owned by the Company, to CF Secured, under the Repurchase Agreement, and agrees to repurchase those securities on a date certain at a repurchase price generally equal to the original purchase price plus interest.

Pursuant to the Repurchase Agreement, the Company and CF Secured agreed to enter into a repurchase transaction, wherein CF Secured will deliver the cash of such repurchase transaction to the Company on an overnight basis at an initial rate of 0.95% per annum (approximately 1.00% less expensive than Newmark’s revolving credit facility), and the Company will deliver to CF Secured the number of shares of Nasdaq as collateral so that the market value of such shares equals 130% of such cash proceeds. The Nasdaq shares will be marked to market daily, and the minimum maintenance margin requirement, should the share price decline, will be 120% of such cash proceeds. The Company will be required to transfer additional collateral (securities and/or cash) in the event of a margin percentage decline below 120%.

The initial repurchase or financing transaction was executed on August 2, 2021 and consisted of Newmark receiving $260 million in cash and Newmark delivering 1,818,000 Nasdaq shares as collateral. The repurchase transaction may be rolled over daily (or for a term greater than one day at a time), subject to terms mutually acceptable to the Company and CF Secured,
78


including the rate and minimum margin requirement, both of which can fluctuate based upon general funding rates and other factors in the repurchase funding market.

The Repurchase Agreement is subject to ongoing compliance with various covenants and contains customary events of default. If an event of default occurs, the repurchase date for each transaction under the Repurchase Agreement may be accelerated to the date of default. For events of default relating to insolvency and receivership, the repurchase date for each transaction under the Repurchase Agreement is automatically accelerated to the date of default.

Newmark still receives dividends on the common shares of Nasdaq it owns, including those shares used as collateral.

The Company intends to utilize the cash proceeds from the repurchase transaction to help fund the cash portion of the 2021 Equity Event and to pay taxes. The Company expects to repay the cash proceeds under the repurchase transaction with the proceeds of periodic sales of Nasdaq shares and from its operating cash.

The Repurchase Agreement and related initial repurchase transaction are on market terms and rates and were approved by Newmark’s Audit Committee.

Managing our multifamily GSE mortgage business through the pandemic
We are a lender for Multifamily, Seniors, Healthcare, Student, and Manufactured Housing Community (MHC) assets through Fannie Mae, Freddie Mac, and FHA.
These loans are guaranteed by the respective capital source and pre-sold by us prior to the commitment of any corporate funds. We take no interest rate risk on the origination and sale of these loans.
The pre-sold loans are funded at a 100% advance rate via bank warehouse facilities and are generally held for a period of 30-45 days prior to the consummation of a sale at an annualized carry rate of approximately 50 basis points. As of June 30, 2021, we had $1.5 billion of warehouse loan funding available through multiple banking partners.
We also service loans for Fannie Mae, Freddie Mac, FHA, and various life insurance companies, banks, CMBS and other lenders.
We share credit losses on a pari passu basis with Fannie Mae (weighted average loss sharing is approximately 30%) on our $24.8 billion portfolio. In the event of an actual credit loss, all losses are allocated between the two parties based on the contractual loss sharing arrangement. Although we share credit losses on our Fannie Mae DUS portfolio, we view our originated servicing portfolio to be conservative in terms of relevant credit metrics such as debt service coverage, original loan-to-value and market and borrower quality.


79


Following enactment of the CARES Act on March 27, 2020, Fannie Mae, Freddie Mac and Ginnie Mae announced forbearance of loan payment programs. Newmark only has advancing obligations under Fannie Mae and Ginnie Mae. Effective July 1, 2020, Fannie announced an update to their forbearance of loan payment program:
Forbearance of payments can extend up to six monthly payments and then must be repaid back up to a period of 24 months. To be eligible, borrowers must demonstrate a hardship directly related to COVID-19.
While the forbearance rate remains difficult to predict, we would be required to advance up to $4.8 million for each 1% increase in the forbearance rate based on the CARES Act forbearance period.
As of June 30, 2021, Newmark had six loans totaling $94.0 million in outstanding principal balance where we have $0.4 million in outstanding servicing advances.
Newmark has a $125 million line of credit with Bank of America within its $400.0 million warehouse facility to fund principal and interest servicing advances during the forbearance period related to the CARES Act.
We have a contractual right to be reimbursed in full by Fannie Mae and Ginnie Mae for all servicer advances made during the COVID-19 forbearance program.

Long-term debt
Long-term debt consisted of the following (in thousands):
 June 30, 2021December 31, 2020
6.125% Senior Notes$543,996 $542,772 
Credit Facility138,164 137,613 
Total$682,160 $680,385 

6.125% Senior Notes
On November 2, 2018, Newmark announced the pricing of an offering of $550.0 million aggregate principal amount of 6.125% Senior Notes due 2023, which closed on November 6, 2018. The 6.125% Senior Notes were offered and sold in a private offering exempt from the registration requirements under the Securities Act. The 6.125% Senior Notes are general senior unsecured obligations of Newmark. These 6.125% Senior Notes were priced at 98.94% to yield 6.375%. The 6.125% Senior Notes bear an interest rate of 6.125% per annum, payable on each May 15 and November 15, beginning on May 15, 2019 and will mature on November 15, 2023. The 6.125% Senior Notes were subsequently exchanged for notes with substantially similar terms that were registered under the Securities Act.

Credit Facility
On November 28, 2018, Newmark entered into the Credit Agreement by and among Newmark, the several financial institutions from time to time party thereto, as Lenders, and Bank of America N.A., as administrative agent. The Credit Agreement was amended on February 26, 2020 to increase the size of the facility and extend the maturity date to February 26, 2023. The Amended Credit Agreement provided for a $425.0 million three-year unsecured senior revolving credit facility. The Credit Agreement was again amended on March 16, 2020 to increase the size of the facility. The Amended Credit Agreement provides for a $465.0 million three-year unsecured senior revolving credit facility. As of June 30, 2021, the carrying value of borrowings outstanding under the Amended Credit Agreement was $138.2 million. Borrowings under the Amended Credit Facility will bear an annual interest equal to, at Newmark’s option, either (a) London Interbank Offered Rate (“LIBOR”) for specified periods, or upon the consent of all Lenders, such other period that is 12 months or less, plus an applicable margin, or (b) a base rate equal to the greatest of (i) the federal funds rate plus 0.5%, (ii) the prime rate as established by the administrative agent, and (iii) one-month LIBOR plus 1.0%. The applicable margin is 1.75% with respect to LIBOR borrowings and 0.75% with respect to base rate borrowings, both of which can be up to 0.50% higher depending upon Newmark’s credit rating. The Amended Credit Facility also provides for an unused facility fee. In July of 2021, Newmark paid down the balance of the Credit Facility in the amount of $140.0 million.

Cantor Credit Agreement
On November 30, 2018, Newmark entered into an unsecured credit agreement with Cantor. The Cantor Credit Agreement provides for each party to issue loans to the other party in the lender’s discretion. Pursuant to the Cantor Credit Agreement, the parties and their respective subsidiaries (with respect to CFLP, other than BGC and its subsidiaries) may borrow up to an aggregate principal amount of $250.0 million from each other from time to time at an interest rate which is the higher of CFLP’s or Newmark’s short-term borrowing rate then in effect, plus 1.0%. As of June 30, 2021, there were no borrowings outstanding under the Cantor Credit Agreement.
80


Warehouse Facilities Collateralized by U.S. Government Sponsored Enterprises
As of June 30, 2021, Newmark had $1.5 billion of committed loan funding available through three commercial banks and an uncommitted $400.0 million Fannie Mae loan repurchase facility. Consistent with industry practice, these warehouse facilities are short-term, requiring annual renewal. These warehouse facilities are collateralized by an assignment of the underlying mortgage loans originated under its various lending programs and third-party purchase commitments and are recourse only to our wholly-owned subsidiary, Berkeley Point Capital, LLC. As of June 30, 2021 and December 31, 2020, we had $410.2 million and $1,061.2 million outstanding under “Warehouse facilities collateralized by U.S. Government Sponsored Enterprises” on our accompanying unaudited condensed consolidated balance sheets.

Cash Flows
Cash flows from operations excluding activity from loan originations and sales, net were as follows (in thousands):
Six Months Ended June 30,
20212020
Net cash provided by (used in) operating activities $785,142 $(955,095)
Add back:
Loan originations - loans held for sale3,283,534 5,059,288 
Loan sales - loans held for sale(3,960,169)(4,210,307)
Unrealized gains on loans held for sale5,821 25,158 
Net cash provided by (used in) operating activities excluding activity from loan originations and sales (1)(2)
$114,328 $(80,956)
(1) Includes payments for corporate taxes in the amount of $18.7 million and $20.6 million for the six months ended June 30, 2021 and 2020, respectively.
(2) Includes payments for new hires and producers of $11.0 million and $61.0 million for the six months ended June 30, 2021 and 2020, respectively.
Cash Flows for the Six Months Ended June 30, 2021
For the six months ended June 30, 2021, we generated $785.1 million of cash from operations. However, excluding activity from loan originations and sales, net cash generated from operating activities for the six months ended June 30, 2021 was $114.3 million. We had consolidated net income of $629.8 million, $770.6 million of negative adjustments to reconcile net income to net cash provided by operating activities (excluding activity from loan originations and sales) and $255.2 million of positive changes in operating assets and liabilities. The negative adjustment to reconcile the net income to net cash provided by operating activities was primarily the result of $1,108 million from the Nasdaq Earn-out. offset by equity-based compensation of $296.1 million. The positive change in operating assets and liabilities included $33.7 million of decrease in loans, forgivable loans and other receivables from employees, a $31.2 million increases in receivables, net, a decrease in other assets of $82.9 million, a $123.4 million increase in accounts payable, accrued expenses and other liabilities, a $118.9 million increase in accrued compensation and an decrease in payable to related parties of $4.7 million. Cash used in investing activities was $14.2 million, primarily related to $43.5 million of payments for acquisitions, net of cash acquired, partially offset by $35.4 million of proceeds from the sale of marketable securities. Cash used in financing activities of $791.7 million primarily related to $651.0 million of net repayments on the warehouse facilities collateralized by U.S. Government Sponsored Enterprises, $37.4 million of payments to Deutsche Bank related to Berkeley Point, $33.3 million for repayment of securities loaned, $11.4 million in earning distributions to limited partnership interests and other noncontrolling interests, and $3.7 million in dividends to stockholders.

Cash Flows for the Six Months Ended June 30, 2020
For the six months ended June 30, 2020, we used $955.1 million of cash for operations. However, excluding activity from loan originations and sales, net cash used by operating activities for the six months ended June 30, 2020, was $81.0 million. We had consolidated net income of $14.9 million, $100.6 million of positive adjustments to reconcile net income to net cash used by operating activities (excluding activity from loan originations and sales) and $196.4 million of negative changes in operating assets and liabilities. The negative change in operating assets and liabilities included $115.8 million of increases in loans, forgivable loans and other receivables from employees and partners primarily related to hiring, $73.4 million of increases in other payables, and decreases in accrued compensation of $99.8 million, offset by a $98.1 million increase in receivables, net. Cash provided by investing activities was $16.6 million, primarily related to $34.6 million of proceeds from the sale of marketable securities, partially offset by $12.0 million in purchases of fixed assets and $5.9 million of payments for acquisitions, net of cash acquired. We had $1.1 billion of cash provided by financing activities primarily due to net borrowings on the warehouse facilities collateralized by U.S. Government Sponsored Enterprises of $5.1 billion and borrowing of $365.0 million under the Credit Facility, partially offset by $4.2 billion in principal payment on warehouse facilities, repayment of $36.7 million of securities loaned, distributions to limited partnership interests and other noncontrolling interests of $74.4 million and dividends to stockholder of $19.6 million.


81


Credit Ratings
    As of June 30, 2021, our public long-term credit ratings and associated outlooks are as follows:
RatingOutlook
Fitch Ratings Inc.BBB-Stable
JCRABBB+Stable
Kroll Bond Rating AgencyBBB-Stable
Standard & Poor'sBB+Stable

Credit ratings and associated outlooks are influenced by several factors, including but not limited to: operating environment, earnings and profitability trends, the prudence of funding and liquidity management practices, balance sheet size/composition and resulting leverage, cash flow coverage of interest, composition and size of the capital base, available liquidity, outstanding borrowing levels and the firm’s competitive position in the industry. A credit rating and/or the associated outlook can be revised upward or downward at any time by a rating agency if such rating agency decides that circumstances warrant such a change. Any reduction in our credit ratings and/or the associated outlook could adversely affect the availability of debt financing on terms acceptable to us, as well as the cost and other terms upon which we are able to obtain any such financing. In addition, credit ratings and associated outlooks may be important to customers or counterparties when we compete in certain markets and when we seek to engage in certain transactions. In connection with certain agreements, interest rates on our notes may incur increases of up to 2% in the event of a credit ratings downgrade.

Regulatory Requirements
Newmark is subject to various capital requirements in connection with seller/servicer agreements that Newmark has entered into with the various GSEs. Failure to maintain minimum capital requirements could result in Newmark’s inability to originate and service loans for the respective GSEs and could have a direct material adverse effect on our accompanying unaudited condensed consolidated financial statements. As of June 30, 2021, Newmark has met all capital requirements. As of June 30, 2021, the most restrictive capital requirement was Fannie Mae’s net worth requirement. Newmark exceeded the minimum requirement by $355.5 million.

Certain of Newmark’s agreements with Fannie Mae allow Newmark to originate and service loans under Fannie Mae’s Delegated Underwriting and Servicing (“DUS”) Program. These agreements require Newmark to maintain sufficient collateral to meet Fannie Mae’s restricted and operational liquidity requirements based on a pre-established formula. Certain of Newmark’s agreements with Freddie Mac allow Newmark to service loans under Freddie Mac’s Targeted Affordable Housing (“TAH”) Program. These agreements require Newmark to pledge sufficient collateral to meet Freddie Mac’s liquidity requirement of 8% of the outstanding principal of TAH loans serviced by Newmark. As of June 30, 2021 and December 31, 2020, Newmark has met all liquidity requirements.

In addition, as a servicer for Fannie Mae, the Government National Mortgage Association (“Ginnie Mae”) and FHA, Newmark is required to advance to investors any uncollected principal and interest due from borrowers. As of June 30, 2021 and December 31, 2020, outstanding borrower advances were $0.8 million and $0.8 million, respectively, and are included in “Other assets” in our accompanying unaudited condensed consolidated balance sheets.

On September 9, 2019, the U.S. Department of the Treasury issued a Housing Reform Plan (the “Plan”) in response to a March 27, 2019 Presidential Memorandum soliciting reforms in the housing financing system designed to minimize taxpayer exposure to future bailouts. The primary recommendations of the Plan are: (i) that existing government support for the secondary markets should be explicitly defined, tailored and paid for; (ii) that the GSEs’ conservatorship should come to an end; (iii) the implementation of reforms necessary to ensure that the GSEs, and any successors, are appropriately capitalized to withstand a severe economic downturn and that shareholders and unsecured creditors, rather than U.S. taxpayers, bear the losses; (iv) that the GSEs should continue to support affordable housing at a reasonable economic return that may be less than the return earned on other activities; (v) that the FHFA and the U.S. Department of Housing and Urban Development should clearly define the appropriate roles and overlap between the GSEs and the Federal Housing Administration so as to avoid duplication and (vi) that measures should be implemented to “level the playing field” between the GSEs and private sector competitors. Additionally, in September 2019, FHFA announced a cap of $200 billion as the maximum volume for combined Fannie Mae and Freddie Mac multifamily volume through the end of 2020, of which 37.5% must meet certain affordability requirements. The foregoing proposals may have the effect of impacting the volume of business that we may do with Fannie Mae and Freddie Mac. Additionally, the potential increase in our proportion of affordable business and the potential implementation of a fee to be charged in connection with the government’s offer of a guarantee may alter the economics of the business and, accordingly, may impact our financial results.

82


See “Regulation” in Part I, Item I of this Quarterly Report on Form 10-Q for additional information related to our regulatory environment.

Equity
Repurchase Program
On February 17, 2021, our Board increased its authorized share repurchases of Newmark Class A Common stock and purchases of limited partnership interests in Newmark's subsidiaries to $400.0 million. This authorization includes repurchases of shares or purchase of units from executive officers, other employees and partners, including of BGC and Cantor, as well as other affiliated persons or entities. From time to time, Newmark may actively continue to repurchase shares and/or purchase units. During the three and six months ended June 30, 2021, Newmark repurchased 3,613,098 and 4,492,341 shares of Class A common stock, respectively, at an average price of $12.81 and $12.36, respectively. As of June 30, 2021, Newmark had $342.4 million remaining from its share repurchase and unit purchase authorization.

The following table details Newmark's unit redemptions and share repurchases for cash, under the new program, and does not include unit redemptions and/or cancellations in connection with the grant of shares Newmark's Class A common stock. The gross unit redemptions and share repurchases of Newmark's Class A common stock during the six months ended June 30, 2021 were as follows (in thousands except units, shares and per share amounts):
Total
Number of
Shares
Repurchased/Purchased
Average
Price Paid
per Unit
or Share
Approximate
Dollar Value
of Units and
Shares That
May Yet Be
Repurchased/
Purchased
Under the 
Program
Redemptions
January 1, 2021 - March 31, 2021— $— 
April 1, 2021 - June 30, 2021167,894 $11.91 
Total Redemptions167,894 $11.91 
Repurchases
January 1, 2021 - March 31, 2021879,243 $10.58 
April 1, 2021 - June 30, 20213,613,098 $12.81 
Total Repurchases4,492,341 $12.36 
Total Redemptions and Repurchases4,660,235 $12.34 $342,365 

On August 5, 2021, the Board and Audit Committee authorized the $400.0 million Newmark share repurchase and unit redemption Authorization, which may include purchases from Cantor, its partners or employees or other affiliated persons or entities.

Fully Diluted Share Count
Our fully diluted weighted-average share count follows (in thousands):
June 30,
 20212020
Common stock outstanding(1)
184,190 178,523 
Partnership units(2)
83,337 86,867 
RSUs (Treasury stock method)3,582 22 
Newmark exchange shares1,195 228 
Total(3)
272,304 265,640 
(1)Common stock consisted of Class A shares and Class B shares. For the six months ended June 30, 2021, the weighted-average number of Class A shares was 162.9 million shares and Class B shares was 21.3 million that were included in our fully diluted EPS computation because the conditions for issuance had been met by the end of the period.
(2)Partnership units collectively include FPUs, limited partnership units, and Cantor units, (see Note 2 — “Limited Partnership Interests in Newmark Holdings and BGC Holdings”, to our Consolidated Financial Statements in Part I, Item I of this Quarterly Report on Form 10-Q for more information). In general, these partnership units are potentially exchangeable into shares of Newmark Class A common stock. In addition, partnership units held by Cantor are generally exchangeable into shares of Newmark Class A common stock and/or for up to 22.7 million shares of Newmark Class B common stock. These partnership units also generally receive quarterly allocations of net income, after the deduction of the Preferred Distribution, based on their weighted-average pro rata share of economic ownership of the operating subsidiaries. As a result, these partnership units are included in the fully diluted share count calculation shown above.
(3)For six months ended June 30, 2021, there were no potentially anti-dilutive securities included in the weighted-average share count, which would excluded in the computation of fully diluted earnings per share.
83






Our fully diluted period-end (spot) share count were as follows (in thousands):
June 30,
 20212020
Common stock outstanding201,022 179,043 
Partnership units49,654 85,450 
Newmark RSUs— 54 
Newmark exchange shares1,175 225 
Other— 378 
Total251,851 265,150 

Contingent Payments Related to Acquisitions
Newmark completed acquisitions for which contingent cash consideration of $18.4 million. The contingent cash liability is recorded at fair value as deferred consideration on our accompanying unaudited condensed consolidated balance sheets.

Equity Method Investments
Newmark has an investment in Real Estate LP, a joint venture with Cantor in which Newmark has a less than majority ownership and has the ability to exert significant influence over the operating and financial policies. As of June 30, 2021, Newmark had $88.3 million in this equity method investment, which represents a 27% ownership in Real Estate LP.

Registration Statements
On March 28, 2019, we filed a registration statement on Form S-3 pursuant to which CF&Co may make offers and sales of our 6.125% Senior Notes in connection with ongoing market-making transactions which may occur from time to time. Such market-making transactions in these securities may occur in the open market or may be privately negotiated at prevailing market prices at a time of resale or at related or negotiated prices. Neither CF&Co, nor any of our affiliates, has any obligation to make a market in our securities, and CF&Co or any such other affiliate may discontinue market-making activities at any time without notice. Newmark does not receive any proceeds from market-making activities in these securities by CF&Co (or any of its affiliates).

We have an effective registration statement on Form S-4, with respect to the offer and sale of up to 20.0 million shares of our Class A common stock from time to time in connection with business combination transactions, including acquisitions of other businesses, assets, properties or securities. As of June 30, 2021, we have issued [760,910 million shares of our Class A common stock under this registration statement.

As of June 30, 2021 and December 31, 2020, Newmark was committed to fund approximately $0.7 billion and $0.4 billion, respectively, which is the total remaining draws on construction loans originated by Newmark under the Housing and Urban Development (“HUD”) 221(d)4, 220 and 232 programs, rate locked loans that have not been funded, and forward commitments, as well as the funding for Fannie Mae structured transactions. Newmark also has corresponding commitments to sell these loans to various purchasers as they are funded.

Critical Accounting Policies and Estimates
The preparation of our accompanying unaudited condensed consolidated financial statements in conformity with U.S. GAAP guidance requires management to make estimates and assumptions that affect the reported amounts of the assets and liabilities, revenues and expenses, and the disclosure of contingent assets and liabilities in our accompanying unaudited condensed consolidated financial statements. These accounting estimates require the use of assumptions about matters, some which are highly uncertain at the time of estimation. To the extent actual experience differs from the assumptions used, our accompanying unaudited condensed consolidated balance sheets, consolidated statements of operations and consolidated statements of cash flows could be materially affected. We believe that of our significant accounting policies, the following policies involve a higher degree of judgment and complexity.

Revenue Recognition
We derive our revenues primarily through commissions from brokerage services, gains from mortgage banking activities/originations, net, revenues from real estate management services, servicing fees and other revenues. Revenue from contracts with customers is recognized when, or as, we satisfy our performance obligations by transferring the promised goods
84


or services to the customers as determined by when, or as, the customer obtains control of that good or service. A performance obligation may be satisfied over time or at a point in time. Revenue from a performance obligation satisfied over time is recognized by measuring our progress in satisfying the performance obligation as evidenced by the transfer of the goods or services to the customer. Revenue from a performance obligation satisfied at a point in time is recognized at the point in time when the customer obtains control over the promised good or service. The amount of revenue recognized reflects the consideration we expect to be entitled to in exchange for those promised goods or services (i.e., the “transaction price”). In determining the transaction price, we consider consideration promised in a contract that includes a variable amount, referred to as variable consideration, and estimate the amount of consideration due to us. Additionally, variable consideration is included in the transaction price only to the extent that it is probable that a significant reversal in the amount of cumulative revenue recognized will not occur. In determining when to include variable consideration in the transaction price, we consider all information (historical, current and forecast) that is available, including the range of possible outcomes, the predictive value of past experiences, the time period of when uncertainties expect to be resolved and the amount of consideration that is susceptible to factors outside of our influence.

We also use third-party service providers in the provision of its services to customers. In instances where a third-party service provider is used, we perform an analysis to determine whether we are acting as a principal or an agent with respect to the services provided. To the extent that we are acting as a principal, the revenue and the expenses incurred are recorded on a gross basis. In instances where we are acting as an agent, the revenue and expenses are presented on a net basis within the revenue line item.

In some instances, we perform services for customers and incur out-of-pocket expenses as part of delivering those services. Our customers agree to reimburse us for those expenses, and those reimbursements are part of the contract’s transaction price. Consequently, these expenses and the reimbursements of such expenses from the customer are presented on a gross basis because the services giving rise to the out-of-pocket expenses do not transfer a good or service. The reimbursements are included in the transaction price when the costs are incurred, and the reimbursements are due from the customer.

MSRs, Net
We initially recognize and measure the rights to service mortgage loans at fair value and subsequently measure them using the amortization method. We recognize rights to service mortgage loans as separate assets at the time the underlying originated mortgage loan is sold, and the value of those rights is included in the determination of the gains on loans held for sale. Purchased MSRs, including MSRs purchased from CCRE, are initially recorded at fair value, and subsequently measured using the amortization method.

We receive up to a 3-basis point servicing fee and/or up to a 1-basis point surveillance fee on certain Freddie Mac loans after the loan is securitized in a Freddie Mac pool (“Freddie Mac Strip”). The Freddie Mac Strip is also recognized at fair value and subsequently measured using the amortization method, but is recognized as a MSR at the securitization date.

MSRs are assessed for impairment, at least on an annual basis, based upon the fair value of those rights as compared to the amortized cost. Fair values are estimated using a valuation model that calculates the present value of the future net servicing cash flows. In using this valuation method, we incorporate assumptions that management believes market participants would use in estimating future net servicing income. The fair value estimates are sensitive to significant assumptions used in the valuation model such as prepayment rates, cost of servicing, escrow earnings rates, discount rates and servicing multiples, which are affected by expectations about future market or economic conditions derived, in part, from historical data. It is reasonably possible that such estimates may change. We amortize the MSRs in proportion to, and over the period of, the projected net servicing income. For purposes of impairment evaluation and measurement, we stratify MSRs based on predominant risk characteristics of the underlying loans, primarily by investor type (Fannie Mae/Freddie Mac, FHA/GNMA, CMBS and other). To the extent that the carrying value exceeds the fair value of a specific MSR strata, a valuation allowance is established, which is adjusted in the future as the fair value of MSRs increases or decreases. Reversals of valuation allowances cannot exceed the previously recognized impairment up to the amortized cost.

Equity-Based and Other Compensation
Discretionary Bonus: A portion of our compensation and employee benefits expense comprises discretionary bonuses, which may be paid in cash, equity, partnership awards or a combination thereof. We accrue expense in a period based on revenues in that period and on the expected combination of cash, equity and partnership units. Given the assumptions used in estimating discretionary bonuses, actual results may differ.

Restricted Stock Units: We account for equity-based compensation under the fair value recognition provisions of U.S. GAAP guidance. Restricted stock units (which we refer to as “RSUs”) provided to certain employees are accounted for as equity awards, and in accordance with U.S. GAAP guidance, we are required to record an expense for the portion of the RSUs
85


that is ultimately expected to vest. Further, U.S. GAAP guidance requires forfeitures to be estimated at the time of grant and revised, if necessary, in subsequent periods if actual forfeitures differ from those estimates. Because significant assumptions are used in estimating employee turnover and associated forfeiture rates, actual results may differ from our estimates under different assumptions or conditions.

The fair value of RSU awards to employees is determined on the date of grant, based on the fair value of our Class A common stock. Generally, RSUs granted by us as employee compensation do not receive dividend equivalents; as such, we adjust the fair value of the RSUs for the present value of expected forgone dividends, which requires us to include an estimate of expected dividends as a valuation input. This grant-date fair value is amortized to expense ratably over the awards’ vesting periods. For RSUs with graded vesting features, we have made an accounting policy election to recognize compensation cost on a straight-line basis. The amortization is reflected as non-cash equity-based compensation expense in our accompanying unaudited condensed consolidated statements of operations.

Restricted Stock: Restricted stock provided to certain employees is accounted for as an equity award, and as per U.S. GAAP guidance, we are required to record an expense for the portion of the restricted stock that is ultimately expected to vest. We have granted restricted stock that is not subject to continued employment or service; however, transferability is subject to compliance with our and our affiliates’ customary non-compete obligations. Such shares of restricted stock are generally saleable by partners in 5 to 10 years. Because the restricted stock is not subject to continued employment or service, the grant-date fair value of the restricted stock is expensed on the date of grant. The expense is reflected as non-cash equity-based compensation expense in our accompanying unaudited condensed consolidated statements of operations.

Limited Partnership Units: Limited partnership units in Newmark Holdings and BGC Holdings are held by Newmark employees and receive quarterly allocations of net income and are generally contingent upon services being provided by the unit holders. As discussed above, preferred units in Newmark Holdings and BGC Holdings are not entitled to participate in partnership distributions other than with respect to a distribution at a rate of either 0.6875% (which is 2.75% per calendar year) or such other amount as set forth in the award documentation. The quarterly allocations of net income to such limited partnership units are reflected as a component of compensation expense under “Equity-based compensation and allocations of net income to limited partnership units and FPUs” in our accompanying unaudited condensed consolidated statements of operations.

Certain of these limited partnership units entitle the holders to receive post-termination payments equal to the notional amount in four equal yearly installments after the holder’s termination. These limited partnership units are accounted for as post-termination liability awards under U.S. GAAP guidance, which requires that Newmark record an expense for such awards based on the change in value at each reporting period and include the expense in our accompanying unaudited condensed consolidated statements of operations as part of “Equity-based compensation and allocations of net income to limited partnership units and FPUs.” The liability for limited partnership units with a post-termination payout is included in “Other long-term liabilities” on our accompanying unaudited condensed consolidated balance sheets.

Certain limited partnership units held by Newmark employees are granted exchangeability into Class A common stock or may be redeemed in connection with the grant of shares of Class A common stock. At the time exchangeability is granted, or the shares are issued, Newmark recognizes an expense based on the fair value of the award on that date, which is included in “Equity-based compensation and allocations of net income to limited partnership units and FPUs” in our accompanying unaudited condensed consolidated statements of operations.

Employee Loans: We have entered into various agreements with certain of our employees and partners whereby these individuals receive loans that may be either wholly or in part repaid from distributions that the individuals receive on some or all of their limited partnership interests or may be forgiven over a period of time. Cash advance distribution loans are documented in formal agreements and are repayable in timeframes outlined in the underlying agreements. We intend for these advances to be repaid in full from the future distributions on existing and future awards granted. The allocations of net income to the awards are treated as compensation expense and the proceeds from distributions are used to repay the loan. The forgivable portion of any loans is recognized as compensation expense in our accompanying unaudited condensed consolidated statements of operations over the life of the loan. We review the loan balances each reporting period for collectability. If we determine that the collectability of a portion of the loan balances is not expected, we recognize a reserve against the loan balances. Actual collectability of loan balances may differ from our estimates. As of June 30, 2021 and December 31, 2020, the aggregate balance of employee loans, net of reserve, was $451.2 million and $454.3 million, respectively, and is included as “Loans, forgivable loans and other receivables from employees and partners, net” in our accompanying unaudited condensed consolidated balance sheets. Compensation expense for the above-mentioned employee loans for the three and six months ended June 30, 2021 was $19.5 million and $36.8 million, respectively, compared with $17.5 million and $31.9 million, respectively, for the three and six months ended June 30, 2020. The compensation expense related to these loans was included
86


as part of “Compensation and employee benefits” in our accompanying unaudited condensed consolidated statements of operations.
Goodwill
Goodwill is the excess of the purchase price over the fair value of identifiable net assets acquired in a business combination. As prescribed in U.S. GAAP guidance, Intangibles – Goodwill and Other Intangible Assets, goodwill is not amortized, but instead is periodically tested for impairment. We review goodwill for impairment on an annual basis during the fourth quarter of each fiscal year or whenever an event occurs, or circumstances change that could reduce the fair value of a reporting unit below its carrying amount.

When reviewing goodwill for impairment, we first assess qualitative factors to determine whether it is more likely than not that the fair value of a reporting unit is less than its carrying amount, including goodwill. If the results of the qualitative assessment indicate that it is more likely than not that the fair value of a reporting unit is less than its carrying amount, or if we choose to bypass the qualitative assessment, we perform a quantitative goodwill impairment analysis as follows.

The quantitative goodwill impairment test, used to identify both the existence of impairment and the amount of impairment loss, compares the fair value of a reporting unit with its carrying amount, including goodwill. If the carrying amount of a reporting unit exceeds its fair value, an impairment loss should be recognized in an amount equal to that excess, limited to the total amount of goodwill allocated to that reporting unit. If the estimated fair value of a reporting unit exceeds its carrying value, goodwill is deemed not to be impaired. To estimate the fair value of the reporting unit, we use a discounted cash flow model and data regarding market comparables. The valuation process requires significant judgment and involves the use of significant estimates and assumptions. These assumptions include cash flow projections, estimated cost of capital and the selection of peer companies and relevant multiples. Because significant assumptions and estimates are used in projecting future cash flows, choosing peer companies and selecting relevant multiples, actual results may differ from our estimates under different assumptions or conditions.

Credit Losses
The CECL methodology, which became effective on January 1, 2020, requires us to estimate lifetime expected credit losses by incorporating historical loss experience, as well as current and future economic conditions over a reasonable and supportable period beyond the balance sheet date. The adoption of CECL resulted in the recognition of reserves relating to our loss sharing guarantee provided to Fannie Mae under the DUS Program which was previously accounted for under the incurred loss model, which generally required that a loss be incurred before it was recognized. Additional reserves were recognized for our receivables from customers including certain employee receivables carried at amortized cost.

The expected credit loss is modeled based on our historical loss experience adjusted to reflect current conditions. A significant amount of judgment is required in the determination of the appropriate reasonable and supportable period, the methodology used to incorporate current and future macroeconomic conditions, determination of the probability of and exposure at default, all of which are ultimately used in measuring the quantitative components of our reserves. Beyond the reasonable and supportable period, we estimate expected credit losses using our historical loss rates. We also consider whether to adjust the quantitative reserves for certain external and internal qualitative factors, which consequentially may increase or decrease the reserves for credit losses and receivables. In order to estimate credit losses, assumptions about current and future economic conditions are incorporated into the model using multiple economic scenarios that are weighted to reflect the conditions at each measurement date.

During the six months ended June 30, 2021, there was a decrease of $6.3 million in our reserves. These reserves were based on macroeconomic forecasts are critical inputs into our model and material movements in variables such as, the U.S. unemployment rate and U.S. GDP growth rate could significantly affect our estimated expected credit losses. These macroeconomic forecasts, under different conditions or using different assumptions or estimates, could result in significantly different changes in reserves for credit losses. It is difficult to estimate how potential changes in specific factors might affect the overall reserves for credit losses and current results may not reflect the potential future impact of macroeconomic forecast changes.

Income Taxes
Newmark accounts for income taxes using the asset and liability method as prescribed in U.S. GAAP guidance, Income Taxes. Deferred tax assets and liabilities are recognized for the future tax consequences attributable to basis differences between our accompanying unaudited condensed consolidated financial statement carrying amounts of existing assets and liabilities and their respective tax basis. Certain of Newmark’s entities are taxed as U.S. partnerships and are subject to UBT in New York City. Therefore, the tax liability or benefit related to the partnership income or loss except for UBT rests with the partners, rather than the partnership entity. As such, the partners’ tax liability or benefit is not reflected in our accompanying unaudited condensed consolidated financial statements. The tax-related assets, liabilities, provisions or benefits included in our
87


accompanying unaudited condensed consolidated financial statements also reflect the results of the entities that are taxed as corporations, either in the U.S. or in foreign jurisdictions.

Newmark provides for uncertain tax positions based upon management’s assessment of whether a tax benefit is more likely than not to be sustained upon examination by tax authorities. Management is required to determine whether a tax position is more likely than not to be sustained upon examination by tax authorities, including resolution of any related appeals or litigation processes, based on the technical merits of the position. Because significant assumptions are used in determining whether a tax benefit is more likely than not to be sustained upon examination by tax authorities, actual results may differ from Newmark’s estimates under different assumptions or conditions. Newmark recognizes interest and penalties related to uncertain tax positions in “Provision for income taxes” in our accompanying unaudited condensed consolidated statements of operations.

A valuation allowance is recorded against deferred tax assets if it is deemed more likely than not that those assets will not be realized. In assessing the need for a valuation allowance, Newmark considers all available evidence, including past operating results, the existence of cumulative losses in the most recent fiscal years, estimates of future taxable income and the feasibility of tax planning strategies.

The measurement of current and deferred income tax assets and liabilities is based on provisions of enacted tax laws and involves uncertainties in the application of tax regulations in the U.S. and other tax jurisdictions. Because Newmark’s interpretation of complex tax law may impact the measurement of current and deferred income taxes, actual results may differ from these estimates under different assumptions regarding the application of tax law.

Derivative Financial Instruments
We have loan commitments to extend credit to third parties. The commitments to extend credit are for mortgage loans at a specific rate (rate lock commitments). These commitments generally have fixed expiration dates or other termination clauses and may require a fee. We are committed to extend credit to the counterparty as long as there is no violation of any condition established in the commitment contracts.

We simultaneously enter into an agreement to deliver such mortgages to third-party investors at a fixed price (“forward sale contracts”).

Both the commitment to extend credit and the forward sale commitment qualify as derivative financial instruments. We recognize all derivatives on our accompanying unaudited condensed consolidated balance sheets as assets or liabilities measured at fair value. The change in the derivatives fair value is recognized in current period earnings.

Newmark entered into variable postpaid forward contracts as a result of the Nasdaq Forwards. These contracts qualify as derivative financial instruments. The Nasdaq Forwards provide Newmark with the ability to redeem the EPUs for Nasdaq stock, and as these instruments are not legally detachable, they represent single financial instruments. The financial instruments’ EPU redemption feature for Nasdaq shares is not clearly and closely related to the economic characteristics and risks of Newmark’s EPU equity host instruments, and, therefore, it represents an embedded derivative that is required to be bifurcated and recorded at fair value on our accompanying unaudited condensed consolidated balance sheets, with all changes in fair value recorded as a component of “Other income (loss), net” on our accompanying unaudited condensed consolidated statements of operations. See Note 11 — “Derivatives”, to our accompanying unaudited condensed consolidated financial statements in Part I, Item I of this Quarterly Report on Form 10-Q for additional information.

Recent Accounting Pronouncements
See Note 1 — “Organization and Basis of Presentation”, to our accompanying unaudited condensed consolidated financial statements in Part I, Item I of this Quarterly Report on Form 10-Q , for information regarding recent accounting pronouncements.

Capital Deployment Priorities, Dividend Policy and Repurchase and Redemption Program

Our near-term capital allocation priorities are to return capital to stockholders through share and unit repurchases and to invest in growth and margin expansion at attractive returns.

Traditionally, our dividend policy provides that we expect to pay a quarterly cash dividend to our common stockholders based on our post-tax Adjusted Earnings per fully diluted share. Please see below for a detailed definition of post-tax Adjusted Earnings per fully diluted share. Beginning in the first quarter of 2020, and for all of the quarterly periods in 2020, the Board reduced the quarterly dividend to $0.01 per share out of an abundance of caution in order to strengthen the
88


Company’s balance sheet as the real estate markets face difficult and unprecedented macroeconomic conditions due to the COVID-19 pandemic. Additionally, during 2020, Newmark Holdings reduced its distributions to or on behalf of its partners.

Any dividends, if and when declared by our Board, will be paid on a quarterly basis. The dividend to our common stockholders is expected to be calculated based on post-tax Adjusted Earnings allocated to us and generated over the fiscal quarter ending prior to the record date for the dividend. No assurance can be made, however, that a dividend will be paid each quarter. The declaration, payment, timing, and amount of any future dividends payable by us will be at the sole discretion of our Board. With respect to any distributions which are declared, amounts paid to or on behalf of partners will at least cover their related tax payments. Whether any given post-tax amount is equivalent to the amount received by a stockholder also on an after-tax basis depends upon stockholders’ and partners’ domiciles and tax status.

We received 6,222,340 Nasdaq shares worth $1,093.9 million as of June 30, 2021. On July 2, 2021, we settled the third and fourth Nasdaq Forwards with 944,329 Nasdaq shares worth $166.0 million. Pursuant to the 2021 Equity Event, our fully diluted share count reduced by 16.1, million and we expect to use approximately $528.0 million for redemption of limited partnership units and anticipated payment of corporate taxes related to the receipt of the Nasdaq shares. Net of these cash payments, we expect to retain approximately $400 million. In July, we used a portion of the receipt to repay the remaining $140.0 million outstanding on our revolving credit facility. See "Liquidity" above.

We are a holding company, with no direct operations, and therefore we are able to pay dividends only from our available cash on hand and funds received from distributions from Newmark OpCo. Our ability to pay dividends may also be limited by regulatory considerations as well as by covenants contained in financing or other agreements. In addition, under Delaware law, dividends may be payable only out of surplus, which is our net assets minus our capital (as defined under Delaware law), or, if we have no surplus, out of our net profits for the fiscal year in which the dividend is declared and/or the preceding fiscal year. Accordingly, any unanticipated accounting, tax, regulatory or other charges against net income may adversely affect our ability to declare and pay dividends. While we intend to declare and pay dividends quarterly, there can be no assurance that our Board will declare dividends at all or on a regular basis or that the amount of our dividends will not change.

Non-GAAP Financial Measures
This document contains non-GAAP financial measures that differ from the most directly comparable measures calculated and presented in accordance with Generally Accepted Accounting Principles in the United States ("GAAP"). Non-GAAP financial measures used by the Company include "Adjusted Earnings before noncontrolling interests and taxes", which is used interchangeably with "pre-tax Adjusted Earnings"; "Post-tax Adjusted Earnings to fully diluted shareholders", which is used interchangeably with "post-tax Adjusted Earnings"; "Adjusted EBITDA"; and "Liquidity". The definitions of these terms are below.

Adjusted Earnings Defined
Newmark uses non-GAAP financial measures, including “Adjusted Earnings before noncontrolling interests and taxes” and "Post-tax Adjusted Earnings to fully diluted shareholders”, which are supplemental measures of operating results used by management to evaluate the financial performance of the Company and its consolidated subsidiaries. Newmark believes that Adjusted Earnings best reflect the operating earnings generated by the Company on a consolidated basis and are the earnings which management considers when managing its business.
As compared with “Income (loss) before income taxes and noncontrolling interests” and “Net income (loss) for fully diluted shares”, both prepared in accordance with GAAP, Adjusted Earnings calculations primarily exclude certain non-cash items and other expenses that generally do not involve the receipt or outlay of cash by the Company and/or which do not dilute existing stockholders. In addition, Adjusted Earnings calculations exclude certain gains and charges that management believes do not best reflect the ordinary results of Newmark. Adjusted Earnings is calculated by taking the most comparable GAAP measures and making adjustments for certain items with respect to compensation expenses, non-compensation expenses, and other income, as discussed below.

Calculations of Compensation Adjustments for Adjusted Earnings and Adjusted EBITDA
Treatment of Equity-Based Compensation under Adjusted Earnings and Adjusted EBITDA
The Company’s Adjusted Earnings and Adjusted EBITDA measures exclude all GAAP charges included in the line item “Equity-based compensation and allocations of net income to limited partnership units and FPUs” (or “equity-based compensation” for purposes of defining the Company’s non-GAAP results) as recorded on the Company’s GAAP Consolidated Statements of Operations and GAAP Consolidated Statements of Cash Flows. These GAAP equity-based compensation charges reflect the following items:
89


Charges with respect to grants of exchangeability, which reflect the right of holders of limited partnership units with no capital accounts, such as LPUs and PSUs, to exchange these units into shares of common stock, or into partnership units with capital accounts, such as HDUs, as well as cash paid with respect to taxes withheld or expected to be owed by the unit holder upon such exchange. The withholding taxes related to the exchange of certain non-exchangeable units without a capital account into either common shares or units with a capital account may be funded by the redemption of preferred units such as PPSUs.
Charges with respect to preferred units. Any preferred units would not be included in the Company’s fully diluted share count because they cannot be made exchangeable into shares of common stock and are entitled only to a fixed distribution. Preferred units are granted in connection with the grant of certain limited partnership units that may be granted exchangeability or redeemed in connection with the grant of shares of common stock at ratios designed to cover any withholding taxes expected to be paid. This is an acceptable alternative to the common practice among public companies of issuing the gross amount of shares to employees, subject to cashless withholding of shares, to pay applicable withholding taxes.
GAAP equity-based compensation charges with respect to the grant of an offsetting amount of common stock or partnership units with capital accounts in connection with the redemption of non-exchangeable units, including PSUs and LPUs.
Charges related to amortization of RSUs and limited partnership units.
Charges related to grants of equity awards, including common stock or partnership units with capital accounts.
Allocations of net income to limited partnership units and FPUs. Such allocations represent the pro-rata portion of post-tax GAAP earnings available to such unit holders.
The amount of certain quarterly equity-based compensation charges is based upon the Company’s estimate of such expected charges during the annual period, as described further below under “Methodology for Calculating Adjusted Earnings Taxes”.
Virtually all of Newmark’s key executives and producers have equity or partnership stakes in the Company and its subsidiaries and generally receive deferred equity or limited partnership units as part of their compensation. A significant percentage of Newmark’s fully diluted shares are owned by its executives, partners, and employees. The Company issues limited partnership units as well as other forms of equity-based compensation, including grants of exchangeability into shares of common stock, to provide liquidity to its employees, to align the interests of its employees and management with those of common stockholders, to help motivate and retain key employees, and to encourage a collaborative culture that drives cross-selling and growth.
All share equivalents that are part of the Company’s equity-based compensation program, including REUs, PSUs, LPUs, certain HDUs, and other units that may be made exchangeable into common stock, as well as RSUs (which are recorded using the treasury stock method), are included in the fully diluted share count when issued or at the beginning of the subsequent quarter after the date of grant. Generally, limited partnership units other than preferred units are expected to be paid a pro-rata distribution based on Newmark’s calculation of Adjusted Earnings per fully diluted share.
Certain Other Compensation-Related Items under Adjusted Earnings and Adjusted EBITDA
Newmark also excludes various other GAAP items that management views as not reflective of the Company’s underlying performance for the given period from its calculation of Adjusted Earnings and Adjusted EBITDA. These may include compensation-related items with respect to cost-saving initiatives, such as severance charges incurred in connection with headcount reductions as part of broad restructuring and/or cost savings plans.
The Company also excludes compensation charges related to non-cash GAAP gains attributable to originated mortgage servicing rights (which Newmark refers to as “OMSRs”) because these gains are also excluded from Adjusted Earnings and Adjusted EBITDA.
Excluded Compensation-Related Items to Related to the 2021 Equity Event under Adjusted Earnings and Adjusted EBITDA (Beginning in Third Quarter 2021)
Newmark does not view the compensation charges related to 2021 Equity Event that were not equity-based compensation as being reflective of its ongoing operations (the "Impact of the 2021 Equity Event"). These consisted of charges relating to cash paid to independent contractors for their withholding taxes and the cash redemption of HDUs. These were recorded as expenses based on Newmark's current non-GAAP results, but will be excluded in the recast non-GAAP results beginning in the third quarter of 2021 for the following reasons:
But for the 2021 Equity Event, the items comprising such charges would have otherwise been settled in shares and been recorded as equity-based compensation in future periods. Had this occurred, such amounts would have been
90


excluded from Adjusted Earnings and Adjusted EBITDA, and would also have resulted in higher fully diluted share counts, all else equal.
Newmark views the fully diluted share count reduction to be economically similar to the common practice among public companies of issuing the net amount of common shares to employees for their vested stock-based compensation, selling a portion of the gross shares pay applicable withholding taxes, and separately making open market repurchases of common shares.
There was nothing comparable to the 2021 Equity Event in 2020 and nothing similar is currently contemplated after 2021.
Calculation of Non-Compensation Expense Adjustments for Adjusted Earnings
Newmark’s calculation of pre-tax Adjusted Earnings excludes non-cash GAAP charges related to the following:
Amortization of intangibles with respect to acquisitions.
Amortization of mortgage servicing rights (which Newmark refers to as “MSRs”). Under GAAP, the Company recognizes OMSRs equal to the fair value of servicing rights retained on mortgage loans originated and sold. Subsequent to the initial recognition at fair value, MSRs are carried at the lower of amortized cost or fair value and amortized in proportion to the net servicing revenue expected to be earned. However, it is expected that any cash received with respect to these servicing rights, net of associated expenses, will increase Adjusted Earnings and Adjusted EBITDA in future periods.
Various other GAAP items that management views as not reflective of the Company’s underlying performance for the given period, including non-compensation-related charges incurred as part of broad restructuring and/or cost savings plans. Such GAAP items may include charges for exiting leases and/or other long-term contracts as part of cost-saving initiatives, as well as non-cash impairment charges related to assets, goodwill and/or intangibles created from acquisitions.
Non-Cash Adjustment for Originated Mortgage Servicing Rights Revenue for Adjusted Earnings
Newmark's calculation of pre-tax Adjusted Earnings excludes non-cash GAAP gains attributable to OMSRs. Beginning in the fourth quarter of 2020, OMSRs are no longer included in non-compensation adjustments for Adjusted Earnings but instead shown as a separate line item in the Company's “Reconciliation of GAAP Net Income Available to Common Stockholders to Adjusted Earnings Before Noncontrolling Interests and Taxes and GAAP Fully Diluted EPS to Post-Tax Adjusted EPS”. This presentation has no impact on previously reported Adjusted Earnings.
Calculation of Other (income) losses for Adjusted Earnings and Adjusted EBITDA
Adjusted Earnings calculations also exclude certain other non-cash, non-dilutive, and/or non-economic items, which may, in some periods, include:
Unusual, one-time, non-ordinary or non-recurring gains or losses.
Non-cash GAAP asset impairment charges.
The impact of any unrealized non-cash mark-to-market gains or losses on “Other income (loss)” related to the variable share forward agreements with respect to Newmark’s expected receipt of the Nasdaq payments in 2021 and 2022 and the recently settled 2020 Nasdaq payment (the “Nasdaq Forwards”).
Mark-to-market adjustments for non-marketable investments.
Certain other non-cash, non-dilutive, and/or non-economic items.
Due to the recent sale of Nasdaq’s U.S. fixed income business, the Nasdaq Earn-out and related Forward settlements were accelerated, less certain previously disclosed adjustments. Because these shares were originally expected to be received over a 15 year period ending in 2027, the Earn-out has been included in calculations of Adjusted Earnings and Adjusted EBITDA. Due to the acceleration of the Earn-out and the Nasdaq Forwards, the Company now views results excluding items related to the Earn-out to be a better reflection of the underlying performance of Newmark’s ongoing operations. Therefore, beginning with the third quarter of 2021, "Other (income) loss" for Adjusted Earnings and Adjusted EBITDA will also exclude the impact of the below items, which may collectively be referred to as the "Impact of Nasdaq".
Realized gains related to the accelerated receipt on June 25, 2021 of Nasdaq shares.
Realized gains or losses and unrealized mark-to-market gains or losses with respect to Nasdaq shares received prior to the Earn-out acceleration.
Dividend income on Nasdaq shares.
91


The impact of any unrealized non-cash mark-to-market gains or losses on “Other income (loss)” related to the variable share forward agreements with respect to Newmark’s expected receipt of the Nasdaq payments in 2021 and 2022 and the recently settled 2020 Nasdaq payment (the “Nasdaq Forwards”). This item was historically excluded under the previous non-GAAP definitions.
Other items related to the Earn-out.
Methodology for Calculating Adjusted Earnings Taxes
Although Adjusted Earnings are calculated on a pre-tax basis, Newmark also reports post-tax Adjusted Earnings to fully diluted shareholders. The Company defines post-tax Adjusted Earnings to fully diluted shareholders as pre-tax Adjusted Earnings reduced by the non-GAAP tax provision described below and net income (loss) attributable to noncontrolling interest for Adjusted Earnings.
The Company calculates its tax provision for post-tax Adjusted Earnings using an annual estimate similar to how it accounts for its income tax provision under GAAP. To calculate the quarterly tax provision under GAAP, Newmark estimates its full fiscal year GAAP income before noncontrolling interests and taxes and the expected inclusions and deductions for income tax purposes, including expected equity-based compensation during the annual period. The resulting annualized tax rate is applied to Newmark’s quarterly GAAP income before income taxes and noncontrolling interests. At the end of the annual period, the Company updates its estimate to reflect the actual tax amounts owed for the period.
To determine the non-GAAP tax provision, Newmark first adjusts pre-tax Adjusted Earnings by recognizing any, and only, amounts for which a tax deduction applies under applicable law. The amounts include charges with respect to equity-based compensation; certain charges related to employee loan forgiveness; certain net operating loss carryforwards when taken for statutory purposes; and certain charges related to tax goodwill amortization. These adjustments may also reflect timing and measurement differences, including treatment of employee loans; changes in the value of units between the dates of grants of exchangeability and the date of actual unit exchange; variations in the value of certain deferred tax assets; and liabilities and the different timing of permitted deductions for tax under GAAP and statutory tax requirements.
After application of these adjustments, the result is the Company’s taxable income for its pre-tax Adjusted Earnings, to which Newmark then applies the statutory tax rates to determine its non-GAAP tax provision. Newmark views the effective tax rate on pre-tax Adjusted Earnings as equal to the amount of its non-GAAP tax provision divided by the amount of pre-tax Adjusted Earnings.
Generally, the most significant factor affecting this non-GAAP tax provision is the amount of charges relating to equity-based compensation. Because the charges relating to equity-based compensation are deductible in accordance with applicable tax laws, increases in such charges have the effect of lowering the Company’s non-GAAP effective tax rate and thereby increasing its post-tax Adjusted Earnings.
Newmark incurs income tax expenses based on the location, legal structure, and jurisdictional taxing authorities of each of its subsidiaries. Certain of the Company’s entities are taxed as U.S. partnerships and are subject to the Unincorporated Business Tax (“UBT”) in New York City. Any U.S. federal and state income tax liability or benefit related to the partnership income or loss, with the exception of UBT, rests with the unit holders rather than with the partnership entity. The Company’s consolidated financial statements include U.S. federal, state, and local income taxes on the Company’s allocable share of the U.S. results of operations. Outside of the U.S., Newmark is expected to operate principally through subsidiary corporations subject to local income taxes. For these reasons, taxes for Adjusted Earnings are expected to be presented to show the tax provision the consolidated Company would expect to pay if 100% of earnings were taxed at global corporate rates.
Calculations of Pre- and Post-Tax Adjusted Earnings per Share
Newmark’s pre-tax Adjusted Earnings and post-tax Adjusted Earnings per share calculations assume either that:
The fully diluted share count includes the shares related to any dilutive instruments, but excludes the associated expense, net of tax, when the impact would be dilutive; or
The fully diluted share count excludes the shares related to these instruments, but includes the associated expense, net of tax.
The share count for Adjusted Earnings excludes certain shares and share equivalents expected to be issued in future periods but not yet eligible to receive dividends and/or distributions. Each quarter, the dividend payable to Newmark’s stockholders, if any, is expected to be determined by the Company’s Board of Directors with reference to a number of factors, including post-tax Adjusted Earnings per share. Newmark may also pay a pro-rata distribution of net income to limited partnership units, as well as to Cantor for its noncontrolling interest. The amount of this net income, and therefore of these payments per unit, would be determined using the above definition of Adjusted Earnings per share on a pre-tax basis.
92


The declaration, payment, timing, and amount of any future dividends payable by the Company will be at the discretion of its Board of Directors using the fully diluted share count. In addition, the non-cash preferred dividends are excluded from Adjusted Earnings per share as Newmark expected to redeem the related exchangeable preferred limited partnership units (“EPUs”) with Nasdaq shares. For more information on any share count adjustments, see the table in the Company’s most recent financial results press release titled “Fully Diluted Weighted-Average Share Count for GAAP and Adjusted Earnings.”
Management Rationale for Using Adjusted Earnings
Newmark’s calculation of Adjusted Earnings excludes the items discussed above because they are either non-cash in nature, because the anticipated benefits from the expenditures are not expected to be fully realized until future periods, or because the Company views results excluding these items as a better reflection of the underlying performance of Newmark’s ongoing operations. Management uses Adjusted Earnings in part to help it evaluate, among other things, the overall performance of the Company’s business, to make decisions with respect to the Company’s operations, and to determine the amount of dividends payable to common stockholders and distributions payable to holders of limited partnership units. Dividends payable to common stockholders and distributions payable to holders of limited partnership units are included within “Distributions to stockholders” and “Earnings distributions to limited partnership interests and noncontrolling interests,” respectively, in our unaudited, condensed, consolidated statements of cash flows.
The term “Adjusted Earnings” should not be considered in isolation or as an alternative to GAAP net income (loss). The Company views Adjusted Earnings as a metric that is not indicative of liquidity, or the cash available to fund its operations, but rather as a performance measure. Pre- and post-tax Adjusted Earnings, as well as related measures, are not intended to replace the Company’s presentation of its GAAP financial results. However, management believes that these measures help provide investors with a clearer understanding of Newmark’s financial performance and offer useful information to both management and investors regarding certain financial and business trends related to the Company’s financial condition and results of operations. Management believes that the GAAP and Adjusted Earnings measures of financial performance should be considered together.
For more information regarding Adjusted Earnings, see the section the Company’s most recent financial results press release titled “Reconciliation of GAAP Income to Adjusted Earnings and GAAP Fully Diluted EPS to Post-tax Adjusted EPS”, including the related footnotes, for details about how Newmark’s non-GAAP results are reconciled to those under GAAP.
Adjusted EBITDA Defined
Newmark also provides an additional non-GAAP financial performance measure, “Adjusted EBITDA”, which it defines as GAAP “Net income (loss) available to common stockholders”, adjusted for the following items:
Net income (loss) attributable to noncontrolling interest.
Provision (benefit) for income taxes.
OMSR revenue.
MSR amortization.
Compensation charges related to OMSRs.
Other depreciation and amortization.
Equity-based compensation and allocations of net income to limited partnership units and FPUs.
Various other GAAP items that management views as not reflective of the Company’s underlying performance for the given period. These may include compensation-related items with respect to cost-saving initiatives, such as severance charges incurred in connection with headcount reductions as part of broad restructuring and/or cost savings plans; charges for exiting leases and/or other long-term contracts as part of cost-saving initiatives; and non-cash impairment charges related to assets, goodwill and/or intangibles created from acquisitions.
Other non-cash, non-dilutive, and/or non-economic items, which may, in certain periods, include the impact of any unrealized non-cash mark-to-market gains or losses on “other income (loss)” related to the variable share forward agreements with respect to Newmark’s expected receipt of the Nasdaq payments in 2021 and 2022 and the recently settled 2020 Nasdaq payment (the “Nasdaq Forwards”), as well as mark-to-market adjustments for non-marketable investments.
Interest expense.
Beginning with the third quarter of 2021, calculation of Adjusted EBITDA will also exclude the "Impact of Nasdaq" and the "Impact of the 2021 Equity Event", which are defined above.
93


Newmark’s calculation of Adjusted EBITDA excludes certain items discussed above because they are either non-cash in nature, because the anticipated benefits from the expenditures are not expected to be fully realized until future periods, or because the Company views excluding these items as a better reflection of the underlying performance Newmark’s ongoing operations. The Company’s management believes that its Adjusted EBITDA measure is useful in evaluating Newmark’s operating performance, because the calculation of this measure generally eliminates the effects of financing and income taxes and the accounting effects of capital spending and acquisitions, which would include impairment charges of goodwill and intangibles created from acquisitions. Such items may vary for different companies for reasons unrelated to overall operating performance. As a result, the Company’s management uses this measure to evaluate operating performance and for other discretionary purposes. Newmark believes that Adjusted EBITDA is useful to investors to assist them in getting a more complete picture of the Company’s financial results and operations.
Since Newmark’s Adjusted EBITDA is not a recognized measurement under GAAP, investors should use this measure in addition to GAAP measures of net income when analyzing Newmark’s operating performance. Because not all companies use identical EBITDA calculations, the Company’s presentation of Adjusted EBITDA may not be comparable to similarly titled measures of other companies. Furthermore, Adjusted EBITDA is not intended to be a measure of free cash flow or GAAP cash flow from operations because the Company’s Adjusted EBITDA does not consider certain cash requirements, such as tax and debt service payments.
For more information regarding Adjusted EBITDA, see the section of the Company’s most recent financial results press release titled “Reconciliation of GAAP Income to Adjusted EBITDA”, including the related footnotes, for details about how Newmark’s non-GAAP results are reconciled to those under GAAP EPS.
Timing of Outlook for Certain GAAP and Non-GAAP Items
Newmark anticipates providing forward-looking guidance for GAAP revenues and for certain non-GAAP measures from time to time. However, the Company does not anticipate providing an outlook for other GAAP results. This is because certain GAAP items, which are excluded from Adjusted Earnings and/or Adjusted EBITDA, are difficult to forecast with precision before the end of each period. The Company therefore believes that it is not possible for it to have the required information necessary to forecast GAAP results or to quantitatively reconcile GAAP forecasts to non-GAAP forecasts with sufficient precision without unreasonable efforts. For the same reasons, the Company is unable to address the probable significance of the unavailable information. The relevant items that are difficult to predict on a quarterly and/or annual basis with precision and may materially impact the Company’s GAAP results include, but are not limited, to the following:
Certain equity-based compensation charges that may be determined at the discretion of management throughout and up to the period-end.
Unusual, one-time, non-ordinary, or non-recurring items.
The impact of gains or losses on certain marketable securities, as well as any gains or losses related to associated mark-to- market movements and/or hedging. These items are calculated using period-end closing prices.
Non-cash asset impairment charges, which are calculated and analyzed based on the period-end values of the underlying assets. These amounts may not be known until after period-end.
Acquisitions, dispositions, and/or resolutions of litigation, which are fluid and unpredictable in nature.
Liquidity Defined
Newmark may also use a non-GAAP measure called “liquidity”. The Company considers liquidity to be comprised of the sum of cash and cash equivalents, marketable securities, and reverse repurchase agreements (if any), less securities lent out in securities loaned transactions and repurchase agreements. The Company considers liquidity to be an important metric for determining the amount of cash that is available or that could be readily available to the Company on short notice.

For more information regarding liquidity, see the section of the Company’s most recent financial results press release titled “Liquidity Analysis”, including any related footnotes, for details about how Newmark’s non-GAAP results are reconciled to those under GAAP.


94


OUR ORGANIZATIONAL STRUCTURE

Current Organizational Structure
As of June 30, 2021, there were 189,765,883 shares of Newmark Class A common stock issued and 179,736,458 outstanding. Cantor and CFGM held no shares of Newmark Class A common stock. Each share of Newmark Class A common stock is generally entitled to one vote on matters submitted to a vote of our stockholders. As of June 30, 2021, Cantor and CFGM held 21,285,533 shares of Newmark Class B common stock representing all of the outstanding shares of Newmark Class B common stock. The shares of Newmark Class B common stock held by Cantor and CFGM as of June 30, 2021, represented approximately 54.2% of our total voting power. Each share of Newmark Class B common stock is generally entitled to the same rights as a share of Newmark Class A common stock, except that, on matters submitted to a vote of our stockholders, each share of Newmark Class B common stock is entitled to 10 votes. The Newmark Class B common stock generally votes together with the Newmark Class A common stock on all matters submitted to a vote of our stockholders. We expect to retain our dual class structure, and there are no circumstances under which the holders of Newmark Class B common stock would be required to convert their shares of Newmark Class B common stock into shares of Newmark Class A common stock. Our amended and restated certificate of incorporation referred to herein as our certificate of incorporation does not provide for automatic conversion of shares of Newmark Class B common stock into shares of Newmark Class A common stock upon the occurrence of any event.

We hold the Newmark Holdings general partnership interest and the Newmark Holdings special voting limited partnership interest, which entitle us to remove and appoint the general partner of Newmark Holdings and serve as the general partner of Newmark Holdings, which entitles us to control Newmark Holdings. Newmark Holdings, in turn, holds the Newmark OpCo general partnership interest and the Newmark OpCo special voting limited partnership interest, which entitle Newmark Holdings to remove and appoint the general partner of Newmark OpCo, and serve as the general partner of Newmark OpCo, which entitles Newmark Holdings (and thereby us) to control Newmark OpCo. In addition, as of June 30, 2021, we directly held Newmark OpCo limited partnership interests consisting of approximately 51,257,651 units representing approximately 79.8% of the outstanding Newmark OpCo limited partnership interests (not including EPUs). We are a holding company that holds these interests, serves as the general partner of Newmark Holdings and, through Newmark Holdings, acts as the general partner of Newmark OpCo. As a result of our ownership of the general partnership interest in Newmark Holdings and Newmark Holdings’ general partnership interest in Newmark OpCo, we consolidate Newmark OpCo’s results for financial reporting purposes.

Cantor, founding partners, working partners and limited partnership unit holders directly hold Newmark Holdings limited partnership interests. Newmark Holdings, in turn, holds Newmark OpCo limited partnership interests and, as a result, Cantor, founding partners, working partners and limited partnership unit holders indirectly have interests in Newmark OpCo limited partnership interests.

The Newmark Holdings limited partnership interests held by Cantor and CFGM are designated as Newmark Holdings exchangeable limited partnership interests. The Newmark Holdings limited partnership interests held by the founding partners are designated as Newmark Holdings founding partner interests. The Newmark Holdings limited partnership interests held by the working partners are designated as Newmark Holdings working partner interests. The Newmark Holdings limited partnership interests held by the limited partnership unit holders are designated as limited partnership units.

Each unit of Newmark Holdings limited partnership interests held by Cantor and CFGM is generally exchangeable with us for a number of shares of Class B common stock (or, at Cantor’s option or if there are no additional authorized but unissued shares of Class B common stock, a number of shares of Class A common stock) equal to the exchange ratio.

As of June 30, 2021, 4,598,029 founding/working partner interests were outstanding. These founding/working partners were issued in the Separation to holders of BGC Holdings founding/working partner interests, who received such founding/working partner interests in connection with BGC Partners’ acquisition of the BGC Partners business from Cantor in 2008. The Newmark Holdings limited partnership interests held by founding/working partners are not exchangeable with us unless (1) Cantor acquires Cantor units from Newmark Holdings upon termination or bankruptcy of the founding/working partners or redemption of their units by Newmark Holdings (which it has the right to do under certain circumstances), in which case such interests will be exchangeable with us for shares of Newmark Class A common stock or Newmark Class B common stock as described above, or (2) Cantor determines that such interests can be exchanged by such founding/working partners with us for Newmark Class A common stock, with each Newmark Holdings unit exchangeable for a number of shares of Newmark Class A common stock equal to the exchange ratio (which was initially one, but is subject to adjustment as set forth in the Separation and Distribution Agreement), on terms and conditions to be determined by Cantor (which exchange of certain interests Cantor expects to permit from time to time). Cantor has provided that certain founding/working partner interests are exchangeable with us for Class A common stock, with each Newmark Holdings unit exchangeable for a number of shares of Newmark Class A common stock equal to the exchange ratio (which was initially one, but is subject to adjustment as set forth in the Separation
95


and Distribution Agreement), in accordance with the terms of the Newmark Holdings limited partnership agreement. Once a Newmark Holdings founding/working partner interest becomes exchangeable, such founding/working partner interest is automatically exchanged upon a termination or bankruptcy with us for Newmark Class A common stock.

Further, we provide exchangeability for partnership units under other circumstances in connection with (1) our partnership redemption, compensation and restructuring programs, (2) other incentive compensation arrangements and (3) business combination transactions.

As of June 30, 2021, 25,997,674 limited partnership units were outstanding (including founding/working partner interests and working partner interests, and units held by Cantor). Limited partnership units will be only exchangeable with us in accordance with the terms and conditions of the grant of such units, which terms and conditions are determined in our sole discretion, as the Newmark Holdings general partner, with the consent of the Newmark Holdings exchangeable limited partnership interest majority in interest, in accordance with the terms of the Newmark Holdings limited partnership agreement.

The exchange ratio between Newmark Holdings limited partnership interests and our common stock was initially one. However, this exchange ratio will be adjusted in accordance with the terms of the Separation and Distribution Agreement if our dividend policy and the distribution policy of Newmark Holdings are different. As of June 30, 2021, the exchange ratio was 0.9403.

With each exchange, our direct and indirect interest in Newmark OpCo will proportionately increase because, immediately following an exchange, Newmark Holdings will redeem the Newmark Holdings unit so acquired for the Newmark OpCo limited partnership interest underlying such Newmark Holdings unit.

The profit and loss of Newmark OpCo and Newmark Holdings, as the case may be, are allocated based on the total number of Newmark OpCo units (not including EPUs) and Newmark Holdings units, as the case may be, outstanding.

The following diagram illustrates the ownership structure of Newmark as of June 30, 2021. The diagram does not reflect the various subsidiaries of Newmark, Newmark OpCo or Cantor (including certain operating subsidiaries that are organized as corporations whose equity is either wholly-owned by Newmark or whose equity is majority-owned by Newmark with the remainder owned by Newmark OpCo) or the results of any exchange of Newmark Holdings exchangeable limited partnership interests or, to the extent applicable, Newmark Holdings founding partner interests, Newmark Holdings working partner interests or Newmark Holdings limited partnership units. In addition, the diagram does not reflect the Newmark OpCo exchangeable preferred limited partnership units, or EPUs, since they are not allocated any gains or losses of Newmark OpCo for tax purposes and are not entitled to regular distributions from Newmark OpCo.

96


STRUCTURE OF NEWMARK AS OF JUNE 30, 2021
nmrk-20210630_g1.jpg
97


Shares of Newmark Class B common stock are convertible into shares of Newmark Class A common stock at any time in the discretion of the holder on a one-for-one basis. Accordingly, if Cantor and CFGM converted all of their shares of Newmark Class B common stock into shares of Newmark Class A common stock, Cantor and CFGM would hold 88.5% of the voting power in Newmark and the stockholders of Newmark other than Cantor and CFGM would hold 11.5% of the voting power in Newmark (and the indirect economic interests in Newmark OpCo would remain unchanged). In addition, if Cantor and CFGM continued to hold shares of Newmark Class B common stock and if Cantor exchanged all of the exchangeable limited partnership units held by Cantor for shares of Newmark Class B common stock, Cantor and CFGM would hold 74.0% of the voting power in Newmark, and the stockholders of Newmark other than Cantor and CFGM would hold 26.0% of the voting power in Newmark.

The diagram reflects Newmark Class A common stock and Newmark Holdings partnership unit activity from January 1, 2021 through June 30, 2021 as follows: (a) an aggregate of 2,797,270 limited partnership units granted by Newmark Holdings; (b) 4,492,341 shares of Newmark Class A common stock repurchased by us; (c) 38,856 shares of Newmark Class A common stock forfeited; (d) 1,243,608 shares of Newmark Class A common stock issued for vested restricted stock units; (e) 369,488 shares of Class A common stock issued by us under our acquisition shelf Registration Statement on Form S-4 (Registration No. 333-231616), but not the 19,004,007 of such shares remaining available for issuance by us under such Registration Statement; (h) 77,233 terminated limited partnership units; (i) 18,137,416 shares of Newmark Class A common stock issued in exchange for 34,152,232 limited partnership units in relation to the Nasdaq transaction, and (j) 167,894 purchased limited partnership units.

ITEM 3. QUANTITATIVE AND QUALITATIVE DISCLOSURES ABOUT MARKET RISK

Credit Risk
Our multifamily origination business, under the Fannie Mae DUS program, originates and services multifamily loans for Fannie Mae without having to obtain Fannie Mae’s prior approval for certain loans, as long as the loans meet the underwriting guidelines set forth by Fannie Mae. In return for the delegated authority to make loans and the commitment to purchase loans by Fannie Mae, we must maintain minimum collateral and generally are required to share risk of loss on loans sold through Fannie Mae. With respect to most loans, we are generally required to absorb approximately one-third of any losses on the unpaid principal balance of a loan at the time of loss settlement. Some of the loans that we originate under the Fannie Mae DUS program are subject to reduced levels or no risk-sharing. However, we generally receive lower servicing fees with respect to such loans. Although our Berkeley Point business’s average annual losses from such risk-sharing programs have been a minimal percentage of the aggregate principal amount of such loans, if loan defaults increase, actual risk-sharing obligation payments under the Fannie Mae DUS program could increase, and such defaults could have a material adverse effect on our business, financial condition, results of operations and prospects. In addition, a material failure to pay its share of losses under the Fannie Mae DUS program could result in the revocation of Berkeley Point’s license from Fannie Mae and the exercise of various remedies available to Fannie Mae under the Fannie Mae DUS program.

Interest Rate Risk
Newmark had $544.0 million of fixed rate 6.125% Senior Notes outstanding as of June 30, 2021. These debt obligations are not currently subject to fluctuations in interest rates, although in the event of refinancing or issuance of new debt, such debt could be subject to changes in interest rates. Newmark had $138.2 million outstanding under its Credit Facility as of June 30, 2021. The interest rate on the Credit Facility is based upon LIBOR.

Berkeley Point is an intermediary that originates loans which are generally pre-sold prior to loan closing. Therefore, for loans held for sale to the GSEs and HUD, we are not currently exposed to unhedged interest rate risk. Prior to closing on loans with borrowers, we enter into agreements to sell the loans to investors, and originated loans are typically sold within 45 days of funding. The coupon rate for each loan is set concurrently with the establishment of the interest rate with the investor.

Some of our assets and liabilities are subject to changes in interest rates. Earnings from escrows are generally based on LIBOR. 30-day LIBOR as of June 30, 2021 and 2020 was 10 basis points and 16 basis points, respectively. A 100-basis point increase in the 30-day LIBOR would increase our annual earnings by $11.8 million based on our escrow balance as of June 30, 2021 compared to $11.2 million based on our escrow balance as of June 30, 2020. A decrease in 30-day LIBOR to zero would decrease our annual earnings by $1.2 million based on the escrow balances as of June 30, 2021 and by $1.8 million based on our escrow balances as of June 30, 2020.

We use warehouse facilities and a repurchase agreement to fund loans we originate under our various lending programs. The borrowing costs of our warehouse facilities and the repurchase agreement is based on LIBOR. A 100-basis point increase in 30-day LIBOR would decrease our annual earnings by $4.1 million based on our outstanding balances as of June 30, 2021 compared to $10.6 million based on our outstanding balances as of June 30, 2020. A decrease in 30-day LIBOR to zero
98


would increase our annual earnings by approximately $0.4 million based on our outstanding warehouse balance as of June 30, 2021 and by $1.7 million as of June 30, 2020.

Market Risk
We also have investments in marketable equity securities, which are publicly-traded, and which had a fair value of $1,093.9 million and $33.3 million as of June 30, 2021 and December 31, 2020, respectively. These include shares of common stock of Nasdaq, the rights to which initially resulted from BGC Partners sale of its electronic benchmark Treasury platform to Nasdaq. The right to receive the remainder of the Nasdaq payment was transferred from BGC Partners to us beginning in the third quarter of 2017. We have recorded gains/(losses) related to the Nasdaq payments and related appreciation in shares held by Newmark of $4.6 million and ($2.2 million) three months ended June 30, 2021 and 2020, respectively, and expect our future results to include the additional approximately 5.3 million net shares we received from the Nasdaq Earn-out. 

In 2018, we entered into monetization transactions with respect to the Nasdaq shares for the shares to be received in each of 2019, 2020, 2021 and 2022. On December 18, 2020 the SPV delivered 741,505 Nasdaq Shares to RBC in exchange for $93.5 million Newmark OpCo EPUs pursuant to the second forward agreement. On December 2, 2019 the SPV delivered 898,685 Nasdaq Shares to RBC in exchange for $93.5 million Newmark OpCo EPUs pursuant to the first forward agreement. On July 2, 2021, Newmark settled the third and the fourth Nasdaq Forwards with 944,329 Nasdaq shares, worth $166.0 million as of June 30, 2021.

For the three months ended June 30, 2021 and 2020, we recorded losses of $12.4 million and $1.8 million, respectively, for the mark-to-market adjustment related to the Nasdaq Forwards.

Investments in marketable securities carry a degree of risk, as there can be no assurance that the marketable securities will not lose value and, in general, securities markets can be volatile and unpredictable. As a result of these different market risks, our holdings of marketable securities could be materially and adversely affected. We may seek to minimize the effect of price changes on a portion of our investments in marketable securities through the use of derivative contracts. However, there can be no assurance that our hedging activities will be adequate to protect us against price risks associated with our investments in marketable securities. See Note 7 — “Marketable Securities” and Note 11 — “Derivatives” to our accompanying unaudited condensed consolidated financial statements in Part I, Item I of this Quarterly Report on Form 10-Q for further information regarding these investments and related hedging activities.

The Nasdaq Forwards are derivatives and, accordingly, are marked to fair value through our accompanying unaudited condensed consolidated statements of operations. The fair value of the Nasdaq Forwards is determined utilizing the following inputs, as applicable:
The underlying number of shares and the related strike price;
The maturity date; and
The implied volatility of Nasdaq’s stock price.

The fair value of Newmark’s Nasdaq Forwards considers the effects of Nasdaq’s stock price volatility between the balance sheet date and the maturity date. The third and fourth Forwards with RBC were settled on July 2, 2021 having a fair market value of $0.2 million as of June 30, 2021. The fair value is determined through the use of a Black-Scholes put option valuation model. Inputs used to determine fair value were as follows:
Three Months Ended
March 31,
2021
December 31,
2020
September 30,
2020
June 30,
2020
Number of shares per tranche992,247 992,247 992,247 992,247 
Strike price$87.68 to $94.21$87.68 to $94.21$87.68 to $94.21$87.68 to $94.21
Maturity dateNovember 30, 2021 - November 30, 2022November 30, 2021 - November 30, 2022November 30, 2020 - November 30, 2022November 30, 2020 - November 30, 2022
Implied volatility - weighted-average42.9 %42.5 %42.1 %41.4 %
Period end stock price$147.46 $132.74 $122.71 $119.47 
Dividend yield - weighted-average1.33 %1.48 %1.60 %1.64 %
Interest rate - weighted-average0.23 %0.19 %0.21 %0.24 %
Unrealized gains/(losses) due to the changes in
      fair value of the Nasdaq Forwards
$(5,602)$(5,831)$(5,771)$(22,945)



99


Foreign Currency Risk
We are exposed to risks associated with changes in foreign exchange rates. Changes in foreign exchange rates create volatility in the U.S. Dollar equivalent of our revenues and expenses. While our international results of operations, as measured in U.S. Dollars, are subject to foreign exchange fluctuations, we do not consider the related risk to be material to our results of operations. While our exposure to foreign exchange risk is not currently material to us, we expect to grow our international revenues in the future, and any future potential exposure to foreign exchange fluctuations may present a material risk to our business.

Disaster Recovery
Our processes address disaster recovery concerns. We operate most of our technology from dual-primary data centers at our two different London locations. Either site alone is capable of running all of our essential systems. In addition, we maintain technology operations from data centers in New Jersey and Connecticut. Replicated instances of this technology are maintained in our London data centers. All data centers are built and equipped to best-practice standards of physical security with appropriate environmental monitoring and safeguards. Failover for the majority of our systems is automated.

ITEM 4. CONTROLS AND PROCEDURES

Evaluation of Disclosure Controls and Procedures
Newmark Group, Inc. maintains disclosure controls and procedures that are designed to ensure that information required to be disclosed by Newmark Group, Inc. is recorded, processed, accumulated, summarized and communicated to its management, including its Chairman and its Chief Financial Officer, to allow timely decisions regarding required disclosures, and reported within the time periods specified in the SEC’s rules and forms. The Chairman and the Chief Financial Officer have performed an evaluation of the effectiveness of the design and operation of Newmark Group, Inc.’s disclosure controls and procedures as of June 30, 2021. Based on that evaluation, the Chairman and the Chief Financial Officer concluded that Newmark Group, Inc’s disclosure controls and procedures were effective as of June 30, 2021.

Changes in Internal Control over Financial Reporting
During the quarter ended June 30, 2021, there were no changes in our internal control over financial reporting that materially affected, or are reasonably likely to materially affect, our internal control over financial reporting.
100


PART II
ITEM 1. LEGAL PROCEEDINGS

The information required by this Item is set forth in Note 31 — “Commitments and Contingencies” to the Company’s Consolidated Financial Statements included in Part I, Item I of this Quarterly Report on Form 10-Q and is incorporated by reference herein.

ITEM 1A. RISK FACTORS

There have been no material changes to the risk factors previously disclosed under Part I, Item 1A, "Risk Factors" in our Annual Report on Form 10-k for the year ended December 31, 2020.

ITEM 2.    UNREGISTERED SALES OF EQUITY SECURITIES AND USE OF PROCEEDS

The information required by this Item is set forth in Note 6 — “Stock Transactions and Unit Redemptions” and Note 30 — “Compensation” to our accompanying unaudited condensed consolidated financial statements included in Item 1 of Part I of this Quarterly Report on Form 10-Q and in Part I, Item 2, of this Quarterly Report on Form 10-Q, Management’s Discussion and Analysis of Financial Condition and Results of Operations, and is incorporated by reference herein.

ITEM 3.    DEFAULTS UPON SENIOR SECURITIES

Not applicable.

ITEM 4. MINE SAFETY DISCLOSURES

Not Applicable.

ITEM 5.     OTHER INFORMATION

None.

ITEM 6.    EXHIBITS AND FINANCIAL STATEMENT SCHEDULES
The Exhibit Index set forth below is incorporated by reference in response to this Item 6.
Exhibit
Number
Exhibit Title
10.1
31.1
31.2
32.1
101The following materials from Newmark Group, Inc.’s Annual Report on Form 10-Q for the period ended September 30, 2020 are formatted in inline eXtensible Business Reporting Language (iXBRL): (i) the Consolidated Balance Sheets, (ii) the Consolidated Statements of Operations, (iii) the Consolidated Statements of Comprehensive Income, (iv) the Consolidated Statements of Changes in Equity, (v) the Consolidated Statements of Cash Flows (vi) Notes to the Consolidated Financial Statements, and (vii) Schedule I, Parent Company Only Financial Statements. The XBRL Instance Document does not appear in the Interactive Data File because its XBRL tags are embedded within the iXBRL document.
104
The cover page from this Quarterly Report on Form 10-Q, formatted in Inline XBRL (included in Exhibit 101)


101


SIGNATURES
Pursuant to the requirements of Section 13 or 15(d) of the Securities Exchange Act of 1934, the registrant has duly caused this Quarterly Report on Form 10-Q for the quarter ended June 30, 2021 to be signed on its behalf by the undersigned, thereunto duly authorized.
 
Newmark Group, Inc.
  
/s/ Howard W. Lutnick
Name:Howard W. Lutnick
Title:Chairman
/s/ Michael J. Rispoli
Name:Michael J. Rispoli
Title:Chief Financial Officer
Date: August 9, 2021
102