false--12-31Q120200001690680049812943628570000000.020.010.020.010.0068750.0068750.006875P4Y010.1040.900.00310.1040.900.0030.010.010.01100000000050000000050000000016083346321285533161269748212855332130000021285533212855330.020.01100.01050.01150.01150.01150.0110.01050.01150.01150.01159000000.3480.2570.34830.25610000000000000000000000000P3YP4YP2YP8YP2YP7YP3YP4Y 0001690680 2020-01-01 2020-03-31 0001690680 us-gaap:CommonClassBMember 2020-05-07 0001690680 us-gaap:CommonClassAMember 2020-05-07 0001690680 2019-12-31 0001690680 2020-03-31 0001690680 us-gaap:CommonClassAMember 2020-03-31 0001690680 nmrk:ContingentClassACommonStockMember 2020-03-31 0001690680 nmrk:EmployeeLoansMember 2019-12-31 0001690680 us-gaap:CommonClassAMember 2019-12-31 0001690680 us-gaap:CommonClassBMember 2019-12-31 0001690680 nmrk:ContingentClassACommonStockMember 2019-12-31 0001690680 us-gaap:CommonClassBMember 2020-03-31 0001690680 nmrk:EmployeeLoansMember 2020-03-31 0001690680 2019-01-01 2019-03-31 0001690680 nmrk:ManagementServicesServicingFeesAndOtherMember 2020-01-01 2020-03-31 0001690680 nmrk:ManagementServicesServicingFeesAndOtherMember 2019-01-01 2019-03-31 0001690680 nmrk:CommissionsMember 2019-01-01 2019-03-31 0001690680 nmrk:GainsFromMortgageBankingActivitiesOriginationNetMember 2020-01-01 2020-03-31 0001690680 nmrk:GainsFromMortgageBankingActivitiesOriginationNetMember 2019-01-01 2019-03-31 0001690680 nmrk:CommissionsMember 2020-01-01 2020-03-31 0001690680 us-gaap:CommonStockMember 2019-01-01 2019-03-31 0001690680 us-gaap:CommonStockMember 2020-01-01 2020-03-31 0001690680 us-gaap:CommonStockMember 2019-03-31 0001690680 us-gaap:CommonStockMember 2020-03-31 0001690680 us-gaap:RetainedEarningsMember 2019-01-01 2019-03-31 0001690680 us-gaap:CommonClassBMember us-gaap:CommonStockMember 2018-12-31 0001690680 us-gaap:TreasuryStockCommonMember 2019-03-31 0001690680 us-gaap:CommonClassAMember us-gaap:CommonStockMember 2018-12-31 0001690680 nmrk:ContingentClassACommonStockMember us-gaap:CommonStockMember 2018-12-31 0001690680 2019-03-31 0001690680 us-gaap:NoncontrollingInterestMember 2019-01-01 2019-03-31 0001690680 us-gaap:RetainedEarningsMember 2018-12-31 0001690680 us-gaap:CommonClassBMember us-gaap:CommonStockMember 2019-03-31 0001690680 nmrk:ContingentClassACommonStockMember us-gaap:CommonStockMember 2019-03-31 0001690680 us-gaap:NoncontrollingInterestMember 2018-12-31 0001690680 us-gaap:NoncontrollingInterestMember 2019-03-31 0001690680 us-gaap:AdditionalPaidInCapitalMember 2019-01-01 2019-03-31 0001690680 us-gaap:AdditionalPaidInCapitalMember 2018-12-31 0001690680 us-gaap:TreasuryStockCommonMember 2018-12-31 0001690680 us-gaap:CommonClassAMember us-gaap:CommonStockMember 2019-01-01 2019-03-31 0001690680 2018-12-31 0001690680 us-gaap:AdditionalPaidInCapitalMember 2019-03-31 0001690680 nmrk:ContingentClassACommonStockMember us-gaap:CommonStockMember 2019-01-01 2019-03-31 0001690680 us-gaap:CommonClassAMember us-gaap:CommonStockMember 2019-03-31 0001690680 us-gaap:RetainedEarningsMember 2019-03-31 0001690680 us-gaap:NoncontrollingInterestMember 2020-01-01 2020-03-31 0001690680 us-gaap:AdditionalPaidInCapitalMember 2020-01-01 2020-03-31 0001690680 us-gaap:RetainedEarningsMember 2020-01-01 2020-03-31 0001690680 nmrk:CumulativeEffectPeriodofAdoptionAdjustmentMember 2019-12-31 0001690680 us-gaap:AdditionalPaidInCapitalMember 2019-12-31 0001690680 us-gaap:AociIncludingPortionAttributableToNoncontrollingInterestMember 2020-03-31 0001690680 nmrk:ContingentClassACommonStockMember us-gaap:CommonStockMember 2019-12-31 0001690680 us-gaap:NoncontrollingInterestMember 2019-12-31 0001690680 nmrk:ContingentClassACommonStockMember us-gaap:CommonStockMember 2020-01-01 2020-03-31 0001690680 us-gaap:RetainedEarningsMember 2019-12-31 0001690680 us-gaap:CommonClassBMember us-gaap:CommonStockMember 2020-03-31 0001690680 us-gaap:CommonClassAMember us-gaap:CommonStockMember 2020-03-31 0001690680 us-gaap:AociIncludingPortionAttributableToNoncontrollingInterestMember 2020-01-01 2020-03-31 0001690680 nmrk:ContingentClassACommonStockMember us-gaap:CommonStockMember 2020-03-31 0001690680 us-gaap:CommonClassAMember us-gaap:CommonStockMember 2020-01-01 2020-03-31 0001690680 us-gaap:TreasuryStockCommonMember 2020-03-31 0001690680 us-gaap:AdditionalPaidInCapitalMember 2020-03-31 0001690680 us-gaap:CommonClassAMember us-gaap:CommonStockMember 2019-12-31 0001690680 us-gaap:RetainedEarningsMember 2020-03-31 0001690680 us-gaap:CommonClassBMember us-gaap:CommonStockMember 2019-12-31 0001690680 us-gaap:NoncontrollingInterestMember 2020-03-31 0001690680 us-gaap:TreasuryStockCommonMember 2019-12-31 0001690680 nmrk:CumulativeEffectPeriodofAdoptionAdjustmentMember us-gaap:RetainedEarningsMember 2019-12-31 0001690680 us-gaap:CommonClassBMember 2018-11-30 0001690680 2018-11-30 0001690680 2019-12-02 0001690680 nmrk:NasdaqForwardsMember 2018-09-26 0001690680 2019-12-02 2019-12-02 0001690680 nmrk:NewmarkOpCoMember us-gaap:CommonClassBMember 2018-11-30 2018-11-30 0001690680 2018-11-30 2018-11-30 0001690680 nmrk:NewmarkUnitsMember nmrk:BGCPartnersLPAndItsOperatingSubsidiariesMember 2018-03-07 2018-03-07 0001690680 us-gaap:CommonClassAMember 2018-11-30 0001690680 us-gaap:AccountingStandardsUpdate201602Member 2019-01-01 0001690680 nmrk:NewmarkOpCoMember us-gaap:CommonClassAMember 2018-11-30 2018-11-30 0001690680 2019-11-01 2019-11-30 0001690680 nmrk:BGCPartnersIncMember srt:MinimumMember nmrk:NasdaqOmxMember 2013-06-28 2013-06-28 0001690680 us-gaap:CommonClassBMember 2018-11-30 2018-11-30 0001690680 nmrk:NasdaqOmxMember 2013-06-28 2013-06-28 0001690680 us-gaap:CommonClassAMember 2018-11-30 2018-11-30 0001690680 nmrk:TheRoyalBankOfCanadaMember 2018-01-01 2018-12-31 0001690680 nmrk:BGCPartnersIncMember srt:MaximumMember nmrk:NasdaqOmxMember 2013-06-28 2013-06-28 0001690680 nmrk:NewmarkOpCoMember nmrk:TheRoyalBankOfCanadaMember 2018-09-26 0001690680 nmrk:NewmarkOpCoMember nmrk:TheRoyalBankOfCanadaMember 2018-06-18 0001690680 srt:MaximumMember nmrk:NasdaqOmxMember 2019-01-01 2019-12-31 0001690680 2019-11-30 0001690680 nmrk:NewmarkOpCoMember 2018-11-30 2018-11-30 0001690680 nmrk:NewmarkOpCoMember nmrk:TheRoyalBankOfCanadaMember 2020-03-31 0001690680 us-gaap:CommonClassAMember 2017-12-13 0001690680 2019-01-01 2019-12-31 0001690680 2019-10-01 2019-12-31 0001690680 2019-07-01 2019-09-30 0001690680 2019-04-01 2019-06-30 0001690680 nmrk:NonDistributionEarningUnitsMember 2020-01-01 2020-03-31 0001690680 nmrk:LeasingAndOtherCommissionsMember 2020-01-01 2020-03-31 0001690680 nmrk:CapitalMarketsCommissionsMember 2019-01-01 2019-03-31 0001690680 nmrk:LeasingAndOtherCommissionsMember 2019-01-01 2019-03-31 0001690680 nmrk:CapitalMarketsCommissionsMember 2020-01-01 2020-03-31 0001690680 nmrk:HVSMember 2020-01-31 0001690680 nmrk:HVSMember 2020-01-01 2020-01-31 0001690680 nmrk:TwoThousandTwentyAcquisitionsMember 2020-01-01 2020-03-31 0001690680 nmrk:NewmarkHoldingsLimitedPartnershipMember nmrk:TwoThousandNineteenAcquisitionsMember nmrk:LimitedPartnershipUnitsMember 2019-01-01 2019-12-31 0001690680 nmrk:TwoThousandNineteenAcquisitionsMember 2019-12-31 0001690680 nmrk:TwoThousandNineteenAcquisitionsMember 2019-01-01 2019-12-31 0001690680 nmrk:TwoThousandTwentyAcquisitionsMember 2020-03-31 0001690680 nmrk:NewmarkHoldingsLimitedPartnershipMember nmrk:TwoThousandNineteenAcquisitionsMember nmrk:LimitedPartnershipUnitsMember 2019-12-31 0001690680 us-gaap:CommonClassBMember 2020-01-01 2020-03-31 0001690680 srt:MaximumMember srt:AffiliatedEntityMember us-gaap:CommonClassAMember us-gaap:NoncontrollingInterestMember 2018-08-01 0001690680 us-gaap:CommonClassAMember 2018-08-01 2020-03-31 0001690680 us-gaap:CommonClassAMember 2019-01-01 2019-03-31 0001690680 us-gaap:CommonClassAMember 2019-03-31 0001690680 us-gaap:CommonClassAMember 2020-01-01 2020-03-31 0001690680 us-gaap:RestrictedStockUnitsRSUMember us-gaap:CommonClassAMember 2019-01-01 2019-03-31 0001690680 us-gaap:CommonClassAMember 2018-12-31 0001690680 us-gaap:RestrictedStockUnitsRSUMember us-gaap:CommonClassAMember 2020-01-01 2020-03-31 0001690680 us-gaap:CommonClassAMember 2019-01-01 2020-03-31 0001690680 us-gaap:CommonClassAMember 2019-01-01 2019-12-31 0001690680 srt:MinimumMember nmrk:NasdaqOmxMember 2013-06-28 2013-06-28 0001690680 nmrk:NasdaqOmxMember 2019-01-01 2019-12-31 0001690680 nmrk:BGCPartnersIncMember nmrk:NasdaqOmxMember 2013-06-28 2013-06-28 0001690680 nmrk:NasdaqOmxMember 2020-01-01 2020-03-31 0001690680 nmrk:BGCPartnersIncMember nmrk:NasdaqOmxMember 2020-01-01 2020-03-31 0001690680 nmrk:NasdaqOmxMember 2019-01-01 2019-03-31 0001690680 srt:MaximumMember nmrk:NasdaqOmxMember 2020-01-01 2020-03-31 0001690680 us-gaap:OtherNoncurrentAssetsMember 2019-12-31 0001690680 us-gaap:OtherNoncurrentAssetsMember 2020-03-31 0001690680 nmrk:CFRealEstateFinanceHoldingsLimitedPartnershipMember 2020-03-31 0001690680 nmrk:SellerServicerAgreementsMember 2020-03-31 0001690680 us-gaap:OtherAssetsMember 2019-12-31 0001690680 us-gaap:OtherAssetsMember 2020-03-31 0001690680 nmrk:ManagementServicesServicingFeesAndOtherMember 2020-01-01 2020-03-31 0001690680 nmrk:GainLossFromMortgageBankingActivitiesNetMember 2020-01-01 2020-03-31 0001690680 nmrk:ManagementServicesServicingFeesAndOtherMember 2019-01-01 2019-03-31 0001690680 nmrk:GainLossFromMortgageBankingActivitiesNetMember 2019-01-01 2019-03-31 0001690680 us-gaap:EstimateOfFairValueFairValueDisclosureMember 2019-12-31 0001690680 us-gaap:CarryingReportedAmountFairValueDisclosureMember 2020-03-31 0001690680 us-gaap:EstimateOfFairValueFairValueDisclosureMember 2020-03-31 0001690680 us-gaap:CarryingReportedAmountFairValueDisclosureMember 2019-12-31 0001690680 us-gaap:InterestRateLockCommitmentsMember 2019-12-31 0001690680 us-gaap:ForwardContractsMember 2020-03-31 0001690680 nmrk:NasdaqForwardsMember 2020-03-31 0001690680 us-gaap:ForwardContractsMember 2019-12-31 0001690680 nmrk:NasdaqForwardsMember 2019-12-31 0001690680 us-gaap:InterestRateLockCommitmentsMember 2020-03-31 0001690680 us-gaap:InterestRateLockCommitmentsMember us-gaap:NondesignatedMember nmrk:CostOfServicesDirectLaborMember 2020-01-01 2020-03-31 0001690680 us-gaap:InterestRateLockCommitmentsMember us-gaap:NondesignatedMember nmrk:GainsFromMortgageBankingActivitiesOriginationsNetMember 2019-01-01 2019-03-31 0001690680 us-gaap:NondesignatedMember 2019-01-01 2019-03-31 0001690680 nmrk:NasdaqForwardsMember us-gaap:NondesignatedMember us-gaap:OtherOperatingIncomeExpenseMember 2020-01-01 2020-03-31 0001690680 us-gaap:InterestRateLockCommitmentsMember us-gaap:NondesignatedMember nmrk:CostOfServicesDirectLaborMember 2019-01-01 2019-03-31 0001690680 nmrk:ForwardSaleContractsMember us-gaap:NondesignatedMember nmrk:GainsFromMortgageBankingActivitiesOriginationsNetMember 2020-01-01 2020-03-31 0001690680 nmrk:ForwardSaleContractsMember us-gaap:NondesignatedMember nmrk:GainsFromMortgageBankingActivitiesOriginationsNetMember 2019-01-01 2019-03-31 0001690680 us-gaap:NondesignatedMember 2020-01-01 2020-03-31 0001690680 nmrk:NasdaqForwardsMember us-gaap:NondesignatedMember us-gaap:OtherOperatingIncomeExpenseMember 2019-01-01 2019-03-31 0001690680 us-gaap:InterestRateLockCommitmentsMember us-gaap:NondesignatedMember nmrk:GainsFromMortgageBankingActivitiesOriginationsNetMember 2020-01-01 2020-03-31 0001690680 us-gaap:InterestRateLockCommitmentsMember nmrk:CostOfServicesDirectLaborMember 2019-01-01 2019-03-31 0001690680 us-gaap:InterestRateLockCommitmentsMember nmrk:CostOfServicesDirectLaborMember 2020-01-01 2020-03-31 0001690680 nmrk:DBCaymanMember us-gaap:CreditRiskMember 2019-01-01 2019-12-31 0001690680 nmrk:DBCaymanMember us-gaap:CreditRiskMember 2019-12-31 0001690680 us-gaap:CreditRiskMember 2019-12-31 0001690680 nmrk:DBCaymanMember us-gaap:CreditRiskMember 2020-03-31 0001690680 nmrk:DBCaymanMember us-gaap:CreditRiskMember 2020-01-01 2020-03-31 0001690680 us-gaap:CreditRiskMember 2020-03-31 0001690680 nmrk:ManagementServicesMember 2019-01-01 2019-03-31 0001690680 nmrk:CapitalMarketsMember 2020-01-01 2020-03-31 0001690680 nmrk:CapitalMarketsMember 2019-01-01 2019-03-31 0001690680 nmrk:ManagementServicesMember 2020-01-01 2020-03-31 0001690680 nmrk:MortgageServicingRightsMember 2019-01-01 2019-03-31 0001690680 nmrk:MortgageServicingRightsMember 2020-03-31 0001690680 nmrk:MortgageServicingRightsMember 2018-12-31 0001690680 nmrk:MortgageServicingRightsMember 2020-01-01 2020-03-31 0001690680 nmrk:MortgageServicingRightsMember 2019-03-31 0001690680 nmrk:MortgageServicingRightsMember 2019-12-31 0001690680 nmrk:DiscountRateTwoMember 2020-01-01 2020-03-31 0001690680 nmrk:DiscountRateOneMember 2020-01-01 2020-03-31 0001690680 nmrk:DiscountRateTwoMember 2019-01-01 2019-12-31 0001690680 srt:MaximumMember 2020-01-01 2020-03-31 0001690680 srt:MinimumMember 2019-01-01 2019-03-31 0001690680 nmrk:DiscountRateOneMember 2019-01-01 2019-12-31 0001690680 srt:MinimumMember 2020-01-01 2020-03-31 0001690680 srt:MaximumMember 2019-01-01 2019-03-31 0001690680 srt:MinimumMember nmrk:DiscountRateOneMember 2019-12-31 0001690680 srt:MaximumMember nmrk:DiscountRateTwoMember 2020-03-31 0001690680 srt:MinimumMember nmrk:DiscountRateOneMember 2020-03-31 0001690680 srt:MaximumMember nmrk:DiscountRateTwoMember 2019-12-31 0001690680 us-gaap:NoncompeteAgreementsMember 2020-03-31 0001690680 us-gaap:LicensingAgreementsMember 2020-03-31 0001690680 us-gaap:TrademarksAndTradeNamesMember 2020-03-31 0001690680 us-gaap:TrademarksAndTradeNamesMember 2020-03-31 0001690680 nmrk:BelowMarketLeasesMember 2020-03-31 0001690680 us-gaap:LicensingAgreementsMember 2020-03-31 0001690680 us-gaap:CustomerRelatedIntangibleAssetsMember 2020-03-31 0001690680 us-gaap:CustomerRelatedIntangibleAssetsMember 2020-01-01 2020-03-31 0001690680 us-gaap:TrademarksAndTradeNamesMember 2020-01-01 2020-03-31 0001690680 us-gaap:CustomerContractsMember 2020-03-31 0001690680 nmrk:BelowMarketLeasesMember 2020-01-01 2020-03-31 0001690680 us-gaap:NoncompeteAgreementsMember 2020-01-01 2020-03-31 0001690680 us-gaap:LicensingAgreementsMember 2020-01-01 2020-03-31 0001690680 us-gaap:CustomerContractsMember 2020-01-01 2020-03-31 0001690680 nmrk:BelowMarketLeasesMember 2019-12-31 0001690680 us-gaap:TrademarksAndTradeNamesMember 2019-12-31 0001690680 us-gaap:TrademarksAndTradeNamesMember 2019-01-01 2019-12-31 0001690680 us-gaap:NoncompeteAgreementsMember 2019-12-31 0001690680 us-gaap:LicensingAgreementsMember 2019-12-31 0001690680 us-gaap:LicensingAgreementsMember 2019-12-31 0001690680 us-gaap:TrademarksAndTradeNamesMember 2019-12-31 0001690680 us-gaap:CustomerRelatedIntangibleAssetsMember 2019-12-31 0001690680 us-gaap:CustomerContractsMember 2019-12-31 0001690680 us-gaap:CustomerRelatedIntangibleAssetsMember 2019-01-01 2019-12-31 0001690680 us-gaap:CustomerContractsMember 2019-01-01 2019-12-31 0001690680 nmrk:BelowMarketLeasesMember 2019-01-01 2019-12-31 0001690680 us-gaap:NoncompeteAgreementsMember 2019-01-01 2019-12-31 0001690680 us-gaap:LicensingAgreementsMember 2019-01-01 2019-12-31 0001690680 us-gaap:SoftwareAndSoftwareDevelopmentCostsMember 2019-12-31 0001690680 us-gaap:ComputerEquipmentMember 2020-03-31 0001690680 us-gaap:ComputerEquipmentMember 2019-12-31 0001690680 nmrk:LeaseHoldImprovementsAndOtherFixedAssetsMember 2019-12-31 0001690680 us-gaap:SoftwareAndSoftwareDevelopmentCostsMember 2020-03-31 0001690680 nmrk:LeaseHoldImprovementsAndOtherFixedAssetsMember 2020-03-31 0001690680 srt:MinimumMember 2020-03-31 0001690680 srt:MaximumMember 2020-03-31 0001690680 nmrk:CantorFitzgeraldCoMember 2020-03-31 0001690680 nmrk:CantorFitzgeraldCoMember 2019-12-31 0001690680 nmrk:UncommittedLinesMember nmrk:WarehouseFacilityDueJuneSeventeenthTwoThousandTwentyMember 2020-03-31 0001690680 nmrk:CommittedLinesMember nmrk:WarehouseFacilityDueOctoberNinthTwoThousandTwentyMember 2020-03-31 0001690680 nmrk:CommittedLinesMember 2020-03-31 0001690680 nmrk:CommittedLinesMember nmrk:WarehouseFacilityDueJuneSeventeenthTwoThousandTwentyMember 2020-03-31 0001690680 nmrk:UncommittedLinesMember 2020-03-31 0001690680 nmrk:WarehouseFacilityDueSeptemberTwentyFifthTwoThousandTwentyMember 2019-12-31 0001690680 nmrk:CommittedLinesMember nmrk:WarehouseFacilityDueSeptemberTwentyFifthTwoThousandTwentyMember 2020-03-31 0001690680 nmrk:WarehouseFacilityDueOctoberNinthTwoThousandTwentyMember 2019-12-31 0001690680 nmrk:WarehouseFacilityDueJuneSeventeenthTwoThousandTwentyMember 2019-12-31 0001690680 nmrk:WarehouseFacilityDueJuneSeventeenthTwoThousandTwentyMember 2020-03-31 0001690680 nmrk:WarehouseFacilityDueOctoberNinthTwoThousandTwentyMember 2020-03-31 0001690680 nmrk:WarehouseFacilityDueSeptemberTwentyFifthTwoThousandTwentyMember 2020-03-31 0001690680 nmrk:UncommittedLinesMember nmrk:FannieMaeRepurchaseAgreementOpenMaturityMember 2020-03-31 0001690680 nmrk:FannieMaeRepurchaseAgreementOpenMaturityMember 2020-03-31 0001690680 nmrk:FannieMaeRepurchaseAgreementOpenMaturityMember 2019-12-31 0001690680 nmrk:CommittedLinesMember nmrk:WarehouseFacilityDueOctoberNinthTwoThousandTwentyMember 2020-01-29 2020-03-12 0001690680 nmrk:CommittedLinesMember nmrk:WarehouseFacilityDueJuneSeventeenthTwoThousandTwentyMember 2020-03-30 0001690680 nmrk:CommittedLinesMember nmrk:WarehouseFacilityDueOctoberNinthTwoThousandTwentyMember 2020-03-13 0001690680 nmrk:CommittedLinesMember nmrk:WarehouseFacilityDueJuneSeventeenthTwoThousandTwentyMember 2020-03-13 2020-03-30 0001690680 nmrk:UncommittedLinesMember nmrk:WarehouseFacilityDueJuneSeventeenthTwoThousandTwentyMember 2019-01-01 2019-12-31 0001690680 nmrk:FannieMaeRepurchaseAgreementOpenMaturityMember 2020-01-01 2020-03-31 0001690680 nmrk:UncommittedLinesMember nmrk:WarehouseFacilityDueJuneSeventeenthTwoThousandTwentyMember 2020-01-01 2020-03-31 0001690680 nmrk:FannieMaeRepurchaseAgreementOpenMaturityMember 2019-01-01 2019-12-31 0001690680 nmrk:WarehouseFacilityDueOctoberNinthTwoThousandTwentyMember 2019-01-01 2019-12-31 0001690680 nmrk:WarehouseFacilityDueJuneSeventeenthTwoThousandTwentyMember 2019-01-01 2019-12-31 0001690680 nmrk:WarehouseFacilityDueJuneSeventeenthTwoThousandTwentyMember 2020-01-01 2020-03-31 0001690680 nmrk:WarehouseFacilityDueOctoberNinthTwoThousandTwentyMember 2020-01-01 2020-03-31 0001690680 nmrk:WarehouseFacilityDueSeptemberTwentyFifthTwoThousandTwentyMember 2020-01-01 2020-03-31 0001690680 nmrk:WarehouseFacilityDueSeptemberTwentyFifthTwoThousandTwentyMember 2019-01-01 2019-12-31 0001690680 us-gaap:RevolvingCreditFacilityMember us-gaap:LineOfCreditMember 2019-01-01 2019-03-31 0001690680 us-gaap:RevolvingCreditFacilityMember us-gaap:LineOfCreditMember 2020-01-01 2020-03-31 0001690680 us-gaap:RevolvingCreditFacilityMember us-gaap:LineOfCreditMember us-gaap:LondonInterbankOfferedRateLIBORMember 2020-03-16 2020-03-16 0001690680 us-gaap:RevolvingCreditFacilityMember us-gaap:LineOfCreditMember 2020-03-31 0001690680 nmrk:InterestRateOptionTwoMember us-gaap:RevolvingCreditFacilityMember us-gaap:LineOfCreditMember us-gaap:FederalFundsEffectiveSwapRateMember 2018-11-28 2018-11-28 0001690680 nmrk:SixPointOneTwoFivePercentSeniorNotesMember us-gaap:SeniorNotesMember 2018-11-06 0001690680 us-gaap:RevolvingCreditFacilityMember us-gaap:LineOfCreditMember 2020-02-26 0001690680 us-gaap:RevolvingCreditFacilityMember us-gaap:LineOfCreditMember 2020-03-16 0001690680 nmrk:InterestRateOptionTwoMember us-gaap:RevolvingCreditFacilityMember us-gaap:LineOfCreditMember us-gaap:LondonInterbankOfferedRateLIBORMember 2018-11-28 2018-11-28 0001690680 srt:WeightedAverageMember us-gaap:RevolvingCreditFacilityMember us-gaap:LineOfCreditMember 2019-01-01 2019-03-31 0001690680 nmrk:SixPointOneTwoFivePercentSeniorNotesMember us-gaap:SeniorNotesMember 2019-11-06 0001690680 nmrk:InterestRateOptionOneMember srt:MinimumMember us-gaap:RevolvingCreditFacilityMember us-gaap:LineOfCreditMember us-gaap:LondonInterbankOfferedRateLIBORMember 2018-11-28 2018-11-28 0001690680 nmrk:InterestRateOptionOneMember srt:MaximumMember us-gaap:RevolvingCreditFacilityMember us-gaap:LineOfCreditMember us-gaap:LondonInterbankOfferedRateLIBORMember 2018-11-28 2018-11-28 0001690680 us-gaap:RevolvingCreditFacilityMember us-gaap:LineOfCreditMember us-gaap:LondonInterbankOfferedRateLIBORMember 2020-02-26 2020-02-26 0001690680 us-gaap:RevolvingCreditFacilityMember us-gaap:LineOfCreditMember 2019-03-31 0001690680 us-gaap:RevolvingCreditFacilityMember us-gaap:LineOfCreditMember 2018-11-28 0001690680 srt:WeightedAverageMember us-gaap:RevolvingCreditFacilityMember us-gaap:LineOfCreditMember 2020-01-01 2020-03-31 0001690680 nmrk:SixPointOneTwoFivePercentSeniorNotesMember us-gaap:SeniorNotesMember 2019-01-01 2019-03-31 0001690680 nmrk:SixPointOneTwoFivePercentSeniorNotesMember us-gaap:SeniorNotesMember 2020-01-01 2020-03-31 0001690680 nmrk:SixPointOneTwoFivePercentSeniorNotesMember us-gaap:SeniorNotesMember 2019-12-31 0001690680 nmrk:SixPointOneTwoFivePercentSeniorNotesMember us-gaap:SeniorNotesMember 2020-03-31 0001690680 us-gaap:RevolvingCreditFacilityMember us-gaap:LineOfCreditMember 2019-12-31 0001690680 nmrk:InterestRateOptionOneMember us-gaap:RevolvingCreditFacilityMember us-gaap:LineOfCreditMember us-gaap:LondonInterbankOfferedRateLIBORMember 2018-11-28 2018-11-28 0001690680 srt:MaximumMember nmrk:FannieMaeDUSOrFreddieTargetedAffordableHousingLoansMember 2020-01-01 2020-03-31 0001690680 stpr:CA us-gaap:LiabilitiesTotalMember us-gaap:CreditConcentrationRiskMember nmrk:FannieMaeDUSAndFreddieMacTAHLoansMember 2020-01-01 2020-03-31 0001690680 stpr:TX us-gaap:LiabilitiesTotalMember us-gaap:CreditConcentrationRiskMember nmrk:FannieMaeDUSAndFreddieMacTAHLoansMember 2019-01-01 2019-12-31 0001690680 stpr:TX us-gaap:LiabilitiesTotalMember us-gaap:CreditConcentrationRiskMember nmrk:FannieMaeDUSAndFreddieMacTAHLoansMember 2020-01-01 2020-03-31 0001690680 stpr:CA us-gaap:LiabilitiesTotalMember us-gaap:CreditConcentrationRiskMember nmrk:FannieMaeDUSAndFreddieMacTAHLoansMember 2019-01-01 2019-12-31 0001690680 us-gaap:FairValueInputsLevel1Member 2020-03-31 0001690680 us-gaap:FairValueInputsLevel2Member nmrk:NasdaqForwardsMember 2020-03-31 0001690680 us-gaap:FairValueInputsLevel2Member 2020-03-31 0001690680 us-gaap:FairValueInputsLevel3Member nmrk:ForwardSaleContractsMember 2020-03-31 0001690680 us-gaap:FairValueInputsLevel2Member nmrk:ForwardSaleContractsMember 2020-03-31 0001690680 us-gaap:FairValueInputsLevel1Member us-gaap:InterestRateLockCommitmentsMember 2020-03-31 0001690680 us-gaap:FairValueInputsLevel3Member 2020-03-31 0001690680 us-gaap:FairValueInputsLevel2Member us-gaap:InterestRateLockCommitmentsMember 2020-03-31 0001690680 nmrk:ForwardSaleContractsMember 2020-03-31 0001690680 us-gaap:FairValueInputsLevel3Member nmrk:NasdaqForwardsMember 2020-03-31 0001690680 nmrk:NasdaqForwardsMember 2020-03-31 0001690680 us-gaap:InterestRateLockCommitmentsMember 2020-03-31 0001690680 us-gaap:FairValueInputsLevel1Member nmrk:ForwardSaleContractsMember 2020-03-31 0001690680 us-gaap:FairValueInputsLevel3Member us-gaap:InterestRateLockCommitmentsMember 2020-03-31 0001690680 us-gaap:FairValueInputsLevel1Member nmrk:NasdaqForwardsMember 2020-03-31 0001690680 us-gaap:FairValueInputsLevel3Member 2019-12-31 0001690680 us-gaap:FairValueMeasurementsNonrecurringMember 2019-12-31 0001690680 us-gaap:FairValueMeasurementsNonrecurringMember 2020-03-31 0001690680 srt:WeightedAverageMember nmrk:MeasurementInputExpectedEarnoutAndContingenciesRateMember 2020-03-31 0001690680 srt:WeightedAverageMember us-gaap:FairValueInputsLevel3Member us-gaap:MeasurementInputDiscountRateMember 2020-03-31 0001690680 srt:WeightedAverageMember us-gaap:FairValueInputsLevel3Member nmrk:NasdaqForwardsMember us-gaap:MeasurementInputPriceVolatilityMember 2020-03-31 0001690680 us-gaap:FairValueInputsLevel1Member 2019-12-31 0001690680 us-gaap:FairValueInputsLevel2Member us-gaap:InterestRateLockCommitmentsMember 2019-12-31 0001690680 us-gaap:FairValueInputsLevel1Member nmrk:NasdaqForwardsMember 2019-12-31 0001690680 us-gaap:FairValueInputsLevel2Member 2019-12-31 0001690680 us-gaap:FairValueInputsLevel3Member nmrk:NasdaqForwardsMember 2019-12-31 0001690680 us-gaap:FairValueInputsLevel2Member nmrk:ForwardSaleContractsMember 2019-12-31 0001690680 us-gaap:FairValueInputsLevel3Member nmrk:ForwardSaleContractsMember 2019-12-31 0001690680 nmrk:ForwardSaleContractsMember 2019-12-31 0001690680 us-gaap:FairValueInputsLevel2Member nmrk:NasdaqForwardsMember 2019-12-31 0001690680 us-gaap:InterestRateLockCommitmentsMember 2019-12-31 0001690680 us-gaap:FairValueInputsLevel3Member us-gaap:InterestRateLockCommitmentsMember 2019-12-31 0001690680 us-gaap:FairValueInputsLevel1Member nmrk:ForwardSaleContractsMember 2019-12-31 0001690680 nmrk:NasdaqForwardsMember 2019-12-31 0001690680 us-gaap:FairValueInputsLevel1Member us-gaap:InterestRateLockCommitmentsMember 2019-12-31 0001690680 nmrk:NasdaqForwardsMember 2020-01-01 2020-03-31 0001690680 nmrk:ForwardSaleContractsMember 2020-01-01 2020-03-31 0001690680 nmrk:ContingentConsiderationLiabilityMember 2020-01-01 2020-03-31 0001690680 us-gaap:InterestRateLockCommitmentsMember 2020-01-01 2020-03-31 0001690680 nmrk:ContingentConsiderationLiabilityMember 2020-03-31 0001690680 nmrk:ContingentConsiderationLiabilityMember 2019-12-31 0001690680 us-gaap:InterestRateLockCommitmentsMember 2019-01-01 2019-12-31 0001690680 nmrk:NasdaqForwardsMember 2019-01-01 2019-12-31 0001690680 nmrk:ForwardSaleContractsMember 2019-01-01 2019-12-31 0001690680 nmrk:ContingentConsiderationLiabilityMember 2019-01-01 2019-12-31 0001690680 us-gaap:InterestRateLockCommitmentsMember 2018-12-31 0001690680 nmrk:ForwardSaleContractsMember 2018-12-31 0001690680 nmrk:NasdaqForwardsMember 2018-12-31 0001690680 nmrk:ContingentConsiderationLiabilityMember 2018-12-31 0001690680 srt:WeightedAverageMember us-gaap:FairValueInputsLevel3Member nmrk:NasdaqForwardsMember us-gaap:MeasurementInputPriceVolatilityMember 2019-12-31 0001690680 srt:WeightedAverageMember us-gaap:FairValueInputsLevel3Member nmrk:MeasurementInputExpectedEarnoutAndContingenciesRateMember 2019-12-31 0001690680 srt:WeightedAverageMember us-gaap:FairValueInputsLevel3Member us-gaap:MeasurementInputDiscountRateMember 2019-12-31 0001690680 srt:MinimumMember us-gaap:FairValueInputsLevel3Member us-gaap:MeasurementInputDiscountRateMember 2019-12-31 0001690680 srt:MaximumMember us-gaap:FairValueInputsLevel3Member us-gaap:MeasurementInputDiscountRateMember 2020-03-31 0001690680 srt:MinimumMember us-gaap:FairValueInputsLevel3Member nmrk:NasdaqForwardsMember us-gaap:MeasurementInputPriceVolatilityMember 2020-03-31 0001690680 srt:MinimumMember us-gaap:FairValueInputsLevel3Member nmrk:MeasurementInputExpectedEarnoutAndContingenciesRateMember 2019-12-31 0001690680 srt:MinimumMember us-gaap:FairValueInputsLevel3Member nmrk:MeasurementInputExpectedEarnoutAndContingenciesRateMember 2020-03-31 0001690680 srt:MaximumMember us-gaap:FairValueInputsLevel3Member nmrk:MeasurementInputExpectedEarnoutAndContingenciesRateMember 2019-12-31 0001690680 srt:MaximumMember us-gaap:FairValueInputsLevel3Member us-gaap:MeasurementInputDiscountRateMember 2019-12-31 0001690680 srt:MaximumMember us-gaap:FairValueInputsLevel3Member nmrk:NasdaqForwardsMember us-gaap:MeasurementInputPriceVolatilityMember 2020-03-31 0001690680 srt:MinimumMember us-gaap:FairValueInputsLevel3Member us-gaap:MeasurementInputDiscountRateMember 2020-03-31 0001690680 srt:MaximumMember us-gaap:FairValueInputsLevel3Member nmrk:MeasurementInputExpectedEarnoutAndContingenciesRateMember 2020-03-31 0001690680 srt:MaximumMember us-gaap:FairValueInputsLevel3Member nmrk:NasdaqForwardsMember us-gaap:MeasurementInputPriceVolatilityMember 2019-12-31 0001690680 srt:MinimumMember us-gaap:FairValueInputsLevel3Member nmrk:NasdaqForwardsMember us-gaap:MeasurementInputPriceVolatilityMember 2019-12-31 0001690680 nmrk:PreferredUnitsMember srt:ChiefExecutiveOfficerMember 2019-12-19 0001690680 nmrk:CFRealEstateFinanceHoldingsLimitedPartnershipMember 2017-09-08 0001690680 nmrk:GovernmentSponsoredEnterpriseLoansMember nmrk:CantorFitzgeraldLimitedPartnershipAndBGCPartnersIncorporationMember 2019-02-01 2019-02-28 0001690680 nmrk:NewmarkUnitsMember nmrk:BGCPartnersLPAndItsOperatingSubsidiariesMember us-gaap:CommonClassAMember 2018-03-07 2018-03-07 0001690680 nmrk:ThirdPartyBankAndCantorCommercialRealEstateLPMember srt:ChiefExecutiveOfficerMember 2019-07-22 2019-07-22 0001690680 nmrk:PreferredUnitsMember srt:ExecutiveVicePresidentMember 2019-12-19 0001690680 srt:ChiefExecutiveOfficerMember 2019-12-19 0001690680 nmrk:PrimaryServicingRightsMember nmrk:CantorCommercialRealEstateCompanyMember 2020-01-01 2020-03-31 0001690680 nmrk:PreferredUnitsMember srt:ChiefFinancialOfficerMember 2019-12-19 2019-12-19 0001690680 nmrk:BGCPartnersIncMember nmrk:CantorAndCFGMMember us-gaap:CommonClassBMember 2018-11-30 2018-11-30 0001690680 srt:BoardOfDirectorsChairmanMember 2019-12-19 0001690680 nmrk:SixPointOneTwoFivePercentSeniorNotesMember nmrk:CantorFitzgeraldCoMember 2018-11-06 0001690680 nmrk:PreferredUnitsMember srt:BoardOfDirectorsChairmanMember 2019-12-19 0001690680 srt:ChiefExecutiveOfficerMember 2019-12-19 2019-12-19 0001690680 nmrk:NewmarkUnitsMember nmrk:BGCPartnersLPAndItsOperatingSubsidiariesMember 2018-03-07 0001690680 nmrk:NewmarkHoldingsPSUsExchangedMember srt:ExecutiveVicePresidentMember 2019-12-19 2019-12-19 0001690680 nmrk:CantorCreditAgreementMember nmrk:CantorFitzgeraldCoMember 2018-11-30 2018-11-30 0001690680 srt:ChiefFinancialOfficerMember 2019-12-19 2019-12-19 0001690680 nmrk:CantorCreditAgreementMember nmrk:CantorFitzgeraldCoMember 2018-11-30 0001690680 nmrk:NewmarkUnitsMember nmrk:BGCPartnersLPAndItsOperatingSubsidiariesMember 2020-03-31 0001690680 nmrk:PrimaryServicingRightsMember nmrk:CantorCommercialRealEstateCompanyMember 2020-03-31 0001690680 nmrk:CantorAndCFGMMember us-gaap:CommonClassBMember 2018-11-30 2018-11-30 0001690680 nmrk:NewmarkHoldingsLimitedPartnershipMember nmrk:CantorCommercialRealEstateCompanyMember 2020-01-01 2020-03-31 0001690680 nmrk:NewmarkHoldingsLimitedPartnershipMember nmrk:CantorCommercialRealEstateCompanyMember 2018-10-01 2018-10-31 0001690680 nmrk:CantorFitzgeraldCoMember 2018-06-18 2018-09-26 0001690680 nmrk:ThirdPartyBankAndCantorCommercialRealEstateLPMember 2019-08-16 2019-08-16 0001690680 nmrk:LoanReferralAgreementMember nmrk:CantorCommercialRealEstateCompanyMember 2019-01-01 2019-03-31 0001690680 nmrk:NewmarkOpCoMember nmrk:NewmarkUnitsMember nmrk:BGCPartnersLPAndItsOperatingSubsidiariesMember 2018-03-07 0001690680 nmrk:EmployeeLoansMember 2019-01-01 2019-03-31 0001690680 nmrk:PreferredUnitsMember srt:ChiefExecutiveOfficerMember 2019-12-19 2019-12-19 0001690680 nmrk:PreferredUnitsMember nmrk:NewmarkHoldingsPSUsExchangedMember srt:ExecutiveVicePresidentMember 2019-12-19 2019-12-19 0001690680 srt:ChiefFinancialOfficerMember 2019-12-19 0001690680 nmrk:NewmarkHoldingsPSUsExchangedMember srt:ExecutiveVicePresidentMember 2019-12-19 0001690680 srt:ExecutiveVicePresidentMember us-gaap:CommonClassAMember 2019-10-30 2019-10-30 0001690680 nmrk:PreferredUnitsMember srt:BoardOfDirectorsChairmanMember 2019-12-19 2019-12-19 0001690680 nmrk:CantorFitzgeraldLimitedPartnershipAndBGCPartnersIncorporationMember 2020-01-01 2020-03-31 0001690680 nmrk:PrimaryServicingRightsMember nmrk:CantorCommercialRealEstateCompanyMember 2019-03-31 0001690680 nmrk:CantorCommercialRealEstateCompanyMember 2018-05-01 0001690680 nmrk:PrimaryServicingRightsMember nmrk:CantorCommercialRealEstateCompanyMember 2019-01-01 2019-03-31 0001690680 nmrk:NewmarkUnitsMember nmrk:BGCPartnersLPAndItsOperatingSubsidiariesMember 2018-11-30 0001690680 nmrk:CantorCommercialRealEstateCompanyMember 2019-12-31 0001690680 nmrk:EmployeeLoansMember 2020-01-01 2020-03-31 0001690680 nmrk:NewmarkOpCoMember nmrk:NewmarkUnitsMember nmrk:BGCPartnersLPAndItsOperatingSubsidiariesMember us-gaap:CommonClassAMember 2018-03-07 2018-03-07 0001690680 nmrk:CantorFitzgeraldLimitedPartnershipAndBGCPartnersIncorporationMember 2019-01-01 2019-03-31 0001690680 nmrk:NonExchangeablePPSUMember nmrk:PreferredUnitsMember srt:ExecutiveVicePresidentMember 2019-12-19 0001690680 nmrk:CantorCommercialRealEstateCompanyMember 2020-03-31 0001690680 nmrk:NewmarkUnitsMember nmrk:BGCPartnersLPAndItsOperatingSubsidiariesMember us-gaap:CommonClassBMember 2018-03-07 2018-03-07 0001690680 nmrk:CantorCommercialRealEstateCompanyMember 2020-01-01 2020-03-31 0001690680 nmrk:PSUMember nmrk:PreferredUnitsMember srt:ExecutiveVicePresidentMember 2019-12-19 0001690680 nmrk:PreferredUnitsMember srt:ChiefFinancialOfficerMember 2019-12-19 0001690680 nmrk:CantorCommercialRealEstateCompanyMember 2019-01-01 2019-03-31 0001690680 nmrk:ThirdPartyBankAndCantorCommercialRealEstateLPMember us-gaap:RealEstateLoanMember 2019-07-22 0001690680 srt:BoardOfDirectorsChairmanMember 2019-12-19 2019-12-19 0001690680 nmrk:CantorCommercialRealEstateCompanyMember 2018-05-01 2018-05-01 0001690680 nmrk:NewmarkUnitsMember nmrk:BGCPartnersLPAndItsOperatingSubsidiariesMember 2018-11-29 2018-11-30 0001690680 nmrk:CantorCommercialRealEstateCompanyMember 2018-10-01 2018-10-31 0001690680 nmrk:NewmarkOpCoMember nmrk:NewmarkUnitsMember nmrk:BGCPartnersLPAndItsOperatingSubsidiariesMember 2018-03-07 2018-03-07 0001690680 nmrk:BGCPartnersIncMember us-gaap:CommonClassBMember 2018-11-30 0001690680 srt:ExecutiveVicePresidentMember us-gaap:CommonClassAMember 2019-12-19 2019-12-19 0001690680 nmrk:CantorMember nmrk:NewmarkUnitsMember nmrk:BGCPartnersLPAndItsOperatingSubsidiariesMember 2018-11-29 2018-11-30 0001690680 srt:ParentCompanyMember 2019-01-01 2019-03-31 0001690680 nmrk:BGCHoldingPartnershipUnitsMember 2020-01-01 2020-03-31 0001690680 srt:ParentCompanyMember 2020-01-01 2020-03-31 0001690680 nmrk:BGCHoldingPartnershipUnitsMember 2019-01-01 2019-03-31 0001690680 srt:ParentCompanyMember nmrk:PreferredUnitsMember 2020-03-31 0001690680 srt:ParentCompanyMember 2020-03-31 0001690680 nmrk:BGCHoldingsLimitedPartnershipMember 2020-03-31 0001690680 nmrk:BGCHoldingsLimitedPartnershipMember nmrk:PreferredUnitsMember 2020-03-31 0001690680 nmrk:BGCHoldingsLimitedPartnershipMember nmrk:RegularUnitsMember 2020-03-31 0001690680 srt:ParentCompanyMember nmrk:RegularUnitsMember 2020-03-31 0001690680 nmrk:LimitedPartnershipUnitsMember 2020-01-01 2020-03-31 0001690680 nmrk:LimitedPartnershipUnitsMember 2019-01-01 2019-12-31 0001690680 nmrk:LimitedPartnershipUnitsMember 2020-03-31 0001690680 nmrk:LimitedPartnershipUnitsMember 2019-12-31 0001690680 srt:ParentCompanyMember nmrk:LimitedPartnershipUnitsMember 2020-01-01 2020-03-31 0001690680 srt:ParentCompanyMember nmrk:LimitedPartnershipUnitsMember 2019-01-01 2019-03-31 0001690680 srt:ParentCompanyMember us-gaap:RestrictedStockUnitsRSUMember 2020-01-01 2020-03-31 0001690680 srt:ParentCompanyMember us-gaap:RestrictedStockUnitsRSUMember 2019-01-01 2019-03-31 0001690680 nmrk:LimitedPartnershipUnitsMember 2019-01-01 2019-03-31 0001690680 nmrk:NewmarkHoldingsLimitedPartnershipMember us-gaap:RestrictedStockUnitsRSUMember 2018-12-31 2018-12-31 0001690680 nmrk:NewmarkHoldingsLimitedPartnershipMember us-gaap:RestrictedStockUnitsRSUMember 2020-01-01 2020-03-31 0001690680 nmrk:NewmarkHoldingsLimitedPartnershipMember us-gaap:RestrictedStockUnitsRSUMember 2019-01-01 2019-12-31 0001690680 nmrk:BGCHoldingPartnershipUnitsMember us-gaap:RestrictedStockUnitsRSUMember 2019-01-01 2019-12-31 0001690680 nmrk:NewmarkHoldingsLimitedPartnershipMember us-gaap:RestrictedStockUnitsRSUMember 2019-12-31 0001690680 nmrk:BGCHoldingPartnershipUnitsMember us-gaap:RestrictedStockUnitsRSUMember 2019-12-31 0001690680 nmrk:BGCHoldingPartnershipUnitsMember us-gaap:RestrictedStockUnitsRSUMember 2018-12-31 2018-12-31 0001690680 nmrk:BGCHoldingPartnershipUnitsMember us-gaap:RestrictedStockUnitsRSUMember 2020-01-01 2020-03-31 0001690680 nmrk:BGCHoldingPartnershipUnitsMember us-gaap:RestrictedStockUnitsRSUMember 2020-03-31 0001690680 nmrk:NewmarkHoldingsLimitedPartnershipMember us-gaap:RestrictedStockUnitsRSUMember 2020-03-31 0001690680 nmrk:BGCHoldingPartnershipUnitsMember us-gaap:RestrictedStockUnitsRSUMember 2018-12-31 0001690680 nmrk:NewmarkHoldingsLimitedPartnershipMember us-gaap:RestrictedStockUnitsRSUMember 2018-12-31 0001690680 nmrk:BGCHoldingPartnershipUnitsMember 2020-03-31 0001690680 nmrk:BGCHoldingPartnershipUnitsMember 2019-12-31 0001690680 srt:ParentCompanyMember 2019-12-31 0001690680 nmrk:BGCHoldingPartnershipUnitsMember 2019-01-01 2019-12-31 0001690680 nmrk:ExecutivesAndNonExecutivesEmployeesMember 2020-03-31 0001690680 srt:MaximumMember nmrk:LongTermEquityIncentivePlanMember us-gaap:CommonClassAMember 2017-12-13 0001690680 nmrk:NewmarkHoldingsLimitedPartnershipMember 2020-03-31 0001690680 nmrk:BGCHoldingsLimitedPartnershipMember 2019-12-31 0001690680 nmrk:BGCHoldingsLimitedPartnershipMember 2019-01-01 2019-12-31 0001690680 nmrk:BGCHoldingsLimitedPartnershipMember 2018-12-31 0001690680 srt:ParentCompanyMember 2019-01-01 2019-12-31 0001690680 nmrk:BGCHoldingsLimitedPartnershipMember 2020-01-01 2020-03-31 0001690680 srt:ParentCompanyMember 2018-12-31 0001690680 srt:ParentCompanyMember srt:MaximumMember nmrk:LimitedPartnershipUnitsMember 2020-01-01 2020-03-31 0001690680 nmrk:NewmarkHoldingsLimitedPartnershipMember srt:MinimumMember us-gaap:RestrictedStockUnitsRSUMember 2020-01-01 2020-03-31 0001690680 nmrk:NewmarkHoldingsLimitedPartnershipMember srt:MaximumMember us-gaap:RestrictedStockUnitsRSUMember 2020-01-01 2020-03-31 0001690680 srt:ParentCompanyMember srt:MinimumMember nmrk:LimitedPartnershipUnitsMember 2020-01-01 2020-03-31 0001690680 nmrk:BGCHoldingPartnershipUnitsMember srt:MinimumMember us-gaap:RestrictedStockUnitsRSUMember 2020-01-01 2020-03-31 0001690680 nmrk:BGCHoldingPartnershipUnitsMember srt:MaximumMember us-gaap:RestrictedStockUnitsRSUMember 2020-01-01 2020-03-31 0001690680 us-gaap:ConstructionLoansMember 2020-03-31 0001690680 us-gaap:ConstructionLoansMember 2019-12-31 0001690680 nmrk:AcquisitionsFromTwoThousandFourteenThroughTwoThousandEighteenMember 2020-03-31 0001690680 us-gaap:SubsequentEventMember 2020-05-06 2020-05-06 nmrk:tranche xbrli:shares nmrk:class iso4217:USD xbrli:shares nmrk:vote iso4217:USD xbrli:pure nmrk:contract nmrk:Employee


 
UNITED STATES
SECURITIES AND EXCHANGE COMMISSION
Washington, D.C. 20549
FORM 10-Q
 

(Mark One)
QUARTERLY REPORT PURSUANT TO SECTION 13 OR 15(d) OF THE SECURITIES EXCHANGE ACT OF 1934
For the quarterly period ended March 31, 2020
OR
TRANSITION REPORT PURSUANT TO SECTION 13 OR 15(d) OF THE SECURITIES EXCHANGE ACT OF 1934
For the transition period from                      to                     
Commission File Numbers: 001-38329
 
NEWMARK GROUP, INC.
(Exact name of Registrant as specified in its charter)
 
Delaware
 
81-4467492
(State or other Jurisdiction of
Incorporation or Organization)
 
(I.R.S. Employer
Identification Number)
125 Park Avenue
New York, New York 10017
(212) 372-2000
(Address, including zip code, and telephone number, including area code, of Registrant’s principal executive offices)
 
Securities registered pursuant to Section 12(b) of the Act:
Title of Each Class
 
Trading Symbol(s)
 
Name of Each Exchange on Which Registered
Class A Common Stock, $0.01 par value
 
NMRK
 
The NASDAQ Stock Market LLC
 

Indicate by check mark whether the registrant: (1) has filed all reports required to be filed by Section 13 or 15(d) of the Securities Exchange Act of 1934 during the preceding 12 months (or for such shorter period that the registrant was required to file such reports), and (2) has been subject to such filing requirements for the past 90 days.    Yes      No  

Indicate by check mark whether the registrant has submitted electronically every Interactive Data File required to be submitted pursuant to Rule 405 of Regulation S-T (§232.405 of this chapter) during the preceding 12 months (or for such shorter period that the registrant was required to submit such files).    Yes      No  

Indicate by check mark whether the registrant is a large accelerated filer, an accelerated filer, a non-accelerated filer, a smaller reporting company or an emerging growth company. See definition of “large accelerated filer”, “accelerated filer,” “smaller reporting company,” and “emerging growth company” in Rule 12b-2 of the Exchange Act.
Large accelerated filer
Accelerated filer
Non-accelerated filer
Smaller reporting company
Emerging growth company
 
 

If an emerging growth company, indicate by check mark if the registrant has elected not to use the extended transition period for complying with any new or revised financial accounting standards provided pursuant to Section 13(a) of the Exchange Act.    

Indicate by check mark whether the registrant is a shell company (as defined in Rule 12b-2 of the Exchange Act).    Yes      No  

Indicate the number of shares outstanding of each of the registrant’s classes of common stock, as of the latest practicable date.
Class
 
Outstanding at May 7, 2020
Class A Common Stock, par value $0.01 per share
 
156,940,608 shares
Class B Common Stock, par value $0.01 per share
 
21,285,533 shares


 


1



NEWMARK GROUP, INC.

TABLE OF CONTENTS
 
 
Page
PART I - FINANCIAL INFORMATION
 
 
 
ITEM 1.
FINANCIAL STATEMENTS (unaudited)
 
Condensed Consolidated Balance Sheets
 
Condensed Consolidated Statements of Operations
 
Condensed Consolidated Statements of Comprehensive Income
 
Condensed Consolidated Statements of Changes in Equity
 
Condensed Consolidated Statements of Cash Flows
 
Notes to Condensed Consolidated Financial Statements
ITEM 2.
MANAGEMENT’S DISCUSSION AND ANALYSIS OF FINANCIAL CONDITION AND RESULTS OF OPERATIONS
ITEM 3.
QUANTITATIVE AND QUALITATIVE DISCLOSURES ABOUT MARKET RISK
ITEM 4.
CONTROLS AND PROCEDURES
 
 
 
PART II - OTHER INFORMATION
 
 
 
ITEM 1.
LEGAL PROCEEDINGS
ITEM 1A.
RISK FACTORS
ITEM 2.
UNREGISTERED SALES OF EQUITY SECURITIES AND USE OF PROCEEDS
ITEM 3.
DEFAULTS UPON SENIOR SECURITIES
ITEM 4.
ITEM 5.
OTHER INFORMATION
ITEM 6.
 
 
 


2



SPECIAL NOTE REGARDING FORWARD-LOOKING STATEMENTS
This Quarterly Report on Form 10-Q (this “Form 10-Q”) contains forward-looking statements within the meaning of Section 27A of the Securities Act of 1933, as amended, which we refer to as the “Securities Act,” and Section 21E of the Securities Exchange Act of 1934, as amended, which we refer to as the “Exchange Act.” Such statements are based upon current expectations that involve risks and uncertainties. Any statements contained herein that are not statements of historical fact may be deemed to be forward-looking statements. For example, words such as “may,” “will,” “should,” “estimates,” “predicts,” “possible,” “potential,” “continue,” “strategy,” “believes,” “anticipates,” “plans,” “expects,” “intends,” and similar expressions are intended to identify forward-looking statements.
Our actual results and the outcome and timing of certain events may differ significantly from the expectations discussed in the forward-looking statements. Factors that might cause or contribute to such a discrepancy include, but are not limited to, the factors set forth below:
the impact of the coronavirus (COVID-19) pandemic on our operations, including the continued ability of our employees, clients and third-party service providers to perform their functions at normal levels and our ability to continue providing on-site commercial property management services;
macroeconomic and other challenges and uncertainties resulting from the COVID-19 pandemic, such as the extent and duration of the impact on public health, the economy, the commercial real estate services industry and the global financial markets, and consumer and corporate clients and customers, as well as the impact of governmental responses thereto, including the effect on demand for commercial real estate, levels of new lease activity and renewals, frequency of loan defaults and forbearance, fluctuations in the mortgage-backed securities market and increases in transition expenses to reposition aspects of our business to address the changing business environment;
market conditions, transaction volumes, possible disruptions in transactions, potential deterioration of equity and debt capital markets for commercial real estate and related services, impact of significant changes in interest rates and our ability to access the capital markets as needed or on reasonable terms and conditions;
pricing, commissions and fees, and market position with respect to any of our products and services and those of our competitors;
the effect of industry concentration and reorganization, reduction of customers and consolidation;
liquidity, regulatory requirements and the impact of credit market events , including the impact of COVID-19 and actions taken by governments and businesses in responses thereto on the credit markets and interest rates;
our relationship and transactions with Cantor Fitzgerald, L.P. (“Cantor”) and its affiliates, Newmark’s structure, including Newmark Holdings, L.P. (“Newmark Holdings”), which is owned by Newmark, Cantor, Newmark’s employee partners and other partners, and our operating partnership, which is owned jointly by us and Newmark Holdings (which we refer to as “Newmark OpCo” ) any related transactions, conflicts of interest, or litigation, any loans to or from Newmark or Cantor, Newmark Holdings or Newmark OpCo, including the balances and interest rates thereof from time to time and any convertible or equity features of any such loans ,competition for and retention of brokers and other managers and key employees;
the impact on our stock price on the reduction of our dividend and potential future changes in our dividend policy and in Newmark Holdings distributions to partners and the related impact of such reductions, as well as the effect of layoffs, salary cuts, and expected lower commissions or bonuses on the repayment of partner loans;
market volatility as a result of the effects of COVID-19, which may not be sustainable or predictable in future periods;
our ability to grow in other geographic regions and to manage our recent overseas growth and the impact of the COVID-19 pandemic on these regions and transactions;
the impact of, and limitations on our ability to enter into certain transactions in order to preserve the tax-free treatment of, the November 2018 pro-rata distribution (the “Spin-Off”) by BGC Partners, Inc. (“BGC Partners” or “BGC”) to BGC stockholders of all of the shares of our common stock owned by BGC as of immediately prior to the effective time of the Spin-Off;
our ability to maintain or develop relationships with independently owned offices or affiliated businesses or partners in our business;
our ability to manage and to continue to integrate Berkeley Point Financial LLC (“Berkeley Point” or “BPF” and which operates under the name “Newmark Knight Frank” or “NKF”) which was transferred to us pursuant to the Separation and Distribution Agreement (as defined below);
the impact of the Separation, the Spin-Off and related transactions or any restructuring or similar transactions on our business and financial results in current or future periods, including with respect to any assumed liabilities or

3



indemnification obligations with respect to such transactions, the integration of any completed acquisitions and the use of proceeds of any completed dispositions;
the integration of acquired businesses with our business;
the rebranding of our current businesses or risks related to any potential dispositions of all or any portion of our existing or acquired businesses;
risks related to changes in our relationships with the Government Sponsored Enterprises (“GSEs”) and Housing and Urban Development (“HUD”), including the impact of COVID-19 and related changes in the credit markets, changes in prevailing interest rates and the risk of loss in connection with loan defaults;
risks related to changes in the future of the GSEs, including changes in the terms of applicable conservatorships and changes in their capabilities;
economic or geopolitical conditions or uncertainties, the actions of governments or central banks, including the impact of COVID-19 on the global markets, and related government stimulus packages, government ”shelter-in-place” orders and other restrictions on business and commercial activity and timing of reopening of local, national, and world economies, uncertainty regarding the nature, timing and consequences of the United Kingdom (“U.K.”)’s exit from the European Union (“EU”) following the withdrawal process, proposed transition period and related rulings, including potential reduction in investment in the U.K., and the pursuit of trade, border control or other related policies by the U.S. and/or other countries (including U.S. - China trade relations), political and labor unrest in France, Hong Kong, China and other jurisdictions, conflict in the Middle East, the impact of U.S. government shutdowns, impasses and elections, the impact of terrorist acts, acts of war or other violence or political unrest, as well as natural disasters or weather-related or similar events, including hurricanes as well as power failures, communication and transportation disruptions, and other interruptions of utilities or other essential services, and the impact of pandemics and other international health incidents, including COVID-19;
the effect on our business, clients, the markets in which we operate, and the economy in general of recent changes in the U.S. and foreign tax and other laws, including changes in tax rates, repatriation rules, and deductibility of interest, potential policy and regulatory changes in Mexico, sequestrations, uncertainties regarding the debt ceiling and the federal budget, and other potential political policies;
the effect on our business of changes in interest rates, changes in benchmarks, including the phase out of the London Interbank Offering Rate (“LIBOR”), the level of worldwide governmental debt issuances, austerity programs, government stimulus packages related to COVID-19, increases or decreases in deficits and the impact of increased government tax rates, and other changes to monetary policy, and potential political impasses or regulatory requirements, including increased capital requirements for banks and other institutions or changes in legislation, regulations and priorities;
extensive regulation of our business and clients, changes in regulations relating to commercial real estate and other industries, and risks relating to compliance matters, including regulatory examinations, inspections, investigations and enforcement actions, and any resulting costs, increased financial and capital requirements, enhanced oversight, remediation, fines, penalties, sanctions, and changes to or restrictions or limitations on specific activities, operations, compensatory arrangements, and growth opportunities, including acquisitions, hiring, and new businesses, products, or services, as well as risks related to our taking actions to ensure that we and Newmark Holdings are not deemed investment companies under the Investment Company Act of 1940;
factors related to specific transactions or series of transactions as well as counterparty failure;
costs and expenses of developing, maintaining and protecting our intellectual property, as well as employment, regulatory, and other litigation, proceedings and their related costs, including related to acquisitions and other matters, including judgments, fines, or settlements paid, reputational risk, and the impact thereof on our financial results and cash flow in any given period;
our ability to maintain continued access to credit and availability of financing necessary to support our ongoing business needs, including to refinance indebtedness, and the risks associated with the resulting leverage, as well as fluctuations in interest rates;
certain other financial risks, including the possibility of future losses, indemnification obligations, assumed liabilities, reduced cash flows from operations, increased leverage, reduced availability under our Credit Facility (as defined below) resulting from recent borrowings, and the need for short or long-term borrowings, including from Cantor, the ability of Newmark to refinance its indebtedness, including in the credit markets weakened by the impact of COVID-19 and changes to interest rates and market liquidity or our access to other sources of cash relating to acquisitions, dispositions, or other matters, potential liquidity and other risks relating to our ability to maintain continued access to credit and availability of financing necessary to support ongoing business needs on terms acceptable to us, if at all, and risks associated with the resulting leverage, including potentially causing a reduction in credit ratings and the associated outlooks and increased borrowing costs as well as interest rate and foreign currency

4



exchange rate fluctuations;
risks associated with the temporary or longer-term investment of our available cash, including in Newmark OpCo, defaults or impairments on the Company’s investments, joint venture interests, stock loans or cash management vehicles and collectability of loan balances owed to us by partners, employees, Newmark OpCo or others;
our ability to enter new markets or develop new products or services and to induce clients to use these products or services and to secure and maintain market share, and the impact of COVID-19 generally and on the commercial real estate services business in particular;
our ability to enter into marketing and strategic alliances, business combinations, restructuring, rebranding or other transactions, including acquisitions, dispositions, reorganizations, partnering opportunities and joint ventures, the anticipated benefits of any such transactions, relationships or growth and the future impact of any such transactions, relationships or growth on other businesses and financial results for current or future periods, the integration of any completed acquisitions and the use of proceeds of any completed dispositions, the impact of amendments and/or terminations of any strategic arrangements, and the value of any hedging entered into in connection with consideration received or to be received in connection with such dispositions and any transfers thereof;
our estimates or determinations of potential value with respect to various assets or portions of the Company’s business, including with respect to the accuracy of the assumptions or the valuation models or multiples used;
the impact of layoffs and furloughs on our business, including on our ability to hire and retain personnel, including brokers, salespeople, managers, and other professionals;
our ability to effectively manage any growth that may be achieved, including outside of the U.S., while ensuring compliance with all applicable financial reporting, internal control, legal compliance, and regulatory requirements;
our ability to identify and remediate any material weaknesses in internal controls that could affect the ability to properly maintain books and records, prepare financial statements and reports in a timely manner, control policies, practices and procedures, operations and assets, assess and manage the Company’s operational, regulatory and financial risks, and integrate acquired businesses and brokers, salespeople, managers and other professionals;
the impact of unexpected market moves and similar events;
information technology risks, including capacity constraints, failures, or disruptions in our systems or those of clients, counterparties, or other parties with which we interact, increased demands on such systems and on the telecommunications infrastructure from remote working during the COVID-19 pandemic, including cyber-security risks and incidents, compliance with regulations requiring data minimization and protection and preservation of records of access and transfers of data, privacy risk and exposure to potential liability and regulatory focus;
the impact of our recent significant reductions to our dividends and distributions and the timing and amounts of any future dividend or distributions, including our ability to meet expectations with respect to payment of dividends and repurchases of common stock or purchases of Newmark Holdings limited partnership interests or other equity interests in subsidiaries, including Newmark OpCo, including from Cantor or our executive officers, other employees, partners and others and the effect on the market for and trading price of our Class A common stock as a result of any such transactions;
the effectiveness of our governance, risks management, and oversight procedures and the impact of any potential transactions or relationships with related parties;
the impact of our environmental, social and governance (“ESG”) or “sustainability” ratings on the decisions by clients, investors, potential clients and other parties with respect to our business, investments in us or the market for and trading price of Newmark Class A common stock or other matters;
the fact that the prices at which shares of our Class A common stock are or may be sold in offerings or other transactions may vary significantly, and purchasers of shares in such offerings or other transactions, as well as existing stockholders, may suffer significant dilution if the price they paid for their shares is higher than the price paid by other purchasers in such offerings or transactions;
the effect on the market for and trading price of our Class A common stock due to COVID-19 and other market factors, as well as on various offerings and other transactions, including offerings of Class A common stock and convertible or exchangeable debt or other securities, repurchases of shares of Class A common stock and purchases or redemptions of Newmark Holdings limited partnership interests or other equity interests in us or its subsidiaries, any exchanges by Cantor of shares of Class A common stock for shares of Class B common stock, any exchanges or redemptions of limited partnership units and issuances of shares of Class A common stock in connection therewith, including in corporate or partnership restructurings, payment of dividends on Class A common stock and distributions on limited partnership interests of Newmark Holdings and Newmark OpCo, convertible arbitrage, hedging, and other transactions engaged in by us or holders of outstanding shares, debt or other securities, share sales and stock pledge, stock loans, and other financing transactions by holders of shares or units (including by Cantor

5



executive officers, partners, employees or others), including of shares acquired pursuant to employee benefit plans, unit exchanges and redemptions, corporate or partnership restructurings, acquisitions, conversions of Class B common stock and other convertible securities, stock pledge, stock loans, or other financing transactions, distributions from Cantor pursuant to Cantor’s distribution rights obligations and other distributions to Cantor partners, including deferred distribution rights shares;
the effect of a potential conversion of BGC’s partnership into a corporation on Newmark, including but not limited to, impacts on Newmark’s employees holding BGC Holdings units and on our financial statements; and
other factors, including those that are discussed under “Risk Factors,” to the extent applicable.
The foregoing risks and uncertainties, as well as those risks and uncertainties set forth in this Quarterly Report on Form 10-Q, may cause actual results and events to differ materially from the forward-looking statements. The information included herein is given as of the filing date of this Form 10-Q with the Securities and Exchange Commission (the “SEC”), and future results or events could differ significantly from these forward-looking statements. We do not undertake to publicly update or revise any forward-looking statements, whether as a result of new information, future events, or otherwise.  

6



WHERE YOU CAN FIND MORE INFORMATION
We file annual, quarterly and current reports, proxy statements and other information with the SEC. These filings are also available to the public from the SEC’s website at www.sec.gov.
Our website address is www.ngkf.com. Through our website, we make available, free of charge, the following documents as soon as reasonably practicable after they are electronically filed with, or furnished to, the SEC: our Annual Reports on Form 10-K; our proxy statements for our annual and special stockholder meetings; our Quarterly Reports on Form 10-Q; our Current Reports on Form 8-K; Forms 3, 4 and 5 and Schedules 13D filed on behalf of Cantor Fitzgerald, L.P., CF Group Management, Inc., our directors and our executive officers; and amendments to those documents. Our website also contains additional information with respect to our industry and business. The information contained on, or that may be accessed through, our website is not part of, and is not incorporated into, this Quarterly Report on Form 10-Q.




7



PART I — FINANCIAL INFORMATION
ITEM 1. FINANCIAL STATEMENTS
NEWMARK GROUP, INC.
CONDENSED CONSOLIDATED BALANCE SHEETS
(In thousands, except share and per share amounts)
(unaudited)
 
March 31,
2020
 
December 31,
2019
Assets:
 

 
 

Current assets:
 

 
 

Cash and cash equivalents
$
291,544

 
$
163,564

Restricted cash
60,045

 
58,308

Marketable securities

 
36,795

Loans held for sale, at fair value
739,383

 
215,290

Receivables, net
439,080

 
508,379

Other current assets (see Note 19)
131,651

 
91,194

Total current assets
1,661,703

 
1,073,530

Goodwill
559,214

 
557,914

Mortgage servicing rights, net
412,813

 
413,644

Loans, forgivable loans and other receivables from employees and partners, net
490,754

 
403,710

Right-of-use assets
195,510

 
201,661

Fixed assets, net
103,061

 
98,016

Other intangible assets, net
50,080

 
45,226

Other assets (see Note 19)
413,102

 
407,898

Total assets
$
3,886,237

 
$
3,201,599

Liabilities, Redeemable Partnership Interests, and Equity:
 
 
 
Current liabilities:
 

 
 
Warehouse facilities collateralized by U.S. Government Sponsored Enterprises
$
703,321

 
$
209,648

Accrued compensation
257,892

 
343,845

Accounts payable, accrued expenses and other liabilities (see Note 29)
399,847

 
417,069

Securities loaned

 
36,735

Payables to related parties
14,643

 
38,090

Total current liabilities
1,375,703

 
1,045,387

Long-term debt
952,756

 
589,294

Right-of-use liabilities
221,265

 
227,942

Other long-term liabilities (see Note 29)
394,201

 
376,834

Total liabilities
2,943,925

 
2,239,457

Commitments and contingencies (see Note 31)


 


Redeemable partnership interests
21,379

 
21,517

Equity:
 
 
 
Class A common stock, par value of $0.01 per share: 1,000,000,000 shares authorized; 161,269,748 and
160,833,463 shares issued at March 31, 2020 and December 31, 2019, respectively, and 156,701,746
and 156,265,461 shares outstanding at March 31, 2020 and December 31, 2019, respectively
1,612

 
1,608

Class B common stock, par value of $0.01 per share: 500,000,000 shares authorized; 21,285,533 shares issued and outstanding at March 31, 2020 and December 31, 2019
212

 
212

Additional paid-in capital
324,817

 
318,165

Retained earnings
282,053

 
313,112

Contingent Class A common stock
1,050

 
1,461

Treasury stock at cost: 4,568,002 shares of Class A common stock at March 31, 2020 and December 31, 2019
(34,894
)
 
(34,894
)
Accumulated other comprehensive income (loss)
(1,277
)
 

Total stockholders’ equity
573,573

 
599,664

Noncontrolling interests
347,360

 
340,961

Total equity
920,933

 
940,625

Total liabilities, redeemable partnership interests, and equity
$
3,886,237

 
$
3,201,599

 
The accompanying Notes to the Condensed Consolidated Financial Statements are an integral part of these financial statements.

8



NEWMARK GROUP, INC.
CONDENSED CONSOLIDATED STATEMENTS OF OPERATIONS
(In thousands, except per share data)
(unaudited) 
 
Three Months Ended March 31,
 
2020
 
2019
Revenues:
 

 
 

Commissions
$
268,362

 
$
275,268

Gains from mortgage banking activities/originations, net
50,422

 
31,346

Management services, servicing fees and other
165,146

 
141,042

Total revenues
483,930

 
447,656

Expenses:
 
 
 
Compensation and employee benefits
300,257

 
263,353

Equity-based compensation and allocations of net income to limited partnership units and FPUs
12,914

 
13,871

Total compensation and employee benefits
313,171

 
277,224

Operating, administrative and other
92,281

 
87,893

Fees to related parties
5,812

 
6,725

Depreciation and amortization
46,039

 
28,304

Total operating expenses
457,303

 
400,146

Other income (loss), net
1,438

 
(9,718
)
Income from operations
28,065

 
37,792

Interest (expense) income, net
(9,030
)
 
(7,699
)
Income before income taxes and noncontrolling interests
19,035

 
30,093

Provision for income taxes
4,797

 
6,687

Consolidated net income
14,238

 
23,406

Less: Net income attributable to noncontrolling interests
6,056

 
6,502

Net income available to common stockholders
$
8,182

 
$
16,904

Per share data:
 
 
 
Basic earnings per share
 
 
 
Net income available to common stockholders (1)
$
5,737

 
$
13,680

Basic earnings per share
$
0.03

 
$
0.08

Basic weighted-average shares of common stock outstanding
177,545

 
178,611

Fully diluted earnings per share
 
 
 
Net income for fully diluted shares
$
8,933

 
$
21,968

Fully diluted earnings per share
$
0.03

 
$
0.08

Fully diluted weighted-average shares of common stock outstanding
263,646

 
269,057

(1) 
Includes a reduction for dividends on preferred stock or units in the amount of $2.4 million and $3.2 million for the three months ended March 31, 2020 and 2019, respectively.
The accompanying Notes to the Condensed Consolidated Financial Statements are an integral part of these financial statements.


9



NEWMARK GROUP, INC.
CONDENSED CONSOLIDATED STATEMENTS OF COMPREHENSIVE INCOME  
(In thousands)
(unaudited) 
 
Three Months Ended March 31,
 
2020
 
2019
Consolidated net income
$
14,238

 
$
23,406

Foreign currency translation adjustments
(1,277
)
 

Comprehensive income, net of tax
12,961

 
23,406

Less: Comprehensive income attributable to noncontrolling interests, net of tax
6,056

 
6,502

Comprehensive income available to common stockholders
$
6,905

 
$
16,904


The accompanying Notes to the Condensed Consolidated Financial Statements are an integral part of these financial statements.


10



NEWMARK GROUP, INC.
CONDENSED CONSOLIDATED STATEMENTS OF CHANGES IN EQUITY
(In thousands, except share and per share amounts)
(unaudited)
 
Class A
Common
Stock
 
Class B
Common
Stock
 
Additional
Paid-in
Capital
 
Contingent
Class A
Common Stock
 
Treasury
Stock
 
Retained
Earnings
 
Accumulated
Other
Comprehensive
Income (Loss)
 
Noncontrolling
Interests
 
Total
Balance, January 1, 2019
$
1,570

 
$
212

 
$
285,071

 
$
3,250

 
$
(486
)
 
$
277,952

 
$

 
$
489,230

 
$
1,056,799

Consolidated net income

 

 

 

 

 
16,904

 

 
6,502

 
23,406

Dividends to common stockholders

 

 

 

 

 
(16,043
)
 

 

 
(16,043
)
Preferred dividends on exchangeable preferred
      partnership units

 

 

 

 

 
(3,224
)
 

 
3,224

 

Earnings distributions to limited partnership interests
      and other noncontrolling interests

 

 

 

 

 

 

 
(27,280
)
 
(27,280
)
Grant of exchangeability, redemption and issuance of
       Class A common stock, 498,129 shares
4

 

 
(572
)
 

 

 

 

 
(14,962
)
 
(15,530
)
Issuance and redemption of limited partnership units
      including contingent units

 

 
109

 
(109
)
 

 

 

 

 

Restricted stock units compensation

 

 
271

 

 

 

 

 

 
271

Other

 

 
(825
)
 

 

 

 

 

 
(825
)
Balance, March 31, 2019
$
1,574

 
$
212

 
$
284,054

 
$
3,141

 
$
(486
)
 
$
275,589

 
$

 
$
456,714

 
$
1,020,798

 
Class A
Common
Stock
 
Class B
Common
Stock
 
Additional
Paid-in
Capital
 
Contingent
Class A
Common Stock
 
Treasury
Stock
 
Retained
Earnings
 
Accumulated
Other
Comprehensive
Income (Loss)
 
Noncontrolling
Interests
 
Total
Balance, January 1, 2020
$
1,608

 
$
212

 
$
318,165

 
$
1,461

 
$
(34,894
)
 
$
313,112

 
$

 
$
340,961

 
$
940,625

Consolidated net income

 

 

 

 

 
8,182

 

 
6,056

 
14,238

Other comprehensive income (loss), net of tax

 

 

 

 

 

 
(1,277
)
 

 
(1,277
)
Cumulative effect of the credit loss standard adoption

 

 

 

 

 
(19,023
)
 

 

 
(19,023
)
Dividends to common stockholders

 

 

 

 

 
(17,773
)
 

 

 
(17,773
)
Preferred dividends on exchangeable preferred
      partnership units

 

 

 

 

 
(2,445
)
 

 
2,445

 

Earnings distributions to limited partnership interests
      and other noncontrolling interests

 

 

 

 

 

 

 
(952
)
 
(952
)
Grant of exchangeability, redemption and issuance of
      Class A common stock, 436,285 shares
4

 

 
4,423

 

 

 

 

 
(2,438
)
 
1,989

Issuance and redemption of limited partnership units
      including contingent units

 

 
425

 
(411
)
 

 

 

 
893

 
907

Restricted stock units compensation

 

 
1,804

 

 

 

 

 
395

 
2,199

Balance, March 31, 2020
$
1,612

 
$
212

 
$
324,817

 
$
1,050

 
$
(34,894
)
 
$
282,053

 
$
(1,277
)
 
$
347,360

 
$
920,933

 
Three Months Ended March 31,
 
2020
 
2019
Dividends declared per share of common stock
$
0.10

 
$
0.10

Dividends declared and paid per share of common stock
$
0.10

 
$
0.09


The accompanying Notes to the Condensed Consolidated Financial Statements are an integral part of these financial statements.

11



NEWMARK GROUP INC.
CONDENSED CONSOLIDATED STATEMENTS OF CASH FLOWS
(In thousands)
(unaudited)
 
Three Months Ended March 31,
 
2020
 
2019
CASH FLOWS FROM OPERATING ACTIVITIES:
 

 
 

Consolidated net income
$
14,238

 
$
23,406

Adjustments to reconcile net income to net cash (used in) provide by operating activities:
 
 
 
Gain on originated mortgage servicing rights
(38,967
)
 
(17,254
)
Depreciation and amortization
46,039

 
28,304

Provision for credit losses on the financial guarantee liability
14,480

 

Provision for doubtful accounts
2,754

 
956

Equity-based compensation and allocation of net income to limited partnership units and FPUs
12,914

 
13,871

Employee loan amortization
14,468

 
7,437

Non-cash changes in acquisition related earnouts
(12,813
)
 
193

Loss on non-marketable investments
16,837

 

Unrealized (gains) loss on loans held for sale
(36,061
)
 
(13,276
)
Realized (gains) loss on marketable securities
2,204

 
51

Unrealized (gains) loss on marketable securities

 
(3,960
)
Change in valuation of derivative asset
(21,173
)
 
13,329

Loan originations—loans held for sale
(2,545,715
)
 
(1,554,443
)
Loan sales—loans held for sale
2,057,684

 
1,685,561

Other
2,971

 
1,167

Consolidated net income (loss), adjusted for non-cash and non-operating items
(470,140
)
 
185,342

Changes in operating assets and liabilities:
 
 
 
Receivables, net
62,000

 
4,709

Loans, forgivable loans and other receivables from employees and partners
(105,274
)
 
(39,995
)
Other assets
(28,253
)
 
(18,602
)
Accrued compensation
(89,742
)
 
(62,051
)
Accounts payable, accrued expenses and other liabilities
(6,730
)
 
(29,970
)
Payables to related parties
(14,262
)
 

Net cash (used in) provide by operating activities
(652,401
)
 
39,433

CASH FLOWS FROM INVESTING ACTIVITIES:
 
 
 
Payments for acquisitions, net of cash acquired
(5,850
)
 

Proceeds from the sale of marketable securities
34,591

 
9,106

Purchases of fixed assets
(9,849
)
 
(5,936
)
Purchase of mortgage servicing rights
(92
)
 
(298
)
Net cash (used in) provided by investing activities
18,800

 
2,872

CASH FLOWS FROM FINANCING ACTIVITIES:
 
 
 
Proceeds from warehouse facilities
2,545,715

 
1,554,443

Principal payments on warehouse facilities
(2,052,041
)
 
(1,667,084
)
Settlement of pre-Spin-Off related party receivables

 
27,044

Borrowing of debt
365,000

 
50,000

Repayment of debt

 
(50,000
)
Securities loaned
(36,735
)
 
43,745

Earnings distributions to limited partnership interests and noncontrolling interests
(36,749
)
 
(33,951
)
Dividends to stockholders
(17,773
)
 
(16,043
)
Payments on acquisition earn-outs
(1,759
)
 

Payment of deferred financing costs
(2,340
)
 
(32
)
Net cash (used in) provided by financing activities
763,318

 
(91,878
)
Net increase (decrease) in cash and cash equivalents and restricted cash
129,717

 
(49,573
)
Cash and cash equivalents and restricted cash at beginning of period
221,872

 
187,406

Cash and cash equivalents and restricted cash at end of period
$
351,589

 
$
137,833

Supplemental disclosures of cash flow information:
 
 
 
Cash paid during the period for:
 

 
 

Interest
$
1,122

 
$
288

Taxes
$
56,544

 
$
59,279

Supplemental disclosure of non-cash operating, investing and financing activities:
 
 
 
Right-of-use assets and liabilities
$
12,245

 
$
182,180

 
The accompanying Notes to the Condensed Consolidated Financial Statements are an integral part of these financial statements.


12



NEWMARK GROUP, INC.
Notes to the Condensed Consolidated Financial Statements
(unaudited)

(1)
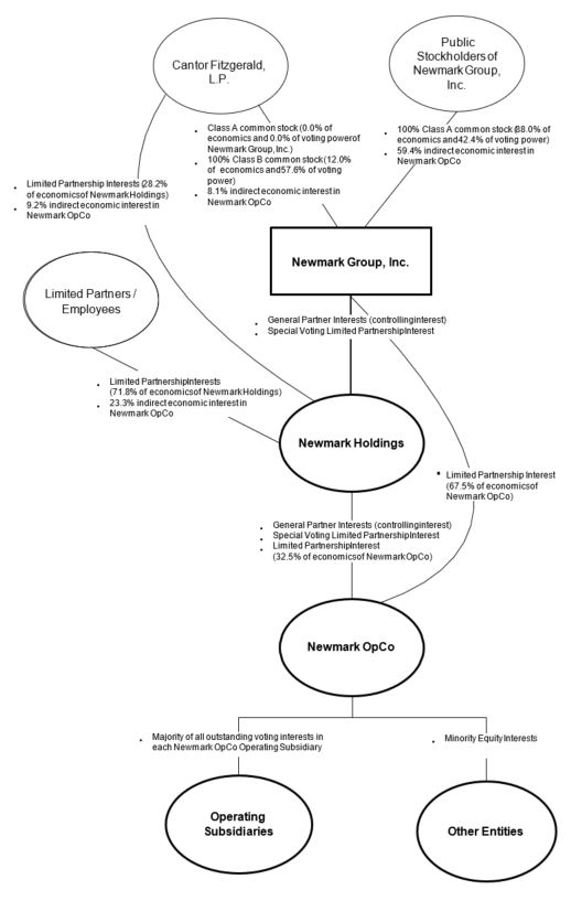
Organization and Basis of Presentation

Newmark Group, Inc., formerly known as Newmark Knight Frank (together with its subsidiaries, “Newmark” or the “Company”), a Delaware corporation, was formed as NRE Delaware, Inc. on November 18, 2016. Newmark changed its name to Newmark Group, Inc. on October 18, 2017. Newmark Holdings, L.P. (“Newmark Holdings”) is a consolidated subsidiary of Newmark for which Newmark is the general partner. Newmark and Newmark Holdings jointly own Newmark Partners, L.P. (“Newmark OpCo”), the operating partnership. Newmark is a leading commercial real estate services firm. Newmark offers a diverse array of integrated services and products designed to meet the full needs of both real estate investors/owners and occupiers. Newmark’s investor/owner services and products include capital markets, which consists of investment sales, debt and structured finance and loan sales, agency leasing, property management, valuation and advisory, commercial real estate due diligence consulting and advisory services and Government Sponsored Enterprise (“GSE”) lending and loan servicing, mortgage brokerage and equity-raising. Newmark’s occupier services and products include tenant representation, real estate management technology systems, workplace and occupancy strategy, global corporate consulting services, project management, lease administration and facilities management. Newmark enhances these services and products through innovative real estate technology solutions and data analytics that enable clients to increase their efficiency and profits by optimizing their real estate portfolio. Newmark has relationships with many of the world’s largest commercial property owners, real estate developers and investors, as well as Fortune 500 and Forbes Global 2000 companies.

Newmark was formed through the purchase by BGC Partners, Inc. (“BGC Partners” or “BGC”) of Newmark & Company Real Estate, Inc. and certain of its affiliates in 2011. A majority of the voting power of BGC Partners is held by Cantor Fitzgerald, L.P. (“Cantor”). Subsequent to the Spin-Off, as defined below, the majority of the voting power of Newmark is held by Cantor.

On November 30, 2018 (the “Distribution Date”), BGC completed its previously announced pro rata distribution (the “Spin-Off”) to its stockholders of all of the shares of common stock of Newmark owned by BGC as of immediately prior to the effective time of the Spin-Off, with shares of Newmark Class A common stock distributed to the holders of shares of BGC Class A common stock (including directors and executive officers of BGC Partners) of record as of the close of business on November 23, 2018 (the “Record Date”), and shares of Newmark Class B common stock distributed to the holders of shares of BGC Class B common stock (consisting of Cantor and CF Group Management, Inc. (“CFGM”)) of record as of the close of business on the Record Date. The Spin-Off was effective as of 12:01 a.m., New York City time, on the Distribution Date.

Separation and Distribution Agreement
On December 13, 2017, BGC, BGC Holdings L.P. (“BGC Holdings”), BGC Partners, L.P. (“BGC U.S. OpCo”), Newmark, Newmark Holdings, Newmark OpCo and, solely for the provisions listed therein, Cantor and BGC Global Holdings, L.P. entered into a Separation and Distribution Agreement (as amended on November 8, 2018 and amended and restated on November 23, 2018, the “Separation and Distribution Agreement”). See Note 1 — “Organization and Basis of Presentation” to the Newmark financial statements in Part II, Item 8 of the Newmark Annual Report on Form 10-K for the year ended December 31, 2019, for additional information regarding the transactions effected pursuant to the Separation and Distribution Agreements, including the separation of Newmark, Newmark Holdings and Newmark OpCo from BGC, BGC Holdings and BGC U.S. OpCo (the "Separation"), Newmark's initial public offering ("IPO") and the Spin-Off.

BGC’s Investment in Newmark Holdings
On March 7, 2018, BGC Partners and its operating subsidiaries purchased 16.6 million newly issued exchangeable limited partnership units (the “Newmark Units”) of Newmark Holdings L.P. for approximately $242.0 million (the “Investment in Newmark Holdings”) (see Note 27 — “Related Party Transactions” for additional information).

Nasdaq Monetization Transactions
On June 28, 2013, BGC sold certain assets of its on-the-run, electronic benchmark U.S. Treasury platform (“eSpeed”) to Nasdaq. The total consideration received in the transaction included $750.0 million in cash paid upon closing and an earn-out of up to 14,883,705 shares of Nasdaq common stock to be paid ratably over 15 years, provided that Nasdaq, as a whole, produces at least $25.0 million in consolidated gross revenues each year. The remaining rights under the Nasdaq Earn-out were transferred to Newmark on September 28, 2017 (see Note 7 — “Marketable Securities” for additional information).


13



Exchangeable Preferred Partnership Units and Forward Contracts
On June 18, 2018 and September 26, 2018, Newmark OpCo issued approximately $175.0 million and $150.0 million of exchangeable preferred partnership units (“EPUs”), respectively, in private transactions to the Royal Bank of Canada (“RBC”) (the “Newmark OpCo Preferred Investment”). Newmark received $266.1 million of cash in 2018 with respect to these transactions. The EPUs were issued in four tranches and are separately convertible by either RBC or Newmark into a fixed number of shares of Newmark Class A common stock, subject to a revenue hurdle in each of the fourth quarters of 2019 through 2022 for each of the respective four tranches. The ability to convert the EPUs into Newmark Class A common stock is subject to the SPV’s option to settle the postpaid forward contracts as described below. As the EPUs represent equity ownership of a consolidated subsidiary of Newmark, they have been included in “Noncontrolling interests” on the accompanying unaudited condensed consolidated balance sheets and unaudited condensed consolidated statements of changes in equity. The EPUs are entitled to a preferred payable-in-kind dividend, which is recorded as accretion to the carrying amount of the EPUs through Retained earnings on the accompanying unaudited condensed consolidated statements of changes in equity and are reductions to “Net income (loss) available to common stockholders” for the purpose of calculating earnings per share.

Contemporaneously with the issuance of the EPUs, the special purpose vehicle (the “SPV”) that is a consolidated subsidiary of Newmark entered into four variable postpaid forward contracts with RBC (together, the “Nasdaq Forwards”). The SPV is an indirect subsidiary of Newmark whose sole assets are the Nasdaq Earn-outs for 2019 through 2022. The Nasdaq Forwards provide the SPV the option to settle using up to 992,247 shares of Nasdaq common stock, to be received by the SPV pursuant to the Nasdaq Earn-out (see Note 7 — “Marketable Securities”), or Newmark Class A common stock, in exchange for either cash or redemption of the EPUs, notice of which must be provided to RBC prior to November 1 of each year from 2019 through 2022.

In September 2019, the SPV notified RBC of its decision to settle the first Nasdaq Forward using the Nasdaq common stock the SPV received in November 2019 in exchange for the first tranche of the EPUs, which resulted in a payable to RBC that was settled upon receipt of Nasdaq earn-out shares. The fair value of the Nasdaq common stock that Newmark received was $98.6 million. As a result of Newmark's settlement election, Newmark reclassified $93.5 million of EPUs from “Noncontrolling interest” to “Accounts payable, accrued expenses and other liabilities” on its unaudited condensed consolidated balance sheets. On December 2, 2019, Newmark settled the first Nasdaq Forward with 898,685 Nasdaq shares, with a fair value of $93.5 million, and Newmark retained 93,562 Nasdaq shares. As of March 31, 2020, Newmark held no Nasdaq shares.

The Spin-Off
On November 30, 2018, BGC completed the Spin-Off to its stockholders of all of the shares of Newmark common stock owned by BGC as of immediately prior to the effective time of the Spin-Off, with shares of Newmark Class A common stock distributed to the holders of shares of BGC Class A common stock (including directors and executive officers of BGC Partners) of record as of the close of business on the Record Date, and shares of Newmark Class B common stock distributed to the holders of shares of BGC Class B common stock (consisting of Cantor and CFGM) of record as of the close of business on the Record Date. Based on the number of shares of BGC common stock outstanding as of the close of business on the Record Date, BGC’s stockholders as of the Record Date received in the Spin-Off 0.463895 of a share of Newmark Class A common stock for each share of BGC Class A common stock held as of the Record Date, and 0.463895 of a share of Newmark Class B common stock for each share of BGC Class B common stock held as of the Record Date. BGC Partners stockholders received cash in lieu of any fraction of a share of Newmark common stock that they otherwise would have received in the Spin-Off.

Prior to and in connection with the Spin-Off, 14.8 million Newmark Holdings units held by BGC were exchanged into 9.4 million shares of Newmark Class A common stock, and 5.4 million shares of Newmark Class B common stock, and 7.0 million Newmark OpCo units held by BGC were exchanged into 6.9 million shares of Newmark Class A common stock. These Newmark Class A and Class B shares of common stock were included in the Spin-Off to BGC’s stockholders.

In the aggregate, BGC distributed 131,886,409 shares of Newmark Class A common stock and 21,285,537 shares of Newmark Class B common stock to BGC’s stockholders in the Spin-Off. These shares of Newmark common stock collectively represented approximately 94% of the total voting power of outstanding common stock and approximately 87% of the total economics of Newmark outstanding common stock, in each case as of the Distribution Date.

On November 30, 2018, BGC Partners also caused its subsidiary, BGC Holdings, L.P. (“BGC Holdings”), to distribute pro rata (the “BGC Holdings Distribution”) all of the 1,458,931 exchangeable limited partnership units of Newmark Holdings held by BGC Holdings immediately prior to the effective time of the BGC Holdings distribution to its limited partners entitled to receive distributions on their BGC Holdings units (including Cantor, CFGM and executive officers of BGC) who were holders of record of such units as of the Record Date. The Newmark Holdings units distributed to BGC Holdings partners in the BGC Holdings distribution are exchangeable for shares of Newmark Class A common stock, and in the case of the 449,917

14



Newmark Holdings units received by Cantor and CFGM, also into shares of Newmark Class B common stock, at the applicable exchange ratio (subject to adjustment). As of March 31, 2020, the exchange ratio was 0.9461 shares of Newmark common stock per Newmark Holdings unit.

Following the Spin-Off and the BGC Holdings Distribution, BGC Partners ceased to be Newmark’s controlling stockholder, and BGC and its subsidiaries no longer held any shares of Newmark common stock or other equity interests in it or its subsidiaries. Therefore, BGC no longer consolidates Newmark with its financial results subsequent to the Spin-Off. Cantor continues to control Newmark and its subsidiaries following the Spin-Off and the BGC Holdings Distribution.
 
(a)
Basis of Presentation
The accompanying unaudited condensed consolidated financial statements have been prepared pursuant to the rules and regulations of the U.S. Securities and Exchange Commission and in conformity with accounting principles generally accepted in the U.S. (“U.S. GAAP”). For the year ended December 31, 2019, Newmark changed the line item formerly known as “Allocations of net income and grant of exchangeability to limited partnership units and FPUs and issuance of common stock” to “Equity-based compensation and allocations of net income to limited partnership units and FPUs” on the unaudited condensed consolidated statements of operations and statements of cash flow. The change resulted in the reclassification of amortization charges related to equity-based awards, such as REUs and Restricted Stock Units (“RSUs”), from “Compensation and employee benefits” to “Equity-based compensation and allocations of net income to limited partnership units and FPUs.”

“Equity-based compensation and allocations of net income to limited partnership units and FPUs” reflect the following items related to cash and equity-based compensation:
Charges with respect to the grant of shares of common stock or limited partnership units, such as HDUs, including in connection with the redemption of non-exchangeable limited partnership units, including PSUs;
Charges with respect to grants of exchangeability, such as the right of holders of limited partnership units with no capital accounts, such as PSUs, to exchange the units into shares of common stock, or HDUs, as well as the cash paid in the settlement of the related preferred units to pay withholding taxes owed by the unit holder upon such exchange;
Preferred units are granted in connection with the grant of certain limited partnership units, such as PSUs, that may be granted exchangeability to cover the withholding taxes owed by the unit holder, rather than issuing the gross amount of shares to employees, subject to cashless withholding of shares to pay applicable withholding taxes;
Charges related to the amortization of RSUs and limited partnership units; and
Allocations of net income to limited partnership units and founding/working partner units (“FPUs”), including the Preferred Distribution (as hereinafter defined).

Intercompany balances and transactions within Newmark have been eliminated. Transactions between Cantor or BGC and Newmark pursuant to service agreements between Cantor and BGC (see Note 27 — “Related Party Transactions”), representing valid receivables and liabilities of Newmark which are periodically cash settled, have been included on the accompanying unaudited condensed consolidated financial statements as either receivables from or payables to related parties.

Newmark receives administrative services to support its operations, and in return, Cantor and/or BGC allocates certain of its expenses to Newmark. Such expenses represent costs related, but not limited to, treasury, legal, accounting, information technology, payroll administration, human resources, incentive compensation plans and other services. These costs, together with an allocation of Cantor and/or BGC overhead costs, are included as expenses on the accompanying unaudited condensed consolidated statements of operations. Where it is possible to specifically attribute such expenses to activities of Newmark, these amounts have been expensed directly to Newmark. Allocation of all other such expenses is based on a services agreement between Cantor and/or BGC which reflects the utilization of service provided or benefits received by Newmark during the periods presented on a consistent basis, such as headcount, square footage, revenue, etc. Management believes the assumptions underlying the stand-alone financial statements, including the assumptions regarding allocated expenses, reasonably reflect the utilization of services provided to or the benefit received by Newmark during the periods presented. However, these shared expenses may not represent the amounts that would have been incurred had Newmark operated independently from Cantor and or BGC. Actual costs that would have been incurred if Newmark had been a stand-alone company would depend on multiple factors, including organizational structure and strategic decisions in various areas, including information technology and infrastructure (see Note 27 — “Related Party Transactions” for an additional discussion of expense allocations).

Transfers of cash, both to and from Cantor and/or BGC, are included in “Receivables from related parties or Payables

15



to related parties” on the unaudited condensed consolidated balance sheets and as part of the change in payments to and borrowings from related parties in the financing section prior to the Spin-Off and in the operating section after the Spin-Off on the accompanying unaudited condensed consolidated statements of cash flows.

The income tax provision on the accompanying unaudited condensed consolidated statements of operations and unaudited condensed consolidated statements of comprehensive income has been calculated as if Newmark had been operating on a stand-alone basis and filed separate tax returns in the jurisdictions in which it operates. Prior to the Spin-Off, Newmark’s operations had been included in the BGC U.S. federal and state tax returns or separate non-U.S. jurisdictions tax returns. As Newmark operations in many jurisdictions were unincorporated commercial units of BGC and its subsidiaries, stand-alone tax returns have not been filed for the operations in these jurisdictions.

The accompanying unaudited condensed consolidated financial statements contain all normal and recurring adjustments that, in the opinion of management, are necessary for a fair presentation of the accompanying unaudited condensed consolidated balance sheets, unaudited condensed consolidated statements of operations, unaudited condensed consolidated statements of comprehensive income, unaudited condensed consolidated statements of cash flows and unaudited condensed consolidated statements of changes in equity of Newmark for the periods presented.

(b)
Recently Adopted Accounting Pronouncements
In February 2016, the Financial Accounting Standards Board ("FASB") issued ASU No. 2016-02, Leases (Topic 842). This standard requires lessees to recognize a Right-of-use (“ROU”) asset and lease liability for all leases with terms of more than 12 months. Recognition, measurement and presentation of expenses will depend on classification as a finance or operating lease. The amendments also require certain quantitative and qualitative disclosures. Accounting guidance for lessors is mostly unchanged. In July 2018, the FASB issued ASU No. 2018-10, Codification Improvements to Topic 842, Leases, to clarify how to apply certain aspects of the new leases standard. The amendments address the rate implicit in the lease, impairment of the net investment in the lease, lessee reassessment of lease classification, lessor reassessment of lease term and purchase options, variable payments that depend on an index or rate and certain transition adjustments, among other issues. In addition, in July 2018, the FASB issued ASU No. 2018-11, Leases (Topic 842), Targeted Improvements, which provided an additional (and optional) transition method to adopt the new leases standard. Under the new transition method, a reporting entity would initially apply the new lease requirements at the effective date and recognize a cumulative-effect adjustment to the opening balance of retained earnings in the period of adoption; continue to report comparative periods presented in the financial statements in the period of adoption in accordance with legacy U.S. GAAP (i.e., ASC 840, Leases); and provide the required disclosures under ASC 840 for all periods presented under legacy U.S. GAAP. Further, ASU No. 2018-11 contains a practical expedient that allows lessors to avoid separating lease and associated non-lease components within a contract if certain criteria are met. In December 2018, the FASB issued ASU No. 2018-20, Leases (Topic 842), Narrow-Scope Improvements for Lessors, to clarify guidance for lessors on sales taxes and other similar taxes collected from lessees, certain lessor costs and recognition of variable payments for contracts with lease and non-lease components. In March 2019, the FASB issued ASU No. 2019-01, Leases (Topic 842), Codification Improvements, to clarify certain application and transitional disclosure aspects of the new leases standard. The amendments address determination of the fair value of the underlying asset by lessors that are not manufacturers or dealers and clarify interim period transition disclosure requirements, among other issues. The guidance in ASUs 2016-02, 2018-10, 2018-11 and 2018-20 was effective beginning January 1, 2019, with early adoption permitted; whereas the guidance in ASU No. 2019-01 is effective beginning January 1, 2020, with early adoption permitted. Newmark adopted the above mentioned standards on January 1, 2019 using the effective date as the date of initial application. Therefore, pursuant to this transition method, financial information was not updated and the disclosures required under the new leases standards were not provided for dates and periods before January 1, 2019. The guidance provides a number of optional practical expedients to be utilized by lessees upon transition. Accordingly, Newmark elected the “package of practical expedients,” which permitted Newmark not to reassess under the new standard its prior conclusions about lease identification, lease classification and initial direct costs. Newmark did not elect the use-of-hindsight or the practical expedient pertaining to land easements, with the latter not being applicable to Newmark. The new standard also provides practical expedients for an entity’s ongoing accounting as a lessee. Newmark elected the short-term lease recognition exemption for all leases that qualify. This means, for those leases that qualify, Newmark will not recognize ROU assets and lease liabilities, and this includes not recognizing ROU assets and lease liabilities for existing short-term leases of those assets upon transition. Newmark also elected the practical expedient to not separate lease and non-lease components for all leases other than leases of real estate. As a result, upon adoption, acting primarily as a lessee, Newmark recognized a $178.8 million ROU asset, net of tenant improvements, and a $226.7 million lease liability on the accompanying unaudited condensed consolidated balance sheets for its real estate operating leases. The adoption of the guidance did not have a material impact on the accompanying unaudited condensed consolidated statements of operations, unaudited condensed consolidated statements of changes in equity and unaudited condensed consolidated statements of cash flows. See Note 18 — “Leases” for additional information on Newmark’s leasing arrangements.

16



In January 2016, the FASB issued ASU No. 2016-01, Financial Instruments-Overall (Subtopic 825-10): Recognition and Measurement of Financial Assets and Financial Liabilities. This ASU requires entities to measure equity investments that do not result in consolidation and are not accounted for under the equity method at fair value and recognize any changes in fair value in net income unless the investments qualify for the new measurement alternative. The guidance also requires entities to record changes in instrument-specific credit risk for financial liabilities measured under the fair value option in other comprehensive income. In February 2018, the FASB issued ASU No. 2018-03, Technical Corrections and Improvements to Financial Instruments-Overall (Subtopic 825-10): Recognition and Measurement of Financial Assets and Financial Liabilities, to clarify transition and subsequent accounting for equity investments without a readily determinable fair value, among other aspects of the guidance issued in ASU No. 2016-01. The amendments in ASU No. 2018-03 were effective for fiscal years beginning January 1, 2018 and interim periods beginning July 1, 2018. The amendments and technical corrections provided in ASU No. 2018-03 could be adopted concurrently with ASU No. 2016-01, which was effective for Newmark on January 1, 2018. Newmark adopted both ASUs on January 1, 2018 using the modified retrospective approach for equity securities with a readily determinable fair value and the prospective method for equity investments without a readily determinable fair value. The adoption of this guidance did not have a material impact on the accompanying consolidated financial statements.

In June 2016, the FASB issued ASU No. 2016-13, Financial Instruments-Credit Losses (Topic 326): Measurement of Credit Losses on Financial Instruments, which requires financial assets that are measured at amortized cost to be presented, net of an allowance for credit losses, at the amount expected to be collected over their estimated life. Expected credit losses for newly recognized financial assets, as well as changes to credit losses during the period, are recognized in earnings. For certain purchased financial assets with deterioration in credit quality since origination (“PCD assets”), the initial allowance for expected credit losses will be recorded as an increase to the purchase price. Expected credit losses, including losses on off-balance-sheet exposures, such as lending commitments, will be measured based on historical experience, current conditions, and reasonable and supportable forecasts that affect the collectability of the reported amount. In November 2018, the FASB issued ASU No. 2018-19, Codification Improvements to Topic 326, Financial Instruments-Credit Losses, to clarify that operating lease receivables accounted for under ASC 842, Leases, are not in the scope of the new credit losses guidance, and, instead, impairment of receivables arising from operating leases should be accounted for in accordance with ASC 842, Leases. In April 2019, the FASB issued ASU No. 2019-04, Codification Improvements to Topic 326, Financial Instruments-Credit Losses, Topic 815, Derivatives and Hedging, and Topic 825, Financial Instruments. The ASU makes changes to the guidance introduced or amended by ASU No. 2016-13, Financial Instruments-Credit Losses (Topic 326)-Measurement of Credit Losses on Financial Instruments. See below for the description of the amendments stipulated in ASU No. 2019-04. In addition, in May 2019, the FASB issued ASU No. 2019-05, Financial Instruments-Credit Losses (Topic 326): Targeted Transition Relief. The amendments in this ASU allow entities, upon adoption of ASU No. 2016-13, to irrevocably elect the fair value option for financial instruments that were previously carried at amortized cost and are eligible for the fair value option under ASC 825-10, Financial Instruments: Overall. In November 2019, the FASB issued ASU No. 2019-11, Codification Improvements to Topic 326, Financial Instruments-Credit Losses. The amendments in this ASU require entities to include certain expected recoveries of the amortized cost basis previously written off, or expected to be written off, in the allowance for credit losses for PCD assets; provide transition relief related to troubled debt restructurings; allow entities to exclude accrued interest amounts from certain required disclosures; and clarify the requirements for applying the collateral maintenance practical expedient. The amendments in ASUs No. 2018-19, 2019-04, 2019-05 and 2019-11 are required to be adopted concurrently with the guidance in ASU No. 2016-13. Newmark adopted the standards on their required effective date beginning January 1, 2020. The primary effect of adoption, on a pre-tax basis, resulted in a decrease in assets of $8.0 million, an increase in liabilities of $17.9 million and a decrease in retained earnings of $25.9 million, respectively.

In January 2017, the FASB issued ASU No. 2017-01, Business Combinations (Topic 805)-Clarifying the Definition of Business, which clarifies the definition of a business with the objective of providing additional guidance to assist entities with evaluating whether transactions should be accounted for as acquisitions (or disposals) of assets or businesses. The new standard became effective beginning January 1, 2018 on a prospective basis. The adoption of this guidance did not have a material impact on the accompanying consolidated financial statements.

In January 2017, the FASB issued ASU No. 2017-04, Intangibles-Goodwill and Other (Topic 350): Simplifying the Test for Goodwill Impairment, which eliminates the requirement to determine the fair value of individual assets and liabilities of a reporting unit to measure goodwill impairment. Under the amendments in the new ASU, goodwill impairment testing will be performed by comparing the fair value of the reporting unit with its carrying amount and recognizing an impairment charge for the amount by which the carrying amount exceeds the reporting unit’s fair value. Newmark adopted the standard on its required effective date beginning January 1, 2020. The new guidance will be applied on a prospective basis. The adoption of the new guidance did not have a material impact on the accompanying unaudited condensed consolidated financial statements.
In February 2017, the FASB issued ASU No. 2017-05, Other Income-Gains and Losses from the Derecognition of Nonfinancial Assets (Subtopic 610-20): Clarifying the Scope of Asset Derecognition Guidance and Accounting for Partial Sales of Nonfinancial Assets, which clarifies the scope and application of ASC 610-20, Other Income-Gains and Losses from

17



Derecognition of Nonfinancial Assets, and defines in substance nonfinancial assets. The ASU also impacts the accounting for partial sales of nonfinancial assets (including in substance real estate). Under this guidance, when an entity transfers its controlling interest in a nonfinancial asset but retains a noncontrolling ownership interest, the entity is required to measure the retained interest at fair value, which results in a full gain or loss recognition upon the sale of a controlling interest in a nonfinancial asset. Newmark adopted the standard on its required effective date of January 1, 2018. The adoption of this guidance did not have a material impact on the accompanying consolidated financial statements.

In May 2017, the FASB issued ASU No. 2017-09, Compensation-Stock Compensation (Topic 718)-Scope of Modification Accounting, which amends the scope of modification accounting for share-based payment arrangements and provides guidance on the types of changes to the terms or conditions of share-based payment awards to which an entity would be required to apply modification accounting. Under this guidance, an entity would not apply modification accounting if the fair value, the vesting conditions, and the classification of the awards (as equity or liability) are the same immediately before and after the modification. The new standard became effective for Newmark beginning January 1, 2018 on a prospective basis for awards modified on or after the adoption date. The adoption of this guidance did not have a material impact on the accompanying consolidated financial statements.

In August 2017, the FASB issued ASU No. 2017-12, Derivatives and Hedging (Topic 815): Targeted Improvements to Accounting for Hedging Activities. The guidance intends to better align an entity’s risk management activities and financial reporting for hedging relationships through changes to both the designation and measurement guidance for qualifying hedging relationships and the presentation of hedge results. To meet that objective, the amendments expand and refine hedge accounting for both nonfinancial and financial risk components and align the recognition and presentation of the effects of the hedging instrument and the hedged item in the financial statements. In October 2018, the FASB issued ASU No. 2018-16, Derivatives and Hedging (Topic 815): Inclusion of the Secured Overnight Financing Rate (SOFR) Overnight Index Swap (OIS) Rate as a Benchmark Interest Rate for Hedge Accounting Purposes. Based on concerns about the sustainability of LIBOR, in 2017, a committee convened by the Federal Reserve Board and the Federal Reserve Bank of New York identified a broad Treasury repurchase agreement (repo) financing rate referred to as the SOFR as its preferred alternative reference rate. The guidance in ASU No. 2018-16 adds the OIS rate based on SOFR as a U.S. benchmark interest rate to facilitate the LIBOR to SOFR transition and provide sufficient lead time for entities to prepare for changes to interest rate risk hedging strategies for both risk management and hedge accounting purposes. The amendments in this ASU were required to be adopted concurrently with the guidance in ASU No. 2017-12. The guidance became effective beginning January 1, 2019 and was required to be applied on a prospective and modified retrospective basis. As Newmark currently does not designate any derivative contracts as hedges for accounting purposes, the adoption of this new guidance did not have a material impact on the accompanying unaudited condensed consolidated financial statements.

In February 2018, the FASB issued ASU No. 2018-02, Income Statement-Reporting Comprehensive Income (Topic 220): Reclassification of Certain Tax Effects from Accumulated Other Comprehensive Income. The guidance helps organizations address certain stranded income tax effects in accumulated other comprehensive income resulting from the Tax Cuts and Jobs Act of 2017 by providing an option to reclassify these stranded tax effects to retained earnings in each period in which the effect of the change in the U.S. federal corporate income tax rate in the Tax Cuts and Jobs Act (or portion thereof) is recorded. The new standard became effective on January 1, 2019. The guidance was required to be applied to either in the period of adoption or retrospective to each period (or periods) in which the effect of the change in the U.S. federal corporate income tax rate in the Tax Cuts and Jobs Act is recognized. Newmark adopted the new standard on its required effective date and elected to reclassify the stranded income tax effects of the Tax Cuts and Jobs Act from accumulated other comprehensive income to retained earnings. However, the adoption of the new guidance did not have a material effect on the accompanying unaudited condensed consolidated financial statements.

In June 2018, the FASB issued ASU No. 2018-07, Compensation--Stock Compensation (Topic 718): Improvements to Nonemployee Share-Based Payment Accounting. The guidance largely aligns the accounting for share-based payment awards issued to employees and nonemployees, whereby the existing employee guidance will apply to non-employee share-based transactions (as long as the transaction is not effectively a form of financing), with the exception of specific guidance relate to the attribution of compensation cost. The cost of nonemployee awards will continue to be recorded as if the grantor had paid cash for the goods or services. In addition, the contractual term will be able to be used in lieu of an expected term in the option-pricing model for non-employee awards. The new standard became effective beginning January 1, 2019. The ASU was required to be applied on a prospective basis to all new awards granted after the date of adoption. In addition, any liability-classified awards that were not been settled and equity-classified awards for which a measurement date had not been established by the adoption date were remeasured at fair value as of the adoption date with cumulative effect adjustment to opening retained earnings in the year of adoption. Newmark adopted this standard on its effective date. The adoption of this guidance did not have a material impact on the accompanying unaudited condensed consolidated financial statements.


18



In August 2018, the FASB issued ASU No. 2018-13, Fair Value Measurement (Topic 820): Disclosure Framework-Changes to the Disclosure Requirements for Fair Value Measurement. The guidance is part of the FASB’s disclosure framework project, whose objective and primary focus are to improve the effectiveness of disclosures in the notes to financial statements. The ASU eliminates, amends and adds certain disclosure requirements for fair value measurements. The FASB concluded that these changes improve the overall usefulness of the footnote disclosures for financial statement users and reduce costs for preparers. Certain disclosures are required to be applied prospectively and other disclosures need to be adopted retrospectively in the period of adoption. As permitted by the transition guidance in the ASU, Newmark early adopted eliminated and modified disclosure requirements as of September 30, 2018. The early adoption of this standard did not have an impact on the accompanying unaudited condensed consolidated financial statements. The additional disclosure requirements were adopted by Newmark beginning January 1, 2020, and the adoption of these fair value measurement disclosures did not have an impact on Newmark’s unaudited condensed consolidated financial statements. See Note 26 — “Fair Value of Financial Assets and Liabilities” for additional information.

In August 2018, the FASB issued ASU No. 2018-15, Intangibles-Goodwill and Other-Internal-Use Software (Subtopic 350-40): Customer’s Accounting for Implementation Costs Incurred in a Cloud Computing Arrangement That Is a Service Contract (a consensus of the FASB Emerging Issues Task Force). The guidance on the accounting for implementation, setup, and other upfront costs (collectively referred to as implementation costs) applies to entities that are a customer in a hosting arrangement that is a service contract. The amendments align the requirements for capitalizing implementation costs incurred in a hosting arrangement that is a service contract with the requirements for capitalizing implementation costs incurred to develop or obtain internal-use software (and hosting arrangements that include an internal-use software license). The accounting for the service element of a hosting arrangement that is a service contract is not affected by the guidance in this ASU. The new standard became effective beginning January 1, 2020. The adoption of this guidance did not have a material impact on the accompanying unaudited condensed consolidated financial statements.

In October 2018, the FASB issued ASU No. 2018-17, Consolidation (Topic 810): Targeted Improvements to Related Party Guidance for Variable Interest Entities (“VIE”). The guidance was issued in response to stakeholders’ observations that Topic 810, Consolidation, could be improved in the areas of applying the variable interest entity guidance to private companies under common control and in considering indirect interests held through related parties under common control for determining whether fees paid to decision makers and service providers are variable interests. The new standard became effective beginning January 1, 2020, with early adoption permitted, and must be applied retrospectively with a cumulative-effect adjustment to retained earnings at the beginning of the earliest period presented. Newmark adopted the standard on its effective date beginning January 1, 2020. The adoption of this guidance did not have a material impact on the accompanying unaudited condensed consolidated financial statements.

In April 2019, the FASB issued ASU No. 2019-04, Codification Improvements to Topic 326, Financial Instruments-Credit Losses, Topic 815, Derivatives and Hedging, and Topic 825, Financial Instruments. The ASU amends guidance introduced or amended by ASU No. 2016-13, Financial Instruments-Credit Losses (Topic 326)-Measurement of Credit Losses on Financial Instruments, ASU No. 2017-12, Derivatives and Hedging (Topic 815): Targeted Improvements to Accounting for Hedging Activities, and ASU No. 2016-01, Financial Instruments-Overall (Subtopic 825-10): Recognition and Measurement of Financial Assets and Financial Liabilities. The amendments to ASU No. 2016-13 clarify the scope of the credit losses standard and address guidance related to accrued interest receivable balances, recoveries, variable interest rates and prepayments, among other issues. With respect to amendments to ASU No. 2017-12, the guidance addresses partial-term fair value hedges, fair value hedge basis adjustments, and certain transition requirements, along with other issues. The clarifying guidance pertaining to ASU No. 2016-01 requires an entity to remeasure an equity security without a readily determinable fair value accounted for under the measurement alternative at fair value in accordance with guidance in ASC 820, Fair Value Measurement; specifies that equity securities without a readily determinable fair value denominated in nonfunctional currency must be remeasured at historical exchange rates; and provides fair value measurement disclosure guidance. Newmark adopted this standard on the required effective date beginning January 1, 2020. The adoption of the hedge accounting and the recognition and measurement guidance amendments did not have a material impact on Newmark’s unaudited condensed consolidated financial statements. See above for the impact of adoption of the amendments related to the credit losses standard.

In July 2019, the FASB issued ASU No. 2019-07, Codification Updates to SEC Sections-Amendments to SEC Paragraphs Pursuant to SEC Final Rule Releases No. 33-10532, Disclosure Update and Simplification, and Nos. 33-10231 and 33-10442, Investment Company Reporting Modernization, and Miscellaneous Updates. The guidance clarifies or improves the disclosure and presentation requirements of a variety of codification topics by aligning them with already effective SEC final rules, thereby eliminating redundancies and making the codification easier to apply. This ASU was effective upon issuance and did not have a material impact on Newmark's unaudited condensed consolidated financial statements and related disclosures.


19



In November 2019, the FASB issued ASU No. 2019-08, Compensation-Stock Compensation (Topic 718) and Revenue from Contracts with Customers (Topic 606): Codification Improvements-Share-Based Consideration Payable to a Customer. The ASU simplifies and increases comparability of accounting for nonemployee share-based payments, specifically those made to customers. Under the new guidance, such awards will be accounted for as a reduction of the transaction price in revenue, but should be measured and classified following the stock compensation guidance in ASC 718, Compensation-Stock Compensation. Newmark adopted standard on the required effective date beginning January 1, 2020. The adoption of this guidance did not have a material impact on Newmark’s unaudited condensed consolidated financial statements.

In March 2020, the FASB issued ASU No. 2020-03, Codification Improvements to Financial Instruments. This ASU makes narrow-scope amendments related to various aspects pertaining to financial instruments and related disclosures by clarifying or improving the Codification. For the most part, the guidance was effective upon issuance, and the adoption of the standard did not have a material impact on Newmark’s unaudited condensed consolidated financial statements.

(c)
New Accounting Pronouncements
In December 2019, the FASB issued ASU No. 2019-12, Income Taxes (Topic 740): Simplifying the Accounting for Income Taxes. The ASU is part of the FASB’s simplification initiative, and it is expected to reduce costs and complexity related to accounting for income taxes by eliminating certain exceptions to the guidance in ASC 740, Income Taxes related to the approach for intraperiod tax allocation, the methodology for calculating income taxes in an interim period and the recognition of deferred tax liabilities for outside basis differences. The new guidance also simplifies aspects of the accounting for franchise taxes and enacted changes in tax laws or rates, and clarifies the accounting for transactions that result in a step-up in the tax basis of goodwill. The new standard will become effective for Newmark beginning January 1, 2021 and, with certain exceptions, will be applied prospectively. Early adoption is permitted. Management is currently evaluating the impact of the new guidance on Newmark’s unaudited condensed consolidated financial statements.

In January 2020, the FASB issued ASU No. 2020-01, Investments-Equity Securities (Topic 321), Investments-Equity Method and Joint Ventures (Topic 323), and Derivatives and Hedging (Topic 815)-Clarifying the Interactions between Topic 321, Topic 323, and Topic 815 (a consensus of the FASB Emerging Issues Task Force). These amendments improve current guidance by reducing diversity in practice and increasing comparability of the accounting for the interactions between these codification topics as they pertain to certain equity securities, investments under the equity method of accounting and forward contracts or purchased options to purchase securities that, upon settlement of the forward contract or exercise of the purchased option, would be accounted for under the equity method of accounting or the fair value option. The new standard will become effective for Newmark beginning January 1, 2021 and will be applied prospectively. Early adoption is permitted. Management is currently evaluating the impact of the new guidance on Newmark's unaudited condensed consolidated financial statements.

In March 2020, the FASB issued ASU No. 2020-04, Reference Rate Reform (Topic 848): Facilitation of the Effects of Reference Rate Reform on Financial Reporting. The guidance is designed to provide relief from the accounting analysis and impacts that may otherwise be required for modifications to agreements (e.g., loans, debt securities, derivatives, and borrowings) necessitated by reference rate reform as entities transition away from the London Interbank Offered Rate ("LIBOR") and other interbank offered rates to alternative reference rates. This ASU also provides optional expedients to enable companies to continue to apply hedge accounting to certain hedging relationships impacted by reference rate reform. Application of the guidance is optional and only available in certain situations. The ASU is effective upon issuance and generally can be applied through December 31, 2022. Management is currently evaluating the impact of the new guidance on the Newmark’s unaudited condensed consolidated financial statements.

(2)    Limited Partnership Interests in Newmark Holdings and BGC Holdings

Newmark is a holding company with no direct operations and conducts substantially all of its operations through its operating subsidiaries. Virtually all of Newmark’s condensed consolidated net assets and net income are those of condensed consolidated variable interest entities. Newmark Holdings is a condensed consolidated subsidiary of Newmark for which Newmark is the general partner. Newmark and Newmark Holdings jointly own Newmark OpCo, the operating partnership. In connection with the Separation and BGC Holdings Distribution, holders of BGC Holdings partnership interests received partnership interests in Newmark Holdings, described below (see Note 27 — “Related Party Transactions”). These collectively represent all of the “limited partnership interests” in BGC Holdings and Newmark Holdings.

As a result of the Separation, the limited partnership interests in Newmark Holdings were distributed to the holders of limited partnership interests in BGC Holdings, whereby each holder of BGC Holdings limited partnership interests at that time held a BGC Holdings limited partnership interest and received a corresponding Newmark Holdings limited partnership interest, determined by the contribution ratio (as hereafter defined), which was equal to a BGC Holdings limited partnership interest multiplied by one divided by 2.2 (the “contribution ratio”), divided by the exchange ratio (which is the ratio by which a

20



Newmark Holdings limited partnership interest can be exchanged for a number of shares of Newmark Class A common stock (the “exchange ratio”)). Initially, the exchange ratio equaled one, so that each Newmark Holdings limited partnership interest was exchangeable for one share of Newmark Class A common stock; however, such exchange ratio is subject to adjustment. For reinvestment, acquisition or other purposes, Newmark may determine on a quarterly basis to distribute to its stockholders a smaller percentage of its income than Newmark Holdings distributes to its equity holders (excluding tax distributions from Newmark Holdings) of cash that it received from Newmark OpCo. In such circumstances, the Separation and Distribution Agreement provides that the exchange ratio will be reduced to reflect the amount of additional cash retained by Newmark as a result of the distribution of such smaller percentage, after the payment of taxes.

Redeemable Partnership Interests
Founding/working partners have limited partnership interests in BGC Holdings and Newmark Holdings. Newmark accounts for FPUs outside of permanent capital as “Redeemable partnership interests,” on the accompanying unaudited condensed consolidated balance sheets. This classification is applicable to Founding Partner Units ("FPUs") because these units are redeemable upon termination of a partner, including a termination of employment, which can be at the option of the partner and not within the control of the issuer.

FPUs are held by limited partners who are primarily employees of BGC and generally receive quarterly allocations of net income. Upon termination of employment or otherwise ceasing to provide substantive services, the founding/working partner units are generally redeemed, and the unit holders are no longer entitled to participate in the quarterly allocations of net income. These quarterly allocations of net income are contingent upon services being provided by the unit holder and are reflected as a component of compensation expense under “Equity-based compensation and allocations of net income to limited partnership units and FPUs” on the accompanying unaudited condensed consolidated statements of operations to the extent they relate to Newmark employees.

Limited Partnership Units
Certain employees of Newmark hold limited partnership interests in Newmark Holdings and BGC Holdings (e.g., REUs, RPUs, PSUs, PSIs, HDUs, and LPUs, collectively the “limited partnership units”).

Prior to the Separation, certain employees of both BGC and Newmark generally received limited partnership units in BGC Holdings. As a result of the Separation, these employees were distributed limited partnership units in Newmark Holdings equal to a BGC Holdings limited partnership unit multiplied by the contribution ratio. In addition, in the BGC Holdings Distribution, these employees also received additional limited partnership units in Newmark Holdings. Subsequent to the Separation, Newmark employees generally have been granted limited partnership units in Newmark Holdings.

Generally, such limited partnership units receive quarterly allocations of net income and generally are contingent upon services being provided by the unit holders. As prescribed in U.S. GAAP guidance, prior to the Spin-Off, the quarterly allocations of net income on such limited partnership units were reflected as a component of compensation expense under “Equity-based compensation and allocations of net income to limited partnership units and FPUs” on the unaudited condensed consolidated statements of operations. Following the Spin-Off, the quarterly allocations of net income on BGC Holdings and Newmark Holdings limited partnership units held by Newmark employees are reflected as a component of compensation expense under “Equity-based compensation and allocations of net income to limited partnership units and FPUs” on the accompanying unaudited condensed consolidated statements of operations, and the quarterly allocations of net income on Newmark Holdings limited partnership units held by BGC employees are reflected as a component of “Net income (loss) attributable to noncontrolling interests” on the accompanying unaudited condensed consolidated statements of operations. From time to time, Newmark issues limited partnership units as part of the consideration for acquisitions.

Certain of these limited partnership units held by Newmark employees, entitle the holders to receive post-termination payments equal to the notional amount of the units in four equal yearly installments after the holder’s termination. These limited partnership units are accounted for as post-termination liability awards, and in accordance with U.S. GAAP guidance, Newmark records compensation expense for the awards based on the change in value at each reporting date on the accompanying consolidated statements of operations as part of “Equity-based compensation and allocations of net income to limited partnership units and FPUs.”

Certain Newmark employees hold preferred partnership units (“Preferred Units”). Each quarter, the net profits of Newmark Holdings are allocated to such units at a rate of either 0.6875% (which is 2.75% per calendar year) or such other amount as set forth in the award documentation (the “Preferred Distribution”). These allocations are deducted before the calculation and distribution of the quarterly partnership distribution for the remaining partnership units and are generally contingent upon services being provided by the unit holder. The Preferred Units are not entitled to participate in partnership distributions other than with respect to the Preferred Distribution. Preferred Units may not be made exchangeable into

21



Newmark’s Class A common stock and are only entitled to the Preferred Distribution, and accordingly are not included in Newmark’s fully diluted share count. The quarterly allocations of net income on Preferred Units are reflected in compensation expense under “Equity-based compensation and allocations of net income to limited partnership units and FPUs” on the accompanying unaudited condensed consolidated statements of operations. After deduction of the Preferred Distribution, the remaining partnership units generally receive quarterly allocation of net income based on their weighted-average pro rata share of economic ownership of the operating subsidiaries. In addition, Preferred Units are granted in connection with the grant of certain limited partnership units, such as PSUs, that may be granted exchangeability to cover the withholding taxes owed by the unit holder, rather than issuing the gross amount of shares to employees, subject to cashless withholding of shares to pay applicable withholding taxes.

Certain Newmark employees hold non-distribution earning units (e.g. NPSUs and NREUs, collectively “N Units”) that do not participate in quarterly partnership distributions and are not allocated any items of profit or loss. N Units become distribution earning limited partnership units, ratably over a four-year vesting term if certain revenue thresholds are met at the end of each vesting term.

Cantor Units
Cantor holds limited partnership interests in Newmark Holdings (“Cantor units”). Cantor units are reflected as a component of “Noncontrolling interests” on the accompanying unaudited condensed consolidated balance sheets. Cantor receives quarterly allocations of net income (loss) and are reflected as a component of “Net income (loss) attributable to noncontrolling interests” on the accompanying unaudited condensed consolidated statements of operations.

BGC Units
Prior to the Spin-Off, BGC and its operating subsidiaries held limited partnership interests in Newmark Holdings (“BGC Units”). Such BGC units were reflected as a component of “Noncontrolling interests” on the accompanying unaudited condensed consolidated balance sheets. BGC received quarterly allocations of net income (loss) on BGC Units which were reflected as a component of “Net income (loss) attributable to noncontrolling interests” on the accompanying unaudited condensed consolidated statements of operations. In conjunction with the Spin-Off, such units were either exchanged for shares of Newmark Class A and Class B shares that were distributed to BGC Stockholders in the Spin-Off, or distributed to the partners of BGC Holdings in the BGC Holdings Distribution (see Note 1 — “Organization and Basis of Presentation”).

Exchangeable Preferred Limited Partnership Units
The EPUs were issued in four tranches and are separately convertible by either RBC or Newmark into a fixed number of Newmark’s Class A common stock, subject to a revenue hurdle for Newmark in each of the fourth quarters of 2019 through 2022 for each of the four tranches, respectively. As the EPUs represent equity ownership of a consolidated subsidiary of Newmark, they have been included in “Noncontrolling interests” on the unaudited condensed consolidated statements of changes in equity. The EPUs are entitled to a preferred payable-in-kind dividend, which is recorded as accretion to the carrying amount of the EPUs through retained earnings on the unaudited condensed consolidated statements of changes in equity and are reductions to “Net income available to common stockholders” for the purpose of calculating earnings per share. (See Note 1 — “Organization and Basis of Presentation” for additional information).

General
Certain of the limited partnership interests, described above, have been granted exchangeability into BGC and/or Newmark Class A common stock, and additional limited partnership interests may become exchangeable for BGC and/or Newmark Class A common stock. In addition, certain limited partnership interests have been granted the right to exchange into a Newmark partnership unit with a capital account, such as HDUs. HDUs have a stated capital account which is initially based on the closing trading price of Newmark Class A common stock at the time the HDU is granted and are included in “Other long-term liabilities” on the accompanying unaudited condensed consolidated balance sheets. HDUs participate in quarterly partnership distributions and are not exchangeable into shares of Class A common stock. Limited partnership interests held by Cantor in Newmark Holdings as of March 31, 2020 are exchangeable for 22.9 million shares of Newmark Class B common stock. Subsequent to the Spin-Off, limited partnership interests in BGC Holdings held by a partner or Cantor may become exchangeable for BGC Class A or Class B common stock on a one-for-one basis, and limited partnership interests in Newmark Holdings held by a partner or Cantor may become exchangeable for a number of shares of Newmark Class A or Class B common stock equal to the number of limited partnership interests multiplied by the exchange ratio at that time. As of March 31, 2020, the exchange ratio equaled 0.9461.

Each quarter, net income (loss) is allocated between the limited partnership interests and the common stockholders. In quarterly periods in which Newmark has a net loss, the loss is allocated to Cantor and reflected as a component of “Net income (loss) attributable to noncontrolling interests” on the accompanying unaudited condensed consolidated statements of operations. In subsequent quarters in which Newmark has net income, the initial allocation of income to the limited partnership

22



interests is allocated to Cantor, and reflected in, “Net income (loss) attributable to noncontrolling interests,” to recover any losses taken in earlier quarters, with the remaining income allocated to the limited partnership interests. This income (loss) allocation process has no material impact on the net income (loss) allocated to common stockholders.

(3)
Summary of Significant Accounting Policies

For a detailed discussion about Newmark’s significant accounting policies, see Note 3 — “Summary of Significant Accounting Policies,” in Newmark’s consolidated financial statements included in Part II, Item 8 of Newmark’s Annual Report on Form 10-K for the year ended December 31, 2019. Other than the following, during three months ended March 31, 2020, there were no significant changes made to Newmark’s significant accounting policies. 

Current Expected Credit Losses ("CECL"):
Newmark adopted ASU No. 2016-13, Financial Instruments-Credit Losses (Topic 326)-Measurement of Credit Losses on Financial Instruments ("ASC 326"), and related amendments on January 1, 2020, which created a new framework to evaluate credit losses arising from certain financial instruments. The CECL methodology represents a significant change from prior U.S. GAAP and replaced the prior impairment methods, which generally required that a loss be incurred before it was recognized. For financial instruments in scope, the methodology generally results in the earlier recognition of the provision for credit losses and the related allowance for credit losses than under prior U.S. GAAP. Expected credit losses for newly recognized financial assets carried at amortized cost and credit exposures on off-balance sheet financial guarantees, as well as changes to expected lifetime credit losses during the period, are recognized in earnings.

Financial guarantee liability
Newmark's adoption of ASC 326 impacted the reserving methodology for the loss-sharing guarantee provided to Fannie Mae under the DUS Program. The expected credit loss is modeled based on Newmark's historical loss experience adjusted to reflect current economic conditions. A significant amount of judgment is required in the determination of the appropriate reasonable and supportable period, the methodology used to incorporate current and future macroeconomic conditions, determination of the probability of and exposure at default or non-payment, current delinquency status, loan size, terms, amortization types, and the forward-looking view of the primary risk drivers (debt-service coverage ratio and loan-to-value), all of which are ultimately used in measuring the quantitative components of the reserve. Beyond the reasonable and supportable period, Newmark estimates expected credit losses using its historical loss rates. In addition, Newmark reviews the reserves periodically and makes adjustments for certain external and internal qualitative factors, which may increase or decrease the reserves for credit losses. In order to estimate credit losses, assumptions about current and future economic conditions are incorporated into the model using multiple economic scenarios that are weighted to reflect the conditions at each measurement date. As a result of the adoption of ASC 326, Newmark recorded a pre-tax increase to the loss sharing guarantee liability of $17.9 million through beginning stockholders' equity.

Receivables
Newmark has accrued commissions receivable from real estate brokerage transactions, management services and other receivables from its customers. For its CECL reserve, Newmark segregated its receivables into certain pools based on similar risk characteristics and further defined a range of potential loss rates for each pool based on aging. Newmark designed its methodology to allow for a range of loss rates in each pool such that changes in forward looking conditions can be incorporated into the estimate. Each pool is assigned a loss rate that incorporates management’s view of current conditions and forward-looking conditions that inform the level of expected credit losses in each pool. The credit loss estimate includes specifically identified amounts for which payment has become unlikely. As a result of the adoption of ASC 326, Newmark recorded a pre-tax increase to the reserves of $4.2 million through beginning stockholder's equity. During the three months ended March 31, 2020, there was an increase in the reserve by $2.8 million.
 
Loans, Forgivable Loans and Other Receivables from Employees and Partners
Newmark has entered into various agreements with certain of its employees and partners, whereby these individuals receive loans which may be either wholly or in part repaid from the distribution earnings that the individual receives on some or all of their limited partnership units or may be forgiven over a period of time. The forgivable portion of these loans is not included in Newmark’s estimate of expected credit losses when employees meet the conditions for forgiveness through their continued employment over the specified time period, and is recognized as compensation expense over the life of the loan. The amounts due from terminated employees that Newmark does not expect to collect are included in the allowance for credit losses. As a result of the adoption of ASC 326, Newmark recorded a pre-tax reserves of $4.0 million through beginning stockholders' equity. No additional reserves were recorded during the three months ended March 31, 2020.

From time to time, Newmark may also enter into agreements with employees and partners to grant bonus and salary advances or other types of loans. These advances and loans are repayable in the time frame outlined in the underlying

23



agreements. Newmark reviews loan balances each reporting period for collectability. If Newmark determines that the collectability of a portion of the loan balances is not expected, Newmark recognizes a reserve against the loan balances as compensation expense.

Segment:
Newmark has a single operating segment. Newmark is a real estate services firm offering services to commercial real estate tenants, owner occupiers, investors and developers, leasing and corporate advisory, investment sales and real estate finance, consulting, origination and servicing of commercial mortgage loans, valuation, project and development management and property and facility management. The chief operating decision-maker regardless of geographic location evaluates the operating results of Newmark as total real estate services and allocates resources accordingly. For the three months ended March 31, 2020 and 2019, Newmark recognized revenues as follows (in thousands): 
 
Three months ended March 31,
 
2020
 
2019
Leasing and other commissions
$
140,439

 
$
172,471

Capital markets commissions
127,923

 
102,797

Gains from mortgage banking activities/origination, net
50,422

 
31,346

Management services, servicing fees and other
165,146

 
141,042

Revenues
$
483,930

 
$
447,656



(4)
Acquisitions

In January 2020, Newmark completed the acquisition of certain assets of HVS, Inc., a subsidiary of Hopkins Appraisal Services, a national leader in the valuation of restaurants and retail petroleum facilities.
 
For the three months ended March 31, 2020, the following table summarizes the components of the purchase consideration transferred, and the preliminary allocation of the assets acquired and liabilities assumed, for the acquisition. Newmark expects to finalize its analysis of the assets acquired and liabilities assumed within the first year of the acquisition, and therefore adjustments to assets and liabilities may occur (in thousands):
 
As of the
Acquisition
Date
Purchase Price
 

Cash and stock issued at closing
$
6,249

Contingent consideration
3,590

Total
$
9,839

 
 
Allocations
 
Goodwill
$
6,294

Other intangible assets, net
2,700

Receivables, net
796

Fixed Assets, net
134

Other assets
29

Accounts payable, accrued expenses and other liabilities
(114
)
Total
$
9,839


The total consideration for the acquisition during the three months ended March 31, 2020 was $9.8 million in total fair value, comprising cash of $5.9 million and $0.4 million of RSUs. The total consideration included contingent consideration of 104,653 RSUs (with an acquisition date fair value of $1.3 million), and $2.2 million in cash that may be issued contingent on certain targets being met through 2022. The excess of the consideration over the fair value of the net assets acquired has been recorded as goodwill of $3.6 million, of which $2.4 million is deductible by Newmark for tax purposes.

This acquisition was accounted for using the purchase method of accounting. The results of operations of the acquisition have been included on the accompanying unaudited condensed consolidated financial statements subsequent to the date of acquisition, which in aggregate contributed $1.9 million to Newmark’s revenue for the three months ended March 31, 2020.

24



In April 2019, Newmark completed the acquisition of MLG Commercial LLC, a Milwaukee-based commercial real estate company offering both brokerage and property management services in Wisconsin.

In June 2019, Newmark completed the acquisition of ACRES, a commercial brokerage and management firm headquartered in Utah. ACRES operates offices in Salt Lake City, Utah; Boise, Idaho; and Reno, Nevada.

In December 2019, Newmark completed the acquisition of Harper Dennis Hobbs Holdings Limited, a tenant-focused real estate advisory services firm, based in London.

For the year ended December 31, 2019, the following table summarizes the components of the purchase consideration transferred, and the preliminary allocation of the assets acquired and liabilities assumed in connection with the acquisitions in 2019 (in thousands):
 
As of the
Acquisition
Date
Purchase Price
 

Cash, stock and units issued at closing
$
38,826

Contingent consideration
18,067

Total
$
56,893

 


Allocations
 
Cash
$
1,391

Goodwill
43,804

Other intangible assets, net
9,641

Receivables, net
7,540

Other assets
614

Accounts payable, accrued expenses and other liabilities
(3,972
)
Accrued compensation
(2,125
)
Total
$
56,893

 
The total consideration for acquisitions during the year ended December 31, 2019 was $56.9 million in total fair value, comprising cash and Newmark Holdings partnership units. The total consideration included contingent consideration of 327,692 Newmark’s Holding partnership units (with an acquisition date fair value of $2.7 million), and $15.3 million in cash that may be issued contingent on certain targets being met through 2021. The excess of the consideration over the fair value of the net assets acquired has been recorded as goodwill of $43.8 million, of which $29.7 million is deductible by Newmark for tax purposes.

The 2019 acquisitions were accounted for using the purchase method of accounting. The results of operations of these acquisitions have been included on the accompanying unaudited condensed consolidated financial statements subsequent to their respective dates of acquisition, which in aggregate contributed $18.4 million to Newmark’s revenue for the year ended December 31, 2019.

(5)    Earnings Per Share and Weighted-Average Shares Outstanding

U.S. GAAP guidance — Earnings Per Share provides guidance on the computation and presentation of earnings per share (“EPS”). Basic EPS excludes dilution and is computed by dividing Net income (loss) available to common stockholders by the weighted-average number of shares of common stock outstanding and contingent shares for which all necessary conditions have been satisfied except for the passage of time. Net income (loss) is allocated to Newmark’s outstanding common stock, FPUs, limited partnership units and Cantor units (see Note 2 — “Limited Partnership Interests in Newmark Holdings and BGC Holdings”). In addition, in relation to the Newmark OpCo Preferred Investment, the EPUs issued in June 2018 and September 2018 are entitled to a preferred payable-in-kind dividend which is recorded as accretion to the carrying amount of the EPUs and is a reduction to net income available to common stockholders for the calculation of Newmark’s basic earnings per share and fully diluted earnings per share.


25



The following is the calculation of Newmark’s basic EPS (in thousands, except per share data): 
 
Three months ended March 31,
 
2020
 
2019
Basic earnings per share:
 

 
 

Net income available to common stockholders (1)
$
5,737

 
$
13,680

Basic weighted-average shares of common stock outstanding
177,545

 
178,611

Basic earnings per share
$
0.03

 
$
0.08

(1) 
Includes a reduction for dividends on preferred stock or units in the amount of $2.4 million and $3.2 million for the years ended March 31, 2020 and 2019.
 
Fully diluted EPS is calculated utilizing net income available to common stockholders plus net income allocations to the limited partnership interests in Newmark Holdings as the numerator. The denominator comprises Newmark’s weighted-average number of outstanding shares of Newmark common stock to the extent the related units are dilutive and, if dilutive, the weighted-average number of limited partnership interests and other contracts to issue shares of common stock, stock options and RSUs. The limited partnership interests generally are potentially exchangeable into shares of Newmark Class A common stock and are entitled to remaining earnings after the deduction for the Preferred Distribution; as a result, they are included in the fully diluted EPS computation to the extent that the effect would be dilutive.

The following is the calculation of Newmark’s fully diluted EPS (in thousands, except per share data):
 
Three Months Ended March 31,
 
2020
 
2019
Fully diluted earnings per share:
 
 
 
Net income available to common stockholders
$
5,737

 
$
13,680

Allocations of net income (loss) to limited partnership interests in Newmark Holdings, net of tax
3,196

 
8,288

Net income for fully diluted shares
$
8,933

 
$
21,968

Weighted-average shares:
 
 
 
Common stock outstanding
177,545

 
178,611

Partnership units (1)
84,491

 
89,991

RSUs (Treasury stock method)
1,370

 

Newmark exchange shares
240

 
455

Fully diluted weighted-average shares of common stock outstanding
263,646

 
269,057

Fully diluted earnings per share
$
0.03

 
$
0.08

(1) 
Partnership units collectively include founding/working partner units, limited partnership units, and Cantor and BGC units (see Note 2 — “Limited Partnership Interests in Newmark Holdings and BGC Holdings” for more information).

For the three months ended March 31, 2020, 0.6 million potentially dilutive securities were excluded from the computation of fully diluted EPS because their effect would have been anti-dilutive. Anti-dilutive securities for the three months ended March 31, 2020 included RSUs. For the three months ended March 31, 2019, there were no potentially dilutive securities that would have had an anti-dilutive effect.

(6)    Stock Transactions and Unit Redemptions

As of March 31, 2020, Newmark has two classes of authorized common stock: Class A common stock and Class B common stock.

Class A Common Stock
Each share of Class A common stock is entitled to one vote. Newmark has 1.0 billion authorized shares of Class A common stock at $0.01 par value per share.  


26



Changes in shares of Newmark’s Class A common stock outstanding were as follows:
 
Three Months Ended March 31,
 
2020
 
2019
Shares outstanding at beginning of period
156,265,461

 
156,916,336

Share issuances:
 
 
 
LPU redemption/exchange (1)
181,872

 
374,930

Issuance of Class A common stock for Newmark RSUs
254,413

 
123,199

Other

 
8,451

Shares outstanding at end of period
156,701,746

 
157,422,916

(1) 
Because they were included in the Newmark’s fully diluted share count, if dilutive, any exchange of LPUs into Class A common stock would not impact the fully diluted number of shares and units outstanding. 

Class B Common Stock
Each share of Class B common stock is entitled to 10 votes and is convertible at any time into one share of Class A common stock.

As of March 31, 2020 and 2019, there were 21.3 million shares of Newmark’s Class B common stock outstanding.  

Share Repurchases
On August 1, 2018, the Newmark Board of Directors and Audit Committee authorized repurchases of shares of Newmark's Class A common stock and purchases of limited partnership interests or other equity interests in Newmark's subsidiaries up to $200 million. This authorization includes repurchases of shares or purchase of units from executive officers, other employees and partners, including of BGC and Cantor, as well as other affiliated persons or entities. From time to time, Newmark may actively continue to repurchase shares and/or purchase units. As of March 31, 2020, Newmark has repurchased 4.6 million shares of Class A common stock at an average price of $9.32. As of March 31, 2020, Newmark had $157.4 million remaining from its share repurchase and unit purchase authorization.

The following table details Newmark's share repurchase activity during 2020, including the total number of shares purchased, the average price paid per share, the number of shares repurchased as part of Newmark's publicly announced repurchase program and the approximate value that may yet be purchased under such program (in thousands except share and per share amounts):
Period
Total
Number of
Shares
Repurchased/Purchased
 
Average
Price Paid
per Unit
or Share
 
Total Number of Shares Repurchased as Part of Publicly Announced Program
 
Approximate
Dollar Value
of Units and
Shares That
May Yet Be
Repurchased/
Purchased
Under the 
Program
Balance, January 1, 2020
4,568,002

 
$
9.32

 
4,568,002

 
$
157,413

January 1, 2020 - March 31, 2020

 

 

 

Total
4,568,002

 
$

 
4,568,002

 
$
157,413



Redeemable Partnership Interests
The changes in the carrying amount of FPUs as of March 31, 2020 and 2019, were as follows (in thousands):
 
March 31,
2020
 
December 31,
2019
Balance at beginning of period:
$
21,517

 
$
26,170

Income allocation

 
5,288

Distributions of income

 
(5,355
)
Redemptions
(138
)
 
(927
)
Issuance and other

 
(3,659
)
Balance at end of period
$
21,379

 
$
21,517





27



(7)     Marketable Securities

On June 28, 2013, BGC sold certain assets of eSpeed, its on-the-run business, to Nasdaq. The total consideration received by BGC in the transaction included an earn-out of up to 14,883,705 shares of Nasdaq common stock to be paid ratably over 15 years, provided that Nasdaq, as a whole, produces at least $25.0 million in consolidated gross revenues each year (the “Nasdaq Earn-out”). The Nasdaq Earn-out was excluded from the initial gain on the divestiture and is recognized in income as it is realized and earned when these contingent events have occurred, consistent with the accounting guidance for gain contingencies. BGC transferred the remaining rights under the Nasdaq Earn-out to Newmark on September 28, 2017. Any Nasdaq shares that were received by BGC prior to September 28, 2017 were not transferred to Newmark.

In connection with the Nasdaq Earn-out, Newmark received 992,247 shares during the year ended December 31, 2019. Newmark will recognize the remaining Nasdaq Earn-out of up to 8,930,223 shares of Nasdaq common stock ratably over approximately the next 8 years, provided that Nasdaq, as a whole, produces at least $25.0 million in gross revenues each year. For further information, refer to the section titled “Exchangeable Preferred Partnership Units and Forward Contracts” in Note 1 — “Organization and Basis of Presentation”, see Note 11 — “Derivatives” and see Note 26 — “Fair Value of Financial Assets and Liabilities”.

Newmark sold 343,562 and 100,000 Nasdaq shares during the three months ended March 31, 2020 and 2019, respectively. During the three months ended March 31, 2020 and 2019, the gross proceeds of the Nasdaq shares sold was $34.6 million and $9.1 million, respectively. Newmark recognized a loss on the sale of these securities of $2.2 million and $0.1 million for the three months ended March 31, 2020 and 2019, respectively. Newmark recorded unrealized gains on the mark-to-market of these securities of $4.0 million for the three months ended March 31, 2019. Realized and unrealized gains on the mark-to-market of these securities are included in “Other income, net” on the accompanying unaudited condensed consolidated statements of operations. As of December 31, 2019, Newmark had $36.8 million included in “Marketable securities” on the accompanying unaudited condensed consolidated balance sheets (see Note 20 — “Securities Loaned”).

(8)
Investments

Newmark has a 27% ownership in Real Estate LP, a joint venture with Cantor in which Newmark has the ability to exert significant influence over the operating and financial policies. Accordingly, Newmark accounts for this investment under the equity method of accounting. Newmark did not recognize any equity income for the three months ended March 31, 2019. Newmark did not receive any distributions as of March 31, 2020. Newmark received distributions of $8.6 million for the year ended December 31, 2019. The carrying value of these investments was $100.0 million as of March 31, 2020 and December 31, 2019, and is included in “Other assets” on the accompanying unaudited condensed consolidated balance sheets.

Investments Carried Under Measurement Alternatives
Newmark had previously acquired investments in entities for which it does not have the ability to exert significant influence over operating and financial policies. For the three months ended March 31, 2020, Newmark recorded an impairment charge of $16.8 million related to these investments. The impairment charge is included as a part of “Other income (loss), net” on the accompanying consolidated statements of operations. The carrying value of these investments was $77.3 million and $94.1 million and is included in “Other assets” on the accompanying unaudited condensed consolidated balance sheets as of March 31, 2020 and December 31, 2019, respectively.

(9)
Capital and Liquidity Requirements

Newmark is subject to various capital requirements in connection with seller/servicer agreements that Newmark has entered into with the various GSEs. Failure to maintain minimum capital requirements could result in Newmark’s inability to originate and service loans for the respective GSEs and could have a direct material adverse effect on the accompanying unaudited condensed consolidated financial statements. Management believes that, as of March 31, 2020 and December 31, 2019, Newmark has met all capital requirements. As of March 31, 2020, the most restrictive capital requirement was the net worth requirement of the Federal National Mortgage Association (“Fannie Mae”). Newmark exceeded the minimum requirement by $282.6 million.
Certain of Newmark’s agreements with Fannie Mae allow Newmark to originate and service loans under Fannie Mae’s Delegated Underwriting and Servicing (“DUS”) Program. These agreements require Newmark to maintain sufficient collateral to meet Fannie Mae’s restricted and operational liquidity requirements based on a pre-established formula. Certain of Newmark’s agreements with the Federal Home Loan Mortgage Corporation (“Freddie Mac”) allow Newmark to service loans under Freddie Mac’s Targeted Affordable Housing (“TAH”) Program. These agreements require Newmark to pledge sufficient collateral to meet Freddie Mac’s liquidity requirement of 8% of the outstanding principal of TAH loans serviced by Newmark. Management believes that, as of March 31, 2020 and December 31, 2019, Newmark has met all liquidity requirements.

28



In addition, as a servicer for Fannie Mae, the Government National Mortgage Association (“Ginnie Mae”) and Federal Housing Administration, Newmark is required to advance to investors any uncollected principal and interest due from borrowers. As of March 31, 2020 and December 31, 2019, outstanding borrower advances were $0.2 million and $0.3 million, respectively and are included in “Other assets” on the accompanying unaudited condensed consolidated balance sheets.

(10)
Loans Held for Sale, at Fair Value

Loans held for sale, at fair value represent originated loans that are typically financed by short-term warehouse facilities (see Note 21 — “Warehouse Facilities Collateralized by U.S. Government Sponsored Enterprises”) and sold within 45 days from the date the mortgage loan is funded. Newmark initially and subsequently measures all loans held for sale at fair value on the accompanying unaudited condensed consolidated balance sheets. The fair value measurement falls within the definition of a Level 2 measurement (significant other observable inputs) within the fair value hierarchy. Electing to use fair value allows a better offset of the change in the fair value of the loan and the change in fair value of the derivative instruments used as economic hedges. Loans held for sale had a cost basis and fair value as follows (in thousands): 
 
Cost Basis
 
Fair Value
March 31, 2020
$
703,321

 
$
739,383

December 31, 2019
210,116

 
215,290


 
As of March 31, 2020 and December 31, 2019, all of the loans held for sale were either under commitment to be purchased by Freddie Mac or had confirmed forward trade commitments for the issuance and purchase of Fannie Mae or Ginnie Mae mortgage-backed securities that will be secured by the underlying loans. As of March 31, 2020 and December 31, 2019, there were no loans held for sale that were 90 days or more past due or in nonaccrual status.

During the period prior to its sale, interest income on a loan held for sale is calculated in accordance with the terms of the individual loan. Interest income on loans held for sale was $5.8 million and $8.6 million for three months ended March 31, 2020 and 2019, respectively. Interest income on loans held for sale is included in “Management services, servicing fees and other” on the accompanying unaudited condensed consolidated statements of operations. Gains for the fair value adjustments on loans held for sale were $36.1 million and $13.3 million for the three months ended March 31, 2020 and 2019, respectively. These gains were included in “Gains from mortgage banking activities/originations, net” on the accompanying unaudited condensed consolidated statements of operations.

(11)
Derivatives

Newmark accounts for its derivatives at fair value, and recognizes all derivatives as either assets or liabilities on the accompanying unaudited condensed consolidated balance sheets. In its normal course of business, Newmark enters into commitments to extend credit for mortgage loans at a specific rate (rate lock commitments) and commitments to deliver these loans to third-party investors at a fixed price (forward sale contracts). In addition, Newmark has entered into the Nasdaq Forwards (see Note 1 — “Organization and Basis of Presentation”) that are accounted for as derivatives.
    
The fair value of derivative contracts, computed in accordance with Newmark’s netting policy, is set forth below (in thousands):
 
As of March 31, 2020
 
As of December 31, 2019
Derivative contract
Assets
 
Liabilities
 
Notional
Amounts(1)
 
Assets
 
Liabilities
 
Notional
Amounts(1)
Rate lock commitments
$
58,752

  
$

 
$
479,976

 
$
32,035

 
$
12,124

 
$
1,396,827

Nasdaq Forwards
47,675

 

 
267,480

 
26,502

 

 
267,480

Forward sale contracts
229

 
77,909

 
1,183,298

 
14,389

 
13,537

 
1,606,943

Total
$
106,656

 
$
77,909

 
$
1,930,754

 
$
72,926

 
$
25,661

 
$
3,271,250

(1) 
Notional amounts represent the sum of gross long and short derivative contracts, an indication of the volume of Newmark’s derivative activity, and do not represent anticipated losses.

The change in fair value of rate lock commitments and forward sale contracts related to mortgage loans are reported as part of “Gains from mortgage banking activities/originations, net” on the accompanying unaudited condensed consolidated statements of operations. The change in fair value of rate lock commitments are disclosed net of $1.4 million and $2.1 million of expenses for the three months ended March 31, 2020 and 2019, respectively. The change in fair value of rate lock

29



commitments related to commissions are included as part of “Compensation and employee benefits” on the accompanying unaudited condensed consolidated statements of operations.

Gains and losses on derivative contracts which are included on the unaudited condensed consolidated statements of operations were as follows (in thousands):
 
Location of gain (loss) recognized
in income for derivatives
 
Three Months Ended March 31,
 
 
2020
 
2019
Derivatives not designed as hedging instruments:
 
 
 

 
 

Nasdaq Forwards
Other income (loss), net
 
$
21,173

 
$
(13,329
)
Rate lock commitments
Gains from mortgage banking activities/originations, net
 
60,163

 
7,087

Rate lock commitments
Compensation and employee benefits
 
(1,411
)
 
(2,067
)
Forward sale contracts
Gains from mortgage banking activities/originations, net
 
(77,680
)
 
(3,632
)
Total
 
 
$
2,245

 
$
(11,941
)
 

Derivative assets and derivative liabilities are included in “Other current assets”, “Other assets” and the “Accounts payable, accrued expenses and other liabilities,” on the accompanying unaudited condensed consolidated balance sheets.

(12)
Credit Enhancement Receivable, Contingent Liability and Credit Enhancement Deposit

Newmark is a party to a Credit Enhancement Agreement (“CEA”), dated March 9, 2012, with German American Capital Corporation and Deutsche Bank Americas Holding Corporation (together, the “DB Entities”). On October 20, 2016, the DB Entities assigned the CEA to Deutsche Bank AG Cayman Island Branch, a Cayman Island Branch of Deutsche Bank AG (“DB Cayman”). Under the terms of these agreements, DB Cayman provides Newmark with varying levels of ongoing credit protection, subject to certain limits, for Fannie Mae and Freddie Mac loans subject to loss sharing (see Note 23 — “Financial Guarantee Liability”) in Newmark’s servicing portfolio as of March 9, 2012. DB Cayman will also reimburse Newmark for any losses incurred due to violation of underwriting and servicing agreements that occurred prior to March 9, 2012. For the three months ended March 31, 2020 and 2019, there were no reimbursements under the CEA.

Credit enhancement receivable
Newmark's servicing portfolio consisted of the following loss-sharing components (in thousands):
 
March 31,
2020
 
December 31,
2019
Total credit risk loan portfolio
$
20,853,783

 
$
20,209,577

Maximum DB Cayman credit protection
29,021

 
29,253

 
 
 
 
Maximum pre-credit enhancement loss exposure
$
6,124,007

 
$
5,835,163

Maximum DB Cayman credit protection
9,674

 
9,751

Maximum loss exposure without any form of credit protection
$
6,114,333

 
$
5,825,412



As of March 31, 2020 and December 31, 2019, there was no credit enhancement receivable.
 
Credit enhancement deposit
The CEA required the DB Entities to deposit $25.0 million into Newmark’s Fannie Mae restricted liquidity account (see Note 9 — “Capital and Liquidity Requirements”), which Newmark is required to return to DB Cayman, less any outstanding claims, on March 9, 2021. The $25.0 million deposit is included in “Accounts payable, accrued expenses and other liabilities” on the unaudited accompanying condensed consolidated balance sheets.

Contingent liability
Under the CEA, Newmark is required to pay DB Cayman, on March 9, 2021, an amount equal to 50% of the positive difference, if any, between (a) $25.0 million, and (b) Newmark’s unreimbursed loss-sharing payments from March 9, 2012 through March 9, 2021 on Newmark’s servicing portfolio as of March 9, 2012. Contingent liabilities as of March 31, 2020 and December 31, 2019 were $12.1 million and $11.8 million, respectively and are included in “Other long-term liabilities” on the accompanying unaudited condensed consolidated balance sheets.



30



(13)    Revenues from Contracts with Customers

The following table presents Newmark’s total revenues separately for its revenues from contracts with customers and other sources of revenues (in thousands):
 
Three Months Ended March 31,
 
2020
 
2019
Revenues from contracts with customers:
 
 
 
Leasing and other commissions
$
140,439

 
$
172,471

Capital markets commissions
127,923

 
102,797

Management services
125,571

 
98,089

Total
393,933

 
373,357

Other sources of revenue:
 
 
 
Gains from mortgage banking activities/originations, net(1)
50,422

 
31,346

Servicing fees and other(1)
39,575

 
42,953

Total
$
483,930

 
$
447,656

 
(1) 
Although these items have customers under contract, they were recorded as other sources of revenue as they were excluded from the scope of ASU No. 2014-9.

Disaggregation of revenue
Newmark’s chief operating decision maker, regardless of geographic location, evaluates the operating results of Newmark as total real estate (see Note 3 — “Summary of Significant Accounting Policies” for further discussion).

Contract balances
The timing of Newmark’s revenue recognition may differ from the timing of payment by its customers. Newmark records a receivable when revenue is recognized prior to payment and Newmark has an unconditional right to payment. Alternatively, when payment precedes the provision of the related services, Newmark records deferred revenue until the performance obligations are satisfied.

Newmark’s deferred revenue primarily relates to customers paying in advance or billed in advance where the performance obligation has not yet been satisfied. Deferred revenue at March 31, 2020 and December 31, 2019 was $4.0 million and $4.2 million, respectively. During the three months ended March 31, 2020, Newmark recognized revenue of $0.2 that was recorded as deferred revenue at the beginning of the period.

(14)
Gains from Mortgage Banking Activities/Originations, Net

Gains from mortgage banking activities/originations, net consists of the following activity (in thousands):
 
Three Months Ended March 31,
 
2020
 
2019
Fair value of expected net future cash flows from servicing recognized at commitment, net
$
29,347

 
$
16,378

Loan originations related fees and sales premiums, net
21,075

 
14,968

Total
$
50,422

 
$
31,346





31



(15)
Mortgage Servicing Rights, Net

The changes in the carrying amount of MSRs were as follows (in thousands):
 
Three Months Ended March 31,
Mortgage Servicing Rights
2020
 
2019
Beginning Balance
$
432,666

 
$
416,131

Additions
38,967

 
17,254

Purchases from an affiliate
92

 
298

Amortization
(22,334
)
 
(20,679
)
Ending Balance
$
449,391

 
$
413,004

 
 
 
 
Valuation Allowance
 
 
 
Beginning Balance
$
(19,022
)
 
$
(4,322
)
Decrease (increase)
(17,556
)
 
(1,722
)
Ending Balance
$
(36,578
)
 
$
(6,044
)
Net Balance
$
412,813

 
$
406,960


 
Servicing fees are included in “Management services, servicing fees and other” on the accompanying unaudited condensed consolidated statements of operations and were as follows (in thousands):
 
Three Months Ended March 31,
 
2020
 
2019
Servicing fees
$
26,665

 
$
25,631

Escrow interest and placement fees
3,392

 
5,363

Ancillary fees
2,241

 
3,184

Total
$
32,298

 
$
34,178


 
Newmark’s primary servicing portfolio at March 31, 2020 and December 31, 2019 was $61.1 billion and $59.9 billion, respectively. Also, Newmark is the named special servicer for a number of commercial mortgage backed securitizations. Upon certain specified events (such as, but not limited to, loan defaults and loans assumptions), the administration of the loan is transferred to Newmark. Newmark’s special servicing portfolio at March 31, 2020 and December 31, 2019 was $2.4 billion and $2.4 billion, respectively.

The estimated fair value of the MSRs at March 31, 2020 and December 31, 2019 was $434.8 million and $441.7 million, respectively.

Fair values are estimated using a valuation model that calculates the present value of the future net servicing cash flows. The cash flows assumptions used are based on assumptions Newmark believes market participants would use to value the portfolio. Significant assumptions include estimates of the cost of servicing per loan, discount rate, earnings rate on escrow deposits and prepayment speeds. The discount rates used in measuring fair value as of March 31, 2020 and December 31, 2019 were between 6.1% and 13.5%, and 6.1% and 13.5%, respectively, and varied based on investor type. An increase in discount rate of 100 basis points or 200 basis points would result in a decrease in fair value by $11.7 million and $22.9 million, respectively, at March 31, 2020 and by $11.9 million and $23.3 million, respectively, at December 31, 2019.

(16)    Goodwill and Other Intangible Assets, Net

The changes in the carrying amount of goodwill were as follows (in thousands):
Balance, January 1, 2019
$
515,321

Acquisitions
43,804

Measurement period adjustments
(1,211
)
Balance, December 31, 2019
557,914

Acquisitions
6,294

Measurement period adjustments
(4,994
)
Balance, March 31, 2020
$
559,214



32



Goodwill is not amortized and is reviewed annually for impairment or more frequently if impairment indicators arise, in accordance with U.S. GAAP guidance on Goodwill and Other Intangible Assets. Newmark completed its annual goodwill impairment testing for the year ended December 31, 2019, which did not result in a goodwill impairment (see Note 4 — “Acquisitions” for more information).

Other intangible assets consisted of the following (in thousands, except weighted-average life):
 
March 31, 2020
 
Gross
Amount
 
Accumulated
Amortization
 
Net
Carrying
Amount
 
Weighted-
Average
Remaining
Life (Years)
Indefinite life:
 

 
 

 
 

 
 
Trademark and trade names
$
11,350

 
$

 
$
11,350

 
N/A
License agreements (GSE)
5,390

 

 
5,390

 
N/A
Definite life:
 
 
 
 
 
 
 
Trademark and trade names
10,861

 
(9,210
)
 
1,651

 
0.2
Non-contractual customers
30,431

 
(6,977
)
 
23,454

 
0.7
License agreements
4,981

 
(3,535
)
 
1,446

 
0.1
Non-compete agreements
6,907

 
(2,674
)
 
4,233

 
0.6
Contractual customers
3,052

 
(1,279
)
 
1,773

 
0.0
Below market leases
941

 
(158
)
 
783

 
0.3
 Total
$
73,913

 
$
(23,833
)
 
$
50,080

 
0.6
 
December 31, 2019
 
Gross
Amount
 
Accumulated
Amortization
 
Net
Carrying
Amount
 
Weighted-
Average
Remaining
Life (Years)
Indefinite life:
 

 
 

 
 

 
 
Trademark and trade names
$
11,350

 
$

 
$
11,350

 
N/A
License agreements (GSE)
5,390

 

 
5,390

 
N/A
Definite life:
 
 
 
 
 
 
 
Trademark and trade names
10,511

 
(9,070
)
 
1,441

 
0.3
Non-contractual customers
24,262

 
(6,109
)
 
18,153

 
0.8
License agreements
4,981

 
(3,288
)
 
1,693

 
0.1
Non-compete agreements
6,953

 
(2,434
)
 
4,519

 
0.7
Contractual customers
3,052

 
(1,177
)
 
1,875

 
0.0
Below market leases
941

 
(136
)
 
805

 
0.3
 Total
$
67,440

 
$
(22,214
)
 
$
45,226

 
1.2

Intangible amortization expense for the three months ended March 31, 2020 and 2019 was $1.6 million and $1.3 million, respectively. Intangible amortization is included as a part of “Depreciation and amortization” on the accompanying unaudited condensed consolidated statements of operations. Impairment charges are included in intangible amortization expense.
        
The estimated future amortization of definite life intangible assets as of March 31, 2020 was as follows (in thousands):
2020
$
6,011

2021
6,831

2022
4,766

2023
4,256

2024
3,403

Thereafter
8,073

Total
$
33,340





33



(17)    Fixed Assets, Net

Fixed assets, net consisted of the following (in thousands):
 
March 31,
2020
 
December 31,
2019
Leasehold improvements and other fixed assets
$
125,601

 
$
119,682

Software, including software development costs
28,376

 
28,063

Computer and communications equipment
24,330

 
23,028

Total, cost
178,307

 
170,773

Accumulated depreciation and amortization
(75,246
)
 
(72,757
)
Total, net
$
103,061

 
$
98,016


 
Depreciation expense for the three months ended March 31, 2020 and 2019 was $4.9 million and $4.9 million, respectively. For the three months ended March 31, 2020, Newmark recorded an impairment charge of $0.3 million in internally developed software. The impairment charge is included as a part of “Depreciation and amortization” on the accompanying consolidated statements of operations. There were no impairment charges for the three months ended March 31, 2019.

Capitalized software development costs for the three months ended March 31, 2020 and 2019 was $1.3 million and $0.6 million, respectively. Amortization of software development costs totaled $0.3 million and $0.6 million for the three months ended March 31, 2020 and 2019, respectively. Amortization of software development costs is included as part of “Depreciation and amortization” on the accompanying unaudited condensed consolidated statements of operations.

(18)    Leases

Newmark has operating leases for real estate and equipment. These leases have remaining lease terms ranging from 1 to 12 years, some of which include options to extend the leases in 5 to 10 year increments for up to 10 years. Renewal periods are included in the lease term only when renewal is reasonably certain, which is a high threshold and requires management to apply the judgment to determine the appropriate lease term. Certain leases also include periods covered by an option to terminate the lease if Newmark is reasonably certain not to exercise the termination option.

Operating lease costs, which were $12.4 million and $10.9 million for the three months ended March 31, 2020 and 2019, respectively, are included in “Operating, administrative and other” on the accompanying unaudited condensed consolidated statements of operations. Operating cash flows for the three months ended March 31, 2020 and 2019 included payments of $11.7 million and $10.4 million, respectively, for operating lease liabilities. As of March 31, 2020 and December 31, 2019, Newmark did not have any leases that have not yet commenced but that create significant rights and obligations. For the three months ended March 31, 2020 and 2019, Newmark had short-term lease expense of $0.2 million and $0.6 million and sublease income of $0.2 million and $0.2 million, respectively.

As of March 31, 2020 and December 31, 2019, the weighted-average discount rate was 7.24% and 7.24% and the remaining weighted-average lease term was 8.6 and 8.8 years, respectively.

As of March 31, 2020 and December 31, 2019, Newmark had operating lease ROU assets of $195.5 million and $201.7 million, respectively, and operating lease ROU liabilities of $28.3 million and $27.2 million, respectively, recorded in “Accounts payable, and accrued expenses and other liabilities”, and $221.3 million and $227.9 million recorded “Right-of-use liabilities”, on the accompanying unaudited condensed consolidated balance sheets.

Rent expense, including the operating lease costs above, for the three months ended March 31, 2020 and 2019 were $12.5 million and $11.7 million, respectively. Rent expense is reported in “Operating, administrative and other” on the accompanying unaudited condensed consolidated statements of operations.

Newmark is obligated for minimum rental payments under various non-cancelable operating leases, principally for office space, expiring at various dates through 2032. Certain of these leases contain escalation clauses that require payment of additional rent to the extent of increases in certain operating or other costs.


34



Minimum lease payments under these arrangements were as follows (in thousands):
 
March 31,
2020
 
December 31,
2019
2020
$
34,019

 
$
44,709

2021
42,881

 
42,612

2022
39,847

 
39,812

2023
38,254

 
38,210

2024
35,664

 
35,602

Thereafter
146,572

 
146,463

Total lease payments
337,237

 
347,408

Less: Interest
87,717

 
92,282

Present value of lease liability
$
249,520

 
$
255,126



(19)    Other Current Assets and Other Assets

Other current assets consisted of the following (in thousands):
 
March 31,
2020
 
December 31,
2019
Derivative assets
$
69,821

 
$
51,021

Other taxes
45,615

 
22,483

Prepaid expenses
14,577

 
15,251

Rent and other deposits
1,459

 
1,703

Other
179

 
736

Total
$
131,651

 
$
91,194


Other assets consisted of the following (in thousands):
 
March 31,
2020
 
December 31,
2019
Deferred tax assets
$
189,653

 
$
182,781

Derivative assets
36,835

 
21,905

Equity method investment
99,966

 
99,966

Non-marketable investments
77,275

 
94,113

Other
9,373

 
9,133

Total
$
413,102

 
$
407,898

 

(20)    Securities Loaned

As of March 31, 2020, Newmark did not have Securities loaned with Cantor. As of December 31, 2019 Newmark had Securities loaned with Cantor of $36.7 million . The market value of the Securities loaned as of December 31, 2019 was $36.8 million. As of December 31, 2019, the cash collateral received from Cantor bore an interest rate of 2.45%.

(21)    Warehouse Facilities Collateralized by U.S. Government Sponsored Enterprises

Newmark uses its warehouse facilities and repurchase agreements to fund mortgage loans originated under its various lending programs. Outstanding borrowings against these lines are collateralized by an assignment of the underlying mortgages and third-party purchase commitments and are recourse only to Berkeley Point Capital, LLC.


35



Newmark had the following lines available and borrowings outstanding (in thousands):
 
Committed
Lines
 
Uncommitted
Lines
 
Balance at March 31, 2020
 
Balance at December 31, 2019
 
Stated Spread
to One-Month
LIBOR
 
Rate Type
Warehouse facility due June 17, 2020(1)
$
450,000

 
$

 
$
182,159

 
$
16,759

 
115 bps
 
Variable
Warehouse facility due June 17, 2020

 
300,000

 

 

 
110 bps
 
Variable
Warehouse facility due September 25, 2020
200,000

 

 
119,981

 
8,097

 
115 bps
 
Variable
Warehouse facility due October 9, 2020(2)
400,000

 

 
389,260

 
34,125

 
115 bps
 
Variable
Fannie Mae repurchase agreement, open maturity

 
400,000

 
11,921

 
150,667

 
105 bps
 
Variable
Total
$
1,050,000

 
$
700,000

 
$
703,321

 
$
209,648

 
 
 
 

(1) 
This warehouse line was temporarily increased by $350.0 million to $800.0 million for the period January 13, 2020 to March 30, 2020.
(2) 
This warehouse line was temporarily increased by $100.0 million to $500.0 million for the period January 29, 2020 to March 13, 2020.
 
Pursuant to the terms of the warehouse facilities, Newmark is required to meet several financial covenants. Newmark was in compliance with all covenants as of March 31, 2020 and December 31, 2019 and for the three months ended March 31, 2020 and 2019.

The borrowing rates on the warehouse facilities are based on short-term LIBOR plus applicable margins. Due to the short-term maturity of these instruments, the carrying amounts approximate fair value.

(22)    Long-Term Debt

Long-term debt consisted of the following (in thousands):
 
March 31,
2020
 
December 31,
2019
6.125% Senior Notes
$
540,969

 
$
540,377

Credit Facility
411,787

 
48,917

Total
$
952,756

 
$
589,294



6.125% Senior Notes
On November 6, 2018, Newmark closed its offering of $550.0 million aggregate principal amount of 6.125% Senior Notes due 2023 (the “6.125% Senior Notes”). The 6.125% Senior Notes were priced on November 1, 2018 at 98.937% to yield 6.375%. The 6.125% Senior Notes were offered and sold by Newmark in a private offering exempt from the registration requirements under the Securities Act of 1933, as amended (“Securities Act”). The 6.125% Senior Notes were subsequently exchanged for notes with substantially similar terms that were registered under the Securities Act. The 6.125% Senior Notes bear an interest rate of 6.125% per annum, payable on each May 15 and November 15, beginning on May 15, 2019, and will mature on November 15, 2023.

The carrying amount of the 6.125% Senior Notes was determined as follows (in thousands):
 
March 31,
2020
 
December 31,
2019
6.125% Senior Notes principal balance
$
550,000

 
$
550,000

Less: debt issue cost
4,651

 
4,972

Less: debt discount
4,380

 
4,651

Total
$
540,969

 
$
540,377




36



Newmark uses the effective interest rate method to amortize debt discounts and uses the straight-line method to amortize debt issue costs over the life of the notes. Interest expense, amortization of debt issue costs and amortization of the debt discount of the 6.125% Senior Notes, included in “Interest (expense) income, net” on the accompanying unaudited condensed consolidated statements of operations, were as follows (in thousands):
 
Three Months Ended March 31,
 
2020
 
2019
Interest expense
$
8,693

 
$
8,676

Debt issue cost amortization
321

 
319

Debt discount amortization
271

 
254

Total
$
9,285

 
$
9,249



Credit Facility
On November 28, 2018, Newmark entered into a credit agreement by and among Newmark, the several financial institutions from time to time party thereto, as Lenders, and Bank of America N.A., as administrative agent (the “Credit Agreement”). The Credit Agreement provides for a $250.0 million three-year unsecured senior revolving credit facility (the “Credit Facility”). Borrowings under the Credit Facility will bear an annual interest equal to, at Newmark’s option, either (a) LIBOR for specified periods, or upon the consent of all Lenders, such other period that is 12 months or less, plus an applicable margin, or (b) a base rate equal to the greatest of (i) the federal funds rate plus 0.5%, (ii) the prime rate as established by the administrative agent, and (iii) one-month LIBOR plus 1.0%. The applicable margin is 200 basis points with respect to LIBOR borrowings in (a) above and can range from 0.25% to 1.25%, depending upon Newmark’s credit rating. The Credit Facility also provides for an unused facility fee.

On February 26, 2020, Newmark entered into an amendment to the Credit Agreement (the “Amended Credit Agreement”), increasing the size of the Credit Facility to $425.0 million (the “Amended Credit Facility”) and extending the maturity date to February 26, 2023. The interest rate on the Amended Credit Facility was reduced to LIBOR plus 1.75% per annum, subject to a pricing grid linked to Newmark’s credit ratings from Standard & Poor’s and Fitch.

On March 16, 2020, Newmark entered into a second amendment to the Credit Agreement (the “Second Amended Credit Agreement”), increasing the size of the Credit Facility to $465.0 million and extending the maturity date to February 26, 2023. The interest rate on the Amended Credit Facility is LIBOR plus 1.75% per annum, subject to a pricing grid linked to Newmark’s credit ratings from Standard & Poor’s and Fitch.

Details for the Credit Facility are as follows (in thousands):
 
March 31,
2020
 
December 31,
2019
Credit Facility principal balance
$
415,000

 
$
50,000

Less: Debt issue cost
3,213

 
1,083

Total
$
411,787

 
$
48,917



As of March 31, 2020 and 2019, borrowings under the Credit Facility carried an interest rate of 2.53% and 4.49%, with a weighted-average interest rate of 3.43% and 4.49%, respectively. Newmark uses the straight-line method to amortize debt issue costs over the life of the notes. Interest expense and amortization of debt issue costs of the Credit Facility, included in “Interest (expense) income, net” on the accompanying unaudited condensed consolidated statements of operations, were as follows (in thousands):
 
Three Months Ended March 31,
 
2020
 
2019
Interest expense
$
1,360

 
$
112

Debt issue cost amortization
186

 
141

Unused facility fee
109

 
180

Total
$
1,655

 
$
433



On November 30, 2018, Newmark entered into an unsecured credit agreement (the “Cantor Credit Agreement”) with Cantor (see Note 27 — “Related Party Transactions” for a more detailed discussion).



37



(23)    Financial Guarantee Liability

Newmark shares risk of loss for loans originated under the Fannie Mae DUS and Freddie TAH programs and could incur losses in the event of defaults under or foreclosure of these loans. Under the loss-share guarantee, Newmark’s maximum liability to the extent of actual losses incurred is approximately 33% of the outstanding principal balance on Fannie Mae DUS or Freddie TAH loans. Risk-sharing percentages are established on a loan-by-loan basis when originated, with most loans at 33% and “modified” loans at lower percentages. Under certain circumstances, risk-sharing percentages can be revised subsequent to origination or Newmark could be required to repurchase the loan. In the event of a loss resulting from a catastrophic event that is not required to be covered by borrowers’ insurance policies, Newmark can recover the loss under its mortgage impairment insurance policy. Any potential recovery is subject to the policy’s deductibles and limits.

At March 31, 2020 and December 31, 2019, the credit risk loans being serviced by Newmark on behalf of Fannie Mae and Freddie Mac had outstanding principal balances of approximately $20.9 billion and $20.2 billion with a maximum potential loss of approximately $6.1 billion and $5.8 billion, of which $9.7 million and $9.8 million, respectively was covered by the Credit Enhancement Agreement (see Note 7 — “Marketable Securities”).

Newmark’s current estimate of expected credit losses consider various factors, including, without being limited to, historical default and losses, current delinquency status, loan size, terms, amortization types, the forward-looking view of the primary risk drivers (debt-service coverage ratio and loan-to-value) based on forecasts of economic conditions and local market performance (see Note 12 — “Credit Enhancement Receivable, Contingent Liability and Credit Enhancement Deposit” for further explanation of credit protection provided by DB Cayman). During the three months ended March 31, 2020, there was an increase in the reserve by $14.5 million. A loan is considered to be delinquent once it is 60 days past due. As of March 31, 2020, there were no delinquent loans in the credit risk portfolio.

The provisions for risk sharing were included in “Operating, administrative and other” on the accompanying unaudited condensed consolidated statements of operations as follows (in thousands):
Balance, January 1, 2020
$
15

Impact of adopting ASC 326
17,935

Provision for expected credit losses
14,480

Balance, March 31, 2020
$
32,430



(24)    Concentrations of Credit Risk

The lending activities of Newmark create credit risk in the event that counterparties do not fulfill their contractual payment obligations. In particular, Newmark is exposed to credit risk related to the Fannie Mae DUS and Freddie Mac TAH loans (see Note 23 — “Financial Guarantee Liability”). As of March 31, 2020, 21% and 15% of $6.1 billion of the maximum loss was for properties located in California and Texas, respectively. As of December 31, 2019, 21% and 16% of $5.8 billion of the maximum loss was for properties located in California and Texas, respectively.

(25)    Escrow and Custodial Funds

In conjunction with the servicing of multifamily and commercial loans, Newmark holds escrow and other custodial funds. Escrow funds are held at unaffiliated financial institutions generally in the form of cash and cash equivalents. These funds amounted to $694.0 million and $925.0 million as of March 31, 2020 and December 31, 2019, respectively. These funds are held for the benefit of Newmark’s borrowers and are segregated in custodial bank accounts. These amounts are excluded from the assets and liabilities of Newmark.



38



(26)    Fair Value of Financial Assets and Liabilities

U.S. GAAP guidance establishes a fair value hierarchy that prioritizes the inputs to valuation techniques used to measure fair value. The hierarchy gives the highest priority to unadjusted quoted prices in active markets for identical assets and liabilities (Level 1 measurements) and the lowest priority to unobservable inputs (Level 3 measurements). The three levels of the fair value hierarchy are as follows:
Level 1 measurements—Unadjusted quoted prices in active markets that are accessible at the measurement date for identical, unrestricted assets or liabilities.
Level 2 measurements—Quoted prices in markets that are not active or financial instruments for which all significant inputs are observable, either directly or indirectly.
Level 3 measurements—Prices or valuations that require inputs that are both significant to the fair value measurement and unobservable.

As required by U.S. GAAP guidance, assets and liabilities are classified in their entirety based on the lowest level of input that is significant to the fair value measurement. The following table sets forth by level within the fair value hierarchy financial assets and liabilities accounted for at fair value under U.S. GAAP guidance (in thousands):
 
As of March 31, 2020
 
Level 1
 
Level 2
 
Level 3
 
Total
Assets:
 

 
 

 
 

 
 

Nasdaq Forwards
$

 
$

 
$
47,675

 
$
47,675

Loans held for sale, at fair value

 
739,383

 

 
739,383

Rate lock commitments

 

 
58,752

 
58,752

Forward sale contracts

 

 
229

 
229

Total
$

 
$
739,383

 
$
106,656

 
$
846,039

Liabilities:
 
 
 
 
 
 
 
Contingent consideration
$

 
$

 
$
33,337

 
$
33,337

Forward sale contracts

 

 
77,909

 
77,909

Total
$

 
$

 
$
111,246

 
$
111,246

 
As of December 31, 2019
 
Level 1
 
Level 2
 
Level 3
 
Total
Assets:
 

 
 

 
 

 
 

Marketable securities
$
36,795

 
$

 
$

 
$
36,795

Nasdaq Forwards

 

 
26,502

 
26,502

Loans held for sale, at fair value

 
215,290

 

 
215,290

Rate lock commitments

 

 
32,035

 
32,035

Forward sale contracts

 

 
14,389

 
14,389

Total
$
36,795

 
$
215,290

 
$
72,926

 
$
325,011

Liabilities:
 
 
 
 
 
 
 
Contingent consideration
$

 
$

 
$
45,172

 
$
45,172

Rate lock commitments

 

 
12,124

 
12,124

Forwards sale contracts

 

 
13,537

 
13,537

Total
$

 
$

 
$
70,833

 
$
70,833


 
There were no transfers among Level 1, Level 2 and Level 3 for the three months ended March 31, 2020 and 2019.


39



Level 3 Financial Assets and Liabilities: Changes in Level 3 Nasdaq Forwards, rate lock commitments, forward sale contracts and contingent consideration measured at fair value on recurring basis were as follows (in thousands):  
 
As of March 31, 2020
 
Opening
Balance
 
Total realized
and unrealized
gains (losses)
included in
Net income
 
Issuances
 
Settlements
 
Closing
Balance
 
Unrealized
gains (losses)
outstanding
as of
March 31,
2020
Assets:
 

 
 

 
 

 
 

 
 

 
 

Rate lock commitments
$
32,035

 
$
58,752

 
$

 
$
(32,035
)
 
$
58,752

 
$
58,752

Forward sale contracts
14,389

 
229

 

 
(14,389
)
 
229

 
229

Nasdaq Forwards
26,502

 
21,173

 

 

 
47,675

 
47,675

Total
$
72,926

 
$
80,154

 
$

 
$
(46,424
)
 
$
106,656

 
$
106,656

 
Opening
Balance
 
Total realized
and unrealized
(gains) losses
included in
Net income
 
Issuances
 
Settlements
 
Closing
Balance
 
Unrealized
(gains) losses
outstanding
as of
March 31,
2020
Liabilities:
 

 
 

 
 

 
 

 
 

 
 

Contingent consideration
$
45,172

 
$
(12,113
)
 
$
2,221

 
$
(1,943
)
 
$
33,337

 
$
700

Rate lock commitments
12,124

 

 


 
(12,124
)
 

 

Forward sale contracts
13,537

 
77,909

 

 
(13,537
)
 
77,909

 
77,909

Total
$
70,833

 
$
65,796

 
$
2,221

 
$
(27,604
)
 
$
111,246

 
$
78,609

 

 
As of December 31, 2019
 
Opening
Balance
 
Total realized
and unrealized
gains (losses)
included in
Net income
 
Issuances
 
Settlements
 
Closing
Balance
 
Unrealized
gains (losses)
outstanding
as of
December 31,
2019
Assets:
 

 
 

 
 

 
 

 
 

 
 

Rate lock commitments
$
6,732

 
$
32,035

 
$

 
$
(6,732
)
 
$
32,035

 
$
32,035

Forward sale contracts
8,177

 
14,389

 

 
(8,177
)
 
14,389

 
14,389

Nasdaq Forwards
77,619

 
(51,117
)
 

 

 
26,502

 
26,502

Total
$
92,528

 
$
(4,693
)
 
$

 
$
(14,909
)
 
$
72,926

 
$
72,926

 
Opening
Balance
 
Total realized
and unrealized
(gains) losses
included in
Net income
 
Issuances
 
Settlements
 
Closing
Balance
 
Unrealized
(gains) losses
outstanding
as of
December 31,
2019
Liabilities:
 

 
 

 
 

 
 

 
 

 
 

Contingent consideration
$
32,551

 
$
2,287

 
$
14,957

 
$
(4,623
)
 
$
45,172

 
$
2,287

Rate lock commitments
7,470

 
12,124

 

 
(7,470
)
 
12,124

 
12,124

Forward sale contracts
9,208

 
13,537

 

 
(9,208
)
 
13,537

 
13,537

Total
$
49,229

 
$
27,948

 
$
14,957

 
$
(21,301
)
 
$
70,833

 
$
27,948

 


40



Quantitative Information About Level 3 Fair Value Measurements
The following tables present quantitative information about the significant unobservable inputs utilized by Newmark in the fair value measurement of Level 3 assets and liabilities measured at fair value on a recurring basis:
March 31, 2020
Level 3 assets and liabilities
 
Assets
 
Liabilities
 
Significant Unobservable
Inputs
 
Range
 
Weighted
Average
Accounts payable, accrued expenses and other liabilities:
 
 

 
 

 
 
 
 
 
 
Contingent consideration
 
$

 
$
33,337

 
Discount rate
 
0.3%-10.4%
(1) 
7.5%
 
 
 
 
 
 
Probability of meeting earnout and contingencies
 
0%-100%
(1) 
92.1%
 
 
 
 
 
 
Financial forecast information
 
 
 
 
Derivative assets and liabilities:
 
 
 
 
 
 
 
 
 
 
Nasdaq Forwards
 
$
47,675

 
$

 
Implied volatility
 
35.8% - 40.9%
(2) 
39.8%
Forward sale contracts
 
$
229

 
$
77,909

 
Counterparty credit risk
 
N/A
 
N/A
Rate lock commitments
 
$
58,752

 
$

 
Counterparty credit risk
 
N/A
 
N/A
December 31, 2019
Level 3 assets and liabilities
 
Assets
 
Liabilities
 
Significant Unobservable
Inputs
 
Range
 
Weighted
Average
Accounts payable, accrued expenses and other liabilities:
 
 

 
 

 
 
 
 
 
 
Contingent consideration
 
$

 
$
45,172

 
Discount rate
 
0.3%-10.4%
 
8.6%
 
 
 
 
 
 
Probability of meeting earnout and contingencies
 
90%-100%
(1) 
98.1%
 
 
 
 
 
 
Financial forecast information
 
 
 
 
Derivative assets and liabilities:
 
 
 
 
 
 
 
 
 
 
Nasdaq Forwards
 
$
26,502

 
$

 
Implied volatility
 
25.7%-34.8%
(2) 
32.2%
Forward sale contracts
 
$
14,389

 
$
13,537

 
Counterparty credit risk
 
N/A
 
N/A
Rate lock commitments
 
$
32,035

 
$
12,124

 
Counterparty credit risk
 
N/A
 
N/A
 
(1) 
Newmark’s estimate of contingent consideration as of March 31, 2020 and December 31, 2019 was based on the acquired business’ projected future financial performance, including revenues.
(2)The volatility of Newmark’s Nasdaq Forwards is primarily based on the volatility of the underlying Nasdaq stock price.

Valuation Processes - Level 3 Measurements
Both the rate lock commitments to borrowers and the forward sale contracts to investors are derivatives and, accordingly, are marked to fair value on the accompanying unaudited condensed consolidated statements of operations. The fair value of Newmark’s rate lock commitments to borrowers and loans held for sale and the related input levels includes, as applicable:
The assumed gain/loss of the expected loan sale to the investor, net of employee benefits;
The expected net future cash flows associated with servicing the loan;
The effects of interest rate movements between the date of the rate lock and the balance sheet date; and
The nonperformance risk of both the counterparty and Newmark.
The fair value of Newmark’s forward sales contracts to investors considers effects of interest rate movements between the trade date and the balance sheet date. The market price changes are multiplied by the notional amount of the forward sales contracts to measure the fair value.

The fair value of Newmark’s rate lock commitments and forward sale contracts is adjusted to reflect the risk that the agreement will not be fulfilled. Newmark’s exposure to nonperformance in rate lock and forward sale contracts is represented by the contractual amount of those instruments. Given the credit quality of Newmark’s counterparties, the short duration of rate lock commitments and forward sales contracts, and Newmark’s historical experience with the agreements, management does not believe the risk of nonperformance by Newmark’s counterparties to be significant.


41



The Nasdaq Forwards are derivatives and, accordingly, are marked to fair value on the accompanying unaudited condensed consolidated statements of operations.  The fair value of the Nasdaq Forwards is determined utilizing the following inputs, as applicable:
The underlying number of shares and the related strike price;
The maturity date; and
The implied volatility of Nasdaq’s stock price.
The fair value of Newmark’s Nasdaq Forwards considers the effects of Nasdaq’s stock price volatility between the balance sheet date and the maturity date. The fair value is determined by the use of a Black-Scholes put option valuation model.

Information About Uncertainty of Level 3 Fair Value Measurements
The significant unobservable inputs used in the fair value of Newmark’s contingent consideration are the discount rate and forecasted financial information. Significant increases (decreases) in the discount rate would have resulted in a significantly lower (higher) fair value measurement. Significant increases (decreases) in the forecasted financial information would have resulted in a significantly higher (lower) fair value measurement. As of March 31, 2020 and December 31, 2019, the present value of expected payments related to Newmark’s contingent consideration was $33.3 million and $45.2 million, respectively (see Note 31 — “Commitments and Contingencies”). As of March 31, 2020 and December 31, 2019, the undiscounted value of the payments, assuming that all contingencies are met, would be $59.2 million and $66.4 million, respectively.

Fair Value Measurements on a Non-Recurring Basis
Equity investments carried under the measurement alternative are remeasured at fair value on a non-recurring basis to reflect observable transactions which occurred during the period. Newmark applied the measurement alternative to equity securities with the fair value of $77.3 million and $94.1 million, which were included in “Other assets” on the accompanying unaudited condensed consolidated balance sheets as of March 31, 2020 and December 31, 2019, respectively. These investments are classified within Level 2 in the fair value hierarchy, because their estimated fair value is based on valuation methods using the observable transaction price at the transaction date.

(27)    Related Party Transactions

(a)
Service Agreements
Newmark receives administrative services, including but not limited to, treasury, legal, accounting, information technology, payroll administration, human resources, incentive compensation plans and other support, provided by Cantor and/or BGC. Allocated expenses were $5.8 million and $6.7 million for the three months ended March 31, 2020 and 2019, respectively. These expenses are included as part of “Fees to related parties” on the accompanying unaudited condensed consolidated statements of operations.

(b)Loans, Forgivable Loans and Other Receivables from Employees and Partners
Newmark has entered into various agreements with certain employees and partners whereby these individuals receive loans which may be either wholly or in part repaid from the distribution of earnings that the individuals receive on some or all of their limited partnership interests or may be forgiven over a period of time. The forgivable portion of these loans is recognized as compensation expense over the life of the loans. From time to time, Newmark may also enter into agreements with employees and partners to grant bonus and salary advances or other types of loans. These advances and loans are repayable in the timeframes outlined in the underlying agreements.

As of March 31, 2020 and December 31, 2019, the aggregate balance of employee loans was $490.8 million and $403.7 million, respectively, and is included as “Loans, forgivable loans and other receivables from employees and partners, net” on the accompanying unaudited condensed consolidated balance sheets. Compensation expense for the above-mentioned employee loans for the three months ended March 31, 2020 and 2019 was $14.5 million and $7.4 million, respectively. The compensation expense related to these employee loans is included as part of “Compensation and employee benefits” on the accompanying unaudited condensed consolidated statements of operations.

Transfer of Employees to Newmark and Other Related Party Transactions
In connection with the expansion of the mortgage brokerage and lending activities, Newmark has entered into an agreement with Cantor pursuant to which five former employees of its affiliate, Cantor Commercial Real Estate ("CCRE"), transferred to Newmark, effective as of May 1, 2018. In connection with this transfer of employees, Cantor paid $6.9 million to Newmark in October 2018 and Newmark Holdings issued $6.7 million of limited partnership units and $0.2 million of cash in the form of a cash distribution agreement to the employees. In addition, Newmark Holdings issued $2.2 million of Newmark Holdings partnership units with a capital account and $0.5 million of limited partnership units in exchange for the cash

42



payment from Cantor to Newmark of $2.2 million. Newmark recorded $6.9 million and $2.2 million as “Stockholders’ equity” and “Redeemable partnership interests”, respectively, on the unaudited condensed consolidated balance sheets.

In consideration for the Cantor payment, Newmark has agreed to return up to a maximum of $3.3 million to Cantor based on the employees’ production during their first two years of employment with Newmark. As of March 31, 2020 and December 31, 2019, Newmark had $3.2 million and $2.6 million, respectively, included in “Payables to related parties” on the accompanying unaudited condensed consolidated balance sheets, to be returned to Cantor related to this transaction. Newmark has agreed to allow certain of these employees to continue to provide consulting services to Cantor in exchange for a forgivable loan which was directly paid by Cantor to these employees.

In February 2019, Newmark's Audit Committee authorized Newmark and its subsidiaries to originate and service GSE loans to Cantor and its affiliates (other than BGC) and service loans originated by Cantor and its affiliates (other than BGC) on prices, rates and terms no less favorable to Newmark and its subsidiaries than those charged by third parties. The authorization is subject to certain terms and conditions, including but not limited to: (i) a maximum amount up to $100.0 million per loan, (ii) a $250.0 million limit on loans that have not yet been acquired or sold to a GSE at any given time, and (iii) a separate $250.0 million limit on originated Fannie Mae Loans outstanding to Cantor at any given time.

(c)Transactions with CCRE
Newmark has a referral agreement in place with CCRE, in which Newmark’s brokers are incentivized to refer business to CCRE through a revenue-share agreement. Newmark recognized $0.2 million and $0.2 million of revenue for the three months ended March 31, 2020 and 2019, respectively, in connection with this revenue-share agreement.

Newmark also has a revenue-share agreement with CCRE, in which Newmark pays CCRE for referrals for leasing or other services. Newmark did not make any payments under this agreement to CCRE for the three months ended March 31, 2020 and 2019, respectively.

In addition, Newmark has a loan referral agreement in place with CCRE, in which either party can refer a loan to the other. As of the three months ended March 31, 2020, Newmark did not have any revenues from these referrals. As of the three months ended March 31, 2019, revenue from these referrals were $0.7 million. Such revenues are recognized in “Gains from mortgage banking activities/originations, net” on the accompanying unaudited condensed consolidated statements of operations. These referral fees are net of the broker fees and commissions paid to CCRE. Broker fees and commissions for the three months ended March 31, 2019 were $0.1 million.

During the three months ended March 31, 2020 and 2019 Newmark purchased the primary servicing rights for $90.7 million and $117.9 million of loans originated by CCRE for $0.1 million and $0.3 million, respectively. Newmark also services loans for CCRE on a “fee for service” basis, generally prior to a loan’s sale or securitization, and for which no MSR is recognized. Newmark recognized servicing revenues (excluding interest and placement fees) from servicing rights purchased from CCRE on a “fee for service” basis of $1.0 million and $0.9 million for the three months ended March 31, 2020 and 2019, respectively, which was included as part of “Management services, servicing fee and other” on the accompanying unaudited condensed consolidated statements of operations.

On July 22, 2019, Cantor Commercial Real Estate Lending, L.P. (“CCRE Lending”), a wholly-owned subsidiary of Real Estate LP, made a $146.6 million commercial real estate loan (the “Loan”) to a single-purpose company (the “Borrower”) in which Barry Gosin, Newmark’s Chief Executive Officer, owns a 19% interest. The Loan is secured by the Borrower’s interest in property in Pennsylvania that is subject to a ground lease. While CCRE Lending initially provided the full loan amount, on August 16, 2019, a third-party bank purchased approximately 80% of the Loan value from CCRE Lending, with CCRE Lending retaining approximately 20%. The Loan matures on August 6, 2029, and is payable monthly at a fixed interest rate of 4.38% per annum. Newmark provided certain commercial loan brokerage services to the Borrower in the ordinary course of its business, and the Borrower paid Newmark a fee, as the broker of the Loan, of $0.7 million. The Newmark Audit Committee approved the commercial loan brokerage services and the related fee amount received.

Transactions with Executive Officers and Directors
In connection with Newmark’s 2019 executive compensation process, Newmark’s executive officers received certain monetization of prior awards as compensation at Newmark, as set forth below.

On December 19, 2019, the Compensation Committee approved the right to (i) convert 552,483 non-exchangeable PSUs held by Mr. Lutnick into 552,483 HDUs (which, based on the closing price of the Class A common stock of $13.61 per share on such date, had a value of $7,017,000); and (ii) exchange for cash 602,463 non-exchangeable PPSUs held by Mr.

43



Lutnick (which had an average determination price of $13.25 per unit) for a payment of $7,983,000 for taxes when (i) is exchanged.

On December 19, 2019, the Compensation Committee approved the right to (i) convert 443,872 non-exchangeable PSUs held by Mr. Gosin into 443,872 HDUs (which, based on the closing price of the Class A common stock of $13.61 per share on such date, had a value of $5,637,548); and (ii) exchange for cash 539,080 non-exchangeable PPSUs held by Mr. Gosin (which had an average determination price of $9.95 per unit) for a payment of $5,362,452 for taxes when (i) is exchanged.

On December 19, 2019, the Compensation Committee approved the cancellation of 145,464 non-exchangeable PSUs held by Mr. Merkel, and the cancellation of 178,179 non-exchangeable PPSUs (which had an average determination price of $10.61 per unit). Additionally, on December 19, 2019, Mr. Merkel exchanged 4,222 already exchangeable PSUs held by him in exchange for Class A common stock. The above transaction resulted in income of $3,791,848 for Mr. Merkel, of which Newmark withheld $1,989,483 for taxes and issued the remaining $1,802,365 in the form of 132,429 net shares of Class A common stock at a price of $13.61 per share.

On December 19, 2019, the Compensation Committee approved the right to (i) convert 5,846 non-exchangeable PSUs held by Mr. Rispoli into 5,846 HDUs (which, based on the closing price of the Class A common stock of $13.61 per share on such date, had a value of $74,250); and (ii) exchange for cash 4,917 Newmark Holdings non-exchangeable PPSUs held by Mr. Rispoli (which had an average determination price of $12.355 per unit) for a payment of $60,750 for taxes when (i) is exchanged.

On October 30, 2019, the Audit and Compensation Committees of the authorized and Newmark executed the repurchase from Mr. Merkel of 55,193 shares of Newmark Class A common stock at $10.69 per share, the closing price on October 30, 2019.

On December 19, 2019, the Audit and Compensation Committees of the authorized and Newmark executed the repurchase from Mr. Merkel of 132,429 shares of Newmark Class A common stock at $13.61 per share, the closing price on December 19, 2019.

CF Real Estate Finance Holdings, LP.
Contemporaneously with the acquisition of Berkeley Point , on September 8, 2017, Newmark invested $100.0 million in a newly formed commercial real estate-related financial and investment business, Real Estate LP, which is controlled and managed by Cantor. Real Estate LP may conduct activities in any real estate related business or asset backed securities related business or any extensions thereof and ancillary activities thereto. As of March 31, 2020 and December 31, 2019, Newmark’s investment was accounted for under the equity method (see Note 8 — “Investments”).

Spin-Off
The Separation and Distribution Agreement sets forth the agreements among BGC, Cantor, Newmark and their respective subsidiaries with respect to the Separation and related matters (see Note 1 — “Organization and Basis of Presentation” for additional information).

As a result of the Separation, the limited partnership interests in Newmark Holdings were distributed to the holders of limited partnership interests in BGC Holdings, including Cantor and CFGM, whereby each holder of BGC Holdings limited partnership interests at that time now held a BGC Holdings limited partnership interest and a corresponding Newmark Holdings limited partnership interest, which was equal to a BGC Holdings limited partnership interest multiplied by the contribution ratio, divided by the current exchange ratio. The exchange ratio is subject to adjustment, in accordance with the terms of the Separation and Distribution Agreement (see Note 2 — “Limited Partnership Interests in Newmark Holdings and BGC Holdings” for additional information).

On November 30, 2018, BGC completed the Spin-Off. BGC Partners’ stockholders, including Cantor and CFGM, as of the Record Date, received in the Spin-Off 0.463895 of a share of Newmark Class A or Class B common stock for each share of BGC Class A or Class B common stock held as of the Record Date. In the aggregate, BGC distributed 131.9 million shares of Newmark Class A common stock and 21.3 million shares of Newmark Class B common stock to BGC’s stockholders in the Spin-Off. As Cantor and CFGM held 100% of the shares of BGC Class B common stock as of the Record Date, Cantor and CFGM were distributed 100% of the shares of Newmark Class B common stock in the Spin-Off.
Prior to and in connection with the Spin-Off, 14.8 million Newmark Holdings units held by BGC were exchanged into 9.4 million shares of Newmark Class A common stock and 5.4 million shares of Newmark Class B common stock, and 7.0 million Newmark OpCo units held by BGC were exchanged into 6.9 million shares of Newmark Class A common stock. These Newmark Class A and Class B shares of common stock were included in the Spin-Off to BGC’s stockholders. On November

44



30, 2018, pursuant to the BGC Holdings Distribution, BGC Holdings distributed pro rata all of the 1.5 million exchangeable limited partnership units of Newmark Holdings held by BGC Holdings immediately prior to the effective time of the Spin-Off to its limited partners entitled to receive distributions on their BGC Holdings units who were holders of record of such units as of November 23, 2018 (including Cantor, CFGM and executive officers of BGC and Newmark). The Newmark Holdings units distributed to BGC Holdings partners in the BGC Holdings Distribution are exchangeable for shares of Newmark Class A common stock, and in the case of the 0.4 million Newmark Holdings Units received by Cantor also into shares of Newmark Class B common stock, at the exchange ratio of 0.9793 shares of Newmark common stock per Newmark Holdings unit (subject to adjustment). As of March 31, 2020, the exchange ratio equaled 0.9461. (See Note 1 — “Organization and Basis of Presentation” for additional information).
Following the Spin-Off and the BGC Holdings Distribution, BGC Partners ceased to be a controlling stockholder of Newmark, and BGC and its subsidiaries no longer held any shares of Newmark common stock or equity interests in Newmark or its subsidiaries. Cantor continues to control Newmark and its subsidiaries following the Spin-Off and the BGC Holdings Distribution (see Note 1 — “Organization and Basis of Presentation” for additional information).
Subsequent to the Spin-Off and the BGC Holdings Distribution, there are remaining partners who hold limited partnership interests in Newmark Holdings who are BGC employees, and there are remaining partners who hold limited partnership interests in BGC Holdings who are Newmark employees. The Newmark limited partnership interests were distributed as part of the Separation and the BGC Holdings Distribution. Following the IPO, employees of Newmark and BGC are granted only limited partnership interests in Newmark Holdings and BGC Holdings, respectively. As a result of the Spin-Off and the BGC Holdings Distribution, as the existing limited partnership interests in Newmark Holdings held by BGC employees and the existing limited partnership interests in BGC Holdings held by Newmark employees are exchanged/redeemed, the related capital is contributed to and from Cantor, respectively.

BGC’s 2018 Investment in Newmark Holdings
On March 7, 2018, BGC Partners and its operating subsidiaries purchased 16.6 million units of Newmark Holdings for approximately $242.0 million. The price per Newmark Holdings unit was based on the $14.57 closing price of Newmark’s Class A common stock on March 6, 2018, as reported on the NASDAQ Global Select Market. These newly issued Newmark Holdings units were exchangeable, at BGC’s discretion, into either shares of Newmark Class A common stock or shares of Newmark Class B common stock. BGC made the Investment in Newmark Holdings pursuant to an Investment Agreement, dated as of March 6, 2018, by and among BGC, BGC Holdings, BGC U.S. OpCo, BGC Global OpCo, Newmark, Newmark Holdings and Newmark OpCo. The Investment by BGC in Newmark Holdings and related transactions were approved by the Audit Committees and Boards of Directors of BGC and Newmark. BGC and its subsidiaries funded the Investment by BGC in Newmark Holdings using the proceeds of its CEO sales program. Newmark used the proceeds to repay the balance of the outstanding principal amount under its unsecured senior term loan credit agreement with Bank of America, N.A., as administrative agent, and a syndicate of lenders that was guaranteed by BGC. In addition, in accordance with the Separation and Distribution Agreement, BGC owned 7.0 million limited partnership interests in the Newmark OpCo (“Newmark OpCo Units”) immediately prior to the Spin-Off, as a result of other issuances of BGC Class A common stock primarily related to the redemption of limited partnership units in BGC Holdings and Newmark Holdings.  

Other Transactions with CF&Co
On June 18, 2018 and September 26, 2018, Newmark entered into transactions related to the monetization of the Nasdaq shares that Newmark expects to receive in 2019 through 2022 (see Note 1 — “Organization and Basis of Presentation”). Newmark paid $4.0 million in fees for services provided by CF&Co related to these monetization transactions. These fees were recorded as a deduction from the carrying amount of the EPUs.

On November 6, 2018, Newmark issued an aggregate of $550.0 million principal amount of 6.125% Senior Notes due 2023. In connection with this issuance of the 6.125% Senior Notes, Newmark paid $0.8 million in underwriting fees to CF&Co.

(d)Payables to Related Parties
On November 30, 2018, Newmark entered into an unsecured credit agreement with Cantor (the "Cantor Credit Agreement"). The Cantor Credit Agreement provides for each party to issue loans to the other party at the lender’s discretion. Pursuant to the Cantor Credit Agreement, the parties and their respective subsidiaries (with respect to Cantor, other than BGC and its subsidiaries) may borrow up to an aggregate principal amount of $250 million from each other from time to time at an interest rate which is the higher of Cantor’s or Newmark’s short-term borrowing rate then in effect, plus 1%.  Payables to related parties were $14.6 million and $38.1 million as of March 31, 2020 and December 31, 2019, respectively.  


45



For a detailed discussion about Newmark’s Payables to related parties, see Note 1 — “Organization and Basis of Presentation”, Note 2 — “Limited Partnership Interests in Newmark and BGC Holdings” and Note 22 — “Long-Term Debt” in Newmark’s consolidated financial statements, included in Part II, Item 8 of Newmark’s Annual Report on Form 10-K for the year ended December 31, 2019.

(28)    Income Taxes

The accompanying unaudited condensed consolidated financial statements include U.S. federal, state and local income taxes on Newmark’s allocable share of its U.S. results of operations, as well as taxes payable to jurisdictions outside the U.S. In addition, certain of Newmark’s entities are taxed as U.S. partnerships and are subject to the Unincorporated Business Tax (“UBT”) in New York City. Therefore, the tax liability or benefit related to the partnership income or loss except for UBT, rests with the partners (see Note 2 — “Limited Partnership Interests”, for discussion of partnership interests), rather than the partnership entity. Income taxes are accounted for using the asset and liability method, as prescribed in U.S. GAAP guidance for Income Taxes.
 
 Deferred tax assets and liabilities are recognized for the future tax consequences attributable to differences between the accompanying unaudited condensed consolidated financial statement carrying amounts of existing assets and liabilities and their respective tax basis. Deferred tax assets and liabilities are measured using enacted tax rates expected to apply to taxable income in the years in which those temporary differences are expected to be recovered or settled. The effect on deferred tax assets and liabilities of a change in tax rates is recognized in income in the period that includes the enactment date. A valuation allowance is recorded against deferred tax assets if it is deemed more likely than not that those assets will not be realized. 

The Tax Cut and Jobs Act (the “Tax Act”), enacted on December 22, 2017, includes the global intangible low-taxed income (“GILTI”) provision. This provision requires inclusion in Newmark's U.S. income tax return of the earnings of certain foreign subsidiaries. Newmark has elected to treat taxes associated with the GILT provision as a current period expense when incurred and thus has not recorded taxes, if any, for basis differences under this regime.

Pursuant to U.S. GAAP guidance on Accounting for Uncertainty in Income Taxes, Newmark provides for uncertain tax positions based upon management’s assessment of whether a tax benefit is more likely than not to be sustained upon examination by tax authorities. As of March 31, 2020, Newmark had $0.2 million of unrecognized tax benefits which, if recognized, would affect the effective tax rate. As of December 31, 2019, Newmark's unrecognized tax benefits, excluding related interest and penalties, were $0.2 million, all of which, if recognized, would affect the effective tax rate. Newmark recognized interest and penalties related to income tax matters in “Provision for income taxes” on the accompanying unaudited condensed consolidated statements of operations. As of March 31, 2020, Newmark has not accrued any tax-related interest and penalties.

(29)    Accounts Payable, Accrued Expenses and Other Liabilities

The accounts payable, accrued expenses and other liabilities consisted of the following (in thousands):
 
March 31,
2020
 
December 31,
2019
Accounts payable and accrued expenses
$
154,933

 
$
189,172

Payroll taxes payable
47,869

 
45,612

Derivative liability
77,909

 
25,661

Outside broker payable
60,078

 
74,280

Credit enhancement deposit
25,000

 

Corporate and other taxes payable
18,217

 
69,237

Contingent consideration
15,841

 
13,107

Total
$
399,847

 
$
417,069




46



Other long-term liabilities consisted of the following (in thousands):
 
March 31,
2020
 
December 31,
2019
Accrued compensation
284,349

 
278,399

Financial guarantee liability
$
32,430

 
$
15

Payroll taxes payable
$
59,926

 
$
41,355

Contingent consideration
17,496

 
32,065

Credit enhancement deposit

 
25,000

Total
$
394,201

 
$
376,834



(30)
Compensation

Newmark’s Compensation Committee may grant various equity-based awards to employees of Newmark, including RSUs, limited partnership units and shares of Newmark Class A common stock upon exchange of Newmark limited partnership units (see Note 2 — “Limited Partnership Interests in Newmark Holdings and BGC Holdings”). On December 13, 2017, as part of the Separation, the Newmark Group, Inc. Long Term Incentive Plan (the “Newmark Equity Plan”) was approved by Newmark’s then sole stockholder, BGC, for Newmark to issue up to 400.0 million shares of Newmark Class A common stock, of which 65.0 million are registered, that may be delivered or cash-settled pursuant to awards granted during the life of the Newmark Equity Plan. As of March 31, 2020, awards with respect to 22.8 million shares have been granted and 377.2 million shares are available for future awards. Upon vesting of RSUs, issuance of restricted stock and redemption/exchange of limited partnership units, Newmark generally issues new shares of its Class A common stock.

Prior to the Separation, BGC’s Compensation Committee granted various equity-based awards to employees of Newmark, including RSUs, limited partnership units and exchange rights for shares of BGC Class A common stock upon exchange of BGC Holdings limited partnership units (see Note 2 — “Limited Partnership interests in Newmark Holdings and BGC Holdings”).

As a result of the Separation, limited partnership interests in Newmark Holdings were distributed to the holders of limited partnership interests in BGC Holdings. Each holder of BGC Holdings limited partnership interests at that time held a BGC Holdings limited partnership interest and 0.4545 of a corresponding Newmark Holdings limited partnership interest.

The exchange ratio is the number of shares of Newmark common stock that a holder will receive upon exchange of one Newmark Holdings exchangeable unit (the exchange ratio was initially one, but is subject to adjustment as set forth in the Separation and Distribution Agreement and was 0.9461 as of March 31, 2020).

Newmark incurred compensation expense related to Class A common stock, limited partnership units and RSUs held by Newmark employees as follows (in thousands):
 
Three Months Ended March 31,
 
2020
 
2019
Issuance of common stock and exchangeability expenses
$
8,119

 
$
661

Allocations of net income (1)
549

 
6,313

Limited partnership units amortization
1,895

 
6,335

RSU amortization
2,351

 
562

Equity-based compensation and allocations of net income to limited partnership units and FPUs (2)
$
12,914

 
$
13,871

(1) 
Certain limited partnership units receive quarterly allocations of net income and are generally contingent upon services being provided by the unit holders, including the Preferred Distribution.
(2) 
Reclassifications have been made to previously reported amounts to conform to the new presentation (see Note 1 — “Organization and Basis of Presentation”).


47



(a)
Limited Partnership Units
A summary of the activity associated with limited partnership units held by Newmark employees is as follows:
 
BGC Units
 
Newmark Units
 
Balance, January 1, 2019
61,870,969

 
44,733,487

(1) 
Granted
319,586

 
13,813,204

 
Redeemed/exchanged units
(3,938,134
)
 
(2,487,885
)
 
Forfeited units/other
(2,198,720
)
 
4,742,046

 
Balance, December 31, 2019
56,053,701

 
60,800,852

 
Granted
884,335

 
1,650,749

 
Redeemed/exchanged units
(439,178
)
 
(588,031
)
 
Forfeited units/other

 
(677
)
 
Balance, March 31, 2020
56,498,858

 
61,862,893

 
 
 
 
 
 
Total exchangeable units outstanding:
 
 
 
 
December 31, 2019
24,692,695

 
10,108,598

 
March 31, 2020
24,353,910

 
9,902,345

 

(1) 
Represents the pre-IPO Newmark employees share-equivalent limited partnership units in BGC Holdings.

The Limited Partnership Units table above includes both regular and Preferred Units. The Preferred Units are not entitled to participate in partnership distributions other than with respect to the Preferred Distribution (see Note 2 — “Limited Partnership Interests in BGC Holdings and Newmark Holdings” for further information on Preferred Units). A summary of the BGC Holdings and Newmark Holdings limited partnership units held by Newmark employees is as follows:
 
BGC
Units
 
Newmark
Units
Regular units
54,956,732

 
58,256,181

Preferred Units
1,542,126

 
3,606,712

Balance, March 31, 2020
56,498,858

 
61,862,893



A summary of units held by Newmark employees redeemed in connection with the issuance of Newmark or BGC Class A common stock (at the current exchange ratio) or granted exchangeability for Newmark or BGC Class A common stock is as follows:
 
Three Months Ended March 31,
 
2020
 
2019
BGC Holdings units
149,280

 
58,855

Newmark Holdings units
142,441

 
29,690

Total
291,721

 
88,545


    
    
Compensation expense related to the issuance of Newmark or BGC Class A common stock and grants of exchangeability on Newmark Holdings and BGC Holdings limited partnership units to Newmark employees is as follows (in thousands):
 
Three Months Ended March 31,
 
2020
 
2019
Issuance of common stock and exchangeability expenses
$
2,474

 
$
661



    

48



Limited partnership units with a post-termination payout held by Newmark employees are as follows (dollars in thousands):
 
March 31,
2020
 
December 31,
2019
Notional Value(1)
$
240,251

 
$
261,025

Estimated fair value of the post-termination payout(2)
$
59,925

 
$
58,149

Outstanding limited partnership units in BGC Holdings
5,323,593

 
6,251,816

Outstanding limited partnership units in BGC Holdings - unvested
1,163,775

 
1,508,510

Outstanding limited partnership units in Newmark Holdings
16,138,694

 
17,097,639

Outstanding limited partnership units in Newmark Holdings - unvested
8,678,865

 
9,357,822

(1) 
Beginning January 1, 2018, Newmark began granting stand-alone limited partnership units in Newmark Holdings to Newmark employees.
(2) 
Included in “Other long-term liabilities” on the accompanying unaudited condensed consolidated balance sheets.


Compensation expense related to limited partnership units held by Newmark employees with a post-termination pay-out amount is recognized over the stated service period. These units generally vest between three and seven years from the date of grant. Newmark recognized compensation expense/(benefit) related to these limited partnership units that were not redeemed as follows (in thousands):
 
Three Months Ended March 31,
 
2020
 
2019
Limited partnership units amortization
$
1,895

 
$
6,335



During the three months ended March 31, 2020 and 2019, Newmark did not grant any conversion rights to Newmark employees on outstanding limited partnership units in BGC Holdings or Newmark Holdings, giving the employee the option to convert the limited partnership units to HDUs with a capital balance within BGC Holdings or Newmark Holdings. Generally, HDUs are not considered share-equivalent limited partnership units and are not in the fully diluted share count. The grant of conversion rights to Newmark employees are as follows (in thousands):
 
March 31,
2020
 
December 31,
2019
Notional Value
$
193,278

 
$
194,995

Estimated fair value of limited partnership units (1)
$
187,503

 
$
182,800

(1) 
Included in “Other long-term liabilities” on the accompanying unaudited condensed consolidated balance sheets.

Compensation expense related to these limited partnership units held by Newmark employees was as follows (in thousands):
 
Three Months Ended March 31,
 
2020
 
2019
Issuance of common stock and exchangeability expenses
$
5,645

 
$



During the three months ended March 31, 2020, Newmark employees received 4.9 million N Units that are excluded from the table above, since these units are not considered share-equivalent limited partnership units and are not included in the fully diluted share count. The N Units do not receive quarterly allocations of net income and remain unvested. Upon vesting, which occurs if the revenue threshold is met, the N Units are converted to equivalent limited partnership units that receive quarterly net income distributions and can be granted exchange rights or redeemed at a later date, at which time these N Units would be reflected as a share-equivalent grant in the table above.


49



(b)
Restricted Stock Units
A summary of the activity associated with RSUs held by Newmark employees is as follows (fair value amount in thousands):
 
BGC RSUs(1)
 
Newmark RSUs(2)
 
Restricted
Stock
Units
Weighted-
Average
Grant Date
Fair Value
Per Share
Fair
Value
Amount
Weighted-
Average
Remaining
Contractual
Term (Years)
 
Restricted
Stock
Units
Weighted-
Average
Grant Date
Fair Value
Per Share
Fair
Value
Amount
Weighted-
Average
Remaining
Contractual
Term (Years)
Balance, January 1, 2019
168,675

$
9.77

$
1,619

0.98
 
219,887

$
13.52

$
2,973

2.28
Granted



 
 
4,766,611

7.42

35,344

 
Settled units (delivered shares)
(107,820
)
9.38

(1,011
)
 
 
(109,007
)
11.70

(1,275
)
 
Forfeited units
(14,048
)
10.02

(141
)
 
 
(193,920
)
8.67

(1,681
)
 
Balance, December 31, 2019
46,807

$
9.97

$
467

0.25
 
4,683,571

$
7.55

$
35,361

5.69
Granted

$

$

 
 
1,686,149

$
9.58

$
16,153

 
Settled units (delivered shares)
(35,825
)
$
10.32

$
(370
)
 
 
(425,271
)
$
8.50

$
(3,616
)
 
Forfeited units
(857
)
$
10.54

$
(9
)
 
 
(17,669
)
$
8.54

$
(151
)
 
Balance, March 31, 2020
10,125

$
8.71

$
88

0.18
 
5,926,780

$
8.06

$
47,747

6.08
(1) 
RSUs granted to these individuals generally vest over a two- to four-year period
(2) 
Beginning January 1, 2018, Newmark began granting stand-alone Newmark RSUs to Newmark employees and the awards vest ratably over the two- to eight-year vesting period into shares of Newmark Class A common stock.

The fair value of BGC RSUs and Newmark RSUs held by Newmark employees is determined on the date of grant based on the market value (adjusted if appropriate based upon the award’s eligibility to receive dividends), and is recognized, net of the effect of estimated forfeitures, ratably over the vesting period. Newmark uses historical data, including historical forfeitures and turnover rates, to estimate expected forfeiture rates for RSUs. Each RSU is settled for one share of BGC or Newmark Class A common stock, as applicable, upon completion of the vesting period.

Compensation expense related to BGC RSUs and Newmark RSUs are as follows (in thousands):
 
Three Months Ended March 31,
 
2020
 
2019
RSU amortization
$
2,351

 
$
562



As of March 31, 2020, there was $46.2 million total unrecognized compensation expense related to unvested Newmark RSUs and $0.1 million total unrecognized compensation expense related to unvested BGC RSUs.

(c)
Deferred Compensation
Newmark may pay certain bonuses in the form of deferred cash compensation awards, which generally vest over a future service period. The total compensation expense recognized in relation to the deferred cash compensation awards for the three months ended March 31, 2020 and 2019 was $0.1 million and $0.2 million, respectively. As of March 31, 2020 and December 31, 2019, the total liability for the deferred cash compensation awards was $0.9 million, and is included in “Other long-term liabilities” on the unaudited condensed consolidated balance sheets.

See Note 27 — "Related Party Transactions" for compensation related matters for the transfer of CCRE employees to Newmark.

(31)    Commitments and Contingencies

(a)
Contractual Obligations and Commitments
As of March 31, 2020 and December 31, 2019, Newmark was committed to fund approximately $0.6 billion and $1.5 billion, respectively, which is the total remaining draws on construction loans originated by Newmark under the HUD 221(d) 4, 220 and 232 programs, rate locked loans that have not been funded, forward commitments as well as the funding for Fannie Mae structured transactions. Newmark also has corresponding commitments to sell these loans to various investors as they are funded.


50



(b)
Contingent Payments Related to Acquisitions
Newmark completed acquisitions from 2015 through 2020 for which contingent cash consideration of $20.1 million. The contingent equity instruments are included in “Accounts payable, accrued expenses and other liabilities” on Newmark’s unaudited condensed consolidated balance sheets. The contingent cash liability is recorded at fair value as deferred consideration on the accompanying unaudited condensed consolidated balance sheets.

(c)
Contingencies
In the ordinary course of business, various legal actions are brought and are pending against Newmark and its subsidiaries in the U.S. and internationally. In some of these actions, substantial amounts are claimed. Newmark is also involved, from time to time, in reviews, examinations, investigations and proceedings by governmental and self-regulatory agencies (both formal and informal) regarding Newmark’s businesses, which may result in regulatory, civil and criminal judgments, settlements, fines, penalties, injunctions or other relief. The following generally does not include matters that Newmark has pending against other parties which, if successful, would result in awards in favor of Newmark or its subsidiaries:

Employment, Competitor-Related and Other Litigation
From time to time, Newmark and its subsidiaries are involved in litigation, claims and arbitrations in the U.S. and internationally, relating to various employment matters, including with respect to termination of employment, hiring of employees currently or previously employed by competitors, terms and conditions of employment and other matters. In light of the competitive nature of the real estate services industry, litigation, claims and arbitration between competitors regarding employee hiring are not uncommon.

Legal reserves are established in accordance with U.S. GAAP guidance on Accounting for Contingencies, when a material legal liability is both probable and reasonably estimable. Once established, reserves are adjusted when there is more information available or when an event occurs requiring a change. The outcome of such items cannot be determined with certainty. Newmark is unable to estimate a possible loss or range of loss in connection with specific matters beyond its current accrual and any other amounts disclosed. Management believes that, based on currently available information, the final outcome of these current pending matters will not have a material adverse effect on Newmark’s unaudited condensed consolidated financial statements and disclosures taken as a whole.

Risks and Uncertainties
Newmark generates revenues by providing financial intermediary and brokerage activities and commercial real estate services to institutional customers. Revenues for these services are transaction-based. As a result, revenues could vary based on the transaction volume of global financial and real estate markets. Additionally, financing is sensitive to interest rate fluctuations, which could have an impact on Newmark’s overall profitability.

(32)    Subsequent Events

Fourth Quarter 2019 Dividend
On May 6, 2020, Newmark’s Board of Directors declared a quarterly qualified cash dividend of $0.01 per share payable on June 15, 2020 to Class A and Class B common stockholders of record as of May 28, 2020. The ex-dividend date will be May 27, 2020.

51



ITEM 2. MANAGEMENT’S DISCUSSION AND ANALYSIS OF FINANCIAL CONDITION AND RESULTS OF OPERATIONS
The following discussion of Newmark’s financial condition and results of operations should be read together with Newmark’s accompanying unaudited condensed consolidated financial statements and related notes, as well as the “Special Note Regarding Forward-Looking Information” relating to forward-looking statements within the meaning of Section 27A of the Securities Act of 1933, (the “Securities Act”), and Section 21E of the Securities Exchange Act of 1934, (the “Exchange Act”), included in Newmark's Annual Report on Form 10-K and in this report. When used herein, the terms “Newmark Knight Frank,” “Newmark,” the “Company,” “we,” “us,” and “our” refer to Newmark and its consolidated subsidiaries.
This discussion summarizes the significant factors affecting our results of operations and financial condition during the three months ended March 31, 2020 and 2019. We operate in one reportable segment, real estate services. This discussion is provided to increase the understanding of, and should be read in conjunction with, our accompanying condensed consolidated financial statements and the notes thereto included elsewhere in this report.
    
Overview
Newmark is a full-service commercial real estate services business. We offer a diverse array of integrated services and products designed to meet the full needs of both real estate investors/owners and occupiers. Our investor/owner services and products include capital markets, which consists of investment sales, debt and structured finance and loan sales, agency leasing, property management, valuation and advisory, commercial real estate due diligence consulting and advisory services and government sponsored enterprise (“GSE”) lending and loan servicing, mortgage broking and equity-raising. Our occupier services and products include tenant representation, real estate management technology systems, workplace and occupancy strategy, global corporate consulting services, project management, lease administration and facilities management. We enhance these services and products through innovative real estate technology solutions and data analytics that enable our clients to increase their efficiency and profits by optimizing their real estate portfolio. We have relationships with many of the world’s largest commercial property owners, real estate developers and investors, as well as Fortune 500 and Forbes Global 2000 companies.
We generate revenues from commissions on leasing and capital markets transactions, consulting and technology user fees, property and facility management fees, and mortgage origination and loan servicing fees.
Our growth to date has been focused in North America. As of March 31, 2020, we have nearly 6,000 employees, including more than 1,800 revenue-generating producers in over 140 offices in more than 110 cities. In addition, Newmark has licensed its name to 11 commercial real estate providers that operate out of 17 offices in certain locations where Newmark does not have its own offices.   
The discussion of our financial results reflects only the business owned by us and does not include the results for Knight Frank or for the independently owned offices that use some variation of the Newmark name in their branding or marketing.
Over the past several years, we expanded our capital markets capabilities through the strategic addition of many prolific, accomplished capital markets producers in key markets throughout the United States. We have access to many of the world’s largest owners of commercial real estate, and this will drive growth throughout the life cycle of each real estate asset by allowing us to provide best-in-class agency leasing and property management during the ownership period. We also provide investment sales and arrange debt and equity financing to assist owners in maximizing the return on investment in each of their real estate assets. Specifically, with respect to multifamily assets, we are a leading GSE lender by loan origination volume and servicer with a servicing portfolio of $63.5 billion as of March 31, 2020 (of which 3.8% relates to special servicing). This servicing portfolio provides a steady stream of income over the life of the serviced loans. Additionally, over time we expect to see continued growth from our valuation and advisory and property management businesses, particularly in conjunction with our increasingly robust capital markets platform.
We continued to invest in the business by adding high profile and talented producers and other revenue-generating professionals through March 31, 2020. Historically, newly hired commercial real estate producers tend to achieve dramatically higher productivity in their second and third years with our company, although we incur related expenses immediately. As our newly hired producers increase their production, we expect our commission revenue and earnings growth to accelerate, thus reflecting our operating leverage.
Our pre-tax margins are impacted by the mix of revenues generated. For example, servicing revenues tend to have higher pre-tax margins than Newmark as a whole and margins from “Gains from mortgage banking activities/originations, net” tend to be lower as we retain rights to service loans over time. Capital markets transactions tend to have higher pre-tax margins than leasing advisory transactions. Pre-tax earnings margins on our property and facilities management, along with certain of our other Global Corporate Services (“GCS”) products, are at the lower end of margins for our business as a whole.

52



Business Environment
In early March 2020, COVID-19 was characterized as a global pandemic by the World Health Organization. COVID-19 has spread rapidly across the world which has resulted in governments and businesses around the world implementing numerous measures to contain the virus, such as travel bans and restrictions, quarantines, "shelter-in-place" orders and business shutdowns. The pandemic and these containment measures have had, and are expected to continue to have, a substantial negative impact on businesses around the world and on national and global economies.
As the COVID-19 pandemic unfolded globally, we moved quickly to protect our employees and implemented a work from home policy, all nonessential business travel was banned and corporate events were deferred or canceled. While COVID-19 was primarily limited to specific countries in Asia and Europe in the first two months of the year, the second half of March saw a sharp contraction in the U.S. economy which triggered a dramatic decline in our business volumes. There continues to be a significant amount of uncertainty around COVID-19 and the measures taken by the federal and state governments in response to this pandemic. Here is a summary of the impact COVID-19 may have on our various businesses:
We expect our leasing and capital markets volumes to be severely negatively impacted by COVID-19 in the near term.
The GSEs financed approximately 70 percent of all multifamily originations in 2008 and 2009, according to the Urban Institute, largely because alternative sources of financing pulled back significantly. We therefore expect the overall GSE/FHA market to perform well in times of overall market stress.
Management and consulting businesses continue to operate with opportunity to expand by assisting clients through these difficult market conditions.
Valuation and Advisory revenues expected to decline in the near term due to weaker transaction-based activity. In past cycles, these revenues have been partially replaced with distressed activity. In addition, litigation support, property tax and financial reporting remain active.

Impact of COVID-19 on Employees
Newmark has taken steps that it believes will help its employees during this global pandemic. These policies and practices protect the health, safety and welfare of the Company’s workforce while enabling employees to maintain a high level of performance in compliance with applicable “shelter-in-place” orders. Certain of these items are summarized below.
The Company activated its Business Continuity Plan and implemented a work from home policy. In all cases, the Company has mandated appropriate social distancing measures;
The Company provides ongoing informational COVID-19 related messages and notices;
Where applicable, Newmark is applying more frequent and vigorous hygiene and sanitation measures and providing personal protective equipment;
Internal and external meetings are conducted virtually or via phone calls;
There is a ban on nonessential business travel, while personal travel is discouraged;
Newmark is deferring corporate events and participation in industry conferences;
If relevant, Newmark has deployed clinical staff internally to support its employees and required self-quarantine;
The Company’s medical plans have waived applicable member cost sharing for all diagnostic testing related to COVID-19;
Newmark continues to pay medical, dental, vision, and life insurance contributions for furloughed employees;
The Company also introduced zero co-pay telemedicine visits for general medicine for participants in the U.S. medical plans and their dependents. Newmark has encouraged the use of telemedicine during the pandemic;
The Company has reminded employees about its Employee Assistance Program and the ways it can assist them during this challenging time;
Newmark provides paid leave in accordance with its policies and applicable COVID-19-related laws and regulations;
The Company is developing standardized procedures for reopening its offices safely at the appropriate time; and
Newmark's executive officers volunteered to reduce their annual basis salaries by 50% for Messrs, Lutnick and Gosin and 15% by Messrs, Merkel and Rispoli and Newmark's independent directors volunteered to forego 15% of their annual cash retainer, effective from April 27, 2020 through December 31, 2020.
Impact of COVID-19 on Newmark's Clients
Newmark expects to help its clients manage their real estate portfolios during this pandemic in the following ways:
The Company is providing consulting and advisory services for tenants that need assistance with implementing policies with respect to social distancing, workplace strategy, and portfolio strategies;
Newmark is assisting clients in determining what their real estate needs will be in the short, medium, and long term and how they can devise and implement related strategies;

53



The Company is enabling commercial real estate owners and investors with respect to appraisals and select ways for them to preserve and create value. The Company is also helping them navigate new requirements resulting from the pandemic related to items including cleaning, social distancing, and remote working; and
Newmark's professionals are in constant communication with many of the largest institutions in the world to discuss debt and asset strategies in this rapidly evolving environment.

Impact of COVID-19 on the Company's Results
Certain GAAP expenses may be higher than they otherwise would have due to the pandemic. The impacted items may include:
Non-cash amortization of intangibles with respect to acquisitions;
Non-cash asset impairment charges with respect to goodwill or other intangible assets;
Non-cash mark-to-market adjustments for non-marketable investments;
Severance charges incurred in connection with headcount reductions as part of broad restructuring plans;
Non-compensation-related charges incurred as part of broad restructuring plans. Such GAAP items may include charges for exiting leases and/or other long-term contracts as part of cost-saving initiatives;
Newmark’s provisions for non-cash credit reserves under the CECL methodology; and
Increased debt in the first quarter of 2020 as a result of an additional drawdown on the Credit Facility.
In addition, certain other expenses may be greater than they might otherwise have been or negatively impact the Company’s margins due to the pandemic. These items are included for purposes of calculating Newmark's GAAP results.
Some of the potentially elevated expenses may be partially offset by certain tax benefits. It is difficult to predict the amounts of any of these items or when they might be recorded because they may depend on the duration, severity, and overall impact of the pandemic.
In response to the impact of the COVID-19 pandemic, we took actions to reduce at least $100.0 million in expenses for 2020 related to support and operations functions.
Separation and Distribution
Separation and Distribution and Related Agreements
On December 13, 2017, BGC, BGC Holdings, L.P. (“BGC Holdings”), BGC Partners, L.P. (“BGC U.S. OpCo”), Newmark, Newmark Holdings, L.P. (“Newmark Holdings”), Newmark Partners, L.P. (“Newmark OpCo”), and, solely for the provisions listed therein, Cantor Fitzgerald L.P. (“CFLP” or “Cantor”, including Cantor Fitzgerald & Co. (“CF&Co”) and BGC Global Holdings, L.P. (“BGC Global OpCo”) entered into a Separation and Distribution Agreement (as amended on November 8, 2018 and amended and restated on November 23, 2018, the “Separation and Distribution Agreement”). See Note 1 — “Organization and Basis of Presentation” to the Newmark financial statements in Part II, Item 8 of the Newmark Annual Report on Form 10-K for the year ended December 31, 2019, for additional information regarding the transactions related to the Separation, IPO and Spin-Off.
See Note 22 — “Long-Term Debt” and Note 27 — “Related Party Transactions” to our accompanying Unaudited Condensed Consolidated Financial Statements included in Part I, Item I of this Quarterly Report on Form 10-Q for additional information.
BGC’s Investment in Newmark Holdings
On March 7, 2018, BGC Partners and its operating subsidiaries purchased 16.6 million newly issued exchangeable limited partnership units (the “Newmark Units”) of Newmark Holdings for $242.0 million (the “Investment by BGC in Newmark Holdings”). See Note 27 — “Related Party Transactions” to our accompanying Unaudited Condensed Consolidated Financial Statements included in Part I, Item I of this Quarterly Report on Form 10-Q for additional information.
Debt Credit Agreements
On November 6, 2018, Newmark closed its offering of $550.0 million aggregate principal amount of 6.125% Senior Notes due 2023 (“6.125% Senior Notes”). The 6.125% Senior Notes are general senior unsecured obligations of Newmark. The 6.125% Senior Notes, which were priced on November 1, 2018 at 98.937% to yield 6.375%, were offered and sold by Newmark in a private offering exempt from the registration requirements under the Securities Act. Newmark received net proceeds of $537.6 million, net of debt issue costs and debt discount. The 6.125% Senior Notes bear an interest rate of 6.125% per annum, payable on each May 15 and November 15, beginning on May 15, 2019 and will mature on November 15, 2023. Newmark used the net proceeds to repay the remaining balance of the Converted Term Loan of $133.9 million, the balance of the Intercompany Credit Agreement of $130.5 million, and a portion of the 2019 Promissory Note (as defined below). The 6.125% Senior Notes were subsequently exchanged for notes with substantially similar terms that were registered under the

54



Securities Act. As of March 31, 2020 and December 31, 2019, the carrying amount of the 6.125% Senior Notes was $541.0 million and $540.4 million , respectively.
On November 28, 2018, Newmark entered into a credit agreement by and among Newmark, the several financial institutions from time to time party thereto, as Lenders, and Bank of America N.A., as administrative agent (the “Credit Agreement”). The Credit Agreement provides for a $250.0 million three-year unsecured senior revolving credit facility (the “Credit Facility”).
On February 26, 2020, Newmark entered into an amendment to the Credit Agreement (the “Amended Credit Agreement”), increasing the size of the Credit Facility to $425.0 million (“the Credit Facility”) and extending the maturity date to February 26, 2023. The interest rate on the Credit Facility was reduced to LIBOR plus 1.75% per annum, subject to a pricing grid linked to Newmark’s credit ratings from Standard & Poor’s and Fitch.
On March 16, 2020, Newmark entered into a second amendment to the Credit Agreement (the “Second Amended Credit Agreement”), increasing the size of the Credit Facility to $465.0 million and extending the maturity date to February 26, 2023. The interest rate on the Amended Credit Facility is LIBOR plus 1.75% per annum, subject to a pricing grid linked to Newmark’s credit ratings from Standard & Poor’s and Fitch.
On November 30, 2018, Newmark entered into an unsecured credit agreement (the “Cantor Credit Agreement”) with Cantor. The Cantor Credit Agreement provides for each party to issue loans to the other party in the lender’s discretion. Pursuant to the Cantor Credit Agreement, the parties and their respective subsidiaries (with respect to CFLP, other than BGC and its subsidiaries) may borrow up to an aggregate principal amount of $250.0 million from each other from time to time at an interest rate which is the higher of Cantor’s or Newmark’s short-term borrowing rate then in effect, plus 1.0%. As of March 31, 2020, there was $415.0 million outstanding under the Credit Facility.
Credit Rating
Newmark has a stand-alone BBB- stable credit rating from Fitch Ratings, Inc. and Kroll Bond Rating Agency, as well as a BB+ stable rating from Standard & Poor’s.
The Spin-Off
On November 30, 2018, BGC completed the Spin-Off to its stockholders of all of the shares of the Newmark common stock owned by BGC as of immediately prior to the effective time of the Spin-Off, with shares of Newmark Class A common stock distributed to the holders of shares of BGC Class A common stock (including directors and executive officers of BGC Partners) of record as of the close of business on November 23, 2018 (the “Record Date”), and shares of Newmark Class B common stock distributed to the holders of shares of BGC’s Class B common stock (consisting of Cantor and CF Group Management, Inc. (“CFGM”) of record as of the close of business on the Record Date).
Based on the number of shares of BGC common stock outstanding as of the close of business on the Record Date, BGC’s stockholders as of the Record Date received in the Spin-Off 0.463895 of a share of Newmark Class A common stock for each share of BGC Class A common stock held as of the Record Date, and 0.463895 of a share of Newmark Class B common stock for each share of BGC Class B common stock held as of the Record Date. BGC Partners stockholders received cash in lieu of any fraction of a share of Newmark common stock that they otherwise would have received in the Spin-Off.
Prior to and in connection with the Spin-Off, 14.8 million Newmark Units held by BGC were exchanged into 9.4 million shares of Newmark Class A common stock and 5.4 million shares of Newmark Class B common stock, and 7.0 million Newmark OpCo Units held by BGC were exchanged into 6.9 million shares of Newmark Class A common stock. These Newmark Class A and Class B shares of common stock were included in the Spin-Off to BGC’s stockholders.
In the aggregate, BGC distributed 131,886,409 shares of our Class A common stock and 21,285,537 shares of our Class B common stock to BGC’s stockholders in the Spin-Off. These shares of our common stock collectively represented approximately 94% of the total voting power of our outstanding common stock and approximately 87% of the total economics of our outstanding common stock in each case as of the Distribution Date.
On November 30, 2018, BGC Partners also caused its subsidiary, BGC Holdings, to distribute pro rata (the “BGC Holdings distribution”) all of the 1,458,931 exchangeable limited partnership units of Newmark Holdings held by BGC Holdings immediately prior to the effective time of the BGC Holdings distribution to its limited partners entitled to receive distributions on their BGC Holdings units (including Cantor and executive officers of BGC) who were holders of record of such units as of the Record Date. The Newmark Holdings units distributed to BGC Holdings partners in the BGC Holdings distribution are exchangeable for shares of Newmark Class A common stock, and in the case of the 449,917 Newmark Holdings units received by Cantor also into shares of Newmark Class B common stock, at the applicable exchange ratio (subject to adjustment). As of March 31, 2020, the exchange ratio was 0.9461 shares of Newmark common stock per Newmark Holdings unit.

55



Following the Spin-Off and the BGC Holdings distribution, BGC Partners ceased to be our controlling stockholder, and BGC and its subsidiaries no longer held any shares of our common stock or other equity interests in us or our subsidiaries. Therefore, BGC no longer consolidates Newmark with its financial results subsequent to the Spin-Off. Cantor continues to control Newmark and its subsidiaries following the Spin-Off and the BGC Holdings distribution.
Nasdaq Monetization Transactions
On June 28, 2013, BGC sold certain assets of its on-the-run, electronic benchmark U.S. Treasury platform (“eSpeed”) to Nasdaq. The total consideration received in the transaction included $750.0 million in cash paid upon closing and an Earn-out of up to 14,883,705 shares of Nasdaq common stock to be paid ratably over 15 years, provided that Nasdaq, as a whole, produces at least $25.0 million in consolidated gross revenues each year. Nasdaq generated gross revenues of approximately $4.3 billion in 2019. The remaining rights under the Nasdaq Earn-out were transferred to Newmark on September 28, 2017. See Note 7 — “Marketable Securities” to our accompanying Consolidated Financial Statements included in Part I, Item I of this Quarterly Report on Form 10-Q for additional information.
Exchangeable Preferred Partnership Units and Forward Contracts
On June 18, 2018, Newmark’s principal operating subsidiary, Newmark OpCo, issued $175.0 million of exchangeable preferred partnership units (“EPUs”) in a private transaction to the Royal Bank of Canada (“RBC”). Newmark received $152.9 million of cash with respect to this transaction.
On September 26, 2018, Newmark entered into a second agreement to issue $150.0 million of additional EPUs to RBC, similar to the June 18, 2018 transaction (together the “Newmark OpCo Preferred Investment”). Newmark received $113.2 million of cash with respect to this transaction.
The EPUs were issued in four tranches and are separately convertible by either RBC or Newmark into a fixed number of shares of Newmark Class A common stock, subject to a revenue hurdle in each of the fourth quarters of 2019 through 2022 for each of the respective four tranches. The ability to convert the EPUs into Newmark Class A common stock is subject to the SPV’s option to settle the postpaid forward contracts as described below. As the EPUs represent equity ownership of a consolidated subsidiary of Newmark, they have been included in “Noncontrolling interests” on our accompanying consolidated balance sheets and consolidated statements of changes in equity. The EPUs are entitled to a preferred payable-in-kind dividend, which is recorded as accretion to the carrying amount of the EPUs through “Retained earnings” on our accompanying unaudited condensed consolidated statements of changes in equity and are reductions to “Net income (loss) available to common stockholders” for the purpose of calculating earnings per share.
Contemporaneously with the issuance of the EPUs, the special purpose vehicle (the “SPV”) that is a consolidated subsidiary of Newmark entered into four variable postpaid forward contracts with RBC (together, the “Nasdaq Forwards”). The SPV is an indirect subsidiary of Newmark whose sole assets are the Nasdaq Earn-outs for 2019 through 2022. The Nasdaq Forwards provide the SPV the option to settle using up to 992,247 shares of Nasdaq common stock, to be received by the SPV pursuant to the Nasdaq Earn-out (see Note 7 — “Marketable Securities” to our accompanying Unaudited Condensed Consolidated Financial Statements included in Part I, Item I of this Quarterly Report on Form 10-Q), or Newmark Class A common stock, in exchange for either cash or redemption of the EPUs, notice of which must be provided to RBC prior to November 1 of each year from 2019 through 2022.

In September 2019, the SPV notified RBC of its decision to settle the first variable postpaid forward contract using the Nasdaq common stock the SPV received in November 2019 in exchange for the first tranche of the EPUs, which resulted in a payable to RBC that was settled upon receipt of Nasdaq earn-out shares. The fair value of the Nasdaq common stock that Newmark received was $98.6 million. As a result of Newmark's settlement election, Newmark reclassified $93.5 million of EPUs from “Noncontrolling interest” to “Accounts payable, accrued expenses and other liabilities” on the accompanying consolidated balance sheets. On December 2, 2019, Newmark settled the first variable postpaid forward contract with 898,685 Nasdaq common stock shares, with a fair value of $93.5 million and Newmark retained 93,562 Nasdaq common stock shares. These remaining Nasdaq common stock shares were sold during the three months ended March 31, 2020.
Related Party Transactions
Pre-IPO intercompany agreements
In December 2017, prior to our Separation and IPO, all intercompany arrangements and agreements that were previously approved by the Audit Committee of BGC Partners with respect to BGC Partners and its subsidiaries and Cantor and its subsidiaries were also approved by our Board of Directors with respect to the relationships between us and our subsidiaries and Cantor and its subsidiaries following our IPO on the terms and conditions approved by the BGC Audit Committee during such time that our business was owned by BGC Partners. These arrangements include, but are not limited to, the following: (i) an authorization to provide Cantor real estate and related services, including real estate advice, brokerage, property or facilities management, appraisals and valuations and other services; (ii) an authorization to enter into brokerage and similar agreements with respect to the provision of ordinary course brokerage services in circumstances in which such entities

56



customarily provide brokerage services to third-party customers; (iii) an authorization to enter into agreements with Cantor and/or its affiliates, to provide services, including finding and reviewing suitable acquisition or partner candidates, structuring transactions and negotiating and due diligence services in connection with acquisitions and other business strategies in commercial real estate and other businesses from time to time; and (iv) an arrangement to jointly manage exposure to changes in foreign exchange rates. Please see the section entitled “Certain Relationships and Related Transactions, and Director Independence” in the Company's Amendment No.1 to the Annual Report on Form 10-K/A for the fiscal year ended December 31, 2019 filed on April 28, 2020 for a description of these and other approved arrangements.
Transfer of Employees to Newmark
In connection with the expansion of our mortgage brokerage and lending activities, Newmark has entered into an agreement with Cantor pursuant to which five former employees of its affiliate, CCRE, have transferred to Newmark, effective as of May 1, 2018. In connection with this transfer of employees, Cantor paid $6.9 million to Newmark in October 2018 and Newmark Holdings issued $6.7 million of limited partnership units and $0.2 million of cash in the form of a cash distribution agreement to the employees. In addition, Newmark Holdings issued $2.2 million of Newmark Holdings partnership units with a capital account and $0.5 million of limited partnership units in exchange for the cash payment from Cantor to Newmark of $2.2 million. In consideration for the Cantor payment, Newmark has agreed to return up to a maximum of $3.3 million to Cantor based on the employees’ production during their first two years of employment with Newmark. As of March 31, 2020, Newmark has $3.2 million included in “Payables to related parties” on the unaudited condensed consolidated balance sheets, to be returned to Cantor related to this transaction. Newmark has agreed to allow certain of these employees to continue to provide consulting services to Cantor in exchange for a forgivable loan which was directly paid by Cantor to these employees.
Services Agreement with CFE Dubai
As the Company does not yet have a presence in Dubai, in May 2020, the Audit Committee of the Company authorized Newmark & Company Real Estate, Inc. (“Newmark & Co.”), a subsidiary of Newmark, to enter into an agreement with Cantor Fitzgerald Europe (DIFC Branch) (“CFE Dubai”) pursuant to which CFE Dubai will employ and support an individual who is a resident of Dubai in order to enhance Newmark’s capital markets platform, in exchange for a fee. CFE Dubai and Newmark & Co. negotiated a Services Agreement memorializing the arrangement between the parties (the “Services Agreement”).  The Services Agreement provides that Newmark & Co. will reimburse CFE Dubai for the individual’s fully allocated costs, plus a mark-up of seven percent (7%). In addition, the Audit Committee of the Company authorized the Company and its subsidiaries to enter into similar arrangements in respect of any jurisdiction, in the future, with Cantor and its subsidiaries, provided that the applicable agreements contain customary terms for arrangements of this type and that the mark-up charged by the party employing one or more individuals for the benefit of the other is between 3% and 7.5%, depending on the level of support required for the employed individual(s).
Sublease to BGC
In May 2020, the Audit Committee of the Company authorized RKF Retail Holdings LLC, a subsidiary of the Company, to enter into an arrangement to sublease excess space to BGC U.S. OpCo. The deal is a one-year sublease of approximately 21,000 rentable square feet in New York City.
GSE loans and related party limits
In February 2019, the Audit Committee of the Company authorized Newmark and its subsidiaries to originate and service GSE loans to Cantor and its affiliates (other than BGC) and service loans originated by Cantor and its affiliates (other than BGC) on prices, rates and terms no less favorable to Newmark and its subsidiaries than those charged by third parties. The authorization is subject to certain terms and conditions, including but not limited to: (i) a maximum amount up to $100.0 million per loan, (ii) a $250.0 million limit on loans that have not yet been acquired or sold to a GSE at any given time, and (iii) a separate $250.0 million limit on originated Fannie Mae loans outstanding to Cantor at any given time.
Transaction with CCRE Lending
On July 22, 2019, Cantor Commercial Real Estate Lending, L.P. (“CCRE Lending”), a wholly-owned subsidiary of Real Estate LP, made a $146.6 million commercial real estate loan (the “Loan”) to a single-purpose company (the “Borrower”) in which Barry Gosin, Newmark’s Chief Executive Officer, owns a 19% interest. The Loan is secured by the Borrower’s interest in property in Pennsylvania that is subject to a ground lease. While CCRE Lending initially provided the full loan amount, on August 16, 2019, a third-party bank purchased approximately 80% of the Loan value from CCRE Lending, with CCRE Lending retaining approximately 20%. The Loan matures on August 6, 2029, and is payable monthly at a fixed interest rate of 4.38% per annum. Newmark provided certain commercial loan brokerage services to the Borrower in the ordinary course of its business, and the Borrower paid Newmark a fee, as the broker of the Loan, of $0.7 million. The Newmark Audit Committee approved the commercial loan brokerage services and the related fee amount received.

57



Key Business Drivers
Key drivers for U.S. commercial real estate services companies include the overall health of the U.S. economy, institutional ownership of commercial real estate as an investible asset class, and the ability to attract and retain talent. In our capital markets business, the availability of credit and certainty of valuations to investors are key drivers. In our multifamily business, delayed marriages, an aging population and less home ownership are driving increased demand for new apartments, with an estimated 4.6 million needed by 2030, according to a 2017 study commissioned by the National Multifamily Housing Council and National Apartment Association. This should continue to drive investment sales, GSE multifamily lending and other mortgage brokerage and growth in our servicing portfolio over time.

Our origination business is impacted by the lending caps imposed by the Federal Housing Finance Agency (the “FHFA”). On September 13, 2019, the FHFA revised its industry-wide multifamily loan purchase caps to $200.0 billion combined for the five-quarter period from the fourth quarter of 2019 to the fourth quarter of 2020. These caps on an annualized basis exceed total 2019 GSE volume of $148.5 billion and provide visibility through the end of 2020. Of the $200.0 billion, 37.5% must be loans in the affordable and underserved market segments, as well as loans that finance water and energy efficiency improvements. There is approximately $140.0 billion of lending capacity available under the FHFA caps in 2020.
Economic Outlook in the United States     
COVID-19 adversely affected the economic outlook in the first quarter of 2020 and the scope and duration of its impact on the U.S. and global economy is highly uncertain and cannot be predicted. The U.S. economy contracted by 4.8% annualized during the first quarter of 2020, according to a preliminary estimate from the U.S. Department of Commerce. The consensus is for U.S. gross domestic product to contract by 4.9% and then grow by 5.1% in 2021 and 2.6% in 2022, according to a recent Wall Street Journal survey of economists. This muted pace of growth expected during the next few years should help keep interest rates and inflation low by historical standards.
According to a preliminary report from the Bureau of Labor Statistics, employers reduced the monthly average of payroll jobs by approximately 71 thousand on a net basis during the first quarter of 2020. The unemployment rate increased to 4.4% in March 2020 and further increased to 14.7% as of May 8, 2020.
The ten-year Treasury yield declined by approximately 171 basis points to 0.70% as of March 31, 2020 versus the year-earlier date. Ten-year Treasury yields have remained well below their 50-year average of approximately 6.29% due to market expectations that the Federal Open Market Committee (“FOMC”) will maintain a near-zero federal funds rate over the next several years in addition to muted long-term inflation expectations. On March 15, 2020, the FOMC reduced the target range for the federal funds rate to between 0.00% and 0.25%.
Steady economic growth and historically low interest rates have helped push vacancy rates down for the office, apartment, and industrial markets over the most recent economic expansion, which began in July 2009 and ended in March 2020 due to the impact of COVID-19, according to Bloomberg.
Market Statistics
COVID-19 adversely affected the economic outlook in the first quarter of 2020 and its impact on U.S. and international commercial real estate, GSE multifamily financing and the overall commercial mortgage market is highly uncertain and cannot be predicted. According to Real Capital Analytics (“RCA”), prices for commercial real estate were up by approximately 7% year-over-year for the quarter ended March 31, 2020. In the first quarter of 2020, overall U.S. commercial real estate notional sales volumes increased by approximately 11%. In comparison, our investment sales volumes increased 35% year-over-year in the first quarter of 2020. Our mortgage brokerage volumes were up 13% year-over-year in the first quarter of 2020 and our total debt volumes were up 8% to over $6 billion in the first quarter of 2020 as compared with the first quarter of 2019.
Newmark’s loan origination volumes are driven more by the GSE multifamily financing volumes than the activity level of the overall commercial mortgage market. Overall industry GSE multifamily origination volumes decreased by approximately 20% year-over-year in the first quarter of 2020. In comparison, Newmark’s combined notional volumes across GSE and FHA multifamily loan originations decreased by 15% year-over-year.
According to NKF Research, the unweighted average vacancy rate across office, industrial and retail increased to 7.9% in the first quarter of 2020, up 30 basis points compared with the fourth quarter of 2019. Due to the late quarter impact of COVID-19, near terms volumes may decline. However, we believe, $196.0 billion of industry dry powder and historically low interest rates will serve as a catalyst for capital markets activity once markets stabilize and price discovery begins.
Regulatory Environment
See “—Regulatory Requirements” herein for information related to our regulatory environment.


58



Liquidity
See “—Financial Position, Liquidity and Capital Resources” herein for information related to our liquidity and capital resources.

Financial Overview
Revenues
We derive revenues from the following general four sources:
Leasing and Other Commissions. We offer a diverse range of commercial real estate brokerage and advisory services, including tenant and agency representation, which includes comprehensive lease negotiations, strategic planning, site selection, lease auditing, and other financial and market analysis.
Capital Markets. Our real estate capital markets business specializes in the arrangement of acquisitions and dispositions of commercial properties, as well as providing other financial services, including the arrangement of debt and equity financing, and loan sale advisory.
Gains from Mortgage Banking Activities/Originations, Net. Gains from mortgage banking activities/originations are derived from the origination of loans with borrowers and the sale of those loans to investors.
Management Services, Servicing Fees and Other. We provide commercial services to tenants and landlords. In this business, we provide property and facilities management services along with project management, valuation and appraisal services and other consulting services, as well as technology, to customers who may also utilize our commercial real estate brokerage services. Servicing fees are derived from the servicing of loans originated by us as well as loans originated by third parties.
Fees are generally earned when a lease is signed. In many cases, landlords are responsible for paying the fees. In capital markets, fees are earned and recognized when the sale of a property closes, and title passes from seller to buyer for investment sales and when debt or equity is funded to a vehicle for debt and equity transactions. Gains from mortgage banking activities/originations, net are recognized when a derivative asset is recorded upon the commitment to originate a loan with a borrower and sell the loan to an investor. The derivative is recorded at fair value and includes loan origination fees, sales premiums and the estimated fair value of the expected net servicing cash flows. Gains from mortgage banking activities/originations, net are recognized net of related fees and commissions to affiliates or third-party brokers. For loans we broker, revenues are recognized when the loan is closed. Servicing fees are recognized on an accrual basis over the lives of the related mortgage loans. We typically receive monthly management fees based upon a percentage of monthly rental income generated from the property under management, or in some cases, the greater of such percentage or a minimum agreed upon fee. We are often reimbursed for our administrative and payroll costs, as well as certain out-of-pocket expenses, directly attributable to properties under management. We follow accounting principles generally accepted in the U.S., or “U.S. GAAP”, which provides guidance when accounting for reimbursements from clients and when accounting for certain contingent events for Leasing and Capital Markets transactions. See Note 3 — “Summary of Significant Accounting Policies” to our Unaudited Condensed Consolidated Financial Statements included in Part I, Item 1 of this Quarterly Report on Form 10-Q for a more detailed discussion.
Expenses
Compensation and Employee Benefits
The majority of our operating costs consist of cash and non-cash compensation expenses, which include base salaries, producer commissions based on production, forgivable loans for term contracts, discretionary and other bonuses and all related employee benefits and taxes. Our employees consist of commissioned producers, executives and other administrative support. Our producers are largely compensated based on the revenue they generate for the firm, keeping these costs variable in nature.
As part of our compensation plans, certain employees have been granted limited partnership units in Newmark Holdings and BGC Holdings, which generally receive quarterly allocations of net income and are generally contingent upon services being provided by the unit holders. Certain Newmark employees also hold non-distribution earnings units (e.g. NPSUs and NREUs, collectively “N Units”) that do not participate in quarterly partnership distributions and are not allocated any items of profit or loss. These N Units vest into distribution earnings units over a 4-year period. As prescribed in U.S. GAAP guidance, the quarterly allocations of net income on such limited partnership units are reflected as a component of compensation expense under “Equity-based compensation and allocations of net income to limited partnership units and FPUs” in our accompanying consolidated statements of operations. During 2019, Newmark simplified its compensation structure when hiring new personnel by issuing restricted stock units in lieu of limited partnership units. Newmark continues to monitor its compensation policy and make changes where necessary to attract industry leading producers to Newmark.

59



Newmark granted conversion rights on outstanding limited partnership units in Newmark Holdings and BGC Holdings to Newmark employees to convert the limited partnership units to a capital balance within Newmark Holdings or BGC Holdings. Generally, such units are not considered share-equivalent limited partnership units and are not in the fully diluted share count.
Certain of these limited partnership units entitle the holders to receive post-termination payments. These limited partnership units are accounted for as post-termination liability awards under U.S. GAAP guidance, which requires that we record an expense for such awards based on the change in value at each reporting period and include the expense in our accompanying consolidated statements of operations as part of “Equity-based compensation and allocations of net income to limited partnership units and FPUs”. The liability for limited partnership units with a post-termination payout amount is included in “Other long-term liabilities” on our accompanying unaudited condensed consolidated balance sheets.
Certain limited partnership units are granted exchangeability into Class A common stock or may be redeemed in connection with the grant of shares of Class A common stock.  At the time exchangeability is granted, or the shares are issued, Newmark recognizes an expense based on the fair value of the award on that date, which is included in “Equity-based compensation and allocations of net income to limited partnership units and FPUs” in our accompanying unaudited condensed consolidated statements of operations.  
Our employees have been awarded preferred partnership units (“Preferred Units”) in Newmark Holdings and BGC Holdings. Each quarter, the net profits of Newmark Holdings and BGC Holdings are allocated to such units at a rate of either 0.6875% (which is 2.75% per calendar year) or such other amount as set forth in the award documentation (the “Preferred Distribution”), which is deducted before the calculation and distribution of the quarterly partnership distribution for the remaining partnership units in Newmark Holdings and BGC Holdings, respectively. The Preferred Units are not entitled to participate in partnership distributions other than with respect to the Preferred Distribution. Preferred Units may not be made exchangeable into our Class A common stock and are only entitled to the Preferred Distribution, and accordingly they are not included in our fully diluted share count. The quarterly allocations of net income on Preferred Units are also reflected in compensation expense under “Equity-based compensation and allocations of net income to limited partnership units and FPUs” in our accompanying unaudited condensed consolidated statements of operations. After deduction of the Preferred Distribution, the remaining partnership units generally receive quarterly allocation of net income based on their weighted-average pro rata share of economic ownership of the operating subsidiaries. In addition, Preferred Units are granted in connection with the grant of certain limited partnership units, such as PSUs, that may be granted exchangeability to cover the withholding taxes owed by the unit holder upon such exchange. This is an acceptable alternative to the common practice among public companies of issuing the gross amount of shares to employees, subject to cashless withholding of shares to pay applicable withholding taxes.
We have entered into various agreements with certain of our employees and partners whereby these individuals receive loans, which may be either wholly or in part repaid from the distribution earnings that the individual receives on their limited partnership interests in BGC Holdings and Newmark Holdings. The forgivable portion of these loans is recognized as compensation expense over the life of the loan.  
From time to time, we may also enter into agreements with employees and partners to grant bonus and salary advances or other types of loans. These advances and loans are repayable in the timeframes outlined in the underlying agreements. In addition, we also enter into deferred compensation agreements with employees providing services to us. The costs associated with such plans are generally amortized over the period in which they vest. (See Note 30 — “Compensation” and Note 31 — “Commitment and Contingencies”, to our accompanying Unaudited Condensed Consolidated Financial Statements included in Part I, Item 1 of this Quarterly Report on Form 10-Q).
Other Operating Expenses
We have various other operating expenses. We incur leasing, equipment and maintenance expenses. We also incur selling and promotion expenses, which include entertainment, marketing and travel-related expenses. We incur communication expenses, professional and consulting fees for legal, audit and other special projects, and interest expense related to short-term operational funding needs, and notes payable and collateralized borrowings.
We pay fees to BGC Partners and/or Cantor for performing certain administrative and other support, including charges for occupancy of office space, utilization of fixed assets and accounting, operations, human resources, legal services and technology infrastructure support. Management believes that these charges are a reasonable reflection of the utilization of services rendered. However, the expenses for these services are not necessarily indicative of the expenses that would have been incurred if we had not obtained these services from BGC Partners or Cantor. In addition, these charges may not reflect the costs of services we may receive from BGC Partners or Cantor in the future.
Other Income, Net
Other income, net is comprised of the gains associated with the Earn-out shares related to the Nasdaq transaction and the movements related to the impact of any unrealized non-cash mark-to-market gains or losses related to the Nasdaq Forwards.

60



Additionally, other income includes gains (losses) on equity method investments which represent our pro rata share of the net gains (losses) on investments over which we have significant influence but which we do not control, and the mark-to-market gains or losses on the non-marketable investments accounted for pursuant to the measurement alternative under Accounting Standards Update 2016-01, Financial Instruments - Overall (Subtopic 825-10): Recognition and Measurement of Financial Assets and Financial Liabilities.
Provision for Income Taxes
We incur income tax expenses based on the location, legal structure, and jurisdictional taxing authorities of each of our subsidiaries. Certain of the Company’s entities are taxed as U.S. partnerships and are subject to the Unincorporated Business Tax (which we refer to as “UBT”) in New York City. U.S. federal and state income tax liability or benefit related to the partnership income or loss, with the exception of UBT, rests with the partners (see Note 2 — “Limited Partnership Interests in Newmark Holdings and BGC Holdings”, to our accompanying Unaudited Condensed Consolidated Financial Statements included in Part I, Item 1 of this Quarterly Report on Form 10-Q) rather than the partnership entity. Our accompanying unaudited condensed consolidated financial statements include U.S. federal, state and local income taxes on Newmark’s allocable share of the U.S. results of operations. Outside of the U.S., we operate principally through subsidiary corporations subject to local income taxes.
Financial Highlights
For the three months ended March 31, 2020, Newmark’s total revenues were $483.9 million, an 8.1% increase, as compared to the three months ended March 31, 2019. Our first quarter performance was adversely impacted by the COVID-19 crisis, with industry leasing and capital markets volumes falling significantly in the latter part of the quarter.
Impact of Adopting Revenue Recognition Guidance
On January 1, 2018, we adopted Accounting Standards Codification 606, Revenue from Contracts with Customers (“ASC 606”), which provides accounting guidance on the recognition of revenues from contracts with customers and impacts the presentation of certain revenues and expenses in our accompanying consolidated statements of operations. Newmark elected to adopt ASC 606 using a modified retrospective approach with regard to contracts that were not completed as of December 31, 2017, and prospectively from January 1, 2018 onward. Due to the adoption of ASC 606, for all periods from the first quarter of 2018 onward, Newmark did not and will not record revenues or earnings related to “Leasing and other commissions” with respect to contingent revenue expected to be received in future periods as of December 31, 2017, in relation to contracts signed prior to January 1, 2018, for which services have already been completed. Instead, Newmark recorded this contingent revenue and related commission payments on the balance sheet on January 1, 2018, with a corresponding pre-tax improvement of $22.7 million and Newmark recognized an increase of $16.5 million and $2.3 million to beginning retained earnings and noncontrolling interests, respectively, as a cumulative effect of adoption of an accounting change.
See Note 13 — “Revenues from Contracts with Customers” to our accompanying Unaudited Condensed Consolidated Financial Statements in Part I, Item 1 of this Quarterly Report on Form 10-Q, for further information.
Impact of Adopting Lease Guidance
On January 1, 2019, Newmark adopted ASC 842 Leases (“ASC 842”), which provides guidance on the accounting and disclosure for accounting for leases. Newmark has elected the optional transition method, and pursuant to this transition method, financial information will not be updated and the disclosures required under the new standard will not be provided for dates and periods prior to January 1, 2019. Newmark has elected the package of “practical expedients,” which permits Newmark not to reassess under the new standard its prior conclusions about lease identification, lease classification and initial direct costs. Newmark has elected the short-term lease recognition exemption for all leases that qualify, and has elected the practical expedient to not separate lease and non-lease components for all leases other than real estate leases.
The adoption of ASC 842 on January 1, 2019 resulted in the recognition of Right-of-use (“ROU”) assets of approximately $178.8 million and ROU liabilities of approximately $226.7 million, with no effect on beginning retained earnings.
The adoption of the new guidance did not have a significant impact on our accompanying consolidated statements of operations, consolidated statements of changes in equity, and consolidated statements of cash flows.
See Note 3 — “Summary of Significant Accounting Policies” and Note 18 — “Leases” to our accompanying Unaudited Condensed Consolidated Financial Statements included in Part I, Item 1 of this Quarterly Report on Form 10-Q, for further information.

61



Impact of Adopting Credit Loss Guidance
On January 1, 2020, Newmark adopted Financial Instrument-Credit Losses: Measurement of Credit Losses on Financial Instruments (“ASC 326”), which provides guidance on the accounting and disclosure for accounting for expected credit losses on financial instruments.
The adoption of ASC 326 on January 1, 2020, on a pre-tax basis, resulted in a decrease in assets of $8.0 million, an increase in liabilities of $17.9 million and a decrease in beginning retained earnings of $25.9 million.
See Note 3 — “Summary of Significant Accounting Policies” and Note 23 — “Financial Guarantee Liability" to our accompanying Unaudited Condensed Consolidated Financial Statements included in Part I, Item 1 of this Quarterly Report on Form 10-Q, for further information.

Results of Operations

The following table sets forth our unaudited condensed consolidated statements of operations data expressed as a percentage of total revenues for the periods indicated (in thousands):
 
Three Months Ended March 31,
 
2020
 
2019
 
Actual Results
 
Percentage of Total Revenues
 
Actual Results
 
Percentage of Total Revenues
Revenues:


 


 


 

Leasing and other commissions
$
140,439

 
29.0
 %
 
$
172,471

 
38.5
 %
Capital markets
127,923

 
26.4

 
102,797

 
23.0

Gains from mortgage banking activities/originations, net
50,422

 
10.4

 
31,346

 
7.0

Management services, servicing fees and other
165,146

 
34.1

 
141,042

 
31.5

Total revenues
483,930

 
100.0

 
447,656

 
100.0

Expenses:


 

 


 

Compensation and employee benefits
300,257

 
62.0

 
263,353

 
58.8

Equity-based compensation and allocations of net
   income to limited partnership units and FPUs
(1)
12,914

 
2.7

 
13,871

 
3.1

Total compensation and employee benefits
313,171

 
64.7

 
277,224

 
61.9

Operating, administrative and other
92,281

 
19.1

 
87,893

 
19.6

Fees to related parties
5,812

 
1.2

 
6,725

 
1.5

Depreciation and amortization
46,039

 
9.5

 
28,304

 
6.3

Total operating expenses
457,303

 
94.5

 
400,146

 
89.3

Other income, net
1,438

 
0.3

 
(9,718
)
 
(2.2
)
Income from operations
28,065

 
5.8

 
37,792

 
8.4

Interest (expense) income, net
(9,030
)
 
(1.9
)
 
(7,699
)
 
(1.7
)
Income before income taxes and noncontrolling interests
19,035

 
3.9

 
30,093

 
6.7

Provision for income taxes
4,797

 
1.0

 
6,687

 
1.5

Consolidated net income
14,238

 
2.9

 
23,406

 
5.2

Less: Net income attributable to noncontrolling interests
6,056

 
1.3

 
6,502

 
1.5

Net income available to common stockholders
$
8,182

 
1.7
 %
 
$
16,904

 
3.7
 %
(1)The components of Equity-based compensation and allocations of net income to limited partnership units and FPUs are as follows (in thousands):
 
Three Months Ended March 31,
 
2020
 
2019
 
Actual Results
 
Percentage of Total Revenues
 
Actual Results
 
Percentage of Total Revenues
Issuance of common stock and exchangeability expenses
$
8,119

 
1.7
%
 
$
661

 
0.1
%
Allocations of net income
549

 
0.1

 
6,313

 
1.4

Limited partnership units amortization
1,895

 
0.4

 
6,335

 
1.4

RSU amortization
2,351

 
0.5

 
562

 
0.1

Equity-based compensation and allocations of net income to limited partnership units and FPUs (2)
$
12,914

 
2.7
%
 
$
13,871

 
3.0
%
(2) 
Reclassifications have been made to previously reported amounts to conform to the new presentation.

62



Three months ended March 31, 2020 compared to the three months ended March 31, 2019
Revenues
Leasing and Other Commissions
Leasing and other commission revenues decreased by $32.0 million, or 18.6%, to $140.4 million for the three months ended March 31, 2020 as compared to the three months ended March 31, 2019. The decrease was largely due to a sharp decline in volumes towards the latter part of the quarter as a result of the COVID-19 pandemic.
Capital Markets
Capital markets revenue increased by $25.1 million, or 24.4%, to $127.9 million for the three months ended March 31, 2020 as compared to the three months ended March 31, 2019. Despite the late-quarter impact of COVID-19, the increase in revenue was driven by 25% growth in volumes which significantly outpaced overall industry growth volumes in the U.S. We expect industry volumes to be negatively impacted in the near term by the pandemic.
Gains from Mortgage Banking Activities/Originations, Net
Gains from mortgage banking activities, net increased by $19.1 million, or 60.9%, to $50.4 million for the three months ended March 31, 2020 as compared to the three months ended March 31, 2019. The increase was primarily driven by a more balanced mix of GSE originations.
A portion of our gains from mortgage banking activities, net, relate to non-cash gains attributable to OMSRs. We recognize OMSR gains equal to the fair value of servicing rights retained on mortgage loans originated and sold. For the three months ended March 31, 2020 and 2019, we recognized $29.3 million and $16.4 million of non-cash gains, respectively, related to OMSRs. As with originations, OMSR gains are also impacted by the product mix.
Management Services, Servicing Fees and Other
Management services, servicing fees and other revenue increased $24.1 million, or 17.1%, to $165.1 million for the three months ended March 31, 2020 as compared to the three months ended March 31, 2019. Valuation and advisory increased $11.7 million, or 71.4% to $28.2 million. Servicing fees decreased $3.4 million primarily due decrease escrow balances which include a $2.0 million decrease in interest income on escrow balances and a $1.1 million decrease in yield maintenance fees.
Expenses
Compensation and Employee Benefits
Compensation and employee benefits expense increased by $36.9 million, or 14.0%, to $300.3 million for the three months ended March 31, 2020 as compared to the three months ended March 31, 2019. The increase in the first quarter of 2020 was largely due to higher direct compensation expenses associated with growth in management services, as well as the hiring of top producers during the past year.
Equity-based compensation and allocations of net income to limited partnership units and FPUs
Equity-based compensation and allocations of net income to limited partnership units and FPUs decreased by $1.0 million, or 6.9%, to $12.9 million for the three months ended March 31, 2020 as compared to the three months ended March 31, 2019.
Operating, Administrative and Other
Operating, administrative and other expenses increased $4.4 million, or 5.0%, to $92.3 million for the three months ended March 31, 2020 as compared to the three months ended March 31, 2019. This increase was primarily driven by the provisions related to CECL which was implemented on January 1, 2020, $17.2 million partially offset by $12.8 million of acquisition related earnout reversals.
Fees to Related Parties
Fees to related parties decreased by $0.9 million, or 13.6%, to $5.8 million for the three months ended March 31, 2020 as compared to the three months ended March 31, 2019.
Depreciation and Amortization
Depreciation and amortization for the three months ended March 31, 2020 increased by $17.7 million, or 62.7%, to $46.0 million as compared to the three months ended March 31, 2019. This increase was due to a $17.3 million increase in mortgage servicing rights amortization.
Because Newmark recognizes OMSR gains equal to the fair value of servicing rights retained on mortgage loans originated and sold, it also amortizes MSRs in proportion to the net servicing revenue expected to be earned. Subsequent to the

63



initial recording, MSRs are amortized and carried at the lower of amortized cost or fair value. For the three months ended March 31, 2020 and 2019, our expenses included $39.5 million and $22.1 million of MSR amortization, respectively. The MSR amortization increased due to a decline in short term rates interest rates caused by COVID-19.
Other Income, Net
Other income, net of $1.4 million in the three months ended March 31, 2020 resulted from a mark-to-market gain related to the Nasdaq Forward of $21.2 million, which Nasdaq forward is a hedge against potential downside risk from a decline in the share price of Nasdaq's common stock, while allowing the Company to retain all the potential upside from any related share price appreciation related to the annual Nasdaq Earn-out. The value of the Nasdaq Forwards moves inversely with the price of Nasdaq common stock. This gain was mostly offset by an unrealized loss of $16.8 million relating to non-marketable investments carried under the measurement alternative and $2.2 million of realized losses from the sale of Nasdaq shares.
Interest (Expense) Income, Net
Interest expense, net increased by $1.3 million to $9.0 million during the three months ended March 31, 2020 as compared to the three months ended March 31, 2019. Interest expense increased due to the increase in our long-term debt.
Provision for Income Taxes
Provision for income taxes decreased by $1.9 million, or 28%, to $4.8 million for the three months ended March 31, 2020 as compared to the three months ended March 31, 2019. This decrease was primarily driven by lower pretax earnings. In general, our consolidated effective tax rate can vary from period to period depending on, among other factors, the geographic and business mix of our earnings.
Net income attributable to noncontrolling interests
Net income attributable to noncontrolling interests decreased by $0.4 million, or 6.9%, to $6.1 million for the three months ended March 31, 2020.


64



QUARTERLY RESULTS OF OPERATIONS

The following table sets forth our unaudited quarterly results of operations for the indicated periods (in thousands). Results of any period are not necessarily indicative of results for a full year and may, in certain periods, be affected by seasonal fluctuations in our business. Certain reclassifications have been made to prior period amounts to conform to the current period’s presentation.
 
 
March 31, 2020
 
December 31, 2019
 
September 30, 2019 (1)
 
June 30, 2019
 
March 31, 2019
 
December 31, 2018
 
September 30, 2018 (1)
 
June 30, 2018
Revenues:
 
 
 

 

 

 

 

 

 

Commissions
 
$
268,362

 
$
416,728

 
$
357,908

 
$
346,131

 
$
275,268

 
$
426,431

 
$
319,340

 
$
279,833

Gains from mortgage banking
   activities/originations, net
 
50,422

 
49,316

 
72,332

 
45,091

 
31,346

 
49,501

 
51,972

 
41,877

Management services, servicing
   fees and other
 
165,146

 
166,320

 
156,394

 
160,256

 
141,042

 
155,759

 
147,497

 
144,909

Total revenues
 
483,930

 
632,364

 
586,634

 
551,478

 
447,656

 
631,691

 
518,809

 
466,619

Expenses:
 


 


 


 


 


 


 


 


Compensation and employee
   benefits
 
300,257

 
354,862

 
341,036

 
316,737

 
263,353

 
342,876

 
291,382

 
266,639

Equity-based compensation and
   allocations of net income to
   limited partnership units and
   FPUs
 
12,914

 
148,965

 
56,647

 
39,353

 
13,871

 
99,085

 
40,776

 
67,367

Total compensation and
   employee benefits
 
313,171

 
503,827

 
397,683

 
356,090

 
277,224

 
441,961

 
332,158

 
334,006

Operating, administrative and
   other
 
92,281

 
85,918

 
86,297

 
101,749

 
87,893

 
91,369

 
84,914

 
80,048

Fees to related parties
 
5,812

 
3,990

 
7,088

 
7,222

 
6,725

 
6,323

 
6,644

 
6,301

Depreciation and amortization
 
46,039

 
32,634

 
36,781

 
33,425

 
28,304

 
29,146

 
25,873

 
20,201

Total operating expenses
 
457,303

 
626,369

 
527,849

 
498,486

 
400,146

 
568,799

 
449,589

 
440,556

Other income (loss), net
 
1,438

 
(14,313
)
 
108,711

 
(3,726
)
 
(9,718
)
 
28,234

 
93,717

 
(365
)
Income (loss) from operations
 
28,065

 
(8,318
)
 
167,496

 
49,266

 
37,792

 
91,126

 
162,937

 
25,698

Interest expense, net
 
(9,030
)
 
(8,141
)
 
(8,167
)
 
(8,081
)
 
(7,699
)
 
(14,705
)
 
(11,509
)
 
(10,582
)
Income (loss) before income taxes and
noncontrolling interests
 
19,035

 
(16,459
)
 
159,329

 
41,185

 
30,093

 
76,421

 
151,428

 
15,116

Provision (benefit) for income taxes
 
4,797

 
(132
)
 
36,760

 
9,121

 
6,687

 
36,862

 
35,870

 
10,822

Consolidated net income (loss)
 
14,238

 
(16,327
)
 
122,569

 
32,064

 
23,406

 
39,559

 
115,558

 
4,294

Less: Net income (loss) attributable to
noncontrolling interests
 
6,056

 
(5,362
)
 
33,871

 
9,396

 
6,502

 
21,800

 
47,321

 
3,555

Net income (loss) available to
common stockholders
 
$8,182
 
$(10,965)
 
$88,698
 
$22,668
 
$16,904
 
$17,759
 
$68,237
 
$739
(1) 
Amounts include the gains related to the Nasdaq Earn-out associated with the Nasdaq monetization transactions recorded in Other income (loss), net.
Financial Position, Liquidity and Capital Resources
Actions taken in response to COVID-19
In the first quarter of 2020, we took various measures to strengthen our balance sheet and maintain liquidity to withstand the potential impact of the COVID-19 pandemic. In March 2020, we drew down an incremental $180.0 million under the $465.0 million Credit Facility to enhance financial flexibility. We have $415.0 million outstanding under this Credit Facility as of March 31, 2020, leaving us with $50.0 million of remaining availability. We have no debt maturities until 2023. Additionally, dividends to common stockholders have been reduced to $0.01 as approved by our Board of Directors for the first quarter of 2020 and distributions to partners have been reduced comparably. During the first quarter of 2020, we did not repurchase any common shares and do not expect to repurchase any shares in the foreseeable future. In addition, we took actions to reduce at least $100.0 million in expenses for 2020 related to support and operations functions. Collectively, these actions reinforce our ability to maintain financial flexibility during the COVID-19 pandemic and emerge from the crises with market share gains.
Overview
The primary source of liquidity for our business is the cash flow provided by our operations.
Our future capital requirements will depend on many factors, including our growth, the expansion of our sales and marketing activities, our expansion into other markets and our results of operations. To the extent that existing cash, cash from

65



operations and credit facilities, and Nasdaq shares are insufficient to fund our future activities, we may need to raise additional funds through public equity or debt financing. As of March 31, 2020, our long-term debt consists of our 6.125% Senior Notes with a carrying amount of $541.0 million and $411.8 million outstanding under the Credit Facility.
Financial Position
Total assets at March 31, 2020 were $3,886.2 million as compared to $3,201.6 million at December 31, 2019. The increase of $684.6 million can be attributed to an increase in loans held for sale, at fair value of $524.1 million, an increase in cash and cash equivalents of $128.0 million, an increase in other current assets of $40.4 million an increase in loans, forgivable loans and other receivables from employees and partners of $87.0 million, primarily related to our hiring of industry leading professionals, partially offset by a decrease in receivables, net of $69.3 million and a decrease in marketable securities of $36.8 million.
Total liabilities at March 31, 2020 and December 31, 2019 were 2,943.9 million and $2,239.5 million, respectively. The increase of $704.4 million can be attributed to an increase in outstanding borrowings under warehouse facilities collateralized by U.S. Government Sponsored Enterprises of $493.7 million and an increase in long-term debt of $363.5 million, partially offset by a decrease in accrued compensation of $86.0 million, a decrease of $36.7 million in securities loaned and a $40.7 million decrease in other payables.
Liquidity
We expect to generate cash flows from operations to fund our business and to meet our short-term liquidity requirements, which we define as the next twelve months. As of March 31, 2020, our liquidity was $291.5 million. This does not include the approximately $571.0 million in additional Nasdaq stock (stock value based on the May 6, 2020 closing price) that Newmark expects to receive through 2027.
Managing our multifamily GSE mortgage business through the pandemic
We are a lender for Multifamily, Seniors, Healthcare, Student, and Manufactured Housing Community (MHC) assets through Fannie Mae, Freddie Mac, and FHA.
These loans are guaranteed by the respective capital source and pre-sold by us prior to the commitment of any corporate funds. We take no interest rate risk on the origination and sale of these loans.
The pre-sold loans are funded at a 100% advance rate via bank warehouse facilities and are generally held for a period of 30-45 days prior to the consummation of a sale at an annualized carry rate of approximately 50 basis points. As of March 31, 2020, we had $1.1 billion of warehouse loan funding available through multiple banking partners.
We also service loans for Fannie Mae, Freddie Mac, FHA, and various life insurance companies, banks, CMBS and other lenders.
We share credit losses on a pari passu basis with Fannie Mae (weighted average loss sharing is approximately 29%) on our $20.8 billion portfolio.In the event of an actual credit loss, all losses are allocated between the two parties based on the contractual loss sharing arrangement. The portfolio’s debt service coverage ratio was 2.05x as of March 31, 2020. Although we share credit losses on our Fannie Mae DUS portfolio, we view our originated servicing portfolio to be conservative in terms of relevant credit metrics such as debt service coverage, original loan-to-value and market and borrower quality.
Following enactment of the Coronavirus Aid, Relief, and Economic Security Act (the "CARES Act") on March 27, 2020, Fannie Mae, Freddie Mac and GinnieMae announced forbearance of loan payments for up to three months, subject to certain restrictions:
Forbearance may be granted for one or more monthly payments, but no more than three months.
The approval of forbearance requests is delegated to us and subject to proof of property distress directly related to COVID-19. Forbearance, if granted, is a borrower event of default under the loan documents.
A recent MBA survey found that 2% of Freddie loans and less than 1% of Fannie loans had forbearances executed in April 2020.
While the forbearance rate remains difficult to predict, we would be required to advance up to $4.4 million for each 1% increase in the forbearance rate based on the CARES Act forbearance period.
As of April 30, 2020, we have not been required to provide any forbearance-related servicing advances.
Similar to other GSE business, any forbearance-related servicing advances are guaranteed by the GSEs, and as such, we expect to be able to finance such advances at or close to 100%. Currently, we are working with our bank lenders regarding a financing arrangement to provide funding for potential forbearance advances.
We have a contractual right to be reimbursed in full by Fannie Mae and GinnieMae for all servicer advances made during the COVID-19 forbearance program. Given our superior credit loss history and more

66



conservative portfolio metrics, we would expect cumulative forbearance advances to be at or below the 20% rate which Fannie Mae estimates for the industry.
Long-term debt
Long-term debt consisted of the following (in thousands):
 
As of March 31, 2020
 
As of December 31, 2019
6.125% Senior Notes
$
540,969

 
$
540,377

Credit Facility
411,787

 
48,917

Total
$
952,756

 
$
589,294

6.125% Senior Notes
On November 2, 2018, Newmark announced the pricing of an offering of $550.0 million aggregate principal amount of 6.125% Senior Notes due 2023, which closed on November 6, 2018. The 6.125% Senior Notes were offered and sold in a private offering exempt from the registration requirements under the Securities Act. The 6.125% Senior Notes are general senior unsecured obligations of Newmark. These 6.125% Senior Notes were priced at 98.937% to yield 6.375%. The 6.125% Senior Notes bear an interest rate of 6.125% per annum, payable on each May 15 and November 15, beginning on May 15, 2019 and will mature on November 15, 2023. The 6.125% Senior Notes were subsequently exchanged for notes with substantially similar terms that were registered under the Securities Act.
Credit Facility
On November 28, 2018, Newmark entered into the Credit Agreement by and among Newmark, the several financial institutions from time to time party thereto, as Lenders, and Bank of America N.A., as administrative agent. The Credit Agreement was amended on February 26, 2020 to increase the size of the facility and extend the maturity date to February 26, 2023. The Amended Credit Agreement provides for a $425.0 million three-year unsecured senior revolving credit facility. The Credit Agreement was again amended on March 16, 2020 to increase the size of the facility and extend the maturity date to February 26, 2023. The Amended Credit Agreement provides for a $465.0 million three-year unsecured senior revolving credit facility. As of March 31, 2020, the carrying value of borrowings outstanding under the Amended Credit Agreement was $411.8 million. Borrowings under the Amended Credit Facility will bear an annual interest equal to, at Newmark’s option, either (a) London Interbank Offered Rate (“LIBOR”) for specified periods, or upon the consent of all Lenders, such other period that is 12 months or less, plus an applicable margin, or (b) a base rate equal to the greatest of (i) the federal funds rate plus 0.5%, (ii) the prime rate as established by the administrative agent, and (iii) one-month LIBOR plus 1.0%. The applicable margin is 175 basis points with respect to LIBOR borrowings in (a) above can be 0.50% higher depending upon Newmark’s credit rating. The Amended Credit Facility also provides for an unused facility fee.
Cantor Credit Agreement
On November 30, 2018 Newmark entered into an unsecured credit agreement with Cantor. The Cantor Credit Agreement provides for each party to issue loans to the other party in the lender’s discretion. Pursuant to the Cantor Credit Agreement, the parties and their respective subsidiaries (with respect to CFLP, other than BGC and its subsidiaries) may borrow up to an aggregate principal amount of $250.0 million from each other from time to time at an interest rate which is the higher of CFLP’s or Newmark’s short-term borrowing rate then in effect, plus 1.0%. As of March 31, 2020, there were no borrowings outstanding under the Cantor Credit Agreement.
Warehouse Facilities Collateralized by U.S. Government Sponsored Enterprises 
As of March 31, 2020, Newmark had $1.1 billion of committed loan funding available through three commercial banks, an uncommitted warehouse line of $300.0 million, and an uncommitted $400.0 million Fannie Mae loan repurchase facility. Consistent with industry practice, these warehouse facilities are short-term, requiring annual renewal. These warehouse facilities are collateralized by an assignment of the underlying mortgage loans originated under its various lending programs and third-party purchase commitments and are recourse only to our wholly-owned subsidiary, Berkeley Point Capital, LLC. As of March 31, 2020 and December 31, 2019, we had $703.3 million and $209.6 million outstanding under “Warehouse facilities collateralized by U.S. Government Sponsored Enterprises” on our accompanying unaudited condensed consolidated balance sheets.

67



Cash Flows     
Cash flows from operations excluding activity from loan originations and sales, net were as follows (in thousands):
 
Three Months Ended March 31,
 
2020
 
2019
Net cash provided by (used in) operating activities
$
(652,401
)
 
$
39,433

Add back:
 
 

Loan originations - loans held for sale
2,545,715

 
1,554,443

Loan sales - loans held for sale
(2,057,684
)
 
(1,685,561
)
Unrealized gains on loans held for sale
36,061

 
13,276

Net cash provided by operating activities excluding activity from loan originations and sales (1)
$
(128,309
)
 
$
(78,409
)
(1)    Includes payments for new hires and producers in the amount of $60.0 million and $32.0 million for the three months ended March 31, 2020 and 2019, respectively.
Cash Flows for the Three Months Ended March 31, 2020
For the three months ended March 31, 2020, we used $652.4 million of cash for operations. However, excluding activity from loan originations and sales, net cash used by operating activities for the three months ended March 31, 2020 was $128.3 million. We had consolidated net income of $14.2 million, $39.4 million of positive adjustments to reconcile net income to net cash used by operating activities (excluding activity from loan originations and sales) and $182.0 million of negative changes in operating assets and liabilities. The negative change in operating assets and liabilities included $105.3 million of increases in loans, forgivable loans and other receivables from employees and partners primarily related to hiring, $28.2 million of increases in other assets, and decreases in accrued compensation of $89.7 million, offset by a $62.0 million decrease in receivables, net. Cash provided by investing activities was $18.8 million, primarily related to $34.6 million of proceeds from the sale of marketable securities, partially offset by $9.8 million in purchases of fixed assets and $5.9 million of payments for acquisitions, net of cash acquired. We had $763.3 million of cash provided by financing activities primarily due to net borrowings on the warehouse facilities collateralized by U.S. Government Sponsored Enterprises of $493.7 million and borrowing of $365.0 million under the Credit Facility, partially offset by repayments of $36.7 million of securities loaned, distributions to limited partnership interests and other noncontrolling interests of $36.7 million and dividends to stockholders of $17.8 million. 
Cash Flows for the Three Months Ended March 31, 2019
For the three months ended March 31, 2019, we generated $39.4 million of cash from operations. However, excluding activity from loan originations and sales, net cash used by operating activities for the three months ended March 31, 2019 was $78.4 million. We had consolidated net income of $23.4 million, $44.1 million of positive adjustments to reconcile net income to net cash provided by operating activities (excluding activity from loan originations and sales) and $145.9 million of negative changes in operating assets and liabilities. The negative change in operating assets and liabilities included $62.1 million of decreases in accrued compensation, $30.0 million in decreases in accounts payable, accrued expenses and other liabilities, $40.0 million of increases in loans, forgivable loans and other receivables from employees and partners primarily related to continued hiring and expansion of our business, and $18.6 million in increases in other assets. Cash provided by investing activities was $2.9 million, primarily related to $9.1 million of proceeds from the sale of marketable securities, partially offset by $5.9 million of purchases of fixed assets. We used $91.9 million of cash from financing activities primarily due to net payments to warehouse facilities collateralized by U.S. Government Sponsored Enterprises of $112.6 million, distributions to limited partnership interests and noncontrolling interests of $34.0 million, and dividends of $16.0 million, which were partially offset from proceeds from securities loaned of $43.7 million and settlement of pre-Spin-Off related party receivables of $27.0 million.

Credit Ratings
As of March 31, 2020, our public long-term credit ratings and associated outlooks are as follows:

 
Rating
 
Outlook
Fitch Ratings Inc.
 
BBB-
 
Stable
Standards & Poor's
 
BB+
 
Stable
Kroll Bond Rating Agency
 
BBB-
 
Stable
Credit ratings and associated outlooks are influenced by several factors, including but not limited to: operating environment, earnings and profitability trends, the prudence of funding and liquidity management practices, balance sheet size/

68



composition and resulting leverage, cash flow coverage of interest, composition and size of the capital base, available liquidity, outstanding borrowing levels and the firm’s competitive position in the industry. A credit rating and/or the associated outlook can be revised upward or downward at any time by a rating agency if such rating agency decides that circumstances warrant such a change. Any reduction in our credit ratings and/or the associated outlook could adversely affect the availability of debt financing on terms acceptable to us, as well as the cost and other terms upon which we are able to obtain any such financing. In addition, credit ratings and associated outlooks may be important to customers or counterparties when we compete in certain markets and when we seek to engage in certain transactions. In connection with certain agreements, interest rates on our notes may incur increases of up to 2% in the event of a credit ratings downgrade.
Regulatory Requirements
Newmark is subject to various capital requirements in connection with seller/servicer agreements that Newmark has entered into with the various GSEs. Failure to maintain minimum capital requirements could result in Newmark’s inability to originate and service loans for the respective GSEs and could have a direct material adverse effect on our accompanying Consolidated Financial Statements. As of March 31, 2020, Newmark has met all capital requirements. As of March 31, 2020, the most restrictive capital requirement was Fannie Mae’s net worth requirement. Newmark exceeded the minimum requirement by $282.6 million.
Certain of Newmark’s agreements with Fannie Mae allow Newmark to originate and service loans under Fannie Mae’s Delegated Underwriting and Servicing (“DUS”) Program. These agreements require Newmark to maintain sufficient collateral to meet Fannie Mae’s restricted and operational liquidity requirements based on a pre-established formula. Certain of Newmark’s agreements with Freddie Mac allow Newmark to service loans under Freddie Mac’s Targeted Affordable Housing (“TAH”) Program. These agreements require Newmark to pledge sufficient collateral to meet Freddie Mac’s liquidity requirement of 8% of the outstanding principal of TAH loans serviced by Newmark. As of March 31, 2020 and December 31, 2019, Newmark has met all liquidity requirements.
In addition, as a servicer for Fannie Mae, the Government National Mortgage Association (“Ginnie Mae”) and FHA, Newmark is required to advance to investors any uncollected principal and interest due from borrowers. As of March 31, 2020 and December 31, 2019, outstanding borrower advances were $0.2 million and $0.3 million, respectively, and are included in “Other assets” in our accompanying unaudited condensed consolidated balance sheets.
On September 9, 2019, the U.S. Department of the Treasury issued a Housing Reform Plan (the “Plan”) in response to a March 27, 2019 Presidential Memorandum soliciting reforms in the housing financing system designed to minimize taxpayer exposure to future bailouts. The primary recommendations of the Plan are: (i) that existing government support for the secondary markets should be explicitly defined, tailored and paid for; (ii) that the GSEs’ conservatorship should come to an end; (iii) the implementation of reforms necessary to ensure that the GSEs, and any successors, are appropriately capitalized to withstand a severe economic downturn and that shareholders and unsecured creditors, rather than U.S. taxpayers, bear the losses; (iv) that the GSEs should continue to support affordable housing at a reasonable economic return that may be less than the return earned on other activities; (v) that the FHFA and the U.S. Department of Housing and Urban Development should clearly define the appropriate roles and overlap between the GSEs and the Federal Housing Administration so as to avoid duplication and (vi) that measures should be implemented to “level the playing field” between the GSEs and private sector competitors. Additionally, in September 2019, FHFA announced a cap of $200 billion as the maximum volume for combined Fannie Mae and Freddie Mac multifamily volume through the end of 2020, of which 37.5% must meet certain affordability requirements. The foregoing proposals may have the effect of impacting the volume of business that we may do with Fannie Mae and Freddie Mac. Additionally, the potential increase in our proportion of affordable business and the potential implementation of a fee to be charged in connection with the government’s offer of a guarantee may alter the economics of the business and, accordingly, may impact our financial results.
See “Regulation” in Part I, Item 1 of our Annual Report on Form 10-Q for additional information related to our regulatory environment.

EQUITY
Repurchase Program
On August 1, 2018, the Newmark Board of Directors and Audit Committee authorized repurchases of shares of Newmark's Class A common stock and purchases of limited partnership interests or other equity interests in Newmark's subsidiaries up to $200 million, increased from the $100 million that had been authorized on March 12, 2018. This authorization includes repurchases of stock or units from executive officers, other employees and partners, including of BGC and Cantor, as well as other affiliated persons or entities. During 2020, Newmark did not repurchase any shares of Class A common stock under this program. As of March 31, 2020, Newmark has repurchased 4.6 million shares of Class A common stock at an average price of $9.32. As of March 31, 2020, Newmark had $157.4 million remaining from its share repurchase

69



and unit purchase authorization. The following table details our share repurchase activity during 2020, including the total number of shares purchased, the average price paid per share, the number of shares repurchased as part of our publicly announced repurchase program and the approximate value that may yet be purchased under such program (in thousands except share and per share amounts):
Period
Total
Number of
Shares
Repurchased/Purchased
 
Average
Price Paid
per Unit
or Share
 
Total Number of Shares Repurchased as Part of Publicly Announced Program
 
Approximate
Dollar Value
of Units and
Shares That
May Yet Be
Repurchased/
Purchased
Under the Plan
Balance, January 1, 2020
4,568,002

 
$
9.32

 
4,568,002

 
$
157,413

January 1, 2020 - March 31, 2020

 

 

 

Total
4,568,002

 
$

 
4,568,002

 
$
157,413


Fully Diluted Share Count
Our fully diluted weighted-average share count for the three months ended March 31, 2020 was as follows (in thousands):
 
Three Months Ended March 31, 2020
Common stock outstanding(1)
177,545

Partnership units(2)
84,491

RSUs (Treasury stock method)
1,370

Newmark exchange shares
240

Total(3)
263,646

(1) 
Common stock consisted of Class A shares, Class B shares and contingent shares for which all necessary conditions have been satisfied except for the passage of time. For the year ended March 31, 2020, the weighted-average number of Class A shares was 156.1 million shares, Class B shares was 21.3 million shares and approximately 0.1 million shares of contingent Class A common stock and limited partnership units were included in our fully diluted EPS computation because the conditions for issuance had been met by the end of the period.
(2) 
Partnership units collectively include founding/working partner units, limited partnership units, and Cantor units, (see Note 2 — “Limited Partnership Interests in Newmark Holdings and BGC Holdings”, to our Consolidated Financial Statements in Part II, Item 8 of this Annual Report on Form 10-Q for more information.) In general, these partnership units are potentially exchangeable into shares of Newmark Class A common stock. In addition, partnership units held by Cantor are generally exchangeable into shares of Newmark Class A common stock and/or for up to 22.8 million shares of Newmark Class B common stock. These partnership units also generally receive quarterly allocations of net income, after the deduction of the Preferred Distribution, based on their weighted-average pro rata share of economic ownership of the operating subsidiaries. As a result, these partnership units are included in the fully diluted share count calculation shown above.
(3) 
For the year ended March 31, 2020, the weighted-average share count includes 0.6 million potentially anti-dilutive securities, which were excluded in the computation of fully diluted earnings per share.
Our fully diluted period-end (spot) share count for the three months ended March 31, 2020 was as follows (in thousands):
 
Three Months Ended March 31, 2020
Common stock outstanding
177,987

Partnership units
84,260

Newmark RSUs
228

Newmark exchange shares
243

Other
378

Total
263,096


Contingent Payments Related to Acquisitions
Newmark completed acquisitions for which contingent cash consideration of $20.1 million. The contingent cash liability is recorded at fair value as deferred consideration on our accompanying unaudited condensed consolidated balance sheets.


70



Equity Method Investments
Newmark has an investment in Real Estate LP, a joint venture with Cantor in which Newmark has a less than majority ownership and has the ability to exert significant influence over the operating and financial policies. As of March 31, 2020, Newmark had $100.0 million in this equity method investment, which represents a 27% ownership in Real Estate LP.
Registration Statements
On March 28, 2019, we filed a registration statement on Form S-3 pursuant to which CF&Co may make offers and sales of our 6.125% Senior Notes in connection with ongoing market-making transactions which may occur from time to time. Such market-making transactions in these securities may occur in the open market or may be privately negotiated at prevailing market prices at a time of resale or at related or negotiated prices. Neither CF&Co, nor any of our affiliates, has any obligation to make a market in our securities, and CF&Co or any such other affiliate may discontinue market-making activities at any time without notice. Newmark does not receive any proceeds from market-making activities in these securities by CF&Co (or any of its affiliates).
We have an effective registration statement on Form S-4, with respect to the offer and sale of up to 20.0 million shares of our Class A common stock from time to time in connection with business combination transactions, including acquisitions of other businesses, assets, properties or securities. As of March 31, 2020, we have issued 0.5 million shares of our Class A common stock under this registration statement.
Contractual Obligations and Commitments
As of March 31, 2020, Newmark was committed to fund approximately $0.6 billion, which is the total remaining draws on construction loans originated by Newmark under the Housing and Urban Development (“HUD”) 221(d)4, 220 and 232 programs, rate locked loans that have not been funded, and forward commitments, as well as the funding for Fannie Mae structured transactions. Newmark also has corresponding commitments to sell these loans to various purchasers as they are funded.
Critical Accounting Policies and Estimates
The preparation of our accompanying consolidated financial statements in conformity with U.S. GAAP guidance requires management to make estimates and assumptions that affect the reported amounts of the assets and liabilities, revenues and expenses, and the disclosure of contingent assets and liabilities in our accompanying consolidated financial statements. These accounting estimates require the use of assumptions about matters, some which are highly uncertain at the time of estimation. To the extent actual experience differs from the assumptions used, our accompanying consolidated balance sheets, consolidated statements of operations and consolidated statements of cash flows could be materially affected. We believe that of our significant accounting policies, the following policies involve a higher degree of judgment and complexity.
Revenue Recognition
We derive our revenues primarily through commissions from brokerage services, gains from mortgage banking activities/originations, net, revenues from real estate management services, servicing fees and other revenues. Revenue from contracts with customers is recognized when, or as, we satisfy our performance obligations by transferring the promised goods or services to the customers as determined by when, or as, the customer obtains control of that good or service. A performance obligation may be satisfied over time or at a point in time. Revenue from a performance obligation satisfied over time is recognized by measuring our progress in satisfying the performance obligation as evidenced by the transfer of the goods or services to the customer. Revenue from a performance obligation satisfied at a point in time is recognized at the point in time when the customer obtains control over the promised good or service. The amount of revenue recognized reflects the consideration we expect to be entitled to in exchange for those promised goods or services (i.e., the “transaction price”). In determining the transaction price, we consider consideration promised in a contract that includes a variable amount, referred to as variable consideration, and estimate the amount of consideration due to us. Additionally, variable consideration is included in the transaction price only to the extent that it is probable that a significant reversal in the amount of cumulative revenue recognized will not occur. In determining when to include variable consideration in the transaction price, we consider all information (historical, current and forecast) that is available, including the range of possible outcomes, the predictive value of past experiences, the time period of when uncertainties expect to be resolved and the amount of consideration that is susceptible to factors outside of our influence.
We also use third-party service providers in the provision of its services to customers. In instances where a third-party service provider is used, we perform an analysis to determine whether we are acting as a principal or an agent with respect to the services provided. To the extent that we are acting as a principal, the revenue and the expenses incurred are recorded on a gross basis. In instances where we are acting as an agent, the revenue and expenses are presented on a net basis within the revenue line item.

71



In some instances, we perform services for customers and incur out-of-pocket expenses as part of delivering those services. Our customers agree to reimburse us for those expenses, and those reimbursements are part of the contract’s transaction price. Consequently, these expenses and the reimbursements of such expenses from the customer are presented on a gross basis because the services giving rise to the out-of-pocket expenses do not transfer a good or service. The reimbursements are included in the transaction price when the costs are incurred, and the reimbursements are due from the customer.
MSRs, Net
We initially recognize and measure the rights to service mortgage loans at fair value and subsequently measure them using the amortization method. We recognize rights to service mortgage loans as separate assets at the time the underlying originated mortgage loan is sold, and the value of those rights is included in the determination of the gains on loans held for sale. Purchased MSRs, including MSRs purchased from CCRE, are initially recorded at fair value, and subsequently measured using the amortization method.
We receive up to a 3-basis point servicing fee and/or up to a 1-basis point surveillance fee on certain Freddie Mac loans after the loan is securitized in a Freddie Mac pool (“Freddie Mac Strip”). The Freddie Mac Strip is also recognized at fair value and subsequently measured using the amortization method, but is recognized as a MSR at the securitization date.
MSRs are assessed for impairment, at least on an annual basis, based upon the fair value of those rights as compared to the amortized cost. Fair values are estimated using a valuation model that calculates the present value of the future net servicing cash flows. In using this valuation method, we incorporate assumptions that management believes market participants would use in estimating future net servicing income. The fair value estimates are sensitive to significant assumptions used in the valuation model such as prepayment rates, cost of servicing, escrow earnings rates, discount rates and servicing multiples, which are affected by expectations about future market or economic conditions derived, in part, from historical data. It is reasonably possible that such estimates may change. We amortize the MSRs in proportion to, and over the period of, the projected net servicing income. For purposes of impairment evaluation and measurement, we stratify MSRs based on predominant risk characteristics of the underlying loans, primarily by investor type (Fannie Mae/Freddie Mac, FHA/GNMA, CMBS and other). To the extent that the carrying value exceeds the fair value of a specific MSR strata, a valuation allowance is established, which is adjusted in the future as the fair value of MSRs increases or decreases. Reversals of valuation allowances cannot exceed the previously recognized impairment up to the amortized cost.
Equity-Based and Other Compensation
Discretionary Bonus: A portion of our compensation and employee benefits expense comprises discretionary bonuses, which may be paid in cash, equity, partnership awards or a combination thereof. We accrue expense in a period based on revenues in that period and on the expected combination of cash, equity and partnership units. Given the assumptions used in estimating discretionary bonuses, actual results may differ.
Restricted Stock Units: We account for equity-based compensation under the fair value recognition provisions of U.S. GAAP guidance. Restricted stock units (which we refer to as “RSUs”) provided to certain employees are accounted for as equity awards, and in accordance with U.S. GAAP guidance, we are required to record an expense for the portion of the RSUs that is ultimately expected to vest. Further, U.S. GAAP guidance requires forfeitures to be estimated at the time of grant and revised, if necessary, in subsequent periods if actual forfeitures differ from those estimates. Because significant assumptions are used in estimating employee turnover and associated forfeiture rates, actual results may differ from our estimates under different assumptions or conditions.
The fair value of RSU awards to employees is determined on the date of grant, based on the fair value of our Class A common stock. Generally, RSUs granted by us as employee compensation do not receive dividend equivalents; as such, we adjust the fair value of the RSUs for the present value of expected forgone dividends, which requires us to include an estimate of expected dividends as a valuation input. This grant-date fair value is amortized to expense ratably over the awards’ vesting periods. For RSUs with graded vesting features, we have made an accounting policy election to recognize compensation cost on a straight-line basis. The amortization is reflected as non-cash equity-based compensation expense in our accompanying unaudited condensed consolidated statements of operations.
Restricted Stock: Restricted stock provided to certain employees is accounted for as an equity award, and as per U.S. GAAP guidance, we are required to record an expense for the portion of the restricted stock that is ultimately expected to vest. We have granted restricted stock that is not subject to continued employment or service; however, transferability is subject to compliance with our and our affiliates’ customary non-compete obligations. Such shares of restricted stock are generally saleable by partners in 5 to 10 years. Because the restricted stock is not subject to continued employment or service, the grant-date fair value of the restricted stock is expensed on the date of grant. The expense is reflected as non-cash equity-based compensation expense in our accompanying unaudited condensed consolidated statements of operations.
Limited Partnership Units: Limited partnership units in Newmark Holdings and BGC Holdings are held by Newmark employees and receive quarterly allocations of net income and are generally contingent upon services being provided by the

72



unit holders. As discussed above, preferred units in Newmark Holdings and BGC Holdings are not entitled to participate in partnership distributions other than with respect to a distribution at a rate of either 0.6875% (which is 2.75% per calendar year) or such other amount as set forth in the award documentation. The quarterly allocations of net income to such limited partnership units are reflected as a component of compensation expense under “Equity-based compensation and allocations of net income to limited partnership units and FPUs” in our accompanying unaudited condensed consolidated statements of operations.
Certain of these limited partnership units entitle the holders to receive post-termination payments equal to the notional amount in four equal yearly installments after the holder’s termination. These limited partnership units are accounted for as post-termination liability awards under U.S. GAAP guidance, which requires that Newmark record an expense for such awards based on the change in value at each reporting period and include the expense in our accompanying consolidated statements of operations as part of “Equity-based compensation and allocations of net income to limited partnership units and FPUs.” The liability for limited partnership units with a post-termination payout is included in “Other long-term liabilities” on our accompanying unaudited condensed consolidated balance sheets.
Certain limited partnership units held by Newmark employees are granted exchangeability into Class A common stock or may be redeemed in connection with the grant of shares of Class A common stock. At the time exchangeability is granted, or the shares are issued, Newmark recognizes an expense based on the fair value of the award on that date, which is included in “Equity-based compensation and allocations of net income to limited partnership units and FPUs” in our accompanying unaudited condensed consolidated statements of operations.
Employee Loans: We have entered into various agreements with certain of our employees and partners whereby these individuals receive loans that may be either wholly or in part repaid from distributions that the individuals receive on some or all of their limited partnership interests or may be forgiven over a period of time. Cash advance distribution loans are documented in formal agreements and are repayable in timeframes outlined in the underlying agreements. We intend for these advances to be repaid in full from the future distributions on existing and future awards granted. The allocations of net income to the awards are treated as compensation expense and the proceeds from distributions are used to repay the loan. The forgivable portion of any loans is recognized as compensation expense in our accompanying consolidated statements of operations over the life of the loan. We review the loan balances each reporting period for collectability. If we determine that the collectability of a portion of the loan balances is not expected, we recognize a reserve against the loan balances. Actual collectability of loan balances may differ from our estimates. As of March 31, 2020 and December 31, 2019, the aggregate balance of employee loans, net of reserve, was $490.8 million and $403.7 million, respectively, and is included as “Loans, forgivable loans and other receivables from employees and partners, net” in our accompanying unaudited condensed consolidated balance sheets. Compensation expense for the above-mentioned employee loans for the years ended March 31, 2020 and 2019 was $14.5 million and $7.4 million, respectively. The compensation expense related to these loans was included as part of “Compensation and employee benefits” in our accompanying unaudited condensed consolidated statements of operations.
Goodwill
Goodwill is the excess of the purchase price over the fair value of identifiable net assets acquired in a business combination. As prescribed in U.S. GAAP guidance, Intangibles – Goodwill and Other Intangible Assets, goodwill is not amortized, but instead is periodically tested for impairment. We review goodwill for impairment on an annual basis during the fourth quarter of each fiscal year or whenever an event occurs, or circumstances change that could reduce the fair value of a reporting unit below its carrying amount.
When reviewing goodwill for impairment, we first assess qualitative factors to determine whether it is more likely than not that the fair value of a reporting unit is less than its carrying amount, including goodwill. If the results of the qualitative assessment are not conclusive, or if we choose to bypass the qualitative assessment, we perform a goodwill impairment analysis using a two-step process. Newmark had goodwill balances as of March 31, 2020 and December 31, 2019 of $559.2 million and $557.9 million, respectively.
The first step of the process involves comparing each reporting unit’s estimated fair value with its carrying value, including goodwill. To estimate the fair value of the reporting units, we use a discounted cash flow model and data regarding market comparables. The valuation process requires significant judgment and involves the use of significant estimates and assumptions. These assumptions include cash flow projections, estimated cost of capital and the selection of peer companies and relevant multiples. Because significant assumptions and estimates are used in projecting future cash flows, choosing peer companies and selecting relevant multiples, actual results may differ from our estimates under different assumptions or conditions. If the estimated fair value of a reporting unit exceeds its carrying value, goodwill is deemed not to be impaired. If the carrying value exceeds estimated fair value, there is an indication of potential impairment and the second step is performed to measure the amount of potential impairment.

73



The second step of the process involves the calculation of an implied fair value of goodwill for each reporting unit for which step one indicated a potential impairment may exist. The implied fair value of goodwill is determined by measuring the excess of the estimated fair value of the reporting unit as calculated in step one, over the estimated fair values of the individual assets, liabilities and identified intangibles. Events such as economic weakness, significant declines in operating results of reporting units, or significant changes to critical inputs of the goodwill impairment test (e.g., estimates of cash flows or cost of capital) could cause the estimated fair value of our reporting units to decline, which could result in an impairment of goodwill in the future.
Credit Losses
The CECL methodology, which became effective on January 1, 2020, requires us to estimate lifetime expected credit losses by incorporating historical loss experience, as well as current and future economic conditions over a reasonable and supportable period beyond the balance sheet date. The adoption of CECL resulted in the recognition of reserves relating to our loss sharing guarantee provided to Fannie Mae under the DUS Program which was previously accounted for under the incurred loss model, which generally required that a loss be incurred before it was recognized. Additional reserves were recognized for our receivables from customers including certain employee receivables carried at amortized cost.

The expected credit loss is modeled based on our historical loss experience adjusted to reflect current conditions. A significant amount of judgment is required in the determination of the appropriate reasonable and supportable period, the methodology used to incorporate current and future macroeconomic conditions, determination of the probability of and exposure at default, all of which are ultimately used in measuring the quantitative components of our reserves. Beyond the reasonable and supportable period, we estimate expected credit losses using our historical loss rates. We also consider whether to adjust the quantitative reserves for certain external and internal qualitative factors, which consequentially may increase or decrease the reserves for credit losses and receivables. In order to estimate credit losses, assumptions about current and future economic conditions are incorporated into the model using multiple economic scenarios that are weighted to reflect the conditions at each measurement date.
During the three months ended March 31, 2020, there was a significant increase in our reserves due to adverse changes in the macroeconomic forecast caused by COVID-19. Macroeconomic forecasts are critical inputs into our model and material movements in variables such as, the U.S. unemployment rate and U.S. GDP growth rate could significantly affect our estimated expected credit losses. These macroeconomic forecasts, under different conditions or using different assumptions or estimates, could result in significantly different changes in reserves for credit losses. It is difficult to estimate how potential changes in specific factors might affect the overall reserves for credit losses and current results may not reflect the potential future impact of macroeconomic forecast changes.
Income Taxes
Newmark accounts for income taxes using the asset and liability method as prescribed in U.S. GAAP guidance, Income Taxes. Deferred tax assets and liabilities are recognized for the future tax consequences attributable to basis differences between our accompanying consolidated financial statement carrying amounts of existing assets and liabilities and their respective tax basis. Certain of Newmark’s entities are taxed as U.S. partnerships and are subject to UBT in New York City. Therefore, the tax liability or benefit related to the partnership income or loss except for UBT rests with the partners, rather than the partnership entity. As such, the partners’ tax liability or benefit is not reflected in our accompanying consolidated financial statements. The tax-related assets, liabilities, provisions or benefits included in our accompanying consolidated financial statements also reflect the results of the entities that are taxed as corporations, either in the U.S. or in foreign jurisdictions.
Newmark provides for uncertain tax positions based upon management’s assessment of whether a tax benefit is more likely than not to be sustained upon examination by tax authorities. Management is required to determine whether a tax position is more likely than not to be sustained upon examination by tax authorities, including resolution of any related appeals or litigation processes, based on the technical merits of the position. Because significant assumptions are used in determining whether a tax benefit is more likely than not to be sustained upon examination by tax authorities, actual results may differ from Newmark’s estimates under different assumptions or conditions. Newmark recognizes interest and penalties related to uncertain tax positions in “Provision for income taxes” in our accompanying consolidated statements of operations.
A valuation allowance is recorded against deferred tax assets if it is deemed more likely than not that those assets will not be realized. In assessing the need for a valuation allowance, Newmark considers all available evidence, including past operating results, the existence of cumulative losses in the most recent fiscal years, estimates of future taxable income and the feasibility of tax planning strategies.
The measurement of current and deferred income tax assets and liabilities is based on provisions of enacted tax laws and involves uncertainties in the application of tax regulations in the U.S. and other tax jurisdictions. Because Newmark’s

74



interpretation of complex tax law may impact the measurement of current and deferred income taxes, actual results may differ from these estimates under different assumptions regarding the application of tax law.
Derivative Financial Instruments
We have loan commitments to extend credit to third parties. The commitments to extend credit are for mortgage loans at a specific rate (rate lock commitments). These commitments generally have fixed expiration dates or other termination clauses and may require a fee. We are committed to extend credit to the counterparty as long as there is no violation of any condition established in the commitment contracts.
We simultaneously enter into an agreement to deliver such mortgages to third-party investors at a fixed price (forward sale contracts).
Both the commitment to extend credit and the forward sale commitment qualify as derivative financial instruments. We recognize all derivatives on our accompanying consolidated balance sheets as assets or liabilities measured at fair value. The change in the derivatives fair value is recognized in current period earnings.
Newmark entered into four variable postpaid forward contracts as a result of the Nasdaq Forwards. These contracts qualify as derivative financial instruments. The Nasdaq Forwards provide Newmark with the ability to redeem the EPUs for Nasdaq stock, and as these instruments are not legally detachable, they represent single financial instruments. The financial instruments’ EPU redemption feature for Nasdaq common stock is not clearly and closely related to the economic characteristics and risks of Newmark’s EPU equity host instruments, and, therefore, it represents an embedded derivative that is required to be bifurcated and recorded at fair value on our accompanying consolidated balance sheets, with all changes in fair value recorded as a component of “Other income (loss), net” on our accompanying consolidated statements of operations. See Note 11 — “Derivatives”, to our accompanying Unaudited Condensed Consolidated Financial Statements in Part I, Item 1 of this Quarterly Report on Form 10-Q for additional information.  
Recent Accounting Pronouncements
See Note 1 — “Organization and Basis of Presentation”, to our accompanying Unaudited Condensed Consolidated Financial Statements in Part I, Item 1 of this Quarterly Report on Form 10-Q, for information regarding recent accounting pronouncements.
Dividend Policy
Our Board has authorized a dividend policy which provides that we expect to pay a quarterly cash dividend to our common stockholders based on our post-tax Adjusted Earnings per fully diluted share. Our Board declared a dividend of $0.01 per share for the first quarter of 2020. The Board took the step of reducing the quarterly dividend out of an abundance of caution in order to strengthen our balance sheet as the real estate markets face difficult and unprecedented macroeconomic conditions. Additionally, Newmark Holdings will reduce its distributions to or on behalf of its partners. The distributions to or on behalf of partners will at least cover their related tax payments. Whether any given post-tax amount is equivalent to the amount received by a stockholder also on an after-tax basis depends upon stockholders’ and partners’ domiciles and tax status. Newmark believes that these steps will allow the Company to prioritize its financial strength. The Company expects to regularly review its capital return policy.    
We expect to pay such dividends, if and when declared by our Board, on a quarterly basis. The dividend to our common stockholders is expected to be calculated based on post-tax Adjusted Earnings allocated to us and generated over the fiscal quarter ending prior to the record date for the dividend. No assurance can be made, however, that a dividend will be paid each quarter.
The declaration, payment, timing and amount of any future dividends payable by us will be at the sole discretion of our Board of Directors, provided that any dividend to our common stockholders that would result in the dividends for a year exceeding 25% of our post-tax Adjusted Earnings per fully diluted share for such year shall require the consent of the holder of a majority of the Newmark Holdings exchangeable limited partnership interests. We are a holding company, with no direct operations, and therefore we are able to pay dividends only from our available cash on hand and funds received from distributions from Newmark OpCo. Our ability to pay dividends may also be limited by regulatory or other considerations as well as by covenants contained in financing or other agreements. In addition, under Delaware law our dividends may be payable only out of surplus, which is our net assets minus our capital (as defined under Delaware law), or, if we have no surplus, out of our net profits for the fiscal year in which the dividend is declared and/or the preceding fiscal year. Accordingly, any unanticipated accounting, tax, regulatory or other charges may adversely affect our ability to declare and pay dividends. While we intend to declare and pay dividends quarterly, there can be no assurance that our Board of Directors will declare dividends at all or on a regular basis or that the amount of our dividends will not change.

75



Non-GAAP Financial Measures
Newmark uses non-GAAP financial measures that differ from the most directly comparable measures calculated and presented in accordance with Generally Accepted Accounting Principles in the United States (“GAAP”). Non-GAAP financial measures used by the Company include “Adjusted Earnings before noncontrolling interests and taxes”, which is used interchangeably with “pre-tax Adjusted Earnings”; “Post-tax Adjusted Earnings to fully diluted shareholders”, which is used interchangeably with “post-tax Adjusted Earnings”; “Adjusted EBITDA”; and “Liquidity”. The definitions of these terms are below.
Adjusted Earnings Defined
Newmark uses non-GAAP financial measures, including “Adjusted Earnings before noncontrolling interests and taxes” and “Post-tax Adjusted Earnings to fully diluted shareholders”, which are supplemental measures of operating results used by management to evaluate the financial performance of the Company and its consolidated subsidiaries. Newmark believes that Adjusted Earnings best reflect the operating earnings generated by the Company on a consolidated basis and are the earnings which management considers when managing its business.
As compared with “Income (loss) before income taxes and noncontrolling interests” and “Net income (loss) for fully diluted shares”, both prepared in accordance with GAAP, Adjusted Earnings calculations primarily exclude certain non-cash items and other expenses that generally do not involve the receipt or outlay of cash by the Company and/or which do not dilute existing stockholders. In addition, Adjusted Earnings calculations exclude certain gains and charges that management believes do not best reflect the ordinary results of Newmark. Adjusted Earnings is calculated by taking the most comparable GAAP measures and making adjustments for certain items with respect to compensation expenses, non-compensation expenses, and other income, as discussed below.
Calculations of Compensation Adjustments for Adjusted Earnings and Adjusted EBITDA
Treatment of Equity-Based Compensation under Adjusted Earnings and Adjusted EBITDA
The Company's Adjusted Earnings and Adjusted EBITDA measures exclude all GAAP charges included in the line item "Equity-based compensation and allocations of net income to limited partnership units and FPUs" (or "equity-based compensation" for purposes of defining the Company's non-GAAP results) as recorded on the Company's GAAP Consolidated Statements of Operations and GAAP Consolidated Statements of Cash Flows. These GAAP equity-based compensation charges reflect the following items:
Charges with respect to grants of exchangeability, which reflect the right of holders of limited partnership units with no capital accounts, such as LPUs and PSUs, to exchange these units into shares of common stock, or into partnership units with capital accounts, such as HDUs, as well as cash paid with respect to taxes withheld or expected to be owed by the unit holder upon such exchange. The withholding taxes related to the exchange of certain non-exchangeable units without a capital account into either common shares or units with a capital account may be funded by the redemption of preferred units such as PPSUs.
Charges with respect to preferred units. Any preferred units would not be included in the Company's fully diluted share count because they cannot be made exchangeable into shares of common stock and are entitled only to a fixed distribution. Preferred units are granted in connection with the grant of certain limited partnership units that may be granted exchangeability or redeemed in connection with the grant of shares of common stock at ratios designed to cover any withholding taxes expected to be paid. This is an acceptable alternative to the common practice among public companies of issuing the gross amount of shares to employees, subject to cashless withholding of shares, to pay applicable withholding taxes.
GAAP equity-based compensation charges with respect to the grant of an offsetting amount of common stock or partnership units with capital accounts in connection with the redemption of non-exchangeable units, including PSUs and LPUs.
Charges related to amortization of RSUs and limited partnership units.
Charges related to grants of equity awards, including common stock or partnership units with capital accounts
Allocations of net income to limited partnership units and FPUs. Such allocations represent the pro-rata portion of post-tax GAAP earnings available to such unit holders.
The amount of certain quarterly equity-based compensation charges is based upon the Company's estimate of such expected charges during the annual period, as described further below under "Methodology for Calculating Adjusted Earnings Taxes".
Virtually all of Newmark's key executives and producers have equity or partnership stakes in the Company and its subsidiaries and generally receive deferred equity or limited partnership units as part of their compensation. A significant percentage of Newmark's fully diluted shares are owned by its executives, partners and employees. The Company issues limited partnership units as well as other forms of equity-based compensation, including grants of exchangeability into shares

76



of common stock, to provide liquidity to its employees, to align the interests of its employees and management with those of common stockholders, to help motivate and retain key employees, and to encourage a collaborative culture that drives cross-selling and growth.
All share equivalents that are part of the Company's equity-based compensation program, including REUs, PSUs, LPUs, certain HDUs, and other units that may be made exchangeable into common stock, as well as RSUs (which are recorded using the treasury stock method), are included in the fully diluted share count when issued or at the beginning of the subsequent quarter after the date of grant. Generally, limited partnership units other than preferred units are expected to be paid a pro-rata distribution based on Newmark's calculation of Adjusted Earnings per fully diluted share.
Certain Other Compensation-Related Items under Adjusted Earnings and Adjusted EBITDA
Newmark also excludes various other GAAP items that management views as not reflective of the Company's underlying performance for the given period from its calculation of Adjusted Earnings and Adjusted EBITDA. These may include compensation-related items with respect to cost-saving initiatives, such as severance charges incurred in connection with headcount reductions as part of broad restructuring plans.
Calculation of Non-Compensation Adjustments for Adjusted Earnings and Adjusted EBITDA
Newmark's calculation of pre-tax Adjusted Earnings excludes non-cash GAAP charges related to the following:
Amortization of intangibles with respect to acquisitions. • Gains attributable to originated mortgage servicing rights (which Newmark refers to as "OMSRs").
Amortization of mortgage servicing rights (which Newmark refers to as "MSRs"). Under GAAP, the Company recognizes OMSRs gains equal to the fair value of servicing rights retained on mortgage loans originated and sold. Subsequent to the initial recognition at fair value, MSRs are carried at the lower of amortized cost or fair value and amortized in proportion to the net servicing Page 15 revenue expected to be earned. However, it is expected that any cash received with respect to these servicing rights, net of associated expenses, will increase Adjusted Earnings and Adjusted EBITDA in future periods.
Various other GAAP items that management views as not reflective of the Company's underlying performance for the given period, including non-compensation-related charges incurred as part of broad restructuring plans. Such GAAP items may include charges for exiting leases and/or other long-term contracts as part of cost-saving initiatives, as well as non-cash impairment charges related to assets, goodwill and/or intangibles created from acquisitions.
Calculation of Other (income) losses for Adjusted Earnings
Adjusted Earnings calculations also exclude certain other non-cash, non-dilutive, and/or non-economic items, which may, in some periods, include:
Unusual, one-time, non-ordinary or non-recurring gains or losses;
Non-cash GAAP asset impairment charges;
The impact of any unrealized non-cash mark-to-market gains or losses on "Other income (loss)" related to the variable share forward agreements with respect to Newmark's expected receipt of the Nasdaq payments in 2020, 2021, and 2022 and the recently settled 2019 Nasdaq payment (the "Nasdaq Forwards"); and/or
Mark-to-market adjustments for non-marketable investments;
Certain other non-cash, non-dilutive, and/or non-economic items.
Methodology for Calculating Adjusted Earnings Taxes
Although Adjusted Earnings are calculated on a pre-tax basis, Newmark also reports post-tax Adjusted Earnings to fully diluted shareholders. The Company defines post-tax Adjusted Earnings to fully diluted shareholders as pre-tax Adjusted Earnings reduced by the non-GAAP tax provision described below and net income (loss) attributable to noncontrolling interest for Adjusted Earnings.
The Company calculates its tax provision for post-tax Adjusted Earnings using an annual estimate similar to how it accounts for its income tax provision under GAAP. To calculate the quarterly tax provision under GAAP, Newmark estimates its full fiscal year GAAP income (loss) before noncontrolling interests and taxes and the expected inclusions and deductions for income tax purposes, including expected equity-based compensation during the annual period. The resulting annualized tax rate is applied to Newmark's quarterly GAAP income (loss) before income taxes and noncontrolling interests. At the end of the annual period, the Company updates its estimate to reflect the actual tax amounts owed for the period.
To determine the non-GAAP tax provision, Newmark first adjusts pre-tax Adjusted Earnings by recognizing any, and only, amounts for which a tax deduction applies under applicable law. The amounts include charges with respect to equity-based compensation; certain charges related to employee loan forgiveness; certain net operating loss carryforwards when taken for statutory purposes; and certain charges related to tax goodwill amortization. These adjustments may also reflect timing and

77



measurement differences, including treatment of employee loans; changes in the value of units between the dates of grants of exchangeability and the date of actual unit exchange; variations in the value of certain deferred tax assets; and liabilities and the different timing of permitted deductions for tax under GAAP and statutory tax requirements.
After application of these adjustments, the result is the Company's taxable income for its pre-tax Adjusted Earnings, to which Newmark then applies the statutory tax rates to determine its non-GAAP tax provision. Newmark views the effective tax rate on pre-tax Adjusted Earnings as equal to the amount of its non-GAAP tax provision divided by the amount of pre-tax Adjusted Earnings. Generally, the most significant factor affecting this non-GAAP tax provision is the amount of charges relating to equity-based compensation. Because the charges relating to equity-based compensation are deductible in accordance with applicable tax laws, increases in such charges have the effect of lowering the Company's non-GAAP effective tax rate and thereby increasing its post-tax Adjusted Earnings.
Newmark incurs income tax expenses based on the location, legal structure and jurisdictional taxing authorities of each of its subsidiaries. Certain of the Company's entities are taxed as U.S. partnerships and are subject to the Unincorporated Business Tax ("UBT") in New York City. Any U.S. federal and state income tax liability or benefit related to the partnership income or loss, with the exception of UBT, rests with the unit holders rather than with the partnership entity. The Company's consolidated financial statements include U.S. federal, state and local income taxes on the Company's allocable share of the U.S. results of operations. Outside of the U.S., Newmark is expected to operate principally through subsidiary corporations subject to local income taxes. For these reasons, taxes for Adjusted Earnings are expected to be presented to show the tax provision the consolidated Company would expect to pay if 100% of earnings were taxed at global corporate rates.
Calculations of Pre- and Post-Tax Adjusted Earnings per Share
Newmark's pre- and post-tax Adjusted Earnings per share calculations assume either that:
The fully diluted share count includes the shares related to any dilutive instruments, but excludes the associated expense, net of tax, when the impact would be dilutive; or
The fully diluted share count excludes the shares related to these instruments, but includes the associated expense, net of tax.
The share count for Adjusted Earnings excludes certain shares and share equivalents expected to be issued in future periods but not yet eligible to receive dividends and/or distributions. Each quarter, the dividend payable to Newmark's stockholders, if any, is expected to be determined by the Company's Board of Directors with reference to a number of factors, including post-tax Adjusted Earnings per share. Newmark Holdings may also pay a pro-rata distribution of net income to limited partnership units, as well as to Cantor for its noncontrolling interest. The amount of this net income, and therefore of these payments per unit, would be determined using the above definition of Adjusted Earnings per share on a pre-tax basis.
The declaration, payment, timing and amount of any future dividends payable by the Company will be at the discretion of its Board of Directors using the fully diluted share count. In addition, the non-cash preferred dividends are excluded from Adjusted Earnings per share as Newmark expects to redeem the related exchangeable preferred limited partnership units ("EPUs") with Nasdaq shares. For more information on any share count adjustments, see the table in this document and/or the Company’s most recent financial results release titled "Fully Diluted Weighted-Average Share Count for GAAP and Adjusted Earnings".
Management Rationale for Using Adjusted Earnings
Newmark's calculation of Adjusted Earnings excludes the items discussed above because they are either non-cash in nature, because the anticipated benefits from the expenditures are not expected to be fully realized until future periods, or because the Company views results excluding these items as a better reflection of the underlying performance of Newmark's ongoing operations. Management uses Adjusted Earnings in part to help it evaluate, among other things, the overall performance of the Company's business, to make decisions with respect to the Company's operations, and to determine the amount of dividends payable to common stockholders and distributions payable to holders of limited partnership units. Dividends payable to common stockholders and distributions payable to holders of limited partnership units are included within "Distributions to stockholders" and "Earnings distributions to limited partnership interests and noncontrolling interests," respectively, in our unaudited, condensed, consolidated statements of cash flows.
The term "Adjusted Earnings" should not be considered in isolation or as an alternative to GAAP net income (loss). The Company views Adjusted Earnings as a metric that is not indicative of liquidity, or the cash available to fund its operations, but rather as a performance measure. Pre- and post-tax Adjusted Earnings, as well as related measures, are not intended to replace the Company's presentation of its GAAP financial results. However, management believes that these measures help provide investors with a clearer understanding of Newmark's financial performance and offer useful information to both management and investors regarding certain financial and business trends related to the Company's financial condition and results of operations. Management believes that the GAAP and Adjusted Earnings measures of financial performance should be considered together.

78



For more information regarding Adjusted Earnings, see the sections of this document and/or the Company's most recent financial results press release titled "Reconciliation of GAAP Income to Adjusted Earnings and GAAP Fully Diluted EPS to Post-tax Adjusted EPS", including the related footnotes, for details about how Newmark's non-GAAP results are reconciled to those under GAAP.
Adjusted EBITDA Defined
Newmark also provides an additional non-GAAP financial performance measure, "Adjusted EBITDA", which it defines as GAAP "Net income (loss) available to common stockholders", adjusted to add back the following items:
Net income (loss) attributable to noncontrolling interest;
Provision (benefit) for income taxes;
OMSR revenue;
MSR amortization;
Other depreciation and amortization;
Equity-based compensation and allocations of net income to limited partnership units and FPUs;
Various other GAAP items that management views as not reflective of the Company’s underlying performance for the given period, including non-compensation-related charges incurred as part of broad restructuring plans. Such GAAP items may include charges for exiting leases and/or other long-term contracts as part of cost-saving initiatives, as well as non-cash impairment charges related to assets, goodwill and/or intangibles created from acquisitions.
Other non-cash, non-dilutive, and/or non-economic items, which may, in certain periods, include the impact of any unrealized non-cash mark-to-market gains or losses on "other income (loss)" related to the variable share forward agreements with respect to Newmark's expected receipt of the Nasdaq payments in 2020, 2021, and 2022 and the recently settled 2019 Nasdaq payment (the "Nasdaq Forwards"), as well as mark-to-market adjustments for non-marketable investments; and
Interest expense.

Newmark’s calculation of Adjusted EBITDA excludes certain items discussed above because they are either non-cash in nature, because the anticipated benefits from the expenditures are not expected to be fully realized until future periods, or because the Company views excluding these items as a better reflection of the underlying performance Newmark’s ongoing operations. The Company's management believes that its Adjusted EBITDA measure is useful in evaluating Newmark's operating performance, because the calculation of this measure generally eliminates the effects of financing and income taxes and the accounting effects of capital spending and acquisitions, which would include impairment charges of goodwill and intangibles created from acquisitions. Such items may vary for different companies for reasons unrelated to overall operating performance. As a result, the Company's management uses this measure to evaluate operating performance and for other discretionary purposes. Newmark believes that Adjusted EBITDA is useful to investors to assist them in getting a more complete picture of the Company's financial results and operations.
Since Newmark's Adjusted EBITDA is not a recognized measurement under GAAP, investors should use this measure in addition to GAAP measures of net income when analyzing Newmark's operating performance. Because not all companies use identical EBITDA calculations, the Company's presentation of Adjusted EBITDA may not be comparable to similarly titled measures of other companies. Furthermore, Adjusted EBITDA is not intended to be a measure of free cash flow or GAAP cash flow from operations because the Company's Adjusted EBITDA does not consider certain cash requirements, such as tax and debt service payments.
For more information regarding Adjusted EBITDA, see the section of this document and/or the Company's most recent financial results press release titled "Reconciliation of GAAP Income to Adjusted EBITDA", including the related footnotes, for details about how Newmark's non-GAAP results are reconciled to those under GAAP EPS.
Liquidity Defined
Newmark may also use a non-GAAP measure called "liquidity". The Company considers liquidity to be comprised of the sum of cash and cash equivalents, marketable securities, and reverse repurchase agreements (if any), less securities lent out in securities loaned transactions and repurchase agreements. The Company considers liquidity to be an important metric for determining the amount of cash that is available or that could be readily available to the Company on short notice.     For more information regarding liquidity, see the section of this document and/or the Company's most recent financial results press release titled "Liquidity Analysis", including any related footnotes, for details about how Newmark's non-GAAP results are reconciled to those under GAAPUnit Redemptions and Exchanges – Executive OfficersIn connection with the Company’s 2019 executive compensation process, the Company’s executive officers received certain monetization of prior awards as compensation at Newmark, as set forth below.On December 19, 2019, the Compensation Committee approved the right to (i) convert 552,483 non-exchangeable Newmark Holdings PSUs held by Mr. Lutnick into 552,483 HDUs (which, based on the

79



closing price of the Class A common stock of $13.61 per share on such date, had a value of $7,017,000); and (ii) exchange for cash 602,463 Newmark Holdings non-exchangeable PPSUs held by Mr. Lutnick (which had an average determination price of $13.25 per unit)for a payment of $7,983,000 for taxes when (i) is exchanged.On December 19, 2019, the Compensation Committee approved the right to (i) convert 443,872 non-exchangeable Newmark Holdings PSUs held by Mr. Gosin into 443,872 HDUs (which, based on the closing price of the Class A common stock of $13.61 per share on such date, had a value of $5,637,548); and (ii) exchange for cash 539,080 Newmark Holdings non-exchangeable PPSUs held by Mr. Gosin (which had an average determination price of $9.95 per unit) for a payment of $5,362,452 for taxes when (i) is exchanged. On December 19, 2019, the Compensation Committee approved the cancellation of 145,464 non-exchangeable Newmark Holdings PSUs held by Mr. Merkel, and the cancellation of 178,179 non-exchangeable PPSUs (which had an average determination price of $10.61 per unit). Additionally, on December 19, 2019, Mr. Merkel exchanged 4,222 already exchangeable Newmark Holdings PSUs held by him in exchange for Class A common stock. The above transaction resulted in income of $3,791,848 for Mr. Merkel, of which the Company withheld $1,989,483 for taxes and issued the remaining $1,802,365 in the form of 132,429 net shares of Class A common stock at a price of $13.61 per share. On December 19, 2019, the Compensation Committee approved the right to (i) convert 5,846 non-exchangeable Newmark Holdings PSUs held by Mr. Rispoli into 5,846 HDUs (which, based on the closing price of the Class A common stock of $13.61 per share on such date, had a value of $74,250); and (ii) exchange for cash 4,917 Newmark Holdings non-exchangeable PPSUs held by Mr. Rispoli (which had an average determination price of $12.355 per unit) for a payment of $60,750 for taxes when (i) is exchanged.
OUR ORGANIZATIONAL STRUCTURE
Our Restructuring
We are Newmark Group, Inc., a Delaware corporation. We were formed as NRE Delaware, Inc. on November 18, 2016 and changed our name to Newmark Group, Inc. on October 18, 2017. We were formed for the purpose of becoming a public company conducting the operations of BGC Partners’ Real Estate Services segment, including Newmark and Berkeley Point.
The Separation and Contribution
In the Separation, Newmark Holdings limited partnership interests, Newmark Holdings founding partner interests, Newmark Holdings working partner interests and Newmark Holdings limited partnership units were distributed to holders of BGC Holdings limited partnership interests, BGC Holdings founding partner interests, BGC Holdings working partner interests and BGC Holdings limited partnership units, respectively, in proportion to such interests of BGC Holdings held by such holders immediately prior to the Separation.
We also entered into a tax matters agreement with BGC Partners that governs the parties’ respective rights, responsibilities and obligations after the Separation with respect to taxes, tax attributes, the preparation and filing of tax returns, the control of audits and other tax proceedings, tax elections, assistance and cooperation in respect of tax matters, procedures and restrictions relating to the Spin-Off, if any, and certain other tax matters. We also entered into an administrative services agreement with Cantor, which governs the provision by Cantor of various administrative services to us, and our provision of various administrative services to Cantor, at a cost equal to (1) the direct cost that the providing party incurs in performing those services, including third-party charges incurred in providing services, plus (2) a reasonable allocation of other costs determined in a consistent and fair manner so as to cover the providing party’s appropriate costs or in such other manner as the parties agree. We also entered into a transition services agreement with BGC Partners, which governs the provision by BGC Partners of various administrative services to us, and our provision of various administrative services to BGC Partners, on a transitional basis (with a term of up to two years following the Spin-Off) and at a cost equal to (1) the direct cost that the providing party incurs in performing those services, including third-party charges incurred in providing services, plus (2) a reasonable allocation of other costs determined in a consistent and fair manner so as to cover the providing party’s appropriate costs or in such other manner as the parties agree.

80



BGC Partners March 2018 Investment
On March 7, 2018, BGC Partners and its operating subsidiaries purchased 16,606,726 newly issued exchangeable limited partnership units of Newmark Holdings for an aggregate investment of approximately $242.0 million. The price per unit was based on the $14.57 closing price of Newmark Class A common stock on March 6, 2018 as reported on the NASDAQ Global Select Market. These units were exchangeable, at BGC Partners’ discretion, into either shares of Newmark Class A common stock or Newmark Class B common stock, par value $0.01 per share. Following such issuance, BGC Partners owned 83.4% of the 138.6 million shares of Newmark Class A common issued and outstanding and 100% of the 15.8 million issued and outstanding shares of Newmark Class B common stock, in each case as of March 7, 2018.
Separation and Distribution Agreement
For a description of the Separation and Distribution Agreement, see “Item 7-Management’s Discussion and Analysis of Financial Condition and Results of Operations-Separation, Initial Public Offering, and Spin-Off-Separation and Distribution and Related Agreements” in the 10-K.
The Spin-Off
On November 30, 2018, BGC completed the Spin-Off to its stockholders of all of the shares of Newmark common stock owned by BGC as of immediately prior to the effective time of the Spin-Off, with shares of Newmark Class A common stock distributed to the holders of shares of BGC Class A common stock (including directors and executive officers of BGC Partners) of record as of the close of business on the Record Date, and shares of Newmark Class B common stock distributed to the holders of shares of BGC Class B common stock (consisting of Cantor and CFGM) of record as of the close of business on the Record Date.
Based on the number of shares of BGC common stock outstanding as of the close of business on the Record Date, BGC’s stockholders as of the Record Date received in the Spin-Off 0.463895 of a share of Newmark Class A common stock for each share of BGC Class A common stock held as of the Record Date, and 0.463895 of a share of Newmark Class B common stock for each share of BGC Class B common stock held as of the Record Date. BGC Partners stockholders received cash in lieu of any fraction of a share of Newmark common stock that they otherwise would have received in the Spin-Off.
Prior to and in connection with the Spin-Off, 14.8 million Newmark Holdings units held by BGC were exchanged into 9.4 million shares of Newmark Class A common stock, and 5.4 million shares of Newmark Class B common stock, and 7.0 million Newmark OpCo units held by BGC were exchanged into 6.9 million shares of Newmark Class A common stock. These Newmark Class A and Class B shares of common stock were included in the Spin-Off to BGC’s stockholders.
In the aggregate, BGC distributed 131,886,409 shares of Newmark Class A common stock and 21,285,537 shares of Newmark Class B common stock to BGC’s stockholders in the Spin-Off. These shares of Newmark common stock collectively represented approximately 94% of the total voting power and approximately 87% of the total economics of Newmark outstanding common stock, in each case as of the Distribution Date.
On November 30, 2018, BGC Partners also caused its subsidiary, BGC Holdings, L.P. (“BGC Holdings”), to distribute pro-rata (the “BGC Holdings Distribution”) all of the 1,458,931 exchangeable limited partnership units of Newmark Holdings held by BGC Holdings immediately prior to the effective time of the BGC Holdings Distribution to its limited partners entitled to receive distributions on their BGC Holdings units (including Cantor and executive officers of BGC) who were holders of record of such units as of the Record Date. The Newmark Holdings units distributed to BGC Holdings partners in the BGC Holdings Distribution are exchangeable for shares of Newmark Class A common stock, and in the case of the 449,917 Newmark Holdings units received by Cantor, also into shares of Newmark Class B common stock, at the applicable exchange ratio (subject to adjustment).
Following the Spin-Off and the BGC Holdings distribution, BGC Partners ceased to be Newmark’s controlling stockholder, and BGC and its subsidiaries no longer held any shares of Newmark common stock or other equity interests in it or its subsidiaries. Cantor continues to control Newmark and its subsidiaries following the Spin-Off and the BGC Holdings distribution.
Prior to the Spin-Off, 100% of the outstanding shares of our Class B common stock were held by BGC. Because 100% of the outstanding shares of BGC Class B common stock were held by Cantor and CFGM as of the Record Date, 100% of the outstanding shares of our Class B common stock were distributed to Cantor and CFGM in the Spin-Off. As of the Distribution Date, shares of our Class B common stock represented 57.8% of the total voting power of the outstanding Newmark common stock and 12.1% of the total economics of the outstanding Newmark common stock. Cantor is controlled by CFGM, its managing general partner, and, ultimately, by Howard W. Lutnick, who serves as Chairman of Newmark. Mr. Lutnick is also the Chairman of the Board of Directors and Chief Executive Officer of BGC Partners and Cantor and the Chairman and Chief Executive Officer of CFGM, as well as the trustee of an entity that is the sole shareholder of CFGM. Stephen M. Merkel, our

81



Executive Vice President and Chief Legal Officer, serves as Executive Vice President General Counsel and Assistant Secretary of BGC Partners, and is employed as Executive Managing Director, General Counsel and Secretary of Cantor.
Current Organizational Structure
As of March 31, 2020, there were 161,269,748 shares of Newmark Class A common stock issued and 156,701,746 outstanding. Cantor and CFGM held no shares of Newmark Class A common stock. Each share of Newmark Class A common stock is generally entitled to one vote on matters submitted to a vote of our stockholders. As of March 31, 2020, Cantor and CFGM held 21,285,533 shares of Newmark Class B common stock representing all of the outstanding shares of Newmark Class B common stock. The shares of Newmark Class B common stock held by Cantor and CFGM as of March 31, 2020, represented approximately 57.6% of our total voting power. Each share of Newmark Class B common stock is generally entitled to the same rights as a share of Newmark Class A common stock, except that, on matters submitted to a vote of our stockholders, each share of Newmark Class B common stock is entitled to 10 votes. The Newmark Class B common stock generally votes together with the Newmark Class A common stock on all matters submitted to a vote of our stockholders. We expect to retain our dual class structure, and there are no circumstances under which the holders of Newmark Class B common stock would be required to convert their shares of Newmark Class B common stock into shares of Newmark Class A common stock. Our amended and restated certificate of incorporation referred to herein as our certificate of incorporation does not provide for automatic conversion of shares of Newmark Class B common stock into shares of Newmark Class A common stock upon the occurrence of any event.
We hold the Newmark Holdings general partnership interest and the Newmark Holdings special voting limited partnership interest, which entitle us to remove and appoint the general partner of Newmark Holdings and serve as the general partner of Newmark Holdings, which entitles us to control Newmark Holdings. Newmark Holdings, in turn, holds the Newmark OpCo general partnership interest and the Newmark OpCo special voting limited partnership interest, which entitle Newmark Holdings to remove and appoint the general partner of Newmark OpCo, and serve as the general partner of Newmark OpCo, which entitles Newmark Holdings (and thereby us) to control Newmark OpCo. In addition, as of March 31, 2020, we directly held Newmark OpCo limited partnership interests consisting of approximately 85,900,886 units representing approximately 32.5% of the outstanding Newmark OpCo limited partnership interests (not including EPUs). We are a holding company that holds these interests, serves as the general partner of Newmark Holdings and, through Newmark Holdings, acts as the general partner of Newmark OpCo. As a result of our ownership of the general partnership interest in Newmark Holdings and Newmark Holdings’ general partnership interest in Newmark OpCo, we consolidate Newmark OpCo’s results for financial reporting purposes.
Cantor, founding partners, working partners and limited partnership unit holders directly hold Newmark Holdings limited partnership interests. Newmark Holdings, in turn, holds Newmark OpCo limited partnership interests and, as a result, Cantor, founding partners, working partners and limited partnership unit holders indirectly have interests in Newmark OpCo limited partnership interests. In addition, The Royal Bank of Canada holds $325 million of EPUs issued by Newmark on June 18, 2018 and September 26, 2018 in private transactions.
The Newmark Holdings limited partnership interests held by Cantor and CFGM are designated as Newmark Holdings exchangeable limited partnership interests. The Newmark Holdings limited partnership interests held by the founding partners are designated as Newmark Holdings founding partner interests. The Newmark Holdings limited partnership interests held by the working partners are designated as Newmark Holdings working partner interests. The Newmark Holdings limited partnership interests held by the limited partnership unit holders are designated as limited partnership units.
Each unit of Newmark Holdings limited partnership interests held by Cantor and CFGM is generally exchangeable with us for a number of shares of Class B common stock (or, at Cantor’s option or if there are no additional authorized but unissued shares of Class B common stock, a number of shares of Class A common stock) equal to the exchange ratio.
As of March 31, 2020, 5,161,194 founding/working partner interests were outstanding. These founding/working partners were issued in the Separation to holders of BGC Holdings founding/working partner interests, who received such founding/working partner interests in connection with BGC Partners’ acquisition of the BGC Partners business from Cantor in 2008. The Newmark Holdings limited partnership interests held by founding/working partners are not exchangeable with us unless (1) Cantor acquires such interests from Newmark Holdings upon termination or bankruptcy of the founding/working partners or redemption of their units by Newmark Holdings (which it has the right to do under certain circumstances), in which case such interests will be exchangeable with us for shares of Newmark Class A common stock or Newmark Class B common stock as described above, or (2) Cantor determines that such interests can be exchanged by such founding/working partners with us for Newmark Class A common stock, with each Newmark Holdings unit exchangeable for a number of shares of Newmark Class A common stock equal to the exchange ratio (which was initially one, but is subject to adjustment as set forth in the Separation and Distribution Agreement), on terms and conditions to be determined by Cantor (which exchange of certain interests Cantor expects to permit from time to time). Cantor has provided that certain founding/working partner interests are exchangeable with us for Class A common stock, with each Newmark Holdings unit exchangeable for a number of shares of

82



Newmark Class A common stock equal to the exchange ratio (which was initially one, but is subject to adjustment as set forth in the Separation and Distribution Agreement), in accordance with the terms of the Newmark Holdings limited partnership agreement. Once a Newmark Holdings founding/working partner interest becomes exchangeable, such founding/working partner interest is automatically exchanged upon a termination or bankruptcy with us for Newmark Class A common stock.
Further, we provide exchangeability for partnership units under other circumstances in connection with (1) our partnership redemption, compensation and restructuring programs, (2) other incentive compensation arrangements and (3) business combination transactions.
As of March 31, 2020, 61,649,622 limited partnership units were outstanding (including founding/working partner interests and working partner interests, and units held by Cantor). Limited partnership units will be only exchangeable with us in accordance with the terms and conditions of the grant of such units, which terms and conditions are determined in our sole discretion, as the Newmark Holdings general partner, with the consent of the Newmark Holdings exchangeable limited partnership interest majority in interest, in accordance with the terms of the Newmark Holdings limited partnership agreement.
The exchange ratio between Newmark Holdings limited partnership interests and our common stock was initially one. However, this exchange ratio will be adjusted in accordance with the terms of the Separation and Distribution Agreement if our dividend policy and the distribution policy of Newmark Holdings are different. As of March 31, 2020, the exchange ratio was 0.9461.
With each exchange, our direct and indirect interest in Newmark OpCo will proportionately increase because, immediately following an exchange, Newmark Holdings will redeem the Newmark Holdings unit so acquired for the Newmark OpCo limited partnership interest underlying such Newmark Holdings unit.
The profit and loss of Newmark OpCo and Newmark Holdings, as the case may be, are allocated based on the total number of Newmark OpCo units (not including EPUs) and Newmark Holdings units, as the case may be, outstanding.
The following diagram illustrates the ownership structure of Newmark as of March 31, 2020. The diagram does not reflect the various subsidiaries of Newmark, Newmark OpCo or Cantor (including certain operating subsidiaries that are organized as corporations whose equity is either wholly-owned by Newmark or whose equity is majority-owned by Newmark with the remainder owned by Newmark OpCo) or the results of any exchange of Newmark Holdings exchangeable limited partnership interests or, to the extent applicable, Newmark Holdings founding partner interests, Newmark Holdings working partner interests or Newmark Holdings limited partnership units. In addition, the diagram does not reflect the Newmark OpCo exchangeable preferred limited partnership units, or EPUs, since they are not allocated any gains or losses of Newmark OpCo for tax purposes and are not entitled to regular distributions from Newmark OpCo.



83



STRUCTURE OF NEWMARK AS OF MARCH 31, 2020

orgflowcharta02.jpg

84



Shares of Newmark Class B common stock are convertible into shares of Newmark Class A common stock at any time in the discretion of the holder on a one-for-one basis. Accordingly, if Cantor and CFGM converted all of their shares of Newmark Class B common stock into shares of Newmark Class A common stock, Cantor and CFGM would hold 88.0% of the voting power in Newmark and the stockholders of Newmark other than Cantor and CFGM would hold 12.0% of the voting power in Newmark (and the indirect economic interests in Newmark OpCo would remain unchanged). In addition, if Cantor and CFGM continued to hold shares of Newmark Class B common stock and if Cantor exchanged all of the exchangeable limited partnership units held by Cantor for shares of Newmark Class B common stock, Cantor and CFGM would hold 74.4% of the voting power in Newmark, and the stockholders of Newmark other than Cantor and CFGM would hold 25.6% of the voting power in Newmark.
The diagram reflects Newmark Class A common stock and Newmark Holdings partnership unit activity from January 1, 2020 through March 31, 2020 as follows: (a) an aggregate of 1,754,399 limited partnership units granted by Newmark Holdings; (b) no shares of Newmark Class A common stock repurchased by us; (c) no shares of Newmark Class A common stock forfeited; (d) 254,413 shares of Newmark Class A common stock issued for vested restricted stock units; (e) 160,087 shares of Class A common stock issued by us under our acquisition shelf Registration Statement on Form S-4 (Registration No. 333-231616), but not the 19,475,501 of such shares remaining available for issuance by us under such Registration Statement; (h) 521,312 terminated limited partnership units; and (i) no purchased limited partnership units.
ITEM 3. QUANTITATIVE AND QUALITATIVE DISCLOSURES ABOUT MARKET RISK
Credit Risk
Our multifamily origination business, under the Fannie Mae DUS program, originates and services multifamily loans for Fannie Mae without having to obtain Fannie Mae’s prior approval for certain loans, as long as the loans meet the underwriting guidelines set forth by Fannie Mae. In return for the delegated authority to make loans and the commitment to purchase loans by Fannie Mae, we must maintain minimum collateral and generally are required to share risk of loss on loans sold through Fannie Mae. With respect to most loans, we are generally required to absorb approximately one-third of any losses on the unpaid principal balance of a loan at the time of loss settlement. Some of the loans that we originate under the Fannie Mae DUS program are subject to reduced levels or no risk-sharing. However, we generally receive lower servicing fees with respect to such loans. Although our Berkeley Point business’s average annual losses from such risk-sharing programs have been a minimal percentage of the aggregate principal amount of such loans, if loan defaults increase, actual risk-sharing obligation payments under the Fannie Mae DUS program could increase, and such defaults could have a material adverse effect on our business, financial condition, results of operations and prospects. In addition, a material failure to pay its share of losses under the Fannie Mae DUS program could result in the revocation of Berkeley Point’s license from Fannie Mae and the exercise of various remedies available to Fannie Mae under the Fannie Mae DUS program.
Interest Rate Risk
Newmark had $550.0 million of fixed rate 6.125% Senior Notes outstanding as of March 31, 2020. These debt obligations are not currently subject to fluctuations in interest rates, although in the event of refinancing or issuance of new debt, such debt could be subject to changes in interest rates. Newmark had $415.0 million outstanding under its Credit Facility as of March 31, 2020. The interest rate on the Credit Facility is based upon LIBOR.
Berkeley Point is an intermediary that originates loans which are generally pre-sold prior to loan closing. Therefore, for loans held for sale to the GSEs and HUD, we are not currently exposed to unhedged interest rate risk. Prior to closing on loans with borrowers, we enter into agreements to sell the loans to investors, and originated loans are typically sold within 45 days of funding. The coupon rate for each loan is set concurrently with the establishment of the interest rate with the investor.
Some of our assets and liabilities are subject to changes in interest rates. Earnings from escrows are generally based on LIBOR. 30-day LIBOR as of March 31, 2020 and 2019 was 99 basis points and 249 basis points, respectively. A 100-basis point increase in the 30-day LIBOR would increase our annual earnings by $6.9 million based on our escrow balance as of March 31, 2020 compared to $10.0 million based on our escrow balance as of March 31, 2019. A 100-basis point decrease in 30-day LIBOR would decrease our annual earnings by $6.9 million based on the escrow balance as of March 31, 2020 compared to $10.0 million based on our escrow balance as of March 31, 2019.
We use warehouse facilities and a repurchase agreement to fund loans we originate under our various lending programs. The borrowing costs of our warehouse facilities and the repurchase agreement is based on LIBOR. A 100-basis point increase in 30-day LIBOR would decrease our annual earnings by $7.0 million based on our outstanding balances as of March 31, 2020 compared to $8.6 million based on our outstanding balances as of March 31, 2019. A 100-basis point decrease in 30-day LIBOR would increase our annual earnings by approximately $7.0 million based on our outstanding warehouse balance as of March 31, 2020 compared to $8.6 million as of March 31, 2019.


85



Market Risk
We also have investments in marketable equity securities, which are publicly-traded, and which had a fair value of $0 and $36.8 million as of March 31, 2020 and December 31, 2019, respectively. These include shares of common stock of Nasdaq, the rights to which initially resulted from BGC Partners sale of its electronic benchmark Treasury platform to Nasdaq. The right to receive the remainder of the Nasdaq payment was transferred from BGC Partners to us beginning in the third quarter of 2017. We have recorded gains related to the Nasdaq payments and related appreciation in shares held by Newmark of $2.2 million and $3.9 million for the three months ended March 31, 2020 and 2019, respectively, and expect our future results to include the additional approximately 7.9 million Nasdaq shares to be received over time. In 2018, we entered into monetization transactions with respect to the Nasdaq shares for the shares to be received in each of 2019, 2020, 2021 and 2022. On December 2, 2019 the SPV delivered 898,685 Nasdaq Shares to RBC in exchange for $93.5 million Newmark OpCo EPUs pursuant to the first forward agreement.
For the three months ended March 31, 2020 and 2019, we recorded gains/(losses) of $21.2 million and $(13.3) million for the mark-to-market adjustment related to the Nasdaq Forwards.
Investments in marketable securities carry a degree of risk, as there can be no assurance that the marketable securities will not lose value and, in general, securities markets can be volatile and unpredictable. As a result of these different market risks, our holdings of marketable securities could be materially and adversely affected. We may seek to minimize the effect of price changes on a portion of our investments in marketable securities through the use of derivative contracts. However, there can be no assurance that our hedging activities will be adequate to protect us against price risks associated with our investments in marketable securities. See Note 7 — “Marketable Securities” and Note 11 — “Derivatives” to our accompanying Unaudited Condensed Consolidated Financial Statements in Part I, Item 1 of this Quarterly Report on Form 10-Q for further information regarding these investments and related hedging activities.
The Nasdaq Forwards are derivatives and, accordingly, are marked to fair value through our accompanying consolidated statements of operations. The fair value of the Nasdaq Forwards is determined utilizing the following inputs, as applicable:
The underlying number of shares and the related strike price;
The maturity date; and
The implied volatility of Nasdaq’s stock price.
The fair value of Newmark’s Nasdaq Forwards considers the effects of Nasdaq’s stock price volatility between the balance sheet date and the maturity date. The fair value is determined through the use of a Black-Scholes put option valuation model.
Input
 
Three Months Ended March 31, 2020
 
Three Months Ended December 31, 2019
 
Three Months Ended September 30, 2019
 
Three Months Ended June 30, 2019
 
Three Months Ended March 31, 2019
Number of shares per tranche
 
992,247

 
992,247

 
992,247

 
992,247

 
992,247

Strike price
 
$87.68 to $94.21

 
$87.68 to $94.21

 
$87.68 to $94.21

 
$87.68 to $94.21

 
$87.68 to $94.21

Maturity date
 
November 30, 2020 - November 30, 2022
 
November 30, 2020 - November 30, 2022
 
November 29, 2019 - November 30, 2022
 
November 29, 2019 - November 30, 2022
 
November 29, 2019 - November 30, 2022
Implied volatility - weighted-average
 
39.8
%
 
32.2
%
 
32.9
%
 
32.2
%
 
31.5
%
Period end stock price
 
$94.95
 
$107.1
 
$99.35
 
$96.17
 
$87.49
Dividend yield - weighted-average
 
1.98
%
 
1.76
%
 
1.89
%
 
1.95
%
 
2.01
%
Interest rate - weighted-average
 
0.52
%
 
1.70
%
 
1.62
%
 
1.82
%
 
2.35
%
Unrealized gains/(losses) due to the changes in fair value of the Nasdaq Forwards
 
$
21,173

 
$
(13,935
)
 
$
(8,214
)
 
$
(15,638
)
 
$
(13,329
)
Foreign Currency Risk
We are exposed to risks associated with changes in foreign exchange rates. Changes in foreign exchange rates create volatility in the U.S. Dollar equivalent of our revenues and expenses. While our international results of operations, as measured in U.S. Dollars, are subject to foreign exchange fluctuations, we do not consider the related risk to be material to our results of operations. While our exposure to foreign exchange risk is not currently material to us, we expect to grow our international revenues in the future, and any future potential exposure to foreign exchange fluctuations may present a material risk to our business.

86



Disaster Recovery
Our processes address disaster recovery concerns. We operate most of our technology from dual-primary data centers at our two different London locations. Either site alone is capable of running all of our essential systems. In addition, we maintain technology operations from data centers in New Jersey and Connecticut. Replicated instances of this technology are maintained in our London data centers. All data centers are built and equipped to best-practice standards of physical security with appropriate environmental monitoring and safeguards. Failover for the majority of our systems is automated.

ITEM 4.
CONTROLS AND PROCEDURES
Evaluation of Disclosure Controls and Procedures
Newmark Group, Inc. maintains disclosure controls and procedures that are designed to ensure that information required to be disclosed by Newmark Group, Inc. is recorded, processed, accumulated, summarized and communicated to its management, including its Chairman and its Chief Financial Officer, to allow timely decisions regarding required disclosures, and reported within the time periods specified in the SEC’s rules and forms. The Chairman and the Chief Financial Officer have performed an evaluation of the effectiveness of the design and operation of Newmark Group, Inc.’s disclosure controls and procedures as of March 31, 2020. Based on that evaluation, the Chairman and the Chief Financial Officer concluded that Newmark Group, Inc’s disclosure controls and procedures were effective as of March 31, 2020.
Changes in Internal Control over Financial Reporting
During the quarter ended March 31, 2020, there were no changes in our internal control over financial reporting that materially affect, or are reasonably likely to materially affect, our internal control over financial reporting.


87



PART II
ITEM 1. LEGAL PROCEEDINGS
See Note 31 — “Commitments and Contingencies” to our accompanying Unaudited Condensed Consolidated Financial Statements included in Part I, Item 1 of this Quarterly Report on Form 10-Q for a description of our legal proceedings which is incorporated by reference herein.

ITEM 1A. RISK FACTORS

In addition to the information set forth in this report, including under the section titled “Special Note Regarding Forward-Looking Statements,” you should carefully consider the information set forth in Item 1A “Risk Factors” in Newmark’s Annual Report on Form 10-K for a detailed discussion of known material factors which could materially and adversely affect our financial condition, liquidity, results of operations, cash flows or prospects. In addition, investors should consider the following additional or updated risk factors:
The COVID-19 pandemic has severely disrupted the global conduct of business, and has disrupted, and may continue to disrupt, our operations and our clients' operations, which has had an adverse effect on our business, financial condition, results of operations and prospects. The extent to which the pandemic and measures taken in response thereto could materially adversely affect our business, financial condition, results of operations and prospects will depend on future developments, which are highly uncertain and cannot be predicted, including the scope and duration of the pandemic, the actions taken by governmental authorities in response thereto and the resulting impact on the commercial real estate services industry.
The ongoing COVID-19 global and national health emergency has caused significant disruption in the international and United States economies and financial markets. On March 11, 2020, the World Health Organization declared the COVID-19 outbreak a pandemic. The global spread of COVID-19 has caused illness, quarantines, cancellation of events and travel, business and school shutdowns, significant reduction in business activity and commercial transactions, labor shortages, supply chain interruptions and overall economic and financial market instability. As of May 10, 2020, the United States had the world’s highest number of reported COVID-19 cases, and all 50 states and the District of Columbia have reported cases of infected individuals. Several states and countries, including New York, where we are headquartered, have declared states of emergency. Similar impacts have been experienced in every region in which we do business.

The economic and financial disruptions from the COVID-19 outbreak, as well as measures taken by various governmental authorities in response to the outbreak, have led us to implement operational changes as we have executed our business continuity plan. We have taken significant steps to protect our employees. A majority of our staff members are working from home, or other remote locations and disaster recovery venues, and we restricted business travel and have discouraged personal travel by our personnel. Although our information technology systems have been able to support remote working to date, we cannot assure you that they will continue to be able to support the volume of business conducted remotely by our employees in the future. We are also dependent on third-party vendors for the performance of certain critical processes, and such vendors are also operating under business continuity plans. In addition, many of our vendors’ and clients’ workforces have been forced to work from home or other remote locations, and their normal operations have been disrupted due to the COVID-19 pandemic. Working remotely may place additional stress on the telecommunications infrastructure in the areas where our employees and the employees of our clients and vendors live and work. Disruptions in the availability of internet and telephone service may adversely affect the ability of employees to perform their operations remotely in a timely manner. An extended period of remote working by employees could also increase cybersecurity risk. Remote working environments may be less secure and more susceptible to hacking attacks, including phishing and social engineering attempts that seek to exploit the COVID-19 pandemic.

Certain aspects of our management services business require our personnel to perform their job responsibilities onsite at the locations we manage. Although such property management services have currently been exempted from governmental restrictions on commercial activity as essential services, we cannot assure you that they will continue to be permitted to operate without restrictions. The presence of our personnel onsite may also increase the risk of their exposure to the pandemic, which could adversely affect their health and well-being, leading to their unavailability to perform their job responsibilities and requiring us to incur additional expenses to reposition other employees to provide coverage of such functions. Inability to tour and inspect buildings has impacted leasing, capital markets and debt financing. This is impacting industry-wide volumes and may continue despite use of technology for virtual tours and other innovations.
If significant portions of our third-party vendors’ or our clients’ workforces, including key personnel, are unable to work effectively because of illness, government actions, or other restrictions in connection with the pandemic, this may impair

88



our ability to operate our business. COVID-19 presents a threat to employees’ well-being. While we have implemented a business continuity plan to protect the health of our employees, such plan cannot anticipate all scenarios, and we may experience a potential loss of productivity.

The extent to which the COVID-19 pandemic or the emergence of another pandemic, and measures taken in response thereto, could materially adversely affect the conduct of our business will depend upon future developments, which are highly uncertain. Although many foreign, state and local governments have begun to lift “shelter-in-place” orders for certain businesses, such lifting of restrictions may lead to a resurgence of the pandemic. Health experts have cautioned about the potential for a “second wave” of the pandemic. Any increase in the duration and impact of the pandemic, as well as measures taken in response thereto, could materially adversely affect our business, financial condition, results of operations and prospects.
The COVID-19 pandemic and governmental responses thereto have also negatively affected, and may in the future materially adversely affect the economy, the commercial real estate services industry and the global financial markets, which has adversely affected, and may in the future materially adversely affect, our business, financial condition, results of operations and prospects.
The outbreak of COVID-19 has negatively affected the economy, the commercial real estate services industry and the global financial markets. Unemployment rates in the United States have increased dramatically to levels not experienced since the Great Depression. The United States reported a decline in GDP for the first quarter of 2020, and most economists expect a larger decline for the second quarter of 2020. The U.S. equity capital markets suffered a greater than 30% decline in the first few weeks after most state governments implemented “shelter-in-place” orders before partially rebounding in April. Oil prices and interest rates are at record low levels, primarily as a result of the decline in economic activity. All of these unprecedented developments in the global economy and the U.S. economy have adversely affected the commercial real estate services industry and led to substantial uncertainty about future economic conditions.
The pandemic and governmental responses thereto have severely negatively affected the commercial real estate services industry. The imposition of “shelter-in-place” orders for certain businesses have led to a dramatic reduction in demand for office and retail space. As many businesses have been required to operate through remote working programs, their current need for office space has been significantly reduced. Other businesses, including restaurants, entertainment venues and retail businesses, have been prohibited from keeping their doors open to customers and required to limit services to takeout, delivery and e-commerce. Such prohibitions have limited demand for retail space. Although a majority of states have announced plans to permit a phased re-opening of businesses in certain sectors, and we expect that social distancing requirements may require such businesses to use more space in the near term to perform existing functions, public health concerns about large gatherings and use of public spaces and the impact of working remotely and on-line purchasing may lead to a reduction in corporate and retail space requirements in the long term, resulting in reduced construction and higher vacancy rates, as well as bankruptcies and insolvencies of our clients and counterparties, higher foreclosure rates and declines in real estate values and transaction volumes. Therefore, we cannot assure you when or if such changes in restrictions will result in a resumption of prior levels of office and retail space use.
Reductions in demand for commercial real estate have resulted in fewer acquisitions of commercial properties and reduced levels of new lease activity and long-term renewals, each of which has resulted in reduced commission revenue for our commercial real estate brokerage services. Limited availability of debt financing has led to reduction in capital market activity and valuation and advisory services. Non-payment of rent by commercial tenants, whether as a result of increased unemployment or federal and state government mandates providing rent relief, may reduce the cash flow of commercial real estate borrowers, resulting in higher rates of default on our receivables. Accordingly, the reduction in demand for commercial real estate space has had an adverse effect and may in the future have a material adverse effect, on our business, financial condition, results of operations and prospects.
Additionally, government restrictions on foreclosures may lead to higher rates of default or forbearance. The increase in defaults and forbearance may lead to reduced demand for new loan origination and servicing, adversely affecting the future revenues of our loan servicing business. We may also be required to advance payments owed by borrowers under Fannie Mae and FHA/HUD loans whose loans are permitted under government regulations to enter into forbearance. Recent guidance in the industry estimates between 20%-25% of loans will be impacted by forbearance. Although we expect cumulative forbearance advances to be at or below this level, we would be required to advance up to $4.4 million based on each 1% forbearance rate over a six-month period. Any forbearance-related servicing advances are guaranteed by the government, and as such, we are able to finance such advances at or close to 100%. However, there can be no assurance that we will be able to enter into financing arrangements to provide funding for potential forbearance advances or that such arrangements will be enough to cover these potential advances.


89



Additionally, we may incur more losses on our Fannie Mae risk portfolio. We share losses pari passu on 29% of the $20.8 billion Fannie Mae servicing portfolio. The adoption of the CECL methodology on January 1, 2020 changed the accounting for loss-sharing guarantees, and as a result, we recorded an initial reserve on our balance sheet through stockholder’s equity. The CECL reserve increased significantly during the quarter ended March 31, 2020 due to significant adverse changes in the macroeconomic environment caused by COVID-19. Our CECL reserve for Fannie Mae risk is $32.4 million at March 31, 2020. If the pandemic worsens, we may have to increase CECL reserves further or may incur actual cash losses, which could have a material negative impact on financial results and cash flows. While historical losses have been relatively modest even through the Great Recession, there can be no assurance that will be the case during this pandemic or its aftermath.

Our business has also been adversely affected by the economic impact of the pandemic apart from the governmental responses thereto. Changing market conditions have also caused us to begin to re-position aspects of our business to adapt to and better address the needs of our clients in a distressed market. The refocusing of our valuation and advisory business to address changing conditions and client needs may require several months, resulting in a reduction of revenue. We have also reduced our number of personnel and our compensation expense through furloughs of a significant number of employees and reductions in salaries of our senior executives and other personnel. Such furloughs and salary reductions may lead to the loss of valuable personnel whose services may be difficult to replace when market conditions improve and may lead to a decline in the morale of our continuing employees.
A decline in economic conditions may also lead to constraints on capital and liquidity, a higher cost of capital, and possible change or downgrades to our credit ratings, and additional restructuring charges. Although the federal government has taken many actions to provide liquidity to businesses and the financial markets, including loan programs for businesses in certain sectors or meeting certain criteria, these programs have experienced greater demand than funds available and have had strict eligibility requirements. In addition, we have recently drawn substantial amounts under our Credit Facility, resulting in $50 million remaining available thereunder as of March 31, 2020.
The full extent to which the COVID-19 outbreak, or the emergence of another pandemic, and measures taken in response thereto, could continue to negatively affect the global economy and the U.S. economy and, in turn, materially adversely affect our business, financial condition, results of operations and prospects will depend on future developments, which are highly uncertain and cannot be predicted, including the scope and duration of the outbreak or pandemic, actions taken by governmental authorities to contain the financial and economic impact of the outbreak or pandemic, the effects on us, our clients, our vendors, our employees and the employees of our clients and vendors, and the overall impact to the commercial real estate services industry, financial markets, the economy and society.
Reductions in our quarterly cash dividend and corresponding reductions in distributions by Newmark Holdings to its partners may reduce the value of our common stock and the attractiveness of our equity-based compensation and limit the ability of our partners to repay employee loans.
Our Board has authorized a dividend policy which provides that we expect to pay a quarterly cash dividend to our common stockholders based on our post-tax Adjusted Earnings per fully diluted share. On May 6, 2020, our Board declared a quarterly qualified cash dividend of $0.01 per share to Class A and Class B common stockholders of record as of May 28, 2020. Our Board took the step for the first quarter of 2020 of reducing the quarterly dividend from the previous $0.10 per share in order to strengthen the our balance sheet as the real estate markets face difficult and unprecedented macroeconomic conditions due to the COVID-19 pandemic. We cannot predict the duration of the current economic slowdown and its impact on our future quarterly dividend payments. Investors seeking a short-term dividend yield may find our Class A common stock less attractive than securities of issuers continuing to pay larger dividends.
Additionally, for the fourth quarter of 2019 and for the foreseeable future, Newmark Holdings will reduce its distributions to or on behalf of its partners. The distributions to or on behalf of partners will at least cover their related tax payments. Whether any given post-tax amount is equivalent to the amount received by a stockholder also on an after-tax depends upon stockholders’ and partners’ domiciles and tax status. Current or potential partners may find our equity-based compensation structure less attractive as a result. Moreover, we have entered into various agreements with certain partners, whereby these partners receive loans that may be either wholly or in part repaid from distributions that the partners receive on some or all of their limited partner units or may be forgiven over a period of time. The reduction in Newmark Holdings distributions may adversely affect the ability of such partners to repay such loans. The inability of partners to repay the loans may require us to forgive a greater portion of such loans, increasing our compensation expense.
    We believe that these actions reinforce the Company’s ability to maintain financial flexibility during the pandemic and emerge from the crisis with market share gains, but we cannot assure you that such steps will prevent a decline in our financial condition. We expect to regularly review our capital return policy. There can be no assurance that future dividends will be paid or that dividend or distribution amounts will return to levels consistent with past practice.

90




We have debt, which could adversely affect our ability to raise additional capital to fund our operations and activities, limit our ability to react to changes in the economy or the commercial real estate services industry, expose us to interest rate risk, impact our ability to obtain favorable credit ratings and prevent us from meeting or refinancing our obligations under our indebtedness, which, depending on the impact of the COVID-19 pandemic, could have a material adverse effect on our business, financial condition, results of operations and prospects.
Our indebtedness, which at March 31, 2020 was approximately $952.8 million, may have important, adverse consequences to us and our investors, including: 
it may limit our ability to borrow money, dispose of assets or sell equity to fund our working capital, capital expenditures, dividend payments, debt service, strategic initiatives or other obligations or purposes;
it may limit our flexibility in planning for, or reacting to, changes in the economy, the markets, regulatory requirements, our operations or business;
our financial leverage may be higher than some of our competitors, which may place us at a competitive disadvantage;
it may make us more vulnerable to downturns in the economy or our business;
it may require a substantial portion of our cash flow from operations to make interest payments;
it may make it more difficult for us to satisfy other obligations;
it may increase the risk of a future downgrade of our credit ratings or otherwise impact our ability to obtain or maintain investment grade credit ratings, which could increase the interest rates under certain of our debt agreements, increase future debt costs and limit the future availability of debt financing;
we may not be able to borrow additional funds or refinance existing debt as needed or take advantage of business opportunities as they arise, pay cash dividends or repurchase common stock; and
there would be a material adverse effect on our business, financial condition, results of operations and prospects if we were unable to service our indebtedness or obtain additional financing or refinance our existing debt on terms acceptable to us.  
Our indebtedness excludes the warehouse facilities collateralized by GSEs because these lines are used to fund short term loans held for sale that are generally sold within 45 days from the date the loan is funded. All of the loans held for sale were either under commitment to be purchased by Freddie Mac or had confirmed forward trade commitments for the issuance and purchase of Fannie Mae or Ginnie Mae mortgage-backed securities that will be secured by the underlying loans.
To the extent that we incur additional indebtedness or seek to refinance our existing debt, or the COVID-19 pandemic continues to negatively affect the local, national and global economies, the risks described above could increase. In addition, our actual cash requirements in the future may be greater than expected. Our cash flow from operations may not be sufficient to service our outstanding debt or to repay the outstanding debt as it becomes due, and we may not be able to borrow money, sell assets or otherwise raise funds on acceptable terms, or at all, to service or refinance our debt.

ITEM 2.
UNREGISTERED SALES OF EQUITY SECURITIES AND USE OF PROCEEDS

The information required by this Item is set forth in Note 6 — “Stock Transactions and Unit Redemptions” and Note 30 — “Compensation” to our accompanying unaudited condensed consolidated financial statements included in Item 1 of Part I of this Quarterly Report on Form 10-Q and in Management’s Discussion and Analysis of Financial Condition and Results of Operations (Item 2 of Part I) and is incorporated by reference herein.

ITEM 3.
DEFAULTS UPON SENIOR SECURITIES

Not applicable.

ITEM 4.    MINE SAFETY DISCLOSURES
Not Applicable.



91



ITEM 5.
OTHER INFORMATION

None.

ITEM 6.
EXHIBITS AND FINANCIAL STATEMENT SCHEDULES
The Exhibit Index set forth below is incorporated by reference in response to this Item 6.
Exhibit
Number
 
Exhibit Title
 
 
 
10.1
 
 
 
 
31.1
 
 
 
 
31.2
 
 
 
 
32.1
 
 
 
 
101
 
The following materials from Newmark Group, Inc.’s Annual Report on Form 10-Q for the period ended March 31, 2020 are formatted in inline eXtensible Business Reporting Language (iXBRL): (i) the Consolidated Balance Sheets, (ii) the Consolidated Statements of Operations, (iii) the Consolidated Statements of Comprehensive Income, (iv) the Consolidated Statements of Changes in Equity, (v) the Consolidated Statements of Cash Flows (vi) Notes to the Consolidated Financial Statements, and (vii) Schedule I, Parent Company Only Financial Statements. The XBRL Instance Document does not appear in the Interactive Data File because its XBRL tags are embedded within the iXBRL document.
 
 
 
104
 
The cover page from this Annual Report on Form 10-Q, formatted in Inline XBRL.
 
 
 

SIGNATURES
Pursuant to the requirements of Section 13 or 15(d) of the Securities Exchange Act of 1934, the registrant has duly caused this Quarterly Report on Form 10-Q for the quarter ended March 31, 2020 to be signed on its behalf by the undersigned, thereunto duly authorized.
 
Newmark Group, Inc.
 
 
 
/s/ Howard W. Lutnick
Name:
Howard W. Lutnick
Title:
Chairman
 
 
 
/s/ Michael J. Rispoli
Name:
Michael J. Rispoli
Title:
Chief Financial Officer

Date: May 11, 2020
Signature page to the Quarterly Report on Form 10-Q for the period ended March 31, 2020 dated May 11, 2020.


92