10-Q 1 nmrk-10q_20180630.htm 10-Q nmrk-10q_20180630.htm

 

UNITED STATES

SECURITIES AND EXCHANGE COMMISSION

Washington, D.C. 20549

 

FORM 10-Q

 

(Mark One)

QUARTERLY REPORT PURSUANT TO SECTION 13 OR 15(d) OF THE SECURITIES EXCHANGE ACT OF 1934

For the quarterly period ended June 30, 2018

OR

TRANSITION REPORT PURSUANT TO SECTION 13 OR 15(d) OF THE SECURITIES EXCHANGE ACT OF 1934

For the transition period from                      to                     

Commission File Numbers: 001-38329

 

NEWMARK GROUP, INC.

(Exact name of Registrant as specified in its charter)

 

 

Delaware

6531

81-4467492

(State or other Jurisdiction of

Incorporation or Organization)

(Primary Standard Industrial

Classification Code Number)

(I.R.S. Employer

Identification Number)

125 Park Avenue

New York, New York 10017

(212) 372-2000

(Address, including zip code, and telephone number, including area code, of Registrant’s principal executive offices)

 

Securities registered pursuant to Section 12(b) of the Act:

 

Title of Each Class

 

Name of Each Exchange on Which Registered

Class A Common Stock, $0.01 par value

 

The NASDAQ Stock Market LLC

Securities registered pursuant to Section 12(g) of the Act:

None

(Title of Class)

 

Indicate by check mark if the registrant is a well-known seasoned issuer, as defined in Rule 405 of the Securities Act.    Yes      No  

Indicate by check mark if the registrant is not required to file reports pursuant to Section 13 or Section 15(d) of the Act.    Yes      No  

Indicate by check mark whether the registrant: (1) has filed all reports required to be filed by Section 13 or 15(d) of the Securities Exchange Act of 1934 during the preceding 12 months (or for such shorter period that the registrant was required to file such reports), and (2) has been subject to such filing requirements for the past 90 days.    Yes      No  

Indicate by check mark whether the registrant has submitted electronically and posted on its corporate Web site, if any, every Interactive Data File required to be submitted and posted pursuant to Rule 405 of Regulation S-T (§232.405 of this chapter) during the preceding 12 months (or for such shorter period that the registrant was required to submit and post such files).    Yes      No  

Indicate by check mark if disclosure of delinquent filers pursuant to Item 405 of Regulation S-K is not contained herein, and will not be contained, to the best of registrant’s knowledge, in definitive proxy or information statements incorporated by reference in Part III of this Form 10-Q or any amendment to this Form 10-Q.  

Indicate by check mark whether the registrant is a large accelerated filer, an accelerated filer, a non-accelerated filer, a smaller reporting company or an emerging growth company. See definition of “large accelerated filer”, “accelerated filer,” “smaller reporting company,” and “emerging growth company” in Rule 12b-2 of the Exchange Act.

 

Large accelerated filer

 

Accelerated filer

Non-accelerated filer

 

Smaller reporting company

Emerging growth company

 

 

 

If an emerging growth company, indicate by check mark if the registrant has elected not to use the extended transition period for complying with any new or revised financial accounting standards provided pursuant to Section 13(a) of the Exchange Act.    

Indicate by check mark whether the registrant is a shell company (as defined in Rule 12b-2 of the Exchange Act).    Yes      No  

On  August 10, 2018, the registrant had 138,921,545 shares of Class A common stock, $0.01 par value, and 15,840,049 shares of Class B common stock, $0.01 par value outstanding.

 

 

 

 

 


 

NEWMARK GROUP, INC.

TABLE OF CONTENTS

 

 

 

 

Page

 

 

 

 

PART I – FINANCIAL INFORMATION

 

 

 

 

 

 

ITEM 1.

FINANCIAL STATEMENTS (unaudited)

 

5

Condensed consolidated Balance Sheets

 

5

Condensed consolidated Statements of Operations

 

6

Condensed consolidated Statements of Comprehensive Income

 

7

Condensed consolidated Statements of Changes in Equity

 

8

Condensed consolidated Statements of Cash Flows

 

9

Notes to condensed consolidated Financial Statements

 

10

ITEM 2.

MANAGEMENT’S DISCUSSION AND ANALYSIS OF FINANCIAL CONDITION AND RESULTS OF OPERATIONS

 

48

ITEM 3.

QUANTITATIVE AND QUALITATIVE DISCLOSURES ABOUT MARKET RISK

 

83

ITEM 4.

CONTROLS AND PROCEDURES

 

84

 

 

 

 

PART II – OTHER INFORMATION

 

 

 

 

 

 

ITEM 1.

LEGAL PROCEEDINGS

 

85

ITEM 1A.

RISK FACTORS

 

85

ITEM 2.

UNREGISTERED SALES OF EQUITY SECURITIES AND USE OF PROCEEDS

 

87

ITEM 3.

DEFAULTS UPON SENIOR SECURITIES

 

87

ITEM 4.

MINE SAFETY DISCLOSURES

 

87

ITEM 5.

OTHER INFORMATION

 

87

ITEM 6.

EXHIBITS

 

88

SIGNATURES

 

89

 

1


 

SPECIAL NOTE REGARDING FORWARD-LOOKING STATEMENTS

This Quarterly Report on Form 10-Q (this “Form 10-Q”) contains forward-looking statements within the meaning of Section 27A of the Securities Act of 1933, as amended, which we refer to as the “Securities Act,” and Section 21E of the Securities Exchange Act of 1934, as amended, which we refer to as the “Exchange Act.” Such statements are based upon current expectations that involve risks and uncertainties. Any statements contained herein that are not statements of historical fact may be deemed to be forward-looking statements. For example, words such as “may,” “will,” “should,” “estimates,” “predicts,” “possible,” “potential,” “continue,” “strategy,” “believes,” “anticipates,” “plans,” “expects,” “intends,” and similar expressions are intended to identify forward-looking statements.

Our actual results and the outcome and timing of certain events may differ significantly from the expectations discussed in the forward-looking statements. Factors that might cause or contribute to such a discrepancy include, but are not limited to, the factors set forth below:

 

our relationship with Cantor, BGC Partners and their respective affiliates and any related conflicts of interest, competition for and retention of brokers and other managers and key employees;

 

the timing of the Distribution (as defined below) and whether the Distribution will occur at all;

 

market conditions, including trading volume and volatility, potential deterioration of equity and debt capital markets for commercial real estate and related services, and our ability to access the capital markets;

 

pricing, commissions and fees, and market position with respect to any of our products and services and those of our competitors;

 

the effect of industry concentration and reorganization, reduction of customers and consolidation;

 

liquidity, regulatory, and clearing capital requirements and the impact of credit market events,

 

risks associated with the integration of acquired businesses with our other businesses;

 

risks related to changes in our relationships with the Government Sponsored Enterprises (“GSEs”) and Housing and Urban Development (“HUD”), changes in prevailing interest rates and the risk of loss in connection with loan defaults;

 

risks related to changes in the future of the GSEs, including change in the terms of applicable conservatorships and changes in their origination capabilities;

 

economic or geopolitical conditions or uncertainties, the actions of governments or central banks, including uncertainty regarding the nature, timing and consequences of the U.K. exit from the European Union following the referendum and related rulings, including potential reduction in investment in the U.K., and the pursuit of trade or other related policies by the U.S. and/or other countries and the impact of terrorist acts, acts of war or other violence or political unrest, as well as natural disasters or weather-related or similar events, including power failures, communication and transportation disruptions, and other interruptions of utilities or other essential services (including hurricanes);

 

the effect on our business our clients, the markets in which we operate, and the economy in general of recent changes in the U.S. and foreign tax and other laws, potential policy and regulatory changes from the new government in Mexico, possible shutdowns of the U.S. government, sequestrations, uncertainties regarding the debt ceiling and the federal budget, and other potential political policies and impasses;

 

the effect on our businesses of worldwide governmental debt issuances, austerity programs, increases or decreases in deficits, and other changes to monetary policy, and potential political impasses or regulatory requirements, including increased capital requirements for banks and other institutions or changes in legislation, regulations and priorities;

 

extensive regulation of our businesses and customers, changes in regulation relating to commercial real estate and other industries, and risks relating to compliance matters, including regulatory examinations, inspections, investigations and enforcement actions, and any resulting costs, increased financial and capital requirements, enhanced oversight, fines, penalties, sanctions, and changes to our restrictions or limitations on specific activities, operations, compensatory arrangements, and growth opportunities, including acquisitions, hiring, and new businesses, products, or services, as well as risks related to our taking action to ensure that we and Newmark Holdings are not deemed investment companies under the Investment Company Act of 1940 (the “Investment Company Act”);

 

factors related to specific transactions or series of transactions as well as counterparty failure;

 

costs and expenses of developing, maintaining and protecting our intellectual property, as well as employment and other litigation and their related costs, including judgments or settlements paid or received and the impact thereof on our financial results and cash flow in any given period;

 

our ability to obtain additional financing, including to refinance our indebtedness, and the risks of the resulting leverage, as well as interest and currency rate fluctuations;

2


 

 

certain other financial risks, including the possibility of future losses, reduced cash flow from operations, increased leverage and the need for short- or long-term borrowings, including from Cantor, the ability to refinance our indebtedness, or other sources of cash relating to acquisitions, dispositions, or other matters, potential liquidity and other risks relating to our ability to obtain additional financing or refinancing of existing debt on terms acceptable to us, if at all, and risks of the resulting leverage, including potentially causing a reduction in our credit ratings and the associated outlooks and increased borrowing costs, including as a result of the Berkeley Point Acquisition (defined below), as well as interest rate and foreign currency exchange rate fluctuations;

 

risks associated with the temporary or longer-term investment of our available cash, including defaults or impairments on our investments, stock loans or cash management vehicles and collectability of loan balances owed to us by partners, employees, or others;

 

our ability to enter new markets or develop new products or services and to induce customers to use these products or services and to secure and maintain market share;

 

our ability to enter into marketing and strategic alliances and business combinations or other transactions, including acquisitions, dispositions, reorganizations, partnering opportunities and joint ventures, and the integration of any completed transactions;

 

our estimates or determinations of potential value with respect to various assets or portions of our business, including with respect to the accuracy of the assumptions or the valuation models or multiples used;

 

our ability to hire and retain personnel, including brokers, salespeople, managers, and other professionals;

 

our ability to effectively manage any growth that may be achieved, while ensuring compliance with all applicable financial reporting, internal control, legal compliance, and regulatory requirements; our ability to identify and remediate any material weaknesses in our internal controls that could affect our ability to prepare financial statements and reports in a timely manner, control our policies, practices and procedures, operations and assets, assess and manage our operational, regulatory and financial risks, and integrate our acquired businesses and brokers, salespeople, managers and other professionals; the effectiveness of our risk management policies and procedures, and the impact of unexpected market moves and similar events;

 

information technology risks, including capacity constraints, failures, or disruptions in our systems or those of the clients, counterparties, or other parties with which we interact, including cybersecurity risks and incidents, privacy risk and exposure to potential liability and regulatory focus;

 

our ability to meet expectations with respect to payment of dividends and repurchases of our common stock or purchases of Newmark Holdings limited partnership interests or other equity interests in our subsidiaries, including from BGC Partners, Cantor or our executive officers, other employees, partners and others and the effect on the market for and trading price of our Class A common stock as a result of any such transactions; and the fact that the prices at which shares of our Class A common stock are sold in offerings or other transactions may vary significantly, and purchasers of shares in such offerings or other transactions, as well as existing stockholders, may suffer significant dilution if the price they paid for their shares is higher than the price paid by other purchasers in such offerings or transactions;

 

the effect on the market for and trading price of our Class A common stock and of various offerings and other transactions, including offerings of our Class A common stock and convertible or exchangeable securities, the Separation, the IPO and the proposed Distribution, our repurchases of shares of our Class A common stock and purchases of Newmark Holdings limited partnership interests or other equity interests in us or in our subsidiaries, any exchanges by Cantor of shares of our Class A common stock for shares of our Class B common stock, any exchanges or redemptions of limited partnership units and issuances of shares of Class A common stock in connection therewith, including in partnership restructurings, our payment of dividends on our Class A common stock and distributions on Newmark Holdings limited partnership interests, convertible arbitrage, hedging, and other transactions engaged in by holders of our outstanding securities, share sales and stock pledge, stock loan, and other financing transactions by holders of our shares (including by BGC Partners, Cantor or others), including of shares acquired pursuant to our employee benefit plans, unit exchanges and redemptions, partnership restructurings, acquisitions, conversions of our Class B common stock and our other convertible securities, stock pledge, stock loan, or other financing transactions; and

 

other factors, including those that are discussed under “Risk Factors,” to the extent applicable.

The foregoing risks and uncertainties, as well as those risks and uncertainties set forth in this Quarterly Report on Form 10-Q, may cause actual results and events to differ materially from the forward-looking statements. The information included herein is given as of the filing date of this Form 10-Q with the Securities and Exchange Commission (the “SEC”), and future results or events could differ significantly from these forward-looking statements. We do not undertake to publicly update or revise any forward-looking statements, whether as a result of new information, future events, or otherwise.

3


 

WHERE YOU CAN FIND MORE INFORMATION

We file annual, quarterly and current reports, proxy statements and other information with the Securities and Exchange Commission. You may read and copy any document we file at the SEC’s Public Reference Room located at One Station Place, 100 F Street, N.E., Washington, D.C. 20549. You can also request copies of the documents, upon payment of a duplicating fee, by writing the Public Reference Section of the SEC. Please call the SEC at 1-800-SEC-0330 for further information on the Public Reference Room. These filings are also available to the public from the SEC’s website at www.sec.gov.

Our website address is www.ngkf.com. Through our website, we make available, free of charge, the following documents as soon as reasonably practicable after they are electronically filed with, or furnished to, the SEC: our Annual Reports on Form 10-Q; our proxy statements for our annual and special stockholder meetings; our Quarterly Reports on Form 10-Q; our Current Reports on Form 8-K; Forms 3, 4 and 5 and Schedules 13D filed on behalf of Cantor Fitzgerald, L.P., CF Group Management, Inc., BGC Partners, Inc., our directors and our executive officers; and amendments to those documents. Our website also contains additional information with respect to our industry and business. The information contained on, or that may be accessed through, our website is not part of, and is not incorporated into, this Quarterly Report on Form 10-Q.

 

 

 

4


 

PART I-FINANCIAL INFORMATION

ITEM 1. FINANCIAL STATEMENTS

NEWMARK GROUP, INC.

CONDENSED CONSOLIDATED BALANCE SHEETS

(In thousands, except per share data)

(unaudited)

 

 

 

June 30, 2018

 

 

December 31, 2017

 

Assets:

 

 

 

 

 

 

 

 

Current assets:

 

 

 

 

 

 

 

 

Cash and cash equivalents

 

$

60,274

 

 

$

121,027

 

Restricted cash

 

 

258,677

 

 

 

 

Cash segregated under regulatory requirements

 

 

56,314

 

 

 

52,347

 

Marketable securities

 

 

9,127

 

 

 

57,623

 

Loans held for sale, at fair value

 

 

547,968

 

 

 

362,635

 

Receivables, net

 

 

317,663

 

 

 

210,471

 

Other current assets (see note 17)

 

 

48,738

 

 

 

20,994

 

Total current assets

 

 

1,298,761

 

 

 

825,097

 

Goodwill

 

 

481,714

 

 

 

477,532

 

Mortgage servicing rights, net

 

 

392,040

 

 

 

392,626

 

Loans, forgivable loans and other receivables from employees and partners, net

 

 

248,038

 

 

 

209,549

 

Fixed assets, net

 

 

67,686

 

 

 

64,822

 

Other intangible assets, net

 

 

26,677

 

 

 

24,921

 

Other assets (see note 17)

 

 

322,223

 

 

 

278,460

 

Total assets

 

$

2,837,139

 

 

$

2,273,007

 

Liabilities, Redeemable Partnership Interest, and Equity:

 

 

 

 

 

 

 

 

Current liabilities:

 

 

 

 

 

 

 

 

Warehouse notes payable

 

$

540,571

 

 

$

360,440

 

Accrued compensation

 

 

228,788

 

 

 

205,395

 

Current portion of accounts payable, accrued expenses and other liabilities (see

   note 27)

 

 

184,248

 

 

 

124,961

 

Securities loaned

 

 

9,127

 

 

 

57,623

 

Current portion of payables to related parties

 

 

267,397

 

 

 

34,169

 

Total current liabilities

 

 

1,230,131

 

 

 

782,588

 

Long-term debt

 

 

247,150

 

 

 

670,710

 

Long-term debt payable to related parties

 

 

412,500

 

 

 

412,500

 

Other-long term liabilities (see note 27)

 

 

169,079

 

 

 

163,795

 

Total liabilities

 

 

2,058,860

 

 

 

2,029,593

 

Commitments and contingencies (see note 29)

 

 

 

 

 

 

 

 

Redeemable partnership interests

 

 

20,884

 

 

 

21,096

 

Equity:

 

 

 

 

 

 

 

 

Class A common stock, par value of $0.01 per share: 1,000,000 shares authorized;

   138,922 and 138,594 shares issued and outstanding as of June 30, 2018 and

   December 31, 2017, respectively

 

 

1,389

 

 

 

1,386

 

Class B common stock, par value of $0.01 per share: 500,000 shares authorized;

   15,840 shares issued and outstanding at June 30, 2018 and December 31, 2017

 

 

158

 

 

 

158

 

Additional paid-in capital

 

 

60,294

 

 

 

59,374

 

Retained earnings

 

 

224,906

 

 

 

199,492

 

Total stockholders’ equity

 

 

286,747

 

 

 

260,410

 

Noncontrolling interests

 

 

470,648

 

 

 

(38,092

)

Total equity

 

 

757,395

 

 

 

222,318

 

Total liabilities, redeemable partnership interest, and equity

 

$

2,837,139

 

 

$

2,273,007

 

 

The accompanying notes to the unaudited condensed consolidated financial statements are an integral part of these financial statements.

 

5


 

NEWMARK GROUP, INC.

(Prior to December 13, 2017 the Combined entities of Newmark Knight Frank)

CONDENSED CONSOLIDATED STATEMENTS OF OPERATIONS

(In thousands, except per share data)

(unaudited)

 

 

 

Three Months Ended June 30,

 

 

Six Months Ended June 30,

 

 

 

2018

 

 

2017

 

 

2018

 

 

2017

 

Revenues:

 

 

 

 

 

 

 

 

 

 

 

 

 

 

 

 

Commissions

 

$

279,833

 

 

$

239,848

 

 

$

540,568

 

 

$

444,806

 

Gains from mortgage banking activities/originations, net

 

 

41,877

 

 

 

73,546

 

 

 

80,791

 

 

 

118,808

 

Management services, servicing fees and other

 

 

144,909

 

 

 

91,677

 

 

 

275,720

 

 

 

174,039

 

Total revenues

 

 

466,619

 

 

 

405,071

 

 

 

897,079

 

 

 

737,653

 

Expenses:

 

 

 

 

 

 

 

 

 

 

 

 

 

 

 

 

Compensation and employee benefits

 

 

268,980

 

 

 

238,518

 

 

 

521,675

 

 

 

453,663

 

Allocations of net income and grant of exchangeability to limited partnership units

 

 

65,026

 

 

 

23,851

 

 

 

90,835

 

 

 

34,500

 

Total compensation and employee benefits

 

 

334,006

 

 

 

262,369

 

 

 

612,510

 

 

 

488,163

 

Operating, administrative and other

 

 

80,048

 

 

 

59,404

 

 

 

155,475

 

 

 

106,786

 

Fees to related parties

 

 

6,301

 

 

 

4,167

 

 

 

13,195

 

 

 

8,885

 

Depreciation and amortization

 

 

20,201

 

 

 

23,218

 

 

 

42,714

 

 

 

41,455

 

Total operating expenses

 

 

440,556

 

 

 

349,158

 

 

 

823,894

 

 

 

645,289

 

Other income (losses), net:

 

 

 

 

 

 

 

 

 

 

 

 

 

 

 

 

Other income (loss)

 

 

(365

)

 

 

(715

)

 

 

5,342

 

 

 

(1,308

)

Total other income (losses), net

 

 

(365

)

 

 

(715

)

 

 

5,342

 

 

 

(1,308

)

Income from operations

 

 

25,698

 

 

 

55,198

 

 

 

78,527

 

 

 

91,056

 

Interest (expense) income, net

 

 

(10,582

)

 

 

1,381

 

 

 

(23,991

)

 

 

2,515

 

Income before income taxes and noncontrolling interests

 

 

15,116

 

 

 

56,579

 

 

 

54,536

 

 

 

93,571

 

Provision for income taxes

 

 

10,822

 

 

 

1,422

 

 

 

17,755

 

 

 

1,407

 

Consolidated net income

 

 

4,294

 

 

 

55,157

 

 

 

36,781

 

 

 

92,164

 

Less: Net income attributable to noncontrolling interests

 

 

3,555

 

 

 

12

 

 

 

16,045

 

 

 

308

 

Net income available to common stockholders

 

$

739

 

 

$

55,145

 

 

$

20,736

 

 

$

91,856

 

Per share data:

 

 

 

 

 

 

 

 

 

 

 

 

 

 

 

 

Basic earnings per share

 

 

 

 

 

 

 

 

 

 

 

 

 

 

 

 

Net income available to common stockholders (1)

 

$

546

 

 

$

55,145

 

 

$

20,542

 

 

$

91,856

 

Basic earnings per share

 

$

0.00

 

 

N/A

 

 

$

0.13

 

 

N/A

 

Basic weighted-average shares of common stock outstanding

 

 

155,157

 

 

N/A

 

 

 

155,447

 

 

N/A

 

Fully diluted earnings per share

 

 

 

 

 

 

 

 

 

 

 

 

 

 

 

 

Net income for fully diluted shares

 

$

546

 

 

N/A

 

 

$

32,562

 

 

N/A

 

Fully diluted earnings per share

 

$

0.00

 

 

N/A

 

 

$

0.13

 

 

N/A

 

Fully diluted weighted-average shares of common stock outstanding

 

 

155,938

 

 

N/A

 

 

 

252,804

 

 

N/A

 

Dividends declared per share of common stock

 

$

0.09

 

 

N/A

 

 

$

0.18

 

 

N/A

 

Dividends declared and paid per share of common stock

 

$

0.09

 

 

N/A

 

 

$

0.09

 

 

N/A

 

 

 

 

 

 

 

 

 

 

 

 

 

 

 

 

 

 

(1) In accordance with ASC 260, includes a reduction for dividends on preferred stock or units in the amount of $0.2 million for the three and six months ended June 30, 2018.

 

 

The accompanying notes to the unaudited condensed consolidated financial statements are an integral part of these financial statements.

 

6


 

NEWMARK GROUP, INC.

(Prior to December 13, 2017 the Combined entities of Newmark Knight Frank)

CONDENSED CONSOLIDATED STATEMENTS OF COMPREHENSIVE INCOME  

(In thousands)

(unaudited)

 

 

 

Three Months Ended June 30,

 

 

Six Months Ended June 30,

 

 

 

2018

 

 

2017

 

 

2018

 

 

2017

 

Consolidated net income

 

$

4,294

 

 

$

55,157

 

 

$

36,781

 

 

$

92,164

 

Comprehensive income, net of tax

 

 

4,294

 

 

 

55,157

 

 

 

36,781

 

 

 

92,164

 

Less: Comprehensive income attributable to noncontrolling interests, net of tax

 

 

3,555

 

 

 

12

 

 

 

16,045

 

 

 

308

 

Comprehensive income available to common stockholders

 

$

739

 

 

$

55,145

 

 

$

20,736

 

 

$

91,856

 

 

The accompanying notes to the unaudited condensed consolidated financial statements are an integral part of these financial statements.

 

7


 

NEWMARK GROUP, INC.

(Prior to December 13, 2017 the Combined entities of Newmark Knight Frank)

CONDENSED CONSOLIDATED STATEMENTS OF CHANGES IN EQUITY

(In thousands, except per share amounts)

(unaudited)

 

 

 

Class A

Common

Stock

 

 

Class B

Common

Stock

 

 

Additional

Paid-in

Capital

 

 

Retained

Earnings

 

 

BGC’s Net

Investment in

Newmark

 

 

Noncontrolling

Interests in

Subsidiaries

 

 

Total

 

Balance, January 1, 2017

 

$

 

 

$

 

 

$

 

 

$

245,877

 

 

$

735,899

 

 

$

2,007

 

 

$

983,783

 

Consolidated net income

 

 

 

 

 

 

 

 

 

 

 

144,492

 

 

 

 

 

 

604

 

 

 

145,096

 

Distributions

 

 

 

 

 

 

 

 

 

 

 

(190,877

)

 

 

 

 

 

(71

)

 

 

(190,948

)

Purchase of noncontrolling

   interests

 

 

 

 

 

 

 

 

 

 

 

 

 

 

1,092

 

 

 

(1,092

)

 

 

 

Noncontrolling interests in an entity acquired

 

 

 

 

 

 

 

 

 

 

 

 

 

 

 

 

 

19,146

 

 

 

19,146

 

Debt assumed from BGC

 

 

 

 

 

 

 

 

 

 

 

 

 

 

(1,387,500

)

 

 

 

 

 

(1,387,500

)

Contributions

 

 

 

 

 

 

 

 

 

 

 

 

 

 

368,418

 

 

 

 

 

 

368,418

 

Transfer of pre initial public offering (“IPO”)

   capital to redeemable partnership interests

 

 

 

 

 

 

 

 

 

 

 

 

 

 

(21,096

)

 

 

 

 

 

(21,096

)

Issuance of shares in the Separation (Class A

   common stock, 115,593,787 shares; Class B

   common stock, 15,840,049 shares)

 

 

1,156

 

 

 

158

 

 

 

(245,815

)

 

 

 

 

 

303,187

 

 

 

(58,686

)

 

 

 

Proceeds from IPO, net of underwriting

   discounts and other expenses (Class A

   common stock, 23,000,000 shares)

 

 

230

 

 

 

 

 

 

295,189

 

 

 

 

 

 

 

 

 

 

 

 

295,419

 

Equity-based compensation (Class A common

   stock, 600,000 shares)

 

 

 

 

 

 

 

 

10,000

 

 

 

 

 

 

 

 

 

 

 

 

10,000

 

Balance, December 31, 2017

 

$

1,386

 

 

$

158

 

 

$

59,374

 

 

$

199,492

 

 

$

 

 

$

(38,092

)

 

$

222,318

 

Consolidated net income

 

 

 

 

 

 

 

 

 

 

 

20,736

 

 

 

 

 

 

16,045

 

 

 

36,781

 

Cumulative effect of revenue standard adoption

 

 

 

 

 

 

 

 

 

 

 

16,463

 

 

 

 

 

 

2,342

 

 

 

18,805

 

Reduction of earnings distributions

 

 

 

 

 

 

 

 

 

 

 

 

 

 

2,144

 

 

 

 

 

 

 

 

 

2,144

 

Dividends to common stockholders

 

 

 

 

 

 

 

 

 

 

 

(13,929

)

 

 

 

 

 

 

 

 

(13,929

)

Equity-based compensation and related issuance

   (Class A common stock, 327,746 shares)

 

 

3

 

 

 

 

 

 

(4,900

)

 

 

 

 

 

 

 

 

 

 

 

(4,897

)

Additional contribution from BGC as a result of the Separation

 

 

 

 

 

 

 

 

5,820

 

 

 

 

 

 

 

 

 

1,397

 

 

 

7,217

 

Earnings distributions to limited partnership interests and other noncontrolling interests

 

 

 

 

 

 

 

 

 

 

 

 

 

 

 

 

 

(12,441

)

 

 

(12,441

)

BGC's purchase of 16,606,726

   exchangeable limited partnership units

   in Newmark Holdings

 

 

 

 

 

 

 

 

 

 

 

 

 

 

 

 

 

241,960

 

 

 

241,960

 

Grant of exchangeability, redemption and issuance of

   limited partnership interests

 

 

 

 

 

 

 

 

 

 

 

 

 

 

 

 

 

84,277

 

 

 

84,277

 

Issuance of exchangeable preferred partnership units in Newmark OpCo

 

 

 

 

 

 

 

 

 

 

 

 

 

 

 

 

 

174,779

 

 

 

174,779

 

Net income allocation to redeemable partnership interests

 

 

 

 

 

 

 

 

 

 

 

 

 

 

 

 

 

(1,272

)

 

 

(1,272

)

Issuance of contingent shares and limited partnership units in connection with acquisitions

 

 

 

 

 

 

 

 

 

 

 

 

 

 

 

 

 

1,653

 

 

 

1,653

 

Balance, June 30, 2018

 

$

1,389

 

 

$

158

 

 

$

60,294

 

 

$

224,906

 

 

$

 

 

$

470,648

 

 

$

757,395

 

 

The accompanying Notes to the unaudited Condensed Consolidated Financial Statements are an integral part of these financial statements.

8


 

NEWMARK GROUP INC.

(Prior to December 13, 2017 the Combined entities of Newmark Knight Frank)

CONDENSED CONSOLIDATED STATEMENTS OF CASH FLOWS

(In thousands)

(unaudited)

 

 

Six Months Ended June 30,

 

 

 

2018

 

 

2017

 

CASH FLOWS FROM OPERATING ACTIVITIES:

 

 

 

 

 

 

 

 

Consolidated net income

 

$

36,781

 

 

$

92,164

 

Adjustments to reconcile net income to net cash provided by operating activities:

 

 

 

 

 

 

 

 

Gains on originated mortgage servicing rights

 

 

(31,731

)

 

 

(69,265

)

Depreciation and amortization

 

 

42,714

 

 

 

41,455

 

Equity-based compensation and allocations of net income to limited partnership units

 

 

83,913

 

 

 

 

Employee loan amortization

 

 

11,605

 

 

 

4,358

 

Deferred tax provision

 

 

4,395

 

 

 

 

Change in fair value of contingent consideration

 

 

353

 

 

 

 

Unrealized gains on loans held for sale

 

 

(7,288

)

 

 

(2,534

)

Income from an equity method investment

 

 

(5,019

)

 

 

 

Amortization of deferred financing costs

 

 

509

 

 

 

807

 

Provision for uncollectible accounts

 

 

2,217

 

 

 

(13

)

Realized gains on marketable securities

 

 

(1,494

)

 

 

 

Unrealized gains on marketable securities

 

 

(1,444

)

 

 

 

Valuation of derivative asset

 

 

2,808

 

 

 

 

Loan originations—loans held for sale

 

 

(2,659,827

)

 

 

(5,811,773

)

Loan sales—loans held for sale

 

 

2,481,781

 

 

 

5,952,293

 

Consolidated net income, adjusted for non-cash and non-operating items

 

 

(39,727

)

 

 

207,492

 

Changes in operating assets and liabilities:

 

 

 

 

 

 

 

 

Receivables, net

 

 

(44,487

)

 

 

(21,844

)

Loans, forgivable loans and other receivables from employees and partners

 

 

(49,910

)

 

 

(17,757

)

Other assets

 

 

(24,674

)

 

 

4,899

 

Accrued compensation

 

 

(2,050

)

 

 

8,847

 

Accounts payable, accrued expenses and other liabilities

 

 

39,859

 

 

 

9,143

 

Net cash provided by (used in) operating activities

 

 

(120,989

)

 

 

190,780

 

CASH FLOWS FROM INVESTING ACTIVITIES:

 

 

 

 

 

 

 

 

Payments for acquisitions, net of cash acquired and repurchases of noncontrolling interests

 

 

(5,255

)

 

 

(1,092

)

Payments to related parties

 

 

 

 

 

(285,000

)

Borrowings from related parties

 

 

 

 

 

155,000

 

Proceeds from the sale of marketable securities

 

 

51,433

 

 

 

 

Investment in cost method investments

 

 

(22,500

)

 

 

 

Purchases of fixed assets

 

 

(9,128

)

 

 

(8,224

)

Purchase of mortgage servicing rights

 

 

(1,608

)

 

 

(577

)

Net cash provided by (used in) investing activities

 

 

12,942

 

 

 

(139,893

)

CASH FLOWS FROM FINANCING ACTIVITIES:

 

 

 

 

 

 

 

 

Proceeds from warehouse notes payable

 

 

2,659,827

 

 

 

5,851,890

 

Principal payments on warehouse notes payable

 

 

(2,479,696

)

 

 

(5,175,950

)

Proceeds from BGC's purchase of exchangeability limited partnership units in Newmark

   Holdings

 

 

241,960

 

 

 

 

Proceeds from issuance of exchangeable preferred partnership units

 

 

152,886

 

 

 

 

Payments to related parties

 

 

(18,000

)

 

 

(1,119,847

)

Borrowings from related parties

 

 

251,227

 

 

 

434,763

 

Repayment of long-term debt

 

 

(423,560

)

 

 

 

Distributions to stockholders

 

 

(13,929

)

 

 

 

Payments for IPO offering costs

 

 

(8,870

)

 

 

 

Securities loaned

 

 

(48,496

)

 

 

 

Distributions to noncontrolling interests

 

 

(100

)

 

 

(71

)

Payments on acquisition earn-outs

 

 

(3,255

)

 

 

(10,509

)

Payment of deferred financing costs

 

 

(56

)

 

 

(884

)

Net cash provided by (used in) financing activities

 

 

309,938

 

 

 

(20,608

)

Net increase (decrease) in cash and cash equivalents

 

 

201,891

 

 

 

30,279

 

Cash and cash equivalents and restricted cash at beginning of period

 

 

173,374

 

 

 

117,554

 

Cash and cash equivalents and restricted cash at end of period

 

$

375,265

 

 

$

147,833

 

Supplemental disclosures of cash flow information:

 

 

 

 

 

 

 

 

Cash paid during the period for:

 

 

 

 

 

 

 

 

Interest

 

$

33,366

 

 

$

12,263

 

Taxes

 

$

34

 

 

$

24

 

The accompanying notes to the unaudited condensed consolidated financial statements are an integral part of these financial statements.

 

9


 

NEWMARK GROUP, INC.

(Prior to December 13, 2017 the Combined entities of Newmark Knight Frank)

NOTES TO CONDENSED CONSOLIDATED FINANCIAL STATEMENTS

(unaudited)

(1)

Organization and Basis of Presentation

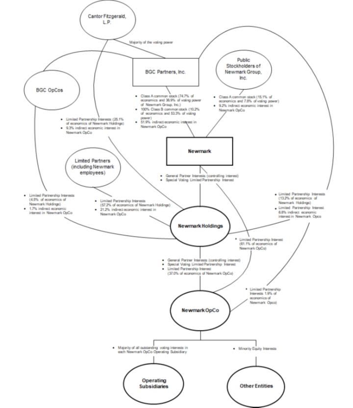
Newmark Group, Inc., formerly known as Newmark Knight Frank (together with its subsidiaries, “Newmark” or the “Company”), a Delaware corporation, was formed as NRE Delaware, Inc. on November 18, 2016. Newmark changed its name to Newmark Group, Inc. on October 18, 2017. Newmark Holdings, L.P. (“Newmark Holdings”) is a consolidated subsidiary of Newmark for which Newmark is the general partner. Newmark and Newmark Holdings jointly own Newmark Partners, L.P. (“Newmark OpCo”), the operating partnership. Newmark is a leading commercial real estate services firm. Newmark offers commercial real estate tenants, owner-occupiers, investors and developers a wide range of services, including leasing and corporate advisory, investment sales and real estate finance, consulting, origination and servicing of commercial mortgage loans, valuation, project and development management and property and facility management.

Newmark was formed through BGC Partners, Inc.’s (“BGC Partners” or “BGC”) purchase of Newmark & Company Real Estate, Inc. and certain of its affiliates in 2011. A majority of the voting power of BGC Partners is held by Cantor Fitzgerald, L.P. and its affiliates (together, “Cantor”), including Cantor Fitzgerald & Co. which we refer to as “CF&Co.”

On September 8, 2017, BGC acquired, from Cantor Commercial Real Estate Company, LP (“CCRE”), 100% of the equity of Berkeley Point Financial LLC (“Berkeley Point Acquisition”). Berkeley Point Financial LLC (“Berkeley Point” or “BPF”) is a leading commercial real estate finance company focused on the origination and sale of multifamily and other commercial real estate loans through government-sponsored and government-funded loan programs, as well as the servicing of commercial real estate loans. At the closing of the Berkeley Point Acquisition, BGC purchased and acquired from CCRE all of the outstanding membership interests of BPF, a wholly owned subsidiary of CCRE, for an acquisition price of $875.0 million, subject to a post-closing upward or downward adjustment to the extent that the net assets, inclusive of certain fair value adjustments, of BPF as of the closing were greater than or less than $508.6 million. BGC paid $3.2 million of the $875.0 million acquisition price with 247,099 limited partnership units of BGC Holdings, L.P. (“BGC Holdings”), which may be exchanged over time for shares of Class A common stock of BGC, with each BGC Holdings unit valued for these purposes at the volume weighted-average price of a share of BGC Class A common stock for the three trading days prior to the closing. The Berkeley Point Acquisition did not include the Special Asset Servicing Group of BPF; however, BPF will continue to hold the Special Asset Servicing Group’s assets until the servicing group is transferred to CCRE at a later date in a separate transaction. Accordingly, CCRE will continue to bear the benefits and burdens of the Special Asset Servicing Group from and after the closing.

Concurrently with the Berkeley Point Acquisition, on September 8, 2017 Newmark invested $100.0 million in a newly formed commercial real estate-related financial and investment business, CF Real Estate Finance Holdings, L.P. (“Real Estate LP”), which is controlled and managed by Cantor. Real Estate LP may conduct activities in any real estate related business or asset backed securities-related business or any extensions thereof and ancillary activities thereto. In addition, Real Estate LP may provide short-term loans to related parties from time to time when funds in excess of amounts needed for investment are available. As of June 30, 2018, Newmark’s investment in Real Estate LP is accounted for under the equity method.

On December 13, 2017, prior to the closing of Newmark’s initial public offering (“IPO”), BGC, BGC Holdings, BGC Partners, L.P. (“BGC U.S. OpCo”), Newmark, Newmark Holdings, Newmark OpCo and, solely for the provisions listed therein, Cantor and BGC Global Holdings, L.P. (“BGC Global OpCo”) entered into a Separation and Distribution Agreement (the “Separation and Distribution Agreement”). The Separation and Distribution Agreement sets forth the agreements among BGC, Cantor, Newmark and their respective subsidiaries regarding, among other things:

 

the principal corporate transactions pursuant to which BGC, BGC Holdings and BGC U.S. OpCo and their respective subsidiaries (other than the Newmark Group (defined below), the “BGC Group”) transferred to Newmark, Newmark Holdings and Newmark OpCo and their respective subsidiaries (the “Newmark Group”) the assets and liabilities of the BGC Group relating to BGC’s Real Estate Services business, including BGC’s interests in both BPF and Real Estate LP (the “Separation”);

 

the proportional distribution of interests in Newmark Holdings to holders of interests in BGC Holdings;

 

the IPO;

 

the assumption and repayment of indebtedness by the BGC Group and the Newmark Group, as further described below; and

10


 

 

the pro rata distribution of the shares of Newmark Class A common stock and the shares of Newmark Class B common stock held by BGC, pursuant to which shares of Newmark Class A common stock held by BGC would be distributed to the holders of shares of BGC Class A common stock and shares of Newmark Class B common stock held by BGC would be distributed to the holders of shares of BGC Class B common stock (which are currently Cantor and another entity controlled by Howard W. Lutnick), which distribution is intended to qualify as generally tax-free for U.S. federal income tax purposes; provided that the determination of whether, when and how to proceed with the distribution shall be entirely within the discretion of BGC (the “Newmark Distribution” or “spin-off”).

On December 15, 2017, Newmark announced the pricing of the IPO of 20 million shares of Newmark’s Class A common stock at a price to the public of $14.00 per share, which was completed on December 19, 2017. Newmark Class A shares began trading on December 15, 2017 on the NASDAQ Global Select Market under the symbol “NMRK.” In addition, Newmark granted the underwriters a 30-day option to purchase up to an additional 3 million shares of Newmark Class A common stock at the IPO price, less underwriting discounts and commissions. On December 26, 2017, the underwriters of the IPO exercised in full their overallotment option to purchase an additional 3 million shares of Newmark Class A common stock from Newmark at the IPO price, less underwriting discounts and commission (the “option”). As a result, Newmark received aggregate net proceeds of approximately $295.4 million from the IPO, after deducting underwriting discounts and commissions and estimated offering expenses. Upon the closing of the option, Newmark’s public stockholders owned approximately 16.6% of the shares of Newmark Class A common stock. This is based on 138.6 million shares of Newmark Class A common stock outstanding following the closing of the option. Also upon the closing of the option, Newmark’s public stockholders owned approximately 9.8% of Newmark’s 234.2 million fully diluted shares outstanding.

As part of the Separation described above, BGC contributed its interests in both BPF and Real Estate LP to Newmark.

On March 7, 2018, BGC Partners and its operating subsidiaries purchased 16.6 million newly issued exchangeable limited partnership units (the “Newmark Units”) of Newmark Holdings L.P. for approximately $242.0 million (the “Investment in Newmark”). These newly-issued Newmark Units are exchangeable, at BGC’s discretion, into either shares of Class A common stock or shares of Class B common stock of Newmark. BGC and its subsidiaries funded the Investment in Newmark using proceeds of its Controlled Equity Offering sales program. See Note 25—Related Party Transactions for additional information.

BGC currently expects to pursue a distribution or spin-off to its common stockholders of all the Class A shares and Class B shares of Newmark common stock that it then owns in a manner intended to qualify as generally tax-free for U.S. federal income tax purposes. The spin-off is subject to a number of conditions, and BGC may determine not to proceed with the spin-off if the BGC board of directors determines, in its sole discretion that the distribution is not in the best interest of BGC and its stockholders. Accordingly, the spin-off may not occur on the expected timeframe, or at all. Key steps that Newmark plans to take toward BGC’s tax-free spin-off of Newmark include: first, Newmark intends to attain its own credit rating; and second, Newmark expects to repay or refinance its $659.7 million of long-term debt owed to or guaranteed by BGC and the $270.0 million of borrowing outstanding under the Intercompany Credit Agreement. This is necessary for the spin-off to be tax free. As of June 30, 2018, Newmark had $258.7 million pledged for the benefit of Fannie Mae in excess of the minimum required balance.

On November 22, 2017, BGC and Newmark entered into an amendment to an unsecured senior term loan credit agreement, dated as of September 8, 2017, with Bank of America, N.A., as administrative agent and a syndicate of lenders. The agreement provides for a term loan of up to $575.0 million (the “Term Loan”), and as of the Separation this entire amount remained outstanding under the term loan credit agreement. Pursuant to the term loan amendment and effective as of the Separation, Newmark assumed the obligations of BGC as borrower under the Term Loan. Newmark used the proceeds, net of underwriting discounts and commissions from the IPO to partially repay $304.3 million of the Term Loan. During the six months ended June 30, 2018, Newmark repaid the outstanding balance of $270.7 million on the Term Loan.

Also on November 22, 2017, BGC and Newmark entered into an amendment to the unsecured senior revolving credit agreement, dated as of September 8, 2017, with the administrative agent and a syndicate of lenders. The revolving credit agreement provides for revolving loans of up to $400.0 million. As of the Separation, $400.0 million of borrowings were outstanding under the revolving credit facility. Pursuant to the revolver amendment, the then-outstanding borrowings of BGC under the revolving credit facility were converted into a term loan (the “Converted Term Loan”) and, effective upon the Separation, Newmark assumed the obligations of BGC as borrower under the Converted Term Loan. During the six months ended June, 30, 2018, Newmark repaid $152.9 million of the Converted Term Loan. As of June 30, 2018, the balance of the Converted Term Loan was $247.2 million.

On June 26, 2012, BGC issued an aggregate of $112.5 million principal amount of its 8.125% Senior Notes due 2042 (the “8.125% BGC Senior Notes”). In connection with the issuance of the 8.125% BGC Senior Notes, BGC lent the proceeds of the 8.125% BGC Senior Notes to BGC U.S. OpCo, and BGC U.S. OpCo issued an amended and restated promissory note, effective as of June 26, 2012, with an aggregate principal amount of $112.5 million payable to BGC (the “2042 Promissory Note”). In connection

11


 

with the Separation, on December 13, 2017 Newmark OpCo assumed all of BGC U.S. OpCo’s rights and obligations under the 2042 Promissory Note.

On December 9, 2014, BGC issued an aggregate of $300.0 million principal amount of its 5.375% Senior Notes due 2019 (the “5.375% BGC Senior Notes”). In connection with the issuance of the 5.375% BGC Senior Notes, BGC lent the proceeds of the 5.375% BGC Senior Notes to BGC U.S. OpCo, and BGC U.S. OpCo issued an amended and restated promissory note, effective as of December 9, 2014, with an aggregate principal amount of $300.0 million payable to BGC (the “2019 Promissory Note” and, together with the 2042 Promissory Note, the “BGC Notes”). In connection with the Separation, on December 13, 2017 Newmark OpCo assumed all of BGC U.S. OpCo’s rights and obligations under the 2019 Promissory Note.

On March 19, 2018, Newmark entered into an amended and restated credit agreement (the “Intercompany Credit Agreement”) with BGC, which amended and restated the original intercompany credit agreement between the parties in relation to the Separation, dated as of December 13, 2017. The Intercompany Credit Agreement provides for each party to issue revolving loans to the other party in the lender’s discretion. The interest rate on the Intercompany Credit Agreement can be the higher of BGC’s or Newmark’s short term borrowings rate in effect at such time plus 100 basis points, or such other interest rate as may be mutually agreed between BGC and Newmark. The interest rate as of June 30, 2018 was 5.31%. As of June 30, 2018, the amount outstanding under the Intercompany Facility was $270.0 million and is included in “Current portion of payables to related parties” on the unaudited condensed consolidated balance sheets. Newmark recorded interest expense of $2.7 million and $3.6 million for the three and six months ended June 30, 2018, respectively, which is included in “Interest (expense) income, net” in the unaudited condensed consolidated statement of operations.

 

Exchangeable Preferred Partnership Units and Forward Contract

 

On June 18, 2018, Newmark's principal operating subsidiary, Newmark OpCo, issued approximately $175 million of exchangeable preferred limited partnership units ("EPUs") in a private transaction to The Royal Bank of Canada ("RBC") (the “Newmark OpCo Preferred Investment”). Net of transaction costs, Newmark received $152.9 million of cash during the three months ended June 30, 2018 with respect to this transaction. The EPUs were issued in two tranches and are separately convertible by either RBC or Newmark, into a fixed number of Newmark’s Class A common stock, subject to a revenue hurdle, in the fourth quarters of 2019 and 2020 for the first and second tranche, respectively. As the EPUs represent equity ownership of a consolidated subsidiary of Newmark they have been included as “Noncontrolling interest” on the unaudited condensed consolidated statement of changes in equity. The EPUs are entitled to a preferred payable-in-kind dividend, which is recorded as accretion to the carrying amount of the EPUs as “Retained earnings” on the unaudited condensed consolidated statement of changes in equity and included in “Net income available to common stockholders” for purposes of calculating earnings per share.

Contemporaneously with the issuance of the EPUs, a newly formed special purpose vehicle entity that is a consolidated subsidiary of Newmark, entered into two variable postpaid forward contracts with RBC (together, the "RBC Forward"). The RBC Forward provides the option to both Newmark and RBC for RBC to receive up to 992,247 shares of Nasdaq common stock, received by Newmark pursuant to the Nasdaq earn-out (see note 6 “Marketable Securities”), in each of the fourth quarters of 2019 and 2020 in exchange for either cash or redemption of the EPUs, solely at Newmark’s option. The Nasdaq Earn-Out is related to the BGC’s sale of its eSpeed business to Nasdaq, Inc. (“Nasdaq”) on June 28, 2013. The purchase consideration consisted of $750 million in cash paid upon closing, plus an expected payment of up to 14.9 million shares of Nasdaq common stock to be paid ratably over 15 years beginning in 2013, assuming that Nasdaq, as a whole, generates at least $25 million in gross revenues each of these years. In connection with the separation of Newmark from BGC, during the third quarter of 2017 BGC transferred to Newmark the right to receive the remainder of the Nasdaq earn-out payments.

As the RBC Forward provides Newmark with the ability to redeem the EPUs for Nasdaq stock, and the two instruments are not legally detachable, they represent a single financial instrument. The financial instrument’s EPU redemption feature for Nasdaq common stock is not clearly and closely related to the economic characteristics and risks of Newmark’s EPU equity host instrument and therefore, it represents an embedded derivative that is required to be bifurcated and recorded at fair value on the Newmark’s unaudited condensed consolidated statements of operations, with all changes in fair value recorded as a component of ”Other income (losses), net” on Newmark’s unaudited condensed consolidated statements of operations.

 

(a)

Basis of Presentation

Newmark’s unaudited condensed consolidated financial statements have been prepared pursuant to the rules and regulations of the U.S. Securities and Exchange Commission (the “SEC”) and in conformity with accounting principles generally accepted in the U.S. (“U.S. GAAP”). The Newmark unaudited condensed consolidated financial statements were prepared on a stand-alone basis derived from the financial statements and accounting records of BGC. For the periods presented, prior to the IPO, Newmark was an unincorporated reportable segment of BGC. These unaudited condensed consolidated financial statements reflect the historical results of operations, financial position and cash flows of Newmark as it was historically managed and adjusted to conform with U.S. GAAP. These unaudited condensed consolidated financial statements are presented as if Newmark had operated on a stand-alone basis for all

12


 

periods presented. Newmark’s unaudited condensed consolidated financial statements include all of the BGC subsidiaries that comprise its real estate segment, all of which are controlled by BGC.

This Berkeley Point Acquisition has been determined to be a combination of entities under common control that resulted in a change in the reporting entity. Accordingly, the financial results of Newmark have been retrospectively adjusted to include the financial results of BPF in the current and prior periods as if BPF had always been consolidated. On December 13, 2017, in connection with the Separation, the assets and liabilities of BPF were transferred to Newmark.

The following tables summarize the impact of the Berkeley Point Acquisition to Newmark’s unaudited condensed consolidated statements of operations for the three and six months ended June 30, 2017:

 

 

Three Months Ended June 30, 2017

 

 

 

As Previously Reported

 

 

Retrospective Adjustments

 

 

As Retrospectively Adjusted

 

Income before income taxes and noncontrolling interests

 

$

7,799

 

 

$

48,780

 

 

$

56,579

 

Consolidated net income

 

 

6,382

 

 

 

48,775

 

 

 

55,157

 

Net income attributable to noncontrolling interests

 

 

12

 

 

 

 

 

 

12

 

Net income available to common stockholders

 

$

6,370

 

 

$

48,775

 

 

$

55,145

 


 

 

Six Months Ended June 30, 2017

 

 

 

As Previously Reported

 

 

Retrospective Adjustments

 

 

As Retrospectively Adjusted

 

Income before income taxes and noncontrolling interests

 

$

15,745

 

 

$

77,826

 

 

$

93,571

 

Consolidated net income

 

 

14,362

 

 

 

77,802

 

 

 

92,164

 

Net income attributable to noncontrolling interests

 

 

308

 

 

 

 

 

 

308

 

Net income available to common stockholders

 

$

14,054

 

 

$

77,802

 

 

$

91,856

 

Intercompany balances and transactions within Newmark have been eliminated. Transactions between Cantor or BGC and Newmark pursuant to service agreements between Cantor and BGC (see Note 25—Related Party Transactions), represent valid receivables and liabilities of Newmark, which are periodically cash settled, have been included in the unaudited condensed consolidated financial statements as either receivables to or payables from related parties. Additionally, certain other transactions between BGC and Newmark are contributions of BGC’s net investment in Newmark including acquisitions prior to the IPO (Note 4—Acquisitions).

Newmark receives administrative services to support its operations, and in return, Cantor and BGC allocate certain of their expenses to Newmark. Such expenses represent costs related, but not limited to, treasury, legal, accounting, information technology, payroll administration, human resources, incentive compensation plans and other services. These costs, together with an allocation of Cantor and BGC overhead costs, are included as expenses in the unaudited condensed consolidated statements of operations. Where it is possible to specifically attribute such expenses to activities of Newmark, these amounts have been expensed directly to Newmark. Allocation of all other such expenses is based on a services agreement between Cantor and BGC which reflects the utilization of service provided or benefits received by Newmark during the periods presented on a consistent basis, such as headcount, square footage, revenue, etc. Management believes the assumptions underlying the stand-alone financial statements, including the assumptions regarding allocated expenses, reasonably reflect the utilization of services provided to or the benefit received by Newmark during the periods presented. However, these shared expenses may not represent the amounts that would have been incurred had Newmark operated independently from Cantor and BGC. Actual costs that would have been incurred if Newmark had been a stand-alone company would depend on multiple factors, including organizational structure and strategic decisions in various areas, including information technology and infrastructure. For an additional discussion of expense allocations, (see Note 25—Related Party Transactions).

Prior to the Separation, BGC used a centralized approach to cash management. Accordingly, excess cash and cash equivalents were held by BGC at the corporate level and were not attributed to Newmark for any of the periods presented. Transfers of cash, both to and from BGC’s centralized cash management system, are included in “current portion of payables to related parties” on the unaudited condensed consolidated balance sheet and as part of the change in payments to and borrowings from related parties in the financing section within the accompanying unaudited condensed consolidated statements of cash flows.

The income tax provision in the unaudited condensed consolidated statements of operations and comprehensive income has been calculated as if Newmark was operating on a stand-alone basis and filed separate tax returns in the jurisdictions in which it

13


 

operates. Newmark’s operations have historically been included in the BGC U.S. federal and state tax returns or separate non-U.S. jurisdictions tax returns. As Newmark operations in many jurisdictions are unincorporated commercial units of BGC and its subsidiaries, stand-alone tax returns have not been filed for the operations in these jurisdictions.

Newmark’s unaudited condensed consolidated financial statements contain all normal and recurring adjustments that, in the opinion of management, are necessary for a fair presentation of the unaudited condensed consolidated balance sheets, the unaudited condensed consolidated statements of operations, the unaudited condensed consolidated statements of comprehensive income, the unaudited condensed consolidated statements of cash flows and the unaudited condensed consolidated statements of changes in equity of Newmark for the periods presented.

 

(b)

Recently Adopted Accounting Pronouncements

In August 2014, the Financial Accounting Standards Board (the “FASB”) issued an Accounting Standards Update (“ASU”) No. 2014-15, Presentation of Financial Statements—Going Concern (Subtopic 205-40): Disclosure of Uncertainties about an Entity’s Ability to Continue as a Going Concern. The ASU provides additional guidance on management’s responsibility to evaluate the condition of an entity and the required disclosures based on this assessment. The amendments in this update were effective for the annual period ending after December 15, 2016. The adoption of this standard did not impact Newmark’s unaudited condensed consolidated financial statements.

In March 2016, the FASB issued ASU No. 2016-09, Compensation—Stock Compensation (Topic 718): Improvements to Employee Share-Based Payment Accounting, which simplifies several aspects of the accounting for employee share-based payment transactions, including the accounting for income taxes, forfeitures, and statutory tax withholding requirements, as well as classification of related amounts within the statement of cash flows. The new standard was effective for Newmark beginning January 1, 2017, and early adoption was permitted. The adoption of this standard did not have a material impact on Newmark’s unaudited condensed consolidated financial statements.

In May 2014, the FASB issued ASU No. 2014-09, Revenue from Contracts with Customers, which relates to how an entity recognizes the revenue it expects to be entitled to for the transfer of promised goods and services to customers. Newmark adopted the standard as of its effective date of January 1, 2018 and recognized an increase in assets, liabilities, beginning retained earnings and non-controlling interests of $64.4 million, $45.6 million, $16.5 million and $2.3 million , respectively, as the cumulative effect of adoption of this accounting change. The impact of adoption is primarily related to Newmark’s brokerage revenues from leasing commissions where revenue recognition was previously deferred when future contingencies exist under the previous revenue recognition guidance. The adoption of the new revenue recognition guidance accelerated these commission revenues that were based, in part, on future contingent events. For example, a portion of certain brokerage revenues from leasing commissions were deferred until a future contingency was resolved (e.g., tenant move-in or payment of first month’s rent). Under the new revenue recognition model, Newmark’s performance obligation will be typically satisfied at lease signing and, therefore, the portion of the commission that is contingent on a future event will likely be recognized earlier, if it is probable that a significant reversal in the amount of cumulative revenue recognized will not occur.  

Further, Newmark previously presented expenses incurred on behalf of customers for certain management services subject to reimbursement on a net basis within expenses. Under the new revenue recognition model, Newmark concluded that it controls the services provided by a third party on behalf of customers and, therefore, acts as a principal under those contracts. As a result, for these service contracts, Newmark will present expenses incurred on behalf of customers along with corresponding reimbursement revenue on a gross basis in Newmark’s condensed consolidated statements of operations, with no impact on net income available to common stockholders.

Newmark elected to adopt the new guidance using a modified retrospective approach applied to contracts that were not completed as of January 1, 2018. Accordingly, the new revenue standard is applied prospectively in Newmark’s financial statements from January 1, 2018 onward, and reported financial information for historical comparable periods is not revised and continues to be reported under the accounting standards in effect during those historical periods.

The new revenue recognition guidance does not apply to revenue associated with financial instruments, including loans and securities that are accounted for under other U.S. GAAP, and as a result did not have an impact on the elements of Newmark’s condensed consolidated statements of operations most closely associated with financial instruments, including revenues from Capital markets commissions, Gains from mortgage banking activities/origination, net, and Servicing fees.

There was no significant impact as a result of applying the new revenue standard to Newmark’s unaudited condensed consolidated financial statements for the six months ended June 30, 2018, except as it relates to the revenue recognition of certain

14


 

brokerage revenues from leasing commissions that were based, in part, on future contingent events and the presentation of expenses incurred on behalf of customers for certain management services subject to reimbursement.

See Note 3, Summary of Significant Accounting Policies and Note 12, Revenue from Contracts with Customers.

In January 2016, the FASB issued ASU No. 2016-01, Financial Instruments—Overall (Subtopic 825-10): Recognition and Measurement of Financial Assets and Financial Liabilities. This ASU requires entities to measure equity investments that do not result in consolidation and are not accounted for under the equity method at fair value and recognize any changes in fair value in net income unless the investments qualify for the new practicability exception. Entities will also have to record changes in instrument-specific credit risk for financial liabilities measured under the fair value option in other comprehensive income. In addition, entities will be required to present enhanced disclosures of financial assets and financial liabilities. The guidance became effective beginning January 1, 2018. In September 2017, the FASB issued a Proposed ASU, Technical Corrections and Improvements to Recently Issued Standards: Accounting Standards Update No. 2016-01, Financial Instruments—Overall (Subtopic 825-10): Recognition and Measurement of Financial Assets and Financial Liabilities, that clarified certain aspects of the guidance. The adoption of this guidance did not have a material impact on Newmark’s unaudited condensed consolidated financial statements.

In August 2016, the FASB issued ASU No. 2016-15, Statement of Cash Flows (Topic 230)—Classification of Certain Cash Receipts and Cash Payments, which makes changes to how cash receipts and cash payments are presented and classified in the statements of cash flows. The new standard became effective beginning with the first quarter of 2018 and required adoption on a retrospective basis. The adoption of this guidance did not have a material impact on Newmark’s unaudited condensed consolidated statements of cash flows.

In November 2016, the FASB issued ASU No. 2016-18, Statement of Cash Flows (Topic 230)—Restricted Cash, which requires that the statements of cash flows explain the change during the period in the total of cash, cash equivalents and amounts generally described as restricted cash or restricted cash equivalents. The new standard became effective beginning January 1, 2018 and required adoption on a retrospective basis. The effect of this guidance resulted in the inclusion of restricted cash and cash segregated under regulatory requirements in the cash and cash equivalents balance on Newmark’s unaudited condensed consolidated statements of cash flows.

In January 2017, the FASB issued ASU No. 2017-01, Business Combinations (Topic 805) Clarifying the definition of Business, which clarifies the definition of a business with the objective of providing additional guidance to assist entities with evaluating whether transactions should be accounted for as acquisitions (or disposals) of assets or businesses. The new standard became effective beginning January 1, 2018 on a prospective basis. The adoption of this U.S. GAAP guidance did not have a material impact on Newmark’s unaudited condensed consolidated financial statements.

In May 2017, the FASB issued ASU No. 2017-09, Compensation—Stock Compensation (Topic 718): Scope of Modification Accounting, which amends the scope of modification accounting for share-based payment arrangements and provides guidance on the types of changes to the terms or conditions of share-based payment awards to which an entity would be required to apply modification accounting. Under this guidance, an entity would not apply modification accounting if the fair value, the vesting conditions, and the classification of the awards (as equity or liability) are the same immediately before and after the modification. The new standard became effective beginning January 1, 2018, on a prospective basis for awards modified on or after the adoption date. The adoption of this guidance did not have a material impact on Newmark’s unaudited condensed consolidated financial statements.

 

(c)

New Accounting Pronouncements

In February 2016, the FASB issued ASU No. 2016-02, Leases (Topic 842). This standard requires lessees to recognize a right-of-use asset and lease liability for all leases with terms of more than 12 months. Recognition, measurement and presentation of expenses will depend on classification as a finance or operating lease. The amendments also require certain quantitative and qualitative disclosures. Accounting guidance for lessors is mostly unchanged. In July 2018, the FASB issued ASU 2018-10, Codification Improvements to Topic 842, Leases, to clarify how to apply certain aspects of the new leases standard. The amendments address the rate implicit in the lease, impairment of the net investment in the lease, lessee reassessment of lease classification, lessor reassessment of lease term and purchase options, variable payments that depend on an index or rate and certain transition adjustments, among other issues. In addition, in July 2018, the FASB issued ASU 2018-11, Leases (Topic 842), Targeted Improvements, which provides an additional (and optional) transition method to adopt the new leases standard. Under the new transition method, a reporting entity would initially apply the new lease requirements at the effective date and recognize a cumulative-effect adjustment to the opening balance of retained earnings in the period of adoption; continue to report comparative periods presented in the financial statements in the period of adoption in accordance with current U.S. GAAP (i.e., ASC 840, Leases); and provide the required disclosures under ASC 840 for all periods presented under current U.S. GAAP. Further ASU 2018-11 contains a new practical expedient that allows lessors to avoid separating lease and associated non-lease components within a contract if certain criteria are met. The guidance in ASUs 2016-02, 2018-10 and 2018-11 is effective beginning January 1, 2019, with early adoption permitted.

15


 

Newmark will adopt the standards on their required effective date. Management has begun evaluating and planning for adoption and implementation of the new leases guidance, including forming an implementation team, selecting a new lease accounting system, evaluating practical expedient, accounting policy and method of adoption elections as well as continuing its assessment of the impact of the new guidance on Newmark’s unaudited condensed consolidated financial statements.

In June 2016, the FASB issued ASU No. 2016-13, Financial Instruments—Credit Losses (Topic 326): Measurement of Credit Losses on Financial Instruments, which requires financial assets that are measured at amortized cost to be presented, net of an allowance for credit losses, at the amount expected to be collected over their estimated life. Expected credit losses for newly recognized financial assets, as well as changes to credit losses during the period, are recognized in earnings. For certain purchased financial assets with deterioration in credit quality since origination, the initial allowance for expected credit losses will be recorded as an increase to the purchase price. Expected credit losses, including losses on off-balance-sheet exposures such as lending commitments, will be measured based on historical experience, current conditions, and reasonable and supportable forecasts that affect the collectability of the reported amount. The new standard will become effective for Newmark beginning January 1, 2020, under a modified retrospective approach, and early adoption is permitted. Management is currently evaluating the impact of the new guidance on Newmark’s unaudited condensed consolidated financial statements.

In January 2017, the FASB issued ASU No. 2017-04, Intangibles—Goodwill and Other (Topic 350): Simplifying the Test for Goodwill Impairment, which eliminates the requirement to determine the fair value of individual assets and liabilities of a reporting unit to measure goodwill impairment. Under the amendments in the new ASU, goodwill impairment testing will be performed by comparing the fair value of the reporting unit with its carrying amount and recognizing an impairment charge for the amount by which the carrying amount exceeds the reporting unit’s fair value. The new standard will become effective beginning January 1, 2020 and will be applied on a prospective basis, and early adoption is permitted. The adoption of this guidance will not have a material impact on Newmark’s unaudited condensed consolidated financial statements.

In August 2017, the FASB issued ASU No. 2017-12, Derivatives and Hedging (Topic 815): Targeted Improvements to Accounting for Hedging Activities. The guidance intends to better align an entity’s risk management activities and financial reporting for hedging relationships through changes to both the designation and measurement guidance for qualifying hedging relationships and the presentation of hedge results. To meet that objective, the amendments expand and refine hedge accounting for both nonfinancial and financial risk components and align the recognition and presentation of the effects of the hedging instrument and the hedged item in the financial statements. The new standard will become effective beginning January 1, 2019, with early adoption permitted, and will be applied on a prospective basis and modified retrospective basis. Management is currently evaluating the impact of the new guidance on Newmark’s unaudited condensed consolidated financial statements.

In February 2018, the FASB issued ASU No. 2018-02, Income Statement—Reporting Comprehensive Income (Topic 220): Reclassification of Certain Tax Effects from Accumulated Other Comprehensive Income. The guidance helps organizations address certain stranded income tax effects in accumulated other comprehensive income resulting from the Tax Cuts and Jobs Act of 2017 by providing an option to reclassify these stranded tax effects to retained earnings in each period in which the effect of the change in the U.S. federal corporate income tax rate in the Tax Cuts and Jobs Act (or portion thereof) is recorded. The new standard will become effective beginning January 1, 2019, with early adoption permitted. The guidance should be applied either in the period of adoption or retrospectively to each period (or periods) in which the effect of the change in the U.S. federal corporate income tax rate in the Tax Cuts and Jobs Act is recognized. Management is currently evaluating the transition method and the adoption of the new guidance is not expected to have a material effect on Newmark’s unaudited condensed consolidated financial statements.

In June 2018, the FASB issued ASU 2018-07, Compensation—Stock Compensation (Topic 718): Improvements to Nonemployee Share-Based Payment Accounting. The guidance largely aligns the accounting for share-based payment awards issued to employees and nonemployees, whereby the existing employee guidance will apply to nonemployee share-based transactions (as long as the transaction is not effectively a form of financing), with the exception of specific guidance relate to the attribution of compensation cost. The cost of nonemployee awards will continue to be recorded as if the grantor had paid cash for the goods or services. In addition, the contractual term will be able to be used in lieu of an expected term in the option-pricing model for non-employee awards. The new standard will become effective Newmark beginning January 1, 2019 and early adoption is permitted. The ASU is required to be applied on a prospective basis to all new awards granted after the date of adoption. In addition, any liability-classified awards that have not been settled and equity-classified awards for which a measurement date has not been established by the adoption date should be remeasured at fair value as of the adoption date with cumulative effect adjustment to opening retained earnings in the year of adoption. Management expects to adopt this standard on its effective date. The adoption of this guidance is not expected to have a material impact on Newmark’s unaudited condensed consolidated financial statements.

16


 

(2)

Limited Partnership Interests

Newmark is a holding company with no direct operations and conducts substantially all of its operations through its operating subsidiaries. Virtually all of Newmark’s consolidated net assets and net income are those of consolidated variable interest entities. Newmark Holdings is a consolidated subsidiary of Newmark for which Newmark is the general partner. Newmark and Newmark Holdings jointly own Newmark OpCo, the operating partnership. Listed below are the limited partnership interests in Newmark Holdings. The founding/working partner units, limited partnership units, limited partnership interests held by Cantor (“Cantor units”) and limited partnership interests held by BGC (“BGC units”), each as described below. In addition, BGC Partners and its operating subsidiaries hold limited partnership interest in Newmark Holdings due to the Investment in Newmark (see Note 25—Related Party Transactions). These collectively represent all of the “limited partnership interests” in BGC Holdings and Newmark Holdings.

BGC Holdings is a consolidated subsidiary of BGC, which along with BGC jointly own BGC U.S. OpCo and BGC Global OpCo, the two BCG operating partnerships. As a result of the Separation and Distribution Agreement, the limited partnership interests in Newmark Holdings were distributed to the holders of limited partnership interests in BGC Holdings, whereby each holder of BGC Holdings limited partnership interests at that time holds a BGC Holdings limited partnership interest and a corresponding Newmark Holdings limited partnership interest, which is equal to a BGC Holdings limited partnership interest multiplied by one divided by 2.2 (the “contribution ratio”), divided by the exchange ratio (which is the ratio by which a Newmark Holdings limited partnership interest can be exchanged for Newmark Class A common stock). Initially the exchange ratio equaled one, so that each Newmark Holdings limited partnership interest was exchangeable for one Newmark Class A common stock, however, such exchange ratio is subject to adjustment. For reinvestment, acquisition or other purposes, Newmark may determine on a quarterly basis to distribute to its stockholders a smaller percentage of its income than Newmark Holdings distributes to its equity holders (excluding tax distributions from Newmark Holdings) of cash that it received from Newmark OpCo. In such circumstances, the Separation and Distribution Agreement provides that the exchange ratio will be reduced to reflect the amount of additional cash retained by Newmark as a result of the distribution of such smaller percentage, after the payment of taxes.

Founding/Working Partner Units

Founding/working partners have a limited partnership interest in Newmark Holdings. Newmark accounts for founding/working partner units (“FPUs”) outside of permanent capital, as “Redeemable partnership interests,” in Newmark’s unaudited condensed consolidated statements balance sheets. This classification is applicable to founding/working partner units because these units are redeemable upon termination of a partner, including a termination of employment, which can be at the option of the partner and not within the control of the issuer.

Founding/working partner units are held by limited partners who are primarily employees of BGC and generally receive quarterly allocations of net income. Upon termination of employment or otherwise ceasing to provide substantive services, the founding/working partner units are generally redeemed, and the unit holders are no longer entitled to participate in the quarterly allocations of net income. Since these allocations of net income are cash distributed on a quarterly basis and are contingent upon services being provided by the unit holder, they are reflected as a component of “Net income attributable to noncontrolling interests” in Newmark’s unaudited condensed consolidated statements of operations to the extent they related to Newmark employees.

Limited Partnership Units

Certain Newmark employees hold limited partnership interests in Newmark Holdings (e.g., REUs, RPUs, PSUs, PSIs and LPUs, collectively the “limited partnership units”). Generally, such limited partnership units receive quarterly allocations of net income, which are cash distributed and generally are contingent upon services being provided by the unit holders. As prescribed in U.S. GAAP guidance, the quarterly allocations of net income on such limited partnership units are reflected as a component of compensation expense under “Allocations of net income and grant of exchangeability to limited partnership units” in Newmark’s unaudited condensed consolidated statements of operations. From time to time, Newmark issues limited partnership units as part of the consideration for acquisitions.

Certain of these limited partnership units entitle the holders to receive post-termination payments equal to the notional amount of the units in four equal yearly installments after the holder’s termination. These limited partnership units are accounted for as post-termination liability awards, and in accordance with U.S. GAAP guidance, Newmark records compensation expense for the awards based on the change in value at each reporting date in the Newmark’s unaudited condensed consolidated statements of operations as part of “Compensation and employee benefits.”

Certain Newmark employees hold Preferred Units. Each quarter, the net profits of BGC Holdings and Newmark Holdings are allocated to such units at a rate of either 0.6875% (which is 2.75% per calendar year) or such other amount as set forth in the award documentation (the “Preferred Distribution”). These allocations are deducted before the calculation and distribution of the quarterly partnership distribution for the remaining partnership units and are generally contingent upon services being provided by the unit holder. The Preferred Units are not entitled to participate in partnership distributions other than with respect to the Preferred

17


 

Distribution. Preferred Units may not be made exchangeable and are only entitled to the Preferred Distribution, and accordingly are not included in Newmark’s fully diluted share count. The quarterly allocations of net income on Preferred Units are reflected in compensation expense under “Allocations of net income and grant of exchangeability to limited partnership units” in Newmark’s unaudited condensed consolidated statements of operations. After deduction of the Preferred Distribution, the remaining partnership units generally receive quarterly allocation of net income based on their weighted-average pro rate share of economic ownership of the operating subsidiaries.

Cantor Units

Cantor holds limited partnership interests in Newmark Holdings. Cantor units are reflected as a component of “Noncontrolling interests” in the Newmark’s unaudited condensed consolidated balance sheets. Cantor receives allocations of net income (loss), which are cash distributed on a quarterly basis and are reflected as a component of “Net income attributable to noncontrolling interests” in Newmark’s unaudited condensed consolidated statements of operations.

BGC Units

BGC and its operating subsidiaries hold limited partnership interests in Newmark Holdings. Such BGC units have been reflected as a component of “Noncontrolling interests” in the Newmark’s unaudited condensed consolidated balance sheets. BGC and its operating subsidiaries received allocations of net income (loss), which will be cash distributed on a quarterly basis and will be reflected as a component of “Net income attributable to noncontrolling interests” in Newmark’s unaudited condensed consolidated statements of operations.

Exchangeable Preferred Limited Partnership Units

RBC holds approximately $175.0 million of EPUs in Newmark OpCo, as a result of the Newmark OpCo Preferred Investment.  The EPUs were issued in two tranches and are separately convertible by either RBC or Newmark into a fixed number of Newmark’s Class A common stock, subject to a revenue hurdle for Newmark in the fourth quarters of 2019 and 2020 for the first and second tranche, respectively. As the EPUs represent equity ownership of a consolidated subsidiary of Newmark, they have been included in “Noncontrolling interests” on the unaudited condensed consolidated statement of changes in equity. The EPUs are entitled to a preferred payable-in-kind dividend, which is recorded as accretion to the carrying amount of the EPUs through retained earnings on the unaudited condensed consolidated statement of changes in equity and are included in “Net income available to common stockholders” for the purpose of calculating earnings per share.

General

Certain of the limited partnership interests, described above, have been granted exchangeability into BGC Class A common stock, and additional limited partnership interests may become exchangeable for BGC and/or Newmark Class A common stock. In addition, the limited partnership interests held by Cantor in BGC Holdings and Newmark Holdings are generally exchangeable for up to 34.6 million shares of BGC Class B common stock and/or up to the authorized amount of Newmark Class B common stock. In order for a partner or Cantor to exchange a limited partnership interest in BGC Holdings or Newmark Holdings into a Class A or Class B common stock of BGC, such partner or Cantor must exchange both one BGC Holdings limited partnership interests and a number of Newmark Holdings limited partnership interests equal to a BGC Holdings limited partnership interest multiplied by the quotient obtained by dividing Newmark Class A and Class B common stock, Newmark OpCo interests, and Newmark Holdings limited partnership interests held by BGC as of such time by the number of BGC Class A and Class B common stock outstanding as of such time (the “distribution ratio”), divided by the exchange ratio. Initially the distribution ratio was equivalent to the contribution ratio (one divided by 2.2 or 0.4545), and immediately following the close of the second quarter of 2018, the distribution ratio equaled 0.4647. As a result of the change in the distribution ratio, certain BGC Holdings limited partnership interests no longer have a corresponding Newmark Holdings limited partnership interest. The exchangeability of these BGC Holdings limited partnership interests along with any new BGC Holdings limited partnership interests issued after the Separation and Distribution Agreement (together referred to as “standalone”) into BGC Class A or Class B common stock is contingent upon the Newmark spin-off. After the spin-off, these standalone BGC limited partnership interests can then become exchangeable into BGC Class A or Class B common stock.

Each quarter, net income (loss) is allocated between the limited partnership interests and the common stockholders. In quarterly periods in which Newmark has a net loss, the loss allocation for FPUs, limited partnership units (including BGC units and Cantor units) is allocated to Cantor and reflected as a component of “Net income attributable to noncontrolling interests” in Newmark’s unaudited condensed consolidated statements of operations. In subsequent quarters in which Newmark has net income, the initial allocation of income to the limited partnership interests is to “Net income attributable to noncontrolling interests,” to recover any

18


 

losses taken in earlier quarters, with the remaining income allocated to the limited partnership interests. This income (loss) allocation process has no impact on the net income (loss) allocated to common stockholders.

 

(3)

Summary of Significant Accounting Policies

For a detailed discussion about Newmark’s significant accounting policies, see Note 3, Summary of Significant Accounting Policies, in our consolidated financial statements included in Part II, Item 8 of our Annual Report on Form 10-K for the year ended December 31, 2017. Other than the following, during the six months ended June 30, 2018, there were no significant changes made to Newmark’s significant accounting policies.

Equity Investments:

Effective January 1, 2018, in accordance with the new guidance on recognition and measurement of equity investments, Newmark carries its marketable equity securities at fair value and recognizes any changes in fair value in net income (loss). Further, Newmark has elected to use a measurement alternative for its equity investments without a readily determinable fair value, pursuant to which these investments are initially recognized at cost and remeasured through earnings when there is an observable transaction involving the same or similar investment of the same issuer, or due to an impairment. See Note 6—Marketable Securities and Note 7—Cost and Equity Method Investments for additional information. Newmark had realized and unrealized gains/(losses), net of $0.5 million and $2.9 million for the three months and six months ended June 30, 2018, respectively, related to Marketable securities and Investments carried under the measurement alternative.

Revenue Recognition:

The accounting policy changes are attributable to the adoption of ASU No. 2014-09, Revenue from contracts with Customers and related amendments on January 1, 2018. These revenue recognition policy updates are applied prospectively in Newmark’s unaudited condensed consolidated financial statements from January 1, 2018 onward. Financial information for the historical comparable periods was not revised and continues to be reported under the accounting standards in effect during those historical periods.

Commissions

For certain revenues based, in part, on future contingent events (e.g., tenant move-in or payment of first month’s rent), Newmark’s performance obligation is typically satisfied at lease signing and, therefore, the portion of the commission that is contingent on a future event is recognized as revenue, if deemed not subject to significant reversal.

Restricted Cash

Represents cash set aside for amounts pledged for the benefit of Fannie Mae in excess of the required cash to secure Newmark’s financial guarantee liability.

19


 

Segment:

Newmark has a single operating segment. Newmark is a real estate services firm offering services to commercial real estate tenants, owner occupiers, investors and developers, leasing and corporate advisory, investment sales and real estate finance, consulting, origination and servicing of commercial mortgage loans, valuation, project and development management and property and facility management. The chief operating decision maker regardless of geographic location evaluates the operating results of Newmark as total real estate services and allocates resources accordingly. For the three and six months ended June 30, 2018 and 2017, Newmark recognized revenues as follows (in thousands):

 

 

 

Three Months Ended June 30,

 

 

Six Months Ended June 30,

 

 

 

2018

 

 

2017

 

 

2018

 

 

2017

 

Leasing and other commissions

 

$

178,142

 

 

$

144,681

 

 

$

337,513

 

 

$

272,249

 

Capital markets

 

 

101,691

 

 

 

95,167

 

 

 

203,055

 

 

 

172,557

 

Gains from mortgage banking activities/origination, net

 

 

41,877

 

 

 

73,546

 

 

 

80,791

 

 

 

118,808

 

Management services, servicing fees and other

 

 

144,909

 

 

 

91,677

 

 

 

275,720

 

 

 

174,039

 

Revenues

 

$

466,619

 

 

$

405,071

 

 

$

897,079

 

 

$

737,653

 

 

 

(4)

Acquisitions

During April of 2018, Newmark completed the acquisition of two former Integra Realty Resources (“IRR”) offices (Boston and Pittsburgh). IRR specializes in commercial real estate valuation and advisory services, and the acquisition provides Newmark with greater geographic coverage.

 

For the six months ended June 30, 2018, the following tables summarize the components of the purchase consideration transferred, and the preliminary allocation of the assets acquired and liabilities assumed. Newmark expects to finalize its analysis of the assets acquired and liabilities assumed within the first year of the acquisition, and therefore adjustments to assets and liabilities may occur.

 

 

 

As of the

Acquisition

Date

 

Assets

 

 

 

 

Goodwill

 

$

6,626

 

Other intangible assets, net

 

 

546

 

Other assets

 

 

543

 

Total Assets

 

 

7,715

 

Current liabilities

 

 

 

 

Current portion of accounts payable, accrued expenses and other liabilities

 

 

119

 

Total Liabilities

 

 

119

 

Net assets acquired

 

$

7,596

 

 

The total consideration for acquisitions during the six months ended  June 30, 2018 was approximately $7.6 million in total fair value, comprised of cash and Newmark Holdings limited partnership units. The total consideration included contingent consideration of approximately 82,131 Newmark’s Holding partnership units (with an acquisition date fair value of approximately $1.2 million) and $0.7 million in cash that may be issued contingent on certain targets being met through 2021. The excess of the consideration over the fair value of the net assets acquired has been recorded as goodwill of approximately $6.6 million, of which $4.0 million is deductible by Newmark for tax purposes.

 

These acquisitions are accounted for using the purchase method of accounting. The results of operations of these acquisitions have been included in Newmark’s unaudited condensed consolidated financial statements subsequent to their respective dates of acquisition, which in aggregate contributed $1.0 million to Newmark’s revenue for the three and six months ended June 30, 2018.

On September 8, 2017, Newmark acquired from CCRE 100% of the equity of BPF. The Berkeley Point Acquisition has been determined to be a combination of entities under common control that resulted in a change in the reporting entity (see Note 1—Organization and Basis of Presentation).

20


 

The assets and liabilities of BPF have been recorded in Newmark’s unaudited condensed consolidated balance sheets at the seller’s historical carrying value. The excess of the purchase price over BPF’s net assets was accounted for as an equity transaction for the year ended December 31, 2017 (the period in which the transaction occurred). See Note 1—Organization and Basis of Presentation for additional information.

Deferred tax assets and liabilities are recognized for the future tax consequences attributable to basis differences between the carrying amounts of existing assets and liabilities and their respective tax basis. Accordingly, a deferred tax asset of $108.6 million has been contributed to Newmark for the period ended December 31, 2017 for the basis difference between BPF’s net assets and its tax basis.

On January 13, 2017, Newmark acquired a San Francisco-based advisory firm, Regency Capital Partners (“Regency”). Regency specializes in structured debt and equity for large office and multi-family developments.

On July 26, 2017, Newmark acquired an approximately 50% controlling interest in a joint venture. Cantor owns a noncontrolling interest of 25% of the company, which is headquartered in New York, NY and specializes in commercial real estate due diligence.

In September 2017, Newmark completed the acquisition of six former Integra Realty Resources offices (Washington DC, Baltimore, Willmington, DE, New York/New Jersey, Philadelphia and Atlanta offices). These firms specialize in valuation services, and the acquisition provides Newmark with greater geographic coverage.

For the year ended December 31, 2017, the following tables summarize the components of the purchase consideration transferred, and the preliminary allocation of the assets acquired and liabilities assumed, for all acquisitions other than the Berkeley Point Acquisition, based on the fair values of the acquisition date. Newmark expects to finalize its analysis of the assets acquired and liabilities assumed within the first year of the acquisition, and therefore adjustments to assets and liabilities may occur.

 

 

 

As of the

Acquisition

Date

 

Assets

 

 

 

 

Cash and cash equivalents

 

$

3,903

 

Goodwill

 

 

64,291

 

Other intangible assets, net

 

 

3,188

 

Other assets

 

 

9,234

 

Total Assets

 

 

80,616

 

Current liabilities

 

 

 

 

Current portion of accounts payable, accrued expenses and other liabilities

 

 

7,119

 

Total Liabilities

 

 

7,119

 

Noncontrolling interest

 

 

19,145

 

Net assets acquired

 

$

54,352

 

 

The total consideration for acquisitions during the year ended December 31, 2017 was approximately $55.6 million in total fair value, comprised of cash, and BGC Holdings limited partnership units. The total consideration included contingent consideration of approximately 477,169 BGC’s Holding partnership units (with an acquisition date fair value of approximately $5.0 million) and $1.3 million in cash that may be issued contingent on certain targets being met through 2020. The excess of the consideration over the fair value of the net assets acquired has been recorded as goodwill of approximately $64.3 million, of which $45.4 million is deductible by Newmark for tax purposes.

These acquisitions are accounted for using the purchase method of accounting. The results of operations of these acquisitions have been included in Newmark’s unaudited condensed consolidated financial statements subsequent to their respective dates of acquisition, which in aggregate contributed $13.1 million to Newmark’s revenue for the year ended December 31, 2017.

(5)

Earnings Per Share and Weighted-Average Shares Outstanding

U.S. GAAP guidance—Earnings Per Share provides guidance on the computation and presentation of earnings per share (“EPS”). Basic EPS excludes dilution and is computed by dividing Net income (loss) available to common stockholders by the weighted-average number of shares of common stock outstanding and contingent shares for which all necessary conditions have been

21


 

satisfied except for the passage of time. Net income (loss) is allocated to the Newmark’s outstanding common stock, FPUs, limited partnership units, Cantor units and BGC units (see Note 2—Limited Partnership Interests). In addition, in relation to the Newmark OpCo Preferred Investment, the EPUs issued in June 2018 are entitled to a preferred payable-in-kind dividend which is recorded as accretion to the carrying amount of the EPUs and is a reduction to Net income (loss) available to common stockholders for the calculation of the Company’s Basic earnings (loss) per share and Fully diluted earnings (loss) per share.

The following is the calculation of Newmark’s basic EPS (in thousands, except per share data):

 

  

 

Three Months Ended June 30,

 

 

Six Months Ended June 30,

 

 

 

2018

 

 

2017

 

 

2018

 

 

2017

 

Basic earnings per share:

 

 

 

 

 

 

 

 

 

 

 

 

 

 

 

 

Net income available to common stockholders (1)

 

$

546

 

 

$

55,145

 

 

$

20,542

 

 

$

91,856

 

Basic weighted-average shares of common stock outstanding

 

 

155,157

 

 

N/A

 

 

 

155,447

 

 

N/A

 

Basic earnings per share

 

$

0.00

 

 

N/A

 

 

$

0.13

 

 

N/A

 

 

(1) In accordance with ASC 260, includes a reduction for dividends on preferred stock or units in the amount of $0.2 million for the three and six months ended June 30, 2018.

 

Fully diluted EPS is calculated utilizing net income (loss) available to common stockholders plus net income allocations to the limited partnership interests in Newmark Holdings as the numerator. The denominator comprises Newmark’s weighted-average number of outstanding shares of common stock and, if dilutive, the weighted-average number of limited partnership interests and other contracts to issue shares of common stock, stock options and RSUs. The limited partnership interests generally are potentially exchangeable into shares of Class A common stock and are entitled to remaining earnings after the deduction for the Preferred Distribution; as a result, they are included in the fully diluted EPS computation to the extent that the effect would be dilutive.

The following is the calculation of Newmark’s fully diluted EPS (in thousands, except per share data):

 

 

 

Three Months Ended June 30,

 

Six Months Ended June 30,

 

 

2018

 

 

2017

 

2018

 

 

2017

Fully diluted earnings per share

 

 

 

 

 

 

 

 

 

 

 

 

Net income available to common stockholders

 

$

546

 

 

N/A

 

$

20,542

 

 

N/A

Allocations of net income to limited partnership interests in BGC Holdings and Newmark Holdings, net of tax

 

 

 

 

N/A

 

 

12,020

 

 

N/A

Net income for fully diluted shares

 

$

546

 

 

N/A

 

$

32,562

 

 

N/A

Weighted-average shares:

 

 

 

 

 

 

 

 

 

 

 

 

Common stock outstanding

 

 

155,157

 

 

N/A

 

 

155,447

 

 

N/A

Partnership units(1)

 

 

 

 

N/A

 

 

96,505

 

 

N/A

Other

 

 

781

 

 

N/A

 

 

852

 

 

N/A

Fully diluted weighted-average shares of common stock outstanding

 

 

155,938

 

 

N/A

 

 

252,804

 

 

N/A

Fully diluted earnings per share

 

$

0.00

 

 

N/A

 

$

0.13

 

 

N/A

 

 

(1)

Partnership units collectively include founding/working partner units, limited partnership units, and Cantor units (see Note 2—Limited Partnership Interests for more information). As of June 30, 2018, BGC holds 16.6 million limited partnership units in Newmark Holdings and 4.8 million limited partnership units in Newmark OpCo.

For the three months ended June 30, 2018, there were 102.8 million potentially dilutive securities that were excluded from the computation of fully diluted EPS as they would have had an anti-dilutive effect.

(6)

Marketable Securities

On June 28, 2013, BGC sold certain assets of its on-the-run, electronic benchmark U.S. Treasury platform (“eSpeed”) to Nasdaq. The total consideration received by BGC in the transaction included an earn-out of up to 14,883,705 shares of Nasdaq common stock to be paid ratably over 15 years, provided that Nasdaq, as a whole, produces at least $25.0 million in consolidated gross

22


 

revenues each year (the “Nasdaq Earn-Out”). The Nasdaq Earn-Out was excluded from the initial gain on the divestiture and is recognized in income as it is realized and earned when these contingent events have occurred, consistent with the accounting guidance for gain contingencies. The remaining rights under the Nasdaq Earn-Out were transferred to Newmark on September 28, 2017. Any Nasdaq shares that were received by BGC prior to September 28, 2017 were not transferred to Newmark.

In connection with the Nasdaq Earn-Out, Newmark received 992,247 shares during the year ended December 31, 2017. Newmark will receive the remaining Nasdaq Earn-Out of up to 9,922,470 shares of Nasdaq common stock ratably over the next approximately 10 years, provided that Nasdaq, as a whole, produces at least $25.0 million in gross revenues each year.

For further information, refer to the section titled “Exchangeable Preferred Partnership Units and Forward Contract” in Note 1 Organization and Basis of Presentation, see Note 10 – Derivatives and see Note 24 Fair Value of Financial Assets and Liabilities.

During the six months ended June 30, 2018, Newmark sold 650,000 of the Nasdaq shares received. In November of 2017, Newmark sold 242,247 shares and has 100,000 remaining shares as of June 30, 2018. During the six months ended June 30, 2018, the gross proceeds of the shares sold was $51.4 million. For the six months ended June 30, 2018, Newmark recognized a gain on the sale of these securities of $1.5 million. For the three and six months ended June 30, 2018, Newmark also recorded an unrealized gain of $0.6 million and $1.4 million, respectively on the mark to market of these securities, which is included in “Other income (loss)” in Newmark’s unaudited condensed consolidated statement of operations. As of June 30, 2018 and December 31, 2017, Newmark had $9.1 million and $57.6 million, respectively included in “Marketable securities” on its unaudited condensed consolidated balance sheet (see Note 18—Securities Loaned)

(7)

Investments

Newmark has a 27% ownership in Real Estate LP, a joint venture with Cantor in which Newmark has the ability to exert significant influence over the operating and financial policies. Accordingly, Newmark accounts for this investment under the equity method of accounting. For the three and six months ended June 30, 2018, Newmark recognized $1.8 million and $5.0 million, respectively of equity income included in “Other income (loss)” in its unaudited condensed consolidated statements of operations. As of June 30, 2018 and December 31, 2017, Newmark had $103.6 million and $101.6 million, respectively in an equity method investment, and is included in “Other assets” in Newmark’s unaudited condensed consolidated balance sheets.

Investments Carried Under Measurements Alternatives

Newmark had previously acquired investments for which it did not have the ability to exert significant influence over operating and financial policies of the investees. Prior to January 1, 2018, these investments were accounted for using the cost method in accordance with U.S. GAAP guidance, Investments—Other. The carrying value of the cost method investments was $6.0 million and is included in “Other assets” in the Newmark’s unaudited condensed consolidated balance sheets as of December 31, 2017. Newmark did not recognize any gain or loss relating to cost method investments for the three or six months ended June 30, 2017.

Effective January 1, 2018, these investments are accounted for using the measurement alternative in accordance with the new guidance on recognition and measurement. The carrying value of these investments was $28.7 million and is included in “Other assets” in the Newmark’s unaudited condensed statements balance sheets as of June 30, 2018. Newmark did not recognize any gains, losses, or impairments relating to investments carried under the measurement alternative for the three and six months ended June 30, 2018.

 

In addition, Newmark owns membership shares, which are included in “Other Assets” in Newmark’s unaudited condensed consolidated balance sheet as of June 30, 2018 and December 31, 2017. Prior to January 1, 2018, these shares were accounted for using the cost method in accordance with U.S. GAAP guidance, Investments—Other. Effective January 1, 2018, these shares are accounted for using the measurement alternative in accordance with the new guidance on recognition and measurement. During the three months ended June 30, 2018, there were no observable transactions to trigger an adjustment to the fair value of these shares. Newmark did not recognize any gains, losses or impairment charges on these shares for the three and six months ended June 30, 2018,

(8)

Capital and Liquidity Requirements

Newmark is subject to various capital requirements in connection with seller/servicer agreements that Newmark has entered into with the various GSEs. Failure to maintain minimum capital requirements could result in Newmark’s inability to originate and service loans for the respective GSEs and could have a direct material adverse effect on Newmark’s unaudited condensed consolidated financial statements. Management believes that, as of June 30, 2018 and December 31, 2017, Newmark has met all capital requirements. As of June 30, 2018, the most restrictive capital requirement was Fannie Mae’s net worth requirement. Newmark exceeded the minimum requirement by $456.8 million.

23


 

Certain of Newmark’s agreements with Fannie Mae allow Newmark to originate and service loans under Fannie Mae’s DUS Program. These agreements require Newmark to maintain sufficient collateral to meet Fannie Mae’s restricted and operational liquidity requirements based on a pre-established formula. Certain of Newmark’s agreements with Freddie Mac allow Newmark to service loans under Freddie Mac’s Targeted Affordable Housing Program (“TAH”). These agreements require Newmark to pledge sufficient collateral to meet Freddie Mac’s liquidity requirement of 8% of the outstanding principal of TAH loans serviced by Newmark. Management believes that, as of June 30, 2018 and December 31, 2017, Newmark has met all liquidity requirements.

In addition, as a servicer for Fannie Mae, GNMA and FHA, Newmark is required to advance to investors any uncollected principal and interest due from borrowers. As of June 30, 2018 and December 31, 2017, outstanding borrower advances were approximately $0.2 million and $0.1 million respectively, and are included in “Other assets” in Newmark’s unaudited condensed consolidated balance sheets.

(9)

Loans Held for Sale, at Fair Value

Loans held for sale represent originated loans that are typically sold within 45 days from the date of the mortgage loan is funded. Newmark initially and subsequently measures all loans held for sale at fair value on the accompanying unaudited condensed consolidated balance sheets. The fair value measurement falls within the definition of a Level 2 measurement (significant other observable inputs) within the fair value hierarchy. Electing to use fair value allows a better offset of the change in the fair value of the loan and the change in fair value of the derivative instruments used as economic hedges. Loans held for sale had a cost basis and fair value as follows (in thousands):

 

 

 

Cost Basis

 

 

Fair Value

 

June 30, 2018

 

$

540,680

 

 

$

547,968

 

December 31, 2017

 

$

360,440

 

 

$

362,635

 

 

As of June 30, 2018 and December 31, 2017, there were no loans held for sale that were 90 days or more past due or in nonaccrual status.

During the period prior to its sale, interest income on a loan held for sale is calculated in accordance with the terms of the individual loan. Interest income on loans held for sale was $5.0 million and $9.7 million for the three and six months ended June 30, 2018, respectively, and $12.7 million and $19.2 million for the three and six months ended June 30, 2017, respectively.  Interest income on loans held for sale is included in “Management services, servicing fees and other” in Newmark’s unaudited condensed consolidated statements of operations. Newmark recognized a loss of $7.8 million and a gain of $7.3 million, respectively, during the three and six months ended June 30, 2018, and a loss of $2.2 million and $0.1 million for the three and six months ended June 30, 2017, respectively, for the change in fair value on loans held for sale. These gains were included in “Gains from mortgage banking activities/originations, net” in Newmark’s unaudited condensed consolidated statements of operations.

 

(10)

Derivatives

Newmark accounts for its derivatives at fair value, and recognized all derivatives as either assets or liabilities in its unaudited condensed consolidated balance sheets. In its normal course of business, Newmark enters into commitments to extend credit for mortgage loans at a specific rate (rate lock commitments) and commitments to deliver these loans to third-party investors at a fixed price (forward sale contracts). These transactions are accounted for as derivatives.

The fair value of derivative contracts, computed in accordance with the Newmark’s netting policy, is set forth below (in thousands):

 

 

 

June 30, 2018

 

 

December 31, 2017

 

 

 

 

 

 

 

 

 

 

 

Notional

 

 

 

 

 

 

 

 

 

 

Notional

 

Derivative contract

 

Assets

 

 

Liabilities

 

 

Amounts(1)

 

 

Assets

 

 

Liabilities

 

 

Amounts(1)

 

Forwards (2)

 

$

35,527

 

 

$

641

 

 

$

1,686,934

 

 

$

3,753

 

 

$

657

 

 

$

541,359

 

Rate lock commitments

 

 

14,448

 

 

 

13,945

 

 

 

959,295

 

 

 

2,923

 

 

 

2,390

 

 

 

180,918

 

Total

 

$

49,975

 

 

$

14,586

 

 

 

 

 

 

$

6,676

 

 

$

3,047

 

 

 

 

 

 

 

(1)

Notional amounts represent the sum of gross long and short derivative contracts, an indication of the volume of Newmark’s derivative activity, and does not represent anticipated losses.

 

(2)

Included in Forwards is $19.1 million of the RBC Forward (see Note 1 – Organization and Basis of Presentation) which is net of $2.8 million unrealized loss for a change in the fair value of the RBC Forward.

24


 

The change in fair value of rate lock commitments and forward sale contracts related to mortgage loans are reported as part of “Gain from mortgage banking activities/originations, net” in Newmark’s unaudited condensed consolidated statements of operations. The change in fair value of rate lock commitments are disclosed net of expenses of $0.8 million and $1.0 million for the three months ended June 30, 2018 and 2017, respectively. For the six months ended June 30, 2018 and 2017, the change in fair value of rate lock commitments are disclosed net of $3.3 million and $1.8 million of expenses, respectively which are reported as part of “Compensation and employee benefits” in the Newmark’s unaudited condensed consolidated statements of operations.

The table below summarizes gains and losses on derivative contracts which are included in the unaudited condensed consolidated statements of operations: for the three and six months ended June 30, 2018 and 2017 (in thousands):

 

 

 

Location of gain (loss) recognized

 

Three Months Ended June 30,

 

 

Six Months Ended June 30,

 

 

 

in income for derivatives

 

2018

 

 

2017

 

 

2018

 

 

2017

 

Derivatives not designed as hedging

   instruments:

 

 

 

 

 

 

 

 

 

 

 

 

 

 

 

 

 

 

RBC Forward

 

Other income (loss)

 

$

2,808

 

 

$

 

 

$

2,808

 

 

$

 

Rate lock commitments

 

Gains from mortgage banking

activities/originations, net

 

 

1,515

 

 

 

1,101

 

 

 

3,784

 

 

 

1,233

 

Rate lock commitments

 

Compensation and employee

benefits

 

 

(782

)

 

 

(992

)

 

 

(3,282

)

 

 

(1,799

)

Forward sale contracts

 

Gains from mortgage banking

activities/originations, net

 

 

8,536

 

 

 

7,815

 

 

 

15,802

 

 

 

11,132

 

 

 

 

 

$

12,077

 

 

$

7,924

 

 

$

19,112

 

 

$

10,566

 

 

Derivative assets and derivative liabilities are included in “Other current assets”, “Other assets” and the current portion of “Accounts payable, accrued expenses and other liabilities,” respectively.

(11)

Credit Enhancement Receivable, Contingent Liability and Credit Enhancement Deposit

Newmark is a party to a Credit Enhancement Agreement (“CEA”), dated March 9, 2012, with German American Capital Corporation and Deutsche Bank Americas Holding Corporation (together, the “DB Entities”). On October 20, 2016, the DB Entities assigned the CEA to Deutsche Bank AG Cayman Island Branch, a Cayman Island Branch of Deutsche Bank AG (“DB Cayman”). Under the terms of these agreements, DB Cayman provides Newmark with varying levels of ongoing credit protection, subject to certain limits, for Fannie Mae and Freddie Mac loans subject to loss sharing (see Note 21—Financial Guarantee Liability) in Newmark’s servicing portfolio as of March 9, 2012. DB Cayman will also reimburse Newmark for any losses incurred due to violation of underwriting and serving agreements that occurred prior to March 9, 2012. For the three and six months ended June 30, 2018 and 2017, there were no reimbursements under the CEA.

Credit enhancement receivable

As of June 30, 2018, Newmark had $19.2 billion of credit risk loans in its servicing portfolio with a maximum pre-credit enhancement loss exposure of $5.4 billion. Newmark had a form of credit protection from DB Cayman on $343.2 million of credit risk loans with a maximum loss exposure coverage of $103.7 million. The amount of the maximum loss exposure without any form of credit protection from DB Cayman was $5.3 billion.

At December 31, 2017, Newmark had $18.8 billion of credit risk loans in its servicing portfolio with a maximum pre-credit enhancement loss exposure of $5.3 billion. Newmark had a form of credit protection from DB Cayman on $4.2 billion of credit risk loans with a maximum loss exposure coverage of $1.2 billion. The amount of the maximum loss exposure without any form of credit protection from DB Cayman was $4.1 billion.

As of June 30, 2018, there was no credit enhancement receivable. Credit enhancement receivables as of December 31, 2017 were $10 thousand and included in “Other assets” in Newmark’s unaudited condensed consolidated balance sheets.

25


 

Credit enhancement deposit

The CEA required the DB Entities to deposit $25 million into Newmark’s Fannie Mae restricted liquidity account (see Note 8—Capital and Liquidity Requirements), which Newmark is required to return to DB Cayman, less any outstanding claims, on March 9, 2021. The $25 million deposit is included in “Restricted cash” and the offsetting liability in “Other long-term liabilities” in Newmark’s unaudited condensed consolidated balance sheets.

Contingent liability

Under the CEA, Newmark is required to pay DB Cayman, on March 9, 2021, an amount equal to 50% of the positive difference, if any, between (a) $25 million, and (b) Newmark’s unreimbursed loss-sharing payments from March 9, 2012 through March 9, 2021 on Newmark’s servicing portfolio as of March 9, 2012.

As of June 30, 2018 and December 31, 2017, the contingent liabilities were $10.8 million and $10.7 million, respectively and are included in “Other long-term liabilities” in Newmark’s unaudited condensed consolidated balance sheets.

(12)

Revenues from Contracts with Customers

 

The following table presents Newmark’s total revenues separately for its revenues from contracts with customers and our other sources of revenues (in thousands):

 

 

 

Three Months Ended June 30,

 

 

Six Months Ended June 30,

 

 

 

2018

 

 

2018

 

Revenues from contracts with customers:

 

 

 

 

 

 

 

 

Leasing and other commissions

 

$

178,142

 

 

$

337,513

 

Capital markets

 

 

101,691

 

 

 

203,055

 

Management services

 

 

107,228

 

 

 

204,160

 

Revenues

 

 

387,061

 

 

 

744,728

 

Other sources of revenue:

 

 

 

 

 

 

 

 

Gains from mortgage banking activities/originations, net(1)

 

 

41,877

 

 

 

80,791

 

Servicing fees and other(1)

 

 

37,681

 

 

 

71,560

 

Revenues

 

$

466,619

 

 

$

897,079

 

 

(1)

Although these items have customers under contract, they were recorded as other sources of revenue as they were excluded from the scope of ASU No. 2014-09.

 

The table below presents the impact to the Newmark’s condensed consolidated balance sheets and condensed consolidated statement of operations as a result of applying the new revenue recognition standard, as codified within ASC 606 (in thousands):

 

 

As of June 30, 2018 (1)

 

Balance Sheet

 

 

 

Assets

 

 

 

Receivables, net

$

90,797

 

 

 

 

 

Liabilities

 

 

 

Accrued compensation

$

42,233

 

Current portion of accounts payable,

   accrued expenses and other liabilities

$

18,861

 

 

(1)

The amounts reflect each affected financial statement line item as they would have been reported under U.S. GAAP, prior to the adoption of the new revenue standard.

 

 

Revenue from contracts with customers is recognized when, or as, Newmark satisfies its performance obligations by transferring the promised goods or services to the customers as determined by when, or as, the customer obtains control of that good or service. A performance obligation may be satisfied over time or at a point in time. Revenue from a performance obligation satisfied over time is

26


 

recognized by measuring Newmark’s progress in satisfying the performance obligation as evidenced by the transfer of the goods or services to the customer. Revenue from a performance obligation satisfied at a point in time is recognized at the point in time when the customer obtains control over the promised good or service. The amount of revenue recognized reflects the consideration Newmark expects to be entitled to in exchange for those promised goods or services (i.e., the “transaction price”). In determining the transaction price, Newmark must consider consideration promised in a contract that includes a variable amount, referred to as variable consideration, and estimate the amount of consideration due to Newmark. Additionally, variable consideration is included in the transaction price only to the extent that it is probable that a significant reversal in the amount of cumulative revenue recognized will not occur. In determining when to include variable consideration in the transaction price, Newmark considers all information (historical, current and forecast) that is available including the range of possible outcomes, the predictive value of past experiences, the time period of when uncertainties expect to be resolved and the amount of consideration that is susceptible to factors outside of Newmark’s influence, such as market volatility or the judgment and actions of third parties.  

Newmark also uses third-party service providers in the provision of its services to customers. In instances where a third-party service provider is used, Newmark performs an analysis to determine whether Newmark is acting as a principal or an agent with respect to the services provided. To the extent that Newmark determines that it is acting as a principal, the revenue and the expenses incurred are recorded on a gross basis. In instances where Newmark has determined that it is acting as an agent, the revenue and expenses are presented on a net basis within the revenue line item.  

In some instances, Newmark performs services for customers and incurs out-of-pocket expenses as part of delivering those services (such as travel, meals and lodging). Newmark’s customers agree to reimburse Newmark for those expenses, and those reimbursements are part of the contract’s transaction price. Consequently, these expenses and the reimbursements of such expenses from the customer are presented on a gross basis because the services giving rise to the out-of-pocket expenses do not transfer a good or service. The reimbursements are included in the transaction price when the costs are incurred and the reimbursements are due from the customer.

The following provides detailed information on the recognition of Newmark’s revenues from contracts with customers:

Leasing and other commissions. Newmark offers a diverse range of commercial real estate brokerage and advisory services, including tenant and agency representation. Newmark’s performance obligation is to match a qualified tenant with available landlord property. Commissions from real estate brokerage transactions are typically recognized at a point in time on the date the lease is signed. The date the lease is signed represents the transfer of control and satisfaction of the performance obligation as the tenant has been secured. The commission fees are either a fixed or variable based on a percentage of the aggregate rental fee payable over the lease term. Commission payments may be due entirely upon lease execution or may be paid in installments upon the resolution of a future contingency. In those cases, Newmark does not provide any further services after the first contingency has been met. Therefore, the performance obligation of securing a tenant has been fulfilled upon reaching the first contingency. Newmark records a receivable for future installments of the commission revenue subject to any constraints that may exist in instances where the commission is considered variable consideration.

Capital markets. Newmark provides investment sales and mortgage brokerage services to property owners to identify qualified purchasers or debt placement for an owner’s property in exchange for a commission. Newmark is compensated for its services of finding a qualified purchaser or lender for the owner’s property, the one performance obligation, as evidenced by the closing of the sale of the property. In some cases, the consideration is payable in separate installments upon reaching two separate contingencies, such as the closing of a construction loan and the subsequent consummation of the sale of the property. In those cases, Newmark does not provide any further services after the first contingency has been met. The transfer of control and satisfaction of the performance obligation occurs when Newmark obtains a qualified purchaser or lender, as evidenced by the closing of the sale of or loans to the property. Therefore, revenue is recognized at a point in time. Commission fees may be fixed or variable based on a percentage of the transaction amount. Commission payments may be due entirely upon closing, either through escrow or upon recordation of the deed. Consideration is variable if the payment is contingent on an event that may or may not occur after Newmark has satisfied its performance obligation. For example, if Newmark’s obligations are fulfilled upon execution of a purchase and sale agreement, but the commission is not payable until closing of the transaction, there would exist an element of variable consideration. In those instances, Newmark assesses whether the amount of variable consideration is constrained and, if so, the source of the uncertainty and expected resolution of that uncertainty. Accordingly, the variable consideration adjusted for any constraints, if any, should be recognized upon the sale of the property.

Management services, servicing fees and other. In this business, Newmark provides property and facilities management services along with project management and other consulting services (collectively, “management services”), to customers who may also utilize Newmark’s commercial real estate brokerage services. As previously noted, servicing fees are not within the scope of the new revenue standard and a description of these services can be found in Note 3 Summary of Significant Accounting Policies.

27


 

Each type of management service (property, facility and project) generally represents a single performance obligation composed of a series of distinct services that are substantially the same and have the same pattern of transfer. Each task is an activity to fulfill the management service and are not separate promises that are distinct in the context of the contract. To meet the same pattern of transfer criterion, Newmark determined each distinct day of service represents a performance obligation that would be satisfied over time and has the same measure of progress. The customer simultaneously receives and consumes the benefits provided by Newmark’s performance as Newmark performs. Therefore, revenue is recognized over time using a time-elapsed method to measure progress.

Consideration received may be fixed or variable. Fixed consideration is included in the transaction price whereas variable consideration is subject to the revenue constraint and included in the transaction price only to the extent it is probable a significant reversal in the amount of cumulative revenue recognized will not occur in the future. For example, management fees subject to key performance indicators for an annual period are considered variable consideration due to the future contingency that performance indicators would not be met and Newmark would be required to return a portion of management fees already received. Accordingly, the entire transaction price, including the element of variable consideration adjusted for any constraints, is recognized over the term of the contracts. In some cases, Newmark has determined that it has a right to consideration from a customer in an amount that corresponds directly with the value to the customer of Newmark’s performance completed to date (for example, a service contract in which Newmark bills a fixed amount for each hour of service provided). Newmark has elected to use the practical expedient whereby an entity may recognize revenue in the amount to which the entity has a right to invoice.

In some instances, because project management services can cover many different types of projects and even include phases for a single project that vary in the services delivered, the performance obligation is the completion of a deliverable. In those instances, the satisfaction of the performance obligation occurs at a point in time (upon completion of the deliverable when the customer obtains control). Generally, the fee is due upon completion and delivery and, accordingly, is recognized at that time.

For management and facility service contracts, the owner of the property will typically reimburse Newmark for certain expenses that are incurred on behalf of the owner, which comprise primarily on-site employee salaries and related benefit costs. The reimbursement amounts are recognized as revenue in the same period as the related expenses are incurred. In certain instances, Newmark subcontracts property management services to independent property managers, in which case Newmark passes a portion of its property management fee on to the subcontractor, and Newmark retains the balance. Accordingly, Newmark records these fees gross of the amounts paid to subcontractors, and the amounts paid to subcontractors are recognized as expenses in the same period.

Newmark incurs expenses on behalf of customers for certain management services subject to reimbursement. Newmark concluded that it controls the services provided by a third party on behalf of customers and, therefore, acts as a principal under those contracts. For these service contracts, Newmark presents expenses incurred on behalf of customers along with corresponding reimbursement revenue on a gross basis in Newmark’s consolidated statement of operations.

Disaggregation of Revenue

Newmark’s chief operating decision maker regardless of geographic location evaluates the operating results of Newmark as total real estate. (see Note 3 – Summary of Significant Accounting Policies for further discussion).

Contract Balances

The timing of Newmark’s revenue recognition may differ from the timing of payment by its customers. Newmark records a receivable when revenue is recognized prior to payment and Newmark has an unconditional right to payment. Alternatively, when payment precedes the provision of the related services, Newmark records deferred revenue until the performance obligations are satisfied.

Newmark’s deferred revenue primarily relates to customers paying in advance or billed in advance where the performance obligation has not yet been satisfied. Deferred revenue at June 30, 2018 and January 1, 2018 was $2.8 million and $4.6 million, respectively. During the six months ended June 31, 2018, Newmark recognized revenue of $1.8 million that was recorded as deferred revenue at the beginning of the period.

Contract Costs

Newmark capitalizes costs to fulfill contracts associated with different lines of its business where the revenue is recognized at a point in time and the costs are determined to be recoverable. Capitalized costs to fulfill a contract are recognized at the point in time that the related revenue is recognized.  

At June 30, 2018, there were no capitalized costs recorded to fulfill a contract.

28


 

 

(13)

Gains from Mortgage Banking Activities/Originations, Net

Gains from mortgage banking activities/originations, net consists of the following activity (in thousands):

 

 

 

Three Months Ended June 30,

 

 

Six Months Ended June 30,

 

 

 

2018

 

 

2017

 

 

2018

 

 

2017

 

Loan originations related fees and sales premiums, net

 

$

17,181

 

 

$

30,949

 

 

$

34,998

 

 

$

46,901

 

Fair value of expected net future cash flows from servicing

   recognized at commitment, net

 

 

24,696

 

 

 

42,597

 

 

 

45,793

 

 

 

71,907

 

Gains from mortgage banking activities/originations, net

 

$

41,877

 

 

$

73,546

 

 

$

80,791

 

 

$

118,808

 

 

(14)

Mortgage Servicing Rights, Net (MSR)

A summary of the activity in mortgage servicing rights by class for the three months ended June 30, 2018 and 2017 is as follows (in thousands):

 

 

 

Three Months Ended June 30,

 

 

Six Months Ended June 30,

 

Mortgage Servicing Rights

 

2018

 

 

2017

 

 

2018

 

 

2017

 

Beginning Balance

 

$

386,953

 

 

$

359,189

 

 

$

399,349

 

 

$

347,558

 

Additions

 

 

25,342

 

 

 

40,459

 

 

 

31,731

 

 

 

69,265

 

Purchases from an affiliate

 

 

1,099

 

 

 

577

 

 

 

1,608

 

 

 

577

 

Amortization

 

 

(20,011

)

 

 

(18,317

)

 

 

(39,305

)

 

 

(35,492

)

Ending Balance

 

$

393,383

 

 

$

381,908

 

 

$

393,383

 

 

$

381,908

 

Valuation Allowance

 

 

 

 

 

 

 

 

 

 

 

 

 

 

 

 

Beginning Balance

 

$

(5,427

)

 

$

(4,574

)

 

$

(6,723

)

 

$

(7,742

)

Decrease (increase)

 

 

4,084

 

 

 

(907

)

 

 

5,380

 

 

 

2,261

 

Ending Balance

 

$

(1,343

)

 

$

(5,481

)

 

$

(1,343

)

 

$

(5,481

)

Net balance

 

$

392,040

 

 

$

376,427

 

 

$

392,040

 

 

$

376,427

 

 

Servicing fees are included in “Management services, servicing fees and other” in Newmark’s unaudited condensed consolidated statements of operations and are as follows (in thousands):

 

 

 

Three Months Ended June 30,

 

 

Six Months Ended June 30,

 

 

 

2018

 

 

2017

 

 

2018

 

 

2017

 

Servicing fees

 

$

26,092

 

 

$

23,734

 

 

$

51,224

 

 

$

45,784

 

Escrow interest and placement fees

 

 

3,867

 

 

 

2,021

 

 

 

6,834

 

 

 

3,480

 

Ancillary fees

 

 

2,374

 

 

 

1,085

 

 

 

3,201

 

 

 

2,408

 

Total servicing fees and escrow interest

 

$

32,333

 

 

$

26,840

 

 

$

61,259

 

 

$

51,672

 

 

Newmark’s primary servicing portfolio at June 30, 2018 and December 31, 2017 was approximately $55.6 billion and $54.2 billion, respectively. Also, Newmark is the named special servicer for a number of commercial mortgage backed securitizations. Upon certain specified events (such as, but not limited to, loan defaults and loans assumptions), the administration of the loan is transferred to Newmark. Newmark’s special servicing portfolio at June 30, 2018 and December 31, 2017 was $3.4 billion and $3.8 billion, respectively.

The estimated fair value of the MSRs at June 30, 2018 and December 31, 2017 was $ 435.1 million and $418.1 million, respectively.

Fair values are estimated using a valuation model that calculates the present value of the future net servicing cash flows. The cash flows assumptions used are based on assumptions Newmark believes market participants would use to value the portfolio. Significant assumptions include estimates of the cost of servicing per loan, discount rate, earnings rate on escrow deposits and

29


 

prepayment speeds. The discount rates used in measuring fair value for the three and six months ended June 30, 2018 and 2017 was between 3.0% and 13.5% and varied based on investor type. An increase in discount rate of 100 bps or 200 bps would result in a decrease in fair value by $12.2 million and $23.8 million, respectively, at June 30, 2018. An increase in discount rate of 100 bps or 200 bps would result in a decrease in fair value by $11.8 million and $23.0 million, respectively, at December 31, 2017.

(15)

Goodwill and Other Intangible Assets, Net of Accumulated Amortization

The changes in the carrying amount of goodwill for the six months ended June 30, 2018 and the year ended December 31, 2017 were as follows (in thousands):

 

Balance at December 31, 2016

 

$

412,846

 

Acquisitions

 

 

64,291

 

Measurement period adjustments

 

 

395

 

Balance at December 31, 2017

 

 

477,532

 

Acquisitions

 

 

6,626

 

Measurement period adjustments

 

 

(2,444

)

Balance at June 30, 2018

 

$

481,714

 

 

During the six months ended June 30, 2018, Newmark recognized measurement period adjustments of approximately $2.4 million. Newmark had additions to goodwill in the amount of $6.6 million as a result of acquisitions for the six months ended June 30, 2018. During the year ended December 31, 2017, Newmark recognized additional goodwill and measurement period adjustments of approximately $64.3 million and $0.4 million, respectively. (see Note 4—Acquisitions for more information).

Goodwill is not amortized and is reviewed annually for impairment or more frequently if impairment indicators arise, in accordance with U.S. GAAP guidance on Goodwill and Other Intangible Assets. Newmark completed its annual goodwill impairment testing during the fourth quarter of 2017, which did not result in any goodwill impairment.

Other intangible assets consisted of the following at June 30, 2018 and December 31, 2017 (in thousands, except weighted average life):

 

 

 

June 30, 2018

 

 

 

Gross

Amount

 

 

Accumulated

Amortization

 

 

Net

Carrying

Amount

 

 

Weighted-

Average

Remaining

Life (Years)

 

Indefinite life:

 

 

 

 

 

 

 

 

 

 

 

 

 

 

 

 

Trademark and trade names

 

$

4,400

 

 

$

 

 

$

4,400

 

 

N/A

 

License agreements (GSE)

 

 

5,390

 

 

 

 

 

 

5,390

 

 

N/A

 

Definite life:

 

 

 

 

 

 

 

 

 

 

 

 

 

 

 

 

Trademark and trade names

 

 

7,061

 

 

 

(6,306

)

 

 

755

 

 

 

0.1

 

Non-contractual customers

 

 

10,863

 

 

 

(2,887

)

 

 

7,976

 

 

 

2.3

 

License agreements

 

 

4,981

 

 

 

(1,797

)

 

 

3,184

 

 

 

0.6

 

Non-compete agreements

 

 

5,238

 

 

 

(993

)

 

 

4,245

 

 

 

1.4

 

Contractual customers

 

 

1,452

 

 

 

(725

)

 

 

727

 

 

 

0.1

 

 

 

$

39,385

 

 

$

(12,708

)

 

$

26,677

 

 

 

4.5

 

30


 

 

 

 

December 31, 2017

 

 

 

Gross

Amount

 

 

Accumulated

Amortization

 

 

Net

Carrying

Amount

 

 

Weighted-

Average

Remaining

Life (Years)

 

Indefinite life:

 

 

 

 

 

 

 

 

 

 

 

 

 

 

 

 

Trademark and trade names

 

$

4,400

 

 

$

 

 

$

4,400

 

 

N/A

 

License agreements (GSE)

 

 

5,390

 

 

 

 

 

 

5,390

 

 

N/A

 

Definite life:

 

 

 

 

 

 

 

 

 

 

 

 

 

 

 

 

Trademark and trade names

 

 

7,061

 

 

 

(6,030

)

 

 

1,031

 

 

 

0.2

 

Non-contractual customers

 

 

7,950

 

 

 

(1,495

)

 

 

6,455

 

 

 

2.5

 

License agreements

 

 

4,981

 

 

 

(1,298

)

 

 

3,683

 

 

 

0.9

 

Non-compete agreements

 

 

3,606

 

 

 

(496

)

 

 

3,110

 

 

 

1.2

 

Contractual customers

 

 

1,452

 

 

 

(602

)

 

 

850

 

 

 

0.2

 

Below market leases

 

 

15

 

 

 

(13

)

 

 

2

 

 

 

 

 

 

$

34,855

 

 

$

(9,934

)

 

$

24,921

 

 

 

5.0

 

 

Intangible amortization expense for the three months ended June 30, 2018 and 2017 was $1.3 million and $1.5 million, respectively. Intangible amortization expense was $2.8 million and $2.8 million for the six months ended June 30, 2018 and 2017, respectively. Intangible amortization is included as a part of “Depreciation and amortization” in Newmark’s unaudited condensed consolidated statements of operations.

The estimated future amortization of definite life intangible assets as of June 30, 2018 was as follows (in thousands):

 

2018

 

$

2,197

 

2019

 

 

4,302

 

2020

 

 

4,059

 

2021

 

 

3,078

 

2022 and thereafter

 

 

3,251

 

Total

 

$

16,887

 

 

(16)

Fixed Assets, Net

Fixed assets, net consisted of the following (in thousands):

 

 

 

June 30, 2018

 

 

December 31,

2017

 

Leasehold improvements and other fixed assets

 

$

84,341

 

 

$

77,313

 

Software, including software development costs

 

 

18,428

 

 

 

17,395

 

Computer and communications equipment

 

 

16,963

 

 

 

15,878

 

 

 

 

119,732

 

 

 

110,586

 

Accumulated depreciation and amortization

 

 

(52,046

)

 

 

(45,764

)

 

 

$

67,686

 

 

$

64,822

 

 

Depreciation expense for the three months ended June 30, 2018 and 2017 was $3.2 million and $2.8 million, respectively. Depreciation expense was $6.4 million and $5.8 million for the six months ended June 30, 2018 and 2017, respectively. Depreciation expense is included as a part of “Depreciation and amortization” in Newmark’s unaudited condensed consolidated statement of operations.

For the six months ended June 30, 2018 $1.0 million of software development costs were capitalized. Amortization of software development costs totaled $0.2 million and $0.1 million for the three months ended June 30, 2018 and 2017, respectively. Amortization of software development costs totaled $0.4 million and $0.2 million for the six months ended June 30, 2018 and 2017, respectively. Amortization of software development costs is included as part of “Operating, administrative and other” in Newmark’s unaudited condensed consolidated statements of operations.

31


 

(17)

Other Assets

Other current assets consisted of the following (in thousands):

 

 

 

June 30,

 

 

December 31,

 

 

 

2018

 

 

2017

 

Prepaid expenses

 

$

14,606

 

 

$

12,708

 

Derivative assets

 

 

30,890

 

 

 

6,676

 

Rent and other deposits

 

 

1,057

 

 

 

1,479

 

Other

 

 

2,185

 

 

 

131

 

 

 

$

48,738

 

 

$

20,994

 

 

Non-current other assets consisted of the following (in thousands):

 

 

 

June 30,

 

 

December 31,

 

 

 

2018

 

 

2017

 

Equity method investment

 

$

103,563

 

 

$

101,562

 

Deferred tax assets(1)

 

 

166,885

 

 

 

168,594

 

Cost method investments

 

 

28,686

 

 

 

6,005

 

Derivative assets

 

 

19,085

 

 

 

 

Other

 

 

4,004

 

 

 

2,299

 

 

 

$

322,223

 

 

$

278,460

 

 

(1)

Deferred tax assets and liabilities are recognized for the future tax consequences attributable to basis differences between the carrying amounts of existing assets and liabilities and their respective tax basis. Accordingly, a deferred tax asset of $108.6 million has been contributed to Newmark for the year ended December 31, 2017 for the basis difference between BPF’s net assets and its tax basis.

(18)

Securities Loaned

As of June 30, 2018 and December 31, 2017, Newmark had securities loaned transactions with Cantor of $9.1 million and $57.6 million, respectively. The market value of the securities lent was $9.1 million and $57.6 million as of June 30, 2018 and December 31, 2017, respectively. As of June 30, 2018, the cash collateral received from Cantor bore an interest rate of 2.4% As of December 31, 2017, the cash collateral received from Cantor bore interest rates ranging from 3.1% to 3.25%. Securities loaned transactions are included in “Securities loaned” in Newmark’s unaudited condensed consolidated balance sheets (See Note 6 – Marketable Securities).

(19)

Warehouse Notes Payable

Newmark uses its warehouse lines and repurchase agreements to fund mortgage loans originated under its various lending programs. Outstanding borrowings against these lines are collateralized by an assignment of the underlying mortgages and third-party purchase commitments.

As of June 30, 2018, Newmark had the following lines available and borrowings outstanding (in thousands):

 

 

 

Committed

Lines

 

 

Uncommitted

Lines

 

 

Balance at June 30, 2018

 

 

Stated Spread

to One Month

LIBOR

 

Rate

Type

Warehouse line due August 20, 2018(1)

 

$

450,000

 

 

$

 

 

$

258,782

 

 

130 bps

 

Variable

Warehouse line due September 25, 2018

 

 

200,000

 

 

 

 

 

 

114,503

 

 

130 bps

 

Variable

Warehouse line due October 11, 2018(2)

 

 

300,000

 

 

 

 

 

 

130,440

 

 

130 bps

 

Variable

Fannie Mae repurchase agreement, open maturity

 

 

 

 

 

325,000

 

 

 

36,846

 

 

120 bps

 

Variable

 

 

$

950,000

 

 

$

325,000

 

 

$

540,571

 

 

 

 

 

 

 

32


 

 

 

(1)

On July 19, 2018, the maturity date was extended until June 19, 2019.

(2)

The warehouse line was temporarily increased by $300.0 million to $600.0 million for the period of July 2, 2018 to August 16, 2018.

As of December 31, 2017, Newmark had the following lines available and borrowings outstanding (in thousands):

 

 

 

Committed

Lines

 

 

Uncommitted

Lines

 

 

Balance at

December 31,

2017

 

 

Stated Spread

to One Month

LIBOR

 

Rate

Type

Warehouse line due August 20, 2018(1)

 

$

450,000

 

 

$

 

 

$

60,715

 

 

130 bps

 

Variable

Warehouse line due September 25, 2018

 

 

200,000

 

 

 

 

 

 

107,383

 

 

130 bps

 

Variable

Warehouse line due October 11, 2018

 

 

300,000

 

 

 

 

 

 

174,102

 

 

130 bps

 

Variable

Fannie Mae repurchase agreement, open maturity

 

 

 

 

 

325,000

 

 

 

18,240

 

 

120 bps

 

Variable

 

 

$

950,000

 

 

$

325,000

 

 

$

360,440

 

 

 

 

 

 

 

(1)

On June 8, 2018, the maturity date was extended until August 20, 2018.

 

Newmark is required to meet a number of financial covenants, including maintaining a minimum of $15.0 million of cash and cash equivalents. Newmark was in compliance with all covenants on June 30, 2018 and December 31, 2017 and for the three and six months ended June 30, 2018 and the year ended December 31, 2017.

The borrowing rates on the warehouse lines are based on short-term London Interbank Offered Rate (LIBOR) plus applicable margins. Due to the short-term maturity of these instruments, the carrying amounts approximate fair value.

(20)

Long-Term Debt and Long-Term Debt Payable to Related Parties

Long-term debt and long-term debt payable to related parties consisted of the following (in thousands):

 

 

 

June 30, 2018

 

 

December 31,

2017

 

Converted Term Loan

 

$

247,150

 

 

$

400,000

 

Term Loan

 

 

 

 

 

270,710

 

Long-term debt

 

 

247,150

 

 

 

670,710

 

2019 Promissory Note

 

 

300,000

 

 

 

300,000

 

2042 Promissory Note (1)

 

 

112,500

 

 

 

112,500

 

Total long-term debt

 

$

659,650

 

 

$

1,083,210

 

(1) On August 3, 2018, Newmark announced that on September 4, 2018, Newmark OpCo will borrow $112.5 million from BGC under the Intercompany Credit Agreement. The proceeds will be used for the repayment of the 2042 Promissory Note on September 5, 2018 (see Note 30 – Subsequent Events).

Converted Term Loan

On September 8, 2017, BGC entered into a committed unsecured senior revolving credit agreement with Bank of America, N.A., as administrative agent, and a syndicate of lenders. The revolving credit agreement provides for revolving loans of up to $400.0 million. The maturity date of the facility is September 8, 2019. Borrowings under the Converted Term Loan bear interest at either LIBOR or a defined base rate plus an additional margin, which ranges from 50 basis points to 325 basis points depending on BGC’s debt rating as determined by S&P and Fitch and whether such loan is a LIBOR loan or a base rate loan. Since there were amounts outstanding under the Term Loan facility as of December 31, 2017, the pricing increased by 50 basis points. The Term Loan was paid in full on March 9, 2018. Since the Term Loan was repaid in full, the pricing of the Converted Term Loan returned to the levels previously described. On November 22, 2017, BGC and Newmark entered into an amendment to the unsecured senior revolving credit agreement. Pursuant to the amendment, the then-outstanding borrowings of BGC under the revolving credit facility were converted into a term loan. There was no change in the maturity date or interest rate. As of December 13, 2017, Newmark assumed the obligations of BGC as borrower under the Converted Term Loan. BGC remains a borrower under, and retains access to, the revolving credit facility for any future draws, subject to availability which increases as Newmark repays the Converted Term Loan. During the three months ended June 30, 2018, Newmark partially repaid $152.9 million of the Converted Term Loan. Borrowings outstanding under the Converted Term loan as of June 30, 2018 and December 31, 2017 were $ 247.2 million and $400.0 million, respectively. As

33


 

of June 30, 2018, the interest rate on the Converted Term Loan was 4.31%. Newmark recorded interest expense related to the Converted Term Loan for the three and six months ended June 30, 2018 in the amount of $4.4 million and $9.0 million, respectively. There was no interest expense recorded for the three and six months ended June 30, 2017.

Term Loan

On September 8, 2017, BGC entered into a committed unsecured senior term loan credit agreement with Bank of America, N.A., as administrative agent, and a syndicate of lenders. The term loan credit agreement provides for loans of up to $575.0 million. The maturity date of the agreement is September 8, 2019. Borrowings under the Term Loan bear interest at either LIBOR or a defined base rate plus an additional margin which ranges from 50 basis points to 325 basis points depending on BGC’s debt rating as determined by S&P and Fitch and whether such loan is a LIBOR loan or a base rate loan. Since there were amounts outstanding under the term loan facility as of December 31, 2017, the pricing increased by 50 basis points. On November 22, 2017, BGC and Newmark entered into an amendment to the unsecured senior term loan credit agreement. Pursuant to the term loan amendment and effective as of December 13, 2017, Newmark assumed the obligations of the BGC as borrower under the Term loan. The Term Loan is also subject to mandatory prepayment from 100% of net cash proceeds of all material asset sales and debt and equity issuances (subject to certain customary exceptions, including sales under the BGC’s CEO sales program). The net proceeds from the IPO were used to partially repay $304.3 million of the Term Loan. On March 9, 2018. During the six months ended June 30, 2018, Newmark repaid the outstanding balance of $270.7 million on the Term Loan, at which point the facility was terminated. As of June 30, 2018, there were no borrowings outstanding under the Term Loan. Newmark recorded interest expense related to the Term Loan of $2.6 million for six months ended June 30, 2018.

As of June 30, 2018 the carrying value of Converted Term Loan approximated the fair value. As of December 31, 2017 the carrying value of the Converted Term Loan and Term Loan approximated the fair value.

On December 13, 2017, in connection with the Separation, Newmark assumed from BGC an aggregate of $300.0 million principal amount of its 2019 Promissory Note due December 9, 2019 and $112.5 million principal amount of its 2042 Promissory Note due June 26, 2042. The 2019 Promissory Note bears interest at 5.375% and the 2042 Promissory Note bears interest at 8.125%. The 2019 and 2042 Promissory Notes are recorded at amortized cost. As of June 30, 2018 and December 31, 2017, the carrying amounts and estimated fair values of the 2019 and 2042 Promissory Notes were as follows (in thousands):

 

 

 

June 30, 2018

 

 

December 31, 2017

 

 

 

Carrying

Amount

 

 

Fair

Value

 

 

Carrying

Amount

 

 

Fair

Value

 

2019 Promissory Note

 

$

300,000

 

 

$

307,290

 

 

$

300,000

 

 

$

313,125

 

2042 Promissory Note

 

 

112,500

 

 

 

115,695

 

 

 

112,500

 

 

 

116,550

 

 

 

$

412,500

 

 

$

422,985

 

 

$

412,500

 

 

$

429,675

 

 

The fair value of the 2042 Promissory Notes was determined using observable market prices as these securities are traded and are considered Level 1 within the fair value hierarchy as they are deemed to be actively traded and the 2019 Promissory Notes are considered Level 2 within the fair value hierarchy.

For the three months ended June 30, 2018, Newmark recorded interest expense on its 2019 Promissory Note and 2042 Promissory Note in the amount of $4.3 million and $2.3 million, respectively. For the six months ended June 30, 2018, Newmark recorded interest expense on its 2019 Promissory Note and 2042 Promissory Note in the amount of $8.6 million and $4.6 million, respectively. The 2019 Promissory Note and 2042 Promissory Note are included in “Long-term debt payable to related parties” on Newmark’s unaudited condensed consolidated balance sheets.

(21)

Financial Guarantee Liability

Newmark shares risk of loss for loans originated under the Fannie Mae DUS and Freddie TAH programs and could incur losses in the event of defaults under or foreclosure of these loans. Under the guarantee, Newmark’s maximum contingent liability to the extent of actual losses incurred is approximately 33% of the outstanding principal balance on Fannie Mae DUS or Freddie TAH loans. Risk sharing percentages are established on a loan-by-loan basis when originated, with most loans at 33% and “modified” loans at lower percentages. Under certain circumstances, risk sharing percentages can be revised subsequent to origination or Newmark could be required to repurchase the loan. In the event of a loss resulting from a catastrophic event that is not required to be covered by borrowers’ insurance policies, Newmark can recover the loss under its mortgage impairment insurance policy. Any potential recovery is subject to the policy’s deductibles and limits.

34


 

At June 30, 2018, the credit risk loans being serviced by Newmark on behalf of Fannie Mae and Freddie Mac had outstanding principal balances of approximately $19.2 billion with a maximum potential loss of approximately $5.4 billion, of which $0.1 billion is covered by the Credit Enhancement Agreement (see Note 11—Credit Enhancement Receivable, Contingent Liability and Credit Enhancement Deposit).

At December 31, 2017, the credit risk loans being serviced by Newmark on behalf of Fannie Mae and Freddie Mac had outstanding principal balances of approximately $18.8 billion with a maximum potential loss of approximately $5.3 billion, of which $1.2 billion is covered by the Credit Enhancement Agreement (see Note 11—Credit Enhancement Receivable, Contingent Liability and Credit Enhancement Deposit).

At June 30, 2018 and the year ended December 31, 2017, changes on the estimated liability under the guarantee liability were as follows:

 

Financial guarantee liability (in thousands)

 

 

 

 

Balance at December 31, 2016

 

$

(413

)

Reversal of provision

 

 

359

 

Balance at December 31, 2017

 

$

(54

)

Reversal of provision

 

 

7

 

Balance at June 30, 2018

 

$

(47

)

 

In order to monitor and mitigate potential losses, Newmark uses an internally developed loan rating scorecard for determining which loans meet Newmark’s criteria to be placed on a watch list. Newmark also calculates default probabilities based on internal ratings and expected losses on a loan-by-loan basis. This methodology uses a number of factors including, but not limited to, debt service coverage ratios, collateral valuation, the condition of the underlying assets, borrower strength and market conditions.

See Note 11—Credit Enhancement Receivable, Contingent Liability and Credit Enhancement Deposit for further explanation of credit protection provided by DB Cayman. The provisions for risk sharing are included in “Operating, administrative and other” in Newmark’s unaudited condensed consolidated statements of operations as follows (in thousands):

 

 

 

Three Months Ended June 30,

 

 

Six Months Ended June 30,

 

 

 

2018

 

 

2017

 

 

2018

 

 

2017

 

Increase (decrease) to financial guarantee liability

 

$

(14

)

 

$

(208

)

 

$

(7

)

 

$

(213

)

Decrease (increase) to credit enhancement asset

 

 

 

 

 

140

 

 

 

10

 

 

 

144

 

Increase (decrease) to contingent liability

 

 

1

 

 

 

6

 

 

 

1

 

 

 

6

 

Total expense

 

$

(13

)

 

$

(62

)

 

$

4

 

 

$

(63

)

 

(22)

Concentrations of Credit Risk

The lending activities of Newmark create credit risk in the event that counterparties do not fulfill their contractual payment obligations. In particular, Newmark is exposed to credit risk related to the Fannie Mae DUS and Freddie Mac TAH loans (see Note 21—Financial Guarantee Liability). As of June 30, 2018, 26% and 15% of $5.4 billion of the maximum loss (see Note 21—Financial Guarantee Liability) was for properties located in California and Texas, respectively. As of December 31, 2017, 26% and 15% of $5.3 billion of the maximum loss (see Note 21—Financial Guarantee Liability) was for properties located in California and Texas, respectively.

(23)

Escrow and Custodial Funds

In conjunction with the servicing of multifamily and commercial loans, Newmark holds escrow and other custodial funds. Escrow funds are held at unaffiliated financial institutions generally in the form of cash and cash equivalents. These funds amounted to approximately $0.8 billion and $0.8 billion, as of June 30, 2018 and December 31, 2017, respectively. These funds are held for the benefit of Newmark’s borrowers and are segregated in custodial bank accounts. These amounts are excluded from the assets and liabilities of Newmark.

35


 

(24)

Fair Value of Financial Assets and Liabilities

U.S. GAAP guidance establishes a fair value hierarchy that prioritizes the inputs to valuation techniques used to measure fair value. The hierarchy gives the highest priority to unadjusted quoted prices in active markets for identical assets liabilities (Level 1 measurements) and the lowest priority to unobservable inputs (Level 3 measurements). The three levels of the fair value hierarchy are as follows:

 

Level 1 measurements—Unadjusted quoted prices in active markets that are accessible at the measurement date for identical, unrestricted assets or liabilities.

 

Level 2 measurements—Quoted prices in markets that are not active or financial instruments for which all significant inputs are observable, either directly or indirectly.

 

Level 3 measurements—Prices or valuations that require inputs that are both significant to the fair value measurement and unobservable.

As required by U.S. GAAP guidance, assets and liabilities are classified in their entirety based on the lowest level of input that is significant to the fair value measurement. The following table sets forth by level within the fair value hierarchy financial assets and liabilities accounted for at fair value under U.S. GAAP guidance at June 30, 2018 and December 31, 2017 (in thousands):

 

 

 

As of  June 30, 2018

 

 

 

Level 1

 

 

Level 2

 

 

Level 3

 

 

Total

 

Assets:

 

 

 

 

 

 

 

 

 

 

 

 

 

 

 

 

Marketable securities

 

$

9,127

 

 

$

 

 

$

 

 

$

9,127

 

RBC Forward

 

 

 

 

 

 

19,085

 

 

 

 

 

 

 

19,085

 

Loans held for sale, at fair value

 

 

 

 

 

547,968

 

 

 

 

 

 

547,968

 

Rate lock commitments

 

 

 

 

 

 

 

 

14,448

 

 

 

14,448

 

Forwards

 

 

 

 

 

 

 

 

16,442

 

 

 

16,442

 

Total assets

 

$

9,127

 

 

$

567,053

 

 

$

30,890

 

 

$

607,070

 

Liabilities:

 

 

 

 

 

 

 

 

 

 

 

 

 

 

 

 

Accounts payable, accrued expenses and other

   liabilities—contingent consideration

 

$

 

 

$

 

 

$

21,574

 

 

$

21,574

 

Rate lock commitments

 

 

 

 

 

 

 

 

13,945

 

 

 

13,945

 

Forwards

 

 

 

 

 

 

 

 

641

 

 

 

641

 

Total Liabilities

 

$

 

 

$

 

 

$

36,160

 

 

$

36,160

 

 

 

 

As of December 31, 2017

 

 

 

Level 1

 

 

Level 2

 

 

Level 3

 

 

Total

 

Assets:

 

 

 

 

 

 

 

 

 

 

 

 

 

 

 

 

Marketable securities

 

$

57,623

 

 

$

 

 

$

 

 

$

57,623

 

Loans held for sale, at fair value

 

 

 

 

 

362,635

 

 

 

 

 

 

362,635

 

Rate lock commitments

 

 

 

 

 

 

 

 

2,923

 

 

 

2,923

 

Forwards

 

 

 

 

 

 

 

 

3,753

 

 

 

3,753

 

Total assets

 

$

57,623

 

 

$

362,635

 

 

$

6,676

 

 

$

426,934

 

Liabilities:

 

 

 

 

 

 

 

 

 

 

 

 

 

 

 

 

Accounts payable, accrued expenses and

   other liabilities—contingent consideration

 

$

 

 

$

 

 

$

23,711

 

 

$

23,711

 

Rate lock commitments

 

 

 

 

 

 

 

 

2,390

 

 

 

2,390

 

Forwards

 

 

 

 

 

 

 

 

657

 

 

 

657

 

Total Liabilities

 

$

 

 

$

 

 

$

26,758

 

 

$

26,758

 

 

There were no transfers among level 1, 2 and level 3 for the six months ended June 30, 2018 and the year ended December 31, 2017.

36


 

Level 3 Financial Assets and Liabilities Changes in Level 3 rate lock commitments, forwards and contingent consideration measured at fair value on recurring basis for the three June 30, 2018 were as follows (in thousands):

 

 

 

 

 

Opening Balance April 1, 2018

 

 

Total realized

and unrealized

(gains) losses

included in

Net income(1)

 

 

Issuances

 

 

Settlements

 

 

Closing

Balance as of June 30, 2018

 

 

Unrealized

(gains) losses

outstanding

as of

June 30, 2018

 

Accounts payable, accrued expenses and other

   liabilities—contingent consideration

 

$

23,087

 

 

$

295

 

 

$

689

 

 

$

(2,497

)

 

$

21,574

 

 

$

295

 

Rate lock commitments and forwards, net

 

 

7,036

 

 

 

16,304

 

 

 

 

 

 

(7,036

)

 

 

16,304

 

 

 

16,304

 

 

 

$

30,123

 

 

$

16,599

 

 

$

689

 

 

$

(9,533

)

 

$

37,878

 

 

$

16,599

 

 

 Changes in Level 3 rate lock commitments, forwards and contingent consideration measured at fair value on recurring basis for the three months June 30, 2017 were as follows (in thousands):

 

 

 

Opening

Balance as of  April 1, 2017

 

 

Total realized

and unrealized

(gains) losses

included in

Net income(1)

 

 

Issuances

 

 

Settlements

 

 

Closing

Balance as of June 30, 2017

 

 

Unrealized

(gains) losses

outstanding

as of

June 30, 2017

 

Accounts payable, accrued expenses and other

   liabilities—contingent consideration

 

$

28,998

 

 

$

1,543

 

 

$

 

 

$

(355

)

 

$

30,186

 

 

$

1,543

 

Rate lock commitments and forwards, net

 

 

2,462

 

 

 

10,566

 

 

 

 

 

 

(2,462

)

 

 

10,566

 

 

 

10,566

 

 

 

$

31,460

 

 

$

12,109

 

 

$

 

 

$

(2,817

)

 

$

40,752

 

 

$

12,109

 

 

Changes in Level 3 rate lock commitments, forwards and contingent consideration measured at fair value on recurring basis for the six months ended June 30, 2018 were as follows (in thousands):

 

 

 

 

 

 

 

Opening Balance January 1, 2018

 

 

Total realized

and unrealized

(gains) losses

included in

Net income(1)

 

 

Issuances

 

 

Settlements

 

 

Closing

Balance as of June 30, 2018

 

 

Unrealized

(gains) losses

outstanding

as of

June 30, 2018

 

Accounts payable, accrued expenses and other

   liabilities—contingent consideration

 

$

23,711

 

 

$

429

 

 

$

689

 

 

$

(3,255

)

 

$

21,574

 

 

$

429

 

Rate lock commitments and forwards, net

 

 

3,629

 

 

 

16,304

 

 

 

 

 

 

(3,629

)

 

 

16,304

 

 

 

16,304

 

 

 

$

27,340

 

 

$

16,733

 

 

$

689

 

 

$

(6,884

)

 

$

37,878

 

 

$

16,733

 

 

Changes in Level 3 rate lock commitments, forwards and contingent consideration measured at fair value on recurring basis for the six months ended June 30, 2017 were as follows (in thousands):

 

 

 

Opening

Balance as of  January 1, 2017

 

 

Total realized

and unrealized

(gains) losses

included in

Net income(1)

 

 

Issuances

 

 

Settlements

 

 

Closing

Balance as of June 30, 2017

 

 

Unrealized

(gains) losses

outstanding

as of

June 30, 2017

 

Accounts payable, accrued expenses and other

   liabilities—contingent consideration

 

$

38,713

 

 

$

1,981

 

 

$

 

 

$

(10,508

)

 

$

30,186

 

 

$

1,981

 

Rate lock commitments and forwards, net

 

 

10,254

 

 

 

10,566

 

 

 

 

 

 

(10,254

)

 

 

10,566

 

 

 

10,566

 

 

 

$

48,967

 

 

$

12,547

 

 

$

 

 

$

(20,762

)

 

$

40,752

 

 

$

12,547

 

37


 

 

 

(1)

Realized losses are reported in “Other income (loss)” in Newmark’s unaudited condensed consolidated statements of operations.

Quantitative Information About Level 3 Fair Value Measurements

The following tables present quantitative information about the significant unobservable inputs utilized by Newmark in the fair value measurement of Level 3 assets and liabilities measured at fair value on a recurring basis:

 

June 30, 2018

Level 3 assets and liabilities

 

Assets

 

 

Liabilities

 

 

Significant Unobservable Inputs

Accounts payable, accrued expenses and other

   liabilities:

 

 

 

 

 

 

 

 

 

 

Contingent consideration

 

$

 

 

$

21,574

 

 

Discount rate—6.8% weighted average rate(1)

Derivative assets and liabilities:

 

 

 

 

 

 

 

 

 

Financial forecast information

Forward sale contracts

 

$

14,448

 

 

$

13,945

 

 

Counterparty credit risk

Rate lock commitments

 

$

16,442

 

 

$

641

 

 

Counterparty credit risk

 

December 31, 2017

Level 3 assets and liabilities

 

Assets

 

 

Liabilities

 

 

Significant Unobservable Inputs

Accounts payable, accrued expenses and other

   liabilities:

 

 

 

 

 

 

 

 

 

 

Contingent consideration

 

$

 

 

$

23,711

 

 

Discount rate—6.43% weighted average rate(1)

Derivative assets and liabilities:

 

 

 

 

 

 

 

 

 

Financial forecast information

Forward sale contracts

 

$

3,753

 

 

$

657

 

 

Counterparty credit risk

Rate lock commitments

 

$

2,923

 

 

$

2,390

 

 

Counterparty credit risk

 

(1)

Newmark’s estimate of contingent consideration as of June 30, 2018 and December 31, 2017 was based on the acquired business’ projected future financial performance, including revenues.

Valuation Processes - Level 3 Measurements

Both the rate lock commitments to borrowers and the forward sale contracts to investors are derivatives and, accordingly, are marked to fair value through Newmark’s unaudited condensed consolidated statements of operations. The fair value of Newmark’s rate lock commitments to borrowers and loans held for sale and the related input levels includes, as applicable:

 

The assumed gain/loss of the expected loan sale to the investor, net of employee benefits;

 

The expected net future cash flows associate with servicing the loan;

 

The effects of interest rate movements between the date of the rate lock and the balance sheet date; and

 

The nonperformance risk of both the counterparty and Newmark.

The fair value of Newmark’s forward sales contracts to investors considers effects of interest rate movements between the trade date and the balance sheet date. The market price changes are multiplied by the notional amount of the forward sales contracts to measure the fair value.

38


 

The fair value of Newmark’s rate lock commitments and forward sale contracts is adjusted to reflect the risk that the agreement will not be fulfilled. Newmark’s exposure to nonperformance in rate lock and forward sale contracts is represented by the contractual amount of those instruments. Given the credit quality of Newmark’s counterparties, the short duration of rate lock commitments and forward sales contracts, and Newmark’s historical experience with the agreements, management does not believe the risk of nonperformance by Newmark’s counterparties to be significant.

Sensitivity Analysis - Level 3 Measurements

As of June 30, 2018 and December 31, 2017, the present value of expected payments related to Newmark’s contingent consideration was $21.6 million and $23.7 million, respectively (see Note 29- Commitments and Contingencies). The undiscounted value of the payments, assuming that all contingencies are met, would be $24.0 million and $27.7 million, respectively. Valuations for contingent consideration are conducted by Newmark. Each reporting period, Newmark updates unobservable inputs. Newmark has a formal process to review changes in fair value for satisfactory explanation.

(25)

Related Party Transactions

Service Agreements

Newmark receives administrative services, including but not limited to, treasury, legal, accounting, information technology, payroll administration, human resources, incentive compensation plans and other support, provided by Cantor and BGC. For the three months ended June 30, 2018 and 2017, allocated expenses were $6.3 million and $4.2 million, respectively. Allocated expenses were $13.2 million and $8.9 million for the six months ended June 30, 2018 and 2017, respectively These expenses are included as part of “Fees to related parties” in Newmark’s unaudited condensed consolidated statements of operations.

Loans, Forgivable Loans and Other Receivables from Employees and Partners

Newmark has entered into various agreements with certain employees and partners whereby these individuals receive loans which may be either wholly or in part repaid from the distribution earnings that the individuals receive on some or all of their limited partnership interests or may be forgiven over a period of time. The forgivable portion of these loans is recognized as compensation expense over the life of the loans. From time to time, Newmark may also enter into agreements with employees and partners to grant bonus and salary advances or other types of loans. These advances and loans are repayable in the timeframes outlined in the underlying agreements.

As of June 30, 2018 and December 31, 2017, the aggregate balance of employee loans was $248.0 and $209.6 million, respectively, and is included as “Loans, forgivable loans and other receivables from employees and partners, net” in Newmark’s unaudited condensed consolidated balance sheets. Compensation expense for the above mentioned employee loans for the three months ended June 30, 2018 and 2017 was $5.2 million and $2.4 million, respectively. For the six months ended June 30, 2018 and 2017, compensation expense was $11.2 million and $4.4 million, respectively. The compensation expense related to these employee loans is included as part of “Compensation and employee benefits” in Newmark’s unaudited condensed consolidated statements of operations.

Transactions with Cantor Commercial Real Estate Company, L.P.

Newmark has a referral agreement in place with CCRE, in which Newmark’s brokers are incentivized to refer business to CCRE through a revenue-share agreement. In connection with this revenue share agreement, Newmark did not recognize any revenue for the three and the six months ended June 30, 2017. Newmark also did not recognize any revenue related to this agreement during the three and six months ended June 30, 2018.

Newmark also has a revenue-share agreement with CCRE, in which Newmark pays CCRE for referrals for leasing or other services. Newmark did not make any payments under this agreement to CCRE for the three and six months ended June 30, 2018 and 2017, respectively.  

In addition, Newmark has a loan referral agreement in place with CCRE, in which either party can refer a loan to the other. Revenue from these referrals were $0.1 million and $0.5 million for the three months ended June 30, 2018 and 2017, respectively. For the six months ended June 30, 2018 and 2017, revenue from these referrals were $3.7 million and $0.8 million, respectively, and was recognized in “Gain from mortgage banking activities/originations, net” in Newmark’s unaudited condensed consolidated statements of operations. These referrals fees are net of the broker fees and commissions to CCRE of $26 thousand and $0.1 million for the three months ended June 30, 2018 and 2017, respectively and $0.7 million and $0.3 million for the six months ended June 30, 2018 and 2017, respectively.

39


 

On September 8, 2017, BGC completed the Berkeley Point Acquisition, for an acquisition price of $875.0 million with $3.2 million of the acquisition price paid in units of BGC Holdings, pursuant to a Transaction Agreement, dated as of July 17, 2017, with Cantor and certain of Cantor’s affiliates, including CCRE and Cantor Commercial Real Estate Sponsor, L.P., the general partner of CCRE. In accordance with this Transaction Agreement, BPF made a distribution of $89.1 million to CCRE, for the amount that BPF’s net assets exceeded $508.6 million.

On March 11, 2015, Newmark and CCRE entered into a note receivable/payable that allows for advances to or from CCRE at an interest rate of 1-month LIBOR plus 1.0%. On September 8, 2017, the note receivable/payable was terminated, and all outstanding advances due were paid off. Newmark recognized interest income of $0.2 million for the three and six months ended June 30, 2017. The Company recognized interest expense of $0.3 million for the three months ended June 30, 2017, and $2.4 million for the six months ended June 30, 2017.

For the six months ended June 30, 2018, Newmark purchased the primary servicing rights for $0.6 billion of loans originated by CCRE for $1.0 million. For the six months ended June 30, 2017, Newmark purchased the primary servicing rights for $0.3 billion of loans originated by CCRE for $0.6 million Newmark also services loans for CCRE on a “Fee for service” basis, generally prior to a loan’s sale or securitization, and for which no mortgage servicing right is recognized. Newmark recognized $1.0 million for the three months ended June 30, 2018 and $0.9 million for the three months ended June 30, 2017, and $1.9 million for both the six months ended June 30, 2018 and 2017, respectively, of servicing revenues from (excludes interest and placement fees) loans purchased from CCRE on a “fee for service” basis, which was included as part of “Management services, servicing fee and other” in Newmark’s unaudited condensed consolidated statements of operations.

CF Real Estate Finance Holdings, LP.

Contemporaneously with the Berkeley Point Acquisition, on September 8, 2017, Newmark invested $100.0 million in a newly formed commercial real estate-related financial and investment business, Real Estate LP, which is controlled and managed by Cantor. Real Estate LP may conduct activities in any real estate related business or asset backed securities related business or any extensions thereof and ancillary activities thereto. In addition, Real Estate LP may provide short-term loans to related parties from time to time when funds in excess of amounts needed for investment opportunities are available. As of June 30, 2018, $145.0 million had been loaned to related parties. As of June 30, 2018, Newmark’s investment is accounted for under the equity method.

IPO

On December 13, 2017, prior to the closing of the IPO, BGC, BGC Holdings, BGC U.S. OpCo, Newmark, Newmark Holdings, Newmark OpCo, Cantor, and BGC Global OpCo entered into the Separation and Distribution Agreement. The Separation and Distribution Agreement sets forth the agreements among BGC, Cantor, Newmark and their respective subsidiaries with respect to the Separation and related matters. For additional information, (see Note 1 — Organization and Basis of Presentation). In addition, in connection with the Separation and Newmark IPO, on December 13, 2017 a Registration Rights Agreement by and among Cantor, BGC and Newmark, an Amended and Restated Tax Receivable Agreement by and between Cantor and BGC, an Exchange Agreement by and among Cantor, BGC and Newmark, and Administrative Services Agreement by and between Cantor and Newmark (see “Service Agreements” above), and a Tax Receivable Agreement by and between Cantor and Newmark were entered into.

As a result of the Separation, the limited partnership interests in Newmark Holdings were distributed to the holders of limited partnership interests in BGC Holdings, including Cantor, whereby each holder of BGC Holdings limited partnership interests at that time now holds a BGC Holdings limited partnership interest and a corresponding Newmark Holdings limited partnership interest, which is equal to a BGC Holdings limited partnership interest multiplied by the contribution ratio, divided by the current exchange ratio. The exchange ratio is subject to adjustment, in accordance with the terms of the separation agreement (for additional information, see Note 2 — Limited Partnership Interests.)

In addition CF&Co, a wholly owned subsidiary of Cantor, was an underwriter of the IPO. Pursuant to the underwriting agreement, Newmark paid CF&Co 5.5% of the gross proceeds from the sale of shares of Newmark Class A common stock sold by CF&Co. in connection with the IPO.

40


 

BGC’s Investment in Newmark Holdings

On March 7, 2018, BGC Partners, L.P. and its operating subsidiaries purchased 16.6 million Newmark Units of Newmark Holdings for approximately $242.0 million. The price per Newmark Unit was based on the $14.57 closing price of Newmark’s Class A common stock on March 6, 2018 as reported on the NASDAQ Global Select Market. These newly-issued Newmark Units are exchangeable, at BGC’s discretion, into either shares of Class A common stock or shares of Class B common stock of Newmark. BGC made the Investment in Newmark pursuant to an Investment Agreement dated as of March 6, 2018 by and among BGC, BGC Holdings, BGC Partners, L.P., BGC Global Holdings, L.P., Newmark, Newmark Holdings and Newmark Partners, L.P. BGC’s investment in Newmark Holdings and related transactions were approved by the Audit Committees and Boards of Directors of BGC and Newmark. BGC and its subsidiaries funded the Investment in Newmark using the proceeds of its CEO sales program. Newmark used the proceeds to repay the balance of the outstanding principal amount under its Term Loan with Bank of America, N.A., as administrative agent, and a syndicate of lenders.  

Payables to Related Parties

On March 19, 2018, Newmark entered into the “Intercompany Credit Agreement” with BGC, which amended and restated the original intercompany credit agreement between the parties in relation to the Separation, dated as of December 13, 2017. The Intercompany Credit Agreement provides for each party to issue revolving loans to the other party in the lender’s discretion. The interest rate on the Intercompany Credit Agreement can be the higher of BGC’s or Newmark’s short term borrowings rate in effect at such time plus 100 basis points, or such other interest rate as may be mutually agreed between BGC and Newmark.  The interest rate as of June 30, 2018 was 5.31%. As of June 30, 2018, the amount outstanding under the Intercompany Facility was $270.0 million and is included in “Current portion of payables to related parties” on the unaudited condensed consolidated balance sheets. Newmark recorded interest expense of $2.7 million and $3.6 million for the three and six months ended June 30, 2018, which is included in “Interest income (expense), net” in the unaudited condensed consolidated statement of operations.

As of December 31, 2017, the related party receivables and current portion of payables to related parties were $0.0 million and $34.2 million, respectively.

(26)Income Taxes

Newmark’s unaudited condensed consolidated financial statements include U.S. federal, state and local income taxes on Newmark’s allocable share of its U.S. results of operations, as well as taxes payable to jurisdictions outside the U.S. In addition, certain of Newmark’s entities are taxed as U.S. partnerships and are subject to the Unincorporated Business Tax (“UBT”) in New York City. Therefore, the tax liability or benefit related to the partnership income or loss except for UBT rests with the partners (see Note 2—Limited Partnership Interests) for discussion of partnership interests) rather than the partnership entity. Income taxes are accounted for using the asset and liability method, as prescribed in U.S. GAAP guidance for Income Taxes. Deferred tax assets and liabilities are recognized for the future tax consequences attributable to differences between the unaudited condensed consolidated financial statement carrying amounts of existing assets and liabilities and their respective tax bases. Deferred tax assets and liabilities are measured using enacted tax rates expected to apply to taxable income in the years in which those temporary differences are expected to be recovered or settled. The effect on deferred tax assets and liabilities of a change in tax rates is recognized in income in the period that includes the enactment date. A valuation allowance is recorded against deferred tax assets if it is deemed more likely than not that those assets will not be realized.

Provisional amounts in effective rate

On December 22, 2017, “H.R.1,” formerly known as the Tax Cuts and Jobs Act of 2017 (the “2017 Tax Act”), was signed into law in the U.S. The 2017 Tax Act is expected to have a favorable impact on Newmark’s effective tax rate and net income as reported under generally accepted accounting principles both in the first quarter of 2018 and subsequent reporting periods to which the 2017 Tax Act is effective. Newmark is applying the guidance in SAB 118 when accounting for the enactment-date effects of the 2017 Tax Act. As of June 30, 2018, Newmark has not completed its accounting for all of the tax effects of the 2017 Tax Act. Newmark will continue to make and refine its calculations as additional analysis is completed. The final impact of the 2017 Tax Act may differ from Newmark’s estimate for the provision for income taxes, possibly materially, due to, among other factors, changes in interpretations, additional guidance that may be issued, unexpected negative changes in business and market conditions that could reduce certain tax benefits, and actions taken by Newmark as a result of the 2017 Tax Act.

 

Because of the complexity of the new Global Intangible Low-Taxed Income (“GILTI”) tax rules, Newmark continues to evaluate this provision of the 2017 Tax Act. Under U.S. GAAP, Newmark can elect an accounting policy choice to either (a) treat future taxes related to GILTI as a current period expense when incurred (“period cost method”) or (b) factor amounts related to GILTI into Newmark’s measurement of its deferred taxes (“deferred method”). Newmark’s accounting for the effects of the GILTI tax law

41


 

provisions is incomplete at this time, and, therefore, Newmark is not yet able to reasonably estimate the effect of this provision of the 2017 Tax Act nor has an accounting policy decision been made with respect to GILTI. As of June 30,, 2018, because Newmark is still evaluating the GILTI provisions as well as future taxable income that may be subject to GILTI, Newmark shall include GILTI related to current-year operations, if any, only in the Estimated Annualized Effective Tax Rate and have not provided additional GILTI on deferred items.

Pursuant to U.S. GAAP guidance, Accounting for Uncertainty in Income Taxes, Newmark provides for uncertain tax positions based upon management’s assessment of whether a tax benefit is more likely than not to be sustained upon examination by tax authorities. As of June 30, 2018, Newmark had $0.7 million of unrecognized tax benefits which, if recognized, would affect the effective tax rate. As of December 31, 2017, Newmark’s unrecognized tax benefits, excluding related interest and penalties, were $0.2 million, all of which, if recognized, would affect the effective tax rate. Newmark recognizes interest and penalties related to income tax matters in ”Provision for income taxes”, in Newmark’s unaudited condensed consolidated statements of operations. As of June 30, 2018, Newmark had approximately $0.2 million of accrued interest and penalties related to uncertain tax positions. As of December 31, 2017, there were $45 thousand of accrued interest and penalties related to uncertain tax positions.

 

(27)

Accounts Payable, Accrued Expenses and Other Liabilities

The current portion of accounts payable, accrued expenses and other liabilities consisted of the following:

 

 

 

June 30,

 

 

December 31,

 

 

 

2018

 

 

2017

 

Accounts payable and accrued expenses

 

$

97,571

 

 

$

79,376

 

Payroll taxes payable

 

 

24,041

 

 

 

12,673

 

Outside broker payable

 

 

43,308

 

 

 

23,361

 

Contingent consideration

 

 

4,742

 

 

 

6,504

 

Derivative liability

 

 

14,586

 

 

 

3,047

 

 

 

$

184,248

 

 

$

124,961

 

 

Other long-term liabilities consisted of the following:

 

 

 

June 30,

 

 

December 31,

 

 

 

2018

 

 

2017

 

Deferred rent

 

$

41,974

 

 

$

41,875

 

Payroll taxes payable

 

 

52,381

 

 

 

48,248

 

Accrued compensation

 

 

32,845

 

 

 

31,411

 

Credit enhancement deposit

 

 

25,000

 

 

 

25,000

 

Contingent consideration

 

 

16,832

 

 

 

17,207

 

Financial guarantee liability

 

 

47

 

 

 

54

 

 

 

$

169,079

 

 

$

163,795

 

 

(28)

Compensation

Newmark’s Compensation Committee may grant various equity-based awards to employees of Newmark, including restricted stock units, limited partnership units and exchange rights for shares of Newmark’s Class A common stock upon exchange of Newmark limited partnership units (see Note 2—Limited Partnership Interests). On December 13, 2017, as part of the Separation, the Newmark Group, Inc. Long Term Incentive Plan (the “Newmark Equity Plan”) was approved by Newmark’s sole stockholder, BGC, for Newmark to issue up to 400.0 million aggregate number of shares of Class A common stock of Newmark, of which 50.0 million are registered, that may be delivered or cash-settled pursuant to awards granted during the life of the Newmark Equity Plan. As of June 30, 2018, 0.2 million units have been granted and 399.8 million are available for future issuances.

Prior to the Separation, BGC’s Compensation Committee granted various equity-based awards to employees of Newmark, including restricted stock units, limited partnership units and exchange rights for shares of BGC’s Class A common stock upon exchange of BGC’s limited partnership units (see Note 2—Limited Partnership Interests).

 

(a)

Limited Partnership Units

As a result of the Separation, limited partnership interests in Newmark Holdings were distributed to the holders of limited partnership interests in BGC Holdings. Each holder of BGC Holdings limited partnership interests at that time held a BGC Holdings

42


 

limited partnership interest and a corresponding Newmark Holdings limited partnership interest, which is equal to a BGC Holdings limited partnership interest multiplied by an amount calculated in accordance with the BGC Holdings limited partnership agreement the distribution ratio, divided by an amount, as of June 30, 2018, is 0.9919, subject to adjustment, by which a Newmark Holdings limited partnership interest can be exchanged for a number of shares of Newmark Class A common stock (the “exchange ratio”).

A summary of the activity associated with limited partnership units held by Newmark employees in BGC Holdings is as follows:

 

 

Number of

Units

 

Balance at December 31, 2017

 

 

64,708,915

 

Granted

 

 

1,475,928

 

Redeemed/exchanged units

 

 

(1,973,880

)

Forfeited units

 

 

(93,610

)

Balance at June 30, 2018

 

 

64,117,353

 

 

A summary of the activity of the number of share-equivalent limited partnership units and post IPO grants of Newmark LPU’s held by Newmark employees in Newmark Holdings is as follows:

 

 

 

Number of

Units

 

Balance at December 31, 2017

 

 

29,413,143

 

Granted

 

 

11,309,504

 

Redeemed/exchanged units

 

 

(990,530

)

Forfeited units

 

 

(43,730

)

Balance at June 30, 2018

 

 

39,688,387

 

 

As of June 30, 2018 and December 31, 2017, Newmark employees had 64.1 million and 64.7 million BGC Holdings limited partnership units outstanding, respectively. In addition, there were 39.7 million and 29.4 million limited partnership units in Newmark Holdings outstanding as of June 30, 2018 and December 31, 2017, respectively. As a result of the Newmark IPO and the related Separation and Distribution Agreement, BGC Holdings limited partnership units can only be exchanged into BGC Class A common stock with a number of Newmark Holdings limited partnership units equal to a BGC Holdings limited partnership unit multiplied by the distribution ratio and divided by the exchange ratio. Certain standalone BGC Holdings limited partnership units that do not have corresponding Newmark Holdings limited partnership units, may only become exchangeable into BGC’s Class A common stock once the Distribution has occurred (see Note 2—Limited Partnership Interests for further details on the Separation and Distribution Agreement.

 

During the three months ended June 30, 2018, BGC granted exchangeability on 5.0 million and 2.2 million limited partnership units in BGC Holdings and Newmark Holdings held by Newmark employees, respectively. During the six months ended June 30, 2018, BGC granted exchangeability on 6.7 million and 3.3 million limited partnership units in BGC Holdings and Newmark Holdings, respectively. During the three and six months ended June 30, 2017, BGC granted exchangeability on 1.6 million and 2.2 million limited partnership units in BGC Holdings to Newmark employees, respectively. For the three and six months ended June 30, 2018 Newmark incurred compensation expense of $60.3 million and $82.1 million, respectively related to the exchangeability granted in each period. For the three and six months ended June 30, 2017, Newmark incurred compensation expense of $17.6 million and $23.7 million, respectively related to grants of exchangeability on limited partnership units in BGC Holdings. For the three and six months ended June 30, 2017 there was no expense related to the grant of exchangeability on Newmark Holdings.

As of June 30, 2018 and December 31, 2017, the number of share-equivalent limited partnership units exchangeable into shares of BGC’s Class A common stock at the discretion of the unit holder was 20.9 million and 12.3 million, respectively. The number of share-equivalent limited partnership units exchangeable into shares of BGC Class A common stock as of June 30, 2018, represent 20.9 million limited partnership units in BGC Holdings and 9.8 million limited partnership units in Newmark Holdings exchangeable together into 20.9 million shares of BGC Class A common stock. Due to the change in the exchange ratio during the second quarter of 2018 there are 0.7 million standalone BGC units as of June 30, 2018 that are exchangeable into BGC Class A common stock contingent upon the Newmark spinoff. The number of share-equivalent limited partnership units exchangeable into shares of BGC Class A common stock as of December 31, 2017 represented 12.3 million and 5.6 million of limited partnership units in BGC Holdings and Newmark Holdings, respectively, exchangeable together into 12.3 million shares of BGC Class A common stock.

43


 

As of June 30, 2018, the notional value of the limited partnership units with a post-termination pay-out amount held by executives and non-executive employees, awarded in lieu of cash compensation for salaries, commissions and/or discretionary or guaranteed bonuses, was approximately $147.8 million. The number of outstanding limited partnership units with a post-termination pay-out represented 12.1 million limited partnership units in BGC Holdings and 5.7 million limited partnership units in Newmark Holdings, of which approximately 5.3 million units in BGC Holdings and 2.5 million units in Newmark Holdings were unvested. As of June 30, 2018, the aggregate estimated fair value of these limited partnership units was approximately $27.0 million. In addition, beginning January 1, 2018, Newmark began granting standalone limited partnership units in Newmark Holdings to Newmark employees. As of June 30, 2018, the notional value of the limited partnership units with a post-termination pay-out amount held by executives and non-executive employees, awarded in lieu of cash compensation for salaries, commissions and/or discretionary or guaranteed bonuses, was approximately $48.7 million. The number of outstanding limited partnership units with a post-termination pay-out represent 3.2 million limited partnership units in Newmark Holdings, of which approximately 2.4 million units in Newmark Holdings were unvested. As of June 30, 2018, the aggregate estimated fair value of these limited partnership units was approximately $4.7 million. As of December 31, 2017, the notional value of the limited partnership units with a post-termination pay-out amount held by executives and non-executive employees, awarded in lieu of cash compensation for salaries, commissions and/or discretionary or guaranteed bonuses, was approximately $232.9 million. The number of outstanding limited partnership units with a post-termination pay-out as of December 31, 2017 was approximately 23.4 million, of which approximately 13.2 million were unvested. As of December 31, 2017, the number of outstanding limited partnership units with a post-termination pay-out represent 23.4 million and 10.6 million of limited partnership units in BGC Holdings and Newmark Holdings, respectively, of which approximately 13.2 million and 6.0 million units in BGC Holdings and Newmark Holdings, respectively, were unvested. As of December 31, 2017, the aggregate estimated fair value of these limited partnership units was approximately $39.2 million.

Certain of the limited partnership units with a post-termination pay-out have been granted in connection with Newmark’s acquisitions. As of June 30, 2018 and December 31, 2017, the aggregate estimated fair value of these acquisition related limited partnership units was $6.4 million and $14.3 million, respectively. The liability for such acquisition-related limited partnership units is included in “Other long-term liabilities” on Newmark’s unaudited condensed consolidated balance sheets.

Compensation expense related to limited partnership units with a post-termination pay-out amount is recognized over the stated service period. These units generally vest between three and five years from the date of grant. Newmark recognized compensation expense (benefit), before associated income taxes, related to these limited partnership units that were not redeemed of $1.8 million and $4.3 million three months ended June 30, 2018 and 2017, respectively. Newmark recognized compensation expense (benefit), before associated income taxes, related to these limited partnership units that were not redeemed of $(6.9) million and $10.1 million for the six months ended June 30, 2018 and 2017, respectively. These are included in “Compensation and employee benefits” in Newmark’s unaudited condensed consolidated statements of operations.

Certain limited partnership units generally receive quarterly allocations of net income, which are cash distributed on a quarterly basis and generally contingent upon services being provided by the unit holders. The allocation of income to limited partnership units was $4.6 million and $6.2 million for the three months ended June 30, 2018 and 2017, respectively. The allocation of income to limited partnership units was $8.8 million and $10.8 million for the six months ended June 30, 2018 and 2017, respectively. This expense is included within “Allocations of net income and grant of exchangeability to limited partnership units” in Newmark’s unaudited condensed consolidated statements of operations.

 

(b)

Restricted Stock Units

A summary of the activity associated with RSU’s in Newmark is as follows:

 

 

 

 

 

 

 

 

 

 

 

 

 

 

 

 

Restricted Stock Units

 

 

Weighted-Average Grant Date Fair Value

 

 

Weighted-Average Remaining Contractual Term (Years)

 

Balance at December 31, 2017

 

 

 

 

$

 

 

 

 

Granted units

 

 

211,537

 

 

 

13.92

 

 

 

 

Balance at June 30, 2018

 

 

211,537

 

 

$

13.92

 

 

 

2.61

 

 

44


 

Beginning January 1, 2018, Newmark began granting Newmark RSUs to Newmark employees. The fair value is determined on the date of grant based on the market value of Newmark Class A common stock in the same fashion as described above, and the awards vest ratably over the 2-3 year vesting period into shares of Newmark Class A common stock.

 

The fair value of RSUs awarded to employees and directors is determined on the date of grant based on the market value of Newmark’s  Class A common stock (adjusted if appropriate based upon the award’s eligibility to receive dividends), and is recognized, net of the effect of estimated forfeitures, ratably over the vesting period. Newmark uses historical data, including historical forfeitures and turnover rates, to estimate expected forfeiture rates for both employees and directors RSUs. Each RSU is settled in one share of Newmark’s Class A common stock upon completion of the vesting period.

 

During the six months ended June 30, 2018, Newmark granted 0.2 million of RSUs with aggregate estimated grant date fair value of $2.9 million to employees and directors of Newmark. These RSUs were awarded in lieu of cash compensation for salaries, commissions and/or discretionary or guaranteed bonuses. RSUs granted to these individuals generally vest over a 2-3 year vesting period.

As of June 30, 2018, the aggregate estimated grant date fair value of outstanding Newmark RSU’s was $2.9 million.

During the six months ended June 30, 2017, BGC granted 0.2 million of RSUs to Newmark employees with aggregate estimated grant date fair values of $2.2 million to employees and directors of Newmark. These RSUs were awarded in lieu of cash compensation for salaries, commissions and/or discretionary or guaranteed bonuses. RSUs granted to these individuals generally vest over a two- to four-year period.

As of June 30, 2018 and December 31, 2017, the aggregate estimated grant date fair value of outstanding of the BGC RSUs to Newmark employees was $2.1 million and $3.3 million, respectively.

Compensation expense related to BGC RSUs, before associated income taxes, was approximately $0.2 million and compensation expense related to Newmark RSUs, before associated income taxes, was approximately $0.3 million for the three months ended June 30, 2018. Compensation expense related to BGC RSUs, before associated income taxes, was approximately $0.3 million for the three months ended June 30, 2017. Compensation expense related to BGC RSUs, before associated income taxes, was approximately $0.7 million and compensation expense related to Newmark RSUs, before associated income taxes, was approximately $0.3 million for the six months ended June 30, 2018. Compensation expense related to BGC RSUs, before associated income taxes, was approximately $0.6 million for the six months ended June 30, 2017. As of June 30, 2018 there was approximately $2.7 million total unrecognized compensation expense related to unvested Newmark RSUs and approximately $2.1 million total unrecognized compensation expense related to unvested BGC RSUs.

Newmark may pay certain bonuses in the form of deferred cash compensation awards, which generally vest over a future service period. The total compensation expense recognized in relation to the deferred cash compensation awards for the three months June 30, 2018 and 2017 were $0.4 million and $0.2 million, respectively. The total compensation expense recognized in relation to the deferred cash compensation awards for the six months June 30, 2018 and 2017 were $1.4 million and $0.4 million, respectively As of June 30, 2018 and December 31, 2017, the total liability for the deferred cash compensation awards was $1.0 million and $0.4 million, respectively, and is included in “Other long-term liabilities” in Newmark’s unaudited condensed consolidated balance sheets.

(29)

Commitments and Contingencies

Contractual Obligations and Commitments

As of June 30, 2018 and December 31, 2017, Newmark was committed to fund approximately $1 billion and $244 million, respectively, which is the total remaining draws on construction loans originated by Newmark under the HUD 221(d)4, 220 and 232 programs, rate locked loans that have not been funded, forward commitments as well as the funding for Fannie Mae structured transactions. Newmark also has corresponding commitments to sell these loans to various investors as they are funded.

45


 

Lease Commitments

Newmark is obligated for minimum rental payments under various non-cancelable operating leases, principally for office space, expiring at various dates through 2031. Certain of the leases contain escalation clauses that require payment of additional rent to the extent of increases in certain operating or other costs.

Rent expense for the three months ended June 30, 2018 and 2017 was $10.5 million and $9.2 million, respectively. Rent expense for the six months ended June 30, 2018 and 2017 was $20.7 million and $19.0 million, respectively. Rent expense is reported in “Operating, administrative and other” in Newmark’s unaudited condensed consolidated statements of operations.

Contingent Payments Related to Acquisitions

Newmark completed acquisitions in 2014, 2015, 2016 and 2017 for which contingent cash consideration may be issued on certain targets being met through 2021 of $10.7 million. The contingent equity instruments are issued by and are recorded as a payable to related party on Newmark’s unaudited condensed consolidated balance sheet. The contingent cash liability is recorded at fair value as deferred consideration on Newmark’s unaudited condensed consolidated balance sheets.

Contingencies

In the ordinary course of business, various legal actions are brought and are pending against Newmark and its subsidiaries in the U.S. and internationally. In some of these actions, substantial amounts are claimed. Newmark is also involved, from time to time, in reviews, examinations, investigations and proceedings by governmental and self-regulatory agencies (both formal and informal) regarding Newmark’s businesses, which may result in regulatory, civil and criminal judgments, settlements, fines, penalties, injunctions or other relief. The following generally does not include matters that Newmark has pending against other parties which, if successful, would result in awards in favor of Newmark or its subsidiaries.

Employment, Competitor-Related and Other Litigation

From time to time, Newmark and its subsidiaries are involved in litigation, claims and arbitrations in the U.S. and internationally, relating to various employment matters, including with respect to termination of employment, hiring of employees currently or previously employed by competitors, terms and conditions of employment and other matters. In light of the competitive nature of the real estate services industry, litigation, claims and arbitration between competitors regarding employee hiring are not uncommon.

Legal reserves are established in accordance with U.S. GAAP guidance on Accounting for Contingencies, when a material legal liability is both probable and reasonably estimable. Once established, reserves are adjusted when there is more information available or when an event occurs requiring a change. The outcome of such items cannot be determined with certainty. Newmark is unable to estimate a possible loss or range of loss in connection with specific matters beyond its current accrual and any other amounts disclosed. Management believes that, based on currently available information, the final outcome of these current pending matters will not have a material adverse effect on Newmark’s unaudited condensed consolidated financial statements and disclosures taken as a whole.

Risks and Uncertainties

Newmark generates revenues by providing financial intermediary and brokerage activities and commercial real estate services to institutional customers. Revenues for these services are transaction-based. As a result, revenues could vary based on the transaction volume of global financial and real estate markets. Additionally, financing is sensitive to interest rate fluctuations, which could have an impact on Newmark’s overall profitability.

46


 

(30)Subsequent Events

On July 19, 2018, NKF extended the maturity date of Warehouse line from August 20, 2018 to June 19, 2019. The balance of this warehouse line was $258.8 million as of June 30, 2018.

 

On July 20, 2018, NKF acquired Jackson & Cooksey, Inc., a Texas corporation, a nationally known corporate tenant representation real estate agency.

 

On August 1, 2018, Newmark’s Board of Directors declared a quarterly cash dividend of $0.09 per share for the second quarter of 2018, payable on September 5, 2018 to Newmark Class A and Class B common stockholders of record as of August 20, 2018.

 

On August 1, 2018, Newmark’s Board of Directors doubled its repurchase authorization to $200.0 million.

 

On August 3, 2018, BGC delivered a notice of redemption to the holders of its outstanding its 8.125% BGC Senior Notes, which redemption will occur on September 5, 2018. BGC’s redemption of 8.125% BGC Senior Notes will accelerate Newmark’s obligation to repay the 2042 Promissory Note. Accordingly, on September 4, 2018, Newmark OpCo will borrow $112.5 million from BGC pursuant to the Intercompany Credit Agreement which loan will bear interest at an annual rate equal to 6.5%. Newmark OpCo will use the proceeds of the Intercompany Credit Agreement loan to repay the $112.5 million of the 2042 Promissory Note.

 

 

 

 

47


 

ITEM 2. MANAGEMENT’S DISCUSSION AND ANALYSIS OF FINANCIAL CONDITION AND RESULTS OF OPERATIONS

The following discussion of Newmark’s financial condition and results of operations should be read together with Newmark’s unaudited condensed consolidated financial statements and related notes, as well as the risk factors and the cautionary statements relating to forward-looking statements within the meaning of Section 27A of the Securities Act of 1933, as amended (the “Securities Act”), and Section 21E of the Securities Exchange Act of 1934, as amended (the “Exchange Act”), included in Newmark’s Annual Report on Form 10-K and in this report. When used herein, the terms “Newmark Knight Frank,” “Newmark,” the “Company,” “we,” “us,” and “our” refer to Newmark and its consolidated subsidiaries.

This discussion summarizes the significant factors affecting our results of operations and financial condition during the three and six months ended June 30, 2018 and 2017. This discussion is provided to increase the understanding of, and should be read in conjunction with, our unaudited condensed consolidated financial statements and the notes thereto included elsewhere in this report.

Overview and Business Environment

Newmark is a rapidly growing, high-margin, full-service commercial real estate services business. Since 2011, the year in which we were acquired by BGC Partners, Inc. (“BGC”), we have been the fastest growing U.S. commercial real estate services firm (when compared with our publicly traded U.S. peers), with a revenue compound annual growth rate of 36.8%. We offer a diverse array of integrated services and products designed to meet the full needs of both real estate investors/owners and occupiers. Our investor/owner services and products include capital markets, which consists of investment sales, debt and structured finance and loan sales, agency leasing, property management, valuation and advisory, commercial real estate due diligence consulting and advisory services and government-sponsored enterprise (which we refer to as “GSE”) lending and loan servicing, mortgage broking and equity-raising. Our occupier services and products include tenant representation, real estate management technology systems, workplace and occupancy strategy, global corporate consulting services, project management, lease administration and facilities management. We enhance these services and products through innovative real estate technology solutions and data analytics that enable our clients to increase their efficiency and profits by optimizing their real estate portfolio. We have relationships with many of the world’s largest commercial property owners, real estate developers and investors, as well as Fortune 500 and Forbes Global 2000 companies. For the six months ended June 30, 2018, we generated revenues of $897.1 million representing growth of 21.6%, versus the same period in the prior year.

We generate revenues from commissions on leasing and capital markets transactions, consulting and technology user fees, property and facility management fees, and mortgage origination and loan servicing fees.

Our growth to date has been focused in North America. We have more than 5,000 employees, including over 1,550 revenue-generating producers in over 120 offices in 90 cities. In addition, Newmark has licensed its name to 16 commercial real estate providers that operate out of 31 offices in certain locations, where Newmark does not have its own offices. Our partner, Knight Frank, operates out of nearly 300 offices.

The discussion of our financial results reflects only those businesses owned by us and does not include the results for Knight Frank or for the independently owned offices that use some variation of the Newmark name in their branding or marketing.

Over the past several years, we expanded our capital markets capabilities through the strategic addition of many prolific, accomplished capital markets brokers in key markets throughout the United States. We have access to many of the world’s largest owners of commercial real estate, and this will drive growth throughout the life cycle of each real estate asset by allowing us to provide best-in-class agency leasing and property management during the ownership period. We also provide investment sales and arrange debt and equity financing to assist owners in maximizing the return on investment in each of their real estate assets. Specifically with respect to multifamily assets, we are a leading GSE lender by loan origination volume and servicer, with a servicing portfolio of $58.9 billion as of June 30, 2018 (of which approximately 5.7% relates to special servicing). This servicing portfolio provides a steady stream of income over the life of the serviced loans. We have also begun a dramatic expansion of our valuation and appraisal business from which we expect to see significant growth, particularly in conjunction with our increasingly robust capital markets platform.

We continue to invest in the business by adding dozens of high profile and talented brokers and other revenue-generating professionals. Historically, newly hired commercial real estate brokers tend to achieve dramatically higher productivity in their second and third years with our company, although we incur related expenses immediately. As our newly hired brokers increase their production, we expect our commission revenue and earnings growth to strongly accelerate, thus reflecting our operating leverage. We expect our overall profitability to increase as we increase the size and scale of our business. Our pre-tax margins are impacted by the mix of revenues generated. For example, Gains from mortgage banking activities/originations, net, which includes revenues related to

48


 

commercial mortgage origination, tends to have higher pre-tax margins than Newmark as a whole. In addition, capital markets, which includes sales, commercial mortgage broking, and other real estate-related financial services, generally has larger transactions that occur with less frequency and more seasonality when compared with leasing advisory. Capital markets transactions tend to have higher pre-tax margins than leasing advisory transactions, while leasing advisory revenues are generally more predictable than revenues from capital markets. Property and facilities management, along with certain of our other Global Corporate Services (“GCS”) products, generally have the most predictable and steady revenues, although pre-tax earnings margins for property and facilities management are at the lower end of those for our business as a whole. When management services clients agree to give us exclusive rights to provide real estate services for their facilities or properties, it is for an extended period of time, which provides us with stable and foreseeable sources of revenues. Newmark’s revenues are balanced between businesses that are relatively less predictable and contractual sources that are very predictable. Approximately 67% of our revenues and other income for the trailing twelve months ended June 30, 2018 were generated by our most predictable and highly visible sources, including agency leasing, valuation, GCS, management services, income related to the receipt of Nasdaq shares, loan servicing and tenant representation leasing business. The remaining 33% of revenues and other income was generated by our more transactional investment sales, mortgage broking, and GSE lending platforms.

Berkeley Point Acquisition

On July 18, 2017, BGC announced that it agreed to acquire Berkeley Point Financial LLC and its subsidiary (together referred to as “Berkeley Point” or “BPF”) from an affiliate of Cantor Fitzgerald, L.P. (“Cantor”). This affiliate of Cantor had acquired Berkeley Point on April 10, 2014. Berkeley Point is a leading commercial real estate finance company focused on the origination and sale of multifamily and other commercial real estate loans through government-sponsored and government-funded loan programs, as well as the servicing of commercial real estate loans, including those it originates. The acquisition of Berkeley Point was completed on September 8, 2017 (the “Berkeley Point Acquisition”). The total consideration for the Berkeley Point Acquisition was $875 million, subject to certain adjustments at closing.

On December 13, 2017, in connection with the Separation (as defined below), the assets and liabilities of BPF were transferred to Newmark. This transaction has been determined to be a combination of entities under common control that resulted in a change in the reporting entity. Accordingly, our financial results have been recast to include the financial results of BPF in the current and prior periods as if BPF had always been consolidated. We believe that the addition of Berkeley Point will significantly increase the scale and scope of our business and generate substantial revenue synergies.

 

Initial Public Offering

On December 13, 2017, prior to the closing of Newmark’s initial public offering (the “IPO”); BGC, BGC Holdings, L.P. (“BGC Holdings”), BGC Partners, L.P. (“BGC U.S. OpCo”), Newmark, Newmark Holdings, L.P. (“Newmark Holdings”), Newmark Partners, L.P. (“Newmark OpCo”) and, solely for the provisions listed therein, Cantor and BGC Global Holdings, L.P. (“BGC Global OpCo”) entered into a Separation and Distribution Agreement (the “Separation and Distribution Agreement”). The Separation and Distribution Agreement sets forth the agreements among BGC, Cantor, Newmark and their respective subsidiaries regarding, among other things:

 

the principal corporate transactions pursuant to which BGC, BGC Holdings and BGC U.S. OpCo and their respective subsidiaries (other than the Newmark Group (defined below), the “BGC Group”) transferred to Newmark, Newmark Holdings and Newmark OpCo and their respective subsidiaries (the “Newmark Group”) the assets and liabilities of the BGC Group relating to BGC’s Real Estate Services business (the “Separation”);

 

the proportional distribution of interests in Newmark Holdings to holders of interests in BGC Holdings;

 

the IPO;

 

the assumption and repayment of indebtedness by the BGC Group and the Newmark Group, as further described below;

 

the pro rata distribution of the shares of Newmark Class A common stock and the shares of Newmark Class B common stock held by BGC (the “Distribution” or the “spin-off’), pursuant to which shares of Newmark Class A common stock held by BGC would be distributed to the holders of shares of Class A common stock of BGC and shares of Newmark Class B Common Stock held by BGC would be distributed to the holders of shares of Class B common stock of BGC (which are currently Cantor and another entity controlled by Howard W. Lutnick), which distribution is intended to qualify as generally tax-free for U.S. federal income tax purposes; provided that the determination of whether, when and how to proceed with the Distribution shall be entirely within the discretion of BGC; and

 

other agreements governing the relationship between BGC, Newmark and Cantor.

49


 

In connection with the Separation and the IPO, on December 13, 2017, the applicable parties entered into the following additional agreements:

 

an Amended and Restated Agreement of Limited Partnership of Newmark Holdings, dated as of December 13, 2017;

 

an Amended and Restated Agreement of Limited Partnership of Newmark OpCo, dated as of December 13, 2017, as amended;

 

a Second Amended and Restated Agreement of Limited Partnership of BGC U.S. OpCo, dated as of December 13, 2017;

 

a Second Amended and Restated Agreement of Limited Partnership of BGC Global OpCo, dated as of December 13, 2017;

 

a Registration Rights Agreement, dated as of December 13, 2017, by and among Cantor, BGC and Newmark;

 

a Transition Services Agreement, dated as of December 13, 2017, by and between BGC and Newmark;

 

a Tax Matters Agreement, dated as of December 13,2017, by and among BGC, BGC Holdings, BGC U.S. OpCo, Newmark, Newmark Holdings and Newmark OpCo;

 

an Amended and Restated Tax Receivable Agreement, dated as of December 13, 2017, by and between Cantor and BGC;

 

an Exchange Agreement, dated as of December 13, 2017, by and among Cantor, BGC and Newmark;

 

an Administrative Services Agreement, dated as of December 13, 2017, by and between Cantor and Newmark; and

 

a Tax Receivable Agreement, dated as of December 13, 2017, by and between Cantor and Newmark.

Newmark is a holding company with no direct operations and conducts substantially all of its operations through its operating subsidiaries. Virtually all of Newmark’s consolidated net assets and net income are those of consolidated variable interest entities. Newmark Holdings is a consolidated subsidiary of Newmark for which Newmark is the general partner. Newmark and Newmark Holdings jointly own Newmark OpCo, the operating partnership.

Immediately prior to the Separation, the limited partnership interests in Newmark Holdings were distributed to the holders of limited partnership interests in BGC Holdings, whereby each holder of BGC Holdings limited partnership interests at that time received a BGC Holdings limited partnership interest and a corresponding Newmark Holdings limited partnership interest, equal to a BGC Holdings limited partnership interest multiplied by one divided by 2.2 (the “contribution ratio”), divided by the ratio by which a Newmark Holdings limited partnership interest can be exchanged for a number of Newmark Class A common stock (the “exchange ratio.”) Initially, the exchange ratio equaled one, so that each Newmark Holdings limited partnership interest is exchangeable for one Newmark Class A common stock, however, the exchange ratio is subject to adjustment. For example, for reinvestment, acquisition or other purposes, Newmark has determined on a quarterly basis to distribute to its stockholders a smaller percentage than Newmark Holdings distributes to its equity holders (excluding tax distributions from Newmark Holdings) of cash that it received from Newmark OpCo. In such circumstances, the Separation and Distribution Agreement provides that the exchange ratio will be reduced to reflect the amount of additional cash retained by Newmark as a result of the distribution of such smaller percentage, after the payment of taxes.

On December 19, 2017, Newmark closed its IPO of 20 million shares of Newmark’s Class A common stock at a price to the public of $14.00 per share. A registration statement relating to these securities was filed with, and declared effective by, the U.S. Securities and Exchange Commission. In addition, Newmark granted the underwriters a 30-day option to purchase up to an additional 3 million shares of Newmark’s Class A common stock at the IPO price, less underwriting discounts and commissions (the “overallotment option”). Subsequent to the IPO, the underwriters exercised the overallotment option in full. Upon the closing of the overallotment option, which occurred on December 26, 2017, Newmark’s public stockholders owned approximately 9.8% of what was then Newmark’s 234.2 million fully diluted shares outstanding. Newmark received aggregate net proceeds of $295.4 million from the IPO, after deducting underwriting discounts and commissions and estimated offering expenses.

Accordingly, our financial results reflect the agreements discussed above related to the IPO. In addition, since the IPO, we have improved the credit profile of Newmark. The combination of our lower long-term debt and higher total equity have improved our credit ratios with specific regard to debt to equity. Newmark intends to continue to benefit from these strengths and pursue its own credit rating. We aim to obtain an investment grade rating to assist us in refinancing our $659.7 million of long-term debt owed to or guaranteed by BGC.

On March 7, 2018, BGC Partners and its operating subsidiaries purchased 16.6 million newly issued exchangeable limited partnership units (the “Newmark Units”) of Newmark Holdings for approximately $242.0 million (“BGC’s Investment in Newmark”). The price per Newmark Unit was based on the $14.57 closing price of Newmark’s Class A common stock on March 6, 2018 as

50


 

reported on the NASDAQ Global Select Market. These newly-issued Newmark Units are exchangeable, at BGC’s discretion, into either shares of Class A common stock or shares of Class B common stock of Newmark. BGC’s Investment in Newmark was made pursuant to an Investment Agreement, dated as of March 6, 2018, by and among BGC, BGC Holdings, BGC Partners, L.P., BGC Global Holdings, L.P., Newmark, Newmark Holdings and Newmark Partners, L.P. BGC’s Investment in Newmark and related transactions were approved by the Audit Committees and Boards of Directors of BGC and Newmark. BGC and its operating subsidiaries funded BGC’s Investment in Newmark using the proceeds of BGC’s CEO sales program. Newmark used the proceeds to repay the balance of the outstanding principal amount under its unsecured senior term loan credit agreement with Bank of America, N.A., as administrative agent, and a syndicate of lenders. In addition, upon the spin-off, the Newmark Units then held by BGC Partners will be exchanged into Newmark Class A or Class B common stock, and will be included as part of the Newmark Distribution to holders of shares of BGC Class A or Class B common stock.

On March 19, 2018, Newmark and BGC Partners entered into an Amended and Restated Intercompany Credit Agreement (the “Intercompany Credit Agreement”) and on the same date Newmark borrowed $150.0 million from BGC pursuant to the facilities under the Intercompany Credit Agreement. On June 28, 2018, Newmark borrowed an additional $70.0 million under the Intercompany Credit Agreement. The interest rate as of June 30, 2018 was LIBOR plus 3.25%, or 5.31%, which may be adjusted based on the higher of BGC’s or Newmark’s short-term borrowing rate then in effect at such time plus 100 basis points, or such other interest rate as may be mutually agreed between BGC and Newmark. Newmark has transferred these proceeds to its restricted cash account pledged for the benefit of Fannie Mae. As of June 30, 2018, Newmark’s total net borrowings under the Intercompany Credit Agreement are $270.0 million.

BGC expects to pursue a distribution to its stockholders of all of the Class A shares common and Class B common shares of Newmark (collectively, the “Newmark common shares”) that BGC then owns in a manner that is intended to qualify as generally tax-free for U.S. federal income tax purposes. BGC has indicated that it intends to complete the necessary steps to achieve the spin-off by the end of 2018.  As currently contemplated, shares of Class A common stock of Newmark held by BGC would be distributed to the holders of shares of Class A common stock of BGC, and shares of Class B common stock of Newmark held by BGC would be distributed to that holders of shares of Class B common stock of BGC. Key steps that Newmark plans to take towards the tax-free spin-off include: first, Newmark intends to attain its own credit rating; second, Newmark expects to repay or refinance its $659.7 million of long-term debt owed to or guaranteed by BGC; and third, Newmark expects to repay or refinance the $270.0 million of borrowings from BGC outstanding under the Intercompany Credit Agreement, of which $258.7 million is pledged for the benefit of Fannie Mae in excess of the minimum required balance. These steps are necessary for the spin-off to be tax free.  Newmark’s management is currently in the process of pursuing its own credit rating.

Had the spin-off occurred immediately following the close of the second quarter of 2018, the ratio of Newmark common shares to be distributed in respect of each BGC common share would have been approximately 0.4647. However, the exact ratio of Newmark common shares to be distributed in respect of each BGC common share in the spin-off will depend on, among other things, the number of BGC common shares outstanding and the number of Newmark common shares (including Newmark common shares underlying units of Newmark OpCo) owned by BGC as of the record date of the spin-off. The spin-off is subject to a number of conditions, and BGC may determine not to proceed with the spin-off if the BGC board of directors determines, in its sole discretion, that the spin-off is not in the best interest of BGC and its stockholders. Accordingly, the spin-off may not occur on the expected timeframe, or at all.

Nasdaq Transaction

On June 28, 2013, BGC sold certain assets of its on-the-run, electronic benchmark U.S. Treasury platform (“eSpeed”) to Nasdaq, Inc. (“Nasdaq”). The total consideration received in the transaction included an earn-out of up to 14,883,705 shares of Nasdaq common stock to be paid ratably over 15 years, provided that Nasdaq, as a whole, produces at least $25.0 million in consolidated gross revenues each year. The earn-out was excluded from the initial gain on the divestiture and is recognized in income as it is realized and earned when these contingent events have occurred, consistent with the accounting guidance for gain contingencies (the “Nasdaq Earn-out”). The remaining rights under the Nasdaq Earn-out were transferred to Newmark on September 28, 2017. Any Nasdaq shares that were received by BGC prior to September 28, 2017 were not transferred to Newmark.

In connection with the Nasdaq Earn-out, Newmark received 992,247 shares during the year ended December 31, 2017. Newmark will receive a remaining earn-out of up to 9,922,470 shares of Nasdaq common stock ratably over the next approximately 10 years, provided that Nasdaq, as a whole, produces at least $25.0 million in gross revenues each year. In November of 2017, Newmark sold 242,247 shares of the 992,247 Nasdaq shares received. During the first quarter of 2018, Newmark sold an additional 650,000 Nasdaq shares and currently holds 100,000 as of June 30, 2018.

 

Exchangeable Preferred Partnership Units and Forward Contract

 

51


 

On June 18, 2018, Newmark's principal operating subsidiary, Newmark OpCo, issued approximately $175 million of exchangeable preferred limited partnership units ("EPUs") in a private transaction to The Royal Bank of Canada ("RBC") (the “Newmark OpCo Preferred Investment”). Net of transaction costs, Newmark received $152.9 million of cash during the three months ended June 30, 2018 with respect to this transaction. The EPUs were issued in two tranches and are separately convertible by either RBC or Newmark, into a fixed number of shares of Newmark’s Class A common stock, subject to a revenue hurdle, in the fourth quarters of 2019 and 2020 for the first and second tranche, respectively. As the EPUs represent equity ownership of a consolidated subsidiary of Newmark they have been included as “Non-controlling interest” on the unaudited condensed consolidated statement of changes in equity. The EPUs are entitled to a preferred payable-in-kind dividend, which is recorded as accretion to the carrying amount of the EPUs as “Retained earnings” on the unaudited condensed consolidated statement of changes in equity and included in “consolidated net income (loss) available to common stockholders” for purposes of calculating earnings per share.

 

Contemporaneously with the issuance of the EPUs, a newly formed special purpose vehicle entity that is a consolidated subsidiary of Newmark, entered into two variable postpaid forward contracts with RBC (together, the "RBC Forward"). The RBC Forward provides the option to both Newmark and RBC for RBC to receive up to 992,247 shares of Nasdaq common stock, received by Newmark pursuant to the Nasdaq earn-out (see Note 6 – Marketable Securities), in each of the fourth quarters of 2019 and 2020 in exchange for either cash or redemption of the EPUs, solely at Newmark’s option. The Nasdaq Earn-Out is related to the BGC’s sale of its eSpeed business to Nasdaq, Inc. on June 28, 2013. The purchase consideration consisted of $750 million in cash paid upon closing, plus an expected payment of up to 14.9 million shares of Nasdaq common stock to be paid ratably over 15 years beginning in 2013, assuming that Nasdaq, as a whole, generates at least $25 million in gross revenues each of these years. In connection with the separation of Newmark from BGC, during the third quarter of 2017 BGC transferred to Newmark the right to receive the remainder of the Nasdaq earn-out payments.

 

As the RBC Forward provides Newmark with the ability to redeem the EPUs for Nasdaq stock, and the two instruments are not legally detachable, they represent a single financial instrument. The financial instrument’s EPU redemption feature for Nasdaq common stock is not clearly and closely related to the economic characteristics and risks of Newmark’s EPU equity host instrument and therefore, it represents an embedded derivative that is required to be bifurcated and recorded at fair value on the Newmark’s unaudited condensed consolidated statements of operations, with all changes in fair value recorded as a component of ”Other income (loss)” on Newmark’s unaudited condensed consolidated statements of operations.

 

Growth Drivers

The key drivers of revenue growth for U.S. commercial real estate services companies include the overall health of the U.S. economy, the institutional ownership of commercial real estate as an investible asset class and the ability to attract and retain talent. In addition, in our capital markets business growth is driven by the availability of credit to purchasers of and investors in commercial real estate. In our multifamily business, delayed marriages, an aging population and immigration to the U.S. are increasing a pressing need for new apartments, with an estimated 4.6 million needed by 2030, according to a recent study commissioned by the National Multifamily Housing Council and the National Apartment Association. This should continue to drive investment sales, GSE multifamily lending and other mortgage brokerage and growth in our servicing portfolio for the foreseeable future. Berkeley Point’s origination business is impacted by the lending caps imposed by the Federal Housing Finance Agency. As of June 30, 2018, the industry-wide caps are set at $70 billion, excluding loans exempt from the caps, such as loans in the affordable and underserved market segments, or that finance water and energy efficiency improvements. These excluded categories can make up a significant portion of the overall market. For example, in 2017, more than half of the loan production reported by Fannie Mae and Freddie Mac was excluded from the Federal Housing Finance Agency lending caps.

Economic Growth in the United States

The U.S. economy expanded at an annualized rate of 4.1% during the second quarter of 2018, according to a preliminary estimate from the U.S. Department of Commerce. This growth compares with an annualized increase of 3.0% during the second quarter of 2017. The consensus is for U.S. gross domestic product to expand by 2.5% and 1.8% in 2019 and 2020, respectively, according to a recent Bloomberg survey of economists. This moderate pace of growth should help keep interest rates and inflation low by historical standards.

The Bureau of Labor Statistics reported that employers added a monthly average of 230,000 net new payroll jobs during the second quarter of 2018, which was above the prior year period’s 190,000 and the seasonally adjusted average of 182,000 per month in 2017. Despite the return to pre-recession unemployment rates (4.0% as of June 2018), the number of long-term unemployed and the labor force participation rate (the latter of which is remains near a 30-year low) remained disappointing for many economists, but these indicators are less important to commercial real estate than job creation.

52


 

The 10-year Treasury yield ended the second quarter of 2018 at 2.86%, up approximately 56 basis points from the year-earlier date. In addition, 10-year Treasury yields have remained well below their 50-year average of approximately 6.4%, in large part due to market expectations that the Federal Open Market Committee (“FOMC”) will only moderately raise the federal funds rate over the next few years. Interest rates are also relatively low due to even lower or negative benchmark government interest rates in much of the rest of the developed world, which makes U.S. government bonds relatively more attractive.

The combination of moderate economic growth and low interest rates that has been in place since the recession ended has been a powerful stimulus for commercial real estate, delivering steady absorption of space and strong investor demand for the yields available through both direct ownership of assets and publicly traded funds. Steady economic growth and low interest rates have helped push vacancy rates down for the office, apartment, retail and industrial markets over the current economic expansion, now in its ninth year. Construction activity, though it is ramping up, remains low compared with prior expansion cycles and low relative to demand and absorption, which means that property leasing markets continue to tighten. Overall, demand for commercial real estate remains strong. While the vast majority of new supply is going to just the top 10-15 markets, there is healthy demand among investors for well positioned suburban value add assets in secondary and tertiary markets, according to NKF Research. Asking rental rates posted moderate gains across all property types during 2017.

The following key trends drove the commercial real estate market during the second three months of 2018:

 

Sustained U.S. employment growth and rising home values have fueled the economy and generated demand for commercial real estate space across all major sectors;

 

Technology, professional and business services and healthcare continued to power demand for office space, although technology occupiers have turned more cautious;

 

E-commerce and supply-chain optimization pushed industrial absorption to 32 consecutive quarters of positive net absorption, creating tenant and owner-user demand for warehouses and distribution centers;

 

Apartment rents benefited from sustained job growth, and underlying demographic trends towards urban living among two key age groups: millennials and baby boomers; and

 

Continued corporate employment growth, combined with increased leisure travel, generated demand for hotel room-nights.

The recently enacted U.S. tax cuts could lift growth, along with leasing activity. Rising inflation and interest rates, a byproduct of faster growth, could deliver a mixed outcome: Rising interest rates could pressure cap rates, but stronger rent growth and sustained investor demand could support property values.

Market Statistics

Although overall industry metrics are not necessarily correlated to our, they do provide some indication of the general direction of the business. The U.S commercial property market continues to display strength as commercial property prices rose in primary markets, according to Real Capital Analytics (“RCA”). Demand for institutional quality product remains strong and cash available for investment in commercial real estate is plentiful. Institutional-grade U.S. commercial real estate capitalization rates have compressed by a further 10 basis points, tempering concerns related to rising treasury rates. On average, capitalization rates offered a 278 basis point premium over the 10-year Treasury yield in the second quarter, well above the pre-recession low of 165 basis points. Demand for commercial real estate is expected to reflect the steady expansion of the greater macro economy, which is benefiting from high levels of consumer spending and the prospect of larger corporate profits. The spread between local 10-year benchmark government bonds and U.S. cap rates was even wider with respect to major countries including Japan, Germany, the U.K. and France during the quarter, as has been the case since monetary easing programs were implemented in those countries, in response to the global financial crisis in 2007. The favorable rate spread coupled with the lack of available product at home, will continue to provide international groups with ample investment opportunities in the larger U.S market.

According to RCA, the dollar volume of property sales in the second quarter of 2018 totaled approximately $119 billion in the U.S, an increase of 2%. According to a May 2018 MBA forecast, originations of commercial/multifamily loans of all types are projected to be down 2% in terms of dollar volume for the year ended December 31, 2018. In comparison, our capital markets businesses, which includes investment sales and commercial mortgage brokerage, increased its second quarter revenues by approximately 7% year-over-year, primarily due to organic growth.

Our loan origination volumes are driven more by the GSE multifamily financing volumes than the activity level of the overall commercial mortgage market. During the three months ended June 30, 2018, GSE multifamily volumes increased 15% year-over-year. In comparison, our GSE and FHA multifamily loan origination volume decreased by 51.8% and our revenues from mortgage banking activities/originations decreased by 43.1%. The timing of these loan originations can often vary from period to period, which makes

53


 

full year comparisons more meaningful. For example, in the first quarter of 2017, our loan originations were down by 5.2% year-on-year, while they were up by 177.2% in the second quarter of 2017, with the latter due mainly to one large transaction. Excluding this one transaction in the year ago period, our second quarter 2018 origination volume would have increased by approximately 6.7% year-on-year.

According to NKF Research, the combined average vacancy rate for office, industrial, and retail properties ended the second quarter at 7.3%, down from 7.4% a year earlier, and a 100 basis point drop over the past 12 months. Rents for all property types in the U.S. continued to improve across all 3 sectors. NKF Research estimates that while leasing activity remained strong in many markets throughout the country, overall U.S. leasing activity in the quarter slowed down from a year ago, as the expansion has decelerated in recent quarters following consistent growth since the start of the current cycle. In comparison, revenues from our leasing and other commissions business increased by 23%.

Regulatory Environment

See “Regulatory Requirements” herein for information related to our regulatory environment.

Liquidity

See “Financial Position, Liquidity and Capital Resources” herein for information related to our liquidity and capital resources.

Hiring and Acquisitions

Key drivers of our revenue are producer headcount and average revenue per producer. We believe that our strong technology platform and unique partnership structure have enabled us to use both acquisitions and recruiting to profitably increase our front-office revenue per producer.

We have invested significantly to capitalize on the current business environment through acquisitions, technology spending and the hiring of new brokers, salespeople, managers and other front-office personnel. The business climate for these acquisitions has been competitive, and it is expected that these conditions will persist for the foreseeable future. We have been able to attract businesses and brokers, salespeople, managers and other front-office personnel to our platform as we believe they recognize that we have the scale, technology, experience and expertise to succeed in the current business environment. See “Business—Our History” in Part I, Item 1 of our Annual Report on Form 10-K for a description of our acquisitions since 2012.

As of June 30, 2018, our producer headcount was 1,569 brokers and salespeople. For the six months ended June 30, 2018, average revenue generated per producer increased by 5% for the same period from a year ago to approximately $397,000. This growth can be attributed to increased sales and leasing activity and to the ramp up of brokers we hired over the past year.

On September 8, 2017, we completed our acquisition of Berkeley Point. Berkeley Point is principally engaged in the origination, funding, sale and servicing of multifamily and commercial mortgage loans.

Financial Overview

Revenues

We derive revenues from the following four sources:

 

Leasing and Other Commissions. We offer a diverse range of commercial real estate brokerage and advisory services, including tenant and agency representation, which includes comprehensive lease negotiations, strategic planning, site selection, lease auditing, appraisal services and other financial and market analysis.

 

Capital Markets. Our real estate capital markets business specializes in the arrangement of acquisitions and dispositions of commercial properties, as well as providing other financial services, including the arrangement of debt and equity financing, and loan sale advisory.

 

Gains from Mortgage Banking Activities/Originations, Net. Gains from mortgage banking activities/origination are derived from the origination of loans with borrowers and the sale of those loans to investors.

 

Management Services, Servicing Fees and Other. We provide commercial services to tenants and landlords in several key U.S. markets. In this business, we provide property and facilities management services along with project management and other consulting services, as well as technology, to customers who may also utilize our commercial real estate brokerage services. Servicing fees are derived from the servicing of loans originated by us as well as loans originated by third parties.

54


 

Fees are generally earned when a lease is signed in leasing. In many cases, landlords are responsible for paying the fees. In capital markets, fees are earned and recognized when the sale of a property closes and title passes from seller to buyer for investment sales and when debt or equity is funded to a vehicle for debt and equity transactions. Gains from mortgage banking activities/origination, net are recognized when a derivative asset is recorded upon the commitment to originate a loan with a borrower and sell the loan to an investor. The derivative is recorded at fair value and includes loan origination fees, sales premiums and the estimated fair value of the expected net servicing cash flows. Gains from mortgage banking activities/origination, net are recognized net of related fees and commissions to affiliates or third-party brokers. For loans we broker, revenues are recognized when the loan is closed. Servicing fees are recognized on an accrual basis over the lives of the related mortgage loans. We typically receive monthly management fees based upon a percentage of monthly rental income generated from the property under management, or in some cases, the greater of such percentage or a minimum agreed upon fee. We are often reimbursed for our administrative and payroll costs, as well as certain out-of-pocket expenses, directly attributable to properties under management. We follow accounting principles generally accepted in the U.S., or “U.S. GAAP, which provides guidance when accounting for reimbursements from clients and when accounting for certain contingent events for Leasing and Capital Markets transactions. (See Note 3—Summary of Significant Accounting Policies) to our unaudited condensed consolidated financial statements included elsewhere in this Quarterly Report on Form 10-Q for a more detailed discussion.

Expenses

Compensation and Employee Benefits

The majority of our operating costs consist of cash and non-cash compensation expenses, which include base salaries, broker and producer commissions based on production, discretionary and other bonuses and all related employee benefits and taxes. Our employees consist of brokers and other commissioned producers, executives and other administrative support. Our brokers and other producers are compensated based on the revenue they generate for the firm, keeping these costs variable in nature.

As part of our compensation plans, certain employees have been granted limited partnership units in BGC Holdings and Newmark Holdings, which generally receive quarterly allocations of net income, that are cash distributed on a quarterly basis and that are generally contingent upon services being provided by the unit holders. As prescribed in U.S. GAAP guidance, the quarterly allocations of net income on such limited partnership units are reflected as a component of compensation expense under “Allocations of net income and grant of exchangeability to limited partnership units” in our unaudited condensed consolidated statements of operations.

Certain of these limited partnership units entitle the holders to receive post-termination payments. These limited partnership units are accounted for as post-termination liability awards under U.S. GAAP guidance, which requires that we record an expense for such awards based on the change in value at each reporting period and include the expense in our unaudited condensed consolidated statements of operations as part of “Compensation and employee benefits.” The liability for limited partnership units with a post-termination payout amount is included in “Accrued compensation” on our unaudited condensed consolidated balance sheets.

Certain limited partnership units in BGC Holdings are granted exchangeability into BGC Partners’ Class A common stock on a one-for-one basis (subject to adjustments and other requirements as set forth in the BGC Holdings limited partnership agreements). Certain limited partnership units in Newmark Holdings are granted exchangeability into Newmark Partners’ Class A common stock on a 1 to 0.9919 basis (subject to adjustments and other requirements as set forth in the Newmark Holdings limited partnership agreements). At the time exchangeability is granted, we recognize an expense based on the fair value of the award on that date, which is included in “Allocations of net income and grant of exchangeability to limited partnership units” in our unaudited condensed consolidated statements of operations.

We have also awarded preferred partnership units in BGC Holdings and Newmark Holdings. Each quarter, the net profits of BGC Holdings and Newmark Holdings are allocated to such units at a rate of either 0.6875% (which is 2.75% per calendar year) or such other amount as set forth in the award documentation, which is deducted before the calculation and distribution of the quarterly partnership distribution for the remaining partnership units in BGC Holdings and Newmark Holdings, respectively. The quarterly allocations of net income on these preferred partnership units are also reflected in compensation expense under “Allocations of net income and grant of exchangeability to limited partnership units” in our unaudited condensed consolidated statements of operations.

We have entered into various agreements with certain of our employees and partners whereby these individuals receive loans, which may be either wholly or in part repaid from the distribution earnings that the individual receives on their limited partnership interests in BGC Holdings and Newmark Holdings or may be forgiven over a period of time. The repayment of these loans is derived from a cash flow source already accounted for through partnership distributions at BGC U.S. OpCo, BGC Global OpCo and Newmark OpCo. The forgivable portion of these loans is recognized as compensation expense over the life of the loan or the estimated life of the partner.

55


 

From time to time, we may also enter into agreements with employees and partners to grant bonus and salary advances or other types of loans. These advances and loans are repayable in the timeframes outlined in the underlying agreements. In addition, we also enter into deferred compensation agreements with employees providing services to us. The costs associated with such plans are generally amortized over the period in which they vest. (see Note 28—Compensation and Note 29—Commitment and Contingencies), to our unaudited condensed consolidated financial statements included elsewhere in this Quarterly Report on Form 10-Q.

Other Operating Expenses

We have various other operating expenses. We incur leasing, equipment and maintenance expenses. We also incur selling and promotion expenses, which include entertainment, marketing and travel-related expenses. We incur communication expenses, professional and consulting fees for legal, audit and other special projects, and interest expense related to short-term operational funding needs, and notes payable and collateralized borrowings.

We pay fees to BGC Partners and Cantor for performing certain administrative and other support, including charges for occupancy of office space, utilization of fixed assets and accounting, operations, human resources, legal services and technology infrastructure support. Management believes that these charges are a reasonable reflection of the utilization of services rendered. However, the expenses for these services are not necessarily indicative of the expenses that would have been incurred if we had not obtained these services from BGC Partners or Cantor. In addition, these charges may not reflect the costs of services we may receive from BGC Partners or Cantor in the future.

Other Income (Losses), Net

Other Income (Losses)

Other income is comprised of the gains associated with the earn-out shares related to the Nasdaq transaction and the movements related to the mark-to-market and/or hedges on marketable securities that are classified as trading securities. Additionally, other income included gains (losses) on equity method investments which represent our pro rata share of the net gains (losses) on investments over which we have significant influence but which we do not control.

Provision for Income Taxes

We incur income tax expenses based on the location, legal structure, and jurisdictional taxing authorities of each of our subsidiaries. Certain of the Company’s entities are taxed as U.S. partnerships and are subject to the Unincorporated Business Tax (which we refer to as “UBT”) in New York City. U.S. federal and state income tax liability or benefit related to the partnership income or loss, with the exception of UBT, rests with the partners (see Note 2 – Limited Partnership Interests) rather than the partnership entity.

Financial Highlights

For the three months ended June 30, 2018, Newmark’s total revenues increased by 15.2% as compared to the three months ended June 30, 2017. This improvement was led by a 58.1% increase in management services, servicing fees and other, an almost entirely organic 23.1% increase in leasing and other commissions, and a 6.9% increase in revenues from capital markets brokerage, offset by a 43.1% decrease in Gains from mortgage banking activities/origination, net. $24.5 million of the increase in management services, servicing fees and other related to additional pass-through revenues resulting from the adoption and implementation of Accounting Standards Update No. 2014-09, Revenue from Contracts with Customers (as we refer to as “ASC 606” herein). Total expenses increased approximately $91.4 million to $440.6 million, due to a $41.2 million increase in allocations of net income and grant of exchangeability to limited partnership units, as well as a $30.5 million increase in compensation and employee benefit expenses. Operating, administrative and other expenses increased $20.6 million, of which $24.5 million is directly related to additional pass-through expenses resulting from the implementation of ASC 606.

For the six months ended June 30, 2018, Newmark’s total revenues increased by 21.6% as compared to the six months ended June 30, 2017. This improvement was led by a 58.4% increase in management services, servicing fees and other, a 24.0% increase in leasing and other commissions, and a 17.7% increase in revenues from capital markets brokerage, offset by a 32.0% decrease in Gains from mortgage banking activities/origination, net. $42.9 million of the increase in management services, servicing fees and other related to additional pass-through revenues resulting from the implementation of ASC 606. Total expenses increased approximately $178.6 million to $823.9 million, due to a $56.3 million increase in allocations of net income and grant of exchangeability to limited partnership units and a $68.0 million increase in compensation and employee benefit expenses. Operating, administrative and other expenses increased $48.7 million, of which $42.9 million is directly related to additional pass-through expenses resulting from the implementation of ASC 606. We believe that we gained market share in capital markets as we outpaced relevant industry volume metrics. Our growth has outpaced the overall market as we continue to hire high quality brokers, strategically acquire local and

56


 

regional firms and enhance our cross-selling capabilities across business lines as prior acquisitions and hires become more acclimated to the platform. We expect our revenues and earnings to grow over time as we continue to invest in our business and to reap the benefits from our recent acquisitions and front-office hires. We believe that our stock price does not accurately reflect the more than $725 million of additional Nasdaq shares (based on the August 1, 2018 closing price) we anticipate receiving over time, which are not reflected on our balance sheet. We anticipate having substantial resources with which to pay dividends, repurchase shares and/or units, profitably hire, and make accretive acquisitions, all while maintaining or improving our core business.

Impact of Adopting Revenue Recognition Guidance

On January 1, 2018, we adopted ASC 606, which provides accounting guidance on the recognition of revenues from contracts with customers and impacts the presentation of certain revenues and expenses in our condensed consolidated statements of operations. Newmark elected to adopt ASC 606 using a modified retrospective approach with regard to contracts that were not completed as of December 31, 2017, and prospectively from January 1, 2018 onward. Accordingly, our financial information have not been revised for historical comparable periods and are presented under the accounting standards in effect during those periods. Due to the adoption of ASC 606, for all periods from the first quarter of 2018 onward, Newmark did not and will not record revenues or earnings related to “Leasing and other commissions” with respect to contingent revenue expected to be received in future periods as of December 31, 2017, in relation to contracts signed prior to January 1, 2018, for which services have already been completed. Instead, the Company recorded this contingent revenue and related commission payments on the balance sheet on January 1, 2018, with a corresponding pre-tax improvement of approximately $22.7 million and Newmark recognized an increase of $16.5 million and $2.3 million to beginning retained earnings and non-controlling interest, respectively, as a cumulative effect of adoption of an accounting change. Over time, the Company expects to receive $23 million of cash related to these “Leasing and other commissions” receivables, primarily over the course of 2018 and 2019. This cash, however, will not be recorded as GAAP net income. Additionally, prior to the adoption of ASC 606, Newmark presented certain management services expenses incurred on behalf of customers, subject to reimbursement, on a net basis. Under ASC 606, Newmark concluded that it controls the services provided by a third party on behalf of customers and, therefore, acts as a principal under those contracts and will present the related expenses on a gross basis in our condensed consolidated statements of operations, with no impact on net income available to common stockholders.

ASC 606 does not apply to revenue associated with financial instruments, including loans and securities that are accounted for under other U.S. GAAP guidance, and as a result, did not have an impact on the elements of our condensed consolidated statements of operations most closely associated with financial instruments, including Commissions, Gains from mortgage banking activities/originations, net and Servicing fees.

There was no significant impact as a result of applying ASC 606 to our results of operations for the three and six months ended June 30, 2018, except as it relates to the recognition and presentation of Management services, servicing fees and other revenues that contained future contingencies and certain Operating, Administrative and Other expenses subject to reimbursement.

Refer to Note 3-“Summary of Significant Accounting Policies” and Note 12-“Revenues from Contracts with Customers” in our condensed consolidated financial statements included in this Quarterly Report on Form 10-Q, for further information.

57


 

Results of Operations

The following table sets forth our unaudited condensed consolidated statements of operations data expressed as a percentage of total revenues for the periods indicated (in thousands):

 

 

 

Six Months Ended June 30,

 

 

 

2018

 

 

2017

 

 

 

Actual

Results

 

 

Percentage

of Total

Revenues

 

 

Actual

Results

 

 

Percentage

of Total

Revenues

 

Revenues:

 

 

 

 

 

 

 

 

 

 

 

 

 

 

 

 

Leasing and other commissions

 

$

337,513

 

 

 

37.6

 

 

$

272,249

 

 

 

36.9

 

Capital markets

 

 

203,055

 

 

 

22.7

 

 

 

172,557

 

 

 

23.4

 

Gains from mortgage banking activities/origination, net

 

 

80,791

 

 

 

9.0

 

 

 

118,808

 

 

 

16.1

 

Management services, servicing fees and other

 

 

275,720

 

 

 

30.7

 

 

 

174,039

 

 

 

23.6

 

Total revenues

 

 

897,079

 

 

 

100.0

 

 

 

737,653

 

 

 

100.0

 

Expenses:

 

 

 

 

 

 

 

 

 

 

 

 

 

 

 

 

Compensation and employee benefits

 

 

521,675

 

 

 

58.2

 

 

 

453,663

 

 

 

61.5

 

Allocations of net income and grant of exchangeability

   to limited partnership units

 

 

90,835

 

 

 

10.1

 

 

 

34,500

 

 

 

4.7

 

Total compensation and employee benefits

 

 

612,510

 

 

 

68.3

 

 

 

488,163

 

 

 

66.2

 

Operating, administrative and other

 

 

155,475

 

 

 

17.3

 

 

 

106,786

 

 

 

14.5

 

Fees to related parties

 

 

13,195

 

 

 

1.5

 

 

 

8,885

 

 

 

1.2

 

Depreciation and amortization

 

 

42,714

 

 

 

4.8

 

 

 

41,455

 

 

 

5.6

 

Total operating expenses

 

 

823,894

 

 

 

91.9

 

 

 

645,289

 

 

 

87.5

 

Other income (losses), net:

 

 

 

 

 

 

-

 

 

 

 

 

 

0

 

Other income (loss)

 

 

5,342

 

 

 

0.6

 

 

 

(1,308

)

 

 

(0.2

)

Total other income (losses), net

 

 

5,342

 

 

 

0.6

 

 

 

(1,308

)

 

 

(0.2

)

Income (loss) from operations

 

 

78,527

 

 

 

8.8

 

 

 

91,056

 

 

 

12.3

 

Interest (expense) income, net

 

 

(23,991

)

 

 

(2.7

)

 

 

2,515

 

 

 

0.3

 

Income (loss) before income taxes and noncontrolling

   interests

 

 

54,536

 

 

 

6.1

 

 

 

93,571

 

 

 

12.6

 

Provision for income taxes

 

 

17,755

 

 

 

2.0

 

 

 

1,407

 

 

 

0.2

 

Consolidated net income (loss)

 

 

36,781

 

 

 

4.1

 

 

 

92,164

 

 

 

12.4

 

Less: Net income attributable to noncontrolling

   interests

 

 

16,045

 

 

 

1.8

 

 

 

308

 

 

 

-

 

Net income (loss) available to common stockholders

 

$

20,736

 

 

 

2.3

 

 

$

91,856

 

 

 

12.4

 

 

Three months ended June 30, 2018 compared to the three months ended June 30, 2017

Revenues

Leasing and Other Commissions

Leasing and other commission revenues increased by $33.5 million, or 23.1%, to $178.1 million for the three months ended June 30, 2018 as compared to the three months ended June 30, 2017. The increase was primarily due to organic growth.

Capital Markets

Capital markets revenue increased by $6.5 million, or 6.9%, to $101.7 million for the three months ended June 30, 2018, as compared to the three months ended June 30, 2017. The increase was primarily driven by a 4.0% increase in investment sales volume driven by our multifamily business.

Gains from Mortgage Banking Activities/Originations, Net

Gains from mortgage banking activities/origination, net decreased by $31.7 million, or 43.1%, to $41.9 million for the three months ended June 30, 2018 as compared to the three months ended June 30, 2017. The decrease was driven by a 51.8% decrease in GSE and FHA lending to $2.0 billion as compared to $4.1 billion in the prior annual period. In the second quarter of 2017 Berkeley

58


 

Point’s GSE and FHA multifamily loan originations included a single large $2.2 billion transaction. Excluding the impact of this large transaction, the Company’s loan origination volumes increased by approximately 6.7% year-on-year in notional terms.

A portion of our gains from mortgage banking activities/originations, net, relate to non-cash gains attributable to originated mortgage servicing rights (which we refer to as “OMSRs”). We recognize OMSR gains equal to the fair value of servicing rights retained on mortgage loans originated and sold. For the three months ended June 30, 2018 and 2017, we recognized $24.7 million and $42.6 million of non-cash gains, respectively, related to OMSRs.

Management Services, Servicing Fees and Other

Management services, servicing fees and other revenue increased $53.2 million, or 58.1%, to $144.9 million for the three months ended June 30, 2018 as compared to the three months ended June 30, 2017. $24.5 million of the increase was related to additional pass-through revenues resulting from the implementation of ASC 606, while $16.8 million was related to the valuation and appraisal business. Additionally, $5.5 million was related to servicing fee revenues. The remainder of the increase is primarily due to acquisitions.

Expenses

Compensation and Employee Benefits

Compensation and employee benefits expense increased by $30.5 million, or 12.8%, to $269.0 million for the three months ended June 30, 2018, as compared to the three months ended June 30, 2017. The main drivers of this increase were $18.0 million of additional payments directly related to the increase in revenues, and the remainder related to acquisitions and new hires.

Allocations of Net Income and Grant of Exchangeability to Limited Partnership Units

The Allocations of net income and grant of exchangeability to limited partnership units increased by $41.2 million, or 172.6%, to $65.0 million for the three months ended June 30, 2018 as compared to the three months ended June 30, 2017. This increase was primarily driven by an increase of $42.7 million in exchangeability charges.

Operating, Administrative and Other

Operating, administrative and other expenses increased $20.6 million, or 34.8%, to $80.0 million for the three months ended June 30, 2018 as compared to the three months ended June 30, 2017. This increase was primarily driven by $24.5 million directly related to additional pass-through expenses resulting from the implementation of ASC 606.

Fees to Related Parties

Fees to related parties increased by $2.1 million, or 51.2%, to $6.3 million for the three months ended June 30, 2018 as compared to the three months ended June 30, 2017. Fees to related parties are allocations paid to BGC Partners and Cantor for administrative and support services.

Depreciation and Amortization

Depreciation and amortization for the three months ended June 30, 2018 decreased by $3.0 million, or 13.0%, to $20.2 million as compared to the three months ended June 30, 2017. This decrease is due to a $3.3 million decrease in mortgage servicing rights amortization.

Because the Company recognizes OMSR gains equal to the fair value of servicing rights retained on mortgage loans originated and sold, it also amortizes mortgage servicing rights (which we refer to as “MSRs”) in proportion to the net servicing revenue expected to be earned. Subsequent to the initial recording, MSRs are amortized and carried at the lower of amortized cost or fair value. For the three months ended June 30, 2018 and 2017, our expenses included $15.7 million and $19.0 million of MSR amortization, respectively. Included in the $15.7 million is a reversal of $4.1 million recorded during the three months ended June 30, 2018 related to a previously recorded valuation allowance.

59


 

Other Income (Losses), Net

Other losses of $0.4 million in the three months ended June 30, 2018 is primarily due to the mark-to-market adjustment related to the variable share forward of $2.8 million, offset by earnings from the Real Estate LP of $1.8 million, plus recognition of income from the change in value of Nasdaq shares of $0.5 million.

Interest (Expense) Income, Net

Interest expense of $10.6 million during the three months ended June 30, 2018 is primarily related to $12.9 million of interest expense on the Company’s debt, offset by $2.3 million of interest income primarily related to income on employee loans.

Provision for Income Taxes

Provision for income taxes increased by $9.4 million for the three months ended June 30, 2018 as compared to the three months ended June 30, 2017. This increase was primarily driven by an increase in the mix of allocable revenue among legal entities as a corporation versus flow through resulting from our Separation. In general, our consolidated effective tax rate can vary from period to period depending on, among other factors, the geographic and business mix of our earnings. The Tax Act is expected to have a favorable impact on Newmark’s effective tax rate and net income as reported under generally accepted accounting principles in the reporting period to which the Tax Act is effective.

Net Income (Loss) Attributable to Noncontrolling Interests

Net income attributable to noncontrolling interests was $3.6 million for the three months ended June 30, 2018. The increase was attributable to the change in Newmark’s corporate structure related to the Separation and IPO.

 

Six months ended June 30, 2018 compared to the six months ended June 30, 2017

Revenues

Leasing and Other Commissions

Leasing and other commission revenues increased by $65.3 million, or 24.0%, to $337.5 million for the six months ended June 30, 2018 as compared to the six months ended June 30, 2017. The increase was due to organic growth.

Capital Markets

Capital markets revenue increased by $30.5 million, or 17.7%, to $203.1 million for the six months ended June 30, 2018 as compared to the six months ended June 30, 2017. The increase was driven by a 12.5% increase in investment sales volume and a 17.6% increase in mortgage brokerage volume.

Gains from Mortgage Banking Activities/Originations, Net

Gains from mortgage banking activities/origination, net decreased by $38.0 million, or 32.0%, to $80.8 million for the six months ended June 30, 2018 as compared to the six months ended June 30, 2017. The decrease was driven by a 38.0% decrease in GSE and FHA lending to $3.7 billion as compared to $5.9 billion in the prior annual period. In the second quarter of 2017 Berkeley Point’s GSE and FHA multifamily loan originations included a single large $2.2 billion transaction. Excluding the impact of this large transaction, the Company’s loan origination volumes were relatively in-line year-on-year in notional terms.

A portion of our gains from mortgage banking activities/originations, net, relate to non-cash gains attributable to originated mortgage servicing rights (which we refer to as “OMSRs”). We recognize OMSR gains equal to the fair value of servicing rights retained on mortgage loans originated and sold. For the six months ended June 30, 2018 and 2017, we recognized $45.8 million and $71.9 million of non-cash gains, respectively, related to OMSRs.

Management Services, Servicing Fees and Other

Management services, servicing fees and other revenue increased $101.7 million, or 58.4%, to $275.7 million for the six months ended June 30, 2018 as compared to the six months ended June 30, 2017. $42.9 million of the increase was related to additional pass-through revenues resulting from the implementation of ASC 606, while $27.7 million was related to the valuation and appraisal business. Additionally, $9.6 million was related to servicing fee revenues. The remainder of the increase is due to management services of which acquisitions contributed to more than 50% of the growth.

60


 

Expenses

Compensation and Employee Benefits

Compensation and employee benefits expense increased by $68.0 million, or 15.0%, to $521.7 million for the six months ended June 30, 2018, as compared to the six months ended June 30, 2017. The main drivers of this increase were $40.4 million of additional payments directly related to the increase in revenues, and the remainder related to acquisitions and new hires.

Allocations of Net Income and Grant of Exchangeability to Limited Partnership Units

The Allocations of net income and grant of exchangeability to limited partnership units increased by $56.3 million, or 163.3%, to $90.8 million for the six months ended June 30, 2018 as compared to the six months ended June 30, 2017. This increase was primarily driven by an increase of $58.4 million in exchangeability charges.

Operating, Administrative and Other

Operating, administrative and other expenses increased $48.7 million, or 45.6%, to $155.5 million for the six months ended June 30, 2018 as compared to the six months ended June 30, 2017. This increase was primarily driven by $42.9 million directly related to additional pass-through expenses resulting from the implementation of ASC 606. The remainder is due to increases in selling and promotional and other expenses associated with acquisitions and new hires.

Fees to Related Parties

Fees to related parties increased by $4.3 million, or 48.5%, to $13.2 million for the six months ended June 30, 2018 as compared to the six months ended June 30, 2017. Fees to related parties are allocations paid to BGC Partners and Cantor for administrative and support services.

Depreciation and Amortization

Depreciation and amortization for the six months ended June 30, 2018 increased by $1.3 million, or 3.0%, to $42.7 million as compared to the six months ended June 30, 2017. This increase is due to a $0.6 million increase in mortgage servicing rights amortization and the remainder is primarily due to leasehold improvements placed in service due to the continued expansion of our business.

Because the Company recognizes OMSR gains equal to the fair value of servicing rights retained on mortgage loans originated and sold, it also amortizes mortgage servicing rights (which we refer to as “MSRs”) in proportion to the net servicing revenue expected to be earned. Subsequent to the initial recording, MSRs are amortized and carried at the lower of amortized cost or fair value. For the six months ended June 30, 2018 and 2017, our expenses included $33.6 million and $32.9 million of MSR amortization, respectively. Included in the $33.6 million is a reversal of $5.4 million recorded during the six months ended June 30, 2018 related to a previously recorded valuation allowance.

Other Income (Losses), Net

Other income of $5.3 million in the six months ended June 30, 2018 is primarily due to the recognition of income from the change in value of Nasdaq shares of $2.9 million, plus earnings from the Real Estate LP of $5.0 million, offset by the mark-to-market adjustment related to the variable share forward of $2.8 million.

Interest (Expense) Income, Net

Interest expense of $24.0 million during the six months ended June 30, 2018 is primarily related to $27.7 million of interest expense on the Company’s debt, offset by $3.7 million of interest income primarily related to income on employee loans.

Provision for Income Taxes

Provision for income taxes increased by $16.3 million for the six months ended June 30, 2018 as compared to the six months ended June 30, 2017. This increase was primarily driven by an increase in the mix of allocable revenue among legal entities as a corporation versus flow through resulting from our Separation. In general, our consolidated effective tax rate can vary from period to period depending on, among other factors, the geographic and business mix of our earnings. The Tax Act is expected to have a

61


 

favorable impact on Newmark’s effective tax rate and net income as reported under generally accepted accounting principles in the reporting periods to which the Tax Act is effective.

Net Income (Loss) Attributable to Noncontrolling Interests

Net income attributable to noncontrolling interests was $16.0 million for the six months ended June 30, 2018. The increase was attributable to the change in Newmark’s corporate structure related to the Separation and IPO.

 

QUARTERLY RESULTS OF OPERATIONS

The following table sets forth our unaudited quarterly results of operations for the indicated periods (in thousands). Results of any period are not necessarily indicative of results for a full year and may, in certain periods, be affected by seasonal fluctuations in our business. Certain reclassifications have been made to prior period amounts to conform to the current period’s presentation.

 

 

 

June 30,

20182

 

 

March 31,

20182

 

 

December 31,

20172

 

 

September 30,

20171,2

 

 

June 30,

20171

 

 

March 31,

20171

 

 

December 31,

20161

 

 

September 30,

20161

 

Revenues:

 

 

 

 

 

 

 

 

 

 

 

 

 

 

 

 

 

 

 

 

 

 

 

 

 

 

 

 

 

 

 

 

Commissions

 

$

279,833

 

 

$

260,735

 

 

$

312,992

 

 

$

256,918

 

 

$

239,848

 

 

$

204,958

 

 

$

245,348

 

 

$

230,204

 

Gains from mortgage banking

   activities/origination, net

 

 

41,877

 

 

 

38,914

 

 

 

41,737

 

 

 

45,455

 

 

 

73,546

 

 

 

45,262

 

 

 

54,378

 

 

 

65,378

 

Management services, servicing fees

   and other

 

 

144,909

 

 

 

130,811

 

 

 

105,847

 

 

 

95,848

 

 

 

91,677

 

 

 

82,362

 

 

 

87,860

 

 

 

77,046

 

Total revenues

 

 

466,619

 

 

 

430,460

 

 

 

460,576

 

 

 

398,221

 

 

 

405,071

 

 

 

332,582

 

 

 

387,586

 

 

 

372,628

 

Expenses:

 

 

 

 

 

 

 

 

 

 

 

 

 

 

 

 

 

 

 

 

 

 

 

 

 

 

 

 

 

 

 

 

Compensation and employee benefits

 

 

268,980

 

 

 

252,695

 

 

 

295,577

 

 

 

270,943

 

 

 

238,518

 

 

 

215,145

 

 

 

231,910

 

 

 

239,690

 

Allocations of net income and grant of

   exchangeability to limited

   partnership units

 

 

65,026

 

 

 

25,809

 

 

 

61,940

 

 

 

18,217

 

 

 

23,851

 

 

 

10,649

 

 

 

32,315

 

 

 

16,568

 

Total compensation and

   employee benefits

 

 

334,006

 

 

 

278,504

 

 

 

357,517

 

 

 

289,160

 

 

 

262,369

 

 

 

225,794

 

 

 

264,225

 

 

 

256,258

 

Operating, administrative and other

 

 

80,048

 

 

 

75,427

 

 

 

60,064

 

 

 

52,313

 

 

 

59,404

 

 

 

47,382

 

 

 

53,115

 

 

 

44,546

 

Fees to related parties

 

 

6,301

 

 

 

6,894

 

 

 

6,531

 

 

 

5,355

 

 

 

4,167

 

 

 

4,718

 

 

 

2,348

 

 

 

5,821

 

Depreciation and amortization

 

 

20,201

 

 

 

22,513

 

 

 

24,438

 

 

 

29,922

 

 

 

23,218

 

 

 

18,237

 

 

 

13,841

 

 

 

20,918

 

Total operating expenses

 

 

440,556

 

 

 

383,338

 

 

 

448,550

 

 

 

376,750

 

 

 

349,158

 

 

 

296,131

 

 

 

333,529

 

 

 

327,543

 

Other income (losses), net:

 

 

 

 

 

 

 

 

 

 

 

 

 

 

 

 

 

 

 

 

 

 

 

 

 

 

 

 

 

 

 

 

Other income (loss)

 

 

(365

)

 

 

5,707

 

 

 

(2,029

)

 

 

77,264

 

 

 

(715

)

 

 

(593

)

 

 

(684

)

 

 

17,849

 

Total other income (losses), net

 

 

(365

)

 

 

5,707

 

 

 

(2,029

)

 

 

77,264

 

 

 

(715

)

 

 

(593

)

 

 

(684

)

 

 

17,849

 

Income (loss) from operations

 

 

25,698

 

 

 

52,829

 

 

 

9,997

 

 

 

98,735

 

 

 

55,198

 

 

 

35,858

 

 

 

53,373

 

 

 

62,934

 

Interest (Expense) Income, net

 

 

(10,582

)

 

 

(13,409

)

 

 

(1,453

)

 

 

1,724

 

 

 

1,381

 

 

 

1,134

 

 

 

1,021

 

 

 

1,009

 

Income before income taxes and

   noncontrolling interests

 

 

15,116

 

 

 

39,420

 

 

 

8,544

 

 

 

100,459

 

 

 

56,579

 

 

 

36,992

 

 

 

54,394

 

 

 

63,943

 

Provision (benefit) for income taxes

 

 

10,822

 

 

 

6,933

 

 

 

54,082

 

 

 

1,989

 

 

 

1,422

 

 

 

(15

)

 

 

2,010

 

 

 

1,125

 

Consolidated net income (loss)

 

 

4,294

 

 

 

32,487

 

 

 

(45,538

)

 

 

98,470

 

 

 

55,157

 

 

 

37,007

 

 

 

52,384

 

 

 

62,818

 

Less: Net income (loss) attributable to

   noncontrolling interest

 

 

3,555

 

 

 

12,490

 

 

 

633

 

 

 

(337

)

 

 

12

 

 

 

296

 

 

 

(69

)

 

 

(556

)

Net income (loss) available to

   common stockholders

 

$

739

 

 

$

19,997

 

 

$

(46,171

)

 

$

98,807

 

 

$

55,145

 

 

$

36,711

 

 

$

52,453

 

 

$

63,374

 

 

1

Financial results have been retrospectively adjusted to include the financial results of Berkeley Point. See “Berkeley Point Acquisition and Related Transactions” herein for a summary of the impact on Newmark’s Quarterly and Annual Results of Operations.

2

Amounts include the gains related to the Nasdaq Earn-out associated with the Nasdaq transaction recorded in Other income (loss).

 

62


 

Financial Position, Liquidity and Capital Resources

Overview

The primary source of liquidity for our business is the cash flow provided by our operations. Prior to the Separation and IPO, our cash was transferred to BGC Partners to support its overall cash management strategy. Transfers of cash to and from BGC Partners’ cash management system have been reflected in related party receivables and payables in the historical unaudited condensed consolidated balance sheets and in payments to and borrowings from related parties in the financing section of the unaudited condensed consolidated statements of cash flows. Cash and equity issued for acquisitions have been reflected in BGC Partners’ net investment in the historical unaudited condensed consolidated balance sheets and statement of changes in equity.

Following the completion of the Separation and IPO, we maintain separate cash management and financing functions for operations. Additionally, our capital structure, long-term commitments and sources of liquidity will change significantly from our historical capital structure, long-term commitments and sources of liquidity.

In connection with the Separation, we assumed from BGC Partners the Term Loan and the Converted Term Loan. Newmark OpCo also assumed from BGC U.S. OpCo the BGC Notes (referred to as the 2042 Promissory Note and the 2019 Promissory Note, together the “BGC Notes”). We contributed all of the net proceeds of the IPO to Newmark OpCo in exchange for a number of units representing Newmark OpCo limited partnership interests equal to the number of shares issued by us in the IPO. Newmark OpCo used all of such net proceeds to partially repay intercompany indebtedness owed by Newmark OpCo to us in respect of the Term Loan (which intercompany indebtedness was originally issued by BGC U.S. OpCo and will be assumed by Newmark OpCo in connection with the separation). On March 7, 2018, BGC, including through its subsidiary invested $242.0 million in Newmark limited partnership interests. Newmark has used the proceeds from this transaction plus all of the repayment from Newmark OpCo, and cash on hand to repay in full the $270.7 million remaining balance of the Term Loan. Following the IPO, in the event that any member of Newmark receives net proceeds from the incurrence of indebtedness for borrowed money or an equity issuance (in each case subject to certain exceptions), Newmark OpCo will be obligated to use such net proceeds to repay the remaining intercompany indebtedness owed by Newmark OpCo to us in respect of the Converted Term Loan (which in turn we will use to repay the Converted Term Loan). Following the repayment of the remaining amount outstanding on the Converted Term Loan, in the event that any member of the Newmark Group receives net proceeds from the incurrence of indebtedness for borrowed money (subject to certain exceptions), Newmark OpCo will be obligated to use such net proceeds to repay the BGC Notes. In addition, we will be obligated to repay any remaining amounts under the BGC Notes prior to the distribution. We intend to replace the financing provided by the Converted Term Loan and BGC Notes that remain outstanding with new senior term loans (which may be secured or unsecured), new senior unsecured notes, other long- or short-term financing or a combination thereof.

Our future capital requirements will depend on many factors, including our rate of sales growth, the expansion of our sales and marketing activities, our expansion into other markets and our results of operations. To the extent that existing cash, cash from operations and credit facilities (including the Intercompany Credit Agreement with BGC) are insufficient to fund our future activities, we may need to raise additional funds through public equity or debt financing.

Balance Sheet

Total assets at June 30, 2018 were $2,837.1 million as compared to $2,273.0 million at December 31, 2017. $185.3 million of the increase in total assets can be attributed to loans held for sale. The Company’s restricted cash and cash segregated under regulatory requirements increased by $262.6 million and receivables increased by $107.2 million, primarily as a result of the adoption of ASC 606. Total liabilities at June 30, 2018 and December 31, 2017 were $2,058.9 million and $2,029.6 million, respectively. $180.1 million of the increase in total liabilities can be attributed to borrowings from our warehouse facilities and $233.2 million is due to an increase in current portion of payables to related parties.  The increase in liabilities was offset by a reduction in the Company’s long-term debt of $423.6 million.  

Liquidity

Prior to December 13, 2017, the date of the Separation, BGC Partners funded our growth through contributing acquired companies and related party payables. The related party payables are net of related party receivables which were generated from our earnings as BGC Partners sweeps our excess cash to manage treasury centrally. Additionally, prior to its acquisition by BGC, Berkeley Point and its parent company, Cantor Commercial Real Estate Company, L.P. (which we refer to as “CCRE”), loaned money to each other. In connection with the Separation and IPO, Newmark settled its intercompany payable to BGC. Subsequent to the IPO, Newmark’s total net borrowings under the credit facility between BGC and Newmark were $270.0 million as of June 30, 2018, which are reflected as current portion of payables to related parties on the June 30, 2018 balance sheet. The total net payable to related parties at June 30, 2018 was $267.4 million as compared to a net payable at December 31, 2017 of $34.2 million. Loans held for sale were financed from the warehouse notes payable, net at June 30, 2018. Fees to related parties that are charged by BGC Partners and

63


 

Cantor to Newmark are reflected as cash flows from operating activities in the unaudited condensed consolidated Statement of Cash Flows for each period presented. For the six months ended June 30, 2018, these fees and charges totaled $13.2 million. Additionally, prior to the Berkeley Point Acquisition, Berkeley Point loaned excess cash to CCRE to fund CCRE’s lending business. These amounts are presented as investing activities on the Statement of Cash Flows for all periods presented. All other amounts sent to or from BGC Partners are reflected as cash flows from financing activities in the unaudited condensed consolidated Statement of Cash Flows for each period presented.

For the six months ended June 30, 2018, net cash used in operating activities was $121.0 million and for the six months ended June 30, 2017, net cash provided by operating activities was $190.8 million. Cash flows from operating activities included $11.6 million of cash paid to BGC Partners, related to grant of exchangeability to limited partnership units for the six months ended June 30, 2017. As of the Separation and IPO, these charges became non-cash in nature to the extent they relate to limited partnership units in Newmark, and therefore are excluded from cash outflows from operating activities. We expect to generate cash flows from operations to fund our business operations and growth strategy to meet our short-term liquidity requirements, which we define as the next 12 months. We also expect that proceeds from new debt financing combined with cash flows from operations will be sufficient to fund our operations, growth strategy and dividends and distributions to meet our long-term liquidity requirements.

 

Prior to the Separation, we received the rights to 10,914,717 million Nasdaq shares, of which 992,247 million were received in 2017 and the remaining 9,922,470 million Nasdaq shares will be received ratably over approximately the next 10 years, provided that Nasdaq, as a whole, produces at least $25.0 million in gross revenues each year.

 

On June 18, 2018, Newmark's principal operating subsidiary, Newmark OpCo, issued approximately $175 million of EPUs in a private transaction to RBC. Contemporaneously with the issuance of the EPUs, a newly formed SPV consolidated subsidiary of Newmark, entered into two variable postpaid forward contracts with RBC. The SPV is an indirect subsidiary of Newmark whose sole asset is the Nasdaq share Earn-outs for 2019 and 2020. The RBC Forward provides RBC the rights to receive up to 992,247 shares of Nasdaq common stock in each of the fourth quarters of 2019 and 2020. The RBC Forward is economically similar to at-the-money put options struck at Nasdaq’s June 18, 2018 closing price of $94.21, and provides Newmark with downside protection on the shares while allowing Newmark to retain all appreciation related to the 2019 and 2020 Nasdaq share earn outs.

 

Net of transaction costs, Newmark received approximately $152.9 million of net proceeds and non-dilutive equity on its balance sheet from the Newmark OpCo Preferred Investment in the second quarter of 2018. Newmark used the net proceeds from the Newmark OpCo Preferred Investment to repay a portion of the $400.0 million Converted Term Loan maturing September 8, 2019. After this repayment, approximately $247.2 million of the Converted Term Loan remains outstanding. The Newmark OpCo Preferred Investment had no impact on the Nasdaq payment expected to be recognized in the third quarter of 2018. Newmark retains the flexibility to monetize some or all of the anticipated more than $650.0 million worth of remaining seven Nasdaq Earn-Out payments from 2021 through 2027.

By monetizing these expected Nasdaq payments, Newmark has strengthened its balance sheets and improved its financial flexibility and credit metrics. Newmark therefore believes that the monetization transaction moves it closer to completing the planned spin-off of Newmark from BGC. Over time, Newmark expects its stronger balance sheets to enhance our ability to invest and grow our businesses.

As a result of the Nasdaq Earn-out, including the Nasdaq share payment expected to be realized in the third quarter of 2018, Newmark expects to receive approximately $725 million in additional Nasdaq stock over time (stock value based on the August 1, 2018 closing price), which is not reflected on our balance sheet.

On September 8, 2017, BGC completed the Berkeley Point Acquisition. Berkeley Point is a leading commercial real estate finance company focused on the origination and sale of multifamily and other commercial real estate loans through government-sponsored and government-funded loan programs, as well as the servicing of commercial real estate loans, including those it originates. BGC acquired all of the outstanding membership interests of Berkeley Point Financial LLC for an acquisition price of $875 million, with $3.2 million of the acquisition price paid with 247,099 partnership units in BGC Holdings pursuant to a Transaction Agreement, dated as of July 17, 2017, with Cantor and certain Cantor’s affiliates, including CCRE and Cantor Commercial Real Estate Sponsor, L.P., the general partner of CCRE. In accordance with this Transaction Agreement, Berkeley Point made a distribution of $89.1 million to CCRE related to the Berkeley Point Acquisition, for the amount that Berkeley Point’s net assets, inclusive of certain fair value adjustments, exceeded $508.6 million. Contemporaneously with the Berkeley Point Acquisition, on September 8, 2017, the Company invested $100 million in a newly formed commercial real estate-related financial and investment business, Real Estate LP, which is controlled and managed by Cantor. Real Estate LP may conduct activities in any real estate related business or asset backed securities-related business or any extensions thereof and ancillary activities thereto. In addition, Real Estate LP may provide short-term loans to related parties from time to time when funds in excess of amounts needed for investment opportunities are available. The Company’s investment is accounted for under the equity method. In connection with these aforementioned transactions,

64


 

BGC entered into a $400 million two-year unsecured senior revolving credit facility and a $575 million unsecured senior term loan maturing on the second anniversary of the Berkeley Point Acquisition closing date.

On October 23, 2017, Newmark filed a registration statement on Form S-1 with the SEC relating to the IPO of our Class A common stock. On December 19, 2017 BGC Partners, Inc. and Newmark Group, Inc. announced the closing of the offering of 20 million shares of Newmark’s Class “A” common stock to the public at a price of $14.00 per share less underwriting discounts and commissions. On December 26, 2017, BGC and Newmark announced that the underwriters of Newmark’s IPO exercised in full their overallotment option to purchase an additional 3 million shares of Newmark’s Class A common stock at the initial public offering price of $14.00 per share less underwriting discounts and commissions. As a result, Newmark received aggregate net proceeds of $295.4 million from the IPO after deducting underwriting discounts and commissions and estimated offering expenses. The proceeds of the IPO were used to repay the Term Loan. Following some period after the IPO, BGC may, subject to market and other conditions, distribute the shares that BGC holds of Newmark Group, Inc. pro rata to BGC’s stockholders in a manner intended to qualify as tax-free for U.S. federal income tax purposes.

As of June 30, 2018, our liquidity, which Newmark defines as cash and cash equivalents, and marketable securities, less securities loaned, was approximately $60.3 million. This does not include the (i) $258.7 million of elective excess restricted cash maintained in our restricted liquidity account pledged for the benefit of Fannie Mae and (ii) more than $725.0 million in additional Nasdaq stock, including the payment expected to be realized in the third quarter of 2018 (stock value based on the August 1, 2018 closing price) that Newmark expects to receive over time. Newmark expects to use its considerable financial resources to repay debt, profitably hire, make accretive acquisitions, pay dividends, and/or repurchase shares and units of Newmark, all while maintaining or improving its credit profile.

Term Loan and Converted Term Loan

In connection with the Berkeley Point Acquisition and BGC Partners’ investment in Real Estate LP, on September 8, 2017, BGC Partners entered into a committed unsecured senior term loan credit agreement (which we refer to as the “Term Loan Credit Agreement”) with Bank of America, N.A., as administrative agent (which we refer to as the “Administrative Agent”), and a syndicate of lenders. The Term Loan Credit Agreement provides for a term loan of up to $575.0 million (which we refer to as the “Term Loan”).  During the year ended December 31, 2017, in connection with the Term Loan, BGC Partners lent the proceeds of the Term Loan to BGC U.S. OpCo, and BGC U.S. OpCo issued a promissory note with an aggregate principal amount of $575.0 million to BGC Partners (which we refer to as the “Intercompany Term Loan Note”). Pursuant to the terms of the Intercompany Term Loan Note, all of the rights and obligations of BGC Partners under the Intercompany Term Loan Note are the same as the rights and obligations of the lenders with respect to payment under the Term Loan, and all of the rights and obligations of BGC U.S. OpCo under the Intercompany Term Loan Note are the same as the rights and obligations of BGC Partners with respect to payment under the Term Loan. On November 22, 2017, we entered into an amendment to the Term Loan Credit Agreement (which we refer to as the “Term Loan Amendment”), pursuant to which, in connection with the Separation and prior to the closing of the IPO, we assumed the obligations of BGC Partners under the Term Loan. In connection with our assumption of BGC Partners’ rights and obligations under the Term Loan, BGC Partners assigned to us, and we assumed, all of BGC Partners’ rights and obligations under the Intercompany Term Loan Note and, pursuant to the separation, Newmark OpCo assumed all of BGC U.S. OpCo’s rights and obligations under the Intercompany Term Loan Note. During the six months ended June 30, 2018 the Term Loan Credit Agreement was repaid in full.

Also in connection with the Berkeley Point Acquisition and BGC Partners’ investment in Real Estate LP, on September 8, 2017, BGC Partners entered into an unsecured senior revolving credit agreement (which we refer to as the “Revolving Credit Agreement”) with the Administrative Agent and a syndicate of lenders. The Revolving Credit Agreement provides for revolving loans of up to $400.0 million (which we refer to as the “Revolving Credit Facility”). During the three months ended June 30, 2018, Newmark partially repaid $152.9 million of the Converted Term Loan. As of June 30, 2018, there were $247.2 million of borrowings outstanding under the Revolving Credit Facility. Since there were amounts outstanding under the Term Loan facility as of December 31, 2017, the pricing increased by 50 basis points. The Term Loan was paid in full on March 9, 2018. Once the Term Loan was repaid in full, the pricing of the Converted Term Loan returned to the levels previously described. In connection with the $400.0 million borrowings, the proceeds of which BGC Partners lent to BGC U.S. OpCo, BGC U.S. OpCo issued a promissory note with an aggregate principal amount of $400.0 million to BGC Partners (which we refer to as the “Intercompany Revolver Note”). Pursuant to the terms of the Intercompany Revolver Note, all of the rights and obligations of BGC Partners under the Intercompany Revolver Note are the same as the rights and obligations of the lenders with respect to payment under the Revolving Credit Facility, and all of the rights and obligations of BGC U.S. OpCo under the Intercompany Revolver Note are the same as the rights and obligations of BGC Partners with respect to payment under the Revolving Credit Facility. On November 22, 2017, we entered into an amendment to the Revolving Credit Agreement (which we refer to as the “Revolver Amendment”), pursuant to which the then outstanding borrowings of BGC Partners under the Revolving Credit Facility were converted into a term loan (which we refer to as the “Converted Term Loan”) and thereafter, in connection with the Separation and prior to the closing of the IPO, we assumed the obligations of BGC Partners as borrower under the Converted Term Loan. BGC Partners remained the borrower under the Revolving Credit Facility for

65


 

any future draws and, as long as there is any principal amount outstanding under the Converted Term Loan, we guaranteed the obligations of BGC Partners under the Revolving Credit Facility. In connection with our assumption of the Converted Term Loan, BGC Partners assigned to us, and we assumed, all of BGC Partners’ rights and obligations under the Intercompany Revolver Note and, pursuant to the Separation, Newmark OpCo assumed all of BGC U.S. OpCo’s rights and obligations under the Intercompany Revolver Note.

Under the Revolving Credit Agreement, as amended, BGC Partners guaranteed our repayment obligations under the Converted Term Loan. As long as the Converted Term Loan remains unpaid in any portion, we will guarantee any draws by BGC Partners under the Revolving Credit Facility. Once the Converted Term Loan has been paid in full, we will no longer have obligations as a borrower or as a guarantor under the Revolving Credit Agreement. Upon repayment, no portion of the Term Loan or the Converted Term Loan may be reborrowed by us.

Pursuant to the Separation and Distribution Agreement, (a) Newmark Group, Inc. will indemnify, defend and hold harmless the members of the BGC Partners group and each of their respective directors, officers, general partners, managers and employees from and against any and all losses of such persons to the extent relating to, arising out of or resulting from payments made to satisfy any guarantee by a member of the BGC Partners group to a third person in respect of the Term Loan Credit Agreement or the Converted Term Loan and (b) BGC Partners will indemnify, defend and hold harmless the members of the Newmark group and each of their respective directors, officers, general partners, managers and employees from and against any and all losses of such persons to the extent relating to, arising out of or resulting from payments made to satisfy any guarantee by a member of the Newmark group to a third person in respect of borrowings under the Revolving Credit Agreement other than the Converted Term Loans. In addition, (a) Newmark OpCo will indemnify, defend and hold harmless the Cantor group, the BGC Partners group and the Newmark group (other than Newmark OpCo and its subsidiaries) and each of their respective directors, officers, general partners, managers and employees, from and against all liabilities to the extent relating to, arising out of or resulting from any guarantee for the benefit of any member of the Newmark group by any member of the BGC Partners group that survives following the Separation and (b) BGC U.S. OpCo and BGC Global OpCo will indemnify, defend and hold harmless the Cantor group, the Newmark group and the BGC Partners Group (other than BGC U.S. OpCo , BGC Global OpCo and their respective subsidiaries) and each of their respective directors, officers, general partners, managers and employees from and against all liabilities to the extent relating to, arising out of or resulting from any guarantee for the benefit of any member of the BGC Partners group by any member of the Newmark group that survives following the Separation, including, in each case, any guarantee under the Term Loan Credit Agreement or the Revolving Credit Agreement.

The Converted Term Loan will mature on September 8, 2019. The outstanding amounts under the Converted Term Loan will bear interest at a per annum rate equal to, at our option, either (a) LIBOR for interest periods of one, two, three or six months, as selected by us, or upon the consent of all applicable lenders, such other period that is 12 months or less (in each case, subject to availability), as selected by us, plus an applicable margin, or (b) a base rate equal to the greatest of (i) the federal funds rate plus 0.5%, (ii) the prime rate as established by the Administrative Agent, and (iii) one-month LIBOR plus 1.0%, in each case plus an applicable margin. The applicable margin will initially be 2.25% with respect to LIBOR borrowings in (a) above and 1.25% with respect to base rate borrowings in (b) above. The applicable margin with respect to LIBOR borrowings in (a) above will range from 1.5% to 3.25% depending upon BGC Partners’ credit rating, and with respect to base rate borrowings in (b) above will range from 0.5% to 2.25% depending upon BGC Partners’ credit rating. In addition, (x) if there are any amounts outstanding under the Term Loan as of December 31, 2017, the pricing shall increase by 0.50% until the Term Loan is paid in full, and (y) if there are any amounts outstanding under the Term Loan as of June 30, 2018, the pricing shall increase by an additional 0.75% (and 1.25% in the aggregate) until the Term Loan is paid in full. The Converted Term Loan pricing increased by 50 basis points as of December 31, 2017 since there were amounts outstanding under the Term Loan facility as of December 31, 2017. As of March 9, 2018, the Term Loan was paid in full and the pricing of the Converted Term Loan returned to the levels previously described above, as applicable. On June 30, 2018, the interest rate on the Converted Term Loan was one-month LIBOR plus 2.25%, which was approximately 4.3% per annum.

The Revolving Credit Agreement also contain certain other customary affirmative and negative covenants and events of default that apply to us.

Pursuant to the Term Loan Credit Agreement the Converted Term Loan Credit Agreement and the Separation and Distribution Agreement, both the Term Loan and the Converted Term Loan were subject to a mandatory prepayment requirement by an amount equal to 100% of net cash proceeds of our IPO and all other material debt and equity issuances (and certain asset sales), in each case subject to customary exceptions. We contributed all of the net proceeds of the IPO to Newmark OpCo in exchange for a number of units representing Newmark OpCo limited partnership interests equal to the number of shares issued by us in the IPO. Newmark OpCo used all of such net proceeds, plus proceeds from BGC’s investment on March 7, 2018, of $242.0 million in Newmark limited partnership interests and cash on hand to repay in full the Term Loan (which intercompany indebtedness was originally issued by BGC U.S. OpCo and was assumed by Newmark OpCo in connection with the Separation).

66


 

The Term Loan Credit Agreement and the Converted Term Loan Credit Agreement and the Separation and Distribution Agreement also require us to apply net cash proceeds of material debt issuances after repayment in full of the Term Loan and Converted Term Loan (and subject to certain exceptions) to repay the BGC Notes.

Berkeley Point Warehouse Facilities

As of June 30, 2018, Berkeley Point had $950 million of committed loan funding available through three commercial banks and an uncommitted $325 million Fannie Mae loan repurchase facility. Consistent with industry practice, Berkeley Point’s existing warehouse facilities are short-term, requiring annual renewal. If any of the committed facilities are terminated or are not renewed or the uncommitted facility is not honored, we would be required to obtain replacement financing.

2042 Promissory Note

On June 26, 2012, BGC issued an aggregate of $112.5 million principal amount of its 8.125% Senior Notes due 2042 (the “8.125% BGC Senior Notes”). In connection with the issuance of the 8.125% BGC Senior Notes, BGC lent the proceeds of the 8.125% BGC Senior Notes to BGC U.S. OpCo, and BGC U.S. OpCo issued an amended and restated promissory note, effective as of June 26, 2012, with an aggregate principal amount of $112.5 million payable to BGC (the “2042 Promissory Note”). In connection with the Separation, on December 13, 2017, Newmark OpCo assumed all of BGC U.S. OpCo’s rights and obligations under the 2042 Promissory Note.

 

On August 3, 2018, BGC delivered a notice of redemption to the holders of its outstanding 8.125% BGC Senior Notes, which redemption will occur on September 5, 2018. BGC’s redemption of its 8.125% BGC Senior Notes will accelerate Newmark’s obligation to repay the 2042 Promissory Note. Accordingly, on September 4, 2018, Newmark OpCo will borrow $112.5 million from BGC pursuant to the Intercompany Credit Agreement which loan will bear interest at an annual rate equal to 6.5%. Newmark OpCo will use the proceeds of the Intercompany Credit Agreement loan to repay the $112.5 million of the 2042 Promissory Note.

2019 Promissory Note

On December 9, 2014, BGC issued an aggregate of $300.0 million principal amount of its 5.375% Senior Notes due 2019 (the “5.375% BGC Senior Notes”). In connection with the issuance of the 5.375% BGC Senior Notes, BGC lent the proceeds of the 5.375% BGC Senior Notes to BGC U.S. OpCo, and BGC U.S. OpCo issued an amended and restated promissory note, effective as of December 9, 2014, with an aggregate principal amount of $300.0 million payable to BGC (the “2019 Promissory Note”). In connection with the Separation, on December 13, 2017, Newmark OpCo assumed all of BGC U.S. OpCo’s rights and obligations under the 2019 Promissory Note.

Intercompany Credit Agreement

In connection with the Separation on December 13, 2017, BGC entered into an unsecured senior credit agreement with Newmark (the “Original Credit Agreement”), which was amended and restated, as Intercompany Credit Agreement, on March 19, 2018. The Intercompany Credit Agreement provides for each party to issue revolving loans to the other party in the lender’s discretion.

The Intercompany Credit Agreement eliminates certain provisions from the Original Credit Agreement but the facility maturity date and the interest rate applicable to loans outstanding under the Intercompany Credit Facility remain the same.

On March 19, 2018, Newmark borrowed $150.0 million from BGC pursuant to the facilities under the Intercompany Credit Agreement.  The interest rate as of June 30, 2018 was 5.31%, which may be adjusted based on the higher of BGC’s or Newmark’s short-term borrowing rate then in effect at such time plus 100 basis points, or such other interest rate as may be mutually agreed between BGC and Newmark. Newmark has transferred these proceeds to its restricted cash account pledged for the benefit of Fannie Mae. As of June 30, 2018, Newmark’s total net borrowings under the Intercompany Credit Agreement are $270.0 million.

Cash Flows for the six months ended June 30, 2018

For the six months ended June 30, 2018, we used $121.0 million of cash in operations. Excluding activity from loan originations and sales, net cash provided by operating activities for the six months ended June 30, 2018 was $64.3 million. We had consolidated net income of $36.8 million, $108.8 million of positive adjustments to reconcile net income to net cash provided by operating activities (excluding activity from loan originations and sales) and $81.3 million of negative changes in operating assets and liabilities. $185.3 million of adjustments to reconcile net income to net cash provided by operating activities was related to loans held for sale. The negative change in operating assets and liabilities included $49.9 million of increases in loans, forgivable loans and other

67


 

receivables from employees and partners primarily related to continued hiring and expansion of our business. We generated $12.9 million of cash provided by investing activities primarily related to $51.4 million of proceeds from the sale of marketable securities, offset by $22.5 million in cost method investments. We generated $309.9 million of cash from financing activities primarily due to net proceeds from warehouse notes payable of $180.1 million, $242.0 million of proceeds from BGC’s investment in Newmark LPU’s, $233.2 million of new borrowings from BGC under the credit facility and $152.9 million proceeds from the Newmark OpCo Preferred Investment, partially offset by $423.6 million repayment of long term debt.

Cash Flows for the six months ended June, 2017

For the six months ended June 30, 2017, we generated $190.8 million of cash from operations. Excluding activity from loan originations and sales, net cash provided by operating activities for the six months ended June 30, 2017 was $52.8 million.  We had net income of $92.2 million, $22.7 million of negative adjustments to reconcile net income to net cash provided by operating activities (excluding activity from loan originations and sales) and $16.7 million of negative changes in operating assets and liabilities. The negative change in operating assets and liabilities was driven by a $17.8 million of increases in loans, forgivable loans and other receivables from employees and partners primarily related to continued hiring and expansion of our business. We used $139.9 million of cash for investing activities primarily related to payments to related parties, net of $130.0 million, and used $20.6 million in financing activities primarily due to net payments to related parties of $685.1, offset by net proceeds from warehouse notes payable of $675.9 million and payments on acquisition earn-outs of $10.5 million.

REGULATORY REQUIREMENTS

As a result of the Berkeley Point Acquisition, Newmark is now subject to various capital requirements in connection with seller/servicer agreements that Newmark has entered into with the various GSEs. Failure to maintain minimum capital requirements could result in Newmark’s inability to originate and service loans for the respective GSEs and could have a direct material adverse effect on Newmark’s unaudited condensed consolidated financial statements. As of June 30, 2018, Newmark has met all capital requirements. As of June 30, 2018, the most restrictive capital requirement was Fannie Mae’s net worth requirement. Newmark exceeded the minimum requirement by $456.8 million.

Certain of Newmark’s agreements with Fannie Mae allow Newmark to originate and service loans under Fannie Mae’s DUS Program. These agreements require Newmark to maintain sufficient collateral to meet Fannie Mae’s restricted and operational liquidity requirements based on a pre-established formula. Certain of Newmark’s agreements with Freddie Mac allow Newmark to service loans under Freddie Mac’s Targeted Affordable Housing Program (“TAH”). These agreements require Newmark to pledge sufficient collateral to meet Freddie Mac’s liquidity requirement of 8% of the outstanding principal of TAH loans serviced by Newmark. As of June 30, 2018, Newmark has met all liquidity requirements.

In addition, as a servicer for Fannie Mae, GNMA and FHA, Newmark is required to advance to investors any uncollected principal and interest due from borrowers. As of June 30, 2018 and December 31, 2017 outstanding borrower advances were approximately $192 thousand and $120 thousand, respectively, and are included in “Other assets” in the accompanying unaudited condensed consolidated balance sheets.

See “Regulation” in Part I, Item 1 of our Annual Report on Form 10-K for additional information related to our regulatory environment.

EQUITY

Share Exchange

In relation to the IPO, on December 13, 2017, Newmark entered into an exchange agreement with Cantor, CFGM, BGC and other Cantor affiliates entitled to hold Class B common stock, providing the right to exchange from time to time shares of Class A common stock of Newmark now owned or hereafter acquired, as applicable, on a one-for-one basis for shares of Class B common stock, up to the number of shares of Newmark Class B common stock that are authorized but unissued under Newmark’s certificate of incorporation. The Newmark Audit Committee and Board of Directors have determined that the exchange agreement is in the best interests of Newmark and its stockholders because, among other things, it will help ensure that Cantor retains its exchangeable limited partnership units in Newmark Holdings, which is the same partnership in which Newmark’s partner employees participate, thus continuing to align the interests of Cantor with those of the partner employees.

68


 

Repurchase Program

On March 12, 2018, our board of directors and audit committee authorized repurchases of shares of our Class A common stock and redemptions or repurchases of limited partnership interests or other equity interests in our subsidiaries up to $200 million. This authorization includes repurchases of stock or units from executive officers, other employees and partners, including of BGC and Cantor, as well as other affiliated persons or entities. From time to time, we may repurchase shares or redeem or repurchase units. To date, no such shares or units have been repurchased or redeemed.

Fully Diluted Share Count

Our fully diluted weighted-average share count for the three months ended June 30, 2018 was as follows (in thousands)

 

 

 

Three Months Ended June 30, 2018

 

Common stock outstanding(1)

 

 

155,157

 

Partnership units(2)

 

 

-

 

RSUs (Treasury stock method)

 

 

146

 

Other

 

 

635

 

Total(3)

 

$

155,938

 

 

(1)

Common stock consisted of Class A shares, Class B shares and contingent shares for which all necessary conditions have been satisfied except for the passage of time. For the quarter ended June 30, 2018, the weighted-average number of Class A shares was 138.9 million shares, Class B shares was 15.8 million shares and approximately 0.4 million shares of contingent Class A common stock and limited partnership units were included in our fully diluted EPS computation because the conditions for issuance had been met by the end of the period.

(2)

Partnership units collectively include founding/working partner units, limited partnership units, and Cantor units (see Note 2—Limited Partnership Interests), to our unaudited condensed consolidated financial statements in Part I, Item 1 of this Quarterly Report on Form 10-Q for more information).

(3)

For the quarter ended June 30, 2018, all potentially dilutive securities were included in the computation of fully diluted earnings per share.

CONTINGENT PAYMENTS RELATED TO ACQUISITIONS

Newmark completed acquisitions in 2014, 2015, 2016 and 2017 for which contingent cash consideration may be issued on certain targets being met through 2020 of $12.4 million. The contingent equity instruments are issued by and are recorded as a payable to related party on the unaudited condensed consolidated balance sheet. The contingent cash liability is recorded at fair value as deferred consideration on the unaudited condensed consolidated balance sheet.

EQUITY METHOD INVESTMENTS

Newmark has an investment in Real Estate LP, a joint venture with Cantor in which Newmark has a less than majority ownership and has the ability to exert significant influence over the operating and financial policies. As of June 30, 2018, Newmark had $103.6 million in an equity method investment, which represents a 27% ownership in Real Estate LP.

Contractual Obligations and Commitments

The following table summarizes certain of our contractual obligations at June 30, 2018 (in thousands):

 

 

 

Total

 

 

Less than

1 Year

 

 

1-3

Years

 

 

3-5

Years

 

 

More than

5 Years

 

Operating leases(1)

 

$

327,688

 

 

$

27,989

 

 

$

71,210

 

 

$

60,194

 

 

$

168,295

 

Warehouse facility

 

 

540,571

 

 

 

540,571

 

 

 

 

 

 

 

 

 

 

Long-term debt(2)

 

 

659,650

 

 

 

 

 

 

547,150

 

 

 

 

 

 

112,500

 

Intercompany Credit Agreement

 

 

270,000

 

 

 

270,000

 

 

 

 

 

 

 

 

 

 

Total contractual obligations

 

$

1,797,909

 

 

$

838,560

 

 

$

618,360

 

 

$

60,194

 

 

$

280,795

 

69


 

 

(1)

Operating leases are related to rental payments under various non-cancelable leases principally for office space, net of sublease payments to be received. The total amount of sublease payments to be received is approximately $2.9 million over the life of the agreement.

(2)

Long-term debt reflects long-term borrowings of $247.2 million under Newmark’s Term Loan: the issuance of $112.5 million of the 2042 Promissory Notes due June 26, 2042, and $300.0 million of the 2019 Promissory Notes due December 9, 2019, (see Note 20–Long-Term Debt) for more information regarding these obligations.

Critical Accounting Policies and Estimates

The preparation of our unaudited condensed consolidated financial statements in conformity with U.S. GAAP guidance requires management to make estimates and assumptions that affect the reported amounts of the assets and liabilities, revenues and expenses, and the disclosure of contingent assets and liabilities in our unaudited condensed consolidated financial statements. These accounting estimates require the use of assumptions about matters, some which are highly uncertain at the time of estimation. To the extent actual experience differs from the assumptions used, our condensed consolidated balance sheets, condensed consolidated statements of operations and condensed consolidated statements of cash flows could be materially affected. We believe that the following policies involve a higher degree of judgment and complexity.

Revenue Recognition

We derive our revenues primarily through commissions from brokerage services, gains from mortgage banking activities/originations, net, revenues from real estate management services, servicing fees and other revenues. Revenue from contracts with customers is recognized when, or as, the Company satisfies its performance obligations by transferring the promised goods or services to the customers as determined by when, or as, the customer obtains control of that good or service. A performance obligation may be satisfied over time or at a point in time. Revenue from a performance obligation satisfied over time is recognized by measuring the Company’s progress in satisfying the performance obligation as evidenced by the transfer of the goods or services to the customer. Revenue from a performance obligation satisfied at a point in time is recognized at the point in time when the customer obtains control over the promised good or service. The amount of revenue recognized reflects the consideration we expect to be entitled to in exchange for those promised goods or services (i.e., the “transaction price”). In determining the transaction price, we consider consideration promised in a contract that includes a variable amount, referred to as variable consideration, and estimate the amount of consideration due the Company. Additionally, variable consideration is included in the transaction price only to the extent that it is probable that a significant reversal in the amount of cumulative revenue recognized will not occur. In determining when to include variable consideration in the transaction price, the Company considers all information (historical, current and forecast) that is available, including the range of possible outcomes, the predictive value of past experiences, the time period of when uncertainties expect to be resolved and the amount of consideration that is susceptible to factors outside of the Company’s influence.

We also use third-party service providers in the provision of its services to customers. In instances where a third-party service provider is used, the Company performs an analysis to determine whether the Company is acting as a principal or an agent with respect to the services provided. To the extent that the Company determines that it is acting as a principal, the revenue and the expenses incurred are recorded on a gross basis. In instances where the Company has determined that it is acting as an agent, the revenue and expenses are presented on a net basis within the revenue line item.

In some instances, the Company performs services for customers and incurs out-of-pocket expenses as part of delivering those services. The Company’s customers agree to reimburse the Company for those expenses, and those reimbursements are part of the contract’s transaction price. Consequently, these expenses and the reimbursements of such expenses from the customer are presented on a gross basis because the services giving rise to the out-of-pocket expenses do not transfer a good or service. The reimbursements are included in the transaction price when the costs are incurred and the reimbursements are due from the customer.

Equity-Based and Other Compensation

Discretionary Bonus: A portion of our compensation and employee benefits expense comprises discretionary bonuses, which may be paid in cash, equity, partnership awards or a combination thereof. We accrue expense in a period based on revenues in that period and on the expected combination of cash, equity and partnership units. Given the assumptions used in estimating discretionary bonuses, actual results may differ.

Restricted Stock Units: We account for equity-based compensation under the fair value recognition provisions of U.S. GAAP guidance. Restricted stock units (which we refer to as “RSUs”) provided to certain employees are accounted for as equity awards, and in accordance with  U.S. GAAP guidance, we are required to record an expense for the portion of the RSUs that is ultimately expected to vest. Further, U.S. GAAP guidance requires forfeitures to be estimated at the time of grant and revised, if necessary, in subsequent

70


 

periods if actual forfeitures differ from those estimates. Because significant assumptions are used in estimating employee turnover and associated forfeiture rates, actual results may differ from our estimates under different assumptions or conditions.

The fair value of RSU awards to employees is determined on the date of grant, based on the fair value of BGC Partners’ Class A common stock. Generally, RSUs granted by us as employee compensation do not receive dividend equivalents; as such, we adjust the fair value of the RSUs for the present value of expected forgone dividends, which requires us to include an estimate of expected dividends as a valuation input. This grant-date fair value is amortized to expense ratably over the awards’ vesting periods. For RSUs with graded vesting features, we have made an accounting policy election to recognize compensation cost on a straight line basis. The amortization is reflected as non-cash equity-based compensation expense in our unaudited condensed consolidated statements of operations.

Restricted Stock: Restricted stock provided to certain employees is accounted for as an equity award, and as per U.S. GAAP guidance, we are required to record an expense for the portion of the restricted stock that is ultimately expected to vest. We have granted restricted stock that is not subject to continued employment or service; however, transferability is subject to compliance with our and our affiliates’ customary non-compete obligations. Such shares of restricted stock are generally saleable by partners in 5 to 10 years. Because the restricted stock is not subject to continued employment or service, the grant-date fair value of the restricted stock is expensed on the date of grant. The expense is reflected as non-cash equity-based compensation expense in our unaudited condensed consolidated statements of operations.

Limited Partnership Units: Limited partnership units in BGC Holdings and Newmark Holdings are generally held by employees. Generally such units receive quarterly allocations of net income, which are cash distributed on a quarterly basis and generally contingent upon services being provided by the unit holders. As discussed above, preferred units in BGC Holdings and Newmark Holdings are not entitled to participate in partnership distributions other than with respect to a distribution at a rate of either 0.6875% (which is 2.75% per calendar year) or such other amount as set forth in the award documentation. The quarterly allocations of net income to such limited partnership units are reflected as a component of compensation expense under “Allocations of net income and grants of exchangeability to limited partnership units” in our unaudited condensed consolidated statements of operations.

Certain of these limited partnership units entitle the holders to receive post-termination payments equal to the notional amount in four equal yearly installments after the holder’s termination. These limited partnership units are accounted for as post-termination liability awards under U.S. GAAP guidance. Accordingly, we recognize a liability for these units on our unaudited condensed consolidated balance sheets as part of “Accrued compensation” for the amortized portion of the post-termination payment amount, based on the current fair value of the expected future cash payout. We amortize the post-termination payment amount, less an expected forfeiture rate, over the vesting period, and record an expense for such awards based on the change in value at each reporting period in our unaudited condensed consolidated statements of operations as part of “Compensation and employee benefits.”

Certain limited partnership units in BGC Holdings and Newmark Holdings are granted exchangeability into BGC Partners Class A common stock on a one-for-one basis (subject to adjustments and other requirements as set forth in the BGC Holdings and Newmark Holdings limited partnership agreement). At the time exchangeability is granted, we recognize an expense based on the fair value of the award on that date, which is included in “Allocations of net income and grants of exchangeability to limited partnership units” in our unaudited condensed consolidated statements of operations.

Employee Loans: We have entered into various agreements with certain employees and partners whereby these individuals receive loans that may be either wholly or in part repaid from distributions that the individuals receive on some or all of their limited partnership interests or may be forgiven over a period of time. Cash advance distribution loans are documented in formal agreements and are repayable in timeframes outlined in the underlying agreements. We intend for these advances to be repaid in full from the future distributions on existing and future awards granted. The distributions are treated as compensation expense when made and the proceeds are used to repay the loan. The forgivable portion of any loans is recognized as compensation expense in our unaudited condensed consolidated statements of operations over the life of the loan. We review the loan balances each reporting period for collectability. If we determine that the collectability of a portion of the loan balances is not expected, we recognize a reserve against the loan balances. Actual collectability of loan balances may differ from our estimates. As of June 30, 2018 and December 31, 2017, the aggregate balance of employee loans, net of reserve, was $248.0 million and $209.6 million, respectively, and is included as “Loans, forgivable loans and other receivables from employees and partners, net” in our unaudited condensed consolidated balance sheets. Compensation expense for the above-mentioned employee loans for the three and six months ended June 30, 2018 was $5.2 million and $11.2 million, respectively and $2.4 million and $4.4 million for the three and six months ended June 30, 2017, respectively. The compensation expense related to these loans was included as part of “Compensation and employee benefits” in our unaudited condensed consolidated statements of operations.

71


 

Goodwill

Goodwill is the excess of the purchase price over the fair value of identifiable net assets acquired in a business combination. As prescribed in U.S. GAAP guidance, Intangibles - Goodwill and Other Intangible Assets, goodwill is not amortized, but instead is periodically tested for impairment. We review goodwill for impairment on an annual basis during the fourth quarter of each fiscal year or whenever an event occurs or circumstances change that could reduce the fair value of a reporting unit below its carrying amount.

When reviewing goodwill for impairment, we first assess qualitative factors to determine whether it is more likely than not that the fair value of a reporting unit is less than its carrying amount, including goodwill. If the results of the qualitative assessment are not conclusive, or if we choose to bypass the qualitative assessment, we perform a goodwill impairment analysis using a two-step process. Newmark had goodwill balances as of June 30, 2018 and December 31, 2017 of $481.7 million and $477.0 million, respectively.

The first step of the process involves comparing each reporting unit’s estimated fair value to its carrying value, including goodwill. To estimate the fair value of the reporting units, we use a discounted cash flow model and data regarding market comparables. The valuation process requires significant judgment and involves the use of significant estimates and assumptions. These assumptions include cash flow projections, estimated cost of capital and the selection of peer companies and relevant multiples. Because significant assumptions and estimates are used in projecting future cash flows, choosing peer companies and selecting relevant multiples, actual results may differ from our estimates under different assumptions or conditions. If the estimated fair value of a reporting unit exceeds its carrying value, goodwill is deemed not to be impaired. If the carrying value exceeds estimated fair value, there is an indication of potential impairment and the second step is performed to measure the amount of potential impairment.

The second step of the process involves the calculation of an implied fair value of goodwill for each reporting unit for which step one indicated a potential impairment may exist. The implied fair value of goodwill is determined by measuring the excess of the estimated fair value of the reporting unit as calculated in step one, over the estimated fair values of the individual assets, liabilities and identified intangibles. Events such as economic weakness, significant declines in operating results of reporting units, or significant changes to critical inputs of the goodwill impairment test (e.g., estimates of cash flows or cost of capital) could cause the estimated fair value of our reporting units to decline, which could result in an impairment of goodwill in the future.

Income Taxes

Newmark accounts for income taxes using the asset and liability method as prescribed in U.S. GAAP guidance, Income Taxes. Deferred tax assets and liabilities are recognized for the future tax consequences attributable to basis differences between the unaudited condensed consolidated financial statement carrying amounts of existing assets and liabilities and their respective tax basis. Certain of Newmark’s entities are taxed as U.S. partnerships and are subject to the Unincorporated Business Tax (“UBT”) in New York City. Therefore, the tax liability or benefit related to the partnership income or loss except for UBT rests with the partners, rather than the partnership entity. As such, the partners’ tax liability or benefit is not reflected in Newmark’s unaudited condensed consolidated financial statements. The tax-related assets, liabilities, provisions or benefits included in Newmark’s unaudited condensed consolidated financial statements also reflect the results of the entities that are taxed as corporations, either in the U.S. or in foreign jurisdictions.

Newmark’s income taxes as presented are calculated on a separate return basis, although Newmark’s operations have historically been included in BGC’s U.S. federal and state tax returns or separate non-U.S. jurisdictions tax returns. As Newmark operations in many jurisdictions are unincorporated commercial units of BGC and its subsidiaries, stand-alone tax returns have not been filed for the operations in these jurisdictions. Accordingly, Newmark’s tax results as presented are not necessarily reflective of the results that Newmark would have generated on a stand-alone basis.

Newmark provides for uncertain tax positions based upon management’s assessment of whether a tax benefit is more likely than not to be sustained upon examination by tax authorities. Management is required to determine whether a tax position is more likely than not to be sustained upon examination by tax authorities, including resolution of any related appeals or litigation processes, based on the technical merits of the position. Because significant assumptions are used in determining whether a tax benefit is more likely than not to be sustained upon examination by tax authorities, actual results may differ from Newmark’s estimates under different assumptions or conditions. Newmark recognizes interest and penalties related to uncertain tax positions in “Provision for income taxes” in Newmark’s unaudited condensed consolidated statements of operations.

A valuation allowance is recorded against deferred tax assets if it is deemed more likely than not that those assets will not be realized. In assessing the need for a valuation allowance, Newmark considers all available evidence, including past operating results, the existence of cumulative losses in the most recent fiscal years, estimates of future taxable income and the feasibility of tax planning strategies.

72


 

The measurement of current and deferred income tax assets and liabilities is based on provisions of enacted tax laws and involves uncertainties in the application of tax regulations in the U.S. and other tax jurisdictions. Because Newmark’s interpretation of complex tax law may impact the measurement of current and deferred income taxes, actual results may differ from these estimates under different assumptions regarding the application of tax law.

On December 22, 2017, the SEC issued Staff Accounting Bulletin (“SAB 118”), which provides guidance on accounting for tax effects of the 2017 Tax Act. SAB 118 provides a measurement period that should not extend beyond one year from the 2017 Tax Act enactment date for companies to complete the accounting under ASC 740. In accordance with SAB 118, a company must reflect the income tax effects of those aspects of the 2017 Tax Act for which the accounting under ASC 740 is complete. To the extent that a company’s accounting for certain income tax effects of the 2017 Tax Act is incomplete but it is able to determine a reasonable estimate, it must record a provisional estimate to be included in the financial statements. If a company cannot determine a provisional estimate to be included in the financial statements, it should continue to apply ASC 740 on the basis of the provision of the tax laws that were in effect immediately before the enactment of the 2017 Tax Act. While Newmark is able to make reasonable estimates of the impact of the reduction in corporate rate and the deemed repatriation transition tax, the final impact of the 2017 Tax Act may differ from these estimates, due to, among other things, changes in interpretations, additional guidance that may be issued, unexpected negative changes in business and market conditions that could reduce certain tax benefits, and actions taken by Newmark as a result of the 2017 Tax Act.

Derivative Financial Instruments

We have loan commitments to extend credit to third parties. The commitments to extend credit are for mortgage loans at a specific rate (rate lock commitments). These commitments generally have fixed expiration dates or other termination clauses and may require a fee. We are committed to extend credit to the counterparty as long as there is no violation of any condition established in the commitment contracts.

We simultaneously enter into an agreement to deliver such mortgages to third-party investors at a fixed price (forward sale contracts).

Both the commitment to extend credit and the forward sale commitment qualify as derivative financial instruments. We recognize all derivatives on the unaudited condensed consolidated balance sheets as assets or liabilities measured at fair value. The change in the derivatives fair value is recognized in current period earnings.

Recent Accounting Pronouncements

See Note 1—Organization and Basis of Presentation, to our unaudited condensed consolidated financial statements in Part 1, Item 1 of this Quarterly Report on Form 10-Q for information regarding recent accounting pronouncements.

Dividend Policy

Our board of directors has authorized a dividend policy that reflects our intention to pay a quarterly dividend, starting with the first quarter of 2018. Any dividends to our common stockholders will be calculated based on our expected post-tax Adjusted Earnings per fully diluted share, as a measure of net income for the year. See below for a definition of “post-tax Adjusted Earnings” per fully diluted share.

We currently expect that, in any year, our aggregate quarterly dividends will be equal to or less than our estimate at the end of the first quarter of such year of 25% of our post-tax Adjusted Earnings per fully diluted share to our common stockholders for such year. The declaration, payment, timing and amount of any future dividends payable by us will be at the discretion of our board of directors; provided that any dividend to our common stockholders that would result in the dividends for a year exceeding 25% of our post-tax Adjusted Earnings per fully diluted share for such year shall require the consent of the holder of a majority of the Newmark Holdings exchangeable limited partnership interests, which is currently Cantor.

For the second quarter of 2018, our board of directors declared a dividend of 9 cents per share based on management’s current expectation of our post-tax Adjusted Earning per fully diluted share for the year, and has indicated that it expects such dividend to remain consistent for the full year. To the extent that 25% of our post-tax Adjusted Earnings per fully diluted share for the year exceeds this dividend on an annualized basis (i.e. an expected aggregate of $0.36 for four quarters), we do not expect that our board of directors will increase the amount of the quarterly dividend payment during the year, or make downward adjustments in the event of a shortfall, although no assurance can be given that adjustments will not be made during the year. We have indicated that we expect to announce the annual expected dividend rate in the first quarter of each year. On August 1, 2018, Newmark’s Board of Directors increased Newmark’s authorization of repurchases of shares of Newmark’s Class A common stock by $100 million to $200 million.

73


 

The declaration, payment, timing and amount of any future dividends payable by us will be at the sole discretion of our board of directors. We are a holding company, with no direct operations, and therefore we are able to pay dividends only from our available cash on hand and funds received from distributions from Newmark OpCo. Our ability to pay dividends may also be limited by regulatory or other considerations as well as by covenants contained in financing or other agreements. In addition, under Delaware law our, dividends may be payable only out of surplus, which is our net assets minus our capital (as defined under Delaware law), or, if we have no surplus, out of our net profits for the fiscal year in which the dividend is declared and/or the preceding fiscal year. Accordingly, any unanticipated accounting, tax, regulatory or other charges may adversely affect our ability to declare and pay dividends. While we intend to declare and pay dividends quarterly, there can be no assurance that our board of directors will declare dividends at all or on a regular basis or that the amount of our dividends will not change.

Adjusted Earnings Defined

Newmark uses non-GAAP financial measures including, but not limited to, “pre-tax Adjusted Earnings” and “post-tax Adjusted Earnings,” which are supplemental measures of operating results that are used by management to evaluate the financial performance of the Company and its consolidated subsidiaries. Newmark believes that Adjusted Earnings best reflect the operating earnings generated by the Company on a consolidated basis and are the earnings which management considers available for, among other things, dividends and/or distributions to Newmark’s common stockholders and holders of Newmark Holdings partnership units during any period.

As compared with items such as “Income (loss) before income taxes and noncontrolling interests” and “Net income (loss) for fully diluted shares” all prepared in accordance with U.S. GAAP, Adjusted Earnings calculations primarily exclude certain non-cash compensation and other expenses that generally do not involve the receipt or outlay of cash by the Company and/or which do not dilute existing stockholders, as described below. In addition, Adjusted Earnings calculations exclude certain gains and charges that management believes do not best reflect the ordinary operating results of Newmark

Adjustments Made to Calculate Pre-Tax Adjusted Earnings

Newmark defines pre-tax Adjusted Earnings as GAAP income (loss) from operations before income taxes and noncontrolling interest in subsidiaries, excluding certain items such as:

The impact of any unrealized non-cash mark-to-market gains or losses on “other income (loss)” related to the variable share forward agreement with respect to Newmark’s expected receipt of the Nasdaq payments in 2019 and 2020;

 

Non-cash asset impairment charges, if any;

 

Allocations of net income to limited partnership units;

 

Non-cash charges related to the amortization of intangibles with respect to acquisitions;

 

Non-cash charges relating to grants of exchangeability to limited partnership units.

Virtually all of the Company’s key executives and producers have partnership or equity stakes in the Company and receive deferred equity or limited partnership units as part of their compensation. A significant percentage of Newmark’s fully diluted shares are owned by the Company’s executives, partners and employees. The Company issues limited partnership units and grants exchangeability to unit holders to provide liquidity to Newmark’s employees, to align the interests of the Company’s employees and management with those of common stockholders, to help motivate and retain key employees, and to encourage a collaborative culture that drives cross-selling and revenue growth.

When the Company issues limited partnership units, the shares of common stock into which the units can be ultimately exchanged are included in Newmark’s fully diluted share count for Adjusted Earnings at the beginning of the subsequent quarter after the date of grant. Newmark includes such shares in the Company’s fully diluted share count when the unit is granted because the unit holder is expected to be paid a pro-rata distribution based on Newmark’s calculation of Adjusted Earnings per fully diluted share and because the holder could be granted the ability to exchange their units into shares of common stock in the future. Non-cash charges with respect to grants of exchangeability reflect the value of the shares of common stock into which the unit is exchangeable when the unit holder is granted exchangeability not previously expensed in accordance with U.S. GAAP. The amount of non-cash charges relating to grants of exchangeability the Company uses to calculate pre-tax Adjusted Earnings on a quarterly basis is based upon the Company’s estimate of expected grants of exchangeability to limited partnership units during the annual period, as described further below under “Adjustments Made to Calculate Post-Tax Adjusted Earnings.”

Adjusted Earnings also excludes non-cash GAAP gains attributable to originated mortgage servicing rights (which Newmark refer to as “OMSRs”) and non-cash GAAP amortization of mortgage servicing rights (which the Company refers to as “MSRs”).

74


 

Under U.S. GAAP, the Company recognizes OMSRs gains equal to the fair value of servicing rights retained on mortgage loans originated and sold. Subsequent to the initial recognition at fair value, MSRs are carried at the lower of amortized cost or fair value and amortized in proportion to the net servicing revenue expected to be earned. However, it is expected that any cash received with respect to these servicing rights, net of associated expenses, will increase Adjusted Earnings (and Adjusted EBITDA) in future periods.

Additionally, Adjusted Earnings calculations exclude certain unusual, one-time or non-recurring items, if any. These items are excluded from Adjusted Earnings because the Company views excluding such items as a better reflection of the ongoing, ordinary operations of Newmark. Newmark’s definition of Adjusted Earnings also excludes certain gains and charges with respect to acquisitions, dispositions, or resolutions of litigation. Management believes that excluding such gains and charges also best reflects the ongoing operating performance of Newmark.

Adjustments Made to Calculate Post-Tax Adjusted Earnings

Because Adjusted Earnings are calculated on a pre-tax basis, Newmark also intends to report post-tax Adjusted Earnings to fully diluted stockholders. Newmark defines post-tax Adjusted Earnings to fully diluted stockholders as pre-tax Adjusted Earnings reduced by the non-GAAP tax provision described below.

The Company calculates its tax provision for post-tax Adjusted Earnings using an annual estimate similar to how it accounts for its income tax provision under GAAP. To calculate the quarterly tax provision under GAAP, Newmark estimates its full fiscal year GAAP income (loss) from operations before income taxes and noncontrolling interests in subsidiaries and the expected inclusions and deductions for income tax purposes, including expected grants of exchangeability to limited partnership units during the annual period. The resulting annualized tax rate is applied to Newmark’s quarterly GAAP income (loss) from operations before income taxes and noncontrolling interests in subsidiaries. At the end of the annual period, the Company updates its estimate to reflect the actual tax amounts owed for the period.

To determine the non-GAAP tax provision, Newmark first adjusts pre-tax Adjusted Earnings by recognizing any, and only, amounts for which a tax deduction applies under applicable law. The amounts include non-cash charges with respect to grants of exchangeability, certain charges related to employee loan forgiveness, certain net operating loss carryforwards when taken for statutory purposes, and certain charges related to tax goodwill amortization. These adjustments may also reflect timing and measurement differences, including treatment of employee loans, changes in the value of units between the dates of grants of exchangeability and the date of actual unit exchange, variations in the value of certain deferred tax assets and liabilities and the different timing of permitted deductions for tax under GAAP and statutory tax requirements.

After application of these previously described adjustments, the result is the Company’s taxable income for Newmark’s pre-tax Adjusted Earnings, to which the Company then applies the statutory tax rates. This amount is the Company’s non-GAAP tax provision. Newmark views the effective tax rate on pre-tax Adjusted Earnings as equal to the amount of Newmark’s non-GAAP tax provision divided by the amount of pre-tax Adjusted Earnings.

Generally, the most significant factor affecting this non-GAAP tax provision is the amount of non-cash charges relating to the grants of exchangeability to limited partnership units. Because the non-cash charges relating to the grants of exchangeability are deductible in accordance with applicable tax laws, increases in exchangeability have the effect of lowering the Company’s non-GAAP effective tax rate and thereby increasing Newmark’s post-tax Adjusted Earnings.

Management uses post-tax Adjusted Earnings in part to help it evaluate, among other things, the overall performance of the business, to make decisions with respect to the Company’s operations, and to determine the amount of dividends payable to common stockholders and distributions payable to holders of limited partnership units.

Newmark incurs income tax expenses based on the location, legal structure and jurisdictional taxing authorities of each of its subsidiaries. Certain of the Company’s entities are taxed as U.S. partnerships and are subject to the Unincorporated Business Tax (“UBT”) in New York City. Any U.S. federal and state income tax liability or benefit related to the partnership income or loss, with the exception of UBT, rests with the unit holders rather than with the partnership entity. The Company’s consolidated financial statements include U.S. federal, state and local income taxes on the Company’s allocable share of the U.S. results of operations. Outside of the U.S., Newmark is expected to operate principally through subsidiary corporations subject to local income taxes. For these reasons, taxes for Adjusted Earnings are expected to be presented to show the tax provision the consolidated Company would expect to pay if 100 percent of earnings were taxed at global corporate rates.

75


 

Calculations of Pre-Tax and Post-Tax Adjusted Earnings per Share

Newmark’s Adjusted Earnings per share calculations assume either that:

 

The fully diluted share count includes the shares related to any dilutive instruments, but excludes the associated interest expense, net of tax, when the impact would be dilutive; or

 

The fully diluted share count excludes the shares related to these instruments, but includes the associated interest expense, net of tax.

The share count for Adjusted Earnings excludes certain shares expected to be issued in future periods but not yet eligible to receive dividends and/or distributions. Each quarter, the dividend payable to Newmark’s common stockholders, if any, is expected to be determined by the Company’s board of directors with reference to a number of factors, including post-tax Adjusted Earnings per fully diluted share. Newmark may also pay a pro rata distribution of net income to limited partnership units, as well as to Cantor for its noncontrolling interest. The amount of this net income, and therefore of these payments per unit, would be determined using the above definition of pre-tax Adjusted Earnings using the fully diluted share count. The declaration, payment, timing and amount of any future dividends payable by the Company will be at the discretion of its board of directors using the fully diluted share count.

OUR ORGANIZATIONAL STRUCTURE

Our Restructuring

We are Newmark Group, Inc., a Delaware corporation. We were formed as NRE Delaware, Inc. on November 18, 2016 and changed our name to Newmark Group, Inc. on October 18, 2017. We were formed for the purpose of becoming a public company conducting the operations of BGC Partners’ Real Estate Services segment, including Newmark and Berkeley Point.

Through the following series of transactions prior to and following the completion of the Separation and our IPO, we became a separate publicly traded company. A majority of our issued and outstanding shares of common stock are held by BGC Partners. If BGC Partners completes the spin-off, a majority of our issued and outstanding shares of common stock will be held by the stockholders of BGC Partners as of the date of the spin-off.

 

Prior to the completion of our IPO, the separation and contribution pursuant to which members of the BGC Group transferred to us substantially all of the assets and liabilities of the BGC Partners’ Real Estate Services segment, including Newmark, Berkeley Point and the right to receive the remainder of the Nasdaq payment (the “Contribution”), various types of interests of Newmark Holdings were issued to holders of interests of BGC Holdings in proportion to such interests of BGC Holdings held by such holders immediately prior thereto.

 

Concurrently with the Separation and Contribution, we entered into the transactions described under “Assumption and Repayment of Indebtedness” below.

 

In March 2018, BGC Partners made an additional investment in us as described under “BGC Partners March 2018 Investment” below.

 

BGC Partners may distribute the shares of our common stock held thereby to its stockholders as described under “The Distribution” below.

The types of interests in Newmark, Newmark Holdings and Newmark OpCo outstanding following the completion of these transactions are described under “Current Structure of Newmark” below.

The Separation and Contribution

Prior to the completion of the IPO, pursuant to the Separation and Distribution Agreement, members of the BGC Group transferred to us substantially all of the assets and liabilities of the BGC group relating to BGC Partners’ Real Estate Services segment, including Newmark, Berkeley Point and the right to receive the remainder of the Nasdaq Earn-out. For a description of the Nasdaq Earn-out, see “Nasdaq Transaction.” Prior to the separation, the BGC Group held all of the historical assets and liabilities related to our business.

In connection with the Separation, Newmark Holdings limited partnership interests, Newmark Holdings founding partner interests, Newmark Holdings working partner interests and Newmark Holdings limited partnership units were distributed to holders of BGC Holdings limited partnership interests, BGC Holdings founding partner interests, BGC Holdings working partner interests and BGC Holdings limited partnership units in proportion to such interests of BGC Holdings held by such holders immediately prior to the Separation.

76


 

We also entered into a tax matters agreement with BGC Partners that governs the parties’ respective rights, responsibilities and obligations after the Separation with respect to taxes, tax attributes, the preparation and filing of tax returns, the control of audits and other tax proceedings, tax elections, assistance and cooperation in respect of tax matters, procedures and restrictions relating to the Distribution, if any, and certain other tax matters. We also entered into an administrative services agreement with Cantor, which governs the provision by Cantor of various administrative services to us, and our provision of various administrative services to Cantor, at a cost equal to (1) the direct cost that the providing party incurs in performing those services, including third-party charges incurred in providing services, plus (2) a reasonable allocation of other costs determined in a consistent and fair manner so as to cover the providing party’s appropriate costs or in such other manner as the parties agree. We also entered into a transition services agreement with BGC Partners, which governs the provision by BGC Partners of various administrative services to us, and our provision of various administrative services to BGC Partners, on a transitional basis (with a term of up to two years following the Distribution) and at a cost equal to (1) the direct cost that the providing party incurs in performing those services, including third-party charges incurred in providing services, plus (2) a reasonable allocation of other costs determined in a consistent and fair manner so as to cover the providing party’s appropriate costs or in such other manner as the parties agree.

Assumption and Repayment of Indebtedness

In connection with the Separation and prior to the closing of our IPO, we assumed from BGC Partners the Term Loan and the Converted Term Loan. Newmark OpCo also assumed from BGC U.S. OpCo the BGC Notes. We contributed all of the net proceeds of our IPO to Newmark OpCo in exchange for a number of units representing Newmark OpCo limited partnership interests equal to the number of shares issued by us in the IPO. Newmark OpCo used all of such net proceeds to partially repay intercompany indebtedness owed by Newmark OpCo to us in respect of the Term Loan (which intercompany indebtedness was originally issued by BGC U.S. OpCo and was assumed by Newmark OpCo in connection with the separation). We used all of such repayment from Newmark OpCo to partially repay the Term Loan. The Term Loan had a maturity date of September 8, 2019, and was repaid in full on March 9, 2018. Pursuant to the Term Loan, in the event that any member of the Newmark Group received net proceeds from the incurrence of indebtedness for borrowed money or an equity issuance (in each case subject to certain exceptions), Newmark OpCo was obligated to use such net proceeds to repay the remaining intercompany indebtedness owed by Newmark OpCo to us in respect of the Term Loan (which in turn we were obligated to the remaining amount outstanding on the Term Loan), and thereafter, to repay the remaining intercompany indebtedness owed by Newmark OpCo to us in respect of the Converted Term Loan (which in turn we will use to repay the remaining amount outstanding on the Converted Term Loan). On June 19, 2018, Newmark OpCo repaid approximately $152.9 million of the outstanding principal amount under the Converted Term Loan. As of June 30, 2018, approximately $247.2 million of the Converted Term Loan remains outstanding. Following full repayment of the Term Loan and the Converted Term Loan, in the event that any member of the Newmark Group receives net proceeds from the incurrence of indebtedness for borrowed money (subject to certain exceptions), Newmark OpCo will be obligated to use such net proceeds to repay the BGC Notes. In addition, we will be obligated to repay any remaining amounts under the BGC Notes prior to the Distribution.

On March 19, 2018, Newmark and BGC Partners entered into an Intercompany Credit Agreement and on the same date Newmark borrowed $150.0 million from BGC pursuant to the facilities under the Intercompany Credit Agreement.  The interest rate as of June 30, 2018 was LIBOR plus 3.25%, or 5.31%, which may be adjusted based on the higher of BGC’s or Newmark’s short-term borrowing rate then in effect at such time plus 100 basis points, or such other interest rate as may be mutually agreed between BGC and Newmark. Newmark has transferred these proceeds to its restricted cash account pledged for the benefit of Fannie Mae. As of June 30, 2018, Newmark’s total net borrowings under the Intercompany Credit Agreement are $270.0 million.

BGC Partners March 2018 Investment

On March 7, 2018, BGC Partners and its operating subsidiaries purchased 16,606,726 newly issued exchangeable limited partnership units of Newmark Holdings for an aggregate investment of approximately $242.0 million. The price per unit was based on the $14.57 closing price of our Class A common stock on March 6, 2018 as reported on the NASDAQ Global Select Market.  These units are exchangeable, at BGC Partners’ discretion, into either shares of our Class common stock or our Class B common stock, par value $0.01 per share. Following such issuance, BGC Partners owned 83.4% of our 138.6 million shares of Class A common issued and outstanding on March 7, 2018 and 100% of our 15.8 million issued and outstanding shares of Class B common stock. Including the newly issued exchangeable limited partnership units of Newmark Holdings, BGC Group owned 59.2% of the 253.0 million fully diluted shares of Newmark outstanding on March 7, 2018. The balance of our fully diluted share count was owned by the public, Cantor, partners of Newmark Holdings, and employees. Because Newmark limited partnership units are not entitled to a vote until they are exchanged for Newmark common stock, BGC Group’s voting power with respect to Newmark did not change as a result of the March 2018 investment. If the BGC Group were to exchange such units into shares of our Class B common stock, the BGC Group would have 95.0% of our total voting power as of June 30, 2018 (92.7% if the BGC Group were to exchange such units into shares of our Class A common stock).

Immediately after giving effect to the March 7, 2018 investment, the BGC Group owned an aggregate 19.2% of the economic interest in Newmark Holdings and an aggregate 59.8% indirect economic interest in Newmark OpCo. Immediately after giving effect

77


 

to the March 7, 2018 investment, Cantor owns 24.8% of the economic interest in Newmark Holdings and a 9.5% indirect economic interest in Newmark OpCo, and the other limited partners of Newmark Holdings (including Newmark employees) owned 56.0% of the economics of Newmark Holdings and an aggregate 21.4% indirect economic interest in Newmark OpCo.

The Distribution (Spin-off)

BGC Partners has advised us that it currently expects to pursue a Distribution, or spin-off, to its stockholders of all of the shares of our common stock that it then owns in a manner that is intended to qualify as generally tax-free for U.S. federal income tax purposes. As currently contemplated, shares of our Class A common stock held by BGC Partners would be distributed to the holders of shares of Class A common stock of BGC Partners and shares of our Class B common stock held by BGC Partners would be distributed to the holders of shares of Class B common stock of BGC Partners (which are currently Cantor and another entity controlled by Mr. Lutnick). The determination of whether, when and how to proceed with any such spin-off is entirely within the discretion of BGC Partners.

Current Structure of Newmark

As of June 30, 2018, there were 138,921,533 shares of Class A common stock issued and outstanding. BGC Partners held 115,593,786 shares of our Class A common stock representing approximately 83.2% of our outstanding Class A common stock. Each share of Class A common stock is generally entitled to one vote on matters submitted to a vote of our stockholders. In addition, as of June 30, 2018, BGC Partners held 15,840,049 shares of our Class B common stock representing all of the outstanding shares of our Class B common stock. Together, the shares of Class A common stock and Class B common stock held by BGC Partners as of June 30, 2018, represented approximately 92.2% of our total voting power. Each share of Class B common stock is generally entitled to the same rights as a share of Class A common stock, except that, on matters submitted to a vote of our stockholders, each share of Class B common stock is entitled to 10 votes. The Class B common stock generally votes together with the Class A common stock on all matters submitted to a vote of our stockholders. We expect to retain our dual class structure, and there are no circumstances under which the holders of Class B common stock would be required to convert their shares of Class B common stock into shares of Class A common stock. Our amended and restated certificate of incorporation referred to herein as our certificate of incorporation does not provide for automatic conversion of shares of Class B common stock into shares of Class A common stock upon the occurrence of any event.

We hold the Newmark Holdings general partnership interest and the Newmark Holdings special voting limited partnership interest, which entitle us to remove and appoint the general partner of Newmark Holdings and serve as the general partner of Newmark Holdings, which entitles us to control Newmark Holdings. Newmark Holdings, in turn, holds the Newmark OpCo general partnership interest and the Newmark OpCo special voting limited partnership interest, which entitle Newmark Holdings to remove and appoint the general partner of Newmark OpCo, and serve as the general partner of Newmark OpCo, which entitles Newmark Holdings (and thereby us) to control Newmark OpCo. In addition, as of June 30, 2018, we directly held Newmark OpCo limited partnership interests consisting of approximately 154,761,581 units representing approximately 61.1% of the outstanding Newmark OpCo limited partnership interests (not including EPUs). We are a holding company that will hold these interests, serve as the general partner of Newmark Holdings and, through Newmark Holdings, act as the general partner of Newmark OpCo. As a result of our ownership of the general partnership interest in Newmark Holdings and Newmark Holdings’ general partnership interest in Newmark OpCo, we will consolidate Newmark OpCo’s results for financial reporting purposes.

Cantor, BGC Partners (including through its operating subsidiaries), founding partners, working partners and limited partnership unit holders directly hold Newmark Holdings limited partnership interests. Newmark Holdings, in turn, holds Newmark OpCo limited partnership interests and, as a result, Cantor, BGC Partners (including through its operating subsidiaries), founding partners, working partners and limited partnership unit holders indirectly have interests in Newmark OpCo limited partnership interests. In accordance with the Separation and Distribution Agreement, BGC owns limited partnership interests in Newmark OpCo as a result of issuances of BGC Class A common stock, primarily related to the redemption of limited partnership interests in BGC Holdings and Newmark Holdings. Prior to the Newmark spin-off, these limited partnership interests held by BGC in the Newmark OpCo will be exchanged into Newmark Class A or Class B common stock, and will be included as part of the Newmark Distribution to BGC shareholders. In addition, RBC holds approximately $175 million of EPUs issued by Newmark OpCo in connection with the Newmark OpCo Preferred Investment.

As a result of the Distribution of limited partnership interests of Newmark Holdings to partners of BGC Holdings in connection with the separation, each holder of BGC Holdings limited partnership interests held a BGC Holdings limited partnership interest and a corresponding 0.454545 of a Newmark Holdings limited partnership interest for each BGC Holdings limited partnership interest held thereby immediately prior to the Separation. The BGC Holdings limited partnership interests and Newmark Holdings limited partnership interests are each entitled to receive cash distributions from BGC Holdings and Newmark Holdings, respectively, in accordance with the terms of such partnership’s respective limited partnership agreement.

78


 

The Newmark Holdings limited partnership interests held by Cantor and BGC Partners (including through its operating subsidiaries) are designated as Newmark Holdings exchangeable limited partnership interests. The Newmark Holdings limited partnership interests held by the founding partners are designated as Newmark Holdings founding partner interests. The Newmark Holdings limited partnership interests held by the working partners are designated as Newmark Holdings working partner interests. The Newmark Holdings limited partnership interests held by the limited partnership unit holders are designated as limited partnership units.

Each unit of Newmark Holdings limited partnership interests held by Cantor and BGC Partners (including through its operating subsidiaries) is generally exchangeable with us for a number of shares of Class B common stock (or, at Cantor’s option or if there are no additional authorized but unissued shares of Class B common stock, a number of shares of Class A common stock) equal to the exchange ratio (which was initially one, but is subject to adjustment as set forth in the Separation and Distribution Agreement). Prior to the spin-off, however, such exchanges are subject to the limitation as described in our 2017 Annual Report on Form 10-K (the “10-K”) under “Item 13—Certain Relationships and Related-Party Transactions—Amended and Restated Newmark Holdings Limited Partnership Agreement—Exchanges.”

As of June 30, 2018, 5,676,703 founding/working partner interests were outstanding. These founding/working partner were issued in the Separation to holders of BGC Holdings founding/working partner interests, who received such founding/working partner interests in connection with BGC Partners’ acquisition of the BGC Partners business from Cantor in 2008. The Newmark Holdings limited partnership interests held by founding/working partners are not exchangeable with us unless (1) Cantor acquires such interests from Newmark Holdings upon termination or bankruptcy of the founding/working partners or redemption of their units by Newmark Holdings (which it has the right to do under certain circumstances), in which case such interests will be exchangeable with us for our Class A common stock or Class B common stock as described above, or (2) Cantor determines that such interests can be exchanged by such founding/working partners with us for our Class A common stock, with each Newmark Holdings unit exchangeable for a number of shares of our Class A common stock equal to the exchange ratio (which was initially one, but is subject to adjustment as set forth in the Separation and Distribution Agreement), on terms and conditions to be determined by Cantor (which exchange of certain interests Cantor expects to permit from time to time). Cantor has provided that certain founding/working partner interests are exchangeable with us for Class A common stock, with each Newmark Holdings unit exchangeable for a number of shares of our Class A common stock equal to the exchange ratio (which was initially one, but is subject to adjustment as set forth in the Separation and Distribution Agreement), in accordance with the terms of the Newmark Holdings limited partnership agreement. Once a Newmark Holdings founding/working partner interest becomes exchangeable, such founding/working partner interest is automatically exchanged upon a termination or bankruptcy (x) with BGC Partners for Class A common stock of BGC Partners (after also providing the requisite portion of BGC Holdings founding/working partner interests) if the termination or bankruptcy occurs prior to the Distribution and (y) in all other cases, with us for our Class A common stock.

Further, we provide exchangeability for partnership units under other circumstances in connection with (1) our partnership redemption, compensation and restructuring programs, (2) other incentive compensation arrangements and (3) business combination transactions.

As of June 30, 2018, 74,062,985 limited partnership units were outstanding (including founding/working partner interests and working partner interests, and units held by BGC Partners (including through its operating subsidiaries)). Limited partnership units will be only exchangeable with us in accordance with the terms and conditions of the grant of such units, which terms and conditions are determined in our sole discretion, as the Newmark Holdings general partner, with the consent of the Newmark Holdings exchangeable limited partnership interest majority in interest, in accordance with the terms of the Newmark Holdings limited partnership agreement.

Notwithstanding the foregoing, prior to the Distribution, without the prior consent of BGC Partners, no Newmark Holdings limited partnership interests shall be exchangeable into shares of our Class A common stock or Class B common stock. Prior to the Distribution, unless otherwise agreed by BGC Partners, in order for a partner to exchange an exchangeable limited partnership interest in BGC Holdings or Newmark Holdings into a share of BGC common stock, such partner must exchange both one BGC Holdings exchange right unit and a certain number of Newmark Holdings exchangeable units as set forth in the BGC Holdings limited partnership agreement, in order to receive one share of BGC Partners common stock. Prior to the Distribution, to the extent that BGC Partners receives any Newmark OpCo units as a result of any exchange of Newmark Holdings exchangeable units as described in the immediately preceding sentence or as a result of any contribution by BGC Partners to Newmark OpCo or purchase by BGC Partners of Newmark OpCo units (see “Item 13—Certain Relationships and Related-Party Transactions—Reinvestments in Newmark OpCo by BGC Partners” in our Annual Report on Form 10-K/A (“10-K/A”), then, in each case, prior to the Distribution BGC Partners will contribute such Newmark OpCo units to Newmark in exchange for a number of shares of Newmark common stock equal to the number of such Newmark OpCo units multiplied by the then current exchange ratio (with the class of shares of our common stock corresponding to the class of shares of common stock that BGC Partners issued upon such exchange).

79


 

The exchange ratio between Newmark Holdings limited partnership interests and our common stock was initially one. However, this exchange ratio will be adjusted in accordance with the terms of the Separation and Distribution Agreement if our dividend policy and the distribution policy of Newmark Holdings are different. See “Item 5—Market for the Registrant’s Common Equity, Related Stockholder Matters and Purchased of Equity Securities—Dividend Policy” and “Item 13—Certain Relationship and Related-Party Transactions-Adjustments to Exchange Ratio in our 10-K/A.

With each exchange, our direct and indirect (and, prior to the Distribution and as described above, BGC Partners’ indirect) interest in Newmark OpCo will proportionately increase because, immediately following an exchange, Newmark Holdings will redeem the Newmark Holdings unit so acquired for the Newmark OpCo limited partnership interest underlying such Newmark Holdings unit.

The profit and loss of Newmark OpCo and Newmark Holdings, as the case may be, are allocated based on the total number of Newmark OpCo units (not including EPUs) and Newmark Holdings units, as the case may be, outstanding.

The following diagram illustrates our ownership structure as of June 30, 2018. The diagram does not reflect the various subsidiaries of Newmark, Newmark Holdings, Newmark OpCo, BGC Partners, BGC U.S. OpCo, BGC Global OpCo or Cantor, the results of any exchange of Newmark Holdings exchangeable limited partnership interests or, to the extent applicable, Newmark Holdings founding partner interests, Newmark Holdings working partner interests or Newmark Holdings limited partnership units. In addition, the diagram does not reflect the EPUs in Newmark OpCo held by RBC. Holders of the EPUs are not allocated any gains or losses for tax purposes and are not entitled to regular distributions. For additional information regarding the EPUs, please see the section titled “Exchangeable Preferred Partnership Units and Forward Contract” in Note 1 – Organization and Basis of Presentation and the section titled “Exchangeable preferred Limited Partnership Units” in Note 2 – Limited Partnership Interests in our unaudited condensed consolidated financial statements in Part I, Item 1 of this Quarterly Report on Form 10-Q.

80


 

OUR OWNERSHIP STRUCTURE

 

 

 

Shares of our Class B common stock are convertible into shares of our Class A common stock at any time in the discretion of the holder on a one-for-one basis. Accordingly, if BGC Partners converted all of its common stock held in our Class B common stock into

81


 

our Class A common stock, BGC Partners would hold approximately 84.9% of the voting power and the public stockholders would hold approximately 15.1% of the voting power (and the indirect economic interests in Newmark OpCo would remain unchanged).

The diagram above does not show (a) certain operating subsidiaries that are organized as corporations whose equity are either wholly owned by us or whose equity are majority-owned by us with the remainder owned by Newmark OpCo or (b) EPUs issued by Newmark OpCo held by RBC.

Structure of Newmark Following the Distribution (Spin-off)

BGC Partners has advised us that it currently expects to pursue a Distribution, or spin-off, to its stockholders of all of the shares of our common stock that it then owns in a manner that is intended to qualify as generally tax-free for U.S. federal income tax purposes. As currently contemplated, shares of our Class A common stock held by BGC Partners would be distributed to the holders of shares of Class A common stock of BGC Partners and shares of our Class B common stock held by BGC Partners would be distributed to the holders of shares of Class B common stock of BGC Partners (which are currently Cantor and another entity controlled by Mr. Lutnick). The determination of whether, when and how to proceed with any such spin-off is entirely within the discretion of BGC Partners.

To account for potential changes in the number of shares of Class A common stock and Class B common stock of BGC Partners and Newmark between the IPO and the spin-off, and to ensure that the spin-off (if it occurs) is pro rata to the stockholders of BGC Partners, immediately prior to the spin-off, BGC Partners will convert any shares of Class B common stock of Newmark beneficially owned by BGC Partners into shares of Class A common stock of Newmark, or exchange any shares of Class A common stock of Newmark beneficially owned by BGC Partners for shares of Class B common stock of Newmark, so that the ratio of shares of Class B common stock of Newmark held by BGC Partners to the shares of Class A common stock of Newmark held by BGC Partners, in each case as of immediately prior to the spin-off, equals the ratio of shares of outstanding Class B common stock of BGC Partners to the shares of outstanding Class A common stock of BGC Partners, in each case as of the record date of the spin-off.

Had the spin-off occurred immediately following the close of the second quarter of 2018, the ratio of Newmark common shares to be distributed in respect of each BGC common share would have been approximately 0.4647. However, the exact ratio of Newmark common shares to be distributed in respect of each BGC common share in the spin-off will depend on, among other things, the number of BGC common shares outstanding and the number of Newmark common shares (including Newmark common shares underlying units of Newmark OpCo) owned by BGC as of the record date of the spin-off. The spin-off is subject to a number of conditions, and BGC may determine not to proceed with the spin-off if the BGC board of directors determines, in its sole discretion, that the spin-off is not in the best interest of BGC and its stockholders. Accordingly, the spin-off may not occur on the expected timeframe, or at all.

 

 

82


 

ITEM 3. QUALITATIVE AND QUANTITATIVE DISCLOSURES ABOUT MARKET RISK

Interest Rate Risk

In connection with the Separation, we assumed from BGC Partners the Term Loan and the Converted Term Loan. Newmark OpCo also assumed from BGC U.S. OpCo the BGC Notes. We contributed all of the net proceeds of the IPO to Newmark OpCo in exchange for a number of units representing Newmark OpCo limited partnership interests equal to the number of shares issued by us in the IPO. Newmark OpCo used all of such net proceeds to partially repay intercompany indebtedness owed by Newmark OpCo to us in respect of the Term Loan (which intercompany indebtedness was originally issued by BGC U.S. OpCo and has been assumed by Newmark OpCo in connection with the separation). In addition, on March 7, 2018, BGC, including through its subsidiary invested $242.0 million in Newmark limited partnership interests. Newmark has used the proceeds from this transaction plus all of the repayment from Newmark OpCo, and cash on hand to repay in full the Term Loan during the six months ended June 30, 2018. Following the IPO, in the event that any member of the Newmark Group receives net proceeds from the incurrence of indebtedness for borrowed money or an equity issuance (in each case subject to certain exceptions), Newmark OpCo will be obligated to use such net proceeds to repay the remaining intercompany indebtedness owed by Newmark OpCo to us to repay the remaining intercompany indebtedness owed by Newmark OpCo to us in respect of the Converted Term Loan (which in turn we will use to repay the remaining amount outstanding on the Converted Term Loan). Following the repayment of the Term Loan and the Converted Term Loan, in the event that any member of the Newmark Group receives net proceeds from the incurrence of indebtedness for borrowed money (subject to certain exceptions), Newmark OpCo will be obligated to use such net proceeds to repay the BGC Notes. In addition, Newmark will be obligated to repay any remaining amounts under the BGC Notes prior to the distribution. We intend to replace the financing provided by the BGC Notes that remain outstanding with new senior term loans (which may be secured or unsecured), new senior unsecured notes, other long- or short-term financing or a combination thereof in an aggregate principal amount of approximately $412.5 million. While the terms of these borrowings, including the interest rates, have not yet been determined, our interest income expense could be exposed to changes in interest rates. In that event, we may enter into interest rate swap agreements to attempt to hedge the variability of future interest payments due to changes in interest rates.

Berkeley Point is an intermediary that originates loans which are generally pre-sold prior to loan closing. Therefore, for loans held for sale to the GSEs and HUD, we are not currently exposed to unhedged interest rate risk. Prior to closing on loans with borrowers, we enter into agreements to sell the loans to investors, and originated loans are typically sold within 45 days of funding. The coupon rate for each loan is set concurrently with the establishment of the interest rate with the investor.

Some of our assets and liabilities are subject to changes in interest rates. Earnings from escrows are generally based on LIBOR. 30-day LIBOR as of June 30, 2018 and June 30, 2017 was 209 basis points and 123 basis points, respectively. A 100 basis point increase in 30-day LIBOR would increase our annual earnings by approximately $8.4 million based on our escrow balance as of June 30, 2018 compared to $15.7 million based on our escrow balance as of June 30, 2017. A decrease in 30-day LIBOR to zero would decrease our annual earnings by approximately $8.4 million based on the escrow balance as of June 30, 2018 compared to $15.7 million based on our escrow balance as of June 30, 2017.

We use warehouse facilities, borrowings from related parties, and a repurchase agreement to fund loans we originate under our various lending programs. The borrowing costs of our warehouse facilities and the repurchase agreement is based on LIBOR. A 100-basis point increase in 30-day LIBOR would decrease our annual net interest income by approximately $5.4 million based on our outstanding balances as of June 30, 2018 compared to $9.3 million based on our outstanding balances as of June 30, 2017. A 100-basis point decrease in 30-day LIBOR would increase our annual earnings by approximately $5.4 million based on our outstanding warehouse balance as of June 30, 2018 compared to $9.3 million as of June 30, 2017.

The borrowing cost of the Converted Term Loan is based on LIBOR. A 100-basis point increase in the 30-day LIBOR would increase our interest expense by $2.5 million on our outstanding balances as of June 30, 2018. A 100-basis point decrease in the 30-day LIBOR would decrease our annual interest expense by $2.5 million based on our outstanding balance as of June 30, 2018.

The borrowing cost of the Intercompany Credit Agreement is based on LIBOR. A 100-basis point increase in the 30-day LIBOR would increase our interest expense by $2.7 million on our outstanding balances as of June 30, 2018. A 100-basis point decrease in the 30-day LIBOR would decrease our annual interest expense by $2.7 million based on our outstanding balance as of June 30, 2018.

Foreign Currency Risk

We are exposed to risks associated with changes in foreign exchange rates. Changes in foreign exchange rates create volatility in the U.S. Dollar equivalent of our revenues and expenses. While our international results of operations, as measured in U.S. Dollars, are subject to foreign exchange fluctuations, we do not consider the related risk to be material to our results of operations. While our exposure to foreign exchange risk is not currently material to us, we expect to grow our international revenues in the future, and any future potential exposure to foreign exchange fluctuations may present a material risk to our business.

83


 

Disaster Recovery

Our processes address disaster recovery concerns. We operate most of our technology from dual-primary data centers at our two different London locations. Either site alone is capable of running all of our essential systems. In addition, we maintain technology operations from data centers in New Jersey and Connecticut. Replicated instances of this technology are maintained in our London data centers. All data centers are built and equipped to best-practice standards of physical security with appropriate environmental monitoring and safeguards. Failover for the majority of our systems is automated.

ITEM 4. CONTROLS AND PROCEDURES

Evaluation of Disclosure Controls and Procedures

Newmark maintains disclosure controls and procedures that are designed to ensure that information required to be disclosed by Newmark is recorded, processed, accumulated, summarized and communicated to its management, including its Chairman and its Chief Financial Officer, to allow timely decisions regarding required disclosures, and reported within the time periods specified in the SEC’s rules and forms. The Chairman and the Chief Financial Officer have performed an evaluation of the effectiveness of the design and operation of Newmark Group, Inc. disclosure controls and procedures as of June 30, 2018. Based on that evaluation, the Chairman and the Chief Financial Officer concluded that Newmark’s disclosure controls and procedures were effective as of June 30, 2018.

Changes in Internal Control over Financial Reporting

During the three months ending June 30, 2018, there were no changes in our internal control over financial reporting that materially affect, or are reasonably likely to materially affect, our internal control over financial reporting.

 

84


 

PART II

ITEM 1. LEGAL PROCEEDINGS

see Note 29—Commitments, Contingencies and Guarantees to the Company’s unaudited condensed consolidated financial statements included in Part I, Item 1 of this Quarterly Report on Form 10-Q, which is incorporated by reference herein.

ITEM 1A. RISK FACTORS

Investors should consider the following additional risk factors:

We may not be able to protect our intellectual property rights or may be prevented from using intellectual property used in our business.

Our success is dependent, in part, upon our intellectual property. We rely primarily on trade secret, contract, patent, copyright and trademark law in the United States and other jurisdictions as well as confidentiality procedures and contractual provisions to establish and protect our intellectual property rights to proprietary technologies, products, services or methods, and our brand.

Unauthorized use of our intellectual property could make it more expensive to do business and harm our operating results. We cannot ensure that our intellectual property rights are sufficient to protect our competitive advantages or that any particular patent, copyright or trademark is valid and enforceable, and all patents ultimately expire. In addition, the laws of some foreign countries may not protect our intellectual property rights to the same extent as the laws in the United States, or at all. Any significant impairment of our intellectual property rights could harm our business or our ability to compete.

Protecting our intellectual property rights is costly and time consuming. Although we have taken steps to protect ourselves, there can be no assurance that we will be aware of all patents, copyrights or trademarks that may pose a risk of infringement by our products and services. Generally, it is not economically practicable to determine in advance whether our products or services may infringe the present or future rights of others.

Accordingly, we may face claims of infringement or other violations of intellectual property rights that could interfere with our ability to use intellectual property or technology that is material to our business. The number of such third-party claims may grow. Our technologies may not be able to withstand such third-party claims or rights against their use.

We may have to rely on litigation to enforce our intellectual property rights, protect our trade secrets, determine the validity and scope of the rights of others or defend against claims of infringement or invalidity. For example, we recently responded to a claim by Newmark Realty Capital, Inc. (which we refer to as “Realty Capital”) against us alleging, among other things, trademark infringement under Section 32 of the Lanham Act. In connection with our answer, we filed counterclaims alleging that Realty Capital has infringed our trademarks and seeking an order cancelling Realty Capital’s registered trademarks. We also separately initiated an action before the U.S. Patent and Trademark Office seeking invalidation of Realty Capital’s registration of a design mark that includes the stand-alone name “Newmark.” On November 16, 2017, a federal court in the Northern District of California issued an order denying Realty Capital’s motion to enjoin us from using the name “Newmark” generally as a trademark, which supported Newmark’s rights and longstanding goodwill in relation to the use of the “Newmark” name. The same order temporarily enjoined Newmark from using the name “Newmark” for “mortgage banking, mortgage brokerage, loan servicing, investment brokerage, and investment consulting services in the field of commercial real estate.” This order is in effect until a decision at trial, which is currently scheduled for January 2019. We have moved the court for an order reconsidering the injunction and lifting it in its entirety, and may eventually file an appeal if necessary. In response to our request that the court stay the injunction pending reconsideration, the court ruled in our favor and has suspended the injunction as to the categories of “investment consulting” and “investment brokerage.” In advance of the motion for reconsideration hearing, Realty Capital filed a motion for a new injunction prohibiting the use of “Newmark” for “any commercial real estate services” and demanding relief more expansive than the request the Court previously denied on November 16, 2017. On March 30, 2018, the court granted the reconsideration motion in part and denied it in part, reversing that part of the injunction that prohibited us from using the “Newmark Knight Frank” name. We have initiated an appeal of the remaining portion of the injunction.  On April 17, 2018, the court denied Realty Capital’s motion to modify the injunction in its entirety. On July 26, 2018, after the close of discovery, we moved for summary judgement to dismiss Realty Capital’s claims in their entirety. No assurance can be given as to whether these cases will ultimately be determined in our favor or that our ability to use the “Newmark” name will be impacted by the proceedings. Any such claims or litigation, whether successful or unsuccessful, could result in substantial costs, the diversion of resources and the attention of management, any of which could materially negatively affect our business. Responding to these claims could also require us to enter into royalty or licensing agreements with the third parties claiming infringement, stop selling or redesign affected products or services or pay damages on our own behalf or to satisfy indemnification commitments with our clients. Such royalty or licensing agreements, if available, may not be available on terms acceptable to us, and may negatively affect our business,

85


 

financial condition, results of operations or prospects. Despite these potential risks, even if we are permanently enjoined from using the “Newmark” name in the sectors described in the preliminary injunction order or in connection with commercial real estate services generally, we do not believe such an order would significantly affect our long-term prospects.

We have debt, which could adversely affect our ability to raise additional capital to fund our operations and activities, limit our ability to react to changes in the economy or the commercial real estate services industry, expose us to interest rate risk, impact our ability to obtain a favorable credit rating and prevent us from meeting or refinancing our obligations under our indebtedness.

As of June 30, 2018, we had approximately $659.7 million in aggregate principal amount of indebtedness outstanding. The amount of debt we incur may have important, adverse consequences to us and our investors, including that:

 

it may limit our ability to borrow money, dispose of assets or sell equity to fund our working capital, capital expenditures, dividend payments, debt service, strategic initiatives or other obligations or purposes;

 

it may limit our flexibility in planning for, or reacting to, changes in the economy, the markets, regulatory requirements, our operations or our business;

 

we may be more highly leveraged than some of our competitors, which may place us at a competitive disadvantage;

 

it may impact the time frame for the completion of the Distribution;

 

it may make us more vulnerable to downturns in the economy or our business;

 

it may require a substantial portion of our cash flow from operations to make interest payments;

 

it may make it more difficult for us to satisfy other obligations;

 

it may increase the risk of a future credit ratings downgrade of us or otherwise impact our ability to obtain favorable credit ratings, which could increase future debt costs and limit the future availability of debt financing;

 

we may not be able to borrow additional funds or refinance existing debt as needed or take advantage of business opportunities as they arise, pay cash dividends or repurchase common stock; and

 

there would be a material adverse effect on our businesses, financial condition, results of operations and prospects if we were unable to service our indebtedness or obtain additional financing or refinance our existing debt on terms acceptable to us.

We have begun the process of pursuing our own credit rating, which is likely to be impacted by BGC’s rating. We have indicated that we intend to complete the necessary steps to achieve the spin-off by the end of 2018, although no assurance can be given. No assurance can be given that we will obtain a credit rating in a timely fashion or that the credit rating we do ultimately receive will enable us to borrow on favorable terms. Such credit ratings may further impact the timing of our proposed tax-free spin-off. The spin-off is contingent upon us repaying or refinancing our $659.7 million of long-term debt owed to or guaranteed by BGC in order to be tax-free. On May 8, 2018, Fitch ratings affirmed Cantor’s and BGC’s Long-term Issuer Default Ratings (“IDRs”) at ‘BBB-‘ and Short-term IDRs at ‘F3’. Fitch has also assigned Stable Rating Outlooks to both Cantor and BGC. Additionally, on May 14, 2018, Standard and Poor’s (“S&P”) also affirmed Cantor’s and BGC’s issuer credit and senior unsecured debt ratings at ‘BBB-‘ assigning stable rating outlooks.

To the extent that we incur additional indebtedness or seek to refinance our existing debt, the risks described above could increase. In addition, our actual cash requirements in the future may be greater than expected. Our cash flow from operations may not be sufficient to service our outstanding debt or to repay the outstanding debt as it becomes due, and we may not be able to borrow money, sell assets or otherwise raise funds on acceptable terms, or at all, to service or refinance our debt.

86


 

ITEM 2. UNREGISTERED SALES OF EQUITY SECURITIES AND USE OF PROCEEDS

The information required by this Item is set forth in Note 28-“Compensation” to the unaudited condensed consolidated financial statements included in Item 1 of Part I of this Quarterly Report on Form 10-Q and in Management’s Discussion and Analysis of Financial Condition and Results of Operations (Item 2 of Part I) and is incorporated by reference herein.

ITEM 3. DEFAULTS UPON SENIOR SECURITIES

None.

ITEM 4. MINE SAFETY DISCLOSURES

None.

ITEM 5. OTHER INFORMATION

None.


87


 

ITEM 6. EXHIBITS

The Exhibit Index set forth below is incorporated by reference in response to this Item 6.

 

EXHIBIT INDEX

 

Exhibit

Number

 

Exhibit Title

 

 

 

  10.1

 

Variable Postpaid Forward Transaction Confirmation Agreement by and between Newmark SPV I, LLC and Royal Bank of Canada, dated as of June 18, 2018 (incorporated by reference to Exhibit 10.1 to the Registrant’s Current Report on Form 8-K filed with the SEC on June 20, 2018).

 

 

 

  10.2

 

Second Amended and Restated Limited Partnership Agreement of Newmark Partners, L.P., dated as of June 19, 2018 (incorporated by reference to Exhibit 10.2 to the Registrant’s Current Report on Form 8-K filed with the SEC on June 20, 2018).

 

 

 

  10.3

 

Parent Agreement by and among Newmark Partners, L.P., Newmark Group, Inc. and Royal Bank of Canada, dated as of June 18, 2018 (incorporated by reference to Exhibit 10.3 to the Registrant’s Current Report on Form 8-K filed with the SEC on June 20, 2018).

 

 

 

  31.1

 

Certification by the Principal Executive Officer Pursuant to Section 302 of the Sarbanes-Oxley Act of 2002

 

 

 

  31.2

 

Certification by the Principal Financial Officer Pursuant to Section 302 of the Sarbanes-Oxley Act of 2002

 

 

 

  32.1

 

Certification by the Principal Executive Officer and Principal Financial Officer Pursuant to Section 906 of the Sarbanes-Oxley Act of 2002

 

 

 

101

 

The following materials from Newmark Group, Inc.’s Quarterly Report on Form 10-Q for the period ended March 31, 2018 are formatted in eXtensible Business Reporting Language (XBRL): (i) the Unaudited Condensed Consolidated Balance Sheets, (ii) the Unaudited Condensed Consolidated Statements of Operations, (iii) the Unaudited Condensed Consolidated Statements of Comprehensive Income (Loss), (iv) the Unaudited Condensed Consolidated Statements of Cash Flows, (v) the Unaudited Condensed Consolidated Statements of Changes in Equity, and (vi) Notes to the Unaudited Condensed Consolidated Financial Statements.

 

88


 

SIGNATURES

Pursuant to the requirements of Section 13 or 15(d) of the Securities Exchange Act of 1934, the registrant has duly caused this Quarterly Report on Form 10-Q for the quarter ended June 30, 2018 to be signed on its behalf by the undersigned, thereunto duly authorized, on the 14th day of August, 2018.

 

Newmark Group, Inc.

 

 

By:

/s/ Howard W. Lutnick 

Name:

Howard W. Lutnick

Title:

Chairman

Pursuant to the requirements of the Securities Exchange Act of 1934, this Quarterly Report on Form 10-Q has been signed below by the following persons on behalf of the registrant, Newmark Group, Inc., in the capacities and on the date indicated.

 

Signature 

 

Capacity in Which Signed 

 

Date 

 

 

 

 

 

/s/ Howard W. Lutnick

 

Howard W. Lutnick

 

Chairman (Principal Executive Officer)

 

August 14, 2018

 

 

 

 

 

/s/ Michael J. Rispoli

 

Michael J. Rispoli

 

Chief Financial Officer (Principal Financial and Accounting Officer)

 

August 14, 2018

 

 

89