20-F 1 bbuq4201820-f.htm 20-F Document
Use these links to rapidly review the document

UNITED STATES
SECURITIES AND EXCHANGE COMMISSION
WASHINGTON, D.C. 20549
FORM 20-F
(Mark One)
 
 
o
 
REGISTRATION STATEMENT PURSUANT TO SECTION 12(b) or (g) OF THE
SECURITIES EXCHANGE ACT OF 1934
OR
ý
 
ANNUAL REPORT PURSUANT TO SECTION 13 OR 15(d) OF THE SECURITIES EXCHANGE ACT OF 1934
For the fiscal year ended December 31, 2018
OR
o
 
TRANSITION REPORT PURSUANT TO SECTION 13 OR 15(d) OF THE SECURITIES EXCHANGE ACT OF 1934
OR
o
 
SHELL COMPANY REPORT PURSUANT TO SECTION 13 OR 15(d) OF THE SECURITIES EXCHANGE ACT OF 1934
Commission file number: 001-37775
Brookfield Business Partners L.P.
(Exact name of Registrant as specified in its charter)
N/A
Translation of Registrant's name into English)
Bermuda
(Jurisdiction of incorporation or organization)
73 Front Street Hamilton, HM 12 Bermuda
(Address of principal executive offices)
Brookfield Business Partners L.P.
73 Front Street
Hamilton, HM 12
Bermuda
Tel: +441-294-3309
(Name, Telephone, Email and/or Facsimile number and Address of Company Contact Person)
Securities registered or to be registered pursuant to Section 12(b) of the Act.
Title of each class
 
Name of each exchange on which registered
Limited Partnership Units
 
New York Stock Exchange
Limited Partnership Units
 
Toronto Stock Exchange
Securities registered or to be registered pursuant to Section 12(g) of the Act.
None
Securities for which there is a reporting obligation pursuant to Section 15(d) of the Act.
None
Indicate the number of outstanding shares of each of the issuer's classes of capital or common stock as of the close of the period covered by the annual report:
66,185,798 Limited Partnership Units as of December 31, 2018.
Indicate by check mark if the registrant is a well-known seasoned issuer, as defined in Rule 405 of the Securities Act.        Yes o No ý
If this report is an annual or transition report, indicate by check mark if the registrant is not required to file reports pursuant to Section 13 or 15(d) of the Securities Exchange Act of 1934.        Yes o No ý
Indicate by check mark whether the registrant (1) has filed all reports required to be filed by Section 13 or 15(d) of the Securities Exchange Act of 1934 during the preceding 12 months (or for such shorter period that the registrant was required to file such reports), and (2) has been subject to such filing requirements for the past 90 days.        Yes ý No o
Indicate by check mark whether the registrant has submitted electronically every Interactive Data File required to be submitted pursuant to Rule 405 of Regulation S-T (§232.405 of this chapter) during the preceding 12 months (or for such shorter period that the registrant was required to submit and post such files).        Yes ý No o
Indicate by check mark whether the registrant is a large accelerated filer, an accelerated filer, a non-accelerated filer, or an emerging growth company. See definitions of "accelerated filer," "large accelerated filer," and "emerging growth company" in Rule 12b-2 of the Exchange Act. (Check one):
Large accelerated filer ý
 
Accelerated filer o
 
Non-accelerated filer o
 
Emerging growth company o
If an emerging growth company that prepares its financial statements in accordance with U.S. GAAP, indicate by check mark if the registrant has elected not to use the extended transition period for complying with any new or revised financial accounting standards provided pursuant to Section 13(a) of the Exchange Act. o
Indicate by check mark which basis of accounting the registrant has used to prepare the financial statements included in this filing:
o U.S. GAAP
 
ý International Financial Reporting Standards as issued by the
International Accounting Standards Board
 
o Other
If "Other" has been checked in response to the previous question, indicate by check mark which financial statement item the registrant has elected to follow.        Item 17 o Item 18 o
If this is an annual report, indicate by check mark whether the registrant is a shell company (as defined in Rule 12b-2 of the Exchange Act).        Yes o No ý





Table of Contents
 
 
 
 
 
 
 
Page
 
 
 
 
 
 
 
 
 
 
 
 
 
 
 
 
 
 
 
 
 
 
 
 
 
 
 
 
 
 

i
Brookfield Business Partners


 
 
 
 
 
 
 
 
 
 
 
 
 
 
 
 
 
 
 



Brookfield Business Partners
ii



INTRODUCTION AND USE OF CERTAIN TERMS
We have prepared this Form 20-F using a number of conventions, which you should consider when reading the information contained herein. Unless otherwise indicated or the context otherwise requires, in this Form 20-F all financial information is presented in accordance with International Financial Reporting Standards, or IFRS, as issued by the International Accounting Standards Board, or IASB, other than certain non-IFRS financial measures which are defined under "Use of Non-IFRS Measures".
In this Form 20-F, unless the context suggests otherwise, references to "we", "us" and "our" are to our company, the Holding LP, the Holding Entities and the operating businesses, each as defined below, taken together on a consolidated basis. Unless the context suggests otherwise, in this Form 20-F references to:
"assets under management" mean assets managed by us or by Brookfield on behalf of our third party investors, as well as our own assets, and also include capital commitments that have not yet been drawn. Our calculation of assets under management may differ from that employed by other asset managers and, as a result, this measure may not be comparable to similar measures presented by other asset managers;
"attributable to the partnership" and "attributable to unitholders" means attributable to parent company prior to spin-off on June 20, 2016 and to limited partner, general partner and redemption-exchange unitholders post spin-off. Post spin-off, equity is also attributable to preferred shareholders and Special LP unitholders;
"Australia" means Australia and New Zealand;
"Backlog" represents an estimate of revenue to be recognized in future financial periods from contracts currently secured. Backlog is not indicative of future revenue, as we cannot guarantee that the revenue projected in our backlog will be realized or that it will exceed cost and generate profit. Projects may remain in our backlog for an extended period of time. Furthermore, variations in projects may occur with respect to contracts included in our backlog that could reduce the dollar amount of our backlog and the revenue and profits that we eventually realize;
"BBU General Partner" means Brookfield Business Partners Limited, a wholly-owned subsidiary of Brookfield Asset Management;
"Bermuda Holdco" means Brookfield BBP Bermuda Holdings Limited;
"boe" or "BOE" means barrels of oil equivalent, with six thousand cubic feet of natural gas being equivalent to one barrel of oil;
"boe/d" or "BOE/d" means barrels of oil equivalent per day;
"Brookfield" means Brookfield Asset Management and any subsidiary of Brookfield Asset Management, other than us;
"Brookfield Asset Management" means Brookfield Asset Management Inc.;
"CanHoldco" means Brookfield BBU Canada Holdings Inc.;
"CBCA" means the Canada Business Corporations Act;
"CDS" means Clearing and Depository Services Inc.;
"Company EBITDA" means Company FFO excluding the impact of realized disposition gains, interest expense, cash taxes, and realized disposition gains, current income taxes and interest expense related to equity accounted investments;
"Company FFO" means funds from operations, which is calculated as net income excluding the impact of depreciation and amortization, deferred income taxes, breakage and transaction costs, non-cash valuation gains or losses and other items;
"Consortium" means our company and the various institutional clients of Brookfield Asset Management;
"DTC" means the Depository Trust Company;
"EBITDA" means earnings before interest, taxes, depreciation and amortization;
"FATCA" means Foreign Account Tax Compliance provisions of the Hiring Incentives to Restore Employment Act of 2010;
"GP Units" means general partnership units in our company;

1
Brookfield Business Partners


"GrafTech" means GrafTech International Ltd.;
"Healthscope" means Healthscope Limited;
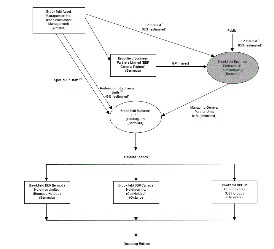
"Holding Entities" means the primary holding subsidiaries of the Holding LP, from time to time, through which it indirectly holds all of our interests in our operating businesses, including CanHoldo, US Holdco and Bermuda Holdco;
"Holding LP" means Brookfield Business L.P.;
"Holding LP Limited Partnership Agreement" means the amended and restated limited partnership agreement of the Holding LP;
"IASB" means the International Accounting Standards Board;
"IFRS" means the International Financial Reporting Standards as issued by the IASB;
"incentive distribution" means the distribution payable to holders of Special LP Units as described under "Related Party Transactions—Incentive Distributions";
“Johnson Controls” means Johnson Controls International Plc;
"LIBOR" means the London Interbank offered rate;
"Licensing Agreement" means the licensing agreement which our company and the Holding LP have entered into;
"limited partners" means the holders of our units;
"Limited Partnership Agreements" means our Limited Partnership Agreement and Holding LP Limited Partnership Agreement;
"Managing General Partner Units" means the general partner interests in the Holding LP having the rights and obligations specified in the Holding LP Limited Partnership Agreement;
"Master Services Agreement" means the master services agreement among the Service Recipients, the Service Providers, and certain other subsidiaries of Brookfield Asset Management who are parties thereto;
"Mcf" means one thousand cubic feet;
"MI 61-101" means Multilateral Instrument 61-101—Protection of Minority Security Holders in Special Transactions;
"MMboe" means million barrels of oil equivalent;
"MMcf/d" means million cubic feet per day;
"NAREIT" means National Association of Real Estate Investment Trusts, Inc.;
"NI 51-102" means National Instrument 51-102—Continuous Disclosure Obligations;
"Non-Resident Subsidiaries" means the subsidiaries of Holding LP that are corporations and that are not resident or deemed to be resident in Canada for purposes of the Tax Act;
"Non-U.S. Holder" means a beneficial owner of one or more units, other than a U.S. Holder or an entity classified as a partnership or other fiscally transparent entity for U.S. federal tax purposes;
"NYSE" means the New York Stock Exchange;
"oil and gas" means crude oil and natural gas;
"operating businesses" means the businesses in which the Holding Entities hold interests and that directly or indirectly hold our operations and assets other than entities in which the Holding Entities hold interests for investment purposes only of less than 5% of the equity securities;
"our business" means our business of owning and operating business services and industrial operations, both directly and through our Holding Entities and other intermediary entities;
"our company" or "our partnership" means Brookfield Business Partners L.P., a Bermuda exempted limited partnership;
"our Limited Partnership Agreement" means the amended and restated limited partnership agreement of our company;

Brookfield Business Partners
2


"our operations" means the business services and industrial operations we own;
"Ouro Verde" means Ouro Verde Locação e Seviços S.A.;
"parent company" means Brookfield Asset Management;
"Redemption-Exchange Mechanism" means the mechanism by which Brookfield may request redemption of its redemption-exchange units in whole or in part in exchange for cash, subject to the right of our company to acquire such interests (in lieu of such redemption) in exchange for units of our company;
"redemption-exchange units" means the non-voting limited partnership interests in the Holding LP that are redeemable for cash, subject to the right of our company to acquire such interests (in lieu of such redemption) in exchange for units of our company, pursuant to the Redemption-Exchange Mechanism;
"Relationship Agreement" means the agreement under which Brookfield Asset Management has agreed that we will serve as the primary entity through which Brookfield will own and operate its business services and industrial operations;
"Sarbanes-Oxley Act" means the Sarbanes-Oxley Act of 2002;
"Schoeller Allibert" means Schoeller Allibert Group B.V.;
"SEC" means the U.S. Securities and Exchange Commission;
"Service Providers" means the affiliates of Brookfield that provide services to us pursuant to our Master Services Agreement, which are expected to be Brookfield Asset Management (Barbados) Inc., Brookfield Asset Management Private Institutional Capital Adviser (Private Equity), L.P., Brookfield Canadian Business Advisor L.P., Brookfield Canadian GP L.P. and Brookfield Global Business Advisors Limited, which are wholly-owned subsidiaries of Brookfield Asset Management, and unless the context otherwise requires, any other affiliate of Brookfield that is appointed by Brookfield Global Business Advisor Limited from time to time to act as a Service Provider pursuant to our Master Services Agreement or to whom the Service Providers have subcontracted for the provision of such services;
"Service Recipients" means our company, the Holding LP, the Holding Entities and, at the option of the Holding Entities, any wholly-owned subsidiary of a Holding Entity excluding any operating business;
"Special LP Units" means special limited partnership units of the Holding LP;
"spin-off" means the special dividend of our units by Brookfield Asset Management completed on June 20, 2016;
"Tax Act" means the Income Tax Act (Canada), together with the regulation thereunder;
"TSX" means the Toronto Stock Exchange;
"unitholders" means the holders of our units;
"units" or "LP Units" means the non-voting limited partnership units in our company;
"US Holdco" means Brookfield BBP US Holdings LLC;
"U.S. Holder" means a beneficial owner of one or more of our units that is for U.S. federal tax purposes (i) an individual citizen or resident of the United States; (ii) a corporation (or other entity treated as a corporation for U.S. federal income tax purposes) created or organized in or under the laws of the United States, any state thereof or the District of Columbia, (iii) an estate the income of which is subject to U.S. federal income taxation regardless of its source; or (iv) a trust (a) that is subject to the primary supervision of a court within the United States and all substantial decisions of which one or more U.S. persons have the authority to control or (b) that has a valid election in effect under applicable Treasury Regulations to be treated as a U.S. person; and
“Westinghouse” means Westinghouse Electric Company
Historical Performance and Market Data
This Form 20-F contains information relating to our business as well as historical performance and market data for Brookfield Asset Management and certain of its operating platforms. When considering this data, you should bear in mind that historical results and market data may not be indicative of the future results that you should expect from us.

3
Brookfield Business Partners


Financial Information
The financial information contained in this Form 20-F is presented in United States dollars and, unless otherwise indicated, has been prepared in accordance with IFRS. All figures are unaudited unless otherwise indicated. In this Form 20-F, all references to "$" are to United States dollars, references to "A$" are to Australian dollars, references to "R$" are to Brazilian Reais, references to "£" are to British Pounds, references to "€" are to Euro dollars, and references to "C$" are to Canadian dollars.
Use of Non-IFRS Measures
Our company evaluates its performance using net income attributable to parent company. In addition to this measure reported in accordance with IFRS, we also use Company FFO and Company EBITDA (defined below) to evaluate our performance. When determining Company FFO and Company EBITDA, we include our share of Company FFO and Company EBITDA of equity accounted investments, respectively. We believe our presentation of Company FFO and Company EBITDA is useful to investors because it supplements investors' understanding of our operating performance by providing information regarding our ongoing performance that excludes items we believe do not directly affect our core operations. Our presentation of Company FFO and Company EBITDA also gives investors comparability of our ongoing performance across periods.
We define Company FFO as net income excluding the impact of depreciation and amortization, deferred income taxes, breakage and transaction costs, non-cash valuation gains or losses and other items. Company FFO is presented net to unitholders. Our definition of Company FFO may differ from the definition of FFO used by other organizations, as well as the definition of funds from operations used by the Real Property Association of Canada and the National Association of Real Estate Investment Trusts, Inc. ("NAREIT"), in part because the NAREIT definition is based on U.S. GAAP, as opposed to IFRS. Company FFO has limitations as an analytical tool as it does not include depreciation and amortization expense, deferred income taxes and non-cash valuation gains/losses and impairment charges.
We define Company EBITDA as Company FFO excluding the impact of realized disposition gains, interest expense, current income taxes, and realized disposition gains, current income taxes and interest expense related to equity accounted investments. Company EBITDA is presented net to unitholders. Company EBITDA has limitations as an analytical tool as it does not include realized disposition gains, interest expense, and current income taxes, as well as depreciation and amortization expense, deferred income taxes and non-cash valuation gains/losses and impairment charges.
Company FFO and Company EBITDA do not have a standard meaning prescribed by IFRS and therefore may not be comparable to similar measures presented by other companies. Because Company FFO and Company EBITDA have these limitations, Company FFO and Company EBITDA should not be considered as the sole measures of our performance and should not be considered in isolation from, or as a substitute for, analysis of our results as reported under IFRS. However, Company FFO and Company EBITDA are key measures that we use to evaluate the performance of our operations.
For a reconciliation of Company FFO and Company EBITDA to net income attributable to unitholders, see Item 5.A, ‘‘Operating Results" of this Form 20-F. We urge you to review the IFRS financial measures in this Form 20-F, including the financial statements, the notes thereto, and the other financial information contained herein, and not to rely on any single financial measure to evaluate our company.



Brookfield Business Partners
4


SPECIAL NOTE REGARDING FORWARD-LOOKING STATEMENTS
This Form 20-F contains “forward-looking information” and “forward-looking statements” within the meaning of applicable securities laws, rules and regulations. Forward-looking statements include statements that are predictive in nature, depend upon or refer to future events or conditions, include statements regarding our operations, business, financial condition, expected financial results, performance, prospects, opportunities, priorities, targets, goals, ongoing objectives, strategies and outlook, as well as the outlook for North American and international economies for the current fiscal year and subsequent periods, and include words such as “expects”, “anticipates”, “plans”, “believes”, “estimates”, “seeks”, “intends”, “targets”, “projects”, “forecasts”, “views”, “potential”, “likely”, or negative versions thereof and other similar expressions, or future or conditional verbs such as “may”, “will”, “should”, “would” and “could”.
Although these forward-looking statements and information are based upon our beliefs, assumptions and expectations that we believe are reasonable, the reader should not place undue reliance on such forward-looking statements and information because they involve known and unknown risks, uncertainties and other factors, many of which are beyond our control, which may cause our actual results, performance or achievements to differ materially from anticipated future results, performance or achievement expressed or implied by such forward-looking statements and information.
Factors that could cause actual results to differ materially from those contemplated or implied by forward-looking statements include, but are not limited to:
changes in the general economy;
general economic and business conditions that could impact our ability to access capital markets and credit markets;
the cyclical nature of most of our operations;
exploration and development may not result in commercially productive assets;
actions of competitors;
foreign currency risk;
our ability to complete previously announced acquisitions or other transactions, on the timeframe contemplated or at all;
risks associated with, and our ability to derive fully anticipated benefits from, future or existing acquisitions, joint ventures, investments or dispositions;
actions or potential actions that could be taken by our co-venturers, partners, fund investors or co-tenants;
risks commonly associated with a separation of economic interest from control;
failure to maintain effective internal controls;
actions or potential actions that could be taken by our parent company, or its subsidiaries (other than the partnership);
the departure of some or all of Brookfield's key professionals;
pending or threatened litigation;
changes to legislation and regulations;
possible environmental liabilities and other contingent liabilities;
our ability to obtain adequate insurance at commercially reasonable rates;
our financial condition and liquidity;
alternative technologies could impact the demand for, or use of, the businesses and assets that we own and operate and could impair or eliminate the competitive advantage of our businesses and assets;
downgrading of credit ratings and adverse conditions in the credit markets;
changes in financial markets, foreign currency exchange rates, interest rates or political conditions;
the impact of the potential break-up of political-economic unions (or the departure of a union member);
the general volatility of the capital markets and the market price of our limited partnership units; and
other risks and factors discussed in this Form 20-F in Item 3.D., "Risk Factors" and as detailed from time to time in other documents we file with the securities regulators in Canada and the United States.
Statements relating to “reserves” are deemed to be forward-looking statements as they involve the implied assessment, based on certain estimates and assumptions, that the reserves described herein can be profitably produced in the future. We qualify any and all of our forward-looking statements by these cautionary factors.
We caution that the foregoing list of important factors that may affect future results is not exhaustive. When evaluating our forward-looking statements or information, investors and others should carefully consider the foregoing factors and other uncertainties and potential events. Except as required by law, we undertake no obligation to publicly update or revise any forward-looking statements or information, whether written or oral, that may be as a result of new information, future events or otherwise.

5
Brookfield Business Partners


PART I
ITEM 1.    IDENTITY OF DIRECTORS, SENIOR MANAGEMENT AND ADVISERS
Not applicable.
ITEM 2.    OFFER STATISTICS AND EXPECTED TIMETABLE
Not applicable.
ITEM 3.    KEY INFORMATION
3.A.    SELECTED FINANCIAL DATA
The following tables present selected financial data for our company as at and for the periods indicated:
 
Year Ended December 31,
(US$ Millions, except per unit amounts)
2018
 
2017
 
2016
 
2015
 
2014
Statements of Operating Results Data
Revenues
$
37,168

 
$
22,823

 
$
7,960

 
$
6,753

 
$
4,622

Direct operating costs
(34,134
)
 
(21,876
)
 
(7,386
)
 
(6,132
)
 
(4,099
)
General and administrative expenses
(643
)
 
(340
)
 
(269
)
 
(224
)
 
(179
)
Depreciation and amortization expense
(748
)
 
(371
)
 
(286
)
 
(257
)
 
(147
)
Interest income (expense), net
(498
)
 
(202
)
 
(90
)
 
(65
)
 
(28
)
Equity accounted income, net
10

 
69

 
68

 
4

 
26

Impairment expense, net
(218
)
 
(39
)
 
(261
)
 
(95
)
 
(45
)
Gain on acquisitions/dispositions, net
500

 
267

 
57

 
269

 

Other income (expenses), net
(136
)
 
(108
)
 
(11
)
 
70

 
13

Income (loss) before income tax
1,301

 
223

 
(218
)
 
323

 
163

Current income tax expense
(186
)
 
(30
)
 
(25
)
 
(49
)
 
(27
)
Deferred income tax (expense) recovery
88

 
22

 
41

 
(5
)
 
9

Net income (loss)
$
1,203

 
$
215

 
$
(202
)
 
$
269

 
$
145

Attributable to:
 
 
 
 
 
 
 
 
 
Limited partners
$
74

 
$
(58
)
 
$
3

 
$

 
$

General partner

 

 

 

 

Brookfield Asset Management Inc. (1)

 

 
(35
)
 
208

 
93

Non-controlling interests attributable to:
 
 
 
 
 
 
 
 
 
Redemption-Exchange Units held by Brookfield Asset Management Inc. (2)
70

 
(60
)
 
3

 

 

Special Limited Partners
278

 
142

 

 

 

Interest of others
781

 
191

 
(173
)
 
61

 
52

Net income (loss)
$
1,203

 
$
215

 
$
(202
)
 
$
269

 
$
145

Basic and diluted earnings per limited partner unit (3) (4)
$
1.11

 
$
(1.04
)
 
$
0.06

 
 
 
 
____________________________________
(1) 
For the periods prior to June 20, 2016.
(2) 
For the periods subsequent to June 20, 2016.
(3) 
Comparative figures for the years ended December 31, 2015 and 2014 are not representative of performance, as units were spun out on June 20, 2016.
(4) 
Average number of partnership units outstanding on a fully diluted time weighted average basis, assuming the exchange of redemption exchange units held by Brookfield Asset Management for limited partnership units, for the year ended December 31, 2018 was 129.3 million (2017: 113.5 million, 2016: 92.9 million).

Brookfield Business Partners
6


(US$ Millions)
December 31,
2018
 
December 31,
2017
 
December 31,
2016
Statements of Financial Position Data
 
 
Cash and cash equivalents
$
1,949

 
$
1,106

 
$
1,050

Total assets
$
27,318

 
$
15,804

 
$
8,193

Corporate borrowings
$

 
$

 
$

Non-recourse borrowings in subsidiaries of Brookfield Business Partners
$
10,866

 
$
3,265

 
$
1,551

Equity Attributable to:
 
 
 
 
 
Limited partners
$
1,548

 
$
1,585

 
$
1,206

General partner

 

 

Brookfield Asset Management Inc.

 

 

Non-controlling interests attributable to:
 
 
 
 
 
Redemption-Exchange Units, Preferred Shares and Special Limited Partnership Units held by Brookfield Asset Management Inc
1,415

 
1,453

 
1,295

Interests of others in operating subsidiaries
3,531

 
3,026

 
1,537

Total equity
$
6,494

 
$
6,064

 
$
4,038

3.B.    CAPITALIZATION AND INDEBTEDNESS
Not applicable.
3.C.    REASONS FOR THE OFFER AND USE OF PROCEEDS
Not applicable.
3.D.    RISK FACTORS
Your holding of units of our company involves substantial risks. You should carefully consider the following factors in addition to the other information set forth in this Form 20-F. If any of the following risks actually occur, our business, financial condition and results of operations and the value of your units would likely suffer.
Risks Relating to Our Operations
Risks Relating to our Operations Generally
Our company has a limited operating history and the historical financial information included herein does not fully reflect the operating results we would have achieved during the periods presented, and therefore may not be a reliable indicator of our future financial performance.
Our company was formed on January 18, 2016 and completed its separation from Brookfield on June 20, 2016, and accordingly has a limited operating history as a standalone company. Our limited operating history makes it difficult to assess our ability to operate profitably and make distributions to unitholders. Although most of our assets and operating businesses have been under Brookfield's control prior to the formation of our company, their combined results as reflected in the historical financial statements included in this Form 20-F may not be indicative of our future financial condition or operating results. We urge you to carefully consider the basis on which the historical financial information included herein was prepared and presented.
The completion of new acquisitions can have the effect of significantly increasing the scale and scope of our operations, including operations in new geographic areas and industry sectors, and the Service Providers may have difficulty managing these additional operations. In addition, acquisitions involve risks to our business.
A key part of our company's strategy involves seeking acquisition opportunities. For example, a number of our current operations have only recently been acquired. We have also recently announced additional acquisitions, such as our proposed acquisitions of Ouro Verde, Healthscope and the power solutions business of Johnson Controls. Acquisitions may increase the scale, scope and diversity of our operating businesses. We depend on the diligence and skill of Brookfield's and our professionals to effectively manage us, integrating acquired businesses with our existing operations. These individuals may have difficulty managing additional acquired businesses and may have other responsibilities within Brookfield's asset management business. If any such acquired businesses are not effectively integrated and managed, our existing business, financial condition and results of operations may be adversely affected.

7
Brookfield Business Partners


Future acquisitions, which may include Ouro Verde, Healthscope and the power solutions business of Johnson Controls, will likely involve some or all of the following risks, which could materially and adversely affect our business, financial condition or results of operations: the difficulty of integrating the acquired operations and personnel into our current operations; potential disruption of our current operations; diversion of resources, including Brookfield's time and attention; the difficulty of managing the growth of a larger organization; the risk of entering markets and/or industries in which we have little experience; the risk of becoming involved in labour, commercial or regulatory disputes or litigation related to the new enterprise; risk of environmental or other liabilities associated with the acquired business; and the risk of a change of control resulting from an acquisition triggering rights of third parties or government agencies under contracts with, or authorizations held by the operating business being acquired. While it is our practice to conduct extensive due diligence investigations into businesses being acquired, it is possible that due diligence may fail to uncover all material risks in the business being acquired, or to identify a change of control trigger in a material contract or authorization, or that a contractual counterparty or government agency may take a different view on the interpretation of such a provision to that taken by us, thereby resulting in a dispute.
We may acquire distressed companies and these acquisitions may subject us to increased risks, including the incurrence of additional legal or other expenses.
As part of our acquisition strategy, we may acquire distressed companies. This could involve acquisitions of securities of companies in event-driven special situations, such as acquisitions, tender offers, bankruptcies, recapitalizations, spinoffs, corporate and financial restructurings, litigation or other liability impairments, turnarounds, management changes, consolidating industries and other catalyst-oriented situations. Acquisitions of distressed companies involve substantial financial and business risks that can result in substantial or total losses. Among the problems involved in assessing and making acquisitions in troubled companies is the fact that it frequently may be difficult to obtain information as to the condition of such company. If, during the diligence process, we fail to identify issues specific to a company or the environment in which we operate, we may be forced to later write down or write off assets, restructure our operations, or incur impairment or other charges that may result in other reporting losses.
As a consequence of our company's role as an acquirer of distressed companies, we may be subject to increased risk of incurring additional legal, indemnification or other expenses, even if we are not named in any action. In distressed situations, litigation often follows when disgruntled shareholders, creditors and other parties seek to recover losses from poorly performing investments. The enhanced litigation risk for distressed companies is further elevated by the potential that Brookfield or our company may have controlling or influential positions in these companies.
We operate in a highly competitive market for acquisition opportunities.
Our acquisition strategy is dependent to a significant extent on Brookfield's ability to identify acquisition opportunities that are suitable for us. We face competition for acquisitions primarily from investment funds, operating companies acting as strategic buyers, commercial and investment banks and commercial finance companies. Many of these competitors are substantially larger and have considerably greater financial, technical and marketing resources than are available to us. Some of these competitors may also have higher risk tolerances or different risk assessments, which could allow them to consider a wider variety of acquisitions and to offer terms that we are unable or unwilling to match. To finance our acquisitions, we compete for equity capital from institutional investors and other equity providers, including Brookfield, and our ability to consummate acquisitions will be dependent on such capital continuing to be available. Increases in interest rates could also make it more difficult to consummate acquisitions because our competitors may have a lower cost of capital, which may enable them to bid higher prices for assets. In addition, because of our affiliation with Brookfield, there is a higher risk that when we participate with Brookfield and others in joint ventures, partnerships and consortiums on acquisitions, we may become subject to antitrust or competition laws that we would not be subject to if we were acting alone. These factors may create competitive disadvantages for us with respect to acquisition opportunities.
We cannot provide any assurance that the competitive pressures we face will not have a material adverse effect on our business, financial condition and results of operations or that Brookfield will be able to identify and make acquisitions on our behalf that are consistent with our objectives or that generate attractive returns for our unitholders. We may lose acquisition opportunities in the future if we do not match prices, structures and terms offered by competitors, if we are unable to access sources of equity or obtain indebtedness at attractive rates or if we become subject to antitrust or competition laws. Alternatively, we may experience decreased rates of return and increased risks of loss if we match prices, structures and terms offered by competitors.

Brookfield Business Partners
8


We may not be able to complete proposed acquisitions on our anticipated timeframe, or at all.
We can provide no assurance that we will be able to complete our previously announced acquisitions on our anticipated timeframe, or at all. We regularly enter into agreements to make acquisitions, which are often subject to a number of closing conditions. These conditions may include: financing conditions (which may require access to credit and/or capital markets); third party consents; and/or antitrust regulatory approval and other industry-specific regulatory approvals. If we are unable to satisfy these conditions in the manner or in the timeframe contemplated, our proposed acquisitions may be delayed, and we may also be required to modify the terms of our acquisitions. These delays and/or modifications may be significant and could have a material adverse impact on our business, operating results and financial condition.
In addition, if we are unable to satisfy one or more closing conditions, we may not be able to complete the acquisition at all, and in certain circumstances, we or the target company may elect to terminate the acquisition agreement voluntarily, which may result in the payment of substantial termination or “break-up” fees. Any such termination of a proposed acquisition could have a material adverse impact on our business, operating results and financial condition.
For example, we have recently entered in to agreements to acquire Ouro Verde, Healthscope and the power solutions business of Johnson Controls. The closings of these acquisitions are subject to a number of customary, transaction and industry-specific closing conditions, and will likely require us to obtain significant financing. While we currently anticipate that these acquisitions will close by the end of the first half of 2019, we can provide no assurance that they will be completed in that timeframe, or at all.
We use leverage and such indebtedness may result in our company, the Holding LP or our operating businesses being subject to certain covenants which restrict our ability to engage in certain types of activities or to make distributions to equity.
Many of our Holding Entities and operating businesses have entered into credit facilities or have incurred other forms of debt, including for acquisitions. The total quantum of exposure to debt within our company is significant, and we may become more leveraged in the future.
Leveraged assets are more sensitive to declines in revenues, increases in expenses and interest rates and adverse economic, market and industry developments. A leveraged company's income and net assets also tend to increase or decrease at a greater rate than would otherwise be the case if money had not been borrowed. As a result, the risk of loss associated with a leveraged company, all other things being equal, is generally greater than for companies with comparatively less debt. In addition, the use of indebtedness in connection with an acquisition may give rise to negative tax consequences to certain investors. Leverage may also result in a requirement for short-term liquidity, which may force the sale of assets at times of low demand and/or prices for such assets. This may mean that we are unable to realize fair value for the assets in a sale.
Our credit facilities also contain, and will contain in the future, covenants applicable to the relevant borrower and events of default. Covenants can relate to matters including limitations on financial indebtedness, dividends, acquisitions, or minimum amounts for interest coverage, adjusted EBITDA, cash flow or net worth. If an event of default occurs, or minimum covenant requirements are not satisfied, this can result in a requirement to immediately repay any drawn amounts or the imposition of other restrictions including a prohibition on the payment of distributions to equity.
We may not be able to access the credit and capital markets at the times and in the amounts needed to satisfy capital expenditure requirements, to fund new acquisitions or otherwise.
General economic and business conditions that impact the debt or equity markets could impact the availability and cost of credit for us. We have revolving credit facilities and other short-term borrowings. The amount of interest charged on these will fluctuate based on changes in short-term interest rates. Any economic event that affects interest rates or the ability to refinance borrowings could materially adversely impact our financial condition.
Some of our operations require significant capital expenditures, and proposed acquisitions often require significant financing. If we are unable to generate enough cash to finance necessary capital expenditures and to fund acquisitions through existing liquidity and/or operating cash flow, then we may be required to issue additional equity or incur additional indebtedness. The issue of additional equity would be dilutive to existing unitholders at the time. Any additional indebtedness would increase our leverage and debt payment obligations, and may negatively impact our business, financial condition and results of operations.

9
Brookfield Business Partners


In addition, Brookfield owns approximately 63 million redemption-exchange units. Brookfield has the right to require the Holding LP to redeem all or a portion of its redemption-exchange units for cash, subject to our company's right to acquire such interests (in lieu of redemption) in exchange for our units. Although the decision to exercise the exchange right and deliver units (or not to do so) is a decision that will be made solely by a majority of our independent directors, and therefore Brookfield will not be able to prevent us from delivering units in satisfaction of the redemption request, if our independent directors did not determine to satisfy the redemption request by delivering our units, we would be required to satisfy such redemption request using cash. To the extent we were unable to fund such cash payment from operating cash flow, we may be required to incur indebtedness or otherwise access the capital markets, including through the issuance of our units, to satisfy any shortfall which will depend on several factors, some of which are out of our control, including, among other things, general economic conditions, our results of operations and financial condition, restrictions imposed by the terms of any indebtedness that is incurred to finance our operations or to fund liquidity needs, levels of operating and other expenses and contingent liabilities.
Our business relies on continued access to capital to fund new acquisitions and capital projects. While we aim to prudently manage our capital requirements and ensure access to capital is always available, it is possible we may overcommit ourselves or misjudge the requirement for capital or the availability of capital. Such a misjudgment could result in negative financial consequences or, in extreme cases, bankruptcy.
Changes in our credit ratings may have an adverse effect on our financial position and ability to raise capital.
We cannot assure you that any credit rating assigned to us or any of our subsidiaries or their debt securities will remain in effect for any given period of time or that any rating will not be lowered or withdrawn entirely by the relevant rating agency. A lowering or withdrawal of such ratings may have an adverse effect on our financial position and ability to raise capital.
All of our operating businesses are highly cyclical and subject to general economic conditions and risks relating to the economy.
Many industries, including the industries in which we operate, are impacted by adverse events in the broader economy and/or financial markets. A slowdown in the financial markets and/or the global economy or the local economies of the regions in which we operate, including, but not limited to, new home construction, employment rates, business conditions, inflation, fuel and energy costs, commodity prices, lack of available credit, the state of the financial markets, interest rates and tax rates may adversely affect our growth and profitability. For example, a worldwide recession, a period of below-trend growth in developed countries, a slowdown in emerging markets or significant declines in commodity factors could have a material adverse effect on our business, financial condition and results of operations, if such increased levels of volatility and market turmoil were to persist for an extended duration. These and other unforeseen adverse events in the global economy could negatively impact our operations and the trading price of our units could be further adversely impacted.
The demand for products and services provided by our operating businesses is, in part, dependent upon and correlated to general economic conditions and economic growth of the regions applicable to the relevant asset. Poor economic conditions or lower economic growth in a region or regions may, either directly or indirectly, reduce demand for the products and/or services provided by our operating businesses. In particular, the sectors in which we operate are highly cyclical, and we are subject to cyclical fluctuations in global economic conditions and end-use markets. We are unable to predict the future course of industry variables or the strength, pace or sustainability of the global economic recovery and the effects of government intervention. Negative economic conditions, such as an economic downturn, a prolonged recovery period or disruptions in the financial markets, could have a material adverse effect on our business, financial condition or results or operations.
Alternative technologies could impact the demand for, or use of, the businesses and assets that we own and operate and could impair or eliminate the competitive advantage of our businesses and assets.
There are alternative technologies that may impact the demand for, or use of, the businesses and assets that we own and operate. While some such alternative technologies are in earlier stages of development, ongoing research and development activities may improve such alternative technologies. For example, development of electric vehicles may reduce the need and demand for road fuel distribution, and if new technologies emerge that are able to deliver real estate services at lower prices, more efficiently or more conveniently, such technologies could adversely impact our ability to compete. If this were to happen, the competitive advantage of our businesses and assets may be significantly impaired or eliminated and our business, financial condition, results of operations and cash flow could be materially and adversely affected as a result.

Brookfield Business Partners
10


All of our operating businesses are subject to changes in government policy and legislation.
Our operations are located in many different jurisdictions, each with its own government and legal system. Our financial condition and results of operations could be affected by changes in fiscal or other government policies, changes in monetary policy, as well as by regulatory changes or administrative practices, or other political or economic developments in the jurisdictions in which we operate, such as: interest rates; benchmark interest rate reforms, including changes to the administration of LIBOR; currency fluctuations; exchange controls and restrictions; inflation; tariffs; liquidity of domestic financial and capital markets; policies relating to climate change or policies relating to tax; and other political, social, economic and environmental and occupational health and safety developments that may occur in or affect the countries in which our operating businesses are located or conduct business or the countries in which the customers of our operating businesses are located or conduct business or both.
In the case of our industrial operations, we cannot predict the impact of future economic conditions, energy conservation measures, alternative energy requirements or governmental regulation, all of which could reduce the demand for the products and services provided by such businesses or the availability of commodities we rely upon to conduct our operations. It is difficult to predict government policies and what form of laws and regulations will be adopted or how they will be construed by the relevant courts, or to the extent which any changes may adversely affect us.
The Financial Conduct Authority in the U.K. has announced that it will cease to compel banks to participate in LIBOR after 2021. This change to the administration of LIBOR, and any other reforms to benchmark interest rates, could create significant risks and challenges for us and our operating businesses. The discontinuance of, or changes to, benchmark interest rates may require adjustments to agreements to which we and other market participants are parties, as well as to related systems and processes.
Political instability and unfamiliar cultural factors could adversely impact the value of our investments.
We are subject to geographical uncertainties in all jurisdictions in which we operate, including North America. We also make investments in businesses that are based outside of North America and we may pursue investments in unfamiliar markets, which may expose us to additional risks not typically associated with investing in North America. We may not properly adjust to the local culture and business practices in such markets, and there is the prospect that we may hire personnel or partner with local persons who might not comply with our culture and ethical business practices; either scenario could result in the failure of our initiatives in new markets and lead to financial losses for us and our managed entities. There are risks of political instability in several of our major markets and in other parts of the world in which we conduct business, including, for example, the Korean Peninsula, from factors such as political conflict, income inequality, refugee migration, terrorism, the potential break-up of political or economic unions (or the departure of a union member - e.g., Brexit) and political corruption; the materialization of one or more of these risks could negatively affect our financial performance. For example, although the long-term impact on economic conditions is uncertain, Brexit may have an adverse effect on the rate of economic growth in the U.K. and continental Europe.
Unforeseen political events in markets where we own and operate assets and may look to for further growth of our businesses, such as the U.S., Brazil, European and Asian markets, may create economic uncertainty that has a negative impact on our financial performance. Such uncertainty could cause disruptions to our businesses, including affecting the business of and/or our relationships with our customers and suppliers, as well as altering the relationship among tariffs and currencies, including the value of the British pound and the Euro relative to the U.S. dollar. Disruptions and uncertainties could adversely affect our financial condition, operating results and cash flows. In addition, political outcomes in the markets in which we operate may also result in legal uncertainty and potentially divergent national laws and regulations, which can contribute to general economic uncertainty. Economic uncertainty impacting us and our managed entities could be exacerbated by near-term political events, including those in the U.S., Brazil, Europe, Asia and elsewhere.
We are subject to foreign currency risk and our use of or failure to use derivatives to hedge certain financial positions may adversely affect the performance of our operations.
A significant portion of our current operations are in countries where the U.S. dollar is not the functional currency. These operating businesses pay distributions in currencies other than the U.S. dollar, which we must convert to U.S. dollars prior to making distributions, and certain of our operating businesses have revenues denominated in currencies different from U.S. dollars, which is utilized in our financial reporting, thus exposing us to currency risk. Fluctuations in currency exchange rates or a significant depreciation in the value of certain foreign currencies (for example, the Brazilian real) could reduce the value of cash flows generated by our operating businesses or could make it more expensive for our customers to purchase our services, and could have a material adverse effect on our business, financial condition and results of operations.

11
Brookfield Business Partners


When managing our exposure to such market risks, we may use forward contracts, options, swaps, caps, collars and floors or pursue other strategies or use other forms of derivative instruments. However, a significant portion of this risk may remain unhedged. We may also choose to establish unhedged positions in the ordinary course of business. The success of any hedging or other derivative transactions that we enter into generally will depend on our ability to structure contracts that appropriately offset our risk position. As a result, while we may enter into such transactions in order to reduce our exposure to market risks, unanticipated market changes may result in poorer overall investment performance than if the derivative transaction had not been executed. Such transactions may also limit the opportunity for gain if the value of a hedged position increases.
The Dodd-Frank Wall Street Reform and Consumer Protection Act, or the Dodd-Frank Act, and similar laws in other jurisdictions impose rules and regulations governing federal and other governmental oversight of the over-the-counter derivatives market and its participants. These regulations may impose additional costs and regulatory scrutiny on our company. We cannot predict the effect of changing derivatives legislation on our hedging costs, our hedging strategy or its implementation, or the composition of the risks we hedge.
It can be very difficult or expensive to obtain the insurance we need for our business operations.
We maintain insurance both as a corporate risk management strategy and in some cases to satisfy the requirements of contracts entered into in the course of our operations. Although in the past we have generally been able to cover our insurance needs, there can be no assurances that we can secure all necessary or appropriate insurance in the future, or that such insurance can be economically secured. We monitor the financial health of the insurance companies from which we procure insurance, but if any of our third party insurers fail, abruptly cancel our coverage or otherwise cannot satisfy their insurance requirements to us, then our overall risk exposure and operational expenses could be increased and some of our business operations could be interrupted.
Performance of our operating businesses may be harmed by future labour disruptions and economically unfavourable collective bargaining agreements.
Several of our current operations have workforces that are unionized or that in the future may become unionized and, as a result, are or will be required to negotiate the wages, benefits and other terms with many of their employees collectively. If an operating business were unable to negotiate acceptable contracts with any of its unions as existing agreements expire, it could experience a significant disruption of its operations, higher ongoing labour costs and restrictions on its ability to maximize the efficiency of its operations, which could have the potential to adversely impact our financial condition.
In addition, in some jurisdictions where we operate, labour forces have a legal right to strike which may have an impact on our operations, either directly or indirectly, for example if a critical upstream or downstream counterparty was itself subject to a labour disruption which impacted our business.
Our operations are exposed to occupational health and safety and accident risks.
Our operations are highly exposed to the risk of accidents that may give rise to personal injury, loss of life, disruption to service and economic loss, including, for example, resulting from related litigation. Some of the tasks undertaken by employees and contractors are inherently dangerous and have the potential to result in serious injury or death.
We are subject to increasingly stringent laws and regulations governing health and safety matters. Occupational health and safety legislation and regulations differ in each jurisdiction. Any breach of these obligations, or serious accidents involving our employees, contractors or members of the public could expose us or our operating businesses to adverse regulatory consequences, including the forfeit or suspension of operating licenses, potential litigation, claims for material financial compensation, reputational damage, fines or other legislative sanction, which have the potential to adversely impact our financial condition. Furthermore, where we do not control a business, we have a limited ability to influence their health and safety practices and outcomes.
We are subject to litigation risks that could result in significant liabilities that could adversely affect our operations.
We are at risk of becoming involved in disputes and possible litigation, the extent of which cannot be ascertained. Any material or costly dispute or litigation could adversely affect the value of our assets or our future financial performance. We could be subject to various legal proceedings concerning disputes of a commercial nature, or to claims in the event of bodily injury or material damage. The final outcome of any proceeding could have a negative impact on the business, financial condition or results of operations of our company.
In addition, under certain circumstances, we may ourselves commence litigation. There can be no assurance that litigation, once begun, would be resolved in our favour.

Brookfield Business Partners
12


We will also be exposed to risk of litigation by third parties or government regulators if our management is alleged to have committed an act or acts of gross negligence, willful misconduct or dishonesty or breach of contract or organizational documents or to violate applicable law. In such actions, we would likely be obligated to bear legal, settlement and other costs (which may exceed our available insurance coverage).
We may have operations in jurisdictions with less developed legal systems, which could create potential difficulties in obtaining effective legal redress.
Some of our operations are located in jurisdictions with less developed legal systems than those in more established economies. In these jurisdictions, our company could be faced with potential difficulties in obtaining effective legal redress; a higher degree of discretion on the part of governmental authorities; a lack of judicial or administrative guidance on interpreting applicable rules and regulations; inconsistencies or conflicts between and within various laws, regulations, decrees, orders and resolutions; and relative inexperience of the judiciary and courts in such matters.
In addition, in some jurisdictions, the commitment of local business people, government officials and agencies and the judicial system to abide by legal requirements and negotiated agreements could be uncertain, creating particular concerns with respect to permits, approvals and licenses required or desirable for, or agreements entered into in connection with, businesses in any such jurisdiction. These may be susceptible to revision or cancellation and legal redress may be uncertain or delayed. There can be no assurance that joint ventures, licenses, permits or approvals (or applications for licenses, permits or approvals) or other legal arrangements will not be adversely affected by the actions of government authorities or others and the effectiveness of and enforcement of such arrangements in these jurisdictions cannot be assured.
We do not control all of the businesses in which we own interests and therefore we may not be able to realize some or all of the benefits that we expect to realize from those interests.
We do not have control of certain of the businesses in which we own interests and we may take non-controlling positions in other businesses in the future. Such businesses may make financial or other decisions that we do not agree with. Because we do not have the ability to exercise control over such businesses, we may not be able to realize some or all of the benefits that we expect to realize from our ownership interests in them, including, for example, expected distributions. In addition, we must rely on the internal controls and financial reporting controls of such businesses and their failure to maintain effective controls or comply with applicable standards may adversely affect us.
From time to time, we may have significant interests in public companies, and changes in the market prices of the stock of such public companies, particularly during times of increased market volatility, could have a negative impact on our financial condition and results of operations.
From time to time, we may hold significant interests in public companies, and changes in the market prices of the stock of such public companies could have a material impact on our financial condition and results of operations. Global securities markets have been highly volatile, and continued volatility may have a material negative impact on our consolidated financial position and results of operations.
We are exposed to the risk of environmental damage and costs associated with compliance with environmental laws.
Certain of our operating businesses are involved in using, handling or transporting substances that are toxic, radioactive combustible or otherwise hazardous to the environment and may be in close proximity to environmentally sensitive areas or densely populated communities. If a leak, spill or other environmental incident occurred, it could pose a health risk to humans or wildlife, cause property damage, or result in substantial fines or penalties being imposed by regulatory authorities, revocation of licenses or permits required to operate the business or the imposition of more stringent conditions in those licenses or permits, or legal claims for compensation (including punitive damages) by affected stakeholders. For example, such risks are present in our nuclear services operations and our Brazilian operations, which include the largest private water and sewage treatment operations in Brazil. In addition, some of our operating businesses may be subject to regulations or rulings made by environmental agencies that conflict with existing obligations we have under concession or other permitting agreements. Resolution of such conflicts may lead to uncertainty and increased risk of delays or cost overruns on projects. In addition to fines, these laws and regulations sometimes require evaluation and registration or the installation of costly pollution control or safety equipment or costly changes in operations to limit pollution or decrease the likelihood of injuries. Certain of our current industrial manufacturing operations are also subject to increasingly stringent environmental laws and regulations relating to our current and former properties, neighboring properties and our current raw materials, products and operations. For example, governmental requirements relating to the protection of the environment, including solid waste management, air quality, water quality, the decontamination and decommissioning of nuclear manufacturing and processing facilities and cleanup of contaminated sites could have an impact on our operations. All of these risks could require us to incur costs or become the basis of new or increased liabilities that could be material and could have the potential to significantly impact our value or financial performance.

13
Brookfield Business Partners


We are exposed to the risk of increasingly onerous environmental legislation and the broader impacts of climate change.
With an increasing global focus and public sensitivity to environmental sustainability and environmental regulation becoming more stringent, we could be subject to further environmental related responsibilities and associated liability. For example, many jurisdictions in which our company operates and invests are considering implementing, or have implemented, schemes relating to the regulation of carbon emissions. As a result, there is a risk that demand for some of the commodities supplied by certain of our operations will be reduced. The nature and extent of future regulation in the various jurisdictions in which our operations are situated is uncertain, but is expected to become more complex and stringent.
Environmental legislation and permitting requirements are likely to evolve in a manner which will require stricter standards and enforcement, increased fines and penalties for non-compliance, more stringent environmental assessments of proposed projects and a heightened degree of responsibility for companies and their directors and employees.
It is difficult to assess the impact of any such changes on our company. These changes may result in increased costs to our operations that may not be able to be passed onto customers and may have an adverse impact on prospects for growth of some of our businesses. To the extent such regimes (such as carbon emissions schemes or other carbon emissions regulations) become applicable to our operations (and the costs of such regulations are not able to be fully passed on to consumers), our financial performance may be impacted due to costs applied to carbon emissions and increased compliance costs.
We are also subject to a wide range of laws and regulations relating to the protection of the environment and pollution. Standards are set by these laws and regulations regarding certain aspects of environmental quality and reporting, provide for penalties and other liabilities for the violation of such standards, and establish, in certain circumstances, obligations to remediate and rehabilitate current and former facilities and locations where our operations are, or were, conducted. These laws and regulations may have a detrimental impact on our company's financial performance through increased compliance costs or otherwise. Any breach of these obligations, or even incidents relating to the environment that do not amount to a breach, could adversely affect the results of our operating businesses and their reputations and expose them to claims for financial compensation or adverse regulatory consequences.
Our operations may also be exposed directly or indirectly to the broader impacts of climate change, including extreme weather events, export constraints on commodities, increased resource prices and restrictions on energy and water usage.
Some of our current operations are structured as joint ventures, partnerships and consortium arrangements, and we intend to continue to operate in this manner in the future, which will reduce Brookfield's and our control over our operations and may subject us to additional obligations.
An integral part of our strategy is to participate with institutional investors in Brookfield-sponsored or co-sponsored consortiums for single asset acquisitions and as a partner in or alongside Brookfield-sponsored or co-sponsored partnerships that target acquisitions that suit our profile. Such arrangements involve risks not present where a third party is not involved, including the possibility that partners or co-venturers might become bankrupt or otherwise fail to fund their share of required capital contributions. Additionally, partners or co-venturers might at any time have economic or other business interests or goals different from us and Brookfield. We generally owe fiduciary duties to our partners in our joint venture and partnership arrangements.
Joint ventures, partnerships and consortium investments generally provide for a reduced level of control over an acquired company because governance rights are shared with others. Accordingly, decisions relating to the underlying operations, including decisions relating to the management and operation and the timing and nature of any exit, are often made by a majority vote of the investors or by separate agreements that are reached with respect to individual decisions. For example, when we participate with institutional investors in Brookfield-sponsored or co-sponsored consortiums for asset acquisitions and as a partner in or alongside Brookfield-sponsored or co-sponsored partnerships, there is often a finite term to the investment, which could lead to the business being sold prior to the date we would otherwise choose. In addition, such operations may be subject to the risk that business, financial or management decisions are made with which we do not agree or the management of the operating business at issue may take risks or otherwise act in a manner that does not serve our interests. Because we may not have the ability to exercise sole control over such operations, we may not be able to realize some or all of the benefits that we believe will be created from our and Brookfield's involvement. If any of the foregoing were to occur, our business, financial condition and results of operations could suffer as a result.
In addition, because some of our current operations are structured as joint ventures, partnerships or consortium arrangements, the sale or transfer of interests in some of our operations are subject to rights of first refusal or first offer, tag along rights or drag along rights and some agreements provide for buy-sell or similar arrangements, any of which could be exercised outside of our control and accordingly could have an adverse impact on us.

Brookfield Business Partners
14


We rely on the use of technology, which may not be able to accommodate our growth or may increase in cost, and may become subject to cyber-terrorism or other compromises and shut-downs.
We operate in businesses that are dependent on information systems and other technology, such as computer systems used for information storage, processing, administrative and commercial functions as well as the machinery and other equipment used in certain parts of our operations. In addition, our businesses rely on telecommunication services to interface with their business networks and customers. The information and embedded systems of key business partners and regulatory agencies are also important to our operations. We rely on this technology functioning as intended. Our information systems and technology may not continue to be able to accommodate our growth, and the cost of maintaining such systems may increase from its current level. Such a failure to accommodate growth, or an increase in costs related to such information systems, could have a material adverse effect on us.
We rely heavily on our financial, accounting, communications and other data processing systems. Our information technology systems may be subject to cyber-terrorism or other compromises and shut-downs, which may result in unauthorized access to our proprietary information, destruction of our data or disability, degradation or sabotage of our systems, often through the introduction of computer viruses, cyber-attacks and other means, and could originate from a wide variety of sources, including internal or unknown third parties. We cannot predict what effects such cyber-attacks or compromises or shut-downs may have on our business, and the consequences could be material. Cyber incidents may remain undetected for an extended period, which could exacerbate these consequences. Further, machinery and equipment used by our operating businesses may fail due to wear and tear, latent defect, design or operator errors or early obsolescence, among other things.
If our information systems and other technology are compromised, do not operate or are disabled, such could have a material adverse effect on our business prospects, financial condition, results of operations and cash flow.
We may suffer a significant loss resulting from fraud, bribery, corruption or other illegal acts, inadequate or failed internal processes or systems, or from external events.
Brookfield, our company and our operating businesses are subject to a number of laws and regulations governing payments and contributions to public officials or other third parties, including restrictions imposed by the U.S. Foreign Corrupt Practices Act of 1977 and similar laws in non-U.S. jurisdictions, such as the U.K. Bribery Act 2010 and the Canadian Corruption of Foreign Public Officials Act.
Different laws that are applicable to us and our operating businesses may contain conflicting provisions, making our compliance more difficult. The policies and procedures we have implemented to protect against non-compliance with anti-bribery and corruption legislation may be inadequate. If we fail to comply with such laws and regulations, we could be exposed to claims for damages, financial penalties, reputational harm, restrictions on our operations and other liabilities, which could negatively affect our operating results and financial condition. In addition, we may be subject to successor liability for violations under these laws or other acts of bribery committed by our operating businesses.
Risks Relating to Our Business Services Operations
There are risks associated with our construction operations.
Our construction operations are vulnerable to the cyclical nature of the construction market.
The demand for our construction services is dependent upon the existence of projects with engineering, procurement, construction and management needs. For example, a substantial portion of the revenues from our construction operations derives from residential, commercial and office projects in Australia, the United Kingdom, Canada, India and the Middle East. Capital expenditures by our clients may be influenced by factors such as prevailing economic conditions and expectations about economic trends, technological advances, consumer confidence, domestic and international political, military, regulatory and economic conditions and other similar factors.

15
Brookfield Business Partners


Our revenue and earnings from our construction operations are largely dependent on the award of new contracts which we do not directly control.
A substantial portion of the revenue and earnings of our construction operations is generated from large-scale project awards. The timing of project awards is unpredictable and outside of our control. Awards often involve complex and lengthy negotiations and competitive bidding processes. These processes can be impacted by a wide variety of factors including a client's decision to not proceed with the development of a project, governmental approvals, financing contingencies and overall market and economic conditions. We may not win contracts that we have bid upon due to price, a client's perception of our ability to perform and/or perceived technology advantages held by others. Many of our competitors may be inclined to take greater or unusual risks or agree to terms and conditions in a contract that we might not deem acceptable. Because a significant portion of our revenue is generated from large projects, the results of our construction operations can fluctuate quarterly and annually depending on whether and when large project awards occur and the commencement and progress of work under large contracts already awarded. As a result, we are subject to the risk of losing new awards to competitors or the risk that revenue may not be derived from awarded projects as quickly as anticipated.
We may experience reduced profits or losses under contracts if costs increase above estimates.
Generally, our construction operations are performed under contracts that include cost and schedule estimates in relation to our services. Inaccuracies in these estimates may lead to cost overruns that may not be paid by our clients, thereby resulting in reduced profits or in losses. If a contract is significant or there are one or more events that impact a contract or multiple contracts, cost overruns could have a material impact on our reputation or our financial results, negatively impacting the financial condition, results of operations or cash flow of our construction operations. A portion of our ongoing construction projects are in fixed-price contracts, where we bear a significant portion of the risk for cost overruns. Reimbursable contract types, such as those that include negotiated hourly billing rates, may restrict the kinds or amounts of costs that are reimbursable, therefore exposing us to risk that we may incur certain costs in executing these contracts that are above our estimates and not recoverable from our clients. If we fail to accurately estimate the resources and time necessary for these types of contracts, or fail to complete these contracts within the timeframes and costs we have agreed upon, there could be a material impact on the financial results as well as reputation of our construction operations. Risks under our construction contracts which could result in cost overruns, project delays or other problems can also include:
difficulties related to the performance of our clients, partners, subcontractors, suppliers or other third parties;
changes in local laws or difficulties or delays in obtaining permits, rights of way or approvals;
unanticipated technical problems, including design or engineering issues;
insufficient or inadequate project execution tools and systems needed to record, track, forecast and control cost and schedule;
unforeseen increases in, or failures to, properly estimate the cost of raw materials, components, equipment, labour or the inability to timely obtain them;
delays or productivity issues caused by weather conditions;
incorrect assumptions related to productivity, scheduling estimates or future economic conditions; and
project modifications creating unanticipated costs or delays.
These risks tend to be exacerbated for longer-term contracts because there is an increased risk that the circumstances under which we based our original cost estimates or project schedules will change with a resulting increase in costs. In many of these contracts, we may not be able to obtain compensation for additional work performed or expenses incurred, and if a project is not executed on schedule, we may be required to pay liquidated damages. In addition, these losses may be material and can, in some circumstances, equal or exceed the full value of the contract. In such circumstances, the financial condition, results of operations and cash flow of our construction operations could be negatively impacted.
We enter into performance guarantees which may result in future payments.
In the ordinary course of our construction operations, we enter into various agreements providing performance assurances and guarantees to clients on behalf of certain unconsolidated and consolidated partnerships, joint ventures and other jointly executed contracts. These agreements are entered into primarily to support the project execution commitments of these entities. The performance guarantees have various expiration dates ranging from mechanical completion of the project being constructed to a period extending beyond contract completion in certain circumstances. Any future payments under a performance guarantee could negatively impact the financial condition, results of operations and cash flow of our construction business.

Brookfield Business Partners
16


There are risks associated with the residential real estate industry in Canada and the United States.
The performance of our residential real estate brokerage services is dependent upon receipt of royalties, which in turn is dependent on the level of residential real estate transactions. The real estate industry is affected by all of the factors that affect the economy in general, and in addition may be affected by the aging network of real estate agents and brokers across Canada and the United States. In addition, there is pressure on the rate of commissions charged to the consumer and internet use by real estate consumers has led to a questioning of the value of traditional residential real estate services. Finally, changes to mortgage and lending rules in Canada that are implemented or contemplated from time to time have the potential to negatively impact residential housing prices and/or the number of residential real estate transactions in Canada, either or both of which could in turn reduce commissions and therefore royalties.
There are risks associated with our facilities management operations.
A general decline in the value and performance of commercial real estate and rental rates can lead to a reduction in management fees, a significant portion of which are generally based on the value of and revenue produced by the properties to which we provide services. Moreover, there is significant competition on an international, regional and local level for the provision of facilities management services. Depending on the service, we face competition from other residential real estate service providers, institutional lenders, insurance companies, investment banking firms, accounting firms, technology firms, consulting firms, firms providing outsourcing of various types and companies that self-provide their residential real estate services with in-house capabilities. Finally, our ability to conduct our facilities management services may be adversely impacted by disruptions to the infrastructure that supports our business and the communities in which they are located. Such disruptions could include disruptions to electrical, communications, information technology, transportation or other services used in the course of providing our facilities management services.
There are risks associated with our financial advisory services business.
The performance of our financial advisory services business is directly related to the quantum and size of transactions in which we participate. Market downturns that affect the frequency and magnitude of capital raising and other transactions will likely have a negative impact on our financial advisory services business. In addition, our financial advisory services business may be adversely affected by other factors, such as (i) intensified competition from peers as a result of the increasing pressures on financial services companies (ii) reductions in infrastructure spending by governments, (iii) increased regulation and the cost of compliance with such regulation, and (iv) the bankruptcy or other failure of companies for which we have performed investment banking services. It is difficult to predict how long current financial market and economic conditions will continue, whether they will deteriorate and if they do, how our business will be adversely affected. If one or more of the foregoing risks occur, revenues from our financial advisory services business will likely decline.
There are risks associated with our road fuel distribution business.
Fluctuations in fuel product prices or a significant decrease in demand for road fuel in the areas we serve could significantly reduce our revenues and, therefore, could adversely affect our business, results of operations and financial condition. Our road fuel distribution business is dependent on various trends, such as trends in automobile and commercial truck traffic, travel and tourism in our areas of operation, and these trends can change. Furthermore, seasonal fluctuations, alternative technological advancements or regulatory action, including government-imposed fuel efficiency standards, may affect demand for motor fuel. Because certain of our operating costs and expenses, such as our general and administrative costs, are fixed and do not vary with the volumes of road fuel we distribute, our costs and expenses might not decrease ratably or at all should we experience a reduction in our volumes distributed. As a result, if our fuel distribution volumes decrease or if there is an event which significantly interrupts the supply of fuel to our customers, our business, reputation, results of operations and financial condition could be adversely affected.
Furthermore, there are dangers inherent in storage and processing of fuel products and the movement of fuel products by ship, train and truck, including deliveries to customer sites, that could cause disruptions in our operations or expose our business to potentially significant losses, costs or liabilities. These activities bring us into contact with members of the public and with the environment. Road fuel is stored in underground and above ground storage tanks at sites that we own or operate and at consignment sites where we retain title to the road fuel that we sell. Our operations are subject to significant hazards and risks inherent in storing motor fuel. These hazards and risks include, but are not limited to, fires, explosions, spills, discharges and other releases, any of which could result in distribution difficulties and disruptions, environmental pollution, governmentally-imposed fines or clean-up obligations, personal injury or wrongful death claims and other damage to our properties and the properties of others. Any such event could significantly disrupt our operations or expose us to significant liabilities, to the extent such liabilities are not covered by insurance. Therefore, the occurrence of such an event could adversely affect the operations and financial condition of our business.

17
Brookfield Business Partners


There are risks associated with our gaming business.
The operations of our gaming business are conducted pursuant to operational services agreements with provincial lottery and gaming corporations. Although the agreements are renewable, there is no guarantee that we will continue to satisfy the conditions required for renewal. Additionally, when the renewal term expires, we may not be able to enter into new agreements that are the same as those historically, which may result in decreased revenues, increased operating costs or closure of an operation. Under the operational services agreements, the lottery and gaming corporations have the ability to suspend or terminate our right to provide services under the agreements for certain specified reasons. If we operate gaming in a manner inconsistent with the Criminal Code of Canada or applicable anti-money laundering legislation, violate provincial gaming laws or prejudice the integrity of gaming, the provincial lottery corporations may terminate one or more of our operational services agreements. If one or more of the operational services agreements are terminated, this will seriously impact the business.
Furthermore, the operations of our gaming business are contingent upon obtaining and maintaining all necessary licenses, permits, approvals, registrations, findings of suitability, orders and authorizations. The laws, regulations and ordinances requiring these licenses, permits and other approvals generally relate to the responsibility, financial stability and character of the owners and managers of gaming operations, as well as persons financially interested or involved in gaming operations.
Regulatory authorities have broad powers to request detailed financial and other information, to limit, condition, suspend or revoke a registration, gaming license or related approvals to approve changes in our operations, and to levy fines or require forfeiture of assets for violations of gaming laws or regulations. Complying with gaming laws, regulations and license requirements is costly. Any change in the laws, regulations or licenses applicable to our business or a violation of any current or future laws or regulations applicable to our business or gaming licenses could require us to make substantial expenditures or forfeit assets, and would negatively affect our gaming operations.
Risks Relating to Our Infrastructure Services Operations
We and our customers operate in a politically sensitive environment, and the public perception of nuclear power and radioactive materials can affect our customers and us.
Our infrastructure services business includes operations in the nuclear power generation industry, which is a politically sensitive environment. Opposition by third parties to particular projects, including in connection with any incident involving the potential discharge of radioactive materials, could affect our customers and our infrastructure services business. Adverse public reaction could also lead to increased regulation, limitations on the activities of our customers, more onerous operating requirements or other conditions that could have a material adverse impact on our customers’ and our infrastructure services business.
Nuclear power plant operations are also potentially subject to disruption by a nuclear accident. A future accident at a nuclear reactor anywhere in the world could result in the shutdown of existing plants or impact the continued acceptance by the public and regulatory authorities of nuclear energy and the future prospects for nuclear generators, each of which could have a material adverse impact on us.
Furthermore, accidents, terrorism, natural disasters or other incidents occurring at nuclear facilities or involving shipments of nuclear materials or technological changes could reduce the demand for nuclear services.
Nuclear power plants, and the products and services our infrastructure services business provides are highly sophisticated and specialized, and a major product failure or similar event could adversely affect our business, reputation, financial position and results of operations.
Our infrastructure services business produces highly sophisticated products and provides specialized services that incorporate or use complex or leading-edge technology, including both hardware and software. Many of our products and services involve complex industrial machinery or infrastructure projects, such as nuclear power generation and the manufacture of nuclear fuel rods, and accordingly a catastrophic product failure or similar event could have a significant impact on our infrastructure services business. While our products and services meet rigorous quality standards, there can be no assurance that we or our customers or other third parties will not experience operational process or product failures and other problems, including as a result of outdated technology, or through manufacturing or design defects, process or other failures of contractors or third-party suppliers, cyber-attacks or other intentional acts, that could result in potential product, safety, regulatory or environmental risks.

Brookfield Business Partners
18


A failure of the nuclear power industry to expand could adversely affect our infrastructure services business.
The expansion of nuclear power depends on the pace of deployment and there are substantial uncertainties about the pace of these deployments. In addition, nuclear energy competes with other sources of energy, including natural gas, coal and hydroelectricity. These other energy sources are to some extent interchangeable with nuclear energy, particularly over the longer term. Sustained lower prices of natural gas, coal and hydro-electricity, as well as the possibility of developing other low cost sources for energy, may result in lower demand for nuclear energy.
If the nuclear power industry fails to expand, or if there is a reduction in demand by electric utilities for nuclear fuel rods for any reason, it would adversely affect our infrastructure services business and its results of operations, financial condition and prospects and could impact the market price of the units.
We may experience increased costs and decreased cash flows due to compliance with regulations related to nuclear services regulations.
Risks associated with nuclear projects, due to their size, construction duration and complexity, may be increased by new and modified permit, licensing and regulatory approvals and requirements that can be even more stringent and time consuming than similar processes for conventional construction projects. Our infrastructure services business and its customers are subject to numerous regulations, including the applicable U.S. regulatory bodies, such as the U.S. Nuclear Regulatory Commission, and non-U.S. regulatory bodies, such as the International Atomic Energy Agency and the EU, which can have a substantial effect on our infrastructure services business. Delays in receiving necessary approvals, permits or licenses, failure to maintain sufficient compliance programs, or other problems encountered during construction (including changes to such regulatory requirements) could significantly increase our costs and have an adverse effect on our results of operations, financial position and cash flows. In the event of non-compliance, regulatory agencies may increase regulatory oversight, impose fines or shut down our operations, depending upon the assessment of the severity of the situation. Revised security and safety requirements promulgated by these bodies could necessitate substantial capital and other expenditures.
If we do not have adequate indemnification for our nuclear services, it could adversely affect our infrastructure services business and financial condition.
The Price-Anderson Nuclear Industries Indemnity Act, commonly called the Price-Anderson Act (“PAA”), is a U.S. federal law, which, among other things, regulates radioactive materials and the nuclear energy industry, including liability and compensation in the event of nuclear related incidents. The PAA provides certain protections and indemnification to nuclear energy plant operators and U.S. Department of Energy contractors. The PAA protections and indemnification apply to us as part of our services to the U.S. nuclear industry. We also offer similar services in other jurisdictions outside the U.S. For those jurisdictions, varying levels of nuclear liability protection is provided by international treaties, and/or domestic laws. If an incident or evacuation is not covered under PAA indemnification, international treaties and/or domestic laws, we could be held liable for damages, regardless of fault. Although we expect to have insurance coverage for such liabilities, such coverage may not be sufficient, and accordingly such liabilities could have an adverse effect on our results of operations and financial condition.
We offer similar services in other jurisdictions outside the U.S. For those jurisdictions, varying levels of nuclear liability protection is provided by international treaties, and/or domestic laws.
Growth of our marine transportation and offshore oil production-related services business depends on continued growth in global and regional demands for such services.
Our marine transportation and offshore oil production-related services business depends on continued growth in global and regional demands for such services, which could be negatively affected by a number of factors, including:
decreases in the actual or projected price of oil, which could lead to a reduction in or termination of production of oil at certain fields we service or a reduction in exploration for or development of new offshore oil fields;
increases in the production of oil in areas linked by pipelines to consuming areas, the extension of existing, or the development of new, pipeline systems in markets we may serve, the conversion of existing non-oil pipelines to oil pipelines in those markets, or the termination of production or abandonment of an oil field;
decreases in the consumption of oil due to increases in its price relative to other energy sources, other factors making consumption of oil less attractive, or energy conservation measures;
significant installment payments for acquisitions of newbuilding vessels or for the conversion of existing vessels prior to their delivery and generation of revenue;

19
Brookfield Business Partners


reliance on a limited number of customers for a substantial majority of our revenues and on joint venture partners to assist us in operating our businesses and competing in our markets;
availability of new, alternative energy sources; and
negative global or regional economic or political conditions, particularly in oil consuming regions, which could reduce energy consumption or its growth. Reduced demand for offshore marine transportation, processing, storage services, offshore accommodation or towing and offshore installation services would have a material adverse effect on our future growth and could harm our business, results of operations and financial condition.
Marine transportation and oil production is inherently risky, particularly in the extreme conditions in which many of our vessels operate. An incident involving significant loss of product or environmental contamination by any of our vessels could harm our reputation and business.
Vessels and their cargoes and oil production facilities we service are at risk of being damaged or lost because of events such as:
marine disasters;
bad weather;
mechanical failures;
grounding, capsizing, fire, explosions and collisions;
piracy;
human error; and
war and terrorism.
A portion of our shuttle tanker fleet and our towage fleet, an FSO unit, and the Voyageur Spirit and Petrojarl Knarr FPSO units operate in the North Sea. Harsh weather conditions in this region and other regions in which our vessels operate may increase the risk of collisions, oil spills, or mechanical failures.
An accident involving any of our vessels could result in any of the following:
death or injury to persons, loss of property or damage to the environment and natural resources;
delays in the delivery of cargo;
loss of revenues from charters or contracts of affreightment;
liabilities or costs to recover any spilled oil or other petroleum products and to restore the eco-system affected by the spill;
governmental fines, penalties or restrictions on conducting business;
higher insurance rates; and
damage to our reputation and customer relationships generally.
Any of these results could have a material adverse effect on our business, financial condition and operating results. In addition, any damage to, or environmental contamination involving, oil production facilities serviced could suspend that service and result in loss of revenues.
Our recontracting of existing vessels and our future growth depends on our ability to expand relationships with existing customers and obtain new customers, for which we expect to face substantial competition.
One of our principal objectives is to enter into additional long-term, fixed-rate time charters and contracts of affreightment, including the redeployment of our assets as their current charter contracts expire. The process of obtaining new long-term time charters and contracts of affreightment is highly competitive and generally involves an intensive screening process and competitive bids, and often extends for several months. Shuttle tanker, FSO, FPSO, towing and offshore installation vessel and UMS contracts are awarded based upon a variety of factors relating to the vessel operator, including:
industry relationships and reputation for customer service and safety;
experience and quality of ship operations;

Brookfield Business Partners
20


quality, experience and technical capability of the crew;
relationships with shipyards and the ability to get suitable berths;
construction management experience, including the ability to obtain on-time delivery of new vessels or conversions according to customer specifications;
willingness to accept operational risks pursuant to the charter, such as allowing termination of the charter for force majeure events; and
competitiveness of the bid in terms of overall price.
We expect competition for providing services for potential offshore projects from other experienced companies, including state-sponsored entities. Our competitors may have greater financial resources than us. This increased competition may cause greater price competition for charters. As a result of these factors, we may be unable to expand our relationships with existing customers or to obtain new customers on a profitable basis, if at all, which would have a material adverse effect on our business, results of operations and financial condition.
Risks Relating to Our Industrial Operations
Substantial declines in the prices of the resources we produce have reduced the revenues of our industrial operations, and sustained prices at those or lower levels would reduce our revenue and adversely affect the operating results and cash flows of our industrial operations.
The results of our industrial operations are substantially dependent upon the prices we receive for the resources we produce. Those prices depend on factors beyond our control. In recent years, commodity prices have declined significantly. Sustained depressed levels or future declines of the price of resources such as oil and gas, may adversely affect the operating results and cash flows of our energy operations.
Our derivative risk management activities could result in financial losses.
In the past, commodity prices have been extremely volatile, and we expect this volatility to continue. To mitigate the effect of commodity price volatility on the results of our industrial operations, our strategy is to enter into derivative arrangements covering a portion of our resource production. These derivative arrangements are subject to mark-to-market accounting treatment, and the changes in fair value of the contracts will be reported in our statements of operations each quarter, which may result in significant non-cash gains or losses. These derivative contracts may also expose us to risk of financial loss in certain circumstances, including when production is less than the contracted derivative volumes, the counterparty to the derivative contract defaults on its contract obligations or the derivative contracts limit the benefit our industrial operations would otherwise receive from increases in commodity prices.
Our oil and gas operations are subject to all the risks normally incidental to oil and gas exploration, development and production.
Our oil and gas operations are subject to all the risks normally incidental to oil and gas development and production, including:
blowouts, cratering, explosions and fires;
adverse weather effects;
environmental hazards such as gas leaks, oil spills, pipeline and vessel ruptures and unauthorized discharges of gasses, brine, well stimulation and completion fluids or other pollutants into the surface and subsurface environment;
high costs, shortages or delivery delays of equipment, labour or other services or water and sand for hydraulic fracturing;
facility or equipment malfunctions, failures or accidents;
title problems;
pipe or cement failures or casing collapses;
compliance with environmental and other governmental requirements;
lost or damaged oilfield workover and service tools;
unusual or unexpected geological formations or pressure or irregularities in formations;

21
Brookfield Business Partners


natural disasters; and
the availability of critical materials, equipment and skilled labour.
Our exposure to risks related to our oil and gas operations may increase as our drilling activity expands and we seek to directly provide fracture stimulation, water distribution and disposal and other services internally. Any of these risks could result in substantial losses to our company due to injury or loss of life, damage to or destruction of wells, production facilities or other property, environmental damage, regulatory investigations and penalties and suspension of operations.
Drilling for oil and gas also involves numerous risks, including the risk that we will not encounter commercially productive oil or gas reservoirs. The wells we participate in may not be productive and we may not recover all or any portion of our investment in those wells. The costs of drilling, completing and operating wells are often uncertain, and drilling operations may be curtailed, delayed or canceled as a result of a variety of factors including, but not limited to:
unexpected drilling conditions;
pressure or irregularities in formations;
equipment failures or accidents;
fires, explosions, blow-outs and surface cratering;
marine risks such as capsizing, collisions and hurricanes;
other adverse weather conditions; and
increase in cost of, or shortages or delays in the delivery of equipment.
Future drilling activities may not be successful and, if unsuccessful, this failure could have an adverse effect on our future results of operations and financial condition. While all drilling, whether developmental or exploratory, involves these risks, exploratory drilling involves greater risks of dry holes or failure to find commercial quantities of hydrocarbons.
The marketability of our oil and gas production is dependent upon compressors, gathering lines, pipelines and other facilities, certain of which we do not control. When these facilities are unavailable, our operations can be interrupted and our revenues reduced.
The marketability of our oil and gas production depends in part upon the availability, proximity and capacity of oil and gas pipelines owned by third parties. In general, we do not control these transportation facilities and our access to them may be limited or denied. A significant disruption in the availability of these transportation facilities or compression and other production facilities could adversely impact our ability to deliver to market or produce our oil and gas and thereby result in our inability to realize the full economic potential of our production. If, in the future, we are unable, for any sustained period, to implement acceptable delivery or transportation arrangements or encounter compression or other production related difficulties, we will be required to shut in or curtail production from the field. Any such shut in or curtailment, or an inability to obtain favorable terms for delivery of the oil and gas produced from the field, would adversely affect our financial condition and results of operations.
If any of the third party pipelines and other facilities and service providers upon which we depend to move production to market become partially or fully unavailable to transport or process our production, or if quality specifications or physical requirements such as compression are altered by such third parties so as to restrict our ability to transport our production on those pipelines or facilities, our revenues could be adversely affected. Restrictions on our ability to move our oil and gas to market may have several other adverse effects, including fewer potential purchasers (thereby potentially resulting in a lower selling price) or, in the event we were unable to market and sustain production from a particular lease for an extended time, possible loss of a lease due to lack of production.

Brookfield Business Partners
22


There are risks associated with ownership and operation of water, wastewater and industrial water treatment businesses in Brazil, any of which may adversely affect our financial condition.
In April 2017, together with institutional partners, we acquired a 70% controlling interest in the largest private water company in Brazil, which has been rebranded BRK Ambiental. Our ownership of BRK Ambiental subjects us to the risks incidental to the ownership and operation of water, wastewater and industrial water treatment businesses in Brazil, any of which may adversely affect our financial condition, results of operations and cash flows, including the following risks:
The government may impose restrictions on water usage as a response to regional or seasonal drought, which may result in decreased use of water services, even if our water supplies are sufficient to serve our customers. Moreover, reductions in water consumption, including changed consumer behaviour, may persist even after drought restrictions are repealed and the drought has ended.
The business will require significant capital expenditures and may suffer if we fail to secure appropriate funding to make investments, or if we experience delays in completing major capital expenditure projects.
In the event that water contamination occurs, there may be injury, damage or loss of life to our customers, employees or others, in addition to government enforcement actions, litigation, adverse publicity and reputational damage.
Water and wastewater businesses may be subject to organized efforts to convert their assets to public ownership and operation through exercise of the governmental power of eminent domain, or another similar authorized process. Moreover, there is a risk that any efforts to resist may be costly, distracting or unsuccessful.
Water related businesses are subject to extensive governmental economic regulation including with respect to the approval of rates.
Exploration and development may not result in commercially productive assets.
Exploration and development involves numerous risks, including the risk that no commercially productive asset will result from such activities. The cost of exploration and development is often uncertain and may depart from our expectations due to unexpected geological conditions, equipment failures or accidents, adverse weather conditions, regulatory restrictions on access to land and the cost and availability of personnel required to complete our exploration and development activities. The exploration and development activities of our industrial operations may not be successful and, if unsuccessful, such failure could have an adverse effect on our future results of operations and financial condition.
Our metals operations are subject to all the risks normally incidental to metals mining and processing.
Our metals operations are subject to all the risks normally incidental to metals mining and processing, including:
metallurgical and other processing problems;
geotechnical problems;
unusual and unexpected rock formations;
ground or slope failures or underground cave-ins;
environmental contamination;
industrial accidents;
fires;
flooding and periodic interruptions due to inclement or hazardous weather conditions or other acts of nature;
organized labour disputes or work slow-downs;
mechanical equipment failure and facility performance problems;
the availability of critical materials, equipment and skilled labour; and
effective management of tailings facilities.
Any of these risks could result in substantial losses to our company due to injury or loss of life, damage to or destruction of properties or production facilities, environmental damage, regulatory investigations and penalties and suspension of operations.

23
Brookfield Business Partners


Our industrial manufacturing operations are dependent on supplies of raw materials and results of operations could deteriorate if that supply is substantially disrupted for an extended period.
Raw material supply factors such as allocations, economic cyclicality, seasonality, pricing, quality, timeliness of delivery, transportation and warehousing costs may affect the raw material sourcing decisions we make. In the event of significant unanticipated increase in demand for our products, we may in the future be unable to manufacture certain products in a quantity sufficient to meet customer demand in any particular period without an adequate supply of raw materials.
The various raw materials used in our industrial operations are sourced and traded throughout the world and are subject to pricing volatility. Although we try to manage our exposure to raw material price volatility through the pricing of our products, there can be no assurance that the industry dynamics will allow us to continue to reduce our exposure by passing on raw material price increases to our customers.
Risks Relating to Our Relationship with Brookfield
Brookfield exercises substantial influence over us and we are highly dependent on the Service Providers.
Brookfield is the sole shareholder of the BBU General Partner. As a result of its ownership of the BBU General Partner, Brookfield is able to control the appointment and removal of the BBU General Partner's directors and, accordingly, exercises substantial influence over our company and over the Holding LP, for which our company is the managing general partner. In addition, the Service Providers, being wholly-owned subsidiaries of Brookfield, provide management and administration services to us pursuant to our Master Services Agreement. Our company and the Holding LP generally do not have any employees and depend on the management and administration services provided by the Service Providers. Brookfield personnel and support staff that provide services to us are not required to have as their primary responsibility the management and administration of our company or the Holding LP, or to act exclusively for either of us. Any failure to effectively manage our current operations or to implement our strategy could have a material adverse effect on our business, financial condition and results of operations.
Brookfield has no obligation to source acquisition opportunities for us and we may not have access to all acquisitions that Brookfield identifies.
Our ability to grow depends on Brookfield's ability to identify and present us with acquisition opportunities. Brookfield established our company to be Brookfield's flagship public company for its business services and industrial operations, but Brookfield has no obligation to source acquisition opportunities for us. In addition, Brookfield has not agreed to commit to us any minimum level of dedicated resources for the pursuit of acquisitions. There are a number of factors which could materially and adversely impact the extent to which suitable acquisition opportunities are made available from Brookfield, including:
It is an integral part of Brookfield's (and our) strategy to pursue acquisitions through consortium arrangements with institutional investors, strategic partners and/or financial sponsors and to form partnerships (including private funds, joint ventures and similar arrangements) to pursue such acquisitions on a specialized or global basis. Although Brookfield has agreed with us that it will not enter any such arrangements that are suitable for us without giving us an opportunity to participate in them, there is no minimum level of participation to which we will be entitled;
The same professionals within Brookfield's organization that are involved in sourcing acquisitions that are suitable for us are responsible for sourcing opportunities for the vehicles, consortiums and partnerships referred to above, as well as having other responsibilities within Brookfield's broader asset management business. Limits on the availability of such individuals could result in a limitation on the number of acquisition opportunities sourced for us;
Brookfield will only recommend acquisition opportunities that it believes are suitable and appropriate for us. Our focus is on assets where we believe that our operations-oriented strategy can be deployed to create value in our business services and industrial operations. Accordingly, opportunities where Brookfield cannot play an active role in influencing the underlying business or managing the underlying assets may not be consistent with our acquisition strategy and, therefore may not be suitable for us, even though they may be attractive from a purely financial perspective. Legal, regulatory, tax and other commercial considerations will likewise be an important consideration in determining whether an opportunity is suitable and/or appropriate for us and will limit our ability to participate in certain acquisitions; and
In addition to structural limitations, the question of whether a particular acquisition is suitable and/or appropriate is highly subjective and is dependent on a number of portfolio construction and management factors including our liquidity position at the relevant time, the expected risk-return profile of the opportunity, its fit with the balance of our investments and related operations, other opportunities that we may be pursuing or otherwise considering at the relevant time, our interest in preserving capital in order to secure other opportunities and/or to meet other obligations, and other factors. If Brookfield determines that an opportunity is not suitable or appropriate for us, it may still pursue such opportunity on its own behalf, or on behalf of a Brookfield-sponsored vehicle, consortium or partnership such as Brookfield Property Partners, Brookfield

Brookfield Business Partners
24


Infrastructure Partners, Brookfield Renewable Partners, and one or more Brookfield-sponsored private funds or other investment vehicles or programs.
In making these determinations, Brookfield may be influenced by factors that result in a misalignment or conflict of interest. See Item 7.B., "Related Party Transactions—Conflicts of Interest and Fiduciary Duties."
Among others, we may pursue acquisition opportunities indirectly through investments in Brookfield-sponsored vehicles, consortiums and partnerships or directly (including by investing alongside such vehicles, consortiums and partnerships). Any references in this Item 3.D.-"Risk Factors" to our acquisitions, investments, assets, expenses, portfolio companies or other terms should be understood to mean such items held, incurred or undertaken directly by us or indirectly by us through our investment in such Brookfield-sponsored vehicles, consortiums and partnerships.
We rely on related parties for a portion of our revenues, particularly in respect of our construction services operations.
We may enter into contracts for services or other engagements with related parties, including Brookfield. For example, our construction services business provides construction services to properties owned and operated by Brookfield. We are subject to risks as a result of our reliance on these related parties, including the risk that the business terms of our arrangements with them are not as fair to us and that our management is subject to potential conflicts of interest that may not be resolved in our favor. In addition, if our transactions with these related parties cease, it could have a material adverse effect on our business, financial condition and results of operations.
The departure of some or all of Brookfield's professionals could prevent us from achieving our objectives.
We depend on the diligence, skill and business contacts of Brookfield's professionals and the information and opportunities they generate during the normal course of their activities. Our future success will depend on the continued service of these individuals, who are not obligated to remain employed with Brookfield. Brookfield has experienced departures of key professionals in the past and may do so in the future, and we cannot predict the impact that any such departures will have on our ability to achieve our objectives. The departure of a significant number of Brookfield's professionals for any reason, or the failure to appoint qualified or effective successors in the event of such departures, could have a material adverse effect on our ability to achieve our objectives. Our Limited Partnership Agreement and our Master Services Agreement do not require Brookfield to maintain the employment of any of its professionals or to cause any particular professionals to provide services to us or on our behalf.
Control of our company and/or the BBU General Partner may be transferred to a third party without unitholder consent.
The BBU General Partner may transfer its general partnership interest to a third party in a merger or consolidation or in a transfer of all or substantially all of its assets. Furthermore, at any time, the shareholder of the BBU General Partner may sell or transfer all or part of its shares in the BBU General Partner. Unitholder consent will not be sought in either case. If a new owner were to acquire ownership of the BBU General Partner and to appoint new directors or officers of its own choosing, it would be able to exercise substantial influence over our policies and procedures and exercise substantial influence over our management and the types of acquisitions that we make. Such changes could result in our capital being used to make acquisitions in which Brookfield has no involvement or in making acquisitions that are substantially different from our targeted acquisitions. Additionally, we cannot predict with any certainty the effect that any transfer in the control of our company or the BBU General Partner would have on the trading price of our units or our ability to raise capital or make acquisitions in the future, because such matters would depend to a large extent on the identity of the new owner and the new owner's intentions. As a result, our future would be uncertain and our business, financial condition and results of operations may suffer.
Brookfield may increase its ownership of our company and the Holding LP relative to other unitholders.
Brookfield currently holds approximately 49% of the issued and outstanding interests in the Holding LP through Special LP Units and redemption-exchange units. The redemption-exchange units are redeemable for cash or exchangeable for our units in accordance with the Redemption-Exchange Mechanism, which could result in Brookfield eventually owning approximately 68% of our issued and outstanding units (including other issued and outstanding units that Brookfield currently owns).
Brookfield may also reinvest incentive distributions in exchange for redemption-exchange units or our units. Additional units of the Holding LP acquired, directly or indirectly, by Brookfield are redeemable for cash or exchangeable for our units in accordance with the Redemption-Exchange Mechanism. See Item 10.B., "Description of the Holding LP Limited Partnership Agreement—Redemption-Exchange Mechanism". Brookfield may also purchase additional units of our company in the market. Any of these events may result in Brookfield increasing its ownership of our company.

25
Brookfield Business Partners


Our Master Services Agreement and our other arrangements with Brookfield do not impose on Brookfield any fiduciary duties to act in the best interests of our unitholders.
Our Master Services Agreement and our other arrangements with Brookfield do not impose on Brookfield any duty (statutory or otherwise) to act in the best interests of the Service Recipients, nor do they impose other duties that are fiduciary in nature. As a result, the BBU General Partner, a wholly-owned subsidiary of Brookfield Asset Management, in its capacity as the BBU General Partner, has sole authority to enforce the terms of such agreements and to consent to any waiver, modification or amendment of their provisions, subject to approval by a majority of our independent directors in accordance with our conflicts protocol.
In addition, the Bermuda Limited Partnership Act of 1883, or the Bermuda Partnership Act, under which our company and the Holding LP were established, does not impose statutory fiduciary duties on a general partner of a limited partnership in the same manner that certain corporate statutes, such as the CBCA or the Delaware Revised Uniform Limited Partnership Act, impose fiduciary duties on directors of a corporation. In general, under applicable Bermudian legislation, a general partner has certain limited duties to its limited partners, such as the duty to render accounts, account for private profits and not compete with the partnership in business. In addition, Bermudian common law recognizes that a general partner owes a duty of utmost good faith to its limited partners. These duties are, in most respects, similar to duties imposed on a general partner of a limited partnership under U.S. and Canadian law. However, to the extent that the BBU General Partner owes any such fiduciary duties to our company and unitholders, these duties have been modified pursuant to our Limited Partnership Agreement as a matter of contract law, with the exception of the duty of our General Partner to act in good faith, which cannot be modified. We have been advised by Bermudian counsel that such modifications are not prohibited under Bermudian law, subject to typical qualifications as to enforceability of contractual provisions, such as the application of general equitable principles. This is similar to Delaware law which expressly permits modifications to the fiduciary duties owed to partners, other than an implied contractual covenant of good faith and fair dealing.
Our Limited Partnership Agreement contains various provisions that modify the fiduciary duties that might otherwise be owed to our company and our unitholders, including when conflicts of interest arise. Specifically, our Limited Partnership Agreement states that no breach of our Limited Partnership Agreement or a breach of any duty, including fiduciary duties, may be found for any matter that has been approved by a majority of the independent directors of the BBU General Partner. In addition, when resolving conflicts of interest, our Limited Partnership Agreement does not impose any limitations on the discretion of the independent directors or the factors which they may consider in resolving any such conflicts. The independent directors of the BBU General Partner can therefore take into account the interests of third parties, including Brookfield and, where applicable, any Brookfield managed vehicle, consortium or partnership, when resolving conflicts of interest and may owe fiduciary duties to such third parties, or Brookfield managed vehicle, consortium or partnership. Additionally, any fiduciary duty that is imposed under any applicable law or agreement is modified, waived or limited to the extent required to permit the BBU General Partner to undertake any affirmative conduct or to make any decisions, so long as such action is reasonably believed to be in, or not inconsistent with, the best interests of our company.
In addition, our Limited Partnership Agreement provides that the BBU General Partner and its affiliates do not have any obligation under our Limited Partnership Agreement, or as a result of any duties stated or implied by law or equity, including fiduciary duties, to present business or acquisition opportunities to our company, the Holding LP, any Holding Entity or any other holding entity established by us. They also allow affiliates of the BBU General Partner to engage in activities that may compete with us or our activities. Additionally, any failure by the BBU General Partner to consent to any merger, consolidation or combination will not result in a breach of our Limited Partnership Agreement or any other provision of law. Our Limited Partnership Agreement prohibits our limited partners from advancing claims that otherwise might raise issues as to compliance with fiduciary duties or applicable law. These modifications to the fiduciary duties are detrimental to our unitholders because they restrict the remedies available for actions that might otherwise constitute a breach of fiduciary duty and permit conflicts of interest to be resolved in a manner that may not be or is not in the best interests of our company or the best interests of our unitholders. See Item 7.B., "Related Party Transactions—Conflicts of Interest and Fiduciary Duties".
Our organizational and ownership structure may create significant conflicts of interest that may be resolved in a manner that is not in our best interests or the best interests of our unitholders.
Our organizational and ownership structure involves a number of relationships that may give rise to conflicts of interest between us and our unitholders, on the one hand, and Brookfield, on the other hand. In certain instances, the interests of Brookfield may differ from our interests and our unitholders, including with respect to the types of acquisitions made, the timing and amount of distributions by our company, the redeployment of returns generated by our operations, the use of leverage when making acquisitions and the appointment of outside advisors and service providers, including as a result of the reasons described under Item 7.B., "Related Party Transactions—Conflicts of Interest and Fiduciary Duties".

Brookfield Business Partners
26


In addition, the Service Providers, affiliates of Brookfield, provide management services to us pursuant to our Master Services Agreement. Pursuant to our Master Services Agreement, we pay a quarterly base management fee to the Service Providers equal to 0.3125% (1.25% annually) of the total capitalization of our company. For purposes of calculating the base management fee, the total capitalization of our company is equal to the quarterly volume-weighted average trading price of a unit on the principal stock exchange for our units (based on trading volumes) multiplied by the number of units outstanding at the end of the quarter (assuming full conversion of the redemption-exchange units into units), plus the value of securities of the other Service Recipients that are not held by us, plus all outstanding third party debt with recourse to a Service Recipient, less all cash held by such entities. This relationship may give rise to conflicts of interest between us and our unitholders, on the one hand, and Brookfield, on the other, as Brookfield's interests may differ from our interests and those of our unitholders.
The arrangements we have with Brookfield may create an incentive for Brookfield to take actions which would have the effect of increasing distributions and fees payable to it, which may be to the detriment of us and our unitholders. For example, because the base management fee is calculated based on our market value, it may create an incentive for Brookfield to increase or maintain our market value over the near-term when other actions may be more favourable to us or our unitholders. Similarly, Brookfield may take actions to decrease distributions on our units or defer acquisitions in order to increase our market value in the near-term when making such distributions or acquisitions may be more favourable to us or our unitholders.
Our arrangements with Brookfield were negotiated in the context of an affiliated relationship and may contain terms that are less favourable than those which otherwise might have been obtained from unrelated parties.
The terms of our arrangements with Brookfield were effectively determined by Brookfield in the context of the spin-off. While the BBU General Partner's independent directors are aware of the terms of these arrangements and have approved the arrangements on our behalf, they did not negotiate the terms. These terms, including terms relating to compensation, contractual and fiduciary duties, conflicts of interest and Brookfield's ability to engage in outside activities, including activities that compete with us, our activities and limitations on liability and indemnification, may be less favourable than otherwise might have resulted if the negotiations had involved unrelated parties. Under our Limited Partnership Agreement, persons who acquire our units and their transferees will be deemed to have agreed that none of those arrangements constitutes a breach of any duty that may be owed to them under our Limited Partnership Agreement or any duty stated or implied by law or equity.
The BBU General Partner may be unable or unwilling to terminate our Master Services Agreement.
Our Master Services Agreement provides that the Service Recipients may terminate the agreement only if: (i) the Service Providers default in the performance or observance of any material term, condition or covenant contained in the agreement in a manner that results in material harm to the Service Recipients and the default continues unremedied for a period of 30 days after written notice of the breach is given to the Service Providers; (ii) the Service Providers engage in any act of fraud, misappropriation of funds or embezzlement against any Service Recipient that results in material harm to the Service Recipients; (iii) the Service Providers are grossly negligent in the performance of their duties under the agreement and such negligence results in material harm to the Service Recipients; or (iv) upon the happening of certain events relating to the bankruptcy or insolvency of the Service Providers. The BBU General Partner cannot terminate the agreement for any other reason, including if the Service Providers or Brookfield experience a change of control, and there is no fixed term to the agreement. In addition, because the BBU General Partner is an affiliate of Brookfield, it likely will be unwilling to terminate our Master Services Agreement, even in the case of a default. If the Service Providers' performance does not meet the expectations of investors, and the BBU General Partner is unable or unwilling to terminate our Master Services Agreement, the market price of our units could suffer. Furthermore, the termination of our Master Services Agreement would terminate our company's rights under the Relationship Agreement and our Licensing Agreement. See Item 7.B., "Related Party Transactions—Relationship Agreement" and "Related Party Transactions—Licensing Agreement".

27
Brookfield Business Partners


The liability of the Service Providers is limited under our arrangements with them and we have agreed to indemnify the Service Providers against claims that they may face in connection with such arrangements, which may lead them to assume greater risks when making decisions relating to us than they otherwise would if acting solely for their own account.
Under our Master Services Agreement, the Service Providers have not assumed any responsibility other than to provide or arrange for the provision of the services described in our Master Services Agreement in good faith and will not be responsible for any action that the BBU General Partner takes in following or declining to follow its advice or recommendations. In addition, under our Limited Partnership Agreement, the liability of the BBU General Partner and its affiliates, including the Service Providers, is limited to the fullest extent permitted by law to conduct involving bad faith, fraud or willful misconduct or, in the case of a criminal matter, action that was known to have been unlawful. The liability of the Service Providers under our Master Services Agreement is similarly limited, except that the Service Providers are also liable for liabilities arising from gross negligence. In addition, we have agreed to indemnify the Service Providers to the fullest extent permitted by law from and against any claims, liabilities, losses, damages, costs or expenses incurred by them or threatened in connection with our business, investments and activities or in respect of or arising from our Master Services Agreement or the services provided by the Service Providers, except to the extent that such claims, liabilities, losses, damages, costs or expenses are determined to have resulted from the conduct in respect of which such persons have liability as described above. These protections may result in the Service Providers tolerating greater risks when making decisions than otherwise would be the case, including when determining whether to use and the extent of leverage in connection with acquisitions. The indemnification arrangements to which the Service Providers are a party may also give rise to legal claims for indemnification that are adverse to us and our unitholders.
Risks Relating to Our Structure
Our company is a holding entity and currently we rely on the Holding LP and, indirectly, the Holding Entities and our operating businesses to provide us with the funds necessary to meet our financial obligations.
Our company is a holding entity and its material assets consist solely of interests in the Holding Entities, through which we hold all of our interests in our operating businesses. Our company has no independent means of generating revenue. As a result, we depend on distributions and other payments from the Holding LP and, indirectly, the Holding Entities and our operating businesses to provide us with the funds necessary to meet our financial obligations at the partnership level. The Holding LP, the Holding Entities and our operating businesses are legally distinct from us and some of them are or may become restricted in their ability to pay dividends and distributions or otherwise make funds available to us pursuant to local law, regulatory requirements and their contractual agreements, including agreements governing their financing arrangements. Any other entities through which we may conduct operations in the future will also be legally distinct from us and may be similarly restricted in their ability to pay dividends and distributions or otherwise make funds available to us under certain conditions. The Holding LP, the Holding Entities and our operating businesses will generally be required to service their debt obligations before making distributions to us or their parent entities, as applicable, thereby reducing the amount of our cash flow available to our company to meet our financial obligations.
We anticipate that the only distributions that we will receive in respect of our company's managing general partnership interests in the Holding LP will consist of amounts that are intended to assist our company to pay expenses as they become due and to make distributions to our unitholders in accordance with our company's distribution policy.
We may be subject to the risks commonly associated with a separation of economic interest from control or the incurrence of debt at multiple levels within an organizational structure.
Our ownership and organizational structure is similar to structures whereby one company controls another company which in turn holds controlling interests in other companies; thereby, the company at the top of the chain may control the company at the bottom of the chain even if its effective equity position in the bottom company is less than a controlling interest. Brookfield is the sole shareholder of the BBU General Partner and, as a result of such ownership of the BBU General Partner, Brookfield is able to control the appointment and removal of the BBU General Partner's directors and, accordingly, exercises substantial influence over us. In turn, we often have a majority controlling interest or a significant influence in our operating businesses. Although Brookfield currently has an effective equity interest in our business of approximately 68% as a result of ownership of our units, general partnership units, redemption-exchange units and Special LP Units, over time Brookfield may reduce this interest while still maintaining its controlling interest, and, therefore, Brookfield may use its control rights in a manner that conflicts with the interests of our other unitholders. For example, despite the fact that we have a conflicts protocol in place, which addresses the requirement for independent approval and other requirements for transactions in which there is greater potential for a conflict of interest to arise, including transactions with affiliates of Brookfield, because Brookfield will be able to exert substantial influence over us, there is a greater risk of transfer of assets at non-arm's length values to Brookfield and its affiliates. In addition, debt incurred at multiple levels within the chain of control could exacerbate the separation of economic interest from controlling interest at such levels, thereby creating an incentive to increase our leverage. Any such increase in debt would also make us more sensitive to declines in revenues, increases in expenses and interest rates and adverse market conditions. The servicing of any such debt would also reduce the amount of funds available to pay distributions to us and ultimately to our unitholders and could reduce total returns to unitholders.

Brookfield Business Partners
28


Our company is not, and does not intend to become, regulated as an investment company under the U.S. Investment Company Act of 1940, or the Investment Company Act, (and similar legislation in other jurisdictions), and, if our company were deemed an "investment company" under the Investment Company Act, applicable restrictions could make it impractical for us to operate as contemplated.
The Investment Company Act (and similar legislation in other jurisdictions) provides certain protections to investors and imposes certain restrictions on companies that are required to be regulated as investment companies. Among other things, such rules limit or prohibit transactions with affiliates, impose limitations on the issuance of debt and equity securities and impose certain governance requirements. Our company has not been and does not intend to become regulated as an investment company and our company intends to conduct its activities so it will not be deemed to be an investment company under the Investment Company Act (and similar legislation in other jurisdictions). In order to ensure that we are not deemed to be an investment company, we may be required to materially restrict or limit the scope of our operations or plans. We will be limited in the types of acquisitions that we may make, and we may need to modify our organizational structure or dispose of assets which we would not otherwise dispose. Moreover, if anything were to happen which causes our company to be deemed an investment company under the Investment Company Act, it would be impractical for us to operate as contemplated. Agreements and arrangements between and among us and Brookfield would be impaired, the type and number of acquisitions that we would be able to make as a principal would be limited and our business, financial condition and results of operations would be materially adversely affected. Accordingly, we would be required to take extraordinary steps to address the situation, such as the amendment or termination of our Master Services Agreement, the restructuring of our company and the Holding Entities, the amendment of our Limited Partnership Agreement or the dissolution of our company, any of which could materially adversely affect the value of our units. In addition, if our company were deemed to be an investment company under the Investment Company Act, it would be taxable as a corporation for U.S. federal income tax purposes, and such treatment could materially adversely affect the value of our units.
Our company is an "SEC foreign issuer" under Canadian securities regulations and a "foreign private issuer" under U.S. securities law. Therefore, we are exempt from certain requirements of Canadian securities laws and from requirements applicable to U.S. domestic registrants listed on the NYSE.
Although our company is a reporting issuer in Canada, we are an "SEC foreign issuer" and exempt from certain Canadian securities laws relating to disclosure obligations and proxy solicitation, subject to certain conditions. Therefore, there may be less publicly available information in Canada about our company than would be available if we were a typical Canadian reporting issuer.
Although we are subject to the periodic reporting requirement of the U.S. Securities Exchange Act of 1934, as amended, and the rules and regulations promulgated thereunder, or the Exchange Act, the periodic disclosure required of foreign private issuers under the Exchange Act is different from periodic disclosure required of U.S. domestic registrants. Therefore, there may be less publicly available information about our company than is regularly published by or about other public limited partnerships in the United States. Our company is exempt from certain other sections of the Exchange Act to which U.S. domestic issuers are subject, including the requirement to provide our unitholders with information statements or proxy statements that comply with the Exchange Act. In addition, insiders and large unitholders of our company are not obligated to file reports under Section 16 of the Exchange Act, and we will be permitted to follow certain home country corporate governance practices instead of those otherwise required under the NYSE Listed Company Manual for domestic issuers. We currently intend to follow the same corporate practices as would be applicable to U.S. domestic limited partnerships. However, we may in the future elect to follow our home country law for certain of our corporate governance practices, as permitted by the rules of the NYSE, in which case our unitholders would not be afforded the same protection as provided under NYSE corporate governance standards. Following our home country governance practices as opposed to the requirements that would otherwise apply to a U.S. domestic limited partnership listed on the NYSE may provide less protection than is accorded to investors of U.S. domestic issuers.

29
Brookfield Business Partners


Our failure to maintain effective internal controls could have a material adverse effect on our business in the future and the price of our units.
As a public company, we are subject to the reporting requirements of the Exchange Act, the Sarbanes-Oxley Act, and stock exchange rules promulgated in response to the Sarbanes-Oxley Act. A number of our current operating subsidiaries are and potential future acquisitions will be private companies and their systems of internal controls over financial reporting may be less developed as compared to public company requirements. In addition, we routinely exclude recently acquired companies from our evaluation of internal controls. For example, for our fiscal year ended December 31, 2018, we excluded Schoeller Allibert Group B.V., Westinghouse Electric Company and Teekay Offshore Partners L.P., which collectively represented 45% of our total assets, 43% of our net assets, 8% of our revenue and 21% of our net income for the year. Any failure to maintain adequate internal controls over financial reporting or to implement required, new or improved controls, or difficulties encountered in their implementation, could cause material weaknesses or significant deficiencies in our internal controls over financial reporting and could result in errors or misstatements in our consolidated financial statements that could be material. If we or our independent registered public accounting firm were to conclude that our internal controls over financial reporting were not effective, investors could lose confidence in our reported financial information and the price of our units could decline. Our failure to achieve and maintain effective internal controls could have a material adverse effect on our business, our ability to access capital markets and investors' perception of us. In addition, material weaknesses in our internal controls could require significant expense and management time to remediate.
Risks Relating to Our Units
Our unitholders do not have a right to vote on company matters or to take part in the management of our company.
Under our Limited Partnership Agreement, our unitholders are not entitled to vote on matters relating to our company, such as acquisitions, dispositions or financing, or to participate in the management or control of our company. In particular, our unitholders do not have the right to remove the BBU General Partner, to cause the BBU General Partner to withdraw from our company, to cause a new general partner to be admitted to our company, to appoint new directors to the BBU General Partner's board of directors, to remove existing directors from the BBU General Partner's board of directors or to prevent a change of control of the BBU General Partner. In addition, except for certain fundamental matters and related party transactions, our unitholders' consent rights apply only with respect to certain amendments to our Limited Partnership Agreement as described in Item 10.B., "Memorandum and Articles of Association—Description of our Units and our Limited Partnership Agreement". As a result, unlike holders of common stock of a corporation, our unitholders are not able to influence the direction of our company, including its policies and procedures, or to cause a change in its management, even if they are unsatisfied with the performance of our company. Consequently, our unitholders may be deprived of an opportunity to receive a premium for their units in the future through a sale of our company and the trading price of our units may be adversely affected by the absence or a reduction of a takeover premium in the trading price.
The market price of our units may be volatile.
The market price of our units may be highly volatile and could be subject to wide fluctuations. Some of the factors that could negatively affect the price of our units include: general market and economic conditions, including disruptions, downgrades, credit events and perceived problems in the credit markets; actual or anticipated variations in our quarterly operating results or distributions on our units; actual or anticipated variations or trends in market interest rates; changes in our operating businesses or asset composition; write-downs or perceived credit or liquidity issues affecting our assets; market perception of our company, our business and our assets, including investor sentiment regarding diversified holding companies such as our company; our level of indebtedness and/or adverse market reaction to any indebtedness we incur in the future; our ability to raise capital on favourable terms or at all; loss of any major funding source; the termination of our Master Services Agreement or additions or departures of our or Brookfield's key personnel; changes in market valuations of similar companies and partnerships; speculation in the press or investment community regarding us or Brookfield; and changes in U.S. tax laws that make it impractical or impossible for our company to continue to be taxable as a partnership for U.S. federal income tax purposes. Securities markets in general have experienced extreme volatility that has often been unrelated to the operating performance of particular companies or partnerships. Any broad market fluctuations may adversely affect the trading price of our units.

Brookfield Business Partners
30


We may issue additional units in the future, including in lieu of incurring indebtedness, which may dilute existing holders of our units. We may also issue securities that have rights and privileges that are more favourable than the rights and privileges accorded to our unitholders.
Under our Limited Partnership Agreement, subject to the terms of any of our securities then outstanding, we may issue additional partnership securities, including units, preferred units and options, rights, warrants and appreciation rights relating to partnership securities for any purpose and for such consideration and on such terms and conditions as the BBU General Partner may determine. Subject to the terms of any of our securities then outstanding, the BBU General Partner's board of directors will be able to determine the class, designations, preferences, rights, powers and duties of any additional partnership securities, including any rights to share in our profits, losses and distributions, any rights to receive partnership assets upon our dissolution or liquidation and any redemption, conversion and exchange rights. Subject to the terms of any of our securities then outstanding, the BBU General Partner may use such authority to issue such additional securities. The sale or issuance of a substantial number of our units or other equity related securities of our company in the public markets, or the perception that such sales or issuances could occur, could depress the market price of our units and impair our ability to raise capital through the sale of additional units. Brookfield has the right to require the Holding LP to redeem all or a portion of its redemption-exchange units for cash, subject to our company's right to acquire such interests (in lieu of redemption) in exchange for the issuance of our units to Brookfield. We cannot predict the effect that future sales or issuances of our units or other equity-related securities would have on the market price of our units. Subject to the terms of any of our securities then outstanding, holders of units will not have any pre-emptive right or any right to consent to or otherwise approve the issuance of any securities or the terms on which any such securities may be issued.
A unitholder who elects to receive our distributions in Canadian dollars is subject to foreign currency risk associated with our company's distributions.
A significant number of our unitholders will reside in countries where the U.S. dollar is not the functional currency. We intend to declare our distributions in U.S. dollars, but unitholders may, at their option, elect settlement in Canadian dollars. For unitholders who so elect, the value received in Canadian dollars from the distribution will be determined based on the exchange rate between the U.S. dollar and the Canadian dollar at the time of payment. As such, if the U.S. dollar depreciates significantly against the Canadian dollar, the value received by a unitholder who elects to receive our distributions in Canadian dollars will be adversely affected.
U.S. investors in our units may find it difficult or impossible to enforce service of process and enforcement of judgments against us and directors and officers of the BBU General Partner and the Service Providers.
We were established under the laws of Bermuda, and most of our subsidiaries are organized in jurisdictions outside of the United States. In addition, certain of our executive officers are located outside of the United States. Certain of the directors and officers of the BBU General Partner and the Service Providers reside outside of the United States. A substantial portion of our assets are, and the assets of the directors and officers of the BBU General Partner and the Service Providers may be, located outside of the United States. It may not be possible for investors to effect service of process within the United States upon the directors and officers of the BBU General Partner and the Service Providers. It may also not be possible to enforce against us or the directors and officers of the BBU General Partner and the Service Providers, judgments obtained in U.S. courts predicated upon the civil liability provisions of applicable securities law in the United States.
Canadian investors in our units may find it difficult or impossible to enforce service of process and enforcement of judgments against us and the directors and officers of the BBU General Partner and the Service Providers.
We were established under the laws of Bermuda, and most of our subsidiaries are organized in jurisdictions outside of Canada. In addition, certain of our executive officers are located outside of Canada. Certain of the directors and officers of the BBU General Partner and the Service Providers reside outside of Canada. A substantial portion of our assets are, and the assets of the directors and officers of the BBU General Partner and the Service Providers may be, located outside of Canada. It may not be possible for investors to effect service of process within Canada upon the directors and officers of the BBU General Partner and the Service Providers. It may also not be possible to enforce against us or the directors and officers of the BBU General Partner and the Service Providers judgments obtained in Canadian courts predicated upon the civil liability provisions of applicable securities laws in Canada.

31
Brookfield Business Partners


Risks Related to Taxation
General
Changes in tax law and practice may have a material adverse effect on the operations of our company, the Holding Entities and the operating businesses and, as a consequence, the value of our assets and the net amount of distributions payable to our unitholders.
Our structure, including the structure of the Holding Entities and the operating businesses, is based on prevailing taxation law and practice in the local jurisdictions in which we operate. Any change in tax legislation (including in relation to taxation rates) and practice in these jurisdictions could adversely affect these entities, as well as the net amount of distributions payable to our unitholders. Taxes and other constraints that would apply to our operating businesses in such jurisdictions may not apply to local institutions or other parties, and such parties may therefore have a significantly lower effective cost of capital and a corresponding competitive advantage in pursuing such acquisitions.
Our company's ability to make distributions depends on it receiving sufficient cash distributions from its underlying operations, and we cannot assure our unitholders that our company will be able to make cash distributions to them in amounts that are sufficient to fund their tax liabilities.
Our Holding Entities and operating businesses may be subject to local taxes in each of the relevant territories and jurisdictions in which they operate, including taxes on income, profits or gains and withholding taxes. As a result, our company's cash available for distribution is indirectly reduced by such taxes, and the post-tax return to our unitholders is similarly reduced by such taxes. We intend for future acquisitions to be assessed on a case-by-case basis and, where possible and commercially viable, structured so as to minimize any adverse tax consequences to our unitholders as a result of making such acquisitions.
In general, a unitholder that is subject to income tax in Canada or the United States must include in income its allocable share of our company's items of income, gain, loss and deduction (including, so long as it is treated as a partnership for tax purposes, our company's allocable share of those items of the Holding LP) for each of our company's fiscal years ending with or within such unitholder's tax year. See Item 10.E., "Taxation—Certain Material Canadian Federal Income Tax Considerations" and Taxation—Certain Material U.S. Federal Income Tax Considerations". However, the cash distributed to a unitholder may not be sufficient to pay the full amount of such unitholder's tax liability in respect of its investment in our company, because each unitholder's tax liability depends on such unitholder's particular tax situation and the tax treatment of the underlying activities or assets of our company. If our company is unable to distribute cash in amounts that are sufficient to fund our unitholders' tax liabilities, each of our unitholders will still be required to pay income taxes on its share of our company's taxable income.
Our unitholders may be subject to non-U.S., state and local taxes and return filing requirements as a result of owning our units.
Based on our expected method of operation and the ownership of our operating businesses indirectly through corporate Holding Entities, we do not expect any unitholder, solely as a result of owning our units, to be subject to any additional income taxes imposed on a net basis or additional tax return filing requirements in any jurisdiction in which we conduct activities or own property. However, our method of operation and current structure may change, and there can be no assurance that our unitholders, solely as a result of owning our units, will not be subject to certain taxes, including non-U.S., state and local income taxes, unincorporated business taxes and estate, inheritance or intangible taxes imposed by the various jurisdictions in which we do business or own property now or in the future, even if our unitholders do not reside in any of these jurisdictions. Consequently, our unitholders may also be required to file non-U.S., state and local income tax returns in some or all of these jurisdictions. Further, our unitholders may be subject to penalties for failure to comply with these requirements. It is the responsibility of each unitholder to file all U.S. federal, non-U.S., state and local tax returns that may be required of such unitholder.
Our unitholders may be exposed to transfer pricing risks.
To the extent that our company, the Holding LP, the Holding Entities or the operating businesses enter into transactions or arrangements with parties with whom they do not deal at arm's length, including Brookfield, the relevant tax authorities may seek to adjust the quantum or nature of the amounts received or paid by such entities if they consider that the terms and conditions of such transactions or arrangements differ from those that would have been made between persons dealing at arm's length. This could result in more tax (and penalties and interest) being paid by such entities, and therefore the return to investors could be reduced. For Canadian tax purposes, a transfer pricing adjustment may in certain circumstances result in additional income being allocated to a unitholder with no corresponding cash distribution or in a dividend being deemed to be paid by a Canadian-resident to a non-arm's length non-resident, which deemed dividend is subject to Canadian withholding tax.

Brookfield Business Partners
32


The BBU General Partner believes that the base management fee and any other amount that is paid to the Service Providers will be commensurate with the value of the services being provided by the Service Providers and comparable to the fees or other amounts that would be agreed to in an arm's-length arrangement. However, no assurance can be given in this regard. If the relevant tax authority were to assert that an adjustment should be made under the transfer pricing rules to an amount that is relevant to the computation of the income of the Holding LP or our company, such assertion could result in adjustments to amounts of income (or loss) allocated to our unitholders by our company for tax purposes. In addition, we might also be liable for transfer pricing penalties in respect of transfer pricing adjustments unless reasonable efforts were made to determine, and use, arm's-length transfer prices. Generally, reasonable efforts in this regard are only considered to be made if contemporaneous documentation has been prepared in respect of such transactions or arrangements that support the transfer pricing methodology.
The U.S. Internal Revenue Service, or IRS, or Canada Revenue Agency, or CRA, may not agree with certain assumptions and conventions that our company uses in order to comply with applicable U.S. and Canadian federal income tax laws or that our company uses to report income, gain, loss, deduction and credit to our unitholders.
Our company will apply certain assumptions and conventions in order to comply with applicable tax laws and to report income, gain, deduction, loss and credit to a unitholder in a manner that reflects such unitholder's beneficial ownership of partnership items, taking into account variation in ownership interests during each taxable year because of trading activity. However, these assumptions and conventions may not be in compliance with all aspects of the applicable tax requirements. A successful IRS or CRA challenge to such assumptions or conventions could adversely affect the amount of tax benefits available to our unitholders and could require that items of income, gain, deduction, loss, or credit, including interest deductions, be adjusted, reallocated or disallowed in a manner that adversely affects our unitholders. See Item 10.E., "Taxation—Certain Material Canadian Federal Income Tax Considerations" and "Taxation—Certain Material U.S. Federal Income Tax Considerations."
United States
If our company or the Holding LP were to be treated as a corporation for U.S. federal income tax purposes, the value of our units might be adversely affected.
The value of our units to unitholders will depend in part on the treatment of our company and the Holding LP as partnerships for U.S. federal income tax purposes. However, in order for our company to be treated as a partnership for U.S. federal income tax purposes, 90% or more of our company's gross income for every taxable year must consist of qualifying income, as defined in Section 7704 of the U.S. Internal Revenue Code of 1986, as amended, or the U.S. Internal Revenue Code, and our company must not be required to register, if it were a U.S. corporation, as an investment company under the Investment Company Act and related rules. Although the BBU General Partner intends to manage our company's affairs so that our company will not need to be registered as an investment company if it were a U.S. corporation and so that it will meet the 90% test described above in each taxable year, our company may not meet these requirements, or current law may change so as to cause, in either event, our company to be treated as a corporation for U.S. federal income tax purposes. If our company (or the Holding LP) were treated as a corporation for U.S. federal income tax purposes, adverse U.S. federal income tax consequences could result for our unitholders and our company (or the Holding LP, as applicable), as described in greater detail in Item 10.E., "Taxation—Certain Material U.S. Federal Income Tax Considerations—Partnership Status of Our Company and the Holding LP."
We may be subject to U.S. backup withholding tax or other U.S. withholding taxes if any unitholder fails to comply with U.S. tax reporting rules or if the IRS or other applicable state or local taxing authority does not accept our withholding methodology, and such excess withholding tax cost will be an expense borne by our company and, therefore, by all of our unitholders on a pro rata basis.
We may become subject to U.S. "backup" withholding tax or other U.S. withholding taxes with respect to any unitholder who fails to timely provide our company (or the applicable clearing agent or other intermediary) with an IRS Form W-9 or IRS Form W-8, as the case may be, or if the withholding methodology we use is not accepted by the IRS or other applicable state or local taxing authority. See Item 10.E., "Taxation—Certain Material U.S. Federal Income Tax Considerations—Administrative Matters—Withholding and Backup Withholding". To the extent that any unitholder fails to timely provide the applicable form (or such form is not properly completed), or should the IRS or other applicable state or local taxing authority not accept our withholding methodology, our company might treat such U.S. backup withholding taxes or other U.S. withholding taxes as an expense, which would be borne indirectly by all of our unitholders on a pro rata basis. As a result, our unitholders that fully comply with their U.S. tax reporting obligations may bear a share of such burden created by other unitholders that do not comply with the U.S. tax reporting rules.

33
Brookfield Business Partners


Tax-exempt organizations may face certain adverse U.S. tax consequences from owning our units.
The BBU General Partner intends to use commercially reasonable efforts to structure the activities of our company and the Holding LP, respectively, to avoid generating income connected with the conduct of a trade or business (which income generally would constitute "unrelated business taxable income", or UBTI, to the extent allocated to a tax-exempt organization). However, neither our company nor the Holding LP is prohibited from incurring indebtedness, and no assurance can be provided that neither our company nor the Holding LP will generate UBTI attributable to debt-financed property in the future. In particular, UBTI includes income attributable to debt-financed property, and neither our company nor the Holding LP is prohibited from financing the acquisition of property with debt. The potential for income to be characterized as UBTI could make our units an unsuitable investment for a tax-exempt organization. Each tax-exempt organization should consult its own tax adviser to determine the U.S. federal income tax consequences of an investment in our units.
If our company were engaged in a U.S. trade or business, non-U.S. persons would face certain adverse U.S. tax consequences from owning our units.
The BBU General Partner intends to use commercially reasonable efforts to structure the activities of our company and the Holding LP to avoid generating income treated as effectively connected with a U.S. trade or business, including effectively connected income attributable to the sale of a "United States real property interest", as defined in the U.S. Internal Revenue Code. If our company were deemed to be engaged in a U.S. trade or business, or to realize gain from the sale or other disposition of a U.S. real property interest, Non-U.S. Holders (as defined in Item 10.E., "Taxation—Certain Material U.S. Federal Income Tax Considerations") generally would be required to file U.S. federal income tax returns and could be subject to U.S. federal withholding tax at the highest marginal U.S. federal income tax rates applicable to ordinary income. If, contrary to expectation, our company were engaged in a U.S. trade or business, then gain or loss from the sale of our units by a Non-U.S. Holder would be treated as effectively connected with such trade or business to the extent that such Non-U.S. Holder would have had effectively connected gain or loss had our company sold all of its assets at their fair market value as of the date of such sale. In such case, any such effectively connected gain generally would be taxable at the regular graduated U.S. federal income tax rates, and the amount realized from such sale generally would be subject to a 10% U.S. federal withholding tax. See Item 10.E., "Taxation—Certain Material U.S. Federal Income Tax Considerations—Consequences to Non-U.S. Holders".
To meet U.S. federal income tax and other objectives, our company and the Holding LP may acquire assets through U.S. and non-U.S. Holding Entities that are treated as corporations for U.S. federal income tax purposes, and such Holding Entities may be subject to corporate income tax.
To meet U.S. federal income tax and other objectives, our company and the Holding LP may acquire assets through U.S. and non-U.S. Holding Entities that are treated as corporations for U.S. federal income tax purposes, and such Holding Entities may be subject to corporate income tax. Consequently, items of income, gain, loss, deduction or credit realized in the first instance by the operating businesses will not flow, for U.S. federal income tax purposes, directly to the Holding LP, our company or our unitholders, and any such income or gain may be subject to a corporate income tax, in the United States or other jurisdictions, at the level of the Holding Entity. Any such additional taxes may adversely affect our company's ability to maximize its cash flow.
Our unitholders taxable in the United States may be viewed as holding an indirect interest in an entity classified as a "passive foreign investment company" for U.S. federal income tax purposes.
U.S. Holders may face adverse U.S. tax consequences arising from the ownership of a direct or indirect interest in a "passive foreign investment company", or PFIC. See Item 10.E., "Taxation—Certain Material U.S. Federal Income Tax Considerations—Consequences to U.S. Holders—Passive Foreign Investment Companies". Based on our organizational structure, as well as our expected income and assets, the BBU General Partner currently believes that a U.S. Holder is unlikely to be regarded as owning an interest in a PFIC solely by reason of owning our units for the taxable year ending December 31, 2019. However, there can be no assurance that a future entity in which our company acquires an interest will not be classified as a PFIC with respect to a U.S. Holder, because PFIC status is a factual determination that depends on the assets and income of a given entity and must be made on an annual basis. Each U.S. Holder should consult its own tax adviser regarding the implication of the PFIC rules for an investment in our units.
Tax gain or loss from the disposition of our units could be more or less than expected.
If a U.S. Holder sells units that it holds, then it generally will recognize gain or loss for U.S. federal income tax purposes equal to the difference between the amount realized and its adjusted tax basis in such units. Prior distributions to a unitholder in excess of the total net taxable income allocated to such unitholder will have decreased such unitholder's tax basis in our units. Therefore, such excess distributions will increase a unitholder's taxable gain or decrease such unitholder's taxable loss when our units are sold, and may result in a taxable gain even if the sale price is less than the original cost. A portion of the amount realized, whether or not representing gain, could be ordinary income to such unitholder.

Brookfield Business Partners
34


Our company structure involves complex provisions of U.S. federal income tax law for which no clear precedent or authority may be available. The tax characterization of our company structure is also subject to potential legislative, judicial, or administrative change and differing interpretations, possibly on a retroactive basis.
The U.S. federal income tax treatment of our unitholders depends in some instances on determinations of fact and interpretations of complex provisions of U.S. federal income tax law for which no clear precedent or authority may be available. Unitholders should be aware that the U.S. federal income tax rules, particularly those applicable to partnerships, are constantly under review by the Congressional tax-writing committees and other persons involved in the legislative process, the IRS, the Treasury Department and the courts, frequently resulting in changes which could adversely affect the value of our units or cause our company to change the way it conducts its activities. For example, changes to the U.S. federal tax laws and interpretations thereof could make it more difficult or impossible for our company to be treated as a partnership that is not taxable as a corporation for U.S. federal income tax purposes, change the character or treatment of portions of our company's income, reduce the net amount of distributions available to our unitholders or otherwise affect the tax considerations of owning our units. In addition, our company's organizational documents and agreements permit the BBU General Partner to modify our limited partnership agreement, without the consent of our unitholders, to address such changes. These modifications could have a material adverse impact on our unitholders. See Item 10.E., "Taxation—Certain Material U.S. Federal Income Tax Considerations—Administrative Matters—New Legislation or Administrative or Judicial Action".
Our company's delivery of required tax information for a taxable year may be subject to delay, which could require a unitholder who is a U.S. taxpayer to request an extension of the due date for such unitholder's income tax return.
Our company has agreed to use commercially reasonable efforts to provide U.S. tax information (including IRS Schedule K-1 information needed to determine a unitholder's allocable share of our company's income, gain, losses and deductions) no later than 90 days after the close of each calendar year. However, providing this U.S. tax information to our unitholders will be subject to delay in the event of, among other reasons, the late receipt of any necessary tax information from lower-tier entities. It is therefore possible that, in any taxable year, a unitholder will need to apply for an extension of time to file such unitholder's tax returns. In addition, unitholders that do not ordinarily have U.S. federal tax filing requirements will not receive a Schedule K-1 and related information unless such unitholders request it within 60 days after the close of each calendar year. See Item 10.E., "Taxation—Certain Material U.S. Federal Income Tax Considerations—Administrative Matters—Information Returns and Audit Procedures".
If the IRS makes an audit adjustment to our income tax returns, it may assess and collect any taxes (including penalties and interest) resulting from such audit adjustment directly from us, which could adversely affect our unitholders.
For taxable years beginning after December 31, 2017, if the IRS makes an audit adjustment to our income tax returns, it may assess and collect any taxes (including penalties and interest) resulting from such audit adjustment directly from our company instead of unitholders (as under prior law). We may be permitted to elect to have the BBU General Partner and our unitholders take such audit adjustment into account in accordance with their interests in us during the taxable year under audit. However, there can be no assurance that we will choose to make such election or that it will be available in all circumstances. If we do not make the election, we may be required pay taxes, penalties or interest as a result of an audit adjustment. As a result, our current unitholders might bear some or all of the cost of the tax liability resulting from such audit adjustment, even if our current unitholders did not own our units during the taxable year under audit. The foregoing considerations also apply with respect to our company's interest in the Holding LP.
Under the Foreign Account Tax Compliance provisions of the Hiring Incentives to Restore Employment Act of 2010, or FATCA, certain payments made or received by our company may be subject to a 30% federal withholding tax, unless certain requirements are met.
Under FATCA, a 30% withholding tax may apply to certain payments of U.S.-source income made to our company, the Holding LP, the Holding Entities or the operating businesses, or by our company to a unitholder, unless certain requirements are met, as described in greater detail in Item 10.E., "Taxation—Certain Material U.S. Federal Income Tax Considerations—Administrative Matters—Foreign Account Tax Compliance". To ensure compliance with FATCA, information regarding certain unitholders' ownership of our units may be reported to the IRS or to a non-U.S. governmental authority. Unitholders should consult their own tax advisers regarding the consequences under FATCA of an investment in our units.

35
Brookfield Business Partners


The effect of comprehensive U.S. tax reform legislation on our company and unitholders, whether adverse or favorable, is uncertain.
U.S. federal income tax reform legislation known as the "Tax Cuts and Jobs Act", which was signed into law on December 22, 2017, has resulted in fundamental changes to the U.S. Internal Revenue Code. Among such changes, the Tax Cuts and Jobs Act reduces the marginal U.S. corporate income tax rate from 35% to 21%, limits the deduction for net interest expense, shifts the United States toward a modified territorial tax system, and imposes new taxes to combat erosion of the U.S. federal income tax base. The effect of the Tax Cuts and Jobs Act on our company, the Holding LP, the Holding Entities, the operating businesses, and unitholders, whether adverse or favorable, is uncertain, and may not become evident for some period of time. Unitholders are urged to consult their own tax advisers regarding the implications of the Tax Cuts and Jobs Act for an investment in our units.
Canada
If the subsidiaries that are corporations (the “Non-Resident Subsidiaries”) and that are not resident or deemed to be resident in Canada for purposes of the Income Tax Act (Canada) (together with the regulations thereunder, the “Tax Act”) and that are “controlled foreign affiliates” (as defined in the Tax Act and referred to herein as “CFAs”) in which the Holding LP directly holds an equity interest earn income that is “foreign accrual property income" (as defined in the Tax Act and referred to herein as “FAPI”), our unitholders may be required to include amounts allocated from our company in computing their income for Canadian federal income tax purposes even though there may be no corresponding cash distribution.
Any of the Non-Resident Subsidiaries in which the Holding LP directly holds an equity interest are expected to be CFAs of the Holding LP. If any CFA of the Holding LP or any direct or indirect subsidiary thereof that is itself a CFA of the Holding LP (an "Indirect CFA"), earns income that is characterized as FAPI in a particular taxation year of the CFA or Indirect CFA, the FAPI allocable to the Holding LP must be included in computing the income of the Holding LP for Canadian federal income tax purposes for the fiscal period of the Holding LP in which the taxation year of that CFA or Indirect CFA ends, whether or not the Holding LP actually receives a distribution of that FAPI. Our company will include its share of such FAPI of the Holding LP in computing its income for Canadian federal income tax purposes and our unitholders will be required to include their proportionate share of such FAPI allocated from our company in computing their income for Canadian federal income tax purposes. As a result, our unitholders may be required to include amounts in their income for Canadian federal income tax purposes even though they have not and may not receive an actual cash distribution of such amounts. The Tax Act contains anti-avoidance rules to address certain foreign tax credit generator transactions (the "Foreign Tax Credit Generator Rules"). Under the Foreign Tax Credit Generator Rules, the "foreign accrual tax", as defined in the Tax Act, applicable to a particular amount of FAPI included in the Holding LP's income in respect of a particular "foreign affiliate", as defined in the Tax Act, of the Holding LP may be limited in certain specified circumstances. See Item 10.E., "Taxation—Certain Material Canadian Federal Income Tax Considerations".
The Canadian federal income tax consequences to our unitholders could be materially different in certain respects from those described in this Form 20-F if our company or the Holding LP is a "SIFT partnership" as defined in the Tax Act.
Under the rules in the Tax Act applicable to a "SIFT partnership" (the "SIFT Rules"), certain income and gains earned by a "SIFT partnership" will be subject to income tax at the partnership level at a rate similar to a corporation, and allocations of such income and gains to its partners will be taxed as a dividend from a "taxable Canadian corporation" as defined in the Tax Act. In particular, a "SIFT partnership" will be required to pay a tax on the total of its income from businesses carried on in Canada, income from "non-portfolio properties" as defined in the Tax Act other than taxable dividends, and taxable capital gains from dispositions of "non-portfolio properties". "Non-portfolio properties" include, among other things, equity interests or debt of corporations, trusts or partnerships that are resident in Canada, and of non-resident persons or partnerships the principal source of income of which is one or any combination of sources in Canada (other than a "portfolio investment entity" as defined in the Tax Act), that are held by the "SIFT partnership" and have a fair market value that is greater than 10% of the equity value of such entity, or that have, together with debt or equity that the "SIFT partnership" holds of entities affiliated (within the meaning of the Tax Act) with such entity, an aggregate fair market value that is greater than 50% of the equity value of the "SIFT partnership". The tax rate that is applied to the above mentioned sources of income and gains is set at a rate equal to the "net corporate income tax rate", plus the "provincial SIFT tax rate", each as defined in the Tax Act.
A partnership will be a "SIFT partnership" throughout a taxation year if at any time in the taxation year (i) it is a "Canadian resident partnership" as defined in the Tax Act, (ii) "investments", as defined in the Tax Act, in the partnership are listed or traded on a stock exchange or other public market and (iii) it holds one or more "non-portfolio properties". For these purposes, a partnership will be a "Canadian resident partnership" at a particular time if (a) it is a "Canadian partnership" as defined in the Tax Act at that time, (b) it would, if it were a corporation, be resident in Canada (including, for greater certainty, a partnership that has its central management and control located in Canada) or (c) it was formed under the laws of a province. A "Canadian partnership" for these purposes is a partnership all of whose members are resident in Canada or are partnerships that are "Canadian partnerships".

Brookfield Business Partners
36


Under the SIFT Rules, our company and the Holding LP could each be a "SIFT partnership" if it is a "Canadian resident partnership". However, the Holding LP would not be a "SIFT partnership" if our company is a "SIFT partnership" regardless of whether the Holding LP is a "Canadian resident partnership" on the basis that the Holding LP would be an "excluded subsidiary entity" as defined in the Tax Act. Our company and the Holding LP will be a "Canadian resident partnership" if the central management and control of these partnerships is located in Canada. This determination is a question of fact and is expected to depend on where the BBU General Partner is located and exercises central management and control of the respective partnerships. Based on the place of its incorporation, governance and activities, the BBU General Partner does not expect that its central management and control will be located in Canada such that the SIFT Rules should not apply to our company or to the Holding LP at any relevant time. However, no assurance can be given in this regard. If our company or the Holding LP is a "SIFT partnership", the Canadian federal income tax consequences to our unitholders could be materially different in certain respects from those described in Item 10.E., "Taxation—Certain Material Canadian Federal Income Tax Considerations". In addition, there can be no assurance that the SIFT Rules will not be revised or amended in the future such that the SIFT Rules will apply.
Unitholders may be required to include imputed amounts in their income for Canadian federal income tax purposes in accordance with section 94.1 of the Tax Act.
Section 94.1 of the Tax Act contains rules relating to interests in entities that are not resident or deemed to be resident in Canada for purposes of the Tax Act or not situated in Canada, other than a CFA of the taxpayer (the "Non-Resident Entities"), that could in certain circumstances cause income to be imputed to unitholders for Canadian federal income tax purposes, either directly or by way of allocation of such income imputed to our company or to the Holding LP. See Item 10.E., "Taxation—Certain Material Canadian Federal Income Tax Considerations."
Our units may or may not continue to be "qualified investments" under the Tax Act for registered plans.
Provided that our units are listed on a "designated stock exchange" as defined in the Tax Act (which currently includes the NYSE and the TSX), our units will be "qualified investments" under the Tax Act for a trust governed by a registered retirement savings plan ("RRSP"), deferred profit sharing plan, registered retirement income fund ("RRIF"), registered education savings plan ("RESP"), registered disability savings plan ("RDSP") and a tax-free savings account ("TFSA"), each as defined in the Tax Act. However, there can be no assurance that our units will continue to be listed on a "designated stock exchange". There can also be no assurance that tax laws relating to "qualified investments" will not be changed. Taxes may be imposed in respect of the acquisition or holding of non-qualified investments by such registered plans and certain other taxpayers and with respect to the acquisition or holding of "prohibited investments" as defined in the Tax Act by an RRSP, RRIF, TFSA, RDSP or RESP.
Generally, our units will not be a "prohibited investment" for a trust governed by an RRSP, RRIF, TFSA, RDSP or RESP, provided that the annuitant under the RRSP or RRIF, the holder of the TFSA or RDSP or the subscriber of the RESP, as the case may be, deals at arm's length with our company for purposes of the Tax Act and does not have a "significant interest", as defined in the Tax Act for purposes of the prohibited investment rules, in our company. Unitholders who hold our units in an RRSP, RRIF, TFSA, RDSP or RESP should consult with their own tax advisors regarding the application of the foregoing prohibited investment rules having regard to their particular circumstances.
Unitholders' foreign tax credits for Canadian federal income tax purposes will be limited if the Foreign Tax Credit Generator Rules apply in respect of the foreign "business-income tax" or "non-business-income tax", each as defined in the Tax Act, paid by our company or the Holding LP to a foreign country.
Under the Foreign Tax Credit Generator Rules, the foreign "business-income tax" or "non-business-income tax" for Canadian federal income tax purposes for any taxation year may be limited in certain circumstances. If the Foreign Tax Credit Generator Rules apply, the allocation to a unitholder of foreign "business-income tax" or "non-business-income tax" paid by our company or the Holding LP, and therefore, such unitholder's foreign tax credits for Canadian federal income tax purposes, will be limited. See Item 10.E., "Taxation—Certain Material Canadian Federal Income Tax Considerations".
Unitholders who are not and are not deemed to be resident in Canada for purposes of the Tax Act and who do not use or hold, and are not deemed to use or hold, their units of our company in connection with a business carried on in Canada (“Non-Canadian Limited Partners”), may be subject to Canadian federal income tax with respect to any Canadian source business income earned by our company or the Holding LP if our company or the Holding LP were considered to carry on business in Canada.
If our company or the Holding LP were considered to carry on business in Canada for purposes of the Tax Act, Non-Canadian Limited Partners would be subject to Canadian federal income tax on their proportionate share of any Canadian source business income earned or considered to be earned by our company, subject to the potential application of the safe harbour rule in section 115.2 of the Tax Act and any relief that may be provided by any relevant income tax treaty or convention.

37
Brookfield Business Partners


The BBU General Partner intends to manage the affairs of our company and the Holding LP, to the extent possible, so that they do not carry on business in Canada and are not considered or deemed to carry on business in Canada for purposes of the Tax Act. Nevertheless, because the determination of whether our company or the Holding LP is carrying on business and, if so, whether that business is carried on in Canada, is a question of fact that is dependent upon the surrounding circumstances, the CRA might contend successfully that either or both of our company and the Holding LP carries on business in Canada for purposes of the Tax Act.
If our company or the Holding LP is considered to carry on business in Canada or is deemed to carry on business in Canada for the purposes of the Tax Act, Non-Canadian Limited Partners that are corporations would be required to file a Canadian federal income tax return for each taxation year in which they are a Non-Canadian Limited Partner regardless of whether relief from Canadian taxation is available under an applicable income tax treaty or convention. Non-Canadian Limited Partners who are individuals would only be required to file a Canadian federal income tax return for any taxation year in which they are allocated income from our company from carrying on business in Canada that is not exempt from Canadian taxation under the terms of an applicable income tax treaty or convention.
Non-Canadian Limited Partners may be subject to Canadian federal income tax on capital gains realized by our company or the Holding LP on dispositions of "taxable Canadian property" as defined in the Tax Act.
A Non-Canadian Limited Partner will be subject to Canadian federal income tax on its proportionate share of capital gains realized by our company or the Holding LP on the disposition of "taxable Canadian property" other than "treaty protected property" as defined in the Tax Act. "Taxable Canadian property" includes, but is not limited to, property that is used or held in a business carried on in Canada and shares of corporations that are not listed on a "designated stock exchange" if more than 50% of the fair market value of the shares is derived from certain Canadian properties during the 60-month period immediately preceding the particular time. Property of our company and the Holding LP generally will be "treaty-protected property" to a Non-Canadian Limited Partner if the gain from the disposition of the property would, because of an applicable income tax treaty or convention, be exempt from tax under the Tax Act. The BBU General Partner does not expect our company and the Holding LP to realize capital gains or losses from dispositions of "taxable Canadian property". However, no assurance can be given in this regard. Non-Canadian Limited Partners will be required to file a Canadian federal income tax return in respect of a disposition of "taxable Canadian property" by our company or the Holding LP unless the disposition is an "excluded disposition" for the purposes of section 150 of the Tax Act. However, Non-Canadian Limited Partners that are corporations will still be required to file a Canadian federal income tax return in respect of a disposition of "taxable Canadian property" that is an "excluded disposition" for the purposes of section 150 of the Tax Act if tax would otherwise be payable under Part I of the Tax Act by such Non-Canadian Limited Partners in respect of the disposition but is not because of an applicable income tax treaty or convention (otherwise than in respect of a disposition of "taxable Canadian property" that is "treaty-protected property" of the corporation). In general, an "excluded disposition" is a disposition of property by a taxpayer in a taxation year where: (a) the taxpayer is a non-resident of Canada at the time of the disposition; (b) no tax is payable by the taxpayer under Part I of the Tax Act for the taxation year; (c) the taxpayer is not liable to pay any amounts under the Tax Act in respect of any previous taxation year (other than certain amounts for which the CRA holds adequate security); and (d) each "taxable Canadian property" disposed of by the taxpayer in the taxation year is either: (i) "excluded property" as defined in subsection 116(6) of the Tax Act; or (ii) property in respect of the disposition of which a certificate under subsection 116(2), (4) or (5.2) of the Tax Act has been issued by the CRA. Non-Canadian Limited Partners should consult their own tax advisors with respect to the requirements to file a Canadian federal income tax return in respect of a disposition of "taxable Canadian property" by our company or the Holding LP.
Non-Canadian Limited Partners may be subject to Canadian federal income tax on capital gains realized on the disposition of our units if our units are "taxable Canadian property".
Any capital gain arising from the disposition or deemed disposition of our units by a Non-Canadian Limited Partner will be subject to taxation in Canada, if, at the time of the disposition or deemed disposition, our units are "taxable Canadian property" of the Non-Canadian Limited Partner, unless our units are "treaty-protected property" to such Non-Canadian Limited Partner. In general, our units will not constitute "taxable Canadian property" of any Non-Canadian Limited Partner at the time of disposition or deemed disposition, unless (a) at any time in the 60-month period immediately preceding the disposition or deemed disposition, more than 50% of the fair market value of our units was derived, directly or indirectly (excluding through a corporation, partnership or trust, the shares or interests in which were not themselves "taxable Canadian property"), from one or any combination of: (i) real or immovable property situated in Canada; (ii) "Canadian resource properties" as defined in the Tax Act; (iii) "timber resource properties" as defined in the Tax Act; and (iv) options in respect of, or interests in, or for civil law rights in, such property, whether or not such property exists, or (b) our units are otherwise deemed to be "taxable Canadian property". Since our company's assets will consist principally of units of the Holding LP, our units would generally be "taxable Canadian property" at a particular time if the units of the Holding LP held by our company derived, directly or indirectly (excluding through a corporation, partnership or trust, the shares or interests in which were not themselves "taxable Canadian property"), more than 50% of their fair market value from properties described in (i) to (iv) above, at any time in the 60-month period preceding the particular time. The BBU General Partner does not expect our units to be "taxable Canadian property" of any Non-Canadian Limited Partner at any time but no assurance can

Brookfield Business Partners
38


be given in this regard. See Item 10.E., "Taxation—Certain Material Canadian Federal Income Tax Considerations". Even if our units constitute "taxable Canadian property", units of our company will be "treaty protected property" if the gain on the disposition of our units is exempt from tax under the Tax Act under the terms of an applicable income tax treaty or convention. If our units constitute "taxable Canadian property", Non-Canadian Limited Partners will be required to file a Canadian federal income tax return in respect of a disposition of our units unless the disposition is an "excluded disposition" (as discussed above). If our units constitute "taxable Canadian property", Non-Canadian Limited Partners should consult their own tax advisors with respect to the requirement to file a Canadian federal income tax return in respect of a disposition of our units.
Non-Canadian Limited Partners may be subject to Canadian federal income tax reporting and withholding tax requirements on the disposition of "taxable Canadian property".
Non-Canadian Limited Partners who dispose of "taxable Canadian property", other than "excluded property" and certain other property described in subsection 116(5.2) of the Tax Act, (or who are considered to have disposed of such property on the disposition of such property by our company or the Holding LP), are obligated to comply with the procedures set out in section 116 of the Tax Act and obtain a certificate pursuant to the Tax Act. In order to obtain such certificate, the Non-Canadian Limited Partner is required to report certain particulars relating to the transaction to CRA not later than 10 days after the disposition occurs. The BBU General Partner does not expect our units to be "taxable Canadian property" of any Non-Canadian Limited Partner and does not expect our company or the Holding LP to dispose of property that is "taxable Canadian property" but no assurance can be given in these regards.
Payments of dividends or interest (other than interest not subject to Canadian federal withholding tax) by residents of Canada to the Holding LP will be subject to Canadian federal withholding tax and we may be unable to apply a reduced rate taking into account the residency or entitlement to relief under an applicable income tax treaty or convention of our unitholders.
Our company and the Holding LP will each be deemed to be a non-resident person in respect of certain amounts paid or credited or deemed to be paid or credited to them by a person resident or deemed to be resident in Canada, including dividends or interest. Dividends or interest (other than interest not subject to Canadian federal withholding tax) paid or deemed to be paid by a person resident or deemed to be resident in Canada to the Holding LP will be subject to withholding tax under Part XIII of the Tax Act at the rate of 25%. However, the CRA's administrative practice in similar circumstances is to permit the rate of Canadian federal withholding tax applicable to such payments to be computed by looking through the partnership and taking into account the residency of the partners (including partners who are resident in Canada) and any reduced rates of Canadian federal withholding tax that any non-resident partners may be entitled to under an applicable income tax treaty or convention, provided that the residency status and entitlement to treaty benefits can be established. In determining the rate of Canadian federal withholding tax applicable to amounts paid by the Holding Entities to the Holding LP, the BBU General Partner expects the Holding Entities to look-through the Holding LP and our company to the residency of the partners of our company (including partners who are resident in Canada) and to take into account any reduced rates of Canadian federal withholding tax that non-resident partners may be entitled to under an applicable income tax treaty or convention in order to determine the appropriate amount of Canadian federal withholding tax to withhold from dividends or interest paid to the Holding LP. However, there can be no assurance that the CRA will apply its administrative practice in this context. If the CRA's administrative practice is not applied and the Holding Entities withhold Canadian federal withholding tax from applicable payments on a look-through basis, the Holding Entities may be liable for additional amounts of Canadian federal withholding tax plus any associated interest and penalties. Under the Canada—United States Tax Convention (1980) (the "Treaty"), a Canadian resident payer is required in certain circumstances to look-through fiscally transparent partnerships, such as our company and the Holding LP, to the residency and Treaty entitlements of their partners and take into account the reduced rates of Canadian federal withholding tax that such partners may be entitled to under the Treaty.
While the BBU General Partner expects the Holding Entities to look-through our company and the Holding LP in determining the rate of Canadian federal withholding tax applicable to amounts paid or deemed to be paid by the Holding Entities to the Holding LP, we may be unable to accurately or timely determine the residency of our unitholders for purposes of establishing the extent to which Canadian federal withholding taxes apply or whether reduced rates of withholding tax apply to some or all of our unitholders. In such a case, the Holding Entities will withhold Canadian federal withholding tax from all payments made to the Holding LP that are subject to Canadian federal withholding tax at the rate of 25%. Canadian resident unitholders will be entitled to claim a credit for such taxes against their Canadian federal income tax liability but Non-Canadian Limited Partners will need to take certain steps to receive a refund or credit in respect of any such Canadian federal withholding taxes withheld equal to the difference between the withholding tax at a rate of 25% and the withholding tax at the reduced rate they are entitled to under an applicable income tax treaty or convention. See Item 10.E., "Taxation—Certain Material Canadian Federal Income Tax Considerations" for further detail. Unitholders should consult their own tax advisors concerning all aspects of Canadian federal withholding taxes.

39
Brookfield Business Partners


ITEM 4.    INFORMATION ON OUR COMPANY
4.A.    HISTORY AND DEVELOPMENT OF OUR COMPANY
Our company was established on January 18, 2016 as a Bermuda exempted limited partnership registered under the Bermuda Limited Partnership Act 1883, as amended, and the Bermuda Exempted Partnerships Act 1992, as amended. Our head and registered office is 73 Front Street, 5th Floor, Hamilton HM 12, Bermuda, and our telephone number is +441 294 3309. Our units are listed on the NYSE and the TSX under the symbols "BBU" and "BBU.UN", respectively.
We were established by Brookfield Asset Management as its primary vehicle to own and operate business services and industrial operations on a global basis. On June 20, 2016, Brookfield Asset Management completed the spin-off of its business services and industrial operations to our company, which was effected by way of a special dividend of units of our company to holders of Brookfield Asset Management's Class A and B limited voting shares. Each holder of the shares received one unit for every 50 shares, representing approximately 45% of our units, with Brookfield retaining the remaining units. Prior to the spin-off, Brookfield effected a reorganization so that our then-current operations are held by the Holding Entities, the common shares of which are wholly-owned by Holding LP. In consideration, Brookfield received a combination of our units, general partnership units, redemption-exchange units of the Holding LP and Special LP Units. Brookfield currently owns 68% of our company on a fully exchanged basis. BBU General Partner, our general partner, is an indirect wholly-owned subsidiary of Brookfield Asset Management. In addition, wholly-owned subsidiaries of Brookfield Asset Management provide management services to us pursuant to our Master Services Agreement.
Recent Business Developments
The following table outlines significant transactions and events that transpired in our business during or after the year:
Date
 
Segment
 
Event
January 2018
 
Business Services
 
On January 23, 2018, together with institutional partners, we closed our transaction with Ontario Lottery and Gaming Corporation, in partnership with our gaming partner, to operate and manage three entertainment facilities in the Greater Toronto Area ("One Toronto"). Our share of the equity investment attributable to unitholders was approximately C$8 million for an approximate 13% ownership interest in the business.

February 2018
 
Industrial Operations
 
On February 15, 2018, our graphite electrode manufacturing business ("GrafTech") obtained $1.5 billion of senior secured term loan financing and used approximately $400 million of the proceeds to pay down existing debt and distributed the balance of approximately $1.1 billion to its shareholders. Approximately $380 million of the distribution was attributable to unitholders.

 
 
Business Services
 
On February 1, 2018, through our facilities management business, BGIS, we completed a tuck-in acquisition, acquiring an 85% interest in Critical Solutions Group and Critical Power Testing and Maintenance for $4 million attributable to us.

April 2018
 
Industrial Operations
 
In April 2018, GrafTech completed an initial public offering, including a partial exercise by the underwriters of the over-allotment option for approximately 13% of the company at $15 per share. The offering generated gross proceeds of $571 million, or $197 million attributable to unitholders.

 
 
Business Services
 
In April 2018, we disposed of our 33% ownership interest in a joint venture of our real estate brokerage services business which resulted in a net gain to the partnership of $46 million.

May 2018
 
Industrial Operations
 
On May 15, 2018, together with institutional partners, we closed the acquisition of Schoeller Allibert for a 70% controlling interest. Schoeller Allibert is a manufacturer of returnable plastic packaging systems. The share of the equity investment attributable to unitholders was approximately $45 million, representing an approximate 14% economic interest in the business.


Brookfield Business Partners
40


July 2018
 
Infrastructure Services
 
In July 2018, Teekay Offshore completed a $500 million bond offering, enabling the company to substantially extend its debt maturities. The partnership subscribed for $226 million of this bond, utilizing cash on hand. Concurrently, we converted a $200 million promissory note ($84 million at our share) due to us from Teekay Offshore into the same series of bonds. This note was bought by us for $140 million when we recapitalized Teekay Offshore.
On July 3, 2018, together with institutional partners, the partnership exercised its general partner option to acquire control of Teekay Offshore GP. As a result, our interest in Teekay Offshore GP increased from 49% to 51% and the partnership has consolidated Teekay Offshore GP and Teekay Offshore. Prior to July 3, 2018, the partnership, together with institutional partners, owned a 60% economic interest in Teekay Offshore which was accounted for using the equity method, and a 49% voting interest in Teekay Offshore GP.

August 2018
 
Infrastructure Services
 
On August 1, 2018, together with institutional partners, we closed the acquisition of Westinghouse Electric Company ("Westinghouse") for a purchase price of approximately $4 billion. The transaction was funded with approximately $920 million of equity, of which the partnership funded approximately $405 million for a 44% ownership interest, and the balance of equity was provided by institutional partners. The remaining capital was funded with approximately $3.1 billion of long-term financing.

September 2018
 
Business Services
 
On September 4, 2018, together with institutional partners, we reached an agreement to acquire a 55% controlling interest in Ouro Verde Locação e Seviços S.A. ("Ouro Verde"), a leading Brazilian heavy equipment and light vehicle fleet management company. The terms of the agreement were amended in March 2019, whereby the partnership, together with institutional partners agreed to acquire a 100% controlling interest in Ouro Verde. Closing of the transaction remains subject to certain closing conditions and is expected to occur in the second quarter of 2019.
October 2018
 
Business Services
 
On October 1, 2018, together with institutional partners, we closed the acquisition of a 50.1% controlling interest in Imagine Communications Group Limited ("Imagine"), a provider of high speed fixed wireless broadband in rural Ireland. The partnership will have a 30% ownership interest.

 
 
Corporate and Other
 
On October 19, 2018, together with institutional partners, we finalized a $240 million senior secured term loan to Cardone Industries ("Cardone"), of which the partnership funded approximately $30 million.

November 2018
 
Industrial Operations
 
On November 13, 2018, together with institutional partners and Caisse de dépôt et placement du Québec ("CDPQ"), we reached a definitive agreement to acquire 100% of Johnson Control's Power Solutions business for approximately $13.2 billion. The transaction is expected to be funded with approximately $3 billion of equity and approximately $10.2 billion of long-term financing. CDPQ has committed to fund approximately 30% of the equity on closing, and the balance will be funded by other institutional partners. The partnership expects to fund approximately $750 million of the equity from existing liquidity. Prior to or following closing, a portion of the partnership's commitment may be syndicated to other institutional investors. Closing of the transaction remains subject to customary closing conditions and is expected to occur by June 30, 2019.

 
 
Industrial Operations
 
On November 26, 2018, together with institutional partners, we completed the sale of Quadrant Energy ("Quadrant") to Santos Limited for US$2.15 billion. The partnership's share of the net proceeds from the sale was $130 million after taxes.


41
Brookfield Business Partners


January 2019
 
Business Services
 
On January 31, 2019, together with institutional partners, we reached an agreement to acquire up to 100% of Healthscope Limited ("Healthscope") for approximately US$4.1 billion. Healthscope is the second largest private hospital operator in Australia and the largest pathology services provider in New Zealand. The transaction will be funded with up to $1.0 billion of equity, $1.4 billion of long-term financing and $1.7 billion from the sale and long-term leaseback of 22 wholly-owned freehold hospital properties. The partnership expects to fund approximately $250 million of the equity, with the balance being funded by institutional partners. Prior to or following closing, a portion of Brookfield Business Partners' commitment may be syndicated to other institutional investors. Closing of the transaction remains subject to customary closing conditions including regulatory approvals. Closing is expected to occur in the second quarter of 2019.

March 2019
 
Business Services
 
On March 11, 2019, together with institutional partners, we announced an agreement to sell BGIS, a leading global provider of facilities management services to CCMP Capital Advisors, LP for approximately $1 billion. The partnership's share of the proceeds from the sale are approximately $180 million, after taxes. Closing of the transaction remains subject to customary closing conditions and is expected to occur in the second quarter of 2019.

Consistent with our company's strategy and in the normal course of business, we are engaged in discussions, and have in place various binding and/or non-binding agreements, with respect to possible business acquisitions and dispositions. However, there can be no assurance that these discussions or agreements will result in a transaction or, if they do, what the final terms or timing of such transactions would be. Our company expects to continue current discussions and actively pursue these and other acquisitions and disposition opportunities.
For a description of our principal capital expenditures in the last three fiscal years by segment, see Item 5.A, ‘‘Operating Results’’.
4.B.    BUSINESS OVERVIEW
Overview
We are a business services and industrials company, focused on owning and operating high-quality businesses that are either low-cost producers and/or benefit from high barriers to entry. We are Brookfield's primary vehicle for business services and industrial operations. Our principal business services include providing infrastructure services to the power generation industry and to the offshore oil production industry, construction services, residential real estate services, facilities management, and road fuel distribution and marketing. Our principal industrial operations are comprised of natural gas exploration and production, palladium and aggregates mining, the production of graphite electrodes, and water and wastewater services.
We have four operating segments which are organized based on how management views business activities within particular sectors:
i.
Business services, including road fuel distribution and marketing, facilities management, residential real estate services, logistics, financial advisory, entertainment, wireless broadband and construction services;
ii.
Infrastructure services, which includes a global provider of services to the power generation industry and a service provider to the offshore oil production industry;
iii.
Industrial operations, including mining, manufacturing, water and wastewater services, and natural gas exploration and production; and
iv.
Corporate and other, which includes corporate cash and liquidity management, and activities related to the management of the partnership's relationship with Brookfield.
Periodically we review the organizational and governance structure of our businesses. In connection with the acquisition of Westinghouse and the disposition of our Australian energy operation, we have realigned the organizational and governance structure of our businesses and have changed how the partnership evaluates financial information for management decision making which has resulted in a change in our operating segments, as detailed above.

Brookfield Business Partners
42


Our construction services segment and business services segment are presented as a single operating segment called business services. Infrastructure services is a new operating segment, which includes our investments in Westinghouse and Teekay Offshore. The energy segment has been eliminated and the remainder of our energy businesses are evaluated with and presented within our industrial operations segment. The partnership has retrospectively applied these segment changes for all periods presented.
The tables below provide a breakdown of total assets of $27.3 billion as at December 31, 2018 and revenue of $37.2 billion for the year ended December 31, 2018 by operating segment and region.
Operating Segments
Assets
 
Revenue
 
As at
 
For the year ended
(US$ Millions)
December 31, 2018
 
December 31, 2018
Business Services
$
7,613

 
$
30,847

Infrastructure Services
11,640

 
2,418

Industrial Operations
7,650

 
3,896

Corporate and Other
415

 
7

Total
$
27,318

 
$
37,168

Region
Assets
 
Revenue
 
As at
 
For the year ended
(US$ Millions)
December 31, 2018
 
December 31, 2018
Brazil
$
4,743

 
$
1,736

Canada
4,277

 
4,691

United Kingdom
4,611

 
21,983

Australia
1,178

 
2,961

United States of America
5,704

 
1,772

Europe
5,140

 
2,909

Middle East
923

 
443

Other
742

 
673

Total
$
27,318

 
$
37,168

We seek to build value through enhancing the cash flows of our businesses, pursuing an operations-oriented acquisition strategy and opportunistically recycling capital generated from operations and dispositions into our existing platforms, new acquisitions and investments. We look to ensure that each of our businesses has a clear, concise business strategy built on its competitive advantages, while focusing on profitability, sustainable operating, product margins and cash flows.
We plan to grow by acquiring positions of control or significant influence in businesses at attractive valuations and by enhancing earnings of the businesses we operate. In addition to pursuing accretive acquisitions within our current platforms, we will opportunistically pursue transactions to build new platforms or make investments wherein our expertise, or the broader Brookfield platforms, provide insight into global demand for goods to source acquisitions that are not available or obvious to competitors. We may partner with others, primarily institutional capital, to make acquisitions that we may not otherwise be able to make on our own. Accordingly, an integral part of our strategy is to participate with institutional investors in Brookfield-sponsored or co-sponsored consortiums for single asset acquisitions and as a partner in or alongside Brookfield-sponsored or co-sponsored partnerships that target acquisitions that suit our profile. Brookfield has a strong track record of leading such consortiums and partnerships and actively managing underlying assets to improve performance. Brookfield has agreed that it will not sponsor such arrangements that are suitable for us in the business services and industrial operations sectors unless we are given an opportunity to participate. See Item 7.B. "Related Party Transactions—Relationship Agreement".

43
Brookfield Business Partners


Business Services
Our business services principally provide services relating to facilities management, road fuel distribution and marketing, residential real estate, logistics, financial advisory, entertainment, wireless broadband and construction services wherein the broader Brookfield platform provides a competitive advantage. Our focus is on building high-quality platforms benefiting from barriers to entry through scale and predictable, recurring cash flows and where quality of service and/or a global footprint are competitive differentiators. In keeping with our overall strategy, we seek to pursue accretive acquisitions to grow our existing platforms and create new ones and to opportunistically make investments where our operating footprint provides us with an advantage in doing so.
Our business services are typically defined by medium to long-term contracts, which include the services to be performed and the margin to be earned to perform such services. While we still retain overall timing, volume of services and performance risks, there is limited risk to the actual margin earned to provide the services. Some of our business services activities are seasonal in nature and affected by the general level of economic activity and related volume of services purchased by our clients.
Many of our clients consist of corporations and government agencies. These customers are often large credit-worthy counterparties thereby reducing risks to cash flow streams. The goodwill that we have created with our customers gives us the ability to generate future business through the cross-selling of other services, particularly in connection with global clients, where consistency of performance on a global basis is important.
The table below provides a breakdown of revenues for our business services segment by region:
 
Year Ended December 31,
(US$ Millions)
2018
 
2017
 
2016
Brazil
$
679

 
$
672

 
$
1

Canada
3,797

 
2,453

 
1,102

United Kingdom
21,764

 
13,626

 
1,439

Australia
2,937

 
2,884

 
2,490

United States of America
482

 
451

 
500

Europe
706

 

 

Middle East
434

 
590

 
732

Other
48

 
198

 
129

Total
$
30,847

 
$
20,874

 
$
6,393

Road Fuel Distribution and Marketing
We are a provider of road fuel distribution in the U.K. with significant import and storage infrastructure, an extensive distribution network, and long-term diversified customer relationships. Included in the revenue and direct operating costs for this business is a duty payable to the government of the U.K. which is recorded gross within revenues and direct costs, without impact on the margin generated by the business. We also have a presence in Canada and Brazil where we import products into those markets and are developing an infrastructure footprint. In addition, our fuel marketing business has strong customer loyalty through the PC Optimum loyalty program and is one of the largest gas station networks in Canada, with 234 retail gas stations and associated convenience kiosks.
Facilities Management
Our integrated facilities management ("IFM") business manages over 30,000 locations and over 300 million square feet across North America, Australia, New Zealand and Asia with a goal of delivering services that drive sustainable cost reductions for our clients.
Our facilities management business provides design and project management, professional services and strategic workplace consulting to customers from sectors that range from government, military, financial institutions, utilities, industrial and corporate offices. Our contract expirations range from month-to-month to 25 years. We seek to provide a cost effective outsourcing alternative for IFM services to our customers by leveraging our scale, expertise and self-perform capabilities. We believe that we are differentiated from our competitors as a result of 20 years of developed best practices in our core competency of being a "hard facilities management" provider via our mobile fleet of technicians and in-house expertise and our integrated technology platform that allows customers to obtain real time insight into all aspects of their facilities. Our IFM business benefits from high retention rates, which we believe demonstrates our ability to add value to our customers.

Brookfield Business Partners
44


These businesses have largely been built on an "outsourcing" model—providing services that are often deemed non-core to the operations of our customers' business. We believe that there is a growing trend wherein organizations are increasingly looking to outsource their real estate facilities management services, which therefore provides several opportunities for new business and expansion.
Subsequent to year-end, together with institutional partners, we announced an agreement to sell our facilities management business to CCMP Capital Advisors, LP for approximately $1 billion. Closing of the transaction remains subject to customary closing conditions and is expected to occur in the second quarter of 2019.
Residential Real Estate Services
We provide services to residential real estate brokers through franchise arrangements under a number of brands in Canada, including the nationally recognized brand Royal Lepage. We also directly operate residential brokerages in select cities in Canada and provide valuations and related analytic services to financial institutions in Canada where we process in excess of 160,000 property appraisals per year.
We also provide condominium management services and are one of the largest condominium property management companies in Canada with approximately 80,000 units under management.
Logistics
We are a full service provider of relocation and related consulting services to individuals and institutions on a global basis. With offices in Asia, Europe, North America and South America, we have the expertise and resources to provide globally integrated, customizable services to our clients. Client contracts are typically executed for three to seven year terms. We identify opportunities from different sources, including through relationships with current and former clients, subscriber services, suppliers and other partners within the industry and through internal business development. With the number of suppliers involved in an employee's relocation or assignment, effective supply chain management is crucial to the overall success of a company's mobility program. We maintain a large network of independent suppliers that enables us to support our clients and their transferred employees around the world. Our dedicated supply chain management team is focused on supplier selection, training and performance and handles the screening, selection, monitoring and managing of our supplier network. A portion of our business service activity is seasonal in nature and is affected by the general level of economic activity and related volume of services purchased by our clients. For example, most moves typically occur in the spring and summer months, during school year breaks and we also experience peaks in activity from some government clients corresponding with the start of their fiscal year.
We also operate three high-quality, modern cold storage facilities in Canada with inventory management and customer service capabilities.
Financial Advisory Services
Our financial advisory services business provides merger and acquisition advisory, debt placement, project finance, asset brokerage and structured transaction services with expertise in real assets, particularly property, power and infrastructure. We operate on a global basis, including offices in North America, South America, Europe, Asia and Australia.
Entertainment
In partnership with a leading Canadian operator, we operate three entertainment facilities in the Greater Toronto Area. Currently these facilities have a combined total of over 4,900 slot machines, 160 table games and employ more than 2,900 staff. Through a long-term contract with the Ontario Lottery and Gaming Corporation, we have the exclusive right to operate these facilities. Through our partnership, we have undertaken a growth strategy whereby we plan to enhance the guest experience and transform each of these sites into attractive, premier entertainment destinations. This modernization and development is intended to include enhanced entertainment offerings and integrated property expansions that will incorporate leading world-class amenities such as hotels, meeting and event facilities, performance venues, restaurants and retail shopping.
Wireless Broadband Services
On October 1, 2018, together with institutional partners, we closed the acquisition of a 50.1% controlling interest in Imagine, a provider of high speed fixed wireless broadband in rural Ireland. Imagine is the only company to have acquired spectrum in Ireland's recent 3.6GHz auction which is focused on fixed wireless access. The partnership will have a 30% ownership interest and will be partnering with the founders of the company. The investment will be used to fund the capital expenditure required to expand and develop the network.

45
Brookfield Business Partners


Construction Services
Our construction services business is a global contractor with a focus on high-quality construction, primarily on large-scale, complex landmark buildings and social infrastructure. Construction projects are generally delivered through contracts whereby we take responsibility for design, program, procurement and construction for a defined price. The majority of construction activities are subcontracted to reputable specialists whose obligations mirror those contained within our main construction contract. A smaller part of the business is construction management whereby we charge a fee for coordination of the sub-trades employed by the client. Founded in Perth, Australia in 1962, our construction services business was acquired by Brookfield as part of the privatization of Multiplex Group in 2007. Today, we operate in Australia, Europe and the Middle East across a broad range of sectors, including office, residential, hospitality and leisure, social infrastructure, retail and mixed use properties. We are also strategically targeting markets in Canada and India.
As a significant portion of our revenue is generated from large projects, the results of our construction operations can fluctuate quarterly and annually depending on whether and when large project awards occur and the commencement and progress of work under large contracts already awarded. However, we believe the financial strength and stability of our construction services business and the mature and robust risk management processes we have adopted position us to effectively service our current client base and attract new clients. Historically, approximately two thirds of our work have been competitively tendered, with the balance being staged or direct negotiations. We identify opportunities from a number of different sources: for example, through invitations to tender, direct request from clients and/or their consultants and internal business development. We review available contracts and decide which contracts to pursue based on different factors including size, duration, experience, geographic location, margins and risk associated with the contract and/or client. Generally, we are required to post between 5% and 10% of contract value as performance security under our contracts. The guarantees and bonds issued to clients are typically secured by indemnities against subcontractors. At December 31, 2018, our backlog of construction projects was approximately $8 billion, 85% in Australia and Europe, with an overall weighted average remaining project life of 1.8 years.
The table below provides a breakdown of backlog for our construction services segment by sector:
 
Year Ended December 31,
(US$ Millions)
2018
 
2017
Residential
$
3,649

 
$
3,619

Office
2,718

 
2,609

Tourism and Leisure
763

 
785

Health and Aged Care
238

 
468

Education
143

 
370

Retail
382

 
124

Mixed Use and Other
3

 
735

Construction - Revenue backlog by Sector
$
7,896

 
$
8,710

Our clients benefit from our ability to share knowledge and resources across our business, as well as Brookfield's broader platforms, applying international best-practice initiatives and our experience to their projects. In addition, we seek to execute each project using a tailored approach that also includes our commitment to safety and quality and the benefit of a deep supplier and subcontractor network. Our client base includes both private and public sector entities which, combined with our geographical spread, provides some protection against market fluctuations driven by economic cycles.
Growth prospects differ from region to region. In Australia, we have strong market positions in Sydney, Melbourne and Perth but have opportunities for growth in Brisbane and in other large regional centers. In Europe, we believe our most compelling growth opportunity is to increase our market share in U.K. private sector work, primarily in the commercial and residential spaces in London, as well as future opportunities in social infrastructure. In the Middle East, we proactively reduced the scale of our operations, only contracting under strict terms and conditions for certain clients. The region is experiencing a period of economic and political adjustment, with reduced liquidity for developers and as such we have adjusted our targets and forecasts in the region.
Other markets that we have been strategically targeting are Canada and India. Our first project in Canada was in 2010 and since then we have secured other projects covering the commercial, hotel and residential sectors. We are now also leveraging our global experience to assist local developers with how to best integrate construction considerations into early development plans. We have a very small presence in the Indian market, and together with a local partner, we consider opportunities to pursue high-quality, large, complex buildings projects for sophisticated private developers across India.

Brookfield Business Partners
46


Infrastructure Services
Our new infrastructure services segment is currently comprised of (i) a global provider of services to the power generation industry, following our acquisition of Westinghouse in 2018 and (ii) a service provider to the offshore oil production industry, following our investment in Teekay Offshore in 2017.
The table below provides a breakdown of revenues for our infrastructure services by region:
 
Year Ended December 31,
(US$ Millions)
2018
 
2017
 
2016
Brazil
$
141

 
$

 
$

Canada
58

 

 

United Kingdom
120

 

 

Australia
9

 

 

United States of America
802

 

 

Europe
902

 

 

Middle East
2

 

 

Other
384

 
3

 

Total
$
2,418

 
$
3

 
$

Service Provider to Power Generation Industry
Westinghouse is a leading provider of mission-critical services to the global power generation industry. Westinghouse's primary business lines include global products and services (“GPS”) and new projects. GPS includes the design, manufacture and delivery of fuel, field services, engineering services, components manufacturing, instrumentation and controls, and decommissioning services. A significant majority of the profitability from GPS is driven by regularly recurring refueling and maintenance outages.
The field services operations provide full-scope services during regularly recurring refueling and maintenance outages including fuel change-out, component inspection and repair, engineered products installation and modifications. For the vast majority of Westinghouse's customer base, these maintenance and fuel replenishments are carried out on an 18-month cycle. Westinghouse’s original equipment manufacturer ("OEM") status, in tandem with its presence at customer sites during these outage periods, allows the business to become intimately familiar with customer operations, resulting in the pull-through of additional opportunities to provide engineering services and spare parts, as well as deliver upgrades and event-driven work within the operating plants.
Westinghouse's nuclear fuel business provides core design, fuel design and fabrication services for Light Water Reactors ("LWR"), including Pressurized Water Reactors ("PWR"), VVER reactors and Boiling Water Reactors ("BWR"), as well as British-designed Advanced Gas-Cooled Reactors ("AGR"). Component manufacturing capabilities in the business include the manufacture of critical nuclear components including steam generators, reactor vessel internals, control rod mechanisms, reactor coolant pumps, fuel handling equipment and replacement parts. Westinghouse's engineering services business leverages its OEM status and know-how, base of over 1,500 patents and over 900 U.S. Nuclear Regulatory Commission ("NRC") licensed topical reports to provide a full suite of service offerings to enhance the safety, efficiency and reliability of the operating nuclear plant base.
The instrumentation and controls business provides safety and non-safety automation products including operating panels, control systems, protection and monitoring services, software, simulator systems, licensed operator training and inspection services to both the operating fleet and new plants. In addition, the decontamination, decommissioning and remediation ("DD&R") business provides customers with waste management solutions through the plant life cycle, as well as planning, decontamination, dismantling and segmentation services to assist in the safe shutdown of reactors at the end of their lifespan.
Through its new projects business Westinghouse engages in design, engineering, and procurement for new nuclear power plants. Westinghouse has exited the nuclear plant construction business, but will continue to support design, engineering and procurement, as well as provide components and instrumentation and control systems to new plants.
Westinghouse sells products and services globally through its direct sales force, all of whom are trained and educated on all of the company’s offerings and technical knowledge base. We believe that the commercial nuclear industry has high barriers to entry given the capital costs associated with constructing nuclear fuel manufacturing facilities, the substantial legal and regulatory approvals required to provide goods and services to operating nuclear plants, as well as the OEM status and extensive intellectual property and human capital that are required to be a successful participant in the industry.

47
Brookfield Business Partners


Service Provider to Offshore Oil Production Industry
In July 2018, we increased our ownership in Teekay Offshore GP L.L.C. ("Teekay Offshore GP"), from 49% to 51%, which resulted in the acquisition of a controlling stake of Teekay Offshore Partners L.P. ("Teekay Offshore"), a service provider to the offshore oil production industry business. Prior to July 3, 2018, the partnership, together with institutional partners, owned a 60% economic interest in Teekay Offshore which was accounted for using the equity method, and a 49% voting interest in Teekay Offshore GP.
Teekay Offshore is a leading global marine transportation, off-shore oil production, facility storage, long-distance towing and offshore installation, maintenance and safety services provider to the oil industry. The business operates shuttle tankers (highly specialized vessels used for offloading from offshore oil installations), FPSOs (floating production storage and offloading units), FSOs (floating storage and offloading units) and long-haul towage vessels. The business operates in selected oil regions globally, including the North Sea (Norway and United Kingdom), Brazil and Canada. As a fee-based business focused on critical services, it has limited direct commodity exposure and the company has a substantial portfolio of medium to long-term, fixed-rate contracts with high quality, primarily investment grade counterparties. In addition, most services the business provides have high switching costs and are required for its customers to generate revenue.
Industrial Operations
Our industrial operations consist primarily of (i) specialty metal and aggregates mining operations in Canada, (ii) select industrial manufacturing operations, comprised principally of the global production of graphite electrodes and the manufacturing of infrastructure support products and returnable plastics packaging, (iii) water and wastewater services in Brazil, and (iv) natural gas exploration and production.
The table below provides a breakdown of revenues for our industrial operations by region:
 
Year Ended December 31,
(US$ Millions)
2018
 
2017
 
2016
Brazil
$
915

 
$
580

 
$
51

Canada
828

 
762

 
744

United Kingdom
99

 

 

Australia
15

 

 
12

United States of America
487

 
204

 
427

Europe
1,301

 
314

 
261

Middle East
7

 

 

Other
244

 
79

 
71

Total
$
3,896

 
$
1,939

 
$
1,566

Specialty Metals and Aggregates Mining
Our mining operations currently consist of a limestone aggregates quarry located in northern Alberta, that supplies the Alberta oil sands industry, and a palladium mining operation that has been operating the Lac des Iles mine, or LDI mine, located in Ontario, Canada since 1993.
Our industrial minerals operations in Alberta are principally comprised of the operation and development of a limestone mine located in the heart of the Athabasca oil sands region approximately 60 km north of Fort McMurray, Alberta. Current operations are focused on the sale of limestone aggregates to large oil sands customers that require significant quantities of aggregates to build out roads, bridges, lay down areas, facility pads, dams, water systems and other critical infrastructure. In addition to our current limestone mining operations, we also hold leases for limestone and other minerals covering approximately one million acres in the surrounding area that encompass a large portion of the mineable Athabasca oil sands region of Alberta.

Brookfield Business Partners
48


Consolidation in the platinum group metals industry throughout 2017 has resulted in our palladium mining operation being the only pure play palladium company globally. Palladium is a specialty metal in the platinum group of metals, primarily used in the manufacture of catalytic converters for automobiles. We acquired the mine by converting our senior secured loan position, which we have held since 2013, into an ownership position when the mine underwent a recapitalization in 2015. Since acquiring control of the mine, we have embarked on several initiatives targeted at expanding production and reserves and reducing cash costs. There are very few palladium producing regions worldwide and few known economically viable ore bodies. Russia and South Africa, which are known to be higher-risk jurisdictions, account for approximately 80% of global palladium production. Growth in palladium mine supply is constrained, due to political, infrastructure cost and labour issues in South Africa, declining palladium production in Russia and a limited number of new projects on the horizon in the near term.
Operations at LDI consist of an underground mine accessed via shaft and ramp, an open pit, a substantial low-grade surface stockpile and a mill with a nameplate processing capacity of 15,000 tonnes per day. The primary underground deposits on the property are the Offset and Roby zones.
Our palladium mining operation has exploration potential near the LDI mine, where a number of growth targets on its properties have been identified, and is engaged in an exploration program aimed at increasing its palladium reserves and resources. As an established precious metals producer on a permitted property, the operation has the potential to convert exploration success into production and cash flow.
Graphite Electrodes Production
We are a manufacturer of a broad range of high quality graphite electrodes. Graphite electrodes are essential to the production of electric arc furnace ("EAF") steel. A significant portion of our sales is tied to the steel production industry. We also manufacture petroleum needle coke, which is the key raw material in the production of graphite electrodes. We completed the acquisition of this business in August 2015, at what we believe was a low point in the industry cycle, driven primarily by oversupply and downward price pressure in the steel market.
Graphite electrodes are key components of the conductive power systems used to produce steel and non-ferrous metals. Approximately 90% of our graphite electrodes sold are consumed in the EAF steel melting process, the steel making technology used by all "mini-mills". The vast majority of these mini-mills use alternating electric current and typically use nine electrodes (three columns of three) at one time. These mini-mills consume approximately three graphite electrodes every eight to ten operating hours when operating at a typical number of production cycles. We believe that mini-mills constitute the higher long-term growth sector of the steel industry and that there is currently no commercially viable substitute for graphite electrodes in EAF steel making. The remaining approximately 10% of electrodes sold are primarily used in various other ferrous and non-ferrous melting applications, blast furnace ("BOF") steel production, fused materials, chemical processing, and alloy metals.
The total manufacturing time of a graphite electrode and its associated connecting pin is on average approximately six months from needle coke production to customer delivery. We manufacture graphite electrodes ranging in size up to 30 inches in diameter and over 11 feet in length, and weighing as much as 5,900 pounds (2.6 metric tons). The manufacture of graphite electrodes includes six main processes: screening of raw materials (needle coke) and blending with coal tar pitch followed by forming, or extrusion, of the electrode, baking the electrode, impregnating the electrode with a special pitch that improves strength, re-baking the electrode, graphitizing the electrode using electric resistance furnaces, and machining.
We purchase other raw materials from a variety of sources and believe that the quality and cost of our raw materials on the whole is competitive with those available to our competitors. Our needle coke production allows us to be the only substantially vertically integrated graphite electrode manufacturer. We believe that we are the world's second largest petroleum-based needle coke producer and assuming normal annual maintenance, a product mix of only normal premium petroleum needle coke production and related by-products, the annual capacity is approximately 140,000 metric tons and currently supply a substantial portion of graphite electrode facilities' needle coke requirements.
Our manufacturing facilities principally consist of four graphite electrode facilities located in Spain, France, the United States and Mexico, a petroleum needle coke facility in the United States, an electrode machining center in Brazil and sales offices across the globe. As of December 31, 2018, we have the operating capacity, depending on product demand and mix, to manufacture approximately 202,000 metric tons of graphite electrodes. Our strategy is to be a low-cost, high quality producer in an industry where there are high barriers to entry given the high capital investment and the extensive product, process and material science knowledge required in the production process.

49
Brookfield Business Partners


We sell our products globally and primarily through our direct sales force, independent sales representatives and distributors, all of whom are trained and experienced with our products. In the last year we have also entered into longer term sales contracts for a portion of our production. We have a large customer technical service organization, with supporting application engineering, scientific groups, and engineers and specialists around the world.
Infrastructure Support Products Manufacturing
Our operations manufacture and market a comprehensive range of infrastructure products and engineered construction solutions. We service in a diverse cross-section of industries in Canada, as well as selected markets globally. These markets include Canada's national and regional public infrastructure markets and private sector markets in agricultural drainage, building construction and natural resources.
The demand for our products is cyclical and is driven by public infrastructure spending, commercial development, and residential construction. We generate our business by participating in bids for our engineered precast products and, for our other products, through established customer relationships with a diverse base of clients across industries and end-markets.
Returnable Plastics Packaging Manufacturing
In May 2018, together with institutional partners, we acquired a controlling stake in Schoeller Allibert Group B.V. ("Schoeller Allibert"), a leading European provider of returnable plastic packaging with the remaining shares being held by the founding family of the company. The business has a strong competitive position given the company's extensive scale, diversified base of long-term customers serving multiple industries and its strong reputation for product innovation. The business operates in a growing segment of the packaging space that has favorable long-term trends driven by an increased focus on sustainability and logistics. In addition, we view Schoeller Allibert as a company with the opportunity to become larger, both organically by entering new markets and developing new products, and through acquisitions.
The company operates manufacturing sites across Europe and one in Phoenix, Arizona and employs 2,000 employees with a diverse, long-standing customer base. We believe that we can capture a meaningful portion of the growth potential of the market, driven by a shift away from one-way packaging as well as delivering on operational efficiency improvements. We are focused on implementing efficiencies and growing the platform.
Water and Wastewater Services
BRK Ambiental provides water and wastewater services to a broad range of residential, industrial, commercial and governmental customers. These services include water and sewage collection, treatment and distribution. BRK Ambiental operates primarily through long-term, inflation-adjusted concession and Public Private Partnerships ("PPP") contracts with municipalities or take-or-pay contracts with industrial customers throughout Brazil. As part of its service contract, the company invests significant capital to improve and expand the service offerings. The company currently serves over 15 million people with an average remaining contract duration of 25 years.
Natural Gas Exploration and Production
Our natural gas activities consist primarily of natural gas exploration and production operations, principally through our coal-bed methane, or CBM, platform in Alberta, Canada ("CBM properties"); and well servicing and contract drilling operations primarily located in the Western Canadian Sedimentary Basin, or WCSB.
Our properties produce approximately 42,000 barrels of oil equivalent per day, or BOE/d. Our CBM properties are characterized by long-life, low-decline reserves located at shallow depths and are low-cost capital projects. Revenue from sales are recognized when the title to the product transfers to the purchasers based on volumes delivered and contractual delivery points and prices. Revenue from the production of gas, in which we have an interest with other producers, is recognized based on our working interest. Revenues are exposed to fluctuations in commodity prices, however; we aim to enter into contracts to hedge production, when appropriate.
Operational results and financial condition are dependent principally upon the prices received for gas production which have fluctuated widely in recent years. Such prices are primarily determined by economic and political factors. Supply and demand factors, as well as weather and conditions in other oil and gas regions of the world impact prices. Any upward or downward movement in oil and gas prices could have an effect on the natural gas platform's financial condition.

Brookfield Business Partners
50


Canadian Natural Gas Operations
Our CBM properties are characterized by long-life, low-decline reserves located at shallow depths and are low-risk with low-cost drilling and production with little to no associated water. We believe this provides an opportunity to generate cash flow break even in a low underlying commodity price environment. Our CBM properties are located along the Horseshoe Canyon coal trend in the central part of the Province of Alberta and include over 7,000 miles of gathering pipelines and a significant number of facilities with the capacity to process over 500 MMcf/d of natural gas.
We have implemented a hedging policy for our Canadian operations using, amongst other instruments, collars and fixed price swaps to hedge our gross natural gas production on a three year rolling basis, targeting, based on economics, 50% in year one, 30% in year two and up to 10% for year three. Currently, our Canadian operations have 21.5 Bcf of natural gas hedged in 2019. These hedging activities could result in losses or gains, but has the impact of minimizing cash flow volatility from commodity price exposure.
Well Servicing Operations
Our natural gas exploration and production operations also include contract drilling and well-servicing operations, primarily located in the Western Canadian Sedimentary Basin, or WCSB. In 2017, we closed the acquisition of a competitor’s Canadian business operations to become the largest production servicing platform in Western Canada by operating hours (Source: Canadian Association of Oilfield and Drilling Contractors, or CAODC), which includes 148 service rigs, nine coil rigs, nine telescopic double drilling rigs and 13 swabbing rigs. A significant portion of the servicing revenue is derived from large national and international oil and gas companies which operate in Alberta, Canada. Our well servicing operations have continued to experience industry leading utilization. We are well positioned to adjust to our customers oilfield servicing needs and explore opportunities that would give our platform increase size to accommodate such.
We experience seasonality in this business, as the ability to move heavy equipment safely and efficiently in Western Canadian oil and gas fields is dependent on weather conditions. Additionally, our well servicing operations are impacted by the cyclical nature of the oil and gas sector. Volatility of commodity prices and changes in capital and operating budgets of upstream oil and gas companies impact the level of drilling and servicing activity.
Australian Oil and Gas Operations
Our Australian properties were acquired in June 2015 and were held through a joint venture formed prior to the acquisition, ("Quadrant Energy"). On November 26, 2018, together with institutional partners, we completed the sale of Quadrant Energy to Santos Limited for US$2.15 billion. As part of the sale agreement, we retained the right to receive a contingent payment in relation to Quadrant's significant Dorado-1 oil discovery and a royalty over all other future hydrocarbons produced in Quadrant's Bedout Basin tenements. This enables us to maintain exposure to the upside in these exploration interests.
Corporate and Other
Corporate and other includes corporate cash and liquidity management, as well as activities related to the management of the partnership's relationship with Brookfield.
Our Growth Strategy
We seek to build value through enhancing the cash flows of our businesses, pursuing an operations-oriented acquisition strategy and opportunistically recycling capital generated from operations and dispositions into our existing platforms, new acquisitions and investments. We look to ensure that each of our businesses has a clear, concise business strategy built on its competitive advantages, while focusing on profitability, sustainable operating product margins and cash flows. We emphasize downside protection by utilizing business plans that do not rely exclusively on top-line growth or excessive leverage.
We plan to grow by acquiring positions of control or significant influence in businesses at attractive valuations and by enhancing earnings of the businesses we operate. In addition to pursuing accretive acquisitions within our current operations, we plan to opportunistically build new platforms or make investments where our expertise, or the broader Brookfield platforms, provide insight into global demand for goods and commodities to source acquisitions that are not available or obvious to competitors.
We offer a long-term ownership structure to companies whose management teams are seeking additional sources of capital but prefer not to be public as a standalone business. From time to time, we will recycle capital opportunistically, but we will have the ability to own and operate businesses for the long-term.

51
Brookfield Business Partners


Consistent with Brookfield's history as an owner/operator, our strategy is to:
build and operate businesses with sustainable cash flows to reduce risk and lower cost of capital;
utilize an active management approach focused on strategic, operational and/or financial improvements;
acquire businesses on a value basis; deploying contrarian thinking to target out of favor sectors; and
make direct acquisitions or add-on acquisitions within existing platforms and/or in sectors where we believe we possess competitive advantages.
In addition, we may make opportunistic investments in private and public securities of businesses where we can leverage our operating footprint or the broader Brookfield platform to provide us with a competitive advantage.
Intellectual Property
Our company and the Holding LP have each entered into a licensing agreement with Brookfield pursuant to which Brookfield has granted a non-exclusive, royalty-free license to use the name "Brookfield" and the Brookfield logo. Other than under this limited license, we do not have a legal right to the "Brookfield" name and the Brookfield logo.
Brookfield may terminate the licensing agreement effective immediately upon termination of our Master Services Agreement or with respect to any licensee upon 30 days' prior written notice of termination if any of the following occurs:
the licensee defaults in the performance of any material term, condition or agreement contained in the agreement and the default continues for a period of 30 days after written notice of the breach is given to the licensee;
the licensee assigns, sublicenses, pledges, mortgages or otherwise encumbers the intellectual property rights granted to it pursuant to the licensing agreement;
certain events relating to a bankruptcy or insolvency of the licensee; or
the licensee ceases to be an affiliate of Brookfield.
A termination of the licensing agreement with respect to one or more licensees will not affect the validity or enforceability of the agreement with respect to any other licensees.
Governmental, Legal and Arbitration Proceedings
We are not currently subject to any material governmental, legal or arbitration proceedings which may have or have had a significant impact on our company's financial position or profitability, nor are we aware of any such proceedings that are pending or threatened.
We are occasionally named as a party in various claims and legal proceedings which arise during the normal course of our business. We review each of these claims, including the nature of the claim, the amount in dispute or claimed and the availability of insurance coverage. Although there can be no assurance as to the resolution of any particular claim, we do not believe that the outcome of any claims or potential claims of which we are currently aware will have a material adverse effect on us.
Environmental, Social and Governance ("ESG") Management
As owners and operators of scale industrial operations and business services across the globe, robust ESG management is an essential part of our strategy at Brookfield Business Partners. Our businesses impact the lives of tens of thousands of employees, their families and local communities, making environmental, social, and governance matters a key consideration. Our focus is on prioritizing a long-term view and an ethical and sustainable business model.
As described under Item 4.A "History and Development of our Company" and Item 4.C "Organizational Structure" Brookfield has an approximate 68% interest in our partnership and affiliates of Brookfield Asset Management provide services to us under the Master Services Agreement. Brookfield employs a framework of having a common set of ESG principles across its business platforms, while at the same time recognizing that the geographic and sector diversity of our portfolio requires a tailored approach. Brookfield’s and our partnership’s ESG principles include (i) mitigate environmental impact and improve efficient use of resources; (ii) ensure the well-being and safety of employees; (iii) be good stewards in local communities; and (iv) conduct business according to the highest legal, ethical and regulatory standards and in line with our Code of Business Conduct and Ethics.

Brookfield Business Partners
52


Recently, Brookfield released a Positive Work Environment Policy, which consolidates previous regional policies into one global policy across all jurisdictions, explicitly expressing a commitment to maintaining a workplace free from discrimination, violence and harassment. This directed policy is utilized by the operating businesses across our operations as appropriate, as we recognize the benefits of a diverse and inclusive work environment to achieve our overall operational goals.
At Brookfield Business Partners we consider ESG factors throughout the investment process. During our initial identification and due diligence of an acquisition, we utilize internal and external operating expertise as required to identify ESG risks and opportunities. Key factors typically considered during a review of a potential acquisition include, but are not limited to bribery and corruption risks, health and safety risks, ethical considerations, environmental matters as well as energy efficiency improvement opportunities.
Post-acquisition, we create a tailored integration plan that, among other things, ensures any material ESG-related matters are prioritized. ESG risks and opportunities are actively managed by the senior management teams within all our businesses. This allows local management to draw on and apply local expertise, which provides valuable insight given the wide range of asset types and locations in which we invest.
When we acquire a business, we focus on encouraging strong policies and standards, including emphasizing environmental, health and safety, social responsibility and good governance protocols. For example, BRK Ambiental is Brazil’s largest private waste water management company serving 15 million people across the country. The company operates 22 municipal water and sewage treatment assets as well as the large waste treatment plants across Brazil. We acquired the business in 2017 acutely aware of the stewardship responsibility around these critical assets and services in Brazil. Wastewater collection, treatment and water management is a challenge for the country that impacts not only public health and the environment but also economic development. With only 50% of its population’s sewage collected, the Brazilian government is committed to enhancing sewage collection and treatment, as well as water distribution across the country. Local governments are increasingly relying on private companies to fund their share of the capital required for growth, and as the largest private player in the water and sewage sector we are committed to supporting these government initiatives to make a positive community impact.
We recently announced the sale of our facilities management business, BGIS. Since acquiring control of BGIS, we supported the management team in expanding the size, scale, and geographic footprint of the business, through both organic growth and acquisitions. Under our ownership, BGIS has established itself as a leading global facilities management provider, managing more than 320 million square feet of real estate representing more than 30,000 locations across North America, Asia Pacific and Europe. The company has earned a reputation for innovation and numerous awards for the safety and sustainability of its operations. Most recently the Chief Executive Officer of BGIS was presented the Canada’s Clean50 award in the Building, Design, Development, and Management category for being the founder of Building Energy Innovators Council (BEIC), an industry-driven initiative to accelerate the collaboration, innovation, and adoption of clean building technologies across Canada. BEIC encourages and promotes energy efficiency and renewable solutions that will result in value for real estate owners and occupiers from a wide range of industries.
Facilities
Our principal registered offices located in Bermuda, with our operations primarily located in Canada, Australia, Europe, the United States, Brazil and the Middle East. In total, we lease and own approximately 8.0 million square feet and 7.4 million square feet of space, respectively, across these locations for such operations, including office, warehouse and manufacturing space. We consider our primary facilities are:
Approximately 7.8 million square feet of office, manufacturing and warehouse facilities in Europe and the United States related to our power generation industry service provider business;
Approximately 1.8 million square feet of manufacturing and warehouse facilities in Europe and the United States related to our graphite electrode manufacturing business; and
Approximately 2.6 million square feet of office, retail, manufacturing and warehouse facilities in Canada related to our infrastructure support products manufacturing business, our logistics businesses, and our fuel marketing business.
Our leases expire at various times during the coming years. We believe that our current facilities are suitable and adequate to meet our current needs and that suitable additional or substitute space will be available as needed to accommodate continuing and expanding of our operations.

53
Brookfield Business Partners


4.C.    ORGANIZATIONAL STRUCTURE
Organizational Chart
The chart below represents a simplified summary of our organizational structure. All ownership interests indicated below are 100% unless otherwise indicated. "GP Interest" denotes a general partnership interest and "LP Interest" denotes a limited partnership interest. Certain subsidiaries through which Brookfield Asset Management holds units of our company and the redemption-exchange units have been omitted. This chart should be read in conjunction with the explanation of our ownership and organizational structure below.
a4corgchartv3a03.gif
____________________________________
(1) 
Public holders of our units currently own approximately 63% of our units and Brookfield currently owns approximately 37% of our units. Our company's sole direct investment is a managing general partnership interest in the Holding LP. Brookfield also owns a limited partnership interest in the Holding LP through Brookfield's ownership of redemption-exchange units and Special LP Units. Brookfield indirectly owns 100% of the redemption-exchange units of Holding LP, which represent 49% of our units on a fully diluted basis. The redemption-exchange units are redeemable for cash or exchangeable for our units in accordance with the Redemption-Exchange Mechanism, which could result in Brookfield owning approximately 68% of our units issued and outstanding, with public holders of our units owning approximately 32% of the units of our company issued and outstanding, in each case on a fully exchanged basis. Brookfield's interest in our company consists of a combination of our units and general partner interests, the redemption-exchange units and the Special LP Units. The Special LP units entitle the holder to receive incentive distributions. See Item 7.B., "Related Party Transactions—Incentive Distributions". The BBU General Partner has adopted a distribution policy pursuant to which we intend to make quarterly cash distributions to public

Brookfield Business Partners
54


holders of our units. In general, quarterly cash distributions will be made from distributions received by our company on its Managing General Partner Units. Distributions of available cash (if any) by the Holding LP will be made in accordance with the Holding LP Limited Partnership Agreement, which generally provides for distributions to be made by the Holding LP to all owners of the Holding LP's partnership interests (including the Managing General Partner Units owned by us and the Special LP Units and redemption-exchange units owned by Brookfield) on a pro rata basis. Our company currently owns approximately 66 million Managing General Partner Units and Brookfield currently owns approximately 63 million redemption-exchange units and four Special LP Units. However, if available cash in a quarter is not sufficient to pay the quarterly distribution amount, currently $0.0625 per unit, to the owners of all the Holding LP interests, then we can elect to defer distributions on the redemption-exchange units and accrue such deficiency for payment from available cash in future quarters. See "Distribution Policy" and Item 10.B., "Description of the Holding LP Limited Partnership Agreement—Distributions".
(2) 
The Holding LP currently owns, directly or indirectly, all of the common shares or equity interests, as applicable, of the Holding Entities. Brookfield has subscribed for $5 million of preferred shares of each of CanHoldco and two of our other subsidiaries, which preferred shares will be entitled to vote with the common shares of the applicable entity. Brookfield currently has an aggregate of 1% of the votes of each of the three entities.
(3) 
Certain of the operating businesses and intermediate holding companies that are directly or indirectly owned by the Holding Entities and that directly or indirectly hold our operations are not shown on the chart. All percentages listed represent our economic interest in the applicable entity or group of assets, which may not be the same as our voting interest in those entities and groups of assets. All interests are rounded to the nearest one percent and are calculated as at the date of this Form 20-F.
The following table provides the percentage of voting securities owned, or controlled or directed, directly or indirectly, by us, and our economic interest in our operating businesses included in our organizational chart set out above.
Significant Subsidiaries
Jurisdiction of
Organization
 
Voting Interest
 
Economic Interest
Business Services
 
 
 
 
 
Multiplex
United Kingdom
 
100
%
 
100
%
Greenergy Fuels Holdings Limited
United Kingdom
 
85
%
 
14
%
BGIS
Canada
 
100
%
 
26
%
BG Fuels
Canada
 
100
%
 
26
%
Infrastructure Services
 
 
 

 
 

Westinghouse Electric Company
United States of America
 
100
%
 
44
%
Teekay Offshore Partners L.P.
Bermuda
 
51
%
 
25
%
Industrial Operations
 
 
 

 
 

BRK Ambiental
Brazil
 
70
%
 
26
%
GrafTech International Ltd.
United States of America
 
79
%
 
27
%
Schoeller Allibert Group B.V.
Netherlands
 
52
%
 
14
%
Ember Resources Inc.
Canada
 
100
%
 
41
%
North American Palladium Ltd.
Canada
 
91
%
 
23
%
Our Company
Our company was established on January 18, 2016 as a Bermuda exempted limited partnership registered under the Bermuda Limited Partnership Act, as amended, and the Bermuda Exempted Partnerships Act of 1992, as amended. Our head and registered office is 73 Front Street, 5th Floor, Hamilton HM 12, Bermuda and our telephone number is +441 294-3309.
On June 20, 2016, Brookfield Asset Management completed the spin-off of its business services and industrial operations to our company, which was effected by way of a special dividend of units of our company to holders of Brookfield Asset Management's Class A and B limited voting shares. We are Brookfield's flagship public company for its business services and industrial operations and the primary entity through which Brookfield owns and operates these businesses on a global basis. We are positioned to provide unitholders with the opportunity to benefit from Brookfield's global presence, operating experience, execution capabilities and relationships.
Holding LP
Our company's sole direct investment is a managing general partnership interest in the Holding LP. Brookfield owns units of our company and indirectly owns 100% of the redemption-exchange units of the Holding LP that, in aggregate, represent approximately a 68% interest in our company, assuming that all of the redemption-exchange units of Holding LP are exchanged for units of our company pursuant to the redemption-exchange mechanism. Brookfield also owns a special limited partnership interest in the Holding LP that entitles it to receive incentive distributions from the Holding LP. See Item 10.B., "Description of the Holding LP Limited Partnership Agreement—Distributions" and "Related Party Transactions—Incentive Distributions".

55
Brookfield Business Partners


Our Service Providers
The Service Providers, wholly-owned subsidiaries of Brookfield Asset Management, provide management services to us pursuant to our Master Services Agreement. The senior management team that is principally responsible for providing us with management services include many of the same executives that have successfully overseen and grown Brookfield's business services and industrial operations, including Cyrus Madon who is a Senior Managing Partner of Brookfield Asset Management and Head of its Private Equity Group.
The BBU General Partner
The BBU General Partner, a wholly-owned subsidiary of Brookfield Asset Management, has sole authority for the management and control of our company. Holders of our units, in their capacities as such, may not take part in the management or control of the activities and affairs of our company and do not have any right or authority to act for or to bind our company or to take part or interfere in the conduct or management of our company. See Item 10.B., "Memorandum and Articles of Association—Description of our Units and our Limited Partnership Agreement".
Holding Entities
Our company indirectly holds its interests in our operating businesses through the Holding Entities, which are recently formed entities. The Holding LP owns, directly or indirectly, all of the common shares or equity interests, as applicable, of the Holding Entities. In addition, Brookfield has subscribed for $5 million of preferred shares of each of CanHoldco and two of our other subsidiaries. See Item 7.B., "Related Party Transactions—Relationship Agreement" for further detail.
4.D.    PROPERTY, PLANTS AND EQUIPMENT
See Item 4.B., "Business Overview".
ITEM 4A.    UNRESOLVED STAFF COMMENTS
Not applicable.
ITEM 5.    OPERATING AND FINANCIAL REVIEW AND PROSPECTS
5.A.    OPERATING RESULTS
Introduction
This management’s discussion and analysis of our operating results and financial condition included in Item 5.A of this Form 20-F, or MD&A, of Brookfield Business Partners L.P. and subsidiaries, (collectively, the partnership, or we, or our), covers the financial position of our partnership as at December 31, 2018 and December 31, 2017, and results of operations for the years ended December 31, 2018, 2017, and 2016. The information in this MD&A should be read in conjunction with the audited consolidated financial statements as at December 31, 2018 and December 31, 2017, and each of the years in the three years ended December 31, 2018 included elsewhere in this Form 20-F, which are prepared in accordance with IFRS as issued by the IASB.
In addition to historical information, this MD&A contains forward-looking statements. Readers are cautioned that these forward-looking statements are subject to risks and uncertainties that could cause actual results to differ materially from those reflected in the forward-looking statements. See ‘‘Special Note Regarding Forward-Looking Statements’’ in the forepart of this Form 20-F.

Brookfield Business Partners
56


Continuity of Interests
On June 20, 2016, Brookfield completed the spin-off of the partnership by way of a special dividend of a portion of our limited partnership units to holders of Brookfield's Class A and B limited voting shares (the "spin-off"). On June 1, 2016, we acquired substantially all of the business services and industrial operations of Brookfield, and received $250 million in cash from Brookfield. In consideration, Brookfield received (i) approximately 55% of our LP Units, and 100% of our GP Units, (ii) Special LP Units, and redemption-exchange units of the Holding LP, representing an approximate 52% limited partnership interest in Holding LP, and (iii) $15 million of preferred shares of certain of our subsidiaries. As at December 31, 2018, Brookfield holds an approximate 68% ownership interest in the partnership on a fully exchanged basis. Holders of the GP Units, LP Units, Special LP Units, and Redemption-Exchange Units will be collectively referred to throughout this MD&A as "unitholders". The LP Units and Redemption-Exchange Units have the same economic attributes in all respects, except that the Redemption-Exchange Units may, at the request of Brookfield, be redeemed in whole or in part for cash in an amount equal to the market value of one LP Unit multiplied by the number of Redemption-Exchange Units to be redeemed (subject to certain adjustments). As a result, Brookfield, as holder of the Redemption-Exchange Units, participates in earnings and distributions on a per unit basis equivalent to the per unit participation of the LP Units of the partnership. However, given the redemption feature referenced above and the fact that they were issued by our subsidiary, we present the Redemption-Exchange Units as a component of non-controlling interests.
Brookfield directly and indirectly controlled the Business prior to the spin-off and continues to control the partnership subsequent to the spin-off through its interests in the partnership. Accordingly, we have reflected the Business and its financial position and results of operations using Brookfield's carrying values prior to the spin-off.
To reflect the continuity of interests, this MD&A provides comparative information of the Business for the periods prior to the spin-off, as previously reported by Brookfield.
Basis of Presentation
For periods prior to the spin-off on June 20, 2016, our results represent a carve out of the assets, liabilities, revenues, expenses, and cash flows of the Business that was contributed to us and included allocations of general corporate expenses of the pre-spin-off business. These expenses, prior to the spin-off, relate to certain operational oversight functions and associated information technology, facilities and other overhead costs and have been allocated based on headcount. These allocated expenses have been included, as appropriate, in our consolidated statements of operating results prior to the spin-off. These allocations may not, however, reflect the expense we would have incurred as an independent publicly traded company for the periods presented. Subsequent to the spin-off, we no longer allocated general corporate expenses of the parent company as the functions to which they related to are now provided through the Master Services Agreement with Brookfield.
We also discuss the results of operations on a segment basis, consistent with how we manage and view our business. Our operating segments are: (i) business services, (ii) infrastructure services, (iii) industrial operations, and (iv) corporate and other.
Non-IFRS measures used in this MD&A are reconciled to or calculated from such financial information. All dollar references, unless otherwise stated, are in millions of U.S. Dollars. Australian Dollars are identified as "A$", Brazilian Reais are identified as "R$", British Pounds are identified as "£", Euro dollars are identified as "€" and Canadian Dollars are identified as "C$".
Overview of our Business
The partnership is a Bermuda exempted limited partnership registered under the Bermuda Limited Partnership Act of 1883, as amended, and the Bermuda Exempted Partnerships Act of 1992, as amended.

We were established by Brookfield to be its flagship public partnership for its business services and industrial operations. Our operations are primarily located in Canada, Australia, the United Kingdom, the United States, Brazil and the Middle East. The partnership is focused on owning and operating high quality businesses that are low cost producers and/or benefit from high barriers to entry. We seek to build value through enhancing the cash flows of our businesses, pursuing an operations oriented acquisition strategy and opportunistically recycling capital generated from operations and dispositions into our existing operations, new acquisitions and investments. The partnership’s goal is to generate returns to unitholders primarily through capital appreciation with a modest distribution yield.

57
Brookfield Business Partners



Operating Segments
We have four operating segments which are organized based on how management views business activities within particular sectors:
i.
Business services, including road fuel distribution and marketing, facilities management, residential real estate services, logistics, financial advisory, entertainment, wireless broadband and construction services;
ii.
Infrastructure services, which includes a global provider of services to the power generation industry and a service provider to the offshore oil production industry;
iii.
Industrial operations, including mining, manufacturing, water and wastewater services, and natural gas exploration and production; and
iv.
Corporate and other, which includes corporate cash and liquidity management, and activities related to the management of the partnership's relationship with Brookfield.
Periodically we review the organizational and governance structure of our businesses. In connection with the acquisition of Westinghouse and the disposition of our Australian energy operation, we have realigned the organizational and governance structure of our businesses and have changed how the partnership evaluates financial information for management decision making which has resulted in a change in our operating segments.
Specifically, our construction services segment and business services segment are presented as a single operating segment within business services. Infrastructure services is a new operating segment, which includes our investments in Westinghouse and Teekay Offshore. The energy segment has been eliminated and the remainder of our energy businesses are evaluated with and presented within our industrial operations segment. The partnership has retrospectively applied these segment changes for all periods presented.
The tables below provide a breakdown by operating segment of total assets of $27.3 billion as at December 31, 2018 and of total revenues of $37.2 billion for the year ended December 31, 2018.
Operating Segments
Assets
 
Revenue
 
As at
 
For the year ended
(US$ Millions)
December 31, 2018
 
December 31, 2018
Business Services
$
7,613

 
$
30,847

Infrastructure Services
11,640

 
2,418

Industrial Operations
7,650

 
3,896

Corporate and Other
415

 
7

Total
$
27,318

 
$
37,168

Business Services
Our business services segment consists primarily of (i) road fuel distribution and marketing, (ii) facilities management, (iii) logistics, and (iv) construction services.
Our road fuel storage and distribution business is the largest provider of road fuels in the United Kingdom with significant import and storage infrastructure, an extensive distribution network and long-term customer relationships. Included in the revenue and direct operating costs for this business is a duty payable to the government of the U.K. which is recorded gross within revenues and direct costs, without impact on the margin generated by the business.
In 2017, we acquired 213 retail gas stations and associated convenience kiosks of a fuel marketing business in Canada, which we believe already benefits from significant scale and strong customer loyalty through the PC Optimum loyalty program. In 2018, we completed the rebranding of all of our retail gas stations to Mobil. In addition, during the year we completed a tuck-in acquisition and now have 234 retail gas stations and associated convenience kiosks.

Brookfield Business Partners
58


Within our facilities management business, we provide property management, building operations and maintenance and other value-added solutions, as well as strategic advisory services to a variety of customers across various sectors including government, military, financial institutions, utilities, industrial and corporate offices. Subsequent to year-end, together with institutional partners, we announced an agreement to sell our facilities management business to CCMP Capital Advisors, LP for approximately $1 billion. Closing of the transaction remains subject to customary closing conditions and is expected to occur in the second quarter of 2019.
Through our relocation services business, we provide global employee relocation and related services to individuals and institutions and earn various fees by managing the process of employee relocation, home sale and expense management on behalf of our clients.
Our construction services business is a global contractor with a focus on high-quality construction, primarily on large-scale and complex landmark buildings and social infrastructure. Construction projects are generally delivered through contracts whereby we take responsibility for design, program, procurement and construction for a defined price. The majority of construction activities are typically subcontracted to reputable specialists whose obligations mirror those contained within the main construction contract. A smaller part of the business is construction management, whereby we charge a fee for coordination of the sub-trades employed by the client. We are typically required to provide warranties for completed works, either as specifically defined in a client contract or required under local regulatory requirements. We issue bank guarantees and insurance bonds to clients and receive guarantees and/or cash retentions from subcontractors.
We recognize revenue and costs by reference to the stage of completion of the contract activity at the reporting date, measured as the proportion of contract costs incurred for work performed to date relative to the estimated total contract costs. A large portion of construction revenues and costs are earned and incurred in Australia and Europe, and are impacted primarily by the fluctuations in the Australian Dollar and British Pound. A significant portion of our revenue is generated from large projects, and the results from our construction operations can fluctuate quarterly and annually, depending on the level of work during a period. As we operate across the globe, our business is impacted by the general economic conditions and economic growth of the particular region in which we provide construction services.
Some of our business services activities are seasonal in nature and are affected by the general level of economic activity and related volume of services purchased by our clients.
Infrastructure Services
Our new infrastructure services segment is currently comprised of (i) a global provider of infrastructure services to the power generation industry, following our acquisition of Westinghouse, and (ii) a services provider to the offshore oil production industry, following our investment in Teekay Offshore.
On August 1, 2018, we acquired Westinghouse, a global provider of infrastructure services to the power generation industry. The partnership funded approximately $405 million of the equity purchase price for a 44% ownership interest. Westinghouse is one of the world’s leading suppliers of infrastructure services to the power generation industry and generates a significant majority of its earnings from regularly recurring refueling and maintenance services, primarily under long-term contracts.
Westinghouse is the original equipment manufacturer or technology provider for approximately 50% of global nuclear power plants and services approximately two thirds of the world’s nuclear reactors. Over decades of technological innovation and being at the forefront of the industry, Westinghouse has developed a highly-skilled workforce with know-how across a range of technologies and world-class capabilities. Westinghouse’s key markets are North America, Europe, the Middle East and Asia.
Westinghouse generates revenue through the entire life of the nuclear power plant. Its products and services help keep the existing nuclear fleet operating safely and reliably. Westinghouse offers mission-critical fuel, ongoing maintenance services and engineering solutions. Westinghouse also participates in the decontamination, decommissioning and remediation of power plant sites at the end of their useful lives and new reactors, as well as provides technology and equipment to new power plants on a global basis.
The significant majority of the profitability generated by Westinghouse’s core operating plants business is driven by regularly recurring refueling and maintenance outages. While seasonal in nature, the outage periods and services provided are required by regulatory standards, creating a stable business demand for Westinghouse’s services. We expect there will be some inter- and intra-year seasonality, given the pre-set timing of the outage cycles at customer plants. Westinghouse generates the majority of its revenue during the fall and spring, when power plants go offline to perform maintenance and replenish their fuel. In addition to performing recurring services, Westinghouse delivers upgrades and performs event-driven work for operating plants and manufactures equipment and instrumentation and controls for new power plants.

59
Brookfield Business Partners


Our services provider to the offshore oil production industry business, Teekay Offshore Partners L.P. ("Teekay Offshore"), is an international provider of marine transportation, offshore oil production, facility storage, long-distance towing and offshore installation, maintenance and safety services to the offshore oil production industry. Teekay Offshore operates shuttle tankers (highly specialized vessels with dynamic positioning systems used for offloading from offshore oil installations), FPSOs (floating production storage and offloading units), FSOs (floating storage and offloading units) and long-haul towage vessels, also with highly specialized capabilities including dynamic positioning. The business operates in selected oil regions globally, including the North Sea (Norway and United Kingdom), Brazil and Canada.
As a fee-based business focused on critical services, it has limited direct commodity exposure and the company has a substantial portfolio of medium to long-term, fixed-rate contracts with high quality, primarily investment grade counterparties. In addition, most services the business provides have high switching costs, represent a modest part of the overall cost of production and are required for its customers to generate revenue.
On July 3, 2018, we increased our ownership in Teekay Offshore GP L.L.C. ("Teekay Offshore GP"), from 49% to 51%, which resulted in the acquisition of a controlling stake of Teekay Offshore. A substantial part of our revenue is based on contracts with customers and are fee-based which is recognized on a straight-line basis daily over the term of the contracts. As a fee-based business focused on critical services, the business has limited direct commodity exposure and has a substantial portfolio of medium to long-term, fixed-rate contracts with high quality, primarily investment grade counterparties.
Industrial Operations
Our industrial operations segment consists primarily of (i) specialty metal and aggregates mining operations in Canada, (ii) select industrial manufacturing operations, comprised principally of the global production of graphite electrodes and the manufacturing of infrastructure support products in Canada, (iii) water and wastewater services in Brazil, and (iv) natural gas exploration and production.
We hold interests in specialty metal and aggregates mining operations in Canada. The mining operations currently consist of a limestone aggregates quarry located in northern Alberta, Canada and the Lac des Iles, or LDI, mine in Ontario, Canada. The limestone quarry has 459.2 million tonnes of proven mineral reserves and 539.5 million tonnes of probable mineral reserves. Total sales volume for 2018 was 2.2 million tonnes.
As at September 2018, the LDI mine had an estimated 40.9 million tonnes of underground and surface reserves with an average grade of 2.31 g/t palladium. Decommissioning liabilities relating to legal and constructive obligations for future site reclamation and closure of the mine sites are recognized when incurred and a liability and corresponding asset are recorded at management’s best estimate. Reclamation costs are secured by a letter of credit and estimated closure and restoration costs are provided for in the accounting period when the obligation arising from the related disturbance occurs. Total tonnes milled increased in 2018 to 4,237,734, compared to 2,780,119 tonnes in the prior year. This increase reflects the return to full-time milling, supplemented by an increase in underground production.
Our industrial operations segment includes a manufacturer of graphite electrodes and needle coke products used in the production of graphite electrodes. Graphite electrodes are primarily used in electric arc furnaces in mini-mill steel making and a significant portion of our sales are to the steel production industry. We completed the acquisition of this business in August 2015, at what we believe was a low point in the industry cycle, driven primarily by the oversupply and downward price pressure in the steel market. This is a capital-intensive business with significant barriers to entry and requires technical expertise to build and profitably operate. We have streamlined our processes with shorter lead times, lower costs, higher quality products and superior service, which should allow us to generate cash flows and returns as we come out of the trough in this cyclical business.
In June 2015, we acquired operations that manufacture and market a comprehensive range of infrastructure products and engineered construction solutions. We acquired these operations by converting our term loan position, which we acquired in 2011, into an ownership position pursuant to a plan of arrangement under the Companies' Creditors Arrangement Act (Canada). Prior to the recapitalization, our consolidated results included interest and fees on our loan position. We manufacture and market engineered precast concrete systems such as parking garages, bridges, sport venues and building envelopes. We service customers in a diverse cross-section of industries that are located across Canada. Growth and profitability in these operations are directly impacted by the demand for infrastructure. We are now in the process of disposing of these operations.
In May 2018, together with institutional partners, we acquired a controlling stake in Schoeller Allibert Group B.V. ("Schoeller Allibert"), a leading European provider of returnable plastic packaging with the remaining shares being held by the founding family of the company. Schoeller Allibert has a strong competitive position given its extensive scale, diversified base of long-term customers serving multiple industries and its strong reputation for product innovation. The business operates in a growing segment of the packaging space that has favorable long-term trends driven by an increased focus on sustainability and logistics. In addition, we view Schoeller Allibert as a company with the opportunity to become larger, both organically by entering new markets and developing new products, and through acquisitions.

Brookfield Business Partners
60


Schoeller Allibert operates manufacturing sites across Europe and one in Phoenix, Arizona and employs 2,000 employees with a diverse, long-standing customer base. We believe that we can capture a meaningful portion of the growth potential of the market, driven by a shift away from one-way packaging as well as delivering on operational efficiency improvements. We are focused on implementing efficiencies and growing the platform.
In 2017, we acquired a controlling stake in the largest private water company in Brazil ("BRK Ambiental"). BRK Ambiental provides water and wastewater services, including collection, treatment and distribution, to a broad range of residential, industrial, commercial and governmental customers through long-term, inflation-adjusted concession, PPP and take-or pay contracts throughout Brazil. We believe the business can capture a growing share of the water and sewage improvements planned in Brazil over the next two decades, enabling the deployment of significant additional capital with stable, attractive risk-adjusted returns.
Our natural gas exploration and production operations leverage the history and pedigree of Brookfield as an owner and operator of capital intensive businesses. Our energy operations business has been built using the acquisition strategy that we have adopted for our business generally and is comprised of Canadian natural gas exploration and production, through our coal-bed methane, or CBM, platform in Alberta, Canada. We also operate a well servicing and contract drilling operations primarily located in the Western Canadian Sedimentary Basin, or WCSB.
Our Canadian properties produce approximately 42,000 barrels of oil equivalent per day, or BOE/d. Our CBM properties are characterized by long-life, low-decline reserves located at shallow depths and are low-risk with low-cost capital projects. Revenue from the sale of gas is recognized when title to the product transfers to the purchasers based on volumes delivered and contractual delivery points and prices. Revenue from the production of gas, in which we have an interest with other producers, is recognized based on our working interest. Revenues from this operation are exposed to fluctuations based on commodity price movements.
Our Western Australian oil and gas operation was acquired in June 2015 and had been held through a joint venture interest. On November 26, 2018, together with institutional partners, we completed the sale of this business to Santos Limited for US$2.15 billion. As part of the sale agreement, we retained the right to receive a contingent payment in relation to Quadrant's significant Dorado-1 oil discovery and a royalty over all other future hydrocarbons produced in Quadrant's Bedout Basin tenements. This enables us to maintain exposure to the upside in these exploration interests.
In our industrial operations segment, we expect to incur future costs associated with dismantlement, abandonment and restoration of our assets. The present value of the estimated future costs to dismantle, abandon and restore are added to the capitalized costs of our assets and recorded as a long-term liability.
Our operations also include contract drilling and well-servicing operations, primarily located in the Western Canadian Sedimentary Basin, or WCSB. Our contract drilling and well-servicing revenues are based upon orders and contracts with customers that include fixed or determinable prices and are based upon daily, hourly or contracted rates. A significant portion of the servicing revenue is derived from large national and international oil and gas companies which operate in Alberta, Canada. We experience seasonality in this business as the ability to move heavy equipment safely and efficiently in western Canadian oil and gas fields is dependent on weather conditions. Activity levels during the first and fourth quarter are typically the most robust, as the frost creates a stable ground mass that allows for easy access to well sites and easier drilling and service rig movement, while the second quarter is traditionally the slowest due to road bans during spring break up.
Corporate and Other
Corporate and other includes corporate cash and liquidity management, as well as activities related to the management of the partnership's relationship with Brookfield.
Outlook
We seek to increase the cash flows from our operations through acquisitions and organic growth opportunities as described below. We believe our global scale and leading operating platform allows us to efficiently allocate capital around the world toward those sectors and geographies where we see the greatest opportunities to realize our targeted returns. We also actively seek to monetize assets on our balance sheet as they mature and reinvest the proceeds into higher yielding investment strategies, further enhancing returns.

61
Brookfield Business Partners


Within our business services segment, we are growing our road fuels marketing and distribution platform through tuck-in acquisitions, expanding into new regions and new product lines. At our entertainment facilities, our long-term growth strategy includes enhancing guest experience and expanding properties to incorporate state-of-the-art facilities, hotels and premier entertainment venues. Early construction is underway on the broader facility at our Woodbine and Pickering sites. Our construction services business is one of the strongest operators globally and we continue to win new work and maintain a strong backlog in core markets in Australia and the U.K. as we focus on returning to more historical levels of profitability. Our recent acquisition of a provider of a high speed fixed wireless broadband company in rural Ireland, Imagine, provides us an initial entry point into technology services. Our investment will fund additional capital as Imagine completes its roll out to customers. The technology sector is an area of huge potential growth for us, given the scale of opportunity and increasing number of opportunities.
Within our infrastructure services segment, during 2018, we acquired a service provider to the power generation industry, Westinghouse. We continue to work with the management team to implement our business plan to further enhance profitability by strengthening the supply chain and enhancing focus on customers.
Within our industrial operations segment, during 2018, we realized a number of monetizations, including the partial monetization of our graphite electrode manufacturing business through the sale of shares in an IPO and secondary offering, and the sale of Quadrant Energy. Looking ahead, our graphite electrode manufacturing business continues to find operational improvements, focusing on debottlenecking capacity at its plants and optimizing remaining sales. We expect the business to generate continued strong cash flows. We also continue to progress operational improvement initiatives at our water and wastewater service operations, including safety performance, completion of our water quality assurance program, expanding our lending relationships, reducing overall borrowing costs and acceleration of capital expenditures to increase the scope of operations. Our palladium mining operations continues to benefit from strength in demand for and price of palladium, together with the positive impact of operation improvements we have made. Analyst consensus on palladium pricing continues to be over $1,000 per ounce based on a sustained global supply deficit and continued strong demand for the metal in automobile catalysts in both gasoline and hybrid vehicles.
In November 2018, together with institutional partners, we reached a definitive agreement to acquire Johnson Controls' Power Solutions ("Power Solutions") business for $13.2 billion (approximately $750 million of equity to be funded by BBU). Headquartered in Milwaukee, Power Solutions is the leading global producer of advanced batteries for automakers and aftermarket distributors and retailers for use in nearly all types of vehicles, including hybrid and electric models. While Power Solutions is a high-quality business, we have identified opportunities to further enhance value at the company.
Subsequent to year-end, together with institutional partners, we reached a definitive agreement to acquire up to 100% of Healthscope Limited ("Healthscope") for up to $4.1 billion (approximately $250 million of equity to be funded by BBU). Healthscope is the second largest private hospital operator in Australia with 43 private hospitals across every state and is also the largest pathology services provider in New Zealand. The company has strong fundamentals and represents an opportunity to acquire a high-quality business providing best-in-class essential services to the well-established and growing private healthcare sector in Australia. While Healthscope is a high-quality business with a sustainable competitive advantage, we have also identified potential areas of business improvement.
Geographically, our strategy is to take a long-term view on the regions where Brookfield has an established presence, and to invest further during periods of market weakness. For example, in 2017 we acquired a 70% interest in BRK Ambiental, the largest private water company in Brazil, as that country emerges from recession. We believe there will be considerable opportunities to expand BRK Ambiental’s operations while achieving strong, risk adjusted returns on capital. In India, the government has made strides in making the operating and legal environments more investor friendly and the expected GDP growth rate is projected to be strong, making it another attractive market to invest in for the long-term.
The opportunities for our partnership to increase cash flows through acquisitions and organic growth are based on assumptions about our business and markets that management believes are reasonable in the circumstances. There can be no assurance as to growth in our cash flows, or capital deployed for acquisitions or organic growth. See “Special Note Regarding Forward-Looking Statements" included in this Form 20-F.

Brookfield Business Partners
62


Review of Consolidated Results of Operations
The table below summarizes our results of operations for the years ended December 31, 2018, 2017 and 2016. Further details on our results of operations and our financial performance are presented within the "Segment Analysis" section.
 
 
Year Ended December 31,
 
Change
(US$ Millions, except per unit amounts)
 
2018
 
2017
 
2016
 
2018 vs 2017
 
2017 vs 2016
Revenues
 
$
37,168

 
$
22,823

 
$
7,960

 
$
14,345

 
$
14,863

Direct operating costs
 
(34,134
)
 
(21,876
)
 
(7,386
)
 
(12,258
)
 
(14,490
)
General and administrative expenses
 
(643
)
 
(340
)
 
(269
)
 
(303
)
 
(71
)
Depreciation and amortization expense
 
(748
)
 
(371
)
 
(286
)
 
(377
)
 
(85
)
Interest income (expense), net
 
(498
)
 
(202
)
 
(90
)
 
(296
)
 
(112
)
Equity accounted income, net
 
10

 
69

 
68

 
(59
)
 
1

Impairment expense, net
 
(218
)
 
(39
)
 
(261
)
 
(179
)
 
222

Gain (loss) on acquisitions/dispositions, net
 
500

 
267

 
57

 
233

 
210

Other (expense) income, net
 
(136
)
 
(108
)
 
(11
)
 
(28
)
 
(97
)
Income (loss) before income tax
 
1,301

 
223

 
(218
)
 
1,078

 
441

Current income tax (expense) recovery
 
(186
)
 
(30
)
 
(25
)
 
(156
)
 
(5
)
Deferred income tax recovery (expense)
 
88

 
22

 
41

 
66

 
(19
)
Net income (loss)
 
$
1,203

 
$
215

 
$
(202
)
 
$
988

 
$
417

Attributable to:
 
 
 
 
 
 
 
 
 
 
Limited partners (1)
 
$
74

 
$
(58
)
 
$
3

 
$
132

 
$
(61
)
Brookfield Asset Management (2)
 

 

 
(35
)
 

 
35

Non-controlling interests attributable to:
 
 
 
 
 
 
 
 
 
 
Redemption-Exchange Units held by Brookfield Asset Management (1)
 
70

 
(60
)
 
3

 
130

 
(63
)
Special limited partners
 
278

 
142

 

 
136

 
142

Interest of others
 
781

 
191

 
(173
)
 
590

 
364

 
 
$
1,203

 
$
215

 
$
(202
)
 
$
988

 
$
417

Basic and diluted earnings per limited partner unit (3) (4)
 
$
1.11

 
$
(1.04
)
 
$
0.06

 
 
 
 
____________________________________
(1) 
For the periods subsequent to June 20, 2016.
(2) 
For the periods prior to June 20, 2016.
(3) 
Average number of partnership units outstanding on a fully diluted time weighted average basis, assuming the exchange of redemption exchange units held by Brookfield Asset Management for limited partnership units, for the year ended December 31, 2018 was 129.3 million (2017: 113.5 million, 2016: 92.9 million).
(4) 
Income (loss) attributed to limited partnership units on a fully diluted basis is reduced by incentive distributions paid to special limited partnership unitholders during the year ended December 31, 2018.
Comparison of the Years Ended December 31, 2018 and December 31, 2017
For the year ended December 31, 2018, we reported net income of $1,203 million, with $422 million of net income attributable to unitholders. This compares to net income of $215 million, with $24 million of net income attributable to unitholders, for the year ended December 31, 2017. The increase in net income was primarily attributable to stronger results in our industrial operations segment from our graphite electrode manufacturing business, a step-up gain recognized on the consolidation of Teekay Offshore in July 2018, and a gain recognized on the sale of our Western Australian energy operations in November 2018 and on the disposition of our 33% ownership interest in our real estate brokerage services business in April 2018. This was partially offset by an impairment charge recognized within our Canadian energy operation during the third quarter of 2018. 2017 results include a net gain realized on the disposition of our bath and shower products manufacturing business and a provision taken in our construction services business.

63
Brookfield Business Partners


Revenue
For the year ended December 31, 2018, revenue increased by $14,345 million, to $37,168 million, compared to $22,823 million for the year ended December 31, 2017. The increase in revenues was primarily due to a full year of contribution from Greenergy, as a result of the acquisition of the business in the second quarter of 2017. Included in the revenue and direct operating costs for Greenergy is a duty payable to the government of the U.K. The duty is considered a production cost, rather than a sales tax, as Greenergy is obligated for the tax and passes this cost to the customer; this flow through duty amount is recorded gross within revenues and direct costs without impact on the margin generated by the business. The 2018 acquisitions of Schoeller Allibert, Westinghouse and the consolidation of Teekay Offshore also contributed to the incremental increase in revenues during the year. In addition, stronger pricing at our graphite electrode manufacturing business and the acquisitions of BRK Ambiental and our fuel marketing business in 2017 contributed to higher revenues.
Direct Operating Costs
For the year ended December 31, 2018, direct operating costs increased by $12,258 million, to $34,134 million from $21,876 million for the year ended December 31, 2017. The increase in direct operating costs was primarily related to a full year of contribution from Greenergy. As noted above, included in the revenue and direct operating costs for Greenergy is a duty payable to the government of the U.K., which are recorded gross within revenues and direct costs without impact on the margin generated by the business. The 2018 acquisitions of Schoeller Allibert, Westinghouse and the consolidation of Teekay Offshore contributed to the incremental increase in direct operating costs during the year. The acquisitions of BRK Ambiental and our fuel marketing business in 2017 contributed to the incremental increase.
General and Administrative Expenses
For the year ended December 31, 2018, general and administrative, G&A, expenses increased by $303 million to $643 million from $340 million from the same period in the prior year. The increase in G&A expenses is primarily due to the acquisitions of Schoeller Allibert and Westinghouse during 2018, as well as incremental increases related to the acquisition of Greenergy, BRK Ambiental and our fuel marketing business in 2017.
Depreciation and Amortization Expense
Depreciation and amortization, D&A, expense includes depletion related to oil and gas assets, depreciation of property, plant and equipment, or PP&E, as well as the amortization of intangible assets. The highest contribution to D&A expense is from our infrastructure services and industrial operations segment. The D&A expense in our infrastructure services segment is mainly attributed to the amortization of customer contracts and depreciation at Westinghouse and the depreciation of vessels and equipment at Teekay Offshore. The D&A expense in our industrial operations segment is primarily depreciation on PP&E assets at our graphite electrode manufacturing operations and our water and wastewater services, and our energy assets, where PP&E is depleted on a unit-of-production basis over the proved plus probable reserves. We use National Instrument 51-101 -Standards of Disclosure for Oil and Gas Activities, as the basis for defining and calculating proved and probable reserves for purposes of the D&A expense calculations. D&A is generally consistent year-over-year with large changes typically due to the addition or disposal of depreciable assets.
For the year ended December 31, 2018, D&A expense increased by $377 million from $371 million in the year ended December 31, 2017. The increase in D&A expense was primarily due to the acquisitions of Schoeller Allibert and Westinghouse, combined with the consolidation of Teekay Offshore.
Interest Income (Expense), net
For the year ended December 31, 2018, interest expense increased by $296 million when compared to the year ended December 31, 2017. The increase was primarily due to higher borrowings with the consolidation of Westinghouse and Teekay Offshore. In addition, interest expense increased at our graphite electrode manufacturing business as a result of the senior secured term loan facility and revolving credit facility put in place during the year.
Equity Accounted Income, net
For the year ended December 31, 2018, equity accounted income decreased by $59 million relative to the prior year. The decrease was primarily related to the sale of Quadrant Energy in the fourth quarter of 2018, the disposition of our real estate brokerage services business during the second quarter of 2018, and partially offset by the incremental contribution of our entertainment operations, which were acquired during the first quarter of 2018.

Brookfield Business Partners
64


Impairment Expense, net
For the year ended December 31, 2018, impairment expense increased by $179 million to $218 million from $39 million, for the year ended December 31, 2017. During the year ended December 31, 2018, we recorded an impairment expense of approximately $210 million related to the write down of property, plant and equipment in our Canadian oil and gas operations as a result of continued weakness in oil and gas prices. For the year ended December 31, 2017, we recognized a write-down of an investment within our industrial operation segment that was sold in the third quarter of 2017, as well as on certain non-core assets held for sale within our graphite electrode manufacturing business and on an intangible asset in our business services segment.
Goodwill increased by $857 million to $2,411 million as at December 31, 2018, which was primarily due to the consolidation of Teekay Offshore and the acquisitions of Westinghouse, Schoeller Allibert and Imagine during the year. There were no indicators of goodwill impairment since the acquisitions.
Gains on Acquisitions/Dispositions, net
For the year ended December 31, 2018, we recorded a net gain on dispositions of $500 million, compared to $267 million for the year ended December 31, 2017. These gains were primarily related to the step-up gain recognized in Teekay Offshore from the change in control and associated change in accounting from equity accounted investment to consolidation during the third quarter of 2018. In addition, we recognized a gain on the disposition of our 33% ownership interest in our real estate brokerage services business and the sale of our Australian energy operation. For the year ended December 31, 2017, we recorded a net gain on disposition primarily related to the sale of our bath and shower products manufacturing business, as well as dispositions of public investment securities, partially offset by the loss on the sale of Insignia Energy.
Other (Expenses) Income, net
For the year ended December 31, 2018, we had other expenses of $136 million, compared to $108 million for the year ended December 31, 2017. These expenses were primarily related to mark to market fair value movements on derivatives in our business services, industrial operations, and corporate segments, as well as transaction costs incurred on the acquisition of Westinghouse. Other expenses in 2017 were primarily related to provisions taken in our business services segment, a decrease on the revaluation of an investment security within our industrial operations segment and warrants within our infrastructure services segment. Also included in other expenses for the year ended December 31, 2017 were transactions costs incurred on the acquisitions and disposition completed during the year, which were partially offset by unrealized gains on hedges in our industrial operations segment and a bargain purchase gain recognized on an acquisition made by our Canadian well-servicing operations.
Income Tax Expense
For the year ended December 31, 2018, current income tax expense was $186 million and deferred income tax recovery was $88 million, compared to a $30 million current income tax expense and a $22 million deferred income tax recovery in 2017. The increase in total tax expense to $98 million for the year ended December 31, 2018 compared to a total tax expense of $8 million for the year ended December 31, 2017 was primarily attributable to the higher taxable income for the year ended December 31, 2018, primarily in our graphite electrode manufacturing business and resulting from the sale of our Australian energy operation and our real estate brokerage services business.
Our effective tax rate for the year ended December 31, 2018 was 8% (2017 - 3%), while our composite income tax rate was 27% (2017 - 27%). We operate in countries with different tax rates, most of which vary from our composite income tax rate and we also benefit from tax incentives introduced in various countries to encourage economic activity. Differences in global tax rates gave rise to a 16% decrease in our effective tax rate. The difference will vary from period to period depending on the relative proportion of income in each country. In addition, our consolidated net income includes income attributable to non-controlling ownership interests in flow-through entities (for example, partnerships), while our consolidated tax provision includes only our proportionate share of the tax provision of these entities. This gave rise to a 3% reduction in our effective tax rate.

65
Brookfield Business Partners


Comparison of the Years Ended December 31, 2017 and December 31, 2016
For the year ended December 31, 2017, we reported net income of $215 million, with $24 million of net income attributable to unitholders. Our net income in 2017 was primarily attributable to the sale of our bath and shower products manufacturing business in January 2017, which resulted in a net gain on the disposition of $233 million, with an $84 million net gain attributable to unitholders, net of taxes. In addition, our industrial operations segment benefited from improved performance in our graphite electrode manufacturing business and our palladium mining operation, as well as higher gas prices due to hedging and higher drilling rates and greater utilization of our rigs in our Canadian well-servicing operation. Our business services segment benefited from higher contributions from our residential real estate services and relocation services businesses, which were partially offset by lower contributions from our financial advisory services business. Net income was also partially offset by the $16 million loss on sale, net of taxes, of Insignia Energy in our industrial operations segment, lower results in our construction services business in our business services segment, and higher management and corporate expenses. This compares to a net loss of $202 million, with a $29 million net loss attributable to unitholders, for the year ended December 31, 2016. The net loss during the year ended December 31, 2016 was primarily attributable to impairment charges related to the non-core assets held for sale within our graphite electrode manufacturing business and on an investment security in our industrial operations segment. The decrease was also attributable to lower realized oil and gas pricing and production in our Canadian energy operations as well as lower gains on acquisitions and dispositions relative to the year ended December 31, 2015.
Revenue
For the year ended December 31, 2017, revenue increased by $14,863 million, to $22,823 million, compared to $7,960 million for the year ended December 31, 2016. The increase in revenues was primarily due to the acquisition of Greenergy during the year. Included in the revenue and direct operating costs for Greenergy is a duty payable to the government of the U.K. The duty is considered a production cost, rather than a sales tax, as Greenergy is obligated for the tax and passes this cost to the customer; this flow through duty amount is recorded gross within revenues and direct costs without impact on the margin generated by the business. In addition, the 2017 acquisitions of BRK Ambiental and our fuel marketing business both contributed to the incremental revenues during the year. Our facilities management business in our business services segment benefited from both higher project volumes and tuck-in acquisitions which resulted in increased revenues. Revenues in our construction services business increased as we continued to turn over a higher level of activity and maintain a consistent backlog. Revenues in our industrial operations segment increased due to improved pricing at our graphite electrode manufacturing business and increased sales volume and pricing at our palladium mining operations. This was partially offset by a decrease in revenues from the sale of our bath and shower products manufacturing business in our industrial operations segment in 2017.
Direct Operating Costs
For the year ended December 31, 2017, direct operating costs increased by $14,490 million, to $21,876 million from $7,386 million for the year ended December 31, 2016. The increase in direct operating costs was primarily related to the acquisition of Greenergy during the year. As noted, included in the revenue and direct operating costs for Greenergy is a duty payable to the government of the U.K., which are recorded gross within revenues and direct costs without impact on the margin generated by the business. In addition, the acquisitions of BRK Ambiental and our fuel marketing business both contributed to the increase in direct operating costs during the year. Direct operating costs within our facilities management business, our graphite electrode manufacturing business, and our palladium mining operations also increased in line with revenues. Direct operating costs within our construction services business increased due to higher project costs in the Middle East. This was partially offset by a decrease in direct operating costs resulting from the sale of our bath and shower products manufacturing business.
General and Administrative Expenses
For the year ended December 31, 2017, G&A expenses increased by $71 million to $340 million from $269 million from the same period in the prior year. G&A expenses increased due to the acquisitions of BRK Ambiental, Greenergy, and our fuel marketing business during the year, which contributed a total of $73 million to G&A expenses for the year ended December 31, 2017. G&A expenses also increased due to higher management fees and corporate expenses as only the latter half of 2016 relates to periods post spin-off. The increase was partially offset by the sale of our bath and shower products manufacturing business during the year, which had contributed approximately $30 million to G&A expenses for the year ended December 31, 2016.
Depreciation and Amortization Expense
For the year ended December 31, 2017, D&A expense increased by $85 million compared to the same period ended December 31, 2016. The increase in D&A was mainly due to the acquisitions of BRK Ambiental, Greenergy, and our fuel marketing business during the year.

Brookfield Business Partners
66


Interest Expense
For the year ended December 31, 2017, interest expense increased by $112 million when compared to the year ended December 31, 2016. The increase is due to the inclusion of borrowing costs related to BRK Ambiental, Greenergy, and our fuel marketing business, all of which were acquired during the year.
Equity Accounted Income, net
For the year ended December 31, 2017, equity accounted income increased by $1 million relative to the prior year. The increase was primarily related to the revaluation gain on the step up of an investment from a joint venture to a consolidated entity within our Western Australian energy operation, which was partially offset by the reorganization of the ownership group and a partial sell down to institutional partners in the latter half of 2016. The increase was further offset by the pick-up of the net loss in our services provider to the offshore oil production industry business, which incurred transaction costs from the acquisition in September 2017 and recognized an impairment loss on one of its floating production storage and offloading units.
Impairment Expense, net
For the year ended December 31, 2017, impairment expense decreased by $222 million to $39 million from $261 million, when compared to the year ended December 31, 2016. During the year ended December 31, 2017, we recognized an impairment on certain non-core assets held for sale within our graphite electrode manufacturing business in our industrial operations segment and on an intangible asset in our construction services business in our business services segment. This impairment was substantially less than the impairment that was recognized on the aforementioned assets within our graphite electrode manufacturing business in the prior year. In addition, the decrease was also attributable to an impairment recognized on an investment security held in our industrial operations segment in the prior period.
Goodwill increased by $402 million to $1,554 million as at December 31, 2017, which was primarily due to the acquisitions of our fuel marketing business and Greenergy, as well as the positive effect of the fluctuations in the foreign exchange rates on the conversion of our construction services and facilities management operations' goodwill balances to USD. During the year ended December 31, 2017, these acquisitions generated goodwill of $315 million and there were no indicators of goodwill impairment since the acquisitions.
Gains on Acquisitions/Dispositions, net
For the year ended December 31, 2017, we recorded a net gain on dispositions of $267 million. These gains were primarily related to the sale of our bath and shower products manufacturing business in January 2017, in which we realized a gain of $233 million, or $84 million attributable to unitholders, net of taxes. We also disposed of public investment securities during the year ended December 31, 2017 in our business services and industrial operations segments for realized gains of approximately $50 million, or $12 million attributable to unitholders. These gains were partially offset by the loss on the sale of Insignia Energy in our industrial operations segment during the year. For the year ended December 31, 2016, we recorded a net gain on dispositions of $57 million primarily related to the sale of corporate bonds and equity securities in our industrial operations segment.
Other Income (Expenses), net
For the year ended December 31, 2017, other expenses of $108 million primarily related to provisions taken in our construction services business and a decrease on the revaluation of an investment security within our industrial operations segment and warrants within our infrastructure services segment during the year. Also included in other expenses for the year ended December 31, 2017 were transaction costs incurred on the acquisitions and dispositions that were completed during the year, which were partially offset by unrealized gains on hedges in our Canadian energy operations and a bargain purchase gain recognized on an acquisition made by our Canadian well-servicing operations. For the year ended December 31, 2016, other expenses of $11 million primarily related to unrealized losses on the hedges in our Canadian energy operations, which were partially offset by derecognition gains related to the repurchase of bonds of our graphite electrode manufacturing business.
Income Tax Expense
For the year ended December 31, 2017, current income tax expense was $30 million and deferred income tax recovery was $22 million, compared to a $25 million current income tax expense and a $41 million deferred income tax recovery in 2016. The increase in total tax expense to $8 million for the year ended December 31, 2017 compared to a total tax recovery of $16 million for the year ended December 31, 2016 was primarily attributable to the higher taxable income for the year ended December 31, 2017, which attracted a higher tax expense when compared to the pre-tax net loss for the same period in the prior year.

67
Brookfield Business Partners


Our effective tax rate for the year ended December 31, 2017 was 3% (2016 - 7%), while our composite income tax rate was 27% (2016 - 27%). Our consolidated net income included income attributable to non-controlling ownership interests in flow through entities (for example, partnerships), while our consolidated tax provision includes only our proportionate share of the tax provision of these entities. This gave rise to a 17% reduction in our effective tax rate. In addition, the capital gain incurred on the sale of an investment in our industrial operations segment was subject to a 50% inclusion rate, giving a further 6% reduction in our effective tax rate.
Summary of Results
Quarterly Results
Total revenues and net income (loss) for the eight most recent quarters were as follows:
(US$ Millions, except per unit amounts)
2018
 
2017
Q4
 
Q3
 
Q2
 
Q1
 
Q4
 
Q3
 
Q2
 
Q1
Three months ended
Revenues
$
10,209

 
$
9,990

 
$
8,775

 
$
8,194

 
$
8,379

 
$
7,640

 
$
4,870

 
$
1,934

Direct operating costs
(9,205
)
 
(9,080
)
 
(8,200
)
 
(7,649
)
 
(8,034
)
 
(7,295
)
 
(4,673
)
 
(1,874
)
General and administrative expenses
(209
)
 
(174
)
 
(142
)
 
(118
)
 
(107
)
 
(95
)
 
(76
)
 
(62
)
Depreciation and amortization expense
(286
)
 
(251
)
 
(105
)
 
(106
)
 
(109
)
 
(109
)
 
(88
)
 
(65
)
Interest income (expense), net
(181
)
 
(148
)
 
(83
)
 
(86
)
 
(67
)
 
(66
)
 
(50
)
 
(19
)
Equity accounted income (loss), net
9

 
(9
)
 
(7
)
 
17

 
8

 
37

 
14

 
10

Impairment expense, net
(38
)
 
(180
)
 

 

 
(9
)
 

 
(23
)
 
(7
)
Gain on acquisitions/dispositions
147

 
247

 
90

 
16

 

 
(14
)
 
9

 
272

Other income (expense), net
(73
)
 
(42
)
 
(7
)
 
(14
)
 
(72
)
 
(41
)
 
(9
)
 
14

Income (loss) before income tax
373

 
353

 
321

 
254

 
(11
)
 
57

 
(26
)
 
203

Current income tax (expense)/recovery
(63
)
 
(43
)
 
(52
)
 
(28
)
 
(11
)
 
(19
)
 
(4
)
 
4

Deferred income tax (expense)/recovery
84

 
(25
)
 
39

 
(10
)
 
16

 
6

 
4

 
(4
)
Net income (loss)
$
394

 
$
285

 
$
308

 
$
216

 
$
(6
)
 
$
44

 
$
(26
)
 
$
203

Attributable to:
 
 
 
 
 
 
 
 
 
 
 
 
 
 
 
Limited partners
$
70

 
$
(1
)
 
$
40

 
$
(35
)
 
$
(79
)
 
$
(8
)
 
$
(3
)
 
$
32

Brookfield Asset Management Inc.

 

 

 

 

 

 

 

Non-controlling interests attributable to:
 
 
 
 
 
 
 
 
 
 
 
 
 
 
 
Redemption-Exchange Units held Brookfield Asset Management Inc.
66

 

 
38

 
(34
)
 
(83
)
 
(8
)
 
(3
)
 
34

Special limited partners

 
94

 
41

 
143

 
117

 
25

 

 

Interest of others
258

 
192

 
189

 
142

 
39

 
35

 
(20
)
 
137

Net income (loss)
$
394

 
$
285

 
$
308

 
$
216

 
$
(6
)
 
$
44

 
$
(26
)
 
$
203

Basic and diluted earnings (loss) per limited partner unit (1) (2)
$
1.04

 
$

 
$
0.60

 
$
(0.53
)
 
$
(1.25
)
 
$
(0.15
)
 
$
(0.06
)
 
$
0.61

____________________________________

(1) 
Average number of partnership units outstanding on a fully diluted time weighted average basis, assuming the exchange of redemption exchange units held by Brookfield Asset Management for limited partnership units, for the three months ended December 31, 2018 was 129.3 million and for the three months ended December 31, 2017 was 129.0 million.
(2) 
Income (loss) attributed to limited partnership units on a fully diluted basis is reduced by incentive distributions paid to special limited partnership unitholders during the period.

Brookfield Business Partners
68


Revenue and operating costs vary from quarter to quarter primarily due to acquisitions and dispositions of businesses, fluctuations in foreign exchange rates, business and economic cycles, and weather and seasonality in underlying operations. Broader economic factors and commodity market volatility, in particular, have a significant impact on a number of our operations, specifically within our industrial operations. Seasonality affects our industrial operations segment primarily through our contract drilling and well-servicing operations, as the ability to move heavy equipment safely and efficiently in western Canadian oil and gas fields is dependent on weather conditions. Within our infrastructure services, Westinghouse’s core operating plants business generates the majority of its revenue during the fall and spring, when power plants go offline to perform maintenance and replenish their fuel. Some of our business services operations will typically have stronger performance in the latter half of the year whereas others, such as our fuel marketing and fuels distribution businesses, will generate stronger performance in the second and third quarters. Net income is impacted by periodic gains and losses on acquisitions, monetizations and impairments.
Review of Consolidated Financial Position
The following is a summary of the consolidated statements of financial position as at December 31, 2018 and December 31, 2017:
 
 
 
 
 
 
Change
(US$ Millions)
 
December 31, 2018
 
December 31, 2017
 
December 2018 vs December 2017
Assets
 
 
 
 
 
 
Cash and cash equivalents
 
$
1,949

 
$
1,106

 
$
843

Financial assets
 
1,369

 
784

 
585

Accounts receivable, net
 
5,160

 
4,362

 
798

Inventory and other assets
 
3,075

 
1,577

 
1,498

Assets held for sale
 
63

 
14

 
49

Property, plant and equipment
 
6,947

 
2,530

 
4,417

Deferred income tax assets
 
280

 
174

 
106

Intangible assets
 
5,523

 
3,094

 
2,429

Equity accounted investments
 
541

 
609

 
(68
)
Goodwill
 
2,411

 
1,554

 
857

Total assets
 
$
27,318

 
$
15,804

 
$
11,514

Liabilities and equity in net assets
 
 
 
 
 
 
Liabilities
 
 
 
 
 
 
Accounts payable and other
 
$
9,082

 
$
5,638

 
$
3,444

Liabilities associated with assets held for sale
 
9

 

 
9

Corporate borrowings
 

 

 

Non-recourse borrowings in subsidiaries of Brookfield Business Partners
 
10,866

 
3,265

 
7,601

Deferred income tax liabilities
 
867

 
837

 
30

 
 
$
20,824

 
$
9,740

 
$
11,084

Equity
 
 
 
 
 
 
Limited partners
 
$
1,548

 
$
1,585

 
$
(37
)
General partner
 

 

 

Brookfield Asset Management Inc.
 

 

 

Non-controlling interests attributable to:
 
 
 
 
 

Redemption-Exchange Units, Preferred Shares and Special Limited Partnership Units held by Brookfield Asset Management Inc.
 
1,415

 
1,453

 
(38
)
Interest of others in operating subsidiaries
 
3,531

 
3,026

 
505

 
 
6,494

 
6,064

 
430

Total liabilities and equity
 
$
27,318

 
$
15,804

 
$
11,514


69
Brookfield Business Partners


Financial Assets
Financial assets increased by $585 million from $784 million as at December 31, 2017, to $1,369 million as at December 31, 2018. The increase was primarily due to the acquisition of Westinghouse within our infrastructure services segment and an increase in our residential loan balances to Indian developers and other equity securities balances, combined with an increase in the fair value of derivatives at Greenergy. These were partially offset by the elimination of warrants held in Teekay Offshore on consolidation within our infrastructure services segment.
The following table presents financial assets by segment as at December 31, 2018 and December 31, 2017:
(US$ Millions)
 
Business
Services
 
Infrastructure
Services
 
Industrial
Operations
 
Corporate
and Other
 
Total
December 31, 2018
 
$
623

 
$
360

 
$
333

 
$
53

 
$
1,369

December 31, 2017
 
$
438

 
$
102

 
$
244

 
$

 
$
784

Accounts Receivable
Accounts receivable increased by $798 million from $4,362 million as at December 31, 2017, to $5,160 million as at December 31, 2018. The increase was primarily due to the acquisition of Westinghouse and the consolidation of Teekay Offshore, combined with an increase at our graphite electrode manufacturing business as a result of higher pricing, partially offset by lower receivables in our business services segment.
Inventory and Other Assets
Inventory and other assets increased by $1,498 million from $1,577 million as at December 31, 2017, to $3,075 million as at December 31, 2018. The increase was primarily related to the consolidation of Teekay Offshore, as well as the acquisitions of Westinghouse and Schoeller Allibert, partially offset by lower inventory at Greenergy.
Assets Held for Sale
Assets held for sale were $63 million as at December 31, 2018, compared to $14 million as at December 31, 2017. The increase is primarily due to the reclassification of certain assets in our infrastructure support products manufacturing operation to held for sale.
Property, Plant & Equipment
Property, plant and equipment ("PP&E") was primarily related to our industrial operations and business services segments. The PP&E balance of $6,947 million as at December 31, 2018 increased by $4,417 million when compared to $2,530 million as at December 31, 2017. The increase is primarily due to the acquisitions completed during the year, as well as the consolidation of Teekay Offshore, partially offset by an impairment recorded in our Canadian natural gas operations during the year.
Intangible Assets
Intangible assets were primarily related to our industrial operations and business services segments. Intangible assets increased by $2,429 million, from $3,094 million as at December 31, 2017, to $5,523 million as at December 31, 2018. The increase in intangible assets was primarily due to the acquisitions completed during the year, partially offset by a reduction at BRK Ambiental due to foreign exchange movements.
Equity Accounted Investments
Equity accounted investments decreased by $68 million, from $609 million as at December 31, 2017 to $541 million as at December 31, 2018, primarily due to the disposition of our 33% ownership interest in our real estate brokerage services business in the second quarter, as well as the disposition of our Australian energy operations in the fourth quarter of the year. This was partially offset by the consolidation of Teekay Offshore.
Goodwill
Goodwill increased by $857 million from $1,554 million as at December 31, 2017, to $2,411 million as at December 31, 2018. This increase was primarily due to the consolidation of Teekay Offshore, combined with goodwill recognized on acquisitions completed during 2018.

Brookfield Business Partners
70


Accounts Payable and Other
Accounts payable and other increased by $3,444 million from $5,638 million as at December 31, 2017, to $9,082 million as at December 31, 2018. The increase is mainly attributable to acquisitions completed during the year, combined with an increase in payables at our graphite electrode manufacturing business due to an increase in raw material prices, partially offset by a decrease in trade payables at Greenergy.
Corporate and Non-Recourse Borrowings
Borrowings are discussed in Item 5.B. "Liquidity and Capital Resources".
Equity Attributable to Unitholders
As at December 31, 2018, our capital structure was comprised of two classes of partnership units, LP Units and GP Units. LP Units entitle the holder to their proportionate share of distributions. GP Units entitle the holder the right to govern our financial and operating policies. See Item 10.B., "Memorandum and Articles of Association — Description of our Units and our Limited Partnership Agreement"
Holding LP's capital structure is comprised of three classes of partnership units: Special LP Units, managing general partner units and Redemption-Exchange Units held by Brookfield. In its capacity as the holder of the Special LP units of Holding LP, the special limited partner is entitled to receive incentive distributions based on a 20% increase in the unit price of the partnership over an initial threshold. See Item 10.B, "Memorandum and Articles of Association — Description of the Holding LP Limited Partnership Agreement".
During the fourth quarter of 2018, the volume weighted average price per unit was $38.20, which was below the previous incentive distribution threshold of $41.96/unit, resulting in an incentive distribution of $nil for the quarter.
As part of the spin-off, Brookfield also subscribed for $15 million of preferred shares of our holding entities.
On August 11, 2017, the Toronto Stock Exchange accepted a notice filed by the partnership of our intention to commence a normal course issuer bid, or NCIB, for our LP Units. Under the NCIB, our Board of Directors authorized us to repurchase up to 5% of the issued and outstanding units as at August 11, 2017, or 2,592,264 units.
On September 26, 2017, the partnership issued 13,340,000 LP Units at a price of $30 per unit, for gross proceeds of approximately $400 million before equity issuance costs of $8 million. Concurrently, Holding LP issued 6,945,000 redemption-exchange units to Brookfield at $28.80 per unit for additional proceeds of approximately $200 million. The unit offering resulted in a decrease in Brookfield's ownership in the partnership from 75% to 69% before giving effect to the over-allotment option.
On October 26, 2017, the underwriters exercised their over-allotment option to purchase an additional 1,000,500 units at a price of $30.00 per unit, for gross proceeds of approximately $30 million less equity issuance costs of approximately $1 million. The over-allotment option resulted in a decrease in Brookfield's ownership in the partnership from 69% to 68%.
On August 10, 2018, the Toronto Stock Exchange accepted a notice filed by the partnership of its intention to commence a normal course issuer bid, or NCIB, for its limited partnership units. Under the NCIB, our Board of Directors authorized us to repurchase up to 10% of the issued and outstanding units as at August 9, 2018, or 3,371,900 units.
As at December 31, 2018 and December 31, 2017, the total number of partnership units outstanding are as follows:
UNITS
 
December 31, 2018
 
December 31, 2017
GP Units
 
4

 
4

LP Units
 
66,185,798

 
66,185,798

Non-controlling interests:
 
 
 
 
Redemption-Exchange Units, held by Brookfield
 
63,095,497

 
63,095,497

Special LP Units
 
4

 
4

On January 3, 2019, we announced that, in connection with our NCIB, we entered into an automatic purchase plan. The maximum amount of units which may be repurchased under the NCIB was amended from 3,371,900 units, being 10% of the public float, to 3,309,289 units, which equals 5% of the total issued and outstanding units. As of March 8, 2019, 89,027 units had been repurchased.

71
Brookfield Business Partners


Segment Analysis
IFRS 8, Operating Segments, requires operating segments to be determined based on internal reports that are regularly reviewed by our chief operating decision maker, or CODM, for the purpose of allocating resources to the segment and to assessing its performance. Our operations are organized into four operating segments which are regularly reviewed by our CODM. The key measures used by the CODM in assessing performance and in making resource allocation decisions are company funds from operations, or Company FFO, and Company EBITDA.
Periodically we review the organizational and governance structure of our businesses. In connection with the acquisition of Westinghouse and the disposition of our Australian energy operation, we have realigned the organizational and governance structure of our businesses and have changed how the partnership evaluates financial information for management decision making which has resulted in a change in our operating segments.
Specifically, our construction services segment and business services segment are presented as a single operating segment called business services. Infrastructure services is a new operating segment, which includes our investments in Westinghouse and Teekay Offshore. The energy segment has been eliminated and the remainder of our energy businesses are evaluated with and presented within our industrial operations segment.
The partnership has retrospectively applied these segment changes for all periods presented.
Company FFO is calculated as net income excluding the impact of depreciation and amortization, deferred income taxes, breakage and transaction costs, non-cash gains or losses and other items. Company FFO is presented net to unitholders, or net to parent company. When determining Company FFO, we include our proportionate share of Company FFO of equity accounted investments. Company FFO is considered a key measure of our financial performance and we use Company FFO to assess operating results and our business performance. Company FFO is further adjusted as Company EBITDA to exclude the impact of realized disposition gains (losses), interest expense, current income taxes, and realized disposition gains, current income taxes and interest expenses related to equity accounted investments, and other items. Company EBITDA is presented net to unitholders, or net to parent company. See "Reconciliation to Non-IFRS Measures" for a more fulsome discussion, including a reconciliation to the most directly comparable IFRS measures.
The following table presents Company EBITDA and Company FFO for the years ended December 31, 20182017 and 2016:
 
 
Year Ended December 31,
(US$ Millions)
 
2018
 
2017
 
2016
Revenues
 
$
37,168

 
$
22,823

 
$
7,960

Direct operating costs
 
(34,134
)
 
(21,876
)
 
(7,386
)
General and administrative expenses
 
(643
)
 
(340
)
 
(269
)
Equity accounted Company EBITDA
 
196

 
108

 
167

Company EBITDA attributable to others (1)
 
(1,744
)
 
(475
)
 
(232
)
Company EBITDA (2) (3)
 
$
843

 
$
240

 
$
240

Realized disposition gains, net
 
250

 
244

 
57

Other income (expense), net
 
(18
)
 

 

Interest income (expense), net
 
(498
)
 
(202
)
 
(90
)
Realized disposition gain, current income taxes and interest expenses related to equity accounted investments
 
(54
)
 
(17
)
 
(9
)
Current income taxes
 
(186
)
 
(30
)
 
(25
)
Company FFO attributable to others (net of Company EBITDA attributable to others) (1)
 
396

 
17

 
27

Company FFO (2) (3)
 
$
733

 
$
252

 
$
200

____________________________________
(1) 
Attributable to interests of others in our operating subsidiaries.
(2) 
Attributable to parent company prior to the spin-off on June 20, 2016, and to limited partnership unitholders, general partnership unitholders, redemption-exchange unitholders, and special limited partnership unitholders post spin-off. For the year ended December 31, 2018 and December 31, 2017, equity is also attributable to preferred shareholders and Special LP unitholders.
(3) 
Company FFO is a non-IFRS measure and is calculated as net income excluding the impact of depreciation and amortization, deferred income taxes, breakage and transaction costs, non-cash gains or losses and other items. When determining Company FFO, we include our proportionate share of

Brookfield Business Partners
72


Company FFO of equity accounted investments. Company FFO is further adjusted as Company EBITDA to exclude the impact of realized disposition gains (losses), interest expense, current income taxes, and realized disposition gain, current income taxes and interest expenses related to equity accounted investments and other items. Company EBITDA and Company FFO are presented net to unitholders. For further information on Company FFO and Company EBITDA see the “Reconciliation of Non IFRS Measures” section of the MD&A.
Comparison of the Years Ended December 31, 2018 and December 31, 2017
For the year ended December 31, 2018, we reported Company EBITDA of $843 million, an increase of $603 million compared to the year ended December 31, 2017. The increase in company EBITDA for the year ended December 31, 2018 was primarily due to improved pricing and operational performance at our graphite electrode manufacturing business, combined with contributions from acquisitions completed in 2018 and 2017, as well as a settlement received in our infrastructure services segment.
For the year ended December 31, 2018, we reported Company FFO of $733 million, representing an increase of $481 million compared to the year ended December 31, 2017, primarily due to the factors described above. Company FFO also benefited from the disposition of our interest in our real estate brokerage services business in the second quarter of 2018, and our Australian energy operations in the fourth quarter of 2018. The increase was partially offset by the net gain realized on the 2017 disposition of our bath and shower product manufacturing business.
Comparison of the Years Ended December 31, 2017 and December 31, 2016
For the year ended December 31, 2017, we reported Company EBITDA of $240 million, consistent with the year ended December 31, 2016. Company EBITDA for the year ended December 31, 2017 was primarily due to the contribution from our industrial operations segment, specifically BRK Ambiental which was acquired in April 2017, and improved pricing and operational performance at our graphite electrode manufacturing business and our palladium mining operation, which together, contributed $47 million to Company EBITDA. Our infrastructure services segment benefited from a contribution of $34 million to Company EBITDA from the acquisition of our services provider to the offshore oil production industry in September 2017. Company EBITDA for the year ended December 31, 2017 was partially offset by lower results in our construction services business, a lower contribution from our financial advisory services business, and higher management and corporate expenses.
For the year ended December 31, 2017, we reported Company FFO of $252 million, representing an increase of $52 million compared to the year ended December 31, 2016. Company FFO benefited from the disposition of our bath and shower products manufacturing business in January 2017, resulting in a realized gain of $233 million, or $84 million attributable to unitholders, net of taxes. We also disposed of public investment securities for realized gains of approximately $50 million, or $12 million attributable to unitholders. This was partially offset by the loss on the sale of Insignia Energy in our industrial operations segment of $48 million, or $16 million attributable to unitholders net of taxes in August 2017, and the fact that Company FFO in the prior period benefited from $57 million in gains related to the sale of investment securities during the year ended December 31, 2016.
Business Services
The following table presents Company EBITDA and Company FFO for our business services segment for the years ended December 31, 20182017 and 2016:
 
 
Year Ended December 31,
(US$ Millions)
 
2018
 
2017
 
2016
Revenues
 
$
30,847

 
$
20,874

 
$
6,393

Direct operating costs
 
(30,351
)
 
(20,448
)
 
(6,053
)
General and administrative expenses
 
(278
)
 
(182
)
 
(146
)
Equity accounted Company EBITDA
 
34

 
28

 
23

Company EBITDA attributable to others (1)
 
(124
)
 
(169
)
 
(44
)
Company EBITDA (2) (3)
 
$
128

 
$
103

 
$
173

Realized disposition gains, net
 
55

 
19

 

Interest income (expense), net
 
(66
)
 
(47
)
 
(15
)
Realized disposition gain, current income taxes and interest expenses related to equity accounted investments
 
(3
)
 

 

Current income taxes
 
(44
)
 
(16
)
 
(20
)
Company FFO attributable to others (net of Company EBITDA attributable to others) (1)
 
61

 
33

 
10

Company FFO (2) (3)
 
$
131

 
$
92

 
$
148


73
Brookfield Business Partners


The following table presents equity attributable to unitholders for our business services segment as at December 31, 20182017 and 2016:
(US$ Millions)
 
December 31, 2018
 
December 31, 2017
 
December 31, 2016
Total assets
 
$
7,613

 
$
7,899

 
$
3,965

Total liabilities
 
$
5,549

 
$
5,930

 
$
2,457

Interests of others in operating subsidiaries (1)
 
$
571

 
$
562

 
$
274

Equity attributable to unitholders (2)
 
1,493

 
1,407

 
1,234

Total equity
 
$
2,064

 
$
1,969

 
$
1,508

____________________________________
(1) 
Attributable to interests of others in our operating subsidiaries.
(2) 
Attributable to parent company prior to the spin-off on June 20, 2016, and to limited partnership unitholders, general partnership unitholders, redemption-exchange unitholders, and special limited partnership unitholders post spin-off. For the year ended December 31, 2018 and December 31, 2017, equity is also attributable to preferred shareholders and Special LP unitholders.
(3) 
Company FFO is a non-IFRS measure and is calculated as net income excluding the impact of depreciation and amortization, deferred income taxes, breakage and transaction costs, non-cash gains or losses and other items. When determining Company FFO, we include our proportionate share of Company FFO of equity accounted investments. Company FFO is further adjusted as Company EBITDA to exclude the impact of realized disposition gains (losses), interest expense, current income taxes, and realized disposition gain, current income taxes and interest expenses related to equity accounted investments and other items. Company EBITDA and Company FFO are presented net to unitholders. For further information on Company FFO and Company EBITDA see the “Reconciliation of Non IFRS Measures” section of the MD&A.
Comparison of the Years Ended December 31, 2018 and December 31, 2017
Revenue from our business services segment for the year ended December 31, 2018 was $30,847 million, an increase of $9,973 million compared to revenues in 2017 of $20,874 million. Direct operating costs increased by $9,903 million, to $30,351 million for the year ended December 31, 2018, from $20,448 million in 2017. The increase in revenue and direct costs was primarily due to our acquisition of Greenergy in the second quarter of 2017. Included in the revenue and direct operating costs for Greenergy is a duty payable to the government of the U.K. which is recorded gross within revenues and direct costs without impact on the margin generated by the business. For the year ended December 31, 2018, the duty element included in revenues and direct operating costs was approximately $10,494 million. In addition, the acquisition of our fuel marketing business in 2017 contributed to both the increase in revenue and direct operating costs during the year.
Company EBITDA in our business services segment was $25 million higher for the year ended December 31, 2018 when compared to the year ended December 31, 2017. During the year ended December 31, 2018, Company EBITDA increased due to the acquisition of our entertainment operations, as well as a settlement received in our construction services business, partially offset by lost contribution from the disposition of our ownership interest in our real estate brokerage services business in the second quarter of 2018.
Company FFO in our business services segment was $131 million for the year ended December 31, 2018, representing an increase of $39 million from $92 million in 2017. The increase in Company FFO was primarily due to the aforementioned acquisition of our entertainment operations, as well as the net gain realized on the disposition of our ownership interest in our real estate brokerage services business, partially offset by higher current income tax expense.
Maintenance and growth capital expenditures for the year ended December 31, 2018 were $51 million and $60 million respectively, compared to $20 million and $20 million for the year ended December 31, 2017. Capital expenditures were primarily related to expansions at our cold storage facilities, rebranding at our fuel marketing business, and equipment purchases, upgrades and replacements at our construction services business. Capital expenditures for the year ended December 31, 2017 were primarily from our construction services business, which predominantly consisted of equipment purchases for utilization on our construction projects across our regions.

Brookfield Business Partners
74


Comparison of the Years Ended December 31, 2017 and December 31, 2016
Revenue from our business services segment for the year ended December 31, 2017 was $20,874 million, an increase of $14,481 million compared to revenues in the same period in 2016 of $6,393 million. Direct operating costs increased by $14,395 million, to $20,448 million for the year ended December 31, 2017, from $6,053 million in the same period in 2016. The increase in revenue and direct costs was primarily due to our acquisition of Greenergy in the second quarter of 2017. Included in the revenue and direct operating costs for Greenergy is a duty payable to the government of the U.K. which is recorded gross within revenues and direct costs without impact on the margin generated by the business. For the year ended December 31, 2017, the duty element included in revenues and direct operating costs was approximately $5,036 million. In addition, the acquisition of our fuel marketing business and higher project volumes in our facilities management business contributed to both the increase in revenue and direct operating costs during the year.
Company EBITDA in our business services segment was $70 million lower for the year ended December 31, 2017 when compared to the year ended December 31, 2016. During the year ended December 31, 2017, Company EBITDA decreased due to increased project costs and underperformance at select projects in our construction services business, as well as lower contributions from our financial advisory service business. The decrease was partially offset by contributions from the acquisitions of Greenergy and our fuel marketing business during the second and third quarters of 2017, respectively, as well as higher contribution from our facilities management business primarily due to the tuck-in acquisitions and the execution of new contracts during the year.
Company FFO in our business services segment was $92 million for the year ended December 31, 2017, representing a decrease of $56 million from $148 million in 2016. The decrease in Company FFO was primarily due to the factors mentioned above, as well as a higher interest expense due to increased borrowings related to the acquisition of Greenergy, partially offset by realized gains from the sale of investment securities during the first and second quarters of 2017. In addition, our relocation services business realized a small gain on the strategic sale of certain client contracts during the first quarter of 2017.
Maintenance and growth capital expenditures for the year ended December 31, 2017 were $20 million and $20 million respectively, compared to $15 million and $17 million for the year ended December 31, 2016. Capital expenditures for the year ended December 31, 2017 were primarily from our construction services business, which predominantly consisted of equipment purchases for utilization on our construction projects across our regions.
These expenditures were immaterial for our business services segment for the year ended December 31, 2016 as the businesses were generally not capital intensive.
Infrastructure Services
The following table presents Company EBITDA and Company FFO for our infrastructure services segment for the years ended December 31, 20182017 and 2016:
 
 
Year Ended December 31,
(US$ Millions)
 
2018
 
2017
 
2016
Revenues
 
$
2,418

 
$
3

 
$

Direct operating costs
 
(1,715
)
 

 

General and administrative expenses
 
(65
)
 

 

Equity accounted Company EBITDA
 
120

 
31

 

Company EBITDA attributable to others (1)
 
(463
)
 

 

Company EBITDA (2) (3)
 
$
295

 
$
34

 
$

Realized disposition gains, net
 

 

 

Other income (expense), net
 
(15
)
 

 

Interest income (expense), net
 
(176
)
 

 

Realized disposition gain, current income taxes and interest expenses related to equity accounted investments
 
(41
)
 
(13
)
 

Current income taxes
 
(10
)
 

 

Company FFO attributable to others (net of Company EBITDA attributable to others) (1)
 
142

 

 

Company FFO (2) (3)
 
$
195

 
$
21

 
$


75
Brookfield Business Partners


The following table presents equity attributable to unitholders for our infrastructure services segment as at December 31, 20182017 and 2016:
(US$ Millions)
 
December 31, 2018
 
December 31, 2017
 
December 31, 2016
Total assets
 
$
11,640

 
$
306

 
$

Total liabilities
 
$
9,129

 
$
4

 
$

Interests of others in operating subsidiaries (1)
 
$
1,534

 
$

 
$

Equity attributable to unitholders (2)
 
977

 
302

 

Total equity
 
$
2,511

 
$
302

 
$

____________________________________
(1) 
Attributable to interests of others in our operating subsidiaries.
(2) 
Attributable to parent company prior to the spin-off on June 20, 2016, and to limited partnership unitholders, general partnership unitholders, redemption-exchange unitholders, and special limited partnership unitholders post spin-off. For the year ended December 31, 2018 and December 31, 2017, equity is also attributable to preferred shareholders and Special LP unitholders.
(3) 
Company FFO is a non-IFRS measure and is calculated as net income excluding the impact of depreciation and amortization, deferred income taxes, breakage and transaction costs, non-cash gains or losses and other items. When determining Company FFO, we include our proportionate share of Company FFO of equity accounted investments. Company FFO is further adjusted as Company EBITDA to exclude the impact of realized disposition gains (losses), interest expense, current income taxes, and realized disposition gain, current income taxes and interest expenses related to equity accounted investments and other items. Company EBITDA and Company FFO are presented net to unitholders. For further information on Company FFO and Company EBITDA see the “Reconciliation of Non IFRS Measures” section of the MD&A.
Comparison of the Years Ended December 31, 2018 and December 31, 2017
As discussed, infrastructure services is a new operating segment which includes our investments in Westinghouse and Teekay Offshore.
Our infrastructure services segment reported revenue of $2,418 million for the year ended December 31, 2018, compared to $3 million for the year ended December 31, 2017. The increase is primarily due to the acquisition of Westinghouse and consolidation of Teekay Offshore, beginning in the third quarter of 2018.
The segment contributed Company EBITDA of $295 million compared to $34 million for the year ended December 31, 2017. Westinghouse contributed $110 million to Company EBITDA during the year ended December 31, 2018. The results were positively impacted by delivery of projects, partially offset by higher than normal costs associated with the write-up of inventory as part of our purchase price accounting on the acquisition. The remaining increase in Company EBITDA is primarily from a full year's contribution from Teekay Offshore. Company EBTIDA benefited from a one-time settlement received by Teekay Offshore from a customer in Brazil relating to previously-terminated charter contracts.
Company FFO for the year ended December 31, 2018 was $195 million, compared to the year ended December 31, 2017 amount of $21 million. The increase in Company FFO was due to the factors mentioned above.
Maintenance and growth capital expenditures for the year ended December 31, 2018 were $71 million and $82 million respectively, compared to $nil million and $nil million for the year ended December 31, 2017. Capital expenditures were primarily related to equipment and tooling expenditures at Westinghouse and vessel dry-docking costs, additions, newbuildings and conversions at Teekay Offshore.
Comparison of the Years Ended December 31, 2017 and December 31, 2016
In the third quarter of fiscal 2017, the partnership, together with institutional partners, acquired a 60% stake in Teekay Offshore. The equity accounted investment contributed $34 million of Company EBITDA and $21 million of Company FFO. Prior to this investment, our infrastructure services segment had no operations.

Brookfield Business Partners
76


Industrial Operations
The following table presents Company EBITDA and Company FFO for our industrial operations segment for the years ended December 31, 20182017 and 2016:
 
 
Year Ended December 31,
(US$ Millions)
 
2018
 
2017
 
2016
Revenues
 
$
3,896

 
$
1,939

 
$
1,566

Direct operating costs
 
(2,060
)
 
(1,425
)
 
(1,333
)
General and administrative expenses
 
(231
)
 
(113
)
 
(106
)
Equity accounted Company EBITDA
 
42

 
49

 
144

Company EBITDA attributable to others (1)
 
(1,157
)
 
(306
)
 
(188
)
Company EBITDA (2) (3)
 
$
490

 
$
144

 
$
83

Realized disposition gains, net
 
195

 
225

 
57

Other income (expense), net
 
(3
)
 

 

Interest income (expense), net
 
(263
)
 
(154
)
 
(74
)
Realized disposition gain, current income taxes and interest expenses related to equity accounted investments
 
(10
)
 
(4
)
 
(9
)
Current income taxes
 
(132
)
 
(32
)
 
(5
)
Company FFO attributable to others (net of Company EBITDA attributable to others) (1)
 
193

 
(16
)
 
17

Company FFO (2) (3)
 
$
470

 
$
163

 
$
69

The following table presents equity attributable to unitholders for our industrial operations segment as at December 31, 20182017 and 2016:
(US$ Millions)
 
December 31, 2018
 
December 31, 2017
 
December 31, 2016
Total assets
 
$
7,650

 
$
7,204

 
$
3,643

Total liabilities
 
$
5,865

 
$
3,721

 
$
1,664

Interests of others in operating subsidiaries (1)
 
$
1,426

 
$
2,464

 
$
1,263

Equity attributable to unitholders (2)
 
359

 
1,019

 
716

Total equity
 
$
1,785

 
$
3,483

 
$
1,979

____________________________________
(1) 
Attributable to interests of others in our operating subsidiaries.
(2) 
Attributable to parent company prior to the spin-off on June 20, 2016, and to limited partnership unitholders, general partnership unitholders, redemption-exchange unitholders, and special limited partnership unitholders post spin-off. For the year ended December 31, 2018 and December 31, 2017, equity is also attributable to preferred shareholders and Special LP unitholders.
(3) 
Company FFO is a non-IFRS measure and is calculated as net income excluding the impact of depreciation and amortization, deferred income taxes, Company FFO of equity accounted investments. Company FFO is further adjusted as Company EBITDA to exclude the impact of realized disposition gains (losses), interest expense, current income taxes, and realized disposition gain, current income taxes and interest expenses related to equity accounted investments and other items. Company EBITDA and Company FFO are presented net to unitholders. For further information on Company FFO and Company EBITDA see the “Reconciliation of Non IFRS Measures” section of the MD&A.
Comparison of the Years Ended December 31, 2018 and December 31, 2017
Revenue from our industrial operations segment for the year ended December 31, 2018 was $3,896 million, representing an increase of $1,957 million compared to the same period in 2017 of $1,939 million. Direct operating costs increased by $635 million, to $2,060 million for the year ended December 31, 2018, from $1,425 million in the same period in 2017. The increase in revenue and direct operating costs was primarily due to stronger pricing and increased raw material costs at our graphite electrode manufacturing business, combined with our acquisitions of BRK Ambiental in 2017 and Schoeller Allibert in the second quarter of 2018.
Company EBITDA in our industrial operations segment increased by $346 million for the year ended December 31, 2018, compared to the year ended December 31, 2017. The increase is primarily attributable to stronger pricing and performance at our graphite electrode manufacturing business and our palladium mining operations, combined with contribution from the acquisition of Schoeller Allibert.

77
Brookfield Business Partners


Company FFO in our industrial operations segment was $470 million for the year ended December 31, 2018, compared to $163 million for the year ended December 31, 2017. In addition to the factors noted above, the increase was primarily due to the gain recognized on the sale of our Australian energy operations during the fourth quarter of 2018, partially offset by the gain recognized on the sale of our bath and shower products manufacturing business during 2017.
Maintenance and growth capital expenditures for the year ended December 31, 2018 were $121 million and $152 million respectively, compared to $93 million and $104 million for the year ended December 31, 2017. Capital expenditures for the year ended December 31, 2018 were primarily related to expansions and equipment replacement at our graphite electrode manufacturing business, mineral properties at our palladium mining operations and mold and machines at Schoeller Allibert. Capital expenditures for the year ended December 31, 2017 were primarily related to mineral properties within our palladium mining operations, intangible assets related to concession agreements from BRK Ambiental and our graphite electrode manufacturing business.
Comparison of the Years Ended December 31, 2017 and December 31, 2016
Revenue from our industrial operations segment for the year ended December 31, 2017 was $1,939 million, representing an increase of $373 million compared to the same period in 2016 of $1,566 million. Direct operating costs increased by $92 million to $1,425 million for the year ended December 31, 2017, from $1,333 million in the same period in 2016. The increase in revenue and direct operating costs was primarily due to our acquisition of BRK Ambiental, partially offset by the sale of our bath and shower products manufacturing business in January 2017, which had contributed $306 million of revenue and $245 million of direct operating costs for the year ended December 31, 2016. The remaining increases in revenue and direct operating costs were due to stronger pricing and operational performance at our graphite electrode manufacturing business and our palladium mining operation, as well as an increase in volumes in our Canadian well-servicing operations.
Company EBITDA in our industrial operations segment increased by $61 million for the year ended December 31, 2017, compared to the year ended December 31, 2016. The increase was primarily due to the acquisition of BRK Ambiental, stronger pricing and operational performance at our graphite electrode manufacturing business and palladium mining operation during the year. This was partially offset by the sale of our bath and shower products manufacturing business which had contributed $12 million to Company EBITDA during the year ended December 31, 2016, as well as the reorganization of the ownership group and partial sell down to institutional partners of our Western Australian energy operations in the latter half of 2016.
Company FFO in our industrial operations segment was $163 million for the year ended December 31, 2017, compared to $69 million for the year ended December 31, 2016. In addition to the factors noted above, the increase was primarily due to the net gain of $84 million attributable to unitholders resulting from the sale of our bath and shower products manufacturing business in January 2017. The increase was partially offset by the increase in interest expense due to the acquisition of BRK Ambiental during the year, as well as lower contributions from our Canadian energy operations.
Maintenance and growth capital expenditures, including capital expenditures related to mineral properties within our palladium mining operation, intangible assets related to concession agreements within BRK Ambiental and our graphite electrode manufacturing business, for the year ended December 31, 2017 were $93 million and $104 million respectively, compared to $94 million and $8 million for the year ended December 31, 2016. Capital expenditures for the year ended December 31, 2016 were primarily related to mineral properties within our palladium mining operation and graphite electrode manufacturing business.

Brookfield Business Partners
78


Corporate and Other
The following table presents Company EBITDA and Company FFO for our corporate and other segment for the years ended December 31, 20182017 and 2016:
 
 
Year Ended December 31,
(US$ Millions)
 
2018
 
2017
 
2016
Revenues
 
$
7

 
$
7

 
$
1

Direct operating costs
 
(8
)
 
(3
)
 

General and administrative expenses
 
(69
)
 
(45
)
 
(17
)
Equity accounted Company EBITDA
 

 

 

Company EBITDA attributable to others (1)
 

 

 

Company EBITDA (2) (3)
 
$
(70
)
 
$
(41
)
 
$
(16
)
Realized disposition gains, net
 

 

 

Other income (expense), net
 

 

 

Interest income (expense), net
 
7

 
(1
)
 
(1
)
Realized disposition gain, current income taxes and interest expenses related to equity accounted investments
 

 

 

Current income taxes
 

 
18

 

Company FFO attributable to others (net of Company EBITDA attributable to others) (1)
 

 

 

Company FFO (2) (3)
 
$
(63
)
 
$
(24
)
 
$
(17
)
The following table presents equity attributable to unitholders for our corporate and other segment as at December 31, 20182017 and 2016:
(US$ Millions)
 
December 31, 2018
 
December 31, 2017
 
December 31, 2016
Total assets
 
$
415

 
$
395

 
$
585

Total liabilities
 
$
281

 
$
85

 
$
34

Interests of others in operating subsidiaries (1)
 

 

 

Equity attributable to unitholders (2)
 
134

 
310

 
551

Total equity
 
$
134

 
$
310

 
$
551

____________________________________
(1) 
Attributable to interests of others in our operating subsidiaries.
(2) 
Attributable to parent company prior to the spin-off on June 20, 2016, and to limited partnership unitholders, general partnership unitholders, redemption-exchange unitholders, and special limited partnership unitholders post spin-off. For the year ended December 31, 2018 and December 31, 2017, equity is also attributable to preferred shareholders and Special LP unitholders.
(3) 
Company FFO is a non-IFRS measure and is calculated as net income excluding the impact of depreciation and amortization, deferred income taxes, breakage and transaction costs, non-cash gains or losses and other items. When determining Company FFO, we include our proportionate share of Company FFO of equity accounted investments. Company FFO is further adjusted as Company EBITDA to exclude the impact of realized disposition gains (losses), interest expense, current income taxes, and realized disposition gain, current income taxes and interest expenses related to equity accounted investments and other items. Company EBITDA and Company FFO are presented net to unitholders. For further information on Company FFO and Company EBITDA see the “Reconciliation of Non IFRS Measures” section of the MD&A.
General and administrative costs relate to corporate expenses, including management, audit and director fees. Pursuant to our Master Services Agreement, we pay Brookfield a quarterly base management fee equal to 0.3125% (1.25% annually) of our total capitalization, plus third party debt with recourse, net of cash held by corporate entities. The management fees for the year ended December 31, 20182017 and 2016 were $56 million, $33 million and $12 million, respectively. The increase in the management fee was due to the growth in the partnership's total capitalization relative to the same period in 2017.
The partnership has in place a Deposit Agreement with Brookfield whereby it may place funds on deposit with Brookfield as approved by the Board of Directors. Any deposit balance is due on demand and earns an agreed upon rate of interest based on market terms. As at December 31, 2018 and 2017, the amount of the deposit was $244 million and $384 million, respectively, and was included in cash and cash equivalents.

79
Brookfield Business Partners


Reconciliation of Non-IFRS Measures
Company FFO
To measure our performance, amongst other measures, we focus on Company FFO. We define Company FFO as net income excluding the impact of depreciation and amortization, deferred income taxes, breakage and transaction costs, non-cash valuation gains or losses and other items. Company FFO is presented net to unitholders, or net to the parent company. Company FFO is a measure of operating performance that is not calculated in accordance with, and does not have any standardized meaning prescribed by, IFRS. Company FFO is therefore unlikely to be comparable to similar measures presented by other issuers. Company FFO has the following limitations as an analytical tool:
Company FFO does not include depreciation and amortization expense; because we own capital assets with finite lives, depreciation and amortization expense recognizes the fact that we must maintain or replace our asset base in order to preserve our revenue generating capability;
Company FFO does not include deferred income taxes, which may become payable if we own our assets for a long period of time; and
Company FFO does not include any non-cash fair value adjustments or mark-to-market adjustments recorded to net income.
Because of these limitations, Company FFO should not be considered as the sole measure of our performance and should not be considered in isolation from, or as a substitute for, analysis of our results as reported under IFRS. However, Company FFO is a key measure that we use to evaluate the performance of our operations.
When viewed with our IFRS results, we believe that Company FFO provides a more complete understanding of factors and trends affecting our underlying operations, including the impact of borrowing. Company FFO allows us to evaluate our businesses on the basis of cash return on invested capital by removing the effect of non-cash and other items. We add back depreciation and amortization as the depreciated cost base of our assets is reflected in the ultimate realized disposition gain or loss on disposal. We add back deferred income taxes because we do not believe this item reflects the present value of the actual cash tax obligations we will be required to pay, particularly if our operations are held for a long period of time. We add back non-cash valuation gains or losses recorded in net income as these are non-cash in nature and indicate a point in time approximation of value on long-term items. We also add back breakage and transaction costs as they are capital in nature.
Company EBITDA
We also use Company EBITDA as a measure of performance. We define Company EBITDA as Company FFO excluding the impact of realized disposition gains, interest expense, current income taxes, realized disposition gains, current income taxes and interest expense related to equity accounted investments and other expenses. Company EBITDA is presented net to unitholders, or net to the parent company. Company EBITDA has limitations as an analytical tool as it does not include realized disposition gains, interest expense, and current income taxes, as well as depreciation and amortization expense, deferred income taxes and non-cash valuation gains/losses and impairment charges and other expenses. Because of these limitations, Company EBITDA should not be considered as the sole measure of our performance and should not be considered in isolation from, or as a substitute for, analysis of our results as reported under IFRS. However, Company EBITDA is a key measure that we use to evaluate the performance of our operations.
When viewed with our IFRS results, we believe that Company EBITDA provides a more complete understanding of the ability of our businesses to generate recurring earnings which allows users to better understand and evaluate the underlying financial performance of our operations.

Brookfield Business Partners
80


The following table reconciles Company EBITDA and Company FFO to net income attributable to unitholders for the periods indicated:
 
 
Year Ended December 31,
(US$ Millions)
 
2018
 
2017
 
2016
Revenues
 
$
37,168

 
$
22,823

 
$
7,960

Direct operating costs
 
(34,134
)
 
(21,876
)
 
(7,386
)
General and administrative expenses
 
(643
)
 
(340
)
 
(269
)
Equity accounted investment Company EBITDA (1)
 
196

 
108

 
167

Company EBITDA attributable to others (2)
 
(1,744
)
 
(475
)
 
(232
)
Company EBITDA
 
$
843

 
$
240

 
$
240

Realized disposition gain, net (3)
 
250

 
244

 
57

Other income (expense), net
 
(18
)
 

 

Interest income (expense), net
 
(498
)
 
(202
)
 
(90
)
Equity accounted current taxes and interest (1)
 
(54
)
 
(17
)
 
(9
)
Current income taxes
 
(186
)
 
(30
)
 
(25
)
Company FFO attributable to others (2)
 
396

 
17

 
27

Company FFO
 
$
733

 
$
252

 
$
200

Depreciation and amortization
 
(748
)
 
(371
)
 
(286
)
Realized disposition (gain)/loss recorded in prior periods (3)
 

 
23

 

Impairment expense, net
 
(218
)
 
(39
)
 
(261
)
Gain on acquisition and disposition (3)
 
250

 

 

Other income (expense), net
 
(118
)
 
(108
)
 
(11
)
Deferred income taxes
 
88

 
22

 
41

Non-cash items attributable to equity accounted investments (1)
 
(132
)
 
(22
)
 
(90
)
Non-cash items attributable to others (2)
 
567

 
267

 
378

Net income attributable to unitholders (4)
 
$
422

 
$
24

 
$
(29
)
____________________________________
(1) 
The sum of these amounts equates to equity accounted income of $10 million, as per our IFRS statement of operating results for year ended December 31, 2018, equity accounted income of $69 million for the year ended December 31, 2017 and equity accounted income of $68 million for the year ended December 31, 2016.
(2) 
Total cash and non-cash items attributable to the interest of others equals net income of $781 million, as per our IFRS statement of operating results for year ended December 31, 2018, net income of $191 million for the year ended December 31, 2017 and net loss of $173 million for the year ended December 31, 2016.
(3) 
The sum of these amounts equates to net realized disposition gain of $500 million, as per our IFRS statement of operating results for year ended December 31, 2018, net realized disposition gain of $267 million for the year ended December 31, 2017 and net realized disposition gain of $57 million for the year ended December 31, 2016.
(4) 
Attributable to LP unitholders, GP unitholders, Redemption-Exchange unitholders, and Special LP unitholders post spin-off, and to parent company prior to the spin-off.
The following table reconciles equity attributable to LP Units, GP Units, Redemption-Exchange Units, preferred shares and Special LP units to equity attributable to unitholders for the periods indicated:
 
 
Years ended December 31
(US$ Millions)
 
2018
 
2017
Limited partners
 
$
1,548

 
$
1,585

General partner
 

 

Non-controlling interests attributable to:
 
 

 
 

Redemption-Exchange Units, Preferred Shares and Special LP Units held by Brookfield
 
1,415

 
1,453

Equity attributable to unitholders (1)
 
$
2,963

 
$
3,038


81
Brookfield Business Partners


The following table presents equity attributable to unitholders by segment as at December 31, 2018 and December 31, 2017:
(US$ Millions)
 
Business
Services
 
Infrastructure
Services
 
Industrial
Operations
 
Corporate
and Other
 
Total
December 31, 2018
 
$
1,493

 
$
977

 
$
359

 
$
134

 
$
2,963

December 31, 2017
 
$
1,407

 
$
302

 
$
1,019

 
$
310

 
$
3,038

__________________________________
(1) 
Attributable to parent company prior to the spin-off on June 20, 2016, and to limited partnership unitholders, general partnership unitholders, redemption-exchange unitholders, and special limited partnership unitholders post spin-off. For the year ended December 31, 2018 and December 31, 2017, equity is also attributable to preferred shareholders and Special LP unitholders.
5.B. LIQUIDITY AND CAPITAL RESOURCES
We manage our liquidity and capital requirements through cash flows from operations, opportunistically monetizing mature operations, refinancing existing debt and businesses and through the use of credit facilities. We aim to maintain sufficient financial liquidity to be able to meet our on-going operating requirements and to maintain a modest distribution.
Our principal liquidity needs for the next year include meeting debt service payments and funding recurring expenses, required capital expenditures, committed acquisitions and acquisition opportunities as they arise. In addition, an integral part of our strategy is to pursue acquisitions through Brookfield-led consortium arrangements with institutional investors or strategic partners, and to form partnerships to pursue acquisitions on a specialized or global basis. Brookfield has an established track record of leading such consortiums and partnerships and actively managing underlying assets to improve performance. The "Recent Business Developments" section of Item 4.A. "History and Development of our Company" details recent acquisitions completed by the partnership. For example, the partnership, alongside institutional investors, completed the acquisition of Westinghouse on August 1, 2018 for a purchase price of approximately $4 billion, funded with approximately $920 million of equity and $3.1 billion of long-term debt financing ($2.9 billion net of financing fees). The partnership's share of approximately $405 million of equity was funded with available liquidity.
Our principal sources of liquidity are financial assets, undrawn credit facilities, cash flow from our operations and access to public and private capital markets. In September 2017, we issued 13,340,000 LP Units to the public and 6,945,000 Redemption-Exchange Units to Brookfield for aggregate gross proceeds of $600 million, before $8 million in equity issuance costs. In October 2017, the underwriters exercised their over-allotment option to purchase an additional 1,000,500 units at a price of $30.00 per unit, for gross proceeds of approximately $30 million less equity issuance costs of approximately $1 million. For further detail, see "Equity Attributable to Unitholders" section of Item 5.A. "Operating Results".
The following table presents borrowings by segment as at December 31, 2018 and December 31, 2017:
(US$ Millions)
 
Business
Services
 
Infrastructure
Services
 
Industrial
Operations
 
Corporate
and Other
 
Total
December 31, 2018
 
$
1,228

 
$
5,748

 
$
3,890

 
$

 
$
10,866

December 31, 2017
 
$
1,190

 
$

 
$
2,075

 
$

 
$
3,265

As at December 31, 2018, the partnership had outstanding debt of $10,866 million as compared to $3,265 million as at December 31, 2017. The borrowings consist of the following:
(US$ Millions)
 
December 31, 2018
 
December 31, 2017
Term loans and credit facilities
 
$
8,505

 
$
1,745

Project financing
 
573

 
449

Debentures
 
503

 
596

Securitization program
 
260

 
249

Senior notes
 
1,025

 
226

Total Borrowings
 
$
10,866

 
$
3,265


Brookfield Business Partners
82


The partnership has credit facilities within its operating businesses with major financial institutions. The credit facilities are primarily composed of revolving and term operating facilities with variable interest rates. At the operating level, we endeavor to maintain prudent levels of debt which can be serviced through on-going operations. On a consolidated basis, our operations had borrowings totaling $10,866 million as at December 31, 2018, compared to $3,265 million at December 31, 2017. The increase of $7,601 million was primarily attributable to a $2,250 million senior secured term loan put in place within GrafTech, of which approximately $400 million was used to repay existing debt, $2,950 million of term loan financing put in place within Westinghouse, and the debt consolidation of Teekay Offshore.
We finance our assets principally at the operating company level with debt that generally is not recourse to either the partnership or to our other operations and is generally secured against assets within the respective operating companies. Moreover, debt instruments at the operating company level do not cross-accelerate or cross-default to debt at other operating companies. This debt is in the form of revolving lines of credit, term loans and debt securities with varying maturities, ranging from 1-21 years. The weighted average maturity at December 31, 2018 was 5.9 years and the weighted average interest rate on debt outstanding was 6.45%. As at December 31, 2018, the maximum borrowing capacity of our term loans and credit facilities at the operations and other subsidiaries level, excluding at the corporate level, was $15.4 billion, of which $10.9 billion was drawn.
The use of the term loans and credit facilities is primarily related to on-going operations and capital expenditures, and to fund acquisitions. The interest rates charged on these facilities are based on market interest rates. These borrowings include customary covenants based on fixed charge coverage, debt-to-EBITDA ratios and maintaining minimum equity or liquidity levels. Our operations are currently in compliance with or have obtained waivers related to all material covenant requirements of their term loans and credit facilities. In periods of difficult economic conditions, we undertake proactive measures to avoid having any of our operations default under the terms of their facilities, including amending such debt instruments or, if necessary, seeking waivers from the lenders. Our ability to enter into an amendment or, if needed, obtain a waiver or otherwise refinance any such indebtedness depends on, among other things, the conditions of the capital markets and our financial conditions at such time.
The partnership has a revolving acquisition credit facility with Brookfield that permits borrowings of up to $500 million. The credit facility is guaranteed by the partnership, and each direct wholly-owned (in terms of outstanding common equity) subsidiary of the partnership or the Holding LP, that is not otherwise a borrower. The credit facility is available in U.S. or Canadian dollars, and advances are made by way of LIBOR, base rate, bankers' acceptance rate or prime rate loans. The credit facility bears interest at the specified LIBOR or bankers’ acceptance rate plus 3.75%, or the specified base rate or prime rate plus 2.75%. The credit facility also requires us to maintain a minimum deconsolidated net worth and contain restrictions on the ability of the borrowers and the guarantors to, among other things, incur liens, engage in certain mergers and consolidations or enter into speculative hedging arrangements.  Net proceeds above a specified threshold that are received by the borrowers from asset dispositions, debt incurrences or equity issuances by the borrowers or their subsidiaries must be used to pay down the credit facility (which can then be redrawn to fund future investments). As at December 31, 2018, the credit facility remains undrawn.
In the second quarter of 2018, the partnership amended and restated our bilateral credit facility, increasing it by $575 million to $825 million across an expanded group of banks. In addition to U.S. or Canadian dollars, the credit facility is available in Euros, Sterling, or Australian dollars. Advances under the credit facility bear interest at the specified LIBOR, EURIBOR, CDOR, BBSY or bankers' acceptance rate plus 2.50%, or the specified base rate or prime rate plus 1.50%. The credit facility's maturity date was extended by two years to August 2021. The credit facility is for general corporate purposes and requires us to maintain a minimum tangible net worth and to maintain debt to capitalization ratios at the corporate level. As at December 31, 2018, the facility remains undrawn.
The table below outlines the partnership's consolidated net debt to capitalization as at December 31, 2018 and December 31, 2017:
(US$ Millions)
 
December 31, 2018
 
December 31, 2017
Corporate borrowings
 
$

 
$

Non-recourse subsidiary borrowings
 
10,866

 
3,265

Cash and cash equivalents
 
(1,949
)
 
(1,106
)
Net debt
 
8,917

 
2,159

Total equity
 
6,494

 
6,064

Total capital and net debt
 
$
15,411

 
$
8,223

Net debt to capitalization ratio
 
58
%
 
26
%

83
Brookfield Business Partners


The partnership's general partner has implemented a distribution policy pursuant to which we intend to make quarterly cash distributions in an initial amount currently anticipated to be approximately $0.25 per unit on an annualized basis. On February 7, 2019, the Board of Directors of the partnership's general partner declared a dividend of $0.0625 per unit payable on March 29, 2019 to unitholders of record as at the close of business on February 28, 2019.
During the fourth quarter of 2018, the volume weighted average price per unit was $38.20, which was below the previous incentive distribution threshold of $41.96/unit, resulting in an incentive distribution of $nil for the quarter. For the year ended December 31, 2018, the total incentive distribution was $278 million.
Cash Flow
We believe that we currently have sufficient access to capital resources and will continue to use our available capital resources to fund our operations. Our future capital resources include cash flow from operations, borrowings and proceeds from potential future debt issues or equity offerings, if required.
As at December 31, 2018, we had cash and cash equivalents of $1,949 million, compared to $1,106 million as at December 31, 2017 and $1,050 million as at December 31, 2016. The net cash flows for the years ended December 31, 20182017 and 2016 were as follows:
 
 
Year Ended December 31,
(US$ Millions)
 
2018
 
2017
 
2016
Cash flows provided by operating activities
 
$
1,341

 
$
(70
)
 
$
229

Cash flows provided by (used in) investing activities
 
(3,999
)
 
(1,595
)
 
(96
)
Cash flows provided by (used in) financing activities
 
3,561

 
1,713

 
586

Effect of foreign exchange rates on cash
 
(60
)
 
8

 
(15
)
Cash reclassified as held for sale
 

 

 
(8
)
 
 
$
843

 
$
56

 
$
696

Revision of comparatives
The comparative cash flow figures for the year ended December 31, 2017 have been revised to correct an immaterial error identified by management related to the reclassification of cash flows from bank overdrafts, from an acquisition completed in May 2017 in our business services segment, within the consolidated statements of cash flow. As a result, $360 million which was previously reported in accounts payable and other within the operating activities line item entitled "changes in non-cash working capital, net," is now being reported within the financing activities line item entitled "proceeds from other credit facilities, net". The 2017 comparative figures in the supplemental cash flow information within Note 28 have also been updated to remove the bank overdraft which was previously recorded within accounts payable and other. The correction of the classification in the statement of cash flow is immaterial and had no impact on the partnership’s historical statements of financial position, statements of operating results, statements of comprehensive income, and statements of changes in equity.
The impact of the correction of the classification in the consolidated statement of cash flows for the periods ended December 31, 2017 and March 31, 2018 is detailed below:
(US$ Millions)
 
December 31, 2017
 
March 31, 2018
As reported
 
 
 
 
Changes in non-cash working capital, net
 
$
(91
)
 
$
(228
)
Proceeds from other credit facilities, net
 

 

 
 
 
 
 
As corrected
 
 
 
 
Changes in non-cash working capital, net
 
$
(451
)
 
$
(405
)
Proceeds from other credit facilities, net
 
360

 
177


Brookfield Business Partners
84


Cash Flow Provided by Operating Activities
Total cash flow provided by operating activities for the year ended December 31, 2018 was $1,341 million compared to $70 million used for the year ended December 31, 2017. The cash provided by operating activities during the year ended December 31, 2018 was primarily attributable to the incremental contribution from stronger results in our graphite electrode manufacturing business as a result of stronger pricing and higher volume and from the consolidation of Teekay Offshore.
Total cash flow used in operating activities for the year ended December 31, 2017 was $70 million compared to $229 million provided for the year ended December 31, 2016. The cash provided by operating activities during the year ended December 31, 2017 was primarily attributable to the contributions from Greenergy, BRK Ambiental, and our fuel marketing business which were acquired throughout 2017.
Cash Flow Provided by (Used in) Investing Activities
Total cash flow used in investing activities was $3,999 million for the year ended December 31, 2018, compared to $1,595 million used during the year ended December 31, 2017. Our investing activities were primarily related to the acquisitions of Westinghouse, Schoeller Allibert and Imagine, the tuck-in acquisitions within our facilities management and fuel marketing businesses, as well as the acquisition of property, plant, and equipment within our operations. This was partially offset by the cash proceeds received on the disposition of our interests in our real estate brokerage services business and in our Australian energy operation, as well as the cash assumed from the consolidation of Teekay Offshore.
Total cash flow used in investing activities was $1,595 million for the year ended December 31, 2017 compared to $96 million for the year ended December 31, 2016. Our investing activities were primarily related to the acquisitions within our business services and industrial operations segments offset by the disposition of our bath and shower products manufacturing business, the disposition of Insignia Energy in our industrial operations segment, as well as the sale of public investment securities in our industrial operations and business services segments.
Cash Flow Provided by (Used in) Financing Activities
Total cash flow provided by financing activities was $3,561 million for the year ended December 31, 2018, compared to $1,713 million cash flow provided by financing activities for the year ended December 31, 2017. During the year ended December 31, 2018, our borrowings, net of repayments, were $4,568 million. This primarily consisted of the $2,250 million of senior secured term loan financing obtained by our graphite electrode manufacturing business, of which approximately $400 million was used to pay down existing debt. Also contributing to the increase in borrowings was the $2,950 million term loan financing put in place at Westinghouse. Distributions to others who have interests in operating subsidiaries, net of capital provided by others who have interests in our operating subsidiaries, were $600 million, which were mostly comprised of distributions from our graphite electrode manufacturing business. During the year ended December 31, 2018, $32 million was distributed to limited partners and redemption-exchange unitholders and $327 million was distributed to Special LP unitholders.
Total cash flow provided by financing activities was $1,713 million for the year ended December 31, 2017 compared to $586 million cash flow provided by financing activities for the year ended December 31, 2016. During the year ended December 31, 2017, our borrowings, net of repayments, were $349 million, and capital provided by others who have interests in our operating subsidiaries, net of distributions, was $509 million. In September 2017, we issued limited partnership units and redemption exchange units of Holding LP in exchange for gross proceeds of approximately $600 million, before $8 million in equity issuance costs, and issued an additional $30 million of limited partnership units in October 2017, before $1 million in equity issuance costs, as a result of the exercise of the over-allotment option. During the year ended December 31, 2017, $31 million was distributed to limited partners and redemption-exchange unitholders and $95 million was distributed to Special LP unitholders.
Market Risks
Market risk is defined for these purposes as the risk that the fair value or future cash flows of a financial instrument held by our partnership will fluctuate because of changes in market prices. Market risk includes the risk of changes in interest rates, currency exchange rates and changes in market prices due to factors other than interest rates or currency exchange rates, such as changes in equity prices, commodity prices or credit spreads.
Financial instruments held by our partnership that are subject to market risk include other financial assets, borrowings, derivative instruments, such as interest rate and foreign currency contracts, and marketable securities.
The partnership is exposed to price risks arising from marketable securities and other financial assets. As at December 31, 2018 the balance of the portfolio was $546 million (2017: $461 million), a 10% change in the value of the portfolio would impact our equity by $55 million (2017: $46 million) and result in an impact on the consolidated statements of comprehensive income of $55 million (2017: $46 million).

85
Brookfield Business Partners


Interest rate risk
The observable impacts on the fair values and future cash flows of financial instruments that can be directly attributable to interest rate risk include changes in the net income from financial instruments whose cash flows are determined with reference to floating interest rates and changes in the value of financial instruments whose cash flows are fixed in nature. A 10 basis point increase or decrease in the interest rates would not have a material impact on our net income.
Foreign currency risk
We have operations in international markets denominated in currencies other than the U.S. dollar, primarily the Australian dollar, the Canadian dollar and the Brazilian real. As a result, we are subject to foreign currency risk due to potential fluctuations in exchange rates between foreign currencies and the U.S. dollar. We structure our operations such that foreign operations are primarily conducted by entities with a functional currency which is the same as the economic environment in which the operations take place. As a result, the net income impact of currency risk associated with financial instruments is limited as its financial assets and liabilities are generally denominated in the functional currency of the subsidiary that holds the financial instrument. However, we are exposed to foreign currency risk on the net assets of its foreign currency denominated operations and foreign currency denominated debt. We manage foreign currency risk through hedging contracts, typically foreign exchange forward contracts. There is no assurance that hedging strategies, to the extent used, will fully mitigate the risk.
The table below outlines the impact on net income and other comprehensive income of a 10% change in the exchange rates between the U.S. dollar and the major foreign currencies:
 
 
2018
 
2017
 
2016
(US$ Millions)
 
OCI
 
Net income
 
OCI
 
Net income
 
OCI
 
Net income
USD/AUD
 
$
(36
)
 
$

 
$
(88
)
 
$

 
$
(55
)
 
$

USD/BRL
 
(35
)
 
4

 
(33
)
 

 

 

USD/CDN
 
(12
)
 
3

 
(37
)
 

 
(50
)
 

USD/Other
 
(19
)
 
5

 
(9
)
 
(20
)
 
(3
)
 
1

See also Note 4, "Fair Value of Financial Instruments", Note 25, "Derivative Financial Instruments" and Note 26, "Financial Risk Management" in our consolidated financial statements included in this Form 20-F.
Commodity price risk
Commodity price risk is the risk that the fair value of financial instruments will fluctuate as a result of changes in commodity prices. Our operating subsidiaries that are exposed to commodity risk attempt to mitigate commodity price risk through the use of commodity contracts. A 10 basis point increase or decrease in commodity prices, as they relate to financial instruments, would not have a material impact on our net income.
Our commodity exposure is primarily in our industrial operations. We hedge this exposure where appropriate. See Item 4.B., "Business Overview - Industrial Operations".
Related Party Transactions
We entered into a number of related party transactions with Brookfield as described in Note 24 in our consolidated financial statements included in this Form 20-F.
Critical Accounting Policies, Estimates and Judgments
The preparation of financial statements requires management to make critical judgments, estimates and assumptions that affect the reported amounts of assets and liabilities and disclosure of contingent assets and liabilities at the date of the financial statements and the reported amounts of revenues and expenses that are not readily apparent from other sources, during the reporting period. These estimates and associated assumptions are based on historical experience and other factors that are considered to be relevant. Actual results may differ from these estimates.
The estimates and underlying assumptions are reviewed on an ongoing basis. Revisions to accounting estimates are recognized in the period in which the estimate is revised if the revision affects only that period, or in the period of the revision and future periods if the revision affects both current and future periods.
Critical judgments made by management and utilized in the normal course of preparing our partnership's consolidated financial statements are outlined below.

Brookfield Business Partners
86


For further reference on accounting policies, critical judgments and estimates, see our "Significant Accounting Policies" contained in Note 2 of our consolidated financial statements as at December 31, 2018 and 2017 and for the years ended December 31, 2018, 2017 and 2016, included in this Form 20-F. See Item 18. "Financial Statements".
Business Combinations
The partnership accounts for business combinations using the acquisition method of accounting. The allocation of fair values to assets acquired and liabilities assumed through an acquisition requires numerous estimates that affect the valuation of certain assets and liabilities acquired including discount rates, operating costs, revenue estimates, commodity prices, future capital costs and other factors. The determination of the fair values may remain provisional for up to 12 months from the date of acquisition due to the time required to obtain independent valuations of individual assets and to complete assessments of provisions. When the accounting for a business combination has not been completed as at the reporting date, this is disclosed in the financial statements, including observations on the estimates and judgments made as at the reporting date.
Determination of Control
We consolidate an investee when we control the investee, with control existing if and only if we have power over the investee; exposure, or rights, to variable returns from our involvement with the investee; and the ability to use our power over the investee to affect the amount of the partnership's returns.
In determining if we have power over an investee, we make judgments when identifying which activities of the investee are relevant in significantly affecting returns of the investee and the extent of our existing rights that give us the current ability to direct the relevant activities of the investee. We also make judgments as to the amount of potential voting rights which provides us voting powers, the existence of contractual relationships that provide us voting power and the ability to appoint directors. We enter into voting agreements to provide the partnership with the ability to contractually direct the relevant activities of the investee (formally referred to as "power" within IFRS 10, Consolidated Financial Statements). In assessing if we have exposure, or rights, to variable returns from our involvement with the investee we make judgments concerning whether returns from an investee are variable and how variable those returns are on the basis of the substance of the arrangement, the size of those returns and the size of those returns relative to others, particularly in circumstances where our voting interest differs from our ownership interest in an investee. In determining if we have the ability to use our power over the investee to affect the amount of our returns, we make judgments when we are an investor as to whether we are a principal or agent and whether another entity with decision-making rights is acting as an agent for us. If we determine that we are acting as an agent, as opposed to principal, we do not control the investee.
Common Control Transactions
IFRS 3, Business Combinations, does not include specific measurement guidance for transfers of businesses or subsidiaries between entities under common control. Accordingly, the partnership has developed an accounting policy to account for such transactions taking into consideration other guidance in the IFRS framework and pronouncements of other standard-setting bodies. The partnership's policy is to record assets and liabilities recognized as a result of transactions between entities under common control at the carrying values in the transferor's financial statements.
Indicators of Impairment
Judgment is applied when determining whether indicators of impairment exist when assessing the carrying values of the partnership's assets, including the determination of the partnership's ability to hold financial assets; the estimation of a cash generating unit's future revenues and direct costs; and the determination of discount rates, and when an asset's carrying value is above the value derived using publicly traded prices which are quoted in a liquid market.
For some of our assets forecasting the recoverability and economic viability of property and equipment requires an estimate of reserves. The process for estimating reserves is complex and requires significant interpretation and judgment. It is affected by economic conditions, production, operating and development activities, and is performed using available geological, geophysical, engineering and economic data.
Revenue Recognition
Certain of the partnership's subsidiaries use the cost-to-cost method to measure progress towards complete satisfaction of the performance obligations under IFRS 15. As work is performed, a contract asset in the form of work-in-progress is recognized, which is reclassified to accounts receivable when invoiced to the customer. If payment is received in advance of work being completed, a contract liability is recognized. There is not considered to be a significant financing component in construction contracts as the period between the recognition of revenue under the cost-to-cost method and when payment is received is typically less than one year.

87
Brookfield Business Partners


Revenue from the sale of goods in our U.K. road fuel service operation represents net invoiced sales of fuel products and RTFO certificates, excluding value added taxes but including excise duty, which has been assessed to be a production tax and recorded as part of consideration received. Revenue is recognized at the point that title passes to the customer.
Financial Instruments
Judgments inherent in accounting policies relating to derivative financial instruments relate to applying the criteria to the assessment of the effectiveness of hedging relationships. Estimates and assumptions used in determining the fair value of financial instruments are equity and commodity prices, future interest rates, the credit worthiness of our partnership relative to its counterparties, the credit risk of the partnership's counterparties, estimated future cash flows, discount rates and volatility utilized in option valuations.
Decommissioning Liabilities
Decommissioning costs will be incurred at the end of the operating life of some of our oil and gas facilities and mining properties. These obligations are typically many years in the future and require judgment to estimate. The estimate of decommissioning costs can vary in response to many factors including changes in relevant legal regulatory, and environmental requirements, the emergence of new restoration techniques or experience at other production sites. Inherent in the calculations of these costs are assumptions and estimates including the ultimate settlement amounts, inflation factors, discount rates, and timing of settlements.
Other
Other estimates and assumptions utilized in the preparation of the partnership's financial statements are the assessment or determination of recoverable amounts, depreciation and amortization rates and useful lives, estimation of recoverable amounts of cash generating units for impairment assessments of goodwill and intangible assets, and ability to utilize tax losses and other tax measurements.
Other critical judgments include the determination of functional currency.
Future Changes in Accounting Policies
Leases
In January 2016, the IASB published a new standard, IFRS 16, Leases ("IFRS 16"). The new standard brings most leases on the statement of financial position, eliminating the distinction between operating and finance leases. Lessor accounting, however, remains largely unchanged and the distinction between operating and finance leases is retained. IFRS 16 supersedes IAS 17, Leases and related interpretations and is effective for periods beginning on or after January 1, 2019.

The partnership will adopt IFRS 16 using the modified retrospective method whereby any transitional impact is recorded in equity as at January 1, 2019 and comparative periods are not restated. The partnership will apply certain transition reliefs, practical expedients and policy choice options on adoption of the new standard. Specifically, the partnership has elected to apply practical expedients associated with short-term leases.

After leading strategic planning sessions with its subsidiaries and associates, the partnership implemented an adoption project plan. The partnership used the population of existing contractual arrangements to complete the identification of leases that are required to be recognized in the consolidated statement of financial position under the new standard. Additionally, the partnership has substantially completed quantifying the present value of the identified lease contracts to determine the impact on adoption, except for acquisitions that closed in the fourth quarter of 2018. At this time, the partnership has nearly finalized the documented analysis and assessment of the potential impact to IT systems and internal controls and has drafted a preliminary version of the disclosures required by the new standard.

The estimated range of the transitional impact of the new standard, excluding the impact of acquisitions closed in the last quarter of the year, is an increase in total assets and liabilities of $880 million to $1,080 million, and no significant impact to equity. These are preliminary estimates and subject to change as the partnership completes the adoption procedures and evaluates and quantifies the IFRS 16 impact of the acquisitions closed in the fourth quarter of 2018.
Uncertainty over Income Tax Treatments
In June 2017, the IASB published IFRIC 23, Uncertainty over Income Tax Treatments ("IFRIC 23") effective for annual periods beginning on or after January 1, 2019. The interpretation requires an entity to assess whether it is probable that a tax authority will accept an uncertain tax treatment used, or proposed to be used, by an entity in its income tax filings and to exercise judgment in determining whether each tax treatment should be considered independently or whether some tax treatments should be considered together. The decision should be based on which approach provides better predictions of the resolution of the uncertainty. An entity

Brookfield Business Partners
88


also has to consider whether it is probable that the relevant authority will accept each tax treatment, or group of tax treatments, assuming that the taxation authority with the right to examine any amounts reported to it will examine those amounts and will have full knowledge of all relevant information when doing so. The interpretation may be applied on either a fully retrospective basis or a modified retrospective basis without restatement of comparative information. The partnership is currently evaluating the impact of IFRIC 23 on its consolidated financial statements.
Business Combinations
In October 2018, the IASB issued an amendment to IFRS 3, Business Combinations (“IFRS 3”), effective for annual periods beginning on or after January 1, 2020. The amendment clarifies the definition of a business and assists companies in determining whether an acquisition is a business combination or an acquisition of a group of assets. The amendment emphasizes that the output of a business is to provide goods and services to customers and also provides supplementary guidance. The company will adopt the standard prospectively and is currently evaluating the impact on its consolidated financial statements.
New Accounting Policies Adopted
Revenue from Contracts with Customers
IFRS 15, Revenue from Contracts with Customers ("IFRS 15") specifies how and when revenue should be recognized as well as requiring additional disclosures. IFRS 15 requires disclosure regarding the nature, amount, timing and uncertainty of revenue and cash flows arising from customer contracts. IFRS 15 supersedes IAS 18, Revenue, IAS 11, Construction Contracts and a number of revenue-related interpretations. IFRS 15 applies to nearly all contracts with customers: the main exceptions are leases, financial instruments and insurance contracts.
The partnership adopted the standard using the modified retrospective approach, in which a cumulative catch-up adjustment is recorded through opening retained earnings on January 1, 2018 as if the standard had always been in effect and whereby comparative periods are not restated. The partnership elected to use the practical expedient for contract modifications. On adoption, the partnership recorded a reduction in opening retained earnings of approximatively $260 million, attributable to the partnership net of taxes, mainly from our construction services business. Under IFRS 15, revenue from the partnership’s construction services contracts will continue to be recognized over time, however, a higher threshold of probability must be achieved prior to recognizing revenue from variable consideration such as incentives and claims and variations resulting from contract modifications. Under IAS 18 and IAS 11, revenue was recognized when it is probable that work performed will result in revenue whereas under IFRS 15, revenue is recognized when it is highly probable that a significant reversal of revenue will not occur for these modifications.
Financial Instruments
In July 2014, the IASB issued the final publication of IFRS 9, Financial Instruments ("IFRS 9") superseding IAS 39, Financial Instruments: Recognition and Measurement. IFRS 9 establishes principles for the financial reporting of financial assets and financial liabilities that will present relevant and useful information to users of financial statements for their assessment of the amounts, timing and uncertainty of an entity's future cash flows. This new standard also includes a new general hedge accounting standard which aligns hedge accounting more closely with an entity's risk management activities. It does not fully change the types of hedging relationships or the requirement to measure and recognize ineffectiveness, however, it provides more hedging strategies that are used for risk management to qualify for hedge accounting and introduces greater judgment to assess the effectiveness of a hedging relationship. Apart from the requirements applicable to hedge accounting, which have been applied on a prospective basis, the partnership adopted the standard using the retrospective approach without restatement, in which a cumulative catch-up adjustment is recorded through opening retained earnings on January 1, 2018 as if the standard had always been in effect and whereby comparative periods are not restated, comparative periods are presented under IAS 39. On adoption, the partnership recorded an adjustment in opening retained earnings of $nil attributable to the partnership net of taxes.
Foreign Currency Transactions and Advance Consideration
In December 2016, the IASB issued IFRIC 22, Foreign Currency Transaction and Advance Consideration ("IFRIC 22"), effective for annual periods beginning on or after January 1, 2018. The interpretation clarifies that the date of the transaction for the purpose of determining the exchange rate to use on initial recognition of the related asset, expense or income (or part of it) is the date on which an entity initially recognizes the non-monetary asset or non-monetary liability arising from the payment or receipt of advance consideration. The interpretation has been applied prospectively. The adoption of IFRIC 22 did not have a significant impact on the financial statements.
5.C. RESEARCH AND DEVELOPMENT, PATENTS AND LICENSES, ETC.
Not applicable.

89
Brookfield Business Partners


5.D. TREND INFORMATION
See Item 5.A.—"Operating Results".
5.E. OFF-BALANCE SHEET ARRANGEMENTS
In the normal course of operations our operating subsidiaries have bank guarantees, insurance bonds and letters of credit outstanding to third parties. As at December 31, 2018, the total outstanding amount was approximately $1.7 billion. If these letters of credit or bonds are drawn upon, we will be obligated to reimburse the issuer of the letter of credit or bonds. The partnership does not conduct its operations, other than those of equity accounted investments, through entities that are not consolidated in the financial statements, and has not guaranteed or otherwise contractually committed to support any material financial obligations not reflected in the financial statements.
Our construction businesses and other operations are called upon to give, in the ordinary course of business, guarantees and indemnities in respect of the performance of controlled entities, associates and related parties of their contractual obligations. Any known losses have been brought to account.
In the normal course of operations, we execute agreements that provide for indemnification and guarantees to third parties in transactions such as business dispositions and acquisitions, construction projects, capital projects, and sales and purchases of assets and services. We have also agreed to indemnify our directors and certain of our officers and employees. The nature of substantially all of the indemnification undertakings prevents us from making a reasonable estimate of the maximum potential amount that we could be required to pay third parties, as many of the agreements do not specify a maximum amount and the amounts are dependent upon the outcome of future contingent events, the nature and likelihood of which cannot be determined at this time. Historically, we have made no significant payments under such indemnification agreements. In addition, we have also entered into indemnity agreements with Brookfield that relate to certain projects in the Middle East region that were in place prior to the spin-off.  Under these indemnity agreements, Brookfield has agreed to indemnify us or refund as, as appropriate, for the receipt of payments relating to such projects.
From time to time, we may be contingently liable with respect to litigation and claims that arise in the normal course of operations. On July 3, 2017, at our construction business, a customer called on an advance payment bank guarantee for an amount of approximately $32 million, associated with a project in the Middle East. Management successfully contested the claim, which was upheld in local courts. On February 22, 2018, the customer’s appeal of the court’s ruling resulted in the bank guarantees being paid due to the structural form of the guarantee. Management continues to counterclaim through local courts and any loss amount associated with this project cannot be measured and is not probable at this time.
Financial Instruments — Foreign Currency Hedging Strategy
To the extent that it is economical to do so, the partnership's strategy is to hedge a portion of its equity investments and/or cash flows exposed to foreign currencies. The partnership's foreign currency hedging strategy includes leveraging any natural hedges that may exist within the operations, utilizing local currency debt financing to the extent possible, and utilizing derivative contracts to the extent that natural hedges are insufficient.
The following table presents our foreign currency equity positions, excluding interest of others in operating subsidiaries, as at December 31, 2018:
 
 
Net Investment Hedges
(US$ Millions)
 
USD
 
CAD
 
AUD
 
BRL
 
GBP
 
EUR
 
Other
Net Equity
 
$
853

 
$
685

 
$
409

 
$
356

 
$
142

 
$
170

 
$
348

Foreign Currency Hedges — US$
 
573

 
(328
)
 
(48
)
 

 
(125
)
 
(72
)
 

As at December 31, 2018, we had hedges in place equal to approximately 27% of our net equity investment in foreign currencies. Our primary unhedged exposure relates to some of our Canadian operations where natural hedges exist within the businesses. For the year ended December 31, 2018, we recorded a pre-tax net gain in comprehensive income of $125 million related to these contracts.
5.F. TABULAR DISCLOSURE OF CONTRACTUAL OBLIGATIONS
An integral part of our partnership’s strategy is to participate with institutional investors in Brookfield-sponsored private equity funds that target acquisitions that suit Brookfield private equity’s profile. In the normal course of business, our partnership has made commitments to Brookfield-sponsored private equity funds to participate in these target acquisitions in the future, if and when identified.

Brookfield Business Partners
90


In the ordinary course of business, we enter into contractual arrangements that may require future cash payments. The table below outlines our contractual obligations as at December 31, 2018:
 
 
Payments as at December 31, 2018
(US$ Millions)
 
Total
 
Less than
One Year
 
One-Two
Years
 
Three-Five
Years
 
Thereafter
Borrowings
 
$
10,904

 
$
1,825

 
$
1,014

 
$
2,623

 
$
5,442

Finance lease obligations
 
60

 
12

 
7

 
25

 
16

Operating leases
 
1,245

 
225

 
143

 
341

 
536

Interest expense
 
2,718

 
545

 
503

 
1,206

 
464

Decommissioning liabilities
 
1,033

 
5

 
2

 
7

 
1,019

Pension obligations
 
1,006

 
84

 
88

 
292

 
542

Obligations under agreements
 
1,051

 
376

 
423

 
138

 
114

Total
 
$
18,017

 
$
3,072

 
$
2,180

 
$
4,632

 
$
8,133

5.G SAFE HARBOR
See "Special Note Regarding Forward-Looking Statements."

91
Brookfield Business Partners


ITEM 6    DIRECTORS, SENIOR MANAGEMENT AND EMPLOYEES
6.A. DIRECTORS AND SENIOR MANAGEMENT
Governance
As required by law, our Limited Partnership Agreement provides for the management and control of our company by a general partner rather than a board of directors and officers. The BBU General Partner serves as our company's general partner and has a board of directors. The BBU General Partner has sole responsibility and authority for the central management and control of our company, which is exercised through its board of directors. Accordingly, references herein to "our directors" and "our board" refer to the board of directors of the BBU General Partner.
The following table presents certain information concerning our board of directors:
Name, Municipality of Residence and
Independence (1)
 
Age
 
Position with the
BBU General
Partner
 
Principal Occupation
Jeffrey Blidner
Toronto, Ontario, Canada
(Not Independent)
 
70
 
Board Chair and Director
 
Vice Chairman, Brookfield Asset Management
David Court (2)
Toronto, Ontario, Canada
(Independent)
 
62
 
Director
 
Director Emeritus, McKinsey & Company
Anthony Gardner (2)
London, United Kingdom
(Independent)
 
55
 
Director
 
Former U.S. Ambassador to the European Union
Stephen Girsky
New York, New York,
USA
(Not Independent)
 
56
 
Director
 
Managing Partner, VectoIQ
David Hamill (3)
Eastern Heights, Queensland, Australia
(Independent)
 
61
 
Director
 
Corporate Director
John Lacey (4)
Thornhill, Ontario, Canada
(Independent)
 
75
 
Lead Independent Director
 
Chairman, Doncaster Consolidated Ltd.
Don Mackenzie (3)
Pembroke Parish, Bermuda
(Independent)
 
58
 
Director
 
Chairman and Owner of New Venture Holdings
Patricia Zuccotti (5)
Kirkland, Washington,
USA
(Independent)
 
71
 
Director
 
Corporate Director
____________________________________
(1) 
The mailing addresses for the directors are set forth under "Security Ownership".
(2) 
Member of the governance and nominating committee.
(3) 
Member of the audit committee.
(4) 
Chair of the governance and nominating committee.
(5) 
Chair of the audit committee.
Set forth below is biographical information for our directors.
Jeffrey Blidner.    Mr. Blidner is a Vice Chairman of Brookfield Asset Management responsible for strategic planning and fundraising. Mr. Blidner is also the Chief Executive Officer of Brookfield's Private Funds Group, Chairman and a director of Brookfield Renewable Partners and a director of Brookfield Asset Management, Brookfield Property Partners and Brookfield Infrastructure Partners. Prior to joining Brookfield in 2000, Mr. Blidner was a Senior Partner of a Canadian law firm.
David Court. Mr. Court is a Director Emeritus at McKinsey & Company. Mr. Court was previously McKinsey’s Global Director of Technology, Digitization and Communications, led McKinsey’s global practice in harnessing digital data and advanced analytics from 2011 to 2015, and was a member of the firm’s Board of Directors and its Global Operating Committee. Mr. Court is a director of Canadian Tire Corporation and a member of the National Geographic International Council of Advisors and the Advisory

Brookfield Business Partners
92


Board for both the Queen’s University Business School and its Analytics Program. Mr. Court holds a BCom from Queen’s University and an MBA from Harvard Business School where he was a Baker Scholar.
Anthony Gardner.    Mr. Gardner served as U.S. Ambassador to the European Union from 2014 to 2017. Prior to his appointment, Mr. Gardner was Managing Director for six years at Palamon Capital Partners, a private equity firm based in London. Previously, Mr. Gardner served as an Executive Director in the leveraged finance departments of Bank of America and GE Capital and as a Director in the international acquisitions group of GE International. He has also worked at international law firms in London, Paris, New York, and Brussels. Mr. Gardner holds an A.B. in Government from Harvard University, an MPhil in International Relations from Oxford University, a JD from Columbia Law School, and a Masters in Finance from London Business School.
Stephen Girsky.    Mr. Girsky is a Managing Partner of VectolQ, an independent advisory firm based in New York, and serves on the board of directors of United States Steel Corporation, Drive.ai, an autonomous driving software company, and Valens Semiconductor Ltd. Mr. Girsky was previously the president of Centerbridge Industrial Partners and a Managing Director at Morgan Stanley and served in a number of capacities at General Motors Co., including the office of Vice Chairman. Mr. Girsky also served as Chairman of Adam Opel AG Supervisory Board and was President of General Motors Europe. Mr. Girsky holds a B.S. in mathematics from the University of California at Los Angeles and a M.B.A. from the Harvard Business School.
David Hamill.    Dr. Hamill is a professional director and was Treasurer of the State of Queensland in Australia from 1998 to 2001, Minister for Education from 1995 to 1996, and Minister for Transport and Minister Assisting the Premier on Economic and Trade Development from 1989 to 1995. Dr. Hamill retired from the Queensland Parliament in February 2001 and since that time has served as a non-executive director or chairman of a range of listed and private companies as well as not-for-profit and public sector entities. Dr. Hamill holds a Bachelor of Arts (Honours) from the University of Queensland, a Master of Arts from Oxford University and a Doctorate of Philosophy from University of Queensland, and is a fellow of the Chartered Institute of Transport and the Australian Institute of Company Directors.
John Lacey.    Mr. Lacey is Chairman of Doncaster Consolidated Ltd. and a director of Whittington Investments Ltd. Mr. Lacey also serves as a consultant to the Chairman of the Board of George Weston Ltd., a Canadian food processing and distribution company, and Loblaw Companies Limited, a Canadian food retailer. Mr. Lacey was previously the Chairman of the board of directors of Alderwoods Group, Inc., an organization operating funeral cemeteries within North America, until 2006. Mr. Lacey is the former President and Chief Executive Officer of The Oshawa Group (now part of Sobeys Inc.) and a former director of Loblaw Companies Limited and TELUS Corporation.
Don Mackenzie.    Mr. Mackenzie is the Chairman and Owner of New Venture Holdings, a well-established privately owned holding company with operating company and real estate investments in Bermuda and Canada. Prior to moving to Bermuda in 1990, Mr. Mackenzie worked in the software and sales sector. Mr. Mackenzie acquired his first business in 1995, and New Venture Holdings was formed in 2000 to consolidate a number of operating investments under a holding company umbrella. Mr. Mackenzie has a Bachelor of Commerce from Queens University and an MBA from Schulich School of Business of York University.
Patricia Zuccotti.    Ms. Zuccotti is a director of Brookfield Renewable Partners L.P., where she is the Chair of the Audit Committee. She served as Senior Vice President, Chief Accounting and Controller of Expedia, Inc. from October 2005 to September 2011. Prior to joining Expedia, Ms. Zuccotti was the Director, Enterprise Risk Services of Deloitte & Touche LLP from June 2003 until October 2005. Ms. Zuccotti is a Certified Public Accountant (inactive) and received her Master's in Business Administration, majoring in accounting and finance, from the University of Washington and a Bachelor of Arts, majoring in political science, from Trinity College.
Our Management
The Service Providers, wholly-owned subsidiaries of Brookfield Asset Management, provide management services to us pursuant to our Master Services Agreement. Brookfield has built its business platform through the integration of formative portfolio acquisitions and single asset transactions over several decades and throughout all phases of the business cycle. The Service Providers' investment and asset management professionals are complemented by the depth of transactional and operational expertise throughout our operating segments which specialize in business services and industrial operations, generating significant returns. Members of Brookfield's senior management and other individuals from Brookfield's global affiliates are drawn upon to fulfill the Service Providers' obligations to provide us with management services under our Master Services Agreement.

93
Brookfield Business Partners


The following table presents certain information concerning the core senior management team that are principally responsible for our operations and their positions with the Service Providers.
Name
 
Age
 
Years of
Experience
 
Years at
Brookfield
 
Position with one of the Service Providers
Cyrus Madon
 
53

 
30

 
20

 
Chief Executive Officer
Jaspreet Dehl
 
42

 
20

 
8

 
Chief Financial Officer
Set forth below is biographical information for Mr. Madon and Ms. Dehl.
Cyrus Madon.    Mr. Madon is a Senior Managing Partner of Brookfield Asset Management, Head of Brookfield's Private Equity Group and Chief Executive Officer of our company. Mr. Madon joined Brookfield in 1998 as Chief Financial Officer of Brookfield's real estate brokerage business. During his tenure, Mr. Madon has held a number of senior roles across the organization, including head of Brookfield's corporate lending business. Mr. Madon began his career at PricewaterhouseCoopers where he worked in Corporate Finance and Recovery, both in Canada and the United Kingdom.
Jaspreet Dehl.    Ms. Dehl is the Chief Financial Officer of our company. Ms. Dehl is also a Managing Director of Brookfield Asset Management. Since joining Brookfield in 2011, Ms. Dehl has held a number of senior finance positions, including within Brookfield’s Private Equity Group and in Brookfield’s Private Funds Group. Prior to joining Brookfield, Ms. Dehl was part of the Financial Advisory Services practice at Deloitte, specializing in corporate restructuring services and transaction execution services to private equity clients. Ms. Dehl is a Chartered Professional Accountant and holds a bachelor’s degree in economics from Wilfrid Laurier University.
Our directors and officers and their associates, as a group, beneficially own, directly or indirectly, or exercise control and direction over, our units representing in the aggregate less than 1% of our issued and outstanding units on a fully exchanged basis.
6.B. COMPENSATION
The BBU General Partner pays to each of our directors (other than Mr. Jeffrey Blidner) $125,000 per year for serving on our board of directors and various board committees. The BBU General Partner does not pay any compensation in connection with Mr. Blidner's board service. The BBU General Partner pays the chair of the audit committee an additional $20,000 per year and the lead independent director an additional $10,000 per year.
The BBU General Partner currently does not have any employees. Pursuant to our Master Services Agreement, the Service Providers will provide or arrange for other service providers to provide day-to-day management and administrative services for our company, the Holding LP and the Holding Entities. The fees payable to the Service Providers under our Master Services Agreement are set forth under Item 7.B., "Major Shareholders and Related Party Transactions—Related Party Transactions—Our Master Services Agreement—Management Fee".
Pursuant to our Master Services Agreement, members of Brookfield's senior management and other individuals from Brookfield's global affiliates are drawn upon to fulfill obligations under our Master Services Agreement. However, these individuals, including the Brookfield employees identified in the table under Item 6.A., "Directors, Senior Management and Employees—Directors and Senior Management—Our Management", are not compensated by our company or the BBU General Partner. Instead, they continue to be compensated by Brookfield.
Pursuant to our Master Services Agreement, there may be instances in which an employee of Brookfield provides services in addition to those contemplated by our Master Services Agreement to the BBU General Partner, our company or any of our subsidiaries, or vice versa. In such cases, all or a portion of the compensation paid to an employee who provides services to the other party may be allocated to such other party.
6.C.    BOARD PRACTICES
Board Structure, Practices and Committees
The structure, practices and committees of our board of directors, including matters relating to the size and composition of the board of directors, the election and removal of directors, requirements relating to board action and the powers delegated to board committees, are governed by the BBU General Partner's bye-laws. Our board of directors is responsible for supervising the management, control, power and authority of the BBU General Partner and our company except as required by applicable law or the bye-laws of the BBU General Partner. The following is a summary of certain provisions of those bye-laws that affect our governance.

Brookfield Business Partners
94


Size, Independence and Composition of the Board of Directors
Our board of directors may consist of between three (3) and eleven (11) directors or such other number of directors as may be determined from time to time by a resolution of the BBU General Partner's shareholders and subject to its bye-laws. Our board is currently set at eight (8) directors, a majority of whom are independent. In addition, the BBU General Partner's bye-laws provide that not more than 50% of the directors (as a group) or the independent directors (as a group) may be residents of any one jurisdiction (other than Bermuda and any other jurisdiction designated by the board of directors from time to time).
Lead Independent Director
Our independent directors have selected John Lacey to serve as the lead independent director. The lead independent director's primary role is to facilitate the functioning of the board (independently of the Service Providers and Brookfield), and to maintain and enhance the quality of our corporate governance practices. The lead independent director presides over the private sessions of our independent directors that take place following each meeting of the board and conveys the results of these meetings to the chair of the board. In addition, the lead independent director is available, when appropriate, for consultation and direct communication with unitholders or other stakeholders of our company.
Unitholders and other interested parties may communicate with any member of the board, including its chair, as well as the lead independent director and the independent directors as a group by contacting the Corporate Secretary's Office at 73 Front Street, 5th Floor, Hamilton, HM 12, Bermuda.
Election and Removal of Directors
Our board of directors is appointed by shareholders of BBU General Partner and each of our current directors will serve until the earlier of his or her death, resignation, removal from office or until a successor is appointed. Vacancies on the board of directors may be filled and additional directors may be added by a resolution of the BBU General Partner's shareholders or a vote of the directors then in office. A director may be removed from office by a resolution duly passed by the BBU General Partner's shareholders. A director will be automatically removed from the board of directors if he or she becomes bankrupt, insolvent or suspends payments to his or her creditors, or becomes prohibited by law from acting as a director.
Action by the Board of Directors
Our board of directors may take action in a duly convened meeting at which a quorum is present or by a written resolution signed by all directors then holding office. Our board of directors will hold a minimum of four meetings per year. When action is to be taken at a meeting of the board of directors, the affirmative vote of a majority of the votes cast is required for any action to be taken.
Transactions Requiring Approval by the Governance and Nominating Committee
Our governance and nominating committee has approved a conflicts policy which addresses the approval requirement and other requirements for transactions in which there is greater potential for a conflict of interest to arise. These transactions include:
the dissolution of our company;
any material amendment to our Master Services Agreement, our Limited Partnership Agreement or the Holding LP Limited Partnership Agreement;
any material service agreement or other arrangement pursuant to which Brookfield will be paid a fee, or other consideration other than any agreement or arrangement contemplated by our Master Services Agreement;
co-investments by us with Brookfield;
acquisitions by us from, and dispositions by us to, Brookfield;
any other material transaction involving us and Brookfield; and
termination of, or any determinations regarding indemnification under, our Master Services Agreement.
Our conflicts policy requires the transactions described above to be approved by our governance and nominating committee. Pursuant to our conflicts policy, our governance and nominating committee may grant approvals for any of the transactions described above in the form of general guidelines, policies or procedures in which case no further special approval will be required in connection with a particular transaction or matter permitted thereby. The conflicts policy can be amended at the discretion of our governance and nominating committee. See Item 7.B., "Related Party Transactions—Conflicts of Interest and Fiduciary Duties".

95
Brookfield Business Partners


Service Contracts
There are no service contracts with directors that provide benefits upon termination of office or services.
Transactions in which a Director has an Interest
A director who directly or indirectly has an interest in a contract, transaction or arrangement with the BBU General Partner, our company or certain of our affiliates is required to disclose the nature of his or her interest to the full board of directors. Such disclosure may generally take the form of a general notice given to the board of directors to the effect that the director has an interest in a specified company or firm and is to be regarded as interested in any contract, transaction or arrangement with that company or firm or its affiliates. A director may participate in any meeting called to discuss or any vote called to approve the transaction in which the director has an interest and no transaction approved by the board of directors will be void or voidable solely because the director was present at or participates in the meeting in which the approval was given provided that the board of directors or a board committee authorizes the transaction in good faith after the director's interest has been disclosed or the transaction is fair to the BBU General Partner and our company at the time it is approved.
Transactions Requiring Unitholder Approval
Limited partners have consent rights with respect to certain fundamental matters and related party transactions (in accordance with MI 61-101) and on any other matters that require their approval in accordance with applicable securities laws and stock exchange rules. See Item 10.B., "Description of the Holding LP Limited Partnership Agreement—Amendment of the Holding LP Limited Partnership Agreement", "Description of the Holding LP Limited Partnership Agreement—Opinion of Counsel and Limited Partner Approval" and "Description of the Holding LP Limited Partnership Agreement—Withdrawal of the Managing General Partner".
Audit Committee
Our board of directors is required to maintain an audit committee that operates pursuant to a written charter. The audit committee consists solely of independent directors and each member is financially literate, which is defined under our audit committee charter to mean having the ability to read and understand a set of financial statements that present a breadth and level of complexity of accounting issues that are generally comparable to the breadth and complexity of the issues that can reasonably be expected to be raised by our financial statements. Not more than 50% of the audit committee members may be residents of any one jurisdiction (other than Bermuda and any other jurisdiction designated by the board of directors from time to time). See Item 6.A., "Directors and Senior Management—Governance" for the names of our audit committee members.
The audit committee is responsible for assisting and advising our board of directors with respect to:
our accounting and financial reporting processes;
the integrity and audits of our financial statements;
our compliance with legal and regulatory requirements; and
the qualifications, performance and independence of our independent accountants.
The audit committee is responsible for engaging our independent auditors, reviewing the plans and results of each audit engagement with our independent auditors, approving professional services provided by our independent accountants, considering the range of audit and non-audit fees charged by our independent auditors and reviewing the adequacy of our internal accounting controls.
Governance and Nominating Committee
Our board of directors is required to maintain at all times a governance and nominating committee that operates pursuant to a written charter. The governance and nominating committee consists solely of independent directors and not more than 50% of the governance and nominating committee members may be residents of any one jurisdiction (other than Bermuda and any other jurisdiction designated by the board of directors from time to time).
The governance and nominating committee has approved a conflicts policy which addresses the approval and other requirements for transactions in which there is a greater potential for a conflict of interest to arise. The governance and nominating committee may be required to approve any such transactions. See "—Transactions Requiring Approval by the Governance and Nominating Committee".

Brookfield Business Partners
96


The governance and nominating committee is responsible for approving the appointment by the sitting directors of a person to the office of director and for recommending a slate of nominees for election as directors by the BBU General Partner's shareholders. The governance and nominating committee is responsible for assisting and advising the board of directors with respect to matters relating to the general operation of the board of directors, our governance, the governance of the BBU General Partner and the performance of the board of directors. The governance and nominating committee is responsible for reviewing and making recommendations to the board of directors of the BBU General Partner concerning the remuneration of directors and committee members and any changes in the fees to be paid pursuant to our Master Services Agreement.
Director Unit Ownership Requirements
The BBU General Partner believes that our directors can better represent our unitholders if they have economic exposure to our company themselves. Our company expects that directors should hold sufficient number of our units such that the acquisition costs of units held by such directors are equal to at least two times their annual retainer (the "Unit Ownership Requirement"), as determined by the board of directors from time to time.
Our directors are required to purchase our units on an annual basis in an amount not less than 20% of the Unit Ownership Requirement until such requirement has been met. Our directors are required to achieve the Unit Ownership Requirement within five years of joining the board. In the event of an increase in the annual retainer fee, our directors will have two years from the date of the change to comply with the Unit Ownership Requirement. In the case of directors who have served on our board less than five years at the date of the change, such directors will be required to comply with the Unit Ownership Requirement by the date that is the later of: (i) the fifth anniversary of their appointment to the board, and (ii) two years following the date of the change in retainer fee.
Status as Foreign Private Issuer
Because we qualify as a foreign private issuer under SEC rules, we are permitted to follow the corporate governance practices of Bermuda (the jurisdiction in which we are organized) in lieu of the NYSE corporate governance requirements that would otherwise be applicable to us. We currently follow the same corporate governance practices as would be applicable to U.S. domestic limited partnerships. However, we may in the future elect to follow Bermuda law for certain corporate governance practices, as permitted by the rules of NYSE, in which case our unitholders would not be afforded the same protection as provided under NYSE corporate governance standards. Following our home country governance practices as opposed to the requirements that would otherwise apply to a limited partnership listed on the NYSE may provide less protection than is accorded to investors of U.S. domestic issuers.
Indemnification and Limitations on Liability
Our Limited Partnership Agreement
The laws of Bermuda permit the partnership agreement of a limited partnership, such as our company, to provide for the indemnification of a partner, the officers and directors of a partner and any other person against any and all claims and demands whatsoever, except to the extent that the indemnification may be held by the courts of Bermuda to be contrary to public policy or to the extent that the laws of Bermuda prohibit indemnification against personal liability that may be imposed under specific provisions of the laws of Bermuda. The laws of Bermuda also permit a partnership to pay or reimburse an indemnified person's expenses in advance of a final disposition of a proceeding for which indemnification is sought. See Item 10.B., "Memorandum and Articles of Association—Description of our Units and our Limited Partnership Agreement—Indemnification; Limitations on Liability" for a description of the indemnification arrangements in place under our Limited Partnership Agreement.
The BBU General Partner's Bye-laws
The laws of Bermuda permit the bye-laws of an exempted company, such as the BBU General Partner, to provide for the indemnification of its officers, directors and shareholders and any other person designated by our company against any and all claims and demands whatsoever, except to the extent that the indemnification may be held by the courts of Bermuda to be contrary to public policy or to the extent that the laws of Bermuda prohibit indemnification against personal liability that may be imposed under specific provisions of Bermuda law, such as the prohibition under the Bermuda Companies Act 1981 to indemnify liabilities arising from fraud or dishonesty. The BBU General Partner's bye-laws provide that, as permitted by the laws of Bermuda, it will pay or reimburse an indemnified person's expenses in advance of a final disposition of a proceeding for which indemnification is sought.
Under the BBU General Partner's bye-laws, the BBU General Partner is required to indemnify, to the fullest extent permitted by law, its affiliates, directors, officers, resident representative, shareholders and employees, any person who serves on a governing body of the Holding LP or any of its subsidiaries and certain others against any and all losses, claims, damages, liabilities, costs or expenses (including legal fees and expenses), judgments, fines, penalties, interest, settlements or other amounts arising from any and all claims, demands, actions, suits or proceedings, incurred by an indemnified person in connection with our operations and activities or in respect of or arising from their holding such positions, except to the extent that the claims, liabilities, losses, damages, costs or expenses are determined to have resulted from the indemnified person's bad faith, fraud or willful misconduct, or in the case

97
Brookfield Business Partners


of a criminal matter, action that the indemnified person knew to have been unlawful. In addition, under the BBU General Partner's bye-laws: (i) the liability of such persons has been limited to the fullest extent permitted by law and except to the extent that their conduct involves bad faith, fraud or willful misconduct, or in the case of a criminal matter, action that the indemnified person knew to have been unlawful; and (ii) any matter that is approved by the independent directors will not constitute a breach of any duties stated or implied by law or equity, including fiduciary duties. The BBU General Partner's bye-laws require it to advance funds to pay the expenses of an indemnified person in connection with a matter in which indemnification may be sought until it is determined that the indemnified person is not entitled to indemnification.
Insurance
We have obtained insurance coverage under which our directors are insured, subject to the limits of the policy, against certain losses arising our from claims made against such directors by reason of any acts or omissions covered under the policy in their respective capacities as directors, including certain liabilities under securities laws. The insurance applies in certain circumstances where we may not indemnify directors and officers for their acts or omissions.
6.D.    EMPLOYEES
The BBU General Partner does not have any employees. Our company has entered into a Master Services Agreement with the Service Providers, pursuant to which each Service Provider and certain other affiliates of Brookfield provide, or arrange for other Service Providers to provide, day-to-day management and administrative services for our company, the Holding LP and the Holding Entities.
As at December 31, 2018, our consolidated operating companies had approximately 46,651 employees, including approximately 13,766 in our infrastructure services segment, approximately 16,530 our business services segment, and approximately 16,355 in our industrial operations segment. Our employees are primarily based in North America (40%), Brazil (23%), Middle East (10%), Europe (19%), and Australia (4%). Our company believes that its employees are critical to its success and its relationships with its employees and with any labor organizations that represent its employees are good.
6.E.    SHARE OWNERSHIP
Our directors and officers and their associates, as a group, beneficially own, directly or indirectly, or exercise control and direction over, our units representing in the aggregate less than 1% of our issued and outstanding units on a fully exchanged basis.
The Unit Option Plan
Our company has adopted a Unit Option Plan to enable our company to grant options to eligible persons should it be considered desirable to do so. The plan provides for the issuance of our units (or delivery of our units purchased in the open market) on the exercise of an option with a value equal to the amount, if any, by which the fair market value of a unit on the date of exercise exceeds the exercise price of the option.
The Unit Option Plan allows for the issuance of up to 5 million units, representing approximately 5% of the number of units (on a fully exchanged basis) outstanding. When our units are issued to a participant upon the exercise of an option, the number of units issued to the participant in respect of the in-the-money amount of the option will be deducted from the maximum number of units issuable under the Unit Option Plan.
The maximum number of our units issuable to any one person under the Unit Option Plan is 5% of the outstanding units (on a fully exchanged, non-diluted basis) less the aggregate number of our units reserved for issuance to such person under any other security based compensation arrangement of our company. The number of our units issuable to insiders, at any time, under the Unit Option Plan and all other security based compensation arrangements of our company cannot exceed 10% of the issued and outstanding units (on a fully exchanged basis). The number of our units issued to insiders, within any one-year period, under the Unit Option Plan and all other security based compensation arrangements of our company cannot exceed 10% of the issued and outstanding units (on a fully exchanged basis).
The exercise price of an option under the Unit Option Plan is established at the time such option is granted, which shall be in U.S. dollars and shall not be less than the fair market value on the date of grant of such option (based on the closing price of a unit on the NYSE on the last trading day preceding the date of grant), and shall, in all cases, be not less than such amount required by applicable regulatory authorities from time to time. If the approval date for options to be granted falls within a blackout period, the effective grant date for such options will be no earlier than six business days after the date on which the blackout period ends, and the exercise price for such options shall not be less than the volume-weighted average price of a unit on the NYSE for the five business days preceding the effective grant date.

Brookfield Business Partners
98


Our board of directors may determine vesting terms for options and may determine that an option shall be vested and exercisable in installments. Unless otherwise specified in the option agreement or other agreement with the participant, options become vested as to 20% on the first anniversary date after the grant and as to 20% on each subsequent anniversary date up to and including the fifth anniversary date of the grant. Our board of directors may determine the maximum period following the grant date during which a vested option may be exercised, subject to the provision that options shall not be exercisable later than 10 years after the date of grant, provided that, if an option would otherwise expire during a blackout period or within 10 days after the end of the blackout period, to the extent permitted by applicable law, the term of such option shall automatically be extended until 10 days after the end of the blackout period. To the extent permitted by law, our board of directors may, from time to time, delegate to an administrative committee or the chair thereof all or any of the powers conferred on our directors under the Unit Option Plan.
Eligible persons under the Unit Option Plan are: (i) officers or employees of our company or any affiliate of our company whose location of employment is within the United States, without regard to that individual's tax residence or citizenship and for which our units constitute "service recipient stock" within the meaning of Section 409A of the U.S. Internal Revenue Code; (ii) officers or employees of our company or any affiliate of our company whose location of employment is within the United Kingdom or any jurisdiction other than the United States, Australia or Canada, without regard to that individual's tax residence or citizenship; and (iii) any other persons (other than non-employee directors) so designated by our board of directors, subject to applicable laws and regulations. Options may not be assigned; however, the foregoing does not prohibit a holder from directing payments under the Unit Option Plan to his or her legal representative.
All options immediately cease to be exercisable if the holder ceases to be an eligible person under the Unit Option Plan for any reason, except termination without cause or due to a holder's death, retirement or continuous leave of absence as a result of disability or leave authorized by statute. If the holder's employment is terminated without cause or due to a continuous leave of absence as a result of disability or leave authorized by statute, the holder has 60 days after the holder's termination date to exercise vested options and options which have not vested by the termination date are cancelled on the termination date. If the holder's employment is terminated for cause, by resignation, or by a continuous leave of absence other than as a result of disability or leave authorized by statute, all options whether vested or not vested by the termination date are cancelled on the termination date. If the holder retires, vested options remain exercisable until the original expiry date and options which have not vested by the termination date are cancelled on the termination date. If the holder dies, the holder's legal representatives have six months to exercise vested options.
Our board of directors may make the following types of amendments to the Unit Option Plan without seeking unitholder approval: (i) amendments of a "housekeeping" or administrative nature, including any amendment for the purpose of curing any ambiguity, error or omission in the Unit Option Plan or to correct or supplement any provision of the Unit Option Plan that is inconsistent with any other provision of the Unit Option Plan; (ii) amendments necessary to comply with the provisions of applicable law (including the rules, regulations and policies of the TSX and the NYSE); (iii) amendments necessary for awards to qualify for favorable treatment under applicable tax laws; (iv) amendments to the vesting provisions of the Unit Option Plan or any option; (v) amendments to the termination or early termination provisions of the Unit Option Plan or any option, whether or not such option is held by an insider, provided any such amendment does not entail an extension beyond the original expiry date; and (vi) amendments necessary to suspend or terminate the Unit Option Plan.
Unitholder approval is required for certain amendments to the Unit Option Plan, including: (i) any amendment to increase the number of our units issuable under the Unit Option Plan, including an increase to a fixed maximum number of units or a change from a fixed maximum number of units to a fixed maximum percentage; (ii) any amendment to the Unit Option Plan that increases the length of the period after a blackout period during which options may be exercised; (iii) any amendment which would result in the exercise price for any option granted under the Unit Option Plan being lower than the fair market value of our units at the time the option is granted; (iv) any amendment which reduces the exercise price of an option, except in connection with any change in our outstanding units by reason of any stock dividend or split, recapitalization, reorganization, amalgamation, consolidation, merger or other corporate change; (v) any amendment expanding the categories of eligible person which may permit the introduction or reintroduction of non-employee directors on a discretionary basis or any amendment to remove or exceed the insider participation limit; (vi) any amendment extending the term of an option beyond its original expiry date, or a date beyond the permitted automatic extension in the case of an option expiring during a blackout period; (vii) any amendment which would permit Options to be transferable or assignable other than for normal estate settlement purposes; (viii) any amendment to the amendment provisions; and (ix) amendments required to be approved by unitholders under applicable law (including the rules, regulations and policies of the TSX and the NYSE).




99
Brookfield Business Partners


ITEM 7.    MAJOR SHAREHOLDERS AND RELATED PARTY TRANSACTIONS
7.A. MAJOR SHAREHOLDERS
As at the date of this Form 20-F, there are 66,096,771 units of our company outstanding, or 129,192,268 units on a fully-exchanged basis. To our knowledge, as at the date of this Form 20-F, there is no person or company, other than Brookfield, who beneficially owns or controls or directs, directly or indirectly, more than 5% of our units on a fully-exchanged basis (based on reports filed under Section 13(d) or Section 13(g) of the Exchange Act).
As at March 8, 2019, 15,502 of our outstanding units were held by holders of record in the United States, not including units of our company held of record by DTC. As at March 8, 2019, DTC was the holder of record of 14,108,605 units.
As at March 8, 2019, 24,181,959 of our outstanding units were held by holders of record in Canada, not including units of our company held of record by CDS. As at March 8, 2019, CDS was the holder of record of 27,785,351 units.
The following table presents information regarding the beneficial ownership of our units, as at December 31, 2018, by each person or entity that beneficially owns 5% or more of our units (based on reports filed under Section 13(d) or Section 13(g) of the Exchange Act) on a fully-exchanged basis.
 
 
Units Outstanding
 
 
Name and Address
 
Units Owned
 
Percentage
 
 
Brookfield Asset Management Inc.
 
 
 
 
 
 
Suite 300, Brookfield Place, 181 Bay Street
 
 
 
 
 
 
Toronto, Ontario M5J 2T3
 
87,879,747

 
68.0
%
 
(1
)
Partners Limited
 
 
 
 
 
 
Suite 400, 51 Yonge Street
 
 
 
 
 
 
Toronto, Ontario M5E 1J1
 
89,392,565

 
69.2
%
 
(2
)
____________________________________
(1) 
Consists of 24,784,250 units and 63,095,497 redemption-exchange units. In addition, Brookfield has an indirect general partnership interest in the BPP General Partner. See also the information contained in this Form 20-F under Item 10.B., "Memorandum and Articles of Association—Description of our Units and our Limited Partnership Agreement".
(2) 
Partners Limited is a corporation whose principal business mandate is to hold shares of Brookfield, directly or indirectly, for the long-term. Partners Limited owns all of Brookfield's Class B Limited Voting Shares entitling it to appoint one-half of the Board of Directors of Brookfield. In addition, Partners Limited owns 49% of the general partner units of Partners Value Investments LP, a publicly traded partnership on the TSX Venture Exchange that owns approximately 9% of Brookfield's Class A Limited Voting Shares and a 9% common equity interest in Brookfield. Partners Limited may be deemed to be the beneficial owner of 89,392,565 of our units, constituting approximately 69.2% of the issued and outstanding units, assuming that all of the redemption-exchange units are exchanged for our units pursuant to the Redemption-Exchange Mechanism described in Item 10.B "Description of the Holding LP Limited Partnership Agreement—Redemption-Exchange Mechanism." This amount includes 1,495,469 of our units beneficially held by Partners Value Investments LP. Partners Limited may be deemed to have the power (together with each of Brookfield and Partners Value Investments LP) to vote or direct the vote of the units beneficially owned by it or to dispose of such units other than 17,349 of our units with respect to which Partners Limited has sole voting and investment power.
Our major unitholders have the same voting rights as all other holders of our units.

Brookfield Business Partners
100


7.B. RELATED PARTY TRANSACTIONS
Brookfield Asset Management
Brookfield Asset Management is a global alternative asset manager with over $350 billion in assets under management. It has more than a 100-year history of owning and operating assets with a focus on real estate, renewable power, infrastructure and private equity. Brookfield Asset Management offers a range of public and private investment products and services, and is co-listed on the New York, Toronto and Euronext stock exchanges under the symbols BAM, BAM.A and BAMA, respectively.
Brookfield believes its operating experience is an essential differentiating factor in its past ability to generate significant risk-adjusted returns. In addition, Brookfield has demonstrated particular expertise in sourcing and executing large-scale multifaceted transactions across a wide spectrum of sectors and geographies.
As a global alternative asset manager, Brookfield brings a strong and proven corporate platform supporting legal, tax, operations oversight, investor reporting, portfolio administration and other client services functions. Brookfield's management team is multi-disciplinary, comprising investment and operations professionals, each with significant expertise in evaluating and executing acquisition opportunities on behalf of itself and institutional investors.
We are an affiliate of Brookfield and have a number of agreements and arrangements with Brookfield, as described below.
While we believe that our ongoing relationship with Brookfield provides us with a unique competitive advantage as well as access to opportunities that would otherwise not be available to us, we operate very differently from an independent, stand-alone entity. We describe below this relationship as well as potential conflicts of interest (and the methods for resolving them) and other material considerations arising from our relationship with Brookfield. We include only material related party transactions in the notes to our consolidated financial statements.
Our Master Services Agreement
The Service Recipients have entered into a Master Services Agreement pursuant to which the Service Providers have agreed to provide or arrange for other Service Providers to provide management and administration services to our company and the other Service Recipients.
The following is a summary of certain provisions of our Master Services Agreement. Because this description is only a summary of our Master Services Agreement, it does not necessarily contain all of the information that you may find useful. We therefore urge you to review our Master Services Agreement in its entirety. Our Master Services Agreement is filed as exhibit to this Form 20-F and is also available on our SEDAR profile at www.sedar.com. See also Item 10.C., "Material Contracts", Item 10.H., "Documents on Display" and Item 19., "Exhibits".
Appointment of the Service Providers and Services Rendered
Under our Master Services Agreement, the Service Recipients have appointed the Service Providers to provide or arrange for the provision by an appropriate Service Provider of the following services:
providing overall strategic advice to the applicable Service Recipients including advising with respect to the expansion of their business into new markets;
identifying, evaluating and recommending to the Service Recipients acquisitions or dispositions from time to time and, where requested to do so, assisting in negotiating the terms of such acquisitions or dispositions;
recommending and, where requested to do so, assisting in the raising of funds whether by way of debt, equity or otherwise, including the preparation, review or distribution of any prospectus or offering memorandum in respect thereof and assisting with communications support in connection therewith;
recommending to the Service Recipients suitable candidates to serve on the boards of directors or their equivalent governing bodies of the operating businesses;
making recommendations with respect to the exercise of any voting rights to which the Service Recipients are entitled in respect of the operating businesses;
making recommendations with respect to the payment of dividends or other distributions by the Service Recipients, including distributions by our company to our unitholders;

101
Brookfield Business Partners


monitoring and/or oversight of the applicable Service Recipient's accountants, legal counsel and other accounting, financial or legal advisors and technical, commercial, marketing and other independent experts, including making recommendations with respect to, and supervising the making of all tax elections, determinations and designations, the timely calculation and payment of taxes payable and the filing of all tax returns due, by each Service Recipient, and overseeing the preparation of the Service Recipients' annual consolidated financial statements and quarterly interim financial statements;
making recommendations in relation to and effecting, when requested to do so, the entry into insurance of each Service Recipient's assets, together with other insurances against other risks, including directors and officers insurance as the relevant Service Provider and the relevant board of directors or its equivalent governing body may from time to time agree;
arranging for individuals to carry out the functions of principal executive, accounting and financial officers for our company only for purposes of applicable securities laws; and
providing individuals to act as senior officers of the Service Recipients as agreed from time to time, subject to the approval of the relevant board of directors or its equivalent governing body.
Notwithstanding the foregoing, all investment advisory services (as defined in our Master Services Agreement) must be provided solely to the Holding LP.
The Service Providers' activities are subject to the supervision of the board of directors or equivalent governing body of BBU General Partner and of each of the other Service Recipients, as applicable. The relevant governing body remains responsible for all investment and divestment decisions made by the Service Recipient.
Any Service Provider may, from time to time, appoint an affiliate of Brookfield to act as a new Service Provider under our Master Services Agreement, effective upon the execution of a joinder agreement by the new Service Provider.
Management Fee
Pursuant to our Master Services Agreement, we pay a quarterly base management fee to the Service Providers equal to 0.3125% (1.25% annually) of the total capitalization of our company. For purposes of calculating the base management fee, our total capitalization of our company is equal to the quarterly volume-weighted average trading price of a unit on the principal stock exchange for our units (based on trading volumes) multiplied by the number of units outstanding at the end of the quarter (assuming full conversion of the redemption-exchange units into units), plus the value of securities of the other Service Recipients that are not held by us, plus all outstanding third party debt with recourse to a Service Recipient, less all cash held by such entities. For any quarter in which the BBU General Partner determines that there is insufficient available cash to pay the base management fee as well as the next regular distribution on our units, the Service Recipients may elect to pay all or a portion of the base management fee in our units or redemption-exchange units, subject to certain conditions. The aggregate base management fee for the year ended December 31, 2018 was approximately $56 million.
Brookfield has established and manages a number of private investment entities, managed accounts, joint ventures, consortiums, partnerships and investment funds whose investment objectives include the acquisition of businesses similar to those that we operate and Brookfield may in the future establish similar funds. Brookfield Asset Management has agreed that it will offer our company the opportunity to take up Brookfield's share of any acquisition through these consortium arrangements or by one of these entities that involves the acquisition of business services and industrial operations that are suitable for us, subject to certain limitations. To the extent that under any other arrangement involving Brookfield we are obligated to pay a base management fee (directly or indirectly through an equivalent arrangement) to the Service Providers (or any affiliate) on a portion of our capital that is comparable to the base management fee, the base management fee payable for each quarter in respect thereof generally will be reduced on a dollar-for-dollar basis by our proportionate share of the comparable base management fee (or equivalent amount) under such other arrangement for that quarter. The base management fee will not be reduced by the amount of any incentive distribution payable by any Service Recipient or operating entity to the Service Providers (or any other affiliate) (for which there is a separate credit mechanism under the Holding LP Limited Partnership Agreement), or any other fees that are payable by any operating entity to Brookfield for financial advisory, operations and maintenance, development, operations management and other services.
The only services that are currently contemplated to be provided by Brookfield that would not give rise to an offsetting reduction in the base management fee described above are in connection with the provision of insurance and information technology support where the Service Recipients and other members of the Brookfield group participate in group-wide centralized programs, together with other Brookfield affiliates, in order to benefit from economies of scale. While not currently contemplated, it is also possible that a Brookfield affiliate could be retained to provide operations or development services that are outside the scope of the Master Services Agreement, such as services related to residential land development, in which case any such fees would not result in offsetting reductions to the base management fee.

Brookfield Business Partners
102


Pursuant to our Master Services Agreement, there may be instances in which an employee of Brookfield provides services in addition to those contemplated by our Master Services Agreement to the BBU General Partner, our company or any of our subsidiaries, or vice versa. In such cases, all or a portion of the compensation paid to an employee who provides services to the other party may be allocated to such other party.
Reimbursement of Expenses and Certain Taxes
The relevant Service Recipient will reimburse the Service Providers for all other out-of-pocket fees, costs and expenses incurred in connection with the provision of the services including those of any third party. Such out-of-pocket fees, costs and expenses are expected to include, among other things: (i) fees, costs and expenses relating to any debt or equity financing; (ii) fees, costs and expenses incurred in connection with the general administration of any Service Recipient; (iii) taxes, licenses and other statutory fees or penalties levied against or in respect of a Service Recipient; (iv) amounts owed by the Service Providers under indemnification, contribution or similar arrangements; (v) fees, costs and expenses relating to our financial reporting, regulatory filings and investor relations and the fees, costs and expenses of agents, advisors and other persons who provide services to a Service Recipient; and (vi) any other fees, costs and expenses incurred by the Service Providers that are reasonably necessary for the performance by the Service Providers of their duties and functions under our Master Services Agreement. However, the Service Recipients are not required to reimburse the Service Providers for the salaries and other remuneration of their management, personnel or support staff who carry out any services or functions for such Service Recipients or overhead for such persons.
In addition, the Service Recipients are required to pay all fees, costs and expenses incurred in connection with the investigation, acquisition, holding or disposal of any asset or business that is made or that is proposed to be made by us. Such additional fees, expenses and costs represent out-of-pocket costs associated with investment activities that will be undertaken pursuant to our Master Services Agreement.
The Service Recipients are also required to pay or reimburse the Service Providers for all sales, use, value added, goods and services, harmonized sales, withholding or other similar taxes or customs duties or other governmental charges levied or imposed by reason of our Master Services Agreement, any service agreement or any agreement our Master Services Agreement contemplates, other than income taxes, corporation taxes, capital taxes or other similar taxes payable by the Service Providers, which are personal to the Service Providers.
Assignment
Our Master Services Agreement may not be assigned by the Service Providers without the prior written consent of our company except that (i) any Service Provider may subcontract or arrange for the provision of services by another Service Provider, provided that the Service Providers remain responsible for any services provided by such other Service Provider, and (ii) any of the Service Providers may assign the agreement to an affiliate or to a person that is its successor by way of merger, amalgamation, consolidation or acquisition of the business of the Service Provider.
Termination
Our Master Services Agreement continues in perpetuity until terminated in accordance with its terms. However, the Service Recipients may terminate our Master Services Agreement upon written notice of termination from the BBU General Partner to the Service Providers if any of the following occurs:
any of the Service Providers defaults in the performance or observance of any material term, condition or covenant contained in the agreement in a manner that results in material harm to the Service Recipients and the default continues unremedied for a period of 30 days after written notice of the breach is given to such Service Provider;
any of the Service Providers engages in any act of fraud, misappropriation of funds or embezzlement against any Service Recipient that results in material harm to the Service Recipients;
any of the Service Providers is grossly negligent in the performance of its obligations under the agreement and such gross negligence results in material harm to the Service Recipients; or
certain events relating to the bankruptcy or insolvency of each of the Service Providers.
The Service Recipients have no right to terminate for any other reason, including if any of the Service Providers or Brookfield experiences a change of control. The BBU General Partner may only terminate our Master Services Agreement on behalf of our company with the prior unanimous approval of our independent directors.
Our Master Services Agreement expressly provides that our Master Services Agreement may not be terminated by the BBU General Partner due solely to the poor performance or the underperformance of any of our operations.

103
Brookfield Business Partners


The Service Providers may terminate our Master Services Agreement upon written notice of termination to the Service Recipients if any Service Recipient defaults in the performance or observance of any material term, condition or covenant contained in the agreement in a manner that results in material harm to the Service Providers and the default continues unremedied for a period of 30 days after written notice of the breach is given to the Service Recipient. The Service Providers may also terminate our Master Services Agreement upon the occurrence of certain events relating to the bankruptcy or insolvency of the Service Recipients.
If our Master Services Agreement is terminated, the Licensing Agreements, the Relationship Agreement and any of Brookfield Asset Management's obligations under the Relationship Agreement will also terminate.
Indemnification and Limitations on Liability
Under our Master Services Agreement, the Service Providers have not assumed and do not assume any responsibility other than to provide or arrange for the provision of the services called for thereunder in good faith and will not be responsible for any action that the Service Recipients take in following or declining to follow the advice or recommendations of the Service Providers. In addition, under our Master Services Agreement, the Service Providers and the related indemnified parties will not be liable to the Service Recipients for any act or omission, except for conduct that involved bad faith, fraud, willful misconduct, gross negligence or in the case of a criminal matter, conduct that the indemnified person knew was unlawful. The maximum amount of the aggregate liability of the Service Providers or any of their affiliates, or of any director, officer, agent, subcontractor, contractor, delegate, member, partner, shareholder, employee or other representative of the Service Providers or any of their affiliates, will be equal to the amounts previously paid by the Service Recipients in respect of services pursuant to our Master Services Agreement in the two most recent calendar years. The Service Recipients have agreed to indemnify the Service Providers, their affiliates, directors, officers, agents, subcontractors, delegates, members, partners, shareholders and employees to the fullest extent permitted by law from and against any claims, liabilities, losses, damages, costs or expenses (including legal fees) incurred by an indemnified person or threatened in connection with any and all actions, suits, investigations, proceedings or claims of any kind whatsoever, whether arising under statute or action of a governmental authority or in connection with our respective businesses, investments and activities or in respect of or arising from our Master Services Agreement or the services provided by the Service Providers, except to the extent that the claims, liabilities, losses, damages, costs or expenses are determined to have resulted from the indemnified person's bad faith, fraud or willful misconduct, gross negligence or in the case of a criminal matter, action that the indemnified person knew to have been unlawful.
Outside Activities
Our Master Services Agreement does not prohibit the Service Providers or their affiliates from engaging in other business activities or sponsoring, or providing services to, third parties that compete directly or indirectly with the Service Recipients.
Other Services
Brookfield may provide services to our operating businesses which are outside the scope of our Master Services Agreement under arrangements that are on market terms and conditions and pursuant to which Brookfield will receive fees. The services that may be provided under these arrangements include financial advisory, operations and maintenance, development, operating management and other services.
Relationship Agreement
Our company, the Holding LP, the Holding Entities, the Service Providers and Brookfield Asset Management have entered into an agreement, referred to as the Relationship Agreement, that governs aspects of the relationship among them. Pursuant to the Relationship Agreement, Brookfield Asset Management has agreed that we will serve as the flagship public company for its business services and industrial operations and the primary entity through which Brookfield owns and operates these businesses on a global basis.
An integral part of our strategy is to pursue acquisitions through consortium arrangements with institutional investors, strategic partners or financial sponsors and to form partnerships to pursue acquisitions on a specialized or global basis. Brookfield has also established and manages a number of private investment entities, managed accounts, joint ventures, consortiums, partnerships and investment funds whose investment objectives include the acquisition of businesses similar to those that we operate and Brookfield may in the future establish similar funds. Nothing in the Relationship Agreement will limit or restrict Brookfield from establishing or advising these or similar entities or limit or restrict any such entities from carrying out any acquisition. Brookfield Asset Management has agreed that it will offer us the opportunity to take up Brookfield's share of any acquisition through these consortium arrangements or by one of these entities that involves the acquisition of business services and industrial operations that are suitable for us, subject to certain limitations. We expect to invest in and/or alongside funds created, managed and sponsored by Brookfield. To the extent that we invest in or alongside funds created, managed or sponsored by Brookfield, we may pay a base management fee (directly or indirectly through an equivalent arrangement) on a portion of our capital that is comparable to the base management fee payable pursuant to our Master Services Agreement. In this case, the base management fee payable for each quarter pursuant to the Master Services Agreement generally will be reduced on a dollar-for-dollar basis by our proportionate share of the comparable base

Brookfield Business Partners
104


management fee (or equivalent amount) under such other arrangement for that quarter. The payment of base management fees under such other arrangements will not have any impact on the incentive distribution amount that Brookfield may be entitled to receive from the Holding LP. Brookfield may be entitled to performance or incentive distributions in respect of funds created, managed or sponsored by Brookfield, and we may invest in or alongside such funds. To the extent that any Holding Entity or any operating business pays to Brookfield any comparable performance or incentive distribution, the amount of any future incentive distributions payable in respect of our Special LP Units will be reduced in an equitable manner to avoid duplication of distributions; however, any such comparable performance or incentive distribution will not result in a reduction to the base management fee payable pursuant to the Master Services Agreement.
Under the terms of the Relationship Agreement, our company, the Holding LP and the Holding Entities have acknowledged and agreed that Brookfield carries on a diverse range of businesses worldwide, and that except as explicitly provided in the Relationship Agreement, the Relationship Agreement does not in any way limit or restrict Brookfield from carrying on its business.
Our ability to grow depends in part on Brookfield identifying and presenting us with acquisition opportunities. Brookfield's commitment to us and our ability to take advantage of opportunities is subject to a number of limitations such as our financial capacity, the suitability of the acquisition in terms of the underlying asset characteristics and its fit with our strategy, limitations arising from the tax and regulatory regimes that govern our affairs and certain other restrictions. Under the terms of the Relationship Agreement, our company, the Holding LP and the Holding Entities have acknowledged and agreed that, subject to providing us the opportunity to participate on the basis described above, Brookfield may pursue other business activities and provide services to third parties that compete directly or indirectly with us. In addition, Brookfield has established or advised, and may continue to establish or advise, other entities that rely on the diligence, skill and business contacts of Brookfield's professionals and the information and acquisition opportunities they generate during the normal course of their activities. Our company, the Holding LP and the Holding Entities have acknowledged and agreed that some of these entities may have objectives that overlap with our objectives or may acquire business services and industrial operations that could be considered appropriate acquisitions for us, and that Brookfield may have financial incentives to assist those other entities over us. If any of the Service Providers determines that an opportunity is not suitable for us, Brookfield may still pursue such opportunity on its own behalf. Our company, the Holding LP and the Holding Entities have further acknowledged and agreed that nothing in the Relationship Agreement will limit or restrict: (i) Brookfield's ability to make any investment recommendation or take any other action in connection with its public securities businesses; (ii) Brookfield from investing in any loans or debt securities or from taking any action in connection with any loan or debt security notwithstanding that the underlying collateral comprises or includes business services and industrial operations provided that the original purpose of the investment was not to acquire a controlling interest in such business services and industrial operations; or (iii) Brookfield from acquiring or holding an investment of less than 5% of the outstanding shares of a publicly traded company or from carrying out any other investment in a company or real estate portfolio where the underlying assets do not principally constitute business services and industrial operations.
Due to the foregoing, we expect to compete from time to time with other affiliates of Brookfield Asset Management or other third parties for access to the benefits that we expect to realize from Brookfield Asset Management's involvement in our business. This includes not only the allocation of acquisition opportunities but also the allocation of capital investment (e.g., co-investment) within such opportunities. Brookfield allocates co-investment opportunities on a case-by-case basis as they arise. Brookfield may, without notice to us, determine to provide priority rights with respect to all or a select geographic, industry or other subset of future co-investment opportunities generally to certain other affiliates of Brookfield Asset Management or other third parties pursuant to contracts or informal arrangements with such persons. For example, under one of these arrangements Brookfield may offer an initial priority allocation of each co-investment opportunity located outside of the United States and Canada to certain person(s), without making the opportunity to co-invest in such transaction available to us.  In such a scenario, we would be less likely to be offered co-investment opportunities outside of the United States and Canada (or may be offered lesser amounts of such co-investment opportunities) than we might otherwise have received in the absence of such arrangements. In sum, we do not have any contractual or other right with respect to co-investment opportunities and should not expect that we will be offered any co-investment opportunities except in the sole discretion of Brookfield.
In the event of the termination of our Master Services Agreement, the Relationship Agreement would also terminate, including Brookfield's commitments to provide us with acquisition opportunities, as described above.

105
Brookfield Business Partners


Under the Relationship Agreement, our company, the Holding LP and the Holding Entities have agreed that none of Brookfield nor any affiliate, director, officer, employee, contractor, agent, advisor, member, partner, shareholder or other representative of Brookfield, will be liable to us for any claims, liabilities, losses, damages, costs or expenses (including legal fees) arising in connection with the business and activities in respect of or arising from the Relationship Agreement, except to the extent that the claims, liabilities, losses, damages, costs or expenses (including legal fees) are determined to have resulted from the person's bad faith, fraud, willful misconduct or gross negligence, or in the case of a criminal matter, action that the person knew to have been unlawful. The maximum amount of the aggregate liability of Brookfield, or any of its affiliates, or of any director, officer, employee, contractor, agent, advisor, member, partner, shareholder or other representative of Brookfield, will be equal to the amounts previously paid in the two most recent calendar years by the Service Recipients pursuant to our Master Services Agreement.
Preferred Shares of Certain Holding Entities
Brookfield has provided $5 million of working capital to CanHoldco and two of our other subsidiaries for a total of $15 million, through a subscription for preferred shares of such entities. These preferred shares are entitled to receive a cumulative preferential cash dividend equal to 5% of their redemption value as and when declared by the board of directors of the applicable entity. The preferred shares are redeemable following the twentieth anniversary of the date of issue. The preferred shares will be entitled to vote with the common shares of the applicable entity and will have an aggregate of 1% of the votes to be cast in respect of the applicable entity.
Credit Facilities
In October 2017, we entered into a credit agreement with Brookfield to borrow up to $500 million to help fund new acquisitions and investments (the “New Brookfield Acquisition Facility”). The New Brookfield Acquisition Facility replaced a $200 million operating credit facility and a $300 million acquisition facility that were in place with Brookfield when we were spun off from Brookfield Asset Management in June 2016. Given our strong liquidity, we have not made any borrowings under these credit facilities and have determined that an operating credit facility for working capital purposes is no longer necessary.
Net proceeds above a specified threshold received by the borrowers or their subsidiaries from asset dispositions, debt incurrences or equity issuances must be used to pay down the New Brookfield Acquisition Facility (which can then be redrawn to fund future investments). The New Brookfield Acquisition Facility has an initial term ending in August 2019 and is extendible for one-year renewal periods by mutual agreement, subject to our paying an extension fee and credit agreement compliance.
The New Brookfield Acquisition Facility is guaranteed by our company and each direct wholly-owned (in terms of outstanding common equity) subsidiary of our company or Holding LP that is not otherwise a borrower, and provides for funds to be made available in U.S. or Canadian dollars at an interest rate based on LIBOR, base rate, bankers' acceptance rate or prime rate loans. The New Brookfield Acquisition Facility bears interest at the specified LIBOR or bankers' acceptance rate plus 3.75%, or the specified base rate or prime rate plus 2.75%.
Redemption-Exchange Mechanism
The holder of redemption-exchange units of the Holding LP, namely Brookfield, has the right at any time to require the Holding LP to redeem all or a portion of its redemption-exchange units for cash in an amount equal to the market value of one of our units multiplied by the number of units to be redeemed (subject to certain adjustments), subject to our right to acquire such interests (in lieu of redemption) in exchange for our units. See Item 10.B., "Description of the Holding LP Limited Partnership Agreement—Redemption-Exchange Mechanism". Taken together, the effect of the redemption right and the right of exchange is that the holder of redemption-exchange units will receive our units, or the value of such units, at our election. Should we determine not to exercise our right of exchange, cash required to fund a redemption of redemption-exchange units will likely be financed by a public offering of our units.
Registration Rights Agreement
We have entered into a customary registration rights agreement with Brookfield pursuant to which we have agreed that, upon the request of Brookfield, we will file one or more registration statements to register for sale under the U.S. Securities Act of 1933, as amended, or the U.S. Securities Act, or one or more prospectuses to qualify the distribution in Canada of any of our units held by Brookfield (including units acquired pursuant to the Redemption-Exchange Mechanism). Under the registration rights agreement, we will not be required to file a U.S. registration statement or a Canadian prospectus unless Brookfield requests that units having a value of at least $50 million be registered or qualified. In the registration rights agreement, we have agreed to pay expenses in connection with such registration and sales, except for any underwriting discounts, commissions, or fees attributable to the sale of the units, which will be borne by the selling unitholder, and to indemnify Brookfield for, among other things, material misstatements or omissions in the registration statement and/or prospectus.

Brookfield Business Partners
106


Incentive Distributions
As a result of holding Special LP Units, Brookfield will be entitled to receive from the Holding LP incentive distributions calculated as (a) 20% of the growth in the market value of our units quarter-over-quarter (but only after the market value exceeds the "Incentive Distribution Threshold" being initially $25.00 and adjusted at the beginning of each quarter to be equal to the greater of (i) our unit's market value for the previous quarter and (ii) the Incentive Distribution Threshold at the end of the previous quarter) multiplied by (b) the number of units outstanding at the end of the quarter (assuming full conversion of the redemption-exchange units into units). For the purposes of calculating incentive distributions, the market value of our units will be equal to the quarterly volume-weighted average price of our units on the principal stock exchange for our units (based on trading volumes). The incentive distribution amount, if any, will be calculated at the end of each calendar quarter and paid concurrently with any other distributions by the Holding LP in accordance with the Holding LP Limited Partnership Agreement. In the event that there is a decline in our units' market value during any quarter, there will be no repayment or clawback of any incentive distribution amounts previously received by Brookfield from Holding LP and no further incentive distributions will be payable by Holding LP unless and until the previous "Incentive Distribution Threshold" is exceeded. The Incentive Distribution Threshold will be adjusted in accordance with the Holding LP Limited Partnership Agreement in the event of transactions with a dilutive effect on the value of the units, including any quarterly cash distribution above the initial amount of $0.0625/unit. For any quarter in which we determine that there is insufficient cash to pay the incentive distribution, we may elect to pay all or a portion of this distribution in redemption-exchange units or may elect to defer all or a portion of the amount distributable for payment from available cash in future quarters. We believe these arrangements will create an incentive for Brookfield to manage our company in a way that helps us achieve our goal of creating value for our unitholders through capital appreciation while providing a modest distribution yield. For a further explanation of incentive distributions, see Item 10.B., "Description of the Holding LP Limited Partnership Agreement—Distributions". The aggregate incentive distribution for the year ended December 31, 2018 was approximately $278 million and the Incentive Distribution Threshold as at December 31, 2018 is $41.96.
Brookfield may, at its sole discretion, elect to reinvest incentive distributions in exchange for redemption-exchange units or our units.
Brookfield may be entitled to performance or incentive distributions in respect of funds created, managed or sponsored by Brookfield, and we may invest in or alongside such funds. To the extent that any Holding Entity or any operating business pays to Brookfield any comparable performance or incentive distribution, the amount of any future incentive distributions payable in respect of our Special LP Units will be reduced in an equitable manner to avoid duplication of distributions; however, any such comparable performance or incentive distribution will not result in a reduction to the base management fee payable pursuant to the Master Services Agreement.
General Partner Distributions
Pursuant to our Limited Partnership Agreement, the BBU General Partner is entitled to receive a general partner distribution equal to its pro rata share of the total distributions of our company, initially 0.2%.
Indemnification Arrangements
Subject to certain limitations, Brookfield and its directors, officers, agents, subcontractors, contractors, delegates, members, partners, shareholders and employees generally benefit from indemnification provisions and limitations on liability are included in our Limited Partnership Agreement, the BBU General Partner's bye-laws, the Holding LP Limited Partnership Agreement, our Master Services Agreement and other arrangements with Brookfield. See Item 7.B., "Related Party Transactions—Our Master Services Agreement", Item 10.B., "Memorandum and Articles of Association—Description of our Units and our Limited Partnership Agreement—Indemnification; Limitations on Liability" and Item 10.B., "Description of the Holding LP Limited Partnership Agreement—Indemnification; Limitations on Liability".
Licensing Agreement
Our company and the Holding LP have each entered into a licensing agreement with Brookfield pursuant to which Brookfield has granted a non-exclusive, royalty-free license to use the name "Brookfield" and the Brookfield logo. Other than under this limited license, we do not have a legal right to the "Brookfield" name and the Brookfield logo. Brookfield Asset Management may terminate the licensing agreement immediately upon termination of our Master Services Agreement and it may be terminated in the circumstances described under Item 4.B., "Business Overview—Intellectual Property".

107
Brookfield Business Partners


Conflicts of Interest and Fiduciary Duties
Our organizational, ownership and management structure and strategy involve a number of aspects and relationships that may give rise to conflicts of interest between our company and our unitholders, on the one hand, and Brookfield and other Brookfield-sponsored vehicles, consortiums and/or partnerships (including private funds, joint ventures and similar arrangements, collectively "Brookfield Accounts"), on the other hand. The discussion below sets out certain of the conflicts of interest that may arise, but does not purport to be a complete list or explanation of all such potential conflicts of interest. Dealing with conflicts of interest is complex, and it is not possible to predict all of the types of conflicts that may arise. While Brookfield acts in good faith to resolve all potential conflicts in a manner that is fair and balanced taking into account the facts and circumstances known to it at the time, there can be no assurance that any recommendation or determination made by Brookfield will be most beneficial or favourable to us, or would not have been different if additional information were available to it. Potential conflicts of interest generally will be resolved in accordance with the principles summarized herein and in accordance with a conflicts management policy that has been approved by the BBU General Partner's independent directors. The conflicts management policy was put in place in recognition of the benefit to our company of our relationship with Brookfield and our intent to seek to maximize the benefits from this relationship. The policy generally provides for potential conflicts to be resolved on the basis of transparency and, where required pursuant to the policy, third-party validation and approvals. The policy focuses on addressing the principal activities that may give rise to potential conflicts of interest, including our investment activities, our participation in Brookfield Accounts, transactions with Brookfield (and Brookfield Accounts), and engagements of Brookfield affiliates (or of us by Brookfield Accounts), including engagements for operational services entered into between underlying operating entities.
As described elsewhere herein, we may pursue acquisition opportunities in various ways, including indirectly through investments in Brookfield Accounts or directly by investing alongside Brookfield Accounts. Any references in this Item 7.B. "Related Party Transactions-Conflicts of Interest and Fiduciary Duties" to our acquisitions, investments, assets, expenses, portfolio companies or other terms should be understood to mean such items held, incurred or undertaken directly by us or indirectly by us through our investment in one or more Brookfield Accounts.
Allocation of Investment Opportunities. In recommending acquisition opportunities, Brookfield has significant discretion to determine the suitability and/or appropriateness of opportunities for us and to allocate such opportunities among us, Brookfield, Brookfield Accounts, and/or third parties as it deems appropriate. Brookfield and Brookfield Accounts have (and future Brookfield Accounts may in the future have) investment mandates that overlap with our investment mandate, including Brookfield Accounts that invest in business services, industrial operations and related assets, and in which we generally expect to be a significant investor. In addition, Brookfield has provided, and may in the future provide (without notice to our unitholders), priority rights with respect to certain investment opportunities, including all or a select geographic, industry or other subset of opportunities, to certain Brookfield Accounts (but not to us) or to other persons pursuant to contractual or other arrangements. In particular, Brookfield Accounts with real estate or infrastructure focused investment mandates generally have been (and will in the future be) given priority with respect to investment opportunities that are suitable and appropriate for them. As a result, Brookfield Accounts may compete with, or have priority over, our company in respect of investment opportunities, and opportunities that would otherwise be suitable for us may not be made available to us, we may receive a smaller allocation of such opportunities than would otherwise have been the case, or we may receive an allocation of such opportunities on different terms than Brookfield or Brookfield Accounts (which may be less favourable than otherwise would have been the case).
The question of whether a particular opportunity is suitable and/or appropriate for us, and to the extent it is the amount of such opportunity to be allocated to us, is highly subjective and will be made in Brookfield's discretion based on various portfolio construction and management factors, including: (i) the size, nature and type of the opportunity (including the expected risk-return profile of the investment, expected holding period and its fit with the balance of our investments and related operations), (ii) the amount of capital available for investment, (iii) principles of diversification of assets (including whether we will participate in the opportunity through our investment in Brookfield Accounts), (iv) the nature and extent of involvement in the transaction and the sourcing of the transaction by the Brookfield investment professionals that manage our company, (v) the nature of potential acquirers upon disposition, (vi) our expected future capacity, (vii) cash and liquidity needs (including our interest in preserving capital in order to secure other opportunities and/or to meet other obligations), (viii) the availability of other appropriate or similar investment opportunities (including opportunities that we may be pursuing or otherwise considering at the relevant time) and (ix) other considerations deemed relevant by Brookfield (including legal, regulatory, tax, timing and similar considerations). If Brookfield determines that an opportunity is not suitable or appropriate for us, it may still pursue such opportunity on its own behalf or on behalf of one or more Brookfield Accounts. As a result, there may be differences in the overall performance of our company, Brookfield and Brookfield Accounts that have overlapping investment mandates.

Brookfield Business Partners
108


In allocating investment opportunities among us, Brookfield and Brookfield Accounts (including Brookfield Accounts that have investment mandates that overlap with that of our company), Brookfield will face certain potential conflicts of interest between the interests of our company, its interests and the interests of Brookfield Accounts. These potential conflicts may be exacerbated in situations where Brookfield has larger interests in Brookfield Accounts than its interest in our company, where Brookfield is entitled to higher fees from Brookfield Accounts than from our company, where portfolio managers making an allocation decision are entitled to performance-based compensation from Brookfield or a Brookfield Account, or where there are capacity constraints with respect to a particular strategy or opportunity as a result of, for example, position limits and/or regulatory reporting obligations applicable to Brookfield. In addition, as an investment changes over time, additional conflicts of interest may arise, including as a result of earlier investment allocation decisions. Brookfield will make investment allocation decisions taking into account our company’s, Brookfield’s and Brookfield Accounts’ investment mandates and interests.
Allocation of Broken-Deal Expenses. We will incur expenses with respect to the consideration and pursuit of transactions that are not ultimately consummated, referred to as broken-deal expenses, including through our investments in Brookfield Accounts. Examples of broken-deal expenses include (i) research costs, (ii) fees and expenses of legal, financial, accounting, consulting or other advisers (including Brookfield) in connection with conducting due diligence or otherwise pursuing a particular non-consummated transaction, (iii) fees and expenses in connection with arranging financing for a particular non-consummated transaction, (iv) travel costs, (v) deposits or down payments that are forfeited in connection with, or amounts paid as a penalty for, a particular non-consummated transaction and (vi) other expenses incurred in connection with activities related to a particular non-consummated transaction. Broken-deal expenses generally will be allocated among our company, Brookfield and Brookfield Accounts in the manner that Brookfield determines to be fair and equitable, which may be pro rata or on a different basis.
Co-Investment Opportunities and Expenses. Because of the scale of typical business services and industrial operations acquisitions we may offer portions of certain acquisition opportunities for co-investment. In addition, because our strategy includes completing acquisitions through Brookfield Accounts, we will likely make co-investments with Brookfield and Brookfield Accounts. Decisions regarding whether and to which parties to offer co-investment opportunities are made by Brookfield and may be based on a number of factors, including portfolio construction, strategic or other considerations, taking into account the specific facts and circumstances relating to each potential co-investment opportunity. As a result, from time to time, we may offer (or receive from Brookfield Accounts) larger or smaller portions of co-investment opportunities than would otherwise have been the case or no portion of certain opportunities.
In our capacity as a co-investor, we will typically bear our pro rata share of fees, costs and expenses related to the discovery, investigation, development, acquisition or consummation, ownership, maintenance, monitoring, hedging and disposition of our co-investments and we may be required to pay our pro rata share of fees, costs and expenses related to potential investments that are not consummated, such as broken deal expenses (including “reverse” breakup fees). Notwithstanding the foregoing, certain potential co-investors may not agree to pay or otherwise bear fees, costs and expenses related to unconsummated co-investments. In addition, in certain circumstances, potential co-investors may not bear such fees, costs and expenses, including because they have not yet been identified (or their anticipated allocation has not yet been identified) as of the time such potential investment ceases to be pursued, are not yet committed to such potential investment or are not contractually required to bear such fees, costs and expenses. In those events, such fees, costs and expenses will (i) be considered our operating expenses and be borne by us (in connection with co-investment opportunities that we offered) or (ii) be considered operating expenses of, and be borne by, the Brookfield Account (in connection with co-investments offered by the Brookfield Account), a pro-rata portion of which will be borne by us through our investment in the Brookfield Account.
Other Activities of Our Investment Personnel. The same professionals within Brookfield's organization who are involved in sourcing and executing acquisitions that are suitable for us are responsible for sourcing and executing opportunities for the Brookfield Accounts as well as having other responsibilities within Brookfield's broader asset management business. Limits on the availability of such individuals will likewise result in a limitation on the availability of acquisition opportunities for us, and such individuals' broader responsibilities could conflict with their responsibilities to us.

109
Brookfield Business Partners


Investments by Brookfield Personnel. The partners, members, shareholders, directors, officers and employees of Brookfield (“Brookfield Personnel”) may generally buy and sell securities or other investments for their own or their family members’ accounts (including through Brookfield Accounts). Positions may be taken by such Brookfield Personnel that are the same, different from, or made at different times than positions taken directly or indirectly for us. To reduce the possibility of (a) potential conflicts between our investment activities and those of Brookfield Personnel, and (b) us being materially adversely affected by Brookfield Personnel’s personal trading activities, Brookfield has established policies and procedures relating to personal securities trading. To this end, Brookfield Personnel that participate in managing our investment activities are generally restricted from engaging in personal trading activities (unless such activities are conducted through accounts over which the personnel have no influence or control), and other personnel generally must pre-clear proposed personal trades. In addition, Brookfield’s policies include prohibitions on insider trading, front running, trading in securities that are on Brookfield’s restricted trading list, trading in securities that are subject to a black-out period and other restrictions.
Investments by the Investing Affiliate. Certain Brookfield executives own a substantial majority of an entity that makes investments for its own account (the “Investing Affiliate”). The Investing Affiliate’s activities are managed separately from our (or any Brookfield Account’s) activities. There is no formal informational barrier between the Investing Affiliate and the rest of Brookfield. Brookfield has adopted protocols designed to ensure that the Investing Affiliate’s activities do not materially adversely affect our (and Brookfield Accounts’) activities and to ensure that potential conflicts are resolved in a manner pursuant to which our (and Brookfield Accounts’) interests are, to the extent feasible, prioritized relative to the Investing Affiliate’s.
Warehousing Investments. Where Brookfield has made an acquisition, it may transfer it to us at a later date at cost, plus a pre-agreed interest rate, after the assets have been developed or we have obtained sufficient financing. Similarly, we may warehouse one or more investments for a Brookfield Account in which we are invested and generally transfer the warehoused investment to the applicable Brookfield Account at cost, plus a pre-agreed interest rate, once the Brookfield Account has raised sufficient capital, including financing, to support the acquisition. In the event the applicable Brookfield Account does not obtain sufficient financing to purchase the warehoused investment and we cannot find another buyer for the investment, we may be forced to retain the investment, the value of which may have increased or declined.
Transacting with Brookfield. When permitted by applicable law and subject to and in accordance with our conflicts policy, we may buy investments from or sell investments to Brookfield and/or Brookfield Accounts. Such transactions generally will require the approval of the BBU General Partner’s independent directors and, in connection with transactions with a Brookfield Account, the advisory committee of the applicable Brookfield Account.
Terms of an Investment by Our Company May Benefit or Disadvantage Brookfield or A Brookfield Account. In making certain decisions with regard to a potential investment by our company (or by a Brookfield Account in which we are invested), Brookfield could face certain conflicts of interest between the interests of our company (or the Brookfield Account), on the one hand, and the interests of Brookfield, the Investing Affiliate or a Brookfield Account that has already made a related investment, on the other hand. Similarly, a prospective investment by Brookfield or a Brookfield Account may present a conflict of interest with respect to an investment by our company. Subject to applicable law and our conflicts policy, Brookfield may cause our company to invest in securities, bank loans or other obligations of companies affiliated with or advised by Brookfield or in which Brookfield, the Investing Affiliate or a Brookfield Account has an equity, debt or other interest, or to engage in investment transactions that may result in Brookfield, the Investing Affiliate or a Brookfield Account getting an economic benefit, being relieved of obligations or divested of investments. For example, we may make a debt or equity investment in an entity which is expected to use the proceeds of such investment to repay loans from Brookfield or a Brookfield Account. Depending on the circumstance, Brookfield or such Brookfield Account might benefit if our company invested more money, thus providing sufficient funds to repay Brookfield or the Brookfield Account, or it might benefit if the loans remained outstanding and Brookfield or such Brookfield Account continued to receive payment under the existing loans, if the loans were on attractive terms (including an attractive interest rate) from the perspective of Brookfield or such Brookfield Account. Alternatively, Brookfield or a Brookfield Account might be in the position of making an investment that could be used to repay loans from our company, which would present the opposite conflict. Similarly, such conflicts might also be present in other situations. For example, in certain circumstances, we may pursue a take-private, asset purchase or other material transaction with an issuer in which Brookfield, the Investing Affiliate or a Brookfield Account is invested, which may result in a benefit to Brookfield, the Investing Affiliate or the Brookfield Account. In situations where our activities may enhance Brookfield’s, the Investing Affiliate’s or a Brookfield Account’s profitability, Brookfield may take its, the Investing Affiliate’s or the Brookfield Account’s interests into consideration in connection with actions it takes on our behalf.

Brookfield Business Partners
110


Investments with Related Parties. In certain circumstances, we will participate in investments that involve Brookfield or Brookfield Accounts in equity or debt positions within a transaction. For example, Brookfield or Brookfield Accounts may: (a) enter into a joint transaction with us; (b) be borrowers of certain investments or lenders in respect of our company; or (c) hold debt positions (either junior or senior to our positions) or other interests in an investment’s capital stack. The interests of Brookfield or Brookfield Accounts in such investments may differ from our interests and also may have been acquired at different times, at different prices and/or subject to different terms and conditions. As a result of these differences, Brookfield or Brookfield Accounts may manage such interests in a way that is different from ours (including, for example, by investing in different portions of an issuer’s capital structure, investing in the same portion but on different terms, obtaining exposure to the investment using different types of securities or instruments, voting securities in a different manner, and/or acquiring or disposing of its interests at different times than us). In connection with the foregoing, Brookfield or Brookfield Accounts may pursue or enforce rights or activities, or refrain from pursuing or enforcing rights or activities, with respect to a particular investment in which we have invested, even though such actions or inaction could adversely affect us. For example, if an issuer in which we have an investment and in which Brookfield or a Brookfield Account also has an investment, but at a different portion of the capital structure, becomes distressed or defaults on its obligations, Brookfield will have conflicting loyalties between its duties to us and to itself or to the Brookfield Account. In such a situation Brookfield, acting on behalf of itself or a Brookfield Account, may seek a liquidation, reorganization or restructuring of the issuer that may have an adverse effect on our holdings in the same issuer, and our transactions may be effected at prices or terms that may be less favorable than would otherwise have been the case (or vice versa). In addition, in the event that Brookfield or Brookfield Accounts hold voting securities of an issuer in which we hold loans, bonds, or other credit-related securities, Brookfield or such Brookfield Accounts may have the right to vote on certain matters that have an adverse effect on the positions held by us. Furthermore, to the extent that Brookfield or a Brookfield Account has holdings in the same issuer as us, Brookfield may be incentivized to take its interests or the interests of such Brookfield Account into consideration in connection with actions it takes on behalf of our company, even though taking such interests into account could adversely affect us.
In addition, we and Brookfield or a Brookfield Account may jointly acquire a portfolio of assets and thereafter divide up the assets. In this circumstance, Brookfield will determine the purchase price associated with each asset, which price may not represent the price we would have paid if we had acquired only the assets we ultimately retain. Furthermore, we and Brookfield or a Brookfield Account may jointly enter into a binding agreement to acquire an investment. If Brookfield or such Brookfield Account is unable to consummate such investment, we may be subject to additional liabilities, including the potential loss of any deposit or the obligation to fund the entire investment. In addition, we may provide for the repayment of indebtedness and/or the satisfaction of guarantees on behalf of a Brookfield Account in connection with investments made by such Brookfield Account alongside our company. Likewise, a Brookfield Account in which we are invested may provide for the repayment of indebtedness and/or the satisfaction of guarantees on behalf of co-investment vehicles in connection with investments made by such vehicles alongside the Brookfield Account. In such circumstances, certain investors will benefit from such provision for repayment of indebtedness and/or the satisfaction of guarantees even though those investors are not providing the same level of credit support as our company (or the Brookfield Account, as applicable). In the event the Brookfield Account (or a co-invest vehicle) does not satisfy its share of any payment in respect of any such borrowing, we (or the Brookfield Account in which we are invested, as applicable) will be contractually obligated to satisfy their share even if our company (or the Brookfield Account) does not have recourse against the investor(s) benefiting from such support.
Subject to Brookfield policies, information barriers and applicable legal restrictions, other parts of Brookfield may (but are under no obligation to) refer investment opportunities to us, including investments in issuers in which Brookfield Accounts have existing investments. Referrals of such related investments give rise to potential conflicts of interest, including that an investment by our company may benefit such Brookfield Accounts.
In situations in which we invest alongside Brookfield or a Brookfield Account, conflicts of interest will potentially arise with respect to the nature and timing of the initial investment and purchase price, the allocation of control rights, strategic objectives, timing of transactions, such as the disposition of all or part of an investment, or resolution of a liability in connection with an investment. These conflicts may result from various factors, including investments in different levels of the capital structure, different measurements of control, different risk profiles, different rights with respect to disposition alternatives, different investment horizons and different target rates of return.
As a result of the various conflicts and related issues described above, we could sustain losses during periods where Brookfield or a Brookfield Account achieve profits generally or with respect to particular holdings, or could achieve lower profits or higher losses than would have been the case had the conflicts described above not existed.

111
Brookfield Business Partners


Pursuit of Investment Opportunities by Certain Non-Controlled Affiliates. Certain companies with which Brookfield may technically be affiliated (a) are controlled, in whole or in part, by persons other than Brookfield, including, for example, joint ventures or similar arrangements with third parties where Brookfield does not have complete control; (b) are separated from Brookfield pursuant to an information barrier; or (c) do not coordinate or consult with Brookfield with respect to investment decisions (together, “Non-Controlled Affiliates”). Such Non-Controlled Affiliates may have investment mandates that overlap with our investment mandate and conflicts may arise therefrom. For example, the possibility exists that such Non-Controlled Affiliates or investment vehicles managed by such Non-Controlled Affiliates could pursue investment opportunities which are suitable for us but which are not made available to us since such Non-Controlled Affiliates do not consult with and/or are not wholly controlled by Brookfield. Similarly, certain of Brookfield’s investment activities are managed independently of, and carried out without any reference to the management of our company. In certain instances, there are information barriers in place pursuant to which investment operations are managed independently of each other and information is not generally shared relating to such activities.
Arrangements with Brookfield. Our relationship with Brookfield involves a number of arrangements pursuant to which Brookfield provides various services, including access to financing arrangements and acquisition opportunities. Certain of these arrangements were effectively determined by Brookfield in the context of the spin-off, and therefore may contain terms that are less favorable than those which otherwise might have been negotiated between unrelated parties. Circumstances may arise in which these arrangements will need to be amended or new arrangements will need to be entered into, and conflicts of interest between our company and Brookfield may arise in negotiating such new or amended arrangements. Furthermore, Brookfield is generally entitled to share in the returns generated by our operations, which could create an incentive for it to assume greater risks when making decisions than it otherwise would in the absence of such arrangements. In addition, our investment in Brookfield Accounts may provide Brookfield with certain ancillary benefits, such as satisfying Brookfield's commitment to invest in such accounts (which Brookfield would otherwise need to satisfy from different sources) and assisting Brookfield in marketing the Brookfield Accounts.
Fees for Services. We (or portfolio companies that we are directly or indirectly invested in) may be retained to perform certain services to Brookfield, Brookfield Accounts and/or companies and assets they are invested in that would otherwise be provided by third parties. To the extent we provide such services, we will generally be compensated (a) at rates for the relevant services that do not exceed the rates that Brookfield reasonably believes to be customarily charged (at such time) for similar services by (i) persons engaged in the same or substantially similar activities or (ii) Brookfield in its provision of the same or substantially similar services to one or more third parties (such rates, the “Customary Rates”); provided that, if Customary Rates are not able to be determined, such services may be provided at cost (including an allocable share of internal costs), (b) at such other rates for the relevant services approved by the BBU General Partner’s independent directors. In determining Customary Rates, Brookfield will seek to determine what one or more comparable service providers who are engaged in the same or substantially similar activities as Brookfield charge in the ordinary course for similar services at the time of determination. While Brookfield will determine in good faith what rates it believes are customary for such services at such time, there will likely be variances in the marketplace based on an array of factors that affect service providers and the prices of their services, including loss leader pricing strategies or other marketing practices, integration efficiencies, geographic market differences and the quality of the services provided. Brookfield will make a good faith determination as to what it believes to be the Customary Rate at such time, and may base its determination on one or more factors, including market knowledge, prices charged by competitors, prices charged by Brookfield to one or more third parties, a third party valuation agent, commodity or other price forecasting, prices required in order to meet certain regulatory requirements or qualify for particular governmental programs or other subjective and objective metrics. However, there can be no assurances that the rates charged by us will not be less than those charged by certain similarly-situated service providers in any given circumstance. If the market rate for any service increases such that it is greater than the rate charged by us, then we may be obligated to continue to provide the applicable service at a below-market rate.
In the ordinary course, Brookfield employees are hired or retained by, or seconded or otherwise allocated to (in whole or in part), our company and/or portfolio companies that we are directly or indirectly invested in for performance of operating services or roles that in the normal course are expected to be carried out by our (or the relevant portfolio company’s) personnel. In connection with any such arrangement, all or a portion of the compensation and overhead expenses relating to such employees (including base salaries, benefits and incentive compensation (which may include long term incentive awards of equity or options for equity in Brookfield), among other things) will directly or indirectly be borne by us or the applicable portfolio companies. The compensation and overhead expenses relating to such employees generally will be within the market compensation range for the roles filled in the relevant market based on one or more of the following (i) market compensation studies or guidance provided by third parties, (ii) recent market hires made by the relevant portfolio company for comparable positions, (iii) the employee’s peers at Brookfield and the portfolio company, and/or (iv) specific compensation reviews conducted by compensation consultants. For these purposes, given how certain compensation arrangements are structured and valued (particularly various forms of incentive compensation that vest over time and whose

Brookfield Business Partners
112


value upon payment is based on estimates) and how overhead expenses are generally allocated, in each case requiring certain judgments and assumptions, there can be no assurance that portfolio companies (and indirectly our company) will not bear higher costs than they would have had such expenses been valued, allocated or charged differently.
Brookfield and its personnel will receive certain intangible and/or other benefits and/or perquisites arising or resulting from their activities on behalf of our company and/or portfolio companies in which we are (directly or indirectly) invested which will not reduce fees or other expenses or otherwise be shared with our company and/or our portfolio companies. For example, airline travel and hotel stays incurred as direct or indirect expenses of our company and/or portfolio companies in which we are (directly or indirectly) invested typically may result in “miles” or “points” or credit in loyalty/status programs, and such benefits and/or amounts will, whether or not de minimis or difficult to value, inure exclusively to Brookfield and/or such personnel (and not our company and/or our portfolio companies) even though the cost of the underlying service is borne by directly or indirectly by our company and/or our portfolio companies. In addition, Brookfield may make available certain discount programs to its employees as a result of Brookfield’s relationship with a portfolio company, such as “friends and family” and similar discounts.
Brookfield Investments in Companies. Brookfield (or Brookfield Accounts) will from time to time make equity or other investments in companies or businesses that provide services to or otherwise contract with us, Brookfield Accounts in which we are invested or our direct or indirect portfolio companies. In particular, Brookfield has in the past entered into, and expects to continue to enter into, relationships with companies in technology and other sectors and industries in which Brookfield has broad expertise and knowledge, whereby Brookfield acquires an equity or other interest in such companies that may, in turn, transact with us, Brookfield Accounts in which we are invested or our direct or indirect portfolio companies. For example, Brookfield (through an investment program referred to as Brookfield Ventures) invests in emerging technology companies that develop and offer technology products that are expected to be of relevance to us, Brookfield Accounts in which we are invested or our direct or indirect portfolio companies (as well as third-party companies). In connection with such relationships, Brookfield may, and often will, refer, introduce or otherwise facilitate transactions between such companies and us, Brookfield Accounts in which we are invested or our direct or indirect portfolio companies, which may, and often will, result in benefits to Brookfield, including via increased profitability of the relevant company, as well as financial incentives and/or milestones which benefit Brookfield (including through increased equity allotments), which may be significant. Such financial incentives that inure to or benefit Brookfield pose an incentive for Brookfield to cause us, Brookfield Accounts in which we are invested or our direct or indirect portfolio companies to enter into such transactions that may or may not have otherwise been entered into. Financial incentives derived from relationships with such companies will generally not be shared with us. Furthermore, such transactions are likely to contribute to the development of expertise, reputational benefits and/or the development of new products or services by Brookfield and/or the companies or businesses that Brookfield is invested in, which Brookfield will seek to capitalize on to generate additional benefits that are likely to inure solely to Brookfield and not to us. For the avoidance of doubt, any of the arrangements and/or benefits described in this paragraph will not require notice to, or the consent of, our unitholders.
Sharing of Services. In certain circumstances, in order to create efficiencies and optimize performance, one or more of our investments, portfolio companies or assets may determine to share the operational, legal, financial, back-office or other resources of another of our investments, portfolio companies or assets, or of an investment, portfolio company or asset of Brookfield or a Brookfield Account. In connection therewith, the costs and expenses related to such services will be allocated among the relevant entities on a basis that Brookfield determines in good faith is fair and equitable.
Affiliated Transactions. In the ordinary course of business, certain of our investments may receive services from, or participate in transactions or other arrangements with, portfolio companies invested in by Brookfield or Brookfield Accounts in which we are not invested. Such transactions and/or arrangements may not have been entered into but for the affiliation or relationship with Brookfield and, in certain cases, may replace transactions and/or arrangements with third parties. For example, one or our investee companies may be a tenant of or may contract to acquire power from a portfolio company of Brookfield or a Brookfield Account. These transactions and/or arrangements are expected to be entered into on an arm’s length basis at Customary Rates in accordance with our conflicts policy. In addition, certain such engagements may involve performance-based compensation (“Operating Performance Compensation”) payable to certain management members of the applicable operating affiliate providing the service. The cost of such Operating Performance Compensation and any other related fees and expenses in connection with services provided by the operating affiliate will be borne entirely by the company receiving the service (and indirectly by us based on our direct or indirect interest in such company). For the avoidance of doubt, Brookfield or the operating affiliate may subcontract with third parties for the provision of the services Brookfield or the operating affiliate was engaged to provide.
While such transactions and/or arrangements have the potential for inherent conflicts of interest, Brookfield believes that our access to Brookfield and its and Brookfield Accounts’ portfolio companies enhances our capabilities and is an integral part of our operations. These transactions and/or arrangements will not require the consent of our unitholders.

113
Brookfield Business Partners


Information Sharing. Because of the extensive scope of Brookfield’s activities, Brookfield often has or obtains information that can be utilized by Brookfield across multiple strategies. For example, information Brookfield has or acquires through its management of Brookfield Accounts or its own investing activities may be used by Brookfield to identify or evaluate potential investments for us. Conversely, information Brookfield has or acquires in connection with our activities may be used for the benefit of Brookfield or Brookfield Accounts (and, for the avoidance of doubt, Brookfield will have no duty (contractual, fiduciary or otherwise) to keep such information confidential from, or not to use such information in connection with the investment activities of, itself or Brookfield Accounts). Brookfield may trade, or may cause Brookfield Accounts to trade, on the basis of information it has or obtained through our investment and operations activities. In some cases, this trading may result in Brookfield or a Brookfield Account taking a position that is different from, and potentially adverse to, a position taken by our company, or may result in Brookfield or a Brookfield Account benefiting from our investment activities. Brookfield has implemented policies and procedures to mitigate potential conflicts of interest and address certain regulatory requirements and contractual restrictions with respect to communication and information sharing. Such policies and procedures may reduce synergies across Brookfield’s various activities, which could negatively affect Brookfield’s or our ability to pursue attractive investment opportunities that would otherwise be available to Brookfield or us if such policies and procedures were not implemented. From time to time, such policies and procedures may result in our company, Brookfield or Brookfield Accounts having reduced investment opportunities or investment flexibility, or may otherwise restrict us, Brookfield or Brookfield Accounts in their activities with respect to such information.
Regardless of the existence of information barriers, Brookfield will not have any obligation or other duty to make available for our benefit any information regarding Brookfield’s trading activities, strategies or views, or the activities, strategies or views used for other Brookfield Accounts. Furthermore, to the extent that Brookfield has access to analysis, models and/or information developed by Brookfield and its personnel, Brookfield will not be under any obligation or other duty to effect transactions on behalf of our company in accordance with such analysis and models. In the event Brookfield elects not to share certain information with us, we may make investment decisions that differ from those it would have made if Brookfield had provided such information, which may be disadvantageous to us.
Material Non-Public Information; Trading Restrictions. From time to time, our ability to buy or sell certain securities may be restricted by applicable securities laws, regulatory requirements, information held by Brookfield, contractual obligations applicable to Brookfield, and potential reputational risks relating to our company, Brookfield or Brookfield Accounts (including Brookfield’s internal policies designed to comply with these and similar requirements). Brookfield might not engage in transactions or other activities for, or enforce certain rights in favor of, our company due to Brookfield’s activities outside our company and regulatory requirements, policies, and reputational risk assessments.
Brookfield may possess material, non-public information about a company that would limit our ability to buy and sell securities related to that company (or, potentially, to other companies). For example, Brookfield personnel take seats on boards of directors of, or have board of directors observer rights with respect to, portfolio companies in which Brookfield invests (including on our behalf). In such situations, Brookfield may be limited and/or restricted in its ability to trade in the securities of the company (or other companies about which the company has material non-public information). This may adversely affect our ability to make and/or dispose of certain investments.
Furthermore, as a result of applicable regulations, in certain circumstances, our position in an investment may be aggregated with a position held by Brookfield (including parts of Brookfield that are separated by an information barrier) and Brookfield Accounts. This could require us, together with such other Brookfield parties, to make certain disclosure filings or could otherwise restrict our activities with respect to such investment.
Client and Other Relationships. Brookfield is permitted to pursue other business activities (including through portfolio companies that it and Brookfield Accounts invests in) and provide services to third parties that compete directly with our business and activities without providing us with an opportunity to participate, which could result in the allocation of Brookfield's resources, personnel and acquisition opportunities to others who compete with us. In addition, certain portfolio companies in which we, Brookfield and/or Brookfield Accounts are invested in may provide investment banking and other advisory services to third parties with respect to assets in which we may be invested or seeking to invest. The interests of such portfolio companies in such circumstances may conflict with (and potentially be adverse to) our interests, and we may compete with such portfolio companies (and their third party clients) in pursuing certain investments. Brookfield generally implements policies and procedures (including, for example, information barriers) to mitigate potential conflicts of interest and address certain regulatory requirements relating to these potential circumstances.

Brookfield Business Partners
114


Limited Liability of Brookfield. The liability of Brookfield and its directors is limited under our arrangements with them, and we have agreed to indemnify Brookfield and its directors against claims, liabilities, losses, damages, costs or expenses which they may face in connection with those arrangements, which may lead them to assume greater risks when making decisions than they otherwise would if such decisions were being made solely for its own account, or may give rise to legal claims for indemnification that are adverse to the interests of our unitholders.
Valuation of Our Investments. Brookfield performs certain valuation services related to our securities and assets. Brookfield performs such services in accordance with its valuation policies. From time to time, Brookfield may value a similar or identical asset differently for our company than for itself or a Brookfield Account, including because our company, Brookfield and Brookfield Accounts are subject to different valuation guidelines pursuant to our and their respective governing agreements (e.g., in connection with differing applicable regulatory restrictions), different third-party vendors are hired to perform valuation functions for our company, Brookfield or the Brookfield Accounts, or otherwise. In addition, Brookfield faces a conflict with respect to valuations generally because of their effect on Brookfield’s fees and other compensation.
Brookfield Public Securities Group. Brookfield is an active participant, as agent and principal, in the global fixed income, currency, commodity, equities and other markets. Certain of Brookfield’s investment activities are managed independently of, and carried out without any reference to, the management of our company. For example, Brookfield may invest, trade or make a market in the equity, debt or other interests of our portfolio companies without regard to the impact on us of such activities. In particular, Brookfield’s Public Securities Group (“PSG”), manages investment funds and accounts that invest in public debt and equity markets. There is currently an information barrier in place pursuant to which PSG manages its investment operations independently of other parts of Brookfield and does not generally share information relating to such activities. As a result, PSG will not share investment opportunities that may otherwise be suitable for our company with us, and our company will have no rights with respect to such opportunities. In addition, in certain circumstances, funds and/or accounts managed by PSG may hold an interest in one of our investments and, as a result of different investment objectives and views, PSG may manage such interests in a way that is different from us (including, for example, by investing in different portions of an issuer’s capital structure, short selling securities, voting securities in a different manner, and/or selling its interests at different times than us). As a result of the information sharing barrier, our investment team may not be aware of, and may not have the ability to manage, such conflicts. Brookfield may decide at any time, and without notice to our unitholders, to remove or modify such information barrier. In the event that the information barrier is removed or modified, Brookfield may be subject to certain protocols, obligations and restrictions in managing our company, including, for example, conflicts-management protocols, aggregated regulatory reporting obligations and certain potential investment-related restrictions.
Service Providers. Our service providers or service providers of our portfolio companies (including deal sourcers, consultants, lenders, brokers, accountants, attorneys and outside directors) may be (or their affiliates may be) unitholders and/or sources of investment opportunities and counterparties therein, or may otherwise participate in transactions or other arrangements with us and/or Brookfield or Brookfield Accounts. These factors may influence Brookfield in deciding whether to select such a service provider. Notwithstanding the foregoing, Brookfield will only select a service provider to the extent Brookfield determines that doing so is appropriate for us given all surrounding facts and circumstances and is consistent with Brookfield’s responsibilities under applicable law, provided that, for the avoidance of doubt, Brookfield often will not seek out the lowest-cost option when engaging such service providers as other factors or considerations typically prevail over cost.
Our service providers may charge different rates to different recipients based on the specific services provided, the personnel providing the services, or other factors. As a result, the rates paid with respect to these service providers by us, on the one hand, may be more or less favorable than the rates paid by Brookfield or Brookfield Accounts, on the other hand. Brookfield or Brookfield Accounts may hold investments in companies that provide services to entities in which we invest generally, and, subject to applicable law, Brookfield may refer or introduce such companies’ services to entities that have issued securities held by us.
Advisors. Brookfield may engage or retain strategic advisors, senior advisors, operating partners, executive advisors, consultants and/or other professionals who are not employees or affiliates of Brookfield (which may include former Brookfield employees as well as current and former executive officers of Brookfield portfolio companies) and who are expected, from time to time, to receive payments from, or allocations or performance-based compensation with respect to, our portfolio companies (as well as from us, Brookfield or Brookfield Accounts in which we are invested). In such circumstances, such payments from, or allocations or performance-based compensation with respect to, our direct and indirect portfolio companies and/or our company or Brookfield Accounts in which we are invested may be treated as expenses of our company or such Brookfield Accounts. These strategic advisors, senior advisors, operating partners, executive advisors, consultants and/or other professionals (which may include certain former Brookfield employees) may be offered

115
Brookfield Business Partners


the ability to co-invest alongside our company, including in those investments in which they are involved (and for which they may be entitled to receive performance-based compensation, which will reduce our returns), or otherwise participate in equity plans for management of a portfolio company. In certain cases, these persons may have certain attributes of Brookfield “employees” (e.g., they may have dedicated offices at Brookfield and/or participate in certain benefit arrangements typically reserved for Brookfield employees) even though they are not considered Brookfield employees, affiliates or personnel. Brookfield expects, where applicable, to allocate the costs of such personnel to the applicable portfolio companies, to us and/or to Brookfield Accounts in which we are invested. Payments or allocations to Brookfield’s strategic advisors, senior advisors, operating partners, executive advisors, consultants and other similar professionals can be expected to increase the overall costs and expenses borne indirectly by unitholders. There can be no assurance that any of the strategic advisors, senior advisors, operating partners, executive advisors, consultants and/or other professionals will continue to serve in such roles and/or continue their arrangements with Brookfield and/or any portfolio companies or Brookfield Accounts.
Diverse Interests. The various types of investors in and beneficiaries of our company, including Brookfield, may have conflicting investment, tax and other interests with respect to their interests. When considering a potential investment for us, Brookfield will generally consider our investment objectives, not the investment objectives of any particular investor or beneficiary. Brookfield may make decisions, including with respect to tax or other reporting positions, from time to time that may be more beneficial to one type of investor or beneficiary than another, or to Brookfield than to investors or beneficiaries unaffiliated with Brookfield. Brookfield reserves the right on behalf of itself and its affiliates to take actions adverse to us or other Brookfield Accounts in these circumstances, including withholding amounts to pay actual or potential tax liabilities.
Furthermore, our company and any entities with which we co-invest may have conflicting investment, tax and other interests with respect to the investments we make directly or indirectly. Conflicts of interest may arise in connection with the structure of the investments or decisions made by Brookfield which may be more beneficial for another investing entity and its partners, on the one hand, than for us and our unitholders, on the other hand (or vice versa) (for instance, the manner in which investments are structured, financed and/or harvested may produce tax results that are favorable to an investing entity targeted to non-U.S. investors, but not to us (or vice versa), or are favorable to a taxable investor, as compared to a tax-exempt investor (or vice versa)).
Reputational Considerations. Given the nature of its broader platform, Brookfield has an interest in preserving its reputation, including with respect to certain of its affiliates, and in certain circumstances, such reputational considerations may conflict with our interests. The BBU General Partner or Brookfield may make decisions on our behalf for reputational reasons that may not be directly aligned with the interests of unitholders or consistent with the determination the BBU General Partner or Brookfield otherwise would have made absent its interest in Brookfield’s broader reputation. For example, Brookfield may limit transactions and activities on our behalf for reputational or other reasons, including where Brookfield is providing (or may provide) advice or services to an entity involved in such activity or transaction, where a Brookfield Account is or may be engaged in the same or a related activity or transaction to that being considered on our behalf, where a Brookfield Account has an interest in an entity involved in such activity or transaction, or where such activity or transaction on behalf of or in respect of our company could affect the BBU General Partner, Brookfield, Brookfield Accounts or their activities.
Possible Future Activities. Brookfield may expand the range of services that it provides over time. Except as provided herein, Brookfield will not be restricted in the scope of its business or in the performance of any services (whether now offered or undertaken in the future) even if such activities could give rise to conflicts of interest, and whether or not such conflicts are described herein. Brookfield has, and will continue to develop, relationships with a significant number of companies, financial sponsors and their senior managers, including relationships with companies that may hold or may have held investments similar to those intended to be made by us. These companies may themselves represent appropriate investment opportunities for us or may compete with us for investment opportunities.
See Item 3.D. “Key Information - Risk Factors - Risks Relating to Our Relationship with Brookfield - Our organizational and ownership structure, as well as our contractual arrangements with Brookfield, may create significant conflicts of interest that may be resolved in a manner that is not in the best interests of our company or the best interests of our unitholders”.

Brookfield Business Partners
116


As noted above, activities and transactions that give rise to potential conflicts of interests between our company and our unitholders, on the one hand, and Brookfield and Brookfield Accounts, on the other hand, generally will be resolved in accordance with the principles summarized herein and in accordance with a conflicts management policy that has been approved by the BBU General Partner’s independent directors. The conflicts management policy was put in place in recognition of the benefit to our company of our relationship with Brookfield and our intent to seek to maximize the benefits from this relationship, and generally provides for potential conflicts to be resolved on the basis transparency and, where applicable, third party validation and approvals. The policy focuses on addressing the principal activities that may give rise to potential conflicts of interests, including our investment activities, our participation in Brookfield Accounts, transactions with Brookfield (and Brookfield Accounts), and engagements of Brookfield affiliates (or of us by Brookfield Accounts), including engagements for operational services entered into between underlying operating entities.
Pursuant to the conflicts management policy, Brookfield is required to seek the prior approval of the BBU General Partner’s independent directors for certain transactions, including: (i) acquisitions by our company from, and dispositions by our company to, Brookfield and Brookfield Accounts; (ii) the dissolution of our company; (iii) any material amendment to our Master Services Agreement, the Relationship Agreement, or our limited partnership agreement; (iv) any material service agreement or other material arrangement pursuant to which Brookfield will be paid a fee, or other consideration other than any agreement or arrangement contemplated by our Master Services Agreement; (v) termination of, or any determinations regarding indemnification under, our Master Services Agreement, or our limited partnership agreement; and (vi) any other material transaction involving our company and Brookfield. Pursuant to the conflicts management policy, the BBU General Partner’s independent directors have granted (and may in the future grant) prior approvals for certain type of transactions and/or activities provided they such transactions and/or activities are conducted in accordance with pre-approved guidelines and/or parameters.
In addition, the conflicts management policy provides that acquisitions that are carried out jointly by us and Brookfield, or in the context of a Brookfield Account that we participate in, be carried out on the basis that the consideration paid by us be no more, on a per share or proportionate basis, than the consideration paid by Brookfield or other participants, as applicable. The policy also provides that any fees or carried interest payable in respect of our proportionate investment, or in respect of an acquisition made solely by us, must be credited in the manner contemplated by our limited partnership agreement, where applicable, or that such fees or carried interest must either have been negotiated with another arm’s length participant or otherwise demonstrated to be on market terms (or better). The policy also provides that in transactions involving (i) an acquisition by our company of an asset from Brookfield or (ii) the purchase by us and Brookfield of different assets, a fairness opinion or a valuation or appraisal by a qualified expert be obtained. These requirements are in addition to any disclosure, approval, or valuation requirements that may arise under applicable law.
In certain circumstances, transactions and/or activities may be related party transactions and/or activities for the purposes of, and subject to certain requirements of, MI 61-101. MI 61-101 provides a number of circumstances in which a transaction between an issuer and a related party may be subject to valuation and minority approval requirements. See “Canadian Securities Law Exemptions” below for application of MI 61-101 to our company.
Our Limited Partnership Agreement and the Holding LP Limited Partnership Agreement, or together the Limited Partnership Agreements, contain various provisions that modify the fiduciary duties that might otherwise be owed to us and our unitholders. These duties include the duties of care and loyalty. In the absence of provisions in the Limited Partnership Agreements of our company and the Holding LP to the contrary, the duty of loyalty would generally prohibit the BBU General Partner and the Holding LP General Partner from taking any action or engaging in any transaction as to which it has a conflict of interest. The Limited Partnership Agreements of our company and the Holding LP each prohibit the limited partners from advancing claims that otherwise might raise issues as to compliance with fiduciary duties or applicable law. For example, the agreements provide that the BBU General Partner, the Holding LP General Partner and their affiliates do not have any obligation under the Limited Partnership Agreements of our company or the Holding LP, or as a result of any duties stated or implied by law or equity, including fiduciary duties, to present business or acquisition opportunities to our company, the Holding LP, any Holding Entity or any other holding entity established by us. They also allow affiliates of the BBU General Partner to engage in activities that may compete with us or our activities. In addition, the agreements permit the BBU General Partner to take into account the interests of third parties, including Brookfield, when resolving conflicts of interest.
These modifications to the fiduciary duties are detrimental to our unitholders because they restrict the remedies available for actions that might otherwise constitute a breach of fiduciary duty and permit conflicts of interest to be resolved in a manner that is not always in our best interests or the best interests of our unitholders. We believe it is necessary to modify the fiduciary duties that might otherwise be owed to us and our unitholders, as described above, due to our organizational and ownership structure and the potential conflicts of interest created thereby. Without modifying those duties, the ability of the BBU General Partner and the Holding LP General Partner to attract and retain experienced and capable directors and to take actions that we believe are necessary for the carrying out of our business would be unduly limited due to their concern about potential liability.

117
Brookfield Business Partners


Canadian Securities Law Exemptions
Multilateral Instrument 61-101—Protection of Minority Security Holders in Special Transactions, or MI 61-101, provides a number of circumstances in which a transaction between an issuer and a related party may be subject to valuation and minority approval requirements. An exemption from such requirements is available when the fair market value of the transaction is not more than 25% of the market capitalization of the issuer. Our company has been granted exemptive relief from the requirements of MI 61-101 that, subject to certain conditions, permit it to be exempt from the minority approval and valuation requirements for transactions that would have a value of less than 25% of our company's market capitalization, if the indirect equity interest in our company, which is held in the form of redemption-exchange units, is included in the calculation of our company's market capitalization. As a result, the 25% threshold, above which the minority approval and valuation requirements apply, is increased to include the approximately 49% economic interest in our company held in the form of redemption-exchange units.
Although our company is a reporting issuer in Canada, we are a "SEC foreign issuer" and exempt from certain Canadian securities laws relating to continuous disclosure obligations and proxy solicitation if our company complies with certain reporting requirements applicable in the United States, provided that the relevant documents filed with the SEC are filed in Canada and sent to our company's unitholders in Canada to the extent and in the manner and within the time required by applicable U.S. requirements. Therefore, there may be less publicly available information in Canada about us than is regularly published by or about other reporting issuers in Canada. Our company has undertaken to the provincial and territorial securities regulatory authorities in Canada that to the extent that it complies with the disclosure regime applicable to "foreign private issuers" under U.S. securities law:
our company will only rely on the exemption in Part 4 of National Instrument 71-102—Continuous Disclosure and Other Exemptions Relating to Foreign Issuers;
our company will not rely on any exemption from the disclosure regime applicable to foreign private issuers under U.S. securities laws;
our company will file its financial statements pursuant to Part 4 of NI 51-102-Continuous Disclosure Obligations, or NI 51-102, except that our company does not have to comply with the conditions in section 4.2 of NI 51-102 if it files such financial statements on or before the date that it is required to file its prospectus with the SEC;
our company will file an interim financial report as set out in Part 4 of NI 51-102 and the management's discussion and analysis as set out in Part 5 of NI 51-102 for each period commencing on the first day of the financial year and ending nine, six or three months before the end of the financial year;
our company will file a material change report as set out in Part 7 of NI 51-102 in respect of any material change in the affairs of our company that is not reported or filed by our company on SEC Form 6-K; and
our company will include in any prospectus filed by our company financial statements or other information about any acquisition that would have been or would be a significant acquisition for the purposes of Part 8 of NI 51-102 that our company has completed, or has progressed to a state where a reasonable person would believe that the likelihood of our company completing the acquisition is high if the inclusion of the financial statements is necessary for the prospectus to contain full, true and plain disclosure of all material facts relating to the securities being distributed. The requirement to include financial statements or other information will be satisfied by including or incorporating by reference: (a) the financial statements or other information as set out in Part 8 of NI 51-102, or (b) satisfactory alternative financial statements or other information, unless at least nine months of the operations of the acquired business or related businesses are incorporated into our company's current annual financial statements included or incorporated by reference in the prospectus.
Our company is not subject to Canadian insider reporting requirements due to its status as a "SEC Foreign Issuer" under Canadian securities laws. However, our company is not intending to rely on the exemption that is available to it from the insider reporting requirements of Canadian securities laws.
Voting Agreements
We and Brookfield have determined that it is advisable for us to have control over certain of the entities through which we hold our operating businesses. Accordingly, we have entered into voting agreements to provide us, through the BBU General Partner, with voting rights over the specified entities.

Brookfield Business Partners
118


Pursuant to the voting agreements, voting rights with respect to any of the specified entities will be voted in accordance with the direction of our company or one of the Holding Entities with respect to certain matters, typically including: (i) the election of directors; (ii) any sale of all or substantially all of its assets; (iii) any merger, amalgamation, consolidation, business combination or other material corporate transaction, except in connection with any internal reorganization that does not result in a change of control; (iv) any plan or proposal for a complete or partial liquidation or dissolution, or any reorganization or any case, proceeding or action seeking relief under any existing laws or future laws relating to bankruptcy or insolvency; (v) any amendment to its governing documents; or (vi) any commitment or agreement to do any of the foregoing.
Deposit Agreement
We have in place a deposit agreement with Brookfield whereby we may place funds on deposit with Brookfield as approved by the Board of Directors. Any deposit balance is due on demand and earns an agreed upon rate of interest based on market terms.  As at December 31, 2018, the amount of the deposit was $244 million and was included in cash and cash equivalents. For the fiscal year ended December 31, 2018, we earned interest income of approximately $12 million on monies deposited with Brookfield under this agreement.
INDEBTEDNESS OF DIRECTORS AND EXECUTIVE OFFICERS
To our knowledge, no current or former director, officer of employee of our company, nor any associate or affiliate of any of them is or was indebted to our company at any time.
INTEREST OF MANAGEMENT AND OTHERS IN MATERIAL TRANSACTIONS
Except as disclosed in this Form 20-F, no director or officer of the BBU General Partner or the Service Providers or other insider of our company, nor any associate or affiliate of the foregoing persons, has any existing or potential material conflict of interest with our company, the Holding LP or any of its subsidiaries or interest in any material transaction involving our company, the Holding LP or any of its subsidiaries.
7.C.    INTERESTS OF EXPERTS AND COUNSEL
Not applicable.
ITEM 8.    FINANCIAL INFORMATION
8.A.    CONSOLIDATED STATEMENTS AND OTHER FINANCIAL INFORMATION
See Item 18., "Financial Statements".
8.B.    SIGNIFICANT CHANGES
Not applicable.
ITEM 9.    THE OFFER AND LISTING
9.A.    OFFER AND LISTING DETAILS
Our units are listed on the NYSE and the TSX under the symbols "BBU" and "BBU.UN", respectively.
9.B.   PLAN OF DISTRIBUTION
Not applicable.
9.C.    MARKETS
See Item 9.A "Offer and Listing Details".
9.D.    SELLING SHAREHOLDERS
Not applicable.
9.E.    DILUTION
Not applicable.
9.F.    EXPENSES OF THE ISSUE
Not applicable.

119
Brookfield Business Partners


ITEM 10.    ADDITIONAL INFORMATION
10.A.    SHARE CAPITAL
Not applicable.
10.B.    MEMORANDUM AND ARTICLES OF ASSOCIATION
DESCRIPTION OF OUR UNITS AND OUR LIMITED PARTNERSHIP AGREEMENT
The following is a description of the material terms of our units and our Limited Partnership Agreement. Because this description is only a summary of the terms of our units and our Limited Partnership Agreement, it does not contain all of the information that you may find useful. For more complete information, you should read our Limited Partnership Agreement. The Limited Partnership Agreement is filed as exhibit to this Form 20-F and is also available on our SEDAR profile at www.sedar.com. See also Item 10.C., "Material Contracts", Item 10.H., "Documents on Display" and Item 19., "Exhibits".
Formation and Duration
Our company is a Bermuda exempted limited partnership registered under the Bermuda Limited Partnership Act and the Bermuda Exempted Partnerships Act 1992. Our company has a perpetual existence and will continue as a limited liability partnership unless terminated or dissolved in accordance with our Limited Partnership Agreement. The partnership interests consist of our units, which represent limited partnership interests in our company, and any additional partnership interests representing limited partnership interests that we may issue in the future as described below under "—Issuance of Additional Partnership Interests".
Management
As required by law, our Limited Partnership Agreement provides for the management and control of our company by a general partner, the BBU General Partner.
Nature and Purpose
Under our Limited Partnership Agreement, the purpose of our company is to: acquire and hold interests in the Holding LP and, subject to the approval of the BBU General Partner, interests in any other entity; engage in any activity related to the capitalization and financing of our company's interests in such entities; serve as the managing general partner of the Holding LP and execute and deliver, and perform the functions of a managing general partner of the Holding LP specified in, the Holding LP Limited Partnership Agreement; and engage in any activity that is incidental to or in furtherance of the foregoing and that is approved by the BBU General Partner and that lawfully may be conducted by a limited partnership organized under the Bermuda Limited Partnership Act, the Bermuda Exempted Partnerships Act 1992 and our Limited Partnership Agreement.
Our Units
Our units are non-voting limited partnership interests in our company. A holder of our units does not hold a share of a body corporate. As holders of units of our company, holders do not have statutory rights normally associated with ownership of shares of a corporation including, for example, the right to bring "oppression" or "derivative" actions. The rights of holders of our units are based on our Limited Partnership Agreement, amendments to which may be proposed only by or with the consent of the BBU General Partner as described below under "—Amendment of Our Limited Partnership Agreement".
Our units represent a fractional limited partnership interest in our company and do not represent a direct investment in our assets and should not be viewed by investors as direct securities of our assets. Holders of our units are not entitled to the withdrawal or return of capital contributions in respect of our units, except to the extent, if any, that distributions are made to such holders pursuant to our Limited Partnership Agreement or upon the liquidation of our company as described below under "—Liquidation and Distribution of Proceeds" or as otherwise required by applicable law. Except to the extent expressly provided in our Limited Partnership Agreement, a holder of our units does not have priority over any other holder of our units, either as to the return of capital contributions or as to profits, losses or distributions. Our units have no par or other stated value.
Holders of our units do not have the ability to call meetings of unitholders, and holders of our units are not entitled to vote on matters relating to our company except as described below under "—No Management or Control; No Voting". Any action that may be taken at a meeting of unitholders may be taken without a meeting if written consent is solicited by or on behalf of the BBU General Partner and it receives approval of not less than the minimum percentage of support necessary to authorize or take such action at a meeting as described below under "—Meetings".

Brookfield Business Partners
120


Redemption-Exchange Units
The redemption-exchange units are exchangeable into our units in accordance with the Redemption-Exchange Mechanism. For a further explanation of the Redemption-Exchange Mechanism, see Item 10.B., "Description of the Holding LP Limited Partnership Agreement—Redemption-Exchange Mechanism".
Issuance of Additional Partnership Interests
The BBU General Partner has broad rights to cause our company to issue additional partnership interests and may cause us to issue additional partnership interests (including new classes of partnership interests and options, rights, warrants and appreciation rights relating to such interests) for any partnership purpose, at any time and on such terms and conditions as it may determine at its sole discretion without the approval of any limited partners. Any additional partnership interests may be issued in one or more classes, or one or more series of classes, with such designations, preferences, rights, powers and duties (which may be senior to existing classes and series of partnership interests) as may be determined by the BBU General Partner in its sole discretion, all without the approval of our limited partners.
Investments in the Holding LP
If and to the extent that our company raises funds by way of the issuance of equity or debt securities, or otherwise, pursuant to a public offering, private placement or otherwise, an amount equal to the proceeds will be invested in securities of the Holding LP, unless otherwise agreed by us and the Holding LP.
Capital Contributions
No partner has the right to withdraw any or all of its capital contribution. The limited partners have no liability for further capital contributions to our company. Each limited partner's liability will be limited to the amount of capital such partner is obligated to contribute to our company for its limited partner interest plus its share of any undistributed profits and assets, subject to certain exceptions. See "—Limited Liability" below.
Distributions
Distributions to partners of our company will be made only as determined by the BBU General Partner in its sole discretion. In general, quarterly cash distributions will be made from the distributions received by our company as a result of its ownership of Managing General Partner Units in Holding LP. However, the BBU General Partner will not be permitted to cause our company to make a distribution if it does not have sufficient cash on hand to make the distribution (including as a result of borrowing), the distribution would render it insolvent, or if, in the opinion of the BBU General Partner, the distribution would or might leave it with insufficient funds to meet any future or contingent obligations, or the distribution would contravene the Bermuda Limited Partnership Act. For greater certainty, our company, the Holding LP or one or more of the Holding Entities may (but none is obligated to) borrow money in order to obtain sufficient cash to make a distribution. The amount of taxes withheld or paid by us in respect of our units held by limited partners or the BBU General Partner shall be treated either as a distribution to such partner or as a general expense of our company, as determined by the BBU General Partner in its sole discretion.
Any distributions from our company will be made to the limited partners, and to the BBU General Partner on a pro rata basis. The BBU General Partner's pro rata share is currently 0.1%. Each limited partner will receive a pro rata share of the distributions made to all limited partners in accordance with the proportion of all outstanding units held by that limited partner. Except for receiving its pro rata share of distributions from our company, the BBU General Partner shall not be compensated for its services as the BBU General Partner but it shall be reimbursed for certain expenses.
Allocations of Income and Losses
Limited partners share in our net profits and net losses, generally in accordance with their respective percentage interest in our company.
Net income and net losses for U.S. federal income tax purposes will be allocated for each taxable year or other relevant period among our partners using a monthly, quarterly or other permissible convention pro rata on a per unit basis, except to the extent otherwise required by law or pursuant to tax elections made by our company. Each item of income, gain, loss and deduction so allocated to a partner of our company, generally will have the same source and character as though such partner had realized the item directly.

121
Brookfield Business Partners


The income for Canadian federal income tax purposes of our company for a given fiscal year will be allocated to each partner in an amount calculated by multiplying such income by a fraction, the numerator of which is the sum of the distributions received by such partner with respect to such fiscal year and the denominator of which is the aggregate amount of the distributions made by our company to partners with respect to such fiscal year. To such end, any person who was a partner at any time during such fiscal year but who has transferred all of their units before the last day of that fiscal year may be deemed to be a partner on the last day of such fiscal year for the purposes of subsection 96(1) of the Tax Act. Generally, the source and character of items of income so allocated to a partner with respect to a fiscal year of our company will be the same source and character as the distributions received by such partner with respect to such fiscal year. The BBU General Partner may adjust allocations of items that would otherwise be made pursuant to the terms of our Limited Partnership Agreement to the extent necessary to avoid an adverse effect on our company's limited partners, subject to the approval of a committee of the board of directors of the BBU General Partner made up of independent directors.
If, with respect to a given fiscal year, no distribution is made by our company or we have a loss for Canadian federal income tax purposes, one quarter of the income, or loss, as the case may be, for Canadian federal income tax purposes of our company for such fiscal year, will be allocated to the partners of record at the end of each calendar quarter ending in such fiscal year pro rata to their respective percentage interests in our company. Generally, the source and character of such income or losses so allocated to a partner at the end of each calendar quarter will be the same source and character as the income or loss earned or incurred by us in such calendar quarter.
Limited Liability
Assuming that a limited partner does not participate in the control or management of our company or conduct the affairs of, sign or execute documents for or otherwise bind our company within the meaning of the Bermuda Limited Partnership Act and otherwise acts in conformity with the provisions of our Limited Partnership Agreement, such partner's liability under the Bermuda Limited Partnership Act and our Limited Partnership Agreement will be limited to the amount of capital such partner is obligated to contribute to our company for its limited partner interest plus its share of any undistributed profits and assets, except as described below.
If it were determined, however, that a limited partner was participating in the control or management of our company or conducting the affairs of, signing or executing documents for or otherwise binding our company (or purporting to do any of the foregoing) within the meaning of the Bermuda Limited Partnership Act or the Bermuda Exempted Partnerships Act 1992, such limited partner would be liable as if it were a general partner of our company in respect of all debts of our company incurred while that limited partner was so acting or purporting to act. Neither our Limited Partnership Agreement nor the Bermuda Limited Partnership Act specifically provides for legal recourse against the BBU General Partner if a limited partner were to lose limited liability through any fault of the BBU General Partner. While this does preclude a limited partner from seeking legal recourse, we are not aware of any precedent for such a claim in Bermuda case law.
No Management or Control; Limited Voting
Our company's limited partners, in their capacities as such, may not take part in the management or control of the activities and affairs of our company and do not have any right or authority to act for or to bind our company or to take part or interfere in the conduct or management of our company. Limited partners are not entitled to vote on matters relating to our company or have access to the books and records of our company, although holders of units are entitled to consent to certain matters with respect to certain amendments to our Limited Partnership Agreement and certain matters with respect to the withdrawal of the BBU General Partner as described in further detail below. In addition, limited partners have consent rights with respect to certain fundamental matters and related party transactions (in accordance with MI 61-101) and on any other matters that require their approval in accordance with applicable laws and stock exchange rules. Each unit entitles the holder thereof to one vote for the purposes of any approvals of holders of units.
Meetings
The BBU General Partner may call special meetings of the limited partners at a time and place outside of Canada determined by the BBU General Partner on a date not less than 10 days nor more than 60 days after the mailing of notice of the meeting. The limited partners do not have the ability to call a special meeting. Only holders of record on the date set by the BBU General Partner (which may not be less than 10 nor more than 60 days before the meeting) are entitled to notice of any meeting.
Written consents may be solicited only by or on behalf of the BBU General Partner. Any such consent solicitation may specify that any written consents must be returned to us within the time period, which may not be less than 20 days, specified by the BBU General Partner.

Brookfield Business Partners
122


For purposes of determining holders of partnership interests entitled to notice of, and participation in, a meeting, or to provide consents or give approvals to any action described above, the BBU General Partner may set a record date, which may be not less than 10 nor more than 60 days before the date by which record holders are requested in writing by the BBU General Partner to provide such consents. Only those holders of partnership interests on the record date established by the BBU General Partner will be entitled to provide consents with respect to matters as to which a consent right applies.
Amendment of Our Limited Partnership Agreement
Amendments to our Limited Partnership Agreement may be proposed only by or with the consent of the BBU General Partner. To adopt a proposed amendment, other than the amendments that do not require limited partner approval discussed below, the BBU General Partner must seek approval of a majority of our outstanding units required to approve the amendment, either by way of a meeting of the limited partners to consider and vote upon the proposed amendment or by written approval.
Prohibited Amendments
No amendment may be made that would:
1.
enlarge the obligations of any limited partner without its consent, except that any amendment that would have a material adverse effect on the rights or preferences of any class of partnership interests in relation to other classes of partnership interests may be consented to or approved by at least a majority of the type or class of partnership interests so affected; or
2.
enlarge the obligations of, restrict in any way any action by or rights of or reduce in any way the amounts distributable, reimbursable or otherwise payable by our company to the BBU General Partner or any of its affiliates without the consent of the BBU General Partner, which may be given or withheld in its sole discretion.
The provision of our Limited Partnership Agreement preventing the amendments having the effects described in clauses (1) and (2) above can be amended only upon the approval of the holders of at least 90% of the outstanding units.
No Limited Partner Approval
Subject to applicable law, the BBU General Partner may generally make amendments to our Limited Partnership Agreement without the approval of any limited partner to reflect:
1.
a change in the name of our company, the location of our registered office or our registered agent;
2.
the admission, substitution or withdrawal of partners in accordance with our Limited Partnership Agreement;
3.
a change that the BBU General Partner determines is reasonable and necessary or appropriate for our company to qualify or to continue our company's qualification as an exempted limited partnership under the laws of Bermuda or a partnership in which the limited partners have limited liability under the laws of any jurisdiction, or is necessary or advisable in the opinion of the BBU General Partner to ensure that our company will not be treated as an association taxable as a corporation or otherwise taxed as an entity for tax purposes;
4.
an amendment that the BBU General Partner determines to be necessary or appropriate to address changes in tax regulations, legislation or interpretation;
5.
an amendment that is necessary, in the opinion of our counsel, to prevent our company or the BBU General Partner or its directors or officers from in any manner being subjected to the provisions of the U.S. Investment Company Act of 1940, as amended (the "Investment Company Act"), or similar legislation in other jurisdictions;
6.
an amendment that the BBU General Partner determines in its sole discretion to be necessary or appropriate in connection with the creation, authorization or issuance of any class or series of partnership interests or options, rights, warrants or appreciation rights relating to partnership securities;
7.
any amendment expressly permitted in our Limited Partnership Agreement to be made by the BBU General Partner acting alone;
8.
any amendment that the BBU General Partner determines in its sole discretion to be necessary or appropriate to reflect and account for the formation by our company of, or its investment in, any corporation, partnership, joint venture, limited liability company or other entity, as otherwise permitted by our Limited Partnership Agreement;
9.
a change in our company's fiscal year and related changes; or
10.
any other amendments substantially similar to any of the matters described in (1) through (9) above.

123
Brookfield Business Partners


In addition, the BBU General Partner may make amendments to our Limited Partnership Agreement without the approval of any limited partner if those amendments, in the discretion of the BBU General Partner:
1.
do not adversely affect our company's limited partners considered as a whole (including any particular class of partnership interests as compared to other classes of partnership interests) in any material respect;
2.
are necessary or appropriate to satisfy any requirements, conditions or guidelines contained in any opinion, directive, order, ruling or regulation of any governmental agency or judicial authority;
3.
are necessary or appropriate to facilitate the trading of our units or to comply with any rule, regulation, guideline or requirement of any securities exchange on which our units or any other partnership interests are or will be listed for trading;
4.
are necessary or appropriate for any action taken by the BBU General Partner relating to splits or combinations of units under the provisions of our Limited Partnership Agreement; or
5.
are required to effect the intent expressed in the final registration statement and prospectus filed in connection with the spin-off or the intent of the provisions of our Limited Partnership Agreement or are otherwise contemplated by our Limited Partnership Agreement.
Opinion of Counsel and Limited Partner Approval
The BBU General Partner will not be required to obtain an opinion of counsel that an amendment will not result in a loss of limited liability to the limited partners if one of the amendments described above under "—No Limited Partner Approval" should occur. No other amendments to our Limited Partnership Agreement will become effective without the approval of holders of at least 90% of our units, unless we obtain an opinion of counsel to the effect that the amendment will not (i) cause our company to be treated as an association taxable as a corporation or otherwise taxable as an entity for tax purposes (provided that for U.S. tax purposes the BBU General Partner has not made the election described below under "—Election to be Treated as a Corporation") or (ii) affect the limited liability under the Bermuda Limited Partnership Act of any of our company's or the Holding LP's limited partners.
In addition to the above restrictions, any amendment that would have a material adverse effect on the rights or preferences of any type or class of partnership interests in relation to other classes of partnership interests will also require the approval or consent of the holders of at least a majority of the outstanding partnership interests of the class so affected.
In addition, any amendment that reduces the voting percentage required to take any action must be approved by the written consent or affirmative vote of limited partners whose aggregate outstanding voting units constitute not less than the voting requirement sought to be reduced.
Sale or Other Disposition of Assets
Our Limited Partnership Agreement generally prohibits the BBU General Partner, without the prior approval of the holders of at least 66 2/3% of the voting power of our units, from causing us to, among other things, sell, exchange or otherwise dispose of all or substantially all of our assets in a single transaction or a series of related transactions. However, the BBU General Partner, in its sole discretion, may mortgage, pledge, hypothecate or grant a security interest in all or substantially all of our assets (including for the benefit of third parties) without that approval. The BBU General Partner may also sell all or substantially all of our assets under any forced sale of any or all of our assets pursuant to the foreclosure of, or other realization upon, those encumbrances without that approval.
Take-Over Bids
If, within 120 days after the date of a take-over bid, as defined in the Securities Act (Ontario), the take-over bid is accepted by holders of not less than 90% of our outstanding units, other than our units held at the date of the take-over bid by the offeror or any affiliate or associate of the offeror, and the offeror acquires the units deposited or tendered under the take-over bid, the offeror will be entitled to acquire our units not deposited under the take-over bid on the same terms as the units acquired under the take-over bid.
Election to be Treated as a Corporation
If the BBU General Partner determines in its sole discretion that it is no longer in our company's best interests to continue as a partnership for U.S. federal income tax purposes, the BBU General Partner may elect to treat our company as an association or as a publicly traded partnership taxable as a corporation for U.S. federal (and applicable state) income tax purposes.

Brookfield Business Partners
124


Termination and Dissolution
Our company will terminate upon the earlier to occur of: (i) the date on which all of our company's assets have been disposed of or otherwise realized by us and the proceeds of such disposals or realizations have been distributed to partners; (ii) the service of notice by the BBU General Partner, with the special approval of a majority of its independent directors, that in its opinion the coming into force of any law, regulation or binding authority renders illegal or impracticable the continuation of our company; or (iii) at the election of the BBU General Partner, if our company, as determined by the BBU General Partner, is required to register as an "investment company" under the Investment Company Act or similar legislation in other jurisdictions.
Our company will be dissolved upon the withdrawal of the BBU General Partner as the general partner of our company (unless a successor entity becomes the general partner as described in the following sentence or the withdrawal is effected in compliance with the provisions of our Limited Partnership Agreement that are described below under "—Withdrawal of the BBU General Partner") or the date on which any court of competent jurisdiction enters a decree of judicial dissolution of our company or an order to wind-up or liquidate the BBU General Partner without the appointment of a successor in compliance with the provisions of our Limited Partnership Agreement that are described below under "—Withdrawal of the BBU General Partner". Our company will be reconstituted and continue without dissolution if, within 30 days of the date of dissolution (and provided a notice of dissolution has not been provided to the Bermuda Monetary Authority), a successor general partner executes a transfer deed pursuant to which the new general partner assumes the rights and undertakes the obligations of the original general partner, but only if we receive an opinion of counsel that the admission of the new general partner will not result in the loss of limited liability of any limited partner.
Liquidation and Distribution of Proceeds
Upon dissolution, unless our company is continued as a new limited partnership, the liquidator authorized to wind-up our company's affairs will, acting with all of the powers of the BBU General Partner that the liquidator deems necessary or appropriate in its judgment, liquidate our company's assets and apply the proceeds of the liquidation first, to discharge our company's liabilities as provided in our Limited Partnership Agreement and by law and thereafter to the partners pro rata according to the percentages of their respective partnership interests as of a record date selected by the liquidator. The liquidator may defer liquidation of our assets for a reasonable period of time or distribute assets to partners in kind if it determines that an immediate sale or distribution of all or some of our company's assets would be impractical or would cause undue loss to the partners.
Withdrawal of the BBU General Partner
The BBU General Partner may withdraw as the general partner without first obtaining approval of our unitholders by giving written notice to the other partners, and that withdrawal will not constitute a violation of our Limited Partnership Agreement.
Upon the withdrawal of a general partner, the holders of at least a majority of our units may select a successor to that withdrawing general partner. If a successor is not selected, or is selected but an opinion of counsel regarding limited liability, tax matters and the Investment Company Act (and similar legislation in other jurisdictions) cannot be obtained, our company will be dissolved, wound up and liquidated. See "—Termination and Dissolution" above.
In the event of the withdrawal of a general partner, where such withdrawal will violate our Limited Partnership Agreement, a successor general partner will have the option to purchase the general partnership interest of the departing general partner for a cash payment equal to its fair market value. Under all other circumstances where a general partner withdraws, the departing general partner will have the option to require the successor general partner to purchase the general partnership interest of the departing general partner for a cash payment equal to its fair market value. In each case, this fair market value will be determined by agreement between the departing general partner and the successor general partner. If no agreement is reached within 30 days of the general partner's departure, an independent investment banking firm or other independent expert selected by the departing general partner and the successor general partner will determine the fair market value. If the departing general partner and the successor general partner cannot agree upon an expert within 45 days of the general partner's departure, then an expert chosen by agreement of the experts selected by each of them will determine the fair market value.
If the option described above is not exercised by either the departing general partner or the successor general partner, the departing general partner's general partnership interest will automatically convert into units pursuant to a valuation of those interests as determined by an investment banking firm or other independent expert selected in the manner described in the preceding paragraph.

125
Brookfield Business Partners


Transfer of the General Partnership Interest
The BBU General Partner may transfer all or any part of its general partnership interests without first obtaining approval of any unitholder. As a condition of this transfer, the transferee must: (i) agree to assume the rights and duties of the BBU General Partner to whose interest that transferee has succeeded; (ii) agree to assume and be bound by the provisions of our Limited Partnership Agreement; and (iii) furnish an opinion of counsel regarding limited liability, tax matters and the Investment Company Act (and similar legislation in other jurisdictions). Any transfer of the general partnership interest is subject to prior notice to and approval of the relevant Bermuda regulatory authorities. At any time, the members of the BBU General Partner may sell or transfer all or part of their shares in the BBU General Partner without the approval of the unitholders.
Partnership Name
If the BBU General Partner ceases to be the general partner of our company and our new general partner is not an affiliate of Brookfield, our company will be required by our Limited Partnership Agreement to change its name to a name that does not include "Brookfield" and which could not be capable of confusion in any way with such name. Our Limited Partnership Agreement explicitly provides that this obligation shall be enforceable and waivable by the BBU General Partner notwithstanding that it may have ceased to be the general partner of our company.
Transactions with Interested Parties
The BBU General Partner, its affiliates and their respective partners, members, directors, officers, employees and shareholders, which we refer to as "interested parties," may become limited partners or beneficially interested in limited partners and may hold, dispose of or otherwise deal with our units with the same rights they would have if the BBU General Partner was not a party to our Limited Partnership Agreement. An interested party will not be liable to account either to other interested parties or to our company, our company's partners or any other persons for any profits or benefits made or derived by or in connection with any such transaction.
Our Limited Partnership Agreement permits an interested party to sell investments to, purchase assets from, vest assets in and contract or enter into any contract, arrangement or transaction with our company, the Holding LP, any of the Holding Entities, any operating business or, in general, any entity established by our company and may be interested in any such contract, transaction or arrangement and shall not be liable to account to any of our company, the Holding LP, any of the Holding Entities, any operating business or, in general, any entity established by our company or any other person in respect of any such contract, transaction or arrangement, or any benefits or profits made or derived therefrom, by virtue only of the relationship between the parties concerned, subject to the bye-laws of the BBU General Partner.
Outside Activities of the BBU General Partner; Conflicts of Interest
Under our Limited Partnership Agreement, the BBU General Partner is required to maintain as its sole activity the activity of acting as the general partner of our company and undertaking activities that are ancillary or related thereto. The BBU General Partner is not permitted to engage in any business or activity or incur or guarantee any debts or liabilities except in connection with or incidental to its performance as general partner or incurring, guaranteeing, acquiring, owning or disposing of debt or equity securities of the Holding LP, a Holding Entity or any other holding entity established by our company.
Our Limited Partnership Agreement provides that each person who is entitled to be indemnified by our company (other than the BBU General Partner), as described below under "—Indemnification; Limitation on Liability", will have the right to engage in businesses of every type and description and other activities for profit, and to engage in and possess interests in business ventures of any and every type or description, irrespective of whether: (i) such activities are similar to our activities; or (ii) such businesses and activities directly compete with, or disfavor or exclude, the BBU General Partner, our company, the Holding LP, any Holding Entity, any operating business or, in general, any entity established by us. Such business interests, activities and engagements will be deemed not to constitute a breach of our Limited Partnership Agreement or any duties stated or implied by law or equity, including fiduciary duties, owed to any of the BBU General Partner, our company, the Holding LP, any Holding Entity, any operating business and, in general, any entity established by us (or any of their respective investors), and shall be deemed not to be a breach of the BBU General Partner's fiduciary duties or any other obligation of any type whatsoever of the BBU General Partner. None of the BBU General Partner, our company, the Holding LP, any Holding Entity, any operating business, or, in general, any entity established by us or any other person shall have any rights by virtue of our Limited Partnership Agreement or our company relationship established thereby or otherwise in any business ventures of any person who is entitled to be indemnified by us as described below under "—Indemnification; Limitations on Liability".

Brookfield Business Partners
126


The BBU General Partner and the other indemnified persons described in the preceding paragraph do not have any obligation under our Limited Partnership Agreement or as a result of any duties stated or implied by law or equity, including fiduciary duties, to present business or investment opportunities to our company, our limited partners, the Holding LP, any Holding Entity, any operating business or, in general, any entity established by us. These provisions do not affect any obligation of an indemnified person to present business or investment opportunities to our company, the Holding LP, any Holding Entity, any operating business or, in general, any entity established by our company pursuant to the Relationship Agreement or a separate written agreement between such persons.
Any conflicts of interest and potential conflicts of interest that are approved by the BBU General Partner's governance and nominating committee from time to time will be deemed to have been approved by all partners. Pursuant to our conflicts policy, by a majority vote, independent directors may grant approvals for any of the transactions described above in the form of general guidelines, policies or procedures in which case no further special approval will be required in connection with a particular transaction or matter permitted thereby. See Item 7.B., "Related Party Transactions—Conflicts of Interest and Fiduciary Duties".
Indemnification; Limitations on Liability
Under our Limited Partnership Agreement, our company is required to indemnify to the fullest extent permitted by law the BBU General Partner and any of its affiliates (and their respective officers, directors, agents, shareholders, partners, members and employees), any person who serves on a governing body of the Holding LP, a Holding Entity, operating business or, in general, any entity established by us and any other person designated by the BBU General Partner as an indemnified person, in each case, against any and all losses, claims, damages, liabilities, costs and expenses (including legal fees and expenses), judgments, fines, penalties, interest, settlements and other amounts arising from any and all claims, demands, actions, suits or proceedings, whether civil, criminal, administrative or investigative, incurred by an indemnified person in connection with our activities or by reason of their holding such positions, except to the extent that the claims, liabilities, losses, damages, costs or expenses are determined to have resulted from the indemnified person's bad faith, fraud or willful misconduct, or in the case of a criminal matter, action that the indemnified person knew to have been unlawful. In addition, under our Limited Partnership Agreement: (i) the liability of such persons has been limited to the fullest extent permitted by law, except to the extent that their conduct involves bad faith, fraud or willful misconduct, or in the case of a criminal matter, action that the indemnified person knew to have been unlawful; and (ii) any matter that is approved by the independent directors of the BBU General Partner will not constitute a breach of our Limited Partnership Agreement or any duties stated or implied by law or equity, including fiduciary duties. Our Limited Partnership Agreement requires us to advance funds to pay the expenses of an indemnified person in connection with a matter in which indemnification may be sought until it is determined that the indemnified person is not entitled to indemnification.
Accounts, Reports and Other Information
Under our Limited Partnership Agreement, within the time required by applicable laws and regulations, including any rules of any applicable securities exchange, the BBU General Partner is required to prepare financial statements in accordance with IFRS or such other appropriate accounting principles as determined from time to time and make publicly available as of a date selected by the BBU General Partner in its sole discretion our financial statements together with a statement of the accounting policies used in their preparation, such information as may be required by applicable laws and regulations and such information as the BBU General Partner deems appropriate. Our annual financial statements must be audited by an independent accounting firm of international standing. Our quarterly financial statements may be unaudited and will be made available publicly as and within the time period required by applicable laws and regulations, including any rules of any applicable securities exchange.
The BBU General Partner is also required to use commercially reasonable efforts to prepare and send to the limited partners of our company on an annual basis a Schedule K-1 (or equivalent). However, unitholders that do not ordinarily have U.S. federal tax filing requirements will not receive a Schedule K-1 and related information unless such unitholders request it within 60 days after the close of each calendar year. The BBU General Partner will, where reasonably possible, prepare and send information required by the non-U.S. limited partners of our company for U.S. federal income tax reporting purposes. The BBU General Partner will also use commercially reasonable efforts to supply information required by limited partners of our company for Canadian federal income tax purposes.

127
Brookfield Business Partners


Governing Law; Submission to Jurisdiction
Our Limited Partnership Agreement is governed by and will be construed in accordance with the laws of Bermuda. Under our Limited Partnership Agreement, each of our company's partners (other than governmental entities prohibited from submitting to the jurisdiction of a particular jurisdiction) will submit to the non-exclusive jurisdiction of any court in Bermuda in any dispute, suit, action or proceeding arising out of or relating to our Limited Partnership Agreement. Each partner waives, to the fullest extent permitted by law, any immunity from jurisdiction of any such court or from any legal process therein and further waives, to the fullest extent permitted by law, any claim of inconvenient forum, improper venue or that any such court does not have jurisdiction over the partner. Any final judgment against a partner in any proceedings brought in any court in Bermuda will be conclusive and binding upon the partner and may be enforced in the courts of any other jurisdiction of which the partner is or may be subject, by suit upon such judgment. The foregoing submission to jurisdiction and waivers will survive the dissolution, liquidation, winding up and termination of our company.
Transfers of Units
We are not required to recognize any transfer of our units until certificates, if any, evidencing such units are surrendered for registration of transfer. Each person to whom a unit is transferred (including any nominee holder or an agent or representative acquiring such unit for the account of another person) will be admitted to our company as a partner with respect to the unit so transferred subject to and in accordance with the terms of our Limited Partnership Agreement. Any transfer of a unit will not entitle the transferee to share in the profits and losses of our company, to receive distributions, to receive allocations of income, gain, loss, deduction or credit or any similar item or to any other rights to which the transferor was entitled until the transferee becomes a partner and a party to our Limited Partnership Agreement.
By accepting a unit for transfer in accordance with our Limited Partnership Agreement, each transferee will be deemed to have:
executed our Limited Partnership Agreement and become bound by the terms thereof;
granted an irrevocable power of attorney to the BBU General Partner or the liquidator of our company and any officer thereof to act as such partner's agent and attorney-in-fact to execute, swear to, acknowledge, deliver, file and record in the appropriate public offices: (i) all certificates, documents or other instruments relating to the existence or qualification of our company as an exempted limited partnership (or a partnership in which the limited partners have limited liability) in Bermuda and in all jurisdictions in which our company may conduct activities and affairs or own property; any amendment, change, modification or restatement of our Limited Partnership Agreement, subject to the requirements of our Limited Partnership Agreement; the dissolution and liquidation of our company; the admission or withdrawal of any partner of our company or any capital contribution of any partner of our company; the determination of the rights, preferences and privileges of any class or series of units or other partnership interests of our company, and any tax election with any limited partner or general partner on behalf of our company or its partners; and (ii) subject to the requirements of our Limited Partnership Agreement, all ballots, consents, approvals, waivers, certificates, documents and other instruments necessary or appropriate, in the sole discretion of the BBU General Partner or the liquidator of our company, to make, evidence, give, confirm or ratify any voting consent, approval, agreement or other action that is made or given by our company's partners or is consistent with the terms of our Limited Partnership Agreement or to effectuate the terms or intent of our Limited Partnership Agreement;
made the consents and waivers contained in our Limited Partnership Agreement, including with respect to the approval of the transactions and agreements entered into in connection with our formation and the spin-off; and
ratified and confirmed all contracts, agreements, assignments and instruments entered into on behalf of our company in accordance with our Limited Partnership Agreement, including the granting of any charge or security interest over the assets of our company and the assumption of any indebtedness in connection with the affairs of our company.
The transfer of any unit and the admission of any new partner to our company will not constitute any amendment to our Limited Partnership Agreement.
Book-Based System
Our units may be represented in the form of one or more fully registered unit certificates held by, or on behalf of, CDS or DTC, as applicable, as custodian of such certificates for the participants of CDS or DTC, registered in the name of CDS or DTC or their respective nominee, and registration of ownership and transfers of our units may be effected through the book-based system administered by CDS or DTC as applicable.

Brookfield Business Partners
128


DESCRIPTION OF THE HOLDING LP LIMITED PARTNERSHIP AGREEMENT
The following is a description of the material terms of the Holding LP Limited Partnership Agreement. You are not a limited partner of the Holding LP and do not have any rights under the Holding LP Limited Partnership Agreement. However, our company is the managing general partner of the Holding LP and is responsible for the management and control of the Holding LP.
We have included a summary of what we believe are the most important provisions of the Holding LP Limited Partnership Agreement because we conduct our operations through the Holding LP and the Holding Entities and our rights with respect to our company's interest in the Holding LP are governed by the terms of the Holding LP Limited Partnership Agreement. Because this description is only a summary of the terms of the agreement, it does not contain all of the information that you may find useful. For more complete information, you should read the Holding LP Limited Partnership Agreement. The agreement is filed as exhibit to this Form 20-F and is also available on our SEDAR profile at www.sedar.com. See also Item 10.C., "Material Contracts", Item 10.H., "Documents on Display" and Item 19., "Exhibits".
Formation and Duration
The Holding LP is a Bermuda exempted limited partnership registered under the Bermuda Limited Partnership Act and the Bermuda Exempted Partnerships Act 1992. The Holding LP has a perpetual existence and will continue as a limited liability partnership unless our company is terminated or dissolved in accordance with the Holding LP Limited Partnership Agreement.
Management
As required by law, the Holding LP Limited Partnership Agreement provides for the management and control of the Holding LP by its managing general partner, our company.
Nature and Purpose
Under the Holding LP Limited Partnership Agreement, the purpose of the Holding LP is to: acquire and hold interests in the Holding Entities and, subject to the approval of our company, interests in any other entity; engage in any activity related to the capitalization and financing of the Holding LP's interests in such entities; and engage in any other activity that is incidental to or in furtherance of the foregoing and that is approved by our company and that lawfully may be conducted by a limited partnership organized under the Bermuda Limited Partnership Act, the Bermuda Exempted Partnerships Act 1992 and our Limited Partnership Agreement.
Units
The Holding LP's units are non-voting limited partnership interests in the Holding LP. Holders of units are not entitled to the withdrawal or return of capital contributions in respect of their units, except to the extent, if any, that distributions are made to such holders pursuant to the Holding LP Limited Partnership Agreement or upon the dissolution of the Holding LP as described below under "—Dissolution" or as otherwise required by applicable law. Holders of the Holding LP's units are not entitled to vote on matters relating to the Holding LP except as described below under "—No Management or Control; No Voting". Except to the extent expressly provided in the Holding LP Limited Partnership Agreement, a holder of Holding LP units will not have priority over any other holder of the Holding LP units, either as to the return of capital contributions or as to profits, losses or distributions. The Holding LP Limited Partnership Agreement does not contain any restrictions on ownership of the Holding LP units. The units of the Holding LP have no par or other stated value.
In connection with the spin-off, Brookfield's units in the Holding LP became the Special LP Units, the Managing General Partner Units were issued to our company and the redemption-exchange units were issued to Brookfield.
Issuance of Additional Partnership Interests
The Holding LP may issue additional partnership interests (including Managing General Partner Units, Special LP Units and redemption-exchange units as well as new classes of partnership interests and options, rights, warrants and appreciation rights relating to such interests) for any partnership purpose (including in connection with any distribution reinvestment plan or the Redemption-Exchange Mechanism), at any time and on such terms and conditions as our company may determine at its sole discretion without the approval of any limited partners. Any additional partnership interests may be issued in one or more classes, or one or more series of classes, with such designations, preferences, rights, powers and duties (which may be senior to existing classes and series of partnership interests) as may be determined by our company in its sole discretion, all without the approval of our limited partners.

129
Brookfield Business Partners


Redemption-Exchange Mechanism
Brookfield has the right to require the Holding LP to redeem all or a portion of the redemption-exchange units for cash, subject to our company's right to acquire such interests for our units as described below. Brookfield may exercise its right of redemption by delivering a notice of redemption to the Holding LP and our company.
A holder of redemption-exchange units who delivers a notice of redemption will receive, on the redemption-exchange date and subject to our company's right to acquire such interests (in lieu of redemption) in exchange for our units, cash in an amount equal to the market value of one of our units (as determined by reference to the five day volume-weighted average trading price of our units on the principal stock exchange for our units based on trading volumes) multiplied by the number of units to be redeemed. Upon its receipt of the redemption notice, our company will have a right to elect, at its sole discretion, to acquire all (but not less than all) redemption-exchange units presented to the Holding LP for redemption in exchange for units of our company on a one-for-one basis. Upon a redemption, the holder's right to receive distributions with respect to the redemption-exchange units so redeemed will cease.
The date of exchange specified in any redemption notice may not be less than five business days nor more than twenty business days after the date upon which the redemption notice is received by the Holding LP and our company. At any time prior to the applicable redemption-exchange date, any holder of redemption-exchange units who delivers a redemption notice will be entitled to withdraw such redemption notice.
Brookfield's aggregate limited partnership interest in our company is approximately 68% as of the date of this Form 20-F if Brookfield exercised its redemption right on the redemption-exchange units in full and our company exercised our right to acquire such interests in exchange for our units.
Distributions
Distributions by the Holding LP will be made in the sole discretion of our company. However, our company will not be permitted to cause the Holding LP to make a distribution if the Holding LP does not have sufficient cash on hand to make the distribution, the distribution would render the Holding LP insolvent or if, in the opinion of our company, the distribution would or might leave the Holding LP with insufficient funds to meet any future or contingent obligations, or the distribution would contravene the Bermuda Limited Partnership Act. For greater certainty, the Holding LP or one or more of the Holding Entities may (but neither is obligated to) borrow money in order to obtain sufficient cash to make a distribution.
Except as set forth below, prior to the dissolution of the Holding LP, distributions of available cash (if any), including cash that has been borrowed for such purpose, in any given quarter will be made by the Holding LP as follows, referred to as the Regular Distribution Waterfall:
first, 100% of any available cash to our company until our company has been distributed an amount equal to our expenses and outlays for the quarter properly incurred;
second, to the extent distributions in respect of redemption-exchange units have accrued in previous quarters (as described below), 100% to all the holders of redemption-exchange units pro rata in proportion to their respective percentage interests (which will be calculated using redemption-exchange units only) of all amounts that have been accrued in previous quarters and not yet recovered;
third, to the extent that incentive distributions have been deferred in previous quarters, 100% to the holder of the Special LP Units of all amounts that have been accrued in previous quarters and not yet recovered;
fourth, to all owners of the Holding LP's partnership interests, pro rata to their percentage interests up to the amount per unit of the then regular quarterly distribution (currently $0.0625 per unit) for such quarter;
fifth, 100% to the holder of the Special LP Units until an amount equal to the incentive distribution amount (see below for an explanation of the calculation of the incentive distribution amount) for the preceding quarter has been distributed provided that for any quarter in which our company determines that there is insufficient cash to pay the incentive distribution, our company may elect to pay all or a portion of this distribution in redemption-exchange units or may elect to defer all or a portion of the amount distributable for payment from available cash in future quarters; and
thereafter, any available cash then remaining to the owners of the Holding LP's partnership interests, pro rata to their percentage interests.

Brookfield Business Partners
130


The expenses and outlays described in the first bullet point of the Regular Distribution Waterfall (as well as in the first bullet point below describing distributions in the context of a dissolution) include expenses that are to be incurred and paid by its company directly and are generally comprised of expenses that by their nature must be incurred by our company and not by any of our subsidiaries, such as stock exchange and listing fees, expenses related to capital market transactions, organizational expenses and similar customary expenses that would be incurred by a public holding entity that has no independent means of generating revenue. Such expenses and outlays do not include amounts payable to Brookfield, the Service Providers or any of their affiliates, including the base management fee, as those amounts, if any, will be paid by the Holding LP or one or more of its direct or indirect subsidiaries.
The incentive distribution amount for a quarter will be equal to (a) 20% of the growth in the market value of our units quarter-over-quarter (but only after the market value exceeds the "Incentive Distribution Threshold" being initially $25.00 and adjusted at the beginning of each quarter to be equal to the greater of (i) our unit's market value for the previous quarter and (ii) the Incentive Distribution Threshold at the end of the previous quarter) multiplied by (b) the number of units outstanding at the end of the last business day of the applicable quarter (assuming full conversion of the redemption-exchange units into units). For the purposes of calculating incentive distributions, the market value of our units will be equal to the quarterly volume-weighted average price of our units on the principal stock exchange for our units (based on trading volumes). The incentive distribution amount, if any, will be calculated at the end of each calendar quarter. The Incentive Distribution Threshold is $41.96 at the end of December 2018. The Incentive Distribution Threshold will be adjusted in accordance with the Holding LP Limited Partnership Agreement in the event of transactions with a dilutive effect on the value of the units including any quarterly cash distributions above the initial amount of $0.0625/unit.
If, prior to the dissolution of the Holding LP, available cash in any quarter is not sufficient to pay the regular quarterly distribution (currently $0.0625/unit), to the owners of all the Holding LP interests, pro rata to their percentage interest, then our company may elect to pay the distribution first to our company, in respect of the Managing General Partner Units of the Holding LP held by our company, and then to the holders of the redemption-exchange units to the extent practicable, and shall accrue any such deficiency for payment from available cash in future quarters as described above.
If, prior to the dissolution of the Holding LP, available cash is deemed by our company, in its sole discretion, to be (i) attributable to sales or other dispositions of the Holding LP's assets, and (ii) representative of unrecovered capital, then such available cash shall be distributed to the partners of the Holding LP in proportion to the unrecovered capital attributable to the Holding LP interests held by the partners until such time as the unrecovered capital attributable to each such partnership interest is equal to zero. Thereafter, distributions of available cash made by the Holding LP (to the extent made prior to dissolution) will be made in accordance with the Regular Distribution Waterfall.
Upon the occurrence of an event resulting in the dissolution of the Holding LP, all cash and property of the Holding LP in excess of that required to discharge the Holding LP's liabilities will be distributed as follows: (i) to the extent such cash and/or property is attributable to a realization event occurring prior to the event of dissolution, such cash and/or property will be distributed in accordance with the Regular Distribution Waterfall and/or the distribution waterfall applicable to unrecovered capital, (ii) the aggregate amount of distributions previously deferred in respect of the redemption-exchange units and not previously recovered and (iii) all other cash and/or property will be distributed in the manner set forth below:
first, 100% to our company until our company has received an amount equal to the excess of: (i) the amount of our outlays and expenses incurred during the term of the Holding LP; over (ii) the aggregate amount of distributions received by our company pursuant to the first tier of the Regular Distribution Waterfall during the term of the Holding LP;
second, 100% to the partners of the Holding LP, in proportion to their respective amounts of unrecovered capital in the Holding LP;
third, to the extent that incentive distributions have been deferred in previous quarters, 100% to the holder of the Special LP Units of all amounts that have been accrued in previous quarters and not yet recovered;
fourth, to all owners of the Holding LP's partnership interests, pro rata to their percentage interests up to the amount per unit of the then regular quarterly distribution (currently $0.0625 per unit) for such quarter;
fifth, 100% to the holder of the Special LP Units until an amount equal to the incentive distribution amount (see above for an explanation of the calculation of the incentive distribution amount) for the preceding quarter has been distributed; and
thereafter, any available cash then remaining to the owners of the Holding LP's partnership interests, pro rata to their percentage interests.

131
Brookfield Business Partners


Each partner's percentage interest is determined by the relative portion of all outstanding partnership interests held by that partner from time to time and is adjusted upon and reflects the issuance of additional partnership interests of the Holding LP. In addition, the unreturned capital attributable to each of our partnership interests, as well as certain of the distribution thresholds set forth above, may be adjusted pursuant to the terms of the Holding LP Limited Partnership Agreement so as to ensure the uniformity of the economic rights and entitlements of: (i) the previously outstanding Holding LP's partnership interests; and (ii) the subsequently-issued Holding LP's partnership interests.
The Holding LP Limited Partnership Agreement provides that, to the extent that any Holding Entity or any operating business pays to Brookfield any comparable performance or incentive distribution, the amount of any incentive distributions paid to the holder of the Special LP Units in accordance with the distribution entitlements described above will be reduced in an equitable manner to avoid duplication of distributions.
The holder of the Special LP Units may elect, at its sole discretion, to reinvest incentive distributions in redemption-exchange units or our units.
No Management or Control; No Voting
The Holding LP limited partners, in their capacities as such, may not take part in the management or control of the activities and affairs of the Holding LP and do not have any right or authority to act for or to bind the Holding LP or to take part or interfere in the conduct or management of the Holding LP. Limited partners are not entitled to vote on matters relating to the Holding LP, although holders of units are entitled to consent to certain matters as described below under "—Amendment of the Holding LP Limited Partnership Agreement", "Amendment of the Holding LP Limited Partnership Agreement—Opinion of Counsel and Limited Partner Approval" and "—Withdrawal of the Managing General Partner" which may be effected only with the consent of the holders of the percentages of outstanding units of the Holding LP specified below. For purposes of any approval required from holders of the Holding LP's units, if holders of redemption-exchange units are entitled to vote, they will be entitled to one vote per unit held subject to a maximum number of votes equal to 49% of the total voting power of all units of the Holding LP then issued and outstanding. Each unit entitles the holder thereof to one vote for the purposes of any approvals of holders of units.
Meetings
Our company may call special meetings of the limited partners of the Holding LP at a time and place outside of Canada determined by us on a date not less than 10 days nor more than 60 days after the mailing of notice of the meeting. Special meetings of the limited partners may also be called by limited partners owning 50% or more of the outstanding partnership interests of the class or classes for which a meeting is proposed. For this purpose, our outstanding partnership interests do not include partnership interests owned by our company or Brookfield. Only holders of record on the date set by our company (which may not be less than 10 days nor more than 60 days before the meeting) are entitled to receive notice of any meeting.
Amendment of the Holding LP Limited Partnership Agreement
Amendments to the Holding LP Limited Partnership Agreement may be proposed only by or with the consent of our company. To adopt a proposed amendment, other than the amendments that do not require limited partner approval discussed below, our company must seek approval of a majority of the Holding LP's outstanding units required to approve the amendment, either by way of a meeting of the limited partners to consider and vote upon the proposed amendment or by written approval. For this purpose, the redemption-exchange units will not constitute a separate class and will vote together with the other outstanding limited partnership units of the Holding LP.
For purposes of any approval required from holders of the Holding LP's units, if holders of redemption-exchange units are entitled to vote, they will be entitled to one vote per unit held subject to a maximum number of votes equal to 49% of the total voting power of all units of the Holding LP then issued and outstanding.
Prohibited Amendments
No amendment may be made that would:
1.
enlarge the obligations of any limited partner of the Holding LP without its consent, except that any amendment that would have a material adverse effect on the rights or preferences of any class of partnership interests in relation to other classes of partnership interests may be approved by at least a majority of the type or class of partnership interests so affected; or
2.
enlarge the obligations of, restrict in any way any action by or rights of, or reduce in any way the amounts distributable, reimbursable or otherwise payable by the Holding LP to the BBU General Partner or any of its affiliates without the consent of the BBU General Partner which may be given or withheld in its sole discretion.

Brookfield Business Partners
132


The provision of the Holding LP Limited Partnership Agreement preventing the amendments having the effects described in clauses (1) or (2) above can be amended upon the approval of the holders of at least 90% of the outstanding limited partnership units of the Holding LP.
No Limited Partner Approval
Subject to applicable law, our company may generally make amendments to the Holding LP Limited Partnership Agreement without the approval of any limited partner to reflect:
1.
a change in the name of the Holding LP, the location of the Holding LP's registered office or the Holding LP's registered agent;
2.
the admission, substitution, withdrawal or removal of partners in accordance with the Holding LP Limited Partnership Agreement;
3.
a change that our company determines is reasonable and necessary or appropriate for the Holding LP to qualify or to continue its qualification as an exempted limited partnership under the laws of Bermuda or a partnership in which the limited partners have limited liability under the laws of any jurisdiction, or is necessary or advisable in the opinion of our company to ensure that the Holding LP will not be treated as an association taxable as a corporation or otherwise taxed as an entity for tax purposes;
4.
an amendment that our company determines to be necessary or appropriate to address certain changes in tax regulations, legislation or interpretation;
5.
an amendment that is necessary, in the opinion of counsel, to prevent the Holding LP or our company or its directors or officers, from in any manner being subjected to the provisions of the Investment Company Act or similar legislation in other jurisdictions;
6.
an amendment that our company determines in its sole discretion to be necessary or appropriate for the creation, authorization or issuance of any class or series of partnership interests or options, rights, warrants or appreciation rights relating to partnership interests;
7.
any amendment expressly permitted in the Holding LP Limited Partnership Agreement to be made by our company acting alone;
8.
any amendment that our company determines in its sole discretion to be necessary or appropriate to reflect and account for the formation or ownership by the Holding LP of, or its investment in, any corporation, partnership, joint venture, limited liability company or other entity, as otherwise permitted by the Holding LP Limited Partnership Agreement;
9.
a change in the Holding LP's fiscal year and related changes;
10.
any amendment concerning the computation or allocation of specific items of income, gain, expense or loss among the partners that, in the sole discretion of our company, is necessary or appropriate to: (i) comply with the requirements of applicable law; (ii) reflect the partners' interests in the Holding LP; or (iii) consistently reflect the distributions made by the Holding LP to the partners pursuant to the terms of the Holding LP Limited Partnership Agreement;
11.
any amendment that our company determines in its sole discretion to be necessary or appropriate to address any statute, rule, regulation, notice, or announcement that affects or could affect the U.S. federal income tax treatment of any allocation or distribution related to any interest of our company in the profits of the Holding LP; or
12.
any other amendments substantially similar to any of the matters described in (1) through (11) above.
In addition, our company may make amendments to the Holding LP Limited Partnership Agreement without the approval of any limited partner if those amendments, in the discretion of our company:
1.
do not adversely affect the Holding LP limited partners considered as a whole (including any particular class of partnership interests as compared to other classes of partnership interests) in any material respect;
2.
are necessary or appropriate to satisfy any requirements, conditions or guidelines contained in any opinion or binding directive, order, ruling or regulation of any governmental agency or judicial authority;
3.
are necessary or appropriate for any action taken by our company relating to splits or combinations or units or partnership interests under the provisions of the Holding LP Limited Partnership Agreement; or

133
Brookfield Business Partners


4.
are required to effect the intent expressed in the final registration and prospectus filed in connection with the spin-off or the intent of the provisions of the Holding LP Limited Partnership Agreement or are otherwise contemplated by the Holding LP Limited Partnership Agreement.
Opinion of Counsel and Limited Partner Approval
Our company will not be required to obtain an opinion of counsel that an amendment will not result in a loss of limited liability to the limited partners if one of the amendments described above under "—No Limited Partner Approval" should occur. Any other amendment to the Holding LP Limited Partnership Agreement will only become effective either with the approval of at least 90% of the Holding LP's units, or if an opinion of counsel is obtained to effect that the amendment will not (i) cause the Holding LP to be treated as an association taxable as a corporation or otherwise taxable as an entity for tax purposes (provided that for U.S. tax purposes our company has not made the election described below under "—Election to be Treated as a Corporation"), or (ii) affect the limited liability under the Bermuda Limited Partnership Act of any of the Holding LP limited partners.
In addition to the above restrictions, any amendment that would have a material adverse effect on the rights or preferences of any type or class of partnership interests in relation to other classes of partnership interests will also require the approval of the holders of at least a majority of the outstanding partnership interests of the class so affected.
In addition, any amendment that reduces the voting percentage required to take any action must be approved by the written consent or affirmative vote of limited partners whose aggregate outstanding voting units constitute not less than the voting requirement sought to be reduced.
Sale or Other Disposition of Assets
The Holding LP Limited Partnership Agreement generally prohibits our company, without the prior approval of the holders of a majority of the units of the Holding LP, from causing the Holding LP to, among other things, sell, exchange or otherwise dispose of all or substantially all of the Holding LP's assets in a single transaction or a series of related transactions, including by approving on the Holding LP's behalf the sale, exchange or other disposition of all or substantially all of the assets of the Holding LP's subsidiaries. However, our company, in its sole discretion, may mortgage, pledge, hypothecate or grant a security interest in all or substantially all of the Holding LP's assets (including for the benefit of persons who are not the Holding LP or the Holding LP's subsidiaries) without that approval. Our company may also sell all or substantially all of the Holding LP's assets under any forced sale of any or all of the Holding LP's assets pursuant to the foreclosure or other realization upon those encumbrances without that approval.
Election to be Treated as a Corporation
If we determine that it is no longer in the Holding LP's best interests to continue as a partnership for U.S. federal income tax purposes, we may elect to treat the Holding LP as an association or as a publicly traded partnership taxable as a corporation for U.S. federal (and applicable state) income tax purposes.
Dissolution
The Holding LP will dissolve and its affairs will be wound up upon the earlier of: (i) the service of notice by our company, with the approval of a majority of the members of the independent directors of the BBU General Partner, that in our opinion the coming into force of any law, regulation or binding authority renders illegal or impracticable the continuation of the Holding LP; (ii) the election of our company if the Holding LP, as determined by our company, is required to register as an "investment company" under the Investment Company Act or similar legislation in other jurisdictions; (iii) the date that our company withdraws from the Holding LP (unless a successor entity becomes the managing general partner of the Holding LP as described below under "—Withdrawal of the Managing General Partner"); (iv) the date on which any court of competent jurisdiction enters a decree of judicial dissolution of the Holding LP or an order to wind-up or liquidate our company without the appointment of a successor in compliance with the provisions of the Holding LP Limited Partnership Agreement that are described below under "—Withdrawal of the Managing General Partner"; or (v) the date on which our company decides to dispose of, or otherwise realize proceeds in respect of, all or substantially all of the Holding LP's assets in a single transaction or series of transactions.
The Holding LP will be reconstituted and continue without dissolution if within 30 days of the date of dissolution (and provided that a notice of dissolution with respect to the Holding LP has not been provided to the Bermuda Monetary Authority), a successor managing general partner executes a transfer deed pursuant to which the new managing general partner assumes the rights and undertakes the obligations of the original managing general partner, but only if the Holding LP receives an opinion of counsel that the admission of the new managing general partner will not result in the loss of limited liability of any limited partner of the Holding LP.

Brookfield Business Partners
134


Withdrawal of the Managing General Partner
Our company may withdraw as managing general partner of the Holding LP without first obtaining approval of unitholders of the Holding LP by giving written notice, and that withdrawal will not constitute a violation of the Holding LP Limited Partnership Agreement.
Upon the withdrawal of our company, the holders of at least a majority of outstanding Special LP Units may select a successor to that withdrawing managing general partner. If a successor is not selected, or is selected but an opinion of counsel regarding limited liability, tax matters and the Investment Company Act (and similar legislation in other jurisdictions) cannot be obtained, the Holding LP will be dissolved, wound up and liquidated.
Our company may not be removed as managing general partner by the partners of the Holding LP.
In the event of the withdrawal of a managing general partner as a result of certain events relating to the bankruptcy, insolvency or dissolution of that managing general partner, which withdrawal will violate the Holding LP Limited Partnership Agreement, a successor managing general partner will have the option to purchase the Managing General Partner Units of the departing managing general partner for a cash payment equal to its fair market value. Under all other circumstances where a managing general partner withdraws, the departing managing general partner will have the option to require the successor managing general partner to purchase the Managing General Partner Units of the departing managing general partner for a cash payment equal to its fair market value. In each case, this fair market value will be determined by agreement between the departing managing general partner and the successor managing general partner. If no agreement is reached within 30 days of the managing general partner's departure, an independent investment banking firm or other independent expert selected by the departing managing general partner and the successor managing general partner will determine the fair market value. If the departing managing general partner and the successor managing general partner cannot agree upon an expert within 45 days of the managing general partner's departure, then an expert chosen by agreement of the experts selected by each of them will determine the fair market value.
If the option described above is not exercised by either the departing managing general partner or the successor managing general partner, the departing managing general partner's Managing General Partner Units will automatically convert into units pursuant to a valuation of those interests as determined by an investment banking firm or other independent expert selected in the manner described in the preceding paragraph.
Transfer of the Managing General Partner Units
Our company may transfer all or any part of its Managing General Partner Units without first obtaining approval of any unitholder of the Holding LP. As a condition of this transfer, the transferee must: (i) agree to assume and be bound by the rights and duties of the managing general partner to whose interest that transferee has succeeded; (ii) agree to assume and be bound by the provisions of the Holding LP Limited Partnership Agreement; and (iii) furnish an opinion of counsel regarding limited liability, tax matters and the Investment Company Act (and similar legislation in other jurisdictions). Any transfer of the Managing General Partner Units is subject to prior notice to and approval of the relevant Bermuda regulatory authorities. At any time, the BBU General Partner may transfer all or any part of its general partnership interests in our company without the approval of our unitholders as described under Item 10.B., "Memorandum and Articles of Association—Description of our Units and our Limited Partnership Agreement—Transfer of the General Partnership Interest".
Transactions with Interested Parties
Our company, its affiliates and their respective partners, members, directors, officers, employees and shareholders, which we refer to as "interested parties", may become limited partners or beneficially interested in limited partners and may hold, dispose of or otherwise deal with units of the Holding LP with the same rights they would have if our company and the BBU General Partner were not a party to the Holding LP Limited Partnership Agreement. An interested party will not be liable to account either to other interested parties or to the Holding LP, its partners or any other persons for any profits or benefits made or derived by or in connection with any such transaction.
The Holding LP Limited Partnership Agreement permits an interested party to sell investments to, purchase assets from, vest assets in and enter into any contract, arrangement or transaction with our company, the Holding LP, any of the Holding Entities, any operating business or, in general, any entity established by the Holding LP and may be interested in any such contract, transaction or arrangement and shall not be liable to account either to the Holding LP, any of the Holding Entities, any operating business or, in general, any entity established by the Holding LP or any other person in respect of any such contract, transaction or arrangement, or any benefits or profits made or derived therefrom, by virtue only of the relationship between the parties concerned, subject to the bye-laws of the BBU General Partner.

135
Brookfield Business Partners


Outside Activities of the Managing General Partner
In accordance with our Limited Partnership Agreement, our company is authorized to: (i) acquire and hold interests in the Holding LP and, subject to the approval of the BBU General Partner, interests in any other entity; (ii) engage in any activity related to the capitalization and financing of our company's interests in the Holding LP and such other entities; (iii) serve as the managing general partner of the Holding LP and execute and deliver, and perform the functions of a managing general partner specified in, the Holding LP Limited Partnership Agreement; and (iv) engage in any activity that is incidental to or in furtherance of the foregoing and that is approved by the BBU General Partner and that lawfully may be conducted by a limited partnership organized under the Bermuda Limited Partnership Act, the Bermuda Exempted Partnerships Act 1992 and our Limited Partnership Agreement.
The Holding LP Limited Partnership Agreement provides that each person who is entitled to be indemnified by the Holding LP, as described below under "—Indemnification; Limitations on Liability", will have the right to engage in businesses of every type and description and other activities for profit, and to engage in and possess interests in business ventures of any and every type or description, irrespective of whether: (i) such businesses and activities are similar to our activities; or (ii) such businesses and activities directly compete with, or disfavor or exclude, the BBU General Partner, our company, the Holding LP, any Holding Entity, any operating business, or, in general, any entity established by the Holding LP. Such business interests, activities and engagements will be deemed not to constitute a breach of the Holding LP Limited Partnership Agreement or any duties stated or implied by law or equity, including fiduciary duties, owed to any of the BBU General Partner, our company, the Holding LP, any Holding Entity, any operating business and, in general, any entity established by the Holding LP (or any of their respective investors) and shall be deemed not to be a breach of our company's fiduciary duties or any other obligation of any type whatsoever of our company. None of the BBU General Partner, our company, the Holding LP, any Holding Entity, operating business, or, in general, any entity established by the Holding LP or any other person shall have any rights by virtue of the Holding LP Limited Partnership Agreement or our company relationship established thereby or otherwise in any business ventures of any person who is entitled to be indemnified by the Holding LP as described below under "—Indemnification; Limitations on Liability".
Our company and the other indemnified persons described in the preceding paragraph do not have any obligation under the Holding LP Limited Partnership Agreement or as a result of any duties stated or implied by law or equity, including fiduciary duties, to present business or investment opportunities to the Holding LP, the limited partners of the Holding LP, any Holding Entity, any operating business or, in general, any entity established by the Holding LP. These provisions do not affect any obligation of such indemnified person to present business or acquisition opportunities to our company, the Holding LP, any Holding Entity, any operating business or, in general, any entity established by the Holding LP pursuant to the Relationship Agreement or any separate written agreement between such persons.
Accounts, Reports and Other Information
Under the Holding LP Limited Partnership Agreement, our company is required to prepare financial statements in accordance with IFRS or such other appropriate accounting principles as determined from time to time by our company, in its sole discretion.
Our company is also required to use commercially reasonable efforts to prepare and send to the limited partners of the Holding LP on an annual basis a Schedule K-1 (or equivalent). Our company will also, where reasonably possible and applicable, prepare and send information required by the non-U.S. limited partners of the Holding LP for U.S. federal income tax reporting purposes.
Indemnification; Limitations on Liability
Under the Holding LP Limited Partnership Agreement, it is required to indemnify to the fullest extent permitted by law the BBU General Partner, our company and any of their respective affiliates (and their respective officers, directors, agents, shareholders, partners, members and employees), any person who serves on the board of directors or other governing body of the Holding LP, a Holding Entity, an operating business or, in general, any entity established by our company and any other person designated by its general partner as an indemnified person, in each case, against any and all losses, claims, damages, liabilities, costs and expenses (including legal fees and expenses), judgments, fines, penalties, interest, settlements and other amounts arising from any and all claims, demands, actions, suits or proceedings whether civil, criminal, administrative or investigative, incurred by an indemnified person in connection with our company's investments and activities or by reason of their holding such positions, except to the extent that the claims, liabilities, losses, damages, costs or expenses are determined to have resulted from the indemnified person's bad faith, fraud or willful misconduct, or in the case of a criminal matter, action that the indemnified person knew to have been unlawful. In addition, under the Holding LP Limited Partnership Agreement: (i) the liability of such persons has been limited to the fullest extent permitted by law, except to the extent that their conduct involves bad faith, fraud or willful misconduct, or in the case of a criminal matter, action that the indemnified person knew to have been unlawful; and (ii) any matter that is approved by the independent directors will not constitute a breach of any duties stated or implied by law or equity, including fiduciary duties. The Holding LP Limited Partnership Agreement requires Holding LP to advance funds to pay the expenses of an indemnified person in connection

Brookfield Business Partners
136


with a matter in which indemnification may be sought until it is determined that the indemnified person is not entitled to indemnification.
Governing Law
The Holding LP Limited Partnership Agreement is governed by and will be construed in accordance with the laws of Bermuda.
10.C.    MATERIAL CONTRACTS
The following are the only material contracts, other than the contracts entered into in the ordinary course of business, which have been entered into by us since our formation or which are proposed to be entered into by us:
1.
Master Services Agreement, dated June 1, 2016, by and among Brookfield Asset Management, the Service Recipients and the Service Providers described under the heading Item 7.B., "Related Party Transactions—Our Master Services Agreement";
2.
Relationship Agreement, dated June 1, 2016, by and among Brookfield Asset Management, our company, the Holding LP, the Holding Entities and the Service Providers described under the heading Item 7.B., "Related Party Transactions—Relationship Agreement";
3.
Registration Rights Agreement, dated June 1, 2016, between our company and Brookfield Asset Management described under the heading Item 7.B., "Related Party Transactions—Registration Rights Agreement";
4.
Credit Agreement, dated October 19, 2017, between BGIS US Inc. as lender, our company as guarantor and Holding LP, CanHoldco, Bermuda Holdco and US Holdco as borrowers described under the heading Item 7.B., "Related Party Transactions-Credit Facilities";
5.
Amended and Restated Limited Partnership Agreement of our company, dated May 31, 2016, described under the heading Item 10.B., "Memorandum and Articles of Association—Description of our Units and our Limited Partnership Agreement";
6.
Amended and Restated Limited Partnership Agreement of Holding LP, dated May 31, 2016, described under the heading Item 10.B., "Description of the Holding LP Limited Partnership Agreement";
7.
Voting Agreement, dated June 1, 2016, by and among Brookfield Asset Management, Brookfield CanGP Limited, Brookfield Canadian GP LP and CanHoldco described under the heading Item 7.B., "Related Party Transactions—Voting Agreements"; and
8.
Trade-Mark Sublicense Agreement, dated May 24, 2016, by and among Brookfield Asset Management Holdings Ltd., our company, and the Holding LP.
Copies of the agreements noted above are available, free of charge, from the BBU General Partner and are available electronically on the website of the SEC at www.sec.gov and on our SEDAR profile at www.sedar.com. Written requests for such documents should be directed to our Corporate Secretary at 73 Front Street, 5th Floor, Hamilton HM 12, Bermuda.
10.D.    EXCHANGE CONTROLS
There are currently no governmental laws, decrees, regulations or other legislation of Bermuda which restrict the import or export of capital or the remittance of dividends, interest or other payments to non-residents of Bermuda holding our units.
10.E.    TAXATION
The following summary discusses certain material U.S., Canadian, and Bermudian tax considerations related to the holding and disposition of our units as of the date hereof. Prospective purchasers of our units are advised to consult their own tax advisers concerning the consequences under the tax laws of the country of which they are resident or in which they are otherwise subject to tax of making an investment in our units.

137
Brookfield Business Partners


Certain Material U.S. Federal Income Tax Considerations
The following is a summary of certain material U.S. federal income tax considerations to unitholders relating to the receipt, holding and disposition of our units as of the date hereof. This summary is based on provisions of the U.S. Internal Revenue Code, on the regulations promulgated thereunder, or Treasury Regulations, and on published administrative rulings, judicial decisions and other applicable authorities, all as in effect on the date hereof and all of which are subject to change at any time, possibly with retroactive effect. This summary is necessarily general and may not apply to all categories of investors, some of whom may be subject to special rules, including, without limitation, persons that own (directly or indirectly, applying certain attribution rules) 5% or more of our units, dealers in securities or currencies, financial institutions or financial services entities, mutual funds, life insurance companies, persons that hold our units as part of a straddle, hedge, constructive sale or conversion transaction with other investments, persons whose units are loaned to a short seller to cover a short sale of units, persons whose functional currency is not the U.S. dollar, persons who have elected mark-to-market accounting, persons who hold our units through a partnership or other entity treated as a pass-through entity for U.S. federal income tax purposes, persons for whom our units are not a capital asset, persons who are liable for the alternative minimum tax and certain U.S. expatriates or former long-term residents of the United States. Tax-exempt organizations are addressed separately below. The actual tax consequences of the ownership and disposition of our units will vary depending on your individual circumstances.
For purposes of this discussion, a "U.S. Holder" is a beneficial owner of one or more of our units that is for U.S. federal tax purposes: (i) an individual citizen or resident of the United States; (ii) a corporation (or other entity treated as a corporation for U.S. federal income tax purposes) created or organized in or under the laws of the United States, any state thereof or the District of Columbia; (iii) an estate the income of which is subject to U.S. federal income taxation regardless of its source; or (iv) a trust (a) that is subject to the primary supervision of a court within the United States and all substantial decisions of which one or more U.S. persons have the authority to control or (b) that has a valid election in effect under applicable Treasury Regulations to be treated as a U.S. person.
A "Non-U.S. Holder" is a beneficial owner of one or more of our units, other than a U.S. Holder or an entity classified as a partnership or other fiscally transparent entity for U.S. federal tax purposes.
If a partnership holds our units, the tax treatment of a partner of such partnership generally will depend upon the status of the partner and the activities of the partnership. Partners of partnerships that hold our units should consult their own tax advisers.
This discussion does not constitute tax advice and is not intended to be a substitute for tax planning. You should consult your own tax adviser concerning the U.S. federal, state and local income tax consequences particular to your ownership and disposition of our units, as well as any tax consequences under the laws of any other taxing jurisdiction.
Partnership Status of Our Company and the Holding LP
Each of our company and the Holding LP has made a protective election to be classified as a partnership for U.S. federal tax purposes. An entity that is treated as a partnership for U.S. federal tax purposes generally incurs no U.S. federal income tax liability. Instead, each partner is generally required to take into account its allocable share of items of income, gain, loss, deduction or credit of the partnership in computing its U.S. federal income tax liability, regardless of whether cash distributions are made. Distributions of cash by a partnership to a partner generally are not taxable unless the amount of cash distributed to a partner is in excess of the partner's adjusted basis in its partnership interest.
Legislation that became effective for taxable years beginning after December 31, 2017, may impose liability for adjustments to a partnership’s tax returns on the partnership itself in certain circumstances, absent an election to the contrary. The effects of the application of this legislation on us are uncertain, and you should consult your own tax advisers regarding all aspects of this legislation as it affects your particular circumstances. See below under “ -Administrative Matters-Information Returns and Audit Procedures”.
An entity that would otherwise be classified as a partnership for U.S. federal income tax purposes may nonetheless be taxable as a corporation if it is a "publicly traded partnership", unless an exception applies. Our company is publicly traded. However, an exception, referred to as the "Qualifying Income Exception", exists with respect to a publicly traded partnership if (i) at least 90% of such partnership's gross income for every taxable year consists of "qualifying income" and (ii) the partnership would not be required to register under the Investment Company Act if it were a U.S. corporation. Qualifying income includes certain interest income, dividends, real property rents, gains from the sale or other disposition of real property and any gain from the sale or disposition of a capital asset or other property held for the production of income that otherwise constitutes qualifying income.
The BBU General Partner intends to manage the affairs of our company and the Holding LP so that our company will meet the Qualifying Income Exception in each taxable year. Accordingly, the BBU General Partner believes that our company will be treated as a partnership and not as an association taxable as a corporation for U.S. federal income tax purposes.

Brookfield Business Partners
138


If our company fails to meet the Qualifying Income Exception, other than a failure which is determined by the IRS to be inadvertent and which is cured within a reasonable time after discovery, or if our company is required to register under the Investment Company Act, our company will be treated as if it had transferred all of its assets, subject to liabilities, to a newly formed corporation, on the first day of the year in which our company fails to meet the Qualifying Income Exception, in return for stock in such corporation, and then distributed the stock to our unitholders in liquidation. This deemed contribution and liquidation could result in the recognition of gain (but not loss) to U.S. Holders, except that U.S. Holders generally would not recognize the portion of such gain attributable to stock or securities of non-U.S. corporations held by us. If, at the time of such contribution, our company were to have liabilities in excess of the tax basis of its assets, U.S. Holders generally would recognize gain in respect of such excess liabilities upon the deemed transfer. Thereafter, our company would be treated as a corporation for U.S. federal income tax purposes.
If our company were treated as a corporation in any taxable year, either as a result of a failure to meet the Qualifying Income Exception or otherwise, our company's items of income, gain, loss, deduction or credit would be reflected only on our company's tax return rather than being passed through to our unitholders, and our company would be subject to U.S. corporate income tax and potentially branch profits tax with respect to its income, if any, effectively connected with a U.S. trade or business. Moreover, under certain circumstances, our company might be classified as a PFIC for U.S. federal income tax purposes, and a U.S. Holder would be subject to the rules applicable to PFICs discussed below. See "—Consequences to U.S. Holders—Passive Foreign Investment Companies". Subject to the PFIC rules, distributions made to U.S. Holders would be treated as taxable dividend income to the extent of our company's current or accumulated earnings and profits. Any distribution in excess of current and accumulated earnings and profits would first be treated as a tax-free return of capital to the extent of a U.S. Holder's adjusted tax basis in its units. Thereafter, to the extent such distribution were to exceed a U.S. Holder's adjusted tax basis in its units, the distribution would be treated as a gain from the sale or exchange of such units. The amount of a distribution treated as a dividend could be eligible for reduced rates of taxation, provided certain conditions are met. In addition, dividends, interest and certain other passive income received by our company with respect to U.S. subsidiaries generally would be subject to U.S. withholding tax at a rate of 30% (although certain Non-U.S. Holders nevertheless might be entitled to certain treaty benefits in respect of their allocable share of such income) and U.S. Holders would not be allowed a tax credit with respect to any such tax withheld. In addition, the "portfolio interest" exemption would not apply to certain interest income of our company (although certain Non-U.S. Holders nevertheless might be entitled to certain treaty benefits in respect of their allocable share of such income). Depending on the circumstances, additional adverse U.S. federal income tax consequences could result under the anti-inversion rules described in Section 7874 of the U.S. Internal Revenue Code, the Treasury Regulations under Section 385 of the U.S. Internal Revenue Code, or other provisions of the U.S. Internal Revenue Code, as implemented by the Treasury Regulations and IRS administrative guidance.
Based on the foregoing consequences, the treatment of our company as a corporation could materially reduce a holder's after-tax return and therefore could result in a substantial reduction of the value of our units. If the Holding LP were to be treated as a corporation for U.S. federal income tax purposes, consequences similar to those described above would apply.
The remainder of this summary assumes that our company and the Holding LP will be treated as partnerships for U.S. federal tax purposes. Our company expects that a substantial portion of the items of income, gain, deduction, loss or credit realized by our company will be realized in the first instance by the Holding LP and allocated to our company for reallocation to our unitholders. Unless otherwise specified, references in this section to realization of our company's items of income, gain, loss, deduction or credit include a realization of such items by the Holding LP and the allocation of such items to our company.
Consequences to U.S. Holders
Holding of Our Units
Income and Loss
If you are a U.S. Holder, you will be required to take into account, as described below, your allocable share of our company's items of income, gain, loss, deduction and credit for each of our company's taxable years ending with or within your taxable year. Each item generally will have the same character and source as though you had realized the item directly. You must report such items without regard to whether any distribution has been or will be received from our company. Our company intends to make cash distributions to all unitholders on a quarterly basis in amounts generally expected to be sufficient to permit U.S. Holders to fund their estimated U.S. tax obligations (including U.S. federal, state and local income taxes) with respect to their allocable shares of our company's net income or gain. However, based upon your particular tax situation and simplifying assumptions that our company will make in determining the amount of such distributions, and depending upon whether you elect to reinvest such distributions pursuant to the distribution reinvestment plan, if available, your tax liability might exceed cash distributions made to you, in which case any tax liabilities arising from your ownership of our units would need to be satisfied from your own funds.

139
Brookfield Business Partners


With respect to U.S. Holders who are individuals, certain dividends paid by a corporation (including certain qualified foreign corporations) to our company and that are allocable to such U.S. Holders may qualify for reduced rates of taxation. A qualified foreign corporation includes a foreign corporation that is eligible for the benefits of specified income tax treaties with the United States. In addition, a foreign corporation is treated as a qualified corporation with respect to its shares that are readily tradable on an established securities market in the United States. Among other exceptions, U.S. Holders who are individuals will not be eligible for reduced rates of taxation on any dividends if the payer is a PFIC for the taxable year in which such dividends are paid or for the preceding taxable year. Dividends received by non-corporate U.S. Holders may be subject to an additional Medicare tax on unearned income of 3.8% (see "—Medicare Tax" below). U.S. Holders that are corporations may be entitled to a "dividends received deduction" in respect of dividends paid by U.S. corporations in which our company (through the Holding LP) owns stock. You should consult your own tax adviser regarding the application of the foregoing rules in light of your particular circumstances.
For U.S. federal income tax purposes, your allocable share of our company's items of income, gain, loss, deduction or credit will be governed by our Limited Partnership Agreement if such allocations have "substantial economic effect" or are determined to be in accordance with your interest in our company. Similarly, our company's allocable share of items of income, gain, loss, deduction or credit of the Holding LP will be governed by the Holding LP Limited Partnership Agreement if such allocations have "substantial economic effect" or are determined to be in accordance with our company's interest in the Holding LP. The BBU General Partner believes that, for U.S. federal income tax purposes, such allocations should be given effect, and the BBU General Partner intends to prepare and file tax returns based on such allocations. If the IRS were to successfully challenge the allocations made pursuant to either our Limited Partnership Agreement or the Holding LP Limited Partnership Agreement, then the resulting allocations for U.S. federal income tax purposes might be less favorable than the allocations set forth in such agreements.
Basis
In general, you will have an initial tax basis in your units equal to the sum of (i) the amount of cash paid for our units and (ii) your share of our company's liabilities, if any. That basis will be increased by your share of our company's income and by increases in your share of our company's liabilities, if any. That basis will be decreased, but not below zero, by distributions you receive from our company, by your share of our company's losses and by any decrease in your share of our company's liabilities. Under applicable U.S. federal income tax rules, a partner in a partnership has a single, or "unitary", tax basis in his or her partnership interest. As a result, any amount you pay to acquire additional units (including through the distribution reinvestment plan, if available) will be averaged with the adjusted tax basis of units owned by you prior to the acquisition of such additional units.
For purposes of the foregoing rules, the rules discussed immediately below, and the rules applicable to a sale or exchange of our units, our company's liabilities generally will include our company's share of any liabilities of the Holding LP.
Limits on Deductions for Losses and Expenses
Your deduction of your allocable share of our company's losses will be limited to your tax basis in our units and, if you are an individual or a corporate holder that is subject to the "at risk" rules, to the amount for which you are considered to be "at risk" with respect to our company's activities, if that is less than your tax basis. In general, you will be at risk to the extent of your tax basis in our units, reduced by (i) the portion of that basis attributable to your share of our company's liabilities for which you will not be personally liable (excluding certain qualified non-recourse financing) and (ii) any amount of money you borrow to acquire or hold our units, if the lender of those borrowed funds owns an interest in our company, is related to you, or can look only to your units for repayment. Your at-risk amount generally will increase by your allocable share of our company's income and gain and decrease by distributions you receive from our company and your allocable share of losses and deductions. You must recapture losses deducted in previous years to the extent that distributions cause your at-risk amount to be less than zero at the end of any taxable year. Losses disallowed or recaptured as a result of these limitations will carry forward and will be allowable to the extent that your tax basis or at-risk amount, whichever is the limiting factor, subsequently increases. Upon the taxable disposition of our units, any gain recognized by you can be offset by losses that were previously suspended by the at-risk limitation, but may not be offset by losses suspended by the basis limitation. Any excess loss above the gain previously suspended by the at-risk or basis limitations may no longer be used. Under the Tax Cuts and Jobs Act, non-corporate taxpayers are not permitted to deduct “excess business losses” for taxable years beginning after December 31, 2017, and before January 1, 2026. You should consult your own tax adviser regarding the limitations on the deductibility of losses under the U.S. Internal Revenue Code.
Limitations on Deductibility of Organizational Expenses and Syndication Fees
In general, neither our company nor any U.S. Holder may deduct organizational or syndication expenses. Similar rules apply to organizational or syndication expenses incurred by the Holding LP. Syndication fees (which would include any sales or placement fees or commissions) must be capitalized and cannot be amortized or otherwise deducted.

Brookfield Business Partners
140


Limitations on Interest Deductions
Your share of our company's interest expense, if any, is likely to be treated as "investment interest" expense. For a non-corporate U.S. Holder, the deductibility of "investment interest" expense generally is limited to the amount of such holder's "net investment income". Net investment income includes gross income from property held for investment and amounts treated as portfolio income under the passive loss rules, less deductible expenses, other than interest, directly connected with the production of investment income, but generally does not include gains attributable to the disposition of property held for investment. Your share of our company's dividend and interest income will be treated as investment income, although "qualified dividend income" subject to reduced rates of tax in the hands of an individual will only be treated as investment income if such individual elects to treat such dividend as ordinary income not subject to reduced rates of tax. In addition, state and local tax laws may disallow deductions for your share of our company's interest expense. Under Section 163(j) of the U.S. Internal Revenue Code, additional limitations may apply to a corporate U.S. Holder's share of our company's interest expense, if any.
Deductibility of Partnership Investment Expenditures by Individual Partners and by Trusts and Estates
Under the Tax Cuts and Jobs Act, individuals and certain estates and trusts will not be permitted to claim miscellaneous itemized deductions for taxable years beginning after December 31, 2017, and before January 1, 2026. Such miscellaneous itemized deductions may include the operating expenses of our company, including our company's allocable share of the base management fee or any other management fees.
Treatment of Distributions
Distributions of cash by our company generally will not be taxable to you to the extent of your adjusted tax basis (described above) in our units. Any cash distributions in excess of your adjusted tax basis generally will be considered to be gain from the sale or exchange of our units (described below). Such gain generally will be treated as capital gain and will be long-term capital gain if your holding period for our units exceeds one year. A reduction in your allocable share of our liabilities, and certain distributions of marketable securities by our company, if any, will be treated similar to cash distributions for U.S. federal income tax purposes.
Sale or Exchange of Our Units
You will recognize gain or loss on the sale or taxable exchange of our units equal to the difference, if any, between the amount realized and your tax basis in our units sold or exchanged. Your amount realized will be measured by the sum of the cash or the fair market value of other property received plus your share of our company's liabilities, if any.
Gain or loss recognized by you upon the sale or exchange of our units generally will be taxable as capital gain or loss and will be long-term capital gain or loss if our units were held for more than one year as of the date of such sale or exchange. Assuming you have not elected to treat your share of our company's interest in any PFIC as a "qualified electing fund", gain attributable to such interest in a PFIC would be taxable in the manner described below in "—Passive Foreign Investment Companies". In addition, certain gain attributable to "unrealized receivables" or "inventory items" could be characterized as ordinary income rather than capital gain. For example, if our company were to hold debt acquired at a market discount, accrued market discount on such debt would be treated as "unrealized receivables". The deductibility of capital losses is subject to limitations.
Each U.S. Holder who acquires our units at different times and intends to sell all or a portion of our units within a year of the most recent purchase should consult its own tax adviser regarding the application of certain "split holding period" rules to such sale and the treatment of any gain or loss as long-term or short-term capital gain or loss.
Medicare Tax
U.S. Holders that are individuals, estates or trusts may be required to pay a 3.8% Medicare tax on the lesser of (i) the excess of such U.S. Holders' "modified adjusted gross income" (or "adjusted gross income" in the case of estates and trusts) over certain thresholds and (ii) such U.S. Holders' "net investment income" (or "undistributed net investment income" in the case of estates and trusts). Net investment income generally includes your allocable share of our company's income, as well as gain realized by you from a sale of our units. You should consult your own tax adviser regarding the implications of the 3.8% Medicare tax for your ownership and disposition of our units.
Foreign Tax Credit Limitations
If you are a U.S. Holder, you generally will be entitled to a foreign tax credit with respect to your allocable share of creditable foreign taxes paid on our company's income and gain. Complex rules may, depending on your particular circumstances, limit the availability or use of foreign tax credits. Gain from the sale of our company's assets may be treated as U.S.-source gain. Consequently, you may not be able to use the foreign tax credit arising from any foreign taxes imposed on such gain unless the credit can be applied (subject to applicable limitations) against U.S. tax due on other income treated as derived from foreign sources. Certain losses that our company incurs may be treated as foreign-source losses, which could reduce the amount of foreign tax credits otherwise available.

141
Brookfield Business Partners


Deduction for Qualified Business Income
Under the Tax Cuts and Jobs Act, for taxable years beginning after December 31, 2017, and before January 1, 2026, U.S. taxpayers who have domestic “qualified business income” from a partnership generally are entitled to deduct the lesser of such qualified business income or 20% of taxable income. The 20% deduction is also allowed for “qualified publicly traded partnership income”. A U.S. Holder’s allocable share of our company’s income is not expected to be treated as qualified business income or as qualified publicly traded partnership income.
Section 754 Election
Our company and the Holding LP have each made the election permitted by Section 754 of the U.S. Internal Revenue Code, or Section 754 Election. The Section 754 Election cannot be revoked without the consent of the IRS. The Section 754 Election generally requires our company to adjust the tax basis in its assets, or inside basis, attributable to a transferee of our units under Section 743(b) of the U.S. Internal Revenue Code to reflect the purchase price paid by the transferee for our units. This election does not apply to a person who purchases units directly from us. For purposes of this discussion, a transferee's inside basis in our company's assets will be considered to have two components: (i) the transferee's share of our company's tax basis in our company's assets, or common basis, and (ii) the adjustment under Section 743(b) of the U.S. Internal Revenue Code to that basis. The foregoing rules would also apply to the Holding LP.
Generally, a Section 754 Election would be advantageous to a transferee U.S. Holder if such holder's tax basis in its units were higher than such units' share of the aggregate tax basis of our company's assets immediately prior to the transfer. In that case, as a result of the Section 754 Election, the transferee U.S. Holder would have a higher tax basis in its share of our company's assets for purposes of calculating, among other items, such holder's share of any gain or loss on a sale of our company's assets. Conversely, a Section 754 Election would be disadvantageous to a transferee U.S. Holder if such holder's tax basis in its units were lower than such units' share of the aggregate tax basis of our company's assets immediately prior to the transfer. Thus, the fair market value of our units may be affected either favorably or adversely by the election.
Whether or not the Section 754 Election is made, if our units are transferred at a time when our company has a "substantial built-in loss" in its assets, our company will be obligated to reduce the tax basis in the portion of such assets attributable to such units.
The calculations involved in the Section 754 Election are complex, and the BBU General Partner advises that it will make such calculations on the basis of assumptions as to the value of our company assets and other matters. Each U.S. Holder should consult its own tax adviser as to the effects of the Section 754 Election.
Uniformity of Our Units
Because we cannot match transferors and transferees of our units, we must maintain the uniformity of the economic and tax characteristics of our units to a purchaser of our units. In the absence of uniformity, we may be unable to comply fully with a number of U.S. federal income tax requirements. A lack of uniformity can result from a literal application of certain Treasury Regulations to our company's Section 743(b) adjustments, a determination that our company's Section 704(c) allocations are unreasonable or other reasons. Section 704(c) allocations would be intended to reduce or eliminate the disparity between tax basis and the value of our company's assets in certain circumstances, including on the issuance of additional units. In order to maintain the fungibility of all of our units at all times, we will seek to achieve the uniformity of U.S. tax treatment for all purchasers of our units which are acquired at the same time and price (irrespective of the identity of the particular seller of our units or the time when our units are issued by our company), through the application of certain tax accounting principles that the BBU General Partner believes are reasonable for our company. However, the IRS may disagree with us and may successfully challenge our application of such tax accounting principles. Any non-uniformity could have a negative impact on the value of our units.
Foreign Currency Gain or Loss
Our company's functional currency is the U.S. dollar, and our company's income or loss is calculated in U.S. dollars. It is likely that our company will recognize "foreign currency" gain or loss with respect to transactions involving non-U.S. dollar currencies. In general, foreign currency gain or loss is treated as ordinary income or loss. You should consult your own tax adviser regarding the tax treatment of foreign currency gain or loss.

Brookfield Business Partners
142


Passive Foreign Investment Companies
U.S. Holders may be subject to special rules applicable to indirect investments in foreign corporations, including an investment through our company in a PFIC. A PFIC is defined as any foreign corporation with respect to which (after applying certain look-through rules) either (i) 75% or more of its gross income for a taxable year is "passive income" or (ii) 50% or more of its assets in any taxable year (generally based on the quarterly average of the value of its assets) produce or are held for the production of "passive income". There are no minimum stock ownership requirements for PFICs. If you hold an interest in a foreign corporation for any taxable year during which the corporation is classified as a PFIC with respect to you, then the corporation will continue to be classified as a PFIC with respect to you for any subsequent taxable year during which you continue to hold an interest in the corporation, even if the corporation's income or assets would not cause it to be a PFIC in such subsequent taxable year, unless an exception applies.
Subject to certain elections described below, any gain on the disposition of stock of a PFIC owned by you indirectly through our company, as well as income realized on certain "excess distributions" by such PFIC, would be treated as though realized ratably over the shorter of your holding period of our units or our company's holding period for the PFIC. Such gain or income generally would be taxable as ordinary income, and dividends paid by the PFIC would not be eligible for the preferential tax rates for dividends paid to non-corporate U.S. Holders. In addition, an interest charge would apply, based on the tax deemed deferred from prior years.
If you were to elect to treat your share of our company's interest in a PFIC as a "qualified electing fund", or QEF Election, for the first year you were treated as holding such interest, then in lieu of the tax consequences described in the paragraph immediately above, you would be required to include in income each year a portion of the ordinary earnings and net capital gains of the PFIC, even if not distributed to our company or to you. A QEF Election must be made by you on an entity-by-entity basis. To the extent reasonably practicable, we intend to timely provide you with information related to the PFIC status of each entity we are able to identify as a PFIC, including information necessary to make a QEF Election with respect to each such entity. Any such election should be made for the first year our company holds an interest in such entity or for the first year in which you hold our units, if later.
In the case of a PFIC that is a publicly traded foreign company, and in lieu of making a QEF Election, an election may be made to "mark to market" the stock of such publicly traded foreign company on an annual basis. Pursuant to such an election, you would include in each year as ordinary income the excess, if any, of the fair market value of such stock over its adjusted basis at the end of the taxable year. However, no assurance can be provided that any Holding Entity or operating business classified as a PFIC will be publicly traded. Thus, the mark-to-market election may not be available to a U.S. Holder in respect of its indirect ownership interest through our company in a PFIC.
Based on our organizational structure, as well as our expected income and assets, the BBU General Partner currently believes that a U.S. Holder is unlikely to be regarded as owning an interest in a PFIC solely by reason of owning our units for the taxable year ending December 31, 2019. However, there can be no assurance that a future entity in which our company acquires an interest will not be classified as a PFIC with respect to a U.S. Holder, because PFIC status is a factual determination that depends on the assets and income of a given entity and must be made on an annual basis. Moreover, we may decide to hold an existing or future operating business through a Holding Entity that would be a PFIC in order to ensure that our company satisfies the Qualifying Income Exception, among other reasons. See "—Corporate Structure" below. Accordingly, there can be no assurance that a current or future subsidiary will not qualify as a PFIC.
Subject to certain exceptions, a U.S. person who directly or indirectly owns an interest in a PFIC generally is required to file an annual report with the IRS, and the failure to file such report could result in the imposition of penalties on such U.S. person and in the extension of the statute of limitations with respect to federal income tax returns filed by such U.S. person. You should consult your own tax adviser regarding the PFIC rules, including the foregoing filing requirements, as well as the advisability of making a QEF Election or a mark-to-market election with respect to any PFIC in which you are treated as owning an interest through our company.
Corporate Structure
To ensure that our company meets the Qualifying Income Exception for publicly traded partnerships (discussed above) and complies with certain requirements in our Limited Partnership Agreement, among other reasons, our company may structure certain acquisitions through an entity classified as a corporation for U.S. federal income tax purposes. Such acquisitions will be structured as determined in the sole discretion of the BBU General Partner generally to be efficient for our unitholders. However, because our unitholders will be located in numerous taxing jurisdictions, no assurance can be given that any such structure will benefit all our unitholders to the same extent, and such a structure might even result in additional tax burdens on some unitholders. As discussed above, if any such entity were a non-U.S. corporation, it might be considered a PFIC. If any such entity were a U.S. corporation, it would be subject to U.S. federal net income tax on its income, including any gain recognized on the disposition of its assets. In addition, if the asset were to involve U.S. real property, gain recognized on the disposition of the asset by a corporation generally would be subject to corporate-level tax, whether the corporation were a U.S. or a non-U.S. corporation.

143
Brookfield Business Partners


U.S. Withholding Taxes
Although each U.S. Holder is required to provide us with an IRS Form W-9, we nevertheless may be unable to accurately or timely determine the tax status of our unitholders for purposes of determining whether U.S. withholding applies to payments made by our company to some or all of our unitholders. In such a case, payments made by our company to U.S. Holders might be subject to U.S. "backup" withholding at the applicable rate or other U.S. withholding taxes. You would be able to treat as a credit your allocable share of any U.S. withholding taxes paid in the taxable year in which such withholding taxes were paid and, as a result, you might be entitled to a refund of such taxes from the IRS. In the event you transfer or otherwise dispose of some or all of your units, special rules might apply for purposes of determining whether you or the transferee of such units were subject to U.S. withholding taxes in respect of income allocable to, or distributions made on account of, such units or entitled to refunds of any such taxes withheld. See below "Administrative Matters—Certain Effects of a Transfer of Units". You should consult your own tax adviser regarding the treatment of U.S. withholding taxes.
Transferor/Transferee Allocations
Our company may allocate items of income, gain, loss and deduction using a monthly convention, whereby any such items recognized in a given month by our company are allocated to our unitholders as of a specified date of such month. As a result, if you transfer your units, you might be allocated income, gain, loss and deduction realized by our company after the date of the transfer. Similarly, if you acquire additional units, you might be allocated income, gain, loss and deduction realized by our company prior to your ownership of such units.
Section 706 of the U.S. Internal Revenue Code generally governs allocations of items of partnership income and deductions between transferors and transferees of partnership interests, and the Treasury Regulations provide a safe harbor allowing a publicly traded partnership to use a monthly simplifying convention for such purposes. However, it is not clear that our company's allocation method complies with the requirements. If our company's convention were not permitted, the IRS might contend that our company's taxable income or losses must be reallocated among our unitholders. If such a contention were sustained, your tax liabilities might be adjusted to your detriment. The BBU General Partner is authorized to revise our company's method of allocation between transferors and transferees (as well as among investors whose interests otherwise vary during a taxable period).
U.S. Federal Estate Tax Consequences
If our units are included in the gross estate of a U.S. citizen or resident for U.S. federal estate tax purposes, then a U.S. federal estate tax might be payable in connection with the death of such person. Individual U.S. Holders should consult their own tax advisers concerning the potential U.S. federal estate tax consequences with respect to our units.
Certain Reporting Requirements
A U.S. Holder who invests more than $100,000 in our company may be required to file IRS Form 8865 reporting the investment with such U.S. Holder's U.S. federal income tax return for the year that includes the date of the investment. You may be subject to substantial penalties if you fail to comply with this and other information reporting requirements with respect to an investment in our units. You should consult your own tax adviser regarding such reporting requirements.
U.S. Taxation of Tax-Exempt U.S. Holders of Our Units
Income recognized by a U.S. tax-exempt organization is exempt from U.S. federal income tax except to the extent of the organization's UBTI. UBTI is defined generally as any gross income derived by a tax-exempt organization from an unrelated trade or business that it regularly carries on, less the deductions directly connected with that trade or business. In addition, income arising from a partnership (or other entity treated as a partnership for U.S. federal income tax purposes) that holds operating assets or is otherwise engaged in a trade or business generally will constitute UBTI. Notwithstanding the foregoing, UBTI generally does not include any dividend income, interest income, certain other categories of passive income or capital gains realized by a tax-exempt organization, so long as such income is not "debt-financed", as discussed below. The BBU General Partner currently believes that our company should not be regarded as engaged in a trade or business, and anticipates that any operating assets held by our company will be held through entities that are treated as corporations for U.S. federal income tax purposes.
The exclusion from UBTI does not apply to income from "debt-financed property", which is treated as UBTI to the extent of the percentage of such income that the average acquisition indebtedness with respect to the property bears to the average tax basis of the property for the taxable year. If an entity treated as a partnership for U.S. federal income tax purposes incurs acquisition indebtedness, a tax-exempt partner in such partnership will be deemed to have acquisition indebtedness equal to its allocable portion of such acquisition indebtedness. If any such indebtedness were used by our company or by the Holding LP to acquire property, such property generally would constitute debt-financed property, and any income from or gain from the disposition of such debt-financed property allocated to a tax-exempt organization generally would constitute UBTI to such tax-exempt organization. In addition, even if such indebtedness were not used either by our company or by the Holding LP to acquire property but were instead used to fund

Brookfield Business Partners
144


distributions to our unitholders, if a tax-exempt organization subject to taxation in the United States were to use such proceeds to make an investment outside our company, the IRS might assert that such investment constitutes debt-financed property to such unitholder with the consequences noted above. The BBU General Partner does not expect our company or the Holding LP to directly incur debt to acquire property, and the BBU General Partner does not believe that our company or the Holding LP will generate UBTI attributable to debt-financed property in the future. Moreover, the BBU General Partner intends to use commercially reasonable efforts to structure our activities to avoid generating UBTI. However, neither our company nor the Holding LP is prohibited from incurring indebtedness, and no assurance can be provided that neither our company nor the Holding LP will generate UBTI attributable to debt-financed property in the future. Tax-exempt U.S. Holders should consult their own tax advisers regarding the tax consequences of an investment in our units.
Consequences to Non-U.S. Holders
Holding of Units and Other Considerations
Based on our organizational structure, as well as our company's expected income and assets, the BBU General Partner currently believes that our company is unlikely to earn income treated as effectively connected with a U.S. trade or business, including effectively connected income attributable to the sale of a "United States real property interest", as defined in the U.S. Internal Revenue Code. Moreover, the BBU General Partner intends to use commercially reasonable efforts to structure our activities to avoid the realization by our company and the Holding LP of income treated as effectively connected with a U.S. trade or business. If, as anticipated, our company is not treated as engaged in a U.S. trade or business or as deriving income which is treated as effectively connected with a U.S. trade or business, and provided that a Non-U.S. Holder is not itself engaged in a U.S. trade or business, then such Non-U.S. Holder generally will not be subject to U.S. tax return filing requirements solely as a result of owning our units and generally will not be subject to U.S. federal income tax on its allocable share of our company's interest and dividends from non-U.S. sources or gain from the sale or other disposition of securities or real property located outside of the United States.
However, there can be no assurance that the law will not change or that the IRS will not deem our company to be engaged in a U.S. trade or business. If, contrary to the BBU General Partner's expectations, our company is treated as engaged in a U.S. trade or business, then a Non-U.S. Holder generally would be required to file a U.S. federal income tax return, even if no effectively connected income were allocable to it. If our company were to have income treated as effectively connected with a U.S. trade or business, then a Non-U.S. Holder would be required to report that income and would be subject to U.S. federal income tax at the regular graduated rates. In addition, our company might be required to withhold U.S. federal income tax on such Non-U.S. Holder's distributive share of such income. A corporate Non-U.S. Holder might also be subject to branch profits tax at a rate of 30%, or at a lower treaty rate, if applicable. If, contrary to expectation, our company were engaged in a U.S. trade or business, then gain or loss from the sale of our units by a Non-U.S. Holder would be treated as effectively connected with such trade or business to the extent that such Non-U.S. Holder would have had effectively connected gain or loss had our company sold all of its assets at their fair market value as of the date of such sale. In such case, any such effectively connected gain generally would be taxable at the regular graduated U.S. federal income tax rates, and the amount realized from such sale generally would be subject to a 10% U.S. federal withholding tax. The 10% U.S. federal withholding tax temporarily is suspended with respect to the disposition of an interest in a publicly traded partnership until regulations or other guidance has been made final.
In general, even if our company is not engaged in a U.S. trade or business, and assuming you are not otherwise engaged in a U.S. trade or business, you will nonetheless be subject to a withholding tax of 30% on the gross amount of certain U.S.-source income which is not effectively connected with a U.S. trade or business. Income subjected to such a flat tax rate is income of a fixed or determinable annual or periodic nature, including dividends and certain interest income. Such withholding tax may be reduced or eliminated with respect to certain types of income under an applicable income tax treaty between the United States and your country of residence or under the "portfolio interest" rules or other provisions of the U.S. Internal Revenue Code, provided that you provide proper certification as to your eligibility for such treatment. Notwithstanding the foregoing, and although each Non-U.S. Holder is required to provide us with an IRS Form W-8, we nevertheless may be unable to accurately or timely determine the tax status of our investors for purposes of establishing whether reduced rates of withholding apply to some or all of our investors. In such a case, your allocable share of distributions of U.S.-source dividend and interest income will be subject to U.S. withholding tax at a rate of 30%. Further, if you would not be subject to U.S. tax based on your tax status or otherwise were eligible for a reduced rate of U.S. withholding, you might need to take additional steps to receive a credit or refund of any excess withholding tax paid on your account, which could include the filing of a non-resident U.S. income tax return with the IRS. Among other limitations applicable to claiming treaty benefits, if you reside in a treaty jurisdiction which does not treat our company as a pass-through entity, you might not be eligible to receive a refund or credit of excess U.S. withholding taxes paid on your account. In the event you transfer or otherwise dispose of some or all of your units, special rules may apply for purposes of determining whether you or the transferee of such units are subject to U.S. withholding taxes in respect of income allocable to, or distributions made on account of, such units or entitled to refunds of any such taxes withheld. See "—Administrative Matters—Certain Effects of a Transfer of Units" below. You should consult your own tax adviser regarding the treatment of U.S. withholding taxes.

145
Brookfield Business Partners


Special rules may apply to any Non-U.S. Holder (i) that has an office or fixed place of business in the United States; (ii) that is present in the United States for 183 days or more in a taxable year; or (iii) that is (a) a former citizen or long-term resident of the United States, (b) a foreign insurance company that is treated as holding a partnership interest in our company in connection with its U.S. business, (c) a PFIC, (d) a CFC, or (e) a corporation that accumulates earnings to avoid U.S. federal income tax. You should consult your own tax adviser regarding the application of these special rules.
Taxes in Other Jurisdictions
Based on our expected method of operation and the ownership of our operating businesses indirectly through corporate Holding Entities, we do not expect any unitholder, solely as a result of owning our units, to be subject to any additional income taxes imposed on a net basis or additional tax return filing requirements in any jurisdiction in which we conduct activities or own property. However, our method of operation and current structure may change, and there can be no assurance that, solely as a result of owning our units, you will not be subject to certain taxes, including non-U.S., state and local income taxes, unincorporated business taxes and estate, inheritance or intangible taxes imposed by the various jurisdictions in which we do business or own property now or in the future, even if you do not reside in any of these jurisdictions. Consequently, you may also be required to file non-U.S., state and local income tax returns in some or all of these jurisdictions. Further, you may be subject to penalties for failure to comply with these requirements. It is your responsibility to file all U.S. federal, state, local and non-U.S. tax returns that may be required of you.
Income or gain from assets held by our company may be subject to withholding or other taxes in jurisdictions outside the United States, except to the extent an income tax treaty applies. If you wish to claim the benefit of an applicable income tax treaty, you might be required to submit information to one or more of our company, an intermediary or a tax authority in such jurisdiction. You should consult your own tax adviser regarding the U.S. federal, state, local and non-U.S. tax consequences of an investment in our company.
Administrative Matters
Information Returns and Audit Procedures
We have agreed to use commercially reasonable efforts to furnish to you, within 90 days after the close of each calendar year, U.S. tax information (including IRS Schedule K-1) which describes on a U.S. dollar basis your share of our company's income, gain, loss and deduction for our preceding taxable year. However, providing this U.S. tax information to our unitholders will be subject to delay in the event of, among other reasons, the late receipt of any necessary tax information from lower-tier entities. It is therefore possible that, in any taxable year, you will need to apply for an extension of time to file your tax returns. In addition, unitholders that do not ordinarily have U.S. federal tax filing requirements will not receive a Schedule K-1 and related information unless such unitholders request it within 60 days after the close of each calendar year. In preparing this U.S. tax information, we will use various accounting and reporting conventions, some of which have been mentioned in the previous discussion, to determine your share of income, gain, loss and deduction. The IRS may successfully contend that certain of these reporting conventions are impermissible, which could result in an adjustment to your income or loss.
Our company may be audited by the IRS. Adjustments resulting from an IRS audit could require you to adjust a prior year's tax liability and result in an audit of your own tax return. Any audit of your tax return could result in adjustments not related to our company's tax returns, as well as those related to our company's tax returns. For taxable years beginning after December 31, 2017, if the IRS makes an audit adjustment to our income tax returns, it may assess and collect any taxes (including penalties and interest) resulting from such audit adjustment directly from our company instead of unitholders (as under prior law). We may be permitted to elect to have the BBU General Partner and our unitholders take such audit adjustment into account in accordance with their interests in us during the taxable year under audit. However, there can be no assurance that we will choose to make such election or that it will be available in all circumstances. If we do not make the election, we may be required to pay taxes, penalties or interest as a result of an audit adjustment. As a result, our current unitholders might bear some or all of the cost of the tax liability resulting from such audit adjustment, even if our current unitholders did not own our units during the taxable year under audit. The foregoing considerations also apply with respect to our company's interest in the Holding LP.
For taxable years beginning on or before December 31, 2017, the BBU General Partner will act as our company's "tax matters partner". As the tax matters partner, the BBU General Partner will have the authority, subject to certain restrictions, to act on behalf of our company in connection with any administrative or judicial review of our company's items of income, gain, loss, deduction or credit. For taxable years beginning after December 31, 2017, a "partnership representative" designated by our company will have the sole authority to act on behalf of our company in connection with such administrative or judicial review. In Particular, our partnership representative will have the sole authority to bind both our former and current unitholders and to make certain elections on behalf of our company pursuant to the partnership audit rules.

Brookfield Business Partners
146


The application of the partnership audit rules to our company and our unitholders is uncertain and remains subject to Treasury Regulations and IRS guidance yet to be made final. You should consult your own tax adviser regarding the implications of the partnership audit rules for an investment in our units.
Tax Shelter Regulations and Related Reporting Requirements
If we were to engage in a "reportable transaction", we (and possibly our unitholders) would be required to make a detailed disclosure of the transaction to the IRS in accordance with regulations governing tax shelters and other potentially tax-motivated transactions. A transaction may be a reportable transaction based upon any of several factors, including the fact that it is a type of tax avoidance transaction publicly identified by the IRS as a "listed transaction" or "transaction of interest", or that it produces certain kinds of losses exceeding certain thresholds. An investment in our company may be considered a "reportable transaction" if, for example, our company were to recognize certain significant losses in the future. In certain circumstances, a unitholder who disposes of an interest in a transaction resulting in the recognition by such holder of significant losses in excess of certain threshold amounts may be obligated to disclose its participation in such transaction. Certain of these rules are unclear, and the scope of reportable transactions can change retroactively. Therefore, it is possible that the rules may apply to transactions other than significant loss transactions.
Moreover, if we were to participate in a reportable transaction with a significant purpose to avoid or evade tax, or in any listed transaction, you might be subject to significant accuracy-related penalties with a broad scope, for those persons otherwise entitled to deduct interest on federal tax deficiencies, non-deductibility of interest on any resulting tax liability, and in the case of a listed transaction, an extended statute of limitations. We do not intend to participate in any reportable transaction with a significant purpose to avoid or evade tax, nor do we intend to participate in any listed transactions. However, no assurance can be provided that the IRS will not assert that we have participated in such a transaction.
You should consult your own tax adviser concerning any possible disclosure obligation under the regulations governing tax shelters with respect to the disposition of our units.
Taxable Year
Our company uses the calendar year as its taxable year for U.S. federal income tax purposes. Under certain circumstances which we currently believe are unlikely to apply, a taxable year other than the calendar year may be required for such purposes.
Withholding and Backup Withholding
For each calendar year, we will report to you and to the IRS the amount of distributions that we pay, and the amount of tax (if any) that we withhold on these distributions. The proper application to our company of the rules for withholding under Sections 1441 through 1446 of the U.S. Internal Revenue Code (applicable to certain dividends, interest and amounts treated as effectively connected with a U.S. trade or business, among other items) is unclear. Because the documentation we receive may not properly reflect the identities of unitholders at any particular time (in light of possible sales of our units), we may over-withhold or under-withhold with respect to a particular unitholder. For example, we may impose withholding, remit such amount to the IRS and thus reduce the amount of a distribution paid to a Non-U.S. Holder. It may be the case, however, that the corresponding amount of our income was not properly allocable to such holder, and the appropriate amount of withholding should have been less than the actual amount withheld. Such Non-U.S. Holder would be entitled to a credit against the holder's U.S. federal income tax liability for all withholding, including any such excess withholding. However, if the withheld amount were to exceed the holder's U.S. federal income tax liability, the holder would need to apply for a refund to obtain the benefit of such excess withholding. Similarly, we may fail to withhold on a distribution, and it may be the case that the corresponding income was properly allocable to a Non-U.S. Holder and that withholding should have been imposed. In such case, we intend to pay the under-withheld amount to the IRS, and we may treat such under-withholding as an expense that will be borne indirectly by all unitholders on a pro rata basis (since we may be unable to allocate any such excess withholding tax cost to the relevant Non-U.S. Holder).
Under the backup withholding rules, you may be subject to backup withholding tax with respect to distributions paid unless: (i) you are an exempt recipient and demonstrate this fact when required; or (ii) provide a taxpayer identification number, certify as to no loss of exemption from backup withholding tax, and otherwise comply with the applicable requirements of the backup withholding tax rules. A U.S. Holder that is exempt should certify such status on a properly completed IRS Form W-9. A Non-U.S. Holder may qualify as an exempt recipient by submitting a properly completed IRS Form W-8. Backup withholding is not an additional tax. The amount of any backup withholding from a payment to you will be allowed as a credit against your U.S. federal income tax liability and may entitle you to a refund from the IRS, provided you supply the required information to the IRS in a timely manner.

147
Brookfield Business Partners


If you do not timely provide our company, or the applicable nominee, broker, clearing agent or other intermediary, with IRS Form W-9 or IRS Form W-8, as applicable, or such form is not properly completed, then our company may become subject to U.S. backup withholding taxes in excess of what would have been imposed had our company or the applicable intermediary received properly completed forms from all unitholders. For administrative reasons, and in order to maintain the fungibility of our units, such excess U.S. backup withholding taxes, and if necessary similar items, may be treated by our company as an expense that will be borne indirectly by all unitholders on a pro rata basis (e.g., since it may be impractical for us to allocate any such excess withholding tax cost to the unitholders that failed to timely provide the proper U.S. tax forms).
Foreign Account Tax Compliance
FATCA imposes a 30% withholding tax on "withholdable payments" made to a "foreign financial institution" or a "non-financial foreign entity", unless such financial institution or entity satisfies certain information reporting or other requirements. Withholdable payments include certain U.S.-source income, such as interest, dividends and other passive income. Recently proposed Treasury Regulations eliminate the requirement to withhold tax under FATCA on gross proceeds from the sale or disposition of property that can produce U.S.-source interest or dividends. The IRS has announced that taxpayers are permitted to rely on the proposed regulations until final Treasury Regulations are issued. The BBU General Partner intends to ensure that our company complies with FATCA, including by entering into an agreement with the IRS if necessary, so as to ensure that the 30% withholding tax does not apply to any withholdable payments received by our company, the Holding LP, the Holding Entities, or the operating businesses. Nonetheless, the 30% withholding tax may also apply to your allocable share of distributions attributable to withholdable payments, unless you properly certify your FATCA status on IRS Form W-8 or IRS Form W-9 (as applicable) and satisfy any additional requirements under FATCA.
In compliance with FATCA, information regarding certain unitholders' ownership of our units may be reported to the IRS or to a non-U.S. governmental authority. FATCA remains subject to modification by an applicable intergovernmental agreement between the United States and another country, such as the agreement in effect between the United States and Bermuda for cooperation to facilitate the implementation of FATCA, or by future Treasury Regulations or guidance. You should consult your own tax adviser regarding the consequences under FATCA of an investment in our units.
Information Reporting with Respect to Foreign Financial Assets
Under Treasury Regulations, certain U.S. persons that own "specified foreign financial assets" with an aggregate fair market value exceeding either $50,000 on the last day of the taxable year or $75,000 at any time during the taxable year generally are required to file an information report with respect to such assets with their tax returns. Significant penalties may apply to persons who fail to comply with these rules. Specified foreign financial assets include not only financial accounts maintained in foreign financial institutions, but also, unless held in accounts maintained by a financial institution, any stock or security issued by a non-U.S. person, any financial instrument or contract held for investment that has an issuer or counterparty other than a U.S. person and any interest in a foreign entity. The failure to report information required under the current regulations could result in substantial penalties and in the extension of the statute of limitations with respect to federal income tax returns filed by you. You should consult your own tax adviser regarding the possible implications of these Treasury Regulations for an investment in our units.
Certain Effects of a Transfer of Units
Our company may allocate items of income, gain, loss, deduction and credit using a monthly convention, whereby any such items recognized in a given month by our company are allocated to our unitholders as of a specified date of such month. Any U.S. withholding taxes applicable to dividends received by the Holding LP (and, in turn, our company) generally will be withheld by our company only when such dividends are paid. Because our company generally intends to distribute amounts received in respect of dividends shortly after receipt of such amounts, it is generally expected that any U.S. withholding taxes withheld by our company on such amounts will correspond to our unitholders who were allocated income and who received the distributions in respect of such amounts. The Holding LP may acquire debt obligations or other securities for which the accrual of interest or income thereon is not matched by a contemporaneous receipt of cash. Any such accrued interest or other income would be allocated pursuant to such monthly convention. Consequently, our unitholders may recognize income in excess of cash distributions received from our company, and any income so included by a unitholder would increase the basis such unitholder has in our units and would offset any gain (or increase the amount of loss) realized by such unitholder on a subsequent disposition of its units. In addition, U.S. withholding taxes generally would be withheld by our company only on the payment of cash in respect of such accrued interest or other income, and, therefore, it is possible that some unitholders would be allocated income which might be distributed to a subsequent unitholder, and such subsequent unitholder would be subject to withholding at the time of distribution. As a result, the subsequent unitholder, and not the unitholder who was allocated income, would be entitled to claim any available credit with respect to such withholding.

Brookfield Business Partners
148


The Holding LP owns and will continue to own certain Holding Entities and operating businesses organized in non-U.S. jurisdictions, and income and gain from such entities and businesses may be subject to withholding and other taxes in such jurisdictions. If any such non-U.S. taxes were imposed on income allocable to a U.S. Holder, and such holder were thereafter to dispose of its units prior to the date distributions were made in respect of such income, under applicable provisions of the U.S. Internal Revenue Code and Treasury Regulations, the unitholder to whom such income was allocated (and not the unitholder to whom distributions were ultimately made) would, subject to other applicable limitations, be the party permitted to claim a credit for such non-U.S. taxes for U.S. federal income tax purposes. Thus, a unitholder may be affected either favorably or adversely by the foregoing rules. Complex rules may, depending on a unitholder's particular circumstances, limit the availability or use of foreign tax credits, and you are urged to consult your own tax adviser regarding all aspects of foreign tax credits.
Nominee Reporting
Persons who hold an interest in our company as a nominee for another person may be required to furnish to us:
(i)
the name, address and taxpayer identification number of the beneficial owner and the nominee;
(ii)
whether the beneficial owner is (a) a person that is not a U.S. person, (b) a foreign government, an international organization, or any wholly-owned agency or instrumentality of either of the foregoing, or (c) a tax-exempt entity;
(iii)
the amount and description of units held, acquired, or transferred for the beneficial owner; and
(iv)
specific information including the dates of acquisitions and transfers, means of acquisitions and transfers and acquisition cost for purchases, as well as the amount of net proceeds from sales.
Brokers and financial institutions may be required to furnish additional information, including whether they are U.S. persons and specific information on units they acquire, hold, or transfer for their own account. A penalty of $250 per failure (as adjusted for inflation), up to a maximum of $3,000,000 per calendar year (as adjusted for inflation), generally is imposed by the U.S. Internal Revenue Code for the failure to report such information to us. The nominee is required to supply the beneficial owner of our units with the information furnished to us.
New Legislation or Administrative or Judicial Action
The U.S. federal income tax treatment of our unitholders depends, in some instances, on determinations of fact and interpretations of complex provisions of U.S. federal income tax law for which no clear precedent or authority may be available. You should be aware that the U.S. federal income tax rules, particularly those applicable to partnerships, are constantly under review (including currently) by the Congressional tax-writing committees and other persons involved in the legislative process, the IRS, the Treasury Department and the courts, frequently resulting in revised interpretations of established concepts, statutory changes, revisions to regulations and other modifications and interpretations, any of which could adversely affect the value of our units and be effective on a retroactive basis. For example, changes to the U.S. federal tax laws and interpretations thereof could make it more difficult or impossible for our company to be treated as a partnership that is not taxable as a corporation for U.S. federal income tax purposes, change the character or treatment of portions of our company's income, reduce the net amount of distributions available to our unitholders, or otherwise affect the tax considerations of owning our units. Such changes could also affect or cause our company to change the way it conducts its activities and adversely affect the value of our units.
Our company's organizational documents and agreements permit the BBU General Partner to modify our Limited Partnership Agreement from time to time, without the consent of our unitholders, to elect to treat our company as a corporation for U.S. federal tax purposes, or to address certain changes in U.S. federal income tax regulations, legislation or interpretation. In some circumstances, such revisions could have a material adverse impact on some or all of our unitholders.
THE FOREGOING DISCUSSION IS NOT INTENDED AS A SUBSTITUTE FOR CAREFUL TAX PLANNING. THE TAX MATTERS RELATING TO OUR COMPANY AND UNITHOLDERS ARE COMPLEX AND ARE SUBJECT TO VARYING INTERPRETATIONS. MOREOVER, THE EFFECT OF EXISTING INCOME TAX LAWS, THE MEANING AND IMPACT OF WHICH IS UNCERTAIN, AND OF PROPOSED CHANGES IN INCOME TAX LAWS WILL VARY WITH THE PARTICULAR CIRCUMSTANCES OF EACH UNITHOLDER, AND IN REVIEWING THIS ANNUAL REPORT ON FORM 20-F THESE MATTERS SHOULD BE CONSIDERED. EACH UNITHOLDER SHOULD CONSULT ITS OWN TAX ADVISER WITH RESPECT TO THE U.S. FEDERAL, STATE, LOCAL, AND OTHER TAX CONSEQUENCES OF ANY INVESTMENT IN OUR UNITS.

149
Brookfield Business Partners


Certain Material Canadian Federal Income Tax Considerations
The following is a summary of the principal Canadian federal income tax consequences under the Tax Act of the holding and disposition of units of our company generally applicable to a unitholder who, for purposes of the Tax Act and at all relevant times, holds our units as capital property, deals at arm's length with and is not affiliated with our company, the Holding LP, the BBU General Partner and their respective affiliates (a “Holder”). Generally, our units will be considered to be capital property to a Holder, provided that the Holder does not use or hold our units in the course of carrying on a business of trading or dealing in securities and has not acquired them in one or more transactions considered to be an adventure or concern in the nature of trade.
This summary is not applicable to a Holder (i) that is a "financial institution" as defined in the Tax Act for purposes of the "mark-to-market" property rules, (ii) that is a "specified financial institution" as defined in the Tax Act, (iii) who makes or has made a functional currency reporting election pursuant to section 261 of the Tax Act, (iv) an interest in which would be a "tax shelter investment" as defined in the Tax Act or who acquires our units as a "tax shelter investment" (and this summary assumes that no such persons hold our units), (v) that has, directly or indirectly, a "significant interest" as defined in subsection 34.2(1) of the Tax Act in our company, (vi) if any affiliate of our company is, or becomes as part of a series of transactions that includes the acquisition of units of our company, a "foreign affiliate" for purposes of the Tax Act of such Holder or of any corporation that does not deal at arm's length with such Holder for purposes of the Tax Act; or (vii) that has entered or will enter into a "derivative forward agreement", as defined in the Tax Act, in respect of our units. Any such Holders should consult their own tax advisors with respect to an investment in our units.
This summary is based on the current provisions of the Tax Act, all specific proposals to amend the Tax Act publicly announced by or on behalf of the Minister of Finance (Canada) prior to the date hereof (the "Tax Proposals"), and the current published administrative and assessing policies and practices of the CRA. This summary assumes that all Tax Proposals will be enacted in the form proposed but no assurance can be given that the Tax Proposals will be enacted in the form proposed or at all. This summary does not otherwise take into account or anticipate any changes in law, whether by judicial, administrative or legislative decision or action, or changes in the CRA's administrative and assessing policies and practices, nor does it take into account provincial, territorial or foreign income tax legislation or considerations, which may differ significantly from those described herein. This summary is not exhaustive of all possible Canadian federal income tax consequences that may affect unitholders. Holders should consult their own tax advisors in respect of the provincial, territorial or foreign income tax consequences to them of holding and disposing of our units.
This summary also assumes that neither our company nor the Holding LP is a "tax shelter" as defined in the Tax Act or a "tax shelter investment". However, no assurance can be given in this regard.
This summary also assumes that neither our company nor the Holding LP will be a "SIFT partnership" at any relevant time for purposes of the SIFT Rules on the basis that neither our company nor the Holding LP will be a "Canadian resident partnership" at any relevant time. However, there can be no assurance that the SIFT Rules will not be revised or amended such that the SIFT Rules will apply.
This summary does not describe the deductibility of interest on money borrowed to acquire our units nor whether any amounts in respect of our units could be “split income” for the purposes of the Tax Act.
This summary is of a general nature only and is not intended to be, nor should it be construed to be, legal or tax advice to any particular Holder, and no representation with respect to the Canadian federal income tax consequences to any particular Holder is made. Consequently, Holders are advised to consult their own tax advisors with respect to their particular circumstances. See also Item 3.D., "Risk Factors-Risks Relating to Taxation-Canada".
For purposes of the Tax Act, all amounts relating to the acquisition, holding or disposition of our units must be expressed in Canadian dollars including any distributions, adjusted cost base and proceeds of disposition. For purposes of the Tax Act, amounts denominated in a currency other than the Canadian dollar generally must be converted into Canadian dollars using the appropriate exchange rate determined in accordance with the detailed rules in the Tax Act in that regard.
Taxation of Canadian Resident Limited Partners
The following portion of the summary is generally applicable to a Holder who, for purposes of the Tax Act and at all relevant times, is resident or deemed to be resident in Canada (a "Canadian Limited Partner").

Brookfield Business Partners
150


Computation of Income or Loss
Each Canadian Limited Partner is required to include (or, subject to the "at-risk rules" discussed below, entitled to deduct) in computing his or her income for a particular taxation year the Canadian Limited Partner's share of the income (or loss) of our company for its fiscal year ending in, or coincidentally with, the Canadian Limited Partner's taxation year end, whether or not any of that income is distributed to the Canadian Limited Partner in the taxation year and regardless of whether or not our units were held throughout such year.
Our company will not itself be a taxable entity and is not expected to be required to file an income tax return in Canada for any taxation year. However, the income (or loss) of our company for a fiscal period for purposes of the Tax Act will be computed as if it were a separate person resident in Canada and the partners will be allocated a share of that income (or loss) in accordance with our Limited Partnership Agreement. The income (or loss) of our company will include our company's share of the income (or loss) of the Holding LP for a fiscal year determined in accordance with the Holding LP's Limited Partnership Agreement. For this purpose, our company's fiscal year end and that of the Holding LP will be December 31.
The income for tax purposes of our company for a given fiscal year will be allocated to each Canadian Limited Partner in an amount calculated by multiplying such income that is allocable to unitholders by a fraction, the numerator of which is the sum of the distributions received by such Canadian Limited Partner with respect to such fiscal year and the denominator of which is the aggregate amount of the distributions made by our company to all partners with respect to such fiscal year.
If, with respect to a given fiscal year, no distribution is made by our company to unitholders or our company has a loss for tax purposes, one quarter of the income, or loss, as the case may be, for tax purposes for such fiscal year that is allocable to unitholders will be allocated to the unitholders of record at the end of each calendar quarter ending in such fiscal year in the proportion that the number of units of our company held at each such date by a unitholder is of the total number of units of our company that are issued and outstanding at each such date.
The income of our company as determined for purposes of the Tax Act may differ from its income as determined for accounting purposes and may not be matched by cash distributions. In addition, for purposes of the Tax Act, all income (or losses) of our company and the Holding LP must be calculated in Canadian currency. Where our company (or the Holding LP) holds investments denominated in U.S. dollars or other foreign currencies, gains and losses may be realized by our company (or the Holding LP) as a consequence of fluctuations in the relative values of the Canadian and foreign currencies.
In computing the income (or loss) of our company, deductions may be claimed in respect of reasonable administrative costs, interest and other expenses incurred by our company for the purpose of earning income, subject to the relevant provisions of the Tax Act. Our company may also deduct from its income for the year a portion of the reasonable expenses, if any, incurred by our company to issue our units. The portion of such issue expenses deductible by our company in a taxation year is 20% of such issue expenses, pro-rated where our company's taxation year is less than 365 days.
In general, a Canadian Limited Partner's share of any income (or loss) of our company from a particular source will be treated as if it were income (or loss) of the Canadian Limited Partner from that source, and any provisions of the Tax Act applicable to that type of income (or loss) will apply to the Canadian Limited Partner. Our company will hold managing general partnership units of the Holding LP. In computing our company's income (or loss) under the Tax Act, the Holding LP will itself be deemed to be a separate person resident in Canada which computes its income (or loss) and allocates to its partners their respective share of such income (or loss). Accordingly, the source and character of amounts included in (or deducted from) the income of Canadian Limited Partners on account of income (or loss) earned by the Holding LP generally will be determined by reference to the source and character of such amounts when earned by the Holding LP.
A Canadian Limited Partner's share of taxable dividends received or considered to be received by our company in a fiscal year from a corporation resident in Canada will be treated as a dividend received by the Canadian Limited Partner and will be subject to the normal rules in the Tax Act applicable to such dividends, including the enhanced gross-up and dividend tax credit for "eligible dividends" as defined in the Tax Act when the dividend received by the Holding LP is designated as an "eligible dividend".
Foreign taxes paid by our company or the Holding LP and taxes withheld at source on amounts paid or credited to our company or the Holding LP (other than for the account of a particular partner) will be allocated pursuant to the governing partnership agreement. Each Canadian Limited Partner's share of the "business-income tax" and "non-business-income tax" paid to the government of a foreign country for a year will be creditable against its Canadian federal income tax liability to the extent permitted by the detailed foreign tax credit rules contained in the Tax Act. Although the foreign tax credit rules are designed to avoid double taxation, the maximum credit is limited. Because of this, and because of timing differences in recognition of expenses and income and other factors, the foreign tax credit rules may not provide a full foreign tax credit for the "business-income tax" and "non-business-income tax" paid by our company or the Holding LP to the government of a foreign country. The Tax Act contains anti-avoidance rules to address certain foreign tax credit generator transactions. Under the Foreign Tax Credit Generator Rules, the foreign "business-income

151
Brookfield Business Partners


tax" or "non-business-income tax" allocated to a Canadian Limited Partner for the purpose of determining such Canadian Limited Partner's foreign tax credit for any taxation year may be limited in certain circumstances, including where a Canadian Limited Partner's share of the income of our company or the Holding LP under the income tax laws of any country (other than Canada) under whose laws the income of our company or the Holding LP is subject to income taxation (the "Relevant Foreign Tax Law"), is less than the Canadian Limited Partner's share of such income for purposes of the Tax Act. For this purpose, a Canadian Limited Partner is not considered to have a lesser direct or indirect share of the income of our company or the Holding LP under the Relevant Foreign Tax Law than for the purposes of the Tax Act solely because, among other reasons, of a difference between the Relevant Foreign Tax Law and the Tax Act in the manner of computing the income of our company or the Holding LP or in the manner of allocating the income of our company or the Holding LP because of the admission or withdrawal of a partner. No assurance can be given that the Foreign Tax Credit Generator Rules will not apply to any Canadian Limited Partner. If the Foreign Tax Credit Generator Rules apply, the allocation to a Canadian Limited Partner of foreign "business-income tax" or "non-business-income tax" paid by our company or the Holding LP, and therefore such Canadian Limited Partner's foreign tax credits, will be limited.
Our company and the Holding LP will each be deemed to be a non-resident person in respect of certain amounts paid or credited or deemed to be paid or credited to them by a person resident or deemed to be resident in Canada, including dividends or interest. Dividends or interest (other than interest not subject to Canadian federal withholding tax) paid or deemed to be paid by a person resident or deemed to be resident in Canada to the Holding LP will be subject to withholding tax under Part XIII of the Tax Act at the rate of 25%. However, the CRA's administrative practice in similar circumstances is to permit the rate of Canadian federal withholding tax applicable to such payments to be computed by looking through the partnership and taking into account the residency of the partners (including partners who are resident in Canada) and any reduced rates of Canadian federal withholding tax that any non-resident partners may be entitled to under an applicable income tax treaty or convention, provided that the residency status and entitlement to the treaty benefits can be established. In determining the rate of Canadian federal withholding tax applicable to amounts paid by the Holding Entities to the Holding LP, the BBU General Partner expects the Holding Entities to look-through the Holding LP and our company to the residency of the partners of our company (including partners who are resident in Canada) and to take into account any reduced rates of Canadian federal withholding tax that non-resident partners may be entitled to under an applicable income tax treaty or convention in order to determine the appropriate amount of Canadian federal withholding tax to withhold from dividends or interest paid to the Holding LP. However, there can be no assurance that the CRA will apply its administrative practice in this context. Under the Treaty, a Canadian resident payer is required in certain circumstances to look-through fiscally transparent partnerships, such as our company and the Holding LP, to the residency and Treaty entitlements of their partners and to take into account the reduced rates of Canadian federal withholding tax that such partners may be entitled to under the Treaty.
If our company incurs losses for tax purposes, each Canadian Limited Partner will be entitled to deduct in the computation of income for tax purposes the Canadian Limited Partner's share of any net losses for tax purposes of our company for its fiscal year to the extent that the Canadian Limited Partner's investment is "at-risk" within the meaning of the Tax Act. The Tax Act contains "at-risk rules" which may, in certain circumstances, restrict the deduction of a limited partner's share of any losses of a limited partnership. The BBU General Partner does not anticipate that our company or the Holding LP will incur losses but no assurance can be given in this regard. Accordingly, Canadian Limited Partners should consult their own tax advisors for specific advice with respect to the potential application of the "at-risk rules".
Section 94.1 of the Tax Act contains rules relating to interests held by a taxpayer in Non-Resident Entities that could, in certain circumstances, cause income to be imputed to Canadian Limited Partners, either directly or by way of allocation of such income imputed to our company or the Holding LP. These rules would apply if it is reasonable to conclude, having regard to all the circumstances, that one of the main reasons for the Canadian Limited Partner, our company or the Holding LP acquiring, holding or having an investment in a Non-Resident Entity is to derive a benefit from "portfolio investments" in certain assets from which the Non-Resident Entity may reasonably be considered to derive its value in such a manner that taxes under the Tax Act on income, profits and gains from such assets for any year are significantly less than they would have been if such income, profits and gains had been earned directly. In determining whether this is the case, section 94.1 of the Tax Act provides that consideration must be given to, among other factors, the extent to which the income, profits and gains for any fiscal period are distributed in that or the immediately following fiscal period. No assurance can be given that section 94.1 of the Tax Act will not apply to a Canadian Limited Partner, our company or the Holding LP. If these rules apply to a Canadian Limited Partner, our company or the Holding LP, income, determined by reference to a prescribed rate of interest plus two percent applied to the "designated cost", as defined in section 94.1 of the Tax Act, of the interest in the Non-Resident Entity, will be imputed directly to the Canadian Limited Partners or to our company or the Holding LP and allocated to the Canadian Limited Partner in accordance with the rules in section 94.1 of the Tax Act. The rules in section 94.1 of the Tax Act are complex and Canadian Limited Partners should consult their own tax advisors regarding the application of these rules to them in their particular circumstances.

Brookfield Business Partners
152


Any Non-Resident Subsidiaries in which the Holding LP directly invests are expected to be CFAs of the Holding LP. Dividends paid to the Holding LP by a CFA of the Holding LP will be included in computing the income of the Holding LP. To the extent that any CFA or Indirect CFA of the Holding LP earns income that is characterized as FAPI in a particular taxation year of the CFA or Indirect CFA, the FAPI allocable to the Holding LP under the rules in the Tax Act must be included in computing the income of the Holding LP for Canadian federal income tax purposes for the fiscal period of the Holding LP in which the taxation year of that CFA or Indirect CFA ends, whether or not the Holding LP actually receives a distribution of that FAPI. Our company will include its share of such FAPI of the Holding LP in computing its income for Canadian federal income tax purposes and Canadian Limited Partners will be required to include their proportionate share of such FAPI allocated from our company in computing their income for Canadian federal income tax purposes. As a result, Canadian Limited Partners may be required to include amounts in their income even though they have not and may not receive an actual cash distribution of such amounts. If an amount of FAPI is included in computing the income of the Holding LP for Canadian federal income tax purposes, an amount may be deductible in respect of the "foreign accrual tax" applicable to the FAPI. Any amount of FAPI included in income net of the amount of any deduction in respect of "foreign accrual tax" will increase the adjusted cost base to the Holding LP of its shares of the particular CFA in respect of which the FAPI was included. At such time as the Holding LP receives a dividend of this type of income that was previously included in the Holding LP's income as FAPI, such dividend will effectively not be included in computing the income of the Holding LP and there will be a corresponding reduction in the adjusted cost base to the Holding LP of the particular CFA shares.
Under the Foreign Tax Credit Generator Rules, the "foreign accrual tax" applicable to a particular amount of FAPI included in the Holding LP's income in respect of a particular "foreign affiliate" of the Holding LP may be limited in certain specified circumstances, including where the direct or indirect share of the income of any member of the Holding LP (which is deemed for this purpose to include a Canadian Limited Partner) that is a person resident in Canada or a "foreign affiliate" of such a person is, under a Relevant Foreign Tax Law, less than such member's share of such income for purposes of the Tax Act. No assurance can be given that the Foreign Tax Credit Generator Rules will not apply to the Holding LP. For this purpose, a Canadian Limited Partner is not considered to have a lesser direct or indirect share of the income of the Holding LP under the Relevant Foreign Tax Law than for the purposes of the Tax Act solely because, among other reasons, of a difference between the Relevant Foreign Tax Law and the Tax Act in the manner of computing the income of the Holding LP or in the manner of allocating the income of the Holding LP because of the admission or withdrawal of a partner. If the Foreign Tax Credit Generator Rules apply, the "foreign accrual tax" applicable to a particular amount of FAPI included in the Holding LP's income in respect of a particular "foreign affiliate" of the Holding LP will be limited.
Disposition of Our Units
The disposition (or deemed disposition) by a Canadian Limited Partner of our units will result in the realization of a capital gain (or capital loss) by such Canadian Limited Partner in the amount, if any, by which the proceeds of disposition of our units, less any reasonable costs of disposition, exceed (or are exceeded by) the adjusted cost base of such units. Subject to the general rules on averaging of cost base, the adjusted cost base of a Canadian Limited Partner's units of our company would generally be equal to: (i) the actual cost of our units (excluding any portion thereof financed with limited recourse indebtedness); plus (ii) the share of the income of our company allocated to the Canadian Limited Partner for fiscal years of our company ending before the relevant time in respect of our units; less (iii) the aggregate of the pro rata share of losses of our company allocated to the Canadian Limited Partner (other than losses which cannot be deducted because they exceed the Canadian Limited Partner's "at-risk" amount) for the fiscal years of our company ending before the relevant time in respect of our units; and less (iv) the Canadian Limited Partner's distributions received from our company made before the relevant time in respect of our units.
Where a Canadian Limited Partner disposes of all of its units of our company, it will no longer be a partner of our company. If, however, a Canadian Limited Partner is entitled to receive a distribution from our company after the disposition of all such units, then the Canadian Limited Partner will be deemed to dispose of such units at the later of: (i) the end of the fiscal year of our company during which the disposition occurred; and (ii) the date of the last distribution made by our company to which the Canadian Limited Partner was entitled. The share of the income (or loss) of our company for tax purposes for a particular fiscal year which is allocated to a Canadian Limited Partner who has ceased to be a partner will generally be added (or deducted) in the computation of the adjusted cost base of the Canadian Limited Partner's units of our company immediately prior to the time of the disposition.
A Canadian Limited Partner will generally realize a deemed capital gain if, and to the extent that, the adjusted cost base of the Canadian Limited Partner's units of our company is negative at the end of any fiscal year of our company. In such a case, the adjusted cost base of the Canadian Limited Partner's units of our company will be nil at the beginning of the next fiscal year of our company.
Canadian Limited Partners should consult their own tax advisors for advice with respect to the specific tax consequences to them of disposing of units of our company.

153
Brookfield Business Partners


Taxation of Capital Gains and Capital Losses
In general, one-half of a capital gain realized by a Canadian Limited Partner must be included in computing such Canadian Limited Partner's income as a taxable capital gain. One-half of a capital loss is deducted as an allowable capital loss against taxable capital gains realized in the year and any remainder may be deducted against net taxable capital gains in any of the three years preceding the year or any year following the year to the extent and under the circumstances described in the Tax Act.
Special rules in the Tax Act may apply to disallow the one-half treatment on all or a portion of a capital gain realized on a disposition of our units if a partnership interest is acquired by a tax-exempt person or a non-resident person (or by a partnership or trust (other than certain trusts) of which a tax-exempt person or a non-resident person is a member or beneficiary, directly or indirectly through one or more partnerships or trusts (other than certain trusts)). Canadian Limited Partners contemplating such a disposition should consult their own tax advisors in this regard.
A Canadian Limited Partner that is throughout the relevant taxation year a "Canadian-controlled private corporation" as defined in the Tax Act may be liable to pay an additional refundable tax on its "aggregate investment income", as defined in the Tax Act, for the year, which is defined to include taxable capital gains.
Alternative Minimum Tax
Canadian Limited Partners that are individuals or trusts may be subject to the alternative minimum tax rules. Such Canadian Limited Partners should consult their own tax advisors.
Eligibility for Investment
Provided that our units are listed on a "designated stock exchange" (which currently includes the NYSE and the TSX), our units will be "qualified investments" under the Tax Act for a trust governed by an RRSP, deferred profit sharing plan, RRIF, RESP, RDSP, and a TFSA.
Notwithstanding the foregoing, an annuitant under an RRSP or RRIF, a holder of a TFSA or RDSP or a subscriber of an RESP, as the case may be, will be subject to a penalty tax if our units held in the RRSP, RRIF, TFSA, RDSP or RESP, are a "prohibited investment" for the RRSP, RRIF, TFSA, RDSP or RESP, as the case may be. Generally, our units will not be a "prohibited investment" for a trust governed by an RRSP, RRIF, TFSA, RDSP or RESP provided that the annuitant under the RRSP or RRIF, the holder of the TFSA, or RDSP or the subscriber of the RESP, as applicable, deals at arm's length with our company for purposes of the Tax Act and does not have a "significant interest", for purposes of the prohibited investment rules, in our company. Canadian Limited Partners who will hold our units in an RRSP, RRIF, TFSA, RDSP or RESP should consult with their own tax advisors regarding the application of the foregoing prohibited investment rules having regard to their particular circumstances.
Taxation of Non-Canadian Limited Partners
The following portion of the summary is generally applicable to a Holder who, for purposes of the Tax Act and at all relevant times, is not, and is not deemed to be, resident in Canada and who does not use or hold and is not deemed to use or hold our units in connection with a business carried on in Canada (a "Non-Canadian Limited Partner").
The following portion of the summary assumes that (i) our units are not, and will not at any relevant time constitute, "taxable Canadian property" of any Non-Canadian Limited Partner, and (ii) our company and the Holding LP will not dispose of property that is "taxable Canadian property". "Taxable Canadian property" includes, but is not limited to, property that is used or held in a business carried on in Canada and shares of corporations that are not listed on a "designated stock exchange" if more than 50% of the fair market value of the shares is derived from certain Canadian properties in the 60-month period immediately preceding the particular time. In general, our units will not constitute "taxable Canadian property" of any Non-Canadian Limited Partner at the time of disposition or deemed disposition, unless (a) at any time in the 60-month period immediately preceding the disposition or deemed disposition, more than 50% of the fair market value of our units was derived, directly or indirectly (excluding through a corporation, partnership or trust, the shares or interests in which were not themselves "taxable Canadian property"), from one or any combination of: (i) real or immovable property situated in Canada; (ii) "Canadian resource properties"; (iii) "timber resource properties"; and (iv) options in respect of, or interests in, or for civil law rights in, such property, whether or not such property exists, or (b) our units are otherwise deemed to be "taxable Canadian property". Since our company's assets will consist principally of units of the Holding LP, our units would generally be "taxable Canadian property" at a particular time if our units of the Holding LP held by our company, derived, directly or indirectly (excluding through a corporation, partnership or trust, the shares or interests in which were not themselves "taxable Canadian property"), more than 50% of their fair market value from properties described in (i) to (iv) above, at any time in the 60-month period preceding the particular time. The BBU General Partner does not expect our units to be "taxable Canadian property" of any Non-Canadian Limited Partner and does not expect our company or the Holding LP to dispose of "taxable Canadian property". However, no assurance can be given in this regard. See Item 3.D. "Risk Factors-Risks relating to Taxation-Canada".

Brookfield Business Partners
154


The following portion of the summary also assumes that neither our company nor the Holding LP will be considered to carry on business in Canada. The BBU General Partner intends to organize and conduct the affairs of each of these entities, to the extent possible, so that neither of these entities should be considered to carry on business in Canada for purposes of the Tax Act. However, no assurance can be given in this regard. If either of these entities carry on business in Canada, the tax implications to our company or the Holding LP and to Non-Canadian Limited Partners may be materially and adversely different than as set out herein.
Special rules, which are not discussed in this summary, may apply to a Non-Canadian Limited Partner that is an insurer carrying on business in Canada and elsewhere.
Taxation of Income or Loss
A Non-Canadian Limited Partner will not be subject to Canadian federal income tax under Part I of the Tax Act on its share of income from a business carried on by our company (or the Holding LP) outside Canada or the non-business income earned by our company (or the Holding LP) from sources in Canada. However, a Non-Canadian Limited Partner may be subject to Canadian federal withholding tax under Part XIII of the Tax Act, as described below.
Our company and the Holding LP will each be deemed to be a non-resident person in respect of certain amounts paid or credited or deemed to be paid or credited to them by a person resident or deemed to be resident in Canada, including dividends or interest. Dividends or interest (other than interest not subject to Canadian federal withholding tax) paid or deemed to be paid by a person resident or deemed to be resident in Canada to the Holding LP will be subject to withholding tax under Part XIII of the Tax Act at the rate of 25%. However, the CRA's administrative practice in similar circumstances is to permit the rate of Canadian federal withholding tax applicable to such payments to be computed by looking through the partnership and taking into account the residency of the partners (including partners who are resident in Canada) and any reduced rates of Canadian federal withholding tax that any non-resident partners may be entitled to under an applicable income tax treaty or convention, provided that the residency status and entitlement to the treaty benefits can be established. In determining the rate of Canadian federal withholding tax applicable to amounts paid by the Holding Entities to the Holding LP, the BBU General Partner expects the Holding Entities to look-through the Holding LP and our company to the residency of the partners of our company (including partners who are resident in Canada) and to take into account any reduced rates of Canadian federal withholding tax that Non-Canadian Limited Partners may be entitled to under an applicable income tax treaty or convention in order to determine the appropriate amount of Canadian federal withholding tax to withhold from dividends or interest paid to the Holding LP. However, there can be no assurance that the CRA will apply its administrative practice in this context. Under the Treaty, a Canadian resident payer is required in certain circumstances to look-through fiscally transparent partnerships, such as our company and the Holding LP, to the residency and Treaty entitlements of their partners and take into account the reduced rates of Canadian federal withholding tax that such partners may be entitled to under the Treaty.
Bermuda Tax Considerations
In Bermuda there are no taxes on profits, income or dividends, nor is there any capital gains tax, estate duty or death duty. Profits can be accumulated and it is not obligatory to pay dividends. As "exempted undertakings", exempted partnerships and overseas partnerships are entitled to apply for (and will ordinarily receive) an assurance pursuant to the Exempted Undertakings Tax Protection Act 1966 that, in the event that legislation introducing taxes computed on profits or income, or computed on any capital asset, gain or appreciation, is enacted, such taxes shall not be applicable to our company or any of its operations until March 31, 2015. Such an assurance may include the assurance that any tax in the nature of estate duty or inheritance tax shall not be applicable to the units, debentures or other obligations of our company.
Exempted partnerships and overseas partnerships fall within the definition of "international businesses" for the purposes of the Stamp Duties (International Businesses Relief) Act 1990, which means that instruments executed by or in relation to an exempted partnership or an overseas partnership are exempt from stamp duties (such duties were formerly applicable under the Stamp Duties Act 1976). Thus, stamp duties are not payable upon, for example, an instrument which effects the transfer or assignment of a unit in an exempted partnership or an overseas partnership, or the sale or mortgage of partnership assets; nor are they payable upon the partnership capital.
10.F.    DIVIDENDS AND PAYING AGENTS
Not applicable.
10.G.    STATEMENT BY EXPERTS
Not applicable.

155
Brookfield Business Partners


10.H.    DOCUMENTS ON DISPLAY
Our company is subject to the information filing requirements of the Exchange Act, and accordingly we are required to file periodic reports and other information with the SEC. As a foreign private issuer under the SEC's regulations, we file annual reports on Form 20-F and furnish other reports on Form 6-K. The information disclosed in our reports may be less extensive than that required to be disclosed in annual and quarterly reports on Forms 10-K and 10-Q required to be filed with the SEC by U.S. issuers. Moreover, as a foreign private issuer, we are not subject to the proxy requirements under Section 14 of the Exchange Act, and the BBU General Partner's directors and our principal unitholders are not subject to the insider short swing profit reporting and recovery rules under Section 16 of the Exchange Act. The SEC maintains an Internet site that contains reports, proxy and information statements and other information regarding issuers that file electronically with the SEC. You may obtain our SEC filings on the SEC website or on our website at https://bbu.brookfield.com.
In addition, our company is required by Canadian securities laws to file documents electronically with Canadian securities regulatory authorities and these filings are available on our SEDAR profile at www.sedar.com. Written requests for such documents should be directed to our Corporate Secretary at 73 Front Street, 5th Floor, Hamilton HM 12, Bermuda.
10.I.    SUBSIDIARY INFORMATION
Not applicable.
ITEM 11.    QUANTITATIVE AND QUALITATIVE DISCLOSURES ABOUT MARKET RISK
See the information contained in this Form 20-F under Item 5.B., "Operating and Financial Review and Prospects—Liquidity and Capital Resources—Market Risks".
ITEM 12.    DESCRIPTION OF SECURITIES OTHER THAN EQUITY SECURITIES
Not applicable.
PART II
ITEM 13.    DEFAULTS, DIVIDEND ARREARAGES AND DELINQUENCIES
None.
ITEM 14.    MATERIAL MODIFICATIONS TO THE RIGHTS OF SECURITY HOLDERS AND USE OF PROCEEDS
None.
ITEM 15.    CONTROLS AND PROCEDURES
Disclosure Controls and Procedures
As at December 31, 2018, an evaluation of the effectiveness of our "disclosure controls and procedures" (as defined in Rules 13a-15(e) and 15d-15(e) of the Exchange Act) was carried out under the supervision and with the participation of persons performing the functions of principal executive and principal financial officers for us and our Service Providers. Based upon that evaluation, the persons performing the functions of principal executive and principal financial officers for us have concluded that, as at December 31, 2018, our disclosure controls and procedures were effective: (i) to ensure that information required to be disclosed by us in the reports that we file or submit under the Exchange Act is recorded, processed, summarized and reported within the time periods specified in the Securities and Exchange Commission's rules and forms; and (ii) to ensure that information required to be disclosed by us in the reports that we file or submit under the Exchange Act is accumulated and communicated to our management, including the persons performing the functions of principal executive and principal financial officers for us, to allow timely decisions regarding required disclosure.
It should be noted that while our management, including persons performing the functions of principal executive and principal financial officers for us, believe our disclosure controls and procedures provide a reasonable level of assurance that such controls and procedures are effective, they do not expect that our disclosure controls and procedures or internal controls will prevent all error and all fraud. A control system, no matter how well conceived or operated, can provide only reasonable, not absolute, assurance that the objectives of the control system are met.

Brookfield Business Partners
156


Management’s Annual Report on Internal Control Over Financial Reporting
Our management is responsible for establishing and maintaining adequate internal control over financial reporting, as such term is defined in Rule 13a-15(f) under the Exchange Act. Under the supervision and with the participation of our management, including persons performing the functions of principal executive and principal financial officers for us, we conducted an evaluation of the effectiveness of our internal control over financial reporting as of December 31, 2018, based on the criteria set forth in Internal Control—Integrated Framework (2013) issued by the Committee of Sponsoring Organizations of the Treadway Commission. Based on evaluation under Internal Control—Integrated Framework, our management concluded that our internal control over financial reporting was effective as of December 31, 2018. Excluded from our evaluation were controls over financial reporting at Schoeller Allibert Group B.V., for which control was acquired on May 15, 2018; Teekay Offshore L.P., for which control was acquired on July 3, 2018; and Westinghouse Electric Company, for which control was acquired on August 1, 2018. The financial statements of these entities constitute 45% of total assets, 43% of net assets, 8% of revenue and 21% of net income of the consolidated financial statements of our partnership as of and for the year ending December 31, 2018.
Internal control systems, no matter how well designed, have inherent limitations. Therefore, even those systems determined to be effective can provide only reasonable assurance with respect to financial statement preparation and presentation. Also, projections of any evaluation of effectiveness to future periods are subject to the risk that controls may become inadequate because of changes in conditions, or that the degree of compliance with the policies or procedures may deteriorate.
Report of Independent Registered Public Accounting Firm
The effectiveness of our internal control over financial reporting as of December 31, 2018 has been audited by Deloitte LLP, Independent Registered Public Accounting Firm, who have also audited the financial statements of our partnership, as stated in their reports which are included herein.
Changes in Internal Control
There was no change in our internal control over financial reporting during the year ended December 31, 2018, that has materially affected, or is reasonably likely to materially affect, our internal control over financial reporting.
ITEM 16.
16A.    AUDIT COMMITTEE FINANCIAL EXPERT
Our board of directors has determined that Patricia Zuccotti possesses specific accounting and financial management expertise and that she is an audit committee financial expert as defined by the SEC and is independent within the meaning of the rules of the NYSE. Our board of directors has also determined that other members of the Audit Committee have sufficient experience and ability in finance and compliance matters to enable them to adequately discharge their responsibilities.
16B.    CODE OF ETHICS
In March 2018, the BBU General Partner updated its Code of Business Conduct and Ethics, or the Code, that applies to the members of the board of directors of the BBU General Partner, our company, any officers or employees of the BBU General Partners and any employees of the Services Providers performing obligations under the Master Services Agreement. The Code is reviewed and updated annually. We have posted a copy of the Code on our website at www.bbu.brookfield.com.
16C.    PRINCIPAL ACCOUNTANT FEES AND SERVICES
The BBU General Partner has retained Deloitte LLP to act as our company's independent registered public accounting firm.

157
Brookfield Business Partners


The table below summarizes the fees for professional services rendered by Deloitte LLP for the audit of our annual financial statements for the period ended December 31, 2018.
 
 
December 31, 2018
 
December 31, 2017
(US$ Millions)
 
USD
 
%
 
USD
 
%
Audit fees (1) (4)
 
$
11.1

 
47
%
 
$
5.4

 
52
%
Audit-related fees (2) (4)
 
11.8

 
50
%
 
4.4

 
43
%
Tax fees (3)
 
0.8

 
3
%
 
0.5

 
5
%
Total
 
$
23.7

 
100
%
 
$
10.3

 
100
%
____________________________________
(1) 
Audit fees include fees for services that would normally be provided by the external auditor in connection with our statutory audit of the partnership, including fees for services necessary to perform an audit or review in accordance with generally accepted auditing standards. This category also includes services that generally only the external auditor reasonably can provide, including comfort letters, attest services, consents and assistance with and review of certain documents filed with securities regulatory authorities.
(2) 
Audit-related fees are for other statutory audits, assurance and related services, such as due diligence services, that traditionally are performed by the external auditor. More specifically, these services include, among others: statutory audits of our subsidiaries, employee benefit plan audits, audits in connection with acquisitions, attest services that are not required for the partnership's statutory audit, and consultation concerning financial accounting and reporting standards.
(3) 
Tax fees are principally for assistance in tax compliance and tax advisory services.
(4) 
Audit fees for the period ended December 31, 2017 have been revised to exclude fees related to statutory audits of our subsidiaries, which are now included in audit-related fees. This change was made to align with the presentation of audit fees and audit-related fees for the period ended December 31, 2018.
The audit committee of the BBU General Partner pre-approves all audit and non-audit services provided to the partnership by Deloitte LLP.
16D.    EXEMPTIONS FROM THE LISTING STANDARDS FOR AUDIT COMMITTEES
Not applicable.
16E.    PURCHASES OF EQUITY SECURITIES BY THE ISSUER AND AFFILIATED PURCHASERS
On August 10, 2018, we announced that we renewed our normal course issuer bid, or NCIB, for our units. Under the NCIB, we may repurchase up to 10% of our issued and outstanding units, or 3,371,900 units. Repurchases were authorized to commence on August 15, 2018 and will terminate on August 14, 2019, or earlier should we complete our repurchases prior to such date. All purchases will be made through facilities of the TSX or the NYSE, or alternative trading systems in Canada or the United States, and all of our units acquired under the NCIB will be cancelled. During the year ended December 31, 2018, we did not repurchase any of our units.
On January 3, 2019, we announced that we had entered into an automatic purchase plan and had amended our NCIB. Under the amended NCIB, the maximum number of units which may be repurchased is 3,309,289, which equals 5% of our issued and outstanding units. It also permits the purchase of our units through the facilities of designated exchanges or alternative trading systems in Canada or the United States.
16F.    CHANGE IN REGISTRANT'S CERTIFYING ACCOUNTANT
None.
16G.    CORPORATE GOVERNANCE
Our corporate practices are not materially different from those required of U.S. domestic limited partnerships under the NYSE Listing Standards.
16H.    MINING SAFETY DISCLOSURE
Pursuant to Section 1503(a) of the Dodd-Frank Wall Street Reform and Consumer Protection Act of 2010, issuers that are operators, or that have a subsidiary that is an operator, of a coal or other mine in the United States are required to disclose in their periodic reports filed with the SEC information regarding specified health and safety violations, orders and citations, related assessments and legal actions, and mining-related fatalities under the regulation of the Federal Mine Safety and Health Administration, or the MSHA, under the Federal Mine Safety and Health Act of 1977, as amended, or the Mine Act. During the fiscal year ended December 31, 2018, our company did not have any mines in the United States subject to regulation by MSHA under the Mine Act.
PART III

Brookfield Business Partners
158


ITEM 17.    FINANCIAL STATEMENTS
Not applicable.
ITEM 18.    FINANCIAL STATEMENTS
See the list of financial statements beginning on page F-1 which are filed as part of the annual report on Form 20-F.
ITEM 19.    EXHIBITS
Number
 
Description
1.1

 
1.2

 
1.3

 
4.1

 
4.2

 
4.3

 
4.4

 
4.5

 
4.6

 
4.7

 
8.1

 
List of subsidiaries of Brookfield Business Partners L.P. (incorporated by reference to Item 4.C., Organizational Structure)
12.1

 
12.2

 
13.1

 
13.2

 
15.1

 
101.INS

 
XBRL Instance Document
101.SCH

 
XBRL Taxonomy Extension Schema Document
101.CAL

 
XBRL Taxonomy Extension Calculation Linkbase Document
101.DEF

 
XBRL Taxonomy Extension Definition Linkbase Document
101.LAB

 
XBRL Taxonomy Extension Label Linkbase Document
101.PRE

 
XBRL Taxonomy Extension Presentation Linkbase Document
____________________________________
(1) 
Filed as an exhibit to Amendment No. 3 to the Registration Statement on Form F-1 on February 26, 2016 and incorporated herein by reference.
(2) 
Incorporated by reference to the company's Current Report on Form 6-K filed on June 22, 2016.
(3) 
Incorporated by reference to the company's Annual Report on Form 20-F for the year ended December 31, 2017, filed March 9, 2018.
(4)
*Filed herewith.
The registrant hereby agrees to furnish to the SEC at its request copies of long-term debt instruments defining the rights of holders of outstanding long-term debt that are not required to be filed herewith.


159
Brookfield Business Partners


SIGNATURES
The registrant hereby certifies that it meets all of the requirements for filing on Form 20-F and that it has duly caused and authorized the undersigned to sign this annual report on its behalf.
 
 
BROOKFIELD BUSINESS PARTNERS L.P., by its general
partner, BROOKFIELD BUSINESS PARTNERS LIMITED
 
 
By:
/s/ Jane Sheere
 
 
 
Name:
Jane Sheere
 
 
 
Title:
Secretary
Date: March 15, 2019
 
 
 
 

Brookfield Business Partners
160


INDEX TO FINANCIAL STATEMENTS
 
 
Page
Consolidated financial statements for Brookfield Business Partners L.P. as at December 31, 2018 and 2017 and for each of the years in the three-years ended December 31, 2018
 
F-1


Brookfield Business Partners
F-1


INDEX TO THE CONSOLIDATED FINANCIAL STATEMENTS FOR
BROOKFIELD BUSINESS PARTNERS L.P.
Audited Consolidated Financial Statements of Brookfield Business Partners L.P.


F-2
Brookfield Business Partners


REPORT OF INDEPENDENT REGISTERED PUBLIC ACCOUNTING FIRM
To the Board of Directors and Unitholders of Brookfield Business Partners L.P.
Opinion on the Financial Statements
We have audited the accompanying consolidated statements of financial position of Brookfield Business Partners L.P. and subsidiaries (the “Partnership”) as of December 31, 2018 and 2017, the related consolidated statements of operating results, comprehensive income, changes in equity, and cash flow, for each of the three years in the period ended December 31, 2018, and the related notes (collectively referred to as the “financial statements”). In our opinion, the financial statements present fairly, in all material respects, the financial position of the Partnership as of December 31, 2018 and 2017, and the results of its financial performance and its cash flows for each of the three years in the period ended December 31, 2018, in conformity with International Financial Reporting Standards as issued by the International Accounting Standards Board.
We have also audited, in accordance with the standards of the Public Company Accounting Oversight Board (United States) (PCAOB), the Partnership’s internal control over financial reporting as of December 31, 2018, based on criteria established in Internal Control - Integrated Framework (2013) issued by the Committee of Sponsoring Organizations of the Treadway Commission and our report dated March 15, 2019, expressed an unqualified opinion on the Partnership’s internal control over financial reporting.
Change in Accounting Principle
As discussed in Note 2 to the financial statements, effective January 1, 2018, the Partnership has changed its method of accounting for revenue on a modified retrospective basis due to the adoption of IFRS 15, Revenue from Contracts with Customers.
Basis for Opinion
These financial statements are the responsibility of the Partnership’s management. Our responsibility is to express an opinion on the Partnership’s financial statements based on our audits. We are a public accounting firm registered with the PCAOB and are required to be independent with respect to the Partnership in accordance with the U.S. federal securities laws and the applicable rules and regulations of the Securities and Exchange Commission and the PCAOB.
We conducted our audits in accordance with the standards of the PCAOB. Those standards require that we plan and perform the audit to obtain reasonable assurance about whether the financial statements are free of material misstatement, whether due to error or fraud. Our audits included performing procedures to assess the risks of material misstatement of the financial statements, whether due to error or fraud, and performing procedures that respond to those risks. Such procedures included examining, on a test basis, evidence regarding the amounts and disclosures in the financial statements. Our audits also included evaluating the accounting principles used and significant estimates made by management, as well as evaluating the overall presentation of the financial statements. We believe that our audits provide a reasonable basis for our opinion.
/s/ Deloitte LLP
Chartered Professional Accountants
Licensed Public Accountants
Toronto, Canada
March 15, 2019

We have served as the Partnership’s auditor since 2015.

Brookfield Business Partners
F-3


REPORT OF INDEPENDENT REGISTERED PUBLIC ACCOUNTING FIRM
To the Board of Directors and Unitholders of Brookfield Business Partners L.P.

Opinion on the Internal Control over Financial Reporting
We have audited the internal control over financial reporting of Brookfield Business Partners L.P. and subsidiaries (the “Partnership”) as of December 31, 2018, based on criteria established in Internal Control - Integrated Framework (2013) issued by the Committee of Sponsoring Organizations of the Treadway Commission (COSO). In our opinion, the Partnership maintained, in all material respects, effective internal control over financial reporting as of December 31, 2018, based on criteria established in Internal Control - Integrated Framework (2013) issued by COSO.
We have also audited, in accordance with the standards of the Public Company Accounting Oversight Board (United States) (PCAOB), the consolidated financial statements as of and for the year ended December 31, 2018 of the Partnership and our report dated March 15, 2019, expressed an unqualified opinion on those financial statements and included an explanatory paragraph regarding the Partnership’s change in method of accounting for revenue due to the adoption of IFRS 15, Revenue from Contracts with Customers.
As described in Management’s Annual Report on Internal Control Over Financial Reporting, management excluded from its assessment the internal control over financial reporting at Schoeller Allibert Group B.V. (“Schoeller”) which was acquired on May 15, 2018; Teekay Offshore Partners L.P. (“Teekay”) which was acquired on July 3, 2018; and Westinghouse Electric Company (“Westinghouse”) which was acquired on August 1, 2018 and whose financial statements constitute 45% of total assets, 43% of net assets, 8% of total revenues and 21% of net income of the consolidated financial statement amounts as of and for the year ended December 31, 2018. Accordingly, our audit did not include the internal control over financial reporting at Schoeller, Teekay and Westinghouse.
Basis for Opinion
The Partnership’s management is responsible for maintaining effective internal control over financial reporting and for its assessment of the effectiveness of internal control over financial reporting, included in the accompanying Management’s Annual Report on Internal Control Over Financial Reporting. Our responsibility is to express an opinion on the Partnership’s internal control over financial reporting based on our audit. We are a public accounting firm registered with the PCAOB and are required to be independent with respect to the Partnership in accordance with the U.S. federal securities laws and the applicable rules and regulations of the Securities and Exchange Commission and the PCAOB.
We conducted our audit in accordance with the standards of the PCAOB. Those standards require that we plan and perform the audit to obtain reasonable assurance about whether effective internal control over financial reporting was maintained in all material respects. Our audit included obtaining an understanding of internal control over financial reporting, assessing the risk that a material weakness exists, testing and evaluating the design and operating effectiveness of internal control based on the assessed risk, and performing such other procedures as we considered necessary in the circumstances. We believe that our audit provides a reasonable basis for our opinion.

F-4
Brookfield Business Partners


Definition and Limitations of Internal Control over Financial Reporting
A company’s internal control over financial reporting is a process designed to provide reasonable assurance regarding the reliability of financial reporting and the preparation of financial statements for external purposes in accordance with generally accepted accounting principles. A company’s internal control over financial reporting includes those policies and procedures that (1) pertain to the maintenance of records that, in reasonable detail, accurately and fairly reflect the transactions and dispositions of the assets of the company; (2) provide reasonable assurance that transactions are recorded as necessary to permit preparation of financial statements in accordance with generally accepted accounting principles, and that receipts and expenditures of the company are being made only in accordance with authorizations of management and directors of the company; and (3) provide reasonable assurance regarding prevention or timely detection of unauthorized acquisition, use, or disposition of the company’s assets that could have a material effect on the financial statements.
Because of its inherent limitations, internal control over financial reporting may not prevent or detect misstatements. Also, projections of any evaluation of effectiveness to future periods are subject to the risk that controls may become inadequate because of changes in conditions, or that the degree of compliance with the policies or procedures may deteriorate.
/s/ Deloitte LLP

Chartered Professional Accountants
Licensed Public Accountants
Toronto, Canada
March 15, 2019

Brookfield Business Partners
F-5


CONSOLIDATED FINANCIAL STATEMENTS FOR
BROOKFIELD BUSINESS PARTNERS L.P.
CONSOLIDATED STATEMENTS OF FINANCIAL POSITION
(US$ MILLIONS)
Notes
 
December 31, 2018
 
December 31, 2017
Assets
 
 
 
 
 
Current assets
 
 
 
 
 
Cash and cash equivalents
4
 
$
1,949

 
$
1,106

Financial assets
5
 
886

 
361

Accounts and other receivable, net
6
 
4,307

 
3,454

Inventory, net
7
 
1,562

 
1,068

Assets held for sale
8
 
63

 
14

Other assets
9
 
1,014

 
430

 
 
 
9,781

 
6,433

Financial assets
5
 
483

 
423

Accounts and other receivable, net
6
 
853

 
908

Other assets
9
 
499

 
79

Property, plant and equipment
11
 
6,947

 
2,530

Deferred income tax assets
18 
 
280

 
174

Intangible assets
12
 
5,523

 
3,094

Equity accounted investments
14
 
541

 
609

Goodwill
13
 
2,411

 
1,554

 
27
 
$
27,318

 
$
15,804

Liabilities and equity
 
 
 
 
 
Current liabilities
 
 
 
 
 
Accounts payable and other
15
 
$
7,188

 
$
4,865

Liabilities associated with assets held for sale
8
 
9

 

Corporate borrowings
17
 

 

Non-recourse subsidiary borrowings
17
 
1,819

 
825

 
 
 
9,016

 
5,690

Accounts payable and other
15
 
1,894

 
773

Non-recourse subsidiary borrowings
17
 
9,047

 
2,440

Deferred income tax liabilities
18 
 
867

 
837

 
 
 
$
20,824

 
$
9,740

Equity
 
 
 
 
 
Limited partners
19
 
$
1,548

 
$
1,585

Non-controlling interests attributable to:
 
 
 
 
 
Redemption-Exchange Units, Preferred Shares and Special Limited Partnership Units held by Brookfield Asset Management Inc.
19
 
1,415

 
1,453

Interest of others in operating subsidiaries
10
 
3,531

 
3,026

 
 
 
6,494

 
6,064

 
 
 
$
27,318

 
$
15,804


The accompanying notes are an integral part of the consolidated financial statements.

F-6
Brookfield Business Partners


CONSOLIDATED FINANCIAL STATEMENTS FOR
BROOKFIELD BUSINESS PARTNERS L.P.
CONSOLIDATED STATEMENTS OF OPERATING RESULTS
(US$ MILLIONS, except per unit amounts)
 
Notes
 
2018
 
2017
 
2016
Revenues
 
27
 
$
37,168

 
$
22,823

 
$
7,960

Direct operating costs
 
7, 21
 
(34,134
)
 
(21,876
)
 
(7,386
)
General and administrative expenses
 
27
 
(643
)
 
(340
)
 
(269
)
Depreciation and amortization expense
 
27
 
(748
)
 
(371
)
 
(286
)
Interest income (expense), net
 
27
 
(498
)
 
(202
)
 
(90
)
Equity accounted income, net
 
14 
 
10

 
69

 
68

Impairment expense, net
 
5, 7, 11, 13  
 
(218
)
 
(39
)
 
(261
)
Gain on acquisitions/dispositions, net
 
3, 5, 8
 
500

 
267

 
57

Other income (expense), net
 
 
(136
)
 
(108
)
 
(11
)
Income (loss) before income tax
 
 
 
1,301

 
223

 
(218
)
Income tax (expense) recovery
 
 
 
 
 
 
 
 
Current
 
18 
 
(186
)
 
(30
)
 
(25
)
Deferred
 
18 
 
88

 
22

 
41

Net income (loss)
 
 
 
$
1,203

 
$
215

 
$
(202
)
Attributable to:
 
 
 
 
 
 
 
 
Limited partners (1)
 
 
 
$
74

 
$
(58
)
 
$
3

Brookfield Asset Management Inc. (2)
 
 
 

 

 
(35
)
Non-controlling interests attributable to:
 
 
 
 
 
 
 
 
Redemption-Exchange Units held by Brookfield Asset Management Inc. (1)           
 
 
 
70

 
(60
)
 
3

Special Limited Partners
 
19
 
278

 
142

 

Interest of others in operating subsidiaries
 
 
 
781

 
191

 
(173
)
 
 
 
 
$
1,203

 
$
215

 
$
(202
)
Basic and diluted earnings per limited partner unit
 
19
 
$
1.11

 
$
(1.04
)
 
$
0.06

____________________________________
(1) 
For the periods subsequent to June 20, 2016.
(2) 
For the periods prior to June 20, 2016.
   








The accompanying notes are an integral part of the consolidated financial statements.

Brookfield Business Partners
F-7


CONSOLIDATED FINANCIAL STATEMENTS FOR
BROOKFIELD BUSINESS PARTNERS L.P.
CONSOLIDATED STATEMENTS OF COMPREHENSIVE INCOME
(US$ MILLIONS)
Notes
 
2018
 
2017
 
2016
Net income (loss)
 
 
$
1,203

 
$
215

 
$
(202
)
Other comprehensive income (loss):
 
 
 
 
 
 
 
Items that may be reclassified subsequently to profit or loss:
 
 
 
 
 
 
 
Foreign currency translation
 
 
$
(422
)
 
$
127

 
$
37

Available-for-sale securities (1)
 
 

 
8

 
166

Net investment and cash flow hedges
 4
 
72

 
(25
)
 
(3
)
Equity accounted investment
 14
 
(1
)
 
(5
)
 
(79
)
Taxes on the above items
 18
 
(8
)
 
(1
)
 
6

 
 
 
(359
)
 
104

 
127

 
 
 
 
 
 
 
 
Items that will not be reclassified subsequently to profit or loss:
 
 
 
 
 
 
 
Revaluation of pension obligations
29
 
(70
)
 
5

 
6

Fair value through OCI (2)
 
 
35

 

 

Taxes on the above items
 
 
6

 

 

Total other comprehensive income (loss)
 
 
(388
)
 
109

 
133

Comprehensive income (loss)
 
 
$
815

 
$
324

 
$
(69
)
Attributable to:
 
 
 
 
 
 
 
Limited partners (3)
 
 
$
1

 
$
(29
)
 
$
(5
)
Brookfield Asset Management Inc. (4)
 
 

 

 
15

Non-controlling interests attributable to:
 
 
 
 
 
 
 
Redemption-Exchange Units held by Brookfield Asset Management Inc. (1)
 
 
1

 
(28
)
 
(5
)
Special Limited Partners
 
 
278

 
142

 

Interest of others in operating subsidiaries
 
 
535

 
239

 
(74
)
 
 
 
$
815

 
$
324

 
$
(69
)
____________________________________
(1) 
The partnership adopted IFRS 9 on January 1, 2018; please refer to Note 2(t) for additional information.
(2) 
The partnership adopted IFRS 9 on January 1, 2018; please refer to Note 2(t) for additional information.
(3) 
For the periods subsequent to June 20, 2016.
(4) 
For the periods prior to June 20, 2016.
   






The accompanying notes are an integral part of the consolidated financial statements.

F-8
Brookfield Business Partners


CONSOLIDATED FINANCIAL STATEMENTS FOR
BROOKFIELD BUSINESS PARTNERS L.P.
CONSOLIDATED STATEMENTS OF CHANGES IN EQUITY
 
 
 
 
 
 
 
 
 
 
 
Non-controlling interests
 
 
 
Brookfield Asset Management Inc.
 
Limited Partners
 
Redemption-Exchange Units held by
Brookfield Asset Management Inc.
 
Special Limited Partners
 
Preferred Shares
 
 
 
 
(US$ MILLIONS)
Equity
Accumulated
other
comprehensive
income
(loss) (1)
Brookfield
Asset
Management
Inc.
 
Capital
Retained earnings
Ownership
Change
(2)
Accumulated
other
comprehensive
income
(loss)(1)
Limited
Partners
 
Capital
Retained earnings
Ownership
Change
(2)
Accumulated
other
comprehensive
income
(loss) (1)
Redemption-
Exchange
Units
 
Retained Earnings
 
Capital
 
Interest of
others in
operating
subsidiaries
 
Total
Equity
Balance as at January 1, 2018
$

$

$

 
$
1,766

$
(69
)
$

$
(112
)
$
1,585

 
$
1,674

$
(71
)
$

$
(165
)
$
1,438

 
$

 
$
15

 
$
3,026

 
$
6,064

Adoption of new
accounting standards and other (3)



 

(133
)


(133
)
 

(128
)


(128
)
 

 

 
(14
)
 
(275
)
Revised Opening Balance January 1, 2018



 
1,766

(202
)

(112
)
1,452

 
1,674

(199
)

(165
)
1,310

 

 
15

 
3,012

 
5,789

Net income (loss)



 

74



74

 

70



70

 
278

 

 
781

 
1,203

Other comprehensive income (loss)



 



(73
)
(73
)
 



(69
)
(69
)
 

 

 
(246
)
 
(388
)
Total comprehensive income (loss)



 

74


(73
)
1

 

70


(69
)
1

 
278

 

 
535

 
815

Contributions



 





 





 

 

 
85

 
85

Distributions (2)



 

(16
)


(16
)
 

(16
)


(16
)
 
(278
)
 

 
(2,370
)
 
(2,680
)
Ownership change (4)



 

(93
)
205

(1
)
111

 

(89
)
195

(1
)
105

 

 

 
1,564

 
1,780

Acquisition of interest (5)



 





 





 

 

 
705

 
705

Balance as at December 31, 2018
$

$

$

 
$
1,766

$
(237
)
$
205

$
(186
)
$
1,548

 
$
1,674

$
(234
)
$
195

$
(235
)
$
1,400

 
$

 
$
15

 
$
3,531

 
$
6,494

Balance as at January 1, 2017
$

$

$

 
$
1,345

$
2

$

$
(141
)
$
1,206

 
$
1,474

$
3

$

$
(197
)
$
1,280

 
$

 
$
15

 
$
1,537

 
$
4,038

Net income (loss)



 

(58
)


(58
)
 

(60
)


(60
)
 
142

 

 
191

 
215

Other comprehensive income



 



29

29

 



32

32

 

 

 
48

 
109

Total comprehensive income (loss)



 

(58
)

29

(29
)
 

(60
)

32

(28
)
 
142

 

 
239

 
324

Contributions



 





 





 

 

 
5

 
5

Distributions (2)



 

(15
)


(15
)
 

(16
)


(16
)
 
(142
)
 

 
(388
)
 
(561
)
Acquisition of Interest (5)



 





 





 

 

 
1,639

 
1,639

Unit Issuance (2)



 
421




421

 
200




200

 

 

 

 
621

Other



 

2



2

 

2



2

 

 

 
(6
)
 
(2
)
Balance as at December 31, 2017
$

$

$

 
$
1,766

$
(69
)
$

$
(112
)
$
1,585

 
$
1,674

$
(71
)
$

$
(165
)
$
1,438

 
$

 
$
15

 
$
3,026

 
$
6,064

 
 
 
 
 
 
 
 
 
 
 
 
 
 
 
 
 
 
 
 
 
 
 
 
 
 
 
 
 
 
 
 
 
 
 
 
 
 
 
 
 
 
 
 
 
 
 
 
 
 
 
 
 
 
 
 
 
 
 
 
 
 
 
 
 
 
 
 
 
 
 
 
 
 
 
 
 
 
 
 
 
 
 
 
 
 
 
 
 
 
 
 
 
 
 
 

F-9
Brookfield Business Partners


 
 
 
 
 
 
 
 
 
 
 
Non-controlling interests
 
 
 
Brookfield Asset Management Inc.
 
Limited Partners
 
Redemption-Exchange Units held by
Brookfield Asset Management Inc.
 
Special Limited Partners
 
Preferred Shares
 
 
 
 
(US$ MILLIONS)
Equity
Accumulated
other
comprehensive
income
(loss) (1)
Brookfield
Asset
Management
Inc.
 
Capital
Retained earnings
Ownership
Change
(2)
Accumulated
other
comprehensive
income
(loss) (1)
Limited
Partners
 
Capital
Retained earnings
Ownership
Change
(2)
Accumulated
other
comprehensive
income
(loss) (1)
Redemption-
Exchange
Units
 
Retained Earnings
 
Capital
 
Interest of
others in
operating
subsidiaries
 
Total
Equity
Balance as at January 1, 2016
$
2,147

$
(360
)
$
1,787

 
$

$

$

$

$

 
$

$

$

$

$

 
$

 
$

 
$
1,297

 
$
3,084

Net income (loss)
(35
)

(35
)
 

3



3

 

3



3

 

 

 
(173
)
 
(202
)
Other comprehensive income (loss)

50

50

 



(8
)
(8
)
 



(8
)
(8
)
 

 

 
99

 
133

Total comprehensive income (loss)
(35
)
50

15

 

3


(8
)
(5
)
 

3


(8
)
(5
)
 

 

 
(74
)
 
(69
)
Contributions
78


78

 





 





 

 

 
456

 
534

Distributions
(18
)

(18
)
 

(6
)


(6
)
 

(6
)


(6
)
 

 

 
(40
)
 
(70
)
Net increase (decrease) in Brookfield Asset Management Inc. investment
13

(8
)
5

 





 





 

 

 
53

 
58

Ownership Changes (6)



 

5


(2
)
3

 

6


(2
)
4

 

 

 
(155
)
 
(148
)
Unit Issuance (2)



 
192




192

 
192




192

 

 

 

 
384

Reorganization (7)
(2,185
)
318

(1,867
)
 
1,153



(131
)
1,022

 
1,282



(187
)
1,095

 

 
15

 

 
265

Balance as at December 31, 2016
$

$

$

 
$
1,345

$
2

$

$
(141
)
$
1,206

 
$
1,474

$
3

$

$
(197
)
$
1,280

 
$

 
$
15

 
$
1,537

 
$
4,038

____________________________________
(1) 
See Note 20 for additional information.
(2) 
See Note 19 for additional information on distributions as it relates to the Special Limited Partners and for additional information on the unit issuance.
(3) 
See Note 2 (ae) for additional information on adoption of new accounting standards. This balance also includes a change in accounting policy recorded at an operating subsidiary of $10 million, which did not have a significant impact on the partnership's operating results.
(4) 
Includes gains or losses on changes in ownership interests of consolidated subsidiaries.
(5) 
See Note 3 Acquisition of Businesses for additional information.
(6) 
See Note 14 for additional information on ownership changes as it relates to interest of others in operating subsidiaries
(7) 
See Note 1(b) and 2(b) for details regarding the spin-off and reorganization.





The accompanying notes are an integral part of the consolidated financial statements.

F-10
Brookfield Business Partners


CONSOLIDATED FINANCIAL STATEMENTS FOR
BROOKFIELD BUSINESS PARTNERS L.P.
CONSOLIDATED STATEMENTS OF CASH FLOW
(US$ MILLIONS)
 
Notes
 
2018
 
2017
 
2016
Operating Activities
 
 
 
 
 
 
 
 
Net income (loss)
 
 
 
$
1,203

 
$
215

 
$
(202
)
Adjusted for the following items:
 
 
 
 
 
 
 
 
Equity accounted income, net
 
 
 
19

 
(69
)
 
(68
)
Impairment expense, net
 
5, 7, 11, 13
 
218

 
39

 
261

Depreciation and amortization expense
 
 
 
748

 
371

 
286

Gain on acquisitions/dispositions, net
 
3, 5, 8
 
(500
)
 
(267
)
 
(57
)
Provisions and other items
 
 
 
10

 
114

 
41

Deferred income tax expense (recovery)
 
18
 
(88
)
 
(22
)
 
(41
)
Changes in non-cash working capital, net
 
28
 
(269
)
 
(451
)
 
9

Cash from operating activities
 
 
 
1,341

 
(70
)
 
229

Financing Activities
 
 
 
 
 
 
 
 
Proceeds from non-recourse subsidiary borrowings
 
 
 
6,860

 
1,694

 
474

Repayment of non-recourse subsidiary borrowings
 
 
 
(2,292
)
 
(1,345
)
 
(1,008
)
(Repayment) / Proceeds from other credit facilities, net
 
 
 
(48
)
 
360

 

Capital provided by limited partners and Redemption-Exchange Unitholders
 
19
 

 
621

 
634

Capital provided by preferred shareholders
 
 
 

 

 
15

Capital provided by others who have interests in operating subsidiaries
 
 
 
1,395

 
897

 
456

Capital provided by Brookfield Asset Management Inc.
 
 
 

 

 
78

Distributions to limited partners and Redemption-Exchange Unitholders
 
 
 
(32
)
 
(31
)
 
(12
)
Distributions to Special Limited Partners
 
19
 
(327
)
 
(95
)
 

Distributions to others who have interests in operating subsidiaries
 
 
 
(1,995
)
 
(388
)
 
(40
)
Distributions to Brookfield Asset Management Inc.
 
 
 

 

 
(11
)
Cash from (used in) financing activities
 
 
 
3,561

 
1,713

 
586

Investing Activities
 
 
 
 
 
 
 
 
Acquisitions
 
 
 
 
 
 
 
 
Subsidiaries, net of cash acquired
 
3
 
(3,422
)
 
(1,668
)
 
(63
)
Property, plant and equipment and intangible assets
 
 
 
(545
)
 
(240
)
 
(144
)
Equity accounted investments
 
 
 
(9
)
 
(208
)
 

Financial assets
 
 
 
(465
)
 
(290
)
 
(447
)
Dispositions and distributions
 
 
 
 
 
 
 
 
Subsidiaries, net of cash disposed
 
 
 

 
383

 

Property, plant and equipment and intangible assets
 
 
 
111

 
17

 
22

Equity accounted investments
 
 
 
371

 
60

 
149

Financial assets
 
 
 
8

 
259

 
327

Proceeds from sale of assets held for sale
 
 
 

 

 
15

Net settlement of foreign exchange hedges
 
 
 
23

 
(12
)
 
19

Restricted cash and deposits
 
 
 
(71
)
 
104

 
26

Cash from (used in) investing activities
 
 
 
(3,999
)
 
(1,595
)
 
(96
)
Cash
 
 
 
 
 
 
 
 
Change during the period
 
 
 
903

 
48

 
719

Impact of foreign exchange on cash
 
 
 
(60
)
 
8

 
(15
)
Cash reclassified as assets held for sale
 
7
 

 

 
(8
)
Balance, beginning of year
 
 
 
1,106

 
1,050

 
354

Balance, end of year
 
 
 
$
1,949

 
$
1,106

 
$
1,050

Supplemental cash flow information is presented in Note 28 
The accompanying notes are an integral part of the consolidated financial statements.

Brookfield Business Partners
F-11

BROOKFIELD BUSINESS PARTNERS L.P.

NOTES TO CONSOLIDATED FINANCIAL STATEMENTS
As at December 31, 2018 and 2017 and for the years ended December 31, 2018, 2017 and 2016



NOTE 1.    NATURE AND DESCRIPTION OF THE PARTNERSHIP
(a)Brookfield Business Partners L.P.
Brookfield Business Partners L.P. and its subsidiaries, (collectively, "the partnership") own and operate business services and industrial operations ("the Business") on a global basis. Brookfield Business Partners L.P. was registered as a limited partnership established under the laws of Bermuda, and organized pursuant to a limited partnership agreement as amended on May 31, 2016, and as further amended on June 17, 2016. Brookfield Business Partners L.P. is a subsidiary of Brookfield Asset Management Inc. ("Brookfield Asset Management" or "Brookfield" or the "parent company"). Brookfield Business Partners L.P.'s limited partnership units are listed on the New York Stock Exchange and the Toronto Stock Exchange under the symbols "BBU" and "BBU.UN", respectively. The registered head office of Brookfield Business Partners L.P. is 73 Front Street, 5th Floor, Hamilton HM 12, Bermuda.
Brookfield Business Partners L.P.’s sole direct investment is a managing general partnership interest (the "Managing GP Units") in Brookfield Business L.P. (the "Holding LP"), which holds the partnership’s interests in the business services and industrial operations.
The partnership’s principal business services include construction services, infrastructure services to the power generation industry, services provider to the offshore oil production industry, residential real estate services, road fuel distribution and marketing, logistics and facilities management. The partnership’s principal industrial operations are comprised of palladium and aggregates mining, the production of graphite electrodes, water and wastewater services and manufacturing of returnable plastic and packaging systems, and oil and gas production. The partnership’s operations are primarily located in Canada, Australia, Europe, the United States, Brazil and the Middle East.
(b)Spin-off of business services and industrial operations
On June 20, 2016, Brookfield completed the spin-off of the partnership (the "spin-off"), which was effected by way of a special dividend of units of Brookfield Business Partners L.P. to holders of Brookfield’s Class A and B limited voting shares as of June 2, 2016. Each holder of Brookfield shares received one limited partnership unit for approximately every 50 Brookfield shares. Brookfield shareholders received approximately 45% of the limited partnership units of Brookfield Business Partners L.P., with Brookfield retaining the remaining limited partnership units of Brookfield Business Partners L.P.
Prior to the spin-off, Brookfield effected a reorganization so that the partnership’s business services and industrial operations that were historically owned and operated by Brookfield, both directly and through its operating entities, were acquired by subsidiaries of the Holding LP, (the ‘‘holding entities’’). In addition, Brookfield transferred $250 million in cash to the holding entities. The holding entities were established to hold the partnership’s interest in the Business. In consideration, Brookfield received (i) approximately 55% of the limited partnership ("LP") units and 100% of the general partner units of Brookfield Business Partners L.P., (ii) special limited partnership units ("Special LP Units") and redemption-exchange units of Holding LP ("redemption- exchange units"), representing an approximate 52% limited partnership interest in the Holding LP, and (iii) $15 million of preferred shares of the holding entities, (‘‘preferred shares’’). On spin-off, Brookfield held approximately 79% of the partnership interest on a fully exchanged basis. As at December 31, 2018, Brookfield's interest in the partnership was 68% on a fully exchanged basis. Further details are described in Note 19.
Throughout these consolidated financial statements, reference to "attributable to the unitholder" means attributable to limited partnership unitholders, general partnership unitholders, redemption-exchange unitholders and special limited partnership unitholders post spin-off and to parent company pre spin-off.

F-12
Brookfield Business Partners

BROOKFIELD BUSINESS PARTNERS L.P.
NOTES TO CONSOLIDATED FINANCIAL STATEMENTS (Continued)
As at December 31, 2018 and 2017 and for the years ended December 31, 2018, 2017 and 2016


The following describes the agreements resulting from the spin-off:
(i) Redemption-exchange units
As part of the spin-off, Holding LP issued redemption-exchange units for the transfer of the Business. The redemption-exchange units may, at the request of Brookfield, be redeemed in whole or in part, for cash in an amount equal to the market value of one of Brookfield Business Partners L.P.’s limited partnership units multiplied by the number of units to be redeemed (subject to certain customary adjustments). This right is subject to Brookfield Business Partners L.P.’s right, at its sole discretion, to elect to acquire any unit presented for redemption in exchange for one of Brookfield Business Partners L.P.’s limited partnership units (subject to certain customary adjustments). If Brookfield Business Partners L.P. elects not to exchange the redemption-exchange units for limited partnership units of Brookfield Business Partners L.P., the redemption-exchange units are required to be redeemed for cash. The redemption-exchange units provide the holder the direct economic benefits and exposures to the underlying performance of Holding LP and accordingly to the variability of the distributions of Holding LP, whereas Brookfield Business Partners L.P.’s unitholders have indirect access to the economic benefits and exposures of Holding LP through direct ownership interest in Brookfield Business Partners L.P. which owns a direct interest in Holding LP through its Managing GP Units.
(ii) Preferred shares
As part of the spin-off, Brookfield subscribed for an aggregate of $15 million of preferred shares of three of the partnership’s subsidiaries. The preferred shares are entitled to receive a cumulative preferential cash dividend equal to 5% of their redemption value per annum as and when declared by the board of the directors of the applicable entity and are redeemable at the option of the applicable entity at any time after the twentieth anniversary of their issuance.
(iii) Credit facilities
As part of the spin-off, the partnership entered into a credit agreement with Brookfield (the ‘‘Brookfield Credit Agreements’’) providing for two, three-year revolving credit facilities. In October 2017, the two credit facilities were combined into one revolving credit facility that permits borrowings of up to $500 million. Further details of the Brookfield Credit Agreements are described in Note 17.
(iv) Other arrangements with Brookfield
The partnership entered into a Master Services Agreement (the ‘‘Master Services Agreement’’) with affiliates of Brookfield, (the ‘‘Service Providers’’), to provide management services to the partnership. Key decision makers of the partnership are employees of the ultimate parent company and provide management services to the partnership under this Master Services Agreement. Pursuant to the Master Services Agreement, the partnership pays a base management fee to the Service Providers equal to 1.25% of the total capitalization of Brookfield Business Partners L.P. per annum (0.3125% per quarter). Through its holding of Special LP Units in the Holding LP, Brookfield also receives incentive distributions based on a 20% increase in the unit price of Brookfield Business Partners L.P. over an initial threshold based on the volume weighted average price of the units, subject to a high watermark. Further details of this arrangement are described in Note 19.
As part of the spin-off, the partnership entered into a Deposit Agreement with Brookfield, (the ‘‘Deposit Agreement’’). From time to time, the partnership may place funds on deposit with Brookfield. The deposit balance is due on demand and earns an agreed upon rate of interest. The terms of any such deposit are on market terms.
NOTE 2.    SIGNIFICANT ACCOUNTING POLICIES
(a)Basis of presentation
These consolidated financial statements of the partnership and its subsidiaries (‘‘financial statements’’) have been prepared in accordance with International Financial Reporting Standards ("IFRS") as issued by the International Accounting Standards Board ("IASB"). The financial statements are prepared on a going concern basis and have been presented in U.S. dollars rounded to the nearest million unless otherwise indicated. The accounting policies and methodologies set out below have been applied consistently, with the exception of certain comparative figures which have been reclassified to conform to the current period's presentation. Policies not effective for the current accounting period are described later in Note 2 (ad), under Future Changes in Accounting Policies.
For the periods prior to June 20, 2016, the partnership’s results represented a carve-out of the assets, liabilities, revenues, expenses, and cash flows of the Business that was contributed to the partnership and included allocations of general corporate expenses of the parent company. These expenses, prior to the spin-off, relate to certain operations oversight functions and associated information technology, facilities and other overhead costs and have been allocated based on headcount. These allocated expenses have been included as appropriate in the partnership’s consolidated statements of operating results prior to the spin-off. These allocations may not, however, reflect the expense the partnership would have incurred as an independent publicly-traded company for the periods presented.
Subsequent to the spin-off, the partnership is no longer allocated general corporate expenses of the parent company as the functions to which they related are now provided through the Master Services Agreement. The base management fee related to the services received under the Master Services Agreement has been recorded as part of general and administrative expenses in the consolidated financial statements.
These financial statements were approved by the partnership’s Board of Directors and authorized for issue on March 15, 2019.
Revision of Comparatives
The comparative cash flow figures for the year ended December 31, 2017, have been revised to correct an immaterial error identified by management in the audited consolidated statements related to the reclassification of cash flows from bank overdrafts, resulting from an acquisition completed in May 2017 in our business services segment. As a result, for the year ended December 31, 2017, $360 million, which was previously reported in accounts payable and other within the operating activities line item entitled changes in non-cash working capital, net, is now being reported within the financing activities line item entitled proceeds from credit facilities, net. The 2017 comparative figures in the supplemental cash flow information within Note 28 have also been updated to remove the bank overdraft which was previously recorded within accounts payable and other. The correction of the classification in the statement of cash flow is immaterial and had no impact on the partnership’s historical audited statements of financial position, statements of operating results, statements of comprehensive income, and statements of changes in equity.
Segment Change
Periodically we review the organizational and governance structure of our businesses. Following the acquisitions and monetizations completed during the year, we have assessed our operations and made updates. In connection with the acquisition of Westinghouse Electric Company ("Westinghouse") and the disposition of our Australian energy business, we have realigned the organizational and governance structure of our businesses and have changed how the partnership evaluates financial information for management decision making which has resulted in a change in our operating segments.
Specifically, our construction services segment and business services segment are presented as a single operating segment called business services. Infrastructure services is a new operating segment, which includes our investment in Westinghouse and Teekay Offshore. The energy segment has been eliminated and the remainder of our energy businesses are evaluated with and presented within our industrial operations segment.
The partnership has retrospectively applied these segment changes for all periods presented.
(b)Continuity of interests
Brookfield Business Partners L.P. was established on January 18, 2016 by Brookfield and on June 20, 2016 Brookfield completed the spin-off of the Business to holders of Brookfield’s Class A and B limited voting shares. Brookfield directly and indirectly controlled the Business prior to the spin-off and continues to control the partnership subsequent to the spin-off through its interests in the partnership. As a result of this continuing common control, there is insufficient substance to justify a change in the measurement of the Business. In accordance with the partnership’s and Brookfield’s accounting policy, the partnership has reflected the Business in its financial position and results of operations using Brookfield’s carrying values, prior to the spin-off.

Brookfield Business Partners
F-13

BROOKFIELD BUSINESS PARTNERS L.P.
NOTES TO CONSOLIDATED FINANCIAL STATEMENTS (Continued)
As at December 31, 2018 and 2017 and for the years ended December 31, 2018, 2017 and 2016


To reflect this continuity of interests these financial statements provide comparative information of the Business for the periods prior to the spin-off, as previously reported by Brookfield. The economic and accounting impact of contractual relationships created or modified in conjunction with the spin-off (see Note 1(b)) have been reflected prospectively from the date of the spin-off and have not been reflected in the results of operations or financial position of the partnership prior to June 20, 2016, as such items were in fact not created or modified prior thereto. Accordingly, the financial information for the periods prior to June 20, 2016 is presented based on the historical financial information for the Business as previously reported by Brookfield. For the period after completion of the spin-off, the results are based on the actual results of the partnership, including the adjustments associated with the spin-off and the execution of several new and amended agreements including management service and relationship agreements (see Note 24). Therefore, net income (loss) and comprehensive income (loss) not attributable to interests of others in operating subsidiaries has been allocated to Brookfield prior to June 20, 2016 and allocated to the limited partners, the general partner, redemption-exchange unitholders, and special limited partners on and after June 20, 2016.
Prior to June 20, 2016, intercompany transactions between the partnership and Brookfield have been included in these financial statements and are considered to be forgiven at the time of the transaction, are recorded and reflected as a ‘‘Net increase/(decrease) in Brookfield Asset Management Inc. investment’’. ‘‘Net increase/(decrease) in Brookfield Asset Management Inc. investment’’ as shown in the consolidated statements of changes in equity represents the parent company’s historical investment in the partnership, accumulated net income and the net effect of the transactions and allocations from the parent company. The total net effect of transactions with the parent company is reflected in the consolidated statements of cash flow as a financing activity and in the consolidated statements of financial position as ‘‘Equity attributable to Brookfield Asset Management Inc.
(c)Basis of consolidation
The consolidated financial statements include the accounts of the partnership and its consolidated subsidiaries, which are the entities over which the partnership has control. An investor controls an investee when it is exposed, or has rights, to variable returns from its involvement with the investee and has the ability to affect those returns through its power over the investee. Non-controlling interests in the equity of the partnership’s subsidiaries held by others and the redemption-exchange units, Special LP Units and preferred shares held by Brookfield in the Holding LP and the holding entities respectively are shown separately in equity in the consolidated statements of financial position. Intercompany transactions within the partnership have been eliminated.
As part of the spin-off, Brookfield Business Partners L.P., through its Managing GP Units, became the managing general partner of Holding LP, and thus controls Holding LP. The partnership entered into agreements with various affiliates of Brookfield, whereby the partnership was assigned Brookfield’s voting or general partner kick-out rights and effectively controls the subsidiaries of Holding LP with respect to which the agreements were put in place. Accordingly, the partnership consolidates the accounts of Holding LP and its subsidiaries.
(d)Redemption-exchange units
As described in Note 1(b)(i), the partnership’s equity interests include limited partnership units held by public unitholders and Brookfield, as well as redemption-exchange units held by Brookfield. The redemption-exchange units have the same economic attributes in all respects as the limited partnership units, except that the redemption-exchange units provide Brookfield the right to request that its units be redeemed for cash consideration. In the event that Brookfield exercises this right, the partnership has the right, at its sole discretion, to satisfy the redemption request with limited partnership units of Brookfield Business Partners L.P., rather than cash, on a one-for-one basis. The redemption-exchange units provide Brookfield with the direct economic benefits and exposures to the underlying performance of the Holding LP and accordingly to the variability of the distributions of the Holding LP, whereas the partnership’s unitholders have indirect access to the economic benefits and exposures of the Holding LP through direct ownership interest in the partnership which owns a direct interest in the Holding LP. Accordingly, the redemption-exchange units have been presented within non-controlling interests. The redemption-exchange units are issued capital of the Holding LP and as a result are not adjusted for changes in market value.
(e)Preferred shares and Special Limited Partner units
As described in Note 1(b)(ii), the partnership’s equity interests include preferred shares and Special Limited Partner units held by Brookfield. The partnership and its subsidiaries are not obligated to redeem the preferred shares and accordingly, they have been determined to be equity of the applicable entities and are reflected as a component of non-controlling interest in the consolidated statements of financial position.

F-14
Brookfield Business Partners

BROOKFIELD BUSINESS PARTNERS L.P.
NOTES TO CONSOLIDATED FINANCIAL STATEMENTS (Continued)
As at December 31, 2018 and 2017 and for the years ended December 31, 2018, 2017 and 2016


(f)Interests in other entities
(i)    Subsidiaries
These consolidated financial statements include the accounts of the partnership and subsidiaries over which the partnership has control. Subsidiaries are consolidated from the date of acquisition, being the date on which the partnership obtained control, and continue to be consolidated until the date when control is lost. The partnership controls an investee when it is exposed, or has rights, to variable returns from its involvement with the investee and has the ability to affect those returns through its power over the investee.
Non-controlling interests may be initially measured either at fair value or at the non-controlling interests’ proportionate share of the fair value of the acquiree’s identifiable net assets. The choice of measurement basis is made on an acquisition by acquisition basis. Subsequent to acquisition, the carrying amount of non-controlling interests is the amount of those interests at initial recognition plus the non-controlling interests’ share of subsequent changes in partnership capital in addition to changes in ownership interests. Total comprehensive income (loss) is attributed to non-controlling interests, even if this results in the non-controlling interests having a deficit balance.
All intercompany balances, transactions, revenues and expenses are eliminated in full.
The following provides information about our partnership's wholly-owned subsidiaries as of December 31, 2018 and 2017:
Defined Name
 
Name of entity
 
Country of incorporation
 
Voting interest (%)
 
Economic interest (%)
2018
 
2017
 
2018
 
2017
Business Services
 
 
 
 
 
 
 
 
 
 
 
 
Financial advisory services business
 
BFIN
 
Canada
 
100
%
 
100
%
 
100
%
 
100
%
Residential real estate services business
 
Brookfield RPS Limited
 
Canada
 
100
%
 
100
%
 
100
%
 
100
%
Construction services business
 
Multiplex
 
United Kingdom
 
100
%
 
100
%
 
100
%
 
100
%


F-15
Brookfield Business Partners

BROOKFIELD BUSINESS PARTNERS L.P.
NOTES TO CONSOLIDATED FINANCIAL STATEMENTS (Continued)
As at December 31, 2018 and 2017 and for the years ended December 31, 2018, 2017 and 2016


The following table presents details of non-wholly owned subsidiaries of our partnership:
Defined Name
 
Name of entity
 
Country of incorporation
 
Voting interest (%)
 
Economic interest (%)
2018
 
2017
 
2018
 
2017
Business Services
 
 
 
 
 
 
 
 
 
 
 
 
Condominium management services business
 
Crossbridge Condominium Services Ltd.
 
Canada
 
90
%
 
90
%
 
90
%
 
90
%
IT storage facilities management business
 
WatServ
 
Canada
 
75
%
 
75
%
 
75
%
 
75
%
Fuel marketing business
 
BG Fuels
 
Canada
 
100
%
 
100
%
 
26
%
 
26
%
Facilities management business
 
BGIS Global Integrated Solutions
 
Canada
 
100
%
 
100
%
 
26
%
 
26
%
Cold storage logistics
 
Nova Cold Logistics
 
Canada
 
100
%
 
100
%
 
25
%
 
25
%
Road fuel distribution business
 
Greenergy Fuels Holding Limited
 
United Kingdom
 
85
%
 
85
%
 
14
%
 
14
%
Wireless broadband
 
Imagine Communications Group Limited
 
Ireland
 
55
%
 
%
 
31
%
 
%
Infrastructure services
 
 
 
 
 
 
 
 
 
 
 
 
Infrastructure services provider to the power generation industry
 
Westinghouse Electric Company
 
United States of America
 
100
%
 
%
 
44
%
 
%
Services provider to the offshore oil production industry
 
Teekay Offshore Partners L.P.
 
United States of America
 
51
%
 
%
 
25
%
 
%
Industrial operations
 
 
 
 
 
 
 
 
 
 
 
 
Limestone mining operations
 
Hammerstone Corporation
 
Canada
 
100
%
 
100
%
 
39
%
 
39
%
Graphite electrode manufacturing business
 
GrafTech International Ltd.
 
United States of America
 
79
%
 
100
%
 
27
%
 
34
%
Water and wastewater services
 
BRK Ambiental
 
Brazil
 
70
%
 
70
%
 
26
%
 
26
%
Infrastructure support products manufacturing operation
 
AP Infrastructure Solutions LP
 
Canada
 
100
%
 
100
%
 
25
%
 
25
%
Palladium mining operation
 
North American Palladium Ltd.
 
Canada
 
91
%
 
92
%
 
23
%
 
23
%
Provider of returnable plastic packaging
 
Schoeller Allibert Group B.V.
 
Netherlands
 
52
%
 
%
 
14
%
 
%
Canadian well-servicing operation
 
CWC Energy Services Corp.
 
Canada
 
78
%
 
78
%
 
56
%
 
56
%
Canadian energy operation
 
Ember Resources Inc.
 
Canada
 
100
%
 
100
%
 
41
%
 
41
%
(ii)    Associates and joint ventures
Associates are entities over which the partnership exercises significant influence. Significant influence is the power to participate in the financial and operating policy decisions of the investee but without control or joint control over those policies. Joint ventures are joint arrangements whereby the parties that have joint control of the arrangement have the rights to the net assets of the joint arrangement. Joint control is the contractually agreed sharing of control over an arrangement, which exists only when decisions about the relevant activities require unanimous consent of the parties sharing control. The partnership accounts for associates and joint ventures using the equity method of accounting within equity accounted investments in the consolidated statements of financial position.

F-16
Brookfield Business Partners

BROOKFIELD BUSINESS PARTNERS L.P.
NOTES TO CONSOLIDATED FINANCIAL STATEMENTS (Continued)
As at December 31, 2018 and 2017 and for the years ended December 31, 2018, 2017 and 2016


Interests in associates and joint ventures accounted for using the equity method are initially recognized at cost. At the time of initial recognition, if the cost of the associate or joint venture is lower than the proportionate share of the investment’s underlying fair value, the partnership records a gain on the difference between the cost and the underlying fair value of the investment in net income. If the cost of the associate or joint venture is greater than the partnership’s proportionate share of the underlying fair value, goodwill relating to the associate or joint venture is included in the carrying amount of the investment.
Subsequent to initial recognition, the carrying value of the partnership interest in an associate or joint venture is adjusted for the partnership’s share of comprehensive income and distributions of the investee. Profit and losses resulting from transactions with an associate or joint venture are recognized in the consolidated financial statements based on the interests of unrelated investors in the investee. The carrying value of associates or joint ventures is assessed for impairment at each reporting date. Impairment losses on equity accounted investments may be subsequently reversed in net income. Further information on the impairment of long-lived assets is available in Note 2(o).
(g)Foreign currency translation
The U.S. dollar is the functional and presentation currency of the partnership. Each of the partnership’s subsidiaries and equity accounted investments determines its own functional currency and items included in the financial statements of each subsidiary and equity accounted investment are measured using that functional currency.
Assets and liabilities of foreign operations having a functional currency other than the U.S. dollar are translated at the rate of exchange prevailing at the reporting date and revenues and expenses at average rates during the period. Gains or losses on translation are included as a component of equity.
On disposal of a foreign operation resulting in the loss of control, the component of other comprehensive income due to accumulated foreign currency translation relating to that foreign operation is reclassified to net income. Gains or losses on foreign currency denominated balances and transactions that are designated as hedges of net investments in these operations are reported in the same manner. On partial disposal of a foreign operation in which control is retained, the proportionate share of the component of other comprehensive income or loss relating to that foreign operation is reclassified to non-controlling interests in that foreign operation.
Foreign currency denominated monetary assets and liabilities are translated using the rate of exchange prevailing at the reporting date and non-monetary assets and liabilities are measured at historic cost and are translated at the rate of exchange at the transaction date. Revenues and expenses are measured at average rates during the period. Gains or losses on translation of these items are included in the consolidated statement of operating results. Gains and losses on transactions which hedge these items are also included in the consolidated statement of operating results.
(h)Business combinations
Business acquisitions, in which control is acquired, are accounted for using the acquisition method, other than those between and among entities under common control. The consideration of each acquisition is measured at the aggregate of the fair values at the acquisition date of assets transferred by the acquirer, liabilities incurred or assumed, and equity instruments issued by the partnership in exchange for control of the acquiree. Acquisition related costs are recognized in the consolidated statements of operating results as incurred and included in other income (expenses), net.
Where applicable, the consideration for the acquisition includes any asset or liability resulting from a contingent consideration arrangement, measured at its acquisition-date fair value. Subsequent changes in fair values are adjusted against the cost of the acquisition where they qualify as measurement period adjustments. All other subsequent changes in the fair value of contingent consideration classified as liabilities will be recognized in the consolidated statements of operating results, whereas changes in the fair values of contingent consideration classified within equity are not subsequently re-measured.
Where a business combination is achieved in stages, the partnership’s previously held interests in the acquired entity are remeasured to fair value at the acquisition date, that is, the date the partnership attains control and the resulting gain or loss, if any, is recognized in the consolidated statements of operating results. Amounts arising from interests in the acquiree prior to the acquisition date that have previously been recognized in other comprehensive income are reclassified to the consolidated statements of operating results, where such treatment would be appropriate if that interest were disposed of.

F-17
Brookfield Business Partners

BROOKFIELD BUSINESS PARTNERS L.P.
NOTES TO CONSOLIDATED FINANCIAL STATEMENTS (Continued)
As at December 31, 2018 and 2017 and for the years ended December 31, 2018, 2017 and 2016


If the initial accounting for a business combination is incomplete by the end of the reporting period in which the acquisition occurs, the partnership reports provisional amounts for the items for which the accounting is incomplete. Those provisional amounts are adjusted during the measurement period, or additional assets or liabilities are recognized, to reflect new information obtained about facts and circumstances that existed as of the acquisition date that, if known, would have affected the amounts recognized as of that date.
The measurement period is the period from the date of acquisition to the date the partnership obtains complete information about facts and circumstances that existed as of the acquisition date. The measurement period is subject to a maximum of one year subsequent to the acquisition date.
If, after reassessment, the partnership’s interest in the fair value of the acquiree’s identifiable net assets exceeds the sum of the consideration transferred, the amount of any non-controlling interests in the acquiree and the fair value of the acquirer’s previously held equity interest in the acquiree if any, the excess is recognized immediately in income as a bargain purchase gain.
Contingent liabilities acquired in a business combination are initially measured at fair value at the date of acquisition. At the end of subsequent reporting periods, such contingent liabilities are measured at the higher of the amount that would be recognized in accordance with IAS 37, Provisions, Contingent Liabilities and Contingent Assets, and the amount initially recognized less cumulative amortization recognized in accordance with IAS 18, Revenue.
(i)Cash and cash equivalents
Cash and cash equivalents include cash on hand, non-restricted deposits and short-term investments with original maturities of three months or less.
(j)Accounts and other receivable, net
Accounts and other receivable, net include trade receivables, construction retentions and other unbilled receivables, which are recognized initially at fair value and subsequently measured at amortized cost using the effective interest method, less any allowance for uncollectable amounts.
Trade receivables related to the partnership’s mining operations are recognized at fair value.
(k)Inventories
Inventories, with the exception of certain fuel inventories, are valued at the lower of cost and net realizable value. Cost is determined using specific identification where possible and practicable or using the first-in, first-out or weighted average method. Costs include direct and indirect expenditures incurred in bringing the inventory to its existing condition and location. Net realizable value represents the estimated selling price in the ordinary course of business, less the estimated costs of completion and the estimated costs necessary to make the sale.
Fuel inventories are traded in active markets and are purchased with the view to resell in the near future, generating a profit from fluctuations in prices or margins. As a result, fuel inventories are carried at market value by reference to prices in a quoted active market, in accordance with the commodity broker-trader exemption granted by IAS 2, Inventories. Change in fair value less costs to sell, are recognized in the consolidated statement of operating results through direct operating costs. Fuel products that are held for extended periods in order to benefit from future anticipated increases in fuel prices or located in territories where no active market exists are recognized at the lower of cost and net realizable value. Products and chemicals used in the production of biofuels are valued at the lower of cost and net realizable value.
(l)Renewable Transport Fuel Obligation (RTFO)
Under the UK government's Renewable Transport Fuel Obligation ("RTFO") Order, which regulates biofuels used for transport and non-road mobile machinery, our UK road fuel service operation is required to meet annual targets for the supply of biofuels. The obligations which arise are either settled by cash or through the delivery of certificates which are generated by blending biofuels. To the extent that the partnership generates certificates in excess of its current year obligation, these can either be carried forward to offset up to 25% of the next year’s obligation or sold to other parties.

F-18
Brookfield Business Partners

BROOKFIELD BUSINESS PARTNERS L.P.
NOTES TO CONSOLIDATED FINANCIAL STATEMENTS (Continued)
As at December 31, 2018 and 2017 and for the years ended December 31, 2018, 2017 and 2016


Certificates generated or purchased during the year which will be used to settle the current obligation are recognized in inventory at the lower of cost and net realizable value. Where certificates are generated, cost is deemed to be the average cost of blending biofuels during the year in which the certificates are generated.
Certificates held for sale to third parties are recognized in inventory at fair value. There is no externally quoted marketplace for the valuation of RTFO certificates. In order to value these contracts, the partnership has adopted a pricing methodology combining both observable inputs based on market data and assumptions developed internally based on observable market activity. Changes in market prices of the certificates and the quantity of tickets considered to be realizable through external sales are recognized immediately in the consolidated statement of operating results. Certificates for which no active market is deemed to exist are not recognized.
The liability associated with the obligations under the RTFO Order is recognized in the year in which the obligation arises and is valued by reference to either the cost of generating the certificates which will be surrendered to meet the obligation or the expected future cash outflow where the obligation is settled. The liability is recorded in accounts payable and other.
(m)Related party transactions
In the normal course of operations, the partnership enters into various transactions on market terms with related parties, which have been measured at their exchange value and are recognized in the consolidated financial statements. Related party transactions are further described in Note 24.
(n)Property, plant and equipment, or PP&E
Items of PP&E are measured at cost less accumulated depreciation and accumulated impairment losses, if any. Cost includes expenditures that are directly attributable to the acquisition of the asset. The cost of assets includes the cost of materials and direct labour, any other costs directly attributable to bringing the assets to a working condition for their intended use, and the cost of dismantling and removing the items and restoring the site on which they are located.
Depreciation of an asset commences when it is available for use. PP&E are depreciated on a straight line basis over the estimated useful lives of each component of the assets as follows:
Buildings
Up to 50 years
Leasehold improvements
Up to 40 years but not exceeding the term of the lease
Machinery and equipment
Up to 20 years
Oil and gas related equipment
Up to 10 years
Vessels
Up to 35 years
Depreciation on PP&E is calculated on a straight-line basis so as to write-off the net cost of each asset over its expected useful life to its estimated residual value. Leasehold improvements are depreciated over the period of the lease or estimated useful life, whichever is the shorter, using the straight-line method. The estimated useful lives, residual values and depreciation methods are reviewed at the end of each annual reporting period, with the effect of any changes recognized on a prospective basis.
With respect to our oil and natural gas assets, pre-license costs are costs incurred before the legal rights to explore a specific area have been obtained and are expensed in the period in which they are incurred. Once the legal right to explore has been acquired, costs directly associated with an exploration well are initially capitalized as exploration and evaluation, or E&E, costs. Such E&E costs may include costs of license acquisition, technical services and studies, seismic acquisition, exploration drilling and testing. E&E costs are not depleted and are carried forward until technical feasibility and commercial viability has been determined. All such carried costs are subject to technical, commercial and management review at each reporting period and where indicators of impairment exist, such costs are charged to E&E expense.

F-19
Brookfield Business Partners

BROOKFIELD BUSINESS PARTNERS L.P.
NOTES TO CONSOLIDATED FINANCIAL STATEMENTS (Continued)
As at December 31, 2018 and 2017 and for the years ended December 31, 2018, 2017 and 2016


Upon determination that proved and/or probable reserves exist and the technology exists to extract the resource economically, E&E assets attributable to those reserves are first tested for impairment and then reclassified to oil and gas properties within PP&E. The net carrying value of oil and gas properties is depleted using the unit-of-production method based on estimated proved plus probable oil and natural gas reserves. Future development costs, which are the estimated costs necessary to bring those reserves into production, are included in the depletable base. For purposes of this calculation, oil and natural gas reserves are converted to a common unit of measurement on the basis of their relative energy content where six thousand cubic feet of natural gas equates to one barrel of oil.
With respect to our mining assets, exploration costs relating to properties are charged to earnings in the year in which they are incurred. When it is determined that a mining property can be economically developed as a result of reserve potential and subsequent exploration, expenditures are capitalized. Determination as to reserve potential is based on the results of studies, which indicate whether production from a property is economically feasible. Upon commencement of commercial production of a development project these costs are amortized using the unit-of-production method over the proven and probable reserves.
As part of its mining operations, the partnership incurs stripping costs both during the development phase and production phase of its operations. Stripping costs incurred as part of development stage mining activities incurred by the partnership are deferred and capitalized as part of mining properties. Stripping costs incurred during the production stage are incurred in order to produce inventory or to improve access to ore which will be mined in the future. Where the costs are incurred to produce inventory, the production stripping costs are accounted for as a cost of producing those inventories. Where the costs are incurred to improve access to ore which will be mined in the future, the costs are deferred and capitalized as a stripping activity asset (included in mining interest) if the following criteria are met: improved access to the ore body is probable; the component of the ore body can be accurately identified; and the costs relating to the stripping activity associated with the component can be reliably measured. If these criteria are not met the costs are expensed in the period in which they are incurred. The stripping activity asset is subsequently depleted using the units-of-production depletion method over the life of the identified component of the ore body to which access has been improved as a result of the stripping activity.
(o)Asset impairment
At each reporting date the partnership assesses whether for assets, other than those measured at fair value with changes in values recorded in net income, there is any indication that such assets or cash generating units are impaired. This assessment includes a review of internal and external factors which includes, but is not limited to, changes in the technological, political, economic or legal environment in which the entity operates in, structural changes in the industry, changes in the level of demand, physical damage and obsolescence due to technological changes. An impairment is recognized if the recoverable amount, determined as the higher of the estimated fair value less costs of disposal or the discounted future cash flows generated from use and eventual disposal from an asset or cash generating unit is less than their carrying value. The projections of future cash flows take into account the relevant operating plans and management’s best estimate of the most probable set of conditions anticipated to prevail. Where an impairment loss subsequently reverses, the carrying amount of the asset or cash generating unit is increased to the lesser of the revised estimate of recoverable amount and the carrying amount that would have been recorded had no impairment loss been recognized previously.
(p)Intangible assets
Intangible assets acquired in a business combination and recognized separately from goodwill are initially recognized at their fair value at the acquisition date. The partnership’s intangible assets are comprised primarily of water and sewage concession rights, computer software, trademarks, distribution networks, patents, product development, customer relationships, loyalty program, brand and technology.
Subsequent to initial recognition, intangible assets acquired in a business combination are reported at cost less accumulated amortization and accumulated impairment losses, on the same basis as intangible assets acquired separately. Intangible assets are amortized on a straight line basis over the following periods:

F-20
Brookfield Business Partners

BROOKFIELD BUSINESS PARTNERS L.P.
NOTES TO CONSOLIDATED FINANCIAL STATEMENTS (Continued)
As at December 31, 2018 and 2017 and for the years ended December 31, 2018, 2017 and 2016


Water and sewage concession agreements
Up to 40 years
Brand names
Up to 20 years
Computer software
Up to 10 years
Customer relationships
Up to 30 years
Patents and trademarks
Up to 40 years
Proprietary technology
Up to 15 years
Product development costs
Up to 5 years
Distribution networks
Up to 25 years
Loyalty program
Up to 15 years
Gains or losses arising from derecognition of an intangible asset are measured as the difference between the net disposal proceeds and the carrying amount of the asset and are recognized in the statement of operating results when the asset is derecognized.
Service concession arrangements which provide the partnership the right to charge users for the services are accounted for as an intangible asset under IFRIC 12, Service Concession Arrangements. Water and sewage concession agreements were acquired as part of the acquisition of BRK Ambiental, the Brazilian water, wastewater and industrial water and sewerage services company and were initially recognized at their fair values. Further information on the acquisition is available in Note 3.
Loyalty program represents the partnership's contractual right to issue loyalty points through a pre-existing loyalty program. The loyalty program was acquired as part of the acquisition of our fuel marketing business and was initially recognized at fair value. Further information on the acquisition is available in Note 3.
Brands represent the intrinsic value customers place on the operation's various brand names. As part of the acquisition of Westinghouse, infrastructure services provider to the power generation industry, we acquired the reputation and positive brand recognition that is embodied in its brand name. This intangible asset is classified to have an indefinite life and is subject to an annual impairment assessment.
(q)Goodwill
Goodwill represents the excess of the price paid for the acquisition of a business over the fair value of the net tangible and intangible assets and liabilities acquired. Goodwill is allocated to the cash generating unit or units to which it relates. The partnership identifies cash generating units as identifiable groups of assets that are largely independent of the cash inflows from other assets or groups of assets.
Goodwill is evaluated for impairment on an annual basis. Impairment is determined for goodwill by assessing if the carrying value of a cash generating unit, including the allocated goodwill, exceeds its recoverable amount determined as the greater of the estimated fair value less costs of disposal or the value in use. Impairment losses recognized in respect of a cash generating unit are first allocated to the carrying value of goodwill and any excess is allocated to the carrying amount of assets in the cash generating unit. Any goodwill impairment is charged to impairment expense, net on the statement of operating results in the period in which the impairment is identified. Impairment losses on goodwill are not subsequently reversed.
On disposal of a subsidiary, the attributable amount of goodwill is included in the determination of the gain or loss on disposal of the operation.
(r)Revenue from contracts with customers
Business Services
Construction Services
Our construction services business provides end-to-end design and development solutions for our customers. The work performed on these contracts creates or enhances an asset that our customer controls and accordingly we recognize revenue on these contracts over a period of time. The partnership uses an input method, the cost-to-cost method, to measure progress towards complete satisfaction of the performance obligations under IFRS 15.

F-21
Brookfield Business Partners

BROOKFIELD BUSINESS PARTNERS L.P.
NOTES TO CONSOLIDATED FINANCIAL STATEMENTS (Continued)
As at December 31, 2018 and 2017 and for the years ended December 31, 2018, 2017 and 2016


As work is performed, a contract asset in the form of contracts-in-progress is recognized, which is reclassified to accounts receivable when invoiced to the customer. If payment is received in advance of work being completed, a contract liability is recognized. Refer to Note 16 for further information on contracts-in-progress balances. There is not considered to be a significant financing component in construction contracts as the period between the recognition of revenue under the cost-to-cost method and when payment is received is typically less than one year.
IFRS 15 requires a highly probable criterion with regards to recognizing revenue arising from variable consideration resulting from contract modifications and claims. For variable consideration, revenue is only recognized to the extent that it is highly probable that a significant reversal in the amount of revenue recognized will not occur when the uncertainty associated with the variable consideration is subsequently resolved.
Fuel Distribution & Marketing
The fees and related costs for providing road fuel distribution and marketing are recognized at a point in time when the services are provided.
Revenue from the sale of goods in our UK road fuel service operation represents net invoiced sales of fuel products and Renewable Transport Fuel Obligation ("RTFO") certificates, excluding value added taxes but including excise duty, which has been assessed to be a production tax and recorded as part of consideration received. Revenue is recognized at the point that title passes to the customer.
Facilities Management
The fees and related costs for providing facilities management services are recognized over the time in which the services are provided.
Real Estate Services
The fees and related costs for providing real estate and logistics services are recognized over the time in which the services are provided.
Associated with the delivery of certain service contracts, our partnership also earns revenue from home sale transactions and referral fees from suppliers utilized in servicing these contracts. These revenue transactions are recognized as follows:
Home Sale: The partnership earns home sale revenue from two types of contracts: cost-plus home sale and fixed fee home sale contracts. Under a cost-plus home sale contract, the partnership earns a performance fee and bears no risk of loss with respect to costs incurred. Revenues and related costs associated with the purchase and resale of residences under cost-plus contracts are recognized on a net basis over the period in which services are provided as the Partnership does not have control over the home prior to transfer to the customer. Under a fixed fee home sale contract, the partnership earns a fixed fee based upon a percentage of the acquisition cost of the residential property. This fee revenue is recognized when title is transferred to the customer as the partnership’s performance obligation is complete at this time. The revenues and expenses related to the home sale itself are recorded on a gross basis.
Referral fees: The partnership earns referral fees from various suppliers who provide services to customers through our service offerings. A significant portion of the referral fee revenue is generated from the closing of a home sale or purchase transaction, under which the partnership earns a percentage of the commissions received by the real estate agent on the purchase or sale of a home by the customer. Referral fees from home purchases or sales are recognized upon the closing date of the real estate transaction. The partnership recognizes referral fees from other suppliers upon completion of the services.
Infrastructure Services
Power Generation Service Provider
Sales of products are recognized at a point in time when the product is shipped and control passes to the customer. Revenue from contracts to provide engineering, design or other services are recognized and reported over time based on an appropriate measure of progress over time. The partnership uses an input method, the cost-to-cost method, to measure progress towards complete satisfaction of the performance obligations under IFRS 15.

F-22
Brookfield Business Partners

BROOKFIELD BUSINESS PARTNERS L.P.
NOTES TO CONSOLIDATED FINANCIAL STATEMENTS (Continued)
As at December 31, 2018 and 2017 and for the years ended December 31, 2018, 2017 and 2016


IFRS 15 requires a highly probable criterion with regards to recognizing revenue arising from variable consideration and contract modification and claims. For variable consideration, revenue is only to be recognized to the extent that it is highly probable that a significant reversal in the amount of revenue recognized will not occur when the uncertainty associated with the variable consideration is subsequently resolved.
Offshore Oil Production Service Provider
The partnership primary source of revenues is chartering its vessels and offshore units to its customers. The partnership's primary forms of contracts consists of floating production storage and offloading (or "FPSO") contracts and contracts of affreightment (or "CoA").
FPSO contracts: Pursuant to an FPSO contract, the partnership charters an FPSO unit to a customer for a fixed period of time, generally more than one year. The performance obligations within an FPSO contract, which will include the use of the FPSO unit to the charterer as well as the operation of the FPSO unit, are satisfied as services are rendered over the duration of such contract, as measured using the time that has elapsed from commencement of performance.
Some FPSO contacts include variable consideration components in the form of expense adjustments or reimbursements, incentive compensation and penalties. Variable consideration under the partnership’s contracts is typically recognized as incurred as either such revenues are allocated and accounted for under lease accounting requirements or alternatively such consideration is allocated to the distinct period in which such variable consideration was earned.
Contracts of Affreightment: Voyages performed pursuant to a CoA for the partnership’s shuttle tankers are priced based on the pre-agreed terms in the CoA. The performance obligations within a voyage performed pursuant to a CoA, which typically include the use of the vessel to the charterer as well as the operation of the vessel, are satisfied as services are rendered over the duration of the voyage, as measured using the time that has elapsed from commencement of performance. The duration of a single voyage will typically be less than two weeks.
Industrial Operations
Manufacturing
Sales of goods are recognized at a point in time when the product is shipped and control passes to the customer. Services revenues are recognized over time when the services are provided over time.    
Mining
Revenue from our mining business is made under provisional pricing arrangements. Revenue from the sale of palladium and by-product metals is provisionally recognized based on quoted market prices upon the delivery of concentrate to the smelter or designated shipping point, which is when significant rights and obligations of ownership pass and title and control is transferred. The business’ smelter contract provides for final prices to be determined by quoted market prices in a period subsequent to the date of concentrate delivery. The period between provisional invoicing and final pricing, or settlement period, is typically between 30 and 150 days. The fair value of the final sales price adjustment is re-estimated by reference to forward market prices at each period end and changes in fair value are recognized as an adjustment to revenue. As a result, the accounts receivable amounts related to this business are recorded at fair value.
Energy Commodities and Services
Revenue from the sale of oil and gas is recognized at a point in time when title and control of the product passes to an external party, based on volumes delivered and contractual delivery points and prices. Revenue for the production in which the partnership has an interest with other producers is recognized based on the partnership’s working interest. Revenue is measured net of royalties to reflect the deduction for other parties’ proportionate share of the revenue. Revenue from the rendering of services is recognized at a point in time when significant rights and obligations of ownership pass and title and control is transferred.

F-23
Brookfield Business Partners

BROOKFIELD BUSINESS PARTNERS L.P.
NOTES TO CONSOLIDATED FINANCIAL STATEMENTS (Continued)
As at December 31, 2018 and 2017 and for the years ended December 31, 2018, 2017 and 2016


Remaining Performance Obligations
Business Services
In our construction services business, backlog is defined as revenue yet to be delivered (i.e. remaining performance obligations) on construction projects that have been secured via an executed contract, work order, or letter of intent. The total backlog for our construction services operations equates to approximately two years of activity.
Industrial Operations
Our Brazilian water and wastewater services is party to certain remaining performance obligations which have a duration of more than one year. The most significant remaining performance obligations at January 1, 2018 relate to the service concession arrangements with various municipalities which have an average term of 25 years.
(s)Contract work in progress
The gross amount due from customers for contract work for all contracts in progress for which costs incurred plus recognized profits (less recognized losses) exceed progress billings, is generally presented as an asset. Progress billings not yet paid by customers and retentions are included within the trade and other receivables balance. The gross amounts due to customers for contract work for all contracts in progress for which progress billings exceed costs incurred plus recognized profits (less recognized losses) is generally presented as a liability.
Construction work in progress on construction contracts is stated at cost plus profit recognized to date calculated in accordance with the percentage of completion method, including retentions payable and receivable, less a provision for foreseeable losses and progress payments received to date.
(t)Financial instruments and hedge accounting
Classification and measurement
The table below summarizes the partnership’s classification and measurement of financial assets and liabilities, under IFRS 9 and IAS 39:


 
IFRS 9 Measurement Category
 
IAS 39 Measurement Category
 
Statement of Financial
Position Account
Financial assets
 
 
 
 
 
 
Cash and cash equivalents
 
Amortized cost
 
Amortized cost
 
Cash and cash equivalents
Accounts receivable
 
Amortized cost / FVTPL
 
Amortized cost / Fair Value
 
Accounts and other receivable, net
Restricted cash
 
Amortized cost
 
Amortized cost
 
Financial assets
Equity securities
 
FVTPL / FVOCI
 
Fair Value
 
Financial assets
Debt securities
 
FVTPL / FVOCI / Amortized cost
 
Amortized cost / Fair Value
 
Financial assets
Derivative assets
 
FVTPL (1)
 
Fair Value
 
Financial assets
Other financial assets
 
Amortized cost / FVTPL / FVOCI
 
Amortized cost / Fair Value
 
Financial assets
 
 
 
 
 
 
 
Financial liabilities
 
 
 
 
 
 
Borrowings
 
Amortized cost
 
Amortized cost
 
Borrowings
Accounts payable and other
 
Amortized cost
 
Amortized cost
 
Accounts payable and other
Derivative liabilities
 
FVTPL (1)
 
Fair value
 
Accounts payable and other
____________________________________
(1) 
Derivatives are classified and measured at FVTPL except those designated in hedging relationships.

F-24
Brookfield Business Partners

BROOKFIELD BUSINESS PARTNERS L.P.
NOTES TO CONSOLIDATED FINANCIAL STATEMENTS (Continued)
As at December 31, 2018 and 2017 and for the years ended December 31, 2018, 2017 and 2016


The classification depends on the specific business model for managing the financial instruments and the contractual cash flow characteristics of the financial asset. The partnership maintains a portfolio of marketable securities comprised of equity and debt securities. The marketable securities are recognized on their trade date. They are subsequently measured at fair value at each reporting date with the change in fair value recorded in either profit or loss ("FVTPL") or other comprehensive income ("FVOCI"). For investments in debt instruments, this will depend on the business model in which the investments are held and the cash flow characteristics of the debt instruments.
At initial recognition, the partnership measures a financial asset at its fair value plus, in the case of a financial asset not at fair value through profit or loss, transaction costs that are directly attributable to the acquisition of the financial asset. Transaction costs of financial assets carried at fair value through profit or loss are expensed in profit or loss.
Financial assets are classified as amortized cost based on their contractual cash flow characteristics and the business model in which they are held. Financial assets classified as amortized cost are recorded initially at fair value, then subsequently measured at amortized cost using the effective interest method, less any impairment.
Within the Notes to Consolidated Financial Statements, all 2017 disclosures, whether tabular or otherwise, of financial assets and liabilities, would reflect the classification categories of IAS 39.
Impairment
The partnership recognizes a loss allowance for expected credit losses on debt investments measured subsequently at amortized costs or at FVTOCI, trade receivables and contract assets. The partnership measures the loss allowance for a financial instrument at an amount equal to the lifetime expected credit losses (ECL) if the credit risk on a financial instrument has increased significantly since initial recognition. If the credit risk on a financial instrument has not increased significantly, the partnership measures the loss allowance for that financial instrument at an amount equal to 12-months ECL. In making this assessment, the partnership considers information that is reasonable and supportable, including historical experience and forward‑looking information that is available without undue cost or effort.
The partnership utilizes a simplified approach for measuring the loss allowance at an amount equal to the lifetime ECL for trade receivables and contract assets. The ECL on trade receivables are estimated using a provision matrix by reference to past default experience of the debtor and an analysis of the debtor’s current financial position, adjusted for factors that are specific to the debtors, general economic conditions of the industry in which the debtors operate and an assessment of both the current as well as the forecast direction of conditions at the reporting date.
Derivatives and hedging activities
The partnership selectively utilizes derivative financial instruments primarily to manage financial risks, including commodity price risk and foreign exchange risks. Derivative financial instruments are recorded at fair value. Hedge accounting is applied when the derivative is designated as a hedge of a specific exposure and there is assurance that it will continue to be highly effective as a hedge based on an expectation of offsetting cash flows or fair value. Hedge accounting is discontinued prospectively when the derivative no longer qualifies as a hedge or the hedging relationship is terminated. Once discontinued, the cumulative change in fair value of a derivative that was previously recorded in other comprehensive income by the application of hedge accounting is recognized in profit or loss over the remaining term of the original hedging relationship as amounts related to the hedged item are recognized in profit or loss. The assets or liabilities relating to unrealized mark-to-market gains and losses on derivative financial instruments are recorded in financial assets and financial liabilities, respectively.
(i) Items classified as hedges
Realized and unrealized gains and losses on foreign exchange contracts and foreign currency debt that are designated as hedges of currency risks relating to a net investment in a subsidiary with a functional currency other than the U.S. dollar are included in equity and are included in net income in the period in which the subsidiary is disposed of or to the extent partially disposed and control is not retained. Derivative financial instruments that are designated as hedges to offset corresponding changes in the fair value of assets and liabilities and cash flows are measured at estimated fair value with changes in fair value recorded in profit or loss or as a component of equity, as applicable.

F-25
Brookfield Business Partners

BROOKFIELD BUSINESS PARTNERS L.P.
NOTES TO CONSOLIDATED FINANCIAL STATEMENTS (Continued)
As at December 31, 2018 and 2017 and for the years ended December 31, 2018, 2017 and 2016


Unrealized gains and losses on interest rate contracts designated as hedges of future variable interest payments are included in equity as a cash flow hedge when the interest rate risk relates to an anticipated variable interest payment. The periodic exchanges of payments on interest rate swap contracts designated as hedges of debt are recorded on an accrual basis as an adjustment to interest expense. The periodic exchanges of payments on interest rate contracts designated as hedges of future interest payments are amortized into profit or loss over the term of the corresponding interest payments
(ii) Items not classified as hedges
Derivative financial instruments that are not designated as hedges are recorded at estimated fair value, and gains and losses arising from changes in fair value are recognized in net income in the period the changes occur. Realized and unrealized gains on other derivatives not designated as hedges are recorded in other income (expenses), net.
Summary of impact upon adoption of IFRS 9 - Classification and measurement
The table below illustrates the classification and measurement of financial assets under IFRS 9 and IAS 39 at the date of initial application. A similar table for financial liabilities has not been prepared because there have not been any reclassifications and remeasurements within financial liabilities.
The following table is as at January 1, 2018:
(US$ MILLIONS)
 
FVTPL
 
FVOCI
 
Amortized Cost
 
Total
Opening balance (IAS 39)
 
$
166

 
$
429

 
$
5,852

 
$
6,447

Reclassifications
 
211

 
(211
)
 

 

Revised opening balance (IFRS 9)
 
$
377

 
$
218

 
$
5,852

 
$
6,447

The following paragraphs explain how applying the new classification requirements of IFRS 9 led to changes in classification of certain financial assets held by the partnership as shown in the table above.
Instruments reclassified from Available for Sale (IAS 39) to FVTPL (IFRS 9):
Debt Instruments previously classified as available for sale but which fail the Solely for Payment, Principal and Interest ("SPPI") test
The partnership held secured debentures and contractual rights which were reclassified from available for sale to FVTPL for $187 million. Under IFRS 9, the debentures and contractual rights do not meet the criteria to be classified as at amortized cost or FVOCI because their cash flows do not represent solely payments of principal and interest. Related fair value gains of $3 million attributable to the partnership net of taxes were transferred from the available for sale reserve to retained earnings on January 1, 2018.
Equity instruments previously classified as available for sale
Under IFRS 9, equity instruments are classified and measured at FVTPL unless the partnership makes an irrevocable day-one election to classify and measure such instruments that are not held for trading at FVTOCI.
Equities instruments previously classified as available for sale for which FVOCI election is not made
The partnership held an equity instrument which was reclassified from available for sale to FVTPL for $24 million. Related fair value losses of $3 million attributable to the partnership net of taxes were transferred from the available for sale reserve to retained earnings on January 1, 2018.
Equities instruments previously classified as available for sale for which FVOCI election is made
The partnership held equity instruments previously classified as available for sale for which the partnership made an irrevocable election to classify and measure these instruments at FVTOCI upon transition to IFRS 9. Fair value gains and losses are recorded in OCI, and are not subsequently reclassified to profit or loss, even if the partnership disposes of these instruments. Dividends are recognized in profit or loss.

F-26
Brookfield Business Partners

BROOKFIELD BUSINESS PARTNERS L.P.
NOTES TO CONSOLIDATED FINANCIAL STATEMENTS (Continued)
As at December 31, 2018 and 2017 and for the years ended December 31, 2018, 2017 and 2016


Summary of impact upon adoption of IFRS 9 - Impairment
The partnership's opening loss allowances in accordance with IAS 39 do not differ materially from the partnership's opening expected credit losses ("ECL") determined in accordance with IFRS 9, as at January 1, 2018.
Summary of impact upon adoption of IFRS 9 - Derivatives and hedging activities
In accordance with IFRS 9’s transition provisions for hedge accounting, the partnership has applied the IFRS 9 hedge accounting requirements prospectively from the date of initial application on January 1, 2018. The partnership’s qualifying hedging relationships in place as at January 1, 2018 also qualified for hedge accounting in accordance with IFRS 9 and were therefore regarded as continuing hedging relationships.
(u)Fair value measurement
Fair value is the price that would be received to sell an asset or paid to transfer a liability in an orderly transaction between market participants at the measurement date, regardless of whether that price is directly observable or estimated using another valuation technique. In estimating the fair value of an asset or a liability, the partnership takes into account the characteristics of the asset or liability if market participants would take those characteristics into account when pricing the asset or liability at the measurement date.
Fair value measurement is disaggregated into three hierarchical levels: Level 1, 2 or 3. Fair value hierarchical levels are directly based on the degree to which the inputs to the fair value measurement are observable. The levels are as follows:
Level 1 -
Inputs are unadjusted, quoted prices in active markets for identical assets or liabilities at the measurement date.
Level 2 -
Inputs (other than quoted prices included in Level 1) are either directly or indirectly observable for the asset or liability through correlation with market data at the measurement date and for the duration of the asset’s or liability’s anticipated life.
Level 3 -
Inputs are unobservable and reflect management’s best estimate of what market participants would use in pricing the asset or liability at the measurement date. Consideration is given to the risk inherent in the valuation technique and the risk inherent in the inputs in determining the estimate.
Further information on fair value measurements is available in Note 4.
(v)Income taxes
Brookfield Business Partners L.P. is a flow-through entity for tax purposes and as such is not subject to Bermudian taxation. However, income taxes are recognized for the amount of taxes payable by the holding entities, and any direct or indirect corporate subsidiaries of such holding entities. Income tax expense represents the sum of the tax accrued in the period and deferred income tax.
The separate returns method was used to determine taxes for periods prior to June 20, 2016.
(i)    Current income tax
Current income tax assets and liabilities are measured at the amount expected to be paid to tax authorities, net of recoveries based on the tax rates and laws enacted or substantively enacted at the reporting date.
(ii)    Deferred income tax
Deferred income tax liabilities are provided for using the liability method on temporary differences between the tax bases used in the computation of taxable income and carrying amounts of assets and liabilities in the consolidated financial statements. Deferred income tax assets are recognized for all deductible temporary differences, carry forward of unused tax credits and unused tax losses, to the extent that it is probable that deductions, tax credits and tax losses can be utilized. Such deferred income tax assets and liabilities are not recognized if the temporary difference arises from goodwill or from the initial recognition of other assets and liabilities in a transaction that affects neither the taxable income nor the accounting income, other than in a business combination. The carrying amount of deferred income tax assets are reviewed at each reporting date and reduced to the extent it is no longer probable that the income tax asset will be recovered.

F-27
Brookfield Business Partners

BROOKFIELD BUSINESS PARTNERS L.P.
NOTES TO CONSOLIDATED FINANCIAL STATEMENTS (Continued)
As at December 31, 2018 and 2017 and for the years ended December 31, 2018, 2017 and 2016


Deferred income tax liabilities are recognized for taxable temporary differences associated with investments in subsidiaries and equity accounted investments, and interests in joint ventures, except where the partnership is able to control the reversal of the temporary difference and it is probable that the temporary differences will not reverse in the foreseeable future. Deferred income tax assets arising from deductible temporary differences associated with such investments and interests are only recognized to the extent that it is probable that there will be sufficient taxable income against which to utilize the benefits of the temporary differences and they are expected to reverse in the foreseeable future.
Deferred income tax assets and liabilities are measured at the tax rates that are expected to apply in the period in which the liability is settled or the asset realized, based on tax rates and tax laws that have been enacted or substantively enacted by the end of the reporting period. The measurement of deferred income tax liabilities and assets reflect the tax consequences that would follow from the manner in which the partnership expects, at the end of the reporting period, to recover or settle the carrying amount of its assets and liabilities.
Deferred income tax assets and liabilities are offset when there is a legally enforceable right to set off current tax assets against current tax liabilities and when they relate to income taxes levied by the same taxation authority within a single taxable entity or the partnership intends to settle its current tax assets and liabilities on a net basis in the case where there exist different taxable entities in the same taxation authority and when there is a legally enforceable right to set off current tax assets against current tax liabilities.
(w)Provisions
Provisions are recognized when the partnership has a present obligation either legal or constructive as a result of a past event, it is probable that the partnership will be required to settle the obligation, and a reliable estimate can be made of the amount of the obligation. Provisions are recorded within accounts payable and other in the consolidated statements of financial position.
The amount recognized as a provision is the best estimate of the consideration required to settle the present obligation at the end of the reporting period, taking into account the risks and uncertainties surrounding the obligation. Where a provision is measured using the cash flows estimated to settle the obligation, its carrying amount is the present value of those cash flows.
When some or all of the economic benefits required to settle a provision are expected to be recovered from a third party, the receivable is recognized as an asset if it is virtually certain that reimbursement will be received and the amount of the receivable can be measured reliably.
(i)    Provisions for defects
Provisions made for defects are based on a standard percentage charge of the aggregate contract value of completed construction projects and represents a provision for potential latent defects that generally manifest over a period of time following practical completion.
Claims against the partnership are also recorded as part of provisions for defects when it is probable that the partnership will be required to settle the obligation and a reliable estimate can be made of the amount of the obligation.
(ii)    Decommissioning liability
Certain of the partnership’s subsidiaries are engaged in oil and gas and mining activities. For these businesses, there are typically decommissioning liabilities related to the requirement to remediate the property where operations are conducted.
The partnership recognizes a decommissioning liability in the period in which it has a present legal or constructive liability and a reasonable estimate of the amount can be made. Liabilities are measured based on current requirements, technology and price levels and the present value is calculated using amounts discounted over the useful economic lives of the assets. Amounts are discounted using a rate that reflects the risks specific to the liability. On a periodic basis, management reviews these estimates and changes, if any, will be applied prospectively. The fair value of the estimated decommissioning liability is recorded as a long term liability, with a corresponding increase in the carrying amount of the related asset. The capitalized amount is depleted on a unit-of-production basis over the life of the proved plus probable reserves. The liability amount is increased in each reporting period due to the passage of time, and the amount of accretion is charged to finance expense in the period. Periodic revisions to the estimated timing of cash flows, to the original estimated undiscounted cost and to changes in the discount rate can also result in an increase or decrease to the decommissioning liability. Actual costs incurred upon settlement of the obligation are recorded against the decommissioning liability to the extent of the liability recorded.

F-28
Brookfield Business Partners

BROOKFIELD BUSINESS PARTNERS L.P.
NOTES TO CONSOLIDATED FINANCIAL STATEMENTS (Continued)
As at December 31, 2018 and 2017 and for the years ended December 31, 2018, 2017 and 2016


(x)Pensions and other post-employment benefits
Certain of the partnership’s subsidiaries offer post-employment benefits to their employees by way of a defined contribution plan. Payments to defined contribution pension plans are expensed as they fall due.
Certain of the partnership’s subsidiaries offer defined benefit plans. Defined benefit pension expense, which includes the current year’s service cost, is included in direct operating costs within the consolidated statements of operating results. For each defined benefit plan, we recognize the present value of our defined benefit obligations less the fair value of the plan assets, as a defined benefit asset or liability reported as other assets or accounts payable and other in our consolidated statements of financial position. The partnership’s obligations under its defined benefit pension plans are determined periodically through the preparation of actuarial valuations.
The cost of pensions and other retirement benefits earned by employees is actuarially determined using the projected unit credit method (also known as the projected benefit method pro-rated on service) and management’s best estimate of plan investment performance, salary escalation, retirement ages of employees and their expected future longevity.
For the purposes of calculating the expected return on plan assets, those assets are measured at fair value.
The partnership recognizes actuarial gains and losses in other comprehensive income (loss) in the period in which those gains and losses occur.
(y)Assets held for sale
Non-current assets and disposal groups are classified as held for sale if their carrying amount will be recovered principally through a sale transaction rather than through continuing use. This condition is regarded as met only when the sale is highly probable and the non-current asset or disposal group is available for immediate sale in its present condition. Management must be committed to the sale, which should be expected to qualify for recognition as a completed sale within one year from the date of classification subject to limited exceptions.
Non-current assets and disposal groups classified as held for sale are measured at the lower of their carrying amount and fair value less costs to sell and are classified as current. Once classified as held for sale, property, plant and equipment and intangible assets, are not depreciated or amortized, respectively.
(z)Critical accounting judgments and key sources of estimation uncertainty
The preparation of financial statements requires management to make critical judgments, estimates and assumptions that affect the reported amounts of assets and liabilities and disclosure of contingent assets and liabilities at the date of the financial statements and the reported amounts of revenues and expenses that are not readily apparent from other sources, during the reporting period. These estimates and associated assumptions are based on historical experience and other factors that are considered to be relevant. Actual results may differ from these estimates.
The estimates and underlying assumptions are reviewed on an ongoing basis. Revisions to accounting estimates are recognized in the period in which the estimate is revised if the revision affects only that period, or in the period of the revision and future periods if the revision affects both current and future periods.
Critical judgments made by management and utilized in the normal course of preparing the partnership’s consolidated financial statements are outlined below.
(i)    Business Combinations
The partnership accounts for business combinations using the acquisition method of accounting. The allocation of fair values to assets acquired and liabilities assumed through an acquisition requires numerous estimates that affect the valuation of certain assets and liabilities acquired including discount rates, operating costs, revenue estimates, commodity prices, future capital costs and other factors. The determination of the fair values may remain provisional for up to 12 months from the date of acquisition due to the time required to obtain independent valuations of individual assets and to complete assessments of provisions. When the accounting for a business combination has not been completed as of the reporting date, this is disclosed in the financial statements, including observations on the estimates and judgments made as of the reporting date.

F-29
Brookfield Business Partners

BROOKFIELD BUSINESS PARTNERS L.P.
NOTES TO CONSOLIDATED FINANCIAL STATEMENTS (Continued)
As at December 31, 2018 and 2017 and for the years ended December 31, 2018, 2017 and 2016


(ii)    Determination of Control
We consolidate an investee when we control the investee, with control existing if, and only if, we have power over the investee; exposure, or rights, to variable returns from our involvement with the investee; and the ability to use our power over the investee to affect the amount of the partnership’s returns.
In determining if we have power over an investee, we make judgments when identifying which activities of the investee are relevant in significantly affecting returns of the investee and the extent of our existing rights that give us the current ability to direct the relevant activities of the investee. We also make judgments as to the amount of potential voting rights which provides us voting powers, the existence of contractual relationships that provide us voting power and the ability to appoint directors. We enter into voting agreements to provide the partnership with the ability to contractually direct the relevant activities of the investee (formally referred to as ‘‘power’’ within IFRS 10, Consolidated Financial Statements). In assessing if we have exposure, or rights, to variable returns from our involvement with the investee we make judgments concerning whether returns from an investee are variable and how variable those returns are on the basis of the substance of the arrangement, the size of those returns and the size of those returns relative to others, particularly in circumstances where our voting interest differs from our ownership interest in an investee. In determining if we have the ability to use our power over the investee to affect the amount of our returns we make judgments when we are an investor as to whether we are a principal or agent and whether another entity with decision- making rights is acting as an agent for us. If we determine that we are acting as an agent, as opposed to a principal, we do not control the investee.
(iii)    Common Control Transactions
IFRS 3, Business Combinations (‘‘IFRS 3’’) does not include specific measurement guidance for transfers of businesses or subsidiaries between entities under common control. Accordingly, the partnership has developed an accounting policy to account for such transactions taking into consideration other guidance in the IFRS framework and pronouncements of other standard-setting bodies. The partnership’s policy is to record assets and liabilities recognized as a result of transactions between entities under common control at the carrying values in the transferor’s financial statements.
(iv)    Indicators of Impairment
Judgment is applied when determining whether indicators of impairment exist when assessing the carrying values of the partnership’s assets, including: the determination of the partnership’s ability to hold financial assets; the estimation of a cash generating unit’s future revenues and direct costs; and the determination of discount rates, and when an asset’s carrying value is above the value derived using publicly traded prices which are quoted in a liquid market.
For some of our assets forecasting the recoverability and economic viability of property and equipment requires an estimate of reserves. The process for estimating reserves is complex and requires significant interpretation and judgment. It is affected by economic conditions, production, operating and development activities, and is performed using available geological, geophysical, engineering and economic data.
(v)    Revenue Recognition
Certain of the partnership’s subsidiaries use the cost-to-cost method to account for their contract revenue. The stage of completion is measured by reference to actual costs incurred to date as a percentage of estimated total costs for each contract. Significant assumptions are required to estimate the total contract costs and the recoverable variation works that affect the stage of completion and the contract revenue respectively. In making these estimates, management has relied on past experience or where necessary, the work of experts.
(vi)    Financial Instruments
Judgments inherent in accounting policies relating to derivative financial instruments relate to applying the criteria to the assessment of the effectiveness of hedging relationships. Estimates and assumptions used in determining the fair value of financial instruments are: equity and commodity prices; future interest rates; the credit worthiness of the partnership relative to its counterparties; the credit risk of the partnership’s counterparties; estimated future cash flows; discount rates and volatility utilized in option valuations.

F-30
Brookfield Business Partners

BROOKFIELD BUSINESS PARTNERS L.P.
NOTES TO CONSOLIDATED FINANCIAL STATEMENTS (Continued)
As at December 31, 2018 and 2017 and for the years ended December 31, 2018, 2017 and 2016


(vii)    Decommissioning Liabilities
Decommissioning costs will be incurred at the end of the operating life of some of our oil and gas facilities and mining properties. These obligations are typically many years in the future and require judgment to estimate. The estimate of decommissioning costs can vary in response to many factors including changes in relevant legal regulatory, and environmental requirements, the emergence of new restoration techniques or experience at other production sites. Inherent in the calculations of these costs are assumptions and estimates including the ultimate settlement amounts, inflation factors, discount rates, and timing of settlements.
(viii)    Oil and Gas Properties
The process of estimating the partnership’s proved and probable oil and gas reserves requires significant judgment and estimates. Factors such as the availability of geological and engineering data, reservoir performance data, acquisition and divestment activity, drilling of new wells, development costs and commodity prices all impact the determination of the partnership’s estimates of its oil and gas reserves. Future development costs are based on estimated proved and probable reserves and include estimates for the cost of drilling, completing and tie in of the proved undeveloped and probable additional reserves and may vary based on geography, geology, depth, and complexity. Any changes in these estimates are accounted for on a prospective basis. Oil and natural gas reserves also have a direct impact on the assessment of the recoverability of asset carrying values reported in the financial statements.
(ix)    Other
Other estimates and assumptions utilized in the preparation of the partnership’s financial statements are: the assessment or determination of recoverable amounts; depreciation and amortization rates and useful lives; estimation of recoverable amounts of cash-generating units for impairment assessments of goodwill and intangible assets; and ability to utilize tax losses and other tax measurements.
Other critical judgments include the determination of functional currency.
(aa)Earnings (loss) per Limited Partnership Unit
The partnership calculates basic earnings (loss) per unit by dividing net income attributable to limited partners by the weighted average number of limited partnership units outstanding during the period. For the purpose of calculating diluted earnings (loss) per unit, the partnership adjusts net income (loss) attributable to limited partners, and the weighted average number of limited partnership units outstanding, for the effects of all dilutive potential limited partnership units.
(ab)Leases
Leases are classified as finance leases when the terms of the lease transfer substantially all the risks and rewards incidental to ownership of the lease to the lessee. All other leases are classified as operating leases.
Assets held under finance leases are initially recognized at their fair value or, if lower, at amounts equal to the present value of the minimum lease payments, each determined at the inception of the lease. The corresponding liability to the lessor is included in the consolidated statements of financial position as a finance lease obligation within accounts payable and other.
Lease payments are apportioned between finance charges and reduction of the lease obligation so as to achieve a constant rate of interest on the remaining balance of the liability. Finance charges are charged directly against income.
Finance lease assets are amortized on a straight line basis over the estimated useful life of the asset.
(ac)Segments
Our operating segments are components of the business for which discrete financial information is reviewed regularly by our Chief Operating Decision Maker (the "CODM") to assess performance and make decisions regarding resource allocation. We have assessed our CODM to be our Chief Executive Officer and Chief Financial Officer. Our operating segments are Business Services, Infrastructure Service, Industrial Operations and Corporate and Other.

F-31
Brookfield Business Partners

BROOKFIELD BUSINESS PARTNERS L.P.
NOTES TO CONSOLIDATED FINANCIAL STATEMENTS (Continued)
As at December 31, 2018 and 2017 and for the years ended December 31, 2018, 2017 and 2016


(ad)Future Changes in Accounting Policies
(i) Leases
In January 2016, the IASB published a new standard, IFRS 16, Leases ("IFRS 16"). The new standard brings most leases on the statement of financial position, eliminating the distinction between operating and finance leases. Lessor accounting, however, remains largely unchanged and the distinction between operating and finance leases is retained. IFRS 16 supersedes IAS 17, Leases and related interpretations and is effective for periods beginning on or after January 1, 2019.
The partnership will adopt IFRS 16 using the modified retrospective method whereby any transitional impact is recorded in equity as at January 1, 2019 and comparative periods are not restated. The partnership will apply certain transition reliefs, practical expedients and policy choice options on adoption of the new standard. Specifically, the partnership has elected to apply practical expedients associated with short-term leases.
After leading strategic planning sessions with its subsidiaries and associates, the partnership implemented an adoption project plan. The partnership used the population of existing contractual arrangements to complete the identification of leases that are required to be recognized in the consolidated statement of financial position under the new standard. Additionally, the partnership has substantially completed quantifying the present value of the identified lease contracts to determine the impact on adoption, except for acquisitions that closed in the fourth quarter of 2018. At this time, the partnership has nearly finalized the documented analysis and assessment of the potential impact to IT systems and internal controls and has drafted a preliminary version of the disclosures required by the new standard.
The estimated range of the transitional impact of the new standard, excluding the impact of acquisitions closed in the last quarter of the year, is an increase in total assets and liabilities of $880 million to $1,080 million, and no significant impact to equity. These are preliminary estimates and subject to change as the partnership completes the adoption procedures and evaluates and quantifies the IFRS 16 impact of the acquisitions closed in the fourth quarter of 2018.
(ii) Uncertainty over Income Tax Treatments
In June 2017, the IASB published IFRIC 23, Uncertainty over Income Tax Treatments ("IFRIC 23") effective for annual periods beginning on or after January 1, 2019. The interpretation requires an entity to assess whether it is probable that a tax authority will accept an uncertain tax treatment used, or proposed to be used, by an entity in its income tax filings and to exercise judgment in determining whether each tax treatment should be considered independently or whether some tax treatments should be considered together. The decision should be based on which approach provides better predictions of the resolution of the uncertainty. An entity also has to consider whether it is probable that the relevant authority will accept each tax treatment, or group of tax treatments, assuming that the taxation authority with the right to examine any amounts reported to it will examine those amounts and will have full knowledge of all relevant information when doing so. The interpretation may be applied on either a fully retrospective basis or a modified retrospective basis without restatement of comparative information. The partnership is currently evaluating the impact of IFRIC 23 on its consolidated financial statements.
(iii) Business Combinations
In October 2018, the IASB issued an amendment to IFRS 3, Business Combinations (“IFRS 3”), effective for annual periods beginning on or after January 1, 2020. The amendment clarifies the definition of a business and assists companies in determining whether an acquisition is a business combination or an acquisition of a group of assets. The amendment emphasizes that the output of a business is to provide goods and services to customers and also provides supplementary guidance. The company will adopt the standard prospectively and is currently evaluating the impact on its consolidated financial statements.
(ae)
New Accounting Policies Adopted
The partnership has applied new and revised standards issued by the IASB that are effective for the period beginning on or after January 1, 2018.

F-32
Brookfield Business Partners

BROOKFIELD BUSINESS PARTNERS L.P.
NOTES TO CONSOLIDATED FINANCIAL STATEMENTS (Continued)
As at December 31, 2018 and 2017 and for the years ended December 31, 2018, 2017 and 2016


(i)    Revenue from Contracts with Customers
IFRS 15, Revenue from Contracts with Customers ("IFRS 15") specifies how and when revenue should be recognized as well as requiring additional disclosures. IFRS 15 requires disclosure regarding the nature, amount, timing and uncertainty of revenue and cash flows arising from customer contracts. IFRS 15 supersedes IAS 18, Revenue, IAS 11, Construction Contracts and a number of revenue-related interpretations. IFRS 15 applies to nearly all contracts with customers: the main exceptions are leases, financial instruments and insurance contracts.
The partnership adopted the standard using the modified retrospective approach, in which a cumulative catch-up adjustment is recorded through opening retained earnings on January 1, 2018 as if the standard had always been in effect and whereby comparative periods are not restated. The partnership elected to use the practical expedient for contract modifications. On adoption, the partnership recorded a reduction in opening retained earnings of approximatively $260 million, attributable to the partnership net of taxes, mainly from our construction services business. Under IFRS 15, revenue from the partnership’s construction services contracts will continue to be recognized over time, however, a higher threshold of probability must be achieved prior to recognizing revenue from variable consideration such as incentives and claims and variations resulting from contract modifications. Under IAS 18 and IAS 11, revenue was recognized when it is probable that work performed will result in revenue whereas under IFRS 15, revenue is recognized when it is highly probable that a significant reversal of revenue will not occur for these modifications. Refer to Note 2(af) for impact on adoption of IFRS 15.
(ii)    Financial Instruments
In July 2014, the IASB issued the final publication of IFRS 9, Financial Instruments ("IFRS 9") superseding IAS 39, Financial Instruments: Recognition and Measurement. IFRS 9 establishes principles for the financial reporting of financial assets and financial liabilities that will present relevant and useful information to users of financial statements for their assessment of the amounts, timing and uncertainty of an entity's future cash flows. This new standard also includes a new general hedge accounting standard which aligns hedge accounting more closely with an entity's risk management activities. It does not fully change the types of hedging relationships or the requirement to measure and recognize ineffectiveness, however, it provides more hedging strategies that are used for risk management to qualify for hedge accounting and introduces greater judgment to assess the effectiveness of a hedging relationship. Apart from the requirements applicable to hedge accounting, which have been applied on a prospective basis, the partnership adopted the standard using the retrospective approach without restatement, in which a cumulative catch-up adjustment is recorded through opening retained earnings on January 1, 2018 as if the standard had always been in effect and whereby comparative periods are not restated, comparative periods are presented under IAS 39. On adoption, the partnership recorded an adjustment in opening retained earnings of $nil attributable to the partnership net of taxes. Refer to Note 2(t) for impact on adoption of IFRS 9.
(iii)    Foreign Currency Transactions and Advance Consideration
In December 2016, the IASB issued IFRIC 22, Foreign Currency Transaction and Advance Consideration ("IFRIC 22"), effective for annual periods beginning on or after January 1, 2018. The interpretation clarifies that the date of the transaction for the purpose of determining the exchange rate to use on initial recognition of the related asset, expense or income (or part of it) is the date on which an entity initially recognizes the non-monetary asset or non-monetary liability arising from the payment or receipt of advance consideration. The interpretation has been applied prospectively. The adoption of IFRIC 22 did not have a significant impact on the financial statements.
(af)
Impact on adoption of new IFRS standards
The table below summarizes the IFRS 15 impact on revenue by segment for the year ended December 31, 2018:
(US$ MILLIONS)
 
 
 
 
 
 
 
 
 
 
Transition
 
Business Services
 
Infrastructure Services
 
Industrial Operations
 
Corporate
and Other
 
Total
Revenue as if it were under former revenue standards
 
$
30,723

 
$
2,382

 
$
3,864

 
$

 
$
36,969

IFRS 15 Impact
 
91

 
31

 
1

 

 
123

Total IFRS 15 Revenue
 
$
30,814

 
$
2,413

 
$
3,865

 
$

 
$
37,092


F-33
Brookfield Business Partners

BROOKFIELD BUSINESS PARTNERS L.P.
NOTES TO CONSOLIDATED FINANCIAL STATEMENTS (Continued)
As at December 31, 2018 and 2017 and for the years ended December 31, 2018, 2017 and 2016


On adoption of IFRS 15, we recorded a total reduction in opening retained earnings of $260 million, attributable to the partnership net of taxes, mainly associated with our construction services business. The partnership also recorded the associated reduction of $125 million in accounts and other receivable, net, and an increase of $121 million in accounts payable and other.
(US$ MILLIONS)
 
 
Opening balance January 1, 2018
 
Adoption of new accounting standards
 
Revised opening balance January 1, 2018
Assets
 
 
 
 
 
 
 
Cash and cash equivalents
 
 
$
1,106

 
$

 
$
1,106

Financial assets
 
 
361

 

 
361

Accounts and other receivable, net
 
 
3,454

 
(98
)
 
3,356

Inventory, net
 
 
1,068

 
4

 
1,072

Assets held for sale
 
 
14

 

 
14

Other assets
 
 
430

 
(60
)
 
370

Current assets
 
 
6,433

 
(154
)
 
6,279

Financial assets
 
 
423

 

 
423

Accounts and other receivable, net
 
 
908

 
(27
)
 
881

Other assets
 
 
79

 
1

 
80

Property, plant and equipment
 
 
2,530

 

 
2,530

Deferred income tax assets
 
 
174

 
42

 
216

Intangible assets
 
 
3,094

 

 
3,094

Equity accounted investments
 
 
609

 
(6
)
 
603

Goodwill
 
 
1,554

 

 
1,554

Total assets
 
 
$
15,804

 
$
(144
)
 
$
15,660

Liabilities and equity
 
 
 
 
 
 
 
Liabilities
 
 
 
 
 
 
 
Accounts payable and other
 
 
$
4,865

 
$
126

 
$
4,991

Liabilities associated with assets held for sale
 
 

 

 

Borrowings
 
 
825

 

 
825

Current liabilities
 
 
5,690

 
126

 
5,816

Accounts payable and other
 
 
773

 
(5
)
 
768

Borrowings
 
 
2,440

 

 
2,440

Deferred income tax liabilities
 
 
837

 

 
837

Total liabilities
 
 
$
9,740

 
$
121

 
$
9,861

Equity
 
 
 
 
 
 
 
Limited partners
 
 
$
1,585

 
$
(132
)
 
$
1,453

Non-controlling interests attributable to:
 
 
 
 
 
 
 
Redemption-Exchange Units, Preferred Shares and Special Limited Partnership Units held by Brookfield Asset Management Inc.
 
 
1,453

 
(128
)
 
1,325

Interest of others in operating subsidiaries
 
 
3,026

 
(5
)
 
3,021

Total equity
 
 
6,064

 
(265
)
 
5,799

Total liabilities and equity
 
 
$
15,804

 
$
(144
)
 
$
15,660

 
 
 
 
 
 
 
 

F-34
Brookfield Business Partners

BROOKFIELD BUSINESS PARTNERS L.P.
NOTES TO CONSOLIDATED FINANCIAL STATEMENTS (Continued)
As at December 31, 2018 and 2017 and for the years ended December 31, 2018, 2017 and 2016


NOTE 3.    ACQUISITION OF BUSINESSES
When determining the basis of accounting for the partnership’s investees, the partnership evaluates the degree of influence that the partnership exerts directly or through an arrangement over the investees' relevant activities. Control is obtained when the partnership has power over the acquired entities and an ability to use its power to affect the returns of these entities.
The partnership accounts for business combinations using the acquisition method of accounting, pursuant to which the cost of acquiring a business is allocated to its identifiable tangible and intangible assets and liabilities on the basis of the estimated fair values at the date of acquisition.
(a)
Acquisitions completed in 2018
The following summarizes the consideration transferred, assets acquired and liabilities assumed at the applicable acquisition dates:
(US$ MILLIONS)
 
Business Services
 
Infrastructure Services
 
Industrial
Operations
 
Total (1)
Cash
 
$
25

 
$
1,686

 
$
45

 
$
1,756

Non-cash consideration
 

 
275

 

 
275

Total Consideration (2)
 
$
25

 
$
1,961

 
$
45

 
$
2,031

 
 
 
 
 
 
 
 
 
(US$ MILLIONS)
 
 
 
 
 
 
 
 
Cash and cash equivalents
 
$
36

 
$
592

 
$
30

 
$
658

Accounts and other receivable, net
 
11

 
836

 
75

 
922

Inventory, net
 
2

 
626

 
58

 
686

Equity accounted investments
 

 
328

 
1

 
329

Property, plant and equipment
 
57

 
4,669

 
187

 
4,913

Intangible assets
 
28

 
2,683

 
231

 
2,942

Goodwill
 
31

 
760

 
180

 
971

Deferred income tax assets
 

 
11

 
27

 
38

Financial assets
 

 
317

 
2

 
319

Other assets
 

 
1,026

 

 
1,026

Accounts payable and other
 
(24
)
 
(3,431
)
 
(199
)
 
(3,654
)
Borrowings
 
(50
)
 
(3,352
)
 
(266
)
 
(3,668
)
Deferred income tax liabilities
 
(2
)
 
(83
)
 
(72
)
 
(157
)
Net assets acquired before non-controlling interest
 
89

 
4,982

 
254

 
5,325

Non-controlling interest (3) (4)
 
(64
)
 
(3,021
)
 
(209
)
 
(3,294
)
Net Assets Acquired
 
$
25

 
$
1,961

 
$
45

 
$
2,031

____________________________________
(1) 
The initial fair values of acquired assets, liabilities and goodwill for the acquisitions have been determined on a preliminary basis at the end of the reporting period. Specifically, within our infrastructure services segment we are in on-going negotiations which could result in a change to fair value estimates related to working capital, intangible assets, goodwill and deferred taxes.
(2) 
Excludes consideration attributable to non-controlling interest, which represents the interest of others in operating subsidiaries.
(3) 
Non-controlling interest recognized on business combination, were measured at fair value for Business Services and Infrastructure Services.
(4) 
Non-controlling interest recognized on business combination, were measured at the proportionate share of fair value of the assets acquired and liabilities assumed for Industrial Operations.

F-35
Brookfield Business Partners

BROOKFIELD BUSINESS PARTNERS L.P.
NOTES TO CONSOLIDATED FINANCIAL STATEMENTS (Continued)
As at December 31, 2018 and 2017 and for the years ended December 31, 2018, 2017 and 2016


Business Services
Facilities management business ("BGIS")
On February 1, 2018, the partnership, through BGIS, completed a tuck-in acquisition, acquiring an 85% interest in Critical Solutions Group and Critical Power Testing and Maintenance ("CSG"), a US specialist provider of services for the data center market, for $4 million attributable to the partnership. On acquisition, the partnership had a 22% economic interest and an 85% voting interest in the business, which provides the partnership with control over the business. Accordingly, the partnership consolidates the business for financial reporting purposes.
Acquisition costs of less than $1 million were expensed at the acquisition date and recorded as other expenses on the consolidated statements of operating results. Goodwill of $8 million was acquired, which represents the expected growth and synergies the partnership expects to receive from the integration of the operations. Goodwill recognized is deductible for income tax purposes.
The partnership’s results from operations for the period ended December 31, 2018 includes $1 million of revenue and less than $1 million of net loss attributable to the partnership from the acquisition. If this acquisition had been effective January 1, 2018, the partnership would have recorded revenue of $2 million for the period ended December 31, 2018 and net loss of less than $1 million attributable to the partnership for the period ended December 31, 2018.
Imagine Communications Group Limited ("Imagine")
On October 1, 2018, the partnership, together with institutional investors, acquired a 50.1% interest in Imagine, a provider of high speed wireless broadband in Ireland. The partnership's economic interest of 31% was acquired for consideration of $10 million. The partnership has a 55% voting interest in this business, which provides us with control. Accordingly, the partnership consolidates this business for financial reporting purposes.
Acquisition costs of approximatively $2 million were expensed at the acquisition date and recorded as other expenses on the consolidated statements of operating results. Goodwill of $6 million was acquired, which represents the expected growth the partnership expects to receive from the integration of the operations. Goodwill recognized is not deductible for income tax purposes. Intangible assets of $23 million were acquired, primarily comprised of customer relationships and a license.
The partnership’s results from operations for the period ended December 31, 2018 includes $1 million of revenue and $2 million of net loss attributable to the partnership from the acquisition. If this acquisition had been effective January 1, 2018, the partnership would have recorded revenue of $6 million for the period ended December 31, 2018 and net loss of $5 million attributable to the partnership for the period ended December 31, 2018.
Other
On December 1, 2018, the partnership's fuel marketing business completed a tuck-in acquisition, acquiring 22 gas stations and associated convenience kiosks in Ontario, Canada for total consideration of $8 million attributable to the partnership. On acquisition, the partnership had a 26% economic interest and a 100% voting interest in this business, which give us control over the business. Accordingly, the partnership consolidates this business for financial reporting purposes.
Acquisition costs of less than $1 million were expensed at the acquisition date and recorded as other expenses on the consolidated statement of operating results. Goodwill of $12 million was acquired, which represents the expected growth and synergies the partnership expects to receive from the integration of the operations. Goodwill recognized is deductible for income tax purposes.
The partnership’s results from operations for the year ended December 31, 2018 includes $2 million of revenue and less than $1 million of net income attributable to the partnership from the acquisition. If the acquisition had been effective January 1, 2018, the partnership would have recorded revenue of approximately $21 million for the year ended December 31, 2018 and net income of less than $1 million attributable to the partnership for the year ended December 31, 2018.

F-36
Brookfield Business Partners

BROOKFIELD BUSINESS PARTNERS L.P.
NOTES TO CONSOLIDATED FINANCIAL STATEMENTS (Continued)
As at December 31, 2018 and 2017 and for the years ended December 31, 2018, 2017 and 2016


Infrastructure Services
Westinghouse Electric Company (“Westinghouse”)
On August 1, 2018, the partnership, together with institutional investors, acquired a 100% interest in Westinghouse, a leading global provider of infrastructure services to the power generation industry. The partnership's economic interest of 44% was acquired for consideration of $1,686 million. The partnership has a 100% voting interest in this business, which provides us with control. Accordingly, the partnership consolidates this business for financial reporting purposes.
Acquisition costs of approximatively $55 million were expensed at the acquisition date and recorded as other expenses on the consolidated statements of operating results. Goodwill of $213 million was acquired, which represents the expected growth the partnership expects to receive from the integration of the operations. Goodwill recognized is not deductible for income tax purposes. Intangible assets of $2,684 million were acquired, primarily comprised of developed technology and the Westinghouse trade name.
The partnership’s results from operations for the period ended December 31, 2018 includes $743 million of revenue and $37 million of net loss attributable to the partnership from the acquisition. If this acquisition had been effective January 1, 2018, the partnership would have recorded revenue of $1,715 million for the period ended December 31, 2018 and net loss of $105 million attributable to the partnership for the period ended December 31, 2018.
Teekay Offshore Partners L.P. ("Teekay Offshore")
Prior to July 3, 2018, the partnership, together with institutional investors, had a 60% economic interest in Teekay Offshore and a 49% voting interest in Teekay Offshore's General Partner ("Teekay Offshore GP"). The 60% economic interest in Teekay Offshore was accounted for using the equity method. On July 3, 2018, the partnership, together with institutional investors, exercised its general partner option to acquire an additional 2% voting interest in Teekay Offshore GP, in exchange for one million of warrants and began consolidating the business. On acquisition, the partnership, together with institutional investors, had a 60% economic interest in Teekay Offshore and a 51% voting interest in Teekay Offshore GP, which provided the partnership with control over the business. Accordingly, the partnership has consolidated this business for financial statement purposes. Total consideration for the acquisition was $275 million attributable to the partnership and acquisition costs of $nil were expensed at the acquisition date and recorded as other expenses on the consolidated statements of operating results.
Goodwill of $547 million was acquired, which represents benefits we expect to receive from the integration of the operations. Goodwill recognized is not deductible for income tax purposes.
The partnership's results from operations for the period ended December 31, 2018 includes revenues of $181 million and approximately $46 million of net income attributable to the partnership from the acquisition. If this acquisition had been effective January 1, 2018, the partnership would have recorded revenue of $334 million for the period ended December 31, 2018 and net income of $54 million attributable to the partnership for the period ended December 31, 2018.

F-37
Brookfield Business Partners

BROOKFIELD BUSINESS PARTNERS L.P.
NOTES TO CONSOLIDATED FINANCIAL STATEMENTS (Continued)
As at December 31, 2018 and 2017 and for the years ended December 31, 2018, 2017 and 2016


The following table provides details of the business combinations achieved in stages on a gross basis:
(US$ MILLIONS)
 
 
Fair value of investment immediately before acquiring control
 
$
651

Less: Carrying value of investment immediately before acquisition
 
447

Add: Amounts recognized in OCI (1)
 
2

Remeasurement gain
 
$
206

Gain on extinguishment (2)
 
44

Gain (loss) on acquisitions/dispositions, net
 
$
250

Total gain on acquisition attributable to non-controlling interest
 
$
135

Total gain on acquisition attributable to the partnership
 
$
115

____________________________________
(1) 
Included in carrying value of the investment immediately before acquisition.
(2) 
The partnership recognized a total gain on extinguishment of $44 million at the subsidiary level ($18 million on debt and $26 million on warrants).
Industrial Operations 
Schoeller Allibert Group B.V. ("Schoeller Allibert")
On May 15, 2018, the partnership, together with institutional investors, acquired a 70% interest in Schoeller Allibert, one of Europe's leading manufacturers of returnable plastic packaging systems. The partnership's economic interest of 14% was acquired for consideration of $45 million. The partnership has a 52% voting interest in this business, which provides us with control. Accordingly, the partnership consolidates this business for financial reporting purposes.
Acquisition costs of approximately $9 million were expensed at the acquisition date and recorded as other expenses on the consolidated statements of operating results. Goodwill of $180 million was acquired, which represents the expected growth the partnership expects to receive from the integration of the operations. Goodwill recognized is not deductible for income tax purposes. Intangible assets of $231 million were acquired, primarily comprised of patented technology and customer relationships.
The partnership’s results from operations for the period ended December 31, 2018 includes $56 million of revenue and $3 million of net loss attributable to the partnership from the acquisition. If this acquisition had been effective January 1, 2018, the partnership would have recorded revenue of $86 million for the period ended December 31, 2018 and net loss of $4 million attributable to the partnership for the period ended December 31, 2018.

F-38
Brookfield Business Partners

BROOKFIELD BUSINESS PARTNERS L.P.
NOTES TO CONSOLIDATED FINANCIAL STATEMENTS (Continued)
As at December 31, 2018 and 2017 and for the years ended December 31, 2018, 2017 and 2016


(a)Acquisitions completed in 2017
The following summarizes the consideration transferred, assets acquired and liabilities assumed at the applicable acquisition dates:
(US$ MILLIONS)
Business Services
 
Industrial Operations (4)
 
Total
 Cash
$
198

 
$
395

 
$
593

 Contingent consideration
13

 

 
13

Total Consideration (1)
$
211

 
$
395

 
$
606

 
 
 
 
 
 
(US$ MILLIONS)
 
 
 
 
 
Cash and cash equivalents
$
39

 
$
296

 
$
335

Accounts receivable and other
1,248

 
978

 
2,226

Inventory
690

 
10

 
700

Equity accounted investments
122

 
90

 
212

Property, plant and equipment
264

 
239

 
503

Intangible assets
403

 
2,436

 
2,839

Goodwill
325

 
3

 
328

Deferred income tax assets
9

 
50

 
59

Financial assets
106

 

 
106

Other assets

 
65

 
65

Acquisition gain

 
(7
)
 
(7
)
Accounts payable and other
(1,885
)
 
(227
)
 
(2,112
)
Borrowings
(210
)
 
(1,468
)
 
(1,678
)
Deferred income tax liabilities
(58
)
 
(731
)
 
(789
)
Net assets acquired before non-controlling interest
1,053

 
1,734

 
2,787

Non-controlling interest (2) (3)
(842
)
 
(1,339
)
 
(2,181
)
Net Assets Acquired
$
211

 
$
395

 
$
606

____________________________________
(1) 
Excludes consideration attributable to non-controlling interest, which represents the interest of others in operating subsidiaries.
(2) 
Non-controlling interest recognized on business combinations, were measured at fair value for Business Services.
(3) 
Non-controlling interest recognized on business combinations, were measured at the proportionate share of fair value of the assets acquired and liabilities assumed for Industrial Operations.
(4) 
The finalization of the purchase price allocation at BRK Ambiental resulted in a $14 million decrease in goodwill.
Business Services
Fuel Holdings Limited ("Greenergy")
On May 10, 2017, the partnership acquired, together with institutional investors, an 85% interest in Greenergy, a U.K. road fuel business. The partnership's economic interest of 14% was acquired for consideration of $79 million attributable to the partnership. The partnership has an 85% voting interest in this business, which provides us with control over the business. Accordingly, the partnership consolidates this business for financial reporting purposes.
The contingent consideration contemplates potential earn outs based on reaching specific EBITDA targets over five years following closing, as well as achieving certain cash distribution and investment targets. Possible undiscounted earn outs payable ranges from $6 to $12 million. As of the acquisition date, the partnership has recorded contingent consideration of $11 million.

F-39
Brookfield Business Partners

BROOKFIELD BUSINESS PARTNERS L.P.
NOTES TO CONSOLIDATED FINANCIAL STATEMENTS (Continued)
As at December 31, 2018 and 2017 and for the years ended December 31, 2018, 2017 and 2016


Prior to closing the acquisition, the partnership had entered into a cash flow hedge, which generated a gain of $12 million, on closing. The partnership had elected to recognize and accordingly, reclassify the associated gains from other comprehensive income to include them in the initial fair value of net asset acquired.
Acquisition costs of $7 million were expensed at the acquisition date and recorded as other expenses on the consolidated statement of operating results. Goodwill of $93 million was acquired, which represents the expected growth the partnership expects to receive from the integration of the operations. Goodwill recognized is not deductible for income tax purposes.
The partnership’s results from operations for the year ended December 31, 2017 includes $1,917 million of revenue and $2 million of net income attributable to the partnership from the acquisition. If the acquisition had been effective January 1, 2017, the partnership would have recorded revenue of approximately $2,865 million and net income of approximately $4 million attributable to the partnership for the year ended December 31, 2017.
On October 31, 2017, the partnership, through Greenergy, completed two separate tuck-in acquisitions, acquiring an 85% interest in Inver Energy, an Irish road fuel business, and an 85% interest in Canadian Operators Petroleum, for combined consideration of $10 million attributable to the partnership. On acquisition, the partnership, through Greenergy, had a 14% economic interest and an 85% voting interest each of these businesses, which provides the partnership with control over the businesses. Accordingly, the partnership, through Greenergy, consolidates these businesses for financial reporting purposes.
Acquisition costs of less than a million were expensed at the acquisition date and recorded as other expenses on the consolidated statement of operating results. Goodwill of $9 million was acquired, which represents the expected growth and synergies the partnership expects to receive from the integration of the operations. Goodwill recognized is not deductible for income tax purposes.
The partnership’s results from operations for the year ended December 31, 2017 includes $17 million of revenue and less than a million of net income attributable to the partnership from the two tuck-in acquisitions. If these acquisitions had been effective January 1, 2017, the partnership would have recorded revenue of approximately $92 million for the year ended December 31, 2017 and net income of less than a million attributable to the partnership for the year ended December 31, 2017.
Fuel Marketing
On July 17, 2017, together with institutional partners, the partnership acquired 213 retail gas stations and associated convenience kiosks ("fuel marketing business") across Canada for consideration of $110 million attributable to the partnership. On acquisition, the partnership had a 26% economic interest and a 100% voting interest in this business, which gives the partnership control over the business. Accordingly, the partnership consolidates this business for financial reporting purposes.
The gas stations will be rebranded as Mobil as part of an agreement with Imperial Oil, marking the introduction of the Mobil fuel brand into Canada. The gas stations will continue to allow customers to collect points through an existing loyalty program. An intangible asset was recognized on acquisition for the loyalty program.
Prior to the closing of the acquisition, the partnership had entered into a cash flow hedge, which generated a gain of $3 million on closing. The partnership elected to recognize and accordingly, reclassify the associated gains from other comprehensive income to include them in the initial fair value of net assets acquired.
Acquisition costs of $4 million were expensed at the acquisition date and recorded as other expenses in the consolidated statement of operating results. Goodwill of $211 million was acquired, which represents the expected growth and synergies the partnership expects to receive from the integration of the operations. Goodwill recognized is deductible for income tax purposes.
The partnership’s results from operations for the year ended December 31, 2017 includes $161 million of revenue and less than $2 million of net income attributable to the partnership from the acquisition. If the acquisition had been effective January 1, 2017, the partnership would have recorded revenue of approximately $353 million and net income of approximately $4 million attributable to the partnership for the year ended December 31, 2017.

F-40
Brookfield Business Partners

BROOKFIELD BUSINESS PARTNERS L.P.
NOTES TO CONSOLIDATED FINANCIAL STATEMENTS (Continued)
As at December 31, 2018 and 2017 and for the years ended December 31, 2018, 2017 and 2016


Other    
On June 19, 2017, one of the partnership's subsidiaries acquired a real estate brokerage operation in Quebec, Canada for total consideration of approximately $9 million attributable to the partnership. On acquisition, the partnership had a 100% economic interest and a 100% voting interest in this business, which gives us control over the business. Accordingly, the partnership consolidates this business for financial reporting purposes. Acquisition costs of less than $1 million were expensed at the acquisition date and recorded as other expenses on the consolidated statement of operating results.
Goodwill of $9 million was acquired, which represents the synergies the partnership expects to receive from the integration of the operations. Goodwill recognized is not deductible for income tax purposes.
The partnership’s results from operations for the year ended December 31, 2017 includes $2 million of revenue and less than $1 million of net income attributable to the partnership from the acquisition. If the acquisition had been effective January 1, 2017, the partnership would have recorded revenue of approximately $7 million and net income of approximately $1 million attributable to the partnership for the year ended December 31, 2017.
Industrial Operations 
BRK Ambiental
On April 25, 2017, the partnership acquired, together with institutional investors, a 70% interest in BRK Ambiental, a water and wastewater services business in Brazil, which had a 12.5% voting interest in BRK Ambiental - Ativos Maduros S.A. (“OAMA”), an industrial water treatment business. OAMA is accounted for by BRK Ambiental using the equity method. Subsequently, on May 30, 2017, the partnership acquired, together with institutional investors, the remaining 87.5% voting interest in OAMA and began consolidating the businesses. On acquisition of BRK Ambiental, its 12.5% voting interest in OAMA was re-measured at fair value as part of the purchase price allocation. Given the brief duration of time between the two closing dates, no remeasurement gain or loss was recognized.
On acquisition of the businesses, the partnership had approximately a 27% economic interest, which combined with our voting interest, provides us with control over both BRK Ambiental and OAMA. Accordingly, the partnership consolidates the businesses for financial statement purposes. As at December 31, 2017, the partnership holds $35 million of the consideration in escrow, which will be released to the seller over the next five years on each anniversary date of closing. Acquisition costs of $11 million were expensed at the acquisition dates and recorded as other expenses on the consolidated statement of operating results. Goodwill of approximately $3 million was acquired, which represents the expected growth that the partnership expects to receive from the integration of the operations. Goodwill recognized is not deductible for income tax purposes.    
The partnership’s results from the combined operations for the year ended December 31, 2017, includes $132 million of revenue and $5 million of net income attributable to the partnership from the acquisition. If the acquisition had been effective January 1, 2017, the partnership would have recorded revenue of approximately $199 million for the year ended December 31, 2017 and net income of approximately $17 million attributable to the partnership for the year ended December 31, 2017.
Other
On November 5, 2017, one of the partnership's subsidiaries acquired a bundle of service and swabbing rig assets in Alberta, Canada for total consideration of approximately $12 million attributable to the partnership. On acquisition, the partnership had a 40% economic interest and a 73% voting interest in this business, which give us control over the business. Accordingly, the partnership consolidates this business for financial reporting purposes. Acquisition costs of a million were expensed at the acquisition date and recorded as other expenses on the consolidated statement of operating results. A bargain purchase gain of $7 million was recognized as the seller was motivated to exit the Canadian market.
The partnership’s results from operations for the year ended December 31, 2017 includes $3 million of revenue and $1 million of net income attributable to the partnership from the acquisition. If the acquisition had been effective January 1, 2017, the partnership would have recorded revenue of approximately $13 million for the year ended December 31, 2017 and net income of approximately $2 million attributable to the partnership for the year ended December 31, 2017.

F-41
Brookfield Business Partners

BROOKFIELD BUSINESS PARTNERS L.P.
NOTES TO CONSOLIDATED FINANCIAL STATEMENTS (Continued)
As at December 31, 2018 and 2017 and for the years ended December 31, 2018, 2017 and 2016


NOTE 4.    FAIR VALUE OF FINANCIAL INSTRUMENTS
The fair value of a financial instrument is the price that would be received to sell an asset or paid to transfer a liability in an orderly transaction between market participants at the measurement date. Fair values are determined by reference to quoted bid or ask prices, as appropriate. Where bid and ask prices are unavailable, the closing price of the most recent transaction of that instrument is used. In the absence of an active market, fair values are determined based on prevailing market rates such as bid and ask prices, as appropriate, for instruments with similar characteristics and risk profiles or internal or external valuation models, such as option pricing models and discounted cash flow analysis, using observable market inputs when available.
Fair values determined using valuation models require the use of assumptions concerning the amount and timing of estimated future cash flows and discount rates. In determining those assumptions, the partnership looks primarily to external readily observable market inputs such as interest rate yield curves, currency rates, and price and rate volatilities as applicable. Financial instruments classified as fair value through profit or loss are carried at fair value on the consolidated statements of financial position and changes in fair values are recognized in profit or loss.
The following table provides the details of financial instruments and their associated financial instrument classifications as at December 31, 2018:
(US$ MILLIONS)
 
 
 
 
 
 
 
 
MEASUREMENT BASIS
 
FVTPL
 
FVOCI
 
Amortized Cost
 
Total
Financial assets
 
 
 
 
 
 
 
 
Cash and cash equivalents
 
$

 
$

 
$
1,949

 
$
1,949

Accounts receivable, net (current and non-current) (1)
 
67

 

 
5,093

 
5,160

Other assets (current and non-current) (2)
 

 

 
563

 
563

Financial assets (current and non-current) (3)
 
413

 
376

 
580

 
1,369

Total (4)
 
$
480

 
$
376

 
$
8,185

 
$
9,041

Financial liabilities
 
 
 
 
 
 
 
 
Accounts payable and other (5)
 
$
311

 
$
48

 
$
4,679

 
$
5,038

Borrowings (current and non-current)
 

 

 
10,866

 
10,866

Total
 
$
311

 
$
48

 
$
15,545

 
$
15,904

____________________________________
(1) 
Accounts receivable recognized at fair value relates to our mining business.
(2) 
Excludes prepayments and other assets of $950 million.
(3) 
Refer to Hedging Activities in note 4(a) below.
(4) 
Total financial assets include $3,509 million of assets pledged as collateral.
(5) 
Excludes provisions, decommissioning liabilities, deferred revenue, work in progress, post-employment benefits and various tax and duties of $4,044 million.
Included in cash and cash equivalents as at December 31, 2018 is $1,597 million of cash (2017: $556 million) and $352 million of cash equivalents (2017: $550 million) which includes $244 million on deposit with Brookfield (2017: $384 million), as described in Note 24.
Included in financial assets (current and non-current) as at December 31, 2018 is $283 million of equity instruments designated as measured at fair value through OCI. These equity instruments were designated as measured at fair value through OCI because these equity instruments are not held for trading.

F-42
Brookfield Business Partners

BROOKFIELD BUSINESS PARTNERS L.P.
NOTES TO CONSOLIDATED FINANCIAL STATEMENTS (Continued)
As at December 31, 2018 and 2017 and for the years ended December 31, 2018, 2017 and 2016


The fair value of all financial assets and liabilities as at December 31, 2018 were consistent with carrying value, with the exception of the borrowings at Teekay Offshore, where fair value determined using Level 1 and Level 2 inputs resulted in a fair value of $2,611 million versus a carrying value of $2,638 million. The fair value of all financial assets and liabilities as at December 31, 2017 were consistent with carrying value, with the exception of the borrowings at one of our industrial operations, where fair value determined using Level 1 inputs was $195 million versus a book value of $227 million. As at December 31, 2017, the promissory note receivable from Teekay Offshore, had a fair value of $88 million compared to a book value of $70 million, and the Teekay Offshore warrants had a fair value of $43 million compared to a book value of $32 million. As at December 31, 2018, the promissory note and warrants are eliminated on consolidation of Teekay Offshore.
The following table provides the allocation of financial instruments and their associated financial instrument classifications as at December 31, 2017:
(US$ MILLIONS)
 
FVTPL
 
Available for
sale securities
 
Loans and
Receivables/
Other Liabilities
 
Total
MEASUREMENT BASIS
 
(Fair Value)
 
(Fair Value
through OCI)
 
(Amortized
Cost)
 
 
Financial assets
 
 
 
 
 
 
 
 
Cash and cash equivalents
 
$

 
$

 
$
1,106

 
$
1,106

Accounts receivable, net (current and non-current) (1)
 
50

 

 
4,312

 
4,362

Other assets (current and non-current) (2)
 

 

 
195

 
195

Financial assets (current and non-current) (3)
 
116

 
429

 
239

 
784

Total
 
$
166

 
$
429

 
$
5,852

 
$
6,447

Financial liabilities
 
 

 
 

 
 

 
 

Accounts payable and other (4)
 
$
159

 
$

 
$
3,766

 
$
3,925

Borrowings (current and non-current)
 

 

 
3,265

 
3,265

Total
 
$
159

 
$

 
$
7,031

 
$
7,190

____________________________________
(1) 
Accounts receivable recognized at fair value relates to our mining business.
(2) 
Excludes prepayments and other assets of $314 million.
(3) 
Refer to Hedging Activities in note 4(a) below.
(4) 
Excludes provisions, decommissioning liabilities, deferred revenue, work in progress, post-employment benefits and various tax and duties of $1,713 million.
(a)Hedging activities
The partnership uses foreign exchange contracts and foreign currency denominated debt instruments to manage foreign currency exposures arising from net investments in foreign operations. For the year ended December 31, 2018, pre-tax net gain of $125 million (2017: net loss of $64 million, 2016: net gain of $9 million) were recorded in other comprehensive income for the effective portion of hedges of net investments in foreign operations. As at December 31, 2018, there was an unrealized derivative asset balance of $76 million (2017: $5 million) and derivative liability balance of $nil (2017: $27 million) relating to derivative contracts designated as net investment hedges.
The partnership uses commodity swap contracts to hedge the sale price of its gas contracts as well as the purchase price of decant oil, foreign exchange contracts and option contracts to hedge highly probable future transactions, and interest rate swaps to hedge the cash flows on its floating rate borrowings. A number of these contracts are designated as cash flow hedges. For the year ended December 31, 2018, pre-tax net loss of $56 million (2017: net gain of $40 million, 2016: net gain of $12 million) were recorded in other comprehensive income for the effective portion of cash flow hedges. As at December 31, 2018, there was an unrealized derivative asset balance of $17 million (2017: $29 million) and derivative liability balance of $48 million (2017: $nil) relating to the derivative contracts designated as cash flow hedges.

F-43
Brookfield Business Partners

BROOKFIELD BUSINESS PARTNERS L.P.
NOTES TO CONSOLIDATED FINANCIAL STATEMENTS (Continued)
As at December 31, 2018 and 2017 and for the years ended December 31, 2018, 2017 and 2016


Other derivative instruments are measured at fair value, with changes in fair value recognized in the consolidated statements of operating results.
(b)Fair Value Hierarchical Levels — financial instruments
Level 3 assets and liabilities measured at fair value on a recurring basis include $280 million (2017: $257 million) of financial assets and $50 million (December 31, 2017: $64 million) of financial liabilities, which are measured at fair value using valuation inputs based on management's best estimates.
There were no transfers between levels during the year ended December 31, 2018. The following table categorizes financial assets and liabilities, which are carried at fair value, based upon the level of input as at December 31, 2018 and 2017:
 
 
2018
 
2017
(US$ MILLIONS)
 
Level 1
 
Level 2
 
Level 3
 
Level 1
 
Level 2
 
Level 3
Financial assets
 
 
 
 
 
 
 
 
 
 
 
 
Common shares
 
$
266

 
$

 
$

 
$
207

 
$

 
$

Corporate bonds
 

 

 

 

 

 

Accounts receivable
 

 
67

 

 

 
50

 

Loans and notes receivable
 

 

 

 

 

 
1

Derivative assets
 
41

 
202

 

 
15

 
66

 
34

Other financial assets
 

 

 
280

 

 

 
222

 
 
$
307

 
$
269

 
$
280

 
$
222

 
$
116

 
$
257

Financial liabilities
 
 

 
 

 
 

 
 

 
 

 
 

Derivative liabilities
 
$
13

 
$
296

 
$
13

 
$
30

 
$
65

 
$

Other financial liabilities
 

 

 
37

 

 

 
64

 
 
$
13

 
$
296

 
$
50

 
$
30

 
$
65

 
$
64

The following table summarizes the valuation techniques and key inputs used in the fair value measurement of Level 2 financial instruments:
(US$ MILLIONS)
 
 
 
 
Type of asset/liability
 
Carrying value December 31, 2018
 
Valuation technique(s) and key input(s)
Derivative assets
 
$
202

 
Fair value of derivative contracts incorporates quoted market prices, or in their absence internal valuation models corroborated with observable market data; and for foreign exchange, interest rate, and commodity derivatives, observable forward exchange rates, current interest rates, and commodity prices, respectively, at the end of the reporting period.
Derivative liabilities
 
$
296

 
Fair value of derivative contracts incorporates quoted market prices, or in their absence internal valuation models corroborated with observable market data; and for foreign exchange, interest rate, and commodity derivatives, observable forward exchange rates, current interest rates, and commodity prices, respectively, at the end of the reporting period.
Accounts receivable
 
$
67

 
Accounts receivable represents amounts due from customers for sales of metals concentrate subject to provisional pricing, which was fair valued using forward metal prices and foreign exchange rates applicable for the month of final settlement.
The fair value of Level 3 financial assets and liabilities is determined using valuation models which require the use of unobservable inputs, including assumptions concerning the amount and timing of estimated future cash flows and discount rates. In determining those unobservable inputs, the partnership uses observable external market inputs such as interest rate yield curves, currency rates, and price and rate volatilities, as applicable, to develop assumptions regarding those unobservable inputs.

F-44
Brookfield Business Partners

BROOKFIELD BUSINESS PARTNERS L.P.
NOTES TO CONSOLIDATED FINANCIAL STATEMENTS (Continued)
As at December 31, 2018 and 2017 and for the years ended December 31, 2018, 2017 and 2016


The following table summarizes the valuation techniques and significant unobservable inputs used in the fair value measurement Level 3 financial instruments:
(US$ MILLIONS)
 
 
 
 
 
 
 
 
Type of asset/liability
 
Carrying value December 31,
2018
 
Valuation technique(s)
 
Significant unobservable input(s)
 
Relationship of unobservable input(s) to fair value
Other financial assets - secured debentures
 
$
238

 
Discounted cash flows
 
Cash flows
 
Increases (decreases) in future cash flows increase (decrease) fair value

Other financial assets - equity instruments designated as measured at FVOCI
 
$
32

 
Private share trade comparables
 
Private share trades
 
Increases (decreases) in private share trade prices increase (decrease) fair value

Other financial assets - debt instruments measured at FVTPL
 
$
10

 
Discounted cash flows
 
Cash flows
 
Increases (decreases) in future cash flows increase (decrease) fair value

Derivative liabilities
 
$
13

 
Black-Scholes model
 
Volatility
 
Increases (decreases) in volatility increase (decrease) fair value

Other financial liabilities - contingent consideration
 
$
31

 
Scenario-based expected present value
 
Forecasted EBITDA of acquired entities
 
Increases (decreases) in forecasted EBITDA increase (decrease) fair value

Other financial liabilities - management compensation plan units
 
$
6

 
Multiples analysis
 
3-year historical EBIT of our financial advisory services business
 
Increases (decreases) in historical EBIT increase (decrease) fair value

The following table presents the change in the balance of financial assets classified as Level 3 as at December 31, 2018 and 2017:
(US$ MILLIONS)
2018
 
2017
Balance at beginning of year
$
257

 
$
108

Fair value change recorded in net income
17

 
(18
)
Fair value change recorded in other comprehensive income
(2
)
 
11

Additions (1)
49

 
164

Disposals
(41
)
 
(8
)
Balance at end of period
$
280

 
$
257

____________________________________
(1) 
In 2018, $49 million of the additions relate to a secured debenture investment in a homebuilding company. In 2017, $34 million of the additions relate to IAS 39 available-for-sale equity instruments assumed on the acquisition of Greenergy, $39 million of the additions relate to warrants acquired by the partnership as part of its investment in Teekay Offshore, and $91 million relates to a secured debenture investment in a homebuilding company.

F-45
Brookfield Business Partners

BROOKFIELD BUSINESS PARTNERS L.P.
NOTES TO CONSOLIDATED FINANCIAL STATEMENTS (Continued)
As at December 31, 2018 and 2017 and for the years ended December 31, 2018, 2017 and 2016


Offsetting of financial assets and liabilities
Financial assets and liabilities are offset with the net amount reported in the consolidated statements of financial position where the partnership currently has a legally enforceable right to offset and there is an intention to settle on a net basis or realize the asset and settle the liability simultaneously. As at December 31, 2018, $nil of financial assets (2017: $21 million) and $nil of financial liabilities (2017: $21 million) were offset in the consolidated statements of financial position related to derivative financial instruments.
NOTE 5.    FINANCIAL ASSETS
(US$ MILLIONS)
 
2018
 
2017
Current
 
 
 
 
Marketable securities (1)
 
$
265

 
$
207

Restricted cash
 
376

 
68

Derivative contracts
 
223

 
75

Loans and notes receivable
 
22

 
11

Total current
 
$
886

 
$
361

Non-current
 
 
 
 
Marketable securities (1)
 
$
1

 
$
1

Restricted cash
 
32

 
11

Derivative contracts
 
20

 
7

Loans and notes receivable
 
150

 
150

Other financial assets (2)
 
280

 
254

Total non-current
 
$
483

 
$
423

____________________________________
(1) 
During the year ended December 31, 2018 the partnership recognized $nil (2017: $49 million), of net gains on disposition of marketable securities.
(2) 
Other financial assets includes secured debentures to homebuilding companies in our business services segment.
The increase in financial assets from December 31, 2017 is primarily attributable to the acquisition of Westinghouse in our infrastructure services segment, which accounted for $349 million of the increase, combined with an increase in the fair value of derivatives at our fuel distribution business. This was partially offset by the elimination of warrants held in Teekay Offshore, as we began to consolidate the business in the third quarter of 2018.
NOTE 6.    ACCOUNTS AND OTHER RECEIVABLE, NET
(US$ MILLIONS)
 
2018
 
2017
Current, net
 
$
4,307

 
$
3,454

Non-current, net
 
 
 
 
Accounts receivable
 
37

 

Retainer on customer contracts
 
103

 
197

Billing rights
 
713

 
711

Total Non-current, net
 
$
853

 
$
908

Total (1)
 
$
5,160

 
$
4,362

____________________________________
(1) 
Refer to Note 16 for additional information.

F-46
Brookfield Business Partners

BROOKFIELD BUSINESS PARTNERS L.P.
NOTES TO CONSOLIDATED FINANCIAL STATEMENTS (Continued)
As at December 31, 2018 and 2017 and for the years ended December 31, 2018, 2017 and 2016


The increase in accounts and other receivable, net from December 31, 2017 is primarily attributable to the acquisition of Westinghouse and consolidation of Teekay Offshore in our infrastructure services segment during the year ended December 31, 2018. This accounts for a $795 million movement in accounts receivable as at December 31, 2018 compared to December 31, 2017.
Billing rights primarily represent unbilled rights arising at BRK Ambiental from revenue earned from the construction on public concessions contracts classified as financial assets, which are recognized when there is an unconditional right to receive cash or other financial assets from the concession authority for the construction services.
Our construction services business has a retention balance, which is comprised of amounts that have been earned but held back until the satisfaction of certain conditions specified in the contract are met. The retention balance included in the current accounts receivable balance as at December 31, 2018 was $164 million (2017: $125 million), and the retention balance included in the non-current accounts receivable balance as at December 31, 2018 was $93 million (2017: $111 million).
The amount of accounts and other receivables written down for bad debts was as follows:
(US$ MILLIONS)
 
2018
 
2017
 
2016
Loss allowance - beginning
 
$
40

 
$
7

 
10

Add: increase in allowance
 
22

 
39

 
1

Deduct: bad debt write offs
 
(10
)
 
(6
)
 
(3
)
Foreign currency translation
 
(7
)
 

 
(1
)
Loss allowance - ending
 
$
45

 
$
40

 
$
7

The increase in loss allowance is primarily attributable to BRK Ambiental for the year ended December 31, 2018 and for December 31, 2017.
NOTE 7.    INVENTORY, NET
(US$ MILLIONS)
 
2018
 
2017
Current
 
 
 
 
Raw materials and consumables
 
$
605

 
$
138

Fuel products (1)
 
490

 
612

Work in progress
 
258

 
94

RTFO certificates (2)
 
95

 
193

Finished goods and other (3)
 
114

 
31

Carrying amount of inventories
 
$
1,562

 
$
1,068

____________________________________
(1) 
Fuel products are traded in active markets and are purchased with a view to resale in the near future. As a result, stocks of fuel products are recorded at fair value based on quoted market prices.
(2) 
$nil of RTFO certificates are held for trading and recorded at fair value (2017: $60 million). There is no externally quoted marketplace for the valuation of RTFO certificates. In order to value these contracts, the partnership has adopted a pricing methodology combining both observable inputs based on market data and assumptions developed internally based on observable market activity.
(3) 
Finished goods and other inventory is mainly composed of finished goods and inventory in our infrastructure services and business services segments.
The increase in inventory from December 31, 2017 is primarily attributable to the acquisitions of Westinghouse in our infrastructure services segment, and Schoeller Allibert in our industrial operations segment, partially offset by lower inventory at Greenergy.

F-47
Brookfield Business Partners

BROOKFIELD BUSINESS PARTNERS L.P.
NOTES TO CONSOLIDATED FINANCIAL STATEMENTS (Continued)
As at December 31, 2018 and 2017 and for the years ended December 31, 2018, 2017 and 2016


The amount of inventory written down was as follows:
(US$ MILLIONS)
 
2018
 
2017
 
2016
Inventory obsolescence provision - beginning
 
$
4

 
$
9

 
14

Add: increase in provision
 
22

 
1

 
1

Deduct: inventory obsolescence write off
 
(7
)
 
(6
)
 
(6
)
Inventory obsolescence provision - ending
 
$
19

 
$
4

 
$
9

NOTE 8.    ASSETS HELD FOR SALE
(US$ MILLIONS)
 
2018
 
2017
Accounts and other receivable, net
 
28

 

Inventory
 
6

 

Property, plant and equipment
 
29

 
14

Assets held for sale
 
$
63

 
$
14

 
 
 
 
 
Accounts payable and other
 
$
9

 
$

Liabilities associated with assets held for sale
 
$
9

 
$

Business Services - Real estate brokerage services
In April 2018, Berkshire Hathaway exercised an option to acquire the partnership's 33% interest in the joint venture of the real estate brokerage services business, resulting in a $55 million pre-tax gain recognized by the partnership during the second quarter of 2018.
Industrial Operations - Infrastructure support products manufacturing business
During the year ended December 31, 2018, our infrastructure support products manufacturing operation sold certain assets and certain land and building for proceeds of $109 million. An associated net gain on disposition of $42 million was recorded for the year ended December 31, 2018. At December 31, 2018, our infrastructure support products manufacturing operation has certain asset and liabilities related to plants within the precast operations classified as held for sale.
Industrial Operations - Australian energy operations
In August 2018, an agreement was reached to sell our equity accounted Australian energy operation, which is equity accounted, by way of a full sale of the associated entity, to an Australian energy company. On November 26, 2018, we completed the sale, resulting in a $152 million pre-tax gain recognized by the partnership.

F-48
Brookfield Business Partners

BROOKFIELD BUSINESS PARTNERS L.P.
NOTES TO CONSOLIDATED FINANCIAL STATEMENTS (Continued)
As at December 31, 2018 and 2017 and for the years ended December 31, 2018, 2017 and 2016


NOTE 9.    OTHER ASSETS
(US$ MILLIONS)
 
2018
 
2017
Current
 
 
 
 
Work in progress (1)
 
$
506

 
$
195

Prepayments and other assets
 
508

 
235

Total current
 
$
1,014

 
$
430

Non-current
 
 
 
 
Work in progress (1)
 
$
57

 
$

Prepayments and other assets
 
442

 
79

Total non-current
 
$
499

 
$
79

____________________________________
(1) 
See Note 16 for additional information.
The increase in other assets from December 31, 2018 is primarily attributable to the acquisitions in our infrastructure services and industrial operations segments, which account for $998 million of the increase compared to December 31, 2017.
NOTE 10.    NON-WHOLLY OWNED SUBSIDIARIES
The following tables present the gross assets and liabilities as well as gross amounts of revenue, net income, other comprehensive income and distributions from the partnership’s investments in material non-wholly owned subsidiaries for the years ended December 31, 2018, 2017 and 2016:
 
Year Ended December 31, 2018
 
Total
Profit/(loss) allocated to others ownership interest
 
Distributions to others ownership interest
 
Equity to others ownership interest
(US$ MILLIONS)
Current assets
 
Non-current assets
 
Current liabilities
 
Non-current liabilities
 
Revenue
 
Profit/(loss)
 
OCI
 
Business services
$
2,413

 
$
1,773

 
$
3,113

 
$
475

 
$
25,785

 
$
(20
)
 
$
4

 
$
(20
)
 
$
(46
)
 
$
424

Infrastructure services
2,889

 
8,750

 
2,921

 
6,208

 
2,419

 
282

 
(121
)
 
170

 
(16
)
 
1,534

Industrial operations
1,991

 
5,656

 
1,040

 
4,823

 
3,894

 
895

 
(239
)
 
612

 
(1,542
)
 
1,425

Total
$
7,293

 
$
16,179

 
$
7,074

 
$
11,506

 
$
32,098

 
$
1,157

 
$
(356
)
 
$
762

 
$
(1,604
)
 
$
3,383

 
Year Ended December 31, 2017
 
Total
Profit/(loss) allocated to others ownership interest
 
Distributions to others ownership interest
 
Equity to others ownership interest
(US$ MILLIONS)
Current assets
 
Non-current assets
 
Current liabilities
 
Non-current liabilities
 
Revenue
 
Profit/(loss)
 
OCI
 
Business services
$
2,606

 
$
1,744

 
$
2,774

 
$
948

 
$
15,676

 
$
45

 
$
11

 
$
35

 
$
46

 
$
476

Industrial operations
1,095

 
5,812

 
904

 
2,731

 
1,913

 
(4
)
 
41

 
4

 
25

 
2,338

Total
$
3,701

 
$
7,556

 
$
3,678

 
$
3,679

 
$
17,589

 
$
41

 
$
52

 
$
39

 
$
71

 
$
2,814


Brookfield Business Partners
F-49

BROOKFIELD BUSINESS PARTNERS L.P.
NOTES TO CONSOLIDATED FINANCIAL STATEMENTS (Continued)
As at December 31, 2018 and 2017 and for the years ended December 31, 2018, 2017 and 2016


 
Year Ended December 31, 2016
 
Total
Profit/(loss) allocated to others ownership interest
 
Distributions to others ownership interest
 
Equity to others ownership interest
(US$ MILLIONS)
Current assets
 
Non-current assets
 
Current liabilities
 
Non-current liabilities
 
Revenue
 
Profit/(loss)
 
OCI
 
Business services
$
437

 
$
494

 
$
402

 
$
253

 
$
1,347

 
$
25

 
$
5

 
$
15

 
$
8

 
$
198

Industrial operations
775

 
2,349

 
349

 
1,022

 
1,491

 
(323
)
 
42

 
(206
)
 
10

 
1,131

Total
$
1,212

 
$
2,843

 
$
751

 
$
1,275

 
$
2,838

 
$
(298
)
 
$
47

 
$
(191
)
 
$
18

 
$
1,329

The following table outlines the composition of accumulated non-controlling interest ("NCI") related to the interest of others presented in the partnership's Consolidated Statements of Financial Position:
(US$ MILLIONS)
 
2018
 
2017
NCI related to material non-wholly owned subsidiaries
 
 
 
 
Business services
 
$
424

 
$
476

Infrastructure services
 
1,534

 

Industrial operations
 
1,425

 
2,338

Total NCI in material non-wholly owned subsidiaries
 
$
3,383

 
$
2,814

Total individually immaterial NCI balances
 
148

 
212

Total NCI
 
$
3,531

 
$
3,026



F-50
Brookfield Business Partners

BROOKFIELD BUSINESS PARTNERS L.P.
NOTES TO CONSOLIDATED FINANCIAL STATEMENTS (Continued)
As at December 31, 2018 and 2017 and for the years ended December 31, 2018, 2017 and 2016


NOTE 11.    PROPERTY, PLANT AND EQUIPMENT
(US$ MILLIONS)
 
Land
 
Building
 
Machinery and Equipment
 
Mineral Property Assets and Oil and Gas Properties
 
Vessels
 
Others
 
Total Assets
Gross Carrying Amount
 
 
 
 
 
 
 
 
 
 
 
 
 
 
Balance at January 1, 2017
 
$
89

 
$
163

 
$
917

 
$
1,623

 
$

 
$
57

 
$
2,849

Additions (cash and non-cash)
 

 
24

 
105

 
48

 

 
18

 
195

Disposals (cash and non-cash)
 

 

 
(22
)
 
(251
)
 

 
(2
)
 
(275
)
Acquisitions through business combinations (1)
 
21

 
211

 
245

 

 

 
26

 
503

Transfers and assets reclassified as held for sale (2)
 
(12
)
 
(3
)
 
7

 
(7
)
 

 
(1
)
 
(16
)
Net foreign currency exchange differences
 
5

 
2

 
58

 
103

 

 
1

 
169

Balance at December 31, 2017
 
$
103

 
$
397

 
$
1,310

 
$
1,516

 
$

 
$
99

 
$
3,425

Additions (cash and non-cash)
 
1

 
37

 
301

 
64

 
86

 
11

 
500

Disposals (cash and non-cash)
 
(3
)
 
(5
)
 
(95
)
 
(2
)
 
(19
)
 
(7
)
 
(131
)
Acquisitions through business combinations (1)
 
44

 
262

 
801

 

 
3,738

 
68

 
4,913

Transfers and assets reclassified as held for sale (2)
 
(12
)
 
(2
)
 
(13
)
 
1

 
(13
)
 
1

 
(38
)
Net foreign currency exchange differences
 
(6
)
 
(40
)
 
(81
)
 
(119
)
 

 
(8
)
 
(254
)
Balances at December 31, 2018
 
$
127

 
$
649

 
$
2,223

 
$
1,460

 
$
3,792

 
$
164

 
$
8,415

Accumulated Depreciation and Impairment
 
 
 
 
 
 
 
 
 
 
 
 
 
 
Balance at January 1, 2017
 
$

 
$
(29
)
 
$
(253
)
 
$
(447
)
 
$

 
$
(24
)
 
(753
)
Depreciation/depletion/impairment expense
 

 
(15
)
 
(106
)
 
(17
)
 

 
(13
)
 
(151
)
Disposals
 

 

 
16

 
35

 

 
1

 
52

Transfers and assets reclassified as held for sale (2)
 

 

 
(4
)
 
5

 

 

 
1

Net foreign currency exchange differences
 

 

 
(17
)
 
(26
)
 

 
(1
)
 
(44
)
Balances at December 31, 2017 (3) (4)
 
$

 
$
(44
)
 
$
(364
)
 
$
(450
)
 
$

 
$
(37
)
 
$
(895
)
Depreciation/depletion/impairment expense
 

 
(28
)
 
(192
)
 
(306
)
 
(182
)
 
(12
)
 
(720
)
Disposals
 

 
1

 
55

 

 
3

 
3

 
62

Transfers and assets reclassified as held for sale (2)
 

 
1

 
2

 

 

 
(1
)
 
2

Net foreign currency exchange differences
 

 
5

 
23

 
50

 

 
5

 
83

Balances at December 31, 2018 (3) (4)
 
$

 
$
(65
)
 
$
(476
)
 
$
(706
)
 
$
(179
)
 
$
(42
)
 
$
(1,468
)
Net book value
 
 
 
 
 
 
 
 
 
 
 
 
 
 
December 31, 2017
 
$
103

 
$
353

 
$
946

 
$
1,066

 
$

 
$
62

 
$
2,530

December 31, 2018
 
$
127

 
$
584

 
$
1,747

 
$
754

 
$
3,613

 
$
122

 
$
6,947

____________________________________
(1) 
See Note 3 for additional information.
(2) 
See Note 8 for additional information.
(3) 
Includes accumulated impairment losses of $5 million (2017: $6 million) for machinery and equipment and $258 million (2017: $57 million) for oil and gas properties.
(4) 
As at December 31, 2018 a total of $331 million (2017: $745 million) of future development costs were included in the depletion calculation.

F-51
Brookfield Business Partners

BROOKFIELD BUSINESS PARTNERS L.P.
NOTES TO CONSOLIDATED FINANCIAL STATEMENTS (Continued)
As at December 31, 2018 and 2017 and for the years ended December 31, 2018, 2017 and 2016


NOTE 12.    INTANGIBLE ASSETS
(US$ MILLIONS)
Water and sewage concession agreements
 
Customer relationships
 
Computer software, patents trademarks and proprietary technology
 
Loyalty program
 
Brand
 
Distribution networks and other
 
Total assets
Gross Carrying Amount:
 
 
 
 
 
 
 
 
 
 
 
 
 
Balance at January 1, 2017
$

 
$
406

 
$
120

 
$

 
$

 
$
28

 
$
554

Additions, net
67

 
1

 
18

 

 

 
12

 
98

Acquisitions through business combinations (1)
2,189

 
376

 
38

 
163

 

 
104

 
2,870

Disposition
(3
)
 
(59
)
 
(14
)
 

 

 

 
(76
)
Net foreign currency exchange differences
(100
)
 
6

 
10

 

 

 
(2
)
 
(86
)
Balances at December 31, 2017
$
2,153

 
$
730

 
$
172

 
$
163

 
$

 
$
142

 
$
3,360

Additions, net
104

 
2

 
19

 

 

 
28

 
153

Acquisitions through business combinations (1)
(31
)
 
489

 
2,025

 

 
414

 
14

 
2,911

Disposition
(1
)
 

 
(7
)
 

 

 

 
(8
)
Net foreign currency exchange differences
(313
)
 
(49
)
 
(26
)
 
(13
)
 
(3
)
 
(11
)
 
(415
)
Balance at December 31, 2018
$
1,912

 
$
1,172

 
$
2,183

 
$
150

 
$
411

 
$
173

 
$
6,001

Accumulated Amortization and Impairment
 
 
 
 
 
 
 
 
 
 
 
 
 
Balance at January 1, 2017
$

 
$
(133
)
 
$
(38
)
 
$

 
$

 
$
(12
)
 
$
(183
)
Amortization expense
(57
)
 
(50
)
 
(15
)
 
(5
)
 

 
(5
)
 
(132
)
Net foreign currency exchange differences

 
(7
)
 
(2
)
 

 

 

 
(9
)
Disposal

 
49

 
9

 

 

 

 
58

Balance at December 31, 2017
$
(57
)
 
$
(141
)
 
$
(46
)
 
$
(5
)
 
$

 
$
(17
)
 
$
(266
)
Amortization expense
(69
)
 
(80
)
 
(75
)
 
(11
)
 
(10
)
 
(4
)
 
(249
)
Net foreign currency exchange differences
6

 
18

 
8

 
1

 

 

 
33

Disposal
1

 

 
2

 

 
1

 

 
4

Balance at December 31, 2018
$
(119
)
 
$
(203
)
 
$
(111
)
 
$
(15
)
 
$
(9
)
 
$
(21
)
 
$
(478
)
Net book value
 
 
 
 
 
 
 
 
 
 
 
 
 
December 31, 2017
$
2,096

 
$
589

 
$
126

 
$
158

 
$

 
$
125

 
$
3,094

December 31, 2018
$
1,793

 
$
969

 
$
2,072

 
$
135

 
$
402

 
$
152

 
$
5,523

____________________________________
(1) 
See Note 3 for additional information.
The terms and conditions of the water and sewage concession agreements, including fees that can be charged to the users and the duties to be performed by the operator, are regulated by various grantors, the majority of which are municipal governments across Brazil. The concession agreements provide the operator the right to charge fees to users using the services of the operator over the term of the concessions in exchange for water treatment services, ongoing and regular maintenance work on water distributions assets, and improvements to the water treatment and distribution system. Fees are revised annually for inflation in Brazil. The concession arrangements have expiration dates that range from 2037 to 2055 at which point the underlying concessions assets will be returned to the various grantors.
The proprietary technology acquired from Westinghouse pertains to developed technology that has the potential to provide competitive advantages and product differentiation. Westinghouse's developed technology is valued using an excess earnings method and a relief-from-royalty method to determine the after-tax cash flows associated to the portfolio of products and processes provided by Westinghouse. The technology includes fuel products, components and services, plant designs, as well as engineering and other services to the owners and operators of power plants. These services consist of production and services, field services, reactor services, pump and motor services and engineering services. The proprietary technology acquired is assessed to have a useful life of 15 years.

F-52
Brookfield Business Partners

BROOKFIELD BUSINESS PARTNERS L.P.
NOTES TO CONSOLIDATED FINANCIAL STATEMENTS (Continued)
As at December 31, 2018 and 2017 and for the years ended December 31, 2018, 2017 and 2016


Customer relationships acquired from Westinghouse pertain to strong and continuing relationships with many of the company's customers within the power generation industry. Due to relatively high barriers to entry, regulatory requirements and the time required to recreate relationship due to the bidding and proposal process within the power generation industry, existing customer relationships Westinghouse has is expected to provide a future source of cash flows. Westinghouse's customer relationships is valued using the cost replacement approach to estimate the cost to recreate the existing customer base. The customer relationships acquired is assessed to have a useful life of up to 25 years.
NOTE 13.    GOODWILL
(US$ MILLIONS)
 
2018
 
2017
Balance at beginning of year
 
$
1,554

 
$
1,152

Acquisitions through business combinations (1)
 
957

 
342

Foreign currency translation
 
(100
)
 
60

Balance at end of year
 
$
2,411

 
$
1,554

____________________________________
(1) 
See Note 3 for additional information.
Goodwill is allocated to the following segments as at December 31, 2018 and 2017:
(US$ MILLIONS)
 
2018
 
2017
Business services
 
1,306

 
1,368

Infrastructure services
 
760

 

Industrial operations
 
345

 
186

Total
 
$
2,411

 
$
1,554

NOTE 14.    EQUITY ACCOUNTED INVESTMENTS
The following table presents the ownership interest, voting interest, and carrying values of the partnership's equity accounted investments as at December 31, 2018 and 2017:
(US$ MILLIONS)
Economic interest
 
Voting interest
 
Carrying value
 
2018
 
2017
 
2018
 
2017
 
2018
 
2017
Business services
13%-90%
 
28%-90%

 
13%-90%
 
28%-90%

 
$
130

 
$
213

Infrastructure services
25%-50%
 
25
%
 
25%-50%
 
60
%
 
338

 
201

Industrial operations
24%-50%
 
14%-50%

 
24%-50%
 
29%-50%

 
73

 
195

Total
 
 
 
 
 
 
 
 
$
541

 
$
609


F-53
Brookfield Business Partners

BROOKFIELD BUSINESS PARTNERS L.P.
NOTES TO CONSOLIDATED FINANCIAL STATEMENTS (Continued)
As at December 31, 2018 and 2017 and for the years ended December 31, 2018, 2017 and 2016


The following table represents the change in the balance of equity accounted investments:
(US$ MILLIONS)
 
2018
 
2017
Balance at beginning of year
 
$
609

 
$
166

Adoption of new accounting standards
 
(7
)
 

Acquisitions through business combinations (1)
 
310

 
231

Additions (2)
 
267

 
208

Dispositions (3)
 
(599
)
 

Share of net income
 
10

 
69

Share of other comprehensive income
 
(1
)
 
(5
)
Distributions received
 
(29
)
 
(59
)
Foreign currency translation
 
(19
)
 
(1
)
Balance at end of period
 
$
541

 
$
609

____________________________________
(1) 
See Note 3 for additional information.
(2) 
Includes non-cash additions related to the consolidation of our equity accounted investment in Teekay Offshore
(3) 
Dispositions of equity accounted investments in 2018 relates to the consolidation of Teekay Offshore, the sale of our Western Australia energy operations and the sale of our real estate brokerage business.
On January 23, 2018, together with institutional partners, we closed in partnership with our operating partner, our transaction to operate and manage three entertainment facilities in the Greater Toronto Area for a minimum period of 22 years.
Prior to July 3, 2018, the partnership, together with institutional investors, had a 60% economic interest in Teekay Offshore Partners LP and a 49% voting interest in Teekay Offshore's General Partner. The 60% economic interest in Teekay Offshore was accounted for using the equity method. On July 3, 2018, the partnership, together with institutional investors, exercised its general partner option to acquire an additional 2% voting interest in Teekay Offshore GP, in exchange of one million of warrants and began consolidating the business. As a result, the partnership recorded a disposition of the equity accounted investment of Teekay Offshore and began consolidating the equity accounted investments held by Teekay Offshore.
For the year ended December 31, 2018, the partnership received total distributions from equity accounted investments of $29 million, including a distribution of $15 million from our Western Australian energy operation within our industrial operations segment.
The following tables present the gross assets and liabilities of the partnership's equity accounted investments:
 
Year Ended December 31, 2018
 
Total
 
Attributable to
(US$ MILLIONS)
Current assets
 
Non-current assets
 
Total assets
 
Current liabilities
 
Non-current liabilities
 
Total liabilities
 
Total net assets
 
Other ownership interests
 
Partnership's share (1)
Business services
$
575

 
$
478

 
$
1,053

 
$
451

 
$
229

 
$
680

 
$
373

 
$
219

 
$
154

Infrastructure services
205

 
1,359

 
1,564

 
179

 
747

 
926

 
638

 
319

 
319

Industrial operations
38

 
277

 
315

 
26

 
136

 
162

 
153

 
78

 
75

Total
$
818

 
$
2,114

 
$
2,932

 
$
656

 
$
1,112

 
$
1,768

 
$
1,164

 
$
616

 
$
548


F-54
Brookfield Business Partners

BROOKFIELD BUSINESS PARTNERS L.P.
NOTES TO CONSOLIDATED FINANCIAL STATEMENTS (Continued)
As at December 31, 2018 and 2017 and for the years ended December 31, 2018, 2017 and 2016


 
Year Ended December 31, 2017
 
Total
 
Attributable to
(US$ MILLIONS)
Current assets
 
Non-current assets
 
Total assets
 
Current liabilities
 
Non-current liabilities
 
Total liabilities
 
Total net assets
 
Other ownership interests
 
Partnership's share (1)
Business services
$
359

 
$
499

 
$
858

 
$
354

 
$
262

 
$
616

 
$
242

 
$
94

 
$
148

Infrastructure services
488

 
4,523

 
5,011

 
978

 
3,197

 
4,175

 
836

 
626

 
210

Industrial operations
355

 
4,260

 
4,615

 
415

 
3,393

 
3,808

 
807

 
649

 
158

Total
$
1,202

 
$
9,282

 
$
10,484

 
$
1,747

 
$
6,852

 
$
8,599

 
$
1,885

 
$
1,369

 
$
516

____________________________________
(1) 
Attributable to limited partner and redemption-exchange unitholders.
Certain of the partnership's equity accounted investments are subject to restrictions over the extent to which they can remit funds to the partnership in the form of cash dividends, or repayments of loans and advances as a result of borrowing arrangements, regulatory restrictions and other contractual requirements.
The following tables present the gross amounts of revenue, net income, other comprehensive income and distributions from the partnership's equity accounted investments for the year ended December 31, 2018, 2017 and 2016:
 
Year Ended December 31, 2018
 
Total
 
Attributable to other ownership interests
 
Attributable
to partnership
(US$ MILLIONS)
Revenue
 
Net income
 
OCI
 
Total
 
Comprehensive income
 
Distributions
 
Comprehensive income
 
Distributions
Business services
$
605

 
$
102

 
$
(15
)
 
$
87

 
$
85

 
$
7

 
$
2

 
$
10

Infrastructure services
828

 
(31
)
 
2

 
(29
)
 
(25
)
 
9

 
(4
)
 
4

Industrial operations
445

 
62

 
(18
)
 
44

 
34

 
86

 
10

 
15

Total
$
1,878

 
$
133

 
$
(31
)
 
$
102

 
$
94

 
$
102

 
$
8

 
$
29

 
Year Ended December 31, 2017
 
Total
 
Attributable to other ownership interests
 
Attributable
to partnership
(US$ MILLIONS)
Revenue
 
Net income
 
OCI
 
Total
 
Comprehensive income
 
Distributions
 
Comprehensive income
 
Distributions
Business services
$
397

 
$
81

 
$

 
$
81

 
$
54

 
$
45

 
$
27

 
$
22

Infrastructure services
301

 
(25
)
 
2

 
(23
)
 
(17
)
 
3

 
(6
)
 
1

Industrial operations
811

 
327

 
(40
)
 
287

 
244

 
169

 
43

 
36

Total
$
1,509

 
$
383

 
$
(38
)
 
$
345

 
$
281

 
$
217

 
$
64

 
$
59


F-55
Brookfield Business Partners

BROOKFIELD BUSINESS PARTNERS L.P.
NOTES TO CONSOLIDATED FINANCIAL STATEMENTS (Continued)
As at December 31, 2018 and 2017 and for the years ended December 31, 2018, 2017 and 2016


 
Year Ended December 31, 2016
 
Total
 
Attributable to other ownership interests
 
Attributable to partnership
(US$ MILLIONS)
Revenue
 
Net income
 
OCI
 
Total
 
Comprehensive income
 
Distributions
 
Comprehensive income
 
Distributions
Business services
$
403

 
$
49

 
$

 
$
49

 
$
32

 
$
38

 
$
17

 
$
20

Industrial operations
941

 
99

 
(138
)
 
(39
)
 
(35
)
 
17

 
(4
)
 
5

Total
$
1,344

 
$
148

 
$
(138
)
 
$
10

 
$
(3
)
 
$
55

 
$
13

 
$
25

One of the partnership's equity accounted investments is a publicly listed entity with active pricing in a liquid market. The fair value based on the publicly listed price in comparison to the partnership's carrying value is as follows:
 
 
December 31, 2018
 
December 31, 2017
(US$ MILLIONS)
 
Public price
 
Carrying value
 
Public price
 
Carrying value
Business services
 
$
36

 
$

 
$
44

 
$

Infrastructure services
 

 

 
242

 
201

Total
 
$
36

 
$

 
$
286

 
$
201

NOTE 15.    ACCOUNTS PAYABLE AND OTHER
(US$ MILLIONS)
 
2018
 
2017
Current:
 
 
 
 
Accounts payable
 
$
1,819

 
$
1,451

Accrued and other liabilities (1) (2)
 
3,498

 
2,992

Work in progress (3)
 
1,637

 
341

Provisions and decommissioning liabilities
 
234

 
81

Total current
 
$
7,188

 
$
4,865

Non-current:
 
 
 
 
Accounts payable
 
$
97

 
$
113

Accrued and other liabilities (2)
 
1,206

 
435

Work in progress (3)
 
71

 
86

Provisions and decommissioning liabilities (4)
 
520

 
139

Total non-current
 
$
1,894

 
$
773

____________________________________
(1) 
Includes bank overdrafts of $581 million as at December 31, 2018 (2017: $581 million).
(2) 
Includes defined benefit pension obligation of $500 million ($12 million current and $488 million non-current) and post-retirement benefits obligation of $67 million ($5 million current and $62 million non-current) as at December 31, 2018.
(3) 
See Note 16 for additional information.
(4) 
Decommissioning liability results primarily from the partnership's ownership interest in oil and natural gas wells and facilities, mining facilities, retail gas stations, a services provider to the offshore oil production industry and power generation services. The liability represents the estimated cost to reclaim and abandon the asset and takes into account the estimated timing of the cost to be incurred in future periods. The liability was determined using a risk rate between 1.9% and 8.5% (2017: 1.7% and 8.5%) and an inflation rate between 1.9% and 3% (2017: 1.4% and 2%), determined as appropriate for the underlying subsidiaries.
The increase in accounts payable and other from December 31, 2017 is primarily attributable to the acquisitions of Westinghouse and Schoeller Allibert, as well as the consolidation of Teekay Offshore combined with an increase at Graftech and partially offset by lower trade payables at Greenergy.
The partnership's exposure to currency and liquidity risk related to accounts payables is disclosed in Note 26.

F-56
Brookfield Business Partners

BROOKFIELD BUSINESS PARTNERS L.P.
NOTES TO CONSOLIDATED FINANCIAL STATEMENTS (Continued)
As at December 31, 2018 and 2017 and for the years ended December 31, 2018, 2017 and 2016


The following table presents the change in the provision balances for the partnership:
(US$ MILLIONS)
 
Decommissioning liability
 
Provisions for defects
 
Other
 
Total provisions
Balance at January 1, 2017
 
$
134

 
$
47

 
$
22

 
$
203

Additional provisions recognized
 
8

 
12

 
77

 
97

Reduction arising from payments/derecognition
 
(2
)
 
(17
)
 
(15
)
 
(34
)
Accretion expenses
 
7

 

 

 
7

Change in discount rate
 
(51
)
 

 

 
(51
)
Change in other estimates
 
(14
)
 

 
(3
)
 
(17
)
Net foreign currency exchange differences
 
11

 
3

 
1

 
15

Balance at December 31, 2017
 
$
93

 
$
45

 
$
82

 
$
220

Additions through business combinations (1)
 
193

 

 
388

 
581

Additional provisions recognized 
 

 
11

 
62

 
73

Reduction arising from payments/derecognition
 
(5
)
 
(10
)
 
(137
)
 
(152
)
Accretion expenses
 
8

 

 
1

 
9

Change in discount rate
 
(1
)
 

 

 
(1
)
Change in other estimates
 
31

 
2

 
10

 
43

Net foreign currency exchange differences
 
(8
)
 
(3
)
 
(8
)
 
(19
)
Balance at December 31, 2018
 
$
311

 
$
45

 
$
398

 
$
754

____________________________________
(1) 
Includes provisions for site restoration, legal fees, and reserves for contract loss attributable to the acquisition of Westinghouse and consolidation of Teekay Offshore in our Infrastructure Services business.
NOTE 16.    CONTRACTS IN PROGRESS
A summary of the partnership's contracts in progress are below:
(US$ MILLIONS)
 
2018
 
2017
 
2016
Contract costs incurred to date
 
$
20,455

 
$
12,129

 
$
9,761

Profit recognized to date (less recognized losses)
 
1,946

 
558

 
498

 
 
22,401

 
12,687

 
10,259

Less: progress billings
 
(23,546
)
 
(12,919
)
 
(10,189
)
Contract work in progress (liability)
 
$
(1,145
)
 
$
(232
)
 
$
70

Comprising:
 
 
 
 
 
 
Amounts due from customers — work in progress (1)
 
$
563

 
$
195

 
$
309

Amounts due to customers — creditors (2)
 
(1,708
)
 
(427
)
 
(239
)
Net work in progress
 
$
(1,145
)
 
$
(232
)
 
$
70

____________________________________
(1) 
The change in the balance from December 31, 2017 was due to billed amounts of $1,446 million, additions to work in progress of $1,340 million, acquisitions through business combinations of $490 million, and the remainder due to foreign exchange changes.
(2) 
The change in the balance from December 31, 2017 was due to recognized revenue of $1,828 million, additions to work in progress of $1,974 million, acquisitions through business combinations of $1,168 million, and the remainder due to foreign exchange changes.

F-57
Brookfield Business Partners

BROOKFIELD BUSINESS PARTNERS L.P.
NOTES TO CONSOLIDATED FINANCIAL STATEMENTS (Continued)
As at December 31, 2018 and 2017 and for the years ended December 31, 2018, 2017 and 2016


NOTE 17.    BORROWINGS.
(US$ MILLIONS)
 
Business Services
 
Infrastructure Services
 
Industrial Operations
 
Total Borrowings
2019
 
$
797

 
$
713

 
$
309

 
$
1,819

2020
 
22

 
359

 
622

 
1,003

2021
 
27

 
313

 
452

 
792

2022
 
177

 
602

 
207

 
986

2023
 
72

 
507

 
227

 
806

Thereafter
 
133

 
3,254

 
2,073

 
5,460

Total - December 31, 2018
 
$
1,228

 
$
5,748

 
$
3,890

 
$
10,866

Total - December 31, 2017
 
$
1,190

 
$

 
$
2,075

 
$
3,265

(a)     Corporate borrowings
As at December 31, 2018, corporate borrowings included the credit agreement with Brookfield ("Brookfield Credit Agreements"), as described in Note 1(b)(iii) which comprises of one revolving credit facility that permits borrowings of up to $500 million for purposes of funding acquisitions and investments. As at December 31, 2018, the credit facility under the Brookfield Credit Agreements remain undrawn.
The partnership has a credit facility with a group of Canadian and American banks for an aggregate facility of $825 million, with a maturity date to August 2021. The credit facility is available in Euros, Sterling, Australian or U.S. or Canadian dollars, and advances bear interest at the specified LIBOR, EURIBOR, CDOR, BBSY or bankers' acceptance rate plus 2.50%, or the specified base rate or prime rate plus 1.50%. As at December 31, 2018, the facility remains undrawn and the partnership was in compliance with all covenants.
(b)     Non-recourse subsidiary borrowings
Total current and non-current borrowings as at December 31, 2018 were $10,866 million (December 31, 2017: $3,265 million). The increase of $7,601 million compared to December 31, 2017 is primarily attributable to the acquisitions of businesses within our infrastructure services segment as well as the senior secured term loan put in place at GrafTech.
Some of the partnership's businesses have credit facilities in which they borrow and repay on a monthly basis. This movement has been shown on a net basis in the partnership's consolidated statements of cash flow.
The partnership has credit facilities within its operating businesses with major financial institutions. The credit facilities are primarily composed of revolving term credit facilities and revolving operating facilities with variable interest rates. In certain cases, the facilities may have financial covenants which are generally in the form of interest coverage ratios and leverage ratios. One of the partnership's real estate services businesses within our business services segment has a securitization program under which it transfers an undivided co-ownership interest in eligible receivables on a fully serviced basis, for cash proceeds, at their fair value under the terms of the agreement. While the sale of the co-ownership interest is considered a legal sale, the partnership has determined that the asset derecognition criteria has not been met as substantially all risk and rewards of ownership are not transferred.
Our operations are currently in compliance with or have obtained waivers related to all material covenant requirements of their term loans and credit facilities.

F-58
Brookfield Business Partners

BROOKFIELD BUSINESS PARTNERS L.P.
NOTES TO CONSOLIDATED FINANCIAL STATEMENTS (Continued)
As at December 31, 2018 and 2017 and for the years ended December 31, 2018, 2017 and 2016


The weighted average interests rates of borrowings are as follows:
(US$ MILLIONS)
Weighted Average Rate
 
Weighted Average Term
 
Consolidated
 
2018
 
2017
 
2018
 
2017
 
2018
 
2017
Business Services
5.11
%
 
4.06
%
 
2.47
 
3.07
 
$
1,228

 
$
1,190

Infrastructure Services
6.16
%
 
2.97
%
 
6.14
 
1.55
 
5,748

 

Industrial Operations
7.31
%
 
9.22
%
 
6.66
 
7.05
 
3,890

 
$
2,075

Corporate and Others
%
 
%
 
0
 
0
 

 

Total
6.45
%
 
7.33
%
 
5.93
 
5.60
 
$
10,866

 
$
3,265

Borrowings by currency are as follows:
(US$ MILLIONS, except as noted)
 
December 31,
2018
 
Local Currency
 
December 31,
2017
 
Local Currency
Australian dollars
 
$
5

 
7

 
$

 

British pounds
 
33

 
26

 
46

 
36

U.S. dollars
 
8,605

 
8,605

 
974

 
974

Canadian dollars
 
786

 
1,073

 
936

 
1,090

Euro
 
264

 
231

 
17

 
14

Brazilian reais
 
1,135

 
4,399

 
1,292

 
4,271

Other
 
38

 
175

 

 
2

Total
 
$
10,866

 
 
 
$
3,265

 
 
NOTE 18.    INCOME TAXES
Income taxes are recognized for the amount of taxes payable by the partnership's corporate subsidiaries and for the impact of deferred income tax assets and liabilities related to such subsidiaries.
The major components of income tax expense include the following for the years ended December 31:
(US$ MILLIONS)
 
2018
 
2017
 
2016
Current income tax expense/(recovery)
 
$
186

 
$
30

 
$
25

Deferred income tax expense/(recovery):
 
 
 
 
 
 
Origination and reversal of temporary differences
 
(61
)
 
(14
)
 
(32
)
Recovery arising from previously unrecognized tax assets
 
(27
)
 
(10
)
 
(8
)
Change of tax rates and imposition of new legislations
 

 
2

 
(1
)
Total deferred income taxes
 
(88
)
 
(22
)
 
(41
)
Income taxes
 
$
98

 
$
8

 
$
(16
)
The below reconciliation has been prepared using a composite statutory-rate for jurisdictions where our partnership's subsidiaries operate.

Brookfield Business Partners
F-59

BROOKFIELD BUSINESS PARTNERS L.P.
NOTES TO CONSOLIDATED FINANCIAL STATEMENTS (Continued)
As at December 31, 2018 and 2017 and for the years ended December 31, 2018, 2017 and 2016


The partnership's effective tax rate is different from our partnership's composite income tax rate due to the following differences set out below:
 
 
2018
 
2017
 
2016
Composite income tax rate
 
27
 %
 
27
 %
 
27
 %
Increase (reduction) in rate resulting from:
 
 
 
 
 
 
Portion of gains subject to different tax rates
 
(1
)
 
(6
)
 
(1
)
International operations subject to different tax rates
 
(16
)
 
5

 
3

Taxable income attributable to non-controlling interest
 
(3
)
 
(18
)
 
6

Recognition of deferred tax assets
 
(2
)
 
(5
)
 
2

Non-recognition of the benefit of current year's tax losses
 
1

 
(1
)
 
(29
)
Other
 
2

 
1

 
(1
)
Effective income tax rate
 
8
 %
 
3
 %
 
7
 %
Deferred income tax assets and liabilities as at December 31, 2018 and 2017 relate to the following:
(US$ MILLIONS)
 
December 31, 2018
 
December 31, 2017
Non-capital losses (Canada)
 
$
28

 
$
83

Capital losses (Canada)
 

 

Losses (U.S.)
 
72

 
7

Losses (International)
 
78

 
122

Difference in basis
 
(765
)
 
(875
)
Total net deferred tax (liability)/asset
 
$
(587
)
 
$
(663
)
Reflected in the statement of financial position as follows:
 
 
 
 
Deferred income tax assets
 
280

 
174

Deferred income tax liabilities
 
(867
)
 
(837
)
Total net deferred tax (liability)/asset
 
$
(587
)
 
$
(663
)
The deferred income tax movements are as follows:
(US$ MILLIONS)
 
December 31, 2018
 
December 31, 2017
Opening net deferred tax (liability)/asset
 
$
(663
)
 
$
30

Recognized in income
 
88

 
22

Recognized in other comprehensive income
 
(2
)
 

Recognized in other (1)
 
(10
)
 
(715
)
Net deferred tax (liability)/asset
 
$
(587
)
 
$
(663
)
____________________________________
(1) 
The Other category primarily relates to adjustments made to our partnership's equity related to acquisitions and dispositions and the foreign exchange impact of the deferred tax asset calculated in the functional currency of the operating entities.

F-60
Brookfield Business Partners

BROOKFIELD BUSINESS PARTNERS L.P.
NOTES TO CONSOLIDATED FINANCIAL STATEMENTS (Continued)
As at December 31, 2018 and 2017 and for the years ended December 31, 2018, 2017 and 2016


The following table details the expiry date, if applicable, of the unrecognized deferred tax assets:
(US$ MILLIONS)
 
December 31, 2018
 
December 31, 2017
2019
 
$
10

 
$

2020
 

 
1

2021
 
1

 
272

2022 and after
 
322

 

Do not expire
 
587

 
47

Total
 
$
920

 
$
320

The components of the income taxes in other comprehensive income for the years ended December 31, 2018, 2017, and 2016 are set out below:
(US$ MILLIONS)
 
2018
 
2017
 
2016
Fair value through OCI
 
$
(3
)
 
$
(1
)
 
$
1

Net investment hedges
 
13

 
(8
)
 
3

Cash flow hedges
 
(6
)
 
10

 
(3
)
Equity accounted investments
 

 
(1
)
 
(7
)
Pension plan actuarial changes
 
(2
)
 

 

Total deferred tax expense (recovery) in other comprehensive income
 
$
2

 
$

 
$
(6
)
For the year ended December 31, 2018, total current tax expense of $49 million (2017: $nil) attributed to the current tax on disposition of subsidiaries for which control has been retained has been recorded to equity.
NOTE 19.    EQUITY
As at December 31, 2018, Brookfield Business Partners L.P.'s capital structure was comprised of two classes of partnership units; limited partnership units and general partnership units. Limited partnership units entitle the holder to their proportionate share of distributions. General partnership units entitle the holder the right to govern the financial and operating policies of Brookfield Business Partners L.P. The general partnership units are not quantitatively material to the financial statements and therefore have not been separately presented on the consolidated statements of financial position.
Holding LP's capital structure is comprised of three classes of partnership units: managing general partner units held by Brookfield Business Partners L.P., special limited partner units held by Brookfield and redemption-exchange units held by Brookfield.
In its capacity as the holder of the special limited partner units of the Holding LP, the special limited partner is entitled to incentive distribution rights which are based on a 20% increase in the unit price of the partnership over an initial threshold based on the volume-weighted average price of the units, subject to a high water mark. Distributions of $278 million were declared during the year ended December 31, 2018 (December 31, 2017: $142 million). This related to an aggregate increase of $10.77/unit during the year ended December 31, 2018 from $31.19/unit to $41.96/unit. The threshold was reset to $41.96/unit.
Holding LP has issued 63 million redemption-exchange units to Brookfield. Both the L.P. and G.P. units issued by Brookfield Business Partners L.P. and the redemption-exchange units issued by the Holding LP have the same economic attributes in all respects, except for the redemption right described in Note 1(b)(i).
As part of the spin-off, Brookfield subscribed for $15 million of preferred shares and $250 million of limited partnership units. The rights of the preferred shareholders are described in Note 1(b)(ii).

Brookfield Business Partners
F-61

BROOKFIELD BUSINESS PARTNERS L.P.
NOTES TO CONSOLIDATED FINANCIAL STATEMENTS (Continued)
As at December 31, 2018 and 2017 and for the years ended December 31, 2018, 2017 and 2016


For the year ended December 31, 2018, the partnership distributed dividends to limited partner, general partner and redemption-exchange unitholders of $32 million, or approximately $0.25 per partnership unit (2017: $31 million). For the year ended December 31, 2018, the partnership distributed to others who have interests in the operating subsidiaries $2,370 million, primarily resulting from the dividends received from our graphite electrode manufacturing business (2017: $388 million).
Equity offering
On September 26, 2017, the partnership issued 13,340,000 limited partnership units at $30 per unit, for gross proceeds of approximately $400 million before $8 million in equity issuance costs. Concurrently, Holding LP issued approximately 6,945,000 redemption-exchange units to Brookfield for proceeds of approximately $200 million. The equity offering resulted in a decrease in Brookfield’s ownership in the partnership from 75% to 69%, before giving effect to the over-allotment option.
On October 26, 2017, the underwriters for the public offering of the limited partnership units that closed on September 26, 2017 purchased an additional 1,000,500 limited partnership units at a price of $30 per unit, pursuant to the exercise of the underwriter's over-allotment option. The partnership received additional gross proceeds of approximately $30 million from the over-allotment option before approximately $1 million in equity issuance costs. This resulted in a decrease in Brookfield's ownership of the partnership to 68%.
(a)General and Limited Partnership Units
General and limited partnership units outstanding are as follows:
 
 
General Partner Units
 
Limited Partnership Units
 
Total
UNITS
 
2018
 
2017
 
2018
 
2017
 
2018
 
2017
Authorized and issued
 
 
 
 
 
 
 
 
 
 
 
 
Opening balance

4

 
4

 
66,185,798

 
51,845,298

 
66,185,802

 
51,845,302

Issued for cash
 

 

 

 
14,340,500

 

 
14,340,500

On issue at December 31
 
4

 
4

 
66,185,798

 
66,185,798

 
66,185,802

 
66,185,802

The weighted average number of general partner units outstanding for the year ended December 31, 2018 was 4 (2017: 4). The weighted average number of limited partnership units outstanding for the year ended December 31, 2018 was 66 million (2017: 55.5 million).
(b)Redemption-Exchange Units held by Brookfield
 
 
Redemption-Exchange Units held by Brookfield
UNITS
 
2018
 
2017
Authorized and issued
 
 
 
 
Opening balance

63,095,497

 
56,150,497

Issued for cash
 

 
6,945,000

On issue at December 31
 
63,095,497

 
63,095,497

The weighted average number of redemption-exchange units outstanding for the year ended December 31, 2018 was 63 million (2017: 58 million).

F-62
Brookfield Business Partners

BROOKFIELD BUSINESS PARTNERS L.P.
NOTES TO CONSOLIDATED FINANCIAL STATEMENTS (Continued)
As at December 31, 2018 and 2017 and for the years ended December 31, 2018, 2017 and 2016


(c)Special Limited Partner Units held by Brookfield
 
 
Special Limited Partner Units held by Brookfield
UNITS
 
2018
 
2017
Authorized and issued
 
 
 
 
Opening balance

4

 
4

On issue at December 31
 
4

 
4

The weighted average number of special limited partner units outstanding for the year ended December 31, 2018 was 4 (2017: 4).
(d)Preferred Shares held by Brookfield
 
 
Preferred Shares held by Brookfield
UNITS
 
2018
 
2017
Authorized and issued
 
 
 
 
Opening balance

200,002

 
200,002

On issue at December 31
 
200,002

 
200,002

Earnings per limited partner unit
Net income attributable to limited partnership unitholders was $74 million for the year ended December 31, 2018 (2017: net loss $58 million).
NOTE 20.    ACCUMULATED OTHER COMPREHENSIVE INCOME
(a)Attributable to Limited Partners
(US$ MILLIONS)
 
Foreign currency
translation
 
Fair value through OCI
 
Other (1)
 
Accumulated other
comprehensive
income (loss)
Balance as at January 1, 2018
 
$
(111
)
 
$
6

 
$
(7
)
 
$
(112
)
Other comprehensive income (loss)
 
(71
)
 
3

 
(5
)
 
(73
)
Ownership changes
 

 

 
(1
)
 
(1
)
Balance as at December 31, 2018
 
$
(182
)
 
$
9

 
$
(13
)
 
$
(186
)
____________________________________
(1) 
Represents net investment hedges, cash flow hedges and other reserves.
(US$ MILLIONS)
 
Foreign currency
translation
 
Available for sale
 
Other (1)
 
Accumulated other
comprehensive
income (loss)
Balance as at January 1, 2017
 
$
(148
)
 
$
4

 
$
3

 
$
(141
)
Other comprehensive income (loss)
 
37

 
2

 
(10
)
 
29

Balance as at December 31, 2017
 
$
(111
)
 
$
6

 
$
(7
)
 
$
(112
)
____________________________________
(1) 
Represents net investment hedges, cash flow hedges and other reserves.
(US$ MILLIONS)
 
Foreign currency
translation
 
Available for sale
 
Other (1)
 
Accumulated other
comprehensive
income (loss)
Balance as at January 1, 2016
 
$

 
$

 
$

 
$

Other comprehensive income (loss)
 
(21
)
 
13

 

 
(8
)
Ownership changes
 

 

 
(2
)
 
(2
)
Unit issuance / reorganization
 
(127
)
 
(9
)
 
5

 
(131
)
Balance as at December 31, 2016
 
$
(148
)
 
$
4

 
$
3

 
$
(141
)
____________________________________
(1) 
Represents net investment hedges, cash flow hedges and other reserves.
(b)Attributable to General Partner and Special Limited Partners
Accumulated other comprehensive income attributable to general partner and special limited partners has not been disclosed as collectively these partners hold 8 units, thus the figures are immaterial.
(c)Attributable to Non-controlling interest — Redemption-Exchange Units held by Brookfield Asset Management Inc.

F-63
Brookfield Business Partners

BROOKFIELD BUSINESS PARTNERS L.P.
NOTES TO CONSOLIDATED FINANCIAL STATEMENTS (Continued)
As at December 31, 2018 and 2017 and for the years ended December 31, 2018, 2017 and 2016


(US$ MILLIONS)
 
Foreign currency
translation
 
Fair value through OCI
 
Other (1)
 
Accumulated other
comprehensive
income (loss)
Balance as at January 1, 2018
 
$
(165
)
 
$
4

 
$
(4
)
 
$
(165
)
Other comprehensive income (loss)
 
(67
)
 
3

 
(5
)
 
(69
)
Ownership changes
 

 

 
(1
)
 
(1
)
Balance as at December 31, 2018
 
$
(232
)
 
$
7

 
$
(10
)
 
$
(235
)
____________________________________
(1) 
Represents net investment hedges, cash flow hedges and other reserves.
(US$ MILLIONS)
 
Foreign currency
translation
 
Available for sale
 
Other (1)
 
Accumulated other
comprehensive
income (loss)
Balance as at January 1, 2017
 
$
(205
)
 
$
2

 
$
6

 
$
(197
)
Other comprehensive income (loss)
 
40

 
2

 
(10
)
 
32

Balance as at December 31, 2017
 
$
(165
)
 
$
4

 
$
(4
)
 
$
(165
)
____________________________________
(1) 
Represents net investment hedges, cash flow hedges and other reserves.
(US$ MILLIONS)
 
Foreign currency
translation
 
Available for sale
 
Other (1)
 
Accumulated other
comprehensive
income (loss)
Balance as at January 1, 2016
 
$

 
$

 
$

 
$

Other comprehensive income (loss)
 
(24
)
 
15

 
1

 
(8
)
Ownership changes
 

 

 
(2
)
 
(2
)
Unit issuance / reorganization
 
(181
)
 
(13
)
 
7

 
(187
)
Balance as at December 31, 2016
 
$
(205
)
 
$
2

 
$
6

 
$
(197
)
____________________________________
(1) 
Represents net investment hedges, cash flow hedges and other reserves.
(d)Attributable to Brookfield Asset Management Inc.
(US$ MILLIONS)
 
Foreign currency
translation
 
Available for sale
 
Other (1)
 
Accumulated other
comprehensive
income (loss)
Balance as at January 1, 2016
 
$
(358
)
 
$
(35
)
 
$
33

 
$
(360
)
Other comprehensive income (loss)
 
53

 
13

 
(16
)
 
50

Net increase/decrease in parent company investment
 
(3
)
 

 
(5
)
 
(8
)
Balance as at Unit issuance/reorganization
 
308

 
22

 
(12
)
 
318

Balance as at December 31, 2016
 
$

 
$

 
$

 
$

____________________________________
(1) 
Represents net investment hedges, cash flow hedges and other reserves.
NOTE 21.    DIRECT OPERATING COSTS
The partnership has no key employees or directors and does not remunerate key management personnel. Details of the allocations of costs incurred by Brookfield on behalf of our partnership are disclosed in Note 24. Key decision makers of the partnership are all employees of the ultimate parent company or its subsidiaries, which provides management services under the master services agreement with Brookfield.
Direct operating costs include all attributable expenses except interest, depreciation and amortization, impairment expense, other expenses, and taxes and primarily relate to cost of sales and compensation. The following table lists direct operating costs for the year ended 2018, 2017, and 2016 by nature:
(US$ MILLIONS)
 
2018
 
2017
 
2016
Cost of sales
 
$
31,539

 
$
20,276

 
$
6,021

Compensation
 
2,530

 
1,568

 
1,346

Property taxes, sales taxes and other
 
65

 
32

 
19

Total
 
$
34,134

 
$
21,876

 
$
7,386

Inventories recognized as cost of sales for the year ended December 31, 2018 amounted to $21,421 million (2017: $12,701 million, 2016: $1,017 million).
NOTE 22.    GUARANTEES AND CONTINGENCIES
In the normal course of operations, the partnership's operating subsidiaries have bank guarantees, insurance bonds and letters of credit outstanding to third parties. As at December 31, 2018 the total outstanding amount was $1,744 million (2017: $1,614 million). The partnership does not conduct its operations, other than those of equity accounted investments, through entities that are not consolidated in these financial statements, and has not guaranteed or otherwise contractually committed to support any material financial obligations not reflected in these financial statements.
The partnership and its subsidiaries are contingently liable with respect to litigation and claims that arise in the normal course of operations. It is not expected that any of the ongoing litigation and claims as at December 31, 2018 could result in a material settlement liability to our partnership.

F-64
Brookfield Business Partners

BROOKFIELD BUSINESS PARTNERS L.P.
NOTES TO CONSOLIDATED FINANCIAL STATEMENTS (Continued)
As at December 31, 2018 and 2017 and for the years ended December 31, 2018, 2017 and 2016


Escrow and Trust Deposits
As a service to its customers, two of the partnership's operating subsidiaries administer escrow and trust deposits which represent undisbursed amounts received for the settlement of certain transactions. These escrow and trust deposits as at December 31, 2018 totaled $86 million (2017: $96 million). These escrow and trust deposits are not assets of the partnership and, therefore, are excluded from the accompanying consolidated statements of financial position. However, the partnership remains contingently liable for the disposition of these deposits.
NOTE 23.    CONTRACTUAL COMMITMENTS
(a)Commitments
In the normal course of business, the partnership will enter into contractual obligations which relate to the gathering, processing and transportation delivery agreements for oil and gas products. Also, in the normal course of business, the partnership will enter into supply agreements for raw materials and capital items. As at December 31, 2018 our partnership had $282 million (2017: $201 million) of such commitments outstanding in our industrial operations. Within our infrastructure services business the partnership had $768 million in contractual commitments in the form of shipbuilding contracts attributable to the acquisition of Teekay Offshore. Finally, in the normal course of business, the partnership will enter into contractual obligations which relate primarily to expenditures on property, plant and equipment, and intangible assets. As at December 31, 2018, the partnership had $nil (2017: $17 million) of such commitments attributable to our road fuel distribution business.
(b)Obligations under finance leases
As at December 31, 2018 the minimum lease payments for the partnership's assets under finance lease are as follows:
(US$ MILLIONS)
 
1 Year
 
2-5 Years
 
5+ Years
 
Total
Minimum lease payments
 
$
12

 
$
32

 
$
16

 
$
60

Total finance lease obligations
 
$
12

 
$
32

 
$
16

 
$
60

(c)Obligations under operating leases
As at December 31, 2018 the minimum lease payments for the partnership's assets under operating lease are as follows:
(US$ MILLIONS)
 
1 Year
 
2-5 Years
 
5+ Years
 
Total
Minimum lease payments
 
$
225

 
$
484

 
$
536

 
$
1,245

Total operating lease obligations
 
$
225

 
$
484

 
$
536

 
$
1,245

Lease expenses recognized during the year ended December 31, 2018 totaled $594 million (2017: $125 million, 2016: $48 million).
NOTE 24.    RELATED PARTY TRANSACTIONS
In the normal course of operations, the partnership entered into the transactions below with related parties on exchange value. These transactions have been measured at fair value and are recognized in the financial statements.
(a)Corporate allocations and parent company’s investment
As discussed in Note 2(a), prior to the spin-off, general corporate expenses of Brookfield were allocated to our partnership. General corporate expenses allocated to our partnership for the year ended December 31, 2018 were $nil (2017: $nil, 2016: $6 million).

F-65
Brookfield Business Partners

BROOKFIELD BUSINESS PARTNERS L.P.
NOTES TO CONSOLIDATED FINANCIAL STATEMENTS (Continued)
As at December 31, 2018 and 2017 and for the years ended December 31, 2018, 2017 and 2016


(b)Transactions with the parent company
As at December 31, 2018, $nil (2017: $nil) was drawn on the credit facilities under the Brookfield Credit Agreements.
As described in Note 1(b)(iv), at the time of the spin-off, the partnership entered into a Deposit Agreement with Brookfield. From time to time, the partnership may place funds on deposit with Brookfield. The deposit balance is due on demand and earns a market rate interest. As at December 31, 2018, $244 million (2017: $384 million) was on deposit in relation to this agreement and was included in cash and cash equivalents. For the year ended December 31, 2018, the partnership earned interest income of $12 million (2017: $6 million, 2016: $1 million) on these deposits.
As described in Note 1(b)(iv), at the time of the spin-off, the partnership entered into a Master Services Agreement with its Service Providers, which are wholly-owned subsidiaries of Brookfield. For purposes of calculating the base management fee, the total capitalization of Brookfield Business Partners L.P. is equal to the quarterly volume-weighted average trading price of a unit on the principal stock exchange for the partnership units (based on trading volumes) multiplied by the number of units outstanding at the end of the quarter (assuming full conversion of the redemption-exchange units into units of Brookfield Business Partners L.P.), plus the value of securities of the other Service Recipients that are not held by the partnership, plus all outstanding third party debt with recourse to a Service Recipient, less all cash held by such entities. The base management fee for the year ended December 31, 2018 was $56 million (2017: $33 million, 2016: $12 million).
In its capacity as the holder of the special limited partner (“Special LP”) units of Holding LP, Brookfield is entitled to incentive distribution rights. The total incentive distribution for the year ended December 31, 2018 was $278 million (2017: $142 million, 2016: $nil).
The partnership previously entered into a number of hedges of net investments in foreign operations with Brookfield, all of which were settled as as December 31, 2017. For the year ended December 31, 2018, unrealized gains were $nil (2017: $nil; 2016: $9 million).
In addition, at the time of spin-off, the partnership entered into indemnity agreements with Brookfield that relate to certain projects in certain regions that were in place prior to the spin-off.  Under these indemnity agreements, Brookfield has agreed to indemnify us for the receipt of payments relating to such projects.
(c)Other
The following table summarizes other transactions the partnership has entered into with related parties:
 
Year Ended December 31,
(US$ MILLIONS)
2018
 
2017
 
2016
Transactions during the period (1)
 
 
 
 
 
Business services revenues
$
435

 
$
358

 
$
367

____________________________________
(1) 
Within our business services segment, the partnership provides construction services and real estate financial advisory services to affiliates of Brookfield.
(US$ MILLIONS)
December 31, 2018
 
December 31, 2017
Balances at end of period:
 
 
 
Accounts receivable
$
63

 
$
64

Accounts payable and other
$
63

 
$
106


F-66
Brookfield Business Partners

BROOKFIELD BUSINESS PARTNERS L.P.
NOTES TO CONSOLIDATED FINANCIAL STATEMENTS (Continued)
As at December 31, 2018 and 2017 and for the years ended December 31, 2018, 2017 and 2016


Equity in net assets attributable to parent company
"Net increase (decrease) in Brookfield Asset Management Inc. investment" as shown in the consolidated statements of changes in equity represent the parent company's historical investment in our partnership, accumulated net income and the net effect of the transactions and allocations from the parent company. The total net effect of transactions with the parent company is reflected in the consolidated statements of cash flow as a financing activity and in the consolidated statements of financial position as "Equity in net assets attributable to parent company". All significant intercompany transactions between the partnership and the parent company have been considered to be forgiven at the time the transaction is recorded and reflected as "net increase (decrease) in Brookfield Asset Management Inc. investment".
NOTE 25.    DERIVATIVE FINANCIAL INSTRUMENTS
The partnership's activities expose it to a variety of financial risks, including market risk (currency risk, interest rate risk, commodity risk and other price risks), credit risk and liquidity risk. The partnership and its subsidiaries selectively use derivative financial instruments principally to manage these risks.

F-67
Brookfield Business Partners

BROOKFIELD BUSINESS PARTNERS L.P.
NOTES TO CONSOLIDATED FINANCIAL STATEMENTS (Continued)
As at December 31, 2018 and 2017 and for the years ended December 31, 2018, 2017 and 2016


The aggregate notional amounts of the partnership's derivative positions as at December 31, 2018 and 2017 were as follows:
(US$ MILLIONS)
2018
 
2017
Foreign exchange contracts
$
1,652

 
$
1,243

Interest rate swaps and cross currency swaps
2,982

 

Warrants
31

 

Option contracts
5,250

 

 
$
9,915

 
$
1,243

Commodity instruments
2018
 
2017
Oil Based Fuel (Cbm - millions)
6.17

 
3.82
Natural Gas (Mcf - millions)
8.22

 
36.81
Palladium (Ounces)

 
67,850
(a)Foreign exchange contracts
The following table presents the notional amounts and average exchange rates for foreign exchange contracts held by the partnership as at December 31, 2018 and 2017. The notional amounts as at December 31, 2018 and comparative year 2017 include both buy and sell contracts.
 
Notional amount
 (U.S. Dollars)
 
Average exchange rate
 
2018
 
2017
 
2018
 
2017
Foreign exchange contracts
 
 
 
 
 
 
 
Australian dollars
$
184

 
$
191

 
0.75

 
0.76

Brazilian Real
35

 

 
0.25

 

British Pounds
131

 
90

 
1.29

 
1.33

Canadian dollars
940

 
785

 
0.76

 
0.78

Chinese Yuan
(15
)
 
(11
)
 
0.14

 
0.15

Euros
44

 
35

 
1.18

 
1.18

Indian Rupees
188

 
154

 
0.01

 
0.01

Japanese Yen
4

 
3

 
0.01

 
0.01

Mexican Pesos
(5
)
 
(5
)
 
0.05

 
0.05

Norwegian Krone
53

 

 
0.13

 

South Africa Rand
3

 
1

 
0.07

 
0.08

Swedish Krona
94

 

 
0.13

 

Swiss Franc
(4
)
 

 
1.00

 

 
$
1,652

 
$
1,243

 
 
 
 
(b)Interest Rate and Cross Currency Swap Contracts
The partnership held $2,982 million in interest rate and cross currency swaps as at December 31, 2018 (2017: $nil). The increase from 2017 is primarily attributed to the acquisition of Westinghouse and consolidation of Teekay Offshore for the purpose of hedging foreign exchange and interest rate risk.

F-68
Brookfield Business Partners

BROOKFIELD BUSINESS PARTNERS L.P.
NOTES TO CONSOLIDATED FINANCIAL STATEMENTS (Continued)
As at December 31, 2018 and 2017 and for the years ended December 31, 2018, 2017 and 2016


(c)Warrants
As at December 31, 2018, the partnership held warrants with a notional value of $31 million (2017: $nil) as a result of the consolidation of Teekay Offshore. As at December 31, 2018, these warrants have a negative fair value of $13 million.
(d)Commodity Contracts
The partnership has entered into commodity contracts for the purpose of hedging resources such as oil based fuel, natural gas and palladium. All commodity derivatives contracts are recorded at fair value and are reflected in the partnership's consolidated statements of financial position. As at December 31, 2018 the partnership held contracts for 6.17 million cbm (2017: 3.82 million cbm) of fuel including diesel, gasoline, ethanol for our fuel distribution and our graphite electrode manufacturing business. The partnership also held contracts for natural gas in 2018 for 8.22 million Mcf (2017: 36.81 million Mcf) for our Canadian natural gas operations. Finally, the partnership held contracts for palladium in 2018 for nil ounces (2017: 67,850 ounces) for palladium mining operations.
(e)Option contracts
As at December 31, 2018, the partnership held interest rate swaptions with a notional value of $5,250 million and a fair value of $9 million. In addition to the interest rate swaptions the partnership held call options with a fair value of $nil (2017: $12 million) and offsetting put options with a fair value of $nil (2017: $10 million) related to one of our equity accounted investments.
Other Information Regarding Derivative Financial Instruments
The following table presents the notional amounts underlying the partnership's derivative instruments by term to maturity as at December 31, 2018 and the comparative notional amounts as at December 31, 2017, for both derivatives that are classified as fair value through profit of loss and derivatives that qualify for hedge accounting:
 
 
 
2018
 
2017
(US$ MILLIONS)
Note
 
< 1 year
 
1 to 5 years
 
>5 years
 
Total notional amount
 
Total notional amount
Fair value through profit or loss
 
 
 
 
 
 
 
 
 
 
 
Foreign exchange contracts
(a)
 
$
399

 
$
(84
)
 
$

 
$
315

 
$
286

Interest rate and cross currency swaps
(b)
 
15

 
942

 
525

 
1,482

 

Warrants
(c)
 

 
31

 

 
31

 

Elected for hedge accounting
 
 
 
 
 
 
 
 
 
 
 
Foreign exchange contracts
(a)
 
1,152

 
185

 

 
1,337

 
957

Interest rate and cross currency swaps
(b)
 
1,500

 

 

 
1,500

 

Option contracts
(e)
 
5,250

 

 

 
5,250

 

 
 
 
$
8,316

 
$
1,074

 
$
525

 
$
9,915

 
$
1,243

NOTE 26.    FINANCIAL RISK MANAGEMENT
The partnership recognizes that risk management is an integral part of good management practice.
As a result of holding financial instruments, the partnership is exposed to the following risks: capital risk, commodity price risk, liquidity risk, market risk (i.e. interest rate risk and foreign currency risk), and credit risk. The following is a description of these risks and how they are managed:
(a)Capital Risk Management
The capital structure of our partnership consists of debt, offset by cash and equity.
(US$ MILLIONS)
 
2018
 
2017
Corporate borrowings
 
$

 
$

Non-recourse subsidiary borrowings
 
10,866

 
3,265

Cash
 
(1,949
)
 
(1,106
)
Net debt
 
8,917

 
2,159

Total equity
 
6,494

 
6,064

Total capital and net debt
 
$
15,411

 
$
8,223

Net debt to capitalization ratio
 
58
%
 
26
%
The partnership manages its debt exposure by financing its operations with non-recourse subsidiary borrowings, ensuring a diversity of funding sources as well as managing its maturity profile. The partnership also borrows in the currencies where its subsidiaries operate, where possible, in order to mitigate its currency risk.
The partnership’s financing plan is to fund its recurring growth capital expenditures with cash flow generated by its operations after maintenance capital expenditure, as well as debt financing that is sized to maintain its credit profile. To fund large scale development projects and acquisitions, the partnership will evaluate a variety of capital sources including proceeds from selling non-core and mature assets, equity and debt financing. The partnership will seek to raise additional equity if the partnership believes it can earn returns on these investments in excess of the cost of the incremental partnership capital.
As disclosed within Note 17, the partnership has various credit facilities in place. In certain cases, the facilities have financial covenants which are generally in the form of interest coverage ratios, leverage ratios and minimum equity or liquidity requirements. The partnership does not have any market capitalization covenants attached to any of its borrowings, nor does it have any other externally imposed capital requirements.

F-69
Brookfield Business Partners

BROOKFIELD BUSINESS PARTNERS L.P.
NOTES TO CONSOLIDATED FINANCIAL STATEMENTS (Continued)
As at December 31, 2018 and 2017 and for the years ended December 31, 2018, 2017 and 2016


(b)    Commodity Price Risk Management
Commodity price risk is the risk that the fair value of financial instruments will fluctuate as a result of changes in commodity prices. Certain of the partnership’s operating subsidiaries are exposed to commodity price risk. A 10 basis point increase or decrease in commodity prices, as it relates to financial instruments, is not expected to have a material impact on the partnership’s net income.
(c)    Liquidity Risk Management
The partnership maintains sufficient financial liquidity to be able to meet ongoing operating requirements and to be able to participate in acquisitions. Principal liquidity needs for the next year include funding recurring expenses, meeting debt service payments, funding required capital expenditures and funding acquisition opportunities as they arise. The operating subsidiaries of the partnership also generate liquidity by accessing capital markets on an opportunistic basis.
The following tables detail the contractual maturities for the partnership’s financial liabilities. The tables reflect the undiscounted cash flows of financial liabilities based on the earliest date on which our partnership can be required to pay. The tables include both interest and principal cash flows:
 
December 31, 2018
 
 
(US$ MILLIONS)
Less than 1 year
 
1-2 years
 
2-5 years
 
5+ years
 
Total contractual cash flows
Non-derivative financial liabilities
 
 
 
 
 
 
 
 
 
Accounts payable and other liabilities (1)
$
6,863

 
$
364

 
$
219

 
$
192

 
$
7,638

Interest-bearing liabilities
2,370

 
1,517

 
3,829

 
5,906

 
13,622

Finance lease liabilities
12

 
7

 
25

 
16

 
60

____________________________________
(1) 
Excludes $1,321 million of decommissioning liabilities, other provisions, and post-employment benefits, $61 million of capital leases, and $62 million of loans and notes payable.
 
December 31, 2017
 
 
(US$ MILLIONS)
Less than 1 year
 
1-2 years
 
2-5 years
 
5+ years
 
Total contractual cash flows
Non-derivative financial liabilities
 
 
 
 
 
 
 
 
 
Accounts payable and other liabilities (1)
$
4,677

 
$
280

 
$
155

 
$
118

 
$
5,230

Interest-bearing liabilities
825

 
801

 
1,075

 
584

 
3,285

Finance lease liabilities
11

 
4

 
2

 

 
17

___________________________________
(1)
Excludes $285 million of decommissioning liabilities, other provisions, and post-employment benefits, $17 million of capital leases, and $106 million of loans and notes payable.
(d)    Market Risk Management
Market risk is defined for these purposes as the risk that the fair value or future cash flows of a financial instrument held by our partnership will fluctuate because of changes in market prices. Market risk includes the risk of changes in interest rates, currency exchange rates and changes in market prices due to factors other than interest rates or currency exchange rates, such as changes in equity prices, commodity prices or credit spreads.
Financial instruments held by our partnership that are subject to market risk include other financial assets, borrowings, derivative instruments, such as interest rate and foreign currency contracts, and marketable securities.

F-70
Brookfield Business Partners

BROOKFIELD BUSINESS PARTNERS L.P.
NOTES TO CONSOLIDATED FINANCIAL STATEMENTS (Continued)
As at December 31, 2018 and 2017 and for the years ended December 31, 2018, 2017 and 2016


The partnership is exposed to price risks arising from marketable securities and other financial assets. As at December 31, 2018 the balance of the portfolio was $546 million (2017: $461 million). A 10% change in the value of the portfolio would impact our equity by $55 million (2017: $46 million) and result in an impact on the consolidated statements of comprehensive income of $55 million (2017: $46 million).
Interest Rate Risk Management
The observable impacts on the fair values and future cash flows of financial instruments that can be directly attributable to interest rate risk include changes in net income from financial instruments whose cash flows are determined with reference to floating interest rates and changes in the fair values of financial instruments whose cash flows are fixed in nature. A 10 basis point increase or decrease in the interest rates does not have a material impact on the partnership’s net income.
Foreign Currency Risk Management
Changes in currency rates will impact the carrying value of financial instruments and our partnership’s net investment and cash flows denominated in currencies other than the U.S. dollar. The tables below set out our partnership’s currency exposure as at December 31, 2018 and 2017:
 
 
December 31, 2018
 
 
USD
 
AUD
 
GBP
 
CAD
 
EUR
 
BRL
 
Other
 
Total
Assets
 
 
 
 
 
 
 
 
 
 
 
 
 
 
 
 
Current assets
 
$
3,636

 
$
402

 
$
2,197

 
$
1,186

 
$
658

 
$
480

 
$
1,222

 
$
9,781

Non-current assets
 
9,414

 
733

 
819

 
1,997

 
993

 
3,065

 
516

 
17,537

 
 
$
13,050

 
$
1,135

 
$
3,016

 
$
3,183

 
$
1,651

 
3,545

 
$
1,738

 
$
27,318

 
 
 
 
 
 
 
 
 
 
 
 
 
 
 
 
 
Liabilities
 
 
 
 
 
 
 
 
 
 
 
 
 
 
 
 
Current liabilities
 
$
2,886

 
$
551

 
$
2,514

 
$
1,232

 
$
592

 
$
314

 
$
927

 
$
9,016

Non-current liabilities
 
8,571

 
123

 
189

 
516

 
505

 
1,824

 
80

 
11,808

 
 
$
11,457

 
$
674

 
$
2,703

 
$
1,748

 
$
1,097

 
$
2,138

 
$
1,007

 
$
20,824

 
 
 
 
 
 
 
 
 
 
 
 
 
 
 
 
 
Non-controlling interest
 
1,060

 
52

 
171

 
750

 
383

 
1,052

 
63

 
3,531

Net investment to the partnership
 
$
533

 
$
409

 
$
142

 
$
685

 
$
171

 
$
355

 
$
668

 
$
2,963


F-71
Brookfield Business Partners

BROOKFIELD BUSINESS PARTNERS L.P.
NOTES TO CONSOLIDATED FINANCIAL STATEMENTS (Continued)
As at December 31, 2018 and 2017 and for the years ended December 31, 2018, 2017 and 2016


 
 
December 31, 2017
 
 
USD
 
AUD
 
GBP
 
CAD
 
EUR
 
BRL
 
Other
 
Total
Assets
 
 
 
 
 
 
 
 
 
 
 
 
 
 
 
 
Current assets
 
$
1,482

 
$
497

 
$
1,871

 
$
1,232

 
$
142

 
$
487

 
$
722

 
$
6,433

Non-current assets
 
1,655

 
817

 
512

 
2,329

 
204

 
3,535

 
319

 
9,371

 
 
$
3,137

 
$
1,314

 
$
2,383

 
$
3,561

 
$
346

 
4,022

 
$
1,041

 
$
15,804

 
 
 
 
 
 
 
 
 
 
 
 
 
 
 
 
 
Liabilities
 
 
 
 
 
 
 
 
 
 
 
 
 
 
 
 
Current liabilities
 
$
817

 
$
594

 
$
2,108

 
$
1,294

 
$
81

 
$
306

 
$
490

 
$
5,690

Non-current liabilities
 
816

 
78

 
143

 
743

 
28

 
2,096

 
146

 
4,050

 
 
$
1,633

 
$
672

 
$
2,251

 
$
2,037

 
$
109

 
$
2,402

 
$
636

 
$
9,740

 
 
 
 
 
 
 
 
 
 
 
 
 
 
 
 
 
Non-controlling interest
 
430

 
101

 
4

 
897

 
134

 
1,250

 
210

 
3,026

Net investment to the partnership
 
$
1,074

 
$
541

 
$
128

 
$
627

 
$
103

 
$
370

 
$
195

 
$
3,038

The net income impact to the partnership of currency risk associated with financial instruments is limited as its financial assets and liabilities are generally denominated in the functional currency of the subsidiary that holds the financial instrument. However, the partnership is exposed to foreign currency risk on the net assets of its foreign currency denominated operations. The partnership’s exposures to foreign currencies and the sensitivity of net income and other comprehensive income, on a pre-tax basis, to a 10% change in the exchange rates relative to the United States dollar is summarized below:
 
December 31, 2018
(US$ MILLIONS)
 
OCI attributable to unitholders
 
Net income attributable to unitholders
Australian dollar
 
$
(36
)
 
$

Canadian dollar
 
(12
)
 
3

Brazilian real
 
(35
)
 
4

Other
 
(19
)
 
5

 
December 31, 2017
(US$ MILLIONS)
 
OCI attributable to unitholders
 
Net income attributable to unitholders
Australian dollar
 
$
(88
)
 
$

Canadian dollar
 
(37
)
 

Brazilian real
 
(33
)
 

Other
 
(9
)
 
(20
)

F-72
Brookfield Business Partners

BROOKFIELD BUSINESS PARTNERS L.P.
NOTES TO CONSOLIDATED FINANCIAL STATEMENTS (Continued)
As at December 31, 2018 and 2017 and for the years ended December 31, 2018, 2017 and 2016


 
December 31, 2016
(US$ MILLIONS)
 
OCI attributable to unitholders
 
Net income attributable to unitholders
Australian dollar
 
$
(55
)
 
$

Canadian dollar
 
(50
)
 

Other
 
(3
)
 
1


(e)    Credit Risk Management
Credit risk is the risk of loss due to the failure of a borrower or counterparty to fulfill its contractual obligations.
The partnership assesses the credit worthiness of each counterparty before entering into contracts and ensures that counterparties meet minimum credit quality requirements. The partnership also evaluates and monitors counterparty credit risk for derivative financial instruments and endeavours to minimize counterparty credit risk through diversification, collateral arrangements, and other credit risk mitigation techniques. All of the partnership’s derivative financial instruments involve either counterparties that are banks or other financial institutions. The partnership does not have any significant credit risk exposure to any single counterparty.
NOTE 27.    SEGMENT INFORMATION
Our operations are organized into four operating segments which are regularly reviewed by our Chief Operating Decision Maker (the "CODM") for the purpose of allocating resources to the segment and to assess its performance. The key measures used by the CODM in assessing performance and in making resource allocation decisions are company funds from operations, or Company FFO, and Company EBITDA.
Periodically we review the organizational and governance structure of our businesses. In connection with the acquisition of Westinghouse and the disposition of our Australian energy operation, we have realigned the organizational and governance structure of our businesses and have changed how the partnership evaluates financial information for management decision making which has resulted in a change in our operating segments.
 
Specifically, our construction services segment and business services segment are presented as a single operating segment called business services. Infrastructure services is a new operating segment, which includes our investment in Westinghouse and Teekay Offshore. The energy segment has been eliminated and the remainder of our energy businesses are evaluated with and presented within our industrial operations segment.
The partnership has retrospectively applied these segment changes for all periods presented.
Company FFO is calculated as net income excluding the impact of depreciation and amortization, deferred income taxes, breakage and transaction costs, non-cash valuation gains or losses and other items. When determining Company FFO, we include our proportionate share of Company FFO of equity accounted investments.
Company FFO is further adjusted as Company EBITDA to exclude the impact of realized disposition gains (losses), interest expenses, current income taxes, and realized disposition gains, current income taxes and interest expenses related to equity accounted investments.

F-73
Brookfield Business Partners

BROOKFIELD BUSINESS PARTNERS L.P.
NOTES TO CONSOLIDATED FINANCIAL STATEMENTS (Continued)
As at December 31, 2018 and 2017 and for the years ended December 31, 2018, 2017 and 2016


 
Year Ended December 31, 2018
 
Total attributable to the partnership
(US$ MILLIONS)
Business Services
 
Infrastructure Services
 
Industrial
Operations
 
Corporate
and Other
 
Total
Revenues (1)
$
30,847

 
$
2,418

 
$
3,896

 
$
7

 
$
37,168

Direct operating costs
(30,351
)
 
(1,715
)
 
(2,060
)
 
(8
)
 
(34,134
)
General and administrative expenses
(278
)
 
(65
)
 
(231
)
 
(69
)
 
(643
)
Equity accounted Company EBITDA (2)
34

 
120

 
42

 

 
196

Company EBITDA attributable to others (3)
(124
)
 
(463
)
 
(1,157
)
 

 
(1,744
)
Company EBITDA (4)
128

 
295

 
490

 
(70
)
 
843

Realized disposition gain (loss), net (5)
55

 

 
195

 

 
250

Other income (expense), net (6)

 
(15
)
 
(3
)
 

 
(18
)
Interest income (expense), net
(66
)
 
(176
)
 
(263
)
 
7

 
(498
)
Realized disposition gain, current income taxes and interest expenses related to equity accounted investments (2)
(3
)
 
(41
)
 
(10
)
 

 
(54
)
Current income taxes
(44
)
 
(10
)
 
(132
)
 

 
(186
)
Company FFO attributable to others (net of Company EBITDA attributable to others) (3)
61

 
142

 
193

 

 
396

Company FFO (4)
131

 
195

 
470

 
(63
)
 
733

Depreciation and amortization expense (7)
 

 
 

 
 

 
 

 
(748
)
Gain on acquisition/disposition (5)
 
 
 
 
 
 
 
 
250

Impairment expense, net
 

 
 

 
 

 
 

 
(218
)
Other income (expense), net (6)
 

 
 

 
 

 
 

 
(118
)
Deferred income taxes
 

 
 

 
 

 
 

 
88

Non-cash items attributable to equity accounted investments (2)
 

 
 

 
 

 
 

 
(132
)
Non-cash items attributable to others (3)
 

 
 

 
 

 
 

 
567

Net income (loss) attributable to unitholders (4)
 

 
 

 
 

 
 

 
$
422

____________________________________
(1) 
For the year ended December 31, 2018, revenues by business unit in our Business Services segment are as follows: Road Fuel Distribution & Marketing $23,794 million, Construction Services $4,545 million Facilities Management $1,925 million, Logistics $425 million, Residential Real Estate Services $105 million, Financial Advisory $32 million and Other $21 million.
(2) 
The sum of these amounts equates to equity accounted income of $10 million as per the consolidated statements of operating results.
(3) 
The sum of these amounts equates to net income attributable to others of $781 million as per the consolidated statements of operating results.
(4) 
Company EBITDA, company FFO and net income attributable to unitholders include company EBITDA, company FFO and net income attributable to limited partnership unitholders, general partnership unitholders, redemption-exchange unitholders, and special limited partnership unitholders.
(5) 
The sum of these amounts equates to the gain on acquisitions / dispositions, net of $500 million as per the consolidated statements of operating results.
(6) 
The sum of these amounts equates to the other expense, net of $136 million as per the consolidated statements of operating results.
(7) 
For the year ended December 31, 2018, depreciation and amortization by segment is as follows: Infrastructure Services $309 million, Business Services $135 million, Industrial Operations $304 million, and Corporate and Other $nil.

F-74
Brookfield Business Partners

BROOKFIELD BUSINESS PARTNERS L.P.
NOTES TO CONSOLIDATED FINANCIAL STATEMENTS (Continued)
As at December 31, 2018 and 2017 and for the years ended December 31, 2018, 2017 and 2016


 
Year Ended December 31, 2017
 
Total attributable to the partnership
(US$ MILLIONS)
Business Services
 
Infrastructure Services
 
Industrial
Operations
 
Corporate
and Other
 
Total
Revenues (1)
$
20,874

 
$
3

 
$
1,939

 
$
7

 
$
22,823

Direct operating costs
(20,448
)
 

 
(1,425
)
 
(3
)
 
(21,876
)
General and administrative expenses
(182
)
 

 
(113
)
 
(45
)
 
(340
)
Equity accounted Company EBITDA (2)
28

 
31

 
49

 

 
108

Company EBITDA attributable to others (3)
(169
)
 

 
(306
)
 

 
(475
)
Company EBITDA (4)
103

 
34

 
144

 
(41
)
 
240

Realized disposition gain (loss), net
19

 

 
225

 

 
244

Interest income (expense), net
(47
)
 

 
(154
)
 
(1
)
 
(202
)
Realized disposition gain, current income taxes and interest expenses related to equity accounted investments (2)

 
(13
)
 
(4
)
 

 
(17
)
Current income taxes
(16
)
 

 
(32
)
 
18

 
(30
)
Company FFO attributable to others (net of Company EBITDA attributable to others) (3)
33

 

 
(16
)
 

 
17

Company FFO (4)
92

 
21

 
163

 
(24
)
 
252

Depreciation and amortization expense (5)
 
 
 

 
 

 
 

 
(371
)
Realized disposition gains recorded in prior periods
 
 
 
 
 
 
 
 
23

Impairment expense, net
 
 
 

 
 

 
 

 
(39
)
Other income (expense), net
 
 
 

 
 

 
 

 
(108
)
Deferred income taxes
 
 
 

 
 

 
 

 
22

Non-cash items attributable to equity accounted investments (2)
 
 
 

 
 

 
 

 
(22
)
Non-cash items attributable to others (3)
 
 
 

 
 

 
 

 
267

Net income (loss) attributable to unitholders (4)
 
 
 

 
 

 
 

 
$
24

____________________________________
(1) 
For the year ended December 31, 2017, revenues by business unit in our Business Services segment are as follows: Construction Services $4,650 million, Facilities Management $1,775 million, Road Fuel Distribution and Marketing $13,842 million, Residential Real Estate Services $108 million, Logistics $447 million, Financial Advisory $32 million, and Other $20 million.
(2) 
The sum of these amounts equates to equity accounted income of $69 million as per the consolidated statements of operating results.
(3) 
The sum of these amounts equates to net income attributable to others of $191 million as per the consolidated statements of operating results.
(4)
Company EBITDA, company FFO and net income attributable to unitholders include company EBITDA, company FFO and net income attributable to limited partnership unitholders, general partnership unitholders, redemption-exchange unitholders, and special limited partnership unitholders.
(5) 
For the year ended December 31, 2017, depreciation and amortization by segment is as follows; Infrastructure Services $nil, Business Services $99 million, Industrial Operations $272 million, Corporate and Other $nil.

F-75
Brookfield Business Partners

BROOKFIELD BUSINESS PARTNERS L.P.
NOTES TO CONSOLIDATED FINANCIAL STATEMENTS (Continued)
As at December 31, 2018 and 2017 and for the years ended December 31, 2018, 2017 and 2016


 
Year Ended December 31, 2016
 
Total attributable to the partnership
(US$ MILLIONS)
Business Services
 
Infrastructure Services
 
Industrial
Operations
 
Corporate
and Other
 
Total
Revenues (1)
$
6,393

 
$

 
$
1,566

 
$
1

 
$
7,960

Direct operating costs
(6,053
)
 

 
(1,333
)
 

 
(7,386
)
General and administrative expenses
(146
)
 

 
(106
)
 
(17
)
 
(269
)
Equity accounted Company EBITDA (2)
23

 

 
144

 

 
167

Company EBITDA attributable to others (3)
(44
)
 

 
(188
)
 

 
(232
)
Company EBITDA (4)
173

 

 
83

 
(16
)
 
240

Realized disposition gain/(loss), net

 

 
57

 

 
57

Interest income (expense), net
(15
)
 

 
(74
)
 
(1
)
 
(90
)
Realized disposition gain, current income taxes and interest expenses related to equity accounted investments (2)

 

 
(9
)
 

 
(9
)
Current income taxes
(20
)
 

 
(5
)
 

 
(25
)
Company FFO attributable to others (net of Company EBITDA attributable to others) (3)
10

 

 
17

 

 
27

Company FFO (4)
148

 

 
69

 
(17
)
 
200

Depreciation and amortization expense (5)
 
 
 

 
 

 
 

 
(286
)
Impairment expense, net
 
 
 

 
 

 
 

 
(261
)
Other income (expense), net
 
 
 

 
 

 
 

 
(11
)
Deferred income taxes
 
 
 

 
 

 
 

 
41

Non-cash items attributable to equity accounted investments (2)
 
 
 

 
 

 
 

 
(90
)
Non-cash items attributable to others (3)
 
 
 

 
 

 
 

 
378

Net income (loss) attributable to parent (4)
 
 
 

 
 

 
 

 
$
(29
)
____________________________________
(1) 
For the year ended December 31, 2016, revenues by business unit in our Business Services segment are as follows: Construction Services $4,387 million, Facilities Management $1,294 million, Residential Real Estate Services $619 million, Financial Advisory $64 million, and Other $29 million.
(2) 
The sum of these amounts equates to equity accounted income of $68 million as per the consolidated statements of operating results.
(3) 
The sum of these amounts equates to net loss attributable to others of $173 million as per the consolidated statements of operating results.
(4) 
Company EBITDA, company FFO and net income attributable to unitholders include Company EBITDA, company FFO and net income attributable to limited partnership unitholders, general partnership unitholders, redemption-exchange unitholders, and special limited partnership unitholders and company EBITDA, company FFO and net income attributable to the parent company prior to the spin-off on June 20, 2016.
(5) 
For the year ended December 31, 2016, depreciation and amortization by segment is as follows: Business Services $52 million, Industrial Operations $234 million, and Corporate and Other $nil.

F-76
Brookfield Business Partners

BROOKFIELD BUSINESS PARTNERS L.P.
NOTES TO CONSOLIDATED FINANCIAL STATEMENTS (Continued)
As at December 31, 2018 and 2017 and for the years ended December 31, 2018, 2017 and 2016


Segment Assets
For the purpose of monitoring segment performance and allocating resources between segments, the CODM monitors the assets, including investments accounted for using the equity method, attributable to each segment.
The following is an analysis of the partnership's assets by reportable operating segment as at December 31, 2018 and 2017:
 
 
As at December 31, 2018
 
 
Total attributable to the partnership
(US$ MILLIONS)
 
Business
Services
 
Infrastructure
Services
 
Industrial
Operations
 
Corporate
and Other
 
Total
Total assets
 
$
7,613

 
$
11,640

 
$
7,650

 
$
415

 
$
27,318

 
 
As at December 31, 2017
 
 
Total attributable to the partnership
(US$ MILLIONS)
 
Business
Services
 
Infrastructure
Services
 
Industrial
Operations
 
Corporate
and Other
 
Total
Total assets
 
$
7,899

 
$
306

 
$
7,204

 
$
395

 
$
15,804

Geographic Information
Revenues from external customers
(US$ MILLIONS)
 
2018
 
2017
 
2016
United Kingdom
 
$
21,983

 
$
13,637

 
$
1,451

Canada
 
4,691

 
3,273

 
1,954

Australia
 
2,961

 
2,884

 
2,502

Brazil
 
1,736

 
1,252

 
52

United States of America
 
1,772

 
655

 
927

Middle East
 
443

 
593

 
732

Europe
 
2,909

 
411

 
251

Other
 
673

 
118

 
91

Total revenues
 
$
37,168

 
$
22,823

 
$
7,960

During the year ended December 31, 2018, Greenergy generated revenues of $5,316 million (2017: $3,052 million) and $3,818 million (2017: $2,712 million) from two external customers, respectively, for the sale and delivery of fuel, which are both higher than 10% of our partnership's total revenues. Other than the two customers mentioned, the partnership has no revenues from any one major customer which are higher than 10% of our partnership's total revenues.

F-77
Brookfield Business Partners

BROOKFIELD BUSINESS PARTNERS L.P.
NOTES TO CONSOLIDATED FINANCIAL STATEMENTS (Continued)
As at December 31, 2018 and 2017 and for the years ended December 31, 2018, 2017 and 2016


The tables below summarize our segment revenue by geography, and timing of revenue recognition for IFRS 15 revenue for the year-ended December 31, 2018:
(US$ MILLIONS)
 
 
 
 
 
 
 
 
 
 
Timing of Revenue Recognition
 
Business Services
 
Infrastructure Services
 
Industrial Operations
 
Corporate
and Other
 
Total
Goods/services provided at a point in time
 
$
24,296

 
$
944

 
$
3,587

 
$

 
$
28,827

Services transferred over a period of time
 
6,518

 
1,469

 
278

 

 
8,265

Total IFRS 15 revenue
 
$
30,814

 
$
2,413

 
$
3,865

 
$

 
$
37,092

Other non IFRS 15 revenue
 
33

 
5

 
31

 
7

 
76

Total revenue
 
$
30,847

 
$
2,418

 
$
3,896

 
$
7

 
$
37,168

(US$ MILLIONS)
 
 
 
 
 
 
 
 
 
 
Geography
 
Business Services
 
Infrastructure Services
 
Industrial Operations
 
Corporate
and Other
 
Total (1)
United Kingdom
 
$
21,757

 
$
119

 
$
99

 
$

 
$
21,974

Canada
 
3,786

 
57

 
830

 

 
4,673

Australia
 
2,936

 
9

 

 

 
2,945

Brazil
 
679

 
142

 
901

 

 
1,722

United States of America
 
478

 
802

 
487

 

 
1,767

Middle East (2)
 
435

 
3

 
7

 

 
445

Europe
 
704

 
901

 
1,300

 

 
2,905

Other
 
39

 
380

 
241

 

 
660

Total IFRS 15 revenue
 
$
30,814

 
$
2,413

 
$
3,865

 
$

 
$
37,092

____________________________________
(1) 
Geography of the other non IFRS 15 revenue is as follows: United Kingdom $9 million, Canada $18 million, Australia $16 million, Brazil $14 million, United States $5 million, Middle East $(2) million, Europe $4 million and Other $13 million.
(2) 
Middle East primarily consists of United Arab Emirates.
Non-current Assets (1) 
(US$ MILLIONS)
 
2018
 
2017
United Kingdom
 
$
2,032

 
$
918

Canada
 
2,403

 
2,355

Australia
 
746

 
909

Brazil
 
4,205

 
3,545

United States of America
 
3,823

 
471

Middle East
 
108

 
138

Europe
 
3,765

 
401

Other
 
455

 
634

Total non-current assets
 
$
17,537

 
$
9,371

____________________________________
(1) 
Non-current assets are comprised of property, plant and equipment, intangible assets, equity accounted investments, goodwill and other non-current assets.

F-78
Brookfield Business Partners

BROOKFIELD BUSINESS PARTNERS L.P.
NOTES TO CONSOLIDATED FINANCIAL STATEMENTS (Continued)
As at December 31, 2018 and 2017 and for the years ended December 31, 2018, 2017 and 2016


NOTE 28.    SUPPLEMENTAL CASH FLOW INFORMATION
 
 
Year Ended December 31
(US$ MILLIONS)
 
2018
 
2017
 
2016
Interest paid
 
$
456

 
$
103

 
$
74

Income taxes paid
 
$
112

 
$
41

 
$
9

Amounts paid and received for interest were reflected as operating cash flows in the consolidated statements of cash flow.
Details of "Changes in non-cash working capital, net" on the consolidated statements of cash flow are as follows:
 
 
Year Ended December 31
(US$ MILLIONS)
 
2018
 
2017
 
2016
Accounts receivable
 
$
(11
)
 
$
(520
)
 
$
(55
)
Inventory
 
153

 
(259
)
 
60

Prepayments and other
 
(89
)
 
185

 
(123
)
Accounts payable and other
 
(322
)
 
143

 
127

Changes in non-cash working capital, net
 
$
(269
)
 
$
(451
)
 
$
9

The following table presents the change in the balance of liabilities arising from financing activities as at December 31, 2018:
(US$ MILLIONS)
 
2018
 
2017
Balance at January 1,
 
$
3,265

 
$
1,551

Cash flows
 
4,568

 
349

Non-cash changes:
 
 
 
 
Acquisitions / (Disposition) of subsidiaries
 
3,258

 
1,386

Foreign currency translation
 
(299
)
 
(7
)
Fair value
 
43

 

Other changes
 
31

 
(14
)
Balance at December 31,
 
$
10,866

 
$
3,265

NOTE 29.    POST-EMPLOYMENT BENEFITS
The partnership maintains several defined benefit pension plans within our industrial operations and infrastructure services segments during the year. These plans are administered in various countries, the most significant of which is in the U.S. These benefits are provided through various insurance companies and the estimated net post-retirement benefit costs are accrued during the employees’ credited service periods. The increase in net liability as at December 31, 2018 from 2017 is primarily attributable to the acquisition of Westinghouse and Schoeller Allibert as well as the consolidation of Teekay Offshore.
The following table shows the changes in the present value of the defined benefit obligation and the fair value of plan assets as at December 31, 2018:
 
 
Defined benefit pension plan
 
Post-retirement
plan
(US$ MILLIONS)
 
2018
 
2017
 
2018
 
2017
Changes in defined benefit obligation
 
 
 
 
 
 
 
 
Defined benefit obligation at beginning of year
 
$
164

 
$
162

 
$
28

 
$
29

Defined benefit obligation at acquisition
 
1,923

 

 
45

 

Service cost
 
10

 
1

 
1

 

Interest cost
 
35

 
6

 
2

 
1

Participant contributions
 
1

 

 
1

 

Insurance premiums for risk benefits
 
(2
)
 

 

 

Foreign currency exchange changes
 
(12
)
 

 
(2
)
 
(1
)
Actuarial gain due to financial assumption changes
 
(39
)
 
6

 
(2
)
 

Actuarial gain due to demographic assumption changes
 
(3
)
 
(1
)
 

 

Actuarial experience adjustments
 
2

 
(1
)
 

 
(2
)
Benefits paid from plan assets
 
(36
)
 

 
(1
)
 

Benefits paid from employer
 
(6
)
 
(9
)
 
(4
)
 
1

Defined benefit obligation at end of year
 
$
2,037

 
$
164

 
$
68

 
$
28

 
 
 
 
 
 
 
 
 
Changes in fair value of plan assets
 
 
 
 
 
 
 
 
Fair value of plan assets at beginning of year
 
$
(126
)
 
$
(116
)
 
$

 
$

Fair value of plan assets at acquisition
 
(1,438
)
 

 

 

Interest income
 
(29
)
 
(4
)
 

 

Return on plan assets (excluding interest income)
 
112

 
(9
)
 

 

Foreign currency exchange rate changes
 
10

 

 

 

Employer contributions
 
(118
)
 
(7
)
 
(1
)
 

Participant contributions
 
(2
)
 

 
(1
)
 

Employer direct settlements
 
(1
)
 

 
1

 
(2
)
Benefits paid from plan assets
 
41

 
8

 
2

 

Benefits paid from employer
 
1

 
1

 
(1
)
 
2

Administrative expenses paid from plan assets
 
7

 
1

 

 

Insurance premiums for risk benefits
 
1

 

 

 

Fair value of plan assets at year end
 
$
(1,542
)
 
$
(126
)
 
$

 
$

Net liability at end of year
 
$
495

 
$
38

 
$
68

 
$
28

The net liabilities for the defined benefit and post-retirement plans are recorded within accounts payable and other in the consolidated statements of financial position.

F-79
Brookfield Business Partners

BROOKFIELD BUSINESS PARTNERS L.P.
NOTES TO CONSOLIDATED FINANCIAL STATEMENTS (Continued)
As at December 31, 2018 and 2017 and for the years ended December 31, 2018, 2017 and 2016


The following table summarizes the defined benefit obligation and the fair value of plan assets by geography as at December 31, 2018:
(US$ MILLIONS)
 
United States
 
Canada
 
Other
 
Total
Defined benefit pension plan
 
 
 
 
 
 
 
 
Defined benefit obligation
 
$
1,573

 
$
4

 
$
460

 
$
2,037

Fair value of plan assets
 
(1,211
)
 
(3
)
 
(328
)
 
(1,542
)
Net liability
 
$
362

 
$
1

 
$
132

 
$
495

 
 
 
 
 
 
 
 
 
Post-retirement plan
 
 
 
 
 
 
 
 
Defined benefit obligation at end of year
 
$
49

 
$
12

 
$
7

 
$
68

Net liability
 
$
49

 
$
12

 
$
7

 
$
68

The following table summarizes the defined benefit obligation and the fair value of plan assets by geography as at December 31, 2017:
(US$ MILLIONS)
 
United States
 
Canada
 
Other
 
Total
Defined benefit pension plan
 
 
 
 
 
 
 
 
Defined benefit obligation
 
$
140

 
$
4

 
$
20

 
$
164

Fair value of plan assets
 
(110
)
 
(3
)
 
(13
)
 
(126
)
Net liability
 
$
30

 
$
1

 
$
7

 
$
38

 
 
 
 
 
 
 
 
 
Post-retirement plan
 
 
 
 
 
 
 
 
Defined benefit obligation at end of year
 
$
9

 
$
13

 
$
6

 
$
28

Net liability
 
$
9

 
$
13

 
$
6

 
$
28


F-80
Brookfield Business Partners

BROOKFIELD BUSINESS PARTNERS L.P.
NOTES TO CONSOLIDATED FINANCIAL STATEMENTS (Continued)
As at December 31, 2018 and 2017 and for the years ended December 31, 2018, 2017 and 2016


Amounts recognized in respect of these defined benefit and post-retirement plans during the year are as follows:
 
 
Defined benefit pension plan
 
Post-retirement
plan
(US$ MILLIONS)
 
2018
 
2017
 
2018
 
2017
Amounts recognized in profit and loss
 
 
 
 
 
 
 
 
Current service cost
 
$
11

 
$
1

 
$

 
$

Net interest expense
 
6

 
2

 
2

 
1

Administrative expense
 
7

 
1

 

 

Total expense recognized in profit and loss
 
$
24

 
$
4

 
$
2

 
$
1

 
 
 
 
 
 
 
 
 
Amounts recognized in other comprehensive income
 
 
 
 
 
 
 
 
Return on plan assets (excluding amounts included in net interest expense)
 
$
113

 
$
(7
)
 
$

 
$

Actuarial gains and losses arising from changes in demographic assumptions
 
(4
)
 
(1
)
 

 

Actuarial gains and losses arising from changes in financial assumptions
 
(39
)
 
6

 
(2
)
 

Actuarial gains and losses arising from experience adjustments
 
2

 
(1
)
 

 
(2
)
Total expense (gain) recognized in other comprehensive income
 
$
72

 
$
(3
)
 
$
(2
)
 
$
(2
)
Total expense (gain) recognized in comprehensive income
 
$
96

 
$
1

 
$

 
$
(1
)
The expense recorded in profit and loss is recognized within general and administrative expenses in the consolidated statements of operating results.
The defined benefit pension plans expose our partnership to certain actuarial risks such as investment risk, interest rate risk, and compensation risk. The present value of the defined benefit obligation is calculated using a discount rate. If the return on plan assets is below this rate, a plan deficit occurs. We mitigate this investment risk by establishing a sound investment policy to be followed by the investment manager. Our investment policy requires plan assets to be invested in a diversified portfolio and is set based on both asset return and local statutory requirements. A change in interest and compensation rates will also affect the defined benefit obligation. A sensitivity analysis of the discount rate and compensation rate is provided below.
The following table summarizes the fair value of plan assets by category as at December 31, 2018:
(US$ MILLIONS)
 
Level 1
 
Level 2 (1)
 
Level 3 (2)
 
Total
Cash and cash equivalents
 
$
13

 
$
1

 
$

 
$
14

Equity instruments
 
567

 
98

 

 
665

Debt instruments
 
440

 
264

 
127

 
831

Real Estate
 

 
8

 

 
8

Fixed insurance contracts
 

 
10

 
14

 
24

Total plan assets
 
$
1,020

 
$
381

 
$
141

 
$
1,542

____________________________________
(1) 
Level 2 assets represent the net asset value of the underlying assets held by the investment fund. The assets are valued by the fund administrator.
(2) 
Level 3 assets consist of insurance rights and equity and debt instruments pooled in an actively invested collective profit sharing arrangement with other third-party employers. The assets are valued using non-observable inputs by the plan administrator.


F-81
Brookfield Business Partners

BROOKFIELD BUSINESS PARTNERS L.P.
NOTES TO CONSOLIDATED FINANCIAL STATEMENTS (Continued)
As at December 31, 2018 and 2017 and for the years ended December 31, 2018, 2017 and 2016


Significant Assumptions
The partnership annually re-evaluates assumptions and estimates used in projecting the defined benefit and post-retirement liabilities. These assumptions and estimates may affect the carrying value of the defined benefit and post-retirement plan liabilities in our consolidated statements of financial position. The significant actuarial assumptions adopted are as follows:
Defined benefit plan
Discount rate
1.7% to 3.9%
Rate of compensation increase
1.7% to 2.6%
Post-retirement plan
Discount rate
3.9% to 5.6%
Health care cost trend on covered charges:
 
Immediate trend rate
4.0% to 8.0%
Ultimate trend rate
4.0% to 6.1%
These assumptions have a significant impact on the defined benefit and post-retirement liabilities reported in the consolidated statement of financial position. The following table presents a sensitivity analysis of each assumption with the related impact on these liabilities as at December 31, 2018:
(US$ MILLIONS)
 
Percentage increase
 
Impact on liability
 
Percentage decrease
 
Impact on liability
Defined benefit pension plan
 
 
 
 
 
 
 
 
Discount rate
 
0.25% to 1%
 
$
(138
)
 
0.25% to 1%
 
$
151

Rate of compensation increase
 
0.25% to 0.66%
 
14

 
0.25% to 0.66%
 
(15
)
 
 
 
 
 
 
 
 
 
Post-retirement plan
 
 
 
 
 
 
 
 
Discount rate
 
0.25% to 1%
 
$
(3
)
 
0.25% to 1%
 
$
3

Health care cost trend rates
 
0.5% to 1%
 
1

 
0.5% to 1%
 
(1
)

The sensitivity analysis above has been determined based on reasonably possible changes of the respective assumptions occurring as at December 31, 2018, while holding all other assumptions constant. These analyses may not be representative of the actual change in the defined benefit and post-retirement obligations as it is unlikely that the change in assumptions would occur in isolation of one another.
The following table summarizes future planned benefit payments under our defined benefit and post-retirement plans as at December 31, 2018:
(US$ MILLIONS)
 
Defined benefit pension plan
 
Post-retirement plan
2019
 
$
79

 
$
5

2020
 
83

 
5

2021
 
90

 
5

2022
 
92

 
5

2023
 
95

 
5

Thereafter
 
520

 
22

Total
 
$
959

 
$
47


F-82
Brookfield Business Partners

BROOKFIELD BUSINESS PARTNERS L.P.
NOTES TO CONSOLIDATED FINANCIAL STATEMENTS (Continued)
As at December 31, 2018 and 2017 and for the years ended December 31, 2018, 2017 and 2016


NOTE 30.    SUBSEQUENT EVENTS
(a)Normal Course Issuer Bid
On January 3, 2019, we announced that, in connection with our normal course issuer bid ("NCIB") which commenced on August 15, 2018, we entered into an automatic purchase plan. The maximum amount of Units which may be repurchased under the NCIB was amended from 3,371,900 Units, being 10% of the public float, to 3,309,289 Units, which equals 5% of the total issued and outstanding Units. As of March 15, 2019, we repurchased 89,027 units.
(b)Distribution
On February 7, 2019, the Board of Directors declared a quarterly distribution in the amount of $0.0625 per unit, payable on March 29, 2019 to unitholders of record as at the close of business on February 28, 2019.
(c)Agreement to acquire Healthscope
On January 31, 2019, together with institutional partners, we reached an agreement to acquire up to 100% of Healthscope Limited ("Healthscope") for approximately $4.1 billion. The transaction will be funded with up to $1.0 billion of equity, $1.4 billion of long-term financing and $1.7 billion from the sale and long-term leaseback of 22 wholly-owned freehold hospital properties. The partnership expects to fund approximately $250 million of the equity, with the balance being funded by institutional partners. The transaction is expected to occur in the second quarter of 2019.
(d)Agreement to acquire Johnson Controls' Power Solutions
On November 13, 2018, together with institutional partners (collectively, “Brookfield”) and Caisse de dépôt et placement du Québec (“CDPQ”), we reached an agreement whereby Brookfield and CDPQ will acquire 100% of Johnson Controls’ Power Solutions business for approximately $13.2 billion. The partnership expects to fund approximately $750 million of the equity, with the balance being funded by institutional partners. The transaction is expected to occur in the second quarter of 2019.
(e)    Agreement to sell BGIS
On March 11, 2019, together with institutional partners, we announced an agreement to sell BGIS, a leading global provider of facilities management services to CCMP Capital Advisors, LP for approximately $1 billion. The partnership's share of the proceeds from the sale are approximately $180 million, after taxes. Closing of the transaction remains subject to customary closing conditions and is expected to close in the second quarter of 2019.


F-83
Brookfield Business Partners