12/31/202212/310001653653false12/312022FYP7YP7YP6MP2YP1Y00016536532022-01-012022-12-3100016536532022-06-30iso4217:USD0001653653us-gaap:CommonClassAMember2023-02-17xbrli:shares0001653653us-gaap:CommonClassBMember2023-02-1700016536532022-12-3100016536532021-12-31iso4217:USDxbrli:shares0001653653us-gaap:CommonClassAMember2022-12-310001653653us-gaap:CommonClassAMember2021-12-310001653653us-gaap:CommonClassBMember2021-12-310001653653us-gaap:CommonClassBMember2022-12-310001653653us-gaap:CasinoMember2022-01-012022-12-310001653653us-gaap:CasinoMember2021-01-012021-12-310001653653us-gaap:CasinoMember2020-01-012020-12-310001653653us-gaap:FoodAndBeverageMember2022-01-012022-12-310001653653us-gaap:FoodAndBeverageMember2021-01-012021-12-310001653653us-gaap:FoodAndBeverageMember2020-01-012020-12-310001653653us-gaap:OccupancyMember2022-01-012022-12-310001653653us-gaap:OccupancyMember2021-01-012021-12-310001653653us-gaap:OccupancyMember2020-01-012020-12-310001653653us-gaap:HotelOtherMember2022-01-012022-12-310001653653us-gaap:HotelOtherMember2021-01-012021-12-310001653653us-gaap:HotelOtherMember2020-01-012020-12-310001653653us-gaap:ManagementServiceMember2022-01-012022-12-310001653653us-gaap:ManagementServiceMember2021-01-012021-12-310001653653us-gaap:ManagementServiceMember2020-01-012020-12-3100016536532021-01-012021-12-3100016536532020-01-012020-12-310001653653us-gaap:CommonClassAMemberus-gaap:CommonStockMember2019-12-310001653653us-gaap:CommonStockMemberus-gaap:CommonClassBMember2019-12-310001653653us-gaap:AdditionalPaidInCapitalMember2019-12-310001653653us-gaap:RetainedEarningsMember2019-12-310001653653us-gaap:AccumulatedOtherComprehensiveIncomeMember2019-12-310001653653us-gaap:NoncontrollingInterestMember2019-12-3100016536532019-12-310001653653us-gaap:RetainedEarningsMember2020-01-012020-12-310001653653us-gaap:NoncontrollingInterestMember2020-01-012020-12-310001653653us-gaap:AccumulatedOtherComprehensiveIncomeMember2020-01-012020-12-310001653653us-gaap:AdditionalPaidInCapitalMember2020-01-012020-12-310001653653us-gaap:CommonClassAMemberus-gaap:CommonStockMember2020-01-012020-12-310001653653us-gaap:CommonStockMemberus-gaap:CommonClassBMember2020-01-012020-12-310001653653us-gaap:CommonClassAMemberus-gaap:CommonStockMember2020-12-310001653653us-gaap:CommonStockMemberus-gaap:CommonClassBMember2020-12-310001653653us-gaap:AdditionalPaidInCapitalMember2020-12-310001653653us-gaap:RetainedEarningsMember2020-12-310001653653us-gaap:AccumulatedOtherComprehensiveIncomeMember2020-12-310001653653us-gaap:NoncontrollingInterestMember2020-12-3100016536532020-12-310001653653us-gaap:RetainedEarningsMember2021-01-012021-12-310001653653us-gaap:NoncontrollingInterestMember2021-01-012021-12-310001653653us-gaap:AccumulatedOtherComprehensiveIncomeMember2021-01-012021-12-310001653653us-gaap:AdditionalPaidInCapitalMember2021-01-012021-12-310001653653us-gaap:CommonClassAMemberus-gaap:CommonStockMember2021-01-012021-12-310001653653us-gaap:CommonStockMemberus-gaap:CommonClassBMember2021-01-012021-12-310001653653us-gaap:CommonClassAMemberus-gaap:CommonStockMember2021-12-310001653653us-gaap:CommonStockMemberus-gaap:CommonClassBMember2021-12-310001653653us-gaap:AdditionalPaidInCapitalMember2021-12-310001653653us-gaap:RetainedEarningsMember2021-12-310001653653us-gaap:AccumulatedOtherComprehensiveIncomeMember2021-12-310001653653us-gaap:NoncontrollingInterestMember2021-12-310001653653us-gaap:RetainedEarningsMember2022-01-012022-12-310001653653us-gaap:NoncontrollingInterestMember2022-01-012022-12-310001653653us-gaap:AdditionalPaidInCapitalMember2022-01-012022-12-310001653653us-gaap:CommonClassAMemberus-gaap:CommonStockMember2022-01-012022-12-310001653653us-gaap:CommonClassAMemberus-gaap:CommonStockMember2022-12-310001653653us-gaap:CommonStockMemberus-gaap:CommonClassBMember2022-12-310001653653us-gaap:AdditionalPaidInCapitalMember2022-12-310001653653us-gaap:RetainedEarningsMember2022-12-310001653653us-gaap:AccumulatedOtherComprehensiveIncomeMember2022-12-310001653653us-gaap:NoncontrollingInterestMember2022-12-310001653653us-gaap:WhollyOwnedPropertiesMemberrrr:MajorHotelCasinoPropertiesMember2022-12-31rrr:Casino_Property0001653653rrr:SmallerCasinoPropertiesMemberus-gaap:WhollyOwnedPropertiesMember2022-12-310001653653rrr:SmallerCasinoPropertiesMemberus-gaap:PartiallyOwnedPropertiesMember2022-12-31xbrli:pure0001653653rrr:StationHoldcoMemberrrr:NonVotingUnitsMemberrrr:RedRockResortsMember2022-12-310001653653rrr:StationHoldcoMemberrrr:VotingUnitsMemberrrr:RedRockResortsMember2022-12-310001653653rrr:StationHoldcoMemberrrr:NonVotingUnitsMemberrrr:RedRockResortsMember2021-12-310001653653rrr:StationHoldcoMemberrrr:NonVotingUnitsMemberrrr:LLCUnitHoldersMember2022-12-310001653653rrr:StationHoldcoMemberrrr:NonVotingUnitsMemberrrr:LLCUnitHoldersMember2021-12-310001653653us-gaap:FairValueMeasurementsRecurringMemberus-gaap:InterestRateSwapMember2022-12-310001653653rrr:DisposalGroupNoLongerHeldForSaleNotDiscontinuedOperationsMember2021-12-310001653653us-gaap:BuildingAndBuildingImprovementsMembersrt:MinimumMember2022-01-012022-12-310001653653us-gaap:BuildingAndBuildingImprovementsMembersrt:MaximumMember2022-01-012022-12-310001653653rrr:FurnitureFixturesAndEquipmentMembersrt:MinimumMember2022-01-012022-12-310001653653rrr:FurnitureFixturesAndEquipmentMembersrt:MaximumMember2022-01-012022-12-310001653653rrr:BoulderStationMember2022-12-310001653653rrr:ComplimentaryGoodsandServicesMember2022-01-012022-12-310001653653rrr:ComplimentaryGoodsandServicesMember2021-01-012021-12-310001653653rrr:ComplimentaryGoodsandServicesMember2020-01-012020-12-310001653653rrr:FederatedIndiansOfGratonRancheriaMemberrrr:SCSonomaManagementLLCMemberus-gaap:ManagementServiceMember2022-01-012022-12-310001653653rrr:FederatedIndiansOfGratonRancheriaMemberrrr:SCSonomaManagementLLCMemberus-gaap:ManagementServiceMember2021-01-012021-12-310001653653rrr:FederatedIndiansOfGratonRancheriaMemberrrr:SCSonomaManagementLLCMemberus-gaap:ManagementServiceMember2020-01-012020-12-310001653653rrr:StationCasinosLlcMemberrrr:StationHoldcoMember2022-12-310001653653rrr:RedRockResortsMemberus-gaap:LondonInterbankOfferedRateLIBORMember2022-01-012022-12-310001653653us-gaap:LandMember2022-12-310001653653us-gaap:LandMember2021-12-310001653653us-gaap:BuildingAndBuildingImprovementsMember2022-12-310001653653us-gaap:BuildingAndBuildingImprovementsMember2021-12-310001653653rrr:FurnitureFixturesAndEquipmentMember2022-12-310001653653rrr:FurnitureFixturesAndEquipmentMember2021-12-310001653653us-gaap:ConstructionInProgressMember2022-12-310001653653us-gaap:ConstructionInProgressMember2021-12-310001653653rrr:DurangoResortMemberus-gaap:ConstructionInProgressMember2022-12-310001653653rrr:BrandsMember2022-12-310001653653rrr:LicenseRightsMember2022-12-310001653653srt:MinimumMemberus-gaap:CustomerRelationshipsMember2022-01-012022-12-310001653653srt:MaximumMemberus-gaap:CustomerRelationshipsMember2022-01-012022-12-310001653653us-gaap:CustomerRelationshipsMember2022-12-310001653653srt:MinimumMemberrrr:ManagementContractsMember2022-01-012022-12-310001653653rrr:ManagementContractsMembersrt:MaximumMember2022-01-012022-12-310001653653rrr:ManagementContractsMember2022-12-310001653653rrr:BrandsMember2021-12-310001653653rrr:LicenseRightsMember2021-12-310001653653srt:MinimumMemberus-gaap:CustomerRelationshipsMember2021-01-012021-12-310001653653srt:MaximumMemberus-gaap:CustomerRelationshipsMember2021-01-012021-12-310001653653us-gaap:CustomerRelationshipsMember2021-12-310001653653srt:MinimumMemberrrr:ManagementContractsMember2021-01-012021-12-310001653653rrr:ManagementContractsMembersrt:MaximumMember2021-01-012021-12-310001653653rrr:ManagementContractsMember2021-12-3100016536532022-01-012022-06-300001653653rrr:WildWildWestMember2022-07-012022-09-300001653653rrr:FiestaHendersonMemberus-gaap:DisposalGroupDisposedOfBySaleNotDiscontinuedOperationsMember2022-12-310001653653rrr:FiestaHendersonMemberus-gaap:DisposalGroupDisposedOfBySaleNotDiscontinuedOperationsMember2022-01-012022-12-310001653653us-gaap:DisposalGroupDisposedOfBySaleNotDiscontinuedOperationsMemberrrr:PalmsCasinoResortMember2021-12-170001653653us-gaap:DisposalGroupDisposedOfBySaleNotDiscontinuedOperationsMemberrrr:PalmsCasinoResortMember2022-01-012022-12-310001653653us-gaap:DisposalGroupDisposedOfBySaleNotDiscontinuedOperationsMemberrrr:PalmsCasinoResortMember2021-01-012021-12-310001653653us-gaap:DisposalGroupDisposedOfBySaleNotDiscontinuedOperationsMemberrrr:PalmsCasinoResortMember2020-01-012020-12-310001653653rrr:NorthForkRancheriaOfMonoIndiansMember2022-12-31utr:acre0001653653srt:MinimumMemberrrr:NorthForkRancheriaOfMonoIndiansMember2022-12-31rrr:gaming_devicerrr:Table_Games0001653653srt:MaximumMemberrrr:NorthForkRancheriaOfMonoIndiansMember2022-12-310001653653rrr:NorthForkRancheriaOfMonoIndiansMember2022-01-012022-12-310001653653srt:MinimumMemberrrr:NorthForkRancheriaOfMonoIndiansMember2022-01-012022-12-310001653653srt:MaximumMemberrrr:NorthForkRancheriaOfMonoIndiansMember2022-01-012022-12-310001653653rrr:DurangoResortMember2022-12-310001653653us-gaap:LineOfCreditMemberrrr:TermLoanBFacilityDueFebruary72027Memberrrr:StationCasinosLlcMember2022-12-310001653653us-gaap:LineOfCreditMemberrrr:TermLoanBFacilityDueFebruary72027Memberrrr:StationCasinosLlcMember2021-12-310001653653us-gaap:LineOfCreditMemberrrr:StationCasinosLlcMemberrrr:TermLoanAFacilityDueFebruary72025Member2022-12-310001653653us-gaap:LineOfCreditMemberrrr:StationCasinosLlcMemberrrr:TermLoanAFacilityDueFebruary72025Member2021-12-310001653653rrr:LineofCreditandRevolvingCreditFacilityMemberrrr:RevolvingCreditFacilityDueFebruary72025Memberrrr:StationCasinosLlcMember2022-12-310001653653us-gaap:RevolvingCreditFacilityMemberrrr:RevolvingCreditFacilityDueFebruary72025Memberrrr:StationCasinosLlcMember2022-12-310001653653us-gaap:RevolvingCreditFacilityMemberrrr:RevolvingCreditFacilityDueFebruary72025Memberrrr:StationCasinosLlcMember2021-12-310001653653us-gaap:SeniorNotesMemberrrr:A4625SeniorNotesDueDecember12031Memberrrr:StationCasinosLlcMember2022-12-310001653653us-gaap:SeniorNotesMemberrrr:A4625SeniorNotesDueDecember12031Memberrrr:StationCasinosLlcMember2021-11-260001653653us-gaap:SeniorNotesMemberrrr:A4625SeniorNotesDueDecember12031Memberrrr:StationCasinosLlcMember2021-12-310001653653us-gaap:SeniorNotesMemberrrr:StationCasinosLlcMemberrrr:A4.50SeniorNotesDueFebruary152028Member2021-12-310001653653us-gaap:SeniorNotesMemberrrr:StationCasinosLlcMemberrrr:A4.50SeniorNotesDueFebruary152028Member2022-12-310001653653us-gaap:OtherDebtSecuritiesMemberrrr:StationCasinosLlcMember2022-12-310001653653us-gaap:OtherDebtSecuritiesMemberrrr:StationCasinosLlcMember2021-12-310001653653us-gaap:LondonInterbankOfferedRateLIBORMemberus-gaap:LineOfCreditMemberrrr:TermLoanBFacilityDueFebruary72027Memberrrr:StationCasinosLlcMember2022-01-012022-12-310001653653us-gaap:BaseRateMemberus-gaap:LineOfCreditMemberrrr:TermLoanBFacilityDueFebruary72027Memberrrr:StationCasinosLlcMember2022-01-012022-12-310001653653rrr:RevolvingCreditFacilityAndTermLoanAFacilityDueFebruary72025Membersrt:MinimumMemberrrr:LineofCreditandRevolvingCreditFacilityMemberus-gaap:LondonInterbankOfferedRateLIBORMemberrrr:StationCasinosLlcMember2022-01-012022-12-31utr:Rate0001653653rrr:RevolvingCreditFacilityAndTermLoanAFacilityDueFebruary72025Memberrrr:LineofCreditandRevolvingCreditFacilityMemberus-gaap:LondonInterbankOfferedRateLIBORMembersrt:MaximumMemberrrr:StationCasinosLlcMember2022-01-012022-12-310001653653rrr:RevolvingCreditFacilityAndTermLoanAFacilityDueFebruary72025Membersrt:MinimumMemberrrr:LineofCreditandRevolvingCreditFacilityMemberus-gaap:BaseRateMemberrrr:StationCasinosLlcMember2022-01-012022-12-310001653653rrr:RevolvingCreditFacilityAndTermLoanAFacilityDueFebruary72025Memberrrr:LineofCreditandRevolvingCreditFacilityMemberus-gaap:BaseRateMembersrt:MaximumMemberrrr:StationCasinosLlcMember2022-01-012022-12-310001653653rrr:RevolvingCreditFacilityAndTermLoanAFacilityDueFebruary72025Memberrrr:LineofCreditandRevolvingCreditFacilityMemberrrr:StationCasinosLlcMember2022-12-310001653653us-gaap:LineOfCreditMemberrrr:TermLoanBFacilityDueFebruary72027Memberrrr:StationCasinosLlcMember2022-01-012022-12-310001653653us-gaap:LineOfCreditMemberrrr:StationCasinosLlcMemberrrr:TermLoanAFacilityDueFebruary72025Member2022-01-012022-12-310001653653srt:MinimumMemberrrr:LineofCreditandRevolvingCreditFacilityMemberrrr:StationCasinosLlcMember2022-12-310001653653rrr:LineofCreditandRevolvingCreditFacilityMembersrt:MaximumMemberrrr:StationCasinosLlcMemberus-gaap:DebtInstrumentRedemptionPeriodOneMember2022-12-310001653653rrr:LineofCreditandRevolvingCreditFacilityMemberus-gaap:DebtInstrumentRedemptionPeriodFiveMembersrt:MaximumMemberrrr:StationCasinosLlcMember2022-12-310001653653us-gaap:RevolvingCreditFacilityMember2022-12-310001653653rrr:StationCasinosLlcMember2021-11-262021-11-260001653653us-gaap:SeniorNotesMemberus-gaap:DebtInstrumentRedemptionPeriodFiveMemberrrr:A4625SeniorNotesDueDecember12031Member2022-01-012022-12-310001653653us-gaap:DebtInstrumentRedemptionPeriodThreeMemberus-gaap:SeniorNotesMemberrrr:A4.50SeniorNotesDueFebruary152028Member2022-01-012022-12-310001653653us-gaap:SeniorNotesMemberrrr:DebtInstrumentRedemptionDuetoChangeinControlMemberrrr:A4625SeniorNotesDueDecember12031Member2022-01-012022-12-310001653653us-gaap:SeniorNotesMemberrrr:DebtInstrumentRedemptionDuetoChangeinControlMemberrrr:A4.50SeniorNotesDueFebruary152028Member2022-01-012022-12-310001653653us-gaap:SeniorNotesMemberrrr:A4625SeniorNotesDueDecember12031Memberrrr:DebtInstrumentRedemptionDuetoCertainAssetSalesMember2022-01-012022-12-310001653653us-gaap:SeniorNotesMemberrrr:A4.50SeniorNotesDueFebruary152028Memberrrr:DebtInstrumentRedemptionDuetoCertainAssetSalesMember2022-01-012022-12-310001653653us-gaap:SeniorNotesMemberrrr:StationCasinosLlcMemberrrr:A4.50SeniorNotesDueFebruary152028Member2020-02-070001653653us-gaap:SeniorNotesMemberrrr:A4.50SeniorNotesDueFebruary152028Member2022-12-310001653653us-gaap:SeniorNotesMemberrrr:A4.50SeniorNotesDueFebruary152028Member2020-02-070001653653us-gaap:SeniorNotesMemberus-gaap:DebtInstrumentRedemptionPeriodOneMemberrrr:A4.50SeniorNotesDueFebruary152028Member2022-01-012022-12-310001653653us-gaap:DebtInstrumentRedemptionPeriodTwoMemberus-gaap:SeniorNotesMemberrrr:A4.50SeniorNotesDueFebruary152028Member2022-01-012022-12-31rrr:Class0001653653us-gaap:CommonClassAMember2022-01-012022-12-31rrr:vote0001653653rrr:EquityRepurchaseProgramMember2022-12-310001653653rrr:EquityRepurchaseProgramMember2021-12-3100016536532022-08-040001653653rrr:EquityRepurchaseProgramMember2021-01-012022-12-310001653653rrr:EquityRepurchaseProgramMember2022-01-012022-12-310001653653rrr:EquityRepurchaseProgramMember2021-01-012021-12-310001653653rrr:EquityTenderMember2021-01-012021-12-310001653653rrr:StationHoldcoMembersrt:MinimumMemberus-gaap:CommonClassBMember2022-12-310001653653us-gaap:CommonClassAMemberrrr:StationHoldcoMembersrt:MinimumMember2022-12-310001653653rrr:StationHoldcoMemberus-gaap:CommonClassBMember2022-01-012022-12-310001653653us-gaap:CommonClassBMember2022-01-012022-12-31rrr:decimal0001653653us-gaap:CommonClassAMemberus-gaap:EmployeeStockOptionMember2022-01-012022-12-310001653653us-gaap:CommonClassAMemberus-gaap:EmployeeStockOptionMember2021-12-310001653653us-gaap:CommonClassAMemberus-gaap:EmployeeStockOptionMember2022-12-310001653653us-gaap:CommonClassAMemberus-gaap:EmployeeStockOptionMember2021-01-012021-12-310001653653us-gaap:CommonClassAMemberus-gaap:EmployeeStockOptionMember2020-01-012020-12-310001653653us-gaap:CommonClassAMembersrt:ExecutiveOfficerMembersrt:MinimumMemberus-gaap:RestrictedStockMember2022-01-012022-12-310001653653us-gaap:CommonClassAMembersrt:ExecutiveOfficerMembersrt:MaximumMemberus-gaap:RestrictedStockMember2022-01-012022-12-310001653653us-gaap:CommonClassAMembersrt:DirectorMemberus-gaap:RestrictedStockMember2022-01-012022-12-310001653653us-gaap:CommonClassAMemberus-gaap:RestrictedStockMember2021-12-310001653653us-gaap:CommonClassAMemberus-gaap:RestrictedStockMember2022-01-012022-12-310001653653us-gaap:CommonClassAMemberus-gaap:RestrictedStockMember2022-12-310001653653us-gaap:EmployeeStockOptionMemberus-gaap:RestrictedStockMember2022-01-012022-12-310001653653us-gaap:EmployeeStockOptionMemberus-gaap:RestrictedStockMember2021-01-012021-12-310001653653us-gaap:EmployeeStockOptionMemberus-gaap:RestrictedStockMember2020-01-012020-12-310001653653us-gaap:RestrictedStockMember2022-12-310001653653us-gaap:RestrictedStockMember2022-01-012022-12-310001653653us-gaap:CasinoMember2022-01-012022-12-310001653653us-gaap:CasinoMember2021-01-012021-12-310001653653us-gaap:CasinoMember2020-01-012020-12-310001653653us-gaap:FoodAndBeverageMember2022-01-012022-12-310001653653us-gaap:FoodAndBeverageMember2021-01-012021-12-310001653653us-gaap:FoodAndBeverageMember2020-01-012020-12-310001653653rrr:RoomMember2022-01-012022-12-310001653653rrr:RoomMember2021-01-012021-12-310001653653rrr:RoomMember2020-01-012020-12-310001653653us-gaap:SellingGeneralAndAdministrativeExpensesMember2022-01-012022-12-310001653653us-gaap:SellingGeneralAndAdministrativeExpensesMember2021-01-012021-12-310001653653us-gaap:SellingGeneralAndAdministrativeExpensesMember2020-01-012020-12-310001653653us-gaap:LandMember2022-01-012022-12-310001653653rrr:DurangoResortMember2022-01-012022-12-310001653653rrr:DemolitionCostsMember2022-01-012022-12-310001653653us-gaap:DisposalGroupDisposedOfBySaleNotDiscontinuedOperationsMember2022-01-012022-12-310001653653rrr:ArtistTerminationCostsMember2022-01-012022-12-310001653653rrr:FrankJ.FertittaIIIandLorenzoJFertittaMember2022-12-310001653653us-gaap:EmployeeStockOptionMember2022-01-012022-12-310001653653us-gaap:EmployeeStockOptionMember2021-01-012021-12-310001653653us-gaap:EmployeeStockOptionMember2020-01-012020-12-310001653653us-gaap:RestrictedStockMember2022-01-012022-12-310001653653us-gaap:RestrictedStockMember2021-01-012021-12-310001653653us-gaap:RestrictedStockMember2020-01-012020-12-310001653653srt:MinimumMember2022-12-310001653653srt:MaximumMember2022-12-310001653653rrr:LasVegasOperationsMember2022-01-012022-12-31rrr:Segment0001653653rrr:NativeAmericanManagementMember2022-01-012022-12-310001653653us-gaap:CasinoMemberrrr:LasVegasOperationsMember2022-01-012022-12-310001653653us-gaap:CasinoMemberrrr:LasVegasOperationsMember2021-01-012021-12-310001653653us-gaap:CasinoMemberrrr:LasVegasOperationsMember2020-01-012020-12-310001653653us-gaap:FoodAndBeverageMemberrrr:LasVegasOperationsMember2022-01-012022-12-310001653653us-gaap:FoodAndBeverageMemberrrr:LasVegasOperationsMember2021-01-012021-12-310001653653us-gaap:FoodAndBeverageMemberrrr:LasVegasOperationsMember2020-01-012020-12-310001653653rrr:LasVegasOperationsMemberus-gaap:OccupancyMember2022-01-012022-12-310001653653rrr:LasVegasOperationsMemberus-gaap:OccupancyMember2021-01-012021-12-310001653653rrr:LasVegasOperationsMemberus-gaap:OccupancyMember2020-01-012020-12-310001653653rrr:LasVegasOperationsMemberus-gaap:HotelOtherMember2022-01-012022-12-310001653653rrr:LasVegasOperationsMemberus-gaap:HotelOtherMember2021-01-012021-12-310001653653rrr:LasVegasOperationsMemberus-gaap:HotelOtherMember2020-01-012020-12-310001653653rrr:LasVegasOperationsMemberus-gaap:ManagementServiceMember2022-01-012022-12-310001653653rrr:LasVegasOperationsMemberus-gaap:ManagementServiceMember2021-01-012021-12-310001653653rrr:LasVegasOperationsMemberus-gaap:ManagementServiceMember2020-01-012020-12-310001653653rrr:LasVegasOperationsMember2021-01-012021-12-310001653653rrr:LasVegasOperationsMember2020-01-012020-12-310001653653rrr:NativeAmericanManagementMemberus-gaap:ManagementServiceMember2022-01-012022-12-310001653653rrr:NativeAmericanManagementMemberus-gaap:ManagementServiceMember2021-01-012021-12-310001653653rrr:NativeAmericanManagementMemberus-gaap:ManagementServiceMember2020-01-012020-12-310001653653rrr:ReportableSegmentsMember2022-01-012022-12-310001653653rrr:ReportableSegmentsMember2021-01-012021-12-310001653653rrr:ReportableSegmentsMember2020-01-012020-12-310001653653us-gaap:CorporateAndOtherMemberus-gaap:HotelOtherMember2022-01-012022-12-310001653653us-gaap:CorporateAndOtherMemberus-gaap:HotelOtherMember2021-01-012021-12-310001653653us-gaap:CorporateAndOtherMemberus-gaap:HotelOtherMember2020-01-012020-12-310001653653rrr:NativeAmericanManagementMember2021-01-012021-12-310001653653rrr:NativeAmericanManagementMember2020-01-012020-12-310001653653us-gaap:CorporateAndOtherMember2022-01-012022-12-310001653653us-gaap:CorporateAndOtherMember2021-01-012021-12-310001653653us-gaap:CorporateAndOtherMember2020-01-012020-12-310001653653rrr:LasVegasOperationsMember2022-12-310001653653rrr:LasVegasOperationsMember2021-12-310001653653rrr:NativeAmericanManagementMember2022-12-310001653653rrr:NativeAmericanManagementMember2021-12-310001653653us-gaap:CorporateAndOtherMember2022-12-310001653653us-gaap:CorporateAndOtherMember2021-12-31
UNITED STATES
SECURITIES AND EXCHANGE COMMISSION
WASHINGTON, D.C. 20549
FORM 10-K
| | | | | |
| (Mark One) | |
☑ | ANNUAL REPORT PURSUANT TO SECTION 13 OR 15(d) OF THE SECURITIES EXCHANGE ACT OF 1934 |
For the fiscal year ended December 31, 2022
OR
| | | | | |
☐ | TRANSITION REPORT PURSUANT TO SECTION 13 OR 15(d) OF THE SECURITIES EXCHANGE ACT OF 1934 |
For the transition period from to .
Commission file number 001-37754
______________________________________________________________
RED ROCK RESORTS, INC.
(Exact name of registrant as specified in its charter)
| | | | | |
| Delaware | 47-5081182 |
(State or other jurisdiction of incorporation or organization) | (I.R.S. Employer Identification No.) |
1505 South Pavilion Center Drive, Las Vegas, Nevada 89135
(Address of principal executive offices, Zip Code)
(702) 495-3000
(Registrant’s telephone number, including area code)
Securities registered pursuant to Section 12(b) of the Act
| | | | | | | | |
| Title of each class | Trading symbol | Name of each exchange on which registered |
| Class A Common Stock, $.01 par value | RRR | NASDAQ Stock Market |
Securities registered pursuant to Section 12(g) of the Act
None
Indicate by check mark if the registrant is a well-known seasoned issuer, as defined in Rule 405 of the Securities Act. Yes ☑ No ☐
Indicate by check mark if the registrant is not required to file reports pursuant to Section 13 or Section 15(d) of the Act. Yes ☐ No ☑
Indicate by check mark whether the registrant (1) has filed all reports required to be filed by Section 13 or 15(d) of the Securities Exchange Act of 1934 during the preceding 12 months (or for such shorter period that the registrant was required to file such reports), and (2) has been subject to such filing requirements for the past 90 days. Yes ☑ No ☐
Indicate by check mark whether the registrant has submitted electronically every Interactive Data File required to be submitted pursuant to Rule 405 of Regulation S-T (§232.405 of this chapter) during the preceding 12 months (or for such shorter period that the registrant was required to submit such files). Yes ☑ No ☐
Indicate by check mark whether the registrant is a large accelerated filer, an accelerated filer, a non-accelerated filer, a smaller reporting company, or an emerging growth company. See definitions of “large accelerated filer,” “accelerated filer,” “smaller reporting company” and “emerging growth company” in Rule 12b-2 of the Exchange Act.
| | | | | | | | | | | |
| Large accelerated filer | ☑ | Accelerated filer | ☐ |
| Non-accelerated filer | ☐ | Smaller reporting company | ☐ |
|
| Emerging growth company | ☐ |
If an emerging growth company, indicate by check mark if the registrant has elected not to use the extended transition period for complying with any new or revised financial accounting standards provided pursuant to Section 13(a) of the Exchange Act. ☐
Indicate by check mark whether the registrant has filed a report on and attestation to its management’s assessment of the effectiveness of its internal control over financial reporting under Section 404(b) of the Sarbanes-Oxley Act (15 U.S.C.7262(b)) by the registered public accounting firm that prepared or issued its audit report. ☑
If securities are registered pursuant to Section 12(b) of the Act, indicate by check mark whether the financial statements of the registrant included in the filing reflect the correction of an error to previously issued financial statements. ☐
Indicate by check mark whether any of those error corrections are restatements that required a recovery analysis of incentive-based compensation received by any of the registrant’s executive officers during the relevant recovery period pursuant to §240.10D-1(b). ☐
Indicate by check mark whether the registrant is a shell company (as defined in Rule 12b-2 of the Act). Yes ☐ No ☑
As of June 30, 2022, the last business day of the registrant’s most recently completed second fiscal quarter, the aggregate market value of the registrant’s Class A common stock held by non-affiliates (all persons other than executive officers or directors) was $1.6 billion, based on the closing price on that date as reported by the NASDAQ Stock Market LLC.
Indicate the number of shares outstanding of each of the registrant’s classes of common stock, as of the latest practicable date.
| | | | | | | | |
| Class | | Outstanding at February 17, 2023 |
| Class A Common Stock, $0.01 par value | | 58,156,341 |
| Class B Common Stock, $0.00001 par value | | 45,985,804 |
Documents Incorporated by Reference
Portions of the registrant’s definitive Proxy Statement for the 2023 Annual Meeting of Stockholders are incorporated by reference into Part III of this Annual Report on Form 10-K. Such proxy statement will be filed with the Securities and Exchange Commission within 120 days of the registrant’s fiscal year end of December 31, 2022.
TABLE OF CONTENTS
PART I
ITEM 1.BUSINESS
Introduction
Red Rock Resorts, Inc. (“we,” “our,” “us,” “Red Rock” or the “Company”) is a holding company that owns an indirect equity interest in and manages Station Casinos LLC (“Station LLC”), through which we conduct all of our operations. Station LLC is a gaming, development and management company established in 1976 that develops and operates strategically-located casino and entertainment properties. Station LLC owns and operates six major gaming and entertainment facilities and ten smaller casinos (three of which are 50% owned). A subsidiary of Station LLC also managed Graton Resort & Casino (“Graton Resort”) in northern California on behalf of a Native American tribe through February 5, 2021. In addition, in the first quarter of 2022, we commenced construction of Durango Casino & Resort (“Durango”) on our approximately 50-acre development site at the intersection of Durango Drive and Interstate 215 in the southwest Las Vegas valley. Durango is expected to open in the fourth quarter of 2023.
We own all of the outstanding voting interests in Station LLC and have an indirect equity interest in Station LLC through our ownership of limited liability interests in Station Holdco LLC (“Station Holdco,” and such interests, “LLC Units”), which owns all of the economic interests in Station LLC. At December 31, 2022, we held 58% of the economic interests and 100% of the voting power in Station Holdco, subject to certain limited exceptions, and we are designated as the sole managing member of both Station Holdco and Station LLC. We control and operate all of the business and affairs of Station Holdco and Station LLC. Other than tax-related assets and liabilities, our only material assets are our equity interest in Station Holdco and our voting interest in Station LLC. We have no operations outside of our management of Station Holdco and Station LLC.
Our Consolidated Financial Statements in Part II, Item 8 of this Annual Report on Form 10-K (the “Consolidated Financial Statements”) reflect the consolidation of Station LLC and its consolidated subsidiaries and Station Holdco. The financial position and results of operations attributable to LLC Units we do not own are reported separately as noncontrolling interest.
Our casino properties are conveniently located throughout the Las Vegas valley and provide our customers a wide variety of entertainment and dining options. Over 90% of the Las Vegas population is located within five miles of one of our gaming facilities. We provide friendly service and exceptional value in a comfortable environment. We believe we surpass our competitors in offering casino patrons the newest and most popular slot and video games featuring the latest technology. We also believe the high-quality entertainment experience we provide our customers differentiates us from our competitors.
Most of our major properties are master-planned for expansion, enabling us to incrementally expand our facilities as demand dictates. We also control six highly desirable gaming-entitled development sites in Las Vegas.
Our principal source of revenue and operating income is gaming, and our non-gaming offerings include restaurants, hotels and other entertainment amenities. Approximately 80% to 85% of our casino revenue is generated from slot play. The majority of our revenue is cash-based and as a result, fluctuations in our revenues have a direct impact on our cash flows from operations. Because our business is capital intensive, we rely heavily on the ability of our properties to generate operating cash flow to repay debt financing and fund capital expenditures.
Our principal executive offices are located at 1505 South Pavilion Center Drive, Las Vegas, Nevada 89135. The telephone number for our executive offices is (702) 495-3000. We maintain a website at www.redrockresorts.com, the contents of which are expressly not incorporated by reference into this filing.
Impact of Local Economic Conditions and COVID-19
A significant portion of our business is dependent upon customers who live and/or work in the Las Vegas metropolitan area. As of December 2022, the unemployment rate in the Las Vegas metropolitan area was 5.4%, down from 6.0% in December 2021 and 34% in April 2020. Statewide, the unemployment rate for December 2022 was 5.2%, consistent with the prior year, reflecting a significant decrease from the statewide unemployment rate of 30% in April 2020. The median price of an existing single-family home in Las Vegas was $425,000 at December 31, 2022, unchanged from December 31, 2021, according to the Las Vegas Realtors®, but down 11.5% from the all-time high of $480,000 in June 2022. In addition, Las Vegas remains one of the fastest growing metropolitan areas in the United States, posting a 2.1% growth rate in 2022. In light
of uncertainty in the economic outlook stemming from inflation, rising interest rates and increased energy costs, we cannot predict whether the recovery in unemployment or the downward trend in housing prices in the Las Vegas area will continue.
During 2020, our business was negatively impacted by the global pandemic caused by a new strain of coronavirus (“COVID-19”). All of our Las Vegas properties were temporarily closed on March 17, 2020 in compliance with a statewide emergency order mandating the closure of all nonessential businesses in Nevada, including casinos. On June 4, 2020, we reopened our Red Rock, Green Valley Ranch, Santa Fe Station, Boulder Station, Palace Station and Sunset Station properties, as well as our Wildfire properties, subject to state-mandated occupancy and other operational restrictions.
In June 2022, we permanently closed our Texas Station, Fiesta Henderson and Fiesta Rancho properties, which had been closed since March 2020 as a result of the COVID-19 pandemic, and we sold the Fiesta Henderson site in December 2022. The facilities at Texas Station and Fiesta Rancho are being demolished in whole or in part to reposition the land for sale. In addition, we permanently closed Wild Wild West in September 2022.
The properties we reopened in June 2020 have continued to experience favorable customer trends in 2022, including strong visitation from our guests, including a younger demographic, increased spend per visit, and increased return of our core customers. These positive trends, in combination with business optimization and cost reduction measures implemented in the second quarter of 2020, have continued to drive strong operating results for our company. However, we cannot predict whether these trends will continue, nor can we predict the extent to which the impacts of inflation, increased energy costs, rising interest rates and the COVID-19 pandemic and its related variants on the United States and Las Vegas economies may affect our business in the future.
Business Strategy
Our primary operating strategy emphasizes attracting and retaining customers, primarily Las Vegas residents and, to a lesser extent, out-of-town visitors. Our properties attract customers through:
•convenient locations with best-in-class assets;
•offering our customers the latest in slot and video poker technology;
•a variety of non-gaming amenities such as hotel resorts, restaurants, bars and entertainment options;
•focused marketing efforts targeting our extensive customer database;
•innovative, frequent promotional programs; and
•convention business.
The Las Vegas regional market is very competitive, and we compete with both large hotel casinos in Las Vegas and smaller gaming-only establishments throughout the Las Vegas valley.
Provide a high quality, value-oriented gaming and entertainment experience. We are committed to providing a high-value entertainment experience for our guests, as our significant level of repeat visitors demand exceptional service, variety and quality in their overall experience. We offer a broad array of gaming options, including the most popular slot and video poker products, and the latest technological innovations in slots, table games and sports wagering. We believe that providing a wide variety of entertainment options is also a significant factor in attracting guests. In particular, we feature multiple dining options at all of our major properties, which is a primary motivation for casino visits. We are dedicated to ensuring a high level of guest satisfaction and loyalty by providing attentive guest service in a convenient, friendly and casual atmosphere. As part of our commitment to providing a high-value entertainment experience and to stimulate visitation, we regularly refresh and enhance our gaming and non-gaming amenities.
Generate revenue growth through targeted marketing and promotional programs. Our advertising programs generate consistent brand awareness and promotional visibility. Our ability to advertise under a single brand across our portfolio also allows us to achieve material economies of scale. While we advertise through traditional media such as television, radio and newspaper to reach our core guests, we continue to expand our focus and spend on social, digital and mobile platforms to respond to the evolving trends in methods through which guests receive information.
We employ an innovative marketing strategy that utilizes our frequent promotional programs to attract and retain guests, while also establishing and maintaining a high level of brand recognition. Through our analytical approach to promotional development, we are also able to optimize reinvestment in those guests who deliver stronger results. Our
proprietary customer relationship management systems are highly attuned to how guests interact with our properties and products. This information allows us to focus on targeting guests based on their preferences.
We have installed technology on all of our slot machines which permits us to provide “on device” marketing, bonusing and guest communication, including real-time customized promotions and incentives. We believe that this investment in technology has resulted in an increase in guest loyalty and enhanced the value of our loyalty program. As we continue to introduce new features and brand titles for customized promotional incentives, the technology should continue to help drive participation in our my|Rewards Boarding Pass loyalty program.
Maximize business profitability. During our over 46-year history, we have developed a culture that focuses on operational excellence and cost management. We believe that this focus has contributed to adjusted earnings before interest, taxes, depreciation and amortization (“Adjusted EBITDA”) margins that compare favorably to our public peers over the past several years. Our internally developed proprietary systems and analytical tools provide us with the ability to closely monitor revenues and operational expenses and provide real-time information to management. Benchmarking across our properties also allows us to create and take advantage of best practices in all functional areas of our business. We believe our existing cost structure, which has low variable costs, can support significant incremental revenue growth while maximizing the flow-through of revenue to Adjusted EBITDA.
Utilize flexible capital structure to drive growth and equityholder returns. We maintain a flexible capital structure that we believe allows us to pursue a balance of new growth opportunities and a disciplined return of capital to our equityholders. We believe our scalable platform and extensive development and management expertise provide us the ability to build master-planned expansions, pursue acquisitions and/or seek new development opportunities in an effort to maximize equityholder returns.
Maintain strong employee relations. Station LLC began as a family-run business in 1976 and has maintained close-knit relationships among our management, and we endeavor to instill this same sense of loyalty among our employees. Toward this end, we take a hands-on approach through active and direct involvement with employees at all levels. We believe we have excellent employee relations. See “Human Capital” for more information on our employee relations. In addition, see “Risk Factors—Business, Economic, Market and Operating Risks—Union organization activities could disrupt our business by discouraging patrons from visiting our properties, causing labor disputes or work stoppages, and, if successful, could significantly increase our labor costs.”
Develop and operate Native American projects. We provide development and management services to Native American tribes using our expertise in developing and operating regional entertainment destinations.
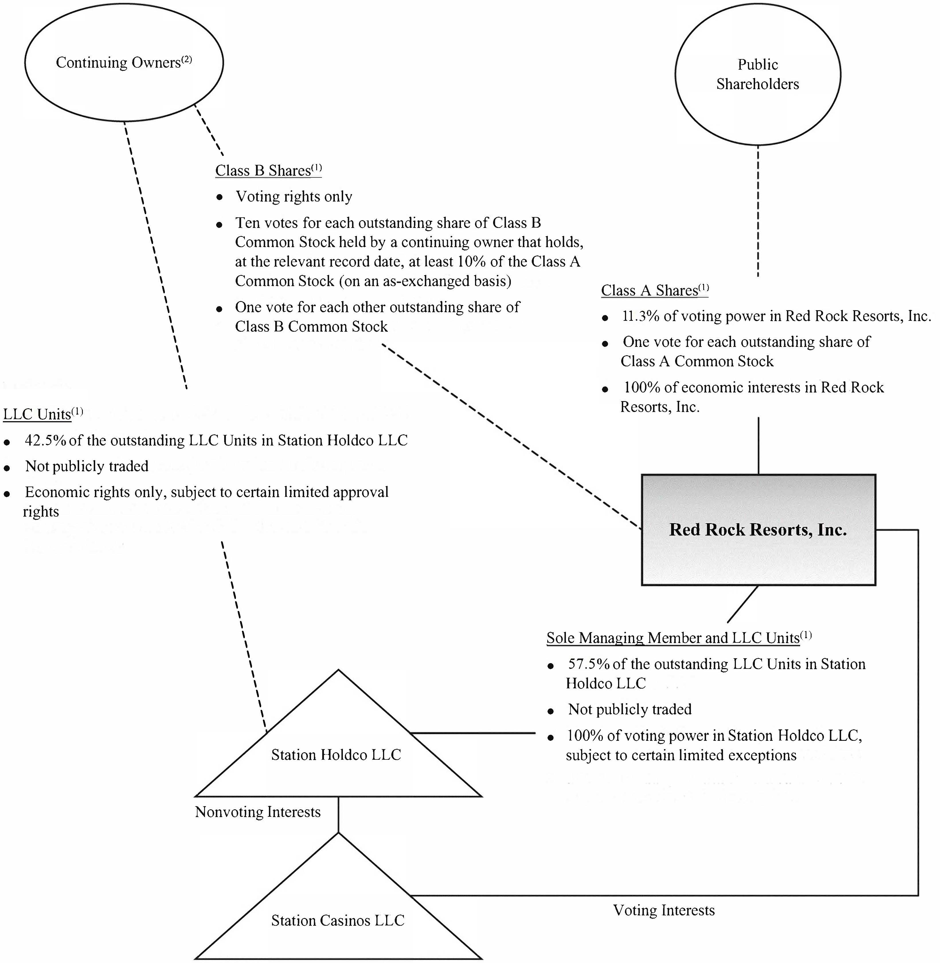
Organizational Structure
The following chart summarizes our organizational structure as of December 31, 2022. This chart is provided for illustrative purposes only and does not purport to represent all legal entities owned or controlled by us:
___________________________________________________________
(1) Shares of Class A common stock and Class B common stock vote as a single class. Each outstanding share of Class A common stock is entitled to one vote; each outstanding share of Class B common stock that is held by a holder that, together with its affiliates, owned at least 30% of the outstanding LLC Units immediately following the consummation of the Company’s public offering in 2016 (the “IPO”) and, at the applicable record date, maintains direct or indirect beneficial ownership of at least 10% of the outstanding shares of Class A common stock (determined on an as-exchanged basis assuming that all of the LLC Units were exchanged for Class A common stock) is entitled to ten votes; and each other outstanding share of Class B common stock is entitled
to one vote. The only holders of Class B common stock that satisfy the foregoing criteria are entities controlled by Frank J. Fertitta III, our Chairman of the Board and Chief Executive Officer, and Lorenzo J. Fertitta, our Vice Chairman of the Board and a Vice President. These entities are referred to herein as the “Fertitta Family Entities” or “Principal Equity Holders.” The exchange ratio for LLC Units and shares of Class B common stock for shares of Class A common stock is a fraction, the numerator of which shall be the number of shares of Class A common stock outstanding immediately prior to the applicable exchange and the denominator of which shall be the number of LLC Units owned by Red Rock and its subsidiaries immediately prior to applicable exchange. The initial exchange ratio at the IPO date was one share of Class A common stock for each LLC Unit and share of Class B common stock. The exchange ratio is subject to adjustment in the event that the number of outstanding shares of Class A common stock does not equal the number of LLC Units held by Red Rock, including as a result of purchases of shares of Class A common stock by Red Rock with excess cash on hand that does not result in a reduction in the outstanding number of LLC Units held by Red Rock. At December 31, 2022, the exchange ratio was 0.9340 shares of Class A common stock for each LLC Unit and share of Class B common stock.
(2) “Continuing Owners” refers to the owners of LLC Units at December 31, 2022 who held such units prior to the Company’s IPO in May 2016.
Properties
Set forth below is selected information about our properties at December 31, 2022.
| | | | | | | | | | | | | | | | | | | | | | | |
| Hotel Rooms | | Slots (1) | | Gaming Tables (2) | | Acreage |
| Las Vegas Properties | | | | | | | |
| Red Rock | 795 | | | 2,621 | | | 53 | | | 64 | |
| Green Valley Ranch | 495 | | | 2,219 | | | 39 | | | 40 | |
| Palace Station | 575 | | | 1,607 | | | 51 | | | 30 | |
| Boulder Station | 299 | | | 2,218 | | | 23 | | | 46 | |
| Sunset Station | 457 | | | 2,011 | | | 30 | | | 75 | |
| Santa Fe Station | 200 | | | 2,145 | | | 37 | | | 39 | |
| Wildfire Rancho | — | | | 157 | | | — | | | 5 | |
| Wildfire Boulder | — | | | 161 | | | — | | | 2 | |
| Wildfire Sunset | — | | | 132 | | | — | | | 1 | |
| Wildfire Lake Mead | — | | | 195 | | | — | | | 3 | |
| Wildfire Valley View | — | | | 35 | | | — | | | — | |
| Wildfire Anthem | — | | | 15 | | | — | | | — | |
| 50% Owned Properties | | | | | | | |
| Barley’s | — | | | 184 | | | — | | | — | |
| The Greens | — | | | 40 | | | — | | | — | |
| Wildfire Lanes | — | | | 181 | | | — | | | 7 | |
| 2,821 | | | 13,921 | | | 233 | | | 312 | |
_____________________________________________
(1)Includes slot and video poker machines.
(2)Generally includes blackjack (“21”), craps, roulette, pai gow and baccarat.
Red Rock
Red Rock opened in 2006 and is strategically located at the intersection of Interstate 215 and Charleston Boulevard in the Summerlin master-planned community in Las Vegas, Nevada. Red Rock is adjacent to Downtown Summerlin, a 1.6 million square-foot outdoor shopping, dining and entertainment center; City National Arena, which features two National Hockey League-sized ice sheets for use by both the Vegas Golden Knights team and the public; and Las Vegas Ballpark, the home of the Las Vegas Aviators professional Triple-A baseball team. Red Rock’s gaming amenities include slots, table games, and a race and sports book. Red Rock is a AAA Four Diamond resort featuring an elegant desert oasis theme with a contemporary design featuring luxury amenities. This resort offers six styles of suites, including one-of-a-kind custom villas and penthouse suites, in addition to standard guest rooms. Additional non-gaming amenities include nine full-service restaurants, a 16-screen movie theater complex, approximately 94,000 square feet of meeting and convention space, a full-service spa and salon, a 72-
lane bowling center, a Kid’s Quest child care facility and a gift shop. Red Rock also features numerous bars and lounges, new high limit slot and table games rooms and offers a variety of quick-serve restaurants.
Green Valley Ranch
Green Valley Ranch opened in 2001 and is strategically located at the intersection of Interstate 215 and Green Valley Parkway in Henderson, Nevada. Green Valley Ranch is approximately five minutes from Harry Reid International Airport and seven minutes from the Las Vegas Strip. Green Valley Ranch was designed to complement the Green Valley master-planned community. Green Valley Ranch gaming amenities include slots, table games and a race and sports book. Green Valley Ranch is a Mediterranean-style AAA Four Diamond resort featuring standard guest rooms and suites, eight full-service restaurants, a 4,200-square-foot non-gaming arcade, a European Spa with outdoor pools, a 10-screen movie theater complex, a Kid’s Quest child care facility, a gift shop and approximately 65,000 square feet of meeting and convention space which includes the Grand Events Center and El Cielo Ballroom. Green Valley Ranch also offers an eight-acre outdoor complex featuring private poolside cabanas and a contemporary poolside bar and grill. Green Valley Ranch also features several bars and offers a variety of quick-serve restaurants.
Palace Station
Palace Station opened in 1976 and is strategically located at the intersection of Sahara Avenue and Interstate 15, one of Las Vegas’ most heavily traveled areas. Palace Station is a short distance from Harry Reid International Airport and very close to major attractions on the Las Vegas Strip and in downtown Las Vegas. Palace Station’s gaming amenities include slots, table games and a race and sports book. Palace Station’s non-gaming amenities include a resort-style pool area, a nine-screen Regal Cinebarre luxury movieplex, four full-service restaurants, three bars, an approximately 20,000-square-foot meeting and convention center and a gift shop. In addition to its full-service restaurants, Palace Station also offers a variety of quick-serve restaurants.
Boulder Station
Boulder Station opened in 1994 and is strategically located at the intersection of Boulder Highway and Interstate 515. Boulder Station is located approximately four miles east of the Las Vegas Strip and approximately four miles southeast of downtown Las Vegas. Boulder Station features a turn-of-the-20th-century railroad station theme. Gaming amenities include slots, table games and a race and sports book. Non-gaming amenities include three full-service restaurants, a 750-seat entertainment lounge, four bars, an 11-screen movie theater complex, a Kid’s Quest child care facility, a swimming pool, a non-gaming video arcade and a gift shop. Boulder Station also offers a variety of quick-serve restaurants.
Sunset Station
Sunset Station opened in 1997 and is strategically located at the intersection of Interstate 515 and Sunset Road. Situated in a highly concentrated commercial corridor along Interstate 515, Sunset Station has prominent visibility from the freeway and the Sunset commercial corridor. Sunset Station is located approximately 4.5 miles east of Harry Reid International Airport and approximately 5.5 miles southeast of Boulder Station. Sunset Station features a Spanish/Mediterranean style theme. Gaming amenities include slots, table games and a race and sports book. Non-gaming amenities include four full-service restaurants, approximately 13,000 square feet of meeting space, a 500-seat entertainment lounge, a 5,000-seat outdoor amphitheater, six bars, a gift shop, a non-gaming video arcade, a 13-screen luxury seating movie theater complex, a 72-lane bowling center, a Kid’s Quest child care facility and a swimming pool. In addition, the center of the casino features a bar highlighted by over 8,000 square feet of stained glass. Sunset Station also offers a variety of quick-serve restaurants.
Santa Fe Station
We purchased Santa Fe Station in 2000 and subsequently refurbished and expanded the facility. Santa Fe Station is strategically located at the intersection of U.S. Highway 95 and Rancho Drive. Santa Fe Station’s gaming amenities include slots, table games and a race and sports book. Non-gaming amenities include four full-service restaurants, a gift shop, a non-gaming video arcade, a swimming pool, a 500-seat entertainment lounge, four bars and grills, a 60-lane bowling center, a 16-screen luxury seating movie theater complex, a Kid’s Quest child care facility and over 14,000 square feet of meeting and banquet facilities. Santa Fe Station also features a bar which is a centerpiece of the casino. In addition, Santa Fe Station offers a variety of quick-serve restaurants.
Wildfire Fremont
We opened Wildfire Fremont in February 2023. Wildfire Fremont is located on Fremont Street approximately three miles northwest of Boulder Station. Wildfire Fremont has approximately 200 slot machines, a sports book, two full-service restaurants and a bar.
Wildfire Rancho
We purchased Wildfire Rancho in 2003. Wildfire Rancho is located on Rancho Drive, approximately five miles southeast of Santa Fe Station. Wildfire Rancho’s gaming amenities include slots and a sports book. Wildfire Rancho’s non-gaming amenities include a lounge, outdoor patio and quick-serve food offerings.
Wildfire Boulder and Wildfire Sunset
We purchased Wildfire Boulder and Wildfire Sunset in 2004. Both properties are located in Henderson, Nevada, and offer gaming amenities which include slots and a sports book. In addition, both properties offer non-gaming amenities which include a quick-serve restaurant and a bar. Wildfire Boulder is located approximately eight miles southeast of Sunset Station. Wildfire Sunset is located next to Sunset Station.
Wildfire Lake Mead
We purchased Wildfire Lake Mead in 2006. Wildfire Lake Mead, which is located in Henderson, Nevada, features slots, a sports book, a bar and quick-serve food offerings.
Wildfire Valley View and Wildfire Anthem
We purchased Wildfire Valley View and Wildfire Anthem in 2013. Wildfire Valley View is located in Las Vegas and Wildfire Anthem is located in Henderson, Nevada. Gaming amenities offered by Wildfire Valley View and Wildfire Anthem include slots. Non-gaming amenities offered by Wildfire Valley View and Wildfire Anthem include a bar and quick-serve food offerings.
Barley’s, The Greens and Wildfire Lanes
We own a 50% interest in three smaller properties in Henderson, Nevada including Barley’s, which features slots, a sports book and a brewpub, The Greens, which features slots, a restaurant and lounge, and Wildfire Lanes, which features slots, a sports book, a quick-serve restaurant, two bars and an 18-lane bowling center.
Closed Properties
In June 2022, we permanently closed our Texas Station, Fiesta Henderson and Fiesta Rancho properties, which had been closed since March 2020 as a result of the COVID-19 pandemic. We sold the Fiesta Henderson property in December 2022. The facilities at Texas Station and Fiesta Rancho are being demolished in whole or in part to reposition the land for sale. In addition, we permanently closed Wild Wild West in September 2022.
Property in Development
Durango Casino & Resort
We are currently developing a new casino resort, Durango, on our approximately 50-acre development site at the intersection of Durango Drive and Interstate 215 in the southwest Las Vegas valley. The site has excellent visibility and access from Interstate 215. As a result of gaming and land use restrictions, there are no major casino sites, other than those owned by us, within approximately five miles of this site. We expect to spend approximately $750 million for the project, which will be funded using a combination of available cash, cash flow from operations and borrowings under our revolving credit facility. We anticipate completion in the fourth quarter of 2023. We expect the project to comprise approximately 533,000 square feet and include 73,000 square feet of casino space with over 2,300 slots and 50 table games, over 200 hotel rooms, four full-service food and beverage outlets, a food hall, a state-of-the-art race and sports book and a resort-style pool.
Developable Land
We own approximately 395 acres of developable land comprised of six strategically-located parcels in Las Vegas, Nevada, each of which is zoned for casino gaming and other commercial uses. Following is a description of our parcels of land held for development:
Land Held for Development
•Viva: We own approximately 49 acres of land located at the intersection of Tropicana Boulevard and Interstate 15, less than one-half mile from the Las Vegas Strip. This site has excellent visibility and access from Interstate 15, on which approximately 290,000 cars per day pass by the site. We own a number of commercial and industrial buildings on this site that we lease to third-party tenants.
•Flamingo/I-215: We own approximately 58 acres located between Flamingo Road and Interstate 215 in the master-planned community of Summerlin in Las Vegas. The site has excellent visibility and access from Interstate 215.
•Cactus Avenue: We own approximately 128 acres near the intersection of Las Vegas Boulevard and Cactus Avenue, approximately six miles south of the Las Vegas Strip.
•Via Inspirada/Bicentennial Parkway: We own approximately 45 acres located on Via Inspirada near Bicentennial Parkway in the Las Vegas valley, approximately six miles southwest of Green Valley Ranch. This site is the only casino gaming-entitled property in the master-planned community of Inspirada.
•Skye Canyon: We own approximately 48 acres in northwestern Las Vegas off of U.S. Highway 95 approximately seven miles northwest of Santa Fe Station.
•Losee Road/I-215: We own approximately 67 acres of land near the intersection of Interstate 215 and Losee Road in North Las Vegas.
Native American Development
We have entered into development and management agreements with the North Fork Rancheria of Mono Indians (the “Mono”), a federally recognized Native American tribe located near Fresno, California, under which we will assist the Mono in developing and operating a gaming and entertainment facility (the “North Fork Project”) to be located on a 305-acre site (the “North Fork Site”) located adjacent to U.S. Highway 99 north of the city of Madera in Madera County, California. The North Fork Site was taken into trust for the benefit of the Mono by the United States Department of the Interior in February 2013.
We expect to receive a development fee of 4% of the costs of construction (as defined in the development agreement) for our development services, which will be paid upon the commencement of gaming operations at the facility. The management agreement provides for a management fee of 30% of the facility’s net income. As currently contemplated, the North Fork Project is expected to include approximately 2,000 slot machines, approximately 40 table games and several restaurants. The management agreement and the development agreement have a term of seven years from the opening of the facility.
Development of the North Fork Project is subject to certain governmental and regulatory approvals, including, but not limited to, approval of the management agreement by the National Indian Gaming Commission (“NIGC”).
The development of the North Fork Project is subject to ongoing legal challenges, the receipt of required regulatory approvals and financing. There can be no assurance that the North Fork Project will be successfully completed nor that future events and circumstances will not change our estimates of the timing, scope, and potential for successful completion or that any such changes will not be material. There can be no assurance that we will recover all of our investment in the North Fork Project even if it is successfully completed and opened for business. See Note 6 to the Consolidated Financial Statements for additional information about the North Fork Project.
Intellectual Property
We use a variety of trade names, service marks, trademarks, patents and copyrights in our operations and believe that we have all the licenses necessary to conduct our continuing operations. We have registered several service marks, trademarks, patents and copyrights with the United States Patent and Trademark Office or otherwise acquired the licenses to use those which are material to conduct our business. We file copyright applications to protect our creative artworks, which are often featured in property branding, as well as our distinctive website content.
Seasonality
Our cash flows from operating activities are somewhat seasonal in nature. Our operating results are traditionally strongest in the fourth quarter and weakest in the third quarter.
Competition
Our casino properties face competition from all other casinos and hotels in the Las Vegas area, including to some degree, from each other. We compete with other nonrestricted casino/hotels, as well as restricted gaming locations, by focusing on repeat customers and attracting these customers through great service and innovative marketing programs. Our value-oriented, high-quality approach is designed to generate repeat business. Additionally, our casino properties are strategically located and designed to permit convenient access and ample free parking, which are critical factors in attracting local visitors and repeat patrons.
At December 31, 2022, there were approximately 39 major gaming properties located on or near the Las Vegas Strip, 15 located in the downtown area and several located in other areas of Las Vegas. We also face competition from 143 nonrestricted gaming locations in the Clark County area primarily targeted to the local and repeat visitor markets. In addition, our casino properties face competition from restricted gaming locations (sites with 15 or fewer slot machines) in the greater Las Vegas area. At December 31, 2022, there were approximately 1,480 restricted gaming locations in Clark County with approximately 14,370 slot machines. Major additions, expansions or enhancements of existing properties or the construction of new properties by competitors could have a material adverse effect on our business.
The Nevada legislature enacted SB 208 in 1997. This legislation identified certain gaming enterprise districts wherein casino gaming development would be permitted throughout the Las Vegas valley and established more restrictive criteria for the establishment of new gaming enterprise districts. We believe the growth in gaming supply in the Las Vegas regional market has been, and will continue to be, limited by the provisions of SB 208.
To a lesser extent, we compete with gaming operations in other parts of the state of Nevada, such as Reno, Laughlin and Lake Tahoe, and other gaming markets throughout the United States and in other parts of the world, and with state sponsored lotteries, on- and off-track wagering on horse and other races, sports betting, card rooms, online gaming and other forms of legalized gambling. The gaming industry also includes land-based casinos, dockside casinos, riverboat casinos, racetracks with slots and casinos located on Native American land. There is intense competition among companies in the gaming industry, some of which have significantly greater resources than we do. In May 2018, the United States Supreme Court overturned a law prohibiting states from legalizing sports wagering which, together with the expansion of sports gaming as a result of the COVID-19 pandemic, has resulted in a substantial expansion of sports gaming outside the state of Nevada. Several states have legalized or are considering legalizing casino gaming in designated areas. Legalized casino and sports gaming in various states and on Native American land could result in additional competition and could adversely affect our operations, particularly to the extent that such gaming is conducted in areas close to our operations. We also face competition from internet poker and sports betting operators in Nevada. In addition, internet gaming has commenced in Nevada, New Jersey, Delaware, Pennsylvania, Michigan and West Virginia, internet sports betting has commenced in a number of states, and legislation permitting internet gaming has been approved or proposed by a number of other states. Expansion of internet gaming in new or existing jurisdictions and on Native American land could result in additional competition for our Las Vegas operations and for the gaming facilities that we may manage for Native American tribes.
Native American gaming in California, as it currently exists, has had limited impact on our Las Vegas operations to date, although there are no assurances as to the future impact it may have. In total, 76 Native American tribes have Tribal-State Compacts with the State of California or procedures with the Secretary of the Interior to operate Class III gaming in California. At December 31, 2022, there were 67 Native American gaming facilities in operation in the State of California. These Native American tribes are allowed to operate slot machines, lottery games, and banked and percentage games (including “21”) on Native American lands. A banked game is one in which players compete against the licensed gaming establishment rather than against one another. A percentage game is one in which the house does not directly participate in the game, but collects a percentage of the amount of bets made, winnings collected, or the amount of money changing hands. It is not certain whether any additional expansion of Native American gaming in California will affect our Las Vegas operations given that visitors from California make up Nevada’s largest visitor market. Increased competition from Native American gaming in California may result in a decline in our revenues and may have a material adverse effect on our business.
Regulation and Licensing
In addition to gaming regulations, our business is subject to various federal, state and local laws and regulations of the United States and Nevada. These laws and regulations include, but are not limited to, restrictions concerning employment and immigration status, currency transactions, zoning and building codes, protection of human health and safety and the environment, marketing and advertising, privacy and telemarketing. Since we deal with significant amounts of cash in our operations, we are subject to various reporting and anti-money laundering regulations. Any violations of anti-money laundering
laws or any of the other laws or regulations to which we are subject could result in regulatory actions, fines, or other penalties. Any material changes, new laws or regulations or material differences in interpretations by courts or governmental authorities or material regulatory actions, fines, penalties or other actions could adversely affect our business and operating results.
Nevada Gaming Laws and Regulations
The ownership and operation of casino gaming facilities and the manufacture and distribution of gaming devices in Nevada are subject to the Nevada Gaming Control Act and the rules and regulations promulgated thereunder (collectively, the “Nevada Act”) and various local ordinances and regulations. Our gaming operations in Nevada are subject to the licensing and regulatory control of the Nevada Gaming Commission (the “Nevada Commission”), the Nevada State Gaming Control Board (the “Nevada Board”), the Las Vegas City Council, the Clark County Liquor and Gaming Licensing Board (the “CCLGLB”), the North Las Vegas City Council, the Henderson City Council and certain other local regulatory agencies. The Nevada Commission, Nevada Board, Las Vegas City Council, CCLGLB, North Las Vegas City Council, Henderson City Council, and certain other local regulatory agencies are collectively referred to as the “Nevada Gaming Authorities.”
The laws, regulations and supervisory procedures of the Nevada Gaming Authorities are based upon declarations of public policy which are concerned with, among other things: (i) the prevention of unsavory or unsuitable persons from having a direct or indirect involvement with gaming at any time or in any capacity; (ii) the establishment and maintenance of responsible accounting practices and procedures; (iii) the maintenance of effective controls over the financial practices of gaming licensees, including the establishment of minimum procedures for internal controls and the safeguarding of assets and revenues, providing reliable record keeping and requiring the filing of periodic reports with the Nevada Gaming Authorities; (iv) the prevention of cheating and fraudulent practices; and (v) providing a source of state and local revenues through taxation and licensing fees. Changes in such laws, regulations and procedures could have an adverse effect on our gaming operations.
Our indirect subsidiaries that conduct gaming operations in Nevada are required to be licensed by the Nevada Gaming Authorities. The gaming licenses require the periodic payment of fees and taxes and are not transferable. NP Red Rock LLC, NP Boulder LLC, NP Palace LLC, NP Sunset LLC, NP Gold Rush LLC, NP Magic Star LLC, NP Rancho LLC, NP Santa Fe LLC, Station GVR Acquisition, LLC, SC SP 2 LLC, NP LML LLC, NP Centerline Holdings LLC and NP River Central LLC hold licenses to conduct nonrestricted gaming operations. NP Opco Holdings is registered as an intermediary company and is licensed as the sole member and manager of NP Opco LLC. NP Opco LLC is registered as an intermediary company, is licensed as the sole member and manager of NP Santa Fe LLC, NP Gold Rush LLC, NP Magic Star LLC, NP Rancho LLC, NP River Central LLC, and Station GVR Acquisition LLC. NP Opco LLC is found suitable as the sole member and manager of NP Green Valley LLC, SC SP Holdco LLC and NP LML LLC. Our ownership in SC SP 2 LLC is held through SC SP Holdco LLC which has a registration as an intermediary company and a license as a member and manager of SC SP 2 LLC. Town Center Amusements, Inc., a Limited Liability Company is licensed to conduct nonrestricted gaming operations at Barley’s. Greens Café, LLC is licensed to conduct nonrestricted gaming operations at The Greens, and Sunset GV, LLC is licensed to conduct nonrestricted gaming operations at Wildfire Lanes. A license to conduct “nonrestricted” operations is a license to conduct an operation of (i) at least 16 slot machines, (ii) any number of slot machines together with any other game, gaming device, race book or sports pool at one establishment, (iii) a slot machine route, (iv) an inter-casino linked system, or (v) a mobile gaming system. SC SP 4 LLC holds a restricted gaming license, which is a state gaming license to operate not more than 15 slot machines and no other gaming device, race book or sports pool. We are required to periodically submit detailed financial and operating reports to the Nevada Commission and provide any other information that the Nevada Commission may require. Substantially all material loans, leases, sales of securities and similar financing transactions by us and our licensed or registered subsidiaries must be reported to or approved by the Nevada Commission and/or the Nevada Board.
We have been found suitable to indirectly own the equity interests in our licensed and registered subsidiaries (the “Gaming Subsidiaries”) and we are registered by the Nevada Commission as a publicly traded corporation for purposes of the Nevada Act (a “Registered Corporation”). On September 22, 2022, the Nevada Commission approved the Eighth Revised Order of Registration for the Company that, among other things, reaffirmed our registration as a publicly traded corporation for the purposes of the Nevada Act (“Eighth Revised Order”). As a Registered Corporation, we are required to periodically submit detailed financial and operating reports to the Nevada Board and provide any other information the Nevada Board may require. No person may become a more than 5% stockholder or holder of more than a 5% interest in, or receive any percentage of gaming revenue from the Gaming Subsidiaries without first obtaining licenses, approvals and/or applicable waivers from the Nevada Gaming Authorities.
The Nevada Gaming Authorities may investigate any individual who has a material relationship to, or material involvement with, a Registered Corporation or its licensed subsidiaries, in order to determine whether such individual is suitable or should be licensed as a business associate of a Registered Corporation or a gaming licensee. Officers, directors and
certain key employees of our licensed subsidiaries must file applications and may be required to be licensed or found suitable by the Nevada Gaming Authorities. Our officers, directors and key employees who are actively and directly involved in gaming activities of our licensed subsidiaries may be required to be licensed or found suitable by the Nevada Gaming Authorities. The Nevada Gaming Authorities may deny an application for licensing for any cause that they deem reasonable. A finding of suitability is comparable to licensing, and both require submission of detailed personal and financial information followed by a thorough investigation. The applicant for licensing or a finding of suitability must pay all the costs of the investigation. Changes in licensed positions must be reported to the Nevada Gaming Authorities and, in addition to their authority to deny an application for a finding of suitability or licensure, the Nevada Gaming Authorities have jurisdiction to disapprove a change in corporate position.
If the Nevada Gaming Authorities were to find an officer, director or key employee unsuitable for licensing or unsuitable to continue to have a relationship with us or our licensed subsidiaries, the companies involved would have to sever all relationships with such person. In addition, the Nevada Commission may require our licensed subsidiaries to terminate the employment of any person who refuses to file the appropriate applications. Determinations of suitability or questions pertaining to licensing are not subject to judicial review in Nevada.
If it were determined that the Nevada Act was violated by a licensed subsidiary, the gaming licenses it holds could be limited, conditioned, suspended or revoked, subject to compliance with certain statutory and regulatory procedures. In addition, the Company, our licensed subsidiaries and the persons involved could be subject to substantial fines for each separate violation of the Nevada Act at the discretion of the Nevada Commission. Further, a supervisor could be appointed by the Nevada Commission to operate our properties, and under certain circumstances, earnings generated during the supervisor’s appointment (except for the reasonable rental value of the premises) could be forfeited to the State of Nevada. Limitation, conditioning or suspension of the gaming licenses of the licensed subsidiaries or the appointment of a supervisor could (and revocation of any such gaming license would) have a material adverse effect on our gaming operations.
Any beneficial owner of our equity securities, regardless of the number of shares owned, may be required to file an application, may be investigated, and may be required to obtain a finding of suitability if the Nevada Commission has reason to believe that such ownership would otherwise be inconsistent with the declared policies of the State of Nevada. If the beneficial owner of our equity securities who must be found suitable is a corporation, partnership, limited partnership, limited liability company or trust, it must submit detailed business and financial information, including a list of its beneficial owners, to the Nevada Board. The applicant must pay all costs of investigation incurred by the Nevada Gaming Authorities in conducting any such investigation.
The Nevada Act provides that persons who acquire beneficial ownership of more than 5% of the voting or non-voting securities of a Registered Corporation must report the acquisition to the Nevada Commission. The Nevada Act also requires that beneficial owners of more than 10% of the voting securities of a Registered Corporation must apply to the Nevada Commission for a finding of suitability within thirty days after the Chair of the Nevada Board mails the written notice requiring such filing. An “institutional investor,” as defined in the Nevada Commission’s regulations, which acquires beneficial ownership of more than 10%, but not more than 25%, of our voting securities may apply to the Nevada Commission for a waiver of such finding of suitability if such institutional investor holds the voting securities for investment purposes only. An institutional investor that has obtained a waiver may, in certain circumstances, hold up to 29% of our voting securities and maintain its waiver for a limited period of time. An institutional investor shall not be deemed to hold voting securities for investment purposes unless the voting securities were acquired and are held in the ordinary course of business as an institutional investor and not for the purpose of causing, directly or indirectly, the election of a majority of the members of our board of directors, any change in our corporate charter, bylaws, management policies or our operations, or any of our gaming affiliates, or any other action which the Nevada Commission finds to be inconsistent with holding our voting securities for investment purposes only. Activities which are not deemed to be inconsistent with holding voting securities for investment purposes only include: (i) voting on all matters voted on by stockholders; (ii) making financial and other inquiries of management of the type normally made by securities analysts for informational purposes and not to cause a change in our management, policies or operations; and (iii) such other activities as the Nevada Commission may determine to be consistent with such investment intent.
Any person who fails or refuses to apply for a finding of suitability or a license within thirty days after being ordered to do so by the Nevada Commission, or the Chair of the Nevada Board, may be found unsuitable. The same restrictions apply to a record owner if the record owner, after request, fails to identify the beneficial owner. Any equityholder who is found unsuitable and who holds, directly or indirectly, any beneficial ownership of the common equity of a Registered Corporation beyond such period of time as may be prescribed by the Nevada Commission may be guilty of a criminal offense. We will be subject to disciplinary action if, after we receive notice that a person is unsuitable to be an equityholder or to have any other
relationship with us or our licensed or registered subsidiaries, we (i) pay that person any dividend or interest upon our securities, (ii) allow that person to exercise, directly or indirectly, any voting right conferred through securities held by that person, (iii) pay remuneration in any form to that person for services rendered or otherwise, or (iv) fail to pursue all lawful efforts to require such unsuitable person to relinquish his securities including, if necessary, the immediate purchase of said securities for the price specified by the relevant gaming authority or, if no such price is specified, the fair market value as determined by our board of directors. The purchase may be made in cash, notes that bear interest at the applicable federal rate or a combination of notes and cash. Additionally, the CCLGLB has the authority to approve all persons owning or controlling the stock of any corporation controlling a gaming licensee.
The Nevada Commission may, in its discretion, require the holder of any debt security of a Registered Corporation to file applications, be investigated and be found suitable to own the debt security of a Registered Corporation if the Nevada Commission has reason to believe that such ownership would otherwise be inconsistent with the declared policies of the State of Nevada. If the Nevada Commission determines that a person is unsuitable to own such security, then pursuant to the Nevada Act, the Registered Corporation can be sanctioned, including the loss of its approvals, if without the prior approval of the Nevada Commission, it: (i) pays to the unsuitable person any dividend, interest, or any distribution whatsoever; (ii) recognizes any voting right by such unsuitable person in connection with such securities; (iii) pays the unsuitable person remuneration in any form; or (iv) makes any payment to the unsuitable person by way of principal, redemption, conversion, exchange, liquidation or similar transaction.
We are required to maintain a current membership interest ledger in Nevada, which may be examined by the Nevada Gaming Authorities at any time. If any securities are held in trust by an agent or by a nominee, the record holder may be required to disclose the identity of the beneficial owner to the Nevada Gaming Authorities. Failure to make such disclosure may be grounds for finding the record holder unsuitable. We are also required to render maximum assistance in determining the identity of the beneficial owner.
We may not make a public offering of our securities without the prior approval of the Nevada Commission if the securities or proceeds therefrom are intended to be used to construct, acquire or finance gaming facilities in Nevada, or to retire or extend obligations incurred for such purposes. On September 22, 2022, the Nevada Commission granted us prior approval, subject to certain conditions, to make public offerings for a period of three years (the “Shelf Approval”). The Shelf Approval also applies to any affiliated company wholly owned by us which is a publicly traded corporation or would thereby become a publicly traded corporation pursuant to a public offering. The Shelf Approval may be rescinded for good cause without prior notice upon the issuance of an interlocutory stop order by the Chair of the Nevada Board. If the Shelf Approval is rescinded for any reason, it could adversely impact our capital structure and liquidity and limit our flexibility in planning for, or reacting to, changes in our business and industry. The Shelf Approval does not constitute a finding, recommendation or approval by any of the Nevada Gaming Authorities as to the accuracy or adequacy of any offering memorandum or the investment merits of the securities offered thereby. Any representation to the contrary is unlawful.
Changes in control of the Company through merger, consolidation, stock or asset acquisitions (including stock issuances in connection with restructuring transactions), management or consulting agreements, or any act or conduct by a person whereby such person obtains control, may not occur without the prior approval of the Nevada Commission. Entities seeking to acquire control of a Registered Corporation must satisfy the Nevada Board and the Nevada Commission that they meet a variety of stringent standards prior to assuming control of such Registered Corporation. The Nevada Commission may also require controlling equityholders, officers, directors and other persons having a material relationship or involvement with the entity proposing to acquire control, to be investigated and licensed as part of the approval process relating to the transaction.
The Nevada legislature has declared that some corporate acquisitions opposed by management, repurchases of voting securities and corporate defense tactics affecting Nevada corporate gaming licensees, and Registered Corporations that are affiliated with those operations, may be injurious to stable and productive corporate gaming. The Nevada Commission has established a regulatory scheme to ameliorate the potentially adverse effects of these business practices upon Nevada’s gaming industry and to further Nevada’s policy to: (i) assure the financial stability of corporate gaming licensees and their affiliates; (ii) preserve the beneficial aspects of conducting business in the corporate form; and (iii) promote a neutral environment for the orderly governance of corporate affairs. Approvals are, in certain circumstances, required from the Nevada Commission before a Registered Corporation can make exceptional repurchases of voting securities above the current market price thereof and before a corporate acquisition opposed by management can be consummated. The Nevada Act also requires prior approval of a plan of re-capitalization proposed by the Registered Corporation’s board of directors or similar governing entity in response to a tender offer made directly to the Registered Corporation’s equityholders for the purpose of acquiring control of the Registered Corporation.
License fees and taxes, computed in various ways depending on the type of gaming or activity involved, are payable to the State of Nevada and to the counties and cities in which the Nevada licensee’s respective operations are conducted. Depending upon the particular fee or tax involved, these fees and taxes are payable either monthly, quarterly or annually and are based upon either: (i) a percentage of the gross revenues received; (ii) the number of gaming devices operated; or (iii) the number of table games operated. A live entertainment tax is also paid by casino operations where admission charges are imposed for entry into certain entertainment venues. Nevada licensees that hold a license as an operator of a slot route or manufacturer’s or distributor’s license also pay certain fees and taxes to the State of Nevada.
Any person who is licensed, required to be licensed, registered, required to be registered, or is under common control with such persons, and who proposes to become involved in a gaming venture outside of Nevada, is required to deposit with the Nevada Board, and thereafter maintain, a revolving fund in the amount of $10,000 to pay the expenses of investigation by the Nevada Board of their participation in such foreign gaming. The revolving fund is subject to increase or decrease at the discretion of the Nevada Commission. The Eighth Revised Order requires us to deposit with the Nevada Board and maintain a revolving fund of $50,000 for all purposes, including foreign gaming and compliance with the Eighth Revised Order. Thereafter, licensees are required to comply with certain reporting requirements imposed by the Nevada Act. Licensees are also subject to disciplinary action by the Nevada Commission if they knowingly violate any laws of the foreign jurisdiction pertaining to the foreign gaming operation, fail to conduct the foreign gaming operation in accordance with the standards of honesty and integrity required of Nevada gaming operations, engage in activities or enter into associations that are harmful to the State of Nevada or its ability to collect gaming taxes and fees, or employ, contract with or associate with a person in the foreign operation who has been denied a license or finding of suitability in Nevada on the grounds of unsuitability or whom a court in the state of Nevada has found guilty of cheating. The loss or restriction of our gaming licenses in Nevada would have a material adverse effect on our business and could require us to cease gaming operations in Nevada.
Nevada Liquor Regulations
There are various local ordinances and regulations as well as state laws applicable to the sale of alcoholic beverages in Nevada. Palace Station, Wildfire Rancho, Wildfire Valley View, Santa Fe Station and Wildfire Fremont are subject to liquor licensing control and regulation by the Las Vegas City Council. Red Rock and Boulder Station are subject to liquor licensing control and regulation by the CCLGLB. Sunset Station, Green Valley Ranch, Barley’s, Wildfire Sunset, Wildfire Boulder, The Greens, Wildfire Anthem, Wildfire Lanes and Wildfire Lake Mead are subject to liquor licensing control and regulation by the Henderson City Council. All liquor licenses are revocable and are, in some jurisdictions, not transferable. The agencies involved have full power to limit, condition, suspend or revoke any such license, and any such disciplinary action could (and revocation would) have a material adverse effect on the operations of our licensed subsidiaries.
Native American Gaming Regulations
The terms and conditions of management contracts and the operation of casinos and all gaming on land held in trust for Native American tribes in the United States are subject to the Indian Gaming Regulatory Act of 1988 (the “IGRA”), which is administered by the NIGC and the gaming regulatory agencies of state and tribal governments. The IGRA is subject to interpretation by the NIGC and may be subject to judicial and legislative clarification or amendment.
The IGRA established three separate classes of tribal gaming: Class I, Class II and Class III. Class I gaming includes all traditional or social games solely for prizes of minimal value played by a Native American tribe in connection with celebrations or ceremonies. Class II gaming includes games such as bingo, pull-tabs, punchboards, instant bingo (and electronic or computer-aided versions of such games) and non-banked card games (those that are not played against the house), such as poker. Class III gaming is casino-style gaming and includes banked table games such as blackjack, craps and roulette, and gaming machines such as slots, video poker, lotteries and pari-mutuel wagering, a system of betting under which wagers are placed in a pool, management receives a fee from the pool, and the remainder of the pool is split among the winning wagers.
The IGRA requires NIGC approval of management contracts for Class II and Class III gaming, as well as the review of all agreements collateral to the management contracts. The NIGC will not approve a management contract if a director or a 10% shareholder of the management company: (i) is an elected member of the governing body of the Native American tribe which is the party to the management contract; (ii) has been or subsequently is convicted of a felony or gaming offense; (iii) has knowingly and willfully provided materially important false information to the NIGC or the tribe; (iv) has refused to respond to questions from the NIGC; or (v) is a person whose prior history, reputation and associations pose a threat to the public interest or to effective gaming regulation and control, or create or enhance the chance of unsuitable activities in gaming or the business and financial arrangements incidental thereto. In addition, the NIGC will not approve a management contract if the management company or any of its agents have attempted to unduly influence any decision or process of tribal government relating to
gaming, or if the management company has materially breached the terms of the management contract or the tribe’s gaming ordinance or resolution, or a trustee, exercising the skill and due diligence that a trustee is commonly held to, would not approve the management contract. A management contract can be approved only after the NIGC determines that the contract provides for, among other things: (i) adequate accounting procedures and verifiable financial reports, which must be furnished to the tribe; (ii) tribal access to the daily operations of the gaming enterprise, including the right to verify daily gross revenues and income; (iii) minimum guaranteed payments to the tribe, which must have priority over the retirement of development and construction costs; (iv) a ceiling on the repayment of such development and construction costs; and (v) a contract term not exceeding five years and a management fee not exceeding 30% of net revenues (as determined by the NIGC); provided that the NIGC may approve up to a seven-year term and a management fee not to exceed 40% of net revenues if the NIGC is satisfied that the capital investment required, and the income projections for the particular gaming activity require the larger fee and longer term. There is no periodic or ongoing review of approved contracts by the NIGC. Other than an action by the parties, the only post-approval action that could result in possible modification or cancellation of a contract would be as the result of an enforcement action taken by the NIGC based on a violation of the law or an issue affecting suitability.
The IGRA prohibits all forms of Class III gaming unless the tribe has entered into a written agreement with the state that specifically authorizes the types of Class III gaming the tribe may offer (a “tribal-state compact”) or the Secretary of the Interior has issued procedures pursuant to which the tribe may conduct Class III gaming. These tribal-state compacts provide, among other things, the manner and extent to which each state will conduct background investigations and certify the suitability of the manager, its officers, directors, and key employees to conduct gaming on Native American lands.
Title 25, Section 81 of the United States Code states that “no agreement or contract with an Indian tribe that encumbers Indian lands for a period of 7 or more years shall be valid unless that agreement or contact bears the approval of the Secretary of the Interior or a designee of the Secretary.” An agreement or contract for services relative to Native American lands which fails to conform with the requirements of Section 81 is void and unenforceable. All money or other things of value paid to any person by any Native American or tribe for or on his or their behalf, on account of such services, in excess of any amount approved by the Secretary or his or her authorized representative will be subject to forfeiture. We intend to comply with Section 81 with respect to any other contract with an Indian tribe in the United States.
Native American tribes are sovereign nations with their own governmental systems, which have primary regulatory authority over gaming on land within the tribes’ jurisdiction. Therefore, persons engaged in gaming activities on tribal lands, including the Company, are subject to the provisions of tribal ordinances and regulations. Tribal gaming ordinances are subject to review by the NIGC under certain standards established by the IGRA. The NIGC may determine that some or all of the ordinances require amendment, and those additional requirements, including additional licensing requirements, may be imposed on us.
Several bills have been introduced in Congress that would amend the IGRA. Any amendment of the IGRA could change the governmental structure and requirements within which tribes could conduct gaming, and may have an adverse effect on our results of operations or impose additional regulatory or operational burdens. In addition, any amendment to or expiration of a tribal-state compact may have an adverse effect on our results of operations or impose additional regulatory or operational burdens.
General Gaming Regulations in Other Jurisdictions
If we become involved in gaming operations in any other jurisdictions, such gaming operations will subject us and certain of our officers, directors, key employees, equityholders and other affiliates (“Regulated Persons”) to strict legal and regulatory requirements, including mandatory licensing and approval requirements, suitability requirements, and ongoing regulatory oversight with respect to such gaming operations. Such legal and regulatory requirements and oversight will be administered and exercised by the relevant regulatory agency or agencies in each jurisdiction (the “Regulatory Authorities”). We and the Regulated Persons will need to satisfy the licensing, approval and suitability requirements of each jurisdiction in which we seek to become involved in gaming operations. These requirements vary from jurisdiction to jurisdiction, but generally concern the responsibility, financial stability and character of the owners and managers of gaming operations as well as persons financially interested or involved in gaming operations. In general, the procedures for gaming licensing, approvals and findings of suitability require the Company and each Regulated Person to submit detailed personal history information and financial information to demonstrate that the proposed gaming operation has adequate financial resources generated from suitable sources and adequate procedures to comply with the operating controls and requirements imposed by law and regulation in each jurisdiction, followed by a thorough investigation by such Regulatory Authorities. In general, the Company and each Regulated Person must pay the costs of such investigation. An application for any gaming license, approval or finding of suitability may be denied for any cause that the Regulatory Authorities deem reasonable. Once obtained, licenses and
approvals may be subject to periodic renewal and generally are not transferable. The Regulatory Authorities may at any time revoke, suspend, condition, limit or restrict a license, approval or finding of suitability for any cause that they deem reasonable. Fines for violations may be levied against the holder of a license or approval and in certain jurisdictions, gaming operation revenues can be forfeited to the state under certain circumstances. There can be no assurance that we will obtain all of the necessary licenses, approvals and findings of suitability or that our officers, directors, key employees, other affiliates and certain other stockholders will satisfy the suitability requirements in one or more jurisdictions, or that such licenses, approvals and findings of suitability, if obtained, will not be revoked, limited, suspended or not renewed in the future. We may be required to submit detailed financial and operating reports to Regulatory Authorities.
Failure by us to obtain, or the loss or suspension of, any necessary licenses, approval or findings of suitability would prevent us from conducting gaming operations in such jurisdiction and possibly in other jurisdictions, which may have an adverse effect on our results of operations.
Anti-Money Laundering Laws
Our services are subject to federal anti-money laundering laws, including the Currency and Foreign Transactions Reporting Act of 1970 (the “Bank Secrecy Act”). On an ongoing basis, these laws require us, among other things, to: (i) maintain an anti-money laundering program; (ii) designate and maintain individuals to assure compliance; (iii) train relevant personnel; (iv) identify and report large cash transactions and suspicious activity; (v) screen individuals and entities against sanctions and watch lists and; (vi) independently test for compliance.
Anti-money laundering regulations and regulator expectations thereof are constantly evolving. We implement policies and procedures to reasonably assure compliance with anti-money laundering regulations and continuously monitor our compliance with these regulations. We cannot predict how these future regulations and expectations thereof might affect us. Complying with future regulation could be expensive or require us to change the way we operate our business.
Environmental Matters
Compliance with federal, state and local laws and regulations relating to the protection of the environment to date has not had a material effect upon our capital expenditures, earnings or competitive position and we do not anticipate any material adverse effects in the future based on the nature of our current or future operations.
Social Responsibility and Environmental Stewardship
The Company and Station LLC have a longstanding commitment to social responsibility, and we pride ourselves on our established track record of outstanding corporate citizenship. We believe that our programs and our team members’ participation in our programs and the community causes they support have had a significant positive impact on the communities in which we operate. Our decades-long commitment to acting as a responsible corporate citizen has been reflected in recent years through: Station Casinos’ donation of $1 million to the COVID-19 Emergency Response Fund to purchase personal protective equipment and critical medical supplies, including test kits, for use by first responders and healthcare professionals throughout Nevada; our pandemic-related food donations through Three Square Food Bank; our donations to the Public Education Fund to support distance learning initiatives; our longstanding support of the “Smart Start” school program supporting in-need schools in Clark County; and our support of Three Square Food Bank’s “Backpack for Kids” program supporting children experiencing food insecurity; and by our support and encouragement of our team members as they collectively completed thousands of volunteer hours through these and other initiatives. Throughout the pandemic and continuing to the present, we have maintained partnerships with emergency services, local municipalities and charitable organizations through which we have made available our properties for emergency training and preparedness, as well as for COVID-19 testing sites and food distribution centers. During the pandemic, we made COVID-19 vaccines available for free to our team members, their families, and the public.
At the Company, we consider environmental stewardship to be part of our social responsibility. In the last several years, we have sought and obtained Green Globes certification through the Green Building Initiative for all of our six operating resort properties and our corporate building, all of which have obtained at least three globes and several of which have obtained four. In addition, we are considering the addition of rooftop solar arrays at our six operating resort properties. We have also taken an early and leading role in seeking to add charging stations for electric vehicles at our properties and we have charging stations available at each of our resort properties. Notably, we have designed our Durango project with sustainability goals in mind, including incorporation of Green Globes certification into the construction process. In addition, the Durango project will feature bike access with dedicated bike lanes and will utilize water conservation design features. In addition, we have installed
water saving fixtures at each of our resort properties and we have removed natural grass features at all of our resort properties to reduce water consumption, well in advance of any mandate to do so.
Since its inception over 46 years ago, Station LLC has been steadfast in its commitment to promoting responsible gaming practices. As a provider of entertainment that can become problematic for some individuals, we do our best to provide information on the available support, treatment, and assistance programs. We are a charter member of the National Center for Responsible Gaming and we have contributed over $150,000 to the organization. We have been a member of the Nevada Council on Problem Gambling since 1996 and have contributed more than $55,000 to the organization. Our benefits programs include insurance coverage for the treatment of problem gambling for our team members who may recognize a gambling problem due to their proximity to the product. In our properties, in compliance with regulation, we post written materials concerning the nature and symptoms of problem gambling and the toll-free 1-800 problem gambling helpline on or near all gaming and cage areas and ATMs. Finally, our team members actively participate in events annually during Responsible Gaming Education Week. These activities are designed to promote awareness among our team members and guests of the need to gamble responsibly and of the treatment options available for problem gamblers.
Human Capital
At January 31, 2023, we had approximately 7,850 employees, all of whom were employed in the United States. We have a talented and diverse workforce and believe we have excellent employee relations. While we have always understood that our most important asset is our team members, the events of 2020 emphasized their importance to our organization and our customers. Recognizing the importance of our team members, we have continued to roll out our “Focus on Family” program to all of our eligible team members to reward the contributions that team members make to the Company. Some highlights of our programs for eligible team members include the following:
•We offer free medical, dental and health benefits to all of our team members making less than $100,000 per year;
•We opened two on-site medical centers offering free office visits, free generic prescriptions and free lab services for insured team members and their families;
•We are opening two full dental centers for team members and their families;
•We have added six weeks of paid parental leave (for each employed parent);
•We have instituted a paid volunteer day for team members;
•We offer paid cooking school for team members desiring to become cooks;
•We initiated a Surviving Family Support program that pays surviving family members six months of medical and dental insurance;
•We pay full tuition of team members who want to become full-time dealers in our industry;
•We implemented pay for performance and competitive rate adjustments, which has and will continue to positively impact the vast majority of our team members;
•We contributed over $9.0 million to our team members’ 401(k) retirement program in 2022;
•We have hired a specialist in citizenship and immigration services to assist our team members;
•We have hired a health and wellness coordinator; and
•We have begun implementing extensive programs focusing on leadership and development.
These initiatives, together with other positive changes we have made, were designed to enhance the long-term health, well-being and financial security of our team members and their families as well as give us the ability to recruit and retain the best team members and make us the employer of choice in the Las Vegas valley. Our efforts were recognized for the second year in a row by our team members, who voted us the top casino employer in the Las Vegas valley.
Available Information
We are required to file annual, quarterly and other current reports and information with the Securities and Exchange Commission (“SEC”). Because we submit filings to the SEC electronically, access to this information is available at the SEC’s website (www.sec.gov). This site contains reports and other information regarding issuers that file electronically with the SEC.
We also make available, free of charge, at our principal internet address (www.redrockresorts.com) our Annual Report on Form 10-K, Quarterly Reports on Form 10-Q, Current Reports on Form 8-K, and, if applicable, amendments to those reports filed or furnished pursuant to the Exchange Act as soon as reasonably practicable after we electronically file such material with, or furnish it to, the SEC. Other information on our website is expressly not incorporated by reference into this filing.
We have adopted a Code of Business Conduct and Ethics (the “Code of Ethics”) that applies to all of our directors, officers (including our principal executive officer and our principal financial officer) and employees. The Code of Ethics and any waivers or amendments to the Code of Ethics are available on the Investor Relations section of our website at www.redrockresorts.com. Printed copies are also available to any person without charge, upon request directed to our Corporate Secretary, 1505 South Pavilion Center Drive, Las Vegas, Nevada 89135.
Cautionary Statement Regarding Forward-Looking Statements
This Annual Report on Form 10-K contains forward-looking statements. Such statements contain words such as “believe,” “estimate,” “expect,” “intend,” “plan,” “project,” “may,” “will,” “might,” “should,” “could,” “would,” “seek,” “pursue,” and “anticipate” or the negative or other variation of these or similar words, or may include discussions of strategy or risks and uncertainties. Forward-looking statements in this Annual Report on Form 10-K include, among other things, statements concerning:
•projections of future results of operations or financial condition;
•expectations regarding our business and results of operations of our existing casino properties and prospects for future development;
•expenses and our ability to operate efficiently;
•expectations regarding trends that will affect our market and the gaming industry generally and the impact of those trends on our business and results of operations;
•our ability to comply with the covenants in the agreements governing our outstanding indebtedness;
•our ability to meet our projected debt service obligations, operating expenses, and maintenance capital expenditures;
•expectations regarding the availability of capital resources, including our ability to refinance our outstanding indebtedness;
•our intention to pursue development opportunities and acquisitions and obtain financing for such development and acquisitions; and
•the impact of regulation on our business and our ability to receive and maintain necessary approvals for our existing properties and future projects.
Any forward-looking statement is based upon a number of estimates and assumptions that, while considered reasonable by us, is inherently subject to significant business, economic and competitive uncertainties and contingencies, many of which are beyond our control, and are subject to change. Actual results of operations may vary materially from any forward-looking statement made herein. Forward-looking statements should not be regarded as a representation by us or any other person that the forward-looking statements will be achieved. Undue reliance should not be placed on any forward-looking statements. Some of the contingencies and uncertainties to which any forward-looking statement contained herein is subject include, but are not limited to, the following:
•our reliance on the Las Vegas regional market;
•the impact of business conditions, including competitive practices, changes in customer demand and the cyclical nature of the gaming and hospitality business generally, on our business and results of operations;
•the impact of general economic conditions outside our control, including changes in interest rates, consumer confidence and unemployment levels, on our business and results of operations;
•the effects of intense competition that exists in the gaming industry;
•additional competition arising as a result of the approval of new gaming licenses or gaming activities such as internet gaming, and the continued expansion of sports betting outside the state of Nevada;
•our substantial outstanding indebtedness and the effect of our significant debt service requirements on our operations and ability to compete;
•the risk that we will not be able to finance our development and investment projects or refinance our outstanding indebtedness;
•the impact of extensive regulation from gaming and other government authorities on our ability to operate our business and the risk that regulatory authorities may revoke, suspend, condition or limit our gaming or other licenses, impose substantial fines or take other actions that adversely affect us;
•risks associated with changes to applicable gaming and tax laws that could have a material adverse effect on our financial condition;
•adverse outcomes of legal proceedings and the development of, and changes in, claims or litigation reserves;
•risks associated with development, construction and management of new projects or the expansion of existing facilities, including cost overruns, construction delays, environmental risks and legal or political challenges; and
•risks associated with integrating operations of any acquired companies and developed properties.
For additional contingencies and uncertainties, see Item 1A. Risk Factors.
Given these risks and uncertainties, we can give no assurances that results contemplated by any forward-looking statements will in fact occur and therefore caution investors not to place undue reliance on them. We undertake no obligation to publicly update or revise any forward-looking statements, whether as a result of new information, future events or otherwise. In light of these risks, uncertainties and assumptions, the forward-looking events discussed in this Annual Report on Form 10-K might not occur.
Market and Industry Data
Some of the market and industry data contained in this Annual Report on Form 10-K are based on independent industry publications or other publicly available information. Although we believe that these independent sources are reliable, we have not independently verified and cannot assure you as to the accuracy or completeness of this information. As a result, you should be aware that the market and industry data contained herein, and our beliefs and estimates based on such data, may not be reliable.
ITEM 1A.RISK FACTORS
The following risk factors should be considered carefully in addition to the other information contained in this Annual Report on Form 10-K. This Annual Report on Form 10-K contains forward-looking statements that involve risks and uncertainties. Any of these risks and uncertainties could cause our actual results to differ materially from the results contemplated by the forward-looking statements. The following risk factors set forth the risks that we believe are material to our business, financial condition, assets, operations and equity interests. If any of the following risks actually occur, our business, financial condition and results of operations could be materially and adversely affected. The risks described below are not the only ones we face. Additional risks currently not known to us or that we believe to be immaterial could also adversely impact our business.
Any one of the factors discussed below or elsewhere in this report or the cumulative effect of some of the factors referred to herein may result in significant fluctuations in our financial and other operating results. This variability and unpredictability could result in our failure to meet investor expectations for our revenues or other operating results for a particular period. If we fail to meet or exceed such expectations for these or any other reasons, the market price of our common stock could decrease.
Business, Economic, Market and Operating Risks
We depend on the residents of the Las Vegas regional market and repeat visitors, which subjects us to greater risks than a gaming company with more diverse operations.
All of our casino properties are dependent upon attracting Las Vegas residents as well as out of town visitors. As a result of our concentration in the Las Vegas regional market, we have a greater degree of exposure to a number of risks than we would have if we had operations outside of the Las Vegas valley. These risks include the following:
•local economic and competitive conditions;
•changes in local and state governmental laws and regulations, including gaming laws and regulations and COVID-19 related orders and directives;
•natural and other disasters;
•increased gasoline prices, which may discourage travelers from visiting our properties; and
•a decline in the local population.
Our strategy of growth through master-planning of certain of our major casinos for future expansion was developed, in part, based on projected population growth in Las Vegas. There can be no assurance that population growth will justify future development, additional casinos or expansion of any of our existing casinos, which limits our ability to expand our business.
Our business is sensitive to changes in consumer sentiment and discretionary spending.
Consumer demand for the offerings of casino hotel properties such as ours is sensitive to factors impacting consumer confidence, including downturns in the economy and other factors that impact discretionary spending on leisure activities. Changes in discretionary consumer spending or consumer preferences brought about by factors such as perceived or actual general economic conditions and customer confidence in the economy, unemployment, inflation, uncertainty and distress in the housing and credit markets, the impact of high energy, fuel, food and healthcare costs, perceived or actual changes in disposable consumer income and wealth, taxes, and effects or fears of war, civil unrest, terrorism, violence, widespread illnesses or epidemics could further reduce customer demand for our offerings and materially and adversely affect our business and results of operations. In particular, widespread increases in costs of goods and services due to inflation and supply chain challenges and rising interest rates have negatively impacted, and are expected to continue to negatively impact, discretionary spending and our results of operations. We cannot be certain of the extent or duration of such negative impacts on our business.
Our casinos draw a substantial number of customers from the Las Vegas metropolitan area, as well as nearby geographic areas, including Southern California, Arizona and Utah. While our business is affected by the general economic conditions in the United States, our business and results of operations would be particularly negatively impacted if our target markets experience an economic downturn or other adverse conditions, including declines in housing prices and/or an increase in unemployment rates.
We face substantial competition in the gaming industry and we expect that such competition will intensify.
Our casino properties face competition for customers and employees from all other casinos and hotels in the Las Vegas metropolitan area including, to some degree, each other. In addition, our casino properties face competition from all smaller nonrestricted gaming locations and restricted gaming locations (locations with 15 or fewer slot machines) in the Las Vegas
metropolitan area, including those that primarily target the local and repeat visitor markets. Major additions, expansions or enhancements of existing properties or the construction of new properties by competitors could also have a material adverse effect on the business of our casino properties. If our competitors operate more successfully than we do, or if they attract customers away from us as a result of aggressive pricing and promotion or enhanced or expanded properties, we may lose market share and our business could be adversely affected.
To a lesser extent, our casino properties compete with gaming operations in other parts of the state of Nevada and other gaming markets in the United States and in other parts of the world, with online betting and gaming, state sponsored lotteries, on- and off-track pari-mutuel wagering (a system of betting under which wagers are placed in a pool, management receives a fee from the pool, and the remainder of the pool is split among the winning wagers), card rooms and other forms of legalized gaming. The gaming industry also includes dockside casinos, riverboat casinos, racetracks with slot machines and casinos located on Native American land. There is intense competition among companies in the gaming industry, some of which have significantly greater resources than we do. Our properties have encountered additional competition as large-scale Native American gaming on Indian lands, particularly in California, has increased and competition may intensify if more Native American gaming facilities are developed. Several states have approved or are currently considering the approval of legalized casino gaming in designated areas and the expansion of existing gaming operations or additional gaming sites. In May 2018, the United States Supreme Court overturned a law prohibiting states from legalizing sports wagering which has resulted in a substantial expansion of sports betting outside the state of Nevada, including online sports betting. In addition, multiple operators offer online gaming in Nevada and a number of other states and online betting and gaming is expected to continue to expand in states that currently authorize such activities and in new jurisdictions that legalize such activities. Internet gaming and the expansion of legalized casino gaming or legalized sports betting in new or existing jurisdictions and on Native American land could result in additional competition that could adversely affect our operations, especially if such gaming is conducted in areas close to our operations. Two ballot initiatives that would have permitted sports betting in California, including online and mobile betting, were recently defeated. However, there can be no assurance that similar measures will not be approved in the future. For further details on competition in the gaming industry, see Item 1. Business—Competition.
Our success depends on key executive officers and personnel and our ability to attract and retain employees.
Our success depends on the efforts and abilities of our executive officers and other key employees, many of whom have significant experience in the gaming industry, including, but not limited to, Frank J. Fertitta III, our Chairman of the Board and Chief Executive Officer. Competition for qualified personnel in our industry is intense, and it would be difficult for us to find experienced personnel to replace our current executive officers and employees. Such competition may also make it difficult for us to recruit and retain a sufficient number of qualified employees, particularly in light of recent labor shortages. Since our reopening in June 2020, we have faced increased challenges in attracting and retaining qualified employees. If we fail to retain our current employees, it would be difficult and costly to identify, recruit and train replacements needed to continue to conduct and expand our business. There can be no assurance that we will be able to retain and motivate our employees. In addition, if we do not effectively execute succession planning and leadership development, our growth and long-term success could be hindered. We believe that a loss of the services of our executive officers and/or other personnel could have a material adverse effect on our results of operations.
We may incur delays and budget overruns with respect to current or future construction projects. Any such delays or cost overruns may have a material adverse effect on our operating results.
We are currently developing a new casino, Durango, on our development site on Durango Drive in the southwest Las Vegas valley, and we expect to begin development of other projects in the Las Vegas valley and the North Fork project. We expect to continue to evaluate expansion opportunities as they become available, and construct other new facilities or enhance our existing properties by constructing additional facilities in the future. Such construction projects entail significant risks, including the following, any of which can give rise to delays or cost overruns:
•shortages of material or skilled labor, including due to supply chain issues that are beyond our control;
•unforeseen engineering, environmental or geological problems;
•work stoppages;
•weather interference;
•floods;
•unanticipated cost increases; and
•legal or political challenges.
The anticipated costs and construction periods are based upon budgets, conceptual design documents and construction schedule estimates prepared by us in consultation with our architects and contractors. Construction, equipment, staffing requirements, problems or difficulties in obtaining and maintaining any of the requisite licenses, permits, allocations or authorizations from regulatory authorities can increase the cost or delay the construction or opening of each of the proposed facilities or otherwise affect the project’s planned design and features. We cannot be sure that we will not exceed the budgeted costs of these projects or that the projects will commence operations within the contemplated time frame, if at all. Budget overruns and delays with respect to Durango, North Fork or other expansion and development projects could have a material adverse impact on our results of operations.
We may pursue new gaming acquisition and development opportunities and may not be able to recover our investment or successfully expand to additional locations.
We have invested in real property in connection with development and expansion opportunities and we evaluate and may pursue acquisition opportunities in existing and emerging jurisdictions. To the extent that we decide to pursue any new gaming acquisition or development opportunities, our ability to benefit from such investments will depend upon a number of factors including:
•our ability to identify and acquire attractive acquisition opportunities and development sites;
•our ability to secure required federal, state and local licenses, permits and approvals, which in some jurisdictions are limited in number;
•certain political factors, such as local support or opposition to development of new gaming facilities or legalizing casino gaming in designated areas;
•restrictions in our existing credit arrangements and the availability of adequate financing on acceptable terms; and
•our ability to identify and develop satisfactory relationships with joint venture partners.
Most of these factors are beyond our control. Therefore, we cannot be sure that we will be able to recover our investment in any of our existing or new gaming development opportunities or acquired facilities, or successfully expand to additional locations.
We require significant capital to fund capital expenditures, pursue proposed development, expansion or acquisition opportunities or refinance our indebtedness.
Our businesses are capital intensive. For our casino properties to remain attractive and competitive we must periodically invest significant capital to keep the properties well-maintained, modernized and refurbished. Similarly, future construction and development projects, including but not limited to, the Durango project and the proposed North Fork project, and acquisitions of other gaming operations could require significant additional capital. We rely on earnings and cash flow from operations to finance our business, capital expenditures, development, expansion and acquisitions and, to the extent that we cannot fund such expenditures from cash generated by operations, funds must be borrowed or otherwise obtained. We will also be required in the future to refinance our outstanding debt. Our ability to effectively operate and grow our business may be constrained if we are unable to borrow additional capital or refinance existing borrowings on reasonable terms.
We may be unable to generate sufficient revenues and cash flows to service our debt obligations as they come due, finance capital expenditures and meet our operational needs.
If we are unable to access sufficient capital from operations or borrowings, we may be precluded from:
•maintaining or enhancing our properties;
•taking advantage of future opportunities;
•growing our business; or
•responding to competitive pressures.
Further, our failure to generate sufficient revenues and cash flows could lead to cash flow and working capital constraints, which may require us to seek additional working capital. We may not be able to obtain such working capital when it is required. Further, even if we were able to obtain additional working capital, it may only be available on unfavorable terms. For example, we may be required to incur additional debt, and servicing the payments on such debt could adversely affect our results of operations and financial condition. Limited liquidity and working capital may also restrict our ability to maintain and update our casino properties, which could put us at a competitive disadvantage to casinos offering more modern and better maintained facilities.
If we do not have access to credit or capital markets at desirable times or at rates that we would consider acceptable, the lack of such funding could have a material adverse effect on our business, results of operations and financial condition and our ability to service our indebtedness.
We may not be successful in entering into additional management or development agreements for Native American gaming opportunities.
We have a development agreement and management agreement with the North Fork Rancheria of Mono Indians relating to development and operation of a casino to be located in Madera County, California and we intend to seek additional development and management contracts with Native American tribes. However, we cannot be sure that we will be able to develop the North Fork project or that we will be successful in entering into agreements for new development opportunities. While we believe that the ongoing legal challenges to the North Fork project will be resolved and that development of the North Fork project will proceed, the development of Native American gaming facilities is subject to numerous conditions and is frequently subject to protracted legal challenges. As a result, even if we are able to enter into development and management agreements for Native American gaming projects, we cannot be sure that the projects, including the North Fork project, will be completed or, if completed, that they will generate significant management fees or return on our investment.
Union organization activities could disrupt our business by discouraging patrons from visiting our properties, causing labor disputes or work stoppages, and, if successful, could significantly increase our labor costs.
Our properties have been subject to ongoing efforts of union activists to enter into collective bargaining agreements and to organize our employees into collective bargaining units. The Local Joint Executive Board of Las Vegas (the “LJEBLV”) has been certified as the collective bargaining representative of non-gaming employees at Sunset Station and Green Valley Ranch. We have not yet entered into collective bargaining agreements with the bargaining units represented by the LJEBLV at either of these properties. The LJEBLV had been recognized as the collective bargaining representative for a unit of non-gaming employees at Palace Station and Boulder Station, but we no longer recognize the LJEBLV as the bargaining representative of those employees at either of those properties, as each of those properties received a petition indicating that a majority of its bargaining unit employees no longer desired to be represented by the LJEBLV. In an election held in December 2019, a proposed bargaining unit consisting of non-gaming employees of Red Rock rejected the LJEBLV as their bargaining representative. The LJEBLV and the National Labor Relations Board has contested the election results at Red Rock and as a result of actions related to that contest we are currently bargaining with the LJEBLV at Red Rock, although we have not yet entered into a collective bargaining agreement with the bargaining units represented by the LJEBLV at Red Rock. The LJEBLV and the National Labor Relations Board are also contesting the withdrawal of recognition of the LJEBLV at Boulder Station and Palace Station and in addition have commenced an action which seeks, among other things, an order forcing us to collectively bargain with the LJEBLV at each of our resort properties. Accordingly, it is uncertain whether we will be subject to, or continue to be subject to, a bargaining obligation or whether we will eventually agree to enter into a collective bargaining agreement at any of our properties. In addition, slot technicians are represented by the International Union of Operating Engineers, Local 501 (“Local 501”) at Palace Station, Green Valley Ranch, Sunset Station and Red Rock. We are bargaining with, but have not yet entered into collective bargaining agreements with, the bargaining units represented by Local 501 at any of these properties. None of our other casino properties are currently subject to any bargaining obligation, collective bargaining agreement or similar arrangement with any union; however, we believe that organizing efforts are ongoing at this time. Accordingly, there can be no assurance that our casino properties will not ultimately be unionized.
Union organization efforts could cause disruptions to our casino properties and discourage patrons from visiting our properties and may cause us to incur significant costs, any of which could have a material adverse effect on our results of operations and financial condition. In addition, union activities may result in labor disputes, including work stoppages, which could have a material adverse effect on our business, financial condition and results of operations. Furthermore, collective bargaining involving any of our existing or future properties in the event that they become organized introduces an element of uncertainty into planning our future labor costs, which could have a material adverse effect on the business of our casino properties and our financial condition and results of operations.
Work stoppages, labor problems and unexpected shutdowns may limit our operational flexibility and negatively impact our future profits.
Any work stoppage at one or more of our casino properties, or at the Durango project or any other construction projects which may be undertaken, could require us to expend significant funds to hire replacement workers, and qualified replacement labor may not be available at reasonable costs, if at all. Strikes and work stoppages could also result in adverse media attention or otherwise discourage customers from visiting our casino properties. Strikes and work stoppages involving
laborers at a construction project could result in construction delays and increases in construction costs. As a result, a strike or other work stoppage at one of our casino properties or any construction project could have an adverse effect on the business of our casino properties and our financial condition and results of operations. There can be no assurance that we will not experience a strike or work stoppage at one or more of our casino properties or any construction project in the future.
Any unexpected shutdown of one of our casino properties or any construction project could have an adverse effect on the business of our casino properties and our results of operations. There can be no assurance that we will be adequately prepared for unexpected events, including political or regulatory actions, which may lead to a temporary or permanent shutdown of any of our casino properties.
The impact of the ongoing COVID-19 pandemic on our business and results of operations remains uncertain.
Although our operations are not currently significantly impacted by the COVID-19 pandemic, the extent of the ongoing and future effects of COVID-19 or new variants on our business remains uncertain and depends on a number of factors that are beyond our control, including the possibility that governmental regulations and directives enacted in the future may limit the operations of our properties or prohibit or discourage customers from visiting our properties. Our ability to attract customers to our properties and results of operations would be negatively impacted if we were required to reinstate limitations on the number of customers present in our facilities, reduce gaming operations, restrict hotel, food and beverage outlets or conventions or special events or implement other social distancing or health and safety measures. In addition, even as the COVID-19 pandemic subsides, the disruption already caused by the COVID-19 pandemic may still lead to prolonged changes in consumer behavior, the effects of which are still yet to be fully realized. The ultimate economic impacts to the Company of the evolving COVID-19 pandemic are uncertain and difficult to predict and could adversely impact our business, financial condition and results of operations
The concentration and evolution of the slot machine manufacturing industry or other technological conditions could impose additional costs on us.
We rely on a variety of hardware and software products to maximize revenue and efficiency in our operations. Technology in the gaming industry is developing rapidly, and we may need to invest substantial amounts to acquire the most current gaming and hotel technology and equipment in order to remain competitive in the markets in which we operate. In addition, we may not be able to successfully implement and/or maintain any acquired technology.
We are subject to extensive federal, state and local regulation and governmental authorities have significant control over our operations; this control and the cost of compliance or failure to comply with such regulations that govern our operations in any jurisdiction where we operate could have an adverse effect on our business.
Our ownership and operation of gaming facilities is subject to extensive regulation, including licensing requirements, by the states, counties and cities in which we operate. These laws, regulations and ordinances vary from jurisdiction to jurisdiction, but generally concern the responsibility, financial stability and character of the owners and managers of gaming operations as well as persons financially interested or involved in gaming operations, and we are subject to extensive background investigations and suitability standards in our gaming business. We also will become subject to regulation in any other jurisdiction where we choose to operate in the future. As such, our gaming regulators can require us to disassociate ourselves from suppliers or business partners found unsuitable by the regulators or, alternatively, cease operations in that jurisdiction. In addition, unsuitable activity on our part, on the part of individuals investing in or otherwise involved with us or on the part of our owners, managers or unconsolidated affiliates in any jurisdiction could have a negative effect on our ability to continue operating in other jurisdictions.
In addition, we are subject to various gaming taxes, which are subject to possible increase at any time, and federal income tax. Tax laws are dynamic and subject to change as new laws are passed and new interpretations of the law are issued or applied. In addition, governmental tax authorities are increasingly scrutinizing the tax positions of companies. If United States or state tax authorities change applicable tax laws, including laws relating to taxation of gaming operations, our overall taxes could increase, and our business, financial condition or results of operations may be adversely impacted.
We also deal with significant amounts of cash in our operations and are subject to various reporting and anti-money laundering regulations. As a result of such regulations, we are subject to periodic examinations by the Financial Crimes Enforcement Network (“FinCEN”) and we may be required to pay substantial penalties if we fail to comply with applicable regulations. Any violations of anti-money laundering laws or regulations by any of our properties could have an adverse effect on our financial condition, results of operations or cash flows. Such laws and regulations could change or could be interpreted differently in the future, or new laws and regulations could be enacted.
For a more complete description of the regulatory requirements, see Item 1. Business—Regulation and Licensing.
We are subject to a variety of federal, state and local laws and regulations relating to the protection of the environment and human health and safety, which could materially affect our business, financial condition, results of operations and cash flows.
We are subject to federal, state and local laws and regulations relating to the protection of the environment and human health and safety, including those relating to air emissions, water discharges and remediation of contamination. Such laws and regulations require us to obtain, maintain and renew environmental operating or construction permits or approvals, particularly in connection with our development activities. Certain environmental laws can impose joint and several liability without regard to fault on responsible parties, including past and present owners and operators of sites, related to the investigation or remediation of sites at which hazardous wastes or materials were disposed or released. Private parties may also bring claims arising from the presence of hazardous materials on a site or exposure to such materials. We are currently involved in monitoring activities at or adjacent to a few of our sites due to historical or nearby operations. Increasingly stringent environmental laws, regulations or standards may make compliance with such requirements more difficult or costly or otherwise adversely affect our operations. Failure to comply with environmental laws or regulations, or any liabilities or claims arising under such laws or regulations, could require us to incur potentially significant costs or sanctions, including fines, penalties or cessation of operations, or otherwise adversely affect our business, financial condition and results of operations.
The effects of climate change and/or increased regulation by international, national, state, regional, and local regulatory bodies of greenhouse gas emissions could materially affect our business, financial condition, results of operation and cash flows.
There has been an increasing focus of international, national, state, regional and local regulatory bodies on greenhouse gas (“GHG”), including carbon dioxide and methane, emissions, and climate change issues. The United States is a member of the Paris Agreement, a climate accord reached at the Conference of the Parties (“COP 21”) in Paris, that set many new goals, and many related policies are still emerging. The Paris Agreement requires set GHG emission reduction goals every five years beginning in 2020. Stronger GHG emission targets were set at COP 26 in Glasgow in November 2021 and affirmed at COP 27 in Sharm el-Sheikh in November 2022.
Future regulation could impose stringent standards to substantially reduce GHG emissions. Legislation to regulate GHG emissions has periodically been introduced in the U.S. Congress. If such legislation is enacted, we could incur increased energy, environmental, and other costs and capital expenditures to comply with the limitations. In addition, the current Administration has taken steps to further regulate GHG emissions. Due to uncertainty in the regulatory and legislative processes, as well as the scope of such requirements and initiatives, we cannot currently determine the effect such legislation and regulation may have on our operations, but it could be costly and difficult to implement.
Beyond financial and regulatory effects, the projected severe effects of climate change – such as protracted drought and property damage or supply chain issues stemming from extreme weather events – have the potential to directly affect our facilities and operations. We recognize the impacts of climate change and are engaged in several initiatives to identify, assess, and manage the risks and opportunities associated with climate change (see “Social Responsibility and Environmental Stewardship,” above).
Increased scrutiny and changing expectations from investors, consumers, employees, regulators, and others regarding our environmental, social and governance practices and reporting could cause us to incur additional costs, devote additional resources and expose us to additional risks, which could adversely impact our reputation, customer attraction and retention, access to capital and employee recruitment and retention.
Companies across all industries are facing increasing scrutiny related to their environmental, social and governance (“ESG”) practices and reporting. Investors, consumers, employees and other stakeholders have focused increasingly on ESG practices and placed increasing importance on the implications and social cost of their investments, purchases and other interactions with companies. With this increased focus, public reporting regarding ESG practices is becoming more broadly expected. If our ESG practices and reporting do not meet investor, consumer or employee expectations, which continue to evolve, our brand, reputation and customer retention may be negatively impacted.
Our ability to achieve any ESG objective is subject to numerous risks, many of which are outside of our control. Examples of such risks include:
•the availability and cost of low- or non-carbon-based energy sources;
•the evolving regulatory requirements affecting ESG standards or disclosures;
•the availability of suppliers that can meet sustainability, diversity and other ESG standards that we may set;
•our ability to recruit, develop and retain diverse talent in our labor markets; and
•the success of our organic growth and acquisitions or dispositions of businesses or operations.
If we fail, or are perceived to be failing, to meet the standards included in any sustainability disclosure or the expectations of our various stakeholders, it could negatively impact our reputation, customer attraction and retention, access to capital and employee retention. In addition, new sustainability rules and regulations have been adopted and may continue to be introduced. Our failure to comply with any applicable rules or regulations could lead to penalties and adversely impact our reputation, customer attraction and retention, access to capital and employee retention.
We may incur losses that are not adequately covered by insurance, which may harm our results of operations. In addition, our insurance costs may increase and we may not be able to obtain similar insurance coverage in the future.
Although we maintain insurance that we believe is customary and appropriate for our business, each of our insurance policies is subject to certain exclusions and our coverage is in an amount that may be significantly less than the expected replacement cost of rebuilding our facilities in the event of a total loss. To the extent that we are inadequately insured for certain types or levels of risk, we may be exposed to significant losses in the event of a catastrophe. In addition to the damage caused to our properties by a casualty loss, we may suffer business disruption or be subject to claims by third parties that may be injured or harmed. While we carry general liability insurance and business interruption insurance, there can be no assurance that insurance will be available or adequate to cover all loss and damage to which our business or our assets might be subjected. Certain casualty events, such as labor strikes, nuclear events, loss of income due to terrorism or epidemics, deterioration or corrosion, insect or animal damage and pollution, may not be covered under our policies. Any losses we incur that are not adequately covered by insurance may decrease our future operating income, require us to fund replacements or repairs for destroyed property and reduce the funds available for payments of our obligations.
We renew our insurance policies on an annual basis. To the extent that the cost of insurance coverage increases, we may be required to reduce our policy limits or agree to exclusions from our coverage.
We may incur impairments to goodwill, indefinite-lived intangible assets, or long-lived assets which could negatively affect our results of operations.
We test our goodwill and indefinite-lived intangible assets for impairment during the fourth quarter of each year and when a triggering event occurs, and we test other long-lived assets for impairment whenever changes in circumstances indicate that the carrying amount of an asset may not be recoverable. If we do not achieve our projected cash flow estimates related to such assets, we may be required to record an impairment charge, which could have a material adverse impact on our financial statements. We have recognized significant impairment charges in the past as a result of a number of factors including negative industry and economic trends, reduced estimates of future cash flows, and slower than expected growth. We could be required to recognize additional impairment charges, which could have a material adverse effect on our results of operations if events that negatively impact our business should occur in the future.
Any failure to protect our trademarks could have a negative impact on the value of our brand names and adversely affect our business.
The development of intellectual property is part of our overall business strategy, and we regard our intellectual property to be an important element of our success. While our business as a whole is not substantially dependent on any one trademark or combination of several of our trademarks or other intellectual property, we seek to establish and maintain our proprietary rights in our business operations through the use of trademarks. Despite our efforts to protect our proprietary rights, parties may infringe our trademarks and our rights may be invalidated or unenforceable. Monitoring the unauthorized use of our intellectual property is difficult. Litigation may be necessary to enforce our intellectual property rights or to determine the validity and scope of the proprietary rights of others. Litigation of this type could result in substantial costs and diversion of resources. We cannot assure you that all of the steps we have taken to protect our trademarks will be adequate to prevent imitation of our trademarks by others. The unauthorized use or reproduction of our trademarks could diminish the value of our brand and its market acceptance, competitive advantages or goodwill, which could adversely affect our business.
Shortages or increases in prices of energy or water may adversely affect our business and our results of operations.
Our casinos and hotels use significant amounts of electricity, natural gas, other forms of energy and water. The southwest United States is currently experiencing a drought, which may result in governmentally-imposed restrictions on water
use or increases in the cost of water. Any such restrictions on use of water or increases in cost could adversely impact our business and our results of operations. While no shortages of energy have been experienced recently, energy shortages or substantial increases in the cost of electricity have negatively affected our operating results in the past.
Win rates for our gaming operations depend on a variety of factors, some beyond our control, and the winnings of our gaming customers could exceed our casino winnings.
The gaming industry is characterized by an element of chance. In addition to the element of chance, win rates are also affected by other factors, including players’ skill and experience, the mix of games played, the financial resources of players, the spread of table limits, the volume of bets placed and the amount of time played. Our gaming profits are mainly derived from the difference between our casino winnings and the casino winnings of our gaming customers. Since there is an inherent element of chance in the gaming industry, we do not have full control over our winnings or the winnings of our gaming customers. If the winnings of our gaming customers exceed our winnings, we may record a loss from our gaming operations, which could have a material adverse effect on our business, financial condition, results of operations and cash flows.
We face the risk of fraud and cheating.
Our gaming customers may attempt or commit fraud or cheat in order to increase winnings. Acts of fraud or cheating could involve the use of counterfeit chips or other tactics, possibly in collusion with our employees. Internal acts of cheating could also be conducted by employees through collusion with dealers, surveillance staff, floor managers or other casino or gaming area staff. Failure to discover such acts or schemes in a timely manner could result in losses in our gaming operations. In addition, negative publicity related to such schemes could have an adverse effect on our reputation, potentially causing a material adverse effect on our business, financial condition, results of operations and cash flows.
Failure to maintain the integrity of our internal or customer data, including defending our information systems against hacking, security breaches, computer malware, cyber-attacks and similar technology exploitation risks, could have an adverse effect on our results of operations and cash flows, and/or subject us to costs, fines or lawsuits.
Our business requires the collection and retention of large volumes of data about our customers, employees, suppliers and business partners, including customer credit card numbers and other personally identifiable information of our customers and employees, in various information systems that we maintain and in those maintained by third-party service providers. The integrity and protection of that data is important to our business and is subject to privacy laws enacted by various jurisdictions. The regulatory environment and the requirements imposed on us by the payment card industry surrounding information, security and privacy are evolving and may be inconsistent. Our systems may be unable to meet changing regulatory and payment card industry requirements and employee and customer expectations, or may require significant additional investments or time in order to do so. Our information systems and records, including those maintained by service providers, may be subject to cyber-attacks, security breaches, system failures, viruses, operator error or inadvertent releases of data. Cyber-attacks and security breaches may include, but are not limited to, attempts to access information, including customer and company information, computer malware such as viruses, denial of service, ransomware attacks that encrypt, exfiltrate, or otherwise render data unusable or unavailable in an effort to extort money or other consideration as a condition to purportedly returning the data to a usable form, operator errors or misuse, or inadvertent releases of data, and other forms of electronic security breaches. The steps we have taken to mitigate these risks may not be sufficient and a significant theft, loss or fraudulent use of customer, employee or company data maintained by us or by a service provider could have an adverse effect on our reputation and employee relationships and could result in remedial and other expenses, fines or litigation. A breach in the security of our information systems or those of our service providers could lead to an interruption in the operation of our systems or loss, disclosure or misappropriation of our business information or other unintended consequences. If any of these risks materialize, they could have an adverse effect on our business, results of operations and cash flows.
Risks Related to our Indebtedness
We have a substantial amount of indebtedness, which could have a material adverse effect on our financial condition and our ability to obtain financing in the future and to react to changes in our business.
We have a substantial amount of debt, which requires significant principal and interest payments. As of December 31, 2022, the principal amount of our outstanding indebtedness totaled approximately $3.02 billion and we had $852.2 million of undrawn availability under our Revolving Credit Facility, which is net of $149.5 million in outstanding borrowings and the issuance of approximately $29.4 million of letters of credit and similar obligations. Our ability to make interest payments on our debt will be significantly impacted by general economic, financial, competitive and other factors beyond our control.
Our substantial indebtedness could:
•make it more difficult for us to satisfy our obligations under our senior notes and senior secured credit facilities and other indebtedness;
•increase our vulnerability to adverse economic and general industry conditions, including interest rate fluctuations, because a portion of our borrowings, including those under our senior secured credit facilities, are and will continue to be at variable rates of interest;
•require us to dedicate a substantial portion of our cash flow from operations to payments on our debt, which would reduce the availability of our cash flow from operations to fund working capital, capital expenditures or other general corporate purposes;
•limit our flexibility in planning for, or reacting to, changes in our business and industry;
•place us at a disadvantage compared to competitors that may have proportionately less debt;
•limit our ability to obtain additional debt or equity financing due to applicable financial and restrictive covenants in our debt agreements; and
•cause us to incur higher interest expense in the event of increases in interest rates on our borrowings that have variable interest rates or if we refinance existing debt at higher interest rates.
Our indebtedness imposes restrictive financial and operating covenants that limit our flexibility in operating our business and may adversely affect our ability to compete or engage in favorable business or financing activities.
Our credit agreements and the indentures governing our senior notes contain a number of covenants that impose significant operating and financial restrictions on us, including certain limitations on our and our subsidiaries’ ability to, among other things:
•incur additional debt or issue certain preferred units;
•pay dividends on or make certain redemptions, repurchases or distributions or make other restricted payments;
•make certain investments;
•sell certain assets;
•create liens on certain assets;
•consolidate, merge, sell or otherwise dispose of all or substantially all of our assets; and
•enter into certain transactions with our affiliates.
In addition, our credit agreements contain certain financial covenants, including maintenance of a minimum interest coverage ratio and adherence to a maximum total leverage ratio.
As a result of these covenants and restrictions, we are limited in how we conduct our business and we may be unable to raise additional debt or equity financing to compete effectively or to take advantage of new business opportunities. Our ability to comply with covenants and restrictions contained in the agreements governing our indebtedness also may be affected by general economic conditions, industry conditions and other events beyond our control. As a result, we cannot assure you that we will be able to comply with these covenants and restrictions.
A failure to comply with the covenants contained in the credit agreements, the indentures governing our senior notes, or other indebtedness that we may incur in the future could result in an event of default, which, if not cured or waived, could result in the acceleration of the indebtedness and have a material adverse effect on our business, financial condition and results of operations.
Despite our current indebtedness levels, we and our subsidiaries may still incur significant additional indebtedness, which could increase the risks associated with our substantial indebtedness.
We and our subsidiaries may be able to incur substantial additional indebtedness, including additional secured indebtedness, in the future. The terms of the documents governing our indebtedness restrict, but do not completely prohibit, us from doing so. As of December 31, 2022, we had $852.2 million of undrawn availability under our Revolving Credit Facility, which is net of $149.5 million in outstanding borrowings and the issuance of approximately $29.4 million of letters of credit and similar obligations. In addition, the indentures governing our senior notes allow us to issue additional notes under certain circumstances. The indentures also allow us to incur certain other additional secured and unsecured debt. Further, the indentures
do not prevent us from incurring other liabilities that do not constitute indebtedness. If new debt or other liabilities are added to our current debt levels, the related risks that we and our subsidiaries now face could intensify.
We may not be able to generate sufficient cash to service all of our indebtedness, and may be forced to take other actions to satisfy our obligations under our indebtedness, which may not be successful.
Our ability to make scheduled payments on or to refinance our debt obligations depends on our financial condition and operating performance, which is subject to prevailing economic and competitive conditions and to certain financial, business, legislative, regulatory and other factors beyond our control. We cannot assure you that we will maintain a level of cash flows from operating activities sufficient to permit us to pay the principal, premium, if any, and interest on our indebtedness.
If our cash flows and capital resources are insufficient to fund our debt service obligations, we may be forced to reduce or delay investments and capital expenditures, or to sell assets, seek additional capital or restructure or refinance our indebtedness. These alternative measures may not be successful and may not permit us to meet our scheduled debt service obligations. If our operating results and available cash are insufficient to meet our debt service obligations, we could face substantial liquidity problems and might be required to dispose of significant assets or operations to meet our debt service and other obligations. We may not be able to consummate those dispositions or to obtain the proceeds that we could realize from them, and these proceeds may not be adequate to meet any debt service obligations then due. Additionally, the documents governing our indebtedness limit the use of the proceeds from any disposition; as a result, we may not be allowed, under these documents, to use proceeds from such dispositions to satisfy all current debt service obligations.
Risks Related to Our Structure and Organization
Red Rock’s only material asset is its interest in Station Holdco and Station LLC. Accordingly, it is dependent upon distributions from Station Holdco to make payments under the tax receivable agreement, pay dividends, if any, and pay taxes and other expenses.
Red Rock is a holding company. Other than assets and liabilities related to income taxes and the tax receivable agreement, its only material assets are its equity interest in Station Holdco and its voting interest in Station LLC. In connection with the IPO, Red Rock entered into a tax receivable agreement (“TRA”) with certain pre-IPO owners of Station Holdco. Red Rock intends to cause Station Holdco to make distributions to its members, including us, in an amount sufficient to cover all applicable taxes at assumed tax rates, payments under the TRA and dividends, if any, declared by it. To the extent Station LLC or Station Holdco is restricted from making such distributions pursuant to the terms of the agreements governing its debt or under applicable law or regulation, or is otherwise unable to provide such funds, it could materially and adversely affect Red Rock’s liquidity and financial condition and impair Red Rock’s ability to pay taxes and other expenses, make payments under the TRA or pay dividends on the Class A common stock.
Payments of dividends, if any, will be at the discretion of our board of directors after taking into account various factors, including our business, operating results and financial condition, current and anticipated cash needs, plans for expansion and any legal or contractual limitations on our ability to pay dividends. Our credit facility and the indentures governing our senior notes include, and any financing arrangement that we enter into in the future may include, restrictive covenants that limit our ability to pay dividends and make distributions. In addition, Station Holdco is generally prohibited under Delaware law from making a distribution to a member to the extent that, at the time of the distribution, after giving effect to the distribution, liabilities of Station Holdco (with certain exceptions) exceed the fair value of its assets. Subsidiaries of Station Holdco are generally subject to similar legal limitations on their ability to make distributions to Station Holdco.
Our Principal Equity Holders have control over our management and affairs, and their interests may differ from our interests or those of our other stockholders.
Each outstanding share of Class B common stock that is held by a holder that, together with its affiliates, owned LLC Units representing at least 30% of the outstanding LLC Units immediately following the IPO and, at the applicable record date, maintains direct or indirect beneficial ownership of at least 10% of the outstanding shares of Class A common stock (determined on an as-exchanged basis assuming that all of the LLC Units were exchanged for Class A common stock) is entitled to ten votes, and each other outstanding share of Class B common stock and each share of Class A common stock is entitled to one vote. As a result, Fertitta Family Entities held 90.2% of the combined voting power of Red Rock as of December 31, 2022. Due to their ownership, the Fertitta Family Entities have the power to control our management and affairs, including the power to:
•elect all of our directors;
•agree to sell or otherwise transfer a controlling stake in our Company, which may result in the acquisition of effective control of our Company by a third party; and
•determine the outcome of substantially all actions requiring stockholder approval, including transactions with related parties, corporate reorganizations, acquisitions and dispositions of assets and dividends.
The interests of the Fertitta Family Entities may differ from our interests or those of our other stockholders and the concentration of control in the Fertitta Family Entities will limit other stockholders’ ability to influence corporate matters. The concentration of ownership and voting power of the Fertitta Family Entities may also prevent or cause a change of control of our Company or a change in the composition of our board of directors and will make many transactions impossible without the support of the Fertitta Family Entities, even if such events are in the best interests of our other stockholders. As a result of the concentration of voting power among the Fertitta Family Entities, we may take actions that our other stockholders do not view as beneficial, which may adversely affect our results of operations and financial condition and cause the value of your investment in our Class A common stock to decline.
In addition, because the Principal Equity Holders hold most of their ownership interest directly and/or indirectly through Station Holdco, rather than through Red Rock, the public company, they may have conflicting interests with holders of shares of our Class A common stock. For example, if Station Holdco makes distributions to Red Rock, the Principal Equity Holders will also be entitled to receive distributions pro rata in accordance with the percentages of their respective LLC Units and their preferences as to the timing and amount of any such distributions may differ from those of our public stockholders. The Principal Equity Holders may also have different tax positions from us which could influence their decisions regarding whether and when to dispose of assets, especially in light of the existence of the TRA, whether and when to incur new, or refinance existing, indebtedness, and whether and when Red Rock should terminate the TRA and accelerate its obligations thereunder. The structuring of future transactions may take into consideration these Principal Equity Holders’ tax or other considerations even where no similar benefit would accrue to us. For example, a disposition of real estate or other assets in a taxable transaction could accelerate then-existing obligations under the TRA, which may result in differing incentives between the Principal Equity Holders and Red Rock with respect to such a transaction. For more information, see “Tax Receivable Agreement” within Note 2 to the Consolidated Financial Statements.
We are a “controlled company” within the meaning of the rules of NASDAQ and, as a result, qualify for, and intend to rely on, exemptions from certain corporate governance requirements. You will not have the same protections afforded to stockholders of companies that are subject to such requirements.
The Fertitta Family Entities hold more than 50% of the voting power of our shares eligible to vote. As a result, we are a “controlled company” under the rules of NASDAQ. Under these rules, a company of which more than 50% of the voting power in the election of directors is held by an individual, group or another company is a “controlled company” and may elect not to comply with certain corporate governance requirements, including the requirements that (i) a majority of the board of directors consist of independent directors and (ii) that the board of directors have compensation and nominating and corporate governance committees composed entirely of independent directors. Although a majority of the members of our board of directors are independent and our compensation and nominating and corporate governance committees are comprised entirely of independent directors, in the future we may elect not to comply with certain corporate governance requirements that are not applicable to controlled companies.
We will be required to pay certain of our pre-IPO owners for certain tax benefits we may claim arising in connection with the reorganization transactions, and the amounts we may pay could be substantial.
The TRA provides for the payment by Red Rock to certain of our pre-IPO owners of 85% of the amount of benefits, if any, that Red Rock realizes (or is deemed to realize in the case of an early termination payment by us, a change in control or a material breach by us of our obligations under the TRA, as discussed below) as a result of (i) increases in tax basis resulting from our purchases or exchanges of LLC Units and (ii) certain other tax benefits related to our entering into the TRA, including tax benefits attributable to payments that we are required to make under the TRA. See “Tax Receivable Agreement” within Note 2 to the Consolidated Financial Statements.
Any increases in tax basis, as well as the amount and timing of any payments under the TRA, cannot reliably be predicted at this time. The amount of any such increases and payments will vary depending upon a number of factors, including, but not limited to, the timing of exchanges, the price of our Class A common stock at the time of the exchanges, the amount, character and timing of our income and the tax rates then applicable.
The payments that we may make under the TRA could be substantial. At December 31, 2022 and 2021, our liability under the TRA with respect to previously consummated transactions was $28.6 million and $27.2 million, respectively.
Assuming no material changes in the relevant tax law and based on our current operating plan and other assumptions, including our estimate of the tax basis of our assets as of December 31, 2022 and that Red Rock earns sufficient taxable income to realize all the tax benefits that are subject to the TRA, we expect to make payments under the TRA over a period of approximately 40 years. The foregoing numbers are merely estimates based on current assumptions. The amount of actual payments could differ materially.
Future payments to our pre-IPO owners in respect of any subsequent exchanges of LLC Units for Class A common stock would be in addition to these amounts and are expected to be substantial. It is possible that future transactions or events could increase or decrease the actual tax benefits realized and the corresponding TRA payments. There may be a material negative effect on our liquidity if, as a result of timing discrepancies or otherwise (as described below), the payments under the TRA exceed the actual benefits we realize in respect of the tax attributes subject to the TRA and/or distributions to Red Rock by Station Holdco are not sufficient to permit Red Rock to make payments under the TRA after it has paid taxes.
In certain cases, payments under the TRA may be accelerated and/or significantly exceed the actual benefits, if any, we realize in respect of the tax attributes subject to the TRA.
The TRA provides that in the event that we exercise our right to early termination of the TRA, there is a change in control or a material breach by us of our obligations under the TRA, the TRA will terminate, and we will be required to make a payment equal to the present value of future payments under the TRA, which payment would be based on certain assumptions, including those relating to our future taxable income, and may substantially exceed the actual benefits, if any, we realize in respect of the tax attributes subject to the TRA. In these situations, our obligations under the TRA could have a substantial negative impact on our liquidity, and there can be no assurance that we will be able to finance our obligations under the TRA. In addition, these obligations could have the effect of delaying, deferring or preventing certain mergers, asset sales, other forms of business combinations or other changes of control, in particular in circumstances where our Principal Equity Holders have interests that differ from those of other stockholders. Because our Principal Equity Holders have a controlling ownership interest in the Company, they are able to control the outcome of votes on all matters requiring approval by our stockholders. Accordingly, actions that affect such obligations under the TRA may be taken even if other stockholders oppose them.
Payments under the TRA will be based on the tax reporting positions that we determine. Although we are not aware of any material issue that would cause the Internal Revenue Service (the “IRS”) to challenge a tax basis increase, we will not be reimbursed for any payments previously made under the TRA (although we would reduce future amounts otherwise payable under such TRA). No assurance can be given that the IRS will agree with the allocation of value among our assets. As a result, in certain circumstances, payments could be made under the TRA in excess of the benefit that we actually realize in respect of the increases in tax basis resulting from our purchases or exchanges of LLC Units and certain other tax benefits related to our entering into the TRA.
We may not be able to realize all or a portion of the tax benefits that are expected to result from the exchanges of LLC Units and payments made under the TRA itself.
Our ability to benefit from any depreciation or amortization deductions or to realize other tax benefits that we currently expect to be available as a result of the increases in tax basis created by the exchanges of LLC Units, and our ability to realize certain other tax benefits attributable to payments under the TRA itself, depend on a number of assumptions, including that we earn sufficient taxable income each year during the period over which such deductions are available and that there are no adverse changes in applicable law or regulations. If our actual taxable income is insufficient and/or there are adverse changes in applicable law or regulations, we may be unable to realize all or a portion of these expected benefits and our cash flows and stockholders’ equity could be negatively affected. However, absent a change in control or other termination event with respect to the TRA, we will generally not be required to make payments under that agreement with respect to projected tax benefits that we do not actually realize, as reported on our tax return. See “Tax Receivable Agreement” within Note 2 to the Consolidated Financial Statements.
Risks Related to Ownership of Our Class A Common Stock
The market price of our Class A common stock could decline upon the exchange of LLC Units by our Continuing Owners.
At December 31, 2022, approximately 46 million LLC Units of Station Holdco were owned by our Continuing Owners, or 42.5% of Red Rock Class A common stock on a fully exchanged basis, and may be sold in the future. In addition, under the Exchange Agreement, each holder of shares our Class B common stock is entitled to exchange its LLC Units for
shares of our Class A common stock, as described under “Class B Common Stock” within Note 9 to the Consolidated Financial Statements.
The market price of our Class A common stock could decline as a result of sales of a large number of shares of our Class A common stock eligible for future sale, or the perception that such sales could occur. These sales, or the possibility that these sales may occur, may make it more difficult for holders of our Class A common stock to sell such stock in the future at a time and at a price that they deem appropriate. They also may make it more difficult for us to raise additional capital by selling equity securities in the future.
We may not have sufficient funds to pay dividends on our Class A common stock.
Although we intend to pay dividends on our Class A common stock to the extent that we have sufficient funds available for such purpose, the declaration, amount and payment of any future dividends on shares of Class A common stock will be at the sole discretion of our board of directors. Our board of directors may take into account general and economic conditions, our financial condition and operating results, our available cash and current and anticipated cash needs, capital requirements, contractual, legal, tax and regulatory restrictions and implications on the payment of dividends by us to our stockholders or by our subsidiaries to us, and such other factors as our board of directors may deem relevant. The existing debt agreements of Station LLC limit the ability of Station LLC to make distributions to Station Holdco, which effectively restricts the ability of Station Holdco to distribute sufficient funds to permit Red Rock to pay dividends to its stockholders. Red Rock will be required to apply funds distributed by Station Holdco to pay taxes and make payments under the TRA. Therefore, we cannot assure you that you will receive any dividends on your Class A common stock. Accordingly, you may need to sell your shares of Class A common stock to realize a return on your investment, and you may not be able to sell your shares above the price you paid for them. See Note 9 to the Consolidated Financial Statements.
Anti-takeover provisions and shareholder requirements in our charter documents, provisions of Delaware law and Nevada gaming laws may delay or prevent our acquisition by a third party, which might diminish the value of our Class A common stock. Provisions in our debt agreements may also require an acquirer to refinance our outstanding indebtedness if a change of control occurs, which could discourage or increase the costs of a takeover.
In addition to the Fertitta Family Entities owning 90.2% of the combined voting power of our common stock, which permits them to control decisions made by our stockholders, including election of directors and change of control transactions, our amended and restated certificate of incorporation and bylaws contain provisions that make it harder for a third party to acquire us. These provisions include certain super-majority approval requirements and limitations on actions by written consent of our stockholders at any time that the Fertitta Family Entities hold less than 10% of the LLC Units. In addition, our board of directors has the right to issue preferred stock without stockholder approval that could be used to dilute a potential hostile acquirer. Our amended and restated certificate of incorporation also imposes some restrictions on mergers and other business combinations between us and any holder of 15% or more of our outstanding common stock other than the Fertitta Family Entities.
The Nevada Act provides that persons who acquire beneficial ownership of more than 5% of the voting or non-voting securities of a Registered Corporation under Nevada gaming laws must report the acquisition to the Nevada Commission. The Nevada Act also requires that beneficial owners of more than 10% of the voting securities of a Registered Corporation must apply, subject to certain exceptions, to the Nevada Commission for a finding of suitability within thirty days after the Chair of the Nevada Board mails the written notice requiring such filing. Further, changes in control of the Company through merger, consolidation, stock or asset acquisitions (including stock issuances in connection with restructuring transactions), management or consulting agreements, or any act or conduct by a person whereby such person obtains control, may not occur without the prior approval of the Nevada Commission.
These anti-takeover provisions, shareholder requirements and other provisions under Delaware law and Nevada gaming laws could discourage, delay or prevent a transaction involving a change in control of our Company, including transactions that our stockholders may deem advantageous, and negatively affect the trading price of our Class A common stock. These provisions could also discourage proxy contests and make it more difficult for you and other stockholders to elect directors of your choosing and to cause us to take other corporate actions you desire.
Under the agreements governing our indebtedness, a takeover of our Company would likely constitute a “change of control” and be deemed to be an event of default under such facility, which would therefore require a third-party acquirer to refinance any outstanding indebtedness under the credit facility in connection with such takeover. In addition, the TRA provides that, in the event of a change of control, we are required to make a payment equal to the present value of estimated future payments under the TRA, which would result in a significant payment becoming due in the event of a change of control.
These change of control provisions, and similar provisions in future agreements, are likely to increase the costs of any takeover and may discourage, delay or prevent an acquisition of our Company by a third party.
Future offerings of debt securities or additional or increased loans, which would rank senior to our common stock upon our bankruptcy or liquidation, and future offerings of equity securities that may be senior to our common stock for the purposes of dividend and liquidating distributions, may adversely affect the market price of our Class A common stock.
In the future, we may attempt to increase our capital resources through offerings of debt securities, entering into or increasing amounts under our loan agreements or additional offerings of equity securities. Upon bankruptcy or liquidation, holders of our debt securities, including holders of our senior notes, and shares of preferred stock, if any is issued, and lenders with respect to our indebtedness, including our credit facility, will receive a distribution of our available assets prior to the holders of our common stock. Additional equity offerings may dilute the holdings of our existing stockholders or reduce the market price of our common stock, or both. Our preferred stock, if issued, will likely have a preference on liquidating distributions or a preference on dividend payments or both that could limit our ability to make a dividend distribution to the holders of our common stock. Our decision to issue securities in any future offering or enter into or increase loan amounts will depend on our management’s views on our capital structure and financial results, as well as market conditions and other factors beyond our control. As a result, we cannot predict or estimate the amount, timing or nature of any such future transaction, and purchasers of our Class A common stock bear the risk of our future transactions reducing the market price of our Class A common stock and diluting their ownership interest in our Company.
General Risks
The share price for our Class A common stock may fluctuate significantly.
The market price of our Class A common stock may be significantly affected by factors such as quarterly variations in our results of operations, changes in government regulations, general market conditions specific to the gaming industry, changes in interest rates, changes in general economic and political conditions, volatility in the financial markets, threatened or actual litigation or government investigations, the addition or departure of key personnel, actions taken by our stockholders, including the sale or other disposition of their shares of our Class A common stock, differences between our actual financial and operating results and those expected by investors and analysts and changes in analysts’ recommendations or projections. These and other factors may lower the market price of our Class A common stock, even though they may or may not affect our actual operating performance.
Furthermore, in recent years the stock market has experienced significant price and volume fluctuations. This volatility has had a significant impact on the market price of securities issued by many companies, including companies in our industry. The changes frequently appear to occur without regard to the operating performance of the affected companies. Hence, the price of our Class A common stock could fluctuate based upon factors that have little or nothing to do with us, and these fluctuations could materially reduce the price of our Class A common stock and materially affect the value of your investment.
We are subject to litigation in the ordinary course of our business. An adverse determination with respect to any such disputed matter could result in substantial losses.
We are, from time to time, during the ordinary course of operating our businesses, subject to various litigation claims and legal disputes, including contract, lease, employment and regulatory claims as well as claims made by visitors to our properties. There are also litigation risks inherent in any construction or development of any of our properties. Certain litigation claims may not be covered entirely or at all by our insurance policies or our insurance carriers may seek to deny coverage. In addition, litigation claims can be expensive to defend and may divert our attention from the operations of our businesses. Further, litigation involving visitors to our properties, even if without merit, can attract adverse media attention. As a result, litigation can have a material adverse effect on our businesses and, because we cannot predict the outcome of any action, it is possible that adverse judgments or settlements could significantly reduce our earnings or result in losses.
ITEM 1B.UNRESOLVED STAFF COMMENTS
None.
ITEM 2.PROPERTIES
Substantially all of the property that we own and lease is subject to liens to secure borrowings under our credit agreements and include the following:
•Red Rock, which opened in 2006, is situated on approximately 64 acres that we own on the west side of Las Vegas, Nevada.
•Green Valley Ranch, which opened in 2001, is situated on approximately 40 acres that we own in Henderson, Nevada.
•Durango is currently being developed on approximately 50 acres that we own in Las Vegas, Nevada.
•Palace Station, which opened in 1976, is situated on approximately 30 acres that we own in Las Vegas, Nevada.
•Boulder Station, which opened in 1994, is situated on approximately 46 acres that we own on the east side of Las Vegas, Nevada.
•Sunset Station, which opened in 1997, is situated on approximately 75 acres that we own in Henderson, Nevada.
•Santa Fe Station, which we purchased in 2000, is situated on approximately 39 acres that we own on the northwest side of Las Vegas, Nevada.
•Wildfire Rancho, which we purchased in 2003, is situated on approximately five acres that we own in Las Vegas, Nevada.
•Wildfire Boulder, which we purchased in 2004, is situated on approximately two acres that we own in Henderson, Nevada.
•Wildfire Sunset, which we purchased in 2004, is situated on approximately one acre that we own in Henderson, Nevada.
•Wildfire Lake Mead, which we purchased in 2006, is situated on approximately three acres that we own in Henderson, Nevada.
•Wildfire Fremont, which we opened in February 2023, is situated on approximately five acres that we own in Las Vegas, Nevada.
•Wildfire Valley View and Wildfire Anthem, which we purchased in 2013, lease land and buildings used in their operations in Las Vegas, Nevada and Henderson, Nevada, respectively, from third-party lessors.
•Barley’s and The Greens, which are 50% owned, lease land and buildings in Henderson, Nevada used in their operations from third-party lessors. Wildfire Lanes, which is 50% owned, owns the land and building in Henderson, Nevada used in its operations. We opened Barley’s in 1996 and purchased The Greens in 2005 and Wildfire Lanes in 2007.
We own 395 acres of development land comprised of six strategically-located parcels in Las Vegas, each of which is zoned for casino gaming and other commercial uses. We also own four additional sites that are being positioned for sale. From time to time we may acquire additional parcels or sell portions of our existing sites that are not necessary to the development of additional gaming facilities.
We have completed a variety of expansion and major renovation projects at our properties. From time to time we also renovate portions of our properties, such as hotel rooms and restaurants.
ITEM 3.LEGAL PROCEEDINGS
We and our subsidiaries are defendants in various lawsuits relating to routine matters incidental to our business. No assurance can be provided as to the outcome of such matters and litigation inherently involves significant risks.
ITEM 4.MINE SAFETY DISCLOSURES
Not applicable.
PART II
ITEM 5.MARKET FOR REGISTRANT’S COMMON EQUITY, RELATED STOCKHOLDER MATTERS AND ISSUER PURCHASES OF EQUITY SECURITIES
Market Information
Our Class A common stock has traded on the NASDAQ under the symbol “RRR” since April 27, 2016. Prior to that date, there was no public market for our Class A common stock. The declaration, amount and payment of dividends on shares of Class A common stock are at the discretion of the board of directors, subject to legally available funds.
Dividends
In February 2022, we announced that our board of directors had approved the reinstatement of our regular quarterly dividend, which had been discontinued since May 2020. During the year ended December 31, 2022, we declared and paid quarterly cash dividends totaling $1.00 per share to Class A common stockholders. In addition, on December 9, 2022, we paid a special cash dividend of $1.00 per share to Class A common stockholders of record as of November 30, 2022. In December 2021, we paid a special cash dividend of $3.00 per share to Class A common stockholders.
On February 7, 2023, our board of directors declared a quarterly cash dividend of $0.25 per share of Class A common stock, to be paid on March 31, 2023 to shareholders of record as of March 15, 2023.
The declaration, amount and payment of any future dividends on shares of Class A common stock will be at the sole discretion of our board of directors and we may reduce or discontinue entirely the payment of such dividends at any time. Our board of directors may take into account general and economic conditions, our financial condition and operating results, our available cash and current and anticipated cash needs, capital requirements, contractual, legal, tax and regulatory restrictions and implications on the payment of dividends by us to our stockholders or by our subsidiaries to us, and such other factors as our board of directors may deem relevant. See Note 9 to the Consolidated Financial Statements for additional information about dividends.
Holders
At February 17, 2023, there were 11 holders of record of our Class A common stock, although we believe there are a significantly larger number of beneficial owners of our Class A common stock because many shares are held by brokers and other institutions on behalf of stockholders.
Issuer Purchases of Equity Securities
The following table presents Class A share repurchases pursuant to our equity repurchase program, as well as shares withheld in satisfaction of tax withholding obligations on vested restricted stock. The Class A shares were retired upon repurchase. See Note 9 to the Consolidated Financial Statements for additional information about our equity repurchase program.
| | | | | | | | | | | | | | | | | | | | | | | |
| For the Month Ended | Total Number of Shares Purchased | | Average Price Paid per Share (1) | | Total Number of Shares Purchased as Part of a Publicly Announced Program (2) | | Approximate Dollar Value That May Yet Be Purchased Under the Program (2) |
| October 31, 2022 | — | | | $ | — | | | — | | | $ | 312,920,169 | |
| November 30, 2022 | 707 | | | 39.87 | | | 707 | | | 312,891,984 | |
| December 31, 2022 | — | | | — | | | — | | | 312,891,984 | |
| Totals | 707 | | | $ | 39.87 | | | 707 | | | |
____________________________________________________________
(1) Excludes commissions.
(2) In August 2022, our board of directors increased the authorization for repurchases of Class A common stock under our equity repurchase program by $300 million, resulting in total repurchase authorization of $600 million, and extended the repurchase authorization through June 30, 2024.
Recent Sales of Unregistered Securities—None.
Stock Performance Graph
The following graph for the period beginning on December 31, 2017 and ending on December 31, 2022 compares the cumulative total stockholder return on our Class A common stock with the cumulative total return on the Standard & Poor’s MidCap 400 Index (“S&P MidCap 400”) and the Standard & Poor’s Composite 1500 Casinos & Gaming Index (“S&P Composite 1500 Casinos & Gaming”).
| | | | | | | | | | | | | | | | | | | | | | | | | | | | | | | | | | | |
| Cumulative Total Return |
| December 31, |
| 2017 | | 2018 | | 2019 | | 2020 | | 2021 | | 2022 |
| RRR | $ | 100.00 | | | $ | 61.04 | | | $ | 73.20 | | | $ | 77.47 | | | $ | 180.87 | | | $ | 137.91 | |
| S&P MidCap 400 | 100.00 | | | 88.92 | | | 112.21 | | | 127.54 | | | 159.12 | | | 138.34 | |
| S&P 1500 Casinos & Gaming | 100.00 | | | 66.75 | | | 100.32 | | | 115.85 | | | 114.14 | | | 90.34 | |
Past stock price performance is not necessarily indicative of future results. The performance graph should not be deemed filed or incorporated by reference into any other of our filings under the Securities Act of 1933 or the Exchange Act of 1934, unless we specifically incorporate the performance graph by reference therein.
ITEM 6. [RESERVED]
ITEM 7. MANAGEMENT’S DISCUSSION AND ANALYSIS OF FINANCIAL CONDITION AND RESULTS OF OPERATIONS
The following discussion and analysis should be read in conjunction with the Consolidated Financial Statements and notes thereto included in Item 8. Financial Statements and Supplementary Data within this Annual Report on Form 10-K.
Overview
Red Rock was formed as a Delaware corporation in 2015 to own an indirect equity interest in, and manage, Station Casinos LLC, a Nevada limited liability company (“Station LLC”). Station LLC is a gaming, development and management company established in 1976 that owns and operates six major gaming and entertainment facilities and nine smaller casinos (three of which are 50% owned) in the Las Vegas regional market. In February 2023 we opened our tenth smaller casino, Wildfire Fremont. As of December 31, 2022, we offered 13,921 slot machines, 233 table games and 2,821 hotel rooms in the Las Vegas market. In June 2022, we permanently closed our Texas Station, Fiesta Henderson and Fiesta Rancho properties, which had been closed since March 2020 as a result of the COVID-19 pandemic. In addition, we permanently closed Wild Wild West in September 2022. In the first quarter of 2022, we commenced construction of Durango on our approximately 50-acre development site at the intersection of Durango Drive and Interstate 215 in the southwest Las Vegas valley. Durango is expected to open in the fourth quarter of 2023. A subsidiary of Station LLC also managed Graton Resort in northern California on behalf of a Native American tribe through February 5, 2021.
We own all of the outstanding voting interests in Station LLC and have an indirect equity interest in Station LLC through our ownership of limited liability company interests in Station Holdco (“LLC Units”), which owns all of the economic interests in Station LLC. At December 31, 2022, we held 58% of the economic interests and 100% of the voting power in Station Holdco, subject to certain limited exceptions, and we are designated as the sole managing member of both Station Holdco and Station LLC. We control and operate all of the business and affairs of Station Holdco and Station LLC, and conduct all of our operations through these entities. Other than assets and liabilities related to income taxes and the tax receivable agreement, our only material assets are our equity interest in Station Holdco and our voting interest in Station LLC. We have no operations outside of our management of Station Holdco and Station LLC.
Our Consolidated Financial Statements reflect the consolidation of Station LLC and its consolidated subsidiaries, and Station Holdco. The financial position and results of operations attributable to LLC Units we do not own are reported separately as noncontrolling interest.
Our principal source of revenue and operating income is gaming, and our non-gaming offerings include restaurants, hotels and other entertainment amenities. Approximately 80% to 85% of our casino revenue is generated from slot play. The majority of our revenue is cash-based and as a result, fluctuations in our revenues have a direct impact on our cash flows from operations. Because our business is capital intensive, we rely heavily on the ability of our properties to generate operating cash flow to repay debt financing and fund capital expenditures.
A significant portion of our business is dependent upon customers who live and/or work in the Las Vegas metropolitan area. As of December 2022, the unemployment rate in the Las Vegas metropolitan area was 5.4%, down from 6.0% in December 2021 and 34% in April 2020. Statewide, the unemployment rate for December 2022 was 5.2%, consistent with the prior year, reflecting a significant decrease from the statewide unemployment rate of 30% in April 2020. The median price of an existing single-family home in Las Vegas was $425,000 at December 31, 2022, unchanged from December 31, 2021, according to the Las Vegas Realtors®, but down 11.5% from the all-time high of $480,000 in June 2022. In addition, Las Vegas remains one of the fastest growing metropolitan areas in the United States, posting a 2.1% growth rate in 2022. In light of uncertainty in the economic outlook stemming from inflation, rising interest rates and increased energy costs, we cannot predict whether the recovery in unemployment or the downward trend in housing prices in the Las Vegas area will continue.
Subsequent to the reopening of most of our properties in June 2020, we have continued to experience favorable customer trends in 2022, including consistent visitation from our guests and strong spend per visit. These trends, in combination with our operational discipline and our focus on our core customers, as well as regional and out of town guests, continued to drive consistent operating results in 2022. However, we cannot predict whether these trends will continue, nor can we predict the extent to which the impacts of inflation, increased energy costs, rising interest rates and the COVID-19 pandemic and its related variants on the United States and Las Vegas economies may affect our business in the future.
The COVID-19 pandemic and its related variants have had, and may continue to have, a detrimental impact on the United States and Las Vegas economies. We have taken steps to mitigate these and potential future effects of COVID-19 and its related variants on our results of operations through a combination of streamlining our business, optimizing our marketing initiatives, and reducing expenses.
Our Key Performance Indicators
We use certain key indicators to measure our performance.
Gaming revenue measures:
•Slot handle, table game drop and race and sports write are measures of volume. Slot handle represents the dollar amount wagered in slot machines, and table game drop represents the total amount of cash and net markers issued that are deposited in table game drop boxes.
•Win represents the amount of wagers retained by us.
•Hold represents win as a percentage of slot handle or table game drop.
As our customers are primarily Las Vegas residents, our hold percentages are generally consistent from period to period. Notwithstanding the impact of the COVID-19 pandemic, fluctuations in our casino revenue are primarily due to the volume and spending levels of customers at our properties.
Food and beverage revenue measures:
•Average guest check is a measure of food sales volume and product offerings at our restaurants, and represents the average amount spent per customer visit.
•Number of guests served is an indicator of volume.
Room revenue measures:
•Occupancy is calculated by dividing occupied rooms, including complimentary rooms, by rooms available.
•Average daily rate (“ADR”) is calculated by dividing room revenue, which includes the retail value of complimentary rooms, by rooms occupied, including complimentary rooms.
•Revenue per available room is calculated by dividing room revenue by rooms available.
Information about our results of operations is included herein and in the notes to our Consolidated Financial Statements.
Results of Operations
The following table presents information about our results of operations for the year ended December 31, 2022 compared to 2021 (dollars in thousands). Information about our results of operations for the year ended December 31, 2021 as compared to 2020 can be found in Part II, Item 7. Management’s Discussion and Analysis of Financial Condition and Results of Operations in our Annual Report on Form 10-K for the year ended December 31, 2021, filed with the SEC on February 25, 2022.
| | | | | | | | | | | | | | | | | |
| | Year Ended December 31, |
| | 2022 | | 2021 | | Percent change |
| Net revenues | $ | 1,663,786 | | | $ | 1,617,899 | | | 2.8% |
Operating income | 561,302 | | | 401,542 | | | 39.8% |
| | | | | |
| Casino revenues | 1,126,058 | | | 1,142,606 | | | (1.4)% |
| Casino expenses | 279,537 | | | 275,462 | | | 1.5% |
| Margin | 75.2 | % | | 75.9 | % | | |
| | | | | |
| Food and beverage revenues | 283,067 | | | 245,432 | | | 15.3% |
| Food and beverage expenses | 224,903 | | | 196,156 | | | 14.7% |
| Margin | 20.5 | % | | 20.1 | % | | |
| | | | | |
| Room revenues | 164,502 | | | 143,916 | | | 14.3% |
| Room expenses | 52,017 | | | 55,336 | | | (6.0)% |
| Margin | 68.4 | % | | 61.5 | % | | |
| | | | | |
| Other revenues | 87,089 | | | 76,746 | | | 13.5% |
| Other expenses | 32,258 | | | 25,535 | | | 26.3% |
| | | | | |
| Management fee revenue | 3,070 | | | 9,199 | | | (66.6)% |
| | | | | |
| Selling, general and administrative expenses | 353,043 | | | 347,090 | | | 1.7% |
| Percent of net revenues | 21.2 | % | | 21.5 | % | | |
| | | | | |
| Depreciation and amortization | 128,368 | | | 157,791 | | | (18.6)% |
| Write-downs and other, net | (47,660) | | | (18,677) | | | n/m |
| Asset impairment | 80,018 | | | 177,664 | | | n/m |
Interest expense, net | 129,889 | | | 103,206 | | | 25.9% |
| Loss on extinguishment of debt | — | | | (13,492) | | | n/m |
| Net income attributable to noncontrolling interests | 184,895 | | | 112,980 | | | n/m |
(Provision) benefit for income tax | (44,530) | | | 69,287 | | | n/m |
| Net income attributable to Red Rock | 205,457 | | | 241,850 | | | n/m |
____________________________________________________________
n/m = not meaningful
We view each of our Las Vegas casino properties as an individual operating segment. We aggregate all of our Las Vegas operating segments into one reportable segment because all of our Las Vegas properties offer similar products, cater to the same customer base, have the same regulatory and tax structure, share the same marketing programs, are directed by a centralized management structure and have similar economic characteristics. We also aggregate our Native American management activities into one reportable segment. The results of operations for our Native American management segment are
discussed in the section entitled Management Fee Revenue below and the results of operations of our Las Vegas operations are discussed in the remaining sections below.
Net Revenues. Net revenues for the year ended December 31, 2022 increased by $45.9 million to $1.66 billion as compared to $1.62 billion for the year ended December 31, 2021. We achieved year over year growth of 15.3%, 14.3% and 13.5% in food and beverage, room and other revenues, respectively, while casino revenue decreased by 1.4%. Management fee revenue decreased as we ceased to manage Graton Resort in February 2021.
Operating Income. Operating income increased by $159.8 million to $561.3 million for 2022 as compared to $401.5 million for 2021. Our strong performance and the overall customer trends for the current year were consistent with the trends we have seen since our reopening in June 2020. For the years ended December 31, 2022 and December 31, 2021, operating income included the impact of impairment charges of $80.0 million and $177.7 million, respectively. For the year ended December 31, 2022, the impairment charges were related primarily to the permanent closure of our Texas Station, Fiesta Rancho and Fiesta Henderson properties in June 2022, which had remained closed since the beginning of the COVID-19 pandemic in March 2020. For the prior year, the impairment charge was related to Palms Casino Resort (“Palms”), which was sold in December 2021. In addition, operating income for 2022 and 2021 included $76.3 million and $20.9 million, respectively, of gains on land sales. Additional information about factors impacting our operating income is included below.
Casino. Casino revenues decreased by 1.4% for the year ended December 31, 2022 as compared to 2021. Our casino revenues for 2021 were at record levels due to strong customer demand as we continued to recover from the negative effects of the COVID-19 pandemic. For 2022, slot handle and table games drop decreased slightly and race and sports write increased by 6.0%. Our hold percentages for 2022 were consistent compared to 2021. Casino expenses for the year ended December 31, 2022 increased by 1.5% as compared to the prior year, primarily due to higher employee-related costs.
Food and Beverage. Food and beverage includes revenue and expenses from restaurants, bars and catering. For the year ended December 31, 2022, food and beverage revenue increased by 15.3% as compared to 2021, driven by the continued recovery of our catering and group business, as well as growth across all other categories of our food and beverage operations. For the year ended December 31, 2022, the average guest check at our restaurants increased by 18.3%, while the number of restaurant guests served decreased by 5.9% as compared to the prior year. Food and beverage expenses for the year ended December 31, 2022 increased by 14.7% as compared to the prior year, primarily due to higher employee-related costs and costs of sales.
Room. For the year ended December 31, 2022 as compared to 2021, room revenues increased by 14.3% and room expenses decreased by 6.0%. The results for the prior year included room revenues of $12.4 million, as well as associated costs, from the condominium rental program at Palms, which we sold in December 2021.
Information about our hotel operations is presented below:
| | | | | | | | | | | |
| Year Ended December 31, |
| 2022 | | 2021 |
| Occupancy | 83.0 | % | | 75.0 | % |
| Average daily rate | $ | 179.88 | | | $ | 152.20 | |
| Revenue per available room | $ | 149.34 | | | $ | 114.13 | |
Our ADR improved by 18.2%, our revenue per available room improved by 30.9% and our occupancy rate improved by 8.0 percentage points for 2022 as compared to 2021.
Other. Other primarily represents revenues from tenant leases, retail outlets, bowling, spas and entertainment and their corresponding expenses. For the year ended December 31, 2022, other revenues increased 13.5% as compared to the prior year, primarily driven by spa, bowling and leased outlets. Other expenses increased by 26.3%, as compared to the prior year, due to higher employee-related costs, entertainment expenses and cost of sales.
Management Fee Revenue. Management fee revenue primarily represents fees earned from our previous agreement with a Native American tribe to manage Graton Resort, as well as management fees earned from our three 50%-owned smaller properties. For the year ended December 31, 2022, management fee revenue decreased by 66.6% as compared to 2021, as we ceased to manage Graton Resort on February 5, 2021.
Selling, General and Administrative (“SG&A”). SG&A expenses increased by 1.7% to $353.0 million for the year ended December 31, 2022 as compared to $347.1 million for the prior year. The increase in SG&A expenses was primarily due
to higher employee costs and repairs and maintenance expense. As a percentage of net revenue, SG&A expenses for the year ended December 31, 2022 were effectively flat as compared to the prior year end as we continued to focus on operational efficiencies and cost control.
Depreciation and Amortization. Depreciation and amortization expense for the year ended December 31, 2022 decreased to $128.4 million from $157.8 million for 2021 primarily due to the sale of Palms in 2021, for which we ceased recognizing depreciation and amortization expense as of April 1, 2021. In addition, as a result of the permanent closure of our Texas Station, Fiesta Rancho and Fiesta Henderson properties, we ceased recognizing depreciation and amortization expense for these properties as of June 30, 2022. Depreciation expense also decreased due to certain assets becoming fully depreciated.
Write-downs and other, net. Write-downs and other, net, include gains and losses on asset disposals, demolition costs associated with our permanently closed properties, development and preopening expenses, business innovation and technology enhancements, contract termination, severance and other. For the year ended December 31, 2022, write-downs and other, net was a gain of $47.7 million, comprising net gains on capital asset transactions of $79.0 million (including gains on land sales of $76.3 million), partially offset by preopening expense of $3.7 million for Durango, $9.3 million of demolition costs associated with the permanently closed properties, $9.2 million in business innovation development, $6.7 million in artist performance agreement termination costs associated with Palms, and other. For the year ended December 31, 2021, write-downs and other, net was a gain of $18.7 million, primarily representing gains on land sales.
Asset Impairment. For the year ended December 31, 2022, we recognized asset impairment charges totaling $80.0 million, primarily to write off the facilities and certain related assets at Texas Station, Fiesta Rancho and Fiesta Henderson, which we permanently closed in June 2022. For the year ended December 31, 2021, we recognized a $177.7 million loss on the sale of Palms, which we sold for $650 million in December 2021.
Interest Expense, net. The following table presents summarized information about our interest expense (amounts in thousands):
| | | | | | | | | | | |
| Year Ended December 31, |
| 2022 | | 2021 |
| Interest cost, net of interest income | $ | 126,150 | | | $ | 93,919 | |
| Amortization of debt discount and debt issuance costs | 9,626 | | | 9,592 | |
| Capitalized interest | (5,887) | | | (305) | |
| Interest expense, net | $ | 129,889 | | | $ | 103,206 | |
Interest expense, net, for the year ended December 31, 2022 was $129.9 million, an increase of 25.9% as compared to $103.2 million for 2021. The increase in interest expense, net was due to higher variable interest rates applicable to our credit facility for the current year. At December 31, 2022, $1.8 billion of the borrowings under our credit agreements were based on variable rates, primarily LIBOR, plus applicable margins of 0.50% to 2.25%, and the LIBOR rate applicable to our outstanding LIBOR-based borrowings was 4.39%. We expect that interest rates may continue to increase in response to macroeconomic conditions. Based on our outstanding borrowings at December 31, 2022, an assumed 1% increase in variable interest rates would cause our annual interest cost to increase by approximately $18.0 million. Additional information about our long-term debt is included in Note 8 to the Consolidated Financial Statements.
Loss on Extinguishment/Modification of Debt, net. For the year ended December 31, 2021, we recognized a loss of $13.5 million on extinguishment of debt as a result of the redemption of our 5.00% Senior Notes.
Net Income Attributable to Noncontrolling Interests. Net income attributable to noncontrolling interests for the years ended December 31, 2022 and 2021 represented the portion of net income attributable to the ownership interest in Station Holdco not held by us.
(Provision) Benefit for Income Tax. For the years ended December 31, 2022 and 2021, we recognized income tax expense of $44.5 million and income tax benefit of $69.3 million, respectively. Station Holdco is treated as a partnership for income tax reporting and Station Holdco’s members are liable for federal, state and local income taxes based on their share of Station Holdco’s taxable income. We are not liable for income tax on the noncontrolling interests’ share of Station Holdco’s taxable income or benefit from a taxable loss, and therefore our effective tax rate of 10.2% for the year ended December 31, 2022 was less than the statutory rate. For the year ended December 31, 2021, we reversed the valuation allowance on our deferred tax assets that had been recognized in the prior year due to the uncertainty of realizing certain tax benefits as a result of the COVID-19 pandemic.
Adjusted EBITDA
Adjusted EBITDA for the years ended December 31, 2022 and 2021 for our two reportable segments and a reconciliation of net income to Adjusted EBITDA are presented below (amounts in thousands). The Las Vegas operations segment includes all of our Las Vegas area casino properties and the Native American management segment includes our Native American management activities.
| | | | | | | | | | | |
| Year Ended December 31, |
| 2022 | | 2021 |
| Net revenues | | | |
| Las Vegas operations | $ | 1,651,048 | | | $ | 1,602,438 | |
| Native American management | 2,207 | | | 8,292 | |
| Reportable segment net revenues | 1,653,255 | | | 1,610,730 | |
| Corporate and other | 10,531 | | | 7,169 | |
| Net revenues | $ | 1,663,786 | | | $ | 1,617,899 | |
| | | |
| Net income | $ | 390,352 | | | $ | 354,830 | |
| Adjustments | | | |
| Depreciation and amortization | 128,368 | | | 157,791 | |
| Share-based compensation | 17,515 | | | 12,728 | |
| Write-downs and other, net | (47,660) | | | (18,677) | |
| Asset impairment | 80,018 | | | 177,664 | |
| Interest expense, net | 129,889 | | | 103,206 | |
| Loss on extinguishment of debt, net | — | | | 13,492 | |
| Provision (benefit) for income tax | 44,530 | | | (69,287) | |
| Other | 866 | | | 9,244 | |
| Adjusted EBITDA | $ | 743,878 | | | $ | 740,991 | |
| | | |
| Adjusted EBITDA | | | |
| Las Vegas operations | $ | 812,849 | | | $ | 799,817 | |
| Native American management | 1,071 | | | 7,809 | |
| Corporate and other | (70,042) | | | (66,635) | |
| Adjusted EBITDA | $ | 743,878 | | | $ | 740,991 | |
| | | |
The year-over-year changes in Adjusted EBITDA were due to the factors described under Results of Operations above.
Adjusted EBITDA is a non-GAAP measure that is presented solely as a supplemental disclosure. We believe that Adjusted EBITDA is a widely used measure of operating performance in our industry and is a principal basis for valuation of gaming companies. We believe that in addition to net income, Adjusted EBITDA is a useful financial performance measurement for assessing our operating performance because it provides information about the performance of our ongoing core operations. Adjusted EBITDA includes net income plus depreciation and amortization, share-based compensation, write-downs and other, net (including gains and losses on asset disposals, demolition costs, severance, preopening, business innovation and technology enhancements, contract termination costs and non-routine items), asset impairment, interest expense, net, loss on extinguishment debt, net, provision (benefit) for income tax and other, which includes losses from assets held for sale.
To evaluate Adjusted EBITDA and the trends it depicts, the components should be considered. Each of these components can significantly affect our results of operations and should be considered in evaluating our operating performance, and the impact of these components cannot be determined from Adjusted EBITDA. Adjusted EBITDA does not represent net income or cash flows from operating, investing or financing activities as defined by accounting principles generally accepted in the United States of America (“GAAP”) and should not be considered as an alternative to net income as an indicator of our operating performance. Additionally, Adjusted EBITDA does not consider capital expenditures and other investing activities
and should not be considered as a measure of our liquidity. It should be noted that not all gaming companies that report EBITDA or adjustments to this measure may calculate EBITDA or such adjustments in the same manner as we do, and therefore, our measure of Adjusted EBITDA may not be comparable to similarly titled measures used by other gaming companies.
In the third quarter of 2022, we changed our methodology for allocating corporate expenses to our reportable segments. Under the new methodology, only corporate costs that are primarily related to our operating properties are allocated to the properties. The new methodology was applied to all periods presented. For the year ended December 31, 2021, expenses of $13.9 million were reclassified from the Las Vegas Operations segment to Corporate and other to conform with the current year presentation. The reclassifications had no impact on Adjusted EBITDA.
Holding Company Financial Information
The indentures governing the 4.50% Senior Notes and the 4.625% Senior Notes contain certain covenants that require Station LLC to furnish to the holders of the notes certain annual and quarterly financial information relating to Station LLC and its subsidiaries. The obligation to furnish such information may be satisfied by providing consolidated financial information of the Company along with additional disclosure explaining the differences between such information and the financial information of Station LLC and its subsidiaries on a standalone basis. The following financial information about the Company and its consolidated subsidiaries exclusive of Station LLC and its subsidiaries (the “Holding Company”), is furnished to explain the differences between the financial information of the Holding Company and the financial information of Station LLC and its subsidiaries for the periods presented in this report. The primary differences between the financial information of the Holding Company and that of Station LLC relate to income taxes and the liability associated with the tax receivable agreement (“TRA”).
At December 31, 2022, the difference between the balance sheet for Station LLC and its consolidated subsidiaries and the balance sheet for the Holding Company is that the Holding Company had cash of $15.3 million, $75.7 million of deferred tax assets, net and $0.3 million of prepaid expenses, which are solely assets of the Holding Company, and liabilities that are solely the Holding Company’s, consisting of a $28.6 million liability under the TRA, of which $6.6 million is expected to be paid in the next twelve months, $1.7 million of other current liabilities and $1.8 million of other long-term liabilities that are solely liabilities of the Holding Company. At December 31, 2021, the Holding Company had cash of $3.3 million, $98.6 million of deferred tax assets, net, a $27.2 million noncurrent liability under the TRA and $2.1 million of other current liabilities.
For the year ended December 31, 2022, the difference between the statement of operations for Station LLC and its consolidated subsidiaries and the statement of operations for the Holding Company is that the Holding Company had a net loss of $46.0 million primarily representing provision for income tax. For the year ended December 31, 2021, the difference between the statement of operations for Station LLC and its consolidated subsidiaries and the statement of operations for the Holding Company is that the Holding Company had net income of $70.6 million primarily representing an income tax benefit related to the reversal of a valuation allowance against its deferred tax assets.
Financial Condition, Capital Resources and Liquidity
The following financial condition, capital resources and liquidity discussion contains certain forward-looking statements with respect to our business, financial condition, results of operations, dispositions, acquisitions, expansion projects and issuances of debt and equity, which involve risks and uncertainties that cannot be predicted or quantified, and consequently, actual results may differ materially from those expressed or implied herein. Such risks and uncertainties include, but are not limited to, the risks described in Item 1A. Risk Factors.
At December 31, 2022, we had $117.3 million in cash and cash equivalents, and Station LLC’s borrowing availability under its revolving credit facility was $852.2 million, which was net of $149.5 million in outstanding borrowings and $29.4 million in outstanding letters of credit and similar obligations. Station LLC maintains its borrowing availability under its revolving credit facility, subject to continued compliance with the terms of the credit facility. See Note 8 to the Consolidated Financial Statements for more information about our long-term debt.
Our primary capital requirements for the near term are expected to be related to the operation and maintenance of our properties, debt service payments and construction costs for Durango. Our anticipated uses of cash for 2023 include (i) approximately $550.0 million to $600.0 million for investment capital expenditures, including our Durango project, (ii) approximately $70.0 million to $90.0 million for maintenance capital expenditures at our existing properties, (iii) required principal and interest payments on Station LLC’s indebtedness totaling $26.1 million and $191.2 million, respectively, (iv) dividends to our Class A common stockholders, (v) distributions to noncontrolling interest holders of Station Holdco, including
“tax distributions”, which may be made quarterly when required and in amounts that may vary from quarter to quarter, and (vi) Federal income taxes. Other payment obligations include salaries, wages and employee benefits, service contracts, property taxes, insurance and other obligations.
At December 31, 2022, $1.8 billion of the borrowings under our credit agreements were based on variable rates, primarily LIBOR. We expect that interest rates may continue to increase and may impact our interest cost. We cannot predict the LIBOR or base rate interest rates that will be in effect in the future, and actual rates will vary. Based on our outstanding borrowings at December 31, 2022, an assumed 1% increase in variable interest rates would cause our annual interest cost to increase by approximately $18.0 million. The LIBOR rates applicable to loans under our credit agreements will be discontinued on June 30, 2023. See Item 7A. Quantitative and Qualitative Disclosures about Market Risk for additional information.
On February 7, 2023, our board of directors declared a quarterly cash dividend of $0.25 per share of Class A common stock, to be paid on March 31, 2023 to shareholders of record as of March 15, 2023. Prior to the payment of the dividend, Station Holdco will make a cash distribution to all LLC Unit holders, including Red Rock, of $0.25 per LLC Unit, a portion of which will be paid to the other unit holders of Station Holdco.
We are obligated to make payments under the TRA, which is described in Note 2 to the Consolidated Financial Statements. At December 31, 2022, such obligations with respect to previously consummated transactions totaled $28.6 million. Future payments in respect of any subsequent exchanges of LLC Units for Class A common stock would be in addition to these amounts and are expected to be substantial. The timing of payments under the TRA may vary. The payments that we are required to make will generally reduce the amount of overall cash that might have otherwise been available to us, but we expect the cash tax savings we will realize from the utilization of the related deferred tax assets to fund the required payments.
Our board of directors has approved an equity repurchase program authorizing the repurchase of shares of our Class A common stock. In August 2022, our board of directors increased the aggregate repurchase authorization to $600 million and extended the authorization through June 30, 2024. We are not obligated to repurchase any shares under the program. Subject to applicable laws and the provisions of any agreements restricting our ability to do so, repurchases may be made at our discretion from time to time through open market purchases, negotiated transactions or tender offers, depending on market conditions and other factors. During the year ended December 31, 2022, we repurchased 3.7 million shares of our Class A common stock pursuant to the program for an aggregate price of $141.5 million in open market transactions. As of December 31, 2022, we had repurchased an aggregate of 7.2 million shares of our Class A common stock pursuant to the program and the remaining amount authorized for repurchases was $312.9 million. From time to time, we may also seek to repurchase our outstanding indebtedness. Any such purchases may be funded by existing cash balances or the incurrence of debt, including borrowings under our credit facility. The amount and timing of any repurchase will be based on business and market conditions, capital availability, compliance with debt covenants and other considerations.
We expect that cash on hand, cash generated from operations and, to the extent necessary, borrowings available under the credit facility, will be sufficient to fund our operations and capital requirements and service our outstanding indebtedness for the next twelve months and beyond. We regularly assess our projected cash requirements for capital expenditures, repayment of debt obligations, and payment of other general corporate and operational needs. In the long term, we expect that we will fund our capital requirements with a combination of cash generated from operations, borrowings under the credit facility and the issuance of debt or equity as market conditions may permit. However, our cash flow and ability to obtain debt or equity financing on terms that are satisfactory to us, or at all, may be affected by a variety of factors, including competition, general economic and business conditions and financial markets, all of which may be adversely impacted by the ongoing COVID-19 pandemic. As a result, we cannot provide any assurance that we will generate sufficient income and liquidity to meet all of our liquidity requirements or other obligations.
Following is a summary of our cash flow information (amounts in thousands):
| | | | | | | | | | | |
| Year Ended December 31, |
| | 2022 | | 2021 |
| Net cash provided by (used in): | | | |
| Operating activities | $ | 542,224 | | | $ | 609,963 | |
| Investing activities | (442,144) | | | 586,259 | |
| Financing activities | (290,046) | | | (1,014,672) | |
Cash Flows from Operations
Our operating cash flows primarily consist of operating income generated by our properties (excluding depreciation and other non-cash charges), interest paid and changes in working capital accounts such as inventories, prepaid expenses, receivables and payables. The majority of our revenue is generated from our slot machine and table game play, which is conducted primarily on a cash basis. Our food and beverage, room and other revenues are also primarily cash-based. As a result, fluctuations in our revenues have a direct impact on our cash flow from operations.
Net cash provided by operating activities for the year ended December 31, 2022 and 2021 totaled $542.2 million and $610.0 million, respectively. Cash flow from operating activities for the year ended December 31, 2022 included $120.2 million in interest payments and $31.4 million cash paid for income taxes, compared to $98.0 million and $4.1 million, respectively, for the prior year period. Favorable customer trends and the continuation of our cost reduction measures drove strong operating results in 2022. Information about our operating activities is presented within Results of Operations above.
Cash Flows from Investing Activities
For the year ended December 31, 2022 and 2021, cash paid for capital expenditures totaled $328.6 million and $61.3 million, respectively. Capital expenditures for the current year included amounts related to the Durango project. For the year ended December 31, 2022, cash inflows from investing activities included net cash proceeds of $118.1 million from the sale of land parcels in Las Vegas and Henderson. For the year ended December 31, 2021 cash inflows from investing activities included cash proceeds from the sale of Palms of $650.0 million, less transaction costs and other adjustments, and $35.4 million from the sale of land parcels in Reno and Las Vegas. In addition, we paid $232.8 million during 2022 to purchase additional development land in the Las Vegas valley.
Cash Flows from Financing Activities
For the year ended December 31, 2022, we paid $141.5 million to repurchase approximately 3.7 million shares of our Class A common stock in open market transactions, $152.4 million in cash distributions to the noncontrolling interest holders of Station Holdco and $116.7 million in cash dividends to holders of our Class A common stock, which included the payment of a special cash dividend of $1.00 per share in December 2022.
For the year ended December 31, 2021, we redeemed $530.3 million in outstanding principal amount of 5.00% Senior Notes and paid redemption premiums of $9.8 million. In November 2021, we issued $500.0 million in principal amount of 4.625% Senior Notes due 2031. For the year ended December 31, 2021, we also paid $500.2 million to repurchase approximately 10.4 million shares of our Class A common stock, which included $354.6 million for the 2021 equity tender. For the year ended December 31, 2021, we paid cash distributions totaling $237.2 million to the noncontrolling interest holders of Station Holdco and $203.8 million in cash dividends to holders of our Class A common stock, which included the payment of a special cash dividend of $3.00 per share in December 2021.
Restrictive Covenants
Certain customary covenants are included in both the credit agreement governing the credit facility and the indentures governing Station LLC’s senior notes that, among other things and subject to certain exceptions, restrict Station LLC’s ability and the ability of its restricted subsidiaries to incur or guarantee additional debt; create liens on collateral; engage in mergers, consolidations or asset dispositions; pay distributions; make investments, loans or advances; engage in certain transactions with affiliates or subsidiaries; engage in lines of business other than its core business and related businesses; or issue certain preferred units.
The credit facility also includes certain financial ratio covenants that Station LLC is required to maintain throughout the term of the credit facility, measured as of the end of each quarter. As most recently amended in February 2020, these financial ratio covenants include an interest coverage ratio of not less than 2.50 to 1.00 and a maximum consolidated total leverage ratio, with step-downs over the term of the credit facility, ranging from 5.75 to 1.00 at December 31, 2022 to 5.25 to 1.00 at December 31, 2023 and thereafter. A breach of the financial ratio covenants shall only become an event of default under the term loan B facility if the lenders providing the term loan A facility and the revolving credit facility take certain affirmative actions after the occurrence of a default of such financial ratio covenants. We believe Station LLC was in compliance with all applicable covenants at December 31, 2022.
Off-Balance Sheet Arrangements
At December 31, 2022, we had no variable interests in unconsolidated entities that provide off-balance sheet financing, liquidity, market risk or credit risk support, or that engage in leasing, hedging or research and development arrangements with
us, nor did we have retained or contingent interests in assets transferred to an unconsolidated entity. At December 31, 2022, we had outstanding letters of credit and similar obligations totaling $29.4 million.
Inflation
Our business continues to experience the impact of inflation and rising interest rates and we expect the impact to continue in 2023. Commodity prices have increased and become more volatile, and we are experiencing price inflation in ordinary goods and services such as food costs, supplies, energy costs and construction costs. In addition, we have been impacted by a shortage of qualified workers which places additional upward pressure on wages and benefit costs as we seek to attract and retain qualified workers. We attempt to minimize the impact of inflation on our business by implementing cost controls, adjusting prices and optimizing our procurement strategy.
Native American Development
We have development and management agreements with the Mono, a federally recognized Native American tribe located near Fresno, California, pursuant to which we will assist the Mono in developing, financing and operating a gaming and entertainment facility to be located on Highway 99 north of the city of Madera, California. See Note 6 to the Consolidated Financial Statements for additional information.
Regulation and Taxes
We are subject to extensive regulation by Nevada gaming authorities, as well as regulation by gaming authorities in the other jurisdictions in which we operate, including the NIGC and the California Gambling Control Commission. We will also be subject to regulation, which may or may not be similar to that in Nevada, by any other jurisdiction in which we may conduct gaming activities in the future. For a more complete description of our regulatory requirements, see Item 1. Business—Regulation and Licensing.
The gaming industry represents a significant source of tax revenue, particularly to the State of Nevada and its counties and municipalities. From time to time, various state and federal legislators and officials have proposed changes in tax law, or in the administration of such law, affecting the gaming industry. The Nevada legislature meets every two years for 120 days and when special sessions are called by the Governor. The legislature is currently in session. There are currently no specific legislative proposals to increase taxes on gaming revenue, but there are no assurances that an increase in taxes on gaming or other revenue will not be proposed and passed by the Nevada legislature in the future.
Description of Certain Indebtedness
Long-term Debt
A description of our indebtedness is included in Note 8 to the Consolidated Financial Statements.
Critical Accounting Policies and Estimates
The preparation of consolidated financial statements in conformity with GAAP requires us to make estimates and judgments that are subject to an inherent degree of uncertainty. Certain accounting estimates and assumptions may have a material impact on our financial statements due to the subjectivity and judgment involved and the susceptibility of such estimates and assumptions to change. We base our estimates on historical experience, information that is currently available to us and various other assumptions that we believe are reasonable under the circumstances, and we evaluate our estimates on an ongoing basis. Actual results may differ from our estimates, and such differences could have a material effect on our consolidated financial statements. Our significant accounting policies are described in Note 2 to the Consolidated Financial Statements. Following is a discussion of our accounting policies that involve critical estimates and assumptions.
Long-Lived Assets
Our business is capital intensive and a significant portion of our capital is invested in property and equipment, finite-lived intangible assets and other long-lived assets. We review long-lived assets for impairment whenever events or changes in circumstances indicate the carrying amount of an asset may not be recoverable. We evaluate the recoverability of our long-lived assets by estimating the future cash flows the asset is expected to generate, and comparing these estimated cash flows, on an undiscounted basis, to the carrying amount of the asset. If the carrying amount is greater, the asset is considered to be impaired, and we recognize an impairment charge equal to the amount by which the carrying amount of the asset exceeds its fair value.
We test our long-lived assets for impairment at the reporting unit level, and each of our operating properties is considered a separate reporting unit.
Inherent in the calculation of fair values are various estimates and assumptions, including estimates of future cash flows expected to be generated by an asset or asset group. We base our cash flow estimates on the current regulatory, political and economic climates in the areas where we operate, recent operating information and projections for our properties. These estimates could be negatively impacted by changes in federal, state or local regulations, economic downturns, changes in consumer preferences, or events affecting various forms of travel and access to our properties. Future cash flow estimates are, by their nature, subjective and actual results may differ materially from our estimates. The most significant assumptions used in determining cash flow estimates include forecasts of future operating results, Adjusted EBITDA margins, tax rates, capital expenditures, working capital requirements, long-term growth rates and terminal year free cash flows. Cash flow estimates and their impact on fair value are sensitive to changes in many of these assumptions. If our estimates of future cash flows are not met, we may be required to record impairment charges in the future.
In June 2022, we permanently closed our Texas Station, Fiesta Henderson and Fiesta Rancho properties, which had been closed since March 2020 as a result of the COVID-19 pandemic. In addition, we permanently closed Wild Wild West in September 2022. The closures were an indicator of potential impairment at those reporting units. Accordingly, we tested the long-lived assets of the reporting units for impairment by comparing each reporting unit’s estimated future undiscounted cash flows to its carrying amount. Our cash flow projections represented the expected net proceeds from the sale of the land and were based on market prices for similar assets.
Property and Equipment. At December 31, 2022, the carrying amount of our property and equipment was approximately $2.2 billion, which represents 65.6% of our total assets. We make estimates and assumptions when accounting for property and equipment. We compute depreciation using the straight-line method over the estimated useful lives of the assets, and our depreciation expense is dependent on the assumptions we make about the estimated useful lives of our assets. We estimate the useful lives of our property and equipment based on our experience with similar assets and our estimate of the usage of the asset. Whenever events or circumstances occur that change the estimated useful life of an asset, we account for the change prospectively. We must also make judgments about the capitalization of costs. Costs of major improvements are capitalized, while costs of normal repairs and maintenance are charged to expense as incurred. If an asset or asset group is disposed or retired before the end of its previously estimated useful life, we may be required to accelerate our depreciation expense or recognize a loss on disposal.
Goodwill. At December 31, 2022, our goodwill totaled $195.7 million, approximately 86.8% of which is associated with one of our properties. We test our goodwill for impairment annually as of October 1, and whenever events or circumstances indicate that it is more likely than not that impairment may have occurred. Impairment testing for goodwill is performed at the reporting unit level, and we consider each of our operating properties to be a separate reporting unit.
When performing goodwill impairment testing, we either conduct a qualitative assessment to determine whether it is more likely than not that the asset is impaired, or elect to bypass this qualitative assessment and perform a quantitative test for impairment. Under the qualitative assessment, we consider both positive and negative factors, including macroeconomic conditions, industry events, financial performance and other changes in facts and circumstances, and make a determination of whether it is more likely than not that the fair value of goodwill is less than its carrying amount. If, after assessing the qualitative factors, we determine it is more likely than not the asset is impaired, we then perform a quantitative test in which the estimated fair value of the reporting unit is compared with its carrying amount, including goodwill. If the carrying amount of the reporting unit exceeds its estimated fair value, an impairment loss is recognized in an amount equal to the excess, limited to the amount of goodwill allocated to the reporting unit. As of our most recent quantitative test performed at October 1, 2020, the estimated fair value of each of our properties with goodwill exceeded its respective carrying value by a substantial amount. We performed qualitative tests at October 1, 2022 and 2021 given the continued improvement in our operating results since our last quantitative test.
When performing the quantitative test, we estimate the fair value of each reporting unit using the expected present value of future cash flows along with value indications based on our current valuation multiple and multiples of comparable publicly traded companies. The estimation of fair value requires management to make estimates, judgments and assumptions, including estimating expected future cash flows and selecting appropriate discount rates, valuation multiples and market comparables. Application of alternative estimates and assumptions could produce different results.
If the fair value of any of our properties with goodwill should decline in the future, we may be required to recognize a goodwill impairment charge, which could be material. A property’s fair value may decline as a result of a decrease in the
property’s actual or projected operating results or changes in other assumptions and judgments used in the estimation process, including the discount rate and market multiple.
Indefinite-Lived Intangible Assets. Our indefinite-lived intangible assets primarily represent the value of our brands. At December 31, 2022, the carrying amount of our indefinite-lived intangible assets totaled $76.5 million. Indefinite-lived intangible assets are not amortized unless management determines that their useful life is no longer indefinite. We test our indefinite-lived intangible assets for impairment annually as of October 1, and whenever events or changes in circumstances indicate that an asset may be impaired, by comparing the carrying amount of the asset to its estimated fair value. If the carrying amount of the asset exceeds its estimated fair value, we recognize an impairment charge equal to the excess. We estimate the fair value of our brands using a derivation of the income approach to valuation based on the present value of estimated royalties avoided through ownership of the assets. The fair values of our indefinite-lived intangible assets are subject to change as a result of changes in projected operating results. Accordingly, any decrease in the projected operating results of a property could require us to recognize an impairment charge, which could be material.
Native American Development Costs. We incur certain costs associated with our development and management agreements with Native American tribes that are reimbursable by the tribes. The reimbursable costs are recognized as long-term assets as incurred, and primarily include advances associated with the acquisition of land and development of the tribal gaming facility. We earn interest on the reimbursable advances. The repayment of the advances and the related interest may come from the proceeds of the gaming facility’s third-party financing, from cash flows generated from the gaming facility’s operations, or from a combination of both, and the repayment is typically subordinated to debt service obligations under the gaming facility’s third-party financing. Due to the uncertainty surrounding the timing and amount of the repayment, we do not recognize interest on the advances until the carrying amount of the advances has been recovered and the interest is received. Accordingly, the recoverability of our development costs is highly dependent upon the tribe’s success in obtaining third-party financing and our ability to operate the project successfully upon its completion. Our evaluation of the recoverability of our Native American development costs requires us to apply a significant amount of judgment.
We evaluate the recoverability of our Native American development costs taking into consideration all available information. Among other things, we consider the status of the project, the impact of contingencies, the achievement of milestones, existing or potential litigation, and regulatory matters when evaluating the recoverability of our Native American development costs. We estimate the future cash flows of a Native American development project based on consideration of all positive and negative evidence about its cash flow potential including, but not limited to, the likelihood that the project will be successfully completed, the status of required approvals, and the status and timing of the construction of the project, as well as current and projected economic, political, regulatory and competitive conditions that may adversely impact the project’s operating results. In certain circumstances, we may discontinue funding of a project due to a revision of its expected potential, or otherwise determine that our advances are not recoverable and as a result, we may be required to write off the entire carrying amount of our advances.
Litigation, Claims and Assessments
We are defendants in various lawsuits relating to routine matters incidental to our business and we assess the potential for any lawsuits or claims brought against us on an ongoing basis. For ongoing litigation and potential claims, we use judgment in determining the probability of loss and whether a reasonable estimate of loss, if any, can be made. We accrue a liability when we believe a loss is probable and the amount of the loss can be reasonably estimated. As the outcome of litigation is inherently uncertain, it is possible that certain matters may be resolved for materially different amounts than previously accrued or disclosed.
Income Taxes
We are taxed as a corporation and pay corporate federal, state and local taxes on income allocated to us by Station Holdco. Station Holdco operates as a partnership for federal, state and local tax reporting and holds 100% of the economic interests in Station LLC. The members of Station Holdco are liable for any income taxes resulting from income allocated to them by Station Holdco as a pass-through entity.
We recognize deferred tax assets and liabilities based on the differences between the book value of assets and liabilities for financial reporting purposes and those amounts applicable for income tax purposes using enacted tax rates in effect for the year in which the differences are expected to reverse. Deferred tax assets represent future tax deductions or credits. Realization of the deferred tax assets ultimately depends on the existence of sufficient taxable income of the appropriate character in either the carryback or carryforward period.
Each reporting period, we analyze the likelihood that our deferred tax assets will be realized. A valuation allowance is recorded if, based on the weight of all available positive and negative evidence, it is more likely than not that some portion, or all, of a deferred tax asset will not be realized. If we subsequently determine that there is sufficient evidence to indicate a deferred tax asset will be realized, the associated valuation allowance is reversed. On an annual basis, we perform a comprehensive analysis of all forms of positive and negative evidence based on year end results. During each interim period, we update our annual analysis for significant changes in the positive and negative evidence.
We record uncertain tax positions on the basis of a two-step process in which (1) we determine whether it is more likely than not the tax positions will be sustained on the basis of the technical merits of the position, and (2) for those tax positions meeting the more likely than not recognition threshold, we recognize the largest amount of tax benefit that is more than 50% likely to be realized upon ultimate settlement with the related tax authority. We do not believe that we have any tax positions for which it is reasonably possible that we will be required to record a significant liability for unrecognized tax benefits within the next twelve months.
ITEM 7A.QUANTITATIVE AND QUALITATIVE DISCLOSURES ABOUT MARKET RISK
Market risk is the risk of loss arising from adverse changes in market rates and prices, such as interest rates, foreign currency exchange rates and commodity prices.
Our primary exposure to market risk is interest rate risk associated with our long-term debt. We evaluate our exposure to market risk by monitoring interest rates in the marketplace. We attempt to limit our exposure to interest rate risk by managing the mix of our long-term and short-term borrowings and we may use interest rate swaps to limit cash flow variability on a portion of our variable-rate debt. Borrowings under our credit agreements bear interest at a margin above LIBOR or base rate (each as defined in the credit agreements) as selected by us. The total amount of outstanding borrowings is expected to fluctuate and may be reduced from time to time.
The interest rate per annum applicable to loans under our credit facility is, at our option, either LIBOR plus a margin or a base rate plus a margin. Certain U.S. dollar LIBOR rates and all non-U.S. dollar LIBOR rates were discontinued as of December 31, 2021. However, the discontinuation date of the most commonly used tenors for U.S. dollar LIBOR (overnight, and one, three, six and 12 months) has been extended to June 30, 2023. The LIBOR rates applicable to loans under our credit facility are included in the group of U.S. dollar rates that will be discontinued on June 30, 2023. The credit facility permits the administrative agent to approve a comparable successor base rate when LIBOR is discontinued, but there can be no assurances as to what the alternative base rate may be and whether such base rate will be more or less favorable than LIBOR or any other unforeseen impacts of the potential discontinuation of LIBOR. We are working with our lenders to ensure the transition away from LIBOR will have minimal impact on our financial condition, but we can provide no assurance regarding the impact of the discontinuation of LIBOR.
At December 31, 2022, $1.8 billion of the borrowings under our credit agreements were based on variable rates, primarily LIBOR, plus applicable margins of 0.50% to 2.25%, and the LIBOR rate applicable to our outstanding LIBOR-based borrowings under our credit facility was 4.39%. The weighted-average interest rates for variable-rate debt shown in the long-term debt table below were calculated using the rates in effect at December 31, 2022. We cannot predict the LIBOR or base rate interest rates that will be in effect in the future, and actual rates will vary. Based on our outstanding borrowings at December 31, 2022, an assumed 1% increase in variable interest rates would cause our annual interest cost to increase by approximately $18.0 million.
Following is information about future principal maturities of our long-term debt and the related weighted-average contractual interest rates in effect at December 31, 2022 (dollars in millions):
| | | | | | | | | | | | | | | | | | | | | | | | | | | | | | | | | | | | | | | | | | | | | | | |
| | Expected maturity date | | |
| | 2023 | | 2024 | | 2025 | | 2026 | | 2027 | | Thereafter | | Total | | Fair value |
| Long-term debt: | | | | | | | | | | | | | | | |
| Fixed rate | $ | 1.3 | | | $ | 1.3 | | | $ | 37.2 | | | $ | 0.1 | | | $ | 0.1 | | | $ | 1,191.8 | | | $ | 1,231.8 | | | $ | 1,044.7 | |
| Weighted-average interest rate | 3.99 | % | | 3.98 | % | | 3.80 | % | | 6.00 | % | | 6.00 | % | | 4.55 | % | | | | |
| | | | | | | | | | | | | | | |
| Variable rate (a) | $ | 24.8 | | | $ | 24.8 | | | $ | 308.9 | | | $ | 15.3 | | | $ | 1,412.0 | | | $ | — | | | $ | 1,785.8 | | | $ | 1,750.8 | |
| Weighted-average interest rate | 6.35 | % | | 6.35 | % | | 5.93 | % | | 6.64 | % | | 6.64 | % | | — | % | | | | |
____________________________________________________________
(a) Based on variable interest rates and margins in effect at December 31, 2022.
Additional information about our long-term debt is included in Note 8 to the Consolidated Financial Statements.
From time to time we use interest rate swaps to hedge a portion of our variable-rate debt, and we do not use derivative financial instruments for trading or speculative purposes. All of our interest rate swaps expired in July 2021.
ITEM 8.FINANCIAL STATEMENTS AND SUPPLEMENTARY DATA
INDEX TO CONSOLIDATED FINANCIAL STATEMENTS
Report of Independent Registered Public Accounting Firm
To the Stockholders and the Board of Directors of Red Rock Resorts, Inc.
Opinion on the Financial Statements
We have audited the accompanying consolidated balance sheets of Red Rock Resorts, Inc. (the Company) as of December 31, 2022 and 2021, the related consolidated statements of operations, comprehensive income (loss), stockholders' equity and cash flows for each of the three years in the period ended December 31, 2022, and the related notes and the financial statement schedule listed in the Index at Item 15(a)2 (collectively referred to as the “consolidated financial statements”). In our opinion, the consolidated financial statements present fairly, in all material respects, the financial position of the Company at December 31, 2022 and 2021, and the results of its operations and its cash flows for each of the three years in the period ended December 31, 2022, in conformity with U.S. generally accepted accounting principles.
We also have audited, in accordance with the standards of the Public Company Accounting Oversight Board (United States) (PCAOB), the Company's internal control over financial reporting as of December 31, 2022, based on criteria established in Internal Control-Integrated Framework issued by the Committee of Sponsoring Organizations of the Treadway Commission (2013 framework), and our report dated February 24, 2023 expressed an unqualified opinion thereon.
Basis for Opinion
These financial statements are the responsibility of the Company's management. Our responsibility is to express an opinion on the Company’s financial statements based on our audits. We are a public accounting firm registered with the PCAOB and are required to be independent with respect to the Company in accordance with the U.S. federal securities laws and the applicable rules and regulations of the Securities and Exchange Commission and the PCAOB.
We conducted our audits in accordance with the standards of the PCAOB. Those standards require that we plan and perform the audit to obtain reasonable assurance about whether the financial statements are free of material misstatement, whether due to error or fraud. Our audits included performing procedures to assess the risks of material misstatement of the financial statements, whether due to error or fraud, and performing procedures that respond to those risks. Such procedures included examining, on a test basis, evidence regarding the amounts and disclosures in the financial statements. Our audits also included evaluating the accounting principles used and significant estimates made by management, as well as evaluating the overall presentation of the financial statements. We believe that our audits provide a reasonable basis for our opinion.
Critical Audit Matter
The critical audit matter communicated below is a matter arising from the current period audit of the financial statements that was communicated or required to be communicated to the audit committee and that: (1) relates to accounts or disclosures that are material to the financial statements and (2) involved our especially challenging, subjective or complex judgments. The communication of the critical audit matter does not alter in any way our opinion on the consolidated financial statements, taken as a whole, and we are not, by communicating the critical audit matter below, providing a separate opinion on the critical audit matter or on the accounts or disclosures to which it relates.
| | | | | | | | |
| | Recoverability of the Native American Development Costs as of December 31, 2022 |
| Description of the Matter | | At December 31, 2022, the Company’s Native American development costs had a carrying value of $41.7 million. As discussed in Note 2 to the consolidated financial statements, the Company evaluates the recoverability of its Native American development costs by considering the status of the respective Native American development project, the achievement of milestones, the impact of contingencies, existing litigation, and regulatory matters. The Company estimates the future cash flows from the Native American development project based on an evaluation of all positive and negative evidence about the cash flow potential, which includes the likelihood that the Native American development project will successfully be completed. Auditing the Company’s evaluation of recoverability of the Native American development costs is challenging due to the uncertainty surrounding the timing and likelihood of completion of both the Native American development project and the repayment of the reimbursable advances, both of which are contingent on the achievement of critical milestones, the financing of the Native American development project, and the cash flows from the Native American project. |
| How We Addressed the Matter in Our Audit | | We obtained an understanding, evaluated the design and tested the operating effectiveness of the controls over the Company’s evaluation of recoverability of its Native American development costs. For example, we tested controls over management’s evaluation of the critical milestones, the likelihood of obtaining and the amount of expected financing for the Native American development project, and the estimated future cash flows from the Native American development project. |
| | To test the Company’s Native American development costs recoverability evaluation, our audit procedures included, among others, testing the reasonableness of the Company’s evaluation of the critical milestones, impact of existing litigation, and the estimated future cash flows of the Native American development project. For example, we compared the status of the critical milestones to supporting documentation and we evaluated management’s assumptions used in the estimated cash flows by performing sensitivity analysis. |
/s/ Ernst & Young LLP
We have served as the Company’s auditor since 2015.
Las Vegas, Nevada
February 24, 2023
RED ROCK RESORTS, INC.
CONSOLIDATED BALANCE SHEETS
(amounts in thousands, except share data)
| | | | | | | | | | | |
| December 31, |
| | 2022 | | 2021 |
| ASSETS | | | |
| Current assets: | | | |
| Cash and cash equivalents | $ | 117,289 | | | $ | 275,281 | |
| Receivables, net | 43,630 | | | 36,739 | |
| Inventories | 13,199 | | | 11,734 | |
| Prepaid gaming tax | 22,834 | | | 26,745 | |
| Prepaid expenses and other current assets | 24,043 | | | 20,416 | |
| Assets held for sale | — | | | 7,600 | |
| Total current assets | 220,995 | | | 378,515 | |
| Property and equipment, net | 2,195,017 | | | 2,009,608 | |
| Goodwill | 195,676 | | | 195,676 | |
| Intangible assets, net | 84,385 | | | 87,172 | |
| Land held for development | 449,017 | | | 237,335 | |
| Native American development costs | 41,687 | | | 34,094 | |
| Deferred tax asset, net | 75,741 | | | 98,625 | |
| Other assets, net | 83,232 | | | 99,308 | |
| Total assets | $ | 3,345,750 | | | $ | 3,140,333 | |
| LIABILITIES AND STOCKHOLDERS’ EQUITY | | | |
| Current liabilities: | | | |
| Accounts payable | $ | 11,381 | | | $ | 17,466 | |
| Accrued interest payable | 14,460 | | | 14,320 | |
| Other accrued liabilities | 234,718 | | | 147,109 | |
| Current portion of payable pursuant to tax receivable agreement | 6,631 | | | — | |
| Current portion of long-term debt | 26,059 | | | 25,921 | |
| Total current liabilities | 293,249 | | | 204,816 | |
| Long-term debt, less current portion | 2,958,717 | | | 2,827,603 | |
| Other long-term liabilities | 39,581 | | | 30,723 | |
| Payable to related parties pursuant to tax receivable agreement | 21,960 | | | 27,158 | |
| Total liabilities | 3,313,507 | | | 3,090,300 | |
| Commitments and contingencies (Note 16) | | | |
Stockholders’ equity: | | | |
Preferred stock, par value $0.01 per share, 100,000,000 shares authorized; none issued and outstanding | — | | | — | |
Class A common stock, par value $0.01 per share, 500,000,000 shares authorized; 58,012,937 and 61,426,605 shares issued and outstanding at December 31, 2022 and 2021, respectively | 580 | | | 614 | |
Class B common stock, par value $0.00001 per share, 100,000,000 shares authorized; 45,985,804 shares issued and outstanding at December 31, 2022 and 2021 | 1 | | | 1 | |
| Additional paid-in capital | — | | | 55,028 | |
Retained earnings | 43,203 | | | 3,851 | |
Total Red Rock Resorts, Inc. stockholders’ equity | 43,784 | | | 59,494 | |
| Noncontrolling interest | (11,541) | | | (9,461) | |
Total stockholders’ equity | 32,243 | | | 50,033 | |
Total liabilities and stockholders’ equity | $ | 3,345,750 | | | $ | 3,140,333 | |
The accompanying notes are an integral part of these consolidated financial statements.
RED ROCK RESORTS, INC.
CONSOLIDATED STATEMENTS OF OPERATIONS
(amounts in thousands, except per share data)
| | | | | | | | | | | | | | | | | |
| Year Ended December 31, |
| 2022 | | 2021 | | 2020 |
| Operating revenues: | | | | | |
| Casino | $ | 1,126,058 | | | $ | 1,142,606 | | | $ | 764,255 | |
| Food and beverage | 283,067 | | | 245,432 | | | 192,899 | |
| Room | 164,502 | | | 143,916 | | | 87,035 | |
| Other | 87,089 | | | 76,746 | | | 56,279 | |
| Management fees | 3,070 | | | 9,199 | | | 81,977 | |
| Net revenues | 1,663,786 | | | 1,617,899 | | | 1,182,445 | |
| Operating costs and expenses: | | | | | |
| Casino | 279,537 | | | 275,462 | | | 232,939 | |
| Food and beverage | 224,903 | | | 196,156 | | | 195,963 | |
| Room | 52,017 | | | 55,336 | | | 49,363 | |
| Other | 32,258 | | | 25,535 | | | 23,034 | |
| Selling, general and administrative | 353,043 | | | 347,090 | | | 324,644 | |
| Depreciation and amortization | 128,368 | | | 157,791 | | | 231,391 | |
| Write-downs and other, net | (47,660) | | | (18,677) | | | 36,522 | |
| Asset impairment | 80,018 | | | 177,664 | | | — | |
| 1,102,484 | | | 1,216,357 | | | 1,093,856 | |
| Operating income | 561,302 | | | 401,542 | | | 88,589 | |
| Earnings from joint ventures | 3,469 | | | 3,293 | | | 1,097 | |
| Operating income and earnings from joint ventures | 564,771 | | | 404,835 | | | 89,686 | |
| Other (expense) income: | | | | | |
| Interest expense, net | (129,889) | | | (103,206) | | | (128,465) | |
| (Loss) gain on extinguishment of debt | — | | | (13,492) | | | 240 | |
| Change in fair value of derivative instruments | — | | | (215) | | | (21,590) | |
| Other | — | | | (2,379) | | | (333) | |
| (129,889) | | | (119,292) | | | (150,148) | |
| Income (loss) before income tax | 434,882 | | | 285,543 | | | (60,462) | |
| (Provision) benefit for income tax | (44,530) | | | 69,287 | | | (114,081) | |
| Net income (loss) | 390,352 | | | 354,830 | | | (174,543) | |
| Less: net income (loss) attributable to noncontrolling interests | 184,895 | | | 112,980 | | | (24,146) | |
| Net income (loss) attributable to Red Rock Resorts, Inc. | $ | 205,457 | | | $ | 241,850 | | | $ | (150,397) | |
| | | | | |
| Earnings (loss) per common share (Note 14): | | | | | |
| Earnings (loss) per share of Class A common stock, basic | $ | 3.48 | | | $ | 3.50 | | | $ | (2.13) | |
| Earnings (loss) per share of Class A common stock, diluted | $ | 3.36 | | | $ | 2.84 | | | $ | (2.13) | |
| | | | | |
| Weighted-average common shares outstanding: | | | | | |
| Basic | 58,976 | | | 69,071 | | | 70,542 | |
| Diluted | 104,663 | | | 116,452 | | | 70,542 | |
The accompanying notes are an integral part of these consolidated financial statements.
RED ROCK RESORTS, INC.
CONSOLIDATED STATEMENTS OF COMPREHENSIVE INCOME (LOSS)
(amounts in thousands)
| | | | | | | | | | | | | | | | | |
| Year Ended December 31, |
| 2022 | | 2021 | | 2020 |
| Net income (loss) | $ | 390,352 | | | $ | 354,830 | | | $ | (174,543) | |
| Other comprehensive income (loss), net of tax: | | | | | |
| Loss on interest rate swaps from reclassifications into income | — | | | — | | | (360) | |
| Minimum pension liability adjustment, net | — | | | 1,137 | | | (196) | |
| Other comprehensive income (loss), net of tax | — | | | 1,137 | | | (556) | |
| Comprehensive income (loss) | 390,352 | | | 355,967 | | | (175,099) | |
| Less: comprehensive income (loss) attributable to noncontrolling interests | 184,895 | | | 113,513 | | | (24,723) | |
| Comprehensive income (loss) attributable to Red Rock Resorts, Inc. | $ | 205,457 | | | $ | 242,454 | | | $ | (150,376) | |
The accompanying notes are an integral part of these consolidated financial statements.
RED ROCK RESORTS, INC.
CONSOLIDATED STATEMENTS OF STOCKHOLDERS’ EQUITY
(amounts in thousands)
| | | | | | | | | | | | | | | | | | | | | | | | | | | | | | | | | | | | | | | | | | | | | | | | | | | | | |
| Red Rock Resorts, Inc. Stockholders’ Equity | | | | |
| Common Stock | | Additional paid in capital | | Retained earnings (accumulated deficit) | | Accumulated other comprehensive loss | Noncontrolling interest | Total stockholders’ equity |
| Class A | | Class B |
| Shares | | Amount | Shares | | Amount |
Balances, December 31, 2019 | 70,465 | | | $ | 705 | | | 46,827 | | | $ | 1 | | | $ | 376,229 | | | $ | 124,423 | | | $ | (641) | | | $ | 281,880 | | | $ | 782,597 | |
| Net loss | — | | | — | | | — | | | — | | | — | | | (150,397) | | | — | | | (24,146) | | | (174,543) | |
| Other comprehensive income (loss), net of tax | — | | | — | | | — | | | — | | | — | | | — | | | 21 | | | (577) | | | (556) | |
| Share-based compensation | — | | | — | | | — | | | — | | | 10,889 | | | — | | | — | | | — | | | 10,889 | |
| Distributions | — | | | — | | | — | | | — | | | — | | | — | | | — | | | (4,620) | | | (4,620) | |
| Dividends declared | — | | | — | | | — | | | — | | | — | | | (7,097) | | | — | | | — | | | (7,097) | |
| Stock option exercises and issuance of restricted stock awards, net | 29 | | | — | | | — | | | — | | | 485 | | | — | | | — | | | — | | | 485 | |
| Withholding tax on share-based compensation | (7) | | | — | | | — | | | — | | | (169) | | | — | | | — | | | — | | | (169) | |
| Exchanges of noncontrolling interests for Class A common stock | 741 | | | 7 | | | (741) | | | — | | | 4,404 | | | — | | | 1 | | | (4,412) | | | — | |
| Recognition of tax receivable agreement liability resulting from exchanges of noncontrolling interests for Class A common stock | — | | | — | | | — | | | — | | | (2,345) | | | — | | | — | | | — | | | (2,345) | |
| Rebalancing of ownership percentage between the Company and noncontrolling interests in Station Holdco | — | | | — | | | — | | | — | | | (3,914) | | | — | | | (4) | | | 3,918 | | | — | |
Balances, December 31, 2020 | 71,228 | | | $ | 712 | | | 46,086 | | | $ | 1 | | | $ | 385,579 | | | $ | (33,071) | | | $ | (623) | | | $ | 252,043 | | | $ | 604,641 | |
| Net income | — | | | — | | | — | | | — | | | — | | | 241,850 | | | — | | | 112,980 | | | 354,830 | |
| Other comprehensive income, net of tax | — | | | — | | | — | | | — | | | — | | | — | | | 604 | | | 533 | | | 1,137 | |
| Share-based compensation | — | | | — | | | — | | | — | | | 12,761 | | | — | | | — | | | — | | | 12,761 | |
| Distributions | — | | | — | | | — | | | — | | | — | | | — | | | — | | | (237,160) | | | (237,160) | |
| Dividends declared | — | | | — | | | — | | | — | | | — | | | (204,928) | | | — | | | — | | | (204,928) | |
| Stock option exercises and issuance of restricted stock awards, net | 620 | | | 6 | | | — | | | — | | | 1,171 | | | — | | | — | | | — | | | 1,177 | |
| Repurchases of Class A common stock | (10,402) | | | (104) | | | — | | | — | | | (500,063) | | | — | | | — | | | — | | | (500,167) | |
| Withholding tax on share-based compensation | (19) | | | — | | | — | | | — | | | (3,425) | | | — | | | — | | | — | | | (3,425) | |
| Exchanges of noncontrolling interests for cash | — | | | — | | | (100) | | | — | | | (2,223) | | | — | | | (1) | | | (598) | | | (2,822) | |
| Recognition of tax receivable agreement liability resulting from exchanges of noncontrolling interests | — | | | — | | | — | | | — | | | (641) | | | — | | | — | | | — | | | (641) | |
| Net deferred tax assets resulting from LLC Unit repurchases | — | | | — | | | — | | | — | | | 24,630 | | | — | | | — | | | — | | | 24,630 | |
RED ROCK RESORTS, INC.
CONSOLIDATED STATEMENTS OF STOCKHOLDERS’ EQUITY (Continued)
(amounts in thousands)
| | | | | | | | | | | | | | | | | | | | | | | | | | | | | | | | | | | | | | | | | | | | | | | | | | | | | |
| Red Rock Resorts, Inc. Stockholders’ Equity | | | | |
| Common Stock | | Additional paid in capital | | Retained earnings (accumulated deficit) | | Accumulated other comprehensive loss | Noncontrolling interest | Total stockholders’ equity |
| Class A | | Class B |
| Shares | | Amount | Shares | | Amount |
| Rebalancing of ownership percentage between the Company and noncontrolling interests in Station Holdco | — | | | — | | | — | | | — | | | 137,239 | | | — | | | 20 | | | (137,259) | | | — | |
Balances, December 31, 2021 | 61,427 | | | $ | 614 | | | 45,986 | | | $ | 1 | | | $ | 55,028 | | | $ | 3,851 | | | $ | — | | | $ | (9,461) | | | $ | 50,033 | |
| Net income | — | | | — | | | — | | | — | | | — | | | 205,457 | | | — | | | 184,895 | | | 390,352 | |
| Share-based compensation | — | | | — | | | — | | | — | | | 17,766 | | | — | | | — | | | — | | | 17,766 | |
| Distributions | — | | | — | | | — | | | — | | | — | | | — | | | — | | | (152,449) | | | (152,449) | |
| Dividends declared | — | | | — | | | — | | | — | | | — | | | (116,980) | | | — | | | — | | | (116,980) | |
| Stock option exercises and issuance of restricted stock, net | 345 | | | 3 | | | — | | | — | | | (3) | | | — | | | — | | | — | | | — | |
| Withholding tax on share-based compensation | (41) | | | — | | | — | | | — | | | (4,527) | | | — | | | — | | | — | | | (4,527) | |
| Repurchases of Class A common stock | (3,718) | | | (37) | | | — | | | — | | | (92,345) | | | (49,125) | | | — | | | — | | | (141,507) | |
| Net deferred tax assets resulting from LLC Unit repurchases | — | | | — | | | — | | | — | | | (10,445) | | | — | | | — | | | — | | | (10,445) | |
| Rebalancing of ownership percentage between the Company and noncontrolling interests in Station Holdco | — | | | — | | | — | | | — | | | 34,526 | | | — | | | — | | | (34,526) | | | — | |
Balances, December 31, 2022 | 58,013 | | | $ | 580 | | | 45,986 | | | $ | 1 | | | $ | — | | | $ | 43,203 | | | $ | — | | | $ | (11,541) | | | $ | 32,243 | |
| | | | | | | | | | | | | | | | | |
The accompanying notes are an integral part of these consolidated financial statements.
RED ROCK RESORTS, INC.
CONSOLIDATED STATEMENTS OF CASH FLOWS
(amounts in thousands)
| | | | | | | | | | | | | | | | | |
| Year Ended December 31, |
| 2022 | | 2021 | | 2020 |
| Cash flows from operating activities: | | | | | |
| Net income (loss) | $ | 390,352 | | | $ | 354,830 | | | $ | (174,543) | |
| Adjustments to reconcile net income (loss) to net cash provided by operating activities: | | | | | |
| Depreciation and amortization | 128,368 | | | 157,791 | | | 231,391 | |
| Change in fair value of derivative instruments | — | | | 215 | | | 21,590 | |
| Write-downs and other, net | (83,518) | | | (20,947) | | | 17,424 | |
| Asset impairment | 80,018 | | | 177,664 | | | — | |
| Amortization of debt discount and debt issuance costs | 9,626 | | | 9,592 | | | 10,472 | |
| Share-based compensation | 17,515 | | | 12,728 | | | 10,886 | |
| Loss on extinguishment of debt | — | | | 13,492 | | | (240) | |
| Deferred income tax | 11,949 | | | (74,161) | | | 114,081 | |
| Changes in assets and liabilities: | | | | | |
| Receivables, net | (4,210) | | | (1,311) | | | 16,425 | |
| Inventories and prepaid expenses | (6,274) | | | (14,406) | | | 10,344 | |
| Accounts payable | (6,151) | | | 7,367 | | | (21,411) | |
| Accrued interest payable | 140 | | | (4,314) | | | 12,651 | |
| Other accrued liabilities | 5,517 | | | (5,358) | | | (35,384) | |
| Other, net | (1,108) | | | (3,219) | | | (896) | |
| Net cash provided by operating activities | 542,224 | | | 609,963 | | | 212,790 | |
| Cash flows from investing activities: | | | | | |
| Capital expenditures, net of related payables | (328,589) | | | (61,295) | | | (58,496) | |
| Net proceeds from asset sales | 121,553 | | | 678,413 | | | 580 | |
| Acquisition of land held for development | (232,758) | | | (4,650) | | | — | |
| Native American development costs | (7,492) | | | (12,890) | | | (2,284) | |
| Net settlement of derivative instruments | — | | | (13,467) | | | (14,013) | |
| Other, net | 5,142 | | | 148 | | | 4,656 | |
| Net cash (used in) provided by investing activities | (442,144) | | | 586,259 | | | (69,557) | |
| | | | | |
| | | | | | | | | | | | | | | | | |
RED ROCK RESORTS, INC. CONSOLIDATED STATEMENTS OF CASH FLOWS (Continued) (amounts in thousands) |
| Year Ended December 31, |
| 2022 | | 2021 | | 2020 |
| Cash flows from financing activities: | | | | | |
Borrowings under credit agreements with original maturity dates greater than three months | 297,500 | | | 675,000 | | | 1,057,500 | |
Payments under credit agreements with original maturity dates greater than three months | (172,779) | | | (696,278) | | | (1,922,375) | |
| Proceeds from issuance of Senior Notes | — | | | 500,000 | | | 750,000 | |
| Redemption of Senior Notes | — | | | (530,333) | | | — | |
| Cash paid for early extinguishment of debt | — | | | (9,754) | | | (8,791) | |
| Proceeds from exercise of stock options | — | | | 1,177 | | | 485 | |
| Distributions to members and noncontrolling interests | (152,449) | | | (237,160) | | | (4,620) | |
| Repurchases of Class A common stock | (141,507) | | | (500,167) | | | — | |
| Withholding tax on share-based compensation | (4,527) | | | (3,425) | | | (169) | |
| Exchanges of noncontrolling interest for cash | — | | | (2,822) | | | — | |
| Dividends paid | (116,675) | | | (203,834) | | | (7,307) | |
| Payment of debt issuance costs | — | | | (5,961) | | | (14,091) | |
| Other, net | 391 | | | (1,115) | | | (1,075) | |
| Net cash used in financing activities | (290,046) | | | (1,014,672) | | | (150,443) | |
| (Decrease) increase in cash, cash equivalents and restricted cash | (189,966) | | | 181,550 | | | (7,210) | |
| Balance, beginning of year | 307,255 | | | 125,705 | | | 132,915 | |
| Balance, end of year | $ | 117,289 | | | $ | 307,255 | | | $ | 125,705 | |
| Cash, cash equivalents and restricted cash: | | | | | |
| Cash and cash equivalents | $ | 117,289 | | | $ | 275,281 | | | $ | 121,176 | |
| Restricted cash | — | | | — | | | 4,529 | |
| Restricted cash included in Other assets, net | — | | | 31,974 | | | — | |
| Balance, end of year | $ | 117,289 | | | $ | 307,255 | | | $ | 125,705 | |
| | | | | |
| Supplemental cash flow disclosures: | | | | | |
Cash paid for interest, net of $5,887, $305 and $0 capitalized, respectively | $ | 120,193 | | | $ | 97,964 | | | $ | 109,043 | |
| Cash paid for income taxes | $ | 31,355 | | | $ | 4,139 | | | $ | — | |
| Non-cash investing and financing activities: | | | | | |
| Capital expenditures incurred but not yet paid | $ | 94,291 | | | $ | 15,439 | | | $ | 2,931 | |
The accompanying notes are an integral part of these consolidated financial statements.
RED ROCK RESORTS, INC.
NOTES TO CONSOLIDATED FINANCIAL STATEMENTS
1. Organization and Background
Red Rock Resorts, Inc. (“Red Rock,” or the “Company”) was formed as a Delaware corporation in 2015 to own an indirect equity interest in and manage Station Casinos LLC (“Station LLC”), a Nevada limited liability company. Station LLC is a gaming, development and management company established in 1976 that owns and operates six major gaming and entertainment facilities and nine smaller casino properties (three of which are 50% owned) in the Las Vegas regional market. In the first quarter of 2022, the Company commenced construction of Durango Casino & Resort (“Durango”) in the southwest Las Vegas valley. Durango is expected to open in the fourth quarter of 2023.
The Company owns all of the outstanding voting interests in Station LLC and has an indirect equity interest in Station LLC through its ownership of limited liability interests in Station Holdco LLC (“Station Holdco,” and such interests, “LLC Units”), which owns all of the economic interests in Station LLC. At December 31, 2022, the Company held 58% of the economic interests and 100% of the voting power in Station Holdco, subject to certain limited exceptions, and is designated as the sole managing member of both Station Holdco and Station LLC. The Company controls and operates all of the business and affairs of Station Holdco and Station LLC, and conducts all of its operations through these entities.
Impact of the COVID-19 Pandemic
During 2020, the global pandemic caused by a new strain of coronavirus (“COVID-19”) had a detrimental impact on the United States and Las Vegas economies and negatively impacted the Company’s business. All of the Company’s Las Vegas properties were temporarily closed on March 17, 2020 in compliance with a statewide emergency order mandating the closure of Nevada casinos. On June 4, 2020, the Company reopened its Red Rock, Green Valley Ranch, Santa Fe Station, Boulder Station, Palace Station and Sunset Station properties, as well as its Wildfire properties, subject to state-mandated occupancy and other operational restrictions.
Many of the state-mandated occupancy and other operational restrictions that were first imposed due to the pandemic in March 2020 were lifted as of June 1, 2021. Certain operational restrictions continued, including a rule added in late July 2021 requiring all employees and guests to wear face coverings while indoors in public spaces, which was lifted on February 10, 2022. As a result of the pandemic and the temporary closure of all of the Company’s properties from March 17, 2020 through June 3, 2020, the Company’s operating results for the year ended December 31, 2020 are not comparable to those for the subsequent years presented.
In June 2022, the Company permanently closed its Texas Station, Fiesta Henderson and Fiesta Rancho properties, which had been closed since March 2020 as a result of the COVID-19 pandemic. In addition, the Company permanently closed Wild Wild West in September 2022. See Note 5 for additional information.
A subsidiary of Station LLC managed Graton Resort, a casino in northern California, on behalf of a Native American tribe through February 5, 2021. The property was temporarily closed from March 17, 2020 through June 17, 2020 as a result of the COVID-19 pandemic. The management agreement was originally expected to expire in November 2020 but was extended as a result of the pandemic through February 5, 2021, when the Native American tribe terminated the Company’s management role at the facility.
2. Basis of Presentation and Summary of Significant Accounting Policies
Principles of Consolidation
Station Holdco and Station LLC are variable interest entities (“VIEs”), of which the Company is the primary beneficiary. The Company controls and operates all of the business and affairs of Station Holdco and Station LLC and conducts all of its operations through these entities. Accordingly, the Company consolidates the financial position and results of operations of Station LLC and its consolidated subsidiaries and Station Holdco, and presents the interests in Station Holdco not owned by Red Rock within noncontrolling interest in the consolidated financial statements. Substantially all of the Company’s assets and liabilities represent the assets and liabilities of Station Holdco and Station LLC, other than assets and liabilities related to income taxes and the tax receivable agreement. Investments in all 50% or less owned affiliated companies are accounted for using the equity method. All significant intercompany accounts and transactions have been eliminated. Certain amounts in the consolidated financial statements for previous years have been reclassified to be consistent with the current year presentation.
RED ROCK RESORTS, INC.
NOTES TO CONSOLIDATED FINANCIAL STATEMENTS (Continued)
Noncontrolling Interest in Station Holdco
Noncontrolling interest in Station Holdco represents the LLC Units held by certain owners who held such units prior to the Company’s 2016 initial public offering (the “IPO” and such owners, the “Continuing Owners”). Noncontrolling interest is reduced when Continuing Owners exchange their LLC Units, along with an equal number of shares of Class B common stock, for shares of Class A common stock. The noncontrolling interest holders’ ownership percentage of LLC Units is increased when LLC Units held by Red Rock are repurchased by Station Holdco, typically in connection with the Company’s repurchases of its issued and outstanding shares of its Class A common stock.
The ownership of the LLC Units is summarized as follows:
| | | | | | | | | | | | | | | | | | | | | | | |
| December 31, 2022 | | December 31, 2021 |
| Units | | Ownership % | | Units | | Ownership % |
| Red Rock | 62,113,911 | | | 57.5 | % | | 64,425,248 | | | 58.4 | % |
| Noncontrolling interest holders | 45,985,804 | | | 42.5 | % | | 45,985,804 | | | 41.6 | % |
| Total | 108,099,715 | | | 100.0 | % | | 110,411,052 | | | 100.0 | % |
The Company uses monthly weighted-average LLC Unit ownership to calculate the pretax income or loss and other comprehensive income or loss of Station Holdco attributable to Red Rock and the noncontrolling interest holders. Station Holdco equity attributable to Red Rock and the noncontrolling interest holders is rebalanced, as needed, to reflect LLC Unit ownership at period end. For the years ended December 31, 2022 and 2021, rebalancing was due primarily to Station Holdco’s repurchase of LLC Units from Red Rock in connection with the Company’s repurchases of Class A shares.
Use of Estimates
The preparation of financial statements in conformity with accounting principles generally accepted in the United States of America (“GAAP”) requires management to make estimates and assumptions that affect the reported amounts of assets and liabilities and disclosure of contingent assets and liabilities at the date of the financial statements and the reported amounts of revenues and expenses during the reporting period. Actual results could differ from those estimates.
Fair Value Measurements
For assets and liabilities accounted for or disclosed at fair value, the Company utilizes the fair value hierarchy established by the accounting guidance for fair value measurements and disclosures to categorize the inputs to valuation techniques used to measure fair value into three levels. The three levels of inputs are as follows:
Level 1: Quoted market prices in active markets for identical assets or liabilities.
Level 2: Observable market-based inputs or unobservable inputs that are corroborated by market data.
Level 3: Unobservable inputs that are not corroborated by market data.
Fair Value of Financial Instruments
The carrying values of cash and cash equivalents, restricted cash, receivables and accounts payable approximate fair value primarily because of the short maturities of these instruments. At December 31, 2022 and 2021, the Company had no other financial assets or liabilities measured at fair value on a recurring basis.
The accounting guidance for fair value measurements and disclosures provides the option to measure certain financial assets and liabilities at fair value with changes in fair value recognized in earnings each period. The Company has not elected to measure any financial assets or liabilities at fair value that are not required to be measured at fair value.
Cash and Cash Equivalents
Cash and cash equivalents consist of cash on hand and investments with an original maturity of 90 days or less.
Restricted Cash
At December 31, 2021, $32.0 million of restricted cash was classified within Other assets, net on the Company’s Consolidated Balance Sheet because the funds were expected to be used to acquire real property. The restricted cash consisted of land sale proceeds held by a qualified intermediary to facilitate like-kind exchange transactions pursuant to Section 1031 of the Internal Revenue Code. There was no restricted cash at December 31, 2022.
RED ROCK RESORTS, INC.
NOTES TO CONSOLIDATED FINANCIAL STATEMENTS (Continued)
Receivables, Net and Credit Risk
The Company’s accounts receivable primarily represent receivables from contracts with customers and consist mainly of casino, hotel, ATM, cash advance, retail, management fees and other receivables, which are typically non-interest bearing.
Receivables are initially recorded at cost and an allowance for credit losses is maintained to reduce receivables to their carrying amount, which approximates fair value. The allowance is based on an expected loss model and is estimated based on a specific review of customer accounts, historical collection experience, the age of the receivable and other relevant factors. Accounts are written off when management deems the account to be uncollectible, and recoveries of accounts previously written off are recorded when received. At December 31, 2022 and 2021, the allowance for credit losses was $5.1 million and $7.3 million, respectively. Management believes there are no significant concentrations of credit risk with respect to its receivables, net.
Inventories
Inventories primarily represent food and beverage items and retail merchandise which are stated at the lower of cost or net realizable value. Cost is determined on a weighted-average basis.
Assets Held for Sale
The Company classifies assets as held for sale when a sale is probable of completion within one year and the asset or asset group meets all of the accounting requirements to be classified as held for sale. Assets held for sale and any related liabilities are presented as single asset and liability amounts on the balance sheet with a valuation allowance, if necessary, to reduce the carrying amount of the net assets to the lower of carrying amount or estimated fair value less cost to sell. Estimates are required to determine the fair value and the related disposal costs. The estimated fair value is generally based on market comparables, solicited offers or a discounted cash flow model. In subsequent periods, the valuation allowance may be adjusted based on changes in management’s estimate of fair value less cost to sell. Depreciation and amortization of long-lived assets are not recorded during the period in which such assets are classified as held for sale. At December 31, 2021, assets held for sale represented undeveloped land in Las Vegas that was subsequently sold in November 2022. A parcel of land with a carrying amount of $50.6 million that was previously classified as held for sale at December 31, 2021 was reclassified to Land held for development as of that date because it no longer met the held for sale criteria.
Property and Equipment
Property and equipment is initially recorded at cost. Depreciation and amortization are computed using the straight-line method over the estimated useful lives of the assets, or for leasehold improvements, the shorter of the estimated useful life of the asset or the lease term, as follows:
| | | | | |
| Buildings and improvements | 10 to 45 years |
| Furniture, fixtures and equipment | 3 to 10 years |
Costs of major improvements are capitalized, while costs of normal repairs and maintenance are charged to expense as incurred. Construction in progress is related to the construction or development of property and equipment that has not yet been placed in service for its intended use. Depreciation and amortization of property and equipment commences when the asset is placed in service. When an asset is retired or otherwise disposed, the related cost and accumulated depreciation are removed from the accounts and the gain or loss on disposal is recognized within Write-downs and other, net.
The Company makes estimates and assumptions when accounting for capital expenditures. The Company’s depreciation expense is dependent on the assumptions made for the estimated useful lives of its assets. Useful lives are estimated by the Company based on its experience with similar assets and estimates of the usage of the asset. Whenever events or circumstances occur that change the estimated useful life of an asset, the Company accounts for the change prospectively.
Native American Development Costs
The Company incurs certain costs associated with development and management agreements with Native American tribes that are reimbursable by such tribes. The reimbursable costs are recognized as long-term assets as incurred, and primarily include advances associated with the acquisition of land and development of the tribal gaming facility. The Company earns interest on the reimbursable advances. The repayment of the advances and the related interest may come from the proceeds of the gaming facility’s third-party financing, from cash flows from the gaming facility’s operations, or from a combination of both, and the repayment is typically subordinated to debt service obligations under the gaming facility’s third-party financing.
RED ROCK RESORTS, INC.
NOTES TO CONSOLIDATED FINANCIAL STATEMENTS (Continued)
Due to the uncertainty surrounding the timing and amount of the repayment, the Company does not recognize accrued interest on the advances until the carrying amount of the advances has been recovered and the interest is received.
The Company evaluates the recoverability of its Native American development costs taking into consideration all available information. Among other things, the Company considers the status of the project, the impact of contingencies, the achievement of milestones, existing or potential litigation, and regulatory matters when evaluating the recoverability of its Native American development costs. The Company estimates the future cash flows of a Native American development project based on consideration of all positive and negative evidence about its cash flow potential including, but not limited to, the likelihood that the project will be successfully completed, the status of required approvals, and the status and timing of the construction of the project, as well as current and projected economic, political, regulatory and competitive conditions that may adversely impact the project’s operating results.
At December 31, 2022 and 2021, the Company’s Native American development costs were related to development and management agreements with the North Fork Rancheria of Mono Indians. See Note 6 for additional information.
Goodwill
At December 31, 2022, the Company’s goodwill totaled $195.7 million, approximately 86.8% of which is associated with one of its properties. The Company tests its goodwill for impairment annually as of October 1, and whenever events or circumstances indicate that it is more likely than not that impairment may have occurred. Impairment testing for goodwill is performed at the reporting unit level, and each of the Company’s operating properties is considered a separate reporting unit.
When performing its goodwill impairment testing, the Company either conducts a qualitative assessment to determine whether it is more likely than not that the asset is impaired, or elects to bypass this qualitative assessment and perform a quantitative test for impairment. Under the qualitative assessment, the Company considers both positive and negative factors, including macroeconomic conditions, industry events, financial performance and other changes in facts and circumstances, and makes a determination of whether it is more likely than not that the fair value of goodwill is less than its carrying amount. If, after assessing the qualitative factors, the Company determines it is more likely than not the asset is impaired, it then performs a quantitative test in which the estimated fair value of the reporting unit is compared with its carrying amount, including goodwill. If the carrying amount of the reporting unit exceeds its estimated fair value, an impairment loss is recognized in an amount equal to the excess, limited to the amount of goodwill allocated to the reporting unit.
When performing the quantitative test, the Company estimates the fair value of each reporting unit using the expected present value of future cash flows along with value indications based on current valuation multiples of the Company and comparable publicly traded companies. The estimation of fair value involves judgment by management. Future cash flow estimates are, by their nature, subjective and actual results may differ materially from such estimates. Cash flow estimates are based on the current regulatory, political and economic climates, recent operating information and projections. Such estimates could be negatively impacted by changes in federal, state or local regulations, economic downturns, competition, events affecting various forms of travel and access to the Company’s properties, and other factors. If the Company’s estimates of future cash flows are not met, it may have to record impairment charges in the future.
Indefinite-lived Intangible Assets
The Company’s indefinite-lived intangible assets primarily represent brands. The Company tests its indefinite-lived intangible assets for impairment annually as of October 1, and whenever events or circumstances indicate that it is more likely than not that an asset is impaired. If the Company determines it is more likely than not that an asset is impaired, it then performs a quantitative test by comparing the carrying amount of the asset to its estimated fair value. If the carrying amount of the asset exceeds its estimated fair value, the Company recognizes an impairment charge equal to the excess. The fair value of the Company’s brands is estimated using a derivation of the income approach to valuation based on estimated royalties avoided through ownership of the assets, utilizing market indications of fair value. The Company’s fair value estimates are subject to change as a result of changes in its projected operating results. Indefinite-lived intangible assets are not amortized unless it is determined that an asset’s useful life is no longer indefinite. The Company periodically reviews its indefinite-lived assets to determine whether events and circumstances continue to support an indefinite useful life. If an indefinite-lived intangible asset no longer has an indefinite life, the asset is tested for impairment and is subsequently accounted for as a finite-lived intangible asset.
Finite-lived Intangible Assets
The Company’s finite-lived intangibles primarily include assets related to its customer relationships and management contracts. The Company amortizes its finite-lived intangible assets over their estimated useful lives using the straight-line
RED ROCK RESORTS, INC.
NOTES TO CONSOLIDATED FINANCIAL STATEMENTS (Continued)
method. The Company periodically evaluates the remaining useful lives of its finite-lived intangible assets to determine whether events and circumstances warrant a revision to the remaining period of amortization.
The Company’s customer relationship intangible assets represent the value associated with its rated casino guests. The management contract intangible assets represent the value associated with agreements under which the Company provides, or will provide, management services to various casino properties, primarily a Native American casino project that is currently under development. The Company amortizes its management contract intangible assets over their expected useful lives beginning when the property commences operations and management fees are being earned.
Impairment of Long-lived Assets
The Company reviews the carrying amounts of its long-lived assets, other than goodwill and indefinite-lived intangible assets, for impairment whenever events or changes in circumstances indicate the carrying amount of an asset may not be recoverable. Recoverability is evaluated by comparing the estimated future cash flows of the asset, on an undiscounted basis, to its carrying amount. If the undiscounted estimated future cash flows exceed the carrying amount, no impairment is indicated. If the undiscounted estimated future cash flows do not exceed the carrying amount, impairment is measured based on the difference between the asset’s estimated fair value and its carrying amount. To estimate fair values, the Company typically uses a discounted cash flow model or market comparables. The Company’s long-lived asset impairment tests are performed at the reporting unit level.
The estimation of undiscounted future cash flows involves judgment by management. The Company’s estimates of future cash flows expected to be generated by an asset or asset group are based on the current regulatory, political and economic climates, recent operating information and projections. Such estimates could be negatively impacted by changes in federal, state or local regulations, economic downturns, changes in consumer preferences, or events affecting various forms of travel and access to its properties. If the Company’s estimates of future cash flows are not met, it may have to record impairment charges in the future.
Land Held for Development
At December 31, 2022, the Company owned land comprising strategically-located parcels in Las Vegas and Reno, each of which is zoned for casino gaming and other uses.
Debt Discounts and Debt Issuance Costs
Debt discounts and costs incurred in connection with the issuance of long-term debt are capitalized and amortized to interest expense using the effective interest method over the expected term of the related debt agreements. Costs incurred in connection with the issuance of revolving lines of credit are presented in Other assets, net on the Consolidated Balance Sheets. All other capitalized costs incurred in connection with the issuance of long-term debt are presented as a direct reduction of Long-term debt, less current portion on the Consolidated Balance Sheets.
Leases
The Company leases certain equipment, buildings, land and other assets used in its operations. The Company determines whether an arrangement is or contains a lease at inception, and determines the classification of the lease based on facts and circumstances as of the lease commencement date. For leases with an initial term greater than twelve months, the Company recognizes a right-of-use (“ROU”) asset and a lease liability at the lease commencement date. For leases with an initial term of twelve months or less, the Company has elected not to recognize ROU assets or lease liabilities. The Company measures its ROU assets and lease liabilities at the lease commencement date based on the present value of lease payments over the lease term. To calculate the present value of lease payments for leases that do not contain an implicit interest rate, the Company uses its incremental borrowing rate based on information available at the lease commencement date. For leases under which the Company has options to extend or terminate the lease, such options are included in the lease term when it is reasonably certain that the Company will exercise the option. The Company includes operating lease ROU assets within Other assets, net on its Consolidated Balance Sheets. Operating lease liabilities are included in Other accrued liabilities and Other long-term liabilities. For arrangements that contain both lease and non-lease components under which the Company is the lessee, the components are not combined for accounting purposes. The Company’s leases do not include any significant residual value guarantees, restrictions or covenants.
For operating leases with fixed rental payments or variable rental payments based on an index or rate, the Company recognizes lease expense on a straight-line basis over the lease term. For operating leases with variable payments not based on an index or rate, the Company recognizes the variable lease expense in the period in which the obligation for the payment is
RED ROCK RESORTS, INC.
NOTES TO CONSOLIDATED FINANCIAL STATEMENTS (Continued)
incurred. The Company’s variable lease payments not based on an index or rate are primarily related to short-term leases for slot machines under which lease payments are based on a percentage of the revenue earned.
The Company leases space within its properties to third-party tenants, primarily food and beverage outlets and movie theaters. The Company also leases space to tenants within commercial and industrial buildings located on certain land held for development. All of the Company’s tenant leases are classified as operating leases and do not contain options for the lessee to purchase the underlying real property. Revenue from tenant leases is included in Other revenues in the Company’s Consolidated Statements of Operations.
Lease payments from tenants at the Company’s properties typically include variable rent based on a percentage of the tenant’s net sales, and may also include a fixed base rent amount, which may increase by a rate or index over time. The Company recognizes variable rental income in the period in which the right to receive such rental income is established according to the lease agreements and base rental income on a straight-line basis over the lease term. Lease payments from the Company’s tenants at commercial and industrial buildings are typically based on a fixed rental amount, which may increase by a rate or index over time. Non-lease components within tenant lease agreements, which primarily comprise utilities, property taxes and common area maintenance charges, are included within operating lease income.
Derivative Instruments
From time to time, the Company has used interest rate swaps to hedge its exposure to variability in expected future cash flows related to interest payments. At December 31, 2022 and 2021, the Company had no outstanding interest rate swaps. For the year ended December 31, 2020 and through July 2021, the Company held interest rate swaps that were not designated in cash flow hedging relationships. The Company recognized the change in fair value in the Consolidated Statements of Operations in the period in which the change occurred and classified the cash flows for these instruments within investing activities in the Consolidated Statements of Cash Flows. The Company recorded all derivatives at fair value, which was determined using widely accepted valuation techniques, including discounted cash flow analyses and credit valuation adjustments, as well as observable market-based inputs such as forward interest rate curves.
Comprehensive Income (Loss)
Comprehensive income (loss) includes net income (loss) and other comprehensive income (loss), which includes all other non-owner changes in equity. Components of the Company’s comprehensive income (loss) are reported in the Consolidated Statements of Comprehensive Income (Loss) and Consolidated Statements of Stockholders’ Equity. The Company had no accumulated other comprehensive income (loss) at December 31, 2022 or 2021.
Revenues
The Company’s revenue contracts with customers consist of gaming wagers, sales of food, beverage, hotel rooms and other amenities, and agreements to provide management services. Revenues are recognized when control of the promised goods or services is transferred to the guest, in an amount that reflects the consideration that the Company expects to be entitled to receive in exchange for those goods or services, referred to as the transaction price. Other revenues also include rental income from tenants, which is recognized over the lease term, and contingent rental income, which is recognized when the right to receive such rental income is established according to the lease agreements. Revenue is recognized net of cash sales incentives and discounts and excludes sales and other taxes collected from guests on behalf of governmental authorities.
The Company accounts for its gaming and non-gaming contracts on a portfolio basis. This practical expedient is applied because individual customer contracts have similar characteristics, and the Company reasonably expects the effects on the financial statements of applying its revenue recognition policy to the portfolio would not differ materially from applying its policy to the individual contracts.
Casino Revenue
Casino revenue includes gaming activities such as slot, table game and sports wagering. The transaction price for a gaming wagering contract is the difference between gaming wins and losses, not the total amount wagered. The transaction price is reduced for consideration payable to a guest, such as cash sales incentives and the change in progressive jackpot liabilities. Gaming contracts are typically completed daily based on the outcome of the wagering transaction and include a distinct performance obligation to provide gaming activities.
Guests may receive discretionary incentives for complimentary food, beverage, rooms, entertainment and merchandise to encourage additional gaming, or may earn loyalty points based on their slot play. The Company allocates the transaction price to each performance obligation in the gaming wagering contract. The amount allocated to loyalty points earned is based
RED ROCK RESORTS, INC.
NOTES TO CONSOLIDATED FINANCIAL STATEMENTS (Continued)
on an estimate of the standalone selling price of the loyalty points, which is determined by the redemption value less an estimate for points not expected to be redeemed. The amount allocated to discretionary complimentaries is the standalone selling price of the underlying goods or services, which is determined using the retail price at which those goods or services would be sold separately in similar transactions. The remaining amount of the transaction price is allocated to wagering activity using the residual approach as the standalone selling price for gaming wagers is highly variable and no set established price exists for gaming wagers. Amounts allocated to wagering are recognized as casino revenue when the result of the wager is determined, and amounts allocated to loyalty points and discretionary complimentaries are recognized as revenue when the goods or services are provided.
Non-gaming Revenue
Non-gaming revenue include sales of food, beverage, hotel rooms and other amenities such as retail merchandise, bowling, spa services and entertainment. The transaction price is the net amount collected from the guest and includes a distinct performance obligation to provide such goods or services. Non-gaming revenue is recognized when the goods or services are provided to the guest. Guests may also receive discretionary complimentaries that require the transaction price to be allocated to each performance obligation on a relative standalone selling price basis.
Non-gaming revenue also includes the portion of the transaction price from gaming or non-gaming contracts allocated to discretionary complimentaries and the value of loyalty points redeemed for food, beverage, room and other amenities. Discretionary complimentaries are classified in the departmental revenue category fulfilling the complimentary with a corresponding reduction in the departmental revenues that provided the complimentary, which is primarily casino revenue. Included in non-gaming revenues are discretionary complimentaries and loyalty point redemptions of $157.5 million, $144.3 million and $107.1 million for the years ended December 31, 2022, 2021 and 2020, respectively.
Management Fee Revenue
Management fee revenue represents fees earned from the Company’s previous management agreement with a Native American tribe, as well as management fees earned from the Company’s three 50%-owned smaller properties. The Company managed Graton Resort & Casino (“Graton Resort”) on behalf of the Federated Indians of Graton Rancheria through February 5, 2021. For the years ended December 31, 2022, 2021 and 2020, management fees from Graton Resort totaled $2.2 million, $7.8 million and $77.4 million, respectively.
The transaction price for management contracts is the management fee to which the Company is entitled for its management services. The management fee represents variable consideration as it is based on a percentage of net income of the managed property, as defined in the management agreements. The management services are a single performance obligation to provide a series of distinct services over the term of the management agreement. The Company allocates and recognizes the management fee monthly as the management services are performed because there is a consistent measure throughout the contract period that reflects the value to the managed property each month.
Player Rewards Program
The Company has a player rewards program (the “Rewards Program”) that allows customers to earn points based on their slot play. Guests may accumulate loyalty points over time that may be redeemed at their discretion under the terms of the Rewards Program. Loyalty points may be redeemed for cash, slot play, food, beverage, rooms, entertainment and merchandise at the Company’s Las Vegas area properties.
When guests earn points under the Rewards Program, the Company recognizes a liability for future performance obligations. The Rewards Program point liability represents deferred gaming revenue, which is measured at the redemption value of loyalty points earned under the Rewards Program that management ultimately believes will be redeemed. The recognition of the Rewards Program point liability reduces casino revenue.
When points are redeemed for cash, the point liability is reduced for the amount of cash paid out. When points are redeemed for slot play, food, beverage, rooms, entertainment and merchandise, revenues are recognized when the goods or services are provided, and such revenues are classified based on the type of goods or services provided with a corresponding reduction to the point liability.
The Company’s performance obligation related to its loyalty point liability is generally completed within one year, as a guest’s loyalty point balance is forfeited after six months of inactivity for a local guest and after thirteen months for an out-of-town guest, as defined in the Rewards Program. Loyalty points are generally earned and redeemed continually over time. As a
RED ROCK RESORTS, INC.
NOTES TO CONSOLIDATED FINANCIAL STATEMENTS (Continued)
result, the loyalty point liability balance remains relatively constant. The loyalty point liability is presented within Other accrued liabilities on the Consolidated Balance Sheets.
Slot Machine Jackpots
The Company does not accrue base jackpots if it is not legally obligated to pay the jackpot. A jackpot liability is accrued with a related reduction in casino revenue when the Company is obligated to pay the jackpot, such as the incremental amount in excess of the base jackpot on a progressive game.
Gaming Taxes
The Company is assessed taxes based on gross gaming revenue, subject to applicable jurisdictional adjustments. Gaming taxes are included in Casino costs and expenses in the Consolidated Statements of Operations. Gaming tax expense was as follows (amounts in thousands):
| | | | | | | | | | | | | | | | | |
| Year Ended December 31, |
| 2022 | | 2021 | | 2020 |
| Gaming tax expense | $ | 84,544 | | | $ | 84,277 | | | $ | 56,253 | |
Share-based Compensation
The Company measures its share-based compensation cost at the grant date based on the fair value of the award, and recognizes the cost over the requisite service period. The fair value of stock options is estimated at the grant date using the Black-Scholes option pricing model. The fair value of restricted stock is based on the closing share price of the Company’s stock on the grant date. The Company uses the straight-line method to recognize compensation cost for share-based awards with graded service-based vesting, and cumulative compensation cost recognized to date at least equals the grant-date fair value of the vested portion of the awards. Forfeitures are accounted for as they occur.
Advertising
The Company expenses advertising costs the first time the advertising takes place. Advertising expense is primarily included in selling, general and administrative expense in the Consolidated Statements of Operations. Advertising expense was as follows (amounts in thousands):
| | | | | | | | | | | | | | | | | |
| Year Ended December 31, |
| 2022 | | 2021 | | 2020 |
| Advertising expense | $ | 11,305 | | | $ | 14,278 | | | $ | 10,205 | |
Income Taxes
Red Rock is taxed as a corporation and pays corporate federal, state and local taxes on income allocated to it by Station Holdco. Station Holdco operates as a partnership for federal, state and local tax reporting and holds 100% of the economic interests in Station LLC. The members of Station Holdco are liable for any income taxes resulting from income allocated to them by Station Holdco as a pass-through entity.
The Company recognizes deferred tax assets and liabilities based on the differences between the book value of assets and liabilities for financial reporting purposes and those amounts applicable for income tax purposes using enacted tax rates in effect for the year in which the differences are expected to reverse. The Company classifies all deferred tax assets and liabilities as noncurrent. The effect of a change in tax rates on deferred tax assets and liabilities is recognized in the period in which the enactment date occurs. Deferred tax assets represent future tax deductions or credits. Realization of the deferred tax assets ultimately depends on the existence of sufficient taxable income of the appropriate character in either the carryback or carryforward period.
Each reporting period, the Company analyzes the likelihood that its deferred tax assets will be realized. A valuation allowance is recorded if, based on the weight of all available positive and negative evidence, it is more likely than not that some portion, or all, of a deferred tax asset will not be realized. If the Company subsequently determines that there is sufficient evidence to indicate a deferred tax asset will be realized, the associated valuation allowance is reversed. On an annual basis, the Company performs a comprehensive analysis of all forms of positive and negative evidence based on year end results. During each interim reporting period, the Company updates its annual analysis for significant changes in the positive and negative evidence.
RED ROCK RESORTS, INC.
NOTES TO CONSOLIDATED FINANCIAL STATEMENTS (Continued)
The Company records uncertain tax positions on the basis of a two-step process in which (1) the Company determines whether it is more likely than not the tax positions will be sustained on the basis of the technical merits of the position and (2) for those tax positions meeting the more likely than not recognition threshold, the Company recognizes the largest amount of tax benefit that is more than 50% likely to be realized upon ultimate settlement with the related tax authority. The Company does not believe that it has any tax positions for which it is reasonably possible that it will be required to record a significant liability for unrecognized tax benefits within the next twelve months.
As applicable, the Company records interest and penalties related to income taxes through the provision for income taxes.
Tax Receivable Agreement
In connection with the IPO, the Company entered into a tax receivable agreement (“TRA”) with certain pre-IPO owners of Station Holdco. In the event that such parties exchange any or all of their LLC Units for Class A common stock, the TRA requires the Company to make payments to such parties for 85% of the tax benefits realized by the Company by such exchange. The annual tax benefits are computed by calculating the income taxes due, including such tax benefits, and the income taxes due without such benefits. When an exchange transaction occurs, the Company initially recognizes the related TRA liability through a charge to equity, and any subsequent adjustments to the liability are recorded through the Consolidated Statements of Operations.
As a result of exchanges of LLC Units for Class A common stock and purchases by the Company of LLC Units from holders of such units, the Company is entitled to a proportionate share of the existing tax basis of the assets of Station Holdco at the time of such exchanges or purchases. In addition, such exchanges or purchases of LLC Units are expected to result in increases in the tax basis of the assets of Station Holdco that otherwise would not have been available. These increases in tax basis may reduce the amount of tax that the Company would otherwise be required to pay in the future. These increases in tax basis may also decrease gains (or increase losses) on future dispositions of certain capital assets to the extent tax basis is allocated to those capital assets.
The timing and amount of aggregate payments due under the TRA may vary based on a number of factors, including the amount and timing of the taxable income the Company generates each year, the tax rate then applicable and amortizable basis. If the Company does not generate sufficient taxable income in the aggregate over the term of the TRA to utilize the tax benefits, it would not be required to make the related TRA payments. The Company will only recognize a liability for TRA payments if management determines it is probable that it will generate sufficient future taxable income over the term of the TRA to utilize the related tax benefits. If management determines in the future that the Company will not be able to fully utilize all or part of the related tax benefits, it would derecognize the portion of the liability related to the benefits not expected to be utilized. Estimating future taxable income is inherently uncertain and requires judgment. In projecting future taxable income, the Company considers its historical results and incorporates certain assumptions, including revenue growth and operating margins, among others.
The payment obligations under the TRA are Red Rock’s obligations and are not obligations of Station Holdco or Station LLC. Payments are generally due within a specified period of time following the filing of the Company’s annual tax return and interest on such payments will accrue from the original due date (without extensions) of the income tax return until the date paid. Payments not made within the required period after the filing of the income tax return generally accrue interest at a rate of LIBOR plus 5.00%.
The TRA will remain in effect until all such tax benefits have been utilized or expired unless the Company exercises its right to terminate the TRA. The TRA will also terminate if the Company breaches its obligations under the TRA or upon certain mergers, asset sales or other forms of business combinations, or other changes of control. If the Company exercises its right to terminate the TRA, or if the TRA is terminated early in accordance with its terms, the Company’s payment obligations would be accelerated based upon certain assumptions, including the assumption that it would have sufficient future taxable income to utilize such tax benefits, and may substantially exceed the actual benefits, if any, the Company realizes in respect of the tax attributes subject to the TRA.
Additionally, the Company estimates the amount of TRA payments expected to be paid within the next twelve months and classifies this amount within current liabilities on its Consolidated Balance Sheets. This determination is based on management’s estimate of taxable income for the next fiscal year. To the extent the Company’s estimate differs from actual results, it may be required to reclassify portions of the liability under the TRA between current and non-current.
RED ROCK RESORTS, INC.
NOTES TO CONSOLIDATED FINANCIAL STATEMENTS (Continued)
Earnings Per Share
Basic earnings per share (“EPS”) is computed by dividing net income attributable to Red Rock by the weighted-average number of Class A shares outstanding during the period. Diluted EPS is computed by dividing net income attributable to Red Rock, including the impact of potentially dilutive securities, by the weighted-average number of Class A shares outstanding during the period, including the number of Class A shares that would have been outstanding if the potentially dilutive securities had been issued. Potentially dilutive securities include the outstanding Class B common stock, outstanding stock options and unvested restricted stock. The Company uses the “if-converted” method to determine the potentially dilutive effect of its Class B common stock, and the treasury stock method to determine the potentially dilutive effect of outstanding stock options and unvested restricted stock.
3. Property and Equipment
Property and equipment consisted of the following (amounts in thousands):
| | | | | | | | | | | |
| December 31, |
| 2022 | | 2021 |
| Land | $ | 203,256 | | | $ | 219,256 | |
| Buildings and improvements | 2,182,922 | | | 2,256,826 | |
| Furniture, fixtures and equipment | 598,667 | | | 633,210 | |
| Construction in progress | 379,156 | | | 69,129 | |
| 3,364,001 | | | 3,178,421 | |
| Accumulated depreciation | (1,168,984) | | | (1,168,813) | |
| Property and equipment, net | $ | 2,195,017 | | | $ | 2,009,608 | |
Construction in progress at December 31, 2022 included $315.0 million related to the development of Durango.
Depreciation expense was as follows (amounts in thousands):
| | | | | | | | | | | | | | | | | |
| Year Ended December 31, |
| 2022 | | 2021 | | 2020 |
| Depreciation expense | $ | 126,766 | | | $ | 155,966 | | | $ | 223,846 | |
At December 31, 2022 and 2021, substantially all of the Company’s property and equipment was pledged as collateral for its long-term debt.
4. Goodwill and Other Intangibles
Goodwill, net of accumulated impairment losses of $1.2 million, was $195.7 million at December 31, 2022 and 2021. The Company’s goodwill is primarily related to the Las Vegas operations segment.
The Company’s intangibles, other than goodwill, consisted of the following (amounts in thousands):
| | | | | | | | | | | | | | | | | | | | | | | |
| December 31, 2022 |
| Estimated useful life (years) | | Gross Carrying Amount | | Accumulated Amortization | | Net Carrying Amount |
| Assets | | | | | | | |
| Brands | Indefinite | | $ | 76,200 | | | $ | — | | | $ | 76,200 | |
| License rights | Indefinite | | 300 | | | — | | | 300 | |
| Customer relationships | 15 | | 22,100 | | | (17,000) | | | 5,100 | |
| Management contracts | 7 - 20 | | 4,000 | | | (1,215) | | | 2,785 | |
| Intangible assets | | | $ | 102,600 | | | $ | (18,215) | | | $ | 84,385 | |
RED ROCK RESORTS, INC.
NOTES TO CONSOLIDATED FINANCIAL STATEMENTS (Continued)
| | | | | | | | | | | | | | | | | | | | | | | |
| December 31, 2021 |
| Estimated useful life (years) | | Gross Carrying Amount | | Accumulated Amortization | | Net Carrying Amount |
| Assets | | | | | | | |
| Brands | Indefinite | | $ | 77,200 | | | $ | — | | | $ | 77,200 | |
| License rights | Indefinite | | 300 | | | — | | | 300 | |
| Customer relationships | 15 | | 22,800 | | | (16,019) | | | 6,781 | |
| Management contracts | 7 - 20 | | 4,000 | | | (1,109) | | | 2,891 | |
| | | | | | | |
| Intangible assets | | | $ | 104,300 | | | $ | (17,128) | | | $ | 87,172 | |
Amortization expense for intangible assets was as follows (amounts in thousands):
| | | | | | | | | | | | | | | | | |
| Year Ended December 31, |
| 2022 | | 2021 | | 2020 |
| Amortization expense | $ | 1,602 | | | $ | 1,825 | | | $ | 7,545 | |
Estimated annual amortization expense for intangibles for each of the next five years is as follows (amounts in thousands):
| | | | | | | | |
| Years Ending December 31, | | |
| 2023 | | $ | 1,579 | |
| 2024 | | 1,579 | |
| 2025 | | 1,579 | |
| 2026 | | 785 | |
| 2027 | | 105 | |
5. Asset Impairment
The Company reviews the carrying amounts of its long-lived assets, other than goodwill and indefinite-lived intangible assets, for impairment whenever events or changes in circumstances indicate the carrying amount of an asset may not be recoverable. The Company’s long-lived asset impairment tests are performed at the reporting unit level, and each of its operating properties is considered a separate reporting unit.
In June 2022, the Company permanently closed its Texas Station, Fiesta Henderson and Fiesta Rancho properties, which had been closed since March 2020 as a result of the COVID-19 pandemic. The decision to permanently close these properties was an indicator of impairment. The Company tested each of these reporting units for impairment as of June 30, 2022 and recorded asset impairment charges totaling $79.0 million, primarily representing the write-off of the facilities that are being demolished in whole or in part. The recoverability of the carrying amounts of the remaining assets, primarily land, was evaluated based on market prices for similar assets, which are considered Level 2 inputs under the fair value measurement hierarchy. The Company also recognized an asset impairment charge of $1.0 million as a result of the permanent closure of Wild Wild West in September 2022. There was no goodwill associated with the permanently closed properties. In December 2022, the Company sold the Fiesta Henderson land to a third-party buyer for aggregate consideration of $32.0 million. The transaction resulted in a gain on sale of $17.7 million. The facilities at Texas Station and Fiesta Rancho are being demolished in whole or in part to reposition the land for sale.
In December 2021, the Company sold all of its equity interests in Palms Casino Resort (“Palms”) to a third-party buyer for aggregate consideration of $650.0 million. The transaction resulted in a loss on sale of $177.7 million, which included an asset impairment charge to reduce the carrying amount of Palms’ net assets to their estimated fair value less costs to sell. For the years ended December 31, 2021 and 2020, Palms generated net revenues of $18.8 million and $56.6 million, respectively, and pretax losses of $206.1 million (including the loss on sale) and $98.3 million, respectively.
RED ROCK RESORTS, INC.
NOTES TO CONSOLIDATED FINANCIAL STATEMENTS (Continued)
6. Native American Development
The Company has development and management agreements with the North Fork Rancheria of Mono Indians (the “Mono”), a federally recognized Native American tribe located near Fresno, California, which were originally entered into in 2003. In August 2014, the Mono and the Company entered into the Second Amended and Restated Development Agreement (the “Development Agreement”) and the Second Amended and Restated Management Agreement. The Mono has submitted a proposed Third Amended and Restated Management Agreement and a proposed Third Amended and Restated Development Agreement to the National Indian Gaming Commission (“NIGC”). Pursuant to the Development Agreement, the Company has assisted the Mono in developing a gaming and entertainment facility (the “North Fork Project”) to be located in Madera County, California and, pursuant to the proposed management and development agreements, the Company proposes to continue to assist the Mono in developing and to assist the Mono in operating the North Fork Project. The Company purchased a 305-acre parcel of land adjacent to Highway 99 north of the city of Madera (the “North Fork Site”), which was taken into trust for the benefit of the Mono by the Department of the Interior (“DOI”) in February 2013.
As currently contemplated, the North Fork Project is expected to include approximately 2,000 Class III slot machines, approximately 40 table games and several restaurants, and future development costs of the project are expected to be between $375 million and $425 million. The following table summarizes the Company’s evaluation at December 31, 2022 of each of the critical milestones that it has identified as necessary to complete the North Fork Project. As of December 31, 2022, each of these critical milestones has substantially been resolved, except for approval of the Management Agreement by the Chair of the NIGC.
The following table summarizes the Company’s evaluation at December 31, 2022 of each of the critical milestones necessary to complete the North Fork Project.
RED ROCK RESORTS, INC.
NOTES TO CONSOLIDATED FINANCIAL STATEMENTS (Continued)
| | | | | |
| Federally recognized as an Indian tribe by the Bureau of Indian Affairs (“BIA”) | Yes |
| Date of recognition | Federal recognition was terminated in 1966 and restored in 1983. |
| Tribe has possession of or access to usable land upon which the project is to be built | The DOI accepted approximately 305 acres of land for the project into trust for the benefit of the Mono in February 2013.
|
| Status of obtaining regulatory and governmental approvals: | |
| Tribal-state compact | A compact (the “Compact”) was negotiated and signed by the Governor of California and the Mono in August 2012. The California State Assembly and Senate passed Assembly Bill 277 (“AB 277”) which ratified the Compact in May 2013 and June 2013, respectively. Opponents of the North Fork Project qualified a referendum, “Proposition 48,” for a state-wide ballot challenging the legislature’s ratification of the Compact. In November 2014, Proposition 48 failed. The State took the position that the failure of Proposition 48 nullified the ratification of the Compact and, therefore, the Compact did not take effect under California law. In March 2015, the Mono filed suit against the State to obtain a compact with the State or procedures from the Secretary of the Interior under which Class III gaming may be conducted on the North Fork Site. In July 2016, the DOI issued Secretarial procedures (the “Secretarial Procedures”) pursuant to which the Mono may conduct Class III gaming on the North Fork Site. |
| Approval of gaming compact by DOI | The Compact was submitted to the DOI in July 2013. In October 2013, notice of the Compact taking effect was published in the Federal Register. The Secretarial Procedures supersede and replace the Compact. |
| Record of decision regarding environmental impact published by BIA | In November 2012, the record of decision for the Environmental Impact Statement for the North Fork Project was issued by the BIA. In December 2012, the Notice of Intent to take land into trust was published in the Federal Register. |
| BIA accepting usable land into trust on behalf of the tribe | The North Fork Site was accepted into trust in February 2013. |
Approval of management agreement by NIGC | In December 2015, the Mono submitted a Second Amended and Restated Management Agreement, and certain related documents, to the NIGC. In July 2016, the Mono received a deficiency letter from the NIGC seeking additional information concerning the Second Amended and Restated Management Agreement. In March 2018, the Mono submitted the Management Agreement and certain related documents to the NIGC. In June 2018, the Mono received a deficiency letter from the NIGC seeking additional information concerning the Management Agreement. In April 2021, the Mono received an issues letter from the NIGC identifying issues to be addressed prior to approval of the Management Agreement. In September 2022, the Mono received an additional issues letter from the NIGC identifying remaining issues to be addressed prior to approval of the Management Agreement. Approval of the Management Agreement by the NIGC is expected to occur following the Mono’s response to the most recent issues letter. The Company believes the Management Agreement will be approved because the terms and conditions thereof are consistent with the provisions of the Indian Gaming Regulatory Act (“IGRA”).
|
| Gaming licenses: | |
| Type | The North Fork Project will include the operation of Class II and Class III gaming, which are allowed pursuant to the terms of the Secretarial Procedures and IGRA, following approval of the Management Agreement by the NIGC. |
| Number of gaming devices allowed | The Secretarial Procedures allow for the operation of a maximum of 2,000 Class III slot machines at the facility during the first two years of operation and thereafter up to 2,500 Class III slot machines. There is no limit on the number of Class II gaming devices that the Mono can offer. |
| Agreements with local authorities | The Mono has entered into memoranda of understanding with the City of Madera, the County of Madera and the Madera Irrigation District under which the Mono agreed to pay one-time and recurring mitigation contributions, subject to certain contingencies. The memoranda of understanding have all been amended to restructure the timing of certain payments due to delays in the development of the North Fork Project. |
RED ROCK RESORTS, INC.
NOTES TO CONSOLIDATED FINANCIAL STATEMENTS (Continued)
In addition to the critical milestones, following is a discussion of the unresolved legal matter related to the North Fork Project.
Picayune Rancheria of Chukchansi Indians v. Brown. In March 2016, Picayune Rancheria of Chukchansi Indians (“Picayune”) filed a complaint for declaratory relief and petition for writ of mandate in California Superior Court for the County of Madera against Governor Edmund G. Brown, Jr., alleging that the referendum that invalidated the Compact also invalidated Governor Brown’s concurrence with the Secretary of the Interior’s determination that gaming on the North Fork Site would be in the best interest of the Mono and not detrimental to the surrounding community. The complaint seeks to vacate and set aside the Governor’s concurrence and was stayed from December 2016 to September 2021, when the Supreme Court of California denied the Mono’s and the State of California’s petition for review in Stand Up for California! v. Brown. As a result of the denial, litigation of this matter has resumed and a first amended complaint was filed by Picayune in December 2022.
Under the terms of the Development Agreement, the Company has agreed to arrange the financing for the ongoing development costs and construction of the facility, and has contributed significant financial support to the North Fork Project. Through December 31, 2022, the Company has paid approximately $56.8 million of reimbursable advances to the Mono, primarily to complete the environmental impact study, purchase the North Fork Site and pay the costs of litigation. The repayment of the advances is expected to come from the proceeds of the North Fork Project’s financing, from cash flows from the North Fork Project’s operations, or from a combination of both. In accordance with the Company’s accounting policy, accrued interest on the advances will not be recognized in income until the carrying amount of the advances has been recovered. The carrying amount of the reimbursable advances was reduced by $15.1 million to fair value upon the Company’s adoption of fresh-start reporting in 2011. At December 31, 2022, the carrying amount of the advances was $41.7 million.
In addition to the reimbursable advances, the Company expects to receive a development fee of 4% of the costs of construction for its development services, which will be paid upon the commencement of gaming operations at the facility. The proposed management agreement provides for the Company to receive a management fee of 30% of the North Fork Project’s net income. The repayment of all or a portion of the reimbursable advances is anticipated to be subordinated to the Mono’s debt service obligations under the North Fork Project’s financing. The proposed management agreement and the proposed development agreement have a term of seven years from the opening of the North Fork Project. The proposed management agreement includes termination provisions whereby either party may terminate the agreement for cause, and may also be terminated at any time upon agreement of the parties. There is no provision in the proposed management agreement allowing the tribe to buy-out the agreement prior to its expiration. The proposed management agreement provides that the Company will train the Mono tribal members such that they may assume responsibility for managing the North Fork Project upon the expiration of the agreement.
The Company expects that upon termination or expiration of the proposed development agreement, the Mono will continue to be obligated to repay any unpaid principal and interest on the advances from the Company. Amounts due to the Company under the Development Agreement and Management Agreement are secured by, and amounts due to the Company under the proposed management agreement are intended to be secured by, substantially all of the assets of the North Fork Project except the North Fork Site. In addition, the Development Agreement contains, and the proposed development and management agreements are anticipated to contain, waivers of the Mono’s sovereign immunity from suit for the purpose of enforcing the agreements or permitting or compelling arbitration and other remedies.
The timing of both the North Fork Project and of the repayment of the reimbursable advances is difficult to predict and is contingent on the achievement of the critical milestones, the financing of the North Fork Project, and the cash flows from the North Fork Project. The Company currently estimates that construction of the North Fork Project may begin in the next six months and estimates that the North Fork Project would be completed and opened for business approximately 15 to 18 months after construction begins. The Company expects to assist the Mono in obtaining financing for the North Fork Project once all necessary critical milestones have been achieved and prior to commencement of construction.
The Company has evaluated the likelihood that the North Fork Project will be successfully completed and opened, and has concluded that the likelihood of successful completion is in the range of 75% to 85% at December 31, 2022. The Company’s evaluation is based on its consideration of all available positive and negative evidence about the status of the North Fork Project, including, but not limited to, the status of required regulatory approvals, as well as the progress being made toward the achievement of any remaining critical milestones, the arrangement of financing for the North Fork Project and the status of any remaining litigation and contingencies. There can be no assurance that all the necessary governmental and regulatory approvals will be obtained, that financing will be obtained, that the financing and/or the cash flows from the North Fork Project will be sufficient to repay the advances, that the North Fork Project will be successfully completed or that future events and circumstances will not change the Company’s estimates of the timing, scope, and potential for successful completion
RED ROCK RESORTS, INC.
NOTES TO CONSOLIDATED FINANCIAL STATEMENTS (Continued)
or that any such changes will not be material. In addition, there can be no assurance that the Company will recover all of its investment in the North Fork Project even if it is successfully completed and opened for business.
7. Other Accrued Liabilities
Other accrued liabilities consisted of the following (amounts in thousands):
| | | | | | | | | | | |
| December 31, |
| | 2022 | | 2021 |
| Contract and customer-related liabilities: | | | |
| Rewards Program liability | $ | 11,620 | | | $ | 12,711 | |
| Advance deposits and future wagers | 18,346 | | | 15,897 | |
| Unpaid wagers, outstanding chips and other customer-related liabilities | 20,508 | | | 21,963 | |
| Other accrued liabilities: | | | |
| Accrued payroll and related | 36,607 | | | 30,019 | |
| Accrued gaming and related | 22,513 | | | 25,372 | |
| Construction payables and equipment purchase accruals | 94,291 | | | 15,437 | |
| Operating lease liabilities, current portion | 4,800 | | | 2,976 | |
| Other | 26,033 | | | 22,734 | |
| $ | 234,718 | | | $ | 147,109 | |
Construction payables and equipment purchase accruals at December 31, 2022 included $67.3 million related to the development of Durango.
Contract Balances
Customer contract liabilities related to future performance obligations consist of the Rewards Program liability, advance deposits on goods or services yet to be provided and wagers for future sporting events. Advance deposits and wagers for future sporting events represent cash payments received from guests that are typically recognized in revenues within one year from the date received. The Company also has other customer-related liabilities that primarily include unpaid wagers and outstanding chips. Unpaid wagers include unredeemed gaming tickets that are exchanged for cash, and outstanding chips represent amounts owed to guests in exchange for gaming chips in their possession that may be redeemed for cash or recognized as revenue. Fluctuations in contract liabilities and other customer-related liabilities are typically a result of normal operating activities. The Company had no material contract assets at December 31, 2022 and 2021, respectively.
RED ROCK RESORTS, INC.
NOTES TO CONSOLIDATED FINANCIAL STATEMENTS (Continued)
8. Long-term Debt
Long-term debt consisted of the following (amounts in thousands):
| | | | | | | | | | | |
| December 31, |
| 2022 | | 2021 |
Term Loan B Facility due February 7, 2027, interest at a margin above LIBOR or base rate (6.64% and 2.50% at December 31, 2022 and 2021), net of unamortized discount and deferred issuance costs of $20.4 million and $24.9 million at December 31, 2022 and 2021, respectively | $ | 1,452,926 | | | $ | 1,463,731 | |
Term Loan A Facility due February 7, 2025, interest at a margin above LIBOR or base rate (5.89% and 1.61% at December 31, 2022 and 2021, respectively), net of unamortized discount and deferred issuance costs of $1.1 million and $1.6 million at December 31, 2022 and 2021, respectively | 161,898 | | | 170,819 | |
Revolving Credit Facility due February 7, 2025, interest at a margin above LIBOR or base rate (5.89% at December 31, 2022) | 149,500 | | | — | |
4.625% Senior Notes due December 1, 2031, net of unamortized deferred issuance costs of $5.5 million and $6.0 million at December 31, 2022 and 2021, respectively | 494,499 | | | 494,015 | |
4.50% Senior Notes due February 15, 2028, net of unamortized discount and deferred issuance costs of $5.6 million and $6.6 million at December 31, 2022 and 2021, respectively | 685,126 | | | 684,170 | |
Other long-term debt, weighted-average interest of 3.88% and 3.82% at December 31, 2022 and 2021, respectively, net of unamortized discount and deferred issuance costs of $0.2 million and $0.3 million at December 31, 2022 and 2021, respectively | 40,827 | | | 40,789 | |
| Total long-term debt | 2,984,776 | | | 2,853,524 | |
| Current portion of long-term debt | (26,059) | | | (25,921) | |
| Long-term debt, net | $ | 2,958,717 | | | $ | 2,827,603 | |
Credit Facility
Station LLC’s credit facility consists of the Term Loan B Facility, the Term Loan A Facility and the Revolving Credit Facility (collectively, the “Credit Facility”). The Term Loan B Facility bears interest at a rate per annum, at Station LLC’s option, equal to either LIBOR plus 2.25% or base rate plus 1.25%. The Term Loan A Facility and Revolving Credit Facility bear interest at a rate per annum, at Station LLC’s option, equal to either LIBOR plus an amount ranging from 1.50% to 1.75% or base rate plus an amount ranging from 0.50% to 0.75%, depending on whether Station LLC’s consolidated total leverage ratio exceeds 4.00 to 1.00.
Station LLC is required to make quarterly principal payments of $3.8 million on the Term Loan B Facility and $2.4 million on the Term Loan A Facility on the last day of each quarter, unless otherwise reduced by prepayments. Station LLC also is required to make mandatory payments of amounts outstanding under the Credit Facility with the proceeds of certain casualty events, debt issuances, asset sales and equity issuances and, depending on its consolidated total leverage ratio, Station LLC is required to apply a portion of its excess cash flow to repay amounts outstanding under the Term Loan B Facility, which would reduce future quarterly principal payments. The Company is not required to make an excess cash flow payment in 2023.
Borrowings under the Credit Facility are guaranteed by all of Station LLC’s existing and future material restricted subsidiaries and are secured by pledges of all of the equity interests in Station LLC and its material restricted subsidiaries, a security interest in substantially all of the personal property of Station LLC and the subsidiary guarantors, and mortgages on the real property and improvements owned or leased by certain of Station LLC’s subsidiaries.
The Credit Facility contains a number of customary covenants that, among other things, restrict, subject to certain exceptions, the ability of Station LLC and the subsidiary guarantors to incur debt; create a lien on collateral; engage in mergers, consolidations or asset dispositions; pay distributions; make investments, loans or advances; engage in certain transactions with affiliates or subsidiaries; or modify their lines of business.
The Credit Facility also includes certain financial ratio covenants that Station LLC is required to maintain throughout the term of the Credit Facility and measure as of the end of each quarter. At December 31, 2022, these financial ratio covenants included an interest coverage ratio of not less than 2.50 to 1.00 and a maximum consolidated total leverage ratio, with step-downs over the term of the Credit Facility, ranging from 5.75 to 1.00 at December 31, 2022 to 5.25 to 1.00 at December 31,
RED ROCK RESORTS, INC.
NOTES TO CONSOLIDATED FINANCIAL STATEMENTS (Continued)
2023 and thereafter. A breach of the financial ratio covenants shall only become an event of default under the Term Loan B Facility if the lenders within the Term Loan A Facility and the Revolving Credit Facility take certain affirmative actions after the occurrence of a default of such financial ratio covenants. Management believes the Company was in compliance with all applicable covenants at December 31, 2022.
At December 31, 2022, Station LLC’s borrowing availability under its Revolving Credit Facility, subject to continued compliance with the terms of the Credit Facility, was $852.2 million, which was net of $149.5 million in outstanding borrowings and $29.4 million in outstanding letters of credit and similar obligations.
Discontinuation of LIBOR
The interest rate per annum applicable to loans under the Credit Facility is, at the Company’s option, either LIBOR plus a margin or a base rate plus a margin. Certain U.S. dollar LIBOR rates and all non-U.S. dollar LIBOR rates were discontinued as of December 31, 2021. However, the discontinuation date of the most commonly used tenors for U.S. dollar LIBOR (overnight, and one, three, six and 12 months) has been extended to June 30, 2023. The LIBOR rates applicable to loans under the Credit Facility are included in the group of U.S. dollar rates that will be discontinued on June 30, 2023. The Credit Facility permits the administrative agent to approve a comparable successor base rate when LIBOR is discontinued, but there can be no assurances as to what the alternative base rate may be and whether such base rate will be more or less favorable than LIBOR or any other unforeseen impacts of the potential discontinuation of LIBOR. Management does not expect the transition away from LIBOR to have a material impact on its financial condition or results of operations.
4.625% Senior Notes
In November 2021, Station LLC issued $500.0 million in aggregate principal amount of 4.625% Senior Notes due 2031, pursuant to an indenture dated as of November 26, 2021, among Station LLC, the guarantors party thereto and Computershare Trust Company, National Association, as Trustee. The net proceeds of the sale of the 4.625% Senior Notes were used, together with borrowings under the Revolving Credit Facility, to (i) make a distribution of approximately $344 million to holders of LLC Units, including the Company, (ii) pay the purchase price for shares of Class A common stock tendered in the equity tender offer described in Note 10, (iii) pay fees and costs associated with such transactions and (iv) for general corporate purposes. Interest on the 4.625% Senior Notes is paid every six months in arrears on June 1 and December 1, which commenced on June 1, 2022.
The 4.625% Senior Notes and the guarantees of such notes by certain of Station LLC’s subsidiaries are general senior unsecured obligations.
On or after June 1, 2031 (the date that is six months prior to the maturity date of the notes), Station LLC may redeem all or a portion of the 4.625% Senior Notes at a redemption price equal to 100.00% of the principal amount redeemed, plus accrued and unpaid interest, if any, to the redemption date.
The indenture governing the 4.625% Notes requires Station LLC to offer to purchase the 4.625% Notes at a purchase price in cash equal to 101.00% of the aggregate principal amount outstanding plus accrued and unpaid interest thereon if Station LLC experiences certain change of control events (as defined in the indenture). The indenture also requires Station LLC to make an offer to repurchase the 4.625% Notes at a purchase price equal to 100.00% of the principal amount of the purchased notes if it has excess net proceeds (as defined in the indenture) from certain asset sales.
The indenture governing the 4.625% Notes contains a number of customary covenants that, among other things and subject to certain exceptions, restrict the ability of Station LLC and its restricted subsidiaries to incur or guarantee additional indebtedness; issue disqualified stock or create subordinated indebtedness that is not subordinated to the 4.625% Notes; create liens; engage in mergers, consolidations or asset dispositions; enter into certain transactions with affiliates; engage in lines of business other than its core business and related businesses; or make investments or pay distributions (other than customary tax distributions). These covenants are subject to a number of exceptions and qualifications as set forth in the indenture. The indenture governing the 4.625% Notes also provides for events of default which, if any of them occurs, would permit or require the principal of and accrued interest on such 4.625% Notes to be declared due and payable.
4.50% Senior Notes
In February 2020, Station LLC issued $750.0 million in aggregate principal amount of 4.50% Senior Notes due 2028 pursuant to an indenture dated as of February 7, 2020, among Station LLC, the guarantors party thereto and Wells Fargo Bank, National Association, as Trustee. The net proceeds of the sale of the 4.50% Senior Notes were used (i) to repay a portion of the amounts outstanding under the Credit Facility, (ii) to pay fees and costs associated with the offering and (iii) for general
RED ROCK RESORTS, INC.
NOTES TO CONSOLIDATED FINANCIAL STATEMENTS (Continued)
corporate purposes. Interest on the 4.50% Senior Notes is paid every six months in arrears on February 15 and August 15, commencing on August 15, 2020.
The 4.50% Senior Notes and the guarantees of such notes by certain of Station LLC’s subsidiaries are general senior unsecured obligations.
On or after February 15, 2023, Station LLC may redeem all or a portion of the 4.50% Senior Notes at the redemption prices (expressed as percentages of the principal amount) set forth below plus accrued and unpaid interest and additional interest to the applicable redemption date:
| | | | | |
| Years Beginning February 15, | Percentage |
| 2023 | 102.250 | % |
| 2024 | 101.125 | % |
| 2025 and thereafter | 100.000 | % |
The indenture governing the 4.50% Senior Notes requires Station LLC to offer to purchase the 4.50% Senior Notes at a purchase price in cash equal to 101.00% of the aggregate principal amount outstanding plus accrued and unpaid interest thereon if Station LLC experiences certain change of control events (as defined in the indenture). The indenture also requires Station LLC to make an offer to repurchase the 4.50% Senior Notes at a purchase price equal to 100.00% of the principal amount of the purchased notes if it has excess net proceeds (as defined in the indenture) from certain asset sales.
The indenture governing the 4.50% Senior Notes contains a number of customary covenants that, among other things and subject to certain exceptions, restrict the ability of Station LLC and its restricted subsidiaries to incur or guarantee additional indebtedness; issue disqualified stock or create subordinated indebtedness that is not subordinated to the 4.50% Senior Notes; create liens; engage in mergers, consolidations or asset dispositions; enter into certain transactions with affiliates; engage in lines of business other than its core business and related businesses; or make investments or pay distributions (other than customary tax distributions). These covenants are subject to a number of exceptions and qualifications as set forth in the indenture. The indenture governing the 4.50% Senior Notes also provides for events of default which, if any of them occurs, would permit or require the principal of and accrued interest on such 4.50% Senior Notes to be declared due and payable.
Other Long-term Debt
Other long-term debt primarily represents a term loan agreement, which matures in December 2025. The term loan is secured by the Company’s corporate office building and is not guaranteed by Station LLC or its restricted subsidiaries under the Credit Facility.
Principal Maturities
As of December 31, 2022, scheduled principal maturities of Station LLC’s long-term debt for each of the next five years and thereafter were as follows (amounts in thousands):
| | | | | |
| Years Ending December 31, | |
| 2023 | $ | 26,059 | |
| 2024 | 26,104 | |
| 2025 | 346,116 | |
| 2026 | 15,440 | |
| 2027 | 1,412,068 | |
| Thereafter | 1,191,800 | |
| 3,017,587 | |
| Debt discounts and issuance costs | (32,811) | |
| $ | 2,984,776 | |
RED ROCK RESORTS, INC.
NOTES TO CONSOLIDATED FINANCIAL STATEMENTS (Continued)
Fair Value of Long-term Debt
The estimated fair value of the Company’s long-term debt compared with its carrying amount is presented below (amounts in millions):
| | | | | | | | | | | |
| December 31, |
| 2022 | | 2021 |
| Aggregate fair value | $ | 2,796 | | | $ | 2,887 | |
| Aggregate carrying amount | 2,985 | | | 2,854 | |
The estimated fair value of the Company’s long-term debt is based on quoted market prices from various banks for similar instruments, which is considered a Level 2 input under the fair value hierarchy.
9. Stockholders’ Equity
The Company has two classes of common stock. The Company’s Certificate of Incorporation authorizes 500,000,000 shares of Class A common stock, par value $0.01 per share and 100,000,000 shares of Class B common stock, par value $0.00001 per share. The Certificate of Incorporation also authorizes up to 100,000,000 shares of preferred stock, par value of $0.01 per share, none of which have been issued. The holders of the Company’s Class A common stock hold 100% of the economic interests in the Company.
Class A Common Stock
Voting Rights
The holders of Class A common stock are entitled to one vote per share on all matters to be voted upon by the stockholders. Holders of shares of the Company’s Class A common stock and Class B common stock vote together as a single class on all matters presented to the Company’s stockholders for their vote or approval, except as otherwise required by applicable law or the Certificate of Incorporation.
Dividend Rights
Subject to preferences that may be applicable to any outstanding preferred stock, the holders of Class A common stock are entitled to receive ratably such dividends, if any, as may be declared from time to time by the board of directors out of funds legally available therefor. The declaration, amount and payment of any future dividends on shares of Class A common stock will be at the sole discretion of the board of directors and it may increase, reduce or discontinue entirely the payment of such dividends at any time. The board of directors may take into account general economic and business conditions, the Company’s financial condition and operating results, its available cash and current and anticipated cash needs, capital requirements, contractual, legal, tax and regulatory restrictions and implications on the payment of dividends to stockholders or the payment of distributions by subsidiaries (including Station Holdco) to the Company, and such other factors as the board of directors may deem relevant.
Red Rock is a holding company. Other than assets and liabilities related to income taxes and the tax receivable agreement, its only material assets are its equity interest in Station Holdco and its voting interest in Station LLC. Red Rock has no operations outside of its management of Station LLC. The Company intends to cause Station Holdco to make distributions in an amount sufficient to cover cash dividends declared, if any. If Station Holdco makes such distributions to Red Rock, the other holders of LLC Units will be entitled to receive proportionate distributions based on their percentage ownership of Station Holdco.
The existing debt agreements of Station LLC, including those governing the Credit Facility, contain restrictive covenants that limit its ability to make cash distributions. Because the only asset of Station Holdco is its interest in Station LLC, the limitations on such distributions will effectively limit the ability of Station Holdco to make distributions to Red Rock, and any financing arrangements that the Company or any of its subsidiaries enter into in the future may contain similar restrictions. Station Holdco is generally prohibited under Delaware law from making a distribution to a member to the extent that, at the time of the distribution, after giving effect to the distribution, liabilities of Station Holdco (with certain exceptions) exceed the fair value of its assets. Subsidiaries of Station Holdco, including Station LLC and its subsidiaries, are generally subject to similar legal limitations on their ability to make distributions to their members or equityholders. Because the Company must pay taxes and make payments under the TRA, amounts ultimately distributed as dividends to holders of Class A common stock may be less than the amounts distributed by Station Holdco to its members on a per LLC Unit basis.
RED ROCK RESORTS, INC.
NOTES TO CONSOLIDATED FINANCIAL STATEMENTS (Continued)
During the year ended December 31, 2022, the Company declared and paid quarterly cash dividends totaling $1.00 per share to Class A common stockholders. The Company paid no quarterly cash dividends to Class A common stockholders in 2021. On February 18, 2022, the Company announced that its board of directors had approved the reinstatement of the Company’s regular quarterly dividend, which had been discontinued since May 2020.
Special Dividends
In November 2022, the Company declared a special cash dividend of $1.00 per share of Class A common stock to holders of record as of November 30, 2022, which was paid on December 9, 2022. Prior to the payment of the special dividend, Station Holdco made a cash distribution to all LLC Unit holders, including the Company, of $1.00 per unit.
In November 2021, the Company declared a special cash dividend of $3.00 per share of Class A common stock to holders of record as of November 23, 2021, which was paid on December 22, 2021. Prior to the payment of the special dividend, Station Holdco made a cash distribution to all LLC Unit holders, including the Company, of $3.00 per unit.
Rights upon Liquidation
In the event of liquidation, dissolution or winding-up of Red Rock, whether voluntarily or involuntarily, the holders of Class A common stock are entitled to share ratably in all assets remaining after payment of liabilities, subject to prior distribution rights of preferred stock, if any, then outstanding.
Other Rights
The holders of Class A common stock have no preemptive or conversion rights or other subscription rights. There are no redemption or sinking fund provisions applicable to the Class A common stock. The rights, preferences and privileges of holders of Class A common stock will be subject to those of the holders of any shares of preferred stock the Company may issue in the future.
Equity Repurchase Program
The Company’s board of directors has approved an equity repurchase program authorizing the repurchase of shares of the Company’s Class A common stock. At December 31, 2021, the Company had an aggregate of $300 million of repurchase authority through December 31, 2022, of which $154.4 million remained available. In August 2022, the board of directors increased the aggregate repurchase authorization to $600 million and extended the authorization through June 30, 2024. As of December 31, 2022, the Company had repurchased an aggregate of 7.2 million shares of Class A common stock pursuant to the program, and the remaining amount authorized for repurchases was $312.9 million. The Company is not obligated to repurchase any shares under this program. Subject to applicable laws and the provisions of any agreements restricting the Company’s ability to do so, repurchases may be made at the Company’s discretion from time to time through open market purchases, negotiated transactions or tender offers, depending on market conditions and other factors.
During the year ended December 31, 2022, the Company repurchased 3.7 million shares of its Class A common stock pursuant to the program for an aggregate price of $141.5 million in open market transactions. During the year ended December 31, 2021, the Company repurchased 3.5 million shares of its Class A common stock pursuant to the program for an aggregate price of $142.8 million in open market transactions. The Class A shares were retired upon repurchase.
Equity Tender Offer
In December 2021, the Company purchased approximately 6.9 million shares of its issued and outstanding Class A common stock for an aggregate purchase price of $354.6 million and a price per share of $51.50 pursuant to a “modified Dutch Auction” tender offer, and the shares were retired upon repurchase. The Class A share repurchases made under the tender offer were not a part of the Company’s publicly-announced equity repurchase program.
Class B Common Stock
Voting Rights
The Continuing Owners of Station Holdco hold shares of Class B common stock in an amount equal to the number of LLC Units owned. Although Class B shares have no economic rights, they allow those owners of Station Holdco to exercise voting power at Red Rock, which is the sole managing member of Station Holdco.
Each outstanding share of Class B common stock that is held by a holder that, together with its affiliates, owned LLC Units representing at least 30% of the outstanding LLC Units following the IPO and, at the applicable record date, maintains direct or indirect beneficial ownership of at least 10% of the outstanding shares of Class A common stock (determined on an as-
RED ROCK RESORTS, INC.
NOTES TO CONSOLIDATED FINANCIAL STATEMENTS (Continued)
exchanged basis assuming that all of the LLC Units were exchanged for Class A common stock) is entitled to ten votes and each other outstanding share of Class B common stock is entitled to one vote.
Affiliates of Frank J. Fertitta III, the Company’s Chairman of the Board and Chief Executive Officer, and Lorenzo J. Fertitta, the Company’s Vice Chairman of the Board and a vice president of the Company, hold all of the Company’s issued and outstanding shares of Class B common stock that have ten votes per share. As a result, Frank J. Fertitta III and Lorenzo J. Fertitta, together with their affiliates, control any action requiring the general approval of the Company’s stockholders, including the election of the board of directors, the adoption of amendments to the Certificate of Incorporation and bylaws and the approval of any merger or sale of substantially all of the Company’s assets.
Holders of LLC Units are entitled at any time to exchange LLC Units, together with an equal number of shares of Class B common stock, for shares of Class A common stock or for cash, at the Company’s election. Accordingly, as members of Station Holdco entitled to ten votes per share exchange LLC Units, the voting power afforded to them by their shares of Class B common stock will be correspondingly reduced. Exchanges of LLC Units and shares of Class B common stock for shares of Class A common stock are based on an exchange ratio. The exchange ratio is a fraction, the numerator of which is the number of shares of Class A common stock outstanding immediately prior to the applicable exchange and the denominator of which is the number of LLC Units owned by Red Rock and its subsidiaries immediately prior to the applicable exchange. The initial exchange ratio at the IPO date was one share of Class A common stock for each LLC Unit and share of Class B common stock. The exchange ratio is subject to adjustment in the event that the number of outstanding shares of Class A common stock does not equal the number of LLC Units held by Red Rock. At December 31, 2022, the exchange ratio was 0.934 shares of Class A common stock for each LLC Unit and share of Class B common stock. During the year ended December 31, 2021, a noncontrolling interest holder unaffiliated with Red Rock exchanged 100,000 shares of Class B common stock, together with an equal number of LLC Units, which the Company elected to settle for cash. No shares of Class B common stock were exchanged for Class A shares for the year ended December 31, 2022.
Automatic Transfer
In the event that any outstanding share of Class B common stock shall cease to be held by a holder of an LLC Unit (including a transferee of an LLC Unit), such share shall automatically be transferred to the Company and thereupon shall be retired.
Dividend Rights
Class B stockholders will not participate in any dividends declared by the board of directors.
Rights upon Liquidation
In the event of any liquidation, dissolution, or winding-up of Red Rock, whether voluntary or involuntary, the Class B stockholders will not be entitled to receive any of the Company’s assets.
Other Rights
The holders of Class B common stock have no preemptive or conversion rights or other subscription rights. There are no redemption or sinking fund provisions applicable to the Class B common stock. The rights, preferences and privileges of holders of Class B common stock will be subject to those of the holders of any shares of preferred stock the Company may issue in the future.
Preferred Stock
Subject to limitations prescribed by Delaware law and the Certificate of Incorporation, the board of directors is authorized to issue preferred stock and to determine the terms and conditions of the preferred stock, including whether the shares of preferred stock will be issued in one or more series, the number of shares to be included in each series and the powers, designations, preferences and rights of the shares. The board of directors is authorized to designate any qualifications, limitations or restrictions on the shares without any further vote or action by the stockholders. The issuance of preferred stock may have the effect of delaying, deferring or preventing a change in control of the Company. The Company has no current plan to issue any shares of preferred stock.
RED ROCK RESORTS, INC.
NOTES TO CONSOLIDATED FINANCIAL STATEMENTS (Continued)
Net Income (Loss) Attributable to Red Rock Resorts, Inc. and Transfers from (to) Noncontrolling Interests
The table below presents the effect on Red Rock Resorts, Inc. stockholders’ equity from net income (loss) and changes in its ownership of Station Holdco (amounts in thousands):
| | | | | | | | | | | | | | | | | |
| Year Ended December 31, |
| 2022 | | 2021 | | 2020 |
| Net income (loss) attributable to Red Rock Resorts, Inc. | $ | 205,457 | | | $ | 241,850 | | | $ | (150,397) | |
| Transfers from (to) noncontrolling interests: | | | | | |
| Exchanges of noncontrolling interests for Class A common stock | — | | | 598 | | | 4,412 | |
| Rebalancing of ownership percentage between the Company and noncontrolling interests of Station Holdco | 34,526 | | | 137,259 | | | (3,918) | |
| Net transfers from noncontrolling interests | 34,526 | | | 137,857 | | | 494 | |
| Change from net income (loss) attributable to Red Rock Resorts, Inc. and net transfers from noncontrolling interests | $ | 239,983 | | | $ | 379,707 | | | $ | (149,903) | |
10. Share-based Compensation
The Red Rock Resorts, Inc. 2016 Amended and Restated Equity Incentive Plan (the “Equity Incentive Plan”) is designed to attract, retain and motivate employees and to align the interests of those individuals with the interests of the Company. The Equity Incentive Plan was approved by the Company’s stockholders and is administered by the compensation committee or other designated committee of the board of directors (the “Committee”). The Equity Incentive Plan authorizes the Committee to grant share-based compensation awards, including stock options, restricted stock, performance awards, stock appreciation rights and certain other stock-based awards, to eligible participants. The Committee may designate plan participants, determine the types of awards to be granted and the number of shares covered by awards, and set the terms and conditions of awards, subject to limitations set forth in the plan. At December 31, 2022, a total of 23.7 million shares of Class A common stock were reserved for issuance under the plan, of which approximately 12.0 million shares were available to be issued.
Stock Options
Stock option awards issued under the plan generally vest over a requisite service period of four years and have a term of seven years from the grant date. The exercise price of stock options awarded under the plan is equal to the fair market value of the Company’s stock at the grant date. A summary of stock option activity is presented below:
| | | | | | | | | | | | | | | | | | | | | | | |
| Shares | | Weighted-average exercise price | | Weighted-average remaining contractual life (years) | | Aggregate intrinsic value (amounts in thousands) |
| Outstanding at January 1, 2022 | 6,562,539 | | | $ | 25.67 | | | | | |
| Granted | 1,176,803 | | | 47.07 | | | | | |
| Exercised (a) | (403,151) | | | 23.27 | | | | | |
| Forfeited or expired | (135,325) | | | 32.01 | | | | | |
| Antidilution adjustment (b) | 163,291 | | | n/m | | | | |
| Outstanding at December 31, 2022 | 7,364,157 | | | $ | 28.52 | | | 3.7 | | $ | 91,817 | |
| Unvested instruments expected to vest | 3,228,770 | | | $ | 32.98 | | | 5.1 | | $ | 29,864 | |
| Exercisable at December 31, 2022 | 4,135,387 | | | $ | 25.04 | | | 2.6 | | $ | 61,953 | |
____________________________________________________________n/m = not meaningful
(a)Includes 269,099 options that were not converted into shares due to net share settlements to cover the aggregate exercise price and employee withholding taxes.
(b)As a result of the special dividend paid in December 2022, all outstanding stock option awards were adjusted to decrease the exercise price of the options and increase the number of shares issuable under the awards pursuant to an antidilution provision in the Equity Incentive Plan.
RED ROCK RESORTS, INC.
NOTES TO CONSOLIDATED FINANCIAL STATEMENTS (Continued)
The following information is provided for stock options awarded under the plan:
| | | | | | | | | | | | | | | | | |
| Year Ended December 31, |
| 2022 | | 2021 | | 2020 |
| Weighted-average grant date fair value | $ | 21.17 | | | $ | 14.60 | | | $ | — | |
| Total intrinsic value of stock options exercised (amounts in thousands) | $ | 8,682 | | | $ | 23,980 | | | $ | 498 | |
The Company estimates the grant date fair value of stock option awards using the Black-Scholes model. The weighted- average assumptions used by the Company were as follows:
| | | | | | | | | | | | | | | | | |
| Year Ended December 31, |
| 2022 | | 2021 | | 2020 |
| Expected stock price volatility | 60.8% | | 59.1% | | n/a |
| Expected term (in years) | 5.0 | | 5.0 | | n/a |
| Risk-free interest rate | 2.1% | | 0.6% | | n/a |
| Expected dividend yield | 2.2% | | —% | | n/a |
____________________________________________________________n/a — No stock option awards were granted in 2020.
The Company uses the simplified method to estimate the expected term of stock option awards as it does not have sufficient historical exercise data on which to base its estimate. Beginning in 2021, the expected volatility assumption was estimated based on the Company’s historical stock price volatility for a period equal to the expected term of the award. For awards granted in years prior to 2021, the Company incorporated the historical volatility of comparable public companies into its estimate of expected volatility due to its lack of trading history for a sufficient period of time. The risk-free interest rate is based on the U.S. Treasury yield in effect at the date of grant for a period equal to the award’s expected term. The expected dividend yield is based on the Company’s current annualized dividend as of the grant date and its average daily stock price for the year preceding the option grant.
At December 31, 2022, unrecognized share-based compensation cost related to stock options was $29.8 million which is expected to be recognized over a weighted-average period of 2.8 years.
Restricted Stock Awards
Restricted stock awards issued under the plan generally vest over requisite service periods of two to four years for employee awards and one year for awards to independent directors. A summary of restricted stock activity is presented below:
| | | | | | | | | | | |
| Shares | | Weighted-average grant date fair value |
| Nonvested at January 1, 2022 | 392,386 | | | $ | 28.47 | |
| Granted | 215,014 | | | 47.32 | |
| Vested | (154,236) | | | 28.44 | |
| Forfeited | (4,013) | | | 28.20 | |
| Nonvested at December 31, 2022 | 449,151 | | | $ | 37.51 | |
The following information is provided for restricted stock awarded under the plan:
| | | | | | | | | | | | | | | | | |
| Year Ended December 31, |
| 2022 | | 2021 | | 2020 |
| Weighted-average grant date fair value per share | $ | 47.32 | | | $ | 29.33 | | | $ | 27.22 | |
| Total fair value of shares vested (amounts in thousands) | $ | 4,387 | | | $ | 2,430 | | | $ | 8,789 | |
At December 31, 2022, unrecognized share-based compensation cost for restricted stock awards was $10.0 million which is expected to be recognized over a weighted-average period of 2.9 years.
RED ROCK RESORTS, INC.
NOTES TO CONSOLIDATED FINANCIAL STATEMENTS (Continued)
Share-based compensation is classified in the same financial statement line items as cash compensation. The following table presents the location of share-based compensation expense in the Consolidated Statements of Operations (amounts in thousands):
| | | | | | | | | | | | | | | | | |
| Year Ended December 31, |
| 2022 | | 2021 | | 2020 |
| Operating costs and expenses: | | | | | |
| Casino | $ | 163 | | | $ | 402 | | | $ | 321 | |
| Food and beverage | (8) | | | 30 | | | (68) | |
| Room | 83 | | | 44 | | | 12 | |
| Selling, general and administrative | 17,277 | | | 12,252 | | | 10,621 | |
| Total share-based compensation expense | $ | 17,515 | | | $ | 12,728 | | | $ | 10,886 | |
11. Write-downs and Other, Net
Write-downs and other, net include various charges and gains related to non-routine transactions, such as net gains or losses on asset disposals, demolition costs associated with the Company’s three permanently closed properties, development and preopening expenses, business innovation and technology enhancements, contract termination costs, severance and other.
For the year ended December 31, 2022, write-downs and other, net was a gain of $47.7 million, comprising net gains on capital asset transactions of $79.0 million (including land sales of $76.3 million), partially offset by preopening expense of $3.7 million for Durango, $9.3 million of demolition costs associated with the permanently closed properties, $9.2 million in business innovation development, $6.7 million in artist performance agreement termination costs associated with Palms, and other. For the year ended December 31, 2021, write-downs and other, net was a gain of $18.7 million, primarily representing gains on land sales. For the year ended December 31, 2020, write-downs and other, net was a loss of $36.5 million, which included net losses on asset disposals, including the write-off of assets due to the closure of the Company’s buffets; severance, including insurance benefits through September 2020 for employees who were terminated in connection with the Company’s workforce reduction in May 2020; and asset write-offs related to various technology projects.
12. Income Taxes
Red Rock is taxed as a corporation and pays corporate federal, state and local taxes on income allocated to it by Station Holdco based upon Red Rock’s economic interest held in Station Holdco. Station Holdco is treated as a pass-through partnership for income tax reporting purposes. Station Holdco’s members, including the Company, are liable for federal, state and local income taxes based on their share of Station Holdco’s pass-through taxable income.
Income Tax Expense (Benefit)
The components of income tax expense (benefit) are as follows (amounts in thousands):
| | | | | | | | | | | | | | | | | |
| Year Ended December 31, |
| 2022 | | 2021 | | 2020 |
| Current income taxes: | | | | | |
Federal | $ | 32,581 | | | $ | 4,874 | | | $ | — | |
State and local | — | | | — | | | — | |
Total current income taxes | 32,581 | | | 4,874 | | | — | |
| Deferred income taxes: | | | | | |
Federal | 11,970 | | | (74,161) | | | 113,977 | |
State and local | (21) | | | — | | | 104 | |
Total deferred income taxes | 11,949 | | | (74,161) | | | 114,081 | |
| Total income tax expense (benefit) | $ | 44,530 | | | $ | (69,287) | | | $ | 114,081 | |
RED ROCK RESORTS, INC.
NOTES TO CONSOLIDATED FINANCIAL STATEMENTS (Continued)
A reconciliation of the U.S. federal statutory tax rate to the actual tax rate is as follows (amounts in thousands):
| | | | | | | | | | | | | | | | | |
| Year Ended December 31, |
| 2022 | | 2021 | | 2020 |
Expected U.S. federal income taxes at statutory rate | $ | 91,326 | | | $ | 59,964 | | | $ | (12,697) | |
Income attributable to noncontrolling interests | (38,828) | | | (23,726) | | | 5,071 | |
Share-based compensation contribution | (3,451) | | | (5,679) | | | (909) | |
| Change in valuation allowance | (3,077) | | | (99,997) | | | 119,900 | |
| Other | (1,440) | | | 151 | | | 2,716 | |
| Income tax expense (benefit) | $ | 44,530 | | | $ | (69,287) | | | $ | 114,081 | |
The Company’s effective tax rate was 10.2%, (24.3)% and (188.7)% for the years ended December 31, 2022, 2021 and 2020, respectively. The Company’s effective tax rate differs from the U.S. federal statutory rate primarily due to income attributable to noncontrolling interests, for which the Company generally does not record income taxes. Additionally, the effective tax rate is impacted by the change in valuation allowance at each reporting period, which is discussed in detail below.
The components of deferred tax assets are as follows (amounts in thousands):
| | | | | | | | | | | |
| December 31, |
| 2022 | | 2021 |
Deferred tax assets: | | | |
Net operating loss carryforwards and other attributes | $ | 22 | | | $ | 13,352 | |
Investment in partnership | 71,461 | | | 84,393 | |
Payable pursuant to tax receivable agreement | 6,004 | | | 5,703 | |
Total gross deferred tax assets | 77,487 | | | 103,448 | |
Valuation allowance | (1,746) | | | (4,823) | |
| Total deferred tax assets, net of valuation allowance | $ | 75,741 | | | $ | 98,625 | |
As a result of the Company’s IPO in 2016 and certain reorganization transactions, the Company recorded a net deferred tax asset resulting from the outside basis difference of its interest in Station Holdco. The Company also recorded a deferred tax asset for its liability related to payments to be made pursuant to the TRA representing 85% of the tax savings the Company expects to realize from the amortization deductions associated with the step up in the basis of depreciable assets under Section 743 of the Internal Revenue Code. As applicable, the Company records deferred tax assets related to tax attributes including net operating losses, interest limitations and tax credits. As of December 31, 2022, the Company had no material net operating loss, interest or tax credit carryforwards.
The Company considers both positive and negative evidence when measuring the need for a valuation allowance. A valuation allowance is not required to the extent that, in management’s judgment, positive evidence exists with a magnitude and duration sufficient to result in a conclusion that it is more likely than not (a likelihood of more than 50%) that the Company’s deferred tax assets will be realized.
Historically, the Company has recorded a valuation allowance on the portion of the deferred tax asset for its investment in Station Holdco that would not be realized unless the Company disposes of its investment in Station Holdco.
As of each reporting date, the Company considers new evidence that could impact the assessment of the future realizability of the Company’s deferred tax assets. At December 31, 2022 and 2021, the Company recorded a valuation allowance of $1.7 million and $4.8 million, respectively, against the Company’s deferred tax assets. As of December 31, 2021, the Company determined there was sufficient positive evidence to conclude that it was more likely than not deferred tax assets of $98.6 million were realizable. Accordingly, the Company recorded a net valuation release of $100.0 million in December 2021. The remaining valuation allowance of $4.8 million as of December 31, 2021 and the valuation allowance of $1.7 million at December 31, 2022 relate to the portion of the Company’s deferred tax asset on its investment in Station Holdco that is not expected to be realized.
On August 16, 2022, the Inflation Reduction Act was signed into law by President Biden. The Company continues to monitor impacts of this legislation but anticipates any impacts to be insignificant.
RED ROCK RESORTS, INC.
NOTES TO CONSOLIDATED FINANCIAL STATEMENTS (Continued)
Uncertain Tax Positions
The Company recorded $1.8 million of unrecognized tax benefits as of December 31, 2022. The Company does not currently record interest and penalties for unrecognized tax benefits, as any recognition would result in a reduction of its net operating loss or other tax attributes and would not result in the underpayment of tax. The Company will recognize interest and penalties related to income taxes, if any, within the provision for income taxes. The Company does not believe that it has any tax positions for which it is reasonably possible that it will be required to record a significant liability for unrecognized tax benefits within the next twelve months.
The Company files annual income tax returns for Red Rock and Station Holdco in the U.S. federal jurisdiction and California. The Internal Revenue Service (“IRS”) has concluded its examination of Red Rock for the 2016 tax year. Station Holdco has also concluded examination for the 2016 tax year and is currently under examination by the IRS for the 2017 tax year. The Company regularly assesses the likelihood of adverse outcomes resulting from any examinations to determine the adequacy of the Company’s provision for income taxes. The results of the 2016 and 2017 agreed audit adjustments were reflected as a reduction in carryforward net operating losses during the year ended December 31, 2021. The IRS has also issued a Notice of Proposed Adjustment under the 2017 tax year examination. The Company is appealing this proposed adjustment relating to land lease expense in 2017.
There are no other ongoing income tax audits as of December 31, 2022. For federal income tax purposes, the years 2019, 2020, and 2021 are subject to examination, as the normal three-year statute of limitations would expire three years after the actual filing date of the returns.
The Company had the following activity for unrecognized tax benefits (amounts in thousands):
| | | | | | | | | | | | | | | | | |
| Year Ended December 31, |
| 2022 | | 2021 | | 2020 |
| Balance at beginning of year | $ | 2,249 | | | $ | 1,237 | | | $ | 1,004 | |
| Tax positions related to current year additions | — | | | 1,012 | | | 142 | |
| Additions for tax positions of prior years | — | | | — | | | 91 | |
| Reductions for tax positions of prior years | (451) | | | — | | | — | |
| Balance at end of year | $ | 1,798 | | | $ | 2,249 | | | $ | 1,237 | |
Tax Receivable Agreement
Pursuant to the election under Section 754 of the Internal Revenue Code, the Company continues to expect to obtain an increase in its share of the tax basis in the net assets of Station Holdco when LLC Units are exchanged by Station Holdco’s noncontrolling interest holders and other qualifying transactions. These increases in tax basis may reduce the amounts that the Company would otherwise pay in the future to various tax authorities. They may also decrease gains (or increase losses) on future dispositions of certain capital assets to the extent tax basis is allocated to those capital assets. The Company expects to realize these tax benefits based on current projections of taxable income.
For the years ended December 31, 2021 and 2020, exchanges of LLC Units and Class B common shares for Class A common stock resulted in increases of $0.6 million and $2.3 million, respectively, in amounts payable under the TRA liability. For the year ended December 31, 2022 there were no exchanges of LLC Units and Class B common shares for Class A common stock. At December 31, 2022 and 2021, the Company’s liability under the TRA with respect to previously consummated transactions was $28.6 million and $27.2 million, respectively, which is due primarily to current and former executives of the Company or members of their respective family group. Of these amounts, $9.2 million is payable to entities related to Frank J. Fertitta III, the Company’s Chairman of the Board and Chief Executive Officer, and Lorenzo J. Fertitta, the Company’s Vice Chairman of the Board and a vice president of the Company. Future payments to the pre-IPO owners in respect of any subsequent exchanges of LLC Units and Class B common shares for Class A common stock would be in addition to these amounts and are expected to be substantial.
13. Retirement Plan
The Company has a defined contribution 401(k) plan that covers all employees who meet certain age and length of service requirements and allows an employer contribution of up to 50% of the first 4% of each participating employee’s compensation contributed to the plan. Participants may elect to defer pretax compensation through payroll deductions, which are regulated under Section 401(k) of the Internal Revenue Code, and may also make after-tax contributions. Effective January
RED ROCK RESORTS, INC.
NOTES TO CONSOLIDATED FINANCIAL STATEMENTS (Continued)
1, 2020, the plan was amended to include a discretionary employer contribution for all employees who meet certain eligibility requirements, including a maximum annual salary threshold. Employer matching and discretionary contribution expense was $9.0 million, $8.5 million and $8.6 million for the years ended December 31, 2022, 2021 and 2020, respectively, which included discretionary contributions of $5.6 million, $5.3 million and $5.2 million for the years ended December 31, 2022, 2021 and 2020, respectively.
14. Earnings (Loss) Per Share
Basic earnings or loss per share is calculated by dividing net income or loss attributable to Red Rock by the weighted-average number of shares of Class A common stock outstanding during the period. The calculation of diluted earnings or loss per share gives effect to all potentially dilutive shares, including shares issuable pursuant to outstanding stock options and nonvested restricted shares of Class A common stock, based on the application of the treasury stock method, and outstanding Class B common stock that is exchangeable, along with an equal number of LLC Units, for Class A common stock, based on the application of the if-converted method. Dilutive shares included in the calculation of diluted earnings per share for the years ended December 31, 2022 and 2021 represent outstanding shares of Class B common stock, nonvested restricted shares of Class A common stock and outstanding stock options. For the year ended December 31, 2020, the Company incurred a net loss. As a result, all potentially dilutive securities were excluded from the calculation of diluted loss per share for this period because their inclusion would have been antidilutive.
A reconciliation of the numerator and denominator used in the calculation of basic and diluted earnings (loss) per share is presented below (amounts in thousands):
| | | | | | | | | | | | | | | | | |
| Year Ended December 31, |
| 2022 | | 2021 | | 2020 |
| Net income (loss), basic | $ | 390,352 | | | $ | 354,830 | | | $ | (174,543) | |
| Less: net (income) loss attributable to noncontrolling interests, basic | (184,895) | | | (112,980) | | | 24,146 | |
| Net income (loss) attributable to Red Rock, basic | 205,457 | | | 241,850 | | | (150,397) | |
| Effect of dilutive securities | 146,067 | | | 89,252 | | | — | |
| Net income (loss) attributable to Red Rock, diluted | $ | 351,524 | | | $ | 331,102 | | | $ | (150,397) | |
| | | | | | | | | | | | | | | | | |
| Year Ended December 31, |
| 2022 | | 2021 | | 2020 |
Weighted-average shares of Class A common stock outstanding, basic | 58,976 | | | 69,071 | | | 70,542 | |
Effect of dilutive securities | 45,687 | | | 47,381 | | | — | |
Weighted-average shares of Class A common stock outstanding, diluted | 104,663 | | | 116,452 | | | 70,542 | |
The calculation of diluted earnings (loss) per share of Class A common stock excluded the following shares that could potentially dilute basic earnings (loss) per share in the future because their inclusion would have been antidilutive (amounts in thousands):
| | | | | | | | | | | | | | | | | |
| As of December 31, |
| 2022 | | 2021 | | 2020 |
Shares issuable in exchange for Class B common stock and LLC Units | — | | | — | | | 46,086 | |
Shares issuable upon exercise of stock options | 1,208 | | | 43 | | | 6,311 | |
Shares issuable upon vesting of restricted stock | 104 | | | 5 | | | 369 | |
Shares of Class B common stock are not entitled to share in the earnings of the Company and are not participating securities. Accordingly, separate presentation of earnings per share of Class B common stock under the two-class method has not been presented.
RED ROCK RESORTS, INC.
NOTES TO CONSOLIDATED FINANCIAL STATEMENTS (Continued)
15. Leases
Lessee
The components of lease expense were as follows (amounts in thousands):
| | | | | | | | | | | | | | | | | |
| Year Ended December 31, |
| 2022 | | 2021 | | 2020 |
Operating lease cost | $ | 4,633 | | | $ | 5,159 | | | $ | 4,995 | |
Short-term lease cost | 1,018 | | | 917 | | | 1,895 | |
Variable lease cost | 21,317 | | | 24,153 | | | 17,400 | |
| | | | | |
| | | | | |
| | | | | |
Total lease expense | $ | 26,968 | | | $ | 30,229 | | | $ | 24,290 | |
Supplemental balance sheet information related to leases under which the Company is the lessee was as follows (amounts in thousands):
| | | | | | | | | | | |
| December 31, |
| 2022 | | 2021 |
| Operating lease right-of-use assets | $ | 30,800 | | | $ | 21,143 | |
| | | |
Operating lease liabilities: | | | |
Current portion | $ | 4,800 | | | $ | 2,976 | |
Noncurrent portion | 29,662 | | | 21,880 | |
Total operating lease liabilities | $ | 34,462 | | | $ | 24,856 | |
| | | | | | | | | | | |
| Weighted-average remaining lease term - operating leases (years) | 17.7 | | 23.5 |
Weighted-average discount rate - operating leases | 5.20 | % | | 4.82 | % |
Supplemental cash flow information related to leases under which the Company is the lessee was as follows (amounts in thousands):
| | | | | | | | | | | | | | | | | |
| Year Ended December 31, |
| 2022 | | 2021 | | 2020 |
Cash paid for amounts included in the measurement of lease liabilities: | | | | | |
Operating cash flows from operating leases | $ | 3,922 | | | $ | 4,602 | | | $ | 4,387 | |
| | | | | |
| | | | | |
| | | | | |
| Right-of use assets obtained in exchange for new lease liabilities: | | | | | |
| Operating leases | $ | 13,002 | | | $ | 15,106 | | | $ | 1,336 | |
| | | | | |
Future minimum lease payments required under operating leases with initial or remaining non-cancelable lease terms in excess of one year as of December 31, 2022 are as follows (amounts in thousands):
| | | | | |
Year Ending December 31, | |
| 2023 | $ | 5,789 | |
| 2024 | 5,984 | |
| 2025 | 5,664 | |
| 2026 | 5,561 | |
| 2027 | 5,233 | |
Thereafter | 45,219 | |
Total future lease payments | 73,450 | |
Less imputed interest | (38,988) | |
Total operating lease liabilities | $ | 34,462 | |
RED ROCK RESORTS, INC.
NOTES TO CONSOLIDATED FINANCIAL STATEMENTS (Continued)
Lessor
For the years ended December 31, 2022, 2021 and 2020, revenue from tenant leases was $20.6 million, $16.0 million and $13.1 million, respectively. Revenue from tenant leases is included in Other revenues in the Company’s Consolidated Statements of Operations.
At December 31, 2022, the Company’s tenant leases had remaining lease terms ranging from less than one year to approximately 18 years. The following table presents undiscounted future minimum rentals to be received under operating leases as of December 31, 2022 (amounts in thousands):
| | | | | |
Year Ending December 31, | |
| 2023 | $ | 8,622 | |
| 2024 | 6,935 | |
| 2025 | 4,538 | |
| 2026 | 3,045 | |
| 2027 | 1,548 | |
Thereafter | 4,747 | |
| $ | 29,435 | |
16. Commitments and Contingencies
Legal Matters
The Company and its subsidiaries are defendants in various lawsuits relating to routine matters incidental to their business. No assurance can be provided as to the outcome of any legal matters and litigation inherently involves significant risks. The Company does not believe there are any legal matters outstanding that would have a material impact on its financial condition or results of operations.
17. Segments
The Company views each of its Las Vegas casino properties and each of its Native American management arrangements as an individual operating segment. The Company aggregates all of its Las Vegas operating segments into one reportable segment because all of its Las Vegas properties offer similar products, cater to the same customer base, have the same regulatory and tax structure, share the same marketing techniques, are directed by a centralized management structure and have similar economic characteristics. The Company also aggregates its Native American management arrangements into one reportable segment.
RED ROCK RESORTS, INC.
NOTES TO CONSOLIDATED FINANCIAL STATEMENTS (Continued)
The Company utilizes adjusted earnings before interest, taxes, depreciation and amortization (“Adjusted EBITDA”) as its primary performance measure. The Company’s segment information and a reconciliation of net income to Adjusted EBITDA are presented below (amounts in thousands):
| | | | | | | | | | | | | | | | | |
| Year Ended December 31, |
| 2022 | | 2021 | | 2020 |
| Net revenues | | | | | |
| Las Vegas operations: | | | | | |
| Casino | $ | 1,126,058 | | | $ | 1,142,606 | | | $ | 764,255 | |
| Food and beverage | 283,067 | | | 245,432 | | | 192,899 | |
| Room | 164,502 | | | 143,916 | | | 87,035 | |
| Other (a) | 76,558 | | | 69,577 | | | 49,716 | |
| Management fees | 863 | | | 907 | | | 537 | |
| Las Vegas operations net revenues | 1,651,048 | | | 1,602,438 | | | 1,094,442 | |
| Native American management: | | | | | |
| Management fees | 2,207 | | | 8,292 | | | 81,440 | |
| Reportable segment net revenues | 1,653,255 | | | 1,610,730 | | | 1,175,882 | |
| Corporate and other (a) | 10,531 | | | 7,169 | | | 6,563 | |
| Net revenues | $ | 1,663,786 | | | $ | 1,617,899 | | | $ | 1,182,445 | |
| | | | | |
Net income (loss) | $ | 390,352 | | | $ | 354,830 | | | $ | (174,543) | |
| Adjustments | | | | | |
| Depreciation and amortization | 128,368 | | | 157,791 | | | 231,391 | |
| Share-based compensation | 17,515 | | | 12,728 | | | 10,886 | |
| Write-downs and other, net | (47,660) | | | (18,677) | | | 36,522 | |
| Asset impairment | 80,018 | | | 177,664 | | | — | |
| Interest expense, net | 129,889 | | | 103,206 | | | 128,465 | |
| Loss (gain) on extinguishment/modification of debt, net | — | | | 13,492 | | | (240) | |
| Change in fair value of derivative instruments | — | | | 215 | | | 21,590 | |
| Provision (benefit) for income tax | 44,530 | | | (69,287) | | | 114,081 | |
| Other | 866 | | | 9,029 | | | 333 | |
| Adjusted EBITDA (b) | $ | 743,878 | | | $ | 740,991 | | | $ | 368,485 | |
| | | | | |
| Adjusted EBITDA (c) | | | | | |
| Las Vegas operations | $ | 812,849 | | | $ | 799,817 | | | $ | 346,736 | |
| Native American management | 1,071 | | | 7,809 | | | 77,440 | |
| Reportable segment Adjusted EBITDA | 813,920 | | | 807,626 | | | 424,176 | |
| Corporate and other | (70,042) | | | (66,635) | | | (55,691) | |
| Adjusted EBITDA | $ | 743,878 | | | $ | 740,991 | | | $ | 368,485 | |
| | | | | |
| December 31, | | |
| 2022 | | 2021 | | |
| Total assets | | | | | |
| Las Vegas operations | $ | 2,685,830 | | | $ | 2,513,201 | | | |
| Native American management | 43,687 | | | 43,699 | | | |
| Corporate and other | 616,233 | | | 583,433 | | | |
| $ | 3,345,750 | | | $ | 3,140,333 | | | |
____________________________________________________________(a)Includes tenant lease revenue which is accounted for under the lease accounting guidance. See Note 15.
(b)Adjusted EBITDA includes net income (loss) plus depreciation and amortization, share-based compensation, write-downs and other, net (including gains and losses on asset disposals, demolition costs, severance, preopening, business innovation and technology enhancements, contract termination costs and non-routine items), asset impairment, interest
RED ROCK RESORTS, INC.
NOTES TO CONSOLIDATED FINANCIAL STATEMENTS (Continued)
expense, net, loss (gain) on extinguishment/modification of debt, net, change in fair value of derivative instruments, provision (benefit) for income tax and other, which includes losses from assets held for sale.
(c)In 2022, management changed its methodology for allocating corporate expenses to the Company’s reportable segments. Under the new methodology, only corporate costs that are primarily related to the Company’s operating properties are allocated to the properties. The new methodology was applied to all periods presented. For the years ended December 31, 2021 and 2020, expenses of $13.9 million and $11.6 million, respectively, were reclassified from the Las Vegas Operations segment to Corporate and other to conform with the current year presentation. The reclassifications had no impact on Adjusted EBITDA.
The Company’s capital expenditures, which were primarily related to Las Vegas operations, were $328.6 million, $61.3 million and $58.5 million for the years ended December 31, 2022, 2021 and 2020, respectively.
ITEM 9.CHANGES IN AND DISAGREEMENTS WITH ACCOUNTANTS ON ACCOUNTING AND FINANCIAL DISCLOSURE
None.
ITEM 9A.CONTROLS AND PROCEDURES
Disclosure Controls and Procedures
As of the end of the period covered by this Annual Report on Form 10-K, the Company’s management conducted an evaluation, under the supervision and with the participation of the principal executive officer and principal financial officer, of the Company’s disclosure controls and procedures (as defined in Rules 13a-15(e) and 15d-15(e) under the Securities Exchange Act of 1934 (the “Exchange Act”)). In designing and evaluating disclosure controls and procedures, management recognizes that any controls and procedures, no matter how well designed and operated, can only provide reasonable assurance of achieving the desired control objectives, and management is required to apply its judgment in evaluating the cost-benefit relationship of possible controls and procedures. Based on this evaluation, the principal executive officer and principal financial officer concluded that, as of the end of the period covered by this report, the Company’s disclosure controls and procedures are effective, at the reasonable assurance level, and are designed to ensure that information required to be disclosed by the Company in reports that it files or submits under the Exchange Act is recorded, processed, summarized and reported within the time periods specified in Securities and Exchange Commission rules and forms, and that such information is accumulated and communicated to management, including the principal executive officer and principal financial officer to allow timely decisions regarding required disclosure.
Management’s Report on Internal Control over Financial Reporting
The Company’s management is responsible for establishing and maintaining adequate internal control over financial reporting. The Company’s internal control system was designed to provide reasonable assurance to the Company’s management and board of directors regarding the preparation and fair presentation of published financial statements.
All internal control systems, no matter how well designed, have inherent limitations, including the possibility of human error and the circumvention or overriding of controls. Accordingly, even effective internal controls can provide only reasonable assurances with respect to financial statement preparation. Further because of changes in conditions, the effectiveness of internal controls may vary over time.
Management assessed the effectiveness of the Company’s internal control over financial reporting as of December 31, 2022. This assessment was performed using the criteria set forth by the Committee of Sponsoring Organizations of the Treadway Commission (COSO) in the 2013 Internal Control — Integrated Framework. Based on such assessment, management believes that, as of December 31, 2022, the Company’s internal control over financial reporting was effective based on those criteria.
The Company’s independent registered public accounting firm, Ernst & Young LLP, has issued an attestation report on the Company’s internal control over financial reporting as of December 31, 2022, which is included below.
Changes in Internal Control over Financial Reporting
During the quarter ended December 31, 2022, there were no changes in the Company’s internal control over financial reporting (as defined in Rule 13a-15(f) under the Exchange Act) that materially affected, or are reasonably likely to materially affect, the Company’s internal control over financial reporting.
Report of Independent Registered Public Accounting Firm
To the Stockholders and the Board of Directors of Red Rock Resorts, Inc.
Opinion on Internal Control Over Financial Reporting
We have audited Red Rock Resorts, Inc.’s internal control over financial reporting as of December 31, 2022, based on criteria established in Internal Control-Integrated Framework issued by the Committee of Sponsoring Organizations of the Treadway Commission (2013 Framework) (the COSO criteria). In our opinion, Red Rock Resorts, Inc. (the Company) maintained, in all material respects, effective internal control over financial reporting as of December 31, 2022, based on the COSO criteria.
We also have audited, in accordance with the standards of the Public Company Accounting Oversight Board (United States) (PCAOB), the consolidated balance sheets as of December 31, 2022 and 2021, the related consolidated statements of operations, comprehensive income (loss), stockholders’ equity and cash flows for each of the three years in the period ended December 31, 2022, and the related notes and the financial statement schedule listed in the Index at Item 15(a)2 of the Company and our report dated February 24, 2023 expressed an unmodified opinion thereon.
Basis for Opinion
The Company’s management is responsible for maintaining effective internal control over financial reporting and for its assessment of the effectiveness of internal control over financial reporting included in the accompanying Management’s Report on Internal Control over Financial Reporting, included in Item 9A. Our responsibility is to express an opinion on the Company’s internal control over financial reporting based on our audit. We are a public accounting firm registered with the PCAOB and are required to be independent with respect to the Company in accordance with the U.S. federal securities laws and the applicable rules and regulations of the Securities and Exchange Commission and the PCAOB.
We conducted our audit in accordance with the standards of the PCAOB. Those standards require that we plan and perform the audit to obtain reasonable assurance about whether effective internal control over financial reporting was maintained in all material respects.
Our audit included obtaining an understanding of internal control over financial reporting, assessing the risk that a material weakness exists, testing and evaluating the design and operating effectiveness of internal control based on the assessed risk, and performing such other procedures as we considered necessary in the circumstances. We believe that our audit provides a reasonable basis for our opinion.
Definition and Limitations of Internal Control Over Financial Reporting
A company’s internal control over financial reporting is a process designed to provide reasonable assurance regarding the reliability of financial reporting and the preparation of financial statements for external purposes in accordance with generally accepted accounting principles. A company’s internal control over financial reporting includes those policies and procedures that (1) pertain to the maintenance of records that, in reasonable detail, accurately and fairly reflect the transactions and dispositions of the assets of the company; (2) provide reasonable assurance that transactions are recorded as necessary to permit preparation of financial statements in accordance with generally accepted accounting principles, and that receipts and expenditures of the company are being made only in accordance with authorizations of management and directors of the company; and (3) provide reasonable assurance regarding prevention or timely detection of unauthorized acquisition, use, or disposition of the company’s assets that could have a material effect on the financial statements.
Because of its inherent limitations, internal control over financial reporting may not prevent or detect misstatements. Also, projections of any evaluation of effectiveness to future periods are subject to the risk that controls may become inadequate because of changes in conditions, or that the degree of compliance with the policies or procedures may deteriorate.
/s/ Ernst & Young LLP
Las Vegas, Nevada
February 24, 2023
ITEM 9B.OTHER INFORMATION
None.
ITEM 9C. DISCLOSURE REGARDING FOREIGN JURISDICTIONS THAT PREVENT INSPECTIONS
Not applicable.
PART III
ITEM 10.DIRECTORS, EXECUTIVE OFFICERS AND CORPORATE GOVERNANCE
The information required under this item will be included in our definitive Proxy Statement for our 2023 Annual Meeting of Stockholders to be filed with the Securities and Exchange Commission not later than 120 days after December 31, 2022 and is incorporated herein by reference.
ITEM 11.EXECUTIVE COMPENSATION
The information required under this item will be included in our definitive Proxy Statement for our 2023 Annual Meeting of Stockholders to be filed with the Securities and Exchange Commission not later than 120 days after December 31, 2022 and is incorporated herein by reference.
ITEM 12.SECURITY OWNERSHIP OF CERTAIN BENEFICIAL OWNERS AND MANAGEMENT AND RELATED UNITHOLDER MATTERS
The information required under this item will be included in our definitive Proxy Statement for our 2023 Annual Meeting of Stockholders to be filed with the Securities and Exchange Commission no later than 120 days after December 31, 2022 and is incorporated herein by reference.
ITEM 13.CERTAIN RELATIONSHIPS AND RELATED TRANSACTIONS, AND DIRECTOR INDEPENDENCE
The information required under this item will be included in our definitive Proxy Statement for our 2023 Annual Meeting of Stockholders to be filed with the Securities and Exchange Commission no later than 120 days after December 31, 2022 and is incorporated herein by reference.
ITEM 14.PRINCIPAL ACCOUNTANT FEES AND SERVICES
The information required under this item will be included in our definitive Proxy Statement for our 2023 Annual Meeting of Stockholders to be filed with the Securities and Exchange Commission no later than 120 days after December 31, 2022 and is incorporated herein by reference.
PART IV
ITEM 15.EXHIBITS, FINANCIAL STATEMENT SCHEDULES
(a) 1. Red Rock Resorts, Inc. Consolidated Financial Statements (including related notes to Consolidated Financial Statements) filed in Part II of this report are listed below:
Report of Independent Registered Public Accounting Firm — Ernst & Young LLP
Financial Statements:
Consolidated Balance Sheets as of December 31, 2022 and 2021
Consolidated Statements of Operations — Years ended December 31, 2022, 2021 and 2020
Consolidated Statements of Comprehensive Income (Loss) — Years ended December 31, 2022, 2021 and 2020
Consolidated Statements of Stockholders’ Equity — Years ended December 31, 2022, 2021 and 2020
Consolidated Statements of Cash Flows — Years ended December 31, 2022, 2021 and 2020
Notes to Consolidated Financial Statements
2. Schedule II — Valuation and Qualifying Accounts
We have omitted all other financial statement schedules because they are not required or are not applicable, or the required information is shown in the consolidated financial statements or notes to the consolidated financial statements.
SCHEDULE II — VALUATION AND QUALIFYING ACCOUNTS
RED ROCK RESORTS, INC.
For the Years Ended December 31, 2022, 2021 and 2020
(in thousands)
| | | | | | | | | | | | | | | | | |
| Balance at Beginning of Year | | Additions (deductions) | | Balance at End of Year |
| Description | | | | | |
| Deferred income tax asset valuation allowance: | | | | | |
| 2022 | $ | 4,823 | | | $ | (3,077) | | | $ | 1,746 | |
| 2021 | 160,470 | | | (155,647) | | | 4,823 | |
| 2020 | 39,856 | | | 120,614 | | | 160,470 | |
| | | | | |
3. Exhibits
| | | | | | | | |
| Exhibit Number | | Exhibit Description |
10.13Incremental Joinder Agreement No. 6 and Sixth Amendment to Credit Agreement dated as of February 7, 2020, among Station Casinos LLC, the guarantor subsidiaries party thereto, Red Rock Resorts, Inc., Station Holdco LLC, Deutsche Bank AG Cayman Islands Branch, as administrative agent, and the lenders party thereto. (Incorporated herein by reference to Exhibit 10.1 to the Company’s Current Report on Form 8-K filed February 7, 2020.) 101.INSXBRL Instance Document — the instance document does not appear in the Interactive Data File because its XBRL tags are embedded within the Inline XBRL document.
101.SCHXBRL Taxonomy Extension Schema Document
101.CALXBRL Taxonomy Extension Calculation Linkbase Document
101.DEFXBRL Taxonomy Extension Definition Linkbase Document
101.LABXBRL Taxonomy Extension Label Linkbase Document
101.PREXBRL Taxonomy Extension Presentation Linkbase Document
104Cover Page Interactive Data File (formatted as Inline XBRL and contained in Exhibit 101)
____________________________________
† Management contract or compensatory plan or arrangement.
ITEM 16.FORM 10-K SUMMARY
None.
SIGNATURES
Pursuant to the requirements of Section 13 or 15(d) of the Securities Exchange Act of 1934, the Registrant has duly caused this report to be signed on its behalf by the undersigned, thereunto duly authorized.
| | | | | | | | | | | |
| | RED ROCK RESORTS, INC.
|
| Dated: | By: | /s/ FRANK J. FERTITTA III |
| February 24, 2023 | | | Frank J. Fertitta III |
| | | Chairman of the Board and Chief Executive Officer |
Pursuant to the requirements of the Securities Exchange Act of 1934, this report has been signed below by the following persons on behalf of the Registrant and in the capacities and on the dates indicated.
| | | | | | | | | | | |
| Signature | | Title | Date |
| | | |
| /s/ FRANK J. FERTITTA III | | Chairman of the Board and Chief Executive Officer (Principal Executive Officer) | February 24, 2023 |
| Frank J. Fertitta III | | | |
| | | |
| /s/ LORENZO J. FERTITTA | | Vice Chairman of the Board | February 24, 2023 |
| Lorenzo J. Fertitta | | | |
| | | |
| /s/ STEPHEN L. COOTEY | | Executive Vice President, Chief Financial Officer and Treasurer (Principal Financial and Accounting Officer) | February 24, 2023 |
| Stephen L. Cootey | | | |
| | | |
| /s/ ROBERT A. CASHELL, JR. | | Director | February 24, 2023 |
| Robert A. Cashell, Jr. | | | |
| | | |
| /s/ JAMES E. NAVE, D.V.M. | | Director | February 24, 2023 |
| James E. Nave, D.V.M. | | | |
| | | |
| /s/ ROBERT E. LEWIS | | Director | February 24, 2023 |
| Robert E. Lewis | | | |