10-K 1 rrr10-kx12x31x2018.htm 10-K Document
Table of Contents                    


UNITED STATES
SECURITIES AND EXCHANGE COMMISSION
WASHINGTON, D.C. 20549
FORM 10-K
(Mark One)
 
þ
ANNUAL REPORT PURSUANT TO SECTION 13 OR 15(d) OF THE SECURITIES EXCHANGE ACT OF 1934
For the fiscal year ended December 31, 2018
OR
o
TRANSITION REPORT PURSUANT TO SECTION 13 OR 15(d) OF THE SECURITIES EXCHANGE ACT OF 1934
For the transition period from                                    to                                     .
Commission file number 001-37754
______________________________________________________________
RED ROCK RESORTS, INC.
(Exact name of registrant as specified in its charter)
Delaware
(State or other jurisdiction of
incorporation or organization)
47-5081182
(I.R.S. Employer Identification No.)

1505 South Pavilion Center Drive, Las Vegas, Nevada 89135
(Address of principal executive offices, Zip Code)
(702) 495-3000
(Registrant’s telephone number, including area code)
Securities registered pursuant to Section 12(b) of the Act
Title of each class
Class A Common Stock ($0.01 par value)
Name of each exchange on which registered
NASDAQ Stock Market LLC
Securities registered pursuant to Section 12(g) of the Act
None
Indicate by check mark if the registrant is a well-known seasoned issuer, as defined in Rule 405 of the Securities Act. Yes þ    No o
Indicate by check mark if the registrant is not required to file reports pursuant to Section 13 or Section 15(d) of the Act. Yes o    No þ 
Indicate by check mark whether the registrant (1) has filed all reports required to be filed by Section 13 or 15(d) of the Securities Exchange Act of 1934 during the preceding 12 months (or for such shorter period that the registrant was required to file such reports), and (2) has been subject to such filing requirements for the past 90 days. Yes þ    No o
Indicate by check mark whether the registrant has submitted electronically every Interactive Data File required to be submitted pursuant to Rule 405 of Regulation S-T (§232.405 of this chapter) during the preceding 12 months (or for such shorter period that the registrant was required to submit such files). Yes þ    No o
Indicate by check mark if disclosure of delinquent filers pursuant to Item 405 of Regulation S-K (§ 229.405 of this chapter) is not contained herein, and will not be contained, to the best of registrant’s knowledge, in definitive proxy or information statements incorporated by reference in Part III of this Form 10-K or any amendment to this Form 10-K. o
Indicate by check mark whether the registrant is a large accelerated filer, an accelerated filer, a non-accelerated filer, a smaller reporting company, or an emerging growth company. See definitions of “large accelerated filer,” “accelerated filer,” “smaller reporting company” and “emerging growth company” in Rule 12b-2 of the Exchange Act.
Large accelerated filer þ
Accelerated filer o
Non-accelerated filer o
Smaller reporting company o
 
Emerging growth company o

If an emerging growth company, indicate by check mark if the registrant has elected not to use the extended transition period for complying with any new or revised financial accounting standards provided pursuant to Section 13(a) of the Exchange Act. o

Indicate by check mark whether the registrant is a shell company (as defined in Rule 12b-2 of the Act). Yes o    No þ
As of June 29, 2018, the last business day of the registrant’s most recently completed second fiscal quarter, the aggregate market value of the registrant’s Class A common stock held by non-affiliates (all persons other than executive officers or directors) was $2.3 billion, based on the closing price on that date as reported by the NASDAQ Stock Market LLC.
Indicate the number of shares outstanding of each of the registrant’s classes of common stock, as of the latest practicable date.
Class
 
Outstanding at February 22, 2019
Class A Common Stock, $0.01 par value
 
69,740,561
Class B Common Stock, $0.00001 par value
 
46,884,413

Documents Incorporated by Reference
Portions of the registrant’s definitive Proxy Statement for the 2019 Annual Meeting of Stockholders are incorporated by reference into Part III of this Annual Report on Form 10-K. Such proxy statement will be filed with the Securities and Exchange Commission within 120 days of the registrant’s fiscal year end of December 31, 2018.




Table of Contents                    


TABLE OF CONTENTS
 
 
 
 
 
 
 
 
 
 
 
 
 
 
 
 
 
 
 
 
 
 
 
 
 
 
 
 
 
 
 
 
 



  

2




Table of Contents                    


PART I
ITEM 1.
BUSINESS
Introduction
Red Rock Resorts, Inc. (“we,” “our,” “us,” “Red Rock” or the “Company”) is a holding company that owns an indirect equity interest in and manages Station Casinos LLC (“Station LLC”), through which we conduct all of our operations. Station LLC is a gaming, development and management company established in 1976 that develops and operates strategically-located casino and entertainment properties. Station LLC currently owns and operates ten major gaming and entertainment facilities and ten smaller casinos (three of which are 50% owned), offering approximately 20,000 slot machines, 360 table games and 5,000 hotel rooms in the Las Vegas regional market. Station LLC also manages Graton Resort & Casino in Sonoma County, California on behalf of a Native American tribe.
We hold an indirect equity interest in Station LLC through our ownership interest in Station Holdco LLC (“Station Holdco”), which holds all of the economic interests in Station LLC. At December 31, 2018, we held approximately 60% of the equity interests in Station Holdco. We operate and control all of the business and affairs of Station LLC and Station Holdco through our ownership of 100% of the voting interests in Station LLC and our designation as the sole managing member of both Station LLC and Station Holdco. Our only assets are our ownership interests in Station LLC and Station Holdco, other than cash and tax-related assets and liabilities. We have no operations outside of our management of Station LLC.
Red Rock was incorporated in Delaware in September 2015 and in May 2016 we completed an initial public offering (“IPO”) of approximately 29.5 million shares of Class A common stock, $0.01 par value per share, at an offering price to the public of $19.50 per share. We received net proceeds from the IPO of approximately $541 million, which was used to purchase newly issued limited liability company interests in Station Holdco (“LLC Units”) and outstanding LLC Units from existing members of Station Holdco.
Station Holdco used the proceeds from the newly issued LLC Units to pay the majority of the purchase price of Fertitta Entertainment LLC (“Fertitta Entertainment,” and such purchase, the “Fertitta Entertainment Acquisition”). Prior to the Fertitta Entertainment Acquisition, subsidiaries of Fertitta Entertainment managed Station LLC through long-term management agreements and such management agreements were terminated in connection with the Fertitta Entertainment Acquisition.
Our Consolidated Financial Statements in Part II, Item 8 of this Annual Report on Form 10-K (the “Consolidated Financial Statements”) reflect the consolidation of Station LLC and its consolidated subsidiaries, including the retrospective consolidation of Fertitta Entertainment, and Station Holdco for all periods presented. The financial position and results of operations attributable to LLC Units we do not own are reported separately as noncontrolling interest. Station Holdco, as combined with Fertitta Entertainment, is our predecessor for accounting purposes and accordingly, for all periods prior to May 2, 2016, the financial information presented herein represents the information of the predecessor.
Our casino properties are conveniently located throughout the Las Vegas valley and provide our customers a wide variety of entertainment and dining options. Over 90% of the Las Vegas population is located within five miles of one of our gaming facilities. We provide friendly service and exceptional value in a comfortable environment. We believe we surpass our competitors in offering casino patrons the newest and most popular slot and video games featuring the latest technology. We also believe the high-quality entertainment experience we provide our customers differentiates us from our competitors.
Most of our major properties are master-planned for expansion, enabling us to incrementally expand our facilities as demand dictates. We also control eight highly desirable gaming-entitled development sites in Las Vegas and Reno, Nevada.
Our principal source of revenue and operating income is gaming, and our non-gaming offerings include restaurants, hotels and other entertainment amenities. Approximately 80% to 85% of our casino revenue is generated from slot play. The majority of our revenue is cash-based and as a result, fluctuations in our revenues have a direct impact on our cash flows from operations. Because our business is capital intensive, we rely heavily on the ability of our properties to generate operating cash flow to fund capital expenditures and repay debt financing.
A significant portion of our business is dependent upon customers who live and/or work in the Las Vegas metropolitan area. Based on population and employment growth, the Las Vegas economy was one of the fastest growing economies in the United States from 2015 to 2018. Based on a recent U.S. Census Bureau release, Nevada was first among all states in percentage growth of population from July 2017 to July 2018. In addition, based on preliminary data for December 2018 from the U.S. Bureau of Labor Statistics, Las Vegas experienced a 3.6% year-over-year increase in employment to 1,023,100, which is an all-time high. This resulted in an unemployment rate of 4.5% which has declined from 14.1% in July 2011. Businesses and

3




Table of Contents                    


consumers in Las Vegas continue to increase their spending as evidenced by 70 consecutive months of year-over-year increases in taxable retail sales from February 2013 to November 2018. Home values have also improved significantly over the past several years with the median price of an existing single family home in Las Vegas up approximately 165% at December 2018 compared to January 2012, as reported by the Greater Las Vegas Association of Realtors.
The Las Vegas economy continues to show growth in employment, taxable sales and home prices, and we believe these positive trends, along with new capital investment planned or underway in Las Vegas, provide a foundation for future growth in our business. Although we experienced improved operating results over the past few years due, in part, to more favorable local economic conditions, we cannot be sure if, or how long, these favorable market conditions will persist or that they will continue to positively impact our results of operations.
Our principal executive offices are located at 1505 South Pavilion Center Drive, Las Vegas, Nevada 89135. The telephone number for our executive offices is (702) 495-3000. We maintain a website at www.redrockresorts.com, the contents of which are expressly not incorporated by reference into this filing.
Business Strategy
Our primary operating strategy emphasizes attracting and retaining customers, primarily Las Vegas residents and, to a lesser extent, out-of-town visitors. Our properties attract customers through:
convenient locations with best-in-class assets;
offering our customers the latest in slot and video poker technology;
a variety of non-gaming amenities such as hotel resorts, restaurants, bars and entertainment options;
focused marketing efforts targeting our extensive customer database;
innovative, frequent and high-profile promotional programs; and
convention business.
The Las Vegas regional market is very competitive, and our competitors include both large hotel casinos in Las Vegas and smaller gaming-only establishments throughout the Las Vegas valley.
Provide a high quality, value-oriented gaming and entertainment experience. We are committed to providing a high-value entertainment experience for our guests, as our significant level of repeat visitors demand exceptional service, variety and quality in their overall experience. We offer a broad array of gaming options, including the most popular slot and video poker products, and the latest technological innovations in slots, table games and sports wagering. We believe that providing a wide variety of entertainment options is also a significant factor in attracting guests. In particular, we feature multiple dining options at all of our major properties, which is a primary motivation for casino visits. We are dedicated to ensuring a high level of guest satisfaction and loyalty by providing attentive guest service in a convenient, friendly and casual atmosphere. As part of our commitment to providing a high value entertainment experience and to stimulate visitation, we regularly refresh and enhance our gaming and non-gaming amenities.
Generate revenue growth through targeted marketing and promotional programs. Our significant advertising programs generate consistent brand awareness and promotional visibility. Our ability to advertise under a single brand across our portfolio also allows us to achieve material economies of scale. While we advertise through traditional media such as television, radio and newspaper to reach our core guests, we continue to expand our focus and spend on social, digital and mobile platforms to respond to the evolving methods that guests receive information.
We employ an innovative marketing strategy that utilizes our frequent high-profile promotional programs to attract and retain guests, while also establishing and maintaining a high level of brand recognition. Through our analytical approach to promotional development, we are also able to drive profits by optimizing reinvestment in those guests who deliver stronger results. Our proprietary customer relationship management systems are highly attuned to how guests interact with our properties and products. This information allows us to focus on targeting guests based on their preferences.
We have installed new technology on all of our slot machines which permits us to provide “on device” marketing, bonusing and guest communication, including real-time customized promotions and incentives. We believe that this investment in technology, which allows us to communicate with our guests directly on device, has resulted in an increase in guest loyalty and enhanced the value of our loyalty program. As we continue to introduce new features and brand titles for customized promotional incentives, the technology should continue to help drive participation in our my|Rewards Boarding Pass loyalty program.

4




Table of Contents                    


Maximize business profitability. During our over 40-year history, we have developed a culture that focuses on operational excellence and cost management. We believe that this focus has contributed to adjusted earnings before interest, taxes, depreciation and amortization (“Adjusted EBITDA”) margins that compare favorably to our public peers over the past several years. Our internally developed proprietary systems and analytical tools provide us with the ability to closely monitor revenues and operational expenses and provide real-time information to management. Benchmarking across our properties also allows us to create and take advantage of best practices in all functional areas of our business. We believe our existing cost structure, which has low variable costs, can support significant incremental revenue growth while maximizing the flow through of revenue to Adjusted EBITDA.
Utilize flexible capital structure to drive growth and equity holder returns. We maintain a flexible capital structure that we believe will allow us to pursue a balance of new growth opportunities and a disciplined return of capital to our equity holders. We believe our scalable platform and extensive development and management expertise provide us the ability to build master-planned expansions, pursue acquisitions and/or seek new development opportunities in an effort to maximize equity holder returns.
Employee relations. Station LLC began as a family-run business in 1976 and has maintained close-knit relationships among our management, and we endeavor to instill this same sense of loyalty among our employees. Toward this end, we take a hands-on approach through active and direct involvement with employees at all levels. We believe we have very good employee relations. See “Risk Factors—Risks Related to Our Business—Union organization activities could disrupt our business by discouraging patrons from visiting our properties, causing labor disputes or work stoppages, and, if successful, could significantly increase our labor costs.
Native American projects. We currently provide management and development services to two Native American tribes using our expertise in developing and operating regional entertainment destinations. We also managed a gaming and entertainment facility for another Native American tribe under a seven-year management agreement that expired in February 2018.

5




Table of Contents                    


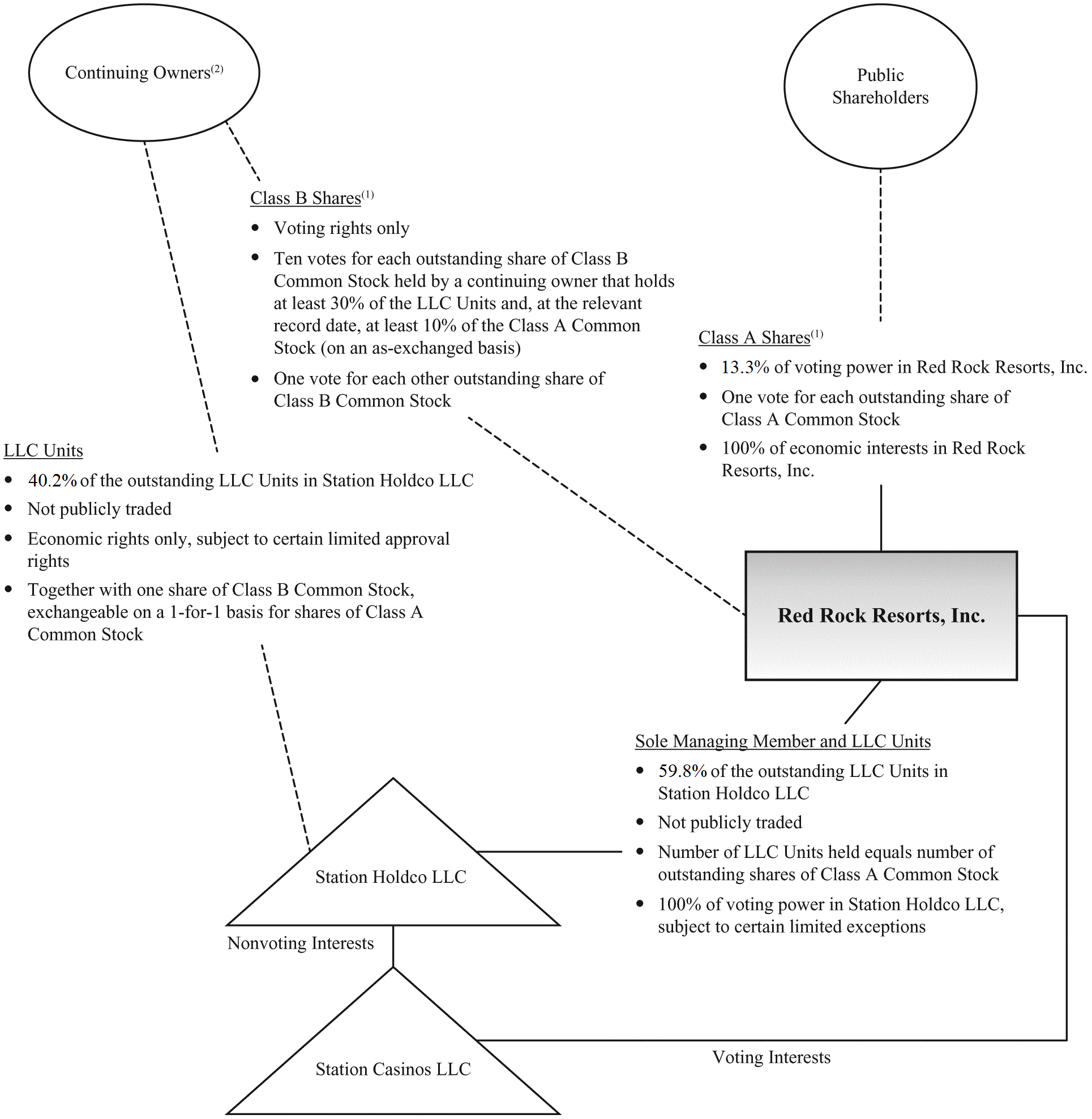
Organizational Structure
The following chart summarizes our organizational structure as of December 31, 2018. This chart is provided for illustrative purposes only and does not purport to represent all legal entities owned or controlled by us:
a200771organizkflowa04.gif___________________________________________________________
(1)
Shares of Class A common stock and Class B common stock vote as a single class. Each outstanding share of Class A common stock is entitled to one vote, each outstanding share of Class B common stock that is held by a holder that, together with its affiliates, owns at least 30% of the outstanding LLC Units and, at the applicable record date, maintains direct or indirect beneficial ownership of at least 10% of the outstanding shares of Class A common stock (determined on an as-exchanged basis assuming that all of the LLC Units were exchanged for Class A common stock) is entitled to ten votes and each other outstanding share of Class B common stock is entitled to one vote. The only holders of Class B common stock that satisfy the foregoing criteria are entities controlled by Frank J. Fertitta III, our Chairman of the Board and Chief Executive Officer, and Lorenzo J. Fertitta, our Vice Chairman of the Board. These entities are referred to herein as the “Fertitta Family Entities” or “Principal Equity Holders.”
(2)
“Continuing Owners” refers to the owners of LLC Units at December 31, 2018 who held such units prior to the IPO.

6




Table of Contents                    


Properties
Set forth below is certain information at January 31, 2019 concerning our properties.
 
Hotel
Rooms
 
Slots (1)
 
Gaming
Tables (2)
 
Acreage
Las Vegas Properties
 
 
 
 
 
 
 
Red Rock
796

 
2,789

 
67

 
64

Green Valley Ranch
495

 
2,365

 
48

 
40

Palms Casino Resort (3)
1,364

 
1,159

 
39

 
42

Palace Station
575

 
1,557

 
43

 
30

Boulder Station
299

 
2,461

 
27

 
46

Texas Station
199

 
1,684

 
24

 
47

Sunset Station
457

 
2,083

 
36

 
80

Santa Fe Station
200

 
2,375

 
38

 
39

Fiesta Rancho
100

 
1,031

 
15

 
25

Fiesta Henderson
224

 
1,390

 
18

 
35

Wild Wild West
260

 
173

 

 
20

Wildfire Rancho

 
99

 

 
5

Wildfire Boulder

 
153

 

 
2

Wildfire Sunset

 
125

 

 
1

Wildfire Lake Mead

 
60

 

 
3

Wildfire Valley View

 
35

 

 

Wildfire Anthem

 
15

 

 

50% Owned Properties
 
 
 
 
 
 
 
Barley’s

 
193

 

 

The Greens

 
38

 

 

Wildfire Lanes

 
184

 

 

 
4,969

 
19,969

 
355

 
479

Managed Property
 
 
 
 
 
 
 
Graton Resort & Casino
200

 
3,330

 
131

 
254

 
5,169

 
23,299

 
486

 
733

__________________________________________________________________________
(1)
Includes slot and video poker machines.
(2)
Generally includes blackjack (“21”), craps, roulette, pai gow, baccarat, let it ride and three-card poker.
(3)
Hotel rooms include 599 condominium units. Slots and table games are temporarily lower due to the renovations underway.
Red Rock
Red Rock opened in 2006 and is strategically located at the intersection of Interstate 215 and Charleston Boulevard in the Summerlin master-planned community in Las Vegas, Nevada. Red Rock is adjacent to Downtown Summerlin, a 1.6 million square foot outdoor shopping, dining and entertainment center; City National Arena, which features two National Hockey League-sized ice sheets for use by both the Vegas Golden Knights team and the public; and Las Vegas Ballpark, which is scheduled to open in April 2019 as the new home for the Las Vegas Aviators professional Triple-A baseball team. The AAA Four Diamond resort features an elegant desert oasis theme with a contemporary design featuring luxury amenities. This resort offers six styles of suites, including one-of-a-kind custom villas and penthouse suites, in addition to standard guest rooms. Additional non-gaming amenities include nine full-service restaurants, a 16-screen movie theater complex, approximately 94,000 square feet of meeting and convention space, a full-service spa, a 72-lane bowling center, a Kid’s Quest child care facility and a gift shop. Red Rock’s Restaurant Row links, via a pedestrian walkway, five of our premier restaurants including Masso Osteria, Hearthstone Kitchen & Cellar, Yard House, Blue Ribbon Sushi Bar & Grill and Lucille’s Smokehouse Bar-B-Que. Other full-service restaurants at Red Rock include T-bones Chophouse, 8 Noodle Bar, Grand Café, Feast Buffet (which features live-action themed buffets offering options that include Mexican, Italian, barbecue, American and Chinese

7




Table of Contents                    


cuisines) and the Sandbar pool café. Red Rock features numerous bars and lounges including Rocks Lounge, Onyx Bar, Sandbar and Lucky Bar. Red Rock also offers a variety of quick-serve restaurants.
Green Valley Ranch
Green Valley Ranch opened in 2001 and is strategically located at the intersection of Interstate 215 and Green Valley Parkway in Henderson, Nevada. Green Valley Ranch is approximately five minutes from McCarran International Airport and seven minutes from the Las Vegas Strip. Green Valley Ranch was designed to complement the Green Valley master-planned community. This Mediterranean style AAA Four Diamond resort features standard guest rooms and suites, eight full-service restaurants, a 4,200-square-foot non-gaming arcade, a European Spa with outdoor pools, a 10-screen movie theater complex, a Kid’s Quest child care facility, gift shop and approximately 65,000 square feet of meeting and convention space which includes the Grand Events Center and El Cielo Ballroom. Green Valley Ranch also offers an eight-acre outdoor complex featuring private poolside cabanas and a contemporary poolside bar and grill. Green Valley Ranch’s full-service restaurants include Hank’s Fine Steaks & Martinis, Borracha Mexican Cantina, Bottiglia Cucina & Enoteca Italian restaurant, Tides Seafood & Sushi Bar, Pizza Rock by Tony Gemignani, Grand Café, Feast Buffet and the Turf Grill. Guests can also enjoy the Drop Bar, a centerpiece of the casino, the Lobby Bar, which is open to the lobby entrance and overlooks the pool area, and the Sip Bar. Green Valley Ranch also offers a variety of quick-serve restaurants.
Palms Casino Resort
We purchased Palms Casino Resort (“Palms”) in 2016. Palms is strategically located just west of the center of the Las Vegas Strip off Interstate 15 on Flamingo Road. Palms is undergoing a $690 million redevelopment that is expected to completely reposition and reimagine the property. Phase one of the redevelopment project opened in May 2018, with the remaining components of phase two expected to be complete in the second quarter of 2019 and phase three expected to be completed in the third quarter of 2019.
Highlights of phase one of the redevelopment include: a completely renovated casino floor with expanded number of slot machines and table games; new slot and table games high limit rooms; Lucky Penny, a new 24-hour café; A.Y.C.E. (“All You Can Eat”) Buffet; Scotch 80 Prime, a new high-end steakhouse; Send Noodles, a new noodle bar restaurant; Apex, a new rooftop social club; Camden, a new high-end casino lounge; The Unknown, a new and iconic center bar featuring signature art pieces from world-renowned artist Damien Hirst; 18,000 net square feet of completely renovated meeting and convention space; a new hotel front desk registration and VIP registration and reception areas; a fully upgraded 14-screen Brendan Theatres luxury movieplex; a complete renovation of the 2,500 seat Pearl Concert Theater; and an all-new exterior look, including a new marquee, modernized porte cochere, new exterior facades and lush landscaping.
Highlights of phase two of the redevelopment include: 282 fully redesigned and renovated premium hotel rooms and one-of-a-kind luxury suites, as well as construction of 60 new hotel rooms in the Fantasy Tower; Vetri Cucina, a new Italian restaurant with award-winning chef Marc Vetri; Mabel’s, a new American barbeque restaurant with celebrity chef Michael Symon; Shark, a new seafood restaurant with celebrity chef Bobby Flay; Greene St. Kitchen, a New York-inspired eatery in partnership with Clique Hospitality Group; KAOS, a new entertainment experience consisting of a fully integrated 73,000 square foot dayclub and new 29,000 square foot nightclub; a new wellness spa and salon; and an additional 15,000 net square feet of completely renovated meeting and convention space.
Highlights of phase three of the redevelopment include: a casino floor expansion featuring the addition of approximately 300 slot machines and 16 table games; Tim Ho Wan, a new Michelin-Star dim sum restaurant from Hong Kong; a casino connector integrating the adjacent 599 room Palms Place tower directly into the newly expanded casino floor; an indoor connector to the pre-existing self-park garage with ingress directly into the newly expanded casino floor; collaborations with world-class artists throughout the property; and state-of-the-art digital signage on the hotel tower exterior. The redevelopment project remains on schedule and the $690 million budget remains unchanged. In addition to its many full-service restaurants, Palms also offers a variety of quick-serve restaurants.
Palace Station
Palace Station opened in 1976 and is strategically located at the intersection of Sahara Avenue and Interstate 15, one of Las Vegas’ most heavily traveled areas. Palace Station is a short distance from McCarran International Airport and very close to major attractions on the Las Vegas Strip and in downtown Las Vegas. In December 2018, Palace Station completed a $191 million redevelopment project, which added 178,000 square feet of new gaming and entertainment space to the property, along with a refreshed exterior look. The redevelopment project was completed on schedule and on budget. Highlights of the completed project include: a fully renovated and expanded gaming floor; 575 updated hotel rooms and suites; two new signature restaurants, San Francisco-based Boathouse Asian Eatery and Chef Ralph Perrazzo’s New York-based BBD’s Restaurant; a new 14,000 square foot, state-of-the-art Feast Buffet; a new resort-style pool area; a new state-of-the-art bingo

8




Table of Contents                    


room; a fully renovated poker room; a fully renovated race and sports book; a new nine-screen Regal Cinnebarre luxury movieplex; and two new LED marquee signs.
    In addition to those new venues and upgrades, Palace Station offers other non-gaming amenities including four other full-service restaurants (Charcoal Room steakhouse, Brass Fork Café, The Oyster Bar and Little Tony’s Italian restaurant), three additional bars, an approximately 20,000-square-foot meeting and convention center and a gift shop. In addition to its many full-service restaurants, Palace Station also offers a variety of quick-serve restaurants.
Boulder Station
Boulder Station opened in 1994 and is strategically located at the intersection of Boulder Highway and Interstate 515. Boulder Station is located approximately four miles east of the Las Vegas Strip and approximately four miles southeast of downtown Las Vegas. Boulder Station features a turn-of-the-20th-century railroad station theme with non-gaming amenities including five full-service restaurants, a 750-seat entertainment lounge, four additional bars, an 11-screen movie theater complex, a Kid’s Quest child care facility, a swimming pool, a non-gaming video arcade and a gift shop. Boulder Station’s restaurants, which offer a variety of enjoyable meals at reasonable prices, include Grand Café, Feast Buffet, The Broiler Steakhouse, Pasta Cucina and Guadalajara Mexican restaurant. Boulder Station also offers a variety of quick-serve restaurants.
Texas Station
Texas Station opened in 1995 and is strategically located at the intersection of Lake Mead Boulevard and Rancho Drive in North Las Vegas. Texas Station features a friendly Texas atmosphere, highlighted by distinctive early Texas architecture with non-gaming amenities including four full-service restaurants, a Kid’s Quest child care facility, a 300-seat entertainment lounge, a 2,000-seat event center, six additional bars, an 18-screen movie theater complex, a swimming pool, two non-gaming video arcades, a gift shop, a 60-lane bowling center and approximately 40,000 square feet of meeting and banquet space. Texas Station’s full-service restaurants offer a variety of enjoyable meals at reasonable prices, and include Grand Café, Beaumont’s Southern Kitchen, Feast Buffet and The Oyster Bar. Guests also enjoy the unique features of several bars and lounges including the Sports Bar, Martini Bar, Whiskey Bar, Garage Bar, Splitz Bar and South Padre Lounge. Texas Station also offers a variety of quick-serve restaurants.
Sunset Station
Sunset Station opened in 1997 and is strategically located at the intersection of Interstate 515 and Sunset Road. Situated in a highly concentrated commercial corridor along Interstate 515, Sunset Station has prominent visibility from the freeway and the Sunset commercial corridor. Sunset Station is located approximately 4.5 miles east of McCarran International Airport and approximately 5.5 miles southeast of Boulder Station. Sunset Station features a Spanish/Mediterranean style theme. Additional non-gaming amenities include five full-service restaurants, approximately 13,000 square feet of meeting space, a 500-seat entertainment lounge, a 5,000-seat outdoor amphitheater, six additional bars, a gift shop, a non-gaming video arcade, a 13-screen luxury seating movie theater complex, a 72-lane bowling center, a Kid’s Quest child care facility and a swimming pool. Sunset Station’s full-service restaurants, which include Grand Café, Sonoma Cellar Steakhouse, Pasta Cucina, Feast Buffet and the Oyster Bar, offer a variety of enjoyable meals at reasonable prices. Guests also enjoy the Gaudi Bar, a centerpiece of the casino featuring over 8,000 square feet of stained glass. Sunset Station also offers a variety of quick-serve restaurants.
Santa Fe Station
We purchased Santa Fe Station in 2000 and subsequently refurbished and expanded the facility. Santa Fe Station is strategically located at the intersection of Highway 95 and Rancho Drive, approximately five miles northwest of Texas Station. Santa Fe Station features non-gaming amenities including five full-service restaurants, a gift shop, a non-gaming video arcade, a swimming pool, a 500-seat entertainment lounge, four additional bars and grills, a 60-lane bowling center, a 16-screen luxury seating movie theater complex, a Kid’s Quest child care facility and over 14,000 square feet of meeting and banquet facilities. Santa Fe Station’s full-service restaurants include The Charcoal Room, Cabo Mexican Restaurant, Grand Café, Feast Buffet and the Oyster Bar. Guests also enjoy 4949 Lounge, a centerpiece of the casino. Santa Fe Station also offers a variety of quick-serve restaurants.
Fiesta Rancho
We purchased Fiesta Rancho in 2001. Fiesta Rancho is strategically located at the intersection of Lake Mead Boulevard and Rancho Drive in North Las Vegas across from Texas Station. Fiesta Rancho features non-gaming amenities including full-service restaurants, a gift shop, a non-gaming video arcade, a swimming pool, a 700-seat entertainment lounge, a regulation-size ice skating rink and several additional bars, including the Cabo Lounge, Venom Bar and the Sports Bar. Fiesta

9




Table of Contents                    


Rancho’s full-service restaurants include Denny’s and the Festival Buffet. Fiesta Rancho also offers a variety of quick-serve restaurants.
Fiesta Henderson
We purchased Fiesta Henderson in 2001 and subsequently refurbished and expanded the facility. Fiesta Henderson is strategically located at the intersection of Interstate 215 and Interstate 515 in Henderson, Nevada, approximately three miles southeast of Sunset Station. Fiesta Henderson features non-gaming amenities including four full-service restaurants, a 12-screen movie theater complex, a gift shop, a swimming pool, four bars and lounges and meeting space. Fiesta Henderson’s full-service restaurants include Fuego Steakhouse, Café Fiesta, Leticia’s Cocina and the Festival Buffet. Fiesta Henderson also offers a variety of quick-serve restaurants.
Wild Wild West
We opened Wild Wild West in 1998. Wild Wild West is strategically located on Tropicana Avenue immediately adjacent to Interstate 15. Wild Wild West’s non-gaming amenities include a hotel, a full-service restaurant, a bar, a gift shop and a truck plaza.
Wildfire Rancho
We purchased Wildfire Rancho in 2003. Wildfire Rancho is located on Rancho Drive across from Texas Station. Wildfire Rancho’s non-gaming amenities include a lounge, outdoor patio and quick-serve food offerings.
Wildfire Boulder and Wildfire Sunset
We purchased Wildfire Boulder and Wildfire Sunset in 2004. Both properties are located in Henderson, Nevada, and offer non-gaming amenities which include a full-service restaurant and a bar. Wildfire Boulder is located approximately seven miles southeast of Fiesta Henderson. Wildfire Sunset is located next to Sunset Station.
Wildfire Lake Mead
We purchased Wildfire Lake Mead in 2006. Wildfire Lake Mead is located in Henderson, Nevada, and features a sports lounge, a bar and quick-serve food offerings.
Wildfire Valley View and Wildfire Anthem
We purchased Wildfire Valley View and Wildfire Anthem in 2013. Wildfire Valley View is located in Las Vegas and Wildfire Anthem is a tavern located in Henderson, Nevada. Non-gaming amenities offered by Wildfire Valley View and Wildfire Anthem include a bar and quick-serve food offerings.
Barley’s, The Greens and Wildfire Lanes
We own a 50% interest in three smaller properties in Henderson, Nevada including Barley’s, a casino and brew pub, The Greens, a restaurant and lounge, and Wildfire Lanes, which features a full-service restaurant, a bar and an 18-lane bowling center.
Graton Resort & Casino
We manage Graton Resort & Casino (“Graton Resort”) in Sonoma County, California, which opened in November 2013, on behalf of the Federated Indians of Graton Rancheria (the “Graton Tribe”), a federally recognized Native American tribe. Graton Resort is located just west of U.S. Highway 101 near Rohnert Park, California, approximately 43 miles north of San Francisco. It is the largest gaming and entertainment facility in the Bay Area. Graton Resort offers various dining options including four full-service restaurants and eight fast-casual restaurants. In 2016, the Graton Tribe completed a $185 million expansion of Graton Resort that included 200 hotel rooms, meeting and convention space, a spa, a resort-style pool, a lobby bar and additional casino space. In October 2018, the Graton Tribe opened a nonsmoking addition to the casino. The management agreement has a term of seven years from the opening date and expires November 2020. We currently receive a management fee of 27% of Graton Resort’s net income as defined in the management agreement.
Developable Land
We control approximately 420 acres of developable land comprised of eight strategically-located parcels in Las Vegas and Reno, Nevada, each of which is zoned for casino gaming and other commercial uses. Following is a description of such parcels:

10




Table of Contents                    


Durango/I-215: We own approximately 71 acres located at the intersection of Durango Road and I-215 in the southwestern area of the Las Vegas valley. The site has excellent visibility and access from I-215. As a result of gaming and land use restrictions, there are no major casino sites, other than those owned by us, within approximately five miles of this site.
Wild Wild West: We control approximately 105 acres of land located at the intersection of Tropicana Boulevard and I-15, less than one-half mile from the Las Vegas strip. This parcel has excellent visibility and access from I-15, on which approximately 225,000 cars per day pass by the site.
Flamingo/I-215: We own approximately 58 acres located at the intersection of Flamingo Road and I-215 in the master-planned community of Summerlin in Las Vegas. The site has excellent visibility and access from I-215.
Via Inspirada/Bicentennial Parkway: We own approximately 45 acres located on Via Inspirada near Bicentennial Parkway in the Las Vegas valley, approximately six miles southwest of Green Valley Ranch. This property is the only casino gaming-entitled property in the master-planned community of Inspirada.
Skye Canyon: We own approximately 40 acres in northwestern Las Vegas off of U.S. Highway 95 approximately seven miles north of Santa Fe Station.
Boulder Highway: We own approximately five acres at the intersection of Boulder Highway and Oakey Boulevard approximately 1.5 miles southeast of downtown Las Vegas. This property has grandfathered gaming entitlements that predate room and other amenity requirements, which creates greater flexibility with respect to the potential development of this site.
Mt. Rose Property (Reno): We own approximately 88 acres at the intersection of Mt. Rose Highway and South Virginia Street in Reno, Nevada.
South Virginia Street/I-580 (Reno): We own approximately eight acres on South Virginia Street near I-580, directly across from the Reno-Sparks Convention Center.
We also own one additional 57-acre development site in Las Vegas that is currently for sale. From time to time we may acquire additional parcels or sell portions of our existing sites that are not necessary to the development of additional gaming facilities.
Native American Development
We have entered into development and management agreements with the North Fork Rancheria of Mono Indians (the “Mono”), a federally recognized Native American tribe located near Fresno, California, under which we will assist the Mono in developing and operating a gaming and entertainment facility (the “North Fork Project”) to be located on a 305-acre site (the “North Fork Site”) located adjacent to Highway 99 north of the city of Madera in Madera County, California. The North Fork Site was taken into trust for the benefit of the Mono by the United States Department of the Interior (“DOI”) in February 2013.
We will receive a development fee of 4% of the costs of construction (as defined in the development agreement) for our development services, which will be paid upon the commencement of gaming operations at the facility. The management agreement provides for a management fee of 30% of the facility’s net income. As currently contemplated, the North Fork Project is expected to include approximately 2,000 slot machines, approximately 40 table games and several restaurants. The management agreement and the development agreement have a term of seven years from the opening of the facility.
Development of the North Fork Project is subject to certain governmental and regulatory approvals, including, but not limited to, approval of the management agreement by the National Indian Gaming Commission (“NIGC”).
The development of the North Fork Project is subject to several ongoing legal challenges, the receipt of required regulatory approvals and financing. There can be no assurance that the North Fork Project will be successfully completed nor that future events and circumstances will not change our estimates of the timing, scope, and potential for successful completion or that any such changes will not be material. There can be no assurance that we will recover all of our investment in the North Fork Project even if it is successfully completed and opened for business. See Note 8 to the Consolidated Financial Statements for additional information about the North Fork Project.
Intellectual Property
We use a variety of trade names, service marks, trademarks, patents and copyrights in our operations and believe that we have all the licenses necessary to conduct our continuing operations. We have registered several service marks, trademarks, patents and copyrights with the United States Patent and Trademark Office or otherwise acquired the licenses to use those

11




Table of Contents                    


which are material to conduct our business. We file copyright applications to protect our creative artworks, which are often featured in property branding, as well as our distinctive website content.
Seasonality
Our cash flows from operating activities are somewhat seasonal in nature. Our operating results are traditionally strongest in the fourth quarter and weakest during the third quarter.
Competition
Our casino properties face competition from all other casinos and hotels in the Las Vegas area, including to some degree, from each other. We compete with other nonrestricted casino/hotels, as well as restricted gaming locations, by focusing on repeat customers and attracting these customers through innovative marketing programs. Our value-oriented, high-quality approach is designed to generate repeat business. Additionally, our casino properties are strategically located and designed to permit convenient access and ample free parking, which are critical factors in attracting local visitors and repeat patrons.
At December 31, 2018, there were approximately 39 major gaming properties located on or near the Las Vegas Strip, 14 located in the downtown area and several located in other areas of Las Vegas. We also face competition from 144 nonrestricted gaming locations in the Clark County area primarily targeted to the local and repeat visitor markets. In addition, our casino properties face competition from restricted gaming locations (sites with 15 or fewer slot machines) in the greater Las Vegas area. At December 31, 2018, there were approximately 1,400 restricted gaming locations in Clark County with approximately 14,100 slot machines. Major additions, expansions or enhancements of existing properties or the construction of new properties by competitors could have a material adverse effect on our business.
The Nevada legislature enacted SB 208 in 1997. This legislation identified certain gaming enterprise districts wherein casino gaming development would be permitted throughout the Las Vegas valley and established more restrictive criteria for the establishment of new gaming enterprise districts. We believe the growth in gaming supply in the Las Vegas regional market has been, and will continue to be, limited by the provisions of SB 208.
To a lesser extent, we compete with gaming operations in other parts of the state of Nevada, such as Reno, Laughlin and Lake Tahoe, and other gaming markets throughout the United States and in other parts of the world, and with state sponsored lotteries, on- and off-track wagering on horse and other races, card rooms, online gaming and other forms of legalized gambling. The gaming industry also includes land-based casinos, dockside casinos, riverboat casinos, racetracks with slots and casinos located on Native American land. There is intense competition among companies in the gaming industry, some of which have significantly greater resources than we do. In May 2018, the United States Supreme Court overturned a law prohibiting states from legalizing sports wagering, which has resulted in a substantial expansion of sports gaming outside the state of Nevada. Several states are also considering legalizing casino gaming in designated areas. Legalized casino and sports gaming in various states and on Native American land could result in additional competition and could adversely affect our operations, particularly to the extent that such gaming is conducted in areas close to our operations. We also face competition from internet poker operators in Nevada. In addition, internet gaming has commenced in Nevada, New Jersey, Delaware and Pennsylvania, and legislation approving internet gaming has been proposed by the federal government and other states. Expansion of internet gaming in new or existing jurisdictions and on Native American land could result in additional competition for our Las Vegas operations and for the gaming facilities that we manage for Native American tribes.
Native American gaming in California, as it currently exists, has had little, if any, impact on our Las Vegas operations to date, although there are no assurances as to the future impact it may have. In total, the State of California has signed and ratified Tribal-State Compacts with 74 Native American tribes. At December 31, 2018, there were 63 Native American gaming facilities in operation in the State of California. These Native American tribes are allowed to operate slot machines, lottery games, and banked and percentage games (including “21”) on Native American lands. A banked game is one in which players compete against the licensed gaming establishment rather than against one another. A percentage game is one in which the house does not directly participate in the game, but collects a percentage of the amount of bets made, winnings collected, or the amount of money changing hands. It is not certain whether any additional expansion of Native American gaming in California will affect our Las Vegas operations given that visitors from California make up Nevada’s largest visitor market. Increased competition from Native American gaming in California may result in a decline in our revenues and may have a material adverse effect on our business.
Regulation and Licensing
In addition to gaming regulations, our business is subject to various federal, state and local laws and regulations of the United States and Nevada. These laws and regulations include, but are not limited to, restrictions concerning employment and immigration status, currency transactions, zoning and building codes, protection of human health and safety and the environment, marketing and advertising, privacy and telemarketing. Since we deal with significant amounts of cash in our

12




Table of Contents                    


operations we are subject to various reporting and anti-money laundering regulations. Any violations of anti-money laundering laws or any of the other laws or regulations to which we are subject could result in regulatory actions, fines, or other penalties. Any material changes, new laws or regulations or material differences in interpretations by courts or governmental authorities or material regulatory actions, fines, penalties or other actions could adversely affect our business and operating results.
Nevada Gaming Laws and Regulations
The ownership and operation of casino gaming facilities and the manufacture and distribution of gaming devices in Nevada are subject to the Nevada Gaming Control Act and the rules and regulations promulgated thereunder (collectively, the “Nevada Act”) and various local ordinances and regulations. Our gaming operations in Nevada are subject to the licensing and regulatory control of the Nevada Gaming Commission (the “Nevada Commission”), the Nevada State Gaming Control Board (the “Nevada Board”), the Las Vegas City Council, the Clark County Liquor and Gaming Licensing Board (the “CCLGLB”), the North Las Vegas City Council, the Henderson City Council and certain other local regulatory agencies. The Nevada Commission, Nevada Board, Las Vegas City Council, CCLGLB, North Las Vegas City Council, Henderson City Council, and certain other local regulatory agencies are collectively referred to as the “Nevada Gaming Authorities”.

The laws, regulations and supervisory procedures of the Nevada Gaming Authorities are based upon declarations of public policy which are concerned with, among other things: (i) the prevention of unsavory or unsuitable persons from having a direct or indirect involvement with gaming at any time or in any capacity; (ii) the establishment and maintenance of responsible accounting practices and procedures; (iii) the maintenance of effective controls over the financial practices of gaming licensees, including the establishment of minimum procedures for internal controls and the safeguarding of assets and revenues, providing reliable record keeping and requiring the filing of periodic reports with the Nevada Gaming Authorities; (iv) the prevention of cheating and fraudulent practices; and (v) providing a source of state and local revenues through taxation and licensing fees. Changes in such laws, regulations and procedures could have an adverse effect on our gaming operations.
Our indirect subsidiaries that conduct gaming operations in Nevada are required to be licensed by the Nevada Gaming Authorities. The gaming licenses require the periodic payment of fees and taxes and are not transferable. NP Red Rock LLC, NP Boulder LLC, NP Palace LLC, NP Sunset LLC, NP Tropicana LLC, NP Fiesta LLC, NP Gold Rush LLC, NP Lake Mead, LLC, NP Magic Star LLC, NP Rancho LLC, NP Santa Fe LLC, NP Texas LLC, Station GVR Acquisition, LLC, SC SP 2 LLC, NP LML LLC, FP Holdings, L.P. and NP River Central LLC hold licenses to conduct nonrestricted gaming operations. NP Opco Holdings is registered as an intermediary company and is licensed as the sole member and manager of NP Opco LLC. NP Opco LLC is registered as an intermediary company, is licensed as the sole member and manager of NP Fiesta LLC, NP Lake Mead LLC, NP Santa Fe LLC, NP Gold Rush LLC, NP Magic Star LLC, NP Rancho LLC, NP Texas LLC, NP River Central LLC, and Station GVR Acquisition LLC. NP Opco LLC is found suitable as the sole member and manager of NP Green Valley LLC, SC SP Holdco LLC and NP LML LLC. Our ownership in NP Tropicana LLC is held through NP Landco Holdco LLC, which has a registration as an intermediary company and a license as the sole member of NP Tropicana LLC. Our ownership in SC SP 2 LLC is held through SC SP Holdco LLC which has a registration as an intermediary company and a license as a member and manager of SC SP 2 LLC. Town Center Amusements, Inc., a Limited Liability Company is licensed to conduct nonrestricted gaming operations at Barley’s. Greens Café, LLC is licensed to conduct nonrestricted gaming operations at The Greens, and Sunset GV, LLC is licensed to conduct nonrestricted gaming operations at Wildfire Lanes. A license to conduct “nonrestricted” operations is a license to conduct an operation of (i) at least 16 slot machines, (ii) any number of slot machines together with any other game, gaming device, race book or sports pool at one establishment, (iii) a slot machine route, (iv) an inter-casino linked system, or (v) a mobile gaming system. SC SP 4 LLC holds a restricted gaming license, which is a state gaming license to operate not more than 15 slot machines and no other gaming device, race book or sports pool. We are required to periodically submit detailed financial and operating reports to the Nevada Commission and provide any other information that the Nevada Commission may require. Substantially all material loans, leases, sales of securities and similar financing transactions by us and our licensed or registered subsidiaries must be reported to or approved by the Nevada Commission and/or the Nevada Board.
We have been found suitable to indirectly own the equity interests in our licensed and registered subsidiaries (the “Gaming Subsidiaries”) and we are registered by the Nevada Commission as a publicly traded corporation for purposes of the Nevada Act (a “Registered Corporation”). On September 20, 2018, the Nevada Commission issued its Fourth Revised Order of Registration for the Company that, among other things, reaffirmed our registration as a publicly traded corporation for the purposes of the Nevada Act (“Fourth Revised Order”). As a Registered Corporation, we are required to periodically submit detailed financial and operating reports to the Nevada Board and provide any other information the Nevada Board may require. No person may become a more than 5% stockholder or holder of more than a 5% interest in, or receive any percentage of gaming revenue from the Gaming Subsidiaries without first obtaining licenses, approvals and/or applicable waivers from the Nevada Gaming Authorities.

13




Table of Contents                    


The Nevada Gaming Authorities may investigate any individual who has a material relationship to, or material involvement with, a Registered Corporation or its licensed subsidiaries, in order to determine whether such individual is suitable or should be licensed as a business associate of a Registered Corporation or a gaming licensee. Officers, directors and certain key employees of our licensed subsidiaries must file applications and may be required to be licensed or found suitable by the Nevada Gaming Authorities. Our officers, directors and key employees who are actively and directly involved in gaming activities of our licensed subsidiaries may be required to be licensed or found suitable by the Nevada Gaming Authorities. The Nevada Gaming Authorities may deny an application for licensing for any cause that they deem reasonable. A finding of suitability is comparable to licensing, and both require submission of detailed personal and financial information followed by a thorough investigation. The applicant for licensing or a finding of suitability must pay all the costs of the investigation. Changes in licensed positions must be reported to the Nevada Gaming Authorities and, in addition to their authority to deny an application for a finding of suitability or licensure, the Nevada Gaming Authorities have jurisdiction to disapprove a change in corporate position.
If the Nevada Gaming Authorities were to find an officer, director or key employee unsuitable for licensing or unsuitable to continue to have a relationship with us or our licensed subsidiaries, the companies involved would have to sever all relationships with such person. In addition, the Nevada Commission may require our licensed subsidiaries to terminate the employment of any person who refuses to file the appropriate applications. Determinations of suitability or questions pertaining to licensing are not subject to judicial review in Nevada.
If it were determined that the Nevada Act was violated by a licensed subsidiary, the gaming licenses it holds could be limited, conditioned, suspended or revoked, subject to compliance with certain statutory and regulatory procedures. In addition, the Company, our licensed subsidiaries and the persons involved could be subject to substantial fines for each separate violation of the Nevada Act at the discretion of the Nevada Commission. Further, a supervisor could be appointed by the Nevada Commission to operate our properties, and under certain circumstances, earnings generated during the supervisor’s appointment (except for the reasonable rental value of the premises) could be forfeited to the State of Nevada. Limitation, conditioning or suspension of the gaming licenses of the licensed subsidiaries or the appointment of a supervisor could (and revocation of any such gaming license would) have a material adverse effect on our gaming operations.
Any beneficial owner of our equity securities, regardless of the number of shares owned, may be required to file an application, may be investigated, and may be required to obtain a finding of suitability if the Nevada Commission has reason to believe that such ownership would otherwise be inconsistent with the declared policies of the State of Nevada. If the beneficial owner of our equity securities who must be found suitable is a corporation, partnership, limited partnership, limited liability company or trust, it must submit detailed business and financial information, including a list of its beneficial owners, to the Nevada Board. The applicant must pay all costs of investigation incurred by the Nevada Gaming Authorities in conducting any such investigation.
The Nevada Act provides that persons who acquire beneficial ownership of more than 5% of the voting or non-voting securities of a Registered Corporation must report the acquisition to the Nevada Commission. The Nevada Act also requires that beneficial owners of more than 10% of the voting securities of a Registered Corporation must apply to the Nevada Commission for a finding of suitability within thirty days after the Chair of the Nevada Board mails the written notice requiring such filing. An “institutional investor,” as defined in the Nevada Commission’s regulations, which acquires beneficial ownership of more than 10%, but not more than 25%, of our voting securities may apply to the Nevada Commission for a waiver of such finding of suitability if such institutional investor holds the voting securities for investment purposes only. An institutional investor that has obtained a waiver may, in certain circumstances, hold up to 29% of our voting securities and maintain its waiver for a limited period of time. An institutional investor shall not be deemed to hold voting securities for investment purposes unless the voting securities were acquired and are held in the ordinary course of business as an institutional investor and not for the purpose of causing, directly or indirectly, the election of a majority of the members of our board of directors, any change in our corporate charter, bylaws, management policies or our operations, or any of our gaming affiliates, or any other action which the Nevada Commission finds to be inconsistent with holding our voting securities for investment purposes only. Activities which are not deemed to be inconsistent with holding voting securities for investment purposes only include: (i) voting on all matters voted on by stockholders; (ii) making financial and other inquiries of management of the type normally made by securities analysts for informational purposes and not to cause a change in our management, policies or operations; and (iii) such other activities as the Nevada Commission may determine to be consistent with such investment intent.
Any person who fails or refuses to apply for a finding of suitability or a license within thirty days after being ordered to do so by the Nevada Commission, or the Chair of the Nevada Board, may be found unsuitable. The same restrictions apply to a record owner if the record owner, after request, fails to identify the beneficial owner. Any equity holder who is found unsuitable and who holds, directly or indirectly, any beneficial ownership of the common equity of a Registered Corporation beyond such period of time as may be prescribed by the Nevada Commission may be guilty of a criminal offense. We will be subject to disciplinary action if, after we receive notice that a person is unsuitable to be an equity holder or to have any other

14




Table of Contents                    


relationship with us or our licensed or registered subsidiaries, we (i) pay that person any dividend or interest upon our securities, (ii) allow that person to exercise, directly or indirectly, any voting right conferred through securities held by that person, (iii) pay remuneration in any form to that person for services rendered or otherwise, or (iv) fail to pursue all lawful efforts to require such unsuitable person to relinquish his securities including, if necessary, the immediate purchase of said securities for the price specified by the relevant gaming authority or, if no such price is specified, the fair market value as determined by our board of directors. The purchase may be made in cash, notes that bear interest at the applicable federal rate or a combination of notes and cash. Additionally, the CCLGLB has the authority to approve all persons owning or controlling the stock of any corporation controlling a gaming licensee.
The Nevada Commission may, in its discretion, require the holder of any debt security of a Registered Corporation to file applications, be investigated and be found suitable to own the debt security of a Registered Corporation if the Nevada Commission has reason to believe that such ownership would otherwise be inconsistent with the declared policies of the State of Nevada. If the Nevada Commission determines that a person is unsuitable to own such security, then pursuant to the Nevada Act, the Registered Corporation can be sanctioned, including the loss of its approvals, if without the prior approval of the Nevada Commission, it: (i) pays to the unsuitable person any dividend, interest, or any distribution whatsoever; (ii) recognizes any voting right by such unsuitable person in connection with such securities; (iii) pays the unsuitable person remuneration in any form; or (iv) makes any payment to the unsuitable person by way of principal, redemption, conversion, exchange, liquidation or similar transaction.
We are required to maintain a current membership interest ledger in Nevada, which may be examined by the Nevada Gaming Authorities at any time. If any securities are held in trust by an agent or by a nominee, the record holder may be required to disclose the identity of the beneficial owner to the Nevada Gaming Authorities. Failure to make such disclosure may be grounds for finding the record holder unsuitable. We are also required to render maximum assistance in determining the identity of the beneficial owner.
We may not make a public offering of our securities without the prior approval of the Nevada Commission if the securities or proceeds therefrom are intended to be used to construct, acquire or finance gaming facilities in Nevada, or to retire or extend obligations incurred for such purposes. On September 22, 2016, the Nevada Commission granted us prior approval, subject to certain conditions, to make public offerings for a period of three years (the “Shelf Approval”). The Shelf Approval also applies to any affiliated company wholly owned by us which is a publicly traded corporation or would thereby become a publicly traded corporation pursuant to a public offering. The Shelf Approval may be rescinded for good cause without prior notice upon the issuance of an interlocutory stop order by the Chair of the Nevada Board. If the Shelf Approval is rescinded for any reason, it could adversely impact our capital structure and liquidity and limit our flexibility in planning for, or reacting to, changes in our business and industry. The Shelf Approval does not constitute a finding, recommendation or approval by any of the Nevada Gaming Authorities as to the accuracy or adequacy of any offering memorandum or the investment merits of the securities offered thereby. Any representation to the contrary is unlawful.
Changes in control of the Company through merger, consolidation, stock or asset acquisitions (including stock issuances in connection with restructuring transactions), management or consulting agreements, or any act or conduct by a person whereby such person obtains control, may not occur without the prior approval of the Nevada Commission. Entities seeking to acquire control of a Registered Corporation must satisfy the Nevada Board and the Nevada Commission that they meet a variety of stringent standards prior to assuming control of such Registered Corporation. The Nevada Commission may also require controlling equity holders, officers, directors and other persons having a material relationship or involvement with the entity proposing to acquire control, to be investigated and licensed as part of the approval process relating to the transaction.
The Nevada legislature has declared that some corporate acquisitions opposed by management, repurchases of voting securities and corporate defense tactics affecting Nevada corporate gaming licensees, and Registered Corporations that are affiliated with those operations, may be injurious to stable and productive corporate gaming. The Nevada Commission has established a regulatory scheme to ameliorate the potentially adverse effects of these business practices upon Nevada’s gaming industry and to further Nevada’s policy to: (i) assure the financial stability of corporate gaming licensees and their affiliates; (ii) preserve the beneficial aspects of conducting business in the corporate form; and (iii) promote a neutral environment for the orderly governance of corporate affairs. Approvals are, in certain circumstances, required from the Nevada Commission before a Registered Corporation can make exceptional repurchases of voting securities above the current market price thereof and before a corporate acquisition opposed by management can be consummated. The Nevada Act also requires prior approval of a plan of re-capitalization proposed by the Registered Corporation’s board of directors or similar governing entity in response to a tender offer made directly to the Registered Corporation’s equity holders for the purpose of acquiring control of the Registered Corporation.
License fees and taxes, computed in various ways depending on the type of gaming or activity involved, are payable to the State of Nevada and to the counties and cities in which the Nevada licensee’s respective operations are conducted. Depending upon the particular fee or tax involved, these fees and taxes are payable either monthly, quarterly or annually and

15




Table of Contents                    


are based upon either: (i) a percentage of the gross revenues received; (ii) the number of gaming devices operated; or (iii) the number of table games operated. A live entertainment tax is also paid by casino operations where admission charges are imposed for entry into certain entertainment venues. Nevada licensees that hold a license as an operator of a slot route or manufacturer’s or distributor’s license also pay certain fees and taxes to the State of Nevada.
Any person who is licensed, required to be licensed, registered, required to be registered, or is under common control with such persons, and who proposes to become involved in a gaming venture outside of Nevada, is required to deposit with the Nevada Board, and thereafter maintain, a revolving fund in the amount of $10,000 to pay the expenses of investigation by the Nevada Board of their participation in such foreign gaming. The revolving fund is subject to increase or decrease at the discretion of the Nevada Commission. The Fourth Revised Order requires us to deposit with the Nevada Board and maintain a revolving fund of $50,000 for all purposes, including foreign gaming and compliance with the Fourth Revised Order. Thereafter, licensees are required to comply with certain reporting requirements imposed by the Nevada Act. Licensees are also subject to disciplinary action by the Nevada Commission if they knowingly violate any laws of the foreign jurisdiction pertaining to the foreign gaming operation, fail to conduct the foreign gaming operation in accordance with the standards of honesty and integrity required of Nevada gaming operations, engage in activities or enter into associations that are harmful to the State of Nevada or its ability to collect gaming taxes and fees, or employ, contract with or associate with a person in the foreign operation who has been denied a license or finding of suitability in Nevada on the grounds of unsuitability or whom a court in the state of Nevada has found guilty of cheating. The loss or restriction of our gaming licenses in Nevada would have a material adverse effect on our business and could require us to cease gaming operations in Nevada.
Nevada Liquor Regulations
There are various local ordinances and regulations as well as state laws applicable to the sale of alcoholic beverages in Nevada. Palace Station, Wildfire Rancho, Wildfire Valley View, and Santa Fe Station are subject to liquor licensing control and regulation by the Las Vegas City Council. Red Rock, Boulder Station, Palms, and Wild Wild West are subject to liquor licensing control and regulation by the CCLGLB. Texas Station and Fiesta Rancho are subject to liquor licensing control and regulation by the North Las Vegas City Council. Sunset Station, Green Valley Ranch, Fiesta Henderson, Barley’s, Wildfire Sunset, Wildfire Boulder, The Greens, Wildfire Anthem, Wildfire Lanes and Wildfire Lake Mead are subject to liquor licensing control and regulation by the Henderson City Council. All liquor licenses are revocable and are, in some jurisdictions, not transferable. The agencies involved have full power to limit, condition, suspend or revoke any such license, and any such disciplinary action could (and revocation would) have a material adverse effect on the operations of our licensed subsidiaries.
Native American Gaming Regulations
The terms and conditions of management contracts and the operation of casinos and all gaming on land held in trust for Native American tribes in the United States are subject to the Indian Gaming Regulatory Act of 1988 (the “IGRA”), which is administered by the NIGC and the gaming regulatory agencies of state and tribal governments. The IGRA is subject to interpretation by the NIGC and may be subject to judicial and legislative clarification or amendment.
The IGRA established three separate classes of tribal gaming: Class I, Class II and Class III. Class I gaming includes all traditional or social games solely for prizes of minimal value played by a tribe in connection with celebrations or ceremonies. Class II gaming includes games such as bingo, pull-tabs, punchboards, instant bingo (and electronic or computer-aided versions of such games) and non-banked card games (those that are not played against the house), such as poker. Class III gaming is casino-style gaming and includes banked table games such as blackjack, craps and roulette, and gaming machines such as slots, video poker, lotteries and pari-mutuel wagering, a system of betting under which wagers are placed in a pool, management receives a fee from the pool, and the remainder of the pool is split among the winning wagers.
The IGRA requires NIGC approval of management contracts for Class II and Class III gaming, as well as the review of all agreements collateral to the management contracts. The NIGC will not approve a management contract if a director or a 10% shareholder of the management company: (i) is an elected member of the governing body of the Native American tribe which is the party to the management contract; (ii) has been or subsequently is convicted of a felony or gaming offense; (iii) has knowingly and willfully provided materially important false information to the NIGC or the tribe; (iv) has refused to respond to questions from the NIGC; or (v) is a person whose prior history, reputation and associations pose a threat to the public interest or to effective gaming regulation and control, or create or enhance the chance of unsuitable activities in gaming or the business and financial arrangements incidental thereto. In addition, the NIGC will not approve a management contract if the management company or any of its agents have attempted to unduly influence any decision or process of tribal government relating to gaming, or if the management company has materially breached the terms of the management contract or the tribe’s gaming ordinance or resolution, or a trustee, exercising the skill and due diligence that a trustee is commonly held to, would not approve the management contract. A management contract can be approved only after the NIGC determines that the contract provides for, among other things: (i) adequate accounting procedures and verifiable financial reports, which must be furnished to the tribe; (ii) tribal access to the daily operations of the gaming enterprise, including the right to verify daily gross revenues

16




Table of Contents                    


and income; (iii) minimum guaranteed payments to the tribe, which must have priority over the retirement of development and construction costs; (iv) a ceiling on the repayment of such development and construction costs; and (v) a contract term not exceeding five years and a management fee not exceeding 30% of net revenues (as determined by the NIGC); provided that the NIGC may approve up to a seven-year term and a management fee not to exceed 40% of net revenues if the NIGC is satisfied that the capital investment required, and the income projections for the particular gaming activity require the larger fee and longer term. There is no periodic or ongoing review of approved contracts by the NIGC. Other than an action by the parties, the only post-approval action that could result in possible modification or cancellation of a contract would be as the result of an enforcement action taken by the NIGC based on a violation of the law or an issue affecting suitability.
The IGRA prohibits all forms of Class III gaming unless the tribe has entered into a written agreement with the state that specifically authorizes the types of Class III gaming the tribe may offer (a “tribal-state compact”) or the Secretary of the Interior has issued procedures pursuant to which the tribe may conduct Class III gaming. These tribal-state compacts provide, among other things, the manner and extent to which each state will conduct background investigations and certify the suitability of the manager, its officers, directors, and key employees to conduct gaming on Native American lands.
Title 25, Section 81 of the United States Code states that “no agreement or contract with an Indian tribe that encumbers Indian lands for a period of 7 or more years shall be valid unless that agreement or contact bears the approval of the Secretary of the Interior or a designee of the Secretary”. An agreement or contract for services relative to Native American lands which fails to conform with the requirements of Section 81 is void and unenforceable. All money or other things of value paid to any person by any Native American or tribe for or on his or their behalf, on account of such services, in excess of any amount approved by the Secretary or his or her authorized representative will be subject to forfeiture. We intend to comply with Section 81 with respect to any other contract with an Indian tribe in the United States.
Native American tribes are sovereign nations with their own governmental systems, which have primary regulatory authority over gaming on land within the tribes’ jurisdiction. Therefore, persons engaged in gaming activities on tribal lands, including the Company, are subject to the provisions of tribal ordinances and regulations. Tribal gaming ordinances are subject to review by the NIGC under certain standards established by the IGRA. The NIGC may determine that some or all of the ordinances require amendment, and those additional requirements, including additional licensing requirements, may be imposed on us.
Several bills have been introduced in Congress that would amend the IGRA. Any amendment of the IGRA could change the governmental structure and requirements within which tribes could conduct gaming, and may have an adverse effect on our results of operations or impose additional regulatory or operational burdens. In addition, any amendment to or expiration of a tribal-state compact may have an adverse effect on our results of operations or impose additional regulatory or operational burdens.
General Gaming Regulations in Other Jurisdictions
If we become involved in gaming operations in any other jurisdictions, such gaming operations will subject us and certain of our officers, directors, key employees, equity holders and other affiliates (“Regulated Persons”) to strict legal and regulatory requirements, including mandatory licensing and approval requirements, suitability requirements, and ongoing regulatory oversight with respect to such gaming operations. Such legal and regulatory requirements and oversight will be administered and exercised by the relevant regulatory agency or agencies in each jurisdiction (the “Regulatory Authorities”). We and the Regulated Persons will need to satisfy the licensing, approval and suitability requirements of each jurisdiction in which we seek to become involved in gaming operations. These requirements vary from jurisdiction to jurisdiction, but generally concern the responsibility, financial stability and character of the owners and managers of gaming operations as well as persons financially interested or involved in gaming operations. In general, the procedures for gaming licensing, approvals and findings of suitability require the Company and each Regulated Person to submit detailed personal history information and financial information to demonstrate that the proposed gaming operation has adequate financial resources generated from suitable sources and adequate procedures to comply with the operating controls and requirements imposed by law and regulation in each jurisdiction, followed by a thorough investigation by such Regulatory Authorities. In general, the Company and each Regulated Person must pay the costs of such investigation. An application for any gaming license, approval or finding of suitability may be denied for any cause that the Regulatory Authorities deem reasonable. Once obtained, licenses and approvals may be subject to periodic renewal and generally are not transferable. The Regulatory Authorities may at any time revoke, suspend, condition, limit or restrict a license, approval or finding of suitability for any cause that they deem reasonable. Fines for violations may be levied against the holder of a license or approval and in certain jurisdictions, gaming operation revenues can be forfeited to the state under certain circumstances. There can be no assurance that we will obtain all of the necessary licenses, approvals and findings of suitability or that our officers, directors, key employees, other affiliates and certain other stockholders will satisfy the suitability requirements in one or more jurisdictions, or that such licenses, approvals and findings of suitability, if obtained, will not be revoked, limited, suspended or not renewed in the future. We may be required to submit detailed financial and operating reports to Regulatory Authorities.

17




Table of Contents                    


Failure by us to obtain, or the loss or suspension of, any necessary licenses, approval or findings of suitability would prevent us from conducting gaming operations in such jurisdiction and possibly in other jurisdictions, which may have an adverse effect on our results of operations.
Anti-Money Laundering Laws
Our services are subject to federal anti-money laundering laws, including the Currency and Foreign Transactions Reporting Act of 1970 (the “Bank Secrecy Act”). On an ongoing basis, these laws require us, among other things, to: (i) maintain an anti-money laundering program; (ii) designate and maintain individuals to assure compliance; (iii) train relevant personnel; (iv) identify and report large cash transactions and suspicious activity; (v) screen individuals and entities against sanctions and watch lists and; (vi) independently test for compliance.
Anti-money laundering regulations and regulator expectations thereof are constantly evolving. We implement policies and procedures to reasonably assure compliance with anti-money laundering regulations and continuously monitor our compliance with these regulations. We cannot predict how these future regulations and expectations thereof might affect us. Complying with future regulation could be expensive or require us to change the way we operate our business.
Environmental Matters
Although we are currently involved in monitoring activities at a few of our sites due to historical or nearby operations, compliance with federal, state and local laws and regulations relating to the protection of the environment to date has not had a material effect upon our capital expenditures, earnings or competitive position and we do not anticipate any material adverse effects in the future based on the nature of our future operations.
Employees
At January 31, 2019, we had approximately 13,800 employees, including employees of our 50% owned properties, but excluding managed properties that are owned by third-party employers. We believe we have good employee relations. None of our owned casino properties is currently subject to any collective bargaining obligations, agreement or similar arrangement with any union, with the exception of Boulder Station, Palace Station and Palms. However, union activists have actively sought to organize employees at certain of our properties in the past, and we believe that such efforts are ongoing at this time. In September 2016, the National Labor Relations Board (“NLRB”) certified the Local Joint Executive Board of Las Vegas (“LJEBLV”) as the bargaining representative for a bargaining unit of approximately 556 Boulder Station non-gaming employees. In 2017, Palace Station agreed to voluntarily recognize the LJEBLV as the bargaining representative for a bargaining unit of approximately 509 Palace Station non-gaming employees. In November 2017, the NLRB conducted an election at Green Valley Ranch and determined that a majority of valid votes had been cast in favor of the LJEBLV as the bargaining representative for a bargaining unit of approximately 890 Green Valley Ranch non-gaming employees. Green Valley Ranch has filed objections to the election and is not currently bargaining with the LJEBLV. In April 2018, the NLRB conducted an election at Palms and determined that a majority of valid votes had been cast in favor of the LJEBLV as the bargaining representative for a bargaining unit of approximately 900 Palms non-gaming employees. Palms has filed objections to the election and is not currently bargaining with the LJEBLV. The International Union of Operating Engineers, Local 501 (“Local 501”), which represents a group of approximately eight slot technicians at Palms, has also sought to become the bargaining representative for slot technicians, utility technicians and/or slot mechanics at Green Valley Ranch (13 employees), Palace Station (11 employees), Sunset Station (12 employees), Fiesta Henderson (12 employees) and Red Rock (15 employees). While Local 501 received the majority of valid votes cast in separate elections conducted by the NLRB at each of these properties, each property is challenging Local 501’s satisfaction of statutory requirements to be certified as the representative of the bargaining units and is not currently negotiating with Local 501. In addition, Teamsters Local Union 986 represents a group of approximately eight Palms warehouse receivers. Finally, Graton Resort also has two collective bargaining agreements that cover approximately 633 employees and 40 employees, respectively, at January 31, 2019.
Available Information
We are required to file annual, quarterly and other current reports and information with the Securities and Exchange Commission (“SEC”). Because we submit filings to the SEC electronically, access to this information is available at the SEC’s website (www.sec.gov). This site contains reports and other information regarding issuers that file electronically with the SEC.
We also make available, free of charge, at our principal internet address (www.redrockresorts.com) our Annual Report on Form 10-K, Quarterly Reports on Form 10-Q, Current Reports on Form 8-K, and, if applicable, amendments to those reports filed or furnished pursuant to the Exchange Act as soon as reasonably practicable after we electronically file such material with, or furnish it to, the SEC. Other information on our website is expressly not incorporated by reference into this filing.

18




Table of Contents                    


We have adopted a Code of Business Conduct and Ethics (the “Code of Ethics”) that applies to all of our directors, officers (including our principal executive officer and our principal financial officer) and employees. The Code of Ethics and any waivers or amendments to the Code of Ethics are available on the Investor Relations section of our website at www.redrockresorts.com. Printed copies are also available to any person without charge, upon request directed to our Corporate Secretary, 1505 South Pavilion Center Drive, Las Vegas, Nevada 89135.
Cautionary Statement Regarding Forward-Looking Statements
This Annual Report on Form 10-K contains forward-looking statements. Such statements contain words such as “believe,” “estimate,” “expect,” “intend,” “plan,” “project,” “may,” “will,” “might,” “should,” “could,” “would,” “seek,” “pursue,” and “anticipate” or the negative or other variation of these or similar words, or may include discussions of strategy or risks and uncertainties. Forward-looking statements in this Annual Report on Form 10-K include, among other things, statements concerning:
projections of future results of operations or financial condition;
expectations regarding our business and results of operations of our existing casino properties and prospects for future development;
expenses and our ability to operate efficiently;
expectations regarding trends that will affect our market and the gaming industry generally and the impact of those trends on our business and results of operations;
our ability to comply with the covenants in the agreements governing our outstanding indebtedness;
our ability to meet our projected debt service obligations, operating expenses, and maintenance capital expenditures;
expectations regarding the availability of capital resources, including our ability to refinance our outstanding indebtedness;
our intention to pursue development opportunities and acquisitions and obtain financing for such development and acquisitions; and
the impact of regulation on our business and our ability to receive and maintain necessary approvals for our existing properties and future projects.
Any forward-looking statement is based upon a number of estimates and assumptions that, while considered reasonable by us, is inherently subject to significant business, economic and competitive uncertainties and contingencies, many of which are beyond our control, and are subject to change. Actual results of operations may vary materially from any forward-looking statement made herein. Forward-looking statements should not be regarded as a representation by us or any other person that the forward-looking statements will be achieved. Undue reliance should not be placed on any forward-looking statements. Some of the contingencies and uncertainties to which any forward-looking statement contained herein is subject include, but are not limited to, the following:
our reliance on the Las Vegas regional market;
the impact of business conditions, including competitive practices, changes in customer demand and the cyclical nature of the gaming and hospitality business generally, on our business and results of operations;
the impact of general economic conditions outside our control, including changes in interest rates, consumer confidence and unemployment levels, on our business and results of operations;
the effects of intense competition that exists in the gaming industry;
the risk that new gaming licenses or gaming activities, such as internet gaming and the expansion of sports betting outside the state of Nevada, are approved and result in additional competition;
our substantial outstanding indebtedness and the effect of our significant debt service requirements on our operations and ability to compete;
the risk that we will not be able to finance our development and investment projects or refinance our outstanding indebtedness;

19




Table of Contents                    


the impact of extensive regulation from gaming and other government authorities on our ability to operate our business and the risk that regulatory authorities may revoke, suspend, condition or limit our gaming or other licenses, impose substantial fines or take other actions that adversely affect us;
risks associated with changes to applicable gaming and tax laws that could have a material adverse effect on our financial condition;
adverse outcomes of legal proceedings and the development of, and changes in, claims or litigation reserves;
risks associated with development, construction and management of new projects or the expansion of existing facilities, including cost overruns, construction delays, environmental risks and legal or political challenges; and
risks associated with integrating operations of any acquired companies and developed properties.
For additional contingencies and uncertainties, see Item 1A. Risk Factors.
Given these risks and uncertainties, we can give no assurances that results contemplated by any forward-looking statements will in fact occur and therefore caution investors not to place undue reliance on them. We undertake no obligation to publicly update or revise any forward-looking statements, whether as a result of new information, future events or otherwise. In light of these risks, uncertainties and assumptions, the forward-looking events discussed in this Annual Report on Form 10-K might not occur.
Market and Industry Data
Some of the market and industry data contained in this Annual Report on Form 10-K are based on independent industry publications or other publicly available information. Although we believe that these independent sources are reliable, we have not independently verified and cannot assure you as to the accuracy or completeness of this information. As a result, you should be aware that the market and industry data contained herein, and our beliefs and estimates based on such data, may not be reliable.
ITEM 1A.
RISK FACTORS
The following risk factors should be considered carefully in addition to the other information contained in this Annual Report on Form 10-K. This Annual Report on Form 10-K contains forward-looking statements that involve risks and uncertainties. Any of these risks and uncertainties could cause our actual results to differ materially from the results contemplated by the forward-looking statements. The following risk factors set forth the risks that we believe are material to our business, financial condition, assets, operations and equity interests. If any of the following risks actually occur, our business, financial condition and results of operations could be materially and adversely affected.
Risks Related to Our Business
We depend on the residents of the Las Vegas regional market and repeat visitors, which subjects us to greater risks than a gaming company with more diverse operations.
All of our casino properties are dependent upon attracting Las Vegas residents as well as out of town visitors. As a result of our concentration in the Las Vegas regional market, we have a greater degree of exposure to a number of risks than we would have if we had operations outside of the Las Vegas valley. These risks include the following:
local economic and competitive conditions;
changes in local and state governmental laws and regulations, including gaming laws and regulations;
natural and other disasters; and
a decline in the local population.
Our strategy of growth through master-planning of our casinos for future expansion was developed, in part, based on projected population growth in Las Vegas. There can be no assurance that population growth in Las Vegas will justify future development, additional casinos or expansion of our existing casino properties, which limits our ability to expand our business.
Our business is sensitive to changes in consumer sentiment and discretionary spending.
Consumer demand for the offerings of casino hotel properties such as ours is sensitive to factors impacting consumer confidence, including downturns in the economy and other factors that impact discretionary spending on leisure activities. Changes in discretionary consumer spending or consumer preferences brought about by factors such as perceived or actual

20




Table of Contents                    


general economic conditions and customer confidence in the economy, unemployment, uncertainty and distress in the housing and credit markets, the impact of high energy, fuel, food and healthcare costs, perceived or actual changes in disposable consumer income and wealth, taxes, effects or fears of war and future acts of terrorism or violence could further reduce customer demand for the amenities that we offer and materially and adversely affect our business and results of operations.
Our casinos draw a substantial number of customers from the Las Vegas metropolitan area, as well as nearby geographic areas, including Southern California, Arizona and Utah. While our business is generally affected by the general economic conditions in the United States, our business and results of operations would be particularly negatively impacted if our target markets experience an economic downturn or other adverse conditions.
We face substantial competition in the gaming industry and we expect that such competition will intensify.
Our casino properties face competition for customers and employees from all other casinos and hotels in the Las Vegas metropolitan area including, to some degree, each other. In addition, our casino properties face competition from all smaller nonrestricted gaming locations and restricted gaming locations (locations with 15 or fewer slot machines) in the Las Vegas metropolitan area, including those that primarily target the local and repeat visitor markets. Major additions, expansions or enhancements of existing properties or the construction of new properties by competitors could also have a material adverse effect on the business of our casino properties. If our competitors operate more successfully than we do, or if they attract customers away from us as a result of aggressive pricing and promotion or enhanced or expanded properties, we may lose market share and our business could be adversely affected.
To a lesser extent, our casino properties compete with gaming operations in other parts of the state of Nevada and other gaming markets in the United States and in other parts of the world, with state sponsored lotteries, on- and off-track pari-mutuel wagering (a system of betting under which wagers are placed in a pool, management receives a fee from the pool, and the remainder of the pool is split among the winning wagers), card rooms, other forms of legalized gaming and online gaming. The gaming industry also includes dockside casinos, riverboat casinos, racetracks with slot machines and casinos located on Native American land. There is intense competition among companies in the gaming industry, some of which have significantly greater resources than we do. Our properties have encountered additional competition as large-scale Native American gaming on Indian lands, particularly in California, has increased and competition may intensify if more Native American gaming facilities are developed. Several states are currently considering the approval of legalized casino gaming in designated areas and the expansion of existing gaming operations or additional gaming sites. In May 2018, the United States Supreme Court overturned a law prohibiting states from legalizing sports wagering, which has resulted in a substantial expansion of sports betting outside the state of Nevada. In addition, internet gaming has commenced in Nevada, New Jersey, Delaware and Pennsylvania, and legislation approving internet gaming has been proposed by the federal government and other states. Internet gaming and the expansion of legalized casino gaming or legalized sports betting in new or existing jurisdictions and on Native American land could result in additional competition that could adversely affect our operations, particularly to the extent that such gaming is conducted in areas close to our operations.
For further details on competition in the gaming industry, see Item 1. Business—Competition.
Our success depends on key executive officers and personnel.
Our success depends on the efforts and abilities of our executive officers and other key employees, many of whom have significant experience in the gaming industry, including, but not limited to, Frank J. Fertitta III, our Chairman of the Board and Chief Executive Officer. Competition for qualified personnel in our industry is intense, and it would be difficult for us to find experienced personnel to replace our current executive officers and employees. We believe that a loss of the services of these officers and/or personnel could have a material adverse effect on our results of operations.
Our results of operations may be adversely impacted by the expiration or termination of our Native American management agreements and we may not be successful in entering into additional management or development agreements for Native American gaming opportunities.
Our management agreement for Gun Lake Casino expired in February 2018 and our management agreement for Graton Resort expires in November 2020. Our management fees from these agreements were $87.0 million and $118.0 million for the years ended December 31, 2018 and 2017, respectively, which, based on the margins applicable to our management activities, contributed significantly to our net income for such periods. As a result, our results of operations may be adversely impacted by the expiration or termination of such agreements. Although we intend to seek additional development and management contracts with Native American tribes, we cannot be sure that we will be able to enter into any such agreements. The development of Native American gaming facilities is subject to numerous conditions and is frequently subject to protracted

21




Table of Contents                    


legal challenges. As a result, even if we are able to enter into development and management agreements for Native American gaming projects, we cannot be sure that the projects, including the North Fork project, will be completed or, if completed, that they will generate significant management fees or return on our investment.
Union organization activities could disrupt our business by discouraging patrons from visiting our properties, causing labor disputes or work stoppages, and, if successful, could significantly increase our labor costs.
In September 2016, the NLRB certified the LJEBLV as the bargaining representative for a bargaining unit of Boulder Station non-gaming employees in the housekeeping, internal maintenance, food and beverage and bell departments. The LJEBLV and Boulder Station have exchanged correspondence and information, and to date have conducted many bargaining sessions. In October 2016, the NLRB concluded an election at Palace Station, and determined that a majority of valid votes had not been cast for LJEBLV. The LJEBLV filed objections to the election, and Palace Station agreed to a rerun election, which was postponed pending disposition of related unfair labor practice charges. Palace Station subsequently agreed to voluntarily recognize the LJEBLV as the bargaining representative for a bargaining unit of Palace Station non-gaming employees in the housekeeping, internal maintenance and food and beverage departments. The LJEBLV and Palace Station have exchanged correspondence and information and to date have conducted many bargaining sessions. In November 2017, the NLRB conducted an election at Green Valley Ranch and determined that a majority of the votes had been cast for LJEBLV, which was seeking to become the bargaining representative for a bargaining unit of Green Valley Ranch non-gaming employees in the housekeeping, internal maintenance, food and beverage and bell departments. Green Valley Ranch filed objections to the election. The objections were overruled, and the LJEBLV was certified as the bargaining representative of the Green Valley Ranch bargaining unit. Green Valley Ranch refused LJEBLV’s invitation to bargain; the NLRB ordered Green Valley Ranch to bargain; and Green Valley Ranch is challenging the NLRB’s order in the United States Court of Appeals, to test the NLRB’s certification. If the challenge is not ultimately sustained, Green Valley Ranch will commence bargaining with the LJEBLV. In April 2018, the NLRB conducted an election at Palms and determined that a majority of the votes had been cast for LJEBLV, which was seeking to become the bargaining representative for a bargaining unit of Palms non-gaming employees in the housekeeping, internal maintenance, food and beverage and bell departments. The LJEBLV was certified as the bargaining representative of the Palms bargaining unit; Palms refused the LJEBLV’s invitation to bargain; the NLRB ordered Palms to bargain; and Palms is challenging the NLRB’s order in the United States Court of Appeals, to test the NLRB’s certification. If the challenge is not ultimately sustained, Palms will commence bargaining with the LJEBLV.
In addition, a bargaining unit of approximately nine Palms slot technicians is represented by Local 501. Palms and Local 501 have been negotiating for more than three years, and have yet to achieve a labor agreement. Local 501 also seeks to represent bargaining units of Palace Station, Green Valley Ranch, Sunset Station, Fiesta Henderson and Red Rock slot technicians. Elections have been conducted by the NLRB at each of Palace Station, Green Valley Ranch, Sunset Station, Fiesta Henderson and Red Rock in connection with which the NLRB determined that a majority of the valid votes were cast for Local 501. Each of Palace Station, Green Valley Ranch, Sunset Station, Fiesta Henderson and Red Rock is challenging Local 501’s satisfaction of statutory requirements to be certified as the representative of the bargaining units; if any such challenge is unsuccessful the relevant property will commence bargaining with Local 501.
Also, Teamsters Local Union 986 was certified as the bargaining representative for a bargaining unit of approximately eight Palms warehouse receivers in June 2018. Palms and Teamsters have exchanged correspondence and information, and to date have conducted several bargaining sessions.
Graton Resort is also subject to collective bargaining agreements. None of our other casino properties is currently subject to any bargaining obligation, collective bargaining agreement or similar arrangement with any union. However, union activists have actively sought to organize employees at certain of our casino properties in the past, and we believe that such efforts are ongoing at this time. Accordingly, there can be no assurance that our owned casino properties or existing or future managed properties will not ultimately be unionized. Union organization efforts that may occur in the future could cause disruptions to our casino properties and discourage patrons from visiting our properties and may cause us to incur significant costs, any of which could have a material adverse effect on our results of operations and financial condition. In addition, union activities may result in labor disputes, including work stoppages, which could have a material adverse effect on our business, financial condition and results of operations. Furthermore, collective bargaining involving any of our existing or future properties in the event that they become organized introduces an element of uncertainty into planning our future labor costs, which could have a material adverse effect on the business of our casino properties and our financial condition and results of operations.

22




Table of Contents                    


Work stoppages, labor problems and unexpected shutdowns may limit our operational flexibility and negatively impact our future profits.
Any work stoppage at one or more of our casino properties, including any construction projects which may be undertaken, could require us to expend significant funds to hire replacement workers, and qualified replacement labor may not be available at reasonable costs, if at all. Strikes and work stoppages could also result in adverse media attention or otherwise discourage customers from visiting our casino properties. Strikes and work stoppages involving laborers at any construction project which may be undertaken could result in construction delays and increases in construction costs. As a result, a strike or other work stoppage at one of our casino properties or any construction project could have an adverse effect on the business of our casino properties and our financial condition and results of operations. There can be no assurance that we will not experience a strike or work stoppage at one or more of our casino properties or any construction project in the future.
Any unexpected shutdown of one of our casino properties or any construction project could have an adverse effect on the business of our casino properties and our results of operations. There can be no assurance that we will be adequately prepared for unexpected events, including political or regulatory actions, which may lead to a temporary or permanent shutdown of any of our casino properties.
The concentration and evolution of the slot machine manufacturing industry or other technological conditions could impose additional costs on us.
We rely on a variety of hardware and software products to maximize revenue and efficiency in our operations. Technology in the gaming industry is developing rapidly, and we may need to invest substantial amounts to acquire the most current gaming and hotel technology and equipment in order to remain competitive in the markets in which we operate. In addition, we may not be able to successfully implement and/or maintain any acquired technology.
We are subject to extensive federal, state and local regulation and governmental authorities have significant control over our operations; this control and the cost of compliance or failure to comply with such regulations that govern our operations in any jurisdiction where we operate could have an adverse effect on our business.
Our ownership and operation of gaming facilities is subject to extensive regulation, including licensing requirements, by the states, counties and cities in which we operate. These laws, regulations and ordinances vary from jurisdiction to jurisdiction, but generally concern the responsibility, financial stability and character of the owners and managers of gaming operations as well as persons financially interested or involved in gaming operations, and we are subject to extensive background investigations and suitability standards in our gaming business. We also will become subject to regulation in any other jurisdiction where we choose to operate in the future. As such, our gaming regulators can require us to disassociate ourselves from suppliers or business partners found unsuitable by the regulators or, alternatively, cease operations in that jurisdiction. In addition, unsuitable activity on our part, on the part of individuals investing in or otherwise involved with us or on the part of our owners, managers or unconsolidated affiliates in any jurisdiction could have a negative effect on our ability to continue operating in other jurisdictions.
Specifically in Nevada, our gaming operations and the ownership of our securities are subject to extensive regulation by the Nevada Gaming Authorities. The Nevada Gaming Authorities have broad authority with respect to licensing and registration of our business entities and individuals investing in or otherwise involved with us. Although we currently are registered with, and currently hold gaming licenses issued by, the Nevada Gaming Authorities, these authorities may, among other things, revoke the gaming license of any corporate entity or the registration of a registered corporation or any entity registered as a holding company of a corporate licensee for violations of gaming regulations.
In addition, the Nevada Gaming Authorities may, under certain conditions, revoke the license or finding of suitability of any officer, director, controlling person, stockholder, noteholder or key employee of a licensed or registered entity. If our gaming licenses were revoked for any reason, the Nevada Gaming Authorities could require the closing of our casinos, which would have a material adverse effect on our business, financial condition, results of operations or cash flows. Compliance costs associated with gaming laws, regulations or licenses are significant. Any change in the laws, regulations or licenses applicable to our business or gaming licenses could require us to make substantial expenditures or could otherwise have a material adverse effect on our business, financial condition, results of operations or cash flows. For a more complete description of the gaming regulatory requirements that have an effect on our business, see Item 1. Business—Regulation and Licensing. The regulatory environment in any particular jurisdiction may change in the future and any such change could have a material adverse effect on our results of operations. There can be no assurance that we will be able to obtain new licenses, including any licenses that may be required if we pursue gaming opportunities in jurisdictions where we are not already licensed, or renew any of our existing licenses, or that if such licenses are obtained, that such licenses will not be conditioned, suspended or revoked, and the loss,

23




Table of Contents                    


denial or non-renewal of any of our licenses could have a material adverse effect on our business, financial condition, results of operations or cash flows.
In addition, we are subject to various gaming taxes, which are subject to possible increase at any time, and federal income tax. Tax laws are dynamic and subject to change as new laws are passed and new interpretations of the law are issued or applied. The United States recently enacted significant tax reform, and certain provisions of the new law may adversely affect us. In addition, governmental tax authorities are increasingly scrutinizing the tax positions of companies. If United States or state tax authorities change applicable tax laws, including laws relating to taxation of gaming operations, our overall taxes could increase, and our business, financial condition or results of operations may be adversely impacted.
Further, we may not make a public offering of our securities without the prior approval of the Nevada Commission if the securities or proceeds therefrom are intended to be used to construct, acquire or finance gaming facilities in Nevada, or to retire or extend obligations incurred for such purposes. We have been approved by the Nevada Commission, subject to certain conditions, to make public offerings of securities for a period of three years beginning on September 22, 2016. The Shelf Approval may be rescinded for good cause without prior notice upon the issuance of an interlocutory stop order by the Chair of the Nevada Board. If the Shelf Approval is rescinded for any reason, it could adversely impact our capital structure and liquidity and limit our flexibility in planning for, or reacting to, changes in our business and industry. The Shelf Approval does not constitute a finding, recommendation or approval by any of the Nevada Gaming Authorities as to the accuracy or adequacy of any offering memorandum or the investment merits of the securities offered thereby. Any representation to the contrary is unlawful.
We also deal with significant amounts of cash in our operations and are subject to various reporting and anti-money laundering regulations. We are subject to regulation under the Bank Secrecy Act, which, among other things, requires us to report to the Financial Crimes Enforcement Network (“FinCEN”) any currency transactions in excess of $10,000 that occur within a 24-hour gaming day, including identification of the individual transacting the currency. We are also required to report certain suspicious activity, including any transactions aggregating to $5,000 or more, where we know, suspect or have reason to suspect such transactions involve funds from illegal activity or are intended to evade federal regulations or avoid reporting requirements. In addition, under the Bank Secrecy Act we are subject to various other rules and regulations involving reporting and recordkeeping. Our compliance with the Bank Secrecy Act is subject to periodic audits by FinCEN, and we may be required to pay substantial penalties if we fail to comply with applicable regulations. Any violations of anti-money laundering laws or regulations by any of our properties could have an adverse effect on our financial condition, results of operations or cash flows. Such laws and regulations could change or could be interpreted differently in the future, or new laws and regulations could be enacted.
We are subject to a variety of federal, state and local laws and regulations relating to the protection of the environment and human health and safety, which could materially affect our business, financial condition, results of operations and cash flows.
We are subject to federal, state and local laws and regulations relating to the protection of the environment and human health and safety, including those relating to air emissions, water discharges and remediation of contamination. Such laws and regulations require us to obtain, maintain and renew environmental operating or construction permits or approvals particularly in connection with our development activities. Certain environmental laws can impose joint and several liability without regard to fault on responsible parties, including past and present owners and operators of sites, related to the investigation or remediation of sites at which hazardous wastes or materials were disposed or released. Private parties may also bring claims arising from the presence of hazardous materials on a site or exposure to such materials. We are currently involved in monitoring activities at a few of our sites due to historical or nearby operations. Increasingly stringent environmental laws, regulations or standards may make compliance with such requirements more difficult or costly or otherwise adversely affect our operations. Failure to comply with environmental laws or regulations, or any liabilities or claims arising under such laws or regulations, could require us to incur potentially significant costs or sanctions, including fines, penalties or cessation of operations, or otherwise adversely affect our business, financial condition and results of operations.
Rising operating and other costs at our casino properties could have a negative impact on our business.
The operating expenses associated with our casino properties could increase due to, among other reasons, the following factors:
changes in the federal, state or local regulations, including state and local gaming regulations or taxes, or the way such regulations are administered could impose additional restrictions or increase our operating costs;


24




Table of Contents                    


aggressive marketing and promotional campaigns by our competitors for an extended period of time could force us to increase our expenditures for marketing and promotional campaigns in order to maintain our existing customer base and attract new customers;

as our properties age, we may need to increase our expenditures for repairs, maintenance, and to replace equipment necessary to operate our business compared to amounts that we have spent historically;

our reliance on slot play revenues and any additional costs imposed on us from vendors;

availability and cost of the many products and services we provide our customers, including food and beverage, retail items, entertainment, hotel rooms, and spa services;

availability and costs associated with insurance;

increases in costs of labor and employee benefits, including due to potential unionization of our employees;

increases in the prices of electricity, natural gas and other forms of energy; and

water shortages or other increases in the cost of water.
If our operating expenses increase without any offsetting increase in our revenues, our results of operations would suffer.
We may incur losses that are not adequately covered by insurance, which may harm our results of operations. In addition, our insurance costs may increase and we may not be able to obtain similar insurance coverage in the future.
Although we maintain insurance that is customary and appropriate for our business, each of our insurance policies is subject to certain exclusions. Our property insurance coverage is in an amount that may be significantly less than the expected replacement cost of rebuilding our facilities in the event of a total loss. The lack of adequate insurance for certain types or levels of risk could expose us to significant losses in the event of a catastrophe. In addition to the damage caused to our properties by a casualty loss, we may suffer business disruption or be subject to claims by third parties that may be injured or harmed. While we carry general liability insurance and business interruption insurance, there can be no assurance that insurance will be available or adequate to cover all loss and damage to which our business or our assets might be subjected. Certain casualty events, such as labor strikes, nuclear events, loss of income due to terrorism, deterioration or corrosion, insect or animal damage and pollution, may not be covered under our policies. Any losses we incur that are not adequately covered by insurance may decrease our future operating income, require us to fund replacements or repairs for destroyed property and reduce the funds available for payments of our obligations.
We renew our insurance policies on an annual basis. To the extent that the cost of insurance coverage increases, we may be required to reduce our policy limits or agree to exclusions from our coverage.
We are subject to litigation in the ordinary course of our business. An adverse determination with respect to any such disputed matter could result in substantial losses.
We are, from time to time, during the ordinary course of operating our businesses, subject to various litigation claims and legal disputes, including contract, lease, employment and regulatory claims as well as claims made by visitors to our properties. There are also litigation risks inherent in any construction or development of any of our properties. Certain litigation claims may not be covered entirely or at all by our insurance policies or our insurance carriers may seek to deny coverage. In addition, litigation claims can be expensive to defend and may divert our attention from the operations of our businesses. Further, litigation involving visitors to our properties, even if without merit, can attract adverse media attention. As a result, litigation can have a material adverse effect on our businesses and, because we cannot predict the outcome of any action, it is possible that adverse judgments or settlements could significantly reduce our earnings or result in losses.

25




Table of Contents                    


We may incur delays and budget overruns with respect to current or future construction projects. Any such delays or cost overruns may have a material adverse effect on our operating results.
We evaluate expansion opportunities as they become available, and in the future we may construct new facilities or enhance our existing properties by constructing additional facilities.
Such construction projects entail significant risks, including the following:
shortages of material or skilled labor;
unforeseen engineering, environmental or geological problems;
work stoppages;
weather interference;
floods;
unanticipated cost increases; and
legal or political challenges;
any of which can give rise to delays or cost overruns.
The anticipated costs and construction periods are based upon budgets, conceptual design documents and construction schedule estimates prepared by us in consultation with our architects and contractors. Construction, equipment, staffing requirements, problems or difficulties in obtaining and maintaining any of the requisite licenses, permits, allocations or authorizations from regulatory authorities can increase the cost or delay the construction or opening of each of the proposed facilities or otherwise affect the project’s planned design and features. We cannot be sure that we will not exceed the budgeted costs of these projects, that the projects will commence operations within the contemplated time frame, if at all, or that we will receive the return on investment that we expect from such projects. Budget overruns and delays with respect to expansion and development projects could have a material adverse impact on our results of operations.
We may pursue new gaming acquisition and development opportunities and may not be able to recover our investment or successfully expand to additional locations.
We will regularly evaluate and may pursue new gaming acquisition and development opportunities in existing and emerging jurisdictions. These opportunities may take the form of joint ventures. To the extent that we decide to pursue any new gaming acquisition or development opportunities, our ability to benefit from such investments will depend upon a number of factors including:
our ability to identify and acquire attractive acquisition opportunities and development sites;
our ability to secure required federal, state and local licenses, permits and approvals, which in some jurisdictions are limited in number;
certain political factors, such as local support or opposition to development of new gaming facilities or legalizing casino gaming in designated areas;
the availability of adequate financing on acceptable terms (including waivers of restrictions in existing credit arrangements); and
our ability to identify and develop satisfactory relationships with joint venture partners.
Most of these factors are beyond our control. Therefore, we cannot be sure that we will be able to recover our investment in any new gaming development opportunities or acquired facilities, or successfully expand to additional locations.
We have invested, and we will likely continue to invest, in real property in connection with the pursuit of expansion opportunities. These investments are subject to the risks generally incident to the ownership of real property, including:
changes in economic conditions;
environmental risks;

26




Table of Contents                    


governmental rules and fiscal policies; and
other circumstances over which we may have little or no control.
The development of such properties will also be subject to restrictions under our credit agreements. We cannot be sure that we will be able to recover our investment in any such properties or be able to prevent incurring investment losses.
We may experience difficulty integrating operations of any acquired companies and developed properties and managing our overall growth which could have a material adverse effect on our operating results.     
We may not be able to effectively manage our properties, proposed projects with Native American tribes and any future acquired companies or developed properties, or realize any of the anticipated benefits of the acquisitions, including streamlining operations or gaining efficiencies from the elimination of duplicative functions. The management of Native American gaming facilities requires extensive and continued dedication of management resources which may divert management resources and attention from other business. In addition, to the extent we pursue expansion and acquisition opportunities, we would face significant challenges in managing our expansion projects and any other gaming operations we may acquire in the future. Failure to manage our growth effectively could have a material adverse effect on our operating results.
We require significant capital to fund capital expenditures, pursue proposed development, expansion or acquisition opportunities or refinance our indebtedness.
Our businesses are capital intensive. For our casino properties to remain attractive and competitive we must periodically invest significant capital to keep the properties well-maintained, modernized and refurbished. Similarly, future construction and development projects, including but not limited to, the proposed North Fork Project, and acquisitions of other gaming operations could require significant additional capital. We rely on earnings and cash flow from operations to finance our business, capital expenditures, development, expansion and acquisitions and, to the extent that we cannot fund such expenditures from cash generated by operations, funds must be borrowed or otherwise obtained. We will also be required in the future to refinance our outstanding debt. Our ability to effectively operate and grow our business may be constrained if we are unable to borrow additional capital or refinance existing borrowings on reasonable terms.
We may be unable to generate sufficient revenues and cash flows to service our debt obligations as they come due, finance capital expenditures and meet our operational needs.
If we are unable to access sufficient capital from operations or borrowings, we may be precluded from:
maintaining or enhancing our properties;
taking advantage of future opportunities;
growing our business; or
responding to competitive pressures.
Further, our failure to generate sufficient revenues and cash flows could lead to cash flow and working capital constraints, which may require us to seek additional working capital. We may not be able to obtain such working capital when it is required. Further, even if we were able to obtain additional working capital, it may only be available on unfavorable terms. For example, we may be required to incur additional debt, and servicing the payments on such debt could adversely affect our results of operations and financial condition. Limited liquidity and working capital may also restrict our ability to maintain and update our casino properties, which could put us at a competitive disadvantage to casinos offering more modern and better maintained facilities.
If we do not have access to credit or capital markets at desirable times or at rates that we would consider acceptable, the lack of such funding could have a material adverse effect on our business, results of operations and financial condition and our ability to service our indebtedness.
We may incur impairments to goodwill, indefinite-lived intangible assets, or long-lived assets which could negatively affect our results of operations.    
We test our goodwill and indefinite-lived intangible assets for impairment during the fourth quarter of each year or when a triggering event occurs, and we test other long-lived assets for impairment whenever changes in circumstances indicate that the carrying amount of an asset may not be recoverable. If we do not achieve our projected cash flow estimates related to

27




Table of Contents                    


such assets, we may be required to record an impairment charge, which could have a material adverse impact on our financial statements. We have recognized significant impairment charges in the past as a result of a number of factors including negative industry and economic trends, reduced estimates of future cash flows, and slower than expected growth. We could be required to recognize additional impairment charges, which could have a material adverse effect on our results of operations if events that negatively impact our business should occur in the future.
Any failure to protect our trademarks could have a negative impact on the value of our brand names and adversely affect our business.
The development of intellectual property is part of our overall business strategy, and we regard our intellectual property to be an important element of our success. While our business as a whole is not substantially dependent on any one trademark or combination of several of our trademarks or other intellectual property, we seek to establish and maintain our proprietary rights in our business operations through the use of trademarks. Despite our efforts to protect our proprietary rights, parties may infringe our trademarks and our rights may be invalidated or unenforceable. Monitoring the unauthorized use of our intellectual property is difficult. Litigation may be necessary to enforce our intellectual property rights or to determine the validity and scope of the proprietary rights of others. Litigation of this type could result in substantial costs and diversion of resources. We cannot assure you that all of the steps we have taken to protect our trademarks will be adequate to prevent imitation of our trademarks by others. The unauthorized use or reproduction of our trademarks could diminish the value of our brand and its market acceptance, competitive advantages or goodwill, which could adversely affect our business.
Shortages or increases in prices of energy or water may adversely affect our business and our results of operations.
Our casinos and hotels use significant amounts of electricity, natural gas, other forms of energy and water. The southwest United States is currently experiencing a drought, which may result in governmentally-imposed restrictions on water use or increases in the cost of water. Any such restrictions on use of water or increases in cost could adversely impact our business and our results of operations. While no shortages of energy have been experienced recently and gasoline prices are currently lower than historical periods, energy shortages or substantial increases in the cost of electricity and gasoline in the United States have negatively affected our operating results in the past. Increased gasoline prices may cause reduced visitation to our properties because of travel costs or reductions in disposable income of our guests and increased energy prices directly impact our operating costs. Any such increases in prices could negatively affect our business in the future.
Win rates for our gaming operations depend on a variety of factors, some beyond our control, and the winnings of our gaming customers could exceed our casino winnings.
The gaming industry is characterized by an element of chance. In addition to the element of chance, win rates are also affected by other factors, including players’ skill and experience, the mix of games played, the financial resources of players, the spread of table limits, the volume of bets played and the amount of time played. Our gaming profits are mainly derived from the difference between our casino winnings and the casino winnings of our gaming customers. Since there is an inherent element of chance in the gaming industry, we do not have full control over our winnings or the winnings of our gaming customers. If the winnings of our gaming customers exceed our winnings, we may record a loss from our gaming operations, which could have a material adverse effect on our business, financial condition, results of operations and cash flows.
We face the risk of fraud and cheating.
Our gaming customers may attempt or commit fraud or cheat in order to increase winnings. Acts of fraud or cheating could involve the use of counterfeit chips or other tactics, possibly in collusion with our employees. Internal acts of cheating could also be conducted by employees through collusion with dealers, surveillance staff, floor managers or other casino or gaming area staff. Failure to discover such acts or schemes in a timely manner could result in losses in our gaming operations. In addition, negative publicity related to such schemes could have an adverse effect on our reputation, potentially causing a material adverse effect on our business, financial condition, results of operations and cash flows.
Failure to maintain the integrity of our internal or customer data, including defending our information systems against hacking, security breaches, computer malware, cyber-attacks and similar technology exploitation risks, could have an adverse effect on our results of operations and cash flows, and/or subject us to costs, fines or lawsuits.
Our business requires the collection and retention of large volumes of data about our customers, employees, suppliers and business partners, including customer credit card numbers and other personally identifiable information of our customers and employees, in various information systems that we maintain and in those maintained by third-party service providers. The integrity and protection of that data is important to our business and is subject to privacy laws enacted by various jurisdictions. The regulatory environment and the requirements imposed on us by the payment card industry surrounding information,

28




Table of Contents                    


security and privacy are evolving and may be inconsistent. Our systems may be unable to meet changing regulatory and payment card industry requirements and employee and customer expectations, or may require significant additional investments or time in order to do so. Our information systems and records, including those maintained by service providers, may be subject to cyber-attacks, security breaches, system failures, viruses, operator error or inadvertent releases of data. Cyber-attacks and security breaches may include, but are not limited to, attempts to access information, including customer and company information, computer malware such as viruses, denial of service, ransomware attacks that encrypt, exfiltrate, or otherwise render data unusable or unavailable in an effort to extort money or other consideration as a condition to purportedly returning the data to a usable form, operator errors or misuse, or inadvertent releases of data, and other forms of electronic security breaches. The steps we have taken to mitigate these risks may not be sufficient and a significant theft, loss or fraudulent use of customer, employee or company data maintained by us or by a service provider could have an adverse effect on our reputation and employee relationships and could result in remedial and other expenses, fines or litigation. A breach in the security of our information systems or those of our service providers could lead to an interruption in the operation of our systems or loss, disclosure or misappropriation of our business information or other unintended consequences. If any of these risks materialize, they could have an adverse effect on our business, results of operations and cash flows.
Risks Related to our Indebtedness
We have a substantial amount of indebtedness, which could have a material adverse effect on our financial condition and our ability to obtain financing in the future and to react to changes in our business.
We have a substantial amount of debt, which requires significant principal and interest payments. As of December 31, 2018, the principal amount of our outstanding indebtedness totaled approximately $2.91 billion and we had $613.9 million of undrawn availability under our Revolving Credit Facility (after giving effect to the increase of our borrowing capacity under the Revolving Credit Facility in February 2019), which is net of $245.0 million in outstanding borrowings and the issuance of approximately $37.1 million of letters of credit and similar obligations. Our ability to make interest payments on our debt will be significantly impacted by general economic, financial, competitive and other factors beyond our control.
Our substantial indebtedness could:
make it more difficult for us to satisfy our obligations under our senior notes and senior secured credit facilities and other indebtedness;
increase our vulnerability to adverse economic and general industry conditions, including interest rate fluctuations, because a portion of our borrowings, including those under our senior secured credit facilities, are and will continue to be at variable rates of interest;
require us to dedicate a substantial portion of our cash flow from operations to payments on our debt, which would reduce the availability of our cash flow from operations to fund working capital, capital expenditures or other general corporate purposes;
limit our flexibility in planning for, or reacting to, changes in our business and industry;
place us at a disadvantage compared to competitors that may have proportionately less debt;
limit our ability to obtain additional debt or equity financing due to applicable financial and restrictive covenants in our debt agreements; and
cause us to incur higher interest expense in the event of increases in interest rates on our borrowings that have variable interest rates or if we refinance existing debt at higher interest rates.
Our indebtedness imposes restrictive financial and operating covenants that limit our flexibility in operating our business and may adversely affect our ability to compete or engage in favorable business or financing activities.
Our credit agreements and the indenture governing our senior notes contain a number of covenants that impose significant operating and financial restrictions on us, including certain limitations on our and our subsidiaries’ ability to, among other things:
incur additional debt or issue certain preferred units;
pay dividends on or make certain redemptions, repurchases or distributions in respect of LLC Units issued by Station Holdco or make other restricted payments;

29




Table of Contents                    


make certain investments;
sell certain assets;
create liens on certain assets;
consolidate, merge, sell or otherwise dispose of all or substantially all of our assets; and
enter into certain transactions with our affiliates.
In addition, our credit agreements contain certain financial covenants, including maintenance of a minimum interest coverage ratio and adherence to a maximum total leverage ratio.
As a result of these covenants and restrictions, we are limited in how we conduct our business and we may be unable to raise additional debt or equity financing to compete effectively or to take advantage of new business opportunities. The restrictions caused by such covenants could also place us at a competitive disadvantage to less leveraged competitors. Our ability to comply with covenants and restrictions contained in the agreements governing our indebtedness also may be affected by general economic conditions, industry conditions and other events beyond our control. As a result, we cannot assure you that we will be able to comply with these covenants and restrictions.
A failure to comply with the covenants contained in the credit agreements, the indenture governing our senior notes, or other indebtedness that we may incur in the future could result in an event of default, which, if not cured or waived, could result in the acceleration of the indebtedness and have a material adverse effect on our business, financial condition and results of operations. In the event of any default under any of our credit agreements, the lenders thereunder:
will not be required to lend any additional amount to us;
could elect to declare all borrowings outstanding, together with accrued and unpaid interest and fees, to be due and payable and terminate all commitments to extend future credit; and
could require us to apply all of our available cash to repay these borrowings.
If we are unable to comply with the covenants in the agreements governing our indebtedness or to pay our debts, the lenders under our credit agreements could proceed against the collateral granted to them to secure that indebtedness, which includes substantially all of our assets, and the holders of our senior notes would be entitled to exercise remedies under our indenture. If our indebtedness were to be accelerated, there can be no assurance that our assets would be sufficient to repay such indebtedness in full. Moreover, in the event that such indebtedness is accelerated, there can be no assurance that we will be able to refinance it on acceptable terms, or at all.
Despite our current indebtedness levels, we and our subsidiaries may still incur significant additional indebtedness, which could increase the risks associated with our substantial indebtedness.
We and our subsidiaries may be able to incur substantial additional indebtedness, including additional secured indebtedness, in the future. The terms of the documents governing our indebtedness restrict, but do not completely prohibit, us from doing so. As of December 31, 2018, we had $613.9 million of undrawn availability under our Revolving Credit Facility (after giving effect to the increase of our borrowing capacity under the Revolving Credit Facility in February 2019), which is net of $245.0 million in outstanding borrowings and the issuance of approximately $37.1 million of letters of credit and similar obligations. In addition, the indenture governing our senior notes allows us to issue additional notes under certain circumstances. The indenture also allows us to incur certain other additional secured and unsecured debt. Further, the indenture does not prevent us from incurring other liabilities that do not constitute indebtedness. If new debt or other liabilities are added to our current debt levels, the related risks that we and our subsidiaries now face could intensify.
We may not be able to generate sufficient cash to service all of our indebtedness, and may be forced to take other actions to satisfy our obligations under our indebtedness, which may not be successful.
Our ability to make scheduled payments on or to refinance our debt obligations depends on our financial condition and operating performance, which is subject to prevailing economic and competitive conditions and to certain financial, business, legislative, regulatory and other factors beyond our control. We cannot assure you that we will maintain a level of cash flows from operating activities sufficient to permit us to pay the principal, premium, if any, and interest on our indebtedness.
If our cash flows and capital resources are insufficient to fund our debt service obligations, we may be forced to reduce or delay investments and capital expenditures, or to sell assets, seek additional capital or restructure or refinance our

30




Table of Contents                    


indebtedness. These alternative measures may not be successful and may not permit us to meet our scheduled debt service obligations. If our operating results and available cash are insufficient to meet our debt service obligations, we could face substantial liquidity problems and might be required to dispose of significant assets or operations to meet our debt service and other obligations. We may not be able to consummate those dispositions or to obtain the proceeds that we could realize from them, and these proceeds may not be adequate to meet any debt service obligations then due. Additionally, the documents governing our indebtedness limit the use of the proceeds from any disposition; as a result, we may not be allowed, under these documents, to use proceeds from such dispositions to satisfy all current debt service obligations.
Our substantial indebtedness exposes us to significant interest expense increases.
As of December 31, 2018, approximately $2.3 billion, or 80%, of our borrowings were at variable interest rates and expose us to interest rate risk. If interest rates increase, our debt service obligations on the variable rate indebtedness would increase even though the amount borrowed remained the same, and our net income would decrease. Assuming our consolidated variable interest rate indebtedness outstanding at December 31, 2018 remains the same, an increase of 1% in the interest rates payable on our variable rate indebtedness would increase our annual estimated debt-service requirements by approximately $7.9 million, after giving effect to our interest rate swaps. Accordingly, an increase in interest rates from current levels could cause our annual debt-service obligations to increase significantly.
Risks Related to Our Structure and Organization
Red Rock’s only material asset is its interest in Station Holdco and Station LLC. Accordingly, it is dependent upon distributions from Station Holdco to make payments under the tax receivable agreement, pay dividends, if any, and pay taxes and other expenses.
Red Rock is a holding company. Its only assets are its ownership of LLC Units and its voting interest in Station LLC, other than cash and tax-related assets and liabilities. Red Rock has no independent means of generating revenue. In connection with the IPO, Red Rock entered into a tax receivable agreement (“TRA”) with certain pre-IPO owners of Station Holdco. Red Rock intends to cause Station Holdco to make distributions to its members, including us, in an amount sufficient to cover all applicable taxes at assumed tax rates, payments under the TRA and dividends, if any, declared by it. To the extent that Red Rock needs funds, and Station Holdco is restricted from making such distributions pursuant to the terms of the agreements governing its debt or under applicable law or regulation, or is otherwise unable to provide such funds, it could materially and adversely affect Red Rock’s liquidity and financial condition. The earnings from, or other available assets of, Station Holdco may not be sufficient to pay dividends or make distributions or loans to Red Rock to enable it to pay taxes and other expenses and make payments under the TRA or pay dividends on the Class A common stock.
Payments of dividends, if any, will be at the discretion of our board of directors after taking into account various factors, including our business, operating results and financial condition, current and anticipated cash needs, plans for expansion and any legal or contractual limitations on our ability to pay dividends. Our credit facility and the indenture governing our senior notes include, and any financing arrangement that we enter into in the future may include, restrictive covenants that limit our ability to pay dividends and make distributions. In addition, Station Holdco is generally prohibited under Delaware law from making a distribution to a member to the extent that, at the time of the distribution, after giving effect to the distribution, liabilities of Station Holdco (with certain exceptions) exceed the fair value of its assets. Subsidiaries of Station Holdco are generally subject to similar legal limitations on their ability to make distributions to Station Holdco.
Our Principal Equity Holders have control over our management and affairs, and their interests may differ from our interests or those of our other stockholders.
Each outstanding share of Class B common stock that is held by a holder that, together with its affiliates, owned LLC Units representing at least 30% of the outstanding LLC Units immediately following the IPO and, at the applicable record date, maintains direct or indirect beneficial ownership of at least 10% of the outstanding shares of Class A common stock (determined on an as-exchanged basis assuming that all of the LLC Units were exchanged for Class A common stock) is entitled to ten votes, and each other outstanding share of Class B common stock is entitled to one vote. As a result, Fertitta Family Entities held 86.4% of the combined voting power of Red Rock as of December 31, 2018. Due to their ownership, the Fertitta Family Entities have the power to control our management and affairs, including the power to:
elect all of our directors;
agree to sell or otherwise transfer a controlling stake in our Company, which may result in the acquisition of effective control of our Company by a third party; and

31




Table of Contents                    


determine the outcome of substantially all actions requiring stockholder approval, including transactions with related parties, corporate reorganizations, acquisitions and dispositions of assets and dividends.
The interests of the Fertitta Family Entities may differ from our interests or those of our other stockholders and the concentration of control in the Fertitta Family Entities will limit other stockholders’ ability to influence corporate matters. The concentration of ownership and voting power of the Fertitta Family Entities may also prevent or cause a change of control of our Company or a change in the composition of our board of directors and will make many transactions impossible without the support of the Fertitta Family Entities, even if such events are in the best interests of our other stockholders. As a result of the concentration of voting power among the Fertitta Family Entities, we may take actions that our other stockholders do not view as beneficial, which may adversely affect our results of operations and financial condition and cause the value of your investment in our Class A common stock to decline.
In addition, because the Principal Equity Holders hold their ownership interest in part of our business directly and/or indirectly through Station Holdco, rather than through Red Rock, the public company, these Continuing Owners may have conflicting interests with holders of shares of our Class A common stock. For example, if Station Holdco makes distributions to Red Rock, our Continuing Owners will also be entitled to receive distributions pro rata in accordance with the percentages of their respective LLC Units and their preferences as to the timing and amount of any such distributions may differ from those of our public shareholders. Our Continuing Owners may also have different tax positions from us which could influence their decisions regarding whether and when to dispose of assets, especially in light of the existence of the TRA, whether and when to incur new, or refinance existing, indebtedness, and whether and when Red Rock should terminate the TRA and accelerate its obligations thereunder. The structuring of future transactions may take into consideration these Continuing Owners’ tax or other considerations even where no similar benefit would accrue to us. For example, a disposition of real estate or other assets in a taxable transaction could accelerate then-existing obligations under the TRA, which may result in differing incentives between the Principal Equity Holders and Red Rock with respect to such a transaction. For more information on our TRA and the reorganization of our corporate structure, see “Tax Receivable Agreement with Related Parties” within Note 2 to the Consolidated Financial Statements.
We are a “controlled company” within the meaning of the rules of NASDAQ and, as a result, qualify for, and intend to rely on, exemptions from certain corporate governance requirements. You will not have the same protections afforded to stockholders of companies that are subject to such requirements.
The Fertitta Family Entities hold more than 50% of the voting power of our shares eligible to vote. As a result, we are a “controlled company” under the rules of NASDAQ. Under these rules, a company of which more than 50% of the voting power in the election of directors is held by an individual, group or another company is a “controlled company” and may elect not to comply with certain corporate governance requirements, including the requirements that (i) a majority of the board of directors consist of independent directors and (ii) that the board of directors have compensation and nominating and corporate governance committees composed entirely of independent directors. Although a majority of the members of our board of directors are independent and our compensation and nominating and corporate governance committees are comprised entirely of independent directors, in the future we may elect not to comply with certain corporate governance requirements that are not applicable to controlled companies.
We will be required to pay our Continuing Owners for certain tax benefits we may claim arising in connection with the reorganization transactions, and the amounts we may pay could be substantial.
The TRA with our Continuing Owners provides for the payment by Red Rock to our Continuing Owners of 85% of the amount of benefits, if any, that Red Rock realizes (or is deemed to realize in the case of an early termination payment by us, a change in control or a material breach by us of our obligations under the TRA, as discussed below) as a result of (i) increases in tax basis resulting from our purchases or exchanges of LLC Units and (ii) certain other tax benefits related to our entering into the TRA, including tax benefits attributable to payments that we are required to make under the TRA. See “Tax Receivable Agreement with Related Parties” within Note 2 to the Consolidated Financial Statements.
Any increases in tax basis, as well as the amount and timing of any payments under the TRA, cannot reliably be predicted at this time. The amount of any such increases and payments will vary depending upon a number of factors, including, but not limited to, the timing of exchanges, the price of our Class A common stock at the time of the exchanges, the amount, character and timing of our income and the tax rates then applicable.
The payments that we may make under the TRA could be substantial. At December 31, 2018 and 2017, our liability under the TRA with respect to previously consummated transactions was $24.9 million and $141.9 million, respectively. The decrease in the TRA liability from 2017 to 2018 was primarily attributable to payments made to two pre-IPO owners of Station

32




Table of Contents                    


Holdco in exchange for their rights under the TRA, and our obligation was significantly reduced in 2017 as a result of federal tax reform legislation enacted in December 2017. Assuming no further material changes in the relevant tax law and based on our current operating plan and other assumptions, including our estimate of the tax basis of our assets as of December 31, 2018 and that Red Rock earns sufficient taxable income to realize all the tax benefits that are subject to the TRA, we expect to make payments under the TRA over a period of approximately 38 years. The foregoing numbers are merely estimates that are based on current assumptions. The amount of actual payments could differ materially.
Future payments to our Continuing Owners in respect of any subsequent exchanges of LLC Units for Class A common stock would be in addition to these amounts and are expected to be substantial. It is possible that future transactions or events could increase or decrease the actual tax benefits realized and the corresponding TRA payments. There may be a material negative effect on our liquidity if, as a result of timing discrepancies or otherwise (as described below), the payments under the TRA exceed the actual benefits we realize in respect of the tax attributes subject to the TRA and/or distributions to Red Rock by Station Holdco are not sufficient to permit Red Rock to make payments under the TRA after it has paid taxes.
In certain cases, payments under the TRA may be accelerated and/or significantly exceed the actual benefits, if any, we realize in respect of the tax attributes subject to the TRA.
The TRA provides that in the event that we exercise our right to early termination of the TRA, there is a change in control or a material breach by us of our obligations under the TRA, the TRA will terminate, and we will be required to make a payment equal to the present value of future payments under the TRA, which payment would be based on certain assumptions, including those relating to our future taxable income, and may substantially exceed the actual benefits, if any, we realize in respect of the tax attributes subject to the TRA. In these situations, our obligations under the TRA could have a substantial negative impact on our liquidity, and there can be no assurance that we will be able to finance our obligations under the TRA. In addition, these obligations could have the effect of delaying, deferring or preventing certain mergers, asset sales, other forms of business combinations or other changes of control, in particular in circumstances where our Principal Equity Holders have interests that differ from those of other shareholders. Because our Principal Equity Holders have a controlling ownership interest in the Company, they are able to control the outcome of votes on all matters requiring approval by our stockholders. Accordingly, actions that affect such obligations under the TRA may be taken even if other stockholders oppose them.
Payments under the TRA will be based on the tax reporting positions that we determine. Although we are not aware of any material issue that would cause the Internal Revenue Service (the “IRS”) to challenge a tax basis increase, we will not be reimbursed for any payments previously made under the TRA (although we would reduce future amounts otherwise payable under such TRA). No assurance can be given that the IRS will agree with the allocation of value among our assets. As a result, in certain circumstances, payments could be made under the TRA in excess of the benefit that we actually realize in respect of the increases in tax basis resulting from our purchases or exchanges of LLC Units and certain other tax benefits related to our entering into the TRA.
We may not be able to realize all or a portion of the tax benefits that are expected to result from the exchanges of LLC Units and payments made under the TRA itself.
Our ability to benefit from any depreciation or amortization deductions or to realize other tax benefits that we currently expect to be available as a result of the increases in tax basis created by the exchanges of LLC Units, including exchanges associated with the sale of the shares of Class A common stock offered hereby, and our ability to realize certain other tax benefits attributable to payments under the TRA itself, depend on a number of assumptions, including that we earn sufficient taxable income each year during the period over which such deductions are available and that there are no adverse changes in applicable law or regulations. If our actual taxable income is insufficient and/or there are adverse changes in applicable law or regulations, we may be unable to realize all or a portion of these expected benefits and our cash flows and stockholders’ equity could be negatively affected. However, absent a change in control or other termination event with respect to the TRA, we will generally not be required to make payments under that agreement with respect to projected tax benefits that we do not actually realize, as reported on our tax return. See “Tax Receivable Agreement with Related Parties” within Note 2 to the Consolidated Financial Statements.

33




Table of Contents                    


Risks Related to Ownership of Our Class A Common Stock
The share price for our Class A common stock may fluctuate significantly.
The market price of our Class A common stock may be significantly affected by factors such as quarterly variations in our results of operations, changes in government regulations, general market conditions specific to the gaming industry, changes in interest rates, changes in general economic and political conditions, volatility in the financial markets, threatened or actual litigation or government investigations, the addition or departure of key personnel, actions taken by our shareholders, including the sale or other disposition of their shares of our Class A common stock, differences between our actual financial and operating results and those expected by investors and analysts and changes in analysts’ recommendations or projections. These and other factors may lower the market price of our Class A common stock, even though they may or may not affect our actual operating performance.
Furthermore, in recent years the stock market has experienced significant price and volume fluctuations. This volatility has had a significant impact on the market price of securities issued by many companies, including companies in our industry. The changes frequently appear to occur without regard to the operating performance of the affected companies. Hence, the price of our Class A common stock could fluctuate based upon factors that have little or nothing to do with us, and these fluctuations could materially reduce the price of our Class A common stock and materially affect the value of your investment.
The market price of our Class A common stock could decline upon the exchange of LLC Units by our Continuing Owners.
Approximately 47 million LLC Units of Station Holdco are owned by our Continuing Owners, or 40.2% of Red Rock Class A common stock on a fully exchanged basis, and may be sold in the future. In addition, under the Exchange Agreement, each holder of shares our Class B common stock is entitled to exchange its LLC Units for shares of our Class A common stock, as described under “Tax Receivable Agreement with Related Parties” within Note 2 to the Consolidated Financial Statements.
The market price of our Class A common stock could decline as a result of sales of a large number of shares of our Class A common stock eligible for future sale, or the perception that such sales could occur. These sales, or the possibility that these sales may occur, may make it more difficult for holders of our Class A common stock to sell such stock in the future at a time and at a price that they deem appropriate. They also may make it more difficult for us to raise additional capital by selling equity securities in the future.
We may not have sufficient funds to pay dividends on our Class A common stock.
Although we intend to pay dividends on our Class A common stock to the extent that we have sufficient funds available for such purpose, the declaration, amount and payment of any future dividends on shares of Class A common stock will be at the sole discretion of our board of directors and we may reduce or discontinue entirely the payment of such dividends at any time. Our board of directors may take into account general and economic conditions, our financial condition and operating results, our available cash and current and anticipated cash needs, capital requirements, contractual, legal, tax and regulatory restrictions and implications on the payment of dividends by us to our stockholders or by our subsidiaries to us, and such other factors as our board of directors may deem relevant. The existing debt agreements of Station LLC limit the ability of Station LLC to make distributions to Station Holdco, which effectively restricts the ability of Station Holdco to distribute sufficient funds to permit Red Rock to pay dividends to its stockholders. Red Rock will be required to apply funds distributed by Station Holdco to pay taxes and make payments under the TRA. Therefore, we cannot assure you that you will receive any dividends on your Class A common stock. Accordingly, you may need to sell your shares of Class A common stock to realize a return on your investment, and you may not be able to sell your shares above the price you paid for them. See Note 14 to the Consolidated Financial Statements.
Anti-takeover provisions and shareholder requirements in our charter documents, provisions of Delaware law and Nevada gaming laws may delay or prevent our acquisition by a third party, which might diminish the value of our Class A common stock. Provisions in our debt agreements may also require an acquirer to refinance our outstanding indebtedness if a change of control occurs, which could discourage or increase the costs of a takeover.
In addition to the Fertitta Family Entities owning 86.4% of the combined voting power of our common stock, which permits them to control decisions made by our stockholders, including election of directors and change of control transactions, our amended and restated certificate of incorporation and bylaws contain provisions that make it harder for a third party to acquire us. These provisions include certain super-majority approval requirements and limitations on actions by written consent of our stockholders at any time that the Fertitta Family Entities hold less than 10% of the LLC Units. In addition, our board of directors has the right to issue preferred stock without stockholder approval that could be used to dilute a potential hostile

34




Table of Contents                    


acquirer. Our amended and restated certificate of incorporation also imposes some restrictions on mergers and other business combinations between us and any holder of 15% or more of our outstanding common stock other than the Fertitta Family Entities.
The Nevada Act provides that persons who acquire beneficial ownership of more than 5% of the voting or non-voting securities of a Registered Corporation under Nevada gaming laws must report the acquisition to the Nevada Commission. The Nevada Act also requires that beneficial owners of more than 10% of the voting securities of a Registered Corporation must apply, subject to certain exceptions, to the Nevada Commission for a finding of suitability within thirty days after the Chair of the Nevada Board mails the written notice requiring such filing.
Further, changes in control of the Company through merger, consolidation, stock or asset acquisitions (including stock issuances in connection with restructuring transactions), management or consulting agreements, or any act or conduct by a person whereby such person obtains control, may not occur without the prior approval of the Nevada Commission. Entities seeking to acquire control of a Registered Corporation must satisfy the Nevada Board and the Nevada Commission that they meet a variety of stringent standards prior to assuming control of such Registered Corporation. The Nevada Commission may also require controlling equity holders, officers, directors, and other persons having a material relationship or involvement with the entity proposing to acquire control, to be investigated and licensed as part of the approval process relating to the transaction. The Nevada legislature has declared that some corporate acquisitions opposed by management, repurchases of voting securities and corporate defense tactics affecting Nevada corporate gaming licensees, and Registered Corporations that are affiliated with those operations, may be injurious to stable and productive corporate gaming. The Nevada Act also requires prior approval of a plan of re-capitalization proposed by the Registered Corporation’s board of directors or similar governing entity in response to a tender offer made directly to the Registered Corporation’s equity holders for the purpose of acquiring control of the Registered Corporation.
These anti-takeover provisions, shareholder requirements and other provisions under Delaware law and Nevada gaming laws could discourage, delay or prevent a transaction involving a change in control of our Company, including transactions that our stockholders may deem advantageous, and negatively affect the trading price of our Class A common stock. These provisions could also discourage proxy contests and make it more difficult for you and other stockholders to elect directors of your choosing and to cause us to take other corporate actions you desire.
Under our credit facilities, a takeover of our Company would likely constitute a “change of control” and be deemed to be an event of default under such facility, which would therefore require a third-party acquirer to refinance any outstanding indebtedness under the credit facility in connection with such takeover. In addition, the TRA provides that, in the event of a change of control, we are required to make a payment equal to the present value of estimated future payments under the TRA, which would result in a significant payment becoming due in the event of a change of control. These change of control provisions, and similar provisions in future agreements, are likely to increase the costs of any takeover and may discourage, delay or prevent an acquisition of our Company by a third party.
Nevada gaming laws and regulations include requirements that may discourage ownership of our Class A common stock or otherwise impact the price of our Class A common stock.
Any beneficial owner of our voting or non-voting securities, regardless of the number of shares owned, may be required to file an application, may be investigated, and may be required to obtain a finding of suitability as a beneficial owner of our securities if the Nevada Commission has reason to believe that such ownership would otherwise be inconsistent with the declared policies of the State of Nevada. If the beneficial owner of our voting or non-voting securities who must be found suitable is a corporation, partnership, limited partnership, limited liability company or trust, it must submit detailed business and financial information, including a list of its beneficial owners, to the Nevada Board. The applicant must pay all costs of investigation incurred by the Nevada Gaming Authorities in conducting any such investigation.
Any person who acquires more than 5% of Red Rock’s voting power must report the acquisition to the Nevada Commission. Nevada gaming regulations also require that beneficial owners of more than 10% of Red Rock’s voting power apply to the Nevada Commission for a finding of suitability within 30 days after the Chair of the Nevada Board mails written notice requiring such filing. Further, an “institutional investor”, as defined in the Nevada gaming regulations, that acquires more than 10%, but not more than 25%, of Red Rock’s voting power may apply to the Nevada Commission for a waiver of such finding of suitability if such institutional investor holds Red Rock’s voting securities for investment purposes only.
Any person who fails or refuses to apply for a finding of suitability or a license within thirty days after being ordered to do so by the Nevada Commission, or the Chair of the Nevada Board, may be found unsuitable. The same restrictions apply to a record owner if the record owner, after request, fails to identify the beneficial owner. Any equity holder who is found

35




Table of Contents                    


unsuitable and who holds, directly or indirectly, any beneficial ownership of the common equity of a Registered Corporation beyond such period of time as may be prescribed by the Nevada Commission may be guilty of a criminal offense. We will be subject to disciplinary action if, after we receive notice that a person is unsuitable to be an equity holder or to have any other relationship with us or our licensed or registered subsidiaries, we (i) pay that person any dividend or interest upon our securities, (ii) allow that person to exercise, directly or indirectly, any voting right conferred through securities held by that person, (iii) pay remuneration in any form to that person for services rendered or otherwise, or (iv) fail to pursue all lawful efforts to require such unsuitable person to relinquish his securities including, if necessary, the immediate purchase of said securities for the price specified by the relevant gaming authority or, if no such price is specified, the fair market value as determined by the board of directors of Red Rock. The purchase may be made in cash, notes that bear interest at the applicable federal rate or a combination of notes and cash. Additionally, the CCLGLB has the authority to approve all persons owning or controlling the stock of any corporation controlling a gaming license. The cumulative effect of these laws and regulations may discourage ownership of our Class A common stock or otherwise impact the price of our Class A common stock.
Moreover, if any of our significant stockholders or members of Station Holdco is required to, but does not, apply for a finding or suitability or licensing or is found unsuitable by the Nevada Commission, they may rapidly liquidate their equity holdings, which could cause the market price of our Class A common stock to decline. Additionally, we could be required to repurchase any shares or LLC Units held by such significant stockholder or member for cash, notes bearing interest at the applicable federal rate or a combination of cash and notes. In the event that we were required to repurchase shares for cash, our cash position would be reduced and our liquidity and financial condition could be materially adversely affected. There can be no assurance that we would have sufficient cash available to meet such obligation as well as our continuing operating requirements or that, if additional financing were required, that such financing could be obtained on terms acceptable to us, if at all.
Future offerings of debt securities or additional or increased loans, which would rank senior to our common stock upon our bankruptcy or liquidation, and future offerings of equity securities that may be senior to our common stock for the purposes of dividend and liquidating distributions, may adversely affect the market price of our Class A common stock.
In the future, we may attempt to increase our capital resources through offerings of debt securities, entering into or increasing amounts under our loan agreements or additional offerings of equity securities. Upon bankruptcy or liquidation, holders of our debt securities, including holders of our senior notes, and shares of preferred stock, if any is issued, and lenders with respect to our indebtedness, including our credit facility, will receive a distribution of our available assets prior to the holders of our common stock. Additional equity offerings may dilute the holdings of our existing stockholders or reduce the market price of our common stock, or both. Our preferred stock, if issued, will likely have a preference on liquidating distributions or a preference on dividend payments or both that could limit our ability to make a dividend distribution to the holders of our common stock. Our decision to issue securities in any future offering or enter into or increase loan amounts will depend on our management’s views on our capital structure and financial results, as well as market conditions and other factors beyond our control. As a result, we cannot predict or estimate the amount, timing or nature of any such future transaction, and purchasers of our Class A common stock bear the risk of our future transactions reducing the market price of our Class A common stock and diluting their ownership interest in our Company.
If securities analysts do not publish research or reports about our Company, or if they issue unfavorable commentary about us or our industry and markets or downgrade our Class A common stock, the price of our Class A common stock could decline.
The trading market for our Class A common stock depends in part on the research and reports that third-party securities analysts publish about our Company and our industry and markets. One or more analysts could downgrade our Class A common stock or issue other negative commentary about our Company or our industry or markets. In addition, we may be unable to attract sufficient research coverage. Alternatively, if one or more of these analysts cease coverage of our Company, we could lose visibility in the market. As a result of one or more of these factors, the trading price and volume of our Class A common stock could decline.

36




Table of Contents                    


If we fail to maintain an effective system of internal controls, we may not be able to accurately determine our financial results or prevent fraud. As a result, our stockholders could lose confidence in our financial results, which could materially and adversely affect us.
Effective internal controls are necessary for us to provide reliable financial reports and effectively prevent fraud. We may in the future discover areas of our internal controls that need improvement. We cannot be certain that we will be successful in implementing or maintaining adequate internal control over our financial reporting and financial processes. Furthermore, as we grow our business, our internal controls will become more complex, and we will require significantly more resources to ensure our internal controls remain effective. Additionally, the existence of any material weakness or significant deficiency would require management to devote significant time and incur significant expense to remediate any such material weakness or significant deficiency, and management may not be able to remediate any such material weakness or significant deficiency in a timely manner. The existence of any material weakness or significant deficiency in our internal control over financial reporting could also result in errors in our financial statements that could require us to restate our financial statements, cause us to fail to meet our reporting obligations and cause stockholders to lose confidence in our reported financial information, all of which could materially and adversely affect us.
ITEM 1B.
UNRESOLVED STAFF COMMENTS
None.
ITEM 2.
PROPERTIES
Substantially all of the property that we own and lease is subject to liens to secure borrowings under our credit agreements and include the following:
Red Rock, which opened in 2006, is situated on approximately 64 acres that we own on the northwest side of Las Vegas, Nevada.
Green Valley Ranch, which opened in 2001, is situated on approximately 40 acres that we own in Henderson, Nevada.
Palms, which we purchased in 2016, is situated on approximately 42 acres that we own in Las Vegas, Nevada.
Palace Station, which opened in 1976, is situated on approximately 30 acres that we own in Las Vegas, Nevada.
Boulder Station, which opened in 1994, is situated on approximately 46 acres that we own on the east side of Las Vegas, Nevada.
Texas Station, which opened in 1995, is situated on approximately 47 acres that we own in North Las Vegas, Nevada.
Sunset Station, which opened in 1997, is situated on approximately 80 acres that we own in Henderson, Nevada.
Santa Fe Station, which we purchased in 2000, is situated on approximately 39 acres that we own on the northwest side of Las Vegas, Nevada.
Fiesta Rancho, which we purchased in 2001, is situated on approximately 25 acres that we own in North Las Vegas, Nevada.
Fiesta Henderson, which we purchased in 2001, is situated on approximately 35 acres that we own in Henderson, Nevada.
Wild Wild West, which we purchased in 1998, is situated on approximately 20 acres of leased land in Las Vegas, Nevada. In December 2018, we exercised our option to purchase the leased land, and the transaction is expected to close in June 2019. The 20 acres of land under contract is immediately adjacent to a 76-acre site that we own, which is being held for future development.
Wildfire Rancho, which we purchased in 2003, is situated on approximately five acres that we own in Las Vegas, Nevada.

37




Table of Contents                    


Wildfire Boulder, which we purchased in 2004, is situated on approximately two acres that we own in Henderson, Nevada.
Wildfire Sunset, which we purchased in 2004, is situated on approximately one acre that we own in Henderson, Nevada.
Wildfire Lake Mead, which we purchased in 2006, is situated on approximately three acres that we own in Henderson, Nevada.
Wildfire Valley View and Wildfire Anthem, which we purchased in 2013, lease land and buildings used in their operations in Las Vegas and Henderson, Nevada, respectively, from third-party lessors.
Barley’s and The Greens, which are 50% owned, lease land and buildings in Henderson, Nevada used in their operations from third-party lessors. Wildfire Lanes, which is 50% owned, owns the land and building in Henderson, Nevada used in its operations. We opened Barley’s in 1996 and purchased The Greens in 2005 and Wildfire Lanes in 2007.
We lease our corporate office building in Las Vegas, Nevada from a third-party real estate investment firm, to whom we sold the building in 2007. The initial 20-year term of the lease expires in November 2027, and we have four remaining five-year options to extend the lease.
We control 420 acres of developable land comprised of eight strategically-located parcels in Las Vegas and Reno, Nevada, each of which is zoned for casino gaming and other commercial uses. We also own one additional 57-acre development site which is currently for sale. From time to time we may acquire additional parcels or sell portions of our existing sites that are not necessary to the development of additional gaming facilities.
Subsequent to the opening or purchase of certain of our properties, we have completed a variety of expansion and renovation projects. From time to time we also renovate portions of our properties, such as hotel rooms and restaurants.
ITEM 3.
LEGAL PROCEEDINGS
We and our subsidiaries are defendants in various lawsuits relating to routine matters incidental to our business. No assurance can be provided as to the outcome of such matters and litigation inherently involves significant costs.
ITEM 4.
MINE SAFETY DISCLOSURES
Not applicable.

38




Table of Contents                    


PART II
ITEM 5.
MARKET FOR REGISTRANT’S COMMON EQUITY, RELATED STOCKHOLDER MATTERS AND ISSUER PURCHASES OF EQUITY SECURITIES
Market Information
Our Class A common stock has traded on the NASDAQ under the symbol “RRR” since April 27, 2016. Prior to that date, there was no public market for our Class A common stock. The declaration, amount and payment of dividends on shares of Class A common stock are at the discretion of the board of directors, subject to legally available funds.
Dividends
The declaration, amount and payment of any future dividends on shares of Class A common stock will be at the sole discretion of our board of directors and we may reduce or discontinue entirely the payment of such dividends at any time. Our board of directors may take into account general and economic conditions, our financial condition and operating results, our available cash and current and anticipated cash needs, capital requirements, contractual, legal, tax and regulatory restrictions and implications on the payment of dividends by us to our stockholders or by our subsidiaries to us, and such other factors as our board of directors may deem relevant. See Note 14 to the Consolidated Financial Statements for further details on dividends.
During each of the years ended December 31, 2018 and 2017, the Company declared and paid cash dividends of $0.40 per share to Class A common shareholders. In February 2019, the board of directors declared a dividend of $0.10 per share of Class A common stock to holders of record as of March 14, 2019 to be paid on March 29, 2019.
Holders
At February 22, 2019, there were 15 holders of record of our Class A common stock, although we believe there are a significantly larger number of beneficial owners of our Class A common stock because many shares are held by brokers and other institutions on behalf of stockholders.
Issuer Purchases of Equity Securities—None.
Recent Sales of Unregistered Securities—None.

39




Table of Contents                    


Stock Performance Graph
The following graph compares the cumulative total stockholder return on our Class A common stock with the cumulative total return on the Standard & Poor’s MidCap 400 Index (“S&P 400”) and a peer group for the period beginning on April 27, 2016 (the date our common stock commenced trading on the NASDAQ) and ending on December 31, 2018.
rrr2018v2.jpg

April 27, 2016
 
December 31, 2018
RRR
$
100.00

 
$
113.04

S&P 400
100.00

 
120.24

Peer Group (a)
100.00

 
111.75

_______________________________________
(a)
Includes Boyd Gaming Corporation, Caesars Entertainment Corporation, Eldorado Resorts, Inc., MGM Resorts International and Penn National Gaming, Inc.
Past stock price performance is not necessarily indicative of future results. The performance graph should not be deemed filed or incorporated by reference into any other of our filings under the Securities Act of 1933 or the Exchange Act of 1934, unless we specifically incorporate the performance graph by reference therein.

40




Table of Contents                    


ITEM 6.
SELECTED FINANCIAL DATA
The following selected consolidated financial data have been derived from our consolidated financial statements. The selected consolidated financial data are qualified in their entirety by, and should be read in conjunction with, Management’s Discussion and Analysis of Financial Condition and Results of Operations and the Consolidated Financial Statements and the notes thereto.
 
Year Ended December 31,
 
2018 (a)
 
2017 (b)(c)
 
2016 (b)(d)
 
2015
 
2014 (e)
 
(amounts in thousands, except per share data)
Operating Results:
 
 
 
 
 
 
 
 
 
Net revenues
$
1,681,030

 
$
1,642,139

 
$
1,475,760

 
$
1,352,135

 
$
1,291,616

Operating income
372,208

 
331,281

 
309,711

 
287,189

 
237,061

Income from continuing operations
219,480

 
63,533

 
155,964

 
143,418

 
131,135

Discontinued operations (f)

 

 

 
(166
)
 
(42,548
)
Net income
219,480

 
63,533

 
155,964

 
143,252

 
88,587

Net income (loss) attributable to noncontrolling interests
61,939

 
28,110

 
64,012

 
5,594

 
(11,955
)
Net income attributable to Red Rock Resorts, Inc.
157,541

 
35,423

 
91,952

 
137,658

 
100,542

Per Share Data:
 
 
 
 
 
 
 
 
 
Net earnings per share, basic
$
2.28

 
$
0.53

 
$
1.04

 
$
1.53

 
$
1.12

Net earnings per share, diluted
$
1.77

 
$
0.42

 
$
1.03

 
$
1.53

 
$
1.12

Cash dividends declared per common share
$
0.40

 
$
0.40

 
$
0.20

 
$

 
$

Balance Sheet Data:
 
 
 
 
 
 
 
 
 
Cash and cash equivalents, excluding restricted cash
$
114,607

 
$
231,465

 
$
133,776

 
$
116,426

 
$
122,579

Total assets
4,009,526

 
3,620,121

 
3,527,016

 
2,932,111

 
2,973,824

Total debt
2,855,359

 
2,617,822

 
2,422,301

 
2,155,197

 
2,145,364

Total equity
816,995

 
631,712

 
627,598

 
573,709

 
644,117

 
 
 
 
 
 
 
 
 
 
(a)
During the year ended December 31, 2018, we recognized nontaxable income of $90.4 million as a result of payments made to two pre-IPO owners of Station Holdco in exchange for the assignment of all of their rights under the TRA.
(b)
Selected financial data as of and for the years ended December 31, 2017 and 2016 have been retrospectively adjusted for the adoption of the new revenue recognition standard. See Note 2 to the Consolidated Financial Statements for more information. Selected financial data as of and for the years ended December 31, 2015 and 2014 have not been adjusted and therefore are not comparable.
(c)
During the year ended December 31, 2017, we recognized a $100.3 million charge in related party lease termination costs, which was offset by a $135.1 million adjustment to the tax receivable agreement liability due to tax reform.
(d)
The acquisition of Palms was completed on October 1, 2016.
(e)
During the year ended December 31, 2014, we recognized a $49.1 million gain on repayment of our advances for development of Graton Resort.
(f)
Discontinued operations represents the results of Fertitta Interactive, which ceased operations in the fourth quarter of 2014.

41




Table of Contents                    


ITEM 7.
MANAGEMENT’S DISCUSSION AND ANALYSIS OF FINANCIAL CONDITION AND RESULTS OF OPERATIONS
The following discussion and analysis should be read in conjunction with the Consolidated Financial Statements and the notes thereto included in Item 8. Financial Statements and Supplementary Data included in this Annual Report on Form 10-K.
Overview
Red Rock is a holding company that owns an indirect equity interest in and manages Station LLC, through which we conduct all of our operations. Station LLC is a gaming, development and management company established in 1976 that develops and operates casino entertainment properties. Station LLC owns and operates ten major gaming and entertainment facilities and ten smaller casinos (three of which are 50% owned) in the Las Vegas regional market. Station LLC also manages Graton Resort in Sonoma County, California on behalf of a Native American tribe. Station LLC managed Gun Lake in Allegan County, Michigan on behalf of another Native American tribe through February 2018. Station Holdco holds all of the economic interests in Station LLC, and at December 31, 2018, we held approximately 60% of the equity interests in Station Holdco. We have no material assets other than our ownership interest in Station Holdco and our ownership of 100% of the voting interests in Station LLC. We are designated as the sole managing member of both Station Holdco and Station LLC, and we operate and control all of their business and affairs.
In May 2016, we completed an IPO of approximately 29.5 million shares of Class A common stock, $0.01 par value per share at an offering price to the public of $19.50 per share. We received proceeds from the IPO of approximately $541 million, net of underwriting discount, which was used to purchase newly issued limited liability company interests in Station Holdco and outstanding LLC Units from existing members of Station Holdco.
Station Holdco used the proceeds from the newly issued LLC Units to pay the majority of the $460 million purchase price of Fertitta Entertainment. Prior to the Fertitta Entertainment acquisition, subsidiaries of Fertitta Entertainment managed Station LLC through long-term management agreements and such management agreements were terminated in connection with the Fertitta Entertainment acquisition. Prior to the Fertitta Entertainment acquisition, Station Holdco, Station LLC and Fertitta Entertainment were controlled by Frank J. Fertitta III, our Chairman and Chief Executive Officer, and Lorenzo J. Fertitta, our Vice Chairman, who collectively held a majority of the voting and economic interests in these entities, and accordingly, the Fertitta Entertainment acquisition constituted an acquisition of an entity under common control.
We have no operations outside of our management of Station LLC and Station Holdco, and our Consolidated Financial Statements reflect the consolidation of Station LLC and its consolidated subsidiaries, including the retrospective consolidation of Fertitta Entertainment, and Station Holdco for all periods presented. The financial position and results of operations attributable to LLC Units we do not own are reported separately as noncontrolling interest. Station Holdco, as combined with Fertitta Entertainment, is our predecessor for accounting purposes and accordingly, for all periods prior to May 2, 2016, the financial information presented herein represents the information of the predecessor.
Our principal source of revenue and operating income is gaming, and our non-gaming offerings include restaurants, hotels and other entertainment amenities. Approximately 80% to 85% of our casino revenue is generated from slot play. The majority of our revenue is cash-based and as a result, fluctuations in our revenues have a direct impact on our cash flows from operations. Because our business is capital intensive, we rely heavily on the ability of our properties to generate operating cash flow to fund capital expenditures and repay debt financing.
A significant portion of our business is dependent upon customers who live and/or work in the Las Vegas metropolitan area. Based on population and employment growth, the Las Vegas economy was one of the fastest growing economies in the United States from 2015 to 2018. Based on a recent U.S. Census Bureau release, Nevada was first among all states in percentage growth of population from July 2017 to July 2018. In addition, based on preliminary data for December 2018 from the U.S. Bureau of Labor Statistics, Las Vegas experienced a 3.6% year-over-year increase in employment to 1,023,100, which is an all-time high. This resulted in an unemployment rate of 4.5% which has declined from 14.1% in July 2011. Businesses and consumers in Las Vegas continue to increase their spending as evidenced by 70 consecutive months of year-over-year increases in taxable retail sales from February 2013 to November 2018. Home values have also improved significantly over the past several years with the median price of an existing single family home in Las Vegas up approximately 165% at December 2018 compared to January 2012, as reported by the Greater Las Vegas Association of Realtors.
The Las Vegas economy continues to show growth in employment, taxable sales and home prices, and we believe these positive trends, along with new capital investment planned or underway in Las Vegas, provide a foundation for future growth in our business. Although we experienced improved operating results over the past few years due, in part, to more

42




Table of Contents                    


favorable local economic conditions, we cannot be sure if, or how long, these favorable market conditions will persist or that they will continue to positively impact our results of operations.
Our operating results for the year ended December 31, 2018 continue to reflect the impact of construction disruption and costs associated with an ongoing $690 million redevelopment project at Palms and a $191 million redevelopment project at Palace Station, which was completed on schedule and on budget in December 2018. Phase one of the Palms redevelopment opened in May 2018, with the remaining components of phase two expected to be complete in the second quarter of 2019 and phase three expected to be complete by the end of the third quarter of 2019. The Palms redevelopment project remains on schedule and the $690 million project budget remains unchanged.
Information about our results of operations is included herein and in the notes to our Consolidated Financial Statements. We adopted the new revenue recognition standard, effective January 1, 2018. Our financial results, including prior period amounts, have been adjusted to reflect the full retrospective adoption of the new standard, with no material impact on operating income or net income. See Note 2 to the Consolidated Financial Statements for more information.
Our Key Performance Indicators
We use certain key indicators to measure our performance.
Gaming revenue measures:
Slot handle, table game drop and race and sports write are measures of volume. Slot handle represents the dollar amount wagered in slot machines, and table game drop represents the total amount of cash and net markers issued that are deposited in table game drop boxes. Write represents the aggregate dollar amount wagered on race and sports events.
Win represents the amount of wagers retained by us and recorded as casino revenue.
Hold represents win as a percentage of slot handle or table game drop.
As our customers are primarily Las Vegas residents, our hold percentages are generally consistent from period to period. Fluctuations in our casino revenue are primarily due to the volume and spending levels of customers at our properties.
Food and beverage revenue measures:
Average guest check is a measure of sales volume and product offerings, and represents the average amount spent per customer visit.
Number of guests served is an indicator of volume.
Room revenue measures:
Occupancy is calculated by dividing occupied rooms, including complimentary rooms, by rooms available.
Average daily rate (“ADR”) is calculated by dividing room revenue, which includes the retail value of complimentary rooms, by rooms occupied, including complimentary rooms.
Revenue per available room is calculated by dividing room revenue by rooms available.

43




Table of Contents                    


Results of Operations
The following table presents information about our results of operations (dollars in thousands):

 
Year Ended December 31,
 
2018
 
Percent
change
 
2017
 
Percent
change
 
2016
Net revenues
$
1,681,030

 
2.4%
 
$
1,642,139

 
11.3%
 
$
1,475,760

Operating income
372,208

 
12.4%
 
331,281

 
7.0%
 
309,711

 
 
 
 
 
 
 
 
 
 
Casino revenues
940,483

 
6.1%
 
886,206

 
8.8%
 
814,218

Casino expenses
326,980

 
5.1%
 
311,086

 
13.8%
 
273,443

Margin
65.2
%
 
 
 
64.9
%
 
 
 
66.4
%
 
 
 
 
 
 
 
 
 
 
Food and beverage revenues
381,197

 
4.3%
 
365,448

 
10.6%
 
330,488

Food and beverage expenses
340,212

 
4.3%
 
326,069

 
12.0%
 
291,224

Margin
10.8
%
 
 
 
10.8
%
 
 
 
11.9
%
 
 
 
 
 
 
 
 
 
 
Room revenues
170,824

 
(4.6)%
 
179,041

 
22.8%
 
145,810

Room expenses
78,440

 
(4.1)%
 
81,768

 
33.2%
 
61,410

Margin
54.1
%
 
 
 
54.3
%
 
 
 
57.9
%
 
 
 
 
 
 
 
 
 
 
Other revenues
100,912

 
8.5%
 
92,967

 
26.1%
 
73,724

Other expenses
48,431

 
20.1%
 
40,332

 
31.5%
 
30,661

 
 
 
 
 
 
 
 
 
 
Management fee revenue
87,614

 
(26.0)%
 
118,477

 
6.2%
 
111,520

 
 
 
 
 
 
 
 
 
 
Selling, general and administrative expenses
390,492

 
2.5%
 
380,930

 
16.4%
 
327,313

Percent of net revenues
23.2
%
 
 
 
23.2
%
 
 
 
22.2
%
 
 
 
 
 
 
 
 
 
 
Depreciation and amortization
180,255

 
1.1%
 
178,217

 
13.8%
 
156,668

Write-downs and other charges, net
34,650

 
17.1%
 
29,584

 
20.3%
 
24,591

Tax receivable agreement liability adjustment
(90,638
)
 
n/m
 
(139,300
)
 
n/m
 
739

Related party lease termination

 
n/m
 
100,343

 
n/m
 

Asset impairment

 
n/m
 
1,829

 
n/m
 

Interest expense, net
143,099

 
8.9%
 
131,442

 
(6.2)%
 
140,189

Loss on extinguishment/modification of debt, net

 
n/m
 
16,907

 
n/m
 
7,270

Change in fair value of derivative instruments
12,415

 
(12.0)%
 
14,112

 
n/m
 
87

Provision for income tax
23,875

 
n/m
 
134,786

 
n/m
 
8,243

Net income attributable to noncontrolling interests
61,939

 
n/m
 
28,110

 
n/m
 
64,012

Net income attributable to Red Rock Resorts, Inc.
157,541

 
n/m
 
35,423

 
n/m
 
91,952

________________________________________________
n/m = not meaningful

We view each of our Las Vegas casino properties as an individual operating segment. We aggregate all of our Las Vegas operating segments into one reportable segment because all of our Las Vegas properties offer similar products, cater to the same customer base, have the same regulatory and tax structure, share the same marketing programs, are directed by a centralized management structure and have similar economic characteristics. We also aggregate our Native American management arrangements into one reportable segment. The results of operations for our Native American management segment are discussed in the section entitled “Management Fee Revenue” below and the results of operations of our Las Vegas

44




Table of Contents                    


operations are discussed in the remaining sections below. References herein to same-store basis represent results of operations excluding the impact of operations of Palms from October 1, 2016, the date of acquisition, through December 31, 2017.
Net Revenues. Net revenues for the year ended December 31, 2018 increased by 2.4% to $1.68 billion as compared to $1.64 billion for the year ended December 31, 2017 despite the negative impact of substantial ongoing construction disruption associated with the redevelopment of Palms and the upgrade and expansion project at Palace Station. In addition, the increase in net revenues was partially offset by a decrease in management fee revenue as a result of the expiration of the Gun Lake management agreement in February 2018. Net revenues for 2017 increased by 11.3% to $1.64 billion as compared to $1.48 billion for 2016 primarily due to the acquisition of Palms.
Operating Income. Operating income increased 12.4% to $372.2 million for 2018 as compared to $331.3 million for 2017. The increase was primarily due to a one-time loss in 2017 on a related party lease termination, partially offset by a lower TRA liability adjustment in 2018. Operating income increased by 7.0% for 2017 as compared to $309.7 million for 2016. The increase was primarily due to a gain representing a decrease in the TRA liability, partially offset by the loss on the related party lease termination. Components of operating income for the comparative periods are discussed below.
Casino.  Casino revenues increased by $54.3 million to $940.5 million for 2018 as compared to $886.2 million for 2017 primarily due to increased volume across all major categories of gaming operations. Despite the ongoing construction disruption at Palms and Palace Station, slot handle increased by 2.9%, table games drop increased by 11.0% and race and sports write increased by 9.2% for 2018 as compared to 2017. Casino expenses increased by $15.9 million or 5.1% for 2018 as compared to 2017 primarily due to the increased casino volume.
Casino revenues increased by $72.0 million to $886.2 million for 2017 as compared to $814.2 million for 2016 primarily due to the acquisition of Palms. On a same-store basis, slot handle increased by 4.1%, table games drop increased by 4.1% and race and sports write increased by 18.6%. For 2017, casino expenses increased by $37.6 million or 13.8% as compared to 2016, primarily due to the acquisition of Palms and increased casinos revenues, as well as more gaming promotions and higher employee expenses.
Food and Beverage.  Food and beverage revenues for 2018 increased to $381.2 million as compared to $365.4 million for 2017 primarily due to the opening of several new restaurants and entertainment offerings at Palms and Palace Station. For 2018 as compared to 2017, the average guest check increased by 11.2%, partially offset by a decrease of 1.2% in the number of restaurant guests served due to the ongoing construction disruption at Palms and Palace Station. Food and beverage expenses increased by 4.3% for 2018 as compared to 2017, commensurate with the increase in revenue.
Food and beverage revenues for 2017 increased to $365.4 million as compared to $330.5 million for 2016 largely due to the acquisition of Palms. On a same-store basis, the average guest check increased by 4.8% and the number of restaurant guests served decreased by 2.7% for 2017 as compared to 2016. Food and beverage expense increased by 12.0% for 2017 as compared to 2016, primarily due to the acquisition of Palms, as well as increases in employee expenses and enhancements to our food and beverage product offerings and service levels.
Room. Information about our hotel operations is presented below:
 
Year Ended December 31,
 
2018
 
2017
 
2016
Occupancy
87.7
%
 
90.0
%
 
92.8
%
Average daily rate
$
118.65

 
$
112.04

 
$
100.74

Revenue per available room
$
104.03

 
$
100.79

 
$
93.51

For 2018, room revenues decreased by 4.6% to $170.8 million as compared to $179.0 million for 2017, primarily due to construction disruption and room remodeling projects at Palms and Palace Station. In addition, during the second half of 2017, approximately 400 hotel rooms at Palace Station were permanently removed from service as part of the upgrade and expansion project. Our occupancy rate decreased by 2.3 percentage points for 2018 as compared to 2017, which was partially offset by a 5.9% increase in ADR. Room expenses decreased by 4.1% for 2018 as compared to 2017 due to lower occupancy and the reduced room count at Palace Station.
Room revenues for 2017 increased by 22.8% to $179.0 million as compared to $145.8 million for 2016 primarily due to the acquisition of Palms. ADR increased 11.2% for 2017 as compared to 2016, partially offset by a 2.8 percentage point

45




Table of Contents                    


decrease in occupancy rate. Room expenses increased by 33.2% for 2017 as compared to 2016, primarily due to the acquisition of Palms, as well as increases in employee expenses.
Other. Other primarily includes revenues from tenant leases, retail outlets, bowling, spas and entertainment and their corresponding expenses. Other revenues for 2018 increased by 8.5% to $100.9 million as compared to $93.0 million for 2017. Other expenses for 2018 increased by 20.1% as compared to 2017. The increases in other revenues and other expenses were primarily due to additional entertainment offerings.
Other revenues for 2017 increased by 26.1% to $93.0 million as compared to $73.7 million for 2016, primarily due to the inclusion of a full year of revenues associated with Palms. Other expenses for 2017 increased by 31.5% as compared to 2016, commensurate with the increase in revenue.
Management Fee Revenue. Management fee revenue is based on the operating results of our managed properties and primarily represents fees earned from our management agreements with Native American tribes. For 2018, management fee revenue decreased to $87.6 million as compared to $118.5 million for 2017 due to the expiration of the Gun Lake management agreement in February 2018. The Gun Lake management agreement produced $4.3 million, $46.1 million and $40.5 million of the total management fee revenue for 2018, 2017 and 2016, respectively. Partially offsetting this decrease was an increase of 18.7% in management fee revenue from Graton Resort for 2018 as compared to 2017, due to improved operating performance and an increase in the management fee percentage from 24% to 27% as of November 2017.
For 2017, management fee revenue increased to $118.5 million as compared to $111.5 million for 2016 due to improved results at both Graton Resort and Gun Lake, primarily due to higher slot and table games revenue at both properties. Graton Resort opened an expansion in the fourth quarter of 2016, and Gun Lake completed a casino expansion in 2017.
Management fee revenue also includes reimbursable costs, which represent amounts received or due pursuant to our management agreements with Native American tribes for the reimbursement of expenses, primarily payroll costs, that we incur on their behalf. We recognize reimbursable cost revenues on a gross basis with an offsetting amount charged to operating expenses. Management fee revenue for 2018, 2017 and 2016 included $5.2 million, $6.6 million and $8.9 million in reimbursable costs, respectively.
Selling, General and Administrative (“SG&A”).  SG&A expenses increased by 2.5% to $390.5 million for 2018 as compared to $380.9 million for 2017, primarily due to higher employee-related expenses, partially offset by decreased rent expense as a result of the termination of two related party land leases in April 2017.
SG&A expenses increased by 16.4% to $380.9 million for 2017 as compared to $327.3 million for 2016. The increase was primarily due to a full year of operations at Palms, as well as higher employee expenses. These increases were partially offset by decreased rent expense due to the related party lease termination discussed further below and decreased advertising and promotions expense for 2017 as compared to 2016.
Depreciation and Amortization.  Depreciation and amortization expense for 2018 increased to $180.3 million as compared to $178.2 million for 2017. The increase was primarily due to higher depreciation expense for Palms and Palace Station due to assets placed into service during 2018, partially offset by lower amortization expense for the Gun Lake management agreement intangible asset as well as accelerated depreciation in 2017 for Palace Station. Depreciation and amortization expense for 2017 increased to $178.2 million as compared to $156.7 million for 2016, primarily due to a full year of depreciation and amortization expense associated with Palms, as well as accelerated depreciation related to the upgrade and expansion at Palace Station and the Palms redevelopment.
Write-downs and Other Charges, net. Write-downs and other charges, net include asset disposals, preopening and redevelopment, innovation and development costs, severance and non-routine expenses. For 2018, write-downs and other charges, net totaled $34.7 million. Of that amount, Palms redevelopment expenses totaled $19.0 million and included various expenses associated with the brand repositioning campaign and the grand opening of the first phase of the project in May 2018, as well as preopening related to new restaurants, nightclubs, bars and other amenities. For 2017, write-downs and other charges, net totaled $29.6 million, including $11.3 million of losses on disposal of assets, net related to the redevelopment of Palms. For 2016, write-downs and other charges, net totaled $24.6 million, which included transaction-related costs of $9.7 million. Transaction-related costs represent IPO-related advisory, legal and other costs that were not deferred as direct and incremental costs of the IPO, as well as costs related to the Fertitta Entertainment acquisition.
Tax Receivable Agreement Liability Adjustment.  In connection with the IPO, we entered into the TRA with certain pre-IPO owners of Station Holdco. The TRA requires us to make future payments to the pre-IPO owners of 85% of realized tax benefits related to exchanges of LLC Units for Class A common stock. We recorded a liability related to the expected future

46




Table of Contents                    


TRA payments based on the corporate tax rate then applicable. From time to time, our liability under the TRA is adjusted based on a number of factors, including the amount and timing of our taxable income, the tax rate then applicable, our amortizable basis in Station Holdco, and the impact of transactions relating to TRA liabilities. Adjustments to our TRA liability are recognized within the Tax receivable agreement liability adjustment line in the Consolidated Statements of Income.
During 2018, we paid a total of $28.9 million to two pre-IPO owners of Station Holdco in exchange for which the owners assigned to us all of their rights under the TRA. As a result, our liability under the TRA was reduced by $119.2 million, and we recognized nontaxable income of $90.4 million. In December 2017, the Tax Cuts and Jobs Act decreased the corporate tax rate from 35% to 21%, which reduced the tax benefits we expect to realize related to exchanges by pre-IPO owners and therefore decreased our obligation under the TRA. The $116.5 million net reduction of the TRA liability during 2017 is the result of a $135.1 million decrease due to the new tax rate, partially offset by increases related to exchanges.
Related Party Lease Termination.  In April 2017, we purchased entities that own certain land on which Texas Station and Boulder Station are located for cash consideration of $120.0 million. The land was previously leased under long-term operating leases with a related party lessor. Concurrently with the land acquisition, we assumed a long-term ground lease with an unrelated third-party lessor for an adjacent parcel of land at Boulder Station that previously had been subleased from the related party lessor. As a result, we recognized a charge of $100.3 million in related party lease termination costs during 2017, which was an amount equal to the difference between the aggregate consideration paid and the fair value of the net assets acquired, including the land and residual interests and the assumed lease obligation. Annual rent expense decreased by approximately $7.1 million as a result of the land acquisition.
Asset Impairment. In 2017, we recorded an asset impairment charge of $1.8 million to write down an approximately 31-acre parcel of land held for development in Las Vegas to its estimated fair value of $5.2 million as a result of entering into an agreement to sell a portion of the land at a price less than its carrying amount. The sale was completed in the second quarter of 2018.
Interest Expense, net.  The following table presents summarized information about our interest expense (amounts in thousands):
 
Year Ended December 31,
 
2018
 
2017
 
2016
Interest cost, net of interest income
$
134,998

 
$
115,346

 
$
122,697

Amortization of debt discount and debt issuance costs
16,149

 
17,206

 
17,492

Capitalized interest
(8,048
)
 
(1,110
)
 

Interest expense, net
$
143,099

 
$
131,442

 
$
140,189

Interest expense, net, for 2018 was $143.1 million as compared to $131.4 million for 2017. The increase in interest expense, net was due to higher outstanding indebtedness and higher interest rates, partially offset by higher capitalized interest and the amortization of previously deferred gains on interest rate swaps. Interest expense, net, for 2018 also included an immaterial out-of-period adjustment related to our corporate office lease obligation that increased interest expense by $9.3 million. See Note 11 to the Consolidated Financial Statements for additional information about our long-term debt.
Interest expense, net, for 2017 was $131.4 million as compared to $140.2 million for 2016. The decrease in interest expense, net was primarily a result of credit facility repricings, the redemption of the 7.50% Senior Notes and the repayment of the $105 million loan under which Station LLC’s wholly-owned subsidiary, CV Propco, LLC, was the borrower (the “Restructured Land Loan”). As a result of these changes in our indebtedness, the weighted-average interest rate on our outstanding debt decreased, which was partially offset by the impact of an increase in our outstanding indebtedness, including the issuance of the 5.00% Senior Notes in September 2017.
Interest expense, net, also included the impact of our interest rate swaps for which hedge accounting was previously elected. In June 2017, we dedesignated our existing interest rate swaps and discontinued hedge accounting. For 2017 and 2016, interest rate swaps increased our interest expense by $1.2 million and $5.1 million, respectively. These amounts included deferred gains and losses on discontinued cash flow hedging relationships that are being reclassified from accumulated other comprehensive income into interest expense. See Note 12 to the Consolidated Financial Statements for additional information on our interest rate swaps.
Loss on Extinguishment/Modification of Debt, net. During 2017, we recognized a $16.9 million net loss on extinguishment/modification of debt. This included losses on extinguishment/modification of debt of $27.2 million related to

47




Table of Contents                    


the redemption of the 7.50% Senior Notes and $4.7 million related to credit facility amendments completed throughout the year, partially offset by a $14.9 million gain on debt extinguishment related to the Restructured Land Loan. During 2016, we recognized a $7.3 million loss on extinguishment/modification of debt, primarily related to the refinancing of Station LLC’s credit facility. As a result of the refinancing, Station LLC recognized a $6.6 million loss on extinguishment/modification of debt related to the extinguished portion of the debt.
Change in Fair Value of Derivative Instruments. During 2018 and 2017, we recognized $12.4 million and $14.1 million, respectively, in net gains on the change in fair value of our interest rate swaps. The gains were primarily due to upward movements in interest rates and the forward yield curve as well as our election to no longer apply hedge accounting beginning July 2017.
Provision for Income Tax. Income tax expense totaled $23.9 million, $134.8 million and $8.2 million for 2018, 2017 and 2016, respectively. The provision for income taxes in 2017 included the unfavorable impacts of the Tax Cuts and Jobs Act due to the remeasurement of our U.S. federal deferred tax assets and liabilities to apply the new 21% federal tax rate.
We were formed on September 9, 2015 and did not engage in any operations prior to the IPO. We first filed tax returns for tax year 2016, which is the first tax year subject to examination by taxing authorities for U.S. federal and state income tax purposes.
At December 31, 2018 we held an economic interest of approximately 59.8% in Station Holdco, which holds all of the economic interests in Station LLC. Station Holdco is treated as a partnership for income tax reporting and Station Holdco’s members are liable for federal, state and local income taxes based on their share of Station Holdco’s taxable income. We are not liable for taxes on the noncontrolling interests’ share of Station Holdco’s taxable income.
We have been notified that our 2016 tax returns and those of Station Holdco will be examined by the Internal Revenue Service. We believe that we have taken sustainable positions; however, there is no assurance that the taxing authorities will not propose adjustments that are different from our expected outcome and that will impact the provision for income taxes.
Net Income Attributable to Noncontrolling Interests. Net income attributable to noncontrolling interests primarily represents the portion of net income attributable to the ownership interest in Station Holdco not held by us. For periods prior to February 2018, net income attributable to noncontrolling interests also included the portion of MPM Enterprises, LLC’s (“MPM”) net income that was not attributable to us. Net income attributable to noncontrolling interests for 2018, 2017 and 2016 was $61.9 million, $28.1 million and $64.0 million, respectively. Net income attributable to noncontrolling interests for 2017 was directly affected by the related party lease termination described above.

48




Table of Contents                    


Adjusted EBITDA
Adjusted EBITDA for the years ended December 31, 2018, 2017 and 2016 for our two reportable segments and a reconciliation of net income to Adjusted EBITDA are presented below (amounts in thousands). The Las Vegas operations segment includes all of our Las Vegas area casino properties and the Native American management segment includes our Native American management arrangements.
 
Year Ended December 31,
 
2018
 
2017
 
2016
Net revenues
 
 
 
 
 
Las Vegas operations
$
1,588,003

 
$
1,518,442

 
$
1,359,510

Native American management
87,009

 
117,968

 
110,962

Reportable segment net revenues
1,675,012

 
1,636,410

 
1,470,472

Corporate and other
6,018

 
5,729

 
5,288

Net revenues
$
1,681,030

 
$
1,642,139

 
$
1,475,760

 
 
 
 
 
 
Net income
$
219,480

 
$
63,533

 
$
155,964

Adjustments
 
 
 
 
 
Depreciation and amortization
180,255

 
178,217

 
156,668

Share-based compensation
11,289

 
7,922

 
6,893

Write-downs and other charges, net
34,650

 
29,584

 
24,591

Tax receivable agreement liability adjustment
(90,638
)
 
(139,300
)
 
739

Related party lease termination

 
100,343

 

Asset impairment

 
1,829

 

Interest expense, net
143,099

 
131,442

 
140,189

Loss on extinguishment/modification of debt, net

 
16,907

 
7,270

Change in fair value of derivative instruments
(12,415
)
 
(14,112
)
 
(87
)
Adjusted EBITDA attributable to MPM noncontrolling interest
(962
)
 
(15,262
)
 
(14,675
)
Provision for income tax
23,875

 
134,786

 
8,243

Other
329

 
1,357

 
(1,088
)
Adjusted EBITDA
$
508,962

 
$
497,246

 
$
484,707

 
 
 
 
 
 
Adjusted EBITDA
 
 
 
 
 
Las Vegas operations
$
457,379

 
$
433,640

 
$
423,957

Native American management
80,795

 
95,897

 
87,259

Reportable segment Adjusted EBITDA
538,174

 
529,537

 
511,216

Corporate and other
(29,212
)
 
(32,291
)
 
(26,509
)
Adjusted EBITDA
$
508,962

 
$
497,246

 
$
484,707

 
 
 
 
 
 
The year-over-year changes in Adjusted EBITDA are due to the factors described under Results of Operations above, including the decrease in Native American management fees and the ongoing construction disruption at Palms and Palace Station.
Adjusted EBITDA is a non-GAAP measure that is presented solely as a supplemental disclosure. We believe that Adjusted EBITDA is a widely used measure of operating performance in our industry and is a principal basis for valuation of gaming companies. We believe that in addition to net income, Adjusted EBITDA is a useful financial performance measurement for assessing our operating performance because it provides information about the performance of our ongoing core operations excluding non-cash expenses, financing costs, and other non-operational or non-recurring items. Adjusted EBITDA includes net income plus depreciation and amortization, share-based compensation, write-downs and other charges, net, tax receivable agreement liability adjustment, related party lease termination, asset impairment, interest expense, net, loss on extinguishment/modification of debt, net, change in fair value of derivative instruments, provision for income tax and other, and excludes Adjusted EBITDA attributable to the noncontrolling interests of MPM.
To evaluate Adjusted EBITDA and the trends it depicts, the components should be considered. Each of these components can significantly affect our results of operations and should be considered in evaluating our operating performance,

49




Table of Contents                    


and the impact of these components cannot be determined from Adjusted EBITDA. Further, Adjusted EBITDA does not represent net income or cash flows from operating, investing or financing activities as defined by GAAP and should not be considered as an alternative to net income as an indicator of our operating performance. Additionally, Adjusted EBITDA does not consider capital expenditures and other investing activities and should not be considered as a measure of our liquidity. It should be noted that not all gaming companies that report EBITDA or adjustments to this measure may calculate EBITDA or such adjustments in the same manner as we do, and therefore, our measure of Adjusted EBITDA may not be comparable to similarly titled measures used by other gaming companies.
Holding Company Financial Information
The indenture governing the 5.00% Senior Notes contains certain covenants that require Station LLC to furnish to the holders of the notes certain annual and quarterly financial information relating to Station LLC and its subsidiaries. The obligation to furnish such information may be satisfied by providing consolidated financial information of the Company along with additional disclosure explaining the differences between such information and the financial information of Station LLC and its subsidiaries on a standalone basis. The following financial information about the Company and its consolidated subsidiaries, exclusive of Station LLC and its subsidiaries (the “Holding Company”), is furnished to explain the differences between the financial information of the Holding Company and the financial information of Station LLC and its subsidiaries for the periods presented in this report. As discussed below, the primary differences between the financial information of the Holding Company and that of Station LLC relate to income taxes payable by the Holding Company, the liability relating to the TRA and additional SG&A expenses incurred by the Holding Company for professional costs relating to the TRA and public company reporting.
At December 31, 2018, the difference between the balance sheet for Station LLC and its consolidated subsidiaries and the balance sheet for the Holding Company is that the Holding Company had cash of $0.2 million, an income tax receivable of $0.1 million and a net deferred tax asset of $111.8 million that are solely assets of the Holding Company, offset by liabilities that are solely the Holding Company’s, consisting of a $24.9 million liability under the TRA and $0.6 million of other net current liabilities. At December 31, 2017, the Holding Company had cash of $22.7 million, an income tax receivable of $0.3 million and a net deferred tax asset of $132.7 million, offset by liabilities that are solely the Holding Company’s, consisting of a $141.9 million liability under the TRA and $0.8 million of other net current liabilities.
For the year ended December 31, 2018, the difference between the statement of income for Station LLC and its consolidated subsidiaries and the statement of income for the Holding Company is that the Holding Company had net income of $62.9 million, which primarily included income of $90.6 million from TRA liability adjustments, offset by SG&A expenses of $3.9 million and provision for income tax of $23.9 million. For 2017, the difference between the statement of income for Station LLC and its consolidated subsidiaries and the statement of income for the Holding Company is that the Holding Company incurred a net loss of $3.9 million, which included SG&A expenses of $8.5 million, provision for income tax of $134.8 million and a benefit of $139.3 million primarily related to the impact of tax reform on our obligations under the TRA.
Financial Condition, Capital Resources and Liquidity
The following financial condition, capital resources and liquidity discussion contains certain forward-looking statements with respect to our business, financial condition, results of operations, dispositions, acquisitions, expansion projects and issuances of debt and equity, which involve risks and uncertainties that cannot be predicted or quantified, and consequently, actual results may differ materially from those expressed or implied herein. Such risks and uncertainties include, but are not limited to, the risks described in Item 1A. Risk Factors.
At December 31, 2018, we had $114.6 million in cash and cash equivalents, and Station LLC’s borrowing availability under its credit facility, subject to continued compliance with its terms, was $498.9 million, which was net of $245.0 million in outstanding borrowings and $37.1 million in outstanding letters of credit and similar obligations. On February 8, 2019, we amended Station LLC’s credit facility to, among other things, (i) increase the borrowing availability under the revolving credit facility by $115.0 million to $896.0 million and (ii) for consenting lenders under the term loan A facility and the revolving credit facility, extend the maturity date for their portion of such facilities by an additional year and reduce the interest rate thereunder by 25 basis points.
Our anticipated uses of cash for 2019 include (i) approximately $350.0 million to $400.0 million for maintenance and investment capital expenditures, including amounts related to the redevelopment of Palms, (ii) required principal and interest payments on Station LLC’s indebtedness, totaling approximately $33.9 million and $134.9 million, respectively, (iii) $57.3 million for the purchase of the leased land on which Wild Wild West is located, and (iv) dividends to our Class A common stockholders and distributions to noncontrolling interest holders of Station Holdco, including approximately $11.7 million to be paid in March 2019.

50




Table of Contents                    


We are obligated to make payments under the TRA, which is described in Note 16 to the Consolidated Financial Statements. At December 31, 2018, such obligations with respect to previously consummated transactions totaled $24.9 million. Future payments in respect of any subsequent exchanges of LLC Units for Class A common stock would be in addition to these amounts and are expected to be substantial. Required TRA payments are generally limited to one payment per year, and the timing of these payments may vary. The amount of such payments is also limited to the extent we utilize the related deferred tax assets. The payments that we are required to make will generally reduce the amount of overall cash that might have otherwise been available to us, but we expect the cash tax savings we will realize from the utilization of the related deferred tax assets to fund the required payments. See Contractual Obligations for additional information about the estimated amounts and timing of payments under the TRA.
From time to time, we may seek to repurchase our outstanding indebtedness. Any such purchases may be funded by existing cash balances or the incurrence of debt, including borrowings under our credit facility. The amount and timing of any repurchase will be based on business and market conditions, capital availability, compliance with debt covenants and other considerations.
In February 2019, our Board of Directors approved an equity repurchase program authorizing the repurchase of up to an aggregate of $150 million of our Class A common stock. We are not obligated to repurchase any shares under this program. Subject to applicable laws and the provisions of any agreements restricting our ability to do so, repurchases may be made at our discretion from time to time through open market purchases, negotiated transactions or tender offers, depending on market conditions and other factors.
We believe that cash flows from operations, available borrowings under the credit facility, other debt financings and existing cash balances will be adequate to satisfy our anticipated uses of capital for the next twelve months. We regularly assess our projected capital requirements for capital expenditures, repayment of debt obligations, and payment of other general corporate and operational needs. In the long term, we expect that we will fund our capital requirements with a combination of cash generated from operations, borrowings under the credit facility and the issuance of debt or equity as market conditions may permit. However, our cash flow and ability to obtain debt or equity financing on terms that are satisfactory to us, or at all, may be affected by a variety of factors, including competition, general economic and business conditions and financial markets. As a result, we cannot provide any assurance that we will generate sufficient income and liquidity to meet all of our liquidity requirements or other obligations.
Following is a summary of our cash flow information (amounts in thousands):
 
Year Ended December 31,
 
2018
 
2017
 
2016
Cash flows provided by (used in):
 
 
 
 
 
Operating activities
$
346,007

 
$
289,960

 
$
346,433

Investing activities
(606,682
)
 
(281,653
)
 
(441,944
)
Financing activities
144,189

 
90,284

 
115,041

Cash Flows from Operations
Our operating cash flows primarily consist of operating income generated by our properties (excluding depreciation and other non-cash charges), interest paid and changes in working capital accounts such as inventories, prepaid expenses, receivables and payables. The majority of our revenue is generated from our slot machine and table game play, which is conducted primarily on a cash basis. Our food and beverage, room and other revenues are also primarily cash-based. As a result, fluctuations in our revenues have a direct impact on our cash flow from operations.
Net cash provided by operating activities for the year ended December 31, 2018 totaled $346.0 million, compared to $290.0 million for 2017. Operating cash flows for 2017 were negatively impacted by $97.2 million paid for the related party lease termination described under Results of Operations above, while operating cash flows for 2018 were impacted by a $41.8 million decrease in management fees due to the expiration of the Gun Lake management agreement in February 2018.
For 2017, net cash provided by operating activities totaled $290.0 million, compared to $346.4 million for 2016. Operating cash flows were negatively impacted by $97.2 million paid for the related party lease termination described under Results of Operations above and additional costs associated with being a public company. These negative impacts were partially offset by operating results from Palms, which we acquired in October 2016, as well as improved operating results from our properties and our Native American managed properties as described under Results of Operations above.

51




Table of Contents                    


Cash flows from operating activities for all periods presented reflect normal fluctuations in our working capital accounts.
Cash Flows from Investing Activities
During 2018, 2017 and 2016, we paid $579.3 million, $248.4 million and $162.4 million, respectively, for capital expenditures, which were primarily related to various renovation projects, including the redevelopment of Palms and the upgrade and expansion project at Palace Station, as well as the purchase of slot machines and related gaming equipment. During 2018, we paid $36.1 million for land held for development. During 2017, we paid $23.4 million to a related party to purchase the land subject to the ground leases on which each of Boulder Station and Texas Station is located. During 2016, we paid $303.7 million, net of cash received, for the acquisition of Palms. Also during 2016, Fertitta Entertainment sold a consolidated subsidiary, which held an aircraft and related debt, to a related party for $8.0 million in cash and collected $18.3 million of related party notes. In addition, during 2018, 2017 and 2016, we paid $0.7 million, $2.5 million and $2.7 million, respectively, in reimbursable advances for the North Fork Project.
Cash Flows from Financing Activities
During 2018, we incurred net borrowings under the revolving credit facility of $245.0 million, which were primarily used to fund capital expenditures. We paid $27.7 million in dividends to Class A common shareholders and $19.9 million in cash distributions, primarily to the noncontrolling interest holders of Station Holdco. During 2018, we also paid $28.9 million to two pre-IPO owners of Station Holdco in exchange for which the owners assigned to us all of their rights under the TRA as described in Note 16 to the Consolidated Financial Statements.
During 2017, we completed an aggregate $531.9 million upsizing and repricing of Station LLC’s credit facility and issued $550.0 million in aggregate principal amount of 5.00% Senior Notes. We paid fees and costs related to the credit facility amendments and 5.00% Senior Notes issuance of $24.6 million and $6.6 million, respectively. During the same period we paid $105.1 million in full settlement of the outstanding principal owed under the Restructured Land Loan and to acquire outstanding warrants of CV Propco and NP Tropicana. In addition, we redeemed all $500.0 million of the 7.50% Senior Notes and paid redemption premiums totaling $18.8 million. During the same period, we paid $27.0 million in dividends to Class A common shareholders and $38.3 million in cash distributions, consisting of $26.5 million paid to the noncontrolling interest holders of Station Holdco and $11.8 million paid by MPM to its noncontrolling interest holders.
In May 2016, we received net proceeds from the IPO of $531.9 million, which is net of $4.9 million of offering costs and a $4.1 million tax withholding payment. We used $112.5 million to purchase outstanding LLC Units from existing members of Station Holdco. Station LLC used the remaining proceeds from the IPO, along with additional borrowings under its credit facility, to complete the purchase of Fertitta Entertainment. Of the Fertitta Entertainment purchase price, $51.0 million was used to repay amounts outstanding under Fertitta Entertainment’s credit facility, $18.7 million was paid to settle Fertitta Entertainment’s liability-classified equity awards and $389.1 million was paid as a deemed distribution to Fertitta Entertainment’s equity holders.
In 2016, Station LLC entered into a new credit facility, the proceeds of which were used to repay the principal balance outstanding under its prior credit facility and to pay related fees and costs totaling $37.6 million. In 2016, we paid $10.6 million in dividends to Class A common shareholders and we paid $125.5 million in distributions, of which $11.1 million represented distributions to noncontrolling interest holders of MPM. In 2016, we also paid $7.3 million to terminate an interest rate swap concurrently with entering into the credit facility, and we paid $6.0 million to the noncontrolling interest holders of MPM related to a note payable.
Restrictive Covenants
Certain customary covenants are included in both the credit agreement governing the credit facility and the indenture governing the 5.00% Senior Notes that, among other things and subject to certain exceptions, restrict Station LLC’s ability and the ability of its restricted subsidiaries to incur or guarantee additional debt; create liens on collateral; engage in mergers, consolidations or asset dispositions; pay distributions; make investments, loans or advances; engage in certain transactions with affiliates or subsidiaries; engage in lines of business other than its core business and related businesses; or issue certain preferred units.
The credit facility also includes certain financial ratio covenants that Station LLC is required to maintain throughout the term of the credit facility and measure as of the end of each quarter. As most recently amended in February 2019, these financial ratio covenants include an interest coverage ratio of not less than 2.50 to 1.00 and a maximum consolidated total leverage ratio, with step-downs over the term of the credit facility, ranging from 6.50 to 1.00 at December 31, 2018 to 5.25 to

52




Table of Contents                    


1.00 at December 31, 2021 and thereafter. A breach of the financial ratio covenants shall only become an event of default under the term loan B facility if the lenders providing the term loan A facility and the revolving credit facility take certain affirmative actions after the occurrence of a default of such financial ratio covenants. At December 31, 2018, Station LLC’s interest coverage ratio was 4.40 to 1.00 and its consolidated total leverage ratio was 5.00 to 1.00, both as defined in the credit facility. We believe Station LLC was in compliance with all applicable covenants at December 31, 2018.
Off-Balance Sheet Arrangements
We have not entered into any transactions with special purpose entities and our derivative arrangements are described in Note 12 to the Consolidated Financial Statements. We do not have any retained or contingent interest in assets transferred to an unconsolidated entity. At December 31, 2018, we had outstanding letters of credit and similar obligations totaling $37.1 million.
Contractual Obligations
The following table summarizes our contractual obligations at December 31, 2018 (amounts in thousands):
 
Payments Due by Period
 
Less than 1 year
 
1-3 years
 
3-5 years
 
Thereafter
 
Total
Long-term debt (a)
$
33,894

 
$
178,724

 
$
2,113,290

 
$
582,499

 
$
2,908,407

Interest on long-term debt and interest rate swaps (b)
134,906

 
271,757

 
187,050

 
58,311

 
652,024

Operating leases (c)
5,387

 
5,607

 
1,791

 
44,598

 
57,383

Construction contracts (d)
149,201

 

 

 

 
149,201

Obligation under the tax receivable agreement (e)

 
1,228

 
2,282

 
21,438

 
24,948

Other (f)
115,633

 
25,182

 
1,001

 

 
141,816

Total contractual obligations
$
439,021

 
$
482,498

 
$
2,305,414

 
$
706,846

 
$
3,933,779

___________________________________
(a)
Includes scheduled principal payments and estimated excess cash flow payments on long-term debt outstanding at December 31, 2018. Additional information about Station LLC’s long-term debt is included in Note 11 to the Consolidated Financial Statements.
(b)
Includes contractual interest payments on fixed and variable rate long-term debt outstanding at December 31, 2018 based on outstanding amounts and interest rates in effect at that date, and projected cash payments on our interest rate swaps.
(c)
Does not include Wild Wild West land lease payments beyond one year due to the exercise of our option to purchase the land for $57.3 million.
(d)
Includes $138.1 million in commitments related to the redevelopment of Palms.
(e)
The timing and amount of aggregate payments due under the TRA may vary based on a number of factors, including the timing and amount of the taxable income we generate each year and the tax rate then applicable.
(f)
Includes employment contracts, long-term stay-on agreements, open purchase orders, natural gas purchase contracts, equipment purchase obligations and other long-term obligations. Payments due in less than one year include the Wild Wild West land purchase price.
Inflation
We do not believe that inflation has had a significant impact on our revenues, results of operations or cash flows in the last three fiscal years.
Native American Development
We have development and management agreements with the Mono, a federally recognized Native American tribe located near Fresno, California, pursuant to which we will assist the Mono in developing, financing and operating a gaming and entertainment facility to be located on Highway 99 north of the city of Madera, California. See Note 8 to the Consolidated Financial Statements for additional information.    

53




Table of Contents                    


Regulation and Taxes
We are subject to extensive regulation by Nevada gaming authorities, as well as regulation by gaming authorities in the other jurisdictions in which we operate, including the NIGC, the California Gambling Control Commission and the Federated Indians of Graton Rancheria Gaming Commission. We will also be subject to regulation, which may or may not be similar to that in Nevada, by any other jurisdiction in which we may conduct gaming activities in the future.
The gaming industry represents a significant source of tax revenue, particularly to the State of Nevada and its counties and municipalities. From time to time, various state and federal legislators and officials have proposed changes in tax law, or in the administration of such law, affecting the gaming industry. The Nevada legislature meets every two years for 120 days and when special sessions are called by the Governor. The current legislative session began on February 4, 2019, and we are not aware of any specific proposals to increase gaming taxes. There are no assurances that an increase in gaming taxes will not be proposed and passed by the Nevada Legislature in the current legislative session or in the future.
Description of Certain Indebtedness
Long-term Debt
A description of our indebtedness is included in Note 11 to the Consolidated Financial Statements.
Derivative Instruments
A description of our derivative and hedging activities and the related accounting is included in Note 12 to the Consolidated Financial Statements.
Critical Accounting Policies and Estimates
The preparation of consolidated financial statements in conformity with GAAP requires us to make estimates and judgments that are subject to an inherent degree of uncertainty. Certain accounting estimates and assumptions may have a material impact on our financial statements due to the significant levels of subjectivity and judgment involved and the susceptibility of such estimates and assumptions to change. We base our estimates on historical experience, information that is currently available to us and various other assumptions that we believe are reasonable under the circumstances, and we evaluate our estimates on an ongoing basis. Actual results may differ from these estimates, and such differences could have a material effect on our consolidated financial statements. Our significant accounting policies are described in Note 2 to the Consolidated Financial Statements. Following is a discussion of our accounting policies that involve critical estimates and assumptions.
Long-Lived Assets
Our business is capital intensive and a significant portion of our capital is invested in property and equipment and other long-lived assets. We review long-lived assets for impairment whenever events or changes in circumstances indicate the carrying amount of an asset may not be recoverable. We evaluate the recoverability of our long-lived assets by estimating the future cash flows the asset is expected to generate, and comparing these estimated cash flows, on an undiscounted basis, to the carrying amount of the asset. If the carrying amount is greater, the asset is considered to be impaired, and we recognize an impairment charge equal to the amount by which the carrying amount of the asset exceeds its fair value. We test our long-lived assets for impairment at the reporting unit level, and each of our operating properties is considered a separate reporting unit.
Inherent in the calculation of fair values are various estimates and assumptions, including estimates of future cash flows expected to be generated by an asset or asset group. We base our cash flow estimates on the current regulatory, political and economic climates in the areas where we operate, recent operating information and projections for our properties. These estimates could be negatively impacted by changes in federal, state or local regulations, economic downturns, changes in consumer preferences, or events affecting various forms of travel and access to our properties. Future cash flow estimates are, by their nature, subjective and actual results may differ materially from our estimates. The most significant assumptions used in determining cash flow estimates include forecasts of future operating results, EBITDA margins, tax rates, capital expenditures, depreciation expense, working capital requirements, long-term growth rates and terminal year free cash flows. Cash flow estimates and their impact on fair value are highly sensitive to changes in many of these assumptions. If our ongoing estimates of future cash flows are not met, we may be required to record impairment charges in the future.
Property and Equipment. At December 31, 2018, the carrying amount of our property and equipment was approximately $3.0 billion, which represents approximately 75.1% of our total assets. We make estimates and assumptions when accounting for property and equipment. We compute depreciation using the straight-line method over the estimated useful lives of the assets, and our depreciation expense is highly dependent on the assumptions we make about the estimated useful lives of our assets. We estimate the useful lives of our property and equipment based on our experience with similar assets and

54




Table of Contents                    


our estimate of the usage of the asset. Whenever events or circumstances occur that change the estimated useful life of an asset, we account for the change prospectively. We must also make judgments about the capitalization of costs. Costs of major improvements are capitalized, while costs of normal repairs and maintenance are charged to expense as incurred. If an asset or asset group is disposed or retired before the end of its previously estimated useful life, we may be required to accelerate our depreciation expense or recognize a loss on disposal.
Goodwill. We test our goodwill for impairment annually during the fourth quarter of each year, and whenever events or circumstances indicate that it is more likely than not that impairment may have occurred. Impairment testing for goodwill is performed at the reporting unit level, and we consider each of our operating properties to be a separate reporting unit.
When performing the annual goodwill impairment testing, we either conduct a qualitative assessment to determine whether it is more likely than not that the asset is impaired, or elect to bypass this qualitative assessment and perform a quantitative test for impairment. Under the qualitative assessment, we consider both positive and negative factors, including macroeconomic conditions, industry events, financial performance and other changes, and make a determination of whether it is more likely than not that the fair value of goodwill is less than its carrying amount. If, after assessing the qualitative factors, we determine it is more likely than not the asset is impaired, we perform a quantitative test in which the estimated fair value of the reporting unit is compared with its carrying amount, including goodwill. If the carrying amount of the reporting unit exceeds its estimated fair value, an impairment loss is recognized in an amount equal to the excess, limited to the amount of goodwill allocated to the reporting unit.
When performing the quantitative test, we estimate the fair value of each reporting unit using the expected present value of future cash flows along with value indications based on our current valuation multiple and multiples of comparable publicly traded companies. The estimation of fair value requires management to make critical estimates, judgments and assumptions, including estimating expected future cash flows and selecting appropriate discount rates, valuation multiples and market comparables. Application of alternative estimates and assumptions could produce significantly different results.
At December 31, 2018, our goodwill totaled $195.7 million. Approximately 86.8% of our goodwill is associated with one of our properties. As of our 2018 annual goodwill testing date, the estimated fair values of each of our properties exceeded their respective carrying amounts. If the fair value of any of our properties should decline in the future, we may be required to recognize a goodwill impairment charge, which could be material. A property’s fair value may decline as a result of a decrease in the property’s actual or projected operating results or changes in significant assumptions and judgments used in the estimation process, including the discount rate and market multiple.
Indefinite-Lived Intangible Assets. Our indefinite-lived intangible assets primarily represent the value of our brands. At December 31, 2018, the carrying amount of our indefinite-lived intangible assets totaled approximately $77.5 million. Indefinite-lived intangible assets are not amortized unless management determines that their useful life is no longer indefinite. We test our indefinite-lived intangible assets for impairment during the fourth quarter of each year, and whenever events or changes in circumstances indicate that an asset may be impaired, by comparing the carrying amount of the asset to its estimated fair value. If the carrying amount of the asset exceeds its estimated fair value, we recognize an impairment charge equal to the excess. We estimate the fair value of our brands using a derivation of the income approach to valuation based on estimated royalties avoided through ownership of the assets. The fair values of certain of our properties’ indefinite-lived intangible assets is highly sensitive to changes in projected operating results. Accordingly, any decrease in the projected operating results of a property could require us to recognize an impairment charge, which could be material.
Finite-Lived Intangible Assets. Our finite-lived intangible assets primarily represent the value of our management contracts and customer relationships. We amortize our finite-lived intangible assets over their estimated useful lives using the straight-line method, and we periodically evaluate the remaining useful lives of our finite-lived intangible assets to determine whether events or circumstances warrant a revision to the remaining period of amortization.
Our management contract intangible assets represent the value associated with management agreements under which we provide management services to various casino properties, primarily Native American casinos which we have developed or are currently developing. We estimated the fair values of our management contract intangible assets using discounted cash flow techniques based on future cash flows expected to be received in exchange for providing management services. We amortize our management contract intangible assets using the straight-line method over their expected useful lives, which is generally equal to the initial term of the management agreement. We begin recognizing amortization expense when the managed property commences operations and management fees are being earned. The recoverability of our management contract intangible assets is dependent upon the operating results of the managed casinos and the likelihood that the casino project we are currently developing is successfully completed.

55




Table of Contents                    


Our customer relationship intangible assets represent the value associated with our rated casino guests. We estimated the fair values of our customer relationship intangible assets using a variation of the cost approach. The recoverability of our customer relationship intangible assets could be affected by, among other things, increased competition within the gaming industry, a downturn in the economy, declines in customer spending which would impact the expected future cash flows associated with the rated casino guests, declines in the number of customer visits which could impact the expected attrition rate of the rated casino guests, and erosion of operating margins associated with rated casino guests.
Native American Development Costs. We incur certain costs associated with our development and management agreements with Native American tribes which are reimbursable by the tribes, and we capitalize these costs as long-term assets. The assets are typically transferred to the tribes at such time as the tribes secure third-party financing, or the gaming facility is completed. We earn a return on the costs incurred for the acquisition and development of Native American projects. Due to the uncertainty surrounding the timing and amount of the stated return, we recognize the return on a cash basis. Development costs and the related return are typically repaid by the tribes from a project’s third-party financing or from operating cash flows of the casino after opening. Accordingly, the recoverability of our development costs is highly dependent upon the tribes’ success in obtaining third-party financing and our ability to operate the project successfully upon its completion. Our evaluation of the recoverability of our Native American development costs requires us to apply a significant amount of judgment.
We evaluate our Native American development costs for impairment whenever events or changes in circumstances indicate that the carrying amount of the project might not be recoverable, taking into consideration all available information. Among other things, we consider the status of the project, any contingencies, the achievement of milestones, any existing or potential litigation and regulatory matters when evaluating our Native American projects for impairment. If an indicator of impairment exists, we compare the estimated future cash flows of the asset, on an undiscounted basis, to the carrying amount of the asset. If the undiscounted expected future cash flows for a project do not exceed its carrying amount, then the asset is written down to its estimated fair value. We estimate a project’s fair value using a discounted cash flow model and market comparables, when available. Our estimate of the undiscounted future cash flows of a Native American development project is based on consideration of all positive and negative evidence about the future cash flow potential of the project including, but not limited to, the likelihood that the project will be successfully completed, the status of required approvals, and the status and timing of the construction of the project, as well as current and projected economic, political, regulatory and competitive conditions that may adversely impact the project’s operating results. In certain circumstances, we may discontinue funding of a project due to a revision of its expected potential, or otherwise determine that our advances are not recoverable and as a result, we may be required to write off the entire carrying amount of a project.
Player Rewards Program
We have a player rewards program (the “Rewards Program”) which allows customers to earn points based on their gaming activity and their non-gaming purchases. Loyalty points may be redeemed at all of our Las Vegas area properties for cash, slot play, food and beverage at any of our restaurants and bars, rooms, entertainment and merchandise. When guests earn points under the Rewards Program, we record a liability for our future performance obligations, measured at the redemption value of earned loyalty points that we believe will ultimately be redeemed. The recognition of the point liability primarily reduces casino revenue. When points are redeemed for cash, the Rewards Program point liability is reduced for the amount of cash paid out. When points are redeemed for slot play, food, beverage, rooms, entertainment and merchandise, revenues are recognized when the goods or services are provided, and such revenues are classified based on the type of goods or services provided with a corresponding reduction to the point liability.
Self-Insurance Reserves
We are currently self-insured up to certain stop loss amounts for workers’ compensation and general liability costs. Insurance claims and reserves include accruals of estimated settlements for known claims, as well as accruals of estimates for claims incurred but not reported. In estimating these accruals, we evaluate historical loss experience and make judgments about the expected levels of costs per claim. We believe changes in medical costs, trends in claims of our employee base, accident frequency and severity and other factors could materially affect our estimates for these liabilities. We continually monitor changes in employee demographics, incident and claim type, evaluate our self-insurance accruals, and adjust our accruals based on our evaluation of these qualitative data points.
Derivative Instruments
We enter into interest rate swaps to hedge our exposure to variability in expected future cash flows related to interest payments on our debt. We recognize our derivative instruments at fair value on our Consolidated Balance Sheets as either assets or liabilities. The fair values of interest rate swaps are subject to significant estimation and a high degree of variability between reporting periods. A description of the assumptions we used in estimating the fair values of our interest rate swaps is included in

56




Table of Contents                    


Item 7A. Quantitative and Qualitative Disclosures About Market Risk. The accounting for changes in the fair value of derivative instruments (i.e. gains or losses) depends on the intended use of the derivative, whether we have elected to designate a derivative in a hedging relationship and apply hedge accounting, and whether the hedging relationship has satisfied the criteria necessary to qualify for hedge accounting. At December 31, 2018 and 2017, none of our interest rate swaps were designated as cash flow hedges.
Litigation, Claims and Assessments
We are defendants in various lawsuits relating to routine matters incidental to our business and we assess the potential for any lawsuits or claims brought against us on an ongoing basis. For ongoing litigation and potential claims, we use judgment in determining the probability of loss and whether a reasonable estimate of loss, if any, can be made. We accrue a liability when we believe a loss is probable and the amount of the loss can be reasonably estimated. As the outcome of litigation is inherently uncertain, it is possible that certain matters may be resolved for materially different amounts than previously accrued or disclosed.
Share-Based Compensation
Share-based compensation for periods subsequent to the IPO includes stock options and restricted stock awarded to employees. We measure share-based compensation expense at the grant date based on the fair value of the award and recognize the expense over the requisite service period. We use the straight-line method to recognize compensation expense for share-based awards with graded vesting. The fair value of restricted stock awards is based on the closing share price of our stock on the grant date. We estimate the fair value of stock option awards using the Black-Scholes option pricing model, which utilizes various inputs and assumptions, some of which are subjective. Key inputs we use in applying the Black-Scholes option pricing model are the stock price on the date of grant, expected stock price volatility, expected term of the award, risk-free interest rate and expected dividend yield. As a result of the IPO and Reorganization Transactions in May 2016, we have limited historical data on which to base certain assumptions used in the Black-Scholes model. Accordingly, we use the historical volatility of comparable public companies to estimate our expected stock price volatility, and we use the simplified method to estimate the expected term of our stock option awards. The risk-free interest rate is based on the U.S. Treasury yield curve in effect at the date of grant for a period equal to the expected term. The expected dividend yield is based on the current annualized dividend as of the grant date and the average stock price for the year preceding the option grant.
Income Taxes
We are taxed as a corporation and will pay corporate federal, state and local taxes on our share of income allocated to us by Station Holdco. Station Holdco continues to operate as a partnership for federal, state and local tax reporting and holds 100% of the economic interests in Station LLC. The members of Station Holdco are liable for any income taxes resulting from their share of income allocated to them by Station Holdco as a pass-through entity.
We recognize deferred tax assets and liabilities based on the differences between the book value of assets and liabilities for financial reporting purposes and those amounts applicable for income tax purposes. Deferred tax assets represent future tax deductions or credits. Realization of the deferred tax assets ultimately depends on the existence of sufficient taxable income of the appropriate character in either the carryback or carryforward period.
Each quarter, we analyze the likelihood that our deferred tax assets will be realized. A valuation allowance is recorded if, based on the weight of all available positive and negative evidence, it is more likely than not (a likelihood of more than 50%) that some portion, or all, of a deferred tax asset will not be realized. On an annual basis, we perform a comprehensive analysis of all forms of positive and negative evidence based on year end results. During each interim period, we update our annual analysis for significant changes in the positive and negative evidence. We have determined that a portion of our deferred tax assets do not meet the “more likely than not” threshold required under the accounting standard and as a result, have provided a valuation allowance on our net deferred tax assets.
We record uncertain tax positions on the basis of a two-step process in which (1) we determine whether it is more likely than not the tax positions will be sustained on the basis of the technical merits of the position and (2) for those tax positions meeting the more likely than not recognition threshold, we recognize the largest amount of tax benefit that is more than 50% likely to be realized upon ultimate settlement with the related tax authority.
We determined that no liability for unrecognized tax benefits for uncertain tax positions was required to be recorded at December 31, 2018. In addition, we do not believe that we have any tax positions for which it is reasonably possible that we will be required to record a significant liability for unrecognized tax benefits within the next twelve months.
Interest and penalties related to income taxes are included in our income tax provision. We have incurred no interest or penalties related to income taxes in any of the periods presented.

57




Table of Contents                    


Tax Receivable Agreement with Related Parties
In connection with the IPO, we entered into the TRA with certain pre-IPO owners of Station Holdco. In the event that such parties exchange any or all of their LLC Units for Class A common stock, the TRA requires us to make payments to such holders for 85% of the tax benefits we realize by such exchange. The annual tax benefits are computed by calculating the income taxes due, including such tax benefits, and the income taxes due without such benefits. At December 31, 2018, our liability under the TRA with respect to previously consummated transactions was $24.9 million. Future payments in respect of any subsequent exchanges of LLC Units for Class A common stock would be in addition to these amounts and are expected to be substantial.
The timing and amount of aggregate payments due under the TRA may vary based on a number of factors, including the timing and amount of the taxable income we generate each year and the tax rate then applicable. The payment obligations under the TRA are our obligations and are not obligations of Station Holdco or Station LLC. Payments are generally due within a specified period of time following the filing of our annual tax return and interest on such payments will accrue from the original due date (without extensions) of the income tax return until the date paid. Payments not made within the required period after the filing of the income tax return generally accrue interest at a rate of LIBOR plus 5.00%.
The TRA will remain in effect until all such tax benefits have been utilized or expired unless we exercise our right to terminate the TRA. The TRA will also terminate if we breach our obligations under the TRA or upon certain mergers, asset sales or other forms of business combinations, or other changes of control. If we exercise our right to terminate the TRA, or if the TRA is terminated early in accordance with its terms, our payment obligations would be accelerated based upon certain assumptions, including the assumption that we would have sufficient future taxable income to utilize such tax benefits, and may substantially exceed the actual benefits, if any, we realize in respect of the tax attributes subject to the TRA.
ITEM 7A.
QUANTITATIVE AND QUALITATIVE DISCLOSURES ABOUT MARKET RISK
Market risk is the risk of loss arising from adverse changes in market rates and prices, such as interest rates, foreign currency exchange rates and commodity prices.
Our primary exposure to market risk is interest rate risk associated with our long-term debt. We evaluate our exposure to market risk by monitoring interest rates in the marketplace. We attempt to limit our exposure to interest rate risk by managing the mix of our long-term and short-term borrowings and by using interest rate swaps to achieve fixed cash flows attributable to interest payments on our variable-rate debt. Borrowings under our credit agreements bear interest at a margin above LIBOR or base rate (each as defined in the credit agreements) as selected by us. The total amount of outstanding borrowings is expected to fluctuate and may be reduced from time to time.
At December 31, 2018, $2.3 billion of the borrowings under our credit agreements were based on variable rates, primarily LIBOR, plus applicable margins of 2.00% to 2.50%. The LIBOR rate underlying our LIBOR-based borrowings outstanding under our credit facility ranged from 2.50% to 2.53%. The weighted-average interest rates for variable-rate debt shown in the long-term debt table below were calculated using the rates in effect at December 31, 2018. We cannot predict the LIBOR or base rate interest rates that will be in effect in the future, and actual rates will vary. Based on our outstanding borrowings at December 31, 2018, an assumed 1% increase in variable interest rates would cause our annual interest cost to increase by approximately $7.9 million, after giving effect to our interest rate swaps.
We are also exposed to interest rate risk related to our interest rate swap agreements which we use to hedge a portion of our variable-rate debt. At December 31, 2018, our interest rate swaps had a combined notional amount of $1.5 billion and a weighted-average fixed pay rate of 1.46%. This rate will increase to 1.94% over the exposure period ending in July 2021.
Certain of our interest rate swaps were previously designated in cash flow hedging relationships until their dedesignation in June 2017. Although we no longer apply hedge accounting to these interest rate swaps, they continue to meet our risk management objectives by achieving fixed cash flows attributable to interest payments on the debt principal being hedged. See Note 12 to the Consolidated Financial Statements for detailed information about our interest rate swaps. We do not use derivative financial instruments for trading or speculative purposes.
Interest rate movements affect the fair value of our interest rate swaps. The fair values of our interest rate swaps are determined using widely accepted valuation techniques including discounted cash flow analysis on the expected cash flows of the instrument. This analysis reflects the contractual terms of the agreements, including the period to maturity, and uses observable market-based inputs, including forward interest rate curves. We incorporate credit valuation adjustments to appropriately reflect both our own nonperformance risk and the respective counterparty’s nonperformance risk in the fair value measurement. Fair value is subject to significant estimation and a high degree of variability between periods and changes in the

58




Table of Contents                    


fair values of our interest rate swaps are recognized in our Consolidated Statements of Income in the period of change. In addition, we are exposed to credit risk should the counterparties fail to perform under the terms of the interest rate swap agreements; however, we seek to minimize our exposure to this risk by entering into interest rate swap agreements with highly rated counterparties, and we do not believe we were exposed to significant credit risk at December 31, 2018.
Following is information about future principal maturities of our long-term debt and the related weighted-average contractual interest rates in effect at December 31, 2018 (dollars in millions):
 
Expected maturity date
 
 
 
2019
 
2020
 
2021
 
2022
 
2023
 
Thereafter
 
Total
 
Fair value
Long-term debt:
 
 
 
 
 
 
 
 
 
 
 
 
 
 
 
Fixed rate
$
1.5

 
$
1.0

 
$
1.1

 
$
1.2

 
$
1.4

 
$
582.5

 
$
588.7

 
$
525.4

Weighted-average interest rate
6.44
%
 
6.70
%
 
6.70
%
 
6.70
%
 
6.70
%
 
5.10
%
 


 
 
 
 
 
 
 
 
 
 
 
 
 
 
 
 
 
 
Variable rate (a)
$
32.4

 
$
79.4

 
$
97.2

 
$
519.3

 
$
1,591.4

 
$

 
$
2,319.7

 
$
2,240.1

Weighted-average interest rate
4.82
%
 
4.94
%
 
4.96
%
 
4.57
%
 
5.03
%
 
%
 


 
 
____________________________________

(a)
Based on variable interest rates and margins in effect at December 31, 2018.
Following is information about the combined notional amount and weighted-average interest rate by contractual maturity date for our interest rate swap agreements, as well as the fair value of the combined net asset at December 31, 2018 (dollars in millions):
 
Expected maturity date
 
 
 
2019
 
2020
 
2021
 
2022
 
2023
 
Thereafter
 
Total
 
Fair value (c)
Interest rate swaps:
 
 
 
 
 
 
 
 
 
 
 
 
 
 
Notional amount
$
127.3

 
$
156.2

 
$
1,250.0

 
$

 
$

 
$

 
$
1,533.5

 
$
23.9

Fixed interest rate payable (a)
1.59
%
 
1.83
%
 
1.94
%
 
%
 
%
 
%
 


 
 
Variable interest rate receivable (b)
2.39
%
 
2.39
%
 
2.39
%
 
%
 
%
 
%
 


 
 
____________________________________

(a)
Represents the weighted-average fixed interest rate payable on our interest rate swaps.
(b)
Represents the variable receive rate in effect at December 31, 2018.
(c)
Excludes accrued interest.
Additional information about our long-term debt and interest rate swaps is included in Notes 11 and 12 to the Consolidated Financial Statements.

59




Table of Contents                    


ITEM 8.
FINANCIAL STATEMENTS AND SUPPLEMENTARY DATA



INDEX TO CONSOLIDATED FINANCIAL STATEMENTS


60




Table of Contents                    


Report of Independent Registered Public Accounting Firm

To the Stockholders and the Board of Directors of Red Rock Resorts, Inc.
Opinion on the Financial Statements
We have audited the accompanying consolidated balance sheets of Red Rock Resorts, Inc. (the Company) as of December 31, 2018 and 2017, the related consolidated statements of income, comprehensive income, stockholders'/members’ equity and cash flows for each of the three years in the period ended December 31, 2018, and the related notes and the financial statement schedule listed in the Index at Item 15(a)2. (collectively referred to as the “financial statements”). In our opinion, the financial statements present fairly, in all material respects, the consolidated financial position of the Company at December 31, 2018 and 2017, and the consolidated results of its operations and its cash flows for each of the three years in the period ended December 31, 2018, in conformity with U.S. generally accepted accounting principles.
We also have audited, in accordance with the standards of the Public Company Accounting Oversight Board (United States) (PCAOB), the Company's internal control over financial reporting as of December 31, 2018, based on criteria established in Internal Control-Integrated Framework issued by the Committee of Sponsoring Organizations of the Treadway Commission (2013 framework), and our report dated February 26, 2019 expressed an unqualified opinion thereon.
Adoption of New Accounting Standards
As discussed in Note 2 to the financial statements, the Company changed its method of accounting for its revenue from contracts with customers in 2018 due to the adoption of Accounting Standards Update (“ASU”) No. 2014-09 “Revenue from Contracts with Customers (Topic 606).
Basis for the Opinion
These financial statements are the responsibility of the Company's management. Our responsibility is to express an opinion on the Company’s financial statements based on our audits. We are a public accounting firm registered with the PCAOB and are required to be independent with respect to the Company in accordance with the U.S. federal securities laws and the applicable rules and regulations of the Securities and Exchange Commission and the PCAOB.
We conducted our audits in accordance with the standards of the PCAOB. Those standards require that we plan and perform the audit to obtain reasonable assurance about whether the financial statements are free of material misstatement, whether due to error or fraud. Our audits included performing procedures to assess the risks of material misstatement of the financial statements, whether due to error or fraud, and performing procedures that respond to those risks. Such procedures included examining, on a test basis, evidence regarding the amounts and disclosures in the financial statements. Our audits also included evaluating the accounting principles used and significant estimates made by management, as well as evaluating the overall presentation of the financial statements. We believe that our audits provide a reasonable basis for our opinion.

/s/ Ernst & Young LLP
We have served as the Company’s auditor since 2015.
Las Vegas, Nevada
February 26, 2019







61




Table of Contents                    


RED ROCK RESORTS, INC.
CONSOLIDATED BALANCE SHEETS
(amounts in thousands, except share data)
 
December 31,
 
2018
 
2017
ASSETS
 
 
 
Current assets:
 
 
 
Cash and cash equivalents
$
114,607

 
$
231,465

Restricted cash
3,651

 
3,279

Receivables, net
51,291

 
48,730

Income tax receivable
65

 
256

Inventories
14,910

 
12,572

Prepaid gaming tax
23,422

 
21,597

Prepaid expenses and other current assets
34,417

 
19,373

Assets held for sale
19,602

 
4,290

Total current assets
261,965

 
341,562

Property and equipment, net
3,012,405

 
2,542,111

Goodwill
195,676

 
195,676

Intangible assets, net
117,220

 
128,000

Land held for development
193,686

 
177,182

Investments in joint ventures
8,903

 
10,133

Native American development costs
17,970

 
17,270

Deferred tax asset, net
111,833

 
132,731

Other assets, net
89,868

 
75,456

Total assets
$
4,009,526

 
$
3,620,121

LIABILITIES AND STOCKHOLDERS’ EQUITY

 
 
 
Current liabilities:
 
 
 
Accounts payable
$
25,896

 
$
21,626

Accrued interest payable
7,418

 
10,611

Other accrued liabilities
266,474

 
182,903

Current portion of payable pursuant to tax receivable agreement

 
17

Current portion of long-term debt
33,894

 
30,094

Total current liabilities
333,682

 
245,251

Long-term debt, less current portion
2,821,465

 
2,587,728

Deficit investment in joint venture
2,212

 
2,235

Other long-term liabilities
10,224

 
11,289

Payable pursuant to tax receivable agreement, net of current portion
24,948

 
141,906

Total liabilities
3,192,531

 
2,988,409

Commitments and contingencies (Note 20)

 

Stockholders’ equity:
 
 
 
Preferred stock, par value $0.01 per share, 100,000,000 shares authorized; none issued and outstanding

 

Class A common stock, par value $0.01 per share, 500,000,000 shares authorized; 69,662,590 and 68,897,563 shares issued and outstanding at December 31, 2018 and 2017, respectively
697

 
689

Class B common stock, par value $0.00001 per share, 100,000,000 shares authorized; 46,884,413 and 47,264,413 shares issued and outstanding at December 31, 2018 and 2017, respectively
1

 
1

Additional paid-in capital
361,970

 
349,430

Retained earnings
155,869

 
26,138

Accumulated other comprehensive income
1,083

 
2,473

Total Red Rock Resorts, Inc. stockholders’ equity
519,620

 
378,731

Noncontrolling interest
297,375

 
252,981

Total stockholders’ equity
816,995

 
631,712

Total liabilities and stockholders’ equity
$
4,009,526

 
$
3,620,121


The accompanying notes are an integral part of these consolidated financial statements.

62




Table of Contents                    


RED ROCK RESORTS, INC.
CONSOLIDATED STATEMENTS OF INCOME
(amounts in thousands, except per share data)
 
Year Ended December 31,
 
2018
 
2017
 
2016
Operating revenues:
 
 
 
 
 
Casino
$
940,483

 
$
886,206

 
$
814,218

Food and beverage
381,197

 
365,448

 
330,488

Room
170,824

 
179,041

 
145,810

Other
100,912

 
92,967

 
73,724

Management fees
87,614

 
118,477

 
111,520

Net revenues
1,681,030

 
1,642,139

 
1,475,760

Operating costs and expenses:
 
 
 
 
 
Casino
326,980

 
311,086

 
273,443

Food and beverage
340,212

 
326,069

 
291,224

Room
78,440

 
81,768

 
61,410

Other
48,431

 
40,332

 
30,661

Selling, general and administrative
390,492

 
380,930

 
327,313

Depreciation and amortization
180,255

 
178,217

 
156,668

Write-downs and other charges, net
34,650

 
29,584

 
24,591

Tax receivable agreement liability adjustment
(90,638
)
 
(139,300
)
 
739

Related party lease termination

 
100,343

 

Asset impairment

 
1,829

 

 
1,308,822

 
1,310,858

 
1,166,049

Operating income
372,208

 
331,281

 
309,711

Earnings from joint ventures
2,185

 
1,632

 
1,913

Operating income and earnings from joint ventures
374,393

 
332,913

 
311,624

Other (expense) income:
 
 
 
 
 
Interest expense, net
(143,099
)
 
(131,442
)
 
(140,189
)
Loss on extinguishment/modification of debt, net

 
(16,907
)
 
(7,270
)
Change in fair value of derivative instruments
12,415

 
14,112

 
87

Other
(354
)
 
(357
)
 
(45
)
 
(131,038
)
 
(134,594
)
 
(147,417
)
Income before income tax
243,355

 
198,319

 
164,207

Provision for income tax
(23,875
)
 
(134,786
)
 
(8,243
)
Net income
219,480

 
63,533

 
155,964

Less: net income attributable to noncontrolling interests
61,939

 
28,110

 
64,012

Net income attributable to Red Rock Resorts, Inc.
$
157,541

 
$
35,423

 
$
91,952

 
 
 
 
 
 
Earnings per common share (Note 19):
 
 
 
 
 
Earnings per share of Class A common stock, basic
$
2.28

 
$
0.53

 
$
1.04

Earnings per share of Class A common stock, diluted
$
1.77

 
$
0.42

 
$
1.03

 
 
 
 
 
 
Weighted-average common shares outstanding:
 
 
 
 
 
Basic
69,115

 
67,397

 
34,141

Diluted
116,859

 
115,930

 
34,285


The accompanying notes are an integral part of these consolidated financial statements.

63




Table of Contents                    


RED ROCK RESORTS, INC.
CONSOLIDATED STATEMENTS OF COMPREHENSIVE INCOME
(amounts in thousands)
 
Year Ended December 31,
 
2018
 
2017
 
2016
Net income
$
219,480

 
$
63,533

 
$
155,964

Other comprehensive (loss) income, net of tax:
 
 
 
 
 
(Loss) gain on interest rate swaps:
 
 
 
 
 
Unrealized (loss) gain arising during period

 
(1,025
)
 
5,726

Reclassification into income
(2,442
)
 
658

 
4,973

(Loss) gain on interest rate swaps recognized in other comprehensive (loss) income
(2,442
)
 
(367
)
 
10,699

(Loss) gain on available-for-sale securities:
 
 
 
 
 
Unrealized gain arising during period

 
8

 
135

Reclassification into income

 
(120
)
 

(Loss) gain on available-for-sale securities recognized in other comprehensive (loss) income

 
(112
)
 
135

Minimum pension liability adjustment, net
(310
)
 
(165
)
 
5

Other comprehensive (loss) income, net of tax
(2,752
)
 
(644
)
 
10,839

Comprehensive income
216,728

 
62,889

 
166,803

Less: comprehensive income attributable to noncontrolling interests
60,610

 
27,649

 
69,950

Comprehensive income attributable to Red Rock Resorts, Inc.
$
156,118

 
$
35,240

 
$
96,853


The accompanying notes are an integral part of these consolidated financial statements.


64




Table of Contents                    


RED ROCK RESORTS, INC.
CONSOLIDATED STATEMENTS OF STOCKHOLDERS’/MEMBERS’ EQUITY
(amounts in thousands)
 
Station Holdco Combined Members’ Equity
 
 
Red Rock Resorts, Inc. Stockholders’ Equity
 
 
 
 
 
Common Stock
 
Additional paid in capital
 
Retained earnings
 
Accumulated other comprehensive income
Noncontrolling interest
Total stockholders’ / members’ equity
Controlling members’ equity
 
Noncontrolling interest
Class A
 
Class B
Shares
 
Amount
Shares
 
Amount
Balances, December 31, 2015
$
552,924

 
$
20,785

 

 
$

 

 
$

 
$

 
$

 
$

 
$

 
$
573,709

Cumulative-effect adjustment from adoption of new accounting standard for revenue recognition (Note 2)
(6,835
)
 

 

 

 

 

 

 

 

 

 
(6,835
)
Activity prior to the IPO and reorganization transactions:
 
 
 
 
 
 
 
 
 
 
 
 
 
 
 
 
 
 
 
 
 
Net income
63,492

 
3,007

 

 

 

 

 

 

 

 

 
66,499

Other comprehensive income
18

 

 

 

 

 

 

 

 

 

 
18

Share-based compensation
542

 

 

 

 

 

 

 

 

 

 
542

Distributions
(83,883
)
 
(3,567
)
 

 

 

 

 

 

 

 

 
(87,450
)
Effects of the IPO and reorganization transactions:
 
 
 
 
 
 
 
 
 
 
 
 
 
 
 
 
 
 
 
 
 
Effects of the reorganization transactions
(526,258
)
 
(20,225
)
 

 

 

 

 
531,543

 

 
(5,285
)
 
20,225

 

Issuance of Class A common stock in the IPO, net of underwriting discount and offering costs

 

 
29,512

 
295

 

 

 
531,654

 

 

 

 
531,949

Issuance of Class B common stock

 

 

 

 
80,562

 
1

 

 

 

 

 
1

Purchase of LLC Units from Continuing Owners — deemed distribution

 

 

 

 
(6,136
)
 

 
(112,474
)
 

 

 

 
(112,474
)
Issuance of Class A common stock in exchange for LLC Units

 

 
11,747

 
117

 

 

 
(117
)
 

 

 

 

Purchase of Fertitta Entertainment — deemed distribution

 

 

 

 

 

 
(389,650
)
 

 

 

 
(389,650
)
Issuance of restricted stock awards

 

 
190

 
2

 

 

 
(2
)
 

 

 

 

Recognition of tax receivable agreement liability

 

 

 

 

 

 
(44,475
)
 

 

 

 
(44,475
)
Net deferred tax assets resulting from the reorganization transactions

 

 

 

 

 

 
30,835

 

 
364

 

 
31,199

Allocation of equity to noncontrolling interests in Station Holdco

 

 

 

 

 

 
(361,812
)
 

 
3,411

 
358,401

 

Activity subsequent to the IPO and reorganization transactions:
 
 
 
 
 
 
 
 
 
 
 
 
 
 
 
 
 
 
 
 
 
Net income

 

 

 

 

 

 

 
28,460

 

 
61,005

 
89,465

Other comprehensive income, net of tax

 

 

 

 

 

 

 

 
4,883

 
5,938

 
10,821

Share-based compensation

 

 

 

 

 

 
1,975

 

 

 
1,448

 
3,423

Distributions

 

 

 

 

 

 

 

 

 
(38,052
)
 
(38,052
)
Dividends

 

 

 

 

 

 

 
(10,688
)
 

 

 
(10,688
)
Forfeitures of restricted stock awards, net of issuances

 

 
(19
)
 
1

 

 

 
(1
)
 

 

 

 

Repurchases of Class A common stock

 

 
(7
)
 

 

 

 
(157
)
 

 

 

 
(157
)

65




Table of Contents                    


RED ROCK RESORTS, INC.
CONSOLIDATED STATEMENTS OF STOCKHOLDERS’/MEMBERS’ EQUITY (continued)
(amounts in thousands)
 
Station Holdco Combined Members’ Equity
 
 
Red Rock Resorts, Inc. Stockholders’ Equity
 
 
 
 
 
Common Stock
 
Additional paid in capital
 
Retained earnings
 
Accumulated other comprehensive income
Noncontrolling interest
Total stockholders’ / members’ equity
Controlling members’ equity
 
Noncontrolling interest
Class A
 
Class B
Shares
 
Amount
Shares
 
Amount
Exchanges of noncontrolling interests for Class A common stock

 

 
24,470

 
244

 
(24,470
)
 

 
126,698

 

 

 
(126,942
)
 

Recognition of tax receivable agreement liability resulting from exchanges of noncontrolling interests for Class A common stock

 

 

 

 

 

 
(213,247
)
 

 

 

 
(213,247
)
Net deferred tax assets resulting from exchanges of noncontrolling interests for Class A common stock

 

 

 

 

 

 
223,000

 

 

 

 
223,000

Rebalancing of ownership percentage between the Company and noncontrolling interests in Station Holdco

 

 

 

 

 

 
2,192

 

 
(915
)
 
(1,277
)
 

Balances, December 31, 2016
$

 
$

 
65,893

 
$
659

 
49,956

 
$
1

 
$
325,962

 
$
17,772

 
$
2,458

 
$
280,746

 
$
627,598

Net income

 

 

 

 

 

 

 
35,423

 

 
28,110

 
63,533

Other comprehensive loss, net of tax

 

 

 

 

 

 

 

 
(183
)
 
(461
)
 
(644
)
Share-based compensation

 

 

 

 

 

 
8,000

 

 

 

 
8,000

Distributions

 

 

 

 

 

 

 

 

 
(38,290
)
 
(38,290
)
Dividends

 

 

 

 

 

 

 
(27,057
)
 

 

 
(27,057
)
Issuance of restricted stock awards, net of forfeitures

 

 
188

 
2

 

 

 
(2
)
 

 

 

 

Repurchases of Class A common stock

 

 
(3
)
 

 

 

 
(93
)
 

 

 

 
(93
)
Stock option exercises

 

 
128

 
1

 

 

 
2,500

 

 

 

 
2,501

Exchanges of noncontrolling interests for Class A common stock

 

 
2,692

 
27

 
(2,692
)
 

 
14,510

 

 
228

 
(14,765
)
 

Recognition of tax receivable agreement liability resulting from exchanges of noncontrolling interests for Class A common stock

 

 

 

 

 

 
(22,761
)
 

 

 

 
(22,761
)
Net deferred tax assets resulting from exchanges of noncontrolling interests for Class A common stock

 

 

 

 

 

 
24,291

 

 

 

 
24,291

Tax effects resulting from stock option exercises

 

 

 

 

 

 
(882
)
 

 

 

 
(882
)
Acquisition of subsidiary noncontrolling interests

 

 

 

 

 

 
2,850

 

 

 
(7,334
)
 
(4,484
)
Rebalancing of ownership percentage between the Company and noncontrolling interests in Station Holdco

 

 

 

 

 

 
(4,945
)
 

 
(30
)
 
4,975

 

Balances, December 31, 2017
$

 
$

 
68,898

 
$
689

 
47,264

 
$
1

 
$
349,430

 
$
26,138

 
$
2,473

 
$
252,981

 
$
631,712

Net income

 

 

 

 

 

 

 
157,541

 

 
61,939

 
219,480

Other comprehensive loss, net of tax

 

 

 

 

 

 

 

 
(1,423
)
 
(1,329
)
 
(2,752
)
Share-based compensation

 

 

 

 

 

 
11,343

 

 

 

 
11,343

Distributions

 

 

 

 

 

 

 

 

 
(19,940
)
 
(19,940
)
Dividends

 

 

 

 

 

 

 
(27,810
)
 

 

 
(27,810
)
Issuance of restricted stock awards, net of forfeitures

 

 
122

 
1

 

 

 
(1
)
 

 

 

 


66




Table of Contents                    


RED ROCK RESORTS, INC.
CONSOLIDATED STATEMENTS OF STOCKHOLDERS’/MEMBERS’ EQUITY (continued)
(amounts in thousands)
 
Station Holdco Combined Members’ Equity
 
 
Red Rock Resorts, Inc. Stockholders’ Equity
 
 
 
 
 
Common Stock
 
Additional paid in capital
 
Retained earnings
 
Accumulated other comprehensive income
Noncontrolling interest
Total stockholders’ / members’ equity
Controlling members’ equity
 
Noncontrolling interest
Class A
 
Class B
Shares
 
Amount
Shares
 
Amount
Repurchases of Class A common stock

 

 
(10
)
 

 

 

 
(307
)
 

 

 

 
(307
)
Stock option exercises

 

 
273

 
3

 

 

 
5,378

 

 

 

 
5,381

Exchanges of noncontrolling interests for Class A common stock

 

 
380

 
4

 
(380
)
 

 
2,149

 

 
21

 
(2,174
)
 

Recognition of tax receivable agreement liability resulting from exchanges of noncontrolling interests for Class A common stock

 

 

 

 

 

 
(2,528
)
 

 

 

 
(2,528
)
Net deferred tax assets resulting from exchanges of noncontrolling interests for Class A common stock

 

 

 

 

 

 
2,675

 

 

 

 
2,675

Tax effects resulting from stock option exercises

 

 

 

 

 

 
(259
)
 

 

 

 
(259
)
Rebalancing of ownership percentage between the Company and noncontrolling interests in Station Holdco

 

 

 

 

 

 
(5,910
)
 

 
12

 
5,898

 

Balances, December 31, 2018
$

 
$

 
69,663

 
$
697

 
46,884

 
$
1

 
$
361,970

 
$
155,869

 
$
1,083

 
$
297,375

 
$
816,995

 
 
 
 
 
 
 
 
 
 
 
 
 
 
 
 
 
 
 
 
 
 

The accompanying notes are an integral part of these consolidated financial statements.

67




Table of Contents                    


RED ROCK RESORTS, INC.
CONSOLIDATED STATEMENTS OF CASH FLOWS
(amounts in thousands)
 
Year Ended December 31,
 
2018
 
2017
 
2016
Cash flows from operating activities:
 
 
 
 
 
Net income
$
219,480

 
$
63,533

 
$
155,964

Adjustments to reconcile net income to net cash provided by operating activities:
 
 
 
 
 
Depreciation and amortization
180,255

 
178,217

 
156,668

Change in fair value of derivative instruments
(12,415
)
 
(14,112
)
 
(87
)
Reclassification of unrealized (gain) loss on derivative instruments into income
(2,929
)
 
1,176

 
5,066

Write-downs and other charges, net
3,519

 
19,783

 
6,156

Tax receivable agreement liability adjustment
(90,638
)
 
(139,300
)
 
739

Asset impairment

 
1,829

 

Amortization of debt discount and debt issuance costs
16,149

 
17,206

 
17,492

Interest—paid in kind

 

 
2,130

Share-based compensation
11,289

 
7,922

 
6,893

Settlement of liability-classified equity awards

 

 
(18,739
)
Earnings from joint ventures
(2,185
)
 
(1,632
)
 
(1,913
)
Distributions from joint ventures
2,033

 
961

 
1,334

Loss on extinguishment/modification of debt, net

 
16,907

 
7,270

Deferred income tax
23,860

 
136,156

 
6,993

Changes in assets and liabilities:
 
 
 
 
 
Receivables, net
(2,054
)
 
(4,610
)
 
(3,492
)
Interest on related party notes receivable

 

 
(247
)
Inventories and prepaid expenses
(17,749
)
 
(6,999
)
 
(510
)
Accounts payable
2,677

 
(1,184
)
 
8,934

Accrued interest payable
(3,193
)
 
(5,148
)
 
2,460

Income tax payable/receivable, net
191

 
7,790

 
(8,250
)
Other accrued liabilities
13,619

 
6,644

 
100

Other, net
4,098

 
4,821

 
1,472

Net cash provided by operating activities
346,007

 
289,960

 
346,433

Cash flows from investing activities:
 
 
 
 
 
Capital expenditures, net of related payables
(579,287
)
 
(248,427
)
 
(162,377
)
Acquisition of land held for development
(36,106
)
 

 

Acquisition of land from related party

 
(23,440
)
 

Business acquisition, net of cash received

 

 
(303,734
)
Proceeds from asset sales
4,702

 
1,045

 
11,094

Proceeds from repayment of related party note receivable

 

 
18,330

Distributions in excess of earnings from joint ventures
1,359

 
1,038

 
1,015

Native American development costs
(702
)
 
(2,469
)
 
(2,704
)
Net settlement of derivative instruments
9,842

 
585

 

Other, net
(6,490
)
 
(9,985
)
 
(3,568
)
Net cash used in investing activities
(606,682
)
 
(281,653
)
 
(441,944
)
 
 
 
 
 
 

68




Table of Contents                    


RED ROCK RESORTS, INC.
CONSOLIDATED STATEMENTS OF CASH FLOWS (continued)
(amounts in thousands)
 
Year Ended December 31,
 
2018
 
2017
 
2016
Cash flows from financing activities:
 
 
 
 
 
Borrowings under credit agreements with original maturity dates greater than
    three months
440,000

 
805,592

 
1,872,500

Payments under credit agreements with original maturity dates greater than
    three months
(222,743
)
 
(635,874
)
 
(1,517,547
)
Payments under credit agreements with original maturity dates of three months or less, net

 

 
(53,900
)
Proceeds from issuance of 5.00% Senior Notes

 
550,000

 

Redemption of 7.50% Senior Notes

 
(500,000
)
 

Proceeds from issuance of Class A common stock sold in initial public offering, net of underwriting discount and offering costs

 

 
531,949

Purchase of LLC Units from existing owners—deemed distribution

 

 
(112,474
)
Purchase of Fertitta Entertainment—deemed distribution

 

 
(389,149
)
Cash paid for early extinguishment of debt

 
(18,776
)
 

Proceeds from exercise of stock options
5,381

 
2,501

 

Distributions to members and noncontrolling interests
(19,940
)
 
(38,290
)
 
(125,502
)
Dividends
(27,698
)
 
(26,980
)
 
(10,645
)
Payment of debt issuance costs

 
(31,419
)
 
(39,815
)
Payments on derivative instruments with other-than-insignificant financing elements

 

 
(10,831
)
Payments on other debt
(823
)
 
(5,180
)
 
(22,288
)
Payments on tax receivable agreement liability
(28,865
)
 

 

Acquisition of subsidiary noncontrolling interests

 
(4,484
)
 

Other, net
(1,123
)
 
(6,806
)
 
(7,257
)
Net cash provided by financing activities
144,189

 
90,284

 
115,041

(Decrease) increase in cash, cash equivalents and restricted cash
(116,486
)
 
98,591

 
19,530

Balance, beginning of year
234,744

 
136,153

 
116,623

Balance, end of year
$
118,258

 
$
234,744

 
$
136,153

 
 
 
 
 
 
Cash, cash equivalents and restricted cash:
 
 
 
 
 
Cash and cash equivalents
$
114,607

 
$
231,465

 
$
133,776

Restricted cash
3,651

 
3,279

 
2,377

Balance, end of year
$
118,258

 
$
234,744

 
$
136,153

 
 
 
 
 
 
Supplemental cash flow disclosures:
 
 
 
 
 
Cash paid for interest, net of $8,048, $1,110 and $0 capitalized, respectively
$
124,419

 
$
118,519

 
$
116,314

Cash paid for income taxes, net of refunds received
$
(176
)
 
$
(9,160
)
 
$
9,500

Non-cash investing and financing activities:
 
 
 
 
 
Capital expenditures incurred but not yet paid
$
112,668

 
$
39,673

 
$
21,375


The accompanying notes are an integral part of these consolidated financial statements.

69




Table of Contents                    


RED ROCK RESORTS, INC.
NOTES TO CONSOLIDATED FINANCIAL STATEMENTS

1.     Organization and Background
Red Rock Resorts, Inc. (“Red Rock,” or the “Company”) was formed as a Delaware corporation in September 2015 to own an indirect equity interest in and manage Station Casinos LLC (“Station LLC”). Station LLC, a Nevada limited liability company, is a gaming, development and management company that owns and operates ten major gaming and entertainment facilities and ten smaller casino properties (three of which are 50% owned) in the Las Vegas regional market. Station LLC also manages a casino in Sonoma County, California on behalf of a Native American tribe. Station LLC managed a casino in Allegan County, Michigan on behalf of another Native American tribe through February 2018. The Company owns all of the outstanding voting interests in Station LLC and has an indirect interest in Station LLC through its ownership interest in Station Holdco LLC (“Station Holdco”), which owns all of the economic interests in Station LLC.
In May 2016, the Company completed its initial public offering (“IPO”) of approximately 29.5 million shares of Class A common stock, $0.01 par value per share, at an offering price to the public of $19.50 per share. The Company received proceeds from the IPO of approximately $541 million, net of underwriting discount, which was used to purchase newly issued limited liability company interests in Station Holdco (“LLC Units”) and outstanding LLC Units from existing members of Station Holdco. Station Holdco used the proceeds from the newly issued LLC Units to pay the majority of the purchase price of Fertitta Entertainment LLC (“Fertitta Entertainment”), a related party that managed Station LLC’s properties pursuant to management agreements. The reorganization transactions related to the IPO are referred to herein as the “Reorganization Transactions.”
In connection with the IPO and the reorganization of its corporate structure, the Company:
Amended and restated its certificate of incorporation (as amended and restated, the “Certificate of Incorporation”) to provide for Class A common stock and Class B common stock, par value of $0.00001 per share;
Amended and restated the limited liability company agreements of both Station LLC and Station Holdco to, among other things, designate the Company as the sole managing member of Station LLC and Station Holdco;
Issued for nominal consideration one share of Class B common stock to LLC Unit holders for each LLC Unit held for an aggregate issuance of 80,562,666 shares of Class B common stock;
Issued 29,511,828 shares of Class A common stock and received proceeds of approximately $541 million, which is net of underwriting discount, and paid $4.9 million of offering costs;
Issued 10,137,209 shares of Class A common stock in connection with the merger of certain entities that own LLC Units (the “Merging Blockers”), of which 222,959 shares were withheld to pay withholding tax obligations of $4.1 million with respect to certain members of the Merging Blockers;
Issued, pursuant to the Red Rock Resorts, Inc. 2016 Equity Incentive Plan, 189,568 restricted shares of Class A common stock and options to purchase 1,687,205 shares of Class A common stock to certain of the Company’s executive officers, employees and members of its board of directors, and issued 1,832,884 restricted shares of Class A common stock to current and former employees of Station LLC in substitution for profit units issued by Station Holdco that were held by such current and former employees;
Purchased 6,136,072 LLC Units from certain LLC Unit holders using approximately $112.5 million of the net proceeds from the IPO at a price of $18.33 per unit, which was the price paid by the underwriters to the Company for Class A common stock in the IPO, and retired an equal number of shares of Class B common stock;
Acquired newly issued LLC Units using approximately $424.4 million of the net proceeds from the IPO;
Entered into an exchange agreement (the “Exchange Agreement”) with the LLC Unit holders pursuant to which they are entitled at any time to exchange LLC Units, together with an equal number of shares of Class B common stock, for shares of Class A common stock on a one-for-one basis or for cash, at the Company’s election; and
Entered into a tax receivable agreement (“TRA”) with the LLC Unit holders, as described in Note 2, that requires the Company to pay 85% of the amount of benefits it realizes as a result of (i) increases in tax basis resulting from the Company’s purchase or exchange of LLC Units and (ii) certain other tax benefits related to the TRA, including tax benefits attributable to payments that the Company is required to make under the TRA itself.
At December 31, 2018, the Company held approximately 60% of the economic interests in Station Holdco as well as 100% of the voting interest in Station LLC and 100% of the voting power in Station Holdco, subject to certain limited exceptions, and is designated as the sole managing member of both Station Holdco and Station LLC. The Company controls

70




RED ROCK RESORTS, INC.
NOTES TO CONSOLIDATED FINANCIAL STATEMENTS (Continued)

and operates all of the business and affairs of Station Holdco and Station LLC, and conducts all of its operations through these entities. The Company is a subchapter C corporation subject to federal income taxes and state income taxes in California and Michigan.
Acquisitions
Fertitta Entertainment
In May 2016, Station Holdco contributed $419.5 million of the proceeds from its newly issued LLC Units to Station LLC which used the proceeds, along with additional borrowings under its revolving credit facility, to acquire all of the outstanding membership interests of Fertitta Entertainment (the “Fertitta Entertainment Acquisition”) for $460 million, which included $51.0 million paid in satisfaction of Fertitta Entertainment’s term loan and revolving credit facility on the closing date, $18.7 million paid to settle Fertitta Entertainment’s liability-classified equity awards and $1.3 million in assumed liabilities.
Prior to the Fertitta Entertainment Acquisition, Station LLC had long-term management agreements with affiliates of Fertitta Entertainment to manage its properties. In connection with the Fertitta Entertainment Acquisition, the management agreements were terminated and Station LLC entered into new employment agreements with its executive officers and other individuals who were employed by Fertitta Entertainment prior to the completion of the Fertitta Entertainment Acquisition.
Prior to the Fertitta Entertainment Acquisition, Station Holdco, Station LLC and Fertitta Entertainment were controlled by brothers Frank J. Fertitta III, the Company’s Chairman and Chief Executive Officer, and Lorenzo J. Fertitta, the Company’s Vice Chairman, who collectively held a majority of the voting and economic interests in these entities. The Fertitta Entertainment Acquisition constituted an acquisition of an entity under common control and was accounted for at historical cost in a manner similar to a pooling of interests. The Company recognized a deemed distribution of approximately $389.1 million to equity holders of Fertitta Entertainment, which represented the excess of the purchase price over the historical cost of the net assets acquired.
Palms Casino Resort
On October 1, 2016, the Company acquired Palms Casino Resort (“Palms”) in Las Vegas, which offers gaming, lodging accommodations, dining, and entertainment, for $316.4 million. The acquisition was recorded using the acquisition method of accounting and accordingly, results of its operations have been included in the Company’s consolidated financial statements for periods subsequent to the acquisition date. The cost of the acquisition was allocated to the assets acquired and liabilities assumed based on their estimated fair values as of the acquisition date, which were based on management estimates and a third-party appraisal. Transaction costs were expensed as incurred. Pro forma results of operations have not been provided as the acquisition was not material to the Company.
2.         Basis of Presentation and Summary of Significant Accounting Policies
Principles of Consolidation
Station Holdco and Station LLC are variable interest entities (“VIEs”), of which the Company is the primary beneficiary. Accordingly, the Company consolidates the financial position and results of operations of Station LLC and its consolidated subsidiaries and Station Holdco, and presents the interests in Station Holdco not owned by Red Rock within noncontrolling interest in the consolidated financial statements. Prior to the IPO, Red Rock had no operations or net assets. Red Rock’s predecessor for accounting purposes was Station Holdco, as combined with Fertitta Entertainment, and accordingly, the accompanying financial statements represent the combined financial statements of Station Holdco and Fertitta Entertainment for periods prior to the IPO.
The amounts shown in the accompanying consolidated financial statements also include the accounts of MPM Enterprises, LLC (“MPM”), which is a 50% owned, consolidated VIE that managed a Native American casino in Allegan County, Michigan through February 2018. The financial position and results of operations attributable to third-party holdings of MPM are reported within noncontrolling interest in the consolidated financial statements. Investments in all other 50% or less owned affiliated companies are accounted for using the equity method.
All significant intercompany accounts and transactions have been eliminated. Certain amounts in the consolidated financial statements for the previous years have been reclassified to be consistent with the current year presentation.
Use of Estimates
The preparation of financial statements in conformity with accounting principles generally accepted in the United States of America (“GAAP”) requires management to make estimates and assumptions that affect the reported amounts of

71




RED ROCK RESORTS, INC.
NOTES TO CONSOLIDATED FINANCIAL STATEMENTS (Continued)

assets and liabilities and disclosure of contingent assets and liabilities at the date of the financial statements and the reported amounts of revenues and expenses during the reporting period. Actual results could differ from those estimates.
Fair Value Measurements
For assets and liabilities accounted for or disclosed at fair value, the Company utilizes the fair value hierarchy established by the accounting guidance for fair value measurements and disclosures to categorize the inputs to valuation techniques used to measure fair value into three levels. The three levels of inputs are as follows:
Level 1: Quoted market prices in active markets for identical assets or liabilities.
Level 2: Observable market-based inputs or unobservable inputs that are corroborated by market data.
Level 3: Unobservable inputs that are not corroborated by market data.
The accounting guidance for fair value measurements and disclosures also provides the option to measure certain financial assets and liabilities at fair value with changes in fair value recognized in earnings each period. The Company has not elected to measure any financial assets or liabilities at fair value that are not required to be measured at fair value.
Fair Value of Financial Instruments
The carrying values of cash and cash equivalents, restricted cash, receivables and accounts payable approximate fair value primarily because of the short maturities of these instruments.
Cash and Cash Equivalents
Cash and cash equivalents consist of cash on hand and investments with an original maturity of 90 days or less.
Restricted Cash
Restricted cash consists of reserve funds for the Company’s condominium operations at Palms.
Receivables, Net and Credit Risk
The Company’s accounts receivable primarily represent receivables from contracts with customers and consist mainly of casino, hotel, ATM, cash advance, retail, management fees and other receivables, which are typically non-interest bearing.
Receivables are initially recorded at cost and an allowance for doubtful accounts is maintained to reduce receivables to their carrying amount, which approximates fair value. The allowance is estimated based on a specific review of customer accounts, historical collection experience, the age of the receivable and other relevant factors. Accounts are written off when management deems the account to be uncollectible, and recoveries of accounts previously written off are recorded when received. At December 31, 2018 and 2017, the allowance for doubtful accounts was $2.3 million and $1.2 million, respectively. Management believes there are no significant concentrations of credit risk.
Inventories
Inventories primarily represent food and beverage items and retail merchandise which are stated at the lower of cost or net realizable value. Cost is determined on a weighted-average basis.
Assets Held for Sale
The Company classifies assets as held for sale when an asset or asset group meets all of the held for sale criteria in the accounting guidance for impairment and disposal of long-lived assets. Assets held for sale are initially measured at the lower of their carrying amount or fair value less cost to sell. At December 31, 2018 and 2017, assets held for sale represented certain undeveloped land in Las Vegas.
Property and Equipment
Property and equipment is initially recorded at cost. Depreciation and amortization are computed using the straight-line method over the estimated useful lives of the assets, or for leasehold improvements, the shorter of the estimated useful life of the asset or the lease term, as follows:
Buildings and improvements
10 to 45 years
Furniture, fixtures and equipment
3 to 10 years
Costs of major improvements are capitalized, while costs of normal repairs and maintenance are charged to expense as incurred. Construction in progress is related to the construction or development of property and equipment that has not yet been

72




RED ROCK RESORTS, INC.
NOTES TO CONSOLIDATED FINANCIAL STATEMENTS (Continued)

placed in service for its intended use. Depreciation and amortization of property and equipment commences when the asset is placed in service. When an asset is retired or otherwise disposed, the related cost and accumulated depreciation are removed from the accounts and the gain or loss on disposal is recognized within Write-downs and other charges, net. Assets recorded under capital leases are included in property and equipment and amortization of assets recorded under capital leases is included in depreciation expense and accumulated depreciation.
The Company makes estimates and assumptions when accounting for capital expenditures. The Company’s depreciation expense is highly dependent on the assumptions made for the estimated useful lives of its assets. Useful lives are estimated by the Company based on its experience with similar assets and estimates of the usage of the asset. Whenever events or circumstances occur which change the estimated useful life of an asset, the Company accounts for the change prospectively.
Native American Development Costs
The Company incurs certain costs associated with development and management agreements with Native American tribes which are reimbursable by the tribes. Such costs are capitalized as long-term assets as incurred, and primarily include costs associated with the acquisition and related development of land and the casino facilities. The Company capitalizes interest on Native American development projects when activities are in progress to prepare the asset for its intended use. The assets are typically transferred to the tribe when the tribe secures third-party financing or the gaming facility is completed. Upon transfer of the assets to the tribe, any remaining carrying amount that has not yet been recovered from the tribe is reclassified to a long-term receivable.
The Company earns a return on the costs incurred for the acquisition and development of Native American development projects. Repayment of the advances and the return typically is funded from the tribe’s third-party financing, from the cash flows of the gaming facility, or both. Due to the uncertainty surrounding the timing and amount of the stated return, the Company recognizes the return on a cash basis.
The Company evaluates its Native American development costs for impairment whenever events or changes in circumstances indicate that the carrying amount of a project might not be recoverable, taking into consideration all available information. Among other things, the Company considers the status of the project, any contingencies, the achievement of milestones, any existing or potential litigation, and regulatory matters when evaluating its Native American projects for impairment. If an indicator of impairment exists, the Company compares the estimated future cash flows of the project, on an undiscounted basis, to its carrying amount. If the undiscounted expected future cash flows do not exceed the carrying amount, the asset is written down to its estimated fair value, which typically is estimated based on a discounted future cash flow model or market comparables, when available. The Company estimates the undiscounted future cash flows of a Native American development project based on consideration of all positive and negative evidence about the future cash flow potential of the project including, but not limited to, the likelihood that the project will be successfully completed, the status of required approvals, and the status and timing of the construction of the project, as well as current and projected economic, political, regulatory and competitive conditions that may adversely impact the project’s operating results.
Goodwill
The Company tests its goodwill for impairment annually during the fourth quarter of each year, and whenever events or circumstances indicate that it is more likely than not that impairment may have occurred. Impairment testing for goodwill is performed at the reporting unit level, and each of the Company’s operating properties is considered a separate reporting unit.
When performing the annual goodwill impairment testing, the Company either conducts a qualitative assessment to determine whether it is more likely than not that the asset is impaired, or elects to bypass this qualitative assessment and perform a quantitative test for impairment. Under the qualitative assessment, the Company considers both positive and negative factors, including macroeconomic conditions, industry events, financial performance and other changes, and makes a determination of whether it is more likely than not that the fair value of goodwill is less than its carrying amount. If, after assessing the qualitative factors, the Company determines it is more likely than not the asset is impaired, it then performs a quantitative test in which the estimated fair value of the reporting unit is compared with its carrying amount, including goodwill. If the carrying amount of the reporting unit exceeds its estimated fair value, an impairment loss is recognized in an amount equal to the excess, limited to the amount of goodwill allocated to the reporting unit.
When performing the quantitative test, the Company estimates the fair value of each reporting unit using the expected present value of future cash flows along with value indications based on current valuation multiples of the Company and comparable publicly traded companies. The estimation of fair value involves significant judgment by management. Future cash flow estimates are, by their nature, subjective and actual results may differ materially from such estimates. Cash flow estimates are based on the current regulatory, political and economic climates, recent operating information and projections. Such estimates could be negatively impacted by changes in federal, state or local regulations, economic downturns, competition,

73




RED ROCK RESORTS, INC.
NOTES TO CONSOLIDATED FINANCIAL STATEMENTS (Continued)

events affecting various forms of travel and access to the Company’s properties, and other factors. If the Company’s estimates of future cash flows are not met, it may have to record impairment charges in the future.
Indefinite-Lived Intangible Assets
The Company’s indefinite-lived intangible assets primarily represent brands. The fair value of the Company’s brands is estimated using a derivation of the income approach to valuation, based on estimated royalties avoided through ownership of the assets, utilizing market indications of fair value. The Company tests its indefinite-lived intangible assets for impairment annually during the fourth quarter of each year, and whenever events or circumstances indicate that it is more likely than not that an asset is impaired. Indefinite-lived intangible assets are not amortized unless it is determined that an asset’s useful life is no longer indefinite. The Company periodically reviews its indefinite-lived assets to determine whether events and circumstances continue to support an indefinite useful life. If an indefinite-lived intangible asset no longer has an indefinite life, the asset is tested for impairment and is subsequently accounted for as a finite-lived intangible asset.
Finite-Lived Intangible Assets
The Company’s finite-lived intangible assets primarily represent assets related to its management contracts and customer relationships, which are amortized over their estimated useful lives using the straight-line method. The Company periodically evaluates the remaining useful lives of its finite-lived intangible assets to determine whether events and circumstances warrant a revision to the remaining period of amortization.
The Company’s management contract intangible assets represent the value associated with agreements under which the Company provides management services to various casino properties, primarily Native American casinos which it has developed. The fair values of management contract intangible assets were determined using discounted cash flow techniques based on future cash flows expected to be received in exchange for providing management services. The Company amortizes its management contract intangible assets over their expected useful lives beginning when the property commences operations and management fees are being earned. Should events or changes in circumstances cause the carrying amount of a management contract intangible asset to exceed its estimated fair value, an impairment charge in the amount of the excess would be recognized.
The Company’s customer relationship intangible assets primarily represent the value associated with its rated casino guests. The initial fair values of customer relationship intangible assets were estimated based on a variation of the cost approach. The recoverability of the Company’s customer relationship intangible assets could be affected by, among other things, increased competition within the gaming industry, a downturn in the economy, declines in customer spending which would impact the expected future cash flows associated with the rated casino guests, declines in the number of customer visits which could impact the expected attrition rate of the rated casino guests, and erosion of operating margins associated with rated casino guests. Should events or changes in circumstances cause the carrying amount of a customer relationship intangible asset to exceed its estimated fair value, an impairment charge in the amount of the excess would be recognized.
Impairment of Long-Lived Assets
The Company reviews the carrying amounts of its long-lived assets, other than goodwill and indefinite-lived intangible assets, for impairment whenever events or changes in circumstances indicate the carrying amount of an asset may not be recoverable. Recoverability is evaluated by comparing the estimated future cash flows of the asset, on an undiscounted basis, to its carrying amount. If the undiscounted estimated future cash flows exceed the carrying amount, no impairment is indicated. If the undiscounted estimated future cash flows do not exceed the carrying amount, impairment is measured based on the difference between the asset’s estimated fair value and its carrying amount. To estimate fair values, the Company typically uses market comparables, when available, or a discounted cash flow model. Assets to be disposed of are carried at the lower of their carrying amount or fair value less costs of disposal. The fair value of assets to be disposed of is generally estimated based on comparable asset sales, solicited offers or a discounted cash flow model. The Company’s long-lived asset impairment tests are performed at the reporting unit level.
Debt Discounts and Debt Issuance Costs
Debt discounts and costs incurred in connection with the issuance of long-term debt are capitalized and amortized to interest expense using the effective interest method over the expected term of the related debt agreements. Costs incurred in connection with the issuance of revolving lines of credit are presented in Other assets, net on the Consolidated Balance Sheets. All other capitalized costs incurred in connection with the issuance of long-term debt are presented as a direct reduction of Long-term debt, less current portion on the Consolidated Balance Sheets.

74




RED ROCK RESORTS, INC.
NOTES TO CONSOLIDATED FINANCIAL STATEMENTS (Continued)

Derivative Instruments
The Company uses interest rate swaps to hedge its exposure to variability in expected future cash flows related to interest payments. In accordance with the accounting guidance for derivatives and hedging activities, the Company records all derivatives on the balance sheet at fair value. The fair values of the Company’s derivatives are determined using widely accepted valuation techniques including discounted cash flow analysis on the expected cash flows of each derivative. This analysis reflects the contractual terms of the derivatives, including the period to maturity, and uses observable market-based inputs, including forward interest rate curves. The Company incorporates credit valuation adjustments to appropriately reflect both its own nonperformance risk and the respective counterparty’s nonperformance risk in the fair value measurements.
The accounting for changes in fair value of derivative instruments depends on the intended use of the derivative and whether the Company has elected to designate a derivative in a hedging relationship and apply hedge accounting. For derivative instruments that are not designated as cash flow hedges of forecasted interest payments, all changes in fair value of the derivative instruments are presented in Change in fair value of derivative instruments in the Consolidated Statements of Income in the period in which the change occurs. The Company classifies cash flows for derivative instruments not designated as cash flow hedges as investing activities in the Consolidated Statements of Cash Flows.
For derivative instruments that are designated and qualify as cash flow hedges of forecasted interest payments, the Company defers the effective portion of the change in fair value of the derivative instruments as a component of other comprehensive (loss) income until the interest payments being hedged are recorded as interest expense, at which time the amounts in accumulated other comprehensive income are reclassified as an adjustment to interest expense. Gains or losses on any ineffective portion of the change in fair value of derivative instruments designated in cash flow hedging relationships are recorded in the period in which they occur as a component of Change in fair value of derivative instruments in the Consolidated Statements of Income. The Company classifies cash flows for derivative instruments accounted for as cash flow hedges as operating activities in the Consolidated Statements of Cash Flows. Cash flows related to cash flow hedges that include other-than-insignificant financing elements at inception are classified as financing activities.
Comprehensive Income
Comprehensive income includes net income and other comprehensive (loss) income, which includes all other non-owner changes in equity. Components of the Company’s comprehensive income are reported in the Consolidated Statements of Comprehensive Income and Consolidated Statements of Stockholders’/Members’ Equity, and accumulated other comprehensive income is included in stockholders’ equity on the Consolidated Balance Sheets.
Revenues
The Company’s revenue contracts with customers consist of gaming wagers, sales of food, beverage, hotel rooms and other amenities, and agreements to provide management services. Revenues are recognized when control of the promised goods or services is transferred to the guest, in an amount that reflects the consideration that the Company expects to be entitled to receive in exchange for those goods or services, referred to as the transaction price. Other revenues also include rental income from tenants, which is recognized over the lease term, and contingent rental income, which is recognized when the right to receive such rental income is established according to the lease agreements. Revenue is recognized net of cash sales incentives and discounts and excludes sales and other taxes collected from guests on behalf of governmental authorities.
The Company applies a practical expedient and accounts for its gaming and non-gaming contracts on a portfolio basis. This is because individual customer contracts have similar characteristics, and the Company reasonably expects the effects on the financial statements of applying its revenue recognition policy to the portfolio would not differ materially from applying its policy to the individual contracts.
Casino Revenue
Casino revenue includes gaming activities such as slot, table game and sports wagering. The transaction price for a gaming wagering contract is the difference between gaming wins and losses, not the total amount wagered. The transaction price is reduced for consideration payable to a guest, such as cash sales incentives and the change in progressive jackpot liabilities. Gaming contracts are typically completed daily based on the outcome of the wagering transaction and include a distinct performance obligation to provide gaming activities.
Guests may receive discretionary incentives for complimentary food, beverage, rooms, entertainment and merchandise to encourage additional gaming, or may earn loyalty points based on their gaming activity. The Company allocates the transaction price to each performance obligation in the gaming wagering contract. The amount allocated to loyalty points earned is based on an estimate of the standalone selling price of the loyalty points, which is determined by the redemption value less an estimate for points not expected to be redeemed. The amount allocated to discretionary complimentaries is the

75




RED ROCK RESORTS, INC.
NOTES TO CONSOLIDATED FINANCIAL STATEMENTS (Continued)

standalone selling price of the underlying goods or services, which is determined using the retail price at which those goods or services would be sold separately in similar transactions. The remaining amount of the transaction price is allocated to wagering activity using the residual approach as the standalone selling price for gaming wagers is highly variable and no set established price exists for gaming wagers. Amounts allocated to wagering are recognized as casino revenue when the result of the wager is determined, and amounts allocated to loyalty points and discretionary complimentaries are recognized as revenue when the goods or services are provided.
Non-gaming Revenue
Non-gaming revenues include sales of food, beverage, hotel rooms and other amenities such as retail merchandise, bowling, spa services and entertainment. The transaction price is the net amount collected from the guest and includes a distinct performance obligation to provide such goods or services. Non-gaming revenues are recognized when the goods or services are provided to the guest. Guests may also earn loyalty points from non-gaming purchases or receive discretionary complimentaries that require the transaction price to be allocated to each performance obligation on a relative standalone selling price basis.
Non-gaming revenues also include the portion of the transaction price from gaming or non-gaming contracts allocated to discretionary complimentaries and the value of loyalty points redeemed for food, beverage, room and other amenities. Discretionary complimentaries are classified in the departmental revenue category fulfilling the complimentary with a corresponding reduction in the departmental revenues that provided the complimentary, which is primarily casino revenue. Included in non-gaming revenues are discretionary complimentaries and loyalty point redemptions of $206.5 million, $185.6 million and $166.8 million for the years ended December 31, 2018, 2017 and 2016, respectively.
Management Fee Revenue
Management fee revenue primarily represents fees earned from the Company’s management agreements with Native American tribes. The transaction price for management contracts is the management fee to which the Company is entitled for its management services. The management fee represents variable consideration as it is based on a percentage of net income of the managed property, as defined in the management agreements. The management services are a single performance obligation to provide a series of distinct services over the term of the management agreement. The Company allocates and recognizes the management fee monthly as the management services are performed because there is a consistent measure throughout the contract period that reflects the value to the Native American tribe each month.
Player Rewards Program
The Company has a player rewards program (the “Rewards Program”) that allows customers to earn points based on their gaming activity and non-gaming purchases. Guests may accumulate loyalty points over time that may be redeemed at their discretion under the terms of the Rewards Program. Loyalty points may be redeemed for cash, slot play, food, beverage, rooms, entertainment and merchandise at all of the Company’s Las Vegas area properties.
When guests earn points under the Rewards Program, the Company recognizes a liability for future performance obligations. The Rewards Program point liability represents deferred gaming and non-gaming revenue, which is measured at the redemption value of loyalty points earned under the Rewards Program that management ultimately believes will be redeemed. The recognition of the Rewards Program point liability primarily reduces casino revenue.
When points are redeemed for cash, the point liability is reduced for the amount of cash paid out. When points are redeemed for slot play, food, beverage, rooms, entertainment and merchandise, revenues are recognized when the goods or services are provided, and such revenues are classified based on the type of goods or services provided with a corresponding reduction to the point liability.
The Company’s performance obligation related to its loyalty point liability is generally completed within one year, as a guest’s loyalty point balance is forfeited after six months of inactivity for a local guest and after thirteen months for an out-of-town guest, as defined in the Rewards Program. Loyalty points are generally earned and redeemed continually over time. As a result, the loyalty point liability balance remains relatively constant. The loyalty point liability is presented within Other accrued liabilities on the Consolidated Balance Sheet.
Slot Machine Jackpots
The Company does not accrue base jackpots if it is not legally obligated to pay the jackpot. A jackpot liability is accrued with a related reduction in casino revenue when the Company is obligated to pay the jackpot, such as the incremental amount in excess of the base jackpot on a progressive game.

76




RED ROCK RESORTS, INC.
NOTES TO CONSOLIDATED FINANCIAL STATEMENTS (Continued)

Gaming Taxes
The Company is assessed taxes based on gross gaming revenue, subject to applicable jurisdictional adjustments. Gaming taxes are included in casino costs and expenses in the Consolidated Statements of Income. Gaming tax expense was as follows (amounts in thousands):
 
Year Ended December 31,
 
2018
 
2017
 
2016
Gaming tax expense
$
74,501

 
$
69,429

 
$
63,626

Share-based Compensation
The Company measures its share-based compensation cost at the grant date based on the fair value of the award, and recognizes the cost over the requisite service period. The fair value of stock options is estimated at the grant date using the Black-Scholes option pricing model. The fair value of restricted stock is based on the closing share price of the Company’s stock on the grant date. The Company uses the straight-line method to recognize compensation cost for share-based awards with graded service-based vesting, and cumulative compensation cost recognized to date at least equals the grant-date fair value of the vested portion of the awards. Forfeitures are accounted for as they occur.
Advertising
The Company expenses advertising costs the first time the advertising takes place. Advertising expense is primarily included in selling, general and administrative expense in the Consolidated Statements of Income. Advertising expense was as follows (amounts in thousands):
 
Year Ended December 31,
 
2018
 
2017
 
2016
Advertising expense
$
24,302

 
$
22,094

 
$
21,144

Write-downs and Other Charges, net
Write-downs and other charges include asset disposals, preopening and redevelopment, innovation and development costs, severance and non-routine expenses. For the years ended December 31, 2018 and 2017, the Company recognized expenses associated with the ongoing redevelopment project at Palms, including the brand repositioning campaign, the grand opening of the first phase of the project in May 2018, and preopening related to new restaurants, nightclubs, bars and other amenities. For the year ended December 31, 2016, write-downs and other charges included expenses related to the IPO transaction, including advisory, legal and other charges that were not deferred as direct and incremental costs of the IPO, as well as costs related to the Fertitta Entertainment Acquisition.
Income Taxes
Red Rock is taxed as a corporation and pays corporate federal, state and local taxes on income allocated to it by Station Holdco. Station Holdco continues to operate as a partnership for federal, state and local tax reporting and holds 100% of the economic interests in Station LLC. The members of Station Holdco are liable for any income taxes resulting from income allocated to them by Station Holdco as a pass-through entity.
The Company recognizes deferred tax assets and liabilities based on the differences between the book value of assets and liabilities for financial reporting purposes and those amounts applicable for income tax purposes using enacted tax rates in effect for the year in which the differences are expected to reverse. The Company classifies all deferred tax assets and liabilities as noncurrent. The effect of a change in tax rates on deferred tax assets and liabilities is recognized in the period in which the enactment date occurs. Deferred tax assets represent future tax deductions or credits. Realization of the deferred tax assets ultimately depends on the existence of sufficient taxable income of the appropriate character in either the carryback or carryforward period.
Each reporting period, the Company analyzes the likelihood that its deferred tax assets will be realized. A valuation allowance is recorded if, based on the weight of all available positive and negative evidence, it is more likely than not (a likelihood of more than 50%) that some portion, or all, of a deferred tax asset will not be realized. On an annual basis, the Company performs a comprehensive analysis of all forms of positive and negative evidence based on year end results. During each interim period, the Company updates its annual analysis for significant changes in the positive and negative evidence.
The Company records uncertain tax positions on the basis of a two-step process in which (1) the Company determines whether it is more likely than not the tax positions will be sustained on the basis of the technical merits of the position and (2)

77




RED ROCK RESORTS, INC.
NOTES TO CONSOLIDATED FINANCIAL STATEMENTS (Continued)

for those tax positions meeting the more likely than not recognition threshold, the Company recognizes the largest amount of tax benefit that is more than 50% likely to be realized upon ultimate settlement with the related tax authority.
The Company determined that no liability for unrecognized tax benefits for uncertain tax positions was required to be recorded at December 31, 2018 and 2017. In addition, the Company does not believe that it has any tax positions for which it is reasonably possible that it will be required to record a significant liability for unrecognized tax benefits within the next twelve months.
The Company will recognize interest and penalties related to income taxes, if any, within the provision for income taxes. The Company has incurred no interest or penalties related to income taxes in any of the periods presented.
Tax Receivable Agreement with Related Parties
In connection with the IPO, the Company entered into a TRA with certain pre-IPO owners of Station Holdco. In the event that such parties exchange any or all of their LLC Units for Class A common stock, the TRA requires the Company to make payments to such parties for 85% of the tax benefits realized by the Company by such exchange. The annual tax benefits are computed by calculating the income taxes due, including such tax benefits, and the income taxes due without such benefits. When an exchange transaction occurs, the Company initially recognizes the related TRA liability through a charge to equity, and any subsequent adjustments to the liability are recorded through the statements of income.
As a result of exchanges of LLC Units for Class A common stock and purchases by the Company of LLC Units from holders of such units, the Company is entitled to a proportionate share of the existing tax basis of the assets of Station Holdco at the time of such exchanges or purchases. In addition, such exchanges or purchases of LLC Units are expected to result in increases in the tax basis of the assets of Station Holdco that otherwise would not have been available. These increases in tax basis may reduce the amount of tax that the Company would otherwise be required to pay in the future. These increases in tax basis may also decrease gains (or increase losses) on future dispositions of certain capital assets to the extent tax basis is allocated to those capital assets.
The timing and amount of aggregate payments due under the TRA may vary based on a number of factors, including the amount and timing of the taxable income the Company generates each year and the tax rate then applicable and amortizable basis. If the Company does not generate sufficient taxable income in the aggregate over the term of the TRA to utilize the tax benefits, it would not be required to make the related TRA payments. The Company will only recognize a liability for TRA payments if management determines it is probable that it will generate sufficient future taxable income over the term of the TRA to utilize the related tax benefits. If management determines in the future that the Company will not be able to fully utilize all or part of the related tax benefits, it would derecognize the portion of the liability related to the benefits not expected to be utilized. Estimating future taxable income is inherently uncertain and requires judgment. In projecting future taxable income, the Company considers its historical results and incorporates certain assumptions, including revenue growth, and operating margins, among others.
The payment obligations under the TRA are Red Rock’s obligations and are not obligations of Station Holdco or Station LLC. Payments are generally due within a specified period of time following the filing of the Company’s annual tax return and interest on such payments will accrue from the original due date (without extensions) of the income tax return until the date paid. Payments not made within the required period after the filing of the income tax return generally accrue interest at a rate of LIBOR plus 5.00%.
The TRA will remain in effect until all such tax benefits have been utilized or expired unless the Company exercises its right to terminate the TRA. The TRA will also terminate if the Company breaches its obligations under the TRA or upon certain mergers, asset sales or other forms of business combinations, or other changes of control. If the Company exercises its right to terminate the TRA, or if the TRA is terminated early in accordance with its terms, the Company’s payment obligations would be accelerated based upon certain assumptions, including the assumption that it would have sufficient future taxable income to utilize such tax benefits, and may substantially exceed the actual benefits, if any, the Company realizes in respect of the tax attributes subject to the TRA.
Additionally, the Company estimates the amount of TRA payments expected to be paid within the next twelve months and classifies this amount within current liabilities on its Consolidated Balance Sheets. This determination is based on management’s estimate of taxable income for the next fiscal year. To the extent the Company’s estimate differs from actual results, it may be required reclassify portions of the liability under the TRA between current and non-current.
Earnings Per Share
Basic earnings per share (“EPS”) is computed by dividing net income attributable to Red Rock by the weighted-average number of Class A shares outstanding during the period. Diluted EPS is computed by dividing net income attributable

78




RED ROCK RESORTS, INC.
NOTES TO CONSOLIDATED FINANCIAL STATEMENTS (Continued)

to Red Rock, including the impact of potentially dilutive securities, by the weighted-average number of Class A shares outstanding during the period, including the number of Class A shares that would have been outstanding if the potentially dilutive securities had been issued. Potentially dilutive securities include the outstanding Class B common stock, outstanding stock options and unvested restricted stock. The Company uses the “if-converted” method to determine the potentially dilutive effect of its Class B common stock, and the treasury stock method to determine the potentially dilutive effect of outstanding stock options and unvested restricted stock.
Recently Issued and Adopted Accounting Standards
In August 2018, the Financial Accounting Standards Board (“FASB”) issued amended accounting guidance for costs of implementing a cloud computing service arrangement. Under the amended guidance, the requirements for capitalizing implementation costs incurred in a hosting arrangement that is a service contract will be aligned with the requirements for capitalizing implementation costs incurred to develop or obtain internal-use software (and hosting arrangements that include an internal-use software license). The amended guidance may be applied either retrospectively or prospectively to all implementation costs incurred after the date of adoption. The amended guidance is effective for fiscal years beginning after December 15, 2019, and interim periods within those fiscal years, and early adoption is permitted. The Company adopted this guidance prospectively in the fourth quarter of 2018. The adoption did not have a material impact on the Company’s financial position or results of operations.
In June 2018, the FASB issued accounting guidance that expands the scope of accounting for share-based payment transactions to include those with nonemployees. The amended guidance states that such accounting applies to all share-based payment transactions in which awards are exchanged for goods or services to be used or consumed in a grantor’s own operations. The accounting does not apply to financing transactions or revenue transactions under the new revenue recognition guidance. The amended guidance is effective for fiscal years beginning after December 15, 2018, and interim periods within those fiscal years, and early adoption is permitted. The Company adopted this guidance in the fourth quarter of 2018. The adoption did not have an impact on the Company’s financial position or results of operations.
In May 2017, the FASB issued accounting guidance that amends the scope of modification accounting for share-based payment arrangements. The amended guidance clarifies which changes to the terms and conditions of share-based payment awards require an entity to apply modification accounting. The Company adopted this guidance in the first quarter of 2018. The adoption did not have an impact on the Company’s financial position or results of operations.
In March 2017, the FASB issued amended accounting guidance on the presentation of net periodic pension and postretirement cost. The amendment requires that the service cost component must be separated from the other components and classified as compensation expense in the same income statement line item as payroll costs for the employees who are receiving the retirement benefit. Further, only the service cost component is eligible for capitalization in inventory or other internally constructed assets. Other cost components are required to be reported below the subtotal for operating results, and their classification is required to be disclosed. The Company adopted this guidance in the first quarter of 2018. The Company’s defined benefit pension plan has been curtailed since 2009 and as a result, no service cost is being incurred. Accordingly, upon adoption of the amended guidance, the Company reclassified the expense associated with the defined benefit pension plan to other expense for all periods presented, and the adoption did not have an impact on net income.
In November 2016, the FASB issued amended accounting guidance on the presentation of restricted cash in the statement of cash flows. This amendment requires that a statement of cash flows explain the change during the reporting period in the total of cash, cash equivalents, and restricted cash or restricted cash equivalents. The Company adopted this guidance in the first quarter of 2018 using the retrospective transition method, as required by the new standard. The adoption did not have an impact on the Company’s financial position or results of operations.
In August 2016, the FASB issued amended accounting guidance intended to reduce diversity in practice in how cash receipts and cash payments are presented and classified in the statement of cash flows. The amendment addresses specific cash flow issues including the presentation and classification of debt prepayment or debt extinguishment costs and distributions received from equity method investees. The amended guidance also addresses the presentation and classification of separately identifiable cash flows and the application of the predominance principle. The Company adopted this guidance in the first quarter of 2018 using the retrospective transition method, as required by the new standard. The adoption did not have an impact on the Company’s statement of cash flows.
In February 2016, the FASB issued a new accounting standard that changes the accounting for leases and requires expanded disclosures about leasing activities. Under the new guidance, lessees will be required to recognize a right-of-use asset and a lease liability, measured on a discounted basis, at the commencement date for leases with terms greater than twelve months. Lessor accounting will remain largely unchanged, other than certain targeted improvements intended to align lessor

79




RED ROCK RESORTS, INC.
NOTES TO CONSOLIDATED FINANCIAL STATEMENTS (Continued)

accounting with the lessee accounting model and with the new revenue recognition guidance issued in 2014. The amended guidance is effective for fiscal years beginning after December 15, 2018, and interim periods within those fiscal years. The Company will adopt this standard as of the first quarter of 2019 using the modified retrospective transition approach and has elected not to adjust comparative periods presented. The Company has elected to use the package of practical expedients in its transition and accordingly, will not reassess its prior conclusions about lease identification, lease classification and initial direct costs. In addition, the Company has elected the short-term lease recognition exemption, under which it will not recognize right-of-use assets or lease liabilities for leases with a term of twelve months or less, and has elected not to apply the use-of-hindsight practical expedient. The Company is in the final stages of implementing changes to its systems and processes for lease accounting and reporting, and is currently finalizing its evaluation of the financial statement impact of adopting the amended guidance, which will include recognizing lease liabilities and related right-of-use assets for operating leases on the opening balance sheet in the period of adoption. The Company does not expect the adoption to have a material impact on the pattern of lease expense recognition in its statements of income or its cash flows.
In May 2014, the FASB issued a new accounting standard for revenue recognition which requires entities to recognize revenue when it transfers promised goods or services to customers in an amount that reflects the consideration to which the entity expects to be entitled in exchange for those goods or services. The Company adopted this guidance in the first quarter of 2018 and elected to apply the full retrospective adoption method.
Under the new standard, the historical presentation of gross revenues for complimentary goods and services provided to guests with a corresponding offsetting amount included in promotional allowances has been eliminated. Promotional allowances are recorded primarily as reductions to casino revenue based on the standalone selling price of the complimentary goods and services provided. The adoption of the new standard also eliminated the historical practice of reclassifying the total cost associated with complimentaries from the expense line of the department fulfilling the complimentary to the expense line of the department that granted the complimentary to the guest. Under the new standard, revenues and expenses associated with providing complimentaries are classified based on the goods and services provided. When guests earn points under the Rewards Program, the Company recognizes a liability for future performance obligations, which is measured at the redemption value of such points. The recognition of the Rewards Program point liability primarily reduces casino revenue. Previously, the Company recorded a liability for the estimated incremental cost of providing complimentary services earned under the Rewards Program. Additionally, amounts paid for wide area progressive operator fees and mandatory service charges that were previously recorded net in revenue are recorded gross, resulting in an increase in revenue with a corresponding increase in expense.

80




RED ROCK RESORTS, INC.
NOTES TO CONSOLIDATED FINANCIAL STATEMENTS (Continued)

Adoption of the new standard using the full retrospective method required the Company to apply the new guidance to each prior reporting period presented. The adoption did not have a significant impact on net income for the periods presented. The following tables present the impact of adoption of the new standard to previously reported selected financial statement information (in thousands, except per share data):
 
Year Ended December 31,
 
2017
 
2016
 
As Reported
 
Adjustments
 
As Adjusted
 
As Reported
 
Adjustments
 
As Adjusted
Operating revenues:
 
 
 
 
 
 
 
 
 
 
 
Casino
$
1,048,355

 
$
(162,149
)
 
$
886,206

 
$
960,992

 
$
(146,774
)
 
$
814,218

Food and beverage
298,707

 
66,741

 
365,448

 
270,619

 
59,869

 
330,488

Room
176,585

 
2,456

 
179,041

 
142,858

 
2,952

 
145,810

Other
93,695

 
(728
)
 
92,967

 
74,208

 
(484
)
 
73,724

Management fees
118,477

 

 
118,477

 
111,520

 

 
111,520

Gross revenues
1,735,819

 
(93,680
)
 
1,642,139


1,560,197

 
(84,437
)
 
1,475,760

Promotional allowances
(120,203
)
 
120,203

 

 
(107,770
)
 
107,770

 

Net revenues
1,615,616

 
26,523

 
1,642,139


1,452,427

 
23,333

 
1,475,760

Operating costs and expenses:
 
 
 
 
 
 
 
 
 
 
 
Casino
416,863

 
(105,777
)
 
311,086

 
368,561

 
(95,118
)
 
273,443

Food and beverage
211,094

 
114,975

 
326,069

 
185,177

 
106,047

 
291,224

Room
72,300

 
9,468

 
81,768

 
54,963

 
6,447

 
61,410

Other
35,041

 
5,291

 
40,332

 
26,588

 
4,073

 
30,661

Selling, general and administrative (a)
379,246

 
1,684

 
380,930

 
325,694

 
1,619

 
327,313

Depreciation and amortization
178,217

 

 
178,217

 
156,668

 

 
156,668

Write-downs and other charges, net
29,584

 

 
29,584

 
24,591

 

 
24,591

Tax receivable agreement liability adjustment
(139,300
)
 

 
(139,300
)
 
739

 

 
739

Related party lease termination
100,343

 

 
100,343

 

 

 

Asset impairment
1,829

 

 
1,829

 

 

 

 
1,285,217

 
25,641

 
1,310,858


1,142,981

 
23,068

 
1,166,049

Operating income
330,399

 
882

 
331,281


309,446

 
265

 
309,711

Earnings from joint ventures
1,632

 

 
1,632

 
1,913

 

 
1,913

Operating income and earnings from joint ventures
332,031

 
882

 
332,913


311,359

 
265

 
311,624

Other (expense) income:
 
 
 
 
 
 
 
 
 
 
 
Interest expense, net
(131,442
)
 

 
(131,442
)
 
(140,189
)
 

 
(140,189
)
Loss on extinguishment/modification of debt, net
(16,907
)
 

 
(16,907
)
 
(7,270
)
 

 
(7,270
)
Change in fair value of derivative instruments
14,112

 

 
14,112

 
87

 

 
87

Other (a)

 
(357
)
 
(357
)
 

 
(45
)
 
(45
)
 
(134,237
)
 
(357
)
 
(134,594
)

(147,372
)
 
(45
)
 
(147,417
)
Income before income tax
197,794

 
525

 
198,319


163,987

 
220

 
164,207

Provision for income tax
(134,755
)
 
(31
)
 
(134,786
)
 
(8,212
)
 
(31
)
 
(8,243
)
Net income
63,039

 
494

 
63,533


155,775

 
189

 
155,964

Less: net income attributable to noncontrolling interests
27,887

 
223

 
28,110

 
63,808

 
204

 
64,012

Net income attributable to Red Rock Resorts, Inc.
$
35,152

 
$
271

 
$
35,423


$
91,967

 
$
(15
)
 
$
91,952

 
 
 
 
 
 
 
 
 
 
 
 
Earnings per share of Class A common stock, basic
$
0.52

 
$
0.01

 
$
0.53


$
1.03

 
$
0.01

 
$
1.04

Earnings per share of Class A common stock, diluted
$
0.42

 
$

 
$
0.42


$
1.03

 
$

 
$
1.03

____________________________________
(a)
Includes reclassification of pension costs of $357,000 and $45,000 for the years ended December 31, 2017 and 2016, respectively, as a result of the Company’s adoption of amended accounting guidance for pension and postretirement benefit plans.

81




RED ROCK RESORTS, INC.
NOTES TO CONSOLIDATED FINANCIAL STATEMENTS (Continued)

 
December 31, 2017
 
As Reported
 
Adjustments
 
As Adjusted
Deferred tax asset, net
$
132,220

 
$
511

 
$
132,731

Other accrued liabilities
176,813

 
6,090

 
182,903

Total Red Rock Resorts, Inc. stockholders’ equity
381,825

 
(3,094
)
 
378,731

Noncontrolling interest
255,466

 
(2,485
)
 
252,981

Total stockholders’ equity
637,291

 
(5,579
)
 
631,712

 
December 31, 2016
 
As Reported
 
Adjustments
 
As Adjusted
Total stockholders’ equity
$
633,352

 
$
(5,754
)
 
$
627,598

 
December 31, 2015
 
As Reported
 
Adjustments
 
As Adjusted
Total stockholders’ equity
$
573,709

 
$
(6,835
)
 
$
566,874

The Company’s historical net cash flows provided by (used in) operating, investing and financing activities were not impacted by the adoption of the new standard.
3.    Noncontrolling Interest in Station Holdco
As discussed in Note 1, Red Rock holds a controlling interest in and consolidates the financial position and results of operations of Station LLC and its subsidiaries and Station Holdco. Prior to the IPO in May 2016, there were no noncontrolling interests in Station Holdco. As a result of the IPO and Reorganization Transactions, certain owners of LLC Units who held such units prior to the IPO (“Continuing Owners”) became noncontrolling interest holders. The Company presents the interests in Station Holdco not owned by Red Rock within noncontrolling interest in the consolidated financial statements.
Immediately after the IPO, the noncontrolling interest holders of Station Holdco owned approximately 66.6% of the outstanding LLC Units, with the remaining 33.4% owned by Red Rock. During the years ended December 31, 2018, 2017 and 2016, approximately 0.4 million, 2.7 million and 24.5 million, respectively, of LLC Units and Class B common shares held by noncontrolling interest holders were exchanged for Class A common shares, which increased Red Rock’s ownership interest in Station Holdco. At December 31, 2018, the noncontrolling interest in Station Holdco had been reduced to approximately 40.2%. Noncontrolling interest will continue to be adjusted to reflect the impact of any changes in Red Rock’s ownership interest in Station Holdco.
The ownership of the LLC Units is summarized as follows:        
 
December 31, 2018
 
December 31, 2017
 
Units
 
Ownership %
 
Units
 
Ownership %
Red Rock
69,662,590

 
59.8
%
 
68,897,563

 
59.3
%
Noncontrolling interest holders
46,884,413

 
40.2
%
 
47,264,413

 
40.7
%
Total
116,547,003

 
100.0
%
 
116,161,976

 
100.0
%
The Company uses monthly weighted-average LLC Unit ownership to calculate the pretax income and other comprehensive (loss) income of Station Holdco attributable to Red Rock and the noncontrolling interest holders. Station Holdco equity attributable to Red Rock and the noncontrolling interest holders is rebalanced, as needed, to reflect LLC Unit ownership at period end.

82




RED ROCK RESORTS, INC.
NOTES TO CONSOLIDATED FINANCIAL STATEMENTS (Continued)

4.    Property and Equipment
Property and equipment consisted of the following (amounts in thousands):
 
December 31,
 
2018
 
2017
Land
$
270,059

 
$
256,173

Buildings and improvements
2,663,004

 
2,315,124

Furniture, fixtures and equipment
686,863

 
534,286

Construction in progress
240,197

 
126,384

 
3,860,123

 
3,231,967

Accumulated depreciation and amortization
(847,718
)
 
(689,856
)
Property and equipment, net
$
3,012,405

 
$
2,542,111

Construction in progress at December 31, 2018 included $218.2 million related to the redevelopment of Palms.
Depreciation expense was as follows (amounts in thousands):
 
Year Ended December 31,
 
2018
 
2017
 
2016
Depreciation expense
$
169,656

 
$
158,327

 
$
137,881

At December 31, 2018 and 2017, substantially all of the Company’s property and equipment was pledged as collateral for its long-term debt.
5.    Goodwill and Other Intangibles
Goodwill, net of accumulated impairment losses of $1.2 million, was $195.7 million at December 31, 2018 and 2017. The Company’s goodwill is primarily related to the Las Vegas operations segment.
The Company’s intangibles, other than goodwill, consisted of the following (amounts in thousands):
 
December 31, 2018
 
Estimated useful
life
(years)
 
Gross
Carrying
Amount
 
Accumulated
Amortization
 
Net
Carrying
Amount
Assets
 
 
 
 
 
 
 
Brands
Indefinite
 
$
77,200

 
$

 
$
77,200

License rights
Indefinite
 
300

 

 
300

Customer relationships
15
 
23,600

 
(11,579
)
 
12,021

Management contracts
7 - 20
 
47,000

 
(32,532
)
 
14,468

Condominium rental contracts
20
 
9,000

 
(1,012
)
 
7,988

Trademarks
15
 
6,000

 
(900
)
 
5,100

Beneficial leases
6
 
237

 
(94
)
 
143

Intangible assets
 
 
163,337

 
(46,117
)
 
117,220

Liabilities
 
 
 
 
 
 
 
Below market leases
15 - 72
 
4,145

 
(371
)
 
3,774

Net intangibles
 
 
$
159,192

 
$
(45,746
)
 
$
113,446


83




RED ROCK RESORTS, INC.
NOTES TO CONSOLIDATED FINANCIAL STATEMENTS (Continued)

 
December 31, 2017
 
Estimated useful
life
(years)
 
Gross
Carrying
Amount
 
Accumulated
Amortization
 
Net
Carrying
Amount
Assets
 
 
 
 
 
 
 
Brands
Indefinite
 
$
77,200

 
$

 
$
77,200

License rights
Indefinite
 
300

 

 
300

Customer relationships
15
 
23,600

 
(10,006
)
 
13,594

Management contracts
7 - 20
 
115,000

 
(92,980
)
 
22,020

Condominium rental contracts
20
 
9,000

 
(562
)
 
8,438

Trademarks
15
 
6,000

 
(500
)
 
5,500

Beneficial leases
2 - 6
 
270

 
(72
)
 
198

Other
2
 
2,000

 
(1,250
)
 
750

Intangible assets
 
 
233,370

 
(105,370
)
 
128,000

Liabilities
 
 
 
 
 
 
 
Below market lease
15 - 72
 
4,145

 
(199
)
 
3,946

Net intangibles
 
 
$
229,225

 
$
(105,171
)
 
$
124,054

The Gun Lake Casino management contract intangible asset, which had a gross carrying amount of $68.0 million, became fully amortized in February 2018 concurrently with the expiration of the management agreement.
Amortization expense for intangibles was as follows (amounts in thousands):
 
Year Ended December 31,
 
2018
 
2017
 
2016
Amortization expense
$
10,599

 
$
19,890

 
$
18,787

Estimated annual amortization expense for intangibles for each of the next five years is as follows (amounts in thousands):
Years Ending December 31,
 
 
2019
 
$
8,541

2020
 
8,029

2021
 
2,399

2022
 
2,378

2023
 
2,357

6.    Land Held for Development
At December 31, 2018, the Company controlled approximately 420 acres of land comprised of eight strategically-located parcels in Las Vegas and Reno, Nevada, each of which is zoned for casino gaming and other uses. The Company owns approximately 391 acres of such land, and 20 acres are leased from a third-party lessor, as described in Note 20.
In the second quarter of 2018, the Company sold a 26-acre parcel of land in Las Vegas that was previously held for development. See Note 13 for additional information.
7.    Investments in Variable Interest Entities and Joint Ventures
Station Holdco and Station LLC are VIEs, of which the Company is the primary beneficiary. Substantially all of the Company’s assets and liabilities represent the assets and liabilities of Station Holdco and Station LLC, other than assets and liabilities related to income taxes and amounts payable under the TRA. As described in Note 1, the Company holds all of the voting interest in Station Holdco and Station LLC, subject to certain limited exceptions, and was designated as the sole managing member of both entities. The Company controls and operates all of the business and affairs of Station Holdco and Station LLC, and conducts all of its operations through these entities. Accordingly, the Company consolidates the financial position and results of operations of Station LLC and its consolidated subsidiaries and Station Holdco, and presents the

84




RED ROCK RESORTS, INC.
NOTES TO CONSOLIDATED FINANCIAL STATEMENTS (Continued)

economic interests in Station Holdco not owned by Red Rock within noncontrolling interest in the consolidated financial statements.
MPM is a 50% owned, consolidated VIE that managed Gun Lake Casino through February 2018. The Company is the primary beneficiary of MPM and consolidates MPM in its consolidated financial statements because it can direct the activities of MPM that would most significantly impact MPM’s economic performance and has the right to receive benefits and the obligation to absorb losses that would be significant to MPM. MPM’s beneficial interest holders have no recourse to the general credit of the Company.
The Company has investments in three 50% owned smaller casino properties which are joint ventures accounted for using the equity method. Under the equity method, original investments are initially recorded at cost and are adjusted by the investor’s share of earnings, losses and distributions of the joint venture. The carrying amount of the Company’s investment in one of the smaller casino properties has been reduced below zero and is presented as a deficit investment on the Consolidated Balance Sheets.
8.    Native American Development
North Fork Rancheria of Mono Indian Tribe
The Company has development and management agreements with the North Fork Rancheria of Mono Indians (the “Mono”), a federally recognized Native American tribe located near Fresno, California, which were originally entered into in 2003. In August 2014, the Mono and the Company entered into the Second Amended and Restated Development Agreement (the “Development Agreement”) and the Second Amended and Restated Management Agreement. Pursuant to those agreements, the Company will assist the Mono in developing and operating a gaming and entertainment facility (the “North Fork Project”) to be located in Madera County, California. The Company purchased a 305–acre parcel of land adjacent to Highway 99 north of the city of Madera (the “North Fork Site”), which was taken into trust for the benefit of the Mono by the Department of the Interior (“DOI”) in February 2013.
As currently contemplated, the North Fork Project is expected to include approximately 2,000 slot machines, approximately 40 table games and several restaurants, and the cost of the project is expected to be between $250 million and $300 million. Development of the North Fork Project is subject to certain governmental and regulatory approvals, including, but not limited to, approval of the Management Agreement by the Chairman of the National Indian Gaming Commission (“NIGC”).
Under the terms of the Development Agreement, the Company has agreed to arrange the financing for the ongoing development costs and construction of the facility. The Company will contribute significant financial support to the North Fork Project. Through December 31, 2018, the Company has paid approximately $33.1 million of reimbursable advances to the Mono, primarily to complete the environmental impact study, purchase the North Fork Site and pay the costs of litigation. The advances are expected to be repaid from the proceeds of third-party financing or from the Mono’s gaming revenues; however, there can be no assurance that the advances will be repaid. The carrying amount of the advances was reduced to fair value upon the Company’s adoption of fresh-start reporting in 2011. At December 31, 2018, the carrying amount of the advances was $18.0 million. In accordance with the Company’s accounting policy, accrued interest on the advances will not be recognized in income until the carrying amount of the advances has been recovered.
The Company will receive a development fee of 4% of the costs of construction (as defined in the Development Agreement) for its development services, which will be paid upon the commencement of gaming operations at the facility. In March 2018, the Mono submitted a proposed Third Amended and Restated Management Agreement (the “Management Agreement”) to the NIGC. The Management Agreement allows the Company to receive a management fee of 30% of the North Fork Project’s net income. The Management Agreement and the Development Agreement have a term of seven years from the opening of the North Fork Project. The Management Agreement includes termination provisions whereby either party may terminate the agreement for cause, and the Management Agreement may also be terminated at any time upon agreement of the parties. There is no provision in the Management Agreement allowing the tribe to buy-out the agreement prior to its expiration. The Management Agreement provides that the Company will train the Mono tribal members such that they may assume responsibility for managing the North Fork Project upon the expiration of the agreement.
Upon termination or expiration of the Management Agreement and Development Agreement, the Mono will continue to be obligated to repay any unpaid principal and interest on the advances from the Company, as well as certain other amounts that may be due, such as management fees. Amounts due to the Company under the Development Agreement and Management Agreement are secured by substantially all of the assets of the North Fork Project except the North Fork Site. In addition, the Development Agreement and Management Agreement contain waivers of the Mono’s sovereign immunity from suit for the purpose of enforcing the agreements or permitting or compelling arbitration and other remedies.

85




RED ROCK RESORTS, INC.
NOTES TO CONSOLIDATED FINANCIAL STATEMENTS (Continued)

The timing of this type of project is difficult to predict and is dependent upon the receipt of the necessary governmental and regulatory approvals. There can be no assurance as to when, or if, these approvals will be obtained. The Company currently estimates that construction of the North Fork Project may begin in the next 18 to 30 months and estimates that the North Fork Project would be completed and opened for business approximately 18 months after construction begins. There can be no assurance, however, that the North Fork Project will be completed and opened within this time frame or at all. The Company expects to assist the Mono in obtaining third-party financing for the North Fork Project once all necessary regulatory approvals have been received and prior to commencement of construction; however, there can be no assurance that the Company will be able to obtain such financing for the North Fork Project on acceptable terms or at all.
The Company has evaluated the likelihood that the North Fork Project will be successfully completed and opened, and has concluded that the likelihood of successful completion is in the range of 65% to 75% at December 31, 2018. The Company’s evaluation is based on its consideration of all available positive and negative evidence about the status of the North Fork Project, including, but not limited to, the status of required regulatory approvals, as well as the progress being made toward the achievement of all milestones and the successful resolution of all litigation and contingencies. There can be no assurance that the North Fork Project will be successfully completed or that future events and circumstances will not change the Company’s estimates of the timing, scope, and potential for successful completion or that any such changes will not be material. In addition, there can be no assurance that the Company will recover all of its investment in the North Fork Project even if it is successfully completed and opened for business.

86




RED ROCK RESORTS, INC.
NOTES TO CONSOLIDATED FINANCIAL STATEMENTS (Continued)

The following table summarizes the Company’s evaluation at December 31, 2018 of each of the critical milestones necessary to complete the North Fork Project.
 
As of December 31, 2018
Federally recognized as an Indian tribe by the Bureau of Indian Affairs (“BIA”)
Yes
Date of recognition
Federal recognition was terminated in 1966 and restored in 1983.
Tribe has possession of or access to usable land upon which the project is to be built
The DOI accepted approximately 305 acres of land for the project into trust for the benefit of the Mono in February 2013.
Status of obtaining regulatory and governmental approvals:
 
Tribal-state compact
A compact was negotiated and signed by the Governor of California and the Mono in August 2012. The California State Assembly and Senate passed Assembly Bill 277 (“AB 277”) which ratified the Compact in May 2013 and June 2013, respectively. Opponents of the North Fork Project qualified a referendum, “Proposition 48,” for a state-wide ballot challenging the legislature’s ratification of the Compact. In November 2014, Proposition 48 failed. The State took the position that the failure of Proposition 48 nullified the ratification of the Compact and, therefore, the Compact did not take effect under California law. In March 2015, the Mono filed suit against the State (see North Fork Rancheria of Mono Indians v. State of California) to obtain a compact with the State or procedures from the Secretary of the Interior under which Class III gaming may be conducted on the North Fork Site. In July 2016, the DOI issued Secretarial procedures (the “Secretarial Procedures”) pursuant to which the Mono may conduct Class III gaming on the North Fork Site.
Approval of gaming compact by DOI
The Compact was submitted to the DOI in July 2013. In October 2013, notice of the Compact taking effect was published in the Federal Register. The Secretarial Procedures supersede and replace the Compact.
Record of decision regarding environmental impact published by BIA
In November 2012, the record of decision for the Environmental Impact Statement for the North Fork Project was issued by the BIA. In December 2012, the Notice of Intent to take land into trust was published in the Federal Register.
BIA accepting usable land into trust on behalf of the tribe
The North Fork Site was accepted into trust in February 2013.
Approval of management agreement by NIGC
In December 2015, the Mono submitted a Second Amended and Restated Management Agreement, and certain related documents, to the NIGC. In July 2016, the Mono received a deficiency letter from the NIGC seeking additional information concerning the Second Amended and Restated Management Agreement. In March 2018, the Mono submitted the Management Agreement and certain related documents to the NIGC. In June 2018, the Mono received a deficiency letter from the NIGC seeking additional information concerning the Management Agreement. Approval of the Management Agreement by the NIGC is expected to occur following the Mono’s response to the deficiency letter. The Company believes the Management Agreement will be approved because the terms and conditions thereof are consistent with the provisions of the Indian Gaming Regulatory Act (“IGRA”).
Gaming licenses:
 
Type
The North Fork Project will include the operation of Class II and Class III gaming, which are allowed pursuant to the terms of the Secretarial Procedures and IGRA, following approval of the Management Agreement by the NIGC.
Number of gaming devices allowed
The Secretarial Procedures allow for the operation of a maximum of 2,000 Class III slot machines at the facility during the first two years of operation and thereafter up to 2,500 Class III slot machines. There is no limit on the number of Class II gaming devices that the Mono can offer.
Agreements with local authorities
The Mono has entered into memoranda of understanding with the City of Madera, the County of Madera and the Madera Irrigation District under which the Mono agreed to pay one-time and recurring mitigation contributions, subject to certain contingencies. The memoranda of understanding with the City and County were amended in December 2016 to restructure the timing of certain payments due to delays in the development of the North Fork Project.

87




RED ROCK RESORTS, INC.
NOTES TO CONSOLIDATED FINANCIAL STATEMENTS (Continued)

Following is a discussion of legal matters related to the North Fork Project.
Stand Up For California! v. Dept. of the Interior. In December 2012, Stand Up for California!, several individuals and the Ministerial Association of Madera (collectively, the “Stand Up” plaintiffs) filed a complaint in the United States District Court for the District of Columbia against the DOI, the BIA and the Secretary of Interior and Assistant Secretary of the Interior, in their official capacities, seeking to overturn the Secretary’s determination to take the North Fork Site into trust for the purposes of gaming (the “North Fork Determination”) and seeking declaratory and injunctive relief to prevent the United States from taking the North Fork Site into trust. The Mono filed a motion to intervene as a party to the lawsuit, which was granted. In January 2013, the Court denied the Stand Up plaintiffs’ Motion for Preliminary Injunction and the United States accepted the North Fork Site into trust for the benefit of the Mono in February 2013. The parties subsequently filed motions for summary judgment. In September 2016, the Court denied the Stand Up plaintiffs’ motions for summary judgment and granted the defendants’ and the Mono’s motions for summary judgment in part and dismissed the remainder of the Stand Up plaintiffs’ claims. The Stand Up plaintiffs appealed the district court’s decision to the United States Court of Appeals for the District of Columbia Circuit, which heard oral argument on the appeal on October 13, 2017. On January 12, 2018, the United States Court of Appeals for the District of Columbia Circuit affirmed the decision of the district court in favor of the defendants and the Mono. On February 26, 2018, the Stand Up plaintiffs filed a petition for rehearing en banc of the January 12, 2018 decision, which petition for rehearing was denied on April 10, 2018. On July 9, 2018, the Stand Up plaintiffs filed a Petition for Writ of Certiorari in the Supreme Court of the United States. The defendants and the Mono filed their responses with the Supreme Court of the United States on November 26, 2018, the briefing was completed on December 10, 2018 when the Stand Up plaintiffs filed their reply and the Supreme Court denied the Petition of the Stand Up plaintiffs on January 7, 2019.
Stand Up For California! v. Brown. In March 2013, Stand Up for California! and Barbara Leach, a local resident, filed a complaint for declaratory relief and petition for writ of mandate in California Superior Court for the County of Madera against California Governor Edmund G. Brown, Jr., alleging that Governor Brown violated the California constitutional separation-of-powers doctrine when he concurred in the North Fork Determination. The complaint sought to vacate and set aside the Governor’s concurrence. Plaintiffs’ complaint was subsequently amended to include a challenge to the constitutionality of AB 277. The Mono intervened as a defendant in the lawsuit. In March 2014, the court dismissed plaintiffs’ amended complaint, which dismissal was appealed by plaintiffs. In December 2016, an appellate court ruled in favor of the Stand Up plaintiffs concluding that Governor Brown exceeded his authority in concurring in the Secretary’s determination that gaming on the North Fork Site would be in the best interest of the tribe and not detrimental to the surrounding community. The appellate court’s decision reversed the trial court’s previous ruling in favor of the Mono. The Mono and the State filed petitions in the Supreme Court of California seeking review of the appellate court’s decision. In March 2017, the Supreme Court of California granted the Mono and State’s petitions for review and deferred additional briefing or other action in this matter pending consideration and disposition of a similar issue in United Auburn Indian Community of Auburn Rancheria v. Brown. The United Auburn case was fully briefed in December 2017. Oral argument has not yet been scheduled.
Picayune Rancheria of Chukchansi Indians v. Brown. In March 2016, Picayune Rancheria of Chukchansi Indians (“Picayune”) filed a complaint for declaratory relief and petition for writ of mandate in California Superior Court for the County of Madera against Governor Edmund G. Brown, Jr., alleging that the referendum that invalidated the Compact also invalidated Governor Brown’s concurrence with the North Fork Determination. The complaint seeks to vacate and set aside the Governor’s concurrence. In July 2016, the court granted the Mono’s application to intervene and the Mono filed a demurrer seeking to dismiss the case. In November 2016, the district court dismissed Picayune’s complaint, but the court subsequently vacated its ruling based on the December 2016, decision by the Fifth District Court of Appeal in Stand Up for California! v. Brown. In May 2017, the court stayed the case for six months by agreement of the parties and scheduled a status conference on November 13, 2017 to address how the case should proceed in light of the California Supreme Court’s granting of the Mono and State’s petitions for review in Stand Up for California! v. Brown. The case remains stayed.
Picayune Rancheria of Chukchansi Indians v. United States Department of the Interior. In July 2016, Picayune filed a complaint in the United States District Court for the Eastern District of California for declaratory and injunctive relief against the DOI. The complaint sought a declaration that the North Fork Site did not come under one of the exceptions to the general prohibition against gaming on lands taken into trust after October 1988 set forth in IGRA and therefore was not eligible for gaming. It also sought a declaration that the North Fork Determination had expired because the legislature never ratified Governor Brown’s concurrence, and sought injunctive relief prohibiting the DOI from taking any action under IGRA concerning the North Fork Site. The Mono filed a motion to intervene in September 2016, which was subsequently granted. The Mono and federal defendants filed motions for summary judgment in March 2017. On August 8, 2017, Picayune filed a brief arguing that the court should stay the proceedings in light of the Fifth District Court’s decision in Stand Up for California! v. Brown and the appeal pending in the California Supreme Court. On August 18, 2017, the court denied the Picayune’s motion to stay the proceedings and granted the summary judgment motions of the Mono and the federal defendants. Picayune has not filed a timely notice of appeal.

88




RED ROCK RESORTS, INC.
NOTES TO CONSOLIDATED FINANCIAL STATEMENTS (Continued)

Stand Up for California! et. al. v. United States Department of the Interior. In November 2016, Stand Up for California! and other plaintiffs filed a complaint in the United States District Court for the Eastern District of California alleging that the DOI’s issuance of Secretarial Procedures for the Mono was subject to the National Environmental Policies Act and the Clean Air Act, and violate the Johnson Act. The complaint further alleges violations of the Freedom of Information Act and the Administrative Procedures Act. The DOI filed its answer to the complaint in February 2017 denying plaintiffs’ claims and asserting certain affirmative defenses. A motion to intervene filed by the Mono was granted in March 2017. Plaintiffs subsequently filed a motion to stay the proceedings in May 2017. Briefing on the contested stay request concluded in July 2017 and briefing on cross-motions for summary judgment was concluded in September 2017. On July 18, 2018, the court denied plaintiffs’ motion to stay the proceedings and granted the summary judgment motions of the Mono and the federal defendants. On September 11, 2018, plaintiffs filed a notice of appeal of the District Court decision and a briefing schedule has been established with the United States Court of Appeals for the Ninth Circuit.
9.    Management Agreements
The Federated Indians of Graton Rancheria
The Company manages Graton Resort & Casino (“Graton Resort”), which opened in November 2013, on behalf of the Federated Indians of Graton Rancheria (the “Graton Tribe”). Graton Resort is located approximately 43 miles north of downtown San Francisco. The management agreement for Graton Resort will expire in November 2020. The Company received a management fee of 24% of Graton Resort’s net income (as defined in the management agreement) in years 1 through 4 of the agreement, and is entitled to receive 27% of Graton Resort’s net income in years 5 through 7. Excluding reimbursable expenses, management fees from Graton Resort totaled $77.5 million, $65.3 million and $58.4 million for the years ended December 31, 2018, 2017 and 2016, respectively. The management agreement may be terminated under certain circumstances, including but not limited to, material breach, changes in regulatory or legal status, and mutual agreement of the parties. There is no provision in the management agreement allowing the Graton Tribe to buy-out the management agreement prior to its expiration. Under the terms of the management agreement, the Company will provide training to the Graton Tribe such that the tribe may assume responsibility for managing Graton Resort upon expiration of the seven-year term of the management agreement. Upon termination or expiration of the management and development agreements, the Graton Tribe will continue to be obligated to pay certain amounts that may be due to the Company, such as any unpaid management fees. Certain amounts due to the Company under the management and development agreements are subordinate to the obligations of the Graton Tribe under its third-party financing. The management and development agreements contain waivers of the Graton Tribe’s sovereign immunity from suit for the purpose of enforcing the agreements or permitting or compelling arbitration and other remedies.
Gun Lake Casino    
The Company holds a 50% interest in MPM, which managed Gun Lake Casino (“Gun Lake”) in Allegan County, Michigan, under a seven-year management agreement that expired in February 2018. Excluding reimbursable expenses, MPM’s management fee revenue from Gun Lake included in the Consolidated Statements of Income for the years ended December 31, 2018, 2017 and 2016 totaled $4.3 million, $46.1 million and $40.5 million, respectively.
Other Managed Properties
The Company is the managing member of three 50% owned smaller casino properties in the Las Vegas regional market and receives a management fee equal to 10% of earnings before interest, taxes, depreciation and amortization (“EBITDA”) from these properties.
Reimbursable Costs
Management fee revenue includes reimbursable payroll and other costs, primarily related to Graton Resort. Reimbursable costs totaled $5.2 million, $6.6 million and $8.9 million for the years ended December 31, 2018, 2017 and 2016, respectively.

89




RED ROCK RESORTS, INC.
NOTES TO CONSOLIDATED FINANCIAL STATEMENTS (Continued)

10.        Other Accrued Liabilities
Other accrued liabilities consisted of the following (amounts in thousands):
 
December 31,
 
2018
 
2017
Contract and customer-related liabilities:
 
 
 
Rewards Program liability
$
20,654

 
$
20,254

Advance deposits and future wagers
18,624

 
16,103

Unpaid wagers, outstanding chips and other customer-related liabilities
19,640

 
16,882

Other accrued liabilities:
 
 
 
Accrued payroll and related
55,448

 
51,095

Accrued gaming and related
22,221

 
20,020

Construction payables and equipment purchase accruals
108,855

 
39,673

Other
21,032

 
18,876

 
$
266,474

 
$
182,903

Contract Balances
Customer contract liabilities related to future performance obligations consist of the Rewards Program point liability, advance deposits on goods or services yet to be provided and wagers for future sporting events. Advance deposits and wagers for future sporting events represent cash payments received from guests that are typically recognized in revenues within one year from the date received. The Company also has other customer-related liabilities that primarily include unpaid wagers and outstanding chips. Unpaid wagers include unredeemed gaming tickets that are exchanged for cash, and outstanding chips represent amounts owed to guests in exchange for gaming chips in their possession that may be redeemed for cash or recognized as revenue. Fluctuations in contract liabilities and other customer-related liabilities are a result of normal operating activities. The Company had no material contract assets at December 31, 2018 and 2017, respectively.
11.    Long-term Debt
Long-term debt consisted of the following (amounts in thousands):
 
December 31,
 
2018
 
2017
Term Loan B Facility, due June 8, 2023, interest at a margin above LIBOR or base rate (5.03% and 4.06% at December 31, 2018 and 2017, respectively), net of unamortized discount and deferred issuance costs of $43.3 million and $53.2 million at December 31, 2018 and 2017, respectively
$
1,775,951

 
$
1,780,193

Term Loan A Facility, due June 8, 2022, interest at a margin above LIBOR or base rate (4.53% and 3.36% at December 31, 2018 and 2017, respectively), net of unamortized discount and deferred issuance costs of $4.0 million and $5.2 million at December 31, 2018 and 2017, respectively
251,448

 
263,860

$781 million Revolving Credit Facility, due June 8, 2022, interest at a margin above LIBOR or base rate (4.54% weighted average at December 31, 2018)
245,000

 

5.00% Senior Notes, due October 1, 2025, net of deferred issuance costs of $5.7 million and $6.4 million at December 31, 2018 and 2017, respectively
544,286

 
543,596

Other long-term debt, weighted-average interest of 6.69% and 3.95% at December 31, 2018 and 2017, respectively, maturity dates ranging from 2027 to 2037
38,674

 
30,173

Total long-term debt
2,855,359

 
2,617,822

Current portion of long-term debt
(33,894
)
 
(30,094
)
Long-term debt, net
$
2,821,465

 
$
2,587,728

Credit Facility
Station LLC’s credit facility consists of the Term Loan B Facility, the Term Loan A Facility and the Revolving Credit Facility (collectively, the “Credit Facility”). The Term Loan B Facility bears interest at a rate per annum, at Station LLC’s option, equal to either LIBOR plus 2.50% or base rate plus 1.50%. Prior to the February 2019 amendment discussed below, the

90




RED ROCK RESORTS, INC.
NOTES TO CONSOLIDATED FINANCIAL STATEMENTS (Continued)

Term Loan A Facility and the Revolving Credit Facility bore interest at a rate per annum, at Station LLC’s option, equal to either LIBOR plus an amount ranging from 1.75% to 2.00% or base rate plus an amount ranging from 0.75% to 1.00%, depending on Station LLC’s consolidated leverage ratio.
Station LLC is required to make quarterly principal payments of $4.7 million on the Term Loan B Facility and $3.4 million on the Term Loan A Facility on the last day of each quarter. Station LLC also is required to make mandatory payments of amounts outstanding under the Credit Facility with the proceeds of certain casualty events, debt issuances, asset sales and equity issuances and, depending on its consolidated total leverage ratio, Station LLC is required to apply a portion of its excess cash flow to repay amounts outstanding under the Term Loan B Facility, which would reduce future quarterly principal payments. The Company is not required to make an excess cash flow payment in 2019.
Borrowings under the Credit Facility are guaranteed by all of Station LLC’s existing and future material restricted subsidiaries and are secured by pledges of all of the equity interests in Station LLC and its material restricted subsidiaries, a security interest in substantially all of the personal property of Station LLC and the subsidiary guarantors, and mortgages on the real property and improvements owned or leased by certain of Station LLC’s subsidiaries. 
The Credit Facility contains a number of customary covenants that, among other things, restrict, subject to certain exceptions, the ability of Station LLC and the subsidiary guarantors to incur debt; create a lien on collateral; engage in mergers, consolidations or asset dispositions; pay distributions; make investments, loans or advances; engage in certain transactions with affiliates or subsidiaries; or modify their lines of business. 
The Credit Facility also includes certain financial ratio covenants that Station LLC is required to maintain throughout the term of the Credit Facility and measure as of the end of each quarter. At December 31, 2018, these financial ratio covenants included an interest coverage ratio of not less than 2.50 to 1.00 and a maximum consolidated total leverage ratio ranging from 6.50 to 1.00 at December 31, 2018 to 5.25 to 1.00 at December 31, 2020 and thereafter. The February 2019 amendment retained these financial ratio covenants and extended the requirement to maintain the maximum total leverage ratio of 5.25 to 1.00 to the quarter ending December 31, 2021 and thereafter, consistent with the extension of the maturity dates for certain loans under the Term Loan A Facility and the Revolving Credit Facility. A breach of the financial ratio covenants shall only become an event of default under the Term Loan B Facility if the lenders providing the Term Loan A Facility and the Revolving Credit Facility take certain affirmative actions after the occurrence of a default of such financial ratio covenants. At December 31, 2018, the Company believes it was in compliance with all applicable covenants as defined in the Credit Facility.
At December 31, 2018, Station LLC’s borrowing availability under its Revolving Credit Facility, subject to continued compliance with the terms of the Credit Facility, was $498.9 million, which was net of $245.0 million in outstanding borrowings and $37.1 million in outstanding letters of credit and similar obligations.
Credit Facility Amendment
On February 8, 2019, Station LLC amended the Credit Facility to, among other things, (i) increase the borrowing availability under the Revolving Credit Facility by $115.0 million to $896.0 million and (ii) for consenting lenders under the Term Loan A Facility and the Revolving Credit Facility, extend the maturity date for their portion of such facilities by an additional year and reduce the interest rate thereunder by 25 basis points.
5.00% Senior Notes
In September 2017, Station LLC issued $550.0 million in aggregate principal amount of 5.00% Senior Notes due October 1, 2025 at par. Interest on the 5.00% Senior Notes is paid every six months in arrears on April 1 and October 1.
The 5.00% Senior Notes and the guarantees of such notes by certain of Station LLC’s subsidiaries are general senior unsecured obligations.
On or after October 1, 2020, Station LLC may redeem all or a portion of the 5.00% Senior Notes at the redemption prices (expressed as percentages of the principal amount) set forth below plus accrued and unpaid interest and additional interest to the applicable redemption date:    
Years Beginning October 1,
Percentage
2020
102.50
%
2021
101.25
%
2022 and thereafter
100.00
%
The indenture governing the 5.00% Senior Notes requires Station LLC to offer to purchase the 5.00% Senior Notes at a purchase price in cash equal to 101.00% of the aggregate principal amount outstanding plus accrued and unpaid interest

91




RED ROCK RESORTS, INC.
NOTES TO CONSOLIDATED FINANCIAL STATEMENTS (Continued)

thereon if Station LLC experiences certain change of control events (as defined in the indenture). The indenture also requires Station LLC to make an offer to repurchase the 5.00% Senior Notes at a purchase price equal to 100.00% of the principal amount of the purchased notes if it has excess net proceeds (as defined in the indenture) from certain asset sales.
The indenture governing the 5.00% Senior Notes contains a number of customary covenants that, among other things and subject to certain exceptions, restrict the ability of Station LLC and its restricted subsidiaries to incur or guarantee additional indebtedness; issue disqualified stock or create subordinated indebtedness that is not subordinated to the 5.00% Senior Notes; create liens; engage in mergers, consolidations or asset dispositions; enter into certain transactions with affiliates; engage in lines of business other than its core business and related businesses; or make investments or pay distributions (other than customary tax distributions). These covenants are subject to a number of exceptions and qualifications as set forth in the indenture. The indenture governing the 5.00% Senior Notes also provides for events of default which, if any of them occurs, would permit or require the principal of and accrued interest on such 5.00% Senior Notes to be declared due and payable.
Corporate Office Lease
The Company leases its corporate office building under a lease agreement which was entered into in 2007 pursuant to a sale-leaseback arrangement with a third-party real estate investment firm. The lease has an initial term of 20 years with four five-year extension options. The options constitute continuing involvement under the accounting guidance for sale-leaseback transactions involving real estate, and accordingly, the sale-leaseback is accounted for as a financing transaction. The corporate office building is included in Property and equipment, net on the Consolidated Balance Sheets and is being depreciated according to the Company’s policy. The carrying amount of the related obligation is $38.1 million, which is included within Other long-term debt, and the lease payments are recognized as principal and interest payments on the obligation. The lease payment in effect at December 31, 2018 was $3.5 million on an annualized basis, which will increase annually by the greater of 1.25% or the percentage increase in a cost of living factor, not to exceed 2%.
In the fourth quarter of 2018, the Company recorded an out-of-period adjustment to interest expense related to the corporate office lease obligation, which was identified during its year-end financial close process. Considering both quantitative and qualitative factors, the Company has determined the out-of-period adjustment is immaterial to any previously issued consolidated financial statements and the correction is immaterial to the Company’s 2018 financial results. The adjustment resulted in a $9.3 million overstatement of interest expense and an understatement in net income of $8.6 million or $0.07 in basic and diluted earnings per share for the year ended December 31, 2018.
Minimum lease payments on the corporate office lease for each of the next five years are as follows (amounts in thousands):
Years Ending December 31,
 
2019
$
3,506

2020
3,549

2021
3,594

2022
3,639

2023
3,684


92




RED ROCK RESORTS, INC.
NOTES TO CONSOLIDATED FINANCIAL STATEMENTS (Continued)

Principal Maturities
Scheduled principal maturities of Station LLC’s long-term debt for each of the next five years and thereafter are as follows (amounts in thousands):
Years Ending December 31,
 
2019
$
33,894

2020
80,417

2021
98,307

2022
520,539

2023
1,592,751

Thereafter
582,499

 
2,908,407

Debt discounts and issuance costs
(53,048
)
 
$
2,855,359

12.    Derivative Instruments
The Company’s objective in using derivative instruments is to manage its exposure to interest rate movements. To accomplish this objective, the Company uses interest rate swaps as a primary part of its cash flow hedging strategy. The Company does not use derivative financial instruments for trading or speculative purposes.
The Company’s hedging strategy includes the use of forward-starting interest rate swaps that are not designated in cash flow hedging relationships. The interest rate swap agreements allow Station LLC to receive variable-rate payments in exchange for fixed-rate payments over the life of the agreements without exchange of the underlying notional amount. Station LLC’s interest rate swaps each have one-year terms that run consecutively through July 2021, with predetermined fixed pay rates that increase with each new term to more closely align with the one-month LIBOR forward curve as of the trade date of the interest rate swap. At December 31, 2018, the weighted-average fixed pay rate for Station LLC’s interest rate swaps was 1.46%, which will increase to 1.94% over the exposure period. Certain of these interest rate swaps were previously designated in cash flow hedging relationships until their dedesignation in June 2017 as discussed in more detail below. At December 31, 2018, Station LLC’s interest rate swaps had a combined notional amount of $1.5 billion.
Station LLC has not posted any collateral related to its interest rate swap agreements; however, Station LLC’s obligations under the interest rate swap agreements are subject to the security and guarantee arrangements applicable to the Credit Facility. The interest rate swap agreements contain a cross-default provision under which Station LLC could be declared in default on its obligation under such agreements if certain conditions of default exist on the Credit Facility. At December 31, 2018, the termination value of Station LLC’s interest rate swaps, including accrued interest, was a net asset of $24.8 million.
In June 2017, the Company dedesignated the hedge accounting relationships of Station LLC’s interest rate swaps that were previously designated and accounted for as cash flow hedges of forecasted interest payments. Prior to the dedesignation, the gain or loss on the effective portion of changes in their fair values was recorded as a component of other comprehensive (loss) income until the interest payments being hedged were recorded as interest expense, at which time the amounts in accumulated other comprehensive income were reclassified as an adjustment to interest expense. The Company recognized the gain or loss on any ineffective portion of the derivatives’ change in fair value in the period in which the change occurred as a component of Change in fair value of derivative instruments in the Consolidated Statements of Income. At December 31, 2018, $4.2 million of cumulative deferred net gains previously recognized in accumulated other comprehensive income will be amortized as a reduction of interest expense through July 2020 as the hedged interest payments continue to occur. Of this amount, approximately $2.8 million of deferred net gains is expected to be reclassified into earnings during the next twelve months.
As a result of and subsequent to (i) the Company’s election not to apply hedge accounting for Station LLC’s interest rate swaps and (ii) the June 2017 dedesignation of Station LLC’s then-outstanding interest rate swaps, the changes in fair value of all of Station LLC’s derivative instruments are reflected in Change in fair value of derivative instruments in the Consolidated Statements of Income in the period in which the change occurs. As such, the amount of interest expense reported for the period subsequent to the dedesignation does not reflect a fixed rate as it previously did under hedge accounting for that portion of the debt hedged. However, the economics are unchanged and the Company continues to meet its risk management objective and achieve fixed cash flows attributable to interest payments on the debt principal being hedged by its interest rate swaps.

93




RED ROCK RESORTS, INC.
NOTES TO CONSOLIDATED FINANCIAL STATEMENTS (Continued)

At December 31, 2018, Station LLC’s interest rate swaps effectively converted $1.5 billion of Station LLC’s variable interest rate debt to a fixed rate of 4.10%.
The fair values of Station LLC’s interest rate swaps, exclusive of accrued interest, as well as their classification on the Consolidated Balance Sheets, are presented below (amounts in thousands):
 
December 31,
2018
 
2017
Interest rate swaps not designated in hedge accounting relationships:
 
 
 
Prepaid expenses and other current assets
$
8,334

 
$
3,620

Other assets, net
15,611

 
18,383

Information about pretax gains and losses on derivative financial instruments that were not designated in hedge accounting relationships is presented below (amounts in thousands):
Derivatives Not Designated in Hedge Accounting Relationships
 
Location of Gain on Derivatives Recognized in Income
 
Amount of Gain on Derivatives
 Recognized in Income
 
 
Year Ended December 31,
 
 
2018
 
2017
 
2016
Interest rate swaps
 
Change in fair value of derivative instruments
 
$
12,415

 
$
14,110

 
$

Information about pretax gains and losses on derivative financial instruments that were designated in cash flow hedging relationships and their location within the consolidated financial statements is presented below (amounts in thousands):
Derivatives Designated in Cash Flow Hedging Relationships
 
Amount of (Loss) Gain on Derivatives Recognized in Other Comprehensive (Loss) Income (Effective Portion)
 
Location of Gain (Loss) Reclassified from Accumulated Other Comprehensive Income into Income (Effective Portion)
 
Amount of Gain (Loss) Reclassified from Accumulated Other Comprehensive Income into Income (Effective Portion)
 
Year Ended December 31,
 
 
Year Ended December 31,
 
2018
 
2017
 
2016
 
 
2018
 
2017
 
2016
Interest rate swaps
 
$

 
$
(1,875
)
 
$
8,035

 
Interest expense, net
 
$
2,929

 
$
(1,176
)
 
$
(5,066
)
Derivatives Designated in Cash Flow Hedging Relationships
 
Location of Gain on Derivatives Recognized in Income
(Ineffective Portion and Amount Excluded from Effectiveness Testing)
 
Amount of Gain on Derivatives Recognized in Income (Ineffective Portion and Amount Excluded from Effectiveness Testing)
 
 
Year Ended December 31,
 
 
2018
 
2017
 
2016
Interest rate swaps
 
Change in fair value of derivative instruments
 
$

 
$
2

 
$
87

13.    Fair Value Measurements
Assets Measured at Fair Value on a Recurring Basis
Information about the Company’s financial assets measured at fair value on a recurring basis, aggregated by the level in the fair value hierarchy within which those measurements fall, is presented below (amounts in thousands). The Company had no financial liabilities measured at fair value on a recurring basis at December 31, 2018 or 2017.
 
 
 
Fair Value Measurement at Reporting Date Using
 
Balance at December 31, 2018
 
Quoted Prices
in Active
Markets for
Identical
Assets
(Level 1)
 
Significant
Other
Observable
Inputs
(Level 2)
 
Significant
Unobservable
Inputs
(Level 3)
Assets
 
 
 
 
 
 
 
Interest rate swaps
$
23,945

 
$

 
$
23,945

 
$


94




RED ROCK RESORTS, INC.
NOTES TO CONSOLIDATED FINANCIAL STATEMENTS (Continued)

 
 
 
Fair Value Measurement at Reporting Date Using
 
Balance at December 31, 2017
 
Quoted Prices
in Active
Markets for
Identical
Assets
(Level 1)
 
Significant
Other
Observable
Inputs
(Level 2)
 
Significant
Unobservable
Inputs
(Level 3)
Assets
 
 
 
 
 
 
 
Interest rate swaps
$
22,003

 
$

 
$
22,003

 
$

Assets Measured at Fair Value on a Nonrecurring Basis
During the year ended December 31, 2017, the Company recorded an asset impairment charge of $1.8 million to write down an approximately 31-acre parcel of land held for development in Las Vegas to its estimated fair value of $5.2 million as a result of entering into an agreement to sell a portion of the land at a price less than its carrying amount. The land was classified within assets held for sale in the Consolidated Balance Sheet at December 31, 2017, and the sale was completed in the second quarter of 2018.
Fair Value of Long-term Debt
The estimated fair value of the Company’s long-term debt compared with its carrying amount is presented below (amounts in millions):
 
December 31,
 
2018
 
2017
Aggregate fair value
$
2,766

 
$
2,677

Aggregate carrying amount
2,855

 
2,618

The estimated fair value of the Company’s long-term debt is based on quoted market prices from various banks for similar instruments, which is considered a Level 2 input under the fair value hierarchy.
14.    Stockholders’ Equity
Subsequent to the IPO and the Reorganization Transactions described in Note 1, the Company has two classes of common stock. The Company’s Certificate of Incorporation authorizes 500,000,000 shares of Class A common stock, par value $0.01 per share and 100,000,000 shares of Class B common stock, par value $0.00001 per share. The Certificate of Incorporation also authorizes up to 100,000,000 shares of preferred stock, par value of $0.01 per share, none of which have been issued.
Class A Common Stock
Voting Rights
The holders of Class A common stock are entitled to one vote per share on all matters to be voted upon by the stockholders and have economic rights. Holders of shares of the Company’s Class A common stock and Class B common stock vote together as a single class on all matters presented to the Company’s stockholders for their vote or approval, except as otherwise required by applicable law or the Certificate of Incorporation.
Dividend Rights
Subject to preferences that may be applicable to any outstanding preferred stock, the holders of Class A common stock are entitled to receive ratably such dividends, if any, as may be declared from time to time by the board of directors out of funds legally available therefor. The declaration, amount and payment of any future dividends on shares of Class A common stock will be at the sole discretion of the board of directors and it may reduce or discontinue entirely the payment of such dividends at any time. The board of directors may take into account general economic and business conditions, the Company’s financial condition and operating results, its available cash and current and anticipated cash needs, capital requirements, contractual, legal, tax and regulatory restrictions and implications on the payment of dividends to stockholders or the payment of distributions by subsidiaries (including Station Holdco) to the Company, and such other factors as the board of directors may deem relevant.
As a holding company, Red Rock’s only assets are its equity interest in Station Holdco and its voting interest in Station LLC, other than cash and tax-related assets and liabilities. Red Rock has no operations outside of its management of Station LLC. The Company intends to cause Station Holdco to make distributions in an amount sufficient to cover cash dividends

95




RED ROCK RESORTS, INC.
NOTES TO CONSOLIDATED FINANCIAL STATEMENTS (Continued)

declared, if any. If Station Holdco makes such distributions to Red Rock, the other holders of LLC Units will be entitled to receive proportionate distributions based on their percentage ownership of Station Holdco.
During each of the years ended December 31, 2018 and 2017, the Company declared and paid cash dividends of $0.40 per share to Class A common shareholders. In February 2019, the board of directors declared a dividend of $0.10 per share of Class A common stock to holders of record as of March 14, 2019 to be paid on March 29, 2019. Prior to the payment of the dividend, Station Holdco will make a cash distribution to all LLC Unit holders, including the Company, of $0.10 per unit, a portion of which will be paid to its noncontrolling interest holders.
The existing debt agreements of Station LLC, including those governing the Credit Facility, contain restrictive covenants that limit its ability to make cash distributions. Because the only asset of Station Holdco is its interest in Station LLC, the limitations on such distributions will effectively limit the ability of Station Holdco to make distributions to Red Rock, and any financing arrangements that the Company or any of its subsidiaries enter into in the future may contain similar restrictions. Station Holdco is generally prohibited under Delaware law from making a distribution to a member to the extent that, at the time of the distribution, after giving effect to the distribution, liabilities of Station Holdco (with certain exceptions) exceed the fair value of its assets. Subsidiaries of Station Holdco, including Station LLC and its subsidiaries, are generally subject to similar legal limitations on their ability to make distributions to their members or equity holders.
Because the Company must pay taxes and make payments under the TRA, amounts ultimately distributed as dividends to holders of Class A common stock are expected to be less than the amounts distributed by Station Holdco to its members on a per LLC Unit basis.
Rights upon Liquidation
In the event of liquidation, dissolution or winding-up of Red Rock, whether voluntarily or involuntarily, the holders of Class A common stock are entitled to share ratably in all assets remaining after payment of liabilities, subject to prior distribution rights of preferred stock, if any, then outstanding.
Other Rights
The holders of Class A common stock have no preemptive or conversion rights or other subscription rights. There are no redemption or sinking fund provisions applicable to the Class A common stock. The rights, preferences and privileges of holders of Class A common stock will be subject to those of the holders of any shares of preferred stock the Company may issue in the future.
Equity Repurchase Program
In February 2019, the Company’s Board of Directors approved an equity repurchase program authorizing the repurchase of up to an aggregate of $150 million of its Class A common stock. The Company is not obligated to repurchase any shares under this program. Subject to applicable laws and the provisions of any agreements restricting the Company’s ability to do so, repurchases may be made at the Company’s discretion from time to time through open market purchases, negotiated transactions or tender offers, depending on market conditions and other factors.
Class B Common Stock
Voting Rights
All Continuing Owners of Station Holdco, other than Red Rock, hold shares of Class B common stock. Although Class B shares have no economic rights, they allow those owners of Station Holdco to exercise voting power at Red Rock, which is the sole managing member of Station Holdco.
Each outstanding share of Class B common stock that is held by a holder that, together with its affiliates, owned LLC Units representing at least 30% of the outstanding LLC Units and, at the applicable record date, maintains direct or indirect beneficial ownership of at least 10% of the outstanding shares of Class A common stock (determined on an as-exchanged basis assuming that all of the LLC Units were exchanged for Class A common stock) is entitled to ten votes and each other outstanding share of Class B common stock is entitled to one vote.
Affiliates of Frank J. Fertitta III and Lorenzo J. Fertitta hold all of the Company’s issued and outstanding shares of Class B common stock that have ten votes per share. As a result, Frank J. Fertitta III and Lorenzo J. Fertitta, together with their affiliates, control any action requiring the general approval of the Company’s stockholders, including the election of the board of directors, the adoption of amendments to the Certificate of Incorporation and bylaws and the approval of any merger or sale of substantially all of the Company’s assets.
Each share of Class B common stock is entitled to only one vote automatically upon it being held by a holder that, together with its affiliates, did not own at least 30% of the outstanding LLC Units immediately following the IPO or owns less

96




RED ROCK RESORTS, INC.
NOTES TO CONSOLIDATED FINANCIAL STATEMENTS (Continued)

than 10% of the outstanding shares of Class A common stock (determined on an as-exchanged basis assuming that all of the LLC Units were exchanged for Class A common stock). Holders of LLC Units are entitled at any time to exchange LLC Units, together with an equal number of shares of Class B common stock, for shares of Class A common stock on a one-for-one basis or for cash, at the Company’s election. Accordingly, as members of Station Holdco exchange LLC Units, the voting power afforded to them by their shares of Class B common stock will be correspondingly reduced. Holders of Class B common stock exchanged 0.4 million, 2.7 million and 24.5 million shares of such stock, along with an equal number of LLC Units, for an equal number of shares of Class A common stock during the years ended December 31, 2018, 2017 and 2016, respectively.
Automatic Transfer
In the event that any outstanding share of Class B common stock shall cease to be held by a holder of an LLC Unit (including a transferee of an LLC Unit), such share shall automatically be transferred to the Company and thereupon shall be retired.
Dividend Rights
Class B stockholders will not participate in any dividends declared by the board of directors.
Rights upon Liquidation
In the event of any liquidation, dissolution, or winding-up of Red Rock, whether voluntary or involuntary, the Class B stockholders will not be entitled to receive any of the Company’s assets.
Other Rights
The holders of Class B common stock have no preemptive or conversion rights or other subscription rights. There are no redemption or sinking fund provisions applicable to the Class B common stock. The rights, preferences and privileges of holders of Class B common stock will be subject to those of the holders of any shares of preferred stock the Company may issue in the future.
Preferred Stock
Subject to limitations prescribed by Delaware law and the Certificate of Incorporation, the board of directors is authorized to issue preferred stock and to determine the terms and conditions of the preferred stock, including whether the shares of preferred stock will be issued in one or more series, the number of shares to be included in each series and the powers, designations, preferences and rights of the shares. The board of directors is authorized to designate any qualifications, limitations or restrictions on the shares without any further vote or action by the stockholders. The issuance of preferred stock may have the effect of delaying, deferring or preventing a change in control of the Company. The Company has no current plan to issue any shares of preferred stock.

97




RED ROCK RESORTS, INC.
NOTES TO CONSOLIDATED FINANCIAL STATEMENTS (Continued)

Accumulated Other Comprehensive Income
The following table presents changes in accumulated other comprehensive income balances, net of tax and noncontrolling interest (amounts in thousands):
 
Unrealized gain on interest rate swaps
 
Unrealized gain on available-for-sale securities
 
Unrecognized pension liability
 
Total
Balances, December 31, 2016
$
2,404

 
$
52

 
$
2

 
$
2,458

Unrealized (loss) gain arising during the period (a)
(236
)
 
4

 
(39
)
 
(271
)
Amounts reclassified from accumulated other comprehensive income (loss) into income (b)
144

 
(56
)
 

 
88

Net current-period other comprehensive loss
(92
)
 
(52
)
 
(39
)
 
(183
)
Exchanges of noncontrolling interests for Class A common stock
228

 

 

 
228

Rebalancing
(30
)
 

 

 
(30
)
Balances, December 31, 2017
2,510

 

 
(37
)
 
2,473

Unrealized loss arising during the period (c)

 

 
(159
)
 
(159
)
Amounts reclassified from accumulated other comprehensive income (loss) into income (d)
(1,264
)
 

 

 
(1,264
)
Net current-period other comprehensive loss
(1,264
)
 

 
(159
)
 
(1,423
)
Exchanges of noncontrolling interests for Class A common stock
21

 

 

 
21

Rebalancing
12

 

 

 
12

Balances, December 31, 2018
$
1,279

 
$

 
$
(196
)
 
$
1,083

_______________________________________
(a)
Net of $1.0 million tax benefit.
(b)
Net of $0.5 million tax expense.
(c)
Net of $0.1 million tax benefit.
(d)
Net of $0.5 million tax benefit.
Net Income Attributable to Red Rock Resorts, Inc. and Transfers from (to) Noncontrolling Interests
The table below presents the effect on Red Rock Resorts, Inc. stockholders’ equity from net income and changes in its ownership of Station Holdco LLC (amounts in thousands):
 
Year Ended December 31,
 
2018
 
2017
 
2016
Net income attributable to Red Rock Resorts, Inc.
$
157,541

 
$
35,423

 
$
91,952

Transfers from (to) noncontrolling interests:
 
 
 
 
 
Allocation of equity to noncontrolling interests of Station Holdco in the Reorganization Transactions

 

 
(358,401
)
Exchanges of noncontrolling interests for Class A common stock
2,174

 
14,765

 
126,942

Acquisition of subsidiary noncontrolling interests

 
2,850

 

Rebalancing of ownership percentage between the Company and noncontrolling interests of Station Holdco
(5,898
)
 
(4,975
)
 
1,277

Net transfers (to) from noncontrolling interests
(3,724
)
 
12,640

 
(230,182
)
Change from net income attributable to Red Rock Resorts, Inc. and net transfers (to) from noncontrolling interests
$
153,817

 
$
48,063

 
$
(138,230
)
 
 
 
 
 
 

98




RED ROCK RESORTS, INC.
NOTES TO CONSOLIDATED FINANCIAL STATEMENTS (Continued)

15.    Share-based Compensation
The Red Rock Resorts, Inc. 2016 Equity Incentive Plan (the “Equity Incentive Plan”) is designed to attract, retain and motivate employees and to align the interests of those individuals with the interests of the Company. The Equity Incentive Plan was approved by the Company’s stockholders and is administered by the Compensation Committee or other designated committee of the board of directors (the “Committee”). The plan authorizes the Committee to grant share-based compensation awards, including stock options, restricted stock, performance awards, stock appreciation rights and certain other stock-based awards, to eligible participants. The Committee may designate plan participants, determine the types of awards to be granted and the number of shares covered by awards, and set the terms and conditions of awards, subject to limitations set forth in the plan. A total of 11,585,479 shares of Class A common stock are reserved for issuance under the plan, of which approximately 3.7 million shares were available to be issued at December 31, 2018.
Stock Options
Stock option awards issued under the plan generally vest over a requisite service period of four years and have a term of seven years from the grant date. The exercise price of stock options awarded under the plan is equal to the fair market value of the Company’s stock at the grant date. A summary of stock option activity is presented below:
 
Shares
 
Weighted-average exercise price
 
Weighted-average remaining contractual life (years)
 
Aggregate intrinsic value (amounts in thousands)
Outstanding at January 1, 2018
4,248,465

 
$
21.29

 
 
 
 
Granted
2,204,155

 
32.40

 
 
 
 
Exercised
(273,030
)
 
19.70

 
 
 
 
Forfeited or expired
(1,013,025
)
 
23.92

 
 
 
 
Outstanding at December 31, 2018
5,166,565

 
$
25.60

 
5.4
 
$
612

Unvested instruments expected to vest
4,675,084

 
$
26.12

 
5.5
 
$
377

Exercisable at December 31, 2018
491,481

 
$
20.69

 
4.3
 
$
235

The following information is provided for stock options awarded under the plan:
 
Year Ended December 31,
 
2018
 
2017
 
2016
Weighted-average grant date fair value
$
9.25

 
$
6.26

 
$
6.05

Total intrinsic value of stock options exercised (amounts in thousands)
$
3,550

 
$
538

 
$

The weighted-average assumptions used by the Company to estimate the grant date fair values of stock option awards were as follows:
 
Year Ended December 31,
 
2018
 
2017
 
2016
Expected stock price volatility
33.25
%
 
35.55
%
 
41.26
%
Expected term (in years)
4.87

 
4.95

 
4.75

Risk-free interest rate
2.63
%
 
2.06
%
 
1.35
%
Expected dividend yield
1.52
%
 
1.79
%
 
1.99
%
As a result of the IPO and Reorganization Transactions in May 2016, the Company has limited historical data on which to base certain assumptions used in estimating the grant date fair value of stock option awards. Accordingly, the Company uses the historical volatility of comparable public companies to estimate its expected stock price volatility and the simplified method to estimate the expected term of stock option awards. The risk-free interest rate is based on the U.S. Treasury yield curve in effect at the date of grant for a period equal to the expected term. The expected dividend yield is based on the current annualized dividend as of the grant date and the average stock price for the year preceding the option grant.
At December 31, 2018, unrecognized share-based compensation cost related to stock options was $24.8 million which is expected to be recognized over a weighted-average period of 2.7 years.

99




RED ROCK RESORTS, INC.
NOTES TO CONSOLIDATED FINANCIAL STATEMENTS (Continued)

Restricted Stock Awards
Restricted stock awards issued under the plan generally vest over requisite service periods of two to four years for employee awards and one year for awards to independent directors. A summary of restricted stock activity is presented below:
 
Shares
 
Weighted-average grant date fair value
Nonvested at January 1, 2018
308,310

 
$
21.60

Granted
176,877

 
31.95

Vested
(55,798
)
 
21.41

Forfeited
(55,625
)
 
24.53

Nonvested at December 31, 2018
373,764

 
$
26.09

The following information is provided for restricted stock awarded under the plan:
 
Year Ended December 31,
 
2018
 
2017
 
2016
Weighted-average grant date fair value
$
31.95

 
$
22.11

 
$
19.94

Total fair value of shares vested (amounts in thousands)
$
1,194

 
$
2,364

 
$
2,830

At December 31, 2018, unrecognized share-based compensation cost for restricted stock awards was $6.0 million which is expected to be recognized over a weighted-average period of 2.6 years.
Share-based compensation is classified in the same financial statement line items as cash compensation. The following table presents the location of share-based compensation expense in the Consolidated Statements of Income (amounts in thousands):
 
Year Ended December 31,
 
2018
 
2017
 
2016
Operating costs and expenses:
 
 
 
 
 
Casino
$
250

 
$
228

 
$
340

Food and beverage
36

 
40

 
21

Room

 
11

 
75

Selling, general and administrative
11,003

 
7,643

 
6,457

Total share-based compensation expense
$
11,289

 
$
7,922

 
$
6,893

 
 
 
 
 
 
In addition to the expense amounts shown in the table above, $0.1 million in share-based compensation was capitalized as part of the cost of property and equipment during each of the years ended December 31, 2018 and 2017. Share-based compensation expense for the pre-IPO period from January 1, 2016 through May 1, 2016 included $3.5 million for awards issued under two terminated plans, which are described below.
Terminated Plans
Prior to the IPO, the Company had three share-based compensation plans which were terminated in connection with the IPO and Reorganization Transactions, two of which resulted in share-based compensation expense for the year ended December 31, 2016. At the IPO date, restricted shares of Class A common stock were issued in substitution for certain outstanding vested and unvested profit interests on a value-for-value basis, and the nonvested restricted shares continued to vest under the same terms as the related profit interest awards. The weighted-average grant date fair value of nonvested restricted shares awarded in substitution for unvested Profit Units was $6.83 per share. The Company applied liability accounting for certain awards of profit interests that were subject to cash settlement and remeasured the liability awards at fair value each reporting period. Upon completion of the Fertitta Entertainment Acquisition, certain outstanding profit interests were settled, including the liability awards which were settled for $18.7 million. The estimated fair value of profit interests that vested during the year ended December 31, 2016 was $8.3 million.

100




RED ROCK RESORTS, INC.
NOTES TO CONSOLIDATED FINANCIAL STATEMENTS (Continued)

16.    Income Taxes
Income Taxes
Red Rock is taxed as a corporation and pays corporate federal, state and local taxes on income allocated to it by Station Holdco based upon Red Rock’s economic interest held in Station Holdco. As part of the IPO, Red Rock acquired the outstanding stock of the Merging Blockers which are taxed as corporations. As a result, Red Rock files as a consolidated group for federal income tax reporting purposes and in certain states as required or allowed. During 2018, the Merging Blockers were dissolved; therefore, in future years Red Rock will file a standalone tax return. Station Holdco is treated as a pass-through partnership for income tax reporting purposes. Station Holdco’s members, including the Company, are liable for federal, state and local income taxes based on their share of Station Holdco’s pass-through taxable income.
The Tax Cuts and Jobs Act (the “Act”) was enacted on December 22, 2017. The Act reduces the U.S. federal corporate rate from 35% to 21%. At December 31, 2017, the Company was able to reasonably estimate the effects of the Act and recorded provisional adjustments associated with the effects on existing deferred tax balances. At December 31, 2018, the Company has completed its analysis and determined that there is no change to the provisional amount of $85.3 million related to the remeasurement of its deferred tax balance. The Company believes that it has taken sustainable positions; however, there is no assurance that the taxing authorities will not propose adjustments that are different from the Company’s expected outcome and that will impact the provision for income taxes.
Income Tax Expense
The components of income tax expense (benefit) were as follows (amounts in thousands):
 
Year Ended December 31,
 
2018
 
2017
 
2016
Current income taxes:
 
 
 
 
 
Federal
$

 
$
(1,330
)
 
$
1,239

State and local
15

 
66

 
17

Total current income taxes
15

 
(1,264
)
 
1,256

Deferred income taxes:
 
 
 
 
 
Federal
23,817

 
133,246

 
6,639

State and local
43

 
2,804

 
348

Total deferred income taxes
23,860

 
136,050

 
6,987

Total income tax expense
$
23,875

 
$
134,786

 
$
8,243

A reconciliation of statutory federal income tax, which is the amount computed by multiplying income before tax by the statutory federal income tax rate, to the Company’s provision for income tax is as follows (amounts in thousands):
 
Year Ended December 31,
 
2018
 
2017
 
2016
Expected U.S. federal income taxes at statutory rate
$
51,105

 
$
69,411

 
$
57,472

Income attributable to noncontrolling interests
(13,007
)
 
(9,839
)
 
(44,682
)
State and local income taxes, net of federal benefit
43

 
474

 
100

Non-deductible expenses
1,525

 
(1,361
)
 
236

Tax credits
(1,985
)
 
(1,062
)
 
(250
)
Impact of tax rate change due to tax reform

 
85,348

 

Other
2,759

 
482

 
1,822

Valuation allowance
(16,565
)
 
(8,667
)
 
(6,455
)
Income tax expense
$
23,875

 
$
134,786

 
$
8,243

The Company’s effective tax rate was 9.81%, 67.96% and 5.02% for the years ended December 31, 2018, 2017 and 2016, respectively. The Company’s effective tax rate includes the net tax expense associated with remeasuring its deferred tax assets, deferred tax liabilities and related valuation allowances to reflect the enacted federal rate, and rate benefit attributable to

101




RED ROCK RESORTS, INC.
NOTES TO CONSOLIDATED FINANCIAL STATEMENTS (Continued)

the fact that Station Holdco operates as a limited liability company which is not subject to federal income tax. Accordingly, the Company is not liable for income taxes on the portion of Station Holdco’s earnings attributable to noncontrolling interests.
The components of deferred tax assets and liabilities are as follows (amounts in thousands):
 
December 31,
 
2018
 
2017
Deferred tax assets:
 
 
 
Tax credit carryforwards
$
3,737

 
$
1,496

Net operating loss carryforwards and other attributes
52,785

 
20,452

Investment in partnership
90,035

 
138,094

Payable pursuant to tax receivable agreement
5,244

 
30,296

Total gross deferred tax assets
151,801

 
190,338

Valuation allowance
(39,968
)
 
(57,607
)
Total deferred tax assets, net of valuation allowance
$
111,833

 
$
132,731

The Company recorded a reduction to the net deferred tax asset resulting from the outside basis difference of its interest in Station Holdco. The Company also recorded a reduction to the deferred tax asset for its liability related to payments to be made pursuant to the TRA representing 85% of the tax savings the Company expects to receive from the amortization deductions associated with the step up in the basis of depreciable assets under Section 754 of the Internal Revenue Code. This deferred tax asset will be recovered as cash payments are made to the TRA participants. Both of these deferred tax assets were initially recorded through equity.
At December 31, 2018, the Company had a federal net operating loss carryforward of approximately $250.1 million. $101.6 million of the federal net operating loss carryforward will begin to expire in 2037; the remaining $148.5 million have unlimited carryforward but may have usage limitations in a given year. The Company also had $1.1 million of additional pre-tax attributes and $3.7 million of tax credits at December 31, 2018.
Each reporting period, the Company analyzes the likelihood that its deferred tax assets will be realized. A valuation allowance is recorded if, based on the weight of all available positive and negative evidence, it is more likely than not (a likelihood of more than 50%) that some portion, or all, of a deferred tax asset will not be realized. On an annual basis, the Company performs a comprehensive analysis of all forms of positive and negative evidence based on year end results. During each interim period, the Company updates its annual analysis for significant changes in the positive and negative evidence. As a result of this analysis, the Company determined that the deferred tax asset related to acquiring its interest in Station Holdco through the newly issued LLC Units is not expected to be realized unless the Company disposes of its investment in Station Holdco. The Company recognizes changes to the valuation allowance through the provision for income tax or other comprehensive (loss) income, as applicable, and at December 31, 2018 and 2017, the valuation allowance was $40.0 million and $57.6 million, respectively.
Uncertain Tax Positions
The Company records uncertain tax positions on the basis of a two-step process in which (1) the Company determines whether it is more likely than not the tax positions will be sustained on the basis of the technical merits of the position and (2) for those tax positions meeting the more likely than not recognition threshold, the Company recognizes the largest amount of tax benefit that is more than 50% likely to be realized upon ultimate settlement with the related tax authority.
The Company determined that no liability for unrecognized tax benefits for uncertain tax positions was required at December 31, 2018 and 2017. In addition, the Company does not believe that it has any tax positions for which it is reasonably possible that it will be required to record a significant liability for unrecognized tax benefits within the next twelve months.
The first tax year subject to examination by taxing authorities for U.S. federal and state income tax purposes is 2015, though the Company reported no activity during that period. Additionally, although Station Holdco is treated as a partnership for U.S. federal and state income tax purposes, it is required to file an annual U.S. Return of Partnership Income, which is subject to examination by the Internal Revenue Service (“IRS”). The statute of limitations has expired for tax years through 2014 for Station Holdco. The Company has been notified that its 2016 tax returns and those of Station Holdco will be examined by the Internal Revenue Service.

102




RED ROCK RESORTS, INC.
NOTES TO CONSOLIDATED FINANCIAL STATEMENTS (Continued)

Tax Receivable Agreement
Pursuant to the election under Section 754 of the Internal Revenue Code, the Company continues to expect to obtain an increase in its share of the tax basis in the net assets of Station Holdco when LLC Units are exchanged by Station Holdco’s noncontrolling interest holders and other qualifying transactions. These increases in tax basis may reduce the amounts that the Company would otherwise pay in the future to various tax authorities. They may also decrease gains (or increase losses) on future dispositions of certain capital assets to the extent tax basis is allocated to those capital assets.
In connection with the IPO, the Company entered into the TRA with certain pre-IPO owners of Station Holdco. In the event that such parties exchange any or all of their LLC Units for Class A common stock, the TRA requires the Company to make payments to such holders for 85% of the tax benefits realized by the Company by such exchange. The Company expects to realize these tax benefits based on current projections of taxable income. The annual tax benefits are computed by calculating the income taxes due, including such tax benefits, and the income taxes due without such benefits. For the years ended December 31, 2018, 2017 and 2016, exchanges of LLC Units and Class B common shares resulted in increases of $2.5 million, $22.8 million and $213.2 million, respectively, in amounts payable under the TRA liability and net increases of $2.7 million, $24.3 million and $223.0 million, respectively, in deferred tax assets, all of which were recorded through equity. At December 31, 2018 and 2017, the Company’s liability under the TRA with respect to previously consummated transactions was $24.9 million and $141.9 million, respectively. During the year ended December 31, 2018, the Company paid a total of $28.9 million to two pre-IPO owners of Station Holdco in exchange for which the owners assigned to the Company all of their rights under the TRA. As a result, the Company’s liability under the TRA was reduced by $119.2 million, and the Company recognized nontaxable income of $90.4 million, which is presented in the Tax receivable agreement liability adjustment in the Consolidated Statements of Income for the year ended December 31, 2018.
The timing and amount of aggregate payments due under the TRA may vary based on a number of factors, including the amount and timing of the taxable income the Company generates each year and the tax rate then applicable. The payment obligations under the TRA are Red Rock’s obligations and are not obligations of Station Holdco or Station LLC. Payments are generally due within a specified period of time following the filing of the Company’s annual tax return and interest on such payments will accrue from the original due date (without extensions) of the income tax return until the date paid. Payments not made within the required period after the filing of the income tax return generally accrue interest at a rate of LIBOR plus 5.00%.
The TRA will remain in effect until all such tax benefits have been utilized or expired unless the Company exercises its right to terminate the TRA. The TRA will also terminate if the Company breaches its obligations under the TRA or upon certain mergers, asset sales or other forms of business combinations, or other changes of control. If the Company exercises its right to terminate the TRA, or if the TRA is terminated early in accordance with its terms, Red Rock’s payment obligations would be accelerated based upon certain assumptions, including the assumption that the Company would have sufficient future taxable income to utilize such tax benefits, and may substantially exceed the actual benefits, if any, the Company realizes in respect of the tax attributes subject to the TRA.
17.     Retirement Plans
401(k) Plan
The Company has a defined contribution 401(k) plan (the “401(k) Plan”) which covers all employees who meet certain age and length of service requirements and allows an employer contribution of up to 50% of the first 4% of each participating employee’s compensation contributed to the plan. Participants may elect to defer pretax compensation through payroll deductions. These deferrals are regulated under Section 401(k) of the Internal Revenue Code. The Company recorded expense for matching contributions of $4.1 million, $4.1 million and $3.4 million for the years ended December 31, 2018, 2017 and 2016, respectively.
Palms Pension Plan
In connection with the acquisition of Palms, the Company acquired a single-employer defined benefit pension plan (the “Pension Plan”), which covers eligible employees of Palms. The Pension Plan provides a cash balance form of pension benefits for eligible Palms employees who met certain age and length of service requirements. There has been a plan curtailment since 2009, and as of the curtailment date, new participants were no longer permitted, and existing participants’ accrual of benefits for future service ceased.

103




RED ROCK RESORTS, INC.
NOTES TO CONSOLIDATED FINANCIAL STATEMENTS (Continued)

The following table provides information about the changes in benefit obligation and the fair value of plan assets (amounts in thousands):
 
Year Ended December 31,
 
2018
 
2017
Change in benefit obligation:
 
 
 
Beginning benefit obligation (accumulated and projected)
$
14,130

 
$
13,728

Interest cost
475

 
536

Actuarial loss
(506
)
 
940

Benefits paid
(742
)
 
(464
)
Other

 
(610
)
Ending benefit obligation (accumulated and projected)
13,357

 
14,130

Change in fair value of plan assets:
 
 
 
Beginning fair value of plan assets
9,217

 
9,228

Actual return on plan assets
(668
)
 
813

Employer contributions
918

 
250

Benefits paid
(742
)
 
(464
)
Other

 
(610
)
Ending fair value of plan assets
8,725

 
9,217

Net funded status at December 31
$
(4,632
)
 
$
(4,913
)
The Company’s qualified pension plan is funded in accordance with requirements of the Employee Retirement Income Security Act of 1974, as amended. The Company expects to contribute $0.7 million to the Pension Plan for the year ending December 31, 2019 and the Company does not expect any plan assets to be returned in the year ending December 31, 2019.
The table below presents the components of pension expense incurred subsequent to the October 1, 2016 acquisition of Palms (amounts in thousands):
 
Year Ended December 31, 2018
 
Year Ended December 31, 2017
 
Three Months Ended
December 31, 2016
Components of net periodic benefit cost:
 
 
 
 
 
Interest cost
$
475

 
$
536

 
$
131

Expected return on plan assets
(209
)
 
(192
)
 
(86
)
Effect of settlement

 
13

 

Net periodic benefit cost
266

 
357

 
45

Other changes recognized in other comprehensive income:
 
 
 
 
 
Net loss (gain)
371

 
319

 
(6
)
Amount recognized due to settlement

 
(13
)
 

Total recognized in other comprehensive income
371

 
306

 
(6
)
Total recognized in net periodic benefit cost and other comprehensive income
$
637

 
$
663

 
$
39


104




RED ROCK RESORTS, INC.
NOTES TO CONSOLIDATED FINANCIAL STATEMENTS (Continued)

The Company did not incur any service costs or amortize any net gains or losses within the net periodic benefit costs of the Pension Plan during the periods presented. Expense associated with the Pension Plan is classified within Other expense in the Consolidated Statements of Income. Amounts recognized on the Consolidated Balance Sheets at December 31, 2018 and 2017 related to the Pension Plan consisted of the following (amounts in thousands):
 
December 31,
 
2018
 
2017
Other long-term liabilities
$
4,632

 
$
4,913

Net actuarial loss recognized in Accumulated Other Comprehensive Income
671

 
300

The Company does not expect to amortize any net actuarial loss from accumulated other comprehensive income into net pension expense during 2019.
The following tables present the weighted-average actuarial assumptions used to calculate the net periodic benefit cost and obligation:
 
Year Ended December 31, 2018
 
Year Ended December 31, 2017
 
Three Months Ended
December 31, 2016
Net periodic benefit cost:
 
 
 
 
 
Discount rate
3.60%
 
4.15%
 
3.85%
Expected long-term rate of return
5.80%
 
5.80%
 
6.30%
Rate of compensation increase
n/a
 
n/a
 
n/a
 
 
 
 
 
 
 
 
 
December 31,
 
 
 
2018
 
2017
Benefit obligations:
 
 
 
 
 
Discount rate
 
 
4.15%
 
3.60%
Rate of compensation increase
 
 
n/a
 
n/a
The discount rate used reflects the expected future benefit payments based on plan provisions and participant data as of the beginning of the plan year. The expected future cash flows are discounted by a pension discount yield curve on measurement dates and modified as deemed necessary. The expected return on plan assets uses a weighted-average rate based on the target asset allocation of the plan and capital market assumptions developed with a primary focus on forward-looking valuation models and market indicators. The key inputs for these models are future inflation, economic growth, and interest rate environment.
The composition of the Pension Plan assets at December 31, 2018, along with the targeted mix of assets, is presented below:
 
Target
 
December 31, 2018
Fixed income
50
%
 
53
%
Domestic income
18
%
 
17
%
International equity
14
%
 
12
%
Long/short equity
10
%
 
10
%
Other
8
%
 
8
%
 
100
%
 
100
%
The investment strategy for the Company’s defined benefit plan assets covers a diversified mix of assets, including equity and fixed income securities and real estate. Assets are managed within a risk management framework which addresses the need to generate incremental returns in the context of an appropriate level of risk, based on plan liability profiles and changes in funded status. The return objectives are to satisfy funding obligations when and as prescribed by law and to minimize the risk of large losses primarily through diversification.

105




RED ROCK RESORTS, INC.
NOTES TO CONSOLIDATED FINANCIAL STATEMENTS (Continued)

Entities are required to use a fair value hierarchy to measure the plan assets. See Note 2 for a description of the fair value hierarchy. The fair values of the Pension Plan assets at December 31, 2018 and 2017 by asset category were as follows (amounts in thousands):
 
 
 
Fair Value Measurement at Reporting Date Using
 
Balance at December 31, 2018
 
Quoted Prices
in Active
Markets for
Identical
Assets
(Level 1)
 
Significant
Other
Observable
Inputs
(Level 2)
 
Significant
Unobservable
Inputs
(Level 3)
Fixed income
$
4,646

 
$
4,623

 
$
23

 
$

Domestic income
1,468

 
120

 
1,348

 

International equity
1,059

 
1,059

 

 

Long/short equity
880

 
880

 

 

Other
672

 
260

 
412

 

 
$
8,725

 
$
6,942

 
$
1,783

 
$

 
 
 
Fair Value Measurement at Reporting Date Using
 
Balance at December 31, 2017
 
Quoted Prices
in Active
Markets for
Identical
Assets
(Level 1)
 
Significant
Other
Observable
Inputs
(Level 2)
 
Significant
Unobservable
Inputs
(Level 3)
Fixed income
$
4,547

 
$
4,547

 
$

 
$

Domestic income
1,902

 
189

 
1,713

 

International equity
1,387

 
1,106

 
281

 

Long/short equity
919

 
919

 

 

Other
462

 

 
462

 

 
$
9,217

 
$
6,761

 
$
2,456

 
$

At December 31, 2018, expected benefit payments for the next ten years were as follows (amounts in thousands):
Years Ending December 31,
 
2019
$
1,770

2020
610

2021
1,550

2022
1,260

2023
630

2024 - 2028
4,110

18.    Related Party Transactions
Under the TRA described in Note 16, the Company is required to make payments to certain pre-IPO owners of Station Holdco for 85% of the tax benefits realized by the Company as a result of certain transactions with the pre-IPO owners. At December 31, 2018 and 2017, $24.9 million and $141.9 million, respectively, was payable to certain pre-IPO owners of Station Holdco, including current and former executives of the Company or members of their respective family group, with respect to previously consummated transactions. Of these amounts, $9.0 million and $9.2 million, respectively, was payable to entities related to Frank J. Fertitta III and Lorenzo J. Fertitta. Future payments to pre-IPO owners in respect of any subsequent exchanges of LLC Units for Class A common stock would be in addition to these amounts and are expected to be substantial.
Prior to April 27, 2017, the Company leased the land on which each of Boulder Station and Texas Station is located pursuant to long-term ground leases through 2058 and 2060, respectively. The Company leased this land from entities owned by the Frank J. Fertitta and Victoria K. Fertitta Revocable Family Trust (the “Related Party Lessor”). Frank J. Fertitta, Jr. and

106




RED ROCK RESORTS, INC.
NOTES TO CONSOLIDATED FINANCIAL STATEMENTS (Continued)

Victoria K. Fertitta are the parents of Frank J. Fertitta III, the Company’s Chairman and Chief Executive Officer, and Lorenzo J. Fertitta, the Company’s Vice Chairman. On April 27, 2017, the Company acquired the land (formerly subject to the ground leases), including the residual interest in the gaming and hotel facilities and other real property improvements thereon (the “Gaming Facilities”), for aggregate consideration of $120.0 million. Concurrently with the land acquisition, the Company assumed a long-term ground lease with an unrelated third-party lessor for an adjacent parcel of land at Boulder Station that previously had been subleased from the Related Party Lessor. The assumed ground lease terminates in 2089 and provides for monthly rental payments of approximately $14,000, subject to annual increases of 3% to 6% based on a cost of living factor. During the year ended December 31, 2017, the Company recognized a charge of $100.3 million in related party lease termination costs, which was an amount equal to the difference between the aggregate consideration paid by the Company and the fair value of the net assets acquired, including the land and residual interests in the Gaming Facilities and the assumed lease obligation. The transaction conveyed ownership of the land and interests (current and residual) in the Gaming Facilities to the Company, decreased rent expense over the maximum term of the leases by approximately $300 million, and generated a tax benefit of approximately $35 million to Red Rock and the other owners of Station Holdco. The Company’s lease payments under the related party leases totaled approximately $2.3 million for the period from January 1, 2017 to April 27, 2017 and $7.1 million for the year ended December 31, 2016, and they are included in selling, general and administrative expense in the Consolidated Statements of Income.
As described in Note 1, during the year ended December 31, 2016, the Company purchased LLC Units from Continuing Owners using a portion of the net proceeds from the IPO, including $44.6 million paid to entities controlled by Frank J. Fertitta III and Lorenzo J. Fertitta. The Company also completed the Fertitta Entertainment Acquisition in May 2016.
Fertitta Entertainment entered into various agreements for partial use of and to share in the cost of aircraft with Fertitta Enterprises, Inc., a company owned by the Frank J. Fertitta and Victoria K. Fertitta Revocable Family Trust. The agreements were terminated in April 2016. Selling, general and administrative expenses related to these agreements were $1.1 million for the year ended December 31, 2016.
In April 2016, Fertitta Entertainment sold all of the outstanding membership interest in FE Aviation II LLC (“FE Aviation”) to Fertitta Business Management LLC, an entity controlled by Frank J. Fertitta III and Lorenzo J. Fertitta for $8.0 million. The carrying amount of FE Aviation exceeded the sales price by approximately $0.5 million, which was recognized as a deemed distribution.
19.    Earnings Per Share
Basic earnings per share is calculated by dividing net income attributable to Red Rock by the weighted-average number of shares of Class A common stock outstanding during the period. The calculation of diluted earnings per share gives effect to all potentially dilutive shares, including shares issuable pursuant to outstanding stock options and nonvested restricted shares of Class A common stock, based on the application of the treasury stock method, and outstanding Class B common stock that is exchangeable, along with an equal number of LLC Units, for Class A common stock, based on the application of the if‑converted method. Dilutive shares included in the calculation of diluted earnings per share for the years ended December 31, 2018 and 2017 represent outstanding shares of Class B common stock, nonvested restricted shares of Class A common stock and outstanding stock options. Dilutive shares included in the calculation of diluted earnings per share for the year ended December 31, 2016 represent nonvested restricted shares of Class A common stock. All other potentially dilutive shares have been excluded from the calculation of diluted earnings per share because their inclusion would have been antidilutive.
For purposes of calculating earnings per share for the year ended December 31, 2016, of which a portion of the period preceded the IPO, the Company has retrospectively presented earnings per share as if the Reorganization Transactions had occurred at the beginning of the year. Such retrospective presentation reflects approximately 10 million Class A shares outstanding, representing the LLC Units held by the Merging Blockers, which were the only LLC Units exchanged for Class A shares in the Reorganization Transactions. Accordingly, for the portion of 2016 prior to the IPO, the Company has applied a hypothetical allocation of net income to the Class A common stock, with the remainder of net income being allocated to noncontrolling interests. The retrospective presentation does not include the 29.5 million shares of Class A common stock issued in the IPO. This hypothetical allocation of net income differs from the allocation of net income to Red Rock and noncontrolling interests presented in the Consolidated Statements of Income, which assumes no noncontrolling interest in Station Holdco existed prior to the IPO.

107




RED ROCK RESORTS, INC.
NOTES TO CONSOLIDATED FINANCIAL STATEMENTS (Continued)

A reconciliation of the numerator used in the calculation of basic earnings per share is presented below (amounts in thousands):
 
Year Ended December 31,
 
2018
 
2017
 
2016
Net income, basic
$
219,480

 
$
63,533

 
$
155,964

Less net income attributable to noncontrolling interests, basic (a)
(61,939
)
 
(28,110
)
 
(120,545
)
Net income attributable to Red Rock, basic (a)
$
157,541

 
$
35,423

 
$
35,419

__________________________________________________________
(a)
Amounts for the year ended December 31, 2016 include the retrospective allocation of net income as if the Reorganization Transactions had occurred at the beginning of the year.
A reconciliation of the numerator used in the calculation of diluted earnings per share is presented below (amounts in thousands):
 
Year Ended December 31,
 
2018
 
2017
 
2016
Net income attributable to Red Rock, basic
$
157,541

 
$
35,423

 
$
35,419

Effect of dilutive securities
48,864

 
13,813

 
(102
)
Net income attributable to Red Rock, diluted
$
206,405

 
$
49,236

 
$
35,317

The denominators used in the calculation of basic and diluted earnings per share are presented below (amounts in thousands):     
 
Year Ended December 31,
 
2018
 
2017
 
2016
Weighted-average shares of Class A common stock outstanding, basic
69,115

 
67,397

 
34,141

Effect of dilutive securities
47,744

 
48,533

 
144

Weighted-average shares of Class A common stock outstanding, diluted
116,859

 
115,930

 
34,285

The calculation of diluted earnings per share of Class A common stock excluded the following shares that could potentially dilute basic earnings per share in the future because their inclusion would have been antidilutive (amounts in thousands):     
 
As of December 31,
 
2018
 
2017
 
2016
Shares issuable in exchange for Class B common stock and LLC Units

 

 
49,956

Shares issuable upon exercise of stock options
1,966

 
3,677

 
1,637

Shares issuable upon vesting of restricted stock
64

 
11

 
5

Shares of Class B common stock are not entitled to share in the earnings of the Company and are not participating securities. Accordingly, separate presentation of earnings per share of Class B common stock under the two-class method has not been presented.
20.    Commitments and Contingencies
Leases
Wild Wild West Lease
Station LLC leases from a third-party lessor the 20-acre parcel of land on which Wild Wild West is located and is a party to a purchase agreement for the land. Monthly rental payments under the Wild Wild West lease were $139,000 for the year ended December 31, 2018, which increased to $142,000 in January 2019. In December 2018, the Company exercised its option to purchase the land for $57.3 million. The purchase is expected to close in June 2019.

108




RED ROCK RESORTS, INC.
NOTES TO CONSOLIDATED FINANCIAL STATEMENTS (Continued)

Other Operating Leases    
In addition to the lease described above, the Company also leases certain other land, buildings and equipment used in its operations, which have operating lease terms expiring through 2089.
Future minimum lease payments required under all operating leases with initial or remaining non-cancelable lease terms in excess of one year are as follows (amounts in thousands):
Years Ending December 31,
 
2019
$
5,387

2020
3,351

2021
2,256

2022
937

2023
854

Thereafter
44,598

 
$
57,383

Expenses incurred under operating lease agreements totaled $20.2 million, $19.3 million and $21.5 million for the years ended December 31, 2018, 2017 and 2016, respectively.
Legal Matters
The Company and its subsidiaries are defendants in various lawsuits relating to routine matters incidental to their business. No assurance can be provided as to the outcome of any legal matters and litigation inherently involves significant costs.
21.    Segments
The Company views each of its Las Vegas casino properties and each of its Native American management arrangements as an individual operating segment. The Company aggregates all of its Las Vegas operating segments into one reportable segment because all of its Las Vegas properties offer similar products, cater to the same customer base, have the same regulatory and tax structure, share the same marketing techniques, are directed by a centralized management structure and have similar economic characteristics. The Company also aggregates its Native American management arrangements into one reportable segment.

109




RED ROCK RESORTS, INC.
NOTES TO CONSOLIDATED FINANCIAL STATEMENTS (Continued)

The Company utilizes adjusted earnings before interest, taxes, depreciation and amortization (“Adjusted EBITDA”) as its primary performance measure. The Company’s segment information and a reconciliation of net income to Adjusted EBITDA are presented below (amounts in thousands):
 
Year Ended December 31,
 
2018
 
2017
 
2016
Net revenues
 
 
 
 
 
Las Vegas operations:
 
 
 
 
 
Casino
$
940,483

 
$
886,206

 
$
814,218

Food and beverage
381,197

 
365,448

 
330,488

Room
170,824

 
179,041

 
145,810

Other (a)
94,894

 
87,238

 
68,436

Management fees
605

 
509

 
558

Las Vegas operations net revenues
1,588,003

 
1,518,442

 
1,359,510

Native American management:
 
 
 
 
 
Management fees
87,009

 
117,968

 
110,962

Reportable segment net revenues
1,675,012

 
1,636,410

 
1,470,472

Corporate and other
6,018

 
5,729

 
5,288

Net revenues
$
1,681,030

 
$
1,642,139

 
$
1,475,760

 
 
 
 
 
 
Net income
$
219,480

 
$
63,533

 
$
155,964

Adjustments
 
 
 
 
 
Depreciation and amortization
180,255

 
178,217

 
156,668

Share-based compensation
11,289

 
7,922

 
6,893

Write-downs and other charges, net
34,650

 
29,584

 
24,591

Tax receivable agreement liability adjustment
(90,638
)
 
(139,300
)
 
739

Related party lease termination

 
100,343

 

Asset impairment

 
1,829

 

Interest expense, net
143,099

 
131,442

 
140,189

Loss on extinguishment/modification of debt, net

 
16,907

 
7,270

Change in fair value of derivative instruments
(12,415
)
 
(14,112
)
 
(87
)
Adjusted EBITDA attributable to MPM noncontrolling interest
(962
)
 
(15,262
)
 
(14,675
)
Provision for income tax
23,875

 
134,786

 
8,243

Other
329

 
1,357

 
(1,088
)
Adjusted EBITDA (b)
$
508,962

 
$
497,246

 
$
484,707

 
 
 
 
 
 
Adjusted EBITDA
 
 
 
 
 
Las Vegas operations
$
457,379

 
$
433,640

 
$
423,957

Native American management
80,795

 
95,897

 
87,259

Reportable segment Adjusted EBITDA
538,174

 
529,537

 
511,216

Corporate and other
(29,212
)
 
(32,291
)
 
(26,509
)
Adjusted EBITDA
$
508,962

 
$
497,246

 
$
484,707

 
 
 
 
 
 
 
December 31,
 
 
 
2018
 
2017
 
 
Total assets
 
 
 
 
 
Las Vegas operations
$
3,501,705

 
$
3,017,323

 
 
Native American management
37,274

 
47,495

 
 
Corporate and other
470,547

 
555,303

 
 
 
$
4,009,526

 
$
3,620,121

 
 
 
 
 
 
 
 
____________________________________

110




RED ROCK RESORTS, INC.
NOTES TO CONSOLIDATED FINANCIAL STATEMENTS (Continued)

(a)
Other revenue included revenue from tenant leases of $24.3 million, $23.5 million and $20.1 million, respectively, for the years ended December 31, 2018, 2017 and 2016. Revenue from tenant leases is accounted for under the lease accounting guidance and does not represent revenue recognized from contracts with customers.
(b)
Adjusted EBITDA includes net income plus depreciation and amortization, share-based compensation, write-downs and other charges, net, tax receivable agreement liability adjustment, related party lease termination, asset impairment, interest expense, net, loss on extinguishment/modification of debt, net, change in fair value of derivative instruments, provision for income tax and other, and excludes Adjusted EBITDA attributable to the noncontrolling interests of MPM.
The Company’s capital expenditures, which were primarily related to Las Vegas operations, were $579.3 million, $248.4 million and $162.4 million for the years ended December 31, 2018, 2017 and 2016, respectively.
22.    Quarterly Financial Information (Unaudited)
Quarterly financial information is presented below (amounts in thousands, except per share data):
 
Year Ended December 31, 2018
 
First
Quarter
 
Second
Quarter (a)
 
Third
Quarter
 
Fourth
Quarter (b)
Net revenues
$
421,039

 
$
416,188

 
$
412,332

 
$
431,471

Operating income
107,841

 
137,791

 
54,618

 
71,958

Net income
82,130

 
99,102


25,067

 
13,181

Net income attributable to Red Rock Resorts, Inc.
51,180

 
82,735

 
14,680

 
8,946

Earnings per share, basic
$
0.74

 
$
1.20

 
$
0.21

 
$
0.13

Earnings per share, diluted
$
0.65

 
$
0.82

 
$
0.20

 
$
0.11

 
Year Ended December 31, 2017 (c)
 
First
Quarter
 
Second
Quarter (d)
 
Third
Quarter
 
Fourth
Quarter (e)
Net revenues
$
425,738

 
$
410,143

 
$
405,948

 
$
400,310

Operating income (loss)
92,693

 
(30,820
)
 
56,557

 
212,851

Net income (loss)
45,419

 
(50,171
)
 
22,316

 
45,969

Net income (loss) attributable to Red Rock Resorts, Inc.
19,900

 
(25,734
)
 
11,785

 
29,472

Earnings (loss) per share, basic
$
0.30

 
$
(0.38
)
 
$
0.17

 
$
0.43

Earnings (loss) per share, diluted
$
0.30

 
$
(0.38
)
 
$
0.16

 
$
0.35

____________________________________
(a)
Includes income of $73.5 million related to the TRA liability. See Note 16 for additional information.
(b)
Includes an out-of-period adjustment to interest expense related to the corporate office lease obligation. See Note 11 for additional information.
(c)
Amounts have been retrospectively adjusted for application of new revenue recognition guidance.
(d)
Includes $100.3 million in related party lease termination expense.
(e)
Includes the effects of the Tax Cuts and Jobs Act. See Note 16 for additional information.
ITEM 9.
CHANGES IN AND DISAGREEMENTS WITH ACCOUNTANTS ON ACCOUNTING AND FINANCIAL DISCLOSURE
None.
ITEM 9A.
CONTROLS AND PROCEDURES
Disclosure Controls and Procedures
As of the end of the period covered by this Annual Report on Form 10-K, the Company’s management conducted an evaluation, under the supervision and with the participation of the principal executive officer and principal financial officer, of the Company’s disclosure controls and procedures (as defined in Rules 13a-15(e) and 15d-15(e) under the Securities Exchange Act of 1934 (the “Exchange Act”)). In designing and evaluating disclosure controls and procedures, management recognizes

111




Table of Contents                    


that any controls and procedures, no matter how well designed and operated, can only provide reasonable assurance of achieving the desired control objectives, and management is required to apply its judgment in evaluating the cost-benefit relationship of possible controls and procedures. Based on this evaluation, the principal executive officer and principal financial officer concluded that, as of the end of the period covered by this report, the Company’s disclosure controls and procedures are effective, at the reasonable assurance level, and are designed to ensure that information required to be disclosed by the Company in reports that it files or submits under the Exchange Act is recorded, processed, summarized and reported within the time periods specified in Securities and Exchange Commission rules and forms, and that such information is accumulated and communicated to management, including the principal executive officer and principal financial officer to allow timely decisions regarding required disclosure.
Management’s Report on Internal Control over Financial Reporting
The Company’s management is responsible for establishing and maintaining adequate internal control over financial reporting. The Company’s internal control system was designed to provide reasonable assurance to the Company’s management and board of directors regarding the preparation and fair presentation of published financial statements.
All internal control systems, no matter how well designed, have inherent limitations, including the possibility of human error and the circumvention or overriding of controls. Accordingly, even effective internal controls can provide only reasonable assurances with respect to financial statement preparation. Further because of changes in conditions, the effectiveness of internal controls may vary over time.
Management assessed the effectiveness of the Company’s internal control over financial reporting as of December 31, 2018. This assessment was performed using the criteria set forth by the Committee of Sponsoring Organizations of the Treadway Commission (COSO) in the 2013 Internal Control — Integrated Framework. Based on such assessment, management believes that, as of December 31, 2018, the Company’s internal control over financial reporting was effective based on those criteria.
The Company’s independent registered public accounting firm, Ernst & Young LLP, has issued an attestation report on the Company’s internal control over financial reporting as of December 31, 2018, which is included below.
Changes in Internal Control over Financial Reporting
During the quarter ended December 31, 2018, there were no changes in the Company’s internal control over financial reporting (as defined in Rule 13a-15(f) under the Securities Exchange Act of 1934) that materially affected, or are reasonably likely to materially affect, the Company’s internal control over financial reporting.

112




Table of Contents                    


Report of Independent Registered Public Accounting Firm

To the Stockholders and the Board of Directors of Red Rock Resorts, Inc.
Opinion on Internal Control over Financial Reporting
We have audited Red Rock Resorts, Inc.’s internal control over financial reporting as of December 31, 2018, based on criteria established in Internal Control-Integrated Framework issued by the Committee of Sponsoring Organizations of the Treadway Commission (2013 Framework) (the COSO criteria). In our opinion, Red Rock Resorts, Inc. (the Company) maintained, in all material respects, effective internal control over financial reporting as of December 31, 2018, based on the COSO criteria.
We also have audited, in accordance with the standards of the Public Company Accounting Oversight Board (United States) (PCAOB), the consolidated balance sheets as of December 31, 2018 and 2017, and the related consolidated statements of income, comprehensive income, stockholders’/members’ equity and cash flows for each of the three years in the period ended December 31, 2018, and the related notes and the financial statement schedule listed in the Index at Item 15(a)2. (collectively referred to as the “financial statements”) of the Company and our report dated February 26, 2019 expressed an unmodified opinion thereon.
Basis for Opinion
The Company’s management is responsible for maintaining effective internal control over financial reporting and for its assessment of the effectiveness of internal control over financial reporting included in the accompanying Management’s Report on Internal Control over Financial Reporting, included in Item 9A. Our responsibility is to express an opinion on the Company’s internal control over financial reporting based on our audit. We are a public accounting firm registered with the PCAOB and are required to be independent with respect to the Company in accordance with the U.S. federal securities laws and the applicable rules and regulations of the Securities and Exchange Commission and the PCAOB.
We conducted our audit in accordance with the standards of the PCAOB. Those standards require that we plan and perform the audit to obtain reasonable assurance about whether effective internal control over financial reporting was maintained in all material respects.
Our audit included obtaining an understanding of internal control over financial reporting, assessing the risk that a material weakness exists, testing and evaluating the design and operating effectiveness of internal control based on the assessed risk, and performing such other procedures as we considered necessary in the circumstances. We believe that our audit provides a reasonable basis for our opinion.
Definition and Limitations of Internal Control Over Financial Reporting
A company’s internal control over financial reporting is a process designed to provide reasonable assurance regarding the reliability of financial reporting and the preparation of financial statements for external purposes in accordance with generally accepted accounting principles. A company’s internal control over financial reporting includes those policies and procedures that (1) pertain to the maintenance of records that, in reasonable detail, accurately and fairly reflect the transactions and dispositions of the assets of the company; (2) provide reasonable assurance that transactions are recorded as necessary to permit preparation of financial statements in accordance with generally accepted accounting principles, and that receipts and expenditures of the company are being made only in accordance with authorizations of management and directors of the company; and (3) provide reasonable assurance regarding prevention or timely detection of unauthorized acquisition, use, or disposition of the company’s assets that could have a material effect on the financial statements.
Because of its inherent limitations, internal control over financial reporting may not prevent or detect misstatements. Also, projections of any evaluation of effectiveness to future periods are subject to the risk that controls may become inadequate because of changes in conditions, or that the degree of compliance with the policies or procedures may deteriorate.

/s/ Ernst & Young LLP
Las Vegas, Nevada
February 26, 2019


113




Table of Contents                    


ITEM 9B.
OTHER INFORMATION
None.
PART III
ITEM 10.
DIRECTORS, EXECUTIVE OFFICERS AND CORPORATE GOVERNANCE
The information required under this item will be included in our definitive Proxy Statement for our 2019 Annual Meeting of Stockholders to be filed with the Securities and Exchange Commission not later than 120 days after December 31, 2018 and is incorporated herein by reference.
ITEM 11.
EXECUTIVE COMPENSATION
The information required under this item will be included in our definitive Proxy Statement for our 2019 Annual Meeting of Stockholders to be filed with the Securities and Exchange Commission not later than 120 days after December 31, 2018 and is incorporated herein by reference.
ITEM 12.
SECURITY OWNERSHIP OF CERTAIN BENEFICIAL OWNERS AND MANAGEMENT AND RELATED UNITHOLDER MATTERS
The information required under this item will be included in our definitive Proxy Statement for our 2019 Annual Meeting of Stockholders to be filed with the Securities and Exchange Commission no later than 120 days after December 31, 2018 and is incorporated herein by reference.
ITEM 13.
CERTAIN RELATIONSHIPS AND RELATED TRANSACTIONS, AND DIRECTOR INDEPENDENCE
The information required under this item will be included in our definitive Proxy Statement for our 2019 Annual Meeting of Stockholders to be filed with the Securities and Exchange Commission no later than 120 days after December 31, 2018 and is incorporated herein by reference.
ITEM 14.
PRINCIPAL ACCOUNTANT FEES AND SERVICES
The information required under this item will be included in our definitive Proxy Statement for our 2019 Annual Meeting of Stockholders to be filed with the Securities and Exchange Commission no later than 120 days after December 31, 2018 and is incorporated herein by reference.

114




Table of Contents                    


PART IV
ITEM 15.
EXHIBITS, FINANCIAL STATEMENT SCHEDULES
(a)
1.    Red Rock Resorts, Inc. Consolidated Financial Statements (including related notes to Consolidated Financial Statements) filed in Part II of this report are listed below:
Report of Independent Registered Public Accounting Firm — Ernst & Young LLP
Financial Statements:
Consolidated Balance Sheets as of December 31, 2018 and 2017
Consolidated Statements of Income — Years ended December 31, 2018, 2017 and 2016
Consolidated Statements of Comprehensive Income — Years ended December 31, 2018, 2017 and 2016
Consolidated Statements of Stockholders’/Members’ Equity — Years ended December 31, 2018, 2017 and 2016
Consolidated Statements of Cash Flows — Years ended December 31, 2018, 2017 and 2016
Notes to Consolidated Financial Statements
2.    Schedule II — Valuation and Qualifying Accounts
We have omitted all other financial statement schedules because they are not required or are not applicable, or the required information is shown in the consolidated financial statements or notes to the consolidated financial statements.
 
SCHEDULE II VALUATION AND QUALIFYING ACCOUNTS
RED ROCK RESORTS, INC.
For the Years Ended December 31, 2018, 2017 and 2016
(in thousands)

 
Balance at Beginning of Year
 
Additions
 
Deductions
 
Balance at End of Year
Description

 

 

 

Deferred income tax asset valuation allowance:
 
 
 
 
 
 

2018
$
57,607

 
$

 
$
(17,639
)
 
$
39,968

2017
104,125

 

 
(46,518
)
 
57,607

2016

 
109,398

 
(5,273
)
 
104,125



115




Table of Contents                    


3.    Exhibits
Exhibit Number
 
Exhibit Description
3.1
3.2
4.1
4.2
10.1
10.2
10.3
10.4
10.5
10.6
10.7
10.8
10.9
10.10
10.11

116




Table of Contents                    


10.12
10.13
10.14
10.15
10.16
10.17
10.18
10.19
10.20
10.21

117




Table of Contents                    


10.22
10.23
10.24
10.25
14.1
21.1
23.1
31.1
31.2
32.1
32.2
101
The following information from the Company’s Annual Report on Form 10-K for the year ended December 31, 2018 formatted in eXtensible Business Reporting Language: (i) the Consolidated Balance Sheets at December 31, 2018 and 2017, (ii) the Consolidated Statements of Income for the years ended December 31, 2018, 2017 and 2016, (iii) the Consolidated Statements of Comprehensive Income for the years ended December 31, 2018, 2017 and 2016, (iv) the Consolidated Statements of Stockholders’/Members’ Equity for the years ended December 31, 2018, 2017 and 2016, (v) the Consolidated Statements of Cash Flows for the years ended December 31, 2018, 2017 and 2016 and (vi) the Notes to Consolidated Financial Statements.
____________________________________
†    Management contract or compensatory plan or arrangement.
ITEM 16.
FORM 10-K SUMMARY
None.


118




Table of Contents                    


SIGNATURES
Pursuant to the requirements of Section 13 or 15(d) of the Securities Exchange Act of 1934, the Registrant has duly caused this report to be signed on its behalf by the undersigned, thereunto duly authorized.
 
RED ROCK RESORTS, INC.


Dated:
By:
/s/ FRANK J. FERTITTA III
February 26, 2019
 
 
Frank J. Fertitta III
 
 
 
Chairman of the Board and Chief Executive Officer
Pursuant to the requirements of the Securities Exchange Act of 1934, this report has been signed below by the following persons on behalf of the Registrant and in the capacities and on the dates indicated.
Signature
 
Title
Date
 
 
 
 
/s/ FRANK J. FERTITTA III
 
Chairman of the Board and Chief Executive Officer (Principal Executive Officer)
February 26, 2019
Frank J. Fertitta III
 
 
 
 
 
 
 
/s/ LORENZO J. FERTITTA
 
Vice Chairman of the Board
February 26, 2019
Lorenzo J. Fertitta
 
 
 
 
 
 
 
/s/ STEPHEN L. COOTEY
 
Executive Vice President, Chief Financial Officer and Treasurer (Principal Financial and Accounting Officer)
February 26, 2019
Stephen L. Cootey
 
 
 
 
 
 
 
/s/ ROBERT A. CASHELL, JR.
 
Director
February 26, 2019
Robert A. Cashell, Jr.
 
 
 
 
 
 
 
/s/ JAMES E. NAVE, D.V.M.
 
Director
February 26, 2019
James E. Nave, D.V.M.
 
 
 
 
 
 
 
/s/ ROBERT E. LEWIS
 
Director
February 26, 2019
Robert E. Lewis
 
 
 


119