20-F 1 bntb20f-123117.htm 20-F THE BANK OF N.T. BUTTERFIELD AND SON LIMITED Document

UNITED STATES
SECURITIES AND EXCHANGE COMMISSION
Washington, D.C. 20549
 

FORM 20-F
(Mark One)
o REGISTRATION STATEMENT PURSUANT TO SECTION 12(b) OR (g) OF THE SECURITIES EXCHANGE ACT OF 1934
OR
x ANNUAL REPORT PURSUANT TO SECTION 13 OR 15(d) OF THE SECURITIES EXCHANGE ACT OF 1934
For the fiscal year ended
December 31, 2017
OR
o TRANSITION REPORT PURSUANT TO SECTION 13 OR 15(d) OF THE SECURITIES EXCHANGE ACT OF 1934
OR
o SHELL COMPANY REPORT PURSUANT TO SECTION 13 OR 15(d) OF THE SECURITIES EXCHANGE ACT OF 1934
Date of event requiring this shell company report . . . . . . . . . . . . . . . . . . .
For the transition period from ___________________________ to ___________________________

Commission file number: 001-37877
 
The Bank of N.T. Butterfield & Son Limited
(Exact name of Registrant as specified in its charter)
 
Bermuda
(Jurisdiction of incorporation or organization)

65 Front Street, Hamilton, HM 12 Bermuda
(Address of principal executive offices)
  
Shaun Morris, 65 Front Street, Hamilton, HM 12 Bermuda
Telephone: (441) 295-1111; Fax: (441) 292-4365
(Name, Telephone, E-mail and/or Facsimile number and Address of Company Contact Person)

Securities registered or to be registered pursuant to Section 12(b) of the Act.
Title of each class

Name of each exchange on which registered

voting ordinary shares of par value BM$ 0.01 each

New York Stock Exchange
Bermuda Stock Exchange

 
Bermuda Stock Exchange


Securities registered or to be registered pursuant to Section 12(g) of the Act: None
Securities for which there is a reporting obligation pursuant to Section 15(d) of the Act: None
Indicate the number of outstanding shares of each of the issuer’s classes of capital or common stock as of the close of the
period covered by the annual report.
As of December 31, 2017, there were 54,692,630 shares of the registrant's common stock outstanding.




Indicate by check mark if the registrant is a well-known seasoned issuer, as defined in Rule 405 of the Securities Act.
xYes oNo
If this report is an annual or transition report, indicate by check mark if the registrant is not required to file reports pursuant to Section 13 or 15(d) of the Securities Exchange Act of 1934.
oYes xNo
Note – Checking the box above will not relieve any registrant required to file reports pursuant to Section 13 or 15(d) of the
Securities Exchange Act of 1934 from their obligations under those Sections.

Indicate by check mark whether the registrant (1) has filed all reports required to be filed by Section 13 or 15(d) of the Securities Exchange Act of 1934 during the preceding 12 months (or for such shorter period that the registrant was required to file such reports), and (2) has been subject to such filing requirements for the past 90 days.
xYes oNo
Indicate by check mark whether the registrant has submitted electronically and posted on its corporate Web site, if any, every Interactive Data File required to be submitted and posted pursuant to Rule 405 of Regulation S-T (§232.405 of this chapter) during the preceding 12 months (or for such shorter period that the registrant was required to submit and post such files).
xYes oNo
Indicate by check mark whether the registrant is a large accelerated filer, an accelerated filer, or a non-accelerated filer. See
definition of “accelerated filer and large accelerated filer” in Rule 12b-2 of the Exchange Act. (Check one):
Large accelerated filerx Accelerated filero Non-accelerated filero

Indicate by check mark which basis of accounting the registrant has used to prepare the financial statements included in this filing:
U.S. GAAPx
International Financial Reporting Standards as issued by the International Accounting Standards Boardo
Othero

If “Other” has been checked in response to the previous question, indicate by check mark which financial statement item the
registrant has elected to follow.
oItem 17 oItem 18
If this is an annual report, indicate by check mark whether the registrant is a shell company (as defined in Rule 12b-2 of the
Exchange Act).
oYes xNo




TABLE OF CONTENTS
Cross Reference Sheet
Explanatory Note
Implications of Being a Foreign Private Issuer
Cautionary Note Regarding Forward-Looking Statements

Information on the Company

Selected Consolidated Financial and Other Data
Risk Factors
Market Information
Dividend Policy
Management’s Discussion and Analysis of Financial Condition and Results of Operations
Selected Statistical Data
Risk Management
Supervision and Regulation
Management
Major Shareholders and Related Party Transactions
Certain Taxation Considerations
Enforcement of Civil Liabilities
Disclosure Control and Procedures
Principal Accountant Fees and Services
Issuer Purchases of Equity Securities
Where You Can Find More Information
Index to the Financial Statements




CROSS REFERENCE SHEET

Form 20-F
 
 
Item Caption
 
Location
 
Page
Part I
 
 
 
 
 
 
Item 1
 
Identity of Directors, Senior Management and Advisors
 
Not Applicable
 
N/A
Item 2
 
Offer Statistics and Expected Timetable
 
Not Applicable
 
N/A
Item 3
 
Key Information
 
Explanatory Note
 
 
 
 
 
Risk Factors
 
 
 
 
 
Selected Consolidated Financial and Other Data
 
Item 4
 
Information on the Company
 
Information on the Company
 
 
 
 
 
Supervision and Regulation
 
Item 4A
 
Unresolved Staff Comments
 
Not Applicable
 
N/A
Item 5
 
Operating and Financial Review and Prospects
 
Management's Discussion and Analysis of Financial Condition and Results of Operations
 
Item 6
 
Directors, Senior Management and Employees
 
Management
 
 
 
 
 
Major Shareholders and Related Party Transactions

 
Item 7
 
Major Shareholders and Related Party Transactions
 
Major Shareholders and Related Party Transactions

 
Item 8
 
Financial Information
 
Reports of Independent Registered Public Accounting Firms
 
 
 
 
 
Consolidated Financial Statements and Notes to the Consolidated Financial Statements
 
 
 
 
 
Dividend Policy
 
Item 9
 
The Offer and Listing
 
Market Information
 
Item 10
 
Additional Information
 
Management
 
 
 
 
 
Supervision and Regulation
 
Item 11
 
Quantitative and Qualitative Disclosures about Market Risk
 
Risk Management
 
Item 12
 
Description of Securities other than Equity Securities
 
Not Applicable
 
N/A
Part II
 
 
 
 
 
 
Item 13
 
Defaults, Dividend Arrearages and Delinquencies
 
None
 
N/A
Item 14
 
Material Modifications to the Rights of Security Holders and Use of Proceeds
 
Not Applicable
 
N/A
Item 15
 
Controls and Procedures
 
Disclosure Controls and Procedures
 
Item 16A
 
Audit Committee Financial Expert
 
Management - Audit Committee
 
Item 16B
 
Code of Ethics
 
Management - Code of Conduct and Ethics and Whistleblower Policy
 
Item 16C
 
Principal Accountant Fees and Services
 
Principal Accountant Fees and Services
 
Item 16D
 
Exemption from the Listing Standards for Audit Committees
 
Not Applicable
 
N/A
Item 16E
 
Purchases of Equity Securities by the Issuer and Affiliated Purchasers
 
Issuer Purchases of Equity Securities
 
Item 16F
 
Changes in Registrant's Certifying Accountant
 
Not Applicable
 
N/A
Item 16G
 
Significant Differences in Corporate Governance Practices
 
Management - Foreign Private Issuer Status
 
Item 16H
 
Mine Safety Disclosure
 
Not Applicable
 
N/A

i


 
 
Item Caption
 
Location
 
Page
Part III
 
 
 
 
 
 
Item 17
 
Financial Statements
 
Consolidated Financial Statements and Notes to the Consolidated Financial Statements
 
Item 18
 
Financial Statements - Prepared Using a Basis of Accounting Other than IFRS
 
N/A
 
N/A
Item 19
 
Exhibits
 
Exhibits
 


ii


EXPLANATORY NOTE

In this report, unless the context indicates otherwise, the term:
"Bank" or "Butterfield" refers to:
The Bank of N.T. Butterfield & Son Limited;
"BMA" refers to:
The Bermuda Monetary Authority;
"Board" refers to:
The board of directors of the Bank;
"IPO" refers to:
Our initial public offering of 12,234,042 common shares completed on September 21, 2016;
"common shares" refers to:
The voting ordinary shares of par value BM$ 0.01 each in the Bank;
"we", "our", "us", "the Company" and "the Group" refer to:
The Bank and its consolidated subsidiaries.

PRESENTATION OF FINANCIAL AND OTHER INFORMATION

In this report, references to “BMD”, “BM$”, or “Bermuda Dollars” are to the lawful currency of Bermuda, and “USD”, “US$”, “$” and “US Dollars” are to the lawful currency of the United States of America. The Bermuda Dollar is pegged to the US Dollar on a one‑to‑one basis and therefore, for all periods presented, BM$1.00 = US$1.00.
Certain monetary amounts, percentages and other figures included in this report have been subject to rounding adjustments. Accordingly, figures shown as totals in certain tables may not be the arithmetic aggregation of the figures that precede them, and figures expressed as percentages in the text may not total 100% or, as applicable, when aggregated may not be the arithmetic aggregation of the percentages that precede them.
Our consolidated financial statements as of and for the years ended December 31, 2017, 2016 and 2015 have been audited, as stated in the report appearing herein, by PricewaterhouseCoopers Ltd., Bermuda, and are included in this report and are referred to as our audited consolidated financial statements. We have prepared these financial statements in accordance with generally accepted accounting principles in the United States of America (“US GAAP”).
We believe that the non‑GAAP measures included in this report provide valuable information to readers because they enable the reader to identify the financial measures we use to track the performance of our business and guide management. Furthermore, these measures provide readers with valuable information regarding our core activities, which allows for a more meaningful evaluation of relevant trends when considered in conjunction with measures calculated in accordance with US GAAP. Non‑GAAP measures used in this report are not a substitute for US GAAP measures and readers should consider the US GAAP measures as well. For more information on non‑GAAP measures, including a reconciliation to the most directly comparable US GAAP financial measures, see “Selected Consolidated Financial Data — Reconciliation of Non‑GAAP Financial Measures”.
INDUSTRY AND MARKET DATA
Some of the discussion contained in this report relies on certain market and industry data obtained from third‑party sources that we believe to be reliable. Market estimates are calculated by using independent industry publications and third‑party forecasts in conjunction with our assumptions about our markets. While we believe the industry and market data to be reliable as of the date of this report, this information is subject to change based on various factors, including those discussed under the headings “Cautionary Note Regarding Forward‑Looking Statements” and “Risk Factors” in this report.
TRADEMARKS AND SERVICE MARKS
We own or have rights to trademarks and service marks for use in connection with the operation of our business. All other trademarks or service marks appearing in this report that are not identified as marks owned by us are the property of their respective owners. Solely for convenience, the trademarks, service marks and trade names referred to in this report are listed without the ®, (TM) and (sm) symbols, but we will assert, to the fullest extent under applicable law, our applicable rights in these trademarks, service marks and trade names.



iii


IMPLICATIONS OF BEING A FOREIGN PRIVATE ISSUER

We are a foreign private issuer, and so long as we qualify as a foreign private issuer under the Exchange Act, we will be exempt from certain provisions of the Exchange Act that are applicable to US domestic public companies, including:
the sections of the Exchange Act regulating the solicitation of proxies, consents or authorizations in respect of a security registered under the Exchange Act;
the sections of the Exchange Act requiring insiders to file public reports of their share ownership and trading activities and liability for insiders who profit from trades made in a short period of time;
the rules under the Exchange Act requiring the filing with the Securities and Exchange Commission of quarterly reports on Form 10‑Q containing unaudited financial and other specified information, or current reports on Form 8‑K, upon the occurrence of specified significant events; and
Regulation Fair Disclosure, or Regulation FD, which regulates selective disclosures of material information by issuers.
We are, however, required to file an annual report on Form 20‑F within four months of the end of each fiscal year. In addition, we have published and intend to continue to publish our results on a quarterly basis through press releases, distributed pursuant to the rules and regulations of the NYSE. Press releases related to financial results and material events have been and will continue to be furnished to the SEC on Form 6‑K. However, the information we are required to file with or furnish to the SEC is less extensive and less timely compared to that required to be filed with the SEC by US domestic issuers. As a result, you may not be afforded the same protections or information that would be made available to you, were you investing in a US domestic issuer. For additional discussion on our foreign private issuer status, see “Management — Foreign Private Issuer Status”.


iv


CAUTIONARY NOTE REGARDING FORWARD-LOOKING STATEMENTS
This annual report contains forward-looking statements. Forward-looking statements are neither historical facts nor assurances of future performance. Instead, they are based on our current beliefs, expectations or assumptions regarding the future of our business, future plans and strategies, our operational results and other future conditions. Forward-looking statements can be identified by words such as "anticipate," "believe," "estimate," "expect," "intend," "may," "plan," "predict," "project," "seek," "target," "potential," "will," "would," "could," "should," "continue," "contemplate" and other similar expressions, although not all forward-looking statements contain these identifying words. These forward-looking statements include all matters that are not historical facts. They appear in a number of places throughout this annual report and include statements regarding our intentions, beliefs or current expectation concerning, among other things, our results of operations, financial condition, capital and liquidity requirements, prospects, growth, strategies and the industry in which we operate.
There are important factors that could cause actual results to differ materially from those contemplated by such forward-looking statements. By their nature, forward-looking statements involve risks and uncertainties because they relate to events and depend on circumstances that may or may not occur in the future. We believe that these risks and uncertainties include, but are not limited to, those described in the "Risk Factors" section of this annual report, which include, but are not limited to, the following:
changes in economic and market conditions;
changes in market interest rates;
our access to sources of liquidity and capital to address our liquidity needs;
our ability to attract and retain customer deposits;
our ability to effectively compete with other financial services companies and the effects of competition in the financial services industry on our business;
our ability to successfully execute our business plan and implement our growth strategy;
our ability to successfully manage our credit risk and the sufficiency of our allowance for credit loss;
our ability to successfully develop and commercialize new or enhanced products and services;
our ability to transact business in EU countries in the aftermath of Brexit;
damage to our reputation from any of the factors described in this section, in "Risk Factors" and in "Management's Discussion and Analysis of Financial Condition and Results of Operations";
our reliance on appraisals and valuation techniques;
our ability to attract and maintain qualified employees and key executives;
our reliance on third-party vendors;
our reliance on the effective implementation and use of technology;
our ability to identify and address cyber-security risks;
The effect of a material breach of, or interruption to, the security of any of our vendors' systems;
the failure or interruption of our information and communications systems;
the effectiveness of our risk management and internal disclosure controls and procedures;
our ability to maintain effective internal control over financial reporting;
the likelihood of success in, and the impact of, litigation or regulatory actions;
the complex and changing regulatory environment in which we operate, including any changing regulatory requirements and restrictions placed on us by our principal regulator, the BMA, and other regulators, the impacts to us of the enactment of the Tax Cuts and Jobs Act in the US on December 22, 2017 as well as our ability to comply with regulatory schemes in multiple jurisdictions.
These factors should not be construed as exhaustive and should be read with the other cautionary statements in this annual report.
Although we base these forward-looking statements on assumptions that we believe are reasonable when made, we caution you that forward-looking statements are not guarantees of future performance and that our actual results of operations, financial condition and liquidity, and the development of the industry in which we operate may differ materially from those made in or suggested by the forward-looking statements contained in this report. In addition, even if our results of operations, financial condition and liquidity, and the development of the industry in which we operate, are consistent with the forward-looking statements contained in this report, those results or developments may not be indicative of results or developments in subsequent periods.
Given these risks and uncertainties, you are cautioned not to place undue reliance on these forward-looking statements. Any forward-looking statement that we make in this report speaks only as of the date of such statement. Except to the extent required by applicable law, we undertake no obligation to update any forward-looking statements or to publicly announce the results of any revisions to any of those statements to reflect future events or developments. Comparisons of results for current and any prior periods are not intended to express any future trends or indications of future performance, unless specifically expressed as such, and should only be viewed as historical data.


v


INFORMATION ON THE COMPANY
Overview
We are a full service bank and wealth manager headquartered in Hamilton, Bermuda. We operate our business through six geographic segments: Bermuda, the Cayman Islands, and Guernsey, where our principal banking operations are located; and The Bahamas, Switzerland, and the United Kingdom, where we offer specialized financial services. We offer banking services, comprised of retail and corporate banking, and wealth management, which consists of trust, private banking, and asset management. In our Bermuda and Cayman Islands segments, we offer both banking and wealth management. In our Guernsey, Bahamas, and Switzerland segments, we offer wealth management. In our United Kingdom segment, we offer residential property lending.
For the year ended December 31, 2017 we generated $454.7 million in net revenue after provision for credit losses and other gains/losses ("Net Revenue"). Our total net revenue by each of our six geographic segments for the years ended December 31, 2017, 2016 and 2015 are as follows:
 
For the year ended
In millions of $
2017
 
2016
 
2015
Net Revenue
 
 
 
 
 
Bermuda segment
$
268.7

 
$
228.0

 
$
200.0

Cayman Islands segment
$
133.1

 
$
123.0

 
$
105.2

Guernsey segment
$
45.8

 
$
37.3

 
$
41.6

United Kingdom segment
$
3.8

 
$
8.3

 
$
10.2

Bahamas segment
$
4.1

 
$
4.7

 
$
5.4

Switzerland segment
$
3.5

 
$
3.8

 
$
3.4

Our Net Revenue for the year ended December 31, 2017 consisted of 58.5% from our Bermuda segment, 29.0% from our Cayman Islands segment, 10.0% from our Guernsey segment, 0.8% from our United Kingdom segment, and 0.9% from each of our Bahamas and Switzerland segments. As of December 31, 2017, we had $10.8 billion in total assets, $3.8 billion in net loans, $9.5 billion in customer deposits (63% USD deposits, 20% USD-pegged deposits), $95.4 billion of trust assets under administration ("AUA"), and $5.0 billion of assets under management ("AUM").
In our Bermuda and Cayman Islands segments, our bank provides a full range of retail and corporate banking services to individuals, local businesses, captive insurers, reinsurance companies, trust companies, and hedge funds. The key products we offer include personal and business deposit services, residential and commercial mortgages, small and medium-sized enterprise and corporate loans, credit and debit card suite, merchant acquiring, mobile / online banking, and cash management.
In all of our segments except the United Kingdom, we offer wealth management to high net worth and ultra-high net worth individuals, family offices, and institutional and corporate clients. Our wealth management platform has three lines of business: trust, private banking, and asset management.
The trust business line, which utilizes specialists in each of our geographic areas, meets client needs in estate and succession planning, administration of complex asset holdings, and efficient coordination of family affairs. In addition, the business provides pension and employee benefits services for multinational corporations, as well as services that involve administration of and fiduciary responsibility for customized trust structures holding a wide range of asset types including financial assets, property, business assets, and art. As of December 31, 2017, trust AUA totaled $95.4 billion.
Our private banking business line offers access to a suite of services, targeted toward high net worth individuals, trusts, and family offices, that can be customized to each client's needs and preferences and delivered as part of a coordinated strategy by a dedicated private banker. We provide clients in our Bermuda, Cayman Islands, and Guernsey segments with an integrated model that combines traditional wealth management with banking, lending, cash management, foreign exchange services, custody and access to asset management and trust professionals within Butterfield. We also provide our clients with immediate access to their account information through the use of internet banking. As of December 31, 2017, total deposits and loans in our private banking business were $2.9 billion and $0.8 billion, respectively.
Our asset management business line provides a broad range of portfolio management services to institutional and private clients. Our target client base includes institutions such as pension funds and captive insurance companies with investable assets over $10 million and private clients such as high net worth individuals, families, and trusts with investable assets over $1 million. Our principal services include discretionary investment management, managed portfolio services, money market, and mutual fund offerings. We also offer advisory and self-directed brokerage options. Over 90% of the business's discretionary investment mandates call for balanced growth to conservative allocations. We focus on delivery of reasonable appreciation with an emphasis on capital preservation. The Bank relies on third parties to provide research and investment management expertise, while our own services are concentrated on portfolio construction and managing client relationships. We also provide customized reporting to meet specific needs of our major clients. As of December 31, 2017 our asset management AUM were $5.0 billion.
From 2013 to 2017, our GAAP net income to common shareholders and our core net income to common shareholders (‘‘Core Net Income to Common’’) had compound annual growth rates (‘‘CAGRs’’) of 20% and 16%, respectively(1). These results were achieved despite a low interest rate environment. Our earnings generation has allowed us to build capital to return to shareholders and invest strategically, both organically and through acquisitions, to further enhance the growth prospects of our Company. We aim to continue to build excess capital in the future, which we can redeploy into growing our business and return to shareholders.


1


Our History
The origin of The Bank of N.T. Butterfield & Son Limited traces back to 1758, to the founding of the trading firm of Nathaniel Butterfield. In 1858, our company was established as a bank in Bermuda and has been instrumental to the local economy ever since. The Bank was later incorporated under a special act of the local Parliament in 1904. In the 1960s, as international businesses began contributing substantially to Bermuda's economy, we developed services to work to meet their needs. In 1967, we opened offices in the Cayman Islands and by the 1980s had expanded our operations to include retail banking, investment management, and fund administration. In 1973, we opened our Guernsey office in order to provide customers with access to the Pound Sterling after Bermuda's departure from the British Sterling zone. In addition to being Bermuda's first bank, we opened the first ATMs in Bermuda in the 1980s and launched Bermuda's first internet banking service in 2001. In 1971, we listed our common shares on the Bermuda Stock Exchange under the ticker symbol "NTB.BH".
In 2016, we listed our common shares on the New York Stock Exchange under the ticker symbol "NTB". In 2008 and 2009, as a result of the global financial crisis, we realized losses attributable primarily to US non-agency mortgage backed securities in our investment portfolio, as well as write-downs on local market hospitality loans. To raise capital to offset these losses, the Bank executed a $200 million preference share offering in June 2009. In 2009 and 2010, we implemented a comprehensive restructuring plan for the Company: we hired a new management team, de-risked our balance sheet, and raised $550 million of common equity from a group of investors that included Carlyle Global Financial Services and related entities (collectively, "The Carlyle Group" or "Carlyle") and Canadian Imperial Bank of Commerce ("CIBC"), as well as existing shareholders. As part of the transaction, we launched a rights offering of $130 million on April 12, 2010, so as to allow the pre-transaction shareholders to participate in the recapitalization of the Company. The rights offering, which closed on May 12, 2010, was fully subscribed to, and the proceeds were used to repurchase shares from the recapitalization investors. As a result, the recapitalization investors' total investment was reduced to $420 million.
Since our restructuring, we have pursued a strategy to focus on our core business in banking and wealth management. We have executed upon our strategy by streamlining the Company's operations through exiting non-core markets, repositioning our balance sheet, investing in efficiency initiatives, and continuing to invest in our core business lines to grow both organically and through acquisitions. By following this strategy, we have significantly improved our financial results including growing Core Earnings to Common every year since 2011 and have been able to initiate a capital return policy for investors. The following items were key steps in executing our strategy:
In 2010, we sold our operations in Hong Kong and Malta, and in 2012, we sold our operations in Barbados as they were no longer consistent with our strategy.
In 2010, we sold $820 million of asset-backed securities to cleanse our investment portfolio.
In 2013, we implemented an annual cash dividend of $0.40 per year plus a $0.10 per year special dividend.
In 2014, we completed two acquisitions, which allowed us to both expand and complement our existing business lines: Legis Group Holdings' Guernsey-based trust and corporate services business, as well as a significant portion of HSBC's corporate and retail banking business in the Cayman Islands.
In April 2015, CIBC sold its 19% ownership stake. We repurchased and retired 8 million shares for a total of $120 million, and The Carlyle Group purchased CIBC's remaining 2.3 million shares and subsequently sold them to other existing investors.
In December 2015, we repositioned our balance sheet to better match the duration of our assets and liabilities and to reclassify a portion of our Available for Sale ("AFS") portfolio as Held to Maturity ("HTM").
In February 2016, we commenced an orderly wind-down ("OWD") of our UK operations. We exited our private banking and asset management operations in our UK segment, but retain our UK high net worth mortgage lending business. The OWD was completed by early 2017 with the change in the business operations to mortgage lending services and the change of name of our UK operations to Butterfield Mortgages Limited. The excess capital in the UK was released early in 2017, which we invested in other areas of our business.
In April 2016, we completed an acquisition of HSBC's Bermuda trust business and private banking investment management operations that added $1.6 billion of deposits to our balance sheet. As part of the transaction, HSBC also entered into an agreement to refer its existing private banking clients to Butterfield.
In September 2016, we successfully completed a $288 million initial public offering and listing on the New York Stock Exchange, through which we raised approximately $126 million in net primary proceeds.
In December 2016, we redeemed and canceled all of our issued and outstanding preference shares, which had a book value of $183 million, removing approximately $16 million of annual preference dividend and guarantee fees. We also repurchased for cancellation the outstanding warrant from the Government of Bermuda, removing a potentially dilutive instrument.
In February 2017, we successfully completed a first follow-on offering of 10,989,163 Common Shares. Following the closing of the offering, The Carlyle Group no longer held any Common Shares and the Investment Agreement between Butterfield and Carlyle was terminated.
In October 2017, we entered into an agreement to acquire Deutsche Bank’s Global Trust Solutions (“GTS”) business, excluding its US operations. Upon completion of the transaction, which is subject to regulatory approvals, Butterfield will take over the ongoing management and administration of the GTS portfolio, comprising approximately 1,000 trust structures for some 900 private clients in Guernsey, Switzerland, the Cayman Islands and Singapore.
Our Markets
Our two largest segments are Bermuda and the Cayman Islands. As of December 31, 2017, 55% of our total assets were held by our Bermuda segment and 30% by our Cayman Islands segment. Bermuda is our largest segment by number of employees. As of December 31, 2017, our Bermuda segment had $5.9 billion of assets, $47.7 billion of trust AUA and $3.8 billion of AUM, and our Cayman Islands segment had $3.2 billion of assets, $5.1 billion of trust AUA and $0.9 billion of AUM.

2


The charts below provide the geographic distribution of our Net Revenue for the year ended December 31, 2017.
Segment Distribution of Net Revenue
chart-df3da6d9341c5577b9e.jpg
2017 Net Revenue: $454.7 million

The Bermuda and Cayman Islands banking markets have historically been characterized by a limited number of participants and significant barriers to entry. In addition, these markets provide us with access to several attractive customer bases: in retail banking, we serve local residents and businesses; in corporate banking, we serve captive insurers, hedge funds, middle-market reinsurers, and other corporates; and in wealth management, we serve private trust clients and ultra-high net worth and high net worth individuals and families.
The international trust market is primarily concentrated in select jurisdictions, including Bermuda, the Cayman Islands, Guernsey, Hong Kong, Jersey, Singapore, and Switzerland. The leading international trust law firms serve as key introducers of clients to Butterfield and are the primary source of new business. Trust clients often hold assets that are international in nature, and as a result, performance of trust businesses is not generally linked to performance of the domestic economies where clients are served.
The private banking market in Bermuda, the Cayman Islands, and Guernsey is composed largely of resident high net worth individuals meeting minimum deposit and/or loan thresholds. Clients are introduced to the private bank through Butterfield's retail banking operation upon reaching the appropriate deposit or loan threshold, Butterfield's trust and asset management arms, as well as through external introducers. Although locally based, private banking clients often hold international assets, and as a result, business performance is not necessarily correlated to the domestic economies where clients are served.
Our asset management business line operates in Bermuda, the Cayman Islands, and Guernsey. As of December 31, 2017, 74% of our AUM was in Bermuda, 17% was in the Cayman Islands, 9% was in Guernsey. In Bermuda and the Cayman Islands, a majority of our institutional and private clients are domestic from a domicile perspective while a majority of our clients in Guernsey are tied to our trust business and are international in nature.
Corporate Information
We are a company incorporated under the laws of Bermuda, incorporated on October 22, 1904, pursuant to the The N.T. Butterfield & Son Bank Act, 1904 (the "Butterfield Act"). We are registered with the Registrar of Companies in Bermuda under registration number 2106. Our registered office and principal executive offices are located at 65 Front Street, Hamilton, HM 12, Bermuda. Our agent for service of process in the United States is C T Corporation System, 111 Eighth Avenue, New York, New York 10011. Our telephone number is (441) 295 1111. We maintain a website at www.butterfieldgroup.com. Neither this website nor the information on or accessible through this website is included or incorporated in, or is a part of, this report.
Summary Risk Factors
Any of the factors set forth under "Risk Factors" may limit our ability to successfully execute our business strategy. Among these important risks are the following:
Adverse economic and market conditions, in particular in Bermuda and the Cayman Islands, have in the past resulted in and could in the future result in lower revenue, lower asset quality, increased provisions and lower earnings.
Unlike geographically more diversified banks, our business is concentrated primarily in Bermuda and the Cayman Islands, and we may be more affected by a downturn in these markets than more diversified competitors.
A decline in the residential real estate market, in particular in Bermuda, could increase the risk of loans being impaired and could have an adverse effect on our business, financial condition or results of operations.
The value of the securities in our investment portfolio may decline in the future.
Fluctuations in interest rates and inflation may negatively impact our net interest margin and our profitability.
We depend primarily on deposits to fund our liquidity needs; if we are unable to effectively manage our liquidity across the jurisdictions in which we operate, our business, financial condition or results of operations could be adversely affected.
We face competition in all aspects of our business, and may not be able to attract and retain wealth management, trust and banking clients at current levels.

3


We could fail to attract, retain or motivate highly skilled and qualified personnel, including our senior management, other key employees or members of the Board, which could adversely affect our business;
Our controls and procedures may fail or be circumvented, which could have an adverse impact on our business, financial condition or results of operations.
Volatility levels and fluctuations in foreign currency exchange rates may affect our business, financial position and results of operations.
Our international business model exposes us to different and possibly conflicting regulatory schemes across multiple jurisdictions.
US withholding tax and information reporting requirements imposed under the Foreign Account Tax Compliance Act may apply.
The uncertainty resulting from the vote in June 2016 by the UK electorate in favor of a UK exit from the European Union ("EU"), as well as changes in US legislation, regulation and government policy under the current US administration, could adversely impact our business, financial condition and results of operations.
Cyber-attacks, distributed denial of service attacks and other cyber-security matters, if successful, could have an adverse effect on our business, financial condition or results of operations.
We operate in a complex regulatory environment and legal and regulatory changes could have a negative impact on our business, financial condition or results of operations.
Changes in US tax laws, including the enactment of the Tax Cuts and Jobs Act on December 22, 2017, could cause the insurance and reinsurance industry to relocate from Bermuda, which could have an adverse effect on our business, financial condition and results of operations.
Provisions of Bermuda law and our bye-laws could adversely affect the rights of our shareholders or prevent or delay a change in control.
Bermuda law differs from the laws in effect in the United States and might afford less protection to shareholders.


4


Our International Network and Group Structure
The following map presents the several geographic regions in which our business operates:
nt10.jpg
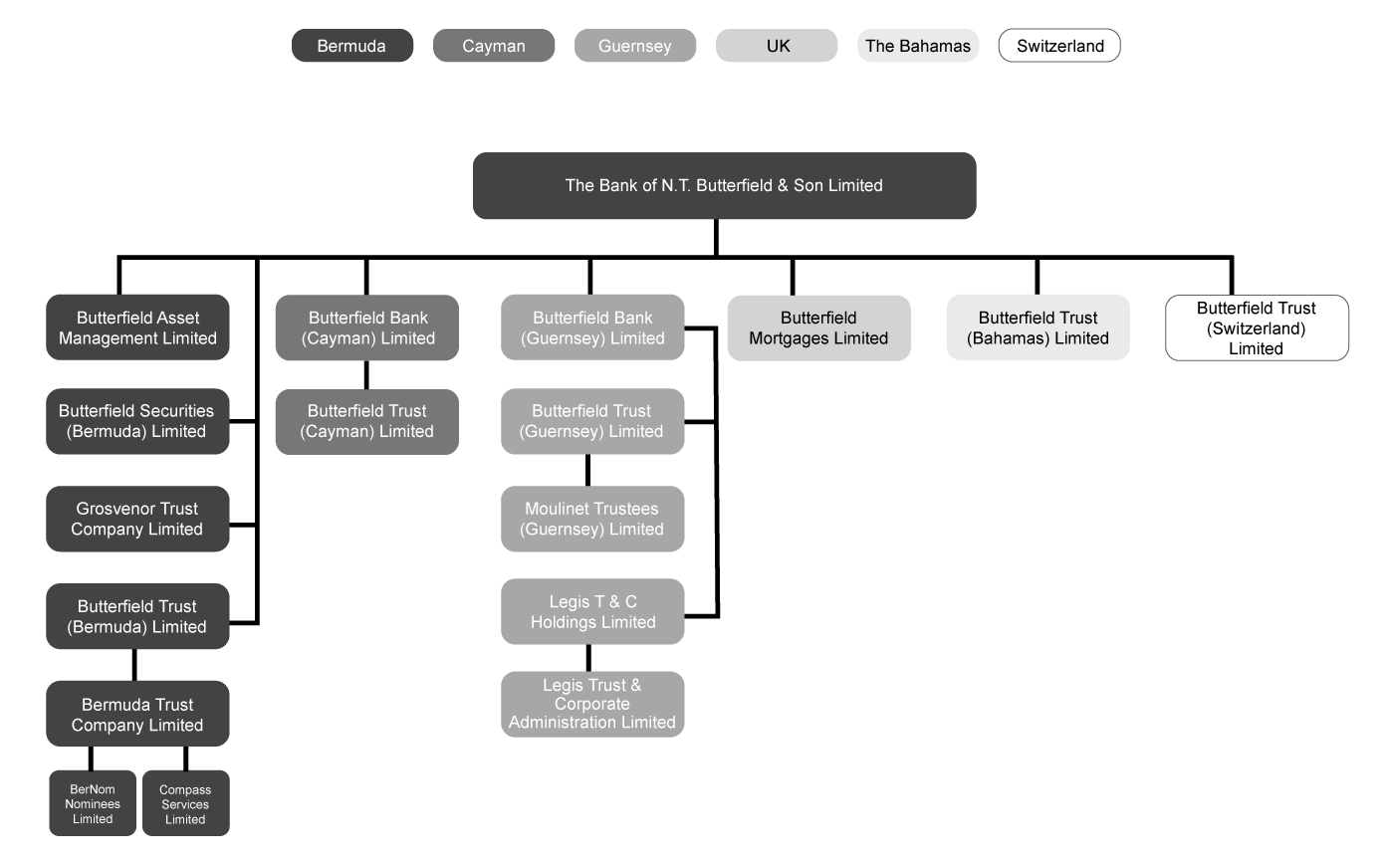
The following chart presents our corporate structure, indicating our principal subsidiaries as of December 31, 2017:
organizationstructure.jpg
Bermuda
The Bank itself is licensed in Bermuda to provide banking services and wealth management services. Through its wholly owned Bermuda subsidiary Butterfield Asset Management Limited, it provides asset management services and, through its wholly owned Bermuda subsidiaries Butterfield Trust (Bermuda) Limited, Bermuda Trust Company Limited and Grosvenor Trust Company Limited, it provides corporate trustee, fiduciary and corporate administration services. Bermuda Securities (Bermuda) Limited, a wholly owned subsidiary of the Bank, provides investment advisory and listing sponsor services.
Cayman Islands
Butterfield Bank (Cayman) Limited, a wholly owned subsidiary of the Bank, provides banking services and its wholly owned subsidiary Butterfield Trust (Cayman) Limited provides trustee, fiduciary and corporate administration services.

5


Guernsey
Butterfield Bank (Guernsey) Limited is a wholly owned subsidiary of the Bank and provides private banking, custody and administered banking services. Butterfield Trust (Guernsey) Limited is a subsidiary of Butterfield Bank (Guernsey) Ltd. and provides trustee and fiduciary services.
Bahamas
Butterfield Trust (Bahamas) Limited is a wholly owned subsidiary of the Bank and provides trust and fiduciary services.
Switzerland
Butterfield Holdings (Switzerland) Limited is a wholly owned subsidiary of the Bank and provides investment services and through its wholly owned subsidiary Butterfield Trust (Switzerland) Limited provides trust and fiduciary services.
United Kingdom
Butterfield Mortgages Limited is a wholly owned subsidiary of the Bank and provides residential property lending services.
Competition
The financial services industry and each of the markets in which we operate are competitive. We face strong competition in gathering deposits, making loans and obtaining client assets for management. We compete, both domestically and internationally, with globally oriented asset managers, retail and commercial banks, investment banking firms, brokerage firms and other investment service firms. Due to the trend toward consolidation in the global financial services industry, our larger competitors tend to have broader ranges of product and service offerings, increased access to capital, and greater efficiency. Larger financial institutions may also have greater ability to leverage increasing regulatory requirements and investment in expensive technology platforms. We also face competition from non-banking financial institutions. These institutions have the ability to offer services previously limited to commercial banks. In addition, non-banking financial institutions are not subject to the same regulatory restrictions as banks, and can often operate with greater flexibility and lower cost structures.
The Bermuda banking segment currently consists of four licensed banks and one licensed deposit-taking institution including one large subsidiary of an international bank, HSBC, and three domestic institutions, including Bermuda Commercial Bank and Clarien Bank. In the Cayman Islands, the Bank is one of six Class 'A' full service retail banks licensed to conduct business with domestic and international clients. There are also five non-retail Class 'A' banks and 144 limited service Class 'B' banks, including Cayman National and subsidiaries of international banks, such as RBC, according to CIMA. In certain interest rate environments, additional significant competition for deposits may be expected to arise from corporate and government debt securities and money market mutual funds. We view HSBC in Bermuda and RBC in the Cayman Islands as our most significant competitors.
In our wealth management business line, we face competition from local competitors, as well as much larger financial institutions, including financial institutions that are not based in the markets in which we operate. Revenues from the trust and wealth management business depend in large part on the level of assets under management, and larger international banks may have higher levels of assets under management.
In our trust business line, we face competition primarily from other specialized trust service providers. There are many trust companies in the main international financial centers, and many of our competitors in this sector offer fund administration and corporate services work alongside private client fiduciary services.
Competition for deposits is also affected by the ease with which customers can transfer deposits from one institution to another. Our cost of funds fluctuates with market interest rates and may be affected by higher rates being offered by other financial institutions. Our management believes that our most direct competition for deposits comes from international and domestic financial services firms that target the same customers as the Bank.
Deposits
We are a deposit-led institution with leading market share in our primary segments: Bermuda and the Cayman Islands. We strive to maintain deposit growth and to maintain a strong liquidity profile through a significant excess of deposits over loans through market cycles.
Our deposits are generated principally by our banking business line, which offers retail and corporate checking, savings, and term deposits through our segments in Bermuda, the Cayman Islands and Guernsey. In addition, wealth management, through its private banking business line, also provides deposit services to high net worth and ultra-high net worth clients in those same geographic segments. As of December 31, 2017, our Bermuda, Cayman Islands and Guernsey segments contributed $5.3 billion, $2.9 billion and $1.3 billion, respectively, to our total customer deposit base as of December 31, 2017.
Total deposits as of December 31, 2017 were $9.5 billion, down 5.0% over total deposits as of December 31, 2016. Customer demand deposits, which include checking, savings and call accounts, totaled $7.8 billion, or 82.0% of customer deposits, as of December 31, 2017, compared to $8.2 billion, or 81.6%, as of December 31, 2016. Customer term deposits totaled $1.7 billion as of December 31, 2017. The cost of funds on total deposits improved from 12 basis points in 2016 to 11 basis points as of December 31, 2017 as a result of an increase in non-interest bearing deposits and small rate decreases in some jurisdictions.
Lending
We offer a broad set of lending offerings including residential mortgage lending, automobile lending, credit cards consumer financing, and overdraft facilities to our retail customers, and commercial real estate lending, commercial and industrial loans, and overdraft facilities to our commercial and corporate customers. These offerings are provided to our retail, commercial, and private banking clients in our key jurisdictions including Bermuda and the Cayman Islands. We also offer residential mortgage lending through our private banking business in Guernsey and to our high net worth and ultra-high net worth clients in the UK. Our loan portfolio, net of allowance for credit losses stood at $3.8 billion as of December 31, 2017. The loan portfolio represented 35.0% of total assets as of December 31, 2017, and loans, net of allowance for credit losses, as a percentage of customer deposits were 39.7%. The effective yield on total loans for the year ended December 31, 2017 was 5.10%, compared to 4.78% for the year ended December 31, 2016.
Residential Mortgage Lending
The residential mortgage portfolio comprises mortgages to clients with whom we are seeking to establish (or already have) a comprehensive financial services relationship. It includes mortgages to individuals and corporate loans secured by way of first ranking charges over the residential property to which each specific loan relates generally on terms which allow for the repossession and sale of the property if the borrower fails to comply with the terms of the loan. As of December 31, 2017, residential

6


mortgages (after specific allowance for credit losses) totaled $2.5 billion (a $158.4 million increase from December 31, 2016), accounting for approximately 65.4% of the Group's total gross loan portfolio (after specific allowance for credit losses) and approximately 70.4% of total non-accrual loans in the Group's loan portfolio.
Consumer Lending
We provide loans, as part of our normal banking business, in respect of automobile financing, consumer financing, credit cards and overdraft facilities to retail and private banking clients in the jurisdictions in which we operate. As of December 31, 2017, non-residential loans to consumers (after specific allowance for credit losses) totaled $187.4 million, accounting for approximately 4.9% of the Group's total gross loan portfolio and approximately 1.6% of total non-accrual loans in the Group's loan portfolio.
Commercial Real Estate Lending
Commercial real estate loans are offered to real estate investors, developers and builders domiciled primarily in Bermuda and the United Kingdom. To manage the Group's credit exposure on such loans, the principal collateral is real estate held for commercial purposes and is supported by a registered mortgage. Cash flows from the properties, primarily from rental income, are generally supported by long-term leases.
As of December 31, 2017, our commercial real estate loan portfolio (after specific allowance for credit losses) totaled $583.5 million, accounting for approximately 15.4% of the Group's total gross loan portfolio and approximately 10.9% of total non-accrual loans in the Group's loan portfolio.
Our commercial real estate loan portfolio is broken down into two categories: commercial mortgage and construction. As of December 31, 2017, commercial mortgages totaled $535.8 million (before allowance for credit losses), and construction loans totaled $48.2 million, accounting for approximately 91.7% and 8.3% of our commercial real estate loan portfolio before allowance for credit losses, respectively.
Other Commercial Lending
The commercial and industrial loan portfolio includes loans and overdraft facilities advanced primarily to corporations and small and medium-sized entities, which are generally not collateralized by real estate and where loan repayments are expected to flow from the operation of the underlying businesses. As of December 31, 2017, the Group's other commercial loan portfolio totaled $389.6 million, accounting for approximately 10.3% of the Group's total gross loan portfolio. As of the same date, the Group's loans to governments totaled $153.4 million, accounting for approximately 4.0% of our loan portfolio. As of December 31, 2017, other commercial loans accounted for approximately 17.1% of our total non-accrual loans, and there were no loans to governments classified as non-accrual loans.
Investments
Given the large customer deposit base commanded in our Bermuda and Cayman Islands operations, and the relatively low volume of lending demand from our customer base, our investment strategy is more important than may be the case for most financial institutions. In recognition of this, we maintain what we believe to be a conservative approach to investments, requiring the purchase of mainly fixed-rate investments in order to manage interest rate risk. Our investment portfolio is comprised mainly of securities issued or guaranteed by the US Government or federal agencies. The securities in which we invest are generally limited to securities that are considered investment grade (i.e., "BBB" and higher by S&P's Financial Services LLC or an equivalent credit rating). Effective July 31, 2012, we entered into an agreement with Alumina Investment Management LLC ("Alumina") pursuant to which Alumina provides investment advisory services to us in respect of our US Treasury and agency portfolio.
As of December 31, 2017, the Group held $4.7 billion in investments, representing approximately 43.7% of total assets.
Cash and Liquidity Management
We operate across multiple currency jurisdictions with pervasive multi-currency products. In our deposit taking jurisdictions—Bermuda, the Cayman Islands and Guernsey—there are currently no dedicated central banks, and no deposit insurance scheme infrastructures (such as the Federal Deposit Insurance Corporation in the United States), with the exception of Bermuda, where a deposit insurance scheme has recently been implemented. In addition, we do not have access to borrowing or deposit facilities with the US Federal Reserve or the European Central Bank; therefore, we conservatively manage client deposit balances and the liquidity risk profile of our balance sheets. This involves the retention of significant cash or cash equivalent balances, management of intra-bank counterparty exposure and management of a significant short-dated US Treasury Bill portfolio. As of December 31, 2017, the cash due from banks of $1.5 billion was composed primarily of $1.1 billion in interest earning cash equivalents, which are investments with a less than ninety day duration. The remaining amounts were comprised of non-interest earning and interest earning deposits of $0.1 billion and $0.3 billion, respectively.
Foreign Exchange Services
We provide foreign exchange services in the normal course of business in all jurisdictions. The major contributors to foreign exchange revenues are Bermuda and the Cayman Islands, accounting for 92% and 90% of our foreign exchange revenue for the year ended December 31, 2017 and 2016, respectively. We do not maintain a proprietary trading book. Foreign exchange income is generated from client-driven transactions and totaled $32.2 million during the year ended December 31, 2017, compared to $30.6 million for the comparative period in 2016. The $1.6 million period-over-period increase reflects increased client activity and related volumes in retail and institutional foreign exchange flows, as well as increased unrealized gains on client service derivatives held over period ends.
Administration Services
Through our wholly owned trust subsidiaries, we provide custody administration and settlement services to a wide range of internal and external investment clients dealing in global markets. Our custody service currently offers custody settlement and safekeeping services in 40 markets globally, including major markets and smaller, less-developed markets, with principal markets covered being the United States, Canada, Europe and Japan.
Our custody service offers safekeeping services for physical and book-entry assets. Custody for listed securities is conducted through Bank of New York Mellon ("BNYM"). Hedge funds, mutual funds and Exchange Trust Funds are held by Brown Brothers Harriman ("BBH"). Trading in investment transactions is settled via our global sub-custodians, BNYM and BBH. Custody services are offered from our Bermuda, Cayman Islands and Guernsey segments and complement core wealth management services offered by other parts of the Group, and we currently anticipate this business to grow generally proportionally with our wealth management business. Clients of our custody service include a wide range of investment funds and other investment vehicles, corporations and trusts whose related banking requirements are provided by the Bank. As such, the custody client base, in addition to delivering a fee based income, also provides cash balances and foreign exchange dealing flows.
Custody fees comprise a basis point charge on the value of Assets Under Custody ("AUC"), which are subject to a minimum level for smaller, less complex portfolios and charged on a reducing scale as AUC values increase. In addition to these fees, custody clients are charged banking transactions fees based on account activity.


7


Employees
As of December 31, 2017, we had 1,190 employees on a full-time equivalency basis, which included 1,117 full-time and part-time employees and 34 temporary employees. As of December 31, 2017, we had 590 employees in Bermuda, 270 employees in the Cayman Islands, 207 in Guernsey, 22 employees in the United Kingdom, 20 employees in The Bahamas and 9 employees in Switzerland. We have not experienced any material employment-related issues or interruptions of services due to labor disagreements and are not a party to any collective bargaining agreements.
Information Technology
We devote significant resources to maintain stable, reliable, efficient and scalable information technology systems. We work with our third-party vendors to monitor and maximize the efficiency of our use of their applications. We use integrated systems to originate and process loans and deposit accounts, which reduces processing time, improves customer experience and reduces costs. Most customer records are maintained digitally. We are also currently executing several initiatives to enhance our online and mobile banking services to further improve the overall client experience.
Since 2011, we have made significant investment to alignments and banking operations, as well as to make further alignment across the whole Group for products, services, licensing and hosting locations. Currently, our information technology is operationally divided into two platforms: (i) Bermuda and Cayman and (ii) Guernsey, the United Kingdom and Group Trust. In 2011, our Bermuda and Cayman operations transitioned to a single industry standard technology platform utilizing a predominantly outsourced and supported model hosted in Canada. In late 2013, our Guernsey and UK operations were placed under the Group Technology governance structure with a goal to hub core services in a single location (Guernsey).
Protecting our systems to ensure the safety of our customers' information is critical to our business. We use multiple layers of protection to control access and reduce risk;  including conducting penetration testing and regular vulnerability scanning on our platforms, systems and applications to reduce the risk that any attacks are successful. To protect against disasters, we have a backup offsite core processing system and recovery plans.
Marketing
Through our Marketing & Communications department, we engage select advertising, branding and promotional companies on an as-needed basis and provide business development and sales support for businesses in all jurisdictions. In support of our banking businesses, we broadly market our products and services through print, broadcast, web and social media advertising in Bermuda and the Cayman Islands. Trust and fiduciary services are marketed primarily to intermediaries through representative attendance at and sponsorship of industry conferences and through print advertising in international trade journals.
Intellectual Property
In the highly competitive banking industry in which we operate, intellectual property is important to the success of our business. We own a variety of trademarks, service marks, trade names and logos and spend time and resources maintaining this intellectual property portfolio. We control access to our intellectual property through license agreements, confidentiality procedures, non-disclosure agreements with third parties, employment agreements and other contractual rights to protect our intellectual property.
Properties
Our corporate headquarters is located at 65 Front Street, Hamilton HM 12, Bermuda. In addition to our corporate headquarters we also maintain offices in the Cayman Islands, Guernsey, the United Kingdom, The Bahamas and Switzerland. Additionally we operate four branch locations in Bermuda and three branch locations in the Cayman Islands.
Legal Proceedings
From time to time we are a party to various litigation matters incidental to the conduct of our business.
As publicly announced, in November 2013, the US Attorney's Office ("USAO") applied for and secured the issuance of so-called John Doe Summonses to six US financial institutions with which the Bank had correspondent bank relationships. The purpose of these Summonses was to identify US persons who may have been using our banking, trust, or other services to evade their own tax obligations in the United States. The Bank has been cooperating with the US authorities in their ongoing investigation.
Although we are unable to determine the amount of financial consequences, fines and/or penalties resulting from this tax compliance review, we have recorded as of December 31, 2017, a provision of $5.5 million (December 31, 2016: $5.5 million). As the investigation remains ongoing at this time, the timing and terms of the final resolution, including any fines or penalties, remain uncertain and the financial impact to the Bank could exceed the amount of the provision. In this regard, we note that the US authorities have not approved or commented on the adequacy or reasonableness of the provision. The provision is included on the consolidated balance sheets under other liabilities and on the consolidated statements of operations under other expenses.



8


SELECTED CONSOLIDATED FINANCIAL AND OTHER DATA
Consolidated Financial Information
The following tables present our selected consolidated financial information as of and for the years ended December 31, 2017, 2016, 2015, 2014, and 2013.
Our historical results for any prior period do not necessarily indicate our results to be expected for any future period. The following data should be read in conjunction with "Management's Discussion and Analysis of Financial Condition and Results of Operations".
The selected consolidated financial information presented as of December 31, 2017 and 2016 and for the years ended December 31, 2017, 2016 and 2015 have been derived from the audited consolidated financial statements of The Bank of N.T. Butterfield & Son Limited included elsewhere in this report. The selected consolidated financial information presented as of December 31, 2015, 2014 and 2013 and for the years ended December 31, 2014 and December 31, 2013 have been derived from the audited consolidated financial statements of The Bank of N.T. Butterfield & Son Limited, which are not included elsewhere in this report.
Statement of Operations Data
 
 
For the year ended
December 31,
(in millions of $, unless indicated otherwise)
 
2017
 
2016
 
2015
 
2014
 
2013
Total interest income
 
305.6

 
274.9

 
262.6

 
265.1

 
253.2

Total interest expense
 
15.9

 
16.4

 
23.3

 
26.6

 
29.4

Net interest income before provisions for credit losses
 
289.7

 
258.5

 
239.3

 
238.5

 
223.8

Provisions for credit losses
 
5.8

 
(4.4
)
 
(5.7
)
 
(8.0
)
 
(14.8
)
Net interest income after provisions for credit losses
 
295.6

 
254.1

 
233.5

 
230.4

 
209.0

Total non-interest income
 
157.8

 
147.5

 
140.2

 
134.8

 
126.0

Total other gains (losses)
 
1.3

 
1.0

 
(9.4
)
 
15.7

 
(8.8
)
Total net revenue
 
454.7

 
402.6

 
364.3

 
381.0

 
326.2

Total non-interest expense
 
300.3

 
285.9

 
285.2

 
273.0

 
262.6

Net income before income taxes from continuing operations
 
154.3

 
116.7

 
79.0

 
108.0

 
63.5

Income tax (expense) benefit
 
(1.1
)
 
(0.7
)
 
(1.3
)
 
0.2

 
(0.9
)
Net income from continuing operations
 
153.3

 
115.9

 
77.7

 
108.2

 
62.6

Net income
 
153.3

 
115.9

 
77.7

 
108.2

 
62.6

Net income to common shareholders
 
153.3

 
58.4

 
61.2

 
91.6

 
42.8

Earnings per common share from continuing operations (in US$)(1)
 
 
 
 

 
 

 
 

 
 

Basic
 
2.82

 
1.20

 
1.25

 
1.67

 
0.78

Diluted(2)
 
2.76

 
1.18

 
1.23

 
1.65

 
0.77

Cash Dividends declared per common share (in BM$)(1)
 
1.28

 
0.40

 
0.50

 
0.50

 
0.70

Dividends declared per preference share (in US$)
 

 
80.00

 
80.00

 
80.00

 
80.00

______________________________

(1)
Figures reflect the reverse share split that the Bank effected on September 6, 2016.
(2)
Reflects only "in the money" options and warrants to purchase the common shares as well as certain unvested share awards, which have a dilutive effect. Warrants issued to the Government of Bermuda in exchange for the Government's guarantee of the preference shares are not included in the computation of earnings per share because the exercise price was greater than the average market price of the common shares for the relevant periods. In December 2016, in connection with the preference share redemption, the warrant issued to the Government of Bermuda was repurchased for cancellation by the Bank. Only share awards and options for which the sum of (1) the expense that will be recognized in the future (i.e., the unrecognized expense) and (2) its exercise price, if any, was lower than the average market price of the common shares were considered dilutive, and therefore, included in the computation of diluted earnings per share.


9


Balance Sheet Data
 
 
As of December 31,
(in millions of $)
 
2017
 
2016
 
2015
 
2014
 
2013
Assets
 
 

 
 

 
 

 
 

 
 

Cash due from banks
 
1,535.1

 
2,101.7

 
2,288.9

 
2,063.3

 
1,730.5

Of which cash and demand deposits with banks — non-interest bearing
 
89.4

 
110.7

 
110.9

 
343.1

 
247.0

Of which demand deposits with banks — interest bearing
 
340.3

 
326.4

 
378.6

 
139.2

 
164.2

Of which cash equivalents — interest bearing
 
1,105.5

 
1,664.5

 
1,799.4

 
1,581.0

 
1,319.3

Securities purchased under agreement to resell
 
178.8

 
148.8

 

 

 

Short-term investments
 
250.0

 
519.8

 
409.5

 
394.8

 
55.0

Investment in securities
 
4,706.2

 
4,400.2

 
3,223.9

 
2,989.1

 
2,613.6

Of which trading
 
6.8

 
6.3

 
321.3

 
417.4

 
552.3

Of which available-for-sale
 
3,317.4

 
3,332.7

 
2,201.3

 
2,233.5

 
1,728.0

Of which held-to-maturity(1)
 
1,382.0

 
1,061.1

 
701.3

 
338.2

 
333.4

Loans, net of allowance for credit losses
 
3,776.9

 
3,570.5

 
4,000.2

 
4,019.1

 
4,088.2

Premises, equipment and computer software
 
164.8

 
167.8

 
183.4

 
215.1

 
240.6

Accrued interest
 
24.9

 
22.8

 
17.5

 
19.2

 
19.6

Goodwill
 
21.5

 
19.6

 
23.5

 
24.8

 
7.1

Intangible assets
 
39.1

 
42.3

 
27.7

 
33.0

 
12.0

Equity method investments
 
14.1

 
13.5

 
12.8

 
12.8

 
12.5

Other real estate owned
 
9.1

 
14.2

 
11.2

 
19.3

 
27.4

Other assets
 
58.7

 
82.5

 
77.1

 
67.8

 
64.2

Total assets
 
10,779.2

 
11,103.5

 
10,275.6

 
9,858.4

 
8,870.8

Liabilities
 
 
 
 
 
 

 
 

 
 

Total customer and bank deposits
 
9,536.5

 
10,033.6

 
9,182.1

 
8,671.6

 
7,638.0

Of which customer deposits — Bermuda — non-interest bearing
 
1,840.2

 
1,733.7

 
1,348.9

 
1,021.4

 
713.3

Of which customer deposits — Bermuda — interest bearing
 
3,412.6

 
4,213.4

 
2,922.8

 
2,848.7

 
2,837.7

Of which customer deposits — non-Bermuda — non-interest bearing
 
639.5

 
651.3

 
532.9

 
536.7

 
299.5

Of which customer deposits — non-Bermuda — interest bearing
 
3,631.6

 
3,411.4

 
4,363.1

 
4,224.8

 
3,747.1

Of which bank deposits — Bermuda
 
0.4

 
0.3

 
0.4

 
9.5

 
0.5

Of which bank deposits — non-Bermuda
 
12.0

 
23.5

 
14.1

 
30.4

 
39.7

Securities sold under agreement to repurchase
 

 

 

 

 
25.5

Employee future benefits
 
128.8

 
140.0

 
122.1

 
117.9

 
89.1

Accrued interest
 
2.4

 
2.1

 
2.7

 
4.8

 
3.8

Preference share dividends payable
 

 

 
0.7

 
0.7

 
0.6

Pending payable for investments purchased
 
51.9

 

 

 

 

Other liabilities
 
119.8

 
100.0

 
100.5

 
97.2

 
104.2

Long-term debt
 
117.0

 
117.0

 
117.0

 
117.0

 
207.0

Total liabilities
 
9,956.4

 
10,392.8

 
9,525.2

 
9,009.1

 
8,068.3

Total shareholders' equity(2)
 
822.9

 
710.7

 
750.4

 
849.4

 
802.6

Of which common share capital(6)
 
0.5

 
0.5

 
0.5(5)

 
0.6

 
0.6

Of which preference share capital(3)
 

 

 

 

 

Of which contingent value convertible preference (CVCP) share capital(4)(6)
 

 

 

 

 

Total liabilities and shareholders' equity
 
10,779.2

 
11,103.5

 
10,275.6

 
9,858.4

 
8,870.8

Common shares outstanding (number)(6)
 
54.7

 
53.3

 
47.3

 
55.0

 
55.0

______________________________
(1)
Fair value of held to maturity debt securities was $1,377.4 million as of December 31, 2017, $1,046.8 million as of December 31, 2016, $701.5 million as of December 31, 2015, $344.0 million as of December 31, 2014 and $315.5 million as of December 31, 2013.
(2)
As of December 31, 2017, the number of outstanding awards of unvested common shares was 0.9 million (December 31, 2016: 0.8 million, December 31, 2015: 0.9 million, December 31, 2014: 1.0 million and December 31, 2013: 0.9 million). Only awards for which the sum of (1) the expense that will be recognized in the future (i.e., the unrecognized expense) and (2) the exercise price, if any, was lower than the average market price of $34.72. A warrant, outstanding until the Bank repurchased it in December 2016, to purchase 0.43 million shares (December 31, 2015: 0.43 million, December 31, 2014: 0.43 million and December 31, 2013: 0.43 million) was excluded

10


from the computation of earnings per share because the exercise price was greater than the average market price of the common shares. Figures reflect the reverse share split that the Bank effected on September 6, 2016.
(3)
Preference share capital in all periods presented was nil, nil, $182,863, $183,046 and $183,606 as of December 31, 2017, 2016, 2015, 2014 and 2013, respectively, representing $0.01 par value per preference share issued and outstanding as of the respective dates. In December 2016, the Bank redeemed and canceled all outstanding preference shares.
(4)
All CVCP shares were converted to common shares at a 1:1 ratio on March 31, 2015.
(5)
Reflects the repurchase for cancellation of 8,000,000 common shares previously held by CIBC effected on April 30, 2015. See "Management's Discussion and Analysis of Financial Condition and Results of Operations — Contingent Value Convertible Preference Shares — Share Buy-Back Program." Figures reflect the reverse share split that the Bank effected on September 6, 2016.
(6)
Figures reflect the reverse share split that the Bank effected on September 6, 2016.
Financial Ratios and Other Performance Indicators
We use a number of financial measures to track the performance of our business and guide our management. Some of these measures are defined by, and calculated in compliance with, applicable banking regulations, but such regulations often provide for certain discretion in defining and calculating the measures. These measures allow management to review our core activities, enabling us and our investors to evaluate relevant trends meaningfully when considered in conjunction with (but not in lieu of) measures that are calculated in accordance with US GAAP. Non-GAAP measures used in this report are not a substitute for US GAAP measures and readers should consider the US GAAP measures as well.
The following table shows certain of our key financial measures for the periods indicated. Because of the discretion that we and other banks and companies have in defining and calculating these measures, care should be taken in comparing such measures used by us with similarly titled measures of other banks and companies, as such measures may not be directly comparable.
Many of these measures are non-GAAP financial measures. We believe that each of these measures is useful for investors in understanding trends in our business that may not otherwise be apparent when relying solely on our GAAP-calculated results. For more information on the non-GAAP financial measures presented below, including a reconciliation to the most directly comparable GAAP financial measures, see "— Reconciliation of Non-GAAP Financial Measures."
 
 
For the year ended
December 31,
(in %, unless otherwise indicated)
 
2017
 
2016
 
2015
 
2014
 
2013
Return on average common shareholders' equity(1)
 
19.9

 
8.9

 
10.1

 
13.7

 
6.8

Core return on average tangible common equity(2)
 
22.4

 
20.5

 
17.6

 
14.4

 
9.7

Return on assets(3)
 
1.4

 
1.1

 
0.8

 
1.2

 
0.7

Core return on average tangible assets(4)
 
1.5

 
1.3

 
1.1

 
1.2

 
0.9

Net interest margin(5)
 
2.73

 
2.45

 
2.48

 
2.74

 
2.64

Efficiency margin(6)
 
66.2

 
69.3

 
74.0

 
72.0

 
74.1

Core efficiency ratio(7)
 
64.3

 
63.8

 
66.0

 
67.7

 
71.6

Fee income ratio(8)
 
34.8

 
36.7

 
37.5

 
36.9

 
37.6

Common equity Tier 1 capital ratio(9)(10)
 
18.2

 
15.3

 
10.7

 
N/A

 
N/A

Tier 1 common ratio(9)
 
N/A

 
N/A

 
12.0

 
14.6

 
15.2

Tier 1 capital ratio(9)
 
18.2

 
15.3

 
16.2

 
19.0

 
19.6

Total capital ratio(9)
 
19.9

 
17.6

 
19.0

 
22.2

 
23.7

Leverage ratio(9)(10)
 
6.9

 
5.8

 
6.4

 
N/A

 
N/A

Tangible common equity/tangible assets(11)
 
7.1

 
5.9

 
5.1

 
6.2

 
6.8

Tangible total equity/tangible assets(12)
 
7.1

 
5.9

 
6.8

 
8.1

 
8.9

Non-performing assets ratio(13)
 
0.4

 
0.5

 
0.7

 
1.0

 
1.4

Non-accrual ratio(14)
 
1.2

 
1.3

 
1.6

 
1.8

 
2.5

Non-performing loan ratio(15)
 
1.3

 
1.6

 
2.0

 
2.4

 
2.8

Net charge-off ratio(16)
 
0.1

 
0.3

 
0.2

 
0.4

 
0.6

Core earnings attributable to common shareholders(17)(18) (in BM$ million)
 
158.9

 
123.0

 
97.4

 
89.9

 
59.6

Core earnings per common share fully diluted(19)(21) (in BM$)
 
2.86

 
2.48

 
1.95

 
1.61

 
1.08

Common equity per share(20)(21) (in BM$)
 
15.05

 
13.34

 
12.24

 
12.25

 
11.28

______________________________
(1)
Return on average common shareholders' equity ("ROE") measures profitability revealing how much profit is generated with the money invested by common shareholders. ROE represents the amount of net income to common shareholders as a percentage of average common equity and calculated as net income to common shareholders / average common equity. Net income to common shareholders is net income for the full fiscal year, before dividends paid to common shareholders but after dividends to preference shareholders. Average common equity does not include the preference shareholders' equity.
(2)
Core return on average tangible common equity ("Core ROATCE") is a non-GAAP financial measure. Core ROATCE measures core profitability as a percentage of average tangible common equity. Core ROATCE is the amount of core income to common shareholders as a percentage of average tangible common equity and is calculated as core earnings to common shareholders / average tangible common equity. Core earnings to common shareholders is net earnings to common shareholders for the full fiscal year (before dividends paid to common shareholders but after dividends to preference shareholders) adjusted to exclude certain items that are included in the financial results presented in accordance with GAAP. Average tangible common equity does not include the preference shareholders' equity or goodwill and intangible assets. For more information on the non-GAAP financial measures, see "— Reconciliation of Non-GAAP Financial Measures".

11


(3)
Return on assets ("ROA") is an indicator of profitability relative to total assets and is intended to demonstrate how efficient management is at using the assets to generate earnings. The ROA ratio is calculated as net income / average total assets.
(4)
Core return on average tangible assets ("Core ROATA") is a non-GAAP financial measure. Core ROATA is an indicator used to assess the core profitability of average tangible assets and is intended to demonstrate how efficiently management is utilizing its tangible assets to generate core net income. Core ROATA is calculated by taking the core income as a percentage of average tangible assets and is calculated as core net income / average tangible assets. Core net income is the net income adjusted to exclude certain items that are included in the financial results presented in accordance with GAAP. Core ROATA is a non-GAAP financial measure. For more information on the non-GAAP financial measures, see "— Reconciliation of Non-GAAP Financial Measures".
(5)
Net interest margin ("NIM") is a performance metric that examines how successful the Bank's investment decisions are compared to its cost of funding assets and is expressed as net interest income as a percentage of average interest-earning assets. NIM is calculated as net interest income before provision for credit losses / average interest-earning assets. Net interest income is the interest earned on cash due from banks, investments, loans and other interest earning assets minus the interest paid for deposits, short-term borrowings and long-term debt. The average interest-earning assets is calculated using daily average balances of interest-earning assets.
(6)
Efficiency margin is a non-GAAP financial measure. Efficiency margin is an indicator used to assess operating efficiencies and is intended to demonstrate how efficiently management is controlling expenses relative to generating revenues. The efficiency margin is calculated by taking the non-interest expenses as a percentage of total net revenue before total other gains (losses) and provisions for credit losses and is calculated as (non-interest expense - amortization of intangible assets) / (total non-interest income + net interest income before provision for credit losses). For more information on the non-GAAP financial measures, see "— Reconciliation of Non-GAAP Financial Measures".
(7)
The core efficiency ratio is a non-GAAP financial measure. The core efficiency ratio is an indicator used to assess operating efficiencies and is intended to demonstrate how efficiently management is controlling expenses relative to generating revenues. The core efficiency ratio is calculated by taking the core non-interest expenses as a percentage of total net revenue before provision for credit losses and other gains and losses and is calculated as (core non-interest expenses - amortization of intangible assets) / (core non-interest income + core net interest income before provision for credit losses). Core non-interest expenses excludes certain items that are included in the financial results presented in accordance with GAAP including income taxes and amortization of intangible assets. For more information on the non-GAAP financial measures, see "— Reconciliation of Non-GAAP Financial Measures".
(8)
The fee income ratio is a measure used to determine the proportion of revenues derived from non-interest income sources. The ratio is calculated as non-interest income / (non-interest income + net interest income after provision for credit losses).
(9)
The total capital ratio measures the amount of the Bank's capital in relation to the amount of risk it is taking. All banks must ensure that a reasonable proportion of their risk is covered by permanent capital. Prior to January 1, 2015, the Bank's regulatory capital was determined in accordance with Basel II guidelines issued by the BMA. Under Basel II, Pillar I, banks must maintain a minimum total capital ratio of 14.46%, inclusive of all capital buffers. In effect, this means that 14.46% of the risk-weighted assets must be covered by permanent or near permanent capital. The risk weighting process takes into account the relative risk of various types of lending. The higher the capital adequacy ratio a bank has, the greater the level of unexpected losses it can absorb before becoming insolvent. Under Basel III as implemented by the BMA for 2017, we must maintain a total capital ratio of 14.9%. The tier 1 capital ratio is the ratio of the Bank's core equity capital, as measured under Basel II, to its total RWA. RWA are the total of all assets held by the Bank weighted by credit risk according to a formula determined by the regulator. The Bank follows the Basel Committee on Banking Supervision ("BCBS") guidelines in setting formulas for asset risk weights. The tier 1 common ratio is equivalent to the tier 1 capital ratio except that it only includes common equity in the numerator and deducts the preference shareholders' equity. Note that the tier 1 common ratio is calculated in the same manner as the common equity tier 1 ("CET1") ratio discussed below, but differs in its inputs based upon RWA calculations under Basel II versus Basel III.
(10)
Effective January 1, 2015, the Bank's regulatory capital is determined in accordance with current Basel III guidelines issued by the BMA. However, the Bank was not required to publish its capital ratios under Basel III until January 1, 2016 as per guidance from the BMA and continued to publish certain ratios under Basel II during 2015. Basel III adopts CET1 as the predominant form of regulatory capital with the CET1 ratio as a new metric. Under Basel III as implemented by the BMA for 2017, we must maintain a minimum CET1 ratio of 8.8%. Basel III also adopts the new Leverage Ratio regime, which is calculated by dividing tier 1 capital by an exposure measure. Under Basel III, banks must maintain a minimum Leverage Ratio of 5.0%. The exposure measure consists of total assets (excluding items deducted from tier 1 capital) and certain off balance sheet items converted into credit exposure equivalents as well as adjustments for derivatives to reflect credit and other risks.
(11)
The tangible common equity/tangible assets ("TCE/TA") ratio is a non-GAAP financial measure. The TCE/TA ratio is a measure used to determine how significant of an unexpected loss can be incurred by the Bank before other forms of capital, other than common equity, are impacted. The TCE/TA ratio is calculated as (common equity - intangible assets - goodwill) / tangible assets. Tangible common equity does not include the preference shareholders' equity or goodwill and intangible assets. Tangible assets are the Bank's total assets from continuing operations less goodwill and intangibles. For more information on the non-GAAP financial measures, see "— Reconciliation of Non-GAAP Financial Measures".
(12)
The tangible total equity/tangible assets ("TE/TA") ratio is a non-GAAP financial measure. The TE/TA ratio is a measure used to determine how much loss the Bank can absorb before subordinated debt capital is impacted. The TE/TA ratio is calculated as (total shareholders' equity - intangible assets - goodwill) / tangible assets. Tangible assets are the Bank's total assets from continuing operations less intangible assets and goodwill. For more information on the non-GAAP financial measures, see "— Reconciliation of Non-GAAP Financial Measures".
(13)
The non-performing assets ("NPA") ratio is an indicator of the credit quality of the Bank's total assets by expressing the non-performing assets as a percentage of total assets. The NPA ratio is calculated as (gross non-accrual loans - specific allowance for credit losses on non-accrual loans + accruing loans past due 90 days + other real estate owned) / total assets.
(14)
The non-accrual ("NACL") ratio is an indicator used to assess the credit performance of the Bank's loan portfolio by calculating the non-accrual loans as a percentage of loans. The NACL ratio is calculated as gross non-accrual loans / gross total loans. Note the reference to gross implies the amounts prior to loan allowances for credit losses.
(15)
The non-performing loan ("NPL") ratio is an indicator used to assess the credit performance of the Bank's loan portfolio by calculating the non-performing loans as a percentage of loans. The NPL ratio is calculated as total gross non-performing loans / total gross loans.
(16)
The net charge-off ("NCO") ratio is an indicator used to assess the net credit loss of the Bank's loan portfolio by calculating the net charge-offs as a percentage of average total loans. The NCO ratio is calculated as net charge-off expense / average total loans. Average total loans is calculated as the average of the month-end asset balances during the relevant period.
(17)
Core net income is a non-GAAP financial measure. Core net income measures net income on a core basis. Core net income is calculated by adjusting net income for income or expense items which are not representative of the ongoing operations of our business. For a reconciliation of core net income to net income, see "— Reconciliation of Non-GAAP Financial Measures".
(18)
Core earnings attributable to common shareholders ("CEACS") is a non-GAAP financial measure. CEACS measures profitability attributable to common shareholders on a core basis. For a reconciliation of CEACS to net income, see "— Reconciliation of Non-GAAP Financial Measures".
(19)
Core net income per common share — fully diluted is a non-GAAP financial measure. Core net income per common share —  fully diluted measures core profitability attributable to common shareholders on a per share basis. For a reconciliation to net income per share, see "— Reconciliation of Non-GAAP Financial Measures".
(20)
Common equity per share is calculated as total common equity / number of common shares issued and outstanding at period end.

12


(21)
Figures reflect the reverse share split that the Bank effected on September 6, 2016.


13


Net Interest Income
Net interest income is the amount of interest earned on our interest‑earning assets less interest paid on our interest bearing liabilities. The following table shows our net interest income before provision for credit losses for the periods indicated.
 
For the years ended December 31,
 
2017
 
2016
(in millions of $)
Average
balance
($)
 
Interest
($)
 
Average
rate
(%)
 
Average
balance
($)
 
Interest
($)
 
Average
rate
(%)
Assets
 
 
 
 
 
 
 
 
 
 
 
Cash due from banks and short‑term investments
2,372.7

 
17.2

 
0.72
 %
 
2,655.3

 
9.8

 
0.37
 %
Investment in securities
4,573.9

 
101.4

 
2.22
 %
 
3,940.6

 
77.2

 
1.95
 %
Loans
3,665.8

 
187.0

 
5.10
 %
 
3,921.1

 
188.0

 
4.78
 %
Interest earning assets
10,612.4

 
305.6

 
 
 
10,517.0

 
275.0

 
2.61
 %
Other assets
346.0

 


 
 
 
343.4

 
 
 
 
Total assets
10,958.4

 
305.6

 
 
 
10,860.4

 
275.0

 
2.53
 %
Liabilities
 
 
 
 
 
 
 
 
 
 
 
Deposits
7,445.0

 
(10.9
)
 
(0.15
)%
 
7,733.8

 
(11.8
)
 
(0.15
)%
Securities sold under agreement to repurchase

 

 
 %
 
16.0

 
(0.1
)
 
(0.73
)%
Long-term debt
117.0

 
(5.0
)
 
(4.24
)%
 
117.0

 
(4.5
)
 
(3.84
)%
Interest bearing liabilities
7,562.0

 
(15.9
)
 
(0.21
)%
 
7,866.8

 
(16.4
)
 
(0.21
)%
Non-interest bearing current accounts
2,393.1

 
 
 
 
 
2,042.5

 
 
 
 
Other liabilities
254.4

 
 
 
 
 
123.7

 
 
 
 
Total liabilities
10,209.6

 
(15.9
)
 
(0.16
)%
 
10,033.0

 
(16.4
)
 
(0.16
)%
Shareholders’ equity
748.9

 
 
 

 
827.4

 
 
 
 
Total liabilities and shareholders’ equity
10,958.4

 
 
 

 
10,860.4

 
 
 
 
Non‑interest bearing funds net of non‑interest earning assets (free balance)
3,050.3

 
 
 


 
2,650.2

 
 
 
 
Net interest margin
 
 
289.7

 
2.73
 %
 
 
 
258.6

 
2.45
 %

 
For the years ended December 31,
 
2015
 
2014
 
2013
(in millions of $)
Average
balance
($)
 
Interest
($)
 
Average
rate
(%)
 
Average
balance
($)
 
Interest
($)
 
Average
rate
(%)
 
Average
balance
($)
 
Interest
($)
 
Average
rate
(%)
Assets
 
 
 
 
 
 
 
 
 
 
 
 
 
 
 
 
 
Cash due from banks and short‑term investments
2,407.9

 
6.5

 
0.27
 %
 
1,752.9

 
5.4

 
0.31
 %
 
1,794.7

 
5.4

 
0.30
 %
Investment in securities
3,217.0

 
69.6

 
2.16
 %
 
2,877.8

 
67.7

 
2.35
 %
 
2,655.3

 
60.9

 
2.29
 %
Loans
4,026.7

 
186.5

 
4.63
 %
 
4,075.0

 
192.0

 
4.71
 %
 
4,022.9

 
187.0

 
4.65
 %
Interest earning assets
9,651.6

 
262.6

 
2.72
 %
 
8,705.7

 
265.1

 
3.05
 %
 
8,472.9

 
253.3

 
2.99
 %
Other assets
371.5

 
 
 
 
 
410.8

 
 
 
 
 
413.7

 
 
 
 
Total assets
10,023.1

 
262.6

 
2.62
 %
 
9,116.5

 
265.1

 
2.91
 %
 
8,886.6

 
253.3

 
2.85
 %
Liabilities
 
 
 
 
 
 
 
 
 
 
 
 
 
 
 
 
 
Deposits
7,156.7

 
(18.4
)
 
(0.26
)%
 
6,741.6

 
(20.9
)
 
(0.31
)%
 
6,559.5

 
(20.0
)
 
(0.30
)%
Securities sold under agreement to repurchase
2.1

 

 
 %
 
22.0

 
(0.1
)
 
(0.38
)%
 
63.8

 
(0.2
)
 
(0.38
)%
Long-term debt
117.0

 
(4.9
)
 
(4.15
)%
 
117.2

 
(5.6
)
 
(4.80
)%
 
228.7

 
(9.2
)
 
(4.02
)%
Interest bearing liabilities
7,275.8

 
(23.3
)
 
(0.32
)%
 
6,880.8

 
(26.6
)
 
(0.39
)%
 
6,852.0

 
(29.4
)
 
(0.43
)%
Non-interest bearing current accounts
1,720.7

 
 
 
 
 
1,211.0

 
 
 
 
 
990.7

 
 
 
 
Other liabilities
196.8

 
 
 
 
 
187.2

 
 
 
 
 
198.0

 
 
 
 
Total liabilities
9,193.3

 
(23.3
)
 
(0.25
)%
 
8,279.0

 
(26.6
)
 
(0.32
)%
 
8,040.7

 
(29.4
)
 
(0.37
)%
Shareholders’ equity
829.8

 
 
 
 
 
837.5

 
 
 
 
 
845.9

 
 
 
 
Total liabilities and shareholders’ equity
10,023.1

 
 
 
 
 
9,116.5

 
 
 
 
 
8,886.6

 
 
 
 
Non-interest bearing funds net of non-interest earning assets (free balance)
2,375.8

 
 
 
 
 
1,824.9

 
 
 
 
 
1,620.9

 
 
 
 
Net interest margin
 
 
239.3

 
2.48
 %
 
 
 
238.5

 
2.74
 %
 
 
 
223.9

 
2.64
 %

14


Reconciliation of Non-GAAP Financial Measures
The tables below present computations of earnings and certain other financial measures, which exclude certain significant items that are included in the financial results presented in accordance with GAAP.
We focus on core net income in many of these measures and ratios, which we calculate by adjusting net income for income or expense items which are not representative of the ongoing operations of our business, which results in non-core gains, losses and expense measures. Core net income includes revenue, gains, losses and expense items incurred in the normal course of business. We consider the normal course of business to be the general operations of our business lines of banking and wealth management. We believe that expressing earnings and certain other financial measures excluding these non-core items provides a meaningful base for period-to-period comparisons, which management believes will assist investors in analyzing the operating results of the Bank and predicting future performance. Non-core items are determined by the Chief Financial Officer in conjunction with the Chief Executive Officer, and approved by our Board of Directors. Consideration is given to whether the expense, gain or loss is a result of exceptional circumstances or other decisions made not in the normal course of business. Items which are not in the normal course of business, such as business acquisition costs or impairment losses, or a result of exceptional circumstances, such as business restructuring costs, are considered non-core. These non-GAAP financial measures based on core net income are also used by management to assess the performance of the Bank's business because management does not consider the activities related to the adjustments to be indications of core operations. We believe that presentation of these non-GAAP financial measures will permit investors to assess the performance of the Bank on the same basis as that applied by management. Management and the Board utilize these non-GAAP financial measures utilizing core net income as follows:
Preparation of the Bank's operating budgets;
Quarterly financial performance reporting; and
Monthly reporting of consolidated results (management reporting only).
We calculate core net income attributable to common shareholders by deducting preference dividend and guarantee fees from core net income. We calculate core net income per common share by dividing the core net income attributable to common shareholders by the average number of common shares issued and outstanding during the relevant period.
The core efficiency ratio (non-GAAP), which is a measure of productivity, is generally calculated as core expenses, which is total expenses excluding non-core expense items, minus amortization of intangible assets divided by core revenue before other gains and losses and provision for credit losses, which excludes non-core revenue items or non-core gains or losses. Management uses this ratio to monitor performance regarding the efficiency of expense management and believes this measure provides meaningful information to investors.
Tangible common shareholders' equity ratios and tangible total asset ratios have become a focus of some investors in analyzing the capital position of the Bank absent the effects of intangible assets and preference shareholders' equity. Traditionally, the BMA and other banking regulatory bodies have assessed a bank's capital adequacy based on Tier 1 capital, and from January 1, 2016 onwards, CET1, the calculation of which is codified in the Basel II and Basel III framework, respectively, implemented by the BMA. Because tangible common shareholders' equity and tangible total assets are not formally defined by GAAP, these measures are considered to be non-GAAP financial measures and other entities may calculate them differently. Since analysts and banking regulators may assess the Bank's capital adequacy using tangible common shareholders' equity or tangible assets, the Bank believes that it is useful to provide investors the ability to assess the Bank's capital adequacy on this same basis. The Bank calculates tangible common equity and tangible total assets on a period end basis. The Bank also measures performance relative to core net income over average tangible common shareholders' equity and average tangible assets to monitor performance and efficiency relative to the Bank's capital adequacy.
We believe the non-GAAP financial measures presented in this report provide useful information to management and investors that is supplementary to our financial condition, results of operations and cash flows computed in accordance with GAAP; however, we acknowledge that our non-GAAP financial measures have a number of limitations. As such, these disclosures should not be viewed as a substitute for results determined in accordance with GAAP, and they are not necessarily comparable to non-GAAP financial measures that other companies use.
The following tables provide: (1) a reconciliation of net income (GAAP) to core net income and core net income attributable to common shareholders (non-GAAP), (2) a computation of core net income attributable to common shareholders per common share fully diluted (non-GAAP), (3) a reconciliation of average and total shareholders' equity (GAAP) to average and total equity and average tangible common equity (non-GAAP), (4) a computation of core return to average tangible common equity (non-GAAP), (5) a reconciliation of average total assets (GAAP) to average tangible assets (non-GAAP), (6) a computation of core return on average tangible assets (non-GAAP), (7) a computation of tangible common equity to tangible assets (non-GAAP), (8) a computation of tangible total equity to tangible assets (non-GAAP), (9) a reconciliation of non-interest expenses (GAAP) to core non-interest expenses (non-GAAP), (10) a computation of the efficiency ratio (non-GAAP), and (11) a computation of the core efficiency ratio (non-GAAP).

15


 
 
For the year ended December 31,
 
(in millions of $, unless otherwise indicated)
 
2017
 
2016
 
2015
 
2014
 
2013
 
 
 
 

 
 

 
 

 
 

 
 

 
Reconciliation of Net Income (GAAP to Core Net Income (non-GAAP)
 
 
 
 
 
 
 
 
 
 
 
Net income
A
153.3

 
115.9

 
77.7

 
108.2

 
62.6

 
Dividends and guarantee fee of preference shares
 

 
(15.7
)
 
(16.5
)
 
(16.5
)
 
(17.0
)
 
Premium paid on repurchase/redemption of preference shares(1)
B

 
(41.9
)
 

 
(0.1
)
 
(2.8
)
 
Net income to common shareholders
C
153.3

 
58.4

 
61.2

 
91.6

 
42.8

 
Non-core (gains), losses and expenses
 
 
 
 

 
 

 
 

 
 

 
Non-core (gains) losses
 
 
 
 

 
 

 
 

 
 

 
Gain on disposal of a pass-through note investment (formerly a SIV)(2)
 
(2.6
)
 
(0.6
)
 

 
(8.7
)
 

 
Net gain on sale of affiliate(3)
 

 

 

 

 
(0.4
)
 
Additional consideration from previously disposed of entities(4)
 

 

 

 
(0.3
)
 
(0.8
)
 
Impairment of equity method investment(5)
 

 

 

 

 
3.8

 
Realized gain on legal settlement(6)
 

 

 

 

 
(13.1
)
 
Realized gain on private equity investment(7)
 

 

 

 
(1.1
)
 

 
Income tax refund(8)
 

 

 

 
(1.0
)
 

 
Impairment of and gain on disposal of fixed assets (including software)(9)
 

 

 
5.1

 
2.0

 

 
Change in unrealized (gains) losses on certain investments(10)
 

 

 
0.7

 
(9.9
)
 
15.6

 
Adjustment to holdback payable for a previous business acquisition(11)
 
0.1

 
0.9

 

 
1.2

 

 
Total non-core (gains) losses
D
(2.5
)
 
0.3

 
5.8

 
(17.8
)
 
5.1

 
Non-core expenses
 
 
 
 

 
 

 
 

 
 

 
Early retirement program, redundancies and other non-core compensation costs(12)
 
0.2

 
1.8

 
8.2

 
2.7

 
8.9

 
Tax compliance review costs(13)
 
2.1

 
1.6

 
3.8

 
10.2

 

 
Provision in connection with ongoing tax compliance review(14)
 

 
0.7

 
4.8

 

 

 
Business acquisition costs(15)
 
2.0

 
3.2

 
1.0

 
3.1

 

 
Restructuring charges and related professional service fees(16)
 
1.8

 
6.3

 
2.5

 

 

 
Investigation of an international stock exchange listing costs(17)
 

 

 
10.1

 

 

 
Cost of 2010 legacy option plan vesting and related payroll taxes(18)
 

 
8.8

 

 

 

 
Secondary offering costs (19)
 
2.0

 

 

 

 

 
Total non-core expenses
E
8.1

 
22.4

 
30.4

 
16.0

 
8.9

 
Total non-core (gains), losses and expenses
F=D+E
5.6

 
22.7

 
36.2

 
(1.8
)
 
14.0

 
Core net income
G=A+F
158.9

 
138.6

 
113.9

 
106.4

 
76.6

 
Reconciliation of Return on Equity (GAAP) to Core Return on Average Tangible Common Equity (non-GAAP)
 
 
 
 
 
 
 
 
 
 
 
Core net income attributable to common shareholders(1)
H=C-B+F
158.9

 
123.0

 
97.4

 
89.9

 
59.6

 
Average shareholders' equity
 
771.9

 
826.0

 
791.8

 
849.4

 
821.1

 
Less: average preference shareholders' equity
 

 
(168.8
)
 
(182.9
)
 
(183.4
)
 
(189.3
)
 
Average common equity
I
771.9

 
657.2

 
608.9

 
666.0

 
631.8

 
Less: average goodwill and intangible assets
 
(61.4
)
 
(58.6
)
 
(54.8
)
 
(42.1
)
 
(20.0
)
 
Average tangible common equity
J
710.5

 
598.6

 
554.1

 
623.9

 
611.8

 
Return on equity
C/I
19.9

%
8.9

%
10.1

%
13.7

%
6.8

%
Core return on average tangible common equity
H/J
22.4

%
20.5

%
17.6

%
14.4

%
9.7

%
 
 
 
 
 
 
 
 
 
 
 
 


16


 
 
For the year ended December 31,
 
(in millions of $, unless otherwise indicated)
 
2017
 
2016
 
2015
 
2014
 
2013
 
Reconciliation of diluted earnings per share (GAAP) to core earnings per common share fully diluted (non-GAAP)
 
 
 
 
 
 
 
 
 
 
 
Adjusted weighted average number of diluted common shares (in thousands)(20)
K
55.5

 
49.6

 
50.0

 
55.6

 
55.4

 
Earnings per common share fully diluted
C/K
2.76

 
1.18

 
1.23

 
1.65

 
0.77

 
Non-core items per share
(F-B)/K
0.10

 
1.30

 
0.72

 
(0.04
)
 
0.31

 
Core earnings per common share fully diluted
 
2.86

 
2.48

 
1.95

 
1.61

 
1.08

 
Reconciliation of return on average assets (GAAP) to core return on average tangible assets (non-GAAP)
 
 
 
 

 
 

 
 

 
 

 
Total average assets
L
10,926.1

 
10,842.6

 
9,967.5

 
9,268.9

 
9,016.5

 
Less: average goodwill and intangible assets
 
(61.4
)
 
(58.6
)
 
(54.8
)
 
(42.1
)
 
(20.0
)
 
Average tangible assets
M
10,864.8

 
10,784.0

 
9,912.7

 
9,226.8

 
8,996.5

 
Return on average assets
A/L
1.4

%
1.1

%
0.8

%
1.2

%
0.7

%
Core return on average tangible assets
G/M
1.5

%
1.3

%
1.1

%
1.2

%
0.9

%
Tangible equity to tangible assets
 
 
 
 

 
 

 
 

 
 

 
Shareholders' equity
 
822.9

 
710.7

 
750.4

 
849.4

 
802.6

 
Less: goodwill and intangible assets
 
(60.6
)
 
(61.9
)
 
(51.1
)
 
(57.9
)
 
(19.1
)
 
Tangible total equity
N
762.3

 
648.8

 
699.3

 
791.5

 
783.5

 
Less: preference shareholders' equity
 

 

 
(182.9
)
 
(183.0
)
 
(183.6
)
 
Tangible common equity
O
762.3

 
648.8

 
516.4

 
608.5

 
599.9

 
Total assets
 
10,779.2

 
11,103.5

 
10,275.6

 
9,858.4

 
8,870.8

 
Less: goodwill and intangible assets
 
(60.6
)
 
(61.9
)
 
(51.1
)
 
(57.9
)
 
(19.1
)
 
Tangible assets
P
10,718.6

 
11,041.6

 
10,224.5

 
9,800.5

 
8,851.7

 
Tangible common equity to tangible assets
O/P
7.1

%
5.9

%
5.1

%
6.2

%
6.8

%
Tangible total equity to tangible assets
N/P
7.1

%
5.9

%
6.8

%
8.1

%
8.9

%
Efficiency ratio
 
 
 
 

 
 

 
 

 
 

 
Non-interest expenses
 
300.3

 
285.9

 
285.2

 
273.0

 
262.6

 
Less: Amortization of intangibles
 
(4.2
)
 
(4.5
)
 
(4.4
)
 
(4.3
)
 
(3.4
)
 
Non-interest expenses before amortization of intangibles
Q
296.1

 
281.4

 
280.8

 
268.7

 
259.2

 
Non-interest income
 
157.8

 
147.5

 
140.2

 
134.8

 
126.0

 
Net interest income before provision for credit losses
 
289.7

 
258.5

 
239.3

 
238.5

 
223.8

 
Net revenue before provision for credit losses and other gains/losses
R
447.6

 
406.0

 
379.5

 
373.3

 
349.8

 
Efficiency ratio
Q/R
66.2

%
69.3

%
74.0

%
72.0

%
74.1

%
Core efficiency ratio
 
 
 
 

 
 

 
 

 
 

 
Non-interest expenses
 
300.3

 
285.9

 
285.2

 
273.0

 
262.6

 
Less: non-core expenses
(E)
(8.1
)
 
(22.4
)
 
(30.4
)
 
(16.0
)
 
(8.9
)
 
Less: amortization of intangibles
 
(4.2
)
 
(4.5
)
 
(4.4
)
 
(4.3
)
 
(3.4
)
 
Core non-interest expenses before amortization of intangibles
S
288.0

 
259.0

 
250.4

 
252.7

 
250.3

 
Core revenue before other gains and losses and provision for credit losses
T
447.6

 
406.0

 
379.5

 
373.3

 
349.8

 
Core efficiency ratio
S/T
64.3

%
63.8

%
66.0

%
67.7

%
71.6

%
______________________________
(1)
Premium paid on the preference share buy-backs and redemption are removed from core net income available to common shareholders as management views these premium amounts as non-core.
(2)
Reflects a gain realized on a liquidation settlement from the Avenir pass-through note, our last remaining structured investment, in 2014. As the Bank no longer holds structured investment products, management determined the gains represented by these liquidation settlements to be non-core. In 2016 and 2017, the Bank received a further distribution on this liquidation settlement.
(3)
In 2013, reflected the sale of our 30% interest in Freisenbruch-Meyer Insurance Ltd., a Bermuda-based insurance company. The Bank does not sell affiliates or equity method investments unless a specific circumstance warrants the sale since acquiring and disposing of businesses is not part of the Bank's core business. Accordingly, management considers the gains resulting from these sales to be non-core.
(4)
In 2014 and 2013, reflected the relevant portion of proceeds from the sale of our interest in Island Heritage Holdings Ltd. effected in 2012. As is detailed above, due to the nature of the underlying sale, management considers the additional earn-out proceeds realized from this sale to be non-core.
(5)
In 2013, reflected an impairment loss on the adjustment of the carrying value of our investment in Philips Holdings, an equity method investment, to its fair value. While the Bank adjusts the carrying value of equity method investments on a quarterly basis, impairment losses such as this result from market or underlying business specific reasons which are outside of management's control. As a result, management considers this impairment loss to be non-core.

17


(6)
Reflected a legal settlement from a class action lawsuit to which we were a party relating to a previously disposed-of investment reached by us in the second quarter of 2013. This lawsuit was not in the normal course of business for the Bank, and has no impact on the ongoing operations as the underlying investment had been disposed of. Therefore, management considers gains resulting from it to be non-core.
(7)
Reflected a realized gain on the disposal of one of our investments in a private equity holding in the second quarter of 2014. This disposal was very opportunistic in nature as it represented a tender offer for a previously impaired private equity holding. This realization of a sale upon receipt of an opportunistic tender such as this is not in the normal course of business, and therefore management considers gains from it to be non-core.
(8)
In 2014, reflected a tax refund granted by the Guernsey tax authorities relating to the ability to claim accelerated tax allowances on a new IT system that was implemented in 2013. While the Bank considers the costs associated with the implementation of the new IT system to be core to our operations, the benefit realized through the accelerated tax allowances was not the intended consequence. Therefore management considers the resulting gain to be non-core.
(9)
In 2015, reflected impairment write-downs on the core banking system in the UK related to the orderly wind-down of the deposit taking and investment management businesses. In 2014, represented write-downs on certain Bermuda properties, which were being utilized for rental income, adjusting the recorded value to the market value. These gains or losses were each individually a result of either decisions made which are not part of the core business strategy, such as the impairment write-down in the UK in 2015, or a result of isolated decisions made not in the normal course of business. Therefore management considers these gains and losses to be non-core.
(10)
These gains and losses were a result of the price movements of certain securities which were previously classified as AFS for our operations in Guernsey and the United Kingdom but should have been classified as trading securities in the previously published financial statements since 2011, which have been subsequently revised. This classification introduced unintended asymmetry between core accounting performance measures of the Bank and economic/risk performance of the Bank, and led management to the decision to prospectively dispose of the securities. Management considers this to be an exceptional circumstance, and accordingly has classified these as non-core items.
(11)
In 2017 and 2016, reflected an adjustment to the holdback payable for the acquisition of Legis due to continued strong revenue from legacy clients. In 2014, reflected an adjustment to the initial estimated holdback payable for the acquisition of Legis due to the change in payment probabilities as estimates were updated for actual results. While management considers the integrated operations of acquired entities to be core to our business operations, due to the limited and isolated nature of acquisitions, management does not consider the costs associated with these acquisitions to be a part of the normal course of business. Therefore management considers costs associated with acquisitions, including these contractual adjustments to the holdback payable amount, to be non-core.
(12)
In 2013, this partially reflected the cost of an early retirement program offered to reduce staff costs. This program has not been offered since. In 2013, additional expenses reflected payments to Treasury and Operations staff whose roles were made redundant as a result of the implementation of a new core banking software. In 2014, a strategic cost program led to a review of work being done in several non-management roles in Guernsey which resulted in these roles being made redundant, and therefore costs as shown reflect payments to these non-management staff whose roles were affected. In 2015, predominantly reflected the cost of negotiated packages for three executives who stepped down from their positions during the year. In 2016, reflected payments to non-executive management staff whose roles were made redundant resulting from a span of control review. In 2017, primarily reflected severance payments to staff in our Bahamas segment as a result of management rescinding our banking license in that jurisdiction. Management does not consider the costs associated with these projects to be core to the strategy of the business.
(13)
In each of the periods reflected costs associated with a review and account remediation exercise to determine the US tax compliance status of US person account holders linked to the publically announced so-called John Doe Summonses in November 2013 issued by the USAO to six US financial institutions with which the Bank had correspondent banking relationships. These expenses are a result of exceptional circumstances which arose outside of the normal course of business.
(14)
In 2015 and 2016, reflected a provision associated with the aforementioned review and account remediation exercise referenced in the above footnote. Although the Bank is unable to determine the amount of financial consequences, fine and/or penalties resulting from this tax compliance review, this reflects a provision which management believes to be appropriate. These expenses are a result of exceptional circumstances which arose outside of the normal course of business.
(15)
In 2015 and 2016, reflected contract negotiation, due diligence and IT implementation costs relating to the acquisition of the Bermuda Trust Company Limited and the private banking investment management of operations of HSBC Bank Bermuda Limited; in 2014, reflected legal, due diligence and costs for temporary staff assisting with integration relating to the acquisitions of Legis and of select deposits and loans from HSBC Bank Cayman Limited. In 2017, reflected contract negotiation, due diligence and other legal costs relating to the agreement to acquire Deutsche Bank’s GTS business, excluding its US operations. As above, due to the limited nature of acquisitions, management does not consider the costs associated with these acquisitions to be a part of normal course of business. Therefore, management considers costs associated with acquisitions, specifically including the costs associated with negotiation and integration of operations, to be non-core.
(16)
In 2015, 2016 and 2017, reflected costs associated with the orderly wind-down of the deposit taking, investment management and custody businesses of Butterfield Bank (UK) Limited which included staff redundancy expenses and professional fees. These expenses are a result of exceptional circumstances which arose outside of the normal course of business.
(17)
In 2015, reflected professional and legal fees related to the research and evaluation of an international stock exchange listing for the Bank's common shares. This research and evaluation was undertaken in an effort to provide a means for liquidity for the Bank's shareholders, and was therefore not in the normal course of business. Accordingly, management considers the expenses associated with this investigation to be non-core.
(18)
In 2016, reflected the expense for the vesting of the outstanding 2010 Performance Options resulting from the IPO which led to a $8.5 million salaries and other employee benefits expense, and a related payroll tax expense of $0.3 million. Management does not consider these expenses to be core to the strategy of the business.
(19)
In 2017, reflected professional and legal fees related to the secondary follow-on offering of the Bank's common shares. This offering was undertaken in an effort to provide further liquidity for the Bank's shareholders, and was therefore not in the normal course of business. Accordingly, management considers the expenses associated with this offering to be non-core.
(20)
Figures reflect the reverse share split that the Bank effected on September 6, 2016.

18


RISK FACTORS
The material risks and uncertainties that management believes affect us are described below. Any of the following risks, as well as risks that we do not know or currently deem immaterial, could have a material adverse effect on our business, financial condition or results of operations. Further, the risk factors below include cautionary statements identifying important factors that could cause actual results to differ materially from those expressed in any forward-looking statements made by us or on our behalf. See "Cautionary Note Regarding Forward-Looking Statements."
Risks Relating to Financial Conditions, Market Environment and General Economic Trends
Adverse economic and market conditions, in particular in Bermuda and the Cayman Islands, have in the past resulted in and could in the future result in lower revenue, lower asset quality, increased provisions and lower earnings.
Our financial performance generally, and in particular the ability of our borrowers to pay interest on and repay principal on outstanding loans and the value for the collateral securing those loans, as well as demand for loans and other products and services we offer and whose success we rely on to drive our future growth, is highly dependent upon the business environment in the markets in which we operate. Unlike larger banks that are more diversified, we provide banking and wealth management services mainly to customers in Bermuda and the Cayman Islands. A downturn in the markets in which we operate, in particular in Bermuda or the Cayman Islands, can have a profound impact on our business performance. Some elements of the business environment that affect our financial performance include short-term and long-term interest rates, any downgrade in sovereign credit ratings (such as the downgrade in Bermuda's sovereign rating in 2016), the prevailing yield curve, inflation and price levels, monetary policy, regulatory changes or changes in enforcement thereof, unemployment, investor or business confidence, natural or man-made disasters, the strength of the local economy in the markets in which we operate or a combination of these or other factors. Unfavorable market conditions can result in a deterioration in the credit quality of our borrowers and the demand for our products and services, an increase in the number of loan delinquencies, defaults and charge-offs, additional provisions for loan losses, decreases in asset values, deterioration in investment performance and an overall material adverse effect on the quality of our loan portfolio.
Unlike geographically more diversified banks, our business is concentrated primarily in Bermuda and the Cayman Islands, and we may be more affected by a downturn in these markets than more diversified competitors.
Our banking operations are concentrated in Bermuda and the Cayman Islands, and serve local customers in these markets. In the year ended December 31, 2017, 59% of our total net revenue before provision for credit losses and other gains/losses was derived from our Bermuda segment and 29% of our total net revenue was derived from the Cayman Islands segment. In addition, in the year ended December 31, 2017, approximately $2 billion, or 56%, of our loans originated in Bermuda and approximately $1 billion, or 19%, of our loans originated in the Cayman Islands. Accordingly, a downturn in these markets may have a profound effect on our banking business. Because Bermuda and the Cayman Islands do not have well-diversified economies, a downturn in their key industries could affect their economies as a whole and have an adverse effect on our business, financial condition or results of operations. In addition, we have sought to expand our existing trust business line, including through recent acquisitions. Any reduction in demand for trust services in our Bermuda and Cayman Islands segments, due to perceived reputational risks, increasing regulatory scrutiny over activities in these jurisdictions or otherwise, may adversely impact our business and results of operations, including the ongoing success of any of our acquired trust business.
In particular, Bermuda and the Cayman Islands are international business centers in part due to their favorable tax treatment of entities and their political and economic stability. Bermuda is among the largest reinsurance markets, and the Cayman Islands is a leader in fund domiciliation for global asset managers, with 10,630 regulated mutual funds as of December 31, 2017 according to CIMA. These industries are key contributors to the Bermuda and the Cayman Islands economies. As a result, a downturn in these sectors, a change in tax laws, or a shift of business away from Bermuda or the Cayman Islands could result in job losses and harm the economies in these markets. Many of our commercial customers are reinsurance or regulated fund service providers. Accordingly, any downturn or further concentration in the reinsurance market could adversely affect our business, financial condition and results of operations. See "— Regulatory and Tax-Related Risks — Changes in US tax laws could cause the insurance and reinsurance industry to relocate from Bermuda, which could have an adverse effect on our business, financial condition and results of operations".
In addition, changes in legislation and regulation or an attempt by Bermuda to declare independence from the United Kingdom ("UK") or to implement changes in its constitution, including its fiscal and monetary policies, could have a negative effect on Bermuda's position as an international business center and Bermuda-based companies could move from Bermuda. This could have a significant negative effect on the local economy and in turn negatively affect our business.
Tourism is another major contributor to the economies of both Bermuda and the Cayman Islands. In 2016, travel and tourism contributed 13.9% of GDP in Bermuda and 29.2% of GDP in the Cayman Islands. The deterioration of the tourism industry could decrease the value of hotels and other commercial properties, which could adversely affect our commercial loan portfolio. A decline in tourism could similarly result in an increase in unemployment, which could affect the ability of our residential borrowers to make payments on their loans. Accordingly, a decline in tourism in either Bermuda or the Cayman Islands could have a material adverse effect on our business, financial condition or results of operations.
A decline in the residential real estate market, in particular in Bermuda, could increase the risk of loans being impaired and could have an adverse effect on our business, financial condition or results of operations.
We are exposed to the risk that our borrowers may not repay their loans according to their contractual terms and that the collateral securing the payment of these loans may be insufficient. As of December 31, 2017, approximately 58.5% of our Bermuda loan portfolio, net of allowance for credit losses, was composed of residential mortgages in Bermuda and approximately 73.6% of our loan portfolio in our remaining jurisdictions was comprised of residential mortgages. A decline in the real estate market, in particular in Bermuda, would mean that the collateral for our loans would hold less value. As a result, our ability to recover on defaulted loans by selling the underlying real estate would be diminished, and we would be more likely to suffer losses on the defaulted loans. Declines in the real estate market could also adversely affect demand for new loans, further decreasing the interest revenue generated by our loan portfolio. This may lead to impairment charges on loans and other assets, higher costs and incurred loan-loss provisions. In addition, if our estimate for our allowance for credit losses proves to be incorrect and our allowance is inadequate, we will have to increase the allowance accordingly.
These risks may be compounded due to the fact that there is no available economic and statistical data regarding the Bermuda, The Bahamas and the Cayman Islands real estate markets. Although reliable and comprehensive economic and statistical data is available for certain real estate markets, such as the Case-Schiller Home Price Index in the United States, there is no comparable statistical data or mechanism to value the overall real estate market in Bermuda, The Bahamas or the Cayman Islands. This lack of information makes it difficult to assess the market value of real estate in these markets, and requires us to rely on observations of the valuation of our own real estate originations in order to assess whether the value of mortgaged real estate has declined.
Any of the above factors could have an adverse effect on our business, financial condition or results of operations.
In addition, following the 2008 financial crisis, the Bermuda economy experienced consecutive years of negative GDP growth. International business activity declined from 2009 to 2011, with modest annual growth from 2012 onwards. In 2015, the Bermuda economy's GDP was nominally positive and various local economic measures appeared to have stabilized. The impact of the 2008 financial crisis and the resulting decline in international business on employment, population levels and real estate values

19


was negative for several years, with recent apparent stability observed in terms of economic activity and stabilized real estate values. The Bermuda economy's ability to sustain or improve on this recent apparent economic stability is uncertain.
The value of the securities in our investment portfolio may decline in the future.
As of December 31, 2017, we owned $4.7 billion of investment securities consisting primarily of securities issued by the US government and US governmental agencies. In 2017, our investment portfolio had an average yield of 2.22%.
The fair value of our investment securities may be adversely affected by market conditions, including changes in interest rates, and the occurrence of any events adversely affecting the issuer of particular securities in our investment portfolio. We perform periodic reviews to determine if an other-than-temporary impairment ("OTTI") has occurred. Our Asset and Liability Policy Committee reviews the results of impairment analysis and advises whether an OTTI exists. The process for determining whether an impairment is other-than-temporary usually requires complex, subjective judgments about the future financial performance of the issuer of the relevant security in order to assess the probability of receiving all contractual principal and interest payments on the security.
We did not record any OTTI losses on investments in the years ended December 31, 2017 and 2016. However, in prior periods we have experienced higher OTTI on investments, in particular as a result of investments in structured securities. See "— We depend primarily on deposits to fund our liquidity needs; if we are unable to effectively manage our liquidity across the jurisdictions in which we operate, our business, financial condition or results of operations could be adversely affected."
We may be required to recognize OTTI in future periods, which could have an adverse effect on our business, financial condition or results of operations.
Fluctuations in interest rates and inflation may negatively impact our net interest margin and our profitability.
Net interest income is a significant component of our revenues and changes in prevailing interest rates may adversely affect our business, including the level of net interest income we earn, and for our banking business, the levels of deposits and the demand for loans. The low interest rate environment following the global financial crisis has led to changes in savings rates and continues to shift the interest of savers away from low-rate retail bank deposits.
If interest rates increase, our net interest income would narrow if our cost of funding increased without a correlative increase in the interest we earn from loans and investments. Because we rely extensively on deposits to fund our operations, our cost of funding would increase if there is an increase in the interest rate we are required to pay our customers to retain their deposits. This could occur, for instance, if we are faced with competitive or regulatory pressures to increase rates on deposits. In addition, if the interest rates we are required to pay for other sources of funding increases, our cost of funding would increase. Moreover, increases in interest rates may decrease customer demand for loans as the higher cost of obtaining credit may deter customers from seeking new loans. Further, higher interest rates might also lead to an increased number of delinquent loans and defaults, which would affect the value of our loans.
Changes in interest rates may negatively affect the value of our assets and our ability to realize gains or avoid losses from the sale of those assets, all of which also ultimately affect earnings and capital, as well as our regulatory solvency position. A sustained increase in the inflation rate in our principal markets may also have an adverse effect on our business, financial condition or results of operations. For example, a sustained increase in the inflation rate may result in an increase in nominal market interest rates. A failure to accurately anticipate higher inflation and factor it into our product-pricing assumptions may result in mispricing of our products, which could adversely affect our business, financial position or results of operations. On the other hand, recent concerns regarding negative interest rates and the low level of interest rates generally may negatively impact our net interest income, which may have an adverse impact on our profitability.
We depend primarily on deposits to fund our liquidity needs; if we are unable to effectively manage our liquidity across the jurisdictions in which we operate, our business, financial condition or results of operations could be adversely affected.
We need liquidity to pay our operating expenses, interest on our debt and dividends on our capital stock, and to replace certain maturing liabilities. Without sufficient liquidity, we will be forced to curtail our operations and our business will suffer.
Our main source of funding is customer deposits. As of December 31, 2017, we had $9.5 billion in customer deposits (63% USD deposits, 20% USD-pegged deposits), with 55% of our deposits derived from our Bermuda segment and 31% of our deposits derived from the Cayman Islands segment, with the balance derived from Guernsey and The Bahamas. In addition, we source our funding from shareholders' equity, and to a lesser extent from other sources including the sale of securities to institutional counterparties under repurchase agreements and the sale of trading and AFS securities. Our deposit base includes both demand and term liabilities, but the significant majority of such deposits are demand deposits or are due within six months. Because we rely primarily on short-term deposits for funding, a sudden or unexpected shortage of funds in the banking systems in which we operate may prevent us from obtaining necessary funding without incurring higher costs. Our deposit base includes deposits from commercial and institutional clients which may be more sensitive to financial strength rating changes. A significant withdrawal of deposits in either of these markets could significantly affect our liquidity and our ability to meet our funding needs.
In addition, as a bank with subsidiaries located outside of Bermuda, access to inter-company funds can be restricted because our regulated banking subsidiaries are required to maintain certain liquidity ratios or minimum levels of capital in accordance with the laws of the jurisdictions in which they operate or otherwise. The necessity of maintaining these ratios or levels of capital or other liquidity considerations could restrict the ability of these subsidiaries to transfer funds to us, in the form of cash dividends, loans or advances. Recently, our subsidiaries' ability to upstream funds from certain jurisdictions has been increasingly restricted due to changes in the business and regulatory environments in such jurisdictions.
In the event that our current resources do not satisfy our needs, we may need to seek additional financing. The availability of additional financing will depend on a variety of factors, such as market conditions, the general availability of credit, the volume of trading activities, the overall availability of credit to the financial services industry, our credit ratings and credit capacity, as well as the possibility that customers or lenders could develop a negative perception of our long- or short-term financial prospects. For example, in the course of the global financial crisis, we realized significant losses attributable to write-downs on investments in structured assets made prior to mid-2007 and required a significant amount of new capital to ensure sufficient liquidity and restore our capital structure. In 2009, the Government of Bermuda provided assistance to us in raising private sector capital by issuing a full and unconditional guarantee to support our $200 million issuance of preference shares. See "Supervision and Regulation — Bermuda — Supervision and Monitoring by the BMA". In addition, we raised an additional $550 million of new capital from a group of investors that included The Carlyle Group and CIBC and undertook a $130 million rights offering.
Although the Government of Bermuda supported us in 2009, there is no central bank or similar governmental agency in Bermuda from which we may borrow US or Bermuda Dollars if we experience liquidity shortages. In addition, a number of the other jurisdictions in which we operate, including the Cayman Islands and Guernsey, do not have central banks. Accordingly, we may not have a lender of last resort in case of future liquidity shortages. See "— Banks domiciled in Bermuda, including us, are not supported by a central bank from which to borrow funds, so if we are unable to maintain sufficient liquidity by continuously attracting deposits and other short-term funding, our financial condition, including our capital ratios, funding costs or results of operations could be adversely affected."

20


Banks domiciled in Bermuda, including us, are not supported by a central bank from which to borrow funds, so if we are unable to maintain sufficient liquidity by continuously attracting deposits and other short-term funding, our financial condition, including our capital ratios, funding costs or results of operations could be adversely affected.
Unlike many other jurisdictions, there is no central bank or similar governmental agency in Bermuda from which we may borrow US or Bermuda Dollars if we experience liquidity shortages, which may leave us without a lender of last resort in the event that Bermuda suffers a severe economic downturn at the same time as a liquidity shortage. Similarly, there is no central bank in the Cayman Islands or Guernsey to act as a lender of last resort. We may therefore be unable to sufficiently fund our liquidity needs. While there is no central bank or similar governmental agency in Bermuda, the Cayman Islands or Guernsey that insures bank deposits, such as the Federal Deposit Insurance Corporation in the United States, the Government of Bermuda has implemented a Deposit Insurance Scheme. See "Supervision and Regulation" and "— The Government of Bermuda has implemented a Deposit Insurance Scheme and we will incur additional costs”. Without a central bank from which we could borrow funds, liquidity management will be critical to the management of our consolidated balance sheet, and an inability to obtain sufficient liquidity could adversely affect our financial condition.
The Government of Bermuda has implemented a Deposit Insurance Scheme and we will incur additional costs.
Pursuant to the Deposit Insurance Act 2011 and the Deposit Insurance Rules 2016 of Bermuda, a Deposit Insurance Scheme (“DIS”) has come into effect in Bermuda. The DIS is administered by the Bermuda Deposit Insurance Corporation. The DIS is designed to protect the deposits of individuals, charities, unincorporated associations, partnerships, sole proprietors and small businesses by guaranteeing up to $25,000 of their aggregate Bermuda Dollar deposits in the event of a Bermuda deposit taking institution’s failure. The DIS is backed by a Deposit Insurance Fund which is in turn funded from premium contributions that are payable by all banks and credit unions licensed by the BMA. As a bank licensed by the BMA, we are required to be a member of the DIS and pay contributions to the Deposit Insurance Fund. Currently, our premium contribution is calculated by the Bermuda Deposit Insurance Corporation as 0.25% per annum of the average total amount of our Bermuda Dollar deposits that are covered by the DIS guarantee over a rolling three-month period, with our initial contribution backdated to July 1, 2016. Each contribution to the Deposit Insurance Fund (including the initial contribution) is payable every three months in arrears. The amount of the contribution we are liable to pay may change from time to time as the total level of our insured Bermuda Dollar deposits changes; in addition there is no guarantee that the current rate of premium contributions charged by the Bermuda Deposit Insurance Corporation will stay the same and not increase or that the Bermuda Deposit Insurance Corporation will not require additional contributions in the event that the Deposit Insurance Fund is insufficient to pay compensation due to insured depositors. We may also not be able to recover our contributions to the Deposit Insurance Fund from any failed institution whose insured depositors receive payments from the Deposit Insurance Fund. Any contributions we are required to make as part of the DIS (and any associated costs) are a cost to our business, and such costs, including any future increases, may have an adverse effect on our business, financial condition or results of operations.
We could be negatively affected if the soundness of other financial institutions and counterparties deteriorates or if such counterparties, including clearing houses, are unwilling to do business with us, in particular in respect of US Dollar transactions.
Given the high level of interdependence between financial institutions, we are and will continue to be subject to the risk of actual or perceived deterioration in the commercial and financial soundness of other financial services institutions. Within the financial services industry, the default by any one institution could lead to defaults by other institutions. Concerns about, or a default by, one institution could lead to significant liquidity problems, losses or defaults by other institutions, because the commercial and financial soundness of many financial institutions may be closely related as a result of their credit, trading, clearing or other relationships. Even the perceived lack of creditworthiness of, or questions about, a financial institution may lead to market-wide liquidity problems and losses or defaults by us or by other institutions. This risk is sometimes referred to as "systemic risk" or "contagion" and may adversely affect financial intermediaries, such as clearing agencies, clearing houses and banks with whom we interact on a daily basis. In particular, BNYM and Wells Fargo act as clearing houses for all our US Dollar transactions. If BNYM's or Wells Fargo's ability to act as our clearing houses becomes impaired or BNYM or Wells Fargo cease to act as our clearing houses for any other reason and other financial institutions are not willing to provide the services currently provided to us by BNYM and Wells Fargo, we could lose our ability to engage in US Dollar transactions, which could lead to severe disruptions in our operations and adversely impact our business, financial condition or results of operations.
Our operations are reliant on effective implementation and use of technology and require us to adapt to new technologies, and a breach, interruption or failure of our technology services or the inability to effectively integrate new technologies could have an adverse effect on our business, financial condition or results of operations.
We rely heavily on communications and information systems to conduct business in the banking industry. In particular, we rely on technology to provide key components of our information system infrastructure, including loan, deposit and general ledger processing, risk management information collection and processing for internal control purposes, internet connections and network access. Any disruption in service of these key components, due to a natural catastrophe, or the termination of any third-party software licenses upon which any of these systems is based, could adversely affect our ability to effectively deliver products and services to clients, to detect, assess and manage risk and otherwise to conduct operations. See "— We rely on third parties to provide services that are integral to our ordinary course operations, and their failure to perform in a satisfactory manner could negatively affect us". Furthermore, any security breach, due to computer viruses, programming or human errors or other events or developments, of information systems or data, whether managed by us or third parties, could interrupt our business, harm our reputation or cause a decrease in the number of clients using our services. The financial services industry is continually undergoing rapid technological change with frequent introductions of new, technology-driven products and services. The effective use of technology increases efficiency and enables financial institutions to better serve customers and to reduce costs. We have continually invested in upgrades to our core banking systems in our two largest markets (Bermuda and the Cayman Islands), made upgrades in Guernsey and the UK, and introduced mobile banking in Bermuda and the Cayman Islands. However, we face the risk of having to establish and maintain further improved technological capabilities, and our future success depends, in part, on an ability to recognize and implement new technologies to address our operational and internal control needs and to meet the demands of our clients. See "— Cyber-attacks, distributed denial of service attacks and other cyber-security matters, if successful, could have an adverse effect on our business, financial condition or results of operations".
Many of our competitors have substantially greater resources to invest in technological improvements than we do. We may not be able to effectively implement new, technology-driven products and services or be successful in marketing these products and services to our customers. In addition, the implementation of technological changes and upgrades to maintain current systems and integrate new ones may also cause service interruptions, transaction processing errors and system conversion delays and may cause us to fail to comply with applicable laws. Failure to successfully keep pace with technological change affecting the financial services industry and avoid interruptions, errors and delays could have an adverse effect on our business, financial condition or results of operations.
We face competition in all aspects of our business, and may not be able to attract and retain wealth management, trust and banking clients at current levels.
We compete, both domestically and internationally, with a broad range of financial institutions. Many of our competitors are larger and have broader ranges of product and service offerings, increased access to capital, greater efficiency and pricing power. We face competition from other domestic and foreign lending institutions and from numerous other providers of financial services, including the following:

21


Non-banking financial institutions.  The ability of these institutions to offer services previously limited to commercial banks has intensified competition. Because non-banking financial institutions are not subject to the same regulatory restrictions as banks, they can often operate with greater flexibility and lower cost structures; and
Competitors that have greater financial resources.  Some of our larger competitors, including certain international banks that have a significant presence in our market area, may have greater capital and resources, higher lending limits and may offer products, services and technology that we do not. We cannot predict the reaction of our customers and other third parties with respect to our financial or commercial strength relative to our competition, including our larger competitors.
In our banking business, we face competition mainly from other local banks, such as Bermuda Commercial Bank and Clarien Bank in Bermuda and from Cayman National in the Cayman Islands, as well as from subsidiaries of international banks, RBC in the Cayman Islands and HSBC in Bermuda, whom we view as our most significant competitors. In our wealth management business line, we face competition from local competitors as well as much larger financial institutions including financial institutions that are not based in the markets in which we operate. Revenues from the trust and wealth management business depend in large part on the level of assets under management, and larger international banks may have higher levels of assets under management.
In our trust business line, we face competition primarily from other specialized trust service providers. There are approximately 500 trust companies in the main international financial centers, and many of our competitors in this sector offer fund administration and corporate services work alongside private client fiduciary services.
Our ability to successfully attract and retain trust, wealth management and banking clients is dependent upon our ability to compete with competitors' investment products, retail products and services, level of investment performance, client services and marketing and distribution capabilities. If we are not successful, our business, financial condition or results of operations may be adversely affected.
We may expand our business through acquisitions of, or investments in, other companies or new products and services, but we may not be able to achieve regulatory approval for such transactions or be able to achieve the anticipated cost savings, growth opportunities and other benefits anticipated from such transactions.
We completed two acquisitions in 2014: the acquisition of the Legis trust business in Guernsey and the acquisition of parts of HSBC Cayman in the Cayman Islands. In April 2016, we completed the acquisition of Bermuda Trust Company Limited, and the investment management operations of HSBC Bank Bermuda Limited, as well as transactions in connection with a referral agreement with HSBC Bank Bermuda Limited for HSBC Bank Bermuda Limited to refer its existing private banking clients to us. In October 2017, we entered into an agreement to acquire Deutsche Bank’s GTS business, excluding its US operations. The completion of the transaction is subject to the receipt of regulatory approvals. Our long-term growth strategy includes identifying and effecting selective acquisitions in our core geographies, but we cannot be sure that we will be able to identify suitable acquisition candidates or investment opportunities. Even if we identify suitable targets, we cannot be sure that we will be able to obtain the necessary funding on acceptable terms, if at all, to finance any of those potential acquisitions or investments.
We may also be required to obtain the BMA’s approval prior to any potential acquisition or investment and, depending on the transaction, may require other regulatory approval. Regulators consider a number of factors when determining whether to approve a proposed transaction, and we may have difficulty obtaining the necessary regulatory approvals, government permits or licenses required for such acquisitions. We may fail to pursue, evaluate or complete strategic and competitively significant business opportunities as a result of our inability, or our perceived inability, to obtain any required regulatory approvals in a timely manner or at all.
Even where we are able to complete an acquisition or an investment, we cannot be sure that such acquired entity, business or asset or such investment will perform in line with our assumptions or expectations or otherwise complement our business or strategy.
Furthermore, future acquisitions could divert management's time and focus from operating the existing business, and there are no guarantees that our strategic growth initiatives will yield the expected returns. In addition, integrating an acquired company, business or technology is risky and could result in unforeseen operating difficulties and expenditures including, among other things:
the incorporation of new technologies into our existing business infrastructure;
the maintenance of standards, controls, procedures and policies throughout the organization (including effective internal controls over financial reporting and disclosure controls and procedures);
the consolidation of our corporate or administrative functions;
the coordination of our sales and marketing functions to incorporate the new business or technology;
the potential for liabilities and claims arising out of the acquired businesses;
the maintenance of morale, retention and integration of key employees to support the new business or technology and management of our expansion in capacity; and
compliance with the regulatory schemes of newly entered jurisdictions.
In addition, a significant portion of the purchase price of companies that we may acquire may be allocated to goodwill and other intangible assets. Intangible assets are tested for impairment annually or when there is a triggering event requiring such testing; an intangible asset that is subject to amortization is periodically reviewed for impairment. Goodwill is tested for impairment on an annual basis. As of December 31, 2017, we had $60.6 million of goodwill and intangible assets. In the future, if our acquisitions do not yield expected returns or there are changes in discount rates, we may be required to take additional charges to our earnings based on the impairment assessment process, which could harm our business, financial condition, results of operations and prospects.
We rely on our reputation and the appeal of our brand to our customers. Any damage to our reputation and appeal could harm us and our business prospects.
The success of our strategy relies significantly on our reputation and the reputation of our senior management, and on our customers and key introducers associating our brand with meeting customer needs and delivering value to those customers.
As a bank operating offshore, including in Bermuda and the Cayman Islands, we are subject to increasing scrutiny with respect to potential or alleged legal and regulatory breaches and unethical behavior and associated reputational risks. Any circumstance that causes real or perceived damage to our brand or reputation, or offshore banking or wealth management generally, may negatively affect our relationships with our customers and key introducers, which would have an adverse effect on our business, financial conditions or results of operations.
Potential reputational issues include, but are not limited to:
breaching or facing allegations of having breached legal and regulatory requirements (including, but not limited to, conduct requirements, money laundering, anti-terrorism financing requirements, laws against assisting in tax evasion and data protection laws);

22


acting or facing allegations of having acted unethically (including having adopted inappropriate sales and trading practices);
failing or facing allegations of having failed to maintain appropriate standards of customer privacy, customer service and record-keeping;
failing to appropriately address potential conflicts of interest;
experiencing technology failures that impact customer services and accounts;
failing to properly identify legal, reputational, credit, liquidity and market risks inherent in products offered; and
changing the terms of our product offerings and pricing that may result in outcomes for customers that are unfair or perceived to be unfair.
A failure to address the above or any other relevant issues appropriately could make customers unwilling to do business with us, which could have an adverse effect on our business, financial condition or results of operations and could damage our relationships with our employees and regulators.
The appraisals and other valuation techniques we use in evaluating and monitoring loans secured by real property may not accurately describe the net value of the collateral that we can realize.
In considering whether to make a loan secured by real property, we generally require an appraisal of the property. However, an appraisal is only an estimate of the value of the property at the time the appraisal is made, and, as real estate values may change significantly in relatively short periods of time (especially in periods of heightened economic uncertainty), this estimate may not accurately describe the net value of the real property collateral after the loan is made. As a result, we may not be able to realize the full amount of any remaining indebtedness when we foreclose on and sell the relevant property. In addition, we rely on appraisals and other valuation techniques to establish the value of our other-real-estate-owned portfolio ("OREO") and to determine certain loan impairments. If any of these valuations is inaccurate, our consolidated financial statements may not reflect the correct value of our OREO, and our allowance for credit losses may not reflect accurate loan impairments. This could have an adverse effect on our business, financial condition or results of operations.
The Bank's credit ratings have a direct effect on its competitive position, and declines in the Bank's ratings would increase the cost of borrowing funds and make our ability to raise new funds, attract and retain deposits or renew maturing debt more difficult, which may negatively affect long-term and short-term funding.
The Bank's financial strength ratings are an important component of its liquidity profile and competitive position. On an ongoing basis, nationally recognized statistical rating organizations ("NRSROs") review the financial performance and condition of banks and may downgrade or change the outlook on a bank's ratings due to, for example: a change in a bank's regulatory capital ratios; a change in an NRSRO's determination of the amount of capital cushion required to maintain a particular rating; an increase in the perceived risk of a bank's investment portfolio; reduced confidence in management; or other considerations that may or may not be under our control. The Bank has credit ratings from Standard & Poor's ("S&P"), Moody's Investor Service ("Moody's") and Fitch Ratings ("Fitch"). Each of the rating agencies reviews its ratings and rating methodologies on a recurring basis and may decide on a downgrade at any time. The Bank's ratings as of December 31, 2017 are shown in the table below:
 
Ratings
 
Fitch
 
Moody's
 
S&P
Long-term issuer
BBB
 
A3
 
BBB
Short-term issuer
F2
 
P-2
 
A-2
Subordinated debt
BB+
 
Baa1
 
 
Long-term counterparty risk assessment
 
 
A3
 
 
Short-term counterparty risk assessment
 
 
P-2
 
 
A downgrade in our credit ratings could adversely affect clients' perception of us and our ability to compete successfully in the marketplace for deposits (or result in the withdrawal of deposits). A downgrade in our short-term debt ratings will affect our short-term funding capabilities. As of December 31, 2017, the Bank has only limited historical subordinated debt which is not expected to be affected by rating changes. As a result, the impact of a one-notch downgrade in credit ratings is currently not likely to have a direct impact on funding programs, activities, borrowing capacity or borrowing costs. In addition, there has been no measurable correlation or effect on deposit levels during previous downgrades and, as a result, historically, no material impacts on the Bank's operations or results.
Negative changes in the Bank's long-term deposit ratings would also likely increase the cost of raising long-term funding in the capital markets or of borrowing funds. Even where we can access the capital markets, negative changes in our ratings could affect our share price and make any equity offerings more difficult and dilutive to current shareholders, further driving down the Bank's share price. Our ability to replace maturing or existing debt may be more difficult and expensive. In addition, our lenders and counterparties in derivative transactions are sensitive to the risk of a ratings downgrade.
On June 7, 2016, Moody's downgraded our then-existing government-backed preferred stock rating from A1 (hyb) to A2 (hyb), and our long-term and short-term counterparty risk rating from A2 to A3 and Prime-1 to Prime-2, respectively. Moody's stated that the downgrade of our government-backed preferred stock rating was the result of the downgrade of the government bond rating of the Government of Bermuda, the guarantor of our preferred shares. Our counterparty risk assessments were also downgraded as a result of the Government of Bermuda's weaker creditworthiness. While, to date, the impact of these downgrades has not materially affected our ability to meet future cash or debt needs, the exact effect of these downgrades on our funding capabilities in the future cannot be determined with certainty, as downgrades in other ratings, as described above, could materially impact our funding ability and costs.
Management cannot predict what actions rating agencies may take, or what actions we may take in response to the actions of rating agencies that could adversely affect our business. As with other companies in the financial services industry, our ratings could be downgraded at any time and without any notice by any NRSRO, which could adversely affect our business, financial conditions or results of operations.
We could fail to attract, retain or motivate highly skilled and qualified personnel, including our senior management, other key employees or members of the Board, which could adversely affect our business.
Our ability to implement our strategic plan and our future success depends on our ability to continue to attract, retain and motivate highly skilled and qualified personnel, including our senior management and other key employees and directors, competitively with our peers. The marketplace for skilled personnel is becoming more competitive, which means the cost of hiring, incentivizing and retaining skilled personnel may continue to increase. The failure to attract or retain, including as a result of an untimely death or illness of key personnel, or replace a sufficient number of appropriately skilled and key personnel could place us at a significant competitive disadvantage and prevent us from successfully implementing our strategy, which could impair our ability to implement our strategic plan successfully, achieve our performance targets and otherwise have an adverse effect on our business, financial condition or results of operations.

23


We may also be unable to attract and retain staff due to our locations. Many of our employees are employed in Bermuda and the Cayman Islands, which are small markets. To the extent we have needs for employees in these locations, this may be an impediment to attracting and retaining experienced personnel. Further, immigration laws in small markets may impose limitations on attracting experienced personnel.
In addition, governmental scrutiny with respect to matters relating to compensation and other business practices in the financial services industry has increased dramatically in the past several years and has resulted in more aggressive and intense regulatory supervision in certain markets in which we operate. Future legislation or regulation or government views on compensation may result in us altering compensation practices in ways that could adversely affect our ability to attract and retain talented employees.
We rely on third parties to provide services that are integral to our ordinary course operations, and their failure to perform in a satisfactory manner could negatively affect us.
We rely on third parties to provide services that are integral to our ordinary course operations, including providers of information technology, administrative or investment advisory services. For example, we have a contract with Alumina pursuant to which it provides investment advisory services to us and a contract with DXC Technologies ("DXC") to supply technology infrastructure and application development management, information security and technical support for our locations in Bermuda and the Cayman Islands. We rely on Alumina to provide investment advisory services in respect of our US treasury and agency portfolio and to provide investment advice. Poor performance on the part of providers of investment advisory services could adversely affect our financial performance. A material breach of customer data, including by DXC, may negatively impact our business reputation and cause a loss of customer business; result in increased expense to contain the event and/or require that we provide credit monitoring services for affected customers; result in regulatory fines and sanctions; and/or may result in litigation. We rely on our outsourced service providers to implement and maintain prudent cyber security controls. We have procedures in place to assess a vendor's cyber security controls prior to establishing a contractual relationship and to periodically review assessments of those control systems; however, these procedures are not infallible and a vendor's system can be breached despite the procedures we employ.
In addition, BNYM and Wells Fargo act as clearing houses for all our US Dollar transactions and, if our relationships with BNYM and Wells Fargo are terminated, we could lose our ability to engage in US Dollar transactions. For more information see "— We could be negatively affected if the soundness of other financial institutions and counterparties deteriorates or if such counterparties, including clearing houses, are unwilling to do business with us, in particular in respect of US Dollar transactions."
We may be alleged to have infringed upon intellectual property rights owned by others or may be unable to protect our own intellectual property.
Competitors or other third parties may allege that we, or consultants or other third parties retained or indemnified by us, infringe on their intellectual property rights. Even in instances where we believe that claims and allegations of intellectual property infringement against us are without merit, defending against such claims is time consuming and expensive and could result in the diversion of time and attention of our management and employees. In addition, although in some cases a third party may have agreed to indemnify us for such costs, such indemnifying party may refuse, or be unable, to uphold its contractual obligations.
Moreover, we rely on a variety of measures to protect our intellectual property and proprietary information, including copyrights, trademarks, and controls on access and distribution. These measures may not prevent misappropriation or infringement of our intellectual property or proprietary information and a resulting loss of competitive advantage. In any event, we may be required to litigate to protect our intellectual property and proprietary information from misappropriation or infringement by others, which is expensive and could cause a diversion of resources and may not be successful.
Our insurance coverage may not be adequate to cover all possible losses that we could suffer, and our insurance costs could increase in the future.
Our insurance policies do not cover all types of potential losses and liabilities and are subject to limits and excesses. There can be no assurance that our insurance will be sufficient to cover the full extent of all losses or liabilities for which we are ultimately responsible, which could result in losses being incurred by the Bank. Additionally, we cannot guarantee that we will be able to renew our current insurance policies on favorable terms, or at all.
Cyber-attacks, distributed denial of service attacks and other cyber-security matters, if successful, could have an adverse effect on our business, financial condition or results of operations.
We are under continuous threat of loss due to cyber-attacks, especially as we continue to expand customer capabilities to utilize the internet and other remote channels to transact business. Third parties with whom we or our customers do business also present operational and information security risks to us, including security breaches or failures of their own systems. Two of the most significant cyber-attack risks that we face are e-fraud and loss of sensitive customer data. Loss from e-fraud occurs when cyber- criminals extract funds directly from customers' or our accounts using fraudulent schemes that may include internet-based funds transfers. Such attacks are infrequent, but could present significant reputational, legal and regulatory costs to us if successful.
We also face risks related to cyber-attacks and other security breaches in connection with credit card transactions that typically involve the transmission of sensitive information regarding our customers through various third parties, including merchant acquiring banks, payment processors, payment card networks (e.g., Visa or Mastercard), our processors, and BNYM and Wells Fargo as clearing banks. Some of these parties have in the past been the target of security breaches and cyber-attacks, and because the transactions involve third parties and environments such as the point of sale that we do not control or secure, future security breaches or cyber-attacks affecting any of these third parties could impact us through no fault of our own, and in some cases we may have exposure and suffer losses for breaches or attacks relating to them, including from remediation costs, increased future protection costs, reputational harm, loss of customers and potential regulatory inquiries and/or civil litigation. We also rely on numerous other third-party service providers to conduct other aspects of our business operations and face similar risks relating to them.
Recently, there has been a series of distributed denial of service attacks on financial services companies. Distributed denial of service attacks are designed to saturate the targeted online network with excessive amounts of network traffic, resulting in slow response times, or in some cases, causing the site to be temporarily unavailable.
Generally, these attacks are conducted to interrupt or suspend a company's access to internet service. The attacks can adversely affect the performance of a company's website and in some instances prevent customers from accessing a company's website. Potential cyber threats that include hacking and other attempts to breach information technology security controls are rapidly evolving and we may not be able to anticipate or prevent all such attacks. As these threats continue to evolve, we may be required to expend significant additional resources to continue to modify or enhance our layers of defense or to investigate and remediate any information security vulnerabilities. We may also be required to incur significant costs in connection with any regulatory investigation or civil litigation resulting from a cyber-attack or information security breach that impacts us.
In addition, in April 2016, the Society for Worldwide Interbank Financial Telecommunication ("SWIFT") announced that one of its member banks was a target of a cyber-attack in February 2016. During 2017, there were several instances of cyber-attacks involving access to the SWIFT platform The SWIFT platform is used by more than 10,000 financial institutions around the world, including us, to effect fund transfers. A cyber-attack on the SWIFT network can result in theft of funds and other adverse consequences, and our business, financial condition or results of operations may be adversely affected in the event that such a cyber-attack is successful.

24



Our operational risk management and control systems and processes are designed to help ensure that the risks associated with our activities, including those arising from cyber-attacks, breaches of information security and failure of security and physical protection, are appropriately controlled. However, these systems and processes have inherent limitations, and it is possible that we may not be able to anticipate, detect or recognize threats to our systems or data or that our preventative measures will not be effective to prevent an attack or a security breach. We also have insurance coverage that may, subject to policy terms and conditions, cover certain losses associated with cyber-attacks or information security breaches, but it may be insufficient to cover all losses from any such attack or breach. A successful cyber-attack could result in reputational harm, loss of customers, regulatory fines, civil litigation, remediation costs[, increased insurance premiums] and/or additional cybersecurity protection costs, any of which could materially and adversely affect our business, financial condition or results of operations.
Severe weather, natural disasters and other external events could disrupt our businesses and adversely affect our financial condition or results of operations.
Our business is concentrated primarily in Bermuda and the Cayman Islands and is therefore subject to the risks associated with severe tropical storms, hurricanes and tornadoes, including downed telephone lines, flooded facilities, power outages, fuel shortages, damaged or destroyed property and equipment, and work interruptions. Although hurricanes in the Caribbean during 2017 did not negatively impact the Bank's operations nor cause any insurable losses, such severe weather conditions and natural disasters may, in the future, negatively impact us and our clients and their ability to meet their financial obligations to us, including the repayment of loans. Such events may also result in an impairment of the value of property or other collateral used to secure the loans that we extend.
In addition, we cannot predict whether we will continue to be able to obtain insurance for hazard-related damages to our premises or, if obtainable and carried, whether this insurance will be adequate to cover our losses. Moreover, we expect any insurance of this nature to be subject to substantial deductibles and to provide for premium adjustments based on claims, and we do not carry insurance against all types of losses. For all these reasons, any future hazard-related costs and work interruptions could have an adverse effect on our business, financial condition or results of operations.
In addition, we are exposed to risks arising out of geopolitical events, such as trade barriers, exchange controls and other measures taken by sovereign governments, including by the US, that can hinder economic or financial activity levels. Furthermore, unfavorable political, military or diplomatic events, armed conflict, pandemics and terrorist acts and threats, and the responses to them by governments, could also negatively affect economic activity and have an adverse effect upon our business, financial condition or results of operations.
Our controls and procedures may fail or be circumvented, which could have an adverse impact on our business, financial condition or results of operations.
We face the risk that the design of our controls and procedures that govern operations, financial reporting and compliance across jurisdictions, including those to mitigate the risk of human error or fraud by employees or outsiders, or to monitor financial reporting, may be inadequate, circumvented or exposed to variations in compliance at the local level, thereby causing inaccuracies in data and information or delays in the detection of errors. At present, we do not have a uniform core banking platform in place across the jurisdictions in which we operate and, therefore, we need to use manual processes to compile certain financial information from certain subsidiaries. Moreover, in the past, our information technology capabilities in Bermuda and other jurisdictions have experienced difficulties with certain identified weaknesses, including internal control deficiencies in our facilities and operations (including wire transfer and foreign exchange and interest rate calculation functions). To address these weaknesses we resorted to using manual processing, data spreadsheets or a combination thereof. Use of such manual procedures and data spreadsheets presents financial reporting and operational risks and increases the importance of staff compliance with internal operating and security procedures. In addition, we may incur operational losses due to non-compliance by our staff with internal operating and control procedures and arising from human error. Any failure or circumvention of our controls and procedures or failure to comply with any current or future regulations related to controls and procedures could have an adverse effect on our business, financial condition or results of operations.
Our risk management framework, systems and process, and related guidelines and policies, may prove inadequate to manage our risks, and any failure to properly assess or manage such risks could harm us.
Our approach to risk management requires senior management to make complex judgments, including decisions (based on assumptions about economic factors) about the level and types of risk that we are willing to accept in order to achieve our business objectives. These also include the maximum level of risks we can assume before breaching constraints determined by regulatory capital and liquidity needs and our regulatory and legal obligations including, among others, from a conduct and prudential perspective. Given these complexities, and the dynamic environment in which we operate, the decisions made by senior management may not be appropriate or yield the results expected. In addition, senior management may be unable to recognize emerging risks for us quickly enough to take appropriate action in a timely manner.
We depend on the accuracy and completeness of information about clients and counterparties.
In deciding whether to extend credit or enter into other transactions with clients and counterparties, we rely on information furnished by or on behalf of clients and counterparties, including financial statements and other financial information. We also may rely on representations of clients and counterparties as to the accuracy and completeness of that information and, with respect to financial statements, on reports of independent auditors. Such information could turn out to be inaccurate, including as a result of fraud or misrepresentation on behalf of our clients, counterparties or other third parties, which would increase our credit risk and expose us to possible write-downs and losses.
We cannot be certain that our underwriting and operational controls will prevent or detect such fraud or that we will not experience fraud losses or incur costs or other losses related to such fraud. Our clients and counterparties may also experience fraud in their businesses which could adversely affect their ability to repay their loans or make use of our services.
During the periods reported in this annual report, we have not experienced any material losses, or had to write down collateral, as a result of fraud or misrepresentation, but we cannot be certain that the Bank will not experience any such losses or have to write down any such collateral in the future.
The markets in which we operate do not have systemic credit bureau reports.
Unlike the United States where the Fair Credit Reporting Act ("FCRA") is designed to help ensure that credit bureaus furnish correct and complete information when evaluating loan applications, the markets in which we operate do not have systemic credit bureau reports. Therefore, we manually review each loan and we use a formally governed tiered credit approval process that is administered through and governed by our risk management framework. Due to limitations in the availability of information, our assessment of credit risk associated with a particular customer may not be based on complete, accurate or reliable information. In addition, although we have been improving our credit scoring systems to better assess borrowers' credit risk profiles, we cannot assure you that our credit scoring systems collect complete or accurate information reflecting the actual behavior of customers or that their credit risk can be assessed correctly. Without complete, accurate and reliable information, we have to rely on other publicly available resources and our internal resources, which may not be effective. As a result, our ability to effectively manage our credit risk and subsequently our impairment losses and allowance for credit losses may be materially adversely affected. In addition, because our credit approval process involves detailed analyses of the customer or credit risk, taking into account both quantitative and qualitative factors, it is subject to human or Information Technology systems errors. In exercising their judgment on current

25


or future credit risk behavior of our customers, our employees may not always be able to assign an accurate credit rating, which may result in our exposure to higher credit risks than indicated by our risk rating system. In addition, we have been trying to refine our credit policies and guidelines to address potential risks associated with particular industries or types of customers. However, we may not be able to timely detect all possible risks before they occur, or due to limited tools available to us, our employees may not be able to effectively implement them, which may increase our credit risk. Failure to effectively implement, consistently follow or continuously refine our credit risk management system may result in an increase in the level of nonperforming loans and a higher risk exposure for us, which could have a material adverse effect on us.
Volatility levels and fluctuations in foreign currency exchange rates may affect our business, financial position and results of operations.
We are exposed to foreign currency risk as a result of our holdings of foreign currency denominated assets and liabilities, investment in foreign subsidiaries, and future foreign currency denominated revenue and expense. Fluctuations in exchange rates may raise the potential for losses resulting from foreign-currency trading positions, where aggregate obligations to purchase and sell a foreign currency do not offset each other or offset each other in different time periods. In addition, the Brexit vote introduced volatility for the Pound Sterling which may continue in the future. Such volatility may adversely affect our operations that employ the Pound Sterling as the functional currency and materially affect our results of operations. In addition, the discussion on trade policy in the US has caused significant volatility for the US dollar, which may continue in the future. Such volatility may have negative impacts on our business, financial position and results of operations.
We also provide foreign exchange services to our clients, including trading on behalf of clients in all major currencies and providing hedging solutions to manage foreign exchange risk. Foreign currency volatility influences the level of client activity. Changes in client activity may result in reduced foreign exchange trading income.
In addition, as a result of an order issued under the Bermuda Monetary Authority Act 1969, since 1981, one Bermuda Dollar is equivalent to one US Dollar. However, we cannot make assurances that this parity will continue. In the event that the Government of Bermuda, pursuant to the Bermuda Monetary Authority Act 1969, issues an order that materially affects the Bermuda Dollar Parity Order 1981, the value of our common shares could be adversely affected. Moreover, our US Dollar deposits are used to fund mortgages in Bermuda Dollars. As the Bermuda Dollar is pegged to the US Dollar at a one-to-one ratio, we do not engage in hedging activities to counteract this currency risk. If the Bermuda Dollar ceased to be pegged to the US Dollar at this ratio, however, we could be exposed to significant currency risks.
Changes in accounting policies and practices, as may be adopted by applicable regulatory agencies or other authoritative bodies, could materially impact our financial statements.
Our accounting policies and methods are fundamental to how we record and report our financial condition and results of operations. From time to time, applicable regulatory agencies and other authoritative bodies change the financial accounting and reporting standards that govern the preparation of our financial statements. These changes can be difficult to predict and can materially impact how we record and report our financial condition and results of operations.

26


We are subject to certain litigation, and our expenses related to this litigation could have an adverse effect on our business, financial condition or results of operations.
We are, from time to time, involved in various legal proceedings arising from our normal business activities. These claims and legal actions, including supervisory actions by our regulators, could involve large monetary claims and significant defense costs. The outcome of these cases is uncertain. Substantial legal liability or significant regulatory action against us could have material financial effects or cause significant reputational harm to us, which in turn could seriously harm our business, financial condition, results of operations and prospects. We may be exposed to substantial uninsured liabilities, which could materially affect our results of operations and financial condition.
As previously publicly announced, in November 2013, the USAO applied for and secured the issuance of so-called John Doe Summonses to six US financial institutions with which the Bank had correspondent bank relationships. The purpose of these Summonses was to identify US persons who may have been using our banking, trust, or other services to evade their own tax obligations in the United States. Although the Bank has been cooperating with the US authorities in their ongoing investigation, we are unable at this point to predict the timing or outcome of the investigation and it is possible that the ultimate resolution of this matter may be material to our financial results. Although we are unable to determine the amount of financial consequences, fines and/or penalties resulting from this tax compliance review, we have recorded as of December 31, 2017, a provision of $5.5 million (December 31, 2016: $5.5 million). As the investigation remains ongoing at this time, the timing and terms of the final resolution, including any fines or penalties, remain uncertain and the financial impact to the Bank could exceed the amount of the provision. In this regard, we note that the US authorities have not approved or commented on the adequacy or reasonableness of the provision.

27


Regulatory and Tax-Related Risks
We operate in a complex and changing regulatory environment and our legal and regulatory changes could have a negative impact on our business, financial condition or results of operations.

Our business is subject to ongoing changes in laws, regulations, policies, voluntary codes of practice and interpretations in the markets in which we operate. We currently face an increasingly extensive and complex stricter set of laws, regulations and standards as a result of the concerns enveloping the global financial sector. We are exposed to potential changes in governmental or regulatory policies, price controls, capital controls, exchange controls, other restrictive actions, unfavorable political and diplomatic developments and changes in legislation.

Some areas of potential regulatory change involve multiple jurisdictions seeking to adopt a coordinated approach. This may result in conflicts with specific requirements of the jurisdictions in which we operate and, in addition, such changes may be inconsistently introduced across jurisdictions.

Changes may also occur in the oversight approach of regulators. It is possible that governments in jurisdictions in which we operate or obtain funding might revise their application of existing regulatory policies that apply to, or impact, the Bank's business, including for reasons relating to national interest and/or systemic stability. The powers exercisable by our regulators may also be expanded in the future.

Regulatory changes and the timing of their introduction continue to evolve and we manage our businesses in the context of regulatory uncertainty. The nature and impact of future changes are not predictable and are beyond our control. Regulatory compliance and the management of regulatory change are an important part of our planning processes. We expect that we will be required to continue to invest significantly in compliance and the management and implementation of regulatory change and, at the same time, significant management attention and resources will be required to update existing, or implement new, processes to comply with new regulations.

Changes and restrictions imposed by our principal regulator, the BMA, and other regulators may also impact our operations by requiring us to have increased levels of liquidity and higher levels of, and better quality, capital and funding as well as place restrictions on the businesses we conduct (including limiting our ability to provide products and services to certain customers), require us to amend our corporate structure or require us to alter our product or service offerings. If regulatory change has any such effect, it could adversely affect one or more of our businesses, restrict our flexibility, require us to incur substantial costs and impact the profitability of one or more of our business lines. Any such costs or restrictions could adversely affect our business, prospects, financial performance or financial condition.

Effective as of January 1, 2015, the BMA adopted capital and liquidity regulatory requirements consistent with Basel III, a framework released by the Basel Committee on Banking Supervision. The finalization of the implementation is subject to ongoing consultation with the BMA regarding the implementation and interpretation of these new rules. Because the Basel III framework is relatively new and the BMA retains certain limited discretions, we cannot guarantee that we will be able to fully comply with any changing requirements. We also cannot predict what effect Bermuda's adoption of Basel III will have on our operations in other jurisdictions, some of which have not yet adopted Basel III and still operate under the Basel II framework. Furthermore, because Basel III can require capital to be held sometimes far in excess of capital required under Basel II, if other jurisdictions in which we operate move to a Basel III framework, we may not be able to meet our total capital adequacy requirements in those jurisdictions, which may lead us to move more capital into a given jurisdiction. Further, as our capital requirements remain under continuous review by the BMA, we cannot guarantee that the BMA will not seek a higher total capital ratio requirement at any time. Finally, we may be subject to heightened regulatory oversight by the BMA or other regulatory bodies in the future. For more information, see "Supervision and Regulation — Bermuda — Supervision and Monitoring by the BMA".

Our failure or inability to comply fully with the stricter set of laws and regulations could lead to fines, public reprimands, damage to reputation, civil liability, enforced suspension of operations or, in extreme cases, withdrawal of authorization to operate, adversely affecting our business, financial condition or results of operations. We could also be required to incur significant expenses to comply with new or revised regulations. Future developments or changes in laws, regulations, policies, voluntary codes of practice and their effects are expected to require greater capital resources and significant management attention, and may require us to modify our business strategies and plans.
Failure to comply with any applicable anti-corruption legislation could result in fines, criminal penalties and an adverse effect on our business, financial condition or results of operations.
We must comply with all applicable laws and regulations, which include anti-corruption, anti-money laundering and anti-terrorist financing laws and regulations. Recently, there has been a substantial increase in the global enforcement of these laws and regulations, in particular in respect of the financial services industry. The measures and procedures we have in place may not be entirely effective in preventing third parties from using us (and our correspondent banks) as a conduit for money laundering (including illegal cash operations) or terrorist financing without our (and our correspondent banks') knowledge or consent. Although, as of the date of this report, we have not been subject to any fines or penalties, and we believe we have not suffered any material business or reputational harm, as a result of violations of anti-money laundering laws and regulations, there can be no assurances that we will not be subject to such fines, penalties or losses or harm in the future. If we were to be associated with money laundering (including illegal cash operations) or terrorist financing, our reputation could be harmed and we could become subject to fines, sanctions or legal enforcement (including being added to any "blacklists" that would prohibit certain parties, potentially including US Dollar clearing banks, from engaging in transactions with us), which could have an adverse effect on our business, financial condition or results of operations.
Our international business model exposes us to different and possibly conflicting regulatory schemes across multiple jurisdictions.
Our international business model exposes us to different regulatory schemes across multiple jurisdictions. Although our central management and a large part of our business are located in Bermuda, our operations are spread throughout six international jurisdictions. In addition to the logistical and communications challenges this creates, the financial services industry is heavily regulated in many jurisdictions, and each line of the business is exposed to different, constantly evolving and possibly conflicting regulatory schemes. Our management has enacted internal controls and procedures that are designed to result in compliance with these regulatory schemes, which are periodically reviewed and updated, but in the future we might have difficulty meeting and remaining in compliance with existing or new regulatory requirements imposed by a particular jurisdiction, particularly in light of the increasing regulatory scrutiny of financial institutions and their subsidiaries. Our current internal controls for one jurisdiction may not sufficiently comply with the demands of increased oversight in another jurisdiction.
To the extent we are unable to comply with the regulatory scheme of a particular jurisdiction, we might not be able to operate in that jurisdiction, or we may incur fines or penalties for compliance failures or incur costs in order to remediate compliance failures, any or all of which could adversely affect our business, financial condition or results of operations.



28


Changes in US tax laws, including the enactment of the Tax Cuts and Jobs Act on December 22, 2017, could cause the insurance and reinsurance industry to relocate from Bermuda, which could have an adverse effect on our business, financial condition and results of operations.
On December 22, 2017, President Trump signed into law US tax reform legislation (“Tax Reform Act”), which will have an impact on the taxation of US corporations. As none of our Group entities are subject to tax in the US, the Tax Reform Act is not expected to have a direct impact on our business. However, we may be indirectly impacted, either because the significant reduction of the US corporate tax rate reduces the comparative advantages of some of our operating jurisdictions in general; or because the provisions of the Tax Reform Act may have adverse effects on some of our clients, such as Bermuda based insurers. While these risks are currently not anticipated to be significant, we cannot predict the full impact of the Tax Reform Act on our business, financial condition and results of operation. See also "— Risks Relating to Financial Conditions, Market Environment and General Economic Trends — Unlike geographically more diversified banks, our business is concentrated primarily in Bermuda and the Cayman Islands, and we may be more affected by a downturn in these markets than more diversified competitors".
The OECD or other supra-national organization's review of harmful tax competition could adversely affect our tax status outside Bermuda.
During 2017, the Organization for Economic Co-operation and Development (the “OECD”) released its Peer Review Report on the Exchange of Information for Bermuda. This report gave Bermuda a rating of Largely Compliant, due to its Common Reporting Standard and country-by-country reporting regimes, and overall commitment to transparency and international cooperation.
Also in 2017, the EU’s Economic and Financial Affairs Council (“ECOFIN”) released a list non-cooperative jurisdictions for tax purposes. The aim of this list, and accompanying report, was to promote good governance worldwide in order to maximize efforts to prevent tax fraud and tax evasion. Bermuda was not on the list of non-cooperative jurisdictions, but it did feature in the report (along with around 45 other jurisdictions) as having committed to address concerns relating to economic substance, by the end of the 2018.
We are not able to predict what future developments in this area may be, or whether any changes could subject us to additional taxes or additional compliance measures.
We are required to obtain approval from our regulators before engaging in certain activities.

The laws, regulations, policies, voluntary codes of practice and interpretations applicable to us govern a variety of matters, including the permissible activities that we may engage in. As our principal regulator, the BMA requires that we obtain its prior approval before engaging in certain activities, including paying dividends on our common shares, entering into material acquisitions or issuing or repurchasing our common shares, and there can be no assurance that any regulatory approvals we may require will be obtained, either in a timely manner or at all. Our regulators have the ability to compel us to, or restrict us from, taking certain actions entirely, such as actions that our regulators deem to constitute an unsafe or unsound banking practice.

Our ability to pay dividends to non-residents of Bermuda and the transfer of our common shares to non-residents of Bermuda could be impaired by Bermuda regulations.

The present policy of Bermuda’s Controller of Foreign Exchange is:
to permit the conversion of Bermuda Dollars for payment of dividends in foreign currency to shareholders who are non-residents of Bermuda for exchange control purposes, provided that all payments are processed through an authorized dealer, including, for this purpose, us; and
to permit the free transferability of equity securities of a Bermuda company for so long as such equity securities of such company are listed on an ‘‘appointed stock exchange’’ appointed by the Minister of Finance under section 2(9) of the Companies Act 1981.

However, if the Controller of Foreign Exchange were to change the foregoing policies, our ability to pay dividends in US Dollars to non-residents of Bermuda for exchange control purposes could be impaired and each transfer of our common shares to or from non-residents of Bermuda for exchange control purposes could require specific approval by the Controller of Foreign Exchange, and the value of the common shares could be adversely affected.
If we are considered to be a passive foreign investment company, such characterization could result in adverse US federal income tax consequences to shareholders that are US investors.
Special adverse US federal income tax rules apply if a US shareholder holds shares of a company that is treated as a passive foreign investment company ("PFIC"), for any taxable year during which the US shareholder held such shares. A foreign corporation will be considered a PFIC for any taxable year in which (1) 75% or more of its gross income is passive income (the "income test"), or (2) 50% or more of the average fair market value of its assets is attributable to assets that produce or are held for the production of passive income (the "asset test"). Passive income for this purpose generally includes dividends, interest, royalties, rents, annuities and gains from assets that produce passive income. If a foreign corporation owns at least 25% (by value) of the stock of another corporation, the foreign corporation is treated, for purposes of the PFIC tests, as owning a proportionate share of the other corporation's assets and receiving its proportionate share of the other corporation's income.
Banks generally derive a substantial part of their income from assets that are interest-bearing or that otherwise could be considered passive under the PFIC rules. The US Internal Revenue Service (the "IRS"), has issued a notice, and has proposed regulations, that exclude from passive income any income derived in the active conduct of a banking business by a qualifying foreign bank.
Based upon the proportion of our income derived from activities that are "bona fide" banking activities for US federal income tax purposes, we believe that we were not a PFIC for the taxable year ending December 31, 2017 (the latest period for which the determination can be made) and, based further on our present regulatory status under local laws, the present nature of our activities, and the present composition of our assets and sources of income, we do not expect to be a PFIC for the current year or for any future years. However, because PFIC status is a factual determination and because there are uncertainties in the application of the relevant rules, there can be no assurances that we will not be a PFIC for any particular year. If we were a PFIC in any taxable year during which a US shareholder owns our common shares and the US shareholder does not make a "mark-to-market" election, as discussed under the heading "Certain Taxation Considerations — Material US Federal Income Tax Consequences — US shareholders — Passive Foreign Investment Company Considerations," or a special "purging election," we generally would continue to be treated as a PFIC with respect to such US shareholders in all succeeding years, regardless of whether we continue to meet the income or asset test discussed above. US shareholders are urged to consult their own tax advisers with respect to the tax consequences to them if we were to become a PFIC for any taxable year in which they own our common shares.
US withholding tax and information reporting requirements imposed under the Foreign Account Tax Compliance Act may apply.
As discussed below under the heading "Certain Taxation Considerations — Material US Federal Income Tax Consequences — Foreign Account Tax Compliance Act Withholding," pursuant to the Foreign Account Tax Compliance Act ("FATCA") enacted in 2010, a 30% withholding tax will be imposed on certain payments to certain non-US

29


financial institutions that fail to comply with certain information-reporting, account identification, withholding, certification and other FATCA-related requirements in respect of their direct and indirect US shareholders and/or US accountholders. To avoid becoming subject to FATCA withholding, we and other financial institutions may be required to report information to the IRS regarding the holders of our common shares and to withhold on a portion of payments under our common shares to certain holders that fail to comply with the relevant information reporting requirements (or that hold our common shares directly or indirectly through certain non-compliant intermediaries). Such withholding would not apply to payments made with respect to common shares before January 1, 2019.
Many countries, including Bermuda, have entered into agreements with the United States ("intergovernmental agreements" or "IGAs") to facilitate the implementation of FATCA. These IGAs modify the FATCA withholding regime described above. In December 2013, Bermuda entered into a Model 2 IGA with the United States (the "Bermuda IGA") pursuant to which Bermudian financial institutions are directed by the Bermudian authorities to register with the IRS and to enter into an agreement (an "FFI Agreement") with the IRS to perform specified due diligence, reporting and withholding functions.
Fulfilling public company financial reporting and other regulatory obligations in the United States is expensive, time-consuming and may strain our resources.
As a public company registered in the United States, we are subject to the reporting requirements of the Exchange Act, and are required to implement specific corporate governance practices and adhere to a variety of reporting requirements under the Sarbanes-Oxley Act of 2002 ("Sarbanes-Oxley") and the related rules and regulations of the SEC, as well as the rules of the NYSE. The Exchange Act requires us to file, among other things, annual reports with respect to our business and financial condition. In addition, as of January 1, 2018, we no longer qualify as an "emerging growth company" as defined in the Jumpstart Our Business Startups Act of 2012. Consequently, we are now subject to certain disclosure requirements that apply to other public companies but did not previously apply to us due to our status as an emerging growth company. These requirements include compliance with the auditor attestation requirements in the assessment of our internal control over financial reporting and compliance with any requirement that may be adopted by the Public Company Accounting Oversight Board. These additional efforts may strain our resources and divert management's attention from other business concerns, which could have an adverse effect on our business, financial condition or results of operations. Failure to comply with these requirements could subject us to enforcement actions by the SEC, which could divert management's attention, damage our reputation and adversely affect our business, operating results or financial condition.
The uncertainty resulting from the vote in June 2016 by the UK electorate in favor of a UK exit from the EU, as well as changes in US legislation, regulation and government policy as a result of the current US administration, could adversely impact our business, financial condition and results of operations.
The UK’s June 2016 vote to leave the EU (“Brexit”) and the US Administration's present and future policies may generate greater uncertainty and instability in the global financial markets, which could lead to weaker macroeconomic conditions that continue for the foreseeable future. Such economic weakness and uncertainty may adversely affect our business, financial condition and results of operations.
Brexit could impair our ability to transact business in EU countries, as well as the territories and dependencies of the UK. We expect that Brexit could lead to legal uncertainty and potentially divergent national laws and regulations as the UK determines which EU laws to replicate or replace. If the UK were to significantly alter its regulations affecting the banking industry, we could face significant new costs, particularly as it relates to our banking operations in certain UK territories and dependencies, namely Bermuda, the Cayman Islands and Guernsey. It may also be time-consuming and expensive for us to alter our internal operations in order to comply with new regulations. The long-term financial and legal effects of Brexit will depend in part on any agreements the UK makes to retain access to EU markets following the UK's withdrawal from the EU. Although the timetable for UK withdrawal is not at all clear at this stage, it is likely that the process of the withdrawal of the UK from the EU will take at least two years to be negotiated and concluded.

The US Administration's present and future policies could also lead to increased regulatory uncertainty for our industry and for us. It is unknown at this time to what extent new legislation will be passed into law or pending or new regulatory proposals will be adopted, or the effect that such passage or adoption would have, either positively or negatively, on our industry or on us. If any new legislation and/or regulations are implemented, it may be time-consuming and expensive for us to alter our internal operations in order to comply with such legislation and/or regulations.

30


Risks Relating to the Common Shares
The value of the common shares may fluctuate significantly.
The value of our common shares may fluctuate significantly as a result of a large number of factors, including, in part, changes in our actual or forecasted operating results and the inability to fulfill the profit expectations of securities analysts, as well as the high volatility in the securities markets generally, and more particularly in shares of financial institutions. The current market price of our common shares may not be indicative of future market prices.
Other factors, beside our financial results, that may impact the price of our common shares include, but are not limited to:
market expectations of the performance and capital adequacy of financial institutions in general;
investor perception of the success and impact of our strategies;
investor perception of our positions and risks;
a downgrade or review of our credit ratings;
potential litigation or regulatory action involving us;
announcements concerning financial problems or any investigations into the accounting practices of other financial institutions; and
general market circumstances.

Holders of our common shares may not receive dividends.

The dividend policy described under "Dividend Policy" should not be construed as a dividend forecast. Our results of operations and financial condition are dependent on our performance. There can be no assurance that we will declare and pay dividends in the future. Any decision to declare and pay dividends in the future will be subject to the prior approval of the BMA and be made at the discretion of the Board. Such dividends shall be declared and paid by the Board only as permitted under applicable law. In determining the amount of any future dividends, factors the Board may take into account include: (1) our financial results; (2) our available cash, as well as anticipated cash requirements (including debt servicing); (3) our capital requirements, including the capital requirements of our subsidiaries; (4) contractual, legal, tax and regulatory restrictions on, and implications of, the declaration and payment of dividends by us to our shareholders; (5) general economic and business conditions; (6) restrictions applicable to the Bank and its subsidiaries under Bermuda and other applicable laws, regulations and policies, including the requirement to obtain the BMA's prior approval for the payment of dividends on our common shares; and (7) any other factors that the Board may deem relevant. Therefore, there can be no assurance that we will declare or pay any dividends to holders of the common shares, or as to the amount of any such dividends.

Our ability to declare and pay dividends may also depend on the level of distributions, if any, received from our operating subsidiaries. Our operating subsidiaries may be precluded from declaring and paying dividends by various factors, such as their own financial condition, or restrictions applicable to us and our subsidiaries under Bermuda and other applicable laws, regulations and policies. The ability of certain of our subsidiaries to upstream funds has been increasingly restricted due to changes in the business and regulatory environments in the jurisdictions in which those subsidiaries operate. In addition, any change in tax treatment of dividends or interest received by us may reduce the level of yield received by our shareholders.
We are a "foreign private issuer" under US securities law. Therefore, we are exempt from certain requirements applicable to US domestic registrants.
Although we are subject to the periodic reporting requirements of the Exchange Act, the periodic disclosure required of foreign private issuers, including us, under the Exchange Act is different from periodic disclosure required of US domestic registrants. Therefore, there may be less publicly available information about us than is regularly published by or about US domestic registrants. We are exempt from certain other sections of the Exchange Act to which US domestic registrants are subject, including the requirement to provide our shareholders with information statements or proxy statements that comply with the Exchange Act. In addition, our insiders and large shareholders are not obligated to file reports under Section 16 of the Exchange Act, and we are not required to comply with certain corporate governance rules imposed by the NYSE applicable to US domestic registrants. See ‘‘Implications of Being a Foreign Private Issuer”.
Provisions of Bermuda law and our bye-laws could adversely affect the rights of our shareholders or prevent or delay a change in control.
Under the provisions of the Banks and Deposit Companies Act 1999 ("BDCA"), the rights of our shareholders could be impaired if any such shareholder becomes a shareholder controller, which is defined as a person who, among other things, acquires control of 10% or more of the voting power of our common shares. The BDCA prohibits a person from becoming a shareholder controller of any company licensed under the BDCA unless the person provides written notice to the BMA of his intent to do so and the BMA does not object. The definition of shareholder controller is set out in the BDCA but generally refers to a person who, among other things, either alone or with any associate or associates (within the meaning of the BDCA) (i) holds 10% or more of the shares in the licensed institution or another company of which it is a subsidiary company; or (ii) is entitled to exercise, or control the exercise of 10% or more of the voting power at any general meeting of the licensed institution or another company of which it is such a subsidiary.
The BDCA distinguishes between shareholder controllers of the following threshold descriptions: "10% shareholder controllers," "20% shareholder controllers," "30% shareholder controllers," "40% shareholder controllers," "50% shareholder controllers," "60% shareholder controllers" and "principal shareholder controllers" who have a 75% or greater interest. A person who intends to become a shareholder controller, or a shareholder controller who intends to increase his shareholding/control, meaning generally, ownership of shares or the ability to exercise or control the exercise of voting rights attached to shares, beyond his present threshold, must provide written notice to the BMA that he intends to do so. It is an offense not to give this notice.
The BMA may object to a person's notice of intent to become a shareholder controller of any description or to an existing shareholder controller where it appears to the BMA that, among other things, such person is not or is no longer a fit and proper person to be such a controller of the Bank. Prior to serving a notice of objection, the BMA will serve the person seeking to become a shareholder controller or will serve an existing shareholder controller with a preliminary written notice stating that the BMA is considering service on that person of a notice of objection, stating, among other things, the reasons for the BMA's proposed objection. The statement of the BMA's reasons for their proposed objection will however, be subject to the BMA's determination that such statement would involve the disclosure of confidential information, the disclosure of which would be prejudicial to a third party. A person served with a preliminary written notice may, within a period of 28 days beginning with the day on which the notice is served, make written representations to the BMA and the BMA shall take any such representations into account in deciding whether to serve a notice of objection.
If three months pass from the date of notifying the BMA of a new shareholder controller or an increased shareholding/control beyond a shareholder controller's then current threshold, without the BMA serving a notice of objection, then the person may become a shareholder controller as requested in the notice. In practice, the BMA's procedure is generally to respond to a person's shareholder controller notification.

31


If a person becomes a shareholder controller or increases his shareholding/control in spite of the BMA's objection thereto, if a shareholder controller fails to comply with the foregoing notice requirements or if a shareholder controller continues as such after being given notice of objection to his being a shareholder controller, the BMA may take the actions specified in the BDCA, including, among other things revoking the relevant license of the Bank under the BDCA. For more information, see the summaries of relevant provisions of the BDCA regulations under "Supervision and Regulation".
Further, under the BDCA, any person who becomes a significant shareholder of a deposit-taking institution, which is defined as a person who is not a shareholder controller but who, either individually or with any associate or associates (within the meaning of the BDCA) (i) holds 5% or more of the shares in the licensed institution or another company of which it is a subsidiary company; or (ii) is entitled to exercise, or control the exercise of 5% or more of the voting power of any general meeting of the licensed institution or another company of which it is such a subsidiary, must notify the BMA in writing of that fact within seven days. Failure to provide the BMA with prompt and appropriate notice would make the person guilty of an offense that could result in a fine.
In addition to these restrictions, the provisions of our bye-laws provide that a person who is not "Bermudian" (as such term is defined in the Companies Act) who is "interested" (as such term is defined in the bye-laws) in our shares which constitute more than 40% of all shares then issued and outstanding is not entitled to vote the shares which are in excess of such 40% interest at any general meeting without the prior written approval of the Minister of Finance. See also "Supervision and Regulation".
Provisions of our bye-laws may also discourage, delay or prevent acquisition of our shares by certain persons or a merger, amalgamation, change of management or other change of control that a shareholder may consider favorable. In addition, these provisions could limit the price that investors might be willing to pay in the future for our common shares. See "— Certain provisions of our bye-laws may have an anti-takeover effect".
Certain provisions of our bye-laws may have an anti-takeover effect.
There are provisions in our bye-laws that may be used to delay or block a takeover attempt. For example, proposals for an amalgamation, merger, consolidation or sale and other such transactions would require an affirmative vote of not less than two-thirds of all voting rights attached to all issued and outstanding shares unless the proposal received the prior approval of the Board. For a detailed summary of the anti-takeover provisions in our bye-laws, see "Description of Share Capital" in our registration statement on Form F-1 filed with the SEC on February 13, 2017 with file number 333-216018. These provisions could discourage, delay or prevent a change in control of the Bank and could adversely impact the value of our common shares.
The issuance of additional shares in connection with future acquisitions, any share incentive or share option plan or otherwise may dilute all other shareholdings.
We may seek to raise capital to fund future acquisitions and other growth opportunities. We may, for these and other purposes, such as in connection with share incentive and share option plans, issue additional equity or convertible securities. Any issuance of additional shares, however, is subject to prior BMA approval, and we cannot guarantee that their approval will be obtained, either in a timely manner or at all. In the event that we are able to and do issue additional shares, existing shareholders could suffer dilution in their percentage ownership.
Our common shares trade on more than one market and this may result in price variations; in addition, investors may not be able to easily move shares for trading between such markets.
Our common shares have traded on the BSX since 1971 and began trading on the NYSE in September 2016. Trading in our common shares on these markets take place in different currencies (US Dollars on the NYSE and Bermuda Dollars on the BSX), and at different times (resulting from different time zones, different trading days and different public holidays in the United States and Bermuda). The trading prices of our common shares on these two markets may differ due to these and other factors. Any decrease in the price of our common shares on the BSX could cause a decrease in the trading price of our common shares on the NYSE, or vice versa. Investors could seek to sell or buy our common shares to take advantage of any price differences between the markets through a practice referred to as arbitrage. Any arbitrage activity could create unexpected volatility in both our share prices on one exchange, and the shares available for trading on the other exchange.
We are a Bermuda company. It may be difficult for US shareholders to enforce judgments against us or against our directors and executive officers.
We are incorporated under the laws of Bermuda. As a result, the rights of holders of our shares will be governed by Bermuda law, including the Companies Act 1981, the Butterfield Act and our bye-laws. Our business is based outside of the United States, a majority of our directors and officers reside outside of the United States and a majority of our assets and some or all of the assets of such persons are located outside of the United States. As a result, it may be difficult or impossible to effect service of process on us or our directors and officers in the United States or to enforce in the United States judgments obtained in the United States courts against us or those persons based on the civil liability provisions of the United States securities laws. In addition, it is doubtful whether courts in Bermuda will enforce judgments obtained in other jurisdictions, including the United States, against us or our directors or officers under the securities laws of those jurisdictions or entertain actions in Bermuda against us or our directors or officers under the securities laws of other jurisdictions.
Bermuda law differs from the laws in effect in the United States and might afford less protection to shareholders.
We are a Bermuda-based company. As a result, the rights of holders of our common shares will be governed by Bermuda law, including the Companies Act, the Butterfield Act and our bye-laws. The rights of shareholders under Bermuda law may differ from the rights of shareholders of companies incorporated in other jurisdictions. In particular, under Bermuda law, the duties of directors and officers of a company are generally owed to the company only, and shareholders do not generally have rights to take action against directors or officers of the company. In addition, class actions and derivative actions are generally not available to shareholders under Bermuda law.

Not only are the laws in Bermuda different from, and sometimes incompatible with, laws in the United States, but the processes by which they are established are also different. The status of laws currently in place, and areas not currently governed, are subject to change. The interests of our shareholders could be adversely affected if significant regulations are added or deleted from Bermuda’s existing statutory framework.


32


MARKET INFORMATION
The Bank's common shares trade on the New York Stock Exchange under the symbol "NTB" and on the Bermuda Stock Exchange under the symbol "NTB.BH".
The following table sets forth for the periods indicated the reported high and low closing sale prices per common share and the average daily trading volume on each of the NYSE and the BSX. The Bank's common shares began trading on the NYSE on September 16, 2016:
Period
 
NYSE High
(US$)
 
NYSE Low
(US$)
 
NYSE Average Daily Trading Volume (Shares)
 
BSX High
(BM$)
 
BSX Low
(BM$)
 
BSX Average Daily Trading Volume (Shares)
Annual
 
 

 
 

 
 

 
 
 
 
 
 
2013
 

 

 

 
15.30

 
12.60

 
4,114

2014
 

 

 

 
20.50

 
14.90

 
5,756

2015
 

 

 

 
21.00

 
16.00

 
2,426

2016
 
32.90

 
23.75

 
244,611

 
32.00

 
16.00

 
7,210

2017
 
40.80

 
29.81

 
                   310,526

 
39.50

 
30.20

 
3,714

Quarterly
 
 
 
 
 
 
 
  

 
  

 
 

First Quarter 2016
 

 

 

 
19.50

 
16.00

 
6,737

Second Quarter 2016
 

 

 

 
16.60

 
16.00

 
2,354

Third Quarter 2016
 
25.38

 
23.75

 
723,036

 
24.50

 
16.20

 
12,266

Fourth Quarter 2016
 
32.90

 
24.70

 
161,076

 
32.00

 
24.50

 
7,462

First Quarter 2017
 
34.92

 
29.81

 
294,835

 
34.00

 
30.20

 
3,940

Second Quarter 2017
 
35.45

 
30.58

 
376,686

 
34.00

 
30.62

 
3,144

Third Quarter 2017
 
36.70

 
31.36

 
259,001

 
36.00

 
31.50

 
4,374

Fourth Quarter 2017
 
40.80

 
34.86

 
311,334

 
39.50

 
34.55

 
3,144

First Quarter 2018 (through Feb 23, 2018)
 
47.00

 
36.21

 
350,507

 
45.50

 
36.50

 
3,275

Monthly
 
 
 
 
 
 
 
  

 
  

 
 

August 2017
 
34.95

 
32.07

 
167,998

 
34.00

 
32.00

 
1,689

September 2017
 
36.70

 
31.36

 
327,549

 
36.00

 
31.50

 
3,837

October 2017
 
38.96

 
35.45

 
242,053

 
37.80

 
35.00

 
2,436

November 2017
 
40.35

 
34.86

 
368,342

 
39.00

 
34.55

 
4,065

December 2017
 
40.80

 
36.28

 
327,684

 
39.50

 
37.50

 
2,752

January 2018
 
40.83

 
36.21

 
268,231

 
40.00

 
36.50

 
2,353

February 2018 (through February 23, 2018)
 
47.00

 
38.18

 
458,495

 
45.50

 
38.50

 
4,363



33


DIVIDEND POLICY

Dividend Policy

It is our intention to pay a quarterly dividend of $0.38 per share, subject to the requisite approvals. There can be no assurance, however, that we will pay such dividend amount for any given period, and the declaration of dividends remains subject to the approval of our Board and the BMA.

Although we currently expect to pay dividends according to our dividend policy, we may elect not to pay dividends. Any declarations of dividends will be at the discretion of the Board and will be subject to the prior approval of the BMA. Such dividends may be declared and paid by the Board only as permitted under applicable law. In determining the amount of any future dividends, the Board may take into account: (1) our financial results; (2) our available cash, as well as anticipated cash requirements (including debt servicing); (3) our capital requirements, including the capital requirements of our subsidiaries; (4) contractual, legal, tax and regulatory restrictions on, and implications of, the payment of dividends by us to our shareholders; (5) general economic and business conditions; (6) restrictions applicable to us and our subsidiaries under Bermuda and other applicable laws, regulations and policies, including the requirement to obtain the BMA's prior approval for the payment of dividends on our common shares; and (7) any other factors that the Board may deem relevant. Therefore, there can be no assurance that we will declare or pay any dividends to holders of the common shares, or as to the amount of any such dividends.

See ‘‘Risk Factors — Risks Relating to the Common Shares — Holders of our common shares may not receive dividends.’’

Our Historical Dividends

Since 2013 we have declared and paid dividends on a quarterly basis. For the year ended December 31, 2017, we declared four quarterly dividends of $0.32 per quarter totaling $1.28 for each common share held on record as of the applicable record dates.

During the years ended December 31, 2016, 2015, 2014 and 2013, we declared the full 8.00% cash dividends on our issued and outstanding preference shares. Preference share dividends declared and paid were $14.6 million during 2016, $14.6 million during 2015 and $14.7 million during 2014. Guarantee fees paid to the Government of Bermuda pursuant to an agreement whereby the Government of Bermuda guaranteed payments as to dividends on certain preference shares were $1.7 million during the nine months ended September 30, 2016, $1.8 million during 2015 and $1.8 million during 2014. On December 15, 2016, we completed the mandatory redemption of our preference shares and all shareholders of record of the preference shares as of December 1, 2016 were issued a make whole payment on December 15, 2016 of $1,180 per preference share, comprising the sum of the most recent dividend per preference share, the net present value of future dividend payments that would have been paid through June 22, 2019 and the $1,000 liquidation preference on each preference share, discounted for present value.

The following table sets forth dividends per share paid per common share during the periods indicated.

 
 
Year ended
December 31,
 
 
2017
 
2016
 
2015
 
(in $, unless otherwise indicated)(1)
 
 
 
 
 
 
 
Period
 
 
 
 
 
 
 
First Quarter
 
0.32

 
0.10

 
0.20

 
Second Quarter
 
0.32

 
0.10

 
0.10

 
Third Quarter
 
0.32

 
0.10

 
0.10

 
Fourth Quarter
 
0.32

 
0.10

 
0.10

 
Total dividends per common share
 
1.28

 
0.40

 
0.50

 
Total dividends per common share as a percentage of earnings per share (in %)
 
46.4

 
33.9

%
40.8

%
___________________
(1)
Figures reflect the reverse share split that the Bank effected on September 6, 2016.

On February 15, 2018, our Board declared a cash dividend of $0.38 per share to be paid in respect of our earnings in the fourth quarter of 2017 payable on March 9, 2018 to the holders of record of our common shares as of February 26, 2018.


34


MANAGEMENT'S DISCUSSION AND ANALYSIS OF FINANCIAL CONDITION
AND RESULTS OF OPERATIONS
This section presents management's perspective on our financial condition and results of operations. The following discussion and analysis is intended to highlight and supplement data and information presented elsewhere in this report, including the consolidated financial statements and related notes and should be read in conjunction with the accompanying tables and our financial statements included in this report. The consolidated financial statements and notes have been prepared in accordance with US GAAP. Certain statements in this discussion and analysis may be deemed to include "forward-looking statements" and are based on management's current expectations and are subject to uncertainty and changes in circumstances. Forward-looking statements are not historical facts but instead represent only management's belief regarding future events, many of which by their nature are inherently uncertain and outside of management's control. Actual results may differ materially from those included in these statements due to a variety of factors, including worldwide and local economic conditions, success in business retention and obtaining new business and other factors. Factors that could cause these differences are discussed in the sections titled "Cautionary Note Regarding Forward-Looking Statements" and "Risk Factors." For management's considerations and determinations of each non-core item discussed, please see "Selected Consolidated Financial Data—Reconciliation of Non-GAAP Financial Measures".
Overview
We are a full service bank and wealth manager headquartered in Hamilton, Bermuda. We operate our business through six geographic segments: Bermuda, the Cayman Islands, and Guernsey, where our principal banking operations are located; and The Bahamas, Switzerland, and the United Kingdom, where we offer specialized financial services. We offer banking services, comprising of retail and corporate banking, and wealth management, which consists of trust, private banking, and asset management. In our Bermuda and Cayman Islands segments, we offer both banking and wealth management. In our Guernsey, Bahamas, and Switzerland segments, we offer wealth management. In our United Kingdom segment, we offer residential property lending.
The following table details our Net Revenue in total and by segment, as well as our total assets, total loans, total deposits, total AUA (which includes trust and custody assets under administration) and AUM for the years ended December 31, 2017, December 31, 2016 and December 31, 2015.
 
For the year ended December 31
 
2017
2016
2015
Net Revenue
 
 
 
% of Net Revenue from:
 
 
 
Bermuda segment
58.5
%
57.0
%
53.4
%
Cayman Islands segment
29.0
%
29.8
%
27.9
%
Guernsey segment
10.0
%
9.6
%
11.4
%
United Kingdom segment
0.8
%
1.5
%
5.1
%
Bahamas segment
0.9
%
1.2
%
1.4
%
Switzerland segment
0.8
%
0.9
%
0.9
%
 
 
 
 
(in millions of $)
 
 
 
Summary Balance Sheet
 
 
 
 Total Assets
10,779.2

11,103.5

 
 Total Loans
3,776.9

3,570.5

 
 Total Deposits
9,536.5

10,033.6

 
Assets under administration
 
 
 
 Custody and other administration services
27,533.5

24,675.4

 
 Trust
95,432.7

97,964.2

 
Assets under management
 
 
 
 Butterfield Funds
2,089.7

1,808.0

 
 Other assets under management
2,947.4

2,884.9

 


Management's Discussion and Analysis of Financial Condition and Results of Operations for the Year Ended December 31, 2017
2017 Overview
In 2017, our net income increased to $153.3 million from $115.9 million in 2016, which was driven by a continued focus on prudent expansion within our core businesses and markets, diligent management of capital, expenses and risks. While net income increased by $37.3 million to $153.3 million, this increase was further augmented by certain items which management believes are not representative of our financial results, or "non-core". Excluding these items Core Net Income improved by $20.3 million to $158.9 million, building on our strong capital position with Total and Tier 1 capital ratios of 19.9% and 18.2%, respectively. To enhance common shareholder returns, the Board declared a fourth interim dividend of $0.38 per common share on February 15, 2018. The Board will continue to evaluate capital planning options and the payment of future dividends as warranted, subject to regulatory approval. See "Dividend Policy" and "Risk Factors – Risks Relating to the Common Shares — Holders of our common shares may not receive dividends" elsewhere in this report for further details.

While our balance sheet decreased slightly, the quality of our assets remained strong. Total assets decreased by $0.3 billion to $10.8 billion, driven by a $0.5 billion decrease in customer deposit levels which were primarily a result of several large customer deposits transferring to Butterfield Money Market Funds, which are off-balance sheet assets. In spite of these decreased deposits, investments increased by $0.3 billion to $4.7 billion to take advantage of attractive pricing points and increased yield opportunities.

35


Cash due from banks and short-term investments decreased by $566.5 million and $269.8 million, respectively, to fund these purchases. Overall liquidity, as measured by cash due from banks, securities purchased under agreement to resell, short-term investments and investments in securities excluding held-to-maturity investments as a percentage of total assets, ended the year at 49.1% compared to 55.0% in the prior year.
Our shareholders’ equity increased by $112.1 million to $822.9 million, which was a result of organic growth through net income net of dividends paid out during the year.
We completed the planned wind-down of the deposit taking, investment management and custody businesses in the UK jurisdiction by the end of the first quarter. We successfully transitioned our UK segment to a mortgage lending business funded primarily by excess Sterling liquidity in our Guernsey segment.
Key contributors to our 2017 results were as follows:
Profitability:  Net income increased $37.3 million, or 32.2%, to $153.3 million, which was largely attributable to increases in non-interest and net interest income. After eliminating items which management believes are not representative of our financial results, or "non-core", our core net income further increased $20.3 million to $158.9 million. Increases in non-interest income were driven largely by additional fees earned from revised banking fee schedules in certain jurisdictions. Increases in net interest income were largely a result of increased yields on loans as a result of base rate increases in certain jurisdictions and increased yields on investments resulting from a rising interest rate environment.
The significant non-core items excluded from Core Net Income are as follows: costs associated with the successful first follow-on offering, principally comprised of professional fees; contract negotiation, due diligence and other legal costs relating to the agreement to acquire Deutsche Bank’s GTS business, excluding its US operations; restructuring charges related to the orderly wind-down of the deposit taking and investment management business of our UK segment; compensation costs relating to redundancies and early retirement packages; and tax compliance review costs, which were partially offset by liquidation settlements received from a structured investment.
Net interest margin:  NIM increased by 28 basis points to 273 basis points compared to 245 basis points in 2016, and the cost of funding declined by 1 basis point to 11 basis points. The primary driver of the increase in NIM was an increase in investment portfolio yields by 27 basis points to 222 basis points due to an average increase in the long-term yield of US Treasury debt over the year, which was reflected in our portfolio due to the high proportion of our portfolio in adjustable-rate securities. This was augmented by an increase in the yield on our loans due to base rate increases in certain jurisdictions.
Expenses:  Total non-interest expenses increased $14.4 million to $300.3 million in 2017 due largely to the increased professional fees associated with the implementation of the Bank's Sarbanes-Oxley compliance program and other regulatory compliance costs, as well as increased salaries and other employee benefits resulting from increased post-retirement medical plan costs, and an increased headcount and increased discretionary compensation, in conjunction with items discussed above that management does not believe are representative of our ongoing operations. After removing the effect of these items, core non-interest expenses increased by $28.7 million, from $263.5 million in 2016, to $292.2 million in 2017. The core efficiency ratio increased slightly from 63.8% in 2016 to 64.3% in 2017, reflecting the rate of core non-interest expense relative to the lower relative increase in revenue.
Deposits:  Customer deposits decreased by $485.9 million as of December 31, 2017 due to several term deposits maturing and moving into off-balance sheet mutual funds, partially offset by organic growth, while interest bearing deposit costs were flat at 15 basis points in 2017 and 2016. Taken together with non-interest bearing deposits totaling $2.5 billion on December 31, 2017, the average cost of deposits for the year decreased by 1 basis point to 11 basis points.
Loan quality:  As of December 31, 2017, we had gross non-accrual loans of $43.9 million representing 1.2% of total gross loans, reflecting an improvement from the $48.5 million, or 1.3%, of total loans at year-end 2016. Net non-accrual loans were $30.2 million, equivalent to 0.8% of net loans, after specific provisions of $13.6 million, reflecting a increase specific provision coverage ratio of 31.1%, up from 24.2% on December 31, 2016.

2016 Overview
In 2016, our net income increased to $115.9 million from $77.7 million in 2015, which was driven by a continued focus on prudent expansion within our core businesses and markets, diligent management of capital, expenses and risks and the successful integration of an acquisition completed in April 2016. While net income increased by $38.2 million to $115.9 million, this increase was further augmented by certain items which management believes are not representative of our financial results, or "non-core". Excluding these items core net income improved by $24.7 million to $138.6 million, building on our strong capital position with Total and Tier 1 capital ratios of 17.6% and 15.3%, respectively.

In December 2016, we redeemed all of the issued and outstanding preference shares for cancellation. The cancellation of these preference shares eliminated approximately $16 million of preference share dividends and guarantee fees annually, which is further accretive to common shareholder equity. The premium paid on this redemption resulted in the slight decrease in both return on average common shareholders’ equity and diluted earnings per share to 8.9% from 10.1% and to $1.18 per share from $1.22 per share, respectively in 2016 from 2015, despite the increase in net income. After removing the effects of non-core items, including this premium, the core return on average tangible common equity increased to 20.5% and core EPS (diluted) to $2.48, up from 17.6% and $1.93, respectively, in 2015.

Our balance sheet grew, while the quality of our assets remained strong. Total assets increased by $0.8 billion to $11.1 billion, driven by a $0.8 billion increase in customer deposit levels, which were primarily a result of the acquisition of HSBC Bank Bermuda's private banking investment management and trust businesses in April 2016. These increased deposits were reinvested in short-term investments, securities purchased under agreement to resell and investments in securities which grew by $0.1 billion, $0.1 billion and $1.2 billion, respectively, slightly offset by a decrease of $0.2 billion in cash due from banks, while still maintaining our overall liquidity. Our shareholders’ equity decreased slightly, down $39.6 million to $710.7 million which was a result of the full redemption and cancellation of all of the outstanding preference shares, partially offset by the net proceeds from the IPO in September, as well as organic growth through net income.

We substantially completed the planned wind-down of the deposit taking, investment management and custody businesses in the UK jurisdiction by year end. This wind-down resulted in the full repayment of high-cost deposits, which helped to reduce deposit interest expense. We are continuing our UK segment in the form of a mortgage lending business in the UK on a going forward basis. The funding for the mortgage lending business is provided by other jurisdictions with adequate liquidity, principally our Guernsey jurisdiction.
Key contributors to our 2016 results were as follows:
Profitability:  Net income increased $38.2 million (49.1%) to $115.9 million, which was largely attributable to increases in non-interest and net interest income. After eliminating items which management believes are not representative of our financial results, or "non-core", our core net income further increased $24.7 million to $138.6 million. Increases in non-interest income were largely driven by additional fees earned from new business as a result of the recent acquisition. Increases in net interest income were largely a result of an increase in the balance of the investment portfolio and in short-term investments.

36


The significant non-core items excluded from core net income are as follows: costs associated with the vesting of a 2010 legacy option plan and related payroll taxes; restructuring charges related to the orderly wind-down of the deposit taking and investment management business of our UK segment; compensation costs relating to redundancies and early retirement packages; tax compliance review costs and a provision for a settlement amount arising from this review; and business acquisition costs.
Net interest margin:  While NIM decreased by 3 basis points to 245 basis points compared to 248 basis points in 2015, the cost of funding declined by 9 basis points to 12 basis points. The primary driver of the decrease in NIM was a decrease in investment portfolio yields by 21 basis points to 195 basis points due to an average decrease in the long-term yield of US Treasury debt over the year, which was reflected in our portfolio due to the high proportion of our portfolio in adjustable-rate securities. This was augmented by an increase in average holdings in cash, cash equivalents and short-term investments, which carry a lower yield.
Expenses:  Total non-interest expenses increased $0.7 million to $285.9 million in 2016 due largely to the items discussed above that management does not believe are representative of our ongoing operations. After removing the effect of these items, core non-interest expenses increased by $8.7 million, from $254.8 million in 2015, to $263.5 million in 2016 as a result of an increase in core salaries associated with a headcount increase from the recent acquisition and an increase in technology and communication expenses due to higher sourcing costs and higher depreciation, slightly offset by decreases in indirect taxation and decreases in core professional service charges. The core efficiency ratio improved from 66.0% in 2015 to 63.8% in 2016, reflecting the rate of revenue increase over the marginal decrease in core expenses.
Deposits:  Customer deposits increased by $842.2 million as of December 31, 2016 due to both organic deposit growth and additional take-on from the recent acquisition in April 2016, while interest bearing deposit costs decreased by 11 basis points from 26 basis points in 2015 to 15 basis points in 2016 due primarily to the repayments of more expensive deposits from our UK segment. Taken together with non-interest bearing deposits totaling $2.4 billion on December 31, 2016, the average cost of deposits for the year decreased by nine basis points to 12 basis points.
Loan quality:  As of December 31, 2016, we had gross non-accrual loans of $48.5 million representing 1.3% of total gross loans, reflecting an improvement from the $65.3 million, or 1.6%, of total loans at year-end 2015. Net non-accrual loans were $36.7 million, equivalent to 1.0% of net loans, after specific provisions of $11.7 million, reflecting an improved specific provision coverage ratio of 24.2%, up from 29.3% on December 31, 2015.

Financial Summary
Summary Balance Sheet
 
As at
December 31,
 
 
(in millions of $, except per share data)
 
2017
2016
Dollar change
Percent change
Cash due from banks
 
1,535.1

2,101.7

(566.6
)
(27.0
)%
Securities purchased under agreement to resell
 
178.8

148.8

30.0

 %
Short-term investments
 
250.0

519.8

(269.8
)
(51.9
)%
Investment in securities
 
4,706.2

4,400.2

306.0

7.0
 %
Loans, net of allowance for credit losses
 
3,776.9

3,570.5

206.4

5.8
 %
Premises, equipment and computer software
 
164.8

167.8

(3.0
)
(1.8
)%
Goodwill and intangible assets
 
60.6

61.9

(1.3
)
(2.1
)%
Total assets
 
10,779.2

11,103.5

(324.3
)
(2.9
)%
Total deposits
 
9,536.5

10,033.6

(497.1
)
(5.0
)%
Long-term debt
 
117.0

117.0


 %
Shareholders' equity
 
 

 





Common and contingent value convertible
preference shareholders' equity
 
822.9

710.7

112.2

15.8
 %

37


Summary Income Statement
 
For the year ended
December 31,
 
Dollar change
 
Percent change
(in millions of $, except per share data)
 
2017
2016
2015
 
2016 to 2017
2015 to 2016
 
2016 to 2017
2015 to 2016
Interest income
 
 

 

 
 
 
 
 
 
 
Loans
 
187.0

188.0

186.5

 
(1
)
1.5

 
(0.5
)%
0.8
 %
Investments
 
101.4

77.2

69.6

 
24.2

7.6

 
31.3
 %
10.9
 %
Deposits with banks
 
17.2

9.8

6.5

 
7.4

3.3

 
75.5
 %
50.8
 %
Interest expense
 
(15.9
)
(16.4
)
(23.3
)
 
0.5

6.9

 
(3.0
)%
(29.6
)%
Net interest income before provision for credit losses
 
289.7

258.5

239.3

 
31.3

19.2

 
12.1
 %
8.0
 %
Non-interest income
 
157.8

147.5

140.2

 
10.4

7.3

 
7.0
 %
5.2
 %
Net revenue
 
447.6

406.0

379.4

 
41.6

26.6

 
10.3
 %
7.0
 %
Provision for credit losses
 
5.8

(4.4
)
(5.7
)
 
10.2

1.3

 
(231.8
)%
(22.8
)%
Salaries and other employee benefits
 
(153.2
)
(140.0
)
(134.9
)
 
(13.2
)
(5.1
)
 
9.4
 %
3.8
 %
Other non-interest expenses (including income taxes)
 
(149.3
)
(147.4
)
(152.9
)
 
(1.9
)
5.5

 
1.3
 %
(3.6
)%
Net income before other gains (losses)
 
152.0

114.9

87.2

 
37.1

27.7

 
32.3
 %
31.8
 %
Total other gains (losses)
 
1.3

1.0

(9.4
)
 
0.3

10.4

 
30.0
 %
(110.6
)%
Net income
 
153.3

115.9

77.7

 
37.4

38.2

 
32.3
 %
49.2
 %
Non-core items
 
5.6

22.7

26.1

 
(17.1
)
(3.4
)
 
(75.3
)%
(13.0
)%
Core net income (Non-GAAP)
 
158.9

138.6

103.8

 
20.3

34.8

 
14.6
 %
33.5
 %
Dividends and guarantee fee of preference shares
 

(57.6
)
(16.5
)
 
57.6

(41.1
)
 
(100.0
)%
249.1
 %
Core earnings to common shareholders (Non-GAAP)
 
158.9

81.1

87.4

 
77.8

(6.3
)
 
95.9
 %
(7.2
)%
Common dividends paid
 
(69.7
)
(19.3
)
(24.8
)
 
(50.4
)
5.5

 
261.1
 %
(22.2
)%


38


The following charts show the trajectory of our performance from 2013 to 2017:
GAAP Net Income to Common ($ in millions)
 
GAAP Earnings per Common Share Fully Diluted
chart-dbac312045d247d3ea4.jpg chart-f8312bcfb3967fd9e0d.jpg
Core Net Income to Common ($ in millions)1
 
Core Earnings per Common Share Fully Diluted2
chart-bdb5d0b371a2d4947b0.jpg chart-3ac0796094731a3f3eb.jpg
 
(1)
Core Net Income to Common is a non-GAAP financial measure that is calculated by adjusting net income for income or expense items which management considers not to be representative of the ongoing operations of our business and preference share dividends, guarantee fees and premiums paid on preference share buybacks and redemptions. For a reconciliation of Core Net Income to Common to GAAP net income to common, see "Selected Consolidated Financial and Other Data – Reconciliation of Non-GAAP Financial Measures".
(2)
Core Earnings per Common Share Fully Diluted is a non-GAAP financial measure that is calculated by dividing Core Earnings to Common by the weighted average shares outstanding. For a reconciliation of Core Earnings per Common Share Fully Diluted to GAAP earnings per share, see "Selected Consolidated Financial and Other Data – Reconciliation of Non-GAAP Financial Measures".



39



Our return on equity for 2017 of 19.9% and our Core ROATCE1 for 2017 of 22.4% were driven by a number of factors, including: significant fee income with historically low capital requirements, low cost deposits, a high yielding loan portfolio, a conservative capital efficient securities portfolio, and our operations in corporate income tax neutral jurisdictions. As a result, our business generated core net income in 2017 well in excess of that needed to execute our organic balance sheet growth strategy.
Return on Equity
 
Core ROATCE1
chart-7c0b019a2fc7e2fd012.jpg chart-57819ccf4512b011ee8.jpg
____________________________
(1) 
Core ROATCE is a non-GAAP financial measure that is calculated by dividing core earnings to common shareholders by average tangible common equity. Average tangible common equity does not include the preference shareholders' equity or goodwill and intangible assets. For more information on the non-GAAP financial measures, see "Selected Consolidated Financial and Other Data — Reconciliation of Non-GAAP Financial Measures."

The following chart shows customer deposit trends for 2013 to 2017:

Deposit Balance and Funding Costs ($ in billions)
chart-2f075039f6284dda0ac.jpg


40


Historically, the markets in which we operate generate fewer loans than deposits, which has led us to take a conservative approach to managing our balance sheet. We accomplish this by maintaining a large cash balance and investing in high quality and liquid securities. The following chart illustrates our asset composition as of December 31, 2017:


Balance Sheet Composition - Total Assets ($ in billions)
chart-1111c655b1e3eedb2d1.jpg

As of December 31, 2017, 14% of our balance sheet was cash and cash equivalents, which included cash and demand deposits with banks, unrestricted term deposits, certificates of deposits, and treasury bills with a maturity less than three months.

In addition to maintaining a large cash and cash equivalents balance, we also have a large and conservative securities investment portfolio. We have a disciplined investment portfolio selection process and invest in highly rated securities. We also seek to ensure that our portfolio remains liquid across market cycles: 86.9% of our portfolio was invested in US government treasuries and mortgage-backed securities issued by US governmental agencies. Our investment strategy as of December 31, 2017, aims to align the interest rate risk profile of our assets and liabilities — as of December 31, 2017, the average duration of our AFS investment portfolio was 2.3 years, the average duration of our HTM investment portfolio was 5.6 years, and the average duration of our total investment portfolio was 3.3 years. As of December 31, 2017, the total carrying value of our AFS investment portfolio was $3.3 billion, and the total carrying value of our HTM investment portfolio was $1.4 billion.

41


The following charts show the composition of our investment portfolio by rating and asset type as of December 31, 2017:
Investment Portfolio - Rating
 
Investment Portfolio - Asset Type
chart-360c65c245b4e9794bd.jpg chart-e6bf40dc58d52e9c150.jpg

The combination of our significant cash and securities portfolios helps drive our capital efficient balance sheet, with risk-weighted assets equal to 39.5% of our total assets and a Basel III total capital ratio of 19.9%, each as of December 31, 2017.

Our loan underwriting process requires that we complete a full credit assessment of every customer prior to committing to a loan, which we believe has resulted in a high quality loan portfolio. Our lending markets do not have secondary markets for loans and as such we hold all of our originated loans on our balance sheet. In 2016 and 2017, net charge-offs represented 0.3% and 0.1%, respectively, of average loans. As of December 31, 2017, our non-accrual loan balance was $43.9 million, or 1.2% of total loans, and 1.7% of our loans past due were full recourse residential mortgages. As of December 31, 2017, our loan portfolio consisted of 91% floating-rate loans and 9% fixed-rate loans.

The following chart shows the segment composition of our loan portfolio as of December 31, 2017:
Loan Portfolio Composition - Geography
chart-e4a00bdc3f76a74a598.jpg



42



Our loan portfolio has exhibited stability over time. The following chart shows loan portfolio trends for 2013 to 2017:
Loan Balance and Yield ($ in billions)
loangraphs.jpg

The domestic lending markets in Bermuda and the Cayman Islands have a limited number of participants and significant barriers to entry. 65.4% of our loan balances were residential mortgages as of December 31, 2017. These loans are attractive for a number of reasons. Our mortgages have exhibited predictable cash flows, with historically negligible refinancing activity due to high costs to refinance in Bermuda and the Cayman Islands. Additionally, our mortgages have historically benefited from a manual underwriting process, low LTVs (73% of residential loans below 70% LTV as of December 31, 2016), and a full recourse system in Bermuda and the Cayman Islands.

We have also generated balanced sources of non-interest income from a well-diversified customer base. For the five-year period ended December 31, 2017, our non-interest income is evenly split between banking which consists of banking and foreign exchange revenue, and wealth management, which consists of trust, asset management, and custody and other administration services. The wealth management non-interest income stream is not directly correlated with the performance of our banking business. For example, the typical trust we manage generates a relatively constant fee stream on an annual basis throughout its life. In addition, because fee revenue in our wealth management business lines is driven primarily by the size of our clients’ assets and holdings, which are generally diversified across multiple geographies, the performance of these businesses is not typically linked to the economies of our local markets. Non-interest income represented 34.8% of our total Net Revenue in 2017, and contributed materially to the Company’s high Core ROATCE and excess capital generation as limited capital is required for our fee income business.


43


The following chart show our various sources of non-interest income for the year ended December 31, 2017:
Non-Interest Income1
chart-996de5823b5a3b86b4c.jpg
2017 Non-Interest Income: $157.8 million / 34.8% of Net Revenue

_____________
(1) Foreign exchange revenue represents income generated from client-driven transactions in the normal course of business. We do not engage in proprietary trading.

Growth Opportunities

We expect that, all else being equal, a rising rate environment would increase our net interest income before provision for credit losses because an increase in our cost of deposits would lag an increase in yield of our securities and loans. In addition, a significant portion of our deposits are non-interest bearing (26% as of December 31, 2017), and as a result, a portion of our funding is only partially sensitive to rising rates. Our non-interest bearing deposit balances have historically exhibited low correlation with interest rates, a behavior that we attribute in part to a sizeable client base that utilizes our bank for cash management purposes. Potential changes to our net interest income in hypothetical rising and declining rate scenarios, measured over a 12-month period, are presented in the chart below (these projections assume parallel shifts of the yield curves occurring immediately and no changes in other potential variables):


Net Interest Income Sensitivity
chart-a67e18b74fc32d3c6e4.jpg


A down 100 basis points interest rate shock shows a reduction in projected 12-month net interest income of 13.8% from the flat scenario. The loss of income is driven by lower loan and investment yields, which more than offset reduced rates paid on deposits. Mitigating against the loss of income is the potential to charge negative interest rates on deposits (which we currently do in some instances) and certain loans that have rate floors.

44



In addition, we are well-positioned as an acquirer of certain businesses, primarily in wealth management. Our acquisition strategy seeks to capitalize on opportunities created by international financial institutions that have faced operating issues requiring them to simplify their businesses. We consider a wide range of potential acquisition opportunities, and we have a well-defined, disciplined approach to identifying potential acquisition targets across numerous criteria including: geography, business alignment, size, timing, quality, buyer universe and financial hurdles. Our recent focus has been primarily on the private trust business where we have expertise, scale and a strong brand.

In 2014, we completed two acquisitions that allowed us to both expand and complement our existing businesses: In April 2014, we completed the acquisition of Legis Group’s Guernsey-based trust and corporate services business. The transaction enhanced the scale of our international trust capabilities and fortified our position as a leading player in Guernsey. In November 2014, we acquired select deposits and loans in the Cayman Islands from HSBC. At close, the transaction added approximately $0.5 billion of customer deposits with an average cost of 0.12%, and $144 million of loans.

In April 2016, we acquired HSBC’s Bermuda trust business and private banking investment management operations. HSBC also entered into an agreement to refer its existing private banking clients to Butterfield. This acquisition added over $18.9 billion of trust AUA, $1.3 billion of AUM, and $1.6 billion of deposits.

In October 2017, we entered into an agreement to acquire Deutsche Bank’s Global Trust Solutions (“GTS”) business, excluding its US operations. Upon completion of the transaction, which is subject to regulatory approvals, Butterfield will take over the ongoing management and administration of the GTS portfolio, comprising approximately 1,000 trust structures for some 900 private clients in Guernsey, Switzerland, the Cayman Islands and Singapore. This transaction is expected to close in the first half of 2018.

Our relationship-driven business model and international corporate clientele have allowed us to develop a sticky deposit base with historically low funding costs. We believe our customers’ deposit activity has historically been inelastic to deposit pricing given the nature of corporate activity and competition in retail deposit taking in our segments. From 2013 to 2017, customer deposits have grown at a compound annual growth rate (‘‘CAGR’’) of approximately 8% in Bermuda and 7% in the Cayman Islands, taking into account the HSBC Cayman acquisition in November 2014 that added $0.5 billion of new deposits, and the April 2016 acquisition of HSBC’s Bermuda trust business and private banking investment management operations that added $1.6 billion of new deposits. As of December 31, 2017, we had $9.5 billion in deposits at a cost of
0.11%, of which 26% were non-interest bearing demand deposits, 56% were interest bearing demand deposits with a weighted-average cost of 0.01%, and 18% were term deposits with a weighted-average cost of 0.46% and an average maturity of 90 days. We believe the market conditions in Bermuda and the Cayman Islands will allow us to continue to benefit from favorable deposit pricing.
Consolidated Results of Operations and Discussion for Fiscal Years Ended December 31, 2017, 2016 and 2015
Net Revenue
2017 vs. 2016
Total net revenue before provision for credit losses and other gains and losses for 2017 was $447.6 million, up $41.6 million, or 10.3%, from 2016. Net interest income before provision for credit losses increased from $258.5 million in 2016 to $289.7 million in 2017, an improvement of $31.3 million, or 12.1%. The increase in net interest income was driven primarily by an increase in both the yield and average balances in the investment portfolio. The yield increased in reaction to an increase in short-term US Treasury rates, while volume increased due to attractive entry points and to take advantage of the increasing yield. Both of these combined to drive an increase in interest income on investments by $24.3 million. Further augmenting this increase was rising base rate within the corporate and consumer loan portfolio, driving an overall increase in loan yield by 32 basis points. The total cost of deposits decreased by 1 basis point to 11 basis points. In addition, non-interest income was up $10.4 million, or 7.0%, attributable to increased banking fees which resulted from increased banking fee revenue in certain jurisdictions and a rise in card transaction volumes. Further augmenting this was organic growth in trust revenues and increases in asset management revenue due to rate revisions on certain products and higher transaction volume in foreign exchange revenue.
2016 vs. 2015
Total net revenue before provision for credit losses and other gains and losses for 2016 was $406.0 million, up $26.5 million, or 7.0%, from 2015. Net interest income before provision for credit losses increased from $239.3 million in 2015 to $258.5 million in 2016, an improvement of $19.2 million, or 8.0%. The increase in net interest income was driven primarily by higher average investment portfolio balances of $723.6 million, which were funded by an increase in deposits, and a decrease in deposit liability costs of 9 basis points, which was driven by the repayment of expensive deposits in our UK jurisdiction. Slightly offsetting these increases was a decrease in related investment yields of 21 basis points and a decrease in average loan balances of $105.6 million. The overall NIM decreased by 3 basis points from 248 basis points in 2015 to 245 basis points in 2016. In addition, non-interest income was up $7.3 million, or 5.2%, attributable to increased trust and asset management revenues earned related to the acquisition of HSBC Bank Bermuda'a private banking investment management and trust businesses, along with organic business growth in asset management, which was slightly offset by lower transaction volume in foreign exchange revenue.
Net Interest Income Before Provision For Credit Losses
Net interest income is the amount of interest earned on our interest-earning assets less interest paid on our interest bearing liabilities. There are several drivers of the change in net interest income, including changes in the volume and mix of interest-earning assets and interest bearing liabilities, their relative sensitivity to interest rate movements, and the proportion of non-interest bearing sources of funds, such as equity and non-interest bearing current accounts.

45


The following table presents the components of net interest income for the years ended December 31, 2017, 2016 and 2015:
 
 
Year ended December 31,
 
 
2017
 
2016
 
2015
(in millions of $)
 
Average
balance
($)
Interest
($)
Average
rate
(%)
 
Average
balance
($)
Interest
($)
Average
rate
(%)
 
Average
balance
($)
Interest
($)
Average
rate
(%)
Assets
 
 

 

 

 
 

 

 

 
 
 
 
Cash due from banks and
short-term investments
 
2,372.7

17.2

0.72
 %
 
2,655.3

9.8

0.37
 %
 
2,407.9

6.5

0.27
 %
Investment in securities
 
4,573.9

101.4

2.22
 %
 
3,940.6

77.2

1.95
 %
 
3,217.0

69.6

2.16
 %
Loans
 
3,665.8

187.0

5.10
 %
 
3,921.1

188.0

4.78
 %
 
4,026.7

186.5

4.63
 %
Interest earning assets
 
10,612.4

305.6

2.88
 %
 
10,517.0

275.0

2.61
 %
 
9,651.6

262.6

2.72
 %
Other assets
 
346.0

 

 
343.4



 
371.5



Total assets
 
10,958.4

305.6

2.79
 %
 
10,860.4

275.0

2.53
 %
 
10,023.1

262.6

2.62
 %
Liabilities
 
 
 
 
 
 
 
 
 
 
 
 
Deposits
 
7,445.0

(10.9
)
(0.15
)%
 
7,733.8

(11.8
)
(0.15
)%
 
7,156.7

(18.4
)
(0.26
)%
Securities sold under agreement to repurchase
 


 %
 
16.0

(0.1
)
(0.73
)%
 
2.1


 %
Long-term debt
 
117.0

(5.0
)
(4.24
)%
 
117.0

(4.5
)
(3.84
)%
 
117.0

(4.9
)
(4.15
)%
Interest bearing liabilities
 
7,562.0

(15.9
)
(0.21
)%
 
7,866.8

(16.4
)
(0.21
)%
 
7,275.8

(23.3
)
(0.32
)%
Non-interest bearing current accounts
 
2,393.1

 
0

 
2,042.5

 
 
 
1,720.7

 
 
Other liabilities
 
254.4

 
0

 
123.7

 
 
 
196.8

 
 
Total liabilities
 
10,209.6

(15.9
)
(0.16
)%
 
10,033.0

(16.4
)
(0.16
)%
 
9,193.3

(23.3
)
(0.25
)%
Shareholders' equity
 
748.9

 
 
 
827.4

 
 
 
829.8

 
 
Total liabilities and shareholders' equity
 
10,958.4

 
 
 
10,860.4

 
 
 
10,023.1

 
 
Non-interest bearing funds net of non-interest earning assets (free balance)
 
3,050.3

 
 
 
2,650.2

 
 
 
2,375.8

 
 
Net interest margin
 
 
289.7

2.73
 %
 
 
258.6

2.45
 %
 
 
239.3

2.48
 %
2017 vs. 2016
Net interest income before provision for credit losses of $289.7 million in 2017 represented an increase of $31.3 million (or 12.1%) over our net interest income before provision for credit losses in 2016. Net interest income is generated largely by our Bermuda and Cayman segments, which accounted for 91.8% of total net interest income in 2017. Interest income increased by $30.7 million in 2017, which was driven by increased investment portfolio balances and yields, increased income on deposits from higher balances and higher yields, partially offset by a slight increase in loan interest income due to lower average balances, despite higher yields.
Loan interest income was lower in 2017 by $1.0 million due primarily to a $255.3 million decrease in average balances, which was partially offset by a 32 basis point increase in yield. The decrease in average balances was largely due to several large prepayments in corporate lending and slower new loan generation than in the prior year, while the increase in yield was due to the Bermuda and the Cayman base rate increases during the year in reaction to the US Federal Reserve target rate increases. The majority of the loan portfolio is on a floating rate basis, and utilizes US Federal Reserve rates as a repricing reference point. Therefore, movements in the US Federal Reserve rates can impact loan interest income if management elects to change base rates. During 2017, there were three increases in the Bermuda corporate lending base rate and two in the Bermuda consumer lending base rate, as well as two adjustments in Cayman to the KYD and USD Prime rates.
Investment interest income increased by $24.3 million, driven by an increase of $633.3 million in average investment balances, which benefited from a 27 basis point rise in yield. The improved yield resulted from increases in our floating rate portfolio in reaction to the US Federal Reserve target rate increases during the year, as well as a additions to higher yielding investments in the held-to-maturity portfolio of $320.9 million. The overall duration of the portfolio at year-end was 3.3, a slight decrease of 0.1 from 2016.
Interest bearing liability costs were flat at 21 basis points, however a slight decrease in average interest bearing liability balances resulted in a decrease in interest expense by $0.6 million, attributable to a decrease of $183.1 million in average interest bearing deposits.
Average free balances for 2017 were $3.1 billion (2016: $2.7 billion), including non-interest bearing current accounts of $2.4 billion (2016: $2.0 billion), shareholders' equity of $748.9 million (2016: $827.4 million), net of other assets and other liabilities totaling $91.6 million (2016: $219.7 million). See "Risk Management" for more information on how interest rate risk is managed.
2016 vs. 2015
Net interest income before provision for credit losses of $258.6 million in 2016 represented an increase of $19.2 million (or 8.0%) over our net interest income before provision for credit losses in 2015. Net interest income is generated largely by our Bermuda and Cayman segments, which accounted for 92.9% of total net interest income in 2016. Interest income increased by $12.3 million in 2016,which was driven by increased investment portfolio balances and increased income on deposits from higher balances, with a smaller increase in loan interest income driven by higher rates, despite a decrease in average balances. Investment interest income grew by $7.6 million, driven by an increase of $723.6 million in average investment balances, which was slightly offset by a yield decrease of 21 basis points. The lower yield resulted from a shortening of duration to approximately 3.4 years by year end attributable to increased investments in shorter term structures and adjustable-rate US agency securities early in the year. During the year, the average duration was lower than this and increased by year end due to growth in longer-duration held-to-maturity investments in the fourth quarter of 2016. The

46


increase in investment balances was funded by an increase in deposits primarily from the recent acquisition of HSBC's private banking investment management and trust businesses in Bermuda.
Loan interest income was higher in 2016 by $1.5 million due primarily to a 15 basis point increase in yield, which was slightly offset by a $105.6 million decrease in average balances. The decrease in balances was due largely to several large prepayments in corporate lending and slower new loan generation than in the prior year, while the increase in yield was due to the Bermuda corporate rate and the Cayman base rate increases in December 2015 in reaction to the US Federal Reserve target rate revision. During 2016, there was an increase late in the fourth quarter to the Bermuda and Cayman base rate with no changes in the remaining jurisdictions.
Interest bearing liability costs decreased by 11 basis points, resulting in a decrease in interest expense of $6.9 million, attributable to lower rates on interest bearing deposit rates and the repayment of the more expensive UK deposits, despite an increase of $577.1 million in average interest bearing deposits. Interest bearing deposit rates decreased due to a variety of rate revisions in all jurisdictions.
Average free balances for 2016 were $2.7 billion (2015: $2.4 billion), including non-interest bearing current accounts of $2.0 billion (2015: $1.7 billion), shareholders' equity of $827.4 million (2015: $829.8 million), net of other assets and other liabilities totaling $219.7 million (2015: $174.7 million). See "Risk Management" for more information on how interest rate risk is managed.
Provision for Credit Losses
2017 vs 2016
Our net provision for credit losses in 2017 was a release of $5.8 million compared to an expense of $4.4 million in 2016, a decrease of $10.2 million. Provision releases were primarily a result of $10.7 million of releases from general reserves, due principally to qualitative factor revisions for commercial and residential real estate lending as a result of evidence of improving credit markets in our key jurisdictions. Partially offsetting this was $5.5 million of incremental provisions relating to specific reserves, relating principally to commercial loans and residential mortgages. In comparison, in 2016, we required incremental provisions of $5.8 million principally for general reserves pertaining to commercial real estate, partially offset by recoveries of $1.4 million. Recoveries on consumer and residential mortgages were 92% of 2017 recoveries and 93% of 2016 recoveries. The decrease in provision expenses relate primarily to a reduction in Bermuda residential credit losses, demonstrating the increasing stability of our domestic credit markets. This is further evidenced by a reduction in group non-accrual loans, which decreased $4.6 million to $43.9 million in 2017.
2016 vs 2015
Our net provision for credit losses in 2016 was $4.4 million compared to $5.7 million in 2015, a decrease of $1.3 million. Incremental provisions of $5.8 million were required principally for general reserves pertaining to commercial real estate, partially offset by recoveries of $1.4 million. In comparison, in 2015, we required incremental provisions relating to specific reserves of $8.6 million that were partially offset by recoveries of $2.9 million. Recoveries on consumer and residential mortgages were 93% of 2016 recoveries and 66% of 2015 recoveries. The 2016 incremental provisions comprised $3.0 million against impaired loans and $2.8 million against unimpaired loans, versus $6.5 million and of $2.1 million, respectively, for 2015. This is further evidenced by a reduction in non-accrual loans, which decreased $16.8 million to $48.5 million in 2016.


47


Market Environment
Our business is affected by national, regional and local economic conditions, as well as the perception of those conditions and future economic prospects. The significant macro-economic factors that impact our business include the US and global economic landscapes, unemployment rates, the housing markets and interest rates. The global economy continued for another year to show signs of recovery alongside indications of continued weakness, creating inconsistency and volatility across geographic regions. In the US, the Federal Reserve increased its target rate range three times in 2017. Meanwhile, the European Central Bank ("ECB") announced it would cut the size of purchases, but extend the life of its asset purchase program until at least September 2018 in response to continued low inflation across the European region.
In the US, 2017 continued momentum from the prior year, with equity markets continuing to new record highs and job markets continued to show continued indications of improvement, primarily in unemployment measures. However, inflationary measures remained low despite the robust economic environment. Forecasts for inflation continue to show the rise of the target levels of 2.0% over the medium term due to these strong labor market indicators, as well as increases in household spending and business fixed investments. As a result, the US Federal Reserve announced the aforementioned three increases in its target range for the Federal Funds Rate. The US Dollar steadily declined in value throughout the year. The US passed a significant tax reform act late in 2017. The Bank does not have US operations and therefore is not subject to this tax. While the Bank does not have operations in the US, economic trends in the US, particularly as they pertain to the interest rate environment, do affect the Bank through our investment portfolio and utilization of certain US base rates as reference rates in our lending portfolio.
In Bermuda, we continued to face mixed trading conditions during 2017, with an economic highpoint being met during the America's Cup in May and June, which led to an estimated $336.4 million increase to GDP, and continued signs that the economy is on the road to recovery. The latest economic indicators from the first quarter show a 2016 to 2017 increase in GDP growth to 1.6% in current price terms, relative to a decrease of 2.2% in the prior year. This was driven primarily by an increase in gross capital expenditure. The 2017 America's Cup saw approximately 10,300 international air arrivals whose stated purpose of travel was for the America's Cup, which led to an approximate $194.3 million in incremental on-island spend. Preparations for this event also helped to drive several new hotels under construction and related infrastructure projects. Tourism continues to be a focus of the Bermudian domestic economy, and signs of strength include four hotels undergoing significant rebuilds or renovations, notably the Ritz Carlton development at Morgan's Point. However, the Bermuda economy continues to face medium-term challenges from high unemployment, significant government debt and related debt service charges. See "Risk Factors — Risks Relating to Financial Conditions, Market Environment and General Economic Trends — Adverse economic and market conditions, in particular in Bermuda and the Cayman Islands, have in the past resulted in and could in the future result in lower revenue, lower asset quality, increased provisions and lower earnings". Overcoming these challenges, as well as continuing to attract foreign capital, is a key focus of the Bermuda Government and sustainable growth for the Bermudian economy will be driven largely by successful management over these three areas.
Following the 2008 financial crisis, the Bermuda economy experienced consecutive years of GDP reduction. In 2015 and 2016, the Bermuda economy’s GDP was nominally positive and the local economy appeared to have stabilized. International business activity declined from 2009 to 2011, with modest annual growth from 2012 onwards. The impact of the above on employment, population levels and real estate values was negative for several years, with recent apparent stability being observed in terms of economic activity and stabilized real estate values. The real estate and international business components represent over 40% of Bermuda’s GDP and therefore provide insight into both the overall health of the Bermuda economy and the longer-term recovery. The table below shows the extent to which the real estate market and overall economy has recovered, stabilized, and begun to show growth.
 
 
2016
 
2015
 
2014
 
2013
 
2012
Bermuda GDP (in millions)
 
6,127

 
5,928

 
5,700

 
5,670

 
5,585

% change from prior year
 
3.4
%
 
4.0
%
 
0.5
%
 
1.5
 %
 
(0.6
)%
Selected GDP Components:
 
 
 
 
 
 
 
 

 
 

Real estate and renting GDP (in millions)
 
1,002

 
983

 
963

 
948

 
954

% change from prior year
 
1.9
%
 
2.1
%
 
1.6
%
 
(0.6
)%
 
(0.6
)%
International business GDP (in millions)
 
1,675

 
1,659

 
1,575

 
1,570

 
1,455

% change from prior year
 
1.0
%
 
5.3
%
 
0.3
%
 
7.9
 %
 
1.6
 %
Source: National Economic Report of Bermuda 2016, Department of Statistics, Gross Domestic Product by Industrial Origin, Table 1
The Bermuda Ministry of Finance interim quarterly figures for 2017 are shown below to provide further insight into current GDP trends. Note that the Q2, Q3 nor Q4 figures for 2017 are not available as of the date of this report.
chart-caca85e461485796ff7.jpg

48


The Cayman Islands projected GDP growth in 2017 of 2.1%, which was down from a GDP of 2.7% in the previous year. Expansion was noted in wholesale and retail trade, utilities, construction and hotels and restaurants sectors. Tourist arrivals by air continued to record year-over-year improvements, while cruise ship arrivals declined in the first half of 2017. The island saw decreased tourist arrivals in both air and cruise passengers in the latter half of 2017 as tourism offerings remained offline in parts of the eastern Caribbean following two devastating hurricanes. The addition of the new 265-room Kimpton Seafire Hotel in late 2016 complements the island's tourist offering. The Owen Roberts International Airport redevelopment and expansion project continued in Phase II, which, when completed in 2018, will provide a better overall travel experience for tourists, business visitors and residents alike. While several significant infrastructure projects have been deferred, the Cayman Islands Government continues to record growing surpluses and overall external debt reduction. The most recent consumer price index showed a marked increase in 2017 from its lower 2016 levels, with higher costs in almost all categories led by transport, health, clothing, furnishings and household equipment, alcohol and tobacco, food and beverages, recreation and culture, housing and utilities, marginally offset by lower costs for restaurants and hotels. Commercial credits reported decreased activity led by other financial corporations, primary production and trade and commerce, while credits to households reported increases in domestic property, vehicle, education and technology loans, which plays to our strength in the Cayman Islands and is reflected in the growth of our domestic residential mortgage book.
Meanwhile, the Eurozone has weathered another difficult year with some signs of stabilization. In March, the UK submitted its formal letter to the European Council of Britain's intention to leave the European Union. In spite of the future uncertainty caused by this action, countries across Europe including the UK have seen robust growth over the past year. In the third quarter, the UK showed GDP growth of 0.5% with increases in household spending which helped to drive this increase. Amidst these signs of growth mixed with uncertain future trading conditions, the GBP rallied against the USD during the year. Our operations in Guernsey and the UK use the Pound Sterling as their functional currency, and are closely linked to the economic trends in the UK, as well as to economic trends within the larger Eurozone due to close relationships between the UK and continental Europe.
The mixed economic climate in our two largest operations in 2017 resulted in limited loan demand and continued pressure on customers' ability to service loan payment obligations. Similarly, our private banking business in Europe experienced limited loan growth due to increased competition and pricing pressures.
We continue to maintain a cautious stance with a liquid balance sheet with a conservative investment portfolio and no reliance on wholesale money markets for liquidity. Total liquid cash and investments, excluding held-to-maturity investments, made up 49.1% of our balance sheet at December 31, 2017, which is down slightly from 55.0% at December 31, 2016.
Other Gains (Losses)
The following table represents the components of other gains (losses) for the years ended December 31, 20172016 and 2015:
 
 
For the year ended
December 31,
 
Dollar Change
 
Percent Change
(in thousands of $)
 
2017
2016
2015
 
2016 to 2017
2016 to 2015
 
2016 to 2017
2016 to 2015
Net trading gains (losses)
 
511

715

(562
)
 
(204
)
1,277

 
(28.5
)%
(227.2
)%
Net realized gains (losses) on available-for-sale investments
 
4,186

1,546

(4,407
)
 
2,640

5,953

 
170.8
 %
(135.1
)%
Net realized / unrealized gains (losses) on other real estate owned
 
(2,383
)
(440
)
277

 
(1,943
)
(717
)
 
441.6
 %
(258.8
)%
Impairment of fixed assets
 


(5,083
)
 

5,083

 
 %
(100.0
)%
Net other gains (losses)
 
(1,045
)
(807
)
338

 
(238
)
(1,145
)
 
29.5
 %
(338.8
)%
Other gains (losses)
 
1,269

1,014

(9,437
)
 
255

10,451


25.1
 %
(110.7
)%
Net Trading Gains
A $0.5 million gain was recorded with respect to trading securities in 2017 compared to net trading gains of $0.7 million in 2016 and net trading losses of $0.6 million in 2015. The trading gains in 2017 reflected pricing movements on certain mutual funds. The gains in 2016 were as a result of a determination made in 2015 that certain securities classified as AFS for our operations in Guernsey and the UK should have been classified as trading securities since 2011. These securities were sold by the second quarter of 2016 in both jurisdictions. The net change in unrealized gains (losses) on these securities was $0.1 million of net gains in 2016, and $0.7 million of net gains in 2016 and $9.9 million in 2015, which are classified as non-core. The increase was due primarily to movements in long-term US treasury rates prior to the liquidation date.
Net Realized Gains (Losses) on Available-For-Sale Investments
Net realized gains of $4.2 million were recorded in 2017 and $1.5 million in 2016 as a result of the sale of certain investments from our US government and federal agency portfolio where the proceeds were used to either re-acquire US government and federal agency available-for-sale securities or acquire long-term held-to-maturity investments, or liquidation proceeds from a former investment as detailed below. In 2015, we recorded a $4.4 million net realized loss on the sale of certain lower-yielding investments from our US government and federal agency portfolio.
Included in this amount in 2016 was a $0.6 million net realized gain on the receipt of liquidation proceeds from our former investment in the Avenir Pass-through Note, which was formerly a structured investment vehicle. In 2017, we received a further $2.6 million in liquidation proceeds from this same investment. Management considers these gains in 2016 and 2017 to be non-core.
Net Realized/Unrealized Gains (Losses) on Other Real Estate Owned
Valuation adjustments and realized gains and losses related to real estate held for sale were losses of $2.4 million in 2017 compared to gains of $0.4 million in 2016 and $0.3 million in 2015, attributable largely to the revaluation of two properties in Bermuda in 2017. In 2016, these gains were attributable to the sale of certain properties in Bermuda and Cayman in triggering a small loss relative to gains under similar circumstances booked in 2015.

49


Impairment of Fixed Assets
We conduct annual property impairment assessments on our properties held for sale and rent, as well as other fixed assets, which resulted in no write downs in 2017 or 2016. In 2015, there were $5.1 million in write-downs as a result of an impairment in the UK's core banking system due to the planned orderly wind-down of the deposit taking, investment management and custody businesses, which impacted the recoverable value of this asset to the UK operations during the wind-down period.
Net Other Gains (Losses)
Net other losses were $1.0 million in 2017 compared to net other gains of $0.8 million in 2016 and $0.3 million in 2015. Included in the 2017 results is a write-off of a fees receivable balance partially offset by repricing gains on certain private equity investments. Included in the 2017 and 2016 results is the non-core realized losses relating to a revision to the contingent consideration in the Legis acquisition from 2014 due to positive results during the pre-determined earn-out period which revised the estimated payments, offset by non-core realized gains relating to the contingent consideration in the HSBC Bermuda acquisition due to slightly lower referred business than the initial estimate. Included in the 2015 results is repricing gains on certain private equity investments.
Non-Interest Income
Non-interest income is a function of a number of factors including the composition and value of client assets under management and administration, the volume and nature of clients' transaction activities, and the types of products and services our clients' use. Our fee structure provides for varied pricing that depends on the value of client assets and the nature of services provided. As a result, it is not always possible to draw a direct relationship between the value of client assets and the level of non-interest income, though the trend of non-interest income generally follows the trend in client asset levels.
Total non-interest income increased from $147.5 million in 2016 to $157.8 million in 2017. Non-interest income as a percentage of total net revenue decreased slightly from 36.7% in 2016 to 34.8% in 2017 due to a higher relative increase in net interest income.
Total non-interest income increased from $140.2 million in 2015 to $147.5 million in 2016. Non-interest income as a percentage of total net revenue increased slightly from 36.1% in 2015 to 36.9% in 2016.
The following table presents the components of non-interest income for the years ended December 31, 20172016 and 2015:
 
 
For the year ended
December 31,
 
 Dollar change
 
 Percent change
(in thousands of $)
 
2017
2016
2015

2016 to 2017
2016 to 2015

2016 to 2017
2016 to 2015
Asset management
 
24,711

21,106

18,910

 
3,605

2,196

 
17.1
 %
11.6
 %
Banking
 
43,772

39,342

35,221

 
4,430

4,121

 
11.3
 %
11.7
 %
Foreign exchange revenue
 
32,222

30,606

31,896

 
1,616

(1,290
)
 
5.3
 %
(4.0
)%
Trust
 
44,936

44,060

40,264

 
876

3,796

 
2.0
 %
9.4
 %
Custody and other administration services
 
8,149

8,883

9,522

 
(734
)
(639
)
 
(8.3
)%
(6.7
)%
Other non-interest income
 
4,035

3,476

4,359

 
559

(883
)
 
16.1
 %
(20.3
)%
Total non-interest income
 
157,825

147,473

140,172

 
10,352

7,301

 
7.0
 %
5.2
 %
Asset Management
Asset management revenues are generally based on the market value of assets managed and the volume of transactions and fees for other services rendered. We provide asset management services from our offices in Bermuda, the Cayman Islands, Guernsey and, in the UK prior to the completion of the orderly wind-down of the asset management practice the first quarter of 2016. Revenues from asset management were $24.7 million in 2017, compared to $21.1 million in 2016, and $18.9 million in 2015.
The table that follows shows the changes in the year-end values of clients' assets under management, sub-divided between those managed for clients on a discretionary basis and client funds invested in mutual funds that Butterfield manages ("Butterfield Funds"):
 
 
Year ended
December 31,
 
 Dollar Change
(in millions of $)
 
2017
2016
2015
 
2016 to 2017
2016 to 2015
Butterfield Funds
 
2,099

1,808

1,871

 
291

(63
)
Other assets under management
 
2,947

2,885

1,741

 
62

1,144

Total assets under management
 
5,046

4,693

3,612

 
353

1,081

2017 vs. 2016
Assets under management were $5.0 billion as of December 31, 2017, compared to $4.7 billion as of December 31, 2016. The increase in AUM was largely a result of certain term deposits which expired during the year being retained in Butterfield Money Market Funds. This increase in AUM, along with higher fees earned off discretionary clients due to a full year's worth of income from the acquired HSBC asset management business in Bermuda and higher fees earned off Butterfield Money Market Funds from rate adjustments, resulted in $1.9 million of the increase in asset management fees compared 2016.
The remaining asset management fees are generated primarily from management fees on discretionary portfolios other Butterfield mutual funds, as well as custody and brokerage fees. Management fees on the other mutual funds increased by $2.0 million as a result of additional AUM in those funds as well as pricing adjustments. Custody and brokerage fees decreased by $0.3 million to $1.9 million, predominantly as a result of a decrease in brokerage commission as a result of the orderly wind-down in the UK, which was completed by year-end 2016.

50


2016 vs. 2015
Assets under management were $4.7 billion as of December 31, 2016, compared to $3.6 billion as of December 31, 2015. The AUM increase was driven by the acquisition of the HSBC asset management business in Bermuda. This AUM increase was tempered by the loss of $0.2 billion of AUM resulting from the orderly wind-down of our asset management practice in the UK. The newly acquired business in Bermuda led to an increase of $5.0 million in asset management fees, slightly offset by $1.8 million of lost revenue from the UK. The Butterfield Funds were relatively stable in terms of AUM, with the money market fund showing signs of recovery after several years of decline due to low interest rates which impacted the returns.
The remaining asset management fees are generated primarily from custody and brokerage fees. Custody fees were relatively unchanged at $0.7 million and brokerage fees decreased by $0.9 million to $2.0 million primarily as a result of the orderly wind-down in the UK, and to a lesser extent, a decrease in the volume of brokerage generating transactions.
Banking
We provide a full range of community, commercial, and private banking services in select jurisdictions. Banking services are offered to individuals and small to medium-sized businesses through branch locations, internet banking, automated teller machines, debit cards, and mobile banking in Bermuda and the Cayman Islands, while private banking services are offered in Bermuda, the Cayman Islands and Guernsey. Banking revenues reflect loan, transaction processing, and other fees earned in these jurisdictions. During 2016, we announced the orderly wind-down of our private banking and asset management businesses in the UK, which was completed by the second quarter.
Banking fee revenues increased by 11.3% in 2017 to $43.8 million, compared to $39.3 million in 2016, due primarily to higher credit card activity, and revised fee schedules in several jurisdictions in 2017.
Banking fee revenues increased by 11.7% in 2016 to $39.3 million, compared to $35.2 million in 2015, due primarily to higher credit card activity and revised fee schedules in several jurisdictions and increased overdraft fees in 2016.
Foreign Exchange
We provide foreign exchange services in the normal course of business in all jurisdictions. The major contributors to foreign exchange revenues are Bermuda and the Cayman Islands, accounting for 92% of our foreign exchange revenue (2016: 90%; 2015: 87%). We do not maintain a proprietary trading book. Foreign exchange income is generated from client-driven transactions and totaled $32.2 million in 2017, compared to $30.6 million in 2016 and $31.9 million in 2015. The $1.6 million increase from 2016 to 2017 reflects increased client activity and related volumes in both retail and institutional foreign exchange flows. The $1.3 million decrease from 2015 to 2016 reflects decreased client activity and related volumes in both retail and institutional foreign exchange flows.
Trust
We provide both personal and institutional fiduciary services from our operations in Bermuda, The Bahamas, the Cayman Islands, Guernsey and Switzerland. Revenues are derived from a combination of fixed fees, fees based on the market values of assets held in trust and fees based on time spent in relation to the range of personal trust and company administration services and pension and employee benefit trust services we provide.
In 2017, trust revenues represented 28.5% of our non-interest income, down from 29.9% in 2016. In 2017, trust revenues totaled $44.9 million, an increase of $0.9 million or 2.0% over 2016, attributable largely to a full year's income from the acquisition of the Bermuda Trust Company Limited, which was acquired from HSBC Bank Bermuda Limited on April 1, 2016, as well as structured, proactive business development activities. Improved new business results were seen in all of our businesses in both personal and institutional fiduciary services.
In 2016, trust revenues represented 29.9% of our non-interest income, up from 28.7% in 2015. In 2016, trust revenues totaled $44.1 million, an increase of $3.8 million or 9.4% over 2015, attributable largely to the aforementioned acquisition of the Bermuda Trust Company Limited. Revenue growth was supported by structured, proactive business development activities. Improved new business results were seen in all of our businesses in both personal and institutional fiduciary services.
Trust assets under administration were $95.4 billion at the end of 2017 compared to $98.0 billion at the end of 2016, a decrease of $2.5 billion or 2.6%, which is attributable largely to the restructure of client asset holdings, as well as revisions to the value of the assets under administration, partially offset by favorable foreign exchange movements. Trust assets under administration increased by $0.6 billion or 0.7% from 2015 to 2016, which was attributable largely to new business from the HSBC trust acquisition in Bermuda, partially offset by unfavorable foreign exchange movements.
Custody and Other Administration Services
Custody fees are generally based on market values of assets in custody, the volume of transactions and flat fees for other services rendered. We provide custody services from our offices in Bermuda, the Cayman Islands and Guernsey. In 2017, revenues were $8.1 million, a slight decrease of $0.7 million from 2016 due to lower transaction volumes and expired mandates. From 2015 to 2016, revenues decreased slightly by $0.6 million due to lower transaction volumes and expired mandates.
Total assets under administration for the custody and other administration services business were $27.5 billion on December 31, 2017, up from $24.7 billion on December 31, 2016, compared to $39.2 billion on December 31, 2015.
Other Non-Interest Income
The components of our other non-interest income for the years ended December 31, 2017, 2016 and 2015 are set forth in the following table:

51


 
 
Year ended
December 31,
 
Dollar Change
 
Percent Change
(in thousands of $)
 
2017
2016
2015
 
2016 to 2017
2016 to 2015
 
2016 to 2017
2016 to 2015
Net share of earnings from equity method investments
 
1,091

1,175

979

 
(84
)
196

 
(7.1
)%
20.0
 %
Rental income
 
1,714

1,104

1,379

 
610

(275
)
 
55.3
 %
(19.9
)%
Other
 
1,230

1,197

2,001

 
33

(804
)
 
2.8
 %
(40.2
)%
Total other non-interest income
 
4,035

3,476

4,359

 
559

(883
)
 
16.1
 %
(20.3
)%
In 2017, we recorded equity pickup income of $1.1 million, a decrease of $0.1 million from the prior year due to lower earnings by equity method investments. From 2015 to 2016, equity pickup increased by $0.2 million due to higher earnings by equity method investments. Rental income increased by $0.6 million to $1.7 million in 2017 due to an increase in rented properties, and decreased by $0.3 million from 2015 to 2016 due to a reduction in rented properties. Included in the "Other" category are maintenance fees from leased premises, director's fee income, and other miscellaneous income.
Non-Interest Expenses
Expense management continued to be a key focus in 2017, however we continued to incur costs associated with our US listing, primarily Sarbanes-Oxley related consultancy costs, as well as an increase in salaries and benefit costs. Total non-interest expenses in 2017 were $300.4 million compared to $286.0 million in 2016 and $285.2 million in 2015. These figures include non-core expenses in 2017, 2016 and 2015 of $8.1 million, $22.4 million and $20.3 million, respectively. After adjusting for these non-core items, 2017 core expenses were up $28.7 million (10.9%) with a slight regression in core efficiency ratio to 64.3% from 63.8% in 2016. From 2015 to 2016, core expenses were down $1.3 million (0.5%) with corresponding improvement in core efficiency ratio to 66.0% from 67.7% in 2015.
In 2017, salaries and other employee benefits accounted for 51.0% of non-interest expenses, with technology and communications and property making up 27.0% combined.
The following table presents the components of non-interest expenses for the years ended December 31, 2017, 2016 and 2015:
 
 
Year ended
December 31,
 
Dollar Change
 
Percent Change
(in millions of $)
 
2017
2016
2015
 
2016 to 2017
2016 to 2015

2016 to 2017
2016 to 2015
Salaries and other employee benefits
 
153.2

140.0

134.9

 
13.2

5.1

 
9.4
 %
3.8
 %
Technology and communications
 
54.0

57.4

57.1

 
(3.4
)
0.3

 
(5.9
)%
0.5
 %
Property
 
19.9

21.0

21.5

 
(1.1
)
(0.5
)
 
(5.2
)%
(2.3
)%
Professional and outside services
 
27.2

18.9

27.6

 
8.3

(8.7
)
 
43.9
 %
(31.5
)%
Indirect taxes
 
18.1

16.4

13.9

 
1.7

2.5

 
10.4
 %
18.0
 %
Amortization of intangible assets
 
4.2

4.5

4.4

 
(0.3
)
0.1

 
(6.7
)%
2.3
 %
Marketing
 
5.7

4.5

3.9

 
1.2

0.6

 
26.7
 %
15.4
 %
Restructuring costs
 
1.8

6.3

2.2

 
(4.5
)
4.1

 
(71.4
)%
186.4
 %
Other non-interest expenses
 
16.3

17.0

19.7

 
(0.7
)
(2.7
)
 
(4.1
)%
(13.7
)%
Total non-interest expenses
 
300.4

286.0

285.2

 
14.4

0.8

 
5.0
 %
0.3
 %
Non-core items (Non-GAAP)
 
(8.1
)
(22.4
)
(20.3
)
 
14.3

(2.1
)
 
(63.8
)%
10.3
 %
Core non-interest expenses (Non-GAAP)
 
292.3

263.6

264.9

 
28.7

(1.3
)
 
10.9
 %
(0.5
)%
For a full reconciliation of GAAP net income to core net income, please see "Selected Consolidated Financial Data — Reconciliation of Non-GAAP Financial Measures".
Salaries and Other Employee Benefits
Total salaries and other employee benefits costs were $153.2 million in 2017, up $13.2 million compared to 2016. Included in 2017 expenses were $0.8 million of severance and project-related non-core costs, compared to $11.3 million of severance, early retirement and project-related non-core costs in 2016 and $8.7 million in 2015. These 2016 amounts are primarily composed of $8.5 million of costs associated with the vesting of the outstanding 2010 legacy performance options. The remaining amounts in 2017 and prior period amounts are composed of (i) $0.2 million in 2017, $1.8 million in 2016 and $8.1 million in 2015 in severance and early retirement, with the increase in 2015 driven largely by compensation paid to former senior executives who stepped down from their positions during 2015; (ii) $0.6 million in 2017, nil in 2016 and $0.4 million in 2015 relating to the extensive review and account remediation exercise to determine the US tax compliance status of US person account holders; and (iii) nil in 2017, $1.0 million in 2016, and $1.0 million in 2015 attributable to business acquisition costs relating to the HSBC Bermuda acquisition completed in 2016 which were incurred in 2015 and 2016.
Core salaries, which exclude these amounts, and other employee benefits costs were $152.4 million in 2017, up $23.7 million compared to 2016 due to increased post-retirement medical costs, costs associated with the implementation of new compliance systems and processes, an increase in discretionary compensation expense, a slight increase due to headcount increases during the first three quarters as a result of the build-out of our Halifax service center. From 2015 to 2016, core salaries increased $2.5 million due to increased post-retirement medical costs associated with financial crime and tax reporting compliance, a slight increase due to headcount increases as a result of the HSBC Bermuda acquisition which was slightly offset by favorable foreign exchange fluctuations from foreign-denominated subsidiaries.

52


Headcount on a full-time equivalency basis at the end of 2017 was 1,190, compared to 1,240 in 2016 and 1,141  in 2015. The decrease from 2016 to 2017 was a result of staff decreases resulting from the wind-down of certain compliance projects which were completed during the third quarter of 2017. The increase from 2015 to 2016 was a result of staff increases resulting from the HSBC Bermuda acquisition.
Technology and Communications
Technology and communication costs reflect expenses relating to the support for our IT infrastructure and decreased from $57.4 million in 2016 to $54.0 million in 2017 due to a re-negotiated service contract which took effect during the year. From 2015 to 2016, technology and communications costs increased slightly by $0.3 million to $57.4 million due to increased depreciation of IT assets.
Property
Property costs, which reflect occupancy expenses, building maintenance, and depreciation of property, plant and equipment, were $19.9 million in 2017, down $1.2 million from $21.0 million recorded in 2016 due primarily to lower depreciation and renovation related costs.
From 2015 to 2016, property costs decreased by $0.5 million due primarily to reduced electrical costs from ongoing implemented cost savings initiatives in one of our jurisdictions, offset by increased file storage costs.
Professional and Outside Services
Professional and outside services primarily include consulting, legal, audit and other professional services. The 2017 expense of $27.2 million included $4.8 million of non-core project-related costs. In 2016 and 2015, the total expenses of $18.9 million and $27.6 million included non-core project expenses of $1.7 million and $15.8 million, respectively. Excluding the non-core project-related costs, professional fees for our core business increased by $5.1 million from 2016 to 2017 due to the costs associated with the first year of Sarbanes-Oxley compliance, and increased financial crime and tax reporting compliance costs and increased by $5.2 million from 2015 to 2016 due the increase in financial crime and tax reporting compliance costs. The non-core professional fee project-related costs in 2017 consisted of:
$0.9 million relating to the extensive review and account remediation exercise to determine the US tax compliance status of US person account holders resulting from the so-called John Doe Summonses issued by the USAO to six US financial institutions with which we had correspondent bank relationships. Total costs associated with this remediation exercise during the year ended December 31, 2017 amounted to $1.6 million (2016: $2.2 million; 2015: $3.8 million), and prior period professional fees were $1.0 million in 2016 and $2.8 million in 2015; and
$2.1 million of legal and professional fees relating to the agreement to acquire Deutsche Bank’s GTS business, excluding its US operations. In 2016, we recorded $0.7 million of legal and professional fees relating to the acquisition of the Bermuda Trust Company Limited and the private banking and investment management operations of HSBC Bank Bermuda Limited. In 2015, we realized expenses of $1.0 million related to this same acquisition in Bermuda.
$1.9 million of legal and professional fees relating to the secondary offering completed during the first quarter.
Indirect Taxes
These taxes reflect taxes levied in the jurisdictions in which we operate, including employee-related payroll taxes, customs duties, and business licenses. In 2017, the expense was $18.1 million, up $1.7 million due mainly to increased payroll taxes and a new asset tax, as well as payments for the Bermuda Deposit Insurance Scheme, all in Bermuda. Of the $18.1 million in indirect taxes, $14.6 million was paid to the Bermuda government agencies for payroll tax, business licenses and land taxes and $3.4 million was paid to other governments for business licenses, insurance tax and work permit fees. We incurred new taxes in Bermuda beginning in 2016 as payment for the Bermuda Deposit Insurance Scheme. These amounts are calculated at 0.25% per annum of the average total amount of our Bermuda Dollar deposits, and are payable quarterly. The Bermuda Government has increased payroll tax in each of the past three years, and subsequent increases could increase indirect taxes. We also incurred a new financial services tax in Bermuda in 2017 which amounted to $1.6 million. From 2015 to 2016, indirect taxes increased by $2.5 million due mainly to increased payroll tax and a stamp duty paid upon the HSBC Bermuda acquisition, both in Bermuda.
Amortization of Intangible Assets
Intangible assets relate to client relationships acquired from business acquisitions and are amortized on a straight-line basis over their estimated useful lives, not exceeding 15 years. The estimated lives of these acquired intangible assets are re-evaluated annually and tested for impairment. The amortization expense associated with intangible assets was $4.2 million in 2017 compared to $4.5 million in 2016 and $4.4 million in 2015. Amortization was relatively flat from 2016 to 2017, and from 2015 to 2016.
Marketing
Marketing expenses reflect costs incurred in advertising and promoting our products and services. Marketing expenses totaled $5.7 million in 2017, up $1.2 million compared to 2016, primarily as a result of marketing initiatives during the America's Cup in Bermuda, and correspondingly increased slightly as a percentage of total net revenue before provision for credit losses and other gains and losses to 1.3% from 1.1%. From 2015 to 2016 marketing expenses increased by $0.6 million while still maintaining the same percentage of total revenue before provision for credit losses and other gains and losses at 1.1%.

53


Other Non-Interest Expenses
 
 
For the year ended
December 31,
 
Dollar Change
 
Percent Change
(in millions of $)
 
2017
2016
2015
 
2016 to 2017
2016 to 2015
 
2016 to 2017
2016 to 2015
Stationery & supplies
 
1.3

1.6

1.4

 
(0.3
)
0.2

 
(18.8
)%
14.3
 %
Custodian & handling
 
2.1

2.0

1.6

 
0.1

0.4

 
5.0
 %
25.0
 %
Charitable donations
 
1.0

0.9

0.8

 
0.1

0.1

 
11.1
 %
12.5
 %
Insurance
 
3.3

2.7

2.1

 
0.6

0.6

 
22.2
 %
28.6
 %
Other expenses
 
 

 

 

 


 
 


 
Agent commission fees
 
0.8

0.7

0.6

 
0.1

0.1

 
14.3
 %
16.7
 %
Cheque processing
 
1.1

1.1

1.2

 

(0.1
)
 
 %
(8.3
)%
Directors' fees
 
1.6

1.8

1.2

 
(0.2
)
0.6

 
(11.1
)%
50.0
 %
Dues and subscriptions
 
0.3

0.2

0.3

 
0.1

(0.1
)
 
50.0
 %
(33.3
)%
Foreign bank charges
 
0.9

0.8

0.8

 
0.1


 
12.5
 %
 %
General expenses
 
0.3

0.5

0.1

 
(0.2
)
0.4

 
(40.0
)%
400.0
 %
Maintenance fees for liquidity facility
 
0.2

0.2

0.2

 


 


Registrar and transfer agent fee
 
0.6

0.6

0.5

 

0.1

 
 %
20.0
 %
Provision for settlement amount arising from tax compliance review
 

0.7

4.8

 
(0.7
)
(4.1
)
 
(100.0
)%
(85.4
)%
Other
 
2.7

3.2

4.1

 
(0.5
)
(0.9
)
 
(15.6
)%
(22.0
)%
Total other non-interest expenses
 
16.2

17.0

19.7

 
(0.8
)
(2.7
)
 
(4.7
)%
(13.7
)%
Other non-interest expenses were $16.2 million in 2017, a decrease of $0.8 million compared to 2016. This was principally driven by a $0.7 million provision for a potential settlement from the tax compliance review recorded in 2016, partially offset by an increase in insurance costs resulting from a full year of higher premiums following the initial public offering in 2016.
From 2015 to 2016, other non-interest expenses decreased $2.7 million, principally driven by the $4.8 million provision for a potential settlement arising from the tax compliance review in 2015 compared to an additional $0.7 million provision raised for this review in 2016, and certain expenses related to the initial public offering and NYSE listing including increased insurance costs. As the investigation regarding this tax compliance review remains ongoing at this time, the timing and terms of the final resolution, including any fines or penalties, remain uncertain and the financial impact to us could exceed the amount of the provision. In this regard, we note that the US authorities have not approved or commented on the adequacy or reasonableness of the provision. Management views this provision as non-core. See "Information on the Company — Legal Proceedings".
Income Taxes
Each jurisdiction in which we operate is subject to different corporate income tax laws. We are incorporated in Bermuda as a local company and, pursuant to Bermuda law, not obligated to pay any taxes in Bermuda on either income or capital gains there. Our subsidiaries in the Cayman Islands and The Bahamas are not subject to any taxes on either income or capital gains under current laws applicable in the respective jurisdictions. In general, entities in Bermuda and the Cayman Islands are not subject to corporate income taxes but are required to pay higher rates of indirect taxes (included above) such as license fees and, in Bermuda, payroll taxes.
Our subsidiaries in the UK, Guernsey and Switzerland are subject to the tax laws of those jurisdictions. The corporate tax rate in the UK is 20%, while in Guernsey, banking profits are subject to a 10% flat corporate tax rate. See Note 25 "Income taxes" in the Audited Consolidated Financial Statements for a reconciliation between the effective income tax rate and the statutory income tax rate.
In 2017, income tax expense netted to $1.1 million compared to $0.7 million in 2016. The change in income tax expense of $0.4 million was due primarily to increased profitability in our Guernsey subsidiary.
From 2015 to 2016, the change in income tax amounted of $0.2 million was due primarily to the impact of exchange rate movements in the translation of the balances from our UK and Guernsey subsidiaries, and the existence of a $0.5 million deferred tax expense in 2015 relating to the write-down of a deferred tax asset in that year. The deferred tax asset amount written off related to the orderly wind-down of the deposit taking, investment management and custody businesses in the UK jurisdiction, which resulted in an assessment that the benefits related to this deferred tax asset would not be realizable.
Net Income
We reported net income of $153.3 million for the year ended December 31, 2017, compared to $115.9 million in 2016 and $77.7 million in 2015. The increase from 2016 to 2017 of $37.3 million was driven by higher net interest and non-interest income, offset by higher non-interest expenses. The increases in net interest and non-interest income were driven principally by an increasing interest rate environment, which drove higher interest income on loans and investments, and revised fee schedules, which led to higher banking fees and asset management fees. The increase from 2015 to 2016 of $38.2 million was principally driven by the acquisition of the private banking investment management and trust businesses of HSBC in Bermuda. This acquisition drove increases in trust and asset management fees, and provided additional deposits which funded an increase in average investments balances of $723.6 million, which resulted in an increase in interest income on investments.
As all preference shares were redeemed and canceled in December 2016, there were no preference share dividends, guarantee fees or premiums on buy-backs in 2017, making net income available to common shareholders the full $153.3 million or $2.76 per share, for the year ended December 31, 2017. However after deduction of preference dividends and guarantee fees in the prior years (2016: $15.7 million and 2015: $16.5 million) and the premium paid on the preference share buy-backs and redemption (2016: $41.9 million and 2015: nil), net income available to common shareholders was $58.4 million ($1.18 per share) in 2016 and $61.3 million ($1.23 per share) in

54


2015. The increased premium in 2016 was due to the redemption and cancellation of all of the outstanding preference shares in December 2016. These per share figures reflect the reverse share split that the Bank effected on September 6, 2016.
Consolidated Balance Sheet and Discussion
The following table shows the balance sheet as reported as of December 31, 2017 and 2016:
 
 
As of
December 31,
 
 
(in millions of $)
 
2017
2016
 
Dollar Change
Percent Change
Assets
 
 

 

 
 

 
Cash due from banks
 
1,535

2,102

 
(567
)
(27.0
)%
Securities purchased under agreement to resell
 
179

149

 
30

20.1
 %
Short-term investments
 
250

520

 
(270
)
(51.9
)%
Investment in securities
 
4,706

4,400

 
306

7.0
 %
Loans, net of allowance for credit losses
 
3,777

3,570

 
207

5.8
 %
Premises, equipment and computer software
 
165

168

 
(3
)
(1.8
)%
Goodwill and intangibles
 
61

62

 
(1
)
(1.6
)%
Other assets
 
107

133

 
(26
)
(19.5
)%
Total assets
 
10,779

11,104

 
(325
)
(2.9
)%
Liabilities
 
 

 

 


 
Total deposits
 
9,536

10,034

 
(498
)
(5.0
)%
Total other liabilities
 
303

242

 
61

25.2
 %
Long-term debt
 
117

117

 

 %
Total liabilities
 
9,956

10,393

 
(437
)
(4.2
)%
Common and contingent value convertible preference shareholders' equity
 
823

711

 
112

15.8
 %
Total shareholders' equity
 
823

711

 
112

15.8
 %
Total liabilities and shareholders' equity
 
10,779

11,104

 
(325
)
(2.9
)%

 
 
As of
December 31,
 
 
2017
2016
Capital Ratios
 
 

 

Risk-weighted assets
 
4,254

4,365

Tangible common equity (TCE)
 
762

649

Tangible assets (TA)
 
10,719

11,042

TCE/TA
 
7.1
%
5.9
%
Common Equity Tier 1
 
18.2
%
15.3
%
Total Tier 1
 
18.2
%
15.3
%
Total Capital
 
19.9
%
17.6
%
Leverage ratio
 
6.9
%
5.8
%

We maintain a liquid balance sheet and are well capitalized. As of December 31, 2017, total cash due from banks, short-term investments and investment in securities (excluding held-to-maturity investments) represented $5.3 billion, or 49.1% of total assets, down slightly from 55.0% at the end of 2016 due to an increase in held-to-maturity securities as a result of short-term investments being re-invested upon their maturity into the held-to-maturity portfolio. However in spite of this decrease, the Bank is still well within its liquidity preferences. Shareholders' equity at December 31, 2017 was $822.9 million, up from $710.7 million at the end of 2016 due primarily to net income on the year net of dividends paid.
Total assets decreased by $0.3 billion to $10.8 billion from 2016 to 2017, primarily reflecting a $0.5 billion decrease in customer deposit levels despite a slight increase in the loan portfolio, which grew by $0.2 billion.
As of December 31, 2017, our capital ratios were strong, and were significantly in excess of regulatory requirements. Effective January 1, 2016, the Bank's regulatory capital is determined in accordance with current Basel III guidelines as issued by the BMA. Basel III adopts CET1 as the predominant form of regulatory capital with the CET1 ratio as a new metric. Basel III also adopts the new Leverage Ratio regime, which is calculated by dividing Tier 1 capital by an exposure measure. The exposure measure consists of total assets (excluding items deducted from Tier 1 capital) and certain off-balance sheet items converted into credit exposure equivalents as well as adjustments for derivatives to reflect credit risk and other risks. Prior to January 1, 2016, the Bank's regulatory capital was determined in accordance with Basel II guidelines issued by the BMA.

55


The TCE/TA ratio at the end of 2017 was 7.1% (2016: 5.9%), while the CET1 and total Tier 1 capital ratios at the end of 2017 were 18.2% (2016: 15.3%) and 18.2% (2015: 15.3%), respectively. These ratios continue to remain in excess of regulatory minimums at December 31, 2017.
Cash Due from Banks, Securities Purchased Under Agreement to Resell and Short-Term Investments
We only place deposits with highly-rated institutions and ensure that there is appropriate geographic and sector diversification in our exposures. Limits are set for aggregate geographic exposures and for every counterparty for which we place deposits. Those limits are monitored and reviewed by our Credit Risk Management division and approved by the Financial Institutions Committee. We define cash due from banks to include cash on hand, cash items in the process of collection, amounts due from correspondent banks and liquid investments that are readily convertible to known amounts of cash and which are subject to an insignificant risk of change in fair value. Such investments are those with less than three months maturity from the date of acquisition and include unrestricted term deposits, certificates of deposit and treasury bills. Investments of a similar nature that are either restricted or have a maturity of more than three months but less than one year are classified as short-term investments. Securities purchased under agreement to resell are treated as collateralised lending transactions, and are referred to as repurchase agreements. We utilize repurchase agreements to manage liquidity. The risks of these transactions include changes in the fair value in the securities posted or received as collateral and other credit-related events. The Bank manages these risks by ensuring that the collateral involved is appropriate and by monitoring the value of the securities posted or received as collateral on a daily basis.
As of December 31, 2017, cash due from banks, securities purchased under agreements to resell and short-term investments were $2.0 billion, compared to $2.8 billion as of December 31, 2016. The decrease from 2016 to 2017 was due to the proceeds upon maturity of certain investments being placed in held-to-maturity investments in 2017.
See "Note 3: Cash due from banks", "Note 4: Short-term investments" and "Note 12: Credit related arrangements and commitments" to our audited consolidated financial statements as of and for the year ended December 31, 2017 for additional tables and information.
Investment in Securities
Our investment policy requires management to maintain a portfolio of securities that provide the liquidity necessary to cover our obligations as they come due, and mitigate our overall exposure to credit and interest rate risk, while achieving a satisfactory return on the funds invested. The securities in which we invest are limited to securities that are considered investment grade. Securities in our investment portfolio are accounted for as either trading, available-for-sale or held-to-maturity. Investment policies are approved by the Board, governed by the Group Asset and Liability Committee and monitored by Group Market Risk, a department of the Group Risk Management division.
Consistent with industry and rating agency designations, we define investment grade as "BBB" or higher. As of December 31, 2017, 99.9% (2016: 99.9%) of our total investments were investment grade. Of these securities, 98.7% (2016: 93.7%) are rated "A" or higher.
The following table presents the carrying value of investment securities by balance sheet category as of December 31, 2017 and 2016:
 
 
As of
December 31,
 
 

 
 

(in millions of $)
 
2017
2016
 
Dollar Change
 
Percent Change
Trading
 
7

6

 
1

 
16.7
 %
Available-for-sale
 
3,317

3,333

 
(16
)
 
(0.5
)%
Held-to-maturity
 
1,382

1,061

 
321

 
30.3
 %
Total Investment in Securities
 
4,706

4,400

 
306

 
7.0
 %
The investment portfolio was $4.7 billion as of December 31, 2017, compared to $4.4 billion as of December 31, 2016. The increased portfolio size was due to purchases of US government and federal agency securities using cash provided by a reallocation from short-term-investments. New investments were placed primarily in US government and federal agency securities that totaled $4.1 billion, based upon carrying value, or 86.8% of the total investment portfolio, as of December 31, 2017. Total net unrealized losses of the investment portfolio were $19.2 million, compared to net unrealized gains of $36.4 million at the end of 2016. The movement in unrealized gains for the year was primarily driven by a decrease in longer-term US treasury interest rates. The 10-year treasury rate was 2.40% as of December 31, 2017 compared to 2.45% the year before.
Trading securities totaled $6.8 million at the end of 2017, compared to $6.3 million at the end of 2016. As of December 31, 2017 and 2016, trading securities consisted entirely of real estate mutual funds and seed capital invested in mutual funds managed by the Bank.
AFS securities totaled $3.3 billion at the end of 2017, compared to $3.3 billion at the end of 2016. As of December 31, 2017, 81.7% or $2,709.1 million (2016: 72.9%, or $2.4 billion) of AFS securities consisted of holdings of securities issued by the US government and federal agencies. The US government guarantees 48.0% or $1,594.7 million (2016: 34.8% or $1,159.3 million) of these securities. Corporate debt securities represented 7.3%, or $243.4 million (2016: 15.4% or $514.5 million) of the AFS portfolio. As of December 31, 2017, the remaining 11.1%, or $365.0 million of AFS securities (2016: 11.6% or $387.9 million) was comprised primarily of commercial mortgage-backed securities of 4.3%, or $141.5 million (2016: 4.5%, or $150.5 million), guaranteed student loan-backed securities of 0.4%, or $12.5 million (2016: 0.4%, or $12.5 million), debt securities issued by non-US governments of 0.8%, or $26.2 million (2016: 0.8%, or $27.0 million) and residential mortgage-backed securities of 5.6%, or $184.7 million (2016: 5.9%, or $197.8 million). The overall increase in US government and federal agency securities was funded by the a reallocation from short-term investments.
HTM investments were $1.4 billion as of December 31, 2017 (2016: $1.1 billion) and consisted entirely of mortgage-backed securities issued by US federal agencies that management does not intend to sell before maturity which are fully guaranteed by the the US government. The increase in the HTM portfolio was also related to a repositioning of the investment portfolio intended to increase investment yield and reduce volatility in other comprehensive income.



56


Investment Valuation — OTTI Considerations
Securities in unrealized loss positions are analyzed as part of management's ongoing assessment of OTTI. When management intends to sell securities, it recognizes an impairment loss equal to the full difference between the amortized cost basis and the fair value of those securities. When management does not intend and is not required to sell equity or debt securities in an unrealized loss position, potential OTTI is considered using a variety of factors, including: the length of time and extent to which the market value has been less than amortized cost; adverse conditions specifically related to the industry, geographic area or financial condition of the issuer or underlying collateral of a security; payment structure of the security; changes to the rating of the security by a rating agency; the volatility of the fair value changes; and changes in fair value of the security after the balance sheet date.
While management sold AFS securities in 2017 and 2016, these securities were sold for gains of $1.6 million and $0.9 million, respectively. Management does not have the intention or does not foresee a more likely than not scenario where the Bank will be required to sell any further securities which are in an unrealized loss position, and accordingly, management has concluded that these sales do not result in an OTTI indicator for any remaining securities in a loss position as of December 31, 2017.
See "Note 5: Investments in securities" to our audited consolidated financial statements as of December 31, 2017 for additional tables and information.
Loans
The loan portfolio increased from $3.6 billion in 2016 to $3.8 billion as of December 31, 2017, due primarily to improved loan originations in residential mortgage lending in the UK and government lending in Bermuda, partially offset by paydowns on the commercial and residential mortgage portfolios in the other jurisdictions.
The loan portfolio represented 35.0% of total assets as of December 31, 2017 (2016: 33.1%), while loans as a percentage of customer deposits increased from 35.7% at the end of 2016 to 39.7% at the end of 2017.
Allowance for credit losses as of December 31, 2017 totaled $35.5 million, a decrease of $8.8 million from the prior year. The movement in the allowance was mainly the result of recoveries and provision releases of $4.5 million (including recoveries of $1.3 million), augmented by charge-offs of $4.3 million recorded during the year. Of the total allowance, the general allowance was $21.8 million (2016: $30.2 million) and the specific allowance was $13.6 million (2016: $19.1 million), reflecting a specific coverage ratio of 31.1%, compared to 24.2% as of December 31, 2016. The decrease in the specific coverage ratio reflects a proportionately higher decrease in specific provisions relative to the decrease in gross non-accrual loans. This was as a result of the recovery of a large commercial mortgage with a large provision relative to a decrease in non-accrual residential mortgages which previously carried smaller provisions.
Gross non-accrual loans totaled $43.9 million as of December 31, 2017, a decrease of $4.6 million from $48.5 million as of December 31, 2016, and represented 1.2% of the total loan portfolio as of December 31, 2017, compared to 1.3% as of December 31, 2016. During 2017, we held OREO amounting to $9.1 million (2016: $14.2 million), consisting of commercial real estate of $8.9 million (2016: $12.1 million) and foreclosed residential properties of $0.2 million (2016: $2.1 million).
Government
Loans to governments were $153.4 million, which was a $41.0 million increase from 2016, due primarily to new lending in Bermuda compared to paydowns in government lending in Bermuda in the prior year.
Commercial
The commercial and industrial loan portfolio includes loans and overdraft facilities advanced primarily to corporations and small and medium-sized entities, which are generally not collateralized by real estate and where loan repayments are expected to flow from the operation of the underlying businesses.
Commercial real estate loans are offered to real estate investors, developers and builders domiciled primarily in Bermuda and the Cayman Islands. To manage our credit exposure on such loans, the principal collateral is real estate held for commercial purposes and is supported by a registered mortgage. Cash flows from the properties, primarily from rental income, are generally supported by long-term leases to high quality international businesses. These cash flows are principally sufficient to service the loan. The portfolio decreased by $26.3 million to $583.5 million at December 31, 2017 due to repayments of commercial real estate mortgages in the Cayman Islands and Bermuda.
Commercial loans outstanding as of December 31, 2017 were $389.6 million, which represented an increase of $33.0 million from the previous year, driven by new loan origination of commercial lending facilities principally in the Cayman Islands and Bermuda.
Residential
The residential mortgage portfolio comprises mortgages to clients with whom we are seeking to establish (or already have) a comprehensive financial services relationship. It includes mortgages to individuals and corporate loans secured by residential property.
All mortgages were underwritten utilizing our stringent credit standards. See "Risk Management — Credit Risk". Residential loans consist of conventional home mortgages and equity credit lines.
As of December 31, 2017, residential mortgages totaled $2.5 billion (or 65.4% of total gross loans), a $0.2 billion increase from December 31, 2016. This increase was attributed mainly to increases in the UK residential mortgage portfolio, partially offset by repayments in our Cayman residential mortgage portfolio. Residential lending in Bermuda was relatively stable year-on-year.
OREO and Non-Accrual Loans
Non-accrual loans decreased during the year by $4.6 million, and OREO decreased by $5.1 million. The decrease in OREO was principally driven by revaluation losses on commercial property which was foreclosed upon and added to OREO in Bermuda in the fourth quarter of 2016. Augmenting this was a further reduction of $1.7 million due to sales in the residential mortgage OREO portfolio in Bermuda. The decrease in both non-accrual loans and OREO reflects the Bank's continued focus on improving the quality of our loan portfolio. Non-accrual loans decreased as a result of the Bank continuing to work with holders of non-performing loans, which resulted in several loans returning to a performing status during the year, primarily within residential mortgages.

57


Other Loan Portfolios
We provide loans, as part of our normal banking business, in respect of automobile financing, consumer financing, credit cards, commercial financing, loans to financial institutions and overdraft facilities to retail, corporate and private banking clients in the jurisdictions in which we operate. As of December 31, 2017, other consumer loans totaled $187.4 million (or 4.9% of total gross loans), a $10.4 million decrease from December 31, 2016. The decrease was due to repayments and expiration of loan facilities without sufficient new loan origination.
See "Note 6: Loans" and "Note 7: Credit risk concentrations" to our audited consolidated financial statements as of December 31, 2017 for more information on our loan portfolio and contractual obligations and arrangements.
Deposits
Deposits are our principal funding source for use in lending, investments and liquidity. We are a deposit-led bank and do not require the use of wholesale or institutional markets to fund our loan business. See "Risk Management — Liquidity Risk" and "Risk Management — Credit Risk". Deposit balances at the end of reporting periods, particularly in our Bermuda and Cayman Islands operations, can fluctuate due to significant balances that flow in and out from fund and insurance clients to meet quarter-end cyclical cash flow requirements.
The table below shows the year-end and average customer deposit balances by jurisdiction for the year ended and as of December 31, 2017 and 2016:
 
 
As of
December 31
 
Dollar change
 
Average balance
 
Dollar change
(in millions of $)
 
2017
 
2016
 
 
2017
 
2016
 
Bermuda
 
5,252

 
5,947

 
(695
)
 
5,498

 
5,270

 
228

Cayman
 
2,934

 
3,024

 
(90
)
 
2,985

 
3,034

 
(49
)
Guernsey
 
1,336

 
967

 
369

 
983

 
1,178

 
(195
)
The Bahamas
 

 
72

 
(72
)
 
58

 
56

 
2

UK
 

 

 

 

 
179

 
(179
)
Total customer deposits
 
9,522

 
10,010

 
(488
)
 
9,524

 
9,717

 
(193
)
Average customer deposits increased by $0.2 billion to $9.5 billion in 2017. On a year-end basis, customer deposits were down $0.5 billion to $9.5 billion from $10.0 billion at the end of 2016. The decrease was largely a result of certain term deposits which expired during the year being retained in Butterfield Money Market Funds, which do not form part of the Bank's Balance Sheet, but generate fees as AUM.
Customer demand deposits, which include checking accounts (both interest bearing and non-interest bearing), savings and call accounts, totaled $7.8 billion, or 82.0% of total customer deposits at the end of 2017, compared to $8.2 billion, or 81.6%, at the end of 2016. Customer term deposits increased by $0.1 billion to $1.7 billion compared to the prior year. The cost of funds on deposits improved from 12 basis points in the full year ended 2016 to 11 basis points in 2017 as a result of an increase in average non-interest bearing deposits by $0.4 billion to $2.4 billion.
See "Note 10: Customer deposits and deposits from banks" to our audited consolidated financial statements as of December 31, 2017 for additional tables and information.
Borrowings
We have no issuances of certificates of deposit ("CD"), commercial paper ("CP") or senior notes outstanding and have no CD or CP issuance programs. We use funding from the inter-bank market as part of interest rate and liquidity management. As of December 31, 2017, deposits from banks totaled $12.5 million, a decrease of $11.3 million from the prior year. This decrease was due to a decrease in a Nostro account placed with one of our jurisdictions.
Employee Future Benefits
We maintain trusteed pension plans including non-contributory defined benefit plans and a number of defined contribution plans, and provide post-retirement healthcare benefits to our qualifying retirees. The defined benefit provisions under the pension plans are generally based upon years of service and average salary during the final years of employment. The defined benefit pension and post-retirement healthcare plans are not open to new participants and are non-contributory and the funding required is provided by us, based upon the advice of an independent actuary.
Effective December 31, 2011, the Bermuda defined benefit pension benefits were amended to freeze credited service and final average earnings for remaining active members. Effective January 2012, all the participants of the Bermuda defined benefit pension plan are inactive and in accordance with GAAP, the net actuarial loss of the Bermuda defined benefit pension plan is amortized over the estimated average remaining life expectancy of the inactive participants of 22.8 years. Prior to all Bermuda participants being inactive, the net actuarial loss of the Bermuda defined benefit pension plan was amortized to net income over the estimated average remaining service period for active members of 4.5 years.
Effective September 30, 2014, the defined benefit pension benefits of our Guernsey operations were amended to freeze credited service and final average earnings for remaining active members. The benefits amendment resulted in a further reduction in the Guernsey defined benefit pension liability of $4.6 million as of September 30, 2014.
Effective October 2014, all of the participants of the Guernsey defined benefit pension plan are inactive and in accordance with GAAP, the net actuarial loss of the Guernsey defined benefit pension plan will be amortized over the estimated average remaining life expectancy of the inactive participants of 39 years. Prior to all Guernsey participants being inactive, the net actuarial loss of the Guernsey defined benefit pension plan was amortized to net income over the estimated average remaining service period for active members of 15 years.
For the year ended December 31, 2014, numerous changes in the plan provisions were made to align the plan provisions with our administrative practices resulting in a further increase in the Bermuda defined benefit post-retirement healthcare plan liability of $7.9 million. We amortize prior service credit resulting from plan amendments that occurred when plan members were active employees, on a linear basis over the expected average remaining service period (to full eligibility) of active members expected to receive benefits under the plan. Such remaining service periods are as follow: 3.1 years for the 2010 plan amendments and 4.6 years for the 2011 plan amendments. Plan

58


amendments occurring in 2014 resulted in the recognition of new prior service cost on December 31, 2014 on a plan for which substantially all members are now inactive and, in accordance with GAAP, we have elected to amortize this new prior service cost on a linear basis over 21 years, which is the average remaining life expectancy of members eligible for benefits under the plan at the time of the amendments.
As of December 31, 2017, we had a net obligation for employee future benefits in the amount of $128.8 million, down $11.2 million (8.0%) from $140.0 million at the end of 2016. The increase was driven by funding to the Bermuda defined benefit pension, partially offset by valuation changes caused by increased healthcare costs.
See "Note 11: Employee benefits plans" to our audited consolidated financial statements as of December 31, 2017 for additional tables and information.
Long-Term Debt, Interest Payments and Maturities
We had outstanding issuances of long-term debt with a carrying value of $117.0 million as of December 31, 2017 and 2016, all issued in US Dollars. As of December 31, 2017, $52.2 million of our outstanding long-term debt was eligible for inclusion in our Tier 2 regulatory capital base and was limited to 50% of Tier 1 capital, down from $70.2 million at the end of 2016. There were no other significant movements in long-term debt during the period from December 31, 2016 to December 31, 2017.
The following table presents the contractual maturity, interest rates and principal outstanding as of December 31, 2017:
 Long-term debt
(in millions of $)
Earliest date
redeemable at
the Bank's
option
Contractual
maturity date
Interest rate
until date
redeemable
Interest rate from
earliest date
redeemable to
contractual maturity
Principal
outstanding
(in millions of $)
2003 issuance — 
Series B
May 27, 2013
May 27, 2018
5.15%
3 months $ LIBOR + 2.000%
47.0
2005 issuance — 
Series B
July 2, 2015
July 2, 2020
5.11%
3 months $ LIBOR + 1.695%
45.0
2008 issuance — 
Series B
May 27, 2018
May 27, 2023
8.44%
3 months $ LIBOR + 4.929%
25.0
Total
 
 
 
 
117.0
See "Note 19: Long-term debt" to our audited consolidated financial statements as of December 31, 2017 for additional information.
Other Liabilities
Other liabilities include derivative liabilities, current employee salaries and benefits payable and related payroll tax, as well as sundry liabilities. Other liabilities increased by $19.8 million to $119.8 million as of December 31, 2017. This increase was a result of a payable for a pending trade which was unsettled over the year-end date and a slight increase in derivative positions from the prior year. These derivatives were client service foreign exchange derivatives which are economically hedged and result in no foreign exchange gains or losses.

Contractual Obligations
Credit-Related Arrangements
We enter into standby letters of credit, letters of guarantee and contractual commitments to extend credit in the normal course of business, which are not required to be recorded on the balance sheet. Since many commitments expire unused or only partially used, these totals do not necessarily reflect future cash requirements. Generally, the term of the standby letters of credit does not exceed one year, while the term of the letters of guarantee does not exceed four years. The following table sets forth the outstanding financial guarantees with contractual amounts representing credit risk as of the dates indicated:
 
December 31, 2017
December 31, 2016
(in millions of $)
Gross
Collateral
Net
Gross
Collateral
Net
Standby letters of credit
186.4

178.2

8.3

242.4

242.4


Letters of guarantee
5.3

5.3

0.1

4.8

4.8


Total
191.7

183.4

8.3

247.2

247.2


The Bank enters into contractual commitments to extend credit, normally with fixed expiration dates or termination clauses, at specified rates and for specific purposes. Substantially all of the Bank's commitments to extend credit are contingent upon customers maintaining specific credit standards at the time of loan funding. Management assesses the credit risk associated with certain commitments to extend credit in determining the level of the allowance for possible loan losses. The following table sets forth the outstanding unfunded legally binding commitments to extend credit as of the dates indicated:
(in millions of $)
December 31, 2017
December 31, 2016
Commitments to extend credit
602.7

412.6

Documentary and commercial letters of credit
1.3

1.1

Total unfunded commitments to extend credit
604.0

413.6

The Bank has a facility by one of its custodians, whereby the Bank may offer up to $200 million of standby letters of credit to its customers on a fully secured basis. Under the standard terms of the facility, the custodian has the right to set-off against securities held of 110% of the utilized facility. At December 31, 2017, $77.0 million (December 31, 2016: $110.3 million) of standby letters of credit were issued under this facility.

59


Contractual Obligations
The following table presents our outstanding contractual obligations as of December 31, 2017:
(in millions of $)
Total
Less than 1
year
1 to 3
years
3 to 5
years
After 5
years
Long term debt(1)
117.0

47.0

45.0


25.0

Operating lease obligations
16.5

3.7

5.7

5.0

2.1

Sourcing arrangements(2)
56.9

16.4

28.6

11.9


Term deposits
1,714.0

1,655.0

59.0



Other obligations
17.9

6.7

1.8

18.7

2.8

Total outstanding contractual obligations
1,922.2

1,728.8

140.1

35.6

30.0

______________________________
(1)
Long-term debt excludes interest.
(2)
We also have an outstanding contractual obligation relating to a five-year agreement entered into in November 2016 with DXC (previously HP) to supply technology infrastructure and application development management, information security and technical support for our locations in Bermuda and the Cayman Islands. Under our agreement with DXC, server management and maintenance, technology field support, application support and development and help desk functions are managed by DXC. Our obligations to DXC under this agreement amounted to $56.9 million as of December 31, 2017 (December 31, 2016: $169.8 million).
See "Note 12: Credit-related arrangements, repurchase agreements and commitments" to our audited consolidated financial statements as of December 31, 2017 for additional information.
Interest expense on our contractual obligations relates primarily to term deposits and our long-term debt. Interest expense on term deposits was $8.6 million for the year-ended December 31, 2017, compared to $7.7 million and $10.6 million for the years ended December 31, 2016 and 2015, respectively. Movements in interest expense on term deposits are due primarily to volume or rate movements, with yearly average term deposits of $2.1 billion, $2.2 billion and $2.1 billion for 2017, 2016 and 2015, respectively. The increase in the expense is related primarily to rates in Cayman, which increased by 19 basis points in 2017 due to certain higher rate deposits opened during the year.
During the year-ended December 31, 2017, none of the rates on any tranches of our long-term debt reset. However, as the 2003 issuance - Series B and 2005 issuance - Series B are both on floating rates fixed to LIBOR, which increased during the year, interest expense on commitments increased by $1.3 million due to both the increase in rates paid on term deposits and the increased floating rate paid on LIBOR based long-term debt. For the year ended December 31, 2016, interest expense on commitments decreased by $0.4 million compared to 2015 as during July 2015, the rate on the 2005 issuance - Series B moved from fixed to floating, giving 2016 a full year at the lower floating rate versus a partial year in 2015.
Repurchase Agreements
We also obtain funds from time to time from the sale of securities to institutional investors under repurchase agreements. In a repurchase agreement transaction, we will generally pledge investment securities as collateral in a borrowing transaction, agreeing to repurchase the identical security on a specified later date, generally not more than 90 days, at a price greater than the original sales price. The difference between the sale price and repurchase price is the cost of the use of the proceeds, or interest expense. The investment securities underlying these agreements may be delivered to securities dealers who arrange such transactions as collateral for the repurchase obligation. Repurchase agreements represent a cost competitive funding source and also provide liquidity on agency paper for us. However, we are subject to the risk that the borrower of the securities may default at maturity and not return the collateral. In order to minimize this potential risk when entering into such transactions, we generally deal with large, established investment brokerage firms with whom we have master repurchase agreements. Repurchase transactions are accounted for as collateralized financing arrangements rather than as sales of such securities, and the obligation to repurchase such securities is reflected as a liability in our consolidated financial statements. As of December 31, 2017 and 2016, there were no repurchase agreements outstanding.
Shareholders' Equity
Shareholders' equity increased during the year ended December 31, 2017 by $112.1 million to $822.9 million.
Increases totaling $181.8 million included:
$153.3 million of net income for the year;
$6.9 million from net change in unrealized gains (losses) on AFS investments;
$2.6 million of translation adjustments on foreign operations;
$5.9 million from adjustments to employee benefit plans;
$8.1 million for share-based settlements;
$4.5 million of share-based settlement for stock options exercised; and
$0.5 million of other smaller adjustments.
These increases were offset by the following decrease of $69.7 million:
$69.7 million of common share dividends.
Liquidity
We define liquidity as our ability to maintain cash flow that is adequate to fund operations and meet present and future financial obligations through either the sale or maturity of existing assets or by obtaining additional funding through liability management.


60


Sources and Uses of Cash
Our primary sources of cash are (i) cash obtained from deposits, (ii) long-term debt, and (ii) cash from operations. Our primary uses are (i) the payment of our operating expenses, (ii) payment of dividends on our preference and common shares and guarantee fees, (iii) as repayment of certain maturing liabilities and (iv) extraordinary requirements for cash, such as acquisitions. We had $1.5 billion of cash and cash equivalents as of December 31, 2017 and $2.1 billion as of December 31, 2016, as well as $3.8 billion and $4.0 billion, respectively, of liquid securities, the balance of which could be sold to meet liquidity requirements. In our opinion, the Bank’s working capital is sufficient for the Bank’s present requirements.
Liquidity Risk
Our liquidity risk is managed through a comprehensive framework of policies and limits overseen by our Group Asset and Liability Committee. We consider the effective and prudent management of liquidity to be fundamental to our health and strength. Our objective is to manage our cash flow and liquidity reserves so that they are adequate to fund our obligations and other commitments on a timely basis and at a reasonable cost.
We continuously monitor and make adjustments to our liquidity position by adjusting the balance between sources and uses of funds as we deem appropriate. Our primary measures of liquidity include monthly cash flow analysis under ordinary business activities and conditions and under situations simulating a severe run on the Bank. The Bank strives to use a cautious liquidity risk appetite with internal quantitative liquidity risk tolerances more stringent than regulatory requirements. Specifically the Bank manages liquidity against internal limits established by the market risk management policy and its related liquidity risk standard and quarterly stress testing methodology. The results of these measures and analysis are incorporated into our liquidity contingency plan, which provides the basis for the identification of our liquidity needs. For more information, see "Risk Management — Liquidity Risk".
Capital Resources
We have financed our operations, growth and cash needs primarily through income from operations and issuances of debt and equity securities. We believe that our cash on hand and cash flows from operations will be sufficient to repay our outstanding debt as it matures. In the future, we may need to incur additional debt or issue additional equity securities, which we may be unable to do or to do on favorable terms.
We manage our capital both on a consolidated basis and, where appropriate, on a legal entity basis. The finance department has the responsibility for measuring, monitoring and reporting capital levels within guidelines and limits established by the Risk Policy & Compliance Committee of the Board. The management of capital will also involve regional management to ensure compliance with local regulation. In establishing the guidelines and limits for capital, a variety of factors are taken into consideration, including the overall risk of the business in stressed scenarios, regulatory requirements, capital levels relative to our peers, and the impact on our credit ratings.
Effective January 1, 2015, the BMA implemented the capital reforms proposed by the BCBS and referred to as the Basel III regulatory framework. Basel III aims to raise the quality, consistency and transparency of the capital base, limit the build-up of excess leverage and increase capital requirements for the banking sector. Basel III adopts CET1 capital as the predominant form of regulatory capital with the CET1 ratio as a new metric. Basel III also adopts the new Leverage Ratio, Liquidity Coverage Ratio ("LCR") and Net Stable Funding Ratio ("NSFR") regimes.

The Bank was required to report under both Basel II and Basel III guidance during 2015. However only the Basel II results were required to be published under guidance from the BMA. From January 1, 2016 onwards, all published ratios are calculated under Basel III. The Basel III regulatory framework adopts a phased implementation approach for Bermuda banks with full implementation on January 1, 2019, consistent with BCBS recommendations. When fully phased-in, we will be subject to the following requirements:

CET1 ratio of at least 7.0% of RWA, inclusive of a minimum CET1 ratio of 4.5% and the new capital conservation buffer of 2.5%, but excluding the Domestic Systematically Important Bank ("D-SIB") surcharge described below; 

Tier 1 capital of at least 8.5% of RWA, inclusive of a minimum Tier 1 ratio of 6% and the new capital conservation buffer of 2.5% but excluding the D-SIB surcharge described below;

Total capital of at least 10.5% of RWA, inclusive of a minimum total capital ratio of 8% and the new capital conservation buffer of 2.5% but excluding the D-SIB surcharge described below; 

We are considered to be a D-SIB and are subject to a 3% surcharge composed of CET1-eligible capital implemented by the BMA effective September 30, 2015. This is based upon our assessment of the extent to which we (individually and collectively with the other Bermuda banks) pose a degree of material systemic risk to the economy of Bermuda due to our role in deposit taking, corporate lending, payment systems and other core economic functions; 

Counter-cyclical buffer of up to 2.5% composed of CET1-eligible capital may be implemented by the BMA when macroeconomic indicators provide an assessment of excessive credit or other pressures building in the banking sector, potentially increasing the CET1, Tier 1 and total capital ratios by up to 2.5%. No counter-cyclical buffer has been implemented to date;

Leverage ratio must be at 5.0% or higher;

LCR with a minimum requirement of 100%, subject to the phase-in rules; and

NSFR with a minimum requirement of 100%, with implementation effective for Bermuda banks from January 1, 2018.
The minimum capital ratio requirements set forth above do not reflect additional Pillar II add-on requirements that the BMA may impose upon us as a prudential measure from time to time. As of January 1, 2018, our minimum total capital ratio required by the BMA is 15.5% and our minimum CET1 ratio requirement is 8.8%. As of the date hereof, we expect that our minimum total capital ratio requirement at January 1, 2019 may be 16.2% (inclusive of the minimum required total capital ratio of 10.5% as described above). However, as our capital requirements remain under continuous review by the BMA pursuant to its prudential supervision, we cannot guarantee that the BMA will not seek higher total capital ratio requirements at any time.
In December 2017, the BCBS published standards that it described as the finalization of the Basel III post-crisis regulatory reforms (the standards are commonly referred to as "Basel IV"). Among other things, these standards revise the BCBS's standardized approach for credit risk (including by recalibrating risk weights and introducing new segmentations for exposures) and provides a new standardized approach for operational risk capital. Under the BCBS framework, these standards will generally be

61


effective on January 1, 2022, with an aggregate output floor phasing in through January 1, 2027. The impact of these standards on us will depend on the manner in which they are implemented by the BMA.
The following table sets forth our capital adequacy as of December 31, 2017 and 2016 in accordance with the Basel III framework:
 
As of
December 31,
 
(in millions of $)
2017
2016
 
Capital
 

 

 
Tier 1 capital
772.3

666.8

 
Common Equity Tier 1
772.3

666.8

(2)
Tier 2 capital
74.0

102.7

 
Total capital
846.3

769.6

 
Risk Weighted Assets
 

 

 
Cash due from banks and investments
1,010.4

1,069.8

 
Loans
2,075.6

2,152.9

 
Other assets
253.8

258.8

 
Off-balance sheet items
259.5

251.8

 
Operational risk charge
654.9

632.1

 
Total risk-weighted assets
4,254.2

4,365.4

 
Capital Ratios (%)
 

 

 
Common Equity Tier 1
18.2
%
15.3
%
(2)
Tier 1 total
18.2
%
15.3
%
(2)
Total capital
19.9
%
17.6
%
(2)
Leverage ratio
6.9
%
5.8
%
(2)
(1)
Effective January 1, 2016, the Bank's regulatory capital is determined in accordance with current Basel III guidelines issued by the BMA. Basel III adopts CET1 as the predominant form of regulatory capital with the CET1 ratio as a new metric. Basel III also adopts the new Leverage Ratio regime, which is calculated by dividing Tier 1 capital by an exposure measure. The exposure measure consists of total assets (excluding items deducted from Tier 1 capital) and certain off balance sheet items converted into credit exposure equivalents as well as adjustments for derivatives to reflect credit and other risks. 
(2)
Prior to January 1, 2016, the Bank's regulatory capital was determined in accordance with Basel II guidelines issued by the BMA.
CET 1 capital increased primarily due to the earnings on the year, offset by cash dividends declared. Tier 2 capital decreased due to the continued impact of Basel III phase-out rules on our non-qualifying long-term debt's eligibility for inclusion as Tier 2 capital as well as a decrease in the general provision due to lower provisioning rates. RWA declined due to a decrease in customer deposits as well as the disciplined deployment of capital. As of December 31, 2017, we were in compliance with the transitional minimum LCR of 80% as well as the minimum LCR of 100% which will be applicable to us when the Basel III regulatory framework has been fully phased-in in 2019.
Preference Shares

In June 2009, we offered 200,000 shares of 8.00% non-cumulative perpetual limited voting preference shares of par value $ 0.01 with a liquidation preference of $1,000 per share for $200,000,000 in the aggregate. The preference shares were fully and unconditionally guaranteed, with the full faith and credit of the Government of Bermuda (the ‘‘Guarantor’’), as to payment of dividends for up to ten years and as to payment of the liquidation preference on, or in certain circumstances prior to, the ten-year anniversary of the date of issuance (the ‘‘Guarantee’’). On December 16, 2016, we redeemed and canceled all of the issued and outstanding preference shares for a total of $212.1 million, which comprised the sum of the most recent dividend payment, the net present value of future dividend payments that would have been paid through June 22, 2019 and the $1,000 liquidation preference on each preference share, discounted for present value.
Dividends on the preference shares were payable quarterly on a non-cumulative basis, only when, as and if declared by the Board, on March 15, June 15, September 15 and December 15 of each year at a fixed rate equal to 8.00% per annum on the liquidation preference, commencing on September 15, 2009.
Contingent Value Convertible Preference Shares

In May 2010, we offered up to 9.9 million common shares and 0.8 million contingent value convertible preference shares (‘‘CVCP shares’’) in the form of up to 10.74 million Rights Units, each Unit consisting of 0.92038 common shares and 0.07692 CVCP shares, for each common share held at a price of $12.10 per Rights Unit. Figures reflect the reverse share split that the Bank effected on September 6, 2016.

On March 31, 2015, all remaining issued and outstanding CVCP shares were converted to common shares at a conversion ratio of 1:1.


62


Share Buy-Back Program
We initially introduced two share buy-back programs on May 1, 2012 as a means to improve shareholder liquidity and facilitate growth in share value. Each program was approved by the Board for a period of 12 months, in accordance with the regulations of the BSX and NYSE. The BSX is advised monthly of shares purchased pursuant to each program.
Common Share Buy-Back Program
Effective April 1, 2014, the Board approved the 2014 common share buy-back program authorizing the purchase for treasury of up to 1.5 million common shares.
On February 26, 2015, the Board approved, with effect from April 1, 2015, the 2015 common share buy-back program, authorizing the purchase for treasury of up to 0.8 million common shares.
On February 19, 2016, the Board approved, with effect from April 1, 2016, the 2016 common share buy-back program, authorizing the purchase for treasury of up to 0.8 million common shares. The repurchase of shares pursuant to the buy-back program is subject to the approval of the BMA. However, this program expired on March 31, 2017.
On February 15, 2018, the Board approved, with effect on April 1, 2018, the 2018 common share buy-back program, authorizing the purchase for treasury of up to 1.0 million common shares. The repurchase of shares pursuant to the buy-back program is subject to the approval of the BMA and NYSE. The timing and amount of repurchase transactions will be based on market conditions, share price, legal requirements and other factors. No assurances can be given as to the amount of common shares that may actually be repurchased.
Total common share buy-backs for the years ending December 31, 2017, 2016, 2015, 2014 and 2013, are as follows:
 
For the year ending December 31,
 
2017
2016
2015
2014
2013
Total
Acquired number of shares (to the nearest share)

97,053

250,371

856,734

403,848

1,608,006

Average cost per common share (in $)

16.36

19.42

19.86

13.89

18.08

Total cost (in $)

1,588,189

4,862,248

17,018,412

5,610,907

29,079,756

On April 30, 2015, we repurchased and canceled 8,000,000 common shares held by CIBC for $15.00 per share, for a total of $120.0 million. The remaining CIBC shareholding in Butterfield (representing 2,343,423 shares) was purchased by Carlyle Global Financial Services, L.P. at $15.00 per share and subsequently sold to other investors.
On August 13, 2015, we repurchased and canceled 400,000 common shares held by two directors for $14.90 per share, for a total of $6.0 million.
The foregoing reflects the reverse share split that the Bank effected on September 6, 2016.
Preference Share Buy-Back Program
On April 28, 2014, the Board approved the 2014 preference share buy-back program, authorizing the purchase and cancellation of up to 26,600 preference shares.
On February 26, 2015, the Board approved, with effect from May 5, 2015, the 2015 preference share buy-back program, authorizing the purchase and cancellation of up to 5,000 preference shares.
Total preference share buy-backs for the years ending December 31, 2017, 2016, 2015, and 2014 are as follows:
 
For the year ending December 31,
 
2017
2016
2015
2014
2013
Total
Acquired number of shares (to the nearest share)


183

560

11,972

12,715

Average cost per common share (in $)


1,151.55

1,172.26

1,230.26

1,226.57

Total cost (in $)


210,734

656,465

14,728,624

15,595,823

All of the preference shares were redeemed and canceled in December 2016.
From time to time, our associates, insiders and insiders' associates as defined by the BSX regulations may sell shares which may result in such shares being repurchased pursuant to each program, provided no more than any such person's pro-rata share of the listed securities is repurchased. Pursuant to the BSX regulations, all repurchases made by any issuer pursuant to a securities repurchase program must be made: (1) in the open market and not by private agreement; and (2) for a price not higher than the last independent trade for a round lot of the relevant class of securities.
Warrants
Following the capital raise on March 2, 2010, the terms of the 427,960 warrants with an exercise price of $70.10 previously issued to the Government of Bermuda in conjunction with the issuance of the preference shares in 2009 were adjusted in accordance with the terms of the Guarantee. Subsequently, the Government of Bermuda held 0.43 million (2016: 0.43 million) warrants with an exercise price of $34.72 (2016: $34.72) with an expiration date of June 22, 2019. On December 16, 2016, the Bank announced that it had repurchased for cancellation all of the outstanding warrants for $0.1 million.
Dividends

63


During the year ended December 31, 2017, we paid cash dividends totaling $69.7 million or $1.28 for each common share on record as of the related record dates (2016: $19.3 million or $0.40 for each common share on record). The Board declared these dividends as a quarterly dividend of $0.32 per common share for each quarter of 2017.
The Board also declared dividends of $0.10 per common share for each of the first three quarters of 2016, and $0.32 per share for the fourth quarter of 2016. These per share amounts reflect the reverse share split that the Bank effected on September 6, 2016. For more information, see "Risk Factors – Risks Relating to the Common Shares – Holders of our common shares may not receive dividends".
During the year ended December 31, 2016, we declared the full 8.00% cash dividends on preference shares in the first three quarters and then redeemed the preference shares in December 2016. Preference share dividends declared and paid were $14.6 million during 2016. Guarantee fees paid to the Government of Bermuda were $1.7 million during 2016.
Cash Flows
2017 vs. 2016
Cash due from banks was $1.5 billion as of December 31, 2017, compared to $2.1 billion as of December 31, 2016. The increase is described below by category of operating, investing and financing activities.
For the year ended December 31, 2017, net cash provided by operating activities totaled $241.7 million (2016: $178.2 million). Cash flows from operating activities are generally the cash effects of transactions and other events that enter into the determination of net income. Cash provided by operating activities increased by $63.5 million from 2016 to 2017, due primarily to an increase in net income and movements in other assets and employee future benefits. This was partially offset by movements in provision for credit losses.
Net cash used in investing activities for the year ending December 31, 2017 totaled $168.6 million, compared to cash used in investing activities of $1,199.8 million in 2016. The $1,031.2 million decrease in cash used in investing activities in 2017 was mainly attributable to lower purchases of AFS securities and movements in short-term investment balances. This was partially offset by movements in loan balances and trading investments.
Net cash used in financing activities totaled $686.3 million in 2017, compared to net cash provided by financing activities of $939.6 million in 2016. The $1,625.9 million decrease is mainly due to a decrease in demand and term deposits and the proceeds from the issuance of common shares, net of underwriting discounts and commissions realized in the prior year. This was partially offset by cash disbursed to redeem and cancel all of the outstanding preference shares in the prior year.
2016 vs. 2015
Cash due from banks was $2.1 billion as of December 31, 2016, compared to $2.3 billion as of December 31, 2015. The decrease is described below by category of operating, investing and financing activities.
For the year ended December 31, 2016, net cash provided by operating activities totaled $178.2 million (2015: $155.5 million). Cash flows from operating activities are generally the cash effects of transactions and other events that enter into the determination of net income. Cash provided by operating activities increased by $22.7 million from 2015 to 2016, due primarily to an increase in net income and an increase on cash received on settlement of share-based payments. This was partially offset by a decrease in the net realized gains (losses on AFS investments and a relatively larger increase in accrued interest receivable).
Net cash used in investing activities for the year ending December 31, 2016 totaled $1.2 billion, compared to cash used in investing activities of $325.8 million in 2015. The $873.9 million decrease in cash used in investing activities in 2015 was mainly attributable to an increase in cash disbursed for short-term investments, securities purchased under agreement to resell, as well as increased purchases of AFS and HTM investments, a decrease in sale proceeds from AFS investments and cash disbursed for a business acquisition. This was partially offset by a relatively higher decrease in cash outflow on loan growth.
Net cash provided by financing activities totaled $939.6 million in 2016, compared to net cash provided by financing activities of $426.9 million in 2015. The $512.7 million increase is mainly due to an increase in demand and term deposits and the proceeds from the issuance of common shares, net of underwriting discounts and commissions. This was partially offset by cash disbursed to redeem and cancel all of the outstanding preference shares.
Off Balance Sheet Arrangements
Assets Under Administration and Assets Under Management
In the normal course of business, we hold assets under administration and assets under management in a fiduciary or agency capacity for our clients. In accordance with GAAP, these assets are not our assets and are not included in our consolidated balance sheets.
Credit-Related Arrangements
We enter into standby letters of credit, letters of guarantee and contractual commitments to extend credit in the normal course of business, which are not required to be recorded on the balance sheet. Since many commitments expire unused or only partially used, these arrangements do not necessarily reflect future cash requirements. Management believes there are no material commitments to extend credit that represent risks of an unusual nature.
Standby letters of credit and letters of guarantee are issued at the request of our clients in order to secure a client's payment or performance obligations to a third party. These guarantees represent our irrevocable obligation to pay the third-party beneficiary upon presentation of the guarantee and satisfaction of the documentary requirements stipulated therein, without investigation as to the validity of the beneficiary's claim against the client. Generally, the term of the standby letters of credit does not exceed one year, while the term of the letters of guarantee does not exceed four years.
Credit risk is the principal risk associated with these instruments. The contractual amounts of these instruments represent the credit risk should the instrument be fully drawn upon and the client defaults. To control the credit risk associated with issuing letters of credit and letters of guarantee, we subject such activities to the same credit quality and monitoring controls as our lending activities. The types and amounts of collateral security we hold for these standby letters of credit and letters of guarantee are generally represented by our deposits or a charge over assets held in mutual funds. We are obligated to meet the entire financial obligation of these agreements and in certain cases are able to recover the amounts paid through recourse against the collateral security.

64


Segment Overview
The Bank manages its segments on a geographic basis which are grouped into the following six business segments based on the geographic location of the Bank's operations: Bermuda, the Cayman Islands, Guernsey, Switzerland, The Bahamas and the United Kingdom. Transactions between segments are accounted for on an accrual basis and are all eliminated upon consolidation. The Bank generally does not allocate assets, revenues and expenses among its business segments, with the exception of certain corporate overhead expenses and loan participation revenue and expense. Loan participation revenue and expenses are allocated pro-rata based on the percentage of the total loan funded by each jurisdiction participating in the loan.
Note that the operations of Switzerland and The Bahamas are not included in the following discussion due to their small scale of operations and their immaterial impact to the Bank's overall results.
Bermuda (Including Head Office)
For more than 150 years, Bermuda has served as home to our headquarters and remains our largest jurisdiction in terms of number of employees, Banking Center locations and business volume. The following table provides certain financial information for our Bermuda segment for the years ended December 31, 2017, 2016 and 2015.
Summary Income Statement
 
For the year ended December 31,
Dollar change
Percent change
(in millions of $)
 
2017
2016
2015
2016 to 2017
2015 to 2016
2016 to 2017
2015 to 2016
Net interest income
 
179.9

162.1

145.1

17.8

17.0

11.0
 %
11.7
 %
Provision for credit losses
 
4.6

(7.3
)
(3.6
)
11.9

(3.7
)
(163.0
)%
102.8
 %
Non-interest income
 
81.4

71.8

61.1

9.6

10.7

13.4
 %
17.5
 %
Net revenue before other gains (losses)
 
265.9

226.6

202.5

39.3

24.1

17.3
 %
11.9
 %
Operating expenses
 
(192.0
)
(164.5
)
(159.5
)
(27.5
)
(5.0
)
16.7
 %
3.1
 %
Net income before other gains (losses)
 
73.9

62.1

43.0

11.8

19.1

19.0
 %
44.4
 %
Total other gains (losses)
 
2.8

1.4

(2.5
)
1.4

3.9

100.0
 %
(156.0
)%
Net income
 
76.7

63.5

40.5

13.2

23.0

20.8
 %
56.8
 %
Summary Balance Sheet
 
As of December 31,
 
 
(in millions of $)
 
2017
2016
Dollar change
Percent change
Customer deposits
 
5,253

5,947

(694
)
(11.7
)%
Loans, net of allowance for credit losses
 
2,010

1,997

13

0.7
 %
Total assets
 
5,930

6,765

(835
)
(12.3
)%
Assets under administration
 
 
 

 

 
Custody and other administration services
 
19,612

17,904

1,708

9.5
 %
Trust
 
47,774

50,118

(2,344
)
(4.7
)%
Assets under management
 
 
 

 

 
Butterfield Funds
 
1,842

1,659

183

11.0
 %
Other assets under management
 
1,903

1,777

126

7.1
 %
Total assets under management
 
3,745

3,436

309

9.0
 %
Number of employees
 
590

668

(78
)
(11.7
)%
2017 vs. 2016
Net income before other gains and losses was $73.9 million for the year ended December 31, 2017, up by $11.8 million from $62.1 million in the prior year. This increase is due principally to the following movements in net interest income, provision for credit losses, non-interest income and operating expenses.
Net interest income before provision for credit losses increased by $17.8 million to $179.9 million in 2017, driven primarily by increased investment income due to a higher average balance of investments along with a higher yield, increased loan interest income resulting from the increases in the Bermuda base rate, increased deposit income from higher average balances, and lower deposit expense due to a lower average volume of interest bearing deposits.
Provision for credit losses was a release of $4.6 million which was up $11.9 million from an expense in the prior year. This resulted primarily from releases from the general provision, compared to provisions for commercial loans and residential mortgages that were taken in the prior year.
Non-interest income increased by $9.6 million to $81.4 million in 2017. This was primarily driven by increased asset management fees, which grew $4.7 million from the prior year primarily driven by higher fees earned on the Butterfield Money Market Funds.
Operating expenses increased by $27.5 million to $192.0 million in 2017 due primarily to increased salary and other employee benefit costs, resulting from increased post-retirement medical costs and higher discretionary compensation, increased professional and other outside services costs, resulting from costs associated with the first year of Sarbanes-Oxley compliance implementation and the costs associated with the implementation of a new compliance system. This increase was further augmented by an increase in indirect taxation, resulting from a new asset-based tax, higher payroll tax and the costs of the Bermuda Deposit Insurance program, and increased marketing expenses resulting from marketing initiatives during the America's Cup in Bermuda.

65


Other gains of $2.8 million during the year were favorable by $1.4 million compared to net gains of $1.4 million. Other gains in 2017 were due primarily to a $2.6 million receipt from a liquidation distribution on a pass-through note which was previously fully impaired in 2010 and $1.7 million of realized gains upon the sale of certain AFS investments.
Total assets as of December 31, 2017 were $5.9 billion, down $0.8 billion from December 31, 2016. Customer deposits ended 2017 at $5.3 billion, down $0.7 billion from the end of 2016 from deposits where certain term deposits, which expired during the year, were placed into Butterfield Money Market Funds, and loan balances ended 2017 at $2.0 billion, relatively flat from the end of 2016.
Client assets under administration for the trust and custody businesses as of December 31, 2017 were $47.8 billion and $19.6 billion, respectively, while assets under management were $3.7 billion. This compares with $50.1 billion, $17.9 billion and $3.4 billion, respectively, as of December 31, 2016.
2016 vs. 2015
Net income before other gains and losses was $62.1 million for the year ended December 31, 2016, up by $19.1 million from $43.0 million in the prior year. This increase is due principally to the following movements in net interest income, provision for credit losses, non-interest income and operating expenses.
 Net interest income before provision for credit losses increased by $17.0 million to $162.1 million in 2016, driven primarily by increased investment income due to a higher average balance of investments, increased loan interest income, increased deposit income, both from higher average balances, and lower deposit expense due to a lower average volume of interest bearing deposits.
Provision for credit losses was $7.3 million, up $3.7 million from the prior year, which resulted primarily from large provisions for commercial loans and residential mortgages that were taken in 2016, compared to much lower required provisions in 2015. This was partially offset by increased recoveries and unfavorable growth in new loans written and quicker than expected prepayments in 2016.
 Non-interest income increased by $10.7 million to $71.8 million in 2016, due primarily to increased trust revenue, which was up $4.6 million from the prior year, and increased asset management revenue, which was up $4.4 million from the prior year, both of which are primarily driven by the acquisition of HSBC Bermuda’s private banking investment management and trust businesses.
 Operating expenses increased by $5.0 million to $164.5 million in 2016 due primarily to a non-core share based compensation expense as a result of the vesting of legacy 2010 performance options, increased salary and other employee benefit costs which were primarily driven by increased headcount from the onboarding of staff from the HSBC Bank Bermuda acquisition, partially offset by lower project-related professional fees.
Other gains of $1.4 million during the year were favorable by $3.9 million compared to net losses of $2.5 million in 2015. Other gains in 2016 were due primarily to realized gains upon the sale of certain AFS investments of $0.6 million and a $0.6 million receipt from a liquidation distribution on a pass-through note which was previously fully impaired in 2010. Net income after gains and losses was $63.5 million in 2016, an increase of $23.0 million from $40.5 million in the prior year.
Cayman Islands
We are a leading financial services provider in the Cayman Islands, offering a comprehensive range of personal and corporate financial services. In addition to our strong retail presence, we are focused on the provision of wealth management services including private banking, asset management and trust services.
We have continued to enhance our client delivery channels including online and mobile banking, and introduced Chip & PIN enabled and American Airlines affinity credit card products in the market. With three Banking Centers in desirable locations and 14 ATMs strategically located in Grand Cayman, we continue to be a leading provider of financial services locally. The following table provides certain financial information for our Cayman Islands segment for the years ended December 31, 2017, 2016 and 2015.
Summary Income Statement
 
For the year ended December 31,
Dollar change
Percent change
(in millions of $)
 
2017
2016
2015
2016 to 2017
2015 to 2016
2016 to 2017
2015 to 2016
Net interest income
 
86.1

80.0

66.9

6.1

13.1

7.6
 %
19.6
 %
Provision for credit losses
 
1.0

2.1

(0.5
)
(1.1
)
2.6

(52.4
)%
(520.0
)%
Non-interest income
 
46.0

41.4

39.5

4.6

1.9

11.1
 %
4.8
 %
Net revenue before other gains (losses)
 
133.1

123.5

106.0

9.6

17.5

7.8
 %
16.5
 %
Operating expenses
 
(59.4
)
(60.6
)
(58.1
)
1.2

(2.5
)
(2.0
)%
4.3
 %
Net income before other gains (losses)
 
73.7

62.9

47.9

10.8

15.0

17.2
 %
31.3
 %
Total other gains (losses)
 

(0.5
)
(0.8
)
0.5

0.3

(100.0
)%
(37.5
)%
Net income
 
73.7

62.4

47.1

11.3

15.3

18.1
 %
32.5
 %

66


Summary Balance Sheet
 
As of December 31,
 
 
(in millions of $)
 
2017
2016
Dollar change
Percent change
Customer deposits
 
2,935

3,024

(89
)
(2.9
)%
Loans, net of allowance for credit losses
 
953

1,182

(229
)
(19.4
)%
Total assets
 
3,242

3,393

(151
)
(4.5
)%
Assets under administration
 
 
 

 
 
Custody and other administration services
 
2,168

2,323

(155
)
(6.7
)%
Trust
 
5,083

4,018

1,065

26.5
 %
Assets under management
 
 
 

 
 
Butterfield Funds
 
129

76

53

69.7
 %
Other assets under management
 
727

770

(43
)
(5.6
)%
Total assets under management
 
856

846

10

1.2
 %
Number of employees
 
270

304

(34
)
(11.2
)%
2017 vs. 2016
Net income before other gains and losses for the year ended December 31, 2017 was $73.7 million, up by $10.8 million from $62.9 million in 2016. This increase is due principally to the following movements in net interest income, provision for credit losses, non-interest income and operating expenses.
Net interest income before provision for credit losses was $86.1 million in 2017, an improvement of $6.1 million compared to 2016. The increase from 2016 to 2017 was driven primarily by an improvement in investment income which was up by $7.1 million from 2016 to 2017 as a result of an increase in average AFS and HTM investment balances, along with a 22 basis point increase in yield. Deposit liability costs increased from $2.0 million in 2016 to $2.9 million in 2017 as a result of slightly higher term deposit rates.
Provision for credit losses was a recovery of $1.0 million in 2017, representing a decrease of $1.1 million compared to credit losses in 2016. This decrease was primarily a result of a revision to the country risk factor applied in 2017.
Non-interest income was $46.0 million, up $4.6 million from 2016 due primarily to volume driven increases in banking fees led by account service charges, wire transfer and card volumes, and foreign exchange income which increased due to higher volumes.
Operating expenses decreased by $1.2 million from 2016 to 2017, to $59.4 million, driven primarily by decreased costs in technology and communication, professional services and loan servicing fees as well as increased inter-company charges.
Other gains and losses for the year ended December 31, 2017 were nil, an increase of $0.5 million from losses in the prior year, which resulted primarily from investment sales as a part of the strategic repositioning of the investment portfolio and a write-down on other real estate owned in the prior year.
Total assets as of December 31, 2017 were $3.2 billion, down $0.2 billion from the end of 2016, reflecting lower total deposit levels. Net loans decreased $0.2 billion from year-end 2016 to year-end 2017 at $1.0 billion due to a decrease in intercompany loan subparticipation.
Client assets under administration for the trust and custody businesses were $5.1 billion and $2.2 billion, respectively, while assets under management were $0.9 billion at the end of 2017. This compares with $4.0 billion, $2.3 billion and $0.8 billion, respectively, on December 31, 2016.
2016 vs. 2015
Net income before other gains and losses for the year ended December 31, 2016 was $62.9 million, up by $15.0 million from $47.9 million in 2015. This increase is due principally to the following movements in net interest income, provision for credit losses, non-interest income and operating expenses.
Net interest income before provision for credit losses was $80.0 million in 2016, an improvement of $13.1 million compared to 2015. The increase from 2015 to 2016 was driven primarily by an improvement in loan income of $5.8 million from a $99.6 million increase in average loans attributable largely to increased inter-group loan participation levels and investment income which was up by $7.0 million from 2015 to 2016 as a result of an increase in average AFS and HTM investment balances. Deposit liability costs decreased from $2.1 million in 2015 to $2.0 million in 2016 following the balance run-off on a high interest notice deposit product and impact of low to negative rates on currency demand deposits.
Provision for credit losses was a recovery of $2.1 million in 2016, representing an increase of $2.6 million compared to credit losses in 2015. This decrease was primarily a result of a revision to the country risk factor applied in 2016.
Non-interest income was $41.4 million, up $1.9 million from 2015 due primarily to volume driven increases in banking fees led by account service charges, wire transfer and card volumes, and foreign exchange income.
Operating expenses increased by $2.5 million from 2015 to 2016, to $60.6 million, driven primarily by increased costs in technology and communication, professional services and loan servicing fees.
Other losses for the year ended December 31, 2016 were $0.5 million, a decrease of $0.3 million from the prior year, which resulted primarily from investment sales as a part of the strategic repositioning of the investment portfolio and a write-down on other real estate owned.
Total assets as of December 31, 2016 were $3.4 billion, up $0.1 billion from the end of 2015, reflecting higher total deposit levels. Net loans increased $0.1 billion from year-end 2015 to year-end 2016 at $1.2 billion.
Client assets under administration for the trust and custody businesses were $4.0 billion and $2.3 billion, respectively, while assets under management were $0.8 billion at the end of 2016. This compares with $3.5 billion, $2.0 billion and $0.9 billion, respectively, on December 31, 2015.

67


Guernsey
In Guernsey, we offer private banking, lending, asset management, custody, administered banking and fiduciary services. The following table provides certain financial information for our Guernsey segment for the years ended December 31, 2017, 2016 and 2015.
Summary Income Statement
 
For the year ended December 31,
Dollar change
Percent change
(in millions of $)
 
2017
2016
2015
2016 to 2017
2015 to 2016
2016 to 2017
2015 to 2016
Net interest income
 
22.7

14.1

16.6

8.6

(2.5
)
61.0
 %
(15.1
)%
Provision for credit losses
 
0.2

(0.4
)
(0.1
)
0.6

(0.3
)
(150.0
)%
300.0
 %
Non-interest income
 
23.0

24.6

26.2

(1.6
)
(1.6
)
(6.5
)%
(6.1
)%
Net revenue before other gains (losses)
 
45.9

38.3

42.7

7.6

(4.4
)
19.8
 %
(10.3
)%
Operating expenses
 
(39.8
)
(35.5
)
(39.9
)
(4.3
)
4.4

12.1
 %
(11.0
)%
Net income before other gains (losses)
 
6.1

2.8

2.8

3.3


117.9
 %
 %
Total other gains (losses)
 
(0.2
)
(1.0
)
(1.1
)
0.8

0.1

(80.0
)%
(9.1
)%
Net income
 
5.9

1.8

1.7

4.1

0.1

227.8
 %
5.9
 %
Summary Balance Sheet
 
As of December 31,
 
 
(in millions of $)
 
2017
2016
Dollar change
Percent change
Customer deposits
 
1,336

967

369

38.2
 %
Loans, net of allowance for credit losses
 
856

519

337

64.9
 %
Total assets
 
1,564

1,133

431

38.0
 %
Assets under administration
 
 
 

 
 
Custody and other administration services
 
5,754

4,449

1,305

29.3
 %
Trust
 
26,530

28,262

(1,732
)
(6.1
)%
Assets under management
 
 
 

 
 
Butterfield Funds
 
91

56

35

62.5
 %
Other assets under management
 
318

338

(20
)
(5.9
)%
Total assets under management
 
409

394

15

3.8
 %
Number of employees
 
207

209

(2
)
(1.0
)%
2017 vs. 2016
Our Guernsey segment posted net income before gains and losses of $6.1 million in 2017, an increase of $3.3 million when compared to 2016. This movement is due principally to the following movements in net interest income, provision for credit losses, non-interest income and operating expenses.
Net interest income before provision for credit losses increased by $8.6 million to $22.7 million in 2017, compared to $14.1 million in 2016, primarily due a $8.7 million increase in loan interest income, due to increased participation in United Kingdom loans. During the year, Guernsey began funding all of the loans underwritten in the United Kingdom. Partially offsetting this was a $1.5 million increase in interest expense, principally from a 1 basis point increase in the cost of deposits.
Provision for credit losses was a release of $0.2 million, compared to an expense of $0.4 million in 2016 due to decreased general provisioning rates on United Kingdom exposures compared to the prior year.
Non-interest income decreased by $1.6 million to $23.0 million in 2017, attributable to a decrease in custody fees due to expired mandates and decreases in trust revenue due to lower billable time spent servicing clients.
Operating expenses of $39.8 million in 2017 were $4.3 million higher than 2016, partially due to adverse exchange rate movements. In local currency, salaries and other staff benefits were higher than the prior year resulting from increased discretionary incentive costs as well as higher technology expenses from increased infrastructure investment.
Other losses for 2017 were $0.2 million, an improvement by $0.8 million compared to net losses of $1.0 million in 2016, due a further revision to the purchase price allocation of the Legis transaction in 2017, relative to a higher revision in 2016 due to positive results during a previously established earn-out period. Net income after gains and losses was $5.9 million in 2017, an increase of $4.1 million from $1.8 million in 2016.
Total assets of $1.6 billion as of December 31, 2017, an increase from $1.1 billion as of December 31, 2016 primarily from an increase in customer deposits and loan origination growth from the UK jurisdiction, which was funded by Guernsey.
At the end of 2017, client assets under administration for the trust and custody businesses were $26.5 billion and $5.8 billion, respectively, while assets under management were $0.4 billion. This compares with $28.3 billion, $4.4 billion and $0.4 billion, respectively, as of December 31, 2016.

68


2016 vs. 2015
Our Guernsey segment posted net income before gains and losses of $2.8 million in 2016, flat when compared to 2015. This was the result of the following movements in net interest income, provision for credit losses, non-interest income and operating expenses.
Net interest income before provision for credit losses decreased by $2.5 million to $14.1 million in 2016, compared to $16.6 million in 2015, primarily due to lower interest income earned on investments from the sale of the investment book in June 2016, as well as adverse exchange rate movements.
Provision for credit losses was $0.4 million, compared to $0.1 million in 2015 due to increased general provisioning rates on United Kingdom exposures together with the impact of increased participation in United Kingdom loans driving higher average loan balances.
Non-interest income decreased by $1.6 million to $24.6 million in 2016, attributable to adverse exchange rate movements which more than offset increases in trust revenues principally from higher time spent and special fees.
Operating expenses of $35.5 million in 2016 were $4.4 million lower than 2015 due to favorable exchange rate movements. In local currency, salaries and other staff benefits were lower than the prior year resulting from a slightly lower average headcount. Offsetting this was higher technology expenses from increased infrastructure investment and higher professional fees.
Other losses for 2016 were $1.0 million, down by $0.1 million compared to net losses of $1.1 million in 2015, due primarily to valuation changes on certain US government and federal agency securities in 2015 compared a revision to the purchase price allocation of the Legis transaction in 2016 due to positive results during a previously established earn-out period. Net income after gains and losses was $1.8 million in 2016, an increase of $0.1 million from $1.7 million in 2015.
Total assets of $1.1 billion as of December 31, 2016 were down from $1.4 billion as of December 31, 2015 primarily from adverse exchange rates.
At the end of 2016, client assets under administration for the trust and custody businesses were $28.3 billion and $4.4 billion, respectively, while assets under management were $0.4 billion as of December 31, 2016. This compares with $31.3 billion, $6.3 billion and $0.4 billion, respectively, as of December 31, 2015.
United Kingdom
In the United Kingdom in 2017, we provided residential property lending services. In previous years, we provided a range of traditional private banking, lending, treasury and investment management services, inclusive of the provision of family office services to high net worth international clients through the expertise within the Butterfield Group. In early 2016, we announced the orderly wind-down of the deposit-taking and investment management and custody businesses in the United Kingdom. The following table provides certain financial information for our United Kingdom segment for the years ended December 31, 2017, 2016 and 2015.
Summary Income Statement
 
For the year ended December 31,
Dollar change
Percent change
(in millions of $)
 
2017
2016
2015
2016 to 2017
2015 to 2016
2016 to 2017
2015 to 2016
Net interest income
 
1.0

2.1

10.5

(1.1
)
(8.4
)
(52.4
)%
(80.0
)%
Provision for credit losses
 

1.1

(1.5
)
(1.1
)
2.6

(100.0
)%
(173.3
)%
Non-interest income
 
4.0

3.9

6.3

0.1

(2.4
)
2.6
 %
(38.1
)%
Net revenue before other gains (losses)
 
5.0

7.1

15.3

(2.1
)
(8.2
)
(29.6
)%
(53.6
)%
Operating expenses
 
(6.5
)
(20.3
)
(22.3
)
13.8

2.0

(68.0
)%
(9.0
)%
Net income before other gains (losses)
 
(1.5
)
(13.2
)
(7.0
)
11.7

(6.2
)
(88.6
)%
88.6
 %
Total other gains (losses)
 
(1.4
)
1.2

(5.1
)
(2.6
)
6.3

(216.7
)%
(123.5
)%
Net income (loss)
 
(2.9
)
(12.0
)
(12.0
)
9.1


(75.8
)%
 %
Summary Balance Sheet
 
As at December 31,
 
 
(in millions of $)
 
2017
2016
Dollar change
Percent change
Total assets
 
34

152

(118
)
(77.6
)%
Number of employees
 
22

23

(1
)
(4.3
)%
2017 vs. 2016
The United Kingdom segment recorded a net loss before gains and losses of $1.5 million in 2017, an improvement of $11.7 million when compared to a loss of $13.2 million in 2016. This movement is due principally to the following movements in net interest income, provision for credit losses and operating expenses.
Net interest income before provision for credit losses of $1.0 million was down $1.1 million from $2.1 million in 2016. The decrease was due primarily to reduced loan interest income, which resulted from the participation of all existing loans to other group jurisdictions for all of 2017. The only interest income earned was on loan commitment fees, which was relatively flat from 2016. The prior year included $0.2 million of interest income on investments, as well as interest income earned on loans prior to them being subparticipated out to other jurisdictions.
Provision for credit losses was a recovery of nil in 2017 compared to a loss of $1.1 million in 2016. Provisions for credit losses are recorded in the jurisdiction which funds the loan, and as the loan book for the United Kingdom is funded by other jurisdictions by the end of 2017, no provision is recorded in the United Kingdom jurisdiction. The recovery in 2016 is due to two factors: the recovery of certain specific provisions on commercial properties, and the sub-participation of the entire loan book to other group jurisdictions, thereby transferring the risks associated with those loans.

69


Operating expenses of $6.5 million in 2017 were $13.8 million lower than in 2016, due primarily to lower salaries, technology and communications and professional and outside services charges, all due to the smaller continuing operations, which was further augmented by restructuring charges of $1.4 million recorded in 2017, a reduction of $1.8 million compared to $4.6 million recorded in 2016. The decreased restructuring charges were primarily a result of staff redundancy costs and related professional fees incurred in 2016, and have been included as non-core expenses.
Other gains in 2017 were $1.4 million, down $2.6 million from gains in 2016 of $1.2 million due primarily to the write-off of a receivable balance, compared to a change in unrealized gains recorded in 2016 pertaining to certain US government and federal agency securities.
Total assets at the end of 2017 were down from total assets at the end of 2016, decreasing by $118.0 million to $33.5 million. Loan balances and customer deposit balances both decreased to nil as loans were all participated by other group jurisdictions and all depositors were repaid, compared to year-end 2015 position at $0.4 billion and $0.6 billion, respectively.
2016 vs. 2015
The United Kingdom segment recorded a net loss of $12.0 million in 2016, flat when compared to 2015. Costs associated with the orderly wind-down of the United Kingdom's operations inclusive of restructuring charges, as well as lower net interest income primarily attributable to lower loan balances accounts were offset by decreases in provision for credit losses and increases in other gains.
Other gains in 2016 were $1.2 million, up $6.3 million from losses in 2015 of $5.1 million due primarily to the impairment of the core banking system as a result of the orderly wind-down of the United Kingdom's operations recorded in the prior year, compared to a change in unrealized gains recorded in 2016 pertaining to certain US government and federal agency securities.
Net interest income before provision for credit losses of $2.1 million was down $8.4 million from $10.5 million in 2015. The decrease was due primarily to reduced loan interest income, which resulted from the participation of existing loans to other group jurisdictions throughout 2016.
Provision for credit losses was a recovery of $1.1 million in 2016 compared to a loss of $1.5 million in 2015. The recovery in 2016 is due to two factors: the recovery of certain specific provisions on commercial properties, and the sub-participation of the entire loan book to other group jurisdictions, thereby transferring the risks associated with those loans.
Operating expenses of $20.3 million in 2016 were $2.0 million lower than in 2015, due primarily to lower salaries, technology and communications and professional and outside services charges, all due to the smaller continuing operations, which was partially offset by restructuring charges of $6.1 million recorded in 2016, compared to $2.2 million recorded in 2015. The increased restructuring charges were primarily a result of increased staff redundancy costs and related professional fees incurred in 2016, and have been included as non-core expenses.
Total assets at the end of 2016 were down from total assets at the end of 2015, decreasing by $0.6 billion to $0.2 billion. Loan balances and customer deposit balances both decreased to nil as loans were all participated by other group jurisdictions and all depositors were repaid, compared to year-end 2015 position at $0.4 billion and $0.6 billion, respectively.
Custody client assets under administration at the end of 2016 amounted to nil, down from $1.6 billion as of December 31, 2015. Assets under management were nil as of December 31, 2016, down from $0.2 billion as of December 31, 2015. The decreases are a result of the orderly wind-down of the asset management business in the United Kingdom.
Critical Accounting Policies and Estimates
The Bank's significant accounting policies conform to US GAAP and are described in Note 2 of our audited consolidated financial statements. Various elements of our accounting policies, by their nature, are inherently subject to estimation techniques, valuation assumptions and other subjective assessments. Given the sensitivity of our consolidated financial statements to these critical accounting policies, the use of other judgments, estimates and assumptions could result in material differences in our results of operations or financial condition. Details of certain critical policies and estimates that affect our business results are summarized below:
Allowance for Credit Losses
We maintain an allowance for credit losses, which in management's opinion is adequate to absorb all estimated credit-related losses in our lending and off-balance sheet credit-related arrangements at the balance sheet date.
The allowance for credit losses could be affected by a variety of internal and external factors. Internal factors include portfolio performance such as delinquency levels, assigned risk ratings, the mix and level of loan balances, differing economic risks associated with each loan category and the financial condition of specific borrowers. External factors include fluctuations in the general economy, unemployment rates, bankruptcy filings, developments within a particular industry, changes in collateral values and factors particular to a specific commercial credit such as competition, business and management performance. The allowance for credit losses may be adjusted to reflect our current assessment of various qualitative risks, factors and events that may not be measured in our statistical procedures. There is no certainty that the allowance for credit losses will be appropriate over time to cover losses because of unanticipated adverse changes in any of these internal, external or qualitative factors.
For non-accrual loans and loans modified in a TDR, we conduct specific analysis on a loan level basis to determine the probable amount of credit loss. If appropriate, a specific allowance is established for the loan through a charge to the provision for credit losses. For all classes of impaired loans, if the expected realizable value of the impaired loan is less than the recorded investment in the loan, impairment is recognized through an allowance estimate. If we determine that part of the allowance is uncollectible, in such cases, the provision for credit losses is not affected when a specific reserve for at least that amount already exists. Techniques utilized include comparing the loan's carrying amount to the estimated present value of its future cash flows or the fair value of its underlying collateral, or the loan's observable market price.
Even minor changes in the level of estimated losses can significantly affect management's determination of the appropriate allowance because those changes must be applied across a large portfolio. To illustrate, an increase in estimated losses equal to one percent of our residential mortgage loan portfolio would result in a $24.9 million increase in the allowance, and a corresponding decrease to net income, or a $0.46 decrease in basic earnings per common share. The same increase in estimated losses for the commercial loan and commercial mortgage portfolio would result in a $11.3 million increase in the allowance and a corresponding decrease to net income, or a $0.21 decrease in basic earnings per common share. Such adjustments to the allowance for credit losses can materially affect financial results.

70


Determination of the allowance for credit losses is inherently subjective. It requires significant estimates including the amounts and timing of expected future cash flows on impaired loans, appraisal values of underlying collateral for collateralized loans, and the amount of estimated losses on pools of homogeneous loans which is based on historical loss experience and consideration of current economic trends, all of which may be susceptible to significant change.
Recognition of Other-Than-Temporary Impairments on Investments
For debt securities, we consider a decline in fair value to be other-than-temporary when it does not expect to recover the entire amortized cost basis of the security. Investments in debt securities in unrealized loss positions are analyzed as part of our ongoing assessment of OTTI. When we intend to sell such securities or it is more likely than not that we will be required to sell the securities before recovering the amortized cost, we recognize an impairment loss equal to the full difference between the amortized cost basis and the fair value of those securities. When we do not intend to sell or it is more likely than not that we will hold such securities until recovering the amortized cost, we determine whether any credit losses exist to identify any OTTI.
In situations where there is a credit loss, only the amount of impairment relating to credit losses on AFS and HTM investments is recognized in net income. The degree of judgment involved in determining the recoverable value of an investment security is dependent upon the availability of observable market prices or observable market parameters. When observable market prices and parameters do not exist, judgment is necessary to estimate recoverable value which gives rise to added uncertainty in the assessment. The assessment takes into consideration factors such as interest rate changes, movements in credit spreads. We believe that the amount that has been recognized in net income has been a historically accurate estimate of the amount of impairment relating to credit losses on these investments.
Our valuations may include inputs and assumptions that are less observable or require greater estimation, thereby resulting in values which may be greater or lower than the actual value at which the investments may be ultimately sold or the ultimate cash flows that may be recovered. If the assumptions on which we base our valuations change, we may experience additional OTTI or realized losses or gains, and the period-to-period changes in value could vary significantly.
Fair Values
We define fair value as the exchange price that would be received for an asset or paid to transfer a liability (an exit price) in the principal or most advantageous market for the asset or liability in an orderly transaction between market participants on the measurement date. We determine the fair values of assets and liabilities based on the fair value hierarchy which requires an entity to maximize the use of observable inputs and minimize the use of unobservable inputs when measuring fair value. The relevant accounting standard describes three levels of inputs that may be used to measure fair value. Investments classified as trading and AFS, and derivative assets and liabilities are recognized in the consolidated balance sheet at fair value.
Fair value inputs are considered Level 1 when based on unadjusted quoted prices in active markets for identical assets.
We determine fair value based on quoted market prices, where available. If quoted prices are not available, fair value is estimated based upon other observable inputs, and may include valuation techniques such as present value cash flow models or other conventional valuation methods. In addition, when estimating the fair value of assets, we may use the quoted price of similar assets, if available.
We use unobservable inputs when observable inputs are not available. These inputs are based upon our judgments and assumptions, which represent our assessment of the assumptions market participants would use in pricing the asset or liability, which may include assumptions about risk, counterparty credit quality and liquidity and are developed based on the best information available. The use of different assumptions could produce significantly different results, which could have material positive or negative effects on the Bank's results of operations.
Significant assets measured at fair value on a recurring basis include our US government and federal agencies investments, corporate debt securities, and commercial mortgage-backed securities. The fair values of these instruments are generally sourced from an external pricing service and are classified as Level 2 within the fair value hierarchy. The service's pricing models use predominantly observable valuation inputs to measure the fair value of these securities under both the market and income approaches.
Fair value is also used on a nonrecurring basis to evaluate certain assets for impairment or for disclosure purposes. Examples of nonrecurring uses of fair value include other real estate owned, loan impairments for certain loans and goodwill.
We review and update the fair value hierarchy classifications on a quarterly basis. We also verify the accuracy of the pricing provided by our primary external pricing service on a quarterly basis.
There were no transfers between Level 1 and Level 2 during the years ended December 31, 2017 and 2016.
Refer to Note 17 "Fair value measurement" of the audited consolidated financial statements for further detail on the judgments made in classifying instruments in the fair value hierarchy.
Goodwill
We account for acquisitions using the acquisition method of accounting, under which the acquired company's net assets are recorded at fair value at the date of the acquisition and the difference between the fair value of consideration and fair value of the net assets acquired is recorded as goodwill, if positive, and as bargain purchase gain, if negative.
Goodwill is tested annually in the third quarter for impairment at the reporting unit level, or more frequently if events or circumstances indicate there may be impairment. The goodwill impairment analysis is a two-step test. The first step, used to identify potential impairment, involves comparing each reporting unit's fair value to its carrying value including goodwill. If the fair value of a reporting unit exceeds its carrying value, applicable goodwill is deemed to be not impaired. If the carrying value exceeds fair value, there is an indication of impairment and the second step is performed to measure the amount of impairment.
The second step involves calculating an implied fair value of goodwill for each reporting unit for which the first step indicated impairment. The implied fair value of goodwill is determined in the same manner as the amount of goodwill recognized in a business combination, which is the excess of the fair value of the reporting unit, as determined in the first step, over the aggregate fair values of the individual assets, liabilities and identifiable intangible assets as if the reporting unit were being acquired in a business combination. If the implied fair value of goodwill exceeds the carrying value of goodwill assigned to the reporting unit, there is no impairment. If the carrying value of goodwill assigned to a reporting unit exceeds the implied fair value of the goodwill, an impairment charge is recorded for the excess. An impairment loss recognized cannot exceed the amount of goodwill assigned to a reporting unit, and the loss establishes a new basis in the goodwill. Subsequent reversal of goodwill impairment losses is not permitted.

71


We rely on several assumptions when estimating the fair value of our reporting units using the discounted cash flow method. These assumptions include the estimated future cash flows from operations, current discount rate, as well as projected loan losses, an estimate of terminal value and other inputs. Our estimated future cash flows are largely based on our historical actual cash flows and industry and economic trends, among other considerations. Although management has used the estimates and assumptions it believes to be most appropriate in the circumstances, it should be noted that even relatively minor changes in certain valuation assumptions used in management's calculation would result in significant differences in the results of the impairment test.
The valuation of goodwill is dependent on forward-looking expectations related to nationwide and local economic conditions and our associated financial performance. In the future, if our acquisitions do not yield expected returns or there are changes in discount rates, we may be required to take additional charges to our earnings based on the impairment assessment process, which could harm our business, financial condition, results of operations and prospects. We had $21.5 million as of December 31, 2017 and $19.6 million as of December 31, 2016 of goodwill, and the results of the impairment analysis for both annual periods resulted in no impairment being required.
Employee Future Benefits
We maintain trusteed pension plans for substantially all employees as either non-contributory defined benefit plans or defined contribution plans. Benefits under the defined benefit plans are primarily based on the employee's years of credited service and average annual salary during the final years of employment as defined in the plans. We also provide post-retirement medical benefits for certain qualifying active and retired Bermuda-based employees.
The calculations of the amounts recorded require the use of various actuarial assumptions, such as discount rates, assumed rates of return on plan assets, compensation increases, and turnover rates. We review our actuarial assumptions on an annual basis and make modifications to the assumptions based on current rates and trends when appropriate. We believe that the assumptions used in recording our defined benefit plan obligations are reasonable based on our experience and advice from our actuaries.
The post-retirement medical benefits obligation is determined using our assumptions regarding health care cost trend rates. The health care trend rates are developed based on historical cost data, the near-term outlook on health care trends and the likely long-term trends.
In accordance with US GAAP, actual results that differ from the assumptions are accumulated and amortized over future periods and, therefore, generally affect recognized expense and the recorded obligation of future periods. While management believes that the assumptions used are appropriate, differences in actual experience or changes in assumptions may affect the defined benefit obligations and future expense.
See Note 11 "Employee benefit plans" to our audited consolidated financial statements as of December 31, 2017 for more information on our pension plans and post-retirement medical benefit plan, along with the key actuarial assumptions.


72


SELECTED STATISTICAL DATA
Distribution of Assets, Liabilities and Shareholders' Equity; Interest Rates and Interest Differential
Average Balance Sheet and Interest Rates
The following table presents average consolidated balance sheets and net interest income for the years indicated:
 
 
For the year ended December 31,
 
 
2017
 
2016
 
2015
(in millions of $)
 
Average
balance
Interest
income/
expense
Average
yield/
rate
 
Average
balance
Interest
income/
expense
Average
yield/
rate
 
Average
balance
Interest
income/
expense
Average
yield/
rate
Bermuda
 
 
 

 

 
 

 

 

 
 
 
 
Assets
 
 
 

 

 
 

 

 

 
 
 
 
Cash due from banks — Interest bearing
 
915.6

8.3

0.90
 %
 
933.3

4.3

0.46
 %
 
759.9

1.6

0.21
 %
Securities purchased under agreement to resell
 
70.2

1.3

1.85
 %
 
26.7

0.4

1.56
 %
 



Short-term investments
 
210.6

0.8

0.40
 %
 
405.9

1.4

0.34
 %
 
14.6


0.24
 %
Held-for-trading
 
0.9



 
0.7



 
0.4



Available-for-sale
 
2,171.6

42.5

1.96
 %
 
1,808.0

32.5

1.80
 %
 
1,447.5

33.5

2.32
 %
Held-to-maturity
 
665.3

19.4

2.91
 %
 
430.0

12.2

2.85
 %
 
210.6

6.4

3.07
 %
Investment in securities(1)
 
2,837.8

61.9

2.18
 %
 
2,238.7

44.7

2.00
 %
 
1,658.5

40.0

2.41
 %
Commercial
 
681.0

37.5

5.50
 %
 
815.1

40.9

5.00
 %
 
700.8

33.5

4.78
 %
Consumer
 
1,218.4

78.0

6.40
 %
 
1,343.9

79.2

5.88
 %
 
1,323.3

79.0

5.97
 %
 Total loans, net of allowance for credit losses(2)
 
1,899.4

115.4

6.08
 %
 
2,159.0

120.0

5.55
 %
 
2,024.1

112.5

5.56
 %
Interest-earning assets
 
5,933.7

187.8

3.16
 %
 
5,736.9

170.9

2.98
 %
 
4,457.2

154.1

3.46
 %
Other assets
 
206.0

 
 
 
199.8

 
 
 
187.5

 
 
Total assets
 
6,139.6

187.8

3.06
 %
 
5,936.7

170.9

2.88
 %
 
4,644.7

154.1

3.32
 %
Liabilities
 
 
 
 
 
 
 
 
 
 
 
 
Customer deposits
 
3,738.9

(3.9
)
0.10
 %
 
3,784.9

(5.6
)
(0.15
)%
 
2,820.8

(6.7
)
(0.24
)%
Bank deposits
 
4.7

(0.3
)
6.99
 %
 
22.8

(0.2
)
(1.01
)%
 
1.8


(1.52
)%
Interest bearing deposits
 
3,743.6

(4.2
)
0.11
 %
 
3,807.6

(5.8
)
(0.15
)%
 
2,822.6

(6.7
)
(0.24
)%
Securities sold under agreement to repurchase
 


 %
 
16.0

(0.1
)
(0.72
)%
 
2.1


(0.39
)%
Long-term debt
 
117.0

(5.0
)
4.23
 %
 
117.0

(4.5
)
(3.84
)%
 
117.0

(4.9
)
(4.15
)%
Interest bearing liabilities
 
3,860.6

9.2

(0.24
)%
 
3,940.7

(10.4
)
(0.26
)%
 
2,941.7

(11.5
)
(0.39
)%
Non-interest bearing current accounts
 
1,759.1

 
 
 
1,486.1

 
 
 
1,192.5

 
 
Other liabilities
 
177.6

 
 
 
175.7

 
 
 
154.1

 
 
Total liabilities
 
5,797.3

(9.2
)
0.16
 %
 
5,602.5

(10.4
)
(0.19
)%
 
4,288.2

(11.5
)
(0.27
)%
Shareholders' equity
 
342.3

 
 
 
334.2

 
 
 
356.5

 
 
Total liabilities and shareholders' equity
 
6,139.6

 
 
 
5,936.7

 
 
 
4,644.7

 
 
Non-interest bearing funds net of non-interest-earning assets (free balance)
 
2,073.1

 
 
 
1,796.2

 
 
 
1,515.5

 
 
Net interest margin
 
 
178.6

3.01
 %
 
 
160.5

2.78
 %
 
 
142.5

3.20
 %
Net interest spread
 
 
 
3.22
 %
 
 
 
2.69
 %
 
 
 
3.05
 %
Ratio of average interest earning asset/ interest bearing liabilities
 
153.7
%
 
 
 
145.6
%
 
 
 
151.5
%
 
 
Non-Bermuda
 
 
 
 
 
 
 
 
 
 
 
 
Assets
 
 
 
 
 
 
 
 
 
 
 
 
Cash due from banks — Interest bearing
 
1,074.5

6.2

0.58
 %
 
1,146.6

3.0

0.26
 %
 
1,311.6

3.2

0.24
 %
Short-term investments
 
101.8

0.6

0.55
 %
 
142.8

0.7

0.47
 %
 
321.8

1.7

0.54
 %
Held for trading
 


 %
 
132.7

1.7

1.30
 %
 
347.0

5.9

1.70
 %
Available-for-sale
 
1,143.8

22.8

1.98
 %
 
1,326.8

20.7

1.55
 %
 
1,025.3

17.5

1.71
 %
Held-to-maturity
 
592.2

16.8

2.83
 %
 
242.4

10.0

4.11
 %
 
186.3

6.2

3.32
 %
Investment in securities(1)
 
1,736.0

39.5

2.28
 %
 
1,701.9

32.4

1.90
 %
 
1,558.5

29.6

1.90
 %
Commercial
 
549.9

23.3

4.24
 %
 
615.5

24.9

4.05
 %
 
657.7

28.7

4.37
 %
Consumer
 
1,216.5

48.3

3.97
 %
 
1,146.6

43.0

3.75
 %
 
1,344.9

45.3

3.37
 %
Total loans, net of allowance for credit losses(2)
 
1,766.4

71.6

4.05
 %
 
1,762.1

68.0

3.86
 %
 
2,002.5

74.0

3.70
 %
Interest-earning assets
 
4,678.7

117.9

2.52
 %
 
4,753.4

104.0

2.18
 %
 
5,194.4

108.5

2.09
 %
Other assets
 
140.0

 
 
 
143.6

 
 
 
184.0

 
 
Total assets
 
4,818.7

117.9

2.45
 %
 
4,897.0

104.0

2.12
 %
 
5,378.5

108.5

2.02
 %
Liabilities
 
 
 
 
 
 
 
 
 
 
 
 
Customer deposits
 
3,680.6

(6.3
)
(0.17
)%
 
3,890.7

(6.0
)
(0.15
)%
 
4,318.2

(11.7
)
(0.27
)%
Bank deposits
 
20.8

(0.5
)
(2.17
)%
 
35.5


(0.08
)%
 
15.9

(0.1
)
(0.54
)%
Interest bearing deposits
 
3,701.5

(6.7
)
(0.18
)%
 
3,926.2

(6.0
)
(0.15
)%
 
4,334.1

(11.7
)
(0.27
)%
Interest bearing liabilities
 
3,701.5

6.7

0.18
 %
 
3,926.2

(6.0
)
(0.15
)%
 
4,334.1

(11.7
)
(0.27
)%
Non-interest bearing current accounts
 
634.0

 
 
 
556.5

 
 
 
528.2

 
 
Other liabilities
 
76.8

 
 
 
(52.0
)
 
 
 
42.8

 
 
Total liabilities
 
4,412.3

(6.7
)
(0.15
)%
 
4,430.6

(6.0
)
(0.14
)%
 
4,905.1

(11.7
)
(0.24
)%
Shareholders' equity
 
406.5

 
 
 
466.4

 
 
 
473.4

 
 
Total liabilities and shareholders' equity
 
4,818.7

 
 
 
4,897.0

 
 
 
537,850.0
%
 
 
Non-interest bearing funds net of non-interest-earning assets (free balance)
 
977.3

 
 
 
827.3

 
 
 
860.3

 
 
Net interest margin
 
 
111.1

2.06
 %
 
 
98.0

2.06
 %
 
 
96.8

1.86
 %
Net interest spread
 
 
 
2.29
 %
 
 
 
1.99
 %
 
 
 
1.78
 %
Ratio of average interest earning asset/ interest bearing liabilities
 
126.4
%
 
 
 
121.1
%
 
 
 
119.9
%
 
 
______________________________
(1) 
Yields are based on average historical costs and yields on securities held in income tax exempt jurisdictions are not computed on a tax-equivalent yield basis.
(2) 
Interest income and rates on loans include loan fees. Additionally, average non-accrual loans were included in the average loan balances used to determine the average yield on loans in all of the periods presented.

73


Analysis of Changes in Volume and Rate on Interest Income and Interest Expense
The following table presents the amount of changes in interest income and interest expense from December 31, 2016 to December 31, 2017 and from December 31, 2015 to December 31, 2016, due to changes in both average volume and average rate. Changes not solely due to volume or rate have been allocated to volume.
 
 
2017 compared to 2016
 
2016 compared to 2015
(in millions of $)
 
Increase/
(Decrease)
due to
Changes in
Net
Increase/
(Decrease)
 
Increase/
(Decrease)
due to
Changes in
Net
Increase/
(Decrease)
 
 
Volume
Rate
 

 
Volume
Rate
 

Interest income related to:
 
 

 

 

 
 

 

 

Bermuda
 
 

 

 

 
 

 

 

Cash due from banks — Interest bearing
 
(0.17
)
4.14

3.97

 
0.81

1.94

2.75

Securities purchased under agreement to resell
 
0.80

0.08

0.88

 
0.42


0.42

Short-term investments
 
(0.78
)
0.24

(0.54
)
 
1.32

0.01

1.33

Held-for-trading
 



 



Available-for-sale
 
7.04

3.00

10.04

 
6.55

(7.59
)
(1.04
)
Held-to-maturity
 
6.82

0.32

7.14

 
6.14

(0.34
)
5.80

Total investment in securities(1)
 
13.86

3.33

17.18

 
12.69

(7.93
)
4.76

Commercial
 
(7.49
)
4.08

(3.41
)
 
5.83

1.52

7.35

Consumer
 
(8.25
)
7.02

(1.23
)
 
1.42

(1.19
)
0.23

Total loans, net of allowance for credit losses(2)
 
(15.73
)
11.10

(4.64
)
 
7.25

0.33

7.58

Total interest-earning assets
 
(2.02
)
18.88

16.86

 
22.49

(5.65
)
16.84

Interest expenses related to:
 
 
 
 
 
 

 

 

Customer deposits
 
0.06

1.62

1.69

 
(1.43
)
2.52

1.09

Bank deposits
 
1.27

(1.36
)
(0.10
)
 
(0.21
)
0.01

(0.20
)
Securities sold under agreement to repurchase
 

0.12

0.12

 
(0.10
)
(0.01
)
(0.11
)
Long-term debt
 

(0.46
)
(0.46
)
 

0.37

0.37

Total interest bearing liabilities
 
1.33

(0.08
)
1.25

 
(1.74
)
2.89

1.15

Change in net interest income
 
(0.69
)
18.80

18.11

 
20.75

(2.76
)
17.99

Non-Bermuda
 
 
 
 
 
 

 

 

Cash due from banks — Interest bearing
 
(0.43
)
3.64

3.20

 
(0.42
)
0.23

(0.19
)
Short-term investments
 
(0.23
)
0.12

(0.11
)
 
(0.83
)
(0.23
)
(1.06
)
Held-for-trading
 
(1.73
)

(1.73
)
 
(2.77
)
(1.39
)
(4.17
)
Available-for-sale
 
(3.70
)
5.79

2.08

 
4.74

(1.60
)
3.14

Held-to-maturity
 
9.88

(3.15
)
6.73

 
2.38

1.48

3.86

Total investment in securities(1)
 
4.45

2.64

7.09

 
4.35

(1.51
)
2.83

Commercial
 
(2.78
)
1.16

(1.63
)
 
(1.71
)
(2.09
)
(3.80
)
Consumer
 
2.78

2.51

5.28

 
(7.44
)
5.17

(2.27
)
Total loans, net of allowance for credit losses(2)
 
(0.01
)
3.66

3.66

 
(8.34
)
2.27

(6.07
)
Interest rate swaps
 



 



Total interest earning assets
 
3.78

10.06

13.84

 
(5.24
)
0.75

(4.49
)
Interest expenses related to:
 
 
 
 
 
 
 
 
Customer deposits
 
0.38

(0.66
)
(0.29
)
 
0.64

5.03

5.67

Bank deposits
 
0.32

(0.74
)
(0.42
)
 
(0.02
)
0.07

0.06

Total interest bearing liabilities
 
0.69

(1.40
)
(0.71
)
 
0.63

5.10

5.73

Change in net interest income
 
4.48

8.65

13.13

 
(4.61
)
5.85

1.24

______________________________
(1) 
Yields are based on average historical costs and yields on securities held in income tax exempt jurisdictions are not computed on a tax-equivalent yield basis.
(2) 
Interest income and rates on loans include loan fees. Additionally, average non-accrual loans were included in the average loan balances used to determine the average yield on loans in all of the periods presented.

74


Investment Portfolio
The following table sets forth the composition of our debt and equity securities as of the dates indicated measured at amortized cost of fair value. See Note 5 "Investment in securities" to our audited consolidated financial statements as of and for the year ended December 31, 2017 and 2016, included elsewhere in this report for further discussion.
 
 
As of
December 31,
(in millions of $)
 
2017
2016
Trading
 
 

 

Mutual funds
 
6.8

6.3

Total trading
 
6.8

6.3

Available-for-sale
 
 

 

US government and federal agencies
 
2,709.1

2,430.4

Non-US governments debt securities
 
26.2

27.0

Corporate debt securities
 
243.4

514.5

Asset-backed securities — Student loans
 
12.5

12.5

Commercial mortgage-backed securities
 
141.5

150.5

Residential mortgage-backed securities
 
184.7

197.8

Total available-for-sale
 
3,317.4

3,332.7

Held-to-maturity
 
 

 

US government and federal agencies
 
1,382.0

1,061.1

Total held-to-maturity
 
1,382.0

1,061.1

Total investment in securities
 
4,706.2

4,400.2


75


The following table presents an analysis of remaining contractual maturities and weighted average yields for interest bearing securities as of December 31, 2017. Yields on tax-exempt obligations have been computed on a tax-equivalent basis.
 
 
Remaining term to maturity
 
 
(in millions of $)
 
Within
1 year
 
1 to 5
years
 
5 to 10
years
 
Over 10
years
 
No specific
maturity
 
Total
Trading
 
 

 
 

 
 

 
 

 
 

 
 
Mutual funds
 

 

 

 

 
6.8

 
6.8

Total trading
 

 

 

 

 
6.8

 
6.8

Available-for-sale
 
 

 
 

 
 

 
 

 
 

 
 
US government and federal agencies
 

 
84.1

 

 

 
2,625.0

 
2,709.1

Non-US governments debt securities
 
0.7

 
3.2

 
22.4

 

 

 
26.3

Corporate debt securities
 
138.2

 
105.2

 

 

 

 
243.4

Asset-backed securities — Student loans
 

 

 

 

 
12.5

 
12.5

Commercial mortgage-backed securities
 

 

 

 

 
141.5

 
141.5

Residential mortgage-backed securities 
 

 

 

 

 
184.7

 
184.7

Total available-for-sale
 
138.9

 
192.5

 
22.4

 

 
2,963.7

 
3,317.5

Held-to-maturity
 
 

 
 

 
 

 
 

 
 
 
 
US government and federal agencies
 

 

 

 

 
1,382.0

 
1,382.0

Total held-to-maturity
 

 

 

 

 
1,382.0

 
1,382.0

Total investment in securities
 
138.9

 
192.5

 
22.4

 

 
4,352.5

 
4,706.3

Weighted average yield(1)
 
2.30
%
 
2.33
%
 
2.30
%
 
%
 
2.63
%
 
 
___________
(1) 
Yields are based on average historical costs and yields on securities held in income tax exempt jurisdictions are not computed on a tax-equivalent yield basis.
As of December 31, 2017, no investment other than securities of the US Government and US Government agencies exceeded 10% of shareholders' equity.


76


Loan Portfolio
Composition of the Loan Portfolio
The following table shows the composition of the Group's loan portfolio by type of loan and geographic location as of the dates indicated. See Note 6 "Loans" to our audited consolidated financial statements included elsewhere in this report for further discussion of our loan portfolio inclusive of the Bank's policies for placing loans on a non-accrual status.
 
 
As of December 31,
 
 
2017
 
2016
 
2015
 
2014
 
2013
 
 
 

Non-
 
 

Non-
 
 

Non-
 
 

Non-
 
 

Non-
(in millions of $)
 
Bermuda
Bermuda
 
Bermuda
Bermuda
 
Bermuda
Bermuda
 
Bermuda
Bermuda
 
Bermuda
Bermuda
Government
 
140.0

13.4

 
94.5

17.9

 
202.8

22.4

 
66.7

46.8

 
65.7

15.0

Commercial and industrial
 
197.3

173.7

 
130.2

201.7

 
121.5

221.2

 
137.1

251.4

 
129.9

270.8

Commercial overdrafts
 
18.6

2.9

 
22.6

2.8

 
35.0

5.7

 
48.1

11.2

 
57.8

8.1

Total commercial loans
 
355.9

190.0

 
247.3

222.3

 
359.2

249.4

 
251.9

309.4

 
253.4

293.9

Specific allowance for credit losses on commercial loans
 
(2.9
)

 
(0.6
)

 
(0.6
)

 
(0.4
)
(0.1
)
 
(0.2
)
(0.2
)
Total commercial loans after specific allowance for credit loss
 
353.0

190.0

 
246.7

222.3

 
358.6

249.4

 
251.5

309.3

 
253.2

293.7

Commercial mortgage
 
346.1

189.7

 
364.0

217.6

 
415.7

249.6

 
415.3

281.7

 
417.1

332.5

Construction
 
24.5

23.7

 
24.5

4.4

 
5.4

8.2

 

20.6

 

13.5

Total commercial real estate loans
 
370.6

213.5

 
388.5

222.0

 
421.1

257.8

 
415.3

302.3

 
417.1

346.0

Specific allowance for credit losses on commercial real estate loans
 
(0.6
)

 
(0.8
)

 
(0.7
)
(2.2
)
 
(0.8
)
(1.1
)
 
(5.1
)

Total commercial real estate loans after specific allowance for credit losses
 
370.0

213.5

 
387.7

222.0

 
420.4

255.6

 
414.5

301.2

 
412.0

346.0

Automobile financing
 
13.1

6.2

 
13.1

6.9

 
12.3

7.6

 
12.6

7.7

 
15.6

6.7

Credit card
 
57.8

21.2

 
57.7

20.8

 
59.1

19.8

 
58.5

20.7

 
60.8

16.1

Overdrafts
 
5.5

2.9

 
2.4

3.2

 
4.8

8.2

 
12.9

8.2

 
10.1

6.3

Other consumer
 
29.8

51.2

 
30.8

63.2

 
32.0

84.1

 
43.7

113.9

 
47.4

118.0

Total consumer loans
 
106.2

81.5

 
104.0

94.1

 
108.2

119.7

 
127.8

150.5

 
133.9

147.1

Specific allowance for credit losses on consumer loans
 
(0.3
)

 
(0.3
)

 
(0.3
)

 
(0.4
)

 
(0.2
)

Total consumer loans after specific allowance for credit losses
 
105.9

81.5

 
103.7

94.1

 
107.9

119.6

 
127.4

150.5

 
133.7

147.1

Residential mortgage loans
 
1,156.1

1,338.6

 
1,205.5

1,131.1

 
1,243.2

1,290.8

 
1,270.9

1,238.6

 
1,309.6

1,239.9

Specific allowance for credit losses on residential mortgage loans
 
(8.7
)
(1.2
)
 
(9.6
)
(0.6
)
 
(13.4
)
(1.9
)
 
(14.8
)
(1.4
)
 
(13.2
)
(3.1
)
Total residential mortgage loans after specific allowance for credit losses
 
1,147.5

1,337.3

 
1,195.9

1,130.5

 
1,229.8

1,288.9

 
1,256.1

1,237.2

 
1,296.4

1,236.9

Total gross loans
 
1,988.8

1,823.5

 
1,945.2

1,669.5

 
2,131.8

1,917.7

 
2,065.8

2,000.8

 
2,114.1

2,026.9

Specific allowance for credit losses
 
(12.4
)
(1.3
)
 
(11.2
)
(0.6
)
 
(15.0
)
(4.1
)
 
(16.2
)
(2.6
)
 
(18.7
)
(3.3
)
General allowance for credit losses
 
(16.3
)
(5.5
)
 
(25.0
)
(7.6
)
 
(20.2
)
(10.0
)
 
(19.0
)
(9.7
)
 
(20.4
)
(10.3
)
Net loans
 
1,960.1

1,816.8

 
1,909.1

1,661.4

 
2,096.6

1,903.5

 
2,030.6

1,988.6

 
2,074.9

2,013.3


77


Maturity Profile of the Loan Portfolio
The following table presents certain items in our loan portfolio by contractual maturity as of December 31, 2017.
 
 
As at December 31, 2017
Remaining term to average
contractual maturity
(in millions of $) (audited)
 
Within
1 year
 
1 to 5
years
 
Over 5
years
 
Total
Bermuda
 
 

 
 

 
 

 
 

Commercial loans
 
91.8

 
160.6

 
103.5

 
355.9

Commercial real estate
 
111.5

 
137.9

 
121.2

 
370.6

Consumer loans
 
68.0

 
27.2

 
11.0

 
106.2

Residential mortgages
 
21.1

 
44.6

 
1,090.4

 
1,156.1

Total Bermuda
 
292.4

 
370.3

 
1,326.1

 
1,988.8

Non-Bermuda
 
 
 
 
 
 
 
 

Commercial loans
 
23.5

 
111.5

 
54.9

 
189.9

Commercial real estate
 
47.5

 
77.7

 
88.4

 
213.6

Consumer loans
 
37.4

 
28.5

 
15.6

 
81.5

Residential mortgages
 
169.3

 
628.8

 
540.4

 
1,338.5

Total Non-Bermuda
 
277.7

 
846.5

 
699.3

 
1,823.5

Total
 
570.1

 
1,216.8

 
2,025.4

 
3,812.3


The following table presents our loan portfolio by maturity and type of interest as of December 31, 2017.
 
 
As at December 31, 2017
Remaining term to average
contractual maturity
(in millions of $) (audited)
 
Within
1 year
 
1 to 5
years
 
Over 5
years
 
Total
Loans with fixed interest rates
 
19.3

 
108.9

 
129.5

 
257.7

Loans with floating or adjustable interest rates
 
550.8

 
1,107.9

 
1,895.9

 
3,554.6

Total
 
570.1

 
1,216.8

 
2,025.4

 
3,812.2


Loan and Lease Concentrations
As of December 31, 2017, we did not identify any concentration of loans and leases that exceeded 10% of total loans and leases. See Note 7 "Credit risk concentrations" to our audited consolidated financial statements as of and for the year ended December 31, 2017 included elsewhere in this report for further discussion of how we manage concentration exposures.
Risk Elements
For details on our policy for placing loans on non-accrual status, see Note 2 "Significant accounting policies" to our audited consolidated financial statements as of and for the year ended December 31, 2017 included elsewhere in this report.

78


The following table shows a five-year history of non-accrual loans, loans past due 90 days or more and other potential problem loans. See "Management's Discussion and Analysis of Financial Condition and Results of Operations — Critical Accounting Policies and Estimates" for our policies for determining non-performing and potential problem loans.
 
As of December 31,
 
2017
 
2016
 
2015
 
2014
 
2013
 
 
Non‑
 
 
Non‑
 
 
Non‑
 
 
Non‑
 
 
Non‑
(in millions of $)
Bermuda
Bermuda
 
Bermuda
Bermuda
 
Bermuda
Bermuda
 
Bermuda
Bermuda
 
Bermuda
Bermuda
Non-accrual loans
 
 
 
 
 
 
 
 
 
 
 
 
 
 
Commercial loans
 
 
 
 
 
 
 
 
 
 
 
 
 
 
Commercial and industrial
7.5


 
0.6


 
0.6


 
0.6

0.1

 
0.3

0.2

Commercial overdrafts

 
 


 


 
0.1

0.1

 
0.3

0.2

Total commercial loans
7.5


 
0.6


 
0.6


 
0.7

0.2

 
0.6

0.4

Commercial real estate loans
4.3

0.4

 
5.5

0.5

 
5.4

4.9

 
8.3

4.0

 
38.9

2.3

Consumer loans
 
 
 
 
 
 
 
 
 
 
 
 
 
 
Automobile financing
0.2


 
0.3


 
0.1


 
0.1


 
0.4

0.1

Credit card


 


 


 


 
0.1


Overdrafts


 


 


 


 
0.2


Other consumer
0.5


 
0.6

0.1

 
0.9

0.4

 
1.6

0.2

 
1.7

0.2

Total consumer loans
0.7


 
0.9

0.1

 
1.0

0.4

 
1.7

0.2

 
2.4

0.3

Residential mortgages
26.4

4.5

 
34.0

6.9

 
40.4

12.6

 
45.0

11.7

 
47.1

12.0

Total non‑accrual loans
38.9

4.9

 
40.9

7.5

 
47.4

17.9

 
55.7

16.1

 
89.0

15.0

Accruing loans past due 90 days and more
 
 
 
 
 
 
 
 
 
 
 
 
 
 
Commercial loans
 
 
 
 
 
 
 
 
 
 
 
 
 
 
Commercial and industrial


 


 


 

1.1

 


Commercial overdrafts


 


 


 


 
0.1


Total commercial loans


 


 


 

1.1

 
0.1


Commercial real estate loans


 


 

0.7

 

0.8

 
1.7


Consumer loans
 
 
 
 
 
 
 
 
 
 
 
 
 
 
Automobile financing


 


 


 


 
0.1


Credit card
0.2


 
0.4


 
0.1


 
0.2


 
0.4


Overdrafts


 


 

0.5

 


 


Other consumer


 

0.3

 
0.1


 

0.3

 

0.3

Total consumer loans
0.2


 
0.4

0.3

 
0.2

0.5

 
0.2

0.3

 
0.5

0.3

Residential mortgages
2.7

1.5

 
6.2

2.3

 
4.5

8.2

 
8.5

14.9

 
7.2

2.7

Total accruing loans past 90 days and more
2.9

1.5

 
6.6

2.6

 
4.7

9.4

 
8.7

17.1

 
9.5

3.0

Loans modified in a troubled debt restructuring ("TDR")(1)
 
 
 
 
 
 
 
 
 
 
 
 
 
 
Commercial loans

1.0

 

1.0

 

1.1

 


 
1.7

0.1

Commercial real estate loans
4.1

0.4

 
2.8

0.5

 
14.2

0.4

 
17.9

8.0

 
20.9

8.1

Consumer loans


 


 

0.1

 

0.1

 

0.1

Residential mortgages
66.6

3.9

 
43.5

3.0

 
34.0

1.6

 
22.2

1.2

 
9.8

1.7

Total loans modified in a TDR
70.7

5.3

 
46.2

4.5

 
48.2

3.2

 
40.1

9.3

 
32.4

10.0

________________
(1) 
Total recorded investment.

79


Impact of Impaired Loans on Interest Income
The following table presents the gross interest income for both non-accrual and TDRs that would have been recognized if such loans had been current in accordance with their original contractual terms, and had been outstanding throughout the period or since origination if held for only part of the period. The table also presents the interest income related to these loans that was actually recognized for the year.
(in millions of $)
 
Year-ended
December 31, 2017
Total
Gross amount of interest income that would have been recorded in accordance with original contractual terms, and had been outstanding throughout the year or since origination, if held for only part of the year(1)
 
7.3

Interest income actually recognized
 
4.7

Total interest income forgone
 
2.6

________________
(1) 
Based on the contractual rate that was being charged at the time the loan was restructured or placed on non-accrual status.
Potential Problem Loans
This disclosure presents outstanding amounts as well as specific reserves for certain loans and leases where information about possible credit problems of borrowers causes management to have serious doubts as to the ability of such borrowers to comply with the present repayment terms. At December 31, 2017, we did not identify any potential problem loans or leases within the portfolio that were not already included in "Risk Elements" above.
Cross-Border Outstandings
The following table presents the aggregate amount of cross-border outstandings from borrowers or counterparties for each foreign country that exceeds 0.75% of consolidated assets for any of the periods reported below. Cross-border outstandings include loans, receivables, interest bearing deposits with other banks, other interest bearing investments and monetary assets that are denominated in either dollars or other non-local currency.
The table separately presents the amounts of cross-border outstandings by type of borrower including governments, banks and financial institutions and other, along with an analysis of local country assets net of local country liabilities.
Country of counterparty
United
Kingdom
 
United
States
 
Canada
 
St. Lucia
 
Australia
(in millions of $)
For the year ended
December 31, 2017
Governments and official institutions
159.7

 
249.1

 
115.5

 

 

Banks and other financial institutions
602.6

 
444.7

 
272.7

 

 
113.9

Commercial and industrial
208.3

 
349.9

 

 
120.1

 

Residential
355.7

 
4,183.5

 

 

 

Total cross border outstandings
1,326.3

 
5,227.2

 
388.2

 
120.1

 
113.9

Net local country claims
16.2

 

 

 

 

Cross‑border commitments
52.7

 

 

 

 

Total exposure
1,395.2

 
5,227.2

 
388.2

 
120.1

 
113.9

Country of counterparty
United
Kingdom
 
United
States
 
Canada
 
Guernsey (1)
(in millions of $)
For the year ended
December 31, 2016
Governments and official institutions
580.1

 
398.1

 
271.5

 

Banks and other financial institutions
566.4

 
846.4

 
246.9

 

Commercial and industrial
46.5

 
334.5

 

 

Residential
312.0

 
3,674.1

 

 

Total cross‑border outstandings
1,505.0

 
5,253.0

 
518.4

 

Net local country claims
102.0

 

 

 

Cross‑border commitments

 

 

 

Total exposure
1,607.0

 
5,253.0

 
518.4

 


80


Country of counterparty
United
Kingdom
 
United
States
 
Canada
 
Guernsey
(in millions of $)
For the year ended
December 31, 2015
Governments and official institutions
169.1

 
843.9

 

 

Banks and other financial institutions
623.8

 
810.2

 
368.8

 

Commercial and industrial
3.9

 
45.8

 

 

Residential
101.2

 
2,674.8

 

 

Total cross‑border outstandings
898.0

 
4,374.7

 
368.8

 

Net local country claims
183.0

 

 

 
433.4

Cross‑border commitments

 

 

 

Total exposure
1,081.0

 
4,374.7

 
368.8

 
433.4

____________________________
There were no countries listed above which were experiencing liquidity problems as of any of the period-end dates listed.

(1)    For the year ended December 31, 2016, there were no cross border outstanding exposures to Guernsey in excess of 1% of total assets.
Loan Concentration
As of December 31, 2017, there were no individual loans for which their net carrying value was greater than 10% of the total loans outstanding.
Summary of Loan Loss Experience
The following table presents our loan loss experience for the years indicated.
 
 
For the year ended December 31,
(in millions of $)
 
2017
 
2016
 
2015
 
2014
 
2013
 
Balance at the beginning of the year
 
44.2

 
49.3

 
47.5

 
52.8

 
56.0

 
Bermuda
 
 
 
 

 
 

 
 

 
 

 
Charge-offs
 
 
 
 

 
 

 
 

 
 

 
Commercial loans
 

 
(0.1
)
 
(0.2
)
 

 

 
Commercial real estate
 

 
(2.8
)
 
(0.2
)
 
(6.6
)
 
(10.3
)
 
Consumer loans
 
(1.3
)
 
(1.7
)
 
(3.3
)
 
(2.0
)
 
(2.2
)
 
Residential mortgages
 
(2.3
)
 
(2.9
)
 
(1.6
)
 
(3.7
)
 
(1.7
)
 
Recoveries
 
 

 
 

 
 

 
 

 
 

 
Commercial loans
 
0.1

 
0.1

 

 

 

 
Commercial real estate
 

 

 
0.2

 

 

 
Consumer loans
 
0.5

 
1.1

 
0.3

 
1.9

 
3.0

 
Residential mortgages
 
0.3

 

 
1.1

 

 

 
Non-Bermuda
 
 

 
 

 
 

 
 

 
 

 
Charge-offs
 
 

 
 

 
 

 
 

 
 

 
Commercial loans
 
(0.2
)
 

 
(0.3
)
 
(0.8
)
 
(1.7
)
 
Commercial real estate
 
(0.8
)
 
(1.7
)
 
(0.1
)
 

 
(5.3
)
 
Consumer loans
 
0.3

 
(0.2
)
 
(0.4
)
 
0.1

 
(0.5
)
 
Residential mortgages
 
(0.1
)
 
(1.0
)
 
(0.4
)
 
(2.5
)
 
(2.0
)
 
Recoveries
 
 

 
 

 
 

 
 

 
 

 
Commercial loans
 

 

 
0.2

 
0.1

 
2.7

 
Commercial real estate
 

 

 
0.6

 

 

 
Consumer loans
 
0.2

 
0.2

 
0.1

 

 
0.1

 
Residential mortgages
 
0.2

 
0.1

 
0.3

 
0.3

 

 
Charge-offs, net of recoveries
 
(3.1
)
 
(9.0
)
 
(3.7
)
 
(13.2
)
 
(17.9
)
 
Additional charge to operations
 
(5.7
)
 
3.9

 
5.5

 
7.9

 
14.7

 
Balance at the end of the year
 
35.4

 
44.2

 
49.3

 
47.5

 
52.8

 
Average loans
 
3,665.8

 
3,921.1

 
4,026.7

 
4,075.0

 
4,022.9

 
Ratio of net charge-offs during the period to average loans outstanding during the year
 
(0.08
)
%
(0.23
)
%
(0.09
)
%
(0.32
)
%
(0.44
)
%

81


See "Management's Discussion and Analysis of Financial Condition and Results of Operations" located elsewhere in this report for further details on additional charges to operations.
The following table presents allocation of allowances for credit losses for the periods indicated.
 
 
For the year ended December 31,
 
 
2017
 
2016
 
2015
 
2014
 
2013
(in millions of $)
 
$
%(1)
 
$
%(1)
 
$
%(1)
 
$
%(1)
 
$
%(1)
Balance at the end of the year
 
 

 

 
 

 

 
 

 

 
 

 

 
 
 
Bermuda
 
 

 

 
 

 

 
 

 

 
 

 

 
 
 
Commercial loans
 
1.8

0.5

 
1.7

0.7

 
4.3

1.2

 
3.1

1.2

 
3.3

1.3

Commercial real estate
 
8.4

2.3

 
13.2

3.4

 
3.7

0.9

 
4.2

1.0

 
9.2

2.2

Consumer loans
 
0.7

0.6

 
0.7

0.7

 
1.3

1.2

 
1.4

1.1

 
1.8

1.4

Residential mortgages
 
17.9

1.5

 
20.5

1.7

 
25.9

2.1

 
26.5

2.1

 
24.9

1.9

Non-Bermuda
 
 
 
 
 
 
 
 

 

 
 

 

 
 

 

Commercial loans
 
1.5

0.8

 
1.7

0.8

 
4.4

1.8

 
4.7

1.5

 
5.0

1.7

Commercial real estate
 
2.2

1.0

 
3.0

1.3

 
2.8

1.1

 
1.7

0.6

 
0.7

0.2

Consumer loans
 
0.2

0.3

 
0.3

0.3

 
1.5

1.2

 
1.4

0.9

 
1.6

1.1

Residential mortgages
 
2.8

0.2

 
3.2

0.3

 
5.4

0.4

 
4.5

0.4

 
6.3

0.5

Total
 
35.5

0.9

 
44.2

1.2

 
49.3

1.6

 
47.5

1.6

 
52.8

1.7

______________________________
(1) 
Percent of loans in each category to total loans.
Deposits
The following table presents our interest bearing deposits for the years indicated.
 
 
For the year ended December 31,
 
 
2017
 
2016
 
2015
(in millions of $, unless otherwise indicated)
 
Average
balance
Average
rate
 
Average
balance
Average
rate
 
Average
balance
Average
rate
Interest bearing deposits
 
 
 
 
 
 
 
 
 
Bermuda
 
 
 
 
 
 
 
 
 
Demand
 
2,873.3

0.01
%
 
2,881.0

0.05
%
 
2,130.6

0.12
%
Term
 
865.6

0.41
%
 
903.9

0.45
%
 
690.2

0.61
%
Total Bermuda(1)
 
3,738.9

 
 
3,784.9

 
 
2,820.8

 
Non‑Bermuda
 
 
 
 
 
 
 
 
 
Demand
 
2,823.6

0.05
%
 
3,205.6

0.08
%
 
3,479.7

0.15
%
Term
 
857.0

0.57
%
 
685.1

0.50
%
 
838.5

0.75
%
Total Non‑Bermuda
 
3,680.6

 
 
3,890.7

 
 
4,318.2

 
Total interest bearing deposits
 
7,419.6

 
 
7,675.6

 
 
7,139.0

 
Non‑interest bearing demand deposits
 
 
 
 
 
 
 
 
 
Bermuda(1)
 
1,759.1

 
1,486.1

1,486.1

 
 
1,192.5

 
Non‑Bermuda
 
634.0

 
556.5

556.5

 
 
528.2

 
Total non‑interest bearing deposits
 
2,393.1

 
2,042.6

2,042.6

 
 
1,720.7

 
___________________________
(1) 
The aggregate amount of deposits by foreign depositors in Bermuda was approximately $813.4 million, $1,028.2 million, and $688.9 million as of December 31, 2017, 2016 and 2015, respectively.

82


Term Deposits of $100,000 or More
The following table presents the amount of term deposits of $100,000 or more by time remaining until maturity as of December 31, 2017:
 
Remaining term to maturity
(in millions of $)
3 months
or less
3 to 6 months
6 to 12 months
Over
12 months
Total
Bermuda
 
 
 
 
 
Customer
646.8

33.5

75.2

37.9

793.3

Bank





Total Bermuda
646.8

33.5

75.2

37.9

793.3

Non‑Bermuda
 
 
 
 
 
Customer
657.1

88.7

94.2

6.2

846.2

Bank
4.2


0.1


4.3

Total Non‑Bermuda
661.3

88.7

94.3

6.2

850.5

Total Term Deposits of $100,000 or More
1,308.1

122.2

169.5

44.1

1,643.8


Return on Equity and Assets
The following table presents our return on equity and assets for the years indicated.
 
 
For the year ended December 31,
 
 
2017
 
2016
 
2015
Return on assets(1)
 
1.4
%
 
1.1
%
 
0.8
%
Return on equity(2)
 
19.9
%
 
8.9
%
 
10.1
%
Dividend payout ratio(3)
 
46.4
%
 
33.9
%
 
40.8
%
Equity to assets ratio(4)
 
6.8
%
 
7.6
%
 
8.3
%
______________________________
(1) 
Net income divided by average total assets.
(2) 
Net income divided by average equity.
(3) 
Dividends declared per share divided by net income per share. Figures reflect a ten-for-one reverse share split of common shares that the Bank effected on September 6, 2016.
(4) 
Average equity divided by average total assets.

Short-Term Borrowings
There were no short-term borrowings in excess of 30% of shareholders' equity as of December 31, 2017 and 2016.





83


RISK MANAGEMENT
Risk Oversight and Management
General
The principal types of risk inherent in our business are market, liquidity, credit and operational risks.
Organizational structure
The Board has overall responsibility for determining the strategy for risk management, setting the Bank's risk appetite and ensuring that risk is monitored and controlled effectively. It accomplishes its mandate through the activities of two dedicated committees:
The Risk Policy and Compliance Committee ("RPC"):    This committee of the Board assists the Board in fulfilling its responsibilities by overseeing the Group's risk profile and its performance against approved risk appetites and tolerance thresholds. Specifically, the committee considers the sufficiency of the Group's policies, procedures and limits related to the identification, measurement, monitoring and control of activities that give rise to credit, market, liquidity, interest rate, operational and reputational risks, as well as overseeing its compliance with laws, regulations and codes of conduct.
The Audit Committee:    This committee reviews the overall adequacy and effectiveness of the Group's system of internal controls and the control environment, including in respect of the risk management process. It reviews recommendations arising from internal and independent audit review activities and management's response to any findings raised.
Both the RPC and Audit Committees are supported in the execution of their respective mandates by the dedicated Audit, Compliance and Risk Policy Committees for our UK, Guernsey and Caribbean operations, which oversee the sufficiency of local risk management policies and procedures and the effectiveness of the system of internal controls that are in place. These committees are chaired by non-executive directors drawn from the boards of directors for each segment.
The Group executive management team is led by the Chief Executive Officer ("CEO") and includes the members of executive management reporting directly to the CEO. The executive management team is responsible for setting business strategy and for monitoring, evaluating and managing risks across the Group. It is supported by the following management committees:
The Group Risk Committee ("GRC"):    This committee comprises executive and senior management team members and is chaired by the Chief Risk Officer. It provides a forum for the strategic assessment of risks assumed across the Group as a whole based on an integrated view of credit, market, liquidity, legal and regulatory compliance, operational, interest rate, investment, capital and reputational risks, ensuring that these exposures are consistent with the risk appetites and tolerance thresholds promulgated by the Board. It is responsible for reviewing, evaluating and recommending the Group's Risk Appetite Framework, the results of the Capital Assessment and Risk Profile ("CARP") process (including all associated stress testing performed) and the Group's key risk policies to the Board for approval, for reviewing and evaluating current and proposed business strategies in the context of our risk appetites and for identifying, reviewing and advising on current and emerging risk issues and associated mitigation plans.
The Group Asset and Liability Committee ("GALCO"):    This committee comprises executive and senior management team members and is chaired by the Chief Financial Officer. The committee is responsible for liquidity, interest rate and exchange rate risk management and other balance sheet issues. It also oversees the execution of the Group's investment and capital management strategies and monitors the associated risks assumed. It is supported in the execution of its mandate by the work undertaken by the dedicated Asset & Liability Committees in each of the Bank's jurisdictional business units.
The Group Credit Committee ("GCC"):    This committee comprises executive and senior management and is chaired by the Chief Risk Officer. The committee is responsible for a broad range of activities relating to the monitoring, evaluation and management of credit risks assumed across the Group at both transaction and portfolio levels. It is supported in the execution of its mandate by the Financial Institutions Committee ("FIC"), a dedicated sub-committee that is responsible for the evaluation and approval of recommended inter-bank and counterparty exposures assumed in the Group's treasury and investment portfolios, and by the activities of the European Credit Committee, which reviews and approves transactions within delegated authorities and recommends specific transactions outside of these limits to the GCC for approval.
The Provisions and Impairments Committee:    This committee comprises executive and senior management team members and is chaired by the Chief Risk Officer. The committee is responsible for approving significant provisions and other impairment charges. It also oversees the overall credit risk profile of the Group in regards to non-accrual loans and assets. It is supported in the execution of its mandate by local credit committees and the GCC, which make recommendations to this committee.
Risk Management
We manage our exposure to risk through a three "lines of defense" model.
The first "line of defense" is provided by our jurisdictional business units, which retain ultimate responsibility for the risks they assume and for bearing the cost of risk associated with these exposures.
The second "line of defense" is provided by our Risk Management group, which works in collaboration with our business units to identify, assess, mitigate and monitor the risks associated with our business activities and strategies. It does this by:
Making recommendations to the GRC regarding the constitution of the Risk Appetite Framework;
Setting risk strategies that are designed to manage risk exposures assumed in the course of pursuing our business strategies and aligning them with agreed appetites;
Establishing and communicating policies, procedures and limits to control risks in alignment with these risk strategies;
Measuring, monitoring and reporting on risk levels;
Opining on specific transactions that fall outside delegated risk limits; and
Identifying and assessing emerging risks.
The four functions within the Risk Management group that support our risk management activities are outlined below.
Group Market Risk — This unit provides independent oversight of the measurement, monitoring and control of liquidity and funding risks, interest rate and foreign exchange risks as well as the market risks associated with our investment portfolios. It also monitors compliance with both regulatory requirements and our internal policies and procedures relating to the management of these risks.

84


Group Credit Risk Management — This unit is responsible for the adjudication and oversight of credit risks associated with our retail and commercial lending activities and the management of risks associated with our investment portfolios and counterparty exposures. It also establishes the parameters and delegated limits within which credit risks may be assumed and promulgates guidelines on how exposures should be managed and monitored.
Group Compliance — This unit provides independent analysis and assurance of our compliance with applicable laws, regulations, codes of conduct and recommended best practices, including those associated with the prevention of money laundering and terrorist financing. It is also responsible for assessing our potential exposure to upstream risks and for providing guidance on the preparations that should be made in advance of these changes coming into effect. The Group Head of Compliance reports directly to the Chief Executive Officer.
Group Operational Risk — This unit assesses the effectiveness of our procedures and internal controls in managing our exposure to various forms of operational risk, including those associated with new business activities and processes and the deployment of new technologies. It also oversees our incident management processes and reviews the effectiveness of our loss data collection activities.
The third "line of defense" is provided by our Group Internal Audit function, which performs oversight and ongoing review, and challenges the effectiveness of the internal controls that are executed by both the business and Risk Management.
Regulatory Review Process
Our banking, trust and investment business activities are monitored by the BMA. One of the principal objectives of the BMA is to supervise, regulate and inspect Bermuda-based financial institutions to ensure their financial stability and soundness.
In addition to conducting on-site reviews, the BMA utilizes a comprehensive quarterly statistical return system that enables off-site monitoring. The statistical system is consistent with Basel Committee Standards, which provides the BMA with a detailed breakdown of a bank's balance sheet and profit-and-loss accounts on both a consolidated and unconsolidated basis. This information enables the BMA to monitor the soundness of a bank's financial position and ensure that it meets certain capital requirements. For more information, see "Supervision and Regulation — Bermuda — Supervision and Monitoring by the BMA".
The Risk Appetite Framework
The Risk Appetite Framework is the cornerstone of our approach to risk management. Developed by executive management and approved formally by the Board, it communicates a willingness to take on certain risks in the pursuit of our strategic objectives and defines those that should be avoided. It also provides management with a clear mandate regarding the amount and type of risk that it may accept and establishes minimum expectations regarding the practices and behaviors that should be brought to bear in managing the exposures assumed. It is aligned with the interests of our stakeholders, feeds into our business planning processes, and shapes our discussions on risk matters generally.
Our framework comprises the following elements:
(1)     Nine broad categories of risk: credit; market; liquidity; legal and regulatory; governance; process and technology; people; country and political; and reputational. These represent the various risks that the Group assumes across the entirety of its operations in the pursuit of its strategic goals.
(2)     For each risk category, there is a declared risk appetite. To ensure consistency in our risk conversations, these have been distilled into the three options set out in the following table, with each appetite designed to convey a clear strategic direction in terms of the risk/reward profile assumed:
Appetite
 
Definition
 
Profile
Averse
 
The Group will work to avoid exposure to this risk given its potential for financial loss, reputational damage, and/or the loss of customer and/or investor confidence.
 
Our processes and controls are defensive and focus on detection and prevention.
Cautious
 
Given the potential for financial loss, reputational damage, and the loss of customer and/or investor confidence, the Group will be very selective in the exposures assumed to this risk and will monitor it closely.
 
Security is favored over reward. Exposures are only assumed when the risk can be quantified accurately and is assessed as being acceptable.
Open
 
The Group will consider opportunities to accept this risk and will accept those that fall within clearly defined parameters. The risk of loss or reputational damage is accepted but the exposure can be estimated reliably and can be managed to a tolerable level.
 
Reward is commensurate with the risk assumed. Exposures can be estimated reliably and structures, systems and processes are in place to manage them.
(3)     A statement of our governing principles relating to each risk category. This establishes the characteristics of the risks that the Bank is willing to assume and the management behaviors that we should exhibit when doing so.
Specific performance measures and tolerance thresholds in respect of each risk category, combining quantitative and qualitative targets (which are designed to reflect both forward-looking as well as historical perspectives), are designed to provide executive management and the Board with an indication of the "direction" of our exposure relative to our declared risk appetite and an early warning of material adverse developments requiring remedial action. The measures are monitored independently by the Group Risk function and are measured against actual results. The results of these analyses are reported to management at all levels of the organization and are reviewed regularly by Group Risk, executive management, and the Board in the performance of their oversight activities.

85


Application of the Risk Appetite Framework
The limits, targets and thresholds used to measure performance continue to be refined by the Group Risk Management function in an effort to express as complete a "picture" as possible of our exposure to a given risk, relative to the stated appetite. All changes proposed pass through a formal review and approval process at both the executive management and Board levels prior to their adoption. Through this approach, the risk appetite framework sets the tone for our risk culture across the Group as a whole, influencing behaviors at all levels of the organization and reinforcing accountability for decisions taken. Many of our jurisdictional offices have developed subsidiary risk appetite frameworks in conjunction with their local risk management functions. This ensures appropriate coverage of local risk factors and the establishment of proportional tolerance thresholds. Group Risk has reviewed these frameworks prior to their adoption and has modified any appetites proposed that are considered to be inconsistent with the overall Group approach.
Market Risks
Interest Rate Risk Management
Our primary market risk is interest rate risk, which is defined as the risk of loss of net interest income or changes in net interest margin because of changes in interest rates.
We seek to measure and manage the potential impact of interest rate risk. Interest rate risk occurs when interest earning assets and interest bearing liabilities mature or re-price at different times, on a different basis or in unequal amounts. Interest rate risk also arises when our assets, liabilities and off-balance sheet contracts each respond differently to changes in interest rates, including as a result of explicit and implicit provisions in agreements related to such assets and liabilities and in off-balance sheet contracts that alter the applicable interest rate and cash flow characteristics as interest rates change. The two primary examples of such provisions that we are exposed to are the duration and rate sensitivity associated with indeterminate-maturity deposits (e.g., non-interest bearing checking accounts) and the rate of prepayment associated with fixed-rate lending and mortgage-backed securities. Interest rates may also affect loan demand, credit losses, mortgage origination volume and other items affecting earnings.
Our management of interest rate risk is overseen by the RPC, which outlines reporting and measurement requirements. In particular, this infrastructure sets limits and management targets, calculated for various metrics, including our economic value sensitivity, our economic value of equity and net interest income simulations involving parallel shifts in interest rate curves, steepening and flattening yield curves, and various prepayment and deposit duration assumptions. Our risk management infrastructure also requires a periodic review of all key assumptions used, such as identifying appropriate interest rate scenarios, setting loan prepayment rates based on historical analysis, non-interest bearing and interest bearing demand deposit durations based on historical analysis, and the targeted investment term of capital.
The principal objective of our interest rate risk management is to maximize profit potential while minimizing exposure to changes in interest rates. Our actions in this regard are taken under the guidance of GALCO. The committee is actively involved in formulating the economic assumptions that we use in our financial planning and budgeting processes and establishes policies which control and monitor the sources, uses and pricing of funds. From time to time, we utilize hedging techniques to reduce interest rate risk. GALCO uses interest income simulation and economic value of equity analysis to measure inherent risk in our balance sheet at specific points in time.
Appetite for interest rate risk is documented in the Group's policies on market risk and investments. This includes the completion of stress testing on at least a quarterly basis of the impact of an immediate and sustained shift in interest rates of +/– 200 basis points on net interest income, economic value of equity and the ratio of tangible total equity to average assets. If any of the parameters established by policy are exceeded, GALCO will provide a plan to executive management to bring the exposure back within tolerance under advice to the Board. The plan does not have to bring the exposure back within limit immediately, but must adjust the exposure within Board and management approved timeframes.
We also use derivatives in the asset and liability management of positions to minimize significant unplanned fluctuations in earnings that are caused by interest rate volatility. Our derivative contracts principally involve over-the-counter transactions that are privately negotiated between the Group and the counterparty to the contract. Derivative instruments that are used as part of our interest rate risk management strategy include interest rate swaps. Interest rate swaps generally involve the exchange of fixed and variable rate interest payments between two parties, based on a common notional principal amount and maturity date.
Interest Rate Risk
The following table sets out the assets, liabilities and shareholders' equity and off-balance sheet instruments on the date of the earlier of contractual maturity, expected maturity and repricing date. Use of these tables to derive information about our interest rate risk position is limited by the fact that customers may choose to terminate their financial instruments at a date earlier than the contractual maturity or repricing date. Examples of this include fixed-rate mortgages, which are shown at contractual maturity but which may pre-pay earlier, and certain term deposits, which are shown at contractual maturity but which may be withdrawn before their contractual maturity subject to prepayment penalties. Investments are shown based on remaining contractual maturities. The remaining contractual principal maturities for mortgage-backed securities (primarily US Government agencies) do not consider prepayments. Remaining expected maturities differ from contractual maturities because borrowers may have the right to prepay obligations before the underlying mortgages mature.

86


 
 
Earlier of contractual maturity or repricing date
 
December 31, 2017
(in millions of $)
 
Within
3 months
3 to 6
months
6 to 12
months
1 to 5
years
After
5 years
Non-interest
bearing
Total
Total fair value(1)
Assets
 
 

 

 

 

 

 

 

 
Cash and deposits with banks
 
1,446





89

1,535

1,535

Securities purchased under agreement to resell
 
179






179

179

Short-term investments
 
163

87





250

250

Investments(2)
 
1,464

62

15

390

2,768

7

4,706

4,702

Loans(3)
 
3,457

44

34

194

44

4

3,777

3,770

Other assets
 





332

332

332

Total assets
 
6,709

193

49

584

2,812

432

10,779

10,768

Liabilities and shareholders' equity
 
 

 

 

 

 

 

 

 
Demand deposits
 
5,342





2,480

7,822

7,822

Term deposits(4)
 
1,340

132

183

59



1,714

1,710

Other liabilities
 





303

303

303

Subordinated capital(4)
 
92

25





117

118

Shareholders' equity
 





823

823

815

Total liabilities and shareholders' equity
 
6,774

157

183

59


3,606

10,779

10,768

Interest rate sensitivity gap
 
(65
)
36

(134
)
525

2,812

(3,174
)

 
Cumulative interest rate sensitivity gap
 
(65
)
(29
)
(163
)
362

3,174



 
____________________________
(1) 
See "Critical Accounting Policies and Estimates - Fair Values" and Note 17 "Fair value measurement" of the audited consolidated financial statements for further detail on the determination of fair value.
(2) 
Investments include (i) held-to-maturity investments, which are carried at their amortized cost on the consolidated balance sheet, and (ii) held-for-trading and available-for-sale investments, each of which are carried at fair value on the consolidated balance sheet. The fair value columns presents all classifications at their fair value.
(3) 
Loans are carried on the consolidated balance sheet as the principal amount outstanding, net of allowance for credit losses, unearned income, fair value adjustments arising from hedge accounting and net deferred loan fees.
(4) 
Term deposits and subordinated capital are carried on the consolidated balance sheet as the principal outstanding.


Asset/Liability Management and Interest Rate Risk
The principal objective of our asset and liability management function is to evaluate the interest rate risk within the balance sheet and pursue a controlled assumption of interest rate risk while maximizing net income and preserving adequate levels of liquidity and capital.
As a financial institution, our primary component of market risk is interest rate volatility. Fluctuations in interest rates will ultimately impact both the level of income and expense recorded on most of our assets and liabilities, and the fair value of all interest earning assets and interest bearing liabilities, other than those which have a short term to maturity. Interest rate risk is the potential of economic losses due to future interest rate changes. These economic losses can be reflected as a loss of future net interest income and/or a loss of current fair values. The objective is to measure the effect on net interest income and to adjust the balance sheet to minimize the inherent risk while at the same time maximizing income.
We manage our exposure to interest rates primarily by structuring our balance sheet in the ordinary course of business. We do not typically enter into derivative contracts for the purpose of managing interest rate risk, but we may elect to do so in the future. Based upon the nature of our operations, we are not subject to foreign exchange or commodity price risk. Our exposure to holdings categorized as "trading positions" falls below the de minimis threshold established of 5% (ratio of total trading book open position compared to the sum of on and off-balance sheet assets that are not part of the trading book).
We use an interest rate risk simulation model to test the interest rate sensitivity of net interest income and the balance sheet. Instantaneous parallel rate shift scenarios are modeled and utilized to evaluate risk and establish exposure limits for acceptable changes in net interest margin. These scenarios, known as rate shocks, simulate an instantaneous change in interest rates and use various assumptions, including, but not limited to, prepayments on securities, deposit decay rates, pricing decisions on loans and deposits, reinvestment and replacement of asset and liability cash flows. We also analyze the economic value of equity as a secondary measure of interest rate risk. This is a complementary measure to net interest income where the calculated value is the result of the fair value of assets less the fair value of liabilities. The economic value of equity is a longer-term view of interest rate risk because it measures the present value of all future cash flows. The impact of changes in interest rates on this calculation is analyzed for the risk to our future earnings and is used in conjunction with the analysis on net interest income. The following table summarizes simulated change in net interest income versus unchanged rates as of December 31, 2017 and December 31, 2016:

87


 
 
For the year ended
 
 
December 31, 2017
 
December 31, 2016
 
 
Following
12 Months
 
Months 13 - 24
 
Following
12 Months
 
Months 13 - 24
+300 basis points
 
17.40
 %
 
21.40
 %
 
17.70
 %
 
25.00
 %
+200 basis points
 
11.70
 %
 
14.50
 %
 
11.60
 %
 
16.80
 %
+100 basis points
 
6.00
 %
 
7.60
 %
 
5.60
 %
 
8.50
 %
Flat rates
 
0.00
 %
 
0.00
 %
 
0.00
 %
 
0.00
 %
−100 basis points
 
(13.80
)%
 
(16.50
)%
 
(8.90
)%
 
(13.00
)%
The following table presents the change in our economic value of equity as of December 31, 2017 and December 31, 2016, assuming immediate parallel shifts in interest rates:
 
 
For the year ended
 
 
December 31, 2017
 
December 31, 2016
+300 basis points
 
(3.60
)%
 
(0.10
)%
+200 basis points
 
(2.80
)%
 
(0.70
)%
+100 basis points
 
(1.40
)%
 
(0.60
)%
Flat rates
 
0.00
 %
 
0.00
 %
−100 basis points
 
(1.80
)%
 
(1.80
)%
The differences between the change in our economic value of equity assuming immediate parallel shifts in interests rates from December 31, 2016 to December 31, 2017 is driven by an increase in non-interest bearing deposits and an increase in fixed rate investments, which impacted both the maturity and convexity of interest bearing assets and liabilities on the balance sheet.
Many assumptions are used to calculate the impact of interest rate fluctuations. Actual results may be significantly different than our projections due to several factors, including the timing and frequency of rate changes, market conditions and the shape of the yield curve. The computations of interest rate risk shown above do not include the full suite of actions that our management may undertake to manage the risks in response to anticipated changes in interest rates, and actual results may also differ materially.
Foreign Exchange Risk
The Group holds various non-USD denominated assets and liabilities and maintains investments in subsidiaries whose domestic currency is either not USD or whose domestic currency is not pegged to USD. Assets and liabilities denominated in currencies other than USD are translated to USD at the rates of exchange prevailing at the balance sheet date. The resulting gains or losses are included in foreign exchange revenue in the consolidated statement of operations. Assets and liabilities of subsidiaries outside of Bermuda are translated at the rate of exchange prevailing on the balance sheet date while associated revenues and expenses are translated to USD at the average rate of exchange prevailing through the accounting period. Unrealized translation gains or losses on investments in foreign currency based subsidiaries are recorded as a separate component of shareholders' equity within accumulated other comprehensive loss. Such gains or losses are recorded in the consolidated statement of operations only when realized. Our foreign currency subsidiaries, located in Guernsey and the United Kingdom, may give rise to significant foreign currency translation movements against the USD. We also provide foreign exchange services to our clients, principally in connection with our banking and wealth management businesses, and effect other transactions in non-USD currencies. Foreign currency volatility and fluctuations in exchange rates may impact the value of non-USD denominated assets and liabilities and raise the potential for losses resulting from foreign currency trading positions where aggregate obligations to purchase and sell a currency other than USD do not offset one another, or offset each other in different time periods. If the policies and procedures we have in place to assess and mitigate potential impacts of foreign exchange volatility are not followed, or are not effective to mitigate such risks, our results and earnings may be negatively affected. The Group maintains a clearly articulated foreign exchange risk exposure tolerance framework which limits exposures to select currencies.
Liquidity Risk
The objectives of liquidity risk management are to ensure that the Group can meet its cash flow requirements and capitalize on business opportunities on a timely and cost-effective basis. Liquidity is defined as the ability to hold and/or generate cash adequate to meet our needs for day-to-day operations and material long and short-term commitments. Liquidity risk is the risk of potential loss if the Group were unable to meet its funding requirements at a reasonable cost.
We monitor and manage our liquidity on a Group-wide basis. The treasury functions in the Group's banking operations, located in Bermuda, the Cayman Islands, and Guernsey, manage day-to-day liquidity. The Group market risk function has the responsibility for measuring and reporting to senior management on liquidity risk positions. We manage our liquidity based on demand, commitments, specific events and uncertainties to meet current and future financial obligations of a short-term nature. Our objective in managing liquidity is to respond to the needs of depositors and borrowers as well as to earnings enhancement opportunities in a changing marketplace. Management is responsible for establishing and monitoring liquidity targets as well as strategies to meet these targets. The Group adopts a cautious liquidity risk appetite with internal quantitative liquidity risk tolerances more stringent than regulatory requirements. Specifically the Group manages liquidity against internal limits established by the market risk management policy and its related liquidity risk standard and quarterly stress testing methodology.
We maintained a balance sheet with loans representing 35.0% of total assets as of December 31, 2017. Further, at that date there were significant sources of liquidity within our balance sheet in the form of cash and cash equivalents, short-term investments securities purchased under agreement to resell and investments (excluding held-to-maturity investments) amounting to $5.3 billion, or 49.1%, of total assets.
An important element of our liquidity management is our liquidity contingency plan which can be employed in the event of a liquidity crisis. The objective of the liquidity contingency plan is to ensure that we maintain our liquidity during periods of stress. This plan takes into consideration a variety of scenarios that could challenge our liquidity. These scenarios include specific and systemic events that can impact our on-and off-balance sheet sources and uses of liquidity. This plan is reviewed and updated at least annually.

88


Credit Risk
Credit risk is defined as the risk that unexpected losses arise as a result of the Group's borrowers or market counterparties failing to meet their obligations to repay. Credit risk is managed through the Group credit risk management department ("GCRM"). GCRM provides a system of checks and balances for our diverse credit-related activities by establishing and monitoring all credit-related policies and practices throughout the Group and assuring their uniform application. These activities are designed to diversify credit exposure on an industry and client basis, thus lessening overall credit risk. These credit management activities also apply to our use of derivative financial instruments, including foreign exchange contracts and interest rate risk management instruments, which are used primarily to facilitate client transactions.
Individual credit authority for commercial and other loans is limited to specified amounts and maturities. Credit decisions involving commitment exposure in excess of the specified individual limits are submitted to GCRM and then to the GCC, which provides a forum for ongoing executive review of loan activity, establishing our credit guidelines and policies and approving selected credit transactions in accordance with our business objectives. The committee reviews large credit exposures, establishes and reviews credit strategy and policy and approves selected credit transactions. The Financial Institutions Committee ("FIC") manages counterparty risk in respect of (third party) bank counterparties which do not have commercial credit relationships within the Group and also approves country exposure limits.
As part of our ongoing credit granting process, internal ratings are assigned to commercial clients before credit is extended, based on an assessment of creditworthiness. At least annually, a review of all significant credit exposures is undertaken to identify, at an early stage, clients who might be facing financial difficulties. Internal borrower risk ratings are also reviewed during this process, allowing identification of adverse individual borrower and sector trends.
An integral part of the GCRM function is to formally review past due and potential problem loans to determine which credits, if any, need to be placed on non-accrual status or charged off. The allowance for loan losses is reviewed monthly to determine the amount necessary to maintain an adequate provision for credit losses.
Another way credit risk is managed is by requiring collateral. Management's assessment of the borrower's creditworthiness determines whether collateral is obtained. The amount and type of collateral held varies but may include deposits held in financial institutions, mutual funds, US Treasury securities, other marketable securities, income-producing commercial properties, accounts receivable, residential real estate, property, plant and equipment, and inventory. Values of variable collateral are monitored on a regular basis to ensure that they are maintained at an appropriate level.
Credit Risk — Retail and Private Banking
Retail and private lending activity is split between residential mortgages, personal loans, credit cards and authorized overdrafts. Retail credit risks are managed in accordance with limits and processes set out in the credit risk policies and guidelines approved by GCC and GRC (and ratified by the Board). The policies set out where specialist underwriting may be needed.
For residential mortgages, a combination of lending policy criteria, lending guidelines and underwriting are used to make a decision on applications for credit. The primary factors considered are affordability, residential status, residential history, credit history, employment history, nature of income and loan-to-value of the residential property. In addition, confirmation of a borrower's identity is obtained and an assessment of the value of the collateral carried out prior to granting a credit facility. When considering applications the primary focus is placed on the willingness and ability to repay.
Loan-to-value ("LTV") ratios are derived based on third-party valuations as part of the original underwriting or when increased borrowing has been requested. Updated valuations are not otherwise obtained unless the loan reaches non-accrual status. Non-accrual loans which are collateral-dependent on real estate must be supported by a third-party valuation no older than 12 months. Specific provisions are calculated as the amount by which non-accrual loan principal exceeds the value of the supporting real estate, after application of a haircut for the estimated costs of sale. Costs of sale for commercial properties are calculated based on individual circumstances, whereas the haircuts for residential real estate are prescribed in lending guidelines by geographic location and are never less than 15% of the valuation amount.
As valuations are conducted throughout the year, the rolling average age of the valuations is closer to 6 months than 12 months. In addition, on at least a quarterly basis, impairment levels are adjusted for any changes in non-accrual principal.
To further ensure that valuations within the 12-month revaluation period remain appropriate measures for impairment, we: (1) compare renewal valuations to the prior valuation to track market movement; (2) back-test all sales to compare net carrying value versus any additional gain/loss at the time of sale; (3) segregate the tests described in (1) and (2) by Bermuda geographic area and, where required, amend provision factors accordingly; and (4) perform a review of new valuations to ascertain such valuations' reasonableness and determine if any change in value may impact similar properties or locations where valuations are more stale-dated and require an adjustment to the impairment level.
The Bank performs an annual assessment of group residential LTV ranges as part of its stress-testing exercise for regulatory and capital-adequacy purposes. Real estate indices are not available in the Bank's primary markets and LTV values are based on standard reductions in value over time, based on observed market activity.
Generally, maximum LTV for new residential and commercial loans follow:
 
 
Bermuda
 
Cayman
 
UK—London
Residential:
 
 

 
 

 
 

Owner-occupied freehold
 
80
%
 
85
%
 
65
%
Owner-occupied leasehold condominium
 
80
%
 
85
%
 
65
%
Investment (not owner-occupied)
 
65
%
 
75
%
 
65
%
Raw land
 
50
%
 
80
%
 
n/a

Commercial Real Estate
 
65
%
 
65
%
 
n/a

For other retail lending products, similar lending policy criteria are used, and each of these products has its own policy and underwriting guidelines to enable decisions on applications for credit and to manage accounts. The factors used are attuned to the lending product in question, although affordability and credit history are considered in all cases. Ongoing monitoring of all retail and private banking credit is undertaken by the business unit concerned as well as by GCRM. In addition, the GCC reviews reports on a weekly basis. In the event that particular exposures show adverse features such as arrears, the Bank's specialist recovery teams generally work with borrowers to resolve the situation.

89


Unlike the United States where the Fair Credit Reporting Act ("FCRA") is designed to help ensure that credit bureaus furnish correct and complete information when evaluating loan applications, the markets in which we operate do not have systemic credit bureau reports. Therefore, we manually review each loan and we use a formally governed tiered credit approval process that is administered through and governed by our risk management framework.
Credit Risk — Commercial Banking
Commercial credit risks are managed in accordance with limits and asset quality measures set out in the credit risk policies and guidelines approved by GCC (and ratified by the Board).
In respect of commercial banking, there is a level of delegated sanctioning authority to underwrite certain credit risks based upon an evaluation of the borrower's experience, track record, financial strength, ability to repay, transaction structure and security characteristics. Lending decisions for large or high risk exposures are based upon a thorough credit risk analysis and the assignment of an internal borrower risk rating, and are subject to further approval by the assigned officers in GCRM or the GCC.
Consideration is also given to risk mitigation measures which will provide the Group with protection, such as third-party guarantees, supporting collateral and security, legal documentation and financial covenants. Commercial portfolio asset quality monitoring is based upon a number of measures, including the monitoring of financial covenants, cash flows, pricing movements and variable collateral. In the event that particular exposures begin to show adverse features such as payment arrears, covenant breaches or business trading losses, a full risk reassessment is undertaken. Where appropriate, a specialist recovery team will work with the borrower to resolve the situation. If this proves unsuccessful, the case will be subject to intensive monitoring and management procedures designed to maximize debt recovery.
Credit Risk — Treasury
Treasury credit risks are managed in accordance with limits, asset quality measures and criteria set out within the policy approved by the GCC and ratified by the Board. The policy also sets out powers which require higher levels of authorization according to the size of the transaction or the nature of the associated risk. The financial institutions committee identifies, assesses, prioritizes and manages our risks associated with counterparty exposure to other financial institutions, as well as country-specific exposures.
Exposures to financial institutions arise within the Group's investment portfolio and treasury operations. The Group has treasury operations in all of its banking locations. Treasury exposures primarily take the form of deposits with banks and foreign exchange positions. Exposures to financial institutions in the investment portfolio can take the form of bonds, floating rate notes and or certificates of deposit.
Diversification and avoidance of concentration is emphasized. The Group establishes limits for countries and each financial institution where there is an expected exposure. Ongoing asset quality monitoring is undertaken by Treasury and GCRM. reports are sent to the FIC, GCC and the GRC on a monthly basis. Exception reporting takes place against a range of asset quality triggers. Treasury uses a number of risk mitigation techniques including netting and collateralization agreements. Other methods (such as margining and derivatives) are used periodically to mitigate the risk associated with particular transactions or group of transactions.
For its exposure to treasury credit risk, the Group uses Standard and Poor's ("S&P"), Fitch and Moody's as external credit assessment institutions as permitted under Basel II for sovereign, financial institutions, asset-backed securities, covered bonds and corporate risks. With regard to financial institutions and corporates, the Group's preference for a long-term rating is the senior unsecured rating. However, counterparty ratings and/or short-term deposit or commercial paper ratings are used if this is unavailable. For asset-backed securities, the issue or tranche rating is used.
Exposures
The following tables analyze the Group's regulatory credit risk exposures as of December 31, 2017 and December 31, 2016. Exposures are allocated to specific standardized exposure portfolios determined by the BMA's Revised Framework for Regulatory Capital Assessment and it is these portfolios that determine the risk weights used. These exposures include both on and off-balance sheet exposures, with the latter shown separately after credit conversion factors have been applied.
Analysis of exposures class
(in millions of $)
 
Average
Exposure
2017
 
Position as of
December 31,
2017
 
Average
Exposure
2016
 
Position as of
December 31,
2016
Cash
 
51.5

 
44.4

 
50.5

 
63.7

Claims on Sovereigns
 
965.2

 
618.4

 
1,531.0

 
1,350.7

Claims on Public Sector Entities
 
102.9

 
99.9

 
100.5

 
105.0

Claims on Corporates
 
527.9

 
589.3

 
444.8

 
516.7

Claims on Banks and Securities Firms
 
1,532.2

 
1,531.8

 
1,718.4

 
1,760.2

Securitizations
 
4,154.3

 
4,354.5

 
3,306.7

 
3,859.7

Retail Loans
 
211.6

 
211.9

 
235.7

 
216.1

Residential Mortgages
 
2,368.5

 
2,462.9

 
2,380.9

 
2,291.7

Commercial Mortgages
 
551.9

 
527.0

 
612.0

 
572.0

Past Due Loans
 
47.3

 
39.1

 
57.1

 
48.3

Other Balance Sheet Exposures
 
254.6

 
250.9

 
271.2

 
257.7

Non‑Market Related Off-Balance Sheet Credit Exposures
 
380.5

 
406.4

 
353.7

 
377.2

Market Related Off‑Balance Sheet Credit Exposures
 
71.0

 
48.2

 
59.7

 
65.8

Total
 
11,219.4

 
11,184.7

 
11,122.2

 
11,484.8



90


Geographic distribution of
exposures class as of
December 31, 2017
(in millions of $)
 
Bermuda
 
Caribbean
 
Guernsey
 
Rest of World
 
Total
Cash
 
23.8

 
20.6

 

 

 
44.4

Claims on Sovereigns
 
339.7

 
57.6

 
207.2

 
13.9

 
618.4

Claims on Public Sector Entities
 
90.2

 
9.7

 

 

 
99.9

Claims on Corporates
 
415.0

 
155.5

 
18.8

 

 
589.3

Claims on Banks and Securities firms
 
602.9

 
635.2

 
287.1

 
6.6

 
1,531.8

Securitizations
 
2,701.4

 
1,498.8

 
154.3

 

 
4,354.5

Retail loan
 
100.6

 
91.8

 
21.5

 
(2.0
)
 
211.9

Residential Mortgages
 
1,128.8

 
532.0

 
802.1

 

 
2,462.9

Commercial Mortgages
 
342.2

 
170.4

 
14.4

 

 
527.0

Past Due Loans
 
32.3

 
6.8

 

 

 
39.1

Other Balance Sheet Exposures
 
158.5

 
59.1

 
26.1

 
7.2

 
250.9

Non‑Market Related Off-Balance Sheet Credit exposures
 
232.8

 
134.8

 
38.8

 

 
406.4

Market Related Off-Balance Sheet Credit Exposures
 
33.9

 
12.8

 
1.5

 

 
48.2

Total
 
6,202.1

 
3,385.1

 
1,571.8

 
25.7

 
11,184.7

Residual maturity breakdown of
exposures class as of
December 31, 2017
(in millions of $)
 
Up to
12 months
 
1 ‑ 5 years
 
More than
5 years
 
No specific maturity
 
Total
Cash
 
44.4

 

 

 

 
44.4

Claims on Sovereigns
 
458.5

 
137.5

 
22.4

 

 
618.4

Claims on Public Sector Entities
 
38.4

 
39.0

 
22.5

 

 
99.9

Claims on Corporates
 
241.1

 
204.0

 
144.2

 

 
589.3

Claims on Banks and Securities firms
 
1,426.0

 
105.8

 

 

 
1,531.8

Securitizations
 
2.1

 
15.4

 
4,337.0

 

 
4,354.5

Retail loan
 
130.4

 
59.8

 
21.7

 

 
211.9

Residential Mortgages
 
189.0

 
672.6

 
1,601.3

 

 
2,462.9

Commercial Mortgages
 
132.3

 
190.5

 
204.2

 

 
527.0

Past Due Loans
 
8.8

 
1.5

 
28.8

 

 
39.1

Other Balance Sheet Exposures
 

 

 

 
250.9

 
250.9

Non‑Market Related Off-Balance Sheet Credit exposures
 
406.4

 

 

 

 
406.4

Market Related Off-Balance Sheet Credit Exposures
 
48.2

 

 

 

 
48.2

 
 
3,125.6

 
1,426.1

 
6,382.1

 
250.9

 
11,184.7


The table below details the mappings between the main Fitch and Moody's external credit assessment institutions used by the Group and the credit quality steps used to determine the risk weightings applied to rated counterparties. Where no external rating is used in the risk weighted assets calculation, the unrated credit quality step applies.

Credit quality step
 
Fitch's
assessment
 
Moody's
assessment
 
S&P's
assessment
Step 1
 
AAA to AA–
 
Aaa to Aa3
 
AAA to AA–
Step 2
 
A+ to A–
 
A1 to A3
 
A+ to A–
Step 3
 
BBB+ to BBB–
 
Baa1 to Baa3
 
BBB+ to BBB–
Step 4
 
BB+ to BB–
 
Ba1 to Ba3
 
BB+ to BB–
Step 5
 
B+ to B–
 
B1 to B3
 
B+ to B–
Step 6
 
CCC+ and below
 
Caa1 and below
 
CCC+ and below




91


Impairment Provisions
Credit Risk Concentrations
Concentration risk is defined as: any single exposure or group of exposures with the potential to produce losses large enough (relative to the Group's capital, total assets or overall risk level) to threaten the Group's health or ability to maintain core operations. The management of concentration risk is addressed in the first instance by the Group's large exposure policy and related credit guidelines, which require that credit facilities to entities that are affiliated through common ownership or management are aggregated for adjudication and reporting purposes. The policy also defines what constitutes a large exposure and the related reporting requirements. The GCRM function also undertakes monitoring and assessment of our exposure to concentration risk, reporting the results of these analyses to the GCC, the GRC and RPC.
The factors taken into consideration when assessing concentration risk are as follows:
single or linked counterparty;
industry or economic sector (e.g., hospitality, property development, commercial office building investment);
geographic region;
product type;
collateral type;
maturity date (whether of the facility or of interest rate fixes).
Counterparty Concentrations
Counterparty concentrations is the risk associated with assuming a high level of exposure to a single counterparty, the failure of which could have an adverse impact on the Group.
Large exposures are reviewed quarterly by the GRC and RPC for the loan portfolio and the treasury/investment portfolios. GCRM and Treasury work closely together on daily treasury positions and exceptions.
All large exposures and concentrations in the portfolio are reviewed and agreed by the FIC on a quarterly basis and are reported to the Board as a part of this process. The review of large exposures considers:
facility total;
any link with other facilities;
total linked facility being within guidelines;
borrower risk rating;
security value on the facility;
loan-to-value percentage against minimum security covenants.
Industry Concentration
Industry concentration encompasses the scenario that a risk factor inherent within an industry is tied to an entire portfolio of accounts or investments; e.g., a portfolio made up of a large number of small individual loans where all the counterparties are hotel operators. We believe that due to the nature of the Group's client base our exposure to the property, insurance and fund sectors could be classified as industry concentration, although geographic and product concentration are the more appropriate risks to measure.
Geographic Concentration
Geographic concentration of the book is monitored as follows. Reports are generated which provide details of all the property loan exposure of the Group. Through this, loans are subdivided into regional exposure. From this, the percentage breakdown per region of the Group's property exposure is analyzed and reported to the GRC and RPC. Assessment of the exposure allows the committees to decide whether the Group should decline further lending in any area in which it is becoming over-weighted.
Product Concentration
Product concentration is defined in the context of credit risk, as an over-weighting in the portfolio to a given product type, making the Group vulnerable to the impact of a variety of external factors that could either reduce demand for the product itself or lead to an increase in the level of default rates experienced. We operate as a full service bank in Bermuda and Cayman and aim to satisfy the requirements of our customers in these communities through the range of products and services we offer. Accordingly, there is no dependence or concentration on a single product in these markets outside of the residential mortgage portfolios, which comprised 65.4% of the Group's loan book as of December 31, 2017 (compared to 64.6% as of December 31, 2016); in Bermuda, residential mortgage lending made up 58.5% of the Bermuda loan book as of December 31, 2017 (compared to 62.0% as of December 31, 2016), and loans for many purposes (education, business support, family requirements) were made in the form of residential mortgages. Product category analysis confirms that the total lending portfolio is concentrated in the property market; this has been addressed in stress testing performed.
Collateral Concentration
Collateral concentration considers whether the Group's loan book is secured by a limited number of collateral types. An example of this would be when a large value of loans to a diversified group of borrowers is all secured by shares in the same company or by the shares of various companies within the same industry sector. Any decline in the value of these shares or in the performance of the sector as a whole could have an adverse impact on the Group's security position across all affected borrowers. The most obvious and relevant example of collateral concentration is the Group's exposure to real estate property values. Ignoring cash-backed facilities, the largest collateral concentrations within the portfolio are to residential and commercial property. The greatest risk with collateral concentration is that the value of the security could be severely reduced. To simulate this, the Group's stress testing process incorporates a scenario in which all real estate collateral is devalued by factors as high as 30%.

92


Credit Risk Mitigation
The Group uses a wide range of techniques to reduce credit risk of its lending. The most basic of these is performing an assessment of the ability of a borrower to service the proposed level of borrowing without distress. However, the risk can be further mitigated by obtaining security for the funds advanced.
Residential Mortgages
Residential property is the Group's main source of collateral and means of mitigating credit risk inherent in the residential mortgage portfolio. All mortgage lending activities are supported by underlying assumptions and estimated values received by independent third parties. All residential property must be insured to cover property risks through a third party.
Commercial
Commercial property is one of the Group's primary sources of collateral and means of mitigating credit risk inherent in its commercial portfolios. Collateral for the majority of commercial loans comprises first legal charges over freehold or long leasehold property but the following may also be taken as security: life insurance policies; credit balances assignments; share guarantees; equitable charges; debentures; chattel mortgages and charges over residential property.
For property-based lending, supporting information such as professional valuations are an important tool to help determine the suitability of the property offered as security and, in the case of investment lending, generating the cash to cover interest and principal payments. All standard documentation is subject to in-house legal review and sign-off in order to ensure that the Group's legal documentation is robust and enforceable. Documentation for large advances may be specifically prepared by independent solicitors. Insurance requirements are always fully considered as part of the application process and the Group ensures that appropriate insurance is taken out to protect the property against an insurable event.
Treasury
Collateral held as security for treasury assets, including investments, is determined by the nature of the instrument. Loans, debt securities, treasury and other eligible bills are generally unsecured with the exception of asset-backed securities and similar instruments, which are secured by pools of financial assets. The International Swaps and Derivatives Association ("ISDA") Master Agreement is the Group's preferred method of documenting derivative activity. It is common in such cases for a Credit Support Annex to be executed in conjunction with the ISDA Master Agreement in order to mitigate credit risk on the derivatives portfolio. Valuations are performed, agreed with the relevant counterparties, and collateral is exchanged to bring the credit exposure within agreed tolerances. From January 1, 2017, the Exposure at Default ("EAD") value to the counterparty is measured under the standardised approach for measuring counterparty credit risk exposures ("SA-CCR") method (previously the Current Exposure Method). The EAD value is derived by adding the gross positive fair value of the contract (replacement cost) to the contracts potential future credit exposure, which is derived by applying a multiple base on the contracts residual maturity to the notional value of the contract, and applying an alpha of 1.4 to the sum of these components.
The following table shows the exposures to counterparty credit risk for derivative contracts as of December 31, 2017 and December 31, 2016:
(in millions of $)
 
Gross
Positive
Fair Value of
Contracts
as of
December 31,
2017
 
Potential
Future
Credit
Exposure
as of
December 31,
2017
 
Alpha as of December 31, 2017
 
EAD Value
as of
December 31,
2017
 
Gross
Positive
Fair Value of
Contracts
as of
December 31,
2016
 
Potential
Future
Credit
Exposure
as of
December 31,
2016
 
Alpha as of December 31, 2016
 
EAD Value
as of
December 31,
2016
Spot and forward foreign exchange and currency swap contracts
 
11.3

 
23.1

 
1.4

 
48.2

 
37.1

 
27.9

 
1.0

 
65.0

Other market-related contracts
 

 

 

 

 

 

 

 

Total
 
11.3

 
23.1

 
1.4

 
48.2

 
37.1

 
27.9

 
1.0

 
65.0

Securitizations
The Bank has not, to date, securitized assets that it has originated. The Bank's total exposure to purchased securitization positions as of December 31, 2017 was $4.3 billion by market value (compared to $3.9 billion as of December 31, 2016), with US Government and federal agencies accounting for the majority of this exposure.
The following table provides an analysis of the Bank's investments in securitization positions by exposure type as of December 31, 2017 and December 31, 2016:
Underlying asset type (in millions of $)
 
Exposure Value
as of
December 31,
2017
 
Exposure Value
as of
December 31,
2016
US government and federal agencies
 
4,014.9

 
3,498.0

Mortgage backed securities — Commercial
 
141.9

 
151.0

Mortgage backed securities — Retail
 
185.2

 
198.3

Asset-backed securities — Student loans
 
12.5

 
12.5

Total
 
4,354.5

 
3,859.8

A combination of ratings published by Fitch, Moody's and S&P are used to derive the external rating to be used under the standardized approach for securitization exposures. In line with the BMA's revised framework for regulatory capital assessment, where two credit assessments by Fitch and Moody's as external credit assessment

93


institutions are available, the less favorable of the two credit assessments is applied. Where more than two credit assessments are available, the two most favorable credit assessments are used and where the two most favorable assessments are different, the less favorable of the two is applied.
The following table shows the aggregate amount of the Bank's purchased securitizations as of December 31, 2017 and December 31, 2016 broken down by risk weighting:

Risk Weight % (in millions of $)
 
Exposure
Value
as of
December 31,
2017
 
Exposure
Value after
Credit Risk
Mitigation
as of
December 31,
2017
 
Exposure
Value
as of
December 31,
2016
 
Exposure
Value after
Credit Risk
Mitigation
as of
December 31,
2016
20%
 
4,354.5

 
2,606.2

 
3,859.0

 
2,669.9

50%
 

 

 
0.7

 
0.7

100%
 

 

 

 

350%
 

 

 

 

Look through to underlying assets
 

 

 

 

Total
 
4,354.5

 
2,606.2

 
3,859.7

 
2,670.6

Operational Risk
In providing our services, we are exposed to operational risk. This is the risk of loss from inadequate or failed internal processes and systems, actions or inactions of people, or from external events. Operational risk is inherent in our activities and can manifest itself in various ways including fraudulent acts, business interruptions, inappropriate behavior of employees, unintentional failure to comply with applicable laws and regulations, cyber-security incidents and privacy breaches or failure of vendors to perform in accordance with their arrangements. These events could result in financial losses, litigation and regulatory fines, as well as other damage to us. Our risk management goal is to keep operational risk at appropriate levels consistent with our risk appetite, financial strength, the characteristics of our businesses, the markets in which we operate and the competitive and regulatory environment to which we are subject.
As we continue to expand our use of technology, we are exposed to various forms of cyber-attacks. We have taken significant steps to mitigate cyber threats, and we devote significant resources to maintain and regularly upgrade our systems and networks and review the ever changing threat landscape. In addition to the policy reviews, we continue to look to implement technology solutions that enhance preventive and detection capabilities and our ability to recover quickly should a successful cyber-attack occur. We assess our third-party vendor controls and have a developed business continuity plan. We also maintain insurance coverage that may, subject to policy terms and conditions, cover certain aspects of cyber risks. However, such insurance may be insufficient to cover all losses.
Operational risk is mitigated through internal controls embedded in our business activities and our risk management practices, which are designed to continuously reassess the effectiveness of these controls in order to keep the risk we assume at levels appropriate to our risk appetite as approved by the Board. Data on operational losses and any significant control failures incurred are captured through an incident reporting process. These events are reported to both the GRC and RPC, which assess the sufficiency of the corrective actions taken by management to prevent recurrence. Both committees also receive regular reporting on actual performance against established risk tolerance metrics.
Capital Adequacy Management
Effective January 1, 2015 the BMA adopted capital and liquidity requirements consistent with Basel III. These requirements are contained within the BMAs "Basel III for Bermuda Banks November 2017 Rule Update" and can be found on their website.
One of management's primary objectives is to maintain the confidence of our clients, bank regulators and shareholders. A strong capital position helps the Group to take advantage of profitable investment opportunities and withstand unforeseen adverse developments. The Group manages its capital both on a total Group basis and, where appropriate, on a legal entity basis. The finance department has the responsibility for measuring, monitoring and reporting capital levels within guidelines and limits established by the RPC. The management of capital will also involve regional management to ensure compliance with local regulation. In establishing the guidelines and limits for capital, a variety of factors are taken into consideration, including the overall risk of the business in stressed scenarios, regulatory requirements, capital levels relative to our peers, and the impact on our credit ratings.
Capital Assessment and Risk Profiling ("CARP")
Under the requirements of Basel II as implemented by the BMA, the Group undertakes a CARP process, which is an internal assessment of all material risks to determine our capital needs. This internal assessment takes account of the minimum capital requirement and other risks not covered by the minimum capital requirement (Pillar II). Where capital is deemed as not being able to mitigate a particular risk, alternative management actions are identified and described within the CARP. The CARP is presented to the RPC before being presented to the Board for challenge and approval and then submission to the BMA. The CARP process is performed annually or more frequently should the need arise.
A supervisory assessment process ("SAP") is then undertaken annually by the BMA, which is designed to assess the Group's risk profile as documented in the CARP. This assessment is used to determine and set the Individual Capital Guidance which is the minimum level of capital the Group will be required to hold until the next SAP review is conducted.





94


SUPERVISION AND REGULATION
Bermuda
The Bank is subject to regulation and supervision by the Bermuda Monetary Authority (the "BMA") under:
the Bermuda Monetary Authority Act 1969;
the Banks and Deposit Companies Act 1999;
the Trusts (Regulation of Trust Business) Act 2001;
the Investment Business Act 2003;
the Exchange Control Regulations 1973;
the Corporate Services Provider Business Act 2012; and
the Deposit Insurance Act 2011 and the Deposit Insurance Rules 2016.
The Bank is also subject to regulation by the Minister of Finance in Bermuda under the Companies Act 1981.
Supervision and Monitoring by the BMA
Our activities are regulated by the BMA and our ability to engage in certain activities are subject to prior approval by the BMA. One of the principal objectives of the BMA is to supervise, regulate and inspect financial institutions which operate in or from within Bermuda and further to promote the financial stability and soundness of such financial institutions. The supervision is primarily for the benefit and protection of the Bank's clients and not for the benefit of our investors. The BMA is also responsible for managing and regulating transactions in foreign currency or gold.
In addition to conducting on-site reviews, the BMA utilizes a comprehensive quarterly statistical return system that enables off-site monitoring of institutions licensed under the BDCA. The statistical system, which follows the standards imposed on banks in the United Kingdom by the Financial Conduct Authority and is consistent with Basel Committee Standards, provides the BMA with a detailed breakdown of a bank's balance sheet and profit-and-loss accounts on both a consolidated and unconsolidated basis. This information enables the BMA to monitor the soundness of a bank's financial position and ensure that it meets certain capital requirements.
As the Bank's supervisory authority in Bermuda, the BMA is responsible for the consolidated supervision of our worldwide operations. There are also host regulatory bodies performing a similar function to that of the BMA in all major locations in which the Bank operates. Many of these local authorities require detailed reporting on the activities of the Bank's subsidiaries located in their jurisdictions. As part of its oversight process, the BMA receives copies of each of these reports on a regular basis and liaises with the regulatory authorities in the respective locations.
From time to time, in the ordinary course of business, the Bank enters into agreements with the BMA under which the Bank agrees to achieve or maintain certain levels of capital and to obtain the BMA's prior approval to take certain corporate actions. Certain actions that may not be taken without prior BMA approval include: (1) paying any dividends on the common shares, (2) creating or increasing the authorized amount of, or issuing any class of shares, (3) repurchasing any class of shares and (4) entering into a material acquisition.
Under the market disclosure requirements (referred to as Pillar III disclosures) applicable under both Basel II and the Basel II Accord ("Basel III"), the Bank is required to publish information about the risks to which it is exposed. Effective as of January 1, 2015, the BMA adopted capital and liquidity regulatory requirements consistent with Basel III, a framework released by the BCBS. Basel III aims to raise the quality, consistency and transparency of the capital base, limit the build-up of excess leverage and increase capital requirements for the banking sector. Basel III adopts CET1 capital as the predominant form of regulatory capital with the CET1 ratio as a new metric. Basel III also adopts the new LCR regimes.
The Basel III regulatory framework adopts a phased implementation approach for Bermuda banks with full implementation on January 1, 2019, consistent with BCBS recommendations. When fully phased-in, the Bank will be subject to the following requirements:
adopting CET1 as the primary and predominant form of regulatory capital, with a requirement of CET1 of at least 7.0% of RWA, inclusive of a minimum CET1 ratio of 4.5% and the new capital conservation buffer of 2.5%, but excluding the D-SIB surcharge described below. The BMA has allowed Bermuda banks to make the one-time irrevocable election to exclude other comprehensive income on their available-for-sale portfolios from CET1;
adopting a Tier 1 capital requirement of at least 8.5% of RWA, inclusive of a minimum Tier 1 ratio of 6% and the new capital conservation buffer of 2.5% but excluding the D-SIB surcharge described below;
adopting a total capital requirement of at least 105% of RWA, inclusive of a minimum total capital ratio of 8% and the new capital conservation buffer of 2.5% but excluding the D-SIB surcharge described below;
the Bank will be considered to be a D-SIB and will be subject to a 3% surcharge composed of CET1-eligible capital implemented by the BMA effective September 30, 2015. This is based upon its assessment of the extent to which the Bank (individually and collectively with the other Bermuda banks) poses a degree of material systemic risk to the economy of Bermuda due to its role in deposit taking, corporate lending, payment systems and other core economic functions;
providing for the inclusion of a countercyclical buffer to be introduced when macro-economic indicators provide an assessment of excessive credit or other pressures building in the banking sector, potentially increasing the CET1, Tier 1 and total capital ratios by up to 2.5%;
adopting the introduction of a 5% leverage ratio as calculated in Basel III; and
adopting the liquidity coverage ratio implementation timetable consistent with that published by Basel III, with a minimum requirement of 60%, rising in equal annual steps to 100% by January 1, 2019.

The minimum capital ratio requirements set forth above do not reflect additional Pillar II add-on requirements that the BMA may impose upon us as a prudential measure from time to time. As of January 1, 2018 our minimum total capital ratio required by the BMA is 15.5% and our minimum CET1 ratio requirement is 8.8%. As of the date hereof, we expect that our minimum total capital ratio requirement at January 1, 2019 may be 16.2% (inclusive of the minimum required total capital ratio of 10.5% as described above). However, as our capital requirements remain under continuous review by the BMA pursuant to its prudential supervision, we cannot guarantee that the BMA will not seek higher total capital ratio requirements at any time.


95


Bermuda Monetary Authority Act 1969
The Bermuda Monetary Authority Act 1969 established the Bermuda Monetary Authority as a statutory corporate body responsible for, among other things, supervising, regulating and inspecting any financial institution which operates in or from within Bermuda (which includes the Bank). Specific areas of financial regulation, such as the banking industry, are also the subject of separate, specific legislation (some of which is discussed below), but this specific legislation is nevertheless administered by the BMA in its supervisory capacity. In addition to its supervisory functions, both under the Bermuda Monetary Authority Act 1969 and the specific legislation discussed below, the BMA is empowered to assist foreign regulatory bodies by requiring entities supervised and regulated by the BMA to furnish information on demand to the BMA in connection with foreign regulatory requests.
Banks and Deposit Companies Act 1999
The Banks and Deposit Companies Act 1999 (the"BDCA") prohibits any person from carrying on a deposit-taking business in or from within Bermuda unless that person is a company incorporated in Bermuda and licensed by the BMA under the BDCA. The BDCA provides for two classes of licenses: banking licenses and deposit company licenses. The Bank holds a banking license and a deposit company license. Unless otherwise permitted by the BMA, a company that holds a banking license must provide a range of minimum services to the public in Bermuda, including (without limitation) current accounts in Bermuda dollars, other deposit accounts, loan facilities in Bermuda Dollars, foreign exchange services and credit card or debit card facilities. A company holding a deposit company license typically offers a small range of services but, unless otherwise permitted by the BMA, must also provide some specified services to the public in Bermuda, including (without limitation) savings, deposit or other similar accounts in Bermuda Dollars and loans in Bermuda Dollars secured on mortgages of real property in Bermuda.
As the agency responsible for administering the BDCA, regulating deposit-taking businesses and protecting depositors, the BMA has broad authority to compel companies licensed under the BDCA to take or cease specific actions and comply with informational or access requests. Under the BDCA, the BMA can, or can compel these companies, including us to, among other things, do any or all of the following:
provide such information as the BMA may reasonably require;
submit a report prepared by the Bank's auditors or by an accountant or other person with professional skills on any matter about which the BMA could require us to provide information;
produce documentation or other information as the BMA may reasonably require; and
permit any officer, servant or agent of the BMA, on producing evidence of his authority, to enter the Bank's premises to obtain information and documents.
In addition, the BMA has the power to do any or all of the following:
examine, copy or retain any documents relating to the Bank's deposit-taking business;
require the Bank to take certain steps or to refrain from adopting or pursuing a particular course of action or to restrict the scope of the Bank's business in a particular way;
appoint competent persons to investigate and report to the BMA on the Bank's business or the Bank's ownership and control;
restrict the scope of a license or revoke a license; and
vary, suspend or revoke the Bank's banking license and to give directions if it feels these are necessary to protect the Bank's depositors.
The Bank's failure to comply with any of the statutory requirements set forth in the BDCA could result in civil or criminal penalties.
The Bank is required to report certain transactions to the BMA. These include any transaction or transactions relating to any one person as a result of which the Bank would be exposed to a risk of incurring losses in excess of 10% of the Bank's available capital resources, or where the Bank proposes to enter into a transaction or transactions relating to any one person, which, either alone or together with previous transactions entered into by the Bank in relation to the same person, would result in the Bank being exposed to the risk of incurring losses in excess of 25% of its available capital resources. This also applies where the transaction relates to different persons if they are connected in such a way that the financial soundness of any of them may affect the financial soundness of the others or the same factors may affect the financial soundness of both or all of them. The BMA may extend the scope of this requirement to the Bank's subsidiaries even if these subsidiaries are not licensed under the BDCA as if the transactions and available capital resources of the Bank's subsidiaries were included in the Bank's available capital resources. For the purpose of the foregoing, the transactions which must be reported by the Bank to the BMA are those between the Bank and a person where:
(a)
that person incurs an obligation to the Bank or as a result of which such person may incur such an obligation;
(b)
the Bank will incur, or as a result of which it may incur, an obligation in the event of that person defaulting on an obligation to a third party; or
(c)
the Bank acquires or incurs any obligation to acquire, or as a result of which it may incur an obligation to acquire, an asset the value of which depends wholly or mainly on that person performing their obligations or otherwise on his financial soundness.
The risk of loss attributable to the transaction is, in a case within paragraph (a) or (b), the risk of the person concerned defaulting on the obligation there mentioned and, in a case within paragraph (c), the risk of the person concerned defaulting on the obligations there mentioned or of a deterioration in such person's financial soundness. The Bank's available capital resources may be determined by the BMA after consultation with it and in accordance with principles published by the BMA. It is an offense for the Bank to fail to make the required reports.
Under the BDCA, any person who becomes a significant shareholder of a deposit-taking institution, which is defined to include persons, either individually or with associates, who (i) hold 5% or more of the shares in the institution or another company of which it is a subsidiary company; or (ii) is entitled to exercise, or control the exercise of 5% or more of the voting power at any general meeting of the institution or of another company of which it is such a subsidiary, must notify the BMA in writing of that fact within seven days. Failure to provide the BMA with prompt and appropriate notice would constitute an offense that could result in a fine.
The BDCA prohibits a person from becoming a shareholder controller of any company licensed under the BDCA unless the person provides written notice to the BMA of his intent to do so and the BMA does not object. The definition of shareholder controller is set out in the BDCA but generally refers to a person who, among other things, either alone or with any associate or associates (within the meaning of the BDCA) (i) holds 10% or more of the shares in the licensed institution or another company of which it is a subsidiary company; or (ii) is entitled to exercise, or control the exercise of 10% or more of the voting power at any general meeting of the licensed institution or another company of which it is such a subsidiary. The BDCA distinguishes between shareholder controllers of the following threshold descriptions: "10% shareholder controllers," "20% shareholder controllers," "30% shareholder controllers," "40% shareholder controllers," "50% shareholder controllers," "60% shareholder controllers" and "principal shareholder controllers" who have a 75% or greater interest. A person who intends to become a shareholder controller, or a shareholder controller who intends to increase his shareholding/control, meaning generally, ownership of shares or the ability to exercise or control the exercise of voting rights attached to shares, beyond his present threshold, must provide written notice to the BMA that he intends to do so. It is an offense not to give this notice. The BMA may object to a person's notice of intent to become a shareholder controller of

96


any description or to an existing shareholder controller where it appears to the BMA that, among other things, such person is not or is no longer a fit and proper person to be such controller of the institution. If the BMA objects, the BMA will provide such person with written notice of its objection.
Prior to serving a notice of objection, the BMA shall serve the person seeking to become a shareholder controller of any description or existing shareholder controller seeking to increase their control with a preliminary written notice stating that the BMA is considering service on that person of a notice of objection, and that notice shall state among other things, the reasons for the BMA's proposed objection. The statement of the BMA's reasons for their proposed objection will, however, be subject to the BMA's determination that such statement would not involve the disclosure of confidential information, the disclosure of which would be prejudicial to a third party. A person served with a preliminary written notice may, within a period of 28 days beginning with the day on which the notice is served, make written representations to the BMA and the BMA shall take any such representations into account in deciding whether to serve a notice of objection.
If three months pass from the date of giving notice of intent to the BMA without the BMA serving a notice of objection, then the person may become a shareholder controller as requested in the notice of intent. In practice, the BMA's procedure is generally to respond to a shareholder controller notification of intent.
If a person becomes a shareholder controller or increases their shareholding/control in spite of the BMA's objection thereto, if a shareholder controller fails to comply with the foregoing notice requirements or if a shareholder controller continues as such after being given notice of objection to his or her being a shareholder controller, the BMA may take the actions specified in the BDCA, including revoking the relevant license where a 50%, 60% or principal shareholder controller is involved, or mandating that any specified shares become subject to one or more of the following restrictions:
any transfer of or agreement to transfer those shares or, in the case of unissued shares, any transfer of or any agreement to transfer the right to be issued with them, will be void;
no voting rights may be exercisable in respect of the shares;
no further shares may be issued in right of them or pursuant to any offer made to their holder; or
except in liquidation, no payment may be made of any sums due from the institution on the shares, whether in respect of capital or otherwise.
A court in Bermuda may, on the application of the BMA, order the sale of any such shares. Any person may appeal to a tribunal constituted under the BDCA for a review of a notice of objection given by the BMA as described above. However, this right of appeal does not apply to a person in any case in which such person has failed to give a notice or has become or continued to be a controller in contravention of the BDCA. In addition, if a person has had its license revoked or has been subject to any of the restrictions set forth above, the tribunal may confirm or reverse the decision which is the subject of the appeal but shall not have power to vary it except:
where the decision was made to impose or vary any restriction, the tribunal may direct the BMA to impose different restrictions or to vary them in a different way; or
where the decision was to revoke a license, the tribunal may direct the BMA to restrict it instead.
In the event that the BMA imposes any of the restrictions listed above, the restrictions may apply to:
all shares of the institution where the person in question is a shareholder controller that (i) are held by him or any associate of his, and (ii) were not so held immediately before he became such shareholder controller of the institution; and
all shares in another company where the person in question became a shareholder controller (i) as a result of the acquisition by him or any associate of his of shares in such other company, and (ii) the shares were not so held before he became a shareholder controller of such institution.
A company licensed under the BDCA must give written notice to the BMA in the event that any person has either become or ceased to be a director, controller or senior executive of such licensed company. The written notice is required to be given to the BMA within 14 days beginning with the day on which the licensed company becomes aware of the relevant change in director, controller or senior executive. The definition of "controller" is set out in the BDCA but generally refers to (i) a shareholder controller, a managing director or chief executive officer of the institution or of another company of which it is a subsidiary, or (ii) a person whose duties include directing the actions of the board of directors of the licensed company or of another company of which it is a subsidiary, or (iii) a person whose duties include directing the actions of any shareholder controller of the institution.
Trusts (Regulation of Trust Business) Act 2001
The principal purpose of the Trusts (Regulation of Trust Business) Act 2001 (the "Trusts Business Act"), is to regulate "trust business," which is generally defined as providing the services of a trustee as a business, trade, profession or vocation. Under the Trusts Business Act, a license is required to conduct trust business in or from within Bermuda. Licenses are designated either "unlimited" or "limited." Only bodies corporate are entitled to obtain unlimited licenses, which allow them to conduct trust business and solicit business from the public generally. At present, the Bank and certain of its subsidiaries hold unlimited licenses issued by the BMA pursuant to the Trusts Business Act. Pursuant to Section 6 of the Trusts Business Act, the BMA has published a Statement of Principles, in accordance with which it is acting or purporting to act with respect to the exercise of its powers under the Trusts Business Act, including (without limitation) the BMA's minimum licensing criteria, the grounds for revocation of licenses, the power to grant, revoke or restrict a license and the power to obtain information or require the production of documents. In addition, pursuant to Section 7 of the legislation, the BMA published a Code of Practice that provides guidance as to the duties, requirements, procedures, standards and principles to be observed by persons carrying on trust business under the Trusts Business Act.
The BMA's powers under the Trusts Business Act include (without limitation) the power to:
impose conditions on a license with respect to scope and type of business, to protect a client or potential client of a licensee;
revoke a license in certain circumstances including if the licensee has not complied with the licensing criteria; and
request and obtain information from a licensee to ensure compliance with the Trusts Business Act, and to safeguard the interests of the licensee's clients.
The Trusts Business Act prohibits a person from becoming a 10% shareholder controller or a majority shareholder controller of a licensed company, unless such person provides written notice to the BMA of his intent to do so and the BMA does not object. It is an offense not to provide this notice. The definition of shareholder controller is set out in the Trusts Business Act, but generally refers to a person who, among other things, either alone or with any associate or associates (within the meaning of the Trusts Business Act) (i) holds 10% or more of the shares in the licensed company or another company of which it is a subsidiary company; or (ii) is entitled to exercise, or control the exercise of 10% or more of the voting power at any general meeting of the licensed company or another company of which it is such a subsidiary. A "majority shareholder controller" is defined under the Trusts Business Act as a shareholder controller which, among other things, (i) holds 50% or more of the issued and outstanding shares in the licensed company; or (ii) is entitled to exercise, or control the exercise of 50% or more of the voting power at any general meeting of the licensed company.
The BMA may object to a person's notice of intent to become a 10% shareholder controller or majority shareholder controller or may object to an existing shareholder controller of any description where it appears to the BMA that, among other things, such person is not or is no longer a fit and proper person to be such a controller of the

97


licensed company. If the BMA objects, the BMA will provide such person with a written notice of objection. Prior to serving any such notice of objection, the BMA shall serve the person seeking to become a shareholder controller or the existing shareholder controller with a preliminary written notice stating that the BMA is considering service on that person of a notice of objection, stating, among other things, the reasons for the BMA's proposed objection. The statement of the BMA's reasons for its proposed objection will, however, be subject to the BMA's determination that such statement would not involve the disclosure of confidential information, the disclosure of which would be prejudicial to a third party. A person served with a preliminary written notice may, within a period of 28 days beginning with the day on which the notice is served, make written representations to the BMA and the BMA shall take any such representations into account in deciding whether to serve a notice of objection.
If three months pass from the date of notifying the BMA of a new shareholder controller or an increased shareholding/control beyond a shareholder controller's then current threshold, without the BMA serving a notice of objection, then the person may become a shareholder controller as requested in the notice. In practice, the BMA's procedure is generally to respond to a person's shareholder controller notification.
If a person becomes a shareholder controller or increases their shareholding control, in spite of the BMA's objection thereto, if a shareholder controller fails to comply with the foregoing notice requirements or if a shareholder controller continues as such after being given notice of objection to his being a shareholder controller, the BMA may take certain actions, including revoking the relevant license where a shareholder controller holding 50% or more of the shares of the licensed company is involved or mandating that any specified shares become subject to one or more of the following restrictions:
any transfer of or agreement to transfer those shares or, in the case of unissued shares, any transfer of or any agreement to transfer the right to be issued with them, will be void;
no voting rights may be exercisable in respect of the shares;
no further shares may be issued in right of them or pursuant to any offer made to their holder; or
except in liquidation, no payment may be made of any sums due from the licensed company on the shares, whether in respect of capital or otherwise.
A court in Bermuda may, on the application of the BMA, order the sale of any such shares. Any person may appeal to a tribunal constituted under the Trusts Business Act for a review of a notice of objection given by the BMA as described above. However, this right of appeal does not apply to a person in any case in which such person has failed to give a notice or has become or continued to be a controller in contravention of the Trusts Business Act. In addition, if a person has had its license revoked or has been subject to any of the restrictions set forth above, the tribunal may confirm or reverse the decision which is the subject of the appeal but shall not have power to vary it except:
where the decision was made to impose or vary any restriction, the tribunal may direct the BMA to impose different restrictions; or
where the decision was to revoke a license, the tribunal may direct the BMA to restrict it instead.
In the event that the BMA imposes any of the restrictions listed above, the restrictions may apply to:
all shares of the licensed company of which the person in question is a shareholder controller that (i) are held by him or any associate of his, and (ii) were not so held immediately before he became such shareholder controller of the licensed company; and
all shares in another company where the person in question became a shareholder controller (i) as a result of the acquisition by him or any associate of his of shares in such other company, and (ii) the shares were not so held before he became a shareholder controller of such licensed company.
A company licensed under the Trusts Business Act must give written notice to the BMA in the event that any person has either become or ceased to be a controller or officer of such licensed company. The written notice is required to be given to the BMA within 14 days beginning with the day on which the licensed company becomes aware of the change in controller or officer. The definition of "controller" is set out in the Trusts Business Act but generally refers to (i) a shareholder controller, a managing director or chief executive officer of the licensed company or of another company of which it is a subsidiary, or (ii) a person whose duties include directing the actions of the board of directors of the licensed company or of another company of which it is a subsidiary, or (iii) a person whose duties include directing the actions of any shareholder controller of the licensed company. The definition of "officer" under the Trusts Business Act, includes a director, secretary or any senior executive.
Investment Business Act 2003
The Investment Business Act 2003 (the "Investment Business Act") prohibits any person from carrying on, or purporting to carry on, an investment business in or from within Bermuda unless that person holds a license granted under the Investment Business Act, or is exempted from holding a license. The Investment Business Act defines "investment business" broadly as the business of dealing in investments, arranging deals in investments, managing or offering investments and giving advice on investments.
Under the Investment Business Act, the BMA is given the authority to grant licenses and to supervise license holders. The BMA will only grant a license if it is satisfied that the applicant complies with licensing criteria set out in the Investment Business Act, which include (without limitation) that controllers and senior executives of the applicant are fit and proper persons to carry on such business, the applicant company's business is effectively directed by at least two individuals (unless the BMA otherwise approves), the Board of the applicant has a number of independent directors considered appropriate by the BMA, the applicant's business is conducted in a prudent manner, the position of the applicant in the group does not obstruct effective consolidated supervision and the applicant will carry on the investment business with integrity and professional skill appropriate to the nature and scale of its activities.
At the present time, the Bank's wholly owned subsidiaries Butterfield Trust (Bermuda) Limited, Butterfield Securities (Bermuda) Limited and Butterfield Asset Management Limited hold licenses under the Investment Business Act.
Under the Investment Business Act the BMA may require an accountant's report on a license holder or the appointment of an inspector to carry out an investigation into the affairs of a license holder and/or demand the production of documents or information relating to the investment business of a license holder. The Investment Business Act also grants the BMA broad powers to enforce the provisions of the Investment Business Act, including (without limitation) powers to issue directions, to vary, suspend or cancel a license, to appoint a custodian manager of an offending investment business, to levy fines and to seek from the court injunctions and restitution orders. If the BMA considers that an investment provider knowingly and willfully has breached any condition imposed on its license, the licensing criteria or any other duty or obligation under the Investment Business Act, or has been carrying on investment business in a manner detrimental to the interest of its clients and creditors, or contrary to the public's interests, the BMA may issue a direction of compliance, or vary, suspend or cancel the license of the investment provider, appoint a custodian manager to manage the investment business, impose civil penalties, or publicly censure an investment provider.
The Investment Business Act prohibits a person from becoming a 10% shareholder controller or a majority shareholder controller of an investment provider, unless such person provides written notice to the BMA of his intent to do so and the BMA does not object. It is an offense not to provide this notice. The definition of 10% shareholder controller is set out in the Investment Business Act, but generally refers to a person who, among other things, either alone or with any associate or associates (within the meaning of the Investment Business Act) (i) holds 10% or more of the shares in the investment provider or its parent undertaking; or (ii) is entitled to exercise, or control the exercise of 10% or more of the voting power in the investment provider or in the parent undertaking. A "majority shareholder controller" is defined under the Investment Business

98


Act as a shareholder controller which (i) holds 50% or more of the issued and outstanding shares in the investment provider or its parent undertaking; or (ii) is entitled to exercise, or control the exercise of 50% or more of the voting power in the investment provider or in the parent undertaking.
The BMA may object to a person's notice of intent to become a 10% shareholder controller or majority shareholder controller or to an existing shareholder controller of any description where it appears to the BMA that, among other things, such person is not or is no longer a fit and proper person to be such controller of the licensed company. If the BMA objects, the BMA will provide such person with a written notice of objection. Prior to serving any such notice of objection, the BMA serves the person seeking to become a shareholder controller or will serve an existing shareholder controller with a preliminary written notice stating that the BMA is considering service on that person of a notice of objection, stating, among other things, the reasons for the BMA's proposed objection. The statement of the BMA's reasons for their proposed objection will, however, be subject to the BMA's determination that such statement would involve the disclosure of confidential information, the disclosure of which would be prejudicial to a third party. A person served with a preliminary written notice may, within a period of 28 days beginning with the day on which the notice is served, make written representations to the BMA and the BMA shall take any such representations into account in deciding whether to serve a notice of objection.
If three months pass from the date of notifying the BMA of a new shareholder controller or an increased shareholding/control beyond a shareholder controller's then current threshold, without the BMA serving a notice of objection, then the person may become a shareholder controller as requested in the notice. In practice, the BMA's procedure is generally to respond to a person's shareholder controller notification.
If a person becomes a shareholder controller or increases their shareholding/control in spite of the BMA's objection to his becoming a shareholder controller or if a shareholder controller fails to comply with the foregoing notice requirements or if a shareholder controller continues as such after being given notice of objection to his being a shareholder controller, the BMA may take certain actions, including revoking the relevant license where a shareholder controller holding 50% or more of the shares of the licensed company is involved or mandating that any specified shares become subject to one or more of the following restrictions:
any transfer of or agreement to transfer those shares or, in the case of unissued shares, any transfer of or any agreement to transfer the right to be issued with them, will be void;
no voting rights may be exercisable in respect of the shares;
no further shares may be issued in right of them or pursuant to any offer made to their holder; or
except in liquidation, no payment may be made of any sums due from the investment provider on the shares, whether in respect of capital or otherwise.
A court in Bermuda may, on the application of the BMA, order the sale of any such shares. Any person may appeal to a tribunal constituted under the Investment Business Act for a review of a notice of objection given by the BMA as described above. However, this right of appeal does not apply to a person in any case in which such person has failed to give a notice or has become or continued to be a controller in contravention of the Investment Business Act. In addition, if a person has had its license revoked or has been subject to any of the restrictions set forth above, the tribunal may confirm or reverse the decision which is the subject of the appeal but shall not have power to vary it except:
where the decision was made to impose or vary any restriction, the tribunal may direct the BMA to impose different restrictions or to vary them in a different way; or
where the decision was to revoke a license, the tribunal may direct the BMA to restrict it instead.
In the event that the BMA imposes any of the restrictions listed above, the restrictions may apply to:
all shares of the investment provider of which the person in question is a shareholder controller that (i) are held by him or any associate of his, and (ii) were not so held immediately before he became such shareholder controller of the investment provider; and
all shares in another company where the person in question became a shareholder controller (i) as a result of the acquisition by him or any associate of his of shares in such other company, and (ii) the shares were not so held before he became a shareholder controller of such investment provider.
A company licensed under the Investment Business Act must give written notice to the BMA in the event that any person has either become or ceased to be a controller or officer of such investment provider. The written notice is required to be given to the BMA within 14 days beginning with the day on which the investment provider becomes aware of the change in controller or officer. The definition of "controller" is set out in the Investment Business Act but generally refers to a shareholder controller, a managing director or chief executive officer of the investment provider or of another company of which it is a subsidiary, or a person whose duties include directing the actions of any shareholder controller of the investment provider. The definition of "officer" under the Investment Business Act, includes a director, secretary or any senior executive.
Corporate Service Provider Business Act 2012
The Corporate Service Provider Business Act 2012 (“CSPB”) regulates persons carrying on a corporate service provider business in Bermuda. “Corporate service provider business” in this context means the provision of any of the following services for a profit: (i) acting as a company formation agent; (b) providing nominee services, including (among other things) providing nominee shareholders; (c) providing administrative and secretarial services to companies or partnerships (including, among other things, providing a registered office and maintaining the books and records of a company or partnership); (d) performing functions in the capacity as a resident representative under various Bermuda statutes; and (e) providing any other corporate or administrative services as may be specified in regulations made under the CSPB. Under the CSPB, the Bank or any of its subsidiaries are required to hold a corporate service provider license to lawfully provide corporate services to our customers in Bermuda. Licensing under the CSPB is administered by the BMA.
Pursuant to the provisions of the CSPB any person who, together with their associates (within the meaning of the CSPB), intends to become either a shareholder controller or a majority shareholder controller of a CSPB licensed entity, must first serve notice of their intent to do so on the BMA and either receive a notice of non-objection from the BMA, or wait for the expiration of a three month period starting from the date of the notice to the BMA without the BMA having served a written notice of objection. A “shareholder controller” under the CSPB is any person who, either alone or with any associate or associates, (i) holds 10% or more of shares of the licensed entity (if it is a company) or 10% or more of another company of which the licensed entity is a subsidiary; (ii) is entitled to control or control the exercise of 10% or more of the voting power at any general meeting of the licensed entity (if it is a company) or of another company of which the licensed entity is a subsidiary; or (iii) is able to exercise a significant influence over the management of a licensed entity or of another company of which the licensed entity is a subsidiary by virtue of holding shares in or an entitlement to exercise or control the exercise of the voting power at any general meeting of either the licensed entity (if it is a company) or its holding company. A “majority shareholder controller” under the CSPB has the same meaning as limbs (i) and (ii) in the preceding sentence, save that the relevant percentage threshold for ownership is 50% or more.
In addition to the requirement to notify and obtain BMA non-objection (whether express or deemed) of any change in shareholder controller or majority shareholder controller of a CSPB licensed entity, if at any time it appears to the BMA that a person who is a “controller” of any description of a CSPB licensed entity is not a fit and proper person for such role, the BMA may serve a written notice of objection to that controller; provided that, before serving such a notice, the BMA must serve that person with a preliminary written notice stating that the BMA is considering service on that person of a notice of objection, specifying the reasons for which it appears to the BMA why that person is not or is no longer a fit and proper person and advising as to the rights of that person to make written representations to the BMA within 28 days beginning on the day

99


on which such notice is served, and that such written representations shall be taken into account by the BMA in deciding whether to serve a notice of objection. For these purposes a “controller” includes (i) a managing director of a licensed entity or the licensed entity’s holding company; (ii) the CEO of the licensed entity or the licensed entity’s holding company; and (iii) a person in accordance with whose directions or instruction the directors of the licensed entity (or its holding company) are accustomed to act. Upon determining that any individual is not a fit and proper person, the BMA may pass a prohibition order, thereby preventing that individual from exercising any functions in connection with any business requiring licensing under the CSPB. Furthermore, under the CSPB, a licensed entity is required to give written notice to the BMA of any person becoming or ceasing to be a controller or an “officer” (director, company secretary or senior executive) of the licensed entity.
Breaches of the CSPB are punishable by a range of criminal and civil penalties including fines, imprisonment and public censure; breaches can result in the licensed entity losing its license and therefore its ability to conduct corporate service provider business. The BMA is also empowered to restrict a controller’s ability to sell any shares (and exercise any rights in respect of such shares) held by the controller in a CSPB licensed entity if they continue to be or become a controller following a notice of objection from the BMA.
Companies Act 1981
As a local company incorporated in Bermuda, the Bank is subject to the Companies Act 1981 (the "Companies Act"). Under section 114 of the Companies Act, no local company may carry on business of any sort in Bermuda unless, among other things, (i) it complies with the control and ownership requirements set out in Part I of the Third Schedule of the Companies Act; (ii) it is licensed under section 114B of the Companies Act and is carrying on such business in accordance with the terms and conditions imposed in such license; or (iii) its shares are listed on a designated stock exchange and the company is engaged as a business in a material way in a prescribed industry pursuant to section 114(1)(e) of the Companies Act.
In December 2000, the Minister of Finance issued to the Bank a license pursuant to section 114B of the Companies Act allowing the Bank to carry on business in Bermuda without complying with certain provisions of the Third Schedule to the Companies Act. Effective June 10, 2016, the Bank relinquished its section 114B license and carries on business in Bermuda without complying with the provisions of the Third Schedule in reliance upon the exemption in section 114(1)(e) of the Companies Act. The Bank qualifies for this statutory exemption by virtue of (i) the listing of the Bank's shares on the BSX, which is a "designated stock exchange" for the purposes of the Companies Act and (ii) the Bank's material business of banking, which is a "prescribed industry" for the purposes of the Companies Act.
Exchange Control
The Bank is designated as resident in Bermuda for exchange control purposes.
The BMA has given its consent for the issue and free transferability of all of the common shares to and are between non-residents of Bermuda for exchange control purposes, provided the Bank's shares remain listed on an appointed stock exchange, which includes the NYSE. Approvals or permissions given by the BMA do not constitute a guarantee by the BMA as to our performance or our creditworthiness. Accordingly, in giving such consent or permissions, the BMA shall not be liable for the financial soundness, performance or default of our business or for the correctness of any opinions or statements expressed in this report.
Stamp Duty
Stamp duty is a tax in Bermuda imposed on written documents. The governing legislation is the Stamp Duties Act 1976, as amended (the "Stamp Duties Act"). The Stamp Duties Act sets out the instruments that are subject to stamp duty, which generally include certain instruments or documents as specified in the Stamp Duties Act that are executed in Bermuda or, if executed outside of Bermuda, are then brought into Bermuda.
There are certain limited stamp duty exemptions under the Bermuda Stock Exchange Company Act 1992 (the ‘‘BSX Act’’), which extend to local companies, the securities of which are listed on the BSX. The Bank’s common shares are currently listed on the NYSE and BSX. Pursuant to the BSX Act, the provisions of the Stamp Duties Act will not apply to any instrument which relates to (i) a conveyance or transfer on sale, (ii) a conveyance or transfer to effect or having the effect of a voluntary disposition inter vivos, or (iii) any agreement for the lending and borrowing, of any securities which are listed on the BSX. Accordingly, for so long as the common shares of the Bank remain listed on the BSX (and to the extent any other securities issued by the Bank are listed on the BSX), the forgoing stamp duty exemptions under the BSX Act would apply. However, dealings in the Bank’s common shares beyond the limited exemptions under the BSX Act may attract stamp duty under various heads of the Schedule to the Stamp Duties Act. For example, ad valorem stamp duty may be payable (i) where security is granted over shares of the Bank, (ii) where shares of the Bank form part of a deceased’s estate and probate is sought, and (iii) on a share certificate where the share is issued by the Bank for the first time at a premium in excess of the par value thereof.
The Stamp Duties Act prescribes the persons liable to pay the stamp duty, whether the amount of duty is a fixed or ad valorem amount and the time period in which the duty must be paid, depending on the nature of the instrument. The Stamp Duties Act also sets out the consequences for failure to stamp instruments which are subject to duty.
Generally, if a stampable document has been executed in Bermuda or has been executed outside of Bermuda and then brought into Bermuda and stamp duty is not paid, the document is not valid for any purpose (including registration) in Bermuda, until such time as it is stamped. In addition, a stampable document which is not stamped (i) is not admissible in court proceedings in Bermuda, except in criminal proceedings or stamp duty violation prosecutions; and (ii) may not be acted upon, filed, or registered by any public official or by any company. Anyone trying to evade payment of stamp duty commits an offence and is liable to prosecution and penalty.
Limits on Shareholding
Generally, limits are imposed by the Companies Act on the percentage of shares in a local company carrying on business in Bermuda which may be held by persons who are non-Bermudian as that term is defined in the Companies Act. As described above, although the Bank relies on an exemption under section 114(1)(e) of the Companies Act to these ownership requirements and related control requirements, the bye-laws of the Bank currently restrict the voting rights of a person who is not "Bermudian" (as such term is defined in the Companies Act) and who is "interested" (as such term is defined in the bye-laws) in the shares of the Bank which constitute more than 40% of all shares then issued and outstanding is not entitled to vote the shares which are in excess of such 40% interest at any general meeting without the prior written approval of the Minister of Finance.
In addition, there are certain prior approval requirements pursuant to the BDCA, the Trusts Business Act and the Investment Business Act with respect to any person who seeks to become a "shareholder controller" (as defined in each of those Acts) of the Bank.
Deposit Insurance Scheme
Pursuant to the Deposit Insurance Act 2011 and the Deposit Insurance Rules 2016 of Bermuda, a Deposit Insurance Scheme (“DIS”) has come into effect in Bermuda. The DIS is administered by the Bermuda Deposit Insurance Corporation. The DIS is designed to protect the deposits of individuals, charities, unincorporated associations, partnerships, sole proprietors and small businesses by guaranteeing up to $25,000 of their aggregate Bermuda Dollar deposits in the event of a Bermuda deposit taking institution’s failure. The DIS is backed by a Deposit Insurance Fund which is in turn funded from premium contributions that are payable by all banks and credit unions licensed

100


by the BMA . As a bank licensed by the BMA, we are required to be a member of the DIS and pay contributions to the Deposit Insurance Fund. Currently, our premium contribution is calculated by the Bermuda Deposit Insurance Corporation as 0.25% per annum of the average total amount of our Bermuda Dollar deposits that are covered by the DIS guarantee over a rolling three-month period based on information disclosed by us to the Bermuda Deposit Insurance Corporation. Each contribution to the Deposit Insurance Fund (including the initial contribution) is payable every three months in arrears.
The Cayman Islands
The Cayman Islands Monetary Authority (the "CIMA")
Our activities in the Cayman Islands are monitored by CIMA. CIMA is responsible for currency management, regulation and supervision of the Cayman Islands financial services sector (which includes securities and investments business, banking, insurance and fiduciary services), advice to the Cayman Islands government and cooperation with overseas regulatory authorities. CIMA's principal focus is to promote and maintain a sound financial system in the Cayman Islands and to promote and enhance market confidence, consumer protection and the reputation of the Cayman Islands as a financial center.
CIMA has broad statutory powers of enforcement. These powers are intended to permit CIMA to have access to information held or maintained by a licensee as necessary and to enable CIMA to take appropriate remedial action if a licensee is in default of its obligations under applicable laws.
Relevant Legislation/Regulations
Banks & Trust Companies Law (2013 Revision)
The Banks and Trust Companies Law (2013 Revision) (the "BATCL") provides that it is an offense to conduct banking business or trust business without the appropriate license. Bank of Butterfield (Cayman) Limited holds a category "A" banking license and a trust license, both issued by CIMA.
The BATCL is supplemented by certain regulations which, among other things, prescribe the fees that are payable by licensees and certain information that must be submitted to CIMA in connection with any license application.
Licensees must adhere to certain capital adequacy requirements and must file audited financial statements with CIMA within three months of their financial year-end. Prior written approval of CIMA is required in a number of circumstances including, but are not limited to, the issue, transfer or disposal of any shares, the appointment of a new director or senior officer or where the licensee wishes to conduct business that deviates from its business plan submitted at the time of its license application.
Securities Investment Business Law (2015 Revision), as amended
The Securities Investment Business Law (2015 Revision), as amended (the "SIBL") provides that a person shall not carry on, or purport to carry on, securities investment business in or from the Cayman Islands unless that person is for the time being licensed under SIBL or is exempted from the requirement to hold a license pursuant to SIBL. Butterfield Bank (Cayman) Limited holds a securities investment business license, issued by CIMA, to conduct its business.
SIBL is essentially designed to achieve the licensing and regulation of securities investment providers and applies to (i) any company, foreign company or partnership incorporated or registered in the Cayman Islands and carrying on "securities investment business" anywhere in the world, or (ii) any entity which has a "place of business" in the Cayman Islands through which "securities investment business" is carried on. The entity need not have a physical presence in the Cayman Islands in order for such entity to fall within the ambit of SIBL.
Certain activities are explicitly excluded that would otherwise fall within the definition of securities investment business. In addition, SIBL exempts certain persons who are engaged in securities investment business with, among other things, sophisticated or high net worth persons (as such terms are defined in SIBL) from the full licensing requirements of SIBL, provided that they file an annual declaration with CIMA and pay an annual fee.
Insurance Law, 2010 (as amended)
CIMA regulates the insurance industry in the Cayman Islands pursuant to the Insurance Law, 2010 (as amended) (the "IL"). Such regulation includes licensing, ongoing supervision, and enforcement.
Pursuant to the IL, a company is required to hold a license in order to carry on insurance or reinsurance business or business as an insurance agent, insurance broker or insurance manager in or from the Cayman Islands. Bank of Butterfield (Cayman) Limited (which is not itself an insurer) holds an insurance agent license, issued by CIMA, permitting it to solicit domestic business on behalf of not more than one general insurer and one long term insurer.
Companies Law (2016 Revision) as amended
Butterfield Bank (Cayman) Limited is an ordinary resident company incorporated in the Cayman Islands, meaning that, subject to it being licensed under the BTCL, it can carry on business within the Cayman Islands. Butterfield Bank (Cayman) Limited is required to comply with the requirements of the Companies Law (2016 Revision), as amended, this being the principal statute governing the incorporation and ongoing operations of the Cayman Islands companies.
Money Laundering Regulations (2017 Revision); Proceeds of Crime Law (2017 Revision); and Terrorism Law (2015 Revision), each as amended
Butterfield Bank (Cayman) Limited is subject to the Money Laundering Regulations (2015 Revision) (the "Regulations") made pursuant to the Proceeds of the Crime Law (2017 Revision) (the "PCL"), each as amended. The Regulations apply to anyone conducting "relevant financial business" in or from the Cayman Islands intending to form a business relationship or carry out a one-off transaction. The Regulations require a financial service provider to maintain certain anti-money laundering procedures including those for the purposes of verifying the identity and source of funds of an "applicant for business" except in certain circumstances, including where an entity is regulated by a recognized overseas regulatory authority and/or listed on a recognized stock exchange in an approved jurisdiction. In addition, if any person resident in the Cayman Islands knows or suspects, or has reasonable grounds for knowing or suspecting that another person is engaged in criminal conduct, or is involved with terrorism or terrorist property, and the information for that knowledge or suspicion came to their attention in the course of business in the regulated sector, or other trade, profession, business or employment, the person will be required to report such knowledge or suspicion to (i) the Financial Reporting Authority of the Cayman Islands (the "FRA"), pursuant to the PCL, if the disclosure relates to criminal conduct or money laundering, or (ii) a police officer of the rank of constable or higher, or the FRA, pursuant to the Terrorism Law 2017 Revision), if the disclosure relates to involvement with terrorism or terrorist financing and property.

101


Guernsey
Guernsey Financial Services Commission
Our activities in Guernsey are monitored by the Guernsey Financial Services Commission (the "GFSC") through its Probability and Risk Impact System. The primary objective of the GFSC is to regulate and supervise finance businesses in the Bailiwick of Guernsey ("Guernsey," or the "Bailiwick"). Almost all financial service activities in Guernsey are required to be licensed by the GFSC. Once licensed, the businesses are subject to the regulation, oversight, investigatory, information gathering and enforcement powers of the GFSC.
The various divisions of the GFSC perform regular visits with the purpose of understanding the business and reviewing the risk management and internal control environment (including monitoring and any outsourced functions). Such visits also monitor compliance with applicable law and regulation.
In addition to conducting on-site reviews, the GFSC has a continuing duty to determine whether entities it regulates and the persons who own or run them remain fit and proper. Licensees therefore have a statutory obligation to notify the GFSC of various changes, which are set out in comprehensive rules and regulations. The GFSC also requires financial services businesses to submit periodic returns for statistical analysis and inclusion in thematic studies.
The GFSC has wide powers of enforcement to address shortcomings and breaches by financial services businesses. These range from private warnings and reprimands to revocation and suspension of applicable licenses and consents and criminal prosecution, among others.
The Banking Supervision (Bailiwick of Guernsey) Law, 1994
The Banking Supervision (Bailiwick of Guernsey) Law, 1994 (the "BSL") provides that no person shall in the Bailiwick accept a deposit in the course of carrying on, whether in the Guernsey or elsewhere, a deposit-taking business under the authority of and in accordance with the condition of a license granted by the GFSC. Butterfield Bank (Guernsey) Limited holds a license under the BSL. In order to be granted a license, a company's business must be carried on with prudence, integrity, professional skills and in a manner which will not tend to bring the Bailiwick into disrepute. The business must also be directed by at least two individuals who are resident in the Bailiwick of Guernsey with appropriate standing and experience and sufficiently independent of each other. Businesses must also adhere to codes, principles, rules and instructions issued from time to time.
Regulation of Fiduciaries, Administration Businesses and Company Directors (Bailiwick of Guernsey) Law 2000
The Regulation of Fiduciaries, Administration Businesses and Company Directors (Bailiwick of Guernsey) Law 2000 (the "Guernsey Fiduciaries Law") provides that only a person licensed by the GFSC under the Guernsey Fiduciaries Law can operate fiduciary businesses, which includes:
formation, management and administration or trusts;
company or corporate administration;
provision of executorship services; and
the formation and management of foundations.
The GFSC can grant two different categories of license, including a full fiduciary license, which can only be granted to a company or a partnership, and a personal fiduciary license. The full fiduciary license covers any director, manager, partner or employee acting in the course of their employment.
The Protection of Investors (Bailiwick of Guernsey) Law, 1987
Under the Protection of Investors (Bailiwick of Guernsey) Law, 1987, as amended (the "POI Law"), a person shall not (subject to certain exemptions) carry on, or hold himself out as carrying on, any controlled investment business in or from within the Bailiwick, except under and in accordance with the terms of a license. For the purposes of the POI Law, a controlled investment includes collective investment schemes and general securities and derivatives. All Guernsey domiciled funds have to be authorized by or registered with the GFSC and be administered by a Guernsey licensed administrator. In addition, open-ended funds must also have a Guernsey licensed custodian.
The Financial Services Commission (Bailiwick of Guernsey) Law, 1987
The Financial Services Commission (Bailiwick of Guernsey) Law, 1987 provides that the general functions of the GFSC are to supervise the finance business in the Bailiwick, to counter financial crime and the financing of terrorism and to maintain confidence in the Bailiwick's reputation as an international finance center.
The Criminal Justice (Proceeds of Crime) (Bailiwick of Guernsey) Law, 1999
The Criminal Justice (Proceeds of Crime) (Bailiwick of Guernsey) Law, 1999 established certain offenses in connection with the proceeds of criminal conduct including concealing of transferring the proceeds of crime, assisting another person to retain the proceeds of criminal conduct, acquisition, possession or use of proceeds of criminal conduct and tipping-off.
The Terrorism and Crime (Bailiwick of Guernsey) Regulations, 2007
The Terrorism and Crime (Bailiwick of Guernsey) Regulations, 2007 provides for a positive obligation on businesses to report internally any suspicions of money laundering. A money laundering reporting officer must be appointed to fulfill this function and to make disclosure to the relevant division of Guernsey's police unit.
United Kingdom
Regulatory Regime
Prior to January 2017, our activities in the UK took place through Butterfield Bank (UK) Limited ("BBUK") and consisted of various banking and investment services businesses, including lending, administering and advising on regulated mortgage contracts (including consumer buy to let business), and arranging deals in, and managing investments. Throughout 2016, we wound down the private banking business, deposit-taking and investment management services of BBUK. We continue to provide UK residential property lending services through an entity now known as Butterfield Mortgages Limited (“Butterfield UK”).
The primary legislation governing the provision of Butterfield UK's services is the Financial Services and Markets Act 2000 and its secondary regulations ("FSMA"). FSMA requires that in order to carry on mortgage and investment services in the UK, a firm must be authorized (or exempt) and have the necessary permissions. Butterfield UK is authorized and has permissions to enter into, advise on and administer regulated mortgage contracts and to provide certain investment services.

102


Because its permissions are limited to mortgage and investment activities, Butterfield UK is, as of January 2017, only regulated by the Financial Conduct Authority ("FCA") and not by the Prudential Regulation Authority ("PRA"), which regulates banks and insurers. The FCA has responsibility for regulating the conduct of the business of Butterfield UK. On December 21, 2016, Butterfield UK ceased to be authorized as a bank and therefore ceased to be regulated by the PRA.
Butterfield UK must comply with the FCA handbook which contains detailed rules and guidance in respect of governance and conduct matters. The FCA's Principles for Business require, among other things, that Butterfield UK conducts its business with integrity and due skill, care and diligence and deal with its regulators in an open and co-operative way. In addition, certain directors and approved persons of Butterfield UK are subject to statements of principle and a code of practice that describes behaviors expected of persons operating in the regulated sector.
Control
FSMA requires any person seeking to obtain (and in certain circumstances increase) control over Butterfield UK to first get approval from the FCA. A person will become a controller if it holds (itself or with another where they are acting together) (i) 10% or more in the shares of Butterfield UK or in any parent undertaking; or (ii) 10% or more of the voting power in Butterfield UK or any parent.
The Companies Act 2006 requires that UK incorporated companies maintain a register of persons who have significant control over them. A person will be considered to have significant control if it holds (itself or with another where they are acting together) 25% or more of the company's shares or voting rights or has the ability to appoint a majority of the board of directors.
Capital
Butterfield UK is subject to capital rules under the FCA's Prudential sourcebook for Mortgage and Home Finance Firms and Insurance Intermediaries handbook (MIPRU). The MIPRU capital rules stipulate the minimum level and quality of capital that must be maintained to support the activities carried on.
AML and Financial Crime
Butterfield UK is subject to a range of legislation at a UK and European level requiring it to take steps to detect and prevent potential money laundering, financial crime or terrorist financing. The FCA and HM Treasury have investigatory powers in relation to suspected breaches.
Relevant legislation at the EU level is the Fourth Money Laundering Directive (2015/849) which has been implemented in the UK through The Money Laundering, Terrorist Financing and Transfer of Funds (Information on the Payer) Regulations 2017 ("MLRs 2017") from 26 June 2017.
At the UK level, Butterfield UK must comply with its obligations under the Proceeds of Crime Act 2002, the Terrorism Act 2000 and the Anti-terrorism, Crime and Security Act 2001, Counter-Terrorism Act 2008 (Schedule 7), MLRs 2017 and certain specific obligations the Transfer of Funds (Information on the Payer) Regulations 2007, the Money Laundering Regulations 2007 and certain specific obligations in FSMA (in particular with respect to market abuse and insider dealing) and the FCA Handbook. Together, this legislation requires regulated firms to create appropriate and risk-sensitive policies and procedures in relation to customer due diligence procedures and monitoring of transactions, to avoid financing terrorism or money laundering or facilitating either of these, to avoid dealing with certain persons specified by HM Treasury, and to disclose suspicious activity to the relevant regulatory authorities.
Butterfield UK must also comply with legislation of third countries to the extent that such legislation has extra-territorial effect and is applicable to it. Examples of this are the US PATRIOT Act of 2001 and The Foreign Account Tax Compliance Act ("FATCA") of 2010.
The Bahamas
The Central Bank of The Bahamas
Butterfield Trust (Bahamas) Limited has been granted a license from the Central Bank of The Bahamas to conduct banking and trust business from within The Bahamas. As the primary regulator of Butterfield Trust (Bahamas) Limited, the Central Bank of The Bahamas is responsible for the regulation and supervision of Butterfield Trust (Bahamas) Limited with respect to all of its operations, corporate governance issues, and compliance with applicable laws and regulations. The Central Bank of The Bahamas' regulations on capital adequacy and the regulatory framework within The Bahamas take into account the recommendations of the BCBS.
Relevant Legislation/Regulations
The Banks and Trust Companies Regulation Act and Regulations
The Banks and Trust Companies Regulation Act and Regulations set forth the basic provisions relating to the licensing and operations of banks and trust companies in The Bahamas, as well as the powers of the Central Bank of The Bahamas to supervise and audit the activities of such entities.
The Central Bank of The Bahamas Act
The Central Bank of The Bahamas Act provides general provisions relating to the structure and operation of the Central Bank of The Bahamas, the regulatory reporting required to be submitted to the Central Bank of The Bahamas by the licensees and the penalties that may be imposed for failure to comply with the orders of the Central Bank of The Bahamas.
Financial Intelligence and Reporting
The Financial Intelligence Unit Act provides for the establishment of the financial intelligence unit organization in The Bahamas that is responsible for receiving, analyzing, obtaining and disseminating information which relates to or may relate to the proceeds of offenses under the Proceeds of Crime Act or the Anti-Terrorism Act.
The Financial Transactions Reporting Act and Regulations provides the basic requirements applicable to financial institutions in The Bahamas with respect to verifying the identities of facility holders and bank customers, the obligation to report suspicious transactions to the financial intelligence unit, and minimum record retention policies and procedures.
Other Relevant Regulations
Butterfield Trust (Bahamas) Limited is also subject to various other regulations, including the Proceeds of Crime Act, which sets forth that it is a crime in The Bahamas for a person to conceal, transfer or deal with the proceeds of criminal conduct (such as money laundering) and the Anti-Terrorism Act, which sets forth that it is a crime in The

103


Bahamas for a person to provide or collect funds or provide financial services or make such services available to persons with the intention that such funds or services are to be used in full or in part to carry out a terrorist act. In addition to the laws and regulations set forth above, Butterfield Trust (Bahamas) Limited is also obligated to comply with the guidelines released by the Central Bank of The Bahamas from time to time.
United States
Foreign Account Tax Compliance Act (FATCA)
Under FATCA, US federal tax legislation passed in 2010, a 30% withholding tax will be imposed on "withholdable payments" made to non-US financial institutions (including non-US investment funds and certain other non-US financial entities) that fail (or, in some cases, that have 50% affiliates which are also non-US financial institutions that fail) to provide certain information regarding their US accountholders and/or certain US investors (such US accountholders and US investors, "US accountholders") to the IRS. For non-US financial institutions that fail to comply, this withholding will generally apply without regard to whether the beneficial owner of a withholdable payment is a US person or would otherwise be entitled to an exemption from US federal withholding tax. "Withholdable payments" generally include, among other items, payments of US-source interest and dividends and the gross proceeds from the sale or other disposition of property that may produce US-source interest and dividends. Furthermore, FATCA may also impose withholding on non-US source payments by non-US financial institutions that comply with FATCA to non-US financial institutions that fail to comply with FATCA. Withholding pursuant to FATCA will start no earlier than January 2019 with respect to non-US source payments by non-US financial institutions. In general, non-publicly traded debt and equity interests in investment vehicles will be treated as "accounts" and subject to these reporting requirements. In addition, certain insurance policies and annuities are considered accounts for these purposes.
Some countries, including the Cayman Islands, Guernsey, the United Kingdom and The Bahamas, have entered into, and other countries are expected to enter into, Intergovernmental Agreements ("IGAs") with the United States to facilitate the type of information reporting required under FATCA. While the existence of IGAs will not eliminate the risk of the withholding described above, these agreements are expected to reduce that risk for financial institutions and investors in countries that have entered into IGAs. IGAs will often require financial institutions in those countries to report some information on their US accountholders to the taxing authorities of those countries, which will then pass the information to the IRS.
The Group closely monitors all present and new legislation that is or will be applicable for its organization, and is currently investigating all implications of FATCA and legislation of countries that have entered into IGAs. While investigating these implications, the Group is and will be in close contact with all of its stakeholders, including its peers and financial industry representative organizations.
The Group has taken all the steps it believes are necessary to comply with current FATCA regulations, including analysis of its group entities and conclusions as to their FATCA classifications, entering into agreements with the US tax authorities (as necessary), identification of reportable accounts, and timely and accurate filing of all required annual FATCA filings, all in accordance with the appropriate IGA. Certain payments to the Group may be subject to withholding under FATCA if, in the future, the Group cannot enter into such agreements or satisfy the requirements thereunder (including as a result of local laws in non-IGA countries prohibiting information-sharing with the IRS, as a result of contracts or local laws prohibiting withholding on certain payments to accountholders, policyholders, annuitants or other investors, or as a result of the failure of accountholders, policyholders, annuitants or other investors to provide requested information). The possibility of such withholding and the need for accountholders, policyholders, annuitants and investors to provide certain information may adversely affect the sales of certain of the Group's products. In addition, entering into agreements with the IRS and compliance with the terms of such agreements and with FATCA and any regulations or other guidance promulgated thereunder or any legislation promulgated under an IGA may substantially increase the Group's compliance costs.
Office of Foreign Assets Control Regulation
The US Treasury Department's Office of Foreign Assets Control ("OFAC"), administers and enforces economic and trade sanctions against targeted foreign countries and regimes, under authority of various laws, including designated foreign countries, nationals and others. OFAC publishes lists of specially designated targets and countries. OFAC sanctions apply to all transactions that take place in the United States. Transactions that take place outside the United States may become subject to the jurisdiction of the United States and subject to compliance with OFAC sanctions if they involve US persons or payment in US dollars. Such payments typically are cleared through the US Dollar settlement system located in the United States and involve the intermediation of US financial institutions. Although we currently do not have any operations in the United States, our operations may involve transactions with US persons or in US Dollars and as a result, in order to comply with OFAC sanctions, we are responsible for, among other things, blocking any such transactions with designated targets and countries and reporting blocked transactions after their occurrence. Failure to comply with these sanctions could have serious legal and reputational consequences, including causing applicable bank regulatory authorities not to approve merger or acquisition transactions when regulatory approval is required or to prohibit such transactions even if approval is not required.
Anti-Money Laundering and the USA PATRIOT Act
A major focus of worldwide governmental policy on financial institutions in recent years has been aimed at combating money laundering and terrorist financing. In particular, the USA PATRIOT Act of 2001, or the USA Patriot Act, substantially broadened the scope of United States anti-money laundering laws and regulations applicable to US banks and non-US banks with operations in the United States, including banks that engage in transactions outside the United States with US persons or in US Dollars, by imposing significant new compliance and due diligence obligations, creating new crimes and penalties and expanding the extra-territorial jurisdiction of the United States. Financial institutions are also prohibited from entering into specified financial transactions and account relationships and must use enhanced due diligence procedures in their dealings with certain types of high-risk customers and implement a written customer identification program. Financial institutions must take certain steps to assist government agencies in detecting and preventing money laundering and report certain types of suspicious transactions. Regulatory authorities routinely examine financial institutions for compliance with these obligations, and failure of a financial institution to maintain and implement adequate programs to combat money laundering and terrorist financing, or to comply with all of the relevant laws or regulations, could have serious legal and reputational consequences for the institution, including causing applicable bank regulatory authorities not to approve merger or acquisition transactions when regulatory approval is required or to prohibit such transactions even if approval is not required. Regulatory authorities have imposed cease and desist orders and civil money penalties against institutions found to be violating these obligations.

104


Future Legislation and Regulation
The governments of Bermuda and the other jurisdictions in which we operate may enact legislation from time to time that affects the regulation of the financial services industry or that affect the regulation of financial institutions chartered by or operating in those jurisdictions. These governments and their regulatory agencies also periodically propose and adopt changes to their regulations or change the manner in which existing regulations are applied. The substance or impact of pending or future legislation or regulation, or the application thereof, cannot be predicted, although enactment of the proposed legislation could impact the regulatory structure under which we operate and may significantly increase our costs, impede the efficiency of our internal business processes, require us to increase our regulatory capital and modify our business strategy, and limit our ability to pursue business opportunities in an efficient manner. Our business, financial condition, results of operations or prospects may be adversely affected, perhaps materially, as a result.

Additional Information

The Butterfield Act and our current amended and restated bye-laws have been filed as exhibits to this annual report on Form 20-F. The information contained in these exhibits is incorporated by reference herein.

Information regarding the rights, preferences and restrictions attaching to each class of our common and preferred shares, as well as other information regarding director and shareholder rights and proceedings, is described in the section entitled "Description of Share Capital" in our registration statement on Form F-1 filed with the SEC on February 12, 2017 with the file number 333-216018 and incorporated by reference herein.

105


MANAGEMENT
Board
Our Board oversees the affairs of the Bank. The current Board is composed of nine members, consisting of our Chairman and Chief Executive Officer and eight non-executive directors. The Bank's bye-laws provide that the Board shall consist of not less than six and not more than twelve directors. The Board holds regular meetings five times per year and special meetings when necessary.
Persons may be proposed for election or appointed as directors at a general meeting either by the Board or by one or more shareholders holding shares which in the aggregate carry not less than 5% of the voting rights in respect of the election of directors. There is only a single class of director and each director holds office until the next annual general meeting.
Prior to the completion of our registered secondary offering on February 28, 2017, Carlyle owned approximately 14% of the Bank's common shares and had the right to nominate two persons for election by the shareholders as directors pursuant to an Amended and Restated Investment Agreement, dated as of August 4, 2016, between Carlyle and us (the "Amended Investment Agreement"). Mr. James F. Burr and Mr. David Zwiener were appointed as directors on our Board by Carlyle pursuant to the Amended Investment Agreement. Following the completion of the offering, Carlyle no longer owns any of our common shares and no longer has the right to nominate any persons for election by our shareholders as members of the Board. For more information, see "Major Shareholders and Related Party Transactions—Our Relationship with the Carlyle Group".
As a foreign private issuer we are allowed to follow our "home country" corporate governance practices in lieu of the NYSE governance requirements for NYSE-listed US companies. Notwithstanding this, our Board has determined that, under current NYSE listing standards regarding independence (to which we are not currently subject), and taking into account any applicable committee standards, Directors Barbour, Burr, Foulger, Park, Thomas-Graham, Wright and Zwiener, representing a majority of our Board, are independent directors.
As the regulatory environment in which we operate becomes more complex, our governance practices and the structures and methodology we use to run the Bank continue to be of key strategic significance. With the exception of the Chairman and Chief Executive Officer, our Board is comprised entirely of directors who are not employees of the Bank. It is the Board that ensures our governance keeps abreast of best practices. The following table lists the names, positions and date of birth of the Directors of the Bank:
Name
 
Date of Birth
 
Position
Michael Collins
 
March 29, 1963
 
Chairman and Chief Executive Officer
David Zwiener
 
August 2, 1954
 
Lead Independent Director
Alastair Barbour
 
February 10, 1953
 
Non-Executive Director
James F. Burr
 
January 11, 1966
 
Non-Executive Director
Caroline Foulger
 
January 9, 1961
 
Non-Executive Director
Conor O'Dea
 
March 23, 1959
 
Non-Executive Director
Meroe Park
 
December 1, 1966
 
Non-Executive Director
Pamela Thomas-Graham
 
June 24, 1963
 
Non-Executive Director
John R. Wright
 
September 10, 1941
 
Non-Executive Director
Each of our directors may be reached at our Registered Office at: 65 Front Street, Hamilton, HM 12, Bermuda, or by postal mail at P.O. Box HM 195, Hamilton HM AX, Bermuda.
Michael Collins joined the Board in September of 2015 when he was named Chief Executive Officer of the Bank. He was named Chairman in July of 2017. Prior to this appointment, Mr. Collins was Senior Executive Vice President with responsibility for all of the Bank's client businesses in Bermuda, including Corporate, Private and Retail Banking, as well as the Operations, Custody and Marketing functions in Bermuda and the Cayman Islands. Mr. Collins has 31 years' experience in financial services, having held progressively senior positions, at Morgan Guaranty Trust Company in New York and later at Bank of Bermuda and HSBC in Bermuda. Before joining the Bank in 2009, Mr. Collins was Chief Operating Officer at HSBC Bank Bermuda. Mr. Collins holds a BA in Economics from Brown University.
David Zwiener joined the Board in 2016. He was named Lead Independent Director in July of 2017. Mr. Zwiener is an Operating Executive of The Carlyle Group. From January 25, 2015 to March 18, 2016, Mr. Zwiener was Interim CEO at PartnerRe Ltd. Since 2010, Mr. Zwiener has been a Principal in Dowling Capital Partners. Prior to joining Dowling Capital Partners, Mr. Zwiener was Chief Financial Officer of Wachovia Corporation. From 1995 to 2007, Mr. Zwiener served in increasingly responsible positions at The Hartford, rising to President and Chief Operating Officer—Property & Casualty. He previously served as a director of CNO Financial Group, The Hartford and Sheridan Healthcare, Inc. Mr. Zwiener received an A.B. degree from Duke University and an M.B.A. from the Kellogg School of Management at Northwestern University.
Alastair Barbour joined the Board in 2012. He is a Chartered Accountant with more than 25 years of experience providing auditing and advisory services to publicly traded companies, primarily in the financial services industry. Mr. Barbour was employed with KPMG from 1978 until his retirement in 2011. During his time there, he held various positions both locally and overseas. In 1985, he was named Partner at KPMG (Bermuda). Mr. Barbour's most recent position was head of KPMG's Financial Services Group in Scotland. Currently, Mr. Barbour sits on the boards of directors of several listed and unlisted companies, including RSA Insurance Group plc and Phoenix Group Holdings Limited. Mr. Barbour trained with Peat, Marwick, Mitchell & Co. in London and holds a Bachelor of Science from the University of Edinburgh. He is a Fellow of the Institute of Chartered Accountants in England & Wales.
James F. Burr joined the Board in 2016. Mr. Burr was appointed as a director on our Board upon Carlyle's designation pursuant to the Investment Agreement. Presently, Mr. Burr is a Managing Director in the Global Financial Services Group of The Carlyle Group, where he focuses on investing in management buyouts, growth capital opportunities and strategic minority investments in financial services. Prior to joining Carlyle, Mr. Burr served as Corporate Treasurer of Wachovia Bank, where he was responsible for activities relating to funding, investing, risk transference, balance sheet management, liquidity and capital usage. He has served in various other roles at Wachovia Bank, including as Assistant Treasurer, Controller of the Corporate and Investment Bank and Management Analyst since 1992. Mr. Burr began his career at Ernst & Young, where he was a certified public accountant focused on banking and computer audit issues. Mr. Burr formerly served on the board of directors of Central Pacific Financial Corp.

106


Caroline Foulger joined the Board in 2013. Prior to her retirement in 2012, Ms. Foulger was a Partner with PricewaterhouseCoopers Bermuda, where she led the firm's insurance and public sector groups. She holds directorship positions with several listed and private companies. Ms. Foulger graduated with honors, from University College, University of London. Currently, she is either a Fellow or Member of several professional bodies, namely, the Institute of Chartered Accountants in England and Wales, Institute of Chartered Professional Accountants of Bermuda, and the Institute of Directors.
Conor O'Dea joined the Board in 2016 following his retirement as the Group's President & Chief Operating Officer and Managing Director of Butterfield Bank (Cayman) Limited. He joined Butterfield in 1989 and was named Managing Director, Butterfield Bank (Cayman) Limited in 1997. In 2010, he was named Senior Executive Vice President, Caribbean, and in 2011 Senior Executive Vice President, International Banking. Mr. O'Dea is a Chartered Accountant who has worked in the financial services industry in the Cayman Islands and internationally for over 30 years. He is Chairman of Cayman Finance (Industry Body) and is a past President of the Cayman Islands Chamber of Commerce and past President of the Cayman Islands Bankers Association. Mr. O’Dea holds a Bachelor of Commerce degree from the University College Dublin and has been a Fellow of Chartered Accountants in Ireland since 1995.
John Wright joined the Board in 2002. Mr. Wright served as a non-executive director of Butterfield UK from 2001 through 2014. Mr. Wright retired as chief executive of Clydesdale & Yorkshire Banks in 2001. He is a visiting Professor at Heriot-Watt University Business School. He serves as non-executive chairman and board member of several UK and overseas companies. He is also a past President of the Irish Institute of Bankers and a past Vice President of the Chartered Institute of Bankers in Scotland. Mr. Wright was educated at Daniel Stewarts College Edinburgh.
Meroe Park joined the Board of Directors in October 2017. She was most recently the Executive Director of the United States Central Intelligence Agency (“CIA”), serving as the Agency’s chief operating officer in its most senior career post. Prior to her retirement in June 2017, Ms. Park was a 27-year career intelligence officer and one of the US Government’s leading professionals. She held increasingly senior positions at the CIA, including Chief of Human Resources and a Senior Mission Support Officer for locations in Eurasia and Western Europe. Ms. Park successfully led key strategic initiatives, including the modernization of the CIA’s technology systems and organizational structure, and the implementation of talent initiatives focused on workforce development and inclusion. Ms. Park earned a number of awards during her career, and has twice been the recipient of the Presidential Rank Award, the Executive Branch’s highest honor for Government career professionals. She holds a Bachelor of Science degree from Georgetown University.
Pamela Thomas-Graham joined the Board in December 2017. She is the Founder and Chief Executive Officer of Dandelion Chandelier LLC, a private digital media enterprise focused on the intersection of luxury, marketing and technology. Prior to establishing Dandelion Chandelier, Ms. Thomas-Graham spent six years with Credit Suisse where she served as Chief Talent, Branding and Communications Officer, and Chief Marketing and Talent Officer & Head of Private Banking and Wealth Management New Markets. From 2008 to 2010, she was Managing Director of private equity firm, Angelo, Gordon & Company, leading the firm’s investments in the consumer and retail sectors. Before assuming leadership roles in financial services, Ms. Thomas-Graham was Senior Vice President, Global Brand Development and Group President, Apparel Brands at Liz Claiborne (now Kate Spade & Company) where she was responsible for the P&L of 18 global brands. Prior to joining Liz Claiborne, she spent six years at NBC Universal, where she served as President and Chief Executive Officer of CNBC.com, and later President and Chief Operating Officer, and Chairman, President and Chief Executive Officer of CNBC. Ms. Thomas-Graham began her career at global consulting firm McKinsey & Company in 1989, and became the firm’s first African-American female partner in 1995. Ms. Thomas-Graham holds Bachelor of Arts in Economics, Master of Business Administration, and Doctor of Law degrees from Harvard University.
 
Executive Management Team
The Group's current executive management team is as follows:
Name
 
Date of Birth
 
Position
Michael Collins
 
March 29, 1963
 
Chairman and Chief Executive Officer
Michael Schrum
 
August 30, 1968
 
Chief Financial Officer
Daniel Frumkin
 
June 3, 1964
 
Chief Operating Officer
Shaun Morris
 
March 3, 1960
 
General Counsel, Group Chief Legal Officer
Elizabeth Bauman
 
April 25, 1960
 
Group Head of Human Resources
Sian Dalrymple
 
August 15, 1963
 
Group Head of Compliance
Andrew Burns
 
October 18, 1978
 
Group Head of Internal Audit
Each of our directors may be reached at our Registered Office at: 65 Front Street, Hamilton, HM 12, Bermuda, or by postal mail at P.O. Box HM 195, Hamilton HM AX, Bermuda.
Michael Schrum was appointed Chief Financial Officer of the Group effective September 21, 2015. Mr. Schrum joined the Group from HSBC Bank Bermuda Limited, where he was CFO. He has more than 20 years of financial services experience in London, New York and Bermuda, mainly in banking, insurance and tax. He joined HSBC in Bermuda in 2001 and held progressively senior positions within the HSBC's Commercial Banking, Strategy, and Finance divisions. He is a Chartered Financial Analyst and a Fellow of the Institute of Chartered Accountants in England and Wales. Mr. Schrum holds Master's (University of London) and Bachelor's (Southern Denmark Business School) degrees in Economics. Mr. Schrum is a director of Ascendant Group Limited, Treasurer of the Bermuda Community Foundation and Director of Pathways Bermuda.
Daniel Frumkin currently serves as Chief Operating Officer of the Group. Mr. Frumkin joined the Group in 2010 and was previously Chief Risk Officer since 2010. Mr. Frumkin is a career banker with a depth of experience in risk management, credit and retail banking. He joined the Group in 2010 after 21 years with member companies of the Royal Bank of Scotland Group in the US and UK. During his tenure with RBS, he held the positions of Managing Director of the UK Retail Products Group, with responsibility for the profitability of 2,200 branches and more than 14 million customers, and Chief Risk Officer, Retail Banking, responsible for a team of 1,250 risk professionals covering credit, regulatory/compliance and operational risk for the UK's largest retail financial services business. Mr. Frumkin's previous experience also includes the post of Head of Transition Risk at Northern Rock in the UK, overseeing the restructuring of that bank under public ownership, and JSC Parex Bank, where he was Chief Restructuring Officer, responsible for the reorganization of the nationalized Latvian bank. Mr. Frumkin holds a Bachelor of Arts degree in Finance and Economics from Syracuse University and a Masters of Business Administration from Boston University.
Shaun Morris currently serves as General Counsel and Group Chief Legal Officer. Mr. Morris joined the Group and was appointed General Counsel and Group Chief Legal Officer in 2012. From 2005 to 2012, Mr. Morris was the Managing Partner of Appleby's Bermuda Office. Appleby is the largest offshore law and fiduciary group operating in Bermuda. Prior to joining the Group, Mr. Morris spent his entire professional career at Appleby and was a Partner in the Banking and Asset Finance team in Bermuda. In that

107


role, he practiced corporate and commercial law, specializing in shipping, capital markets, mergers & acquisitions and project finance. Mr. Morris holds an MA (Economics) from Dalhousie University in Canada and a Bachelor of Laws from the London School of Economics & Political Science. He is currently a member of the Bermuda Bar Association.
Elizabeth Bauman currently serves as Group Head of Human Resources with responsibility for the overall management and development of the Human Resources function. Mrs. Bauman joined the Group in September 2015. She has more than 25 years of progressive leadership experience in financial services with a focus on human resources management. She was previously President of Crestview Business Consulting, providing strategic planning and change management advisory services to clients in several industries. Prior to founding Crestview, Mrs. Bauman held the positions of Chief Administrative Officer and SVP, Human Resources at First Niagara Financial Group and Business Chief Financial Officer (Personal Financial Services), SVP Strategy & Development and SVP Human Resources at HSBC Bank USA. Mrs. Bauman holds a Bachelor of Science degree in Economics from Allegheny College and a Master of Business Administration from State University of New York at Buffalo New York.
Siân Dalrymple currently serves as Group Head of Compliance. Ms. Dalrymple was named to the Group Executive Committee in October 2017 after joining Butterfield in December 2016 as Group Head of Compliance. She has more than 25 years’ experience in Compliance management in Europe and Asia. Prior to joining Butterfield, she was Regional Head of Compliance - Asia/Pacific for Deutsche Bank. Her previous roles include progressively senior positions within Compliance at leading financial institutions including Bank of America, ABN AMRO, J. Henry Schroder & Co. (now Citi), Société Générale and Guinness Mahon (now Investec).
Andrew Burns currently serves as Group Head of Internal Audit. Mr. Burns was named Senior Vice President and Group Head of Internal Audit in 2016, and became a member of the Executive Committee in October 2017. He is responsible for all aspects of the Internal Audit function across Butterfield Group and reports directly to the Audit Committee of the Board of Directors. Mr. Burns has more than 17 years of progressive leadership experience in the financial services sector, having begun his career with PricewaterhouseCoopers’ financial services group in Australia. He first joined the Butterfield Group of companies in the Fund Services subsidiary in Bermuda, before transferring to the Internal Audit team in 2007, where he has held progressively senior management roles. Mr. Burns is a Chartered Accountant and a Certified Internal Auditor. He holds a Bachelor of Commerce from the University of Melbourne, Australia.
Committees of the Board
The Bank's bye-laws authorize the Board to delegate certain of its duties to committees of directors. The principal board committees are: (1) Audit Committee, (2) Risk Policy and Compliance Committee, (3) Corporate Governance Committee, (4) Compensation and Human Resources Committee, and (5) Executive Committee. Members of committees are appointed by, from and among the non-executive members of the Board (other than the Executive Committee which includes our Chief Executive Officer). The responsibilities and compositions of these committees are described below.
Audit Committee
Our Audit Committee, on behalf of the Board, monitors: (1) the integrity of the financial reports and other financial information provided by the Group to any governmental body or the public; (2) the independent auditor's qualifications and independence; (3) the performance of the Group's internal audit function and the independent auditors; (4) compliance with legal and regulatory requirements; (5) the Group's system of internal controls; and (6) the Group's auditing, accounting and financial reporting processes generally. Subject to shareholder approval, the Audit Committee has responsibility for the appointment or replacement of the independent auditor and for the compensation and oversight of the work of the independent auditor. In addition, the Audit Committee is responsible for approving all audit services, internal control-related services and permitted non-audit services. With respect to internal controls, the Audit Committee reviews and evaluates any major issues as to the adequacy of the Bank's internal controls, and any major control deficiencies or changes in internal controls over financial reporting are discussed with the Bank's management and the independent auditor. With respect to financial reporting, the Audit Committee consults with management, the independent auditor and the internal auditors about the integrity of the financial reporting process, reviews significant financial reporting risk exposure and management's responses, reviews significant auditor findings and establishes, reviews procedures for the receipt, retention and treatment of complaints about accounting and auditing matters, and reviews and recommends for the Board's approval the Group's financial reports. The Audit Committee also reviews and approves related-party transactions.
Our Audit Committee consists of three directors independent under the NYSE requirements. Each member of the Audit Committee also meets the additional criteria for independence of Audit Committee members set forth in Rule 10A-3(b)(1) under the Exchange Act.
The members of the Audit Committee are appointed by the Board upon the recommendation of the Corporate Governance Committee. The Audit Committee's membership is as follows:
Name
 
Position
Alastair Barbour
 
Chairman
James F. Burr
 
Member
Caroline Foulger
 
Member
Alastair Barbour serves as the Audit Committee financial expert. He serves on the Audit Committee of more than three public companies. The Board has determined that such simultaneous service would not impair his ability to effectively serve as a member of the Audit Committee.
Risk Policy and Compliance Committee
The RPC, on behalf of the Board, acts as the oversight function in respect to those activities throughout the Group that give rise to credit, market, liquidity, interest rate, operational and reputational risks and reviews compliance with laws and regulations. Specifically, the RPC assists the Board in fulfilling its responsibilities by overseeing the Group's risk profile and its performance against approved risk appetites and tolerance thresholds. It approves and ensures compliance with the capital allocation model and approves overall insurance coverage for the Group. The RPC also reviews the credit risk of the Group with respect to country and financial institution risk, large exposures, reserves and provisioning, off-balance sheet risk and related capital needs, as well as market, interest rate and liquidity risks. The RPC monitors operational risks, material breaches of agreed risk limits, appropriate product risk profiles and senior management policies for identification and management of risk. In doing so, the RPC seeks to ensure compliance with all applicable policies and establishes the Group's risk appetite and tolerance.
The RPC's membership is as follows:

108


Name
 
Position
Conor O'Dea
 
Chairman
James F. Burr
 
Member
Meroe Park
 
Member
Pamela Thomas-Graham
 
Member
John Wright
 
Member
Corporate Governance Committee
The Corporate Governance Committee, on behalf of the Board, provides oversight of the effectiveness of the Board and other Board committees in accordance with the prevailing standards of corporate governance and acts as the nomination committee for the Board. The principal duties of the Corporate Governance Committee include recommending director nominees to the full Board who possess the independence and expertise necessary for recommending to the shareholders, recommending to the Board the Board size to recommend to shareholders, recommending to the Board changes in the terms of reference of Board committees and recommending director compensation. The Corporate Governance Committee also reviews the Board's performance, the performance and effectiveness of the committees of the Board and the committees of the Bank's subsidiary boards, conflicts of interest as they are identified, induction and ongoing training for directors and various governance policies of the Bank, including the Group Code of Conduct and Ethics, and the Whistleblower Policy annually.
The Corporate Governance Committee's membership is as follows:
Name
 
Position
Caroline Foulger
 
Chairperson
Alastair Barbour
 
Member
David Zwiener
 
Member
Compensation and Human Resources Committee
The Compensation and Human Resources Committee, on behalf of the Board, determines executive compensation, employee salary ranges, levels and degrees of participation in incentive compensation programs (including bonuses and share option plans) and oversees employee development, relations and succession. Specifically, the Compensation and Human Resources Committee ensures that fair and effective compensation practices are implemented by the Group, approves overall compensation packages for each executive employee, prepares an annual report on executive compensation for the Board, approves changes in employee salary ranges for employees, approves the criteria and design of the Group's incentive bonus plans and approves changes to the other employee benefit plans. The Compensation and Human Resources Committee also recommends to the Board changes in the Group's share option and restricted share plans, reviews the administration of our pension plans, reviews the annual management report on our compensation and benefits, as well as other matters bearing on the relationship between management and employees, while making recommendations to the Board concerning our senior level organization structure and staffing, training and employee development programs.
The Compensation and Human Resources Committee's membership is as follows:
Name
 
Position
David Zwiener
 
Chairman
Meroe Park
 
Member
Pamela Thomas-Graham
 
Member
John Wright
 
Member
Executive Committee
The Executive Committee, on behalf of the Board, acts as a forum to provide for ongoing oversight of matters in the intervals between regularly scheduled Board meetings. The other principal duties of the Executive Committee are to monitor progress and provide guidance on important Group initiatives, plan for upcoming Board meetings and consider and, if thought fit, approve matters requiring approval at short notice in the intervals between Board meetings when it is not possible to convene a meeting of the full Board. The Executive Committee was constituted in October 2009 and its membership is comprised of the Chairman and Chief Executive Officer, the chair of the Corporate Governance Committee, the chair of the Audit Committee, the chair of the RPC and the chair of the Compensation and Human Resources Committee. The Chairman of the Board serves as the chairman of the Executive Committee.
The Executive Committee's membership is as follows:
Name
 
Position
Michael Collins
 
Chairman
Caroline Foulger
 
Member
Alastair Barbour
 
Member
Conor O'Dea
 
Member
David Zwiener
 
Member

109


Governance of Geographical Segments
Our banking business operates in six geographical segments — Bermuda, the Cayman Islands, Guernsey, The Bahamas, Switzerland and the United Kingdom — and each geographical segment utilizes operating subsidiary companies of the Bank within these jurisdictions. See "Information on the Company — Our International Network and Group Structure", which presents the corporate structure chart of our principal subsidiaries as of December 31, 2017. Our principal operating subsidiaries are each regulated by their respective geographical regulator and are fully capitalized as stand-alone operating companies, each with its own board of directors consisting of both executive and non-executive independent directors. Guidance on general corporate governance, board sub-committee structuring, and the various governance policies and procedures of the operating subsidiaries is determined at the Group level.
Current Executive Compensation Arrangements
Senior Management and Director Compensation
In 2017, senior management included the following executives: Michael Collins, Elizabeth Bauman, Daniel Frumkin, Shaun Morris, Michael Schrum, Siân Dalrymple and Andrew Burns. Our compensation program is designed to reward and retain senior management and includes base salary, annual short-term cash incentive compensation, long-term equity incentive compensation and miscellaneous employee benefits and fringe benefits (including, among others, executive medical benefits). In 2017, our compensation program for directors was comprised of an annual cash retainer and an equity grant. None of our directors has entered into service contracts with the Group that provide for benefits upon the termination of their service as a director.
On December 12, 2016, the Board approved a new CEO Stock Ownership Guideline (the "Guideline") which requires the CEO to own a minimum aggregate value of our common shares equal to five times base salary. Eligible stock includes vested shares, unvested restricted shares, and other stock held by the CEO. The intrinsic value of vested or unvested stock options is not considered eligible stock under the Guideline. The CEO complied with the Guideline at its inception on December 12, 2016 and as of December 31, 2017. If the market value of the CEO’s common stock falls below the Guideline, the CEO must retain 50% of the shares he receives as compensation until he achieves the specified ownership level.
The aggregate amount of compensation, including the value of in-kind benefits, paid to our directors and senior management during fiscal year 2017 was $14,738,996. During 2017, the Group did not sponsor any deferred compensation plans (other than the equity compensation programs described below) and no amounts were set aside or accrued to provide pension, retirement or similar benefits to directors or senior management, other than employer matching contributions to retirement accounts on terms applicable to employees generally.
Short-Term Incentive Compensation
Senior management participates in our annual discretionary bonus program. Our compensation committee establishes an annual bonus pool based on overall company-wide performance during the applicable fiscal year. Once the compensation committee has approved the pool, the pool is allocated to eligible employees, including senior management, based on the employee's achievement of pre-established performance goals during the applicable fiscal year. Annual bonuses for executives are paid 50% in cash and 50% in the form of restricted share awards that vest in three equal installments on the first three anniversaries of the date of grant.
Equity Compensation
The Group sponsors two equity incentive plans, the 1997 Stock Option Plan for Employees (the "1997 Plan") and the 2010 Omnibus Share Incentive Plan (the "2010 Plan"), in which our senior management and directors have been or are eligible to participate. The Group no longer grants equity awards under the 1997 Plan, although there are unvested stock options under the 1997 Plan that will remain outstanding through 2019. The Group previously granted options under the 2010 Plan and currently grants performance-vesting restricted share awards under the 2010 Plan. As of December 31, 2017, in the aggregate, our members of senior management held 100,000 options and 447,861 restricted shares (assuming that performance with respect to performance-vesting restricted share awards is satisfied at target levels). The outstanding options held by our members of senior management will expire by April 26, 2020 at the latest and have an exercise prices of $12.40.
Senior management participates in our long-term equity incentive compensation program. Our compensation committee grants annual restricted share awards under our 2010 Plan. Restricted share awards granted in 2013, 2014, 2015, 2016 and 2017 were granted in the form of performance shares, generally vesting upon the achievement of certain performance targets in the three-year period from the effective grant date. Certain members of senior management also participate in our 2010 Executive Stock Purchase Plan, which allows participants to borrow against their common shares and vested options held in a restricted account to purchase common shares.
During calendar year 2017, in the aggregate, our compensation committee granted senior management 254,655 restricted shares (which includes restricted share awards granted under both the annual bonus program and long-term equity incentive compensation, and assumes that performance with respect to performance-vesting restricted share awards is satisfied at target levels).
The Group may, from time to time, in the future establish or sponsor new equity incentive plans, including to replace any existing plan.
Board Leadership Structure and Qualifications
The Bank must comply with the Bermuda Monetary Authority Corporate Governance Policy, which requires the Bank to appoint board members who have appropriate experience, competencies and personal qualities, including professionalism and personal integrity.
It is the Bank's policy to ensure that all companies within the Group have board members who are fit and proper persons to direct the Bank's business with prudence, integrity and professional skills. The boards of the Bank and the Bank's subsidiaries are composed of individuals who possess diverse skills, experience and knowledge that are key to understanding the Bank's business and the execution of the Bank's strategies.
The Bank has established guidelines that address the size and composition of its own board and those of its subsidiaries, and for identifying and selecting suitable candidates for appointment to these boards. The Corporate Governance Committee makes appointment recommendations to the Board and the appointment procedure is formal, rigorous and transparent. Each of the Bank and the Bank's subsidiary boards are reviewed at least every two years or earlier whenever circumstances dictate in order to assess whether the board composition is commensurate with the Bank's strategic objective and diversity principles.
In assessing continuity of service on the Board there is a general presumption that individuals should serve for a maximum of 15 years in order that the Board tenure be refreshed. Non-executive directors who have served for a period of more than 15 years are subject to an independent assessment in accordance with applicable legal requirements and regulatory and listing standards.

110


Board Oversight of Risk Management
The Board believes that effective risk management and control processes are critical to our safety and soundness, our ability to predict and manage the challenges that we face and, ultimately, our long-term corporate success. The Board, both directly and through its committees, is responsible for overseeing our risk management processes, with each of the committees of the Board assuming a different and important role in overseeing the management of the risks we face.
The RPC oversees our enterprise-wide risk management framework, which establishes our overall risk appetite and risk management strategy and enables our management to understand, manage and report on the risks we face. Our RPC also reviews and oversees policies and practices established by management to identify, assess, measure and manage key risks we face, including the risk appetite metrics developed by management and approved by the Board. The Audit Committee of the Board is responsible for overseeing risks associated with financial, accounting and legal matters (particularly financial reporting, accounting practices and policies, disclosure controls and procedures and internal control over financial reporting), reviewing and discussing generally the identification, assessment, management and control of our risk exposures on an enterprise-wide basis and engaging as appropriate with the RPC to assess our enterprise-wide risk framework. The Compensation and Human Resources Committee of the Board has primary responsibility for risks and exposures associated with our compensation policies, plans and practices, regarding both executive compensation and the compensation structure generally. In particular, our Compensation and Human Resources Committee, in conjunction with our Chairman and Chief Executive Officer and Chief Risk Officer and other members of our management as appropriate, reviews our incentive compensation arrangements to ensure these programs are consistent with applicable laws and regulations, including safety and soundness requirements, and do not encourage imprudent or excessive risk-taking by our employees. The Corporate Governance Committee of the Board oversees risks associated with the independence of the Board and potential conflicts of interest.
Our senior management is responsible for implementing and reporting to the Board regarding our risk management processes, including by assessing and managing the risks we face, including strategic, operational, regulatory, investment and execution risks, on a day-to-day basis. Our senior management is also responsible for creating and recommending to the Board for approval appropriate risk appetite metrics reflecting the aggregate levels and types of risk we are willing to accept in connection with the operation of our business and pursuit of our business objectives.
The role of the Board in our risk oversight is consistent with our leadership structure, with our Chief Executive Officer and the other members of senior management having responsibility for assessing and managing our risk exposure, and the Board and its committees providing oversight in connection with those efforts. We believe this division of risk management responsibilities presents a consistent, systemic and effective approach for identifying, managing and mitigating risks throughout our operations.
Code of Conduct and Ethics and Whistleblower Policy
The Board has adopted a Group Code of Conduct and Ethics (the "Code") based upon recommended principles of corporate governance. The Code sets out the guidelines and procedures for establishing a high standard of ethical conduct, accountability and transparency to which all of our employees are expected to comply and which are consistent with our high standards of ethics and core values. The Board, in conjunction with the Corporate Governance Committee, is responsible for administering the Code. Copies of the Code can be accessed on www.butterfieldgroup.com.
The Board has adopted a Whistleblower Policy which augments the Code. The policy is designed to serve as a tool to assist employees who believe they have or may have discovered illegal, unethical, or questionable practices to communicate their concerns confidentially and without fear of reprisals. It is also designed to protect the integrity of the Bank's financial reporting and its business dealings.
Foreign Private Issuer Status
The listing rules of the NYSE include certain accommodations in the corporate governance requirements that allow foreign private issuers, such as us, to follow "home country" corporate governance practices in lieu of the otherwise applicable corporate governance standards of the NYSE applicable to listed US companies and we intend to continue to follow Bermuda corporate governance practices. We are required to disclose the significant ways in which our corporate governance practices differ from NYSE listing standards applicable to listed US companies. Set forth below are two NYSE listing standards applicable to listed US companies which are not applicable to us, and which we have adopted:
Nominating/Corporate Governance Committee. The NYSE requires a listed US company to have a nominating/corporate governance committee of independent directors and a committee charter specifying the purpose, duties and evaluation procedures of the committee. We currently have a Corporate Governance Committee and a Compensation and Human Resources Committee, and the composition of those committees, particularly in respect of the independence of their members, is determined pursuant to the NYSE standards for a listed US company.
Executive Sessions. The NYSE requires that non-management directors meet regularly in executive sessions without management. The NYSE also requires that all independent directors meet in an executive session at least once a year. Our non-management directors meet regularly in executive sessions without management present, but in 2017, we did not have an executive session with only our independent directors present.
Set forth below are other requirements of the NYSE standards applicable to listed US companies, which are not applicable to us, but which we have nonetheless adopted:
A Majority of Independent Directors. The NYSE requires the board of directors of a listed US company to be composed of a majority of independent directors pursuant to current NYSE standards. Seven of the nine members of our Board (Messrs. Barbour, Burr, Foulger, Meroe Park, Pamela Thomas-Graham, Wright, and Zwiener) are independent according to the NYSE's standards for independence applicable to a foreign private issuer.
An Audit Committee. The NYSE requires a listed US company to have, among other things, an audit committee with a minimum of three members, all of whom are independent. As permitted by Rule 10A-3 under the Exchange Act, our audit committee consists of three directors who are all independent members of our Board (Messrs. Barbour, Burr and Foulger).
Corporate Governance Guidelines. The NYSE requires a listed US company to adopt and disclose corporate governance guidelines that address, among other things, director qualification standards, director responsibilities, director access to management and independent advisers, director compensation, director orientation and continuing education, management succession and an annual performance evaluation. We have adopted and disclosed our corporate governance guidelines and our Group Code of Conduct and Ethics.
We believe that our established corporate governance practice satisfies the NYSE listing standards applicable to foreign private issuers. If at any time we cease to be a "foreign private issuer" under the rules of the NYSE, and no other exemptions apply, or if we otherwise so elect, the Board will take all actions necessary to comply with NYSE corporate governance rules applicable to listed US companies, including establishing certain committees composed entirely of independent directors, subject to a permitted "phase-in" period.


111


MAJOR SHAREHOLDERS AND RELATED-PARTY TRANSACTIONS
 
The following table sets forth information with respect to the beneficial ownership of our common shares as of January 31, 2018, unless noted otherwise, in each case by: each person or entity known by us to beneficially own 5% or more of our issued and outstanding common shares; each of our directors and executive officers individually; and all of our directors and executive officers as a group. As of January 31, 2018, we had 54,692,630 common shares issued and outstanding.

Under the rules of the Securities and Exchange Commission, a person is deemed to be a "beneficial owner" of a security if that person has or shares "voting power," which includes the power to vote or to direct the voting of such security, or "investment power," which includes the power to dispose of or to direct the disposition of such security. A person is also deemed to be a beneficial owner of any securities of which that person has a right to acquire beneficial ownership within 60 days. Under these rules, more than one person may be deemed to be a beneficial owner of such securities as to which such person has voting or investment power. Except as described in the footnotes below, to our knowledge, each of the persons named in the table below has sole voting and investment power with respect to the common shares beneficially owned, subject to community property laws where applicable.

Unless otherwise noted, the address for each shareholder listed on the table below is: c/o The Bank of N.T. Butterfield & Son Limited, 65 Front Street, Hamilton, HM 12, Bermuda.
Name of beneficial owner
 
Number of common shares beneficially owned
 
Beneficial ownership percentage
Major Shareholders:
 
 
 
 
Entities advised by Wellington Management Group LLP(1)
 
3,246,732

 
5.9
%
NWQ Investment Management Company LLC(2)
 
3,225,390

 
5.9
%
Directors and Executive Officers:
 
 
 
 
Alastair Barbour
 
10,259

 
*

Elizabeth Bauman(3)
 
3,280

 
*

Andrew Burns(4)
 
500

 
*

James F. Burr(5)
 
904

 
*

Michael Collins(6)
 
72,116

 
*

Siân Dalrymple(7)
 
542

 
*

Caroline Foulger
 
7,432

 
*

Daniel Frumkin(8)
 
205,546

 
*

Shaun Morris(9)
 
79,063

 
*

Conor O'Dea
 
101,595

 
*

Meroe Park
 
435

 
 
Michael Schrum(10)
 
86,814

 
*

Pamela Thomas-Graham
 
301

 
 
John R. Wright(11)
 
19,403

 
*

David Zwiener
 
1,958

 
*

All directors and executive officers as a group (15 persons)
 
590,148

 
1.0
%

* 
Indicates less than 1% 
(1) 
Based on the Schedule 13G filed on February 8, 2018 by Wellington Management Group LLP and certain of its investment adviser subsidiaries (Wellington Group Holdings LLP, Wellington Investment Advisors Holdings LLP and Wellington Management Company LLP), which reported that, as of December 31, 2017, the group beneficially owned 3,246,732 shares with shared voting power over 3,064,425 common shares and shared dispositive power over 3,246,732 common shares. Wellington Management Company LLP is the investment adviser to certain investment advisory clients. Wellington Management Company LLP is an investment adviser registered under the Investment Advisers Act of 1940, as amended, and is an indirect subsidiary of Wellington Management Group LLP. Wellington Management Company LLP and Wellington Management Group LLP may each be deemed to share beneficial ownership (within the meaning of Rule 13d-3 promulgated under the Exchange Act) of the shares indicated in the table, all of which are held of record by certain investment advisory clients. The business address of these entities is c/o Wellington Management Company LLP, 280 Congress Street, Boston, Massachusetts 02210 USA. The business address of Wellington Management Company LLP and Wellington Management Group LLP is 280 Congress Street, Boston, Massachusetts 02210 USA. 
(2) 
Based on the Schedule 13G filed on February 14, 2018 by NWQ Investment Management Company, LLC, NWQ Investment Company, LLC is an investment adviser registered under the Investment Advisers Act of 1940, as amended. The business address of NWQ Investment Management Company, LLC is 2049 Century Park East, 16th Floor, Los Angeles, California 90067, USA. 
(3) 
Consists of (i) 1,373 common shares held by Mrs Bauman directly (ii) 1,907 common shares underlying restricted share awards granted under our annual discretionary bonus program due to vest on February 25, 2018.  
(4) 
Consists of 500 common shares held by Mr. Burns underlying restricted share awards granted under our annual discretionary bonus program due to vest on February 25, 2018. 
(5) 
Mr. Burr exercises voting and dispositive control over the 904 common shares held by Wells Fargo. 
(6) 
Consists of (i) 21,998 common shares held by Mr. Collins directly (ii) 23,397 common shares underlying restricted share awards granted under our annual discretionary bonus program due to vest on February 25, 2018 and (iii) 26,721 common shares underlying target performance-based equity awards granted under our long-term equity incentive compensation program due to vest on February 27, 2018.  
(7) 
Consists of 542 common shares held by Mrs Dalrymple underlying restricted share awards granted under our annual discretionary bonus program due to vest on February 25, 2018.     
(8) 
Consists of (i) 79,578 common shares held by Mr. Frumkin directly, (ii) 100,000 shares underlying vested but unexercised options, exercisable at strike prices between $11.50 to $12.40 which expire on December 20, 2020, (iii 9,731 common shares underlying restricted share awards granted under our annual discretionary bonus program due to vest on February 25, 2018,and (iv) 16,237 common shares underlying target performance-based equity awards granted under our long-term equity incentive compensation program due to vest on February 27, 2018. 
(9) 
Consists of (i) 61,116 common shares held by Mr. Morris directly, (ii) 7,043 common shares underlying restricted share awards granted under our annual discretionary bonus program due to vest on February 25, 2018 and (iii) 10,904 common shares underlying target performance-based equity awards granted under our long-term equity incentive compensation program due to vest on February 27, 2018. 
(10) 
Consists of (i) 12,764 common shares held by Mr. Schrum together with his spouse, Vanessa Schrum, (ii) 26,732 common shares held directly, (iii) 19,618 common shares underlying restricted share awards granted under our annual discretionary bonus program due to vest on February 25, 2018 (iv) 21,700 common shares underlying target performance-based equity awards granted under our long-term equity incentive compensation program due to vest on February 27, 2018 and (v) 6,000 common shares held by Mr. Schrum through Pershing Account. Mr. Schrum exercises voting and dispositive control over the common shares held by Pershing. Mr. Schrum disclaims beneficial ownership of such common shares, except to the extent of his pecuniary interest therein.(11)    Consists of (i) 18,500 common shares held by Mr. Wright together with his spouse and (ii) 903 common shares held directly. 



112


The shareholders listed above do not have voting rights that are different from those held by any other holder of common shares of the Bank. As of January 31, 2018, 78.90% of our common shares were held of record by holders located in the United States, and there were approximately 250 holders of record of our common shares located in the United States. As of January 31, 2018, 19.90% of our common shares were held of record by holders located in Bermuda, and there were approximately 4,600 holders of record of our common shares located in Bermuda.

Our Relationship with The Carlyle Group
Prior to the completion of our registered secondary offering on February 28, 2017, Carlyle held approximately 14% of our equity voting power along with the right to designate two persons for nomination for election by the shareholders as members of the Board. Following the completion of the offering, Carlyle no longer owns any shares of our common stock and no longer has the right to nominate any persons for election by our shareholders as members of the Board.
Investment Agreement
In connection with the subscription by Carlyle and certain other investors for newly issued common shares and preference shares that have since been converted to our common shares, we entered into an Investment Agreement, dated as of March 2, 2010 (the "Investment Agreement") with Carlyle. The Investment Agreement provides for, among other items, subject to the terms set forth in the Investment Agreement, certain transfer restrictions and Carlyle's right to designate two persons for nomination for election by the shareholders as members of the Board. The Investment Agreement also contained certain standstill and other provisions which have generally expired.
Amended Investment Agreement
Prior to our IPO, in August 2016, we entered into the Amended Investment Agreement with Carlyle.
The Amended Investment Agreement provides that, subject to certain exceptions for ordinary public market trades, Carlyle may not transfer the common shares it holds to any person or group if, to its knowledge, such transferee (directly or together with its affiliates) would own 10% or more of the outstanding voting power in the Bank.
In addition, the Amended Investment Agreement provided that (a) until our common shares held by Carlyle represented less than 10% of our issued and outstanding common shares, Carlyle was entitled to nominate two persons for election as members of the Board and (b) if our common shares held by Carlyle represented less than 10% but at least 5% of our issued and outstanding common shares, Carlyle was entitled to nominate one person for election as a member of the Board (such nominees, "Carlyle Directors"), in each case subject to the Carlyle Directors' satisfaction of legal requirements regarding services as a director. The Amended Investment Agreement provided that we would use our reasonable best efforts to cause the Carlyle Directors to be elected to the Board and would solicit proxies for the Carlyle Directors to the same extent that we do for our other nominees to the Board, and that if requested by Carlyle, one Carlyle Director chosen by Carlyle would be appointed to certain committees and subcommittees of the Board.
Under the terms set forth in the Amended Investment Agreement, until our common shares held by Carlyle represented less than 5% of our issued and outstanding common shares, we also agreed to share certain financial and other information with Carlyle and Carlyle was generally obliged to treat information provided to it as confidential, and to comply with all applicable rules and regulations in relation to the use and disclosure of such information.
As of the completion of our registered secondary offering on February 28, 2017, Carlyle no longer holds any of our issued and outstanding common shares. As such, Carlyle is no longer entitled to the applicable rights set forth above under the Amended Investment Agreement, including the right to nominate persons for election by our shareholders as members of the Board.
This summary does not purport to be a comprehensive description of the Amended Investment Agreement, and is qualified in its entirety by the full text of the Amended Investment Agreement filed as an exhibit to this report.
Financing Transactions
On June 27, 2013, the Group executed a $95 million loan agreement with an investment fund managed by The Carlyle Group which provided for maturity on June 30, 2017. This loan was made in the ordinary course of business on normal commercial terms and was repaid in full according to its terms on August 11, 2015. In 2017, nil (2016: nil) of interest income was recognized in the consolidated statements of operations.
Transactions with Related Parties and with Directors and Executive Officers
Financing Transactions
 
As of May 17, 2005, the Bank established a program to offer loans with preferential rates to eligible Bank employees, subject to certain conditions set by the Bank and provided that such employees meet certain credit criteria. Loan payments are serviced by automatically debiting the employee’s chequing or savings account with the Bank. Applications for loans are handled according to the same policies as those for the Bank's retail banking clients. The Bank's ability to offer preferential rates on loans depends upon a number of factors, including market conditions, regulations and the Bank's overall profitability. The Bank has the right to change its employee loan policy at any time after notifying participants.
    
Certain directors and executives of the Bank, companies in which they are principal owners, and trusts in which they are involved, have loans with the Bank. Loans to directors were made in the ordinary course of business at normal credit terms, including interest rate and collateral requirements. Loans to executives may be eligible to preferential rates. As at December 31, 2017, related-party director and executive loan balances were $30.6 million (December 31, 2016$12.1 million). During the year ended December 31, 2017, new issuance of loans and change in directorships to directors and executives were $31.7 million and repayments and change in directorships were $8.9 million (year ended December 31, 2016: $27.6 million and $25.1 million respectively, year ended December 31, 2015: $17.5 million and $17.4 million respectively). Also, during the year ended December 31, 2017, a director resigned from the Board resulting in $4.3 million in loans being reclassified out of related-party loans (year ended December 31, 2016: $54.3 million). All of these loans were considered performing loans as at December 31, 2017 and December 31, 2016.

Certain directors and executives of the Bank, companies in which they are principal owners, and trusts in which they are involved, have deposits with the Bank. As at December 31, 2017, related-party director and executive deposit balances were $23.5 million (December 31, 2016: $20.8 million).

On October 6, 2015, the Bank executed a $6 million loan agreement with a related party of an executive which originally matured on October 31, 2017. This agreement was renewed at $6 million and matures on November 2, 2018. This loan was made in the ordinary course of business on normal commercial terms. At December 31, 2017, nil (December 31, 2016: $2.3 million) was outstanding under this agreement. For the year ended December 31, 2017, $0.1 million (December 31, 2016: $0.1 million; December 31, 2015: nil) of interest income has been recognized in the consolidated statements of operations in relation with this agreement.

113



On June 27, 2013, the Bank executed a $95 million loan agreement with an investment fund managed by a former significant shareholder which provided for maturity on June 30, 2017. This loan was made in the ordinary course of business on normal commercial terms. At December 31, 2017 and December 31, 2016, nil was outstanding under this agreement. For the year ended December 31, 2017, nil (December 31, 2016: nil, December 31, 2015: $1.0 million) of interest income has been recognized in the consolidated statements of operations in relation with this agreement.

Certain affiliates of the Bank have loans and deposits with the Bank. The loans were made and deposits are maintained in the ordinary course of business on normal commercial terms. At December 31, 2017, affiliates had loan balances of $10.5 million (December 31, 2016: $10.4 million) and deposits balances of $0.6 million (December 31, 2016: $0.3 million). For the year ended December 31, 2017, the Bank has recognized $1.9 million (December 31, 2016: $2.2 million; December 31, 2015: $2.2 million) of non-interest expenses and $0.6 million (December 31, 2016: $0.6 million; December 31, 2015: $0.6 million) of loan interest revenue in the consolidated statement of operations relating to affiliates which the Bank holds investments in.

Capital Transaction

Prior to the completion of our registered secondary offering on February 28, 2017, Carlyle held approximately 14% of our equity voting power along with the right to designate two persons for nomination for election by the shareholders as members of the Board. On February 28, 2017, as a result of a secondary public offering, the Carlyle Group sold their holdings in the Bank, and as a result, the investment agreement between the Bank and the Carlyle Group, which provided, amongst other rights, the right to designate two persons for nomination for election by the shareholders as members of the Bank's Board of Directors, was terminated. Prior to April 30, 2015, Canadian Imperial Bank of Commerce ("CIBC”) held approximately 19% of the Bank's equity voting power. On April 30, 2015, the Bank completed the transaction with CIBC to repurchase for cancellation approximately 77% of CIBC's shares for $15.00 per share, or a total of $120 million, representing 8,000,000 common shares. The remaining 23% of CIBC's shareholding in Butterfield (representing 2.3 million shares) were acquired by Carlyle Global Financial Services, L.P. and subsequently sold to other investors.

Financial Transactions With Related Parties

The Bank holds seed investments in several Butterfield mutual funds, which are managed by a wholly-owned subsidiary of the Bank. As at December 31, 2017, these investments have a fair value of $5.0 million with an unrealized gain of $1.6 million (December 31, 2016: $5.0 million and $1.1 million respectively) and were included in trading investments at their fair value. During the year ended December 31, 2017, the Bank earned $7.7 million (December 31, 2016: $5.7 million, December 31, 2015: $6.4 million) in asset management revenue from funds managed by a wholly-owned subsidiary of the Bank.

Employment Agreements

The Group has entered into employment agreements with senior management. The compensation paid in 2017 to senior management under the employment agreements is described above under ‘‘Management — Current Executive Compensation Arrangements". The senior management employment agreements generally provide for terms and conditions of employment, including the payment of a base salary, participation in the Group’s short and long-term incentive compensation programs, notice provisions, severance benefits, change in control equity award vesting and participation in the Group’s health, welfare and retirement programs available to all senior executives. For certain members of senior management, the employment agreements also provide for executive life insurance and participation in the Group’s share purchase programs.
Related-Party Transaction Policy
The Board has adopted a written policy governing the review, approval or ratification of transactions between the Bank or any of its subsidiaries and any "related party," which is a person or entity: (1) that controls, is controlled by, or is under common control with the Bank; (2) that is an associate of the Bank; (3) that is a shareholder of the Bank that has significant influence by virtue of its ownership of the Bank; (4) that is a director, executive officer or other key management person at the Bank; or (5) in which a substantial interest in its voting power is held by the persons described in (3) or (4) above. The policy calls for the related-person transactions to be reviewed and, if deemed appropriate, approved or ratified by our Audit Committee. In determining whether or not to approve or ratify a related-person transaction, our Audit Committee takes into account, among other factors it deems important, whether the related-person transaction is in our best interests and whether the transaction is on terms no less favorable than terms generally available to an unaffiliated third party under the same or similar circumstances. In the event that a member of our Audit Committee is not disinterested with respect to the related-person transaction under review, that member may not participate in the review, approval or ratification of that related-person transaction.


114


CERTAIN TAXATION CONSIDERATIONS
Bermuda Tax Considerations
Under Bermuda law, there are no stamp or documentary taxes, duties or similar taxes in connection with a conveyance or transfer on sale, or a conveyance or transfer to effect or having the effect of a voluntary disposition inter vivos or any agreement for the lending and borrowing of the Bank's shares which are listed on the BSX or NYSE. We are not required by any Bermuda law or regulation to make any deductions or withholdings in Bermuda from any payment we may make in respect of the Bank's shares. Furthermore, Bermuda currently has no corporate or capital gains taxes.
US Tax Reform
On December 22, 2017, President Trump signed into law the Tax Cuts and Jobs Act (“Tax Reform Act”), which will have an impact on the taxation of US corporations. As none of our Group entities are subject to tax in the US, the Tax Reform Act is not expected to have a direct impact on our business. However, we may be indirectly impacted, either because the significant reduction of the US corporate tax rate reduces the comparative advantages of some of our operating jurisdictions in general; or because the provisions of the Tax Reform Act may have adverse effects on some of our clients, primarily Bermuda-based insurers. These risks are not considered to be significant, though we continue to monitor the full impact of the Tax Reform Act.
Material US Federal Income Tax Consequences
This section describes the material US federal income tax consequences of owning and disposing of common shares of the Bank. It applies solely to US shareholders (as defined below) that hold shares as capital assets for US federal income tax purposes. This section does not describe all of the tax consequences that may apply to members of a special class of holders subject to special rules, including:
a dealer in securities or foreign currencies;
a regulated investment company;
a trader in securities that elects to use a mark-to-market method of accounting for securities holdings;
a tax-exempt organization;
a bank, an insurance company, or any other financial institution;
a person that actually or constructively owns 10% or more, by vote or value, of the Bank;
a person that holds the Bank's common shares as part of a straddle or a hedging, conversion, or other risk reduction transaction for US federal income tax purposes;
a person that purchases or sells common shares as part of a wash sale for tax purposes;
an entity classified as a partnership for US federal income tax purposes; or
a person whose functional currency is not the US Dollar.
This section is based on the Internal Revenue Code of 1986, as amended (the "IRC"), its legislative history, existing and proposed Treasury regulations, published rulings and court decisions, all as of the date hereof. These laws are subject to change, possibly on a retroactive basis.
If an entity treated as a partnership for US federal income tax purposes holds common shares, the US federal income tax treatment of a partner will generally depend on the status of the partner and the tax treatment of the partnership. A partner in an entity treated as a partnership for US federal income tax purposes holding common shares should consult its tax advisers with regard to the US federal income tax treatment of the ownership and disposition of the Bank's common shares.
          Shareholders should consult their own tax advisers regarding the US federal, state and local and foreign and other tax consequences of owning and disposing of the Bank's common shares in their particular circumstances.
Special adverse US federal income tax rules apply if a US shareholder owns shares of a company that is or was treated as a PFIC for US federal income tax purposes for any taxable year during which the US shareholder held such shares. US shareholders should consult their own tax advisers as to the potential application of the PFIC rules to their ownership and disposition of the Bank's common shares.
US Shareholders
For the purposes of this discussion, a "US shareholder" is a beneficial owner of common shares that is:
an individual that is a citizen or resident of the United States,
a corporation, or other entity taxable as a corporation, created or organized under the laws of the United States, any state therein or the District of Columbia,
an estate whose income is subject to US federal income tax regardless of its source, or
a trust if a US court can exercise primary supervision over the trust's administration and one or more US persons are authorized to control all substantial decisions of the trust.
Taxation of Dividends
Subject to the preceding discussion under "Risk Factors" under the heading "— Passive Foreign Investment Company Considerations", a US shareholder must include in its gross income as dividends the gross amount of any distribution paid by the Bank to the extent that it is paid out of the Bank's current or accumulated earnings and profits as determined for US federal income tax purposes. Distributions in excess of current and accumulated earnings and profits, as determined for US federal income tax purposes, will be treated as a non-taxable return of capital to the extent of the US shareholder's basis in the common shares of the Bank, causing a reduction in the US shareholder's adjusted basis in such common shares, and thereafter as capital gain. Because the Bank does not maintain calculations of its earnings and profits under US federal income tax principles, it is expected that distributions generally will be reported to US shareholders as dividends.
Dividends paid to certain non-corporate US shareholders by a "qualified foreign corporation" that constitute qualified dividend income are taxable to the shareholder at the preferential rates applicable to long-term capital gains provided that the shareholder holds the shares for more than 60 days during the 121-day period beginning 60 days before the ex-dividend date and meets other holding period requirements. For this purpose, common shares of the Bank will be treated as stock of a "qualified foreign corporation" if the Bank was not a PFIC for the taxable year in which the dividend was paid, or the preceding taxable year and if such common shares are listed on an established securities market in the United States, such as the NYSE. The common shares of the Bank are listed on the NYSE. Accordingly, subject to the preceding discussion under the heading "— Passive Foreign Investment Company Considerations", dividends the Bank pays with respect to the common shares will constitute qualified dividend income, assuming the holding period requirements are met.

115


The dividend will not be eligible for the dividends-received deduction allowed to US corporations in respect of dividends received from other US corporations.
Dividends generally will be treated as foreign source income for US foreign tax credit purposes. Under Section 904(h) of the IRC, however, dividends paid by a foreign corporation that is treated as 50% or more owned, by vote or value, by US persons for US federal income tax purposes may be treated as US source income (rather than foreign source income) for foreign tax credit purposes, to the extent the foreign corporation earns US source income. In general, therefore, the application of Section 904(h) of the IRC may adversely affect a US shareholder's ability to use foreign tax credits. As a result of the listing of the common shares of the Bank on the NYSE, the Bank may be treated as 50% or more owned by US persons for purposes of Section 904(h) of the IRC. US shareholders are strongly urged to consult their own tax advisers regarding the possible impact if Section 904(h) of the IRC should apply.
Taxation of Capital Gains
Subject to the preceding discussion under the heading "— Passive Foreign Investment Company Considerations", a US shareholder that sells or otherwise disposes of common shares of the Bank will recognize capital gain or loss for US federal income tax purposes equal to the difference between the amount that the US shareholder realizes and the US shareholder's tax basis in those common shares. Capital gain of a non-corporate US shareholder is generally taxed at preferential rates where the property is held for more than one year. The gain or loss will be US source income or loss for foreign tax credit limitation purposes. The deduction of capital losses is subject to limitations.
Passive Foreign Investment Company Considerations
Special adverse US federal income tax rules apply if a US shareholder holds shares of a company that is treated as a PFIC for any taxable year during which the US shareholder held such shares. This conclusion is a factual determination that is made annually and thus may be subject to change. A foreign corporation will be considered a PFIC with respect to a US Shareholder for any taxable year if (i) at least 75% of its gross income for the taxable year is passive income (the "income test"), or (ii) at least 50% of the value, determined on the basis of a quarterly average, of its assets is attributable to assets that produce or are held for the production of passive income (the "asset test"). Passive income for this purpose generally includes dividends, interest, royalties, rents (other than certain rents and royalties derived in the active conduct of a trade or business), annuities and gains from assets that produce passive income. If a foreign corporation owns at least 25% (by value) of the shares or stock of another corporation, the foreign corporation is treated, for purposes of the PFIC tests, as owning a proportionate share of the other corporation's assets and receiving its proportionate share of the other corporation's income.
Banks generally derive a substantial part of their income from assets that are interest bearing or that otherwise could be considered passive under the PFIC rules. The IRS has issued a notice, and has proposed regulations, that exclude from passive income any income derived in the active conduct of a banking business by a qualifying foreign bank.
Based upon the proportion of our income derived from activities that are "bona fide" banking activities for US federal income tax purposes, we believe that we were not a PFIC for the taxable year ending December 31, 2017 (the latest period for which the determination can be made) and, based further on our present regulatory status under local laws, the present nature of our activities, and the present composition of our assets and sources of income, we do not expect to be a PFIC for the current year or any future years. However, because PFIC status is a factual determination and because there are uncertainties in the application of the relevant rules, there can be no assurances that we will not be a PFIC for any particular year.
If the Bank were a PFIC in any taxable year during which a US shareholder owns the Bank's common shares and the US shareholder does not make a "mark-to-market" election, as discussed below, or a special "purging" election, the Bank generally would continue to be treated as a PFIC with respect to such US shareholder in all succeeding taxable years, regardless of whether the Bank continues to meet the income or asset test discussed above. US shareholders are urged to consult their own tax advisers with respect to the tax consequences to them if the Bank were to become a PFIC for any taxable year in which they own the common shares.
If the Bank is a PFIC for any taxable year during which a US shareholder holds the common shares and the US shareholder does not make a mark-to-market election, as described below, the US shareholder will be subject to special rules with respect to:
any gain realized on the sale or other disposition of its common shares; and
any "excess distribution" that the Bank makes to the US shareholder (generally, any distributions to the US shareholder during a single taxable year that are greater than 125% of the average annual distributions received by the US shareholder in respect of its common shares during the three preceding taxable years or, if shorter, the portion of the US shareholder's holding period for the common shares).
Under these rules:
the gain or excess distribution will be allocated ratably over the US shareholder's holding period for the common shares;
the amount allocated to the taxable year in which the US shareholder realized the gain or excess distribution and to years before the Bank became a PFIC will be taxed as ordinary income; and
the amount allocated to each other taxable year, with certain exceptions, will be subject to additional tax calculated by multiplying the amount allocated to such other taxable year by the highest tax rate in effect for that taxable year for individuals or corporations, as appropriate, and the interest charge generally applicable to underpayments of tax will be imposed in respect of the tax attributable to each such year.
Alternatively, if a US shareholder owns shares in a PFIC that are treated as "marketable stock," the US shareholder may make a mark-to-market election. The common shares will be treated as marketable stock if they are regularly traded on a "qualified exchange." For these purposes, the common shares will be considered regularly traded during any calendar year during which it is traded, other than in negligible quantities, on a qualified exchange, which includes the NYSE, on at least 15 days during each calendar quarter. Any trades that have as their principal purpose meeting this requirement will be disregarded.
A US shareholder that makes a mark-to-market election will not be subject to the PFIC rules described above. Instead, the US shareholder will include as ordinary income each year that the Bank is a PFIC the excess, if any, of the fair market value of its common shares at the end of the taxable year over its adjusted basis in the common shares. These amounts of ordinary income will not be eligible for the favorable tax rates applicable to qualified dividend income or long-term capital gains discussed above. The US shareholder will also be allowed to take an ordinary loss in respect of the excess, if any, of the adjusted basis of its common shares over their fair market value at the end of the taxable year that the Bank is a PFIC (but only to the extent of the net amount of income previously included as a result of the mark-to-market election). The US shareholder's basis in its common shares will be adjusted to reflect any such income or loss amounts recognized. Any gain recognized on the sale or other disposition of the common shares in a taxable year when the Bank is a PFIC will be treated as ordinary income and any loss will be treated as an ordinary loss (but only to the extent of the net amount of income previously included as a result of the mark-to-market election). Distributions paid on the common shares will be treated as discussed above under "— Taxation of Dividends".
A mark-to-market election will continue to be in effect for all taxable years in which the Bank is a PFIC and the common shares are treated as marketable stock, and may not be revoked without the consent of the IRS. If the US shareholder makes a mark-to-market election with respect to its common shares, it will be treated as having a new holding period in its common shares beginning on the first day of the first taxable year beginning after the last taxable year for which the mark-to-market election applies. The

116


application of the mark-to-market rules to an investment in a PFIC with a subsidiary that is also a PFIC is not entirely clear; however, there is a significant risk that some or all of such an investment will be subject to the special rules described above that apply if a mark-to-market election is not made, even if a mark-to-market election is made with respect to the parent PFIC. In the event that the Bank is a PFIC, US shareholders are urged to consult their tax advisers regarding the availability of the mark-to-market election, and whether the election would be advisable in the holder's particular circumstances.
The PFIC rules outlined above would also not apply to a US shareholder if such holder were to elect to treat us as a qualified electing fund ("QEF"). An election to treat us as a QEF will not be available, however, if the Bank does not provide the information necessary to make such an election. The Bank will not provide US shareholders with the information necessary to make a QEF election, and thus, the QEF election will not be available with respect to the common shares.
Notwithstanding any election made with respect to the common shares, dividends received with respect to the common shares will not constitute "qualified dividend income" if we are a PFIC (or are treated as a PFIC with respect to the relevant US shareholder) in either the taxable year of the distribution or the preceding taxable year. Dividends that do not constitute qualified dividend income are not eligible for taxation at the reduced tax rate available to certain non-corporate holders described above in "— Taxation of Dividends". Instead, such dividends would be subject to tax at ordinary income rates.
If a US shareholder owns common shares during any taxable year in which we are a PFIC, the US shareholder generally must file annual tax returns (including on Form 8621), for each taxable year that the US shareholder owns the common shares, unless its ownership satisfies a de minimis test.
Medicare Tax on Net Investment Income
A US person that is an individual or estate, or a trust that does not fall into a special class of trusts that is exempt from such tax, is subject to a 3.8% tax (the "Medicare tax") on the lesser of (i) the US person's "net investment income" (or "undistributed net investment income" in the case of an estate or trust) for the relevant taxable year and (ii) the excess of the US person's modified adjusted gross income for the taxable year over a certain threshold (which in the case of individuals is between $125,000 and $250,000, depending on the individual's circumstances). A shareholder's net investment income generally includes its dividend income and its net gains from the disposition of shares, unless such dividends or net gains are derived in the ordinary course of the conduct of a trade or business (other than a trade or business that consists of certain passive or trading activities). If a shareholder is a US person that is an individual, estate or trust, the shareholder is urged to consult the shareholder's tax advisers regarding the applicability of the Medicare tax to the shareholder's income and gains in respect of the shareholder's investment in the Bank's common shares.
Information with Respect to Foreign Financial Assets
Owners of "specified foreign financial assets" with an aggregate value in excess of $50,000 (and in some cases, a higher threshold) may be required to file an information report with respect to such assets with their tax returns. "Specified foreign financial assets" include any financial accounts maintained by foreign financial institutions, as well as any of the following, if they are held for investment and not held in accounts maintained by financial institutions: (i) stocks and securities issued by non-US persons, (ii) financial instruments and contracts that have non-US issuers or counterparties and (iii) interests in foreign entities. US shareholders are urged to consult their tax advisers regarding the application of this legislation to their ownership of the Bank's common shares.
Backup Withholding and Information Reporting
Information reporting requirements for a non-corporate US shareholder, on IRS Form 1099, will apply to (i) dividend payments or other taxable distributions made to such US shareholder within the United States, and (ii) the payment of proceeds to such US shareholder from the sale of the Bank's common shares effected at a US office of a broker.
Additionally, backup withholding may apply to such payments to a non-corporate US shareholder that (i) fails to provide an accurate taxpayer identification number, (ii) (in the case of dividend payments) is notified by the IRS that such US shareholder has failed to report all interest and dividends required to be shown on such US shareholder's federal income tax returns, or (iii) in certain circumstances, fails to comply with applicable certification requirements.
A US shareholder may obtain a refund of any amounts withheld under the backup withholding rules that exceed the shareholder's income tax liability by properly filing a refund claim with the IRS.
Payment of proceeds from the sale of shares effected at a foreign office of a broker generally will not be subject to information reporting or backup withholding. However, a sale effected at a foreign office of a broker could be subject to information reporting in the same manner as a sale within the United States, (and in certain cases may be subject to backup withholding as well) if (i) the broker has certain connections to the United States, or (ii) the sale has certain other specified connections with the United States.
Foreign Account Tax Compliance Withholding
Pursuant to the FATCA enacted in 2010, a 30% withholding tax will be imposed on certain payments to certain non-US financial institutions that fail to comply with certain information-reporting, account identification, withholding, certification and other FATCA-related requirements in respect of their direct and indirect United States shareholders and/or United States accountholders. To avoid becoming subject to FATCA withholding, we and other non-US financial institutions may be required to report information to the IRS regarding the holders of the common shares and to withhold on a portion of payments under the common shares to certain holders that fail to comply with the relevant information reporting requirements (or the holders of the common shares directly or indirectly through certain non-compliant intermediaries). Such withholding would not apply to payments made with respect to the Bank's common shares before January 1, 2019.


117


ENFORCEMENT OF CIVIL LIABILITIES

The Bank is incorporated under the laws of Bermuda. As a result, the rights of holders of the Bank’s common shares will be governed by Bermuda law and the Butterfield Act and the Bank’s bye-laws. The rights of shareholders under Bermuda law may differ from the rights of shareholders of companies incorporated in other jurisdictions. Some of our directors and some of the named experts referred to in this annual report are not residents of the United States, and a substantial portion of our assets are located outside the United States. As a result, it may be difficult for investors to effect service of process on those persons in the United States or to enforce in the United States judgments obtained in US courts against us or those persons based on the civil liability provisions of the US federal securities laws. However, we may be served with process in the United States with respect to actions against us arising out of or in connection with violations of US federal securities laws relating to offers and sales of common shares made hereby by serving C T Corporation System, 111 Eighth Avenue, New York, New York 10011, our US agent irrevocably appointed for that purpose.

It is doubtful whether courts in Bermuda will enforce judgments obtained in other jurisdictions, including the United States, against us or our directors or officers under the securities laws of those jurisdictions, or entertain actions in Bermuda against us or our directors or officers under the securities laws of other jurisdictions.


118


DISCLOSURE CONTROLS AND PROCEDURES

Evaluation of Disclosure Controls and Procedures

As of the end of the period covered by this report, Butterfield carried out an evaluation, under the supervision and with the participation of Butterfield’s management, including our Chief Executive Officer and Chief Financial Officer, of the effectiveness of the design and operation of Butterfield’s disclosure controls and procedures (as defined in Rule 13a-15(e) under the Securities Exchange Act of 1934 (the “Exchange Act”), to ensure that information required to be disclosed by Butterfield in reports that it files or submits under the Exchange Act, is recorded, processed, summarized and reported within the time periods specified in the SEC’s rules and forms, and that such information is accumulated and communicated to Butterfield’s management, including its Chief Executive Officer and Chief Financial Officer, as appropriate, to allow for timely decisions regarding required disclosure. Based upon that evaluation, Butterfield’s Chief Executive Officer and Chief Financial Officer concluded that the design and operation of these disclosure controls and procedures were effective, in all material respects, as of the end of the period covered by this report.

Reports Regarding Internal Controls

Management’s Annual Report on Internal Control over Financial Reporting and the Report of Independent Registered Public Accounting Firm are included on pages F-2 and F-3, respectively.


119


PRINCIPAL ACCOUNTANT FEES AND SERVICES
    
The following table sets forth for the fiscal years indicated the fees charged by our principal accountant and its associated entities for various services provided during those periods:

In millions of $
 
Fiscal Year Ended
 
 
Type of Services
 
December 31, 2017
 
December 31, 2016
 
Description of Service
Audit services
 
5.9

 
5.5

 
(1)
Audit-related services
 

 

 
 
Tax services
 
0.1

 

 
(2)
Other services
 
0.1

 

 
(3)
Total
 
6.1

 
5.5

 
 


(1)
Professional services rendered for the audit and review of the consolidated financial statements of The Bank of N.T. Butterfield & Son Limited and statutory audits of the financial statements of The Bank of N.T. Butterfield & Son Limited and its subsidiaries, compliance with local regulations, issuance of and services related to a comfort letter to the underwriters in connection with our initial public offering and review of documents filed with the BMA and the SEC (including services provided by independent experts to the audit firms in connection with the audit).

(2)
Services that are normally performed by the independent accountants, ancillary to audit services.

(3)
The non-audit services required during the years disclosed above were subject to the Audit Committee's pre-approval process pursuant to paragraph (c) (7)(i)(C) of Rule 2-01 of Regulation S-X.

Preapproval Procedures
    
To ensure PwC's independence, all services provided by PwC have to be preapproved by the Audit Committee. A preapproval may be granted either for a specific mandate or in the form of a blanket preapproval authorizing a limited and well-defined type and amount of services. The Audit Committee reviews and approves a list of blanket preapprovals annually.

The Audit Committee has delegated preapproval authority to its Chairman up to a maximum of $500,000 for any engagement, and the Group Chief Financial Officer and Chief Accountant submit all proposals for services by PwC to the Chairman of the Audit Committee, unless there is a blanket preapproval in place. The Audit Committee is informed of the approvals granted by its Chairman on a quarterly basis.


120


ISSUER PURCHASES OF EQUITY SECURITIES

There were no purchases made by or on behalf of the issuer or any "affiliated purchaser," as defined in §240.10b-18(a)(3), of shares or other units of any class of the issuer's equity securities that is registered by the issuer pursuant to section 12 of the Exchange Act (15 U.S.C. 78I) in the 12 months ending on December 31, 2017.





121


WHERE YOU CAN FIND MORE INFORMATION

As a foreign private issuer, we are also exempt from the requirements of Regulation FD (Fair Disclosure) which, generally, are meant to ensure that select groups of investors are not privy to specific information about an issuer before other investors. We are, however, still subject to the anti-fraud and anti-manipulation rules of the SEC, such as Rule 10b-5 under the Securities Act. Since many of the disclosure obligations required of us as a foreign private issuer are different than those required by other United States domestic reporting companies, the Bank’s shareholders, potential shareholders and the investing public in general should not expect to receive information about us in the same amount, and at the same time, as information is received from, or provided by, other United States domestic reporting companies. We are liable for violations of the rules and regulations of the SEC which do apply to us as a foreign private issuer, see ‘‘Implications of Being a Foreign Private Issuer’’.

You may review and copy the registration statements, reports and other information we file at the SEC’s Public Reference Room at 100 F Street, N.E., Washington, DC 20549. You may also request copies of these documents upon payment of a duplicating fee by writing to the SEC.

For further information on the Public Reference Room, please call the SEC at 1-800-SEC-0330. Our SEC filings, including this annual report, are also available to you on the SEC’s website at http://www.sec.gov. This site contains reports, proxy and information statements and other information regarding issuers that file electronically with the SEC. The information on that website is not part of this report.


122



INDEX TO THE FINANCIAL STATEMENTS
Audited Consolidated Financial Statements
Page
Management’s Annual Report on Internal Control over Financial Reporting

Report of Independent Registered Public Accounting Firm
Consolidated Balance Sheets as of December 31, 2017 and December 31, 2016
Consolidated Statements of Operations for the Years Ended December 31, 2017, 2016 and 2015
Consolidated Statements of Comprehensive Income for the Years Ended December 31, 2017, 2016 and 2015
Consolidated Statements of Changes in Shareholders’ Equity for the Years Ended December 31, 2017, 2016 and 2015
Consolidated Statements of Cash Flows for the Years Ended December 31, 2017, 2016 and 2015
Notes to the Consolidated Financial Statements for the years ended December 31, 2017, 2016 and 2015


F- 1


Management’s Annual Report on Internal Control over Financial Reporting
Management of The Bank of N.T. Butterfield and Son Limited (“Butterfield” or the “Bank”) is responsible for establishing and maintaining adequate internal control over financial reporting. Internal control over financial reporting is a process designed by, or under the supervision of, the Bank's principal executive and principal financial officers, or persons performing similar functions, and effected by Butterfield's Board of Directors, management and other personnel, to provide reasonable assurance regarding the reliability of financial reporting and the preparation of financial statements for external purposes in accordance with accounting principles generally accepted in the United States of America.
Butterfield's internal control over financial reporting includes those policies and procedures that (1) pertain to the maintenance of records, that, in reasonable detail, accurately and fairly reflect the transactions and dispositions of the Bank’s assets; (2) provide reasonable assurance that transactions are recorded as necessary to permit preparation of financial statements in accordance with generally accepted accounting principles, and that receipts and expenditures of the Bank are being made only in accordance with authorizations of Butterfield’s management and directors; and (3) provide reasonable assurance regarding prevention or timely detection of unauthorized acquisition, use or disposition of the Bank's assets that could have a material effect on the financial statements.
Because of its inherent limitations, internal control over financial reporting may not prevent or detect misstatements. Also, projections of any evaluation of effectiveness to future periods are subject to the risk that controls may become inadequate because of changes in conditions, or that the degree of compliance with the policies or procedures may deteriorate. Management has completed an assessment of the effectiveness of Butterfield's internal control over financial reporting as of December 31, 2017. In making the assessment, management used the “Internal Control - Integrated Framework (2013)” promulgated by the Committee of Sponsoring Organizations of the Treadway Commission.
Based upon the assessment performed, management concluded that as of December 31, 2017, Butterfield's internal control over financial reporting was effective. Additionally, based upon management’s assessment, Butterfield determined that there were no material weaknesses in its internal control over financial reporting as of December 31, 2017. There have been no changes in Butterfield’s internal control over financial reporting that occurred during the period covered by this report which have materially affected or are reasonably likely to materially affect Butterfield’s internal control over financial reporting.
The effectiveness of the Bank's internal control over financial reporting as of December 31, 2017, has been audited by PricewaterhouseCoopers Ltd, an independent registered public accounting firm, as stated in their report on page F-3 of this annual report.


/s/ Michael Collins
Michael Collins
Chairman and Chief Executive Officer


/s/ Michael Schrum
Michael Schrum
Chief Financial Officer




F- 2






Report of Independent Registered Public Accounting Firm

To the Board of Directors and Shareholders of
The Bank of N.T. Butterfield & Son Limited

Opinions on the Financial Statements and Internal Control over Financial Reporting

We have audited the accompanying consolidated balance sheets of The Bank of N.T. Butterfield & Son Limited and its subsidiaries as of December 31, 2017 and 2016, and the related consolidated statements of operations, comprehensive income, changes in shareholders' equity and cash flows for each of the three years in the period ended December 31, 2017, including the related notes (collectively referred to as the "consolidated financial statements"). We also have audited the Company's internal control over financial reporting as of December 31, 2017, based on criteria established in Internal Control - Integrated Framework (2013) issued by the Committee of Sponsoring Organizations of the Treadway Commission (COSO).

In our opinion, the consolidated financial statements referred to above present fairly, in all material respects, the financial position of the Company as of December 31, 2017 and 2016, and the results of their operations and their cash flows for each of the three years in the period ended December 31, 2017 in conformity with accounting principles generally accepted in the United States of America. Also in our opinion, the Company maintained, in all material respects, effective internal control over financial reporting as of December 31, 2017, based on criteria established in Internal Control - Integrated Framework (2013) issued by the COSO.

Basis for Opinions

The Company's management is responsible for these consolidated financial statements, for maintaining effective internal control over financial reporting, and for its assessment of the effectiveness of internal control over financial reporting, included in the accompanying Management's Annual Report on Internal Control over Financial Reporting. Our responsibility is to express opinions on the Company's consolidated financial statements and on the Company's internal control over financial reporting based on our audits. We are a public accounting firm registered with the Public Company Accounting Oversight Board (United States) ("PCAOB") and are required to be independent with respect to the Company in accordance with the U.S. federal securities laws and the applicable rules and regulations of the Securities and Exchange Commission and the PCAOB.

We conducted our audits in accordance with the standards of the PCAOB. Those standards require that we plan and perform the audits to obtain reasonable assurance about whether the consolidated financial statements are free of material misstatement, whether due to error or fraud, and whether effective internal control over financial reporting was maintained in all material respects.

Our audits of the consolidated financial statements included performing procedures to assess the risks of material misstatement of the consolidated financial statements, whether due to error or fraud, and performing procedures that respond to those risks. Such procedures included examining, on a test basis, evidence regarding the amounts and disclosures in the consolidated financial statements. Our audits also included evaluating the accounting principles used and significant estimates made by management, as well as evaluating the overall presentation of the consolidated financial statements. Our audit of internal control over financial reporting included obtaining an understanding of internal control over financial reporting, assessing the risk that a material weakness exists, and testing and evaluating the design and operating effectiveness of internal control based on the assessed risk. Our audits also included performing such other procedures as we considered necessary in the circumstances. We believe that our audits provide a reasonable basis for our opinions.

Definition and Limitations of Internal Control over Financial Reporting

A company's internal control over financial reporting is a process designed to provide reasonable assurance regarding the reliability of financial reporting and the preparation of financial statements for external purposes in accordance with generally accepted accounting principles. A company's internal control over financial reporting includes those policies and procedures that (i) pertain to the maintenance of records that, in reasonable detail, accurately and fairly reflect the transactions and dispositions of the assets of the company; (ii) provide reasonable assurance that transactions are recorded as necessary to permit preparation of financial statements in accordance with generally accepted accounting principles, and that receipts and expenditures of the company are being made only in accordance with authorizations of management and directors of the company; and (iii) provide reasonable assurance regarding prevention or timely detection of unauthorized acquisition, use, or disposition of the company's assets that could have a material effect on the financial statements.

F- 3



Because of its inherent limitations, internal control over financial reporting may not prevent or detect misstatements. Also, projections of any evaluation of effectiveness to future periods are subject to the risk that controls may become inadequate because of changes in conditions, or that the degree of compliance with the policies or procedures may deteriorate.


/s/ PricewaterhouseCoopers Ltd.
Hamilton, Bermuda
February 26, 2018

We have served as the Company's auditor since 1961.


F- 4

The Bank of N.T. Butterfield & Son Limited
Consolidated Balance Sheets
(In thousands of US dollars, except share and per share data)


 
As at
 
December 31, 2017

December 31, 2016

Assets
 
 
Cash and demand deposits with banks - Non-interest bearing
89,381

110,741

Demand deposits with banks - Interest bearing
340,256

326,437

Cash equivalents - Interest bearing
1,105,501

1,664,473

Cash due from banks
1,535,138

2,101,651

Securities purchased under agreement to resell
178,769

148,813

Short-term investments
249,984

519,755

Investment in securities
 
 
Trading
6,824

6,313

Available-for-sale
3,317,440

3,332,738

Held-to-maturity (fair value: $1,377,354 (2016: $1,046,828))
1,381,955

1,061,103

Total investment in securities
4,706,219

4,400,154

Loans
 
 
Loans
3,812,329

3,614,725

Allowance for credit losses
(35,467
)
(44,247
)
Loans, net of allowance for credit losses
3,776,862

3,570,478

Premises, equipment and computer software
164,790

167,773

Accrued interest
24,915

22,780

Goodwill
21,529

19,622

Intangible assets
39,066

42,289

Investments in associates and equity method
14,099

13,482

Other real estate owned
9,127

14,199

Other assets
58,739

82,549

Total assets
10,779,237

11,103,545

 
 
 
Liabilities
 
 
Customer deposits
 
 
Bermuda
 
 
Non-interest bearing
1,840,201

1,733,684

Interest bearing
3,412,623

4,213,417

Non-Bermuda
 
 
Non-interest bearing
639,525

651,329

Interest bearing
3,631,643

3,411,423

Total customer deposits
9,523,992

10,009,853

Bank deposits
 
 
Bermuda
442

344

Non-Bermuda
12,024

23,452

Total deposits
9,536,458

10,033,649

Employee benefit plans
128,798

139,967

Accrued interest
2,376

2,143

Pending payable for investments purchased
51,913


Other liabilities
119,811

100,044

Total other liabilities
302,898

242,154

Long-term debt
117,000

117,000

Total liabilities
9,956,356

10,392,803

Commitments, contingencies and guarantees (Note 12)


 
 
 
Shareholders' equity
 
 
Common share capital (BMD 0.01 par; authorized voting ordinary shares 2,000,000,000 and
non-voting ordinary shares 6,000,000,000) issued and outstanding: 54,692,630 (2016: 53,284,872)
547

533

Additional paid-in capital
1,155,542

1,142,608

Accumulated deficit
(204,156
)
(287,677
)
Less: treasury common shares, at cost: nil (2016: 2,066)

(42
)
Accumulated other comprehensive loss
(129,052
)
(144,680
)
Total shareholders’ equity
822,881

710,742

Total liabilities and shareholders’ equity
10,779,237

11,103,545

The accompanying notes are an integral part of these consolidated financial statements.
/s/ Michael Collins
Michael Collins
Chairman of the Board
 
Year ended
 
December 31, 2017

December 31, 2016

December 31, 2015

Non-interest income
 
 
 
Asset management
24,711

21,106

18,910

Banking
43,772

39,342

35,221

Foreign exchange revenue
32,222

30,606

31,896

Trust
44,936

44,060

40,264

Custody and other administration services
8,149

8,883

9,522

Other non-interest income
4,035

3,476

4,359

Total non-interest income
157,825

147,473

140,172

Interest income
 
 
 
Interest and fees on loans
187,020

188,000

186,486

Investments (none of the investment securities are intrinsically tax-exempt)
 
 
 
Trading

1,725

5,894

Available-for-sale
65,299

53,184

51,077

Held-to-maturity
36,132

22,261

12,607

Deposits with banks
17,178

9,759

6,517

Total interest income
305,629

274,929

262,581

Interest expense
 
 
 
Deposits
10,931

11,831

18,446

Long-term debt
4,954

4,500

4,861

Securities sold under repurchase agreements

118

8

Total interest expense
15,885

16,449

23,315

Net interest income before provision for credit losses
289,744

258,480

239,266

Provision for credit losses
5,837

(4,399
)
(5,741
)
Net interest income after provision for credit losses
295,581

254,081

233,525

Net trading gains (losses)
511

715

(562
)
Net realized gains (losses) on available-for-sale investments
4,186

1,546

(4,407
)
Net gains (losses) on other real estate owned
(2,383
)
(440
)
277

Impairment of fixed assets


(5,083
)
Net other gains (losses)
(1,045
)
(807
)
338

Total other gains (losses)
1,269

1,014

(9,437
)
Total net revenue
454,675

402,568

364,260

Non-interest expense
 
 
 
Salaries and other employee benefits
153,228

139,967

134,917

Technology and communications
53,999

57,441

57,069

Professional and outside services
27,181

18,851

27,638

Property
19,878

21,043

21,539

Indirect taxes
18,050

16,352

13,882

Marketing
5,739

4,513

3,919

Amortization of intangible assets
4,210

4,514

4,424

Restructuring costs
1,772

6,266

2,183

Other expenses
16,279

16,952

19,674

Total non-interest expense
300,336

285,899

285,245

Net income before income taxes
154,339

116,669

79,015

Income tax expense
(1,087
)
(727
)
(1,276
)
Net income
153,252

115,942

77,739

Cash dividends declared on preference shares

(13,979
)
(14,631
)
Preference shares guarantee fee

(1,676
)
(1,824
)
Premium paid on repurchase of preference shares

(41,913
)
(28
)
Net income attributable to common shareholders
153,252

58,374

61,256

 
 
 
 
Earnings per common share
 
 
 
Basic earnings per share
2.82

1.20

1.25

Diluted earnings per share
2.76

1.18

1.23

Dividend per share
1.28

0.40

0.50

The accompanying notes are an integral part of these consolidated financial statements.


F- 5

The Bank of N.T. Butterfield & Son Limited
Consolidated Statements of Comprehensive Income
(In thousands of US dollars)

 
Year ended
 
December 31, 2017

December 31, 2016

December 31, 2015

 
 
 
 
Net income
153,252

115,942

77,739

 
 
 
 
Other comprehensive income (loss), net of taxes
 
 
 
Net change in unrealized gains and losses on translation of net investment in foreign operations
2,603

(6,507
)
(3,139
)
Accretion of net unrealized (gains) losses on held-to-maturity investments transferred from available-for-sale investments
140

(71
)
365

Net change in unrealized gains and losses on available-for-sale investments
6,943

(21,181
)
(11,793
)
Employee benefit plans adjustments
5,942

(26,424
)
1,590

Other comprehensive income (loss), net of taxes
15,628

(54,183
)
(12,977
)
 
 
 
 
Total comprehensive income
168,880

61,759

64,762


The accompanying notes are an integral part of these consolidated financial statements.


F- 6

The Bank of N.T. Butterfield & Son Limited
Consolidated Statements of Changes in Shareholders' Equity


 
Year ended
 
December 31, 2017
December 31, 2016
December 31, 2015
 
Number of shares

In thousands of
US dollars

Number of shares

In thousands of
US dollars

Number of shares

In thousands of
US dollars

Common share capital issued and outstanding
 
 
 
 
 
 
Balance at beginning of year
53,284,872

533

47,293,253

473

55,002,314

550

Conversion of contingent value preference shares




690,939

7

Retirement of shares


(2,393
)

(8,400,000
)
(84
)
Issuance of common shares
1,407,758

14

5,994,012

60



Balance at end of year
54,692,630

547

53,284,872

533

47,293,253

473

 
 
 
 
 
 
 
Preference shares
 
 
 
 
 
 
Balance at beginning of year


182,863

2

183,046

2

Repurchase and cancellation of preference shares




(183
)

Redemption of preference shares


(182,863
)
(2
)


Balance at end of year




182,863

2

 
 
 
 
 
 
 
Contingent value convertible preference shares
 
 
 
 
 
 
Balance at beginning of year




690,939

7

Conversion to common shares




(690,939
)
(7
)
Balance at end of year






 
 
 
 
 
 
 
Additional paid-in capital
 
 
 
 
 
 
Balance at beginning of year
 
1,142,608

 
1,225,344

 
1,353,477

Share-based compensation
 
8,110

 
14,072

 
7,703

Share-based settlements
 
289

 
(10,626
)
 
(9,749
)
Reduction of carrying value on repurchase of preference shares
 

 

 
(183
)
Premium paid on repurchase of preference shares
 

 
(41,913
)
 
(28
)
Redemption of preference shares
 

 
(170,206
)
 

Retirement of common shares
 

 
(45
)
 
(125,876
)
Repurchase of warrant
 

 
(100
)
 

Cost of issuance of common shares
 
22

 
(5,458
)
 

Issuance of common shares, net of underwriting discounts and commissions
 
4,514

 
131,540

 

Sale of treasury common shares
 
(1
)
 

 

Balance at end of year
 
1,155,542

 
1,142,608

 
1,225,344

 
 
 
 
 
 
 
Accumulated deficit
 
 
 
 
 
 
Balance at beginning of year
 
(287,677
)
 
(368,618
)
 
(405,056
)
Net income for year
 
153,252

 
115,942

 
77,739

Common share cash dividends declared and paid, $1.28 per share (2016: $0.40 per share; 2015: $0.50 per share)
 
(69,731
)
 
(19,346
)
 
(24,846
)
Cash dividends declared on preference shares, nil per share (2016: $80.00 per share; 2015: $80.00 per share)
 

 
(13,979
)
 
(14,631
)
Preference shares guarantee fee
 

 
(1,676
)
 
(1,824
)
Balance at end of year
 
(204,156
)
 
(287,677
)
 
(368,618
)
 
 
 
 
 
 
 
Treasury common shares
 
 
 
 
 
 
Balance at beginning of year
2,066

(42
)
924,031

(16,350
)
1,277,060

(22,086
)
Purchase of treasury common shares


97,053

(1,588
)
250,370

(4,862
)
Sale of treasury common shares
(380
)
13





Share-based settlements
(1,686
)
29

(1,019,016
)
17,896

(603,399
)
10,598

Fractional share payout


(2
)



Balance at end of year


2,066

(42
)
924,031

(16,350
)
 
 
 
 
 
 
 
Accumulated other comprehensive income (loss)
 
 
 
 
 
 
Balance at beginning of year
 
(144,680
)
 
(90,497
)
 
(77,520
)
Other comprehensive income (loss), net of taxes
 
15,628

 
(54,183
)
 
(12,977
)
Balance at end of year
 
(129,052
)
 
(144,680
)
 
(90,497
)
Total shareholders' equity
 
822,881

 
710,742

 
750,354

The accompanying notes are an integral part of these consolidated financial statements.

F- 7

The Bank of N.T. Butterfield & Son Limited
Consolidated Statements of Cash Flows
(In thousands of US dollars)

 
Year ended
 
December 31, 2017

December 31, 2016

December 31, 2015

Cash flows from operating activities
 
 
 
Net income
153,252

115,942

77,739

Adjustments to reconcile net income to operating cash flows
 
 
 
Depreciation and amortization
50,398

52,261

50,069

Provision for credit (recovery) losses
(5,837
)
4,399

5,741

Share-based payments and settlements
8,410

14,423

7,913

Impairment of fixed assets


5,083

Net realized (gains) losses on available-for-sale investments
(4,186
)
(1,546
)
4,407

(Gain) loss on sale of premises and equipment

(37
)
28

Net (gains) losses on other real estate owned
2,383

440

(277
)
(Increase) in carrying value of investments in associates and equity method
(1,028
)
(1,137
)
(980
)
Fair value adjustments of a contingent payment

895

(143
)
Changes in operating assets and liabilities
 
 
 
(Increase) decrease in accrued interest receivable
(1,761
)
(6,054
)
1,417

(Increase) decrease in other assets
25,600

(6,694
)
(10,483
)
Increase (decrease) in accrued interest payable
82

(284
)
(1,907
)
Increase (decrease) in employee benefit plans and other liabilities
14,396

5,587

16,932

Cash provided by operating activities
241,709

178,195

155,539

 
 
 
 
Cash flows from investing activities
 
 
 
(Increase) decrease in securities purchased under agreement to resell
(29,956
)
(148,813
)

Net (increase) decrease in short-term investments
273,088

(127,708
)
(28,358
)
Net change in trading investments
(511
)
314,986

96,086

Available-for-sale investments: proceeds from sale
213,047

60,548

238,756

Available-for-sale investments: proceeds from maturities and pay downs
524,971

576,892

435,827

Available-for-sale investments: purchases
(730,765
)
(1,884,554
)
(1,018,759
)
Held-to-maturity investments: proceeds from maturities and pay downs
113,573

73,725

26,965

Held-to-maturity investments: purchases
(385,813
)
(360,959
)
(50,283
)
Net (increase) decrease in loans
(130,107
)
321,722

(36,876
)
Additions to premises, equipment and computer software
(19,218
)
(9,804
)
(1,477
)
Proceeds from sale of other real estate owned
2,689

5,528

11,238

Dividends received on investments in associates and equity method
412

441

1,032

Cash disbursed for business acquisition

(21,778
)

Cash provided by (used in) investing activities
(168,590
)
(1,199,774
)
(325,849
)
The accompanying notes are an integral part of these consolidated financial statements.


F- 8

The Bank of N.T. Butterfield & Son Limited
Consolidated Statements of Cash Flows
(In thousands of US dollars)

 
Year ended
 
December 31, 2017

December 31, 2016

December 31, 2015

Cash flows from financing activities
 
 
 
Net increase (decrease) in demand and term deposit liabilities
(621,105
)
1,056,029

598,578

Proceeds from issuance of common shares, net of underwriting discounts and commissions
13

131,600


Cost of issuance of common shares

(5,458
)

Proceeds from loans sold under agreement to repurchase

5,152


Cost of repurchase of loans under agreement to repurchase

(5,152
)

Common shares repurchased

(1,633
)
(130,822
)
Preference shares repurchased

(212,121
)
(211
)
Warrant repurchased

(100
)

Proceeds from stock option exercises
4,546

6,919

640

Cash dividends paid on common shares
(69,731
)
(19,346
)
(24,846
)
Cash dividends paid on preference shares

(14,629
)
(14,631
)
Preference shares guarantee fee paid

(1,676
)
(1,824
)
Cash provided by (used in) financing activities
(686,277
)
939,585

426,884

Net effect of exchange rates on cash due from banks
46,645

(105,245
)
(30,995
)
Net increase (decrease) in cash due from banks
(566,513
)
(187,239
)
225,579

Cash due from banks at beginning of year
2,101,651

2,288,890

2,063,311

Cash due from banks at end of year
1,535,138

2,101,651

2,288,890

 
 
 
 
Supplemental disclosure of cash flow information
 
 
 
Cash interest paid
15,968

16,165

21,408

Cash income tax paid
696

391

596

 
 
 
 
Non-cash items
 
 
 
Transfer to other real estate owned

8,961

3,400

Transfer of available-for-sale investments to held-to-maturity investments

74,731

340,969

The accompanying notes are an integral part of these consolidated financial statements.


F- 9

The Bank of N.T. Butterfield & Son Limited
Notes to the Consolidated Financial Statements
(In thousands of US dollars, unless otherwise stated)



Note 1: Nature of business

The Bank of N.T. Butterfield & Son Limited (“Butterfield”, the “Bank” or the “Company”) is incorporated under the laws of Bermuda and has a banking license under the Banks and Deposit Companies Act, 1999 (“the Act”). Butterfield is regulated by the Bermuda Monetary Authority (“BMA”), which operates in accordance with Basel principles.

Butterfield is a full service bank and wealth manager headquartered in Hamilton, Bermuda. The Bank operates its business through six geographic segments: Bermuda, the Cayman Islands, and Guernsey, where its principal banking operations are located; and The Bahamas, Switzerland, and the United Kingdom, where it offers specialized financial services. Butterfield offers banking services, comprised of retail and corporate banking, and wealth management, which consists of trust, private banking, and asset management. In the Bermuda and Cayman Islands segments, Butterfield offers both banking and wealth management. In the Guernsey, Bahamas, and Switzerland segments, the Bank offers wealth management. In the United Kingdom segment, the Bank offers residential property lending.

On September 16, 2016, the Bank's common shares began to trade on the New York Stock Exchange under the symbol "NTB". On September 21, 2016, the Bank completed its offering of 5,957,447 common shares, at $23.50 per share. The proceeds, net of the underwriting discounts and commissions, were $131.6 million.

Note 2: Significant accounting policies

A. Basis of Presentation and Use of Estimates and Assumptions
The accounting and financial reporting policies of the Bank and its subsidiaries conform to generally accepted accounting principles in the United States of America (“GAAP”). The preparation of consolidated financial statements in accordance with GAAP requires management to make estimates and assumptions that affect the reported amounts of assets and liabilities and disclosure of contingent assets and liabilities at the date of the consolidated financial statements and the reported amounts of revenues and expenses during the year, and actual results could differ from those estimates.

Critical accounting estimates are those that require management to make subjective or complex judgments about the effect of matters that are inherently uncertain and may change in subsequent periods. Changes that may be required in the underlying assumptions or estimates in these areas could have a material impact on the future financial condition and results of operations. Management believes that the most critical accounting policies upon which the financial condition depends, and which involve the most complex or subjective decisions or assessments, are as follows:
Allowance for credit losses
Fair value and impairment of financial instruments
Impairment of long-lived assets
Impairment of goodwill
Employee benefit plans
Share-based payments

Beginning on January 1, 2016, the Bank's financial statements for periods presented are reported in United States ("US") dollars (previously in Bermuda dollars) to increase comparability of the Bank's financial position and results with market peers. Assets, liabilities, revenues and expenses denominated in Bermuda dollars are translated to US dollars at par and consequently, no amounts presented in the financial statements have changed as a result of this change in reporting currency.

B. Basis of Consolidation
The consolidated financial statements include the accounts of the Company and its wholly-owned subsidiaries (collectively the “Bank”), and those variable interest entities (“VIEs”) where the Company is the primary beneficiary. Intercompany accounts and transactions have been eliminated. The Bank consolidates subsidiaries where it holds, directly or indirectly, more than 50% of the voting rights or where it exercises control. The Bank is deemed to have a controlling financial interest and is the primary beneficiary of a VIE if it has both the power to direct the activities of the VIE that most significantly impact the VIE economic performance and an obligation to absorb losses or the right to receive benefits that could potentially be significant to the VIE. The determination of whether the Bank meets the criteria to be considered the primary beneficiary of a VIE requires a periodic evaluation of all transactions (such as investments, loans and fee arrangements) with the entity. During the periods under review, the Bank had no interests in VIEs where the Bank was considered the primary beneficiary.

Entities where the Bank holds 20% to 50% of the voting rights and/or has the ability to exercise significant influence, other than investments in designated VIEs, are accounted for under the equity method, and the pro rata share of their income (loss) is included in other non-interest income.

C. Foreign Currency Translation
Assets, liabilities, revenues and expenses denominated in Bermuda dollars are translated to United States ("US") dollars at par. Assets and liabilities of the parent company arising from other foreign currency transactions are translated into US dollars at the rates of exchange prevailing at the balance sheet date. The resulting gains or losses are included in foreign exchange revenue in the consolidated statements of operations.

The assets and liabilities of foreign currency-based subsidiaries are translated at the rate of exchange prevailing on the balance sheet date, while associated revenues and expenses are translated to US dollars at the average rates of exchange prevailing throughout the year. Unrealized translation gains or losses on investments in foreign currency- based subsidiaries are recorded as a separate component of Shareholders' equity within accumulated other comprehensive loss (“AOCL”). Gains and losses on foreign currency-based subsidiaries are recorded in the consolidated statements of operations when the Bank ceases to have a controlling financial interest in a foreign currency-based subsidiary.

D. Assets Held in Trust or Custody
Securities and properties (other than cash and deposits held with the Bank and its subsidiaries) held in trust, custody, agency or fiduciary capacity for customers are not included in the consolidated balance sheets because the Bank is not the beneficiary of these assets.

E. Cash Due from Banks
Cash due from banks include cash on hand, cash items in the process of collection, amounts due from correspondent banks and highly liquid investments that are readily convertible to known amounts of cash and which are subject to an insignificant risk of change in fair value. Such investments are those with less than three months’ maturity from the date of acquisition and include unrestricted term deposits, certificates of deposit and treasury bills.


F- 10

The Bank of N.T. Butterfield & Son Limited
Notes to the Consolidated Financial Statements (continued)
(In thousands of US dollars, unless otherwise stated)


F. Securities Purchased Under Agreement to Resell
Securities purchased under agreement to resell are treated as collateralized lending transactions. The obligation to resell is recorded at the value of the cash paid on purchase adjusted for the amortization of the difference between the purchase price and the agreed resell price. The amortization of this amount is recorded as interest income.

G. Short-Term Investments
Short-term investments have maturities of less than one year from the date of acquisition, are only subject to an insignificant risk of change in fair value and comprise (1) restricted term and demand deposits, and (2) unrestricted term deposits, certificate of deposits and treasury bills with a maturity greater than three months from the date of acquisition.

H. Investments
Investments securities are classified as trading, available-for-sale (“AFS”) or held-to-maturity (“HTM”).

Investments are classified as trading when management has the intent to sell these investments either for profit or to invest the cash received by taking customer deposits in foreign currencies. Debt and equity securities classified as trading investments are carried at fair value in the consolidated balance sheets, with unrealized gains and losses included in the consolidated statements of operations as net realized / unrealized gains (losses) on trading investments. Investments are classified primarily as AFS when used to manage the Bank’s exposure to interest rate and liquidity movements, as well as to make strategic longer-term investments. AFS investments are carried at fair value in the consolidated balance sheets with unrealized gains and losses reported as net increase or decrease to accumulated other comprehensive loss ("AOCL"). Investments that the Bank has the positive intent and ability to hold to maturity are classified as HTM and are carried at amortized cost in the consolidated balance sheets. Unrecognized gains and losses on HTM securities are disclosed in the notes to the consolidated financial statements.

The specific identification method is used to determine realized gains and losses on trading, AFS and HTM investments, which are included in net realized gains and losses on AFS and HTM investments, respectively, in the consolidated statements of operations.

Dividend and interest income, including amortization of premiums and discounts, on securities for which cash flows are not considered uncertain are included in interest income in the consolidated statements of operations. For securities with uncertain cash flows, the investments are accounted for under the cost recovery method, whereby all principal and coupon payments received are applied as a reduction of the amortized cost and carrying amount. Accrual of income is suspended in respect of debt securities that are in default, or from which it is unlikely that future interest payments will be received as scheduled.

Contained within other assets are investments in private equity for which the Bank does not have sufficient rights or ownership interests to follow the equity method of accounting. Unquoted equity investments which are held directly by the Bank and which do not have readily determinable fair values are recorded at cost and reviewed for impairment if indicators of impairment exist.

Equity method investments which include investments whereby the Bank has the ability to influence, but not control, the financial or operating policies of such entities, are accounted for using the equity method of accounting.

Recognition of other-than-temporary impairments
For debt securities, management considers a decline in fair value to be other-than-temporary when it does not expect to recover the entire amortized cost basis of the security. Investments in debt securities in unrealized loss positions are analyzed as part of management’s ongoing assessment of other-than-temporary impairment (“OTTI”). When management intends to sell such securities or it is more likely than not that the Bank will be required to sell the securities before recovering the amortized cost, it recognizes an impairment loss equal to the full difference between the amortized cost basis and the fair value of those securities. When management does not intend to sell or it is more likely than not that the Bank will hold such securities until recovering the amortized cost, management determines whether any credit losses exist to identify any OTTI.

Under certain circumstances, management will perform a qualitative determination and consider a variety of factors, including the length of time and extent to which the fair value has been less than cost; adverse conditions specifically related to the industry, geographic area or financial condition of the issuer or underlying collateral of a security; payment structure of the security; changes to the rating of the security by a rating agency; the volatility of the fair value changes; and changes in fair value of the security after the balance sheet date. Alternatively, management estimates cash flows over the remaining lives of the underlying security to assess whether credit losses exist.

In situations where there is a credit loss, only the amount of impairment relating to credit losses on AFS and HTM investments is recognized in net income. For AFS investments, the decrease in fair value relating to factors other than credit losses is recognized in AOCL. Cash flow estimates take into account expectations of relevant market and economic data as of the end of the reporting period, including, for example, underlying loan-level data, and structural features of securitization, such as subordination, excess spread, over collateralization or other forms of credit enhancement. The degree of judgment involved in determining the recoverable value of an investment security is dependent upon the availability of observable market prices or observable market parameters. When observable market prices and parameters do not exist, judgment is necessary to estimate recoverable value which gives rise to added uncertainty in the assessment. The assessment takes into consideration factors such as interest rate changes, movements in credit spreads, default rate assumptions, prepayment assumptions, type and quality of collateral, and market sentiment.

Management's fair valuations may include inputs and assumptions that are less observable or require greater estimation, thereby resulting in values which may be greater or lower than the actual value at which the investments may be ultimately sold or the ultimate cash flows that may be recovered. If the assumptions on which management based its fair valuations change, the Bank may experience additional OTTI or realized losses or gains, and the period-to-period changes in value could vary significantly.

I. Loans
Loans are reported as the principal amount outstanding, net of allowance for credit losses, unearned income, fair value adjustments arising from hedge accounting and net deferred loan fees. Interest income is recognized over the term of the loan using the effective interest method, or on a basis approximating a level rate of return over the term of the loan, except for loans classified as non-accrual. Prepayments are treated as a reduction of principal outstanding which is recognized upon receipt of payment. Prepayment penalties, if applicable under the terms of the specific loan agreement, are recognized also upon receipt of payment.

Acquired loans
Acquired loans are recorded at fair value at the date of acquisition. No allowance for credit losses is recorded on the acquisition date as the fair value of the acquired assets incorporates assumptions regarding credit risk. Acquired loans with evidence of credit quality deterioration for which it is probable that the Bank will not receive all contractually required payments receivable are accounted for as purchased credit-impaired loans. Generally, acquired loans that meet the Bank's definition for non-accrual status are considered to be credit-impaired.


F- 11

The Bank of N.T. Butterfield & Son Limited
Notes to the Consolidated Financial Statements (continued)
(In thousands of US dollars, unless otherwise stated)


The excess of the cash flows expected to be collected on purchased credit-impaired loans, measured as of the acquisition date, over the estimated fair value is referred to as the accretable yield and is recognized in interest income over the remaining life of the loan using an effective yield methodology. The difference between contractually required payments as of the acquisition date and the cash flows expected to be collected is referred to as the non-accretable difference which is included as a reduction of the carrying amount of the purchased credit-impaired loans.

The Bank evaluates at each balance sheet date the estimated cash flows and corresponding carrying value of purchased credit-impaired loans in the same manner as for the measurement of impaired loans, as is described below. The Bank evaluates at each balance sheet date whether the carrying value of its purchased credit-impaired loans has decreased and if so, recognizes an allowance for credit losses in its consolidated statements of operations. For any increases in cash flows expected to be collected, the Bank adjusts any prior recorded allowance for purchased credit-impaired loans first, and then the amount of accretable yield recognized on a prospective basis over the purchased credit-impaired loan’s remaining life. Purchased credit-impaired loans are not considered non-performing and continue to have an accretable yield as long as there is a reasonable expectation about the timing and amount of cash flows expected to be collected.

Impaired loans
A loan is considered to be impaired when, based on current information and events, the Bank determines that it will not be able to collect all amounts due according to the original loan contract, including scheduled interest payments. Impaired loans include all non-accruing loans and all loans modified in a troubled debt restructuring (‘‘TDR’’) even if full collectability is expected following the restructuring.

When a loan is identified as impaired, the impairment is measured based on the present value of expected future cash flows, discounted at the loan’s effective interest rate, except when the sole (remaining) source of repayment for the loan is the operation or liquidation of the collateral. In these cases the current fair value of the collateral, less selling costs, is used instead of discounted cash flows.

If the Bank determines that the expected realizable value of the impaired loan is less than the recorded investment in the loan (net of previous charge-offs, deferred loan fees or costs and unamortized premium or discount), impairment is recognized through an allowance estimate. If the Bank determines that part of the allowance is uncollectible, that amount is charged off.

Non-accrual
Commercial, commercial real estate and consumer loans (excluding credit card consumer loans) are placed on non-accrual status generally if:
in the opinion of management, full payment of principal or interest is in doubt; or
principal or interest is 90 days past due.

Residential mortgages are placed on non-accrual status immediately if:
in the opinion of management, full payment of principal or interest is in doubt; or
when principal or interest is 90 days past due, unless the loan is well secured and any ongoing collection efforts are reasonably expected to result in repayment of all amounts due under the contractual terms of the loan.

Interest income on non-accrual loans is recognized only to the extent it is received in cash. Cash received on non-accrual loans where there is no doubt regarding full repayment (no impairment recognized in the form of a specific allowance) is first applied as repayment of the past due principal amount of the loan and secondly to past due interest and fees.

Where there is doubt regarding the ultimate full repayment of the non-accrual loan (impairment recognized in the form of a specific allowance), all cash received is applied to reduce the principal amount of the loan. Interest income on these loans is recognized only after the entire balance receivable is recovered and interest is actually received.

Loans are returned to accrual status when:
none of the principal or accrued interest is past due (with certain exceptions as noted below) and the Bank expects repayment of the remaining contractual obligation; or
when the loan becomes well secured and in the process of collection.

Loans modified in a troubled debt restructuring ("TDR")
A modification of a loan constitutes a TDR when a borrower is experiencing financial difficulty and the modification constitutes a concession from originally agreed terms. If a restructuring is considered a TDR, the Bank is required to make certain disclosures in the notes of the consolidated financial statements and individually evaluate the restructured loan for impairment. The Bank employs various types of concessions when modifying a loan that it would not otherwise consider which may include extension of repayment periods, interest rate reductions, principal or interest forgiveness, forbearance, and other actions intended to minimize economic loss and to avoid foreclosure or repossession of collateral.

Commercial and industrial loans modified in a TDR often involve temporary interest-only payments, term extensions, and converting revolving credit lines to term loans. Additional collateral, a co-borrower, or a guarantor is often requested. Commercial mortgage and construction loans modified in a TDR often involve extending the maturity date at an interest rate lower than the current market rate for new debt with similar risk, or substituting or adding a new borrower or guarantor. Construction loans modified in a TDR may also involve extending the interest-only payment period.

Residential mortgage modifications generally involve a short-term forbearance period after which the missed payments are added to the end of the loan term, thereby extending the maturity date. Interest continues to accrue on the missed payments and as a result, the effective yield on the mortgage remains unchanged. As the forbearance period usually involves an insignificant payment delay they typically do not meet the reporting criteria for a TDR.

Automobile loans modified in a TDR are primarily composed of loans where the Bank has lowered monthly payments by extending the term.

When a loan undergoes a TDR, the determination of the loan's accrual versus non-accrual status following the modification depends on several factors. As with the risk rating process, the accrual status decision for such a loan is a separate and distinct process from the loan's TDR analysis and determination. Management considers the following in determining the accrual status of restructured loans:

F- 12

The Bank of N.T. Butterfield & Son Limited
Notes to the Consolidated Financial Statements (continued)
(In thousands of US dollars, unless otherwise stated)


If the loan was appropriately on accrual status prior to the restructuring, the borrower has demonstrated performance under the previous terms, and the Bank's credit evaluation shows the borrower's capacity to continue to perform under the restructured terms (both principal and interest payments), it is likely that the appropriate conclusion is for the loan to remain on accrual at the time of the restructuring. This evaluation must include consideration of the borrower's sustained historical repayment performance for a reasonable period prior to the date on which the loan was restructured. A sustained period of repayment performance generally would be a minimum of six months and would involve payments of cash or cash equivalents; or
If the loan was on non-accrual status before the restructuring, but the Bank's credit evaluation shows the borrower's capacity to meet the restructured terms, the loan would likely remain as non-accrual until the borrower has demonstrated a reasonable period of sustained repayment performance. As noted above, this period generally would be at least six months (thereby providing reasonable assurance as to the ultimate collection of principal and interest in full under the modified terms). Sustained performance before the restructuring may be taken into account.

Loans that have been modified in a TDR are restored to accrual status only when interest and principal payments are brought current for a continuous period of six months under the modified terms. However, performance prior to the modification, or significant events that coincide with the modification, are included in assessing whether the borrower can meet the new terms and may result in the loan being returned to accrual status at the time of loan modification or after a shorter performance period. If the borrower’s ability to meet the revised payment schedule is uncertain, the loan remains on non-accrual status.

A loan that is modified in a TDR prior to becoming impaired will be left on accrual status if full collectability in accordance with the restructured terms is expected. The Bank works with its customers in these difficult economic times and may enter into a TDR for loans that are in default, or at risk of defaulting, even if the loan is not impaired.

A loan that had previously been modified in a TDR and is subsequently refinanced under current underwriting standards at a market rate with no concessionary terms is accounted for as a new loan and is no longer reported as a TDR.

Delinquencies
The entire balance of an account is contractually delinquent if the minimum payment of principal or interest is not received by the specified due date. Delinquency is reported on loans that are more than 30 days past due.

Charge-offs
The Bank recognizes charge-offs when it determines that loans are uncollectible, and this generally occurs when all commercially reasonable means of recovering the loan balance have been exhausted.

Commercial and consumer loans are either fully or partially charged-off down to the fair value of collateral securing the loans when:
management judges the loan to be uncollectible;
repayment is expected to be protracted beyond reasonable time frames;
the asset has been classified as a loss by either the Bank’s internal loan review process or third party appraisers; or
the customer has filed bankruptcy and the loss becomes evident owing to a lack of assets or cash flow.

The outstanding balance of commercial and consumer real estate secured loans and residential mortgages that are in excess of the estimated property value, less costs to sell, is charged-off once there is reasonable assurance that such excess outstanding balance is not recoverable.

Credit card consumer loans that are contractually 180 days past due and other consumer loans with an outstanding balance under $100,000 that are contractually 180 days past due are generally written off and reported as charge-offs.

J. Allowance for Credit Losses
The Bank maintains an allowance for credit losses, which in management’s opinion is adequate to absorb all estimated credit-related losses that are incurred in its lending and off-balance sheet credit-related arrangements at the balance sheet date. The allowance for credit losses consists of specific allowances and a general allowance as follows:

Specific allowances
Specific allowances are determined on an exposure-by-exposure basis and reflect the associated estimated credit loss. The specific allowance for credit loss is computed as the difference between the recorded investment in the loan and the present value of expected future cash flows from the loan. The effective rate of return on the loan is used for discounting the cash flows. However, when foreclosure of a collateral-dependent loan is probable, the Bank measures impairment based on the fair value of the collateral. The Bank considers estimated costs to sell, on a discounted basis, in the measurement of impairment if those costs are expected to reduce the cash flows available to repay or otherwise satisfy the loan. If the measurement of an impaired loan is less than the recorded investment in the loan, then the Bank recognizes impairment by creating an allowance with a corresponding charge to provision for credit losses.

For all commercial and commercial real estate TDRs, the Bank conducts further analysis to determine the probable amount of loss and establishes a specific allowance for the loan, if appropriate. The Bank estimates the impairment amount by comparing the loan’s carrying amount to the estimated present value of its future cash flows or the fair value of its underlying collateral. For collateral-dependent impaired commercial and commercial real estate loans, the excess of the Company’s recorded investment in the loan over the fair value of the collateral, less cost to sell, is charged off to the specific allowance.

For consumer and residential mortgage TDRs that are not collateral-dependent, allowances are developed using the present value of expected future cash flows, compared to the recorded investment in the loans. Expected re-default factors are considered in this analysis. The fair value of collateral is periodically monitored subsequent to the modification.

General allowances
The allowance for credit losses attributed to the remaining portfolio is established through various analyzes that estimate the incurred loss at the balance sheet date inherent in the lending and off-balance sheet credit-related arrangements portfolios. These analyzes may consider historical default rates, geographic, industry, and other environmental factors. Management may also consider overall portfolio indicators including trends in internally risk rated exposures, cash-basis loans, historical and forecasted write-offs, and a review of industry, geographic and portfolio concentrations, including current developments within those segments. In addition, management may consider the current business strategy and credit process, including limit setting and compliance, credit approvals, loan underwriting criteria and loan workout procedures.


F- 13

The Bank of N.T. Butterfield & Son Limited
Notes to the Consolidated Financial Statements (continued)
(In thousands of US dollars, unless otherwise stated)


Each portfolio of smaller balance, homogeneous loans, including consumer installment, revolving credit, and most other consumer loans, is collectively evaluated for impairment. The allowance for credit losses attributed to these loans is established via a process that estimates the probable losses inherent and incurred in the portfolio, based upon various analyzes. Management may consider overall portfolio indicators including historical credit losses; delinquent (defined as loans that are more than 30 days past due), non-performing, and classified loans; trends in volumes and terms of loans; an evaluation of overall credit quality; the credit process, including lending policies and procedures; and economic, geographical, product, and other environmental factors.

K. Business Combinations, Goodwill and Intangible Assets
All business combinations are accounted for using the acquisition method. Identifiable intangible assets (mostly customer relationships) are recognized separately from goodwill and are initially valued at fair value using discounted cash flow calculations and other recognized valuation techniques. Goodwill represents the excess of the fair value of the consideration paid for the acquisition of a business over the fair value of the net assets acquired. Contingent purchase consideration is measured at its fair value and recorded on the purchase date. Any subsequent changes in the fair value of a contingent consideration liability will be recorded through the consolidated statements of operations.

Goodwill is tested annually for impairment at the reporting unit level, or more frequently if events or circumstances indicate there may be impairment. If the carrying amount of a reporting unit, including the allocated goodwill, exceeds its fair value, goodwill impairment is measured as the excess of the carrying amount of the reporting unit's allocated goodwill over the implied fair value of the goodwill. Other acquired intangible assets with finite lives are amortized on a straight-line basis over their estimated useful lives, not exceeding 15 years. Intangible assets' estimated lives are re-evaluated annually and an impairment test is carried out if certain indicators of impairment exist.

L. Premises, Equipment and Computer Software
Land is carried at cost. Buildings, equipment and computer software, including leasehold improvements, are carried at cost less accumulated depreciation. The Bank generally computes depreciation using the straight-line method over the estimated useful life of an asset, which is 50 years for buildings, and three to 10 years for other equipment. For leasehold improvements the Bank uses the straight-line method over the lesser of the remaining term of the leased facility or the estimated economic life of the improvement. The Bank capitalizes certain costs, including interest cost incurred during the development phase, associated with the acquisition or development of internal use software. Once the software is ready for its intended use, these costs are amortized on a straight-line basis over the software's expected useful life, which is between five and 10 years.

Management reviews the recoverability of the carrying amount of premises, equipment and computer software when indicators of impairment exist and an impairment charge is recorded when the carrying amount of the reviewed asset is deemed not recoverable by future expected cash flows to be derived from the use and disposition of the asset. If there is a disposition out of premises, equipment and computer software, a gain is recorded if the difference of the proceeds on disposition is in excess of the assets carrying value. Otherwise, a loss is recorded. If there is an abandonment out of premises, equipment and computer software, the full carrying value of the asset is recognized as a loss.

M. Other Real Estate Owned
Other real estate owned (“OREO”) comprises real estate property held for sale and commercial and residential real estate properties acquired in partial or total satisfaction of loans acquired through foreclosure proceedings, acceptance of a deed-in-lieu of foreclosure or by taking possession of assets that were used as loan collateral. These properties are initially recorded at fair value less estimated costs to sell the property. If the recorded investment in the loan exceeds the property’s fair value at the time of acquisition, a charge-off is recorded against the specific allowance. If the carrying value of the real estate exceeds the property’s fair value at the time of reclassification, an impairment charge is recorded in the consolidated statements of operations. Subsequent decreases in the property’s fair value below the new cost basis are recorded through the use of a valuation allowance. Subsequent increases in the fair value of a property may be used to reduce the allowance but not below zero. Any operating expenses of the property are recognized through charges to non-interest expense.

N. Derivatives
All derivatives are recognized on the consolidated balance sheets at their fair value. On the date that the Bank enters into a derivative contract, it designates the derivative as either: a hedge of the fair value of a recognized asset or liability (a fair value hedge); a hedge of a forecasted transaction or the variability of cash flows that are to be received or paid in connection with a recognized asset or liability (a cash flow hedge); a hedge of an exposure to foreign currency risk of a net investment in a foreign operation (a net investment hedge); or, an instrument that is held for trading or non-hedging purposes (a trading or non-hedging derivative instrument).

All instruments utilized as a hedging instrument in a fair value hedge or cash flow hedge must have one or more underlying notional amounts, no or a minimal net initial investment and a provision for net settlement in the contract to meet the definition of a derivative instrument. Instruments utilized as a hedging instrument in a hedge of a net investment in foreign operations may be derivative instruments or non-derivatives.

The changes in the fair value of a derivative that is designated and qualifies as a fair value hedge, along with changes in the fair value of the hedged asset or liability that are attributable to the hedged risk, are recorded in current year earnings.

The changes in the fair value of a derivative that is designated and qualifies as a cash flow hedge, to the extent that the hedge is effective, are recorded in other comprehensive loss ("OCL") and the ineffective portion is recorded in current year earnings. That is, ineffectiveness from a derivative that overcompensates for changes in the hedged cash flows is recorded in earnings. However, the ineffectiveness from a derivative that under compensates is not recorded in earnings.

The changes in the fair value of a derivative that is designated and qualifies as a foreign currency hedge is recorded in either current year earnings or OCL, depends on whether the hedging relationship satisfies the criteria for a fair value or cash flow hedge. If, however, a derivative is used as a hedge of a net investment in a foreign operation, the changes in the derivative’s fair value, to the extent that the derivative is effective as a hedge, are recorded in the cumulative translation adjustment (“CTA”) account within OCL.

Changes in the fair value of trading and non-hedging derivative instruments are reported in current year earnings.

The Bank formally documents all relationships between hedging instruments and hedged items, as well as its risk management objectives and strategies for undertaking various hedge transactions. This process includes linking all derivatives that are designated as fair value, cash flow, or foreign currency hedges to specific assets and liabilities on the consolidated balance sheets or specific firm commitments or forecasted transactions.

The Bank also formally assesses whether the derivatives that are used in hedging transactions have been highly effective in offsetting changes in the fair value or cash flows of hedged items and whether those derivatives may be expected to remain highly effective in future periods.


F- 14

The Bank of N.T. Butterfield & Son Limited
Notes to the Consolidated Financial Statements (continued)
(In thousands of US dollars, unless otherwise stated)


For those hedge relationships that are terminated, hedge designations that are elected to be removed, forecasted transactions that are no longer expected to occur, or the hedge relationship ceases to be highly effective, the hedge accounting treatment described in the paragraphs above is no longer applied and the end-user derivative is terminated or transferred to the trading designation. For fair value hedges, any changes to the carrying value of the hedged item prior to the discontinuance remain as part of the basis of the asset or liability. When a cash flow hedge is discontinued, the net derivative gain (loss) remains in AOCL unless it is probable that the forecasted transaction will not occur in the originally specified time period.

O. Securities Sold Under Agreements to Repurchase
Securities sold under agreements to repurchase (securities financing agreements) are treated as collateralized financing transactions. The obligation to repurchase is recorded at the value of the cash received on sale adjusted for the amortization of the difference between the sale price and the agreed repurchase price. The amortization of this amount is recorded as an interest expense.

P. Collateral
The Bank pledges assets as collateral as required for various transactions involving security repurchase agreements, deposit products and derivative financial instruments. Assets that have been pledged as collateral, including those that can be sold or repledged by the secured party, continue to be reported on the Bank’s consolidated balance sheets under the same line items as non-pledged assets of the same type.

Q. Employee Benefit Plans
The Bank maintains trusteed pension plans for substantially all employees as either non-contributory defined benefit plans or defined contribution plans. Benefits under the defined benefit plans are based primarily on the employee's years of credited service and average annual salary during the final years of employment as defined in the plans. The Bank also provides post-retirement medical benefits for certain qualifying active and retired Bermuda-based employees.

Expense for the defined benefit pension plans and the post-retirement medical benefits plan is composed of (a) the actuarially determined benefits for the current year's service, (b) imputed interest on the actuarially determined liability of the plan, (c) in the case of the defined benefit pension plans, the expected investment return on the fair value of plan assets and (d) amortization of certain items over the expected average remaining service life of employees in the case of the active defined benefit pension plans, estimated average remaining life expectancy of the inactive participants in the case of the inactive defined benefit pension plans and the expected average remaining service life to full eligibility age of employees covered by the plan in the case of the post-retirement medical benefits plan. The items amortized are amounts arising as a result of experience gains and losses, changes in assumptions, plan amendments and the change in the net pension asset or post-retirement medical benefits liability arising on adoption of revised accounting standards.

For each of the defined benefit pension plans and for the post-retirement medical benefits plan, the assets and liabilities recognized for accounting purposes are reported in other assets and employee benefit plans respectively. The actuarial gains and losses, transition obligation and prior service costs of the defined pension plans and post-retirement medical benefits plan are recognized in OCL net of tax and amortized to net income over the average service period for the active defined benefit pension plans and post-retirement medical benefits plan and average remaining life expectancy for the inactive defined benefit pension plans.

For the defined contribution pension plans, the Bank and participating employees provide an annual contribution based on each participating employee's pensionable earnings. Amounts paid are expensed in the period.

R. Share-Based Compensation
The Bank engages in equity settled share-based payment transactions in respect of services received from eligible employees. The fair value of the services received is measured by reference to the fair value of the shares or share options granted on the date of the grant. The cost of the employee services received in respect of the shares or share options granted is recognized in the consolidated statements of operations over the shorter of the vesting or service period.

The fair value of the options granted is determined using option pricing models, which take into account the exercise price of the option, the current share price, the risk-free interest rate, expected dividend rate, the expected volatility of the share price over the life of the option and other relevant factors. The fair value of unvested share awards is deemed to be the closing price of the publicly traded Bank shares on grant date. The fair value of time vesting conditions are taken into account by adjusting the number of shares or share options included in the measurement of the cost of employee services so that ultimately, the amount recognized in the consolidated statements of operations reflects the number of vested shares or share options. The Bank recognizes compensation cost for awards with performance conditions if and when the Bank concludes that it is probable that the performance condition will be achieved, net of an estimate of pre-vesting forfeitures (e.g., due to termination of employment prior to vesting).

S. Revenue Recognition
Trust, custody and other administration services fees include fees for private and institutional trust, executorship, and custody services. Asset management fees include fees for investment management, investment advice and brokerage services. Fees are recognized as revenue over the period of the relationship or when the Bank has rendered all services to the clients and is entitled to collect the fee from the client, as long as there are no contingencies associated with the fees.

Banking services fees primarily include fees for letters of credit and other financial guarantees, compensating balances, overdraft facilities and other financial services-related products as well as credit card fees. Letters of credit and other financial guarantees fees are recognized as revenue over the period in which the related guarantee is outstanding. Credit card fees are comprised of merchant discounts, late fees and membership fees, net of interchange and rewards costs. Credit card fees are recognized in the period in which the service is provided. All other fees are recognized as revenue in the period in which the service is provided.

Foreign exchange revenue includes fees earned on currency exchange transactions which are recognized when such transactions occur, as well as gains and losses recognized when translating financial instruments held or due in currencies other than the local functional currency at the rates of exchange prevailing at the balance sheet date.

Loan interest income includes the amortization of deferred non-refundable loan origination and commitment fees. These fees are recognized as an adjustment of yield over the life of the related loan. Loan origination and commitment fees are offset by their related direct costs and only the net amounts are deferred and amortized into interest income.

Dividend and interest income, including amortization of premiums and discounts, on securities for which cash flows are not considered uncertain are included in interest income in the consolidated statements of operations. Loans placed on non-accrual status and investments with uncertain cash flows are accounted for under the cost recovery method, whereby all principal, dividends, interest and coupon payments received are applied as a reduction of the amortized cost and carrying amount.


F- 15

The Bank of N.T. Butterfield & Son Limited
Notes to the Consolidated Financial Statements (continued)
(In thousands of US dollars, unless otherwise stated)


T. Fair Values
Fair value is defined as the exchange price that would be received for an asset or paid to transfer a liability (an exit price) in the principal or most advantageous market for the asset or liability in an orderly transaction between market participants on the measurement date. The Bank determines the fair values of assets and liabilities based on the fair value hierarchy which requires an entity to maximize the use of observable inputs and minimize the use of unobservable inputs when measuring fair value. The relevant accounting standard describes three levels of inputs that may be used to measure fair value. Investments classified as trading and AFS, and derivative assets and liabilities are recognized in the consolidated balance sheets at fair value.

Level 1, 2 and 3 valuation inputs
Management classifies items that are recognized at fair value on a recurring basis based on the level of inputs used in their respective fair value determination as described below.

Fair value inputs are considered Level 1 when based on unadjusted quoted prices in active markets for identical assets.

Fair value inputs are considered Level 2 when based on inputs other than quoted prices that are observable for the asset or liability either directly or indirectly, including inputs in markets that are not considered to be active.

Fair value inputs are considered Level 3 when based on internally developed models using significant unobservable assumptions involving management's estimations or non-binding bid quotes from brokers.

The following methods and assumptions were used in the determination of the fair value of financial instruments:

Cash due from banks
The carrying amount of cash and demand deposits with banks, being short-term in nature, is deemed to approximate fair value.

Cash equivalents include unrestricted term deposits, certificates of deposits and Treasury bills with a maturity of less than three months from the date of acquisition and the carrying value at cost is considered to approximate fair value because they are short term in nature, bear interest rates that approximate market rates, and generally have negligible credit risk.

Short-term investments
Short-term investments comprise restricted term and demand deposits and unrestricted term deposits, certificates of deposit and treasury bills with less than one year but greater than three months' maturity from the date of acquisition. The carrying value at cost is considered to approximate fair value because they are short term in nature, bear interest rates that approximate market rates, and generally have negligible credit risk.

Trading investments and defined benefit pension plan equity securities and mutual funds
These include equities and mutual funds. The fair value of listed equity securities is based upon quoted market values. Investments in actively traded mutual funds are based on their published net asset values. See “AFS and HTM investments and defined benefit pension plan fixed income securities” below for valuation techniques and inputs of fixed income securities.

AFS and HTM investments and defined benefit pension plan fixed income securities
The fair values for AFS investments are generally sourced from third parties. The fair value of fixed income securities is based upon quoted market values where available, “evaluated bid” prices provided by third party pricing services (“pricing services”) where quoted market values are not available, or by reference to broker or underwriter bid indications where pricing services do not provide coverage for a particular security. To the extent the Bank believes current trading conditions represent distressed transactions, the Bank may elect to utilize internally generated models. The pricing services typically use market approaches for valuations using primarily Level 2 inputs (in the vast majority of valuations), or some form of discounted cash flow analysis.

Pricing services indicate that they will only produce an estimate of fair value if there is objectively verifiable information available to produce a valuation. Standard inputs to the valuations provided by the pricing services listed in approximate order of priority for use when available include: reported trades, benchmark yields, broker/dealer quotes, issuer spreads, two-sided markets, benchmark securities, bids, offers, and reference data. The pricing services may prioritize inputs differently on any given day for any security, and not all inputs listed are available for use in the evaluation process on any given day for each security evaluation. However, the pricing services also monitor market indicators and industry and economic events. When these inputs are not available, pricing services identify “buckets” of similar securities (allocated by asset class types, sectors, sub-sectors, contractual cash flows/structure, and credit rating characteristics) and apply some form of matrix or other modeled pricing to determine an appropriate security value which represents their best estimate as to what a buyer in the marketplace would pay for a security in a current sale.

It is common industry practice to utilize pricing services as a source for determining the fair values of investments where the pricing services are able to obtain sufficient market corroborating information to allow them to produce a valuation at a reporting date. In addition, in the majority of cases, although a value may be obtained from a particular pricing service for a security or class of similar securities, these values are corroborated against values provided by other pricing services. While the Bank receives values for the majority of the investment securities it holds from pricing services, it is ultimately management’s responsibility to determine whether the values received and recorded in the financial statements are representative of appropriate fair value measurements.

Broker/dealer quotations are used to value investments with fixed maturities where prices are unavailable from pricing services due to factors specific to the security such as limited liquidity, lack of current transactions, or trades only taking place in privately negotiated transactions. These are considered Level 3 valuations, as significant inputs utilized by brokers may be difficult to corroborate with observable market data, or sufficient information regarding the specific inputs utilized by the broker was not available to support a Level 2 classification.

For disclosure purposes, held-to-maturity investments are fair valued using the same methods described above.

Loans
The majority of loans are variable rate and re-price in response to changes in market rates and hence management estimates that the fair value of loans is not significantly different than their carrying amount. For significant fixed-rate loan exposures, fair value is estimated by discounting the future cash flows, using the current rates at which similar loans would be made to borrowers with similar credit ratings and for the same remaining maturities, of such loans. Management includes the effects of specific provisions raised against individual loans, which factors in a loan's credit quality, as well as accrued interest in determining the fair value of loans.


F- 16

The Bank of N.T. Butterfield & Son Limited
Notes to the Consolidated Financial Statements (continued)
(In thousands of US dollars, unless otherwise stated)


Accrued interest
The carrying amounts of accrued interest receivable and payable are assumed to approximate their fair values given their short-term nature.

OREO
OREO assets are carried at the lower of cost or fair value less estimated costs to sell. The determination of fair value, which aims at estimating the realizable value of the properties, is based either on third-party appraisals, when available, or on internal valuation models. Appraisals of OREO properties are updated on an annual basis.

Deposits
The fair value of fixed-rate deposits has been estimated by discounting the contractual cash flows, using market interest rates offered at the balance sheet date for deposits of similar terms. The carrying amount of deposits with no stated maturity date is deemed to equate to the fair value.

Long-term debt
The fair value of the long-term debt has been estimated by discounting the contractual cash flows, using current market interest rates.

Derivatives
Derivative contracts can be exchange traded or over-the-counter (“OTC”) derivative contracts and may include forward, swap and option contracts relating to interest rates or foreign currencies. Exchange-traded derivatives typically fall within Level 1 of the fair value hierarchy depending on whether they are deemed to be actively traded or not. OTC derivatives are valued using market transactions and other market evidence whenever possible, including market-based inputs to models, model calibration to market clearing transactions, broker or dealer quotations or alternative pricing sources where an understanding of the inputs utilized in arriving at the valuations is obtained.

Where models are used, the selection of a particular model to value an OTC derivative depends upon the contractual terms and specific risks inherent in the instrument as well as the availability of pricing information in the market. The Bank generally uses similar models to value similar instruments. Valuation models require a variety of inputs, including contractual terms, market prices, yield curves, credit curves, measures of volatility, prepayment rates and correlations of such inputs. For OTC derivatives that trade in liquid markets, such as generic forwards, interest rate swaps and options, model inputs can generally be verified and model selection does not involve significant management judgment.

Goodwill
The fair value of reporting units for which goodwill is recognized is determined when an impairment assessment is performed by discounting estimated future cash flows using discount rates reflecting valuation-date market conditions and risks specific to the reporting unit.

U. Impairment or Disposal of Long-Lived Assets
Impairment losses are recognized when the carrying amount of a long-lived asset exceeds the sum of the undiscounted cash flows expected from its use and disposal. The impairment recognized is measured as the amount by which the carrying amount of the asset exceeds its fair value. Long-lived assets that are to be disposed of other than by sale are classified and accounted for as held for use until the date of disposal or abandonment. Assets that meet certain criteria are classified as held for sale and are measured at the lower of their carrying amounts or fair value less estimated costs to sell.

V. Credit-Related Arrangements
In the normal course of business, the Bank enters into various commitments to meet the credit requirements of its customers. Such commitments, which are not included in the consolidated balance sheet, include:

commitments to extend credit, which represent undertakings to make credit available in the form of loans or other financing for specific amounts and maturities, subject to certain conditions;
standby letters of credit, which represent irrevocable obligations to make payments to third parties in the event that the customer is unable to meet its financial obligations; and,
documentary and commercial letters of credit, related primarily to the import of goods by customers, which represent agreements to honor drafts presented by third parties upon completion of specific activities.

These credit arrangements are subject to the Bank's normal credit standards and collateral is obtained where appropriate. The contractual amounts for these commitments set out in the table in Note 12 represent the maximum payments the Bank would have to make should the contracts be fully drawn, the counterparty default, and any collateral held prove to be of no value. As many of these arrangements will expire or terminate without being drawn upon or are fully collateralized, the contractual amounts do not necessarily represent future cash requirements. The Bank does not carry any liability for these obligations.

W. Income Taxes
The Bank uses the asset and liability method of accounting for income taxes. Under this method, deferred income taxes reflect the net tax effect of temporary differences between the consolidated financial statements' carrying amounts of assets and liabilities and their respective tax bases. Accordingly, a deferred income tax asset or liability is determined for each temporary difference based on the enacted tax rates to be in effect on the expected reversal date of the temporary difference. The effect of a change in tax rates on deferred tax assets and liabilities is recognized in income in the period that includes the enactment date.

The Bank records net deferred tax assets to the extent the Bank believes these assets will more likely than not be realized. Net deferred income tax assets or liabilities accumulated as a result of temporary differences are included in other assets or other liabilities, respectively. A valuation allowance is established to reduce deferred income tax assets to the amount more likely than not to be realized. In making such a determination, the Bank considers all available positive and negative evidence, including future reversals of existing taxable temporary differences, projected future taxable income, tax-planning strategies, and results of recent operations. In the event the Bank were to determine that it would be able to realize the deferred income tax assets in the future in excess of their net recorded amount, the Bank would make an adjustment to the deferred tax asset valuation allowance, which would reduce the provision for income taxes.

The Bank records uncertain tax positions on the basis of a two-step process whereby (1) the Bank determines whether it is more likely than not that the tax positions will be sustained based on the technical merits of the position and (2) where those tax positions that meet the more-likely-than-not recognition threshold, the Bank recognizes the largest amount of tax benefit that is greater than 50 percent likely to be realized upon ultimate settlement with the related tax authority.

Income taxes on the consolidated statements of operations include the current and deferred portions of the income taxes. The Bank recognizes accrued interest and penalties related to income taxes in operating expenses. Income taxes applicable to items charged or credited directly to shareholders’ equity are included in such items.


F- 17

The Bank of N.T. Butterfield & Son Limited
Notes to the Consolidated Financial Statements (continued)
(In thousands of US dollars, unless otherwise stated)


X. Consolidated Statements of Cash Flows
For the purposes of the consolidated statements of cash flows, cash due from banks include cash on hand, cash items in the process of collection, amounts due from correspondent banks and highly liquid investments that are readily convertible to known amounts of cash and which are subject to an insignificant risk of change in fair value.

Y. Earnings Per Share
Earnings per share have been calculated using the weighted average number of common shares outstanding during the year (see also Note 20). Dividends declared on preference shares and related guarantee fees are deducted from net income to obtain net income available to common shareholders. In periods when basic earnings per share is positive, the dilutive effect of share-based compensation plans is calculated using the treasury stock method, whereby the proceeds received from the exercise of share-based awards are assumed to be used to repurchase outstanding common shares, using the quarterly average market price of the Bank’s shares for the period.

Z. New Accounting Pronouncements
The following accounting developments were issued during the year ended December 31, 2017 or are accounting standards pending adoption:

In January 2017, the Financial Accounting Standards Board ("FASB") published Accounting Standards Update No. 2017-03 Accounting Changes and Error Corrections (Topic 250) and Investments - Equity Method and Joint Ventures (Topic 323) - Amendments to SEC Paragraphs Pursuant to Staff Announcement at the September 22, 2016 and November 17, 2016 EITF Meetings. The amendments in this update reflect the SEC Staff Announcement "Disclosure of the Impact that Recently Issued Accounting Standards Will Have on the Financial Statements of a Registrant When Such Standards Are Adopted in a Future Period (in accordance with Staff Accounting Bulletin [SAG] Topic 11.M)". It applies to ASU 2014-09 Revenue from Contracts with Customers (Topic 606), ASU 2016-02 Leases (Topic 842), and ASU 2016-13 Financial Instruments - Credit Losses (Topic 326): Measurement of Credit Losses on Financial Instruments. The amendments required by this ASU are reflected in the ASU discussions for 2014-09, 2016-02 and 2016-13 that are discussed in the following paragraphs.

In May 2014, the FASB and the International Accounting Standards Board ("IASB") issued converged final standards on revenue recognition. The FASB issued Accounting Standards Update No. 2014-09 Revenue from Contracts with Customers (Topic 606) ("ASU 2014-09"). The core principle of the new standards is that revenue is recognized when a customer obtains control of a good or service compared to the existing model that is based on the transfer of risks and rewards. As a result of the change, revenue could be recognized earlier or later than under current GAAP and in addition, the update could require extensive new disclosures. The effective date for this update is the same as for Accounting Standards Update No. 2015-14 Revenue from Contracts with Customers (Topic 606), Deferral of the Effective Date which defers the effective date of ASU 2014-09 by one year resulting in the effective date being fiscal years, and interim periods with in those fiscal years, beginning after December 15, 2017. Earlier application is permitted only as of annual reporting periods beginning after December 15, 2016, including interim reporting periods within that reporting period. The Bank has determined that this standard will affect non-interest income items that are fee generating and has determined that the new revenue standard will not have a significant effect on the Bank's current revenue recognition policies.

In February 2016, the FASB published Accounting Standards Update No. 2016-02 Leases (Topic 842) which requires the recognition of lease assets and lease liabilities by lessees for those leases classified as operating leases under previous GAAP. This update is effective for public business entities for fiscal years, and interim periods with in those fiscal years, beginning after December 15, 2018. Early application is permitted. The Bank has determined that this standard will have an effect due to the recognition of lease assets and lease liabilities currently classified as operating leases, which will result in the recognition of assets and corresponding lease liabilities.

In June 2016, the FASB published Accounting Standards Update No. 2016-13 Financial Instruments – Credit Losses. The amendments in this update provide a new impairment model, known as the current expected credit loss model that is based on expected losses rather than incurred losses. The amendments in this update are also intended to reduce the complexity and reduce the number of impairment models entities use to account for debt instruments. For public business entities that meet the GAAP definition of an SEC filer, the effective date for this update for fiscal years beginning after December 15, 2019, including interim periods within those fiscal years. The Bank is assessing the impact of the adoption of this guidance.

In January 2017, the FASB published Accounting Standards Update No. 2017-04 Intangibles - Goodwill and Other (Topic 350) - Simplifying the Test for Goodwill Impairment. To simplify the subsequent measurement of goodwill, the FASB eliminated Step 2 from the goodwill impairment test, and therefore an entity should perform its annual, or interim, goodwill impairment test by comparing the fair value of a reporting unit with its carrying amount and recognize an impairment charge for the amount by which the carrying amount exceeds the reporting unit’s fair value. The loss recognized should not exceed the total amount of goodwill allocated to that reporting unit and an entity should consider income tax effects from any tax deductible goodwill on the carrying amount of the reporting unit when measuring the goodwill impairment loss, if applicable. This update should be adopted on a prospective basis by a public business entity that is a US Securities and Exchange Commission filer for its annual or any interim goodwill impairment tests in fiscal years beginning after December 15, 2019. Early adoption is permitted for interim or annual goodwill impairment tests performed on testing dates after January 1, 2017. The Bank is assessing the impact of the adoption of this guidance.

In March 2017, the FASB published Accounting Standards Update No. 2017-07 Compensation - Retirement Benefits (Topic 715) - Improving the Presentation of Net Periodic Pension Cost and Net Periodic Post-retirement Benefit Cost. The amendments in this update require that an employer report the service cost component in the same line item or items as other compensation costs arising from services rendered by the pertinent employees during the period. The other components of net benefit cost are required to be presented in the income statement separately from the service cost component and outside a subtotal of income from operations, if one is presented. The amendments in this update are effective for public business entities for annual periods beginning after December 15, 2017, including interim periods within those annual periods. Early adoption is permitted. The amendments in this update should be applied retrospectively for the presentation of the service cost component and the other components of net periodic pension cost and net periodic post-retirement benefit cost in the income statement and prospectively, on and after the effective date, for the capitalization of the service cost component of net periodic pension cost and net periodic post-retirement benefit in assets. The Bank has determined that this standard will have an effect on the presentation of other components of net benefit cost in the consolidated statements of operations and statements of comprehensive income but the impact is expected to be negligible.

In March 2017, the FASB published Accounting Standards Update No. 2017-08 Receivables—Nonrefundable Fees and Other Costs (Subtopic 310-20) Premium Amortization on Purchased Callable Debt Securities. The amendments in this update shorten the amortization period for certain callable debt securities held at a premium by requiring the premium to be amortized to the earliest call date. The amendments do not require an accounting change for securities held at a discount; the discount continues to be amortized to maturity. The amendments in this update are effective for public business entities for annual periods beginning after December 15, 2018, including interim periods within those annual periods. Early adoption is permitted. The Bank has determined that this standard will apply depending on the investments held at the time of adoption, but does not expect the impact to have a significant effect.


F- 18

The Bank of N.T. Butterfield & Son Limited
Notes to the Consolidated Financial Statements (continued)
(In thousands of US dollars, unless otherwise stated)


In May 2017, the FASB published Accounting Standards Update No. 2017-09 Compensation - Stock Compensation (Topic 718) - Scope of Modification Accounting. The amendments in this update provide guidance about which changes to the terms or conditions of a share-based payment award require an entity to apply modification accounting in Topic 718. The amendments in this update are effective for public business entities for annual periods beginning after December 15, 2017, including interim periods within those annual periods. Early adoption is permitted. As the Bank has outstanding share-based payment awards, it was determined that this standard will apply if any modifications occur in the future.

In August 2017, the FASB published Accounting Standards Update No. 2017-12 Derivatives and Hedging (Topic 815) - Targeted Improvements to Accounting for Hedging Activities. The amendments in this update better align an entity’s risk management activities and financial reporting for hedging relationships through changes to both the designation and measurement guidance for qualifying hedging relationships and the presentation of hedge results.  To meet that objective, the amendments expand and refine hedge accounting for both nonfinancial and financial risk components and align the recognition and presentation of the effects of the hedging instrument and the hedged item in the financial statements.  The amendments in this Update also make certain targeted improvements to simplify the application of hedge accounting guidance and ease the administrative burden of hedge documentation requirements and assessing hedge effectiveness.  The amendments in this update are effective for public business entities for fiscal years beginning after December 15, 2018, and interim periods within those fiscal years. Early application is permitted in any interim period after issuance of the update and all transition requirements and elections should be applied to hedging relationships existing on the date of adoption. For the Bank, the amendments relating to the recognition and presentation of net investment hedges will apply but the impact is expected to be negligible due to the nature of the Bank’s hedging relationships.

Note 3: Cash due from banks
 
December 31, 2017
December 31, 2016
 
Bermuda 

Non-Bermuda

Total 

Bermuda 

Non-Bermuda

Total 

Non-interest bearing
 
 
 
 
 
 
Cash and demand deposits with banks
24,189

65,192

89,381

28,690

82,051

110,741

 
 
 
 
 
 
 
Interest bearing¹
 
 
 
 
 
 
Demand deposits with banks
215,363

124,893

340,256

138,123

188,314

326,437

Cash equivalents
330,247

775,254

1,105,501

976,557

687,916

1,664,473

Sub-total - Interest bearing
545,610

900,147

1,445,757

1,114,680

876,230

1,990,910

 
 
 
 
 
 
 
Total cash due from banks
569,799

965,339

1,535,138

1,143,370

958,281

2,101,651

¹ Interest bearing cash due from banks includes certain demand deposits with banks as at December 31, 2017 in the amount of $203.3 million (December 31, 2016: $305.3 million) that are earning interest at a negligible rate.

Note 4: Short-term investments
 
December 31, 2017
December 31, 2016
 
Bermuda 

Non-Bermuda

Total 

Bermuda 

Non-Bermuda

Total 

Unrestricted
 
 
 
 
 
 
Maturing within three months
67,528

71,986

139,514

36,953

80,360

117,313

Maturing between three to six months
19,841

67,035

86,876

343,723

40,825

384,548

Total unrestricted short-term investments
87,369

139,021

226,390

380,676

121,185

501,861

 
 
 
 
 
 
 
Affected by drawing restrictions related to minimum reserve and derivative margin requirements
 
 
 
 
 
 
Interest earning demand and term deposits
22,053

1,541

23,594

17,894


17,894

Total short-term investments
109,422

140,562

249,984

398,570

121,185

519,755



F- 19

The Bank of N.T. Butterfield & Son Limited
Notes to the Consolidated Financial Statements (continued)
(In thousands of US dollars, unless otherwise stated)


Note 5: Investment in securities

Amortized Cost, Carrying Amount and Fair Value
On the consolidated balance sheets, trading and available-for-sale ("AFS") investments are carried at fair value and held-to-maturity ("HTM") investments are carried at amortized cost.
 
December 31, 2017
December 31, 2016
 
Amortized
cost

Gross
unrealized
gains

Gross
unrealized
losses

Fair value

Amortized
cost

Gross
unrealized
gains

Gross
unrealized
losses

Fair value

Trading
 
 
 
 
 
 
 
 
Mutual funds
5,724

1,616

(516
)
6,824

5,724

1,091

(502
)
6,313

Total trading
5,724

1,616

(516
)
6,824

5,724

1,091

(502
)
6,313

 
 
 
 
 
 
 
 
 
Available-for-sale
 
 
 
 
 
 
 
 
US government and federal agencies
2,720,581

8,924

(20,401
)
2,709,104

2,448,207

6,773

(24,578
)
2,430,402

Non-US governments debt securities
26,516

118

(386
)
26,248

27,895

178

(1,053
)
27,020

Corporate debt securities
243,999

153

(780
)
243,372

513,881

2,139

(1,545
)
514,475

Asset-backed securities - Student loans
13,290


(797
)
12,493

13,290


(797
)
12,493

Commercial mortgage-backed securities
142,740

56

(1,296
)
141,500

151,855

43

(1,352
)
150,546

Residential mortgage-backed securities
186,049

309

(1,635
)
184,723

200,288

56

(2,542
)
197,802

Total available-for-sale
3,333,175

9,560

(25,295
)
3,317,440

3,355,416

9,189

(31,867
)
3,332,738

 
 
 
 
 
 
 
 
 
Held-to-maturity¹
 
 
 
 
 
 
 
 
US government and federal agencies
1,381,955

4,813

(9,414
)
1,377,354

1,061,103

2,528

(16,803
)
1,046,828

Total held-to-maturity
1,381,955

4,813

(9,414
)
1,377,354

1,061,103

2,528

(16,803
)
1,046,828

¹ For the years ended December 31, 2017, 2016 and 2015, non-credit impairments recognized in accumulated other comprehensive loss ("AOCL") for HTM investments were nil .

Investments with Unrealized Loss Positions
The Bank does not believe that the AFS and HTM investment securities that were in an unrealized loss position as of December 31, 2017 (and December 31, 2016), which were composed of 161 securities representing 59% of the AFS and HTM portfolios' fair value (December 31, 2016: 170 and 76%, respectively), represent an OTTI. Total gross unrealized losses were 1.3% of the fair value of affected securities (December 31, 2016: 1.5%) and were attributable primarily to changes in market interest rates, relative to when the investment securities were purchased, and not due to the credit quality of the investment securities. Due to a strategic change in the investment portfolio composition during the year ended December 31, 2015, several AFS securities were sold while being in an unrealized loss position. The Bank considers this to be a one-time event, and has determined that it is not more likely than not that the Bank will be required to sell, nor does the Bank have the intent to sell any of the remaining investment securities before recovery of the amortized cost basis. The following describes the processes for identifying credit impairment in security types with the most significant unrealized losses as shown in the preceding tables.

Management believes that all the US government and federal agencies securities do not have any credit losses, given the explicit and implicit guarantees provided by the US federal government.

Management believes that all the Non-US governments debt securities do not have any credit losses, given the explicit guarantee provided by the issuing government.

The unrealized losses in Corporate debt securities relate primarily to eight debt securities that are all of investment grade with ratings ranging from BBB+ to AA-. Management believes that the value of these securities will recover and the current unrealized loss positions are a result of interest rate movements.

Investments in Asset-backed securities - Student loans are composed primarily of securities collateralized by Federal Family Education Loan Program loans (“FFELP loans”). FFELP loans benefit from a US federal government guarantee of at least 97% of defaulted principal and accrued interest, with additional credit support provided in the form of over-collateralization, subordination and excess spread, which collectively total in excess of 100%. Accordingly, the vast majority of FFELP loan-backed securities are not exposed to traditional consumer credit risk.

Investments in Commercial mortgage-backed securities relates to 10 senior securities rated AAA that possess significant subordination, a form of credit enhancement expressed hereafter as the percentage of pool losses that can occur before the senior securities held by the Bank will incur its first dollar of principal loss. No credit losses were recognized as for eight of these securities the weighted average credit support and the weighted average loan-to-value ratios ("LTV") range from 25% - 37% and 48% - 62%, respectively. The two remaining securities do not have explicit credit support, however these securities have LTVs of less than 30%.

Investments in Residential mortgage-backed securities relate to 10 securities which are rated AAA or AA+ and possess similar significant credit enhancement as described above. No credit losses were recognized on these securities as the weighted average credit support and the weighted average LTV ratios range from 5% - 19% and 55% - 67%, respectively. Current credit support is significantly greater than any delinquencies experienced on the underlying mortgages.


F- 20

The Bank of N.T. Butterfield & Son Limited
Notes to the Consolidated Financial Statements (continued)
(In thousands of US dollars, unless otherwise stated)


In the following tables, debt securities with unrealized losses that are not deemed to be OTTI are categorized as being in a loss position for "less than 12 months" or "12 months or more" based on the point in time that the fair value most recently declined below the amortized cost basis.
 
Less than 12 months
12 months or more
 
 
December 31, 2017
Fair
value

Gross
unrealized
losses

Fair
value

Gross
unrealized
losses

Total
 fair value

Total gross
unrealized
losses

Available-for-sale securities with unrealized losses
 
 
 
 
 
 
US government and federal agencies
497,307

(2,461
)
1,014,252

(17,940
)
1,511,559

(20,401
)
Non-US governments debt securities


22,360

(386
)
22,360

(386
)
Corporate debt securities
86,501

(225
)
39,479

(555
)
125,980

(780
)
Asset-backed securities - Student loans


12,493

(797
)
12,493

(797
)
Commercial mortgage-backed securities
98,822

(709
)
36,766

(587
)
135,588

(1,296
)
Residential mortgage-backed securities
71,604

(486
)
56,287

(1,149
)
127,891

(1,635
)
Total available-for-sale securities with unrealized losses
754,234

(3,881
)
1,181,637

(21,414
)
1,935,871

(25,295
)
 
 
 
 
 
 
 
Held-to-maturity securities with unrealized losses
 
 
 
 
 
 
US government and federal agencies
549,532

(2,862
)
288,830

(6,552
)
838,362

(9,414
)
 
 
 
 
 
 
 
 
Less than 12 months
12 months or more
 
 
December 31, 2016
Fair
value

Gross
unrealized
losses

Fair
value

Gross
unrealized
losses

Total
fair value

Total gross
unrealized
losses

Available-for-sale securities with unrealized losses
 
 
 
 
 
 
US government and federal agencies
1,558,636

(21,932
)
266,094

(2,646
)
1,824,730

(24,578
)
Non-US governments debt securities
21,681

(1,053
)


21,681

(1,053
)
Corporate debt securities
214,506

(1,545
)


214,506

(1,545
)
Asset-backed securities - Student loans


12,493

(797
)
12,493

(797
)
Commercial mortgage-backed securities
134,195

(1,352
)


134,195

(1,352
)
Residential mortgage-backed securities
181,556

(2,542
)


181,556

(2,542
)
Total available-for-sale securities with unrealized losses
2,110,574

(28,424
)
278,587

(3,443
)
2,389,161

(31,867
)
 
 
 
 
 
 
 
Held-to-maturity securities with unrealized losses
 
 
 
 
 
 
US government and federal agencies
937,080

(16,803
)


937,080

(16,803
)


F- 21

The Bank of N.T. Butterfield & Son Limited
Notes to the Consolidated Financial Statements (continued)
(In thousands of US dollars, unless otherwise stated)


Investment Maturities
The following table presents the remaining term to contractual maturity of the Bank’s securities. The actual maturities may differ as certain securities offer prepayment options to the borrowers.
 
Remaining term to maturity
 
 
December 31, 2017
Within
 3 months

3 to 12
 months

1 to 5
 years

5 to 10
 years

Over
10 years

No specific or single
 maturity

Carrying
 amount

Trading
 
 
 
 
 
 
 
Mutual funds





6,824

6,824

 
 
 
 
 
 
 
 
Available-for-sale
 
 
 
 
 
 
 
US government and federal agencies


84,146



2,624,958

2,709,104

Non-US governments debt securities

671

3,216

22,361



26,248

Corporate debt securities
63,602

74,616

105,154




243,372

Asset-backed securities - Student loans





12,493

12,493

Commercial mortgage-backed securities





141,500

141,500

Residential mortgage-backed securities





184,723

184,723

Total available-for-sale
63,602

75,287

192,516

22,361


2,963,674

3,317,440

 
 
 
 
 
 
 
 
Held-to-maturity
 
 
 
 
 
 
 
US government and federal agencies





1,381,955

1,381,955

Total investments
63,602

75,287

192,516

22,361


4,352,453

4,706,219

 
 
 
 
 
 
 
 
Total by currency
 
 
 
 
 
 
 
US dollars
63,602

75,287

192,516

22,361


4,352,245

4,706,011

Other






208

208

Total investments
63,602

75,287

192,516

22,361


4,352,453

4,706,219


Pledged Investments
The Bank pledges certain US government and federal agencies investment securities to further secure the Bank's issued customer deposit products. The secured party does not have the right to sell or repledge the collateral.
 
December 31, 2017
December 31, 2016
Pledged Investments
 Amortized
cost

 Fair
 value

 Amortized
cost

 Fair
 value

Available-for-sale
149,999

150,900

211,342

212,995

Held-to-maturity
202,303

201,523

320,942

315,635


Sale Proceeds and Realized Gains and Losses of AFS Securities
 
Year ended
 
December 31, 2017
 
Sale
proceeds

Gross realized
gains

Gross realized
(losses)

Corporate debt securities
202,700

1,684


Commercial mortgage-backed securities
7,785


(60
)
Pass-through note
2,562

2,562


Net realized gains (losses) recognized in net income
213,047

4,246

(60
)
 
Year ended
 
December 31, 2016
 
Sale
proceeds

Gross realized
gains

Gross realized
(losses)

US government and federal agencies
59,939

1,013

(76
)
Pass-through note
609

609


Net realized gains (losses) recognized in net income
60,548

1,622

(76
)

F- 22

The Bank of N.T. Butterfield & Son Limited
Notes to the Consolidated Financial Statements (continued)
(In thousands of US dollars, unless otherwise stated)


 
Year ended
 
December 31, 2015
 
Sale
proceeds

Gross realized
gains

Gross realized
(losses)

US government and federal agencies
232,372


(4,465
)
Residential mortgage-backed securities
6,056


(270
)
Pass-through note
328

328


Net realized gains (losses) recognized in net income
238,756

328

(4,735
)

Taxability of Interest Income
None of the investments' interest income have received a specific preferential income tax treatment in any of the jurisdictions in which the Bank owns investments.

Note 6: Loans

The "Bermuda" and "Non-Bermuda" classifications purpose is to reflect management segment reporting as described in Note 15: Segmented information.

The principal means of securing residential mortgages, personal, credit card and business loans are entitlements over assets and guarantees. Mortgage loans are generally repayable over periods of up to thirty years and personal, business and government loans are generally repayable over terms not exceeding five years. Amounts owing on credit cards are revolving and typically a minimum amount is due within 30 days from billing. The effective yield on total loans as at December 31, 2017 is 5.09% (December 31, 2016: 4.78%).
 
December 31, 2017
December 31, 2016
 
Bermuda

Non-Bermuda

Total

Bermuda

Non-Bermuda

Total

Commercial loans
 
 
 
 
 
 
Government
139,987

13,414

153,401

94,504

17,908

112,412

Commercial and industrial
197,251

173,701

370,952

130,171

201,652

331,823

Commercial overdrafts
18,649

2,874

21,523

22,594

2,767

25,361

Total gross commercial loans
355,887

189,989

545,876

247,269

222,327

469,596

Less specific allowance for credit losses
(2,866
)

(2,866
)
(577
)

(577
)
Net commercial loans
353,021

189,989

543,010

246,692

222,327

469,019

 
 
 
 
 
 
 
Commercial real estate loans
 
 
 
 
 
 
Commercial mortgage
346,094

189,741

535,835

363,982

217,640

581,622

Construction
24,500

23,743

48,243

24,500

4,385

28,885

Total gross commercial real estate loans
370,594

213,484

584,078

388,482

222,025

610,507

Less specific allowance for credit losses
(550
)
(33
)
(583
)
(750
)

(750
)
Net commercial real estate loans
370,044

213,451

583,495

387,732

222,025

609,757

 
 
 
 
 
 
 
Consumer loans
 
 
 
 
 
 
Automobile financing
13,113

6,182

19,295

13,077

6,905

19,982

Credit card
57,777

21,228

79,005

57,730

20,811

78,541

Overdrafts
5,490

2,871

8,361

2,380

3,202

5,582

Other consumer
29,818

51,196

81,014

30,798

63,186

93,984

Total gross consumer loans
106,198

81,477

187,675

103,985

94,104

198,089

Less specific allowance for credit losses
(274
)

(274
)
(275
)
(3
)
(278
)
Net consumer loans
105,924

81,477

187,401

103,710

94,101

197,811

 
 
 
 
 
 
 
Residential mortgage loans
1,156,134

1,338,566

2,494,700

1,205,468

1,131,065

2,336,533

Less specific allowance for credit losses
(8,681
)
(1,220
)
(9,901
)
(9,559
)
(574
)
(10,133
)
Net residential mortgage loans
1,147,453

1,337,346

2,484,799

1,195,909

1,130,491

2,326,400

 
 
 
 
 
 
 
Total gross loans
1,988,813

1,823,516

3,812,329

1,945,204

1,669,521

3,614,725

Less specific allowance for credit losses
(12,371
)
(1,253
)
(13,624
)
(11,161
)
(577
)
(11,738
)
Less general allowance for credit losses
(16,339
)
(5,504
)
(21,843
)
(24,950
)
(7,559
)
(32,509
)
Net loans
1,960,103

1,816,759

3,776,862

1,909,093

1,661,385

3,570,478



F- 23

The Bank of N.T. Butterfield & Son Limited
Notes to the Consolidated Financial Statements (continued)
(In thousands of US dollars, unless otherwise stated)


Age Analysis of Past Due Loans (Including Non-Accrual Loans)
The following tables summarize the past due status of the loans as at December 31, 2017 and December 31, 2016. The aging of past due amounts are determined based on the contractual delinquency status of payments under the loan and this aging may be affected by the timing of the last business day at period end. Loans less than 30 days past due are included in current loans.
December 31, 2017
30 - 59
days

60 - 89
days

More than 90 days

Total past
 due loans

Total
current

Total
loans

Commercial loans
 
 
 
 
 
 
Government




153,401

153,401

Commercial and industrial

1,005

7,481

8,486

362,466

370,952

Commercial overdrafts


1

1

21,522

21,523

Total commercial loans

1,005

7,482

8,487

537,389

545,876

 
 
 
 
 
 
 
Commercial real estate loans
 
 
 
 
 
 
Commercial mortgage
392


4,781

5,173

530,662

535,835

Construction




48,243

48,243

Total commercial real estate loans
392


4,781

5,173

578,905

584,078

 
 
 
 
 
 
 
Consumer loans
 
 
 
 
 
 
Automobile financing
7

12

226

245

19,050

19,295

Credit card
422

177

170

769

78,236

79,005

Overdrafts


4

4

8,357

8,361

Other consumer
797

329

441

1,567

79,447

81,014

Total consumer loans
1,226

518

841

2,585

185,090

187,675

 
 
 
 
 
 
 
Residential mortgage loans
19,121

10,142

35,658

64,921

2,429,779

2,494,700

 
 
 
 
 
 
 
Total gross loans
20,739

11,665

48,762

81,166

3,731,163

3,812,329

 
 
 
 
 
 
 
 
 
 
 
 
 
 
December 31, 2016
30 - 59
days

60 - 89
days

More than 90 days

Total past
 due loans

Total
current

Total
loans

Commercial loans
 
 
 
 
 
 
Government




112,412

112,412

Commercial and industrial
2,712


584

3,296

328,527

331,823

Commercial overdrafts


2

2

25,359

25,361

Total commercial loans
2,712


586

3,298

466,298

469,596

 
 
 
 
 
 
 
Commercial real estate loans
 
 
 
 
 
 
Commercial mortgage
377


5,964

6,341

575,281

581,622

Construction
175



175

28,710

28,885

Total commercial real estate loans
552


5,964

6,516

603,991

610,507

 
 
 
 
 
 
 
Consumer loans
 
 
 
 
 
 
Automobile financing
86

23

225

334

19,648

19,982

Credit card
366

177

392

935

77,606

78,541

Overdrafts


17

17

5,565

5,582

Other consumer
720

564

999

2,283

91,701

93,984

Total consumer loans
1,172

764

1,633

3,569

194,520

198,089

 
 
 
 
 
 
 
Residential mortgage loans
26,122

4,345

50,262

80,729

2,255,804

2,336,533

 
 
 
 
 
 
 
Total gross loans
30,558

5,109

58,445

94,112

3,520,613

3,614,725


Loans' Credit Quality
The four credit quality classifications set out in the following tables (which exclude purchased credit-impaired loans) are defined below and describe the credit quality of the Bank's lending portfolio. These classifications each encompass a range of more granular, internal credit rating grades assigned.

A pass loan shall mean a loan that is expected to be repaid as agreed. A loan is classified as pass where the Bank is not expected to face repayment difficulties because the present and projected cash flows are sufficient to repay the debt and the repayment schedule as established by the agreement is being followed.

F- 24

The Bank of N.T. Butterfield & Son Limited
Notes to the Consolidated Financial Statements (continued)
(In thousands of US dollars, unless otherwise stated)



A special mention loan shall mean a loan under close monitoring by the Bank’s management. Loans in this category are currently protected and still performing (current with respect to interest and principal payments), but are potentially weak and present an undue credit risk exposure, but not to the point of justifying a classification of substandard.

A substandard loan shall mean a loan whose evident unreliability makes repayment doubtful and there is a threat of loss to the Bank unless the unreliability is averted.

A non-accrual loan shall mean either management is of the opinion full payment of principal or interest is in doubt or when principal or interest is 90 days past due and for residential mortgage loans which are not well secured and in the process of collection.
December 31, 2017
Pass

Special
 mention

Substandard

Non-accrual

Total gross
 recorded
 investments

Commercial loans
 
 
 
 
 
Government
149,651


3,750


153,401

Commercial and industrial
357,298

4,864

1,309

7,481

370,952

Commercial overdrafts
17,558

3,569

395

1

21,523

Total commercial loans
524,507

8,433

5,454

7,482

545,876

 
 
 
 
 
 
Commercial real estate loans
 
 
 
 
 
Commercial mortgage
464,283

63,663

3,108

4,781

535,835

Construction
48,243




48,243

Total commercial real estate loans
512,526

63,663

3,108

4,781

584,078

 
 
 
 
 
 
Consumer loans
 
 
 
 
 
Automobile financing
18,816

232

21

226

19,295

Credit card
78,835


170


79,005

Overdrafts
8,263

94


4

8,361

Other consumer
79,080

1,419

31

484

81,014

Total consumer loans
184,994

1,745

222

714

187,675

 
 
 
 
 
 
Residential mortgage loans
2,351,845

35,996

75,985

30,874

2,494,700

 
 
 
 
 
 
Total gross recorded loans
3,573,872

109,837

84,769

43,851

3,812,329

 
 
 
 
 
 
 
 
 
 
 
 
December 31, 2016
Pass

Special
 mention

Substandard

Non-accrual

Total gross
 recorded
 investments

Commercial loans
 
 
 
 
 
Government
104,611

301

7,500


112,412

Commercial and industrial
325,924

4,122

1,194

583

331,823

Commercial overdrafts
22,976

2,145

238

2

25,361

Total commercial loans
453,511

6,568

8,932

585

469,596

 
 
 
 
 
 
Commercial real estate loans
 
 
 
 
 
Commercial mortgage
502,918

71,038

1,702

5,964

581,622

Construction
28,885




28,885

Total commercial real estate loans
531,803

71,038

1,702

5,964

610,507

 
 
 
 
 
 
Consumer loans
 
 
 
 
 
Automobile financing
19,309

360

28

285

19,982

Credit card
78,149


392


78,541

Overdrafts
5,533

32


17

5,582

Other consumer
91,348

1,564

360

712

93,984

Total consumer loans
194,339

1,956

780

1,014

198,089

 
 
 
 
 
 
Residential mortgage loans
2,200,807

36,739

58,087

40,900

2,336,533

 
 
 
 
 
 
Total gross recorded loans
3,380,460

116,301

69,501

48,463

3,614,725


F- 25

The Bank of N.T. Butterfield & Son Limited
Notes to the Consolidated Financial Statements (continued)
(In thousands of US dollars, unless otherwise stated)


Evaluation of Loans For Impairment
December 31, 2017
December 31, 2016
 
Individually
 evaluated

Collectively
 evaluated

Individually
 evaluated

Collectively
 evaluated

Commercial
8,487

537,389

9,686

459,910

Commercial real estate
7,889

576,189

21,893

588,614

Consumer
1,138

186,537

1,746

196,343

Residential mortgage
99,652

2,395,048

113,065

2,223,468

Total gross loans
117,166

3,695,163

146,390

3,468,335


Changes in General and Specific Allowances For Credit Losses
 
Year ended December 31, 2017
 
Commercial

Commercial
 real estate

Consumer

Residential
 mortgage

Total

Allowances at beginning of year
3,377

16,224

965

23,681

44,247

Provision taken (released)
2,853

(5,895
)
1,059

(3,854
)
(5,837
)
Recoveries
106


730

483

1,319

Charge-offs
(34
)
(1
)
(1,869
)
(2,475
)
(4,379
)
Other
7

32

3

75

117

Allowances at end of year
6,309

10,360

888

17,910

35,467

Allowances at end of year: individually evaluated for impairment
2,866

583

274

9,901

13,624

Allowances at end of year: collectively evaluated for impairment
3,443

9,777

614

8,009

21,843

 
Year ended December 31, 2016
 
Commercial

Commercial
 real estate

Consumer

Residential
 mortgage

Total

Allowances at beginning of year
8,723

6,512

2,763

31,304

49,302

Provision taken
(5,265
)
14,459

(1,076
)
(3,719
)
4,399

Recoveries
97

12

1,264

70

1,443

Charge-offs
(138
)
(4,520
)
(1,916
)
(3,837
)
(10,411
)
Other
(40
)
(239
)
(70
)
(137
)
(486
)
Allowances at end of year
3,377

16,224

965

23,681

44,247

Allowances at end of year: individually evaluated for impairment
577

750

278

10,133

11,738

Allowances at end of year: collectively evaluated for impairment
2,800

15,474

687

13,548

32,509

 
Year ended December 31, 2015
 
Commercial

Commercial
 real estate

Consumer

Residential
 mortgage

Total

Allowances at beginning of year
7,831

5,920

2,797

30,934

47,482

Provision taken
440

1,027

586

3,688

5,741

Recoveries
788

182

1,455

427

2,852

Charge-offs
(318
)
(513
)
(2,031
)
(3,701
)
(6,563
)
Other
(18
)
(104
)
(44
)
(44
)
(210
)
Allowances at end of year
8,723

6,512

2,763

31,304

49,302

Allowances at end of year: individually evaluated for impairment
590

2,951

274

15,290

19,105

Allowances at end of year: collectively evaluated for impairment
8,133

3,561

2,489

16,014

30,197



F- 26

The Bank of N.T. Butterfield & Son Limited
Notes to the Consolidated Financial Statements (continued)
(In thousands of US dollars, unless otherwise stated)


Non-Performing Loans (excluding purchased credit-impaired loans)
December 31, 2017
December 31, 2016
 
Non-accrual

Past
 due more than 90 days and accruing

Total non-
performing
 loans

Non-accrual

Past
 due more than 90 days and accruing

Total non-
performing
 loans

Commercial loans
 
 
 
 
 
 
Commercial and industrial
7,481


7,481

583


583

Commercial overdrafts
1


1

2


2

Total commercial loans
7,482


7,482

585


585

 
 
 
 
 
 
 
Commercial real estate loans






Commercial mortgage
4,781


4,781

5,964


5,964

 
 
 
 
 
 
 
Consumer loans






Automobile financing
226


226

285

2

287

Credit card

170

170


392

392

Overdrafts
4


4

17


17

Other consumer
484


484

712

300

1,012

Total consumer loans
714

170

884

1,014

694

1,708

 
 
 
 
 
 
 
Residential mortgage loans
30,874

4,186

35,060

40,900

8,476

49,376

 
 
 
 
 
 
 
Total non-performing loans
43,851

4,356

48,207

48,463

9,170

57,633


Impaired Loans (excluding purchased credit-impaired loans)
A loan is considered to be impaired when, based on current information and events, the Bank determines that it will not be able to collect all amounts due according to the original loan contract, including scheduled interest payments. Impaired loans include all non-accrual loans and all loans modified in a troubled debt restructuring (‘‘TDR’’) even if full collectability is expected following the restructuring. During the year ended December 31, 2017, the amount of gross interest income that would have been recorded had impaired loans been current was $2.1 million (December 31, 2016: $2.7 million; December 31, 2015: $3.1 million).
 
Impaired loans with an allowance
Gross
 recorded
 investment of
 impaired loans
 without an
 allowance

Total impaired loans
December 31, 2017
Gross
 recorded
 investment

Specific
 allowance

Net loans

Gross
 recorded
 investment

Specific
 allowance

Net loans

Commercial loans
 
 
 
 
 
 
 
Commercial and industrial
7,475

(2,866
)
4,609

1,011

8,486

(2,866
)
5,620

Commercial overdrafts



1

1


1

Total commercial loans
7,475

(2,866
)
4,609

1,012

8,487

(2,866
)
5,621

 
 
 
 
 
 
 
 
Commercial real estate loans
 
 
 
 
 
 
 
Commercial mortgage
1,585

(583
)
1,002

6,304

7,889

(583
)
7,306

 
 
 
 
 
 
 
 
Consumer loans
 
 
 
 
 
 
 
Automobile financing
138

(75
)
63

88

226

(75
)
151

Overdrafts



4

4


4

Other consumer
199

(199
)

285

484

(199
)
285

Total consumer loans
337

(274
)
63

377

714

(274
)
440

 
 
 
 
 
 
 
 
Residential mortgage loans
53,698

(9,630
)
44,068

42,055

95,753

(9,630
)
86,123

 
 
 
 
 
 
 
 
Total impaired loans
63,095

(13,353
)
49,742

49,748

112,843

(13,353
)
99,490

Specific allowance excludes $0.3 million recognized relating to purchased credit-impaired loans.


F- 27

The Bank of N.T. Butterfield & Son Limited
Notes to the Consolidated Financial Statements (continued)
(In thousands of US dollars, unless otherwise stated)


 
Impaired loans with an allowance
Gross
 recorded
 investment of
 impaired loans
 without an
 allowance

Total impaired loans
December 31, 2016
Gross
 recorded
 investment

Specific
 allowance

Net loans

Gross
 recorded
 investment

Specific
 allowance

Net loans

Commercial loans
 
 
 
 
 
 
 
Commercial and industrial
579

(577
)
2

1,048

1,627

(577
)
1,050

Commercial overdrafts



2

2


2

Total commercial loans
579

(577
)
2

1,050

1,629

(577
)
1,052

 
 
 
 
 
 
 
 
Commercial real estate loans
 
 
 
 
 
 
 
Commercial mortgage
1,722

(750
)
972

5,944

7,666

(750
)
6,916

 
 
 
 
 
 
 
 
Consumer loans
 
 
 
 
 
 
 
Automobile financing
155

(75
)
80

130

285

(75
)
210

Overdrafts



17

17


17

Other consumer
253

(203
)
50

459

712

(203
)
509

Total consumer loans
408

(278
)
130

606

1,014

(278
)
736

 
 
 
 
 
 
 
 
Residential mortgage loans
30,330

(9,961
)
20,369

52,043

82,373

(9,961
)
72,412

 
 
 
 
 
 
 
 
Total impaired loans
33,039

(11,566
)
21,473

59,643

92,682

(11,566
)
81,116

Specific allowance excludes $0.2 million recognized relating to purchased credit-impaired loans.

Average Impaired Loan Balances and Related Recognized Interest Income
 
December 31, 2017
December 31, 2016
December 31, 2015
 
Average gross
 recorded
 investment

Interest
income
recognized¹

Average gross
 recorded
 investment

Interest
income
recognized¹

Average gross
 recorded
 investment

Interest
income
recognized¹

 
Commercial loans
 
 
 
 
 
 
Commercial and industrial
5,057

63

1,661

64

1,214


Commercial overdrafts
2


14


66


Total commercial loans
5,059

63

1,675

64

1,280


 
 
 
 
 
 
 
Commercial real estate loans
 
 
 
 
 
 
Commercial mortgage
7,778

222

15,496

237

28,612

311

 
 
 
 
 
 
 
Consumer loans
 
 
 
 
 
 
Automobile financing
256


192


137


Overdrafts
11


14


27


Other consumer
598


1,043


1,617

2

Total consumer loans
865


1,249


1,781

2

 
 
 
 
 
 
 
Residential mortgage loans
89,063

4,378

81,901

2,201

78,433

1,442

 
 
 
 
 
 
 
Total impaired loans
102,765

4,663

100,321

2,502

110,106

1,755

¹ All interest income recognized on impaired loans relate to loans previously modified in a TDR.

Loans Modified in a TDR
As at December 31, 2017, the Bank had no loans that were modified in a TDR during the preceding 12 months that subsequently defaulted (i.e., 90 days or more past due following a modification). As at December 31, 2016, one loan which was formerly a residential mortgage was modified in a TDR during the preceding 12 months that subsequently defaulted with a recorded investment of $0.9 million. As at December 31, 2015, one loan which was formerly a residential mortgage was modified in a TDR during the preceding 12 months that subsequently defaulted with a recorded investment of $0.8 million.

F- 28

The Bank of N.T. Butterfield & Son Limited
Notes to the Consolidated Financial Statements (continued)
(In thousands of US dollars, unless otherwise stated)



TDRs entered into during the year
 
Year ended December 31, 2017
 
Number of
 contracts

Pre-
modification
 recorded
investment

Modification:
interest
capitalization

Post-
modification
  recorded
 investment

Commercial real estate loans
2

1,544


1,544

Residential mortgage loans
42

24,588

1,345

25,933

Total loans modified in a TDR
44

26,132

1,345

27,477

 
Year ended December 31, 2016
 
Number of
contracts

Pre-
modification
recorded
investment

Modification:
interest
capitalization

Post-
modification
recorded
investment

Residential mortgage loans
21

12,543

81

12,624

Total loans modified in a TDR
21

12,543

81

12,624

 
Year ended December 31, 2015
 
Number of
 contracts

Pre-
modification
 recorded
investment

Modification:
interest
capitalization

Post-
modification
  recorded
 investment

Commercial loans
1

1,000

87

1,087

Residential mortgage loans
20

13,283

1,081

14,364

Total loans modified in a TDR
21

14,283

1,168

15,451


 
December 31, 2017
December 31, 2016
TDRs outstanding
 Accrual

Non-accrual

 Accrual

Non-accrual

Commercial loans
1,005


1,044


Commercial real estate loans
3,108

1,471

1,702

1,539

Residential mortgage loans
64,879

5,623

41,473

5,006

Total TDRs outstanding
68,992

7,094

44,219

6,545


Purchased Credit-Impaired Loans
The Bank acquired certain credit-impaired loans as part of the November 7, 2014 acquisition of substantially all retail loans of HSBC Bank (Cayman) Limited. The accretable difference (or "accretable yield") represents the excess of a loan's cash flows expected to be collected over the loan's carrying amount.
 
Year ended
 
December 31, 2017
 
Contractual
 principal

Non-accretable
difference

Accretable
 difference

Carrying
 amount

Balance at beginning of year
8,016

(1,617
)
(811
)
5,588

Advances and increases in cash flows expected to be collected
36

48

(48
)
36

Reductions resulting from repayments
(1,581
)
307

148

(1,126
)
Reductions resulting from changes in allowances for credit losses

(99
)

(99
)
Reductions resulting from charge-offs
(470
)
122


(348
)
Balance at end of year
6,001

(1,239
)
(711
)
4,051

 
Year ended
 
December 31, 2016
 
Contractual
 principal

Non-accretable
difference

Accretable
 difference

Carrying
 amount

Balance at beginning of year
8,709

(2,248
)
(631
)
5,830

Advances and increases in cash flows expected to be collected
166

408

(396
)
178

Reductions resulting from repayments
(464
)

216

(248
)
Reductions resulting from changes in allowances for credit losses

(172
)

(172
)
Reductions resulting from charge-offs
(395
)
395



Balance at end of year
8,016

(1,617
)
(811
)
5,588


F- 29

The Bank of N.T. Butterfield & Son Limited
Notes to the Consolidated Financial Statements (continued)
(In thousands of US dollars, unless otherwise stated)



 
Year ended
 
December 31, 2015
 
Contractual
 principal

Non-accretable
difference

Accretable
 difference

Carrying
 amount

Balance at beginning of year
11,020

(3,804
)

7,216

Advances and increases in cash flows expected to be collected
150

631

(631
)
150

Reductions resulting from repayments
(1,554
)

107

(1,447
)
Reductions resulting from charge-offs
(907
)
818


(89
)
Accretion

107

(107
)

Balance at end of year
8,709

(2,248
)
(631
)
5,830


Note 7: Credit risk concentrations

Concentrations of credit risk in the lending and off-balance sheet credit-related arrangements portfolios arise when a number of customers are engaged in similar business activities, are in the same geographic region, or when they have similar economic features that would cause their ability to meet contractual obligations to be similarly affected by changes in economic conditions. The Bank regularly monitors various segments of its credit risk portfolio to assess potential concentrations of risks and to obtain collateral when deemed necessary. In the Bank's commercial portfolio, risk concentrations are evaluated primarily by industry and by geographic region of loan origination. In the consumer portfolio, concentrations are evaluated primarily by products. Credit exposures include loans, guarantees and acceptances, letters of credit and commitments for undrawn lines of credit. Unconditionally cancellable credit cards and overdraft lines of credit are excluded from the tables below.

The following tables summarize the credit exposure of the Bank by business sector and by geographic region. The on-balance sheet exposure amounts disclosed are net of specific allowances and the off-balance sheet exposure amounts disclosed are gross of collateral held.
 
December 31, 2017
December 31, 2016
Business sector
Loans

Off-balance
 sheet

Total credit
 exposure

Loans

Off-balance
 sheet

Total credit
 exposure

Banks and financial services
459,132

390,278

849,410

321,680

393,148

714,828

Commercial and merchandising
261,560

193,583

455,143

266,976

139,264

406,240

Governments
153,952

85,807

239,759

112,857

709

113,566

Individuals
2,274,632

114,215

2,388,847

2,299,852

108,810

2,408,662

Primary industry and manufacturing
59,532

9,567

69,099

34,304

2,095

36,399

Real estate
439,595

2,225

441,820

418,946

12,467

431,413

Hospitality industry
144,808

73

144,881

142,707

4,353

147,060

Transport and communication
5,494


5,494

5,665


5,665

Sub-total
3,798,705

795,748

4,594,453

3,602,987

660,846

4,263,833

General allowance
(21,843
)

(21,843
)
(32,509
)

(32,509
)
Total
3,776,862

795,748

4,572,610

3,570,478

660,846

4,231,324


F- 30

The Bank of N.T. Butterfield & Son Limited
Notes to the Consolidated Financial Statements (continued)
(In thousands of US dollars, unless otherwise stated)


 
December 31, 2017
December 31, 2016
Geographic region
Cash due from
banks, resell agreements and
short-term
investments

Loans

Off-balance
 sheet

Total credit
 exposure

Cash due from
banks, resell agreements and
short-term
investments

Loans

Off-balance
 sheet

Total credit
 exposure

Australia
113,920



113,920

14,242



14,242

Barbados

3,750


3,750


7,500


7,500

Belgium
4,767



4,767

1,722



1,722

Bermuda
14,512

2,132,918

418,850

2,566,280

23,505

2,105,195

322,554

2,451,254

Canada
386,322



386,322

514,861



514,861

Cayman
67,942

669,767

229,731

967,440

40,356

706,994

231,211

978,561

Guernsey
3

292,806

41,648

334,457

1

337,037

107,081

444,119

Japan
12,852



12,852

20,963



20,963

New Zealand
7,951



7,951

785



785

Norway
25,440



25,440

42,477



42,477

Saint Lucia

120,000


120,000


65,117


65,117

South Africa
1,726



1,726

71



71

Sweden
505



505

1,550



1,550

Switzerland
5,743



5,743

5,833



5,833

The Bahamas
1,652

17,451


19,103

2,822

23,860


26,682

United Kingdom
775,853

562,013

105,519

1,443,385

1,224,263

357,284


1,581,547

United States
544,703



544,703

876,642



876,642

Other




126



126

Sub-total
1,963,891

3,798,705

795,748

6,558,344

2,770,219

3,602,987

660,846

7,034,052

General allowance

(21,843
)

(21,843
)

(32,509
)

(32,509
)
Total
1,963,891

3,776,862

795,748

6,536,501

2,770,219

3,570,478

660,846

7,001,543


Note 8: Premises, equipment and computer software
 
December 31, 2017
December 31, 2016
Category
Cost

Accumulated
depreciation

Net carrying
value

Cost

Accumulated
depreciation

Net carrying
value

Land
9,008


9,008

9,008


9,008

Buildings
139,534

(59,110
)
80,424

137,110

(58,606
)
78,504

Equipment
20,000

(15,997
)
4,003

28,837

(25,637
)
3,200

Computer hardware and software in use
165,251

(102,449
)
62,802

170,138

(98,452
)
71,686

Computer software in development
8,553


8,553

5,375


5,375

Total
342,346

(177,556
)
164,790

350,468

(182,695
)
167,773


 
Year ended
Depreciation charged to operating expenses
December 31, 2017

December 31, 2016

December 31, 2015

Buildings (included in Property expense)
3,781

4,058

4,183

Equipment (included in Property expense)
1,336

1,462

1,605

Computer hardware and software (included in Technology and communication expense)
18,382

18,757

19,076

Total depreciation charged to operating expenses
23,499

24,277

24,864

Impairment of buildings' carrying value (included in Impairment of fixed assets)




During the year ended December 31, 2015, the Bank sold four Bermuda properties and one Cayman property which were classified as premises, equipment and computer software as at December 31, 2014. The properties were reclassified to other real estate owned during 2015 upon classification as held for sale. The properties were sold for total proceeds of $11.2 million and a gain of $0.5 million, which is recognized on the consolidated statements of operations under net realized / unrealized gains (losses) on other real estate owned. For the Cayman property, the Bank has entered into a leaseback agreement for two floors with lease payments of $0.4 million per year for three years.

During the year ended December 31, 2015, the Bank recognized an impairment of $5.1 million regarding the core banking system in the UK as described in Note 13: Exit cost obligations.


F- 31

The Bank of N.T. Butterfield & Son Limited
Notes to the Consolidated Financial Statements (continued)
(In thousands of US dollars, unless otherwise stated)


Note 9: Goodwill and other intangible assets

Goodwill
 
Year ended
Guernsey segment
December 31, 2017

December 31, 2016

December 31, 2015

Balance at beginning of year
19,622

23,462

24,821

Foreign exchange translation adjustment
1,907

(3,840
)
(1,359
)
Balance at end of year
21,529

19,622

23,462


Customer Relationship Intangible Assets
 
December 31, 2017
December 31, 2016
Business segment
Cost

Accumulated
amortization

Net carrying
amount

Cost

Accumulated
amortization

Net carrying
amount

Bermuda
29,785

(9,748
)
20,037

29,785

(7,762
)
22,023

Cayman
12,324

(3,557
)
8,767

12,324

(2,782
)
9,542

Guernsey
58,420

(48,158
)
10,262

58,420

(47,696
)
10,724

Total
100,529

(61,463
)
39,066

100,529

(58,240
)
42,289


Customer relationships are initially valued based on the present value of net cash flows expected to be derived solely from the recurring customer base existing as at the date of acquisition. Customer relationship intangible assets may or may not arise from contracts.

During the year ended December 31, 2017, the Bank acquired no new customer intangible assets (December 31, 2016: $21.4 million, December 31, 2015: nil), the amortization expense amounted to $4.2 million (December 31, 2016: $4.5 million, December 31, 2015: $4.4 million) and the foreign exchange translation adjustment decreased the net carrying amount by $1.0 million (December 31, 2016: decreased by $2.3 million, December 31, 2015: decreased by $0.9 million). The estimated aggregate amortization expense for each of the succeeding five years is $4.2 million.

F- 32

The Bank of N.T. Butterfield & Son Limited
Notes to the Consolidated Financial Statements (continued)
(In thousands of US dollars, unless otherwise stated)


Note 10: Customer deposits and deposits from banks

In 2017, the classification of certain fixed notice period deposits was revised from demand deposits to term deposits. The 2016 classification presented below was revised to properly present the disclosure accordingly.
By Maturity
 
 
 
 
 
 
 
 
 
 
Demand
Total
demand
deposits

Term
Total
term
deposits

 
December 31, 2017
Non-interest
 bearing

Interest
bearing

Within 3
 months

3 to 6
 months

6 to 12
 months

After 12 months

Total
deposits

 
 
 
 
 
 
 
 
 
 
Customers
 
 
 
 
 
 
 
 
 
Bermuda
 
 
 
 
 
 
 
 
 
Demand or less than $100k¹
1,840,201

2,578,411

4,418,612

13,983

4,267

8,640

13,984

40,874

4,459,486

Term - $100k or more
N/A

N/A


646,751

33,495

75,235

37,857

793,338

793,338

Total Bermuda
1,840,201

2,578,411

4,418,612

660,734

37,762

83,875

51,841

834,212

5,252,824

 
 
 
 
 
 
 
 
 
 
Non-Bermuda
 
 
 
 
 
 
 
 
 
Demand or less than $100k
639,525

2,755,517

3,395,042

19,147

5,202

4,762

781

29,892

3,424,934

Term and $100k or more
N/A

N/A


657,134

88,650

94,245

6,205

846,234

846,234

Total non-Bermuda
639,525

2,755,517

3,395,042

676,281

93,852

99,007

6,986

876,126

4,271,168

 
 
 
 
 
 
 
 
 
 
Total customer deposits
2,479,726

5,333,928

7,813,654

1,337,015

131,614

182,882

58,827

1,710,338

9,523,992

 
 
 
 
 
 
 
 
 
 
Banks
 
 
 
 
 
 
 
 
 
Bermuda
 
 
 
 
 
 
 
 
 
Demand or less than $100k
442


442






442

 
 
 
 
 
 
 
 
 
 
Non-Bermuda
 
 
 
 
 
 
 
 
 
Demand or less than $100k

7,704

7,704






7,704

Term and $100k or more
N/A

N/A


4,220


100


4,320

4,320

Total non-Bermuda

7,704

7,704

4,220


100


4,320

12,024

 
 
 
 
 
 
 
 
 
 
Total bank deposits
442

7,704

8,146

4,220


100


4,320

12,466

 
 
 
 
 
 
 
 
 
 
Total deposits
2,480,168

5,341,632

7,821,800

1,341,235

131,614

182,982

58,827

1,714,658

9,536,458

 
 
 
 
 
 
 
 
 
 
 
Demand
Total
demand
deposits

Term
Total
term
deposits

 
December 31, 2016
Non-interest
 bearing

Interest
bearing

Within 3
 months

3 to 6
 months

6 to 12
 months

   After 12 months

Total
deposits

 
 
 
 
 
 
 
 
 
 
Customers
 
 
 
 
 
 
 
 
 
Bermuda
 
 
 
 
 
 
 
 
 
Demand or less than $100k¹
1,733,684

2,989,760

4,723,444

14,091

4,309

9,068

16,380

43,848

4,767,292

Term - $100k or more
N/A

N/A


1,036,800

37,550

60,952

44,507

1,179,809

1,179,809

Total Bermuda
1,733,684

2,989,760

4,723,444

1,050,891

41,859

70,020

60,887

1,223,657

5,947,101

 
 
 
 
 
 
 
 
 
 
Non-Bermuda
 
 
 
 
 
 
 
 
 
Demand or less than $100k
651,329

2,794,799

3,446,128

20,295

4,108

4,145

783

29,331

3,475,459

Term and $100k or more
N/A

N/A


440,674

119,519

17,590

9,510

587,293

587,293

Total non-Bermuda
651,329

2,794,799

3,446,128

460,969

123,627

21,735

10,293

616,624

4,062,752

 
 
 
 
 
 
 
 
 
 
Total customer deposits
2,385,013

5,784,559

8,169,572

1,511,860

165,486

91,755

71,180

1,840,281

10,009,853

 
 
 
 
 
 
 
 
 
 
Banks
 
 
 
 
 
 
 
 
 
Bermuda
 
 
 
 
 
 
 
 
 
Demand or less than $100k
340


340

4




4

344

 
 
 
 
 
 
 
 
 
 
Non-Bermuda
 
 
 
 
 
 
 
 
 
Demand or less than $100k

19,751

19,751






19,751

Term and $100k or more
N/A

N/A


3,601

100



3,701

3,701

Total non-Bermuda

19,751

19,751

3,601

100



3,701

23,452

 
 
 
 
 
 
 
 
 
 
Total bank deposits
340

19,751

20,091

3,605

100



3,705

23,796

 
 
 
 
 
 
 
 
 
 
Total deposits
2,385,353

5,804,310

8,189,663

1,515,465

165,586

91,755

71,180

1,843,986

10,033,649

¹ As at December 31, 2017, $225 million (December 31, 2016: $150 million) of the Demand deposits - Interest bearing bear a special negligible interest rate. The weighted-average interest rate on interest-bearing demand deposits as at December 31, 2017 is 0.02% (December 31, 2016: 0.06%).

F- 33

The Bank of N.T. Butterfield & Son Limited
Notes to the Consolidated Financial Statements (continued)
(In thousands of US dollars, unless otherwise stated)


By Type and Segment
December 31, 2017
December 31, 2016
 
Payable
on demand

Payable on a
fixed date

Total

Payable
on demand

Payable on a
fixed date

Total

Bermuda
 
 
 
 
 
 
Customers
4,418,649

834,211

5,252,860

4,723,445

1,223,657

5,947,102

Banks
442


442

341

4

345

Cayman
 
 
 
 
 
 
Customers
2,529,499

405,215

2,934,714

2,606,305

417,750

3,024,055

Banks
7,704

4,320

12,024

19,615

3,701

23,316

Guernsey
 
 
 
 
 
 
Customers
865,506

470,912

1,336,418

781,119

185,457

966,576

The Bahamas
 
 
 
 
 
 
Customers



58,703

13,417

72,120

United Kingdom
 
 
 
 
 
 
Banks



135


135

Total Customers
7,813,654

1,710,338

9,523,992

8,169,572

1,840,281

10,009,853

Total Banks
8,146

4,320

12,466

20,091

3,705

23,796

Total deposits
7,821,800

1,714,658

9,536,458

8,189,663

1,843,986

10,033,649


Note 11: Employee benefit plans

The Bank maintains trusteed pension plans including non-contributory defined benefit plans and a number of defined contribution plans, and provides post-retirement medical benefits to its qualifying retirees. The expense related to these plans is included in the consolidated statements of operations under salaries and other employee benefits. The defined benefit provisions under the pension plans are generally based upon years of service and average salary during the relevant years of employment. The defined benefit and post-retirement medical plans are not open to new participants and are non-contributory and the funding required is provided by the Bank, based upon the advice of independent actuaries. The defined benefit pension plans are in the Bermuda, Guernsey and United Kingdom jurisdictions and the defined benefit post-retirement medical plan is in Bermuda.

Bermuda Defined Benefit and Post-Retirement Medical Benefit Plan
The Bank amortizes prior service credit resulting from plan amendments that occurred when plan members were active employees, on a linear basis over the expected average remaining service period (to full eligibility) of active members expected to receive benefits under the plan. Such remaining service periods are as follows: 3.1 years for the 2010 plan amendments and 4.6 years for the 2011 plan amendments. Plan amendments occurring in 2014 resulted in the recognition of new prior service cost on December 31, 2014 on a plan for which substantially all members are now inactive and, in accordance with US GAAP, the Bank has elected to amortize this new prior service cost on a linear basis over 21 years, which is the average remaining life expectancy of members eligible for benefits under the plan at the time of the amendments.

Guernsey Defined Benefit Pension Plan
Effective October 2014, all the participants of the Guernsey defined benefit pension plan became inactive and in accordance with US GAAP, the net actuarial loss of the Guernsey defined benefit pension plan will be amortized over the then estimated average remaining life expectancy of the inactive participants of 39 years. Prior to all of the Guernsey participants being inactive, the net actuarial loss of the Guernsey defined benefit pension plan was amortized to net income over the estimated average remaining service period for active members of 15 years.

United Kingdom Defined Benefit Pension Plan
The United Kingdom defined benefit pension plan closed to new members effective April 1, 2002 and subsequently closed to further accrual of new benefits effective October 1, 2012. During the year ended December 31, 2017, an insurance policy was purchased in the name of the trustees of the plan to match the liabilities of members who were pensioners as at March 31, 2016.


F- 34

The Bank of N.T. Butterfield & Son Limited
Notes to the Consolidated Financial Statements (continued)
(In thousands of US dollars, unless otherwise stated)


The following table presents the financial position of the Bank’s defined benefit pension plans and the Bank’s post-retirement medical benefit plan, which is unfunded. The Bank measures the benefit obligations and plan assets annually on each December 31 and therefore, the most recent measurement date is December 31, 2017.
 
December 31, 2017
December 31, 2016
December 31, 2015
 
Pension
plans

Post-
retirement
medical
benefit plan

Pension
plans

Post-
retirement
medical
benefit plan

Pension
plans

Post-
retirement
medical
benefit plan

Accumulated benefit obligation at end of year
179,613

127,687

178,068

126,334

166,815

119,107

 
 
 
 
 
 
 
Change in projected benefit obligation
 
 
 
 
 
 
Projected benefit obligation at beginning of year
178,068

126,334

166,815

119,107

188,890

114,640

Service cost

64


118


341

Interest cost
5,361

4,703

5,781

4,792

6,958

4,745

Benefits paid
(13,444
)
(2,118
)
(10,477
)
(3,594
)
(7,573
)
(2,871
)
Settlement and curtailment of liability
(6,108
)



(2,509
)

Actuarial (gain) loss
7,384

(1,296
)
30,953

5,911

(14,157
)
2,252

Foreign exchange translation adjustment
8,352


(15,004
)

(4,794
)

Projected benefit obligation at end of year
179,613

127,687

178,068

126,334

166,815

119,107

 
 
 
 
 
 
 
Change in plan assets
 
 
 
 
 
 
Fair value of plan assets at beginning of year
172,206


179,961


194,007


Actual return on plan assets
14,801


18,615


687


Employer contribution
8,448

2,118

678

3,594

808

2,871

Plan settlement
(5,123
)



(2,424
)

Benefits paid
(13,444
)
(2,118
)
(10,477
)
(3,594
)
(7,573
)
(2,871
)
Foreign exchange translation adjustment
8,607


(16,571
)

(5,544
)

Fair value of plan assets at end of year
185,495


172,206


179,961


 
 
 
 
 
 
 
Amounts recognized in the consolidated balance sheets consist of:
 
 
 
 
 
 
Prepaid benefit cost included in other assets
6,993


7,771


16,174


Accrued pension benefit cost included in employee benefit plans liability
(1,111
)
(127,687
)
(13,633
)
(126,334
)
(3,028
)
(119,107
)
Surplus (deficit) of plan assets over projected benefit obligation at measurement date
5,882

(127,687
)
(5,862
)
(126,334
)
13,146

(119,107
)



F- 35

The Bank of N.T. Butterfield & Son Limited
Notes to the Consolidated Financial Statements (continued)
(In thousands of US dollars, unless otherwise stated)


 
Year ended
 
December 31, 2017
December 31, 2016
December 31, 2015
 
Pension
plans

Post-
retirement
medical
benefit plan

Pension
plans

Post-
retirement
medical
benefit plan

Pension
plans

Post-
retirement
medical
benefit plan

Amounts recognized in accumulated other comprehensive loss consist of:
 
 
 
 
 
 
Net actuarial loss, excluding deferred taxes
(62,521
)
(27,150
)
(64,852
)
(31,959
)
(46,696
)
(28,779
)
Prior service credit, net of prior service cost

(6,436
)

(5,678
)

665

Deferred income taxes assets
1,180


1,620


365


Net amount recognized in accumulated other comprehensive loss
(61,341
)
(33,586
)
(63,232
)
(37,637
)
(46,331
)
(28,114
)
 
 
 
 
 
 
 
Annual Benefit Expense
 
 
 
 
 
 
Expense component
 
 
 
 
 
 
Service cost

64


118


341

Interest cost
5,361

4,703

5,781

4,792

6,958

4,745

Expected return on plan assets
(8,199
)

(8,943
)

(9,585
)

Amortization of net actuarial losses
2,238

3,514

1,702

2,731

1,607

3,347

Amortization of prior service credit

(759
)

(6,343
)

(6,343
)
Loss on settlement
1,232




101


Defined benefit expense (income)
632

7,522

(1,460
)
1,298

(919
)
2,090

Defined contribution expense
6,521


6,606


6,907


Total benefit expense (income)
7,153

7,522

5,146

1,298

5,988

2,090

 
 
 
 
 
 
 
Other Changes Recognized in Other Comprehensive Income (Loss)
 
 
 
 
 
 
Net gain (loss) arising during the year
1,472

1,296

(19,956
)
(5,911
)
5,096

(2,252
)
Amortization of net actuarial losses
2,247

3,514

1,702

2,731

1,703

3,347

Amortization of prior service credit

(759
)

(6,343
)

(6,343
)
Change in deferred taxes
(595
)

1,315


(391
)

Foreign exchange adjustment
(1,233
)

38


430


Total changes recognized in other comprehensive income (loss)
1,891

4,051

(16,901
)
(9,523
)
6,838

(5,248
)

The estimated portion of the net actuarial loss for the pension plans that will be amortized from AOCL into benefit expense over the 2018 full fiscal year is $2.1 million. The estimated portion of the net actuarial loss and the prior service credit for the post-retirement medical benefit plan that will be amortized from AOCL into benefit expense over the 2018 full fiscal year is $2.6 million for the net actuarial loss and a credit of $0.04 million for the prior service credit.

To develop the expected long-term rate of return on the plan assets assumption for each plan, the Bank considered the historical returns and the future expectations for returns for each asset class, as well as the target asset allocations of the assets. The weighted average discount rate used to determine benefit obligations at the end of the year is derived from interest rates on high quality corporate bonds with maturities that match the expected benefit payments.



F- 36

The Bank of N.T. Butterfield & Son Limited
Notes to the Consolidated Financial Statements (continued)
(In thousands of US dollars, unless otherwise stated)


Actuarial Assumptions
 
Year ended
 
December 31, 2017
December 31, 2016
December 31, 2015
 
Pension
plans

Post-
retirement
medical
benefit plan

Pension
plans

Post-
retirement
medical
benefit plan

Pension
plans

Post-
retirement
medical
benefit plan

Actuarial assumptions used to determine annual benefit expense
 
 
 
 
 
 
Weighted average discount rate
3.40
%
4.37
%
3.90
%
4.70
%
3.80
%
4.20
%
Weighted average rate of compensation increases 1
2.50
%
N/A

2.30
%
N/A

2.20
%
N/A

Weighted average expected long-term rate of return on plan assets
4.75
%
N/A

5.30
%
N/A

5.10
%
N/A

Weighted average annual medical cost increase rate (sensitivity shown below)
N/A

7.8% to 4.5% in 2035

N/A

8.0% to 4.5% in 2035

N/A

7.1% to 4.5% in 2027

 
 
 
 
 
 
 
Actuarial assumptions used to determine benefit obligations at end of year
 
 
 
 
 
 
Weighted average discount rate
3.05
%
3.73
%
3.40
%
4.37
%
4.20
%
4.70
%
Weighted average rate of compensation increases 1
2.40
%
N/A

2.50
%
N/A

2.30
%
N/A

Weighted average annual medical cost increase rate (sensitivity shown below)
N/A

7.7% to 4.5% in 2035

N/A

7.8% to 4.5% in 2035

N/A

8.0% to 4.5% in 2035

1 Only the United Kingdom subsidiary plan is impacted by potential future compensation increases.
 
 
 
 
 
 
 
 
 
 
 
 
Post-retirement medical benefit plan sensitivity to trend rate assumptions
 
 
 
 
 
 
The effect of a one percentage point increase or decrease in the assumed medical cost increase rate on the aggregate of service and interest costs is as follows:
a. One percent increase in trend rate
 
 
 
 
 
 
i. Effect on total service cost and interest cost components for the year
N/A

762

N/A

772

N/A

909

ii. Effect on benefit obligation at year end
N/A

19,230

N/A

19,513

N/A

18,792

b. One percent decrease in trend rate
 
 
 
 


i. Effect on total service cost and interest cost components for the year
N/A

(632
)
N/A

(694
)
N/A

(781
)
ii. Effect on benefit obligation at year end
N/A

(15,961
)
N/A

(16,255
)
N/A

(15,496
)

Investments Policies and Strategies
The pension plans’ assets are managed according to each plan's investment policy statement, which outlines the purpose of the plan, statement of objectives and guidelines and investment policy. The asset allocation is diversified and any use of derivatives is limited to hedging purposes only.
 
December 31, 2017
December 31, 2016
Weighted average actual and target asset allocations of the pension plans by asset category
Actual
 allocation

Target
 allocation

Actual
 allocation

Target
 allocation

Debt securities (including debt mutual funds)
34
%
48
%
40
%
46
%
Equity securities (including equity mutual funds)
52
%
47
%
60
%
49
%
Other
14
%
5
%
0
%
5
%
Total
100
%
100
%
100
%
100
%

Fair Value Measurements of Pension Plans' Assets
The following table presents the fair value of plans' assets by category and level of inputs used in their respective fair value determination as described in Note 2: Significant accounting policies, except the level 3 security, for which the valuation determination is described following the below table:

F- 37

The Bank of N.T. Butterfield & Son Limited
Notes to the Consolidated Financial Statements (continued)
(In thousands of US dollars, unless otherwise stated)


 
December 31, 2017
December 31, 2016
 
Fair value determination
Fair value determination
 
Level 1

Level 2

Level 3

Total
fair value

Level 1

Level 2

Level 3

Total
fair value

US government and federal agencies

11,318


11,318


9,777


9,777

Non-US governments debt securities

12,139


12,139


23,255


23,255

Corporate debt securities

39,072


39,072


36,184


36,184

Equity securities and mutual funds
1,096

95,294


96,390


102,627


102,627

Other

10,917

15,659

26,576


363


363

Total fair value of plans' assets
1,096

168,740

15,659

185,495


172,206


172,206


The Level 3 assets consist of insured annuity policies covering the full pension benefits of certain plan members. The fair value of these policies is deemed equal to the actuarial value of the projected benefit obligation for the insured benefits. At December 31, 2017, 28.2% (December 31, 2016: 31.2%) of the assets of the pension plans were mutual funds and equity securities managed or administered by wholly-owned subsidiaries of the Bank. At December 31, 2017, 0.6% (December 31, 2016: 0.5%) of the plans' assets were invested in common shares of the Bank.

The investments of the pension funds are diversified across a range of asset classes and are diversified within each asset class. The assets are generally actively managed with the goal of adding some incremental value through security selection and asset allocation.

Estimated 2018 Bank contribution to and estimated benefit payments for the next ten years under the pension and post-retirement medical benefit plans are as follows:
 
Pension
plans

Post-
retirement
medical
benefit plan

Estimated Bank contributions for the full year ending December 31, 2018
7,497

4,439

Estimated benefit payments by year:


2018
7,400

4,439

2019
7,500

4,757

2020
7,500

5,076

2021
7,500

5,415

2022
7,400

5,743

2023-2027
36,300

33,452


Note 12: Credit related arrangements, repurchase agreements and commitments

Commitments
As at December 31, 2017, the Bank was committed to expenditures under contract for information technology services sourcing and leases of $56.9 million and $16.5 million, respectively (December 31, 2016: $69.8 million and $19.3 million, respectively). Rental expense for premises leased on a long-term basis for the year ended December 31, 2017 amounted to $4.9 million (December 31, 2016: $5.1 million, December 31, 2015: $4.8 million). The leases under contract as of both December 31, 2017 and December 31, 2016 are all non-cancellable operating type leases primarily for the lease of office space. The Bank funded its expenditures with its own resources and plans to fund those currently in progress with its own resources, which may be obtained through cash on hand, cash flows from operations and issuances of debt and equity securities.

The following table summarizes the Bank's commitments for sourcing, long-term leases and other agreements:
Year ending December 31
Sourcing

Leases

Other

Total

2018
16,355

3,690

8,615

28,660

2019
14,362

2,900

4,376

21,638

2020
14,279

2,758

2,364

19,401

2021
11,884

2,664

1,120

15,668

2022

2,315

704

3,019

2023 & thereafter

2,123

704

2,827

Total commitments
56,880

16,450

17,883

91,213


The Bank enters into contractual commitments to extend credit, normally with fixed expiration dates or termination clauses, at specified rates and for specific purposes. Substantially all of the Bank's commitments to extend credit are contingent upon customers maintaining specific credit standards at the time of loan funding. Management assesses the credit risk associated with certain commitments to extend credit in determining the level of the allowance for possible loan losses.

The Bank has a facility by one of its custodians, whereby the Bank may offer up to US$200 million of standby letters of credit to its customers on a fully secured basis. Under the standard terms of the facility, the custodian has the right to set-off against securities held of 110% of the utilized facility. At December 31, 2017, $77.0 million (December 31, 2016: $110.3 million) of standby letters of credit were issued under this facility.

F- 38

The Bank of N.T. Butterfield & Son Limited
Notes to the Consolidated Financial Statements (continued)
(In thousands of US dollars, unless otherwise stated)


Outstanding unfunded commitments to extend credit
December 31, 2017

December 31, 2016

Commitments to extend credit
602,740

412,568

Documentary and commercial letters of credit
1,263

1,069

Total unfunded commitments to extend credit
604,003

413,637



Credit-Related Arrangements
Standby letters of credit and letters of guarantee are issued at the request of a Bank customer in order to secure the customer’s payment or performance obligations to a third party. These guarantees represent an irrevocable obligation of the Bank to pay the third party beneficiary upon presentation of the guarantee and satisfaction of the documentary requirements stipulated therein, without investigation as to the validity of the beneficiary’s claim against the customer. Generally, the term of the standby letters of credit does not exceed one year, while the term of the letters of guarantee does not exceed four years. The types and amounts of collateral security held by the Bank for these standby letters of credit and letters of guarantee is generally represented by deposits with the Bank or a charge over assets held in mutual funds.

The Bank considers the fees collected in connection with the issuance of standby letters of credit and letters of guarantee to be representative of the fair value of its obligation undertaken in issuing the guarantee. In accordance with applicable accounting standards related to guarantees, the Bank defers fees collected in connection with the issuance of standby letters of credit and letters of guarantee. The fees are then recognized in income proportionately over the life of the credit agreements. The following table presents the outstanding financial guarantees. Collateral is shown at estimated market value less selling cost. Where the collateral is cash, it is shown gross including accrued income.
 
December 31, 2017
December 31, 2016
Outstanding financial guarantees
Gross

Collateral

Net

Gross

Collateral

Net

Standby letters of credit
186,408

178,158

8,250

242,437

242,437


Letters of guarantee
5,337

5,251

86

4,772

4,772


Total
191,745

183,409

8,336

247,209

247,209



Repurchase agreements
The Bank utilizes repurchase agreements and resell agreements (reverse repurchase agreements) to manage liquidity. The risks of these transactions include changes in the fair value in the securities posted or received as collateral and other credit-related events. The Bank manages these risks by ensuring that the collaterals involved are appropriate and by monitoring the value of the securities posted or received as collateral on a daily basis.

As at December 31, 2017, the Bank had 23 open positions (December 31, 2016: eight) in resell agreements with a remaining maturity of less than 30 days involving pools of mortgages issued by US federal agencies. The amortized cost of these resell agreements is $178.8 million (December 31, 2016: $148.8 million) and are included in securities purchased under agreement to resell on the consolidated balance sheets. As at December 31, 2017, there were no positions (December 31, 2016: no positions) which were offset on the balance sheet to arrive at the carrying value, and there was no collateral amount which was available to offset against the future settlement amount.

Legal Proceedings
There are actions and legal proceedings pending against the Bank and its subsidiaries which arose in the normal course of its business. Management, after reviewing all actions and proceedings pending against or involving the Bank and its subsidiaries, considers that the resolution of these matters would in the aggregate not be material to the consolidated financial position of the Bank, except as noted in the following paragraphs.

As publicly announced, in November 2013, the USAO for the Southern District of New York applied for and secured the issuance of so-called John Doe Summonses to six US financial institutions with which the Bank had correspondent bank relationships. The Bank has been fully cooperating with the US authorities in their ongoing investigation. Specifically, the Bank has conducted an extensive review and account remediation exercise to determine the US tax compliance status of US person account holders. The review process and results have been shared with the US authorities.

Management believes that as of December 31, 2017, a provision of $5.5 million (December 31, 2016: $5.5 million), which has been recorded, is appropriate. As the investigation remains ongoing at this time, the timing and terms of the final resolution, including any fines or penalties, remain uncertain and the financial impact to the Bank could exceed the amount of the provision. In this regard, we note that the US authorities have not approved or commented on the adequacy or reasonableness of the estimate. The provision is included on the consolidated balance sheets under other liabilities and on the consolidated statements of operations under other expenses.

Pending Business Acquisition
In November 2017, the Bank announced that it had reached an agreement to acquire the Global Trust Solutions business from Deutsche Bank. The transaction is expected to be completed in the first half of 2018.


F- 39

The Bank of N.T. Butterfield & Son Limited
Notes to the Consolidated Financial Statements (continued)
(In thousands of US dollars, unless otherwise stated)


Note 13: Exit cost obligations

During December 2015, the Bank agreed to commence an orderly wind-down of the deposit taking and investment management businesses in the United Kingdom segment as reflected in management segment reporting described in Note 15: Segmented information. In making this determination, the Bank considered the increasing regulatory pressure along with periods of negative profitability and made the determination that an orderly wind-down of the deposit taking and investment management businesses in the United Kingdom was prudent for Butterfield as a group. The orderly wind-down was largely completed by the end of 2016 with the change in business operations to mortgage lending services and the change in name from Butterfield Bank (UK) Limited to Butterfield Mortgages Limited. The amounts expensed shown in the following table are all included in the consolidated statements of operations as restructuring costs under non-interest expenses.

Related to this orderly wind-down, it was determined that the core banking system utilized in the operations of the United Kingdom segment was impaired (included in premises, equipment and computer software on the consolidated balance sheets). This determination was based upon the realizable value of this software upon completion of the orderly wind-down. A total of $5.1 million was expensed in the fourth quarter of the year ended December 31, 2015 and was included in impairment of fixed assets on the consolidated statements of operations of the relevant period.
 
Expense recognized by year
Amounts paid by year
Exit cost liability
 
Year ended December 31, 2017

Years 2015 and 2016

Costs to be recognized in the future

Total exit costs expected to be incurred

Year ended December 31, 2017

Years 2015 and 2016

As at December 31, 2017

As at December 31, 2016

Staff redundancy expenses
236

3,444


3,680

351

3,329


115

Professional services
555

3,833


4,388

625

3,763


70

Lease termination expenses
649



649

649




Other expenses
332

1,172

676

2,180

332

1,172



Total
1,772

8,449

676

10,897

1,957

8,264


185


Note 14: Loan interest income

During 2017, the Bank made the determination to reclassify loan interest on commercial real estate loans from contractual interest earned on other loans to contractual interest earned on mortgages in the following table. The prior years classification presented below was revised to properly present the disclosure accordingly.
 
Year ended
Contractual interest
December 31, 2017

December 31, 2016

December 31, 2015

Contractual interest earned on mortgages
125,980

122,541

121,694

Contractual interest earned on other loans
57,591

62,788

62,006

Subtotal contractual interest earned
183,571

185,329

183,700


 
 
 
Amortization
 
 
 
Amortization of fair value hedge
(722
)
(1,120
)
(1,471
)
Amortization of loan origination fees (net of amortized costs)
4,171

3,791

4,257

Total loan interest income
187,020

188,000

186,486


 
 
 
Balance of unamortized fair value hedge included in loans as at year end
2,493

3,215

4,335

Balance of unamortized loan fees included in loans as at year end
9,364

6,313

7,319



F- 40

The Bank of N.T. Butterfield & Son Limited
Notes to the Consolidated Financial Statements (continued)
(In thousands of US dollars, unless otherwise stated)


Note 15: Segmented information

The Bank is managed by the CEO on a geographic basis. The Bank's six geographic segments are Bermuda, Cayman, Guernsey, Switzerland, The Bahamas and the United Kingdom. The geographic segments are determined based on the country's balance sheet size and by regulatory reporting requirements in the respective jurisdiction. Each region has a managing director who reports through the Chief Operating Officer to the CEO. The CEO and the region managing director have final authority over resource allocation decisions and performance assessment.

The geographic segments reflect this management structure and the manner in which financial information is currently evaluated by the CEO. Segment results are determined based on the Bank's management reporting system, which assigns balance sheet and income statement items to each of the geographic segments. The process is designed around the Bank's organizational and management structure and, accordingly, the results derived are not necessarily comparable with similar information published by other financial institutions. A description of each reportable segment and table of financial results is presented below.

Accounting policies of the reportable segments are the same as those described in Note 2: Significant accounting policies. Transactions between segments are accounted for on an accrual basis and are all eliminated upon consolidation. The Bank generally does not allocate assets, revenues and expenses among its business segments, with the exception of certain corporate overhead expenses and loan participation revenue and expense. Loan participation revenue and expenses are allocated pro-rata based upon the percentage of the total loan funded by each jurisdiction participating in the loan.

The Bermuda segment provides a full range of retail, commercial and private banking services. Retail services are offered to individuals and small to medium-sized businesses through four branch locations and through internet banking, mobile banking, automated teller machines (“ATMs”) and debit cards. Retail services include deposit services, consumer and mortgage lending, credit cards and personal insurance products. Commercial banking includes commercial lending and mortgages, cash management, payroll services, remote banking and letters of credit. Treasury services include money market and foreign exchange activities. Bermuda’s wealth management offering consists of Butterfield Asset Management Limited, which provides investment management, advisory and brokerage services and Butterfield Trust (Bermuda) Limited, which provides trust, estate, company management and custody services. Bermuda is also the location of Bank's head offices and accordingly, retains the unallocated corporate overhead expenses.

The Cayman segment provides a comprehensive range of retail, commercial and private banking services. Retail services are offered to individuals and small to medium-sized businesses through three branch locations and through internet banking, mobile banking, ATMs and debit cards. Retail services include deposit services, consumer and mortgage lending, credit cards and property/auto insurance. Commercial banking includes commercial lending and mortgages, cash management, payroll services, remote banking and letters of credit. Treasury services include money market and foreign exchange activities. Cayman’s wealth management offering comprises investment management, advisory and brokerage services and Butterfield Trust (Cayman) Limited, which provides trust, estate and company management.

The Guernsey segment provides a broad range of services to private clients and financial institutions including private banking and treasury services, internet banking, administered bank services, wealth management and fiduciary services.

The Switzerland segment provides fiduciary services. The Bahamas segment provides fiduciary and ancillary services.

The United Kingdom segment provides mortgage services for high-value residential properties. Previously, the United Kingdom segment provided a broad range of services including private banking and treasury services, internet banking and wealth management and fiduciary services to high net worth individuals and privately owned businesses. As described in Note 13: Exit cost obligations, during the year-ended December 31, 2015, the Bank commenced an orderly wind-down of the deposit-taking and investment management businesses in the United Kingdom segment.
Total Assets by Segment
December 31, 2017

December 31, 2016

Bermuda
5,930,411

6,765,125

Cayman
3,242,343

3,393,256

Guernsey
1,563,835

1,132,663

Switzerland
2,656

2,173

The Bahamas
9,059

81,604

United Kingdom
33,453

151,866

Total assets before inter-segment eliminations
10,781,757

11,526,687

Less: inter-segment eliminations
(2,520
)
(423,142
)
Total
10,779,237

11,103,545


F- 41

The Bank of N.T. Butterfield & Son Limited
Notes to the Consolidated Financial Statements (continued)
(In thousands of US dollars, unless otherwise stated)


2017
 Net interest income
Provision for
 credit losses

Non-interest
 income

Revenue
 before gains
 and losses

Gains and
 losses

Total net revenue

Total
expenses

Net income

Year ended December 31
Customer

Inter- segment

Bermuda
178,600

1,324

4,618

81,416

265,958

2,785

268,743

192,006

76,737

Cayman
86,074

3

1,033

46,004

133,114

(28
)
133,086

59,400

73,686

Guernsey
24,039

(1,331
)
186

23,005

45,899

(133
)
45,766

39,827

5,939

Switzerland



3,830

3,830


3,830

3,574

256

The Bahamas
92

40


3,940

4,072


4,072

4,495

(423
)
United Kingdom
939

(36
)

3,960

4,863

(1,355
)
3,508

6,451

(2,943
)
Total before eliminations
289,744


5,837

162,155

457,736

1,269

459,005

305,753

153,252

Inter-segment eliminations



(4,330
)
(4,330
)

(4,330
)
(4,330
)

Total
289,744


5,837

157,825

453,406

1,269

454,675

301,423

153,252

 
 
 
 
 
 
 
 
 
 
2016
 Net interest income
Provision for
 credit losses

Non-interest
 income

Revenue
 before gains
 and losses

Gains and
 losses

Total net revenue

Total
expenses

Net income

Year ended December 31
Customer

Inter- segment

Bermuda
160,466

1,642

(7,263
)
71,765

226,610

1,412

228,022

164,503

63,519

Cayman
79,644

388

2,135

41,364

123,531

(532
)
122,999

60,613

62,386

Guernsey
14,469

(323
)
(395
)
24,623

38,374

(1,027
)
37,347

35,547

1,800

Switzerland
41



3,798

3,839


3,839

3,366

473

The Bahamas
46

30


4,666

4,742


4,742

5,032

(290
)
United Kingdom
3,814

(1,737
)
1,124

3,947

7,148

1,161

8,309

20,255

(11,946
)
Total before eliminations
258,480


(4,399
)
150,163

404,244

1,014

405,258

289,316

115,942

Inter-segment eliminations



(2,690
)
(2,690
)

(2,690
)
(2,690
)

Total
258,480


(4,399
)
147,473

401,554

1,014

402,568

286,626

115,942

 
 
 
 
 
 
 
 
 
 
2015
 Net interest income
Provision for
 credit losses

Non-interest
 income

Revenue
 before gains
 and losses

Gains and
 losses

Total net revenue

Total
expenses

Net income

Year ended December 31
Customer

Inter- segment

Bermuda
142,488

2,600

(3,625
)
61,050

202,513

(2,503
)
200,010

159,474

40,536

Cayman
66,317

608

(466
)
39,508

105,967

(793
)
105,174

58,115

47,059

Guernsey
17,025

(427
)
(103
)
26,171

42,666

(1,066
)
41,600

39,872

1,728

Switzerland



3,420

3,420


3,420

3,320

100

The Bahamas
8

116


5,295

5,419

1

5,420

5,068

352

United Kingdom
13,428

(2,897
)
(1,547
)
6,307

15,291

(5,076
)
10,215

22,251

(12,036
)
Total before eliminations
239,266


(5,741
)
141,751

375,276

(9,437
)
365,839

288,100

77,739

Inter-segment eliminations



(1,579
)
(1,579
)

(1,579
)
(1,579
)

Total
239,266


(5,741
)
140,172

373,697

(9,437
)
364,260

286,521

77,739



F- 42

The Bank of N.T. Butterfield & Son Limited
Notes to the Consolidated Financial Statements (continued)
(In thousands of US dollars, unless otherwise stated)


Note 16: Derivative instruments and risk management

The Bank uses derivatives for risk management purposes and to meet the needs of its customers. The Bank’s derivative contracts principally involve over-the-counter (“OTC”) transactions that are negotiated privately between the Bank and the counterparty to the contract and include interest rate contracts and foreign exchange contracts.

The Bank may pursue opportunities to reduce its exposure to credit losses on derivatives by entering into International Swaps and Derivatives Association master agreements (“ISDAs”). Depending on the nature of the derivative transaction, bilateral collateral arrangements may be used, as well. When the Bank is engaged in more than one outstanding derivative transaction with the same counterparty, and also has a legally enforceable master netting agreement with that counterparty, the net marked-to-market exposure represents the netting of the positive and negative exposures with that counterparty. When there is a net negative exposure, the Bank regards its credit exposure to the counterparty as being zero. The net marked-to-market position with a particular counterparty represents a reasonable measure of credit risk when there is a legally enforceable master netting agreement between the Bank and that counterparty.

Certain of these agreements contain credit risk-related contingent features in which the counterparty has the option to accelerate cash settlement of the Bank's net derivative liabilities with the counterparty in the event the Bank's credit rating falls below specified levels or the liabilities reach certain levels.

All derivative financial instruments, whether designated as hedges or not, are recorded on the consolidated balance sheets at fair value within other assets or other liabilities. These amounts include the effect of netting. The accounting for changes in the fair value of a derivative in the consolidated statements of operations depends on whether the contract has been designated as a hedge and qualifies for hedge accounting.

Notional Amounts
The notional amounts are not recorded as assets or liabilities on the consolidated balance sheets as they represent the face amount of the contract to which a rate or price is applied to determine the amount of cash flows to be exchanged. Notional amounts represent the volume of outstanding transactions and do not represent the potential gain or loss associated with market risk or credit risk of such instruments. Credit risk is limited to the positive fair value of the derivative instrument, which is significantly less than the notional amount.

Fair Value
Derivative instruments, in the absence of any compensating up-front cash payments, generally have no market value at inception. They obtain value, positive or negative, as relevant interest rates, exchange rates, equity or commodity prices or indices change. The potential for derivatives to increase or decrease in value as a result of the foregoing factors is generally referred to as market risk. Market risk is managed within clearly defined parameters as prescribed by senior management of the Bank. The fair value is defined as the profit or loss associated with replacing the derivative contracts at prevailing market prices.

Risk Management Derivatives
The Bank enters into interest derivative contracts as part of its overall interest rate risk management strategy to minimize significant unplanned fluctuations in earnings that are caused by interest rate volatility. The Bank’s goal is to manage interest rate sensitivity by modifying the repricing or maturity characteristics of certain consolidated balance sheet assets and liabilities so that movements in interest rates do not adversely affect the net interest margin. Derivative instruments that are used as part of the Bank’s risk management strategy include interest rate swap contracts that have indices related to the pricing of specific consolidated balance sheet assets and liabilities. Interest rate swaps generally involve the exchange of fixed and variable-rate interest payments between two parties, based on a common notional principal amount and maturity date. The Bank uses foreign currency derivative instruments to hedge its exposure to foreign currency risk. Certain hedging relationships are formally designated and qualify for hedge accounting as fair value or net investment hedges. Risk management derivatives comprise fair value hedges, net investment hedges and derivatives not formally designated as hedges as described below.

Fair value hedges consist of designated interest rate swaps and are used to minimize the Bank's exposure to changes in the fair value of assets and liabilities due to movements in interest rates. The Bank previously entered into interest rate swaps to convert its fixed-rate long-term loans to floating-rate loans, and convert fixed-rate deposits to floating-rate deposits. During the year ended December 31, 2011, the Bank canceled its interest rate swaps designated as fair value hedges of loans receivable and therefore discontinued hedge accounting for these financial instruments. The fair value attributable to the hedged loans are accounted for prospectively and are being amortized to net income over the remaining life of each individual loan, which could extend to year 2029, using the effective interest method.

Net investment hedges includes designated currency swaps and qualifying non-derivative instruments and are used to minimize the Bank’s exposure to variability in the foreign currency translation of net investments in foreign operations. The effective portion of changes in the fair value of the hedging instrument is recognized in AOCL consistent with the related translation gains and losses of the hedged net investment. For net investment hedges, all critical terms of the hedged item and the hedging instrument are matched at inception and on an ongoing basis to minimize the risk of hedge ineffectiveness.

For derivatives designated as net investment hedges, the Bank follows the method based on changes in spot exchange rates. Accordingly:
- The change in the fair value of the derivative instrument that is reported in AOCL (i.e., the effective portion) is determined by the changes in spot exchange rates.
- The change in the fair value of the derivative instrument attributable to changes in the difference between the forward rate and spot rate are excluded from the measure
of the hedge ineffectiveness and that difference is reported directly in the consolidated statements of operations under foreign exchange revenue.
Amounts recorded in AOCL are reclassified to earnings only upon the sale or substantial liquidation of an investment in a foreign subsidiary.

For foreign-currency-denominated debt instruments that are designated as hedges of net investments in foreign operations, the translation gain or loss that is recorded in AOCL is based on the spot exchange rate between the reporting currency of the Bank and the functional currency of the respective subsidiary. See Note 23: Accumulated other comprehensive loss for details on the amount recognized into AOCL during the current period from translation gain or loss.

Derivatives not formally designated as hedges are entered into to manage the interest rate risk of fixed rate deposits and foreign exchange risk of the Bank's exposure. Changes in the fair value of derivative instruments not formally designated as hedges are recognized in foreign exchange income.

Client service derivatives
The Bank enters into foreign exchange contracts and interest rate caps primarily to meet the foreign exchange needs of its customers. Foreign exchange contracts are agreements to exchange specific amounts of currencies at a future date at a specified rate of exchange. Changes in the fair value of client services derivative instruments are recognized in foreign exchange income.


F- 43

The Bank of N.T. Butterfield & Son Limited
Notes to the Consolidated Financial Statements (continued)
(In thousands of US dollars, unless otherwise stated)


The following table shows the aggregate notional amounts of derivative contracts outstanding listed by type and respective gross positive or negative fair values and classified by those used for risk management (sub-classified as hedging and those that do not qualify for hedge accounting), client services and credit derivatives. Fair value of derivatives is recorded in the consolidated balance sheets in other assets and other liabilities. Gross positive fair values are recorded in other assets and gross negative fair values are recorded in other liabilities, subject to netting when master netting agreements are in place.

December 31, 2017
Derivative instrument
Number of contracts

Notional 
amounts 

Gross
 positive
fair value

Gross
 negative
fair value

Net 
fair value 

Risk management derivatives
 
 
 
 
 
 
Derivatives not formally designated as hedging instruments
Currency swaps
8

183,719

726

(2,754
)
(2,028
)
 
 
 
 
 
 
 
Client services derivatives
Spot and forward foreign exchange
120

2,130,224

10,595

(9,911
)
684

 
 
 
 
 
 
 
Total derivative instruments
 

2,313,943

11,321

(12,665
)
(1,344
)
 
 
 
 
 
 
 
December 31, 2016
Derivative instrument
Number of contracts

Notional 
amounts 

Gross
 positive
fair value

Gross
 negative
fair value

Net 
fair value 

Risk management derivatives
 
 
 
 
 
 
Net investment hedges
Currency swaps
1

77,670

15,744


15,744

Derivatives not formally designated as hedging instruments
Currency swaps
11

676,856

5,901

(3,013
)
2,888

Subtotal risk management derivatives
 

754,526

21,645

(3,013
)
18,632

 
 
 
 
 
 
 
Client services derivatives
Spot and forward foreign exchange
106

2,039,141

15,410

(15,267
)
143

 
 
 
 
 
 
 
Total derivative instruments
 

2,793,667

37,055

(18,280
)
18,775


In addition to the above, as at December 31, 2017 foreign denominated deposits of £84.5 million (December 31, 2016: £34.5 million), were designated as a hedge of foreign exchange risk associated with the net investment in foreign operations.

We manage derivative exposure by monitoring the credit risk associated with each counterparty using counterparty specific credit risk limits, using master netting arrangements where appropriate and obtaining collateral. The Bank elected to offset in the consolidated balance sheets certain gross derivative assets and liabilities subject to netting agreements.

The Bank also elected not to offset certain derivative assets or liabilities and all collaterals received or paid that the Bank or the counterparties could legally offset in the event of default. In the tables below, these positions are deducted from the net fair value presented in the consolidated balance sheets in order to present the net exposures. The collateral values presented in the following table are limited to the related net derivative asset or liability balance and, accordingly, do not include excess collateral received or paid. In the current year, the Bank re-assessed and determined that all derivative positions in the current year and prior year which could be legally offset were recorded accordingly on the consolidated balance sheets. The Bank had shown certain positions for the year ended December 31, 2016 as able to be offset where the Bank elected not to offset. The 2016 classification presented below was revised to properly present the disclosure accordingly.


F- 44

The Bank of N.T. Butterfield & Son Limited
Notes to the Consolidated Financial Statements (continued)
(In thousands of US dollars, unless otherwise stated)


 
Gross fair
value
recognized

Less: offset
 applied
 under master
 netting
 agreements

Net fair value
presented in the
 consolidated
 balance sheets

Less: positions not offset in the consolidated balance sheets
 
December 31, 2017
Gross fair value of derivatives


Cash collateral
 received / paid

Net exposures

Derivative assets
 
 
 
 
 
 
Spot and forward foreign exchange and currency swaps
11,321

(2,197
)
9,124


(6,196
)
2,928

 
 
 
 
 
 
 
Derivative liabilities
 
 
 
 
 
 
Spot and forward foreign exchange and currency swaps
12,665

(2,197
)
10,468



10,468

Net negative fair value
 
 
(1,344
)
 
 
 
 
 
 
 
 
 
 
 
Gross fair
value
recognized

Less: offset
 applied
 under master
 netting
 agreements

Net fair value
presented in the
 consolidated
 balance sheets

Less: positions not offset in the consolidated balance sheets
 
December 31, 2016
Gross fair value of derivatives


Cash collateral
 received / paid

Net exposures

Derivative assets
 
 
 
 
 
 
Spot and forward foreign exchange and currency swaps
37,055

(6,959
)
30,096


(8,292
)
21,804

 
 
 
 
 
 
 
Derivative liabilities
 
 
 
 
 
 
Spot and forward foreign exchange and currency swaps
18,280

(6,959
)
11,321



11,321

Net positive fair value
 
 
18,775

 
 
 

The following tables show the location and amount of gains (losses) recorded in either the consolidated statements of operations or consolidated statements of comprehensive income on derivative instruments outstanding. During 2016, management revised the following disclosures to segregate the gains and losses attributable to the specific types of derivatives.
 
 
Year ended
Derivative instrument
Consolidated statements of operations line item
December 31, 2017

December 31, 2016

December 31, 2015

Spot and forward foreign exchange
Foreign exchange revenue
541

(322
)
110

Currency swaps, not designated as hedge
Foreign exchange revenue
(4,916
)
2,710

1,643

Currency swaps (net investment hedge)
Foreign exchange revenue
(11,334
)
(1,091
)
2,331

Total net gains (losses) recognized in net income
(15,709
)
1,297

4,084

 
 
 
 
 
Derivative instrument
Consolidated statements of comprehensive income line item
December 31, 2017

December 31, 2016

December 31, 2015

Currency swaps (net investment hedge)
Net change in unrealized gains and losses on translation
of net investment in foreign operations
(4,410
)
12,713

4,254

Total net gains (losses) recognized in comprehensive income
(4,410
)
12,713

4,254



F- 45

The Bank of N.T. Butterfield & Son Limited
Notes to the Consolidated Financial Statements (continued)
(In thousands of US dollars, unless otherwise stated)


Note 17: Fair value measurements

The following table presents the financial assets and liabilities that are measured at fair value on a recurring basis. Management classifies these items based on the type of inputs used in their respective fair value determination as described in Note 2: Significant accounting policies.

Management reviews the price of each security monthly, comparing market values to expectations and to the prior month’s price. Management's expectations are based upon knowledge of prevailing market conditions and developments relating to specific issuers and/or asset classes held in the investment portfolio. Where there are unusual or significant price movements, or where a certain asset class has performed out-of-line with expectations, the matter is reviewed by the Group Asset and Liability Committee.

Financial instruments in Level 1 include actively traded redeemable mutual funds.

Financial instruments in Level 2 include corporate bonds, mortgage-backed securities and other asset-backed securities, forward foreign exchange contracts and mutual funds not actively traded.

Financial instruments in Level 3 include asset-backed securities for which the market is relatively illiquid and for which information about actual trading prices is not readily available.

There were no transfers between Level 1 and Level 2 or Level 2 and Level 3 during the year ended December 31, 2017 and the year ended December 31, 2016.
 
December 31, 2017
 
December 31, 2016
 
 
Fair value
Total carrying
amount /
fair value

Fair value
Total carrying
amount /
fair value

 
Level 1

Level 2

Level 3

Level 1

Level 2

Level 3

 
 
 
 
 
 
 
 
 
Items that are recognized at fair value on a recurring basis:
 
 
 
 
 
Financial assets
 
 
 
 
 
 
 
 
Trading investments
 
 
 
 
 
 
 
 
Mutual funds
6,616

208


6,824

6,091

222


6,313

Total trading
6,616

208


6,824

6,091

222


6,313

 
 
 
 
 
 
 
 
 
Available-for-sale investments
 
 
 
 
 
 
 
 
US government and federal agencies

2,709,104


2,709,104


2,430,402


2,430,402

Non-US governments debt securities

26,248


26,248


27,020


27,020

Corporate debt securities

243,372


243,372


514,475


514,475

Asset-backed securities - Student loans


12,493

12,493



12,493

12,493

Commercial mortgage-backed securities

141,500


141,500


150,546


150,546

Residential mortgage-backed securities

184,723


184,723


197,802


197,802

Total available-for-sale

3,304,947

12,493

3,317,440


3,320,245

12,493

3,332,738

 
 
 
 
 
 
 
 
 
Other assets - Derivatives

9,124


9,124


30,096


30,096

 
 
 
 
 
 
 
 
 
Financial liabilities
 
 
 
 
 
 
 
 
Other liabilities - Derivatives

10,468


10,468


11,321


11,321


Level 3 Reconciliation
The Level 3, shown as Asset-backed securities - Student loans in the above table, is a federal family education loan program guaranteed student loan security and is valued using a non-binding broker quote. The fair value provided by the broker is based on the last trading price of similar securities but as the market for the security is illiquid, a Level 2 classification is not supported.

Significant increases (decreases) in any of the preceding inputs in isolation could result in a significantly different fair value measurement. Generally a change in assumption used for the probability of defaults is accompanied by a directionally similar change in the assumption used for the loss severity.
 
December 31, 2017

December 31, 2016

December 31, 2015

 
Available-
 for-sale investments

Available-
 for-sale investments

Available-
for-sale investments

Carrying amount at beginning of year
12,493

12,161

12,226

Realized and unrealized gains (losses) recognized in other comprehensive income

332

(65
)
Carrying amount at end of year
12,493

12,493

12,161



F- 46

The Bank of N.T. Butterfield & Son Limited
Notes to the Consolidated Financial Statements (continued)
(In thousands of US dollars, unless otherwise stated)


In 2017, the classification of certain fixed notice period deposits was revised from demand deposits to term deposits. The 2016 classification presented below was revised to properly present the disclosure accordingly.
Items Other Than Those Recognized at Fair Value on a Recurring Basis:
 
 
 
 
 
 
 
December 31, 2017
December 31, 2016
 
Level
Carrying
amount

Fair
 value

Appreciation /
(depreciation)

Carrying
amount

Fair
 value

Appreciation /
(depreciation)

Financial assets
 
 
 
 
 
 
 
Cash due from banks
 Level 1
1,535,138

1,535,138


2,101,651

2,101,651


Securities purchased under agreement to resell
 Level 2
178,769

178,769


148,813

148,813


Short-term investments
 Level 1
249,984

249,984


519,755

519,755


Held-to-maturity investments
 Level 2
1,381,955

1,377,354

(4,601
)
1,061,103

1,046,828

(14,275
)
Loans, net of allowance for credit losses
 Level 2
3,776,862

3,770,450

(6,412
)
3,570,478

3,566,812

(3,666
)
Other real estate owned¹
 Level 2
9,127

9,127


14,199

14,199


 
 
 
 
 
 
 
 
Financial liabilities
 
 
 
 
 
 
 
Customer deposits
 
 
 
 
 
 
 
Demand deposits
 Level 2
7,813,654

7,813,654


8,169,572

8,169,572


Term deposits
 Level 2
1,710,338

1,710,223

115

1,840,281

1,841,205

(924
)
Deposits from banks
 Level 2
12,466

12,466


23,796

23,796


Long-term debt
 Level 2
117,000

118,321

(1,321
)
117,000

117,683

(683
)
¹ The current carrying value of OREO is adjusted to fair value only when there is devaluation below carrying value.


F- 47

The Bank of N.T. Butterfield & Son Limited
Notes to the Consolidated Financial Statements (continued)
(In thousands of US dollars, unless otherwise stated)


Note 18: Interest rate risk

The following tables set out the assets, liabilities and shareholders' equity and off-balance sheet instruments on the date of the earlier of contractual maturity, expected maturity or repricing date. Use of these tables to derive information about the Bank’s interest rate risk position is limited by the fact that customers may choose to terminate their financial instruments at a date earlier than the contractual maturity or repricing date. Examples of this include fixed-rate mortgages, which are shown at contractual maturity but which may pre-pay earlier, and certain term deposits, which are shown at contractual maturity but which may be withdrawn before their contractual maturity subject to prepayment penalties. Investments are shown based on remaining contractual maturities. The remaining contractual principal maturities for mortgage-backed securities (primarily US government agencies) do not consider prepayments. Remaining expected maturities will differ from contractual maturities because borrowers may have the right to prepay obligations before the underlying mortgages mature. In 2017 certain investment securities were reclassified based on maturity and the classification of certain fixed notice period deposits was revised from demand deposits to term deposits. The 2016 classification presented below was revised to conform to current period classification.
December 31, 2017
Earlier of contractual maturity or repricing date
 
 
(in $ millions)
Within 3
 months

3 to 6
 months

6 to 12
 months

1 to 5
 years

After
 5 years

Non-interest
 bearing funds

Total

Assets
 
 
 
 
 
 
 
Cash due from banks
1,446





89

1,535

Securities purchased under agreement to resell
179






179

Short-term investments
163

87





250

Investments
1,464

62

15

390

2,768

7

4,706

Loans
3,457

44

34

194

44

4

3,777

Other assets





332

332

Total assets
6,709

193

49

584

2,812

432

10,779

 
 
 
 
 
 
 
 
Liabilities and shareholders' equity
 
 
 
 
 
 
 
Shareholders’ equity





823

823

Demand deposits
5,342





2,480

7,822

Term deposits
1,340

132

183

59



1,714

Other liabilities





303

303

Long-term debt
92

25





117

Total liabilities and shareholders' equity
6,774

157

183

59


3,606

10,779

 
 
 
 
 
 
 
 
Interest rate sensitivity gap
(65
)
36

(134
)
525

2,812

(3,174
)

Cumulative interest rate sensitivity gap
(65
)
(29
)
(163
)
362

3,174



 
 
 
 
 
 
 
 
 
 
 
 
 
 
 
 
December 31, 2016
Earlier of contractual maturity or repricing date
 
 
(in $ millions)
Within 3
 months

3 to 6
 months

6 to 12
 months

1 to 5
 years

After
 5 years

Non-interest
 bearing funds

Total

Assets
 
 
 
 
 
 
 
Cash due from banks
1,991





111

2,102

Securities purchased under agreement to resell
149






149

Short-term investments
135

385





520

Investments
1,343

15

81

665

2,290

6

4,400

Loans
3,339

53

57

81

38

2

3,570

Other assets





363

363

Total assets
6,957

453

138

746

2,328

482

11,104

 
 
 
 
 
 
 
 
Liabilities and shareholders' equity
 
 
 
 
 
 
 
Shareholders’ equity





711

711

Demand deposits
5,805





2,385

8,190

Term deposits
1,515

166

92

71



1,844

Other liabilities





242

242

Long-term debt
92



25



117

Total liabilities and shareholders' equity
7,412

166

92

96


3,338

11,104

 
 
 
 
 
 
 
 
Interest rate sensitivity gap
(455
)
287

46

650

2,328

(2,856
)

Cumulative interest rate sensitivity gap
(455
)
(168
)
(122
)
528

2,856




F- 48

The Bank of N.T. Butterfield & Son Limited
Notes to the Consolidated Financial Statements (continued)
(In thousands of US dollars, unless otherwise stated)


Note 19: Long-term debt

On May 28, 2003, the Bank issued US $125 million of Subordinated Lower Tier II capital notes. The notes were issued at par and in two tranches, namely US $78 million in Series A notes due 2013 and US $47 million in Series B notes due 2018. The issuance was by way of private placement with US institutional investors. The notes are listed on the Bermuda Stock Exchange (“BSX”) in the specialist debt securities category. Part of the proceeds of the issue were used to repay the entire amount of the US $75 million outstanding subordinated notes redeemed in July 2003. The notes issued under Series A paid a fixed coupon of 3.94% until May 27, 2008 when it was redeemed in whole by the Bank. The Series B notes paid a fixed coupon of 5.15% until May 27, 2013 when they became redeemable in whole at the Bank’s option. The Series B notes were priced at a spread of 1.35% over the 10-year US Treasury yield.

On June 27, 2005, the Bank issued US $150 million of Subordinated Lower Tier II capital notes. The notes were issued at par in two tranches, namely US $90 million in Series A notes due 2015 and US $60 million in Series B notes due 2020. The issuance was by way of private placement with US institutional investors. The notes are listed on the BSX in the specialist debt securities category. The notes issued under Series A paid a fixed coupon of 4.81% until July 2, 2010 after which the coupon rate became floating and the principal became redeemable in whole at the Bank's option. The Series B notes paid a fixed coupon of 5.11% until July 2, 2015 when they also became redeemable in whole at the Bank’s option. The Series A notes were priced at a spread of 1.00% over the five-year US Treasury yield and the Series B notes were priced at a spread of 1.10% over the 10-year US Treasury yield. During September 2011, the Bank repurchased a portion of the outstanding 5.11% 2005 Series B Subordinated notes (“the Note”). The face value of the portion of the Note repurchased was $15 million and the purchase price paid for the repurchase was $13.875 million, which realized a gain of $1.125 million. During January 2014, the Bank fully redeemed the 2005 issuance Series A subordinated debt for its nominal value of $90 million.

On May 27, 2008, the Bank issued US $78 million of Subordinated Lower Tier II capital notes. The notes were issued at par and in two tranches, namely US $53 million in Series A notes due 2018 and US $25 million in Series B notes due 2023. The issuance was by way of private placement with US institutional investors. The notes are listed on the BSX in the specialist debt securities category. The proceeds of the issue were used to repay the entire amount of the US $78 million outstanding subordinated notes redeemed in May 2008. The notes issued under Series A paid a fixed coupon of 7.59% until May 27, 2013 when they became redeemable in whole at the option of the Bank. In May 2013, the Bank exercised its option to redeem the Series A note outstanding at face value. The Series B notes pay a fixed coupon of 8.44% until May 27, 2018 when they become redeemable in whole at the Bank’s option. The Series B notes were priced at a spread of 4.51% over the 10-year US Treasury yield.

No interest was capitalized during the years ended December 31, 2017, 2016 and 2015.

In the event the Bank would be in a position to redeem long-term debt, priority would go to the redemption of the higher interest-bearing Series, subject to availability relative to the earliest date the Series is redeemable at the Bank's option.

The following table presents the contractual maturity and interest payments for long-term debt issued by the Bank as at December 31, 2017. The interest payments are calculated until contractual maturity using the current LIBOR rates.

 
 
 
 
 
 
 
Interest payments until contractual maturity
Long-term debt
Earliest date redeemable at the Bank's option
Contractual maturity date
Interest rate until date redeemable

Interest rate from earliest date redeemable to contractual maturity
Principal  Outstanding

Within
 1 year

1 to 5
 years

After
 5 years

Bermuda
 
 
 
 
 
 
 
 
2003 issuance - Series B
May 27, 2013
May 27, 2018
5.15
%
3 months US$ LIBOR + 2.000%
47,000

874



2005 issuance - Series B
July 2, 2015
July 2, 2020
5.11
%
3 months US$ LIBOR + 1.695%
45,000

1,548

2,709


2008 issuance - Series B
May 27, 2018
May 27, 2023
8.44
%
3 months US$ LIBOR + 4.929%
25,000

1,902

6,723

833

Total





117,000

4,324

9,432

833



F- 49

The Bank of N.T. Butterfield & Son Limited
Notes to the Consolidated Financial Statements (continued)
(In thousands of US dollars, unless otherwise stated)


Note 20: Earnings per share

Earnings per share have been calculated using the weighted average number of common shares outstanding during the year after deduction of the shares held as treasury stock. The dilutive effect of share-based compensation plans was calculated using the treasury stock method, whereby the proceeds received from the exercise of share-based awards are assumed to be used to repurchase outstanding shares, using the average market price of the Bank’s shares for the year. Numbers of shares are expressed in thousands.

Prior to their conversion into common shares on March 31, 2015, outstanding contingent value convertible preference ("CVCP") shares were classified as participating securities as they were entitled to dividends declared to common shareholders on a 1:1 basis and were therefore included in the basic earnings per share calculation.

During the year ended December 31, 2017, options to purchase an average of 0.9 million (2016: 2.6 million, 2015: 2.9 million) common shares were outstanding. During the year ended December 31, 2017, the average number of outstanding awards of unvested common shares was 0.9 million (2016: 0.8 million, 2015: 0.9 million). Only awards for which the sum of 1) the expense that will be recognized in the future (i.e., the unrecognized expense) and 2) its exercise price, if any, was lower than the average market price of the Bank‘s common shares were considered dilutive and, therefore, included in the computation of diluted earnings per share. An award's unrecognized expense is also considered to be the proceeds the employees would need to pay to purchase accelerated vesting of the awards. For purposes of calculating dilution, such proceeds are assumed to be used by the Bank to buy back common shares at the average market price. The weighted-average number of outstanding awards, net of the assumed weighted-average number of common shares bought back, is included in the number of diluted participating shares.

A warrant, outstanding until the Bank repurchased it in December 2016, to purchase 0.43 million common shares issued to the Government of Bermuda in exchange for the Government's guarantee of the preference shares, with an exercise price per share of $34.72 (December 31, 2015: $34.72) was not included in the computation of earnings per share for the years ended December 31, 2016 and 2015 because the exercise price was greater than the average market price of the Bank‘s common shares.
 
Year ended
 
December 31, 2017

December 31, 2016

December 31, 2015
 
 
 
 
 
Net income
153,252

115,942

77,739

 
Less: Preference dividends declared and guarantee fee

(15,655
)
(16,455
)
 
Less: Premium on preference share buyback and redemption

(41,913
)
(28
)
 
Net income attributable to participating shares
153,252

58,374

61,256

 
Less: Dividend paid on common shares
(69,731
)
(19,346
)
(24,708
)
 
Less: Dividend paid on contingent value convertible preference shares


(138
)
 
Undistributed earnings attributable for participating shares
83,521

39,028

36,410

 
 
 
 
 
 
Basic Earnings Per Share
Common shares

Common shares

Common shares

 CVCP

Weighted average number of shares issued
54,296

49,128

49,842

159

Weighted average number of common shares held as treasury stock

(506
)
(1,079
)
N/A

Weighted average number of participating shares (in thousands)
54,296

48,622

48,763

159

 
 
 
 
 
Allocation of undistributed earnings - Basic
83,521

39,028

36,292

118

 
 
 
 
 
Distributed earnings per share
1.28

0.40

0.50

0.20

Undistributed earnings per share
1.54

0.80

0.75

0.19

Basic Earnings Per Share
2.82

1.20

1.25

0.39

 
 
 
 
 
Diluted Earnings Per Share
Common shares

Common shares

Common shares

 CVCP

Adjusted weighted average number of participating shares outstanding
54,296

48,622

48,763

159

Net dilution impact related to options to purchase common shares
561

607

472

N/A

Net dilution impact related to awards of unvested common shares
594

382

609

N/A

Weighted average number of diluted participating shares (in thousands)
55,451

49,611

49,844

159

 
 
 
 
 
Allocation of undistributed earnings - Diluted
83,521

39,028

36,294

116

 
 
 
 
 
Distributed earnings per share
1.26

0.40

0.50

0.20

Undistributed earnings per share
1.50

0.78

0.73

0.19

Diluted Earnings Per Share
2.76

1.18

1.23

0.39



F- 50

The Bank of N.T. Butterfield & Son Limited
Notes to the Consolidated Financial Statements (continued)
(In thousands of US dollars, unless otherwise stated)


Note 21: Share-based payments

The common shares transferred to employees under all share-based payments are either taken from the Bank's common treasury shares or from newly issued shares. All share-based payments are settled by the ultimate parent company, which pursuant to Bermuda law is not taxed on income. There are no income tax benefits in relation to the issue of such shares as a form of compensation.

In conjunction with the 2010 capital raise, the Board of Directors approved the 2010 Omnibus Plan (the "2010 Plan"). Under the 2010 Plan, 5% of the Bank’s fully diluted common shares, equal to approximately 2.95 million shares, were initially available for grant to certain officers in the form of stock options or unvested shares awards. Both types of awards are detailed below. In 2012 and 2016, the Board of Directors approved an increase to the equivalent number of shares allowed to be granted under the 2010 Plan to respectively 5.0 million and 7.5 million shares.

Stock Option Awards
1997 Stock Option Plan
Prior to the capital raise on March 2, 2010, the Bank granted stock options to employees and Directors of the Bank that entitle the holder to purchase one common share at a subscription price equal to the market price on the effective date of the grant. Generally, the options granted vest 25 percent at the end of each year for four years, however
as a result of the 2010 capital raise, the options granted under the Bank's 1997 Stock Option Plan to employees became fully vested and options awarded to certain executives were surrendered.

2010 Plan
Under the 2010 Plan, options are awarded to Bank employees and executive management, based on predetermined vesting conditions that entitle the holder to purchase one common share at a subscription price usually equal to the price of the most recently traded common share when granted and have a term of 10 years. The subscription price is reduced for all special dividends declared by the Bank. Stock option awards granted under the 2010 Plan vest based on two specific types of vesting conditions i.e., time and performance conditions, as detailed below:

Time vesting condition
50% of each option award was granted in the form of time vested options and vested 25% on each of the second, third, fourth and fifth anniversaries of the effective grant date.

In addition to the time vesting conditions noted above, the options will generally vest immediately:
• by reason of the employee’s death or disability,
• upon termination, by the Bank, of the holder’s employment, unless if in relation with the holder’s misconduct, or
• in limited circumstances and specifically approved by the Board, as stipulated in the holder’s employment contract.

In the event of the employee’s resignation, any unvested portion of the awards shall generally be forfeited and any vested portion of the options shall generally remain exercisable during the 90-day period following the termination date or, if earlier, until the expiration date, and any vested portion of the options not exercised as of the expiration of such period shall be forfeited without any consideration therefore.

Performance vesting condition
50% of each option award was granted in the form of performance options and would vest (partially or fully) on a “valuation event” date (the date that any of the March 2, 2010 new investors transfers at least 5% of the total number of common shares or the date that there is a change in control and any of the new investors realize a predetermined multiple of invested capital (“MOIC”)). On September 21, 2016, it was determined that a valuation event occurred during which a new investor realized a MOIC of more than 200% of the original invested capital of $12.09 per share and accordingly, all outstanding unvested performance options vested.


F- 51

The Bank of N.T. Butterfield & Son Limited
Notes to the Consolidated Financial Statements (continued)
(In thousands of US dollars, unless otherwise stated)


Changes in Outstanding Stock Options
 
 
 
 
 
 
 
 
 
Number of shares transferable upon exercise (thousands)
Weighted average
 exercise price ($)
Weighted average
 remaining life (years)
Aggregate
 intrinsic value
 ($ thousands)

Year ended December 31, 2017
1997 Stock
 Option Plan

2010 Stock
 Option Plan

Total

1997 Stock
 Option Plan

2010 Stock
 Option Plan

1997 Stock
 Option Plan
2010 Stock
 Option Plan
Outstanding at beginning of year
116

1,950

2,066

132.13

11.57




Exercised

(1,474
)
(1,474
)

11.51



32,333

Forfeitures and cancellations
(58
)

(58
)
151.20





Resignations, retirements, redundancies








Outstanding at end of year
58

476

534

113.46

11.73

0.63
2.48
11,700

Vested and exercisable at end of year
58

476

534

113.46

11.73

0.63
2.48

 
 
 
 
 
 
 
 
 
 
Number of shares transferable upon exercise (thousands)
Weighted average
 exercise price ($)
Weighted average
 remaining life (years)
Aggregate
 intrinsic value
 ($ thousands)

Year ended December 31, 2016
1997 Stock
 Option Plan

2010 Stock
 Option Plan

Total

1997 Stock
 Option Plan

2010 Stock
 Option Plan

1997 Stock
 Option Plan
2010 Stock
 Option Plan
Outstanding at beginning of year
218

2,608

2,826

135.19

11.60

 
 
 
Exercised

(625
)
(625
)

11.68

 
 
8,938

Forfeitures and cancellations
(102
)
(5
)
(107
)
138.79

11.50

 
 
 
Resignations, retirements, redundancies

(28
)
(28
)

11.50

 
 
 
Outstanding at end of year
116

1,950

2,066

132.13

11.57

1.18
3.42
38,489

Vested and exercisable at end of year
116

1,950

2,066

132.13

11.57

1.18
3.42
 
 
 
 
 
 
 
 
 
 
 
Number of shares transferable upon exercise (thousands)
Weighted average
 exercise price ($)
Weighted average
 remaining life (years)
Aggregate
 intrinsic value
 ($ thousands)

Year ended December 31, 2015
1997 Stock
 Option Plan

2010 Stock
 Option Plan

Total

1997 Stock
 Option Plan

2010 Stock
 Option Plan

1997 Stock
 Option Plan
2010 Stock
 Option Plan
Outstanding at beginning of year
352

2,678

3,030

130.70

11.70

 
 
 
Exercised

(55
)
(55
)

11.50

 
 
393

Forfeitures and cancellations
(134
)
(2
)
(136
)
123.30

11.50

 
 
 
Resignations, retirements, redundancies

(13
)
(13
)

11.50

 
 
 
Outstanding at end of year
218

2,608

2,826

135.19

11.60

1.78
4.75
20,594

Vested and exercisable at end of year
218

1,242

1,460

135.19

11.60

1.78
4.94
 

Share-Based Plans
Recipients of unvested share awards are entitled to the related common shares at no cost, at the time the award vests. Recipients of unvested shares may be entitled to receive additional unvested shares having a value equal to the cash dividends that would have been paid had the unvested shares been issued and vested. Such additional unvested shares granted as dividend equivalents are subject to the same vesting schedule and conditions as the underlying unvested shares.

Unvested shares subject only to the time vesting condition generally vest upon retirement, death, disability or upon termination, by the Bank, of the holder’s employment unless if in connection with the holder’s misconduct. Unvested shares subject to both time vesting and performance vesting conditions remain outstanding and unvested upon retirement and will vest only if the performance conditions are met. Unvested shares can also vest in limited circumstances and if specifically approved by the Board, as stipulated in the holder’s employment contract. In all other circumstances, unvested shares are generally forfeited when employment ends.

The grant date weighted average fair value of unvested share awards granted in the years ended December 31, 2017, 2016 and 2015 was $31.13, $19.34 and $19.48 respectively. The Bank expects to settle these awards by issuing new shares.

Employee Deferred Incentive Plan (“EDIP”)
Under the Bank’s EDIP Plan, shares were awarded to Bank employees and executive management based on the time vesting condition, which states that the shares will vest equally over a three-year period from the effective grant date.

Executive Long-Term Incentive Share Plan (“ELTIP”) - Years 2012 and 2011
Under the Bank’s 2012 and 2011 ELTIP, shares were awarded to Bank employees and executive management, based on predetermined vesting conditions. Two types of vesting conditions upon which the shares were awarded comprise the ELTIP: 1) 50% of each share award was granted in the form of time vested shares, generally vesting equally over a three-year period from the effective grant date; and 2) 50% of each share award was granted in the form of performance shares, generally vesting upon the achievement of certain performance targets in the three-year period from the effective grant date.

Executive Long-Term Incentive Share Plan (“ELTIP”) - Years 2017, 2016, 2015, 2014 and 2013
The 2017 ELTIP was approved on February 27, 2017. Under the Bank’s 2017, 2016, 2015, 2014 and 2013 ELTIP, performance shares as well as time-vested shares were awarded to executive management. The performance shares will generally vest upon the achievement of certain performance targets in the three-year period from the effective grant date. The time-vested shares will generally vest over the three-year period from the effective grant date.

F- 52

The Bank of N.T. Butterfield & Son Limited
Notes to the Consolidated Financial Statements (continued)
(In thousands of US dollars, unless otherwise stated)


Changes in Outstanding ELTIP and EDIP awards (in thousands of shares transferable upon vesting)
 
 
 
Year ended
 
December 31, 2017
December 31, 2016
December 31, 2015
 
EDIP

ELTIP

EDIP

ELTIP

EDIP

ELTIP

Outstanding at beginning of year
215

640

226

606

265

706

Granted
132

236

115

360

175

253

Vested (fair value in 2017: $10.2 million, 2016: $7.0 million, 2015: $10.6 million)
(102
)
(196
)
(118
)
(302
)
(207
)
(322
)
Resignations, retirements, redundancies
(1
)
(1
)
(8
)
(24
)
(7
)
(31
)
Outstanding at end of year
244

679

215

640

226

606

Share-based Compensation Cost Recognized in Net Income
 
 
 
 
 
 
 
Year ended
 
December 31, 2017
December 31, 2016
December 31, 2015
 
Stock option
 plans

EDIP and
 ELTIP

Total

Stock option
 plans

EDIP and
 ELTIP

Total

Stock option
 plans

EDIP and
 ELTIP

Total

Cost recognized in net income

8,110

8,110

8,697

5,375

14,072

521

7,182

7,703

Unrecognized Share-based Compensation Cost
December 31, 2017
December 31, 2016
 
Unrecognized cost
Weighted average years over which it is expected to be recognized
Unrecognized cost
Weighted average years over which it is expected to be recognized
EDIP
3,453

1.85
2,040

1.69
 
 
 
 
 
ELTIP
 
 
 
 
Time vesting shares
3,302

1.89
2,988

2.71
Performance vesting shares
5,010

1.78
3,802

1.78
Total unrecognized expense
11,765

 
8,830

 

Note 22: Share buy-back plans

The Bank initially introduced two share buy-back programs on May 1, 2012 as a means to improve shareholder liquidity and facilitate growth in share value. Each program was approved by the Board of Directors for a period of 12 months, in accordance with the regulations of the BSX. The BSX must be advised monthly of shares purchased pursuant to each program.

From time to time the Bank's associates, insiders and insiders' associates as defined by the BSX regulations may sell shares which may result in such shares being repurchased pursuant to each program, provided no more than any such person's pro-rata share of the listed securities is repurchased. Pursuant to the BSX regulations, all repurchases made by any issuer pursuant to a securities repurchase program must be made: (1) in the open market and not by private agreement; and (2) for a price not higher than the last independent trade for a round lot of the relevant class of securities. See Note 24: Capital structure, in which certain large one-time share buy-back transactions are described.

Common Share Buy-Back Program
On February 26, 2015, the Board approved, with effect from April 1, 2015, the 2015 common share buy-back program, authorizing the purchase for treasury of up to 0.8 million common shares.

On February 19, 2016, the Board approved, with effect from April 1, 2016, the 2016 common share buy-back program, authorizing the purchase for treasury of up to 0.8 million common shares.
On February 15, 2018, the Board approved, with effect on April 1, 2018, the 2018 common share buy-back program, authorizing the purchase for treasury of up to 1.0 million common shares. The repurchase of shares pursuant to the buy-back program is subject to the approval of the BMA and NYSE. The timing and amount of repurchase transactions will be based on market conditions, share price, legal requirements and other factors. No assurances can be given as to the amount of common shares that may actually be repurchased.
 
 
Year ended December 31
 
Common share buy-backs
 
2017

2016

2015

2014

2013

Total

Acquired number of shares (to the nearest 1)
 

97,053

250,371

856,734

403,848

1,608,006

Average cost per common share
 

16.36

19.42

19.86

13.89

18.08

Total cost (in US dollars)
 

1,588,189

4,862,248

17,018,412

5,610,907

29,079,756



F- 53

The Bank of N.T. Butterfield & Son Limited
Notes to the Consolidated Financial Statements (continued)
(In thousands of US dollars, unless otherwise stated)


Preference Share Buy-Back Program
On February 26, 2015, the Board approved, with effect from May 5, 2015, the 2015 preference share buy-back program, authorizing the purchase for cancellation of up to 5,000 preference shares.
 
 
Year ended December 31
 
Preference share buy-backs
 
2017

2016

2015

2014

2013

Total

Acquired number of shares (to the nearest 1)
 


183

560

11,972

12,715

Average cost per preference share
 


1,151.55

1,172.26

1,230.26

1,226.57

Total cost (in US dollars)
 


210,734

656,465

14,728,624

15,595,823


Note 23: Accumulated other comprehensive loss
 
Unrealized (losses)
on translation of
net investment in
foreign
operations

HTM
 investments

Unrealized
gains (losses)
on AFS
investments

Employee benefit plans
 
December 31, 2017
Pension

Post-retirement
 healthcare

Subtotal -
 employee
benefits plans

Total AOCL

Balance at beginning of year
(20,152
)
(979
)
(22,680
)
(63,232
)
(37,637
)
(100,869
)
(144,680
)
Other comprehensive income (loss), net of taxes
2,603

140

6,943

1,891

4,051

5,942

15,628

Balance at end of year
(17,549
)
(839
)
(15,737
)
(61,341
)
(33,586
)
(94,927
)
(129,052
)
 
 
 
 
 
 
 
 
 
Unrealized (losses)
on translation of
net investment in
foreign
operations

HTM
 investments

Unrealized
gains (losses)
on AFS
investments

Employee benefit plans
 
December 31, 2016
Pension

Post- retirement
 healthcare

Subtotal -
 employee
benefits plans

Total AOCL

Balance at beginning of year
(13,645
)
(2,350
)
(57
)
(46,331
)
(28,114
)
(74,445
)
(90,497
)
Transfer of AFS investments to HTM investments

1,442

(1,442
)




Other comprehensive income (loss), net of taxes
(6,507
)
(71
)
(21,181
)
(16,901
)
(9,523
)
(26,424
)
(54,183
)
Balance at end of year
(20,152
)
(979
)
(22,680
)
(63,232
)
(37,637
)
(100,869
)
(144,680
)
 
 
 
 
 
 
 
 
 
Unrealized (losses)
on translation of
net investment in
foreign
operations

HTM
 investments

Unrealized
gains (losses)
on AFS
investments

Employee benefit plans
 
December 31, 2015
Pension

Post- retirement
 healthcare

Subtotal -
 employee
benefits plans

Total AOCL

Balance at beginning of year
(10,506
)

9,021

(53,169
)
(22,866
)
(76,035
)
(77,520
)
Transfer of AFS investments to HTM investments

(2,715
)
2,715





Other comprehensive income (loss), net of taxes
(3,139
)
365

(11,793
)
6,838

(5,248
)
1,590

(12,977
)
Balance at end of year
(13,645
)
(2,350
)
(57
)
(46,331
)
(28,114
)
(74,445
)
(90,497
)

F- 54

The Bank of N.T. Butterfield & Son Limited
Notes to the Consolidated Financial Statements (continued)
(In thousands of US dollars, unless otherwise stated)


Net Change of AOCL Components
 
 
 
Year ended
 
 
Line item in the consolidated statements of operations, if any
 
December 31, 2017

December 31, 2016

December 31, 2015

Net unrealized gains (losses) on translation
of net investment in foreign operations adjustments
 
 
 
 
 
 
Foreign currency translation adjustments
 
N/A
 
12,568

(25,691
)
(9,723
)
Gains (loss) on net investment hedge
 
N/A
 
(9,965
)
19,184

6,584

Net change
 
 
 
2,603

(6,507
)
(3,139
)
 
 
 
 
 
 
 
Held-to-maturity investment adjustments
 
 
 
 
 
 
Net unamortized gains (losses) transferred from AFS
 
N/A
 

1,442

(2,715
)
Amortization of net gains (losses) to net income
 
Interest income on investments
 
140

(71
)
378

Foreign currency translation adjustments of related balances
 
N/A
 


(13
)
Net change
 
 
 
140

1,371

(2,350
)
 
 
 
 
 
 
 
Available-for-sale investment adjustments
 
 
 
 
 
 
Gross unrealized gains (losses)
 
N/A
 
11,129

(19,635
)
(16,337
)
Net unrealized (gains) losses transferred to HTM
 
N/A
 

(1,442
)
2,715

Transfer of realized (gains) losses to net income
 
Net realized gains (losses) on AFS investments
 
(4,186
)
(1,546
)
4,407

Foreign currency translation adjustments of related balances
 
N/A
 


137

Net change
 
 
 
6,943

(22,623
)
(9,078
)
 
 
 
 
 
 
 
Employee benefit plans adjustments
 
 
 
 
 
 
Defined benefit pension plan
 
 
 
 
 
 
Net actuarial gain (loss)
 
N/A
 
1,472

(19,956
)
5,096

Amortization of actuarial losses
 
Salaries and other employee benefits
 
2,247

1,702

1,703

Change in deferred taxes
 
N/A
 
(595
)
1,315

(391
)
Foreign currency translation adjustments of related balances
 
N/A
 
(1,233
)
38

430

Net change
 
 
 
1,891

(16,901
)
6,838

 
 
 
 
 
 
 
Post-retirement healthcare plan
 
 
 
 
 
 
Net actuarial (loss)
 
N/A
 
1,296

(5,911
)
(2,252
)
Amortization of net actuarial losses
 
Salaries and other employee benefits
 
3,514

2,731

3,347

Amortization of prior service credit
 
Salaries and other employee benefits
 
(759
)
(6,343
)
(6,343
)
Net change
 
 
 
4,051

(9,523
)
(5,248
)
 
 
 
 
 
 
 
Other comprehensive income (loss), net of taxes
 
 
 
15,628

(54,183
)
(12,977
)


F- 55

The Bank of N.T. Butterfield & Son Limited
Notes to the Consolidated Financial Statements (continued)
(In thousands of US dollars, unless otherwise stated)


Note 24: Capital structure

Authorized Capital
On September 16, 2016, the Bank began trading on the New York Stock Exchange under the ticker symbol "NTB". The offering of 12,234,042 common shares consisted of 5,957,447 newly issued common shares sold by Butterfield and 6,276,595 common shares sold by certain selling shareholders, including 1,595,744 common shares sold by certain of the selling shareholders pursuant to the underwriters’ option to purchase additional shares, which was exercised in full prior to the closing.

On July 25, 2016, the Bank’s board of directors approved a consolidation of the existing common shares on the basis of a 10 to 1 ratio, subject to shareholder approval. As a result of this consolidation, effective September 6, 2016 upon shareholder approval, every 10 common shares of par value BM$0.01 were consolidated into 1 common share of par value BM$0.10 (the “Share Consolidation”).

In addition, as of September 6, 2016, the par value of each issued common share and each authorized but unissued common share was reduced from BM$0.10 to BM$0.01 and the authorized share capital of the Bank was correspondingly reduced from 2,000,000,000 common shares of par value BM$0.10 each, 6,000,000,000 non‑voting ordinary shares of par value BM$0.01 each, 110,200,001 preference shares of par value US$0.01 each and 50,000,000 preference shares of par value £0.01 each to 2,000,000,000 common shares of par value BM$0.01 each, 6,000,000,000 non‑voting ordinary shares of par value BM$0.01 each, 110,200,001 preference shares of par value US$0.01 each and 50,000,000 preference shares of par value £0.01 each, without any payment by the Bank to the holders of the voting ordinary shares in respect thereof (the “Reduction in Par Value” and together with the Share Consolidation, the “Reverse Share Split”).

Immediately following the Reduction in Par Value, the Bank repurchased any and all fractions of common shares issued and outstanding from the holders thereof. All share, share‑based payments and dividend information presented in these consolidated financial statements and accompanying footnotes has been retroactively adjusted to reflect the decreased number of shares resulting from this action.

Prior to the Reverse Share Split, the Bank’s total authorized share capital consisted of (i) 20 billion common shares of par value BM$0.01, (ii) 6 billion non‑voting ordinary shares of par value BM$0.01; (iii) 110,200,001 preference shares of par value US$0.01 and (iv) 50 million preference shares of par value £0.01.

On April 30, 2015, Butterfield repurchased and canceled 8,000,000 shares held by CIBC for $15.00 per share, for a total of $120 million. The remaining CIBC shareholding in Butterfield (representing 2,343,423 shares) was taken up by Carlyle Global Financial Services, L.P. at $15.00 per share and subsequently sold to other investors.

On August 13, 2015, Butterfield repurchased and canceled 400,000 shares held by two shareholders for $14.90 per share, for a total of $5.96 million.

Preference Shares
On June 22, 2009, the Bank issued 200,000 Government guaranteed, 8.00% non-cumulative perpetual limited voting preference shares (the “preference shares”). The issuance price was US$1,000 per share. The preference share buy-backs are disclosed in Note 22: Share Buy-Back Plans.

The preference share principal and dividend payments were guaranteed by the Government of Bermuda. At any time after the expiry of the guarantee offered by the Government of Bermuda, and subject to the approval of the BMA, the Bank would have been able to redeem, in whole or in part, any preference shares at the time issued and outstanding, at a redemption price equal to the liquidation preference plus any unpaid dividends at the time.

Holders of preference shares were entitled to receive, on each preference share only when, as and if declared by the Board of Directors, non-cumulative cash dividends at a rate per annum equal to 8.00% on the liquidation preference of US $1,000 per preference share payable quarterly in arrears. In exchange for the Government's commitment, the Bank issued to the Government a warrant that, upon issuance, allowed the purchase of 427,960 common shares of the Bank at an exercise price of $70.10 per share. The warrant which, after adjustments in accordance with anti-dilution terms allowed for the purchase of 432,028 shares with an exercise price of $34.72 per share was repurchased and canceled by the Bank in December 2016.

On December 15, 2016, the Bank effected a mandatory redemption of its preference shares by paying a make-whole redemption payment (the "make-whole redemption price") of USD $1,180.00 per preference share to preference shareholders of record as at December 1, 2016. The make-whole redemption price comprised the sum of the dividend per preference share for the current quarter in which the redemption took place, the $1,000 liquidation preference per preference share, discounted for present value, and the present value of future dividend payments through June 22, 2019. Following the payment of the make-whole redemption price, all issued and outstanding preference shares were redeemed, canceled and reverted to authorized but unissued preference shares of the Bank. The preference shares were also delisted from both the BSX and the Luxembourg Stock Exchange.

On May 11, 2010, the Bank’s Rights offering was over-subscribed with the maximum allowable number of rights of 10,743,801 exercised and subsequently converted on the ratio of 0.07692 CVCP shares for each right unit exercised amounting to 826,415 CVCP shares issued. The CVCP shares had specific rights and conditions attached, which are explained in detail in the prospectus of the rights offering. On March 31, 2015, all remaining CVCP shares were converted to common shares at a ratio of 1:1.

Dividends Declared
During the year ended December 31, 2017, the Bank paid cash dividends of $1.28 (December 31, 2016: $0.40, December 31, 2015: $0.50) for each common share and CVCP share on record (CVCP shares were all converted to common shares on March 31, 2015) as of the related record dates. Subsequent to year-end, the Bank declared a fourth interim dividend of $0.38 per common share to be paid to shareholders of record on February 26, 2018. During the years ended December 31, 2016 and 2015, the Bank declared the full 8.00% cash dividends on preference shares. As the preference shares were completely redeemed on December 15, 2016, there were nil cash dividends on preference shares for the year ended December 31, 2017.

The Bank is required to comply with Section 54 of the Companies Act 1981 issued by the Government of Bermuda (the “Companies Act”) each time a dividend is declared or paid by the Bank and also obtain prior written approval from the BMA pursuant to the Banks and Deposit Companies Act 1999 for any dividends declared. The Bank has complied with Section 54 and has obtained BMA approval for all dividends declared during 2017, 2016 and 2015.

Regulatory Capital
Effective January 1, 2016, the Bank’s regulatory capital is determined in accordance with current Basel III guidelines as issued by the BMA. Basel III adopts CET1 as the predominant form of regulatory capital with the CET1 ratio as a new metric. Basel III also adopts the new Leverage Ratio regime, which is calculated by dividing Tier 1 capital by an exposure measure. The Leverage Ratio Exposure Measure consists of total assets (excluding items deducted from Tier 1 capital) and certain off-balance sheet items converted into credit exposure equivalents as well as adjustments for derivatives to reflect credit risk and other risks. Prior to January 1, 2016, the Bank’s regulatory capital was determined in accordance with Basel II guidelines as issued by the BMA.

F- 56

The Bank of N.T. Butterfield & Son Limited
Notes to the Consolidated Financial Statements (continued)
(In thousands of US dollars, unless otherwise stated)



The Bank is fully compliant with all regulatory capital requirements and maintains capital ratios in excess of regulatory minimums as at December 31, 2017 and December 31, 2016. The following table sets forth the Bank's capital adequacy in accordance with the Basel III framework:
 
December 31, 2017
December 31, 2016
 
Actual

Regulatory minimum

Actual

Regulatory minimum

Capital
 
 
 
 
Common Equity Tier 1
772,311

N/A

666,847

N/A

Tier 1 capital
772,311

N/A

666,847

N/A

Tier 2 capital
74,010

N/A

102,709

N/A

Total capital
846,321

N/A

769,556

N/A

 
 
 
 
 
Risk Weighted Assets
4,254,178

N/A

4,365,440

N/A

 
 
 
 
 
Leverage Ratio Exposure Measure
11,195,173

N/A

11,516,303

N/A

 
 
 
 
 
Capital Ratios (%)
 
 
 
 
Common Equity Tier 1
18.2
%
8.8
%
15.3
%
8.1
%
Total Tier 1
18.2
%
10.3
%
15.3
%
9.6
%
Total Capital
19.9
%
14.9
%
17.6
%
15.3
%
Leverage ratio
6.9
%
5.0
%
5.8
%
5.0
%

Note 25: Income taxes

The Bank is incorporated in Bermuda, and pursuant to Bermuda law is not taxed on either income or capital gains. The Bank’s subsidiaries in the Cayman Islands and The Bahamas are not subject to any taxes in their respective jurisdictions on either income or capital gains under current law applicable in the respective jurisdictions. The Bank’s subsidiaries in Canada, the United Kingdom, Guernsey, and Switzerland are subject to the tax laws of those jurisdictions.

For the years ended December 31, 2017, 2016, and 2015, the Bank did not record any unrecognized tax benefits or expenses and has no uncertain tax positions as at December 31, 2017, 2016, and 2015.

The Bank records income taxes based on the enacted tax laws and rates applicable in the relevant jurisdictions for the years ended December 31, 2017, 2016, and 2015. For the years ended December 31, 2017, 2016, and 2015, the Bank did not incur any interest or pay any penalties.
 
Year ended
Income taxes in consolidated statements of operations
December 31, 2017

December 31, 2016

December 31, 2015

   Current tax expense
856

727

819

   Deferred tax expense
231


457

Total tax expense
1,087

727

1,276


Reconciliation between the Effective Income Tax Rate and the Statutory Income Tax Rate
 
Year ended
 
December 31, 2017
December 31, 2016
December 31, 2015
 
$

%

$

%

$

%

Income tax expense in international offices taxed at different rates
232

0.2
%
(2,104
)
(1.8
)%
(904
)
(1.1
)%
Change in valuation allowance
597

0.4
%
87

0.1
 %
466

0.6
 %
Prior year tax adjustments
(55
)
%
(71
)
(0.1
)%
80

0.1
 %
Other - net
313

0.2
%
2,815

2.4
 %
1,634

2.0
 %
Income tax expense (benefit) at effective tax rate
1,087

0.7
%
727

0.6
 %
1,276

1.6
 %



F- 57

The Bank of N.T. Butterfield & Son Limited
Notes to the Consolidated Financial Statements (continued)
(In thousands of US dollars, unless otherwise stated)


Deferred income taxes
December 31, 2017

December 31, 2016

Deferred income tax asset
 
 
   Tax loss carried forward
6,868

5,770

   Pension liability
1,152

1,594

   Fixed assets
(223
)
11

   Allowance for compensated absence
15

8

   Onerous leases

9

Deferred income tax asset before valuation allowance
7,812

7,392

Less: valuation allowance
(6,723
)
(5,638
)
Net deferred income tax assets
1,089

1,754

 
 
 
Deferred income tax liability
 
 
   Other


Net deferred income tax assets
1,089

1,754


Management assesses the available positive and negative evidence to estimate if sufficient future taxable income will be generated to use the existing deferred tax assets. A significant piece of objective negative evidence evaluated was the cumulative loss incurred in the UK segment over the years ended December 31, 2017 and 2016. Such objective evidence limits the ability to consider other subjective evidence such as projections for future growth.

On the basis of this evaluation, as of December 31, 2017, a valuation allowance of $6.7 million (December 31, 2016: $5.6 million) has been recognized to record only the portion of the deferred tax asset that more likely than not will be realized. The amount of the deferred tax asset considered realizable, however, could be adjusted if estimates of future taxable income during the carry-forward period are reduced or increased, or if objective negative evidence in the form of cumulative losses is no longer present and additional weight may be given to subjective evidence such as our projections for growth. This valuation allowance relates specifically to our UK segment.

The Bank has net taxable loss carry forwards related to the Bank’s international operations of approximately $33.6 million (December 31, 2016: $28.2 million), which have an indefinite life.

Note 26: Business combinations

Bermuda Trust Company Limited and the Private Banking Investment Management of Operations of HSBC Bank Bermuda Limited Acquisition
On April 29, 2016, the Bank and two of its subsidiaries, Butterfield Trust (Bermuda) Limited ("BTBL") and Butterfield Asset Management Limited ("BAM"), acquired for a total purchase price of $21.8 million: 1) all outstanding shares of Bermuda Trust Company Limited ("BTCL", a wholly–owned subsidiary of HSBC Bank Bermuda Limited ("HSBCBB")), 2) certain assets of the asset management services operations of HSBCBB and 3) certain assets of the private banking services operations of HSBCBB. The acquisition is in line with the Bank's growth strategy of developing core businesses in existing markets and was undertaken to add scale to the Bank capacity in these market segments where the Bank had already a significant presence and a long history.

The acquisition date fair value of consideration transferred amounted to $21.8 million comprising cash settlement of $7.0 million paid on April 29, 2016, a second payment of $2.1 million made on May 6, 2016, and contingent considerations payable in the second half of 2016 and evaluated at $12.7 million. The contingent considerations were dependent on the trust and asset management client retention by Butterfield before the end of the contingency period in September 2016 and the amount paid was $12.7 million.

The fair value of the net assets acquired and allocation of purchase is summarized as follows:
 
As at

 
April 29, 2016

Total consideration transferred
21,778

 
 
Assets acquired
 
Intangible assets
21,443

Other assets
3,345

Total assets acquired
24,788

 
 
Liabilities acquired
3,010

 
 
Excess purchase price (goodwill)


The purchase price paid by the Bank was for BTCL's net tangible value as well as intangible assets of $21.4 million in the form of customer relationships in all three segments with an estimated finite useful life of 15 years.

The Bank incurred transaction expenses related to this acquisition in the amount of $4.3 million, of which $3.3 million were expensed during the year ended December 31, 2016 (including $0.7 million of legal and professional fees) and $1.0 million were expensed during the year ended December 31, 2015 (including $1.0 million of legal and professional fees).


F- 58

The Bank of N.T. Butterfield & Son Limited
Notes to the Consolidated Financial Statements (continued)
(In thousands of US dollars, unless otherwise stated)


For the year ended December 31, 2016, the amount of revenues and earnings relating to the acquired HSBC Bermuda operations that were not inextricably merged into the Bank’s operations were $9.8 million and $5.0 million respectively.

The following selected unaudited pro forma financial information has been provided to present a summary of the combined results of the Bank and the acquired operations from HSBC Bermuda, assuming the transaction had been effected on January 1, 2015. The unaudited pro forma data is for informational purposes only and does not necessarily represent results that would have occurred if the transaction had taken place on the basis assumed above. The pro forma have been prepared based on the actual results realized by the Bank from operating the acquired activities, when such activities were not yet inextricably merged into the Bank's operations.
 
Year ended
Unaudited pro forma financial information
December 31, 2016

December 31, 2015

Total net revenue
407,453

378,915

Total non-interest operating expense
289,019

293,700

Pro forma net income post business combination
118,434

85,215


Note 27: Related-party transactions

Financing Transactions
Certain directors and executives of the Bank, companies in which they are principal owners, and trusts in which they are involved, have loans with the Bank. Loans to directors were made in the ordinary course of business at normal credit terms, including interest rate and collateral requirements. Loans to executives may be eligible to preferential rates. As at December 31, 2017, related-party director and executive loan balances were $30.6 million (December 31, 2016$12.1 million). During the year ended December 31, 2017, new issuance of loans and change in directorships to directors and executives were $31.7 million and repayments and change in directorships were $8.9 million (year ended December 31, 2016: $27.6 million and $25.1 million, respectively; year ended December 31, 2015: $17.5 million and $17.4 million, respectively). Also, during the year ended December 31, 2017, a director resigned from the Board resulting in $4.3 million in loans being reclassified out of related-party loans (year ended December 31, 2016: $54.3 million). All of these loans were considered performing loans as at December 31, 2017 and December 31, 2016.

Certain directors and executives of the Bank, companies in which they are principal owners, and trusts in which they are involved, have deposits with the Bank. As at December 31, 2017, related party director and executive deposit balances were $23.5 million (December 31, 2016: $20.8 million).

On October 6, 2015, the Bank executed a $6 million loan agreement with a related-party of an executive which originally matured on October 31, 2017. This agreement was renewed at $6 million and matures on November 2, 2018. This loan was made in the ordinary course of business on normal commercial terms. At December 31, 2017, nil (December 31, 2016: $2.3 million) was outstanding under this agreement. For the year ended December 31, 2017, $0.1 million (December 31, 2016: $0.1 million; December 31, 2015: nil) of interest income has been recognized in the consolidated statements of operations in relation with this agreement.

On June 27, 2013, the Bank executed a $95 million loan agreement with an investment fund managed by a former significant shareholder which provided for maturity on June 30, 2017. This loan was made in the ordinary course of business on normal commercial terms. At December 31, 2017 and December 31, 2016, nil was outstanding under this agreement. For the year ended December 31, 2017, nil (December 31, 2016: nil, December 31, 2015: $1.0 million) of interest income has been recognized in the consolidated statements of operations in relation with this agreement.

Certain affiliates of the Bank have loans and deposits with the Bank. The loans were made and the deposits are maintained in the ordinary course of business on normal commercial terms. At December 31, 2017, affiliates had loan balances of $10.5 million (December 31, 2016: $10.4 million) and deposits balances of $0.6 million (December 31, 2016: $0.3 million). For the year ended December 31, 2017, the Bank has recognized $1.9 million (December 31, 2016: $2.2 million; December 31, 2015: $2.2 million) of non-interest expenses and $0.6 million (December 31, 2016: $0.6 million; December 31, 2015: $0.6 million) of loan interest revenue in the consolidated statement of operations relating to affiliates which the Bank holds investments in.

Capital Transaction
Up to February 28, 2017, investment partnerships associated with The Carlyle Group held approximately 14% of the Bank's equity voting power along with the right to designate two persons for nomination for election by the shareholders as members of the Bank’s Board of Directors. On February 28, 2017, as a result of a secondary public offering, the Carlyle Group sold their holdings in the Bank, and as a result, the investment agreement between the Bank and the Carlyle Group, which provided, amongst other rights, the right to designate two persons for nomination for election by the shareholders as members of the Bank's Board of Directors, was terminated. Prior to April 30, 2015, Canadian Imperial Bank of Commerce ("CIBC”) held approximately 19% of the Bank's equity voting power. On April 30, 2015, the Bank completed the transaction with CIBC to repurchase for cancellation approximately 77% of CIBC's shares for $15.00 per share, or a total of $120 million, representing 8,000,000 common shares. The remaining 23% of CIBC's shareholding in Butterfield (representing 2.3 million shares) were acquired by Carlyle Global Financial Services, L.P. and subsequently sold to other investors.

Financial Transactions With Related Parties
The Bank holds seed investments in several Butterfield mutual funds, which are managed by a wholly-owned subsidiary of the Bank. As at December 31, 2017, these investments have a fair value of $5.0 million with an unrealized gain of $1.6 million (December 31, 2016: $5.0 million and $1.1 million, respectively) and were included in trading investments at their fair value. During the year ended December 31, 2017, the Bank earned $7.7 million (December 31, 2016: $5.7 million; December 31, 2015: $6.4 million) in asset management revenue from funds managed by a wholly-owned subsidiary of the Bank.


F- 59

The Bank of N.T. Butterfield & Son Limited
Notes to the Consolidated Financial Statements (continued)
(In thousands of US dollars, unless otherwise stated)


Note 28: Condensed financial statements of the parent company only

Condensed financial statements of the Bank of N.T. Butterfield & Son Limited (the ultimate parent company) without consolidation of its subsidiaries were as follows:
The Bank of N.T. Butterfield & Son Limited (parent company only)
 
 
Condensed Balance Sheets
 
 
(In thousands of US dollars)
 
 
 
As at
 
December 31, 2017
December 31, 2016
Assets
 
 
Cash and demand deposits with banks - Non-interest-bearing
23,774

28,032

Demand deposits with banks - Interest-bearing
192,099

136,373

Cash equivalents - Interest-bearing
389,120

1,042,365

Cash due from banks
604,993

1,206,770

Securities purchased under agreement to resell
178,769

148,813

Short-term investments
109,322

447,748

Investment in securities
 
 
Trading
6,824

6,313

Available-for-sale
2,234,979

2,170,155

Held-to-maturity (fair value: $695,758 (2016: $498,367))
697,531

507,239

Total investment in securities
2,939,334

2,683,707

Net assets of subsidiaries - Banks
373,576

327,149

Net assets of subsidiaries - Non-banks
2,543

11,610

Loans to third parties, net of allowance for credit losses
1,960,103

1,909,093

Loans to subsidiaries - Banks
13,517

54,207

Loans to subsidiaries - Non-banks
57,833

55,120

Accrued interest
12,149

15,035

Other assets, including premises, equipment and computer software,
equity method investments and other real estate owned
203,518

217,795

Total assets
6,455,657

7,077,047

 
 
 
Liabilities
 
 
Customer deposits
 
 
Non-interest bearing
1,840,201

1,733,684

Interest bearing
3,412,622

4,213,417

Total customer deposits
5,252,823

5,947,101

Bank deposits
12,252

119,331

Total deposits
5,265,075

6,066,432

Employee benefit plans
127,687

133,834

Accrued interest
1,171

1,690

Pending payable for investments purchased
51,913


Other liabilities
69,930

47,348

Total other liabilities
250,701

182,872

Long-term debt
117,000

117,000

Total liabilities
5,632,776

6,366,304

 
 
 
Total shareholders’ equity
822,881

710,743

Total liabilities and shareholders’ equity
6,455,657

7,077,047


F- 60

The Bank of N.T. Butterfield & Son Limited
Notes to the Consolidated Financial Statements (continued)
(In thousands of US dollars, unless otherwise stated)


The Bank of N.T. Butterfield & Son Limited (parent company only)
 
 
 
Condensed Statements of Operations
 
 
 
(In thousands of US dollars)
 
 
 
 
Year ended
 
December 31, 2017
December 31, 2016
December 31, 2015
Non-interest income
 
 
 
Banking
22,836

21,984

19,193

Foreign exchange revenue
11,623

11,174

11,789

Other non-interest income
4,570

3,516

4,671

Dividends from subsidiaries - Banks
50,000

40,000

36,226

Dividends from subsidiaries - Non-banks
16,060

6,600


Total non-interest income
105,089

83,274

71,879

Interest income



Loans
118,092

123,370

117,124

Investments
61,928

44,745

39,987

Deposits with banks
10,661

6,293

1,600

Total interest income
190,681

174,408

158,711

Interest expense



Deposits
5,011

6,882

7,947

Long-term debt
4,955

4,500

4,861

Securities sold under repurchase agreements

118

8

Total interest expense
9,966

11,500

12,816

Net interest income before provision for credit losses
180,715

162,908

145,895

Provision for credit losses
4,618

(7,263
)
(3,624
)
Net interest income after provision for credit losses
185,333

155,645

142,271

Net trading gains
511

330

80

Net realized gains (losses) on available-for-sale investments
4,241

1,222

(2,841
)
Net losses on other real estate owned
(2,416
)
(287
)
(543
)
Net other gains (losses)
258

(325
)
19

Total other gains (losses)
2,594

940

(3,285
)
Total net revenue
293,016

239,859

210,865

Non-interest expense



Salaries and other employee benefits
80,294

69,770

60,132

Technology and communications
33,051

34,033

34,879

Professional and outside services
20,685

9,379

19,043

Property
6,438

5,983

5,929

Indirect taxes
12,900

10,562

8,577

Marketing
3,384

2,138

1,730

Amortization of intangible assets
169

113


Restructuring costs

117


Other expenses
4,351

5,373

8,017

Total non-interest expense
161,272

137,468

138,307

Net income before equity in undistributed earnings of subsidiaries
131,744

102,391

72,558

Equity in undistributed earnings of subsidiaries
21,508

13,551

5,181

Net income
153,252

115,942

77,739

Other comprehensive income, net of tax
15,628

(54,183
)
(12,977
)
Total comprehensive income
168,880

61,759

64,762


F- 61

The Bank of N.T. Butterfield & Son Limited
Notes to the Consolidated Financial Statements (continued)
(In thousands of US dollars, unless otherwise stated)


The Bank of N.T. Butterfield & Son Limited (parent company only)
 
 
 
Condensed Statements of Cash Flows
 
 
 
(In thousands of US dollars)
 
 
 
 
Year ended
 
December 31, 2017

December 31, 2016

December 31, 2015

Cash flows from operating activities
 
 
 
Net income
153,252

115,942

77,739

Adjustments to reconcile net income to operating cash flows
 
 

Depreciation and amortization
23,982

23,687

22,267

(Increase) in carrying value of equity method investments
(1,152
)
(949
)
(1,056
)
Share-based payments and settlements
8,410

14,423

7,913

Equity in undistributed earnings of subsidiaries
(21,508
)
(13,551
)
(5,181
)
Net realized / unrealized losses on other real estate owned
2,416

287

543

Net realized (gains) losses on available-for-sale investments
(4,241
)
(1,222
)
2,841

Provision for credit losses
(4,618
)
7,263

3,624

Changes in operating assets and liabilities
 
 
 
(Increase) decrease in accrued interest receivable
2,886

(1,163
)
6,904

(Increase) decrease in other assets
12,167

(20,312
)
2,650

Increase (decrease) in accrued interest payable
(519
)
160

(1,909
)
Increase (decrease) in other liabilities and employee benefit plans
22,282

10,388

480

Cash provided by operating activities
193,357

134,953

116,815

 
 
 
 
Cash flows from investing activities
 
 
 
(Increase) in securities purchased under agreement to resell
(29,956
)
(148,813
)

Net (increase) in short-term investments
338,426

(335,529
)
(103,178
)
Net change in trading investments
(511
)
(146
)
704

Available-for-sale investments: proceeds from sale
205,257

25,489

404,575

Available-for-sale investments: proceeds from maturities and pay downs
324,907

341,835

256,566

Available-for-sale investments: purchases
(595,526
)
(1,332,836
)
(473,834
)
Held-to-maturity investments: proceeds from maturities and pay downs
59,424

38,430

10,077

Held-to-maturity investments: purchases
(199,145
)
(124,325
)
(276,723
)
Net (increase) decrease in loans to third parties
(46,391
)
177,823

(70,821
)
Net (increase) decrease in loans to bank subsidiaries
40,689

10,608

(2,761
)
Net (increase) decrease in loans to non-bank subsidiaries
(2,713
)
5,172

2,057

Additions to premises, equipment and computer software
(14,777
)
(5,700
)
(4,239
)
Proceeds from sale of other real estate owned
1,795

3,061

4,644

Dividends received from equity method investment
307

319

884

Injection of capital in subsidiary
(12,802
)
(6,945
)
(94
)
Return of capital from a subsidiary
12,376



Cash disbursed for business acquisition

(2,540
)

Cash used in investing activities
81,360

(1,354,097
)
(252,143
)

F- 62

The Bank of N.T. Butterfield & Son Limited
Notes to the Consolidated Financial Statements (continued)
(In thousands of US dollars, unless otherwise stated)


The Bank of N.T. Butterfield & Son Limited (parent company only)
 
 
 
Condensed Statements of Cash Flows
 
 
 
(In thousands of US dollars)
 
 
 
 
Year ended
 
December 31, 2017

December 31, 2016

December 31, 2015

 
 
 
 
Cash flows from financing activities
 
 
 
Net decrease in demand and term deposit liabilities
(811,322
)
1,696,948

457,836

Proceeds from issuance of common shares, net of underwriting discounts and commissions
13

131,600


Cost of issuance of common shares

(5,458
)

Proceeds from loans sold under agreement to repurchase

5,152


Cost of repurchase of loans under agreement to repurchase

(5,152
)

Common shares repurchased

(1,633
)
(130,822
)
Preference shares repurchased

(212,121
)
(211
)
Warrant repurchase

(100
)

Proceeds from stock option exercises
4,546

6,919

640

Cash dividends paid on common and contingent value convertible preference shares
(69,731
)
(19,346
)
(24,846
)
Cash dividends paid on preference shares

(14,629
)
(14,631
)
Preference shares guarantee fee paid

(1,676
)
(1,824
)
Cash provided by financing activities
(876,494
)
1,580,504

286,142

Net increase (decrease) in cash due from banks
(601,777
)
361,360

150,814

Cash due from banks at beginning of year
1,206,770

845,410

694,596

Cash due from banks at end of year
604,993

1,206,770

845,410

 
 
 
 
Supplemental disclosure of cash flow information
 
 
 
Cash interest paid
9,447

11,660

10,907

 
 
 
 
Non-cash item
 
 
 
Transfer to other real estate owned

8,961

3,326


Note 29: Subsequent events

The Bank announced on February 15, 2018 that it has entered into an agreement to acquire Deutsche Bank’s banking and custody business in the Cayman Islands, Guernsey and Jersey. The transaction is subject to customary closing conditions, and is expected to close during the second half of 2018.

On February 15, 2018, the Board approved, with effect from April 1, 2018, the 2018 common share buy-back program, authorizing the purchase for treasury of up to 1.0 million common shares. The repurchase of shares pursuant to the buy-back program is subject to the approval of the BMA and NYSE. No assurances can be given as to the amount of common shares that may actually be repurchased.

On February 15, 2018, the Board of Directors declared a fourth interim dividend of $0.38 per common share to be paid on March 9, 2018 to shareholders of record on February 26, 2018.


F- 63


Item 19. Exhibits
(a)    The following documents are filed as exhibits hereto:
Exhibit No.
Description

Bye-laws of The Bank of N.T. Butterfield & Son Limited (incorporated by reference to Exhibit 3.1 to the registrant’s registration statement on Form F-1, filed on August 4, 2016)

The N.T. Butterfield & Son Bank Act, 1904 (incorporated by reference to Exhibit 3.2 to the registrant’s registration statement on Form F-1, filed on August 4, 2016)

Form of Specimen of Common Registered Share Certificate (incorporated by reference to Exhibit 4.1 to the registrant’s registration statement on Form F-1/A, filed on August 30, 2016)

Amended and Restated Investment Agreement by and among The Bank of N.T. Butterfield & Son Limited, Carlyle Global Financial Services Partners, L.P., and CGFSP Coinvestment L.P., dated as of August 4, 2016 (incorporated by reference to Exhibit 10.1 to the registrant’s registration statement on Form F-1, filed on August 4, 2016)

The Bank of N.T. Butterfield & Son Limited 2010 Omnibus Share Incentive Plan (incorporated by reference to Exhibit 10.2 to the registrant’s registration statement on Form F-1, filed on August 4, 2016)

List of Subsidiairies (incorporated by reference to Exhibit 21.1 to the registrant’s registration statement on Form F-1, filed on February 13, 2017)

Certification of the Chairman and Chief Executive Officer pursuant to Rule 13a-14(a) or Rule 15d-14(a) under the Securities Exchange Act of 1934

Certification of the Chief Financial Officer pursuant to Rule 13a-14(a) or Rule 15d-14(a) under the Securities Exchange Act of 1934

Certification of the Chairman and Chief Executive Officer pursuant to 18 U.S.C. Section 1350, as adopted Pursuant to Section 906 of the Sarbanes-Oxley Act of 2002

Certification of the Chief Financial Officer pursuant to 18 U.S.C. Section 1350, as adopted Pursuant to Section 906 of the Sarbanes-Oxley Act of 2002
100

The following materials from our annual report on Form 20-F for the year ended December 31, 2017 formatted in XBRL (eXtensible Business Reporting Language): (i) the Consolidated Financial Statements and (ii) the Notes to the Consolidated Financial Statements, tagged as blocks of text and in detail.


SIGNATURES
The registrant hereby certifies that it meets all of the requirements for filing on Form 20-F and that it has duly caused and authorized the undersigned to sign this annual report on its behalf.
The Bank of N.T. Butterfield & Son Limited
                                    
By:
 
Name:
Michael Collins
Title:
Chairman and Chief Executive Officer
Date:
 


III - 1