10-K 1 evh12311610-k.htm 10-K Document

UNITED STATES
SECURITIES AND EXCHANGE COMMISSION
WASHINGTON, D.C. 20549
_________________________
FORM 10-K
_________________________
 
(Mark One)
ANNUAL REPORT PURSUANT TO SECTION 13 OR 15(d) OF THE SECURITIES EXCHANGE ACT OF 1934
For the fiscal year ended December 31, 2016
OR 

TRANSITION REPORT PURSUANT TO SECTION 13 OR 15(d) OF THE SECURITIES EXCHANGE ACT OF 1934
For the transition period from              to               
 
Commission File Number:  001-37415
_________________________
Evolent Health, Inc.
(Exact name of registrant as specified in its charter)
_________________________
Delaware
32-0454912
(State or other jurisdiction of
incorporation or organization)
(I.R.S. Employer
Identification No.)
 
 
800 N. Glebe Road, Suite 500, Arlington, Virginia
22203
(Address of principal executive offices)
(Zip Code)
                           (571) 389-6000
Registrant’s telephone number, including area code
                         _________________________                
Securities registered pursuant to section 12(b) of the Act:
Title of each class
 
Name of each exchange on which registered
Class A Common Stock, par value $0.01 per share
 
New York Stock Exchange

Securities registered pursuant to section 12(g) of the Act: None

Indicate by check mark if the registrant is a well-known seasoned issuer, as defined by Rule 405 of the Securities Act. Yes ☐ No ☒
Indicate by check mark if the registrant is not required to file reports pursuant to Section 12 or Section 15(d) of the Act. Yes ☐ No ☒
Indicate by check mark whether the registrant (1) has filed all reports required to be filed by Section 13 or 15(d) of the Securities Exchange Act of 1934 during the preceding 12 months (or for such shorter period that the registrant was required to file such reports), and (2) has been subject to such filing requirements for the past 90 days. Yes ☒ No ☐
Indicate by check mark whether the registrant has submitted electronically and posted on its corporate Web site, if any, every Interactive Data File required to be submitted and posted pursuant to Rule 405 of Regulation S-T (§232.405 of this chapter) during the preceding 12 months (or for such shorter period that the registrant was required to submit and post such files). Yes ☒ No ☐
Indicate by check mark if disclosure of delinquent filers pursuant to Item 405 of Regulation S-K (§229.405 of this chapter) is not contained herein, and will not be contained, to the best of the registrant’s knowledge, in definitive proxy or information statements incorporated by reference in Part III of this Form 10-K or any amendment to this Form 10-K. ☒
Indicate by check mark whether the registrant is a large accelerated filer, an accelerated filer, a non-accelerated filer, or a smaller reporting company.  See the definitions of “large accelerated filer,” “accelerated filer” and “smaller reporting company” in Rule 12b-2 of the Exchange Act. Large accelerated filer ☐ Accelerated filer ☒ Non-accelerated filer ☐ Smaller reporting company ☐
Indicate by check mark whether the registrant is a shell company (as defined in Rule 12b-2 of the Exchange Act). Yes ☐ No  ☒
The aggregate market value of the voting and non-voting common equity held by non-affiliates of the registrant (based on the closing price of the shares on the New York Stock Exchange on such date) as of the last business day of the registrant’s most recently completed second fiscal quarter was $284.0 million.
As of February 24, 2017, there were 52,612,764 shares of the registrant’s Class A common stock outstanding and 15,346,981 shares of the registrant’s Class B common stock outstanding.

Documents Incorporated by Reference

Selected portions of the Proxy Statement for the Annual Meeting of Shareholders, scheduled for June 8, 2017, have been incorporated by reference into Part III of this Form 10-K to the extent stated herein. Such proxy statement will be filed with the Securities and Exchange Commission within 120 days of the registrant’s fiscal year ended December 31, 2016.
————————————————————————————————————————————————————————



Evolent Health, Inc.
Table of Contents
Item
 
Page
 
 
 
 
 
1.
1A.
1B.
2.
3.
4.
 
 
 
 
 
5.
6.
7.
7A.
8.
9.
9A.
9B.
 
 
 
 
 
10.
11.
12.
13.
14.
 
 
 
 
 
15.
16.
 
 
E-1





Explanatory Note

In this Annual Report on 10-K, unless the context otherwise requires, “Evolent,” the “Company,” “we,” “our” and “us” refer to (1) prior to the completion of the Offering Reorganization described in “Part I - Item 1. Business - Initial Public Offering, Organizational Transactions and Subsequent Secondary Offering - Organizational Transactions”), Evolent Health Holdings, Inc., our predecessor, (including its operating subsidiary, Evolent Health LLC), and (2) after giving effect to such reorganization, Evolent Health, Inc. and its consolidated subsidiaries. Evolent Health LLC, a subsidiary of Evolent Health, Inc. through which we conduct our operations, has owned all of our operating assets and substantially all of our business since inception. Evolent Health, Inc. is a holding company and its principal asset is all of the Class A common units of Evolent Health LLC. As described below under “Part II - Item 7. Management’s Discussion and Analysis of Financial Condition and Results of Operations - Results of Operations,” the financial statements of Evolent Health, Inc. for the years ended December 31, 2015 and 2014, do not reflect a complete view of the operational results for those periods as follows:

Evolent Health, Inc.'s results for 2015 reflect (i) the investment of Evolent Health, Inc.'s predecessor in its equity method investee, Evolent Health LLC, for the period from January 1, 2015, through June 3, 2015, and (ii) the consolidated results of Evolent Health LLC from the time of the Offering Reorganization, or June 4, 2015, through December 31, 2015; and
Evolent Health, Inc.'s results for 2014 reflect only the investment of Evolent Health, Inc.'s predecessor in its equity method investee, Evolent Health LLC.

For more information about the Offering Reorganization, refer to “Part I - Item 1. Business - Initial Public Offering, Organizational Transactions and Subsequent Secondary Offering.”

As used in this Annual Report on Form 10-K:

“2021 Notes” means the $125.0 million aggregate principal amount 2.00% Convertible Senior Notes due 2021, issued by Evolent Health, Inc. in December 2016;
“ACA” means the Patient Protection and Affordable Care Act;
“accountable care organizations,” or “ACOs,” means organizations of groups of doctors, hospitals and other health care providers which have come together voluntarily to provide coordinated care to their Medicare patients;
“Aldera” means Aldera Holdings, Inc.;
“ASU” means Accounting Standards Update;
“capitated arrangements” means health care payment arrangements whereby providers are paid a fixed amount of money per patient during a given period of time rather than on a per-service or per-procedure basis;
“CMS” means the Centers for Medicare and Medicaid Services;
“DGCL” means General Corporation Law of the State of Delaware;
“EMR” means electronic medical records;
“Evolent Health Holdings” means Evolent Health Holdings, Inc., the predecessor to Evolent Health, Inc.;
“Exchange Act” means the Securities Exchange Act of 1934, as amended;
“FASB” means the Financial Accounting Standards Board;
“FFS” means fee-for-service;
“founders” means the Advisory Board Company (“The Advisory Board”), and the University of Pittsburgh Medical Center (“UPMC”);
“FTC” means the United States Federal Trade Commission;
“GAAP” means United States of America generally accepted accounting principles;
“GPAC” means Georgia Physicians for Accountable Care, LLC;
“health insurance exchanges” means organizations that provide a marketplace for individuals to purchase standardized and government regulated health insurance policies;
“HIPAA” means The Health Insurance Portability and Accountability Act;
“HITECH Act” means The Health Information Technology for Economic and Clinical Health Act;
“Indenture” means the indenture between Evolent Health, Inc. and U.S. Bank National Association, as trustee, related to the 2.00% convertible senior notes due 2021, dated as of December 5, 2016;
“IPO” means our initial public offering as described in “Part II – Item 8. Financial Statements and Supplementary Data - Note 1;”
“NOL” means net operating loss;
“Note” means notes to consolidated financial statements presented in “Part II – Item 8. Financial Statements and Supplementary Data;”
“Offering Reorganization” means the reorganization undertaken in 2015 prior to our IPO. See “Part II – Item 8. Financial Statements and Supplementary Data - Note 4” for further details of the Offering Reorganization;
“partners” means our customers, unless we indicate otherwise or the context otherwise implies;
“Passport” means University Health Care, Inc. d./b/a/ Passport Health Plan

i





“pharmacy benefit management,” or “PBM,” means the administration of prescription drug programs, including developing and maintaining a list of medications that are approved to be prescribed, contracting with pharmacies, negotiating discounts and rebates with drug manufacturers and processing prescription drug claim payments;
“PMPM” means per member per month;
“population health” means an approach to health care that seeks to improve the health of an entire human population;
“Private Placement” means Evolent Health, Inc’s offering of the $125.0 million aggregate principal amount 2.00% Convertible Senior Notes due 2021, to qualified institutional buyers within the meaning of Rule 144A under the Securities Act of 1933, as amended;
“RSUs” means restricted stock units;
“SEC” means the Securities and Exchange Commission;
“Securities Act” means the Securities Act of 1933, as amended;
“Series B Reorganization” means our reorganization undertaken in 2013 in connection with a round of equity financing. See “Part II – Item 8. Financial Statements and Supplementary Data - Note 4” for further details of the Series B Reorganization;
“third party administration,” or “TPA,” means the processing of insurance claims or the administration of certain aspects of employee benefit plans for a separate entity;
“TPG” means TPG Global, LLC and its affiliates including one or both of TPG Growth II BDH, LP and TPG Eagle Holdings, L.P.;
“TRA” means the Income Tax Receivables Agreement. See “Part II – Item 8. Financial Statements and Supplementary Data - Note 11” for further details of the Tax Receivables Agreement;
“UR” means utilization review;
“Valence Health” means Valence Health, Inc., excluding Cicerone Health Solutions, Inc.;
“value-based care” means a health care management strategy that is focused on high-quality and cost-effective care with the goals of promoting a healthy lifestyle, enhancing the patient experience and reducing preventable hospital admissions and emergency visits; and
“Vestica” means Vestica Healthcare, LLC.

FORWARD-LOOKING STATEMENTS - CAUTIONARY LANGUAGE
 
Certain statements made in this report and in other written or oral statements made by us or on our behalf are “forward-looking statements” within the meaning of the Private Securities Litigation Reform Act of 1995 (“PSLRA”).  A forward-looking statement is a statement that is not a historical fact and, without limitation, includes any statement that may predict, forecast, indicate or imply future results, performance or achievements, and may contain words like:  “believe,” “anticipate,” “expect,” “estimate,” “aim,” “predict,” “potential,” “continue,” “plan,” “project,” “will,” “should,” “shall,” “may,” “might” and other words or phrases with similar meaning in connection with a discussion of future operating or financial performance.  In particular, these include statements relating to future actions, trends in our businesses, prospective services, future performance or financial results and the outcome of contingencies, such as legal proceedings.  We claim the protection afforded by the safe harbor for forward-looking statements provided by the PSLRA.
 
These statements are only predictions based on our current expectations and projections about future events. Forward-looking statements involve risks and uncertainties that may cause actual results, level of activity, performance or achievements to differ materially from the results contained in the forward-looking statements.  Risks and uncertainties that may cause actual results to vary materially, some of which are described within the forward-looking statements, include, among others: 

the structural change in the market for health care in the United States;
uncertainty in the health care regulatory framework;
the uncertain impact the 2016 presidential and congressional elections may have on health care laws and regulations;
our ability to effectively manage our growth;
the significant portion of revenue we derive from our largest partners;
our ability to offer new and innovative products and services;
risks related to completed and future acquisitions, investments and alliances, including the recently completed acquisitions of Valence Health and Aldera, which may be difficult to integrate, divert management resources, result in unanticipated costs or dilute our stockholders;
certain risks and uncertainties associated with the acquisition of Valence Health, including revenues of Valence Health before and after the merger may be less than expected, the timing and extent of new lives expected to come onto the platform may not occur as expected and the expected results of Evolent may not be impacted as anticipated;
the growth and success of our partners, which is difficult to predict and is subject to factors outside of our control, including premium pricing reductions and the ability to control and, if necessary, reduce health care costs;
our ability to attract new partners;
our ability to recover the significant upfront costs in our partner relationships;
our ability to estimate the size of our target market;
our ability to maintain and enhance our reputation and brand recognition;
consolidation in the health care industry;

ii





competition which could limit our ability to maintain or expand market share within our industry;
our ability to partner with providers due to exclusivity provisions in our contracts;
restrictions and penalties as a result of privacy and data protection laws;
adequate protection of our intellectual property, including trademarks;
any alleged infringement, misappropriation or violation of third-party proprietary rights;
our use of “open source” software;
our ability to protect the confidentiality of our trade secrets, know-how and other proprietary information;
our reliance on third parties and licensed technologies;
our ability to use, disclose, de-identify or license data and to integrate third-party technologies;
data loss or corruption due to failures or errors in our systems and service disruptions at our data centers;
online security risks and breaches or failures of our security measures;
our reliance on Internet infrastructure, bandwidth providers, data center providers, other third parties and our own systems for providing services to our users;
our reliance on third-party vendors to host and maintain our technology platform;
our dependency on our key personnel, and our ability to attract, hire, integrate and retain key personnel;
the risk of potential future goodwill impairment on our results of operations;
our indebtedness and our ability to obtain additional financing;
our ability to achieve profitability in the future;
the requirements of being a public company;
our adjusted results may not be representative of our future performance;
the risk of potential future litigation;
our holding company structure and dependence on distributions from Evolent Health LLC;
our obligations to make payments to certain of our pre-IPO investors for certain tax benefits we may claim in the future;
our ability to utilize benefits under the tax receivables agreement described herein;
our ability to realize all or a portion of the tax benefits that we currently expect to result from past and future exchanges of Class B common units of Evolent Health LLC for our Class A common stock, and to utilize certain tax attributes of Evolent Health Holdings and an affiliate of TPG;
distributions that Evolent Health LLC will be required to make to us and to the other members of Evolent Health LLC;
our obligations to make payments under the tax receivables agreement that may be accelerated or may exceed the tax benefits we realize;
different interests among our pre-IPO investors, or between us and our pre-IPO investors;
the terms of agreements between us and certain of our pre-IPO investors;
the potential volatility of our Class A common stock price;
the potential decline of our Class A common stock price if a substantial number of shares become available for sale or if a large number of Class B common units are exchanged for shares of Class A common stock;
provisions in our amended and restated certificate of incorporation and amended and restated by-laws and provisions of Delaware law that discourage or prevent strategic transactions, including a takeover of us;
the ability of certain of our investors to compete with us without restrictions;
provisions in our certificate of incorporation which could limit our stockholders’ ability to obtain a favorable judicial forum for disputes with us or our directors, officers or employees;
our intention not to pay cash dividends on our Class A common stock;
our ability to remediate the material weakness in our internal control over financial reporting;
our status as an “emerging growth company”; and
our lack of public company operating experience.

The risks included here are not exhaustive.  Although we believe the expectations reflected in the forward-looking statements are reasonable, we cannot guarantee future results, level of activity, performance or achievements.  More information on potential factors that could affect our business and financial performance is included in “Forward Looking Statements - Cautionary Language,” “Risk Factors” and “Management’s Discussion and Analysis of Financial Condition and Results of Operations” or similarly captioned sections of this Annual Report and the other period and current filings we make from time to time with the SEC. Moreover, we operate in a rapidly changing and competitive environment.  New risk factors emerge from time to time, and it is not possible for management to predict all such risk factors.
 
Further, it is not possible to assess the effect of all risk factors on our businesses or the extent to which any factor, or combination of factors, may cause actual results to differ materially from those contained in any forward-looking statements.  Given these risks and uncertainties, investors should not place undue reliance on forward-looking statements as a prediction of actual results.  In addition, we disclaim any obligation to update any forward-looking statements to reflect events or circumstances that occur after the date of this report. 


iii





Market Data and Industry Forecasts and Projections

We use market data and industry forecasts and projections throughout this Annual Report on Form 10-K, and in particular in “Part I - Item 1. Business.” We have obtained the market data from certain publicly available sources of information, including publicly available independent industry publications and other third-party sources. Unless otherwise indicated, statements in this Annual Report on Form 10-K concerning our industry and the markets in which we operate, including our general expectations and competitive position, business opportunity and market size, growth and share, are based on information from independent industry organizations and other third-party sources (including industry publications, surveys and forecasts), data from our internal research and management estimates. Forecasts are based on industry surveys and the preparer’s expertise in the industry and there is no assurance that any of the forecasted amounts will be achieved. We believe the data that third parties have compiled is reliable, but we have not independently verified the accuracy of this information (other than information provided by our affiliates). Any forecasts are based on data (including third-party data), models and experience of various professionals and are based on various assumptions, all of which are subject to change without notice. While we are not aware of any misstatements regarding the industry data presented herein, forecasts, assumptions, expectations, beliefs, estimates and projections involve risks and uncertainties and are subject to change based on various factors, including those described under the heading “Forward-Looking Statements - Cautionary Language” and in “Part I - Item IA. Risk Factors.”


iv




PART I

Item 1. Business

Company Overview

We are a market leader and a pioneer in the new era of health care delivery and payment, in which leading health systems and physician organizations, which we refer to as providers, are taking on increasing clinical and financial responsibility for the populations they serve. Our purpose-built platform, powered by our technology, proprietary processes and integrated services, enables providers to migrate their economic orientation from FFS reimbursement to payment models that reward high-quality and cost-effective care, or value-based payment models. By partnering with providers to accelerate their path to value-based care, we enable our provider partners to expand their market opportunity, diversify their revenue streams, grow market share and improve the quality of the care they provide.

We consider value-based care to be the necessary convergence of health care payment and delivery. We believe the pace of this convergence is accelerating, driven by price pressure in traditional FFS health care, a market environment that is incentivizing value-based care models and innovation in data and technology. We believe providers are positioned to lead this transition to value-based care because of their control over large portions of health care delivery costs, their primary position with consumers and their strong local brand.

Today, increasing numbers of providers are adopting value-based strategies, including contracting for capitated arrangements with existing insurance companies, governmental payers or large self-funded employers and managing their own captive health plans. Through value-based care, providers are in the early stages of transforming their role in health care as they attempt to defend their existing position and capture a greater portion of the more than two trillion dollars in annual health insurance expenditures. While approximately ten percent of health care payments were paid through value-based care programs as of June 2014, including through models created by systems like UPMC, Kaiser Permanente and Intermountain Healthcare, it is estimated that this number will grow to over fifty percent by 2020. There were over 100 provider-owned health plans as of 2014 and this number continues to grow. The number of ACOs constructed to manage capitated or value-based arrangements with existing insurance companies or government payers grew to 742 by the end of 2014.

We believe the transformation of the provider business model will require a set of core capabilities, including the ability to aggregate and understand disparate clinical and financial data, standardize and integrate technology into care processes, manage population health and build a financial and administrative infrastructure that capitalizes on the clinical and financial value it delivers. We provide an end-to-end, built-for-purpose, technology-enabled services platform for providers to transition their organization and business model to succeed in value-based payment models. The core elements of our platform include:

Integrated technology, proprietary process and clinical services model that enables the delivery of a high-performing population health organization, an aligned clinical delivery network to provide high-quality, coordinated care and an efficient administrative infrastructure to administer value-based care payment relationships.
Supporting multiple value-based care models, our platform was built to support a diverse set of provider value-based care strategies ranging from shared medical savings arrangements to launching health plans in both public and private markets.
Identifi®, our technology platform, delivers the data aggregation and stratification, proven value-based care content, EMR optimization and proprietary applications that allow providers to standardize the delivery of care and enable clinical and financial analytics.
Our complementary value-based operations are empowered and supported by Identifi®. Other elements include: (1) an aligned clinical delivery network to provide improved, coordinated care, (2) a high-performing population health organization that drives clinical outcomes, (3) an efficient administrative infrastructure to administer value-based payments and (4) integration of cost management solutions including PBM and patient risk scoring.
Long-term, embedded and aligned partnerships with health systems to enable us and our provider partners to grow together as we manage increasing populations under value-based care arrangements.
Payer-agnostic and a single point of integration between payers and the provider community enables us to provide an indispensable single point of integration between a diverse set of payers that becomes more valuable over time as our platform becomes the standard for value-based care contracting and operations.

We believe we are pioneers in enabling health systems to succeed in value-based payment models. We were founded in 2011 by members of our management team, UPMC, an integrated delivery system based in Pittsburgh, Pennsylvania, and The Advisory Board, to enable providers to pursue a value-based business model and evolve their competitive position and market opportunity. Our mission, technology and services were developed with UPMC, which operates the nation’s largest provider-owned health plan after Kaiser Permanente, and The Advisory Board, whose best practice research and technology solutions were available to a membership base of over 4,400 hospitals and providers as of December 2016.


1


In October 2016, we acquired Valence Health. Valence Health, based in Chicago, Illinois, was founded in 1996 and provides value- based administration, population health and advisory services with a particular focus on the Medicaid and pediatric markets. At the time of the acquisition, Valence was supporting approximately 0.5 million lives across ten long-term operating partners with one additional partnership supporting approximately 0.4 million lives due to come onto the platform on January 1, 2017. We believe that the acquisition of Valence Health is highly complementary to Evolent’s business and brings a number of strategic benefits including: (1) enhanced capabilities in value-based care administration and claims processing; (2) increased presence and experience in the Medicaid market and (3) additional scale to our platform in the form of approximately 1.0 million incremental lives under long-term operating agreements.

We have developed what we believe is a unique partner development model. Most partner relationships begin with our transformation services, during which a partner engages us to develop a customized value-based care execution plan. This allows us to define the opportunity for our partners and embed our technology and processes while building confidence and trust that we are the best long-term infrastructure partner for the provider’s value-based care strategy. We then transition our partner to our platform and operations phase, which is governed by a long-term contract. We incur significant expenses in securing new partner relationships, and, in 2016, our business development expenses represented 6.4% of our total revenues.

We believe our business model provides strong visibility and aligns our partners’ incentives with our own. A large portion of our revenue is derived from our multi-year contracts, which are linked to the number of members that our partners are managing under a value-based care arrangement. This variable pricing model depends on the number of services and technology applications that our partners utilize to advance their value-based care strategies and the number of members they are able to attract over time. We expect to grow with current partners as they increase membership in their existing value-based programs, through expanding the number of services we provide to our existing partners and by adding new partners.

We believe we are in the early stages of capitalizing on these long-term aligned partnerships. We believe our health system partners’ current value-based care arrangements represent a small portion of the health system’s total revenue each year. We believe the proportion of value-based care related revenues to total health system revenues will continue to grow, driven by continued price pressure in FFS, new government payment programs, growth in consumer-focused insurance programs, such as Medicare Advantage and managed Medicaid, and innovation in data and technology. Our business model benefits from scale, as we leverage our purpose-built technology platform and centralized resources in conjunction with the growth of our partners’ membership base. These resources include our network development capabilities, PBM administration, technology development, clinical program development and data analytics and network development. While our absolute investment in our centralized resources and technologies will increase over time, we expect it will decrease as a percentage of revenue as we are able to scale this investment across a broader group of partners.

Initial Public Offering, Organizational Transactions, 2016 Secondary Offering and Other Equity Transactions

Initial Public Offering

In June 2015, we completed an IPO of 13.2 million shares of our Class A common stock at a public offering price of $17.00 per share. We received $209.1 million in proceeds, net of underwriting discounts and commissions. Offering expenses incurred were $3.2 million which were recorded as a reduction of proceeds from the offering. We used the net proceeds to purchase newly-issued Class A common units from Evolent Health LLC, our consolidated subsidiary. Evolent Health LLC used the net proceeds for working capital and other general corporate and strategic purposes. See “Part II - Item 8. Financial Statements and Supplementary Data - Note 4” for further details surrounding the IPO and related transactions.

Organizational Transactions

Historically, our business was operated through Evolent Health LLC and its predecessor. Evolent Health, Inc., was incorporated as a Delaware corporation on December 12, 2014, for the purpose of our IPO, and prior to the IPO engaged only in activities in contemplation of our IPO. Immediately prior to the completion of the IPO in June 2015, we underwent a reorganization (the “Offering Reorganization”) pursuant to which we amended and restated our certificate of incorporation to, among other things, authorize two classes of common stock, Class A common stock and Class B common stock. Pursuant to the Offering Reorganization, Evolent Health, Inc. merged with Evolent Health Holdings and an affiliate of TPG. In accordance with the terms of the mergers, each of the then-existing stockholders of Evolent Health Holdings, including UPMC, The Advisory Board, TPG, as well as certain other entities, existing customers and employees, received a certain number of shares of our Class A common stock in exchange for each share of common stock it held in Evolent Health Holdings, and TPG received a certain number of shares of our Class A common stock in exchange for 100% of the equity that it held in its affiliate that was merged with Evolent Health, Inc. In addition, pursuant to the Offering Reorganization we issued shares of our Class B common stock to TPG and The Advisory Board, each of which was a member of Evolent Health LLC prior to the Offering Reorganization. Shares of our Class B common stock vote together with shares of our Class A common stock as a single class, except as otherwise required by law or pursuant to our amended and restated certificate of incorporation or amended and restated bylaws. Each Class B common unit of Evolent Health LLC can be exchanged (together with a corresponding number of shares of our Class B common stock) for one share of our Class A common stock pursuant to an exchange agreement and is otherwise non-transferable.

2



2016 Secondary Offering

In September 2016, the Company completed a secondary offering of 8.6 million shares of its Class A common stock at a public offering price of $22.50 per share. The shares sold in the offering were sold by certain affiliates of TPG, The Advisory Board, UPMC, Ptolemy Capital, LLC (together, the “Investor Stockholders”) and certain management selling stockholders (together with the Investor Stockholders, the “Selling Stockholders”). The Company did not receive any proceeds from the sale of the shares.

The shares sold in the offering consisted of 6.4 million existing shares of the Company’s Class A common stock owned and held by the Selling Stockholders and 2.2 million newly-issued shares of the Company’s Class A common stock received by certain Investor Stockholders pursuant to the exercise of an existing exchange right.

The newly-issued shares of the Company’s Class A common stock were issued to certain Investor Stockholders in exchange (the “Exchange”) for an equal number of shares of the Company’s Class B common stock (which were subsequently canceled) and an equal number of Evolent Health LLC’s Class B common units (“Class B units”). Class B units received by the Company from relevant Investor Stockholders were simultaneously exchanged for an equivalent number of Class A units of Evolent Health LLC, and Evolent Health LLC canceled the Class B units it received in the Exchange.

As a result of the Exchange and Evolent Health LLC’s cancellation of the Class B units, the Company’s economic interest in Evolent Health LLC increased from 71.0% prior to the Exchange to 74.6% immediately after the Exchange and, accordingly, we reclassified a portion of our non-controlling interests into shareholders’ equity attributable to Evolent Health, Inc. The Company’s economic interest in Evolent Health LLC will increase if further exchanges occur.

Other Equity Transactions

The Company’s economic interest in Evolent Health LLC increased from 74.6% to 77.2% and then from 77.2% to 77.4% as a result of Class A common stock issued in conjunction with the Valence Health and Aldera transactions, respectively. Accordingly, we reclassified a portion of our non-controlling interests into shareholders’ equity attributable to Evolent Health, Inc. The Company’s economic interest in Evolent Health LLC will increase as shares of the Company’s Class A common stock are issued.


3


Organizational Structure

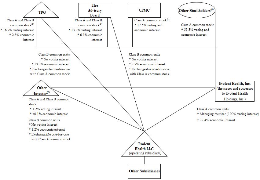
The diagram below shows our organizational structure as of December 31, 2016:

orgchartimage201610ka01.jpg

(1) As of December 31, 2016, TPG beneficially owned approximately 3.2% of our outstanding Class A common stock and approximately 60.7% of our outstanding Class B common stock. David Bonderman and James G. Coulter are sole shareholders of TPG Growth II Advisors, Inc. and therefore may be deemed to share voting and dispositive power with respect to, and be the beneficial owners of, the shares of Class A and Class B common stock beneficially owned by TPG.
(2) As of December 31, 2016, The Advisory Board beneficially owned approximately 7.9% of our outstanding Class A common stock and approximately 33.9% of our outstanding Class B common stock. The board of directors of The Advisory Board has voting and dispositive power over the shares of Class A common stock and Class B common stock held by The Advisory Board. The members of such board of directors disclaim beneficial ownership with respect to such shares.
(3) The board of directors of UPMC has voting and dispositive power over the shares of Class A common stock held by UPMC. The members of such board of directors disclaim beneficial ownership with respect to such shares.
(4) Includes public stockholders and employees/partners.
(5) Such shares are held by Ptolemy. Michael R. Stone has voting and dispositive power over the shares of Class A common stock and Class B common stock held by Ptolemy Capital, LLC.

Percentage economic interests are expressed in terms of an economic interest in Evolent Health LLC.

Substantially all of our operations are conducted through Evolent Health LLC, and subsequent to the Offering Reorganization the financial results of Evolent Health LLC are consolidated in the financial statements of Evolent Health, Inc. Evolent Health, Inc. is a holding company whose principal asset is all of the Class A common units it holds in Evolent Health LLC, and its only business is to act as sole managing member of Evolent Health LLC. For more information regarding the Offering Reorganization, see “Part II - Item 8. Financial Statements and Supplementary Data - Note 4.”

Our Market Opportunity

In 2016, health care spending in the United States was projected to be more than $3.0 trillion, of which we estimate $1.0 trillion to be waste. We believe that a fundamental shift to value-based care can address this $1.0 trillion opportunity. We believe that for the U.S. health care system to shift to a value-based care delivery model, providers must be an empowered part of the solution. Our comprehensive technology and services platform enables providers to capitalize on this transition, which we believe will position us to be at the forefront of the transformation to value-based care.

4



We believe our total market opportunity is over $10.0 billion today based on health insurance expenditures, the total percentage of payments providers receive under value-based contracting, the size of the provider-sponsored health plan market and the fees we believe we can charge. We believe this opportunity will grow to over $46.0 billion by 2020 driven by health insurance expenditures increasing from approximately $2.1 trillion in 2013 to approximately $3.2 trillion in 2020, the total percentage of payments providers receive under value-based care models growing from 10% to 50%, and the provider-sponsored health plan market representing 15% of total health plan membership.

Our Solution

We provide an end-to-end, built-for-purpose, technology-enabled services platform for providers to succeed in value-based payment models.

Our long-term partnerships typically begin with a system transformation process called the Blueprint, where we work with a provider’s board of directors and senior management to assess their ability to succeed in value-based payment models. This process acts as a channel for long-term partnerships, as a significant portion of providers that make an investment in a Blueprint continue to partner with us for our proprietary processes and integrated services, which we refer to as our Value-Based Operations.

Once our platform is integrated into the clinical and financial systems of our provider partners through the Blueprint and implementation phase, our Value-Based Operations, including our technology-enabled services platform, support the execution and administration of a provider’s value-based care models on an ongoing basis. Value-Based Operations include Identifi®, our technology backbone, Population Health Services to enable provider-led management of the population and Financial and Administrative Management to measure performance and administer and capture the value of improved care.

Supporting Multiple Value-Based Care Models

Our platform was built to support a diverse set of provider value-based care strategies. It provides the core technology and services necessary for all models pursued by providers.

Providers partner with us on at least one of three types of value-based contracting models, with most supporting at least the Direct to Employer model and one additional type of contracting arrangement.

Direct to Employer: Manage costs for self-funded employers including a health system’s own employees
Payer contracts: Value-based contracts with third-party payers (including commercial insurers and the government) that include a full spectrum of risk for bundled payments, pay for performance to full capitation
Health plan: Launching a provider-owned health plan allows providers to control all of the health care insurance premiums, or premium dollars, across multiple populations, including commercial, Medicare and Medicaid

Our partners benefit from a single platform that enables them to utilize our core suite of ongoing solutions, regardless of the size or type of value-based care models they are pursuing. Our platform grows through health systems increasing membership in their existing value-based care payment model, as well as their pursuit of additional payer contracts and health plans.

Identifi®

Identifi® is our proprietary technology platform that aggregates and analyzes data, manages care workflows and engages patients. Identifi® links our processes with those of our provider partners and other third parties in order to create a connected clinical delivery ecosystem, stratify patient populations, standardize clinical work flows and enable high-quality, cost-effective care. The configurable nature and broad capabilities of Identifi® help enhance the benefits our partners receive from our Value-Based Operations and increase the effectiveness of our partners’ existing technology architecture. Highlights of the capabilities of Identifi® include the following:

Data and integration services: Data from disparate sources, such as EMRs, and lab and pharmacy data, is collected, assembled, integrated and maintained in order to provide health care professionals with a holistic view of the patient.
Clinical and business content: Clinical and business content is applied to the integrated data to create actionable information in order to optimize clinical and financial performance.
EMR integration: Data and clinical insights from Identifi® are fed back into partner EMRs to improve both provider and patient satisfaction, create workflow efficiencies, promote clinical documentation and coding and provide clinical support at the point-of-care.
Applications: A suite of cloud-based applications manages the clinical, financial and operational aspects of the value-based model. Our applications are individually purchased and scale with the clinical, financial and administrative needs of our provider partners. As additional capabilities are required through our platform, they are often deployed as applications through the Identifi® platform.

5



Value-Based Operations

Our Value-Based Operations are empowered and supported by Identifi®. Other elements include: (1) an aligned clinical delivery network to provide improved, coordinated care, (2) a high-performing population health organization that drives clinical outcomes, (3) an efficient administrative infrastructure to administer value-based payments and (4) integration of cost management solutions including PBM and patient risk scoring. We integrate change management processes and ongoing physician-led transformation into all value-based services to build engagement, integration and alignment within our partners in order to successfully deliver value-based care and sustain performance. We have standardized the processes described below and are able to leverage our expertise across our entire partner base. Through the technological and clinical integration we achieve, our solutions are delivered as ingrained components of our partner’s core operations rather than add-on solutions.

Delivery Network Alignment

We help our partners build the capabilities that are required to develop and maintain a coordinated and financially-aligned provider network that can deliver high-quality care necessary for value-based contracts. These capabilities include:

High-performance network:  Supporting the capabilities needed to build, maintain and optimize provider- and clinically-integrated networks.
Value compensation models: Developing and supporting physician incentive payment programs that are linked to quality outcomes, payer shared savings arrangements and health plan performance.
Integrated specialty partnerships: Supporting the technology-enabled strategies, analytics and staff needed to optimize network referral patterns.

Population Health Performance

Population Health Performance is an integrated suite of technology-enabled solutions that supports the delivery of quality care in an environment where a provider’s need to manage health has significantly expanded. These solutions include:

Clinical programs: Care processes and ongoing clinical innovation that enables providers to target the right intervention at the right time for a given patient.
Specialized care team: Multi-disciplinary team that is deployed telephonically from a centralized location or throughout a local market to operate clinical programs, engage patients and support physicians.
Patient engagement: Integrated technologies and processes that enable outreach to engage patients in their own care process.
Quality and risk coding: Engagement of physicians to identify opportunities to close gaps in care and improve clinical documentation efforts.

Financial and Administrative Management

We help providers assemble the complete infrastructure required to operate, manage and capitalize on a variety of value-based payment arrangements. These capabilities include:

Payer risk: The capabilities needed to successfully manage risk from payers, including analysis, data and operational integration with payer processes, and ongoing performance management. Included in this capability is our Payer Value Alliance, which leverages our national scale to support providers with a common, sustainable, financial and clinical framework across contracted payers.
Analytics and reporting: The ongoing and ad hoc analytic teams and reports required to measure, inform and improve performance, including population health analytics, market analytics, network evaluation, staffing models, physician effectiveness, clinical delivery optimization and patient engagement.
Health plan: The scaled administrative capabilities required to launch and operate a provider-sponsored health plan, including sales and marketing, product development, actuarial, regulatory and compliance, member services, claims administration, provider relations, finance and utilization management.
Leadership and management: Our local and national talent assist our partners in effectively managing the performance of their value-based operations.

Integrated Cost and Revenue Management Solutions

We seek to integrate traditional cost and revenue management solutions such as PBM and risk adjustment to achieve greater adoption and performance than traditional payer-led models.

Pharmacy benefit management: Our team of professionals support the drug component of providers’ plan offerings and bring national buying power and dedicated resources that are tightly integrated with the care delivery model. Differentiated from what

6


we consider to be traditional PBMs, our solution is integrated into patient care and engages population health levers including generic utilization, provider management, and utilization management to reduce unit pharmacy costs.
Risk adjustment: Our provider-led risk adjustment solution leverages our Identifi® platform and integrates with partners’ EMRs to minimize disruption to the physician practice and maximize physician engagement. Our prospective and retrospective risk adjustment offerings utilize comprehensive data sources to capture medical history and sophisticated analytics and workflow tools with the aim of increasing the accuracy and efficiency of retrieval and documentation. We believe that through better provider engagement and intelligent use of data, our integrated model drives more accurate documentation of patient acuity, which optimizes reimbursement and improves the quality of care.

Centralized infrastructure

Our solution was built to provide operating leverage that benefits from our continued growth. We leverage our purpose-built technology platform and centralized resources in conjunction with the growth in our partners’ membership base. Our centralized resources and technologies include our network development capabilities, PBM administration, technology infrastructure, clinical program development and data analytics.

Competitive Strengths

We believe we are well-positioned to benefit from the transformations occurring in health care payment and delivery described above. We believe this new environment that rewards the better use of information to drive patient outcomes aligns with our platform, recent investments and other competitive strengths.

Early Innovator

We believe we are an innovator in the delivery of a comprehensive value-based care solution for providers. We were founded in 2011, ahead of the implementation of the ACA and before the rapid expansion of programs, such as Medicare ACOs or Medicare Bundled Payment Initiatives. Since our inception, we have invested a significant amount in our offerings.

Comprehensive end to end solution

We provide an end-to-end, built-for-purpose, technology-enabled services platform for providers to transition their organization and business model to succeed in value-based payment models. We believe that offering a comprehensive and integrated solution which brings together population health management along with financial and administrative management on a single platform allows providers to accelerate their path to adoption of value-based care.

Integrated Technology Platform

Our proprietary technology platform, Identifi®, allows us to deliver a connected delivery ecosystem, implement replicable clinical processes, scale our Value-Based Operations and capitalize on multiple types of value-based payment relationships. The Identifi® platform supports the following capabilities:

Data aggregation from internal and external sources, such as EMRs and payer claims;
Algorithmic interpretation of aggregated data to stratify populations and identify high-risk patients;
Standardized workflows and dashboards to enable consistency across disparate clinical resources;
Applications to support value-based business models;
Patient outreach and engagement tools;
Integration into physician workflows to proactively engage high-priority patients; and
Reporting and tracking of clinical and financial outcomes.

We believe we are creating scaled benefits for our provider partners in areas such as data analytics, administrative services and care management. We expect Identifi® to enable us to deliver increasing levels of efficiency to our provider partners.

Provider-Centric Brand Identity

We believe our provider-centric brand identity and origins differentiate us from our competitors. We believe our solutions, which have built on capabilities developed at UPMC, resonate with potential partners seeking proven solutions from providers rather than payers or non-health care businesses. Our analytical and clinical solutions are rooted in UPMC’s experience in growing a provider-led, integrated delivery network over the past 15 years, and growing to become one of the largest provider-owned health plans in the country. In addition, our deep strategic partnership with The Advisory Board strengthens our brand as a provider-friendly organization. The Advisory Board is well-recognized as an industry thought leader that made its research and technology solutions available to over 4,400 hospitals and providers as of December 2016. Our position as a payer-agnostic services organization allows

7


for the sharing of data across multiple payers and care delivery integration regardless of payer, which we believe is not possible with payer led solutions.

Partnership-Driven Business Model

Our business model is predicated on long-term strategic partnerships with leading providers that are attempting to evolve two of their most critical business functions: how they deliver care and how they are compensated for it. The partnership model enables cultural alignment, integration into the provider care delivery and payment work flow, long-term contractual relationships and a cycle of clinical and cost improvement with shared financial benefit. We devote significant resources, primarily in the form of business development, to establish relationships with our partners. For 2016, our business development expenses represented 6.4% of our total revenues. Thereafter, beginning with the Blueprint phase of our engagement with a partner, our costs to serve our partners primarily consist of personnel-related costs for the deployment of our solution. We expect our business development expenses as a percentage of revenue to decline over time. As of December 31, 2016, our average contractual relationship with our long-term partners was approximately five years, with an average of 2.3 years of performance remaining per contract. As of December 31, 2016, we had entered into long-term contractual relationships with over 25 partners and a significant portion of our revenue is concentrated with several partners. Our three largest partners in 2016, Passport Health Plan, Indiana University Health Plan and MedStar Health, Inc., comprised 19.6%, 14.5% and 12.7%, respectively, of our revenue for 2016, or 46.8% in the aggregate. See “Part II - Item 7. Management’s Discussion and Analysis of Financial Condition and Results of Operations - Business Overview” for additional discussion about our largest partners.

Channel Development

Our heritage, having been founded by UPMC, one of the largest providers in the country, and The Advisory Board with over 4,400 hospital and provider members as of December 2016, along with the relationships fostered by our senior management team, have allowed us to develop a significant channel into leading health systems. Our solution empowers a fundamental shift in a provider’s business model and requires alignment of their senior management and board of directors for success. A significant portion of providers that make an investment in a Blueprint continue to partner with us for our proprietary process and integrated services, which we refer to as our Value-Based Operations.

Our business model creates additional channel development through our Blueprint services. Our Blueprint not only enables providers with a roadmap to value-based care and the financial implications of the transition, it also creates a connection between us and the provider’s senior leadership. As a result, we derive revenues from providers who have completed the Blueprint phase and proceed to partner with us to enable their transition to value-based contracting.

Proven Leadership Team

We have made a significant investment in building an industry-leading management team. Our senior leadership team has extensive experience in the health care industry and a track record of delivering measurable clinical, financial and operational improvement for health care providers and payers. Our chief executive officer, Frank Williams, was formerly the chief executive officer of The Advisory Board, where he oversaw the growth of the company and its IPO.

Growth Opportunities

Multiple Avenues for Growth with Our Existing, Embedded Partner Base

We have established a multi-year partnership model with multiple drivers of embedded growth through the following avenues:

growth in lives in existing covered populations;
partners expanding into new lines of value-based care to capture growth in new profit pools; and
partners utilizing our additional capabilities, such as new Identifi® applications, PBM and TPA services.

In addition to growth within our existing partner base, opportunities exist with providers utilizing our Blueprint, who sign short-term contracts under which we analyze the opportunities available to them in the value-based care market. From time to time, we also evaluate and consider pursuing opportunities to expand into businesses related to the services we currently provide.

Early Stages of a Rapidly Growing Transformational Addressable Market

We believe that our existing partners represent a small fraction of health systems that could benefit from our solutions. The transformation of the care delivery and payment model in the United States has been rapid, but it is still in the early stages. While approximately 10% of health care payments were paid through value-based care programs as of June 2014, it is estimated that this number will grow to over 50% by 2020.


8


Capitalize on Growth in Select Government-Driven Programs

Significant growth is projected in the number of people managed by government-driven programs in the United States over the next 8 years. Specifically, the CMS projects the number of Medicare beneficiaries to grow to approximately 63 million by 2020 from approximately 56 million at the end of 2016. We expect health systems to be direct beneficiaries of growth in Medicare Advantage and Medicaid Managed Care because those specific markets are well suited for value-based care. We believe that the growth in government programs will create an opportunity for health systems to capture a greater portion of the over two trillion dollars in annual health insurance expenditures. The nature of our variable fee economic model enables us to benefit from this growth in government-managed lives. A significant portion of our revenues are attributable to government-driven programs, primarily comprised of Medicaid and, to a less significant extent, Medicare. This dynamic represents a change from prior periods and results in part from our acquisition of Valence Health as well as our strategic alliance with Passport.

Ability to Capture Additional Value Through Delivering Clinical Results

We are capturing only a portion of the administrative dollars in the market through our current solution, which represent over 10% of total premium dollars. We believe there is a significant opportunity to capture a portion of the medical dollar over time - namely the remainder of the premium dollar which goes to medical expenses. As our health system partners continue to own a larger percentage of overall premiums, we have begun to pursue business models that allow us to participate in the medical savings through shared savings agreements that align incentives to reduce costs and improve quality outcomes.

Expand Platform Offerings to Meet Evolving Market Needs

There are multiple business offerings that health systems may require to operate in a value-based care environment that we do not currently provide, including but not limited to:

PBM expansion to include additional specialty pharmacy management capabilities;
Health savings account administration;
On-site or specialty clinic platforms; and
Consumer engagement and digital outreach.

Selectively Pursue Strategic Acquisitions

We believe that the nature of our competitive landscape provides meaningful acquisition opportunities. Our industry is in the early stages of its life cycle and there are multiple firms attempting to capitalize on the transformation of the care delivery model and the various forms of new profit pools. We believe that providers will require an end-to-end solution and we believe we are well positioned to meet this demand by expanding the breadth of our offerings through not only organic growth, but also the acquisition of niche providers and non-core portions of larger enterprises. From time to time we may also pursue acquisition opportunities of businesses related to services we currently provide. As an example of executing on our strategy, in February 2016 we entered into a strategic alliance with a leading nonprofit community-based and provider-sponsored health plan administering Kentucky Medicaid and federal Medicare Advantage benefits. This alliance created the Medicaid Center of Excellence, which offers centralized services for provider-led Medicaid health plans. In addition, in the fourth quarter of 2016 we completed the acquisitions of Valence Health and Aldera, expanding our capabilities and expertise in the Medicaid and pediatric markets, as well as the provision of certain third party administration services.

Sales and Marketing

We market and sell our services to providers throughout the United States. Our dedicated sales team targets provider opportunities for our platform solutions. Our sales team works closely with our leadership team and subject matter experts to foster long-term relationships with our provider partner’s leadership and board of directors given the long-term nature of our partnerships. Our dedicated business development team works closely with our partners to identify additional service opportunities that can be offered from our platform on a continuous basis.

Partner Relationships

Our business model is predicated on long-term strategic partnerships with leading providers that are attempting to evolve two of their most critical business functions: how they deliver care and how they are compensated for it. The partnership model enables cultural alignment, integration into the provider care delivery and payment work flow, long-term contractual relationships and a cycle of clinical and cost improvement with shared financial benefit.

We have sought to partner with leading providers in sizable markets, which we believe creates a growth cycle that benefits from the secular transition to value-based care. By helping these systems lower clinical and administrative costs, we believe we are positioning them to offer a low cost, effective care setting to payers, employers and consumers, which enables them to capture greater market

9


share. As providers have succeeded in lowering costs and growing market share, this enables them to increase their value-based offerings. By virtue of our business model, we benefit from our partners’ growth.

As of December 31, 2016, we had long-term contractual relationships with over 25 partners. As of December 31, 2016, our average contractual relationship with our long-term partners was approximately five years, with an average of 2.3 years of performance remaining per contract. The contracts governing the relationships with our partners include key terms that define the period of performance, revenue rates, advanced billing terms, service level agreements, termination clauses, exclusivity clauses and right of first refusal clauses.

Typically, the terms of these contracts provide for a monthly payment that is calculated based on a specified rate multiplied by the number of members that our partners are managing under a value-based care arrangement. The specified rate varies depending on which market-facing solutions the partner has adopted and the number of services and technology applications they are utilizing. Typically, the terms of these contracts allow for advance billing of our partners. In some of our contracts, a defined portion of the revenue is at risk and can be refunded to the partner if certain service levels are not attained. We monitor our compliance with the service levels to determine whether a refund will be provided and record an estimate of these refunds.

Although the revenue from our long-term contracts is not guaranteed because certain of our contracts are terminable for convenience by our partners after a notice period has passed, certain partners would be required to pay us a termination fee in certain circumstances. Termination fees and the related notice period in certain of our contracts are determined based on the scope of the market-facing solutions that the partner has adopted and the duration of the contract. Most of our contracts include cure periods for certain breaches, during which time we may attempt to resolve any issues that would trigger a partner’s ability to terminate the contract. However, certain of our contracts are also terminable immediately on the occurrence of certain events. For example, some of our contracts may be terminated by the partner if we fail to achieve target performance metrics over a specified period. Certain of our contracts may be terminated by the partner immediately following repeated failures by us to provide specified levels of service over periods ranging from six months to more than a year. Certain of our contracts may be terminated immediately by the partner if we lose applicable licenses, go bankrupt, lose our liability insurance, become insolvent, file for bankruptcy or receive an exclusion, suspension or debarment from state or federal government authorities. The loss, termination or renegotiation of any contract could negatively impact our results.

The contracts often contain exclusivity or other restrictive provisions, which may limit our ability to partner with or provide services to other providers or purchase services from other vendors within certain time periods and in certain geographic areas. The exclusivity and other restrictive provisions are negotiated on an individual basis and vary depending on many factors, including the term and scope of the contract. The time limit on these exclusivity and other restrictive provisions typically corresponds to the term of the contract. These exclusivity or other restrictive provisions often apply to specific competitors of our health system partners or specific geographic areas within a particular state or an entire state, subject to certain exceptions, including, for example, exceptions for employer plan entities that have operations in the restricted geographic areas but that are headquartered elsewhere. Accordingly, these exclusivity clauses may prevent us from entering into long-term relationships with certain potential partners.

The contracts with our partners impose other obligations on us. For example, we typically agree that all services provided under the partner contract and all employees providing such services will comply with our partner’s policies and procedures. In addition, in most instances, we have agreed to indemnify our partners against certain third-party claims, which may include claims that our services infringe the intellectual property rights of such third parties.

Competition

The market for our products and services is fragmented, competitive and characterized by rapidly evolving technology standards, customer needs and the frequent introduction of new products and services. Our competitors range from smaller niche companies to large, well-financed and technologically-sophisticated entities.

We compete on the basis of several factors, including breadth, depth and quality of product and service offerings, ability to deliver clinical, financial and operational performance improvement through the use of products and services, quality and reliability of services, ease of use and convenience, brand recognition and the ability to integrate services with existing technology. We also compete on the basis of price.

Health Care Laws and Regulations

Our business is subject to extensive, complex and rapidly changing federal and state laws and regulations. Various federal and state agencies have discretion to issue regulations and interpret and enforce health care laws. While we believe we comply in all material respects with applicable health care laws and regulations, these regulations can vary significantly from jurisdiction to jurisdiction, and interpretation of existing laws and regulations may change periodically. Federal and state legislatures also may enact various legislative proposals that could materially impact certain aspects of our business. The following are summaries of key federal and state laws and regulations that impact our operations:

10



Health Care Reform

In March 2010, the ACA and the Health Care and Education Reconciliation Act of 2010, which we refer to, collectively, as health care reform, was signed into law. Health care reform contains provisions that have changed and will continue to change the health insurance industry in substantial ways. For example, health care reform includes a mandate requiring individuals to be insured or face tax penalties; a mandate that employers with over 50 employees offer their employees group health insurance coverage or face tax penalties; prohibitions against insurance companies that offer Individual Major Medical plans using pre-existing health conditions as a reason to deny an application for health insurance; medical loss ratio requirements that require each health insurance carrier to spend a certain percentage of their premium revenue on reimbursement for clinical services and activities that improve health care quality; establishment of health insurance exchanges to facilitate access to, and the purchase of, health insurance; and subsidies and cost-sharing credits to make health insurance more affordable for those below certain income levels.

Health care reform amended various provisions in many federal laws, including the Code, the Employee Retirement Income Security Act of 1974 and the Public Health Services Act. Health care reform is being implemented by the Department of Health and Human Services, the Department of Labor and the Department of Treasury. Most of the ACA regulations became effective on January 1, 2014.

Following the 2016 presidential and congressional elections, it is likely that legislation repealing or defunding the ACA (in whole or in part), amending the ACA, amending and replacing the ACA or otherwise altering the regulatory landscape with respect to the ACA and other healthcare laws will be introduced and passed by Congress and signed into law by President Trump, consistent with statements made by President Trump and by members of Congress in recent years. Because of the continued uncertainty about the implementation of the ACA, including the timing of and potential for further legal challenges or repeal or amendment of that legislation, we cannot quantify or predict with any certainty the likely impact of the ACA or its repeal or replacement on our business, financial condition, operating results and prospects. In addition, Congress, state legislatures and third-party payors may continue to review and assess alternative health care delivery and payment systems and may in the future propose and adopt legislation or policy changes or implementations effecting additional fundamental changes in the health care delivery system, including with respect to Medicare and Medicaid programs. We cannot assure you as to the ultimate content, timing, or effect of any changes, nor is it possible at this time to estimate the impact of any such potential legislation or changes. Health care reform has resulted in profound changes to the individual health insurance market and our business, and we expect these changes to continue.

Stark Law

We are subject to federal and state “self-referral” laws. The Stark Law is a federal statute that prohibits physicians from referring patients for items covered by Medicare or Medicaid to entities with which the physician has a financial relationship, unless that relationship falls within a specified exception. The Stark Law is a strict liability statute and is violated even if the parties did not have an improper intent to induce physician referrals. The Stark Law is relevant to our business because we frequently organize arrangements of various kinds under which (a) physicians and hospitals jointly invest in and own ACOs, clinically integrated networks and other entities that engage in value-based contracting with third-party payers or (b) physicians are paid by hospitals or hospital affiliates for care management, medical or other services related to value-based contracts. We evaluate when these investment and compensation arrangements create financial relationships under the Stark Law and design structures that satisfy exceptions under the Stark Law or Medicare Shared Savings Program waiver.

Anti-kickback Laws

In the United States, there are federal and state anti-kickback laws that generally prohibit the payment or receipt of kickbacks, bribes or other remuneration in exchange for the referral of patients or other health-related business. The United States federal health care programs’ Anti-Kickback Statute makes it unlawful for individuals or entities knowingly and willfully to solicit, offer, receive or pay any kickback, bribe or other remuneration, directly or indirectly, in exchange for or to induce the referral of an individual to a person for the furnishing or arranging for the furnishing of any item or service for which payment may be made in whole or in part under a federal health care program or the purchase, lease or order, or arranging for or recommending purchasing, leasing or ordering, any good, facility, service, or item for which payment may be made in whole or in part under a federal health care program. Penalties for violations include criminal penalties and civil sanctions such as fines, imprisonment and possible exclusion from federal health care programs. The Anti-Kickback Statute raises similar compliance issues as the Stark Law. While there are safe harbors under the Anti-Kickback Statute, they differ from the Stark Law exceptions in that compliance with a safe harbor is not mandatory. If an arrangement falls outside the safe harbors, it must be evaluated on its specific facts to assess whether regulatory authorities might take the position that one purpose of the arrangement is to induce referrals of federal health care program business. Our business arrangements implicate the Anti-Kickback Statute for the same reasons they raise Stark Law issues. We evaluate whether investment and compensation arrangements being developed by us on behalf of hospital partners fall within one of the safe harbors or Medicare Shared Savings Program waiver. If not, we consider the factors that regulatory authorities are likely to consider in attempting to identify the intent behind such arrangements. We also design business models that reduce the risk that any such arrangements might be viewed as abusive and trigger Anti-Kickback Statute claims.

11



Antitrust Laws

The antitrust laws are designed to prevent competitors from jointly fixing prices. However, competitors often work collaboratively in order to reduce the cost of health care and improve quality. To balance these competing goals, antitrust enforcement agencies have established a regulatory framework under which claims of per se price fixing can be avoided if a network of competitors (such as an ACO or clinically integrated network) is financially or clinically integrated. In this context, we evaluate the tests for financial and clinical integration that would be applied to the provider networks that we are helping to create and support, including the nature and extent of any financial risk that must be assumed to be deemed financially integrated and the types of programs that must be implemented to achieve clinical integration. However, even if a network is integrated, it is still subject to a “rule of reason” test to determine whether its activities are, on balance, pro-competitive. The key factors in the rule of reason analysis are market share and exclusivity. We focus on network size, composition and contracting policies to strengthen our partners’ position that their networks meet the rule of reason test.

Federal Civil False Claims Act and State False Claims Laws

The federal civil False Claims Act imposes liability on any person or entity who, among other things, knowingly presents, or causes to be presented, a false or fraudulent claim for payment by a federal health care program. The “qui tam” or “whistleblower” provisions of the False Claims Act allow a private individual to bring actions on behalf of the federal government alleging that the defendant has submitted a false claim to the federal government, and to share in any monetary recovery. Our activities relating to the manner in which we sell and market our services, including our provider-led risk adjustment solution, may be subject to scrutiny under these laws.

HIPAA, Privacy and Data Security Regulations

By processing data on behalf of our partners, we are subject to specific compliance obligations under privacy and data security-related laws, including HIPAA, the HITECH Act and related state laws. We are also subject to federal and state security breach notification laws, as well as state laws regulating the processing of protected personal information, including laws governing the collection, use and disclosure of social security numbers and related identifiers.

The regulations that implement HIPAA and the HITECH Act establish uniform standards governing the conduct of certain electronic health care transactions and protecting the security and privacy of individually identifiable health information maintained or transmitted by health care providers, health plans and health care clearinghouses, all of which are referred to as “covered entities,” and their “business associates” (which includes anyone who performs a service on behalf of a covered entity involving the use or disclosure of protected health information and is not a member of the covered entity’s workforce). Our partners’ health plans generally will be covered entities, and, as their business associate, they may ask us to contractually comply with certain aspects of these standards by entering into requisite business associate agreements.

HIPAA Health Care Fraud Standards

The HIPAA health care fraud statute created a class of federal crimes, including health care fraud and false statements relating to health care matters, known as the “federal health care offenses.” The HIPAA health care fraud statute prohibits, among other things, executing a scheme to defraud any health care benefit program, while the HIPAA false statements statute prohibits, among other things, concealing a material fact or making a materially false statement in connection with the payment for health care benefits, items or services. Entities that are found to have aided or abetted in a violation of the HIPAA federal health care offenses are deemed by statute to have committed the offense and are punishable as a principal.

Medicare and Medicaid

Medicare is a federal program that provides hospital and medical insurance benefits to persons age 65 and over, as well as certain other individuals. Medicaid programs are jointly funded by federal and state governments and are administered by states under an approved plan that provides hospital and other health care benefits to qualifying individuals. As we increase our exposure to Medicare and Medicaid businesses through new and existing partners, including through our strategic alliance with Passport as well as our acquisition of Valence Health, we increase our exposure to changes in government policy with respect to and regulation of the Medicaid and Medicare programs in which we and our partners participate. We are subject to regulation by both CMS and state agencies in respect of certain services we provide relating to Medicaid and Medicare programs.

Because some of our partners are participants in governmental programs, our services have in the past and may again in the future be subject to periodic surveys and audits by governmental entities or contractors for compliance with Medicare and other standards and requirements. As a result of surveys or audits, CMS may seek premium and other refunds, prohibit us from continuing to market or enroll members in plans, exclude us from participating in one or more programs or institute other sanctions against us if we fail to comply with CMS regulations or Medicare contractual requirements.

12



The regulations and requirements applicable to us and other participants in Medicaid and Medicare programs are complex and subject to change. Following the 2016 presidential and congressional elections, Congress and state legislatures may propose and adopt legislation or policy changes or implementations effecting additional fundamental changes with respect to Medicare and Medicaid programs. Such changes in the law, or new interpretations of existing laws, may have a significant impact on our methods and costs of doing business. Additionally, expansion of enforcement activity could adversely affect our business and financial condition. Going forward, we expect CMS and Congress to continue to closely scrutinize each component of the Medicare program as well as modify the terms and requirements of the program. It is not possible to predict the outcome of this Congressional or regulatory activity, either of which could adversely affect us. Similarly, we cannot predict whether pending or future federal or state legislation or court proceedings will change various aspects of the Medicaid and Medicare programs, nor can we predict the impact those changes will have on our business operations or financial results, but the effects could be materially adverse.

Consumer Protection Laws

Federal and state consumer protection laws are being applied increasingly by the FTC, Federal Communications Commission and states’ attorneys general to regulate the collection, use, storage and disclosure of personal or patient information, through websites or otherwise, and to regulate the presentation of website content and to regulate direct marketing, including telemarketing and telephonic communication. Courts may also adopt the standards for fair information practices promulgated by the FTC, which concern consumer notice, choice, security and access.

State Privacy Laws

In addition to federal regulations issued under HIPAA, some states have enacted privacy and security statutes or regulations, which we refer to as state privacy laws, that govern the use and disclosure of a person’s medical information or records and, in some cases, are more stringent than those issued under HIPAA. These state privacy laws include regulation of health insurance providers and agents, regulation of organizations that perform certain administrative functions, such as UR, or TPA, issuance of notices of privacy practices and reporting and providing access to law enforcement authorities. In those cases, it may be necessary to modify our operations and procedures to comply with these more stringent state privacy laws. If we fail to comply with applicable state privacy laws, we could be subject to additional sanctions.

Other State Laws

State insurance laws require licenses for certain health plan administrative activities, including TPA licenses for the processing, handling and adjudication of health insurance claims and UR agent licenses for providing medical management services. Given the nature and scope of services that we provide to certain partners, we are required to maintain TPA and UR agent licenses and ensure that such licenses are in good standing on an annual basis. In addition, laws in many states govern prompt payment obligations for health care services. These laws generally define claims payment processes and set specific time frames for submission, payment, and appeal steps. Failure to meet these requirements and time frames may result in rejection, delay of claims and possible interest and regulatory penalties. The Company has also established a captive insurance company under the laws of the State of Vermont and is subject to the captive insurance laws of that state.

Employees

As of December 31, 2016, we had approximately 2,400 employees. None of our employees are represented by a labor union, and we are not a party to any collective bargaining agreements. We consider our employee relations to be good.

Intellectual Property

Our continued growth and success depends, in part, on our ability to protect our intellectual property and proprietary technology, including the Identifi® software platform. We primarily protect our intellectual property through a combination of copyrights, trademarks and trade secrets, intellectual property licenses and other contractual rights (including confidentiality, non-disclosure and assignment-of-invention agreements with our with employees, independent contractors, consultants and companies with which we conduct business).

However, these intellectual property rights and procedures may not prevent others from creating a competitive online platform or otherwise competing with us. We may be unable to obtain, maintain and enforce the intellectual property rights on which our business depends, and assertions by third parties that we violate their intellectual property rights could have a material adverse effect on our business, financial condition and results of operations. For additional information related to our intellectual property position see “Part I - Item 1A. Risk Factors - Risks relating to our business and industry.”


13


Research and Development

Our research and development expenditures primarily consist of our strategic investment in enhancing the functionality and usability of our software, Identifi® and developing programs and processes to maximize care delivery efficiency and effectiveness. We also capitalize software development costs related to Identifi®. Our research and development expenditures and capitalized software development costs also include the suite of products developed by Valence and Aldera, respectively.

We expensed $11.1 million, $5.8 million and zero in research and development costs for the years ended December 31, 2016, 2015 and 2014, respectively. We capitalized $15.0 million, $6.4 million and zero of software development costs for the years ended December 31, 2016, 2015 and 2014, respectively.

Available Information

We file annual, quarterly and current reports, proxy statements and other documents with the SEC under the Exchange Act. The public may read and copy any materials that we file with the SEC at the SEC’s Public Reference Room at 100 F Street, NE,
Washington, DC 20549. The public may obtain information on the operation of the Public Reference Room by calling the SEC at
1-800-SEC-0330. Also, the SEC maintains a website that contains reports, proxy and information statements and other information regarding issuers, including Evolent, that file electronically with the SEC. The public can obtain any documents that we file with the SEC at www.sec.gov.

We also make available, free of charge, on or through our website, ir.evolenthealth.com, our Annual Report on Form 10-K, Quarterly
Reports on Form 10-Q, Current Reports on Form 8-K and amendments to those reports filed or furnished pursuant to Section 13(a) or 15(d) of the Exchange Act as soon as reasonably practicable after we electronically file such material with, or furnish it to, the SEC. Except as specifically indicated otherwise, the information available on our website and the SEC’s website is not and shall not be deemed a part of this Annual Report on Form 10-K.

Executive Officers of the Registrant

Our executive officers as of March 2, 2017, were as follows:

Name
 
Age (1)
 
Position
Frank Williams
 
50
 
Chief Executive Officer and Director
Seth Blackley
 
38
 
President
Nicholas McGrane
 
48
 
Chief Financial Officer
Tom Peterson
 
46
 
Chief Operating Officer
Jonathan Weinberg
 
49
 
General Counsel
Steve Wigginton
 
50
 
Chief Executive Officer - Valence Health
Lydia Stone
 
41
 
Principal Accounting Officer and Corporate Controller

(1) Age shown is as of March 2, 2017.

Frank Williams is the Chief Executive Officer, co-founder and member of the Board of Directors of Evolent. Prior to Evolent, he served as the Chief Executive Officer of The Advisory Board from June 2001 to September 2008, and as its Chairman from September 2008 to August 2011. Previously, Mr. Williams also served as President of MedAmerica OnCall, President of Vivra Orthopedics and as a management consultant for Bain & Co. He currently serves on the boards of Peer Health Exchange and Head-Royce School. Mr. Williams holds a bachelor of arts with high honors in political economies of industrial societies from the University of California, Berkeley, and a master of business administration from Harvard Business School.

Seth Blackley has served as our President since August 2011. Prior to co-founding the company, Mr. Blackley was the Executive Director of Corporate Development and Strategic Planning at The Advisory Board from May 2004 to August 2011. Mr. Blackley began his career as an analyst in the Washington, D.C. office of McKinsey & Company. Mr. Blackley holds a bachelor of arts degree in business from The University of North Carolina at Chapel Hill, and a master of business administration from Harvard Business School.

Nicholas McGrane has served as our Chief Financial Officer since October 2014. Prior to joining Evolent, Mr. McGrane was Managing Director with Riverside Management Group from July 2013 to October 2014. Prior to joining Riverside Management Group, Mr. McGrane was an independent consultant for clients including Evolent Health LLC. He served as Interim Chief Executive Officer and Interim President of Sbarro Inc. from July 2010 to February 2012. Sbarro Inc. was a portfolio company of MidOcean

14


Partners, where Mr. McGrane held various roles, including Managing Director, from 1997 to 2012. Mr. McGrane holds a bachelor of science degree in management from Trinity College Dublin and a master of business administration from Harvard Business School.

Tom Peterson has served as our Chief Operating Officer since August 2011. From June 2009 to August 2011, Mr. Peterson was Chief Executive Officer of Inflect Advisors. From November 1999 to 2009, Mr. Peterson held executive roles with The Advisory Board. Prior to The Advisory Board, Mr. Peterson was Vice President of HealthSouth Corporation from January 1996 to November 1999. Mr. Peterson holds a bachelor of arts in government from Harvard University and a masters degree in mental health counseling from George Washington University.

Jonathan Weinberg has served as our General Counsel since January 2014. Prior to joining Evolent, Mr. Weinberg was a Senior Vice President and Deputy General Counsel for Coventry Health Care, Inc. from 2002 to 2013, and was in charge of the day-to-day management of the legal department as well as the company’s risk management department. Prior to joining Coventry, Mr. Weinberg was an associate and then partner at Epstein Becker and Green, P.C. in the firm’s health care practice, specializing in managed care issues from 1992 to 2002. Mr. Weinberg received his bachelor of arts in history and political science from the University of Wisconsin-Madison and his juris doctorate from the Catholic University of America.

Steve Wigginton assumed the position of Chief Executive Officer of Valence Health upon consummation of our acquisition of Valence Health in October 2016. Prior to joining the leadership team at Valence Health, Mr. Wigginton had held the position of Chief Development Officer since joining Evolent in 2012. Prior to joining Evolent, Mr. Wigginton served as the founding Chief Executive Officer of Medley Health, a venture-backed technology and services provider for physician practices, from 2010 to 2012. From 2005 to 2010, Mr. Wigginton was the President of Health Integrated, a provider of health management. Prior to Health Integrated, Mr. Wigginton was Executive Vice President of Neoforma from 2000 to 2004. Mr. Wigginton joined Neoforma’s executive team after its acquisition of Pharos Technologies–a company he co-founded. Mr. Wigginton holds a bachelor of science in finance from Indiana University and a master in business administration from the Kelley School of Business, Indiana University.

Lydia Stone has served as our Controller since May 2013 and Principal Accounting Officer since September 2015. Prior to joining Evolent, Ms. Stone was a Senior Manager at BAE Systems, Inc. from November 2010 to May 2013, and was a manager at Ernst & Young LLP in its Assurance practice from August 2004 to November 2010. Ms. Stone received her master’s degree in accounting from the College of William & Mary. Ms. Stone is a Certified Public Accountant in the Commonwealth of Virginia.

Item 1A. Risk Factors

Risk factors

Our business, operations and financial position are subject to various risks. You should carefully consider the risks and uncertainties described below, together with all of the other information in this Annual Report on Form 10-K, including the audited annual financial statements and notes thereto included elsewhere in this Form 10-K, when evaluating your investment in our securities. The risks and uncertainties described below are those that we currently believe may materially affect the Company. Additional risks and uncertainties of which we are unaware or that we currently deem immaterial also may become important factors that affect the Company. If any of the following risks are realized, our business, financial condition, operating results and prospects could be materially and adversely affected. In that event, the price of our securities could decline, and you could lose part or all of your investment. Some statements in this Form 10-K, including statements in the following risk factors, constitute forward-looking statements. Please refer to “Forward Looking Statements - Cautionary Language.”

Risks relating to our business and industry

The market for health care in the United States is in the early stages of structural change and is rapidly evolving, which makes it difficult to forecast demand for our products and services.

The market for health care in the United States is in the early stages of structural change and is rapidly evolving. Our future financial performance will depend in part on growth in this market and on our ability to adapt to emerging demands of this market. It is difficult to predict with any precision the future growth rate and size of our target market.

The rapidly evolving nature of the market in which we operate, as well as other factors that are beyond our control, reduce our ability to accurately evaluate our long-term outlook and forecast annual performance. We believe demand for our products and services has been driven in large part by price pressure in traditional FFS health care, a regulatory environment that is incentivizing value-based care models, a rapid expansion of retail insurance, broader use of the Internet and advances in technology. Widespread acceptance of the value-based care model is critical to our future growth and success. A reduction in demand for our products and services caused by lack of acceptance, technological challenges, competing offerings or other factors would result in a lower revenue growth rate or decreased revenue, either of which could negatively impact our business and results of operations. In addition, our business, financial condition and results of operations may be adversely affected if health care reform is not implemented in accordance with our expectations or if it is amended in a way that impacts our business and results in our failure to execute our growth strategies.

15



The health care regulatory and political framework is uncertain and evolving.
Health care laws and regulations are rapidly evolving and may change significantly in the future, which could adversely affect our financial condition and results of operations. For example, in March 2010, the ACA was adopted, which is a health care reform measure that provides health care insurance for approximately 20 million more Americans. The ACA includes a variety of health care reform provisions and requirements that were expected to become effective at varying times through 2018 and to substantially change the way health care is financed by both governmental and private insurers, which may significantly impact our industry and our business. Following the 2016 presidential and congressional elections, it is likely that legislation repealing or defunding the ACA (in whole or in part), amending the ACA, amending and replacing the ACA or otherwise altering the regulatory landscape with respect to the ACA and other health care laws will be introduced and passed by Congress and signed into law by President Trump, consistent with statements made by President Trump and by members of Congress in recent years. Because of the continued uncertainty about the implementation of the ACA, including the timing of and potential for further legal challenges or repeal or amendment of that legislation, we cannot quantify or predict with any certainty the likely impact of the ACA or its repeal or replacement on our business, financial condition, operating results and prospects.

In addition, Congress, state legislatures and third-party payors may continue to review and assess alternative health care delivery and payment systems and may in the future propose and adopt legislation or policy changes or implementations effecting additional fundamental changes in the health care delivery system, including with respect to Medicare and Medicaid programs. Such changes in the law, or new interpretations of existing laws, may have a significant impact on our methods and costs of doing business.
Additionally, expansion of enforcement activity could adversely affect our business and financial condition. Going forward, we expect CMS and Congress to continue to closely scrutinize each component of the Medicare program as well as modify the terms and requirements of the program. It is not possible to predict the outcome of this Congressional or regulatory activity, either of which could adversely affect us. Similarly, we cannot predict whether pending or future federal or state legislation or court proceedings will change various aspects of the the health care delivery system, including Medicaid and Medicare programs, nor can we predict the impact those changes will have on our business operations or financial results, but the effects could be materially adverse.

In addition to these health care laws and regulations, we are subject to various other laws and regulations, including, among others, the Stark Law relating to self-referrals, the whistleblower provisions of the False Claims Act, anti-kickback laws, antitrust laws, the privacy and data protection laws. We have identified instances of noncompliance in the past and cannot guarantee that we will not identify other instances in the future, or the outcome of any regulatory investigation into any non-compliance. See “Part I-Item 1. Business-Health Care Laws and Regulations” for additional information. If we were to become subject to litigation, liabilities or penalties under these or other laws or as part of a governmental review or audit, our business could be adversely affected.

If we fail to effectively manage our growth, our business and results of operations could be harmed.

We have expanded our operations significantly since our inception, organically as well as through acquisitions. For example, we grew from six full-time employees at inception to approximately 2,400 employees as of December 31, 2016, and our revenue increased from $25.7 million for 2013 to $254.2 million for 2016 (after the completion of the Valence Health and Aldera acquisitions). If we do not effectively manage our growth as we continue to expand, the quality of our products and services could suffer. Our growth to date has increased the significant demands on our management, our operational and financial systems and infrastructure and other resources. In order to successfully expand our business, we must effectively recruit, integrate and motivate new employees, while maintaining the beneficial aspects of our corporate culture. We may not be able to hire new employees quickly enough to meet our needs. If we fail to effectively manage our hiring needs and successfully integrate our new employees, our efficiency and ability to meet our forecasts and our employee morale, productivity and retention could suffer, and our business and results of operations could be harmed. We must also continue to improve our existing systems for operational and financial management, including our reporting systems, procedures and controls. These improvements could require significant capital expenditures and place increasing demands on our management. We may not be successful in managing or expanding our operations or in maintaining adequate financial and operating systems and controls. If we do not successfully manage these processes, our business and results of operations could be harmed.

We derive a significant portion of our revenues from our largest partners. The loss, termination or renegotiation of any contract could negatively impact our results.

Historically, we have relied on a limited number of partners for a substantial portion of our total revenue and accounts receivable. Our three largest partners in 2016, Passport Health Plan, Indiana University Health Plan and MedStar Health, Inc., comprised 19.6%, 14.5% and 12.7%, respectively, of our revenue for 2016, or 46.8% in the aggregate. Our largest partner in terms of accounts receivable in 2016, Cook County Health and Hospitals System, comprised 14.3% of such total amount as of December 31, 2016. The sudden loss of any of our partners, including our strategic alliance partner, University Health Care, Inc., d/b/a Passport Health Plan, as discussed in “Part II - Item 7. Management’s Discussion and Analysis of Financial Condition and Results of Operations - Business Overview,” or the renegotiation of any of our partner contracts, could adversely affect our operating results. For example, amendments to our contracts with Piedmont WellStar Health Plan and WakeMed Health and Hospitals in 2015 significantly reduced

16


our 2016 expected revenues under those contracts, with minimal revenues expected under the Piedmont Wellstar relationship in subsequent years and reduced revenues expected under the WakeMed contract.

During the fourth quarter of 2015, we agreed to amend the terms of our contract with WakeMed Health and Hospitals and changed our fee structure from a PMPM-based fee to a combination of a fixed-fee and a performance-based fee. The performance-based portion of our fee was tied to Wake Med’s participation in the Next Generation ACO Program. In 2016 Wake Med determined not to participate in the calendar year 2016 program; therefore the portion of our fee and the corresponding expenses related to the performance-based arrangement were eliminated from our agreement.

Because we rely on a limited number of partners for a significant portion of our revenues, we depend on the creditworthiness of these partners. Our partners are subject to a number of risks including reductions in payment rates from governmental payers and lack of predictability of financial results when entering new lines of business, such as plans established under the ACA and Aged, Blind and Disabled Medicaid. If the financial condition of our partners declines, our credit risk could increase. Should one or more of our significant partners declare bankruptcy, be declared insolvent or otherwise be restricted by state or federal laws or regulation from continuing in some or all of their operations, this could adversely affect our ongoing revenues, the collectability of our accounts receivable and affect our bad debt reserves and net income.

Although we have long-term contracts with our partners, these contracts may be terminated before their term expires for various reasons, such as changes in the regulatory landscape and poor performance by us, subject to certain conditions. For example, after a specified period, certain of these contracts are terminable for convenience by our partners after a notice period has passed and the partner has paid a termination fee. Certain of our contracts are terminable immediately upon the occurrence of certain events. For example, some of our contracts may be terminated by the partner if we fail to achieve target performance metrics over a specified period. Certain of our contracts may be terminated by the partner immediately following repeated failures by us to provide specified levels of service over periods ranging from six months to more than a year. Certain of our contracts may be terminated immediately by the partner if we lose applicable licenses, go bankrupt, lose our liability insurance or receive an exclusion, suspension or debarment from state or federal government authorities. In addition, one of our contracts may be terminated immediately if we become insolvent or file for bankruptcy. If any of our contracts with our partners is terminated, we may not be able to recover all fees due under the terminated contract, which may adversely affect our operating results. We expect that future long-term contracts will contain similar provisions.

If we are unable to offer new and innovative products and services or our products and services fail to keep pace with advances in industry standards, technology and our partners’ needs, our partners may terminate or fail to renew their relationship with us and our revenue and results of operations may suffer.

Our success depends on providing high-quality products and services that health care providers use to improve clinical, financial and operational performance. If we cannot adapt to rapidly evolving industry standards, technology and increasingly sophisticated and varied partner needs, our existing technology could become undesirable, obsolete or harm our reputation. We must continue to invest significant resources in our personnel and technology in a timely and cost-effective manner in order to enhance our existing products and services and introduce new high-quality products and services that existing partners and potential new partners will want. Our operating results would also suffer if our innovations are not responsive to the needs of our existing partners or potential new partners, are not appropriately timed with market opportunity, are not effectively brought to market or significantly increase our operating costs. If our new or modified product and service innovations are not responsive to partner preferences, emerging industry standards or regulatory changes, are not appropriately timed with market opportunity or are not effectively brought to market, we may lose existing partners or be unable to obtain new partners and our results of operations may suffer. In addition, should any of our partners terminate their relationship with us after implementation has begun, we would not only lose our time, effort and resources invested in that implementation, but we would also have lost the opportunity to leverage those resources to build a relationship with other partners over that same period of time.

We also engage third-party vendors to develop, maintain and enhance our technology solutions, and our ability to develop and implement new technologies is therefore dependent on our ability to engage suitable vendors. We may also need to license software or technology from third parties in order to maintain, expand or modify our technology platform. However, there is no guarantee we will be able to enter into such agreements on acceptable terms or at all. The functionality of our platform depends, in part, on our ability to integrate it with third-party applications and data management systems that our partners use and from which they obtain data. These third parties may terminate their relationships with us, change the features of their applications and platforms, restrict our access to their applications and platforms or alter the terms governing use of their applications, data management systems and application programming interfaces and access to those applications and platforms in an adverse manner.

We have made and may make acquisitions, investments and alliances, including the recently completed acquisitions of Valence Health and Aldera, which may be difficult to integrate, divert management resources, result in unanticipated costs or dilute our stockholders.

Part of our business strategy is to acquire or invest in companies, products or technologies that complement our current products and services, enhance our market coverage or technical capabilities or offer growth opportunities. As an example, in February 2016 we

17


entered into a strategic alliance with a leading nonprofit community-based and provider-sponsored health plan administering Kentucky Medicaid and federal Medicare Advantage benefits. More recently, on October 3, 2016, we completed the acquisition of Valence Health and on November 1, 2016 we completed the acquisition of Aldera.

The recently completed acquisitions of Valence Health and Aldera, as well as future acquisitions, investments and alliances could pose numerous risks to our business which could negatively impact our financial condition and results of operations, including:
difficulty integrating the purchased operations, products or technologies;
substantial unanticipated integration costs, delays and challenges that may arise in integration;
assimilation of the acquired businesses, which may divert significant management attention and financial resources from our other operations and could disrupt our ongoing business;
the loss of key customers who are in turn subject to risks and financial dislocation in their businesses;
the loss of key employees, particularly those of the acquired operations;
difficulty retaining or developing the acquired business’ customers;
adverse effects on our existing business relationships with customers, suppliers, other partners, standing with regulators;
challenges related to the integration of businesses that operate in new geographic areas and new markets;
failure to realize the potential cost savings or other financial benefits or the strategic benefits of the acquisitions, including failure to consummate any proposed or contemplated transaction; and
liabilities, including acquired litigation, and expenses from the acquired businesses for contractual disputes with customers and other third parties, infringement of intellectual property rights, data privacy violations or other claims and failure to obtain indemnification for such liabilities or claims, and distraction of our personnel in connection with any related proceedings.

We may be unable to integrate the operations, products, technologies or personnel gained through the Valence Health or Aldera acquisitions or integrate or complete any other such transaction without a material adverse effect on our business, financial condition and results of operations. Transaction agreements may impose limitations on our ability, or the ability of the business to be acquired, to conduct business. Events outside our control, including operating changes or regulatory changes, could also adversely affect our ability to realize anticipated revenues, synergies, benefits and cost savings. In addition, revenues of acquired businesses or companies including Valence Health, prior to and after consummation of a transaction, may be less than expected. Counterparties in transactions may have contracts with customers and other business partners which may require consents from these parties in connection with a transaction. If these consents cannot be obtained, the Company may suffer a loss of potential future revenue and may lose rights that are material to its business and the business of any combined company. Any such disruptions could limit our ability to achieve the anticipated benefits of the transaction. Any integration may be unpredictable, or subject to delays or changed circumstances, and we and any targets may not perform in accordance with our expectations.

In connection with these acquisitions, investments or alliances, we could incur significant costs, such as the $6.5 million expense associated with lease abandonment incurred as a result of our acquisition of Valence Health, debt, amortization expenses related to intangible assets or large and immediate write-offs or other impairments or charges, assume liabilities or issue stock that would dilute our current stockholders’ ownership. For example, as part of the closing consideration for the Valence Health acquisition we issued 7.0 million shares of the Company’s Class A common stock. In addition, the market price for our Class A common stock could be affected, following the consummation of the Valence Health acquisition or any other transaction, by factors that have not historically affected the market price for our Class A common stock.

Our revenues and the growth of our business rely, in part, on the growth and success of our partners and certain revenues from our engagements, which are difficult to predict and are subject to factors outside of our control, including governmental funding reductions and other policy changes.

We enter into agreements with our partners under which a significant portion of our fees are variable, including fees which are dependent upon the number of members that are covered by our partner’s health care plan each month, expansion of our partners and the services that we provide, as well as performance-based metrics. The number of members covered by a partner’s health care plan is often impacted by factors outside of our control, such as the actions of our partner or third parties. In addition, ongoing payment of fees by our partners could be negatively impacted by the general financial condition of our partners. Accordingly, revenue under these agreements is unpredictable. If the number of members covered by one or more of our partner’s plans were to be reduced by a material amount, such decrease would lead to a decrease in our revenue, which could harm our business, financial condition and results of operations. In addition, growth forecasts of our partners are subject to significant uncertainty and are based on assumptions and estimates that may prove to be inaccurate. Even if the markets in which our partners compete meet the size estimates and growth forecasted, their health plan membership could fail to grow at similar rates, if at all. In addition, a portion of the revenue under certain of our long-term contracts is tied to the customer’s continued participation in specified payer programs over which we have no control. If the customer ceases to participate or is disqualified from participation in any such program, this would lead to a decrease in our expected revenue under the relevant contract.

In addition, the transition to value-based care may be challenging for our partners. For example, fully capitated provider risk arrangements have had a history of financial challenges for providers. Our partners may also have difficulty in value-based care if

18


premium pricing is under pressure. Our partners may choose not to continue to capitalize affiliated health plans or subsidize losses to their reimbursement rates. Furthermore, revenue under our partner contracts may differ from our projections because of the termination of the contract for cause or at specified life cycle events, or because of fee reductions that are occasionally given after the contract is initially signed.

Our partners derive a substantial portion of their revenue from third-party private and federal and state governmental payers, including Medicaid programs. Revenue under certain of our agreements could be negatively impacted as a result of governmental funding reductions impacting government-sponsored programs, changes in reimbursement rates, and premium pricing reductions, as well as the inability of our partners to control and, if necessary, reduce health care costs, all of which are out of our control. Because certain of our partners’ revenues are highly reliant on third-party payor reimbursement funding rates and mechanisms, overall reductions of rates from such payors could adversely impact the liquidity of our partners, resulting in their inability to make payments to us on agreed payment terms. See “Risk factors–The health care regulatory and political framework is uncertain and evolving” for additional information.

If we do not continue to attract new partners, we may not achieve our revenue projections, and our results of operations would be harmed.

In order to grow our business, we must continually attract new partners. Our ability to do so depends in large part on the success of our sales and marketing efforts. Potential partners may seek out other options. Therefore, we must demonstrate that our products and services provide a viable solution for potential partners. If we fail to provide high-quality solutions and convince individual partners of our value proposition, we may not be able to retain existing partners or attract new partners. In addition, there may be a limited-time opportunity to achieve and maintain a significant share of the market for our products and services due in part to the rapidly evolving nature of the health care and technology industries and the substantial resources available to our existing and potential competitors. If the market for our products and services declines or grows more slowly than we expect, or if the number of individual partners that use our solutions declines or fails to increase as we expect, our revenue, results of operations, financial condition, business and prospects could be harmed.

We typically incur significant upfront costs in our partner relationships, and if we are unable to develop or grow these partner relationships over time, we are unlikely to recover these costs and our operating results may suffer.

We devote significant resources to establish relationships with our partners and for 2016, our business development expenses represented approximately 6.4% of our total revenues. Some of our partners undertake a significant and prolonged evaluation process, including to determine whether our products and services meet their unique health system needs, which has in the past resulted in extended periods of time to establish a long-term partner relationship. Our efforts involve educating our partners about the use, technical capabilities and benefits of our products and services. Accordingly, our operating results will depend in substantial part on our ability to deliver a successful partner experience and persuade our partners to grow their relationship with us over time. There is no guarantee that we will be able to successfully convert a customer of our transformation services into a partner of our platform and operations services. If we are unable to sell additional products and services to existing partners, enter into and maintain favorable relationships with new partners or sufficiently grow our partners’ lives on platform, it could have a material adverse effect on our business, financial condition and results of operations. As we expect to grow rapidly, our customer acquisition costs could outpace our build-up of recurring revenue, and we may be unable to reduce our total operating costs through economies of scale such that we are unable to achieve profitability. In addition, we estimate the costs and timing for completing the transformation phase, including the Blueprint phase, of the partner relationship. These estimates reflect our best judgment. Any increased or unexpected costs or unanticipated delays, including delays caused by factors outside our control, could cause our operating results to suffer.

If the estimates and assumptions we use to determine the size of our target market are inaccurate, our future growth rate may be impacted and our business would be harmed.

Market opportunity estimates and growth forecasts are subject to significant uncertainty and are based on assumptions and estimates that may not prove to be accurate. The estimates and forecasts in this Form 10-K relating to the size and expected growth of the market for our services may prove to be inaccurate. Even if the market in which we compete meets our size estimates and forecasted growth, our business could fail to grow at similar rates, if at all.

The principal assumptions relating to our market opportunity include health insurance expenditures, the total percentage of payments providers receive under value-based contracting, the size of the provider-sponsored health plan market and the fees we believe we can charge. Our market opportunity is also based on the assumption that the strategic approach that our solution enables for our potential partners will be more attractive to our partners than competing solutions. The solution we offer our target market contemplates one strategic option—to pursue clinical and technological integration to reduce utilization and total cost—among several such options our potential partners may pursue to achieve their objectives. Our potential partners may elect to pursue a different strategic option. In addition, our assumptions could be impacted by changes to health care laws and regulations as a result of the 2016 presidential and congressional elections. If these assumptions prove inaccurate, our business, financial condition and results of operations could be

19


adversely affected. For more information regarding our estimates of market opportunity and the forecasts of market growth included in this Form 10-K, see “Part I - Item 1. Business.”

If we are not able to maintain and enhance our reputation and brand recognition, our business and results of operations will be harmed.

We believe that maintaining and enhancing our reputation and brand recognition is critical to our relationships with existing partners and to our ability to attract new partners. The promotion of our brands may require us to make substantial investments and we anticipate that, as our market becomes increasingly competitive, these marketing initiatives may become increasingly difficult and expensive. Our marketing activities may not be successful or yield increased revenue, and to the extent that these activities yield increased revenue, the increased revenue may not offset the expenses we incur and our results of operations could be harmed. In addition, any factor that diminishes our reputation or that of our management, including failing to meet the expectations of our partners, could make it substantially more difficult for us to attract new partners. Similarly, because our existing partners often act as references for us with prospective new partners, any existing partner that questions the quality of our work or that of our employees could impair our ability to secure additional new partners. Therefore, financial adversity of our partners’ affiliated health plans may adversely affect our reputation. If we do not successfully maintain and enhance our reputation and brand recognition, our business may not grow and we could lose our relationships with partners, which would harm our business, results of operations and financial condition.

Consolidation in the health care industry could have a material adverse effect on our business, financial condition and results of operations.

Many health care industry participants and payers are consolidating to create larger and more integrated health care delivery systems with greater market power. We expect regulatory and economic conditions to result in additional consolidation in the health care industry in the future. As consolidation accelerates, the economies of scale of our partners’ organizations may grow. If a partner experiences sizable growth following consolidation, it may determine that it no longer needs to rely on us and may reduce its demand for our products and services. In addition, as health care providers consolidate to create larger and more integrated health care delivery systems with greater market power, these providers may try to use their market power to negotiate fee reductions for our products and services. Finally, consolidation may also result in the acquisition or future development by our partners of products and services that compete with our products and services. Any of these potential results of consolidation could have a material adverse effect on our business, financial condition and results of operations.

We may face intense competition, which could limit our ability to maintain or expand market share within our industry, and if we do not maintain or expand our market share our business and operating results will be harmed.

The market for our products and services is fragmented, competitive and characterized by rapidly evolving technology standards, customer needs and the frequent introduction of new products and services. Our competitors range from smaller niche companies to large, well-financed and technologically-sophisticated entities.

We compete on the basis of several factors, including breadth, depth and quality of product and service offerings, ability to deliver clinical, financial and operational performance improvement through the use of products and services, quality and reliability of services, ease of use and convenience, brand recognition and the ability to integrate services with existing technology. Some of our competitors are more established, benefit from greater brand recognition, have larger client bases and have substantially greater financial, technical and marketing resources. Other competitors have proprietary technology that differentiates their product and service offerings from ours. Our competitors are constantly developing products and services that may become more efficient or appealing to our existing partners and potential partners. Additionally, some health care information technology providers have begun to incorporate enhanced analytical tools and functionality into their core product and service offerings used by health care providers. As a result of these competitive advantages, our competitors and potential competitors may be able to respond more quickly to market forces, undertake more extensive marketing campaigns for their brands, products and services and make more attractive offers to our existing partners and potential partners.

We also compete on the basis of price. We may be subject to pricing pressures as a result of, among other things, competition within the industry, consolidation of health care industry participants, practices of managed care organizations, government action and financial stress experienced by our partners. If our pricing experiences significant downward pressure, our business will be less profitable and our results of operations will be adversely affected.

We cannot be certain that we will be able to retain our current partners or expand our partner base in this competitive environment. If we do not retain current partners or expand our partner base, or if we have to renegotiate existing contracts, our business, financial condition and results of operations will be harmed. Moreover, we expect that competition will continue to increase as a result of consolidation in both the health care information technology and health care industries. If one or more of our competitors or potential competitors were to merge or partner with another of our competitors, the change in the competitive landscape could also adversely affect our ability to compete effectively and could harm our business, financial condition and results of operations.

20



Our risk-adjustment offerings could be subject to audits by CMS and whistleblower claims under the False Claims Act.

We support provider-sponsored health plans with Medicare Advantage, Medicaid and Exchange products, as well as health systems and physician groups participating in payer-delegated risk arrangements or in the CMS Next Generation ACO Model. We anticipate that CMS will continue review and audit the results of our risk adjustment offerings, with a focus on identifying possible false claims.

In addition, aspects of our review process and coding procedures could be subject to claims under the False Claims Act or Anti-Kickback Statute. Negative results of any such audit or claim could have a material adverse effect on our business, financial condition, results of operations or prospects.

Exclusivity and right of first refusal clauses in some of our partner and founder contracts may prohibit us from partnering with certain other providers in the future, and as a result may limit our growth.

Some of our partner and founder contracts include exclusivity and right of first refusal clauses. Any founder contracts with exclusivity, right of first refusal or other restrictive provisions may limit our ability to conduct business with certain potential partners, including competitors of our founders. For example, under the UPMC IP Agreement, if we were to conduct business with certain precluded providers, it would result in the loss of the license thereunder. Partner contracts with exclusivity or other restrictive provisions may limit our ability to partner with or provide services to other providers or purchase services from other vendors within certain time periods. These exclusivity or other restrictive provisions often apply to specific competitors of our health system partners or specific geographic areas within a particular state or an entire state. Accordingly, these exclusivity clauses may prevent us from entering into long-term relationships with potential partners and could cause our business, financial condition and results of operations to be harmed.

In addition, we entered into a services, reseller and non-competition agreement with The Advisory Board, which we refer to as The Advisory Board Reseller Agreement, that, among other things, prohibits us from promoting, marketing, offering or selling certain unbundled technology services, consulting services unless reasonably expected to lead to a long-term services contract or be part of a Blueprint engagement, or certain other services that are substantially similar to or competitive with certain Advisory Board services. Accordingly, that agreement prohibits us from selling such software or technology services on a standalone basis, but permits us to sell such services if they are part of an integrated offering to our partners and such services account for no more than 50% of the aggregate revenue attributable to our partner during the term of the contract. The Advisory Board Reseller Agreement also prohibits us from promoting, marketing, offering or selling consulting services that are not intended to be a part of our Blueprint services or any services that are substantially similar to or competitive with certain Advisory Board services. These restrictions are in effect until the earlier of June 27, 2020, and the date on which The Advisory Board no longer holds shares of our common stock. We have also entered into a reseller, services and non-competition agreement with an affiliate of UPMC, which we refer to as the UPMC Reseller Agreement, pursuant to which we are prohibited from providing products or services to certain third parties and in certain territories. These restrictions could cause our business, financial condition and results of operations to be harmed if we found it advantageous to provide products or services to such third parties or in such territories during the restricted period.

We are subject to privacy and data protection laws governing the transmission, security and privacy of health information, which may impose restrictions on the manner in which we access personal data and subject us to penalties if we are unable to fully comply with such laws.

As described below, we are required to comply with numerous federal and state laws and regulations governing the collection, use, disclosure, storage and transmission of individually identifiable health information that we may obtain or have access to in connection with the provision of our services. These laws and regulations, including their interpretation by governmental agencies, are subject to frequent change and could have a negative impact on our business.

HIPAA expanded protection of the privacy and security of personal health information and required the adoption of standards for the exchange of electronic health information. Among the standards that the Department of Health and Human Services has adopted pursuant to HIPAA are standards for electronic transactions and code sets, unique identifiers for providers, employers, health plans and individuals, security, electronic signatures, privacy and enforcement. Failure to comply with HIPAA could result in fines and penalties that could have a material adverse effect on us.
The Health Information Technology for Economic and Clinical Health Act, or the HITECH Act, enacted as part of the American Recovery and Reinvestment Act of 2009, also known as the “Stimulus Bill,” effective February 22, 2010, set forth health information security breach notification requirements and increased penalties for violation of HIPAA. The HITECH Act requires individual notification for all breaches, media notification of breaches for over 500 individuals and at least annual reporting of all breaches to the Department of Health and Human Services. The HITECH Act also replaced the prior penalty system of one tier of penalties of $100 per violation and an annual maximum of $25,000 with a four-tier system of sanctions for breaches. Penalties now range from the original $100 per violation and an annual maximum of $25,000 for the first tier to a minimum of $50,000 per violation and an annual maximum of $1.5 million for the fourth tier. Failure to comply with the HITECH Act could result in fines and penalties that could have a material adverse effect on us.

21


Numerous other federal and state laws may apply that restrict the use and protect the privacy and security of individually identifiable information, as well as employee personal information. These include state medical privacy laws, state social security number protection laws and federal and state consumer protection laws. These various laws in many cases are not preempted by HIPAA and may be subject to varying interpretations by the courts and government agencies, creating complex compliance issues for us and our partners and potentially exposing us to additional expense, adverse publicity and liability, any of which could adversely affect our business.
Federal and state consumer protection laws are increasingly being applied by the FTC and states’ attorneys general to regulate the collection, use, storage and disclosure of personal or individually identifiable information, through websites or otherwise, and to regulate the presentation of website content.

There is ongoing concern from privacy advocates, regulators and others regarding data protection and privacy issues, and the number of jurisdictions with data protection and privacy laws have been increasing. Also, there are ongoing public policy discussions regarding whether the standards for de-identified, anonymous or pseudonomized health information are sufficient, and the risk of re-identification sufficiently small, to adequately protect patient privacy. These discussions may lead to further restrictions on the use of such information. There can be no assurance that these initiatives or future initiatives will not adversely affect our ability to access and use data or to develop or market current or future services.

The security measures that we and our third-party vendors and subcontractors have in place to ensure compliance with privacy and data protection laws may not protect our facilities and systems from security breaches, acts of vandalism or theft, computer viruses, misplaced or lost data, programming and human errors or other similar events. Under the HITECH Act, as a business associate we may also be liable for privacy and security breaches and failures of our subcontractors. Even though we provide for appropriate protections through our agreements with our subcontractors, we still have limited control over their actions and practices. A breach of privacy or security of individually identifiable health information by a subcontractor may result in an enforcement action, including criminal and civil liability, against us. Due to the recent enactment of the HITECH Act, we are not able to predict the extent of the impact such incidents may have on our business. Our failure to comply may result in criminal and civil liability because the potential for enforcement action against business associates is now greater. Enforcement actions against us could be costly and could interrupt regular operations, which may adversely affect our business. While we have not received any notices of violation of the applicable privacy and data protection laws and believe we are in compliance with such laws, there can be no assurance that we will not receive such notices in the future.

If we are unable to obtain, maintain and enforce intellectual property protection for our technology and products or if the scope of our intellectual property protection is not sufficiently broad, others may be able to develop and commercialize technology and products substantially similar to ours, and our ability to successfully commercialize our technology and products may be adversely affected.

Our business depends on proprietary technology and content, including software, databases, confidential information and know-how, the protection of which is crucial to the success of our business. We rely on a combination of trademark, trade-secret and copyright laws and confidentiality procedures and contractual provisions to protect our intellectual property rights in our proprietary technology and content. We are pursuing the registration of our trademarks and service marks in the United States. We may, over time, increase our investment in protecting our intellectual property through additional trademark, patent and other intellectual property filings that could be expensive and time-consuming. Effective trademark, trade-secret and copyright protection is expensive to develop and maintain, both in terms of initial and ongoing registration requirements and the costs of defending our rights. These measures, however, may not be sufficient to offer us meaningful protection. If we are unable to protect our intellectual property and other proprietary rights, our competitive position and our business could be harmed, as third parties may be able to commercialize and use technologies and software products that are substantially the same as ours without incurring the development and licensing costs that we have incurred. Any of our owned or licensed intellectual property rights could be challenged, invalidated, circumvented, infringed or misappropriated, our trade secrets and other confidential information could be disclosed in an unauthorized manner to third parties, or our intellectual property rights may not be sufficient to permit us to take advantage of current market trends or otherwise to provide us with competitive advantages, which could result in costly redesign efforts, discontinuance of certain offerings or other competitive harm.

Monitoring unauthorized use of our intellectual property is difficult and costly. From time to time, we seek to analyze our competitors’ products and services, and may in the future seek to enforce our rights against potential infringement. However, the steps we have taken to protect our proprietary rights may not be adequate to prevent infringement or misappropriation of our intellectual property. We may not be able to detect unauthorized use of, or take appropriate steps to enforce, our intellectual property rights. Any inability to meaningfully protect our intellectual property rights could result in harm to our ability to compete and reduce demand for our technology and products. Moreover, our failure to develop and properly manage new intellectual property could adversely affect our market positions and business opportunities. Also, some of our products and services rely on technologies and software developed by or licensed from third parties, and we may not be able to maintain our relationships with such third parties or enter into similar relationships in the future on reasonable terms or at all.


22


We may also be required to protect our proprietary technology and content in an increasing number of jurisdictions, a process that is expensive and may not be successful, or which we may not pursue in every location. In addition, effective intellectual property protection may not be available to us in every country, and the laws of some foreign countries may not be as protective of intellectual property rights as those in the United States. Additional uncertainty may result from changes to intellectual property legislation enacted in the United States and elsewhere, and from interpretations of intellectual property laws by applicable courts and agencies. Accordingly, despite our efforts, we may be unable to obtain and maintain the intellectual property rights necessary to provide us with a competitive advantage. Our failure to obtain, maintain and enforce our intellectual property rights could therefore have a material adverse effect on our business, financial condition and results of operations.

If our trademarks and trade names are not adequately protected, we may not be able to build name recognition in our markets of interest and our business may be adversely affected.

The registered or unregistered trademarks or trade names that we own or license may be challenged, infringed, circumvented, declared generic, lapsed or determined to be infringing on or dilutive of other marks. We may not be able to protect our rights in these trademarks and trade names, which we need in order to build name recognition with potential partners. In addition, third parties may in the future file for registration of trademarks similar or identical to our trademarks. If they succeed in registering or developing common law rights in such trademarks, and if we are not successful in challenging such third-party rights, we may not be able to use these trademarks to commercialize our technologies or products in certain relevant countries. If we are unable to establish name recognition based on our trademarks and trade names, we may not be able to compete effectively and our business may be adversely affected.

Third parties may initiate legal proceedings alleging that we are infringing or otherwise violating their intellectual property rights, the outcome of which would be uncertain and could have a material adverse effect on our business, financial condition and results of operations.

Our commercial success depends on our ability to develop and commercialize our services and use our proprietary technology without infringing the intellectual property or proprietary rights of third parties. Intellectual property disputes can be costly to defend and may cause our business, operating results and financial condition to suffer. As the market for health care in the United States expands and more patents are issued, the risk increases that there may be patents issued to third parties that relate to our products and technology of which we are not aware or that we must challenge to continue our operations as currently contemplated. Whether merited or not, we may face allegations that we, our partners, our licensees or parties indemnified by us have infringed or otherwise violated the patents, trademarks, copyrights or other intellectual property rights of third parties. Such claims may be made by competitors seeking to obtain a competitive advantage or by other parties. Additionally, in recent years, individuals and groups have begun purchasing intellectual property assets for the purpose of making claims of infringement and attempting to extract settlements from companies like ours. We may also face allegations that our employees have misappropriated the intellectual property or proprietary rights of their former employers or other third parties. It may be necessary for us to initiate litigation to defend ourselves in order to determine the scope, enforceability and validity of third-party intellectual property or proprietary rights, or to establish our respective rights. Regardless of whether claims that we are infringing patents or other intellectual property rights have merit, such claims can be time-consuming, divert management’s attention and financial resources and can be costly to evaluate and defend. Results of any such litigation are difficult to predict and may require us to stop commercializing or using our products or technology, obtain licenses, modify our services and technology while we develop non-infringing substitutes or incur substantial damages, settlement costs or face a temporary or permanent injunction prohibiting us from marketing or providing the affected products and services. If we require a third-party license, it may not be available on reasonable terms or at all, and we may have to pay substantial royalties, upfront fees or grant cross-licenses to intellectual property rights for our products and services. We may also have to redesign our products or services so they do not infringe third-party intellectual property rights, which may not be possible or may require substantial monetary expenditures and time, during which our technology and products may not be available for commercialization or use. Even if we have an agreement to indemnify us against such costs, the indemnifying party may be unable to uphold its contractual obligations. If we cannot or do not obtain a third-party license to the infringed technology at all, license the technology on reasonable terms or obtain similar technology from another source, our revenue and earnings could be adversely impacted.

From time to time, we may be subject to legal proceedings and claims in the ordinary course of business with respect to intellectual property. We are not currently subject to any claims from third parties asserting infringement of their intellectual property rights. Some third parties may be able to sustain the costs of complex litigation more effectively than we can because they have substantially greater resources. Even if resolved in our favor, litigation or other legal proceedings relating to intellectual property claims may cause us to incur significant expenses, and could distract our technical and management personnel from their normal responsibilities. In addition, there could be public announcements of the results of hearings, motions or other interim proceedings or developments, and if securities analysts or investors perceive these results to be negative, it could have a material adverse effect on the price of our Class A common stock. Moreover, any uncertainties resulting from the initiation and continuation of any legal proceedings could have a material adverse effect on our ability to raise the funds necessary to continue our operations. Assertions by third parties that we violate their intellectual property rights could therefore have a material adverse effect on our business, financial condition and results of operations.


23


Our use of “open source” software could adversely affect our ability to offer our services and subject us to possible litigation.

We may use open source software in connection with our products and services. Companies that incorporate open source software into their products have, from time to time, faced claims challenging the use of open source software and/or compliance with open source license terms. As a result, we could be subject to suits by parties claiming ownership of what we believe to be open source software or claiming noncompliance with open source licensing terms. Some open source software licenses require users who distribute software containing open source software to publicly disclose all or part of the source code to such software and/or make available any derivative works of the open source code, which could include valuable proprietary code of the user, on unfavorable terms or at no cost. While we monitor the use of open source software and try to ensure that none is used in a manner that would require us to disclose our proprietary source code or that would otherwise breach the terms of an open source agreement, such use could inadvertently occur, in part because open source license terms are often ambiguous. Any requirement to disclose our proprietary source code or pay damages for breach of contract could have a material adverse effect on our business, financial condition and results of operations and could help our competitors develop products and services that are similar to or better than ours.

If we are unable to protect the confidentiality of our trade secrets, know-how and other proprietary information, the value of our technology and products could be adversely affected.

We may not be able to protect our trade secrets, know-how and other proprietary information adequately. Although we use reasonable efforts to protect this proprietary information and technology, our employees, consultants and other parties may unintentionally or willfully disclose our information or technology to competitors. Enforcing a claim that a third party illegally obtained and is using any of our proprietary information or technology is expensive and time-consuming, and the outcome is unpredictable. In addition, courts outside the United States are sometimes less willing to protect trade secrets, know-how and other proprietary information. We rely, in part, on non-disclosure, confidentiality and invention assignment agreements with our employees, consultants and other parties to protect our trade secrets, know-how and other intellectual property and proprietary information. These agreements may not be self-executing, or they may be breached and we may not have adequate remedies for such breach. Moreover, third parties may independently develop similar or equivalent proprietary information or otherwise gain access to our trade secrets, know-how and other proprietary information.

We depend on certain technologies that are licensed to us. We do not control the intellectual property rights covering these technologies and any loss of our rights to these technologies or the rights licensed to us could prevent us from developing and/or commercializing our products.

We are a party to a number of license agreements under which we are granted rights to intellectual property that is important to our business, and we expect that we may need to enter into additional license agreements in the future. We rely on these licenses to use various proprietary technologies that may be material to our business, including without limitation those technologies licensed under an intellectual property and development services license agreement between us and UPMC, or the UPMC IP Agreement, a technology license agreement between us and UPMC, or the UPMC Technology Agreement, and an intellectual property license and data access agreement with The Advisory Board, or The Advisory Board IP Agreement. Under the UPMC IP Agreement, certain of UPMC’s proprietary analytics models and know-how are licensed to us on a nonexclusive basis from UPMC; pursuant to the UPMC Technology Agreement, UPMC’s proprietary technology platform, associated know-how and the Identifi® trademark are licensed to us on an irrevocable, non-exclusive basis from UPMC; in each case, subject to certain ongoing territorial, time and use restrictions. Under The Advisory Board IP Agreement, we hold a license to use a business plan and operating model designed by The Advisory Board, a right to access certain analysis, data and proprietary information of The Advisory Board, we obtain a membership in The Advisory Board’s health care industry program, and the right to access key Advisory Board personnel and assistance in our promotion and sales efforts. Our rights to use these technologies and know-how and employ the software claimed in the licensed technologies are subject to the continuation of and our compliance with the terms of those licenses. Our existing license agreements impose, and we expect that future license agreements will impose on us, various exclusivity obligations. If we fail to comply with our obligations under these agreements, the applicable licensor may have the right to terminate our license, in which case we may not be able to develop or commercialize the products or technologies covered by the license.

Disputes may arise between us and our licensors regarding intellectual property rights subject to a license agreement, including:
 
the scope of rights granted under the license agreement and other interpretation-related issues;
whether and the extent to which our technology and processes infringe on intellectual property of the licensor that is not subject to the license agreement;
our obligations with respect to the use of the licensed technology in relation to our services and technologies, and which activities satisfy those obligations;
whether our activities are in compliance with the restrictions placed upon our rights to use the licensed technology by our licensors; and
the ownership of inventions and know-how resulting from the joint creation or use of intellectual property by our licensors and us and our partners.
 

24


If disputes over intellectual property rights that we have licensed prevent or impair our ability to maintain our current licensing arrangements on acceptable terms, we may be unable to obtain equivalent replacement licensing arrangements or to successfully develop and commercialize the affected products and technologies.

The risks described elsewhere pertaining to our intellectual property rights also apply to the intellectual property rights that we license, and any failure by us or our licensors to obtain, maintain and enforce these rights could have a material adverse effect on our business. In some cases, we do not have control over the prosecution, maintenance or enforcement of the intellectual property rights that we license, and may not have sufficient ability to consult and input into the prosecution and maintenance process with respect to such intellectual property, and our licensors may fail to take the steps we feel are necessary or desirable in order to obtain, maintain and enforce the licensed intellectual property rights and, as a result, our ability to retain our competitive advantage with respect to our products and technologies may be materially affected.

Any restrictions on our use of, or ability to license, data, or our failure to license data and integrate third-party technologies, could have a material adverse effect on our business, financial condition and results of operations.

We depend upon licenses from third parties for some of the technology and data used in our applications, and for some of the technology platforms upon which these applications are built and operate, including under the UPMC IP Agreement, the UPMC Technology Agreement and The Advisory Board IP Agreement. We expect that we may need to obtain additional licenses from third parties in the future in connection with the development of our products and services. In addition, we obtain a portion of the data that we use from government entities, public records and from our partners for specific partner engagements. We believe that we have all rights necessary to use the data that is incorporated into our products and services. However, we cannot assure you that our licenses for information will allow us to use that information for all potential or contemplated applications and products. In addition, certain of our products depend on maintaining our data and analytics platform, which is populated with data disclosed to us by our partners with their consent. If these partners revoke their consent for us to maintain, use, de-identify and share this data, consistent with applicable law, our data assets could be degraded.

In the future, data providers could withdraw their data from us or restrict our usage for any reason, including if there is a competitive reason to do so, if legislation is passed restricting the use of the data or if judicial interpretations are issued restricting use of the data that we currently use in our products and services. In addition, data providers could fail to adhere to our quality control standards in the future, causing us to incur additional expense to appropriately utilize the data. If a substantial number of data providers were to withdraw or restrict their data, or if they fail to adhere to our quality control standards, and if we are unable to identify and contract with suitable alternative data suppliers and integrate these data sources into our service offerings, our ability to provide products and services to our partners would be materially adversely impacted, which could have a material adverse effect on our business, financial condition and results of operations.

We also integrate into our proprietary applications and use third-party software to maintain and enhance, among other things, content generation and delivery, and to support our technology infrastructure. Some of this software is proprietary and some is open source software. Our use of third-party technologies exposes us to increased risks, including, but not limited to, risks associated with the integration of new technology into our solutions, the diversion of our resources from development of our own proprietary technology and our inability to generate revenue from licensed technology sufficient to offset associated acquisition and maintenance costs. These technologies may not be available to us in the future on commercially reasonable terms or at all and could be difficult to replace once integrated into our own proprietary applications. Most of these licenses can be renewed only by mutual consent and may be terminated if we breach the terms of the license and fail to cure the breach within a specified period of time. Our inability to obtain, maintain or comply with any of these licenses could delay development until equivalent technology can be identified, licensed and integrated, which would harm our business, financial condition and results of operations.

Most of our third-party licenses are non-exclusive and our competitors may obtain the right to use any of the technology covered by these licenses to compete directly with us. Our use of third-party technologies exposes us to increased risks, including, but not limited to, risks associated with the integration of new technology into our solutions, the diversion of our resources from development of our own proprietary technology and our inability to generate revenue from licensed technology sufficient to offset associated acquisition and maintenance costs. In addition, if our data suppliers choose to discontinue support of the licensed technology in the future, we might not be able to modify or adapt our own solutions.

Data loss or corruption due to failures or errors in our systems or service disruptions at our data centers may adversely affect our reputation and relationships with existing partners, which could have a negative impact on our business, financial condition and results of operations.

Because of the large amount of data that we collect and manage, it is possible that hardware failures or errors in our systems could result in data loss or corruption or cause the information that we collect to be incomplete or contain inaccuracies that our partners regard as significant. Complex software such as ours may contain errors or failures that are not detected until after the software is introduced or updates and new versions are released. We continually introduce new software and updates and enhancements to our existing software. Despite testing by us, we may discover defects or errors in our software. In addition, we may encounter defects or

25


errors in connection with the integration of software and technology we acquire, such as in our acquisitions of Valence Health, Aldera or other future transactions. Any defects or errors could expose us to risk of liability to partners and the government and could cause delays in the introduction of new products and services, result in increased costs and diversion of development resources, require design modifications, decrease market acceptance or partner satisfaction with our products and services or cause harm to our reputation.

Furthermore, our partners might use our software together with products from other companies. As a result, when problems occur, it might be difficult to identify the source of the problem. Even when our software does not cause these problems, the existence of these errors might cause us to incur significant costs, divert the attention of our technical personnel from our product development efforts, impact our reputation and lead to significant partner relations problems.

Our business is subject to online security risks, and if we are unable to safeguard the security and privacy of confidential data, our reputation and business will be harmed.

Our services involve the collection, storage and analysis of confidential information. In certain cases such information is provided to third parties, for example, to the service providers who provide hosting services for our technology platform, and we may be unable to control the use of such information or the security protections employed by such third parties. We may be required to expend significant capital and other resources to protect against security breaches or to alleviate problems caused by security breaches. Despite our implementation of security measures, techniques used to obtain unauthorized access to information or to sabotage information technology systems change frequently. As a result, we may be unable to anticipate these techniques or to implement adequate preventative measures. Any compromise or perceived compromise of our security (or the security of our third-party service providers who have access to confidential information) could damage our reputation and our relationship with our partners, could reduce demand for our products and services and could subject us to significant liability as well as regulatory action. In addition, in the event that new data security laws are implemented, we may not be able to timely comply with such requirements, or such requirements may not be compatible with our current processes. Changing our processes could be time consuming and expensive, and failure to timely implement required changes could subject us to liability for non-compliance.

We rely on Internet infrastructure, bandwidth providers, data center providers, other third parties and our own systems for providing services to our partners, and any failure or interruption in the services provided by these third parties or our own systems could expose us to litigation and negatively impact our relationships with partners, adversely affecting our brand and our business.

Our ability to deliver our products and services, particularly our cloud-based solutions, is dependent on the development and maintenance of the infrastructure of the Internet and other telecommunications services by third parties. This includes maintenance of a reliable network connection with the necessary speed, data capacity and security for providing reliable Internet access and services and reliable telephone and facsimile services. Our services are designed to operate without interruption in accordance with our service level commitments.

However, we have experienced limited interruptions in these systems in the past, including server failures that temporarily slow down the performance of our services, and we may experience more significant interruptions in the future. We rely on internal systems as well as third-party suppliers, including bandwidth and telecommunications equipment providers, to provide our services. We do not maintain redundant systems or facilities for some of these services. Interruptions in these systems, whether due to system failures, computer viruses, physical or electronic break-ins or other catastrophic events, could affect the security or availability of our services and prevent or inhibit the ability of our partners to access our services. In the event of a catastrophic event with respect to one or more of these systems or facilities, we may experience an extended period of system unavailability, which could result in substantial costs to remedy those problems or negatively impact our relationship with our partners, our business, results of operations and financial condition. To operate without interruption, both we and our service providers must guard against:
 
damage from fire, power loss and other natural disasters;
telecommunications failures;
software and hardware errors, failures and crashes;
security breaches, computer viruses and similar disruptive problems; and
other potential interruptions.

Any disruption in the network access, telecommunications or co-location services provided by third-party providers or any failure of or by third-party providers’ systems or our own systems to handle current or higher volume of use could significantly harm our business. We exercise limited control over our third-party suppliers, which increases our vulnerability to problems with services they provide. Any errors, failures, interruptions or delays experienced in connection with these third-party technologies and information services or our own systems could negatively impact our relationships with partners and adversely affect our business and could expose us to third-party liabilities. Although we maintain insurance for our business, the coverage under our policies may not be adequate to compensate us for all losses that may occur. In addition, we cannot provide assurance that we will continue to be able to obtain adequate insurance coverage at an acceptable cost.


26


The reliability and performance of our Internet connection may be harmed by increased usage or by denial-of-service attacks. The Internet has experienced a variety of outages and other delays as a result of damages to portions of its infrastructure, and it could face outages and delays in the future. These outages and delays could reduce the level of Internet usage as well as the availability of the Internet to us for delivery of our Internet-based services.

We rely on third-party vendors to host and maintain our technology platform.

We rely on third-party vendors to host and maintain our technology platform, including Identifi®. Our ability to offer our services and operate our business is therefore dependent on maintaining our relationships with third-party vendors and entering into new relationships to meet the changing needs of our business. Any deterioration in our relationships with such vendors or our failure to enter into agreements with vendors in the future could harm our business, results of operations and financial condition. Despite precautions taken at our vendors’ facilities, the occurrence of a natural disaster, a decision to close the facilities without adequate notice or other unanticipated problems could result in lengthy interruptions in our service. These service interruption events could cause our platform to be unavailable to our partners and impair our ability to deliver services and to manage our relationships with new and existing partners, which in turn could materially affect our results of operations.

If our vendors are unable or unwilling to provide the services necessary to support our business, or if our agreements with such vendors are terminated, our operations could be significantly disrupted. Two of our vendor agreements may be unilaterally terminated by the licensor for convenience, and if such agreements are terminated, we may not be able to enter into similar relationships in the future on reasonable terms or at all. We may also incur substantial costs, delays and disruptions to our business in transitioning such services to ourselves or other third-party vendors. In addition, third-party vendors may not be able to provide the services required in order to meet the changing needs of our business.

We depend on our senior management team, and the loss of one or more of our executive officers or key employees or an inability to attract and retain highly skilled employees could adversely affect our business.

Our success depends largely upon the continued services of our key executive officers. From time to time, there may be changes in our senior management team resulting from the hiring or departure of executives, which could disrupt our business. The replacement of one or more of our executive officers or other key employees would likely involve significant time and costs and may significantly delay or prevent the achievement of our business objectives.

In addition, competition for qualified management in our industry is intense. Many of the companies with which we compete for management personnel have greater financial and other resources than we do. We have not entered into employment agreements with our executive officers. All of our employees are “at-will” employees, and their employment can be terminated by us or them at any time, for any reason and without notice and without the payment of any severance. The departure of key personnel could adversely affect the conduct of our business. In such event, we would be required to hire other personnel to manage and operate our business, and there can be no assurance that we would be able to employ a suitable replacement for the departing individual, or that a replacement could be hired on terms that are favorable to us. In addition, volatility or lack of performance in our stock price may affect our ability to attract replacements should key personnel depart. If we are not able to retain any of our key management personnel, our business could be harmed.

We have recorded a significant amount of goodwill, and we may never realize the full value of our intangible assets, causing us to record impairments that may negatively affect our results of operations.

Our total assets include substantial goodwill. At December 31, 2016, we had $626.6 million of goodwill on our Consolidated Balance Sheets related to our one operating segment and reporting unit. Goodwill represents the excess of the purchase price, plus the fair value of any non-controlling interests in the acquiree, over the fair value of identifiable net assets acquired. Goodwill is not amortized, but is reviewed at least annually for indications of impairment, with consideration given to financial performance and other relevant factors. In the first quarter of 2016, we recorded an impairment charge of $160.6 million on our Consolidated Statements of Operations.

While our annual goodwill impairment test is conducted at October 31, we have processes to monitor for interim triggering events. Under GAAP, we review our goodwill for impairment when events or changes in circumstances indicate the carrying value may not be recoverable. Factors that may be considered a change in circumstances indicating that the carrying value of our goodwill may not be recoverable include macroeconomic conditions, industry and market considerations, our overall financial performance including an analysis of our current and projected cash flows, revenue and earnings, a sustained decrease in our share price and other relevant entity-specific events including changes in strategy, customers or litigation.

Subsequent to our 2015 annual impairment testing in the fourth quarter of 2015, our common stock price declined significantly, reaching our historic low in the first quarter of 2016. During the three months ended March 31, 2016, our common stock traded between $8.48 and $12.32, or an average common stock price of $10.33 compared to an average common stock price of $19.51 and $14.73 during the three-month periods ended September 30, 2015, and December 31, 2015, respectively. A sustained decline in our

27


common stock price and the resulting impact on our market capitalization is one of several qualitative factors we consider each quarter when evaluating whether events or changes in circumstances indicate it is more likely than not that a potential goodwill impairment exists. We concluded that the further decline in common stock price observed during the first quarter of 2016 did represent a sustained decline and that triggering events occurred during this period requiring an interim goodwill impairment test as of March 31, 2016, ultimately resulting in an impairment charge of $160.6 million. A detailed discussion of our impairment testing is included in “Part II - Item 7. Management’s Discussion and Analysis of Financial Condition and Results of Operations - Critical Accounting Policies and Estimates.”
We may be required to recognize additional impairments in the future as a result of market conditions or other factors related to our performance, including changes in our forecasted results, investment strategy or interest rates. Any further impairment charges that we may record in the future could be material to our results of operations.
We may need to obtain additional financing which may not be available or, if it is available, may result in a reduction in the ownership of our stockholders.

We may need to raise additional funds in order to:

finance unanticipated working capital requirements;
develop or enhance our technological infrastructure and our existing products and services;
fund strategic relationships, including joint ventures and co-investments;
fund additional implementation engagements;
respond to competitive pressures; and
acquire complementary businesses, technologies, products or services.

Additional financing may not be available on terms favorable to us, or at all. If adequate funds are unavailable or are unavailable on acceptable terms, our ability to fund our expansion strategy, take advantage of unanticipated opportunities, develop or enhance technology or services or otherwise respond to competitive pressures could be significantly limited. If we raise additional funds by issuing equity or convertible debt securities, the ownership of our then-existing stockholders may be reduced, and holders of these securities may have rights, preferences or privileges senior to those of our then-existing stockholders. In addition, any indebtedness we incur and restrictive covenants contained in the agreements related thereto could:

make it difficult for us to satisfy our obligations, including interest payments on any debt obligations;
limit our ability to obtain additional financing to operate our business;
require us to dedicate a substantial portion of our cash flow to payments on our debt, reducing our ability to use our cash flow to fund capital expenditures and working capital and other general operational requirements;
limit our flexibility to plan for and react to changes in our business and the health care industry;
place us at a competitive disadvantage relative to our competitors;
limit our ability to pursue acquisitions; and
increase our vulnerability to general adverse economic and industry conditions, including changes in interest rates or a downturn in our business or the economy.

The occurrence of any one of these events could cause a significant decrease in our liquidity and impair our ability to pay amounts due on any indebtedness, and could have a material adverse effect on our business, financial condition and results of operations.

We have experienced net losses in the past and we may not achieve profitability in the future.

We have incurred significant net losses in the past and we anticipate that our operating expenses will increase substantially in the foreseeable future as we continue to invest to grow our business and build relationships with partners, develop our platform, develop new solutions and comply with being a public company. These efforts may prove to be more expensive than we currently anticipate, and we may not succeed in increasing our revenue sufficiently to offset these higher expenses. In addition, to the extent we are successful in increasing our partner base, we could incur increased losses because significant costs associated with entering into partner agreements are generally incurred up front, while revenue under certain of our partner agreements is recognized each period in the month in which the services are delivered. As a result, we may need to raise additional capital through equity and debt financings in order to fund our operations. We may also fail to improve the gross margins of our business. If we are unable to effectively manage these risks and difficulties as we encounter them, our business, financial condition and results of operations may suffer.

The requirements of being a public company may strain our resources and distract our management, which could make it difficult to manage our business, particularly after we are no longer an “emerging growth company.”
 
As a public company, we are required to comply with various regulatory and reporting requirements, including those required by the SEC. Complying with these reporting and other regulatory requirements is time-consuming and will continue to result in increased costs to us and could have a negative effect on our business, financial condition and results of operations. As a public company, we

28


are subject to the reporting requirements of the Exchange Act and the Sarbanes-Oxley Act. These requirements may place a strain on our systems and resources. The Exchange Act requires that we file annual, quarterly and current reports with respect to our business and financial condition. The Sarbanes-Oxley Act requires that we maintain effective disclosure controls and procedures and internal controls over financial reporting. To maintain and improve the effectiveness of our disclosure controls and procedures, we may need to commit significant resources, hire additional staff and provide additional management oversight. We have been and will be continuing to implement additional procedures and processes for the purpose of addressing the standards and requirements applicable to public companies. Sustaining our growth as a public company also requires us to commit additional management, operational and financial resources to identify new professionals to join our company and to maintain appropriate operational and financial systems to adequately support expansion. These activities may divert management’s attention from other business concerns, which could have a material adverse effect on our business, financial condition and results of operations.

As an “emerging growth company” as defined in the JOBS Act, we are taking, and may continue to take, advantage of certain temporary exemptions from various reporting requirements, including, but not limited to, a delay in the timeframe required to comply with the auditor attestation requirements of Section 404 of the Sarbanes-Oxley Act and reduced disclosure obligations regarding executive compensation in our periodic reports and proxy statements.

When these exemptions cease to apply, we expect to incur additional expenses and devote increased management effort toward ensuring compliance with them. We cannot predict or estimate the amount of additional costs we may continue to incur as a result of becoming a public company or the timing of such costs.

Our adjusted results may not be representative of our future performance.

In preparing the adjusted results included in our MD&A in this Form 10-K, we have made adjustments to our historical financial information to reflect the Offering Reorganization as if it had occurred on the first day of the relevant period and we have adjusted the results to exclude the impact of purchase accounting adjustments, stock-based compensation expenses and transaction expenses related to the Offering Reorganization, IPO and other transactions as well as certain other adjustments. These adjusted measures do not represent and should not be considered as alternatives to GAAP measurements, and our calculations thereof may not be comparable to similarly entitled measures reported by other companies. See “Part II – Item 7. Management’s Discussion and Analysis of Financial Condition and Results of Operations - Non-GAAP Financial Measures” for additional information.

We are and may become subject to litigation, proceedings, government inquiries, reviews, audits or investigations which could have a material adverse effect on our business, financial condition and results of operations.

We are and may become subject to litigation, proceedings, government inquiries, reviews, audits or investigations in the future, including potential claims against us by our partners, with or without merit. Some of these matters and claims may result in significant defense costs and potentially significant judgments against us, some of which we are not, or cannot be, insured against. We generally intend to defend ourselves vigorously; however, we cannot be certain of the ultimate outcomes of any claims or other matters that may arise in the future. Resolution of these types of matters against us may result in our having to pay significant fines, judgments or settlements, which, if uninsured, or if the fines, judgments and settlements exceed insured levels, could adversely impact our earnings and cash flows, thereby having a material adverse effect on our business, financial condition, results of operations, cash flow and per share trading price of our Class A common stock. Certain litigation, proceedings, government inquiries, reviews, audits or investigations or the resolution of such matters may affect the availability or cost of some of our insurance coverage, which could adversely impact our results of operations and cash flows, expose us to increased risks that would be uninsured and adversely impact our ability to attract directors and officers.

Risks relating to our structure

We are a holding company and our principal asset is our interest in Evolent Health LLC and, accordingly, we are dependent upon distributions from Evolent Health LLC to pay taxes and other expenses, including interest on the 2021 Notes.

We are a holding company and our principal asset is our ownership of Class A common units of Evolent Health LLC. We have no independent means of generating revenue. Evolent Health LLC is treated as a partnership for U.S. federal income tax purposes and, as such, is not itself subject to U.S. federal income tax. Instead, its net taxable income is generally allocated to its members, including us, pro rata according to the number of common units each member owns. Accordingly, we incur income taxes on our allocable share of any net taxable income of Evolent Health LLC and also incur expenses related to our operations. We intend to continue to cause Evolent Health LLC to distribute cash to its members, including us, in an amount sufficient to cover all of our tax liabilities and dividends, if any, declared by us, as well as any payments due under the TRA, as described in “Part II – Item 8. Financial Statements and Supplementary Data - Note 12 - Tax Receivables Agreement.” In addition, we intend to cause Evolent Health LLC to distribute cash to us in an amount sufficient to cover all of our liabilities under our notes. To the extent that we need funds to pay our tax, interest or other liabilities or to fund our operations, and Evolent Health LLC is restricted from making distributions to us under applicable agreements, laws or regulations or does not have sufficient cash to make these distributions, we may have to borrow funds to meet these obligations and operate our business, and our liquidity and financial condition could be materially adversely affected. To

29


the extent that we are unable to make payments under the TRA for any reason, such payments will be deferred and will accrue interest until paid.

We are required to pay certain of our pre-IPO investors for certain tax benefits we may claim in the future, and these amounts are expected to be material.

In connection with the September 2016 secondary offering and the underwriters’ option to purchase additional shares of Class A common stock, 2.2 million of the Class B common units held upon completion of the Offering Reorganization were exchanged (together with an equal number of shares of our Class B common stock) for shares of our Class A common stock. The remaining 15.3 million Class B units may be exchanged (together with an equal number of shares of our Class B common stock) for shares of our Class A common stock in the future. The exchanges in connection with the September 2016 secondary offering resulted in increases in the tax basis of the assets of Evolent Health LLC by $43.6 million, that otherwise would not have been available. In addition, we expect that certain NOLs are available to us as a result of the transactions as described in “Tax Receivables Agreement” in “Part II – Item 8. Financial Statements and Supplementary Data - Note 12.” These increases in tax basis and NOLs may reduce the amount of tax that we would otherwise be required to pay in the future, although the Internal Revenue Service (“IRS”), may challenge all or a part of the tax basis increases and NOLs, and a court could sustain such a challenge.

We have entered into the TRA, related to the tax basis step-up of the assets of Evolent Health LLC and certain NOLs of the former members of Evolent Health LLC, with the holders of Class B common units, the former stockholders of Evolent Health Holdings and certain of our other investors. Pursuant to the TRA, we will pay such holders of Class B common units, former stockholders of Evolent Health Holdings and other investors 85% of the amount of the cash savings, if any, in U.S. federal, state and local and non-U.S. income tax that we realize as a result of increases in tax basis resulting from our exchanges of Class B common units (calculated assuming that any post-IPO transfer of Class B common units (other than the exchanges) had not occurred) as well as certain other benefits attributable to payments under the TRA itself. For example, as a result of the tax basis step-up of the assets of Evolent Health LLC in connection with the September 2016 secondary offering, we may be required to pay up to approximately $18.5 million under the TRA.

The TRA also requires us to pay 85% of the amount of the cash savings, if any, in U.S. federal, state and local and non-U.S. income tax that we realize as a result of the utilization of the NOLs of Evolent Health Holdings and an affiliate of TPG attributable to periods prior to our IPO and the deduction of any imputed interest attributable to our payment obligations under the TRA.

The payments that we make under the TRA could be substantial. Assuming no material changes in relevant tax law and based on our current operating plan and other assumptions, including our estimate of the tax basis of our assets as of the date of the offering reorganization, if all of the Class B common units (including the units exchanged in the September 2016 secondary offering) had been acquired by us in taxable transactions at the time of the initial closing of the September 2016 secondary offering for a price of $22.50 per Class B common unit, we estimated at the pricing of the September 2016 secondary offering that the total amount we would be required to pay under the TRA could be approximately $182.7 million. This estimated amount includes approximately $26.8 million of potential future payments under the TRA related to the future utilization of the pre-IPO NOLs described above. The actual amounts may be materially greater than these hypothetical amounts as potential future payments will vary depending on a number of factors, including the timing of further exchanges, the price of our Class A common stock at the time of the exchanges, the amount, character and timing of our income and the tax rates then applicable. Payments under the TRA are not conditioned on our existing investors’ continued ownership of any of our equity.

We will not be reimbursed for any payments made under the TRA in the event that any tax benefits are disallowed.

If the IRS successfully challenges the tax basis increases or the existence or amount of the NOLs at any point in the future after payments are made under the TRA, we will not be reimbursed for any payments made under the TRA (although future payments under the TRA, if any, would be netted against any unreimbursed payments to reflect the result of any such successful challenge by the IRS). As a result, in certain circumstances, we could be required to make payments under the TRA in excess of our cash tax savings.

We may not be able to realize all or a portion of the tax benefits that are expected to result from the exchanges of Class B common units for our Class A common stock, the utilization of certain tax attributes previously held by Evolent Health Holdings and an affiliate of TPG and from payments made under the TRA.

Our ability to realize the tax benefits that we expect to be available as a result of the increases in tax basis created by any exchanges of Class B common units (together with an equal number of shares of our Class B common stock) for our Class A common stock and by the payments made pursuant to the TRA, and our ability to utilize the pre-IPO NOLs of Evolent Health Holdings and an affiliate of TPG and the interest deductions imputed under the TRA all depend on a number of assumptions, including that we earn sufficient taxable income each year during the period over which such deductions are available and that there are no adverse changes in applicable law or regulations. If our actual taxable income were insufficient or there were adverse changes in applicable law or regulations, we may be unable to realize all or a portion of these expected benefits and our cash flows and stockholders’ equity could

30


be negatively affected. Please refer to the discussion of in “Part II – Item 8. Financial Statements and Supplementary Data - Note 12 - Tax Receivables Agreement” for additional information.

In certain circumstances, Evolent Health LLC will be required to make distributions to us and the other members of Evolent Health LLC and the distributions that Evolent Health LLC will be required to make may be substantial.

Evolent Health LLC is treated as a partnership for U.S. federal income tax purposes and, as such, is not subject to U.S. federal income tax. Instead, taxable income is allocated to its members, including us. We intend to cause Evolent Health LLC to make pro rata cash distributions, or tax distributions, to its members in an amount sufficient to allow each member to pay taxes on such member’s allocable share of the net taxable income of Evolent Health LLC. Funds used by Evolent Health LLC to satisfy its tax distribution obligations will not be available for reinvestment in our business. Moreover, these tax distributions may be substantial, and will likely exceed (as a percentage of Evolent Health LLC’s income) the overall effective tax rate applicable to a similarly situated corporate taxpayer. As a result of the potential differences in the amount of net taxable income allocable to us and the Class B common unit holders, it is possible that we will receive distributions significantly in excess of our tax liabilities and obligations to make payments under the TRA. To the extent we do not distribute such cash balances as dividends on our Class A common stock and instead, for example, hold such cash balances or lend them to Evolent Health LLC, the Class B common unit holders would benefit from any value attributable to such accumulated cash balances as a result of their ownership of Class A common stock following an exchange of their Class B common units in Evolent Health LLC (including any exchange upon an acquisition of us). See “Part II – Item 5. Market for Registrant’s Common Equity, Related Stockholder Matters and Issuer Purchases of Equity Securities - Dividends” for a discussion of our dividend policy.

In certain cases, payments by us under the TRA may be accelerated or significantly exceed the tax benefits we realize in respect of the tax attributes subject to the TRA.

The TRA provides that upon certain changes of control, or if, at any time, we elect an early termination of the TRA or are in material breach of our obligations under the TRA, we would be required to make an immediate payment equal to the present value of the anticipated future tax benefits to the holders of Class B common units, the former stockholders of Evolent Health Holdings and the former stockholders of an affiliate of TPG. Such payment would be based on certain valuation assumptions and deemed events set forth in the TRA, including the assumption that we have sufficient taxable income to fully utilize such tax benefits. The benefits would be payable even though, in certain circumstances, no Class B common units are actually exchanged and no NOLs are actually used at the time of the accelerated payment under the TRA, thereby resulting in no corresponding tax basis step-up at the time of such accelerated payment under the TRA. Accordingly, payments under the TRA may be made years in advance of the actual realization, if any, of the anticipated future tax benefits and may be significantly greater than the benefits we realize in respect of the tax attributes subject to the TRA. In these situations, our obligations under the TRA could have a substantial negative impact on our liquidity. We may not be able to finance our obligations under the TRA and any indebtedness we incur may limit our subsidiaries’ ability to make distributions to us to pay these obligations. In addition, our obligations under the TRA could have the effect of delaying, deferring or preventing certain mergers, asset sales, other forms of business combinations or other changes of control that could be in the best interests of holders of our Class A common stock.

Different interests among our investors or between our investors and us, including with respect to related party transactions, could prevent us from achieving our business goals.

Until October 3, 2017, one year following the date that we ceased to qualify as a “controlled company” under the NYSE rules, we expect that a majority of our board of directors will include directors who are affiliated with entities that may have commercial relationships with us. Certain of our pre-IPO investors could have business interests that conflict with those of the other investors, which may make it difficult for us to pursue strategic initiatives that require consensus among our owners.

Our relationship with our pre-IPO investors, who owned 33.6% of our Class A common stock, 100% of our Class B common stock and a 22.6% economic interest in Evolent Health LLC, as of December 31, 2016, could create conflicts of interest among our investors, or between our investors and us, in a number of areas relating to our past and ongoing relationships. For example, certain of our products and services compete (or may compete in the future) with various products and services of our investors. In addition, our pre-IPO investors may have different tax positions from us which could influence their decisions regarding whether and when to dispose of assets, whether and when to incur new or refinance existing indebtedness, especially in light of the existence of the TRA, and whether and when Evolent Health, Inc. should terminate the TRA and accelerate its obligations thereunder. In addition, the structuring of future transactions may take into consideration these pre-IPO investors’ tax or other considerations even where no similar benefit would accrue to us. Except as set forth in the TRA and the stockholders’ agreement that we entered into with our pre-IPO investors at the time of our IPO, which we refer to as the stockholders’ agreement, there are not any formal dispute resolution procedures in place to resolve conflicts between us and our pre-IPO investors or among our pre-IPO investors. We may not be able to resolve any potential conflicts between us and a pre-IPO investor and, even if we do, the resolution may be less favorable to us than if we were negotiating with an unaffiliated party.


31


The agreements between us and certain of our pre-IPO investors were made in the context of an affiliated relationship and may contain different terms than comparable agreements with unaffiliated third parties.

The contractual agreements that we have with certain of our pre-IPO investors were negotiated in the context of an affiliated relationship in which representatives of such pre-IPO investors and their affiliates comprised a significant portion of our board of directors. As a result, the financial provisions, and the other terms of these agreements, such as covenants, contractual obligations on our part and on the part of such pre-IPO investors and termination and default provisions may be less favorable to us than terms that we might have obtained in negotiations with unaffiliated third parties in similar circumstances, which could have a material adverse effect on our business, financial condition and results of operations.

Risks relating to ownership of our securities

We expect that our stock price will be volatile and may fluctuate or decline significantly.

The trading price of our Class A common stock is likely to be volatile and subject to wide price fluctuations in response to various factors, including:

economic and political conditions or events;
market conditions in the broader stock market in general, or in our industry in particular;
actual or anticipated fluctuations in our quarterly financial reports and results of operations;
our ability to satisfy our ongoing capital needs and unanticipated cash requirements;
indebtedness incurred in the future;
introduction of new products and services by us or our competitors;
issuance of new or changed securities analysts’ reports or recommendations;
sales of large blocks of our stock;
additions or departures of key personnel;
regulatory developments; and
litigation and governmental investigations.

These and other factors may cause the market price and demand for our Class A common stock to fluctuate substantially, which may limit or prevent investors from readily selling their shares of Class A common stock, including any shares of Class A common stock they receive upon conversion of our 2021 Notes, and may otherwise negatively affect the liquidity of our Class A common stock. In addition, in the past, when the market price of a stock has been volatile, holders of that stock have instituted securities class action litigation against the company that issued the stock. If any of our stockholders brought a lawsuit against us, we could incur substantial costs defending the lawsuit. Such a lawsuit could also divert the time and attention of our management from our business.

The trading market for our Class A common stock will also be influenced by the research and reports that industry or securities analysts publish about us or our business. As a new public company, if one or more of the analysts who cover us downgrades our stock, or if our results of operations do not meet their expectations, our stock price could decline which could, in turn, adversely affect the value of the notes.

The market price of our Class A common stock could decline as a result of sales by our existing stockholders or if a substantial number of shares become available for sale and are sold in a short period of time in the future.

If our existing stockholders sell substantial amounts of our Class A common stock in the public market, the market price of our Class A common stock could decrease significantly. The perception in the public market that our existing stockholders might sell shares of Class A common stock could also depress our market price. As of December 31, 2016, there were 52.6 million shares of Class A common stock outstanding. In addition, 4.0 million options that are held by our employees are currently exercisable or will be exercisable in 2017. In addition, certain of our executive officers, directors and employees hold additional shares of Class A common stock that may be available for resale under Rule 144 (in the case of restricted stock, after the shares have vested).

In connection with acquisitions and other transactions, from time to time we issue shares in transactions exempt from registration under the Securities Act. For example, in connection with the acquisition of Valence Health, we issued 7.0 million shares of our Class A common stock in transactions exempt from registration under the Securities Act.

The market price of shares of our Class A common stock may drop significantly as a result of the issuance of additional shares, the resale of such shares or when the restrictions on resale by our existing stockholders lapse. A decline in the price of shares of our Class A common stock might impede our ability to raise capital through the issuance of additional shares of our Class A common stock or other equity securities.


32


The market price of our Class A common stock could decline due to the large number of shares of Class A common stock eligible for sale upon the exchange of Class B common units or conversion of the notes.

The market price of our Class A common stock could decline as a result of sales of a large number of shares of our Class A common stock eligible upon the exchange of Class B common units (together with an equal number of shares of our Class B common stock) or conversion of the notes or the perception that such sales could occur. These sales, or the possibility that these sales may occur, may also make it more difficult for us to raise additional capital by selling equity or equity-linked securities in the future, at a time and price that we deem appropriate.

As of December 31, 2016, 52.6 million Class A common stock and 15.3 million Class B common units were outstanding. Each Class B common unit, together with one share of our Class B common stock, is exchangeable for one share of Class A common stock. Pursuant to our registration rights agreement, we granted registration rights to the holders of the Class B common units with respect to their shares of Class A common stock delivered in exchange for their Class B common units, as well as certain other holders of our Class A common stock. Resales of these securities were registered pursuant to our Registration Statement on Form S-3, File No. 333-212709, initially filed on July 28, 2016 and declared effective on August 12, 2016. In addition, a substantial number of shares of our Class A common stock is reserved for issuance upon the conversion of the notes. We cannot assure you if or when any future offerings or resales of these shares may occur.

Some provisions of Delaware law, our amended and restated certificate of incorporation and amended and restated bylaws and certain of our contracts may deter third parties from acquiring us.

Among other things, our amended and restated certificate of incorporation and our amended and restated bylaws:

divides our board of directors into three staggered classes of directors that are each elected to three-year terms;
prohibits stockholder action by written consent;
authorizes the issuance of “blank check” preferred stock that could be issued by our board of directors to increase the number of outstanding shares of capital stock, making a takeover more difficult and expensive;
prohibits cumulative voting in the election of directors, which would otherwise allow less than a majority of stockholders to elect director candidates;
provides that special meetings of the stockholders may be called only by or at the direction of the board of directors, the chairman of our board or the chief executive officer;
requires advance notice to be given by stockholders for any stockholder proposals or director nominees;
requires the affirmative vote of holders of at least 75% of the voting power of our outstanding shares of stock to amend certain provisions of our amended and restated certificate of incorporation and any provision of our amended and restated bylaws; and
requires the affirmative vote of holders of at least 75% of the voting power of our outstanding shares of stock to remove directors and only for cause.

In addition, Section 203 of the DGCL may affect the ability of an “interested stockholder” to engage in certain business combinations, for a period of three years following the time that the stockholder becomes an “interested stockholder.” We have elected in our amended and restated certificate of incorporation not to be subject to Section 203 of the DGCL. Nevertheless, our amended and restated certificate of incorporation contains provisions that have the same effect as Section 203 of the DGCL, except that they will provide that each of TPG, UPMC and The Advisory Board and their transferees will not be deemed to be “interested stockholders,” and accordingly are not subject to such restrictions.

These and other provisions could have the effect of discouraging, delaying or preventing a transaction involving a change in control of our company or could make it more difficult for stockholders to elect directors of their choosing or to cause us to take other corporate actions that they desire. Provisions in certain of our contracts may also deter third parties from acquiring us. For example, under the UPMC IP Agreement, Evolent Health LLC’s license to certain intellectual property of UPMC would cease if we are acquired by certain specified acquirers. In addition, our contracts with certain partners would terminate if we are acquired by certain competitors or if UPMC ceases to be a subcontractor of our data and technology services.

Our amended and restated certificate of incorporation and stockholders’ agreement contain provisions renouncing our interest and expectation to participate in certain corporate opportunities identified by or presented to certain of our pre-IPO investors.

Each of TPG, The Advisory Board and UPMC and their respective affiliates may engage in activities similar to ours or lines of business or have an interest in the same areas of corporate opportunities as we do. Our amended and restated certificate of incorporation and stockholders’ agreement provide that such stockholders and their respective affiliates do not have any duty to refrain from (1) engaging, directly or indirectly, in the same or similar business activities or lines of business as us, including those business activities or lines of business deemed to be competing with us, or (2) doing business with any of our clients, customers or vendors. In the event that TPG, The Advisory Board or UPMC or any of their respective affiliates acquires knowledge of a potential business opportunity which may be a corporate opportunity for us, they have no duty to communicate or offer such corporate opportunity to us. Our amended and restated certificate of incorporation and stockholders’ agreement also provide that, to the fullest extent permitted by

33


law, none of such stockholders or their respective affiliates will be liable to us, for breach of any fiduciary duty or otherwise, by reason of the fact that any such stockholder or any of its affiliates directs such corporate opportunity to another person, or otherwise does not communicate information regarding such corporate opportunity to us, and we have waived and renounced any claim that such business opportunity constituted a corporate opportunity that should have been presented to us. These potential conflicts of interest could have a material adverse effect on our business, financial condition, results of operations or prospects if attractive business opportunities are allocated by TPG, The Advisory Board or UPMC to themselves or their respective affiliates instead of to us.

Our amended and restated certificate of incorporation designates courts in the State of Delaware as the sole and exclusive forum for certain types of actions and proceedings that may be initiated by our stockholders, which could limit our stockholders’ ability to obtain a favorable judicial forum for disputes with us or our directors, officers or employees.

Our amended and restated certificate of incorporation provides that, subject to limited exceptions, the Court of Chancery of the State of Delaware is the sole and exclusive forum for (a) any derivative action or proceeding brought on our behalf, (b) any action asserting a claim of breach of a fiduciary duty owed by any of our directors, officers or other employees to us or our stockholders, (c) any action asserting a claim against us arising pursuant to any provision of the DGCL, our amended and restated certificate of incorporation or our amended and restated bylaws, (d) any action to interpret, apply, enforce or determine the validity of our amended and restated certificate of incorporation or amended and restated bylaws or (e) any other action asserting a claim against us that is governed by the internal affairs doctrine. We refer to each of these proceedings as a covered proceeding. In addition, our amended and restated certificate of incorporation provides that if any action the subject matter of which is a covered proceeding is filed in a court other than the specified Delaware courts without the approval of our board of directors, which we refer to as a foreign action, the claiming party will be deemed to have consented to (1) the personal jurisdiction of the specified Delaware courts in connection with any action brought in any such courts to enforce the exclusive forum provision described above and (2) having service of process made upon such claiming party in any such enforcement action by service upon such claiming party’s counsel in the foreign action as agent for such claiming party. Any person or entity purchasing or otherwise acquiring any interest in shares of our capital stock will be deemed to have notice of and to have consented to these provisions. These provisions may limit a stockholder’s ability to bring a claim in a judicial forum that it finds favorable for disputes with us or our directors, officers or other employees, which may discourage such lawsuits against us and our directors, officers and employees. Alternatively, if a court were to find these provisions of our amended and restated certificate of incorporation inapplicable to, or unenforceable in respect of, one or more of the specified types of actions or proceedings, we may incur additional costs associated with resolving such matters in other jurisdictions, which could adversely affect our business and financial condition.

We do not anticipate paying any cash dividends in the foreseeable future.

We currently intend to retain our future earnings, if any, for the foreseeable future to fund the development and growth of our business. We do not intend to pay any dividends to holders of our Class A common stock. As a result, capital appreciation in the price of our Class A common stock, if any, will be your only source of gain on an investment in our Class A common stock. See “Part II – Item 5. Market for Registrant’s Common Equity, Related Stockholder Matters and Issuer Purchases of Equity Securities - “Dividends” for a discussion of our dividend policy.

In preparation of our IPO in 2015, we identified a material weakness in our internal control over financial reporting, and if we are unable to remedy our material weakness, or if we fail to establish and maintain effective internal controls, we may be unable to produce timely and accurate financial statements, and we may conclude that our internal control over financial reporting is not effective, which could adversely impact our investors’ confidence and our stock price.

Prior to the completion of our IPO, we were a private company and had limited accounting personnel to fully execute our accounting processes and address our internal control over financial reporting. Upon becoming a publicly-traded company, we became required to comply with the SEC’s rules implementing Sections 302 and 404 of the Sarbanes-Oxley Act, which require management to certify financial and other information in our quarterly and annual reports and provide an annual management report on the effectiveness of controls over financial reporting. We were not required to make our first annual assessment of our internal control over financial reporting pursuant to Section 404 until the filing of this 2016 10-K. Pursuant to the JOBS Act, our independent registered public accounting firm is not required to attest to the effectiveness of our internal control over financial reporting in general until the earlier of (1) the year in which our public float exceeds $700 million as of June 30 of the respective year or (2) December 31, 2020.

Our management is responsible for establishing and maintaining adequate internal control over financial reporting. Internal control over financial reporting is a process designed to provide reasonable assurance regarding the reliability of financial reporting and the preparation of financial statements in accordance with GAAP. During the course of preparing for our IPO, we determined that we had a material weakness in the design and operating effectiveness of our internal control over financial reporting. A material weakness is a deficiency, or a combination of deficiencies, in internal control over financial reporting such that there is a reasonable possibility that a material misstatement of our annual or interim financial statements will not be prevented or detected on a timely basis. The material weakness that we identified was that we did not maintain a sufficient complement of resources with an appropriate level of accounting knowledge, experience and training to address accounting for complex, non-routine transactions.


34


We are currently in the process of remediating the material weakness and have taken numerous steps that we believe will address the underlying causes of the material weakness. Steps we have taken include hiring additional, and reallocating existing, accounting and finance personnel with technical accounting and financial reporting experience, enhancing our training programs within our accounting and finance department, enhancing our internal review procedures during the financial statement close process and refining our existing internal control documentation. This initiative has placed significant demands on our financial and operational resources, as well as our IT systems. Our current efforts to design and implement an effective control environment may not be sufficient to remediate or prevent future material weaknesses or significant deficiencies from occurring. During the course of the design and implementation, we may identify additional control deficiencies, which could give rise to other material weaknesses, in addition to the material weakness described above. The material weakness described above or any newly identified material weakness could result in a misstatement of our financial statements or disclosures that would result in a material misstatement of our annual or interim consolidated financial statements that would not be prevented or detected. A control system, no matter how well designed and operated, can provide only reasonable assurance that the control system’s objectives will be met. Because of the inherent limitations in all control systems, no evaluation of controls can provide absolute assurance that misstatements due to error or fraud will not occur or that all control issues and all instances of fraud will be detected. If we fail to effectively remediate deficiencies in our control environment, if we identify future material weaknesses in our internal controls over financial reporting or if we are unable to comply with the demands that will be placed upon us as a public company, including the requirements of Section 404 of the Sarbanes-Oxley Act, in a timely manner, we may be unable to accurately report our financial results, or report them within the timeframes required by the SEC. In addition, if we are unable to assert that our internal control over financial reporting are effective, or if our independent registered public accounting firm is unable to express an opinion as to the effectiveness of our internal control over financial reporting, if and when required, investors may lose confidence in the accuracy and completeness of our financial reports and the market price of our Class A common stock could be negatively affected. We also could become subject to investigations by the NYSE, the SEC or other regulatory authorities.

We are an “emerging growth company” and we cannot be certain if the reduced disclosure requirements applicable to emerging growth companies will make our securities stock less attractive to investors.

We are an “emerging growth company,” as defined in the JOBS Act, and we are taking and intend to continue to take advantage of certain exemptions from various reporting requirements that are applicable to other public companies that are not “emerging growth companies” including, but not limited to, not being required to comply with the auditor attestation requirements of Section 404 of the Sarbanes-Oxley Act, which may increase the risk that weaknesses or deficiencies in our internal control over financial reporting go undetected. During the course of preparing for our IPO, we concluded that we had a material weakness in the design and operating effectiveness of our internal control over financial reporting. We also are taking and intend to continue to take advantage of reduced disclosure obligations regarding executive compensation in our periodic reports and proxy statements, which may make it more difficult for investors and securities analysts to evaluate our company, and exemptions from the requirement of holding advisory “say on pay” votes on executive compensation and advisory votes on golden parachute compensation. We cannot predict if investors will find our securities less attractive if we rely on these exemptions. If some investors find our securities less attractive as a result, there may be a less active trading market for our securities and prices may be more volatile. We may take advantage of these reporting exemptions until we are no longer an emerging growth company, which in certain circumstances could be until December 31, 2020.

Our business and stock price may suffer as a result of our lack of public company operating experience.

Prior to our listing in 2015, we were a privately-held company since we began operations in 2011. Our lack of public company operating experience may make it difficult to forecast and evaluate our future prospects. If we are unable to execute our business strategy, either as a result of our inability to effectively manage our business in a public company environment or for any other reason, our prospects, financial condition, results of operations and stock price may be harmed.

Item 1B. Unresolved Staff Comments

Not applicable.

Item 2. Properties

Our corporate headquarters and executive officers are located in Arlington, Virginia, where we occupy approximately 91,000 square feet of office space. We occupy approximately 90,000 square feet of office space in Chicago, Illinois, as a result of our acquisition of Valence Health. We also occupy office space in Lisle, Illinois, as a result of our acquisition of Aldera. In addition, we occupy office space in San Francisco, California and also incur monthly rental expense to have a limited number of personnel on-site at certain client locations. We lease all of our facilities and we do not own any real property. As provided in “Part II – Item 8. Financial Statements and Supplementary Data - Note 9 - Commitments,” the rental expense on operating leases was $5.9 million for 2016.


35


Item 3. Legal Proceedings

For information regarding legal proceedings, see “Part II – Item 8. Financial Statements and Supplementary Data - Note 9 - Litigation Matters.”

Item 4. Mine Safety Disclosures

Not applicable.


36


PART II

Item 5. Market for Registrant’s Common Equity, Related Stockholder Matters and Issuer Purchases of Equity Securities

(a) Market and Dividend Information

Market Information

On June 5, 2015, we closed an IPO of our Class A common stock at price of $17.00 per share. Prior to that time, there was no public market for our stock. Our Class A common stock is traded on the New York Stock Exchange under the symbol “EVH.” The following presents the high and low prices for our Class A common stock on the New York Stock Exchange during the periods indicated:

 
 
2016
 
2015
Fiscal Period
 
High
 
Low
 
High
 
Low
First Quarter
 
$
12.80

 
$
8.14

 
$

 
$

Second Quarter
 
19.22

 
9.78

 
19.93

 
17.54

Third Quarter
 
26.84

 
17.94

 
23.15

 
15.35

Fourth Quarter
 
25.66

 
14.70

 
17.37

 
11.86


Our Class B common stock is not listed nor traded on any stock exchange.

Holders

As of February 24, 2017, there were 57 holders of record of our Class A common stock. The number of record holders does not include individuals or entities who beneficially own shares but whose shares are held of record by a broker, bank, or other nominee, but does include each such broker, bank, or other nominee as one record holder. As of February 24, 2017, there were three holders of record of our Class B common stock.

Dividends

We have not declared or paid any cash dividends on our common stock. We do not anticipate paying any cash dividends on our Class A common stock for the foreseeable future. Our Class B common stockholders are not entitled to any dividend payments. The timing and amount of future cash dividends, if any, is periodically evaluated by our board of directors and would depend on, among other factors, our current and expected earnings, financial condition, projected cash flows and anticipated financing needs.


37


Performance Graph

The following graph compares the cumulative total stockholder return on our Class A common stock between June 5, 2015, and December 31, 2016, to the cumulative total returns of the NASDAQ Health Care Index and the NYSE Composite Index over the same period. This graph assumes an investment of $100 at the closing price of the markets on June 5, 2015, in our Class A common stock, the NASDAQ Health Care Index and the NYSE Composite Index, and assumes the reinvestment of dividends, if any.

The comparisons shown in the following graph are based upon historical data. We caution that the stock price performance shown in the graph below is not necessarily indicative of, nor is it intended to forecast, the potential future performance of our Class A common stock.

evh123115_chart-23299a04.jpg

The following table was used to prepare the graph above:

 
6/5/15
 
6/30/15
 
9/30/15
 
12/31/15
 
3/31/16
 
6/30/16
 
9/30/16
 
12/31/16
Evolent Health, Inc.
$
100

 
$
115

 
$
94

 
$
71

 
$
62

 
$
113

 
$
145

 
$
87

NASDAQ Health Care Index
100

 
101

 
85

 
93

 
77

 
77

 
84

 
77

NYSE Composite Index
100

 
98

 
89

 
92

 
93

 
96

 
98

 
101


(b) None

(c) None


38


Item 6. Selected Financial Data

Evolent Health, Inc. is a holding company and its principal asset is all of the Class A common units in its operating subsidiary, Evolent Health LLC, which has owned all of our operating assets and substantially all of our business since inception. Subsequent to the Series B Reorganization on September 23, 2013, and prior to the Offering Reorganization on June 4, 2015, the predecessor of Evolent Health, Inc. accounted for Evolent Health LLC as an equity method investment. As a result, the financial statements of Evolent Health, Inc. for the years ended December 31, 2015, 2014 and 2013, do not reflect a complete view of the operational results for those periods as follows:

Evolent Health, Inc.’s results for 2015 reflect, (i) the investment of Evolent Health, Inc.’s predecessor in its equity method investee, Evolent Health LLC, for the period from January 1, 2015, through June 3, 2015, and (ii) the consolidated results of Evolent Health LLC from the time of the Offering Reorganization, or June 4, 2015, through December 31, 2015;
Evolent Health, Inc.’s results for 2014 reflect only the investment of Evolent Health, Inc.’s predecessor in its equity method investee, Evolent Health LLC; and
Evolent Health, Inc.'s results for 2013 reflect (i) the consolidated results of Evolent Health LLC from January 1, 2013, through September 22, 2013, and (ii) the investment of Evolent Health, Inc.'s predecessor in its equity method investee, Evolent Health LLC, for the period from the date of the Series B Reorganization, or September 23, 2013, through December 31, 2013.

The following selected financial data (in thousands, except per share data) was derived from the audited consolidated financial statements and should be read in conjunction with “Part I - Item 1A. Risk Factors,” “Part II - Item 7. Management’s Discussion and Analysis of Financial Condition and Results of Operations” and the accompanying audited consolidated financial statements and notes to consolidated financial statements included in “Part II - Item 8. Financial Statements and Supplementary Data.” Our historical results are not necessarily indicative of the results that may be expected in future periods.

 
For the Years Ended December 31,
 
2016
 
2015
 
2014
 
2013
Total revenue
$
254,188

 
$
96,878

 
$

 
$
25,671

Goodwill impairment
160,600

 

 

 

Gain on consolidation

 
414,133

 

 

Gain on deconsolidation

 

 

 
46,246

Income (loss) from affiliate
(841
)
 
(28,165
)
 
(25,246
)
 
(4,241
)
Net income (loss)
(226,778
)
 
319,814

 
(25,246
)
 
20,023

Per share data:
 
 
 
 
 
 
 
Net income (loss) - basic
$
(3.55
)
 
$
13.14

 
$
(13.46
)
 
$
2.51

Net income (loss) - diluted
(3.55
)
 
6.93

 
(13.46
)
 
0.99

 
 
 


 


 
 
 
As of December 31,
 
2016
 
2015
 
2014
 
2013
Goodwill
$
626,569

 
$
608,903

 
$

 
$

Investments in and advances to affiliates
2,159

 

 
37,203

 
50,940

Total assets
1,199,839

 
1,015,514

 
37,203

 
50,940

Long-term debt
120,283

 

 

 

Redeemable preferred stock

 

 
39,273

 
37,680

Non-controlling interests
209,588

 
285,238

 

 

Total equity (deficit)
912,114

 
934,579

 
(2,070
)
 
13,260


The financial results of Evolent Health LLC were consolidated in the financial statements of Evolent Health, Inc. for the entire twelve month period ended December 31, 2016, and include the results from Passport, Valence Health and Aldera from February 1, 2016, October 3, 2016, and November 1, 2016, respectively. See “Part II - Item 8. Financial Statements and Supplementary Data - Note 4” for further information about the acquisitions.

The Company adopted ASU 2015-17, Income Taxes: Balance Sheet Classification of Deferred Taxes, in 2015 and applied the standard retrospectively to all periods presented. The amendments in this ASU require that deferred tax liabilities and assets be classified as non-current in a classified statement of financial position instead of separately presented as current and non-current under the current guidance. As a result of the adoption of this ASU, total assets decreased $1.1 million in 2014.


39



Item 7. Management’s Discussion and Analysis of Financial Condition and Results of Operations

The following Management’s Discussion and Analysis of Financial Condition and Results of Operations (“MD&A”) is intended to help the reader understand the Company’s financial condition and results of operations. The MD&A is provided as a supplement to, and should be read in conjunction with our consolidated financial statements and the accompanying notes to consolidated financial statements presented in “Part II – Item 8. Financial Statements and Supplementary Data” as well as “Part I - Item 1A. Risk Factors.”

INTRODUCTION
 
Background and Recent Events

Evolent was originally organized as a corporation in August 2011 and was capitalized through contributions of cash and intangible assets in exchange for preferred stock.

In September 2013, Evolent Health, Inc. undertook a reorganization (the “Series B Reorganization”) in which Evolent Health Holdings was formed and Evolent Health, Inc. converted into Evolent Health LLC, a limited liability company. Evolent Health Holdings did not control Evolent Health LLC after the Series B Reorganization, but was able to exert significant influence and, accordingly, accounted for its investment in Evolent Health LLC using the equity method of accounting.

Evolent Health, Inc., the registrant, was incorporated as a Delaware corporation in December 2014, for the purpose of the Company’s IPO. Immediately prior to the completion of the IPO in June 2015, we amended and restated our certificate of incorporation to, among other things, authorize two classes of common stock, Class A common stock and Class B common stock (the “Offering Reorganization”). Pursuant to the Offering Reorganization, Evolent Health, Inc. merged with Evolent Health Holdings and an affiliate of TPG. In accordance with the terms of the mergers, each of the then-existing stockholders of Evolent Health Holdings, including UPMC, The Advisory Board, TPG, as well as certain other entities, existing partners and employees, received a certain number of shares of our Class A common stock in exchange for each share of common stock it held in Evolent Health Holdings, and TPG received a certain number of shares of our Class A common stock in exchange for 100% of the equity that it held in its affiliate that was merged with Evolent Health, Inc. In addition, pursuant to the Offering Reorganization we issued shares of our Class B common stock to TPG, The Advisory Board and Ptolemy Capital, LLC, each of which was a member of Evolent Health LLC prior to the Offering Reorganization. Shares of our Class B common stock vote together with shares of our Class A common stock as a single class, except as otherwise required by law or pursuant to our amended and restated certificate of incorporation or amended and restated bylaws. Each Class B common unit of Evolent Health LLC can be exchanged (together with a corresponding number of shares of our Class B common stock) for one share of our Class A common stock and is otherwise non-transferable pursuant to an exchange agreement.

Substantially all of our operations will continue to be conducted through Evolent Health LLC, and subsequent to the Offering Reorganization the financial results of Evolent Health LLC are consolidated in the financial statements of Evolent Health, Inc. Evolent Health, Inc. is a holding company whose principal asset is all of the Class A common units it holds in Evolent Health LLC, and its only business is to act as sole managing member of Evolent Health LLC.

During 2016, the Company undertook various transactions (including a secondary offering of our Class A common shares, debt issuance, business combinations, equity method investment and an asset acquisition) which impact year-to-year comparisons. Following is a discussion of each transaction.

2016 Secondary Offering

In September 2016, the Company completed a secondary offering of 8.6 million shares of its Class A common stock at a public offering price of $22.50 per share. The shares sold in the offering were sold by certain affiliates of TPG, The Advisory Board, UPMC, Ptolemy Capital, LLC (together, the “Investor Stockholders”) and certain management selling stockholders (together with the Investor Stockholders, the “Selling Stockholders”). The Company did not receive any proceeds from the sale of the shares.

The shares sold in the offering consisted of 6.4 million existing shares of the Company’s Class A common stock owned and held by the Selling Stockholders and 2.2 million newly-issued shares of the Company’s Class A common stock received by certain Investor Stockholders pursuant to the exercise of an existing exchange right.

The newly-issued shares of the Company’s Class A common stock were issued to certain Investor Stockholders in exchange (the “Exchange”) for an equal number of shares of the Company’s Class B common stock (which were subsequently canceled) and an equal number of Evolent Health LLC’s Class B common units (“Class B units”). Class B units received by the Company from relevant Investor Stockholders were simultaneously exchanged for an equivalent number of Class A units of Evolent Health LLC, and Evolent Health LLC canceled the Class B units it received in the Exchange. As a result of the Exchange and Evolent Health LLC’s cancellation of the Class B units, the Company’s economic interest in Evolent Health LLC increased to 74.6% immediately after the Exchange.

40




2016 Convertible Notes Offering

In December 2016, the Company issued $125.0 million aggregate principal amount of its 2.00% Convertible Senior Notes due 2021 in a Private Placement to qualified institutional buyers within the meaning of Rule 144A under the Securities Act of 1933, as amended. The 2021 Notes were issued at par for net proceeds of $120.2 million, after deducting fees and expenses. The closing of the Private Placement of the 2021 Notes occurred on December 5, 2016. The Company intends to use the net proceeds for working capital and other general corporate purposes.

Holders of the 2021 Notes are entitled to cash interest payments, which are payable semiannually in arrears on June 1 and December 1 of each year, beginning on June 1, 2017, at a rate equal to 2.00% per annum. The 2021 Notes will mature on December 1, 2021, unless earlier repurchased or converted in accordance with their terms prior to such date. In addition, holders of the 2021 Notes may require the Company to repurchase their 2021 Notes upon the occurrence of a fundamental change at a price equal to 100.00% of the principal amount of the 2021 Notes being repurchased, plus any accrued and unpaid interest. Upon maturity, and at the option of the holders of the 2021 Notes, the principal amount of the notes may be settled via shares of the Company’s Class A common stock.

The 2021 Notes are convertible into shares of the Company’s Class A common stock, based on an initial conversion rate of 41.6082 shares of Class A common stock per $1,000 principal amount of 2021 Notes, which is equivalent to an initial conversion price of approximately $24.03 per share of the Company’s Class A common stock. In the aggregate, the 2021 Notes are initially convertible into 5.2 million shares of the Company’s Class A common stock (excluding any shares issuable by the Company upon a conversion in connection with a make-whole fundamental change under the Indenture).

Acquisition of Aldera

On November 1, 2016, the Company completed the acquisition of Aldera, which is the primary software provider for the Valence Health TPA platform. The acquisition provides control over a key vendor for Valence Health’s TPA services. The merger consideration, net of certain closing and post-closing adjustments was $34.3 million based on the closing price of the Company’s Class A common stock on the New York Stock Exchange on November 1, 2016, and consisted of 0.5 million shares of the Company’s Class A common stock and $17.5 million in cash. Also included in the merger consideration was $7.0 million related to a prepaid asset assessed as a pre-existing relationship that was effectively settled upon acquisition and eliminated in the post-combination consolidated financial statements, with no gain or loss recognized on settlement. See “Part II - Item 8. Financial Statements and Supplementary Data - Note 4” for details of the accounting for this transaction.

Acquisition of Valence Health

On October 3, 2016, the Company completed its acquisition of Valence Health. Valence Health, based in Chicago, Illinois, was founded in 1996 and provides value-based administration, population health and advisory services. In its 20-year history, Valence Health has developed particular expertise in the Medicaid and pediatric markets. The addition of Valence Health is expected to strengthen the Company’s operational capabilities and provide increased scale and client diversification. The merger consideration, net of certain closing and post-closing adjustments was $217.0 million based on the closing price of the Company’s Class A common stock on the New York Stock Exchange on October 3, 2016, and consisted of 7.0 million shares of the Company’s Class A common stock and $54.8 million in cash. The shares issued to Valence Health stockholders represented approximately 10.5% of the Company’s issued and outstanding Class A common stock and Class B common stock immediately following the transaction. The transaction also included an earn-out of up to $12.4 million, fair valued at $2.6 million as of October 3, 2016, payable by January 30, 2017, in the Company’s Class A common stock, tied to new business activity contracted on or before December 31, 2016. As of December 31, 2016, Valence Health did not contract sufficient business to be eligible for payment of the earn-out consideration. See “Part II - Item 8. Financial Statements and Supplementary Data - Note 4” for details of the accounting for this transaction.

Upon closing of the Valence Health acquisition, UPMC, TPG and The Advisory Board Company no longer control a majority of the voting power of the Company’s outstanding common stock. As such, the Company is no longer a “controlled company” under the New York Stock Exchange rules.

Equity Investment in GPAC

During the second quarter of 2016, the Company acquired 21,429 Class B Units of GPAC for $3.0 million in cash. The investment represented a 27% economic interest and a 28% voting interest in GPAC at the date of the transaction. The Company has determined it has significant influence but that it does not have control over GPAC. Accordingly, the investment is accounted for under the equity method of accounting and the Company will be allocated its proportional share of GPAC’s profits and losses for each reporting period. As of December 31, 2016, the Company owned a 26% economic interest and a 28% voting interest in GPAC.


41



Vestica Asset Acquisition

On March 1, 2016, the Company entered into an Asset Purchase Agreement between Vestica and Evolent Health LLC. As part of the transaction, the Company paid $7.5 million to acquire certain assets from Vestica to further align our interests with one of our existing partners. Vestica can earn an additional $4.0 million in consideration, which is being held in escrow, based on certain future events. This transaction also includes an arrangement under which Vestica will continue to perform certain services on our behalf related to the acquired assets.

We accounted for the transaction as an asset acquisition where the assets acquired were measured based on the amount of cash paid to Vestica as well as transaction costs incurred as the fair value of the assets given was more readily determinable than the fair value of the assets received. We classified and designated identifiable assets acquired and we assessed and determined the useful lives of the acquired intangible assets subject to amortization. As a result, we recorded a $7.5 million customer relationship intangible asset with a useful life of thirteen years.

Acquisition of Passport

On February 1, 2016, the Company entered into a strategic alliance with Passport, a nonprofit community-based and provider-sponsored health plan administering Kentucky Medicaid and federal Medicare Advantage benefits to approximately 0.3 million Kentucky Medicaid and Medicare Advantage beneficiaries. As part of the transaction, we issued 1.1 million Class A common shares as consideration to acquire capabilities and assets from Passport to enable us to build out a Medicaid Center of Excellence based in Louisville, Kentucky. Additional equity consideration of up to $10.0 million may be earned by Passport should we obtain new third-party Medicaid businesses in future periods.

This transaction also includes a 10-year arrangement under which we will provide various health plan management and managed care services to Passport. We believe the Medicaid Center of Excellence, which combines Passport’s capabilities with our existing capabilities and technology platform, enhances our ability to further expand into the growing market in provider-sponsored, community-based Medicaid health plans throughout the United States. See “Part II - Item 8. Financial Statements and Supplementary Data - Note 4” for details of the accounting for this transaction. Revenue from the 10-year service arrangement comprised 19.6% of our revenue for the year ended December 31, 2016, and we expect it to continue to contribute significantly to our future results of operations.

Business Overview
 
We are a market leader and a pioneer in the new era of health care delivery and payment, in which leading providers are taking on increasing clinical and financial responsibility for the populations they serve. Our purpose-built platform, powered by our technology, proprietary processes and integrated services, enables providers to migrate their economic orientation from FFS reimbursement to value-based payment models. By partnering with providers to accelerate their path to value-based care, we enable our provider partners to expand their market opportunity, diversify their revenue streams, grow market share and improve the quality of the care they provide.

We consider value-based care to be the necessary convergence of health care payment and delivery. We believe the pace of this convergence is accelerating, driven by price pressure in traditional FFS health care, public policy, a regulatory environment that is incentivizing value-based care models, a rapid expansion of retail insurance driven by the emergence of the health insurance exchanges and innovation in data and technology. We believe providers are positioned to lead this transition to value-based care because of their control over large portions of health care delivery costs, their primary position with consumers and their strong local brand.

We market and sell our services primarily to major providers throughout the United States. We typically work with our partners in two phases. In the transformation phase, we initially work with our partners to develop a strategic plan for their transition to a value-based care model which includes sizing the market opportunity for our partner and creating a Blueprint for executing that opportunity. During the second portion of the transformation phase, which typically lasts twelve to fifteen months, we generally work with our partner to implement the Blueprint by establishing the resources necessary to launch its strategy and capitalize on the opportunity. During the transformation phase, we seek to enter into long-term agreements which we call the platform and operations phase and for which we deliver a wide range of services that support our partner in the execution of its new strategy. Contracts in the platform and operations phase can range from three to ten years in length. In the platform and operations phase, we establish a local market presence and embed our resources alongside our partners. Revenue from these long-term contracts is not guaranteed because certain of these contracts are terminable for convenience by our partners after a notice period has passed, and certain partners would be required to pay us a termination fee in certain circumstances. At times our contracts may be amended to change the nature and price of the services and/or the time period over which they are provided.


42


As of December 31, 2016, we had long-term contractual relationships with over 25 partners, and a significant portion of our revenue is concentrated with several partners. Our three largest partners, Passport, Indiana University Health and MedStar Health, Inc. comprised 19.6%, 14.5% and 12.7%, respectively, of our revenue for 2016, or 46.8% in the aggregate.

We have incurred operating losses since our inception, as we have invested heavily in resources to support our growth. We intend to continue to invest aggressively in the success of our partners, expand our geographic footprint and further develop our capabilities. We also expect to continue to incur operating losses for the foreseeable future and may need to raise additional capital through equity and debt financings in order to fund our operations. Additional funds may not be available on terms favorable to us or at all. If we are unable to achieve our revenue growth and cost management objectives, we may not be able to achieve profitability. As of December 31, 2016, we believe we have sufficient liquidity for the next twelve months.

We manage our operations and allocate resources as a single reportable segment. All of our revenue is recognized in the United States and all of our long-lived assets are located in the United States.

Critical Accounting Policies and Estimates

We have identified the accounting policies below as critical to the understanding of our results of operations and our financial condition. In applying these critical accounting policies in preparing our financial statements, management must use critical assumptions, estimates and judgments concerning future results or other developments, including the likelihood, timing or amount of one or more future events. Actual results may differ from these estimates under different assumptions or conditions. On an ongoing basis, we evaluate our assumptions, estimates and judgments based upon historical experience and various other information that we believe to be reasonable under the circumstances. For a detailed discussion of other significant accounting policies, see “Part II - Item 8. Financial Statements and Supplementary Data - Note 2.”

Goodwill

We recognize the excess of the purchase price, plus the fair value of any non-controlling interests in the acquiree, over the fair value of identifiable net assets acquired as goodwill. Goodwill is not amortized, but is reviewed at least annually on October 31 for indications of impairment, with consideration given to financial performance and other relevant factors. We perform a two-step test in our evaluation of the carrying value of goodwill, if qualitative factors determine it is necessary to complete the two-step goodwill impairment test. In Step 1 of the evaluation, the fair value is determined and compared to the carrying value. If the fair value is greater than the carrying value, then the carrying value is deemed to be recoverable, and Step 2 is not required. If the fair value estimate is less than the carrying value, it is an indicator that impairment may exist, and Step 2 is required. In Step 2, the implied fair value of goodwill is determined. The fair value as determined in Step 1 is assigned to the entity’s net assets (recognized and unrecognized) as if the entity was acquired in a business combination as of the date of the impairment test. If the implied fair value of goodwill is lower than its carrying amount, goodwill is impaired and written down to its fair value; and a charge is reported in impairment of goodwill on our consolidated statements of operations.

Factors could cause us to believe our estimated fair value of our single reporting unit may be lower than the carrying value and trigger a Step 1 test, but may not require a Step 2 test if the fair value of the reporting unit is greater than its carrying value.  In the event a Step 2 test is conducted, it may not result in goodwill impairment because the implied fair value of goodwill may exceed our carrying amount of goodwill. The implied fair value of goodwill is most sensitive to our estimates of revenue growth, expense management, working capital investment, margins and discount rates.

In interim periods between annual goodwill reviews, we also evaluate qualitative factors that could cause us to believe our estimated fair value of our single reporting unit may be lower than the carrying value and trigger a Step 1 test including, but not limited to (i) macroeconomic conditions, (ii) industry and market considerations, (iii) our overall financial performance including an analysis of our current and projected cash flows, revenue and earnings, (iv) a sustained decrease in share price and (v) other relevant entity-specific events including changes in strategy, partners, or litigation.

Subsequent to our 2015 annual impairment testing in the fourth quarter of 2015, our common stock price declined significantly, reaching its historic low in the first quarter of 2016. During the three months ended March 31, 2016, our common stock traded between $8.48 and $12.32, or an average common stock price of $10.33 compared to an average common stock price of $19.51 and $14.73 during the three month periods ended September 30, 2015, and December 31, 2015, respectively. A sustained decline in our common stock price and the resulting impact on our market capitalization is one of several qualitative factors we consider each quarter when evaluating whether events or changes in circumstances indicate it is more likely than not that a potential goodwill impairment exists. We concluded that the further decline in common stock price observed during the first quarter of 2016 did represent a sustained decline and that triggering events occurred during the period requiring an interim goodwill impairment test as of March 31, 2016. As such, we performed a Step 1 impairment test of our goodwill as of March 31, 2016.


43



Step 1 Results

To determine the implied fair value for our single reporting unit, we used both a market multiple valuation approach (“market approach”) and a discounted cash flow valuation approach (“income approach”).  In determining the estimated fair value, we considered the level of our Class A common stock price and assumptions that we believed market participants would make in valuing our reporting unit, including a control premium, as well as discounted cash flow calculations of management’s estimates of future financial performance and management’s long-term plans.  This analysis also required us to make judgments about revenues, expenses, fixed asset and working capital requirements, the timing of exchanges of our Class B common shares, capital market assumptions and discount rates.

In our March 31, 2016, Step 1 test, our most sensitive assumption for purposes of the market approach was our estimate of the control premium, and the most sensitive assumption related to the income approach, other than our cash flows, was the discount rate. As of March 31, 2016, our single reporting unit failed the Step 1 analysis as we determined that its implied fair value was less than its carrying value based on the weighting of the fair values determined under both the market and income approaches. As fair value was less than carrying value, we performed a Step 2 test to determine the implied fair value of our goodwill.

Step 2 Results

In our Step 2 test, the fair value of all assets and liabilities were estimated, including our tangible assets (corporate trade name, customer relationships and technology) for the purpose of deriving an estimate of the implied fair value of goodwill. The implied fair value of goodwill was then compared to the carrying amount of goodwill resulting in an impairment charge of $160.6 million on our consolidated statements of operations.

The impairment was driven primarily by the sustained decline in our share price as our estimates of our future cash flows and the control premium have remained consistent, combined with an increase in the discount rate period over period. As noted above, our determination of fair value used a weighting of the fair values determined under both the market and income approaches, with the market approach driving the significant reduction in overall firm value and related impairment of goodwill.

We may be required to recognize additional impairments in the future as a result of market conditions or other factors related to our performance, including changes in our forecasted results, investment strategy or interest rates. Any further impairment charges that we may record in the future could be material to our results of operations.

We performed our annual goodwill impairment test in October 2016. As of October 31, 2016, our single reporting unit passed our qualitative assessment as we did not identify sufficient indicators of impairment to require a Step 1 evaluation. We did not perform any further analysis. For more information, refer to “Part II - Item 8. Financial Statements and Supplementary Data - Note 7.”

Intangible Assets, Net
Intangible assets are reviewed for impairment if circumstances indicate the Company may not be able to recover the asset’s carrying value. Examples of such circumstances include a significant decrease in the market price of a long-lived asset, a significant adverse change in the extent or manner in which a long-lived asset is being used or in its physical condition, or a significant adverse change in legal factors or in the business climate that could affect the value of a long-lived asset. The Company evaluates recoverability by determining whether the undiscounted cash flows expected to result from the use and eventual disposition of that asset or group exceed the carrying value at the evaluation date. If the undiscounted cash flows are not sufficient to cover the carrying value, the Company measures an impairment loss as the excess of the carrying amount of the long-lived asset or group over its fair value. The estimation of future undiscounted cash flows expected to result from the use and disposition of an asset or group requires significant judgment and future results may vary from current assumptions.

As discussed above, during the first quarter of 2016, our single reporting unit failed the Step 1 test for goodwill impairment, thus triggering an impairment analysis of the carrying value our intangible asset group.  In conjunction with the impairment testing of the carrying value of our goodwill, we performed an analysis to determine whether the carrying amount of our intangible asset group was recoverable.  We performed a Step 1 test, which required management to compare the total undiscounted future cash flows of the intangible asset group to the current carrying amount.  The total undiscounted cash flows included only the future cash flows that are directly associated with and that were expected to arise as a result of the use and eventual disposal of the asset group.  Based on our Step 1 test, we concluded the carrying amount of our long-lived assets were recoverable given the pre-tax, undiscounted cash flows exceed the carrying value of the asset group.

Management did not identify any additional indicators of impairment during 2016, or for the years ended December 31, 2015 and 2014.


44



Revenue Recognition

Revenue from the Company’s services is recognized when there is persuasive evidence of an arrangement, performance or delivery has occurred, the fee is fixed or determinable and collectability is reasonably assured.

At times, the Company enters into contracts that contain multiple deliverables and we evaluate each deliverable to determine whether it represents a separate unit of accounting based on the following criteria: (i) if the delivered item has value to the customer on a standalone basis, and (ii) if the contract includes a general right of return relative to the delivered item, and delivery or performance of the undelivered item(s) is considered probable and substantially in the control of the vendor. Revenue is then allocated to the units of accounting based on an estimate of each unit’s relative selling price.

Revenue Recognition - Transformation

Transformation contracts consist of strategic assessments, or blueprint contracts, and implementation contracts. Based on the strategic assessment generated in a blueprint contract, a customer may decide to move forward with a population health or health plan strategy; in these cases, the customer enters into an implementation contract in which the Company provides services related to the launch of this strategy. 

The Company recognizes revenue associated with certain transformation contracts based on a proportionate performance method, where revenue is recognized each period in proportion to the amount of the contract completed during that period. Contract completion is measured using output measures as best estimated by labor hours incurred compared to the total estimated labor hours necessary to complete our performance obligations contained in the contract. 

Revenue Recognition - Platform and Operations

After the transformation phase, the Company often enters into a multi-year service contract with its customers where various population health, health plan operations, third-party health plan and PBM services are provided on an ongoing basis to the members of the customers’ plans typically in exchange for a monthly service fee, PMPM fee or a percentage of plan premiums.  Revenue from these contracts is recognized in the month in which the services are delivered.  In certain arrangements, there is a contingent portion of our service fee including meeting service level targets, sharing in rebates, shared medical savings arrangements based on financial performance and other performance measures. The Company continuously monitors its compliance with these arrangements and recognizes revenue when the amount is estimable and there is evidence to support meeting the criteria.

Credits and Discounts

We also provide credits and discounts to our customers often based on achieving certain volume commitments or other criteria. Credits are assessed to determine whether they reflect significant and incremental discounts. If the discounts are significant, the Company allocates them between the contract deliverables or future purchases as appropriate. If the future credit expires unused, it is recognized as revenue at that time.

Stock-based Compensation

The Company sponsors a stock-based incentive plan that provides for the issuance of stock-based awards to employees and non-employee directors of the Company or its consolidated subsidiaries. Our stock-based awards generally vest over a four-year period and expire ten years from the date of grant.

We expense the fair value of stock-based awards included in our incentive compensation plans. The fair value of awards are determined by either the closing price of our stock on the New York Stock Exchange on the grant date for RSUs, or using a Black-Scholes options valuation model for our stock option awards. The Black-Scholes options valuation model requires significant estimates and judgments including:

Expected volatility - Expected volatility is based on the historical volatility of a peer group of public companies over the most recent period commensurate with the estimated expected term of the Company’s awards due to the limited history of our own stock price.
Expected term - The expected term of the options granted represents the weighted-average period of time from the grant date to the date of exercise, expiration or cancellation based on the midpoint convention.
Dividend rate - The dividend rate is based on the expected dividend rate during the expected life of the option.
Risk-free interest rate - The risk-free interest rate is based on the U.S. Treasury yield curve in effect at the time of the grant.

In March 2016, the FASB issued ASU 2016-09, which simplifies several aspects of the accounting for employee share-based payment transactions, including accounting for income taxes, forfeitures and statutory tax withholding requirements, as well as classification in the statement of cash flows. The Company elected to early adopt ASU 2016-09 during the second quarter of 2016.

45




ASU 2016-09 requires that certain amendments resulting from the adoption of the new pronouncement be applied using a modified-retrospective transition method by means of a cumulative-effect adjustment to retained earnings as of the beginning of the period in which the guidance is adopted. Therefore, the Company adjusted retained earnings on January 1, 2016, for amendments related to an accounting policy election to recognize share-based award forfeitures as they occur rather than applying an estimated forfeiture rate.

In adopting ASU 2016-09, we recorded adjustments to beginning retained earnings as of January 1, 2016, and retained earnings, cost of revenue and selling general and administrative expenses as of and for the three months ended March 31, 2016. The amounts were immaterial to our Consolidated Balance Sheets and results of operations.

In addition, the adoption of ASU 2016-09 changed how the Company recognizes excess tax benefits (“windfalls”) or deficiencies (“shortfalls”) related to share-based compensation. Prior to adopting the new pronouncement, these windfalls and shortfalls were credited or charged, respectively, to additional paid-in capital in the Company’s Consolidated Balance Sheets when the amount of cash taxes paid was impacted by the windfalls and shortfalls. Under ASU 2016-09, these windfalls and shortfalls are recognized prospectively as discrete tax benefit or discrete tax expense, respectively, in the Company’s consolidated statements of operations without regard to the impact on cash taxes paid. For the year ended December 31, 2016, the Company recognized an immaterial discrete tax benefit related to net windfall tax benefits from share-based compensation, increasing its NOL carryforward and valuation allowance.

Income Taxes

Significant management judgment is required in determining our provision for income taxes, our deferred tax assets and liabilities and any valuation allowance recorded against our net deferred tax assets. We make these estimates and judgments about our future taxable income based on assumptions that are consistent with our future plans.

We are a holding company and our assets consist of our direct ownership in Evolent Health LLC, for which we are the managing member. Evolent Health LLC is classified as a partnership for U.S. federal and applicable state and local income tax purposes and, as such, is not subject to U.S. federal, state and local income taxes. Taxable income or loss generated by Evolent Health LLC is allocated to holders of its units, including us, on a pro rata basis. Accordingly, we are subject to U.S. federal, state and local income taxes with respect to our allocable share of any taxable income of Evolent Health LLC.

Adoption of New Accounting Standards

In May 2014, the FASB issued ASU 2014-09, Revenue from Contracts with Customers, in order to clarify the principles of recognizing revenue. This standard establishes the core principle of recognizing revenue to depict the transfer of promised goods or services in an amount that reflects the consideration the entity expects to be entitled in exchange for those goods or services. The FASB defines a five-step process that systematically identifies the various components of the revenue recognition process, culminating with the recognition of revenue upon satisfaction of an entity’s performance obligation. By completing all five steps of the process, the core principles of revenue recognition will be achieved. In March 2016, the FASB issued an update to the new revenue standard (ASU 2014-09) in the form of ASU 2016-08, which amended the principal-versus-agent implementation guidance and illustrations in the new revenue guidance. The update clarifies that an entity should evaluate whether it is the principal or the agent for each specified good or service promised in a contract with a customer. In April 2016, the FASB issued another update to the new revenue standard in the form of ASU 2016-10, which amended the guidance on identifying performance obligations and the implementation guidance on licensing. These ASUs were followed by two further updates issued during May 2016, including ASU 2016-11, which rescinds certain SEC guidance, such as the adoption of ASUs 2014-09 and 2014-16, including accounting for consideration given by a vendor to a customer, and ASU 2016-12, which is intended to clarify the objective of the collectability criterion while identifying the contract(s) with a customer. The new revenue standard (including updates) will be effective for annual and interim reporting periods beginning after December 15, 2017, with early adoption permitted only as of annual reporting periods beginning after December 15, 2016. We intend to adopt the requirements of this standard effective January 1, 2018, and while we are evaluating the impact to our financial condition and results of operations, we expect the adoption of this ASU to require the inclusion of additional disclosures surrounding the nature and timing of our revenue. With respect to ASU 2014-09, we have formulated an implementation team and begun the evaluation process. We have evaluated a number of our contracts and at this point there is no clear indication regarding overall impact to our financial statements. We intend to complete the process during 2017, and until we have a clear indication of the impact of the adoption of the new standard we will not finalize our implementation method.

In February 2016, the FASB issued ASU 2016-02, Leases, in order to establish the principles to report transparent and economically neutral information about the assets and liabilities that arise from leases. This update introduces a new standard on accounting for leases, including a lessee model that brings most leases on the balance sheet. The new standard also aligns many of the underlying principles of the new lessor model with those in ASC 606, the FASB’s new revenue recognition standard (e.g., those related to evaluating when profit can be recognized). The standard also requires lessors to increase the transparency of their exposure to changes in value of their residual assets and how they manage that exposure. The ASU is effective for fiscal years beginning after December 15, 2018, including interim periods within those fiscal years. Early application is permitted. We intend to adopt the requirements of

46



this standard effective January 1, 2019, and are currently evaluating the impact of the adoption on our financial condition and results of operations.

In June 2016, the FASB issued ASU 2016-13, Financial Instruments - Credit Losses: Measurement of Credit Losses on Financial Instruments. With respect to assets measured at amortized cost, such as held-to-maturity assets, the update requires presentation of the amortized cost net of a credit loss allowance. The update eliminates the probable initial recognition threshold that was previously required prior to recognizing a credit loss on financial instruments. The credit loss estimate can now reflect an entity’s current estimate of all future expected credit losses as opposed to the previous standard, when an entity only considered past events and current conditions. With respect to available for sale debt securities, the update requires that credit losses be presented as an allowance rather than as a write-down. The update is effective for fiscal years beginning after December 15, 2019, including interim periods within those fiscal years. Early adoption is permitted as of the fiscal years beginning after December 15, 2018, including interim periods within those fiscal years. We intend to adopt the requirements of this standard effective January 1, 2020 and are currently evaluating the impact of the adoption on our financial condition and results of operations.

See “Part II - Item 8. Financial Statements and Supplementary Data - Note 3” for further information about the Company’s adoption of new accounting standards.

RESULTS OF OPERATIONS

Evolent Health, Inc. is a holding company and its principal asset is all of the Class A common units in Evolent Health LLC, which has owned all of our operating assets and substantially all of our business since inception. Subsequent to the Series B Reorganization on September 23, 2013, and prior to the Offering Reorganization on June 4, 2015, the predecessor of Evolent Health, Inc. accounted for Evolent Health LLC as an equity method investment. As a result, the financial statements of Evolent Health, Inc. for the years ended December 31, 2015 and 2014, do not reflect a complete view of the operational results for those periods as follows:

Evolent Health, Inc.’s results for 2015 reflect (i) the investment of Evolent Health, Inc.’s predecessor in its equity method investee, Evolent Health LLC, for the period from January 1, 2015, through June 3, 2015, and (ii) the consolidated results of Evolent Health LLC from the time of the Offering Reorganization, or June 4, 2015, through December 31, 2015; and
Evolent Health, Inc.’s results for 2014 reflect only the investment of Evolent Health, Inc.’s predecessor in its equity method investee, Evolent Health LLC.

The financial results of Evolent Health LLC were consolidated in the financial statements of Evolent Health, Inc. for the entire twelve- month period ended December 31, 2016.

Key Components of our Results of Operations

Revenue

We derive our revenue from two sources: transformation and platform and operations services. We collect a fixed fee from our partners during the transformation phase and revenue is recognized based upon proportionate performance over the life of the engagement. Transformation revenue can fluctuate based on both the timing of when contracts are executed with partners, the scope of the delivery and the timing of work being performed. During the platform and operations phase, our revenue structure shifts to a primarily variable fee structure which typically includes a monthly payment that is calculated based on a specified rate, or per member per month, multiplied by the number of members that our partners are managing under a value-based care arrangement or a percentage of plan premiums. The platform and operations agreements often include contingent fees such as service level agreements, shared medical savings arrangements and other performance measures which are recognized when the amount is estimable and there is evidence to support meeting the criteria. In some cases, we recognize revenue when the cash is received as we have limited data to support our estimate. Our platform and operations revenue may vary based on the nature of the population, the timing of new populations transitioning to our platform and the type of services being utilized by our partners. After a specified period, certain of our platform and operations contracts are terminable for convenience by our partners after a notice period has passed and the partner has paid a termination fee. We also have arrangements with multiple deliverables (including both transformation and platform and operations components) and we evaluate the deliverables to determine whether they represent a separate unit of accounting. Revenue is then allocated to the units of accounting based on each unit’s relative selling price.

Cost of revenue (exclusive of depreciation and amortization)

Our cost of revenue includes direct expenses and shared resources that perform services in direct support of clients. Costs consist primarily of employee-related expenses (including compensation, benefits and stock-based compensation), TPA support and other services provided by one of our investors, UPMC, as well as other professional fees.


47



Selling, general and administrative expenses

Our selling, general and administrative expenses consist of employee-related expenses (including compensation, benefits and stock-based compensation) for selling and marketing, corporate development, finance, legal, human resources, corporate information technology, professional fees and other corporate expenses associated with these functional areas. Selling, general and administrative expenses also include costs associated with our centralized infrastructure and research and development activities to support our network development capabilities, PBM administration, technology infrastructure, clinical program development and data analytics.

Depreciation and amortization expense

Depreciation and amortization expenses consist of the amortization of intangible assets associated with the step up in fair value of Evolent Health LLC’s assets and liabilities for the Offering Reorganization, amortization of intangible assets recorded as part of the Vestica, Valence Health and Aldera transactions closed during 2016, depreciation of property and equipment and amortization of bond premiums.

Evolent Health, Inc. Results (1) 

 
 
For the Years Ended
 
Change Over
 
 
December 31,
 
Prior Period (2)
(in thousands)
 
2016 (3)
 
2015
 
$
 
%
Revenue
 
 
 
 
 
 
 
 
Transformation
 
$
38,320

 
$
19,906

 
$
18,414

 
N/A
Platform and operations
 
215,868

 
76,972

 
138,896

 
N/A
Total revenue
 
254,188

 
96,878

 
157,310

 
N/A
 
 
 
 
 
 
 
 
 
Expenses
 
 
 
 
 
 
 
 
Cost of revenue (exclusive of
 
 
 
 
 
 
 
 
depreciation and amortization
 
 
 
 
 
 
 
 
expenses presented separately below)
 
155,177

 
57,398

 
97,779

 
N/A
Selling, general and administrative expenses
 
160,692

 
75,286

 
85,406

 
N/A
Depreciation and amortization expenses
 
17,224

 
7,166

 
10,058

 
N/A
Goodwill impairment
 
160,600

 

 
160,600

 
N/A
(Gain) loss on change in fair value
 
 
 
 
 
 
 
 
of contingent consideration
 
(2,086
)
 

 
(2,086
)
 
N/A
Total operating expenses
 
491,607

 
139,850

 
351,757

 
N/A
Operating income (loss)
 
$
(237,419
)
 
$
(42,972
)
 
$
(194,447
)
 
N/A
 
 
 
 
 
 
 
 
 
Transformation revenue as
 
 
 
 
 
 
 
 
a % of total revenue
 
15.1
%
 
20.5
%
 
 
 
 
Platform and operations revenue
 
 
 
 
 
 
 
 
as a % of total revenue
 
84.9
%
 
79.5
%
 
 
 
 
Cost of revenue as a %
 
 
 
 
 
 
 
 
of total revenue
 
61.0
%
 
59.2
%
 
 
 
 
Selling, general and administrative
 
 
 
 
 
 
 
 
expenses as a % of total revenue
 
63.2
%
 
77.7
%
 
 
 
 

(1) Evolent Health, Inc. accounted for Evolent Health LLC as an equity method investment for the year ended December 31, 2014. Therefore, Evolent Health, Inc. did not have any operations in 2014 and, as a result, we did not include results for the year ended December 31, 2014, in the table above. See “Evolent Health, Inc. Adjusted Results” below for further discussion of the adjusted operating results.
(2) As a result of the Offering Reorganization, the operational results for the year ended December 31, 2015, do not reflect a complete view of the Company’s operations for that period. Therefore, we believe that a comparison of the year ended December 31, 2016, which reflects the full operations of Evolent Health LLC for that entire period, to the year ended December 31, 2015, would not yield a meaningful comparison for the reader. As such, we have excluded the presentation of percentage changes from the table above. See “Part II - Item 8. Financial Statements and Supplementary Data - Note 4” for further information regarding the Offering Reorganization.
(3) Results for the year ended December 31, 2016, include the results of Passport, Valence Health and Aldera from February 1, 2016, October 3, 2016 and November 1, 2016, respectively. See “Part II - Item 8. Financial Statements and Supplementary Data - Note 4” for further information regarding these transactions.


48



Comparison of 2016 to 2015

Evolent Health, Inc.'s results for the year ended December 31, 2016, reflect a complete view of the operational results as the results of operations of Evolent Health LLC have been included for the full period. However, Evolent Health, Inc.’s results for the year ended December 31, 2015, consolidate the results of Evolent Health LLC only for the period subsequent to the Offering Reorganization. We believe that a more detailed comparative discussion of the results for the year ended December 31, 2016, and the year ended December 31, 2015, would not yield a meaningful comparison for the reader. Revenue in 2016 was $254.2 million, as compared to $96.9 million in the prior year. Transformation revenue in 2016 was $38.3 million, as compared to $19.9 million in the prior year. Platform and operations revenue in 2016 was $215.9 million, as compared to $77.0 million in the prior year. Cost of revenue in 2016 was $155.2 million as compared to $57.4 million in the prior year. Selling, general and administrative expenses in 2016 were $160.7 million, as compared to $75.3 million in the prior year. Depreciation and amortization expenses in 2016 were $17.2 million, as compared to $7.2 million in the prior year. Revenue and operating expenses increased over the prior year period primarily as a result of the consolidation of Evolent Health LLC, growth in the organization and an increase in customers under long-term contracts. Goodwill impairment in 2016 was $160.6 million, as compared to zero in the prior year as a result of an impairment charge recorded during the first quarter of 2016. Gain on change in fair value of contingent liability was $2.1 million in 2016, as compared to zero in the prior year. This increase was the result of changes in value of mark-to-market contingent liabilities acquired through business combinations during 2016.

Discussion of Non-Operating Results

Interest income (expense), net

As a result of the Offering Reorganization, the cash and cash equivalents and investments of Evolent Health LLC are consolidated and reflected on our Consolidated Balance Sheets subsequent to June 3, 2015. Interest income consists of interest from investing cash in money market funds and interest from both our short-term and long-term investments. We expect our average cash and cash equivalents to decline in future periods as we use those funds for operations.

In December 2016, the Company issued $125.0 million aggregate principal amount of its 2.00% Convertible Senior Notes due 2021. Holders of the 2021 Notes are entitled to interest, which is payable semiannually in arrears on June 1 and December 1 of each year, beginning on June 1, 2017, at a rate equal to 2.00% per annum. In addition, we incurred $4.8 million of debt issuance costs in connection with the 2021 Notes, which we are amortizing to non-cash interest expense over the contractual term of the 2021 Notes. We recorded interest expense (including amortization of deferred financing costs) of approximately $0.2 million related to our 2021 Notes for the year ended December 31, 2016. Refer to “Part II - Item 8. Financial Statements and Supplementary Data - Note 8” for further details of the convertible debt offering.

Gain on consolidation

As part of the Offering Reorganization and as a result of gaining control of Evolent Health LLC, we recognized a gain of $414.1 million for the year ended December 31, 2015. We accounted for obtaining control of Evolent Health LLC as a step acquisition and, accordingly, recognized the fair value of Evolent Health LLC’s assets and liabilities as of the effective date of the Offering Reorganization, including goodwill of $608.9 million and intangible assets of $169.0 million. During the first quarter of 2016, we recorded an impairment charge of $160.6 million on our consolidated statements of operations as the implied fair value of goodwill was less than the carrying amount. See “Critical Accounting Policies and Estimates” above for further details of the goodwill impairment.

Income (loss) from affiliate

During the second quarter of 2016, the Company acquired an equity stake in GPAC for $3.0 million. The Company will be allocated its proportional share of GPAC’s profits and losses for each reporting period. For the year ended December 31, 2016, Evolent Health, Inc.’s proportional share of the losses of GPAC was $0.8 million. The GPAC equity investment is further discussed at “Part II - Item 8. Financial Statements and Supplementary Data - Note 14.”

Evolent Health, Inc.’s proportionate share of the losses of Evolent Health LLC in 2015 (prior to the Offering Reorganization) was $28.2 million which included $0.8 million related to the amortization of a basis differential. Evolent Health, Inc.’s proportionate share of the losses of Evolent Health LLC in 2014 was $25.2 million, which included $2.0 million related to the amortization of a basis differential.

As a result of the Offering Reorganization, the financial results of Evolent Health LLC are consolidated and reflected in our financial results subsequent to June 3, 2015. As such, we did not recognize income (loss) from the Evolent Health LLC affiliate for the year ended December 31, 2016.


49



Provision (benefit) for income taxes

Our income tax expense relates to federal and state jurisdictions in the United States. The difference between our effective tax rate and our statutory rate is due primarily to the fact that we have certain permanent items which include, but are not limited to, income attributable to the non-controlling interest, impairment of nondeductible goodwill, taxable gain recognized as part of the contribution of the Valence Health net assets to Evolent Health LLC, and the impact of certain tax deduction limits related to meals and entertainment and other permanent nondeductible expenses. The Company will report taxes only on its share of Evolent Health LLC income and the consolidated income tax benefit, which excludes earnings allocable to the non-controlling interest.

During 2016 and 2015, we examined all sources of taxable income that may be available for the realization of remaining net deferred tax assets. Given the Company’s cumulative loss position, we concluded that there are no other current sources of taxable income and are currently reflecting a full valuation allowance in our financial statements recorded against our net deferred tax assets, with the exception of indefinite lived components and those expected to reverse outside of the net operating loss carryover period as part of the outside basis difference in our partnership interest in Evolent Health LLC. As such, our effective tax rate in 2016 and 2015 was lower than the 35% U.S. federal statutory rate.

Net income (loss) attributable to non-controlling interests

As a result of the Offering Reorganization and as of June 4, 2015, we now consolidate the results of Evolent Health LLC as we have 100% of the voting rights of the entity; however, as of December 31, 2016, we own only 77.4% of the economic rights of the results of operations of Evolent Health LLC and eliminate the non-controlling interest from our results of operations. For the year ended December 31, 2016, our results reflect a $67.0 million net loss attributable to non-controlling interests, which represents the allocation of the operating losses of Evolent Health LLC. For the year ended December 31, 2015, our results reflect a $12.7 million net loss attributable to non-controlling interests, which represents the allocation of the operating losses of Evolent Health LLC for the period June 4, 2015, through December 31, 2015. During the year, net income (loss) is allocated to the non-controlling interests monthly based on the membership interests at the time. As a result, the allocation of net income (loss) for the year may not agree to the ending non-controlling ownership interest for the year.

Comparison of 2015 to 2014

We accounted for our investment in Evolent Health LLC as an equity method investment prior to the Offering Reorganization. Accordingly, our GAAP results for the year ended December 31, 2014, and for the portion of 2015 prior to the Offering Reorganization (January 1, 2015, through June 3, 2015) reflect only income (loss) from our affiliate, Evolent Health LLC. As a result, the financial statements of Evolent Health, Inc. for the years ended December 31, 2015 and 2014, do not reflect a complete view of our operational results for the respective periods. For the year ended December 31, 2015, Evolent Health, Inc.’s revenue was $96.9 million compared to zero in the prior year, transformation revenue was $19.9 million compared to zero in the prior year, platform and operations revenue was $77.0 million compared to zero in the prior year, cost of revenue was $57.4 million compared to zero in the prior year, selling, general and administrative expenses were $75.3 million compared to zero in the prior year and depreciation and amortization expenses were $7.2 million compared to zero in the prior year. We believe that a more detailed comparative discussion of the results for the year ended December 31, 2015, and the year ended December 31, 2014, would not yield a meaningful comparison for the reader.

NON-GAAP FINANCIAL MEASURES

As described above, Evolent Health, Inc. is a holding company and its principal asset is all of the Class A common units in Evolent Health LLC, which has owned all of our operating assets and substantially all of our business since inception. Prior to the Offering Reorganization on June 4, 2015, the predecessor of Evolent Health, Inc. accounted for Evolent Health LLC as an equity method investment. The financial results of Evolent Health LLC have been consolidated in the financial statements of Evolent Health, Inc. following the Offering Reorganization. As a result, the financial statements of Evolent Health, Inc. for the years ended December 31, 2015 and 2014, do not reflect a complete view of the operational results for the respective periods. The financial results of Evolent Health LLC were consolidated in the financial statements of Evolent Health, Inc. for the entire year ending December 31, 2016. In order to provide a consistent presentation for the periods before and after June 4, 2015, and effectively provide comparative results, the adjusted results of Evolent Health, Inc. presented and discussed below reflect the Offering Reorganization as if it had occurred at the beginning of each respective period, and therefore include the operations of Evolent Health LLC for the entire year ended December 31, 2014, the period from January 1, 2015, through June 3, 2015, and the period from June 4, 2015, through December 31, 2015, when the results were consolidated. Including Evolent Health LLC’s results for these periods is not consistent with GAAP and should not be considered as an alternative to comparable GAAP measures. Certain non-GAAP measures below reflect certain income statement line items in relevant periods as adjusted to reflect results from operations for the years ended December 31, 2015 and 2014, as if the Offering Reorganization had occurred at the beginning of each respective period. The presentation also reflects other adjustments, as discussed below.


50


In addition to disclosing financial results that are determined in accordance with GAAP, we present and discuss Adjusted Revenue, Adjusted Transformation Revenue, Adjusted Platform and Operations Revenue, Adjusted Cost of Revenue, Adjusted Selling, General and Administrative Expenses, Adjusted Depreciation and Amortization Expenses, Adjusted Total Operating Expenses and Adjusted Operating Income (Loss), which are all non-GAAP financial measures, as supplemental measures to help investors evaluate our fundamental operational performance. We believe these measures are useful across time in evaluating our fundamental core operating performance. Management also uses certain of these measures to manage our business, including in preparing its annual operating budget, financial projections and compensation plans. We believe that certain of these measures are also useful to investors because similar measures are frequently used by securities analysts, investors and other interested parties in their evaluation of companies in similar industries.

Adjusted Revenue, Adjusted Transformation Revenue and Adjusted Platform and Operations Revenue are defined as revenue, transformation revenue, and platform and operations revenue, respectively, adjusted to include revenue, transformation revenue and platform and operations revenue, as applicable, of Evolent Health LLC for periods prior to the Offering Reorganization, and to exclude the impact of purchase accounting adjustments. Management uses Adjusted Revenue, Adjusted Transformation Revenue and Adjusted Platform and Operations Revenue as supplemental performance measures because they reflect a complete view of the operational results. The measures are also useful to investors because they reflect the full view of our operational performance in line with how we generate our long term forecasts.

Adjusted Cost of Revenue and Adjusted Selling, General and Administrative Expenses are defined as cost of revenue and selling, general and administrative expenses, respectively, adjusted to include cost of revenue and selling, general and administrative expenses, as applicable, of Evolent Health LLC for periods prior to the Offering Reorganization, and to exclude the impact of stock-based compensation expenses and transaction costs related to acquisitions and business combinations, the Offering Reorganization, IPO and other securities offerings as well as other one-time adjustments. Management uses Adjusted Cost of Revenue and Adjusted Selling, General and Administrative Expenses as supplemental performance measures which are also useful to investors because they facilitate an understanding of our long term operational costs while removing the effect of transaction costs that are one-time and costs that are non-cash (stock-based compensation expenses) in nature. Additionally, these supplemental performance measures facilitate an understanding of a breakdown of our Adjusted Total Operating Expenses.

Adjusted Depreciation and Amortization Expenses is defined as depreciation and amortization expenses adjusted to include depreciation and amortization expenses of Evolent Health LLC for periods prior to the Offering Reorganization, and to exclude the impact of amortization expenses related to intangible assets acquired through acquisitions and business combinations. Management uses Adjusted Depreciation and Amortization Expenses as a supplemental performance measure because it reflects a complete view of the operational results while removing the impact of purchase accounting adjustments. The measure is also useful to investors because it facilitates an understanding of a breakdown of our Adjusted Total Operating Expenses.

Adjusted Total Operating Expenses is defined as the sum of Adjusted Cost of Revenue, Adjusted Selling, General and Administrative Expenses, Adjusted Depreciation and Amortization Expenses, and reflects the adjustments made in those non-GAAP measures. Adjusted Total Operating Expenses is adjusted to exclude the impact of one-time adjustments, such as goodwill impairment, and items arising from acquisitions and business combinations, such as gain on change in fair value of contingent consideration.

Adjusted Operating Income (Loss) is defined as Adjusted Revenue less Adjusted Total Operating Expenses, and reflects the adjustments made in those non-GAAP measures.

These adjusted measures do not represent and should not be considered as alternatives to GAAP measurements, and our calculations thereof may not be comparable to similarly entitled measures reported by other companies. A reconciliation of these adjusted measures to their most comparable GAAP financial measures is presented in the table below.


51



Evolent Health, Inc. Adjusted Results
 
 
For the Year Ended December 31, 2016
 
 
For the Year Ended December 31, 2015
 
 
 
 
 
 
 
 
 
 
 
 
 
 
 
Add:
 
 
 
 
 
Evolent Health, Inc.
 
 
Evolent
 
 
 
Evolent
 
 
Evolent
 
Evolent
 
 
 
Evolent
 
as Adjusted
 
 
Health, Inc.
 
 
 
Health, Inc.
 
 
Health, Inc.
 
Health LLC
 
 
 
Health, Inc.
 
Change Over Prior Period *
(in thousands)
 
as Reported
 
Adjustments
 
as Adjusted
 
 
as Reported
Operations(1)
 
 
Adjustments
 
as Adjusted
 
$
 
%
Revenue
 
 
 
 
 
 
 
 
 
 
 
 
 
 
 
 
 
 
 
Transformation (2)
 
$
38,320

 
$
114

 
$
38,434

 
 
$
19,906


$
15,755

 
$
1,524

 
$
37,185

 
$
1,249

 
3.4
%
Platform and operations (2)
 
215,868

 
1,976

 
217,844

 
 
76,972


46,059

 
3,304

 
126,335

 
91,509

 
72.4
%
Total revenue
 
254,188

 
2,090

 
256,278

 
 
96,878


61,814

 
4,828

 
163,520

 
92,758

 
56.7
%
Expenses
 
 
 
 
 
 
 
 
 
 
 
 
 
 
 
 
 
 
 
Cost of revenue (exclusive of
 
 
 
 
 
 
 
 
 
 
 
 
 
 
 
 
 
 
 
depreciation and amortization
 
 
 
 
 
 
 
 
 
 
 
 
 
 
 
 
 
 
 
expenses presented separately below) (3)
 
155,177

 
(5,431
)
 
149,746

 
 
57,398


44,839

 
(2,518
)
 
99,719

 
50,027

 
50.2
%
Selling, general and administrative expenses (4)
 
160,692

 
(32,753
)
 
127,939

 
 
75,286


58,457

 
(38,230
)
 
95,513

 
32,426

 
33.9
%
Depreciation and amortization expenses (5)
 
17,224

 
(2,773
)
 
14,451

 
 
7,166


2,637

 

 
9,803

 
4,648

 
47.4
%
Goodwill impairment (6)
 
160,600

 
(160,600
)
 

 
 

 

 

 

 

 
%
(Gain) loss on change in fair value of
 
 
 
 
 
 
 
 
 
 
 
 
 
 
 
 
 
 
 
contingent consideration (7)
 
(2,086
)
 
2,086

 

 
 

 

 

 

 

 
%
Total operating expenses
 
491,607

 
(199,471
)
 
292,136

 
 
139,850


105,933

 
(40,748
)
 
205,035

 
87,101

 
42.5
%
Operating income (loss)
 
$
(237,419
)
 
$
201,561

 
$
(35,858
)
 
 
$
(42,972
)

$
(44,119
)
 
$
45,576

 
$
(41,515
)
 
$
5,657

 
13.6
%
 
 
 
 
 
 
 
 
 
 
 
 
 
 
 
 
 
 
 
 
Adjusted Transformation Revenue
 
 
 
 
 
 
 
 
 
 
 
 
 
 
 
 
 
 
 
as a percent of Adjusted Revenue
 
 
 
 
 
15.0
%
 
 
 
 
 
 
 
 
22.7
%
 
 
 
 
Adjusted Platform and Operations Revenue
 
 
 
 
 
 
 
 
 
 
 
 
 
 
 
 
 
 
 
as a percent of Adjusted Revenue
 
 
 
 
 
85.0
%
 
 
 
 
 
 
 
 
77.3
%
 
 
 
 
Adjusted Cost of Revenue as a percent
 
 
 
 
 
 
 
 
 
 
 
 
 
 
 
 
 
 
 
of Adjusted Revenue
 
 
 
 
 
58.4
%
 
 
 
 
 
 
 
 
61.0
%
 
 
 
 
Adjusted Selling, General and Administrative
 
 
 
 
 
 
 
 
 
 
 
 
 
 
 
 
 
 
 
Expenses as a percent of Adjusted Revenue
 
 
 
 
 
49.9
%
 
 
 
 
 
 
 
 
58.4
%
 
 
 
 

(1) 
Represents the operational results of Evolent Health LLC for the period January 1, 2015, through June 3, 2015, prior to consolidation.
(2) 
As part of our acquisitions of Valence Health and Aldera, we recorded deferred revenue purchase accounting adjustments to transformation revenue and platform and operations revenue of approximately $2.0 million for the year ended December 31, 2016. As part of the Offering Reorganization and as a result of gaining control of Evolent Health LLC, we recorded the fair value of deferred revenue resulting in a $4.9 million reduction to the book value. See “Part II - Item 8. Financial Statements and Supplementary Data - Note 4” for additional details of the Offering Reorganization. This resulted in adjustments of approximately $0.1 million and $4.8 million to transformation revenue and platform and operations revenue for the years ended December 31, 2016 and 2015, respectively, related to purchase accounting adjustments which reflect the portion of the adjustment that would have been recognized in the respective period.
(3) 
Adjustments to cost of revenue include approximately $2.7 million and $2.5 million in stock-based compensation expense for the years ended December 31, 2016 and 2015, respectively, including approximately $1.1 million in 2016 related to the acceleration of Valence Health’s unvested equity awards that vested upon close of the Valence Health acquisition. Stock-based compensation expense includes the value of equity awards granted to employees and non-employee directors of the Company or its consolidated subsidiaries. Adjustments also include transaction costs of approximately $2.8 million for the year ended December 31, 2016, resulting from acquisitions and business combinations.
(4) 
Adjustments to selling, general and administrative expenses include approximately $19.8 million and $34.0 million in stock-based compensation expense for the years ended December 31, 2016 and 2015, respectively, including approximately $2.8 million in 2016 related to the acceleration of Valence Health’s unvested equity awards that vested upon close of the Valence Health acquisition. Stock-based compensation expense includes the value of equity awards granted to employees and non-employee directors of the Company or its consolidated subsidiaries. Adjustments also include transaction costs of approximately $6.5 million and $4.3 million for the years ended December 31, 2016 and 2015, respectively, resulting from acquisitions and business combinations and costs relating to our Offering Reorganization, IPO and other securities offerings. There was an additional one-time adjustment of approximately $6.5 million for the year ended December 31, 2016, related to a lease abandonment expense incurred as a result of the Valence Health acquisition.
(5) 
Adjustments to depreciation and amortization expenses of approximately $2.8 million for the year ended December 31, 2016, relate to amortization of intangible assets acquired via asset acquisitions and business combinations in 2016.
(6) 
The adjustment represents a write down of goodwill as described in “Part II - Item 7. Management’s Discussion and Analysis of Financial Condition and Results of Operations - Critical Accounting Policies and Estimates.”
(7) 
The adjustment represents a change in the fair value of contingent consideration associated with the Valence Health and Passport transactions, as discussed further in “Part II - Item 8. Financial Statements - Note 4.”
* The dollar and percentage changes over prior period based on GAAP results are presented in “Evolent Health, Inc. Results” above.

52



 
For the Year Ended December 31, 2015
 
 
For the Year Ended December 31, 2014
 
 
 
 
 
 
 
Add:
 
 
 
 
 
 
 
 
 
Add:
 
 
 
 
 
 
Evolent Health, Inc.
 
Evolent
 
Evolent
 
 
 
 
Evolent
 
 
Evolent
 
Evolent
 
 
 
 
Evolent
 
as Adjusted
 
Health, Inc.
  Health LLC
 
 
 
Health, Inc.
 
 
Health, Inc.
Health LLC
 
 
 
Health, Inc.
 
Change Over Prior Period *
(in thousands)
as Reported
Operations (1)
 
Adjustments
 
as Adjusted
 
 
as Reported
Operations (2)
 
Adjustments
 
as Adjusted
 
$
 
%
Revenue
 
 
 
 
 
 
 
 
 
 
 
 
 
 
 
 
 
 
 
 
 
 
Transformation (3)
$
19,906

 
$
15,755

 
 
$
1,524

 
$
37,185

 
 
$

 
$
36,289

 
 
$

 
$
36,289

 
$
896

 
2.5
 %
Platform and operations (3)
76,972

 
46,059

 
 
3,304

 
126,335

 
 

 
64,599

 
 

 
64,599

 
61,736

 
95.6
 %
Total revenue
96,878

 
61,814

 
 
4,828

 
163,520

 
 

 
100,888

 
 

 
100,888

 
62,632

 
62.1
 %
Expenses
 
 
 
 
 
 
 
 
 
 
 
 
 
 
 
 
 
 
 
 
 
 
Cost of revenue (exclusive of
 
 
 
 
 
 
 
 
 
 
 
 
 
 
 
 
 
 
 
 
 
 
depreciation and amortization
 
 
 
 
 
 
 
 
 
 
 
 
 
 
 
 
 
 
 
 
 
 
expenses presented separately below) (4)
57,398

 
44,839

 
 
(2,518
)
 
99,719

 
 

 
73,122

 
 
(758
)
 
72,364

 
27,355

 
37.8
 %
Selling, general and administrative expenses (5)
75,286

 
58,457

 
 
(38,230
)
 
95,513

 
 

 
76,521

 
 
(10,897
)
 
65,624

 
29,889

 
45.5
 %
Depreciation and amortization expenses
7,166

 
2,637

 
 

 
9,803

 
 

 
3,694

 
 

 
3,694

 
6,109

 
165.4
 %
Total operating expenses
139,850

 
105,933

 
 
(40,748
)
 
205,035

 
 

 
153,337

 
 
(11,655
)
 
141,682

 
63,353

 
44.7
 %
Operating income (loss)
$
(42,972
)
 
$
(44,119
)
 
 
$
45,576

 
$
(41,515
)
 
 
$

 
$
(52,449
)
 
 
$
11,655

 
$
(40,794
)
 
$
(721
)
 
(1.8
)%
 
 
 
 
 
 
 
 
 
 
 
 
 
 
 
 
 
 
 
 
 
 
 
Adjusted Transformation Revenue
 
 
 
 
 
 
 
 
 
 
 
 
 
 
 
 
 
 
 
 
 
 
as a percent of Adjusted Revenue
 
 
 
 
 
 
 
22.7
%
 
 
 
 
 
 
 
 
 
36.0
%
 
 
 
 
Adjusted Platform and Operations Revenue
 
 
 
 
 
 
 
 
 
 
 
 
 
 
 
 
 
 
 
 
 
 
as a percent of Adjusted Revenue
 
 
 
 
 
 
 
77.3
%
 
 
 
 
 
 
 
 
 
64.0
%
 
 
 
 
Adjusted Cost of Revenue as a percent
 
 
 
 
 
 
 
 
 
 
 
 
 
 
 
 
 
 
 
 
 
 
of Adjusted Revenue
 
 
 
 
 
 
 
61.0
%
 
 
 
 
 
 
 
 
 
71.7
%
 
 
 
 
Adjusted Selling, General and Administrative
 
 
 
 
 
 
 
 
 
 
 
 
 
 
 
 
 
 
 
 
 
 
Expenses as a percent of Adjusted Revenue
 
 
 
 
 
 
 
58.4
%
 
 
 
 
 
 
 
 
 
65.0
%
 
 
 
 

(1) 
Represents the operational results of Evolent Health LLC for the period January 1, 2015, through June 3, 2015, prior to consolidation.
(2) 
Represents the operational results of Evolent Health LLC for the period January 1, 2014, through December 31, 2014.
(3) 
As part of the Offering Reorganization and as a result of gaining control of Evolent Health LLC, we recorded the fair value of deferred revenue resulting in a $4.9 million reduction to the book value. See “Part II - Item 8. Financial Statements and Supplementary Data - Note 4” for additional details of the Offering Reorganization. Adjustments to transformation revenue and platform and operations revenue relate to purchase accounting adjustments which reflect the portion of the adjustment that would have been recognized in the respective period.
(4) 
Adjustments to cost of revenue include $2.5 million and $0.8 million in stock-based compensation expense for the year ended December 31, 2015 and 2014, respectively. Stock-based compensation expense includes the value of equity awards granted to employees and non-employee directors of the Company or its consolidated subsidiaries, Evolent Health LLC, Valence Health and Aldera.
(5) 
Adjustments to selling, general and administrative expenses include $34.0 million and $10.3 million in stock-based compensation expense for the years ended December 31, 2015 and 2014, respectively. Stock-based compensation expense includes the value of equity awards granted to employees and non-employee directors of the Company or its consolidated subsidiaries. Adjustments also include transaction costs of $4.3 million and $0.6 million for the years ended December 31, 2015 and 2014, respectively, resulting from acquisitions and business combinations and costs relating to our Offering Reorganization, IPO and other securities offerings.
* The dollar and percentage changes over prior period based on GAAP results are not presented as Evolent Health Inc. did not have any operations for the year ended December 31, 2014. The Company accounted for Evolent Health LLC as an equity method investment for the year ended December 31, 2014.

53


Comparison of the Adjusted Results of 2016 to Adjusted Results of 2015

Adjusted Revenue

Adjusted Revenue increased by $92.8 million, or 56.7%, to $256.3 million in 2016 as compared to the prior year.

Adjusted Transformation Revenue increased by $1.2 million, or 3.4%, to $38.4 million in 2016 as compared to the prior year. The increase was attributable primarily to the timing of work being performed on existing contracts and timing of contracts executed with new partners. Adjusted Transformation Revenue accounted for 15.0% and 22.7% of our total Adjusted Revenue in 2016 and 2015, respectively. Over time, we expect Adjusted Transformation Revenue to decrease as a percentage of total Adjusted Revenue as we expect Adjusted Transformation Revenue to be relatively stable as we seek to add a similar number of customers each year combined with the higher growth we are experiencing in our platform and operations revenue.

Adjusted Platform and Operations Revenue accounted for 85.0% and 77.3% of our total Adjusted Revenue in 2016 and 2015, respectively. Adjusted Platform and Operations Revenue increased by $91.5 million, or 72.4%, to $217.8 million in 2016 as compared to the prior year. This increase was driven primarily by the addition of approximately 0.8 million lives on our platform during the year. Furthermore, the acquisition of Valence Health on October 3, 2016, added approximately 0.5 million incremental lives to our existing lives on platform, bringing the total to approximately 2.0 million lives on platform as of December 31, 2016. Combined, this represented a growth of approximately 1.3 million lives or 181.5% over the prior year. We ended 2016 with over 25 revenue-producing partners compared to 9 as of December 31, 2015, with 10 such partners added during the fourth quarter of 2016 as a result of our acquisition of Valence Health.

Adjusted Cost of Revenue (exclusive of Adjusted Depreciation and Amortization Expenses)

Adjusted Cost of Revenue increased $50.0 million, or 50.2%, to $149.7 million, in 2016 as compared to the prior year, of which $18.0 million and $0.8 million were related to Valence Health and Aldera, respectively. Other than increases due to Valence Health and Aldera, the increase in our Adjusted Cost of Revenue was due primarily to additional personnel costs, professional fees and other general costs of $15.8 million, $12.8 million and $2.6 million, respectively, to support our growing customer base and service offerings. The $18.0 million in Adjusted Cost of Revenue related to Valence Health was primarily made up of $13.9 million, $1.5 million and $1.7 million in personnel costs, professional fees and technology services, respectively. The $0.8 million in Adjusted Cost of Revenue related to Aldera was primarily a result of $0.5 million incurred in personnel costs.

Adjusted Cost of Revenue represented 58.4% and 61.0% of total Adjusted Revenue in 2016 and 2015, respectively. Our Adjusted Cost of Revenue decreased as a percentage of our total Adjusted Revenue year-over-year resulting from greater economies of scale.

Adjusted Selling, General and Administrative Expenses

Adjusted Selling, General and Administrative Expenses increased $32.4 million, or 33.9%, to $127.9 million in 2016 as compared to the prior year, of which $9.4 million and $1.5 million were related to Valence Health and Aldera, respectively. Other than increases due to Valence Health and Aldera, the increase in Adjusted Selling, General and Administrative Expenses was due primarily to additional personnel costs, including investments in business development, research and development and general overhead of $15.1 million. Additionally, our legal fees, professional fees, and technology service costs related to our growth increased $2.8 million, $2.6 million and $2.2 million, respectively, year over year. These amounts were offset by a net $1.6 million decrease in other costs during 2016. The $9.4 million in Adjusted Selling, General and Administrative Expenses related to Valence Health included $4.7 million, $1.5 million and $1.1 million in personnel costs, rent expense and technology service costs, respectively. The $1.5 million of Adjusted Selling, General and Administrative Expenses related to Aldera was primarily the result of $1.1 million incurred in personnel costs. While our Adjusted Selling, General and Administrative Expenses are expected to grow as our business grows, we expect them to decrease as a percentage of our total Adjusted Revenue over the long term. Adjusted Selling, General and Administrative Expenses represented 49.9% and 58.4% of total Adjusted Revenue in 2016 and 2015, respectively.

Adjusted Depreciation and Amortization Expenses

Adjusted Depreciation and Amortization Expenses increased $4.6 million, or 47.4%, to $14.5 million in 2016 as compared to the prior year. The increase in Adjusted Depreciation and Amortization Expenses was due primarily to the full year of amortization of the intangible assets recorded as a result of the Offering Reorganization in 2015. We expect Adjusted Depreciation and Amortization Expenses to increase in future periods as we continue to capitalize internal-use software and depreciate acquired assets resulting from future acquisitions and business combinations.


54


Comparison of the Adjusted Results of 2015 to Adjusted Results of 2014

Adjusted Revenue

Adjusted Revenue increased by $62.6 million, or 62.1%, to $163.5 million in 2015 as compared to the prior year.

Adjusted Transformation Revenue increased by $0.9 million, or 2.5%, to $37.2 million in 2015 as compared to the prior year. The increase was attributable primarily to the timing of work being performed on existing contracts and timing of contracts executed with new partners. Adjusted Transformation Revenue accounted for 22.7% and 36.0% of our total Adjusted Revenue in 2015 and 2014, respectively.

Adjusted Platform and Operations Revenue accounted for 77.3% and 64.0% of our total Adjusted Revenue in 2015 and 2014, respectively. Adjusted Platform and Operations Revenue increased by $61.7 million, or 95.6%, to $126.3 million in 2015 as compared to the prior year. This increase was driven primarily by enrollment growth of 65.8% from 432,837 lives on our platform as of December 31, 2014, to 717,526 lives on our platform as of December 31, 2015. In addition, $2.1 million of the $61.7 million increase in 2015 was associated with shared savings payments that were received and recognized in the third quarter of 2015. We ended 2015 with nine partners in the platform and operations phase as compared to five as of December 31, 2014, and eleven partners under long-term agreements as of December 31, 2015, as compared to eight as of December 31, 2014.

Adjusted Cost of Revenue (exclusive of Adjusted Depreciation and Amortization Expenses)

Adjusted Cost of Revenue increased by $27.4 million, or 37.8%, to $99.7 million in 2015 as compared to the prior year. Approximately $12.5 million of the increase in Adjusted Cost of Revenue was due primarily to additional personnel costs related to growth in our Adjusted Revenue and delivery of our services. The remaining increase was attributable to a $10.5 million increase in TPA services due to additional members on our platform, $3.2 million in professional fees, $0.6 million in travel expenses and $0.6 million in other costs. Adjusted Cost of Revenue accounted for 61.0% and 71.7% of our total Adjusted Revenue in 2015 and 2014, respectively. Our Adjusted Cost of Revenue decreased as a percentage of our total Adjusted Revenue in 2015 due primarily to scale economics with our existing clients.

Adjusted Selling, General and Administrative Expenses

Adjusted Selling, General and Administrative Expenses increased by $29.9 million, or 45.5%, to $95.5 million in 2015 as compared to the prior year. Approximately $24.6 million of the increase was due to additional personnel costs including investments in business development, research and development and overhead departments. The remaining increase was due to $1.5 million in technology-related services, $1.4 million in corporate travel and entertainment expenses, $1.3 million in professional fees and $1.1 million in other costs associated with our growth. Adjusted Selling, General and Administrative Expenses accounted for 58.4% and 65.0% of our total Adjusted Revenue in 2015 and 2014, respectively.

Adjusted Depreciation and Amortization Expenses

Adjusted Depreciation and Amortization Expenses increased $6.1 million, or 165.4%, to $9.8 million in 2015 as compared to the prior year. The increase was due primarily to the amortization of the intangible assets recorded as a result of the Offering Reorganization on June 4, 2015.

55


REVIEW OF CONSOLIDATED FINANCIAL CONDITION

Liquidity and Capital Resources

The financial statements of Evolent Health, Inc. include the consolidated results and cash flows of Evolent Health LLC for the twelve months ended December 31, 2016. As noted in “Results of Operations” above, Evolent Health, Inc. is the managing member of Evolent Health LLC and the financial statements of Evolent Health, Inc. for the year ended December 31, 2015, include the consolidated results and cash flows of Evolent Health LLC for the period June 4, 2015, through December 31, 2015, and reflect the results of Evolent Health LLC as an equity method investment for the period January 1, 2015, through June 3, 2015 and the year ended December 31, 2014. As a result, we did not have cash flows from operating, investing or financing activities for the period January 1, 2015, through June 3, 2015, or for the year ended December 31, 2014.

Since its inception, the Company has incurred operating losses and net cash outflows from operations. The Company incurred operating losses of $237.4 million, $43.0 million and zero, in 2016, 2015 and 2014, respectively. Net cash used in operating activities was $35.5 million, $18.5 million and zero in 2016, 2015 and 2014, respectively. As of December 31, 2016, the Company had $134.6 million of cash and cash equivalents.

We believe our current cash, short-term investments and other sources of liquidity will be sufficient to meet our working capital and capital expenditure requirements for the next twelve months. Our future capital requirements will depend on many factors, including our rate of revenue growth, the expansion of our sales and marketing activities and the timing and extent of our spending to support our investment efforts and expansion into other markets. We may also seek to invest in, or acquire complementary businesses, applications or technologies.

Cash and Cash Equivalents, Restricted Cash and Investments

As of December 31, 2016, the Company had $134.6 million of cash and cash equivalents, $40.4 million in restricted cash and restricted investments and $44.3 million of investments.

Cash Flows

The following summary of cash flows (in thousands) has been derived from our financial statements included in “Part II - Item 8. Financial Statements and Supplementary Data:”

 
For the Years Ended
 
December 31,
  
2016
 
2015
Net cash provided by (used in) operating activities
$
(35,510
)
 
$
(18,468
)
Net cash provided by (used in) investing activities
(97,797
)
 
(43,684
)
Net cash provided by (used in) financing activities
122,144

 
207,878


We did not have cash flows from operating, investing or financing activities from January 1, 2015, through June 3, 2015, (prior to the Offering Reorganization) or for the year ended December 31, 2014, as the only activity for the Company was our portion of the losses from our equity method investment as noted in the introductory paragraph above.

Operating Activities

Cash flows used in operating activities of $35.5 million in 2016 were due primarily to our net loss of $226.8 million, offset by non-cash items, including goodwill impairment of $160.6 million, stock-based compensation expense of $18.6 million, depreciation and amortization expense of $17.2 million, a $6.5 million loss related to the abandonment of the 14th Floor Space lease and a $7.0 million prepayment of a license with Aldera. Our operating cash flows were affected by the timing of customer billings and vendor payments, including the timing of pass-through payments related to PBM programs.

Cash flows used in operating activities of $18.5 million in 2015, were due primarily to our net income of $319.8 million offset by non-cash items including a gain of $414.1 million as a result of the consolidation of Evolent Health LLC. Our operating cash flows were affected by the timing of customer billings and vendor payments, including the timing of pass-through payments related to PBM programs. Our operating cash flows were negatively impacted by an $18.0 million decrease in deferred revenue due to a change in billing terms with one of our largest customers which now prevents advance billings combined with additional reductions as we held our fourth quarter advanced billings in order to reconcile new membership data. Partially offsetting those items were favorable receivables activity during the period, driven by our increased revenue, as well as increases in accrued liabilities and accrued compensation and employee benefits.


56


Investing Activities

Cash flows used in investing activities of $97.8 million in 2016 were due primarily to cash outflows for the acquisitions of Valence Health and Aldera for $53.7 million and $17.5 million, respectively. We also paid $11.5 million in connection with our acquisition of Vestica’s assets and $3.0 million for our equity investment in GPAC. Purchases of property and equipment resulted in a further cash outflow of $15.5 million during the year. These amounts were offset by the maturity of investment securities in the amount of $9.4 million.

Cash flows used in investing activities of $43.7 million in 2015 were due primarily to the investment, by Evolent Health LLC, of a portion of our IPO proceeds into held-to-maturity investments of $54.2 million and the purchase of $6.5 million of property and equipment, partially offset by cash acquired upon the consolidation of Evolent Health LLC of $13.1 million and maturities of investments of $4.0 million.

Financing Activities

Cash flows provided by financing activities of $122.1 million in 2016 were due primarily to net proceeds received from the issuance of our 2021 Notes of $121.3 million, along with proceeds from exercises of stock options of approximately $1.3 million, offset by taxes withheld for vests of restricted stock units.

Cash flows provided by financing activities of $207.9 million in 2015 included proceeds received from our IPO of $209.1 million and proceeds from the exercise of stock options of $0.2 million subsequent to the Offering Reorganization, partially offset by the payment of $1.4 million in deferred offering costs.

Convertible Senior Debt Offering

In December 2016, the Company issued $125.0 million aggregate principal amount of its 2.00% Convertible Senior Notes due 2021 in a Private Placement to qualified institutional buyers within the meaning of Rule 144A under the Securities Act of 1933, as amended. The 2021 Notes were issued at par for net proceeds of $120.2 million. We incurred $4.8 million of debt issuance costs in connection with the 2021 Notes, which we are amortizing to non-cash interest expense over the contractual term of the 2021 Notes. The closing of the Private Placement of the 2021 Notes occurred on December 5, 2016. The Company intends to use the net proceeds for working capital and other general corporate purposes.

Holders of the 2021 Notes are entitled to cash interest payments, which are payable semiannually in arrears on June 1 and December 1 of each year, beginning on June 1, 2017, at a rate equal to 2.00% per annum. The 2021 Notes will mature on December 1, 2021, unless earlier repurchased or converted in accordance with their terms prior to such date. In addition, holders of the 2021 Notes may require the Company to repurchase their 2021 Notes upon the occurrence of a fundamental change at a price equal to 100.00% of the principal amount of the 2021 Notes being repurchased, plus any accrued and unpaid interest. Upon maturity, and at the option of the holders of the 2021 Notes, the principal amount of the notes may be settled via shares of the Company’s Class A common stock.

The 2021 Notes are convertible into shares of the Company’s Class A common stock, based on an initial conversion rate of 41.6082 shares of Class A common stock per $1,000 principal amount of the 2021 Notes, which is equivalent to an initial conversion price of approximately $24.03 per share of the Company’s Class A common stock. In the aggregate, the 2021 Notes are initially convertible into 5.2 million shares of the Company’s Class A common stock (excluding any shares issuable by the Company upon a conversion in connection with a make-whole fundamental change under the Indenture).

Contractual Obligations

Our contractual obligations (in thousands) as of December 31, 2016, were as follows:

 
Less
 
 
 
 
 
More
 
 
 
Than
 
1 to 3
 
3 to 5
 
Than
 
 
 
1 Year
 
Years
 
Years
 
5 Years
 
Total
Operating leases for facilities
$
8,883

 
$
15,708

 
$
9,815

 
$
22,379

 
$
56,785

Purchase obligations related to vendor contracts
2,276

 
393

 

 

 
2,669

2021 Notes interest payments
2,466

 
4,992

 
5,022

 

 
12,480

2021 Notes principal repayment

 

 
125,000

 

 
125,000

Total
$
13,625

 
$
21,093

 
$
139,837

 
$
22,379

 
$
196,934



57


During the year ended December 31, 2016, the only material change outside the ordinary course of business in the contractual obligations set forth above was the addition of the principal and interest payments related to the 2021 Notes, as discussed in “Convertible Senior Debt Offering” above.

Restricted Cash and Restricted Investments

Restricted cash and restricted investments of $40.4 million is carried at cost and includes cash held on behalf of other entities for pharmacy and claims management services of $30.6 million, collateral for letters of credit required as security deposits for facility leases of $4.9 million, letters of credit held with financial institutions for risk-sharing arrangements of $5.0 million and other restricted balances as of December 31, 2016. See “Part II - Item 8. Financial Statements and Supplementary Data - Note 2” for further details of the Company’s restricted cash balances.

Uses of Capital

Our principal uses of cash are in the operation and expansion of our business and the pursuit of strategic acquisitions. The Company does not anticipate paying a cash dividend on our Class A common stock in the foreseeable future.

OTHER MATTERS

Off-balance Sheet Arrangements

Through December 31, 2016, the Company had not entered into any off-balance sheet arrangements, other than the operating leases noted above, and did not have any holdings in variable interest entities.

Related Party Transactions

In the ordinary course of business, we enter into transactions with related parties, including our partners and our pre-IPO investors, TPG, UPMC and The Advisory Board. Information regarding transactions and amounts with related parties is discussed in “Part II - Item 8. Financial Statements and Supplementary Data - Note 17.”

Other Factors Affecting Our Business

In general, our business is subject to a changing social, economic, legal, legislative and regulatory environment. Although the eventual effect on us of the changing environment in which we operate remains uncertain, these factors and others could have a material effect on our results of operations, liquidity and capital resources. Factors that could cause actual results to differ materially from those set forth in this section are described in “Part I - Item 1A. Risk Factors” in and “Forward-Looking Statements – Cautionary Language.”
Item 7A. Quantitative and Qualitative Disclosures About Market Risk

We are exposed to market risks in the ordinary course of our business. Market risk represents the risk of loss that may impact our financial position due to adverse changes in financial market prices and rates.

Interest Rate Risk

As of December 31, 2016, cash and cash equivalents and restricted cash and restricted investments were $175.0 million, which consisted of bank deposits with FDIC participating banks of $168.9 million, cash equivalents deposited in a money-market fund of $1.1 million, and $5.0 million of restricted investments held in certificates of deposits with original maturities in excess of 12 months. Additionally, as of December 31, 2016, we held $44.3 million in investments. The cash on deposit with banks is not susceptible to interest rate risk. Our restricted investments and investments are classified as held-to-maturity and therefore are not subject to interest rate risk. We do not enter into investments for trading or speculative purposes and have not used any derivative financial instruments to manage our interest rate risk exposure.

As of December 31, 2016, we had $120.3 million, net of deferred offering costs, of aggregate principal amount of convertible notes outstanding, which are fixed rate instruments. Therefore, our results of operations are not subject to fluctuations in interest rates.

Inflation Risk

We do not believe that inflation has had a material effect on our business, financial condition or results of operations. If our costs were to become subject to significant inflationary pressures, we may not be able to fully offset such higher costs through price increases. Our inability or failure to do so could harm our business, financial condition and results of operations.


58


Equity Market Risk

We have exposure to equity market risk related to the potential exchange of our Class B common shares. Pursuant to and subject to the terms of an exchange agreement and the third amended and restated LLC agreement of Evolent Health LLC, holders of our Class B common shares may at any time and from time to time exchange their Class B common shares, together with an equal number of Class B common units of Evolent Health LLC, for shares of our Class A common stock on a one-for-one basis. A decision to exchange these shares may be, in part, driven by equity market conditions and, more specifically, the price of our Class A common stock. An exchange of our Class B common shares would:

Increase our ownership in our consolidated operating subsidiary, Evolent Health LLC. See “Item 8. Financial Statements and Supplementary Data - Note 4” for additional information;
Increase the number of outstanding shares of our Class A common stock. See “Item 8. Financial Statements and Supplementary Data - Note 10” for information relating to potentially dilutive securities and the impact on our historical earnings per share; and
Increase our tax basis in our share of Evolent Health LLC’s tangible and intangible assets and possibly subject us to payments under the TRA agreement. See “Item 8. Financial Statements and Supplementary Data - Note 12” for further information on tax matters related to the exchange of Class B common shares.

For example, as discussed in the “Background and Recent Events” section above, the Company completed a secondary offering of 8.6 million shares of its Class A common stock at a public offering price of $22.50 per share in September 2016. The shares sold in the offering consisted of 6.4 million existing shares of the Company’s Class A common stock owned and held by the Selling Stockholders and 2.2 million newly-issued shares of the Company’s Class A common stock received by certain Investor Stockholders pursuant to the exercise of an existing exchange right.

The newly-issued shares of the Company’s Class A common stock were issued to certain Investor Stockholders in exchange (the “Exchange”) for an equal number of shares of the Company’s Class B common stock (which were subsequently canceled) and an equal number of Evolent Health LLC’s Class B common units (“Class B units”). Class B units received by the Company from relevant Investor Stockholders were simultaneously exchanged for an equivalent number of Class A units of Evolent Health LLC, and Evolent Health LLC canceled the Class B units it received in the Exchange. As a result of the Exchange and Evolent Health LLC’s cancellation of the Class B units, the Company’s economic interest in Evolent Health LLC increased to 74.6% immediately after the Exchange.


59


Item 8. Financial Statements and Supplementary Data

INDEX TO CONSOLIDATED FINANCIAL STATEMENTS



60



Report of Independent Registered Public Accounting Firm


To the Board of Directors and Shareholders of Evolent Health, Inc.:

In our opinion, the accompanying consolidated balance sheets and the related consolidated statements of operations, changes in shareholders’ equity (deficit) and redeemable preferred stock and of cash flows present fairly, in all material respects, the financial position of Evolent Health, Inc. and its subsidiaries as of December 31, 2016 and 2015, and the results of their operations and their cash flows for each of the three years in the period ended December 31, 2016 in conformity with accounting principles generally accepted in the United States of America. These financial statements are the responsibility of the Company’s management. Our responsibility is to express an opinion on these financial statements based on our audits. We conducted our audits of these financial statements in accordance with the standards of the Public Company Accounting Oversight Board (United States). Those standards require that we plan and perform the audit to obtain reasonable assurance about whether the financial statements are free of material misstatement. An audit includes examining, on a test basis, evidence supporting the amounts and disclosures in the financial statements, assessing the accounting principles used and significant estimates made by management, and evaluating the overall financial statement presentation. We believe that our audits provide a reasonable basis for our opinion.

As discussed in Note 1, the Company accounted for its investment in its subsidiary as an equity method investment from January 1, 2014 through June 3, 2015. Subsequent to June 3, 2015, in connection with the reorganization described in Note 1, the Company consolidated the results of its subsidiary.


/s/ PricewaterhouseCoopers LLP
McLean, Virginia
March 2, 2017


61


EVOLENT HEALTH, INC.
CONSOLIDATED BALANCE SHEETS
(in thousands, except share data)
 
As of December 31,
  
2016
 
2015
ASSETS
 
 
 
Current assets:
 
 
 
Cash and cash equivalents
$
134,563

 
$
145,726

Restricted cash and restricted investments
34,416

 
4,703

Accounts receivable, net (amounts related to affiliates: 2016 - $8,258; 2015 - $10,185)
40,635

 
20,381

Prepaid expenses and other current assets (amounts related to affiliates: 2016 - $4,507; 2015 - $1,220)
11,011

 
4,208

Investments, at amortized cost
44,341

 
9,445

Total current assets
264,966

 
184,463

Restricted cash and restricted investments
6,000

 
1,582

Investments, at amortized cost

 
44,618

Investments in and advances to affiliates
2,159

 

Property and equipment, net
31,179

 
12,796

Prepaid expenses and other non-current assets
10,043

 

Intangible assets, net
258,923

 
163,152

Goodwill
626,569

 
608,903

Total assets
$
1,199,839

 
$
1,015,514

 
 
 
 
LIABILITIES AND SHAREHOLDERS’ EQUITY (DEFICIT)
 
 
 
Liabilities
 
 
 
Current liabilities:
 
 
 
Accounts payable (amounts related to affiliates: 2016 - $13,480; 2015 - $13,311)
$
43,892

 
$
16,699

Accrued liabilities (amounts related to affiliates: 2016 - $3,211; 2015 - $828)
29,160

 
6,047

Accrued compensation and employee benefits
38,408

 
21,925

Deferred revenue
20,481

 
14,835

Total current liabilities
131,941

 
59,506

Long-term debt, net of discount
120,283

 

Other long-term liabilities
14,655

 
111

Deferred tax liabilities, net
20,846

 
21,318

Total liabilities
287,725

 
80,935

 
 
 
 
Commitments and Contingencies (See Note 9)

 

 
 
 
 
Shareholders' Equity (Deficit)
 
 
 
Class A common stock - $0.01 par value; 750,000,000 shares authorized as of December 31, 2016 and 2015;
 
 
 
52,586,899 and 41,491,498 shares issued and outstanding as of December 31, 2016 and 2015, respectively
506

 
415

Class B common stock - $0.01 par value; 100,000,000 shares authorized as of December 31, 2016 and 2015;
 
 
 
15,346,981 and 17,524,596 shares issued and outstanding as of December 31, 2016 and 2015, respectively
153

 
175

Additional paid-in-capital
555,250

 
342,063

Retained earnings (accumulated deficit)
146,617

 
306,688

Total shareholders' equity (deficit) attributable to Evolent Health, Inc.
702,526

 
649,341

Non-controlling interests
209,588

 
285,238

Total equity (deficit)
912,114

 
934,579

Total liabilities, redeemable preferred stock and shareholders' equity (deficit)
$
1,199,839

 
$
1,015,514


See accompanying Notes to Consolidated Financial Statements
62


EVOLENT HEALTH, INC.
CONSOLIDATED STATEMENTS OF OPERATIONS
(in thousands, except per share data)

 
For the Years Ended December 31,
 
2016
 
2015
 
2014
Revenue
 
 
 
 
 
Transformation (1)
$
38,320

 
$
19,906

 
$

Platform and operations (1)
215,868

 
76,972

 

Total revenue
254,188

 
96,878

 

 
 
 
 
 
 
Expenses
 
 
 
 
 
Cost of revenue (exclusive of depreciation and amortization
 
 
 
 
 
expenses presented separately below) (1)
155,177

 
57,398

 

Selling, general and administrative expenses (1)
160,692

 
75,286

 

Depreciation and amortization expenses
17,224

 
7,166

 

Goodwill impairment
160,600

 

 

(Gain) loss on change in fair value of contingent consideration
(2,086
)
 

 

Total operating expenses
491,607

 
139,850

 

Operating income (loss)
(237,419
)
 
(42,972
)
 

Interest income (expense), net
723

 
293

 

Gain on consolidation

 
414,133

 

Income (loss) from affiliates
(841
)
 
(28,165
)
 
(25,246
)
Other income (expense), net
4

 

 

Income (loss) before income taxes and non-controlling interests
(237,533
)
 
343,289

 
(25,246
)
Provision (benefit) for income taxes
(10,755
)
 
23,475

 

Net income (loss)
(226,778
)
 
319,814

 
(25,246
)
Net income (loss) attributable to non-controlling interests
(67,036
)
 
(12,680
)
 

Net income (loss) attributable to Evolent Health, Inc.
$
(159,742
)
 
$
332,494

 
$
(25,246
)
 
 
 
 
 
 
Earnings (Loss) Available to Common Shareholders
 
 
 
 
 
Basic
$
(159,742
)
 
$
330,310

 
$
(31,137
)
Diluted
(159,742
)
 
319,814

 
(31,137
)
 
 
 
 
 
 
Earnings (Loss) per Common Share
 
 
 
 
 
Basic
$
(3.55
)
 
$
13.14

 
$
(13.46
)
Diluted
(3.55
)
 
6.93

 
(13.46
)
 
 
 
 
 
 
Weighted-Average Common Shares Outstanding
 
 
 
 
 
Basic
45,031

 
25,129

 
2,314

Diluted
45,031

 
46,136

 
2,314


(1) 
Amounts related to affiliates included above are as follows (see Note 17):
 
 
 
 
 
 
 
 
 
 
 
 
 
Revenue
 
 
 
 
 
 
Transformation
$
482

 
$
940

 
$

 
Platform and operations
34,267

 
23,642

 

 
Expenses
 
 
 
 
 
 
Cost of revenue (exclusive of depreciation and amortization expenses)
22,207

 
14,050

 

 
Selling, general and administrative expenses
2,027

 
1,542

 



See accompanying Notes to Consolidated Financial Statements
63



EVOLENT HEALTH, INC.
CONSOLIDATED STATEMENTS OF CASH FLOWS
(in thousands)
 
For the Years Ended December 31,
  
2016
 
2015
 
2014
Cash Flows from Operating Activities
 
 
 
 
 
Net income (loss)
$
(226,778
)
 
$
319,814

 
$
(25,246
)
Adjustments to reconcile net income (loss) to net cash provided by (used in) operating activities:
 
 
 
 
 
Gain on consolidation

 
(414,133
)
 

Gain on change in fair value of contingent liability
(2,086
)
 

 

Loss from lease abandonment
6,456

 

 

(Income) loss from affiliates
841

 
28,165

 
25,246

Depreciation and amortization expenses
17,224

 
7,166

 

Goodwill impairment
160,600

 

 

Stock-based compensation expense
18,604

 
14,730

 

Acceleration of unvested equity awards for Valence employees
3,897

 

 

Deferred tax provision (benefit)
(10,755
)
 
23,460

 

Other
916

 
172

 

Changes in assets and liabilities, net of acquisitions:
 
 
 
 
 
Accounts receivables, net
(11,044
)
 
11,756

 

Prepaid expenses and other current assets
(9,968
)
 
(2,036
)
 

Accounts payable
(6,371
)
 
2,764

 

Accrued liabilities
15,229

 
(3,788
)
 

Accrued compensation and employee benefits
6,678

 
11,402

 

Deferred revenue
1,200

 
(17,998
)
 

Other current liabilities

 
58

 

Other long-term liabilities
(153
)
 

 

Net cash provided by (used in) operating activities
(35,510
)
 
(18,468
)
 

Cash Flows from Investing Activities
 
 
 
 
 
Cash acquired upon consolidation of affiliate

 
13,065

 

Cash paid for asset acquisition or business combination
(82,560
)
 

 

Purchases of investments

 
(54,234
)
 

Investments in and advances to affiliates
(3,000
)
 

 

Maturities and sales of investments
9,379

 
4,000

 

Purchases of property and equipment
(15,526
)
 
(6,515
)
 

Change in restricted cash and restricted investments
(6,090
)
 

 

Net cash provided by (used in) investing activities
(97,797
)
 
(43,684
)
 

Cash Flows from Financing Activities
 
 
 
 
 
Proceeds from initial public offering, net of offering costs

 
209,087

 

Proceeds from stock option exercises
1,259

 
152

 

Proceeds from issuance of convertible notes, net of issuance costs
121,250

 

 

Payments of deferred offering costs

 
(1,361
)
 

Taxes withheld for vesting of restricted stock units
(365
)
 

 

Net cash provided by (used in) financing activities
122,144

 
207,878

 

 
 
 
 
 
 
Net increase (decrease) in cash and cash equivalents
(11,163
)
 
145,726

 

Cash and cash equivalents as of beginning-of-period
145,726

 

 

Cash and cash equivalents as of end-of-period
$
134,563

 
$
145,726

 
$

Supplemental Disclosure of Non-cash Investing and Financing Activities
 
 
 
 
 
Non-cash contribution of common stock to Evolent Health LLC prior to the Offering Reorganization
$

 
$
21,810

 
$
11,091

Non-cash repurchase of series A preferred stock

 

 
(1,500
)
Non-cash issuance of series B-1 preferred stock

 

 
1,593

Non-cash issuance of Class A common stock
177,795

 

 
325

Non-cash deferred financing costs payable
1,036

 

 

Acquisition consideration payable
1,148

 

 

Accrued property and equipment purchases
446

 

 

Effects of the Offering Reorganization
 
 
 
 
 
Reclassification of deferred offering costs acquired to additional paid-in capital

 
3,154

 

Conversion of existing equity as part of the Offering Reorganization

 
39,014

 

Issuance of Class B common stock

 
196

 

Assumption of non-controlling interest as a result of merger with TPG affiliate

 
34,875

 

Effects of the Secondary Offering
 
 
 
 
 
Decrease in non-controlling interests as a result of the Exchange
28,220

 

 


See accompanying Notes to Consolidated Financial Statements
64




EVOLENT HEALTH, INC.
CONSOLIDATED STATEMENTS OF CHANGES IN SHAREHOLDERS’ EQUITY (DEFICIT) AND REDEEMABLE PREFERRED STOCK
(in thousands)
 
 
 
 
 
 
 
 
 
 
 
 
 
 
 
 
 
 
 
 
 
 
 
 
 
 
Retained
 
 
 
 
 
 
 
 
 
 
 
 
 
 
 
 
 
 
 
 
 
 
 
 
 
 
 
 
 
Earnings
 
 
 
 
Series A Redeemable
 
Series B Redeemable
Series B-1 Redeemable
 
 
Series A
 
Class A
 
Class B
Additional
(Accum-
 
Non-
 
Total
 
Preferred Stock
 
Preferred Stock
 
Preferred Stock
 
 
Preferred Stock
 
Common Stock
 
Common Stock
 
Paid-in
 
ulated
controlling
Equity
 
Shares
 
Amount
 
Shares
 
Amount
 
Shares
 
Amount
 
 
Shares
 
Amount
 
Shares
 
Amount
 
Shares
 
Amount
 
Capital
 
Deficit)
 
Interests
 
(Deficit)
Balance as of December 31, 2013
7,900

 
12,847

 
6,468

 
24,833

 

 

 
 
7,700

 
2

 
3,824

 

 

 

 
13,818

 
(560
)
 

 
13,260

Issuance of common stock

 

 

 

 

 

 
 

 

 
272

 
1

 

 

 
324

 

 

 
325

Non-cash issuance of common stock
 
 
 
 
 
 
 
 
 
 
 
 
 
 
 
 
 
 
 
 
 
 
 
 
 
 
 
 
 
 
 
 
to Evolent Health LLC

 

 

 

 

 

 
 

 

 

 

 

 

 
11,091

 

 

 
11,091

Repurchase of series A preferred stock

 

 

 

 

 

 
 
(300
)
 

 

 

 

 

 
(1,500
)
 

 

 
(1,500
)
Issuance of series B-1 preferred stock

 

 

 

 
360

 
1,593

 
 

 

 

 

 

 

 

 

 

 

Forfeiture of restricted stock

 

 

 

 

 

 
 

 

 
(48
)
 

 

 

 

 

 

 

Net income (loss)

 

 

 

 

 

 
 

 

 

 

 

 

 

 
(25,246
)
 

 
(25,246
)
Balance as of December 31, 2014
7,900

 
12,847

 
6,468

 
24,833

 
360

 
1,593

 
 
7,400

 
2

 
4,048

 
1

 

 

 
23,733

 
(25,806
)
 

 
(2,070
)
Non-cash issuance of common stock
 
 
 
 
 
 
 
 
 
 
 
 
 
 
 
 
 
 
 
 
 
 
 
 
 
 
 
 
 
 
 
 
to Evolent Health, LLC

 

 

 

 

 

 
 

 

 

 

 

 

 
21,810

 

 

 
21,810

Net income (loss) prior to the Offering
 
 
 
 
 
 
 
 
 
 
 
 
 
 
 
 
 
 
 
 
 
 
 
 
 
 
 
 
 
 
 
 
Reorganization

 

 

 

 

 

 
 

 

 

 

 

 

 

 
(28,165
)
 

 
(28,165
)
Effects of the Offering Reorganization:
 
 
 
 
 
 
 
 
 
 
 
 
 
 
 
 
 
 
 
 
 
 
 
 
 
 
 
 
 
 
 
 
Conversion of existing equity
(7,900
)
 
(12,847
)
 
(6,468
)
 
(24,833
)
 
(360
)
 
(1,593
)
 
 
(7,400
)
 
(2
)
 
22,128

 
261

 

 

 
39,014

 

 

 
39,273

Issuance of Class B common stock

 

 

 

 

 

 
 

 

 

 

 
19,576

 
196

 
(196
)
 

 
332,793

 
332,793

Merger with TPG affiliate

 

 

 

 

 

 
 

 

 
2,051

 
21

 
(2,051
)
 
(21
)
 
34,875

 

 
(34,875
)
 

Issuance of Class A common stock sold in
 
 
 
 
 
 
 
 
 
 
 
 
 
 
 
 
 
 
 
 
 
 
 
 
 
 
 
 
 
 
 
 
initial public offering, net of offering costs

 

 

 

 

 

 
 

 

 
13,225

 
132

 

 

 
205,801

 

 

 
205,933

Tax effect of the Offering Reorganization

 

 

 

 

 

 
 

 

 

 

 

 

 
2,144

 

 

 
2,144

Stock-based compensation subsequent
 
 
 
 
 
 
 
 
 
 
 
 
 
 
 
 
 
 
 
 
 
 
 
 
 
 
 
 
 
 
 
 
to the Offering Reorganization

 

 

 

 

 

 
 

 

 

 

 

 

 
14,730

 

 

 
14,730

Exercise of stock options

 

 

 

 

 

 
 

 

 
39

 

 

 

 
152

 

 

 
152

Net income (loss) subsequent to the
 
 
 
 
 
 
 
 
 
 
 
 
 
 
 
 
 
 
 
 
 
 
 
 
 
 
 
 
 
 
 
 
Offering Reorganization

 

 

 

 

 

 
 

 

 

 

 

 

 

 
360,659

 
(12,680
)
 
347,979

Balance as of December 31, 2015

 

 

 

 

 

 
 

 

 
41,491

 
415

 
17,525

 
175

 
342,063

 
306,688

 
285,238

 
934,579

Cumulative-effect adjustment from
 
 
 
 
 
 
 
 
 
 
 
 
 
 
 
 
 
 
 
 
 
 
 
 
 
 
 
 
 
 
 
 
adoption of new accounting principle

 

 

 

 

 

 
 

 

 

 

 

 

 
468

 
(329
)
 
(139
)
 

Stock-based compensation expense

 

 

 

 

 

 
 

 

 

 

 

 

 
16,147

 

 

 
16,147

Acceleration of unvested equity awards
 
 
 
 
 
 
 
 
 
 
 
 
 
 
 
 
 
 
 
 
 
 
 
 
 
 
 
 
 
 
 
 
for Valence Health employees

 

 

 

 

 

 
 

 

 
162

 
2

 

 

 
3,897

 

 

 
3,899

Exercise of stock options

 

 

 

 

 

 
 

 

 
221

 

 

 

 
1,259

 

 

 
1,259

Restricted stock units vested, net of shares
 
 
 
 
 
 
 
 
 
 
 
 
 
 
 
 
 
 
 
 
 
 
 
 
 
 
 
 
 
 
 
 
withheld for taxes

 

 

 

 

 

 
 

 

 
84

 

 

 

 
2,193

 

 

 
2,193

Exchange of Class B common stock

 

 

 

 

 

 
 

 

 
2,178

 
22

 
(2,178
)
 
(22
)
 
28,220

 

 
(28,220
)
 

Tax impact of Class B common stock
 
 
 
 
 
 
 
 
 
 
 
 
 
 
 
 
 
 
 
 
 
 
 
 
 
 
 
 
 
 
 
 
exchange

 

 

 

 

 

 
 

 

 

 

 

 

 
1,606

 

 

 
1,606

Issuance of Class A common stock for
 
 
 
 
 
 
 
 
 
 
 
 
 
 
 
 
 
 
 
 
 
 
 
 
 
 
 
 
 
 
 
 
business combinations

 

 

 

 

 

 
 

 

 
8,451

 
67

 

 

 
177,715

 

 

 
177,782

Tax impact of Class A common stock
 
 
 
 
 
 
 
 
 
 
 
 
 
 
 
 
 
 
 
 
 
 
 
 
 
 
 
 
 
 
 
 
issued for business combinations

 

 

 

 

 

 
 

 

 

 

 

 

 
1,427

 

 

 
1,427

Reclassification of non-controlling interests

 

 

 

 

 

 
 

 

 

 

 

 

 
(19,745
)
 

 
19,745

 

Net income (loss)

 

 

 

 

 

 
 

 

 

 

 

 

 

 
(159,742
)
 
(67,036
)
 
(226,778
)
Balance as of December 31, 2016

 
$

 

 
$

 

 
$

 
 

 
$

 
52,587

 
$
506

 
15,347

 
$
153

 
$
555,250

 
$
146,617

 
$
209,588

 
$
912,114


See accompanying Notes to Consolidated Financial Statements
65


EVOLENT HEALTH, INC.
NOTES TO CONSOLIDATED FINANCIAL STATEMENTS

1. Organization

Evolent Health, Inc. was incorporated in December 2014 in the state of Delaware, and is a managed services firm that supports leading health systems and physician organizations in their migration toward value-based care and population health management. The Company’s services include providing our customers, who we refer to as partners, with a population management platform, integrated data and analytics capabilities, PBM services and comprehensive health plan administration services. Together these services enable health systems to manage patient health in a more cost-effective manner. The Company’s contracts are structured as a combination of advisory fees, monthly member service fees, percentage of plan premiums and shared medical savings arrangements. The Company’s headquarters is located in Arlington, Virginia.

Our predecessor, Evolent Health Holdings, Inc. (“Evolent Health Holdings”), merged with and into Evolent Health, Inc. in connection with the Offering Reorganization. As a result, the consolidated financial statements of Evolent Health, Inc. reflect the historical accounting of Evolent Health Holdings.

Prior to the organizational transactions noted below, due to certain participating rights granted to our investor, TPG Global, LLC and certain of its affiliates (“TPG”), Evolent Health Holdings did not control Evolent Health LLC, our operating subsidiary company, but was able to exert significant influence and, accordingly, accounted for its investment in Evolent Health LLC using the equity method of accounting through June 3, 2015. Subsequent to the Offering Reorganization, IPO, secondary offering (as described below) and acquisitions (as described in Note 4), as of December 31, 2016, Evolent Health, Inc. owned 77.4% of Evolent Health LLC, holds 100% of the voting rights, is the sole managing member and, therefore, controls its operations. The financial results of Evolent Health LLC are consolidated in the financial statements of Evolent Health, Inc. subsequent to the Offering Reorganization.

Initial Public Offering

In June 2015, we completed an IPO of 13.2 million shares of our Class A common stock at a public offering price of $17.00 per share. We received $209.1 million in proceeds, net of underwriting discounts and commissions. Offering expenses incurred were $3.2 million which were recorded as a reduction of proceeds from the offering. We used the net proceeds to purchase newly-issued Class A common units from Evolent Health LLC, our consolidated subsidiary. Evolent Health LLC will use the net proceeds for working capital and other general corporate and strategic purposes. See Note 4 for further details surrounding the IPO and related transactions.

Organizational Transactions

In connection with the IPO, we completed the following organizational transactions (the “Offering Reorganization”) as further described in Note 4:

We amended and restated our certificate of incorporation to, among other things, authorize two classes of common stock - Class A common stock and Class B exchangeable common stock. Both classes of stock will vote together as a single class.
We acquired, by merger, an affiliate of a member of Evolent Health LLC, for which we issued 2.1 million shares of Class A common stock.
We issued shares of our Class B exchangeable common stock to certain existing members of Evolent Health LLC.

Secondary Offering

In September 2016, the Company completed a secondary offering of 8.6 million shares of its Class A common stock at a public offering price of $22.50 per share. The shares sold in the offering were sold by certain affiliates of TPG, The Advisory Board, UPMC, Ptolemy Capital, LLC (together, the “Investor Stockholders”) and certain management selling stockholders (together with the Investor Stockholders, the “Selling Stockholders”). The Company did not receive any proceeds from the sale of the shares.

The shares sold in the offering consisted of 6.4 million existing shares of the Company’s Class A common stock owned and held by the Selling Stockholders and 2.2 million newly-issued shares of the Company’s Class A common stock received by certain Investor Stockholders pursuant to the exercise of an existing exchange right.

The newly-issued shares of the Company’s Class A common stock were issued to certain Investor Stockholders in exchange (the “Exchange”) for an equal number of shares of the Company’s Class B common stock (which were subsequently canceled) and an equal number of Evolent Health LLC’s Class B common units (“Class B units”). Class B units received by the Company from relevant Investor Stockholders were simultaneously exchanged for an equivalent number of Class A units of Evolent Health LLC, and Evolent Health LLC canceled the Class B units it received in the Exchange.


66



As a result of the Exchange and Evolent Health LLC’s cancellation of the Class B units, the Company’s economic interest in Evolent Health LLC increased from 71.0% to 74.6% as of September 19, 2016, and, accordingly, we reclassified a portion of our non-controlling interests into shareholders’ equity attributable to Evolent Health, Inc. The Company’s economic interest in Evolent Health LLC will increase if further exchanges occur.

Since its inception, the Company has incurred losses from operations. As of December 31, 2016, the Company had cash and cash equivalents of $134.6 million. The Company believes it has sufficient liquidity for the next twelve months as of the date the financial statements were available to be issued.

2. Basis of Presentation, Summary of Significant Accounting Policies and Change in Accounting Principle

Basis of Presentation

The accompanying consolidated financial statements are prepared in accordance with GAAP. Certain GAAP policies, which significantly affect the determination of financial condition, results of operations and cash flows, are summarized below.

As discussed in Note 4, amounts as of and for the year ended December 31, 2014, and for the period January 1, 2015, through June 3, 2015, presented in our consolidated financial statements and notes to consolidated financial statements represent the historical operations of our predecessor entity, Evolent Health Holdings, which did not consolidate the operations of Evolent Health LLC for the period September 24, 2013, through June 3, 2015. The amounts as of December 31, 2015, for the period from June 4, 2015, through December 31, 2015, and as of and for the year ended December 31, 2016, reflect our operations, which consolidate the operations of Evolent Health LLC. Amounts as of and for the year ended December 31, 2016, also reflect the results of operations of Valence Health and Aldera from October 3, 2016, and November 1, 2016, respectively.

All inter-company accounts and transactions have been eliminated in consolidation.

Summary of Significant Accounting Policies

Accounting Estimates and Assumptions

The preparation of financial statements in conformity with GAAP requires management to make estimates and assumptions affecting the reported amounts of assets and liabilities and the disclosures of contingent assets and liabilities as of the date of the financial statements and the reported amounts of revenue and expenses for the reporting period. Those estimates are inherently subject to change and actual results could differ from those estimates. In the accompanying consolidated financial statements, estimates are used for, but not limited to, the valuation of assets, liabilities, consideration related to business combinations and step acquisitions, revenue recognition including discounts and credits, estimated selling prices for deliverables in multiple element arrangements, contingent payments, allowance for doubtful accounts, depreciable lives of assets, impairment of long lived assets (including equity method investments), stock-based compensation, deferred income taxes and valuation allowance, contingent liabilities, valuation of intangible assets (including goodwill) and the useful lives of intangible assets.

Principles of Consolidation
 
The consolidated financial statements include the accounts of Evolent Health, Inc. and its subsidiaries. All inter-company accounts and transactions are eliminated in consolidation.

Comprehensive Income

No elements of comprehensive income were present for any periods presented.

Fair Value Measurement

Fair value is the price that would be received from the sale of an asset or paid to transfer a liability assuming an orderly transaction in the most advantageous market at the measurement date. Our Consolidated Balance Sheets include various financial instruments (primarily cash not held in money-market funds, restricted cash, accounts receivable, accounts payable, accrued expenses, deferred revenue and other liabilities) that are carried at cost and that approximate fair value.

See Note 16 for further discussion regarding fair value measurement.


67



Cash and Cash Equivalents

We consider all highly liquid instruments with original maturities of three months or less to be cash equivalents. The Company holds materially all of our cash in bank deposits with FDIC participating banks, at cost, which approximates fair value. Cash and cash equivalents held in money market funds are carried at fair value, which approximates cost.

Restricted Cash and Restricted Investments

Restricted cash and restricted investments are carried at cost and include cash and investments used to collateralize various contractual obligations (in thousands) as follows:

 
As of December 31,
 
2016
 
2015
Collateral for letters of credit
 
 
 
for facility leases (1)
$
4,852

 
$
3,710

Collateral with financial institutions (2)
4,950

 

Pharmacy benefit management
 
 
 
and claims processing services (3)
30,555

 
2,479

Other
59

 
96

Total restricted cash
 
 
 
and restricted investments
40,416

 
6,285

 
 
 
 
Non-current restricted investments (2)
4,950

 

Non-current restricted cash (1)
1,050

 
1,582

Total non-current restricted cash
 
 
 
and restricted investments
6,000

 
1,582

Current restricted cash
 
 
 
and restricted investments
$
34,416

 
$
4,703


(1) Represents restricted cash of approximately $4.9 million related to collateral for letters of credit required in conjunction with lease agreements. See Note 9 for further discussion of our lease commitments.
(2) Represents collateral for letters of credit held with financial institutions for risk-sharing arrangements. The collateral amount is invested in restricted certificates of deposit with original maturities in excess of 12 months. The restricted investments are classified as held-to-maturity and stated at cost. Fair value of the certificates of deposit is determined using Level 2 inputs and approximates cost as of December 31, 2016. See Note 9 for further discussion of our risk-sharing arrangements.
(3) Represents cash held on behalf of clients to process PBM and other claims. Approximately $27.0 million of the amount in this category is related to a new client relationship established during 2016.

Accounts Receivable and Allowance for Doubtful Accounts

Accounts receivable are recorded when amounts are contractually billable under our customer contracts and are recorded at the invoiced amount and do not bear interest. The Company’s contracts typically include installment payments that do not necessarily correlate to the pattern of revenue recognition. In assessing the valuation of the allowance for doubtful accounts, management reviews the collectability of accounts receivable on an individual account basis. The allowance is adjusted periodically based on management’s determination of collectability, and any accounts that are determined to be uncollectible are written off against the allowance. The Company did not record an allowance for doubtful accounts in 2016 or 2015, as all amounts were determined to be collectible.

Due to the timing of invoicing, the Company had recorded unbilled receivables of $1.8 million and $0.1 million as of December 31, 2016 and 2015, respectively. Unbilled receivables are considered short-term and generally invoiced subsequent to the month the services are provided. While terms vary by contract, payment for services is typically contractually linked to the provision of specified services, with the timing of invoicing occurring in advance or subsequent to the services period. 


68



Property and Equipment, Net

Property and equipment are carried at cost less accumulated depreciation and amortization. Depreciation and amortization of property and equipment are computed using the straight-line method over the shorter of the estimated useful lives of the assets or the lease term. The following summarizes the estimated useful lives by asset classification:

Computer hardware
3 years
Furniture and equipment
3 years
Internal-use software development costs
7 years
Leasehold improvements
Shorter of useful life or remaining lease term

When an item is sold or retired, the cost and related accumulated depreciation or amortization is eliminated and the resulting gain or loss, if any, is recorded in our Consolidated Statements of Operations.

We periodically review the carrying value of our long-lived assets, including property and equipment, for impairment whenever events or circumstances indicate that the carrying amount of such assets may not be fully recoverable. For long-lived assets to be held and used, impairments are recognized when the carrying amount of a long-lived asset group is not recoverable and exceeds fair value. The carrying amount of a long-lived asset group is not recoverable if it exceeds the sum of the undiscounted cash flows expected to result from the use and eventual disposition of the asset group. An impairment loss is measured as the amount by which the carrying amount of a long-lived asset group exceeds its fair value.

Software Development Costs

The Company capitalizes the cost of developing internal-use software, consisting primarily of personnel and related expenses (including stock-based compensation and employee taxes and benefits) for employees and third parties who devote time to their respective projects. Internal-use software costs are capitalized during the application development stage – when the research stage is complete and management has committed to a project to develop software that will be used for its intended purpose and any costs incurred during subsequent efforts to significantly upgrade and enhance the functionality of the software are also capitalized. Capitalized software costs are included in property and equipment, net on our Consolidated Balance Sheets. Amortization of internal-use software costs are recorded on a straight-line basis over their estimated useful life and begin once the project is substantially complete and the software is ready for its intended purpose.

Research and Development Costs

Research and development costs consist primarily of personnel and related expenses (including stock-based compensation) for employees engaged in research and development activities as well as third party fees. All such costs are expensed as incurred. We focus our research and development efforts on activities that support our technology infrastructure, clinical program development, data analytics and network development capabilities. Research and development costs are recorded within “Selling, general and administrative expenses” on our Consolidated Statements of Operations and were $11.1 million, $5.8 million and zero for the years ended December 31, 2016, 2015 and 2014, respectively.

Goodwill

We recognize the excess of the purchase price, plus the fair value of any non-controlling interests in the acquiree, over the fair value of identifiable net assets acquired as goodwill. Goodwill is not amortized, but is reviewed at least annually for indications of impairment, with consideration given to financial performance and other relevant factors. We perform impairment tests of goodwill at our single reporting unit level, which is consistent with the way management evaluates our business. Acquisitions to date have been complementary to the Company’s core business, and therefore goodwill is assigned to our single reporting unit to reflect the synergies arising from each business combination.

We perform a two-step test in our evaluation of the carrying value of goodwill, if qualitative factors determine it is necessary to complete the two-step goodwill impairment test. In Step 1 of the evaluation, the fair value is determined and compared to the carrying value. If the fair value is greater than the carrying value, then the carrying value is deemed to be recoverable, and Step 2 is not required. If the fair value estimate is less than the carrying value, it is an indicator that impairment may exist, and Step 2 is required. In Step 2, the implied fair value of goodwill is determined. The fair value as determined in Step 1 is assigned to all of its net assets (recognized and unrecognized) as if the entity was acquired in a business combination as of the date of the impairment test. If the implied fair value of goodwill is lower than its carrying amount, goodwill is impaired and written down to its fair value; and a charge is reported in impairment of goodwill on our Consolidated Statements of Operations. See Note 7 for additional discussion regarding the goodwill impairment tests conducted during 2016 and 2015.


69



Intangible Assets, Net

As noted above, on June 4, 2015, the Company completed the Offering Reorganization, following which we were required to remeasure the assets, liabilities and non-controlling interests of our equity-method investee, Evolent Health LLC, at fair value. The Company acquired additional intangible assets in conjunction with strategic acquisitions made during 2016. Information regarding the determination and allocation of the fair value of the acquired assets and liabilities are further described within Note 4.

Identified intangible assets are recorded at their estimated fair values at the date of acquisition and are amortized over their respective estimated useful lives using a method of amortization that reflects the pattern in which the economic benefits of the intangible assets are used. The following summarizes the estimated useful lives by asset classification:

Corporate trade name
20 years
Customer relationships
15-25 years
Technology
5-7 years

Intangible assets are reviewed for impairment if circumstances indicate the Company may not be able to recover the asset’s carrying value. The Company evaluates recoverability by determining whether the undiscounted cash flows expected to result from the use and eventual disposition of that asset or group exceed the carrying value at the evaluation date. If the undiscounted cash flows are not sufficient to cover the carrying value, the Company measures an impairment loss as the excess of the carrying amount of the long-lived asset or group over its fair value. See Note 7 for additional discussion regarding our intangible assets.

Long-term Debt

As discussed in Note 8, the Company issued $125.0 million aggregate principal amount of its 2.00% Convertible Senior Notes due 2021 in a Private Placement in December 2016. The 2021 Notes are carried at cost, net of deferred financing costs, as long-term debt on the Consolidated Balance Sheets. The deferred financing costs will be amortized to non-cash interest expense using the straight line method over the contractual term of the 2021 Notes, since this method was not materially different from the effective interest rate method. Cash interest payments are due semi-annually in arrears - on June 1 and December 1 each year, starting on June 1, 2017. We will accrue interest expense monthly based on the annual coupon rate of 2.00%. The 2021 Notes have embedded conversion options and contingent interest provisions.

Leases

The Company leases all of its office space and enters into various other operating lease agreements in conducting its business. At the inception of each lease, the Company evaluates the lease agreement to determine whether the lease is an operating or capital lease. The operating lease agreements may contain tenant improvement allowances, rent holidays or rent escalation clauses. When such items are included in a lease agreement, the Company records a deferred rent asset or liability on our Consolidated Balance Sheets equal to the difference between the rent expense and future minimum lease payments due. The rent expense related to these items is recognized on a straight-line basis in the Consolidated Statements of Operations over the terms of the leases. In addition, the Company has entered into sublease agreements for some of its leased office space. Total rental income attributable to the subleases is offset against rent expense recorded in the Consolidated Statements of Operations over the terms of the leases. As of December 31, 2016 and 2015, the Company had not entered into any capital leases.

The Company is subject to non-cancellable leases for offices or portions of offices for which use might cease, resulting in a lease abandonment. When a lease abandonment is determined to have occurred, the present value of the future lease payments, net of estimated sublease payments, along with any unamortized tenant improvement costs, are recognized as lease abandonment expense in the Company’s Consolidated Statements of Operations with a corresponding liability in the Company’s Consolidated Balance Sheets. See Note 9 for discussion of the lease abandonment.

Impairment of Equity Method Investments

The Company considers potential impairment triggers for its equity method investments, and the equity method investments will be written down to fair value if there is evidence of a loss in value which is other-than-temporary. The Company may estimate the fair value of its equity method investments by considering recent investee equity transactions, discounted cash flow analyses and recent operating results. If the fair value of the investment has dropped below the carrying amount, management considers several factors when determining whether other-than-temporary impairment has occurred. The estimation of fair value and whether other-than-temporary impairment has occurred requires the application of significant judgment and future results may vary from current assumptions. There was no such impairment for the years ended December 31, 2016, 2015 and 2014.


70



Deferred Revenue

Deferred revenue consists of billings or payments received in advance of providing the requisite services or other instances where the revenue recognition criteria have not been met. Amounts deferred that are not anticipated to be recognized as revenue within a year of the balance sheet date are reported as long-term deferred liabilities.

Revenue Recognition

Revenue from the Company’s services is recognized when there is persuasive evidence of an arrangement, performance or delivery has occurred, the fee is fixed or determinable and collectability is reasonably assured.

At times, the Company enters into contracts that contain multiple deliverables and we evaluate each deliverable to determine whether it represents a separate unit of accounting based on the following criteria: (i) if the delivered item has value to the customer on a standalone basis, and (ii) if the contract includes a general right of return relative to the delivered item, and delivery or performance of the undelivered item(s) is considered probable and substantially in the control of the vendor. Revenue is then allocated to the units of accounting based on an estimate of each unit’s relative selling price.

Revenue Recognition - Transformation

Transformation contracts consist of strategic assessments, or blueprint contracts, and implementation contracts. Based on the strategic assessment generated in a blueprint contract, a customer may decide to move forward with a population health or health plan strategy; in these cases, the customer enters into an implementation contract in which the Company provides services related to the launch of this strategy. 

The Company recognizes revenue associated with transformation contracts based on a proportionate performance method, where revenue is recognized each period in proportion to the amount of the contract completed during that period. Contract completion is measured using output measures as best estimated by labor hours incurred compared to the total estimated labor hours necessary to complete our performance obligations contained in the contract. 

Revenue Recognition - Platform and Operations

After the transformation phase, the Company often enters into a multi-year service contract with its customers where various population health, health plan operations, third-party health plan and PBM services are provided on an ongoing basis to the members of the customers’ plans typically in exchange for a monthly service fee, PMPM fee or a percentage of plan premiums.  Revenue from these contracts is recognized in the month in which the services are delivered.  In certain arrangements, there is a contingent portion of our service fee including meeting service level targets, sharing in rebates, shared medical savings arrangements based on financial performance and other performance measures. The Company continuously monitors its compliance with these arrangements and recognizes revenue when the amount is estimable and there is evidence to support meeting the criteria.

Credits and Discounts

We also provide credits and discounts to our customers often based on achieving certain volume commitments or other criteria. Credits are assessed to determine whether they reflect significant and incremental discounts. If the discounts are significant, the Company allocates them between the contract deliverables or future purchases as appropriate. If the future credit expires unused, it is recognized as revenue at that time.

Stock-based Compensation

The Company sponsors a stock-based incentive plan that provides for the issuance of stock-based awards to employees and non-employee directors of the Company or its consolidated subsidiaries. Our stock-based awards generally vest over a four year period and expire ten years from the date of grant.

We expense the fair value of stock-based awards granted under our incentive compensation plans. Fair value of stock options is determined using a Black-Scholes options valuation methodology. The fair value of the awards is expensed over the performance or service period, which generally corresponds to the vesting period, on a straight-line basis and is recognized as an increase to additional paid-in capital. Stock-based compensation expense is reflected in “Cost of revenue” and “Selling, general and administrative expenses” in our Consolidated Statements of Operations. Additionally we capitalize personnel expenses attributable to the development of internal-use software, which include stock-based compensation costs. We adopted ASU 2016-09 during 2016, which allows us to recognize share-based award forfeitures as they occur rather than applying an estimated forfeiture rate. See “Change in Accounting Principal” below for further discussion of the adoption of ASU 2016-09.


71



Prior to the Offering Reorganization on June 3, 2015, stock-based awards were granted in the stock of the Company to employees of its equity-method investee, Evolent Health LLC. As such, the Company was required to use a “non-employee” model for recognizing stock-based compensation, which required the awards to be marked-to-market through net income at the end of each reporting period until vesting occurred. Subsequent to the Offering Reorganization described in Note 4, stock-based awards are granted in the Company’s stock to the employees of Evolent Health LLC and compensation costs are therefore recognized using an “employee” model. Under the “employee” model, we no longer mark the awards to market at the end of each reporting period.

Income Taxes

Deferred income taxes are recognized, based on enacted rates, when assets and liabilities have different values for financial statement and tax reporting purposes. A valuation allowance is recorded to the extent required. Considerable judgment and the use of estimates are required in determining whether a valuation allowance is necessary and, if so, the amount of such valuation allowance. In evaluating the need for a valuation allowance, we consider many factors, including: the nature and character of the deferred tax assets and liabilities; taxable income in prior carryback years; future reversals of temporary differences; the length of time carryovers can be utilized; and any tax planning strategies we would employ to avoid a tax benefit from expiring unused.

We use a recognition threshold and a measurement attribute for the financial statement recognition and measurement of uncertain tax positions taken or expected to be taken in a tax return. For those benefits to be recognized, a tax position must be more-likely-than-not to be sustained upon examination by taxing authorities. We recognize interest and penalties accrued on any unrecognized tax exposures as a component of income tax expense. We did not have any such amounts accrued as of December 31, 2016 and 2015, and we have not identified any uncertain income tax positions that could have a material impact to the consolidated financial statements. We are subject to taxation in various jurisdictions in the U.S. and remain subject to examination by taxing jurisdictions for the years 2011 and all subsequent periods due to the availability of NOL carryforwards.

We are a holding company and our assets consist of our direct ownership in Evolent Health LLC, for which we are the managing member. Evolent Health LLC is classified as a partnership for U.S. federal and applicable state and local income tax purposes and, as such, is not subject to U.S. federal, state and local income taxes. Taxable income or loss generated by Evolent Health LLC is allocated to holders of its units, including us, on a pro rata basis. Accordingly, we are subject to U.S. federal, state and local income taxes with respect to our allocable share of any taxable income of Evolent Health LLC.

Earnings (Loss) per Share

Basic earnings (loss) per share is computed by dividing net income (loss) available to Class A common shareholders by the weighted-average number of Class A common shares outstanding.

For periods of net income, and when the effects are not anti-dilutive, we calculate diluted earnings per share by dividing net income available to Class A common shareholders by the weighted average number of Class A common shares assuming the conversion of the convertible preferred securities, which occurred on the date of the Offering Reorganization, plus the weighted average number of Class A common shares assuming the conversion of our 2021 Notes, as well as the impact of all potential dilutive common shares, consisting primarily of common stock options and unvested restricted stock awards using the treasury stock method and our exchangeable Class B common stock. For periods of net loss, shares used in the diluted earnings (loss) per share calculation represent basic shares as using diluted shares would be anti-dilutive.

Prior to the Offering Reorganization, the Company issued securities other than common stock that participated in dividends (“participating securities”), and therefore, we utilized the two-class method to calculate earnings (loss) per share for the applicable periods. Participating securities include redeemable convertible preferred stock. The two-class method requires a portion of earnings to be allocated to the participating securities to determine the earnings available to common stockholders. Earnings (loss) available to the common stockholders is equal to net income (loss) less dividends paid on preferred stock, assumed periodic cumulative preferred stock dividends, repurchases of preferred stock for an amount in excess of carrying value and an allocation of any remaining earnings (loss) in accordance with the bylaws between the outstanding common and preferred stock as of the end of each applicable period.

Operating Segments

Operating segments are defined as components of a business that earn revenue and incur expenses for which discrete financial information is available that is evaluated, on a regular basis, by the chief operating decision maker (“CODM”) to decide how to allocate resources and assess performance. The Company’s CODM, the Chief Executive Officer, allocates resources at a consolidated level and therefore the Company views its operations and manages its business as one operating segment. All of the Company’s revenue is generated in the United States and all assets are located in the United States.


72



Change in Accounting Principle

In March 2016, the Financial Accounting Standards Board (“FASB”) issued Accounting Standards Update (“ASU”) 2016-09, which simplifies several aspects of the accounting for employee share-based payment transactions, including accounting for income taxes, forfeitures and statutory tax withholding requirements, as well as classification in the statement of cash flows. The Company elected to early adopt ASU 2016-09 effective January 1, 2016.

ASU 2016-09 requires that certain amendments resulting from the adoption of the new pronouncement be applied using a modified-retrospective transition method by means of a cumulative-effect adjustment to retained earnings as of the beginning of the period in which the guidance is adopted. Thus, the Company decreased beginning retained earnings by approximately $0.5 million on January 1, 2016, for amendments related to an accounting policy election to recognize share-based award forfeitures as they occur rather than applying an estimated forfeiture rate.

In addition, the adoption of ASU 2016-09 changed how the Company recognizes excess tax benefits (“windfalls”) or deficiencies (“shortfalls”) related to share-based compensation. Prior to the adoption of ASU 2016-09, these windfalls and shortfalls were credited or charged, respectively, to additional paid-in capital in the Company’s Consolidated Balance Sheets when the amount of cash taxes paid was impacted by the windfalls and shortfalls. Under the revised standard, these windfalls and shortfalls are recognized prospectively as discrete tax benefit or discrete tax expense, respectively, in the Company’s Consolidated Statements of Operations without regard to the impact on cash taxes paid. For the year ended December 31, 2016, the Company recognized an immaterial discrete tax benefit related to net windfall tax benefits from share-based compensation, which increased the net operating loss (“NOL”) deferred tax asset and our valuation allowance.

3. Recently Issued Accounting Standards

Adoption of New Accounting Standards

In August 2014, the FASB issued ASU 2014-15, Presentation of Financial Statements – Going Concern: Disclosure of Uncertainties about an Entity’s Ability to Continue as a Going Concern. This standard requires management to assess an entity’s ability to continue as a going concern by incorporating and expanding upon certain principles that are currently in U.S. auditing standards by requiring an assessment for a period of one year after the date that the financial statements are issued. Further, based on certain conditions and circumstances, additional disclosures may be required. This standard is effective beginning with the first annual period ending after December 15, 2016, and for all annual and interim periods thereafter. The Company adopted ASU 2014-15 during 2016. The adoption did not have a material impact on the Company’s financial statements as management has not identified any conditions or events that raise substantial doubt about the entity’s ability to continue as a going concern for one year after the date the consolidated financial statements were available to be issued.

In April 2015, the FASB issued ASU 2015-03, Interest - Imputation of Interest: Simplifying the Presentation of Debt Issuance Costs. The purpose of the update was to simplify the presentation of debt issuance costs. The amendments in the update require that debt issuance costs related to a recognized debt liability be presented in the balance sheet as a direct reduction from the carrying amount of that debt liability, consistent with debt discounts. The standard is effective for annual periods beginning after December 15, 2015, and interim periods within those fiscal years. The new guidance should be applied on a retrospective basis, wherein the balance sheet of each individual period presented should be adjusted to reflect the period-specific effects of applying the new guidance. The Company adopted ASU 2015-03 during 2016. As a result of the adoption, we recorded the $125.0 million Private Placement of the 2021 Notes as a long-term liability, net of deferred offering costs of $4.8 million. The deferred offering costs will be amortized into the principal note balance over the term of the 2021 Notes. Refer to Note 8 for further discussion of the 2021 Notes.

In March 2016, the FASB issued ASU 2016-09, Compensation – Stock Compensation: Improvements to Employee Share-Based Payment Accounting. The update simplifies several aspects of the accounting for employee share-based payment transactions, including accounting for income taxes, forfeitures and statutory tax withholding requirements, as well as classification in the statement of cash flows. This standard is effective for annual periods beginning after December 15, 2016, and interim periods within those annual periods, with early adoption permitted for any interim or annual period. The Company elected to early adopt this ASU during 2016, as described in Note 2.

Future Adoption of New Accounting Standards

In January 2017, the FASB issued ASU 2017-04, Intangibles-Goodwill and Other - Simplifying the Test for Goodwill Impairment. The purpose of the ASU is to simplify the subsequent measurement of goodwill. The ASU eliminates Step 2 from the goodwill impairment test. An entity no longer will determine goodwill impairment by calculating the implied fair value of goodwill by assigning the fair value of a reporting unit to all of its assets and liabilities as if that reporting unit had been acquired in a business combination. This update is effective for annual or any interim goodwill impairment tests in fiscal years beginning after December 15, 2019. Early adoption is permitted for interim or annual goodwill impairment tests performed on testing dates after January 1, 2017. We anticipate this ASU may have a material impact on our consolidated financial statements if a future goodwill impairment

73



test does not pass the Step 1 evaluation. We intend to early adopt the requirements of this standard for our annual and/or interim goodwill impairment tests for our fiscal year beginning January 1, 2017.

In January 2017, the FASB issued ASU 2017-01, Business Combinations - Clarifying the Definition of a Business. The purpose of the ASU is to add guidance to assist entities with evaluating whether transactions should be accounted for as acquisitions (or disposals) of assets or businesses. The ASU provides a screen to determine when an integrated set of assets and activities is not a business. The ASU also provides a framework to assist entities in evaluating whether both an input and a substantive process are present. The amendments are effective for annual periods beginning after December 15, 2017, including interim periods within those periods. The amendments should be applied prospectively on or after the effective date. We intend to adopt the requirements of this standard effective January 1, 2018, and are currently evaluating the impact on our consolidated financial statements.

In November 2016, the FASB issued ASU 2016-18, Statement of Cash Flows: Restricted Cash. The purpose of the ASU is to reduce diversity in practice regarding the classification and presentation of changes in restricted cash on the statement of cash flows. The amendments in the ASU require that a statement of cash flows explain the change during the period in the total of cash, cash equivalents, and amounts generally described as restricted cash or restricted cash equivalents. Therefore, amounts generally described as restricted cash and restricted cash equivalents should be included with cash and cash equivalents when reconciling the beginning-of-period and end-of-period total amounts shown on the statement of cash flows. The amendments are effective for fiscal years beginning after December 15, 2017, and interim periods within those fiscal years. Early adoption is permitted, including adoption in an interim period. The amendments in this ASU should be applied using a retrospective transition method to each period presented. We intend to adopt the requirements of this standard effective January 1, 2018, and are currently evaluating the impact of the adoption on our Consolidated Statements of Cash Flows.

In August 2016, the FASB issued ASU 2016-15, Statement of Cash Flows - Classification of Certain Cash Receipts and Cash Payments. This ASU provides updated guidance on eight specific cash flow issues to reduce diversity in practice in how certain cash receipts and cash payments are presented and classified in the statement of cash flows. The amendments are effective for public business entities for fiscal years beginning after December 15, 2017, and interim periods within those fiscal years. Early adoption is permitted, including adoption in an interim period. If an entity early adopts the amendments in an interim period, any adjustments should be reflected as of the beginning of the fiscal year that includes that interim period. We intend to adopt the requirements of this standard effective January 1, 2018, and are currently evaluating the impact of the adoption on our Consolidated Statements of Cash Flows.

In June 2016, the FASB issued ASU 2016-13, Financial Instruments - Credit Losses: Measurement of Credit Losses on Financial Instruments. With respect to assets measured at amortized cost, such as held-to-maturity assets, the update requires presentation of the amortized cost net of a credit loss allowance. The update eliminates the probable initial recognition threshold that was previously required prior to recognizing a credit loss on financial instruments. The credit loss estimate can now reflect an entity’s current estimate of all future expected credit losses as opposed to the previous standard, when an entity only considered past events and current conditions. With respect to available for sale debt securities, the update requires that credit losses be presented as an allowance rather than as a write-down. The update is effective for fiscal years beginning after December 15, 2019, including interim periods within those fiscal years. Early adoption is permitted as of the fiscal years beginning after December 15, 2018, including interim periods within those fiscal years. We intend to adopt the requirements of this standard effective January 1, 2020 and are currently evaluating the impact of the adoption on our financial condition and results of operations.

In February 2016, the FASB issued ASU 2016-02, Leases, in order to establish the principles to report transparent and economically neutral information about the assets and liabilities that arise from leases. This update introduces a new standard on accounting for leases, including a lessee model that brings most leases on the balance sheet. The new standard also aligns many of the underlying principles of the new lessor model with those in ASC 606, the FASB’s new revenue recognition standard (e.g., those related to evaluating when profit can be recognized). The standard also requires lessors to increase the transparency of their exposure to changes in value of their residual assets and how they manage that exposure. The ASU is effective for fiscal years beginning after December 15, 2018, including interim periods within those fiscal years. Early application is permitted. We intend to adopt the requirements of this standard effective January 1, 2019, and are currently evaluating the impact of the adoption on our financial condition and results of operations.

In May 2014, the FASB issued ASU 2014-09, Revenue from Contracts with Customers, in order to clarify the principles of recognizing revenue. This standard establishes the core principle of recognizing revenue to depict the transfer of promised goods or services in an amount that reflects the consideration to which the entity expects to be entitled in exchange for those goods or services. The FASB defines a five-step process that systematically identifies the various components of the revenue recognition process, culminating with the recognition of revenue upon satisfaction of an entity’s performance obligation. By completing all five steps of the process, the core principles of revenue recognition will be achieved. In March 2016, the FASB issued an update to the new revenue standard (ASU 2014-09) in the form of ASU 2016-08, which amended the principal-versus-agent implementation guidance and illustrations in the new revenue guidance. The update clarifies that an entity should evaluate whether it is the principal or the agent for each specified good or service promised in a contract with a customer. In April 2016, the FASB issued another update to the new revenue standard in the form of ASU 2016-10, which amended the guidance on identifying performance obligations and the

74



implementation guidance on licensing. These ASUs were followed by two further updates issued during May 2016, including ASU 2016-11, which rescinds certain SEC guidance, such as the adoption of ASUs 2014-09 and 2014-16, including accounting for consideration given by a vendor to a customer, and ASU 2016-12, which is intended to clarify the objective of the collectability criterion while identifying the contract(s) with a customer. The new revenue standard (including updates) will be effective for annual and interim reporting periods beginning after December 15, 2017, with early adoption permitted only as of annual reporting periods beginning after December 15, 2016. We intend to adopt the requirements of this standard effective January 1, 2018, and while we are evaluating the impact to our financial condition and results of operations, we expect the adoption of this ASU to require the inclusion of additional disclosures surrounding the nature and timing of our revenue. In our efforts to adopt this ASU, we have formulated an implementation team and begun the evaluation process. We have evaluated a number of our contracts and at this point there is no clear indication regarding overall impact to our consolidated financial statements. We intend to complete the process during 2017, and until we have a clear indication of the impact of the adoption of the new standard we will not finalize our implementation method.

We have evaluated all other issued and unadopted ASUs and believe the adoption of these standards will not have a material impact on our results of operations, financial position, or cash flows.

4. Transactions

Business Combinations

Aldera

On November 1, 2016, the Company completed the acquisition of Aldera and acquired 100% of the voting equity interests. Aldera is the primary software provider for the Valence Health TPA platform. The acquisition provides control over a key vendor for Valence Health’s TPA services. The merger consideration, net of certain closing and post-closing adjustments was $34.3 million based on the closing price of the Company’s Class A common stock on the New York Stock Exchange on November 1, 2016, and consisted of approximately 0.5 million shares of the Company’s Class A common stock, $17.5 million in cash and $7.0 million related to the settlement of a prepaid software license. As a result of the Class A common stock issued for the Aldera transaction, the Company’s ownership of Evolent Health LLC increased from 77.2% to 77.4% due to the Company having been issued Class A membership units in Evolent Health LLC in exchange for the contribution of Aldera to Evolent Health LLC post acquisition.

Prior to the acquisition of Aldera, Evolent entered into a perpetual license agreement for development rights and use of Aldera proprietary software for $7.0 million. Upon closing the acquisition of Aldera, the Company concluded that the $7.0 million prepaid asset recorded by Evolent and the deferred revenue balance recorded by Aldera for the perpetual software license should be assessed as a prepayment for a software license that was effectively settled upon acquisition and is eliminated in the post-combination consolidated financial statements. No gain or loss was recognized on settlement as management determined the $7.0 million license fee to be priced at fair value and the license agreement did not include a settlement provision. The Company increased the consideration transferred for the acquisition of Aldera by $7.0 million for the effective settlement of the prepaid software license at the recorded amount, bringing the total consideration paid for the acquisition to $34.3 million.

The Company incurred approximately $0.2 million in transaction costs related to the Aldera acquisition, which were recorded within “Selling, general and administrative expenses” on our Consolidated Statements of Operations for the year ended December 31, 2016. The Company has accounted for the transaction as a business combination using purchase accounting.


75



The purchase price was allocated to the assets acquired and liabilities assumed based on their estimated fair values as of November 1, 2016, as follows (in thousands):

Purchase consideration:
 
Fair value of Class A common stock issued
$
9,864

Cash for settlement of software license
7,000

Cash
17,481

Total consideration
$
34,345

 
 
Tangible assets acquired:
 
Receivables
$
624

Prepaid expenses and other current assets
272

Property and equipment
1,065

Other non-current assets
9

 
 
Identifiable intangible assets acquired:
 
Customer relationships
7,000

Technology
2,500

 
 
Liabilities assumed:
 
Accounts payable
429

Accrued liabilities
1,204

Accrued compensation and employee benefits
605

Deferred revenue
44

 
 
Goodwill
25,157

Net assets acquired
$
34,345


The fair value of the receivables acquired, as shown in the table above, approximates the gross contractual amounts deemed receivable by management. Identifiable intangible assets associated with technology and customer relationships will be amortized on a straight-line basis over their preliminary estimated useful lives of 5 and 15 years, respectively. The technology is related to source code for licensed software used to support the third party administration platform offered to Aldera’s clients. The fair value of the intangible assets was primarily determined using the income approach. The income approach estimates fair value for an asset based on the present value of cash flows projected to be generated by the asset. Projected cash flows are discounted at a required rate of return that reflects the relative risk of achieving the cash flows and the time value of money. Goodwill is calculated as the difference between the acquisition date fair value of the total consideration and the fair value of the net assets acquired, and represents the future economic benefits that we expect to achieve as a result of the acquisition. The goodwill is attributable primarily to the acquired assembled workforce and expected cost and revenue synergies. Goodwill is considered an indefinite lived asset. The transaction was a taxable business combination for the Company and the amount of goodwill determined for tax purposes is deductible upon the beginning of the amortization period for tax purposes.

The amounts above reflect management’s preliminary estimate of the fair value of the tangible and intangible assets acquired and liabilities assumed based on a valuation performed using currently available information. Any necessary adjustments will be finalized within one year from the date of acquisition.

We have included the financial results of Aldera in our consolidated financial statements from November 1, 2016. The Consolidated Statements of Operations include $1.2 million of revenues and $1.8 million of net loss attributable to Aldera for the year ended December 31, 2016.

Valence Health

On October 3, 2016, the Company completed its acquisition of Valence Health and acquired 100% of the voting equity interests. Valence Health, based in Chicago, Illinois, was founded in 1996 and provides value-based administration, population health and advisory services. In its 20 year history, Valence Health has developed particular expertise in the Medicaid and pediatric markets. The addition of Valence Health is expected to strengthen the Company’s operational capabilities and provide increased scale and client diversification.

The merger consideration, net of certain closing and post-closing adjustments was $217.0 million based on the closing price of the Company’s Class A common stock on the New York Stock Exchange on October 3, 2016, and consisted of 7.0 million shares of the

76



Company’s Class A common stock and $54.8 million in cash. The final number of shares to be issued is still subject to adjustment, pending a concluded net working capital settlement. The shares issued to Valence Health stockholders represented approximately 10.5% of the Company’s issued and outstanding Class A common stock and Class B common stock immediately following the transaction. As a result of the Class A common stock issued for the Valence Health transaction, the Company’s ownership in Evolent Health LLC increased from 74.6% to 77.2% due to the Company having been issued Class A membership units in Evolent Health LLC in exchange for the contribution of Valence Health to Evolent Health LLC post acquisition. The transaction also included an earn-out of up to $12.4 million, fair valued at $2.6 million as of October 3, 2016, payable by January 30, 2017, in the Company’s Class A common stock, tied to new business activity contracted on or before December 31, 2016. The fair value was determined by assigning probabilities to potential business activity in the pipeline as of the acquisition date. As of December 31, 2016, Valence Health did not contract sufficient business to be eligible for payment of the earn-out consideration. As a result, the Company recorded a gain of $2.6 million in accordance with the release of the contingent liability for the year ended December 31, 2016, which is recorded within “(Gain) loss on change in value of contingent consideration” on our Consolidated Statements of Operations. The Company incurred approximately $2.7 million of transaction costs related to the Valence Health acquisition for the year ended December 31, 2016. Approximately $2.6 million of the transaction costs are recorded within “Selling, general and administrative expenses” and less than $0.1 million are recorded within “Cost of revenue” on our Consolidated Statements of Operations. The Company has accounted for the transaction as a business combination using purchase accounting.

The purchase price was allocated to the assets acquired and liabilities assumed based on their estimated fair values as of October 3, 2016, as follows (in thousands):

Purchase consideration:
 
Fair value of Class A common stock issued
$
159,614

Fair value of contingent consideration
2,620

Cash
54,799

Total consideration
$
217,033

 
 
Tangible assets acquired:
 
Restricted cash
$
1,829

Accounts Receivable
8,587

Prepaid expenses and other current assets
3,465

Property and equipment
6,241

Other non-current assets
313

 
 
Favorable leases assumed (net of unfavorable leases)
4,323

 
 
Identifiable intangible assets acquired:
 
Customer relationships
69,000

Technology
18,000

 
 
Liabilities assumed:
 
Accounts payable
5,703

Accrued liabilities
3,865

Accrued compensation and employee benefits
9,200

Deferred revenue
2,022

Other long-term liabilities
2,328

Net deferred tax liabilities
13,316

 
 
Goodwill
141,709

Net assets acquired
$
217,033


The fair value of the receivables acquired, as shown in the table above, approximates the gross contractual amounts due under contracts of $9.1 million, of which $0.5 million is expected to be uncollectible. Identifiable intangible assets associated with customer relationships and technology will be amortized on a straight-line basis over their preliminary estimated useful lives of 20 and 5 years, respectively. The customer relationships are primarily attributable to long-term existing contracts with current customers. The technology is an existing platform Valence Health uses to provide services to customers. The fair value of the intangible assets was primarily determined using the income approach. The income approach estimates fair value for an asset based on the present value of cash flows projected to be generated by the asset. Projected cash flows are discounted at a required rate of return that reflects the relative risk of achieving the cash flows and the time value of money. Goodwill is calculated as the difference between the acquisition

77



date fair value of the total consideration and the fair value of the net assets acquired, and represents the future economic benefits that we expect to achieve as a result of the acquisition. The goodwill is attributable primarily to the acquired assembled workforce and expected cost and revenue synergies. Goodwill is considered an indefinite lived asset. The merger was structured as a tax-free reorganization and therefore the Company received carryover basis in the assets and liabilities acquired; accordingly, the Company recognized net deferred tax liabilities associated with the difference between the book basis and the tax basis for the assets and liabilities acquired, as well as the Valence Health net operating loss tax carryforward received in the merger, in the amount of $13.3 million, resulting in additional goodwill. The purchased and additional goodwill created due to the increase in the deferred tax liability were not deductible for tax purposes. The Company contributed the acquired assets and liabilities of Valence Health to Evolent Health LLC, resulting in a taxable gain of $52.7 million for the Company, not recognized for financial reporting purposes.

The amounts above reflect management’s preliminary estimate of the fair value of the tangible and intangible assets acquired and liabilities assumed based on a valuation performed using currently available information. Any necessary adjustments will be finalized within one year from the date of acquisition.

We have included the financial results of Valence Health in our consolidated financial statements from October 3, 2016. The Consolidated Statements of Operations include $24.1 million of revenues and $18.1 million of net loss attributable to Valence Health for the year ended December 31, 2016.

In addition, our results for the year ended December 31, 2016, include approximately $3.9 million in stock compensation expense related to the acceleration of unvested Valence Health equity awards that vested upon the close of the Valence Health acquisition. The expense is related to Valence Health employees that remained with the Company following the close of the acquisition.

Our results from operations also include a lease abandonment expense of approximately $6.5 million in conjunction with a rental space acquired as part of the Valence Health acquisition. Immediately following the acquisition, the Company made a decision to abandon and sublet its rented space at 540 W. Madison Street, Suite 1400, Chicago, Illinois (the “14th Floor Space”). The 14th Floor Space was completely vacated and is not being used in any manner by Evolent following the date of the merger. Accordingly, the Company believes it effectively ceased using the 14th Floor Space on October 3, 2016. As of October 3, 2016, the total gross value of remaining lease payments was $20.8 million and the gross value of reasonably estimable sublease rentals was $13.5 million. The Company applied a discount rate of 5%, based on its estimated incremental unsecured borrowing rate, resulting in an estimated net present value of the abandonment loss of approximately $6.5 million, the long-term portion of which is recorded within “Other long-term liabilities” and the short-term portion of which is recorded within “Accrued liabilities” on our Consolidated Balance Sheets. The abandonment loss is recorded within “Selling, general and administrative expenses” on our Consolidated Statements of Operations for the year ended December 31, 2016.

In conjunction with our acquisition of Valence Health on October 3, 2016, we also signed a Master Service Agreement (the “MSA”), as well as a Transition Service Agreement (the “TSA”) with Cicerone Health, the surviving Valence Health, Inc. state insurance cooperative business not acquired by the Company (“CHS”). The MSA and the TSA are at market rates and, therefore, there is no allocation of purchase price to these arrangements.

The terms of the MSA stipulate that the Company will provide service information technology, system configuration and medical management services to CHS’s state insurance cooperative clients until December 31, 2018. Based on management’s analysis, the terms of the MSA are at fair market value.

Under the terms of the TSA, the Company will provide back office information technology support to CHS and CHS will provide back office finance and human resources support to Evolent until December 31, 2017. Employees of both entities will have mutual employee health care claims administration through a self-funded plan. Based on management’s analysis, the terms of the TSA are at fair market value.

Passport

On February 1, 2016, the Company entered into a strategic alliance with Passport, a nonprofit community-based and provider-sponsored health plan administering Kentucky Medicaid and federal Medicare Advantage benefits to approximately 0.3 million Kentucky Medicaid and Medicare Advantage beneficiaries. As part of the transaction, we issued 1.1 million Class A common shares to acquire capabilities and assets from Passport to enable us to build out a Medicaid Center of Excellence based in Louisville, Kentucky. Additional equity consideration of up to $10.0 million may be earned by Passport should we obtain new third party Medicaid businesses in future periods. This transaction also includes a 10-year arrangement under which we will provide various health plan management and managed care services to Passport. The Company incurred approximately $0.2 million in transaction costs related to the Passport acquisition for the year ended December 31, 2016. The transaction costs are recorded within “Selling, general and administrative expenses” on our Consolidated Statements of Operations. The Company has accounted for the transactions with Passport as a business combination using purchase accounting.


78



The fair value of the total consideration transferred in connection with the close of the transaction was $18.2 million, of which the Class A common shares were valued at $10.5 million and the contingent equity consideration was initially valued at $7.8 million. The fair value of the shares issued was determined based on the closing price of the Company’s Class A common stock on the NYSE as of February 1, 2016, and the quantity of shares issued was determined under a pricing collar set forth in the purchase agreement. The contingent consideration of $8.3 million is a mark-to-market liability recorded within “Other long-term liabilities” on our Consolidated Balance Sheets as of December 31, 2016. We recorded a re-measurement loss of approximately $0.5 million based on a change in the discount rate as of December 31, 2016. The fair value of the contingent equity consideration was estimated based on the real options approach, a form of the income approach, which estimated the probability of the Company achieving future revenues under the agreement. Key assumptions include the discount rate and the probability-adjusted recurring revenue forecast. A further discussion of the fair value measurement of the contingent consideration is provided in Note 16.

The purchase price was allocated to the assets acquired based on their estimated fair values as of February 1, 2016, as follows (in thousands):

Purchase Consideration
 
Fair value of Class A common stock issued
$
10,450

Fair value of contingent consideration
7,750

Total consideration
$
18,200

 
 
Tangible assets acquired
 
Prepaid asset
$
6,900

 
 
Goodwill
11,300

Net assets acquired
$
18,200


The prepaid asset is related to an acquired facility license agreement as the Company was provided with leased facilities which house the acquired Passport employees at no future cost to the Company. The fair value of the acquired facility license agreement was determined by comparing the current market value of similar lease spaces to the facilities occupied by the acquired Passport personnel to obtain a market value of the occupied space, with the present value of the determined market value of the occupied space classified as the acquired facility license agreement prepaid asset. The goodwill is attributable partially to the acquired assembled workforce. The transaction was a taxable business combination for the Company and the amount of goodwill determined for tax purposes is deductible upon the beginning of the amortization period for tax purposes.

Results for the year ended December 31, 2016, include revenues and related expenses from our services agreement with Passport and amortization of the acquired intangibles for the period February 1, 2016, through December 31, 2016. The Consolidated Statements of Operations include $49.8 million of revenues and $6.4 million of net loss attributable to Passport for the year ended December 31, 2016.

The Offering Reorganization

Evolent Health, Inc. was incorporated as a Delaware corporation on December 12, 2014, for the purpose of pursuing the Company’s IPO. Immediately prior to the completion of the IPO in June 2015, we amended and restated our certificate of incorporation to, among other things, authorize two classes of common stock, Class A common stock and Class B common stock. Each share of our Class A common stock and Class B common stock entitles its holder to one vote on all matters to be voted on by stockholders, and holders of Class A common stock and holders of Class B common stock vote together as a single class on all matters presented to stockholders for their vote or approval (except as otherwise required by law). Pursuant to the Offering Reorganization:

Evolent Health Holdings merged with and into Evolent Health, Inc. and the surviving corporation of the merger was Evolent Health, Inc.;
An affiliate of TPG merged with and into Evolent Health, Inc. and the surviving corporation of the merger was Evolent Health, Inc.;
Each of the then-existing stockholders of Evolent Health Holdings received four shares of our Class A common stock and the right to certain payments under the TRA in exchange for each share of Class A common stock held in Evolent Health Holdings;
TPG received 2.1 million shares of Class A common stock of Evolent Health, Inc., together with the right to certain payments under the TRA in exchange for 100% of the equity that it held in its affiliate that was merged with Evolent Health, Inc.; and
We issued shares of our Class B common stock and the right to certain payments under the TRA to The Advisory Board, TPG and another investor each of which was a member of Evolent Health LLC prior to the Offering Reorganization.

The existing shareholders of Evolent Health Holdings held the same economic and voting interest before and after the merger of Evolent Health Holdings with and into Evolent Health, Inc., which represents a transaction among entities with a high degree of

79



common ownership. As such, the merger is viewed as non-substantive and the consolidated financial statements of Evolent Health, Inc. reflect the historical accounting of Evolent Health Holdings except that the legal capital reflects the capital of Evolent Health, Inc.

In addition, in connection with the Offering Reorganization, Evolent Health LLC amended and restated its operating agreement to establish two classes of equity (voting Class A common units and non-voting Class B common units); after the amendment, the pre-reorganization members of Evolent Health LLC (other than Evolent Health, Inc.) hold 100% of the Class B common units and Evolent Health, Inc. holds the Class A voting common units. Evolent Health LLC’s Class B common units can be exchanged (together with a corresponding number of shares of our Class B common stock) for one share of our Class A common stock.

As a result of the Offering Reorganization, Evolent Health, Inc. obtained voting control over Evolent Health LLC and therefore consolidated Evolent Health LLC and recognized a gain of $414.1 million upon obtaining control. The gain represents the excess of the fair value of our interest in Evolent Health LLC’s net assets over the carrying value of our equity method investment prior to the Offering Reorganization and is included in gain on consolidation in the Consolidated Statements of Operations.

We accounted for obtaining control of Evolent Health LLC as a step acquisition and, accordingly, recognized the fair value of Evolent Health LLC’s assets acquired, liabilities assumed, non-controlling interests recognized and the remeasurement gain recorded on the previously held equity interests. As the acquisition was the result of the Offering Reorganization and not the purchase of additional interest in Evolent Health LLC, there were no assets acquired or liabilities assumed, and there was no purchase price paid as a part of the transaction. The allocation of the value of the transaction (in thousands) is included below:

Goodwill
$
608,903

Intangible assets
169,000

Cash and restricted cash
21,930

Other assets
49,239

Remeasurement gain on previously held equity interest
(414,133
)
Liabilities and deferred revenue
(71,299
)
Non-controlling interests
(332,793
)
Carrying value of previously held equity interest
(30,847
)
Purchase price
$


The estimated fair value of Evolent Health LLC was determined using a business enterprise valuation approach that discounted Evolent Health LLC’s projected cash flows based on an estimate of its weighted average cost of capital. Evolent Health LLC’s fair value was estimated to be $777.8 million. In addition, we determined the fair value of Evolent Health LLC’s tangible and identifiable intangible assets, deferred revenue and other liabilities, based on various income and market approaches, including the relief from royalty method for trade name and technologies, and the discounted cash flow method for customer relationships, both of which use Level 3 inputs (see Note 16 for discussion of fair value and use of Level 3 inputs). We are amortizing the acquired identifiable intangible assets over their estimated useful lives (see Note 2 for discussion of useful lives for intangible assets). The Offering Reorganization was structured as a tax-free exchange and, therefore, did not result in tax deductible goodwill.

Subsequent to the Offering Reorganization, the IPO and secondary offering described below, as of December 31, 2016, Evolent Health, Inc. owned 77.4% of the economic interests and 100% of the voting rights in Evolent Health LLC. Our operations will continue to be conducted through Evolent Health LLC and subsequent to the Offering Reorganization the financial results of Evolent Health LLC are consolidated in the financial statements of Evolent Health, Inc. Evolent Health, Inc. is a holding company whose principal asset is all of the Class A common units it holds in Evolent Health LLC, and its only business is to act as sole managing member of Evolent Health LLC.

Evolent Health LLC Governance

The Company serves as sole managing member of Evolent Health LLC. As such, it controls Evolent Health LLC’s business and affairs and is responsible for the management of its business.

Coordination of Evolent Health, Inc. and Evolent Health LLC

We must, at all times, maintain a one-to-one ratio between the number of outstanding shares of our Class A common stock and the number of outstanding Class A common units of Evolent Health LLC.

Issuances of Common Units

Evolent Health LLC may only issue Class A common units to us, as the sole managing member of Evolent Health LLC. Class B common units may be issued only to persons or entities we permit. Such issuances of Class B common units shall be made in

80



exchange for cash or other consideration. Class B common units may not be transferred as Class B common units except to certain permitted transferees and in accordance with the restrictions on transfer set forth in the third amended and restated operating agreement of Evolent Health LLC. Any such transfer must be accompanied by the transfer of an equal number of shares of our Class B common stock.

We entered into an exchange agreement with Evolent Health LLC, The Advisory Board, TPG and another investor. Pursuant to and subject to the terms of the exchange agreement and the third amended and restated operating agreement of Evolent Health LLC, holders of Class B common units, at any time and from time to time, may exchange one or more Class B common units, together with an equal number of shares of our Class B common stock, for shares of our Class A common stock on a one-for-one basis. The amount of Class A common stock issued or conveyed will be subject to equitable adjustments for stock splits, stock dividends and reclassifications. As holders exchange their Class B common units and Class B common stock for Class A common stock, our interest in Evolent Health LLC will increase.

Pro forma financial information (unaudited)

The unaudited pro forma Consolidated Statements of Operations presented below gives effect to (1) the Aldera transaction as if it had occurred on January 1, 2015, (2) the Valence Health transaction as if it had occurred on January 1, 2015, (3) the Passport transaction as if it had occurred on January 1, 2015, and (4) the consolidation of Evolent Health LLC as if it had occurred on January 1, 2014. The following pro forma information includes adjustments to:

Remove transaction costs related to the Aldera, Valence and Passport transactions of $0.2 million, $2.7 million and $0.3 million, respectively, recorded during 2016 and reclassify said amounts to 2015;
Remove one-time items, such as the gain on the release of our contingent liability related to Valence Health of $2.6 million, stock based compensation of $3.9 million related to the acceleration of Valence Health’s unvested equity awards and the lease abandonment charge related to the 14th Floor Space of $6.5 million, recorded during 2016 and reclassify said amounts to 2015;
Record amortization expenses related to intangible assets beginning January 1, 2015, for intangibles related to Valence Health and Aldera;
Record revenue and expenses related to the MSA and TSA in 2016 and 2015;
Remove the tax benefit recorded associated with the Valence Health acquisition and reclassify said amounts to 2015;
Remove the gain recognized upon the consolidation of the previously held equity method investment in 2015 and reclassify said amount to 2014;
Remove transaction costs related to the Offering Reorganization of $1.2 million in 2015 and reclassify said amount to 2014;
Record amortization expenses related to intangible assets beginning January 1, 2014, for intangibles related to the Offering Reorganization;
Record rent expense related to Passport prepaid lease beginning January 1, 2015; and
Record adjustments of income taxes associated with these pro forma adjustments.

This pro forma data is presented for informational purposes only and does not purport to be indicative of the results of future operations or of the results that would have occurred had the transactions described above occurred in the specified prior periods. The pro forma adjustments were based on available information and assumptions that the Company believes are reasonable to reflect the impact of these transactions on the Company’s historical financial information on a pro forma basis (in thousands, except per share data).

 
For the Years Ended
 
December 31,
 
2016
 
2015
 
2014
Revenue
$
361,944

 
$
311,639

 
$
95,888

 
 
 
 
 
 
Net income (loss)
(225,091
)
 
(93,906
)
 
307,162

Net income (loss) attributable to
 
 
 
 
 
non-controlling interests
(57,433
)
 
(28,684
)
 
(29,470
)
Net income (loss) attributable to
 
 
 
 
 
Evolent Health, Inc.
(167,658
)
 
(65,222
)
 
336,632

 
 
 
 
 
 
Net income (loss) available to
 
 
 
 
 
common shareholders:
 
 
 
 
 
Basic
$
(3.30
)
 
$
(1.50
)
 
$
13.33

Diluted
(3.30
)
 
(1.50
)
 
6.73



81



Associated with the Offering Reorganization, deferred revenue was recorded only to the extent that it represented an obligation assumed by the acquirer. As a result, existing deferred revenue was reduced by $4.9 million to account for the deferred revenue at fair value. Within the pro formas, the 2015 revenue has been increased by $4.8 million to reflect the reversal of this fair value adjustment.

2016 Secondary Offering

In September 2016, the Company completed a secondary offering of 8.6 million shares of its Class A common stock at a public offering price of $22.50 per share. The shares sold in the offering were sold by certain affiliates of TPG, The Advisory Board, UPMC, Ptolemy Capital, LLC and certain management selling stockholders. The Company did not receive any proceeds from the sale of the shares.

The shares sold in the offering consisted of 6.4 million existing shares of the Company’s Class A common stock owned and held by the Selling Stockholders and 2.2 million newly-issued shares of the Company’s Class A common stock received by certain Investor Stockholders pursuant to the exercise of an existing exchange right.

The newly-issued shares of the Company’s Class A common stock were issued to certain Investor Stockholders in exchange for an equal number of shares of the Company’s Class B common stock (which were subsequently canceled) and an equal number of Evolent Health LLC’s Class B common units. Class B units received by the Company from relevant Investor Stockholders were simultaneously exchanged for an equivalent number of Class A units of Evolent Health LLC, and Evolent Health LLC canceled the Class B units it received in the Exchange.

As a result of the Exchange and Evolent Health LLC’s cancellation of the Class B units, the Company’s economic interest in Evolent Health LLC increased from 71.0% to 74.6% immediately following the Exchange and, accordingly, we reclassified a portion of our non-controlling interests into shareholders’ equity attributable to Evolent Health, Inc. The Company’s economic interest in Evolent Health LLC will increase if further exchanges occur.

Subsequent to the Offering Reorganization, secondary offering and business combinations described above, we owned 77.4% and 70.3% of the economic interests and 100% of the voting rights in Evolent Health LLC as of December 31, 2016 and 2015, respectively.

Asset Acquisition

Vestica

On March 1, 2016, the Company entered into an Asset Purchase Agreement between Vestica and Evolent Health LLC. As part of the transaction, the Company paid $7.5 million to acquire certain assets from Vestica to further align our interests with one of our existing partners. Vestica can earn an additional $4.0 million in consideration, which is being held in escrow, based on certain future events. This transaction also includes an arrangement under which Vestica will continue to perform certain services on our behalf related to the acquired assets.

We accounted for the transaction as an asset acquisition where the assets acquired were measured based on the amount of cash paid to Vestica as well as transaction costs incurred as the fair value of the assets given was more readily determinable than the fair value of the assets received. We classified and designated identifiable assets acquired and we assessed and determined the useful lives of the acquired intangible assets subject to amortization. As a result, we recorded a $7.5 million customer relationship intangible asset with a useful life of thirteen years. The transaction was a taxable asset purchase.


82



5. Investments

Our investments are classified as held-to-maturity as we have both the intent and ability to hold the investments until their individual maturities. The amortized cost, gross unrealized gains and losses, and fair value of our investments as measured using Level 2 inputs (in thousands) were as follows:

  
As of December 31, 2016
 
 
 
Gross
 
Gross
 
 
 
Amortized
 
Unrealized
 
Unrealized
 
Fair
  
Costs
 
Gains
 
Losses
 
Value
U.S. Treasury bills
$
28,119

 
$
116

 
$
27

 
$
28,208

Corporate bonds
16,222

 
81

 
8

 
16,295

Total investments
$
44,341

 
$
197

 
$
35

 
$
44,503

 
 
 
 
 
 
 
 
 
 
 
 
 
 
 
 
  
As of December 31, 2015
 
 
 
Gross
 
Gross
 
 
 
Amortized
 
Unrealized
 
Unrealized
 
Fair
  
Costs
 
Gains
 
Losses
 
Value
U.S. Treasury bills
$
28,306

 
$
115

 
$
181

 
$
28,240

Corporate bonds
25,757

 
110

 
80

 
25,787

Total investments
$
54,063

 
$
225

 
$
261

 
$
54,027


The amortized cost and fair value of our investments by contractual maturities (in thousands) were as follows:

 
As of December 31, 2016
 
As of December 31, 2015
 
Amortized
 
Fair
 
Amortized
 
Fair
  
Cost
 
Value
 
Cost
 
Value
Due in one year or less
$
44,341

 
$
44,503

 
$
9,445

 
$
9,451

Due after one year through five years

 

 
44,618

 
44,576

Total
$
44,341

 
$
44,503

 
$
54,063

 
$
54,027


The following table summarizes our held-to-maturity securities in an unrealized loss position as of the periods noted below. These securities are aggregated by major security type and length of time that the individual securities have been in a continuous unrealized loss position (in thousands, except number of securities):

 
As of December 31, 2016
 
As of December 31, 2015
 
Number of
 
Fair
 
Unrealized
 
Number of
 
Fair
 
Unrealized
 
Securities
 
Value
 
Losses
 
Securities
 
Value
 
Losses
Unrealized loss for less than twelve months:
 
 
 
 
 
 
 
 
 
 
 
U.S. Treasury bills
1

 
$
4,002

 
$
1

 
7

 
$
28,240

 
$
181

Corporate Bonds

 

 

 
14

 
21,674

 
80

Total
1

 
$
4,002

 
$
1

 
21

 
$
49,914

 
$
261


We did not hold any securities in a continuous unrealized loss position for twelve months or longer as of December 31, 2016 or 2015, respectively.

When a held-to-maturity investment is in an unrealized loss position, we assess whether or not we expect to recover the entire cost basis of security, based on our best estimate of the present value of cash flows expected to be collected from the debt security. Factors considered in our analysis include the reasons for the unrealized loss position, the severity and duration of the unrealized loss position, credit worthiness and forecasted performance of the investee. In cases where the estimated present value of future cash flows is less than our cost basis, we recognize an other than temporary impairment and write the investment down to its fair value. The new cost basis would not be changed for subsequent recoveries in fair value. While some of the securities held in the investment portfolio have decreased in value since the date of acquisition, the severity of loss and the duration of the loss position are not significant for the

83



years ended December 31, 2016 or 2015. The Company does not intend, nor does the Company believe that it is likely, that the Company will be required to sell these securities before the recovery of the cost basis.

6. Property and Equipment, Net

The following summarizes our property and equipment (in thousands):

 
As of December 31,
  
2016
 
2015
Computer hardware
$
4,474

 
$
232

Furniture and equipment
2,448

 
1,604

Internal-use software development costs
21,385

 
6,363

Leasehold improvements
8,108

 
5,830

Total property and equipment
36,415

 
14,029

Accumulated depreciation and amortization expenses
(5,236
)
 
(1,233
)
Total property and equipment, net
$
31,179

 
$
12,796


We had no property and equipment prior to the Offering Reorganization.

The Company capitalized $15.0 million, $6.4 million and zero of these internal-use software development costs for the years ended December 31, 2016, 2015 and 2014, respectively. The net book value of capitalized internal-use software development costs was $19.9 million and $6.3 million as of December 31, 2016 and 2015, respectively.

Depreciation expense related to property and equipment was $2.6 million, $1.2 million and zero for the years ended December 31, 2016, 2015 (subsequent to the date of the Offering Reorganization) and 2014, respectively, of which amortization expense related to capitalized internal-use software development costs was $1.4 million, less than $0.1 million and zero for the years ended December 31, 2016, 2015 (subsequent to the date of the Offering Reorganization) and 2014, respectively.

7. Goodwill and Intangible Assets, Net

Goodwill

Goodwill has an estimated indefinite life and is not amortized; rather it is reviewed for impairment at least annually or whenever events or changes in circumstances indicate that the carrying amount of the asset may not be recoverable.

In interim periods between annual goodwill reviews, we also evaluate qualitative factors that could cause us to believe our estimated fair value of our single reporting unit may be lower than the carrying value and trigger a Step 1 test including, but not limited to (i) macroeconomic conditions, (ii) industry and market considerations, (iii) our overall financial performance including an analysis of our current and projected cash flows, revenue and earnings, (iv) a sustained decrease in share price and (v) other relevant entity-specific events including changes in strategy, partners, or litigation.

As a result of the Offering Reorganization described in Note 4, we revalued our Consolidated Balance Sheets to the market value of our IPO share price of $17.00 and recorded $608.9 million in goodwill on our Consolidated Balance Sheets. Subsequent to our 2015 annual impairment testing in the fourth quarter of 2015, our common stock price declined significantly, reaching our historic low in the first quarter of 2016. During the three months ended March 31, 2016, our common stock traded between $8.48 and $12.32, or an average common stock price of $10.33 compared to an average common stock price of $19.51 and $14.73 during the three month periods ended September 30, 2015, and December 31, 2015, respectively. A sustained decline in our common stock price and the resulting impact on our market capitalization is one of several qualitative factors we consider each quarter when evaluating whether events or changes in circumstances indicate it is more likely than not that a potential goodwill impairment exists. We concluded that the further decline in common stock price observed during the first quarter of 2016 did represent a sustained decline and that triggering events occurred during the period requiring an interim goodwill impairment test as of March 31, 2016. As such, we performed a Step 1 impairment test of our goodwill as of March 31, 2016.

Step 1 Results

To determine the implied fair value for our single reporting unit, we used both a market multiple valuation approach (“market approach”) and a discounted cash flow valuation approach (“income approach”).  In determining the estimated fair value, we considered the level of our Class A common stock price and assumptions that we believed market participants would make in valuing our reporting unit, including a control premium, as well as discounted cash flow calculations of management’s estimates of future financial performance and management’s long-term plans.  This analysis also required us to make judgments about revenues,

84



expenses, fixed asset and working capital requirements, the timing of exchanges of our Class B common shares, capital market assumptions and discount rates.

In our March 31, 2016, Step 1 test, our most sensitive assumption for purposes of the market approach was our estimate of the control premium, and the most sensitive assumption related to the income approach, other than our cash flows, was the discount rate. As of March 31, 2016, our single reporting unit failed the Step 1 analysis as we determined that its implied fair value was less than its carrying value based on the weighting of the fair values determined under both the market and income approaches. As fair value was less than carrying value, we performed a Step 2 test to determine the implied fair value of our goodwill.

Step 2 Results

In our March 31, 2016, Step 2 test, the fair value of all assets and liabilities were estimated, including our tangible assets (corporate trade name, customer relationships and technology), for the purpose of deriving an estimate of the implied fair value of goodwill. The implied fair value of goodwill was then compared to the carrying amount of goodwill resulting in an impairment charge of $160.6 million on our Consolidated Statements of Operations.

The impairment was driven primarily by the sustained decline in our share price as our estimates of our future cash flows and the control premium have remained consistent, combined with an increase in the discount rate period over period. As noted above, our determination of fair value used a weighting of the fair values determined under both the market and income approaches, with the market approach driving the significant reduction in overall firm value and related impairment of goodwill.

On October 31, 2016, we performed our annual impairment test in accordance with our policy as stated above. Our qualitative assessment did not identify sufficient indicators of impairment to require a Step 1 evaluation.

The following table summarizes the changes in the carrying amount of goodwill (in thousands):

 
For the Years Ended
 
December 31,
 
2016
 
2015
Balance as of beginning-of-year
$
608,903

 
$

Goodwill Acquired (1)
178,266

 
608,903

Goodwill Impairment (current and cumulative)
(160,600
)
 

Balance as of end-of-year
$
626,569

 
$
608,903


(1) Represents goodwill acquired as a result of the Offering Reorganization for the year ended December 31, 2015, and as a result of the Passport, Valence Health and Aldera transactions for the year ended December 31, 2016, as discussed further in Note 4.

Intangible Assets, Net

As part of the Offering Reorganization described in Note 4, intangible assets of $169.0 million were recorded on our Consolidated Balance Sheets. We recorded additional intangible assets of $108.3 million related to our acquisitions in 2016, as discussed further in Note 4.

Details of our intangible assets (in thousands), including their weighted-average remaining useful lives (in years), are presented below:

 
As of December 31, 2016
  
Weighted-
 
 
 
 
 
 
 
Average
 
Gross
 
 
 
Net
 
Remaining
 
Carrying
Accumulated
Carrying
  
Useful Life
 
Amount
Amortization
Value
Corporate trade name
18.4
 
$
19,000

 
$
1,505

 
$
17,495

Customer relationships
21.5
 
203,500

 
9,018

 
194,482

Technology
5.2
 
50,500

 
7,753

 
42,747

Below market lease, net
9.4
 
4,323

 
124

 
4,199

Total
 
 
$
277,323

 
$
18,400

 
$
258,923



85



 
As of December 31, 2015
 
Weighted-
 
 
 
 
 
 
 
Average
 
Gross
 
 
 
Net
 
Remaining
 
Carrying
Accumulated
Carrying
 
Useful Life
 
Amount
Amortization
Value
Corporate trade name
19.4
 
$
19,000

 
$
554

 
$
18,446

Customer relationships
24.4
 
120,000

 
2,797

 
117,203

Technology
6.4
 
30,000

 
2,497

 
27,503

Total
 
 
$
169,000

 
$
5,848

 
$
163,152


Amortization expense related to intangible assets for the years ended December 31, 2016, 2015 and 2014, was $12.5 million, $5.8 million and zero, respectively.

Future estimated amortization of intangible assets (in thousands) as of December 31, 2016, is as follows:

2017
$
19,027

2018
18,971

2019
19,065

2020
19,052

2021
18,086

Thereafter
164,722

Total
$
258,923


Intangible assets are reviewed for impairment if circumstances indicate the Company may not be able to recover the asset’s carrying value. As discussed above, during the first quarter of 2016, our single reporting unit failed the Step 1 test for goodwill impairment, thus triggering an impairment analysis of the carrying value our intangible asset group.  In conjunction with the impairment testing of the carrying value of our goodwill, we performed an analysis to determine whether the carrying amount of our intangible asset group was recoverable.  We performed a Step 1 test, which required management to compare the total undiscounted future cash flows of the intangible asset group to the current carrying amount.  The total undiscounted cash flows included only the future cash flows that are directly associated with and that were expected to arise as a result of the use and eventual disposal of the asset group.  Based on our Step 1 test, we concluded the carrying amount of our long-lived assets were recoverable given the pre-tax, undiscounted cash flows exceed the carrying value of the asset group.

8. Long-term Debt

In December 2016, the Company issued $125.0 million aggregate principal amount of its 2.00% Convertible Senior Notes due 2021 in a Private Placement to qualified institutional buyers within the meaning of Rule 144A under the Securities Act of 1933, as amended. The 2021 Notes were issued at par for net proceeds of $120.2 million. We incurred $4.8 million of debt issuance costs in connection with the 2021 Notes, which we are amortizing to non-cash interest expense using the straight line method over the contractual term of the 2021 Notes, since this method was not materially different from the effective interest method. The closing of the Private Placement of the 2021 Notes occurred on December 5, 2016. The Company intends to use the net proceeds for working capital and other general corporate purposes.

Holders of the 2021 Notes are entitled to cash interest payments, which are payable semiannually in arrears on June 1 and December 1 of each year, beginning on June 1, 2017, at a rate equal to 2.00% per annum. The 2021 Notes will mature on December 1, 2021, unless earlier repurchased or converted in accordance with their terms prior to such date. In addition, holders of the 2021 Notes may require the Company to repurchase their 2021 Notes upon the occurrence of a fundamental change at a price equal to 100.00% of the principal amount of the 2021 Notes being repurchased, plus any accrued and unpaid interest. Upon maturity, and at the option of the holders of the 2021 Notes, the principal amount of the notes may be settled via shares of the Company’s Class A common stock. For the year ended December 31, 2016, the Company recorded approximately $0.2 million in interest expense and less than $0.1 million in non-cash interest expense related to the amortization of deferred financing costs. The Company had no indebtedness for the years ended December 31, 2015 and 2014, respectively.

The 2021 Notes are convertible into shares of the Company’s Class A common stock, based on an initial conversion rate of 41.6082 shares of Class A common stock per $1,000 principal amount of the 2021 Notes, which is equivalent to an initial conversion price of approximately $24.03 per share of the Company’s Class A common stock. In the aggregate, the 2021 Notes are initially convertible into 5.2 million shares of the Company’s Class A common stock (excluding any shares issuable by the Company upon a conversion in connection with a make-whole provision upon a fundamental change under the Indenture).


86



The 2021 Notes are convertible, in multiples of $1,000 principal amount, at the option of the holders at any time prior to the close of business on the business day immediately preceding the maturity date. Upon conversion, we will deliver for each $1,000 principal amount of notes converted a number of shares of our Class A common stock equal to the applicable conversion rate (together with a cash payment in lieu of delivering any fractional share) on the third business day following the relevant conversion rate.

Convertible Senior Notes Carrying Value

The estimated fair value of the convertible notes is $125.0 million, which approximates cost as of December 31, 2016. Fair value approximates cost as there were no significant movements in interest rates between the issuance date and December 31, 2016. The 2021 Notes also have embedded conversion options and contingent interest provisions.

The following table summarizes the carrying value of the long-term debt (in thousands) as of December 31, 2016:

Carrying value
$
120,283

Unamortized discount
4,717

Principal amount
$
125,000

Remaining amortization period (years)
4.9


9. Commitments and Contingencies

UPMC Reseller Agreement

The Company and UPMC are parties to a reseller, services and non-competition agreement, dated August 31, 2011, which was amended and restated by the parties on June 27, 2013 (as amended through the date hereof, the “UPMC Reseller Agreement”). Under the terms of the UPMC Reseller Agreement, UPMC has appointed the Company as a non-exclusive reseller of certain services, subject to certain conditions and limitations specified in the UPMC Reseller Agreement. In consideration for the Company’s obligations under the UPMC Reseller Agreement and subject to certain conditions described therein, UPMC has agreed not to sell certain products and services directly to the Company’s customers and top prospects.

The Advisory Board Company Reseller Agreement

The Company and The Advisory Board are parties to a services, reseller, and non-competition agreement, dated August 31, 2011, which was amended and restated by the parties on June 27, 2013, and May 1, 2015 (as so amended, “The Advisory Board Company Reseller Agreement”). Under the terms of The Advisory Board Company Reseller Agreement, The Advisory Board provides certain services to the Company on an as-requested basis.  In addition, The Advisory Board has a right of first offer to provide certain specified services during the term of the Agreement and has the right to collect certain fees for specified referrals. Pursuant to the Advisory Board Company Reseller Agreement, Evolent entered into a services agreement with The Advisory Board in October 2016 whereby The Advisory Board will provide certain services to the Company in conjunction with risk adjustment services provided to one of our customers.

Contingencies

Tax Receivables Agreement

In connection with the Offering Reorganization, the Company entered into the TRA with certain of its investors, which provides for the payment by the Company to these investors of 85% of the amount of the tax benefits, if any, that the Company is deemed to realize as a result of increases in our tax basis related to exchanges of Class B common units as well as tax benefits attributable to the future utilization of pre-IPO NOLs. These payment obligations are obligations of the Company. For purposes of the TRA, the benefit deemed realized by the Company will be computed by comparing its actual income tax liability to the amount of such taxes that the Company would have been required to pay had there been no increase to the tax basis of the assets of the Company as a result of the exchanges or had the Company had no NOL carryforward balance. The actual amount and timing of any payments under the TRA will vary depending upon a number of factors, including:

The timing of the exchanges and the price of the Class A shares at the time of the transaction, triggering a tax basis increase in the Company’s asset and a corresponding benefit to be realized under the TRA; and
The amount and timing of our taxable income - the Company will be required to pay 85% of the tax savings as and when realized, if any. If the Company does not have taxable income, it will not be required to make payments under the TRA for that taxable year because no tax savings were actually realized.

Due to the items noted above, and the fact that the Company is in a full valuation allowance position such that the deferred tax assets related to the Company’s historical pre-IPO losses and tax basis increase benefit from exchanges have not been realized, the Company has not recorded a liability pursuant to the TRA.

87




Litigation Matters

We are engaged from time to time in certain legal disputes arising in the ordinary course of business, including employment claims. When the likelihood of a loss contingency becomes probable and the amount of the loss can be reasonably estimated, we accrue a liability for the loss contingency. In connection with the Valence Health acquisition, the Company acquired certain in-process litigation. However, the Company is fully indemnified by the Valence Health sellers and therefore has no potential exposure. We continue to review accruals and adjust them to reflect ongoing negotiations, settlements, rulings, advice of legal counsel, and other relevant information. To the extent new information is obtained, and our views on the probable outcomes of claims, suits, assessments, investigations, or legal proceedings change, changes in our accrued liabilities would be recorded in the period in which such determination is made. The Company is not aware of any legal proceedings or claims as of December 31, 2016 and 2015, that the Company believes will have, individually or in the aggregate, a material adverse effect on the Company’s financial position or result of operations.

Commitments

Lease Commitments

The Company has entered into lease agreements for its office locations in Arlington, Virginia, Chicago, Illinois, Lisle, Illinois and San Francisco, California. In addition, certain leases acquired as part of the Valence Health transaction included existing sublease agreements for office locations in Chicago, Illinois. Total rental expense, net of sublease income, on operating leases for the years ended December 31, 2016, 2015 and 2014, was $5.9 million, $2.3 million and zero, respectively.

In connection with various lease agreements, the Company is required to maintain $4.9 million in letter of credits. As of December 31, 2016, the Company held $4.9 million in restricted cash and restricted investments as collateral for the letters of credit.

Arlington, Virginia Office Lease

During 2013, the Company entered into a facility lease in Arlington, Virginia. Total future minimum lease commitments over four years are $13.8 million as of December 31, 2016. The future minimum lease payments associated with the Arlington, Virginia lease are included in the table below. In conjunction with this lease, the Company is required to maintain a letter of credit in the amount of $1.6 million. The collateral for the letter of credit is currently recorded as restricted cash.

Lisle, Illinois Office Lease

On November 1, 2016, the Company assumed a facility lease in Lisle, Illinois as part of the Aldera transaction. Total future minimum lease commitments over 8.5 years are approximately $4.0 million as of December 31, 2016. The future minimum lease payments associated with the Lisle, Illinois lease are included in the table below. In conjunction with this lease, the Company is required to maintain a letter of credit in the amount of $0.5 million. The collateral for the letter of credit is currently recorded as restricted cash.

Chicago, Illinois Office Lease

On October 3, 2016, the Company assumed a facility lease in Chicago, Illinois as part of the Valence Health transaction. This lease includes three floors. One of the floors is occupied by the Company, one is subleased to a tenant, and one was abandoned. Total future minimum lease commitments over 11 years are approximately $30.2 million as of December 31, 2016. The future minimum lease payments associated with the Chicago, Illinois lease are included in the table below. In conjunction with this lease, the Company is required to maintain a letter of credit in the amount of $1.5 million. The collateral for the letter of credit is currently recorded as restricted cash.

In connection with the Chicago, Illinois lease, the Company acquired a sublease tenant for one of the floors (“13th Floor Sublease”). Total future sublease income over 11 years is approximately $10.1 million as of December 31, 2016. The future minimum sublease income attributable to the 13th Floor Sublease is included in the table below.

Also in connection with the Chicago, Illinois lease agreement, the Company made a decision to abandon and sublet one of the floors in its rented space. The space was acquired as part of the Valence Health acquisition and has a remaining lease term of 11 years as of December 31, 2016. The 14th Floor Space has been completely vacated and is not being used in any manner by Evolent following the date of the merger. Accordingly, the Company believes it effectively ceased using the 14th Floor Space on October 3, 2016. As of October 3, 2016, the total gross value of remaining lease payments was $20.8 million and the gross value of reasonably estimable sublease rentals was $13.5 million. The gross estimated sublease value was determined with a real estate broker and reflects an appropriate market risk premium. Accordingly, the discount rate used in the present value calculation takes into account only the time value of money. The Company applied a discount rate of 5%, based on its estimated incremental unsecured borrowing rate, resulting in an estimated net present value of the abandonment loss of approximately $6.5 million, the long-term portion of which is recorded

88



within “Other long-term liabilities” and the short-term portion of which is recorded within “Accrued liabilities” on our Consolidated Balance Sheets. The unsecured borrowing rate is based on the Company’s convertible debt rate of 2% with a premium added to reflect an unsecured borrowing rate. The abandonment loss is recorded within “Selling, general and administrative expenses” on our Consolidated Statements of Operations.

The following table presents a roll forward of the lease abandonment liability for the year ended December 31, 2016:

Accrual at December 31, 2015
$

Abandonment expense
6,460

Abandonment amortization
(360
)
Accrual at December 31, 2016
$
6,100


Future minimum rental commitments (in thousands) as of December 31, 2016, were as follows (including the gross lease payments related to the 14th Floor Space):

2017
$
8,883

2018
8,694

2019
7,014

2020
6,964

2021
2,851

Thereafter
22,379

Total
$
56,785


Future minimum sublease payments receivable (in thousands) as of December 31, 2016, were as follows:

2017
$
1,754

2018
1,501

2019
815

2020
809

2021
556

Thereafter
6,551

Total
$
11,986


Purchase Obligations

Our contractual obligations related to vendor contracts (in thousands) as of December 31, 2016, were as follows:

 
Less
 
 
 
 
 
More
 
 
 
Than
 
1 to 3
 
3 to 5
 
Than
 
 
 
1 Year
 
Years
 
Years
 
5 Years
 
Total
Purchase obligations related to vendor contracts
$
2,276

 
$
393

 
$

 
$

 
$
2,669


Indemnifications

The Company’s customer agreements generally include a provision by which the Company agrees to defend its partners against third party claims (a) for death, bodily injury, or damage to personal property caused by Company negligence or willful misconduct, (b) by former or current Company employees arising from such managed service agreements, (c) for intellectual property infringement under specified conditions and (d) for Company violation of applicable laws, and to indemnify them against any damages and costs awarded in connection with such claims. To date, the Company has not incurred any material costs as a result of such indemnities and has not accrued any liabilities related to such obligations in the accompanying consolidated financial statements.


89



Registration rights agreement

We entered into a registration rights agreement with The Advisory Board, UPMC, TPG and another investor to register for sale under the Securities Act, shares of our Class A common stock, including those delivered in exchange for Class B common stock and Class B common units. Subject to certain conditions and limitations, this agreement provides these investors with certain demand, piggyback and shelf registration rights. The registration rights granted under the registration rights agreement will terminate upon the date the holders of shares that are a party thereto no longer hold any such shares that are entitled to registration rights. Pursuant to our contractual obligations under this agreement, we filed a registration statement on Form S-3 with the SEC on July 28, 2016, which was declared effective on August 12, 2016.

Pursuant to certain terms of the registration rights agreement, the Investor Stockholders sold 8.6 million shares of the Company’s Class A common stock in a secondary offering in September 2016. See Note 1 for further discussion of our secondary offering. Pursuant to the terms of the registration rights agreement, we paid $1.6 million in expenses related to the secondary offering during the year ended December 31, 2016. These expenses are recorded within “Selling, general and administrative expenses” on our Consolidated Statements of Operations.

We will continue to pay all expenses relating to any demand, piggyback or shelf registration, other than underwriting discounts and commissions and any transfer taxes, subject to specified conditions and limitations. The registration rights agreement includes customary indemnification provisions, including indemnification of the participating holders of shares of Class A common stock and their directors, officers and employees by us for any losses, claims, damages or liabilities in respect thereof and expenses to which such holders may become subject under the Securities Act, state law or otherwise.

Guarantees

As part of our strategy to support certain of our partners in the Next Generation Accountable Care Program (“Next Gen”), we entered into upside and downside risk sharing arrangements. Our downside risk-sharing arrangements are limited to our fees and are executed through our wholly-owned captive insurance company. To satisfy the capital requirements of our insurance entity as well as state insurance regulators, Evolent entered into letters of credit of $5.0 million to secure potential losses related to insurance services. This amount is in excess of our actuarial assessment of loss.

Credit and Concentration Risk

The Company is subject to significant concentrations of credit risk related to cash and cash equivalents, investments and accounts receivable. As of December 31, 2016, materially all of our $134.6 million of cash and cash equivalents are held in bank deposits with FDIC participating banks. While the Company maintains its cash and cash equivalents and investments with financial institutions with high credit ratings, it often maintains these deposits in federally insured financial institutions in excess of federally insured limits. The Company has not experienced any losses on cash and cash equivalents or investments to date.

The following table summarizes those partners who represented at least 10% of our revenue for the periods presented:

 
For the Years Ended
 
December 31,
 
2016
 
2015
Customer A
19.6
%
 
*

Customer B
14.5
%
 
15.6
%
Customer C
12.7
%
 
11.2
%
Customer D
*

 
19.6
%
Customer E
*

 
14.1
%
Customer F
*

 
11.8
%

* Represents less than 10.0% of the respective balance

There was no revenue for the year ended December 31, 2014 as Evolent Health, Inc.’s results for 2014 reflect only the investment of Evolent Health, Inc.’s predecessor in its equity method investee, Evolent Health LLC.


90



The following table summarizes those partners who represented at least 10% of our trade accounts receivable for the periods presented:

 
As of December 31,
 
2016
 
2015
Customer B
*

 
12.9
%
Customer D
*

 
23.2
%
Customer F
*

 
28.1
%
Customer G
*

 
11.4
%
Customer H
14.3
%
 
*


* Represents less than 10.0% of the respective balance

At times our contracts may be amended to change the nature and price of the services and/or the time period over which they are provided. For example, in 2015, we signed two amendments to our agreement with Piedmont WellStar Health Plan, noted as customer D above, that reduced our expected revenue under that contract in 2016. In connection with the amendments, the customer also sold its 2.2% ownership interest in us to certain of our pre-IPO investors, consisting of TPG, The Advisory Board and UPMC.

During the fourth quarter of 2015, we agreed to amend the terms of our contract with WakeMed Health and Hospitals, noted as customer E above, and changed our fee structure from a PMPM-based fee to a combination of a fixed-fee and a performance-based fee. The performance-based portion of our fee was tied to Wake Med’s participation in the Next Generation ACO Program. In 2016 Wake Med determined not to participate in the calendar year 2016 program; therefore the portion of our fee and the corresponding expenses related to the performance-based arrangement were eliminated from our agreement.

91



10. Earnings (Loss) Per Common Share

The following table sets forth the computation of basic and diluted earnings per share available for common stockholders (in thousands, except per share data):
 
For the Years Ended December 31,
 
2016
 
2015
 
2014
Net income (loss)
$
(226,778
)
 
$
319,814

 
$
(25,246
)
Less:
 
 
 
 
 
Net income (loss) attributable to non-controlling interests
(67,036
)
 
(12,680
)
 

Undeclared cumulative preferred dividends

 
2,184

 
5,141

Redemption of preferred stock at amount in excess of carrying value

 

 
750

Net income (loss) available for common shareholders - Basic
(159,742
)
 
330,310

 
(31,137
)
Add:
 
 
 
 
 
Net income (loss) attributable to non-controlling interests

 
(12,680
)
 

Undeclared cumulative preferred dividends converted during the period

 
2,184

 

Net income (loss) available for common shareholders - Diluted (1)(2)
$
(159,742
)
 
$
319,814

 
$
(31,137
)
 
 
 
 
 
 
Weighted-average common shares outstanding - Basic
45,031

 
25,129

 
2,314

Dilutive effect of restricted stock and restricted stock units

 
17

 

Dilutive effect of options

 
1,510

 

Assumed conversion of convertible preferred stock at beginning-of-period

 
9,397

 

Assumed conversion of Class B common shares to Class A common shares

 
10,083

 

Weighted-average common shares outstanding - Diluted (2)(3)
45,031

 
46,136

 
2,314

 
 
 
 
 
 
Earnings (Loss) per Common Share
 
 
 
 
 
Basic
$
(3.55
)
 
$
13.14

 
$
(13.46
)
Diluted
(3.55
)
 
6.93

 
(13.46
)

(1) 
For periods of net loss, net income (loss) available for common shareholders is the same for both basic and diluted purposes.
(2) 
Each Class B common unit of Evolent Health LLC can be exchanged (together with a corresponding number of shares of our Class B common stock) for one share of our Class A common stock. As holders exchange their Class B common shares for Class A common shares, our interest in Evolent Health LLC will increase. Therefore, shares of our Class B common stock are not considered dilutive shares for the purposes of calculating our diluted earnings (loss) per common share as related adjustment to net income (loss) available for common shareholders would equally offset the additional shares, resulting in the same earnings (loss) per common share.
(3) 
For periods of net loss, shares used in the earnings (loss) per common share calculation represent basic shares as using diluted shares would be anti-dilutive.

Anti-dilutive shares (in thousands) excluded from the calculation of weighted-average common shares presented above are presented below:
 
For the Years Ended December 31,
 
2016
 
2015
 
2014
Exchangeable Class B common stock
16,882

 

 

Convertible preferred stock

 

 
22,222

Restricted stock and RSUs
245

 

 
792

Stock options
1,973

 

 

Convertible senior notes
369

 

 

Total
19,469

 

 
23,014


11. Stock-based Compensation

2011 and 2015 Equity Incentive Plans

The Company issues awards, including stock options, performance-based stock options, restricted stock and RSUs, under the Evolent Health Holdings, Inc. 2011 Equity Incentive Plan (the “2011 Plan”) and the 2015 Evolent Health, Inc. Omnibus Incentive Compensation Plan (the “2015 Plan”). We assumed the 2011 Plan in connection with the merger of Evolent Health Holdings with and into Evolent Health, Inc. The 2011 Plan allows for the grant of an array of equity-based and cash incentive awards to our directors,

92



employees and other service providers. The 2011 Plan was amended on September 23, 2013, to increase the number of shares authorized to 9.1 million shares of the Company’s common stock. As of December 31, 2016 and 2015, 4.9 million and 5.1 million stock options, respectively, and 3.8 million shares of restricted stock have been issued, net of forfeitures, under the 2011 Plan.

On May 1, 2015, the Board of Directors approved and authorized the 2015 Plan which provides for the issuance of up to 6.0 million shares of the Company’s Class A common stock to employees and non-employee directors of the Company and its consolidated subsidiaries. As of December 31, 2016 and 2015, 1.7 million and 0.7 million stock options and 0.7 million and 0.3 million RSUs have been issued, net of forfeitures, under the 2015 Plan.

We follow an employee model for our stock-based compensation as awards are granted in the stock of the Company to employees and non-employee directors of the Company or its consolidated subsidiaries.

Prior to the Offering Reorganization, stock-based awards were granted in the stock of the Company to employees of the equity method investee, Evolent Health, LLC. As the employees of Evolent Health LLC were not providing service to the Company, we did not record stock-based compensation during that period; however, under Evolent Health LLC’s Amended and Restated Operating Agreement, Evolent Health LLC was required to issue an identical amount of common units to the Company in exchange for the underlying stock that had been awarded. As a result, the Company recorded an increase in the equity method investment and a non-cash issuance of common equity during the noted period. Additionally, as the stock-based awards were granted in the stock of a non-consolidated entity, Evolent Health LLC followed a “non-employee” model for recording stock-based compensation which required the awards to be marked-to-market through net income at the end of each reporting period until vesting occurred.

Stock-based Compensation Expense

Total compensation expense by award type and line item in our consolidated financial statements were as follows (in thousands):

 
For the Years Ended
 
December 31,
  
2016
 
2015
Award Type
 
 
 
Stock options
$
15,647

 
$
8,913

Performance-based stock options
374

 

Restricted stock

 
4,875

RSUs
2,583

 
942

Acceleration of unvested equity awards
3,897

 

Total
$
22,501

 
$
14,730

 
 
 
 
Line Item
 
 
 
Cost of revenue
$
2,670

 
$
1,144

Selling, general and
 
 
 
administrative expenses
19,831

 
13,586

Total
$
22,501

 
$
14,730


We recorded $3.9 million in stock-based compensation expense during 2016 for the acceleration of Valence Health’s unvested equity awards that vested upon the close of the Valence Health acquisition. During 2015, we recorded $4.9 million in stock-based compensation for the acceleration of our unvested restricted shares which vested immediately after the Offering Reorganization and prior to the IPO. We did not recognize stock compensation expense in 2015 prior to the Offering Reorganization or for the year ended December 31, 2014.

No stock-based compensation in the totals above was capitalized as software development costs for the year ended December 31, 2016. Less than $0.1 million of stock-based compensation included in the totals above was capitalized as software development costs for the years ended December 31, 2015 and 2014.


93



Total unrecognized compensation expense (in thousands) and expected weighted-average period (in years) by award type for all of our stock-based incentive plans were as follows:
 
As of December 31, 2016
 
 
 
Weighted-
 
 
 
Average
 
Expense
 
Period
Stock options
$
23,168

 
1.46
Performance-based stock options
1,415

 
3.17
RSUs
6,336

 
2.47
Total
$
30,919

 
 

Stock Options

Other than the performance-based stock options described below, options awarded under the incentive compensation plans are generally subject to a four-year graded service vesting period where 25% of the award vests after each year of service and have a maximum term of 10 years. Information with respect to our options is presented in the following disclosures.

The option price assumptions used for our stock option awards were as follows:

 
For the Years Ended December 31,
 
2016
 
2015
 
2014
Weighted-average fair value
 
 
 
 
 
per option granted
$
4.69

 
$
10.41

 
$
7.48

Assumptions:
 
 
 
 
 
Expected term (in years)
6.25

 
6.25

 
6.25

Expected volatility
45
%
 
45
%
 
35
%
Risk-free interest rate
1.3 - 1.5%

 
1.4 - 1.8%

 
1.8 - 2.0%

Dividend yield
%
 
%
 
%

The fair value of options is determined using a Black-Scholes options valuation model with the assumptions disclosed in the table above. The dividend rate is based on the expected dividend rate during the expected life of the option. Expected volatility is based on the historical volatility of a peer group of public companies over the most recent period commensurate with the estimated expected term of the Company’s awards due to the limited history of our own stock price. The risk-free interest rate is based on the U.S. Treasury yield curve in effect at the time of the grant. The expected term of the options granted represents the weighted-average period of time from the grant date to the date of exercise, expiration or cancellation based on the midpoint convention.

Information with respect to our stock options, including weighted-average remaining contractual term (in years) and aggregate intrinsic value (in thousands) was as follows:

 
 
 
 
 
Weighted-
 
 
 
 
 
Weighted-
 
Average
 
 
 
 
 
Average
 
Remaining
 
Aggregate
 
 
 
Exercise
 
Contractual
 
Intrinsic
 
Shares
 
Price
 
Term
 
Value
Outstanding as of December 31, 2015
5,689,928

 
$
6.03

 
8.63
 
$
34,589

Granted
905,241

 
10.42

 
 
 
 
Exercised
(220,722
)
 
5.70

 
 
 
 
Forfeited
(369,102
)
 
10.32

 
 
 
 
Outstanding as of December 31, 2016
6,005,345

 
$
6.44

 
7.83
 
$
50,193

 
 
 
 
 
 
 
 
Vested and expected to vest
 
 
 
 
 
 
 
 after December 31, 2016
6,005,345

 
$
6.44

 
7.83
 
$
50,193

 
 
 
 
 
 
 
 
Exercisable at December 31, 2016
2,629,035

 
$
6.78

 
7.62
 
$
26,944



94



The total fair value of options vested during the years ended December 31, 2016, 2015 and 2014, was $12.4 million, $11.1 million and $2.3 million, respectively. The total intrinsic value of options exercised during 2016, 2015 and 2014 was $3.8 million, $0.5 million and less than $0.1 million, respectively. We issue new shares to satisfy option exercises.

Performance-based stock option awards

In March 2016, the Company granted approximately 0.3 million performance-based options to certain employees to create incentives for continued long-term success and to more closely align executive pay with our stockholders’ interests. Each of the grants is subject to market-based vesting, as follows:

one-third of the shares subject to the option award will vest in the event that the average closing price of the Company’s Class A common stock on the NYSE is at least $13.35 per share for a consecutive ninety day period;
one-third of the shares subject to the option award will vest in the event that the average closing price of the Company’s Class A common stock on the NYSE is at least $16.43 per share for a consecutive ninety day period; and
one-third of the shares subject to the option award will vest in the event that the average closing price of the Company’s Class A common stock on the NYSE is at least $19.51 per share for a consecutive ninety day period.

In addition, the percentage of options per tranche that has satisfied the market-based performance hurdle is also subject to a service completion schedule. The aggregate percentage of options eligible to vest is based upon each of the service completions dates below:

50% of the shares subject to the option award will vest on March 1, 2019, and
50% of the shares subject to the option award will vest on March 1, 2020.

We measured the fair value of the performance-based stock options using a Monte Carlo simulation approach with the following assumptions: risk-free interest rate of 1.83%, volatility of 65%, expected term of ten years and dividend yield of 0%. These inputs resulted in a weighted-average fair value per option granted of $6.68. During 2016 all of the average stock price milestones were achieved and therefore the awards are now only subject to the service completion obligations.

Information with respect to our performance-based stock options (aggregate intrinsic value shown in thousands, weighted-average remaining contractual term shown in years) was as follows:

 
 
 
 
 
Weighted-
 
 
 
 
 
Weighted-
 
Average
 
 
 
 
 
Average
 
Remaining
 
Aggregate
 
 
 
Exercise
 
Contractual
 
Intrinsic
 
Shares
 
Price
 
Term
 
Value
Outstanding as of December 31, 2015

 
$

 

 

Granted
267,770

 
10.27

 
 
 
 
Outstanding as of December 31, 2016
267,770

 
10.27

 
9.17

 
$
1,213

 
 
 
 
 
 
 
 
Vested and expected to vest
 
 
 
 
 
 
 
 after December 31, 2016
267,770

 
$
10.27

 
9.17

 
$
1,213


Restricted stock

Restricted stock awarded under the incentive compensation plans are generally subject to a graded service vesting period where 25% of the award vests after one year of service and the remaining award vests quarterly thereafter. Restricted stock awards are issued to the participants for no consideration. There were no restricted stock awards granted or forfeited during the years ended December 31, 2016 or 2015. There were no restricted stock awards outstanding as of December 31, 2016 or 2015.


95



Restricted Stock Units

Other than RSUs granted to our non-employee directors which have a one year vesting period, RSUs awarded under the incentive compensation plans are generally subject to a four-year graded service vesting period where 25% of the award vests after each year of service and are issued to the participants for no consideration. Information with respect to our RSUs is presented below:

 
 
 
Weighted-
 
 
 
Average
 
 
 
Grant-Date
 
Shares
 
Fair Value
Outstanding as of December 31, 2015
333,354

 
$
16.84

Granted
473,944

 
11.60

Forfeited
(81,324
)
 
15.19

Vested
(107,693
)
 
16.68

Outstanding as of December 31, 2016
618,281

 
$
13.07


The total fair value of RSUs vested during the year ended December 31, 2016, was $1.8 million. There were no RSU vests for the years ended December 31, 2015 or 2014.

12. Income Taxes

The Company incurs U.S. federal, state and local income taxes on the Company’s allocable share of taxable income of Evolent Health LLC. Our income before income tax is derived exclusively from U.S. sources.

Components of income tax expense (benefit) (in thousands) consist of the following:

 
 
 
 
 
For the Years Ended December 31,
 
2016
 
2015
Current
 
 
 
Federal
$

 
$
15

State and local

 

Total current tax expense

 
15

Deferred
 
 
 
Federal
(9,708
)
 
7,092

State and local
(1,138
)
 
1,166

Total deferred tax expense
(10,846
)
 
8,258

Change in valuation allowance
91

 
15,202

Total tax expense (benefit)
$
(10,755
)
 
$
23,475


We did not recognize income tax expense for the year ended December 31, 2014.

A reconciliation of the U.S. statutory tax rate to our effective tax rate is presented below:

 
For the Years Ended December 31,
 
2016
 
2015
 
2014
U.S. statutory tax rate
35.0
 %
 
35.0
 %
 
35.0
 %
U.S. state income taxes, net of U.S. federal tax benefit
4.0
 %
 
4.9
 %
 
4.0
 %
Change in valuation allowance
(0.1
)%
 
4.4
 %
 
(26.5
)%
Remeasurement gain
 %
 
(40.1
)%
 
 %
Non-deductible stock-based compensation expense
 %
 
1.0
 %
 
(11.0
)%
Goodwill impairment
(18.7
)%
 
 %
 
 %
Gain on contribution
(5.0
)%
 
 %
 
 %
Non-controlling interest
(11.0
)%
 
1.4
 %
 
 %
Other, net
0.3
 %
 
0.2
 %
 
(1.5
)%
Effective rate
4.5
 %
 
6.8
 %
 
 %


96



Deferred tax balances reflect the impact of temporary differences between the carrying amount of assets and liabilities and their tax basis and are stated at the tax rates in effect when the temporary differences are expected to be recovered or settled.

Significant components of the Company’s deferred tax assets and liabilities (in thousands) were as follows:

  
As of December 31,
  
2016
 
2015
Deferred Tax Assets
 
 
 
Start-up and organizational costs
$
321

 
$
362

Internally developed software costs
7,137

 
8,085

Net operating loss carryforwards
60,076

 
39,717

Other
509

 
521

Subtotal
68,043

 
48,685

Valuation allowance
(26,376
)
 
(19,974
)
Total deferred tax assets
41,667

 
28,711

 
 
 
 
Deferred Tax Liabilities
 
 
 
Equity-method investment
62,513

 
50,029

Total deferred tax liabilities
62,513

 
50,029

Net deferred tax assets (liabilities)
$
(20,846
)
 
$
(21,318
)

Changes in our valuation allowance (in thousands) were as follows:

 
For the Years Ended December 31,
 
2016
 
2015
 
2014
Balance at beginning-of-year
$
19,974

 
$
6,914

 
$
98

Charged to costs and expenses
91

 
15,202

 
6,816

Charged to other accounts (1)
6,311

 
(2,142
)
 

Balance at end-of-year
$
26,376

 
$
19,974

 
$
6,914


(1) 
Amounts charged to other accounts includes an increase of $6.3 million and a decrease of $2.1 million charged to additional paid-in-capital for the years ended December 31, 2016 and 2015, respectively.

The Company continues to record a valuation allowance against the net deferred tax assets that are not more likely than not to be realized. This assessment is made without considering potentially offsetting deferred tax liabilities established with respect to certain indefinite lived components, or components of the deferred tax liability expected to reverse outside of the net operating loss carryover period, as these were appropriately not considered a source of future taxable income for realizing the deferred tax assets.

For the year ended December 31, 2016, the effective tax rate was 4.5%, due to the impact of the valuation allowance recorded against the Company’s net deferred tax assets, with the exception of indefinite lived components and those expected to reverse outside of the net operating loss carryover period as part of the outside basis difference in our partnership interest in Evolent Health LLC. The benefit recorded during the year primarily relates to release of this valuation allowance as a result of the Valence Health acquisition and movement in the indefinite lived book-over-tax basis difference not considered a source of future taxable income to support realizability of the deferred tax assets.

For the year ended December 31, 2015, the effective tax rate was 6.8%, due to the impact of the valuation allowance recorded against the Company’s net deferred tax assets, with the exception of indefinite lived components and those expected to reverse outside of the net operating loss carryover period as part of the outside basis difference in our partnership interest in Evolent Health LLC. Pursuant to the Offering Reorganization, the Company recorded $23.5 million in income tax provision, due to an increase in these components of the deferred tax liability related to the book basis as compared to the tax basis in Evolent Health LLC.

As of December 31, 2016, the Company had NOLs of approximately $155.7 million available to offset future taxable income that begin to expire in 2031 through 2037. However, as realization of such tax benefit is not more likely than not, based on our evaluation, we have established a valuation allowance. Internal Revenue Code Section 382 imposes limitations on the utilization of NOLs in the event of certain changes in ownership of the Company, which may have occurred or could occur in the future. This could impose an annual limit on the Company’s ability to utilize NOLs existing prior to our IPO and could cause U.S. federal income taxes to be paid earlier than otherwise would be paid if such limitations were not in effect.


97



As of each applicable period-end, the Company has not recognized any uncertain tax positions, penalties or interest as we have concluded that no such positions exist. The Company is not currently subject to income tax audits in any U.S. or state jurisdictions for any tax year.

Tax Receivables Agreement

Pursuant to the Offering Reorganization, subsequent exchanges of Class B common units of Evolent Health LLC, together with an equal number of shares of our Class B common stock, for shares of our Class A common stock, are expected to increase our tax basis in our share of Evolent Health LLC’s tangible and intangible assets. These increases in tax basis are expected to increase our depreciation and amortization deductions and create other tax benefits and, therefore, may reduce the amount of tax that we would otherwise be required to pay in the future. In addition, certain NOLs of Evolent Health Holdings (and of an affiliate of TPG) are available to us as a result of the Offering Reorganization.

In connection with the Offering Reorganization, we entered into the TRA with the holders of Class B common units. The agreement requires us to pay to such holders 85% of the cash savings, if any, in U.S. federal, state and local and foreign income tax (as applicable) we realize as a result of any deductions attributable to future increases in tax basis following the exchanges described above (calculated assuming that any post-offering transfer of Class B common units had not occurred) or deductions attributable to imputed interest or future increases in tax basis following payments made under the TRA. We are accounting for these payments as contingent liabilities and will recognize them in our Consolidated Statements of Operations when their realization is probable. Additionally, pursuant to the same agreement we will pay the former stockholders of Evolent Health Holdings 85% of the amount of the cash savings, if any, in U.S. federal, state and local and foreign income tax that we realize as a result of the utilization of the NOLs of Evolent Health Holdings (and the affiliate of TPG) attributable to periods prior to the Offering Reorganization, approximately $79.3 million, as well as deductions attributable to imputed interest on any payments made under the agreement.

We will benefit from the remaining 15% of any realized cash savings. The TRA was effective upon the completion of the Offering Reorganization and will remain in effect until all such tax benefits have been used or expired, or until the agreement is terminated. See Note 9 for additional discussion of the implications of the TRA.

13. Employee Benefit Plans

We sponsor a tax-qualified 401(k) retirement plan that provides eligible U.S. employees with an opportunity to save for retirement on a tax advantaged basis. We make matching contributions to the plan in accordance with the plan documents and various limitations under Section 401(a) of the Internal Revenue Code of 1986, as amended. The Company made $4.3 million in contributions to the 401(k) plan for the year ended December 31, 2016. After the Offering Reorganization in 2015 we contributed $2.4 million to the plan. There were no contributions to the plan for the year ended December 31, 2014.

14. Investments In and Advances to Affiliates

Georgia Physicians for Accountable Care LLC

During the second quarter of 2016, the Company acquired 21,429 Class B units of GPAC for $3.0 million in cash. The investment represented a 27% economic interest and a 28% voting interest in GPAC at the date of the transaction. The Company has determined it has significant influence but that it does not have control over GPAC. Accordingly, the investment is accounted for under the equity method of accounting and the Company will be allocated its proportional share of GPAC’s profits and losses for each reporting period. For the year ended December 31, 2016, Evolent Health, Inc.’s proportional share of the losses of GPAC was $0.8 million. As of December 31, 2016, the Company owned a 26% economic interest and a 28% voting interest in GPAC.

Concurrently, the Company signed a long-term services agreement with GPAC to provide certain management, operational and support services to help GPAC manage elements of its service offerings. Revenue related to the long-term services agreement for the year ended December 31, 2016, was $0.2 million.

Evolent Health LLC

Subsequent to the Offering Reorganization in 2015 described in Note 4, the Company consolidates the results of operations of Evolent Health LLC. Prior to the Offering Reorganization, we did not control Evolent Health LLC, but were able to exert significant influence and, accordingly, accounted for our investment in Evolent Health LLC using the equity method of accounting.

The allocation of profits and losses to the shareholders of Evolent Health LLC were based upon the second amended and restated operating agreement of Evolent Health LLC. As part of recording our equity portion of the losses of Evolent Health LLC, the Company applied the hypothetical liquidation at book value basis of accounting which allocates profits and losses to the members based upon the value that would accrue to each member at each period end based upon a theoretical liquidation at book value at that time.

98




During the period January 1, 2015, through June 3, 2015, Evolent Health, Inc.’s proportional share of the losses of Evolent Health LLC was $28.2 million, which included $0.8 million related to the amortization of a basis differential. During the year ended December 31, 2014, Evolent Health, Inc.’s proportional share of the losses of Evolent Health LLC was $25.2 million, which included $2.0 million, related to the amortization of a basis differential.

The summary of the financial position of Evolent Health LLC as of December 31, 2016 and 2015, is not presented as the Company consolidates the results of Evolent Health LLC after the date of the Offering Reorganization.

The following is a summary of the operating results of Evolent Health LLC (in thousands) for the periods in which it was accounted for as an equity method investment:

 
For the Years Ended
 
December 31,
 
2015(1)
 
2014
Total revenue
$
61,814

 
$
100,888

Cost of revenue (exclusive of
 
 
 
depreciation and amortization expenses)
44,839

 
73,122

Gross profit
16,975

 
27,766

Operating income (loss)
(44,119
)
 
(52,449
)
Net income (loss)
(44,079
)
 
(52,263
)

(1) January 1, 2015, through June 3, 2015.

15. Non-controlling Interests

In connection with the closing of the IPO, we used the net proceeds of the IPO to purchase 13.2 million newly-issued Class A common units in Evolent Health LLC. Additionally we acquired 2.1 million Class A common units in Evolent Health LLC, at $17.00 per unit, as a result of the merger of the TPG affiliate with and into Evolent Health, Inc. as further described in Note 4. Immediately following the Offering Reorganization and IPO, the Company owned 70.3% of Evolent Health LLC.

As described in Note 1, the Company completed a secondary offering of 8.6 million shares of its Class A common stock at a public offering price of $22.50 per share in September 2016. The shares sold in the offering consisted of 6.4 million existing shares of the Company’s Class A common stock owned and 2.2 million newly-issued shares of the Company’s Class A common stock pursuant to the exercise of an existing exchange right. As a result of the Exchange and Evolent Health LLC’s cancellation of the Class B units, the Company’s economic interest in Evolent Health LLC increased from 71.0% to 74.6% and, accordingly, we reclassified a portion of our non-controlling interests into shareholders’ equity attributable to Evolent Health, Inc.

During the year ended December 31, 2016, the Company issued shares of its Class A common stock to acquire Passport, Valence Health and Aldera. For each share of Class A common stock issued by the Company, we received a reciprocal number of Class A units from Evolent Health LLC in exchange for contributing the acquired entities to Evolent Health LLC. As a result, our economic interest in Evolent Health LLC increased during the year from 70.3% to 70.8% due to Class A common shares issued for the acquisition of Passport and from 74.6% to 77.4% as a result of Class A common shares issued for the acquisitions of Valence Health and Aldera. In order to account for the change in our ownership interest in Evolent Health LLC, we reclassified a portion of our non-controlling interests into shareholders’ equity attributable to Evolent Health, Inc.

As of December 31, 2016 and 2015, we owned 77.4% and 70.3% of Evolent Health LLC, respectively.
     


99



Changes in non-controlling interests (in thousands) for the periods presented were:

 
For the Years Ended
 
December 31,
 
2016
 
2015
Non-controlling interests as of beginning-of-year
$
285,238

 
$

Cumulative-effect adjustment from adoption
 
 
 
of new accounting principle
(139
)
 

Estimated fair value non-controlling interests as a result of the
 
 
 
Offering Reorganization

 
332,793

Decrease in non-controlling interests as a result of the merger
 
 
 
of the TPG affiliate with and into Evolent Health, Inc.

 
(34,875
)
Decrease in non-controlling interests as a result of the exchange
 
 
 
of Class B common stock for Class A common stock as
 
 
 
part of the Secondary Offering
(28,220
)
 

Reclassification of non-controlling interests
19,745

 

Net income (loss) attributable to non-controlling interests
(67,036
)
 
(12,680
)
Non-controlling interests as of end-of-year
$
209,588

 
$
285,238


16. Fair Value Measurement

GAAP defines fair value as the price that would be received from the sale of an asset or paid to transfer a liability (an exit price) assuming an orderly transaction in the most advantageous market at the measurement date. GAAP also establishes a hierarchical disclosure framework which prioritizes and ranks the level of observability of inputs used in measuring fair value. These tiers include:

Level 1 - inputs to the valuation methodology are quoted prices available in active markets for identical instruments as of the reporting date;
Level 2 - inputs to the valuation methodology are other than quoted prices in active markets, which are either directly or indirectly observable as of the reporting date and the fair value can be determined through the use of models or other valuation methodologies; and
Level 3 - inputs to the valuation methodology are unobservable inputs in situations where there is little or no market activity for the asset or liability.

In certain cases, the inputs used to measure fair value may fall into different levels of the fair value hierarchy. In such cases, the level within the fair value hierarchy is based on the lowest level of input that is significant to the fair value measurement. Our assessment of the significance of a particular input to the fair value measurement in its entirety requires judgment and considers factors specific to the particular asset or liability being measured.


100



Recurring Fair Value Measurements
 
In accordance with GAAP, certain assets and liabilities are required to be recorded at fair value on a recurring basis. The following table summarizes the Company’s assets and liabilities measured at fair value on a recurring basis (in thousands):

 
As of December 31, 2016
 
Level 1
 
Level 2
 
Level 3
 
Total
Assets
 
 
 
 
 
 
 
Cash and cash equivalents (1)
$
1,128

 
$

 
$

 
$
1,128

 
 
 
 
 
 
 
 
Liabilities
 
 
 
 
 
 
 
Contingent consideration (2)
$

 
$

 
$
8,300

 
$
8,300


 
As of December 31, 2015
 
Level 1
 
Level 2
 
Level 3
 
Total
Assets
 
 
 
 
 
 
 
Cash and cash equivalents (1)
$
122,328

 
$

 
$

 
$
122,328


(1) Represents the cash and cash equivalents that were held in a money market fund as of December 31, 2016 and 2015, as presented in the tables above.
(2) Represents the contingent earn-out consideration related to the Passport acquisition as described further in Note 4.

The Company recognizes any transfers between levels within the hierarchy as of the beginning of the reporting period. There were no transfers between fair value levels for the years ended December 31, 2016 and 2015, respectively.

In the absence of observable market prices, the fair value is based on the best information available and involves a significant degree of judgment, taking into consideration a combination of internal and external factors, including the appropriate risk adjustments for non-performance and liquidity risks.
 
As discussed in Note 4, the strategic alliance with Passport includes a provision for additional equity consideration contingent upon the Company obtaining new third party Medicaid business in future periods. The significant unobservable inputs used in the fair value measurement of the Passport contingent consideration are the five-year risk-adjusted recurring revenue compound annual growth rate (“CAGR”) and the applicable discount rate. A significant increase in the assumed five-year risk-adjusted recurring revenue CAGR projection or decrease in discount rate in isolation would result in a significantly higher fair value of the contingent consideration.

The changes in our contingent consideration, measured at fair value, for which the Company uses Level 3 inputs to determine fair value are as follows for the year ended December 31, 2016 (in thousands):

Balance as of beginning of year
$

Additions
10,386

Settlements

Realized and unrealized (gains) losses, net
(2,086
)
Balance as of end of year
$
8,300


The table above includes contingent consideration related to both the Passport and Valence Health transactions. As discussed in Note 4, there was contingent consideration related to the Valence Health transaction, tied to Valence Health contracting new business activity on or before December 31, 2016. The Company determined the fair value of the contingent consideration was approximately $2.6 million as of the acquisition date. Valence Health did not contract sufficient business activity to be eligible for any contingent consideration as of December 31, 2016. Accordingly, the Company recorded a $2.6 million realized gain associated with the release of the liability. There is no contingent consideration obligation related to the Valence Health transaction as of December 31, 2016. The realized gain was offset by a $0.5 million realized loss associated with an increase in fair value of Passport’s contingent consideration, which was initially recorded at $7.8 million. As a result, the Company recorded a net realized gain of 2.1 million in fair value of contingent consideration for the year ended December 31, 2016.

The Company did not have any assets or liabilities with Level 3 inputs for the year ended December 31, 2015.


101



The following table summarizes the fair value (in thousands), valuation techniques and significant unobservable inputs of our Level 3 fair value measurements as of December 31, 2016:
 
 
Fair
 
Valuation
 
Significant
 
Assumption or
 
 
Value
 
Technique
 
Unobservable Inputs
 
Input Ranges
 
Contingent consideration (1)
$
8,300

 
Real options approach
 
Risk-adjusted recurring revenue CAGR
 
97.0
%
(2) 
 
 
 
 
 
Discount rate/time value
 
2.5% - 4.5%

 

(1) Related to additional Passport earn-out consideration as described further in Note 4.
(2) The risk-adjusted recurring revenue CAGR is calculated over the five year period 2017-2021. Given that there was no recurring revenue in 2016, the calculation of the 2017 growth rate is based on a theoretical 2016 recurring revenue of $1.0 million, resulting in a higher growth rate. The risk-adjusted recurring revenue CAGR over the period 2018-2021 is 50.8%.

The Company did not hold any assets or liabilities with Level 3 inputs as of December 31, 2015.

Nonrecurring Fair Value Measurements

In addition to the assets and liabilities that are recorded at fair value on a recurring basis, the Company records certain assets and liabilities at fair value on a nonrecurring basis as required by GAAP. Generally, assets are recorded at fair value on a nonrecurring basis as a result of impairment charges. This includes goodwill, intangible assets, property, plant and equipment, held-to-maturity investments and equity method investments. While not carried at fair value on a recurring basis, these items are continually monitored for indicators of impairment that would indicate current carrying value is greater than fair value. In those situations, the assets are considered impaired and written down to current fair value. Refer to Notes 4, 5, 6, 7 and 14 for further discussion of assets measured at fair value on a nonrecurring basis.

Other Fair Value Disclosures

The carrying amounts of cash and cash equivalents (those not held in a money market fund), restricted cash, receivables, prepaid expenses, accrued liabilities, accrued compensation and deferred rent approximate their fair values because of the relatively short-term maturities of these items and financial instruments.

The estimated fair value of the 2021 Notes is $125.0 million, which approximates cost as of December 31, 2016. Fair value approximates cost as there were no significant movements in interest rates between the issuance date and December 31, 2016. See Note 8 for further discussion of the 2021 Notes.

17. Related Parties
As discussed in Note 14, Evolent owned a 26% economic interest in GPAC as of December 31, 2016, and is considered to have significant influence. As a result, the Company accounts for the investment under the equity method of accounting and is allocated its proportional share of GPAC’s profits and losses for each reporting period. In addition, the Company signed a long-term services agreement with GPAC to provide certain management, operational and support services to help GPAC manage elements of its service offerings.

The Company also works closely with both of its founding investors, The Advisory Board and UPMC. The relationship with The Advisory Board is centered on providing certain specified services and making valuable connections with CEOs of health systems that could become partners. The Company’s relationship with UPMC is a subcontractor relationship where UPMC has agreed to execute certain tasks (primarily TPA services) relating to certain customer commitments. We also conduct business with a company in which UPMC holds a significant equity interest.

Additionally, prior to the Offering Reorganization, we issued shares of our stock to certain of our partners while concurrently entering into revenue contracts with those partners. Those partners were considered related parties and the balances and/or transactions with them were reported on our consolidated financial statements for the periods in which they held an equity interest in Evolent Health, Inc. Subsequent to December 31, 2015 and as of December 31, 2016, only one of our partners holds an equity interest in Evolent Health, Inc. That same partner represents a significant portion of our revenue and has a member of their management on our board of directors. That partner, our founding investors and their related businesses are considered related parties and the balances and/or transactions with them are reported on our consolidated financial statements.


102



18. Quarterly Results of Operations (unaudited)

The unaudited consolidated quarterly results of operations (in thousands, except per share data) were as follows:

 
1st
Quarter
(1)
 
2nd
Quarter
 
3rd
Quarter
 
4th
Quarter
2016
 
 
 
 
 
 
 
Total revenue
$
49,449

 
$
56,518

 
$
60,210

 
$
88,011

Total operating expenses
224,527

 
69,147

 
76,049

 
121,884

Net income (loss)
(173,811
)
 
(11,999
)
 
(15,775
)
 
(25,193
)
Net income (loss) attributable to non-controlling interests
(51,071
)
 
(3,612
)
 
(4,567
)
 
(7,786
)
Net income (loss) attributable to Evolent Health, Inc.
(122,740
)
 
(8,387
)
 
(11,208
)
 
(17,407
)
 
 
 
 
 
 
 
 
Earnings (loss) per common share (2)
 
 
 
 
 
 
 
Basic
$
(2.91
)
 
$
(0.20
)
 
$
(0.26
)
 
$
(0.33
)
Diluted
(2.91
)
 
(0.20
)
 
(0.26
)
 
(0.33
)
 
 
 
 
 
 
 
 
2015
 
 
 
 
 
 
 
Total revenue
$

 
$
10,414

 
$
40,406

 
$
46,058

Total operating expenses

 
21,953

 
57,652

 
60,245

Net income (loss)
(11,319
)
 
356,488

 
(17,088
)
 
(8,267
)
Net income (loss) attributable to non-controlling interests

 
(3,424
)
 
(5,108
)
 
(4,148
)
Net income (loss) attributable to Evolent Health, Inc.
(11,319
)
 
359,912

 
(11,980
)
 
(4,119
)
 
 
 
 
 
 
 
 
Earnings (loss) per common share
 
 
 
 
 
 
 
Basic
$
(4.22
)
 
$
25.69

 
$
(0.29
)
 
$
(0.10
)
Diluted
(4.22
)
 
9.73

 
(0.29
)
 
(0.10
)

(1) The results of operations for the three months ended March 31, 2016, were revised due to the adoption of ASU 2016-09 during the second quarter of 2016, which resulted in a cumulative effect reduction to beginning retaining earnings of $0.5 million and an increase in net income (loss) of approximately $0.1 million for the three months ended March 31, 2016. The increase was due to our policy election to recognize share-based award forfeitures as they occur, as opposed to applying an estimated forfeiture rate. We adopted the new guidance during the second quarter of 2016 and, as such, the adjusted results of operations were not reflected in our Form 10-Q for the three months ended March 31, 2016, filed with the SEC on May 16, 2016. The results of operations for the three months ended March 31, 2016, were previously adjusted due to the adoption during the second quarter of 2016 and recasted in the footnotes to the financial statements in our Form 10-Q for the quarter ended June 30, 2016. However, that disclosure reflected a $0.5 million cumulative effect impact of adoption as an expense during the first quarter of 2016 rather than a reduction to beginning retained earnings. The disclosure was corrected in our Form 10-Q for the quarter ended September 30, 2016. Management has concluded that the impact of the error is not material to any of the periods presented. There is no impact related to this error to any other period. The results above for the three months ended March 31, 2016, reflect the results presented in our Form 10-Q for the quarter ended September 30, 2016. See Note 2 for further discussion of the change in accounting principle as a result of the adoption of new guidance.

The unaudited consolidated quarterly results of operations include certain unusual or infrequently occurring items that were material to the results of certain quarters as described below.

As discussed in Note 2, periods prior to the Offering Reorganization are not comparable to periods after the Offering Reorganization as the Company accounted for Evolent Health LLC as an equity method investment prior to June 4, 2015. Subsequent to the Offering Reorganization on June 4, 2015, we included the results of Evolent Health LLC in our consolidated financial statements. Therefore, the first quarter of 2015 is not directly comparable to periods after the Offering Reorganization, including the same period in 2016.

During the second quarter of 2015, the Offering Reorganization resulted in a one-time gain on consolidation of approximately $414.1 million, as described further in Note 4. We also incurred additional stock-based compensation expense of $4.9 million as a result of IPO-related accelerated vesting of restricted stock in 2015.

The Company recorded a goodwill impairment of 160.6 million during the first quarter of 2016, as described further in Note 7.


103



During the fourth quarter of 2016, the Company completed the acquisition of Valence Health and Aldera. As described further in Note 4, the acquisition of Valence Health resulted in a one-time lease abandonment expense of approximately $6.5 million, as well as approximately $3.9 million in stock compensation expense related to the acceleration of unvested Valence Health equity awards that vested upon the close of the Valence Health acquisition.

Item 9. Changes in and Disagreements with Accountants on Accounting and Financial Disclosure

None.

Item 9A. Controls and Procedures

Evaluation of Disclosure Controls and Procedures

Our management, with the participation of our principal executive officer and principal financial officer, has evaluated the effectiveness of our disclosure controls and procedures (as defined in Rules 13a-15(e) and 15d-15(e) under the Exchange Act), as of the end of the period covered by this Annual Report on Form 10-K.  Based on such evaluation, and based on an identified material weakness in our internal control over financial reporting as described below, our principal executive officer and principal financial officer have concluded that, as of December 31, 2016, our disclosure controls and procedures were not effective.

Based on additional procedures and analysis performed by management, we believe that the consolidated financial statements included in this Annual Report on Form 10-K fairly present, in all material respects, our financial position, results of operations and cash flows for the periods presented.

Management’s Report on Internal Control over Financial Reporting

Our management is responsible for establishing and maintaining adequate internal control over financial reporting (as defined in Rules 13a-15(e) and 15d-15(e) under the Exchange Act).  The Company’s internal control over financial reporting includes policies and procedures that provide reasonable assurance regarding the reliability of financial reporting and the preparation of financial statements for external reporting purposes in accordance with U.S. generally accepted accounting principles.

Under the supervision and with the participation of our principal executive officer and principal financial officer, our management conducted an evaluation of the effectiveness of our internal control over financial reporting as of December 31, 2016, based on the guidelines established in Internal Control -- Integrated Framework issued by the Committee of Sponsoring Organizations of the Treadway Commission.  Based on such evaluation, our management has concluded that, as of December 31, 2016, the Company’s internal control over financial reporting was not effective because of the material weakness described below.

A material weakness is a deficiency, or a combination of deficiencies, in internal control over financial reporting such that there is a reasonable possibility that a material misstatement of our annual or interim financial statements will not be prevented or detected on a timely basis.  We determined that we had a material weakness in the design and operating effectiveness of our internal control over financial reporting resulting from an insufficient complement of resources with an appropriate level of accounting knowledge, experience and training to address accounting for complex, non-routine transactions. Additionally, this material weakness could result in a material misstatement to the annual or interim consolidated financial statements that would not be prevented or detected.

We excluded, from our assessment of internal control over financial reporting as of December 31, 2016, Valence Health and Aldera as they were acquired by the Company during the fourth quarter of 2016. The total assets (excluding goodwill and intangible assets) and total revenues of Valence Health, a wholly-owned subsidiary, represent $66.5 million and $24.1 million, respectively, of the related consolidated financial statement amounts as of and for the year ended December 31, 2016. The total assets (excluding goodwill and intangible assets) and total revenues of Aldera, a wholly-owned subsidiary, represent $3.2 million and $1.2 million, respectively, of the related consolidated financial statement amounts as of and for the year ended December 31, 2016.

Remediation Activities

We are currently in the process of remediating the material weakness and have taken and continue to take steps that we believe will address the underlying causes of the material weakness.  Steps we have taken include hiring additional, and reallocating existing, accounting and finance personnel with technical accounting and financial reporting experience, enhancing our training programs within our accounting and finance department, enhancing our internal review procedures during the financial statement close process, and refining our existing internal control documentation.  While significant progress has been made to enhance our internal control over financial reporting, we are still in the process of hiring additional staff and implementing, documenting and testing additional procedures and controls and require additional time to complete the remediation process and to ensure the sustainability of the revised procedures and controls.  While we continue to devote significant time and attention to these remediation efforts, the material weakness cannot be

104


considered remediated until the remediated controls operate effectively for a sufficient period of time and management has concluded, through testing, that these controls are operating effectively.

Changes in Internal Control over Financial Reporting

There were no changes in our internal control over financial reporting, other than the remediating procedures related to the identified material weakness in internal control over financial reporting discussed above that have materially affected, or are reasonably likely to materially affect, our internal control over financial reporting.

Inherent Limitations of Internal Controls

Our management, including our principal executive officer and principal financial offer, does not expect that our disclosure controls and procedures or our internal control over financial reporting will prevent all error and all fraud.  A control system, no matter how well conceived and operated, can provide only reasonable, not absolute, assurance that the objectives of the control system are met. Further, the design of a control system must reflect the fact that there are resource constraints, and the benefits of controls must be considered relative to their costs. Because of the inherent limitations in all control systems, no evaluation of controls can provide absolute assurance that all control issues and instances of fraud, if any, have been detected.  These inherent limitations include the realities that judgments in decision-making can be faulty, and that breakdowns can occur because of a simple error or mistake.  Additionally, controls can be circumvented by the individual acts of some persons, by collusion of two or more people, or by management override of the control.  The design of any system of controls also is based in part upon certain assumptions about the likelihood of future events, and there can be no assurance that any design will succeed in achieving its stated goals under all potential future conditions; over time, controls may become inadequate because of changes in conditions, or the degree of compliance with the policies or procedures may deteriorate. Because of the inherent limitations in a cost-effective control system, misstatements due to error or fraud may occur and not be detected.

This Annual Report on Form 10-K does not include an attestation report of our independent registered public accounting firm regarding internal control over financial reporting. Management’s report was not subject to attestation by the Company’s registered public accounting firm pursuant to rules of the Securities and Exchange Commission that permit the Company to provide only management’s report in this Annual Report on Form 10-K.

Item 9B. Other Information

None.

105


PART III

Item 10. Directors, Executive Officers and Corporate Governance

The information called for by this Item 10 pertaining to Directors is incorporated herein by reference to Evolent Health, Inc.’s definitive proxy statement for the Annual Meeting of Shareholders to be held on June 8, 2017, to be filed by Evolent Health, Inc. with the SEC pursuant to Regulation 14A within 120 days after the year ended December 31, 2016 (the “2017 Proxy Statement”).

The information called for by this Item 10 pertaining to Executive Officers appears in “Part I - Item 1. Business - Executive Officers of the Registrant” in this Annual Report on Form 10-K and our 2017 Proxy Statement.

We have adopted a Code of Business Conduct and Ethics that applies to all of our directors, officers and employees, including our principal executive officer and principal financial officer. The Code of Business Conduct and Ethics is posted on our investor relations website.

We have adopted a written code of business conduct and ethics that applies to our directors, officers and other employees, including our principal executive officer, principal financial officer, principal accounting officer, and other persons performing similar functions. We have made a current copy of the code available on our website, www.evolenthealth.com. The code is available in print, without charge, to any person who sends a written request to our Corporate Secretary at 800 N. Glebe Road, Suite 500, Arlington, VA 22203. We intend to satisfy the SEC’s disclosure requirements regarding amendments to, or waivers of, the code of ethics by posting such information on our website.

Item 11. Executive Compensation

Information required by this Item 11 is incorporated herein by reference to our 2017 Proxy Statement.

Item 12. Security Ownership of Certain Beneficial Owners and Management and Related Stockholder Matters

Information required by this Item 12 is incorporated herein by reference to our 2017 Proxy Statement.

Item 13. Certain Relationships and Related Transactions, and Director Independence

Information required by this Item 13 is incorporated herein by reference to our 2017 Proxy Statement.

Item 14. Principal Accounting Fees and Services

Information required by this Item 14 is incorporated herein by reference to our 2017 Proxy Statement.

PART IV
Item 15. Exhibits, Financial Statement Schedules
 
(a) The following documents are filed as part of this report:
 
(1)
The following financial statements of the registrant and report of independent registered public accounting firm are included of Item 8 hereof:
 
(2)
The audited financial statements of Evolent Health LLC are provided as Exhibit 99.1 and incorporated herein by reference.
 
(3)
All financial statement schedules for which provision is made in the applicable accounting regulations of the Securities and Exchange Commission either have been included in the Financial Statements, are not required under the related instructions, or are not applicable and therefore have been omitted.

(4)
The Exhibits are listed in the Index to Exhibits beginning on page E-1, which is incorporated herein by reference.

106


Item 16. Form 10-K Summary

Not Applicable.

SIGNATURES

Pursuant to the requirements of Section 13 or 15(d) of the Securities Exchange Act of 1934, the registrant has duly caused this report to be signed on its behalf by the undersigned, thereunto duly authorized.

 
Evolent Health, Inc.
 
 
 
By:
/s/ Nicholas McGrane
Name:
Nicholas McGrane
Title:
Chief Financial Officer

Dated: March 2, 2017

Pursuant to the requirements of the Securities Exchange Act of 1934, this report has been signed below by the following persons on behalf of the registrant and in the capacities and on the dates indicated.

Signature
 
Title
 
Date
 
 
 
 
 
/s/ Frank Williams
 
Chief Executive Officer and Director
 
March 2, 2017
Frank Williams
 
(Principal Executive Officer)
 
 
 
 
 
 
 
/s/ Nicholas McGrane
 
Chief Financial Officer
 
March 2, 2017
Nicholas McGrane
 
(Principal Financial Officer)
 
 
 
 
 
 
 
/s/ Lydia Stone
 
Corporate Controller
 
March 2, 2017
Lydia Stone
 
(Principal Accounting Officer)
 
 
 
 
 
 
 
/s/ David Farner
 
Director
 
March 2, 2017
David Farner
 
 
 
 
 
 
 
 
 
/s/ Bruce Felt
 
Director
 
March 2, 2017
Bruce Felt
 
 
 
 
 
 
 
 
 
/s/ Matthew Hobart
 
Director
 
March 2, 2017
Matthew Hobart
 
 
 
 
 
 
 
 
 
/s/ Diane Holder
 
Director
 
March 2, 2017
Diane Holder
 
 
 
 
 
 
 
 
 
/s/ Michael Kirshbaum
 
Director
 
March 2, 2017
Michael Kirshbaum
 
 
 
 
 
 
 
 
 
/s/ Michael D’Amato
 
Director
 
March 2, 2017
Michael D’Amato
 
 
 
 
 
 
 
 
 
/s/ Norman Payson
 
Director
 
March 2, 2017
Norman Payson, MD
 
 
 
 
 
 
 
 
 
/s/ Kenneth Samet
 
Director
 
March 2, 2017
Kenneth Samet
 
 
 
 
 
 
 
 
 
/s/ Cheryl Scott
 
Director
 
March 2, 2017
Cheryl Scott
 
 
 
 


107


EVOLENT HEALTH, INC.
Exhibit Index

2.1*
 
Agreement and Plan of Merger, dated July 12, 2016, by and among Evolent Health, Inc., Electra Merger Sub, LLC,
 
 
Valence Health, Inc. and North Bridge Growth Management Company LLC and Philip Kamp, in their capacity
 
 
as the Securityholders’ Representative, filed as Exhibit 2.1 to the Company’s Report on Form 8-K filed with
 
 
the SEC on July 14, 2016, and incorporated herein by reference
2.2*
 
First Amendment to Agreement and Plan of Merger, dated October 3, 2016, by and among Evolent Health, Inc.,
 
 
Electra Merger Sub, LLC, Valence Health, Inc. and North Bridge Growth Management Company LLC and
 
 
Philip Kamp, in their capacity as securityholders’ representative, filed as Exhibit 2.2 to the Company’s Report on
 
 
Form 8-K filed with the SEC on October 3, 2016, and incorporated herein by reference
3.1
 
Second Amended and Restated Certificate of Incorporation of Evolent Health, Inc., filed as Exhibit 3.1 to the
 
 
Company’s Report on Form 8-K filed with the SEC on June 15, 2016, and incorporated herein by reference
3.2
 
Second Amended and Restated By-laws of Evolent Health, Inc., filed as Exhibit 3.1 to the Company’s Report on
 
 
Form 8-K filed with the SEC on May 6, 2016, and incorporated herein by reference
4.1
 
Form of Class A common stock certificate, filed as Exhibit 4.1 to Amendment No. 1 to the Company’s Registration
 
 
Statement on Form S-1 filed with the SEC on May 18, 2015, and incorporated herein by reference
4.2
 
Registration Rights Agreement, dated as of June 4, 2015, by and among Evolent Health, Inc., TPG Growth II BDH,
 
 
L.P., TPG Eagle Holdings, L.P., UPMC, The Advisory Board Company and Ptolemy Capital, LLC, filed as
 
 
Exhibit 4.1 to the Company’s Report on Form 8-K filed with the SEC on June 10, 2015,
 
 
and incorporated herein by reference
4.3
 
Indenture dated as of December 5, 2016, between Evolent Health, Inc. and U.S. Bank National Association, as
 
 
trustee, filed as Exhibit 4.1 to the Company’s Report on Form 8-K filed with the SEC on December 5, 2016,
 
 
and incorporated herein by reference
4.4
 
Form of 2.00% Convertible Senior Notes due 2021, filed as Exhibit 4.2 to the Company’s Report on Form 8-K
 
 
filed with the SEC on December 5, 2016, and incorporated herein by reference
10.1
 
Third Amended and Restated Operating Agreement of Evolent Health LLC, dated as of June 4, 2015,
 
 
filed as Exhibit 10.3 to the Company’s Report on Form 8-K filed with the SEC on June 10, 2015,
 
 
and incorporated herein by reference
10.2
 
Income Tax Receivables Agreement, dated as of June 4, 2015, by and among Evolent Health, Inc.,
 
 
Evolent Health LLC and certain stockholders of Evolent Health, Inc., filed as Exhibit 10.4 to
 
 
the Company’s Report on Form 8-K filed with the SEC on June 10, 2015, and incorporated herein by reference
10.3
 
Exchange Agreement, dated June 4, 2015, by and among Evolent Health, Inc., Evolent Health LLC,
 
 
TPG Eagle Holdings, L.P., The Advisory Board Company and Ptolemy Capital, LLC, filed as Exhibit 10.2
 
 
to the Company’s Report on Form 8-K filed with the SEC on June 10, 2015, and incorporated herein by reference
10.4
 
Amended and Restated Master Investors’ Rights Agreement among Evolent Health Holdings, Inc., Evolent Health
 
 
LLC and the Investors named therein, dated as of January 6, 2014, filed as Exhibit 10.6 to the Company’s
 
 
Registration Statement on Form S-1 filed with the SEC on May 5, 2015, and incorporated herein by reference
10.5
 
Stockholders Agreement, dated as of June 4, 2015, by and among Evolent Health, Inc., TPG Growth II BDH, L.P.,
 
 
TPG Eagle Holdings, L.P., UPMC and The Advisory Board Company, filed as Exhibit 10.1 to the
 
 
Company’s Report on Form 8-K filed with the SEC on June 10, 2015, and incorporated herein by reference
10.6+
 
VPHealth, Inc. 2011 Equity Incentive Plan, filed as Exhibit 10.8 to the Company’s Registration Statement
 
 
on Form S-1 filed with the SEC on May 5, 2015, and incorporated herein by reference
10.7+
 
Amendment No. 1 to the Evolent Health, Inc. 2011 Equity Incentive Plan, filed as Exhibit 10.9 to the Company’s
 
 
Registration Statement on Form S-1 filed with the SEC on May 5, 2015, and incorporated herein by reference
10.8+
 
Evolent Health, Inc. 2015 Omnibus Equity Incentive Plan, filed as Exhibit 10.9 to Amendment No. 1 to the
 
 
Company’s Registration Statement on Form S-1 filed with the SEC on May 18, 2015, and
 
 
incorporated herein by reference
10.9+
 
Form of Executive Officer Option Award Agreement under the Evolent Health, Inc. 2015 Omnibus Incentive
 
 
Compensation Plan, filed as Exhibit 10.5 to the Company’s Report on Form 8-K filed with the SEC on
 
 
June 10, 2015, and incorporated herein by reference
10.10+
 
Form of Executive Officer Restricted Stock Unit Award Agreement under the Evolent Health, Inc. 2015 Omnibus
 
 
Incentive Compensation Plan, filed as Exhibit 10.6 to the Company’s Report on Form 8-K filed
 
 
with the SEC on June 10, 2015, and incorporated herein by reference
10.11+
 
Form of Non-Employee Director Restricted Stock Unit Award Agreement under the Evolent Health, Inc.,
 
 
2015 Omnibus Incentive Compensation Plan, filed as Exhibit 10.7 to the Company’s Report on Form 8-K

E-1


 
 
filed with the SEC on June 10, 2015, and incorporated herein by reference
10.12+
 
Form of Non-Qualified Stock Option Agreement under the Evolent Health, Inc. 2011 Equity Incentive Plan,
 
 
filed as Exhibit 10.8 to the Company’s Report on Form 8-K filed with the SEC on June 10, 2015, and
 
 
incorporated herein by reference
10.13+
 
Consulting Agreement by and between Evolent Health LLC and NCP, Inc., dated as of March 12, 2014,
 
 
filed as Exhibit 10.11 to the Company’s Registration Statement on Form S-1 filed with the SEC on May 5, 2015,
 
 
and incorporated herein by reference
10.14†
 
Amended and Restated HealthPlaNet Technology License Agreement between UPMC and Evolent Health, Inc.,
 
 
dated as of June 27, 2013, filed as Exhibit 10.12 to the Company’s Registration Statement on Form S-1
 
 
filed with the SEC on May 5, 2015, and incorporated herein by reference
10.15†
 
Amended and Restated Intellectual Property License and Development Services Agreement between UPMC and
 
 
Evolent Health, Inc., dated as of June 27, 2013, filed as Exhibit 10.13 to the Company’s Registration Statement
 
 
on Form S-1 filed with the SEC on May 5, 2015, and incorporated herein by reference
10.16
 
Amended and Restated Intellectual Property License and Data Access Agreement by and between The Advisory
 
 
Board Company and Evolent Health, Inc., dated as of June 27, 2013, filed as Exhibit 10.15 to the Company’s
 
 
Registration Statement on Form S-1 filed with the SEC on May 5, 2015, and incorporated herein by reference
10.17
 
Deed of Lease by and between North Glebe Office, L.L.C. and Evolent Health, Inc., dated as of July 31, 2012,
 
 
filed as Exhibit 10.18 to the Company’s Registration Statement on Form S-1 filed with the SEC on May 5, 2015,
 
 
and incorporated herein by reference
10.18
 
First Amendment to Deed of Lease by and between North Glebe Office, L.L.C. and Evolent Health, Inc.,
 
 
dated as of March 1, 2013, filed as Exhibit 10.19 to the Company’s Registration Statement on Form S-1 filed
 
 
with the SEC on May 5, 2015, and incorporated herein by reference
10.19
 
Second Amendment to Deed of Lease by and between North Glebe Office, L.L.C. and Evolent Health, Inc.,
 
 
dated as of April 1, 2014, filed as Exhibit 10.20 to the Company’s Registration Statement on Form S-1 filed
 
 
with the SEC on May 5, 2015, and incorporated herein by reference
10.20
 
Form of Director Indemnification Agreement, filed as Exhibit 10.20 to Amendment No. 2 to the Company’s
 
 
Registration Statement on Form S-1 filed with the SEC on May 26, 2015, and incorporated herein by reference
10.21+
 
Form of Executive Officer Performance-Based Option Award Agreement Under the Evolent Health, Inc.
 
 
2015 Omnibus Incentive Compensation Plan, filed as Exhibit 10.1 to the Company’s Quarterly Report on
 
 
Form 10-Q filed with the SEC on May 16, 2016, and incorporated herein by reference
21.1
 
Subsidiaries of Evolent Health, Inc.
23.1
 
Consent of Independent Registered Public Accounting Firm
31.1
 
Certification of the Chief Executive Officer pursuant to section 302 of the Sarbanes-Oxley Act of 2002
31.2
 
Certification of the Chief Financial Officer pursuant to section 302 of the Sarbanes-Oxley Act of 2002
32.1
 
Certification of the Chief Executive Officer pursuant to 18 U.S.C. Section 1350, as adopted pursuant to Section 906
 
 
of the Sarbanes-Oxley Act of 2002
32.2
 
Certification of the Chief Financial Officer pursuant to 18 U.S.C. Section 1350, as adopted pursuant to Section 906
 
 
of the Sarbanes-Oxley Act of 2002
99.1
 
Audited Financial Statements of Evolent Health LLC
101.INS
 
XBRL Instance Document
101.SCH
 
XBRL Taxonomy Extension Schema Document
101.CAL
 
XBRL Taxonomy Extension Calculation Linkbase Document
101.LAB
 
XBRL Taxonomy Extension Label Linkbase Document
101.PRE
 
XBRL Taxonomy Extension Presentation Linkbase Document
101.DEF
 
XBRL Taxonomy Extension Definition Linkbase Document
† The Company’s request for confidential treatment with respect to certain portions of this exhibit has been accepted.
+ Constitutes a management contract or other compensatory plan or arrangement.
* The Company agrees to furnish supplementally to the SEC a copy of any omitted schedule or exhibit upon the request of the SEC in accordance with Item 601(b)(2) of Regulation S-K.

E-2