0001621563false01/012023Q10001571371false01/012023Q16.55.25http://fasb.org/us-gaap/2022#PropertyPlantAndEquipmentAndFinanceLeaseRightOfUseAssetAfterAccumulatedDepreciationAndAmortizationhttp://fasb.org/us-gaap/2022#PropertyPlantAndEquipmentAndFinanceLeaseRightOfUseAssetAfterAccumulatedDepreciationAndAmortizationhttp://fasb.org/us-gaap/2022#AccruedLiabilitiesCurrenthttp://fasb.org/us-gaap/2022#AccruedLiabilitiesCurrenthttp://fasb.org/us-gaap/2022#OtherLiabilitiesNoncurrenthttp://fasb.org/us-gaap/2022#OtherLiabilitiesNoncurrent6.55.25http://fasb.org/us-gaap/2022#PropertyPlantAndEquipmentAndFinanceLeaseRightOfUseAssetAfterAccumulatedDepreciationAndAmortizationhttp://fasb.org/us-gaap/2022#PropertyPlantAndEquipmentAndFinanceLeaseRightOfUseAssetAfterAccumulatedDepreciationAndAmortizationhttp://fasb.org/us-gaap/2022#AccruedLiabilitiesCurrenthttp://fasb.org/us-gaap/2022#AccruedLiabilitiesCurrenthttp://fasb.org/us-gaap/2022#OtherLiabilitiesNoncurrenthttp://fasb.org/us-gaap/2022#OtherLiabilitiesNoncurrent00016215632023-01-012023-04-010001621563sum:SummitMaterialsLlcMember2023-01-012023-04-010001621563us-gaap:CommonClassAMember2023-05-01xbrli:shares0001621563us-gaap:CommonClassBMember2023-05-0100016215632023-04-01iso4217:USD00016215632022-12-310001621563us-gaap:CommonClassAMember2022-12-31iso4217:USDxbrli:shares0001621563us-gaap:CommonClassAMember2023-04-010001621563us-gaap:CommonClassBMember2023-04-010001621563us-gaap:CommonClassBMember2022-12-310001621563us-gaap:ProductMember2023-01-012023-04-010001621563us-gaap:ProductMember2022-01-022022-04-020001621563us-gaap:ServiceMember2023-01-012023-04-010001621563us-gaap:ServiceMember2022-01-022022-04-020001621563sum:ExcludingShippingAndHandlingMember2023-01-012023-04-010001621563sum:ExcludingShippingAndHandlingMember2022-01-022022-04-020001621563us-gaap:ShippingAndHandlingMember2023-01-012023-04-010001621563us-gaap:ShippingAndHandlingMember2022-01-022022-04-0200016215632022-01-022022-04-020001621563us-gaap:CommonClassAMember2023-01-012023-04-010001621563us-gaap:CommonClassAMember2022-01-022022-04-020001621563sum:CommonClassAAndRestrictedStockMember2023-01-012023-04-010001621563sum:CommonClassAAndRestrictedStockMember2022-01-022022-04-0200016215632022-01-0100016215632022-04-020001621563us-gaap:RetainedEarningsMember2022-12-310001621563us-gaap:AccumulatedOtherComprehensiveIncomeMember2022-12-310001621563us-gaap:CommonStockMemberus-gaap:CommonClassAMember2022-12-310001621563us-gaap:CommonStockMemberus-gaap:CommonClassBMember2022-12-310001621563us-gaap:AdditionalPaidInCapitalMember2022-12-310001621563sum:NoncontrollingInterestInLpMember2022-12-310001621563us-gaap:RetainedEarningsMember2023-01-012023-04-010001621563sum:NoncontrollingInterestInLpMember2023-01-012023-04-010001621563us-gaap:CommonStockMemberus-gaap:CommonClassAMember2023-01-012023-04-010001621563us-gaap:AdditionalPaidInCapitalMember2023-01-012023-04-010001621563us-gaap:AccumulatedOtherComprehensiveIncomeMember2023-01-012023-04-010001621563us-gaap:RetainedEarningsMember2023-04-010001621563us-gaap:AccumulatedOtherComprehensiveIncomeMember2023-04-010001621563us-gaap:CommonStockMemberus-gaap:CommonClassAMember2023-04-010001621563us-gaap:CommonStockMemberus-gaap:CommonClassBMember2023-04-010001621563us-gaap:AdditionalPaidInCapitalMember2023-04-010001621563sum:NoncontrollingInterestInLpMember2023-04-010001621563us-gaap:RetainedEarningsMember2022-01-010001621563us-gaap:AccumulatedOtherComprehensiveIncomeMember2022-01-010001621563us-gaap:CommonStockMemberus-gaap:CommonClassAMember2022-01-010001621563us-gaap:CommonStockMemberus-gaap:CommonClassBMember2022-01-010001621563us-gaap:AdditionalPaidInCapitalMember2022-01-010001621563sum:NoncontrollingInterestInLpMember2022-01-010001621563us-gaap:RetainedEarningsMember2022-01-022022-04-020001621563sum:NoncontrollingInterestInLpMember2022-01-022022-04-020001621563us-gaap:AccumulatedOtherComprehensiveIncomeMember2022-01-022022-04-020001621563us-gaap:CommonStockMemberus-gaap:CommonClassAMember2022-01-022022-04-020001621563us-gaap:AdditionalPaidInCapitalMember2022-01-022022-04-020001621563us-gaap:RetainedEarningsMember2022-04-020001621563us-gaap:AccumulatedOtherComprehensiveIncomeMember2022-04-020001621563us-gaap:CommonStockMemberus-gaap:CommonClassAMember2022-04-020001621563us-gaap:CommonStockMemberus-gaap:CommonClassBMember2022-04-020001621563us-gaap:AdditionalPaidInCapitalMember2022-04-020001621563sum:NoncontrollingInterestInLpMember2022-04-020001621563sum:CementPlantMember2023-01-012023-04-01sum:cementPlantsum:segmentsum:state0001621563sum:WestMember2023-01-012023-04-01sum:acquisition0001621563sum:WestMember2022-01-022022-07-020001621563sum:EastMember2023-01-012023-04-010001621563sum:EastMember2022-01-022022-07-020001621563us-gaap:SeriesOfIndividuallyImmaterialBusinessAcquisitionsMember2023-04-010001621563us-gaap:SeriesOfIndividuallyImmaterialBusinessAcquisitionsMember2022-12-310001621563us-gaap:SeriesOfIndividuallyImmaterialBusinessAcquisitionsMember2023-01-012023-04-010001621563us-gaap:SeriesOfIndividuallyImmaterialBusinessAcquisitionsMember2022-01-022022-12-310001621563sum:WestMember2022-12-310001621563sum:EastMember2022-12-310001621563sum:CementMember2022-12-310001621563sum:CementMember2023-01-012023-04-010001621563sum:WestMember2023-04-010001621563sum:EastMember2023-04-010001621563sum:CementMember2023-04-010001621563us-gaap:ConstructionPermitsMember2023-04-010001621563us-gaap:ConstructionPermitsMember2022-12-310001621563us-gaap:LeaseAgreementsMember2023-04-010001621563us-gaap:LeaseAgreementsMember2022-12-310001621563sum:ReserveRightsMember2023-04-010001621563sum:ReserveRightsMember2022-12-310001621563us-gaap:OtherIntangibleAssetsMember2023-04-010001621563us-gaap:OtherIntangibleAssetsMember2022-12-310001621563sum:IntangibleAssetsExcludingIntangibleAssetsHeldForSaleMember2023-04-010001621563sum:IntangibleAssetsExcludingIntangibleAssetsHeldForSaleMember2022-12-310001621563sum:AggregatesMember2023-01-012023-04-010001621563sum:AggregatesMember2022-01-022022-04-020001621563sum:CementMember2023-01-012023-04-010001621563sum:CementMember2022-01-022022-04-020001621563sum:ReadyMixedConcreteMember2023-01-012023-04-010001621563sum:ReadyMixedConcreteMember2022-01-022022-04-020001621563sum:AsphaltMember2023-01-012023-04-010001621563sum:AsphaltMember2022-01-022022-04-020001621563sum:PavingAndRelatedServicesMember2023-01-012023-04-010001621563sum:PavingAndRelatedServicesMember2022-01-022022-04-020001621563sum:OtherProductsOrServicesMember2023-01-012023-04-010001621563sum:OtherProductsOrServicesMember2022-01-022022-04-020001621563srt:MaximumMember2023-01-012023-04-010001621563sum:SeniorSecuredCreditFacilityTermLoanDueTwoThousandTwentySevenMember2023-04-010001621563sum:SeniorSecuredCreditFacilityTermLoanDueTwoThousandTwentySevenMember2022-12-310001621563us-gaap:SeniorNotesMembersum:SixPointFivePercentageSeniorNotesDueTwentyTwentySevenMember2023-04-010001621563us-gaap:SeniorNotesMembersum:SixPointFivePercentageSeniorNotesDueTwentyTwentySevenMember2022-12-310001621563sum:FivePointTwoFivePercentageSeniorNotesDueTwentyTwentyNineMemberus-gaap:SeniorNotesMember2023-04-010001621563sum:FivePointTwoFivePercentageSeniorNotesDueTwentyTwentyNineMemberus-gaap:SeniorNotesMember2022-12-310001621563sum:SummitMaterialsLlcAndSummitMaterialsFinanceCorpMembersum:FivePointTwoFivePercentageSeniorNotesDueTwentyTwentyNineMember2020-08-11xbrli:pure0001621563sum:SummitMaterialsLlcAndSummitMaterialsFinanceCorpMembersum:FivePointTwoFivePercentageSeniorNotesDueTwentyTwentyNineMemberus-gaap:SeniorNotesMember2020-08-112020-08-110001621563sum:SummitMaterialsLlcAndSummitMaterialsFinanceCorpMembersum:FivePointTwoFivePercentageSeniorNotesDueTwentyTwentyNineMember2020-08-112020-08-110001621563sum:SummitMaterialsLlcAndSummitMaterialsFinanceCorpMembersum:SixPointFivePercentageSeniorNotesDueTwentyTwentySevenMember2019-03-150001621563sum:SummitMaterialsLlcAndSummitMaterialsFinanceCorpMemberus-gaap:SeniorNotesMembersum:SixPointFivePercentageSeniorNotesDueTwentyTwentySevenMember2019-03-152019-03-150001621563sum:SummitMaterialsLlcMembersum:SeniorSecuredCreditFacilityTermLoanDueTwoThousandTwentySevenMember2023-04-010001621563sum:SeniorSecuredCreditFacilityRevolvingCreditFacilityMembersum:SummitMaterialsLlcMember2023-04-010001621563sum:SummitMaterialsLlcMembersum:SeniorSecuredCreditFacilityTermLoanDueTwoThousandTwentySevenMember2023-01-012023-04-010001621563sum:SummitMaterialsLlcMembersum:SeniorSecuredCreditFacilityTermLoanDueTwoThousandTwentySevenMember2022-01-022022-12-310001621563sum:SummitMaterialsLlcMembersum:SeniorSecuredCreditFacilityTermLoanDueTwoThousandTwentySevenMember2022-12-140001621563sum:SummitMaterialsLlcMembersum:BaseRateOrSOFRMembersum:SeniorSecuredCreditFacilityTermLoanDueTwoThousandTwentySevenMember2022-12-142022-12-140001621563srt:MinimumMembersum:SummitMaterialsLlcMembersum:BaseRateOrSOFRMembersum:SeniorSecuredCreditFacilityTermLoanDueTwoThousandTwentySevenMember2022-12-142022-12-140001621563us-gaap:SecuredOvernightFinancingRateSofrOvernightIndexSwapRateMembersum:SummitMaterialsLlcMembersum:SeniorSecuredCreditFacilityTermLoanDueTwoThousandTwentySevenMember2022-12-142022-12-140001621563sum:SecuredOvernightFinancingRateAdjustmentMembersum:SummitMaterialsLlcMembersum:SeniorSecuredCreditFacilityTermLoanDueTwoThousandTwentySevenMember2022-12-142022-12-140001621563srt:MinimumMembersum:SecuredOvernightFinancingRateAdjustmentMembersum:SummitMaterialsLlcMembersum:SeniorSecuredCreditFacilityTermLoanDueTwoThousandTwentySevenMember2022-12-142022-12-140001621563sum:SeniorSecuredCreditFacilityRevolvingCreditFacilityMembersum:SummitMaterialsLlcMember2023-01-100001621563sum:SeniorSecuredCreditFacilityRevolvingCreditFacilityMembersum:SecuredOvernightFinancingRateAdjustmentMembersum:SummitMaterialsLlcMember2023-01-102023-01-100001621563srt:MinimumMembersum:SeniorSecuredCreditFacilityRevolvingCreditFacilityMembersum:SecuredOvernightFinancingRateAdjustmentMembersum:SummitMaterialsLlcMember2023-01-102023-01-100001621563sum:SeniorSecuredCreditFacilityRevolvingCreditFacilityMembersum:SummitMaterialsLlcMember2022-12-310001621563sum:SummitMaterialsLlcMembersum:SeniorSecuredCreditFacilityLetterOfCreditMember2023-04-010001621563sum:SeniorSecuredCreditFacilitiesMembersum:SummitMaterialsLlcMember2023-01-012023-04-010001621563sum:CanadianSubsidiaryCreditAgreementOperatingActivitiesMember2015-01-15iso4217:CAD0001621563us-gaap:PrimeRateMembersum:CanadianSubsidiaryCreditAgreementOperatingActivitiesMember2015-01-152015-01-150001621563sum:CanadianSubsidiaryCreditAgreementCapitalEquipmentMember2015-01-150001621563us-gaap:PrimeRateMembersum:CanadianSubsidiaryCreditAgreementCapitalEquipmentMember2015-01-152015-01-150001621563sum:CanadianSubsidiaryCreditAgreementGuaranteesMember2015-01-150001621563sum:CanadianSubsidiaryCreditAgreementForeignExchangeFacilityMember2015-01-150001621563sum:CanadianSubsidiaryCreditAgreementMember2022-12-310001621563sum:CanadianSubsidiaryCreditAgreementMember2023-04-010001621563sum:TaxReceivableAgreementMembersum:SummitHoldingsLpMember2023-01-012023-04-010001621563sum:TaxReceivableAgreementMemberus-gaap:CommonClassAMember2023-01-012023-04-010001621563sum:TaxReceivableAgreementMember2023-04-010001621563sum:TaxReceivableAgreementMember2022-12-310001621563sum:SummitHoldingsLpMember2022-01-022022-04-020001621563us-gaap:RestrictedStockMember2023-01-012023-04-010001621563us-gaap:RestrictedStockMember2022-01-022022-04-020001621563sum:LimitedPartnershipUnitsMemberus-gaap:CommonClassAMember2023-01-012023-04-010001621563sum:LimitedPartnershipUnitsMemberus-gaap:CommonClassAMember2022-01-022022-04-020001621563us-gaap:EmployeeStockOptionMemberus-gaap:CommonClassAMember2023-01-012023-04-010001621563us-gaap:EmployeeStockOptionMemberus-gaap:CommonClassAMember2022-01-022022-04-020001621563us-gaap:RestrictedStockUnitsRSUMemberus-gaap:CommonClassAMember2023-01-012023-04-010001621563us-gaap:RestrictedStockUnitsRSUMemberus-gaap:CommonClassAMember2022-01-022022-04-020001621563us-gaap:PerformanceSharesMemberus-gaap:CommonClassAMember2023-01-012023-04-010001621563us-gaap:PerformanceSharesMemberus-gaap:CommonClassAMember2022-01-022022-04-020001621563sum:LimitedPartnershipUnitsMember2023-01-012023-04-010001621563sum:LimitedPartnershipUnitsMember2022-01-022022-04-020001621563us-gaap:EmployeeStockOptionMember2023-01-012023-04-010001621563us-gaap:EmployeeStockOptionMember2022-01-022022-04-020001621563us-gaap:WarrantMember2023-01-012023-04-010001621563us-gaap:WarrantMember2022-01-022022-04-020001621563sum:TimeVestingRestrictedStockUnitsMember2023-01-012023-04-010001621563sum:TimeVestingRestrictedStockUnitsMember2022-01-022022-04-020001621563sum:MarketBasedRestrictedStockUnitsMember2023-01-012023-04-010001621563sum:MarketBasedRestrictedStockUnitsMember2022-01-022022-04-020001621563us-gaap:CommonClassAMember2022-03-310001621563sum:SummitHoldingsLpMembersum:LpUnitsMember2022-12-310001621563sum:SummitMaterialsIncorporatedAndSummitHoldingsLPMember2022-12-310001621563sum:SummitMaterialsIncMember2022-12-310001621563sum:SummitHoldingsLpMembersum:LpUnitsMember2023-01-012023-04-010001621563sum:SummitMaterialsIncorporatedAndSummitHoldingsLPMember2023-01-012023-04-010001621563sum:SummitHoldingsLpMembersum:LpUnitsMember2023-04-010001621563sum:SummitMaterialsIncorporatedAndSummitHoldingsLPMember2023-04-010001621563sum:SummitMaterialsIncMember2023-04-010001621563us-gaap:CommonClassAMember2022-01-010001621563sum:SummitHoldingsLpMembersum:LpUnitsMember2022-01-010001621563sum:SummitMaterialsIncorporatedAndSummitHoldingsLPMember2022-01-010001621563sum:SummitMaterialsIncMember2022-01-010001621563sum:SummitMaterialsIncorporatedAndSummitHoldingsLPMember2022-01-022022-04-020001621563us-gaap:CommonClassAMember2022-04-020001621563sum:SummitHoldingsLpMembersum:LpUnitsMember2022-04-020001621563sum:SummitMaterialsIncorporatedAndSummitHoldingsLPMember2022-04-020001621563sum:SummitMaterialsIncMember2022-04-020001621563sum:SummitHoldingsLpMember2023-04-010001621563sum:SummitHoldingsLpMember2022-12-310001621563us-gaap:AccumulatedDefinedBenefitPlansAdjustmentMember2022-12-310001621563us-gaap:AccumulatedTranslationAdjustmentMember2022-12-310001621563us-gaap:AccumulatedTranslationAdjustmentMember2023-01-012023-04-010001621563us-gaap:AccumulatedDefinedBenefitPlansAdjustmentMember2023-04-010001621563us-gaap:AccumulatedTranslationAdjustmentMember2023-04-010001621563us-gaap:AccumulatedDefinedBenefitPlansAdjustmentMember2022-01-010001621563us-gaap:AccumulatedTranslationAdjustmentMember2022-01-010001621563us-gaap:AccumulatedTranslationAdjustmentMember2022-01-022022-04-020001621563us-gaap:AccumulatedDefinedBenefitPlansAdjustmentMember2022-04-020001621563us-gaap:AccumulatedTranslationAdjustmentMember2022-04-020001621563us-gaap:OtherNoncurrentLiabilitiesMembersum:SiteRestorationObligationsMember2023-04-010001621563us-gaap:OtherNoncurrentLiabilitiesMembersum:SiteRestorationObligationsMember2022-12-310001621563us-gaap:AccountsPayableAndAccruedLiabilitiesMembersum:SiteRestorationObligationsMember2023-04-010001621563us-gaap:AccountsPayableAndAccruedLiabilitiesMembersum:SiteRestorationObligationsMember2022-12-310001621563us-gaap:FairValueInputsLevel3Member2023-04-010001621563us-gaap:FairValueInputsLevel3Member2022-12-310001621563us-gaap:FairValueInputsLevel3Memberus-gaap:MeasurementInputDiscountRateMember2023-04-010001621563us-gaap:FairValueInputsLevel3Member2023-01-012023-04-010001621563us-gaap:FairValueInputsLevel3Member2022-01-022022-04-020001621563us-gaap:FairValueInputsLevel2Memberus-gaap:EstimateOfFairValueFairValueDisclosureMember2023-04-010001621563us-gaap:FairValueInputsLevel2Memberus-gaap:CarryingReportedAmountFairValueDisclosureMember2023-04-010001621563us-gaap:FairValueInputsLevel2Memberus-gaap:EstimateOfFairValueFairValueDisclosureMember2022-12-310001621563us-gaap:FairValueInputsLevel2Memberus-gaap:CarryingReportedAmountFairValueDisclosureMember2022-12-310001621563us-gaap:FairValueInputsLevel3Memberus-gaap:EstimateOfFairValueFairValueDisclosureMember2023-04-010001621563us-gaap:FairValueInputsLevel3Memberus-gaap:CarryingReportedAmountFairValueDisclosureMember2023-04-010001621563us-gaap:FairValueInputsLevel3Memberus-gaap:EstimateOfFairValueFairValueDisclosureMember2022-12-310001621563us-gaap:FairValueInputsLevel3Memberus-gaap:CarryingReportedAmountFairValueDisclosureMember2022-12-310001621563us-gaap:FairValueInputsLevel1Memberus-gaap:EstimateOfFairValueFairValueDisclosureMember2023-04-010001621563us-gaap:FairValueInputsLevel1Memberus-gaap:EstimateOfFairValueFairValueDisclosureMember2022-12-310001621563sum:WestMember2022-01-022022-04-020001621563sum:EastMember2022-01-022022-04-020001621563sum:CementMember2022-01-022022-04-020001621563us-gaap:OperatingSegmentsMembersum:WestMember2023-01-012023-04-010001621563us-gaap:OperatingSegmentsMembersum:WestMember2022-01-022022-04-020001621563us-gaap:OperatingSegmentsMembersum:EastMember2023-01-012023-04-010001621563us-gaap:OperatingSegmentsMembersum:EastMember2022-01-022022-04-020001621563sum:CementMemberus-gaap:OperatingSegmentsMember2023-01-012023-04-010001621563sum:CementMemberus-gaap:OperatingSegmentsMember2022-01-022022-04-020001621563us-gaap:CorporateNonSegmentMember2023-01-012023-04-010001621563us-gaap:CorporateNonSegmentMember2022-01-022022-04-020001621563us-gaap:OperatingSegmentsMember2023-01-012023-04-010001621563us-gaap:OperatingSegmentsMember2022-01-022022-04-020001621563us-gaap:OperatingSegmentsMembersum:WestMember2023-04-010001621563us-gaap:OperatingSegmentsMembersum:WestMember2022-12-310001621563us-gaap:OperatingSegmentsMembersum:EastMember2023-04-010001621563us-gaap:OperatingSegmentsMembersum:EastMember2022-12-310001621563sum:CementMemberus-gaap:OperatingSegmentsMember2023-04-010001621563sum:CementMemberus-gaap:OperatingSegmentsMember2022-12-310001621563us-gaap:OperatingSegmentsMember2023-04-010001621563us-gaap:OperatingSegmentsMember2022-12-310001621563us-gaap:CorporateNonSegmentMember2023-04-010001621563us-gaap:CorporateNonSegmentMember2022-12-310001621563sum:SummitMaterialsLlcMember2023-04-010001621563sum:SummitMaterialsLlcMember2022-12-310001621563us-gaap:ProductMembersum:SummitMaterialsLlcMember2023-01-012023-04-010001621563us-gaap:ProductMembersum:SummitMaterialsLlcMember2022-01-022022-04-020001621563sum:SummitMaterialsLlcMemberus-gaap:ServiceMember2023-01-012023-04-010001621563sum:SummitMaterialsLlcMemberus-gaap:ServiceMember2022-01-022022-04-020001621563sum:SummitMaterialsLlcMembersum:ExcludingShippingAndHandlingMember2023-01-012023-04-010001621563sum:SummitMaterialsLlcMembersum:ExcludingShippingAndHandlingMember2022-01-022022-04-020001621563us-gaap:ShippingAndHandlingMembersum:SummitMaterialsLlcMember2023-01-012023-04-010001621563us-gaap:ShippingAndHandlingMembersum:SummitMaterialsLlcMember2022-01-022022-04-020001621563sum:SummitMaterialsLlcMember2022-01-022022-04-020001621563sum:SummitMaterialsLlcMember2022-01-010001621563sum:SummitMaterialsLlcMember2022-04-020001621563sum:SummitMaterialsLlcMemberus-gaap:MemberUnitsMember2022-12-310001621563sum:SummitMaterialsLlcMemberus-gaap:RetainedEarningsMember2022-12-310001621563sum:SummitMaterialsLlcMemberus-gaap:AccumulatedOtherComprehensiveIncomeMember2022-12-310001621563sum:SummitMaterialsLlcMemberus-gaap:MemberUnitsMember2023-01-012023-04-010001621563sum:SummitMaterialsLlcMemberus-gaap:RetainedEarningsMember2023-01-012023-04-010001621563sum:SummitMaterialsLlcMemberus-gaap:AccumulatedOtherComprehensiveIncomeMember2023-01-012023-04-010001621563sum:SummitMaterialsLlcMemberus-gaap:MemberUnitsMember2023-04-010001621563sum:SummitMaterialsLlcMemberus-gaap:RetainedEarningsMember2023-04-010001621563sum:SummitMaterialsLlcMemberus-gaap:AccumulatedOtherComprehensiveIncomeMember2023-04-010001621563sum:SummitMaterialsLlcMemberus-gaap:MemberUnitsMember2022-01-010001621563sum:SummitMaterialsLlcMemberus-gaap:RetainedEarningsMember2022-01-010001621563sum:SummitMaterialsLlcMemberus-gaap:AccumulatedOtherComprehensiveIncomeMember2022-01-010001621563sum:SummitMaterialsLlcMemberus-gaap:MemberUnitsMember2022-01-022022-04-020001621563sum:SummitMaterialsLlcMemberus-gaap:RetainedEarningsMember2022-01-022022-04-020001621563sum:SummitMaterialsLlcMemberus-gaap:AccumulatedOtherComprehensiveIncomeMember2022-01-022022-04-020001621563sum:SummitMaterialsLlcMemberus-gaap:MemberUnitsMember2022-04-020001621563sum:SummitMaterialsLlcMemberus-gaap:RetainedEarningsMember2022-04-020001621563sum:SummitMaterialsLlcMemberus-gaap:AccumulatedOtherComprehensiveIncomeMember2022-04-020001621563sum:CementPlantMembersum:SummitMaterialsLlcMember2023-01-012023-04-010001621563sum:SummitMaterialsLlcMembersum:WestMember2023-01-012023-04-010001621563sum:SummitMaterialsLlcMembersum:WestMember2022-01-022022-07-020001621563sum:SummitMaterialsLlcMembersum:EastMember2023-01-012023-04-010001621563sum:SummitMaterialsLlcMembersum:EastMember2022-01-022022-07-020001621563sum:SummitMaterialsLlcMemberus-gaap:SeriesOfIndividuallyImmaterialBusinessAcquisitionsMember2023-04-010001621563sum:SummitMaterialsLlcMemberus-gaap:SeriesOfIndividuallyImmaterialBusinessAcquisitionsMember2022-12-310001621563sum:SummitMaterialsLlcMemberus-gaap:SeriesOfIndividuallyImmaterialBusinessAcquisitionsMember2023-01-012023-04-010001621563sum:SummitMaterialsLlcMemberus-gaap:SeriesOfIndividuallyImmaterialBusinessAcquisitionsMember2022-01-022022-12-310001621563sum:SummitMaterialsLlcMembersum:WestMember2022-12-310001621563sum:SummitMaterialsLlcMembersum:EastMember2022-12-310001621563sum:CementMembersum:SummitMaterialsLlcMember2022-12-310001621563sum:CementMembersum:SummitMaterialsLlcMember2023-01-012023-04-010001621563sum:SummitMaterialsLlcMembersum:WestMember2023-04-010001621563sum:SummitMaterialsLlcMembersum:EastMember2023-04-010001621563sum:CementMembersum:SummitMaterialsLlcMember2023-04-010001621563us-gaap:ConstructionPermitsMembersum:SummitMaterialsLlcMember2023-04-010001621563us-gaap:ConstructionPermitsMembersum:SummitMaterialsLlcMember2022-12-310001621563sum:SummitMaterialsLlcMemberus-gaap:LeaseAgreementsMember2023-04-010001621563sum:SummitMaterialsLlcMemberus-gaap:LeaseAgreementsMember2022-12-310001621563sum:SummitMaterialsLlcMembersum:ReserveRightsMember2023-04-010001621563sum:SummitMaterialsLlcMembersum:ReserveRightsMember2022-12-310001621563us-gaap:OtherIntangibleAssetsMembersum:SummitMaterialsLlcMember2023-04-010001621563us-gaap:OtherIntangibleAssetsMembersum:SummitMaterialsLlcMember2022-12-310001621563sum:IntangibleAssetsExcludingIntangibleAssetsHeldForSaleMembersum:SummitMaterialsLlcMember2023-04-010001621563sum:IntangibleAssetsExcludingIntangibleAssetsHeldForSaleMembersum:SummitMaterialsLlcMember2022-12-310001621563sum:AggregatesMembersum:SummitMaterialsLlcMember2023-01-012023-04-010001621563sum:AggregatesMembersum:SummitMaterialsLlcMember2022-01-022022-04-020001621563sum:CementMembersum:SummitMaterialsLlcMember2023-01-012023-04-010001621563sum:CementMembersum:SummitMaterialsLlcMember2022-01-022022-04-020001621563sum:ReadyMixedConcreteMembersum:SummitMaterialsLlcMember2023-01-012023-04-010001621563sum:ReadyMixedConcreteMembersum:SummitMaterialsLlcMember2022-01-022022-04-020001621563sum:SummitMaterialsLlcMembersum:AsphaltMember2023-01-012023-04-010001621563sum:SummitMaterialsLlcMembersum:AsphaltMember2022-01-022022-04-020001621563sum:SummitMaterialsLlcMembersum:PavingAndRelatedServicesMember2023-01-012023-04-010001621563sum:SummitMaterialsLlcMembersum:PavingAndRelatedServicesMember2022-01-022022-04-020001621563sum:OtherProductsOrServicesMembersum:SummitMaterialsLlcMember2023-01-012023-04-010001621563sum:OtherProductsOrServicesMembersum:SummitMaterialsLlcMember2022-01-022022-04-020001621563srt:MaximumMembersum:SummitMaterialsLlcMember2023-01-012023-04-010001621563sum:SummitMaterialsLlcMembersum:SeniorSecuredCreditFacilityTermLoanDueTwoThousandTwentySevenMember2022-12-310001621563sum:SummitMaterialsLlcMemberus-gaap:SeniorNotesMembersum:SixPointFivePercentageSeniorNotesDueTwentyTwentySevenMember2023-04-010001621563sum:SummitMaterialsLlcMemberus-gaap:SeniorNotesMembersum:SixPointFivePercentageSeniorNotesDueTwentyTwentySevenMember2022-12-310001621563sum:FivePointTwoFivePercentageSeniorNotesDueTwentyTwentyNineMembersum:SummitMaterialsLlcMemberus-gaap:SeniorNotesMember2023-04-010001621563sum:FivePointTwoFivePercentageSeniorNotesDueTwentyTwentyNineMembersum:SummitMaterialsLlcMemberus-gaap:SeniorNotesMember2022-12-310001621563sum:SeniorSecuredCreditFacilityTermLoanDueTwoThousandTwentyFourMembersum:SummitMaterialsLlcMember2023-04-010001621563sum:SeniorSecuredCreditFacilityTermLoanDueTwoThousandTwentyFourMembersum:SummitMaterialsLlcMember2023-01-012023-04-010001621563sum:SummitMaterialsLlcMembersum:CanadianSubsidiaryCreditAgreementOperatingActivitiesMember2015-01-150001621563us-gaap:PrimeRateMembersum:SummitMaterialsLlcMembersum:CanadianSubsidiaryCreditAgreementOperatingActivitiesMember2015-01-152015-01-150001621563sum:SummitMaterialsLlcMembersum:CanadianSubsidiaryCreditAgreementCapitalEquipmentMember2015-01-150001621563us-gaap:PrimeRateMembersum:SummitMaterialsLlcMembersum:CanadianSubsidiaryCreditAgreementCapitalEquipmentMember2015-01-152015-01-150001621563sum:CanadianSubsidiaryCreditAgreementGuaranteesMembersum:SummitMaterialsLlcMember2015-01-150001621563sum:CanadianSubsidiaryCreditAgreementMembersum:SummitMaterialsLlcMember2023-04-010001621563sum:CanadianSubsidiaryCreditAgreementMembersum:SummitMaterialsLlcMember2022-12-310001621563sum:SummitMaterialsLlcMemberus-gaap:AccumulatedDefinedBenefitPlansAdjustmentMember2022-12-310001621563us-gaap:AccumulatedTranslationAdjustmentMembersum:SummitMaterialsLlcMember2022-12-310001621563us-gaap:AccumulatedTranslationAdjustmentMembersum:SummitMaterialsLlcMember2023-01-012023-04-010001621563sum:SummitMaterialsLlcMemberus-gaap:AccumulatedDefinedBenefitPlansAdjustmentMember2023-04-010001621563us-gaap:AccumulatedTranslationAdjustmentMembersum:SummitMaterialsLlcMember2023-04-010001621563sum:SummitMaterialsLlcMemberus-gaap:AccumulatedDefinedBenefitPlansAdjustmentMember2022-01-010001621563us-gaap:AccumulatedTranslationAdjustmentMembersum:SummitMaterialsLlcMember2022-01-010001621563us-gaap:AccumulatedTranslationAdjustmentMembersum:SummitMaterialsLlcMember2022-01-022022-04-020001621563sum:SummitMaterialsLlcMemberus-gaap:AccumulatedDefinedBenefitPlansAdjustmentMember2022-04-020001621563us-gaap:AccumulatedTranslationAdjustmentMembersum:SummitMaterialsLlcMember2022-04-020001621563sum:SummitMaterialsLlcMemberus-gaap:OtherNoncurrentLiabilitiesMembersum:SiteRestorationObligationsMember2023-04-010001621563sum:SummitMaterialsLlcMemberus-gaap:OtherNoncurrentLiabilitiesMembersum:SiteRestorationObligationsMember2022-12-310001621563sum:SummitMaterialsLlcMemberus-gaap:AccountsPayableAndAccruedLiabilitiesMembersum:SiteRestorationObligationsMember2023-04-010001621563sum:SummitMaterialsLlcMemberus-gaap:AccountsPayableAndAccruedLiabilitiesMembersum:SiteRestorationObligationsMember2022-12-310001621563sum:SummitMaterialsLlcMembersum:SiteRestorationObligationsMember2023-04-010001621563sum:SummitMaterialsLlcMembersum:SiteRestorationObligationsMember2022-12-310001621563us-gaap:FairValueInputsLevel3Membersum:SummitMaterialsLlcMember2023-04-010001621563us-gaap:FairValueInputsLevel3Membersum:SummitMaterialsLlcMember2022-12-310001621563us-gaap:FairValueInputsLevel3Membersum:SummitMaterialsLlcMemberus-gaap:MeasurementInputDiscountRateMember2023-04-010001621563us-gaap:FairValueInputsLevel3Membersum:SummitMaterialsLlcMember2023-01-012023-04-010001621563us-gaap:FairValueInputsLevel3Membersum:SummitMaterialsLlcMember2022-01-022022-04-020001621563sum:SummitMaterialsLlcMemberus-gaap:FairValueInputsLevel2Memberus-gaap:EstimateOfFairValueFairValueDisclosureMember2023-04-010001621563sum:SummitMaterialsLlcMemberus-gaap:FairValueInputsLevel2Memberus-gaap:CarryingReportedAmountFairValueDisclosureMember2023-04-010001621563sum:SummitMaterialsLlcMemberus-gaap:FairValueInputsLevel2Memberus-gaap:EstimateOfFairValueFairValueDisclosureMember2022-12-310001621563sum:SummitMaterialsLlcMemberus-gaap:FairValueInputsLevel2Memberus-gaap:CarryingReportedAmountFairValueDisclosureMember2022-12-310001621563us-gaap:FairValueInputsLevel3Membersum:SummitMaterialsLlcMemberus-gaap:EstimateOfFairValueFairValueDisclosureMember2023-04-010001621563us-gaap:FairValueInputsLevel3Membersum:SummitMaterialsLlcMemberus-gaap:CarryingReportedAmountFairValueDisclosureMember2023-04-010001621563us-gaap:FairValueInputsLevel3Membersum:SummitMaterialsLlcMemberus-gaap:EstimateOfFairValueFairValueDisclosureMember2022-12-310001621563us-gaap:FairValueInputsLevel3Membersum:SummitMaterialsLlcMemberus-gaap:CarryingReportedAmountFairValueDisclosureMember2022-12-310001621563sum:SummitMaterialsLlcMemberus-gaap:FairValueInputsLevel2Member2022-12-310001621563sum:SummitMaterialsLlcMemberus-gaap:FairValueInputsLevel2Member2023-04-010001621563sum:SummitMaterialsLlcMembersum:WestMember2022-01-022022-04-020001621563sum:SummitMaterialsLlcMembersum:EastMember2022-01-022022-04-020001621563sum:CementMembersum:SummitMaterialsLlcMember2022-01-022022-04-020001621563us-gaap:OperatingSegmentsMembersum:SummitMaterialsLlcMembersum:WestMember2023-01-012023-04-010001621563us-gaap:OperatingSegmentsMembersum:SummitMaterialsLlcMembersum:WestMember2022-01-022022-04-020001621563us-gaap:OperatingSegmentsMembersum:SummitMaterialsLlcMembersum:EastMember2023-01-012023-04-010001621563us-gaap:OperatingSegmentsMembersum:SummitMaterialsLlcMembersum:EastMember2022-01-022022-04-020001621563sum:CementMemberus-gaap:OperatingSegmentsMembersum:SummitMaterialsLlcMember2023-01-012023-04-010001621563sum:CementMemberus-gaap:OperatingSegmentsMembersum:SummitMaterialsLlcMember2022-01-022022-04-020001621563us-gaap:CorporateNonSegmentMembersum:SummitMaterialsLlcMember2023-01-012023-04-010001621563us-gaap:CorporateNonSegmentMembersum:SummitMaterialsLlcMember2022-01-022022-04-020001621563us-gaap:OperatingSegmentsMembersum:SummitMaterialsLlcMember2023-01-012023-04-010001621563us-gaap:OperatingSegmentsMembersum:SummitMaterialsLlcMember2022-01-022022-04-020001621563us-gaap:OperatingSegmentsMembersum:SummitMaterialsLlcMembersum:WestMember2023-04-010001621563us-gaap:OperatingSegmentsMembersum:SummitMaterialsLlcMembersum:WestMember2022-12-310001621563us-gaap:OperatingSegmentsMembersum:SummitMaterialsLlcMembersum:EastMember2023-04-010001621563us-gaap:OperatingSegmentsMembersum:SummitMaterialsLlcMembersum:EastMember2022-12-310001621563sum:CementMemberus-gaap:OperatingSegmentsMembersum:SummitMaterialsLlcMember2023-04-010001621563sum:CementMemberus-gaap:OperatingSegmentsMembersum:SummitMaterialsLlcMember2022-12-310001621563us-gaap:OperatingSegmentsMembersum:SummitMaterialsLlcMember2023-04-010001621563us-gaap:OperatingSegmentsMembersum:SummitMaterialsLlcMember2022-12-310001621563us-gaap:CorporateNonSegmentMembersum:SummitMaterialsLlcMember2023-04-010001621563us-gaap:CorporateNonSegmentMembersum:SummitMaterialsLlcMember2022-12-310001621563srt:ReportableLegalEntitiesMembersum:SummitMaterialsLlcMembersrt:SubsidiaryIssuerMember2023-04-010001621563srt:GuarantorSubsidiariesMembersrt:ReportableLegalEntitiesMembersum:SummitMaterialsLlcMember2023-04-010001621563srt:ReportableLegalEntitiesMembersum:SummitMaterialsLlcMembersrt:NonGuarantorSubsidiariesMember2023-04-010001621563srt:ConsolidationEliminationsMembersum:SummitMaterialsLlcMember2023-04-010001621563srt:ReportableLegalEntitiesMembersum:SummitMaterialsLlcMembersrt:SubsidiaryIssuerMember2022-12-310001621563srt:GuarantorSubsidiariesMembersrt:ReportableLegalEntitiesMembersum:SummitMaterialsLlcMember2022-12-310001621563srt:ReportableLegalEntitiesMembersum:SummitMaterialsLlcMembersrt:NonGuarantorSubsidiariesMember2022-12-310001621563srt:ConsolidationEliminationsMembersum:SummitMaterialsLlcMember2022-12-310001621563srt:ReportableLegalEntitiesMembersum:SummitMaterialsLlcMembersrt:SubsidiaryIssuerMember2023-01-012023-04-010001621563srt:GuarantorSubsidiariesMembersrt:ReportableLegalEntitiesMembersum:SummitMaterialsLlcMember2023-01-012023-04-010001621563srt:ReportableLegalEntitiesMembersum:SummitMaterialsLlcMembersrt:NonGuarantorSubsidiariesMember2023-01-012023-04-010001621563srt:ConsolidationEliminationsMembersum:SummitMaterialsLlcMember2023-01-012023-04-010001621563srt:ReportableLegalEntitiesMembersum:SummitMaterialsLlcMembersrt:SubsidiaryIssuerMember2022-01-022022-04-020001621563srt:GuarantorSubsidiariesMembersrt:ReportableLegalEntitiesMembersum:SummitMaterialsLlcMember2022-01-022022-04-020001621563srt:ReportableLegalEntitiesMembersum:SummitMaterialsLlcMembersrt:NonGuarantorSubsidiariesMember2022-01-022022-04-020001621563srt:ConsolidationEliminationsMembersum:SummitMaterialsLlcMember2022-01-022022-04-020001621563srt:ReportableLegalEntitiesMembersum:SummitMaterialsLlcMembersrt:SubsidiaryIssuerMember2022-01-010001621563srt:GuarantorSubsidiariesMembersrt:ReportableLegalEntitiesMembersum:SummitMaterialsLlcMember2022-01-010001621563srt:ReportableLegalEntitiesMembersum:SummitMaterialsLlcMembersrt:NonGuarantorSubsidiariesMember2022-01-010001621563srt:ConsolidationEliminationsMembersum:SummitMaterialsLlcMember2022-01-010001621563srt:ReportableLegalEntitiesMembersum:SummitMaterialsLlcMembersrt:SubsidiaryIssuerMember2022-04-020001621563srt:GuarantorSubsidiariesMembersrt:ReportableLegalEntitiesMembersum:SummitMaterialsLlcMember2022-04-020001621563srt:ReportableLegalEntitiesMembersum:SummitMaterialsLlcMembersrt:NonGuarantorSubsidiariesMember2022-04-020001621563srt:ConsolidationEliminationsMembersum:SummitMaterialsLlcMember2022-04-02


UNITED STATES
SECURITIES AND EXCHANGE COMMISSION
Washington, D.C. 20549
FORM
10-Q
(Mark One)


QUARTERLY REPORT PURSUANT TO SECTION 13 OR 15(d) OF THE SECURITIES EXCHANGE ACT OF 1934
For the quarterly period ended April 1, 2023
OR
TRANSITION REPORT PURSUANT TO SECTION 13 OR 15(d) OF THE SECURITIES EXCHANGE ACT OF 1934
For the transition period from                      to                       
Commission file numbers:
001-36873 (Summit Materials, Inc.)
333-187556 (Summit Materials, LLC)
SUMMIT MATERIALS, INC.
SUMMIT MATERIALS, LLC
(Exact name of registrants as specified in their charters)

Delaware (Summit Materials, Inc.)
47-1984212
Delaware (Summit Materials, LLC)
26-4138486
(State or other jurisdiction of incorporation or organization)(I.R.S. Employer Identification No.)
1801 California Street, Suite 3500
80202
Denver, Colorado
(Zip Code)
(Address of principal executive offices)

Registrants’ telephone number, including area code: (303893-0012
Not Applicable
(Former name, former address and former fiscal year, if changed since last report)
Securities registered pursuant to Section 12(b) of the Act:
Title of each classTrading symbol(s)Name of each exchange on which registered
Class A Common Stock (par value $.01 per share)SUMNew York Stock Exchange
Indicate by check mark whether the registrant (1) has filed all reports required to be filed by Section 13 or 15(d) of the Securities Exchange Act of 1934 during the preceding 12 months (or for such shorter period that the registrant was required to file such reports), and (2) has been subject to such filing requirements for the past 90 days.
Summit Materials, Inc.YesNoSummit Materials, LLCYesNo
Indicate by check mark whether the registrant has submitted electronically every Interactive Data File required to be submitted pursuant to Rule 405 of Regulation S‑T (§232.405 of this chapter) during the preceding 12 months (or for such shorter period that the registrant was required to submit such files).
Summit Materials, Inc.YesNoSummit Materials, LLCYesNo
Indicate by check mark whether the registrant is a large accelerated filer, an accelerated filer, a non-accelerated filer, a smaller reporting company, or an emerging growth company. See the definitions of “large accelerated filer,” “accelerated filer,” “smaller reporting company” and “emerging growth company” in Rule 12b-2 of the Exchange Act.
Summit Materials, Inc.     
Large accelerated filer Accelerated filer
Non-accelerated filerSmaller reporting company
Emerging growth company
If an emerging growth company, indicate by check mark if the registrant has elected not to use the extended transition period for complying with any new or revised financial accounting standards provided pursuant to Section 13(a) of the Exchange Act.
Summit Materials, LLC     
Large accelerated filer Accelerated filer
Non-accelerated filerSmaller reporting company
Emerging growth company
If an emerging growth company, indicate by check mark if the registrant has elected not to use the extended transition period for complying with any new or revised financial accounting standards provided pursuant to Section 13(a) of the Exchange Act.
Indicate by check mark whether the registrant is a shell company (as defined in Rule 12b-2 of the Exchange Act).
Summit Materials, Inc.YesNoSummit Materials, LLCYesNo
As of May 1, 2023, the number of shares of Summit Materials, Inc.’s outstanding Class A and Class B common stock, par value $0.01 per share for each class, was 118,829,196 and 99, respectively.
As of May 1, 2023, 100% of Summit Materials, LLC’s outstanding limited liability company interests were held by Summit Materials Intermediate Holdings, LLC, its sole member and an indirect subsidiary of Summit Materials, Inc.



EXPLANATORY NOTE
 
This quarterly report on Form 10-Q (this “report”) is a combined quarterly report being filed separately by two registrants: Summit Materials, Inc. and Summit Materials, LLC. Each registrant hereto is filing on its own behalf all of the information contained in this report that relates to such registrant. Each registrant hereto is not filing any information that does not relate to such registrant, and therefore makes no representation as to any such information. We believe that combining the quarterly reports on Form 10-Q of Summit Materials, Inc. and Summit Materials, LLC into this single report eliminates duplicative and potentially confusing disclosure and provides a more streamlined presentation since a substantial amount of the disclosure applies to both registrants.
 
Unless stated otherwise or the context requires otherwise, references to “Summit Inc.” mean Summit Materials, Inc., a Delaware corporation, and references to “Summit LLC” mean Summit Materials, LLC, a Delaware limited liability company. The references to Summit Inc. and Summit LLC are used in cases where it is important to distinguish between them. We use the terms “we,” “our,” “us” or “the Company” to refer to Summit Inc. and Summit LLC together with their respective subsidiaries, unless otherwise noted or the context otherwise requires.
 
Summit Inc. was formed on September 23, 2014 to be a holding company. As of April 1, 2023, its sole material asset was a 98.9% economic interest in Summit Materials Holdings L.P., a Delaware limited partnership (“Summit Holdings”). Summit Inc. has 100% of the voting rights of Summit Holdings, which is the indirect parent of Summit LLC. Summit LLC is a co-issuer of our outstanding 6 1/2 % senior notes due 2027 (“2027 Notes”) and our 5 1/4% senior notes due 2029 (“2029 Notes” and collectively with the 2027 Notes, the “Senior Notes”). Summit Inc.’s only revenue for the three months ended April 1, 2023 was that generated by Summit LLC and its consolidated subsidiaries. Summit Inc. controls all of the business and affairs of Summit Holdings and, in turn, Summit LLC.

CAUTIONARY NOTE REGARDING FORWARD-LOOKING STATEMENTS
 
This report includes “forward-looking statements” within the meaning of the federal securities laws, which involve risks and uncertainties. Forward-looking statements include all statements that do not relate solely to historical or current facts, and you can identify forward-looking statements because they contain words such as “believes,” “expects,” “may,” “will,” “should,” “seeks,” “intends,” “trends,” “plans,” “estimates,” “projects” or “anticipates” or similar expressions that concern our strategy, plans, expectations or intentions. All statements made relating to our estimated and projected earnings, margins, costs, expenditures, cash flows, growth rates and financial results are forward-looking statements. These forward-looking statements are subject to risks, uncertainties and other factors that may cause our actual results, performance or achievements to be materially different from future results, performance or achievements expressed or implied by such forward-looking statements. We derive many of our forward-looking statements from our operating budgets and forecasts, which are based upon many detailed assumptions. While we believe that our assumptions are reasonable, it is very difficult to predict the effect of known factors, and, of course, it is impossible to anticipate all factors that could affect our actual results. In light of the significant uncertainties inherent in the forward-looking statements included herein, the inclusion of such information should not be regarded as a representation by us or any other person that the results or conditions described in such statements or our objectives and plans will be realized. Important factors could affect our results and could cause results to differ materially from those expressed in our forward-looking statements, including but not limited to the factors discussed in the section entitled “Risk Factors” in Summit Inc.’s Annual Report on Form 10-K for the fiscal year ended December 31, 2022 (the “Annual Report”), as filed with the Securities and Exchange Commission (the “SEC”), any factors discussed in the section entitled “Risk Factors” of this report and the following:

our dependence on the construction industry and the strength of the local economies in which we operate, including residential;
the cyclical nature of our business;
risks related to weather and seasonality;
risks associated with our capital-intensive business;
competition within our local markets;
our ability to execute on our acquisition strategy and portfolio optimization strategy, successfully integrate acquisitions with our existing operations and retain key employees of acquired businesses;
our dependence on securing and permitting aggregate reserves in strategically located areas;
the impact of rising interest rates, and diminished liquidity and credit availability in the market broadly;



declines in public infrastructure construction and delays or reductions in governmental funding, including the funding by transportation authorities, the federal government and other state agencies particularly;
our reliance on private investment in infrastructure, which may be adversely affected by periods of economic stagnation and recession;
environmental, health, safety and climate change laws or governmental requirements or policies concerning zoning and land use;
rising prices for, or more limited availability of, commodities, labor and other production and delivery inputs as a result of inflation, supply chain challenges or otherwise;
conditions in the credit markets;
our ability to accurately estimate the overall risks, requirements or costs when we bid on or negotiate contracts that are ultimately awarded to us;
material costs and losses as a result of claims that our products do not meet regulatory requirements or contractual specifications;
cancellation of a significant number of contracts or our disqualification from bidding for new contracts;
special hazards related to our operations that may cause personal injury or property damage not covered by insurance;
unexpected factors affecting self-insurance claims and reserve estimates;
our current level of indebtedness, including our exposure to variable interest rate risk;
our dependence on senior management and other key personnel, and our ability to retain and attract qualified personnel;
supply constraints or significant price fluctuations in the electricity and petroleum-based resources that we use, including diesel and liquid asphalt;
climate change and climate change legislation or other regulations;
unexpected operational difficulties;
costs associated with pending and future litigation;
interruptions in our information technology systems and infrastructure, including cybersecurity and data leakage risks;
potential labor disputes, strikes, other forms of work stoppage or other union activities; and
the impact of the COVID-19 pandemic, and responses to it, including vaccine mandates, or any similar crisis, on our activities.

All subsequent written and oral forward-looking statements attributable to us, or persons acting on our behalf, are expressly qualified in their entirety by these cautionary statements.
 
Any forward-looking statement that we make herein speaks only as of the date of this report. We undertake no obligation to publicly update or revise any forward-looking statement as a result of new information, future events or otherwise, except as required by law.

 CERTAIN DEFINITIONS
 
As used in this report, unless otherwise noted or the context otherwise requires:
 
“EBITDA” refers to net income (loss) before interest expense (income), income tax expense (benefit) and depreciation, depletion and amortization;
“Finance Corp.” refers to Summit Materials Finance Corp., an indirect wholly-owned subsidiary of Summit LLC and the co-issuer of the Senior Notes;
“LP Units” refers to the Class A limited partnership units of Summit Holdings; and
“TRA” refers to a tax receivable agreement between Summit Inc. and certain current and former holders of LP Units and their permitted assignees.



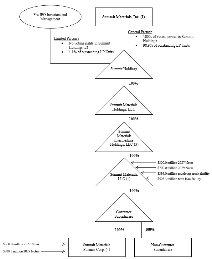
Corporate Structure
The following chart summarizes our organizational structure, equity ownership and our principal indebtedness as of April 1, 2023. This chart is provided for illustrative purposes only and does not show all of our legal entities or all obligations of such entities.
Corp Structure.jpg
(1)SEC registrant.
(2)The shares of Class B Common Stock are currently held by pre-IPO investors, including certain members of management or their family trusts that directly hold LP Units. A holder of Class B Common Stock is entitled, without regard to the number of shares of Class B Common Stock held by such holder, to a number of votes that is equal to the aggregate number of LP Units held by such holder.
(3)Guarantor under the senior secured credit facilities, but not the Senior Notes.
(4)Summit LLC and Finance Corp are the issuers of the Senior Notes and Summit LLC is the borrower under our senior secured credit facilities. Finance Corp. was formed solely for the purpose of serving as co-issuer or guarantor of certain indebtedness, including the Senior Notes. Finance Corp. does not and will not have operations of any kind and does not and will not have revenue or assets other than as may be incidental to its activities as a co-issuer or guarantor of certain indebtedness.


Table of Contents
SUMMIT MATERIALS, INC.
SUMMIT MATERIALS, LLC 
FORM 10-Q 
TABLE OF CONTENTS  
  Page No.
PART I—Financial Information 
   
   
 
   
 
   
 
   
 
   
 
   
 
   
 
   
   
   
   
PART II — Other Information 
   
   
   
   
   
   
   
  



Table of Contents
PART I—FINANCIAL INFORMATION

ITEM 1. FINANCIAL STATEMENTS

SUMMIT MATERIALS, INC. AND SUBSIDIARIES
Consolidated Balance Sheets
(In thousands, except share and per share amounts)
 April 1, 2023December 31, 2022
 (unaudited)(audited)
Assets  
Current assets:  
Cash and cash equivalents$379,457 $520,451 
Accounts receivable, net236,569 256,669 
Costs and estimated earnings in excess of billings14,387 6,510 
Inventories234,564 212,491 
Other current assets24,608 20,787 
Current assets held for sale1,305 1,468 
Total current assets890,890 1,018,376 
Property, plant and equipment, less accumulated depreciation, depletion and amortization (April 1, 2023 - $1,311,037 and December 31, 2022 - $1,267,557)
1,867,412 1,813,702 
Goodwill1,159,525 1,132,546 
Intangible assets, less accumulated amortization (April 1, 2023 - $16,428 and December 31, 2022 - $15,503)
70,485 71,384 
Deferred tax assets, less valuation allowance (April 1, 2023 - $1,113 and December 31, 2022 - $1,113)
144,467 136,986 
Operating lease right-of-use assets36,638 37,889 
Other assets45,523 44,809 
Total assets$4,214,940 $4,255,692 
Liabilities and Stockholders’ Equity
Current liabilities:
Current portion of debt$5,096 $5,096 
Current portion of acquisition-related liabilities7,243 13,718 
Accounts payable138,961 104,031 
Accrued expenses97,478 119,967 
Current operating lease liabilities7,515 7,296 
Billings in excess of costs and estimated earnings4,233 5,739 
Total current liabilities260,526 255,847 
Long-term debt1,487,783 1,488,569 
Acquisition-related liabilities22,939 29,051 
Tax receivable agreement liability322,624 327,812 
Noncurrent operating lease liabilities34,315 35,737 
Other noncurrent liabilities106,807 106,686 
Total liabilities2,234,994 2,243,702 
Commitments and contingencies (see note 12)
Stockholders’ equity:
Class A common stock, par value $0.01 per share; 1,000,000,000 shares authorized, 118,818,671 and 118,408,655 shares issued and outstanding as of April 1, 2023 and December 31, 2022, respectively
1,189 1,185 
Class B common stock, par value $0.01 per share; 250,000,000 shares authorized, 99 shares issued and outstanding as of April 1, 2023 and December 31, 2022
  
Additional paid-in capital1,403,186 1,404,122 
Accumulated earnings560,091 590,895 
Accumulated other comprehensive income3,245 3,084 
Stockholders’ equity1,967,711 1,999,286 
Noncontrolling interest in Summit Holdings12,235 12,704 
Total stockholders’ equity1,979,946 2,011,990 
Total liabilities and stockholders’ equity$4,214,940 $4,255,692 

See notes to unaudited consolidated financial statements.
1

Table of Contents
SUMMIT MATERIALS, INC. AND SUBSIDIARIES
Unaudited Consolidated Statements of Operations
(In thousands, except share and per share amounts) 
 Three months ended
 April 1, 2023April 2, 2022
Revenue:  
Product$372,172 $355,669 
Service35,098 36,826 
Net revenue407,270 392,495 
Delivery and subcontract revenue28,118 28,452 
Total revenue435,388 420,947 
Cost of revenue (excluding items shown separately below):
Product295,881 290,345 
Service30,038 34,583 
Net cost of revenue325,919 324,928 
Delivery and subcontract cost28,118 28,452 
Total cost of revenue354,037 353,380 
General and administrative expenses46,362 51,924 
Depreciation, depletion, amortization and accretion50,894 51,193 
Gain on sale of property, plant and equipment (430)(1,255)
Operating loss(15,475)(34,295)
Interest expense27,420 20,149 
Loss on debt financings493  
Gain on sale of businesses (14,205)
Other income, net(5,710)(696)
Loss from operations before taxes(37,678)(39,543)
Income tax benefit(6,466)(4,743)
Net loss(31,212)(34,800)
Net loss attributable to Summit Holdings(408)(508)
Net loss attributable to Summit Inc.$(30,804)$(34,292)
Loss per share of Class A common stock:
Basic$(0.26)$(0.28)
Diluted$(0.26)$(0.28)
Weighted average shares of Class A common stock:
Basic118,679,656 120,916,680 
Diluted118,679,656 120,916,680 

See notes to unaudited consolidated financial statements.
2

Table of Contents
SUMMIT MATERIALS, INC. AND SUBSIDIARIES
Unaudited Consolidated Statements of Comprehensive Income
(In thousands) 
 Three months ended
 April 1, 2023April 2, 2022
Net loss$(31,212)$(34,800)
Other comprehensive income (loss):
Foreign currency translation adjustment203 1,744 
Less tax effect of other comprehensive loss items(39)(419)
Other comprehensive income164 1,325 
Comprehensive loss(31,048)(33,475)
Less comprehensive loss attributable to Summit Holdings(405)(489)
Comprehensive loss attributable to Summit Inc.$(30,643)$(32,986)

See notes to unaudited consolidated financial statements.
3

Table of Contents
SUMMIT MATERIALS, INC. AND SUBSIDIARIES
Unaudited Consolidated Statements of Cash Flows
(In thousands) 
 Three months ended
 April 1, 2023April 2, 2022
Cash flows from operating activities:  
Net loss$(31,212)$(34,800)
Adjustments to reconcile net income to net cash provided by operating activities:
Depreciation, depletion, amortization and accretion53,927 54,838 
Share-based compensation expense4,708 5,422 
Net gain on asset and business disposals(868)(15,660)
Non-cash loss on debt financings161  
Change in deferred tax asset, net(7,522)(7,770)
Other26 (221)
Decrease (increase) in operating assets, net of acquisitions and dispositions:
Accounts receivable, net20,414 35,836 
Inventories(20,960)(36,752)
Costs and estimated earnings in excess of billings(7,868)(6,449)
Other current assets(3,748)(1,891)
Other assets2,239 1,183 
(Decrease) increase in operating liabilities, net of acquisitions and dispositions:
Accounts payable20,987 16,744 
Accrued expenses(27,968)(25,946)
Billings in excess of costs and estimated earnings(1,507)317 
Tax receivable agreement liability(531) 
Other liabilities57 (1,564)
Net cash provided by (used in) operating activities335 (16,713)
Cash flows from investing activities:
Acquisitions, net of cash acquired(55,477) 
Purchases of property, plant and equipment(63,584)(57,774)
Proceeds from the sale of property, plant and equipment1,777 1,439 
Proceeds from sale of businesses 47,821 
Other(1,045)(857)
Net cash used in investing activities(118,329)(9,371)
Cash flows from financing activities:
Debt issuance costs(1,566) 
Payments on debt(4,414)(7,603)
Payments on acquisition-related liabilities(11,374)(11,397)
Repurchases of common stock (47,509)
Proceeds from stock option exercises15 27 
Other(5,719)(1,180)
Net cash used in financing activities(23,058)(67,662)
Impact of foreign currency on cash58 177 
Net decrease in cash(140,994)(93,569)
Cash and cash equivalents—beginning of period520,451 380,961 
Cash and cash equivalents—end of period$379,457 $287,392 

See notes to unaudited consolidated financial statements.
4

Table of Contents
SUMMIT MATERIALS, INC. AND SUBSIDIARIES
Unaudited Consolidated Statements of Changes in Stockholders’ Equity
(In thousands, except share amounts) 
 Summit Materials, Inc. 
 Accumulated
OtherClass AClass BAdditionalNoncontrollingTotal
AccumulatedComprehensiveCommon StockCommon StockPaid-inInterest inStockholders’
 EarningsincomeSharesDollarsSharesDollarsCapitalSummit HoldingsEquity
Balance - December 31, 2022$590,895 $3,084 118,408,655 $1,185 99 $ $1,404,122 $12,704 $2,011,990 
Net loss(30,804)— — — — — — (408)(31,212)
LP Unit exchanges— — 2,000 — — — 21 (21) 
Other comprehensive income, net of tax— 161 — — — — — 3 164 
Stock option exercises— — 902 — — — 15 — 15 
Share-based compensation— — — — — — 4,708 — 4,708 
Shares redeemed to settle taxes and other— — 407,114 4 — — (5,680)(43)(5,719)
Balance - April 1, 2023$560,091 $3,245 118,818,671 $1,189 99 $ $1,403,186 $12,235 $1,979,946 
Balance — January 1, 2022$478,956 $7,083 118,705,108 $1,188 99 $ $1,326,340 $9,645 $1,823,212 
Net loss(34,292)— — — — — — (508)(34,800)
Other comprehensive income, net of tax— 1,306 — — — — — 19 1,325 
Stock option exercises— — 1,589  — — 27 — 27 
Share-based compensation— — — — — — 5,422 — 5,422 
Repurchases of common stock(47,494)— (1,506,878)(15)— — (121)121 (47,509)
Shares redeemed to settle taxes and other— — 842,029 8 — — (1,120)(68)(1,180)
Balance — April 2, 2022$397,170 $8,389 118,041,848 $1,181 99 $ $1,330,548 $9,209 $1,746,497 
See notes to unaudited consolidated financial statements.
5

Table of Contents
SUMMIT MATERIALS, INC.
 
NOTES TO UNAUDITED CONSOLIDATED FINANCIAL STATEMENTS
 
(Dollars in tables in thousands, except per share amounts or otherwise noted)
 
1.SUMMARY OF ORGANIZATION AND SIGNIFICANT ACCOUNTING POLICIES
 
Summit Materials, Inc. (“Summit Inc.” and, together with its subsidiaries, “Summit,” “we,” “us,” “our” or the “Company”) is a vertically-integrated construction materials company. The Company is engaged in the production and sale of aggregates, cement, ready-mix concrete, asphalt paving mix and concrete products and owns and operates quarries, sand and gravel pits, two cement plants, cement distribution terminals, ready-mix concrete plants, asphalt plants and landfill sites. It is also engaged in paving and related services. The Company’s three operating and reporting segments are the West, East and Cement segments.
 
Substantially all of the Company’s construction materials, products and services are produced, consumed and performed outdoors, primarily in the spring, summer and fall. Seasonal changes and other weather-related conditions can affect the production and sales volumes of its products and delivery of services. Therefore, the financial results for any interim period are typically not indicative of the results expected for the full year. Furthermore, the Company’s sales and earnings are sensitive to national, regional and local economic conditions, weather conditions and to cyclical changes in construction spending, among other factors.
 
Summit Inc. is a holding corporation operating and controlling all of the business and affairs of Summit Materials Holdings L.P. (“Summit Holdings”) and its subsidiaries, and through Summit Holdings conducts its business. Summit Inc. owns the majority of the partnership interests of Summit Holdings (see Note 9, Stockholders’ Equity). Summit Materials, LLC (“Summit LLC”), an indirect wholly owned subsidiary of Summit Holdings, conducts the majority of our operations. Summit Materials Finance Corp. (“Summit Finance”), an indirect wholly owned subsidiary of Summit LLC, has jointly issued our Senior Notes as described below.
 
Basis of Presentation—These unaudited consolidated financial statements were prepared in accordance with U.S. generally accepted accounting principles (“U.S. GAAP”) for interim financial information, without audit, pursuant to the rules and regulations of the Securities and Exchange Commission (“SEC”). Certain information and footnote disclosures typically included in financial statements prepared in accordance with U.S. GAAP have been condensed or omitted pursuant to such rules and regulations. These unaudited consolidated financial statements should be read in conjunction with the Company's audited consolidated financial statements and the notes thereto as of and for the year ended December 31, 2022. The Company continues to follow the accounting policies set forth in those audited consolidated financial statements.
 
Management believes that these consolidated interim financial statements include all adjustments, normal and recurring in nature, that are necessary to present fairly the financial position of the Company as of April 1, 2023, the results of operations for the three months ended April 1, 2023 and April 2, 2022 and cash flows for the three months ended April 1, 2023 and April 2, 2022.
 
Principles of Consolidation—The consolidated financial statements include the accounts of Summit Inc. and its majority owned subsidiaries. All intercompany balances and transactions have been eliminated.
 
For a summary of the changes in Summit Inc.’s ownership of Summit Holdings, see Note 9, Stockholders’ Equity.

Use of Estimates—Preparation of these consolidated financial statements in conformity with U.S. GAAP requires management to make estimates and assumptions. These estimates and the underlying assumptions affect the amounts of assets and liabilities reported, disclosures about contingent assets and liabilities and reported amounts of revenue and expenses. Such estimates include the valuation of accounts receivable, inventories, valuation of deferred tax assets, goodwill, intangibles and other long-lived assets, tax receivable agreement ("TRA") liability, pension and other postretirement obligations and asset retirement obligations. Estimates also include revenue earned on contracts and costs to complete contracts. Most of the Company’s paving and related services are performed under fixed unit-price contracts with state and local governmental entities. Management regularly evaluates its estimates and assumptions based on historical experience and other factors, including the current economic environment. As future events and their effects cannot be determined with precision, actual results can differ significantly from estimates made. Changes in estimates, including
6

Table of Contents
those resulting from continuing changes in the economic environment, are reflected in the Company’s consolidated financial statements when the change in estimate occurs.

Business and Credit Concentrations—The Company’s operations are conducted primarily across 20 U.S. states and in British Columbia, Canada, with the most significant revenue generated in Texas, Utah, Kansas and Missouri. The Company’s accounts receivable consist primarily of amounts due from customers within these areas. Therefore, collection of these accounts is dependent on the economic conditions in the aforementioned states, as well as specific situations affecting individual customers. Credit granted within the Company’s trade areas has been granted to many customers, and management does not believe that a significant concentration of credit exists with respect to any individual customer or group of customers. No single customer accounted for more than 10% of the Company’s total revenue in the three months ended April 1, 2023 or April 2, 2022.

Revenue Recognition—We earn revenue from the sale of products, which primarily include aggregates, cement, ready-mix concrete and asphalt, but also include concrete products and plastics components, and from the provision of services, which are primarily paving and related services, but also include landfill operations, the receipt and disposal of waste that is converted to fuel for use in our cement plants.
Products: Revenue for product sales is recognized when the performance obligation is satisfied, which generally is when the product is shipped. 
Services: We earn revenue from the provision of services, which are primarily paving and related services, which are typically calculated using monthly progress based on a method similar to percentage of completion or a customer’s engineer review of progress.
The majority of our construction service contracts are completed within one year, but may occasionally extend beyond this time frame. The majority of our construction service contracts are for work that occurs mostly during the spring, summer and fall. We generally measure progress toward completion on long-term paving and related services contracts based on the proportion of costs incurred to date relative to total estimated costs at completion.
Estimating costs to be incurred for revenue recognition involves the use of various estimating techniques to project costs at completion, and in some cases includes estimates of recoveries asserted against the customer for changes in specifications or other disputes.
 
Earnings per Share—The Company computes basic earnings per share attributable to stockholders by dividing income attributable to Summit Inc. by the weighted-average shares of Class A common stock outstanding. Diluted earnings per share reflects the potential dilution beyond shares for basic earnings per share that could occur if securities or other contracts to issue common stock were exercised, converted into common stock, or resulted in the issuance of common stock that would have shared in the Company’s earnings. Since the Class B common stock has no economic value, those shares are not included in the weighted-average common share amount for basic or diluted earnings per share. In addition, as the shares of Class A common stock are issued by Summit Inc., the earnings and equity interests of noncontrolling interests are not included in basic earnings per share.

2.ACQUISITIONS, DISPOSITIONS, GOODWILL AND INTANGIBLES
 
The Company has completed numerous acquisitions since its formation, which have been financed through a combination of debt and equity funding and available cash. The operations of each acquisition have been included in the Company’s consolidated results of operations since the respective closing dates of the acquisitions. The Company measures all assets acquired and liabilities assumed at their acquisition-date fair value. Goodwill acquired during a business combination has an indefinite life and is not amortized.

The following table summarizes the Company’s acquisitions by region and period:

Three months endedYear ended
April 1, 2023December 31, 2022
West1  
East 2 

The purchase price allocation, primarily the valuation of property, plant and equipment for the acquisitions completed during the three months ended April 1, 2023, as well as the acquisitions completed during 2022 that occurred after April 2,
7

Table of Contents
2022, have not yet been finalized due to the recent timing of the acquisitions, status of the valuation of property, plant and equipment and finalization of related tax returns. The following table summarizes aggregated information regarding the fair values of the assets acquired and liabilities assumed as of the respective acquisition dates:

Three months endedYear ended
April 1, 2023    December 31, 2022
Financial assets$804 $297 
Inventories1,107 161 
Property, plant and equipment27,170 30,041 
Other assets91 1,116 
Financial liabilities(59)(1,120)
Other long-term liabilities(138)(1,589)
Net assets acquired28,975 28,906 
Goodwill26,910  
Purchase price55,885 28,906 
Acquisition-related liabilities (6,176)
Other(408) 
Net cash paid for acquisitions$55,477 $22,730 

Changes in the carrying amount of goodwill, by reportable segment, from December 31, 2022 to April 1, 2023 are summarized as follows:
 WestEastCement
Total  
Balance—December 31, 2022$566,389 $361,501 $204,656 $1,132,546 
Acquisitions (1)26,910   26,910 
Foreign currency translation adjustments69   69 
Balance—April 1, 2023$593,368 $361,501 $204,656 $1,159,525 
_______________________________________________________________________
(1) Reflects goodwill from 2023 acquisitions.

The Company’s intangible assets subject to amortization are primarily composed of operating permits, mineral lease agreements and reserve rights. Operating permits relate to permitting and zoning rights acquired outside of a business combination. The assets related to mineral lease agreements reflect the submarket royalty rates paid under agreements, primarily for extracting aggregates. The values were determined as of the respective acquisition dates by a comparison of market-royalty rates. The reserve rights relate to aggregate reserves to which the Company has certain rights of ownership, but does not own the reserves. The intangible assets are amortized on a straight-line basis over the lives of the leases or permits. The following table shows intangible assets by type and in total:

 April 1, 2023December 31, 2022
 Gross
 Carrying
 Amount
Accumulated
 Amortization
Net
 Carrying
 Amount
Gross
 Carrying
 Amount
Accumulated
 Amortization
Net
 Carrying
 Amount
Operating permits$38,677 $(4,498)$34,179 $38,677 $(4,109)$34,568 
Mineral leases17,766 (7,005)10,761 18,091 (7,056)11,035 
Reserve rights25,586 (4,402)21,184 25,242 (3,872)21,370 
Other4,884 (523)4,361 4,877 (466)4,411 
Total intangible assets$86,913 $(16,428)$70,485 $86,887 $(15,503)$71,384 
 
Amortization expense totaled $0.9 million and $0.9 million for the three months ended April 1, 2023 and April 2, 2022, respectively. The estimated amortization expense for the intangible assets for each of the five years subsequent to April 1, 2023 is as follows:

8

Table of Contents
2023 (nine months)$2,984 
20243,987 
20253,945 
20263,897 
20273,884 
20283,887 
Thereafter47,901 
Total$70,485 


3.REVENUE RECOGNITION
 
We derive our revenue predominantly by selling construction materials, products and providing paving and related services. Construction materials consist of aggregates and cement. Products consist of related downstream products, including ready-mix concrete, asphalt paving mix and concrete products. Paving and related service revenue is generated primarily from the asphalt paving services that we provide.
 
Revenue by product for the three months ended April 1, 2023 and April 2, 2022 is as follows:
 Three months ended
 April 1, 2023April 2, 2022
Revenue by product*:  
Aggregates$143,653 $123,393 
Cement49,013 42,554 
Ready-mix concrete138,778 157,563 
Asphalt26,635 17,138 
Paving and related services27,184 30,610 
Other50,125 49,689 
Total revenue$435,388 $420,947 
*Revenue from liquid asphalt terminals is included in asphalt revenue.
 
Accounts receivable, net consisted of the following as of April 1, 2023 and December 31, 2022: 
 April 1, 2023December 31, 2022
Trade accounts receivable$222,479 $215,766 
Construction contract receivables12,243 37,067 
Retention receivables9,428 11,048 
Accounts receivable244,150 263,881 
Less: Allowance for doubtful accounts(7,581)(7,212)
Accounts receivable, net$236,569 $256,669 
 
Retention receivables are amounts earned by the Company but held by customers until paving and related service contracts and projects are near completion or fully completed. Amounts are generally billed and collected within one year.

4.INVENTORIES
 
Inventories consisted of the following as of April 1, 2023 and December 31, 2022: 
 April 1, 2023December 31, 2022
Aggregate stockpiles$152,276 $148,347 
Finished goods51,884 33,622 
Work in process7,754 8,191 
Raw materials22,650 22,331 
Total$234,564 $212,491 

9

Table of Contents
5.ACCRUED EXPENSES
 
Accrued expenses consisted of the following as of April 1, 2023 and December 31, 2022:
 April 1, 2023December 31, 2022
Interest$11,064 $24,625 
Payroll and benefits20,447 34,485 
Finance lease obligations4,224 6,959 
Insurance19,713 18,127 
Current portion of TRA liability and non-income taxes9,536 4,360 
Deferred asset purchase payments5,287 5,131 
Professional fees2,053 924 
Other (1)25,154 25,356 
Total$97,478 $119,967 
(1)Consists primarily of current portion of asset retirement obligations and miscellaneous accruals.

6.DEBT
 
Debt consisted of the following as of April 1, 2023 and December 31, 2022: 
 April 1, 2023December 31, 2022
Term Loan, due 2027:  
$508.3 million and $509.6 million, net of $4.8 million and $5.0 million discount at April 1, 2023 and December 31, 2022, respectively
$503,530 $504,549 
612% Senior Notes, due 2027
300,000 300,000 
514% Senior Notes, due 2029
700,000 700,000 
Total1,503,530 1,504,549 
Current portion of long-term debt5,096 5,096 
Long-term debt$1,498,434 $1,499,453 
 
The contractual payments of long-term debt, including current maturities, for the five years subsequent to April 1, 2023, are as follows:

2023 (nine months)$3,822 
20243,822 
20256,369 
20265,096 
2027789,177 
2028 
Thereafter700,000 
Total1,508,286 
Less: Original issue net discount(4,756)
Less: Capitalized loan costs(10,651)
Total debt$1,492,879 
 
Senior Notes— On August 11, 2020, Summit LLC and Summit Finance (together, the “Issuers”) issued $700.0 million in aggregate principal amount of 5.250% senior notes due January 15, 2029 (the “2029 Notes”). The 2029 Notes were issued at 100.0% of their par value with proceeds of $690.4 million, net of related fees and expenses. The 2029 Notes were issued under an indenture dated August 11, 2020 (the "2029 Notes Indenture"). The 2029 Notes Indenture contains covenants limiting, among other things, Summit LLC and its restricted subsidiaries’ ability to incur additional indebtedness or issue certain preferred shares, pay dividends, redeem stock or make other distributions, make certain investments, sell or transfer certain assets, create liens, consolidate, merge, sell or otherwise dispose of all or substantially all of its assets, enter into certain transactions with affiliates, and designate subsidiaries as unrestricted subsidiaries. The 2029 Notes Indenture also contains customary events of default. Interest on the 2029 Notes is payable semi-annually on January 15 and July 15 of each year commencing on January 15, 2021.
10

Table of Contents

On March 15, 2019, the Issuers issued $300.0 million in aggregate principal amount of 6.500% senior notes due March 15, 2027 (the “2027 Notes”). The 2027 Notes were issued at 100.0% of their par value with proceeds of $296.3 million, net of related fees and expenses. The 2027 Notes were issued under an indenture dated March 25, 2019, the terms of which are generally consistent with the 2029 Notes Indenture. Interest on the 2027 Notes is payable semi-annually on March 15 and September 15 of each year commencing on September 15, 2019.

As of April 1, 2023 and December 31, 2022, the Company was in compliance with all covenants under the applicable indentures.
 
Senior Secured Credit Facilities— Summit LLC has credit facilities that provide for term loans in an aggregate amount of $508.3 million and revolving credit commitments in an aggregate amount of $395.0 million (the “Senior Secured Credit Facilities”). Under the Senior Secured Credit Facilities, required principal repayments of 0.25% of the refinanced aggregate amount of term debt are due on the last business day of each March, June, September and December commencing with the March 2023 payment. The interest rate on the term loan is a variable rate, it was 8.49% as of April 1, 2023. In 2022, the Company repaid $95.6 million of its term loan under provisions related to divestitures of businesses.

On December 14, 2022, Summit Materials, LLC entered into Amendment No. 5 to the credit agreement governing the Senior Secured Credit Facilities (the “Credit Agreement”), which among other things, (a) refinanced the existing $509.6 million of existing term loans with new term loans under the Term Loan Facility bearing interest, at Summit LLC’s option, based on either the base rate or Term Secured Overnight Financing Rate ("SOFR") rate and an applicable margin of (i) 2.00% per annum with respect to base rate borrowings and a floor of 1.00% per annum or (ii) 3.00% per annum with respect to Term SOFR borrowings, with a SOFR adjustment of 0.10% per annum and a floor of zero, and (b) extended the maturity date to December 14, 2027.

On January 10, 2023, Summit Materials, LLC entered into Amendment No. 6 to the Credit Agreement, which among other things, increased the maximum amount available to $395.0 million and extended the maturity date to January 10, 2028. The revolving credit agreement bears interest per annum equal to a Term SOFR Rate with a SOFR adjustment of 0.10% per annum and a floor of zero.
 
There were no outstanding borrowings under the revolving credit facility as of April 1, 2023 and December 31, 2022, with borrowing capacity of $373.9 million remaining as of April 1, 2023, which is net of $21.1 million of outstanding letters of credit. The outstanding letters of credit are renewed annually and support required bonding on construction projects, large leases, workers compensation claims and the Company’s insurance liabilities.
 
Summit LLC’s Consolidated First Lien Net Leverage Ratio, as such term is defined in the Credit Agreement, should be no greater than 4.75:1.0 as of each quarter-end. As of April 1, 2023 and December 31, 2022, Summit LLC was in compliance with all financial covenants.
 
Summit LLC’s wholly-owned domestic subsidiary companies, subject to certain exclusions and exceptions, are named as subsidiary guarantors of the Senior Notes and the Senior Secured Credit Facilities. In addition, Summit LLC has pledged substantially all of its assets as collateral, subject to certain exclusions and exceptions, for the Senior Secured Credit Facilities.
11

Table of Contents
The following table presents the activity for the deferred financing fees for the three months ended April 1, 2023 and April 2, 2022:
 Deferred financing fees
Balance—December 31, 2022$11,489 
Loan origination fees1,566 
Amortization(616)
Write off of deferred financing fees(160)
Balance—April 1, 2023$12,279 
 
 
Balance—January 1, 2022$13,049 
Amortization(692)
Balance—April 2, 2022$12,357 

Other—On January 15, 2015, the Company’s wholly-owned subsidiary in British Columbia, Canada entered into an agreement with HSBC Bank Canada, which was amended on November 30, 2020, for a (i) $6.0 million Canadian dollar (“CAD”) revolving credit commitment to be used for operating activities that bears interest per annum equal to the bank’s prime rate plus 0.20%, (ii) $0.5 million CAD revolving credit commitment to be used for capital equipment that bears interest per annum at the bank’s prime rate plus 0.20% and (iii) $1.5 million CAD revolving credit commitment to provide guarantees on behalf of that subsidiary and (iv) $10.0 million CAD revolving foreign exchange facility available to purchase foreign exchange forward contracts. There were no amounts outstanding under this agreement as of April 1, 2023 or December 31, 2022, which may be terminated upon demand.

7.INCOME TAXES
 
Summit Inc.’s tax provision includes its proportional share of Summit Holdings’ tax attributes. Summit Holdings’ subsidiaries are primarily limited liability companies but do include certain entities organized as C corporations and a Canadian subsidiary. The tax attributes related to the limited liability companies are passed on to Summit Holdings and then to its partners, including Summit Inc. The tax attributes associated with the C corporation and Canadian subsidiaries are fully reflected in the Company’s accounts.
 
Our income tax benefit was $(6.5) million and $(4.7) million in the three months ended April 1, 2023 and April 2, 2022, respectively. The effective tax rate for Summit Inc. differs from the federal statutory tax rate primarily due to (1) tax depletion expense in excess of the expense recorded under U.S. GAAP, (2) basis differences in assets divested, (3) state taxes, (4) the minority interest in the Summit Holdings partnership that is allocated outside of the Company and (5) various other items such as limitations on meals and entertainment, certain stock compensation and other costs.
  
As of April 1, 2023 and December 31, 2022, Summit Inc. had a valuation allowance of $1.1 million and $1.1 million, respectively, which relates to certain deferred tax assets in taxable entities where realization is not more likely than not.

No material interest or penalties were recognized in income tax expense during the three months ended April 1, 2023 and April 2, 2022.

Tax Receivable Agreement—The Company is party to a TRA with certain current and former holders of LP Units that provides for the payment by Summit Inc. to exchanging holders of LP Units of 85% of the benefits, if any, that Summit Inc. actually realizes (or, under certain circumstances such as an early termination of the TRA, is deemed to realize) as a result of increases in the tax basis of tangible and intangible assets of Summit Holdings and certain other tax benefits related to entering into the TRA, including tax benefits attributable to payments under the TRA.
 
In the three months ended April 1, 2023, 2,000 LP Units were acquired by Summit Inc. in exchange for an equal number of newly-issued shares of Summit Inc.’s Class A common stock. As of April 1, 2023 and December 31, 2022, we had recorded $327.8 million and $328.4 million of TRA liability, respectively.
 
Tax Distributions – The holders of Summit Holdings’ LP Units, including Summit Inc., incur U.S. federal, state and local income taxes on their share of any taxable income of Summit Holdings. The limited partnership agreement of Summit Holdings provides for pro rata cash distributions (“tax distributions”) to the holders of the LP Units in an amount generally calculated to provide each holder of LP Units with sufficient cash to cover its tax liability in respect of the LP Units. In
12

Table of Contents
general, these tax distributions are computed based on Summit Holdings’ estimated taxable income allocated to Summit Inc. multiplied by an assumed tax rate equal to the highest effective marginal combined U.S. federal, state and local income tax rate in New York, New York. No tax distributions were made by Summit Holdings in the three months ended April 1, 2023.

8.EARNINGS PER SHARE
 
Basic earnings per share is computed by dividing net earnings by the weighted average common shares outstanding and diluted net earnings is computed by dividing net earnings, adjusted for changes in the earnings allocated to Summit Inc. as a result of the assumed conversion of LP Units, by the weighted-average common shares outstanding assuming dilution.

The following table shows the calculation of basic and diluted earnings per share:
 Three months ended
 April 1, 2023April 2, 2022
Net loss attributable to Summit Inc.$(30,804)$(34,292)
Weighted average shares of Class A stock outstanding118,564,556 120,756,555 
Add: Nonvested restricted stock awards of retirement eligible shares115,100 160,125 
Weighted average shares outstanding118,679,656 120,916,680 
Basic loss per share$(0.26)$(0.28)
Diluted net loss attributable to Summit Inc.$(30,804)$(34,292)
Weighted average shares outstanding118,679,656 120,916,680 
Add: weighted average of LP Units  
Add: stock options  
Add: warrants  
Add: restricted stock units  
Add: performance stock units  
Weighted average dilutive shares outstanding118,679,656 120,916,680 
Diluted loss per share$(0.26)$(0.28)
 
Excluded from the above calculations were the shares noted below as they were antidilutive:
 Three months ended
 April 1, 2023April 2, 2022
Antidilutive shares:  
LP Units1,311,257 1,314,006 
Time-vesting stock options279,680 290,944 
Warrants31,519 31,519 
Time-vesting restricted stock units1,051,844 1,379,251 
Market-based restricted stock units439,704 416,096 

9.STOCKHOLDERS’ EQUITY

During 2023, certain limited partners of Summit Holdings exchanged their LP Units for shares of Class A common stock of Summit Inc.

In March 2022, our Board of Directors authorized a share repurchase program, whereby we can repurchase up to $250 million of our Class A common stock. As of April 1, 2023, there was $149.0 million available for purchase, upon which they will be retired.

The following table summarizes the changes in our ownership of Summit Holdings:

13

Table of Contents
 Summit Inc.
Shares (Class A)
LP UnitsTotalSummit Inc.
Ownership
Percentage
Balance — December 31, 2022118,408,655 1,312,004 119,720,659 98.9 %
Exchanges during period2,000 (2,000) 
Stock option exercises902 — 902 
Other equity transactions407,114 — 407,114 
Balance — April 1, 2023118,818,671 1,310,004 120,128,675 98.9 %
Balance — January 1, 2022120,684,322 1,314,006 121,998,328 98.9 %
Stock option exercises1,589 — 1,589 
Repurchases of common stock(1,506,878)— (1,506,878)
Other equity transactions842,029 — 842,029 
Balance — April 2, 2022120,021,062 1,314,006 121,335,068 98.9 %

Summit Inc. is Summit Holdings’ primary beneficiary and thus consolidates Summit Holdings in its consolidated financial statements with a corresponding noncontrolling interest reclassification, which was 1.1% and 1.1% as of April 1, 2023 and December 31, 2022, respectively.
 
Accumulated other comprehensive income (loss)The changes in each component of accumulated other comprehensive income (loss) consisted of the following:
 Change in
 retirement plans
Foreign currency
 translation
 adjustments
Accumulated
 other
 comprehensive
 income (loss)
Balance — December 31, 2022$6,356 $(3,272)$3,084 
Foreign currency translation adjustment, net of tax— 161 161 
Balance — April 1, 2023$6,356 $(3,111)$3,245 
Balance — January 1, 2022$1,508 $5,575 $7,083 
Foreign currency translation adjustment, net of tax— 1,306 1,306 
Balance — April 2, 2022$1,508 $6,881 $8,389 

10.SUPPLEMENTAL CASH FLOW INFORMATION
 
Supplemental cash flow information is as follows:
 Three months ended
 April 1, 2023April 2, 2022
Cash payments:  
Interest$37,970 $31,789 
Payments for income taxes, net2,088 1,542 
Operating cash payments on operating leases2,402 2,455 
Operating cash payments on finance leases149 372 
Finance cash payments on finance leases4,011 5,949 
Non cash investing and financing activities:
Accrued liabilities for purchases of property, plant and equipment$21,911 $23,610 
Right of use assets obtained in exchange for operating lease obligations679 5,416 
Right of use assets obtained in exchange for finance leases obligations413 248 
Exchange of LP Units to shares of Class A common stock60  

14

Table of Contents

11.LEASES

We lease construction and office equipment, distribution facilities and office space. Leases with an initial term of 12 months or less, including month to month leases, are not recorded on the balance sheet. Lease expense for short-term leases is recognized on a straight line basis over the lease term. For lease agreements we have entered into or reassessed we combine lease and nonlease components. While we also own mineral leases for mining operations, those leases are outside the scope of Accounting Standards Update No. 2016-2, Leases (Topic 842). Assets acquired under finance leases are included in property, plant and equipment.

Many of our leases include options to purchase the leased equipment. The depreciable life of assets and leasehold improvements are limited by the expected lease term, unless there is a transfer of title or purchase option reasonably certain of exercise. Our lease agreements do not contain any material residual value guarantees or material restrictive covenants. The components of lease expense were as follows:
15

Table of Contents
Three months ended
April 1, 2023April 2, 2022
Operating lease cost$2,641 $2,512 
Variable lease cost30 113 
Short-term lease cost7,270 8,248 
Financing lease cost:
Amortization of right-of-use assets818 1,986 
Interest on lease liabilities148 369 
Total lease cost$10,907 $13,228 
April 1, 2023December 31, 2022
Supplemental balance sheet information related to leases:
Operating leases:
Operating lease right-of-use assets$36,638 $37,889 
Current operating lease liabilities$7,515 $7,296 
Noncurrent operating lease liabilities34,315 35,737 
Total operating lease liabilities$41,830 $43,033 
Finance leases:
Property and equipment, gross$24,565 $32,119 
Less accumulated depreciation(11,279)(14,992)
Property and equipment, net$13,286 $17,127 
Current finance lease liabilities$4,224 $6,959 
Long-term finance lease liabilities6,303 7,167 
Total finance lease liabilities$10,527 $14,126 
Weighted average remaining lease term (years):
Operating leases9.09.1
Finance lease3.52.8
Weighted average discount rate:
Operating leases4.7 %4.7 %
Finance leases5.6 %5.3 %
Maturities of lease liabilities, as of April 1, 2023, were as follows:
Operating LeasesFinance Leases
2023 (nine months)$6,929 $3,106 
20248,289 3,433 
20256,377 2,435 
20265,009 990 
20274,161 760 
20283,223 513 
Thereafter16,787 570 
Total lease payments50,775 11,807 
Less imputed interest(8,945)(1,280)
Present value of lease payments$41,830 $10,527 

12.COMMITMENTS AND CONTINGENCIES
 
The Company is party to certain legal actions arising from the ordinary course of business activities. Accruals are recorded when the outcome is probable and can be reasonably estimated. While the ultimate results of claims and litigation cannot be predicted with certainty, management expects that the ultimate resolution of all current pending or threatened claims and
16

Table of Contents
litigation will not have a material effect on the Company’s consolidated financial position, results of operations or liquidity. The Company records legal fees as incurred.

In March 2018, we were notified of an investigation by the Canadian Competition Bureau (the “CCB”) into pricing practices by certain asphalt paving contractors in British Columbia, including Winvan Paving, Ltd. (“Winvan”). We believe the investigation is focused on time periods prior to our April 2017 acquisition of Winvan and we are cooperating with the CCB. Although we currently do not believe this matter will have a material adverse effect on our business, financial condition or results of operations, we are currently not able to predict the ultimate outcome or cost of the investigation.

Environmental Remediation and Site Restoration —The Company’s operations are subject to and affected by federal, state, provincial and local laws and regulations relating to the environment, health and safety and other regulatory matters. These operations require environmental operating permits, which are subject to modification, renewal and revocation. The Company regularly monitors and reviews its operations, procedures and policies for compliance with these laws and regulations. Despite these compliance efforts, risk of environmental liability is inherent in the operation of the Company’s business, as it is with other companies engaged in similar businesses and there can be no assurance that environmental liabilities or noncompliance will not have a material adverse effect on the Company’s consolidated financial condition, results of operations or liquidity.
 
The Company has asset retirement obligations arising from regulatory and contractual requirements to perform reclamation activities at the time certain quarries and landfills are closed. As of April 1, 2023 and December 31, 2022, $35.5 million and $36.3 million, respectively, were included in other noncurrent liabilities on the consolidated balance sheets and $5.3 million and $4.0 million, respectively, were included in accrued expenses for future reclamation costs. The total undiscounted anticipated costs for site reclamation as of April 1, 2023 and December 31, 2022 were $124.8 million and $124.9 million, respectively.
 
Other—The Company is obligated under various firm purchase commitments for certain raw materials and services that are in the ordinary course of business. Management does not expect any significant changes in the market value of these goods and services during the commitment period that would have a material adverse effect on the financial condition, results of operations and cash flows of the Company. The terms of the purchase commitments generally approximate one year.

13.FAIR VALUE
 
Fair Value Measurements—Certain acquisitions made by the Company require the payment of contingent amounts of purchase consideration. These payments are contingent on specified operating results being achieved in periods subsequent to the acquisition and will only be made if earn-out thresholds are achieved. Contingent consideration obligations are measured at fair value each reporting period. Any adjustments to fair value are recognized in earnings in the period identified.

The fair value of contingent consideration as of April 1, 2023 and December 31, 2022 was:
 April 1, 2023December 31, 2022
Current portion of acquisition-related liabilities and Accrued expenses:  
Contingent consideration$336 $336 
Acquisition-related liabilities and Other noncurrent liabilities:
Contingent consideration$4,961 $4,981 
 
The fair value of contingent consideration was based on unobservable, or Level 3, inputs, including projected probability-weighted cash payments and a 10.0% discount rate, which reflects a market discount rate. Changes in fair value may occur as a result of a change in actual or projected cash payments, the probability weightings applied by the Company to projected payments or a change in the discount rate. Significant increases or decreases in any of these inputs in isolation could result in a lower, or higher, fair value measurement. There were no material valuation adjustments to contingent consideration as of April 1, 2023 and April 2, 2022.
 
Financial Instruments—The Company’s financial instruments include debt and certain acquisition-related liabilities (deferred consideration and noncompete obligations). The carrying value and fair value of these financial instruments as of April 1, 2023 and December 31, 2022 was:
17

Table of Contents
 
 April 1, 2023December 31, 2022
 Fair ValueCarrying ValueFair ValueCarrying Value
Level 1    
Long-term debt(1)$1,457,171 $1,503,530 $1,447,673 $1,504,549 
Level 3
Current portion of deferred consideration and noncompete obligations(2)6,907 6,907 13,382 13,382 
Long term portion of deferred consideration and noncompete obligations(3)17,978 17,978 24,070 24,070 
(1)$5.1 million was included in current portion of debt as of April 1, 2023 and December 31, 2022.
(2)Included in current portion of acquisition-related liabilities on the consolidated balance sheets.
(3)Included in acquisition-related liabilities on the consolidated balance sheets.

The fair value of debt was determined based on observable, or Level 2, inputs, such as interest rates, bond yields and quoted prices in inactive markets. The fair values of the deferred consideration and noncompete obligations were determined based on unobservable, or Level 3, inputs, including the cash payment terms in the purchase agreements and a discount rate reflecting the Company’s credit risk. The discount rate used is generally consistent with that used when the obligations were initially recorded.
 
Securities with a maturity of three months or less are considered cash equivalents and the fair value of these assets approximates their carrying value.

14.SEGMENT INFORMATION
 
The Company has three operating segments: West, East and Cement, which are its reporting segments. These segments are consistent with the Company’s management reporting structure.
 
The operating results of each segment are regularly reviewed and evaluated by the Chief Executive Officer, our Company’s Chief Operating Decision Maker (“CODM”). The CODM primarily evaluates the performance of the Company’s segments and allocates resources to them based on a segment profit metric that we call Adjusted EBITDA, which is computed as earnings from operations before interest, taxes, depreciation, depletion, amortization, accretion, and share-based compensation, as well as various other non-recurring, non-cash amounts.
 
The West and East segments have several subsidiaries that are engaged in various activities including quarry mining, aggregate production and contracting. The Cement segment is engaged in the production of Portland cement. Assets employed by each segment include assets directly identified with those operations. Corporate assets consist primarily of cash, property, plant and equipment for corporate operations and other assets not directly identifiable with a reportable business segment. The accounting policies applicable to each segment are consistent with those used in the consolidated financial statements.
The following tables display selected financial data for the Company’s reportable business segments as of April 1, 2023 and December 31, 2022 and for the three months ended April 1, 2023 and April 2, 2022:
 
 Three months ended
 April 1, 2023April 2, 2022
Revenue*:  
West$250,882 $252,232 
East130,389 122,490 
Cement54,117 46,225 
Total revenue$435,388 $420,947 
*Intercompany sales are immaterial and the presentation above only reflects sales to external customers.
 
18

Table of Contents
 Three months ended
 April 1, 2023April 2, 2022
Loss from operations before taxes$(37,678)$(39,543)
Interest expense27,420 20,149 
Depreciation, depletion and amortization50,188 50,479 
Accretion706 714 
Loss on debt financings493  
Gain on sale of businesses (14,205)
Non-cash compensation4,708 5,422 
Other(4,636)247 
Total Adjusted EBITDA$41,201 $23,263 
Total Adjusted EBITDA by Segment:
West$32,678 $32,692 
East18,852 8,136 
Cement10 (5,819)
Corporate and other(10,339)(11,746)
Total Adjusted EBITDA$41,201 $23,263 
 
 Three months ended
 April 1, 2023April 2, 2022
Purchases of property, plant and equipment  
West$38,174 $26,874 
East15,518 24,326 
Cement6,996 6,115 
Total reportable segments60,688 57,315 
Corporate and other2,896 459 
Total purchases of property, plant and equipment$63,584 $57,774 
 
 Three months ended
 April 1, 2023April 2, 2022
Depreciation, depletion, amortization and accretion:  
West$26,373 $24,575 
East15,535 18,295 
Cement7,998 7,574 
Total reportable segments49,906 50,444 
Corporate and other988 749 
Total depreciation, depletion, amortization and accretion$50,894 $51,193 

 April 1, 2023December 31, 2022
Total assets:  
West$1,632,437 $1,565,776 
East1,155,539 1,151,223 
Cement885,608 873,604 
Total reportable segments3,673,584 3,590,603 
Corporate and other541,356 665,089 
Total$4,214,940 $4,255,692 
19

Table of Contents
SUMMIT MATERIALS, LLC AND SUBSIDIARIES
 
UNAUDITED CONSOLIDATED FINANCIAL STATEMENTS
 
The unaudited consolidated financial statements and notes thereto for Summit Materials, LLC and subsidiaries are included as Exhibit 99.1 to this Quarterly Report on Form 10-Q and are incorporated by reference herein.

ITEM 2. MANAGEMENT’S DISCUSSION AND ANALYSIS OF FINANCIAL CONDITION AND RESULTS OF OPERATIONS
 
This Management’s Discussion and Analysis of Financial Condition and Results of Operations is intended to assist in understanding and assessing the trends and significant changes in our results of operations and financial condition. Historical results may not be indicative of future performance. Forward-looking statements reflect our current views about future events, are based on assumptions and are subject to known and unknown risks and uncertainties that could cause actual results to differ materially from those contemplated by these statements. Factors that may cause differences between actual results and those contemplated by forward-looking statements include, but are not limited to, those discussed in the section entitled “Risk Factors” in the Annual Report, and factors discussed in the section entitled “Cautionary Note Regarding Forward-Looking Statements.” This Management’s Discussion and Analysis of Financial Condition and Results of Operations should be read in conjunction with our consolidated interim financial statements and the related notes and other information included in this report.
 
Overview

Summit’s vision is to be the most socially responsible, integrated construction materials solution provider, collaborating with stakeholders to deliver differentiated innovations and solve our customers’ challenges. Within our markets, we strive to be a market leader by offering customers a single-source provider for construction materials and related downstream products through our vertical integration. Our materials include aggregates, which we supply across the United States, and in British Columbia, Canada, and cement, which we supply to surrounding states along the Mississippi River from Minnesota to Louisiana. In addition to supplying aggregates to customers, we use a portion of our materials internally to produce ready-mix concrete and asphalt paving mix, which may be sold externally or used in our paving and related services businesses. Our vertical integration creates opportunities to increase aggregates volumes, optimize margin at each stage of production and provide customers with efficiency gains, convenience and reliability, which we believe gives us a competitive advantage.
 
We are organized into 10 operating companies that make up our three distinct operating segments: West, East and Cement, which are also our reporting segments. We operate in 20 U.S. states and in British Columbia, Canada and currently have assets in 21 U.S. states and in British Columbia, Canada. The map below illustrates our geographic footprint.

20

Table of Contents
U.S. State Map.jpg
Business Trends and Conditions
 
The U.S. construction materials industry is composed of four primary sectors: aggregates; cement; ready-mix concrete; and asphalt paving mix. Each of these materials is widely used in most forms of construction activity. Participants in these sectors typically range from small, privately-held companies focused on a single material, product or market to publicly traded multinational corporations that offer a wide array of construction materials and services. Competition is constrained in part by the distance materials can be transported efficiently, resulting in predominantly local or regional operations. Due to the lack of product differentiation, competition for all of our products is predominantly based on price and, to a lesser extent, quality of products and service. As a result, the prices we charge our customers are not likely to be materially different from the prices charged by other producers in the same markets. Accordingly, our profitability is generally dependent on the level of demand for our materials and products and our ability to control operating costs. We continue to monitor supply chain issues, as well as inflationary pressures on our raw material inputs as well as labor costs.

Our revenue is derived from multiple end-use markets including public infrastructure construction and private residential and nonresidential construction. Public infrastructure includes spending by federal, state, provincial and local governments for roads, highways, bridges, airports and other infrastructure projects. Public infrastructure projects have historically been a relatively stable portion of state and federal budgets. Residential and nonresidential construction consists of new construction and repair and remodel markets. Any economic stagnation or decline, which could vary by local region and market, could affect our results of operations. Our sales and earnings are sensitive to national, regional and local economic conditions and particularly to cyclical changes in construction spending, especially in the private sector. From a macroeconomic view, we continue to see positive indicators for highway obligations as funds from the Infrastructure Investment and Jobs Act (“IIJA”) are beginning to be spent in our markets. We are seeing the impact of rising interest rates and inflation on residential
21

Table of Contents
markets in our geographies. Rising interest rates and inflation may also impact our non-residential construction activity in the future as non-residential activity tends to lag behind residential activity by a year or so.
 
Transportation infrastructure projects, driven by both federal and state funding programs, represent a significant share of the U.S. construction materials market. Federal funds are allocated to the states, which are required to match a portion of the federal funds they receive. Federal highway spending uses funds predominantly from the Federal Highway Trust Fund, which derives its revenue from taxes on diesel fuel, gasoline and other user fees. The dependability of federal funding allows state departments of transportation to plan for their long-term highway construction and maintenance needs. The IIJA provides $1.2 trillion in funding over five years from 2022 through 2026, which includes $347.8 billion for highways, and $91.0 billion for transit.

In 2022, approximately 65% of our revenue was derived from the private construction market, and the remaining revenue from the public markets. We believe residential activity in our key markets will continue to be a driver for volumes in future periods. Funding for public infrastructure projects is expected to remain a high priority.

In addition to federal funding, state, county and local agencies provide highway construction and maintenance funding. Our four largest states by revenue, Texas, Utah, Kansas and Missouri, represented approximately 24%, 17%, 10% and 10%, respectively, of our total revenue in 2022. The following is a summary of key funding initiatives in those states:
 
The Texas Department of Transportation (“TXDOT”) Unified Transportation Program (“UTP”) is a long-term planning document, released annually, that guides the development of transportation work over ten years. The total ten-year work program for fiscal years 2023 through 2032 totals $85.06 billion, a 14.3% increase over the prior plan for fiscal years 2022 through 2032. Fiscal year 2023 of the updated plan calls for $13.62 billion in total spending, a 58% increase over fiscal year 2022 of the previous plan.

The state of Utah anticipates transportation funding of approximately $2.7 billion in fiscal year 2023.

The Kansas State Transportation Improvement Program projects fiscal year 2023 total expenditures of $2.2 billion, a 25.4% increase over fiscal year 2022. Projected construction expenditures total $1.32 billion, a 29.2% annual increase.

The state of Missouri anticipates transportation funding of approximately $3.5 billion in fiscal year 2023.

Use and consumption of our products fluctuate due to seasonality. Nearly all of the products used by us, and by our customers, in the private construction and public infrastructure industries are used outdoors. Our highway operations and production and distribution facilities are also located outdoors. Therefore, seasonal changes and other weather-related conditions, in particular extended rainy and cold weather in the spring and fall, as well as major weather events such as hurricanes, tornadoes, tropical storms, heavy snows and flooding, can adversely affect our business and operations through a decline in both the use of our products and demand for our services. In addition, construction materials production and shipment levels follow activity in the construction industry, which typically occurs in the spring, summer and fall. Warmer and drier weather during the second and third quarters of our fiscal year typically result in higher activity and revenue levels during those quarters. The first quarter of our fiscal year typically has lower levels of activity due to weather conditions, and the third quarter of our fiscal year typically has the highest levels of activity.
 
We are subject to commodity price risk with respect to price changes in liquid asphalt and energy, including fossil fuels and electricity for aggregates, cement, ready-mix concrete and asphalt paving mix production, natural gas for hot mix asphalt production and diesel fuel for distribution vehicles and production related mobile equipment. Liquid asphalt escalator provisions in most of our private and commercial contracts limit our exposure to price fluctuations in this commodity. We often obtain similar escalators on public infrastructure contracts. In addition, we enter into various firm purchase commitments, with terms generally less than one year, for certain raw materials, including diesel fuel.
 
Backlog
 
Our products are generally delivered upon receipt of orders or requests from customers, or shortly thereafter. Accordingly, the backlog associated with product sales is converted into revenue within a relatively short period of time. Inventory for products is generally maintained in sufficient quantities to meet rapid delivery requirements of customers. Therefore, a period-over-period increase or decrease of backlog does not necessarily result in an improvement or a deterioration of our business. Our backlog includes only those products and projects for which we have obtained a purchase order or a signed contract with the customer and does not include products purchased and sold or services awarded and provided within the period.
22

Table of Contents
 
Financial Highlights
    
The principal factors in evaluating our financial condition and operating results as of and for the three months ended April 1, 2023 as compared to the three months ended April 2, 2022, and certain other highlights include:
 
Net revenue increased $14.8 million in the three months ended April 1, 2023, primarily resulting from increases in average sales prices which more than offsetting reduced volumes and decreases due to divestitures completed in 2022.
Our operating loss decreased $18.8 million in the three months ended April 1, 2023, as our increases in revenue overcame inflationary impacts on our cost of revenue, mitigated by a $5.6 million decrease in general and administrative expenses resulting from our divestitures.
In the three months ended April 1, 2023, average sales price increased 20.5%, 14.8%, 15.2% and 24.5% in aggregates, cement, ready-mix concrete and asphalt, respectively.
In the three months ended April 1, 2023, sales volume decreased 6.2%, 1.2% and 23.4% in aggregates, cement and in ready-mix concrete, respectively, and increased 25.0% in asphalt.

Results of Operations
    
The following discussion of our results of operations is focused on the key financial measures we use to evaluate the performance of our business from both a consolidated and operating segment perspective. Operating income and margins are discussed in terms of changes in volume, pricing and mix of revenue source (i.e., type of product, sales or service revenue). We focus on operating margin, which we define as operating income as a percentage of net revenue, as a key metric when assessing the performance of the business, as we believe that analyzing changes in costs in relation to changes in revenue provides more meaningful insight into the results of operations than examining costs in isolation.
 
Operating income (loss) reflects our profit from operations after taking into consideration cost of revenue, general and administrative expenses, depreciation, depletion, amortization and accretion and gain on sale of property, plant and equipment. Cost of revenue generally increases ratably with revenue, as labor, transportation costs and subcontractor costs are recorded in cost of revenue. As organic volumes increase, we expect our general and administrative costs as a percentage of revenue to decrease. General and administrative expenses as a percentage of revenue vary throughout the year due to the seasonality of our business.

Consolidated Results of Operations
 
The table below sets forth our consolidated results of operations for the three months ended April 1, 2023 and April 2, 2022. 
 Three months ended
 April 1, 2023April 2, 2022
($ in thousands)
Net revenue$407,270 $392,495 
Delivery and subcontract revenue28,118 28,452 
Total revenue435,388 420,947 
Cost of revenue (excluding items shown separately below)354,037 353,380 
General and administrative expenses46,362 51,924 
Depreciation, depletion, amortization and accretion50,894 51,193 
Gain on sale of property, plant and equipment (430)(1,255)
Operating loss(15,475)(34,295)
Interest expense27,420 20,149 
Loss on debt financings493 — 
Gain on sale of businesses— (14,205)
Other income, net(5,710)(696)
Loss from operations before taxes(37,678)(39,543)
Income tax benefit(6,466)(4,743)
Net loss$(31,212)$(34,800)
23

Table of Contents

Three months ended April 1, 2023 compared to the three months ended April 2, 2022
 
 Three months ended  
($ in thousands)April 1, 2023April 2, 2022Variance
Net revenue$407,270 $392,495 $14,775 3.8 %
Operating loss(15,475)(34,295)18,820 54.9 %
Operating margin percentage(3.8)%(8.7)%
Adjusted EBITDA (1)$41,201 $23,263 $17,938 77.1 %
Adjusted EBITDA Margin (1)10.1 %5.9 %
(1)Adjusted EBITDA and Adjusted EBITDA Margin are non-GAAP measures that we find helpful in monitoring the performance of our business. See "Non-GAAP Performance Measures" below for a reconciliation of Adjusted EBITDA to net income (loss), which is the most directly comparable GAAP measure.

Net revenue increased $14.8 million in the three months ended April 1, 2023, due to increases in our average sales price and as well as organic revenue increases in the East and Cement segments, more than offsetting a $18.9 million decrease in net revenue in the East segment related to divestitures. Of the increase in net revenue, $26.7 million was from increased revenue of materials, partially offset by $10.2 million from decreased revenue from products and $1.7 million from decreased service revenue. We experienced organic volume decline of 3.4%, 1.2% and 19.3% in our aggregates, cement and ready-mix concrete lines of business, respectively, while our organic asphalt volumes increased 38.7%. Our organic volume declines in aggregates and ready-mix concrete occurred primarily in the West segment, due to unfavorable winter weather and volume decreases in residential and non-residential markets. We achieved organic price growth across all lines of business during the first quarter of 2023. Additional detail about the impact of acquisitions and divestitures on each segment is presented below where material.

Operating loss decreased by $18.8 million in the three months ended April 1, 2023, dues to a combination of increases in average sales price that exceeded inflationary increases in cost of revenue and lower general and administrative expenses resulting from reduced headcount due to divestitures.

Our operating margin percentage for the three months ended April 1, 2023 increased from (8.7)% to (3.8)%, from the comparable period a year ago, due to the factors noted above. Adjusted EBITDA, as defined in "Non-GAAP Performance Measures" below, increased by $17.9 million in the three months ended April 1, 2023, due to the factors noted above.

As a vertically-integrated company, we include intercompany sales from materials to products and from products to services when assessing the operating results of our business. We refer to revenue inclusive of intercompany sales as gross revenue. These intercompany transactions are eliminated in the consolidated financial statements. Gross revenue by product was as follows: 
 Three months ended  
($ in thousands)April 1, 2023April 2, 2022Variance
Revenue by product*:
Aggregates$168,937 $149,426 $19,511 13.1 %
Cement49,742 43,806 5,936 13.6 %
Ready-mix concrete139,144 157,602 (18,458)(11.7)%
Asphalt26,717 17,501 9,216 52.7 %
Paving and related services40,717 40,337 380 0.9 %
Other10,131 12,275 (2,144)(17.5)%
Total revenue$435,388 $420,947 $14,441 3.4 %
*Revenue by product includes intercompany and intracompany sales transferred at market value. The elimination of intracompany transactions is included in Other. Revenue from the liquid asphalt terminals is included in asphalt revenue.
 
Detail of our volumes and average selling prices by product in the three months ended April 1, 2023 and April 2, 2022 were as follows:   
24

Table of Contents
 Three months ended  
 April 1, 2023April 2, 2022  
Volume(1)Volume(1)Percentage Change in
(in thousands)Pricing(2)(in thousands)Pricing(2)VolumePricing
Aggregates12,572 $13.44 13,402 $11.15 (6.2)%20.5 %
Cement337 147.41 341 128.42 (1.2)%14.8 %
Ready-mix concrete951 146.29 1,241 127.00 (23.4)%15.2 %
Asphalt325 82.33 260 66.15 25.0 %24.5 %
(1)Volumes are shown in tons for aggregates, cement and asphalt and in cubic yards for ready-mix concrete.
(2)Pricing is shown on a per ton basis for aggregates, cement and asphalt and on a per cubic yard basis for ready-mix concrete.
    
Revenue from aggregates increased $19.5 million in the three months ended April 1, 2023. In the three months ended April 1, 2023 we had strong organic price increases which were offset by a decrease in organic aggregate volumes. Organic aggregate volumes decreased 3.4% in the first three months of 2023 as compared to the same period a year ago, primarily due to moderating demand, as well as unfavorable weather conditions in certain geographies as noted below. Aggregate average sales price of $13.44 per ton increased 20.5% in the first three months of 2023 as compared to the first three months of 2022, due to our focus on increasing prices in the current inflationary environment. We continue to focus on increasing our prices as market conditions allow.

Revenue from cement increased $5.9 million in the three months ended April 1, 2023. In the three months ended April 1, 2023, organic cement average sales prices increased 14.8%, due to the current pricing environment as noted above.

Revenue from ready-mix concrete decreased $18.5 million in the three months ended April 1, 2023. In the three months ended April 1, 2023, our ready-mix volumes decreased 23.4%, and our average sales prices increased 15.2%. The volume decrease in the three months ended April 1, 2023 occurred primarily in our Intermountain West market due to unfavorable weather and moderating demand in our residential markets, while our price increases occurred across all of our major markets.

Revenue from asphalt increased $9.2 million in the three months ended April 1, 2023, primarily due to increased volumes in our North Texas market. In the first three months of 2023, organic volumes increased by 38.7%. In the first three months of 2023, organic pricing increased 20.8%, with strong pricing gains across all our major markets.

Other Financial Information

Interest Expense

Our interest expense was $27.4 million and $20.1 million in the three months ended April 1, 2023 and April 2, 2022, respectively. Although our total debt balance has decreased $100.1 million from April 2, 2022 to April 1, 2023, rising interest rates led to higher interest expense in 2023, which is expected to continue during the rest of 2023.

Income Tax Expense
 
Our income tax benefit was $6.5 million and $4.7 million in the three months ended April 1, 2023 and April 2, 2022, respectively. The effective tax rate for Summit Inc. differs from the federal statutory tax rate primarily due to (1) tax depletion expense in excess of the expense recorded under U.S. GAAP, (2) basis differences in assets divested, (3) state taxes, (4) the minority interest in the Summit Holdings partnership that is allocated outside of the Company and (5) various other items such as limitations on meals and entertainment, certain stock compensation and other costs.
 
The ultimate realization of deferred tax assets is dependent upon the generation of future taxable income during the periods in which those temporary differences become deductible, as well as consideration of tax-planning strategies we may seek to utilize net operating loss carryforwards that begin to expire in 2030.
    
As of April 1, 2023 and December 31, 2022, Summit Inc. had a valuation allowance of $1.1 million and $1.1 million, respectively, which relates to certain deferred tax assets in taxable entities where realization is not more likely than not.


25

Table of Contents
Segment results of operations
 
West Segment
 Three months ended  
($ in thousands)April 1, 2023April 2, 2022Variance
Net revenue$234,370 $236,002 $(1,632)(0.7)%
Operating income5,713 7,992 (2,279)(28.5)%
Operating margin percentage2.4 %3.4 %
Adjusted EBITDA (1)$32,678 $32,692 $(14)— %
Adjusted EBITDA Margin (1)13.9 %13.9 %
(1)Adjusted EBITDA and Adjusted EBITDA Margin are non-GAAP measures that we find helpful in monitoring the performance of our business. See "Non-GAAP Performance Measures" below for a reconciliation of Adjusted EBITDA to net income (loss), which is the most directly comparable GAAP measure.

Net revenue in the West segment decreased $1.6 million for the three months ended April 1, 2023 due to net revenue decreases in our ready mix lines of businesses, offset by an increase in our asphalt lines of business. Organic aggregates average sales prices increased 25.0% in the three months ended April 1, 2023, as price increases were implemented across all geographies to offset inflationary factors. Organic aggregate volumes decreased 17.7% in the three month period due, in part, to softness in our residential markets and unfavorable weather in our Intermountain West market, as compared to the first three months of 2022. Organic ready-mix concrete volumes decreased 21.1% while organic ready-mix concrete average sales prices increased 16.1% in the three months ended April 1, 2023. Construction activity is slowing, to varying degrees, across residential markets, including in our two largest, Houston and Salt Lake City, as higher mortgage interest rates are negatively impacting demand and, by extension, dampened home builder activity.

The West segment’s operating income decreased $2.3 million in the three months ended April 1, 2023. Adjusted EBITDA and Adjusted EBITDA margin remained constant. The operating margin percentage in the West segment decreased in the three months ended April 1, 2023 due to unfavorable product mix relative to prior year, as well as ongoing input cost inflation.

Gross revenue by product/ service was as follows:  
 Three months ended  
($ in thousands)April 1, 2023April 2, 2022Variance
Revenue by product*:
Aggregates$80,514 $77,782 $2,732 3.5 %
Ready-mix concrete123,256 134,591 (11,335)(8.4)%
Asphalt23,761 13,600 10,161 74.7 %
Paving and related services37,392 32,503 4,889 15.0 %
Other(14,041)(6,244)(7,797)(124.9)%
Total revenue$250,882 $252,232 $(1,350)(0.5)%
*Revenue by product includes intercompany and intracompany sales transferred at market value. The elimination of intracompany transactions is included in “Other.” Revenue from the liquid asphalt terminals is included in asphalt revenue.
 
The West segment’s percent changes in sales volumes and pricing in the three months ended April 1, 2023 from the three months ended April 2, 2022 were as follows:
 Three months ended
Percentage Change in
VolumePricing
Aggregates(17.4)%25.4 %
Ready-mix concrete(21.1)%16.1 %
Asphalt40.9 %24.1 %
 
Revenue from aggregates in the West segment increased $2.7 million in the three months ended April 1, 2023. Aggregates pricing for the three months ended April 1, 2023 increased 25.4% when compared to the same period in 2022.
26

Table of Contents
Increased average sales prices more than offset a 17.4% decrease in sales volumes in the first quarter of 2023. In the three months ended April 1, 2023, aggregate volumes decreased in all our major markets. Aggregate volume declines in the first quarter of 2023 were primarily attributable to a slowdown in our residential markets as noted above, as well as unfavorable weather in the Intermountain West.

Revenue from ready-mix concrete in the West segment decreased $11.3 million in the three months ended April 1, 2023. For the three months ended April 1, 2023, our organic ready-mix concrete volumes decreased 21.1%, which only partially offset increased organic ready-mix concrete prices of 16.1%. For the three months ended April 1, 2023, our organic ready-mix concrete volumes decreased due to unfavorable weather in our Intermountain West geography and reduced residential demand.
Revenue from asphalt in the West segment increased $10.2 million in the three months ended April 1, 2023. For the three months ended April 1, 2023, asphalt volumes increased 40.9% due primarily to growth in North Texas. Average sales prices for asphalt increased 24.1% in the three months ended April 1, 2023. Revenue for paving and related services in the West segment increased by $4.9 million in the three months ended April 1, 2023.

Prior to eliminations of intercompany transactions, the net effect of volume and pricing changes on gross revenue in the three months ended April 1, 2023 was approximately $(6.9) million and $8.4 million, respectively.

East Segment
 Three months ended  
($ in thousands)April 1, 2023April 2, 2022Variance
Net revenue$118,783 $110,268 $8,515 7.7 %
Operating income (loss)2,964 (10,727)13,691 127.6 %
Operating margin percentage2.5 %(9.7)%
Adjusted EBITDA (1)$18,852 $8,136 $10,716 131.7 %
Adjusted EBITDA Margin (1)15.9 %7.4 %
(1)Adjusted EBITDA and Adjusted EBITDA Margin are non-GAAP measures that we find helpful in monitoring the performance of our business. See "Non-GAAP Performance Measures" below for a reconciliation of Adjusted EBITDA to net income (loss), which is the most directly comparable GAAP measure.

Net revenue in the East segment increased $8.5 million in the three months ended April 1, 2023, as compared to the same period a year ago, primarily due to increased aggregate volumes and price. The increases in net revenue more than offset the impact from divestitures during 2022 of $18.9 million in the three months ended April 1, 2023. Operating income increased $13.7 million in the three months ended April 1, 2023, as increases in average sales prices exceeded inflationary increases in our cost of revenue. Adjusted EBITDA increased $10.7 million in the three months ended April 1, 2023, which benefited from the timing of 2022 divestitures, contributing $5.9 million of Adjusted EBITDA in the three months ended April 1, 2023. Operating income margin increased to 2.5% from (9.7)% in the three months ended April 1, 2023, as compared to the same period a year ago as the impact of our Elevate Summit strategy to divest underperforming businesses is being realized. Adjusted EBITDA Margin increased to 15.9% from 7.4% in the three months ended April 1, 2023, as compared to the same period a year ago. 
 
Gross revenue by product/ service was as follows:  
 Three months ended  
($ in thousands)April 1, 2023April 2, 2022Variance
Revenue by product*:
Aggregates$88,423 $71,644 $16,779 23.4 %
Ready-mix concrete15,888 23,011 (7,123)(31.0)%
Asphalt2,956 3,901 (945)(24.2)%
Paving and related services3,325 7,834 (4,509)(57.6)%
Other19,797 16,100 3,697 23.0 %
Total revenue$130,389 $122,490 $7,899 6.4 %
*Revenue by product includes intercompany and intracompany sales transferred at market value. The elimination of intracompany transactions is included in Other. Revenue from the liquid asphalt terminals is included in asphalt revenue.
27

Table of Contents

The East segment’s percent changes in sales volumes and pricing in the three months ended April 1, 2023 from the three months ended April 2, 2022 were as follows:   
 Three months ended
Percentage Change in
VolumePricing
Aggregates8.9 %13.2 %
Ready-mix concrete(36.5)%8.6 %
Asphalt(31.6)%20.4 %
 
Revenue from aggregates in the East segment increased $16.8 million in the three months ended April 1, 2023, as compared to the same period a year ago. Aggregate volumes in the three months of 2023 increased 8.9%, primarily due to favorable weather in 2023. Excluding the impact of the divestitures, aggregate volumes in the three months of 2023 increased 21.7%. Aggregates organic pricing increased 12.7% in the three months ended April 1, 2023, as compared to the same period a year ago.
 
Revenue from ready-mix concrete in the East segment decreased $7.1 million and ready-mix concrete volumes decreased 36.5% in the three months ended April 1, 2023, as compared to the same period in 2022, primarily due to our divestiture program. In the three months ended April 1, 2023, our ready-mix concrete average sales prices increased 8.6%.

Revenue from asphalt decreased $0.9 million in the three months ended April 1, 2023, when compared to the same period in 2022. Asphalt pricing increased 20.4% in the three months ended April 1, 2023, due to increases in liquid asphalt. Paving and related service revenue decreased $4.5 million in the three months ended April 1, 2023, primarily due to our divestitures noted above.
 
Prior to eliminations of intercompany transactions, the net effect of volume and pricing changes on gross revenue in the three months ended April 1, 2023 was approximately $(3.0) million and $11.7 million, respectively.

Cement Segment
 Three months ended  
($ in thousands)April 1, 2023April 2, 2022Variance
Net revenue$54,117 $46,225 $7,892 17.1 %
Operating loss(7,944)(13,506)5,562 41.2 %
Operating margin percentage(14.7)%(29.2)%
Adjusted EBITDA (1)$10 $(5,819)$5,829 100.2 %
Adjusted EBITDA Margin (1)0.0 %(12.6)%
(1)Adjusted EBITDA and Adjusted EBITDA Margin are non-GAAP measures that we find helpful in monitoring the performance of our business. See "Non-GAAP Performance Measures" below for a reconciliation of Adjusted EBITDA to net income (loss), which is the most directly comparable GAAP measure.

Net revenue in the Cement segment increased $7.9 million primarily due to average price increases of 14.8% in the three months ended April 1, 2023.

Operating loss decreased $5.6 million during the three months ended April 1, 2023. In the first quarter of 2022, we had negative Adjusted EBITDA that had increased $5.8 million to nearly zero and consequently, our Adjusted EBITDA Margin increased to zero in the three months ended April 1, 2023. Operating loss, Adjusted EBITDA and Adjusted EBITDA margin benefited from higher levels of average sales price and a greater contribution from our Green America Recycling facility.

Operating margin percentage for the three months ended April 1, 2023 increased to (14.7)% from (29.2)%, from the comparable period a year ago. The increased operating margin for the three months ended April 1, 2023 was primarily due to increases in our average sales price targeted to exceed inflationary pressures and lower distribution costs related to the commissioning of our cement storage dome in Davenport, IA.

Gross revenue by product was as follows:
28

Table of Contents
 Three months ended  
($ in thousands)April 1, 2023April 2, 2022Variance
Revenue by product*:
Cement$49,742 $43,806 $5,936 13.6 %
Other4,375 2,419 1,956 80.9 %
Total revenue$54,117 $46,225 $7,892 17.1 %
*Revenue by product includes intercompany and intracompany sales transferred at market value. Revenue from waste processing and the elimination of intracompany transactions is included in Other.
 
The Cement segment’s percent changes in sales volumes and pricing in the three months ended April 1, 2023 from the three months ended April 2, 2022 were as follows:
 Three months ended
Percentage Change in
Volume    Pricing
Cement(1.2)%14.8 %
    
Revenue from cement increased $5.9 million in the three months ended April 1, 2023, due to organic cement pricing gains of 14.8%, partially offset by volume decreases of 1.2%.

Liquidity and Capital Resources
 
Our primary sources of liquidity include cash on-hand, cash provided by operations, amounts available for borrowing under our senior secured credit facilities and capital-raising activities in the debt and capital markets. In addition to our current sources of liquidity, we have access to liquidity through public offerings of shares of our Class A common stock. To facilitate such offerings, in January 2023, we filed a shelf registration statement with the SEC that will expire in January 2026. The amount of Class A common stock to be issued pursuant to this shelf registration statement was not specified when it was filed and there is no specific limit on the amount we may issue. The specifics of any future offerings, along with the use of the proceeds thereof, will be described in detail in a prospectus supplement, or other offering materials, at the time of any offering.

As of April 1, 2023, we had $379.5 million in cash and cash equivalents and $630.4 million of working capital compared to $520.5 million and $762.5 million, respectively, at December 31, 2022. Working capital is calculated as current assets less current liabilities. There were no restricted cash balances as of April 1, 2023 or December 31, 2022. In January 2023, we amended our senior secured revolving credit facility, increasing the total availability to $395.0 million and extending the maturity date to January 2028. We had no outstanding borrowings on our senior secured revolving credit facility, which had borrowing capacity of $373.9 million as of April 1, 2023, which is net of $21.1 million of outstanding letters of credit and is fully available to us within the terms and covenant requirements of our credit agreement governing the senior secured credit facilities (the “Credit Agreement”).

In March 2022, our Board of Directors authorized a share repurchase program, whereby we can repurchase up to $250.0 million of our Class A common stock. During the fiscal year 2022, we repurchased 3.4 million shares of Class A common stock for $101.0 million. No repurchases were made during the fiscal quarter ended April 1, 2023. As of April 1, 2023, approximately $149.0 million remained available for share repurchases under the share repurchase program.
 
Given the seasonality of our business, we typically experience significant fluctuations in working capital needs and balances throughout the year. Our working capital requirements generally increase during the first half of the year as we build up inventory and focus on repair and maintenance and other set-up costs for the upcoming season. Working capital levels then decrease as the construction season winds down and we enter the winter months, which is when we see significant inflows of cash from the collection of receivables.
 
As of April 1, 2023 and December 31, 2022, our long-term borrowings totaled $1.5 billion and $1.5 billion, respectively, for which we incurred $24.3 million and $17.7 million of interest expense for the three months ended April 1, 2023 and April 2, 2022, respectively. We expect that normal operating cash flow will be sufficient to fund our seasonal working capital needs. We had no outstanding borrowings on the revolving credit facility as of April 1, 2023.
 
We believe we have access to sufficient financial resources from our liquidity sources to fund our business and operations, including contractual obligations, capital expenditures and debt service obligations, for at least the next twelve
29

Table of Contents
months. Our growth strategy contemplates future acquisitions for which we believe we have sufficient access to capital. We also plan to divest of certain dilutive businesses as we rationalize our portfolio, which will also generate additional capital.

We and our affiliates may from time to time purchase our outstanding debt through open market purchases, privately negotiated transactions or otherwise. Purchases or retirement of debt, if any, will depend on prevailing market conditions, liquidity requirements, contractual restrictions and other factors. The amounts involved may be material.
 
Indebtedness
 
Please refer to the notes to the consolidated interim financial statements for detailed information about our long-term debt, scheduled maturities of long-term debt and affirmative and negative covenants, including the maximum allowable consolidated first lien net leverage ratio. As of April 1, 2023, we were in compliance with all debt covenants. At April 1, 2023 and December 31, 2022, $1.5 billion and $1.5 billion, respectively, of total debt was outstanding under our respective debt agreements. Due to our ongoing divestiture program, prepayments of the term loan may be required.

Cash Flows
 
The following table summarizes our net cash used in or provided by operating, investing and financing activities and our capital expenditures in the three months ended April 1, 2023 and April 2, 2022: 
 Summit Inc.
($ in thousands)April 1, 2023April 2, 2022
Net cash provided by (used in):
Operating activities$335 $(16,713)
Investing activities(118,329)(9,371)
Financing activities(23,058)(67,662)
 
Operating activities
 
During the three months ended April 1, 2023, cash provided by operating activities was $0.3 million primarily as a result of:
 
Net loss of $31.2 million, decreased by non-cash expenses, including $53.9 million of depreciation, depletion, amortization and accretion expense and $4.7 million of share-based compensation, offset by the net gain on asset and business divestitures of $0.9 million.
Billed and unbilled accounts receivable decreased by $12.5 million in the first three months of 2023 as a result of the seasonality of our business. The majority of our sales occur in the spring, summer and fall and we typically incur an increase in accounts receivable (net billed and unbilled) during the second and third quarters of each year. This amount is typically converted to cash in the fourth and first quarters. Our inventory levels also increased during the first quarter as we prepared for the increase in activity over the warmer months.
The timing of payments associated with accounts payable and accrued expenses of cash, which is consistent with the seasonality of our business whereby we build-up inventory levels and incur repairs and maintenance costs to ready the business for increased sales volumes in the summer and fall. These costs are typically incurred in the first half of the year and paid by year-end. In addition, we made $38.0 million of interest payments in the three months ended April 1, 2023.

During the three months ended April 2, 2022, cash used in operating activities was $16.7 million primarily as a result of:

Net loss of $34.8 million, decreased by non-cash expenses, including $54.8 million of depreciation, depletion, amortization and accretion expense and $5.4 million of share-based compensation, offset by the net gain on asset and business disposals of $15.7 million.
Billed and unbilled accounts receivable decreased by $29.4 million in the first three months of 2022 as a result of the seasonality of our business. The majority of our sales occur in the spring, summer and fall and we typically incur an increase in accounts receivable (net billed and unbilled) during the second and third quarters of each year.
30

Table of Contents
This amount is typically converted to cash in the fourth and first quarters. Our inventory levels decreased during the second quarter as business activity increased during the quarter.
The timing of payments associated with accounts payable and accrued expenses of cash, which is consistent with the seasonality of our business whereby we build-up inventory levels and incur repairs and maintenance costs to ready the business for increased sales volumes in the summer and fall. These costs are typically incurred in the first half of the year and paid by year-end. In addition, we made $31.8 million of interest payments in the three months ended April 2, 2022.
 
Investing activities
 
During the three months ended April 1, 2023, cash used for investing activities was $118.3 million, of which $63.6 million was invested in capital expenditures and $55.5 million was used for a purchase of a business in our West segment, and was partially offset by $1.8 million of proceeds from asset sales.
 
During the three months ended April 2, 2022, cash used for investing activities was $9.4 million, of which $57.8 million was invested in capital expenditures, which was partially offset by $47.8 million of proceeds from the sale of a business in the East segment, as well as $1.4 million of proceeds from asset sales.

Financing activities
 
During the three months ended April 1, 2023, cash used in financing activities was $23.1 million. We made $4.4 million of payments on debt, $11.4 million payments on acquisition-related liabilities and used $5.7 million on shares redeemed to settle taxes on restricted stock units.
 
During the three months ended April 2, 2022, cash used in financing activities was $67.7 million. We made $7.6 million of payments on debt, $11.4 million payments on acquisition-related liabilities and used $47.5 million to repurchase shares of Class A common stock.

Cash paid for capital expenditures
 
We paid cash of approximately $63.6 million in capital expenditures in the three months ended April 1, 2023 compared to $57.8 million in the three months ended April 2, 2022.
 
We currently estimate that we will invest between $220 million to $240 million inclusive of spend associated with greenfield projects. The timing of our greenfield expenditures is dependent upon the timing of when permits may be issued. We expect to fund our capital expenditure program through cash on hand, cash from operations, and outside financing arrangements including our revolving credit facility.
 
Tax Receivable Agreement
 
When the Company purchases LP Units for cash or LP Units are exchanged for shares of Class A common stock, this results in increases in the Company’s share of the tax basis of the tangible and intangible assets of Summit Holdings. These increases in tax basis may increase, for tax purposes, depreciation and amortization deductions and therefore reduce the amount of tax that Summit Inc. would otherwise be required to pay in the future. In connection with our initial public offering, we entered into a TRA with the holders of the LP Units that provides for the payment by Summit Inc. to exchanging holders of LP Units of 85% of the benefits, if any, that Summit Inc. actually realizes (or, under certain circumstances such as an early termination of the TRA is deemed to realize) as a result of these increases in tax basis and certain other tax benefits related to entering into the TRA, including tax benefits attributable to payments under the TRA. The increases in tax basis as a result of an exchange of LP Units for shares of Class A common stock, as well as the amount and timing of any payments under the TRA, are difficult to accurately estimate, as they will vary depending upon a number of factors, including the timing of the exchanges, the price of our Class A common stock at the time of the exchange, the extent to which the exchanges are taxable, the amount and timing of our income and the effective tax rate.
 
We anticipate funding payments under the TRA from cash flows from operations, available cash and available borrowings under our Senior Secured Revolving Credit Facilities. As of April 1, 2023, we had accrued $327.8 million as TRA liability in our consolidated financial statements. Of the total TRA liability, $5.2 million is expected to be paid in the next twelve months.
 
31

Table of Contents
Based upon a $28.49 per share price of our Class A common stock, the closing price of our stock on the last trading day of the three months ended April 1, 2023, and a contractually defined discount rate of 6.31%, we estimate that if Summit Inc. were to exercise its right to terminate the TRA, the aggregate amount required to settle the TRA would be approximately $254.8 million. Estimating the amount and the timing of payments that may be made under the TRA is by its nature difficult and imprecise, insofar as the amounts payable depends on a variety of factors, including, but not limited to, the timing of future exchanges, our stock price at the date of the exchange and the timing of the generation of future taxable income. The increases in tax basis as a result of an exchange, as well as the amount and timing of any payments under the TRA, will vary depending on a variety of factors.

Commitments and contingencies
 
We are party to certain legal actions arising from the ordinary course of business activities. Accruals are recorded when the outcome is probable and can be reasonably estimated. While the ultimate results of claims and litigation cannot be predicted with certainty, management expects that the ultimate resolution of all pending or threatened claims and litigation will not have a material effect on our consolidated financial position, results of operations or liquidity. We record legal fees as incurred.
 
Environmental Remediation—Our operations are subject to and affected by federal, state, provincial and local laws and regulations relating to the environment, health and safety and other regulatory matters. These operations require environmental operating permits, which are subject to modification, renewal and revocation. We regularly monitor and review its operations, procedures and policies for compliance with these laws and regulations. Despite these compliance efforts, risk of environmental liability is inherent in the operation of our business, as it is with other companies engaged in similar businesses and there can be no assurance that environmental liabilities and noncompliance will not have a material adverse effect on our consolidated financial condition, results of operations or liquidity.
Other—We are obligated under various firm purchase commitments for certain raw materials and services that are in the ordinary course of business. Management does not expect any significant changes in the market value of these goods and services during the commitment period that would have a material adverse effect on the financial condition, results of operations, and cash flows of the Company. The terms of the purchase commitments generally approximate one year.
 
Off-Balance sheet arrangements
As of April 1, 2023, we had no material off-balance sheet arrangements.

Non-GAAP Performance Measures
 
We evaluate our operating performance using metrics that we refer to as “Adjusted EBITDA,” “Adjusted EBITDA Margin,” “Adjusted Cash Gross Profit” and “Adjusted Cash Gross Profit Margin” which are not defined by U.S. GAAP and should not be considered as an alternative to earnings measures defined by U.S. GAAP. We define Adjusted EBITDA as EBITDA, adjusted to exclude accretion, loss on debt financings, gain on sale of business, non-cash compensation and certain other non-cash and non-operating items. We define Adjusted EBITDA Margin as Adjusted EBITDA divided by net revenue. We define Adjusted Cash Gross Profit as operating income before general and administrative expenses, depreciation, depletion, amortization and accretion and Adjusted Cash Gross Profit Margin as Adjusted Cash Gross Profit as a percentage of net revenue.
 
We present Adjusted EBITDA, Adjusted EBITDA Margin, Adjusted Cash Gross Profit and Adjusted Cash Gross Profit Margin for the convenience of investment professionals who use such metrics in their analyses. The investment community often uses these metrics to assess the operating performance of a company’s business and to provide a consistent comparison of performance from period to period. We use these metrics, among others, to assess the operating performance of our individual segments and the consolidated company.
 
Non-GAAP financial measures are not standardized; therefore, it may not be possible to compare such financial measures with other companies’ non-GAAP financial measures having the same or similar names. We strongly encourage investors to review our consolidated financial statements in their entirety and not rely on any single financial measure.

The tables below reconcile our net income (loss) to EBITDA and Adjusted EBITDA, present Adjusted EBITDA by segment and reconcile operating income to Adjusted Cash Gross Profit for the periods indicated:

32

Table of Contents
Reconciliation of Net Income (Loss) to Adjusted EBITDAThree months ended April 1, 2023
by SegmentWestEastCementCorporateConsolidated
($ in thousands)
Net income (loss)$8,922 $5,938 $(3,025)$(43,047)$(31,212)
Interest (income) expense(3,331)(2,762)(4,963)38,476 27,420 
Income tax expense (benefit) (1)739 — — (7,205)(6,466)
Depreciation, depletion and amortization26,123 15,097 7,980 988 50,188 
EBITDA$32,453 $18,273 $(8)$(10,788)$39,930 
Accretion250 438 18 — 706 
Loss on debt financings— — — 493 493 
Non-cash compensation— — — 4,708 4,708 
Other (2)(25)141 — (4,752)(4,636)
Adjusted EBITDA$32,678 $18,852 $10 $(10,339)$41,201 

Reconciliation of Net Income (Loss) to Adjusted EBITDAThree months ended April 2, 2022
by SegmentWestEastCementCorporateConsolidated
($ in thousands)
Net income (loss)$11,901 $7,366 $(8,431)$(45,636)$(34,800)
Interest (income) expense(3,970)(3,451)(4,962)32,532 20,149 
Income tax expense (benefit) (1)176 (106)— (4,813)(4,743)
Depreciation, depletion and amortization24,348 17,884 7,498 749 50,479 
EBITDA$32,455 $21,693 $(5,895)$(17,168)$31,085 
Accretion227 411 76 — 714 
Gain on sale of businesses— (14,205)— — (14,205)
Non-cash compensation— — — 5,422 5,422 
Other10 237 — — 247 
Adjusted EBITDA$32,692 $8,136 $(5,819)$(11,746)$23,263 
(1)The reconciliation of net income (loss) to Adjusted EBITDA is based on the financial results of Summit Inc. and its subsidiaries, which was $6.0 million less than Summit LLC and its subsidiaries in the three months ended April 1, 2023, and $11.6 million less in three months ended April 2, 2022, due to TRA expense and income tax expense which are obligations of Summit Holdings and Summit Inc. and are thus excluded from Summit LLC’s consolidated net income.
(2)Consists primarily of interest income earned on cash balances.

Reconciliation of Working CapitalApril 1, 2023December 31, 2022
($ in thousands)
Total current assets$890,890 $1,018,376 
Less total current liabilities(260,526)(255,847)
Working capital$630,364 $762,529 
 
 Three months ended
Reconciliation of Operating Loss to Adjusted Cash Gross ProfitApril 1, 2023April 2, 2022
($ in thousands)
Operating loss$(15,475)$(34,295)
General and administrative expenses46,362 51,924 
Depreciation, depletion, amortization and accretion50,894 51,193 
Gain on sale of property, plant and equipment (430)(1,255)
Adjusted Cash Gross Profit (exclusive of items shown separately)$81,351 $67,567 
Adjusted Cash Gross Profit Margin (exclusive of items shown separately) (1)20.0 %17.2 %
(1)Adjusted Cash Gross Profit Margin, which we define as Adjusted Cash Gross Profit as a percentage of net revenue.

Critical Accounting Policies and Estimates
33

Table of Contents

Our management’s discussion and analysis of our financial condition and results of operations is based on our consolidated financial statements, which have been prepared in accordance with U.S. GAAP. The preparation of these consolidated financial statements requires management to make estimates and assumptions that affect the reported amounts of assets and liabilities, disclosure of contingent assets and liabilities at the date of the consolidated financial statements and the reported amounts of revenue and expenses during the reported period.

Please refer to “Critical Accounting Policies and Estimates” described in “Part II. Item 7. Management’s Discussion and Analysis of our Financial Condition and Results of Operations” of our annual report on Form 10-K filed with the SEC on February 16, 2023, from which there have been no material changes.

ITEM 3. QUANTITATIVE AND QUALITATIVE DISCLOSURES ABOUT MARKET RISK
 
We are exposed to certain market risks arising from transactions that are entered into in the normal course of business. Our operations are highly dependent upon the interest rate-sensitive construction industry as well as the general economic environment. Consequently, these marketplaces could experience lower levels of economic activity in an environment of rising interest rates or escalating costs. For a discussion of quantitative and qualitative disclosures about market risk, please refer to the Annual Report from which our exposure to market risk has not materially changed.
 
ITEM  4. CONTROLS AND PROCEDURES
 
Disclosure Controls and Procedures
 
Summit Inc. and Summit LLC maintain disclosure controls and procedures (as such term is defined in Rules 13a-15(e) and 15d-15(e) under the Securities Exchange Act of 1934, as amended (the “Exchange Act”)), that are designed to ensure that information required to be disclosed in Summit Inc.’s and Summit LLC’s reports under the Exchange Act, is recorded, processed, summarized and reported within the time periods specified in the SEC’s rules and forms, and that such information is accumulated and communicated to Summit Inc.’s and Summit LLC's management, including its Chief Executive Officer and Chief Financial Officer, as appropriate, to allow timely decisions regarding required disclosure. Any controls and procedures, no matter how well designed and operated, can provide only reasonable, not absolute, assurance of achieving the desired control objectives. Summit Inc.’s and Summit LLC’s management, with the participation of its Chief Executive Officer and Chief Financial Officer, has evaluated the effectiveness of Summit Inc.’s disclosure controls and procedures as of April 1, 2023. Based upon that evaluation, Summit Inc.’s and Summit LLC’s Chief Executive Officer and Chief Financial Officer concluded that, as of April 1, 2023, Summit Inc.’s and Summit LLC’s disclosure controls and procedures were effective to accomplish their objectives at the reasonable assurance level.
 
Changes in Internal Control over Financial Reporting
 
There was no change in Summit Inc.’s or Summit LLC’s internal control over financial reporting (as such term is defined in Rules 13a-15(f) and 15d-15(f) under the Exchange Act) that occurred during their last fiscal quarter that has materially affected, or is reasonably likely to materially affect, their internal control over financial reporting.

34

Table of Contents
PART II—OTHER INFORMATION
 
ITEM 1. LEGAL PROCEEDINGS
 
The information set forth under Note 12, "Commitments and Contingencies," to Summit Inc.’s unaudited consolidated financial statements is incorporated herein by reference.

ITEM  1A. RISK FACTORS
 
In addition to the other information set forth in this report, you should carefully consider the factors discussed in the section entitled “Risk Factors” in the Annual Report, which could materially affect the Company’s business, financial condition, operating results or liquidity or future results. The risks described in the Annual Report are not the only risks facing the Company. Additional risks and uncertainties not currently known to the Company or that it currently deems to be immaterial also may materially adversely affect its results of operations, financial condition or liquidity. There have been no material changes to the risk factors disclosed in the Annual Report.

ITEM  2. UNREGISTERED SALES OF EQUITY SECURITIES AND USE OF PROCEEDS

None.
 
ITEM 3. DEFAULTS UPON SENIOR SECURITIES
 
None.
 
ITEM  4. MINE SAFETY DISCLOSURES
 
The information concerning mine safety violations and other regulatory matters required by Section 1503(a) of the Dodd-Frank Wall Street Reform and Consumer Protection Act and Item 104 of Regulation S-K (17 CFR 229.104) is included in Exhibit 95.1 to this report.
 
ITEM  5. OTHER INFORMATION

None.
35

Table of Contents
ITEM  6. EXHIBITS
3.1
3.2
3.3
3.4
10.1
10.2*
10.3*
10.4
31.1*
31.2*
31.3*
31.4*
32.1**
32.2**
32.3**
32.4**
95.1*
99.1*
101.INS*Inline XBRL Instance Document - the instance document does not appear in the interactive data file because XBRL tags are embedded within the inline XBRL document
101.SCH*Inline XBRL Taxonomy Extension Schema Document
101.CAL*Inline XBRL Taxonomy Extension Calculation Linkbase Document
101.DEF*Inline XBRL Taxonomy Extension Definition Linkbase Document
101.LAB*Inline XBRL Taxonomy Extension Label Linkbase Document
36

Table of Contents
101.PRE*Inline XBRL Taxonomy Extension Presentation Linkbase Document
104.1*
Cover Page from the Company’s Quarterly Report on Form 10-Q for the quarter ended April 1, 2023,
formatted in Inline XBRL (and contained in Exhibit 101).

*     Filed herewith
**   Furnished herewith
Indicates management contract or compensatory plan or arrangement
The agreements and other documents filed as exhibits to this report are not intended to provide factual information or other disclosure other than with respect to the terms of the agreements or other documents themselves, and you should not rely on them other than for that purpose. In particular, any representations and warranties made by us in these agreements or other documents were made solely within the specific context of the relevant agreement or document and may not describe the actual state of affairs as of the date they were made or at any other time.
37

Table of Contents
SIGNATURES
 
Pursuant to the requirements of the Securities Exchange Act of 1934, the registrants have duly caused this report to be signed on their behalf by the undersigned thereunto duly authorized.
 
   
 SUMMIT MATERIALS, INC.
 SUMMIT MATERIALS, LLC
   
Date: May 4, 2023By:/s/ Anne P. Noonan
  Anne P. Noonan
  Chief Executive Officer
  (Principal Executive Officer)
   
Date: May 4, 2023By:/s/ C. Scott Anderson
  C. Scott Anderson
  Chief Financial Officer
  (Principal Financial and Accounting Officer)

38