0001621563false12/282020Q30001571371false12/282020Q36.1255.1256.55.25us-gaap:PropertyPlantAndEquipmentAndFinanceLeaseRightOfUseAssetAfterAccumulatedDepreciationAndAmortization6.1255.1256.55.25us-gaap:PropertyPlantAndEquipmentAndFinanceLeaseRightOfUseAssetAfterAccumulatedDepreciationAndAmortization00016215632019-12-292020-09-260001621563sum:SummitMaterialsLlcMember2019-12-292020-09-26xbrli:shares0001621563us-gaap:CommonClassAMember2020-10-260001621563us-gaap:CommonClassBMember2020-10-26iso4217:USD00016215632020-09-2600016215632019-12-28iso4217:USDxbrli:shares0001621563us-gaap:CommonClassAMember2020-09-260001621563us-gaap:CommonClassAMember2019-12-280001621563us-gaap:CommonClassBMember2020-09-260001621563us-gaap:CommonClassBMember2019-12-280001621563us-gaap:ProductMember2020-06-282020-09-260001621563us-gaap:ProductMember2019-06-302019-09-280001621563us-gaap:ProductMember2019-12-292020-09-260001621563us-gaap:ProductMember2018-12-302019-09-280001621563us-gaap:ServiceMember2020-06-282020-09-260001621563us-gaap:ServiceMember2019-06-302019-09-280001621563us-gaap:ServiceMember2019-12-292020-09-260001621563us-gaap:ServiceMember2018-12-302019-09-280001621563sum:ExcludingShippingAndHandlingMember2020-06-282020-09-260001621563sum:ExcludingShippingAndHandlingMember2019-06-302019-09-280001621563sum:ExcludingShippingAndHandlingMember2019-12-292020-09-260001621563sum:ExcludingShippingAndHandlingMember2018-12-302019-09-280001621563us-gaap:ShippingAndHandlingMember2020-06-282020-09-260001621563us-gaap:ShippingAndHandlingMember2019-06-302019-09-280001621563us-gaap:ShippingAndHandlingMember2019-12-292020-09-260001621563us-gaap:ShippingAndHandlingMember2018-12-302019-09-2800016215632020-06-282020-09-2600016215632019-06-302019-09-2800016215632018-12-302019-09-280001621563us-gaap:CommonClassAMember2020-06-282020-09-260001621563us-gaap:CommonClassAMember2019-06-302019-09-280001621563us-gaap:CommonClassAMember2019-12-292020-09-260001621563us-gaap:CommonClassAMember2018-12-302019-09-2800016215632018-12-2900016215632019-09-280001621563us-gaap:RetainedEarningsMember2019-12-280001621563us-gaap:AccumulatedOtherComprehensiveIncomeMember2019-12-280001621563us-gaap:CommonStockMemberus-gaap:CommonClassAMember2019-12-280001621563us-gaap:CommonClassBMemberus-gaap:CommonStockMember2019-12-280001621563us-gaap:AdditionalPaidInCapitalMember2019-12-280001621563sum:NoncontrollingInterestInLpMember2019-12-280001621563us-gaap:RetainedEarningsMember2019-12-292020-03-280001621563sum:NoncontrollingInterestInLpMember2019-12-292020-03-2800016215632019-12-292020-03-280001621563us-gaap:CommonStockMemberus-gaap:CommonClassAMember2019-12-292020-03-280001621563us-gaap:AdditionalPaidInCapitalMember2019-12-292020-03-280001621563us-gaap:AccumulatedOtherComprehensiveIncomeMember2019-12-292020-03-280001621563us-gaap:RetainedEarningsMember2020-03-280001621563us-gaap:AccumulatedOtherComprehensiveIncomeMember2020-03-280001621563us-gaap:CommonStockMemberus-gaap:CommonClassAMember2020-03-280001621563us-gaap:CommonClassBMemberus-gaap:CommonStockMember2020-03-280001621563us-gaap:AdditionalPaidInCapitalMember2020-03-280001621563sum:NoncontrollingInterestInLpMember2020-03-2800016215632020-03-280001621563us-gaap:RetainedEarningsMember2020-03-292020-06-270001621563sum:NoncontrollingInterestInLpMember2020-03-292020-06-2700016215632020-03-292020-06-270001621563us-gaap:AccumulatedOtherComprehensiveIncomeMember2020-03-292020-06-270001621563us-gaap:AdditionalPaidInCapitalMember2020-03-292020-06-270001621563us-gaap:CommonStockMemberus-gaap:CommonClassAMember2020-03-292020-06-270001621563us-gaap:RetainedEarningsMember2020-06-270001621563us-gaap:AccumulatedOtherComprehensiveIncomeMember2020-06-270001621563us-gaap:CommonStockMemberus-gaap:CommonClassAMember2020-06-270001621563us-gaap:CommonClassBMemberus-gaap:CommonStockMember2020-06-270001621563us-gaap:AdditionalPaidInCapitalMember2020-06-270001621563sum:NoncontrollingInterestInLpMember2020-06-2700016215632020-06-270001621563us-gaap:RetainedEarningsMember2020-06-282020-09-260001621563sum:NoncontrollingInterestInLpMember2020-06-282020-09-260001621563us-gaap:AccumulatedOtherComprehensiveIncomeMember2020-06-282020-09-260001621563us-gaap:CommonStockMemberus-gaap:CommonClassAMember2020-06-282020-09-260001621563us-gaap:AdditionalPaidInCapitalMember2020-06-282020-09-260001621563us-gaap:RetainedEarningsMember2020-09-260001621563us-gaap:AccumulatedOtherComprehensiveIncomeMember2020-09-260001621563us-gaap:CommonStockMemberus-gaap:CommonClassAMember2020-09-260001621563us-gaap:CommonClassBMemberus-gaap:CommonStockMember2020-09-260001621563us-gaap:AdditionalPaidInCapitalMember2020-09-260001621563sum:NoncontrollingInterestInLpMember2020-09-260001621563us-gaap:RetainedEarningsMember2018-12-290001621563us-gaap:AccumulatedOtherComprehensiveIncomeMember2018-12-290001621563us-gaap:CommonStockMemberus-gaap:CommonClassAMember2018-12-290001621563us-gaap:CommonClassBMemberus-gaap:CommonStockMember2018-12-290001621563us-gaap:AdditionalPaidInCapitalMember2018-12-290001621563sum:NoncontrollingInterestInLpMember2018-12-290001621563us-gaap:RetainedEarningsMember2018-12-302019-03-300001621563sum:NoncontrollingInterestInLpMember2018-12-302019-03-3000016215632018-12-302019-03-300001621563us-gaap:CommonStockMemberus-gaap:CommonClassAMember2018-12-302019-03-300001621563us-gaap:AdditionalPaidInCapitalMember2018-12-302019-03-300001621563us-gaap:AccumulatedOtherComprehensiveIncomeMember2018-12-302019-03-300001621563us-gaap:RetainedEarningsMember2019-03-300001621563us-gaap:AccumulatedOtherComprehensiveIncomeMember2019-03-300001621563us-gaap:CommonStockMemberus-gaap:CommonClassAMember2019-03-300001621563us-gaap:CommonClassBMemberus-gaap:CommonStockMember2019-03-300001621563us-gaap:AdditionalPaidInCapitalMember2019-03-300001621563sum:NoncontrollingInterestInLpMember2019-03-3000016215632019-03-300001621563us-gaap:RetainedEarningsMember2019-03-312019-06-290001621563sum:NoncontrollingInterestInLpMember2019-03-312019-06-2900016215632019-03-312019-06-290001621563us-gaap:AccumulatedOtherComprehensiveIncomeMember2019-03-312019-06-290001621563us-gaap:CommonStockMemberus-gaap:CommonClassAMember2019-03-312019-06-290001621563us-gaap:AdditionalPaidInCapitalMember2019-03-312019-06-290001621563us-gaap:RetainedEarningsMember2019-06-290001621563us-gaap:AccumulatedOtherComprehensiveIncomeMember2019-06-290001621563us-gaap:CommonStockMemberus-gaap:CommonClassAMember2019-06-290001621563us-gaap:CommonClassBMemberus-gaap:CommonStockMember2019-06-290001621563us-gaap:AdditionalPaidInCapitalMember2019-06-290001621563sum:NoncontrollingInterestInLpMember2019-06-2900016215632019-06-290001621563us-gaap:RetainedEarningsMember2019-06-302019-09-280001621563sum:NoncontrollingInterestInLpMember2019-06-302019-09-280001621563us-gaap:CommonStockMemberus-gaap:CommonClassAMember2019-06-302019-09-280001621563us-gaap:AdditionalPaidInCapitalMember2019-06-302019-09-280001621563us-gaap:AccumulatedOtherComprehensiveIncomeMember2019-06-302019-09-280001621563us-gaap:RetainedEarningsMember2019-09-280001621563us-gaap:AccumulatedOtherComprehensiveIncomeMember2019-09-280001621563us-gaap:CommonStockMemberus-gaap:CommonClassAMember2019-09-280001621563us-gaap:CommonClassBMemberus-gaap:CommonStockMember2019-09-280001621563us-gaap:AdditionalPaidInCapitalMember2019-09-280001621563sum:NoncontrollingInterestInLpMember2019-09-28sum:plant0001621563sum:CementPlantMember2019-12-292020-09-26sum:segmentsum:state0001621563sum:SummitMaterialsLlcMember2020-09-26xbrli:pure0001621563sum:TaxReceivableAgreementMembersum:SummitHoldingsLpMember2019-12-292020-09-26sum:acquistiion0001621563sum:WestMember2019-12-292020-09-260001621563sum:WestMember2018-12-302019-12-280001621563sum:EastMember2019-12-292020-09-260001621563sum:EastMember2018-12-302019-12-280001621563us-gaap:SeriesOfIndividuallyImmaterialBusinessAcquisitionsMember2020-09-260001621563us-gaap:SeriesOfIndividuallyImmaterialBusinessAcquisitionsMember2019-12-280001621563us-gaap:SeriesOfIndividuallyImmaterialBusinessAcquisitionsMember2019-12-292020-09-260001621563us-gaap:SeriesOfIndividuallyImmaterialBusinessAcquisitionsMember2018-12-302019-12-280001621563sum:WestMember2019-12-280001621563sum:EastMember2019-12-280001621563sum:CementMember2019-12-280001621563sum:CementMember2019-12-292020-09-260001621563sum:WestMember2020-09-260001621563sum:EastMember2020-09-260001621563sum:CementMember2020-09-260001621563us-gaap:ConstructionPermitsMember2020-09-260001621563us-gaap:ConstructionPermitsMember2019-12-280001621563us-gaap:LeaseAgreementsMember2020-09-260001621563us-gaap:LeaseAgreementsMember2019-12-280001621563sum:ReserveRightsMember2020-09-260001621563sum:ReserveRightsMember2019-12-280001621563us-gaap:TradeNamesMember2020-09-260001621563us-gaap:TradeNamesMember2019-12-280001621563us-gaap:OtherIntangibleAssetsMember2020-09-260001621563us-gaap:OtherIntangibleAssetsMember2019-12-280001621563sum:AggregatesMember2020-06-282020-09-260001621563sum:AggregatesMember2019-06-302019-09-280001621563sum:AggregatesMember2019-12-292020-09-260001621563sum:AggregatesMember2018-12-302019-09-280001621563sum:CementMember2020-06-282020-09-260001621563sum:CementMember2019-06-302019-09-280001621563sum:CementMember2019-12-292020-09-260001621563sum:CementMember2018-12-302019-09-280001621563sum:ReadyMixedConcreteMember2020-06-282020-09-260001621563sum:ReadyMixedConcreteMember2019-06-302019-09-280001621563sum:ReadyMixedConcreteMember2019-12-292020-09-260001621563sum:ReadyMixedConcreteMember2018-12-302019-09-280001621563sum:AsphaltMember2020-06-282020-09-260001621563sum:AsphaltMember2019-06-302019-09-280001621563sum:AsphaltMember2019-12-292020-09-260001621563sum:AsphaltMember2018-12-302019-09-280001621563sum:PavingAndRelatedServicesMember2020-06-282020-09-260001621563sum:PavingAndRelatedServicesMember2019-06-302019-09-280001621563sum:PavingAndRelatedServicesMember2019-12-292020-09-260001621563sum:PavingAndRelatedServicesMember2018-12-302019-09-280001621563sum:OtherProductsOrServicesMember2020-06-282020-09-260001621563sum:OtherProductsOrServicesMember2019-06-302019-09-280001621563sum:OtherProductsOrServicesMember2019-12-292020-09-260001621563sum:OtherProductsOrServicesMember2018-12-302019-09-280001621563srt:MaximumMember2019-12-292020-09-260001621563sum:SeniorSecuredCreditFacilityTermLoanDueTwoThousandTwentyFourMemberus-gaap:SeniorNotesMember2020-09-260001621563sum:SeniorSecuredCreditFacilityTermLoanDueTwoThousandTwentyFourMemberus-gaap:SeniorNotesMember2019-12-280001621563us-gaap:SeniorNotesMembersum:SixPointOneTwoFivePercentageSeniorNotesDueTwentyTwentyThreeMember2019-12-280001621563us-gaap:SeniorNotesMembersum:SixPointOneTwoFivePercentageSeniorNotesDueTwentyTwentyThreeMember2020-09-260001621563sum:FivePointOneTwoFivePercentageSeniorNotesDueTwentyTwentyFiveMemberus-gaap:SeniorNotesMember2020-09-260001621563sum:FivePointOneTwoFivePercentageSeniorNotesDueTwentyTwentyFiveMemberus-gaap:SeniorNotesMember2019-12-280001621563sum:SixPointFivePercentageSeniorNotesDueTwentyTwentySevenMemberus-gaap:SeniorNotesMember2020-09-260001621563sum:SixPointFivePercentageSeniorNotesDueTwentyTwentySevenMemberus-gaap:SeniorNotesMember2019-12-280001621563sum:FivePointTwoFivePercentageSeniorNotesDueTwentyTwentyNineMemberus-gaap:SeniorNotesMember2020-09-260001621563sum:FivePointTwoFivePercentageSeniorNotesDueTwentyTwentyNineMemberus-gaap:SeniorNotesMember2019-12-280001621563sum:FivePointTwoFivePercentageSeniorNotesDueTwentyTwentyNineMembersum:SummitMaterialsLlcAndSummitMaterialsFinanceCorpMember2020-08-110001621563sum:FivePointTwoFivePercentageSeniorNotesDueTwentyTwentyNineMembersum:SummitMaterialsLlcAndSummitMaterialsFinanceCorpMemberus-gaap:SeniorNotesMember2020-08-112020-08-110001621563sum:FivePointTwoFivePercentageSeniorNotesDueTwentyTwentyNineMembersum:SummitMaterialsLlcAndSummitMaterialsFinanceCorpMember2020-08-112020-08-110001621563sum:SummitMaterialsLlcAndSummitMaterialsFinanceCorpMembersum:SixPointOneTwoFivePercentageSeniorNotesDueTwentyTwentyThreeMember2020-08-310001621563sum:SummitMaterialsLlcAndSummitMaterialsFinanceCorpMembersum:SixPointOneTwoFivePercentageSeniorNotesDueTwentyTwentyThreeMember2019-06-302019-09-280001621563sum:SummitMaterialsLlcAndSummitMaterialsFinanceCorpMembersum:SixPointOneTwoFivePercentageSeniorNotesDueTwentyTwentyThreeMember2020-06-282020-09-260001621563sum:SummitMaterialsLlcAndSummitMaterialsFinanceCorpMembersum:SixPointFivePercentageSeniorNotesDueTwentyTwentySevenMember2019-03-150001621563sum:SummitMaterialsLlcAndSummitMaterialsFinanceCorpMembersum:SixPointFivePercentageSeniorNotesDueTwentyTwentySevenMemberus-gaap:SeniorNotesMember2019-03-152019-03-150001621563sum:SummitMaterialsLlcAndSummitMaterialsFinanceCorpMembersum:SeniorNotes8.5PercentDue2022Member2019-06-290001621563sum:SummitMaterialsLlcAndSummitMaterialsFinanceCorpMembersum:SeniorNotes8.5PercentDue2022Member2018-12-302019-03-300001621563sum:FivePointOneTwoFivePercentageSeniorNotesDueTwentyTwentyFiveMembersum:SummitMaterialsLlcAndSummitMaterialsFinanceCorpMember2017-06-010001621563sum:FivePointOneTwoFivePercentageSeniorNotesDueTwentyTwentyFiveMembersum:SummitMaterialsLlcAndSummitMaterialsFinanceCorpMember2017-06-012017-06-010001621563sum:SummitMaterialsLlcAndSummitMaterialsFinanceCorpMembersum:SixPointOneTwoFivePercentageSeniorNotesDueTwentyTwentyThreeMember2015-07-080001621563sum:SixPointOneTwoFivePercentageSeniorNotesDueTwentyTwentyThreeIssuedAtParMembersum:SummitMaterialsLlcAndSummitMaterialsFinanceCorpMember2015-07-080001621563sum:SummitMaterialsLlcAndSummitMaterialsFinanceCorpMembersum:SixPointOneTwoFivePercentageSeniorNotesDueTwentyTwentyThreeIssuedAt99.375PercentOfParMember2015-07-080001621563sum:SummitMaterialsLlcAndSummitMaterialsFinanceCorpMembersum:SixPointOneTwoFivePercentageSeniorNotesDueTwentyTwentyThreeIssuedAt99.375PercentOfParMember2015-07-082015-07-080001621563sum:SeniorSecuredCreditFacilityTermLoanDueTwoThousandTwentyFourMembersum:SummitMaterialsLlcMember2020-09-260001621563sum:SeniorSecuredCreditFacilityRevolvingCreditFacilityMembersum:SummitMaterialsLlcMember2020-09-260001621563sum:SeniorSecuredCreditFacilityTermLoanDueTwoThousandTwentyFourMembersum:SummitMaterialsLlcMember2019-12-292020-09-260001621563sum:SeniorSecuredCreditFacilityRevolvingCreditFacilityMembersum:SummitMaterialsLlcMember2019-02-250001621563sum:FederalFundsEffectiveRateMembersum:SeniorSecuredCreditFacilityRevolvingCreditFacilityMembersum:SummitMaterialsLlcMember2019-02-252019-02-250001621563sum:LondonInterbankOfferedRateLiborPlusOnePercentMembersum:SeniorSecuredCreditFacilityRevolvingCreditFacilityMembersum:SummitMaterialsLlcMember2019-02-252019-02-250001621563sum:SeniorSecuredCreditFacilityRevolvingCreditFacilityMemberus-gaap:LondonInterbankOfferedRateLIBORMembersum:SummitMaterialsLlcMember2019-02-252019-02-250001621563sum:SeniorSecuredCreditFacilityRevolvingCreditFacilityMembersum:SummitMaterialsLlcMember2019-12-280001621563sum:SummitMaterialsLlcMembersum:SeniorSecuredCreditFacilityLetterOfCreditMember2020-09-260001621563sum:SeniorSecuredCreditFacilitiesMembersum:SummitMaterialsLlcMember2019-02-252019-02-25iso4217:CAD0001621563sum:CanadianSubsidiaryCreditAgreementOperatingActivitiesMember2015-01-150001621563sum:CanadianSubsidiaryCreditAgreementOperatingActivitiesMemberus-gaap:PrimeRateMember2015-01-152015-01-150001621563sum:CanadianSubsidiaryCreditAgreementCapitalEquipmentMember2015-01-150001621563sum:CanadianSubsidiaryCreditAgreementCapitalEquipmentMember2015-01-152015-01-150001621563sum:CanadianSubsidiaryCreditAgreementGuaranteesMember2015-01-150001621563sum:CanadianSubsidiaryCreditAgreementMember2020-09-260001621563sum:CanadianSubsidiaryCreditAgreementMember2019-12-280001621563sum:SixPointOneTwoFivePercentageSeniorNotesDueTwentyTwentyThreeMember2020-09-260001621563sum:FivePointOneTwoFivePercentageSeniorNotesDueTwentyTwentyFiveMember2020-09-260001621563sum:TaxReceivableAgreementMember2020-09-260001621563sum:TaxReceivableAgreementMember2019-12-280001621563sum:SummitHoldingsLpMember2018-12-302019-09-280001621563sum:SummitHoldingsLpMember2019-12-292020-09-260001621563us-gaap:RestrictedStockMember2020-06-282020-09-260001621563us-gaap:RestrictedStockMember2019-06-302019-09-280001621563us-gaap:RestrictedStockMember2019-12-292020-09-260001621563us-gaap:RestrictedStockMember2018-12-302019-09-280001621563sum:CommonClassAAndRestrictedStockMember2020-06-282020-09-260001621563sum:CommonClassAAndRestrictedStockMember2019-06-302019-09-280001621563sum:CommonClassAAndRestrictedStockMember2019-12-292020-09-260001621563sum:CommonClassAAndRestrictedStockMember2018-12-302019-09-280001621563sum:LimitedPartnershipUnitsMemberus-gaap:CommonClassAMember2020-06-282020-09-260001621563sum:LimitedPartnershipUnitsMemberus-gaap:CommonClassAMember2019-06-302019-09-280001621563sum:LimitedPartnershipUnitsMemberus-gaap:CommonClassAMember2019-12-292020-09-260001621563sum:LimitedPartnershipUnitsMemberus-gaap:CommonClassAMember2018-12-302019-09-280001621563us-gaap:CommonClassAMemberus-gaap:EmployeeStockOptionMember2020-06-282020-09-260001621563us-gaap:CommonClassAMemberus-gaap:EmployeeStockOptionMember2019-06-302019-09-280001621563us-gaap:CommonClassAMemberus-gaap:EmployeeStockOptionMember2019-12-292020-09-260001621563us-gaap:CommonClassAMemberus-gaap:EmployeeStockOptionMember2018-12-302019-09-280001621563us-gaap:CommonClassAMemberus-gaap:RestrictedStockUnitsRSUMember2020-06-282020-09-260001621563us-gaap:CommonClassAMemberus-gaap:RestrictedStockUnitsRSUMember2019-06-302019-09-280001621563us-gaap:CommonClassAMemberus-gaap:RestrictedStockUnitsRSUMember2019-12-292020-09-260001621563us-gaap:CommonClassAMemberus-gaap:RestrictedStockUnitsRSUMember2018-12-302019-09-280001621563us-gaap:CommonClassAMemberus-gaap:PerformanceSharesMember2020-06-282020-09-260001621563us-gaap:CommonClassAMemberus-gaap:PerformanceSharesMember2019-06-302019-09-280001621563us-gaap:CommonClassAMemberus-gaap:PerformanceSharesMember2019-12-292020-09-260001621563us-gaap:CommonClassAMemberus-gaap:PerformanceSharesMember2018-12-302019-09-280001621563sum:LimitedPartnershipUnitsMember2020-06-282020-09-260001621563sum:LimitedPartnershipUnitsMember2019-06-302019-09-280001621563sum:LimitedPartnershipUnitsMember2019-12-292020-09-260001621563sum:LimitedPartnershipUnitsMember2018-12-302019-09-280001621563us-gaap:EmployeeStockOptionMember2020-06-282020-09-260001621563us-gaap:EmployeeStockOptionMember2019-06-302019-09-280001621563us-gaap:EmployeeStockOptionMember2019-12-292020-09-260001621563us-gaap:EmployeeStockOptionMember2018-12-302019-09-280001621563us-gaap:WarrantMember2020-06-282020-09-260001621563us-gaap:WarrantMember2019-06-302019-09-280001621563us-gaap:WarrantMember2019-12-292020-09-260001621563us-gaap:WarrantMember2018-12-302019-09-280001621563sum:LpUnitsMembersum:SummitHoldingsLpMember2019-12-280001621563sum:SummitMaterialsIncorporatedAndSummitHoldingsLPMember2019-12-280001621563sum:SummitMaterialsIncMember2019-12-280001621563sum:LpUnitsMembersum:SummitHoldingsLpMember2019-12-292020-09-260001621563sum:SummitMaterialsIncorporatedAndSummitHoldingsLPMember2019-12-292020-09-260001621563sum:LpUnitsMembersum:SummitHoldingsLpMember2020-09-260001621563sum:SummitMaterialsIncorporatedAndSummitHoldingsLPMember2020-09-260001621563sum:SummitMaterialsIncMember2020-09-260001621563us-gaap:CommonClassAMember2018-12-290001621563sum:LpUnitsMembersum:SummitHoldingsLpMember2018-12-290001621563sum:SummitMaterialsIncorporatedAndSummitHoldingsLPMember2018-12-290001621563sum:SummitMaterialsIncMember2018-12-290001621563sum:LpUnitsMembersum:SummitHoldingsLpMember2018-12-302019-09-280001621563sum:SummitMaterialsIncorporatedAndSummitHoldingsLPMember2018-12-302019-09-280001621563us-gaap:CommonClassAMember2019-09-280001621563sum:LpUnitsMembersum:SummitHoldingsLpMember2019-09-280001621563sum:SummitMaterialsIncorporatedAndSummitHoldingsLPMember2019-09-280001621563sum:SummitMaterialsIncMember2019-09-280001621563sum:SummitHoldingsLpMember2020-09-260001621563sum:SummitHoldingsLpMember2019-12-280001621563us-gaap:AccumulatedDefinedBenefitPlansAdjustmentMember2019-12-280001621563us-gaap:AccumulatedTranslationAdjustmentMember2019-12-280001621563us-gaap:AccumulatedNetGainLossFromDesignatedOrQualifyingCashFlowHedgesMember2019-12-280001621563us-gaap:AccumulatedTranslationAdjustmentMember2019-12-292020-09-260001621563us-gaap:AccumulatedDefinedBenefitPlansAdjustmentMember2020-09-260001621563us-gaap:AccumulatedTranslationAdjustmentMember2020-09-260001621563us-gaap:AccumulatedNetGainLossFromDesignatedOrQualifyingCashFlowHedgesMember2020-09-260001621563us-gaap:AccumulatedDefinedBenefitPlansAdjustmentMember2018-12-290001621563us-gaap:AccumulatedTranslationAdjustmentMember2018-12-290001621563us-gaap:AccumulatedNetGainLossFromDesignatedOrQualifyingCashFlowHedgesMember2018-12-290001621563us-gaap:AccumulatedTranslationAdjustmentMember2018-12-302019-09-280001621563us-gaap:AccumulatedNetGainLossFromDesignatedOrQualifyingCashFlowHedgesMember2018-12-302019-09-280001621563us-gaap:AccumulatedDefinedBenefitPlansAdjustmentMember2019-09-280001621563us-gaap:AccumulatedTranslationAdjustmentMember2019-09-280001621563us-gaap:AccumulatedNetGainLossFromDesignatedOrQualifyingCashFlowHedgesMember2019-09-280001621563sum:SiteRestorationObligationsMemberus-gaap:OtherNoncurrentLiabilitiesMember2020-09-260001621563sum:SiteRestorationObligationsMemberus-gaap:OtherNoncurrentLiabilitiesMember2019-12-280001621563us-gaap:AccountsPayableAndAccruedLiabilitiesMembersum:SiteRestorationObligationsMember2020-09-260001621563us-gaap:AccountsPayableAndAccruedLiabilitiesMembersum:SiteRestorationObligationsMember2019-12-280001621563us-gaap:FairValueInputsLevel3Member2020-09-260001621563us-gaap:FairValueInputsLevel3Member2019-12-280001621563us-gaap:FairValueInputsLevel3Memberus-gaap:MeasurementInputDiscountRateMember2020-09-260001621563us-gaap:FairValueInputsLevel3Member2018-12-302019-09-280001621563us-gaap:FairValueInputsLevel3Member2019-12-292020-09-260001621563us-gaap:FairValueInputsLevel2Memberus-gaap:EstimateOfFairValueFairValueDisclosureMember2020-09-260001621563us-gaap:FairValueInputsLevel2Memberus-gaap:CarryingReportedAmountFairValueDisclosureMember2020-09-260001621563us-gaap:FairValueInputsLevel2Memberus-gaap:EstimateOfFairValueFairValueDisclosureMember2019-12-280001621563us-gaap:FairValueInputsLevel2Memberus-gaap:CarryingReportedAmountFairValueDisclosureMember2019-12-280001621563us-gaap:EstimateOfFairValueFairValueDisclosureMemberus-gaap:FairValueInputsLevel3Member2020-09-260001621563us-gaap:FairValueInputsLevel3Memberus-gaap:CarryingReportedAmountFairValueDisclosureMember2020-09-260001621563us-gaap:EstimateOfFairValueFairValueDisclosureMemberus-gaap:FairValueInputsLevel3Member2019-12-280001621563us-gaap:FairValueInputsLevel3Memberus-gaap:CarryingReportedAmountFairValueDisclosureMember2019-12-280001621563us-gaap:FairValueInputsLevel2Member2020-09-260001621563us-gaap:FairValueInputsLevel2Member2019-12-280001621563sum:WestMember2020-06-282020-09-260001621563sum:WestMember2019-06-302019-09-280001621563sum:WestMember2018-12-302019-09-280001621563sum:EastMember2020-06-282020-09-260001621563sum:EastMember2019-06-302019-09-280001621563sum:EastMember2018-12-302019-09-280001621563sum:CementMember2020-06-282020-09-260001621563sum:CementMember2019-06-302019-09-280001621563sum:CementMember2018-12-302019-09-280001621563us-gaap:OperatingSegmentsMembersum:WestMember2020-06-282020-09-260001621563us-gaap:OperatingSegmentsMembersum:WestMember2019-06-302019-09-280001621563us-gaap:OperatingSegmentsMembersum:WestMember2019-12-292020-09-260001621563us-gaap:OperatingSegmentsMembersum:WestMember2018-12-302019-09-280001621563us-gaap:OperatingSegmentsMembersum:EastMember2020-06-282020-09-260001621563us-gaap:OperatingSegmentsMembersum:EastMember2019-06-302019-09-280001621563us-gaap:OperatingSegmentsMembersum:EastMember2019-12-292020-09-260001621563us-gaap:OperatingSegmentsMembersum:EastMember2018-12-302019-09-280001621563us-gaap:OperatingSegmentsMembersum:CementMember2020-06-282020-09-260001621563us-gaap:OperatingSegmentsMembersum:CementMember2019-06-302019-09-280001621563us-gaap:OperatingSegmentsMembersum:CementMember2019-12-292020-09-260001621563us-gaap:OperatingSegmentsMembersum:CementMember2018-12-302019-09-280001621563us-gaap:CorporateNonSegmentMember2020-06-282020-09-260001621563us-gaap:CorporateNonSegmentMember2019-06-302019-09-280001621563us-gaap:CorporateNonSegmentMember2019-12-292020-09-260001621563us-gaap:CorporateNonSegmentMember2018-12-302019-09-280001621563us-gaap:OperatingSegmentsMember2019-12-292020-09-260001621563us-gaap:OperatingSegmentsMember2018-12-302019-09-280001621563us-gaap:OperatingSegmentsMember2020-06-282020-09-260001621563us-gaap:OperatingSegmentsMember2019-06-302019-09-280001621563us-gaap:OperatingSegmentsMembersum:WestMember2020-09-260001621563us-gaap:OperatingSegmentsMembersum:WestMember2019-12-280001621563us-gaap:OperatingSegmentsMembersum:EastMember2020-09-260001621563us-gaap:OperatingSegmentsMembersum:EastMember2019-12-280001621563us-gaap:OperatingSegmentsMembersum:CementMember2020-09-260001621563us-gaap:OperatingSegmentsMembersum:CementMember2019-12-280001621563us-gaap:OperatingSegmentsMember2020-09-260001621563us-gaap:OperatingSegmentsMember2019-12-280001621563us-gaap:CorporateNonSegmentMember2020-09-260001621563us-gaap:CorporateNonSegmentMember2019-12-280001621563sum:SummitMaterialsLlcMember2019-12-280001621563sum:SummitMaterialsLlcMemberus-gaap:ProductMember2020-06-282020-09-260001621563sum:SummitMaterialsLlcMemberus-gaap:ProductMember2019-06-302019-09-280001621563sum:SummitMaterialsLlcMemberus-gaap:ProductMember2019-12-292020-09-260001621563sum:SummitMaterialsLlcMemberus-gaap:ProductMember2018-12-302019-09-280001621563us-gaap:ServiceMembersum:SummitMaterialsLlcMember2020-06-282020-09-260001621563us-gaap:ServiceMembersum:SummitMaterialsLlcMember2019-06-302019-09-280001621563us-gaap:ServiceMembersum:SummitMaterialsLlcMember2019-12-292020-09-260001621563us-gaap:ServiceMembersum:SummitMaterialsLlcMember2018-12-302019-09-280001621563sum:ExcludingShippingAndHandlingMembersum:SummitMaterialsLlcMember2020-06-282020-09-260001621563sum:ExcludingShippingAndHandlingMembersum:SummitMaterialsLlcMember2019-06-302019-09-280001621563sum:ExcludingShippingAndHandlingMembersum:SummitMaterialsLlcMember2019-12-292020-09-260001621563sum:ExcludingShippingAndHandlingMembersum:SummitMaterialsLlcMember2018-12-302019-09-280001621563us-gaap:ShippingAndHandlingMembersum:SummitMaterialsLlcMember2020-06-282020-09-260001621563us-gaap:ShippingAndHandlingMembersum:SummitMaterialsLlcMember2019-06-302019-09-280001621563us-gaap:ShippingAndHandlingMembersum:SummitMaterialsLlcMember2019-12-292020-09-260001621563us-gaap:ShippingAndHandlingMembersum:SummitMaterialsLlcMember2018-12-302019-09-280001621563sum:SummitMaterialsLlcMember2020-06-282020-09-260001621563sum:SummitMaterialsLlcMember2019-06-302019-09-280001621563sum:SummitMaterialsLlcMember2018-12-302019-09-280001621563sum:SummitMaterialsLlcMember2018-12-290001621563sum:SummitMaterialsLlcMember2019-09-280001621563sum:SummitMaterialsLlcMemberus-gaap:MemberUnitsMember2019-12-280001621563sum:SummitMaterialsLlcMemberus-gaap:RetainedEarningsMember2019-12-280001621563us-gaap:AccumulatedOtherComprehensiveIncomeMembersum:SummitMaterialsLlcMember2019-12-280001621563sum:SummitMaterialsLlcMemberus-gaap:MemberUnitsMember2019-12-292020-03-280001621563sum:SummitMaterialsLlcMember2019-12-292020-03-280001621563sum:SummitMaterialsLlcMemberus-gaap:RetainedEarningsMember2019-12-292020-03-280001621563us-gaap:AccumulatedOtherComprehensiveIncomeMembersum:SummitMaterialsLlcMember2019-12-292020-03-280001621563sum:SummitMaterialsLlcMemberus-gaap:MemberUnitsMember2020-03-280001621563sum:SummitMaterialsLlcMemberus-gaap:RetainedEarningsMember2020-03-280001621563us-gaap:AccumulatedOtherComprehensiveIncomeMembersum:SummitMaterialsLlcMember2020-03-280001621563sum:SummitMaterialsLlcMember2020-03-280001621563sum:SummitMaterialsLlcMemberus-gaap:RetainedEarningsMember2020-03-292020-06-270001621563sum:SummitMaterialsLlcMember2020-03-292020-06-270001621563us-gaap:AccumulatedOtherComprehensiveIncomeMembersum:SummitMaterialsLlcMember2020-03-292020-06-270001621563sum:SummitMaterialsLlcMemberus-gaap:MemberUnitsMember2020-03-292020-06-270001621563sum:SummitMaterialsLlcMemberus-gaap:MemberUnitsMember2020-06-270001621563sum:SummitMaterialsLlcMemberus-gaap:RetainedEarningsMember2020-06-270001621563us-gaap:AccumulatedOtherComprehensiveIncomeMembersum:SummitMaterialsLlcMember2020-06-270001621563sum:SummitMaterialsLlcMember2020-06-270001621563sum:SummitMaterialsLlcMemberus-gaap:RetainedEarningsMember2020-06-282020-09-260001621563us-gaap:AccumulatedOtherComprehensiveIncomeMembersum:SummitMaterialsLlcMember2020-06-282020-09-260001621563sum:SummitMaterialsLlcMemberus-gaap:MemberUnitsMember2020-06-282020-09-260001621563sum:SummitMaterialsLlcMemberus-gaap:MemberUnitsMember2020-09-260001621563sum:SummitMaterialsLlcMemberus-gaap:RetainedEarningsMember2020-09-260001621563us-gaap:AccumulatedOtherComprehensiveIncomeMembersum:SummitMaterialsLlcMember2020-09-260001621563sum:SummitMaterialsLlcMemberus-gaap:MemberUnitsMember2018-12-290001621563sum:SummitMaterialsLlcMemberus-gaap:RetainedEarningsMember2018-12-290001621563us-gaap:AccumulatedOtherComprehensiveIncomeMembersum:SummitMaterialsLlcMember2018-12-290001621563sum:SummitMaterialsLlcMemberus-gaap:MemberUnitsMember2018-12-302019-03-300001621563sum:SummitMaterialsLlcMember2018-12-302019-03-300001621563sum:SummitMaterialsLlcMemberus-gaap:RetainedEarningsMember2018-12-302019-03-300001621563us-gaap:AccumulatedOtherComprehensiveIncomeMembersum:SummitMaterialsLlcMember2018-12-302019-03-300001621563sum:SummitMaterialsLlcMemberus-gaap:MemberUnitsMember2019-03-300001621563sum:SummitMaterialsLlcMemberus-gaap:RetainedEarningsMember2019-03-300001621563us-gaap:AccumulatedOtherComprehensiveIncomeMembersum:SummitMaterialsLlcMember2019-03-300001621563sum:SummitMaterialsLlcMember2019-03-300001621563sum:SummitMaterialsLlcMemberus-gaap:MemberUnitsMember2019-03-312019-06-290001621563sum:SummitMaterialsLlcMember2019-03-312019-06-290001621563sum:SummitMaterialsLlcMemberus-gaap:RetainedEarningsMember2019-03-312019-06-290001621563us-gaap:AccumulatedOtherComprehensiveIncomeMembersum:SummitMaterialsLlcMember2019-03-312019-06-290001621563sum:SummitMaterialsLlcMemberus-gaap:MemberUnitsMember2019-06-290001621563sum:SummitMaterialsLlcMemberus-gaap:RetainedEarningsMember2019-06-290001621563us-gaap:AccumulatedOtherComprehensiveIncomeMembersum:SummitMaterialsLlcMember2019-06-290001621563sum:SummitMaterialsLlcMember2019-06-290001621563sum:SummitMaterialsLlcMemberus-gaap:MemberUnitsMember2019-06-302019-09-280001621563sum:SummitMaterialsLlcMemberus-gaap:RetainedEarningsMember2019-06-302019-09-280001621563us-gaap:AccumulatedOtherComprehensiveIncomeMembersum:SummitMaterialsLlcMember2019-06-302019-09-280001621563sum:SummitMaterialsLlcMemberus-gaap:MemberUnitsMember2019-09-280001621563sum:SummitMaterialsLlcMemberus-gaap:RetainedEarningsMember2019-09-280001621563us-gaap:AccumulatedOtherComprehensiveIncomeMembersum:SummitMaterialsLlcMember2019-09-280001621563sum:CementPlantMembersum:SummitMaterialsLlcMember2019-12-292020-09-260001621563sum:SummitMaterialsLlcMembersum:WestMember2019-12-292020-09-260001621563sum:SummitMaterialsLlcMembersum:WestMember2018-12-302019-12-280001621563sum:SummitMaterialsLlcMembersum:EastMember2019-12-292020-09-260001621563sum:SummitMaterialsLlcMembersum:EastMember2018-12-302019-12-280001621563us-gaap:SeriesOfIndividuallyImmaterialBusinessAcquisitionsMembersum:SummitMaterialsLlcMember2020-09-260001621563us-gaap:SeriesOfIndividuallyImmaterialBusinessAcquisitionsMembersum:SummitMaterialsLlcMember2019-12-280001621563us-gaap:SeriesOfIndividuallyImmaterialBusinessAcquisitionsMembersum:SummitMaterialsLlcMember2019-12-292020-09-260001621563us-gaap:SeriesOfIndividuallyImmaterialBusinessAcquisitionsMembersum:SummitMaterialsLlcMember2018-12-302019-12-280001621563sum:SummitMaterialsLlcMembersum:WestMember2019-12-280001621563sum:SummitMaterialsLlcMembersum:EastMember2019-12-280001621563sum:SummitMaterialsLlcMembersum:CementMember2019-12-280001621563sum:SummitMaterialsLlcMembersum:CementMember2019-12-292020-09-260001621563sum:SummitMaterialsLlcMembersum:WestMember2020-09-260001621563sum:SummitMaterialsLlcMembersum:EastMember2020-09-260001621563sum:SummitMaterialsLlcMembersum:CementMember2020-09-260001621563us-gaap:ConstructionPermitsMembersum:SummitMaterialsLlcMember2020-09-260001621563us-gaap:ConstructionPermitsMembersum:SummitMaterialsLlcMember2019-12-280001621563us-gaap:LeaseAgreementsMembersum:SummitMaterialsLlcMember2020-09-260001621563us-gaap:LeaseAgreementsMembersum:SummitMaterialsLlcMember2019-12-280001621563sum:ReserveRightsMembersum:SummitMaterialsLlcMember2020-09-260001621563sum:ReserveRightsMembersum:SummitMaterialsLlcMember2019-12-280001621563sum:SummitMaterialsLlcMemberus-gaap:TradeNamesMember2020-09-260001621563sum:SummitMaterialsLlcMemberus-gaap:TradeNamesMember2019-12-280001621563sum:SummitMaterialsLlcMemberus-gaap:OtherIntangibleAssetsMember2020-09-260001621563sum:SummitMaterialsLlcMemberus-gaap:OtherIntangibleAssetsMember2019-12-280001621563sum:AggregatesMembersum:SummitMaterialsLlcMember2020-06-282020-09-260001621563sum:AggregatesMembersum:SummitMaterialsLlcMember2019-06-302019-09-280001621563sum:AggregatesMembersum:SummitMaterialsLlcMember2019-12-292020-09-260001621563sum:AggregatesMembersum:SummitMaterialsLlcMember2018-12-302019-09-280001621563sum:CementMembersum:SummitMaterialsLlcMember2020-06-282020-09-260001621563sum:CementMembersum:SummitMaterialsLlcMember2019-06-302019-09-280001621563sum:CementMembersum:SummitMaterialsLlcMember2019-12-292020-09-260001621563sum:CementMembersum:SummitMaterialsLlcMember2018-12-302019-09-280001621563sum:ReadyMixedConcreteMembersum:SummitMaterialsLlcMember2020-06-282020-09-260001621563sum:ReadyMixedConcreteMembersum:SummitMaterialsLlcMember2019-06-302019-09-280001621563sum:ReadyMixedConcreteMembersum:SummitMaterialsLlcMember2019-12-292020-09-260001621563sum:ReadyMixedConcreteMembersum:SummitMaterialsLlcMember2018-12-302019-09-280001621563sum:AsphaltMembersum:SummitMaterialsLlcMember2020-06-282020-09-260001621563sum:AsphaltMembersum:SummitMaterialsLlcMember2019-06-302019-09-280001621563sum:AsphaltMembersum:SummitMaterialsLlcMember2019-12-292020-09-260001621563sum:AsphaltMembersum:SummitMaterialsLlcMember2018-12-302019-09-280001621563sum:PavingAndRelatedServicesMembersum:SummitMaterialsLlcMember2020-06-282020-09-260001621563sum:PavingAndRelatedServicesMembersum:SummitMaterialsLlcMember2019-06-302019-09-280001621563sum:PavingAndRelatedServicesMembersum:SummitMaterialsLlcMember2019-12-292020-09-260001621563sum:PavingAndRelatedServicesMembersum:SummitMaterialsLlcMember2018-12-302019-09-280001621563sum:OtherProductsOrServicesMembersum:SummitMaterialsLlcMember2020-06-282020-09-260001621563sum:OtherProductsOrServicesMembersum:SummitMaterialsLlcMember2019-06-302019-09-280001621563sum:OtherProductsOrServicesMembersum:SummitMaterialsLlcMember2019-12-292020-09-260001621563sum:OtherProductsOrServicesMembersum:SummitMaterialsLlcMember2018-12-302019-09-280001621563sum:SummitMaterialsLlcMembersrt:MaximumMember2019-12-292020-09-260001621563sum:SeniorSecuredCreditFacilityTermLoanDueTwoThousandTwentyFourMemberus-gaap:SeniorNotesMembersum:SummitMaterialsLlcMember2020-09-260001621563sum:SeniorSecuredCreditFacilityTermLoanDueTwoThousandTwentyFourMemberus-gaap:SeniorNotesMembersum:SummitMaterialsLlcMember2019-12-280001621563us-gaap:SeniorNotesMembersum:SixPointOneTwoFivePercentageSeniorNotesDueTwentyTwentyThreeMembersum:SummitMaterialsLlcMember2019-12-280001621563us-gaap:SeniorNotesMembersum:SixPointOneTwoFivePercentageSeniorNotesDueTwentyTwentyThreeMembersum:SummitMaterialsLlcMember2020-09-260001621563sum:FivePointOneTwoFivePercentageSeniorNotesDueTwentyTwentyFiveMemberus-gaap:SeniorNotesMembersum:SummitMaterialsLlcMember2020-09-260001621563sum:FivePointOneTwoFivePercentageSeniorNotesDueTwentyTwentyFiveMemberus-gaap:SeniorNotesMembersum:SummitMaterialsLlcMember2019-12-280001621563sum:SixPointFivePercentageSeniorNotesDueTwentyTwentySevenMemberus-gaap:SeniorNotesMembersum:SummitMaterialsLlcMember2020-09-260001621563sum:SixPointFivePercentageSeniorNotesDueTwentyTwentySevenMemberus-gaap:SeniorNotesMembersum:SummitMaterialsLlcMember2019-12-280001621563sum:FivePointTwoFivePercentageSeniorNotesDueTwentyTwentyNineMemberus-gaap:SeniorNotesMembersum:SummitMaterialsLlcMember2020-09-260001621563sum:FivePointTwoFivePercentageSeniorNotesDueTwentyTwentyNineMemberus-gaap:SeniorNotesMembersum:SummitMaterialsLlcMember2019-12-280001621563sum:SeniorNotes8.5PercentDue2022Membersum:SummitMaterialsLlcMember2019-06-290001621563sum:SeniorNotes8.5PercentDue2022Membersum:SummitMaterialsLlcMember2018-12-302019-03-300001621563sum:FivePointOneTwoFivePercentageSeniorNotesDueTwentyTwentyFiveMembersum:SummitMaterialsLlcMember2017-06-010001621563sum:SixPointOneTwoFivePercentageSeniorNotesDueTwentyTwentyThreeMembersum:SummitMaterialsLlcMember2015-07-080001621563sum:CanadianSubsidiaryCreditAgreementOperatingActivitiesMembersum:SummitMaterialsLlcMember2015-01-150001621563sum:CanadianSubsidiaryCreditAgreementOperatingActivitiesMemberus-gaap:PrimeRateMembersum:SummitMaterialsLlcMember2015-01-152015-01-150001621563sum:CanadianSubsidiaryCreditAgreementCapitalEquipmentMembersum:SummitMaterialsLlcMember2015-01-150001621563sum:CanadianSubsidiaryCreditAgreementCapitalEquipmentMembersum:SummitMaterialsLlcMember2015-01-152015-01-150001621563sum:CanadianSubsidiaryCreditAgreementGuaranteesMembersum:SummitMaterialsLlcMember2015-01-150001621563sum:CanadianSubsidiaryCreditAgreementMembersum:SummitMaterialsLlcMember2019-12-280001621563sum:CanadianSubsidiaryCreditAgreementMembersum:SummitMaterialsLlcMember2020-09-260001621563sum:SixPointOneTwoFivePercentageSeniorNotesDueTwentyTwentyThreeMembersum:SummitMaterialsLlcMember2020-09-260001621563sum:FivePointOneTwoFivePercentageSeniorNotesDueTwentyTwentyFiveMembersum:SummitMaterialsLlcMember2020-09-260001621563us-gaap:AccumulatedDefinedBenefitPlansAdjustmentMembersum:SummitMaterialsLlcMember2019-12-280001621563sum:SummitMaterialsLlcMemberus-gaap:AccumulatedTranslationAdjustmentMember2019-12-280001621563sum:SummitMaterialsLlcMemberus-gaap:AccumulatedNetGainLossFromDesignatedOrQualifyingCashFlowHedgesMember2019-12-280001621563sum:SummitMaterialsLlcMemberus-gaap:AccumulatedTranslationAdjustmentMember2019-12-292020-09-260001621563us-gaap:AccumulatedDefinedBenefitPlansAdjustmentMembersum:SummitMaterialsLlcMember2020-09-260001621563sum:SummitMaterialsLlcMemberus-gaap:AccumulatedTranslationAdjustmentMember2020-09-260001621563sum:SummitMaterialsLlcMemberus-gaap:AccumulatedNetGainLossFromDesignatedOrQualifyingCashFlowHedgesMember2020-09-260001621563us-gaap:AccumulatedDefinedBenefitPlansAdjustmentMembersum:SummitMaterialsLlcMember2018-12-290001621563sum:SummitMaterialsLlcMemberus-gaap:AccumulatedTranslationAdjustmentMember2018-12-290001621563sum:SummitMaterialsLlcMemberus-gaap:AccumulatedNetGainLossFromDesignatedOrQualifyingCashFlowHedgesMember2018-12-290001621563sum:SummitMaterialsLlcMemberus-gaap:AccumulatedTranslationAdjustmentMember2018-12-302019-09-280001621563sum:SummitMaterialsLlcMemberus-gaap:AccumulatedNetGainLossFromDesignatedOrQualifyingCashFlowHedgesMember2018-12-302019-09-280001621563us-gaap:AccumulatedDefinedBenefitPlansAdjustmentMembersum:SummitMaterialsLlcMember2019-09-280001621563sum:SummitMaterialsLlcMemberus-gaap:AccumulatedTranslationAdjustmentMember2019-09-280001621563sum:SummitMaterialsLlcMemberus-gaap:AccumulatedNetGainLossFromDesignatedOrQualifyingCashFlowHedgesMember2019-09-280001621563sum:SiteRestorationObligationsMemberus-gaap:OtherNoncurrentLiabilitiesMembersum:SummitMaterialsLlcMember2020-09-260001621563sum:SiteRestorationObligationsMemberus-gaap:OtherNoncurrentLiabilitiesMembersum:SummitMaterialsLlcMember2019-12-280001621563us-gaap:AccountsPayableAndAccruedLiabilitiesMembersum:SiteRestorationObligationsMembersum:SummitMaterialsLlcMember2020-09-260001621563us-gaap:AccountsPayableAndAccruedLiabilitiesMembersum:SiteRestorationObligationsMembersum:SummitMaterialsLlcMember2019-12-280001621563sum:SiteRestorationObligationsMembersum:SummitMaterialsLlcMember2020-09-260001621563sum:SiteRestorationObligationsMembersum:SummitMaterialsLlcMember2019-12-280001621563us-gaap:FairValueInputsLevel3Membersum:SummitMaterialsLlcMember2020-09-260001621563us-gaap:FairValueInputsLevel3Membersum:SummitMaterialsLlcMember2019-12-280001621563us-gaap:FairValueInputsLevel3Membersum:SummitMaterialsLlcMemberus-gaap:MeasurementInputDiscountRateMember2020-09-260001621563us-gaap:FairValueInputsLevel3Membersum:SummitMaterialsLlcMember2019-12-292020-09-260001621563us-gaap:FairValueInputsLevel3Membersum:SummitMaterialsLlcMember2018-12-302019-09-280001621563us-gaap:FairValueInputsLevel2Memberus-gaap:EstimateOfFairValueFairValueDisclosureMembersum:SummitMaterialsLlcMember2020-09-260001621563us-gaap:FairValueInputsLevel2Membersum:SummitMaterialsLlcMemberus-gaap:CarryingReportedAmountFairValueDisclosureMember2020-09-260001621563us-gaap:FairValueInputsLevel2Memberus-gaap:EstimateOfFairValueFairValueDisclosureMembersum:SummitMaterialsLlcMember2019-12-280001621563us-gaap:FairValueInputsLevel2Membersum:SummitMaterialsLlcMemberus-gaap:CarryingReportedAmountFairValueDisclosureMember2019-12-280001621563us-gaap:EstimateOfFairValueFairValueDisclosureMemberus-gaap:FairValueInputsLevel3Membersum:SummitMaterialsLlcMember2020-09-260001621563us-gaap:FairValueInputsLevel3Membersum:SummitMaterialsLlcMemberus-gaap:CarryingReportedAmountFairValueDisclosureMember2020-09-260001621563us-gaap:EstimateOfFairValueFairValueDisclosureMemberus-gaap:FairValueInputsLevel3Membersum:SummitMaterialsLlcMember2019-12-280001621563us-gaap:FairValueInputsLevel3Membersum:SummitMaterialsLlcMemberus-gaap:CarryingReportedAmountFairValueDisclosureMember2019-12-280001621563us-gaap:FairValueInputsLevel2Membersum:SummitMaterialsLlcMember2019-12-280001621563us-gaap:FairValueInputsLevel2Membersum:SummitMaterialsLlcMember2020-09-260001621563sum:SummitMaterialsLlcMembersum:WestMember2020-06-282020-09-260001621563sum:SummitMaterialsLlcMembersum:WestMember2019-06-302019-09-280001621563sum:SummitMaterialsLlcMembersum:WestMember2018-12-302019-09-280001621563sum:SummitMaterialsLlcMembersum:EastMember2020-06-282020-09-260001621563sum:SummitMaterialsLlcMembersum:EastMember2019-06-302019-09-280001621563sum:SummitMaterialsLlcMembersum:EastMember2018-12-302019-09-280001621563sum:SummitMaterialsLlcMembersum:CementMember2020-06-282020-09-260001621563sum:SummitMaterialsLlcMembersum:CementMember2019-06-302019-09-280001621563sum:SummitMaterialsLlcMembersum:CementMember2018-12-302019-09-280001621563us-gaap:OperatingSegmentsMembersum:SummitMaterialsLlcMembersum:WestMember2020-06-282020-09-260001621563us-gaap:OperatingSegmentsMembersum:SummitMaterialsLlcMembersum:WestMember2019-06-302019-09-280001621563us-gaap:OperatingSegmentsMembersum:SummitMaterialsLlcMembersum:WestMember2019-12-292020-09-260001621563us-gaap:OperatingSegmentsMembersum:SummitMaterialsLlcMembersum:WestMember2018-12-302019-09-280001621563us-gaap:OperatingSegmentsMembersum:SummitMaterialsLlcMembersum:EastMember2020-06-282020-09-260001621563us-gaap:OperatingSegmentsMembersum:SummitMaterialsLlcMembersum:EastMember2019-06-302019-09-280001621563us-gaap:OperatingSegmentsMembersum:SummitMaterialsLlcMembersum:EastMember2019-12-292020-09-260001621563us-gaap:OperatingSegmentsMembersum:SummitMaterialsLlcMembersum:EastMember2018-12-302019-09-280001621563us-gaap:OperatingSegmentsMembersum:SummitMaterialsLlcMembersum:CementMember2020-06-282020-09-260001621563us-gaap:OperatingSegmentsMembersum:SummitMaterialsLlcMembersum:CementMember2019-06-302019-09-280001621563us-gaap:OperatingSegmentsMembersum:SummitMaterialsLlcMembersum:CementMember2019-12-292020-09-260001621563us-gaap:OperatingSegmentsMembersum:SummitMaterialsLlcMembersum:CementMember2018-12-302019-09-280001621563us-gaap:CorporateNonSegmentMembersum:SummitMaterialsLlcMember2020-06-282020-09-260001621563us-gaap:CorporateNonSegmentMembersum:SummitMaterialsLlcMember2019-06-302019-09-280001621563us-gaap:CorporateNonSegmentMembersum:SummitMaterialsLlcMember2019-12-292020-09-260001621563us-gaap:CorporateNonSegmentMembersum:SummitMaterialsLlcMember2018-12-302019-09-280001621563us-gaap:OperatingSegmentsMembersum:SummitMaterialsLlcMember2019-12-292020-09-260001621563us-gaap:OperatingSegmentsMembersum:SummitMaterialsLlcMember2018-12-302019-09-280001621563us-gaap:OperatingSegmentsMembersum:SummitMaterialsLlcMember2020-06-282020-09-260001621563us-gaap:OperatingSegmentsMembersum:SummitMaterialsLlcMember2019-06-302019-09-280001621563us-gaap:OperatingSegmentsMembersum:SummitMaterialsLlcMembersum:WestMember2020-09-260001621563us-gaap:OperatingSegmentsMembersum:SummitMaterialsLlcMembersum:WestMember2019-12-280001621563us-gaap:OperatingSegmentsMembersum:SummitMaterialsLlcMembersum:EastMember2020-09-260001621563us-gaap:OperatingSegmentsMembersum:SummitMaterialsLlcMembersum:EastMember2019-12-280001621563us-gaap:OperatingSegmentsMembersum:SummitMaterialsLlcMembersum:CementMember2020-09-260001621563us-gaap:OperatingSegmentsMembersum:SummitMaterialsLlcMembersum:CementMember2019-12-280001621563us-gaap:OperatingSegmentsMembersum:SummitMaterialsLlcMember2020-09-260001621563us-gaap:OperatingSegmentsMembersum:SummitMaterialsLlcMember2019-12-280001621563us-gaap:CorporateNonSegmentMembersum:SummitMaterialsLlcMember2020-09-260001621563us-gaap:CorporateNonSegmentMembersum:SummitMaterialsLlcMember2019-12-280001621563srt:ReportableLegalEntitiesMembersrt:SubsidiaryIssuerMembersum:SummitMaterialsLlcMember2020-09-260001621563srt:ReportableLegalEntitiesMembersrt:GuarantorSubsidiariesMembersum:SummitMaterialsLlcMember2020-09-260001621563srt:ReportableLegalEntitiesMembersum:SummitMaterialsLlcMembersrt:NonGuarantorSubsidiariesMember2020-09-260001621563srt:ConsolidationEliminationsMembersum:SummitMaterialsLlcMember2020-09-260001621563srt:ReportableLegalEntitiesMembersrt:SubsidiaryIssuerMembersum:SummitMaterialsLlcMember2019-12-280001621563srt:ReportableLegalEntitiesMembersrt:GuarantorSubsidiariesMembersum:SummitMaterialsLlcMember2019-12-280001621563srt:ReportableLegalEntitiesMembersum:SummitMaterialsLlcMembersrt:NonGuarantorSubsidiariesMember2019-12-280001621563srt:ConsolidationEliminationsMembersum:SummitMaterialsLlcMember2019-12-280001621563srt:ReportableLegalEntitiesMembersrt:SubsidiaryIssuerMembersum:SummitMaterialsLlcMember2020-06-282020-09-260001621563srt:ReportableLegalEntitiesMembersrt:GuarantorSubsidiariesMembersum:SummitMaterialsLlcMember2020-06-282020-09-260001621563srt:ReportableLegalEntitiesMembersum:SummitMaterialsLlcMembersrt:NonGuarantorSubsidiariesMember2020-06-282020-09-260001621563srt:ConsolidationEliminationsMembersum:SummitMaterialsLlcMember2020-06-282020-09-260001621563srt:ReportableLegalEntitiesMembersrt:SubsidiaryIssuerMembersum:SummitMaterialsLlcMember2019-12-292020-09-260001621563srt:ReportableLegalEntitiesMembersrt:GuarantorSubsidiariesMembersum:SummitMaterialsLlcMember2019-12-292020-09-260001621563srt:ReportableLegalEntitiesMembersum:SummitMaterialsLlcMembersrt:NonGuarantorSubsidiariesMember2019-12-292020-09-260001621563srt:ConsolidationEliminationsMembersum:SummitMaterialsLlcMember2019-12-292020-09-260001621563srt:ReportableLegalEntitiesMembersrt:SubsidiaryIssuerMembersum:SummitMaterialsLlcMember2019-06-302019-09-280001621563srt:ReportableLegalEntitiesMembersrt:GuarantorSubsidiariesMembersum:SummitMaterialsLlcMember2019-06-302019-09-280001621563srt:ReportableLegalEntitiesMembersum:SummitMaterialsLlcMembersrt:NonGuarantorSubsidiariesMember2019-06-302019-09-280001621563srt:ConsolidationEliminationsMembersum:SummitMaterialsLlcMember2019-06-302019-09-280001621563srt:ReportableLegalEntitiesMembersrt:SubsidiaryIssuerMembersum:SummitMaterialsLlcMember2018-12-302019-09-280001621563srt:ReportableLegalEntitiesMembersrt:GuarantorSubsidiariesMembersum:SummitMaterialsLlcMember2018-12-302019-09-280001621563srt:ReportableLegalEntitiesMembersum:SummitMaterialsLlcMembersrt:NonGuarantorSubsidiariesMember2018-12-302019-09-280001621563srt:ConsolidationEliminationsMembersum:SummitMaterialsLlcMember2018-12-302019-09-280001621563srt:ReportableLegalEntitiesMembersrt:SubsidiaryIssuerMembersum:SummitMaterialsLlcMember2018-12-290001621563srt:ReportableLegalEntitiesMembersrt:GuarantorSubsidiariesMembersum:SummitMaterialsLlcMember2018-12-290001621563srt:ReportableLegalEntitiesMembersum:SummitMaterialsLlcMembersrt:NonGuarantorSubsidiariesMember2018-12-290001621563srt:ConsolidationEliminationsMembersum:SummitMaterialsLlcMember2018-12-290001621563srt:ReportableLegalEntitiesMembersrt:SubsidiaryIssuerMembersum:SummitMaterialsLlcMember2019-09-280001621563srt:ReportableLegalEntitiesMembersrt:GuarantorSubsidiariesMembersum:SummitMaterialsLlcMember2019-09-280001621563srt:ReportableLegalEntitiesMembersum:SummitMaterialsLlcMembersrt:NonGuarantorSubsidiariesMember2019-09-280001621563srt:ConsolidationEliminationsMembersum:SummitMaterialsLlcMember2019-09-28
UNITED STATES
SECURITIES AND EXCHANGE COMMISSION
Washington, D.C. 20549
| | | | | | | | | | | |
(Mark One)
| | |
| ☒ | QUARTERLY REPORT PURSUANT TO SECTION 13 OR 15(d) OF THE SECURITIES EXCHANGE ACT OF 1934 |
For the quarterly period ended September 26, 2020
OR
| | | | | |
| ☐ | TRANSITION REPORT PURSUANT TO SECTION 13 OR 15(d) OF THE SECURITIES EXCHANGE ACT OF 1934 |
For the transition period from to
Commission file numbers:
001-36873 (Summit Materials, Inc.)
333-187556 (Summit Materials, LLC)
| | |
| SUMMIT MATERIALS, INC. |
SUMMIT MATERIALS, LLC |
(Exact name of registrants as specified in their charters) |
Delaware (Summit Materials, Inc.)
Delaware (Summit Materials, LLC)
(State or other jurisdiction of incorporation or organization)
1550 Wynkoop Street, 3rd Floor
Denver, Colorado
(Address of principal executive offices)
47-1984212
26-4138486
(I.R.S. Employer Identification No.)
80202
(Zip Code)
Registrants’ telephone number, including area code: (303) 893-0012
Not Applicable
(Former name, former address and former fiscal year, if changed since last report)
| | | | | | | | | | | | | | |
| Securities registered pursuant to Section 12(b) of the Act: |
| Title of each class | | Trading symbol(s) | | Name of each exchange on which registered |
| Class A Common Stock (par value $.01 per share) | | SUM | | New York Stock Exchange |
| | | | | | | | | | | | | | | | | | | | | | | |
| Indicate by check mark whether the registrant (1) has filed all reports required to be filed by Section 13 or 15(d) of the Securities Exchange Act of 1934 during the preceding 12 months (or for such shorter period that the registrant was required to file such reports), and (2) has been subject to such filing requirements for the past 90 days. | |
| Summit Materials, Inc. | | | | Yes | ☒ | No | ☐ |
| Summit Materials, LLC | | | | Yes | ☒ | No | ☐ |
| Indicate by check mark whether the registrant has submitted electronically every Interactive Data File required to be submitted pursuant to Rule 405 of Regulation S‑T (§232.405 of this chapter) during the preceding 12 months (or for such shorter period that the registrant was required to submit such files). | |
| Summit Materials, Inc. | | | | Yes | ☒ | No | ☐ |
| Summit Materials, LLC | | | | Yes | ☒ | No | ☐ |
| Indicate by check mark whether the registrant is a large accelerated filer, an accelerated filer, a non-accelerated filer, a smaller reporting company, or an emerging growth company. See the definitions of “large accelerated filer,” “accelerated filer,” “smaller reporting company” and “emerging growth company” in Rule 12b-2 of the Exchange Act. | |
| Summit Materials, Inc. | | | | | | | |
| Large accelerated filer | ☒ | | Accelerated filer | | | ☐ |
| Non-accelerated filer | ☐ | | Smaller reporting company | | | ☐ |
| | | Emerging growth company | | | ☐ |
| If an emerging growth company, indicate by check mark if the registrant has elected not to use the extended transition period for complying with any new or revised financial accounting standards provided pursuant to Section 13(a) of the Exchange Act. | | | ☐ |
| Summit Materials, LLC | | | | | | | |
| Large accelerated filer | ☐ | | Accelerated filer | | | ☐ |
| Non-accelerated filer | ☒ | | Smaller reporting company | | | ☐ |
| | | Emerging growth company | | | ☐ |
| If an emerging growth company, indicate by check mark if the registrant has elected not to use the extended transition period for complying with any new or revised financial accounting standards provided pursuant to Section 13(a) of the Exchange Act. | | | ☐ |
| Indicate by check mark whether the registrant is a shell company (as defined in Rule 12b-2 of the Exchange Act). | |
| Summit Materials, Inc. | | | | Yes | ☐ | No | ☒ |
| Summit Materials, LLC | | | | Yes | ☐ | No | ☒ |
As of October 26, 2020, the number of shares of Summit Materials, Inc.’s outstanding Class A and Class B common stock, par value $0.01 per share for each class, was 114,127,616 and 99, respectively.
As of October 26, 2020, 100% of Summit Materials, LLC’s outstanding limited liability company interests were held by Summit Materials Intermediate Holdings, LLC, its sole member and an indirect subsidiary of Summit Materials, Inc.
EXPLANATORY NOTE
This quarterly report on Form 10-Q (this “report”) is a combined quarterly report being filed separately by two registrants: Summit Materials, Inc. and Summit Materials, LLC. Each registrant hereto is filing on its own behalf all of the information contained in this report that relates to such registrant. Each registrant hereto is not filing any information that does not relate to such registrant, and therefore makes no representation as to any such information. We believe that combining the quarterly reports on Form 10-Q of Summit Materials, Inc. and Summit Materials, LLC into this single report eliminates duplicative and potentially confusing disclosure and provides a more streamlined presentation since a substantial amount of the disclosure applies to both registrants.
Unless stated otherwise or the context requires otherwise, references to “Summit Inc.” mean Summit Materials, Inc., a Delaware corporation, and references to “Summit LLC” mean Summit Materials, LLC, a Delaware limited liability company. The references to Summit Inc. and Summit LLC are used in cases where it is important to distinguish between them. We use the terms “we,” “our,” “us” or “the Company” to refer to Summit Inc. and Summit LLC together with their respective subsidiaries, unless otherwise noted or the context otherwise requires.
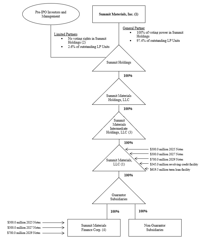
Summit Inc. was formed on September 23, 2014 to be a holding company. As of September 26, 2020, its sole material asset was a 97.4% economic interest in Summit Materials Holdings L.P., a Delaware limited partnership (“Summit Holdings”). Summit Inc. has 100% of the voting rights of Summit Holdings, which is the indirect parent of Summit LLC. Summit LLC is a co-issuer of our outstanding 5 1/8% senior notes due 2025 (“2025 Notes”), our 6 1/2 % senior notes due 2027 (“2027 Notes”) and our 5 1/4% senior notes due 2029 (“2029 Notes” and collectively with the 2025 Notes and the 2027 Notes, the “Senior Notes”). Summit Inc.’s only revenue for the three and nine months ended September 26, 2020 was that generated by Summit LLC and its consolidated subsidiaries. Summit Inc. controls all of the business and affairs of Summit Holdings and, in turn, Summit LLC.
CAUTIONARY NOTE REGARDING FORWARD-LOOKING STATEMENTS
This report includes “forward-looking statements” within the meaning of the federal securities laws, which involve risks and uncertainties. Forward-looking statements include all statements that do not relate solely to historical or current facts, and you can identify forward-looking statements because they contain words such as “believes,” “expects,” “may,” “will,” “should,” “seeks,” “intends,” “trends,” “plans,” “estimates,” “projects” or “anticipates” or similar expressions that concern our strategy, plans, expectations or intentions. All statements made relating to our estimated and projected earnings, margins, costs, expenditures, cash flows, growth rates and financial results are forward-looking statements. These forward-looking statements are subject to risks, uncertainties and other factors that may cause our actual results, performance or achievements to be materially different from future results, performance or achievements expressed or implied by such forward-looking statements. We derive many of our forward-looking statements from our operating budgets and forecasts, which are based upon many detailed assumptions. While we believe that our assumptions are reasonable, it is very difficult to predict the effect of known factors, and, of course, it is impossible to anticipate all factors that could affect our actual results. In light of the significant uncertainties inherent in the forward-looking statements included herein, the inclusion of such information should not be regarded as a representation by us or any other person that the results or conditions described in such statements or our objectives and plans will be realized. Important factors could affect our results and could cause results to differ materially from those expressed in our forward-looking statements, including but not limited to the factors discussed in the section entitled “Risk Factors” in Summit Inc.’s Annual Report on Form 10-K for the fiscal year ended December 28, 2019 (the “Annual Report”), and Quarterly Report on Form 10-Q for the fiscal period ended March 28, 2020, each as filed with the Securities and Exchange Commission (the “SEC”), any factors discussed in the section entitled “Risk Factors” of this report and the following:
•the impact of the coronavirus (“COVID-19”) pandemic, or any similar crisis, on our business;
•our dependence on the construction industry and the strength of the local economies in which we operate;
•the cyclical nature of our business;
•risks related to weather and seasonality;
•risks associated with our capital-intensive business;
•competition within our local markets;
•our ability to execute on our acquisition strategy, successfully integrate acquisitions with our existing operations and retain key employees of acquired businesses;
•our dependence on securing and permitting aggregate reserves in strategically located areas;
•declines in public infrastructure construction and delays or reductions in governmental funding, including the funding by transportation authorities and other state agencies;
•our reliance on private investment in infrastructure, which may be adversely affected by periods of economic stagnation and recession;
•environmental, health, safety and climate change laws or governmental requirements or policies concerning zoning and land use;
•costs associated with pending and future litigation;
•rising prices for commodities, labor and other production and delivery inputs as a result of inflation or otherwise;
•conditions in the credit markets;
•our ability to accurately estimate the overall risks, requirements or costs when we bid on or negotiate contracts that are ultimately awarded to us;
•material costs and losses as a result of claims that our products do not meet regulatory requirements or contractual specifications;
•cancellation of a significant number of contracts or our disqualification from bidding for new contracts;
•special hazards related to our operations that may cause personal injury or property damage not covered by insurance;
•unexpected factors affecting self-insurance claims and reserve estimates;
•our substantial current level of indebtedness, including our exposure to variable interest rate risk;
•our dependence on senior management and other key personnel, and our ability to retain and attract other qualified personnel;
•supply constraints or significant price fluctuations in the electricity and petroleum-based resources that we use, including diesel and liquid asphalt;
•climate change and climate change legislation or regulations;
•unexpected operational difficulties;
•interruptions in our information technology systems and infrastructure, including cybersecurity and data leakage risks; and
•potential labor disputes, strikes, other forms of work stoppage or other union activities.
All subsequent written and oral forward-looking statements attributable to us, or persons acting on our behalf, are expressly qualified in their entirety by these cautionary statements.
Any forward-looking statement that we make herein speaks only as of the date of this report. We undertake no obligation to publicly update or revise any forward-looking statement as a result of new information, future events or otherwise, except as required by law.
CERTAIN DEFINITIONS
As used in this report, unless otherwise noted or the context otherwise requires:
•“EBITDA” refers to net income (loss) before interest expense (income), income tax expense (benefit) and depreciation, depletion and amortization;
•“Finance Corp.” refers to Summit Materials Finance Corp., an indirect wholly-owned subsidiary of Summit LLC and the co-issuer of the Senior Notes;
•“Issuers” refers to Summit LLC and Finance Corp. as co‑issuers of the Senior Notes;
•“LP Units” refers to the Class A limited partnership units of Summit Holdings; and
•“TRA” refers to tax receivable agreement between Summit Inc. and certain current and former holders of LP Units and their permitted assignees.
Corporate Structure
The following chart summarizes our organizational structure, equity ownership and our principal indebtedness as of September 26, 2020. This chart is provided for illustrative purposes only and does not show all of our legal entities or all obligations of such entities.
(1)SEC registrant.
(2)The shares of Class B Common Stock are currently held by pre-IPO investors, including certain members of management or their family trusts that directly hold LP Units. A holder of Class B Common Stock is entitled, without regard to the number of shares of Class B Common Stock held by such holder, to a number of votes that is equal to the aggregate number of LP Units held by such holder.
(3)Guarantor under the senior secured credit facilities, but not the Senior Notes.
(4)Summit LLC and Finance Corp are the issuers of the Senior Notes and Summit LLC is the borrower under our senior secured credit facilities. Finance Corp. was formed solely for the purpose of serving as co-issuer or guarantor of certain indebtedness, including the Senior Notes. Finance Corp. does not and will not have operations of any kind and does not and will not have revenue or assets other than as may be incidental to its activities as a co-issuer or guarantor of certain indebtedness.
SUMMIT MATERIALS, INC.
SUMMIT MATERIALS, LLC
FORM 10-Q
TABLE OF CONTENTS
| | | | | | | | |
| | | Page No. |
PART I—Financial Information |
| | | |
| | |
| | | |
| | | |
| | | |
| | | |
| | | |
| | | |
| | | |
| | | |
| | | |
| | | |
| | | |
| | | |
| | | |
| | | |
| | | |
| | |
| | | |
| | |
| | | |
| | |
| | | |
PART II — Other Information |
| | | |
| | |
| | | |
| | |
| | | |
| | |
| | | |
| | |
| | | |
| | |
| | | |
| | |
| | | |
| | |
| | |
| |
PART I—FINANCIAL INFORMATION
ITEM 1. FINANCIAL STATEMENTS
SUMMIT MATERIALS, INC. AND SUBSIDIARIES
Consolidated Balance Sheets
(In thousands, except share and per share amounts)
| | | | | | | | | | | |
| | September 26, 2020 | | December 28, 2019 |
| | (unaudited) | | (audited) |
| Assets | | | |
| Current assets: | | | |
| Cash and cash equivalents | $ | 288,757 | | | $ | 311,319 | |
| Accounts receivable, net | 309,377 | | | 253,256 | |
| Costs and estimated earnings in excess of billings | 44,001 | | | 13,088 | |
| Inventories | 209,774 | | | 204,787 | |
| Other current assets | 13,632 | | | 13,831 | |
| Total current assets | 865,541 | | | 796,281 | |
Property, plant and equipment, less accumulated depreciation, depletion and amortization (September 26, 2020 - $1,088,710 and December 28, 2019 - $955,815) | 1,763,066 | | | 1,747,449 | |
| Goodwill | 1,303,086 | | | 1,199,699 | |
Intangible assets, less accumulated amortization (September 26, 2020 - $12,467 and December 28, 2019 - $10,366) | 37,923 | | | 23,498 | |
Deferred tax assets, less valuation allowance (September 26, 2020 - $1,675 and December 28, 2019 - $1,675) | 241,900 | | | 212,333 | |
| Operating lease right-of-use assets | 28,551 | | | 32,777 | |
| Other assets | 52,103 | | | 55,519 | |
| Total assets | $ | 4,292,170 | | | $ | 4,067,556 | |
| Liabilities and Stockholders’ Equity | | | |
| Current liabilities: | | | |
| Current portion of debt | $ | 7,942 | | | $ | 7,942 | |
| Current portion of acquisition-related liabilities | 31,968 | | | 32,700 | |
| Accounts payable | 149,475 | | | 116,359 | |
| Accrued expenses | 144,064 | | | 120,005 | |
| Current operating lease liabilities | 8,193 | | | 8,427 | |
| Billings in excess of costs and estimated earnings | 14,225 | | | 13,864 | |
| Total current liabilities | 355,867 | | | 299,297 | |
| Long-term debt | 1,893,212 | | | 1,851,057 | |
| Acquisition-related liabilities | 12,876 | | | 19,801 | |
| Tax receivable agreement liability | 327,957 | | | 326,965 | |
| Noncurrent operating lease liabilities | 21,327 | | | 25,381 | |
| Other noncurrent liabilities | 111,435 | | | 100,282 | |
| Total liabilities | 2,722,674 | | | 2,622,783 | |
| Commitments and contingencies (see note 12) | | | |
| Stockholders’ equity: | | | |
Class A common stock, par value $0.01 per share; 1,000,000,000 shares authorized, 114,123,911 and 113,309,385 shares issued and outstanding as of September 26, 2020 and December 28, 2019, respectively | 1,142 | | | 1,134 | |
Class B common stock, par value $0.01 per share; 250,000,000 shares authorized, 99 shares issued and outstanding as of September 26, 2020 and December 28, 2019 | — | | | — | |
| Additional paid-in capital | 1,257,506 | | | 1,234,020 | |
| Accumulated earnings | 291,620 | | | 188,805 | |
| Accumulated other comprehensive income | 975 | | | 3,448 | |
| Stockholders’ equity | 1,551,243 | | | 1,427,407 | |
| Noncontrolling interest in Summit Holdings | 18,253 | | | 17,366 | |
| Total stockholders’ equity | 1,569,496 | | | 1,444,773 | |
| Total liabilities and stockholders’ equity | $ | 4,292,170 | | | $ | 4,067,556 | |
See notes to unaudited consolidated financial statements.
SUMMIT MATERIALS, INC. AND SUBSIDIARIES
Unaudited Consolidated Statements of Operations
(In thousands, except share and per share amounts)
| | | | | | | | | | | | | | | | | | | | | | | |
| | Three months ended | | Nine months ended |
| | September 26, 2020 | | September 28, 2019 | | September 26, 2020 | | September 28, 2019 |
| Revenue: | | | | | | | |
| Product | $ | 540,904 | | | $ | 554,721 | | | $ | 1,334,471 | | | $ | 1,293,999 | |
| Service | 104,342 | | | 111,126 | | | 228,421 | | | 230,389 | |
| Net revenue | 645,246 | | | 665,847 | | | 1,562,892 | | | 1,524,388 | |
| Delivery and subcontract revenue | 64,373 | | | 66,235 | | | 144,926 | | | 141,224 | |
| Total revenue | 709,619 | | | 732,082 | | | 1,707,818 | | | 1,665,612 | |
| Cost of revenue (excluding items shown separately below): | | | | | | | |
| Product | 331,853 | | | 338,119 | | | 857,912 | | | 846,702 | |
| Service | 72,778 | | | 78,625 | | | 162,479 | | | 167,550 | |
| Net cost of revenue | 404,631 | | | 416,744 | | | 1,020,391 | | | 1,014,252 | |
| Delivery and subcontract cost | 64,373 | | | 66,235 | | | 144,926 | | | 141,224 | |
| Total cost of revenue | 469,004 | | | 482,979 | | | 1,165,317 | | | 1,155,476 | |
| General and administrative expenses | 81,499 | | | 62,344 | | | 218,267 | | | 190,915 | |
| Depreciation, depletion, amortization and accretion | 58,054 | | | 55,127 | | | 163,760 | | | 164,140 | |
| Transaction costs | 445 | | | 751 | | | 1,517 | | | 1,449 | |
| Operating income | 100,617 | | | 130,881 | | | 158,957 | | | 153,632 | |
| Interest expense | 24,623 | | | 28,917 | | | 78,049 | | | 88,423 | |
| Loss on debt financings | 4,064 | | | — | | | 4,064 | | | 14,565 | |
| | | | | | | |
| | | | | | | |
| Other income, net | (1,226) | | | (1,875) | | | (2,753) | | | (8,354) | |
| Income from operations before taxes | 73,156 | | | 103,839 | | | 79,597 | | | 58,998 | |
| Income tax (benefit) expense | (19,613) | | | 45,602 | | | (25,333) | | | 34,272 | |
| Net income | 92,769 | | | 58,237 | | | 104,930 | | | 24,726 | |
| | | | | | | |
| Net income attributable to Summit Holdings | 2,039 | | | 2,480 | | | 2,115 | | | 1,331 | |
| Net income attributable to Summit Inc. | $ | 90,730 | | | $ | 55,757 | | | $ | 102,815 | | | $ | 23,395 | |
| Earnings per share of Class A common stock: | | | | | | | |
| Basic | $ | 0.79 | | | $ | 0.50 | | | $ | 0.90 | | | $ | 0.21 | |
| Diluted | $ | 0.79 | | | $ | 0.48 | | | $ | 0.90 | | | $ | 0.21 | |
| Weighted average shares of Class A common stock: | | | | | | | |
| Basic | 114,116,564 | | | 112,179,137 | | | 113,943,292 | | | 112,020,275 | |
| Diluted | 114,472,171 | | | 115,505,122 | | | 114,457,276 | | | 112,497,610 | |
See notes to unaudited consolidated financial statements.
SUMMIT MATERIALS, INC. AND SUBSIDIARIES
Unaudited Consolidated Statements of Comprehensive Income
(In thousands)
| | | | | | | | | | | | | | | | | | | | | | | |
| | Three months ended | | Nine months ended |
| | September 26, 2020 | | September 28, 2019 | | September 26, 2020 | | September 28, 2019 |
| Net income | $ | 92,769 | | | $ | 58,237 | | | $ | 104,930 | | | $ | 24,726 | |
| Other comprehensive income (loss): | | | | | | | |
| Foreign currency translation adjustment | 2,018 | | | (1,328) | | | (3,395) | | | 3,263 | |
| Income (loss) on cash flow hedges | — | | | 155 | | | — | | | (148) | |
| Less tax effect of other comprehensive (loss) income items | (494) | | | 284 | | | 831 | | | (766) | |
| Other comprehensive income (loss) | 1,524 | | | (889) | | | (2,564) | | | 2,349 | |
| Comprehensive income | 94,293 | | | 57,348 | | | 102,366 | | | 27,075 | |
| Less comprehensive income attributable to Summit Holdings | 2,091 | | | 2,444 | | | 2,024 | | | 1,423 | |
| Comprehensive income attributable to Summit Inc. | $ | 92,202 | | | $ | 54,904 | | | $ | 100,342 | | | $ | 25,652 | |
See notes to unaudited consolidated financial statements.
SUMMIT MATERIALS, INC. AND SUBSIDIARIES
Unaudited Consolidated Statements of Cash Flows
(In thousands)
| | | | | | | | | | | |
| | Nine months ended |
| | September 26, 2020 | | September 28, 2019 |
| Cash flow from operating activities: | | | |
| Net income | $ | 104,930 | | | $ | 24,726 | |
| Adjustments to reconcile net income to net cash used in operating activities: | | | |
| Depreciation, depletion, amortization and accretion | 164,397 | | | 166,997 | |
| Share-based compensation expense | 23,119 | | | 15,424 | |
| Net gain on asset disposals | (5,746) | | | (8,030) | |
| Non-cash loss on debt financings | 4,064 | | | 2,850 | |
| Change in deferred tax asset, net | (28,968) | | | 32,736 | |
| Other | 760 | | | (1,609) | |
| Decrease (increase) in operating assets, net of acquisitions and dispositions: | | | |
| Accounts receivable, net | (48,361) | | | (121,196) | |
| Inventories | (2,829) | | | 16,296 | |
| Costs and estimated earnings in excess of billings | (30,912) | | | (31,085) | |
| Other current assets | (75) | | | 5,635 | |
| Other assets | 8,367 | | | 4,992 | |
| (Decrease) increase in operating liabilities, net of acquisitions and dispositions: | | | |
| Accounts payable | 21,729 | | | 52,423 | |
| Accrued expenses | 3,164 | | | 8,447 | |
| Billings in excess of costs and estimated earnings | 395 | | | 618 | |
| Tax receivable agreement liability | 993 | | | 424 | |
| Other liabilities | 3,012 | | | (5,805) | |
| Net cash provided by operating activities | 218,039 | | | 163,843 | |
| Cash flow from investing activities: | | | |
| Acquisitions, net of cash acquired | (123,195) | | | (2,842) | |
| Purchases of property, plant and equipment | (140,006) | | | (139,762) | |
| Proceeds from the sale of property, plant and equipment | 8,848 | | | 13,035 | |
| | | |
| Other | 1,395 | | | (207) | |
| Net cash used for investing activities | (252,958) | | | (129,776) | |
| Cash flow from financing activities: | | | |
| Proceeds from debt issuances | 700,000 | | | 300,000 | |
| Debt issuance costs | (9,565) | | | (6,312) | |
| Payments on debt | (666,892) | | | (264,906) | |
| Payments on acquisition-related liabilities | (10,391) | | | (11,000) | |
| | | |
| Proceeds from stock option exercises | 329 | | | 2,559 | |
| Other | (908) | | | (501) | |
| Net cash provided by financing activities | 12,573 | | | 19,840 | |
| Impact of foreign currency on cash | (216) | | | 174 | |
| Net (decrease) increase in cash | (22,562) | | | 54,081 | |
| Cash and cash equivalents—beginning of period | 311,319 | | | 128,508 | |
| Cash and cash equivalents—end of period | $ | 288,757 | | | $ | 182,589 | |
See notes to unaudited consolidated financial statements.
SUMMIT MATERIALS, INC. AND SUBSIDIARIES
Unaudited Consolidated Statements of Changes in Stockholders’ Equity
(In thousands, except share amounts)
| | | | | | | | | | | | | | | | | | | | | | | | | | | | | | | | | | | | | | | | | | | | | | | | | | | | | |
| | Summit Materials, Inc. | | |
| | | | Accumulated | | | | | | | | | | | | | | |
| | | Other | | Class A | | Class B | | Additional | | Noncontrolling | | Total |
| Accumulated | | Comprehensive | | Common Stock | | Common Stock | | Paid-in | | Interest in | | Stockholders’ |
| | Earnings | | income | | Shares | | Dollars | | Shares | | Dollars | | Capital | | Summit Holdings | | Equity |
| | | | | | | | | | | | | | | | | |
| | | | | | | | | | | | | | | | | |
| | | | | | | | | | | | | | | | | |
| | | | | | | | | | | | | | | | | |
| | | | | | | | | | | | | | | | | |
| | | | | | | | | | | | | | | | | |
| | | | | | | | | | | | | | | | | |
| Balance — December 28, 2019 | $ | 188,805 | | | $ | 3,448 | | | 113,309,385 | | | $ | 1,134 | | | 99 | | | $ | — | | | $ | 1,234,020 | | | $ | 17,366 | | | $ | 1,444,773 | |
| Net loss | (44,979) | | | — | | | — | | | — | | | — | | | — | | | — | | | (1,747) | | | (46,726) | |
| LP Unit exchanges | — | | | — | | | 196,542 | | | 2 | | | — | | | — | | | 1,132 | | | (1,134) | | | — | |
| Other comprehensive loss, net of tax | — | | | (6,093) | | | — | | | — | | | — | | | — | | | — | | | (220) | | | (6,313) | |
| Stock option exercises | — | | | — | | | 13,335 | | | — | | | — | | | — | | | 310 | | | — | | | 310 | |
| Share-based compensation | — | | | — | | | — | | | — | | | — | | | — | | | 4,905 | | | — | | | 4,905 | |
| Shares redeemed to settle taxes and other | — | | | — | | | 591,335 | | | 6 | | | — | | | — | | | (1,096) | | | — | | | (1,090) | |
| Balance — March 28, 2020 | $ | 143,826 | | | $ | (2,645) | | | 114,110,597 | | | $ | 1,142 | | | 99 | | | $ | — | | | $ | 1,239,271 | | | $ | 14,265 | | | $ | 1,395,859 | |
| Net loss | 57,064 | | | — | | | — | | | — | | | — | | | — | | | — | | | 1,823 | | | 58,887 | |
| | | | | | | | | | | | | | | | | |
| Other comprehensive income, net of tax | — | | | 2,148 | | | — | | | — | | | — | | | — | | | — | | | 77 | | | 2,225 | |
| | | | | | | | | | | | | | | | | |
| Share-based compensation | — | | | — | | | — | | | — | | | — | | | — | | | 4,892 | | | — | | | 4,892 | |
| Shares redeemed to settle taxes and other | — | | | — | | | 1,351 | | | — | | | — | | | — | | | — | | | — | | | — | |
| Balance — June 27, 2020 | $ | 200,890 | | | $ | (497) | | | 114,111,948 | | | $ | 1,142 | | | 99 | | | $ | — | | | $ | 1,244,163 | | | $ | 16,165 | | | $ | 1,461,863 | |
| Net income | 90,730 | | | — | | | — | | | — | | | — | | | — | | | — | | | 2,039 | | | 92,769 | |
| | | | | | | | | | | | | | | | | |
| Other comprehensive income, net of tax | — | | | 1,472 | | | — | | | — | | | — | | | — | | | — | | | 52 | | | 1,524 | |
| Stock option exercises | — | | | — | | | 1,069 | | | — | | | — | | | — | | | 18 | | | — | | | 18 | |
| Share-based compensation | — | | | — | | | — | | | — | | | — | | | — | | | 13,322 | | | — | | | 13,322 | |
| Shares redeemed to settle taxes and other | — | | | — | | | 10,894 | | | — | | | — | | | — | | | 3 | | | (3) | | | — | |
| Balance - September 26, 2020 | $ | 291,620 | | | $ | 975 | | | 114,123,911 | | | $ | 1,142 | | | 99 | | | $ | — | | | $ | 1,257,506 | | | $ | 18,253 | | | $ | 1,569,496 | |
| | | | | | | | | | | | | | | | | |
| | | | | | | | | | | | | | | | | |
| | | | | | | | | | | | | | | | | |
| | | | | | | | | | | | | | | | | |
| | | | | | | | | | | | | | | | | |
| | | | | | | | | | | | | | | | | |
| | | | | | | | | | | | | | | | | |
| | | | | | | | | | | | | | | | | |
| | | | | | | | | | | | | | | | | |
| | | | | | | | | | | | | | | | | |
| | | | | | | | | | | | | | | | | |
| | | | | | | | | | | | | | | | | |
| | | | | | | | | | | | | | | | | |
| | | | | | | | | | | | | | | | | |
| | | | | | | | | | | | | | | | | |
| | | | | | | | | | | | | | | | | |
| | | | | | | | | | | | | | | | | |
| | | | | | | | | | | | | | | | | |
| | | | | | | | | | | | | | | | | |
| | | | | | | | | | | | | | | | | |
| | | | | | | | | | | | | | | | | |
| | | | | | | | | | | | | | | | | |
| | | | | | | | | | | | | | | | | |
| | | | | | | | | | | | | | | | | |
| | | | | | | | | | | | | | | | | |
| | | | | | | | | | | | | | | | | |
| | | | | | | | | | | | | | | | | |
| | | | | | | | | | | | | | | | | | | | | | | | | | | | | | | | | | | | | | | | | | | | | | | | | | | | | |
| Summit Materials, Inc. | | |
| | | Accumulated | | | | | | | | | | | | | | |
| | | Other | | Class A | | Class B | | Additional | | Noncontrolling | | Total |
| Accumulated | | Comprehensive | | Common Stock | | Common Stock | | Paid-in | | Interest in | | Stockholders’ |
| Earnings | | income | | Shares | | Dollars | | Shares | | Dollars | | Capital | | Summit Holdings | | Equity |
| Balance — December 29, 2018 | $ | 129,739 | | | $ | 2,681 | | | 111,658,927 | | | $ | 1,117 | | | 99 | | | $ | — | | | $ | 1,194,204 | | | $ | 14,404 | | | $ | 1,342,145 | |
| Net loss | (68,772) | | | — | | | — | | | — | | | — | | | — | | | — | | | (2,729) | | | (71,501) | |
| LP Unit exchanges | — | | | — | | | 17,500 | | | — | | | — | | | — | | | 122 | | | (122) | | | — | |
| Other comprehensive income, net of tax | — | | | 1,584 | | | — | | | — | | | — | | | — | | | — | | | 66 | | | 1,650 | |
| Stock option exercises | — | | | — | | | 43,142 | | | 1 | | | — | | | — | | | 766 | | | — | | | 767 | |
| Share-based compensation | — | | | — | | | — | | | — | | | — | | | — | | | 5,906 | | | — | | | 5,906 | |
| | | | | | | | | | | | | | | | | |
| Shares redeemed to settle taxes and other | — | | | — | | | 347,962 | | | 3 | | | — | | | — | | | (495) | | | — | | | (492) | |
| Balance — March 30, 2019 | $ | 60,967 | | | $ | 4,265 | | | 112,067,531 | | | $ | 1,121 | | | 99 | | | $ | — | | | $ | 1,200,503 | | | $ | 11,619 | | | $ | 1,278,475 | |
| Net income | 36,410 | | | — | | | — | | | — | | | — | | | — | | | — | | | 1,580 | | | 37,990 | |
| | | | | | | | | | | | | | | | | |
| Other comprehensive income, net of tax | — | | | 1,526 | | | — | | | — | | | — | | | — | | | — | | | 62 | | | 1,588 | |
| Stock option exercises | — | | | — | | | 1,019 | | | — | | | — | | | — | | | 17 | | | — | | | 17 | |
| Share-based compensation | — | | | — | | | — | | | — | | | — | | | — | | | 4,699 | | | — | | | 4,699 | |
| | | | | | | | | | | | | | | | | |
| Shares redeemed to settle taxes and other | — | | | — | | | 4,944 | | | 1 | | | — | | | — | | | 2 | | | (1) | | | 2 | |
| Balance — June 29, 2019 | $ | 97,377 | | | $ | 5,791 | | | 112,073,494 | | | $ | 1,122 | | | 99 | | | $ | — | | | $ | 1,205,221 | | | $ | 13,260 | | | $ | 1,322,771 | |
| Net income | 55,757 | | | — | | | — | | | — | | | — | | | — | | | — | | | 2,480 | | | 58,237 | |
| LP Unit exchanges | — | | | — | | | 89,836 | | | 1 | | | — | | | — | | | 361 | | | (362) | | | — | |
| Other comprehensive loss, net of tax | — | | | (853) | | | — | | | — | | | — | | | — | | | — | | | (36) | | | (889) | |
| Stock option exercises | — | | | — | | | 99,344 | | | 1 | | | — | | | — | | | 1,774 | | | — | | | 1,775 | |
| Share-based compensation | — | | | — | | | — | | | — | | | — | | | — | | | 4,819 | | | — | | | 4,819 | |
| | | | | | | | | | | | | | | | | |
| Shares redeemed to settle taxes and other | — | | | — | | | 13,324 | | | — | | | — | | | — | | | 65 | | | — | | | 65 | |
| Balance — September 28, 2019 | $ | 153,134 | | | $ | 4,938 | | | 112,275,998 | | | $ | 1,124 | | | 99 | | | $ | — | | | $ | 1,212,240 | | | $ | 15,342 | | | $ | 1,386,778 | |
See notes to unaudited consolidated financial statements.
SUMMIT MATERIALS, INC.
NOTES TO UNAUDITED CONSOLIDATED FINANCIAL STATEMENTS
(Dollars in tables in thousands, except per share amounts or otherwise noted)
1.SUMMARY OF ORGANIZATION AND SIGNIFICANT ACCOUNTING POLICIES
Summit Materials, Inc. (“Summit Inc.” and, together with its subsidiaries, “Summit,” “we,” “us,” “our” or the “Company”) is a vertically-integrated construction materials company. The Company is engaged in the production and sale of aggregates, cement, ready-mix concrete, asphalt paving mix and concrete products and owns and operates quarries, sand and gravel pits, two cement plants, cement distribution terminals, ready-mix concrete plants, asphalt plants and landfill sites. It is also engaged in paving and related services. The Company’s three operating and reporting segments are the West, East and Cement segments.
Substantially all of the Company’s construction materials, products and services are produced, consumed and performed outdoors, primarily in the spring, summer and fall. Seasonal changes and other weather-related conditions can affect the production and sales volumes of its products and delivery of services. Therefore, the financial results for any interim period are typically not indicative of the results expected for the full year. Furthermore, the Company’s sales and earnings are sensitive to national, regional and local economic conditions, weather conditions and to cyclical changes in construction spending, among other factors.
Summit Inc. is a holding corporation operating and controlling all of the business and affairs of Summit Materials Holdings L.P. (“Summit Holdings”) and its subsidiaries and, through Summit Holdings, conducts its business. Summit Inc. owns the majority of the partnership interests of Summit Holdings (see Note 9, Stockholders’ Equity). Summit Materials, LLC (“Summit LLC”) an indirect wholly owned subsidiary of Summit Holdings, conducts the majority of our operations. Summit Materials Finance Corp. (“Summit Finance”), an indirect wholly owned subsidiary of Summit LLC, has jointly issued our Senior Notes as described below.
Basis of Presentation—These unaudited consolidated financial statements were prepared in accordance with U.S. generally accepted accounting principles (“U.S. GAAP”) for interim financial information, without audit, pursuant to the rules and regulations of the Securities and Exchange Commission (“SEC”). Certain information and footnote disclosures typically included in financial statements prepared in accordance with U.S. GAAP have been condensed or omitted pursuant to such rules and regulations. These unaudited consolidated financial statements should be read in conjunction with the Company's audited consolidated financial statements and the notes thereto as of and for the year ended December 28, 2019. The Company continues to follow the accounting policies set forth in those audited consolidated financial statements.
Management believes that these consolidated interim financial statements include all adjustments, normal and recurring in nature, that are necessary to present fairly the financial position of the Company as of September 26, 2020, the results of operations for the three and nine months ended September 26, 2020 and September 28, 2019 and cash flows for the nine months ended September 26, 2020 and September 28, 2019.
Principles of Consolidation—The consolidated financial statements include the accounts of Summit Inc. and its majority owned subsidiaries. All intercompany balances and transactions have been eliminated.
For a summary of the changes in Summit Inc.’s ownership of Summit Holdings, see Note 9, Stockholders’ Equity.
Use of Estimates—Preparation of these consolidated financial statements in conformity with U.S. GAAP requires management to make estimates and assumptions. These estimates and the underlying assumptions affect the amounts of assets and liabilities reported, disclosures about contingent assets and liabilities and reported amounts of revenue and expenses. Such estimates include the valuation of accounts receivable, inventories, valuation of deferred tax assets, goodwill, intangibles and other long-lived assets, tax receivable agreement ("TRA") liability, pension and other postretirement obligations and asset retirement obligations. Estimates also include revenue earned on contracts and costs to complete contracts. Most of the Company’s paving and related services are performed under fixed unit-price contracts with state and local governmental entities. Management regularly evaluates its estimates and assumptions based on historical experience and other factors, including the current economic environment. As future events and their effects cannot be determined with precision, actual results can differ significantly from estimates made. Changes in estimates, including
those resulting from continuing changes in the economic environment, are reflected in the Company’s consolidated financial statements when the change in estimate occurs.
Business and Credit Concentrations—The Company’s operations are conducted primarily across 23 U.S. states and in British Columbia, Canada, with the most significant revenue generated in Texas, Kansas, Utah and Missouri. The Company’s accounts receivable consist primarily of amounts due from customers within these areas. Therefore, collection of these accounts is dependent on the economic conditions in the aforementioned states, as well as specific situations affecting individual customers. Credit granted within the Company’s trade areas has been granted to many customers, and management does not believe that a significant concentration of credit exists with respect to any individual customer or group of customers. No single customer accounted for more than 10% of the Company’s total revenue in the three and nine months ended September 26, 2020 or September 28, 2019.
Revenue Recognition—We earn revenue from the sale of products, which primarily include aggregates, cement, ready-mix concrete and asphalt, but also include concrete products, and from the provision of services, which are primarily paving and related services.
Products: Revenue for product sales is recognized when evidence of an arrangement exists and when control passes, which generally is when the product is shipped.
Services: We earn revenue from the provision of services, which are primarily paving and related services, which are typically calculated using monthly progress based on the percentage of completion or a customer’s engineer review of progress.
The majority of our construction service contracts are completed within one year, but may occasionally extend beyond this time frame. The majority of our construction service contracts are for work that occurs mostly during the spring, summer and fall. We generally measure progress toward completion on long-term paving and related services contracts based on the proportion of costs incurred to date relative to total estimated costs at completion.
The percentage of completion method of accounting involves the use of various estimating techniques to project costs at completion, and in some cases includes estimates of recoveries asserted against the customer for changes in specifications or other disputes.
Earnings per Share—The Company computes basic earnings per share attributable to stockholders by dividing income attributable to Summit Inc. by the weighted-average shares of Class A common stock outstanding. Diluted earnings per share reflects the potential dilution beyond shares for basic earnings per share that could occur if securities or other contracts to issue common stock were exercised, converted into common stock, or resulted in the issuance of common stock that would have shared in the Company’s earnings. Since the Class B common stock has no economic value, those shares are not included in the weighted-average common share amount for basic or diluted earnings per share. In addition, as the shares of Class A common stock are issued by Summit Inc., the earnings and equity interests of noncontrolling interests are not included in basic earnings per share.
Tax Receivable Agreement—When Class A limited partnership units of Summit Holdings (“LP Units”) are exchanged for shares of Class A common stock of Summit Inc. or Summit Inc. purchases LP Units for cash, this results in increases in Summit Inc.’s share of the tax basis of the tangible and intangible assets, which increases the tax depreciation and amortization deductions that otherwise would not have been available to Summit Inc. These increases in tax basis and tax depreciation and amortization deductions are expected to reduce the amount of cash taxes that we would otherwise be required to pay in the future. Prior to our initial public offering (“IPO”), we entered into a TRA with the pre-IPO owners that requires us to pay the pre-IPO owners or their permitted assignees 85% of the amount of cash savings, if any, in U.S. federal, state, and local income tax that we actually realize as a result of these exchanges. These benefits include (1) increases in the tax basis of tangible and intangible assets of Summit Holdings and certain other tax benefits related to entering into the TRA, (2) tax benefits attributable to payments under the TRA, or (3) under certain circumstances such as an early termination of the TRA, we are deemed to realize, as a result of the increases in tax basis in connection with exchanges by the pre-IPO owners described above and certain other tax benefits attributable to payments under the TRA.
We periodically evaluate the realizability of the deferred tax assets resulting from the exchange of LP Units for Class A common stock. If the deferred tax assets are determined to be realizable, we then assess whether payment of amounts under the TRA have become probable. If so, we record a TRA liability equal to 85% of such deferred tax assets, and the remaining 15% as an increase to additional paid-in capital. If a deferred tax asset subject to the TRA is determined not to be realizable and therefore subject to a valuation allowance, we do not record a TRA liability for such deferred tax assets. In subsequent periods, we assess the realizability of all of our deferred tax assets subject to the TRA. Should we determine
a deferred tax asset with a valuation allowance is realizable in a subsequent period, the related valuation allowance will be released and consideration of a corresponding TRA liability will be assessed. The realizability of deferred tax assets, including those subject to the TRA, is dependent upon the generation of future taxable income during the periods in which those deferred tax assets become deductible and consideration of prudent and feasible tax-planning strategies.
The measurement of the TRA liability is accounted for as a contingent liability. Therefore, once we determine that a payment to a pre-IPO owner has become probable and can be estimated, the estimate of payment will be accrued.
New Accounting Standards —
In August 2018, the Financial Accounting Standards Board (“FASB”) issued Accounting Standards Update (“ASU”) No. 2018-15, Intangibles-Goodwill and Other-Internal-Use Software (Subtopic 350-40): Customer’s Accounting for Implementation Costs Incurred in a Cloud Computing Arrangement That Is a Service Contract, which reduces the accounting complexity of implementing a cloud computing service arrangement. The ASU aligns the capitalization of implementation costs among hosting arrangements and costs incurred to develop internal-use software. We adopted this ASU in the first quarter of 2020 and the adoption of this ASU did not have a material impact on the consolidated financial statements.
2.ACQUISITIONS, GOODWILL AND INTANGIBLES
The Company has completed numerous acquisitions since its formation, which have been financed through a combination of debt and equity funding and available cash. The operations of each acquisition have been included in the Company’s consolidated results of operations since the respective closing dates of the acquisitions. The Company measures all assets acquired and liabilities assumed at their acquisition-date fair value. Goodwill acquired during a business combination has an indefinite life and is not amortized. The following table summarizes the Company’s acquisitions by region and period:
| | | | | | | | | | | |
| Nine months ended | | Year ended |
| September 26, 2020 | | December 28, 2019 |
| West | 2 | | 2 |
| East | 1 | | — | |
| | | |
The purchase price allocation, primarily the valuation of property, plant and equipment for the acquisitions completed during the nine months ended September 26, 2020, as well as the acquisitions completed during 2019 that occurred after September 28, 2019, have not yet been finalized due to the recent timing of the acquisitions, status of the valuation of property, plant and equipment and finalization of related tax returns. The following table summarizes aggregated information regarding the fair values of the assets acquired and liabilities assumed as of the respective acquisition dates:
| | | | | | | | | | | |
| Nine months ended | | Year ended |
| September 26, 2020 | | December 28, 2019 |
| Financial assets | $ | 8,866 | | | $ | — | |
| Inventories | 2,328 | | | 52 | |
| Property, plant and equipment | 17,069 | | | 3,542 | |
| | | |
| Other assets | 758 | | | — | |
| Financial liabilities | (3,980) | | | (36) | |
| Other long-term liabilities | (6,473) | | | — | |
| Net assets acquired | 18,568 | | | 3,558 | |
| Goodwill | 105,280 | | | 1,834 | |
| Purchase price | 123,848 | | | 5,392 | |
| | | |
| Other | (652) | | | — | |
| Net cash paid for acquisitions | $ | 123,196 | | | $ | 5,392 | |
Changes in the carrying amount of goodwill, by reportable segment, from December 28, 2019 to September 26, 2020 are summarized as follows:
| | | | | | | | | | | | | | | | | | | | | | | |
| | West | | East | | Cement | | Total |
| Balance—December 28, 2019 | $ | 584,617 | | | $ | 410,426 | | | $ | 204,656 | | | $ | 1,199,699 | |
| Acquisitions (1) | 105,298 | | | — | | | — | | | 105,298 | |
| Foreign currency translation adjustments | (1,911) | | | — | | | — | | | (1,911) | |
| Balance—September 26, 2020 | $ | 688,004 | | | $ | 410,426 | | | $ | 204,656 | | | $ | 1,303,086 | |
_______________________________________________________________________
(1) Reflects goodwill from acquisitions completed during the nine months ended September 26, 2020 and working capital adjustments from prior year acquisitions.
The Company’s intangible assets subject to amortization are primarily composed of operating permits, mineral lease agreements and reserve rights. Operating permits relate to permitting and zoning rights acquired outside of a business combination. The assets related to mineral lease agreements reflect the submarket royalty rates paid under agreements, primarily for extracting aggregates. The values were determined as of the respective acquisition dates by a comparison of market-royalty rates. The reserve rights relate to aggregate reserves to which the Company has the rights of ownership, but does not own the reserves. The intangible assets are amortized on a straight-line basis over the lives of the leases or permits. The following table shows intangible assets by type and in total:
| | | | | | | | | | | | | | | | | | | | | | | | | | | | | | | | | | | |
| | September 26, 2020 | | December 28, 2019 |
| | Gross Carrying Amount | | Accumulated Amortization | | Net Carrying Amount | | Gross Carrying Amount | | Accumulated Amortization | | Net Carrying Amount |
| Operating permits | $ | 23,345 | | | $ | (1,162) | | | $ | 22,183 | | | $ | 6,609 | | | $ | (290) | | | $ | 6,319 | |
| Mineral leases | 19,225 | | | (7,286) | | | 11,939 | | | 19,064 | | | (6,408) | | | 12,656 | |
| Reserve rights | 6,234 | | | (2,444) | | | 3,790 | | | 6,234 | | | (2,248) | | | 3,986 | |
| Trade names | 1,000 | | | (1,000) | | | — | | | 1,000 | | | (958) | | | 42 | |
| Other | 586 | | | (575) | | | 11 | | | 957 | | | (462) | | | 495 | |
| Total intangible assets | $ | 50,390 | | | $ | (12,467) | | | $ | 37,923 | | | $ | 33,864 | | | $ | (10,366) | | | $ | 23,498 | |
Amortization expense totaled $0.7 million and $2.3 million for the three and nine months ended September 26, 2020, respectively, and $0.6 million and $1.4 million for the three and nine months ended September 28, 2019, respectively. The estimated amortization expense for the intangible assets for each of the five years subsequent to September 26, 2020 is as follows:
| | | | | |
| 2020 (three months) | $ | 686 | |
| 2021 | 2,719 | |
| 2022 | 2,723 | |
| 2023 | 2,590 | |
| 2024 | 2,495 | |
| 2025 | 2,450 | |
| Thereafter | 24,260 | |
| Total | $ | 37,923 | |
3.REVENUE RECOGNITION
We derive our revenue predominantly by selling construction materials, products and providing paving and related services. Construction materials consist of aggregates and cement. Products consist of related downstream products, including ready-mix concrete, asphalt paving mix and concrete products. Paving and related service revenue is generated primarily from the asphalt paving services that we provide.
Revenue by product for the three and nine months ended September 26, 2020 and September 28, 2019 is as follows:
| | | | | | | | | | | | | | | | | | | | | | | |
| | Three months ended | | Nine months ended |
| | September 26, 2020 | | September 28, 2019 | | September 26, 2020 | | September 28, 2019 |
| Revenue by product*: | | | | | | | |
| Aggregates | $ | 136,396 | | | $ | 137,528 | | | $ | 362,546 | | | $ | 354,050 | |
| Cement | 82,698 | | | 92,482 | | | 188,854 | | | 202,780 | |
| Ready-mix concrete | 179,124 | | | 172,758 | | | 488,710 | | | 444,258 | |
| Asphalt | 128,125 | | | 137,753 | | | 255,992 | | | 254,156 | |
| Paving and related services | 136,191 | | | 138,083 | | | 280,446 | | | 267,732 | |
| Other | 47,085 | | | 53,478 | | | 131,270 | | | 142,636 | |
| Total revenue | $ | 709,619 | | | $ | 732,082 | | | $ | 1,707,818 | | | $ | 1,665,612 | |
*Revenue from liquid asphalt terminals is included in asphalt revenue.
Accounts receivable, net consisted of the following as of September 26, 2020 and December 28, 2019:
| | | | | | | | | | | |
| | September 26, 2020 | | December 28, 2019 |
| Trade accounts receivable | $ | 231,663 | | | $ | 191,672 | |
| Construction contract receivables | 62,183 | | | 47,966 | |
| Retention receivables | 18,501 | | | 17,808 | |
| Receivables from related parties | 1,918 | | | 1,596 | |
| Accounts receivable | 314,265 | | | 259,042 | |
| Less: Allowance for doubtful accounts | (4,888) | | | (5,786) | |
| Accounts receivable, net | $ | 309,377 | | | $ | 253,256 | |
Retention receivables are amounts earned by the Company but held by customers until paving and related service contracts and projects are near completion or fully completed. Amounts are generally billed and collected within one year.
4.INVENTORIES
Inventories consisted of the following as of September 26, 2020 and December 28, 2019:
| | | | | | | | | | | |
| | September 26, 2020 | | December 28, 2019 |
| Aggregate stockpiles | $ | 143,271 | | | $ | 140,461 | |
| Finished goods | 31,657 | | | 33,023 | |
| Work in process | 10,062 | | | 7,664 | |
| Raw materials | 24,784 | | | 23,639 | |
| Total | $ | 209,774 | | | $ | 204,787 | |
5.ACCRUED EXPENSES
Accrued expenses consisted of the following as of September 26, 2020 and December 28, 2019:
| | | | | | | | | | | |
| | September 26, 2020 | | December 28, 2019 |
| Interest | $ | 11,413 | | | $ | 26,892 | |
| Payroll and benefits | 37,862 | | | 29,356 | |
| Finance lease obligations | 24,868 | | | 16,007 | |
| Insurance | 16,888 | | | 14,968 | |
| Non-income taxes | 18,949 | | | 7,666 | |
| Deferred asset purchase payments | 9,686 | | | 3,525 | |
| Professional fees | 788 | | | 902 | |
| Other (1) | 23,610 | | | 20,689 | |
| Total | $ | 144,064 | | | $ | 120,005 | |
(1)Consists primarily of current portion of asset retirement obligations and miscellaneous accruals.
6.DEBT
Debt consisted of the following as of September 26, 2020 and December 28, 2019:
| | | | | | | | | | | |
| | September 26, 2020 | | December 28, 2019 |
| Term Loan, due 2024: | | | |
$619.5 million and $624.3 million, net of $0.9 million and $1.1 million discount at September 26, 2020 and December 28, 2019, respectively | $ | 618,545 | | | $ | 623,140 | |
61⁄8% Senior Notes, due 2023: | | | |
$650.0 million, net of $0.9 million discount at December 28, 2019 | — | | | 649,133 | |
51⁄8% Senior Notes, due 2025 | 300,000 | | | 300,000 | |
61⁄2% Senior Notes, due 2027 | 300,000 | | | 300,000 | |
51⁄4% Senior Notes, due 2029 | 700,000 | | | — | |
| Total | 1,918,545 | | | 1,872,273 | |
| Current portion of long-term debt | 7,942 | | | 7,942 | |
| Long-term debt | $ | 1,910,603 | | | $ | 1,864,331 | |
The contractual payments of long-term debt, including current maturities, for the five years subsequent to September 26, 2020, are as follows:
| | | | | |
| 2020 (three months) | $ | 3,177 | |
| 2021 | 6,353 | |
| 2022 | 6,354 | |
| 2023 | 6,354 | |
| 2024 | 597,253 | |
| 2025 | 300,000 | |
| Thereafter | 1,000,000 | |
| Total | 1,919,491 | |
| Less: Original issue net discount | (946) | |
| Less: Capitalized loan costs | (17,391) | |
| Total debt | $ | 1,901,154 | |
Senior Notes—On August 11, 2020, Summit LLC and Summit Finance (together, the “Issuers”) issued $700.0 million in aggregate principal amount of 5.250% senior notes due January 15, 2029 (the “2029 Notes”). The 2029 Notes were issued at 100.0% of their par value with proceeds of $690.4 million, net of related fees and expenses. The 2029 Notes were issued under an indenture dated August 11, 2020 (the "2020 Indenture"). The 2020 Indenture contains covenants limiting, among other things, Summit LLC and its restricted subsidiaries’ ability to incur additional indebtedness or issue certain preferred shares, pay dividends, redeem stock or make other distributions, make certain investments, sell or transfer certain assets, create liens, consolidate, merge, sell or otherwise dispose of all or substantially all of its assets, enter into certain transactions with affiliates, and designate subsidiaries as unrestricted subsidiaries. The 2020 Indenture also contains customary events of default. Interest on the 2029 Notes is payable semi-annually on January 15 and July 15 of each year commencing on January 15, 2021.
In August 2020, using the proceeds from the 2029 Notes, all of the outstanding $650.0 million 6.125% senior notes due 2023 (the “2023 Notes”) were redeemed at a price equal to par and the indenture under which the 2023 Notes were issued was satisfied and discharged. As a result of the extinguishment, charges of $4.1 million were recognized in the quarter ended September 26, 2020, which included charges of $0.8 million for the write-off of original issue discount and $3.3 million for the write-off of deferred financing fees.
On March 15, 2019, the Issuers issued $300.0 million in aggregate principal amount of 6.500% senior notes due March 15, 2027 (the “2027 Notes”). The 2027 Notes were issued at 100.0% of their par value with proceeds of $296.3 million, net of related fees and expenses. The 2027 Notes were issued under an indenture dated March 25, 2019, the terms of which are generally consistent with the 2020 Indenture. Interest on the 2027 Notes is payable semi-annually on March 15 and September 15 of each year commencing on September 15, 2019.
In March 2019, using the proceeds from the 2027 Notes, all of the outstanding $250.0 million 8.500% senior notes due 2022 (the “2022 Notes”) were redeemed at a price equal to par plus an applicable premium and the indenture under which the 2022 Notes were issued was satisfied and discharged. As a result of the extinguishment, charges of $14.6 million were recognized in the quarter ended March 30, 2019, which included charges of $11.7 million for the applicable redemption premium and $2.9 million for the write-off of deferred financing fees.
In 2017, the Issuers issued $300.0 million of 5.125% senior notes due June 1, 2025 (the “2025 Notes”). The 2025 Notes were issued at 100.0% of their par value with proceeds of $295.4 million, net of related fees and expenses. The 2025 Notes were issued under an indenture dated June 1, 2017, the terms of which are generally consistent with the 2020 Indenture. Interest on the 2025 Notes is payable semi-annually on June 1 and December 1 of each year commencing on December 1, 2017.
In 2015, the Issuers issued $650.0 million of 6.125% senior notes due July 2023 (the “2023 Notes” and collectively with the 2025 Notes and the 2027 Notes, the “Senior Notes”). Of the aggregate $650.0 million of 2023 Notes, $350.0 million were issued at par and $300.0 million were issued at 99.375% of par. The 2023 Notes were issued under an indenture dated July 8, 2015, the terms of which are generally consistent with the 2020 Indenture. Interest on the 2023 Notes is payable semi-annually in arrears on January 15 and July 15 of each year.
As of September 26, 2020 and December 28, 2019, the Company was in compliance with all financial covenants under the applicable indentures.
Senior Secured Credit Facilities— Summit LLC has credit facilities that provide for term loans in an aggregate amount of $650.0 million and revolving credit commitments in an aggregate amount of $345.0 million (the “Senior Secured Credit Facilities”). Under the Senior Secured Credit Facilities, required principal repayments of 0.25% of the refinanced aggregate amount of term debt are due on the last business day of each March, June, September and December commencing with the March 2018 payment. The unpaid principal balance is due in full on the maturity date, which is November 21, 2024.
On February 25, 2019, Summit LLC entered into Incremental Amendment No. 4 to the credit agreement governing the Senior Secured Credit Facilities (the “Credit Agreement”) which, among other things, increased the total amount available under the revolving credit facility to $345.0 million and extended the maturity date of the Credit Agreement with respect to the revolving credit commitments to February 25, 2024.
The revolving credit facility bears interest per annum equal to, at Summit LLC’s option, either (i) a base rate determined by reference to the highest of (a) the federal funds rate plus 0.50%, (b) the prime rate of Bank of America, N.A. and (c) LIBOR plus 1.00%, plus an applicable margin of 2.00% for base rate loans or (ii) a LIBOR rate determined by reference to Reuters prior to the interest period relevant to such borrowing adjusted for certain additional costs plus an applicable margin of 3.00% for LIBOR rate loans.
There were no outstanding borrowings under the revolving credit facility as of September 26, 2020 and December 28, 2019, with borrowing capacity of $329.1 million remaining as of September 26, 2020, which is net of $15.9 million of outstanding letters of credit. The outstanding letters of credit are renewed annually and support required bonding on construction projects, large leases, workers compensation claims and the Company’s insurance liabilities.
Summit LLC’s Consolidated First Lien Net Leverage Ratio, as such term is defined in the Credit Agreement, should be no greater than 4.75:1.0 as of each quarter-end. As of September 26, 2020 and December 28, 2019, Summit LLC was in compliance with all financial covenants.
Summit LLC’s wholly-owned domestic subsidiary companies, subject to certain exclusions and exceptions, are named as subsidiary guarantors of the Senior Notes and the Senior Secured Credit Facilities. In addition, Summit LLC has pledged substantially all of its assets as collateral, subject to certain exclusions and exceptions, for the Senior Secured Credit Facilities.
The following table presents the activity for the deferred financing fees for the nine months ended September 26, 2020 and September 28, 2019:
| | | | | |
| | Deferred financing fees |
| Balance—December 28, 2019 | $ | 15,436 | |
| Loan origination fees | 9,565 | |
| Amortization | (2,499) | |
| Write off of deferred financing fees | (3,338) | |
| Balance—September 26, 2020 | $ | 19,164 | |
| | |
| | |
| Balance—December 29, 2018 | $ | 15,475 | |
| Loan origination fees | 6,312 | |
| Amortization | (2,668) | |
| Write off of deferred financing fees | (2,851) | |
| Balance—September 28, 2019 | $ | 16,268 | |
Other—On January 15, 2015, the Company’s wholly-owned subsidiary in British Columbia, Canada entered into an agreement with HSBC Bank Canada for a (i) $6.0 million Canadian dollar (“CAD”) revolving credit commitment to be used for operating activities that bears interest per annum equal to the bank’s prime rate plus 0.20%, (ii) $0.5 million CAD revolving credit commitment to be used for capital equipment that bears interest per annum at the bank’s prime rate plus 0.90% and (iii) $0.3 million CAD revolving credit commitment to provide guarantees on behalf of that subsidiary. There were no amounts outstanding under this agreement as of September 26, 2020 or December 28, 2019.
7.INCOME TAXES
Summit Inc.’s tax provision includes its proportional share of Summit Holdings’ tax attributes. Summit Holdings’ subsidiaries are primarily limited liability companies but do include certain entities organized as C corporations and a Canadian subsidiary. The tax attributes related to the limited liability companies are passed on to Summit Holdings and then to its partners, including Summit Inc. The tax attributes associated with the C corporation and Canadian subsidiaries are fully reflected in the Company’s accounts.
Our income tax benefit was $(19.6) million and $(25.3) million in the three and nine months ended September 26, 2020, respectively, and our income tax expense was $45.6 million and $34.3 million in the three and nine months ended September 28, 2019, respectively. The effective tax rate for Summit Inc. differs from the federal rate primarily due to (1) unrecognized tax benefits, (2) state taxes, (3) tax depletion expense in excess of the expense recorded under U.S. GAAP, (4) the minority interest in the Summit Holdings partnership that is allocated outside of the Company and (5) various other items such as limitations on meals and entertainment, certain stock compensation and other costs. In the first quarter of 2020, we recorded the impact of the Coronavirus Aid, Relief and Economic Stability Act ("CARES Act") enacted into law in late March 2020, which reduced our unrecognized tax benefits by approximately $9.5 million. In the third quarter of 2020, final regulations were issued clarifying portions of the Tax Cuts and Jobs Act of 2017 ("TCJA"). Under the provisions of the final regulations, we reversed our unrecognized tax benefits of $32.9 million in the third quarter 2020.
As of September 26, 2020 and December 28, 2019, Summit Inc. had a valuation allowance of $1.7 million, which relates to certain deferred tax assets in taxable entities where realization is not more likely than not.
No material interest or penalties were recognized in income tax expense during the three and nine months ended September 26, 2020 and September 28, 2019.
Tax Receivable Agreement—The Company is party to a TRA with certain current and former holders of LP Units that provides for the payment by Summit Inc. to exchanging holders of LP Units of 85% of the benefits, if any, that Summit Inc. actually realizes (or, under certain circumstances such as an early termination of the TRA, is deemed to realize) as a result of increases in the tax basis of tangible and intangible assets of Summit Holdings and certain other tax benefits related to entering into the TRA, including tax benefits attributable to payments under the TRA.
In the nine months ended September 26, 2020, 196,542 LP Units were acquired by Summit Inc. in exchange for an equal number of newly-issued shares of Summit Inc.’s Class A common stock. These exchanges resulted in net new deferred tax assets of approximately $1.2 million. As we determined that the deferred tax assets created from these exchanges are
realizable and payment under the TRA is considered probable, we have recorded 85% of the increase in deferred tax assets as TRA liability and the remainder as an adjustment to additional paid in capital. As of September 26, 2020 and December 28, 2019, we had recorded $328.0 million and $327.0 million of TRA liability, respectively.
Tax Distributions – The holders of Summit Holdings’ LP Units, including Summit Inc., incur U.S. federal, state and local income taxes on their share of any taxable income of Summit Holdings. The limited partnership agreement of Summit Holdings provides for pro rata cash distributions (“tax distributions”) to the holders of the LP Units in an amount generally calculated to provide each holder of LP Units with sufficient cash to cover its tax liability in respect of the LP Units. In general, these tax distributions are computed based on Summit Holdings’ estimated taxable income allocated to Summit Inc. multiplied by an assumed tax rate equal to the highest effective marginal combined U.S. federal, state and local income tax rate in New York, New York. Summit Holdings did not make any tax distributions in the nine months ended September 26, 2020 and September 28, 2019.
8.EARNINGS PER SHARE
Basic earnings per share is computed by dividing net earnings by the weighted average common shares outstanding and diluted net earnings is computed by dividing net earnings, adjusted for changes in the earnings allocated to Summit Inc. as a result of the assumed conversion of LP Units, by the weighted-average common shares outstanding assuming dilution.
The following table shows the calculation of basic and diluted earnings per share:
| | | | | | | | | | | | | | | | | | | | | | | |
| | Three months ended | | Nine months ended |
| | September 26, 2020 | | September 28, 2019 | | September 26, 2020 | | September 28, 2019 |
| Net income attributable to Summit Inc. | $ | 90,730 | | | $ | 55,757 | | | $ | 102,815 | | | $ | 23,395 | |
| | | | | | | |
| Weighted average shares of Class A stock outstanding | | | | | | | |
| Add: Nonvested restricted stock awards of retirement eligible shares | 320,343 | | | — | | | 145,155 | | | — | |
| Add: Weighted average shares of Class A stock outstanding | 114,116,564 | | | 112,179,137 | | | 113,943,292 | | | 112,020,275 | |
| Weighted average basic shares outstanding | 114,436,907 | | | 112,179,137 | | | 114,088,447 | | | 112,020,275 | |
| Basic earnings per share | $ | 0.79 | | | $ | 0.50 | | | $ | 0.90 | | | $ | 0.21 | |
| | | | | | | |
| Diluted net income attributable to Summit Inc. | $ | 90,730 | | | $ | 55,757 | | | $ | 102,815 | | | $ | 23,395 | |
| | | | | | | |
| Weighted average shares of Class A stock outstanding | 114,116,564 | | | 112,179,137 | | | 113,943,292 | | | 112,020,275 | |
| Add: weighted average of LP Units | — | | | — | | | — | | | — | |
| Add: stock options | — | | | 2,788,221 | | | — | | | 216,165 | |
| Add: warrants | — | | | 100,037 | | | — | | | — | |
| Add: restricted stock units | 263,886 | | | 384,571 | | | 450,353 | | | 222,533 | |
| Add: performance stock units | 91,721 | | | 53,156 | | | 63,631 | | | 38,637 | |
| Weighted average dilutive shares outstanding | 114,472,171 | | | 115,505,122 | | | 114,457,276 | | | 112,497,610 | |
| Diluted earnings per share | $ | 0.79 | | | $ | 0.48 | | | $ | 0.90 | | | $ | 0.21 | |
Excluded from the above calculations were the shares noted below as they were antidilutive:
| | | | | | | | | | | | | | | | | | | | | | | |
| | Three months ended | | Nine months ended |
| | September 26, 2020 | | September 28, 2019 | | September 26, 2020 | | September 28, 2019 |
| Antidilutive shares: | | | | | | | |
| LP Units | 3,053,115 | | | 3,368,058 | | | 3,086,819 | | | 3,404,231 | |
| Time-vesting stock options | 2,095,929 | | | — | | | 2,095,929 | | | — | |
| Warrants | 100,037 | | | — | | | 100,037 | | | 100,037 | |
| | | | | | | |
| | | | | | | |
9.STOCKHOLDERS’ EQUITY
During 2020 and 2019, certain limited partners of Summit Holdings exchanged their LP Units for shares of Class A common stock of Summit Inc. The following table summarizes the changes in our ownership of Summit Holdings:
| | | | | | | | | | | | | | | | | | | | | | | |
| | Summit Inc. Shares (Class A) | | LP Units | | Total | | Summit Inc. Ownership Percentage |
| Balance — December 28, 2019 | 113,309,385 | | | 3,249,657 | | | 116,559,042 | | | 97.2 | % |
| Exchanges during period | 196,542 | | | (196,542) | | | — | | | |
| Stock option exercises | 14,404 | | | — | | | 14,404 | | | |
| Other equity transactions | 603,580 | | | — | | | 603,580 | | | |
| Balance — September 26, 2020 | 114,123,911 | | | 3,053,115 | | | 117,177,026 | | | 97.4 | % |
| | | | | | | |
| | | | | | | |
| Balance — December 29, 2018 | 111,658,927 | | | 3,435,518 | | | 115,094,445 | | | 97.0 | % |
| Exchanges during period | 107,336 | | | (107,336) | | | — | | | |
| Other equity transactions | 509,735 | | | — | | | 509,735 | | | |
| Balance — September 28, 2019 | 112,275,998 | | | 3,328,182 | | | 115,604,180 | | | 97.1 | % |
Summit Inc. is Summit Holdings’ primary beneficiary and thus consolidates Summit Holdings in its consolidated financial statements with a corresponding noncontrolling interest reclassification, which was 2.6% and 2.8% as of September 26, 2020 and December 28, 2019, respectively.
Accumulated other comprehensive income (loss) —The changes in each component of accumulated other comprehensive income (loss) consisted of the following:
| | | | | | | | | | | | | | | | | | | | | | | |
| | Change in retirement plans | | Foreign currency translation adjustments | | Cash flow hedge adjustments | | Accumulated other comprehensive income (loss) |
| Balance — December 28, 2019 | $ | 2,171 | | | $ | 1,277 | | | $ | — | | | $ | 3,448 | |
| | | | | | | |
| | | | | | | |
| Foreign currency translation adjustment, net of tax | — | | | (2,473) | | | — | | | (2,473) | |
| | | | | | | |
| Balance — September 26, 2020 | $ | 2,171 | | | $ | (1,196) | | | $ | — | | | $ | 975 | |
| | | | | | | |
| | | | | | | |
| Balance — December 29, 2018 | $ | 3,573 | | | $ | (2,147) | | | $ | 1,255 | | | $ | 2,681 | |
| | | | | | | |
| Foreign currency translation adjustment, net of tax | — | | | 2,364 | | | — | | | 2,364 | |
| Loss on cash flow hedges, net of tax | — | | | — | | | (107) | | | (107) | |
| Balance — September 28, 2019 | $ | 3,573 | | | $ | 217 | | | $ | 1,148 | | | $ | 4,938 | |
10.SUPPLEMENTAL CASH FLOW INFORMATION
Supplemental cash flow information is as follows:
| | | | | | | | | | | |
| | Nine months ended |
| | September 26, 2020 | | September 28, 2019 |
| Cash payments: | | | |
| Interest | $ | 86,427 | | | $ | 89,759 | |
| Payments (refunds) for income taxes, net | 1,131 | | | (912) | |
| Operating cash payments on operating leases | 8,372 | | | 8,188 | |
| Operating cash payments on finance leases | 2,402 | | | 2,322 | |
| Finance cash payments on finance leases | 11,528 | | | 9,806 | |
| Non cash financing activities: | | | |
| Right of use assets obtained in exchange for operating lease obligations | $ | 2,931 | | | $ | 4,387 | |
| Right of use assets obtained in exchange for finance leases obligations | 17,605 | | | 18,586 | |
| Exchange of LP Units to shares of Class A common stock | 4,648 | | | 1,995 | |
11.LEASES
We lease construction and office equipment, distribution facilities and office space. Leases with an initial term of 12 months or less, including month to month leases, are not recorded on the balance sheet. Lease expense for short-term leases is recognized on a straight line basis over the lease term. For lease agreements entered into or reassessed after the adoption of Topic 842, we combine lease and nonlease components. While we also own mineral leases for mining operations, those leases are outside the scope of Topic 842. Assets acquired under finance leases are included in property, plant and equipment.
Many of our leases include options to purchase the leased equipment. The depreciable life of assets and leasehold improvements are limited by the expected lease term, unless there is a transfer of title or purchase option reasonably certain of exercise. Our lease agreements do not contain any material residual value guarantees or material restrictive covenants. The components of lease expense were as follows:
| | | | | | | | | | | | | | | | | | | | | | | |
| Three months ended | | Nine months ended |
| September 26, 2020 | | September 28, 2019 | | September 26, 2020 | | September 28, 2019 |
| Operating lease cost | $ | 2,478 | | | $ | 2,608 | | | $ | 7,576 | | | $ | 7,757 | |
| Variable lease cost | 90 | | | 151 | | | 253 | | | 366 | |
| Short-term lease cost | 14,335 | | | 11,871 | | | 33,369 | | | 28,043 | |
| Financing lease cost: | | | | | | | |
| Amortization of right-of-use assets | 3,439 | | | 2,612 | | | 9,307 | | | 7,905 | |
| Interest on lease liabilities | 780 | | | 773 | | | 2,329 | | | 2,404 | |
| Total lease cost | $ | 21,122 | | | $ | 18,015 | | | $ | 52,834 | | | $ | 46,475 | |
| | |
| September 26, 2020 | | December 28, 2019 |
| Supplemental balance sheet information related to leases: | | | |
| Operating leases: | | | |
| Operating lease right-of-use assets | $ | 28,551 | | | $ | 32,777 | |
| | | |
| Current operating lease liabilities | $ | 8,193 | | | $ | 8,427 | |
| Noncurrent operating lease liabilities | 21,327 | | | 25,381 | |
| Total operating lease liabilities | $ | 29,520 | | | $ | 33,808 | |
| Finance leases: | | | |
| Property and equipment, gross | $ | 92,873 | | | $ | 82,660 | |
| Less accumulated depreciation | (29,663) | | | (24,907) | |
| Property and equipment, net | $ | 63,210 | | | $ | 57,753 | |
| | | |
| Current finance lease liabilities | $ | 24,868 | | | $ | 16,007 | |
| Long-term finance lease liabilities | 34,913 | | | 40,410 | |
| Total finance lease liabilities | $ | 59,781 | | | $ | 56,417 | |
|
| Weighted average remaining lease term (years): |
| Operating leases | 9.0 | | 8.6 |
| Finance lease | 2.6 | | 2.6 |
|
| Weighted average discount rate (%): |
| Operating leases | 5.4 | % | | 5.5 | % |
| Finance lease | 5.2 | % | | 5.5 | % |
|
| Maturities of lease liabilities were as follows: |
| Operating Leases | | Finance Leases |
| 2020 (three months) | $ | 2,444 | | | $ | 4,995 | |
| 2021 | 8,818 | | | 26,169 | |
| 2022 | 5,475 | | | 18,519 | |
| 2023 | 4,243 | | | 6,867 | |
| 2024 | 2,547 | | | 3,207 | |
| 2025 | 1,507 | | | 2,573 | |
| Thereafter | 12,808 | | | 2,831 | |
| Total lease payments | 37,842 | | | 65,161 | |
| Less imputed interest | (8,322) | | | (5,380) | |
| Present value of lease payments | $ | 29,520 | | | $ | 59,781 | |
12.COMMITMENTS AND CONTINGENCIES
The Company is party to certain legal actions arising from the ordinary course of business activities. Accruals are recorded when the outcome is probable and can be reasonably estimated. While the ultimate results of claims and litigation cannot be predicted with certainty, management expects that the ultimate resolution of all current pending or threatened claims and
litigation will not have a material effect on the Company’s consolidated financial position, results of operations or liquidity. The Company records legal fees as incurred.
In March 2018, we were notified of an investigation by the Canadian Competition Bureau (the “CCB”) into pricing practices by certain asphalt paving contractors in British Columbia, including Winvan Paving, Ltd. (“Winvan”). We believe the investigation is focused on time periods prior to our April 2017 acquisition of Winvan and we are cooperating with the CCB. Although we currently do not believe this matter will have a material adverse effect on our business, financial condition or results of operations, we are currently not able to predict the ultimate outcome or cost of the investigation.
Environmental Remediation and Site Restoration —The Company’s operations are subject to and affected by federal, state, provincial and local laws and regulations relating to the environment, health and safety and other regulatory matters. These operations require environmental operating permits, which are subject to modification, renewal and revocation. The Company regularly monitors and reviews its operations, procedures and policies for compliance with these laws and regulations. Despite these compliance efforts, risk of environmental liability is inherent in the operation of the Company’s business, as it is with other companies engaged in similar businesses and there can be no assurance that environmental liabilities or noncompliance will not have a material adverse effect on the Company’s consolidated financial condition, results of operations or liquidity.
The Company has asset retirement obligations arising from regulatory and contractual requirements to perform reclamation activities at the time certain quarries and landfills are closed. As of September 26, 2020 and December 28, 2019, $33.2 million and $28.8 million, respectively, were included in other noncurrent liabilities on the consolidated balance sheets and $6.9 million and $7.9 million, respectively, were included in accrued expenses for future reclamation costs. The total undiscounted anticipated costs for site reclamation as of September 26, 2020 and December 28, 2019 were $106.9 million and $97.4 million, respectively.
Other—The Company is obligated under various firm purchase commitments for certain raw materials and services that are in the ordinary course of business. Management does not expect any significant changes in the market value of these goods and services during the commitment period that would have a material adverse effect on the financial condition, results of operations and cash flows of the Company. The terms of the purchase commitments generally approximate one year.
13.FAIR VALUE
Fair Value Measurements—Certain acquisitions made by the Company require the payment of contingent amounts of purchase consideration. These payments are contingent on specified operating results being achieved in periods subsequent to the acquisition and will only be made if earn-out thresholds are achieved. Contingent consideration obligations are measured at fair value each reporting period. Any adjustments to fair value are recognized in earnings in the period identified.
The fair value of contingent consideration as of September 26, 2020 and December 28, 2019 was:
| | | | | | | | | | | |
| | September 26, 2020 | | December 28, 2019 |
| Current portion of acquisition-related liabilities and Accrued expenses: | | | |
| Contingent consideration | $ | 525 | | | $ | 1,967 | |
| Acquisition-related liabilities and Other noncurrent liabilities: | | | |
| Contingent consideration | $ | 1,303 | | | $ | 1,302 | |
The fair value of contingent consideration was based on unobservable, or Level 3, inputs, including projected probability-weighted cash payments and a 9.5% discount rate, which reflects a market discount rate. Changes in fair value may occur as a result of a change in actual or projected cash payments, the probability weightings applied by the Company to projected payments or a change in the discount rate. Significant increases or decreases in any of these inputs in isolation could result in a lower, or higher, fair value measurement. There were no material valuation adjustments to contingent consideration as of September 26, 2020 and September 28, 2019.
Financial Instruments—The Company’s financial instruments include debt and certain acquisition-related liabilities (deferred consideration and noncompete obligations). The carrying value and fair value of these financial instruments as of September 26, 2020 and December 28, 2019 was:
| | | | | | | | | | | | | | | | | | | | | | | |
| | September 26, 2020 | | December 28, 2019 |
| | Fair Value | | Carrying Value | | Fair Value | | Carrying Value |
| Level 2 | | | | | | | |
| Long-term debt(1) | $ | 1,939,247 | | | $ | 1,918,545 | | | $ | 1,918,720 | | | $ | 1,872,273 | |
| Level 3 | | | | | | | |
| Current portion of deferred consideration and noncompete obligations(2) | 31,443 | | | 31,443 | | | 30,733 | | | 30,733 | |
| Long term portion of deferred consideration and noncompete obligations(3) | 11,573 | | | 11,573 | | | 18,499 | | | 18,499 | |
(1)$7.9 million was included in current portion of debt as of September 26, 2020 and December 28, 2019.
(2)Included in current portion of acquisition-related liabilities on the consolidated balance sheets.
(3)Included in acquisition-related liabilities on the consolidated balance sheets.
The fair value of debt was determined based on observable, or Level 2, inputs, such as interest rates, bond yields and quoted prices in inactive markets. The fair values of the deferred consideration and noncompete obligations were determined based on unobservable, or Level 3, inputs, including the cash payment terms in the purchase agreements and a discount rate reflecting the Company’s credit risk. The discount rate used is generally consistent with that used when the obligations were initially recorded.
Securities with a maturity of three months or less are considered cash equivalents and the fair value of these assets approximates their carrying value.
14.SEGMENT INFORMATION
The Company has three operating segments: West, East and Cement, which are its reporting segments. These segments are consistent with the Company’s management reporting structure.
The operating results of each segment are regularly reviewed and evaluated by the Chief Executive Officer, our Company’s Chief Operating Decision Maker (“CODM”). The CODM primarily evaluates the performance of the Company’s segments and allocates resources to them based on a segment profit metric that we call Adjusted EBITDA, which is computed as earnings from operations before interest, taxes, depreciation, depletion, amortization, accretion, share-based compensation, and transaction costs, as well as various other non-recurring, non-cash amounts.
The West and East segments have several acquired subsidiaries that are engaged in various activities including quarry mining, aggregate production and contracting. The Cement segment is engaged in the production of Portland cement. Assets employed by each segment include assets directly identified with those operations. Corporate assets consist primarily of cash, property, plant and equipment for corporate operations and other assets not directly identifiable with a reportable business segment. The accounting policies applicable to each segment are consistent with those used in the consolidated financial statements.
The following tables display selected financial data for the Company’s reportable business segments as of September 26, 2020 and December 28, 2019 and for the three and nine months ended September 26, 2020 and September 28, 2019:
| | | | | | | | | | | | | | | | | | | | | | | |
| | Three months ended | | Nine months ended |
| | September 26, 2020 | | September 28, 2019 | | September 26, 2020 | | September 28, 2019 |
| Revenue*: | | | | | | | |
| West | $ | 390,310 | | | $ | 366,504 | | | $ | 919,016 | | | $ | 848,661 | |
| East | 234,435 | | | 266,587 | | | 590,341 | | | 596,107 | |
| Cement | 84,874 | | | 98,991 | | | 198,461 | | | 220,844 | |
| Total revenue | $ | 709,619 | | | $ | 732,082 | | | $ | 1,707,818 | | | $ | 1,665,612 | |
*Intercompany sales are immaterial and the presentation above only reflects sales to external customers.
| | | | | | | | | | | | | | | | | | | | | | | |
| | Three months ended | | Nine months ended |
| | September 26, 2020 | | September 28, 2019 | | September 26, 2020 | | September 28, 2019 |
| Income from operations before taxes | $ | 73,156 | | | $ | 103,839 | | | $ | 79,597 | | | $ | 58,998 | |
| Interest expense | 24,623 | | | 28,917 | | | 78,049 | | | 88,423 | |
| Depreciation, depletion and amortization | 57,364 | | | 54,575 | | | 161,912 | | | 162,417 | |
| Accretion | 690 | | | 552 | | | 1,848 | | | 1,723 | |
| Loss on debt financings | 4,064 | | | — | | | 4,064 | | | 14,565 | |
| | | | | | | |
| | | | | | | |
| Transaction costs | 445 | | | 751 | | | 1,517 | | | 1,449 | |
| Non-cash compensation | 13,322 | | | 4,819 | | | 23,119 | | | 15,424 | |
| Other | 4,083 | | | (136) | | | 4,287 | | | (2,628) | |
| Total Adjusted EBITDA | $ | 177,747 | | | $ | 193,317 | | | $ | 354,393 | | | $ | 340,371 | |
| | | | | | | |
| Total Adjusted EBITDA by Segment: | | | | | | | |
| West | $ | 95,470 | | | $ | 81,936 | | | $ | 196,881 | | | $ | 151,054 | |
| East | 56,943 | | | 76,825 | | | 119,900 | | | 134,479 | |
| Cement | 35,086 | | | 42,683 | | | 63,172 | | | 75,537 | |
| Corporate and other | (9,752) | | | (8,127) | | | (25,560) | | | (20,699) | |
| Total Adjusted EBITDA | $ | 177,747 | | | $ | 193,317 | | | $ | 354,393 | | | $ | 340,371 | |
| | | | | | | | | | | |
| | Nine months ended |
| | September 26, 2020 | | September 28, 2019 |
| Purchases of property, plant and equipment | | | |
| West | $ | 51,148 | | | $ | 61,679 | |
| East | 75,006 | | | 61,830 | |
| Cement | 12,097 | | | 15,087 | |
| Total reportable segments | 138,251 | | | 138,596 | |
| Corporate and other | 1,755 | | | 1,166 | |
| Total purchases of property, plant and equipment | $ | 140,006 | | | $ | 139,762 | |
| | | | | | | | | | | | | | | | | | | | | | | |
| | Three months ended | | Nine months ended |
| | September 26, 2020 | | September 28, 2019 | | September 26, 2020 | | September 28, 2019 |
| Depreciation, depletion, amortization and accretion: | | | | | | | |
| West | $ | 23,117 | | | $ | 23,307 | | | $ | 67,082 | | | $ | 70,156 | |
| East | 22,803 | | | 19,668 | | | 65,293 | | | 59,719 | |
| Cement | 11,155 | | | 11,111 | | | 28,425 | | | 31,280 | |
| Total reportable segments | 57,075 | | | 54,086 | | | 160,800 | | | 161,155 | |
| Corporate and other | 979 | | | 1,041 | | | 2,960 | | | 2,985 | |
| Total depreciation, depletion, amortization and accretion | $ | 58,054 | | | $ | 55,127 | | | $ | 163,760 | | | $ | 164,140 | |
| | | | | | | | | | | |
| | September 26, 2020 | | December 28, 2019 |
| Total assets: | | | |
| West | $ | 1,540,792 | | | $ | 1,379,684 | |
| East | 1,347,883 | | | 1,288,835 | |
| Cement | 868,458 | | | 868,528 | |
| Total reportable segments | 3,757,133 | | | 3,537,047 | |
| Corporate and other | 535,037 | | | 530,509 | |
| Total | $ | 4,292,170 | | | $ | 4,067,556 | |
SUMMIT MATERIALS, LLC AND SUBSIDIARIES
UNAUDITED CONSOLIDATED FINANCIAL STATEMENTS
The unaudited consolidated financial statements and notes thereto for Summit Materials, LLC and subsidiaries are included as Exhibit 99.1 to this Quarterly Report on Form 10-Q and are incorporated by reference herein.
ITEM 2. MANAGEMENT’S DISCUSSION AND ANALYSIS OF FINANCIAL CONDITION AND RESULTS OF OPERATIONS
This Management’s Discussion and Analysis of Financial Condition and Results of Operations is intended to assist in understanding and assessing the trends and significant changes in our results of operations and financial condition. Historical results may not be indicative of future performance. Forward-looking statements reflect our current views about future events, are based on assumptions and are subject to known and unknown risks and uncertainties that could cause actual results to differ materially from those contemplated by these statements. Factors that may cause differences between actual results and those contemplated by forward-looking statements include, but are not limited to, those discussed in the section entitled “Risk Factors” in the Annual Report, and our Quarterly Report on Form 10-Q for the fiscal period ended March 28, 2020, and factors discussed in the section entitled “Cautionary Note Regarding Forward-Looking Statements.” This Management’s Discussion and Analysis of Financial Condition and Results of Operations should be read in conjunction with our consolidated interim financial statements and the related notes and other information included in this report.
Overview
We are one of the fastest growing construction materials companies in the United States. Within our markets, we offer customers a single-source provider for construction materials and related downstream products through our vertical integration. Our materials include aggregates, which we supply across the United States, and in British Columbia, Canada, and cement, which we supply to surrounding states along the Mississippi River from Minnesota to Louisiana. In addition to supplying aggregates to customers, we use a portion of our materials internally to produce ready-mix concrete and asphalt paving mix, which may be sold externally or used in our paving and related services businesses. Our vertical integration creates opportunities to increase aggregates volumes, optimize margin at each stage of production and provide customers with efficiency gains, convenience and reliability, which we believe gives us a competitive advantage.
Since our inception in 2009, we have completed dozens of acquisitions, which are organized into 11 operating companies that make up our three distinct operating segments: West, East and Cement, which are also our reporting segments. We operate in 23 U.S. states and in British Columbia, Canada and currently have assets in 22 U.S. states and in British Columbia, Canada. The map below illustrates our geographic footprint.
Business Trends and Conditions
The U.S. construction materials industry is composed of four primary sectors: aggregates; cement; ready-mix concrete; and asphalt paving mix. Each of these materials is widely used in most forms of construction activity. Participants in these sectors typically range from small, privately-held companies focused on a single material, product or market to publicly traded multinational corporations that offer a wide array of construction materials and services. Competition is constrained in part by the distance materials can be transported efficiently, resulting in predominantly local or regional operations. Due to the lack of product differentiation, competition for all of our products is predominantly based on price and, to a lesser extent, quality of products and service. As a result, the prices we charge our customers are not likely to be materially different from the prices charged by other producers in the same markets. Accordingly, our profitability is generally dependent on the level of demand for our materials and products and our ability to control operating costs.
Our revenue is derived from multiple end-use markets including public infrastructure construction and private residential and nonresidential construction. Public infrastructure includes spending by federal, state, provincial and local governments for roads, highways, bridges, airports and other infrastructure projects. Public infrastructure projects have historically been a relatively stable portion of state and federal budgets. Residential and nonresidential construction consists of new construction and repair and remodel markets. Any economic stagnation or decline, which could vary by local region and market, could affect our results of operations. Our sales and earnings are sensitive to national, regional and local economic conditions and particularly to cyclical changes in construction spending, especially in the private sector. We continue to see positive indicators for the construction sector, including positive trends in housing starts, and highway construction letting
activity in many of the states in which we operate. However, given the ongoing nature of the COVID-19 pandemic discussed below, we are closely monitoring these indicators for the impact on our business in subsequent quarters.
Transportation infrastructure projects, driven by both federal and state funding programs, represent a significant share of the U.S. construction materials market. Federal funds are allocated to the states, which are required to match a portion of the federal funds they receive. Federal highway spending uses funds predominantly from the Federal Highway Trust Fund, which derives its revenue from taxes on diesel fuel, gasoline and other user fees. The dependability of federal funding allows state departments of transportation to plan for their long-term highway construction and maintenance needs. Through a continuing resolution signed by the President in October 2020, funding for the existing federal transportation funding program extends through September 2021. Historically, Congress has maintained infrastructure spending via various means upon the expiration of federal transportation funding programs, but there is no assurance that this will continue to be the case. With the nation’s infrastructure aging, there is increased demand by states and municipalities for long-term federal funding to support the construction of new roads, highways and bridges in addition to the maintenance of the existing infrastructure.
In addition to federal funding, state, county and local agencies provide highway construction and maintenance funding. Our four largest states by revenue, Texas, Kansas, Utah and Missouri, represented approximately 22%, 13%, 12% and 10%, respectively, of our total revenue in 2019. The following is a summary of key funding initiatives in those states:
•According to the Texas Department of Transportation (“TXDOT”), annual funding available for transportation infrastructure, including state and federal funding, is estimated to average $15.0 billion in total for fiscal year 2021 (which commenced September 1, 2020) and fiscal year 2022 combined. Further, the 2021 Unified Transportation Program (“UTP”) approved by the Texas Transportation Commission in September 2020 provides for $75 billion through fiscal year 2030 to fund transportation projects; which is more than double the fiscal year 2016 level, which was prior to the Proposition 1 and Proposition 7 funding initiatives. The funding available in any given year is separate and distinct from lettings, or the process of providing notice, issuing proposals, receiving proposals, and awarding contracts. In September 2020, TXDOT updated its fiscal year 2021 lettings estimate to $10.2 billion up from $7.5 billion in fiscal year 2020 and $8.9 billion in fiscal year 2019. Longer term, TXDOT has indicated a target of $8 billion per year in total state and local lettings. Despite revenue shortfalls due to COVID-19 it is expected that the state highway fund will be granted its full allotment of $2.5 billion for fiscal year 2021 from Proposition 7 funding.
•In April 2020, Kansas passed a new 10-year, $10 billion transportation bill. The program will select new modernization and expansion projects every two years, requires previously selected projects under the prior T-Works program be let prior to July 1, 2023 and levies 16.2% of the sales tax for the benefit of the State Highway Fund ("SHF"). Prior to the new transportation bill, in March 2019, the Kansas State Legislature approved the Governor’s fiscal year 2020 budget with $1.5 billion in transportation funding, a 32% increase from fiscal year 2019, with the further plan to eliminate all transfers out of the SHF by 2023, starting with a $108 million reduction in fiscal year 2020 transfers. The elimination of transfers out of the SHF is expected to help pave the way for the issuance of new transportation bonds. Additionally, in December 2019, the Governor authorized an additional $216 million in sales tax revenue to remain in the SHF in fiscal year 2020 to help restore the bridge replacement program and the Kansas Department of Transportation pledged to complete $435 million worth of transportation projects promised under the T-Works program by fiscal year 2023. In May 2020, Kansas estimated the impact of COVID-19 on the transportation fund to be between $100 million - $450 million.
•In December 2019, Utah passed new legislation imposing a 4.85% sales tax on gas purchases and a 6 cents per gallon increase to the diesel tax, with an additional 4 cents per gallon diesel tax increase in 2022. The tax is estimated to generate an additional $170 million for transportation investment in 2021. In January 2020, the Utah Department of Transportation increased fees on electric and hybrid vehicles by 50% in 2020 and by 33% in 2021 and launched an alternative to a road usage charge program for those vehicles in the form of a pay per mile charge. In May 2020, Utah estimated the impact of COVID-19 on the state transportation fund to be between $25 million and $68 million.
•The Missouri Department of Transportation announced that while they have not stopped any construction projects that are underway, they reduced project bid lettings by about 30% from expected levels for the months of May, June, August and September 2020. A July 2020 letting was not scheduled. They also announced their plan to continue the construction program using the 2020-2024 Statewide Transportation Improvement Program ("STIP") approved by the Missouri Highways and Transportation Commission and the Federal Highway Administration, and last amended by the commission in April 2020. For fiscal year 2021, which begins July 1, 2020, they will use the established amendment process to make additions or changes to the STIP to keep critical projects and functions moving forward. As of October 2020, COVID-19’s impact on the Missouri Department of Transportation was estimated at $38 million due to lower fuel tax revenues, licensing, registration and vehicle fees and taxes.
Use and consumption of our products fluctuate due to seasonality. Nearly all of the products used by us, and by our customers, in the private construction and public infrastructure industries are used outdoors. Our highway operations and production and distribution facilities are also located outdoors. Therefore, seasonal changes and other weather-related conditions, in particular extended rainy and cold weather in the spring and fall, as well as major weather events such as hurricanes, tornadoes, tropical storms, heavy snows and flooding, can adversely affect our business and operations through a decline in both the use of our products and demand for our services. In addition, construction materials production and shipment levels follow activity in the construction industry, which typically occurs in the spring, summer and fall. Warmer and drier weather during the second and third quarters of our fiscal year typically result in higher activity and revenue levels during those quarters. The first quarter of our fiscal year typically has lower levels of activity due to weather conditions, and the third quarter of our fiscal year typically has the highest levels of activity.
We are subject to commodity price risk with respect to price changes in liquid asphalt and energy, including fossil fuels and electricity for aggregates, cement, ready-mix concrete and asphalt paving mix production, natural gas for hot mix asphalt production and diesel fuel for distribution vehicles and production related mobile equipment. Liquid asphalt escalator provisions in most of our private and commercial contracts limit our exposure to price fluctuations in this commodity. We often obtain similar escalators on public infrastructure contracts. In addition, we enter into various firm purchase commitments, with terms generally less than one year, for certain raw materials.
Backlog
Our products are generally delivered upon receipt of orders or requests from customers, or shortly thereafter. Accordingly, the backlog associated with product sales is converted into revenue within a relatively short period of time. Inventory for products is generally maintained in sufficient quantities to meet rapid delivery requirements of customers. Therefore, a period-over-period increase or decrease of backlog does not necessarily result in an improvement or a deterioration of our business. Our backlog includes only those products and projects for which we have obtained a purchase order or a signed contract with the customer and does not include products purchased and sold or services awarded and provided within the period.
Financial Highlights
The principal factors in evaluating our financial condition and operating results as of and for the three and nine months ended September 26, 2020 as compared to the three and nine months ended September 28, 2019, and certain other highlights include:
•Net revenue decreased $20.6 million and increased $38.5 million in the three and nine months ended September 26, 2020, respectively, primarily resulting from organic decline in the third quarter 2020 and organic growth in the first half of 2020, respectively.
•Our operating income decreased $30.3 million and increased $5.3 million in the three and nine months ended September 26, 2020, respectively, as revenue decreased more than the cost of revenue decreased, along with increased general and administrative expenses, and revenue exceeded the increases in cost of revenue, respectively.
•In August 2020, we issued $700.0 million of 5.250% senior notes due 2029 (the “2029 Notes”), resulting in net proceeds of $690.4 million, after related fees and expenses. The proceeds from the 2029 Notes were used to redeem the $650.0 million of 6.125% senior notes due 2023 (the “2023 Notes”) at par.
•In March 2019, we issued $300.0 million of 6.500% senior notes due 2027 (the “2027 Notes”), resulting in net proceeds of $296.3 million, after related fees and expenses. The proceeds from the 2027 Notes were used to redeem the $250.0 million of 8.500% senior notes due 2022 (the “2022 Notes”).
•In February 2019, we entered into Incremental Amendment No. 4 to the Credit Agreement (as defined below) increasing the size of our revolving credit facility to $345.0 million and extending the maturity date with respect to the revolving credit commitments to February 25, 2024.
Results of Operations
In late 2019, a novel strain of the coronavirus ("COVID-19") virus was first reported to have surfaced. COVID-19 has since spread globally, including to every state in the United States. In March 2020, the World Health Organization declared the COVID-19 outbreak a global pandemic and the United States declared a national emergency with respect to COVID-19. As construction activities were deemed essential businesses in all of our markets, we continued to operate while many businesses were forced to close or reduce operations. During the third quarter of 2020, our operating markets remained substantially
unaffected by COVID-19, except for Kentucky and to a lesser degree, Vancouver, British Columbia. However, we believe its impact may negatively affect our operations in subsequent periods if construction activity in future periods slows due to COVID-19. Residential construction activity remains strong, particularly in the Houston and Salt Lake City areas, two of our largest metro areas where we operate. We believe residential activity in our key markets will continue to be a driver for volumes in future periods. While the Commonwealth of Kentucky had experienced fiscal shortfalls prior to COVID-19, those shortfalls were extended by COVID-19, and subsequently, Kentucky suspended lettings of department of transportation projects for May and June, and subsequent lettings have been significantly reduced from prior levels. In the Vancouver, British Columbia area, the provincial government has cancelled or delayed certain infrastructure projects. Our cement sales volumes has also been impacted by lower sales volumes, which we believe to be related to COVID-19, notably in our southern markets. In most of our other markets, we have not experienced any significant delays or cancellations of projects. We expect state revenues to decrease as the economy slows, and ultimately, some infrastructure projects may be delayed or cancelled, which would reduce our revenues in future periods. In 2019, approximately 62% of our revenue was derived from the private construction market, and the remaining revenue from the public markets. As expected, we continue to experience a decrease in demand in our cement segment. Our annual cement price increases were delayed from April 1 to June 1 due to COVID-19. We continue to monitor our operations, operations of our customers, and the recommendations of the various national, state and local governments in the areas in which we operate. We implemented work-from-home protocols at all of our administrative locations late in the first quarter of 2020, and while some locations have returned, other locations, including our headquarters location, continue to work remotely. In addition, we implemented additional safety measures specific to COVID-19 at all of our operating locations, which did not significantly increase our costs. The extent to which the COVID-19 pandemic impacts the national and local economies in which we operate, and ultimately our business, will depend on numerous developments, which are highly uncertain and difficult to predict. These events, as they continue to develop, could result in business disruption, including reduced revenues, profitability and cash flow.
As of September 26, 2020, we had $288.8 million in cash and cash equivalents, and we have remaining borrowing capacity on our senior secured revolving credit facility of $329.1 million, providing us with liquidity that we believe to be adequate to meet our obligations for the next twelve months.
The following discussion of our results of operations is focused on the key financial measures we use to evaluate the performance of our business from both a consolidated and operating segment perspective. Operating income and margins are discussed in terms of changes in volume, pricing and mix of revenue source (i.e., type of product, sales or service revenue). We focus on operating margin, which we define as operating income as a percentage of net revenue, as a key metric when assessing the performance of the business, as we believe that analyzing changes in costs in relation to changes in revenue provides more meaningful insight into the results of operations than examining costs in isolation.
Operating income (loss) reflects our profit from operations after taking into consideration cost of revenue, general and administrative expenses, depreciation, depletion, amortization and accretion and transaction costs. Cost of revenue generally increases ratably with revenue, as labor, transportation costs and subcontractor costs are recorded in cost of revenue. In periods where our revenue growth occurs primarily through acquisitions, general and administrative expenses and depreciation, depletion, amortization and accretion have historically grown ratably with revenue. However, as organic volumes increase, we expect these costs as a percentage of revenue, to decrease. General and administrative expenses as a percentage of revenue vary throughout the year due to the seasonality of our business. Our transaction costs fluctuate based on the level of acquisition activity each year.
The table below includes revenue and operating income by segment for the three and nine months ended September 26, 2020 and September 28, 2019. Operating income by segment is computed as earnings before interest, taxes and other income/expense.
| | | | | | | | | | | | | | | | | | | | | | | | | | | | | | | | | | | | | | | | | | | | | | | |
| | Three months ended | | Nine months ended |
| | September 26, 2020 | | September 28, 2019 | | September 26, 2020 | | September 28, 2019 |
| ($ in thousands) | Revenue | | Operating income (loss) | | Revenue | | Operating income (loss) | | Revenue | | Operating income (loss) | | Revenue | | Operating income (loss) |
| West | $ | 390,310 | | | $ | 72,280 | | | $ | 366,504 | | | $ | 58,501 | | | $ | 919,016 | | | $ | 129,288 | | | $ | 848,661 | | | $ | 78,503 | |
| East | 234,435 | | | 29,296 | | | 266,587 | | | 55,521 | | | 590,341 | | | 49,014 | | | 596,107 | | | 71,927 | |
| Cement | 84,874 | | | 23,975 | | | 98,991 | | | 31,504 | | | 198,461 | | | 34,579 | | | 220,844 | | | 44,074 | |
| Corporate (1) | — | | | (24,934) | | | — | | | (14,645) | | | — | | | (53,924) | | | — | | | (40,872) | |
| Total | $ | 709,619 | | | $ | 100,617 | | | $ | 732,082 | | | $ | 130,881 | | | $ | 1,707,818 | | | $ | 158,957 | | | $ | 1,665,612 | | | $ | 153,632 | |
(1)Corporate results primarily consist of compensation and office expenses for employees included in the Company's headquarters.
Consolidated Results of Operations
The table below sets forth our consolidated results of operations for the three and nine months ended September 26, 2020 and September 28, 2019.
| | | | | | | | | | | | | | | | | | | | | | | |
| | Three months ended | | Nine months ended |
| | September 26, 2020 | | September 28, 2019 | | September 26, 2020 | | September 28, 2019 |
| ($ in thousands) | | | | | | | |
| Net revenue | $ | 645,246 | | | $ | 665,847 | | | $ | 1,562,892 | | | $ | 1,524,388 | |
| Delivery and subcontract revenue | 64,373 | | | 66,235 | | | 144,926 | | | 141,224 | |
| Total revenue | 709,619 | | | 732,082 | | | 1,707,818 | | | 1,665,612 | |
| Cost of revenue (excluding items shown separately below) | 469,004 | | | 482,979 | | | 1,165,317 | | | 1,155,476 | |
| General and administrative expenses | 81,499 | | | 62,344 | | | 218,267 | | | 190,915 | |
| Depreciation, depletion, amortization and accretion | 58,054 | | | 55,127 | | | 163,760 | | | 164,140 | |
| Transaction costs | 445 | | | 751 | | | 1,517 | | | 1,449 | |
| Operating income | 100,617 | | | 130,881 | | | 158,957 | | | 153,632 | |
| Interest expense (1) | 24,623 | | | 28,917 | | | 78,049 | | | 88,423 | |
| Loss on debt financings | 4,064 | | | — | | | 4,064 | | | 14,565 | |
| | | | | | | |
| | | | | | | |
| Other income, net | (1,226) | | | (1,875) | | | (2,753) | | | (8,354) | |
| Income from operations before taxes | 73,156 | | | 103,839 | | | 79,597 | | | 58,998 | |
| Income tax (benefit) expense | (19,613) | | | 45,602 | | | (25,333) | | | 34,272 | |
| Net income | $ | 92,769 | | | $ | 58,237 | | | $ | 104,930 | | | $ | 24,726 | |
(1)The statement of operations above is based on the financial results of Summit Inc. and its subsidiaries. The statement of operations of Summit LLC and its subsidiaries differs from Summit Inc. in that Summit LLC has $0.1 million and $0.2 million less interest expense than Summit Inc. in the three and nine months ended September 26, 2020, respectively. The additional interest expense for Summit Inc. is associated with a deferred consideration obligation of Summit Holdings, which is excluded from Summit LLC’s consolidated interest expense.
Three and nine months ended September 26, 2020 compared to the three and nine months ended September 28, 2019
| | | | | | | | | | | | | | | | | | | | | | | | | | | | | | | | | | | | | | | | | | | | | | | |
| | Three months ended | | | | | | Nine months ended | | | | |
| ($ in thousands) | September 26, 2020 | | September 28, 2019 | | Variance | | September 26, 2020 | | September 28, 2019 | | Variance |
| Net revenue | $ | 645,246 | | | $ | 665,847 | | | $ | (20,601) | | | (3.1) | % | | $ | 1,562,892 | | | $ | 1,524,388 | | | $ | 38,504 | | | 2.5 | % |
| Operating income | 100,617 | | | 130,881 | | | (30,264) | | | (23.1) | % | | 158,957 | | | 153,632 | | | 5,325 | | | 3.5 | % |
| Operating margin percentage | 15.6 | % | | 19.7 | % | | | | | | 10.2 | % | | 10.1 | % | | | | |
| Adjusted EBITDA (1) | $ | 177,747 | | | $ | 193,317 | | | $ | (15,570) | | | (8.1) | % | | $ | 354,393 | | | $ | 340,371 | | | $ | 14,022 | | | 4.1 | % |
(1)Adjusted EBITDA is a non-GAAP measure that we find helpful in monitoring the performance of our business. See "Non-GAAP Performance Measures" below for a reconciliation of Adjusted EBITDA to net income, which is the most directly comparable GAAP measure.
Net revenue decreased $20.6 million in the three months ended September 26, 2020, as lower revenues in the East and Cement segments more than offset increases in the West segment. Net revenue decreased by $10.9 million, $2.9 million and $6.8 million from reduced sales of materials, products and services, respectively. We experienced organic volume decline of 5.1%, 11.3%, 1.0% and 6.4% in aggregates, cement, ready-mix concrete and asphalt lines of business, respectively. We had organic price growth across all lines of business during the third quarter of 2020. Aggregate average sales prices were impacted by decreases in the East related to changes in product mix. Additional discussion about the impact of acquisitions on each segment is presented in more detail below.
Net revenue increased $38.5 million in the nine months ended September 26, 2020, primarily resulting from organic growth in our aggregates and ready-mix concrete operations. Of the increase in net revenue, $45.9 million was from increased sales of products, offset by $5.4 million from decreased sales of materials and $2.0 million from decreased service revenue. We
generated organic volume growth of 1.3% and 4.5% in aggregates and ready-mix concrete, respectively, during the first nine months of 2020 over the prior year period, while our organic cement volumes declined 7.4% compared to the first nine months of 2019. Organic asphalt volumes remained flat. We had organic price growth in our aggregate, cement, ready-mix and asphalt lines of business of 0.6%, 1.1%, 5.2% and 1.2%, respectively, during the first nine months of 2020.
Operating income decreased by $30.3 million in the third quarter of 2020 as compared to the third quarter of 2019, primarily as our net revenue gains trailed increases in our cost of revenue and general and administrative expenses. Our operating income in East segment was reduced as costs of revenue, notably in Kentucky, did not keep pace with increases in net revenue. Our general and administrative expenses increased in the three and nine month periods ended September 26, 2020 due to increases in labor and stock compensation expense, partially offset by reductions in travel and entertainment expenses. During the third quarter of 2020, we recorded an additional $10.6 million of CEO transition costs and related stock compensation expenses, including an adjustment related to equity based compensation grants where recipients were eligible for continued vesting of grants after they retired.
Operating income increased by $5.3 million in the first nine months of 2020 as compared to the first nine months of 2019, primarily as net revenue gains exceeded increases in costs of revenue and general and administrative expenses. In addition, depreciation, depletion, amortization and accretion expense decreased by $0.4 million as our capital expenditures in prior periods have been decreasing.
Our operating margin percentage for the three and nine months ended September 26, 2020 decreased from 19.7% to 15.6% and increased from 10.1% to 10.2%, respectively, from the comparable period a year ago, due to the factors noted above. Adjusted EBITDA, as defined in "Non-GAAP Performance Measures" below, decreased by $15.6 million and increased by $14.0 million in the three and nine months ended September 26, 2020, respectively, due to the factors noted above.
As a vertically-integrated company, we include intercompany sales from materials to products and from products to services when assessing the operating results of our business. We refer to revenue inclusive of intercompany sales as gross revenue. These intercompany transactions are eliminated in the consolidated financial statements. Gross revenue by product was as follows:
| | | | | | | | | | | | | | | | | | | | | | | | | | | | | | | | | | | | | | | | | | | | | | | |
| | Three months ended | | | | | | Nine months ended | | | | |
| ($ in thousands) | September 26, 2020 | | September 28, 2019 | | Variance | | September 26, 2020 | | September 28, 2019 | | Variance |
| Revenue by product*: | | | | | | | | | | | | | | | |
| Aggregates | $ | 178,377 | | | $ | 176,929 | | | $ | 1,448 | | | 0.8 | % | | $ | 465,498 | | | $ | 447,159 | | | $ | 18,339 | | | 4.1 | % |
| Cement | 85,108 | | | 95,486 | | | (10,378) | | | (10.9) | % | | 195,972 | | | 209,334 | | | (13,362) | | | (6.4) | % |
| Ready-mix concrete | 179,261 | | | 173,035 | | | 6,226 | | | 3.6 | % | | 489,034 | | | 444,702 | | | 44,332 | | | 10.0 | % |
| Asphalt | 137,685 | | | 152,821 | | | (15,136) | | | (9.9) | % | | 275,150 | | | 283,225 | | | (8,075) | | | (2.9) | % |
| Paving and related services | 232,514 | | | 243,039 | | | (10,525) | | | (4.3) | % | | 470,648 | | | 451,133 | | | 19,515 | | | 4.3 | % |
| Other | (103,326) | | | (109,228) | | | 5,902 | | | 5.4 | % | | (188,484) | | | (169,941) | | | (18,543) | | | (10.9) | % |
| Total revenue | $ | 709,619 | | | $ | 732,082 | | | $ | (22,463) | | | (3.1) | % | | $ | 1,707,818 | | | $ | 1,665,612 | | | $ | 42,206 | | | 2.5 | % |
*Revenue by product includes intercompany and intracompany sales transferred at market value. The elimination of intracompany transactions is included in Other. Revenue from the liquid asphalt terminals is included in asphalt revenue.
Detail of our volumes and average selling prices by product in the three and nine months ended September 26, 2020 and September 28, 2019 were as follows:
| | | | | | | | | | | | | | | | | | | | | | | | | | | | | | | | | | | |
| | Three months ended | | | | |
| | September 26, 2020 | | September 28, 2019 | | | | |
| Volume(1) | | | | Volume(1) | | | | Percentage Change in |
| (in thousands) | | Pricing(2) | | (in thousands) | | Pricing(2) | | Volume | | Pricing |
| Aggregates | 16,383 | | | $ | 10.89 | | | 15,895 | | | $ | 11.13 | | | 3.1 | % | | (2.2) | % |
| Cement | 733 | | | 116.17 | | | 826 | | | 115.54 | | | (11.3) | % | | 0.5 | % |
| Ready-mix concrete | 1,531 | | | 117.12 | | | 1,546 | | | 111.94 | | | (1.0) | % | | 4.6 | % |
| Asphalt | 2,118 | | | 60.40 | | | 2,263 | | | 60.40 | | | (6.4) | % | | — | % |
| | | | | | | | | | | |
| | Nine months ended | | | | |
| | September 26, 2020 | | September 28, 2019 | | | | |
| Volume(1) | | | | Volume(1) | | | | Percentage Change in |
| (in thousands) | | Pricing(2) | | (in thousands) | | Pricing(2) | | Volume | | Pricing |
| Aggregates | 42,476 | | | $ | 10.96 | | | 40,630 | | | $ | 11.01 | | | 4.5 | % | | (0.5) | % |
| Cement | 1,686 | | | 116.22 | | | 1,821 | | | 114.95 | | | (7.4) | % | | 1.1 | % |
| Ready-mix concrete | 4,217 | | | 115.97 | | | 4,035 | | | 110.22 | | | 4.5 | % | | 5.2 | % |
| Asphalt | 4,281 | | | 59.69 | | | 4,280 | | | 59.00 | | | — | % | | 1.2 | % |
(1)Volumes are shown in tons for aggregates, cement and asphalt and in cubic yards for ready-mix concrete.
(2)Pricing is shown on a per ton basis for aggregates, cement and asphalt and on a per cubic yard basis for ready-mix concrete.
Revenue from aggregates increased $1.4 million and $18.3 million in the three and nine months ended September 26, 2020, respectively. In the third quarter of 2020, increases in our northern Texas and Virginia markets were partially offset by organic aggregate volumes declines in Missouri as flood repair work in 2020 was less than in 2019, and lower volumes in Kentucky due to COVID-19 impacts. Our average sales price in the third quarter of 2020 decreased over 2019 as the product mix shifted away from higher priced flood repair products to lower priced products. In the nine month period ended September 26, 2020, our aggregate volumes increased primarily due to acquisition volumes, and to a lesser extent, due to increased organic volumes. Aggregate volumes growth was attributable to organic growth in both the West and East segments. Organic aggregate volumes increased 1.3% in the first nine months of 2020 as compared to the same period a year ago, primarily due to increases in Texas, Intermountain West and Kansas markets. Aggregate average sales prices of $10.96 per ton decreased 0.5% in the first nine months of 2020 as compared to the first nine months of 2019, primarily due to lower priced products in our Missouri markets noted above.
Revenue from cement decreased $10.4 million and $13.4 million in the three and nine months ended September 26, 2020, respectively. In the three and nine months ended September 26, 2020, organic cement volumes decreased 11.3% and 7.4%, respectively, and organic cement average sales prices increased 0.5% and 1.1%, respectively, as compared to the same period in the prior year.
Revenue from ready-mix concrete increased $6.2 million and $44.3 million in the three and nine months ended September 26, 2020, respectively. In the three and nine months ended September 26, 2020, our ready-mix volumes decreased 1.0% and increased 4.5%, respectively, and our average sales prices increased 4.6% and 5.2%, respectively. These volume and price increases for the nine months ended September 26, 2020 occurred in both the West and East segments. Volumes in the Kansas and Intermountain geographies were impacted by more favorable weather conditions during the first nine months of 2020 as compared to 2019.
Revenue from asphalt decreased $15.1 million and $8.1 million in the three and nine months ended September 26, 2020, respectively. In the first nine months of 2020, organic pricing increased 1.2%, with strong pricing gains in the Kansas and Texas geographies. Further, in the first nine months of 2020, we had strong volume increases in north Texas offset by decreases in Kentucky due to COVID-19 impacts.
Other Financial Information
Loss on Debt Financings
In August 2020, we used the net proceeds from the offering of the 2029 Notes to redeem all of the outstanding 2023 Notes. In connection with that transaction, charges of $4.1 million were recognized in the three and nine months ended
September 26, 2020. The fees included $0.8 million for the write-off of unamortized original issue discount and $3.3 million for the write-off of unamortized deferred financing fees.
In March 2019, we used the net proceeds from the offering of the 2027 Notes to redeem all of the outstanding 2022 Notes. In connection with that transaction, charges of $14.6 million were recognized in the three and nine months ended September 28, 2019. The fees included $11.7 million for the applicable prepayment premium and $2.9 million for the write-off of unamortized deferred financing fees.
Income Tax Expense
Our income tax benefit was $19.6 million and $25.3 million in the three and nine months ended September 26, 2020, respectively, and our income tax expense was $45.6 million and $34.3 million in the three and nine months ended September 28, 2019, respectively. The effective tax rate for Summit Inc. differs from the federal rate primarily due to (1) unrecognized tax benefits, (2) state taxes, (3) tax depletion expense in excess of the expense recorded under U.S. GAAP, (4) the minority interest in the Summit Holdings partnership that is allocated outside of the Company and (5) various other items such as limitations on meals and entertainment, certain stock compensation and other costs. Additionally, in the first quarter of 2020, we recorded the impact of the Coronavirus Aid, Relief and Economic Stability Act ("CARES Act") enacted into law in late March 2020, which reduced our unrecognized tax benefits by approximately $9.5 million. In the third quarter of 2020, final regulations were issued clarifying portions of the Tax Cuts and Jobs Act of 2017 ("TCJA"). Under the provisions of the final regulations, we reversed our remaining unrecognized tax benefit of $32.9 million in the third quarter 2020.
The ultimate realization of deferred tax assets is dependent upon the generation of future taxable income during the periods in which those temporary differences become deductible, as well as consideration of tax-planning strategies we may seek to utilize net operating loss carryforwards that begin to expire in 2030.
As of September 26, 2020 and December 28, 2019, Summit Inc. had a valuation allowance of $1.7 million, which relates to certain deferred tax assets in taxable entities where realization is not more likely than not.
Segment results of operations
West Segment
| | | | | | | | | | | | | | | | | | | | | | | | | | | | | | | | | | | | | | | | | | | | | | | |
| | Three months ended | | | | | | Nine months ended | | | | |
| ($ in thousands) | September 26, 2020 | | September 28, 2019 | | Variance | | September 26, 2020 | | September 28, 2019 | | Variance |
| Net revenue | $ | 351,510 | | | $ | 331,501 | | | $ | 20,009 | | | 6.0 | % | | $ | 835,026 | | | $ | 773,036 | | | $ | 61,990 | | | 8.0 | % |
| Operating income | 72,280 | | | 58,501 | | | 13,779 | | | 23.6 | % | | 129,288 | | | 78,503 | | | 50,785 | | | 64.7 | % |
| Operating margin percentage | 20.6 | % | | 17.6 | % | | | | | | 15.5 | % | | 10.2 | % | | | | |
| Adjusted EBITDA (1) | $ | 95,470 | | | $ | 81,936 | | | $ | 13,534 | | | 16.5 | % | | $ | 196,881 | | | $ | 151,054 | | | $ | 45,827 | | | 30.3 | % |
(1)Adjusted EBITDA is a non-GAAP measure that we find helpful in monitoring the performance of our business. See "Non-GAAP Performance Measures" below for a reconciliation of Adjusted EBITDA to net income, which is the most directly comparable GAAP measure.
Net revenue in the West segment increased $20.0 million and $62.0 million in the three and nine months ended September 26, 2020, respectively, primarily due to increases in net revenues in all lines of business. Organic aggregate volumes increased 0.3% in the first nine months of 2020 as compared to the first nine months of 2019, and organic aggregates average sales prices increased 1.9%, primarily due to product mix. Organic ready-mix concrete volumes increased 1.0% and our organic ready-mix concrete average sales prices increased 5.2%.
The West segment’s operating income increased $13.8 million and $50.8 million in the three and nine months ended September 26, 2020, respectively. Adjusted EBITDA increased $13.5 million and $45.8 million in the three and nine months ended September 26, 2020, respectively. The increases in operating income and Adjusted EBITDA occurred as the weather conditions in 2020 have in general been more favorable as compared to 2019, which has resulted in operational efficiencies and increased sales volumes. The operating margin percentage in the West segment increased in the three and nine months ended September 26, 2020 as compared to the three and nine months ended September 28, 2019, due to the impact of the same factors noted above.
Gross revenue by product/ service was as follows:
| | | | | | | | | | | | | | | | | | | | | | | | | | | | | | | | | | | | | | | | | | | | | | | |
| | Three months ended | | | | | | Nine months ended | | | | |
| ($ in thousands) | September 26, 2020 | | September 28, 2019 | | Variance | | September 26, 2020 | | September 28, 2019 | | Variance |
| Revenue by product*: | | | | | | | | | | | | | | | |
| Aggregates | $ | 81,981 | | | $ | 73,063 | | | $ | 8,918 | | | 12.2 | % | | $ | 199,506 | | | $ | 185,789 | | | $ | 13,717 | | | 7.4 | % |
| Ready-mix concrete | 132,847 | | | 128,243 | | | 4,604 | | | 3.6 | % | | 361,541 | | | 340,349 | | | 21,192 | | | 6.2 | % |
| Asphalt | 100,409 | | | 99,023 | | | 1,386 | | | 1.4 | % | | 205,041 | | | 194,121 | | | 10,920 | | | 5.6 | % |
| Paving and related services | 159,307 | | | 142,115 | | | 17,192 | | | 12.1 | % | | 324,880 | | | 273,356 | | | 51,524 | | | 18.8 | % |
| Other | (84,234) | | | (75,940) | | | (8,294) | | | (10.9) | % | | (171,952) | | | (144,954) | | | (26,998) | | | (18.6) | % |
| Total revenue | $ | 390,310 | | | $ | 366,504 | | | $ | 23,806 | | | 6.5 | % | | $ | 919,016 | | | $ | 848,661 | | | $ | 70,355 | | | 8.3 | % |
*Revenue by product includes intercompany and intracompany sales transferred at market value. The elimination of intracompany transactions is included in “Other.” Revenue from the liquid asphalt terminals is included in asphalt revenue.
The West segment’s percent changes in sales volumes and pricing in the three and nine months ended September 26, 2020 from the three and nine months ended September 28, 2019 were as follows:
| | | | | | | | | | | | | | | | | | | | | | | |
| | Three months ended | | Nine months ended |
| Percentage Change in | | Percentage Change in |
| Volume | | Pricing | | Volume | | Pricing |
| Aggregates | 12.8 | % | | (0.6) | % | | 7.4 | % | | — | % |
| Ready-mix concrete | (0.3) | % | | 3.9 | % | | 1.0 | % | | 5.2 | % |
| Asphalt | (1.0) | % | | 2.4 | % | | 4.1 | % | | 2.5 | % |
Revenue from aggregates in the West segment increased $8.9 million and $13.7 million in the three and nine months ended September 26, 2020, respectively, due to an increase in sales volumes that more than offset a slight decreases in average sales price for the three months and nine months ended September 26, 2020. In the three months ended September 26, 2020, aggregate volumes increased 12.8%, primarily due to acquisition related volumes in Texas and Vancouver, as well as organic volume increases in our Intermountain markets, partially offset by decreases in organic volumes in Vancouver, Canada. In the nine months ended September 26, 2020, the 7.4% increase in aggregates volumes was primarily in our Texas markets which had organic growth coupled with increased acquisition volumes, and increased organic volumes in our Intermountain markets. For the three and nine months ended September 26, 2020, organic aggregate volumes decreased in the Vancouver, British Columbia area due to COVID-19 related delays in projects. Aggregates pricing for the three and nine months ended September 26, 2020 decreased 0.6% and remained flat, respectively, when compared to the same period in 2019 due to product mix primarily in our Texas markets, resulting from the impact of lower prices on acquisition related volumes.
Revenue from ready-mix concrete in the West segment increased $4.6 million and $21.2 million in the three and nine months ended September 26, 2020, respectively. For the three and nine months ended September 26, 2020, organic ready-mix concrete prices increased 3.9% and 5.2%, respectively. For the three and nine months ended September 26, 2020, our ready-mix concrete organic volumes decreased 0.3% and increased 1.0%, respectively, as volume increases in the Intermountain geographies in the three months ended September 26, 2020 were offset by volume decreases in Texas. We continue to see strong residential volumes in the Houston area, while volumes in the Permian basin area have decreased due to an economic slowdown in that area.
Revenue from asphalt in the West segment increased $1.4 million and $10.9 million in the three and nine months ended September 26, 2020, respectively. For the three months ended September 26, 2020, asphalt volumes decreased 1.0% while in the nine months ended September 26, 2020, asphalt volumes increased 4.1%. Average sales prices for asphalt increased 2.4% and 2.5% in the three and nine months ended September 26, 2020, respectively. Revenue for paving and related services in the West segment increased by $17.2 million and $51.5 million, respectively, in the three and nine months ended September 26, 2020, due to higher organic volumes in our north Texas markets, partially offset by lower organic volumes in our Intermountain geography and in Vancouver, British Columbia.
Prior to eliminations of intercompany transactions, the net effect of volume and pricing changes on gross revenue in the nine months ended September 26, 2020 was approximately $24.2 million and $21.6 million, respectively.
Our Austin business operates a liquid asphalt terminal in the Houston area which was damaged by Hurricane Harvey in 2017. The terminal commenced limited operations in the third quarter of 2018. In the nine months ended September 28, 2019, we received $1.9 million related to our business interruption claim, which is included in other income, net.
East Segment
| | | | | | | | | | | | | | | | | | | | | | | | | | | | | | | | | | | | | | | | | | | | | | | |
| | Three months ended | | | | | | Nine months ended | | | | |
| ($ in thousands) | September 26, 2020 | | September 28, 2019 | | Variance | | September 26, 2020 | | September 28, 2019 | | Variance |
| Net revenue | $ | 208,862 | | | $ | 235,355 | | | $ | (26,493) | | | (11.3) | % | | $ | 529,405 | | | $ | 530,508 | | | $ | (1,103) | | | (0.2) | % |
| Operating income | 29,296 | | | 55,521 | | | (26,225) | | | (47.2) | % | | 49,014 | | | 71,927 | | | (22,913) | | | (31.9) | % |
| Operating margin percentage | 14.0 | % | | 23.6 | % | | | | | | 9.3 | % | | 13.6 | % | | | | |
| Adjusted EBITDA (1) | $ | 56,943 | | | $ | 76,825 | | | $ | (19,882) | | | (25.9) | % | | $ | 119,900 | | | $ | 134,479 | | | $ | (14,579) | | | (10.8) | % |
(1)Adjusted EBITDA is a non-GAAP measure that we find helpful in monitoring the performance of our business. See "Non-GAAP Performance Measures" below for a reconciliation of Adjusted EBITDA to net income, which is the most directly comparable GAAP measure.
Net revenue in the East segment decreased $26.5 million and $1.1 million in the three and nine months ended September 26, 2020, respectively, as compared to the same period a year ago, as the decrease in asphalt and paving and services revenues exceeded the increase in ready-mix concrete revenues. Our asphalt volumes have decreased in both the three and nine month periods ended September 26, 2026 due to weakness in our Kentucky geography. Operating income decreased $26.2 million and $22.9 million in the three and nine months ended September 26, 2020, respectively, over the same period a year ago. The decrease in operating income for the three months ended September 26, 2020 is primarily due to lower margins on our asphalt and paving business, which resulted from decreased activity in Kentucky, as well as decreases in aggregate sales prices due mainly to product mix in Missouri and Kentucky. Adjusted EBITDA decreased $19.9 million and $14.6 million in the three and nine months ended September 26, 2020, respectively, due to the items relating to operating income noted above.
Operating margin percentage for the three and nine months ended September 26, 2020 decreased to 14.0% from 23.6% and decreased to 9.3% from 13.6%, respectively, from the comparable period a year ago, due to the items noted above.
Gross revenue by product/ service was as follows:
| | | | | | | | | | | | | | | | | | | | | | | | | | | | | | | | | | | | | | | | | | | | | | | |
| | Three months ended | | | | | | Nine months ended | | | | |
| ($ in thousands) | September 26, 2020 | | September 28, 2019 | | Variance | | September 26, 2020 | | September 28, 2019 | | Variance |
| Revenue by product*: | | | | | | | | | | | | | | | |
| Aggregates | $ | 96,396 | | | $ | 103,866 | | | $ | (7,470) | | | (7.2) | % | | $ | 265,992 | | | $ | 261,370 | | | $ | 4,622 | | | 1.8 | % |
| Ready-mix concrete | 46,414 | | | 44,792 | | | 1,622 | | | 3.6 | % | | 127,493 | | | 104,353 | | | 23,140 | | | 22.2 | % |
| Asphalt | 37,276 | | | 53,798 | | | (16,522) | | | (30.7) | % | | 70,109 | | | 89,104 | | | (18,995) | | | (21.3) | % |
| Paving and related services | 73,207 | | | 100,924 | | | (27,717) | | | (27.5) | % | | 145,768 | | | 177,777 | | | (32,009) | | | (18.0) | % |
| Other | (18,858) | | | (36,793) | | | 17,935 | | | 48.7 | % | | (19,021) | | | (36,497) | | | 17,476 | | | 47.9 | % |
| Total revenue | $ | 234,435 | | | $ | 266,587 | | | $ | (32,152) | | | (12.1) | % | | $ | 590,341 | | | $ | 596,107 | | | $ | (5,766) | | | (1.0) | % |
*Revenue by product includes intercompany and intracompany sales transferred at market value. The elimination of intracompany transactions is included in Other. Revenue from the liquid asphalt terminals is included in asphalt revenue.
The East segment’s percent changes in sales volumes and pricing in the three and nine months ended September 26, 2020 from the three and nine months ended September 28, 2019 were as follows:
| | | | | | | | | | | | | | | | | | | | | | | |
| | Three months ended | | Nine months ended |
| Percentage Change in | | Percentage Change in |
| Volume | | Pricing | | Volume | | Pricing |
| Aggregates | (5.0) | % | | (2.3) | % | | 2.2 | % | | (0.3) | % |
| Ready-mix concrete | (2.9) | % | | 6.8 | % | | 15.9 | % | | 5.4 | % |
| Asphalt | (17.8) | % | | (7.0) | % | | (9.9) | % | | (3.0) | % |
Revenue from aggregates in the East segment decreased $7.5 million in the three months ended September 26, 2020 and increased $4.6 million in the nine months ended September 26, 2020, respectively. In the three month period ended September 26, 2020, aggregate volumes and average sales price were both below prior year amounts as our volumes in Missouri were higher in 2019, due to more flood repair work in 2019 than in 2020. Aggregate volumes in the first nine months of 2020 increased 2.2%, primarily due to organic growth in our Kansas markets from wind farm and other large non-residential project activity, offset by volume decreases in our Missouri, Kentucky and Virginia markets. Our volumes decreased in Kentucky as the state continues to deal with lower tax revenues that preceded COVID-19, and those revenues further decreased after the onset of COVID-19, while decreases in our Virginia markets were weather related. Aggregates organic pricing decreased 2.2% and 0.3% in the three and nine months ended September 26, 2020, respectively. The decrease in pricing in the three month period ended September 26, 2020 is primarily due to change in mix, with more higher priced products sold in the three months ended September 28, 2019 than in the current year period related to flood repair work in Missouri in 2019 and increased by-product sales in Kentucky.
Revenue from ready-mix concrete in the East segment increased $1.6 million and $23.1 million in the three and nine months ended September 26, 2020, respectively, as compared to the same period in 2019, as our realized price increases overcame volume decreases. In the three months ended September 26, 2020, ready-mix concrete volumes decreased 2.9%, compared to prior year levels primarily due to lower volumes in Arkansas, whereas our average sales price increased by 6.8%. In the nine months ended September 26, 2020, ready-mix concrete volumes increased 15.9%, which mostly occurred in Kansas and Missouri, where we also realized strong increases in our average sales price.
Revenue from asphalt decreased $16.5 million and $19.0 million in the three and nine months ended September 26, 2020, respectively, when compared to the same period in 2019. The decreases were mainly attributable to lower volumes in Kentucky, due to the items mentioned above, which more than offset strong asphalt volumes in Kansas. Asphalt pricing decreased 3.0% in the nine months ended September 26, 2020, as lower prices occurred in most of our markets. Paving and related service revenue decreased $27.7 million and $32.0 million in the three and nine months ended September 26, 2020, respectively, primarily due to lower activity in Kentucky as noted above.
Prior to eliminations of intercompany transactions, the net effect of volume and pricing changes on gross revenue in the nine months ended September 26, 2020 was approximately $7.4 million and $1.3 million, respectively.
Cement Segment
| | | | | | | | | | | | | | | | | | | | | | | | | | | | | | | | | | | | | | | | | | | | | | | |
| | Three months ended | | | | | | Nine months ended | | | | |
| ($ in thousands) | September 26, 2020 | | September 28, 2019 | | Variance | | September 26, 2020 | | September 28, 2019 | | Variance |
| Net revenue | $ | 84,874 | | | $ | 98,991 | | | $ | (14,117) | | | (14.3) | % | | $ | 198,461 | | | $ | 220,844 | | | $ | (22,383) | | | (10.1) | % |
| Operating income | 23,975 | | | 31,504 | | | (7,529) | | | (23.9) | % | | 34,579 | | | 44,074 | | | (9,495) | | | (21.5) | % |
| Operating margin percentage | 28.2 | % | | 31.8 | % | | | | | | 17.4 | % | | 20.0 | % | | | | |
| Adjusted EBITDA (1) | $ | 35,086 | | | $ | 42,683 | | | $ | (7,597) | | | (17.8) | % | | $ | 63,172 | | | $ | 75,537 | | | $ | (12,365) | | | (16.4) | % |
(1)Adjusted EBITDA is a non-GAAP measure that we find helpful in monitoring the performance of our business. See "Non-GAAP Performance Measures" below for a reconciliation of Adjusted EBITDA to net income, which is the most directly comparable GAAP measure.
Net revenue in the Cement segment decreased $14.1 million and $22.4 million primarily due to decreased organic cement volumes of 11.3% and 7.4% in the three and nine months ended September 26, 2020, respectively. In addition, due to an explosion in April 2020 that shut down our solid waste processing facility, revenue from that facility is below 2019 levels for both the three and nine month periods ended September 26, 2020.
Operating income decreased $7.5 million and $9.5 million during the three and nine months ended September 26, 2020, respectively. Adjusted EBITDA decreased $7.6 million and $12.4 million in the three and nine months ended September 26, 2020, respectively. Our overall operating costs decreased in 2020 as our sales volumes decreased. Our production volume was lower in the third quarter of 2020 as compared to the same period in 2019, which resulted in higher per unit production costs included in cost of revenue. Our solid waste processing facility that provides fuel for one of our plants remained closed to processing solid waste due to an explosion in April 2020. We expect that facility to fully reopen during the fourth quarter of 2020.
Operating margin percentage for the three and nine months ended September 26, 2020 decreased to 28.2% from 31.8% and decreased to 17.4% from 20.0%, respectively, from the comparable period a year ago. The decreased operating margin for
the nine months ended September 26, 2020 was primarily due to the same factors noted above. Production levels in the first nine months of 2020 were slightly higher than in 2019.
Gross revenue by product was as follows:
| | | | | | | | | | | | | | | | | | | | | | | | | | | | | | | | | | | | | | | | | | | | | | | |
| | Three months ended | | | | | | Nine months ended | | | | |
| ($ in thousands) | September 26, 2020 | | September 28, 2019 | | Variance | | September 26, 2020 | | September 28, 2019 | | Variance |
| Revenue by product*: | | | | | | | | | | | | | | | |
| Cement | $ | 85,108 | | | $ | 95,486 | | | $ | (10,378) | | | (10.9) | % | | $ | 195,972 | | | $ | 209,334 | | | $ | (13,362) | | | (6.4) | % |
| Other | (234) | | | 3,505 | | | (3,739) | | | (106.7) | % | | 2,489 | | | 11,510 | | | (9,021) | | | (78.4) | % |
| Total revenue | $ | 84,874 | | | $ | 98,991 | | | $ | (14,117) | | | (14.3) | % | | $ | 198,461 | | | $ | 220,844 | | | $ | (22,383) | | | (10.1) | % |
*Revenue by product includes intercompany and intracompany sales transferred at market value. Revenue from waste processing and the elimination of intracompany transactions is included in Other.
The Cement segment’s percent changes in sales volumes and pricing in the three and nine months ended September 26, 2020 from the three and nine months ended September 28, 2019 were as follows:
| | | | | | | | | | | | | | | | | | | | | | | |
| | Three months ended | | Nine months ended |
| Percentage Change in | | Percentage Change in |
| Volume | | Pricing | | Volume | | Pricing |
| Cement | (11.3) | % | | 0.5 | % | | (7.4) | % | | 1.1 | % |
Revenue from cement decreased $10.4 million and $13.4 million in the three and nine months ended September 26, 2020, respectively, as volume decreases of 11.3% and 7.4%, respectively, were only partially offset by small organic cement pricing gains in the three and nine months ended September 26, 2020. We believe the decreases in volume are the result of COVID-19, and expect volumes for 2020 to be below 2019 levels. Further, we have historically implemented cement pricing increases in April each year; however, in 2020, those increases were deferred until June 1 as a result of COVID-19.
Liquidity and Capital Resources
Our primary sources of liquidity include cash on-hand, cash provided by operations, amounts available for borrowing under our senior secured credit facilities and capital-raising activities in the debt and capital markets. As of September 26, 2020, we had $288.8 million in cash and cash equivalents and $509.7 million of working capital compared to $311.3 million and $497.0 million, respectively, at December 28, 2019. Working capital is calculated as current assets less current liabilities. There were no restricted cash balances as of September 26, 2020 or December 28, 2019. We had no outstanding borrowings on our senior secured revolving credit facility, which had borrowing capacity of $329.1 million as of September 26, 2020, which is net of $15.9 million of outstanding letters of credit and is fully available to us within the terms and covenant requirements of our credit agreement governing the senior secured credit facilities (the “Credit Agreement”).
Given the seasonality of our business, we typically experience significant fluctuations in working capital needs and balances throughout the year. Our working capital requirements generally increase during the first half of the year as we build up inventory and focus on repair and maintenance and other set-up costs for the upcoming season. Working capital levels then decrease as the construction season winds down and we enter the winter months, which is when we see significant inflows of cash from the collection of receivables.
Our acquisition strategy has historically required us to raise capital through equity issuances or debt financings. As of September 26, 2020 and December 28, 2019, our long-term borrowings totaled $1.9 billion for which we incurred $21.5 million and $68.4 million of interest expense for the three and nine months ended September 26, 2020, respectively, and $25.3 million and $77.2 million for the three and nine months ended September 28, 2019, respectively. We expect that normal operating cash flow will be sufficient to fund our seasonal working capital needs and certain acquisitions. We had no outstanding borrowings on the revolving credit facility as of September 26, 2020.
Notwithstanding the challenges associated with COVID-19, we believe we have access to sufficient financial resources from our liquidity sources to fund our business and operations, including contractual obligations, capital expenditures and debt service obligations, for at least the next twelve months. Our growth strategy contemplates future acquisitions for which we believe we have sufficient access to capital.
We and our affiliates may from time to time purchase our outstanding debt through open market purchases, privately negotiated transactions or otherwise. Purchases or retirement of debt, if any, will depend on prevailing market conditions, liquidity requirements, contractual restrictions and other factors. The amounts involved may be material.
Indebtedness
Please refer to the notes to the consolidated interim financial statements for detailed information about our long-term debt, scheduled maturities of long-term debt and affirmative and negative covenants, including the maximum allowable consolidated first lien net leverage ratio. As of September 26, 2020, we were in compliance with all debt covenants.
At September 26, 2020 and December 28, 2019, $1.9 billion of total debt was outstanding under our respective debt agreements. Summit LLC has senior secured credit facilities that provide for term loans in an aggregate amount of $650.0 million and revolving credit commitments in an aggregate amount of $345.0 million (the “Senior Secured Credit Facilities”). Summit LLC’s domestic wholly-owned subsidiary companies are named as guarantors of the Senior Notes and the Senior Secured Credit Facilities. Certain other partially-owned subsidiaries, and the wholly-owned Canadian subsidiary, Mainland Sand & Gravel ULC, do not guarantee the Senior Notes or Senior Secured Credit Facilities. Summit LLC has pledged substantially all of its assets as collateral for the Senior Secured Credit Facilities.
On February 28, 2019, Summit LLC entered into Incremental Amendment No. 4 to the Credit Agreement which, among other things, increased the total amount available under the revolving credit facility to $345.0 million and extended the maturity date of the Credit Agreement to February 2024.
On March 15, 2019, Summit LLC and Summit Finance (together, the “Issuers”) issued the 2027 Notes, at 100.0% of their par value with proceeds of $296.3 million, net of related fees and expenses. Interest on the 2027 Notes is payable semi-annually on March 15 and September 15 of each year commencing on September 15, 2019. In March 2019, using the proceeds from the 2027 Notes, all of the 2022 Notes were redeemed at a price equal to par plus an applicable premium and the indenture under which the 2022 Notes were issued was satisfied and discharged. As a result of the extinguishment, charges of $14.6 million were recognized in the quarter ended March 30, 2019, which included charges of $11.7 million for the applicable redemption premium and $2.9 million for the write-off of deferred financing fees.
On August 11, 2020, the Issuers issued the 2029 Notes, at 100.0% of their par value with proceeds of $690.4 million, net of related fees and expenses. Interest on the 2029 Notes is payable semi-annually on January 15 and July 15 of each year commencing on January 15, 2021. In August 2020, using the proceeds from the 2029 Notes, all of the 2023 Notes were redeemed at a price equal to par and the indenture under which the 2023 Notes were issued was satisfied and discharged. As a result of the extinguishment, charges of $4.1 million were recognized in the quarter ended September 26, 2020, which included charges of $0.8 million for the write-off of original issue discount and $3.3 million for the write-off of deferred financing fees.
Cash Flows
The following table summarizes our net cash used in or provided by operating, investing and financing activities and our capital expenditures in the nine months ended September 26, 2020 and September 28, 2019:
| | | | | | | | | | | |
| | Summit Inc. |
| ($ in thousands) | September 26, 2020 | | September 28, 2019 |
| Net cash provided by: | | | |
| Operating activities | $ | 218,039 | | | $ | 163,843 | |
| Investing activities | (252,958) | | | (129,776) | |
| Financing activities | 12,573 | | | 19,840 | |
Operating activities
During the nine months ended September 26, 2020, cash provided by operating activities was $218.0 million primarily as a result of:
•Net income of $104.9 million, increased by non-cash expenses, including $164.4 million of depreciation, depletion, amortization and accretion expense and $23.1 million of share-based compensation.
•Billed and unbilled accounts receivable increased by $79.3 million in the first nine months of 2020 as a result of the seasonality of our business. The majority of our sales occur in the spring, summer and fall and we typically incur an increase in accounts receivable (net billed and unbilled) during the second and third quarters of each year. This amount is typically converted to cash in the fourth and first quarters.
•The timing of payments associated with accounts payable and accrued expenses of cash, which is consistent with the seasonality of our business whereby we build-up inventory levels and incur repairs and maintenance costs to ready the business for increased sales volumes in the summer and fall. These costs are typically incurred in the first half of the year and paid by year-end. In addition, we made $86.4 million of interest payments in the nine months ended September 26, 2020.
During the nine months ended September 28, 2019, cash provided by operating activities was $163.8 million primarily as a result of:
•Net income of $24.7 million, increased by non-cash expenses, including $167.0 million of depreciation, depletion, amortization and accretion expense and $15.4 million of share-based compensation.
•Billed and unbilled accounts receivable increased by $152.3 million in the first nine months of 2019 as a result of the seasonality of our business. The majority of our sales occur in the spring, summer and fall and we typically incur an increase in accounts receivable (net billed and unbilled) during the second and third quarters of each year. This amount is typically converted to cash in the fourth and first quarters.
•The timing of payments associated with accounts payable and accrued expenses of cash, which is consistent with the seasonality of our business whereby we build-up inventory levels and incur repairs and maintenance costs to ready the business for increased sales volumes in the summer and fall. These costs are typically incurred in the first half of the year and paid by year-end. In addition, we made $89.8 million of interest payments in the nine months ended September 28, 2019.
Investing activities
During the nine months ended September 26, 2020, cash used for investing activities was $253.0 million, of which $123.2 million related to three acquisitions completed in the period and $140.0 million was invested in capital expenditures, which was partially offset by $8.8 million of proceeds from asset sales.
During the nine months ended September 28, 2019, cash used for investing activities was $129.8 million, of which $2.8 million related to the one acquisition completed in the period and $139.8 million was invested in capital expenditures, which was partially offset by $13.0 million of proceeds from asset sales.
Financing activities
During the nine months ended September 26, 2020, cash provided by financing activities was $12.6 million. We received $700.0 million from the issuance of the 2029 Notes, which was offset by $10.4 million payments on acquisition-related liabilities and $666.9 million of payments on debt, including the retirement of the 2023 Notes.
During the nine months ended September 28, 2019, cash provided by financing activities was $19.8 million. We received $2.6 million of proceeds from stock option exercises and $300.0 million from proceeds from debt issuance, which was offset by $11.0 million of payments on acquisition-related liabilities and $264.9 million of payments on debt.
Cash paid for capital expenditures
We paid cash of approximately $140.0 million in capital expenditures in the nine months ended September 26, 2020 compared to $139.8 million in the nine months ended September 28, 2019.
We currently estimate that we will invest between $175 million to $185 million in capital expenditures in 2020, which includes $50 million to $60 million for our greenfield projects. We increased our capital expenditure estimate from previously disclosed amounts as we invested in reserves subsequent to quarter end, as well as incremental capital purchases to service demand in high growth markets. The timing of our greenfield expenditures is dependent upon the timing of when permits may be issued. We expect to fund our capital expenditure program through cash on hand, cash from operations, outside financing arrangements and available borrowings under our revolving credit facility.
Tax Receivable Agreement
When the Company purchases LP Units for cash or LP Units are exchanged for shares of Class A common stock, this results in increases in the Company’s share of the tax basis of the tangible and intangible assets of Summit Holdings. These increases in tax basis may increase, for tax purposes, depreciation and amortization deductions and therefore reduce the amount of tax that Summit Inc. would otherwise be required to pay in the future. In connection with our initial public offering, we entered into a TRA with the holders of the LP Units that provides for the payment by Summit Inc. to exchanging holders of LP Units of 85% of the benefits, if any, that Summit Inc. actually realizes (or, under certain circumstances such as an early termination of the TRA is deemed to realize) as a result of these increases in tax basis and certain other tax benefits related to entering into the TRA, including tax benefits attributable to payments under the TRA. The increases in tax basis as a result of an exchange of LP Units for shares of Class A common stock, as well as the amount and timing of any payments under the TRA, are difficult to accurately estimate, as they will vary depending upon a number of factors, including the timing of the exchanges, the price of our Class A common stock at the time of the exchange, the extent to which the exchanges are taxable, the amount and timing of our income and the effective tax rate.
We anticipate funding payments under the TRA from cash flows from operations, available cash and available borrowings under our Senior Secured Revolving Credit Facilities. As of September 26, 2020, we had accrued $328.0 million as TRA liability in our consolidated financial statements. We do not expect significant payments on our TRA liability to occur within the next twelve months.
Based upon a $16.16 per share price of our Class A common stock, the closing price of our stock on the last trading day of the three months ended September 26, 2020, and a contractually defined discount rate of 1.57%, we estimate that if Summit Inc. were to exercise its right to terminate the TRA, the aggregate amount required to settle the TRA would be approximately $314.6 million. Estimating the amount and the timing of payments that may be made under the TRA is by its nature difficult and imprecise, insofar as the amounts payable depends on a variety of factors, including, but not limited to, the timing of future exchanges, our stock price at the date of the exchange and the timing of the generation of future taxable income. The increases in tax basis as a result of an exchange, as well as the amount and timing of any payments under the TRA, will vary depending on a variety of factors.
Commitments and contingencies
We are party to certain legal actions arising from the ordinary course of business activities. Accruals are recorded when the outcome is probable and can be reasonably estimated. While the ultimate results of claims and litigation cannot be predicted with certainty, management expects that the ultimate resolution of all pending or threatened claims and litigation will not have a material effect on our consolidated financial position, results of operations or liquidity. We record legal fees as incurred.
Environmental Remediation—Our operations are subject to and affected by federal, state, provincial and local laws and regulations relating to the environment, health and safety and other regulatory matters. These operations require environmental operating permits, which are subject to modification, renewal and revocation. We regularly monitor and review its operations, procedures and policies for compliance with these laws and regulations. Despite these compliance efforts, risk of environmental liability is inherent in the operation of our business, as it is with other companies engaged in similar businesses and there can be no assurance that environmental liabilities and noncompliance will not have a material adverse effect on our consolidated financial condition, results of operations or liquidity.
Other—We are obligated under various firm purchase commitments for certain raw materials and services that are in the ordinary course of business. Management does not expect any significant changes in the market value of these goods and services during the commitment period that would have a material adverse effect on the financial condition, results of operations, and cash flows of the Company. The terms of the purchase commitments generally approximate one year.
Off-Balance sheet arrangements
As of September 26, 2020, we had no material off-balance sheet arrangements.
New Accounting Pronouncements Not Yet Adopted
In August 2018, the FASB issued ASU No. 2018-14, Compensation-Retirement Benefits-Defined Benefit Plans-General (Subtopic 715-20): Disclosure Framework-Changes to the Disclosure Requirements for Defined Benefit Plans, which modifies the disclosure requirements for employer sponsored defined benefit and other postretirement benefits plans. The ASU
is effective for fiscal years beginning after December 15, 2020 and interim periods within those fiscal years. Early adoption is permitted. We are evaluating the additional disclosure requirements and are beginning to assess the impact of adopting this ASU.
Non-GAAP Performance Measures
We evaluate our operating performance using metrics that we refer to as “Adjusted EBITDA,” “Adjusted Cash Gross Profit” and “Adjusted Cash Gross Profit Margin” which are not defined by U.S. GAAP and should not be considered as an alternative to earnings measures defined by U.S. GAAP. We define Adjusted EBITDA as EBITDA, adjusted to exclude accretion, loss on debt financings, transaction costs, non-cash compensation and certain other non-cash and non-operating items. We define Adjusted Cash Gross Profit as operating income before general and administrative expenses, depreciation, depletion, amortization and accretion and transaction costs and Adjusted Cash Gross Profit Margin as Adjusted Cash Gross Profit as a percentage of net revenue.
We present Adjusted EBITDA, Adjusted Cash Gross Profit and Adjusted Cash Gross Profit Margin for the convenience of investment professionals who use such metrics in their analyses. The investment community often uses these metrics to assess the operating performance of a company’s business and to provide a consistent comparison of performance from period to period. We use these metrics, among others, to assess the operating performance of our individual segments and the consolidated company.
Non-GAAP financial measures are not standardized; therefore, it may not be possible to compare such financial measures with other companies’ non-GAAP financial measures having the same or similar names. We strongly encourage investors to review our consolidated financial statements in their entirety and not rely on any single financial measure.
The tables below reconcile our net income (loss) to EBITDA and Adjusted EBITDA, present Adjusted EBITDA by segment and reconcile operating income to Adjusted Cash Gross Profit for the periods indicated:
| | | | | | | | | | | | | | | | | | | | | | | | | | | | | |
| Reconciliation of Net Income (Loss) to Adjusted EBITDA | Three months ended September 26, 2020 |
| by Segment | West | | East | | Cement | | Corporate | | Consolidated |
| ($ in thousands) | | | | | | | | | |
| Net income (loss) | $ | 72,871 | | | $ | 31,013 | | | $ | 27,324 | | | $ | (38,439) | | | $ | 92,769 | |
| Interest (income) expense (1) | (1,192) | | | (649) | | | (3,393) | | | 29,857 | | | 24,623 | |
| Income tax expense (benefit) | 937 | | | (193) | | | — | | | (20,357) | | | (19,613) | |
| Depreciation, depletion and amortization | 22,973 | | | 22,346 | | | 11,066 | | | 979 | | | 57,364 | |
| EBITDA | $ | 95,589 | | | $ | 52,517 | | | $ | 34,997 | | | $ | (27,960) | | | $ | 155,143 | |
| Accretion | 144 | | | 457 | | | 89 | | | — | | | 690 | |
| Loss on debt financings | — | | | — | | | — | | | 4,064 | | | 4,064 | |
| | | | | | | | | |
| | | | | | | | | |
| Transaction costs | — | | | — | | | — | | | 445 | | | 445 | |
| Non-cash compensation | — | | | — | | | — | | | 13,322 | | | 13,322 | |
| Other | (263) | | | 3,969 | | | — | | | 377 | | | 4,083 | |
| Adjusted EBITDA | $ | 95,470 | | | $ | 56,943 | | | $ | 35,086 | | | $ | (9,752) | | | $ | 177,747 | |
| | | | | | | | | | | | | | | | | | | | | | | | | | | | | |
| Reconciliation of Net Income (Loss) to Adjusted EBITDA | Nine months ended September 26, 2020 |
| by Segment | West | | East | | Cement | | Corporate | | Consolidated |
| ($ in thousands) | | | | | | | | | |
| Net income (loss) | $ | 130,409 | | | $ | 52,152 | | | $ | 44,432 | | | $ | (122,063) | | | $ | 104,930 | |
| Interest (income) expense (1) | (2,479) | | | (1,651) | | | (9,685) | | | 91,864 | | | 78,049 | |
| Income tax expense (benefit) | 1,524 | | | (358) | | | — | | | (26,499) | | | (25,333) | |
| Depreciation, depletion and amortization | 66,707 | | | 64,080 | | | 28,165 | | | 2,960 | | | 161,912 | |
| EBITDA | $ | 196,161 | | | $ | 114,223 | | | $ | 62,912 | | | $ | (53,738) | | | $ | 319,558 | |
| Accretion | 375 | | | 1,213 | | | 260 | | | — | | | 1,848 | |
| Loss on debt financings | — | | | — | | | — | | | 4,064 | | | 4,064 | |
| | | | | | | | | |
| Transaction costs | — | | | — | | | — | | | 1,517 | | | 1,517 | |
| Non-cash compensation | — | | | — | | | — | | | 23,119 | | | 23,119 | |
| Other | 345 | | | 4,464 | | | — | | | (522) | | | 4,287 | |
| Adjusted EBITDA | $ | 196,881 | | | $ | 119,900 | | | $ | 63,172 | | | $ | (25,560) | | | $ | 354,393 | |
| | | | | | | | | | | | | | | | | | | | | | | | | | | | | |
| Reconciliation of Net Income (Loss) to Adjusted EBITDA | Three months ended September 28, 2019 |
| by Segment | West | | East | | Cement | | Corporate | | Consolidated |
| ($ in thousands) | | | | | | | | | |
| Net income (loss) | $ | 56,829 | | | $ | 56,640 | | | $ | 34,303 | | | $ | (89,535) | | | $ | 58,237 | |
| Interest expense (income) (1) | 411 | | | 182 | | | (2,731) | | | 31,055 | | | 28,917 | |
| Income tax expense | 1,144 | | | 26 | | | — | | | 44,432 | | | 45,602 | |
| Depreciation, depletion and amortization | 23,171 | | | 19,406 | | | 10,957 | | | 1,041 | | | 54,575 | |
| EBITDA | $ | 81,555 | | | $ | 76,254 | | | $ | 42,529 | | | $ | (13,007) | | | $ | 187,331 | |
| Accretion | 136 | | | 262 | | | 154 | | | — | | | 552 | |
| | | | | | | | | |
| | | | | | | | | |
| | | | | | | | | |
| Transaction costs | 1 | | | — | | | — | | | 750 | | | 751 | |
| Non-cash compensation | — | | | — | | | — | | | 4,819 | | | 4,819 | |
| Other | 244 | | | 309 | | | — | | | (689) | | | (136) | |
| Adjusted EBITDA | $ | 81,936 | | | $ | 76,825 | | | $ | 42,683 | | | $ | (8,127) | | | $ | 193,317 | |
| | | | | | | | | | | | | | | | | | | | | | | | | | | | | |
| Reconciliation of Net Income (Loss) to Adjusted EBITDA | Nine months ended September 28, 2019 |
| by Segment | West | | East | | Cement | | Corporate | | Consolidated |
| ($ in thousands) | | | | | | | | | |
| Net income (loss) | $ | 78,016 | | | $ | 73,448 | | | $ | 51,652 | | | $ | (178,390) | | | $ | 24,726 | |
| Interest expense (income) (1) | 1,905 | | | 2,237 | | | (7,395) | | | 91,676 | | | 88,423 | |
| Income tax expense | 1,478 | | | 144 | | | — | | | 32,650 | | | 34,272 | |
| Depreciation, depletion and amortization | 69,751 | | | 58,851 | | | 30,830 | | | 2,985 | | | 162,417 | |
| EBITDA | $ | 151,150 | | | $ | 134,680 | | | $ | 75,087 | | | $ | (51,079) | | | $ | 309,838 | |
| Accretion | 405 | | | 868 | | | 450 | | | — | | | 1,723 | |
| Loss on debt financings | — | | | — | | | — | | | 14,565 | | | 14,565 | |
| | | | | | | | | |
| | | | | | | | | |
| Transaction costs | 12 | | | — | | | — | | | 1,437 | | | 1,449 | |
| Non-cash compensation | — | | | — | | | — | | | 15,424 | | | 15,424 | |
| Other | (513) | | | (1,069) | | | — | | | (1,046) | | | (2,628) | |
| Adjusted EBITDA | $ | 151,054 | | | $ | 134,479 | | | $ | 75,537 | | | $ | (20,699) | | | $ | 340,371 | |
(1)The reconciliation of net income (loss) to Adjusted EBITDA is based on the financial results of Summit Inc. and its subsidiaries, which was $0.1 million and $0.2 million less than Summit LLC and its subsidiaries in the three and nine months ended September 26, 2020, respectively, and $0.1 million and $0.4 million less in the three and nine months ended September 28, 2019, respectively, due to interest expense associated with a deferred consideration obligation, which is an obligation of Summit Holdings and is thus excluded from Summit LLC’s consolidated interest expense.
| | | | | | | | | | | |
| Reconciliation of Working Capital | September 26, 2020 | | December 28, 2019 |
| ($ in thousands) | | | |
| Total current assets | $ | 865,541 | | | $ | 796,281 | |
| Less total current liabilities | (355,867) | | | (299,297) | |
| Working capital | $ | 509,674 | | | $ | 496,984 | |
| | | | | | | | | | | | | | | | | | | | | | | |
| | Three months ended | | Nine months ended |
| Reconciliation of Operating Income to Adjusted Cash Gross Profit | September 26, 2020 | | September 28, 2019 | | September 26, 2020 | | September 28, 2019 |
| ($ in thousands) | | | | | | | |
| Operating income | $ | 100,617 | | | $ | 130,881 | | | $ | 158,957 | | | $ | 153,632 | |
| General and administrative expenses | 81,499 | | | 62,344 | | | 218,267 | | | 190,915 | |
| Depreciation, depletion, amortization and accretion | 58,054 | | | 55,127 | | | 163,760 | | | 164,140 | |
| Transaction costs | 445 | | | 751 | | | 1,517 | | | 1,449 | |
| Adjusted Cash Gross Profit (exclusive of items shown separately) | $ | 240,615 | | | $ | 249,103 | | | $ | 542,501 | | | $ | 510,136 | |
| Adjusted Cash Gross Profit Margin (exclusive of items shown separately) (1) | 37.3 | % | | 37.4 | % | | 34.7 | % | | 33.5 | % |
(1)Adjusted Cash Gross Profit Margin, which we define as Adjusted Cash Gross Profit as a percentage of net revenue.
ITEM 3. QUANTITATIVE AND QUALITATIVE DISCLOSURES ABOUT MARKET RISK
We are exposed to certain market risks arising from transactions that are entered into in the normal course of business. Our operations are highly dependent upon the interest rate-sensitive construction industry as well as the general economic environment. Consequently, these marketplaces could experience lower levels of economic activity in an environment of rising interest rates or escalating costs. For a discussion of quantitative and qualitative disclosures about market risk, please refer to the Annual Report from which our exposure to market risk has not materially changed.
ITEM 4. CONTROLS AND PROCEDURES
Disclosure Controls and Procedures
Summit Inc.
Summit Inc. maintains disclosure controls and procedures (as such term is defined in Rules 13a-15(e) and 15d-15(e) under the Securities Exchange Act of 1934, as amended (the “Exchange Act”)), that are designed to ensure that information required to be disclosed in Summit Inc.’s reports under the Exchange Act, is recorded, processed, summarized and reported within the time periods specified in the SEC’s rules and forms, and that such information is accumulated and communicated to Summit Inc.’s management, including its Chief Executive Officer and Chief Financial Officer, as appropriate, to allow timely decisions regarding required disclosure. Any controls and procedures, no matter how well designed and operated, can provide only reasonable, not absolute, assurance of achieving the desired control objectives. Summit Inc.’s management, with the participation of its Chief Executive Officer and Chief Financial Officer, has evaluated the effectiveness of Summit Inc.’s disclosure controls and procedures as of September 26, 2020. Based upon that evaluation, Summit Inc.’s Chief Executive Officer and Chief Financial Officer concluded that, as of September 26, 2020, Summit Inc.’s disclosure controls and procedures were effective to accomplish their objectives at the reasonable assurance level.
Summit LLC
Summit LLC maintains disclosure controls and procedures (as such term is defined in Rules 13a-15(e) and 15d-15(e) under the Exchange Act) that are designed to ensure that information required to be disclosed in Summit LLC’s reports under the Exchange Act, is recorded, processed, summarized and reported within the time periods specified in the SEC’s rules and forms, and that such information is accumulated and communicated to Summit LLC’s management, including its Chief Executive Officer and Chief Financial Officer, as appropriate, to allow timely decisions regarding required disclosure. Any controls and procedures, no matter how well designed and operated, can provide only reasonable, not absolute, assurance of achieving the desired control objectives. Summit LLC’s management, with the participation of its Chief Executive Officer and Chief Financial Officer, has evaluated the effectiveness of Summit LLC’s disclosure controls and procedures as of September 26, 2020. Based upon that evaluation, Summit LLC’s Chief Executive Officer and Chief Financial Officer concluded that, as of September 26, 2020, Summit LLC’s disclosure controls and procedures were effective to accomplish their objectives at the reasonable assurance level.
Changes in Internal Control over Financial Reporting
Summit Inc.
There was no change in Summit Inc.’s internal control over financial reporting (as such term is defined in Rules 13a-15(f) and 15d-15(f) under the Exchange Act) that occurred during its last fiscal quarter that has materially affected, or is reasonably likely to materially affect, Summit Inc.’s internal control over financial reporting.
Summit LLC
There was no change in Summit LLC’s internal control over financial reporting (as such term is defined in Rules 13a-15(f) and 15d-15(f) under the Exchange Act) that occurred during its last fiscal quarter that has materially affected, or is reasonably likely to materially affect, Summit LLC’s internal control over financial reporting.
PART II—OTHER INFORMATION
ITEM 1. LEGAL PROCEEDINGS
We are party to certain legal actions arising from the ordinary course of business activities. Accruals are recorded when the outcome is probable and can be reasonably estimated. While the ultimate results of claims and litigation cannot be predicted with certainty, management expects that the ultimate resolution of all current pending or threatened claims and litigation will not have a material effect on our results of operations, financial position or liquidity.
In March 2018, we were notified of an investigation by the Canadian Competition Bureau (the “CCB”) into pricing practices by certain asphalt paving contractors in British Columbia, including Winvan Paving, Ltd. (“Winvan”). We believe the investigation is focused on time periods prior to our April 2017 acquisition of Winvan and we are cooperating with the CCB. Although we currently do not believe this matter will have a material adverse effect on our business, financial condition or results of operations, we are currently not able to predict the ultimate outcome or cost of the investigation.
ITEM 1A. RISK FACTORS
In addition to the other information set forth in this report, you should carefully consider the factors discussed in the section entitled “Risk Factors” in the Annual Report, as updated by the information disclosed in the section entitled “Risk Factors” in our Quarterly Report on Form 10-Q for the fiscal period ended March 28, 2020, which could materially affect the Company’s business, financial condition, operating results or liquidity or future results. The risks described in the Annual Report and in our Quarterly Report on Form 10-Q for the fiscal period ended March 28, 2020 are not the only risks facing the Company. Additional risks and uncertainties not currently known to the Company or that it currently deems to be immaterial also may materially adversely affect its results of operations, financial condition or liquidity. There have been no material changes to the risk factors disclosed in the Annual Report, as updated by the Quarterly Report on Form 10-Q for the fiscal period ended March 28, 2020.
ITEM 2. UNREGISTERED SALES OF EQUITY SECURITIES AND USE OF PROCEEDS
None.
ITEM 3. DEFAULTS UPON SENIOR SECURITIES
None.
ITEM 4. MINE SAFETY DISCLOSURES
The information concerning mine safety violations and other regulatory matters required by Section 1503(a) of the Dodd-Frank Wall Street Reform and Consumer Protection Act and Item 104 of Regulation S-K (17 CFR 229.104) is included in Exhibit 95.1 to this report.
ITEM 5. OTHER INFORMATION
None.
ITEM 6. EXHIBITS
| | | | | |
| 3.1 | |
| 3.2 | |
| 3.3 | |
| 3.4 | |
| 4.1 | Indenture, dated as of August 11, 2020, by and among Summit Materials, LLC, Summit Materials Finance Corp., the subsidiary guarantors on the signature pages thereto and Wilmington Trust, National Association, as trustee, (incorporated by reference to Exhibit 4.1 to the Registrants’ Current Report on Form 8-K, filed August 11, 2020 (File No. 001-36873)). |
| 4.2 | |
| 10.1*† | |
| 10.2*† | |
| 10.3† | |
10.4† | |
10.5† | |
| 31.1* | |
| 31.2* | |
| 31.3* | |
| 31.4* | |
| 32.1** | |
| 32.2** | |
| 32.3** | |
| 32.4** | |
| 95.1* | |
| 99.1* | |
| 101.INS* | Inline XBRL Instance Document - the instance document does not appear in the interactive data file because XBRL tags are embedded within the inline XBRL document |
| 101.SCH* | Inline XBRL Taxonomy Extension Schema Document |
| 101.CAL* | Inline XBRL Taxonomy Extension Calculation Linkbase Document |
| 101.DEF* | Inline XBRL Taxonomy Extension Definition Linkbase Document |
| 101.LAB* | Inline XBRL Taxonomy Extension Label Linkbase Document |
| | | | | |
| 101.PRE* | Inline XBRL Taxonomy Extension Presentation Linkbase Document |
104.1*
| Cover Page from the Company’s Quarterly Report on Form 10-Q for the quarter ended September 26, 2020, formatted in Inline XBRL (and contained in Exhibit 101).
|
* Filed herewith
** Furnished herewith
† Indicates management contract or compensatory plan or arrangement
The agreements and other documents filed as exhibits to this report are not intended to provide factual information or other disclosure other than with respect to the terms of the agreements or other documents themselves, and you should not rely on them other than for that purpose. In particular, any representations and warranties made by us in these agreements or other documents were made solely within the specific context of the relevant agreement or document and may not describe the actual state of affairs as of the date they were made or at any other time.
SIGNATURES
Pursuant to the requirements of the Securities Exchange Act of 1934, the registrants have duly caused this report to be signed on their behalf by the undersigned, thereunto duly authorized.
| | | | | | | | |
| | | |
| | SUMMIT MATERIALS, INC. |
| | SUMMIT MATERIALS, LLC |
| | | |
| Date: October 28, 2020 | By: | /s/ Anne P. Noonan |
| | | Anne P. Noonan |
| | | Chief Executive Officer |
| | | (Principal Executive Officer) |
| | | |
| Date: October 28, 2020 | By: | /s/ Brian J. Harris |
| | | Brian J. Harris |
| | | Chief Financial Officer |
| | | (Principal Financial and Accounting Officer) |