falsefalse--12-28--12-28Q1Q120202020000162156300015713719558150009558150001000745000100074500000.010.010.010.0110000000002500000001000000000250000000999911330938599114110597996243000006500000006306000006500000006227000006500000006258000006500000000.051250.0650.061250.051250.0650.061251100000900000110000090000011000008000001100000800000167500017000001675000000000790000033 0001621563 2019-12-29 2020-03-28 0001621563 sum:SummitMaterialsLlcMember 2019-12-29 2020-03-28 0001621563 us-gaap:CommonClassAMember 2020-04-27 0001621563 us-gaap:CommonClassBMember 2020-04-27 0001621563 2020-03-28 0001621563 2019-12-28 0001621563 us-gaap:CommonClassAMember 2019-12-28 0001621563 us-gaap:CommonClassBMember 2019-12-28 0001621563 us-gaap:CommonClassAMember 2020-03-28 0001621563 us-gaap:CommonClassBMember 2020-03-28 0001621563 us-gaap:ProductMember 2018-12-30 2019-03-30 0001621563 sum:ExcludingShippingAndHandlingMember 2019-12-29 2020-03-28 0001621563 sum:ExcludingShippingAndHandlingMember 2018-12-30 2019-03-30 0001621563 us-gaap:ServiceMember 2019-12-29 2020-03-28 0001621563 2018-12-30 2019-03-30 0001621563 us-gaap:ServiceMember 2018-12-30 2019-03-30 0001621563 us-gaap:ProductMember 2019-12-29 2020-03-28 0001621563 us-gaap:ShippingAndHandlingMember 2019-12-29 2020-03-28 0001621563 us-gaap:CommonClassAMember 2019-12-29 2020-03-28 0001621563 us-gaap:ShippingAndHandlingMember 2018-12-30 2019-03-30 0001621563 us-gaap:CommonClassAMember 2018-12-30 2019-03-30 0001621563 2019-03-30 0001621563 2018-12-29 0001621563 us-gaap:CommonClassBMember us-gaap:CommonStockMember 2020-03-28 0001621563 sum:NoncontrollingInterestInLpMember 2020-03-28 0001621563 us-gaap:CommonClassAMember us-gaap:CommonStockMember 2020-03-28 0001621563 us-gaap:CommonClassAMember us-gaap:CommonStockMember 2019-12-29 2020-03-28 0001621563 sum:NoncontrollingInterestInLpMember 2019-12-29 2020-03-28 0001621563 us-gaap:AccumulatedOtherComprehensiveIncomeMember 2020-03-28 0001621563 us-gaap:RetainedEarningsMember 2019-12-29 2020-03-28 0001621563 us-gaap:AdditionalPaidInCapitalMember 2019-12-29 2020-03-28 0001621563 sum:NoncontrollingInterestInLpMember 2019-12-28 0001621563 us-gaap:CommonClassAMember us-gaap:CommonStockMember 2019-12-28 0001621563 us-gaap:AccumulatedOtherComprehensiveIncomeMember 2019-12-29 2020-03-28 0001621563 us-gaap:CommonClassBMember us-gaap:CommonStockMember 2019-12-28 0001621563 us-gaap:RetainedEarningsMember 2020-03-28 0001621563 us-gaap:AdditionalPaidInCapitalMember 2020-03-28 0001621563 us-gaap:AdditionalPaidInCapitalMember 2019-12-28 0001621563 us-gaap:AccumulatedOtherComprehensiveIncomeMember 2019-12-28 0001621563 us-gaap:RetainedEarningsMember 2019-12-28 0001621563 us-gaap:CommonClassAMember us-gaap:CommonStockMember 2019-03-30 0001621563 us-gaap:CommonClassAMember us-gaap:CommonStockMember 2018-12-30 2019-03-30 0001621563 us-gaap:AccumulatedOtherComprehensiveIncomeMember 2019-03-30 0001621563 us-gaap:AccumulatedOtherComprehensiveIncomeMember 2018-12-29 0001621563 us-gaap:AccumulatedOtherComprehensiveIncomeMember 2018-12-30 2019-03-30 0001621563 us-gaap:CommonClassBMember us-gaap:CommonStockMember 2019-03-30 0001621563 sum:NoncontrollingInterestInLpMember 2019-03-30 0001621563 us-gaap:CommonClassBMember us-gaap:CommonStockMember 2018-12-29 0001621563 us-gaap:AdditionalPaidInCapitalMember 2018-12-30 2019-03-30 0001621563 us-gaap:CommonClassAMember us-gaap:CommonStockMember 2018-12-29 0001621563 sum:NoncontrollingInterestInLpMember 2018-12-30 2019-03-30 0001621563 us-gaap:AdditionalPaidInCapitalMember 2018-12-29 0001621563 us-gaap:RetainedEarningsMember 2018-12-29 0001621563 us-gaap:RetainedEarningsMember 2018-12-30 2019-03-30 0001621563 us-gaap:RetainedEarningsMember 2019-03-30 0001621563 sum:NoncontrollingInterestInLpMember 2018-12-29 0001621563 us-gaap:AdditionalPaidInCapitalMember 2019-03-30 0001621563 sum:SummitHoldingsLpMember sum:TaxReceivableAgreementMember 2019-12-29 2020-03-28 0001621563 sum:SummitMaterialsLlcMember 2020-03-28 0001621563 sum:CementPlantMember 2019-12-29 2020-03-28 0001621563 us-gaap:LeaseAgreementsMember 2020-03-28 0001621563 sum:ReserveRightsMember 2020-03-28 0001621563 us-gaap:TradeNamesMember 2019-12-28 0001621563 sum:ReserveRightsMember 2019-12-28 0001621563 us-gaap:TradeNamesMember 2020-03-28 0001621563 us-gaap:OtherIntangibleAssetsMember 2020-03-28 0001621563 us-gaap:LeaseAgreementsMember 2019-12-28 0001621563 us-gaap:OtherIntangibleAssetsMember 2019-12-28 0001621563 sum:CementMember 2019-12-28 0001621563 sum:WestMember 2019-12-29 2020-03-28 0001621563 sum:EastMember 2019-12-28 0001621563 sum:EastMember 2020-03-28 0001621563 sum:EastMember 2019-12-29 2020-03-28 0001621563 sum:CementMember 2020-03-28 0001621563 sum:WestMember 2020-03-28 0001621563 sum:WestMember 2019-12-28 0001621563 sum:CementMember 2019-12-29 2020-03-28 0001621563 sum:AggregatesMember 2018-12-30 2019-03-30 0001621563 sum:OtherProductsOrServicesMember 2019-12-29 2020-03-28 0001621563 sum:ReadyMixedConcreteMember 2019-12-29 2020-03-28 0001621563 sum:PavingAndRelatedServicesMember 2019-12-29 2020-03-28 0001621563 sum:OtherProductsOrServicesMember 2018-12-30 2019-03-30 0001621563 sum:CementMember 2018-12-30 2019-03-30 0001621563 sum:ReadyMixedConcreteMember 2018-12-30 2019-03-30 0001621563 sum:AsphaltMember 2018-12-30 2019-03-30 0001621563 sum:CementMember 2019-12-29 2020-03-28 0001621563 sum:AggregatesMember 2019-12-29 2020-03-28 0001621563 sum:AsphaltMember 2019-12-29 2020-03-28 0001621563 sum:PavingAndRelatedServicesMember 2018-12-30 2019-03-30 0001621563 srt:MaximumMember 2019-12-29 2020-03-28 0001621563 sum:SixPointOneTwoFivePercentageSeniorNotesDueTwentyTwentyThreeMember 2020-03-28 0001621563 sum:SixPointFivePercentageSeniorNotesDueTwentyTwentySevenMember us-gaap:SeniorNotesMember 2019-12-28 0001621563 sum:SixPointOneTwoFivePercentageSeniorNotesDueTwentyTwentyThreeMember 2019-12-28 0001621563 sum:SeniorSecuredCreditFacilityTermLoanDueTwoThousandTwentyFourMember 2019-12-28 0001621563 sum:FivePointOneTwoFivePercentageSeniorNotesDueTwentyTwentyFiveMember 2019-12-28 0001621563 sum:SixPointFivePercentageSeniorNotesDueTwentyTwentySevenMember us-gaap:SeniorNotesMember 2020-03-28 0001621563 sum:FivePointOneTwoFivePercentageSeniorNotesDueTwentyTwentyFiveMember 2020-03-28 0001621563 sum:SeniorSecuredCreditFacilityTermLoanDueTwoThousandTwentyFourMember 2020-03-28 0001621563 sum:SummitMaterialsLlcAndSummitMaterialsFinanceCorpMember sum:SixPointOneTwoFivePercentageSeniorNotesDueTwentyTwentyThreeMember 2015-07-08 0001621563 sum:SummitMaterialsLlcAndSummitMaterialsFinanceCorpMember sum:SixPointFivePercentageSeniorNotesDueTwentyTwentySevenMember us-gaap:SeniorNotesMember 2019-03-15 0001621563 sum:CanadianSubsidiaryCreditAgreementCapitalEquipmentMember 2015-01-15 2015-01-15 0001621563 sum:SummitMaterialsLlcAndSummitMaterialsFinanceCorpMember sum:SeniorNotes8.5PercentDue2022Member 2018-12-30 2019-03-30 0001621563 sum:SummitMaterialsLlcMember sum:SeniorSecuredCreditFacilityTermLoanDueTwoThousandTwentyFourMember 2019-12-29 2020-03-28 0001621563 sum:SummitMaterialsLlcAndSummitMaterialsFinanceCorpMember sum:SeniorNotes8.5PercentDue2022Member 2019-03-30 0001621563 sum:SummitMaterialsLlcAndSummitMaterialsFinanceCorpMember sum:FivePointOneTwoFivePercentageSeniorNotesDueTwentyTwentyFiveMember 2017-06-01 2017-06-01 0001621563 sum:SummitMaterialsLlcAndSummitMaterialsFinanceCorpMember sum:SixPointFivePercentageSeniorNotesDueTwentyTwentySevenMember us-gaap:SeniorNotesMember 2019-03-15 2019-03-15 0001621563 sum:SummitMaterialsLlcMember sum:SeniorSecuredCreditFacilityRevolvingCreditFacilityMember 2020-03-28 0001621563 sum:SummitMaterialsLlcAndSummitMaterialsFinanceCorpMember sum:SixPointOneTwoFivePercentageSeniorNotesDueTwentyTwentyThreeIssuedAt99.375PercentOfParMember 2015-07-08 2015-07-08 0001621563 sum:CanadianSubsidiaryCreditAgreementOperatingActivitiesMember us-gaap:PrimeRateMember 2015-01-15 2015-01-15 0001621563 sum:SummitMaterialsLlcMember sum:SeniorSecuredCreditFacilitiesMember 2019-02-25 2019-02-25 0001621563 sum:CanadianSubsidiaryCreditAgreementOperatingActivitiesMember 2015-01-15 0001621563 sum:SummitMaterialsLlcMember sum:SeniorSecuredCreditFacilityLetterOfCreditMember 2020-03-28 0001621563 sum:SummitMaterialsLlcMember sum:SeniorSecuredCreditFacilityTermLoanDueTwoThousandTwentyFourMember 2020-03-28 0001621563 sum:SummitMaterialsLlcAndSummitMaterialsFinanceCorpMember sum:FivePointOneTwoFivePercentageSeniorNotesDueTwentyTwentyFiveMember 2017-06-01 0001621563 sum:CanadianSubsidiaryCreditAgreementGuaranteesMember 2015-01-15 0001621563 sum:SummitMaterialsLlcMember sum:SeniorSecuredCreditFacilityRevolvingCreditFacilityMember us-gaap:LondonInterbankOfferedRateLIBORMember 2019-02-25 2019-02-25 0001621563 sum:SummitMaterialsLlcAndSummitMaterialsFinanceCorpMember sum:SixPointOneTwoFivePercentageSeniorNotesDueTwentyTwentyThreeIssuedAt99.375PercentOfParMember 2015-07-08 0001621563 sum:CanadianSubsidiaryCreditAgreementMember 2020-03-28 0001621563 sum:SummitMaterialsLlcAndSummitMaterialsFinanceCorpMember sum:SixPointOneTwoFivePercentageSeniorNotesDueTwentyTwentyThreeIssuedAtParMember 2015-07-08 0001621563 sum:SummitMaterialsLlcMember sum:SeniorSecuredCreditFacilityRevolvingCreditFacilityMember 2019-02-25 0001621563 sum:SummitMaterialsLlcMember sum:SeniorSecuredCreditFacilityRevolvingCreditFacilityMember sum:LondonInterbankOfferedRateLiborPlusOnePercentMember 2019-02-25 2019-02-25 0001621563 sum:SummitMaterialsLlcMember sum:SeniorSecuredCreditFacilityRevolvingCreditFacilityMember sum:FederalFundsEffectiveRateMember 2019-02-25 2019-02-25 0001621563 sum:CanadianSubsidiaryCreditAgreementCapitalEquipmentMember 2015-01-15 0001621563 sum:SummitMaterialsLlcMember sum:SeniorSecuredCreditFacilityRevolvingCreditFacilityMember 2019-12-28 0001621563 sum:CanadianSubsidiaryCreditAgreementMember 2019-12-28 0001621563 sum:TaxReceivableAgreementMember 2020-03-28 0001621563 sum:SummitHoldingsLpMember 2019-12-29 2020-03-28 0001621563 sum:TaxReceivableAgreementMember 2019-12-28 0001621563 sum:SummitHoldingsLpMember 2018-12-30 2019-03-30 0001621563 sum:TimeVestingRestrictedStockUnitsMember 2019-12-29 2020-03-28 0001621563 sum:MarketBasedRestrictedStockUnitsMember 2018-12-30 2019-03-30 0001621563 sum:LimitedPartnershipUnitsMember 2019-12-29 2020-03-28 0001621563 us-gaap:WarrantMember 2018-12-30 2019-03-30 0001621563 sum:MarketBasedRestrictedStockUnitsMember 2019-12-29 2020-03-28 0001621563 sum:LimitedPartnershipUnitsMember 2018-12-30 2019-03-30 0001621563 sum:TimeVestingRestrictedStockUnitsMember 2018-12-30 2019-03-30 0001621563 us-gaap:WarrantMember 2019-12-29 2020-03-28 0001621563 us-gaap:EmployeeStockOptionMember 2018-12-30 2019-03-30 0001621563 us-gaap:EmployeeStockOptionMember 2019-12-29 2020-03-28 0001621563 us-gaap:AccumulatedNetGainLossFromDesignatedOrQualifyingCashFlowHedgesMember 2019-03-30 0001621563 us-gaap:AccumulatedTranslationAdjustmentMember 2018-12-29 0001621563 us-gaap:AccumulatedTranslationAdjustmentMember 2018-12-30 2019-03-30 0001621563 us-gaap:AccumulatedNetGainLossFromDesignatedOrQualifyingCashFlowHedgesMember 2020-03-28 0001621563 us-gaap:AccumulatedTranslationAdjustmentMember 2019-03-30 0001621563 us-gaap:AccumulatedDefinedBenefitPlansAdjustmentMember 2019-03-30 0001621563 us-gaap:AccumulatedTranslationAdjustmentMember 2019-12-28 0001621563 us-gaap:AccumulatedNetGainLossFromDesignatedOrQualifyingCashFlowHedgesMember 2018-12-30 2019-03-30 0001621563 us-gaap:AccumulatedTranslationAdjustmentMember 2020-03-28 0001621563 us-gaap:AccumulatedNetGainLossFromDesignatedOrQualifyingCashFlowHedgesMember 2018-12-29 0001621563 us-gaap:AccumulatedTranslationAdjustmentMember 2019-12-29 2020-03-28 0001621563 us-gaap:AccumulatedDefinedBenefitPlansAdjustmentMember 2018-12-29 0001621563 us-gaap:AccumulatedNetGainLossFromDesignatedOrQualifyingCashFlowHedgesMember 2019-12-28 0001621563 us-gaap:AccumulatedDefinedBenefitPlansAdjustmentMember 2020-03-28 0001621563 us-gaap:AccumulatedDefinedBenefitPlansAdjustmentMember 2019-12-28 0001621563 sum:SummitHoldingsLpMember 2019-12-28 0001621563 sum:SummitHoldingsLpMember 2020-03-28 0001621563 sum:SummitMaterialsIncMember 2018-12-29 0001621563 sum:SummitHoldingsLpMember sum:LpUnitsMember 2019-12-29 2020-03-28 0001621563 sum:SummitHoldingsLpMember sum:LpUnitsMember 2019-12-28 0001621563 sum:SummitMaterialsIncorporatedAndSummitHoldingsLPMember 2018-12-30 2019-03-30 0001621563 sum:SummitMaterialsIncorporatedAndSummitHoldingsLPMember 2019-12-29 2020-03-28 0001621563 us-gaap:CommonClassAMember 2019-03-30 0001621563 sum:SummitMaterialsIncMember 2020-03-28 0001621563 sum:SummitHoldingsLpMember sum:LpUnitsMember 2020-03-28 0001621563 sum:SummitMaterialsIncMember 2019-03-30 0001621563 sum:SummitMaterialsIncorporatedAndSummitHoldingsLPMember 2020-03-28 0001621563 sum:SummitMaterialsIncorporatedAndSummitHoldingsLPMember 2019-12-28 0001621563 sum:SummitHoldingsLpMember sum:LpUnitsMember 2019-03-30 0001621563 us-gaap:CommonClassAMember 2018-12-29 0001621563 sum:SummitMaterialsIncorporatedAndSummitHoldingsLPMember 2018-12-29 0001621563 sum:SummitHoldingsLpMember sum:LpUnitsMember 2018-12-30 2019-03-30 0001621563 sum:SummitMaterialsIncorporatedAndSummitHoldingsLPMember 2019-03-30 0001621563 sum:SummitMaterialsIncMember 2019-12-28 0001621563 sum:SummitHoldingsLpMember sum:LpUnitsMember 2018-12-29 0001621563 us-gaap:OtherNoncurrentLiabilitiesMember sum:SiteRestorationObligationsMember 2019-12-28 0001621563 sum:SiteRestorationObligationsMember 2020-03-28 0001621563 us-gaap:AccountsPayableAndAccruedLiabilitiesMember sum:SiteRestorationObligationsMember 2019-12-28 0001621563 us-gaap:AccountsPayableAndAccruedLiabilitiesMember sum:SiteRestorationObligationsMember 2020-03-28 0001621563 sum:SiteRestorationObligationsMember 2019-12-28 0001621563 us-gaap:OtherNoncurrentLiabilitiesMember sum:SiteRestorationObligationsMember 2020-03-28 0001621563 us-gaap:FairValueInputsLevel3Member 2020-03-28 0001621563 us-gaap:FairValueInputsLevel3Member 2019-12-28 0001621563 us-gaap:FairValueInputsLevel2Member us-gaap:EstimateOfFairValueFairValueDisclosureMember 2020-03-28 0001621563 us-gaap:FairValueInputsLevel3Member us-gaap:CarryingReportedAmountFairValueDisclosureMember 2019-12-28 0001621563 us-gaap:FairValueInputsLevel3Member us-gaap:EstimateOfFairValueFairValueDisclosureMember 2020-03-28 0001621563 us-gaap:FairValueInputsLevel2Member us-gaap:CarryingReportedAmountFairValueDisclosureMember 2020-03-28 0001621563 us-gaap:FairValueInputsLevel3Member us-gaap:EstimateOfFairValueFairValueDisclosureMember 2019-12-28 0001621563 us-gaap:FairValueInputsLevel3Member us-gaap:CarryingReportedAmountFairValueDisclosureMember 2020-03-28 0001621563 us-gaap:FairValueInputsLevel2Member us-gaap:CarryingReportedAmountFairValueDisclosureMember 2019-12-28 0001621563 us-gaap:FairValueInputsLevel2Member us-gaap:EstimateOfFairValueFairValueDisclosureMember 2019-12-28 0001621563 us-gaap:FairValueInputsLevel3Member us-gaap:MeasurementInputDiscountRateMember 2020-03-28 0001621563 us-gaap:FairValueInputsLevel3Member 2019-12-29 2020-03-28 0001621563 us-gaap:FairValueInputsLevel2Member 2020-03-28 0001621563 us-gaap:FairValueInputsLevel2Member 2019-12-28 0001621563 us-gaap:FairValueInputsLevel3Member 2018-12-30 2019-03-30 0001621563 us-gaap:OperatingSegmentsMember sum:WestMember 2019-12-29 2020-03-28 0001621563 us-gaap:OperatingSegmentsMember sum:EastMember 2019-12-29 2020-03-28 0001621563 us-gaap:OperatingSegmentsMember sum:CementMember 2019-12-29 2020-03-28 0001621563 us-gaap:OperatingSegmentsMember sum:CementMember 2018-12-30 2019-03-30 0001621563 us-gaap:OperatingSegmentsMember sum:WestMember 2018-12-30 2019-03-30 0001621563 us-gaap:CorporateNonSegmentMember 2019-12-29 2020-03-28 0001621563 us-gaap:OperatingSegmentsMember sum:EastMember 2018-12-30 2019-03-30 0001621563 us-gaap:CorporateNonSegmentMember 2018-12-30 2019-03-30 0001621563 us-gaap:OperatingSegmentsMember 2018-12-30 2019-03-30 0001621563 us-gaap:OperatingSegmentsMember 2019-12-29 2020-03-28 0001621563 us-gaap:CorporateNonSegmentMember 2020-03-28 0001621563 us-gaap:OperatingSegmentsMember sum:CementMember 2019-12-28 0001621563 us-gaap:OperatingSegmentsMember 2019-12-28 0001621563 us-gaap:OperatingSegmentsMember sum:EastMember 2020-03-28 0001621563 us-gaap:CorporateNonSegmentMember 2019-12-28 0001621563 us-gaap:OperatingSegmentsMember sum:EastMember 2019-12-28 0001621563 us-gaap:OperatingSegmentsMember 2020-03-28 0001621563 us-gaap:OperatingSegmentsMember sum:WestMember 2019-12-28 0001621563 us-gaap:OperatingSegmentsMember sum:CementMember 2020-03-28 0001621563 us-gaap:OperatingSegmentsMember sum:WestMember 2020-03-28 0001621563 sum:WestMember 2018-12-30 2019-03-30 0001621563 sum:EastMember 2018-12-30 2019-03-30 0001621563 sum:CementMember 2018-12-30 2019-03-30 0001621563 sum:SummitMaterialsLlcMember 2018-12-30 2019-03-30 0001621563 sum:SummitMaterialsLlcMember 2018-12-29 0001621563 sum:SummitMaterialsLlcMember 2019-12-28 0001621563 sum:SummitMaterialsLlcMember 2019-03-30 0001621563 sum:SummitMaterialsLlcMember sum:ExcludingShippingAndHandlingMember 2019-12-29 2020-03-28 0001621563 sum:SummitMaterialsLlcMember us-gaap:ServiceMember 2019-12-29 2020-03-28 0001621563 sum:SummitMaterialsLlcMember sum:ExcludingShippingAndHandlingMember 2018-12-30 2019-03-30 0001621563 sum:SummitMaterialsLlcMember us-gaap:ProductMember 2019-12-29 2020-03-28 0001621563 sum:SummitMaterialsLlcMember us-gaap:ProductMember 2018-12-30 2019-03-30 0001621563 sum:SummitMaterialsLlcMember us-gaap:ShippingAndHandlingMember 2019-12-29 2020-03-28 0001621563 sum:SummitMaterialsLlcMember us-gaap:ServiceMember 2018-12-30 2019-03-30 0001621563 sum:SummitMaterialsLlcMember us-gaap:ShippingAndHandlingMember 2018-12-30 2019-03-30 0001621563 sum:SummitMaterialsLlcMember us-gaap:MemberUnitsMember 2019-12-29 2020-03-28 0001621563 sum:SummitMaterialsLlcMember us-gaap:AccumulatedOtherComprehensiveIncomeMember 2020-03-28 0001621563 sum:SummitMaterialsLlcMember us-gaap:RetainedEarningsMember 2018-12-29 0001621563 sum:SummitMaterialsLlcMember us-gaap:RetainedEarningsMember 2018-12-30 2019-03-30 0001621563 sum:SummitMaterialsLlcMember us-gaap:RetainedEarningsMember 2019-12-29 2020-03-28 0001621563 sum:SummitMaterialsLlcMember us-gaap:MemberUnitsMember 2018-12-29 0001621563 sum:SummitMaterialsLlcMember us-gaap:MemberUnitsMember 2018-12-30 2019-03-30 0001621563 sum:SummitMaterialsLlcMember us-gaap:AccumulatedOtherComprehensiveIncomeMember 2019-03-30 0001621563 sum:SummitMaterialsLlcMember us-gaap:AccumulatedOtherComprehensiveIncomeMember 2019-12-29 2020-03-28 0001621563 sum:SummitMaterialsLlcMember us-gaap:MemberUnitsMember 2019-03-30 0001621563 sum:SummitMaterialsLlcMember us-gaap:MemberUnitsMember 2020-03-28 0001621563 sum:SummitMaterialsLlcMember us-gaap:RetainedEarningsMember 2019-03-30 0001621563 sum:SummitMaterialsLlcMember us-gaap:AccumulatedOtherComprehensiveIncomeMember 2018-12-30 2019-03-30 0001621563 sum:SummitMaterialsLlcMember us-gaap:AccumulatedOtherComprehensiveIncomeMember 2018-12-29 0001621563 sum:SummitMaterialsLlcMember us-gaap:AccumulatedOtherComprehensiveIncomeMember 2019-12-28 0001621563 sum:SummitMaterialsLlcMember us-gaap:RetainedEarningsMember 2019-12-28 0001621563 sum:SummitMaterialsLlcMember us-gaap:RetainedEarningsMember 2020-03-28 0001621563 sum:SummitMaterialsLlcMember us-gaap:MemberUnitsMember 2019-12-28 0001621563 sum:SummitMaterialsLlcMember sum:CementPlantMember 2019-12-29 2020-03-28 0001621563 sum:SummitMaterialsLlcMember us-gaap:OtherIntangibleAssetsMember 2020-03-28 0001621563 sum:SummitMaterialsLlcMember us-gaap:LeaseAgreementsMember 2019-12-28 0001621563 sum:SummitMaterialsLlcMember us-gaap:TradeNamesMember 2020-03-28 0001621563 sum:SummitMaterialsLlcMember sum:ReserveRightsMember 2020-03-28 0001621563 sum:SummitMaterialsLlcMember us-gaap:LeaseAgreementsMember 2020-03-28 0001621563 sum:SummitMaterialsLlcMember us-gaap:TradeNamesMember 2019-12-28 0001621563 sum:SummitMaterialsLlcMember sum:ReserveRightsMember 2019-12-28 0001621563 sum:SummitMaterialsLlcMember us-gaap:OtherIntangibleAssetsMember 2019-12-28 0001621563 sum:SummitMaterialsLlcMember sum:WestMember 2019-12-28 0001621563 sum:SummitMaterialsLlcMember sum:CementMember 2019-12-29 2020-03-28 0001621563 sum:SummitMaterialsLlcMember sum:WestMember 2020-03-28 0001621563 sum:SummitMaterialsLlcMember sum:EastMember 2020-03-28 0001621563 sum:SummitMaterialsLlcMember sum:EastMember 2019-12-28 0001621563 sum:SummitMaterialsLlcMember sum:EastMember 2019-12-29 2020-03-28 0001621563 sum:SummitMaterialsLlcMember sum:WestMember 2019-12-29 2020-03-28 0001621563 sum:SummitMaterialsLlcMember sum:CementMember 2020-03-28 0001621563 sum:SummitMaterialsLlcMember sum:CementMember 2019-12-28 0001621563 sum:SummitMaterialsLlcMember sum:PavingAndRelatedServicesMember 2018-12-30 2019-03-30 0001621563 sum:SummitMaterialsLlcMember sum:AggregatesMember 2018-12-30 2019-03-30 0001621563 sum:SummitMaterialsLlcMember sum:OtherProductsOrServicesMember 2019-12-29 2020-03-28 0001621563 sum:SummitMaterialsLlcMember sum:CementMember 2019-12-29 2020-03-28 0001621563 sum:SummitMaterialsLlcMember sum:ReadyMixedConcreteMember 2019-12-29 2020-03-28 0001621563 sum:SummitMaterialsLlcMember sum:OtherProductsOrServicesMember 2018-12-30 2019-03-30 0001621563 sum:SummitMaterialsLlcMember sum:AsphaltMember 2018-12-30 2019-03-30 0001621563 sum:SummitMaterialsLlcMember sum:CementMember 2018-12-30 2019-03-30 0001621563 sum:SummitMaterialsLlcMember sum:AsphaltMember 2019-12-29 2020-03-28 0001621563 sum:SummitMaterialsLlcMember sum:PavingAndRelatedServicesMember 2019-12-29 2020-03-28 0001621563 sum:SummitMaterialsLlcMember sum:ReadyMixedConcreteMember 2018-12-30 2019-03-30 0001621563 sum:SummitMaterialsLlcMember sum:AggregatesMember 2019-12-29 2020-03-28 0001621563 sum:SummitMaterialsLlcMember srt:MaximumMember 2019-12-29 2020-03-28 0001621563 sum:SummitMaterialsLlcMember sum:FivePointOneTwoFivePercentageSeniorNotesDueTwentyTwentyFiveMember 2019-12-28 0001621563 sum:SummitMaterialsLlcMember sum:SeniorSecuredCreditFacilityTermLoanDueTwoThousandTwentyFourMember 2019-12-28 0001621563 sum:SummitMaterialsLlcMember sum:SixPointOneTwoFivePercentageSeniorNotesDueTwentyTwentyThreeMember 2019-12-28 0001621563 sum:SummitMaterialsLlcMember sum:SixPointFivePercentageSeniorNotesDueTwentyTwentySevenMember us-gaap:SeniorNotesMember 2020-03-28 0001621563 sum:SummitMaterialsLlcMember sum:FivePointOneTwoFivePercentageSeniorNotesDueTwentyTwentyFiveMember 2020-03-28 0001621563 sum:SummitMaterialsLlcMember sum:SixPointFivePercentageSeniorNotesDueTwentyTwentySevenMember us-gaap:SeniorNotesMember 2019-12-28 0001621563 sum:SummitMaterialsLlcMember sum:SixPointOneTwoFivePercentageSeniorNotesDueTwentyTwentyThreeMember 2020-03-28 0001621563 sum:SummitMaterialsLlcMember sum:SixPointOneTwoFivePercentageSeniorNotesDueTwentyTwentyThreeMember 2015-07-08 0001621563 sum:SummitMaterialsLlcMember sum:CanadianSubsidiaryCreditAgreementCapitalEquipmentMember 2015-01-15 2015-01-15 0001621563 sum:SummitMaterialsLlcMember sum:SixPointFivePercentageSeniorNotesDueTwentyTwentySevenMember us-gaap:SeniorNotesMember 2019-03-15 2019-03-15 0001621563 sum:SummitMaterialsLlcMember sum:CanadianSubsidiaryCreditAgreementOperatingActivitiesMember us-gaap:PrimeRateMember 2015-01-15 2015-01-15 0001621563 sum:SummitMaterialsLlcMember sum:SeniorNotes8.5PercentDue2022Member 2018-12-30 2019-03-30 0001621563 sum:SummitMaterialsLlcMember sum:SeniorNotes8.5PercentDue2022Member 2019-03-30 0001621563 sum:SummitMaterialsLlcMember sum:FivePointOneTwoFivePercentageSeniorNotesDueTwentyTwentyFiveMember 2017-06-01 0001621563 sum:SummitMaterialsLlcMember sum:CanadianSubsidiaryCreditAgreementCapitalEquipmentMember 2015-01-15 0001621563 sum:SummitMaterialsLlcMember sum:SixPointFivePercentageSeniorNotesDueTwentyTwentySevenMember us-gaap:SeniorNotesMember 2019-03-15 0001621563 sum:SummitMaterialsLlcMember sum:CanadianSubsidiaryCreditAgreementGuaranteesMember 2015-01-15 0001621563 sum:SummitMaterialsLlcMember sum:CanadianSubsidiaryCreditAgreementMember 2020-03-28 0001621563 sum:SummitMaterialsLlcMember sum:CanadianSubsidiaryCreditAgreementOperatingActivitiesMember 2015-01-15 0001621563 sum:SummitMaterialsLlcMember sum:CanadianSubsidiaryCreditAgreementMember 2019-12-28 0001621563 sum:SummitMaterialsLlcMember 2019-06-30 2019-09-28 0001621563 sum:SummitMaterialsLlcMember us-gaap:AccumulatedDefinedBenefitPlansAdjustmentMember 2020-03-28 0001621563 sum:SummitMaterialsLlcMember us-gaap:AccumulatedTranslationAdjustmentMember 2018-12-30 2019-12-28 0001621563 sum:SummitMaterialsLlcMember us-gaap:AccumulatedTranslationAdjustmentMember 2018-12-29 0001621563 sum:SummitMaterialsLlcMember us-gaap:AccumulatedDefinedBenefitPlansAdjustmentMember 2018-12-29 0001621563 sum:SummitMaterialsLlcMember us-gaap:AccumulatedNetGainLossFromDesignatedOrQualifyingCashFlowHedgesMember 2019-12-28 0001621563 sum:SummitMaterialsLlcMember us-gaap:AccumulatedTranslationAdjustmentMember 2018-12-30 2019-03-30 0001621563 sum:SummitMaterialsLlcMember us-gaap:AccumulatedNetGainLossFromDesignatedOrQualifyingCashFlowHedgesMember 2018-12-29 0001621563 sum:SummitMaterialsLlcMember 2018-12-30 2019-12-28 0001621563 sum:SummitMaterialsLlcMember us-gaap:AccumulatedTranslationAdjustmentMember 2019-03-30 0001621563 sum:SummitMaterialsLlcMember us-gaap:AccumulatedNetGainLossFromDesignatedOrQualifyingCashFlowHedgesMember 2020-03-28 0001621563 sum:SummitMaterialsLlcMember us-gaap:AccumulatedNetGainLossFromDesignatedOrQualifyingCashFlowHedgesMember 2019-03-30 0001621563 sum:SummitMaterialsLlcMember us-gaap:AccumulatedDefinedBenefitPlansAdjustmentMember 2019-12-28 0001621563 sum:SummitMaterialsLlcMember us-gaap:AccumulatedDefinedBenefitPlansAdjustmentMember 2019-03-30 0001621563 sum:SummitMaterialsLlcMember us-gaap:AccumulatedNetGainLossFromDesignatedOrQualifyingCashFlowHedgesMember 2018-12-30 2019-03-30 0001621563 sum:SummitMaterialsLlcMember us-gaap:AccumulatedTranslationAdjustmentMember 2019-12-28 0001621563 sum:SummitMaterialsLlcMember us-gaap:AccumulatedTranslationAdjustmentMember 2020-03-28 0001621563 sum:SummitMaterialsLlcMember us-gaap:OtherNoncurrentLiabilitiesMember sum:SiteRestorationObligationsMember 2020-03-28 0001621563 sum:SummitMaterialsLlcMember us-gaap:AccountsPayableAndAccruedLiabilitiesMember sum:SiteRestorationObligationsMember 2019-12-28 0001621563 sum:SummitMaterialsLlcMember us-gaap:OtherNoncurrentLiabilitiesMember sum:SiteRestorationObligationsMember 2019-12-28 0001621563 sum:SummitMaterialsLlcMember sum:SiteRestorationObligationsMember 2019-12-28 0001621563 sum:SummitMaterialsLlcMember us-gaap:AccountsPayableAndAccruedLiabilitiesMember sum:SiteRestorationObligationsMember 2020-03-28 0001621563 sum:SummitMaterialsLlcMember sum:SiteRestorationObligationsMember 2020-03-28 0001621563 sum:SummitMaterialsLlcMember us-gaap:FairValueInputsLevel2Member 2019-12-28 0001621563 sum:SummitMaterialsLlcMember us-gaap:FairValueInputsLevel3Member us-gaap:MeasurementInputDiscountRateMember 2020-03-28 0001621563 sum:SummitMaterialsLlcMember us-gaap:FairValueInputsLevel3Member 2020-03-28 0001621563 sum:SummitMaterialsLlcMember us-gaap:FairValueInputsLevel3Member 2019-12-28 0001621563 sum:SummitMaterialsLlcMember us-gaap:FairValueInputsLevel2Member us-gaap:EstimateOfFairValueFairValueDisclosureMember 2019-12-28 0001621563 sum:SummitMaterialsLlcMember us-gaap:FairValueInputsLevel3Member us-gaap:CarryingReportedAmountFairValueDisclosureMember 2020-03-28 0001621563 sum:SummitMaterialsLlcMember us-gaap:FairValueInputsLevel2Member us-gaap:CarryingReportedAmountFairValueDisclosureMember 2020-03-28 0001621563 sum:SummitMaterialsLlcMember us-gaap:FairValueInputsLevel3Member us-gaap:EstimateOfFairValueFairValueDisclosureMember 2019-12-28 0001621563 sum:SummitMaterialsLlcMember us-gaap:FairValueInputsLevel3Member us-gaap:CarryingReportedAmountFairValueDisclosureMember 2019-12-28 0001621563 sum:SummitMaterialsLlcMember us-gaap:FairValueInputsLevel2Member us-gaap:EstimateOfFairValueFairValueDisclosureMember 2020-03-28 0001621563 sum:SummitMaterialsLlcMember us-gaap:FairValueInputsLevel3Member us-gaap:EstimateOfFairValueFairValueDisclosureMember 2020-03-28 0001621563 sum:SummitMaterialsLlcMember us-gaap:FairValueInputsLevel2Member us-gaap:CarryingReportedAmountFairValueDisclosureMember 2019-12-28 0001621563 sum:SummitMaterialsLlcMember us-gaap:OperatingSegmentsMember 2018-12-30 2019-03-30 0001621563 sum:SummitMaterialsLlcMember us-gaap:OperatingSegmentsMember sum:CementMember 2018-12-30 2019-03-30 0001621563 sum:SummitMaterialsLlcMember us-gaap:CorporateNonSegmentMember 2019-12-29 2020-03-28 0001621563 sum:SummitMaterialsLlcMember us-gaap:OperatingSegmentsMember sum:WestMember 2018-12-30 2019-03-30 0001621563 sum:SummitMaterialsLlcMember us-gaap:OperatingSegmentsMember sum:WestMember 2019-12-29 2020-03-28 0001621563 sum:SummitMaterialsLlcMember us-gaap:OperatingSegmentsMember 2019-12-29 2020-03-28 0001621563 sum:SummitMaterialsLlcMember us-gaap:OperatingSegmentsMember sum:EastMember 2019-12-29 2020-03-28 0001621563 sum:SummitMaterialsLlcMember us-gaap:CorporateNonSegmentMember 2018-12-30 2019-03-30 0001621563 sum:SummitMaterialsLlcMember us-gaap:OperatingSegmentsMember sum:EastMember 2018-12-30 2019-03-30 0001621563 sum:SummitMaterialsLlcMember us-gaap:OperatingSegmentsMember sum:CementMember 2019-12-29 2020-03-28 0001621563 sum:SummitMaterialsLlcMember us-gaap:OperatingSegmentsMember sum:WestMember 2020-03-28 0001621563 sum:SummitMaterialsLlcMember us-gaap:OperatingSegmentsMember sum:CementMember 2019-12-28 0001621563 sum:SummitMaterialsLlcMember us-gaap:CorporateNonSegmentMember 2019-12-28 0001621563 sum:SummitMaterialsLlcMember us-gaap:OperatingSegmentsMember 2019-12-28 0001621563 sum:SummitMaterialsLlcMember us-gaap:OperatingSegmentsMember 2020-03-28 0001621563 sum:SummitMaterialsLlcMember us-gaap:OperatingSegmentsMember sum:EastMember 2020-03-28 0001621563 sum:SummitMaterialsLlcMember us-gaap:CorporateNonSegmentMember 2020-03-28 0001621563 sum:SummitMaterialsLlcMember us-gaap:OperatingSegmentsMember sum:EastMember 2019-12-28 0001621563 sum:SummitMaterialsLlcMember us-gaap:OperatingSegmentsMember sum:CementMember 2020-03-28 0001621563 sum:SummitMaterialsLlcMember us-gaap:OperatingSegmentsMember sum:WestMember 2019-12-28 0001621563 sum:SummitMaterialsLlcMember sum:EastMember 2018-12-30 2019-03-30 0001621563 sum:SummitMaterialsLlcMember sum:WestMember 2018-12-30 2019-03-30 0001621563 sum:SummitMaterialsLlcMember sum:CementMember 2018-12-30 2019-03-30 0001621563 sum:SummitMaterialsLlcMember srt:SubsidiaryIssuerMember srt:ReportableLegalEntitiesMember 2019-12-29 2020-03-28 0001621563 sum:SummitMaterialsLlcMember srt:GuarantorSubsidiariesMember srt:ReportableLegalEntitiesMember 2019-12-29 2020-03-28 0001621563 sum:SummitMaterialsLlcMember srt:NonGuarantorSubsidiariesMember srt:ReportableLegalEntitiesMember 2019-12-29 2020-03-28 0001621563 sum:SummitMaterialsLlcMember srt:SubsidiaryIssuerMember srt:ReportableLegalEntitiesMember 2019-12-28 0001621563 sum:SummitMaterialsLlcMember srt:ConsolidationEliminationsMember 2019-12-29 2020-03-28 0001621563 sum:SummitMaterialsLlcMember srt:GuarantorSubsidiariesMember srt:ReportableLegalEntitiesMember 2019-12-28 0001621563 sum:SummitMaterialsLlcMember srt:SubsidiaryIssuerMember srt:ReportableLegalEntitiesMember 2020-03-28 0001621563 sum:SummitMaterialsLlcMember srt:GuarantorSubsidiariesMember srt:ReportableLegalEntitiesMember 2020-03-28 0001621563 sum:SummitMaterialsLlcMember srt:NonGuarantorSubsidiariesMember srt:ReportableLegalEntitiesMember 2020-03-28 0001621563 sum:SummitMaterialsLlcMember srt:NonGuarantorSubsidiariesMember srt:ReportableLegalEntitiesMember 2019-12-28 0001621563 sum:SummitMaterialsLlcMember srt:ConsolidationEliminationsMember 2019-12-28 0001621563 sum:SummitMaterialsLlcMember srt:ConsolidationEliminationsMember 2020-03-28 0001621563 sum:SummitMaterialsLlcMember srt:GuarantorSubsidiariesMember srt:ReportableLegalEntitiesMember 2018-12-30 2019-03-30 0001621563 sum:SummitMaterialsLlcMember srt:SubsidiaryIssuerMember srt:ReportableLegalEntitiesMember 2018-12-30 2019-03-30 0001621563 sum:SummitMaterialsLlcMember srt:ConsolidationEliminationsMember 2018-12-30 2019-03-30 0001621563 sum:SummitMaterialsLlcMember srt:NonGuarantorSubsidiariesMember srt:ReportableLegalEntitiesMember 2018-12-30 2019-03-30 0001621563 sum:SummitMaterialsLlcMember srt:ConsolidationEliminationsMember 2018-12-29 0001621563 sum:SummitMaterialsLlcMember srt:GuarantorSubsidiariesMember srt:ReportableLegalEntitiesMember 2018-12-29 0001621563 sum:SummitMaterialsLlcMember srt:SubsidiaryIssuerMember srt:ReportableLegalEntitiesMember 2019-03-30 0001621563 sum:SummitMaterialsLlcMember srt:SubsidiaryIssuerMember srt:ReportableLegalEntitiesMember 2018-12-29 0001621563 sum:SummitMaterialsLlcMember srt:ConsolidationEliminationsMember 2019-03-30 0001621563 sum:SummitMaterialsLlcMember srt:NonGuarantorSubsidiariesMember srt:ReportableLegalEntitiesMember 2018-12-29 0001621563 sum:SummitMaterialsLlcMember srt:GuarantorSubsidiariesMember srt:ReportableLegalEntitiesMember 2019-03-30 0001621563 sum:SummitMaterialsLlcMember srt:NonGuarantorSubsidiariesMember srt:ReportableLegalEntitiesMember 2019-03-30 sum:segment sum:state xbrli:shares sum:plant iso4217:CAD xbrli:pure iso4217:USD iso4217:USD xbrli:shares

UNITED STATES
SECURITIES AND EXCHANGE COMMISSION
Washington, D.C. 20549
FORM
10-Q
(Mark One)

 
 
QUARTERLY REPORT PURSUANT TO SECTION 13 OR 15(d) OF THE SECURITIES EXCHANGE ACT OF 1934
For the quarterly period ended March 28, 2020
OR
TRANSITION REPORT PURSUANT TO SECTION 13 OR 15(d) OF THE SECURITIES EXCHANGE ACT OF 1934
For the transition period from                      to                       
Commission file numbers:
001-36873 (Summit Materials, Inc.)
333-187556 (Summit Materials, LLC)
SUMMIT MATERIALS, INC.
SUMMIT MATERIALS, LLC
(Exact name of registrants as specified in their charters)

Delaware (Summit Materials, Inc.)
Delaware (Summit Materials, LLC)
(State or other jurisdiction of incorporation or organization)
1550 Wynkoop Street, 3rd Floor
Denver, Colorado
(Address of principal executive offices)
                            


 
47-1984212
26-4138486
(I.R.S. Employer Identification No.)
80202
(Zip Code)




Registrants’ telephone number, including area code: (303893-0012
Not Applicable
(Former name, former address and former fiscal year, if changed since last report)
Securities registered pursuant to Section 12(b) of the Act:
Title of each class
 
Trading symbol(s)
 
Name of each exchange on which registered
Class A Common Stock (par value $.01 per share)
 
SUM
 
New York Stock Exchange
Indicate by check mark whether the registrant (1) has filed all reports required to be filed by Section 13 or 15(d) of the Securities Exchange Act of 1934 during the preceding 12 months (or for such shorter period that the registrant was required to file such reports), and (2) has been subject to such filing requirements for the past 90 days.
 
Summit Materials, Inc.
 
 
 
Yes
No
Summit Materials, LLC
 
 
 
Yes
No
Indicate by check mark whether the registrant has submitted electronically every Interactive Data File required to be submitted pursuant to Rule 405 of Regulation S‑T (§232.405 of this chapter) during the preceding 12 months (or for such shorter period that the registrant was required to submit such files).
 
Summit Materials, Inc.
 
 
 
Yes
No
Summit Materials, LLC
 
 
 
Yes
No
Indicate by check mark whether the registrant is a large accelerated filer, an accelerated filer, a non-accelerated filer, a smaller reporting company, or an emerging growth company. See the definitions of “large accelerated filer,” “accelerated filer,” “smaller reporting company” and “emerging growth company” in Rule 12b-2 of the Exchange Act.
 
Summit Materials, Inc.
 
 
 
 
 
 
 
Large accelerated filer
 
Accelerated filer
 
 
Non-accelerated filer
 
Smaller reporting company
 

 
 
 
Emerging growth company
 

If an emerging growth company, indicate by check mark if the registrant has elected not to use the extended transition period for complying with any new or revised financial accounting standards provided pursuant to Section 13(a) of the Exchange Act.
 
 
Summit Materials, LLC
 
 
 
 
 
 
 
Large accelerated filer
 
Accelerated filer
 
 
Non-accelerated filer
 
Smaller reporting company
 

 
 
 
Emerging growth company
 

If an emerging growth company, indicate by check mark if the registrant has elected not to use the extended transition period for complying with any new or revised financial accounting standards provided pursuant to Section 13(a) of the Exchange Act.
 
 
Indicate by check mark whether the registrant is a shell company (as defined in Rule 12b-2 of the Exchange Act).
 
Summit Materials, Inc.
 
 
 
Yes
No
Summit Materials, LLC
 
 
 
Yes
No
As of April 27, 2020, the number of shares of Summit Materials, Inc.’s outstanding Class A and Class B common stock, par value $0.01 per share for each class, was 114,110,597 and 99, respectively.
As of April 27, 2020, 100% of Summit Materials, LLC’s outstanding limited liability company interests were held by Summit Materials Intermediate Holdings, LLC, its sole member and an indirect subsidiary of Summit Materials, Inc.



EXPLANATORY NOTE
 
This quarterly report on Form 10-Q (this “report”) is a combined quarterly report being filed separately by two registrants: Summit Materials, Inc. and Summit Materials, LLC. Each registrant hereto is filing on its own behalf all of the information contained in this report that relates to such registrant. Each registrant hereto is not filing any information that does not relate to such registrant, and therefore makes no representation as to any such information. We believe that combining the quarterly reports on Form 10-Q of Summit Materials, Inc. and Summit Materials, LLC into this single report eliminates duplicative and potentially confusing disclosure and provides a more streamlined presentation since a substantial amount of the disclosure applies to both registrants.
 
Unless stated otherwise or the context requires otherwise, references to “Summit Inc.” mean Summit Materials, Inc., a Delaware corporation, and references to “Summit LLC” mean Summit Materials, LLC, a Delaware limited liability company. The references to Summit Inc. and Summit LLC are used in cases where it is important to distinguish between them. We use the terms “we,” “our,” “us” or “the Company” to refer to Summit Inc. and Summit LLC together with their respective subsidiaries, unless otherwise noted or the context otherwise requires.
 
Summit Inc. was formed on September 23, 2014 to be a holding company. As of March 28, 2020, its sole material asset was a 97.4% economic interest in Summit Materials Holdings L.P., a Delaware limited partnership (“Summit Holdings”). Summit Inc. has 100% of the voting rights of Summit Holdings, which is the indirect parent of Summit LLC. Summit LLC is a co-issuer of our outstanding 6 1/8% senior notes due 2023 (“2023 Notes”), our 5 1/8% senior notes due 2025 (“2025 Notes”) and our 6 1/2 % senior notes due 2027 (“2027 Notes” and collectively with the 2023 Notes and 2025 Notes, the “Senior Notes”). Summit Inc.’s only revenue for the three months ended March 28, 2020 was that generated by Summit LLC and its consolidated subsidiaries. Summit Inc. controls all of the business and affairs of Summit Holdings and, in turn, Summit LLC.

CAUTIONARY NOTE REGARDING FORWARD-LOOKING STATEMENTS
 
This report includes “forward-looking statements” within the meaning of the federal securities laws, which involve risks and uncertainties. Forward-looking statements include all statements that do not relate solely to historical or current facts, and you can identify forward-looking statements because they contain words such as “believes,” “expects,” “may,” “will,” “should,” “seeks,” “intends,” “trends,” “plans,” “estimates,” “projects” or “anticipates” or similar expressions that concern our strategy, plans, expectations or intentions. All statements made relating to our estimated and projected earnings, margins, costs, expenditures, cash flows, growth rates and financial results are forward-looking statements. These forward-looking statements are subject to risks, uncertainties and other factors that may cause our actual results, performance or achievements to be materially different from future results, performance or achievements expressed or implied by such forward-looking statements. We derive many of our forward-looking statements from our operating budgets and forecasts, which are based upon many detailed assumptions. While we believe that our assumptions are reasonable, it is very difficult to predict the effect of known factors, and, of course, it is impossible to anticipate all factors that could affect our actual results. In light of the significant uncertainties inherent in the forward-looking statements included herein, the inclusion of such information should not be regarded as a representation by us or any other person that the results or conditions described in such statements or our objectives and plans will be realized. Important factors could affect our results and could cause results to differ materially from those expressed in our forward-looking statements, including but not limited to the factors discussed in the section entitled “Risk Factors” in Summit Inc.’s Annual Report on Form 10-K for the fiscal year ended December 28, 2019 (the “Annual Report”), as filed with the Securities and Exchange Commission (the “SEC”), the factors discussed in the section entitled “Risk Factors” of this report and the following:

the impact of the coronavirus (“COVID-19”) pandemic, or any similar crisis, on our business;
our dependence on the construction industry and the strength of the local economies in which we operate;
the cyclical nature of our business;
risks related to weather and seasonality;
risks associated with our capital-intensive business;
competition within our local markets;
our ability to execute on our acquisition strategy, successfully integrate acquisitions with our existing operations and retain key employees of acquired businesses;
our dependence on securing and permitting aggregate reserves in strategically located areas;



declines in public infrastructure construction and delays or reductions in governmental funding, including the funding by transportation authorities and other state agencies;
our reliance on private investment in infrastructure, which may be adversely affected by periods of economic stagnation and recession;
environmental, health, safety and climate change laws or governmental requirements or policies concerning zoning and land use;
costs associated with pending and future litigation;
rising prices for commodities, labor and other production and delivery costs as a result of inflation or otherwise;
conditions in the credit markets;
our ability to accurately estimate the overall risks, requirements or costs when we bid on or negotiate contracts that are ultimately awarded to us;
material costs and losses as a result of claims that our products do not meet regulatory requirements or contractual specifications;
cancellation of a significant number of contracts or our disqualification from bidding for new contracts;
special hazards related to our operations that may cause personal injury or property damage not covered by insurance;
unexpected factors affecting self-insurance claims and reserve estimates;
our substantial current level of indebtedness;
our dependence on senior management and other key personnel;
supply constraints or significant price fluctuations in the electricity and petroleum-based resources that we use, including diesel and liquid asphalt;
climate change and climate change legislation or regulations;
unexpected operational difficulties;
interruptions in our information technology systems and infrastructure; and
potential labor disputes.
All subsequent written and oral forward-looking statements attributable to us, or persons acting on our behalf, are expressly qualified in their entirety by these cautionary statements.
 
Any forward-looking statement that we make herein speaks only as of the date of this report. We undertake no obligation to publicly update or revise any forward-looking statement as a result of new information, future events or otherwise, except as required by law.

 CERTAIN DEFINITIONS
 
As used in this report, unless otherwise noted or the context otherwise requires:
 
“EBITDA” refers to net income (loss) before interest expense (income), income tax expense (benefit) and depreciation, depletion and amortization;
“Finance Corp.” refers to Summit Materials Finance Corp., an indirect wholly-owned subsidiary of Summit LLC and the co-issuer of the Senior Notes;
“Issuers” refers to Summit LLC and Finance Corp. as co‑issuers of the Senior Notes;  
“IPO” refers to the March 2015 initial public offering of Summit Inc.;
“LP Units” refers to the Class A limited partnership units of Summit Holdings; and
“TRA” refers to tax receivable agreement between Summit Inc. and certain current and former holders of LP Units and their permitted assignees.



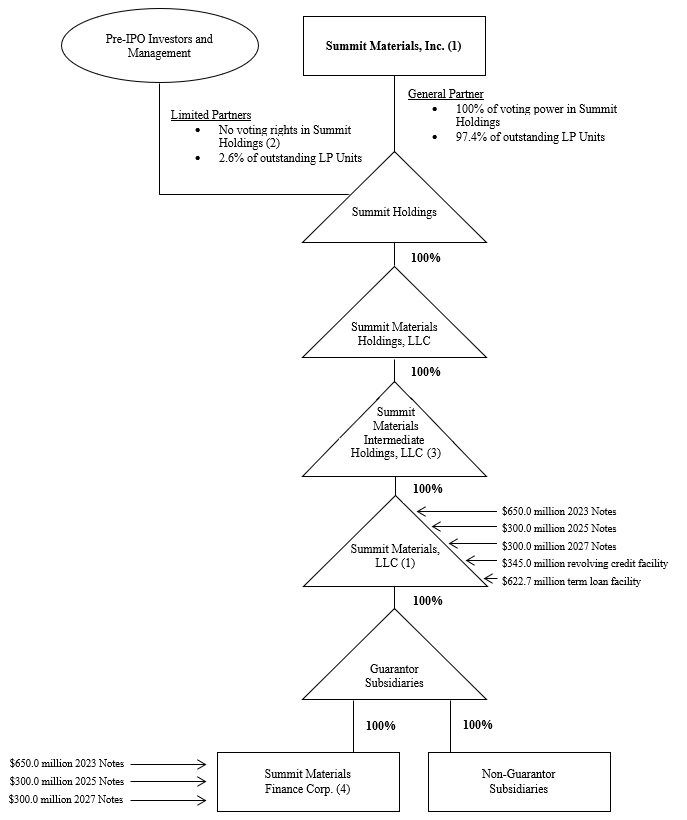
Corporate Structure
The following chart summarizes our organizational structure, equity ownership and our principal indebtedness as of March 28, 2020. This chart is provided for illustrative purposes only and does not show all of our legal entities or all obligations of such entities.
corpstructurea18.jpg
                                                                                         
(1)
SEC registrant.
(2)
The shares of Class B Common Stock are currently held by pre-IPO investors, including certain members of management or their family trusts that directly hold LP Units.  A holder of Class B Common Stock is entitled, without regard to the number of shares of Class B Common Stock held by such holder, to a number of votes that is equal to the aggregate number of LP Units held by such holder.
(3)
Guarantor under the senior secured credit facilities, but not the Senior Notes.
(4)
Summit LLC and Finance Corp are the issuers of the Senior Notes and Summit LLC is the borrower under our senior secured credit facilities. Finance Corp. was formed solely for the purpose of serving as co-issuer or guarantor of certain indebtedness, including the Senior Notes. Finance Corp. does not and will not have operations of any kind and does not and will not have revenue or assets other than as may be incidental to its activities as a co-issuer or guarantor of certain indebtedness.


Table of Contents

SUMMIT MATERIALS, INC.
SUMMIT MATERIALS, LLC 
FORM 10-Q 
TABLE OF CONTENTS  
 
 
Page No.
PART I—Financial Information 
 
 
 
 
 
 
 
 
 
 
 
 
 
 
 
 
 
 
 
 
 
 
 
 
 
 
 
 
 
 
 
 
 
 
 
 
 
 
 
 
 
 
 
PART II — Other Information 
 
 
 
 
 
 
 
 
 
 
 
 
 
 
 
 
 
 
 
 
 
 
 



Table of Contents

PART I—FINANCIAL INFORMATION

ITEM 1. FINANCIAL STATEMENTS
SUMMIT MATERIALS, INC. AND SUBSIDIARIES
Consolidated Balance Sheets 
(In thousands, except share and per share amounts)
 
March 28, 2020
 
December 28, 2019
 
(unaudited)
 
(audited)
Assets
 

 
 

Current assets:
 

 
 

Cash and cash equivalents
$
199,114

 
$
311,319

Accounts receivable, net
231,215

 
253,256

Costs and estimated earnings in excess of billings
11,319

 
13,088

Inventories
231,413

 
204,787

Other current assets
15,195

 
13,831

Total current assets
688,256

 
796,281

Property, plant and equipment, less accumulated depreciation, depletion and amortization (March 28, 2020 - $1,000,745 and December 28, 2019 - $955,815)
1,768,703

 
1,747,449

Goodwill
1,195,557

 
1,199,699

Intangible assets, less accumulated amortization (March 28, 2020 - $11,071 and December 28, 2019 - $10,366)
22,793

 
23,498

Deferred tax assets, less valuation allowance (March 28, 2020 - $1,675 and December 28, 2019 - $1,675)
237,922

 
212,333

Operating lease right-of-use assets
30,527

 
32,777

Other assets
48,510

 
55,519

Total assets
$
3,992,268

 
$
4,067,556

Liabilities and Stockholders’ Equity
 
 
 
Current liabilities:
 
 
 
Current portion of debt
$
7,942

 
$
7,942

Current portion of acquisition-related liabilities
30,923

 
32,700

Accounts payable
122,350

 
116,359

Accrued expenses
102,460

 
120,005

Current operating lease liabilities
8,131

 
8,427

Billings in excess of costs and estimated earnings
14,022

 
13,864

Total current liabilities
285,828

 
299,297

Long-term debt
1,850,289

 
1,851,057

Acquisition-related liabilities
13,024

 
19,801

Tax receivable agreement liability
327,957

 
326,965

Noncurrent operating lease liabilities
23,280

 
25,381

Other noncurrent liabilities
96,031

 
100,282

Total liabilities
2,596,409

 
2,622,783

Commitments and contingencies (see note 16)


 


Stockholders’ equity:
 
 
 
Class A common stock, par value $0.01 per share; 1,000,000,000 shares authorized, 114,110,597 and 113,309,385 shares issued and outstanding as of March 28, 2020 and December 28, 2019, respectively
1,142

 
1,134

Class B common stock, par value $0.01 per share; 250,000,000 shares authorized, 99 shares issued and outstanding as of March 28, 2020 and December 28, 2019

 

Additional paid-in capital
1,239,271

 
1,234,020

Accumulated earnings
143,826

 
188,805

Accumulated other comprehensive (loss) income
(2,645
)
 
3,448

Stockholders’ equity
1,381,594

 
1,427,407

Noncontrolling interest in Summit Holdings
14,265

 
17,366

Total stockholders’ equity
1,395,859

 
1,444,773

Total liabilities and stockholders’ equity
$
3,992,268

 
$
4,067,556

See notes to unaudited consolidated financial statements.

1

Table of Contents

SUMMIT MATERIALS, INC. AND SUBSIDIARIES
Unaudited Consolidated Statements of Operations
(In thousands, except share and per share amounts) 
 
Three months ended
 
March 28, 2020
 
March 30, 2019
Revenue:
 
 
 
Product
$
305,307

 
$
271,641

Service
37,099

 
34,309

Net revenue
342,406

 
305,950

Delivery and subcontract revenue
24,784

 
26,689

Total revenue
367,190

 
332,639

Cost of revenue (excluding items shown separately below):
 
 
 
Product
232,504

 
213,726

Service
28,867

 
26,589

Net cost of revenue
261,371

 
240,315

Delivery and subcontract cost
24,784

 
26,689

Total cost of revenue
286,155

 
267,004

General and administrative expenses
70,224

 
67,610

Depreciation, depletion, amortization and accretion
51,778

 
55,388

Transaction costs
753

 
308

Operating loss
(41,720
)
 
(57,671
)
Interest expense
27,818

 
30,105

Loss on debt financings

 
14,565

Other loss (income), net
89

 
(2,803
)
Loss from operations before taxes
(69,627
)
 
(99,538
)
Income tax benefit
(22,901
)
 
(28,037
)
Net loss
(46,726
)
 
(71,501
)
Net loss attributable to Summit Holdings
(1,747
)
 
(2,729
)
Net loss attributable to Summit Inc.
$
(44,979
)
 
$
(68,772
)
Loss per share of Class A common stock:
 
 
 
Basic
$
(0.40
)
 
$
(0.62
)
Diluted
$
(0.40
)
 
$
(0.62
)
Weighted average shares of Class A common stock:
 
 
 
Basic
113,602,110

 
111,811,679

Diluted
113,602,110

 
111,811,679


See notes to unaudited consolidated financial statements.

2

Table of Contents

SUMMIT MATERIALS, INC. AND SUBSIDIARIES
Unaudited Consolidated Statements of Comprehensive Income
(In thousands) 
 
Three months ended
 
March 28, 2020
 
March 30, 2019
Net loss
$
(46,726
)
 
$
(71,501
)
Other comprehensive income (loss):
 
 
 
Foreign currency translation adjustment
(8,359
)
 
2,358

Income (loss) on cash flow hedges

 
(166
)
Less tax effect of other comprehensive income (loss) items
2,046

 
(542
)
Other comprehensive (loss) income
(6,313
)
 
1,650

Comprehensive loss
(53,039
)
 
(69,851
)
Less comprehensive loss attributable to Summit Holdings
(1,967
)
 
(2,663
)
Comprehensive loss attributable to Summit Inc.
$
(51,072
)
 
$
(67,188
)

See notes to unaudited consolidated financial statements.

3

Table of Contents

SUMMIT MATERIALS, INC. AND SUBSIDIARIES
Unaudited Consolidated Statements of Cash Flows
(In thousands) 
 
Three months ended
 
March 28, 2020
 
March 30, 2019
Cash flow from operating activities:
 
 
 
Net loss
$
(46,726
)
 
$
(71,501
)
Adjustments to reconcile net income to net cash used in operating activities:
 
 
 
Depreciation, depletion, amortization and accretion
55,278

 
57,039

Share-based compensation expense
4,905

 
5,906

Net gain on asset disposals
(1,933
)
 
(1,735
)
Non-cash loss on debt financings

 
2,850

Change in deferred tax asset, net
(24,194
)
 
(28,028
)
Other
1,611

 
47

Decrease (increase) in operating assets, net of acquisitions and dispositions:
 
 
 
Accounts receivable, net
19,939

 
20,118

Inventories
(26,979
)
 
(705
)
Costs and estimated earnings in excess of billings
1,710

 
1,541

Other current assets
(2,519
)
 
(3,447
)
Other assets
5,543

 
2,576

(Decrease) increase in operating liabilities, net of acquisitions and dispositions:
 
 
 
Accounts payable
(2,712
)
 
(5,431
)
Accrued expenses
(20,776
)
 
(6,963
)
Billings in excess of costs and estimated earnings
245

 
(1,195
)
Tax receivable agreement liability
993

 
59

Other liabilities
(3,316
)
 
(1,807
)
Net cash used in operating activities
(38,931
)
 
(30,676
)
Cash flow from investing activities:
 
 
 
Acquisitions, net of cash acquired

 
(2,842
)
Purchases of property, plant and equipment
(61,829
)
 
(62,188
)
Proceeds from the sale of property, plant and equipment
3,160

 
2,797

Other
1,801

 
(178
)
Net cash used for investing activities
(56,868
)
 
(62,411
)
Cash flow from financing activities:
 
 
 
Proceeds from debt issuances

 
300,000

Debt issuance costs

 
(5,774
)
Payments on debt
(5,493
)
 
(256,333
)
Payments on acquisition-related liabilities
(9,515
)
 
(8,933
)
Proceeds from stock option exercises
310

 
766

Other
(908
)
 
(501
)
Net cash (used in) provided by financing activities
(15,606
)
 
29,225

Impact of foreign currency on cash
(800
)
 
191

Net decrease in cash
(112,205
)
 
(63,671
)
Cash and cash equivalents—beginning of period
311,319

 
128,508

Cash and cash equivalents—end of period
$
199,114

 
$
64,837

See notes to unaudited consolidated financial statements.

4

Table of Contents

SUMMIT MATERIALS, INC. AND SUBSIDIARIES
Unaudited Consolidated Statements of Changes in Stockholders’ Equity
(In thousands, except share amounts) 
 
Summit Materials, Inc.
 
 
 
 
 
Accumulated
 
 
 
 
 
 
 
 
 
 
 
 
 
 
 
 
 
Other
 
Class A
 
Class B
 
Additional
 
Noncontrolling
 
Total
 
Accumulated
 
Comprehensive
 
Common Stock
 
Common Stock
 
Paid-in
 
Interest in
 
Stockholders’
 
Earnings
 
(loss) income
 
Shares
 
Dollars
 
Shares
 
Dollars
 
Capital
 
Summit Holdings
 
Equity
Balance — December 28, 2019
$
188,805

 
$
3,448

 
113,309,385

 
$
1,134

 
99

 
$

 
$
1,234,020

 
$
17,366

 
$
1,444,773

Net loss
(44,979
)
 

 

 

 

 

 

 
(1,747
)
 
(46,726
)
LP Unit exchanges

 

 
196,542

 
2

 

 

 
1,132

 
(1,134
)
 

Other comprehensive income, net of tax

 
(6,093
)
 

 

 

 

 

 
(220
)
 
(6,313
)
Stock option exercises

 

 
13,335

 

 

 

 
310

 

 
310

Share-based compensation

 

 

 

 

 

 
4,905

 

 
4,905

Shares redeemed to settle taxes and other

 

 
591,335

 
6

 

 

 
(1,096
)
 

 
(1,090
)
Balance - March 28, 2020
$
143,826

 
$
(2,645
)
 
114,110,597

 
$
1,142

 
99

 
$

 
$
1,239,271

 
$
14,265

 
$
1,395,859

 
Summit Materials, Inc.
 
 
 
 
 
Accumulated
 
 
 
 
 
 
 
 
 
 
 
 
 
 
 
 
 
Other
 
Class A
 
Class B
 
Additional
 
Noncontrolling
 
Total
 
Accumulated
 
Comprehensive
 
Common Stock
 
Common Stock
 
Paid-in
 
Interest in
 
Stockholders’
 
Earnings
 
(loss) income
 
Shares
 
Dollars
 
Shares
 
Dollars
 
Capital
 
Summit Holdings
 
Equity
Balance — December 29, 2018
$
129,739

 
$
2,681

 
111,658,927

 
$
1,117

 
99

 
$

 
$
1,194,204

 
$
14,404

 
$
1,342,145

Net loss
(68,772
)
 

 

 

 

 

 

 
(2,729
)
 
(71,501
)
LP Unit exchanges

 

 
17,500

 

 

 

 
122

 
(122
)
 

Other comprehensive loss, net of tax

 
1,584

 

 

 

 

 

 
66

 
1,650

Stock option exercises

 

 
43,142

 
1

 

 

 
766

 

 
767

Share-based compensation

 

 

 

 

 

 
5,906

 

 
5,906

Shares redeemed to settle taxes and other

 

 
347,962

 
3

 

 

 
(495
)
 

 
(492
)
Balance — March 30, 2019
$
60,967

 
$
4,265

 
112,067,531

 
$
1,121

 
99

 
$

 
$
1,200,503

 
$
11,619

 
$
1,278,475


See notes to unaudited consolidated financial statements.

5

Table of Contents

SUMMIT MATERIALS, INC.
 
NOTES TO UNAUDITED CONSOLIDATED FINANCIAL STATEMENTS
 
(Dollars in tables in thousands, except per share amounts or otherwise noted)
 
1.
SUMMARY OF ORGANIZATION AND SIGNIFICANT ACCOUNTING POLICIES
 
Summit Materials, Inc. (“Summit Inc.” and, together with its subsidiaries, “Summit,” “we,” “us,” “our” or the “Company”) is a vertically-integrated construction materials company. The Company is engaged in the production and sale of aggregates, cement, ready-mix concrete, asphalt paving mix and concrete products and owns and operates quarries, sand and gravel pits, two cement plants, cement distribution terminals, ready-mix concrete plants, asphalt plants and landfill sites. It is also engaged in paving and related services. The Company’s three operating and reporting segments are the West, East and Cement segments.
 
Substantially all of the Company’s construction materials, products and services are produced, consumed and performed outdoors, primarily in the spring, summer and fall. Seasonal changes and other weather-related conditions can affect the production and sales volumes of its products and delivery of services. Therefore, the financial results for any interim period are typically not indicative of the results expected for the full year. Furthermore, the Company’s sales and earnings are sensitive to national, regional and local economic conditions, weather conditions and to cyclical changes in construction spending, among other factors.
 
Summit Inc. is a holding corporation operating and controlling all of the business and affairs of Summit Materials Holdings L.P. (“Summit Holdings”) and its subsidiaries and, through Summit Holdings, conducts its business. Summit Inc. owns the majority of the partnership interests of Summit Holdings (see Note 9, Stockholders’ Equity). Summit Materials, LLC (“Summit LLC”) an indirect wholly owned subsidiary of Summit Holdings, conducts the majority of our operations. Summit Materials Finance Corp. (“Summit Finance”), an indirect wholly owned subsidiary of Summit LLC, has jointly issued our Senior Notes as described below.
 
Basis of Presentation—These unaudited consolidated financial statements were prepared in accordance with U.S. generally accepted accounting principles (“U.S. GAAP”) for interim financial information, without audit, pursuant to the rules and regulations of the Securities and Exchange Commission (“SEC”). Certain information and footnote disclosures typically included in financial statements prepared in accordance with U.S. GAAP have been condensed or omitted pursuant to such rules and regulations. These unaudited consolidated financial statements should be read in conjunction with the Company's audited consolidated financial statements and the notes thereto as of and for the year ended December 28, 2019. The Company continues to follow the accounting policies set forth in those audited consolidated financial statements.
 
Management believes that these consolidated interim financial statements include all adjustments, normal and recurring in nature, that are necessary to present fairly the financial position of the Company as of March 28, 2020, the results of operations for the three months ended March 28, 2020 and March 30, 2019 and cash flows for the three months ended March 28, 2020 and March 30, 2019.
 
Principles of Consolidation—The consolidated financial statements include the accounts of Summit Inc. and its majority owned subsidiaries. All intercompany balances and transactions have been eliminated.
 
For a summary of the changes in Summit Inc.’s ownership of Summit Holdings, see Note 9, Stockholders’ Equity.

Use of Estimates—Preparation of these consolidated financial statements in conformity with U.S. GAAP requires management to make estimates and assumptions. These estimates and the underlying assumptions affect the amounts of assets and liabilities reported, disclosures about contingent assets and liabilities and reported amounts of revenue and expenses. Such estimates include the valuation of accounts receivable, inventories, valuation of deferred tax assets, goodwill, intangibles and other long-lived assets, the tax receivable agreement ("TRA") liability, pension and other postretirement obligations and asset retirement obligations. Estimates also include revenue earned on contracts and costs to complete contracts. Most of the Company’s paving and related services are performed under fixed unit-price contracts with state and local governmental entities. Management regularly evaluates its estimates and assumptions based on historical experience and other factors, including the current economic environment. As future events and their effects cannot be determined with precision, actual results can differ significantly from estimates made. Changes in estimates, including

6

Table of Contents

those resulting from continuing changes in the economic environment, are reflected in the Company’s consolidated financial statements when the change in estimate occurs.
 
Business and Credit Concentrations—The Company’s operations are conducted primarily across 23 U.S. states and in British Columbia, Canada, with the most significant revenue generated in Texas, Kansas, Utah and Missouri. The Company’s accounts receivable consist primarily of amounts due from customers within these areas. Therefore, collection of these accounts is dependent on the economic conditions in the aforementioned states, as well as specific situations affecting individual customers. Credit granted within the Company’s trade areas has been granted to many customers, and management does not believe that a significant concentration of credit exists with respect to any individual customer or group of customers. No single customer accounted for more than 10% of the Company’s total revenue in the three months ended March 28, 2020 or March 30, 2019.

Revenue Recognition—We earn revenue from the sale of products, which primarily include aggregates, cement, ready-mix concrete and asphalt, but also include concrete products, and from the provision of services, which are primarily paving and related services.
Products: Revenue for product sales is recognized when evidence of an arrangement exists and when control passes, which generally is when the product is shipped. 
Services: We earn revenue from the provision of services, which are primarily paving and related services, which are typically calculated using monthly progress based on the percentage of completion or a customer’s engineer review of progress.
The majority of our construction service contracts are completed within one year, but may occasionally extend beyond this time frame. The majority of our construction service contracts are for work that occurs mostly during the spring, summer and fall. We generally measure progress toward completion on long-term paving and related services contracts based on the proportion of costs incurred to date relative to total estimated costs at completion.
The percentage of completion method of accounting involves the use of various estimating techniques to project costs at completion, and in some cases includes estimates of recoveries asserted against the customer for changes in specifications or other disputes.
 
Earnings per Share—The Company computes basic earnings per share attributable to stockholders by dividing income attributable to Summit Inc. by the weighted-average shares of Class A common stock outstanding. Diluted earnings per share reflects the potential dilution beyond shares for basic earnings per share that could occur if securities or other contracts to issue common stock were exercised, converted into common stock, or resulted in the issuance of common stock that would have shared in the Company’s earnings. Since the Class B common stock has no economic value, those shares are not included in the weighted-average common share amount for basic or diluted earnings per share. In addition, as the shares of Class A common stock are issued by Summit Inc., the earnings and equity interests of noncontrolling interests are not included in basic earnings per share.
 
Tax Receivable Agreement— When Class A limited partnership units of Summit Holdings (“LP Units”) are exchanged for shares of Class A common stock of Summit Inc. or Summit Inc. purchases LP Units for cash, this results in increases in Summit Inc.’s share of the tax basis of the tangible and intangible assets, which increases the tax depreciation and amortization deductions that otherwise would not have been available to Summit Inc. These increases in tax basis and tax depreciation and amortization deductions are expected to reduce the amount of cash taxes that we would otherwise be required to pay in the future. Prior to our initial public offering (“IPO”), we entered into a TRA with the pre-IPO owners that requires us to pay the pre-IPO owners or their permitted assignees 85% of the amount of cash savings, if any, in U.S. federal, state, and local income tax that we actually realize as a result of these exchanges. These benefits include (1) increases in the tax basis of tangible and intangible assets of Summit Holdings and certain other tax benefits related to entering into the TRA, (2) tax benefits attributable to payments under the TRA, or (3) under certain circumstances such as an early termination of the TRA, we are deemed to realize, as a result of the increases in tax basis in connection with exchanges by the pre-IPO owners described above and certain other tax benefits attributable to payments under the TRA.
 
We periodically evaluate the realizability of the deferred tax assets resulting from the exchange of LP Units for Class A common stock. If the deferred tax assets are determined to be realizable, we then assess whether payment of amounts under the TRA have become probable. If so, we record a TRA liability equal to 85% of such deferred tax assets, and the remaining 15% as an increase to additional paid-in capital. If a deferred tax asset subject to the TRA is determined not to be realizable and therefore subject to a valuation allowance, we do not record a TRA liability for such deferred tax assets. In subsequent periods, we assess the realizability of all of our deferred tax assets subject to the TRA. Should we determine

7

Table of Contents

a deferred tax asset with a valuation allowance is realizable in a subsequent period, the related valuation allowance will be released and consideration of a corresponding TRA liability will be assessed. The realizability of deferred tax assets, including those subject to the TRA, is dependent upon the generation of future taxable income during the periods in which those deferred tax assets become deductible and consideration of prudent and feasible tax-planning strategies.
 
The measurement of the TRA liability is accounted for as a contingent liability. Therefore, once we determine that a payment to a pre-IPO owner has become probable and can be estimated, the estimate of payment will be accrued.
 
New Accounting Standards — 

In August 2018, the Financial Accounting Standards Board (“FASB”) issued Accounting Standards Update (“ASU”) No. 2018-15, Intangibles-Goodwill and Other-Internal-Use Software (Subtopic 350-40): Customer’s Accounting for Implementation Costs Incurred in a Cloud Computing Arrangement That Is a Service Contract, which reduces the accounting complexity of implementing a cloud computing service arrangement. The ASU aligns the capitalization of implementation costs among hosting arrangements and costs incurred to develop internal-use software. We adopted this ASU in the first quarter of 2020 and the adoption of this ASU did not have a material impact on the consolidated financial statements.

2.
GOODWILL AND INTANGIBLES
 
The Company has completed numerous acquisitions since its formation, which have been financed through a combination of debt and equity funding. The operations of each acquisition have been included in the Company’s consolidated results of operations since the respective closing dates of the acquisitions. The Company measures all assets acquired and liabilities assumed at their acquisition-date fair value.
 
Changes in the carrying amount of goodwill, by reportable segment, from December 28, 2019 to March 28, 2020 are summarized as follows: 
 
West
 
East
 
Cement
 
Total  
Balance—December 28, 2019
$
584,617

 
$
410,426

 
$
204,656

 
$
1,199,699

Foreign currency translation adjustments
(4,142
)
 

 

 
(4,142
)
Balance—March 28, 2020
$
580,475

 
$
410,426

 
$
204,656

 
$
1,195,557


The Company’s intangible assets are primarily composed of goodwill, mineral lease agreements and reserve rights. The assets related to mineral lease agreements reflect the submarket royalty rates paid under agreements, primarily for extracting aggregates. The values were determined as of the respective acquisition dates by a comparison of market-royalty rates. The reserve rights relate to aggregate reserves to which the Company has the rights of ownership, but does not own the reserves. The intangible assets are amortized on a straight-line basis over the lives of the leases. The following table shows intangible assets by type and in total:
 
March 28, 2020
 
December 28, 2019
 
Gross
 Carrying
 Amount
 
Accumulated
 Amortization
 
Net
 Carrying
 Amount
 
Gross
 Carrying
 Amount
 
Accumulated
 Amortization
 
Net
 Carrying
 Amount
Mineral leases
$
19,064

 
$
(6,690
)
 
$
12,374

 
$
19,064

 
$
(6,408
)
 
$
12,656

Reserve rights
6,234

 
(2,323
)
 
3,911

 
6,234

 
(2,248
)
 
3,986

Trade names
1,000

 
(983
)
 
17

 
1,000

 
(958
)
 
42

Other
7,566

 
(1,075
)
 
6,491

 
7,566

 
(752
)
 
6,814

Total intangible assets
$
33,864

 
$
(11,071
)
 
$
22,793

 
$
33,864

 
$
(10,366
)
 
$
23,498


 
Amortization expense totaled $0.7 million and $0.4 million for the three months ended March 28, 2020 and March 30, 2019, respectively. The estimated amortization expense for the intangible assets for each of the five years subsequent to March 28, 2020 is as follows:

8

Table of Contents

2020 (nine months)
$
1,823

2021
2,147

2022
2,142

2023
2,009

2024
1,914

2025
1,869

Thereafter
10,889

Total
$
22,793



3.
REVENUE RECOGNITION
 
We derive our revenue predominantly by selling construction materials, products and providing paving and related services. Construction materials consist of aggregates and cement. Products consist of related downstream products, including ready-mix concrete, asphalt paving mix and concrete products. Paving and related service revenue is generated primarily from the asphalt paving services that we provide.
 
Revenue by product for the three months ended March 28, 2020 and March 30, 2019 is as follows:
 
Three months ended
 
March 28, 2020
 
March 30, 2019
Revenue by product*:
 
 
 
Aggregates
$
96,161

 
$
87,872

Cement
32,863

 
32,499

Ready-mix concrete
141,704

 
117,320

Asphalt
23,206

 
23,038

Paving and related services
33,426

 
34,345

Other
39,830

 
37,565

Total revenue
$
367,190

 
$
332,639

                                                                                         
*Revenue from liquid asphalt terminals is included in asphalt revenue.
 
Accounts receivable, net consisted of the following as of March 28, 2020 and December 28, 2019
 
March 28, 2020
 
December 28, 2019
Trade accounts receivable
$
195,623

 
$
191,672

Construction contract receivables
22,074

 
47,966

Retention receivables
18,141

 
17,808

Receivables from related parties
1,585

 
1,596

Accounts receivable
237,423

 
259,042

Less: Allowance for doubtful accounts
(6,208
)
 
(5,786
)
Accounts receivable, net
$
231,215

 
$
253,256


 
Retention receivables are amounts earned by the Company but held by customers until paving and related service contracts and projects are near completion or fully completed. Amounts are generally billed and collected within one year.

4.
INVENTORIES
 
Inventories consisted of the following as of March 28, 2020 and December 28, 2019
 
March 28, 2020
 
December 28, 2019
Aggregate stockpiles
$
152,238

 
$
140,461

Finished goods
44,357

 
33,023

Work in process
7,628

 
7,664

Raw materials
27,190

 
23,639

Total
$
231,413

 
$
204,787



9

Table of Contents


5.
ACCRUED EXPENSES
 
Accrued expenses consisted of the following as of March 28, 2020 and December 28, 2019:
 
March 28, 2020
 
December 28, 2019
Interest
$
15,852

 
$
26,892

Payroll and benefits
18,797

 
29,356

Finance lease obligations
20,724

 
16,007

Insurance
13,870

 
14,968

Non-income taxes
10,377

 
7,666

Professional fees
1,189

 
902

Other (1)
21,651

 
24,214

Total
$
102,460

 
$
120,005

                                                                                         
(1)
Consists primarily of subcontractor and working capital settlement accruals.

6.
DEBT
 
Debt consisted of the following as of March 28, 2020 and December 28, 2019
 
March 28, 2020
 
December 28, 2019
Term Loan, due 2024:
 
 
 
$622.7 million and $624.3 million, net of $1.1 million discount at March 28, 2020 and December 28, 2019, respectively
$
621,608

 
$
623,140

618% Senior Notes, due 2023:
 
 
 
$650.0 million, net of $0.8 million and $0.9 million discount at March 28, 2020 and December 28, 2019, respectively
649,194

 
649,133

518% Senior Notes, due 2025
300,000

 
300,000

612% Senior Notes, due 2027
300,000

 
300,000

Total
1,870,802

 
1,872,273

Current portion of long-term debt
7,942

 
7,942

Long-term debt
$
1,862,860

 
$
1,864,331


 
The contractual payments of long-term debt, including current maturities, for the five years subsequent to March 28, 2020, are as follows: 

2020 (nine months)
$
6,354

2021
6,353

2022
6,354

2023
656,354

2024
597,253

2025
300,000

Thereafter
300,000

Total
1,872,668

Less: Original issue net discount
(1,866
)
Less: Capitalized loan costs
(12,571
)
Total debt
$
1,858,231


 
Senior Notes—On March 15, 2019, Summit LLC and Summit Finance (together, the “Issuers”) issued $300.0 million in aggregate principal amount of 6.500% senior notes due March 15, 2027 (the “2027 Notes”). The 2027 Notes were issued at 100.0% of their par value with proceeds of $296.3 million, net of related fees and expenses. The 2027 Notes were issued under an indenture dated March 25, 2019 (the "2019 Indenture"). The 2019 Indenture contains covenants limiting, among other things, Summit LLC and its restricted subsidiaries’ ability to incur additional indebtedness or issue certain preferred shares, pay dividends, redeem stock or make other distributions, make certain investments, sell or transfer certain assets, create liens, consolidate, merge, sell or otherwise dispose of all or substantially all of its assets, enter into certain

10

Table of Contents

transactions with affiliates, and designate subsidiaries as unrestricted subsidiaries. The 2019 Indenture also contains customary events of default. Interest on the 2027 Notes is payable semi-annually on March 15 and September 15 of each year commencing on September 15, 2019.

In March 2019, using the proceeds from the 2027 Notes, all of the outstanding $250.0 million 8.500% senior notes due 2022 (the “2022 Notes”) were redeemed at a price equal to par plus an applicable premium and the indenture under which the 2022 Notes were issued was satisfied and discharged. As a result of the extinguishment, charges of $14.6 million were recognized in the quarter ended March 30, 2019, which included charges of $11.7 million for the applicable redemption premium and $2.9 million for the write-off of deferred financing fees.

In 2017, the Issuers issued $300.0 million of 5.125% senior notes due June 1, 2025 (the “2025 Notes”). The 2025 Notes were issued at 100.0% of their par value with proceeds of $295.4 million, net of related fees and expenses. The 2025 Notes were issued under an indenture dated June 1, 2017, the terms of which are generally consistent with the 2019 Indenture. Interest on the 2025 Notes is payable semi-annually on June 1 and December 1 of each year commencing on December 1, 2017.
 
In 2015, the Issuers issued $650.0 million of 6.125% senior notes due July 2023 (the “2023 Notes” and collectively with the 2025 Notes and the 2027 Notes, the “Senior Notes”). Of the aggregate $650.0 million of 2023 Notes, $350.0 million were issued at par and $300.0 million were issued at 99.375% of par. The 2023 Notes were issued under an indenture dated July 8, 2015, the terms of which are generally consistent with the 2019 Indenture. Interest on the 2023 Notes is payable semi-annually in arrears on January 15 and July 15 of each year.

As of March 28, 2020 and December 28, 2019, the Company was in compliance with all financial covenants under the applicable indentures.
 
Senior Secured Credit Facilities— Summit LLC has credit facilities that provide for term loans in an aggregate amount of $650.0 million and revolving credit commitments in an aggregate amount of $345.0 million (the “Senior Secured Credit Facilities”). Under the Senior Secured Credit Facilities, required principal repayments of 0.25% of the refinanced aggregate amount of term debt are due on the last business day of each March, June, September and December commencing with the March 2018 payment. The unpaid principal balance is due in full on the maturity date, which is November 21, 2024.

On February 25, 2019, Summit LLC entered into Incremental Amendment No. 4 to the credit agreement governing the Senior Secured Credit Facilities (the “Credit Agreement”) which, among other things, increased the total amount available under the revolving credit facility to $345.0 million and extended the maturity date of the Credit Agreement with respect to the revolving credit commitments to February 25, 2024. During 2018 and 2017, Summit LLC entered into three different amendments to the Credit Agreement, which among other things, reduced the applicable margin in respect to the outstanding principal amount at the time of the respective amendments.
 
The revolving credit facility bears interest per annum equal to, at Summit LLC’s option, either (i) a base rate determined by reference to the highest of (a) the federal funds rate plus 0.50%, (b) the prime rate of Bank of America, N.A. and (c) LIBOR plus 1.00%, plus an applicable margin of 2.00% for base rate loans or (ii) a LIBOR rate determined by reference to Reuters prior to the interest period relevant to such borrowing adjusted for certain additional costs plus an applicable margin of 3.00% for LIBOR rate loans.
 
There were no outstanding borrowings under the revolving credit facility as of March 28, 2020 and December 28, 2019, with borrowing capacity of $329.0 million remaining as of March 28, 2020, which is net of $16.0 million of outstanding letters of credit. The outstanding letters of credit are renewed annually and support required bonding on construction projects, large leases, workers compensation claims and the Company’s insurance liabilities.
 
Summit LLC’s Consolidated First Lien Net Leverage Ratio, as such term is defined in the Credit Agreement, should be no greater than 4.75:1.0 as of each quarter-end. As of March 28, 2020 and December 28, 2019, Summit LLC was in compliance with all financial covenants.
 
Summit LLC’s wholly-owned domestic subsidiary companies, subject to certain exclusions and exceptions, are named as subsidiary guarantors of the Senior Notes and the Senior Secured Credit Facilities. In addition, Summit LLC has pledged substantially all of its assets as collateral, subject to certain exclusions and exceptions, for the Senior Secured Credit Facilities.

11

Table of Contents

The following table presents the activity for the deferred financing fees for the three months ended March 28, 2020 and March 30, 2019:
 
Deferred financing fees
Balance—December 28, 2019
$
15,436

Amortization
(833
)
Balance—March 28, 2020
$
14,603

 
 
 
 
Balance—December 29, 2018
$
15,475

Loan origination fees
5,774

Amortization
(998
)
Write off of deferred financing fees
(2,851
)
Balance—March 30, 2019
$
17,400

 
Other—On January 15, 2015, the Company’s wholly-owned subsidiary in British Columbia, Canada entered into an agreement with HSBC Bank Canada for a (i) $6.0 million Canadian dollar (“CAD”) revolving credit commitment to be used for operating activities that bears interest per annum equal to the bank’s prime rate plus 0.20%, (ii) $0.5 million CAD revolving credit commitment to be used for capital equipment that bears interest per annum at the bank’s prime rate plus 0.90% and (iii) $0.3 million CAD revolving credit commitment to provide guarantees on behalf of that subsidiary. There were no amounts outstanding under this agreement as of March 28, 2020 or December 28, 2019.

7.
INCOME TAXES
 
Summit Inc.’s tax provision includes its proportional share of Summit Holdings’ tax attributes. Summit Holdings’ subsidiaries are primarily limited liability companies but do include certain entities organized as C corporations and a Canadian subsidiary. The tax attributes related to the limited liability companies are passed on to Summit Holdings and then to its partners, including Summit Inc. The tax attributes associated with the C corporation and Canadian subsidiaries are fully reflected in the Company’s accounts.
 
Our income tax benefit was $(22.9) million and $(28.0) million in the three months ended March 28, 2020 and March 30, 2019, respectively. The effective tax rate for Summit Inc. differs from the federal rate primarily due to (1) unrecognized tax benefits, (2) state taxes, (3) tax depletion expense in excess of the expense recorded under U.S. GAAP, (4) the minority interest in the Summit Holdings partnership that is allocated outside of the Company and (5) various other items such as limitations on meals and entertainment, certain stock compensation and other costs. In the three months ended March 28, 2020, the increase in the Company's effective tax rate, and related income tax expense, over the prior year is in response to provisions of the Coronavirus Aid, Relief and Economic Stability Act ("CARES Act") enacted into law in late March 2020. Among other things, the CARES Act temporarily amended provisions of the Tax Cuts and Jobs Act of 2017 ("TCJA") related to limitations on the deductibility of interest expense. The Company’s income tax provision is calculated under the provisions of the proposed TCJA regulations, as amended by the CARES Act, which will limit our ability to deduct interest expense in calculating our taxable income. Once the final regulations are issued, the Company will adjust its calculations, if necessary.
  
As of March 28, 2020 and December 28, 2019, Summit Inc. had a valuation allowance of $1.7 million, which relates to certain deferred tax assets in taxable entities where realization is not more likely than not.

In the three months ended March 28, 2020, we adjusted our unrecognized tax benefits previously reported for provisions in the CARES Act enacted in March 2020. We did not recognize interest or penalties related to this amount as it is offset by other attributes. No material interest or penalties were recognized in income tax expense during the three months ended March 28, 2020 and March 30, 2019.

Tax Receivable Agreement—The Company is party to a TRA with certain current and former holders of LP Units that provides for the payment by Summit Inc. to exchanging holders of LP Units of 85% of the benefits, if any, that Summit Inc. actually realizes (or, under certain circumstances such as an early termination of the TRA, is deemed to realize) as a result of increases in the tax basis of tangible and intangible assets of Summit Holdings and certain other tax benefits related to entering into the TRA, including tax benefits attributable to payments under the TRA. 
 
In the three months ended March 28, 2020, 196,542 LP Units were acquired by Summit Inc. in exchange for an equal number of newly-issued shares of Summit Inc.’s Class A common stock. These exchanges resulted in net new deferred tax

12

Table of Contents

assets of approximately $1.2 million. As we determined that the deferred tax assets created from these exchanges are realizable and payment under the TRA is considered probable, we have recorded 85% of the increase in deferred tax assets as TRA liability and the remainder as an adjustment to additional paid in capital. As of March 28, 2020 and December 28, 2019, we had recorded $328.0 million and $327.0 million of TRA liability, respectively.
 
Tax Distributions – The holders of Summit Holdings’ LP Units, including Summit Inc., incur U.S. federal, state and local income taxes on their share of any taxable income of Summit Holdings. The limited partnership agreement of Summit Holdings provides for pro rata cash distributions (“tax distributions”) to the holders of the LP Units in an amount generally calculated to provide each holder of LP Units with sufficient cash to cover its tax liability in respect of the LP Units. In general, these tax distributions are computed based on Summit Holdings’ estimated taxable income allocated to Summit Inc. multiplied by an assumed tax rate equal to the highest effective marginal combined U.S. federal, state and local income tax rate in New York, New York. Summit Holdings did not make any tax distributions in the three months ended March 28, 2020 and March 30, 2019.

8.
EARNINGS PER SHARE
 
Basic earnings per share is computed by dividing net earnings by the weighted average common shares outstanding and diluted net earnings is computed by dividing net earnings, adjusted for changes in the earnings allocated to Summit Inc. as a result of the assumed conversion of LP Units, by the weighted-average common shares outstanding assuming dilution.

The following table shows the calculation of basic and diluted earnings per share:
 
Three months ended
 
March 28, 2020
 
March 30, 2019
Net loss attributable to Summit Inc.
$
(44,979
)
 
$
(68,772
)
Weighted average shares of Class A stock outstanding
113,602,110

 
111,811,679

Basic and diluted loss per share
$
(0.40
)
 
$
(0.62
)

 
Excluded from the above calculations were the shares noted below as they were antidilutive:
 
Three months ended
 
March 28, 2020
 
March 30, 2019
Antidilutive shares:
 
 
 
LP Units
3,154,228

 
3,418,018

Time-vesting stock options
2,109,465

 
3,192,674

Warrants
100,037

 
100,037

Time-vesting restricted stock units
1,666,365

 
1,589,396

Market-based restricted stock units
446,670

 
419,247



9.
STOCKHOLDERS’ EQUITY
During 2020 and 2019, certain limited partners of Summit Holdings exchanged their LP Units for shares of Class A common stock of Summit Inc. The following table summarizes the changes in our ownership of Summit Holdings:
 
Summit Inc.
Shares (Class A)
 
LP Units
 
Total
 
Summit Inc.
Ownership
Percentage
Balance — December 28, 2019
113,309,385

 
3,249,657

 
116,559,042

 
97.2
%
Exchanges during period
196,542

 
(196,542
)
 

 
 
Stock option exercises
13,335

 

 
13,335

 
 
Other equity transactions
591,335

 

 
591,335

 
 
Balance — March 28, 2020
114,110,597

 
3,053,115

 
117,163,712

 
97.4
%
 
 
 
 
 
 
 
 
 
 
 
 
 
 
 
 
Balance — December 29, 2018
111,658,927

 
3,435,518

 
115,094,445

 
97.0
%
Exchanges during period
17,500

 
(17,500
)
 

 
 
Other equity transactions
391,104

 

 
391,104

 
 
Balance — March 30, 2019
112,067,531

 
3,418,018

 
115,485,549

 
97.0
%


13

Table of Contents

 
As a result of the Reorganization, Summit Inc. is Summit Holdings’ primary beneficiary and thus consolidates Summit Holdings in its consolidated financial statements with a corresponding noncontrolling interest reclassification, which was 2.6% and 2.8% as of March 28, 2020 and December 28, 2019, respectively.
 
Accumulated other comprehensive income (loss)The changes in each component of accumulated other comprehensive income (loss) consisted of the following:
 
Change in
 retirement plans
 
Foreign currency
 translation
 adjustments
 
Cash flow hedge
 adjustments
 
Accumulated
 other
 comprehensive
 income (loss)
Balance — December 28, 2019
$
2,171

 
$
1,277

 
$

 
$
3,448

Foreign currency translation adjustment, net of tax

 
(6,093
)
 

 
(6,093
)
Balance - Balance — March 28, 2020
$
2,171

 
$
(4,816
)
 
$

 
$
(2,645
)
 
 
 
 
 
 
 
 
 
 
 
 
 
 
 
 
Balance — December 29, 2018
$
3,573

 
$
(2,147
)
 
$
1,255

 
$
2,681

Foreign currency translation adjustment, net of tax

 
1,704

 

 
1,704

Loss on cash flow hedges, net of tax

 

 
(120
)
 
(120
)
Balance — March 30, 2019
$
3,573

 
$
(443
)
 
$
1,135

 
$
4,265



10.
SUPPLEMENTAL CASH FLOW INFORMATION
 
Supplemental cash flow information is as follows:
 
Three months ended
 
March 28, 2020
 
March 30, 2019
Cash payments:
 
 
 
Interest
$
36,310

 
$
21,126

Refunds for income taxes, net
(298
)
 
(20
)
Operating cash payments on operating leases
2,948

 
2,837

Operating cash payments on finance leases
794

 
699

Finance cash payments on finance leases
3,883

 
2,580

Non cash financing activities:
 
 
 
Right of use assets obtained in exchange for operating lease obligations
$
577

 
$
1,608

Right of use assets obtained in exchange for finance leases obligations
6,267

 
9,442

Exchange of LP Units to shares of Class A common stock
4,648

 
277



11.
LEASES

We lease construction and office equipment, distribution facilities and office space. Leases with an initial term of 12 months or less, including month to month leases, are not recorded on the balance sheet. Lease expense for short-term leases is recognized on a straight line basis over the lease term. For lease agreements entered into or reassessed after the adoption of Topic 842, we combine lease and nonlease components. While we also own mineral leases for mining operations, those leases are outside the scope of Topic 842. Assets acquired under finance leases are included in property, plant and equipment.

Many of our leases include options to purchase the leased equipment. The depreciable life of assets and leasehold improvements are limited by the expected lease term, unless there is a transfer of title or purchase option reasonably certain of exercise. Our lease agreements do not contain any material residual value guarantees or material restrictive covenants. The components of lease expense were as follows:


14

Table of Contents

 
Three months ended
 
March 28, 2020
 
March 30, 2019
Operating lease cost
$
2,607

 
$
2,455

Variable lease cost
57

 
72

Short-term lease cost
8,620

 
6,581

Financing lease cost:
 
 
 
Amortization of right-of-use assets
2,739

 
2,623

Interest on lease liabilities
771

 
755

Total lease cost
$
14,794

 
$
12,486

 
 
 
 
March 28, 2020
 
December 28, 2019
Supplemental balance sheet information related to leases:
 
 
 
Operating leases:
 
 
 
Operating lease right-of-use assets
$
30,527

 
$
32,777

 
 
 
 
Current operating lease liabilities
$
8,131

 
$
8,427

Noncurrent operating lease liabilities
23,280

 
25,381

Total operating lease liabilities
$
31,411

 
$
33,808

Finance leases:
 
 
 
Property and equipment, gross
$
87,377

 
$
82,660

Less accumulated depreciation
(27,251
)
 
(24,907
)
Property and equipment, net
$
60,126

 
$
57,753

 
 
 
 
Current finance lease liabilities
$
20,724

 
$
16,007

Long-term finance lease liabilities
37,300

 
40,410

Total finance lease liabilities
$
58,024

 
$
56,417

 
Weighted average remaining lease term (years):
Operating leases
8.6

 
8.6

Finance lease
2.5

 
2.6

 
Weighted average discount rate (%):
Operating leases
5.5
%
 
5.5
%
Finance lease
5.5
%
 
5.5
%
 
Maturities of lease liabilities were as follows:
 
Operating Leases
 
Finance Leases
2020 (nine months)
$
7,116

 
$
14,513

2021
8,033

 
23,292

2022
4,920

 
16,428

2023
3,877

 
4,472

2024
2,232

 
2,277

2025
1,414

 
1,104

Thereafter
12,613

 
1,743

Total lease payments
40,205

 
63,829

Less imputed interest
(8,794
)
 
(5,805
)
Present value of lease payments
$
31,411

 
$
58,024



12.
COMMITMENTS AND CONTINGENCIES
 
The Company is party to certain legal actions arising from the ordinary course of business activities. Accruals are recorded when the outcome is probable and can be reasonably estimated. While the ultimate results of claims and litigation cannot be predicted with certainty, management expects that the ultimate resolution of all current pending or threatened claims

15

Table of Contents

and litigation will not have a material effect on the Company’s consolidated financial position, results of operations or liquidity. The Company records legal fees as incurred.

In March 2018, we were notified of an investigation by the Canadian Competition Bureau (the “CCB”) into pricing practices by certain asphalt paving contractors in British Columbia, including Winvan Paving, Ltd. (“Winvan”). We believe the investigation is focused on time periods prior to our April 2017 acquisition of Winvan and we are cooperating with the CCB. Although we currently do not believe this matter will have a material adverse effect on our business, financial condition or results of operations, we are currently not able to predict the ultimate outcome or cost of the investigation.

Environmental Remediation and Site Restoration —The Company’s operations are subject to and affected by federal, state, provincial and local laws and regulations relating to the environment, health and safety and other regulatory matters. These operations require environmental operating permits, which are subject to modification, renewal and revocation. The Company regularly monitors and reviews its operations, procedures and policies for compliance with these laws and regulations. Despite these compliance efforts, risk of environmental liability is inherent in the operation of the Company’s business, as it is with other companies engaged in similar businesses and there can be no assurance that environmental liabilities or noncompliance will not have a material adverse effect on the Company’s consolidated financial condition, results of operations or liquidity.
 
The Company has asset retirement obligations arising from regulatory and contractual requirements to perform reclamation activities at the time certain quarries and landfills are closed. As of March 28, 2020 and December 28, 2019, $31.5 million and $28.8 million, respectively, were included in other noncurrent liabilities on the consolidated balance sheets and $5.0 million and $7.9 million, respectively, were included in accrued expenses for future reclamation costs. The total undiscounted anticipated costs for site reclamation as of March 28, 2020 and December 28, 2019 were $96.7 million and $97.4 million, respectively.
 
Other—The Company is obligated under various firm purchase commitments for certain raw materials and services that are in the ordinary course of business. Management does not expect any significant changes in the market value of these goods and services during the commitment period that would have a material adverse effect on the financial condition, results of operations and cash flows of the Company. The terms of the purchase commitments generally approximate one year.

13.
FAIR VALUE
 
Fair Value Measurements—Certain acquisitions made by the Company require the payment of contingent amounts of purchase consideration. These payments are contingent on specified operating results being achieved in periods subsequent to the acquisition and will only be made if earn-out thresholds are achieved. Contingent consideration obligations are measured at fair value each reporting period. Any adjustments to fair value are recognized in earnings in the period identified.

The fair value of contingent consideration as of March 28, 2020 and December 28, 2019 was:
 
March 28, 2020
 
December 28, 2019
Current portion of acquisition-related liabilities and Accrued expenses:
 
 
 
Contingent consideration
$
525

 
$
1,967

Acquisition-related liabilities and Other noncurrent liabilities:
 
 
 
Contingent consideration
$
1,231

 
$
1,302


 
The fair value of contingent consideration was based on unobservable, or Level 3, inputs, including projected probability-weighted cash payments and a 10.0% discount rate, which reflects a market discount rate. Changes in fair value may occur as a result of a change in actual or projected cash payments, the probability weightings applied by the Company to projected payments or a change in the discount rate. Significant increases or decreases in any of these inputs in isolation could result in a lower, or higher, fair value measurement. There were no material valuation adjustments to contingent consideration as of March 28, 2020 and March 30, 2019.
 
Financial Instruments—The Company’s financial instruments include debt and certain acquisition-related liabilities (deferred consideration and noncompete obligations). The carrying value and fair value of these financial instruments as of March 28, 2020 and December 28, 2019 was:
 

16

Table of Contents

 
March 28, 2020
 
December 28, 2019
 
Fair Value
 
Carrying Value
 
Fair Value
 
Carrying Value
Level 2
 
 
 
 
 
 
 
Long-term debt(1)
$
1,699,541

 
$
1,870,802

 
$
1,918,720

 
$
1,872,273

Level 3
 
 
 
 
 
 
 
Current portion of deferred consideration and noncompete obligations(2)
30,398

 
30,398

 
30,733

 
30,733

Long term portion of deferred consideration and noncompete obligations(3)
11,793

 
11,793

 
18,499

 
18,499

                                                                                         
(1)
$7.9 million was included in current portion of debt as of March 28, 2020 and December 28, 2019.
(2)
Included in current portion of acquisition-related liabilities on the consolidated balance sheets.
(3)
Included in acquisition-related liabilities on the consolidated balance sheets.

The fair value of debt was determined based on observable, or Level 2, inputs, such as interest rates, bond yields and quoted prices in inactive markets. The fair values of the deferred consideration and noncompete obligations were determined based on unobservable, or Level 3, inputs, including the cash payment terms in the purchase agreements and a discount rate reflecting the Company’s credit risk. The discount rate used is generally consistent with that used when the obligations were initially recorded.
 
Securities with a maturity of three months or less are considered cash equivalents and the fair value of these assets approximates their carrying value.

14.
SEGMENT INFORMATION
 
The Company has three operating segments: West, East and Cement, which are its reporting segments. These segments are consistent with the Company’s management reporting structure.
 
The operating results of each segment are regularly reviewed and evaluated by the Chief Executive Officer, our Company’s Chief Operating Decision Maker (“CODM”). The CODM primarily evaluates the performance of the Company’s segments and allocates resources to them based on a segment profit metric that we call Adjusted EBITDA, which is computed as earnings from operations before interest, taxes, depreciation, depletion, amortization, accretion, share-based compensation, and transaction costs, as well as various other non-recurring, non-cash amounts.
 
The West and East segments have several acquired subsidiaries that are engaged in various activities including quarry mining, aggregate production and contracting. The Cement segment is engaged in the production of Portland cement. Assets employed by each segment include assets directly identified with those operations. Corporate assets consist primarily of cash, property, plant and equipment for corporate operations and other assets not directly identifiable with a reportable business segment. The accounting policies applicable to each segment are consistent with those used in the consolidated financial statements.
The following tables display selected financial data for the Company’s reportable business segments as of March 28, 2020 and December 28, 2019 and for the three months ended March 28, 2020 and March 30, 2019:
 
 
Three months ended
 
March 28, 2020
 
March 30, 2019
Revenue*:
 
 
 
West
$
196,225

 
$
181,945

East
133,040

 
113,388

Cement
37,925

 
37,306

Total revenue
$
367,190

 
$
332,639

                                                                                         
*Intercompany sales are immaterial and the presentation above only reflects sales to external customers.
 

17

Table of Contents

 
Three months ended
 
March 28, 2020
 
March 30, 2019
Loss from operations before taxes
$
(69,627
)
 
$
(99,538
)
Interest expense
27,818

 
30,105

Depreciation, depletion and amortization
51,201

 
54,807

Accretion
577

 
581

Loss on debt financings

 
14,565

Transaction costs
753

 
308

Non-cash compensation
4,905

 
5,906

Other
787

 
(146
)
Total Adjusted EBITDA
$
16,414

 
$
6,588

 
 
 
 
Total Adjusted EBITDA by Segment:
 
 
 
West
$
22,468

 
$
14,298

East
9,573

 
3,242

Cement
(7,561
)
 
(2,587
)
Corporate and other
(8,066
)
 
(8,365
)
Total Adjusted EBITDA
$
16,414

 
$
6,588

 
 
Three months ended
 
March 28, 2020
 
March 30, 2019
Purchases of property, plant and equipment
 
 
 
West
$
18,896

 
$
30,375

East
37,081

 
24,428

Cement
5,399

 
6,893

Total reportable segments
61,376

 
61,696

Corporate and other
453

 
492

Total purchases of property, plant and equipment
$
61,829

 
$
62,188

 
 
Three months ended
 
March 28, 2020
 
March 30, 2019
Depreciation, depletion, amortization and accretion:
 
 
 
West
$
21,800

 
$
23,925

East
21,096

 
20,211

Cement
7,893

 
10,300

Total reportable segments
50,789

 
54,436

Corporate and other
989

 
952

Total depreciation, depletion, amortization and accretion
$
51,778

 
$
55,388


 
March 28, 2020
 
December 28, 2019
Total assets:
 
 
 
West
$
1,368,542

 
$
1,379,684

East
1,307,709

 
1,288,835

Cement
869,026

 
868,528

Total reportable segments
3,545,277

 
3,537,047

Corporate and other
446,991

 
530,509

Total
$
3,992,268

 
$
4,067,556



18

Table of Contents

SUMMIT MATERIALS, LLC AND SUBSIDIARIES
 
UNAUDITED CONSOLIDATED FINANCIAL STATEMENTS
 
The unaudited consolidated financial statements and notes thereto for Summit Materials, LLC and subsidiaries are included as Exhibit 99.1 to this Quarterly Report on Form 10-Q and are incorporated by reference herein.

ITEM 2. MANAGEMENT’S DISCUSSION AND ANALYSIS OF FINANCIAL CONDITION AND RESULTS OF OPERATIONS
 
This Management’s Discussion and Analysis of Financial Condition and Results of Operations is intended to assist in understanding and assessing the trends and significant changes in our results of operations and financial condition. Historical results may not be indicative of future performance. Forward-looking statements reflect our current views about future events, are based on assumptions and are subject to known and unknown risks and uncertainties that could cause actual results to differ materially from those contemplated by these statements. Factors that may cause differences between actual results and those contemplated by forward-looking statements include, but are not limited to, those discussed in the section entitled “Risk Factors” in the Annual Report, and any factors discussed in the sections entitled “Cautionary Note Regarding Forward-Looking Statements” and “Risk Factors” of this report. This Management’s Discussion and Analysis of Financial Condition and Results of Operations should be read in conjunction with our consolidated interim financial statements and the related notes and other information included in this report.
 
Overview
 
We are one of the fastest growing construction materials companies in the United States. Within our markets, we offer customers a single-source provider for construction materials and related downstream products through our vertical integration. Our materials include aggregates, which we supply across the United States, and in British Columbia, Canada, and cement, which we supply to surrounding states along the Mississippi River from Minnesota to Louisiana. In addition to supplying aggregates to customers, we use a portion of our materials internally to produce ready-mix concrete and asphalt paving mix, which may be sold externally or used in our paving and related services businesses. Our vertical integration creates opportunities to increase aggregates volumes, optimize margin at each stage of production and provide customers with efficiency gains, convenience and reliability, which we believe gives us a competitive advantage.
 
Since our inception in 2009, we have completed dozens of acquisitions, which are organized into 11 operating companies that make up our three distinct operating segments: West, East and Cement, which are also our reporting segments. We operate in 23 U.S. states and in British Columbia, Canada and currently have assets in 22 U.S. states and in British Columbia, Canada. The map below illustrates our geographic footprint.

19

Table of Contents

sum20180630x10q002a02.jpg
Business Trends and Conditions
 
The U.S. construction materials industry is composed of four primary sectors: aggregates; cement; ready-mix concrete; and asphalt paving mix. Each of these materials is widely used in most forms of construction activity. Participants in these sectors typically range from small, privately-held companies focused on a single material, product or market to publicly traded multinational corporations that offer a wide array of construction materials and services. Competition is constrained in part by the distance materials can be transported efficiently, resulting in predominantly local or regional operations. Due to the lack of product differentiation, competition for all of our products is predominantly based on price and, to a lesser extent, quality of products and service. As a result, the prices we charge our customers are not likely to be materially different from the prices charged by other producers in the same markets. Accordingly, our profitability is generally dependent on the level of demand for our materials and products and our ability to control operating costs.

Our revenue is derived from multiple end-use markets including public infrastructure construction and private residential and nonresidential construction. Public infrastructure includes spending by federal, state, provincial and local governments for roads, highways, bridges, airports and other infrastructure projects. Public infrastructure projects have historically been a relatively stable portion of state and federal budgets. Residential and nonresidential construction consists of new construction and repair and remodel markets. Any economic stagnation or decline, which could vary by local region and market, could affect our results of operations. Our sales and earnings are sensitive to national, regional and local economic conditions and particularly to cyclical changes in construction spending, especially in the private sector. During the first quarter of 2020, from a macroeconomic view, we saw positive indicators for the construction sector, including positive trends in

20

Table of Contents

highway obligations, housing starts and construction employment. However, given the onset of the COVID - 19 pandemic discussed below, we are closely monitoring these indicators for the impact on our business in subsequent quarters.
 
Transportation infrastructure projects, driven by both federal and state funding programs, represent a significant share of the U.S. construction materials market. Federal funds are allocated to the states, which are required to match a portion of the federal funds they receive. Federal highway spending uses funds predominantly from the Federal Highway Trust Fund, which derives its revenue from taxes on diesel fuel, gasoline and other user fees. The dependability of federal funding allows the state departments of transportation to plan for their long-term highway construction and maintenance needs. Funding for the existing federal transportation funding program extends through 2020. With the nation’s infrastructure aging, there is increased demand by states and municipalities for long-term federal funding to support the construction of new roads, highways and bridges in addition to the maintenance of the existing infrastructure.
 
In addition to federal funding, state, county and local agencies provide highway construction and maintenance funding. Our four largest states by revenue, Texas, Kansas, Utah and Missouri, represented approximately 22%, 13%, 12% and 10%, respectively, of our total revenue in 2019. The following is a summary of key funding initiatives in those states:
 
According to the Texas Department of Transportation (“TXDOT”), annual funding available for transportation infrastructure, including state and federal funding, is estimated to average $16.2 billion in total for fiscal year 2020 (which commenced September 1, 2019) and fiscal year 2021 combined. Further, the 2020 Unified Transportation Program (“UTP”) approved by the Texas Transportation Commission in September 2019 provides for $77 billion through fiscal year 2029 to fund transportation projects; this is an increase from $75 billion in fiscal year 2019 and more than double the fiscal year 2016 level, which was prior to the Proposition 1 and Proposition 7 funding initiatives. The funding available in any given year is separate and distinct from lettings, or the process of providing notice, issuing proposals, receiving proposals, and awarding contracts. In April 2020, TXDOT updated its fiscal year 2020 lettings estimate to $8.2 billion from $8.9 billion in fiscal year 2019. Longer-term, TXDOT has indicated a target of $8 billion per year in total state and local lettings.

In April 2020, Kansas passed a new 10-year, $10 billion transportation bill. The program will select new modernization and expansion projects every two years, requires previously selected projects under the prior T-Works program be let prior to July 1, 2023 and levies 16.2% of the sales tax for the benefit of the State Highway Fund ("SHF"). The new transportation bill is a result of the legislative task force that was convened in May 2018 to evaluate the condition and funding of Kansas’ transportation system. The task force released its formal report in January 2019, concluding that it is imperative that the State of Kansas provides consistent, stable funding in order to maintain a quality transportation system; highlighting the negative impacts of $2.1 billion in transfers out of the SHF since 2011; and recommending that the state legislature review new potential sources of additional funding, including increasing registration fees, motor fuels taxes and fees for oversize vehicles and implementing new fees specific to alternative-fuel vehicles.  Prior to the new transportation bill and also based on the task force’s recommendations, in March 2019, the Kansas State Legislature approved the Governor’s fiscal year 2020 budget with $1.5 billion in transportation funding, a 32% increase from fiscal year 2019, with the further plan to eliminate all transfers out of the SHF by 2023, starting with a $108 million reduction in fiscal year 2020 transfers. The elimination of transfers out of the SHF is expected to help pave the way for the issuance of new transportation bonds. Additionally, in December 2019, the Governor authorized an additional $216 million in sales tax revenue to remain in the SHF in fiscal year 2020 to help restore the bridge replacement program and the Kansas Department of Transportation pledged to complete $435 million worth of transportation projects promised under the T-Works program by fiscal year 2023.

In December 2019, Utah passed new legislation imposing a 4.85% sales tax on gas purchases and a 6 cents per gallon increase to the diesel tax, with an additional 4 cents per gallon diesel tax increase in 2022. The tax is estimated to generate an additional $170 million for transportation investment in 2021. Furthermore, in January 2019, Utah’s Transportation Governance and Funding Task Force, appointed by the state legislature in 2017, released draft legislation that would increase fees on electric and hybrid vehicles and create a hotel room tax and local option sales tax to aid in transit development. The proposal would also authorize the Utah Department of Transportation to begin a study on a road usage charge pilot program.

In April 2020, the Missouri Governor announced that due to the coronavirus pandemic the Department of Transportation would have its budget reduced and that some projects will likely be delayed. In January 2020, Missouri lawmakers proposed four new bills aimed at increasing the gas tax, although three of which would require statewide votes. The fourth bill, which does not require a statewide vote, includes a $450 million bond directed toward repairing road infrastructure and would increase the gas tax from 17 cents per gallon to 19 cents per gallon from January 2021 until December 2030 and then decrease it back to 18 cents per gallon thereafter. The increased gas tax is expected to

21

Table of Contents

generate around $60 million per year to pay off the bond over a 10-year period. In July 2019, the Missouri Highways and Transportation Commission approved the 2020 Statewide Transportation Improvement Program (“STIP”), which increased funding to $4.6 billion for highway and bridge construction through 2024 from $4.5 billion in the 2019 STIP and $4.2 billion in the 2018 STIP.

Use and consumption of our products fluctuate due to seasonality. Nearly all of the products used by us, and by our customers, in the private construction and public infrastructure industries are used outdoors. Our highway operations and production and distribution facilities are also located outdoors. Therefore, seasonal changes and other weather-related conditions, in particular extended rainy and cold weather in the spring and fall and major weather events, such as hurricanes, tornadoes, tropical storms, heavy snows and flooding, can adversely affect our business and operations through a decline in both the use of our products and demand for our services. In addition, construction materials production and shipment levels follow activity in the construction industry, which typically occurs in the spring, summer and fall. Warmer and drier weather during the second and third quarters of our fiscal year typically result in higher activity and revenue levels during those quarters. The first quarter of our fiscal year typically has lower levels of activity due to weather conditions.
 
We are subject to commodity price risk with respect to price changes in liquid asphalt and energy, including fossil fuels and electricity for aggregates, cement, ready-mix concrete and asphalt paving mix production, natural gas for hot mix asphalt production and diesel fuel for distribution vehicles and production related mobile equipment. Liquid asphalt escalator provisions in most of our private and commercial contracts limit our exposure to price fluctuations in this commodity. We often obtain similar escalators on public infrastructure contracts. In addition, we enter into various firm purchase commitments, with terms generally less than one year, for certain raw materials.
 
Backlog
 
Our products are generally delivered upon receipt of orders or requests from customers, or shortly thereafter. Accordingly, the backlog associated with product sales is converted into revenue within a relatively short period of time. Inventory for products is generally maintained in sufficient quantities to meet rapid delivery requirements of customers. Therefore, a period-over-period increase or decrease of backlog does not necessarily result in an improvement or a deterioration of our business. Our backlog includes only those products and projects for which we have obtained a purchase order or a signed contract with the customer and does not include products purchased and sold or services awarded and provided within the period.
 
    

Financial Highlights
 
The principal factors in evaluating our financial condition and operating results as of and for the three months ended March 28, 2020 as compared to the three months ended March 30, 2019, and certain other highlights include:
 
Net revenue increased $36.5 million in the three months ended March 28, 2020, primarily resulting from organic growth.
Our operating income increased $16.0 million in the three months ended March 28, 2020, as revenue increases exceeded the increases in cost of revenue.
In March 2019, we issued $300.0 million of 6.500% senior notes due 2027 (the “2027 Notes”), resulting in net proceeds of $296.3 million, after related fees and expenses. The proceeds from the 2027 Notes were used to redeem the $250.0 million of 8.500% senior notes due 2022 (the “2022 Notes”).
In February 2019, we entered into Incremental Amendment No. 4 to the Credit Agreement (as defined below) increasing the size of our revolving credit facility to $345.0 million and extending the maturity date with respect to the revolving credit commitments to February 25, 2024.

Results of Operations
 
In late 2019, a novel strain of the coronavirus ("COVID-19") virus began spreading globally, and is now in every state in the United States. In March 2020, the World Health Organization declared the COVID-19 outbreak a global pandemic. While COVID-19 did not have a significant impact on our business in the first quarter 2020 given the timing of when the effects of the pandemic began impacting our operating markets, we believe its impact will negatively affect our operations in subsequent periods. The impact on future results, however, is uncertain. We expect the amount of work we do for the residential end markets to be impacted first. In 2019, approximately 62% of our revenue was derived from the private construction market,

22

Table of Contents

of which we estimate approximately 50% is residential. We are also anticipating a decrease in demand in our cement segment and accordingly, have decreased production by approximately 5% in April. We continue to monitor our operations, operations of our customers, and the recommendations of the various national, state and local governments in the areas in which we operate. We have implemented work-from-home protocols at all of our administrative locations and have implemented additional safety measures specific to COVID-19 at all of our operating locations. The extent to which the spread of COVID-19 impacts the national and local economies in which we operate, and ultimately our business, will depend on numerous developments, which are highly uncertain and difficult to predict. These events, as they continue to develop, could result in business disruption, including reduced revenues, profitability and cash flow.

As of March 28, 2020, we had $199.1 million in cash and cash equivalents, and we have remaining borrowing capacity on our senior secured revolving credit facility was $329.0 million, providing us with liquidity that we believe to be adequate to meet our obligations during the balance of 2020.
    
The following discussion of our results of operations is focused on the key financial measures we use to evaluate the performance of our business from both a consolidated and operating segment perspective. Operating income and margins are discussed in terms of changes in volume, pricing and mix of revenue source (i.e., type of product, sales or service revenue). We focus on operating margin, which we define as operating income as a percentage of net revenue, as a key metric when assessing the performance of the business, as we believe that analyzing changes in costs in relation to changes in revenue provides more meaningful insight into the results of operations than examining costs in isolation.
 
Operating income (loss) reflects our profit from operations after taking into consideration cost of revenue, general and administrative expenses, depreciation, depletion, amortization and accretion and transaction costs. Cost of revenue generally increases ratably with revenue, as labor, transportation costs and subcontractor costs are recorded in cost of revenue. In periods where our revenue growth occurs primarily through acquisitions, general and administrative expenses and depreciation, depletion, amortization and accretion have historically grown ratably with revenue. However, as organic volumes increase, we expect these costs as a percentage of revenue, to decrease. General and administrative expenses as a percentage of revenue vary throughout the year due to the seasonality of our business. Our transaction costs fluctuate with the level acquisition activity each year.
The table below includes revenue and operating income (loss) by segment for the three months ended March 28, 2020 and March 30, 2019. Operating income (loss) by segment is computed as earnings before interest, taxes and other income/expense.
 
Three months ended
 
March 28, 2020
 
March 30, 2019
($ in thousands)
Revenue
 
Operating
income (loss)
 
Revenue
 
Operating
income (loss)
West
$
196,225

 
$
354

 
$
181,945

 
$
(11,622
)
East
133,040

 
(11,764
)
 
113,388

 
(17,256
)
Cement
37,925

 
(15,490
)
 
37,306

 
(12,910
)
Corporate (1)

 
(14,820
)
 

 
(15,883
)
Total
$
367,190

 
$
(41,720
)
 
$
332,639

 
$
(57,671
)
                                                                                         
(1)
Corporate results primarily consist of compensation and office expenses for employees included in the Company's headquarters.

Consolidated Results of Operations
 
The table below sets forth our consolidated results of operations for the three months ended March 28, 2020 and March 30, 2019

23

Table of Contents

 
Three months ended
 
March 28, 2020
 
March 30, 2019
($ in thousands)
 
 
 
Net revenue
$
342,406

 
$
305,950

Delivery and subcontract revenue
24,784

 
26,689

Total revenue
367,190

 
332,639

Cost of revenue (excluding items shown separately below)
286,155

 
267,004

General and administrative expenses
70,224

 
67,610

Depreciation, depletion, amortization and accretion
51,778

 
55,388

Transaction costs
753

 
308

Operating loss
(41,720
)
 
(57,671
)
Interest expense (1)
27,818

 
30,105

Loss on debt financings

 
14,565

Other loss (income), net
89

 
(2,803
)
Loss from operations before taxes
(69,627
)
 
(99,538
)
Income tax benefit
(22,901
)
 
(28,037
)
Net loss
$
(46,726
)
 
$
(71,501
)
                                                                                         
(1)
The statement of operations above is based on the financial results of Summit Inc. and its subsidiaries. The statement of operations of Summit LLC and its subsidiaries differs from Summit Inc. in that Summit LLC has $0.1 million less interest expense than Summit Inc. in the three months ended March 28, 2020. The additional interest expense for Summit Inc. is associated with a deferred consideration obligation of Summit Holdings, which is excluded from Summit LLC’s consolidated interest expense.

Three months ended March 28, 2020 compared to the three months ended March 30, 2019
 
 
Three months ended
 
 
 
 
($ in thousands)
March 28, 2020
 
March 30, 2019
 
Variance
Net revenue
$
342,406

 
$
305,950

 
$
36,456

 
11.9
%
Operating loss
(41,720
)
 
(57,671
)
 
15,951

 
27.7
%
Operating margin percentage
(12.2
)%
 
(18.8
)%
 
 
 
 
Adjusted EBITDA (1)
$
16,414

 
$
6,588

 
$
9,826

 
149.1
%
                                                                                         
(1)
Adjusted EBITDA is a non-GAAP measure that we find helpful in monitoring the performance of our business. See "Non-GAAP Performance Measures" below for a reconciliation of Adjusted EBITDA to net income, which is the most directly comparable GAAP measure.

Net revenue increased $36.5 million in the three months ended March 28, 2020, primarily resulting from organic growth in our aggregates and asphalt operations. Of the increase in net revenue, $8.7 million was from increased sales of materials, $25.0 million from increased sales of products and $2.8 million from increased service revenue. We generated organic volume growth of 9.7%, 0.7% and 14.0% in aggregates, cement and ready-mix, respectively, during the first three months of 2020 over the prior year period, while our organic asphalt volumes decreased 2.9% compared to the first three months of 2019. We had organic price growth in our aggregate, cement, ready-mix and asphalt lines of business of 2.2%, 2.6%, 6.0% and 4.1%, respectively, during the first three months of 2020.
 
Operating loss decreased by $16.0 million in the first three months of 2020 as compared to the first three months of 2019, primarily as we produced net revenue gains in excess of our costs of revenue. In addition, depreciation, depletion, amortization and accretion expense decreased by $3.6 million as our capital expenditures in prior periods have been decreasing.

Our operating margin percentage for the three months ended March 28, 2020 increased from (18.8)% to (12.2)%, from the comparable period a year ago, due to the items noted above. Adjusted EBITDA, as defined in "Non-GAAP Performance Measures" below, increased by $9.8 million in the three months ended March 28, 2020, due to the factors noted above.


24

Table of Contents

As a vertically-integrated company, we include intercompany sales from materials to products and from products to services when assessing the operating results of our business. We refer to revenue inclusive of intercompany sales as gross revenue. These intercompany transactions are eliminated in the consolidated financial statements. Gross revenue by product was as follows: 
 
Three months ended
 
 
 
 
($ in thousands)
March 28, 2020
 
March 30, 2019
 
Variance
Revenue by product*:
 
 
 
 
 
 
 
Aggregates
$
121,473

 
$
108,388

 
$
13,085

 
12.1
 %
Cement
34,758

 
33,600

 
1,158

 
3.4
 %
Ready-mix concrete
141,809

 
117,428

 
24,381

 
20.8
 %
Asphalt
25,946

 
26,397

 
(451
)
 
(1.7
)%
Paving and related services
46,074

 
45,627

 
447

 
1.0
 %
Other
(2,870
)
 
1,199

 
(4,069
)
 
(339.4
)%
Total revenue
$
367,190

 
$
332,639

 
$
34,551

 
10.4
 %
                                                                                         
*Revenue by product includes intercompany and intracompany sales transferred at market value. The elimination of intracompany transactions is included in Other. Revenue from the liquid asphalt terminals is included in asphalt revenue.
 
Detail of our volumes and average selling prices by product in the three months ended March 28, 2020 and March 30, 2019 were as follows:   

 
Three months ended
 
 
 
 
 
March 28, 2020
 
March 30, 2019
 
 
 
 
 
Volume(1)
 
 
 
Volume(1)
 
 
 
Percentage Change in
 
(in thousands)
 
Pricing(2)
 
(in thousands)
 
Pricing(2)
 
Volume
 
Pricing
Aggregates
11,193

 
$
10.85

 
10,207

 
$
10.62

 
9.7
 %
 
2.2
%
Cement
299

 
116.21

 
297

 
113.31

 
0.7
 %
 
2.6
%
Ready-mix concrete
1,244

 
114.04

 
1,091

 
107.62

 
14.0
 %
 
6.0
%
Asphalt
409

 
56.86

 
421

 
54.62

 
(2.9
)%
 
4.1
%
                                                                                         
(1)
Volumes are shown in tons for aggregates, cement and asphalt and in cubic yards for ready-mix concrete.
(2)
Pricing is shown on a per ton basis for aggregates, cement and asphalt and on a per cubic yard basis for ready-mix concrete.
    
Revenue from aggregates increased $13.1 million in the three months ended March 28, 2020, due to increased volumes and improved average sales prices. Aggregate volumes growth was attributable to organic growth in both the West and East segments. Organic aggregate volumes increased 9.7% in the first three months of 2020 as compared to the same period a year ago, primarily due to increases in Missouri, Kansas and Texas markets. Aggregate average sales prices of $10.85 per ton increased 2.2% in the first three months of 2020 as compared to the first three months of 2019, supported by strong increases in Missouri. 
    
Revenue from cement increased $1.2 million in the three months ended March 28, 2020. In the three months ended March 28, 2020, organic cement volumes increased 0.7% and organic cement average sales prices increased 2.6%, as compared to the same period in the prior year.

Revenue from ready-mix concrete increased $24.4 million in the three months ended March 28, 2020. In the three months ended March 28, 2020, our ready-mix volumes increased 14.0% and our average sales prices increased 6.0%. These volume and price increases occurred in both the West and East segments. Volumes in the Texas and Intermountain regions were impacted by more favorable weather conditions during the first three months of 2020 as compared to 2019.
 
Revenue from asphalt decreased $0.5 million in the three months ended March 28, 2020. In the first three months of 2020, organic pricing increased 4.1%, with strong pricing gains in Kansas, Texas and the Intermountain geographies. The increase in average sales price for asphalt was more than offset, however, by a decrease in sales volume.



25

Table of Contents

Other Financial Information
 
Loss on Debt Financings

In March 2019, we used the net proceeds from the offering of the 2027 Notes to redeem all of the outstanding 2022 Notes. In connection with that transaction, charges of $14.6 million were recognized in the three months ended March 30, 2019. The fees included $11.7 million for the applicable prepayment premium and $2.9 million for the write-off of unamortized deferred financing fees.

Income Tax Expense
 
Our income tax benefit was $22.9 million in the three months ended March 28, 2020, and our income tax benefit was $28.0 million in the three months ended March 30, 2019. Our effective tax rate for Summit Inc. differs from the federal rate primarily due to (1) unrecognized tax benefits, (2) state taxes, (3) tax depletion expense in excess of the expense recorded under U.S. GAAP, (4) the minority interest in the Summit Holdings partnership that is allocated outside of the Company and (5) various other items such as limitations on meals and entertainment, certain stock compensation and other costs. The increase in the Company's effective tax rate, and related income tax benefit, over the prior year is in response to provisions of the Coronavirus Aid, Relief and Economic Stability Act ("CARES Act") enacted into law in late March 2020. Among other things, the CARES Act amended provisions of the Tax Cuts and Jobs Act of 2017 ("TCJA") related to limitations on the deductibility of interest expense. The Company’s income tax provision is calculated under the provisions of the proposed TCJA regulations, as amended by the CARES Act, which will limit our ability to deduct interest expense in calculating our taxable income. Once the final regulations are issued, the Company will adjust its calculations, if necessary.
 
The ultimate realization of deferred tax assets is dependent upon the generation of future taxable income during the periods in which those temporary differences become deductible, as well as consideration of tax-planning strategies we may seek to utilize net operating loss carryforwards that begin to expire in 2030.
    
As of March 28, 2020 and December 28, 2019, Summit Inc. had a valuation allowance of $1.7 million, which relates to certain deferred tax assets in taxable entities where realization is not more likely than not.

Segment results of operations
 
West Segment

 
Three months ended
 
 
 
 
($ in thousands)
March 28, 2020
 
March 30, 2019
 
Variance
Net revenue
$
184,492

 
$
168,229

 
$
16,263

 
9.7
 %
Operating income (loss)
354

 
(11,622
)
 
11,976

 
(103.0
)%
Operating margin percentage
0.2
%
 
(6.9
)%
 
 
 
 
Adjusted EBITDA (1)
$
22,468

 
$
14,298

 
$
8,170

 
57.1
 %
                                                                                         
(1)
Adjusted EBITDA is a non-GAAP measure that we find helpful in monitoring the performance of our business. See "Non-GAAP Performance Measures" below for a reconciliation of Adjusted EBITDA to net income, which is the most directly comparable GAAP measure.

Net revenue in the West segment increased $16.3 million in the three months ended March 28, 2020, primarily due to increases in net revenues from aggregates and ready-mix concrete. Organic aggregate volumes increased 9.2% in the first three months of 2020 as compared to the first three months of 2019, and organic aggregates average sales prices decreased 1.5% primarily due to product mix. Organic ready-mix concrete volumes increased 5.2% while our organic ready-mix concrete average sales prices increased 6.3%.
 
The West segment’s operating income increased $12.0 million in the three months ended March 28, 2020. Adjusted EBITDA increased $8.2 million in the three months ended March 28, 2020. The increases in operating income and Adjusted EBITDA occurred as the weather conditions in 2020 have improved over 2019, which has resulted in operational efficiencies and increased sales volumes. The operating margin percentage in the West segment increased in the three months ended March 28, 2020 as compared to the three months ended March 30, 2019, due to the impact of the same items noted above.


26

Table of Contents

Gross revenue by product/ service was as follows:  
 
Three months ended
 
 
 
 
($ in thousands)
March 28, 2020
 
March 30, 2019
 
Variance
Revenue by product*:
 
 
 
 
 
 
 
Aggregates
$
51,601

 
$
47,989

 
$
3,612

 
7.5
 %
Ready-mix concrete
106,227

 
95,008

 
11,219

 
11.8
 %
Asphalt
23,430

 
24,301

 
(871
)
 
(3.6
)%
Paving and related services
33,267

 
30,774

 
2,493

 
8.1
 %
Other
(18,300
)
 
(16,127
)
 
(2,173
)
 
(13.5
)%
Total revenue
$
196,225

 
$
181,945

 
$
14,280

 
7.8
 %
                                                                                         
*Revenue by product includes intercompany and intracompany sales transferred at market value. The elimination of intracompany transactions is included in “Other.” Revenue from the liquid asphalt terminals is included in asphalt revenue.
 
The West segment’s percent changes in sales volumes and pricing in the three months ended March 28, 2020 from the three months ended March 30, 2019 were as follows:  
 
Three months ended
 
Percentage Change in
 
Volume
 
Pricing
Aggregates
9.2
 %
 
(1.5
)%
Ready-mix concrete
5.2
 %
 
6.3
 %
Asphalt
(4.9
)%
 
3.7
 %
 
Gross revenue from aggregates in the West segment increased $3.6 million in the three months ended March 28, 2020, due to an increase in organic volumes. The increase in aggregates volumes was primarily in our Texas markets. Aggregates pricing for the three months ended March 28, 2020 decreased 1.5%, when compared to the same period in 2019 due to product mix primarily in our Texas markets.
 
Revenue from ready-mix concrete in the West segment increased $11.2 million in the three months ended March 28, 2020. For the three months ended March 28, 2020, organic ready-mix concrete prices increased 6.3%. For the three months ended March 28, 2020, our ready-mix concrete organic volumes increased 5.2% as weather conditions in the Intermountain geographies in the first three months of 2020 were more favorable than in 2019.
 
Revenue from asphalt in the West segment decreased $0.9 million in the three months ended March 28, 2020. Our first quarter asphalt volumes decreased 4.9% below the comparable period in 2019. Average sales prices for asphalt increased 3.7% in the three months ended March 28, 2020. Revenue for paving and related services in the West segment increased by $2.5 million in the three months ended March 28, 2020, due to a shift towards more private sector projects in the Utah market.

Prior to eliminations of intercompany transactions, the net effect of volume and pricing changes on gross revenue in the three months ended March 28, 2020 was approximately $8.1 million and $5.9 million, respectively.
 
Our Austin business operates a liquid asphalt terminal in the Houston area which was damaged by Hurricane Harvey in 2017. The terminal commenced limited operations in the third quarter of 2018. In the three months ended March 30, 2019, we received $1.9 million related to our business interruption claim, which is included in other income, net. 

East Segment

 
Three months ended
 
 
 
 
($ in thousands)
March 28, 2020
 
March 30, 2019
 
Variance
Net revenue
$
119,989

 
$
100,415

 
$
19,574

 
19.5
%
Operating loss
(11,764
)
 
(17,256
)
 
5,492

 
31.8
%
Operating margin percentage
(9.8
)%
 
(17.2
)%
 
 
 
 
Adjusted EBITDA (1)
$
9,573

 
$
3,242

 
$
6,331

 
195.3
%
                                                                                         

27

Table of Contents

(1)
Adjusted EBITDA is a non-GAAP measure that we find helpful in monitoring the performance of our business. See "Non-GAAP Performance Measures" below for a reconciliation of Adjusted EBITDA to net income, which is the most directly comparable GAAP measure.

Net revenue in the East segment increased $19.6 million in the three months ended March 28, 2020, as compared to the same period a year ago, primarily due to organic growth in our aggregates and ready-mix concrete businesses, both in volumes and average sales prices. Operating loss decreased $5.5 million in the three months ended March 28, 2020, over the same period a year ago. The decrease in operating loss for the three months ended March 28, 2020 was due to the items noted above which exceeded increases in general and administrative expenses and depreciation, deletion, amortization and accretion. Adjusted EBITDA increased $6.3 million in the three months ended March 28, 2020, due to the items relating to operating income noted above.
 
Operating margin percentage for the three months ended March 28, 2020 increased to (9.8)% from (17.2)%, from the comparable period a year ago, as average sales prices increased more than our cost of revenues.
 
Gross revenue by product/ service was as follows:  
 
Three months ended
 
 
 
 
($ in thousands)
March 28, 2020
 
March 30, 2019
 
Variance
Revenue by product*:
 
 
 
 
 
 
 
Aggregates
$
69,872

 
$
60,399

 
$
9,473

 
15.7
 %
Ready-mix concrete
35,582

 
22,420

 
13,162

 
58.7
 %
Asphalt
2,516

 
2,096

 
420

 
20.0
 %
Paving and related services
12,807

 
14,853

 
(2,046
)
 
(13.8
)%
Other
12,263

 
13,620

 
(1,357
)
 
(10.0
)%
Total revenue
$
133,040

 
$
113,388

 
$
19,652

 
17.3
 %
                                                                                         
*Revenue by product includes intercompany and intracompany sales transferred at market value. The elimination of intracompany transactions is included in Other. Revenue from the liquid asphalt terminals is included in asphalt revenue.

The East segment’s percent changes in sales volumes and pricing in the three months ended March 28, 2020 from the three months ended March 30, 2019 were as follows:   
 
Three months ended
 
Percentage Change in
 
Volume
 
Pricing
Aggregates
10.0
%
 
5.2
%
Ready-mix concrete
53.8
%
 
3.5
%
Asphalt
21.2
%
 
5.8
%
 
Gross revenue from aggregates in the East segment increased $9.5 million in the three months ended March 28, 2020, we achieved increases in both volumes and prices. Aggregate volumes in the first three months of 2020 increased 10.0%, primarily due to organic growth in our Missouri market where significant flood repair work continues to occur, as well as in Kansas. Aggregates organic pricing increased 5.2% in the first quarter of 2020.
 
Revenue from ready-mix concrete in the East segment increased $13.2 million in the three months ended March 28, 2020, as compared to the same period in 2019. In the three months ended March 28, 2020, ready-mix concrete volumes increased 53.8% compared to prior year levels as weather conditions in the first quarter of 2020 were more favorable than a year ago. The increases in ready-mix concrete volumes occurred primarily in Missouri and Kansas.
 
Revenue from asphalt increased $0.4 million in the three months ended March 28, 2020, when compared to the comparable period of 2019. The increase was mainly attributable to improved pricing. Asphalt pricing increased 5.8% in the three months ended March 28, 2020, as the sales mix favored higher priced markets as well as increases in liquid asphalt volumes and pricing from our terminals. Paving and related service revenue decreased $2.0 million in the three months ended March 28, 2020, primarily due to the completion of two large projects in 2019 in our Kansas market.
 
Prior to eliminations of intercompany transactions, the net effect of volume and pricing changes on gross revenue in the three months ended March 28, 2020 was approximately $18.9 million and $4.1 million, respectively.

28

Table of Contents


Cement Segment
 
 
Three months ended
 
 
 
 
($ in thousands)
March 28, 2020
 
March 30, 2019
 
Variance
Net revenue
$
37,925

 
$
37,306

 
$
619

 
1.7
 %
Operating loss
(15,490
)
 
(12,910
)
 
(2,580
)
 
(20.0
)%
Operating margin percentage
(40.8
)%
 
(34.6
)%
 
 
 
 
Adjusted EBITDA (1)
$
(7,561
)
 
$
(2,587
)
 
$
(4,974
)
 
(192.3
)%
                                                                                         
(1)
Adjusted EBITDA is a non-GAAP measure that we find helpful in monitoring the performance of our business. See "Non-GAAP Performance Measures" below for a reconciliation of Adjusted EBITDA to net income, which is the most directly comparable GAAP measure.

Net revenue in the Cement segment increased $0.6 million primarily due to a 0.7% increase in organic cement volume in the three months ended March 28, 2020.
 
The Cement segment’s operating loss increased approximately $2.6 million during the three months ended March 28, 2020. Adjusted EBITDA decreased $5.0 million in the three months ended March 28, 2020. Although net revenues increased in the three month period ended March 28, 2020 as compared to the same period in the prior year, operating loss increased as we incurred higher maintenance costs in 2020 as incremental maintenance activities were performed in 2020 as compared to those that occurred in 2019. These increases in costs were partially offset by lower depreciation expense compared to the prior year, related to the amount of depreciation that was capitalized into inventory.

Operating margin percentage for the three months ended March 28, 2020 decreased to (40.8)% from (34.6)%, from the comparable period a year ago. The increase in operating loss and operating margin for the three months ended March 28, 2020 was primarily due to the same items noted above. Production levels in the first three months of 2020 were slightly higher than in 2019. In April 2020, we had an explosion at our facility that receives waste fuels that are converted to fuel for one of our cement plants. We are still assessing the damage, and the required repairs to our facility, which will dictate the time required to complete those repairs. We expect our ability to process solid waste fuels will be limited in the second quarter of 2020. Our preliminary estimates are that our operating income and Adjusted EBITDA will be reduced by approximately $2.0 to $4.0 million in the second quarter of 2020 as a result. If we are unable to resume operations at the facility by the end of the second quarter, there will be additional impact to subsequent quarters.

Gross revenue by product was as follows:  
 
Three months ended
 
 
 
 
($ in thousands)
March 28, 2020
 
March 30, 2019
 
Variance
Revenue by product*:
 
 
 
 
 
 
 
Cement
$
34,758

 
$
33,600

 
$
1,158

 
3.4
 %
Other
3,167

 
3,706

 
(539
)
 
(14.5
)%
Total revenue
$
37,925

 
$
37,306

 
$
619

 
1.7
 %
                                                                                         
*Revenue by product includes intercompany and intracompany sales transferred at market value. Revenue from waste processing and the elimination of intracompany transactions is included in Other.
 
The Cement segment’s percent changes in sales volumes and pricing in the three months ended March 28, 2020 from the three months ended March 30, 2019 were as follows:
 
Three months ended
 
Percentage Change in
 
Volume
    
Pricing
Cement
0.7
%
 
2.6
%
    
Revenue from cement increased $1.2 million in the three months ended March 28, 2020, as organic cement pricing in the three months ended March 28, 2020 improved, and volumes increased 0.7%, respectively.

29

Table of Contents

Liquidity and Capital Resources
 
Our primary sources of liquidity include cash on-hand, cash provided by operations, amounts available for borrowing under our senior secured credit facilities and capital-raising activities in the debt and capital markets. As of March 28, 2020, we had $199.1 million in cash and cash equivalents and $402.4 million of working capital compared to $311.3 million and $497.0 million, respectively, at December 28, 2019. Working capital is calculated as current assets less current liabilities. There were no restricted cash balances as of March 28, 2020 or December 28, 2019. We had no outstanding borrowings on our senior secured revolving credit facility, which had borrowing capacity of $329.0 million as of March 28, 2020, which is net of $16.0 million of outstanding letters of credit and is fully available to us within the terms and covenant requirements of our credit agreement governing the senior secured credit facilities (the “Credit Agreement”).  
 
Given the seasonality of our business, we typically experience significant fluctuations in working capital needs and balances throughout the year. Our working capital requirements generally increase during the first half of the year as we build up inventory and focus on repair and maintenance and other set-up costs for the upcoming season. Working capital levels then decrease as the construction season winds down and we enter the winter months, which is when we see significant inflows of cash from the collection of receivables.
 
Our acquisition strategy has historically required us to raise capital through equity issuances or debt financings. As of March 28, 2020 and December 28, 2019, our long-term borrowings totaled $1.9 billion for which we incurred $24.5 million of interest expense for the three months ended March 28, 2020, and $26.3 million for the three months ended March 30, 2019. We expect that normal operating cash flow will be sufficient to fund our seasonal working capital needs and certain acquisitions. We had no outstanding borrowings on the revolving credit facility as of March 28, 2020.
 
Notwithstanding the anticipated challenges associated with COVID-19, we believe we have access to sufficient financial resources from our liquidity sources to fund our business and operations, including contractual obligations, capital expenditures and debt service obligations, for at least the next twelve months. Our growth strategy contemplates future acquisitions for which we believe we have sufficient access to capital.

We and our affiliates may from time to time purchase our outstanding debt through open market purchases, privately negotiated transactions or otherwise. Purchases or retirement of debt, if any, will depend on prevailing market conditions, liquidity requirements, contractual restrictions and other factors. The amounts involved may be material.
 
Indebtedness
 
Please refer to the notes to the consolidated interim financial statements for detailed information about our long-term debt, scheduled maturities of long-term debt and affirmative and negative covenants, including the maximum allowable consolidated first lien net leverage ratio. As of March 28, 2020, we were in compliance with all debt covenants.
 
At March 28, 2020 and December 28, 2019, $1.9 billion of total debt was outstanding under our respective debt agreements. Summit LLC has senior secured credit facilities that provide for term loans in an aggregate amount of $650.0 million and revolving credit commitments in an aggregate amount of $345.0 million (the “Senior Secured Credit Facilities”). Summit LLC’s domestic wholly-owned subsidiary companies are named as guarantors of the Senior Notes and the Senior Secured Credit Facilities. Certain other partially-owned subsidiaries, and the wholly-owned Canadian subsidiary, Mainland Sand & Gravel ULC, do not guarantee the Senior Notes or Senior Secured Credit Facilities. Summit LLC has pledged substantially all of its assets as collateral for the Senior Secured Credit Facilities.

On February 28, 2019, Summit LLC entered into Incremental Amendment No. 4 to the Credit Agreement which, among other things, increased the total amount available under the revolving credit facility to $345.0 million and extended the maturity date of the Credit Agreement to February 2024.

On March 15, 2019, Summit LLC and Summit Finance (together, the “Issuers”) issued the 2027 Notes, at 100.0% of their par value with proceeds of $296.3 million, net of related fees and expenses. Interest on the 2027 Notes is payable semi-annually on March 15 and September 15 of each year commencing on September 15, 2019. In March 2019, using the proceeds from the 2027 Notes, all of the 2022 Notes were redeemed at a price equal to par plus an applicable premium and the indenture under which the 2022 Notes were issued was satisfied and discharged. As a result of the extinguishment, charges of $14.6 million were recognized in the quarter ended March 30, 2019, which included charges of $11.7 million for the applicable redemption premium and $2.9 million for the write-off of deferred financing fees.



30

Table of Contents

Cash Flows
 
The following table summarizes our net cash used in or provided by operating, investing and financing activities and our capital expenditures in the three months ended March 28, 2020 and March 30, 2019
 
Summit Inc.
($ in thousands)
March 28, 2020
 
March 30, 2019
Net cash used in:
 
 
 
Operating activities
$
(38,931
)
 
$
(30,676
)
Investing activities
(56,868
)
 
(62,411
)
Financing activities
(15,606
)
 
29,225

 
Operating activities
 
During the three months ended March 28, 2020, cash used in operating activities was $38.9 million primarily as a result of:
 
Net loss of $46.7 million, increased by non-cash expenses, including $55.3 million of depreciation, depletion, amortization and accretion expense and $4.9 million of share-based compensation.
Billed and unbilled accounts receivable decreased by $21.6 million in the first three months of 2020 as a result of the seasonality of our business. The majority of our sales occur in the spring, summer and fall and we typically incur an increase in accounts receivable (net billed and unbilled) during the second and third quarters of each year. This amount is typically converted to cash in the fourth and first quarters.  
The timing of payments associated with accounts payable and accrued expenses of cash, which is consistent with the seasonality of our business whereby we build-up inventory levels and incur repairs and maintenance costs to ready the business for increased sales volumes in the summer and fall. These costs are typically incurred in the first half of the year and paid by year-end. In addition, we made $36.3 million of interest payments in the three months ended March 28, 2020.  

During the three months ended March 30, 2019, cash used in operating activities was $30.7 million primarily as a result of:  

Net loss of $71.5 million, decreased by non-cash expenses, including $57.0 million of depreciation, depletion, amortization and accretion expense and $5.9 million of share-based compensation.  
Additional investment in inventory of $0.7 million consistent with the seasonality of our business for which our inventory levels typically increase in the first half of the year and begin to decrease during the third quarter.
Billed and unbilled accounts receivable decreased by $21.7 million in the first three months of 2019 as a result of the seasonality of our business. The majority of our sales occur in the spring, summer and fall and we typically incur an increase in accounts receivable (net billed and unbilled) during the second and third quarters of each year. This amount is typically converted to cash in the fourth and first quarters.
The timing of payments associated with accounts payable and accrued expenses of cash, which is consistent with the seasonality of our business whereby we build-up inventory levels and incur repairs and maintenance costs to ready the business for increased sales volumes in the summer and fall. These costs are typically incurred in the first half of the year and paid by year-end. In addition, we made $21.1 million of interest payments in the three months ended March 30, 2019.
 
Investing activities
 
During the three months ended March 28, 2020, cash used for investing activities was $56.9 million, of which $61.8 million was invested in capital expenditures, which was partially offset by $3.2 million of proceeds from asset sales.
 
During the three months ended March 30, 2019, cash used for investing activities was $62.4 million, of which $2.8 million related to the one acquisition completed in the period and $62.2 million was invested in capital expenditures, which was partially offset by $2.8 million of proceeds from asset sales.
 

31

Table of Contents

Financing activities
 
During the three months ended March 28, 2020, cash used in financing activities was $15.6 million. We made payments on acquisition-related liabilities of $9.5 million and payments on debt of $5.5 million.
 
During the three months ended March 30, 2019, cash provided by financing activities was $29.2 million. We received $0.8 million of proceeds from stock option exercises and $300.0 million from proceeds from debt issuance, which was offset by $8.9 million of payments on acquisition-related liabilities and $256.3 million of payments on debt.

Cash paid for capital expenditures
 
We paid cash of approximately $61.8 million in capital expenditures in the three months ended March 28, 2020 compared to $62.2 million in the three months ended March 30, 2019.
 
We have reduced the amount of capital expenditures we expect to invest as a result of COVID -19. We currently estimate that we will invest between $145.0 million and $160.0 million in capital expenditures in 2020, which includes $50 to $60 million for our greenfield projects. The timing of our greenfield expenditures is dependent upon the timing of when permits may be issued. We expect to fund our capital expenditure program through cash on hand, cash from operations, outside financing arrangements and available borrowings under our revolving credit facility.
 
Tax Receivable Agreement
 
When the Company purchases LP Units for cash or LP Units are exchanged for shares of Class A common stock, this results in increases in the Company’s share of the tax basis of the tangible and intangible assets of Summit Holdings. These increases in tax basis may increase, for tax purposes, depreciation and amortization deductions and therefore reduce the amount of tax that Summit Inc. would otherwise be required to pay in the future. In connection with our IPO, we entered into a TRA with the holders of the LP Units that provides for the payment by Summit Inc. to exchanging holders of LP Units of 85% of the benefits, if any, that Summit Inc. actually realizes (or, under certain circumstances such as an early termination of the TRA is deemed to realize) as a result of these increases in tax basis and certain other tax benefits related to entering into the TRA, including tax benefits attributable to payments under the TRA. The increases in tax basis as a result of an exchange of LP Units for shares of Class A common stock, as well as the amount and timing of any payments under the TRA, are difficult to accurately estimate, as they will vary depending upon a number of factors, including the timing of the exchanges, the price of our Class A common stock at the time of the exchange, the extent to which the exchanges are taxable, the amount and timing of our income and the effective tax rate.
 
We anticipate funding payments under the TRA from cash flows from operations, available cash and available borrowings under our Senior Secured Revolving Credit Facilities. As of March 28, 2020, we had accrued $328.0 million as TRA liability in our consolidated financial statements. We do not expect significant payments on our TRA liability to occur within the next twelve months.
 
Based upon a $11.59 per share price of our Class A common stock, the closing price of our stock on the last trading day of the three months ended March 28, 2020, and a contractually defined discount rate of 1.96%, we estimate that if Summit Inc. were to exercise its right to terminate the TRA, the aggregate amount required to settle the TRA would be approximately $297.6 million. Estimating the amount and the timing of payments that may be made under the TRA is by its nature difficult and imprecise, insofar as the amounts payable depends on a variety of factors, including, but not limited to, the timing of future exchanges, our stock price at the date of the exchange and the timing of the generation of future taxable income. The increases in tax basis as a result of an exchange, as well as the amount and timing of any payments under the TRA, will vary depending on a variety of factors.

Commitments and contingencies
 
We are party to certain legal actions arising from the ordinary course of business activities. Accruals are recorded when the outcome is probable and can be reasonably estimated. While the ultimate results of claims and litigation cannot be predicted with certainty, management expects that the ultimate resolution of all pending or threatened claims and litigation will not have a material effect on our consolidated financial position, results of operations or liquidity. We record legal fees as incurred.
 
Environmental Remediation—Our operations are subject to and affected by federal, state, provincial and local laws and regulations relating to the environment, health and safety and other regulatory matters. These operations require

32

Table of Contents

environmental operating permits, which are subject to modification, renewal and revocation. We regularly monitor and review its operations, procedures and policies for compliance with these laws and regulations. Despite these compliance efforts, risk of environmental liability is inherent in the operation of our business, as it is with other companies engaged in similar businesses and there can be no assurance that environmental liabilities and noncompliance will not have a material adverse effect on our consolidated financial condition, results of operations or liquidity.
Other—We are obligated under various firm purchase commitments for certain raw materials and services that are in the ordinary course of business. Management does not expect any significant changes in the market value of these goods and services during the commitment period that would have a material adverse effect on the financial condition, results of operations, and cash flows of the Company. The terms of the purchase commitments generally approximate one year.
 
Off-Balance sheet arrangements
As of March 28, 2020, we had no material off-balance sheet arrangements.
New Accounting Pronouncements Not Yet Adopted
In August 2018, the FASB issued ASU No. 2018-14, Compensation-Retirement Benefits-Defined Benefit Plans-General (Subtopic 715-20): Disclosure Framework-Changes to the Disclosure Requirements for Defined Benefit Plans, which modifies the disclosure requirements for employer sponsored defined benefit and other postretirement benefits plans. The ASU is effective for fiscal years beginning after December 15, 2020 and interim periods within those fiscal years. Early adoption is permitted. We are evaluating the additional disclosure requirements and are beginning to assess the impact of adopting this ASU.

Non-GAAP Performance Measures
 
We evaluate our operating performance using metrics that we refer to as “Adjusted EBITDA,” “Adjusted Cash Gross Profit” and “Adjusted Cash Gross Profit Margin” which are not defined by U.S. GAAP and should not be considered as an alternative to earnings measures defined by U.S. GAAP. We define Adjusted EBITDA as EBITDA, adjusted to exclude accretion, loss on debt financings, gain on sale of business, transaction costs and certain non-cash and non-operating items. We define Adjusted Cash Gross Profit as operating income before general and administrative expenses, depreciation, depletion, amortization and accretion and transaction costs and Adjusted Cash Gross Profit Margin as Adjusted Cash Gross Profit as a percentage of net revenue.
 
We present Adjusted EBITDA, Adjusted Cash Gross Profit and Adjusted Cash Gross Profit Margin for the convenience of investment professionals who use such metrics in their analyses. The investment community often uses these metrics to assess the operating performance of a company’s business and to provide a consistent comparison of performance from period to period. We use these metrics, among others, to assess the operating performance of our individual segments and the consolidated company.
 
Non-GAAP financial measures are not standardized; therefore, it may not be possible to compare such financial measures with other companies’ non-GAAP financial measures having the same or similar names. We strongly encourage investors to review our consolidated financial statements in their entirety and not rely on any single financial measure.

The tables below reconcile our net income (loss) to EBITDA and Adjusted EBITDA, present Adjusted EBITDA by segment and reconcile operating income to Adjusted Cash Gross Profit for the periods indicated:


33

Table of Contents

Reconciliation of Net Income (Loss) to Adjusted EBITDA
Three months ended March 28, 2020
by Segment
West
 
East
 
Cement
 
Corporate
 
Consolidated
($ in thousands)
 
 
 
 
 
 
 
 
 
Net income (loss)
$
498

 
$
(11,067
)
 
$
(12,278
)
 
$
(23,879
)
 
$
(46,726
)
Interest (income) expense (1)
(578
)
 
(569
)
 
(3,176
)
 
32,141

 
27,818

Income tax benefit
(467
)
 
(129
)
 

 
(22,305
)
 
(22,901
)
Depreciation, depletion and amortization
21,684

 
20,720

 
7,808

 
989

 
51,201

EBITDA
$
21,137

 
$
8,955

 
$
(7,646
)
 
$
(13,054
)
 
$
9,392

Accretion
116

 
376

 
85

 

 
577

Transaction costs

 

 

 
753

 
753

Non-cash compensation

 

 

 
4,905

 
4,905

Other
1,215

 
242

 

 
(670
)
 
787

Adjusted EBITDA
$
22,468

 
$
9,573

 
$
(7,561
)
 
$
(8,066
)
 
$
16,414


Reconciliation of Net Loss to Adjusted EBITDA
Three months ended March 30, 2019
by Segment
West
 
East
 
Cement
 
Corporate
 
Consolidated
($ in thousands)
 
 
 
 
 
 
 
 
 
Net loss
$
(9,552
)
 
$
(18,367
)
 
$
(10,568
)
 
$
(33,014
)
 
$
(71,501
)
Interest expense (income) (1)
743

 
1,008

 
(2,319
)
 
30,673

 
30,105

Income tax (benefit) expense
(443
)
 
54

 

 
(27,648
)
 
(28,037
)
Depreciation, depletion and amortization
23,796

 
19,905

 
10,154

 
952

 
54,807

EBITDA
$
14,544

 
$
2,600

 
$
(2,733
)
 
$
(29,037
)
 
$
(14,626
)
Accretion
129

 
306

 
146

 

 
581

Loss on debt financings

 

 

 
14,565

 
14,565

Transaction costs

 

 

 
308

 
308

Non-cash compensation

 

 

 
5,906

 
5,906

Other
(375
)
 
336

 

 
(107
)
 
(146
)
Adjusted EBITDA
$
14,298

 
$
3,242

 
$
(2,587
)
 
$
(8,365
)
 
$
6,588

                                                                                         
(1)
The reconciliation of net income (loss) to Adjusted EBITDA is based on the financial results of Summit Inc. and its subsidiaries, which was $0.1 million less than Summit LLC and its subsidiaries in the three months ended March 28, 2020, and $0.2 million less in the three months ended March 30, 2019, due to interest expense associated with a deferred consideration obligation, which is an obligation of Summit Holdings and is thus excluded from Summit LLC’s consolidated interest expense.
Reconciliation of Working Capital
March 28, 2020
 
December 28, 2019
($ in thousands)
 
 
 
Total current assets
$
688,256

 
$
796,281

Less total current liabilities
(285,828
)
 
(299,297
)
Working capital
$
402,428

 
$
496,984

 
 
Three months ended
Reconciliation of Operating Loss to Adjusted Cash Gross Profit
March 28, 2020
 
March 30, 2019
($ in thousands)
 
 
 
Operating loss
$
(41,720
)
 
$
(57,671
)
General and administrative expenses
70,224

 
67,610

Depreciation, depletion, amortization and accretion
51,778

 
55,388

Transaction costs
753

 
308

Adjusted Cash Gross Profit (exclusive of items shown separately)
$
81,035

 
$
65,635

Adjusted Cash Gross Profit Margin (exclusive of items shown separately) (1)
23.7
%
 
21.5
%
                                                                                         
(1)
Adjusted Cash Gross Profit Margin, which we define as Adjusted Cash Gross Profit as a percentage of net revenue.


34

Table of Contents

ITEM 3. QUANTITATIVE AND QUALITATIVE DISCLOSURES ABOUT MARKET RISK
 
We are exposed to certain market risks arising from transactions that are entered into in the normal course of business. Our operations are highly dependent upon the interest rate-sensitive construction industry as well as the general economic environment. Consequently, these marketplaces could experience lower levels of economic activity in an environment of rising interest rates or escalating costs. For a discussion of quantitative and qualitative disclosures about market risk, please refer to the Annual Report from which our exposure to market risk has not materially changed.
 
ITEM  4. CONTROLS AND PROCEDURES
 
Disclosure Controls and Procedures
 
Summit Inc.
 
Summit Inc. maintains disclosure controls and procedures (as such term is defined in Rules 13a-15(e) and 15d-15(e) under the Securities Exchange Act of 1934, as amended (the “Exchange Act”)), that are designed to ensure that information required to be disclosed in Summit Inc.’s reports under the Exchange Act, is recorded, processed, summarized and reported within the time periods specified in the SEC’s rules and forms, and that such information is accumulated and communicated to Summit Inc.’s management, including its Chief Executive Officer and Chief Financial Officer, as appropriate, to allow timely decisions regarding required disclosure. Any controls and procedures, no matter how well designed and operated, can provide only reasonable, not absolute, assurance of achieving the desired control objectives. Summit Inc.’s management, with the participation of its Chief Executive Officer and Chief Financial Officer, has evaluated the effectiveness of Summit Inc.’s disclosure controls and procedures as of March 28, 2020. Based upon that evaluation, Summit Inc.’s Chief Executive Officer and Chief Financial Officer concluded that, as of March 28, 2020, Summit Inc.’s disclosure controls and procedures were effective to accomplish their objectives at the reasonable assurance level.
 
Summit LLC
 
Summit LLC maintains disclosure controls and procedures (as such term is defined in Rules 13a-15(e) and 15d-15(e) under the Exchange Act) that are designed to ensure that information required to be disclosed in Summit LLC’s reports under the Exchange Act, is recorded, processed, summarized and reported within the time periods specified in the SEC’s rules and forms, and that such information is accumulated and communicated to Summit LLC’s management, including its Chief Executive Officer and Chief Financial Officer, as appropriate, to allow timely decisions regarding required disclosure. Any controls and procedures, no matter how well designed and operated, can provide only reasonable, not absolute, assurance of achieving the desired control objectives. Summit LLC’s management, with the participation of its Chief Executive Officer and Chief Financial Officer, has evaluated the effectiveness of Summit LLC’s disclosure controls and procedures as of March 28, 2020. Based upon that evaluation, Summit LLC’s Chief Executive Officer and Chief Financial Officer concluded that, as of March 28, 2020, Summit LLC’s disclosure controls and procedures were effective to accomplish their objectives at the reasonable assurance level.
 
Changes in Internal Control over Financial Reporting
 
Summit Inc.
 
There was no change in Summit Inc.’s internal control over financial reporting (as such term is defined in Rules 13a-15(f) and 15d-15(f) under the Exchange Act) that occurred during its last fiscal quarter that has materially affected, or is reasonably likely to materially affect, Summit Inc.’s internal control over financial reporting.
 
Summit LLC
 
There was no change in Summit LLC’s internal control over financial reporting (as such term is defined in Rules 13a-15(f) and 15d-15(f) under the Exchange Act) that occurred during its last fiscal quarter that has materially affected, or is reasonably likely to materially affect, Summit LLC’s internal control over financial reporting.


35

Table of Contents

PART II—OTHER INFORMATION
 
ITEM 1. LEGAL PROCEEDINGS
 
We are party to certain legal actions arising from the ordinary course of business activities. Accruals are recorded when the outcome is probable and can be reasonably estimated. While the ultimate results of claims and litigation cannot be predicted with certainty, management expects that the ultimate resolution of all current pending or threatened claims and litigation will not have a material effect on our results of operations, financial position or liquidity.
 
In March 2018, we were notified of an investigation by the Canadian Competition Bureau (the “CCB”) into pricing practices by certain asphalt paving contractors in British Columbia, including Winvan Paving, Ltd. (“Winvan”). We believe the investigation is focused on time periods prior to our April 2017 acquisition of Winvan and we are cooperating with the CCB. Although we currently do not believe this matter will have a material adverse effect on our business, financial condition or results of operations, we are currently not able to predict the ultimate outcome or cost of the investigation.
 
ITEM  1A. RISK FACTORS
 
For information regarding factors that could affect our results of operations, financial condition and liquidity, see the risk factors discussed in Part I, Item 1A. “Risk Factors” in our Annual Report on Form 10-K for the fiscal year ended December 28, 2019 (the “Annual Report”).

In light of developments relating to the coronavirus (COVID-19) pandemic occurring subsequent to the filing of our Annual Report, the Company is supplementing the risk factors discussed in the Annual Report with the following risk factor, which should be read in conjunction with the risk factors contained in the Annual Report. The risks described in the Annual Report are not the only risks facing the Company. Additional risks and uncertainties not currently known to the Company or that it currently deems to be immaterial also may materially adversely affect its results of operations, financial condition or liquidity.

The current outbreak of the novel coronavirus (COVID-19) has caused severe disruptions in the U.S. and global economy and is expected to adversely impact our business, at least for the near term. While the full scale and scope of the effects of COVID-19 are unknown at this time, the overall impact on our business, operating results, cash flows and/or financial condition could be material.

In late 2019, COVID-19 began spreading globally and is now in every state in the United States. In March 2020, the World Health Organization designated COVID-19 as a pandemic, and numerous countries, including the United States, have declared national emergencies with respect to COVID-19. The global impact of the outbreak has been rapidly evolving, and as cases of COVID-19 have continued to be identified in additional countries, many countries have reacted by instituting quarantines and restrictions on travel, closing financial markets and/or restricting trading, and limiting operations of non-essential businesses. Such actions are creating disruption in global supply chains, and adversely impacting many industries. The outbreak could have a continued adverse impact on economic and market conditions and trigger a period of global economic slowdown. The outbreak of COVID-19 has had an adverse impact on the market price of our Class A common Stock and the extent of its impact on our future results of operations and overall financial performance remains uncertain.

The scale and scope of the COVID-19 pandemic may heighten the potential adverse effects on our business, operating results, cash flows and/or financial condition of the risks described in the risk factors contained in our Annual Report, including the impact of:

potentially unfavorable economic conditions for our clients and customers, particularly in the residential and non-residential sectors, and the construction industry generally;
delays or cancellation of projects and delays in collecting on certain of our accounts receivable from our customers;
increased costs associated with compliance with new government regulations or restrictions, such as quarantines or social distancing mandates, which regulations or restrictions may curtail our normal operations in one or more of the markets in which we operate;
significant disruptions at one or more of our locations, which could disrupt our operations, raise costs and reduce revenue and earnings in the affected areas;
fluctuations in equity market prices (including that of our Class A common stock), interest rates and credit spreads limiting our ability to raise or deploy capital and affecting our overall liquidity: and
A sustained longer term reduction in cash flows may be an indication some or all of our goodwill may not be realizable.


36

Table of Contents

In addition, the COVID-19 pandemic may adversely impact our business and financial condition in other areas, including as a result of:

increased costs, including as a result of implementing health and safety protocols at our locations;
disruptions to our supply and distribution channels, including delivery trucks; and
reduced state and local transportation budgets, particularly if such are not augmented by federal funding or if the federal government fails to act on a highway infrastructure bill.

The rapid development and fluidity of this situation precludes any prediction as to the ultimate adverse impact of COVID-19 on economic and market conditions, and, as a result, present material uncertainty and risk with respect to our business. The duration and extent of the impact from the COVID-19 pandemic depends on future developments that cannot be accurately predicted at this time, such as the severity and transmission rate of the virus, the extent and effectiveness of containment actions and the impact of these and other factors on our employees, customers, suppliers and partners. It is also possible that negative consequences of the pandemic may continue once the pandemic is controlled.

The adverse impact on our business, financial condition, operating results or liquidity or future results from the COVID - 19 pandemic, or any similar future crisis could be material. The inherent uncertainty surrounding COVID-19, and likewise any similar crisis, also makes it more challenging for our management to estimate the future performance of our business and develop strategies to generate growth or achieve our objectives for fiscal 2020.

ITEM  2. UNREGISTERED SALES OF EQUITY SECURITIES AND USE OF PROCEEDS
 
None.
 
ITEM 3. DEFAULTS UPON SENIOR SECURITIES
 
None.
 
ITEM  4. MINE SAFETY DISCLOSURES
 
The information concerning mine safety violations and other regulatory matters required by Section 1503(a) of the Dodd-Frank Wall Street Reform and Consumer Protection Act and Item 104 of Regulation S-K (17 CFR 229.104) is included in Exhibit 95.1 to this report.
 
ITEM  5. OTHER INFORMATION
None.


37

Table of Contents

ITEM  6. EXHIBITS
3.1
3.2
3.3
3.4
31.1*
31.2*
31.3*
31.4*
32.1**
32.2**
32.3**
32.4**
95.1*
99.1*
101.INS*
Inline XBRL Instance Document - the instance document does not appear in the interactive data file because XBRL tags are embedded within the inline XBRL document
101.SCH*
Inline XBRL Taxonomy Extension Schema Document
101.CAL*
Inline XBRL Taxonomy Extension Calculation Linkbase Document
101.DEF*
Inline XBRL Taxonomy Extension Definition Linkbase Document
101.LAB*
Inline XBRL Taxonomy Extension Label Linkbase Document
101.PRE*
Inline XBRL Taxonomy Extension Presentation Linkbase Document
104.1*

Cover Page from the Company’s Quarterly Report on Form 10-Q for the quarter ended March 28, 2020,
formatted in Inline XBRL (and contained in Exhibit 101).

                                                                           
*     Filed herewith
**   Furnished herewith
The agreements and other documents filed as exhibits to this report are not intended to provide factual information or other disclosure other than with respect to the terms of the agreements or other documents themselves, and you should not rely on them other than for that purpose. In particular, any representations and warranties made by us in these agreements or other documents were made solely within the specific context of the relevant agreement or document and may not describe the actual state of affairs as of the date they were made or at any other time.


38

Table of Contents

SIGNATURES
 
Pursuant to the requirements of the Securities Exchange Act of 1934, the registrants have duly caused this report to be signed on their behalf by the undersigned, thereunto duly authorized.
 
 
 
 
 
SUMMIT MATERIALS, INC.
 
SUMMIT MATERIALS, LLC
 
 
 
Date: April 29, 2020
By:
/s/ Thomas W. Hill
 
 
Thomas W. Hill
 
 
Chief Executive Officer
 
 
(Principal Executive Officer)
 
 
 
Date: April 29, 2020
By:
/s/ Brian J. Harris
 
 
Brian J. Harris
 
 
Chief Financial Officer
 
 
(Principal Financial and Accounting Officer)


39