10-Q 1 a10q12019.htm 10-Q Document

UNITED STATES
SECURITIES AND EXCHANGE COMMISSION
Washington, D.C. 20549
FORM 10-Q
(Mark One)

x
QUARTERLY REPORT PURSUANT TO SECTION 13 OR 15(d) OF THE SECURITIES EXCHANGE ACT OF 1934
For the quarterly period ended March 30, 2019
OR
o
TRANSITION REPORT PURSUANT TO SECTION 13 OR 15(d) OF THE SECURITIES EXCHANGE ACT OF 1934
For the transition period from                      to                       
Commission file numbers:
001-36873 (Summit Materials, Inc.)
333-187556 (Summit Materials, LLC)
SUMMIT MATERIALS, INC.
SUMMIT MATERIALS, LLC
(Exact name of registrants as specified in their charters)
Delaware (Summit Materials, Inc.)
Delaware (Summit Materials, LLC)
(State or other jurisdiction of
incorporation or organization)
1550 Wynkoop Street, 3rd Floor
Denver, Colorado
(Address of principal executive offices)

47-1984212
26-4138486
(I.R.S. Employer
Identification No.)
80202
(Zip Code)
Registrants’ telephone number, including area code: (303) 893-0012
Not Applicable
(Former name, former address and former fiscal year, if changed since last report)
Indicate by check mark whether the registrant (1) has filed all reports required to be filed by Section 13 or 15(d) of the Securities Exchange Act of 1934 during the preceding 12 months (or for such shorter period that the registrant was required to file such reports), and (2) has been subject to such filing requirements for the past 90 days.
 
 
 
 
 
 
Summit Materials, Inc.
 
 
 
Yes x
No ¨
Summit Materials, LLC
 
 
 
Yes x
 
No ¨
 
 
 
 
 
 
Indicate by check mark whether the registrant has submitted electronically every Interactive Data File required to be submitted pursuant to Rule 405 of Regulation S‑T (§232.405 of this chapter) during the preceding 12 months (or for such shorter period that the registrant was required to submit such files).
 
 
 
 
 
 
Summit Materials, Inc.
 
 
 
Yes x
No ¨
Summit Materials, LLC
 
 
 
Yes x
No ¨
 
 
 
 
 
 
Indicate by check mark whether the registrant is a large accelerated filer, an accelerated filer, a non-accelerated filer, a smaller reporting company, or an emerging growth company. See the definitions of “large accelerated filer,” “accelerated filer,” “smaller reporting company” and “emerging growth company” in Rule 12b-2 of the Exchange Act.
 
 
 
 
 
 
Summit Materials, Inc.
 
 
 
 
 
 
 
 
 
 
 
Large accelerated filer
x
 
Accelerated filer
¨
Non-accelerated filer
¨

 
Smaller reporting company
¨
If an emerging growth company, indicate by check mark if the registrant has elected not to use the extended transition period for complying with any new or revised financial accounting standards provided pursuant to Section 13(a) of the Exchange Act.
Emerging growth company
¨
 
 
 
 
 
 
Summit Materials, LLC
 
 
 
 
 
 
 
 
 
 
 
Large accelerated filer
¨
 
Accelerated filer
¨
Non-accelerated filer
x
 
Smaller reporting company
¨
If an emerging growth company, indicate by check mark if the registrant has elected not to use the extended transition period for complying with any new or revised financial accounting standards provided pursuant to Section 13(a) of the
Emerging growth company
¨
Exchange Act.
¨
 
 
 
 
 
 
 
 
 
 
Indicate by check mark whether the registrant is a shell company (as defined in Rule 12b-2 of the Exchange Act).
 
 
 
 
 
 
Summit Materials, Inc.
 
 
 
Yes ¨
No x
Summit Materials, LLC
 
 
 
Yes ¨
No x
Securities registered pursuant to Section 12(b) of the Act:
Title of each class
 
Trading symbol(s)
 
Name of each exchange on which registered
Class A Common Stock (par value $.01 per share)
 
SUM
 
New York Stock Exchange
As of May 2, 2019, the number of shares of Summit Materials, Inc.’s outstanding Class A and Class B common stock, par value $0.01 per share for each class, was 112,067,531 and 99, respectively.
As of May 2, 2019, 100% of Summit Materials, LLC’s outstanding limited liability company interests were held by Summit Materials Intermediate Holdings, LLC, its sole member and an indirect subsidiary of Summit Materials, Inc.



EXPLANATORY NOTE
 
This quarterly report on Form 10-Q (this “report”) is a combined quarterly report being filed separately by two registrants: Summit Materials, Inc. and Summit Materials, LLC. Each registrant hereto is filing on its own behalf all of the information contained in this report that relates to such registrant. Each registrant hereto is not filing any information that does not relate to such registrant, and therefore makes no representation as to any such information. We believe that combining the quarterly reports on Form 10-Q of Summit Materials, Inc. and Summit Materials, LLC into this single report eliminates duplicative and potentially confusing disclosure and provides a more streamlined presentation since a substantial amount of the disclosure applies to both registrants.
 
Unless stated otherwise or the context requires otherwise, references to “Summit Inc.” mean Summit Materials, Inc., a Delaware corporation, and references to “Summit LLC” mean Summit Materials, LLC, a Delaware limited liability company. The references to Summit Inc. and Summit LLC are used in cases where it is important to distinguish between them. We use the terms “we,” “our,” “us” or “the Company” to refer to Summit Inc. and Summit LLC together with their respective subsidiaries, unless otherwise noted or the context otherwise requires.
 
Summit Inc. was formed on September 23, 2014 to be a holding company. As of March 30, 2019, its sole material asset was a 97.0% economic interest in Summit Materials Holdings L.P., a Delaware limited partnership (“Summit Holdings”). Summit Inc. has 100% of the voting rights of Summit Holdings, which is the indirect parent of Summit LLC. Summit LLC is a co-issuer of our outstanding 6 1/8% senior notes due 2023 (“2023 Notes”), our 5 1/8% senior notes due 2025 (“2025 Notes”) and our 6 1/2 % senior notes due 2027 (“2027 Notes” and collectively with the 2023 Notes and 2025 Notes, the “Senior Notes”). Summit Inc.’s only revenue for the three months ended March 30, 2019 was that generated by Summit LLC and its consolidated subsidiaries. Summit Inc. controls all of the business and affairs of Summit Holdings and, in turn, Summit LLC.

CAUTIONARY NOTE REGARDING FORWARD-LOOKING STATEMENTS
 
This report includes “forward-looking statements” within the meaning of the federal securities laws, which involve risks and uncertainties. Forward-looking statements include all statements that do not relate solely to historical or current facts, and you can identify forward-looking statements because they contain words such as “believes,” “expects,” “may,” “will,” “should,” “seeks,” “intends,” “trends,” “plans,” “estimates,” “projects” or “anticipates” or similar expressions that concern our strategy, plans, expectations or intentions. All statements made relating to our estimated and projected earnings, margins, costs, expenditures, cash flows, growth rates and financial results are forward-looking statements. These forward-looking statements are subject to risks, uncertainties and other factors that may cause our actual results, performance or achievements to be materially different from future results, performance or achievements expressed or implied by such forward-looking statements. We derive many of our forward-looking statements from our operating budgets and forecasts, which are based upon many detailed assumptions. While we believe that our assumptions are reasonable, it is very difficult to predict the effect of known factors, and, of course, it is impossible to anticipate all factors that could affect our actual results. In light of the significant uncertainties inherent in the forward-looking statements included herein, the inclusion of such information should not be regarded as a representation by us or any other person that the results or conditions described in such statements or our objectives and plans will be realized. Important factors could affect our results and could cause results to differ materially from those expressed in our forward-looking statements, including but not limited to the factors discussed in the section entitled “Risk Factors” in Summit Inc.’s Annual Report on Form 10-K for the fiscal year ended December 29, 2018 (the “Annual Report”), as filed with the Securities and Exchange Commission (the “SEC”), any factors discussed in the section entitled “Risk Factors” of this report and the following:
 
our dependence on the construction industry and the strength of the local economies in which we operate;
the cyclical nature of our business;
risks related to weather and seasonality;
risks associated with our capital-intensive business;
competition within our local markets;
our ability to execute on our acquisition strategy, successfully integrate acquisitions with our existing operations and retain key employees of acquired businesses;
our dependence on securing and permitting aggregate reserves in strategically located areas;



declines in public infrastructure construction and delays or reductions in governmental funding, including the funding by transportation authorities and other state agencies;
environmental, health, safety and climate change laws or governmental requirements or policies concerning zoning and land use;
rising prices for commodities, labor and other production and delivery costs as a result of inflation or otherwise;
conditions in the credit markets;
our ability to accurately estimate the overall risks, requirements or costs when we bid on or negotiate contracts that are ultimately awarded to us;
material costs and losses as a result of claims that our products do not meet regulatory requirements or contractual specifications;
cancellation of a significant number of contracts or our disqualification from bidding for new contracts;
special hazards related to our operations that may cause personal injury or property damage not covered by insurance;
our substantial current level of indebtedness;
our dependence on senior management and other key personnel;
supply constraints or significant price fluctuations in the electricity and petroleum-based resources that we use, including diesel and liquid asphalt;
climate change and climate change legislation or regulations;
unexpected operational difficulties;
interruptions in our information technology systems and infrastructure; and
potential labor disputes.
All subsequent written and oral forward-looking statements attributable to us, or persons acting on our behalf, are expressly qualified in their entirety by these cautionary statements.
 
Any forward-looking statement that we make herein speaks only as of the date of this report. We undertake no obligation to publicly update or revise any forward-looking statement as a result of new information, future events or otherwise, except as required by law.

 CERTAIN DEFINITIONS
 
As used in this report, unless otherwise noted or the context otherwise requires:
 
“EBITDA” refers to net income (loss) before interest expense, income tax expense (benefit), depreciation, depletion and amortization expense;
“Finance Corp.” refers to Summit Materials Finance Corp., an indirect wholly-owned subsidiary of Summit LLC and the co-issuer of the Senior Notes;
“Issuers” refers to Summit LLC and Finance Corp. as co‑issuers of the Senior Notes;  
“IPO” refers to the March 2015 initial public offering of Summit Inc.;
“LP Units” refers to the Class A limited partnership units of Summit Holdings; and
“TRA” refers to tax receivable agreement between Summit Inc. and certain current and former holders of LP Units and their permitted assignees.



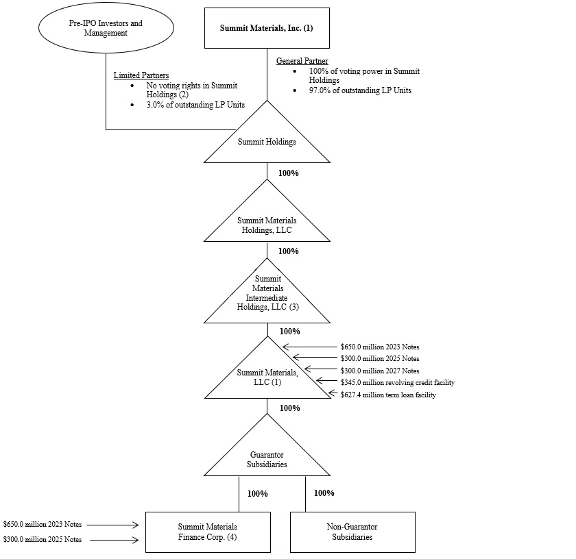
Corporate Structure
The following chart summarizes our organizational structure, equity ownership and our principal indebtedness as of March 30, 2019. This chart is provided for illustrative purposes only and does not show all of our legal entities or all obligations of such entities.
corpstructurea06.jpg
                                                                                         
(1)
SEC registrant.
(2)
The shares of Class B Common Stock are currently held by pre-IPO investors, including certain members of management or their family trusts that directly hold LP Units.  A holder of Class B Common Stock is entitled, without regard to the number of shares of Class B Common Stock held by such holder, to a number of votes that is equal to the aggregate number of LP Units held by such holder.
(3)
Guarantor under the senior secured credit facilities, but not the Senior Notes.
(4)
Summit LLC and Finance Corp are the issuers of the Senior Notes and Summit LLC is the borrower under our senior secured credit facilities. Finance Corp. was formed solely for the purpose of serving as co-issuer or guarantor of certain indebtedness, including the Senior Notes. Finance Corp. does not and will not have operations of any kind and does not and will not have revenue or assets other than as may be incidental to its activities as a co-issuer or guarantor of certain indebtedness.



SUMMIT MATERIALS, INC.
SUMMIT MATERIALS, LLC 
FORM 10-Q 
TABLE OF CONTENTS  
 
 
Page No.
PART I—Financial Information 
 
 
 
 
 
 
 
 
 
 
 
 
 
 
 
 
 
 
 
 
 
 
 
 
 
 
 
 
 
 
 
 
 
 
 
 
 
 
 
 
 
 
 
PART II — Other Information 
 
 
 
 
 
 
 
 
 
 
 
 
 
 
 
 
 
 
 
 
 
 
 




PART I—FINANCIAL INFORMATION

ITEM 1. FINANCIAL STATEMENTS

SUMMIT MATERIALS, INC. AND SUBSIDIARIES
Consolidated Balance Sheets 
(In thousands, except share and per share amounts)
 
March 30, 2019
 
December 29, 2018
 
(unaudited)
 
(audited)
Assets
 

 
 

Current assets:
 

 
 

Cash and cash equivalents
$
64,837

 
$
128,508

Accounts receivable, net
195,411

 
214,518

Costs and estimated earnings in excess of billings
17,079

 
18,602

Inventories
214,038

 
213,851

Other current assets
19,245

 
16,061

Total current assets
510,610

 
591,540

Property, plant and equipment, less accumulated depreciation, depletion and amortization (March 30, 2019 - $837,896 and December 29, 2018 - $794,251)
1,799,941

 
1,780,132

Goodwill
1,195,262

 
1,192,028

Intangible assets, less accumulated amortization (March 30, 2019 - $8,656 and December 29, 2018 - $8,247)
18,051

 
18,460

Deferred tax assets, less valuation allowance (March 30, 2019 - $21,859 and December 29, 2018 - $19,366)
253,104

 
225,397

Operating lease right-of-use assets
34,403

 

Other assets
49,990

 
50,084

Total assets
$
3,861,361

 
$
3,857,641

Liabilities and Stockholders’ Equity
 
 
 
Current liabilities:
 
 
 
Current portion of debt
$
4,765

 
$
6,354

Current portion of acquisition-related liabilities
37,422

 
34,270

Accounts payable
101,843

 
107,702

Accrued expenses
96,476

 
100,491

Current operating lease liabilities
8,098

 

Billings in excess of costs and estimated earnings
10,656

 
11,840

Total current liabilities
259,260

 
260,657

Long-term debt
1,855,346

 
1,807,502

Acquisition-related liabilities
38,908

 
49,468

Tax receivable agreement liability
309,733

 
309,674

Noncurrent operating lease liabilities
27,200

 

Other noncurrent liabilities
92,439

 
88,195

Total liabilities
2,582,886

 
2,515,496

Commitments and contingencies (see note 12)


 


Stockholders’ equity:
 
 
 
Class A common stock, par value $0.01 per share; 1,000,000,000 shares authorized, 112,067,531 and 111,658,927 shares issued and outstanding as of March 30, 2019 and December 29, 2018, respectively
1,121

 
1,117

Class B common stock, par value $0.01 per share; 250,000,000 shares authorized, 99 shares issued and outstanding as of March 30, 2019 and December 29, 2018

 

Additional paid-in capital
1,200,503

 
1,194,204

Accumulated earnings
60,967

 
129,739

Accumulated other comprehensive income
4,265

 
2,681

Stockholders’ equity
1,266,856

 
1,327,741

Noncontrolling interest in Summit Holdings
11,619

 
14,404

Total stockholders’ equity
1,278,475

 
1,342,145

Total liabilities and stockholders’ equity
$
3,861,361

 
$
3,857,641


See notes to unaudited consolidated financial statements.

1


SUMMIT MATERIALS, INC. AND SUBSIDIARIES
Unaudited Consolidated Statements of Operations
(In thousands, except share and per share amounts) 
 
Three months ended
 
March 30, 2019
 
March 31, 2018
Revenue:
 
 
 
Product
$
271,641

 
$
256,807

Service
34,309

 
33,109

Net revenue
305,950

 
289,916

Delivery and subcontract revenue
26,689

 
24,505

Total revenue
332,639

 
314,421

Cost of revenue (excluding items shown separately below):
 
 
 
Product
213,726

 
197,433

Service
26,589

 
25,923

Net cost of revenue
240,315

 
223,356

Delivery and subcontract cost
26,689

 
24,505

Total cost of revenue
267,004

 
247,861

General and administrative expenses
67,610

 
69,861

Depreciation, depletion, amortization and accretion
55,388

 
46,958

Transaction costs
308

 
1,266

Operating loss
(57,671
)
 
(51,525
)
Interest expense
30,105

 
28,784

Loss on debt financings
14,565

 

Other income, net
(2,803
)
 
(7,655
)
Loss from operations before taxes
(99,538
)
 
(72,654
)
Income tax benefit
(28,037
)
 
(16,706
)
Net loss
(71,501
)
 
(55,948
)
Net loss attributable to Summit Holdings
(2,729
)
 
(2,219
)
Net loss attributable to Summit Inc.
$
(68,772
)
 
$
(53,729
)
Loss per share of Class A common stock:
 
 
 
Basic
$
(0.62
)
 
$
(0.49
)
Diluted
$
(0.62
)
 
$
(0.49
)
Weighted average shares of Class A common stock:
 
 
 
Basic
111,811,679

 
110,659,098

Diluted
111,811,679

 
110,659,098


See notes to unaudited consolidated financial statements.

2


SUMMIT MATERIALS, INC. AND SUBSIDIARIES
Unaudited Consolidated Statements of Comprehensive Income
(In thousands) 
 
Three months ended
 
March 30, 2019
 
March 31, 2018
Net loss
$
(71,501
)
 
$
(55,948
)
Other comprehensive income (loss):
 
 
 
Foreign currency translation adjustment
2,358

 
(3,104
)
(Loss) income on cash flow hedges
(166
)
 
995

Less tax effect of other comprehensive income (loss) items
(542
)
 
(520
)
Other comprehensive income (loss):
1,650

 
(2,629
)
Comprehensive loss
(69,851
)
 
(58,577
)
Less comprehensive loss attributable to Summit Holdings
(2,663
)
 
(2,285
)
Comprehensive loss attributable to Summit Inc.
$
(67,188
)
 
$
(56,292
)

See notes to unaudited consolidated financial statements.

3


SUMMIT MATERIALS, INC. AND SUBSIDIARIES
Unaudited Consolidated Statements of Cash Flows
(In thousands) 
 
Three months ended
 
March 30, 2019
 
March 31, 2018
Cash flow from operating activities:
 
 
 
Net loss
$
(71,501
)
 
$
(55,948
)
Adjustments to reconcile net loss to net cash provided by operating activities:
 
 
 
Depreciation, depletion, amortization and accretion
57,039

 
45,559

Share-based compensation expense
5,906

 
8,507

Net gain on asset disposals
(1,735
)
 
(4,077
)
Non-cash loss on debt financings
2,850

 

Change in deferred tax asset, net
(28,028
)
 
(17,373
)
Other
47

 
1,579

(Increase) decrease in operating assets, net of acquisitions and dispositions:
 
 
 
Accounts receivable, net
20,118

 
27,979

Inventories
(705
)
 
(35,248
)
Costs and estimated earnings in excess of billings
1,541

 
(2,678
)
Other current assets
(3,447
)
 
(3,202
)
Other assets
2,576

 
747

(Decrease) increase in operating liabilities, net of acquisitions and dispositions:
 
 
 
Accounts payable
(5,431
)
 
(7,742
)
Accrued expenses
(6,963
)
 
(8,660
)
Billings in excess of costs and estimated earnings
(1,195
)
 
(1,788
)
Tax receivable agreement liability
59

 
822

Other liabilities
(1,807
)
 
156

Net cash used in operating activities
(30,676
)
 
(51,367
)
Cash flow from investing activities:
 
 
 
Acquisitions, net of cash acquired
(2,842
)
 
(113,993
)
Purchases of property, plant and equipment
(62,188
)
 
(49,505
)
Proceeds from the sale of property, plant and equipment
2,797

 
7,788

Other
(178
)
 
1,500

Net cash used for investing activities
(62,411
)
 
(154,210
)
Cash flow from financing activities:
 
 
 
Proceeds from debt issuances
300,000

 

Debt issuance costs
(5,774
)
 

Payments on debt
(256,333
)
 
(3,972
)
Payments on acquisition-related liabilities
(8,933
)
 
(8,962
)
Distributions from partnership

 
(9
)
Proceeds from stock option exercises
766

 
15,475

Other
(501
)
 
(1,820
)
Net cash provided by financing activities
29,225

 
712

Impact of foreign currency on cash
191

 
(398
)
Net (decrease) increase in cash
(63,671
)
 
(205,263
)
Cash and cash equivalents—beginning of period
128,508

 
383,556

Cash and cash equivalents—end of period
$
64,837

 
$
178,293

See notes to unaudited consolidated financial statements.

4


SUMMIT MATERIALS, INC. AND SUBSIDIARIES
Unaudited Consolidated Statements of Changes in Stockholders’ Equity
(In thousands, except share amounts) 
 
Summit Materials, Inc.
 
 
 
 
 
Accumulated
 
 
 
 
 
 
 
 
 
 
 
 
 
 
 
 
 
Other
 
Class A
 
Class B
 
Additional
 
Noncontrolling
 
Total
 
Accumulated
 
Comprehensive
 
Common Stock
 
Common Stock
 
Paid-in
 
Interest in
 
Stockholders’
 
Earnings
 
Income (Loss)
 
Shares
 
Dollars
 
Shares
 
Dollars
 
Capital
 
Summit Holdings
 
Equity
Balance - December 29, 2018
$
129,739

 
$
2,681

 
111,658,927

 
$
1,117

 
99

 
$

 
$
1,194,204

 
$
14,404

 
$
1,342,145

Net loss
(68,772
)
 

 

 

 

 

 

 
(2,729
)
 
(71,501
)
LP Unit exchanges

 

 
17,500

 

 

 

 
122

 
(122
)
 

Other comprehensive income, net of tax

 
1,584

 

 

 

 

 

 
66

 
1,650

Stock option exercises

 

 
43,142

 
1

 

 

 
766

 

 
767

Share-based compensation

 

 

 

 

 

 
5,906

 

 
5,906

Shares redeemed to settle taxes and other

 

 
347,962

 
3

 

 

 
(495
)
 

 
(492
)
Balance - March 30, 2019
$
60,967

 
$
4,265

 
112,067,531

 
$
1,121

 
99

 
$

 
$
1,200,503

 
$
11,619

 
$
1,278,475

 
 
 
 
 
 
 
 
 
 
 
 
 
 
 
 
 
 
 
 
 
 
 
 
 
 
 
 
 
 
 
 
 
 
 
 
Balance — December 30, 2017
$
95,833

 
$
7,386

 
110,350,594

 
$
1,104

 
100

 
$

 
$
1,154,220

 
$
13,178

 
$
1,271,721

Net loss
(53,729
)
 

 

 

 

 

 

 
(2,219
)
 
(55,948
)
LP Unit exchanges

 

 
104,104

 
1

 

 

 
485

 
(486
)
 

Other comprehensive loss, net of tax

 
(2,563
)
 

 

 

 

 

 
(66
)
 
(2,629
)
Stock option exercises

 

 
856,915

 
9

 

 

 
15,468

 

 
15,477

Share-based compensation

 

 

 

 

 

 
8,507

 

 
8,507

Distributions from partnership

 

 

 

 

 

 

 
(9
)
 
(9
)
Shares redeemed to settle taxes and other

 

 
176,960

 
2

 

 

 
(1,774
)
 

 
(1,772
)
Balance — March 31, 2018
$
42,104

 
$
4,823

 
111,488,573

 
$
1,116

 
100

 
$

 
$
1,176,906

 
$
10,398

 
$
1,235,347


See notes to unaudited consolidated financial statements.

5


SUMMIT MATERIALS, INC.
 
NOTES TO UNAUDITED CONSOLIDATED FINANCIAL STATEMENTS
 
(Dollars in tables in thousands, except per share amounts or otherwise noted)
 
1.
SUMMARY OF ORGANIZATION AND SIGNIFICANT ACCOUNTING POLICIES
 
Summit Materials, Inc. (“Summit Inc.” and, together with its subsidiaries, “Summit,” “we,” “us,” “our” or the “Company”) is a vertically-integrated construction materials company. The Company is engaged in the production and sale of aggregates, cement, ready-mix concrete, asphalt paving mix and concrete products and owns and operates quarries, sand and gravel pits, two cement plants, cement distribution terminals, ready-mix concrete plants, asphalt plants and landfill sites. It is also engaged in paving and related services. The Company’s three operating and reporting segments are the West, East and Cement segments.
 
Substantially all of the Company’s construction materials, products and services are produced, consumed and performed outdoors, primarily in the spring, summer and fall. Seasonal changes and other weather-related conditions can affect the production and sales volumes of its products and delivery of services. Therefore, the financial results for any interim period are typically not indicative of the results expected for the full year. Furthermore, the Company’s sales and earnings are sensitive to national, regional and local economic conditions, weather conditions and to cyclical changes in construction spending, among other factors.
 
Summit Inc. is a holding corporation operating and controlling all of the business and affairs of Summit Materials Holdings L.P. (“Summit Holdings”) and its subsidiaries and, through Summit Holdings, conducts its business. Summit Inc. owns the majority of the partnership interests of Summit Holdings (see note 9, Stockholders’ Equity). Summit Materials, LLC (“Summit LLC”) an indirect wholly owned subsidiary of Summit Holdings, conducts the majority of our operations. Summit Materials Finance Corp. (“Summit Finance”), an indirect wholly owned subsidiary of Summit LLC, has jointly issued our Senior Notes as described below.
 
Basis of Presentation—These unaudited consolidated financial statements were prepared in accordance with U.S. generally accepted accounting principles (“U.S. GAAP”) for interim financial information, without audit, pursuant to the rules and regulations of the Securities and Exchange Commission (“SEC”). Certain information and footnote disclosures typically included in financial statements prepared in accordance with U.S. GAAP have been condensed or omitted pursuant to such rules and regulations. These unaudited consolidated financial statements should be read in conjunction with the Company's audited consolidated financial statements and the notes thereto as of and for the year ended December 29, 2018. The Company continues to follow the accounting policies set forth in those audited consolidated financial statements.
 
Management believes that these consolidated interim financial statements include all adjustments, normal and recurring in nature, that are necessary to present fairly the financial position of the Company as of March 30, 2019, the results of operations for the three months ended March 30, 2019 and March 31, 2018 and cash flows for the three months ended March 30, 2019 and March 31, 2018.
 
Principles of Consolidation—The consolidated financial statements include the accounts of Summit Inc. and its majority owned subsidiaries. All intercompany balances and transactions have been eliminated. As a result of the reorganization into a holding company structure (the “Reorganization”), Summit Holdings became a variable interest entity over which Summit Inc. has 100% voting power and control and for which Summit Inc. has the obligation to absorb losses and the right to receive benefits.
 
For a summary of the changes in Summit Inc.’s ownership of Summit Holdings, see Note 9, Stockholders’ Equity.
Use of Estimates—Preparation of these consolidated financial statements in conformity with U.S. GAAP requires management to make estimates and assumptions. These estimates and the underlying assumptions affect the amounts of assets and liabilities reported, disclosures about contingent assets and liabilities and reported amounts of revenue and expenses. Such estimates include the valuation of accounts receivable, inventories, valuation of deferred tax assets, goodwill, intangibles and other long-lived assets, the tax receivable agreement ("TRA") liability, pension and other postretirement obligations and asset retirement obligations. Estimates also include revenue earned on contracts and costs to complete contracts. Most of the Company’s paving and related services are performed under fixed unit-price contracts with state and local governmental entities. Management regularly evaluates its estimates and assumptions based on historical

6


experience and other factors, including the current economic environment. As future events and their effects cannot be determined with precision, actual results can differ significantly from estimates made. Changes in estimates, including those resulting from continuing changes in the economic environment, are reflected in the Company’s consolidated financial statements when the change in estimate occurs.
 
Business and Credit Concentrations—The Company’s operations are conducted primarily across 23 U.S. states and in British Columbia, Canada, with the most significant revenue generated in Texas, Utah, Kansas and Missouri. The Company’s accounts receivable consist primarily of amounts due from customers within these areas. Therefore, collection of these accounts is dependent on the economic conditions in the aforementioned states, as well as specific situations affecting individual customers. Credit granted within the Company’s trade areas has been granted to many customers, and management does not believe that a significant concentration of credit exists with respect to any individual customer or group of customers. No single customer accounted for more than 10% of the Company’s total revenue in the three months ended March 30, 2019 or March 31, 2018.

Revenue Recognition—We earn revenue from the sale of products, which primarily include aggregates, cement, ready-mix concrete and asphalt, but also include concrete products and plastics components, and from the provision of services, which are primarily paving and related services, but also include landfill operations, the receipt and disposal of waste that is converted to fuel for use in our cement plants and underground storage space rental.
 
Products
 
We earn revenue from the sale of products, which primarily include aggregates, cement, ready-mix concrete and asphalt, but also include concrete products, net of discounts or allowances, if any, and freight and delivery charges billed to customers. Freight and delivery charges associated with cement sales are recorded on a net basis together with freight costs within cost of sales. Revenue for product sales is recognized when evidence of an arrangement exists and when control passes, which generally is when the product is shipped.
 
Services
 
We earn revenue from the provision of services, which are primarily paving and related services, but also include landfill operations, the receipt and disposal of waste that is converted to fuel for use in our cement plants, and underground storage space rental. Revenue from the receipt of waste fuels is recognized when the waste is accepted and a corresponding liability is recognized for the costs to process the waste into fuel for the manufacturing of cement or to ship the waste offsite for disposal in accordance with applicable regulations.
 
Revenue derived from paving and related services is recognized using the percentage of completion method, which approximates progress towards completion. Under the percentage of completion method, we recognize paving and related services revenue as services are rendered. The majority of our construction service contracts are completed within one year, but may occasionally extend beyond this time frame. We estimate profit as the difference between total estimated revenue and total estimated cost of a contract and recognize that profit over the life of the contract based on input measures. We generally measure progress toward completion on long-term paving and related services contracts based on the proportion of costs incurred to date relative to total estimated costs at completion. We include revisions of estimated profits on contracts in earnings under the cumulative catch-up method, under which the effect of revisions in estimates is recognized immediately. If a revised estimate of contract profitability reveals an anticipated loss on the contract, we recognize the loss in the period it is identified.
 
The percentage of completion method of accounting involves the use of various estimating techniques to project costs at completion, and in some cases includes estimates of recoveries asserted against the customer for changes in specifications or other disputes. Contract estimates involve various assumptions and projections relative to the outcome of future events over multiple periods, including future labor productivity and availability, the nature and complexity of the work to be performed, the cost and availability of materials, the effect of delayed performance, and the availability and timing of funding from the customer. These estimates are based on our best judgment. A significant change in one or more of these estimates could affect the profitability of one or more of our contracts. We review our contract estimates regularly to assess revisions in contract values and estimated costs at completion. Inherent uncertainties in estimating costs make it at least reasonably possible that the estimates used will change within the near term and over the life of the contracts. No material adjustments to a contract were recognized in the three months ended March 30, 2019.
 
Costs and estimated earnings in excess of billings are composed principally of revenue recognized on contracts on the percentage of completion method for which billings had not been presented to customers because the amounts were not

7


billable under the contract terms at the balance sheet date. In accordance with the contract terms, the unbilled receivables at the balance sheet date are expected to be billed in following periods. Billings in excess of costs and estimated earnings represent billings in excess of revenue recognized. Contract assets and liabilities are netted on a contract-by-contract basis.
 
Earnings per Share—The Company computes basic earnings per share attributable to stockholders by dividing income attributable to Summit Inc. by the weighted-average shares of Class A common stock outstanding. Diluted earnings per share reflects the potential dilution beyond shares for basic earnings per share that could occur if securities or other contracts to issue common stock were exercised, converted into common stock, or resulted in the issuance of common stock that would have shared in the Company’s earnings. Since the Class B common stock has no economic value, those shares are not included in the weighted-average common share amount for basic or diluted earnings per share. In addition, as the shares of Class A common stock are issued by Summit Inc., the earnings and equity interests of noncontrolling interests are not included in basic earnings per share.
 
Tax Receivable Agreement— When Class A limited partnership units of Summit Holdings (“LP Units”) are exchanged for shares of Class A common stock of Summit Inc. or Summit Inc. purchases LP Units for cash, this results in increases in Summit Inc.’s share of the tax basis of the tangible and intangible assets, which increases the tax depreciation and amortization deductions that otherwise would not have been available to Summit Inc. These increases in tax basis and tax depreciation and amortization deductions are expected to reduce the amount of cash taxes that we would otherwise be required to pay in the future. Prior to our initial public offering (“IPO”), we entered into a TRA with the pre-IPO owners that requires us to pay the pre-IPO owners or their permitted assignees 85% of the amount of cash savings, if any, in U.S. federal, state, and local income tax that we actually realize as a result of these exchanges. These benefits include (1) increases in the tax basis of tangible and intangible assets of Summit Holdings and certain other tax benefits related to entering into the TRA, (2) tax benefits attributable to payments under the TRA, or (3) under certain circumstances such as an early termination of the TRA, we are deemed to realize, as a result of the increases in tax basis in connection with exchanges by the pre-IPO owners described above and certain other tax benefits attributable to payments under the TRA.
 
We periodically evaluate the realizability of the deferred tax assets resulting from the exchange of LP Units for Class A common stock. If the deferred tax assets are determined to be realizable, we then assess whether payment of amounts under the TRA have become probable. If so, we record a TRA liability equal to 85% of such deferred tax assets, and the remaining 15% as an increase to additional paid-in capital. If a deferred tax asset subject to the TRA is determined not to be realizable and therefore subject to a valuation allowance, we do not record a TRA liability for such deferred tax assets. In subsequent periods, we assess the realizability of all of our deferred tax assets subject to the TRA. Should we determine a deferred tax asset with a valuation allowance is realizable in a subsequent period, the related valuation allowance will be released and consideration of a corresponding TRA liability will be assessed. The realizability of deferred tax assets, including those subject to the TRA, is dependent upon the generation of future taxable income during the periods in which those deferred tax assets become deductible and consideration of prudent and feasible tax-planning strategies.
 
The measurement of the TRA liability is accounted for as a contingent liability. Therefore, once we determine that a payment to a pre-IPO owner has become probable and can be estimated, the estimate of payment will be accrued.
 
New Accounting Standards — In February 2016, the Financial Accounting Standards Board (“FASB”) issued Accounting Standards Update (“ASU”) No. 2016-02, Leases (Topic 842), which will result in lessees recognizing most leases on the balance sheet. Lessees are required to disclose more quantitative and qualitative information about the leases than current U.S. GAAP requires. The ASU and subsequent amendments issued in 2018 are effective for public entities for fiscal years, and interim periods within those fiscal years, beginning after December 15, 2018. We adopted the standard effective December 30, 2018 using the modified retrospective approach.

The modified retrospective approach provides a method for recording existing leases at adoption. In addition, we elected the package of practical expedients permitted under the transition guidance within the new standard, which among other things, allowed us to carry forward the historical lease classification. In addition, we elected the hindsight practical expedient to determine the lease term for existing leases.

The most significant impact upon adoption was the recognition of $36.8 million of operating lease right-of-use assets and $36.8 million operating lease liabilities. The standard had no material impact on our statement of cash flows.

In August 2017, the FASB issued ASU No. 2017-12, Derivatives and Hedging (Topic 815): Targeted Improvements to Accounting for Hedging Activities, allowing more financial and nonfinancial hedging strategies to be eligible for hedge accounting. The ASU is effective for fiscal years beginning after December 15, 2018 and interim periods within those fiscal years. The adoption of this new ASU did not have a material impact on our consolidated financial results.

8



In June 2018, the FASB issued ASU No. 2018-07, Compensation—Stock Compensation (Topic 718): Improvements to Nonemployee Share-Based Payment Accounting, increasing the scope of Topic 718 to include share-based payment transactions for acquiring goods and services from nonemployees. The ASU is effective for fiscal years beginning after December 15, 2018 and interim periods within those fiscal years. The adoption of this new ASU did not have a material impact on our consolidated financial results.

2.
GOODWILL AND INTANGIBLES
 
The Company has completed numerous acquisitions since its formation, which have been financed through a combination of debt and equity funding. The operations of each acquisition have been included in the Company’s consolidated results of operations since the respective closing dates of the acquisitions. The Company measures all assets acquired and liabilities assumed at their acquisition-date fair value.
 
Changes in the carrying amount of goodwill, by reportable segment, from December 29, 2018 to March 30, 2019 are summarized as follows: 
 
West
 
East
 
Cement
 
Total  
Balance, December 29, 2018
$
580,567

 
$
406,805

 
$
204,656

 
$
1,192,028

Acquisitions (1)
1,143

 
879

 

 
2,022

Foreign currency translation adjustments
1,212

 

 

 
1,212

Balance, March 30, 2019
$
582,922

 
$
407,684

 
$
204,656

 
$
1,195,262

_____________________________________________________________________________________________
(1)
Reflects goodwill from 2019 acquisitions and working capital adjustments from prior year acquisitions.

The Company’s intangible assets are primarily composed of goodwill, mineral lease agreements and reserve rights. The assets related to mineral lease agreements reflect the submarket royalty rates paid under agreements, primarily for extracting aggregates. The values were determined as of the respective acquisition dates by a comparison of market-royalty rates. The reserve rights relate to aggregate reserves to which the Company has the rights of ownership, but does not own the reserves. The intangible assets are amortized on a straight-line basis over the lives of the leases. The following table shows intangible assets by type and in total:
 
March 30, 2019
 
December 29, 2018
 
Gross
 Carrying
 Amount
 
Accumulated
 Amortization
 
Net
 Carrying
 Amount
 
Gross
 Carrying
 Amount
 
Accumulated
 Amortization
 
Net
 Carrying
 Amount
Mineral leases
$
19,064

 
$
(5,548
)
 
$
13,516

 
$
19,064

 
$
(5,259
)
 
$
13,805

Reserve rights
6,234

 
(2,024
)
 
4,210

 
6,234

 
(1,940
)
 
4,294

Trade names
1,000

 
(883
)
 
117

 
1,000

 
(858
)
 
142

Other
409

 
(201
)
 
208

 
409

 
(190
)
 
219

Total intangible assets
$
26,707

 
$
(8,656
)
 
$
18,051

 
$
26,707

 
$
(8,247
)
 
$
18,460

 
Amortization expense totaled $0.4 million and $0.3 million for the three months ended March 30, 2019 and March 31, 2018, respectively. The estimated amortization expense for the intangible assets for each of the five years subsequent to March 30, 2019 is as follows:
2019 (nine months)
$
1,189

2020
1,510

2021
1,475

2022
1,482

2023
1,349

2024
1,254

Thereafter
9,792

Total
$
18,051



9


3.
REVENUE RECOGNITION
 
We derive our revenue predominantly by selling construction materials, products and providing paving and related services. Construction materials consist of aggregates and cement. Products consist of related downstream products, including ready-mix concrete, asphalt paving mix and concrete products. Paving and related service revenue is generated primarily from the asphalt paving services that we provide.
 
Revenue by product for the three months ended March 30, 2019 and March 31, 2018 is as follows:
 
Three months ended
 
March 30, 2019
 
March 31, 2018
Revenue by product*:
 
 
 
Aggregates
$
87,872

 
$
67,450

Cement
32,499

 
33,117

Ready-mix concrete
117,320

 
122,015

Asphalt
23,038

 
18,141

Paving and related services
34,345

 
34,336

Other
37,565

 
39,362

Total revenue
$
332,639

 
$
314,421

                                                                                         
*Revenue from liquid asphalt terminals is included in asphalt revenue.
The following table outlines the significant changes in contract assets and contract liability balances from December 29, 2018 to March 30, 2019. Also included in the table is the net change in estimate as a percentage of aggregate revenue for such contracts:
 
Costs and estimated earnings in excess of billings
 
Billings in excess of costs and estimated earnings
Balance - December 29, 2018
$
18,602

 
$
11,840

Changes in revenue billed, contract price or cost estimates
(1,541
)
 
(1,195
)
Other
18

 
11

Balance - March 30, 2019
$
17,079

 
$
10,656

 
Accounts receivable, net consisted of the following as of March 30, 2019 and December 29, 2018
 
March 30, 2019
 
December 29, 2018
Trade accounts receivable
$
167,337

 
$
157,601

Construction contract receivables
20,755

 
47,994

Retention receivables
12,902

 
15,010

Receivables from related parties
575

 
629

Accounts receivable
201,569

 
221,234

Less: Allowance for doubtful accounts
(6,158
)
 
(6,716
)
Accounts receivable, net
$
195,411

 
$
214,518

 
Retention receivables are amounts earned by the Company but held by customers until paving and related service contracts and projects are near completion or fully completed. Amounts are generally billed and collected within one year.


10


4.
INVENTORIES
 
Inventories consisted of the following as of March 30, 2019 and December 29, 2018
 
March 30, 2019
 
December 29, 2018
Aggregate stockpiles
$
146,132

 
$
151,300

Finished goods
35,275

 
34,993

Work in process
7,947

 
7,478

Raw materials
24,684

 
20,080

Total
$
214,038

 
$
213,851


5.
ACCRUED EXPENSES
 
Accrued expenses consisted of the following as of March 30, 2019 and December 29, 2018:
 
March 30, 2019
 
December 29, 2018
Interest
$
14,553

 
$
26,223

Payroll and benefits
19,126

 
15,952

Finance lease obligations
17,407

 
15,557

Insurance
16,071

 
13,625

Non-income taxes
9,876

 
7,442

Professional fees
625

 
1,408

Other (1)
18,818

 
20,284

Total
$
96,476

 
$
100,491

                                                                                         
(1)
Consists primarily of subcontractor and working capital settlement accruals.

6.
DEBT
 
Debt consisted of the following as of March 30, 2019 and December 29, 2018
 
March 30, 2019
 
December 29, 2018
Term Loan, due 2024:
 
 
 
$627.4 million and $630.6 million, net of $1.3 million and $1.3 million discount at March 30, 2019 and December 29, 2018, respectively
$
626,147

 
$
629,268

812% Senior Notes, due 2022

 
250,000

618% Senior Notes, due 2023:
 
 
 
$650.0 million, net of $1.0 million and $1.1 million discount at March 30, 2019 and December 29, 2018, respectively
648,952

 
648,891

518% Senior Notes, due 2025
300,000

 
300,000

612% Senior Notes, due 2027
300,000

 

Total
1,875,099

 
1,828,159

Current portion of long-term debt
4,765

 
6,354

Long-term debt
$
1,870,334

 
$
1,821,805

 
The contractual payments of long-term debt, including current maturities, for the five years subsequent to March 30, 2019, are as follows: 


11


2019 (nine months)
$
3,177

2020
7,942

2021
6,354

2022
6,354

2023
656,354

2024
597,253

Thereafter
600,000

Total
1,877,434

Less: Original issue net discount
(2,335
)
Less: Capitalized loan costs
(14,988
)
Total debt
$
1,860,111

 
Senior Notes—On March 15, 2019, Summit LLC and Summit Finance (together, the “Issuers”) issued $300.0 million in aggregate principal amount of 6.500% senior notes due March 15, 2027 (the “2027 Notes”). The 2027 Notes were issued at 100.0% of their par value with proceeds of $296.3 million, net of related fees and expenses. Interest on the 2027 Notes is payable semi-annually on March 15 and September 15 of each year commencing on September 15, 2019.

In March 2019, using the proceeds from the 2027 Notes, all of the outstanding $250.0 million 8.500% senior notes due 2022 (the “2022 Notes”) were redeemed at a price equal to par plus an applicable premium and the indenture under which the 2022 Notes were issued was satisfied and discharged. As a result of the extinguishment, charges of $14.6 million were recognized in the quarter ended March 30, 2019, which included charges of $11.7 million for the applicable redemption premium and $2.9 million for the write-off of deferred financing fees.

In 2017, the Issuers issued $300.0 million of 5.125% senior notes due June 1, 2025 (the “2025 Notes”). The 2025 Notes were issued at 100.0% of their par value with proceeds of $295.4 million, net of related fees and expenses. The 2025 Notes were issued under an indenture dated June 1, 2017 (as amended and supplemented, the “2017 Indenture”). The 2017 Indenture contains covenants limiting, among other things, Summit LLC and its restricted subsidiaries’ ability to incur additional indebtedness or issue certain preferred shares, pay dividends, redeem stock or make other distributions, make certain investments, sell or transfer certain assets, create liens, consolidate, merge, sell or otherwise dispose of all or substantially all of its assets, enter into certain transactions with affiliates, and designate subsidiaries as unrestricted subsidiaries. The 2017 Indenture also contains customary events of default. Interest on the 2025 Notes is payable semi-annually on June 1 and December 1 of each year commencing on December 1, 2017.
 
In 2015, the Issuers issued $650.0 million of 6.125% senior notes due July 2023 (the “2023 Notes” and collectively with the 2025 Notes and the 2027 Notes, the “Senior Notes”). Of the aggregate $650.0 million of 2023 Notes, $350.0 million were issued at par and $300.0 million were issued at 99.375% of par. The 2023 Notes were issued under an indenture dated July 8, 2015, the terms of which are generally consistent with the 2017 Indenture. Interest on the 2023 Notes is payable semi-annually in arrears on January 15 and July 15 of each year.

As of March 30, 2019 and December 29, 2018, the Company was in compliance with all financial covenants under the applicable indentures.
 
Senior Secured Credit Facilities— Summit LLC has credit facilities that provide for term loans in an aggregate amount of $650.0 million and revolving credit commitments in an aggregate amount of $345.0 million (the “Senior Secured Credit Facilities”). Under the Senior Secured Credit Facilities, required principal repayments of 0.25% of the refinanced aggregate amount of term debt are due on the last business day of each March, June, September and December commencing with the March 2018 payment. The unpaid principal balance is due in full on the maturity date, which is November 21, 2024.

On February 25, 2019, Summit LLC entered into Incremental Amendment No. 4 to the credit agreement governing the Senior Secured Credit Facilities (the “Credit Agreement”) which, among other things, increased the total amount available under the revolving credit facility to $345.0 million and extended the maturity date of the Credit Agreement to February 2024. During 2018 and 2017, Summit LLC entered into three different amendments to the Credit Agreement, which among other things, reduced the applicable margin in respect to the outstanding principal amount at the time of the respective amendments.
 

12


The revolving credit facility bears interest per annum equal to, at Summit LLC’s option, either (i) a base rate determined by reference to the highest of (a) the federal funds rate plus 0.50%, (b) the prime rate of Bank of America, N.A. and (c) LIBOR plus 1.00%, plus an applicable margin of 2.00% for base rate loans or (ii) a LIBOR rate determined by reference to Reuters prior to the interest period relevant to such borrowing adjusted for certain additional costs plus an applicable margin of 3.00% for LIBOR rate loans.
 
There were no outstanding borrowings under the revolving credit facility as of March 30, 2019 and December 29, 2018, leaving remaining borrowing capacity of $329.8 million as of March 30, 2019, which is net of $15.2 million of outstanding letters of credit. The outstanding letters of credit are renewed annually and support required bonding on construction projects, large leases, workers compensation claims and the Company’s insurance liabilities.
 
Summit LLC’s Consolidated First Lien Net Leverage Ratio, as such term is defined in the Credit Agreement, should be no greater than 4.75:1.0 as of each quarter-end. As of March 30, 2019 and December 29, 2018, Summit LLC was in compliance with all financial covenants.
 
Summit LLC’s wholly-owned domestic subsidiary companies, subject to certain exclusions and exceptions, are named as subsidiary guarantors of the Senior Notes and the Senior Secured Credit Facilities. In addition, Summit LLC has pledged substantially all of its assets as collateral, subject to certain exclusions and exceptions, for the Senior Secured Credit Facilities.
The following table presents the activity for the deferred financing fees for the three months ended March 30, 2019 and March 31, 2018:
 
Deferred financing fees
Balance—December 29, 2018
$
15,475

Loan origination fees
5,774

Amortization
(998
)
Write off of deferred financing fees
(2,851
)
Balance—March 30, 2019
$
17,400

 
 
 
 
Balance - December 30, 2017
$
19,033

Amortization
(1,013
)
Balance - March 31, 2018
$
18,020

 
Other—On January 15, 2015, the Company’s wholly-owned subsidiary in British Columbia, Canada entered into an agreement with HSBC for a (i) $6.0 million Canadian dollar (“CAD”) revolving credit commitment to be used for operating activities that bears interest per annum equal to the bank’s prime rate plus 0.20%, (ii) $0.5 million CAD revolving credit commitment to be used for capital equipment that bears interest per annum at the bank’s prime rate plus 0.90% and (iii) $0.4 million CAD revolving credit commitment to provide guarantees on behalf of that subsidiary. There were no amounts outstanding under this agreement as of March 30, 2019 or December 29, 2018.

7.
INCOME TAXES
 
Summit Inc.’s tax provision includes its proportional share of Summit Holdings’ tax attributes. Summit Holdings’ subsidiaries are primarily limited liability companies, but do include certain entities organized as C corporations and a Canadian subsidiary. The tax attributes related to the limited liability companies are passed on to Summit Holdings and then to its partners, including Summit Inc. The tax attributes associated with the C corporation and Canadian subsidiaries are fully reflected in the Company’s accounts.
 
Our income tax benefit was $28.0 million and $16.7 million in the three months ended March 30, 2019 and March 31, 2018, respectively. For the three months ended March 30, 2019, the effective tax rate for Summit Inc. differs from the federal rate primarily due to (1) state taxes, (2) tax depletion expense in excess of the expense recorded under U.S. GAAP, (3) the minority interest in the Summit Holdings partnership that is allocated outside of the Company (4) various other items such as limitations on meals and entertainment, certain stock compensation and other costs and (5) unrecognized tax benefits. For the three months ended March 31, 2018, the effective tax rate for Summit Inc. differs from the federal rate primarily due to (1) tax depletion expense in excess of the expense recorded under U.S. GAAP, (2) the minority interest in the Summit Holdings

13


partnership that is allocated outside of the Company and (3) various other items such as limitations on meals and entertainment, certain stock compensation and other costs.
  
As of March 30, 2019 and December 29, 2018, Summit Inc. had a valuation allowance of $21.9 million and $19.4 million, respectively, which relates to certain deferred tax assets in taxable entities where realization is not more likely than not.

Summit Inc. and its subsidiaries expect additional unrecognized tax benefits in 2019 that if recognized would affect the annual effective tax rate, and included that in its estimate of those amounts in its annual effective tax rate. We did not recognize interest or penalties related to this amount as it is offset by other attributes. No material interest or penalties were recognized in income tax expense during the three months ended March 30, 2019 and March 31, 2018. No uncertain tax benefits were recognized in the three months ended March 31, 2018.

Tax Receivable Agreement—The Company is party to a TRA with certain current and former holders of LP Units that provides for the payment by Summit Inc. to exchanging holders of LP Units of 85% of the benefits, if any, that Summit Inc. actually realizes (or, under certain circumstances such as an early termination of the TRA, is deemed to realize) as a result of increases in the tax basis of tangible and intangible assets of Summit Holdings and certain other tax benefits related to entering into the TRA, including tax benefits attributable to payments under the TRA. 
 
In the three months ended March 30, 2019, 17,500 LP Units were acquired by Summit Inc. in exchange for an equal number of newly-issued shares of Summit Inc.’s Class A common stock. These exchanges resulted in net new deferred tax assets of approximately $0.1 million. As we determined that the deferred tax assets created from these exchanges are realizable and payment under the TRA is considered probable, we have recorded 85% of the increase in deferred tax assets as TRA liability and the remainder as an increase in additional paid in capital. As of March 30, 2019 and December 29, 2018, we had recorded $309.7 million and $310.3 million of TRA liability, respectively, of which $0.6 million was classified as accrued expenses as of December 29, 2018.
 
Tax Distributions – The holders of Summit Holdings’ LP Units, including Summit Inc., incur U.S. federal, state and local income taxes on their share of any taxable income of Summit Holdings. The limited partnership agreement of Summit Holdings provides for pro rata cash distributions (“tax distributions”) to the holders of the LP Units in an amount generally calculated to provide each holder of LP Units with sufficient cash to cover its tax liability in respect of the LP Units. In general, these tax distributions are computed based on Summit Holdings’ estimated taxable income allocated to Summit Inc. multiplied by an assumed tax rate equal to the highest effective marginal combined U.S. federal, state and local income tax rate in New York, New York. We did not make any tax distributions in the three months ended March 30, 2019 and made $0.1 million in the three months ended March 31, 2018.

8.
EARNINGS PER SHARE
 
Basic earnings per share is computed by dividing net earnings by the weighted average common shares outstanding and diluted net earnings is computed by dividing net earnings, adjusted for changes in the earnings allocated to Summit Inc. as a result of the assumed conversion of LP Units, by the weighted-average common shares outstanding assuming dilution.

The following table shows the calculation of basic and diluted loss per share: 
 
Three months ended
 
March 30, 2019
 
March 31, 2018
Net loss attributable to Summit Inc.
$
(68,772
)
 
$
(53,729
)
Weighted average shares of Class A stock outstanding
111,811,679

 
110,659,098

Basic and diluted loss per share
$
(0.62
)
 
$
(0.49
)
 
Excluded from the above calculations were the shares noted below as they were antidilutive:
 

14


 
Three months ended
 
March 30, 2019
 
March 31, 2018
Antidilutive shares:
 
 
 
LP Units
3,418,018

 
3,585,516

Time-vesting stock options
3,192,674

 
3,296,133

Warrants
100,037

 
100,037

Time-vesting restricted stock units
1,589,396

 
854,482

Market-based restricted stock units
419,247

 
295,252


9.
STOCKHOLDERS’ EQUITY
During 2019 and 2018, certain limited partners of Summit Holdings exchanged their LP Units for shares of Class A common stock of Summit Inc. The following table summarizes the changes in our ownership of Summit Holdings:
 
Summit Inc.
Shares (Class A)
 
LP Units
 
Total
 
Summit Inc.
Ownership
Percentage
Balance — December 29, 2018
111,658,927

 
3,435,518

 
115,094,445

 
97.0
%
Exchanges during period
17,500

 
(17,500
)
 

 
 
Other equity transactions
391,104

 

 
391,104

 
 
Balance — March 30, 2019
112,067,531

 
3,418,018

 
115,485,549

 
97.0
%
 
 
 
 
 
 
 
 
 
 
 
 
 
 
 
 
Balance — December 30, 2017
110,350,594

 
3,689,620

 
114,040,214

 
96.8
%
Exchanges during period
104,104

 
(104,104
)
 

 
 
Other equity transactions
1,033,875

 

 
1,033,875

 
 
Balance — March 31, 2018
111,488,573

 
3,585,516

 
115,074,089

 
96.9
%
 
As a result of the Reorganization, Summit Inc. is Summit Holdings’ primary beneficiary and thus consolidates Summit Holdings in its consolidated financial statements with a corresponding noncontrolling interest reclassification, which was 3.0% as of March 30, 2019 and December 29, 2018.
 
Accumulated other comprehensive income (loss) —The changes in each component of accumulated other comprehensive income (loss) consisted of the following:
 
Change in
 retirement plans
 
Foreign currency
 translation
 adjustments
 
Cash flow hedge
 adjustments
 
Accumulated
 other
 comprehensive
 income (loss)
Balance — December 29, 2018
$
3,573

 
$
(2,147
)
 
$
1,255

 
$
2,681

Foreign currency translation adjustment, net of tax

 
1,704

 

 
1,704

Loss on cash flow hedges, net of tax

 

 
(120
)
 
(120
)
Balance — March 30, 2019
$
3,573

 
$
(443
)
 
$
1,135

 
$
4,265

 
 
 
 
 
 
 
 
 
 
 
 
 
 
 
 
Balance — December 30, 2017
$
2,364

 
$
4,637

 
$
385

 
$
7,386

Foreign currency translation adjustment, net of tax

 
(3,772
)
 

 
(3,772
)
Income on cash flow hedges, net of tax

 

 
1,209

 
1,209

Balance — March 31, 2018
$
2,364

 
$
865

 
$
1,594

 
$
4,823



15


10.
SUPPLEMENTAL CASH FLOW INFORMATION
 
Supplemental cash flow information is as follows:
 
Three months ended
 
March 30, 2019
 
March 31, 2018
Cash payments:
 
 
 
Interest
$
21,126

 
$
26,927

Income (refund) taxes
(20
)
 
1,582

Operating cash payments on operating leases
2,837

 

Operating cash payments on finance leases
699

 

Finance cash payments on finance leases
2,580

 

Non cash financing activities:
 
 
 
Right of use assets obtained in exchange for operating lease obligations
$
1,608

 
$

Right of use assets obtained in exchange for finance leases obligations
9,442

 

Exchange of LP Units to shares of Class A common stock
277

 
3,325


11.
LEASES

We lease construction and office equipment, distribution facilities and office space. Leases with an initial term of 12 months or less, including month to month leases, are not recorded on the balance sheet. Lease expense for short-term leases is recognized on a straight line basis over the lease term. For lease agreements entered into or reassessed after the adoption of ASC 842, we combine lease and nonlease components. While we also own mineral leases for mining operations, those leases are outside the scope of ASC 842. Assets acquired under finance leases are included in property, plant and equipment.

Many of our leases include options to purchase the leased equipment. The depreciable life of assets and leasehold improvements are limited by the expected lease term, unless there is a transfer of title or purchase option reasonably certain of exercise. Our lease agreements do not contain any material residual value guarantees or material restrictive covenants. The components of lease expense were as follows:


16


 
March 30, 2019
Operating lease cost
$
2,455

Variable lease cost
72

Short-term lease cost
6,581

Financing lease cost:
 
Amortization of right-of-use assets
2,623

Interest on lease liabilities
755

Total lease cost
$
12,486

 
 
Supplemental balance sheet information related to leases:
 
Operating leases:
 
Operating lease right-of-use assets
$
34,403

 
 
Current operating lease liabilities
$
8,098

Noncurrent operating lease liabilities
27,200

Total operating lease liabilities
$
35,298

Finance leases:
 
Property and equipment, gross
$
75,132

Less accumulated depreciation
(20,581
)
Property and equipment, net
$
54,551

 
 
Current finance lease liabilities
$
17,407

Long-term finance lease liabilities
37,851

Total finance lease liabilities
$
55,258

 
 
 
March 30, 2019
 
Lease Term
Discount Rate
 
(years)
(%)
Weighted average:
 
 
Operating leases
7.9

5.6
%
Finance lease
2.8

5.3
%
 
 
 
Maturities of lease liabilities were as follows:
 
 
 
Operating Leases
Finance Leases
2019 (nine months)
$
7,228

$
15,217

2020
8,737

15,703

2021
7,138

17,974

2022
4,370

6,556

2023
3,419

1,509

2024
2,235

1,750

Thereafter
11,212

2,667

Total lease payments
44,339

61,376

Less imputed interest
(9,041
)
(6,118
)
Present value of lease payments
$
35,298

$
55,258


As previously disclosed, our future minimum lease payment obligations as of December 29, 2018 were as follows:


17


 
Operating Leases
2019
$
9,479

2020
8,101

2021
6,701

2022
4,279

2023
3,411


12.
COMMITMENTS AND CONTINGENCIES
 
The Company is party to certain legal actions arising from the ordinary course of business activities. Accruals are recorded when the outcome is probable and can be reasonably estimated. While the ultimate results of claims and litigation cannot be predicted with certainty, management expects that the ultimate resolution of all current pending or threatened claims and litigation will not have a material effect on the Company’s consolidated financial position, results of operations or liquidity. The Company records legal fees as incurred.

In March 2018, we were notified of an investigation by the Canadian Competition Bureau (the “CCB”) into pricing practices by certain asphalt paving contractors in British Columbia, including Winvan Paving, Ltd. (“Winvan”). We believe the investigation is focused on time periods prior to our April 2017 acquisition of Winvan and we are cooperating with the CCB.

Environmental Remediation and Site Restoration —The Company’s operations are subject to and affected by federal, state, provincial and local laws and regulations relating to the environment, health and safety and other regulatory matters. These operations require environmental operating permits, which are subject to modification, renewal and revocation. The Company regularly monitors and reviews its operations, procedures and policies for compliance with these laws and regulations. Despite these compliance efforts, risk of environmental liability is inherent in the operation of the Company’s business, as it is with other companies engaged in similar businesses and there can be no assurance that environmental liabilities or noncompliance will not have a material adverse effect on the Company’s consolidated financial condition, results of operations or liquidity.
 
The Company has asset retirement obligations arising from regulatory and contractual requirements to perform reclamation activities at the time certain quarries and landfills are closed. As of March 30, 2019 and December 29, 2018, $28.1 million and $26.9 million, respectively, were included in other noncurrent liabilities on the consolidated balance sheets and $4.0 million and $4.1 million, respectively, were included in accrued expenses for future reclamation costs. The total undiscounted anticipated costs for site reclamation as of March 30, 2019 and December 29, 2018 were $93.3 million and $92.5 million, respectively.
 
Other—The Company is obligated under various firm purchase commitments for certain raw materials and services that are in the ordinary course of business. Management does not expect any significant changes in the market value of these goods and services during the commitment period that would have a material adverse effect on the financial condition, results of operations and cash flows of the Company. The terms of the purchase commitments generally approximate one year.

13.
FAIR VALUE
 
Fair Value Measurements—Certain acquisitions made by the Company require the payment of contingent amounts of purchase consideration. These payments are contingent on specified operating results being achieved in periods subsequent to the acquisition and will only be made if earn-out thresholds are achieved. Contingent consideration obligations are measured at fair value each reporting period. Any adjustments to fair value are recognized in earnings in the period identified.
 
The Company has entered into interest rate derivatives on $200.0 million of its term loan borrowings to add stability to interest expense and to manage its exposure to interest rate movements. The interest rate derivative expires in September 2019. The effective portion of changes in the fair value of derivatives designated and that qualify as cash flow hedges is recorded in accumulated other comprehensive income (loss) and will be subsequently reclassified into earnings in the period that the hedged forecasted transaction affects earnings. The fair value of contingent consideration and derivatives as of March 30, 2019 and December 29, 2018 was:

18


 
March 30, 2019
 
December 29, 2018
Current portion of acquisition-related liabilities and Accrued expenses:
 
 
 
Contingent consideration
$
4,568

 
$
1,394

Cash flow hedges

 

Acquisition-related liabilities and Other noncurrent liabilities:
 
 
 
Contingent consideration
$
1,205

 
$
5,175

Cash flow hedges

 

 
The fair value of contingent consideration was based on unobservable, or Level 3, inputs, including projected probability-weighted cash payments and a 10.0% discount rate, which reflects a market discount rate. Changes in fair value may occur as a result of a change in actual or projected cash payments, the probability weightings applied by the Company to projected payments or a change in the discount rate. Significant increases or decreases in any of these inputs in isolation could result in a lower, or higher, fair value measurement. The fair value of the cash flow hedges is based on observable, or Level 2, inputs such as interest rates, bond yields and prices in inactive markets. There were no material valuation adjustments to contingent consideration or derivatives as of March 30, 2019 and March 31, 2018.
 
Financial Instruments—The Company’s financial instruments include debt and certain acquisition-related liabilities (deferred consideration and noncompete obligations). The carrying value and fair value of these financial instruments as of March 30, 2019 and December 29, 2018 was:
 
 
March 30, 2019
 
December 29, 2018
 
Fair Value
 
Carrying Value
 
Fair Value
 
Carrying Value
Level 2
 
 
 
 
 
 
 
Long-term debt(1)
$
1,865,816

 
$
1,875,099

 
$
1,777,722

 
$
1,828,159

Level 3
 
 
 
 
 
 
 
Current portion of deferred consideration and noncompete obligations(2)
32,854

 
32,854

 
32,876

 
32,876

Long term portion of deferred consideration and noncompete obligations(3)
37,703

 
37,703

 
44,293

 
44,293

                                                                                         
(1)
$4.8 million and $6.4 million were included in current portion of debt as of March 30, 2019 and December 29, 2018, respectively.
(2)
Included in current portion of acquisition-related liabilities on the consolidated balance sheets.
(3)
Included in acquisition-related liabilities on the consolidated balance sheets.

The fair value of debt was determined based on observable, or Level 2, inputs, such as interest rates, bond yields and quoted prices in inactive markets. The fair values of the deferred consideration and noncompete obligations were determined based on unobservable, or Level 3, inputs, including the cash payment terms in the purchase agreements and a discount rate reflecting the Company’s credit risk. The discount rate used is generally consistent with that used when the obligations were initially recorded.
 
Securities with a maturity of three months or less are considered cash equivalents and the fair value of these assets approximates their carrying value.

14.
SEGMENT INFORMATION
 
The Company has three operating segments: West, East and Cement, which are its reporting segments. These segments are consistent with the Company’s management reporting structure.
 
The operating results of each segment are regularly reviewed and evaluated by the Chief Executive Officer, our Company’s Chief Operating Decision Maker (“CODM”). The CODM primarily evaluates the performance of the Company’s segments and allocates resources to them based on a segment profit metric that we call Adjusted EBITDA, which is computed as earnings from continuing operations before interest, taxes, depreciation, depletion, amortization, accretion, share-based compensation, and transaction costs, as well as various other non-recurring, non-cash amounts.
 

19


The West and East segments have several acquired subsidiaries that are engaged in various activities including quarry mining, aggregate production and contracting. The Cement segment is engaged in the production of Portland cement. Assets employed by each segment include assets directly identified with those operations. Corporate assets consist primarily of cash, property, plant and equipment for corporate operations and other assets not directly identifiable with a reportable business segment. The accounting policies applicable to each segment are consistent with those used in the consolidated financial statements.
The following tables display selected financial data for the Company’s reportable business segments as of March 30, 2019 and December 29, 2018 and for the three months ended March 30, 2019 and March 31, 2018:
 
 
Three months ended
 
March 30, 2019
 
March 31, 2018
Revenue*:
 
 
 
West
$
181,945

 
$
181,713

East
113,388

 
95,157

Cement
37,306

 
37,551

Total revenue
$
332,639

 
$
314,421

                                                                                         
*Intercompany sales are immaterial and the presentation above only reflects sales to external customers.
 
 
Three months ended
 
March 30, 2019
 
March 31, 2018
Loss from operations before taxes
$
(99,538
)
 
$
(72,654
)
Interest expense
30,105

 
28,784

Depreciation, depletion and amortization
54,807

 
46,543

Accretion
581

 
415

Loss on debt financings
14,565

 

Transaction costs
308

 
1,266

Non-cash compensation
5,906

 
8,507

Other
(146
)
 
(7,348
)
Total Adjusted EBITDA
$
6,588

 
$
5,513

 
 
 
 
Total Adjusted EBITDA by Segment:
 
 
 
West
$
14,298

 
$
16,173

East
3,242

 
(3,203
)
Cement
(2,587
)
 
3,667

Corporate and other
(8,365
)
 
(11,124
)
Total Adjusted EBITDA
$
6,588

 
$
5,513

 
 
Three months ended
 
March 30, 2019
 
March 31, 2018
Purchases of property, plant and equipment
 
 
 
West
$
30,375

 
$
28,909

East
24,428

 
14,464

Cement
6,893

 
4,468

Total reportable segments
61,696

 
47,841

Corporate and other
492

 
1,664

Total purchases of property, plant and equipment
$
62,188

 
$
49,505

 

20


 
Three months ended
 
March 30, 2019
 
March 31, 2018
Depreciation, depletion, amortization and accretion:
 
 
 
West
$
23,925

 
$
22,151

East
20,211

 
17,727

Cement
10,300

 
6,370

Total reportable segments
54,436

 
46,248

Corporate and other
952

 
710

Total depreciation, depletion, amortization and accretion
$
55,388

 
$
46,958


 
March 30, 2019
 
December 29, 2018
Total assets:
 
 
 
West
$
1,379,580

 
$
1,370,501

East
1,269,669

 
1,253,640

Cement
875,966

 
877,586

Total reportable segments
3,525,215

 
3,501,727

Corporate and other
336,146

 
355,914

Total
$
3,861,361

 
$
3,857,641


21


SUMMIT MATERIALS, LLC AND SUBSIDIARIES
 
UNAUDITED CONSOLIDATED FINANCIAL STATEMENTS
 
The unaudited consolidated financial statements and notes thereto for Summit Materials, LLC and subsidiaries are included as Exhibit 99.1 to this Quarterly Report on Form 10-Q and are incorporated by reference herein.

ITEM 2. MANAGEMENT’S DISCUSSION AND ANALYSIS OF FINANCIAL CONDITION AND RESULTS OF OPERATIONS
 
This Management’s Discussion and Analysis of Financial Condition and Results of Operations is intended to assist in understanding and assessing the trends and significant changes in our results of operations and financial condition. Historical results may not be indicative of future performance. Forward-looking statements reflect our current views about future events, are based on assumptions and are subject to known and unknown risks and uncertainties that could cause actual results to differ materially from those contemplated by these statements. Factors that may cause differences between actual results and those contemplated by forward-looking statements include, but are not limited to, those discussed in the section entitled “Risk Factors” in the Annual Report, and any factors discussed in the sections entitled “Cautionary Note Regarding Forward-Looking Statements” and “Risk Factors” of this report. This Management’s Discussion and Analysis of Financial Condition and Results of Operations should be read in conjunction with our consolidated interim financial statements and the related notes and other information included in this report.
 
Overview
 
We are one of the fastest growing construction materials companies in the United States. Within our markets, we offer customers a single-source provider for construction materials and related downstream products through our vertical integration. Our materials include aggregates, which we supply across the United States, and in British Columbia, Canada, and cement, which we supply to surrounding states along the Mississippi River from Minnesota to Louisiana. In addition to supplying aggregates to customers, we use a portion of our materials internally to produce ready-mix concrete and asphalt paving mix, which may be sold externally or used in our paving and related services businesses. Our vertical integration creates opportunities to increase aggregates volumes, optimize margin at each stage of production and provide customers with efficiency gains, convenience and reliability, which we believe gives us a competitive advantage.
 
Since our inception in 2009, we have completed dozens of acquisitions that make up our three distinct operating segments: West, East and Cement, which are also our reporting segments. We operate in 23 U.S. states and British Columbia, Canada and currently have assets in 22 U.S. states and in British Columbia, Canada. The map below illustrates our geographic footprint.

22


sum20180630x10q002a02.jpg
Business Trends and Conditions
 
The U.S. construction materials industry is composed of four primary sectors: aggregates; cement; ready-mix concrete; and asphalt paving mix. Each of these materials is widely used in most forms of construction activity. Participants in these sectors typically range from small, privately-held companies focused on a single material, product or market to multinational corporations that offer a wide array of construction materials and services. Competition is constrained in part by the distance materials can be transported efficiently, resulting in predominantly local or regional operations. Due to the lack of product differentiation, competition for all of our products is predominantly based on price and, to a lesser extent, quality of products and service. As a result, the prices we charge our customers are not likely to be materially different from the prices charged by other producers in the same markets. Accordingly, our profitability is generally dependent on the level of demand for our materials and products and our ability to control operating costs.

Our revenue is derived from multiple end-use markets including public infrastructure construction and private residential and nonresidential construction. Public infrastructure includes spending by federal, state, provincial and local governments for roads, highways, bridges, airports and other infrastructure projects. Public infrastructure projects have historically been a relatively stable portion of state and federal budgets. Residential and nonresidential construction consists of new construction and repair and remodel markets. Any economic stagnation or decline, which could vary by local region and market, could affect our results of operations. Our sales and earnings are sensitive to national, regional and local economic conditions and particularly to cyclical changes in construction spending, especially in the private sector. From a macroeconomic view, we see positive indicators for the construction sector, including positive trends in highway obligations, housing starts and construction employment.

23


 
Transportation infrastructure projects, driven by both federal and state funding programs, represent a significant share of the U.S. construction materials market. Federal funds are allocated to the states, which are required to match a portion of the federal funds they receive. Federal highway spending uses funds predominantly from the Federal Highway Trust Fund, which derives its revenue from taxes on diesel fuel, gasoline and other user fees. The dependability of federal funding allows the state departments of transportation to plan for their long-term highway construction and maintenance needs. Funding for the existing federal transportation funding program extends through 2020. With the nation’s infrastructure aging, there is increased demand by states and municipalities for long-term federal funding to support the construction of new roads, highways and bridges in addition to the maintaining the existing infrastructure.
 
In addition to federal funding, state, county and local agencies provide highway construction and maintenance funding. Our four largest states by revenue, Texas, Utah, Kansas and Missouri, represented approximately 23%, 13%, 12% and 8%, respectively, of our total revenue in 2018. The following is a summary of key funding initiatives in those states:
 
According to the Texas Department of Transportation (“TXDOT”) total annual funding available for transportation infrastructure, including state and federal funding, is estimated to be approximately $13.9 billion in fiscal year 2019 (which commenced September 1, 2018), increasing to $14.3 billion by fiscal year 2020.  Further, the 2019 Unified Transportation Program (“UTP”) plans for $75 billion to fund transportation projects from 2019 through 2028, which is up from the 2018 UTP of $71 billion and more than double the previous UTP, Proposition 1 and Proposition 7 funding initiatives. The funding available in any given year is separate and distinct from lettings, or the process of providing notice, issuing proposals, receiving proposals, and awarding contracts. In April 2019, the TXDOT updated its fiscal year 2019 statewide lettings estimate to $7.3 billion from $6.4 billion as of October 2018 and $5.7 billion in fiscal year 2018, which provides for more than 900 transportation projects. Longer-term, TXDOT has indicated a target of $8 billion per year in total state and local lettings.

In February 2018, the federal government approved a two-year budget agreement. Included within this package was approximately $89 billion in relief funding related to a series of natural disasters, including Hurricane Harvey, which impacted our Houston market in the second half of 2017. We believe that significant federal funding stemming from the $89 billion relief package may result in the construction of new water and transportation infrastructure in the Houston market over the next few years. Further, an omnibus appropriation was approved in March 2018. This bill provides approximately $2.0 billion in new funding for highway, bridge and tunnel obligations at the state level. We believe that this federal funding may be utilized by state departments of transportation through September 2021 on the condition that the states provide some degree of matching funding, as set forth in the omnibus appropriation bill. Between December 2018 and January 2019, the Texas Land Commission and the City of Houston rolled out two federally funded programs, totaling $2.27 billion, assist to homeowners affected by Hurricane Harvey.

In November 2015, Texas voters approved the ballot measure known as Proposition 7, authorizing a constitutional amendment for transportation funding. The amendment dedicates a portion of the state’s general sales and use taxes and motor vehicle sales and rental taxes to the State Highway Fund for use on non-tolled projects. Beginning in September 2017 (fiscal year 2018), if general state sales and use tax revenue exceeds $28 billion in a fiscal year, the next $2.5 billion will be directed to the State Highway Fund. Additionally, beginning in September 2019 (fiscal year 2020), if state motor vehicle sales and rental tax revenue exceeds $5 billion in a fiscal year, 35% of the amount above $5 billion will be directed to the State Highway Fund. In fiscal year 2018 sales tax revenue exceeded $30.5 billion, and as such, fiscal year 2019 will be the first year that the full Proposition 7 funding, $2.5 billion, is transferred to TXDOT.

In November 2014, Texas voters approved a ballot measure known as Proposition 1, which authorized a portion of the severance taxes on oil and natural gas to be redirected to the State Highway Fund each year. In September 2018, TXDOT announced that it anticipated that funding from Proposition 1 for fiscal year 2019 would be $1.37 billion, up from $734 million received in fiscal year 2018.

Utah’s transportation investment fund has $2.3 billion programmed for 2017 through 2022. In early 2017, Utah’s governor signed into law a measure to allow the state to issue up to $1 billion in highway general obligation bonds to accelerate funding for several projects that the Utah Transportation Commission already approved. 

Kansas has a 10‑year $8.2 billion highway bill that was passed in May 2010. In February 2019, the Governor’s proposed fiscal year 2020 budget was released with $1.3 billion in transportation funding, an 18% increase from the $1.1 billion in fiscal year 2019 with the further plan to eliminate the transfer of KDOT funding by 2023, starting with a

24


$100 million reduction in fiscal year 2020 transfers.   In May 2018, a legislative task force was convened to evaluate the current transportation system’s condition and funding of the state’s transportation system. The task force released its formal report in January 2019, concluding that it is imperative that the State of Kansas provides consistent, stable funding in order to maintain a quality transportation system; highlighting the negative impacts of $2.1 billion in transfers out of the State Highway Fund since 2011; and recommending that the state legislature review new potential sources of additional funding, including increasing registration fees, motor fuels taxes and fees for oversize vehicles and implementing new fees specific to alternative-fuel vehicles.

Missouri’s 2019 Statewide Transportation Improvement Program (“STIP”) increased funding for highway and bridge construction to $4.5 billion through 2023 from $4.2 billion in the prior STIP.

Use and consumption of our products fluctuate due to seasonality. Nearly all of the products used by us, and by our customers, in the private construction and public infrastructure industries are used outdoors. Our highway operations and production and distribution facilities are also located outdoors. Therefore, seasonal changes and other weather-related conditions, in particular extended rainy and cold weather in the spring and fall and major weather events, such as hurricanes, tornadoes, tropical storms and heavy snows, can adversely affect our business and operations through a decline in both the use of our products and demand for our services. In addition, construction materials production and shipment levels follow activity in the construction industry, which typically occurs in the spring, summer and fall. Warmer and drier weather during the second and third quarters of our fiscal year typically result in higher activity and revenue levels during those quarters.
 
We are subject to commodity price risk with respect to price changes in liquid asphalt and energy, including fossil fuels and electricity for aggregates, cement, ready-mix concrete and asphalt paving mix production, natural gas for hot mix asphalt production and diesel fuel for distribution vehicles and production related mobile equipment. Liquid asphalt escalator provisions in most of our private and commercial contracts limit our exposure to price fluctuations in this commodity. We often obtain similar escalators on public infrastructure contracts. In addition, we enter into various firm purchase commitments, with terms generally less than one year, for certain raw materials.
 
Backlog
 
Our products are generally delivered upon receipt of orders or requests from customers, or shortly thereafter. Accordingly, the backlog associated with product sales is converted into revenue within a relatively short period of time. Inventory for products is generally maintained in sufficient quantities to meet rapid delivery requirements of customers. Therefore, a period-over-period increase or decrease of backlog does not necessarily result in an improvement or a deterioration of our business. Our backlog includes only those products and projects for which we have obtained a purchase order or a signed contract with the customer and does not include products purchased and sold or services awarded and provided within the period. Subject to applicable contract terms, substantially all contracts in our backlog may be canceled or modified by our customers. Historically, we have not been materially adversely affected by contract cancellations or modifications.
 
As a vertically-integrated business, approximately 18% of aggregates sold were used internally in our ready-mix concrete and asphalt paving mixes and approximately 44% of the asphalt paving mix were laid by our paving crews during the three months ended March 30, 2019. Our backlog as of March 30, 2019, was 17.4 million tons of aggregates, 1.6 million cubic yards of ready-mix concrete, 4.1 million tons of asphalt and $555.6 million of construction services, which includes the value of the aggregate and asphalt tons and ready-mix concrete cubic yards that are expected to be sourced internally.

Financial Highlights
 
The principal factors in evaluating our financial condition and operating results as of and for the three months ended March 30, 2019 as compared to March 31, 2018, are:
 
Net revenue increased $16.0 million in the three months ended March 30, 2019, primarily resulting from organic growth and contributions from our acquisitions.
Our operating loss increased $6.1 million in the three months ended March 30, 2019, primarily due to higher levels of depreciation and amortization resulting from our acquisitions in 2018 and a new cement terminal in late 2018. Our general and administrative expenses for the three month period ended March 30, 2019 were lower than the comparable period in 2018 primarily due to reduced stock-based compensation charges in 2019.
In March 2019, we issued $300.0 million of 6.500% senior notes due 2027 (the “2027 Notes”), resulting in net proceeds of $296.3 million, after related fees and expenses. The proceeds from the 2027 Notes were used to redeem the $250.0 million of 8.500% senior notes due 2022 (the “2022 Notes”).

25


In February 2019, we entered into Incremental Amendment No. 4 to the Credit Agreement (as defined below) where we increased the size of our revolving credit facility to $345.0 million and extended the maturity date to February 2024.

Results of Operations
 
The following discussion of our results of operations is focused on the key financial measures we use to evaluate the performance of our business from both a consolidated and operating segment perspective. Operating income and margins are discussed in terms of changes in volume, pricing and mix of revenue source (i.e., type of product sales or service revenue). We focus on operating margin, which we define as operating income as a percentage of net revenue, as a key metric when assessing the performance of the business, as we believe that analyzing changes in costs in relation to changes in revenue provides more meaningful insight into the results of operations than examining costs in isolation.
 
Operating income (loss) reflects our profit from continuing operations after taking into consideration cost of revenue, general and administrative expenses, depreciation, depletion, amortization and accretion and transaction costs. Cost of revenue generally increases ratably with revenue, as labor, transportation costs and subcontractor costs are recorded in cost of revenue. As a result of our revenue growth occurring primarily through acquisitions, general and administrative expenses and depreciation, depletion, amortization and accretion have historically grown ratably with revenue. However, as organic volumes increase, we expect these costs as a percentage of revenue, to decrease. General and administrative expenses as a percentage of revenue vary throughout the year due to the seasonality of our business. Our transaction costs fluctuate with the level acquisition activity each year.
The table below includes revenue and operating income (loss) by segment for the three months ended March 30, 2019 and March 31, 2018. Operating income (loss) by segment is computed as earnings before interest, taxes and other income/expense.
 
Three months ended
 
March 30, 2019
 
March 31, 2018
 
 
 
Operating
 
 
 
Operating
(in thousands)
Revenue
 
loss
 
Revenue
 
loss
West
$
181,945

 
$
(11,622
)
 
$
181,713

 
$
(6,130
)
East
113,388

 
(17,256
)
 
95,157

 
(20,888
)
Cement
37,306

 
(12,910
)
 
37,551

 
(2,848
)
Corporate (1)

 
(15,883
)
 

 
(21,659
)
Total
$
332,639

 
$
(57,671
)
 
$
314,421

 
$
(51,525
)
                                                                                         
(1)
Corporate results primarily consist of compensation and office expenses for employees included in the Company's headquarters.

Consolidated Results of Operations
 
The table below sets forth our consolidated results of operations for the three months ended March 30, 2019 and March 31, 2018.
 

26


 
Three months ended
 
March 30, 2019
 
March 31, 2018
(in thousands)
 
 
 
Net revenue
$
305,950

 
$
289,916

Delivery and subcontract revenue
26,689

 
24,505

Total revenue
332,639

 
314,421

Cost of revenue (excluding items shown separately below)
267,004

 
247,861

General and administrative expenses
67,610

 
69,861

Depreciation, depletion, amortization and accretion
55,388

 
46,958

Transaction costs
308

 
1,266

Operating loss
(57,671
)
 
(51,525
)
Interest expense (1)
30,105

 
28,784

Loss on debt financings
14,565

 

Other income, net
(2,803
)
 
(7,655
)
Loss from operations before taxes
(99,538
)
 
(72,654
)
Income tax benefit (1)
(28,037
)
 
(16,706
)
Net loss
$
(71,501
)
 
$
(55,948
)
                                                                                         
(1)
The statement of operations above is based on the financial results of Summit Inc. and its subsidiaries. The statement of operations of Summit LLC and its subsidiaries differs from Summit Inc. in that Summit LLC has $0.2 million less interest expense than Summit Inc. in the three months ended March 30, 2019. The additional interest expense for Summit Inc. is associated with a deferred consideration obligation of Summit Holdings, which is excluded from Summit LLC’s consolidated interest expense.

Three months ended March 30, 2019 compared to the three months ended March 31, 2018
 
 
Three months ended
 
 
 
 
($ in thousands)
March 30, 2019
 
March 31, 2018
 
Variance
Net revenue
$
305,950

 
$
289,916

 
$
16,034

 
5.5
 %
Operating loss
(57,671
)
 
(51,525
)
 
(6,146
)
 
(11.9
)%
Operating margin percentage
(18.8
)%
 
(17.8
)%
 
 
 
 
Adjusted EBITDA (1)
$
6,588

 
$
5,513

 
$
1,075

 
19.5
 %
                                                                                         
(1)
Adjusted EBITDA is a non-GAAP measure that we find helpful in monitoring the performance of our business. See the reconciliation below of Adjusted EBITDA to net income, which is the most directly comparable GAAP measure.
 
Net revenue increased $16.0 million in the three months ended March 30, 2019, primarily resulting from our acquisition program as well as organic growth in our aggregates and asphalt operations. Of the increase in net revenue, $19.8 million was from increased sales of materials, $1.2 million was from increased service revenue, offset by a $5.0 million decrease in sales of products. We generated organic volume growth of 6.6% and 20.0% in aggregates and asphalt, respectively, during the first three months of 2019 over the prior year period, while our organic ready-mix volumes decreased 5.7% and our organic cement volumes were essentially flat compared to the first three months of 2018. We had organic price growth in our aggregate and asphalt lines of business of 6.3% and 5.0%, respectively, during the first three months of 2019. Organic cement pricing decreased 1.5% over 2018, despite a 0.8% sequential increase over levels achieved in the fourth quarter of 2018.
 
In the three months ended March 30, 2019, our net revenue growth was $11.5 million and $4.5 million from acquisitions and organic revenue, respectively. Operating income decreased by $6.1 million in the first three months of 2019 as compared to the first three months of 2018 primarily as a result of increases in our costs of revenue, as well as increases in our general and administrative expenses and depreciation, depletion, amortization and accretion expense resulting from our acquisition program. Our depreciation, depletion, amortization and accretion expense increased $8.4 million as lower levels of cement production in our Cement segment led to less depreciation being capitalized into inventory, as well as higher depreciation levels from our acquisition program.
 

27


Our operating margin percentage decreased from (17.8)% in the first three months of 2018 to (18.8)% in the three months ended March 30, 2019, due to the items noted above. Adjusted EBITDA, as defined below, increased by $1.1 million in the three months ended March 30, 2019, due to the factors noted above.
As a vertically-integrated company, we include intercompany sales from materials to products and from products to services when assessing the operating results of our business. We refer to revenue inclusive of intercompany sales as gross revenue. These intercompany transactions are eliminated in the consolidated financial statements. Gross revenue by line of business was as follows: 
 
Three months ended
 
 
 
 
($ in thousands)
March 30, 2019
 
March 31, 2018
 
Variance
Revenue by product*:
 
 
 
 
 
 
 
Aggregates
$
108,388

 
$
86,879

 
$
21,509

 
24.8
 %
Cement
33,600

 
33,766

 
(166
)
 
(0.5
)%
Ready-mix concrete
117,428

 
122,308

 
(4,880
)
 
(4.0
)%
Asphalt
26,397

 
18,302

 
8,095

 
44.2
 %
Paving and related services
45,627

 
46,400

 
(773
)
 
(1.7
)%
Other
1,199

 
6,766

 
(5,567
)
 
(82.3
)%
Total revenue
$
332,639

 
$
314,421

 
$
18,218

 
5.8
 %
                                                                                         
*Revenue by product includes intercompany and intracompany sales transferred at market value. The elimination of intracompany transactions is included in Other. Revenue from the liquid asphalt terminals is included in asphalt revenue.
 
Detail of our volumes and average selling prices by product in the three months ended March 30, 2019 and March 31, 2018 were as follows:   
 
Three months ended
 
 
 
 
 
March 30, 2019
 
March 31, 2018
 
 
 
 
 
Volume(1)
 
 
 
Volume(1)
 
 
 
Percentage Change in
 
(in thousands)
 
Pricing(2)
 
(in thousands)
 
Pricing(2)
 
Volume
 
Pricing
Aggregates
10,207

 
$
10.62

 
8,814

 
$
9.86

 
15.8
 %
 
7.7
 %
Cement
297

 
113.31

 
294

 
115.04

 
1.0
 %
 
(1.5
)%
Ready-mix concrete
1,091

 
107.62

 
1,142

 
107.08

 
(4.5
)%
 
0.5
 %
Asphalt
421

 
54.62

 
350

 
52.04

 
20.3
 %
 
5.0
 %
                                                                                         
(1)
Volumes are shown in tons for aggregates, cement and asphalt and in cubic yards for ready-mix concrete.
(2)
Pricing is shown on a per ton basis for aggregates, cement and asphalt and on a per cubic yard basis for ready-mix concrete.
    
Revenue from aggregates increased $21.5 million in the three months ended March 30, 2019, due to increased volumes and improved average sales prices. Aggregate volumes were positively affected by our acquisition program and organic growth in both the West and East segments. Organic aggregate volumes increased 6.6% in the first quarter of 2019 as compared to the same period a year ago primarily due to increases in Kentucky, Georgia and Texas markets. Aggregate average sales prices of $10.62 per ton increased 7.7% compared to the first three months of 2018. 
    
Revenue from cement decreased $0.2 million in the three months ended March 30, 2019, primarily due to a 1.0% increase in organic volume, offset by a 1.5% decrease in organic average sales prices primarily due to a change in the geographic mix of customers where the tons were sold. In addition, record flooding on the Mississippi River impacted our ability to ship product during the quarter and these flooding conditions have extended into the second quarter.

Revenue from ready-mix concrete decreased $4.9 million in the three months ended March 30, 2019, primarily due to a 5.7% decrease in organic volumes in Texas and Intermountain regions partially offset by a 0.4% increase in organic average sales prices.
 
Revenue from asphalt increased $8.1 million in the three months ended March 30, 2019 due to organic increases in volumes and pricing of 20.0% and 5.0%, respectively.
 

28




Other Financial Information
 
Loss on Debt Financings

In March 2019, we used the net proceeds from the offering of the 2027 Notes to redeem all of the outstanding 2022 Notes. In connection with that transaction, charges of $14.6 million were recognized in the three months ended March 30, 2019. The fees included $11.7 million for the applicable prepayment premium and $2.9 million for the write-off of unamortized deferred financing fees.

Income Tax Benefit
 
Our income tax benefit was $28.0 million and $16.7 million in the three months ended March 30, 2019 and March 31, 2018, respectively. Our effective tax rate for Summit Inc. differs from the federal rate primarily due to (1) state taxes, (2) tax depletion expense in excess of the expense recorded under U.S. GAAP, (3) the minority interest in the Summit Holdings partnership that is allocated outside of the Company, (4) various other items such as limitations on meals and entertainment, certain stock compensation and other costs and (5) unrecognized tax benefits.
 
The ultimate realization of deferred tax assets is dependent upon the generation of future taxable income during the periods in which those temporary differences become deductible, as well as consideration of tax-planning strategies we may seek to utilize net operating loss carryforwards that begin to expire in 2030.
    
As of March 30, 2019 and December 29, 2018, Summit Inc. had a valuation allowance of $21.9 million and $19.4 million, respectively, which relates to certain deferred tax assets in taxable entities where realization is not more likely than not.

Segment results of operations
 
West Segment
 
 
Three months ended
 
 
 
 
($ in thousands)
March 30, 2019
 
March 31, 2018
 
Variance
Net revenue
$
168,229

 
$
168,944

 
$
(715
)
 
(0.4
)%
Operating loss
(11,622
)
 
(6,130
)
 
(5,492
)
 
(89.6
)%
Operating margin percentage
(6.9
)%
 
(3.6
)%
 
 
 
 
Adjusted EBITDA (1)
$
14,298

 
$
16,173

 
$
(1,875
)
 
(11.6
)%
                                                                                         
(1)
Adjusted EBITDA is a non-GAAP measure that we find helpful in monitoring the performance of our business. See the reconciliation below of Adjusted EBITDA to net income, which is the most directly comparable GAAP measure.

Net revenue in the West segment decreased $0.7 million in the three months ended March 30, 2019, primarily due unfavorable weather in Utah and lower average sales prices in ready-mix due to the difference in the geographic mix of work. We had increases in organic aggregate volumes and average sales prices in the first quarter of 2019, but those increases were more than offset by declines in organic ready-mix volumes and average sales prices. Net revenue in the three months ended March 30, 2019 increased $3.1 million from acquisitions, offset by $3.8 million of organic declines.
 
The West segment’s operating loss increased $5.5 million in the three months ended March 30, 2019, primarily due to increased labor and materials costs included in cost of revenue, increases in general and administrative expenses, as well as higher levels of depreciation and amortization from acquisitions made in 2018. Further, colder weather conditions in our Utah and Colorado markets had a negative effect on our operational efficiencies. Adjusted EBITDA declined $1.9 million in the three months ended March 30, 2019 due to increased costs of revenue noted above, coupled with challenging weather conditions in Utah, Colorado and Vancouver. The operating margin percentage in the West segment decreased in the three months ended March 30, 2019 to (6.9)% from (3.6)% in the three months ended March 31, 2018, due to increased labor costs, depreciation and amortization, as well as increases in general and administrative expenses resulting from acquisitions that occurred in the last nine months of 2018. Those same factors contributed to similar declines in operating income and operating margin percentage in the respective three month periods.


29


Gross revenue by product/ service was as follows:  
 
Three months ended
 
 
 
 
($ in thousands)
March 30, 2019
 
March 31, 2018
 
Variance
Revenue by product*:
 
 
 
 
 
 
 
Aggregates
$
47,989

 
$
42,716

 
$
5,273

 
12.3
 %
Ready-mix concrete
95,008

 
99,259

 
(4,251
)
 
(4.3
)%
Asphalt
24,301

 
16,879

 
7,422

 
44.0
 %
Paving and related services
30,774

 
31,266

 
(492
)
 
(1.6
)%
Other
(16,127
)
 
(8,407
)
 
(7,720
)
 
(91.8
)%
Total revenue
$
181,945

 
$
181,713

 
$
232

 
0.1
 %
                                                                                         
*Revenue by product includes intercompany and intracompany sales transferred at market value. The elimination of intracompany transactions is included in “Other”. Revenue from the liquid asphalt terminals is included in asphalt revenue.
 
The West segment’s percent changes in sales volumes and pricing in the three months ended March 30, 2019 from the three months ended March 31, 2018 were as follows:  
 
Three months ended
 
Percentage Change in
 
Volume
 
Pricing
Aggregates
6.8
 %
 
5.2
 %
Ready-mix concrete
(3.9
)%
 
(0.4
)%
Asphalt
22.8
 %
 
1.6
 %
 
Gross revenue from aggregates in the West segment increased $5.3 million in the three months ended March 30, 2019, primarily due to an increase in organic volumes. The increase in aggregates volumes was primarily in our Texas markets. Aggregates pricing for the three months ended March 30, 2019 increased 5.2%, when compared to the same period in 2018.
 
Revenue from ready-mix concrete in the West segment decreased $4.3 million in the three months ended March 30, 2019, respectively, as organic volumes and average sales prices both decreased. For the three months ended March 30, 2019, our ready-mix organic volumes decreased 3.9% due to challenging weather conditions.
 
Revenue from asphalt in the West segment increased $7.4 million in the three months ended March 30, 2019, due to increased organic volumes and higher average sales prices primarily in our Texas and Intermountain Region markets, additionally, our liquid asphalt terminal, damaged by Hurricane Harvey, was in service during the three months ended March 30, 2019 but not in the comparable 2018 period. Revenue for paving and related services in the West segment decreased by $0.5 million in the three months ended March 30, 2019.
 
Prior to eliminations of intercompany transactions, the net effect of volume and pricing changes on gross revenue in the three months ended March 30, 2019 was approximately $4.9 million and $3.5 million, respectively.
 
Our Austin operation operates a liquid asphalt terminal in the Houston area which was damaged by Hurricane Harvey in 2017. The terminal commenced limited operations in the third quarter of 2018. In 2019, in the three months ended March 30, 2019, we received $1.9 million related to our business interruption claim, which is included in other income, net. 

East Segment
 
 
Three months ended
 
 
 
 
($ in thousands)
March 30, 2019
 
March 31, 2018
 
Variance
Net revenue
$
100,415

 
$
83,421

 
$
16,994

 
20.4
 %
Operating loss
(17,256
)
 
(20,888
)
 
3,632

 
17.4
 %
Operating margin percentage
(17.2
)%
 
(25.0
)%
 
 
 
 
Adjusted EBITDA (1)
$
3,242

 
$
(3,203
)
 
$
6,445

 
(201.2
)%
                                                                                         

30


(1)
Adjusted EBITDA is a non-GAAP measure that we find helpful in monitoring the performance of our business. See the reconciliation below of Adjusted EBITDA to net income, which is the most directly comparable GAAP measure.

Net revenue in the East segment increased $17.0 million in the three month periods ended March 30, 2019, as compared to the same period a year ago, primarily due to growth in our aggregates business, both in organic volumes and organic average sales prices. Operating loss decreased $3.6 million in the three months ended March 30, 2019, over the same period a year ago. The decrease in operating loss for the three months ended March 30, 2019 was due to a mix of acquisition and organic growth in aggregate volumes and net revenue, offset by increases in costs of revenue and general and administrative expenses. Adjusted EBITDA increased $6.4 million in the three months ended March 30, 2019, due to the items noted above relating to operating loss.
 
Operating margin percentage for the three months ended March 30, 2019 improved to (17.2)% from (25.0)% from the comparable period a year ago, as average sales prices increased more than our cost of revenues.
 
Gross revenue by product/ service was as follows:  
 
Three months ended
 
 
 
 
($ in thousands)
March 30, 2019
 
March 31, 2018
 
Variance
Revenue by product*:
 
 
 
 
 
 
 
Aggregates
$
60,399

 
$
44,163

 
$
16,236

 
36.8
 %
Ready-mix concrete
22,420

 
23,049

 
(629
)
 
(2.7
)%
Asphalt
2,096

 
1,423

 
673

 
47.3
 %
Paving and related services
14,853

 
15,134

 
(281
)
 
(1.9
)%
Other
13,620

 
11,388

 
2,232

 
19.6
 %
Total revenue
$
113,388

 
$
95,157

 
$
18,231

 
19.2
 %
                                                                                         
*Revenue by product includes intercompany and intracompany sales transferred at market value. The elimination of intracompany transactions is included in Other. Revenue from the liquid asphalt terminals is included in asphalt revenue.

The East segment’s percent changes in sales volumes and pricing in the three months ended March 30, 2019 from the three months ended March 31, 2018 were as follows:   
 
Three months ended
 
Percentage Change in
 
Volume
 
Pricing
Aggregates
25.1
 %
 
9.2
%
Ready-mix concrete
(7.0
)%
 
4.6
%
Asphalt
(2.9
)%
 
49.0
%
 
Gross revenue from aggregates in the East segment increased $16.2 million in the three months ended March 30, 2019, primarily due to growth in organic aggregates volumes and to a lesser extent, acquisitions in 2018. Aggregate volumes in the first three months of 2019 increased 25.1%, as a result of both organic and acquisition volumes. Aggregates pricing increased in the three month period of 2019 as organic average sales prices increased 7.6%.
 
Revenue from ready-mix concrete in the East segment decreased $0.6 million in the three months ended March 30, 2019 as compared to the same period in 2018. In the three months ended March 30, 2019, declines in our organic volumes were partially offset by an overall 4.6% increase in average sales prices.
 
Revenue from asphalt increased in $0.7 million in the three months ended March 30, 2019, when compared to the comparable period of 2018. The increase was mainly attributable to increased organic and acquisition pricing. Asphalt pricing increased 49% as the sales mix on low volumes favored higher priced markets. The $0.3 million decrease in paving and related service revenue in the three months ended March 30, 2019 was primarily due to decreased paving volumes.
 
Prior to eliminations of intercompany transactions, the net effect of volume and pricing changes on gross revenue in the three months ended March 30, 2019 was approximately $10.0 million and $6.2 million, respectively.



31




Cement Segment
 
 
Three months ended
 
 
 
 
($ in thousands)
March 30, 2019
 
March 31, 2018
 
Variance
Net revenue
$
37,306

 
$
37,551

 
$
(245
)
 
(0.7
)%
Operating loss
(12,910
)
 
(2,848
)
 
(10,062
)
 
(353.3
)%
Operating margin percentage
(34.6
)%
 
(7.6
)%
 
 
 
 
Adjusted EBITDA (1)
$
(2,587
)
 
$
3,667

 
$
(6,254
)
 
(170.5
)%
                                                                                         
(1)
Adjusted EBITDA is a non-GAAP measure that we find helpful in monitoring the performance of our business. See the reconciliation below of Adjusted EBITDA to net income, which is the most directly comparable GAAP measure.

Net revenue in the Cement segment decreased $0.2 million in the three months ended March 30, 2019, primarily due to a 1.0% increase in organic volume that was offset by a 1.5% decrease in average sales prices. The decline in average sales price was primarily attributable to a change in the geographic mix of customers of where the tons were sold. In addition, flooding on the Mississippi River impacted our ability to ship product during the quarter and these flooding conditions have extended into the second quarter.
 
The Cement segment’s operating loss increased $10.1 million in the three months ended March 30, 2019. Adjusted EBITDA decreased $6.3 million in the three months ended March 30, 2019. Operating margin percentage for the three months ended March 30, 2019 decreased to (34.6)% from (7.6)% from the comparable periods a year ago. The increase in operating loss and decrease in operating margin for the three months ended March 30, 2019 was primarily due to lower levels of production due to extended plant shutdowns in 2019 which resulted in higher costs of revenue as less production costs were capitalized into inventory. Further, lower production levels in the first quarter of 2019 as compared to 2018 also resulted in higher depreciation expense as less depreciation was capitalized into inventory.

Gross revenue by product was as follows:  
 
Three months ended
 
 
 
 
($ in thousands)
March 30, 2019
 
March 31, 2018
 
Variance
Revenue by product*:
 
 
 
 
 
 
 
Cement
$
33,600

 
$
33,766

 
$
(166
)
 
(0.5
)%
Other
3,706

 
3,785

 
(79
)
 
(2.1
)%
Total revenue
$
37,306

 
$
37,551

 
$
(245
)
 
(0.7
)%
                                                                                         
*Revenue by product includes intercompany and intracompany sales transferred at market value. Revenue from waste processing and the elimination of intracompany transactions is included in Other.
 
The Cement segment’s percent changes in sales volumes and pricing in the three months ended March 30, 2019 from the three months ended March 31, 2018 were as follows:
 
Three months ended
 
Percentage Change in
 
Volume
    
Pricing
Cement
1.0
%
 
(1.5
)%
    
Revenue from cement decreased $0.2 million in the three months ended March 30, 2019, due primarily to the 1.5% decrease in organic cement pricing in the three months ended March 30, 2019 which offset a 1.0% increase in volumes.


32


Liquidity and Capital Resources
 
Our primary sources of liquidity include cash on-hand, cash provided by operations, amounts available for borrowing under our senior secured credit facilities and capital-raising activities in the debt and capital markets. As of March 30, 2019, we had $64.8 million in cash and cash equivalents and $251.4 million of working capital compared to $128.5 million and $330.9 million, respectively, at December 29, 2018. Working capital is calculated as current assets less current liabilities. There were no restricted cash balances as of March 30, 2019 or December 29, 2018. Our remaining borrowing capacity on our senior secured revolving credit facility was $329.8 million as of March 30, 2019, which is net of $15.2 million of outstanding letters of credit and is fully available to us within the terms and covenant requirements of our credit agreement governing the senior secured credit facilities (the “Credit Agreement”).  
 
Given the seasonality of our business, we typically experience significant fluctuations in working capital needs and balances throughout the year. Our working capital requirements generally increase during the first half of the year as we build up inventory and focus on repair and maintenance and other set-up costs for the upcoming season. Working capital levels then decrease as the construction season winds down and we enter the winter months, which is when we see significant inflows of cash from the collection of receivables.
 
Our acquisition strategy has historically required us to raise capital through equity issuances or debt financings. As of March 30, 2019 and December 29, 2018, our long-term borrowings totaled $1.9 billion and $1.8 billion, respectively, for which we incurred $26.3 million of interest expense for the three months ended March 30, 2019, and $25.7 million for the three months ended March 31, 2018. We remain in compliance with our debt covenants and, when we have made additional issuances of senior notes to fund acquisitions, we have complied with the incurrence tests in the indentures governing our senior notes. Our senior secured revolving credit facility has been adequate to fund our seasonal working capital needs and certain acquisitions. We had no outstanding borrowings on the revolving credit facility as of March 30, 2019.
 
We believe we have access to sufficient financial resources from our liquidity sources to fund our business and operations, including contractual obligations, capital expenditures and debt service obligations, for at least the next twelve months. Our growth strategy contemplates future acquisitions for which we believe we have sufficient access to capital.

We and our affiliates may from time to time purchase our outstanding debt through open market purchases, privately negotiated transactions or otherwise. Purchases or retirement of debt, if any, will depend on prevailing market conditions, liquidity requirements, contractual restrictions and other factors. The amounts involved may be material.
 
Indebtedness
 
Please refer to the notes to the consolidated interim financial statements for detailed information about our long-term debt, scheduled maturities of long-term debt and affirmative and negative covenants, including the maximum allowable consolidated first lien net leverage ratio. As of March 30, 2019, we were in compliance with all debt covenants.
 
At March 30, 2019 and December 29, 2018, $1.9 billion and $1.8 billion of total debt, respectively, was outstanding under our respective debt agreements. Summit LLC has senior secured credit facilities that provide for term loans in an aggregate amount of $650.0 million and revolving credit commitments in an aggregate amount of $345.0 million (the “Senior Secured Credit Facilities”). Summit LLC’s domestic wholly-owned subsidiary companies are named as guarantors of the Senior Notes and the Senior Secured Credit Facilities. Certain other partially-owned subsidiaries, and the wholly-owned Canadian subsidiary, Mainland Sand & Gravel ULC, do not guarantee the Senior Notes or Senior Secured Credit Facilities. Summit LLC has pledged substantially all of its assets as collateral for the Senior Secured Credit Facilities.

On February 28, 2019, Summit LLC entered into Incremental Amendment No. 4 to the Credit Agreement which, among other things, increased the total amount available under the revolving credit facility to $345.0 million and extended the maturity date of the Credit Agreement to February 2024. During 2017 and 2018, Summit LLC entered into three different amendments to the Credit Agreement, which among other things, reduced the applicable margin in respect to the outstanding principal amount at the time of the respective amendments.

On March 15, 2019, Summit LLC and Summit Finance (together, the “Issuers”) issued the 2027 Notes, at 100.0% of their par value with proceeds of $296.3 million, net of related fees and expenses. Interest on the 2027 Notes is payable semi-annually on March 15 and September 15 of each year commencing on September 15, 2019. In March 2019, using the proceeds from the 2027 Notes, all of the 2022 Notes were redeemed at a price equal to par plus an applicable premium and the indenture under which the 2022 Notes were issued was satisfied and discharged. As a result of the extinguishment, charges of $14.6

33


million were recognized in the quarter ended March 30, 2019, which included charges of $11.7 million for the applicable redemption premium and $2.9 million for the write-off of deferred financing fees.

Cash Flows
 
The following table summarizes our net cash used in or provided by operating, investing and financing activities and our capital expenditures in the three months ended March 30, 2019 and March 31, 2018
 
Summit Inc.
(in thousands)
March 30, 2019
 
March 31, 2018
Net cash provided by (used in):
 
 
 
Operating activities
$
(30,676
)
 
$
(51,367
)
Investing activities
(62,411
)
 
(154,210
)
Financing activities
29,225

 
712

 
Operating activities
 
During the three months ended March 30, 2019, cash used in operating activities was $30.7 million primarily as a result of:
 
Net loss of $71.5 million, decreased by non-cash expenses, including $57.0 million of depreciation, depletion, amortization and accretion expense and $5.9 million of share-based compensation.
Additional investment in inventory of $0.7 million consistent with the seasonality of our business for which our inventory levels typically increase in the first half of the year and begin to decrease during the third quarter.
Billed and unbilled accounts receivable decreased by $21.7 million in the first three months of 2019 as a result of the seasonality of our business. The majority of our sales occur in the spring, summer and fall and we typically incur an increase in accounts receivable (net billed and unbilled) during the second and third quarters of each year. This amount is typically converted to cash in the fourth and first quarters.  
The timing of payments associated with accounts payable and accrued expenses of cash, which is consistent with the seasonality of our business whereby we build-up inventory levels and incur repairs and maintenance costs to ready the business for increased sales volumes in the summer and fall. These costs are typically incurred in the first half of the year and paid by year-end. In addition, we made $21.1 million of interest payments in the three months ended March 30, 2019.  

During the three months ended March 31, 2018, cash used in operating activities was $51.4 million primarily as a result of:  

Net loss of $55.9 million, offset by non-cash expenses, including $45.6 million of depreciation, depletion, amortization and accretion and $8.5 million of share-based compensation.  
Additional investment in inventory of $35.2 million consistent with the seasonality of our business for which our inventory levels typically increase in the first half of the year in preparation for the upcoming season.
Billed and unbilled accounts receivable decreased by $25.3 million in the first three months of 2018 as a result of the seasonality of our business. The majority of our sales occur in the spring, summer and fall and we typically incur an increase in accounts receivable (net billed and unbilled) during the second and third quarters of each year. This amount is typically converted to cash in the fourth and first quarters. 
The timing of payments associated with accounts payable and accrued expenses of cash, which is consistent with the seasonality of our business whereby we build-up inventory levels and incur repairs and maintenance costs to ready the business for increased sales volumes in the summer and fall. These costs are typically incurred in the first half of the year and paid by year-end. In addition, we made $26.2 million of interest payments in the three months ended March 31, 2018.  
 





34


Investing activities
 
During the three months ended March 30, 2019, cash used for investing activities was $62.4 million, of which $2.8 million related to the one acquisition completed in the period and $62.2 million was invested in capital expenditures, which was partially offset by $2.8 million of proceeds from asset sales.
 
During the three months ended March 31, 2018, cash used for investing activities was $154.2 million, of which $114.0 million related to the four acquisitions completed in the period and $49.5 million was invested in capital expenditures, which was partially offset by $7.8 million of proceeds from asset sales.
 
Financing activities
 
During the three months ended March 30, 2019, cash provided by financing activities was $29.2 million. We received $0.8 million of proceeds from stock option exercises and $300.0 million from proceeds from debt issuance, which was offset by $8.9 million of payments on acquisition-related liabilities and $256.3 million of payments on debt.
 
During the three months ended March 31, 2018, cash provided by financing activities was $0.7 million. We received $15.5 million of proceeds from stock option exercises, which was partially offset by $9.0 million of payments on acquisition related liabilities and $4.0 million of payments on debt.

Cash paid for capital expenditures
 
We paid cash of approximately $62.2 million in capital expenditures in the three months ended March 30, 2019 compared to $49.5 million in the three months ended March 31, 2018.
 
We estimate that we will invest between $160.0 million and $175.0 million in capital expenditures in 2019, which we expect to fund through cash on hand, cash from operations, outside financing arrangements and available borrowings under our revolving credit facility. We completed the construction of a new aggregates plant in Vancouver, in which we invested $2.4 million in the three months ended March 30, 2019, with the remaining $1.3 million expected to be paid in the second quarter of 2019. We also expect to complete two new aggregates plants in Georgia and make aggregate plant improvements in Texas, Virginia and Vancouver, investing approximately $37.0 million in these projects in 2019. In addition, we will be installing a high efficiency finish mill separator at our cement plant in Davenport, Iowa for $4.0 million, with a completion estimated in July. Additionally, we will invest approximately $3.5 million on upgrading asphalt plants in Texas and Vancouver.
 
Tax Receivable Agreement
 
When the Company purchases LP Units for cash or LP Units are exchanged for shares of Class A common stock, this results in increases in the Company’s share of the tax basis of the tangible and intangible assets of Summit Holdings. These increases in tax basis may increase, for tax purposes, depreciation and amortization deductions and therefore reduce the amount of tax that Summit Inc. would otherwise be required to pay in the future. In connection with our IPO, we entered into a TRA with the holders of the LP Units that provides for the payment by Summit Inc. to exchanging holders of LP Units of 85% of the benefits, if any, that Summit Inc. actually realizes (or, under certain circumstances such as an early termination of the TRA is deemed to realize) as a result of these increases in tax basis and certain other tax benefits related to entering into the TRA, including tax benefits attributable to payments under the TRA. The increases in tax basis as a result of an exchange of LP Units for shares of Class A common stock, as well as the amount and timing of any payments under the TRA, are difficult to accurately estimate, as they will vary depending upon a number of factors, including the timing of the exchanges, the price of our Class A common stock at the time of the exchange, the extent to which the exchanges are taxable, the amount and timing of our income and the effective tax rate.
 
We anticipate funding payments under the TRA from cash flows from operations, available cash and available borrowings under our Senior Secured Revolving Credit Facilities. As of March 30, 2019, we had accrued $309.7 million as TRA liability in our consolidated financial statements. We do not expect significant payments on our TRA liability to occur within the next twelve months.
 
Based upon a $15.87 per share price of our Class A common stock, the closing price of our stock on the last trading day of the three months ended March 30, 2019, and a contractually defined discount rate of 4.01%, we estimate that if Summit Inc. were to exercise its right to terminate the TRA, the aggregate amount required to settle the TRA would be approximately $259.7 million. Estimating the amount and the timing of payments that may be made under the TRA is by its nature difficult and imprecise, insofar as the amounts payable depends on a variety of factors, including, but not limited to, the timing of future

35


exchanges, our stock price at the date of the exchange and the timing of the generation of future taxable income. The increases in tax basis as a result of an exchange, as well as the amount and timing of any payments under the TRA, will vary depending on a variety of factors.

Commitments and contingencies
 
We are party to certain legal actions arising from the ordinary course of business activities. Accruals are recorded when the outcome is probable and can be reasonably estimated. While the ultimate results of claims and litigation cannot be predicted with certainty, management expects that the ultimate resolution of all pending or threatened claims and litigation will not have a material effect on our consolidated financial position, results of operations or liquidity. We record legal fees as incurred.
 
Environmental Remediation—Our operations are subject to and affected by federal, state, provincial and local laws and regulations relating to the environment, health and safety and other regulatory matters. These operations require environmental operating permits, which are subject to modification, renewal and revocation. We regularly monitor and review its operations, procedures and policies for compliance with these laws and regulations. Despite these compliance efforts, risk of environmental liability is inherent in the operation of our business, as it is with other companies engaged in similar businesses and there can be no assurance that environmental liabilities and noncompliance will not have a material adverse effect on our consolidated financial condition, results of operations or liquidity.
Other—We are obligated under various firm purchase commitments for certain raw materials and services that are in the ordinary course of business. Management does not expect any significant changes in the market value of these goods and services during the commitment period that would have a material adverse effect on the financial condition, results of operations, and cash flows of the Company. The terms of the purchase commitments generally approximate one year.
 
Off-Balance sheet arrangements
As of March 30, 2019, we had no material off-balance sheet arrangements.
New Accounting Pronouncements Not Yet Adopted
In August 2018, the Financial Accounting Standards Board (“FASB”) issued Accounting Standards Update (“ASU”) No. 2018-15, Intangibles-Goodwill and Other-Internal-Use Software (Subtopic 350-40): Customer’s Accounting for Implementation Costs Incurred in a Cloud Computing Arrangement That Is a Service Contract, which reduces the accounting complexity of implementing a cloud computing service arrangement. The ASU aligns the capitalization of implementation costs among hosting arrangements and costs incurred to develop internal-use software. The ASU is effective for fiscal years beginning after December 15, 2019, and interim periods within those fiscal years. Early adoption is permitted. We are compiling a list of our contracts and are beginning to assess the impact of adopting this ASU.
In August 2018, the FASB issued ASU No. 2018-14, Compensation-Retirement Benefits-Defined Benefit Plans-General (Subtopic 715-20): Disclosure Framework-Changes to the Disclosure Requirements for Defined Benefit Plans, which modifies the disclosure requirements for employer sponsored defined benefit and other postretirement benefits plans. The ASU is effective for fiscal years beginning after December 15, 2020 and interim periods within those fiscal years. Early adoption is permitted. We are evaluating the additional disclosure requirements and are beginning to assess the impact of adopting this ASU.

Non-GAAP Performance Measures
 
We evaluate our operating performance using metrics that we refer to as “Adjusted EBITDA,” “Adjusted Cash Gross Profit” and “Adjusted Cash Gross Profit Margin” which are not defined by U.S. GAAP and should not be considered as an alternative to earnings measures defined by U.S. GAAP. We define Adjusted EBITDA as EBITDA, adjusted to exclude accretion, loss on debt financings, gain on sale of business, transaction costs and certain non-cash and non-operating items. We define Adjusted Cash Gross Profit as operating income before general and administrative expenses, depreciation, depletion, amortization and accretion and transaction costs and Adjusted Cash Gross Profit Margin as Adjusted Cash Gross Profit as a percentage of net revenue.
 
We present Adjusted EBITDA, Adjusted Cash Gross Profit and Adjusted Cash Gross Profit Margin for the convenience of investment professionals who use such metrics in their analyses. The investment community often uses these metrics to assess the operating performance of a company’s business and to provide a consistent comparison of performance

36


from period to period. We use these metrics, among others, to assess the operating performance of our individual segments and the consolidated company.
 
Non-GAAP financial measures are not standardized; therefore, it may not be possible to compare such financial measures with other companies’ non-GAAP financial measures having the same or similar names. We strongly encourage investors to review our consolidated financial statements in their entirety and not rely on any single financial measure.

The tables below reconcile our net income (loss) to EBITDA and Adjusted EBITDA and present Adjusted EBITDA by segment and reconcile operating income to Adjusted Cash Gross Profit for the periods indicated:

Reconciliation of Net Loss to
Three months ended March 30, 2019
Adjusted EBITDA by Segment
West
 
East
 
Cement
 
Corporate
 
Consolidated
($ in thousands)
 
 
 
 
 
 
 
 
 
Net loss (1)
$
(9,552
)
 
$
(18,367
)
 
$
(10,568
)
 
$
(33,014
)
 
$
(71,501
)
Interest expense (income) (1)
743

 
1,008

 
(2,319
)
 
30,673

 
30,105

Income tax (benefit) expense
(443
)
 
54

 

 
(27,648
)
 
(28,037
)
Depreciation, depletion and amortization
23,796

 
19,905

 
10,154

 
952

 
54,807

EBITDA
$
14,544

 
$
2,600

 
$
(2,733
)
 
$
(29,037
)
 
$
(14,626
)
Accretion
129

 
306

 
146

 

 
581

Loss on debt financings

 

 

 
14,565

 
14,565

Transaction costs

 

 

 
308

 
308

Non-cash compensation

 

 

 
5,906

 
5,906

Other
(375
)
 
336

 

 
(107
)
 
(146
)
Adjusted EBITDA (1)
$
14,298

 
$
3,242

 
$
(2,587
)
 
$
(8,365
)
 
$
6,588

 
Reconciliation of Net Income (Loss) to
Three months ended March 31, 2018
Adjusted EBITDA by Segment
West
 
East
 
Cement
 
Corporate
 
Consolidated
($ in thousands)
 
 
 
 
 
 
 
 
 
Net income (loss) (1)
$
72

 
$
(21,644
)
 
$
(1,097
)
 
$
(33,279
)
 
$
(55,948
)
Interest expense (income) (1)
1,180

 
606

 
(1,606
)
 
28,604

 
28,784

Income tax benefit
(382
)
 
(186
)
 

 
(16,138
)
 
(16,706
)
Depreciation, depletion and amortization
22,008

 
17,512

 
6,313

 
710

 
46,543

EBITDA
$
22,878

 
$
(3,712
)
 
$
3,610

 
$
(20,103
)
 
$
2,673

Accretion
143

 
215

 
57

 

 
415

Transaction costs
(4
)
 

 

 
1,270

 
1,266

Non-cash compensation

 

 

 
8,507

 
8,507

Other (2)
(6,844
)
 
294

 

 
(798
)
 
(7,348
)
Adjusted EBITDA (1)
$
16,173

 
$
(3,203
)
 
$
3,667

 
$
(11,124
)
 
$
5,513

                                                                                         
(1)
The reconciliation of net income (loss) to Adjusted EBITDA is based on the financial results of Summit Inc. and its subsidiaries, which was $0.2 million less than Summit LLC and its subsidiaries in the three months ended March 30, 2019, and $0.3 million less in the three months ended March 31, 2018, due to interest expense associated with a deferred consideration obligation, which is an obligation of Summit Holdings and is thus excluded from Summit LLC’s consolidated interest expense.
(2)
In the three months ended March 31, 2018, we negotiated a $6.9 million reduction in the amount of a contingent liability from one of our acquisitions. As we had passed the period to revise the opening balance sheet for this acquisition, the adjustment was recorded as other income.
Reconciliation of Working Capital
March 30, 2019
 
December 29, 2018
($ in thousands)
 
 
 
Total current assets
$
510,610

 
$
591,540

Less total current liabilities
(259,260
)
 
(260,657
)
Working capital
$
251,350

 
$
330,883

 

37


 
Three months ended
Reconciliation of Operating Loss to Adjusted Cash Gross Profit
March 30, 2019
 
March 31, 2018
($ in thousands)
 
 
 
Operating loss
$
(57,671
)
 
$
(51,525
)
General and administrative expenses
67,610

 
69,861

Depreciation, depletion, amortization and accretion
55,388

 
46,958

Transaction costs
308

 
1,266

Adjusted Cash Gross Profit (exclusive of items shown separately)
$
65,635

 
$
66,560

Adjusted Cash Gross Profit Margin (exclusive of items shown separately) (1)
21.5
%
 
23.0
%
                                                                                         
(1)
Adjusted Cash Gross Profit Margin, which we define as Adjusted Cash Gross Profit as a percentage of net revenue.

ITEM 3. QUANTITATIVE AND QUALITATIVE DISCLOSURES ABOUT MARKET RISK
 
We are exposed to certain market risks arising from transactions that are entered into in the normal course of business. Our operations are highly dependent upon the interest rate-sensitive construction industry as well as the general economic environment. Consequently, these marketplaces could experience lower levels of economic activity in an environment of rising interest rates or escalating costs. For a discussion of quantitative and qualitative disclosures about market risk, please refer to the Annual Report from which our exposure to market risk has not materially changed.
 
ITEM  4. CONTROLS AND PROCEDURES
 
Disclosure Controls and Procedures
 
Summit Inc.
 
Summit Inc. maintains disclosure controls and procedures (as such term is defined in Rules 13a-15(e) and 15d-15(e) under the Securities Exchange Act of 1934, as amended (the “Exchange Act”)), that are designed to ensure that information required to be disclosed in Summit Inc.’s reports under the Exchange Act, is recorded, processed, summarized and reported within the time periods specified in the SEC’s rules and forms, and that such information is accumulated and communicated to Summit Inc.’s management, including its Chief Executive Officer and Chief Financial Officer, as appropriate, to allow timely decisions regarding required disclosure. Any controls and procedures, no matter how well designed and operated, can provide only reasonable, not absolute, assurance of achieving the desired control objectives. Summit Inc.’s management, with the participation of its Chief Executive Officer and Chief Financial Officer, has evaluated the effectiveness of Summit Inc.’s disclosure controls and procedures as of March 30, 2019. Based upon that evaluation, Summit Inc.’s Chief Executive Officer and Chief Financial Officer concluded that, as of March 30, 2019, Summit Inc.’s disclosure controls and procedures were effective to accomplish their objectives at the reasonable assurance level.
 
Summit LLC
 
Summit LLC maintains disclosure controls and procedures (as such term is defined in Rules 13a-15(e) and 15d-15(e) under the Exchange Act) that are designed to ensure that information required to be disclosed in Summit LLC’s reports under the Exchange Act, is recorded, processed, summarized and reported within the time periods specified in the SEC’s rules and forms, and that such information is accumulated and communicated to Summit LLC’s management, including its Chief Executive Officer and Chief Financial Officer, as appropriate, to allow timely decisions regarding required disclosure. Any controls and procedures, no matter how well designed and operated, can provide only reasonable, not absolute, assurance of achieving the desired control objectives. Summit LLC’s management, with the participation of its Chief Executive Officer and Chief Financial Officer, has evaluated the effectiveness of Summit LLC’s disclosure controls and procedures as of March 30, 2019. Based upon that evaluation, Summit LLC’s Chief Executive Officer and Chief Financial Officer concluded that, as of March 30, 2019, Summit LLC’s disclosure controls and procedures were effective to accomplish their objectives at the reasonable assurance level.
 
Changes in Internal Control over Financial Reporting
 
Summit Inc.
 

38


There was no change in Summit Inc.’s internal control over financial reporting (as such term is defined in Rules 13a-15(f) and 15d-15(f) under the Exchange Act) that occurred during its last fiscal quarter that has materially affected, or is reasonably likely to materially affect, Summit Inc.’s internal control over financial reporting.
 
Summit LLC
 
There was no change in Summit LLC’s internal control over financial reporting (as such term is defined in Rules 13a-15(f) and 15d-15(f) under the Exchange Act) that occurred during its last fiscal quarter that has materially affected, or is reasonably likely to materially affect, Summit LLC’s internal control over financial reporting.


39


PART II—OTHER INFORMATION
 
ITEM 1. LEGAL PROCEEDINGS
 
We are party to certain legal actions arising from the ordinary course of business activities. Accruals are recorded when the outcome is probable and can be reasonably estimated. While the ultimate results of claims and litigation cannot be predicted with certainty, management expects that the ultimate resolution of all current pending or threatened claims and litigation will not have a material effect on our results of operations, financial position or liquidity.
 
In March 2018, we were notified of an investigation by the Canadian Competition Bureau (the “CCB”) into pricing practices by certain asphalt paving contractors in British Columbia, including Winvan Paving, Ltd. (“Winvan”). We believe the investigation is focused on time periods prior to our April 2017 acquisition of Winvan and we are cooperating with the CCB. Although we currently do not believe this matter will have a material adverse effect on our business, financial condition or results of operations, we are not able to predict the ultimate outcome or cost of the investigation at this time.
 
ITEM  1A. RISK FACTORS
 
In addition to the other information set forth in this report, you should carefully consider the factors discussed in the section entitled “Risk Factors” in the Annual Report which could materially affect the Company’s business, financial condition, operating results or liquidity or future results. The risks described in the Annual Report are not the only risks facing the Company. Additional risks and uncertainties not currently known to the Company or that it currently deems to be immaterial also may materially adversely affect its results of operations, financial condition or liquidity. There have been no material changes to the risk factors disclosed in the Annual Report.  
 
ITEM  2. UNREGISTERED SALES OF EQUITY SECURITIES AND USE OF PROCEEDS
 
None.
 
ITEM 3. DEFAULTS UPON SENIOR SECURITIES
 
None.
 
ITEM  4. MINE SAFETY DISCLOSURES
 
The information concerning mine safety violations and other regulatory matters required by Section 1503(a) of the Dodd-Frank Wall Street Reform and Consumer Protection Act and Item 104 of Regulation S-K (17 CFR 229.104) is included in Exhibit 95.1 to this report.
 
ITEM  5. OTHER INFORMATION
None.


40


ITEM  6. EXHIBITS
3.1
3.2
3.3
3.4
4.1
4.2
10.1
31.1*
31.2*
31.3*
31.4*
32.1**
32.2**
32.3**
32.4**
95.1*
99.1*
101.INS*
XBRL Instance Document
101.SCH*
XBRL Taxonomy Extension Schema Document
101.CAL*
XBRL Taxonomy Extension Calculation Linkbase Document
101.DEF*
XBRL Taxonomy Extension Definition Linkbase Document
101.LAB*
XBRL Taxonomy Extension Label Linkbase Document
101.PRE*
XBRL Taxonomy Extension Presentation Linkbase Document
                                                                           
*     Filed herewith
**   Furnished herewith

41


The agreements and other documents filed as exhibits to this report are not intended to provide factual information or other disclosure other than with respect to the terms of the agreements or other documents themselves, and you should not rely on them for that purpose. In particular, any representations and warranties made by us in these agreements or other documents were made solely within the specific context of the relevant agreement or document and may not describe the actual state of affairs as of the date they were made or at any other time.


42


SIGNATURES
 
Pursuant to the requirements of the Securities Exchange Act of 1934, the registrants have duly caused this report to be signed on their behalf by the undersigned, thereunto duly authorized.
 
 
 
 
 
SUMMIT MATERIALS, INC.
 
SUMMIT MATERIALS, LLC
 
 
 
Date: May 8, 2019
By:
/s/ Thomas W. Hill
 
 
Thomas W. Hill
 
 
Chief Executive Officer
 
 
(Principal Executive Officer)
 
 
 
Date: May 8, 2019
By:
/s/ Brian J. Harris
 
 
Brian J. Harris
 
 
Chief Financial Officer
 
 
(Principal Financial and Accounting Officer)


43