10-Q 1 sum-20170930x10q.htm 10-Q sum_Current Folio_10Q

UNITED STATES

SECURITIES AND EXCHANGE COMMISSION

Washington, D.C. 20549


FORM 10-Q


(Mark One)

 

 

 

    

QUARTERLY REPORT PURSUANT TO SECTION 13 OR 15(d) OF THE SECURITIES EXCHANGE ACT OF 1934

 

For the quarterly period ended September 30, 2017

 

OR

 

 

 

 

    

TRANSITION REPORT PURSUANT TO SECTION 13 OR 15(d) OF THE SECURITIES EXCHANGE ACT OF 1934

 

For the transition period from                      to                       

 

Commission file numbers:

001-36873 (Summit Materials, Inc.)

333-187556 (Summit Materials, LLC)


SUMMIT MATERIALS, INC.

SUMMIT MATERIALS, LLC

(Exact name of registrants as specified in their charters)


 

 

 

Delaware (Summit Materials, Inc.)

47-1984212

Delaware (Summit Materials, LLC)

26-4138486

(State or other jurisdiction of

incorporation or organization)

(I.R.S. Employer

Identification No.)

 

 

1550 Wynkoop Street, 3rd Floor

Denver, Colorado

80202

(Address of principal executive offices)

(Zip Code)

 

Registrants’ telephone number, including area code: (303) 893-0012

Not Applicable

(Former name, former address and former fiscal year, if changed since last report)


Indicate by check mark whether the registrant (1) has filed all reports required to be filed by Section 13 or 15(d) of the Securities Exchange Act of 1934 during the preceding 12 months (or for such shorter period that the registrant was required to file such reports), and (2) has been subject to such filing requirements for the past 90 days.

 

 

 

 

 

 

 

Summit Materials, Inc.

 

 

 

Yes ☒

No ◻

Summit Materials, LLC

 

 

 

Yes ☒

No ◻

 

 

 

 

 

 

Indicate by check mark whether the registrant has submitted electronically and posted on its corporate Web site, if any, every Interactive Data File required to be submitted and posted pursuant to Rule 405 of Regulation S‑T (§232.405 of this chapter) during the preceding 12 months (or for such shorter period that the registrant was required to submit and post such files).

 

 

 

 

 

 

Summit Materials, Inc.

 

 

 

Yes ☒

No ◻

Summit Materials, LLC

 

 

 

Yes ☒

No ◻

 

 

 

 

 

 

Indicate by check mark whether the registrant is a large accelerated filer, an accelerated filer, a non-accelerated filer, a smaller reporting company, or an emerging growth company. See the definitions of “large accelerated filer,” “accelerated filer,” “smaller reporting company” and “emerging growth company” in Rule 12b-2 of the Exchange Act.

 

 

 

 

 

 

Summit Materials, Inc.

 

 

 

 

 

 

 

 

 

 

 

Large accelerated filer

 

Accelerated filer

Non-accelerated filer

(Do not check if a smaller reporting company)

Smaller reporting company

If an emerging growth company, indicate by check mark if the registrant has elected not to use the extended transition period for complying with any new or revised financial accounting standards provided pursuant to Section 13(a) of the

Emerging growth company

Exchange Act.

 

 

 

 

 

 

 

 

 

 

Summit Materials, LLC

 

 

 

 

 

 

 

 

 

 

 

Large accelerated filer

 

Accelerated filer

Non-accelerated filer

(Do not check if a smaller reporting company)

Smaller reporting company

If an emerging growth company, indicate by check mark if the registrant has elected not to use the extended transition period for complying with any new or revised financial accounting standards provided pursuant to Section 13(a) of the

Emerging growth company

Exchange Act.

 

 

 

 

 

 

 

 

 

 

Indicate by check mark whether the registrant is a shell company (as defined in Rule 12b-2 of the Exchange Act).

 

 

 

 

 

 

Summit Materials, Inc.

 

 

 

Yes ◻

No ☒

Summit Materials, LLC

 

 

 

Yes ◻

No ☒

 

As of October 28, 2017, the number of shares of Summit Materials, Inc.’s outstanding Class A and Class B common stock, par value $0.01 per share for each class, was 108,471,857 and 100, respectively.

As of October 28, 2017, 100% of Summit Materials, LLC’s outstanding limited liability company interests were held by Summit Materials Intermediate Holdings, LLC, its sole member and an indirect subsidiary of Summit Materials, Inc.


 

 

 


 

EXPLANATORY NOTE

 

This quarterly report on Form 10-Q (this “report”) is a combined quarterly report being filed separately by two registrants: Summit Materials, Inc. and Summit Materials, LLC. Each registrant hereto is filing on its own behalf all of the information contained in this report that relates to such registrant. Each registrant hereto is not filing any information that does not relate to such registrant, and therefore makes no representation as to any such information. We believe that combining the quarterly reports on Form 10-Q of Summit Materials, Inc. and Summit Materials, LLC into this single report eliminates duplicative and potentially confusing disclosure and provides a more streamlined presentation since a substantial amount of the disclosure applies to both registrants.

 

Unless stated otherwise or the context requires otherwise, references to “Summit Inc.” mean Summit Materials, Inc., a Delaware corporation, and references to “Summit LLC” mean Summit Materials, LLC, a Delaware limited liability company. The references to Summit Inc. and Summit LLC are used in cases where it is important to distinguish between them. We use the terms “we,” “our,” “us” or “the Company” to refer to Summit Inc. and Summit LLC together with their respective subsidiaries, unless otherwise noted or the context otherwise requires.

 

Summit Inc. was formed on September 23, 2014 to be a holding company. As of September 30, 2017, its sole material asset was a 96.5% economic interest in Summit Materials Holdings L.P. (“Summit Holdings”). Summit Inc. has 100% of the voting rights of Summit Holdings, which is the indirect parent of Summit LLC. Summit LLC is a co-issuer of our outstanding 8  1/2% senior notes due 2022 (“2022 Notes”), our 6 1/8% senior notes due 2023 (“2023 Notes”) and our 5 1/8% senior notes due 2025 (“2025 Notes” and collectively with the 2022 Notes and 2023 Notes, the "Senior Notes"). Summit Inc.’s only revenue for the three and nine months ended September 30, 2017 was that generated by Summit LLC and its consolidated subsidiaries. Summit Inc. controls all of the business and affairs of Summit Holdings and, in turn, Summit LLC.

 

CAUTIONARY NOTE REGARDING FORWARD-LOOKING STATEMENTS

 

This report includes “forward-looking statements” within the meaning of the federal securities laws, which involve risks and uncertainties. Forward-looking statements include all statements that do not relate solely to historical or current facts, and you can identify forward-looking statements because they contain words such as “believes,” “expects,” “may,” “will,” “should,” “seeks,” “intends,” “trends,” “plans,” “estimates,” “projects” or “anticipates” or similar expressions that concern our strategy, plans, expectations or intentions. All statements made relating to our estimated and projected earnings, margins, costs, expenditures, cash flows, growth rates and financial results are forward-looking statements. These forward-looking statements are subject to risks, uncertainties and other factors that may cause our actual results, performance or achievements to be materially different from future results, performance or achievements expressed or implied by such forward-looking statements. We derive many of our forward-looking statements from our operating budgets and forecasts, which are based upon many detailed assumptions. While we believe that our assumptions are reasonable, it is very difficult to predict the effect of known factors, and, of course, it is impossible to anticipate all factors that could affect our actual results. In light of the significant uncertainties inherent in the forward-looking statements included herein, the inclusion of such information should not be regarded as a representation by us or any other person that the results or conditions described in such statements or our objectives and plans will be realized. Important factors could affect our results and could cause results to differ materially from those expressed in our forward-looking statements, including but not limited to the factors discussed in the section entitled “Risk Factors” in Summit Inc.’s Annual Report on Form 10-K for the fiscal year ended December 31, 2016 (the “Annual Report”), as filed with the Securities and Exchange Commission (the “SEC”), any factors discussed in the section entitled “Risk Factors” of this report and the following:

 

·

our dependence on the construction industry and the strength of the local economies in which we operate;

 

·

the cyclical nature of our business;

 

·

risks related to weather and seasonality;

 

·

risks associated with our capital-intensive business;

 

·

competition within our local markets;

 


 

·

our ability to execute on our acquisition strategy, successfully integrate acquisitions with our existing operations and retain key employees of acquired businesses;

 

·

our dependence on securing and permitting aggregate reserves in strategically located areas;

 

·

declines in public infrastructure construction and delays or reductions in governmental funding, including the funding by transportation authorities and other state agencies;

 

·

environmental, health, safety and climate change laws or governmental requirements or policies concerning zoning and land use;

 

·

conditions in the credit markets;

 

·

our ability to accurately estimate the overall risks, requirements or costs when we bid on or negotiate contracts that are ultimately awarded to us;

 

·

material costs and losses as a result of claims that our products do not meet regulatory requirements or contractual specifications;

 

·

cancellation of a significant number of contracts or our disqualification from bidding for new contracts;

 

·

special hazards related to our operations that may cause personal injury or property damage not covered by insurance;

 

·

our substantial current level of indebtedness;

 

·

our dependence on senior management and other key personnel; and

 

·

interruptions in our information technology systems and infrastructure.

 

All subsequent written and oral forward-looking statements attributable to us, or persons acting on our behalf, are expressly qualified in their entirety by these cautionary statements.

 

Any forward-looking statement that we make herein speaks only as of the date of this report. We undertake no obligation to publicly update or revise any forward-looking statement as a result of new information, future events or otherwise, except as required by law.

 

CERTAIN DEFINITIONS

 

As used in this report, unless otherwise noted or the context otherwise requires:

 

·

"Finance Corp." refers to Summit Materials Finance Corp., an indirect wholly-owned subsidiary of Summit LLC and the co-issuer of the Senior Notes;

 

·

the “Issuers” refers to Summit LLC and Finance Corp. as co-issuers of the Senior Notes but not to any of their subsidiaries;

 

·

“Harper Contracting” refers collectively to substantially all the assets of Harper Contracting, Inc., Harper Sand and Gravel, Inc., Harper Excavating, Inc., Harper Ready Mix Company, Inc. and Harper Investments, Inc.;

 

·

“Mainland” refers to Mainland Sand & Gravel ULC, which is the surviving entity from the acquisition of Rock Head Holdings Ltd., B.I.M Holdings Ltd., Carlson Ventures Ltd., Mainland Sand and Gravel Ltd. and Jamieson Quarries Ltd.; 

 

·

“AMC" refers to American Materials Company;


 

 

·

“Boxley” refers to Boxley Materials Company;

 

·

“Sierra” refers to Sierra Ready Mix, LLC;

 

·

"Oldcastle Assets" refers to the seven aggregates quarries located in central and northwest Missouri acquired from APAC-Kansas, Inc. and APAC-Missouri, Inc., subsidiaries of Oldcastle, Inc.;

 

·

“Weldon’’ refers to Weldon Real Estate, LLC;

 

·

“Rustin” refers to H.C. Rustin Corporation;

 

·

“RD Johnson” refers to R.D. Johnson Excavating Company, LLC and Asphalt Sales of Lawrence, LLC;

 

·

“Angelle Assets” refers to two cement terminal operations located in Port Allen and LaPlace, LA.;

 

·

“Midland Concrete” refers to Midland Concrete Ltd.;

 

·

“Everist Materials” refers to Everist Materials, LLC;

 

·

“Razorback” refers to Razorback Concrete Company;

 

·

“Sandidge Concrete” refers to Sandidge Manufacturing, Inc.;

 

·

“Carolina Sand” refers to Carolina Sand, LLC;

 

·

“Hanna’s Bend” refers to Hanna’s Bend Aggregate, Ltd.;

 

·

“Winvan Paving” refers to Winvan Paving Ltd.;

 

·

“Glasscock” refers to Glasscock Company, Inc. and Glasscock Logistics Company, LLC;

 

·

“Somerset” refers to Ready Mix Concrete of Somerset, Inc. and RMCS Holdings, Inc.;

 

·

“Great Southern” refers to Great Southern Ready Mix, LLC, Great Southern Stabilized, LLC and Southern Cement Slurry, LLC;

 

·

“Northwest” refers to Northwest Ready Mix, Inc. and Northwest Aggregates, Inc.;

 

·

“Georgia Stone” refers to Georgia Stone Products, LLC;

 

·

“Alan Ritchey” refers to Alan Ritchey Materials Company, L.C.;

 

·

“Columbia Silica” refers to CSS Conversion Holdco, Inc., CA Conversion Holdco, LLC, Columbia Silica Sand, Inc. and Columbia Aggregates, LLC;

 

·

“Stockman” refers to Stockman Quarry, LLC and Stockman Properties, LLC;

 

·

“LP Units” refers to the Summit Holdings’ outstanding Class A Units;

 

·

“IPO” refers to the March 2015 initial public offering of Summit Inc.; and

 

·

“EBITDA” refers to net income (loss) before interest expense, income tax expense (benefit), depreciation, depletion and amortization expense.

 

 


 

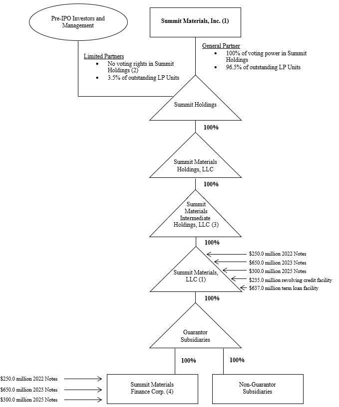
Corporate Structure

The following chart summarizes our organizational structure, equity ownership and our principal indebtedness as of September 30, 2017. This chart is provided for illustrative purposes only and does not show all of our legal entities or all obligations of such entities.

Picture 1


 


(1)

SEC registrant.

(2)

The shares of Class B Common Stock are currently held by pre-IPO investors, including certain members of management or their family trusts that directly hold LP Units.  A holder of Class B Common Stock is entitled, without regard to the number of shares of Class B Common Stock held by such holder, to a number of votes that is equal to the aggregate number of LP Units held by such holder.

(3)

Guarantor under the senior secured credit facilities, but not the Senior Notes.

(4)

Summit LLC and Finance Corp are the issuers of the Senior Notes and Summit LLC is the borrower under our senior secured credit facilities. Finance Corp. was formed solely for the purpose of serving as co-issuer or guarantor of certain indebtedness, including the Senior Notes. Finance Corp. does not and will not have operations of any kind and does not and will not have revenue or assets other than as may be incidental to its activities as a co-issuer or guarantor of certain indebtedness.

 

 


 

SUMMIT MATERIALS, INC.

SUMMIT MATERIALS, LLC

 

FORM 10-Q

 

TABLE OF CONTENTS

 

 

 

Page No.

PART I—Financial Information 

 

 

 

 

Item 1. 

Financial Statements for Summit Materials, Inc.

1

 

 

 

 

Consolidated Balance Sheets as of September 30, 2017 (unaudited) and December 31, 2016

1

 

 

 

 

Unaudited Consolidated Statements of Operations for the three and nine months ended September 30, 2017 and October 1, 2016

2

 

 

 

 

Unaudited Consolidated Statements of Comprehensive Income for the three and nine months ended September 30, 2017 and October 1, 2016

3

 

 

 

 

Unaudited Consolidated Statements of Cash Flows for the nine months ended September 30, 2017 and October 1, 2016

4

 

 

 

 

Unaudited Consolidated Statements of Changes in Stockholders Equity for the nine months ended September 30, 2017  

5

 

 

 

 

Notes to Unaudited Consolidated Financial Statements

6

 

 

 

 

Financial Statements for Summit Materials, LLC

23

 

 

 

Item 2. 

Management’s Discussion and Analysis of Financial Condition and Results of Operations

24

 

 

 

Item 3. 

Quantitative and Qualitative Disclosures About Market Risk

48

 

 

 

Item 4. 

Controls and Procedures

48

 

 

 

PART II — Other Information 

 

 

 

 

Item 1. 

Legal Proceedings

49

 

 

 

Item 1A. 

Risk Factors

49

 

 

 

Item 2. 

Unregistered Sales of Equity Securities and Use of Proceeds

49

 

 

 

Item 3. 

Defaults Upon Senior Securities

49

 

 

 

Item 4. 

Mine Safety Disclosures

49

 

 

 

Item 5. 

Other Information

49

 

 

 

Item 6. 

Exhibits

50

 

 

SIGNATURES 

51

 

 

 

 


 

PART I—FINANCIAL INFORMATION

 

ITEM 1.FINANCIAL STATEMENTS

 

SUMMIT MATERIALS, INC. AND SUBSIDIARIES

Consolidated Balance Sheets 

(In thousands, except share and per share amounts)

 

 

 

 

 

 

 

 

 

September 30,

 

December 31,

 

    

2017

    

2016

 

    

(unaudited)

    

(audited)

Assets

 

 

 

 

 

 

Current assets:

 

 

 

 

 

 

Cash and cash equivalents

 

$

287,082

 

$

143,392

Accounts receivable, net

 

 

295,491

 

 

162,377

Costs and estimated earnings in excess of billings

 

 

39,316

 

 

7,450

Inventories

 

 

181,784

 

 

157,679

Other current assets

 

 

11,669

 

 

12,800

Total current assets

 

 

815,342

 

 

483,698

Property, plant and equipment, less accumulated depreciation, depletion and amortization (September 30, 2017 - $592,086 and December 31, 2016 - $484,554)

 

 

1,620,123

 

 

1,446,452

Goodwill

 

 

1,012,771

 

 

782,212

Intangible assets, less accumulated amortization (September 30, 2017 - $6,376 and December 31, 2016 - $7,854)

 

 

16,995

 

 

17,989

Deferred tax assets, less valuation allowance (September 30, 2017 - $2,677 and December 31, 2016 - $502,839)

 

 

477,493

 

 

4,326

Other assets

 

 

50,068

 

 

46,789

Total assets

 

$

3,992,792

 

$

2,781,466

Liabilities and Stockholders’ Equity

 

 

 

 

 

 

Current liabilities:

 

 

 

 

 

 

Current portion of debt

 

$

6,500

 

$

6,500

Current portion of acquisition-related liabilities

 

 

25,153

 

 

24,162

Accounts payable

 

 

134,925

 

 

81,565

Accrued expenses

 

 

130,502

 

 

111,605

Billings in excess of costs and estimated earnings

 

 

18,043

 

 

15,456

Total current liabilities

 

 

315,123

 

 

239,288

Long-term debt

 

 

1,807,064

 

 

1,514,456

Acquisition-related liabilities

 

 

36,326

 

 

32,664

Tax receivable agreement liability

 

 

548,885

 

 

58,145

Other noncurrent liabilities

 

 

68,030

 

 

76,874

Total liabilities

 

 

2,775,428

 

 

1,921,427

Commitments and contingencies (see note 11)

 

 

 

 

 

 

Stockholders’ equity:

 

 

 

 

 

 

Class A common stock, par value $0.01 per share; 1,000,000,000 shares authorized, 108,465,688 and 96,033,222 shares issued and outstanding as of September 30, 2017 and December 31, 2016, respectively

 

 

1,085

 

 

961

Class B common stock, par value $0.01 per share; 250,000,000 shares authorized, 100 shares issued and outstanding as of September 30, 2017 and December 31, 2016

 

 

 —

 

 

 —

Additional paid-in capital

 

 

1,098,151

 

 

824,304

Accumulated earnings

 

 

95,636

 

 

19,028

Accumulated other comprehensive income (loss)

 

 

6,688

 

 

(2,249)

Stockholders’ equity

 

 

1,201,560

 

 

842,044

Noncontrolling interest in consolidated subsidiaries

 

 

1,351

 

 

1,378

Noncontrolling interest in Summit Holdings

 

 

14,453

 

 

16,617

Total stockholders’ equity

 

 

1,217,364

 

 

860,039

Total liabilities and stockholders’ equity

 

$

3,992,792

 

$

2,781,466

 

See notes to unaudited consolidated financial statements.

1


 

 

SUMMIT MATERIALS, INC. AND SUBSIDIARIES

Unaudited Consolidated Statements of Operations

(In thousands, except share and per share amounts)

 

 

 

 

 

 

 

 

 

 

 

 

 

 

 

 

Three months ended

 

Nine months ended

 

 

September 30,

 

October 1,

 

September 30,

 

October 1,

 

    

2017

    

2016

    

2017

    

2016

Revenue:

 

 

 

 

 

 

 

 

 

 

 

 

Product

 

$

465,556

 

$

386,236

 

$

1,088,299

 

$

907,679

Service

 

 

108,831

 

 

93,974

 

 

223,500

 

 

193,206

Net revenue

 

 

574,387

 

 

480,210

 

 

1,311,799

 

 

1,100,885

Delivery and subcontract revenue

 

 

59,794

 

 

49,227

 

 

130,752

 

 

102,205

Total revenue

 

 

634,181

 

 

529,437

 

 

1,442,551

 

 

1,203,090

Cost of revenue (excluding items shown separately below):

 

 

 

 

 

 

 

 

 

 

 

 

Product

 

 

277,301

 

 

224,868

 

 

677,861

 

 

559,293

Service

 

 

72,450

 

 

61,725

 

 

154,408

 

 

136,250

Net cost of revenue

 

 

349,751

 

 

286,593

 

 

832,269

 

 

695,543

Delivery and subcontract cost

 

 

59,794

 

 

49,227

 

 

130,752

 

 

102,205

Total cost of revenue

 

 

409,545

 

 

335,820

 

 

963,021

 

 

797,748

General and administrative expenses

 

 

59,175

 

 

64,096

 

 

175,729

 

 

184,956

Depreciation, depletion, amortization and accretion

 

 

48,969

 

 

39,427

 

 

133,756

 

 

109,195

Transaction costs

 

 

2,581

 

 

1,684

 

 

6,474

 

 

5,290

Operating income

 

 

113,911

 

 

88,410

 

 

163,571

 

 

105,901

Interest expense

 

 

28,921

 

 

25,273

 

 

79,876

 

 

72,467

Loss on debt financings

 

 

 —

 

 

 —

 

 

190

 

 

 —

Tax receivable agreement expense

 

 

489,215

 

 

 —

 

 

490,740

 

 

 —

Other (income) expense, net

 

 

(2,716)

 

 

722

 

 

(3,963)

 

 

1,270

(Loss) income from operations before taxes

 

 

(401,509)

 

 

62,415

 

 

(403,272)

 

 

32,164

Income tax (benefit) expense

 

 

(483,584)

 

 

1,309

 

 

(482,327)

 

 

(7,913)

Net income

 

 

82,075

 

 

61,106

 

 

79,055

 

 

40,077

Net income (loss) attributable to noncontrolling interest in subsidiaries

 

 

59

 

 

92

 

 

(27)

 

 

57

Net income attributable to Summit Holdings

 

 

2,964

 

 

16,194

 

 

2,474

 

 

2,947

Net income attributable to Summit Inc.

 

$

79,052

 

$

44,820

 

$

76,608

 

$

37,073

Income per share of Class A common stock:

 

 

 

 

 

 

 

 

 

 

 

 

Basic

 

$

0.73

 

$

0.60

 

$

0.72

 

$

0.59

Diluted

 

$

0.72

 

$

0.60

 

$

0.71

 

$

0.40

Weighted average shares of Class A common stock:

 

 

 

 

 

 

 

 

 

 

 

 

Basic

 

 

108,024,055

 

 

74,433,487

 

 

106,698,076

 

 

62,686,433

Diluted

 

 

109,303,412

 

 

74,579,797

 

 

107,327,624

 

 

101,479,150

 

See notes to unaudited consolidated financial statements.

 

2


 

SUMMIT MATERIALS, INC. AND SUBSIDIARIES

Unaudited Consolidated Statements of Comprehensive Income

(In thousands)

 

 

 

 

 

 

 

 

 

 

 

 

 

 

 

 

Three months ended

 

Nine months ended

 

 

September 30,

 

October 1,

 

September 30,

 

October 1,

 

    

2017

    

2016

    

2017

    

2016

Net income

 

$

82,075

 

$

61,106

 

$

79,055

 

$

40,077

Other comprehensive income (loss):

 

 

 

 

 

 

 

 

 

 

 

 

Postretirement liability adjustment

 

 

 —

 

 

 —

 

 

413

 

 

 —

Foreign currency translation adjustment

 

 

4,374

 

 

(1,311)

 

 

8,498

 

 

3,966

Income (loss) on cash flow hedges

 

 

212

 

 

60

 

 

384

 

 

(3,232)

Other comprehensive income (loss):

 

 

4,586

 

 

(1,251)

 

 

9,295

 

 

734

Comprehensive income

 

 

86,661

 

 

59,855

 

 

88,350

 

 

40,811

Less comprehensive income (loss) attributable to the noncontrolling interest in consolidated subsidiaries

 

 

59

 

 

92

 

 

(27)

 

 

57

Less comprehensive income attributable to Summit Holdings

 

 

3,135

 

 

15,827

 

 

2,832

 

 

3,751

Comprehensive income attributable to Summit Inc.

 

$

83,467

 

$

43,936

 

$

85,545

 

$

37,003

 

See notes to unaudited consolidated financial statements.

 

 

3


 

SUMMIT MATERIALS, INC. AND SUBSIDIARIES

Unaudited Consolidated Statements of Cash Flows

(In thousands)

 

 

 

 

 

 

 

 

 

 

Nine months ended

 

 

September 30,

 

October 1,

 

    

2017

    

2016

Cash flow from operating activities:

 

 

 

 

 

 

Net income

 

$

79,055

 

$

40,077

Adjustments to reconcile net income to net cash provided by operating activities:

 

 

 

 

 

 

Depreciation, depletion, amortization and accretion

 

 

140,634

 

 

118,026

Share-based compensation expense

 

 

14,148

 

 

46,123

Deferred income tax benefit (expense)

 

 

4,768

 

 

(8,994)

Net gain on asset disposals

 

 

(6,063)

 

 

(5,844)

Non-cash loss on debt financings

 

 

85

 

 

 —

Other

 

 

(855)

 

 

(971)

(Increase) decrease in operating assets, net of acquisitions:

 

 

 

 

 

 

Accounts receivable, net

 

 

(98,961)

 

 

(81,234)

Inventories

 

 

(12,835)

 

 

(17,072)

Costs and estimated earnings in excess of billings

 

 

(31,606)

 

 

(34,349)

Other current assets

 

 

6,043

 

 

(2,876)

Deferred tax assets, net

 

 

(488,852)

 

 

 -

Other assets

 

 

(3,141)

 

 

(217)

Increase (decrease) in operating liabilities, net of acquisitions:

 

 

 

 

 

 

Accounts payable

 

 

38,357

 

 

23,812

Accrued expenses

 

 

3,854

 

 

8,948

Billings in excess of costs and estimated earnings

 

 

2,386

 

 

2,138

Tax receivable agreement liability

 

 

490,740

 

 

 -

Other liabilities

 

 

(5,324)

 

 

(3,044)

Net cash provided by operating activities

 

 

132,433

 

 

84,523

Cash flow from investing activities:

 

 

 

 

 

 

Acquisitions, net of cash acquired

 

 

(371,479)

 

 

(331,463)

Purchases of property, plant and equipment

 

 

(147,478)

 

 

(121,945)

Proceeds from the sale of property, plant and equipment

 

 

13,290

 

 

16,222

Other

 

 

182

 

 

1,500

Net cash used for investing activities

 

 

(505,485)

 

 

(435,686)

Cash flow from financing activities:

 

 

 

 

 

 

Proceeds from equity offerings

 

 

237,600

 

 

 —

Capital issuance costs

 

 

(627)

 

 

(136)

Proceeds from debt issuances

 

 

302,000

 

 

354,000

Debt issuance costs

 

 

(5,317)

 

 

(5,675)

Payments on debt

 

 

(12,887)

 

 

(114,254)

Payments on acquisition-related liabilities

 

 

(22,616)

 

 

(28,920)

Distributions from partnership

 

 

(109)

 

 

(9,049)

Other

 

 

17,964

 

 

105

Net cash provided by financing activities

 

 

516,008

 

 

196,071

Impact of foreign currency on cash

 

 

734

 

 

330

Net increase (decrease) in cash

 

 

143,690

 

 

(154,762)

Cash and cash equivalents—beginning of period

 

 

143,392

 

 

186,405

Cash and cash equivalents—end of period

 

$

287,082

 

$

31,643

See notes to unaudited consolidated financial statements.

 

 

4


 

SUMMIT MATERIALS, INC. AND SUBSIDIARIES

Unaudited Consolidated Statements of Changes in Stockholders’ Equity

(In thousands, except share amounts)

 

 

 

 

 

 

 

 

 

 

 

 

 

 

 

 

 

 

 

 

 

 

 

 

 

 

 

 

 

 

 

 

 

 

 

 

 

Summit Materials, Inc.

 

 

 

 

 

 

 

 

 

 

 

 

 

 

 

 

 

 

 

 

 

 

 

 

 

 

 

 

 

 

 

 

 

 

 

 

 

 

 

 

 

 

Accumulated

 

 

 

 

 

 

 

 

 

 

 

 

 

 

 

 

 

 

 

 

 

 

 

Noncontrolling

 

 

 

Other

 

Class A

 

Class B

 

Additional

 

Noncontrolling

 

Total

 

 

Interest in

 

Accumulated

 

Comprehensive

 

Common Stock

 

Common Stock

 

Paid-in

 

Interest in

 

Stockholders’

 

    

Subsidiaries

    

Earnings

    

(Loss) Income

    

Shares

    

Dollars

    

Shares

    

Dollars

    

Capital

    

Summit Holdings

    

Equity

Balance — December 31, 2016

 

$

1,378

 

$

19,028

 

$

(2,249)

 

 

96,033,222

 

$

961

 

 

100

 

$

 —

 

$

824,304

 

$

16,617

 

$

860,039

 

 

 

 

 

 

 

 

 

 

 

 

 

 

 

 

 

 

 

 

 

 

 

 

 

 

 

 

 

 

 

Net (loss) income

 

 

(27)

 

 

76,608

 

 

 —

 

 

 —

 

 

 —

 

 

 —

 

 

 —

 

 

 —

 

 

2,474

 

 

79,055

Issuance of Class A Shares

 

 

 —

 

 

 —

 

 

 —

 

 

10,000,000

 

 

100

 

 

 —

 

 

 —

 

 

238,367

 

 

(1,496)

 

 

236,971

LP Unit exchanges

 

 

 —

 

 

 —

 

 

 —

 

 

1,255,266

 

 

12

 

 

 —

 

 

 —

 

 

3,379

 

 

(3,391)

 

 

 —

Other comprehensive income

 

 

 —

 

 

 —

 

 

8,937

 

 

 —

 

 

 —

 

 

 —

 

 

 —

 

 

 —

 

 

358

 

 

9,295

Share-based compensation

 

 

 —

 

 

 —

 

 

 —

 

 

 —

 

 

 —

 

 

 —

 

 

 —

 

 

14,148

 

 

 —

 

 

14,148

Distributions from partnership

 

 

 —

 

 

 —

 

 

 —

 

 

 —

 

 

 —

 

 

 —

 

 

 —

 

 

 —

 

 

(109)

 

 

(109)

Other

 

 

 —

 

 

 —

 

 

 —

 

 

1,177,200

 

 

12

 

 

 —

 

 

 —

 

 

17,953

 

 

 —

 

 

17,965

Balance — September 30, 2017

 

$

1,351

 

$

95,636

 

$

6,688

 

 

108,465,688

 

$

1,085

 

 

100

 

$

 —

 

$

1,098,151

 

$

14,453

 

$

1,217,364

 

 

 

 

 

 

 

 

 

 

 

 

 

 

 

 

 

 

 

 

 

 

 

 

 

 

 

 

 

 

 

 

See notes to unaudited consolidated financial statements.

 

 

5


 

SUMMIT MATERIALS, INC.

 

NOTES TO UNAUDITED CONSOLIDATED FINANCIAL STATEMENTS

 

(Tables in thousands, except share amounts)

 

1.SUMMARY OF ORGANIZATION AND SIGNIFICANT ACCOUNTING POLICIES

 

Summit Materials, Inc. (“Summit Inc.” and, together with its subsidiaries, the “Company”) is a vertically-integrated construction materials company. The Company is engaged in the production and sale of aggregates, cement, ready-mix concrete, asphalt paving mix and concrete products and owns and operates quarries, sand and gravel pits, two cement plants, cement distribution terminals, ready-mix concrete plants, asphalt plants and landfill sites. It is also engaged in paving and related services. The Company’s three operating and reporting segments are the West, East and Cement segments.

 

Substantially all of the Company’s products and services are produced, consumed and performed outdoors, primarily in the spring, summer and fall. Seasonal changes and other weather-related conditions can affect the production and sales volumes of its products and delivery of services. Therefore, the financial results for any interim period are typically not indicative of the results expected for the full year. Furthermore, the Company’s sales and earnings are sensitive to national, regional and local economic conditions and to cyclical changes in construction spending, among other factors.

 

On September 23, 2014, Summit Inc. was formed as a Delaware corporation to be a holding company. Its sole material asset is a controlling equity interest in Summit Materials Holdings L.P. (“Summit Holdings”). Pursuant to a reorganization into a holding company structure (the “Reorganization”) consummated in connection with Summit Inc.’s March 2015 initial public offering, Summit Inc. became a holding corporation operating and controlling all of the business and affairs of Summit Holdings and its subsidiaries and, through Summit Holdings, conducts its business.

 

Equity OfferingOn January 10, 2017, Summit Inc. raised $237.6 million, net of underwriting discounts, through the issuance of 10,000,000 shares of Class A common stock at a public offering price of $24.05 per share. Summit Inc. used these proceeds to purchase an equal number of limited partnership interests in Summit Holdings (“LP Units”) and caused Summit Holdings to use a portion of the proceeds from the offering to acquire two materials-based companies for a combined purchase price of approximately $110 million in cash, with remaining net proceeds to be used for general corporate purposes, which may include, but is not limited to, funding acquisitions, repaying indebtedness, capital expenditures and funding working capital.

 

Basis of Presentation—These unaudited consolidated financial statements were prepared in accordance with U.S. generally accepted accounting principles (“U.S. GAAP”) for interim financial information, without audit, pursuant to the rules and regulations of the Securities and Exchange Commission (“SEC”). Certain information and footnote disclosures typically included in financial statements prepared in accordance with U.S. GAAP have been condensed or omitted pursuant to such rules and regulations. These unaudited consolidated financial statements should be read in conjunction with the Company's audited consolidated financial statements and the notes thereto as of and for the year ended December 31, 2016. The Company continues to follow the accounting policies set forth in those consolidated financial statements.

 

Management believes that these consolidated interim financial statements include all adjustments, normal and recurring in nature, that are necessary to present fairly the financial position of the Company as of September 30, 2017, the results of operations for the three and nine months ended September 30, 2017 and October 1, 2016 and cash flows for the nine months ended September 30, 2017 and October 1, 2016.

 

Principles of Consolidation—The consolidated financial statements include the accounts of Summit Inc. and its majority owned subsidiaries. All intercompany balances and transactions have been eliminated. As a result of the Reorganization, Summit Holdings became a variable interest entity over which Summit Inc. has 100% voting power and control and for which Summit Inc. has the obligation to absorb losses and the right to receive benefits.

 

6


 

During 2016 and 2017, certain limited partners of Summit Holdings exchanged their LP Units for shares of Class A common stock of Summit Inc. The following table summarizes the changes in our ownership of Summit Holdings:

 

 

 

 

 

 

 

 

 

 

 

 

 

Summit Inc. Shares (Class A)

 

LP Units

 

Total

 

Summit Inc. Ownership Percentage

 

Balance — December 31, 2016

 

96,033,222

 

5,151,297

 

101,184,519

 

94.9

%

January 2017 public offering

 

10,000,000

 

 -

 

10,000,000

 

 

 

Exchanges during period

 

236,095

 

(236,095)

 

 -

 

 

 

Other equity transactions

 

134,423

 

 -

 

134,423

 

 

 

Balance — April 1, 2017

 

106,403,740

 

4,915,202

 

111,318,942

 

95.6

%

Exchanges during period

 

778,064

 

(778,064)

 

 -

 

 

 

Other equity transactions

 

310,175

 

 -

 

310,175

 

 

 

Balance — July 1, 2017

 

107,491,979

 

4,137,138

 

111,629,117

 

96.3

%

Exchanges during period

 

241,107

 

(241,107)

 

 -

 

 

 

Other equity transactions

 

732,602

 

 -

 

732,602

 

 

 

Balance — September 30, 2017

 

108,465,688

 

3,896,031

 

112,361,719

 

96.5

%

 

 

 

 

 

 

 

 

 

 

 

 

 

 

 

 

 

 

 

 

 

 

 

 

 

 

 

 

 

 

Balance — January 2, 2016 (1)

 

50,881,636

 

50,275,825

 

101,157,461

 

50.3

%

Issuance of Class A shares

 

1,038

 

 -

 

1,038

 

 

 

Balance — April 2, 2016

 

50,882,674

 

50,275,825

 

101,158,499

 

50.3

%

Exchanges during period

 

13,177,754

 

(13,177,754)

 

 -

 

 

 

Other equity transactions

 

6,250

 

 -

 

6,250

 

 

 

Balance — July 2, 2016

 

64,066,678

 

37,098,071

 

101,164,749

 

63.3

%

Exchanges during period

 

12,634,500

 

(12,634,500)

 

 -

 

 

 

Other equity transactions

 

833

 

 -

 

833

 

 

 

Balance — October 1, 2016

 

76,702,011

 

24,463,571

 

101,165,582

 

75.8

%


(1)

The January 2, 2016 balance of Summit Inc. Class A Shares of 50,881,636 is shown to reflect the retroactive application of 1,135,692 of Class A common stock issued as a stock dividend on December 28, 2016.

 

As a result of the Reorganization, Summit Inc. is Summit Holdings’ primary beneficiary and thus consolidates Summit Holdings in its consolidated financial statements with a corresponding noncontrolling interest elimination, which was 3.5% and 5.1% as of September 30, 2017 and December 31, 2016, respectively.

 

Noncontrolling interests in consolidated subsidiaries represent a 20% ownership in Ohio Valley Asphalt, LLC. The Company attributes consolidated stockholders’ equity and net income separately to the controlling and noncontrolling interests. The Company accounts for investments in entities for which it has an ownership of 20% to 50% using the equity method of accounting. In October 2017, the Company acquired the 20% of Ohio Valley Asphalt, LLC held by noncontrolling interests, making it a wholly owned subsidiary.

 

Use of Estimates—Preparation of these consolidated financial statements in conformity with U.S. GAAP requires management to make estimates and assumptions. These estimates and the underlying assumptions affect the amounts of assets and liabilities reported, disclosures about contingent assets and liabilities and reported amounts of revenue and expenses. Such estimates include the valuation of accounts receivable, inventories, valuation of deferred tax assets, goodwill, intangibles and other long-lived assets, pension and other postretirement obligations and asset retirement obligations. Estimates also include revenue earned on contracts and costs to complete contracts. Most of the Company’s paving and related services are performed under fixed unit-price contracts with state and local governmental entities. Management regularly evaluates its estimates and assumptions based on historical experience and other factors, including the current economic environment. As future events and their effects cannot be determined with precision, actual results can differ significantly from estimates made. Changes in estimates, including those resulting from continuing changes in the economic environment, are reflected in the Company’s consolidated financial statements when the change in estimate occurs.

7


 

 

Business and Credit Concentrations—The Company’s operations are conducted primarily across 23 U.S. states and in British Columbia, Canada, with the most significant revenue generated in Texas, Kansas, Utah and Missouri. The Company’s accounts receivable consist primarily of amounts due from customers within these areas. Therefore, collection of these accounts is dependent on the economic conditions in those states, as well as specific situations affecting individual customers. Credit granted within the Company’s trade areas has been granted to many customers, and management does not believe that a significant concentration of credit exists with respect to any individual customer or group of customers. No single customer accounted for more than 10% of the Company’s total revenue in the three and nine months ended September 30, 2017 and October 1, 2016.

 

Earnings per Share—The Company computes basic earnings per share attributable to stockholders by dividing income attributable to Summit Inc. by the weighted-average shares of Class A common stock outstanding. Diluted earnings per share reflects the potential dilution beyond shares for basic earnings per share that could occur if securities or other contracts to issue common stock were exercised, converted into common stock, or resulted in the issuance of common stock that would have shared in the Company’s earnings. Since the Class B common stock has no economic value, those shares are not included in the weighted-average common share amount for basic or diluted earnings per share. In addition, as the shares of Class A common stock are issued by Summit Inc., the earnings and equity interests of noncontrolling interests are not included in basic earnings per share.

 

Tax Receivable Agreement—When the Company purchases LP Units for cash or LP Units are exchanged for shares of Class A common stock, this results in increases in the Company’s share of the tax basis of the tangible and intangible assets, which increases the tax depreciation and amortization deductions that otherwise would not have been available to us. These increases in tax basis and tax depreciation and amortization deductions are expected to reduce the amount of cash taxes that we would otherwise be required to pay in the future. On March 11, 2015, we entered into a tax receivable agreement (“TRA”) with the pre-IPO owners that requires us to pay the pre-IPO owners 85% of the amount of cash savings, if any, in U.S. federal, state, and local income tax that we actually realize (or, under certain circumstances such as an early termination of the TRA, we are deemed to realize) as a result of the increases in tax basis in connection with exchanges by the pre-IPO owners described above and certain other tax benefits attributable to payments under the TRA.

On a quarterly basis, we evaluate the realizability of the deferred tax assets resulting from the exchange of LP Units for Class A common stock occurring during the period.  Our evaluation considers all sources of taxable income; all evidence, both positive and negative, is considered to determine whether, based on the weight of that evidence, a valuation allowance is needed for some portion or all of the deferred tax assets. If the deferred tax assets are determined to be realizable, we then assess whether payment of amounts under the TRA have become probable.  If so, we record a TRA liability of 85% of such deferred tax assets. In subsequent periods, we assess the realizability of all of our deferred tax assets, including the deferred tax assets subject to the TRA. Should we determine a deferred tax asset with a valuation allowance is realizable in a subsequent period, the related valuation allowance will be released and consideration of a corresponding TRA liability will be assessed. The realizability of deferred tax assets, including those subject to the TRA, is dependent upon the generation of future taxable income during the periods in which those deferred tax assets become deductible and consideration of prudent and feasible tax-planning strategies.  

The measurement of the TRA is accounted for as a contingent liability. Therefore, once we determine that a payment to the pre-IPO owners has become probable and can be estimated, the estimate of payment will be accrued.

 

Reclassification —  As of September 30, 2017, we reclassified $4.3 million from other assets to deferred tax assets, net in the December 31, 2016 consolidated balance sheet to conform to the current presentation. Further, we reclassified $58.1 million from other non-current liabilities to tax receivable agreement liability in the December 31, 2016 consolidated balance sheet to conform to the current presentation.

 

New Accounting Standards — In March 2017, the Financial Accounting Standards Board (“FASB”) issued Accounting Standards Update (“ASU”) 2017-07,  Improving the Presentation of Net Periodic Pension Cost and Net Periodic Postretirement Benefit Cost, which requires that the service cost component be reported in the same line item as employer compensation costs and that the other components of periodic pension costs be reported outside of operating income. The ASU also restricts capitalization of costs to the service cost component. The

8


 

ASU is effective for public companies for annual periods beginning after December 15, 2017. The Company early adopted this ASU as of the beginning of fiscal year 2017, on a retrospective basis; accordingly, the Company reclassified $59,000 and $219,000 from product cost of revenue to other income in the three and nine months ended October 1, 2016, respectively, and $98,000 and $252,000 from general and administrative expenses to other income in the three and nine months ended October 1, 2016, respectively, to conform to the current year presentation.

In January 2017, the FASB issued ASU 2017-04, Simplifying the Test for Goodwill Impairment,  which eliminates the two step goodwill impairment test and replaces it with a single step test.  The single step test compares the carrying amount of a reporting unit to its fair value; if the carrying amount is greater than the fair value the difference is the amount of the goodwill impairment.  Step zero is left unchanged. Therefore, entities that wish to do a qualitative assessment are still permitted to do so. The ASU is effective for SEC filers for fiscal years beginning after December 15, 2020. However, the Company early adopted this ASU as of the beginning of fiscal year 2017. The adoption of this ASU did not have a material impact on the consolidated financial statements.

In March 2016, the FASB issued ASU 2016-09, Improvements to Employee Share-Based Payment Accounting, which requires that the income tax effect of share-based awards be recognized in the income statement and allows entities to elect an accounting method to recognize forfeitures as they occur or to estimate forfeitures. The Company early adopted this ASU as of the beginning of fiscal year 2016 and made an election to recognize forfeitures as they occur. The ASU adoption was applied using a modified retrospective method by means of a $1.7 million cumulative-effect adjustment to accumulated earnings (deficit) as of the beginning of the 2016 fiscal year.

2.ACQUISITIONS

 

The Company has completed numerous acquisitions since its formation. The operations of each acquisition have been included in the Company’s consolidated results of operations since the respective closing dates of the acquisitions. The Company measures all assets acquired and liabilities assumed at their acquisition-date fair value. The following acquisitions completed in the nine months ended September 30, 2017 and in fiscal 2016 were not material individually, or when combined:

 

West segment:

 

·

On August 20, 2017, the Company acquired Alan Ritchey Materials Company, L.C. (“Alan Ritchey”), a large aggregates business servicing the Dallas-Fort Worth market.

 

·

On August 1, 2017, the Company acquired Northwest Ready Mix, Inc. and Northwest Aggregates, Inc. (“Northwest”), a ready-mix and aggregates-based business with three ready-mix plants and one sand and gravel pit, servicing the northwest region of Colorado.

 

·

On July 31, 2017, the Company acquired Great Southern Ready Mix, LLC, Great Southern Stabilized, LLC and Southern Cement Slurry, LLC (“Great Southern”), a primarily ready-mix concrete business with two plants servicing the Houston, Texas market.

 

·

On May 1, 2017, the Company acquired Winvan Paving, Ltd. (“Winvan Paving”), a paving and construction services company based in Vancouver, British Columbia.

 

·

On April 3, 2017, the Company acquired Hanna’s Bend Aggregate, Ltd. (“Hanna’s Bend”), an aggregates-based business with one sand and gravel pit servicing the Houston, Texas market. 

 

·

On January 30, 2017, the Company acquired Everist Materials, LLC (“Everist Materials”), a vertically integrated aggregates, ready-mix concrete, and paving business based in Silverthorne, Colorado, with two aggregates plants, five ready-mix plants and two asphalt plants

 

·

On October 3, 2016, the Company acquired Midland Concrete Ltd. (“Midland Concrete”), a ready-mix company with one plant servicing the Midland, Texas market.

9


 

 

·

On August 19, 2016, the Company acquired H.C. Rustin Corporation (“Rustin”), a ready-mix company with 12 ready-mix plants servicing the Southern Oklahoma market.

 

·

On April 29, 2016, the Company acquired Sierra Ready Mix, LLC (“Sierra”), a vertically integrated aggregates and ready-mix concrete business with one sand and gravel pit and two ready-mix concrete plants located in Las Vegas, Nevada.

 

East segment:

 

·

On September 6, 2017, the Company acquired CSS Conversion Holdco, Inc., CA Conversion Holdco, LLC, Columbia Silica Sand, Inc. and Columbia Aggregates, LLC (“Columbia Silica”), an aggregates business with four pits in central South Carolina.  

 

·

On August 3, 2017, the Company acquired Georgia Stone Products, LLC (“Georgia Stone”), an aggregates business with two quarries servicing northern Georgia.

 

·

On July 28, 2017, the Company acquired Ready Mix Concrete of Somerset, Inc. and RMCS Holdings, Inc. (“Somerset”), a ready-mix company with ten plants in southeast Kentucky.

 

·

On May 12, 2017, the Company acquired Glasscock Company, Inc. and Glasscock Logistics Company, LLC (“Glasscock”), a vertically integrated sand, ready-mix, recycle and trucking business based in Sumter, South Carolina.

 

·

On April 3, 2017, the Company acquired Carolina Sand, LLC (“Carolina Sand”), a sand and trucking business with four sand pits in northeastern South Carolina.

 

·

On March 17, 2017, the Company acquired Sandidge Concrete (“Sandidge”), a ready-mix concrete company with three plants servicing the Columbia, Missouri market.

 

·

On February 24, 2017, the Company acquired Razorback Concrete Company (“Razorback”), an aggregates-based business with ready-mix concrete operations in central and northeastern Arkansas. 

 

·

On August 26, 2016, the Company acquired R.D. Johnson Excavating Company, LLC and Asphalt Sales of Lawrence, LLC (“RD Johnson”), an asphalt producer and construction services company based in Lawrence, Kansas. 

 

·

On August 8, 2016, the Company acquired the assets of Weldon Real Estate, LLC (“Weldon”) and the membership interests of Honey Creek Disposal Service, LLC. (‘‘Honey Creek’’). Honey Creek is a trash collection business, which was sold immediately after acquisition. The Company retained the building assets of Weldon, where its recycling business in Kansas is operated.

 

·

On May 20, 2016, the Company acquired seven aggregates quarries in central and northwest Missouri from APAC-Kansas, Inc. and APAC-Missouri, Inc., subsidiaries of Oldcastle Materials, Inc. (“Oldcastle Assets”).

 

·

On March 18, 2016, the Company acquired Boxley Materials Company (“Boxley”), a vertically integrated company based in Roanoke, Virginia with six quarries, four ready-mix concrete plants and four asphalt plants.

 

·

On February 5, 2016, the Company acquired American Materials Company (“AMC”), an aggregates company with five sand and gravel pits servicing coastal North and South Carolina.

 

Cement segment:

 

·

On August 30, 2016, the Company acquired two river-supplied cement and fly-ash distribution terminals in Southern Louisiana.

 

10


 

The purchase price allocation, primarily the valuation of property, plant and equipment for the 2017 acquisitions, as well as the 2016 acquisitions that occurred after September 30, 2016, has not yet been finalized due to the timing of the acquisitions. The following table summarizes aggregated information regarding the fair values of the assets acquired and liabilities assumed as of the respective acquisition dates:

 

 

 

 

 

 

 

 

 

 

Nine months ended

 

Year ended

 

 

September 30,

 

December 31,

 

    

2017

    

2016

 

 

 

 

 

 

 

Financial assets (1)

 

$

31,895

 

$

22,204

Inventories

 

 

11,315

 

 

17,215

Property, plant and equipment

 

 

159,154

 

 

180,321

Intangible assets

 

 

 —

 

 

5,531

Other assets

 

 

5,321

 

 

6,757

Financial liabilities (1)

 

 

(16,422)

 

 

(20,248)

Other long-term liabilities

 

 

(17,806)

 

 

(36,074)

Net assets acquired

 

 

173,457

 

 

175,706

Goodwill

 

 

222,451

 

 

176,319

Purchase price

 

 

395,908

 

 

352,025

Acquisition related liabilities

 

 

(23,238)

 

 

(17,034)

Other

 

 

(1,191)

 

 

1,967

Net cash paid for acquisitions

 

$

371,479

 

$

336,958


(1)

In the first quarter of 2017, we reclassified $1.2 million of accounts payable overdrafts from financial assets to financial liabilities for the year ended December 31, 2016.

 

Changes in the carrying amount of goodwill, by reportable segment, from December 31, 2016 to September 30, 2017 are summarized as follows:

 

 

 

 

 

 

 

 

 

 

 

 

 

 

 

    

West

    

East

    

Cement

    

Total  

Balance, December 31, 2016

 

$

334,257

 

$

243,417

 

$

204,538

 

$

782,212

Acquisitions (1)

 

 

169,317

 

 

56,602

 

 

118

 

 

226,037

Foreign currency translation adjustments

 

 

4,522

 

 

 —

 

 

 —

 

 

4,522

Balance, September 30, 2017

 

$

508,096

 

$

300,019

 

$

204,656

 

$

1,012,771

 

 

 

 

 

 

 

 

 

 

 

 

 

Accumulated impairment losses as of September 30, 2017 and December 31, 2016

 

$

(53,264)

 

$

(14,938)

 

$

 —

 

$

(68,202)


(1)

Reflects goodwill from 2017 acquisitions and working capital adjustments from prior year acquisitions.

 

The Company’s intangible assets are primarily composed of goodwill, lease agreements and reserve rights. The assets related to lease agreements reflect the submarket royalty rates paid under agreements, primarily for extracting aggregates. The values were determined as of the respective acquisition dates by a comparison of market-royalty rates. The reserve rights relate to aggregate reserves to which the Company has the rights of ownership, but does not own the reserves. The intangible assets are amortized on a straight-line basis over the lives of the leases. The following table shows intangible assets by type and in total:

 

 

 

 

 

 

 

 

 

 

 

 

 

 

 

 

 

 

 

 

 

 

September 30, 2017

 

December 31, 2016

 

 

Gross

 

 

 

 

Net

 

Gross

 

 

 

 

Net

 

 

Carrying

 

Accumulated

 

Carrying

 

Carrying

 

Accumulated

 

Carrying

 

    

Amount

    

Amortization

    

Amount

    

Amount

    

Amortization

    

Amount

Leases

 

$

15,888

 

$

(3,963)

 

$

11,925

 

$

15,888

 

$

(3,382)

 

$

12,506

Reserve rights

 

 

6,234

 

 

(1,550)

 

 

4,684

 

 

8,706

 

 

(3,710)

 

 

4,996

Trade names

 

 

1,000

 

 

(733)

 

 

267

 

 

1,000

 

 

(658)

 

 

342

Other

 

 

249

 

 

(130)

 

 

119

 

 

249

 

 

(104)

 

 

145

Total intangible assets

 

$

23,371

 

$

(6,376)

 

$

16,995

 

$

25,843

 

$

(7,854)

 

$

17,989

 

11


 

Amortization expense totaled $0.3 million and $1.0 million for the three and nine months ended September 30, 2017, respectively, and $0.6 million and $2.1 million for the three and nine months ended October 1, 2016, respectively. The estimated amortization expense for the intangible assets for each of the five years subsequent to September 30, 2017 is as follows:

 

 

 

 

 

2017 (three months)

    

$

321

2018

 

 

1,265

2019

 

 

1,259

2020

 

 

1,176

2021

 

 

1,134

2022

 

 

1,104

Thereafter

 

 

10,736

Total

 

$

16,995

 

 

3.ACCOUNTS RECEIVABLE, NET

 

Accounts receivable, net consisted of the following as of September 30, 2017 and December 31, 2016:

 

 

 

 

 

 

 

 

 

 

September 30,

 

December 31,

 

    

2017

    

2016

Trade accounts receivable

 

$

285,062

 

$

152,845

Retention receivables

 

 

13,536

 

 

12,117

Receivables from related parties

 

 

348

 

 

721

Accounts receivable

 

 

298,946

 

 

165,683

Less: Allowance for doubtful accounts

 

 

(3,455)

 

 

(3,306)

Accounts receivable, net

 

$

295,491

 

$

162,377

 

Retention receivables are amounts earned by the Company but held by customers until paving and related service contracts and projects are near completion or fully completed. Amounts are generally billed and collected within one year.

 

4.INVENTORIES

 

Inventories consisted of the following as of September 30, 2017 and December 31, 2016:

 

 

 

 

 

 

 

 

 

    

September 30,

    

December 31,

 

    

2017

    

2016

Aggregate stockpiles

 

$

122,508

 

$

103,073

Finished goods

 

 

34,269

 

 

35,071

Work in process

 

 

7,685

 

 

6,440

Raw materials

 

 

17,322

 

 

13,095

Total

 

$

181,784

 

$

157,679

 

 

 

 

12


 

5.ACCRUED EXPENSES

 

Accrued expenses consisted of the following as of September 30, 2017 and December 31, 2016:

 

 

 

 

 

 

 

 

 

    

September 30,

    

December 31,

 

    

2017

    

2016

Interest

 

$

23,307

 

$

22,991

Payroll and benefits

 

 

32,945

 

 

30,546

Capital lease obligations

 

 

20,454

 

 

11,766

Insurance

 

 

13,863

 

 

11,966

Non-income taxes

 

 

12,366

 

 

5,491

Professional fees

 

 

2,659

 

 

2,459

Other (1)

 

 

24,908

 

 

26,386

Total

 

$

130,502

 

$

111,605


(1)

Consists primarily of subcontractor and working capital settlement accruals.

 

6.DEBT

 

Debt consisted of the following as of September 30, 2017 and December 31, 2016:

 

 

 

 

 

 

 

 

 

    

September 30,

    

December 31,

 

    

2017

    

2016

Term Loan, due 2022:

 

 

 

 

 

 

$635.4 million and $640.3 million, net of $2.2 million and $2.6 million discount at September 30, 2017 and December 31, 2016, respectively

 

$

633,165

 

$

637,658

812% Senior Notes, due 2022

 

 

250,000

 

 

250,000

618% Senior Notes, due 2023:

 

 

 

 

 

 

$650.0 million, net of $1.4 million and $1.6 million discount at September 30, 2017 and December 31, 2016, respectively

 

 

648,589

 

 

648,407

518% Senior Notes, due 2025

 

 

300,000

 

 

 —

Total

 

 

1,831,754

 

 

1,536,065

Current portion of long-term debt

 

 

6,500

 

 

6,500

Long-term debt

 

$

1,825,254

 

$

1,529,565

 

The contractual payments of long-term debt, including current maturities, for the five years subsequent to September 30, 2017, are as follows:

 

 

 

 

 

2017 (three months)

    

$

1,625

2018

 

 

4,875

2019

 

 

6,500

2020

 

 

8,125

2021

 

 

6,500

2022

 

 

857,750

Thereafter

 

 

950,000

Total

 

 

1,835,375

Less: Original issue net discount

 

 

(3,621)

Less: Capitalized loan costs

 

 

(18,190)

Total debt

 

$

1,813,564

 

Senior Notes—On June 1, 2017, Summit LLC and Summit Materials Finance Corp., an indirect wholly-owned subsidiary of Summit LLC ("Finance Corp." and with Summit LLC, the “Issuers”) issued $300.0 million of 5.125% senior notes due June 1, 2025 (the “2025 Notes”). The 2025 Notes were issued at 100.0% of their par value with proceeds of $295.4 million, net of related fees and expenses. Proceeds from the sale of the 2025 Notes are intended to be used for acquisitions and to pay fees and expenses incurred in connection with any such acquisitions and the offering, with any remaining net proceeds to be used for general corporate purposes, which may include repaying indebtedness, capital expenditures and funding working capital. The 2025 Notes were issued

13


 

under an indenture dated June 1, 2017 (as amended and supplemented, the “2017 Indenture”). The 2017 Indenture contains covenants limiting, among other things, Summit LLC and its restricted subsidiaries’ ability to incur additional indebtedness or issue certain preferred shares, pay dividends, redeem stock or make other distributions, make certain investments, sell or transfer certain assets, create liens, consolidate, merge, sell or otherwise dispose of all or substantially all of its assets, enter inter certain transactions with affiliates, and designate subsidiaries as unrestricted subsidiaries. The 2017 Indenture also contains customary events of default. Interest on the 2025 Notes is payable semi-annually on June 1 and December 1 of each year commencing on December 1, 2017.

 

On March 8, 2016, the Issuers issued $250.0 million of 8.500% senior notes due April 15, 2022 (the “2022 Notes”).  The 2022 Notes were issued at 100.0% of their par value with proceeds of $246.3 million, net of related fees and expenses. The proceeds from the sale of the 2022 Notes were used to fund the acquisition of Boxley, replenish cash used for the acquisition of AMC and pay expenses incurred in connection with these acquisitions. The 2022 Notes were issued under an indenture dated March 8, 2016, the terms of which are generally consistent with the 2017 Indenture. Interest on the 2022 Notes is payable semi-annually in arrears on April 15 and October 15 of each year. 

 

In 2015, the Issuers issued $650.0 million of 6.125% senior notes due July 2023 (the "2023 Notes” and collectively with the 2022 Notes and the 2025 Notes, the “Senior Notes”). Of the aggregate $650.0 million of 2023 Notes, $350.0 million were issued at par and $300.0 million were issued at 99.375% of par. The 2023 Notes were issued under an indenture dated July 8, 2015, the terms of which are generally consistent with the 2017 Indenture. Interest on the 2023 Notes is payable semi-annually in arrears on January 15 and July 15 of each year.

 

As of September 30, 2017 and December 31, 2016, the Company was in compliance with all financial covenants under the applicable indentures.

 

Senior Secured Credit Facilities— Summit LLC has credit facilities that provide for term loans in an aggregate amount of $650.0 million and revolving credit commitments in an aggregate amount of $235.0 million (the “Senior Secured Credit Facilities”). Under the Senior Secured Credit Facilities, required principal repayments of 0.25% of the original aggregate amount of term debt are due on the last business day of each March, June, September and December. The unpaid principal balance is due in full on the maturity date, which is July 17, 2022.

 

On January 19, 2017, Summit LLC entered into Amendment No. 1 (“Amendment No. 1”) to the credit agreement governing the Senior Secured Credit Facilities (the “Credit Agreement”), which, among other things, reduced the applicable margin in respect of then outstanding $640.3 million principal amount of term loans thereunder. All other material terms and provisions remain substantially identical to the terms and provisions in place immediately prior to the effectiveness of Amendment No. 1.

 

The revolving credit facility bears interest per annum equal to, at Summit LLC’s option, either (i) a base rate determined by reference to the highest of (a) the federal funds rate plus 0.50%, (b) the prime rate of Bank of America, N.A. and (c) LIBOR plus 1.00%, plus an applicable margin of 2.25% for base rate loans or (ii) a LIBOR rate determined by reference to Reuters prior to the interest period relevant to such borrowing adjusted for certain additional costs plus an applicable margin of 3.25% for LIBOR rate loans.

 

There were no outstanding borrowings under the revolving credit facility as of September 30, 2017 and December 31, 2016, leaving remaining borrowing capacity of $218.9 million as of September 30, 2017, which is net of $16.1 million of outstanding letters of credit. The outstanding letters of credit are renewed annually and support required bonding on construction projects and the Company’s insurance liabilities.

 

Summit LLC’s Consolidated First Lien Net Leverage Ratio, as such term is defined in the Credit Agreement, should be no greater than 4.75:1.0 as of each quarter-end. As of September 30, 2017 and December 31, 2016, Summit LLC was in compliance with all financial covenants.

 

Summit LLC’s wholly-owned domestic subsidiary companies, subject to certain exclusions and exceptions, are named as subsidiary guarantors of the Senior Notes and the Senior Secured Credit Facilities. In addition, Summit LLC has pledged substantially all of its assets as collateral, subject to certain exclusions and exceptions, for the Senior Secured Credit Facilities.

 

14


 

The following table presents the activity for the deferred financing fees for the nine months ended September 30, 2017 and October 1, 2016:

 

 

 

 

 

 

    

Deferred financing fees

Balance—December 31, 2016

 

$

18,290

Loan origination fees

 

 

5,317

Amortization

 

 

(2,945)

Write off of deferred financing fees

 

 

(45)

Balance—September 30, 2017

 

$

20,617

 

 

 

 

 

 

 

 

Balance—January 2, 2016

 

$

15,892

Loan origination fees

 

 

5,675

Amortization

 

 

(2,503)

Balance—October 1, 2016

 

$

19,064

 

Other—On January 15, 2015, the Company’s wholly-owned subsidiary in British Columbia, Canada entered into an agreement with HSBC for a (i) $6.0 million Canadian dollar (“CAD”) revolving credit commitment to be used for operating activities that bears interest per annum equal to the bank’s prime rate plus 0.20%, (ii) $0.5 million CAD revolving credit commitment to be used for capital equipment that bears interest per annum at the bank’s prime rate plus 0.90% and (iii) $0.4 million CAD revolving credit commitment to provide guarantees on behalf of that subsidiary. There were no amounts outstanding under this agreement as of September 30, 2017 or December 31, 2016.

 

7.FAIR VALUE

 

Fair Value Measurements—Certain acquisitions made by the Company require the payment of contingent amounts of purchase consideration. These payments are contingent on specified operating results being achieved in periods subsequent to the acquisition and will only be made if earn-out thresholds are achieved. Contingent consideration obligations are measured at fair value each reporting period. Any adjustments to fair value are recognized in earnings in the period identified.

 

The Company has entered into interest rate derivatives on $200.0 million of its term loan borrowings to add stability to interest expense and to manage its exposure to interest rate movements. The effective portion of changes in the fair value of derivatives designated and that qualify as cash flow hedges is recorded in accumulated other comprehensive income (loss) and will be subsequently reclassified into earnings in the period that the hedged forecasted transaction affects earnings. The fair value of contingent consideration and derivatives as of September 30, 2017 and December 31, 2016 was:

 

 

 

 

 

 

 

 

    

September 30,

    

December 31,

 

    

2017

    

2016

Current portion of acquisition-related liabilities and Accrued expenses:

 

 

 

 

 

 

Contingent consideration

 

$

927

 

$

9,288

Cash flow hedges

 

 

904

 

 

942

Acquisition-related liabilities and Other noncurrent liabilities

 

 

 

 

 

 

Contingent consideration

 

$

14,996

 

$

2,377

Cash flow hedges

 

 

1,183

 

 

1,438

 

The fair value of contingent consideration was based on unobservable, or Level 3, inputs, including projected probability-weighted cash payments and an 11.0% discount rate, which reflects a market discount rate. Changes in fair value may occur as a result of a change in actual or projected cash payments, the probability weightings applied by the Company to projected payments or a change in the discount rate. Significant increases or decreases in any of these inputs in isolation could result in a lower, or higher, fair value measurement. The fair value of the cash flow hedges are based on observable, or Level 2, inputs such as interest rates, bond yields and prices in inactive markets. There were no material valuation adjustments to contingent consideration or derivatives as of September 30, 2017 and October 1, 2016.

 

15


 

Financial Instruments—The Company’s financial instruments include debt and certain acquisition-related liabilities (deferred consideration and noncompete obligations). The carrying value and fair value of these financial instruments as of September 30, 2017 and December 31, 2016 was:

 

 

 

 

 

 

 

 

 

 

 

 

 

 

 

 

September 30, 2017

 

December 31, 2016

 

 

Fair Value

 

Carrying Value

 

Fair Value

 

Carrying Value

Level 2

    

 

 

    

 

 

    

 

 

    

 

 

Long-term debt(1)

 

$

1,913,052

 

$

1,831,754

 

$

1,586,102

 

$

1,536,065

 

 

 

 

 

 

 

 

 

 

 

 

 

Level 3

 

 

 

 

 

 

 

 

 

 

 

 

Current portion of deferred consideration and noncompete obligations(2)

 

 

24,226

 

 

24,226

 

 

14,874

 

 

14,874

Long term portion of deferred consideration and noncompete obligations(3)

 

 

21,330

 

 

21,330

 

 

30,287

 

 

30,287


(1)

$6.5 million included in current portion of debt as of September 30, 2017 and December 31, 2016.

(2)

Included in current portion of acquisition-related liabilities on the consolidated balance sheets.

(3)

Included in acquisition-related liabilities on the consolidated balance sheets.

 

The fair value of debt was determined based on observable, or Level 2, inputs, such as interest rates, bond yields and quoted prices in inactive markets. The fair values of the deferred consideration and noncompete obligations were determined based on unobservable, or Level 3, inputs, including the cash payment terms in the purchase agreements and a discount rate reflecting the Company’s credit risk. The discount rate used is generally consistent with that used when the obligations were initially recorded.

Securities with a maturity of three months or less are considered cash equivalents and the fair value of these assets approximates their carrying value.

 

8.ACCUMULATED OTHER COMPREHENSIVE INCOME (LOSS)

 

The changes in each component of accumulated other comprehensive income (loss) consisted of the following:

 

 

 

 

 

 

 

 

 

 

 

 

 

 

 

    

 

 

    

 

 

    

 

 

    

Accumulated

 

 

 

 

 

Foreign currency

 

 

 

 

other

 

 

Change in

 

translation

 

Cash flow hedge

 

comprehensive

 

 

retirement plans

 

adjustments

 

adjustments

 

income (loss)

Balance — December 31, 2016

 

$

1,450

 

$

(3,106)

 

$

(593)

 

$

(2,249)

Postretirement liability adjustment

 

 

397

 

 

 —

 

 

 —

 

 

397

Foreign currency translation adjustment

 

 

 

 

8,172

 

 

 

 

8,172

Income on cash flow hedges

 

 

 

 

 —

 

 

368

 

 

368

Balance — September 30, 2017

 

$

1,847

 

$

5,066

 

$

(225)

 

$

6,688

 

 

 

 

 

 

 

 

 

 

 

 

 

 

 

 

 

 

 

 

 

 

 

 

 

 

Balance — January 2, 2016

 

$

1,049

 

$

(3,379)

 

$

(465)

 

$

(2,795)

Foreign currency translation adjustment

 

 

 

 

1,661

 

 

 —

 

 

1,661

Loss on cash flow hedges

 

 

 —

 

 

 —

 

 

(1,731)

 

 

(1,731)

Balance — October 1, 2016

 

$

1,049

 

$

(1,718)

 

$

(2,196)

 

$

(2,865)

 

 

9.INCOME TAXES

 

Summit Inc.’s tax provision includes its proportional share of Summit Holdings’ tax attributes. Summit Holdings’ subsidiaries are primarily limited liability companies, but do include certain entities organized as C corporations and a Canadian subsidiary. The tax attributes related to the limited liability companies are passed on to Summit Holdings and then to its partners, including Summit Inc. The tax attributes associated with the C corporation and Canadian subsidiaries are fully reflected in the Company’s accounts.

 

16


 

Our income tax benefit was $483.6 million and $482.3 million in the three and nine months ended September 30, 2017, respectively. We recorded an income tax benefit in the three months ended September 30, 2017, primarily related to the release of the valuation allowance as discussed below, partially offset by an increase in deferred tax liabilities of approximately $29.6 million. Our effective income tax rate was higher in the third quarter of 2017 as compared to the same period in 2016, primarily due to the benefit associated with the release of the valuation allowance discussed below, the accrual of the TRA expense and depletion in excess of U.S. GAAP depletion recognized in the three and nine months ended September 30, 2017. During the three and nine months ended October 1, 2016, our income tax expense (benefit) was $1.3 million and $(7.9) million, respectively. The effective tax rate for Summit Inc. differs from the federal rate primarily due to (1) the release in valuation allowance, (2) tax depletion expense in excess of the expense recorded under U.S. GAAP, (3) the minority interest in the Summit Holdings partnership that is allocated outside of the Company and (4) various other items such as limitations on meals and entertainment, certain stock compensation and other costs.

 

The ultimate realization of deferred tax assets is dependent upon the generation of future taxable income during the periods in which those temporary differences become deductible, as well as consideration of tax-planning strategies we may seek to utilize any net operating loss carryforwards scheduled to expire in the near future. In assessing the realizability of deferred tax assets, including the deferred tax assets subject to the TRA described below, management determined that it was more likely than not that a portion of the deferred tax assets would not be realized as of December 31, 2016. Given the seasonality of our business, in the nine months ended September 30, 2017, the amount of cumulative income increased significantly, and represents the largest three month period for income generation in 2017. We expect to generate additional income in the fourth quarter of 2017, as well as in 2018 and for the foreseeable future that will allow us to utilize the deferred tax assets. As a result of this significant positive evidence, we determined that the deferred tax assets had become more likely than not of becoming realizable and therefore released the majority of the valuation allowance. The Company still retains a valuation allowance of $2.7 million as an offset to certain net operating loss deferred tax assets within the C corporation entities that the Company does not expect to be realized. Accordingly, we reduced the valuation allowance against our deferred tax assets by $513.2 million as of September 30, 2017.

 

Our net operating loss carryforward deferred tax assets begin to expire in 2030 and are expected to reverse before expiration. Therefore, we have not given consideration to any potential tax planning strategies as a source of future taxable income to monetize those net operating loss carryforwards. The Company will continue to monitor facts and circumstances, including our analysis of other sources of taxable income, in the reassessment of the likelihood that the tax benefit of our deferred tax assets will be realized.

 

As of September 30, 2017 and December 31, 2016, after the release of the valuation allowance referred to above, Summit Inc. had a valuation allowance of $2.7 million and $502.8 million, respectively, which relates to certain deferred tax assets in taxable entities where realization is not more likely than not.

 

Tax Receivable Agreement—The Company is party to a TRA with the holders of LP Units and certain other pre-initial public offering owners (“Investor Entities”) that provides for the payment by Summit Inc. to exchanging holders of LP Units of 85% of the benefits, if any, that Summit Inc. actually realizes (or, under certain circumstances such as an early termination of the TRA, is deemed to realize) as a result of (1) increases in the tax basis of tangible and intangible assets of Summit Holdings and (2) the utilization of certain net operating losses of the Investor Entities and certain other tax benefits related to entering into the TRA, including tax benefits attributable to payments under the TRA. As of December 31, 2016, we had a partial valuation allowance against all of our net deferred tax assets, including our net operating loss carryforwards.

 

In the nine months ended September 30, 2017, 1,255,266 LP Units were acquired by Summit Inc. in exchange for an equal number of newly-issued shares of Summit Inc.’s Class A common stock. These exchanges, which occurred prior to the date of analysis of the realizability of our deferred tax asset, resulted in net new deferred tax assets of approximately $14.7 million, and an increase in our valuation allowance for those new deferred tax assets. As a result of the analysis of the realizability of our deferred tax assets as indicated above, we reduced the valuation allowance against our deferred tax assets, including those deferred tax assets subject to the TRA. Further, we determined the TRA liability to be probable of being payable and, as such, we recorded 85% of the deferred tax assets subject to the TRA, or $489.2 million, as TRA liability. As of September 30, 2017 and December 31, 2016, we had recorded $548.9 million and $59.3 million of TRA liability of which $1.1 million was classified as accrued expenses as of December 31, 2016.

17


 

 

Tax Distributions – The holders of Summit Holdings’ LP Units, including Summit Inc., incur U.S. federal, state and local income taxes on their share of any taxable income of Summit Holdings. The limited partnership agreement of Summit Holdings provides for pro rata cash distributions (“tax distributions”) to the holders of the LP Units in an amount generally calculated to provide each holder of LP Units with sufficient cash to cover its tax liability in respect of the LP Units. In general, these tax distributions are computed based on Summit Holdings’ estimated taxable income allocated to each holder of LP Units multiplied by an assumed tax rate equal to the highest effective marginal combined U.S. federal, state and local income tax rate applicable to an individual or corporate resident in New York, New York (or a corporate resident in certain circumstances). In the nine months ended September 30, 2017 and October 1, 2016, we made tax distribution payments of $0.1 million and $25.5 million, respectively. Of the $25.5 million of tax distribution payments made in the nine months ended October 1, 2016, $9.0 million was paid to holders of LP units, and $16.5 million was paid to Summit Inc.

As of September 30, 2017 and December 31, 2016, Summit Inc. and its subsidiaries had not recognized any liabilities for uncertain tax positions. The Company records interest and penalties as a component of the income tax provision. No material interest or penalties were recognized in income tax expense during the three and nine months ended September 30, 2017 and October 1, 2016.

10.    NET EARNINGS PER SHARE

 

Basic earnings per share is computed by dividing net earnings by the weighted average common shares outstanding and diluted net earnings is computed by dividing net earnings, adjusted for changes in the earnings allocated to Summit Inc. as a result of the assumed conversion of LP Units, by the weighted-average common shares outstanding assuming dilution.

 

The following table shows the calculation of basic earnings per share:  

 

 

 

 

 

 

 

 

 

 

 

 

 

 

 

    

Three months ended

 

Nine months ended

 

 

September 30,

 

October 1,

 

September 30,

 

October 1,

 

 

2017

    

2016

    

2017

    

2016

Net income attributable to Summit Inc.

 

$

79,052

 

$

44,820

 

$

76,608

 

$

37,073

Weighted average shares of Class A stock outstanding

 

 

108,024,055

 

 

74,433,487

 

 

106,698,076

 

 

62,686,433

Basic income per share

 

$

0.73

 

$

0.60

 

$

0.72

 

$

0.59

 

 

 

 

 

 

 

 

 

 

 

 

 

Net income attributable to Summit Inc.

 

$

79,052

 

$

44,820

 

$

76,608

 

$

37,073

Add: Noncontrolling interest impact of LP Unit conversion 

 

 

 —

 

 

 —

 

 

 —

 

 

3,745

Diluted net income attributable to Summit Inc.

 

 

79,052

 

 

44,820

 

 

76,608

 

 

40,818

 

 

 

 

 

 

 

 

 

 

 

 

 

Weighted average shares of Class A stock outstanding

 

 

108,024,055

 

 

74,433,487

 

 

106,698,076

 

 

62,686,433

Add: weighted average of LP Units

 

 

 —

 

 

 —

 

 

 —

 

 

38,293,384

Add: stock options

 

 

926,613

 

 

 —

 

 

184,875

 

 

181,961

Add: warrants

 

 

39,555

 

 

17,368

 

 

42,094

 

 

11,639

Add: restricted stock units

 

 

220,531

 

 

100,876

 

 

285,088

 

 

225,786

Add: performance stock units

 

 

92,658

 

 

28,066

 

 

117,491

 

 

79,947

Weighted average dilutive shares outstanding

 

 

109,303,412

 

 

74,579,797

 

 

107,327,624

 

 

101,479,150

Diluted earnings per share

 

$

0.72

 

$

0.60

 

$

0.71

 

$

0.40

 

Excluded from the above calculations were the shares noted below as they were antidilutive:

 

 

 

 

 

 

 

 

 

 

 

 

 

 

 

 

Three months ended

 

Nine months ended

 

 

September 30,

 

October 1,

 

September 30,

 

October 1,

 

 

2017

    

2016

    

2017

    

2016

Antidilutive shares:

 

 

 

 

 

 

 

 

 

 

 

 

LP Units

 

 

4,039,020

 

 

26,731,747

 

 

4,560,976

 

 

 —

Time-vesting stock options

 

 

 —

 

 

5,017,664

 

 

 —

 

 

 —

 

 

 

18


 

11.    COMMITMENTS AND CONTINGENCIES

 

The Company is party to certain legal actions arising from the ordinary course of business activities. Accruals are recorded when the outcome is probable and can be reasonably estimated. While the ultimate results of claims and litigation cannot be predicted with certainty, management expects that the ultimate resolution of all pending or threatened claims and litigation will not have a material effect on the Company’s consolidated results of operations, financial position or liquidity. The Company records legal fees as incurred.

 

Litigation and Claims—The Company is obligated under an indemnification agreement entered into with the sellers of Harper Contracting, Inc., Harper Sand and Gravel, Inc., Harper Excavating, Inc., Harper Ready Mix Company, Inc. and Harper Investments, Inc. for the sellers’ ownership interests in a joint venture agreement. The Company has the rights to any benefits under the joint venture as well as the assumption of any obligations, but does not own equity interests in the joint venture. The joint venture incurred significant losses on a highway project in Utah, which resulted in requests for funding from the joint venture partners and ultimately from the Company. Through September 30, 2017, the Company has funded $12.3 million. In the third quarter of 2017, the Company settled its remaining obligations under this agreement for $3.5 million, which was $0.8 million less than amounts previously accrued under the agreement.

 

Environmental Remediation and Site Restoration —The Company’s operations are subject to and affected by federal, state, provincial and local laws and regulations relating to the environment, health and safety and other regulatory matters. These operations require environmental operating permits, which are subject to modification, renewal and revocation. The Company regularly monitors and reviews its operations, procedures and policies for compliance with these laws and regulations. Despite these compliance efforts, risk of environmental liability is inherent in the operation of the Company’s business, as it is with other companies engaged in similar businesses and there can be no assurance that environmental liabilities or noncompliance will not have a material adverse effect on the Company’s consolidated financial condition, results of operations or liquidity.

 

The Company has asset retirement obligations arising from regulatory and contractual requirements to perform reclamation activities at the time certain quarries and landfills are closed. As of September 30, 2017 and December 31, 2016, $21.1 million and $18.8 million, respectively, were included in other noncurrent liabilities on the consolidated balance sheets and $6.2 million and $5.1 million, respectively, were included in accrued expenses for future reclamation costs. The total undiscounted anticipated costs for site reclamation as of September 30, 2017 and December 31, 2016 were $72.5 million and $63.6 million, respectively.

 

Other—The Company is obligated under various firm purchase commitments for certain raw materials and services that are in the ordinary course of business. Management does not expect any significant changes in the market value of these goods and services during the commitment period that would have a material adverse effect on the financial condition, results of operations, and cash flows of the Company. The terms of the purchase commitments generally approximate one year.

 

12.    SUPPLEMENTAL CASH FLOW INFORMATION

 

Supplemental cash flow information is as follows:

 

 

 

 

 

 

 

 

 

 

Nine months ended

 

 

September 30,

 

October 1,

 

    

2017

    

2016

Cash payments:

 

 

 

 

 

 

Interest

 

$

71,117

 

$

62,438

Income taxes

 

 

1,841

 

 

1,536

Non cash financing activities:

 

 

 

 

 

 

Exchange of LP units to shares of Class A common stock

 

 

34,831

 

 

525,711

 

 

 

 

19


 

13.    SEGMENT INFORMATION

 

The Company has three operating segments: West; East; and Cement, which are its reporting segments. These segments are consistent with the Company’s management reporting structure.

 

The operating results of each segment are regularly reviewed and evaluated by the Chief Executive Officer, the Company’s Chief Operating Decision Maker (“CODM”). The CODM primarily evaluates the performance of its segments and allocates resources to them based on a segment profit metric that we call Adjusted EBITDA, which is computed as earnings from continuing operations before interest, taxes, depreciation, depletion, amortization, accretion, share-based compensation, and transaction costs, as well as various other non-recurring, non-cash amounts.

 

The West and East segments are engaged in various activities including quarry mining, aggregate production and contracting. The Cement segment is engaged in the production of Portland cement. Assets employed by each segment include assets directly identified with those operations. Corporate assets consist primarily of cash, property, plant and equipment for corporate operations and other assets not directly identifiable with a reportable business segment. The accounting policies applicable to each segment are consistent with those used in the consolidated financial statements.

 

The following tables display selected financial data for the Company’s reportable business segments as of September 30, 2017 and December 31, 2016 and for the three and nine months ended September 30, 2017 and October 1, 2016:

 

 

 

 

 

 

 

 

 

 

 

 

 

 

 

    

Three months ended

 

Nine months ended

 

 

September 30,

 

October 1,

 

September 30,

 

October 1,

 

 

2017

    

2016

    

2017

    

2016

Revenue*:

 

 

 

 

 

 

 

 

 

 

 

 

West

 

$

327,917

 

$

264,874

 

$

746,991

 

$

614,868

East

 

 

204,990

 

 

175,000

 

 

466,222

 

 

385,054

Cement

 

 

101,274

 

 

89,563

 

 

229,338

 

 

203,168

Total revenue

 

$

634,181

 

$

529,437

 

$

1,442,551

 

$

1,203,090


*Intercompany sales are immaterial and the presentation above only reflects sales to external customers.

 

 

 

 

 

 

 

 

 

 

 

 

 

 

 

    

Three months ended

 

Nine months ended

 

 

September 30,

 

October 1,

 

September 30,

 

October 1,

 

 

2017

    

2016

    

2017

    

2016

Revenue by product*:

 

 

 

 

 

 

 

 

 

 

 

 

Aggregates

 

$

90,594

 

$

78,274

 

$

236,437

 

$

201,217

Cement

 

 

94,915

 

 

81,154

 

 

213,243

 

 

179,658

Ready-mix concrete

 

 

139,934

 

 

111,141

 

 

361,824

 

 

288,607

Asphalt

 

 

115,917

 

 

93,551

 

 

218,934

 

 

182,185

Paving and related services

 

 

136,445

 

 

113,648

 

 

270,449

 

 

219,282

Other

 

 

56,376

 

 

51,669

 

 

141,664

 

 

132,141

Total revenue

 

$

634,181

 

$

529,437

 

$

1,442,551

 

$

1,203,090


*Revenue from the liquid asphalt terminals is included in asphalt revenue.

 

20


 

 

 

 

 

 

 

 

 

 

 

 

 

 

 

    

Three months ended

 

Nine months ended

 

 

September 30,

 

October 1,

 

September 30,

 

October 1,

 

 

2017

    

2016

    

2017

    

2016

Adjusted EBITDA:

 

 

 

 

 

 

 

 

 

 

 

 

West

 

$

76,637

 

$

63,683

 

$

152,856

 

$

127,547

East

 

 

56,397

 

 

51,558

 

 

99,511

 

 

90,405

Cement

 

 

46,860

 

 

40,264

 

 

93,328

 

 

78,828

Corporate and other

 

 

(7,193)

 

 

(9,314)

 

 

(24,129)

 

 

(27,448)

Total Adjusted EBITDA

 

 

172,701

 

 

146,191

 

 

321,566

 

 

269,332

Interest expense

 

 

28,921

 

 

25,273

 

 

79,876

 

 

72,467

Depreciation, depletion and amortization

 

 

48,483

 

 

39,055

 

 

132,374

 

 

107,993

Accretion

 

 

486

 

 

372

 

 

1,382

 

 

1,202

IPO/ Legacy equity modification costs

 

 

 —

 

 

12,506

 

 

 —

 

 

37,257

Loss on debt financings

 

 

 —

 

 

 —

 

 

190

 

 

 —

Tax receivable agreement expense

 

 

489,215

 

 

 —

 

 

490,740

 

 

 —

Transaction costs

 

 

2,581

 

 

1,684

 

 

6,474

 

 

5,290

Non-cash compensation

 

 

4,724

 

 

3,801

 

 

14,148

 

 

8,866

Other

 

 

(200)

 

 

1,085

 

 

(346)

 

 

4,093

Income (loss) from continuing operations before taxes

 

$

(401,509)

 

$

62,415

 

$

(403,272)

 

$

32,164

 

 

 

 

 

 

 

 

 

    

Nine months ended

 

 

September 30,

 

October 1,

 

 

2017

    

2016

Purchases of property, plant and equipment

 

 

 

 

 

 

West

 

$

64,257

 

$

64,350

East

 

 

52,920

 

 

37,143

Cement

 

 

25,306

 

 

16,683

Total reportable segments

 

 

142,483

 

 

118,176

Corporate and other

 

 

4,995

 

 

3,769

Total purchases of property, plant and equipment

 

$

147,478

 

$

121,945

 

 

 

 

 

 

 

 

 

 

 

 

 

 

 

    

Three months ended

 

Nine months ended

 

 

September 30,

 

October 1,

 

September 30,

 

October 1,

 

 

2017

    

2016

    

2017

    

2016

Depreciation, depletion, amortization and accretion:

 

 

 

 

 

 

 

 

 

 

 

 

West

 

$

18,907

 

$

16,492

 

$

51,989

 

$

48,714

East

 

 

17,628

 

 

14,744

 

 

49,939

 

 

37,485

Cement

 

 

11,815

 

 

7,619

 

 

29,888

 

 

21,147

Total reportable segments

 

 

48,350

 

 

38,855

 

 

131,816

 

 

107,346

Corporate and other

 

 

619

 

 

572

 

 

1,940

 

 

1,849

Total depreciation, depletion, amortization and accretion

 

$

48,969

 

$

39,427

 

$

133,756

 

$

109,195

 

 

 

 

 

 

 

 

 

    

September 30,

    

December 31,

 

 

2017

 

2016

Total assets:

 

 

 

 

 

 

West

 

$

1,271,602

 

$

902,763

East

 

 

1,070,346

 

 

870,613

Cement

 

 

890,013

 

 

868,440

Total reportable segments

 

 

3,231,961

 

 

2,641,816

Corporate and other

 

 

760,831

 

 

139,650

Total

 

$

3,992,792

 

$

2,781,466

 

 

21


 

14.    RELATED PARTY TRANSACTIONS

 

Blackstone Advisory Partners L.P., an affiliate of Blackstone Management Partners L.L.C., served as an initial purchaser of $18.8 million of the 2022 Notes issued in March 2016, and received compensation in connection therewith.

 

22


 

SUMMIT MATERIALS, LLC

 

UNAUDITED CONSOLIDATED FINANCIAL STATEMENTS

 

The unaudited consolidated financial statements and notes thereto for Summit Materials, LLC and subsidiaries are included as Exhibit 99.1 to this Quarterly Report on Form 10-Q and are incorporated by reference herein.

 

23


 

ITEM 2. MANAGEMENT’S DISCUSSION AND ANALYSIS OF FINANCIAL CONDITION AND RESULTS OF OPERATIONS

 

This Management’s Discussion and Analysis of Financial Condition and Results of Operations is intended to assist in understanding and assessing the trends and significant changes in our results of operations and financial condition. Historical results may not be indicative of future performance. Forward-looking statements reflect our current views about future events, are based on assumptions and are subject to known and unknown risks and uncertainties that could cause actual results to differ materially from those contemplated by these statements. Factors that may cause differences between actual results and those contemplated by forward-looking statements include, but are not limited to, those discussed in the section entitled “Risk Factors” in the Annual Report and any factors discussed in the sections entitled “Cautionary Note Regarding Forward-Looking Statements” and “Risk Factors” of this report. This Management’s Discussion and Analysis of Financial Condition and Results of Operations should be read in conjunction with our consolidated interim financial statements and the related notes and other information included in this report.

 

Overview

 

We are one of the fastest growing construction materials companies in the United States. Our materials include aggregates, which we supply across the United States, and in British Columbia, Canada, and cement, which we supply along the Mississippi River from Minneapolis to New Orleans. Within our markets, we offer customers a single-source provider for construction materials and related downstream products through our vertical integration. In addition to supplying aggregates to customers, we use a portion of our materials internally to produce ready-mix concrete and asphalt paving mix, which may be sold externally or used in our paving and related services businesses. Our vertically-integrated business model creates opportunities to increase aggregates sales, optimize margin at each stage of production and provide customers with efficiency gains, convenience and reliability, which we believe provides us a competitive advantage in the markets we serve.

 

We have completed 61 acquisitions, which are organized into 12 operating companies that make up our three distinct operating segments—West, East and Cement—spanning 22 U.S. states and British Columbia, Canada and 43 metropolitan statistical areas. Our highly experienced management team, led by our President and Chief Executive Officer, Thomas Hill, a 35-year industry veteran, has successfully enhanced the operations of acquired companies by focusing on scale advantages, cost efficiencies and price optimization to improve profitability and cash flow.

 

As of September 30, 2017, we had 3.3 billion tons of proven and probable aggregates reserves serving our aggregates and cement businesses and operated over 400 sites and plants, to which we believe we have adequate road, barge and/or railroad access.

 

24


 

We operate in 23 U.S. states and British Columbia, Canada and currently have assets in 22 U.S. states and in British Columbia, Canada. We have three operating segments: West, East and Cement, which are also our reporting segments. The map below illustrates our geographic footprint:

 

Picture 3

 

Business Trends and Conditions

 

The U.S. construction materials industry is composed of four primary sectors: aggregates; cement; ready-mix concrete; and asphalt paving mix. Each of these materials is widely used in most forms of construction activity. Participants in these sectors typically range from small, privately-held companies focused on a single material, product or market to multinational corporations that offer a wide array of construction materials and services. Competition is constrained in part by the distance materials can be transported efficiently, resulting in predominantly local or regional operations. Due to the lack of product differentiation, competition for all of our products is predominantly based on price and, to a lesser extent, quality of products and service. As a result, the prices we charge our customers are not likely to be materially different from the prices charged by other producers in the same markets. Accordingly, our profitability is generally dependent on the level of demand for our products in the local and regional markets and our ability to control operating costs.

 

Our revenue is derived from multiple end-use markets including public infrastructure construction and private residential and nonresidential construction. Public infrastructure includes spending by federal, state, provincial and local governments for roads, highways, bridges, airports and other infrastructure projects. Public infrastructure projects have historically been a relatively stable portion of state and federal budgets. Residential and nonresidential construction

25


 

consists of new construction and repair and remodel markets. Any economic stagnation or decline, which could vary by local region and market, could affect our results of operations. Our sales and earnings are sensitive to national, regional and local economic conditions and particularly to cyclical changes in construction spending, especially in the private sector. From a macroeconomic view, we see positive indicators for the construction sector, including upward trends in highway obligations, housing starts and construction employment. All of these factors should result in increased construction activity in the private sector. However, construction activity is not consistent across the United States. Certain of our markets are showing greater, more rapid signs of recovery.

 

Transportation infrastructure projects, driven by both federal and state funding programs, represent a significant share of the U.S. construction materials market. Federal funds are allocated to the states, which are required to match a portion of the federal funds they receive. Federal highway spending uses funds predominantly from the Federal Highway Trust Fund, which derives its revenue from taxes on diesel fuel, gasoline and other user fees. The dependability of federal funding allows the state departments of transportation to plan for their long term highway construction and maintenance needs. Funding for the existing federal transportation program extends through 2020. With the nation’s infrastructure aging, there is increased demand by states and municipalities for long-term federal funding to support both the construction of new roads, highways and bridges in addition to the maintaining the existing infrastructure. The U.S. President and his administration have called for, among other things, an infrastructure stimulus plan. However, there is currently a lack of clarity around both the timing and details of any such infrastructure plan and the impact, if any, it or other proposed changes in law and regulations may have on our business.

 

In addition to federal funding, state, county and local agencies provide highway construction and maintenance funding. Each of our four largest states by revenue (Texas, Kansas, Utah and Missouri, which represented approximately 25%, 14%, 12% and 12%, respectively, of our total revenue in 2016) have funds whose revenue sources have certain constitutional protections that limit spending to transportation projects:

 

·

Texas’ Unified Transportation Program plans for $70 billon to fund transportation projects from 2017 – 2026.

 

o

In November 2014, Texas voters approved a ballot measure known as Proposition 1, which authorized a portion of the severance taxes on oil and natural gas to be redirected to the State Highway Fund each year.

 

o

In November 2015, voters approved the ballot measure known as Proposition 7, authorizing a constitutional amendment for transportation funding. The amendment dedicates a portion of the state’s general sales and use taxes and motor vehicle sales and rental taxes to the State Highway Fund for use on non-tolled projects. Beginning in September 2017 (fiscal year 2018), if general state sales and use tax revenue exceeds $28 billion in a fiscal year, the next $2.5 billion will be directed to the State Highway Fund. Additionally, beginning in September 2019 (fiscal year 2020), if state motor vehicle sales and rental tax revenue exceeds $5 billion in a fiscal year, 35% of the amount above $5 billion will be directed to the State Highway Fund.

 

·

Kansas has a 10‑year $8.2 billion highway bill that was passed in May 2010. In June 2017, a bi-partisan coalition of Kansas legislators voted to raise $1.2 billion in revenue by raising personal income taxes and other exemptions, reversing austerity measures put into place five years ago by the Kansas governor.  We anticipate additional funding will be made available to the Kansas Department of Transportation over the next 12-24 months as a result of this legislative action.

 

·

Utah’s transportation investment fund has $2.3 billion programmed for 2017 – 2022. In early 2017, Utah’s governor signed into law a measure to allow the state to issue up to $1 billion in highway general obligation bonds to accelerate funding for a number of projects that the Utah Transportation Commission has already approved. 

 

·

Missouri’s Statewide Transportation Improved Program for 2017 – 2021 states that $4.0 billion is available for awards for highway and bridge construction. 

 

Use and consumption of our products fluctuate due to seasonality. Nearly all of the products used by us, and by our customers, in the private construction and public infrastructure industries are used outdoors. Our highway operations and production and distribution facilities are also located outdoors. Therefore, seasonal changes and other weather-

26


 

related conditions, in particular extended rainy and cold weather in the spring and fall and major weather events, such as hurricanes, tornadoes, tropical storms and heavy snows, can adversely affect our business and operations through a decline in both the use of our products and demand for our services. In addition, construction materials production and shipment levels follow activity in the construction industry, which typically occurs in the spring, summer and fall. Warmer and drier weather during the second and third quarters of our fiscal year typically result in higher activity and revenue levels during those quarters. As a result of Hurricane Harvey, our business operations in the Houston area were temporarily interrupted during the third quarter of 2017. We expect our volumes in the Houston area to return to normal levels in the future.

 

We are subject to commodity price risk with respect to price changes in liquid asphalt and energy, including fossil fuels and electricity for aggregates, cement, ready-mix concrete and asphalt paving mix production, natural gas for hot mix asphalt production and diesel fuel for distribution vehicles and production related mobile equipment. Liquid asphalt escalator provisions in most of our private and commercial contracts limit our exposure to price fluctuations in this commodity. We often obtain similar escalators on public infrastructure contracts. In addition, we enter into various firm purchase commitments, with terms generally less than one year, for certain raw materials.

 

Backlog

 

Our products are generally delivered upon receipt of orders or requests from customers, or shortly thereafter. Accordingly, the backlog associated with product sales is converted into revenue within a relatively short period of time. Inventory for products is generally maintained in sufficient quantities to meet rapid delivery requirements of customers. Therefore, a period over period increase or decrease of backlog does not necessarily result in an improvement or a deterioration of our business. Our backlog includes only those products and projects for which we have obtained a purchase order or a signed contract with the customer and does not include products purchased and sold or services awarded and provided within the period. Subject to applicable contract terms, substantially all contracts in our backlog may be cancelled or modified by our customers. Historically, we have not been materially adversely affected by contract cancellations or modifications.

 

As a vertically-integrated business, approximately 25% of aggregates sold were used internally in our ready-mix concrete and asphalt paving mixes and approximately 72% of the asphalt paving mix were laid by our paving crews during the nine months ended September 30, 2017. Our backlog as of September 30, 2017, was 12.6 million tons of aggregates, 1.2 million cubic yards of ready-mix concrete, 2.4 million tons of asphalt and $350.9 million of construction services, which includes the value of the aggregate and asphalt tons and ready-mix concrete cubic yards that are expected to be sourced internally.

 

Financial Highlights

 

The principal factors in evaluating our financial condition and operating results for the three and nine months ended September 30, 2017 as compared to October 1, 2016, are:

 

·

Net revenue increased $94.2 million and $210.9 million in the three and nine months ended September 30, 2017, respectively, as a result of pricing and volume increases across our product lines, which includes contributions from our acquisitions.

 

·

Our operating income increased $25.5 million and $57.7 million in the three and nine months ended September 30, 2017, respectively, primarily due to increases in net revenue from acquisitions, and to a lesser extent, organic growth, partially offset by increases in the related costs of revenue. Our general and administrative expenses for the three and nine month period ended September 30, 2017 are lower than the comparable periods in 2016. Excluding the $24.8 million of pre-IPO/legacy equity modification expenses in the nine month period October 1, 2016, our general and administrative expenses are essentially flat as a percentage of net revenue.

 

·

In June 2017, we issued $300.0 million of 5.125% senior notes due June 1, 2025 (the “2025 Notes”), resulting in proceeds of $295.4 million, net of related fees and expenses.

 

·

In January 2017, we raised $237.6 million, net of underwriting discounts, through the issuance of 10,000,000 shares of Class A common stock at a public offering price of $24.05 per share.

27


 

 

·

During the third quarter of 2017, we reduced the valuation allowance against our deferred tax assets by $513.2 million, resulting in the recordation of a deferred income tax benefit of $513.2 million. Further, as those deferred tax assets were also subject to our TRA, we recorded TRA expense of $489.2 million in the third quarter of 2017 as well. 

 

Acquisitions

 

In addition to our organic growth, we continued to grow our business through acquisitions, completing the following transactions in 2017 and 2016:

 

·

On October 6, 2017, we acquired Stockman, a limestone quarry located in Jefferson City, Missouri.

 

·

On September 6, 2017, we acquired Columbia Silica, an aggregates business with four pits in central South Carolina.

 

·

On August 20, 2017, we acquired Alan Ritchey, a large aggregates business servicing the Dallas-Fort Worth market.

 

·

On August 3, 2017, we acquired Georgia Stone, an aggregates business with two quarries servicing northern Georgia.

 

·

On August 1, 2017, we acquired Northwest, a ready-mix and aggregates-based business with three ready-mix plants and one sand and gravel pit, servicing the northwest region of Colorado.

 

·

On July 31, 2017, we acquired Great Southern, a ready-mix company with two plants servicing Houston, Texas.

 

·

On July 28, 2017, we acquired Somerset, a ready-mix company with ten plants in southeast Kentucky.

 

·

On May 12, 2017, we acquired Glasscock, a vertically integrated sand, ready-mix, recycle and trucking business based in Sumter, South Carolina.

 

·

On May 1, 2017, we acquired Winvan Paving, a paving and construction services company based in Vancouver, British Columbia.

 

·

On April 3, 2017, we acquired Carolina Sand, a sand and trucking business with four sand pits in northeastern South Carolina.

 

·

On April 3, 2017, we acquired Hanna’s Bend, an aggregates-based business with one sand and gravel pit servicing the Houston, Texas market.

 

·

On March 17, 2017, we acquired Sandidge Concrete, a ready-mix company with three plants servicing the Columbia, Missouri market.

 

·

On February 24, 2017, we acquired Razorback, an aggregates-based business with one of the larger ready-mix concrete operations in central and northeastern Arkansas.

 

·

On January 30, 2017, we acquired Everist Materials, a vertically integrated aggregates, ready-mix concrete, and paving business based in Silverthorne, Colorado, with two aggregates plants, five ready-mix plants and two asphalt plants.

 

·

On October 3, 2016, we acquired Midland Concrete, a ready-mix company with one plant servicing the Midland, Texas market.

 

28


 

·

On August 30, 2016, we acquired the Angelle Assets, including two Mississippi River cement distribution terminals in Southern Louisiana.

 

·

On August 26, 2016, we acquired RD Johnson, a large excavating business and asphalt operation based in Lawrence, Kansas.

 

·

On August 19, 2016, we acquired Rustin, a ready-mix company with 12 ready-mix plants servicing the southeast Oklahoma market.

 

·

On August 8, 2016, we acquired the assets of Weldon and the membership interests of Honey Creek Disposal Service, LLC. (‘‘Honey Creek’’). Honey Creek is a trash collection business, which we sold immediately after acquisition. We retained the building from Weldon, where our recycling business in Kansas is operated.

 

·

On May 20, 2016, we acquired the Oldcastle Assets, seven aggregates quarries in central and northwest Missouri.

 

·

On April 29, 2016, we acquired Sierra, a vertically integrated aggregates and ready-mix concrete business with one sand and gravel pit and two ready-mix concrete plants located in Las Vegas, Nevada.

 

·

On March 18, 2016, we acquired Boxley, a vertically integrated company based in Roanoke, Virginia with six quarries, four ready-mix concrete plants and four asphalt plants.

 

·

On February 5, 2016, we acquired AMC, an aggregates company with five sand and gravel pits servicing coastal North and South Carolina.

 

Results of Operations

 

The following discussion of our results of operations is focused on the key financial measures we use to evaluate the performance of our business from both a consolidated and operating segment perspective. Operating income and margins are discussed in terms of changes in volume, pricing and mix of revenue source (i.e., type of product sales or service revenue). We focus on operating margin, which we define as operating income as a percentage of net revenue, as a key metric when assessing the performance of the business, as we believe that analyzing changes in costs in relation to changes in revenue provides more meaningful insight into the results of operations than examining costs in isolation.

 

Operating income (loss) reflects our profit from continuing operations after taking into consideration cost of revenue, general and administrative expenses, depreciation, depletion, amortization and accretion and transaction costs. Cost of revenue generally increases ratably with revenue, as labor, transportation costs and subcontractor costs are recorded in cost of revenue. General and administrative expenses as a percentage of revenue vary throughout the year due to the seasonality of our business. As a result of our revenue growth occurring primarily through acquisitions, general and administrative expenses and depreciation, depletion, amortization and accretion have historically grown ratably with revenue. However, as volumes increase, we expect these costs, as a percentage of revenue, to decrease. Our transaction costs fluctuate with the number and size of acquisitions completed each year.

 

29


 

The table below includes revenue and operating income (loss) by segment for the three and nine months ended September 30, 2017 and October 1, 2016.

 

 

 

 

 

 

 

 

 

 

 

 

 

 

 

 

 

 

 

 

 

 

 

 

 

 

 

 

Three months ended

 

Nine months ended

 

 

September 30, 2017

 

October 1, 2016

 

September 30, 2017

 

October 1, 2016

 

    

 

    

Operating

    

 

    

Operating

    

 

    

Operating

    

 

    

Operating

($ in thousands)

 

Revenue

 

income (loss)

 

Revenue

 

income (loss)

 

Revenue

 

income (loss)

 

Revenue

 

income (loss)

West

 

$

327,917

 

$

57,549

 

$

264,874

 

$

47,012

 

$

746,991

 

$

100,169

 

$

614,868

 

$

78,360

East

 

 

204,990

 

 

36,902

 

 

175,000

 

 

35,067

 

 

466,222

 

 

46,514

 

 

385,054

 

 

49,899

Cement

 

 

101,274

 

 

35,091

 

 

89,563

 

 

32,779

 

 

229,338

 

 

63,546

 

 

203,168

 

 

57,093

Corporate (1)

 

 

 —

 

 

(15,631)

 

 

 —

 

 

(26,448)

 

 

 —

 

 

(46,658)

 

 

 

 

(79,451)

Total

 

$

634,181

 

$

113,911

 

$

529,437

 

$

88,410

 

$

1,442,551

 

$

163,571

 

$

1,203,090

 

$

105,901


(1)

Corporate results primarily consist of compensation and office expenses for employees included in the Company's headquarters.

 

Consolidated Results of Operations

 

The table below sets forth our consolidated results of operations for the three and nine months ended September 30, 2017 and October 1, 2016.

 

 

 

 

 

 

 

 

 

 

 

 

 

 

 

    

Three months ended

 

Nine months ended

 

 

September 30,

 

October 1,

 

September 30,

 

October 1,

 

    

2017

    

2016

    

2017

    

2016

(in thousands)

 

 

 

 

 

 

 

 

 

 

 

 

Net revenue

 

$

574,387

 

$

480,210

 

$

1,311,799

 

$

1,100,885

Delivery and subcontract revenue

 

 

59,794

 

 

49,227

 

 

130,752

 

 

102,205

Total revenue

 

 

634,181

 

 

529,437

 

 

1,442,551

 

 

1,203,090

Cost of revenue (excluding items shown separately below)

 

 

409,545

 

 

335,820

 

 

963,021

 

 

797,748

General and administrative expenses

 

 

59,175

 

 

64,096

 

 

175,729

 

 

184,956

Depreciation, depletion, amortization and accretion

 

 

48,969

 

 

39,427

 

 

133,756

 

 

109,195

Transaction costs

 

 

2,581

 

 

1,684

 

 

6,474

 

 

5,290

Operating income

 

 

113,911

 

 

88,410

 

 

163,571

 

 

105,901

Interest expense (1)

 

 

28,921

 

 

25,273

 

 

79,876

 

 

72,467

Loss on debt financings

 

 

 —

 

 

 —

 

 

190

 

 

 —

Tax receivable agreement expense (1)

 

 

489,215

 

 

 —

 

 

490,740

 

 

 —

Other (income) expense, net

 

 

(2,716)

 

 

722

 

 

(3,963)

 

 

1,270

(Loss) income from operations before taxes (1)

 

 

(401,509)

 

 

62,415

 

 

(403,272)

 

 

32,164

Income tax (benefit) expense

 

 

(483,584)

 

 

1,309

 

 

(482,327)

 

 

(7,913)

Net income (1)

 

$

82,075

 

$

61,106

 

$

79,055

 

$

40,077


(1)

The statement of operations above is based on the financial results of Summit Inc. and its subsidiaries. The statement of operations of Summit LLC and its subsidiaries differs from Summit Inc. in that Summit LLC has $0.2 million and $0.7 million less interest expense than Summit Inc., in the three and nine months ended September 30, 2017, respectively. The additional interest expense for Summit Inc. is associated with a deferred consideration obligation of Summit Holdings, which is excluded from Summit LLC’s consolidated interest expense.

 

30


 

Three and nine months ended September 30, 2017 compared to the three and nine months ended October 1, 2016

 

 

 

 

 

 

 

 

 

 

 

 

 

 

 

 

 

 

 

 

 

 

 

 

 

 

 

 

Three months ended

 

 

 

 

 

 

 

Nine months ended

 

 

 

 

 

 

 

 

September 30,

 

October 1,

 

 

 

 

 

 

 

September 30,

 

October 1,

 

 

 

 

 

 

($ in thousands)

    

2017

    

2016

    

Variance

  

  

2017

    

2016

    

Variance

 

Net revenue

 

$

574,387

 

$

480,210

 

$

94,177

    

19.6

%

 

$

1,311,799

    

$

1,100,885

    

$

210,914

    

19.2

%

Operating income

 

 

113,911

 

 

88,410

 

 

25,501

 

28.8

%

 

 

163,571

 

 

105,901

 

 

57,670

 

54.5

%

Operating margin percentage

 

 

19.8

%  

 

18.4

%  

 

 

 

 

 

 

 

12.5

%  

 

9.6

%  

 

 

 

 

 

Adjusted EBITDA (1)

 

$

172,701

 

$

146,191

 

$

26,510

 

18.1

%

 

$

321,566

 

$

269,332

 

$

52,234

 

19.4

%


(1)

Adjusted EBITDA is a non-GAAP measure that we find helpful in monitoring the performance of our business. See the reconciliation of Adjusted EBITDA to net income below.

 

Net revenue increased $94.2 million in the three months ended September 30, 2017, primarily resulting from our acquisition program. Of the increase in net revenue, $26.1 million was from increased sales of materials, $53.2 million was from increased sales of products and $14.9 million was from increased service revenue. We generated organic volume growth across the aggregates, cement and asphalt lines of business during the third quarter of 2017 over the prior year period, while the ready-mix line of business had a slight decline in organic volumes. We had organic price growth in our cement, ready-mix concrete and asphalt lines of business during the third quarter of 2017. Additional discussion about the impact of acquisitions on each segment is presented in more detail below.

 

Net revenue increased $210.9 million in the nine months ended September 30, 2017, primarily resulting from our acquisition program. Of the increase in net revenue, $68.8 million was from increased sales of materials, $111.8 million was from increased sales of products and $30.3 million was from increased service revenue. We generated organic volume growth in our aggregates, cement and asphalt lines of business during the first nine months of 2017 over the prior year period. We had organic price growth in our cement line of business during the first nine months of 2017. Additional discussion about the impact of acquisitions on each segment is presented in more detail below.

 

In the three months ended September 30, 2017, our net revenue growth was $66.6 million and $27.6 million from acquisitions and organic revenue, respectively. Operating income increased by $25.5 million in the third quarter of 2017 as compared to the third quarter of 2016 as a result of a decrease in our general administrative expenses, partially offset by an increase in our depreciation, depletion, amortization and accretion. Our general and administrative expenses decreased in the third quarter of 2017 as compared to the same period a year ago, as the three months ended October 1, 2016, included a $12.5 million stock-based compensation charge associated with certain LP Units exchanged and options granted at the time of the IPO for which the performance metrics were met or waived. Our depreciation, depletion, amortization and accretion increased $5.5 million due to acquisitions completed in 2016 and 2017.

 

In the nine months ended September 30, 2017, our net revenue growth was $157.8 million and $53.1 million from acquisitions and organic revenue, respectively. Operating income increased by $57.7 million in the first nine months of 2017 as compared to the first nine months of 2016 as a result of a decrease in our general administrative expenses items referred to above, offset by an increase in our depreciation, depletion, amortization and accretion. In the nine months ended we recognized $37.3 million of stock-based compensation charges associated with certain LP Units exchanged and options granted at the time of the IPO for which the performance metrics were met or waived. Our depreciation, depletion, amortization and accretion increased $16.8 million due to acquisitions completed in 2016 and 2017.

 

Our operating margin percentage improved from 18.4% to 19.8% and from 9.6% to 12.5% in the three and nine months ended September 30, 2017, respectively, due to pricing on materials and cement volume growth. Adjusted EBITDA, as defined below, increased by $26.5 million and $52.2 million in the three and nine months ended September 30, 2017, respectively.

 

During 2016 and 2017, certain limited partners of Summit Holdings exchanged their LP Units for shares of Class A common stock of Summit Inc. The following table summarizes the changes in our ownership of Summit Holdings:

 

 

31


 

 

 

 

 

 

 

 

 

 

 

 

 

Summit Inc. Shares (Class A)

 

LP Units

 

Total

 

Summit Inc. Ownership Percentage

 

Balance — December 31, 2016

 

96,033,222

 

5,151,297

 

101,184,519

 

94.9

%

January 2017 public offering

 

10,000,000

 

 -

 

10,000,000

 

 

 

Exchanges during period

 

236,095

 

(236,095)

 

 -

 

 

 

Other equity transactions

 

134,423

 

 -

 

134,423

 

 

 

Balance — April 1, 2017

 

106,403,740

 

4,915,202

 

111,318,942

 

95.6

%

Exchanges during period

 

778,064

 

(778,064)

 

 -

 

 

 

Other equity transactions

 

310,175

 

 -

 

310,175

 

 

 

Balance — July 1, 2017

 

107,491,979

 

4,137,138

 

111,629,117

 

96.3

%

Exchanges during period

 

241,107

 

(241,107)

 

 -

 

 

 

Other equity transactions

 

732,602

 

 -

 

732,602

 

 

 

Balance — September 30, 2017

 

108,465,688

 

3,896,031

 

112,361,719

 

96.5

%

 

 

 

 

 

 

 

 

 

 

 

 

 

 

 

 

 

 

 

 

 

 

 

 

 

 

 

 

 

 

Balance — January 2, 2016 (1)

 

50,881,636

 

50,275,825

 

101,157,461

 

50.3

%

Issuance of Class A shares

 

1,038

 

 -

 

1,038

 

 

 

Balance — April 2, 2016

 

50,882,674

 

50,275,825

 

101,158,499

 

50.3

%

Exchanges during period

 

13,177,754

 

(13,177,754)

 

 -

 

 

 

Other equity transactions

 

6,250

 

 -

 

6,250

 

 

 

Balance — July 2, 2016

 

64,066,678

 

37,098,071

 

101,164,749

 

63.3

%

Exchanges during period

 

12,634,500

 

(12,634,500)

 

 -

 

 

 

Other equity transactions

 

833

 

 -

 

833

 

 

 

Balance — October 1, 2016

 

76,702,011

 

24,463,571

 

101,165,582

 

75.8

%


(1)

The January 2, 2016 balance of Summit Inc. Class A Shares of 50,881,636 is shown to reflect the retroactive application of 1,135,692 of Class A common stock issued as a stock dividend on December 28, 2016.  

 

As a result, the ownership percentage of the noncontrolling interest decreased from 24.2% as of October 1, 2016 to 3.5% as of September 30, 2017. Accordingly, although the amount of net income increased by $21.0 million and $39.0 million in the three and nine months ended September 30, 2017, respectively, the amount of net income attributable to Summit Holdings decreased from $16.2 million and $2.9 million in the three and nine months October 1, 2016, respectively, to $3.0 million and $2.5 million in the three and nine months ended September 30, 2017.

 

As a vertically-integrated company, we include intercompany sales from materials to products and from products to services when assessing the operating results of our business. We refer to revenue inclusive of intercompany sales as gross revenue. These intercompany transactions are eliminated in the consolidated financial statements. Gross revenue by line of business was as follows:

 

 

 

 

 

 

 

 

 

 

 

 

 

 

 

 

 

 

 

 

 

 

 

 

 

 

 

   

Three months ended

 

 

 

 

 

 

 

Nine months ended

 

 

 

 

 

 

 

 

September 30,

 

October 1,

 

Variance

 

September 30,

 

October 1,

 

Variance

($ in thousands)

 

2017

   

2016

  

Dollar

  

Percentage

 

   

2017

   

2016

   

Dollar

  

Percentage

 

Revenue by product*:

 

 

 

 

 

 

 

 

 

 

 

 

 

 

 

 

 

 

 

 

 

 

 

 

Aggregates

 

$

122,796

 

$

108,565

 

$

14,231

 

13.1

%

 

$

313,686

 

$

270,628

 

$

43,058

 

15.9

%

Cement

 

 

96,223

 

 

82,746

 

 

13,477

 

16.3

%

 

 

216,512

 

 

183,968

 

 

32,544

 

17.7

%

Ready-mix concrete

 

 

140,049

 

 

111,954

 

 

28,095

 

25.1

%

 

 

362,349

 

 

289,562

 

 

72,787

 

25.1

%

Asphalt

 

 

124,484

 

 

103,037

 

 

21,447

 

20.8

%

 

 

236,954

 

 

199,514

 

 

37,440

 

18.8

%

Paving and related services

 

 

231,516

 

 

192,231

 

 

39,285

 

20.4

%

 

 

441,884

 

 

371,296

 

 

70,588

 

19.0

%

Other

 

 

(80,887)

 

 

(69,096)

 

 

(11,791)

 

17.1

%

 

 

(128,834)

 

 

(111,878)

 

 

(16,956)

 

15.2

%

Total revenue

 

$

634,181

 

$

529,437

 

$

104,744

 

19.8

%

 

$

1,442,551

 

$

1,203,090

 

$

239,461

 

19.9

%


*Revenue by product includes intercompany and intracompany sales transferred at market value. The elimination of intracompany transactions is included in Other. Revenue from the liquid asphalt terminals is included in asphalt revenue.

32


 

 

Detail of our volumes and average selling prices by product in the three and nine months ended September 30, 2017 and October 1, 2016 were as follows:  

 

 

 

 

 

 

 

 

 

 

 

 

 

 

 

 

 

 

 

Three months ended

 

 

 

 

 

 

 

September 30, 2017

 

October 1, 2016

 

 

 

 

 

 

 

Volume(1)

 

 

 

Volume(1)

 

 

 

Percentage Change in

 

 

    

(in thousands)

    

Pricing(2)

    

(in thousands)

    

Pricing(2)

    

Volume

    

Pricing

  

Aggregates

  

11,998

  

$

10.23

  

10,658

  

$

10.19

  

12.6

%

0.4

%

Cement

 

850

 

 

113.15

 

757

 

 

109.35

 

12.3

%

3.5

%

Ready-mix concrete

 

1,320

 

 

106.09

 

1,083

 

 

103.36

 

21.9

%

2.6

%

Asphalt

 

2,124

 

 

54.37

 

1,735

 

 

53.91

 

22.4

%

0.9

%

 

 

 

 

 

 

 

 

 

 

 

 

 

 

 

 

 

 

Nine months ended

 

 

 

 

 

 

 

September 30, 2017

 

October 1, 2016

 

 

 

 

 

 

 

Volume(1)

 

 

 

Volume(1)

 

 

 

Percentage Change in

 

 

 

(in thousands)

    

Pricing(2)

    

(in thousands)

    

Pricing(2)

    

Volume

    

Pricing

 

Aggregates

 

31,247

  

$

10.04

  

27,302

  

$

9.91

  

14.4

%

1.3

%

Cement

 

1,925

 

 

112.45

 

1,699

 

 

108.26

 

13.3

%

3.9

%

Ready-mix concrete

 

3,463

 

 

104.63

 

2,798

 

 

103.48

 

23.8

%

1.1

%

Asphalt

 

4,004

 

 

54.55

 

3,269

 

 

55.63

 

22.5

%

(1.9)

%


(1)

Volumes are shown in tons for aggregates, cement and asphalt and in cubic yards for ready-mix concrete.

(2)

Pricing is shown on a per ton basis for aggregates, cement and asphalt and on a per cubic yard basis for ready-mix concrete.

 

Revenue from aggregates increased $14.2 million and $43.1 million in the three and nine months ended September 30, 2017, respectively, primarily due to increased volumes. Aggregate volumes were positively affected by the acquisitions completed in late 2016 and 2017, together with broad based growth in most of our markets, partially offset by declines in our Missouri and Houston markets. Organic aggregate volumes increased 3.4% in the first nine months of 2017 as compared to the same period a year ago primarily from Austin, northeast Texas and Utah, offset by a decline in Houston, Texas. In Houston, volumes were affected by temporary disruptions related to Hurricane Harvey.  Aggregate pricing of $10.04 per ton slightly increased compared to the first nine months of 2016.

 

Revenue from cement increased $13.5 million and $32.5 million in the three and nine months ended September 30, 2017, respectively, due primarily to increased volume and improved average selling price. Our organic cement volumes increased 10.2% due to improved weather along the Mississippi river corridor and growth in our existing customer base. During the first nine months of 2017, pricing for cement improved by 3.9% to $112.45 per ton, primarily resulting from price increases implemented in 2017.

 

Revenue from ready-mix concrete increased $28.1 million and $72.8 million in the three and nine months ended September 30, 2017, respectively, primarily from the acquisitions referred to above. Ready-mix concrete pricing of $104.63 per cubic yard ton in 2017 increased slightly as compared to the first nine months of 2016.

 

Revenue from asphalt increased $21.5 million and $37.4 million in the three and nine months ended September 30, 2017, respectively. Our organic asphalt volumes increased 12.1% with the balance of the increased volumes coming from acquisitions. Our revenue in Austin, Texas, was higher in the first nine months of 2017 as an aggressive competitor impacted our paving and related services revenue in 2016. In the first nine months of 2017, our marketing efforts were able to improve our market share over 2016 levels in the Austin market. Pricing for asphalt declined 1.8% as liquid asphalt prices have decreased.

 

Other Financial Information

 

Tax Receivable Agreement Expense

 

In the third quarter of 2017, we recorded $489.2 million of tax receivable agreement (“TRA”) expense. This estimate was recorded based on the realization of our deferred tax assets subject to the TRA being more likely than not.

33


 

Based on a release of the valuation allowance related to the TRA deferred tax assets discussed below, we further determined payment of those benefits has become probable under our TRA agreement. 

 

Income Tax Benefit

 

Our income tax benefit was $483.6 million and $482.3 million in the three and nine months ended September 30, 2017, respectively. We recorded an income tax benefit in the three months ended September 30, 2017, primarily related to the release of the valuation allowance as discussed below, partially offset by an increase in deferred tax liabilities of approximately $29.6 million. Our effective income tax rate was higher in the third quarter of 2017 as compared to the same period in 2016 primarily due to the benefit associated with the release of the valuation allowance discussed below, the accrual of the TRA expense and depletion in excess of U.S. GAAP depletion recognized in the three and nine months ended September 30, 2017. During the three and nine months periods ended October 1, 2016, our income tax expense (benefit) was $1.3 million and $(7.9) million, respectively. The effective tax rate for Summit Inc. differs from the federal rate primarily due to (1) the change in valuation allowance, (2) tax depletion expense in excess of the expense recorded under U.S. GAAP, (3) the minority interest in the Summit Holdings partnership that is allocated outside of the Company and (4) various other items such as limitations on meals and entertainment, certain stock compensation and other costs.

 

The ultimate realization of deferred tax assets is dependent upon the generation of future taxable income during the periods in which those temporary differences become deductible, as well as consideration of tax-planning strategies we may seek to utilize net operating loss carryforwards scheduled to expire in the near future. In assessing the realizability of deferred tax assets, including the deferred tax assets subject to the TRA described below, management determined that it was more likely than not that a portion of the deferred tax assets would not be realized as of December 31, 2016. Given the seasonality of our business, in the nine months ended September 30, 2017, the amount of cumulative income increased significantly, and represents the largest three month period for income generation in 2017. We expect to generate additional income in the fourth quarter of 2017, as well as in 2018 and for the foreseeable future that will allow us to utilize the deferred tax assets. As a result of this significant positive evidence, we determined that the deferred tax assets had become more likely than not of becoming realizable and therefore released the majority of the valuation allowance. The Company still retains a valuation allowance of $2.7 million as an offset to certain net operating loss deferred tax assets within the C Corporation entities that the Company does not expect to be realized.  Accordingly, we reduced the valuation allowance against our deferred tax assets by $513.2 million as of September 30, 2017.

 

As of September 30, 2017 and December 31, 2016, Summit Inc. had a valuation allowance of $2.7 million and $502.8 million, respectively, the remaining valuation is on certain net operating loss carryforwards. 

 

Segment results of operations

 

West Segment

 

 

 

 

 

 

 

 

 

 

 

 

 

 

 

 

 

 

 

 

 

 

 

 

 

 

 

 

Three months ended

 

 

 

 

 

 

 

Nine months ended

 

 

 

 

 

 

 

 

September 30,

 

October 1,

 

 

 

 

 

 

 

September 30,

 

October 1,

 

 

 

 

 

 

($ in thousands)

 

2017

 

2016

 

Variance

  

  

2017

 

2016

 

Variance

 

Net revenue

    

$

293,851

    

$

235,667

    

$

58,184

    

24.7

%

  

$

675,674

    

$

558,488

    

$

117,186

    

21.0

%

Operating income

 

 

57,549

 

 

47,012

 

 

10,537

 

22.4

%

 

 

100,169

 

 

78,360

 

 

21,809

 

27.8

%

Operating margin percentage

 

 

19.6

%  

 

19.9

%  

 

 

 

 

 

 

 

14.8

%  

 

14.0

%  

 

 

 

 

 

Adjusted EBITDA (1)

 

$

76,637

 

$

63,683

 

$

12,954

 

20.3

%

 

$

152,856

 

$

127,547

 

$

25,309

 

19.8

%


(1)

Adjusted EBITDA is a non-GAAP measure that we find helpful in monitoring the performance of our business. See the reconciliation of Adjusted EBITDA to net income below.

 

Net revenue in the West segment increased $58.2 million and $117.2 million in the three and nine months ended September 30, 2017, respectively, primarily due to incremental revenue from the acquisition of Everist Materials, Winvan Paving and Hanna’s Bend in 2017 and acquisitions of Sierra, Midland Concrete and Rustin in 2016. Net revenue growth from acquisitions in the three and nine months ended September 30, 2017 increased $43.0 million and $94.3 million, respectively, with the balance attributable to organic operations.

 

The West segment’s operating income improved $10.5 million and $21.8 million in the three and nine months ended September 30, 2017, respectively. Adjusted EBITDA improved $12.9 million and $25.3 million in the three and nine months ended September 30, 2017, respectively. The improvement in West operating income and adjusted

34


 

EBITDA was primarily due to improved organic volume growth in aggregates and asphalt, as well as contributions from the acquisitions mentioned above. The operating margin percentage in the West segment decreased slightly in the three months ended September 30, 2017 to 19.6% as compared to the three months ended October 1, 2016 at 19.9%, due in part to the impact of Hurricane Harvey, as well as the same factors mentioned above contributed to similar improvements in net revenue, operating income, and adjusted EBITDA in the respective nine month periods. In the nine months ended September 30, 2017, operating margin increased to 14.8% as compared to 14.0% in the comparable period in 2016.

 

Gross revenue by product/ service was as follows:  

 

 

 

 

 

 

 

 

 

 

 

 

 

 

 

 

 

 

 

 

 

 

 

 

 

 

 

 

Three months ended

 

 

 

 

 

 

 

Nine months ended

 

 

 

 

 

 

 

 

September 30,

 

October 1,

 

Variance

 

September 30,

 

October 1,

 

Variance

($ in thousands)

    

2017

    

2016

    

Dollar

  

Percentage

 

    

2017

    

2016

    

Dollar

  

Percentage

 

Revenue by product*:

 

 

 

 

 

 

 

 

 

 

 

 

 

 

 

 

 

 

 

 

 

 

 

 

Aggregates

 

$

55,496

 

$

47,425

 

$

8,071

 

17.0

%

 

$

143,589

 

$

122,602

 

$

20,987

 

17.1

%

Ready-mix concrete

 

 

98,134

 

 

79,591

 

 

18,543

 

23.3

%

 

 

267,704

 

 

215,542

 

 

52,162

 

24.2

%

Asphalt

 

 

86,807

 

 

71,737

 

 

15,070

 

21.0

%

 

 

170,371

 

 

145,711

 

 

24,660

 

16.9

%

Paving and related services

 

 

147,496

 

 

122,821

 

 

24,675

 

20.1

%

 

 

277,799

 

 

243,385

 

 

34,414

 

14.1

%

Other

 

 

(60,016)

 

 

(56,700)

 

 

(3,316)

 

5.8

%

 

 

(112,472)

 

 

(112,372)

 

 

(100)

 

0.1

%

Total revenue

 

$

327,917

 

$

264,874

 

$

63,043

 

23.8

%

 

$

746,991

 

$

614,868

 

$

132,123

 

21.5

%


*Revenue by product includes intercompany and intracompany sales transferred at market value. The elimination of intracompany transactions is included in “Other”. Revenue from the liquid asphalt terminals is included in asphalt revenue.

 

The West segment’s percent changes in sales volumes and pricing in the nine months ended September 30, 2017 from the nine months ended October 1, 2016 were as follows:  

 

 

 

 

 

 

 

 

 

 

 

 

 

Three months ended

 

Nine months ended

 

 

 

Percentage Change in

 

Percentage Change in

 

 

    

Volume

    

Pricing

 

Volume

    

Pricing

 

Aggregates

   

17.2

%  

(0.2)

%

17.0

%  

0.1

%

Ready-mix concrete

 

19.9

%  

2.9

%

23.1

%  

0.9

%

Asphalt

 

24.4

%  

0.1

%

21.3

%  

(1.9)

%

 

 

Gross revenue from aggregates in the West segment increased $8.1 million and $21.0 million in the three and nine months ended September 30, 2017, respectively, primarily due to an increase in volumes in the first three and nine months of 2017. The increase in aggregates volumes was primarily in the Austin, northeast Texas and Vancouver, British Columbia markets. Aggregates volume increased mainly due to organic growth in these markets with additional contributions from the 2017 and 2016 acquisitions, partially offset by a decrease in organic volumes in Houston resulting from the impact of Hurricane Harvey. Aggregates pricing for the three and nine months ended September 30, 2017 remained consistent with the comparable 2016 periods.

 

Revenue from ready-mix concrete in the West segment increased $18.5 million and $52.2 million in the three and nine months ended September 30, 2017, respectively, primarily as a result of the 2017 and 2016 acquisitions.

 

Revenue from asphalt in the West segment increased $15.1 million and $24.7 million in the three and nine months ended September 30, 2017, respectively, primarily due to higher volumes partially offset by slightly lower pricing. Organic asphalt volumes increased 8.7% due to improvement in our Austin, Texas market in the first nine months of 2017.  In the nine month period ended September 30, 2017, asphalt pricing decreased consistent with lower input prices. Revenue for paving and related services in the West segment increased by $24.7 million and $34.4 million in the three and nine months ended September 30, 2017, respectively, due to organic growth and acquisitions.

 

Prior to eliminations of intercompany transactions, the net effect of volume and pricing changes on gross revenue in the nine months ended September 30, 2017 was approximately $98.3 million and $(0.5) million, respectively.

 

35


 

Our Houston operations were negatively impacted by Hurricane Harvey in the third quarter of 2017. After temporary interruptions, our operations have resumed, although volumes are below comparable levels in prior periods. We expect our volumes in the Houston area to return to normal levels in the future. Our Austin operation operates a liquid asphalt terminal in the Houston area which was also damaged by Hurricane Harvey. The terminal will be shut down for 6-9 months while undergoing significant repairs. We anticipate filing insurance claims for not only damaged property, plant and equipment, but also under our business interruption policy.

 

Our reporting unit based in Austin, Texas, where the economy has been expanding, has seen new market entrants, one of which aggressively sought market share, which negatively impacted Adjusted EBITDA in the West segment in 2016. Our efforts to improve our profitability in that area are showing positive results in 2017, as organic volume growth has occurred in the first nine months of 2017 as compared to the same period a year ago. We will continue to monitor the effect of this activity to assess whether an event occurs that indicates the carrying amount of the Austin-based reporting unit may be impaired requiring a goodwill impairment analysis.

 

East Segment

 

 

 

 

 

 

 

 

 

 

 

 

 

 

 

 

 

 

 

 

 

 

 

 

 

 

 

 

Three months ended

 

 

 

 

 

 

 

Nine months ended

 

 

 

 

 

 

 

 

September 30,

 

October 1,

 

 

 

 

 

 

 

September 30,

 

October 1,

 

 

 

 

 

 

($ in thousands)

    

2017

    

2016

    

Variance

  

  

2017

    

2016

    

Variance

 

Net revenue

 

$

179,262

 

$

154,980

 

$

24,282

    

15.7

%

  

$

406,787

    

$

339,229

    

$

67,558

    

19.9

%

Operating income

 

 

36,902

 

 

35,067

 

 

1,835

 

5.2

%

 

 

46,514

 

 

49,899

 

 

(3,385)

 

(6.8)

%

Operating margin percentage

 

 

20.6

%  

 

22.6

%  

 

 

 

 

 

 

 

11.4

%  

 

14.7

%  

 

 

 

 

 

Adjusted EBITDA (1)

 

$

56,397

 

$

51,558

 

$

4,839

 

9.4

%

 

$

99,511

 

$

90,405

 

$

9,106

 

10.1

%


(1)

Adjusted EBITDA is a non-GAAP measure that we find helpful in monitoring the performance of our business. See the reconciliation of Adjusted EBITDA to net income below.

 

Net revenue in the East segment increased $24.3 million and $67.6 million in the three and nine month periods ended September 30, 2017, respectively, primarily due to acquisitions contributing $21.5 million and $57.1 million in the three and nine months ended September 30, 2017, respectively, and organic growth of $2.8 million and $10.5 million, respectively.

 

Net revenue increased in the East segment primarily due to acquisitions. Operating income increased $1.8 million in the three months ended September 30, 2017 and decreased $3.4 million in the nine months ended September 30, 2017, respectively, due to the impact of increases in depreciation and general and administrative expenses on the 2017 and fourth quarter of 2016 acquisitions. Adjusted EBITDA improved $4.8 million and $9.1 million in the three and nine months ended September 30, 2017, respectively, as the increases in net revenue were offset by additional general and administrative expenses on acquired companies.

 

Operating margin percentage for the three months ended September 30, 2017 decreased to 20.6% from 22.6% in the comparable period a year ago, as revenue from paving and related services, which generally have lower operating margins than materials and products, increased slightly, as well as the other factors mentioned above.

 

Operating margin percentage for the nine months ended September 30, 2017 decreased to 11.4% from 14.7% in the comparable period a year ago, as revenue from paving and related services, which generally have lower operating

36


 

margins than materials and products, accounted for about half of our gross revenue increase, as well as the other factors mentioned above.

 

Gross revenue by product/ service was as follows:  

 

 

 

 

 

 

 

 

 

 

 

 

 

 

 

 

 

 

 

 

 

 

 

 

 

 

 

 

Three months ended

 

 

 

 

 

 

 

Nine months ended

 

 

 

 

 

 

 

 

September 30,

 

October 1,

 

Variance

 

September 30,

 

October 1,

 

Variance

($ in thousands)

    

2017

    

2016

    

Dollar

  

Percentage

 

    

2017

    

2016

    

Dollar

  

Percentage

 

Revenue by product*:

 

 

 

 

 

 

 

 

 

 

 

 

 

 

 

 

 

 

 

 

 

 

 

 

Aggregates

 

$

67,300

 

$

61,140

 

$

6,160

 

10.1

%

 

$

170,097

 

$

148,026

 

$

22,071

 

14.9

%

Ready-mix concrete

 

 

41,915

 

 

32,363

 

 

9,552

 

29.5

%

 

 

94,645

 

 

74,020

 

 

20,625

 

27.9

%

Asphalt

 

 

37,677

 

 

31,300

 

 

6,377

 

20.4

%

 

 

66,583

 

 

53,803

 

 

12,780

 

23.8

%

Paving and related services

 

 

84,020

 

 

69,410

 

 

14,610

 

21.0

%

 

 

164,085

 

 

127,911

 

 

36,174

 

28.3

%

Other

 

 

(25,922)

 

 

(19,213)

 

 

(6,709)

 

34.9

%

 

 

(29,188)

 

 

(18,706)

 

 

(10,482)

 

56.0

%

Total revenue

 

$

204,990

 

$

175,000

 

$

29,990

 

17.1

%

 

$

466,222

 

$

385,054

 

$

81,168

 

21.1

%


*Revenue by product includes intercompany and intracompany sales transferred at market value. The elimination of intracompany transactions is included in Other. Revenue from the liquid asphalt terminals is included in asphalt revenue.

 

The East segment’s percent changes in sales volumes and pricing in the three and nine months ended September 30, 2017 from the three and nine months ended October 1, 2016 were as follows:  

 

 

 

 

 

 

 

 

 

 

 

 

 

Three months ended

 

Nine months ended

 

 

 

Percentage Change in

 

Percentage Change in

 

 

    

Volume

    

Pricing

 

Volume

    

Pricing

 

Aggregates

 

8.5

%  

1.4

%

12.0

%  

2.7

%

Ready-mix concrete

 

26.8

%  

1.9

%

25.8

%  

1.6

%

Asphalt

 

18.3

%  

2.2

%

25.5

%  

(1.6)

%

 

Gross revenue from aggregates in the East segment increased $6.2 million and $22.1 million in the three and nine months ended September 30, 2017, respectively, due primarily to the acquisition of Razorback, Carolina Sand, Glasscock, Somerset and Columbia Silica, among others, in 2017. Aggregate volumes in the first nine months of 2017 increased 12.0%, primarily as a result of those acquisitions. Aggregates pricing increased as a result of an improved market and shift in product mix.

 

Revenue from ready-mix concrete in the East segment increased $9.6 million and $20.6 million in the three and nine months ended September 30, 2017, respectively, primarily as a result of the acquisitions mentioned above. In the nine months ended September 30, 2017, ready-mix volumes increased due to acquisitions, offset by an organic volumes decline of 7.2%.

 

Revenue from asphalt increased $6.4 million and $12.8 million in the three and nine months ended September 30, 2017, respectively, due to an increase in asphalt volumes, offset by pricing decline, primarily in the Kentucky and Kansas markets. The $14.6 million and $36.2 million increase in paving and related service revenue in the three and nine months ended September 30, 2017, respectively, was primarily a result of acquisitions in Kansas and Virginia.

 

Prior to eliminations of intercompany transactions, the net effect of volume and pricing changes on gross revenue in the nine months ended September 30, 2017 was approximately $51.0 million and $4.5 million, respectively.

 

37


 

Cement Segment

 

 

 

 

 

 

 

 

 

 

 

 

 

 

 

 

 

 

 

 

 

 

 

 

 

 

 

 

Three months ended

 

 

 

 

 

 

 

Nine months ended

 

 

 

 

 

 

 

 

September 30,

 

October 1,

 

 

 

 

 

 

 

September 30,

 

October 1,

 

 

 

 

 

 

($ in thousands)

 

2017

 

2016

 

Variance

  

  

2017

 

2016

 

Variance

 

Net revenue

    

$

101,274

    

$

89,563

    

$

11,711

    

13.1

%

  

$

229,338

    

$

203,168

    

$

26,170

    

12.9

%

Operating income

 

 

35,091

 

 

32,779

 

 

2,312

 

7.1

%

 

 

63,546

 

 

57,093

 

 

6,453

 

11.3

%

Operating margin percentage

 

 

34.6

%  

 

36.6

%  

 

 

 

 

 

 

 

27.7

%  

 

28.1

%  

 

 

 

 

 

Adjusted EBITDA (1)

 

$

46,860

 

$

40,264

 

$

6,596

 

16.4

%

 

$

93,328

 

$

78,828

 

$

14,500

 

18.4

%


(1)

Adjusted EBITDA is a non-GAAP measure that we find helpful in monitoring the performance of our business. See the reconciliation of Adjusted EBITDA to net income below.

 

Net revenue in the Cement segment increased $11.7 million and $26.2 million in the three and nine month periods ended September 30, 2017, respectively, primarily due to organic growth within existing operations and the acquisition of the Angelle Assets, which contributed incremental net revenue of $2.2 million and $6.4 million in the three and nine months ended September 30, 2017, respectively.

 

The Cement segment’s operating income improved $2.3 million and $6.5 million in the three and nine months ended September 30, 2017, respectively. Adjusted EBITDA improved $6.6 million and $14.5 million in the three and nine months ended September 30, 2017, respectively. The increase in operating income was primarily due to increased organic cement volumes and pricing. Operating margin percentage for the three months ended September 30, 2017 decreased to 34.6% from 36.6% in the third quarter. Operating margin for the nine months ended September 30, 2017 also decreased slightly as compared to the same period in 2016. The decrease in operating margin in the three and nine month periods is primarily due to increased sales of purchased cement as compared to prior periods. Operating margin for the nine months ended September 30, 2017 also decreased slightly as compared to the same period in 2016. 

 

Gross revenue by product was as follows:  

 

 

 

 

 

 

 

 

 

 

 

 

 

 

 

 

 

 

 

 

 

 

 

 

 

 

 

    

Three months ended

    

 

 

 

 

 

 

Nine months ended

    

 

 

 

 

 

 

 

September 30,

 

October 1,

 

Variance

 

September 30,

 

October 1,

 

Variance

($ in thousands)

    

2017

    

2016

    

Dollar

  

Percentage

 

    

2017

    

2016

    

Dollar

  

Percentage

 

Revenue by product*:

 

 

 

 

 

 

 

 

 

 

 

 

 

 

 

 

 

 

 

 

 

 

 

 

Cement

 

$

96,223

 

$

82,746

 

$

13,477

 

16.3

%

 

$

216,512

 

$

183,968

 

$

32,544

 

17.7

%

Other

 

 

5,051

 

 

6,817

 

 

(1,766)

 

(25.9)

%

 

 

12,826

 

 

19,200

 

 

(6,374)

 

(33.2)

%

Total revenue

 

$

101,274

 

$

89,563

 

$

11,711

 

13.1

%

 

$

229,338

 

$

203,168

 

$

26,170

 

12.9

%


*Revenue by product includes intercompany and intracompany sales transferred at market value. Revenue from waste processing and the elimination of intracompany transactions is included in Other.

 

The Cement segment’s percent changes in sales volumes and pricing in the nine months ended September 30, 2017 from the three and nine months ended October 1, 2016 were as follows:

 

 

 

 

 

 

 

 

 

 

 

 

 

Three months ended

 

Nine months ended

 

 

 

Percentage Change in

 

Percentage Change in

 

 

    

Volume

    

Pricing

 

Volume

    

Pricing

 

Cement

 

12.3

%  

3.5

%

13.3

%  

3.9

%

Revenue from cement increased $13.5 million and $32.5 million in the three and nine months ended September 30, 2017, respectively, due primarily to increased organic cement volumes and pricing. For the nine months ended September 30, 2017, cement volumes and pricing increased 13.3% and 3.9%, respectively. The acquisition of the Angelle Assets contributed 3.1% and 12.6% in cement volumes and pricing increases, respectively, in the nine months ended September 30, 2017. Organic cement volumes increased 10.2% year over year, with the balance attributable to the acquisition referred to above.

 

38


 

Liquidity and Capital Resources

 

Our primary sources of liquidity include cash on-hand, cash provided by operations, amounts available for borrowing under our senior secured credit facilities and capital-raising activities in the debt and capital markets. As of September 30, 2017, we had $287.1 million in cash and cash equivalents and $500.2 million of working capital compared to $143.4 million and $244.4 million, respectively, at December 31, 2016. Working capital is calculated as current assets less current liabilities. There were no restricted cash balances as of September 30, 2017 or December 31, 2016. Our remaining borrowing capacity on our senior secured revolving credit facility was $218.9 million as of September 30, 2017, which is net of $16.1 million of outstanding letters of credit, and is fully available to us within the terms and covenant requirements of our credit agreement governing the senior secured credit facilities (the “Credit Agreement”).  

 

Given the seasonality of our business, we typically experience significant fluctuations in working capital needs and balances throughout the year. Our working capital requirements generally increase during the first half of the year as we build up inventory and focus on repair and maintenance and other set-up costs for the upcoming season. Working capital levels then decrease as the construction season winds down and we enter the winter months, which is when we see significant inflows of cash from the collection of receivables.

 

Our acquisition strategy has historically required us to raise capital through equity issuances or debt financings. As of September 30, 2017 and December 31, 2016, our long-term borrowings, including the current portion without giving effect to original issue discount, totaled $1.8 billion and $1.5 billion, respectively, for which we incurred $25.6 million and $70.1 million of interest expense for the three and nine months ended September 30, 2017, respectively, and $21.8 million and $62.0 million for the three and nine months ended October 1, 2016, respectively. We remain in compliance with our debt covenants and, when we have made additional issuances of senior notes to fund acquisitions, we have complied with the incurrence tests in the indentures governing our senior notes. In addition, our cash flows provided by operating activities were $244.9 million in the year ended December 31, 2016, which is net of interest payments. Our senior secured revolving credit facility has been adequate to fund our seasonal working capital needs and certain acquisitions. We had no outstanding borrowings on the revolving credit facility as of September 30, 2017.

 

We believe we have access to sufficient financial resources from our liquidity sources to fund our business and operations, including contractual obligations, capital expenditures and debt service obligations, for at least the next twelve months. Our growth strategy contemplates future acquisitions for which we believe we have sufficient access to capital.

 

We and our affiliates may from time to time purchase our outstanding debt through open market purchases, privately negotiated transactions or otherwise. Purchases or retirement of debt, if any, will depend on prevailing market conditions, liquidity requirements, contractual restrictions and other factors. The amounts involved may be material.

 

Indebtedness

 

Please refer to the notes to the consolidated interim financial statements for detailed information about our long-term debt, scheduled maturities of long-term debt and affirmative and negative covenants, including the maximum allowable consolidated first lien net leverage ratio. As of September 30, 2017, we were in compliance with all debt covenants.

 

At September 30, 2017 and December 31, 2016, $1.8 billion and $1.5 billion of total debt, respectively, without giving effect to original issuance discount, were outstanding under our respective debt agreements. Summit LLC has senior secured credit facilities that provide for term loans in an aggregate amount of $650.0 million and revolving credit commitments in an aggregate amount of $235.0 million (the “Senior Secured Credit Facilities”). Summit LLC’s domestic wholly-owned subsidiary companies are named as guarantors of the Senior Notes and the Senior Secured Credit Facilities. Certain other partially-owned subsidiaries, and the wholly-owned Canadian subsidiary, Mainland, do not guarantee the Senior Notes or Senior Secured Credit Facilities. Summit LLC has pledged substantially all of its assets as collateral for the Senior Secured Credit Facilities.

 

On January 19, 2017, Summit LLC entered into Amendment No. 1 (“Amendment No. 1”) to the Credit Agreement, which, among other things, reduced the applicable margin in respect of the $640.3 million outstanding principal amount of term loans thereunder and included a 1.00% prepayment premium in connection with certain further

39


 

repricing events that occur on or prior to the six-month anniversary of the effective date of Amendment No. 1. All other material terms and provisions remain substantially identical to the terms and provisions in place immediately prior to the effectiveness of Amendment No. 1.

 

On June 1, 2017, the Issuers issued $300.0 million in aggregate principal amount of 5.125% senior notes due June 1, 2025. The 2025 Notes were issued at par value, resulting in proceeds of $295.4 million, net of related fees and expenses. Interest on the 2025 Notes is payable semi-annually on June 1 and December 1 of each year commencing on December 1, 2017. Proceeds from the sale of the 2025 Notes are intended to be used for acquisitions and to pay fees and expenses incurred in connection with any such acquisitions and the offering, with any remaining net proceeds to be used for general corporate purposes, which may include repaying indebtedness, capital expenditures and funding working capital.

 

On March 8, 2016, the Issuers issued $250.0 million in aggregate principal amount of 8.500% senior notes due April 15, 2022 (the “2022 Notes”). The 2022 Notes were issued at par and interest on the 2022 Notes is payable semi-annually in arrears on April 15 and October 15 of each year commencing on October 15, 2016. The net proceeds of the 2022 Notes were used to fund the Boxley acquisition, replenish cash used for the AMC acquisition and pay expenses incurred therewith.

 

Cash Flows

 

The following table summarizes our net cash used for or provided by operating, investing and financing activities and our capital expenditures in the nine months ended September 30, 2017 and October 1, 2016:

 

 

 

 

 

 

 

 

 

 

Summit Inc.

 

 

September 30,

 

October 1,

(in thousands)

 

2017

 

2016

Net cash provided by (used for):

    

 

 

    

 

 

Operating activities

 

$

132,433

 

$

84,523

Investing activities

 

 

(505,485)

 

 

(435,686)

Financing activities

 

 

516,008

 

 

196,071

Cash paid for capital expenditures

 

$

(147,478)

 

$

(121,945)

 

Operating activities

 

During the nine months ended September 30, 2017, cash provided by operating activities was $132.4 million primarily as a result of:

 

·

Net income of $79.1 million, as well as $152.7 million of non-cash expenses, including $140.6 million of depreciation, depletion, amortization and accretion and $9.4 million of share-based compensation.

 

·

Additional investment in inventory of $12.8 million consistent with the seasonality of our business for which our inventory levels typically increase in the first half of the year in preparation for the upcoming season.  

 

·

Billed and unbilled accounts receivable increased by $130.6 million in the first nine months of 2017 as a result of the seasonality of our business. The majority of our sales occur in the spring, summer and fall and we typically incur an increase in accounts receivable (net billed and unbilled) during the second and third quarters of each year. This amount is typically converted to cash in the fourth and first quarters.  

 

·

Deferred tax assets increased by $488.9 million as a result of the analysis of the realizability of our deferred tax assets offset by an increase in tax receivable agreement payment payable of $490.7 million.

 

·

The timing of payments associated with accounts payable and accrued expenses of cash, which is consistent with the seasonality of our business whereby we build-up inventory levels and incur repairs and maintenance costs to ready the business for increased sales volumes in the summer and fall. These costs are typically incurred in the first half of the year and paid by year-end. In addition, we made $71.1 million of interest payments in the nine months ended September 30, 2017.  

 

40


 

During the nine months ended October 1, 2016, cash provided by operating activities was $84.5 million primarily as a result of:  

 

·

Net income of $40.1 million, as well as $148.3 million of non-cash expenses, including $118.0 million of depreciation, depletion, amortization and accretion and $46.1 million of share-based compensation.

 

·

Additional investment in inventory of $17.1 million consistent with the seasonality of our business for which our inventory levels typically increase in the first half of the year in preparation for the upcoming season. 

 

·

$115.6 million of accounts receivable (billed and unbilled) as a result of the seasonality of our business. The majority of our sales occur in the spring, summer and fall and we typically incur an increase in accounts receivable (net billed and unbilled) during the second and third quarters of each year. This amount is typically converted to cash in the fourth and first quarters.

 

·

The timing of payments associated with accounts payable and accrued expenses added $32.8 million of cash, which is consistent with the seasonality of our business whereby we build-up inventory levels and incur repairs and maintenance costs to ready the business for increased sales volumes in the summer and fall. These costs are typically incurred in the first half of the year and paid by year-end. In addition, we made $60.7 million of interest payments in the nine months ended October 1, 2016.

 

Investing activities

 

During the nine months ended September 30, 2017, cash used for investing activities was $505.5 million, of which $371.5 million related to the 14 acquisitions completed in the period and $147.5 million was invested in capital expenditures, which was partially offset by $13.3 million of proceeds from asset sales.  

 

During the nine months ended October 1, 2016, cash used for investing activities was $435.7 million, of which $331.5 million related to the eight 2016 acquisitions completed in the period and $121.9 million was invested in capital expenditures, which was partially offset by $16.2 million of proceeds from asset sales.

 

Financing activities

 

During the nine months ended September 30, 2017, cash provided by financing activities was $516.0 million, which was primarily composed of $237.6 million of net proceeds from the January 2017 issuance of 10,000,000 shares of Class A common stock and $295.4 million of proceeds from the 2025 Notes, net of related fees and expenses. We made $22.6 million of payments on acquisition related liabilities, and $5.9 million in payments for debt and capital issuance costs.

 

During the nine months ended October 1, 2016, cash provided by financing activities was $196.1 million, which was primarily composed of $246.3 million of proceeds from the 2022 Notes, net of fees. We made $28.9 million of payments on acquisition related liabilities, and $5.7 million in debt issuance costs.

 

Cash paid for capital expenditures

 

We expended approximately $147.5 million in capital expenditures in the nine months ended September 30, 2017 compared to $121.9 million in the nine months ended October 1, 2016. The third quarter of 2017 capital expenditures were primarily composed of rolling stock and plant upgrades.

 

We estimate that we will invest between $180.0 million and $190.0 million in capital expenditures in 2017, which we have funded or expect to fund through cash on hand, cash from operations, outside financing arrangements and available borrowings under our revolving credit facility. We expect to invest $14 million on a new plant and terminal in Vancouver and along the Mississippi River during the fourth quarter of 2017, with an additional investment of approximately $31 million to complete the projects in 2018.  Additionally, we are completing a $4.5 million aggregate plant upgrade in northeast Texas and a new $5.0 million ready-mix concrete plant near Houston.

 

Tax Receivable Agreement

41


 

 

When the Company purchases LP Units for cash or LP Units are exchanged for shares of Class A common stock, this results in increases in the Company’s share of the tax basis of the tangible and intangible assets of Summit Holdings. These increases in tax basis may increase, for tax purposes, depreciation and amortization deductions and therefore reduce the amount of tax that Summit Inc. would otherwise be required to pay in the future. In connection with our IPO, we entered into a TRA with the holders of the LP Units and the pre-IPO owners that provides for the payment by Summit Inc. to exchanging holders of LP Units of 85% of the benefits, if any, that Summit Inc. actually realizes (or, under certain circumstances such as an early termination of the TRA is deemed to realize) as a result of (i) these increases in tax basis and (ii) our utilization of certain net operating losses of the pre-IPO owners and certain other tax benefits related to entering into the TRA, including tax benefits attributable to payments under the TRA. The increases in tax basis as a result of an exchange of LP Units for shares of Class A common stock, as well as the amount and timing of any payments under the TRA, are difficult to accurately estimate, as they will vary depending on a number of factors, including the timing of the exchanges, the price of our Class A common stock at the time of the exchange, the extent to which the exchanges are taxable, the amount of net operating losses, and the amount and timing of our income.

 

We anticipate funding payments under the TRA agreement from cash flows from operations, available cash and available borrowings under our Senior Secured Revolving Credit Facilities.

 

Based upon a $32.03 per share price of our Class A common stock, the closing price of our stock on September 29, 2017, and a contractually defined discount rate of 2.82%, we estimate that if Summit Inc. were to exercise its right to terminate the TRA, the aggregate amount required to settle the TRA would be approximately $495.7 million. Estimating the amount and the timing of payments that may be made under the TRA is by its nature difficult and imprecise, insofar as the amounts payable depends on a variety of factors, including, but not limited to, the timing of future exchanges, our stock price at the date of the exchange and the timing of the generation of future taxable income. The increases in tax basis as a result of an exchange, as well as the amount and timing of any payments under the TRA, will vary depending on a variety of factors.

 

As of September 30, 2017, we had accrued $548.9 million as TRA liability in our consolidated financial statements. We do not expect payments on our TRA liability to occur within the next twelve months.

 

Commitments and contingencies

 

We are party to certain legal actions arising from the ordinary course of business activities. Accruals are recorded when the outcome is probable and can be reasonably estimated. While the ultimate results of claims and litigation cannot be predicted with certainty, management expects that the ultimate resolution of all pending or threatened claims and litigation will not have a material effect on our consolidated results of operations, financial position or liquidity. We record legal fees as incurred.

 

Litigation and Claims—We are obligated under an indemnification agreement entered into with the sellers of Harper Contracting for the sellers’ ownership interests in a joint venture agreement. We have the rights to any benefits under the joint venture as well as the assumption of any obligations, but do not own equity interests in the joint venture. The joint venture incurred significant losses on a highway project in Utah, which resulted in requests for funding from the joint venture partners and ultimately from us. Through September 30, 2017, we have funded $12.3 million. In the third quarter of 2017, we settled our remaining obligations under this agreement for $3.5 million, which was $0.8 million less than amounts previously accrued under the agreement.

 

Environmental Remediation—Our operations are subject to and affected by federal, state, provincial and local laws and regulations relating to the environment, health and safety and other regulatory matters. These operations require environmental operating permits, which are subject to modification, renewal and revocation. We regularly monitor and review its operations, procedures and policies for compliance with these laws and regulations. Despite these compliance efforts, risk of environmental liability is inherent in the operation of our business, as it is with other companies engaged in similar businesses and there can be no assurance that environmental liabilities and noncompliance will not have a material adverse effect on our consolidated financial condition, results of operations or liquidity.

 

Other—We are obligated under various firm purchase commitments for certain raw materials and services that are in the ordinary course of business. Management does not expect any significant changes in the market value of these goods and services during the commitment period that would have a material adverse effect on the financial condition,

42


 

results of operations, and cash flows of the Company. The terms of the purchase commitments generally approximate one year.

 

Off-Balance sheet arrangements

As of September 30, 2017, we had no material off-balance sheet arrangements.

New Accounting Pronouncements Not Yet Adopted

In August 2017, the Financial Accounting Standards Board (“FASB”) issued Accounting Standards Update (“ASU”) No. 2017-12, Derivatives and Hedging (Topic 815): Targeted Improvements to Accounting for Hedging Activities, allowing more financial and nonfinancial hedging strategies to be eligible for hedge accounting. The ASU is effective for fiscal years beginning after December 15, 2018, and interim periods within those fiscal years. The adoption of this ASU is not expected to have a material impact on the consolidated financial statements.

 

In January 2017, the FASB issued ASU No. 2017-01, Clarifying the Definition of a Business, which narrows the definition of a business. This ASU provides a screen to determine whether a group of assets constitute a business. The screen requires that when substantially all of the fair value of the gross assets acquired (or disposed of) is concentrated in a single identifiable asset or a group of similar identifiable assets, the set is not a business. This screen reduces the number of transactions that need to be further evaluated as acquisitions. If the screen is not met, this ASU (1) requires that to be considered a business, a set must include, at a minimum, an input and a substantive process that together significantly contribute to the ability to create an output and (2) removes the evaluation of whether a market participant could replace missing elements. Although outputs are not required for a set to be a business, outputs generally are a key element of a business; therefore, the FASB has developed more stringent criteria for sets without outputs. The ASU is effective for public companies for annual periods beginning after December 15, 2017. The adoption of this ASU is not expected to have a material impact on the consolidated financial statements.

 

In February 2016, the FASB issued ASU No. 2016-02, Leases, which will result in lessees recognizing most leases on the balance sheet. Lessees are required to disclose more quantitative and qualitative information about their leases than current U.S. GAAP requires. The ASU is effective for public entities for fiscal years, and interim periods within those fiscal years, beginning after December 15, 2018. We are beginning to compile all operating and capital leases to assess the impact of adopting this standard. 

In May 2014, the FASB issued ASU No. 2014-09, Revenue from Contracts with Customers, which prescribes a five-step model for revenue recognition that will replace most existing revenue recognition guidance in U.S. GAAP. The ASU will supersede nearly all existing revenue recognition guidance under U.S. GAAP and provides that an entity recognize revenue when it transfers promised goods or services to customers in an amount that reflects the consideration to which the entity expects to be entitled in exchange for those goods or services. This update also requires additional disclosure about the nature, amount, timing and uncertainty of revenue and cash flows arising from customer contracts, including significant judgments and changes in judgments, and assets recognized from costs incurred to obtain or fulfill a contract. In July 2015, the FASB postponed the effective date of the new revenue standard by one year to the first quarter of 2018. In applying these ASUs, an entity is permitted to use either the full retrospective or cumulative effect transition approach. We plan to adopt these ASU’s using the cumulative effect transition approach. While we are currently evaluating the impact of adoption of these standards on our consolidated financial statements, we expect to identify similar performance obligations compared with the deliverables and separate units of account we have identified under existing accounting standards. As a result, we do not expect the adoption of these ASU’s to have a material impact on our consolidated statements of operations.

 

Non-GAAP Performance Measures

 

We evaluate our operating performance using metrics that we refer to as “Adjusted EBITDA,” "Adjusted Cash Gross Profit" and “Adjusted Cash Gross Margin” which are not defined by U.S. GAAP and should not be considered as an alternative to earnings measures defined by U.S. GAAP. We define Adjusted EBITDA as EBITDA, adjusted to exclude accretion, loss on debt financings, loss from discontinued operations and certain non-cash and non-operating items. We define Adjusted Cash Gross Profit as operating income before general and administrative expenses, depreciation, depletion, amortization and accretion and transaction costs and Adjusted Cash Gross Margin as Adjusted Cash Gross Profit as a percentage of net revenue.

43


 

 

We present Adjusted EBITDA, Adjusted Cash Gross Profit and Adjusted Cash Gross Margin for the convenience of investment professionals who use such metrics in their analyses. The investment community often uses these metrics to assess the operating performance of a company’s business and to provide a consistent comparison of performance from period to period. We use these metrics, among others, to assess the operating performance of our individual segments and the consolidated company.

 

Non-GAAP financial measures are not standardized; therefore, it may not be possible to compare such financial measures with other companies’ non-GAAP financial measures having the same or similar names. We strongly encourage investors to review our consolidated financial statements in their entirety and not rely on any single financial measure.

44


 

The tables below reconcile our net income (loss) to EBITDA and Adjusted EBITDA and present Adjusted EBITDA by segment and reconcile operating income to Adjusted Cash Gross Profit for the periods indicated:

 

 

 

 

 

 

 

 

 

 

 

 

 

 

 

 

 

Reconciliation of Net Income (Loss) to Adjusted EBITDA

 

Three months ended September 30, 2017

by Segment

 

West

 

East

 

Cement

 

Corporate

 

Consolidated

(in thousands)

 

 

 

 

 

 

 

 

 

 

 

 

 

 

 

Net income (loss) (1)

 

$

54,839

 

$

37,617

 

$

36,056

 

$

(46,437)

 

$

82,075

Interest expense (income) (1)

 

 

1,839

 

 

889

 

 

(1,011)

 

 

27,204

 

 

28,921

Income tax expense (benefit)

 

 

889

 

 

 —

 

 

 —

 

 

(484,473)

 

 

(483,584)

Depreciation, depletion and amortization

 

 

18,697

 

 

17,416

 

 

11,751

 

 

619

 

 

48,483

EBITDA

 

$

76,264

 

$

55,922

 

$

46,796

 

$

(503,087)

 

$

(324,105)

Accretion

 

 

210

 

 

212

 

 

64

 

 

 —

 

 

486

Loss on debt financings

 

 

 —

 

 

 —

 

 

 —

 

 

 —

 

 

 —

Tax receivable agreement expense (1)

 

 

 —

 

 

 —

 

 

 —

 

 

489,215

 

 

489,215

Transaction costs

 

 

14

 

 

 —

 

 

 —

 

 

2,567

 

 

2,581

Non-cash compensation

 

 

 —

 

 

 —

 

 

 —

 

 

4,724

 

 

4,724

Other

 

 

149

 

 

263

 

 

 —

 

 

(612)

 

 

(200)

Adjusted EBITDA (1)

 

$

76,637

 

$

56,397

 

$

46,860

 

$

(7,193)

 

$

172,701

 

 

 

 

 

 

 

 

 

 

 

 

 

 

 

 

 

Reconciliation of Net Income (Loss) to Adjusted EBITDA

 

Three months ended October 1, 2016

by Segment

 

West

 

East

 

Cement

 

Corporate

 

Consolidated

(in thousands)

 

 

 

 

 

 

 

 

 

 

 

 

 

 

 

Net income (loss) (1)

 

$

42,249

 

$

34,657

 

$

32,823

 

$

(48,623)

 

$

61,106

Interest expense (income) (1)

 

 

2,556

 

 

1,929

 

 

(178)

 

 

20,966

 

 

25,273

Income tax expense

 

 

97

 

 

 —

 

 

 —

 

 

1,212

 

 

1,309

Depreciation, depletion and amortization

 

 

16,301

 

 

14,572

 

 

7,610

 

 

572

 

 

39,055

EBITDA

 

$

61,203

 

$

51,158

 

$

40,255

 

$

(25,873)

 

$

126,743

Accretion

 

 

191

 

 

172

 

 

 9

 

 

 —

 

 

372

IPO/ Legacy equity modification costs

 

 

 —

 

 

 —

 

 

 —

 

 

12,506

 

 

12,506

Transaction costs

 

 

75

 

 

20

 

 

 —

 

 

1,589

 

 

1,684

Non-cash compensation

 

 

 —

 

 

 —

 

 

 —

 

 

3,801

 

 

3,801

Other

 

 

2,214

 

 

208

 

 

 —

 

 

(1,337)

 

 

1,085

Adjusted EBITDA (1)

 

$

63,683

 

$

51,558

 

$

40,264

 

$

(9,314)

 

$

146,191

45


 

 

 

 

 

 

 

 

 

 

 

 

 

 

 

 

 

Reconciliation of Net Income (Loss) to Adjusted EBITDA

 

Nine months ended September 30, 2017

by Segment

 

West

 

East

 

Cement

 

Corporate

 

Consolidated

(in thousands)

 

 

 

 

 

 

 

 

 

 

 

 

 

 

 

Net income (loss) (1)

 

$

93,342

 

$

46,124

 

$

65,785

 

$

(126,196)

 

$

79,055

Interest expense (income) (1)

 

 

5,586

 

 

2,503

 

 

(2,345)

 

 

74,132

 

 

79,876

Income tax expense (benefit)

 

 

1,424

 

 

(21)

 

 

 —

 

 

(483,730)

 

 

(482,327)

Depreciation, depletion and amortization

 

 

51,389

 

 

49,343

 

 

29,702

 

 

1,940

 

 

132,374

EBITDA

 

$

151,741

 

$

97,949

 

$

93,142

 

$

(533,854)

 

$

(191,022)

Accretion

 

 

600

 

 

596

 

 

186

 

 

 —

 

 

1,382

Loss on debt financings

 

 

 —

 

 

 —

 

 

 —

 

 

190

 

 

190

Tax receivable agreement expense (1)

 

 

 —

 

 

 —

 

 

 —

 

 

490,740

 

 

490,740

Transaction costs

 

 

23

 

 

 —

 

 

 —

 

 

6,451

 

 

6,474

Non-cash compensation

 

 

 —

 

 

 —

 

 

 —

 

 

14,148

 

 

14,148

Other

 

 

492

 

 

966

 

 

 —

 

 

(1,804)

 

 

(346)

Adjusted EBITDA (1)

 

$

152,856

 

$

99,511

 

$

93,328

 

$

(24,129)

 

$

321,566

 

 

 

 

 

 

 

 

 

 

 

 

 

 

 

 

 

Reconciliation of Net Income (Loss) to Adjusted EBITDA

 

Nine months ended October 1, 2016

by Segment

 

West

 

East

 

Cement

 

Corporate

 

Consolidated

(in thousands)

 

 

 

 

 

 

 

 

 

 

 

 

 

 

 

Net income (loss) (1)

 

$

67,705

 

$

46,369

 

$

53,395

 

$

(127,392)

 

$

40,077

Interest expense (1)

 

 

7,087

 

 

5,827

 

 

3,322

 

 

56,231

 

 

72,467

Income tax expense (benefit)

 

 

175

 

 

 —

 

 

 —

 

 

(8,088)

 

 

(7,913)

Depreciation, depletion and amortization

 

 

48,044

 

 

36,984

 

 

21,116

 

 

1,849

 

 

107,993

EBITDA

 

$

123,011

 

$

89,180

 

$

77,833

 

$

(77,400)

 

$

212,624

Accretion

 

 

670

 

 

501

 

 

31

 

 

 —

 

 

1,202

IPO/ Legacy equity modification costs

 

 

 —

 

 

 —

 

 

 —

 

 

37,257

 

 

37,257

Transaction costs

 

 

440

 

 

25

 

 

 —

 

 

4,825

 

 

5,290

Non-cash compensation

 

 

 —

 

 

 —

 

 

 —

 

 

8,866

 

 

8,866

Other

 

 

3,426

 

 

699

 

 

964

 

 

(996)

 

 

4,093

Adjusted EBITDA (1)

 

$

127,547

 

$

90,405

 

$

78,828

 

$

(27,448)

 

$

269,332


(1)

The reconciliation of net income (loss) to Adjusted EBITDA is based on the financial results of Summit Inc. and its subsidiaries, which was $0.3 million and $0.8 million less than Summit LLC and its subsidiaries in the three and nine months ended October 1, 2016, respectively, and $0.2 million and $0.7 million less in the three and nine months ended September 30, 2017, respectively, due to interest expense associated with a deferred consideration obligation, which is an obligation of Summit Holdings and is thus excluded from Summit LLC’s consolidated interest expense.

 

46


 

 

 

 

 

 

 

 

 

 

 

September 30,

 

December 31,

 

Reconciliation of Working Capital

    

2017

    

2016

    

(in thousands)

 

 

 

 

 

 

 

Total current assets

 

$

815,342

 

$

483,698

 

Less total current liabilities

 

 

(315,123)

 

 

(239,288)

 

Working capital

 

$

500,219

 

$

244,410

 

 

 

 

 

 

 

 

 

 

 

 

 

 

 

 

 

 

    

Three months ended

 

 

Nine months ended

 

 

 

September 30,

 

October 1,

 

 

September 30,

 

October 1,

 

Reconciliation of Operating Income to Adjusted Cash Gross Profit

    

2017

    

2016

    

    

2017

    

2016

    

($ in thousands)

 

 

 

 

 

 

 

 

 

 

 

 

 

 

Operating income

 

$

113,911

 

$

88,410

 

 

$

163,571

 

$

105,901

 

General and administrative expenses

 

 

59,175

 

 

64,096

 

 

 

175,729

 

 

184,956

 

Depreciation, depletion, amortization and accretion

 

 

48,969

 

 

39,427

 

 

 

133,756

 

 

109,195

 

Transaction costs

 

 

2,581

 

 

1,684

 

 

 

6,474

 

 

5,290

 

Adjusted Cash Gross Profit (exclusive of items shown separately)

 

$

224,636

 

$

193,617

 

 

$

479,530

 

$

405,342

 

Adjusted Cash Gross Profit Margin (exclusive of items shown separately) (1)

 

 

39.1

%

 

 40.3

%

 

 

36.6

%

 

36.8

%


(1)

Adjusted Cash Gross Margin, which we define as Adjusted Cash Gross Profit as a percentage of net revenue.

 

 

 

47


 

ITEM 3.QUANTITATIVE AND QUALITATIVE DISCLOSURES ABOUT MARKET RISK

 

We are exposed to certain market risks arising from transactions that are entered into in the normal course of business. Our operations are highly dependent upon the interest rate-sensitive construction industry as well as the general economic environment. These marketplaces could experience lower levels of economic activity in an environment of rising interest rates or escalating costs. For a discussion of quantitative and qualitative disclosures about market risk, please refer to the Annual Report from which our exposure to market risk has not materially changed.

 

ITEM  4.CONTROLS AND PROCEDURES

 

Disclosure Controls and Procedures

 

Summit Inc.

 

Summit Inc. maintains disclosure controls and procedures (as such term is defined in Rules 13a-15(e) and 15d-15(e) under the Securities Exchange Act of 1934, as amended (the “Exchange Act”)), that are designed to ensure that information required to be disclosed in Summit Inc.’s reports under the Exchange Act, is recorded, processed, summarized and reported within the time periods specified in the SEC’s rules and forms, and that such information is accumulated and communicated to Summit Inc.’s management, including its Chief Executive Officer and Chief Financial Officer, as appropriate, to allow timely decisions regarding required disclosure. Any controls and procedures, no matter how well designed and operated, can provide only reasonable, not absolute, assurance of achieving the desired control objectives. Summit Inc.’s management, with the participation of its Chief Executive Officer and Chief Financial Officer, has evaluated the effectiveness of Summit Inc.’s disclosure controls and procedures as of September 30, 2017. Based upon that evaluation, Summit Inc.’s Chief Executive Officer and Chief Financial Officer concluded that, as of September 30, 2017, Summit Inc.’s disclosure controls and procedures were effective to accomplish their objectives at the reasonable assurance level.

 

Summit LLC

 

Summit LLC maintains disclosure controls and procedures (as such term is defined in Rules 13a-15(e) and 15d-15(e) under the Exchange Act) that are designed to ensure that information required to be disclosed in Summit LLC’s reports under the Exchange Act, is recorded, processed, summarized and reported within the time periods specified in the SEC’s rules and forms, and that such information is accumulated and communicated to Summit LLC’s management, including its Chief Executive Officer and Chief Financial Officer, as appropriate, to allow timely decisions regarding required disclosure. Any controls and procedures, no matter how well designed and operated, can provide only reasonable, not absolute, assurance of achieving the desired control objectives. Summit LLC’s management, with the participation of its Chief Executive Officer and Chief Financial Officer, has evaluated the effectiveness of Summit LLC’s disclosure controls and procedures as of September 30, 2017. Based upon that evaluation, Summit LLC’s Chief Executive Officer and Chief Financial Officer concluded that, as of September 30, 2017, Summit LLC’s disclosure controls and procedures were effective to accomplish their objectives at the reasonable assurance level.

 

Changes in Internal Control over Financial Reporting

 

Summit Inc.

 

There was no change in Summit Inc.’s internal control over financial reporting (as such term is defined in Rules 13a-15(f) and 15d-15(f) under the Exchange Act) that occurred during its last fiscal quarter that has materially affected, or is reasonably likely to materially affect, Summit Inc.’s internal control over financial reporting.

 

Summit LLC

 

There was no change in Summit LLC’s internal control over financial reporting (as such term is defined in Rules 13a-15(f) and 15d-15(f) under the Exchange Act) that occurred during its last fiscal quarter that has materially affected, or is reasonably likely to materially affect, Summit LLC’s internal control over financial reporting.

48


 

Part II—OTHER INFORMATION

 

ITEM 1.LEGAL PROCEEDINGS

 

We are party to certain legal actions arising from the ordinary course of business activities. Accruals are recorded when the outcome is probable and can be reasonably estimated. While the ultimate results of claims and litigation cannot be predicted with certainty, management expects that the ultimate resolution of all current pending or threatened claims and litigation will not have a material effect on our results of operations, financial position or liquidity.

 

ITEM  1A.RISK FACTORS

 

In addition to the other information set forth in this report, you should carefully consider the factors discussed in the section entitled “Risk Factors” in the Annual Report, which could materially affect the Company’s business, financial condition, operating results or liquidity or future results. The risks described in the Annual Report are not the only risks facing the Company. Additional risks and uncertainties not currently known to the Company or that it currently deems to be immaterial also may materially adversely affect its results of operations, financial condition or liquidity. There have been no material changes to the risk factors disclosed in the Annual Report.

 

ITEM  2.UNREGISTERED SALES OF EQUITY SECURITIES AND USE OF PROCEEDS

 

None.

 

 

ITEM 3.DEFAULTS UPON SENIOR SECURITIES

 

None.

 

ITEM  4.MINE SAFETY DISCLOSURES

 

The information concerning mine safety violations and other regulatory matters required by Section 1503(a) of the Dodd-Frank Wall Street Reform and Consumer Protection Act and Item 104 of Regulation S-K (17 CFR 229.104) is included in Exhibit 95.1 to this report.

 

ITEM  5.OTHER INFORMATION

None.

 

 

 

 

49


 

ITEM  6.EXHIBITS

 

 

 

3.1

Amended and Restated Certificate of Incorporation of Summit Materials, Inc. (incorporated by reference to Exhibit 3.1 to Summit Materials, Inc.’s Current Report on Form 8-K filed on March 17, 2015).

3.2

Amended and Restated Bylaws of Summit Materials, Inc. (incorporated by reference to Exhibit 3.2 to Summit Materials, Inc.’s Current Report on Form 8-K filed on March 17, 2015).

3.3

Certificate of Formation of Summit Materials, LLC, as amended (incorporated by reference to Exhibit 3.1 to Summit Materials, LLC’s Registration Statement on Form S-4, filed March 27, 2013 (File No. 333-187556)).

3.4

Amended and Restated Limited Liability Company Agreement of Summit Materials, LLC (incorporated by reference to Exhibit 3.2 to Summit Materials, LLC’s Registration Statement on Form S-4, filed March 27, 2013 (File No. 333-187556)).

31.1*

Summit Materials, Inc.’s Certification of the Chief Executive Officer pursuant to Rule 13a-14(a) or Rule 15d-14(a) of the Securities Exchange Act of 1934, as adopted pursuant to Section 302 of the Sarbanes-Oxley Act of 2002

31.2*

Summit Materials, Inc.’s Certification of the Chief Financial Officer pursuant to Rule 13a-14(a) or Rule 15d-14(a) of the Securities Exchange Act of 1934, as adopted pursuant to Section 302 of the Sarbanes-Oxley Act of 2002.

31.3*

Summit Materials, LLC’s Certification of the Chief Executive Officer pursuant to Rule 13a-14(a) or Rule 15d-14(a) of the Securities Exchange Act of 1934, as adopted pursuant to Section 302 of the Sarbanes-Oxley Act of 2002.

31.4*

Summit Materials, LLC’s Certification of the Chief Financial Officer pursuant to Rule 13a-14(a) or Rule 15d-14(a) of the Securities Exchange Act of 1934, as adopted pursuant to Section 302 of the Sarbanes-Oxley Act of 2002.

32.1**

Summit Materials, Inc.’s Certification of the Chief Executive Officer pursuant to 18 U.S.C. Section 1350, as adopted pursuant to Section 906 of the Sarbanes-Oxley Act of 2002.

32.2**

Summit Materials, Inc.’s Certification of the Chief Financial Officer pursuant to 18 U.S.C. Section 1350, as adopted pursuant to Section 906 of the Sarbanes-Oxley Act of 2002.

32.3**

Summit Materials, LLC’s Certification of the Chief Executive Officer pursuant to 18 U.S.C. Section 1350, as adopted pursuant to Section 906 of the Sarbanes-Oxley Act of 2002.

32.4**

Summit Materials, LLC’s Certification of the Chief Financial Officer pursuant to 18 U.S.C. Section 1350, as adopted pursuant to Section 906 of the Sarbanes-Oxley Act of 2002.

95.1*

Mine Safety Disclosures

99.1*

Summit Materials, LLC’s Unaudited Consolidated Financial Statements and Notes to Unaudited Consolidated Financial Statements.

101.INS*

XBRL Instance Document

101.SCH*

XBRL Taxonomy Extension Schema Document

101.CAL*

XBRL Taxonomy Extension Calculation Linkbase Document

101.DEF*

XBRL Taxonomy Extension Definition Linkbase Document

101.LAB*

XBRL Taxonomy Extension Label Linkbase Document

101.PRE*

XBRL Taxonomy Extension Presentation Linkbase Document


*     Filed herewith

**   Furnished herewith

 

The agreements and other documents filed as exhibits to this report are not intended to provide factual information or other disclosure other than with respect to the terms of the agreements or other documents themselves, and you should not rely on them for that purpose. In particular, any representations and warranties made by us in these agreements or other documents were made solely within the specific context of the relevant agreement or document and may not describe the actual state of affairs as of the date they were made or at any other time.

50


 

SIGNATURES

 

Pursuant to the requirements of the Securities Exchange Act of 1934, the registrants have duly caused this report to be signed on their behalf by the undersigned, thereunto duly authorized.

 

 

 

 

 

 

    

SUMMIT MATERIALS, INC.

 

 

SUMMIT MATERIALS, LLC

 

 

 

 

Date: November 2, 2017

 

By:

/s/ Thomas W. Hill

 

 

 

Thomas W. Hill

 

 

 

Chief Executive Officer

 

 

 

(Principal Executive Officer)

 

 

 

 

Date: November 2, 2017

 

By:

/s/ Brian J. Harris

 

 

 

Brian J. Harris

 

 

 

Chief Financial Officer

 

 

 

(Principal Financial and Accounting Officer)

 

51