10-K 1 nxrt-10k_20161231.htm NXRT-10-K-20161231 nxrt-10k_20161231.htm

 

UNITED STATES

SECURITIES AND EXCHANGE COMMISSION

Washington D.C. 20549

 

FORM 10-K

 

(Mark One)

ANNUAL REPORT PURSUANT TO SECTION 13 OR 15(d) OF THE SECURITIES EXCHANGE ACT OF 1934

For the fiscal year ended December 31, 2016

OR

TRANSITION REPORT PURSUANT TO SECTION 13 OR 15(d) OF THE SECURITIES EXCHANGE ACT OF 1934

For the transition period from                      to                     

Commission File Number 001-36663

 

NexPoint Residential Trust, Inc.

(Exact Name of Registrant as Specified in Its Charter)

 

 

Maryland

 

47-1881359

(State or other Jurisdiction of

Incorporation or Organization)

 

(I.R.S. Employer

Identification No.)

 

300 Crescent Court, Suite 700, Dallas, Texas

 

75201

(Address of Principal Executive Offices)

 

(Zip Code)

(972) 628-4100

(Telephone Number, Including Area Code)

 

Securities registered pursuant to Section 12(b) of the Securities Exchange Act of 1934:

 

Title of each class

 

Name of each exchange on which registered

Common Stock, par value $0.01 per share

 

New York Stock Exchange

Securities registered pursuant to Section 12(g) of the Securities Exchange Act of 1934:

None

 

Indicate by check mark if the registrant is a well-known seasoned issuer, as defined in Rule 405 of the Securities Act.    Yes      No  

Indicate by check mark if the registrant is not required to file reports pursuant to Section 13 or Section 15(d) of the Act.    Yes      No  

Indicate by check mark whether the registrant (1) has filed all reports required to be filed by Section 13 or 15(d) of the Securities Exchange Act of 1934 during the preceding 12 months (or for such shorter period that the registrant was required to file such reports), and (2) has been subject to such filing requirements for the past 90 days.    Yes      No  

Indicate by check mark whether the registrant has submitted electronically and posted on its corporate Web site, if any, every Interactive Data File required to be submitted and posted pursuant to Rule 405 of Regulation S-T (§232.405 of this chapter) during the preceding 12 months (or for such shorter period that the registrant was required to submit and post such files).    Yes      No  

Indicate by check mark if disclosure of delinquent filers pursuant to Item 405 of Regulation S-K (§229.405 of this chapter) is not contained herein, and will not be contained, to the best of registrant’s knowledge, in definitive proxy or information statements incorporated by reference in Part III of this Form 10-K or any amendment to this Form 10-K.  

Indicate by check mark whether the registrant is a large accelerated filer, an accelerated filer, a non-accelerated filer, or a smaller reporting company. See the definitions of “large accelerated filer,” “accelerated filer” and “smaller reporting company” in Rule 12b-2 of the Exchange Act.

 

Large Accelerated Filer

 

Accelerated Filer

 

 

 

 

 

Non-Accelerated Filer

      (Do not check if a smaller reporting company)

Smaller reporting company

 

Indicate by check mark whether the registrant is a shell company (as defined in Rule 12b-2 of the Exchange Act).    Yes      No  

The aggregate market value of the shares of common stock of the registrant held by non-affiliates of the registrant, based upon the closing price of such shares on June 30, 2016, was approximately $321,000,000.

As of March 6, 2017, the registrant had 21,043,669 shares of common stock, $0.01 par value, outstanding.

DOCUMENTS INCORPORATED BY REFERENCE

Portions of the proxy statement for the registrant’s 2017 Annual Meeting of Stockholders are incorporated by reference in Part III of this Form 10-K.

 

 

 

 


 

NEXPOINT RESIDENTIAL TRUST, INC.

Form 10-K

Year Ended December 31, 2016

INDEX

 

 

 

Page

Cautionary Statement Regarding Forward-Looking Statements

 

ii

 

 

 

 

 

 

PART I

 

 

 

 

Item 1.

 

Business

 

1

Item 1A.

 

Risk Factors

 

15

Item 1B.

 

Unresolved Staff Comments

 

35

Item 2.

 

Properties

 

36

Item 3.

 

Legal Proceedings

 

37

Item 4.

 

Mine Safety Disclosures

 

37

 

 

 

 

 

 

PART II

 

 

 

 

Item 5.

 

Market for Registrant’s Common Equity, Related Stockholder Matters and Issuer Purchases of Equity Securities

 

37

Item 6.

 

Selected Financial Data

 

40

Item 7.

 

Management’s Discussion and Analysis of Financial Condition and Results of Operations

 

41

Item 7A.

 

Quantitative and Qualitative Disclosures About Market Risk

 

67

Item 8.

 

Financial Statements and Supplementary Data

 

67

Item 9.

 

Changes in and Disagreements With Accountants on Accounting and Financial Disclosure

 

67

Item 9A.

 

Controls and Procedures

 

68

Item 9B.

 

Other Information

 

68

 

 

 

 

 

 

PART III

 

 

 

 

Item 10.

 

Directors, Executive Officers and Corporate Governance

 

68

Item 11.

 

Executive Compensation

 

69

Item 12.

 

Security Ownership of Certain Beneficial Owners and Management and Related Stockholder Matters

 

69

Item 13.

 

Certain Relationships and Related Transactions, and Director Independence

 

69

Item 14.

 

Principal Accountant Fees and Services

 

69

 

 

 

 

 

 

PART IV

 

 

 

 

Item 15.

 

Exhibits and Financial Statement Schedules

 

69

 

 

Index to Consolidated Financial Statements

 

F-1

 

i


 

Cautionary Statement Regarding Forward-Looking Statements

This annual report contains forward-looking statements within the meaning of the Private Securities Litigation Reform Act of 1995 that are subject to risks and uncertainties. In particular, statements relating to our liquidity and capital resources, the performance of our properties and results of operations contain forward-looking statements. Furthermore, all of the statements regarding future financial performance (including market conditions and demographics) are forward-looking statements. We caution investors that any forward-looking statements presented in this annual report are based on management’s current beliefs and assumptions made by, and information currently available to, management. When used, the words “anticipate,” “believe,” “expect,” “intend,” “may,” “might,” “plan,” “estimate,” “project,” “should,” “will,” “would,” “result” and similar expressions that do not relate solely to historical matters are intended to identify forward-looking statements. You can also identify forward-looking statements by discussions of strategy, plans or intentions.

Forward-looking statements are subject to risks, uncertainties and assumptions and may be affected by known and unknown risks, trends, uncertainties and factors that are beyond our control. Should one or more of these risks or uncertainties materialize, or should underlying assumptions prove incorrect, actual results may vary materially from those anticipated, estimated or projected. We caution you therefore against relying on any of these forward-looking statements.

Some of the risks and uncertainties that may cause our actual results, performance, liquidity or achievements to differ materially from those expressed or implied by forward-looking statements include, among others, the following:

 

unfavorable changes in market and economic conditions in the United States and globally and in the specific markets where our properties are located;

 

risks associated with ownership of real estate;

 

limited ability to dispose of assets because of the relative illiquidity of real estate investments;

 

intense competition in the real estate market that, combined with low residential mortgage rates that could encourage potential renters to purchase residences rather than lease them, may limit our ability to acquire or lease and re-lease property or increase or maintain rent;

 

risks associated with increases in interest rates and our ability to issue additional debt or equity securities in the future;

 

failure of acquisitions to yield anticipated results;

 

risks associated with our strategy of acquiring value-enhancement multifamily properties, which involves greater risks than more conservative investment strategies;

 

the lack of experience of NexPoint Real Estate Advisors, L.P. (our “Adviser”) in operating under the constraints imposed by REIT requirements;

 

the risk that we may not replicate the historical results achieved by other entities managed or sponsored by affiliates of our Adviser, members of our Adviser’s management team or by Highland Capital Management, L.P. (our “Sponsor” or “Highland”) or its affiliates;

 

loss of key personnel of our Sponsor, our Adviser and our property manager;

 

risks associated with our Adviser’s ability to terminate the Advisory Agreement;

 

our ability to change our major policies, operations and targeted investments without stockholder consent;

 

the substantial fees and expenses we will pay to our Adviser and its affiliates;

 

risks associated with the potential internalization of our management functions;

 

the risk that we may compete with other entities affiliated with our Sponsor or property manager for tenants;

 

conflicts of interest and competing demands for time faced by our Adviser, our Sponsor and their officers and employees;

 

our dependence on information systems;

 

lack of or insufficient amounts of insurance;

 

contingent or unknown liabilities related to properties or businesses that we have acquired or may acquire;

 

high costs associated with the investigation or remediation of environmental contamination, including asbestos, lead-based paint, chemical vapor, subsurface contamination and mold growth;

ii


 

 

the risk that our environmental assessments may not identify all potential environmental liabilities and our remediation actions may be insufficient;

 

high costs associated with the compliance with various accessibility, environmental, building and health and safety laws and regulations, such as the ADA and FHA;

 

risks associated with our high concentrations of investments in the Southeastern and Southwestern United States;

 

risks associated with limited warranties we may obtain when purchasing properties;

 

exposure to decreases in market rents due to our short-term leases;

 

risks associated with operating through joint ventures and funds;

 

potential reforms to Freddie Mac and Fannie Mae;

 

risks associated with our reduced public company reporting requirements as an “emerging growth company”;

 

costs associated with being a public company, including compliance with securities laws;

 

risks associated with breaches of our data security;

 

the risk that our business could be adversely impacted if there are deficiencies in our disclosure controls and procedures or internal control over financial reporting;

 

risks associated with our substantial current indebtedness and indebtedness we may incur in the future;

 

risks associated with derivatives or hedging activity;

 

the risk that we may be unable to achieve some or all of the benefits that we expect to achieve from the Spin-Off (as defined below);

 

the risk that we may fail to consummate our pending property acquisitions;

 

failure to maintain our status as a REIT;

 

compliance with REIT requirements, which may limit our ability to hedge our liabilities effectively and cause us to forgo otherwise attractive opportunities, liquidate certain of our investments or incur tax liabilities;

 

failure of our operating partnership to be taxable as a partnership for federal income tax purposes, possibly causing us to fail to qualify for or to maintain REIT status;

 

risks associated with our ownership of interests in taxable REIT subsidiaries;

 

the recognition of taxable gains from the sale of properties as a result of the inability to complete certain like-kind exchanges in accordance with Section 1031 of the Internal Revenue Code of 1986, as amended (the “Code”);

 

the risk that the Internal Revenue Service, or IRS, may consider certain sales of properties to be prohibited transactions, resulting in a 100% penalty tax on any taxable gain;

 

the ineligibility of dividends payable by REITs for the reduced tax rates available for some dividends;

 

risks associated with the stock ownership restrictions of the Code for REITs and the stock ownership limit imposed by our charter;

 

the ability of the Board of Directors to revoke our REIT qualification without stockholder approval;

 

potential legislative or regulatory tax changes or other actions affecting REITs;

 

risks associated with the market for our common stock and the general volatility of the capital and credit markets;

 

failure to generate sufficient cash flows to service our outstanding indebtedness or pay distributions at expected levels;

 

risks associated with limitations of liability for and our indemnification of our directors and officers; or

 

any other risks included under the heading “Risk Factors,” in this annual report.

While forward-looking statements reflect our good faith beliefs, they are not guarantees of future performance. They are based on estimates and assumptions only as of the date of this annual report. We undertake no obligation to update or revise any forward-looking statement to reflect changes in underlying assumptions or factors, new information, data or methods, future events or other changes, except as required by law.

 

 

iii


 

PART I

ITEM 1. BUSINESS

General

NexPoint Residential Trust, Inc. (the “Company”, “we”, “our”) was incorporated in Maryland on September 19, 2014, and has elected to be taxed as a real estate investment trust (“REIT”). The Company is focused on “value-add” multifamily investments primarily located in the Southeastern and Southwestern United States. Substantially all of the Company’s business is conducted through NexPoint Residential Trust Operating Partnership, L.P. (the “OP”), the Company’s operating partnership. With the exception of two properties held by an Exchange Accommodation Titleholder (“EAT”) (“Parked Assets”) to complete a reverse like-kind exchange under Section 1031 of the Code (“1031 Exchange”) (see Item 2, “Properties” and Notes 2 and 4 to our combined consolidated financial statements), the Company holds all or a majority interest in its properties (the “Portfolio”) through the OP. The Company’s wholly owned subsidiary, NexPoint Residential Trust Operating Partnership GP, LLC (the “OP GP”), is the sole general partner of the OP. The sole limited partner of the OP is the Company.

The Company began operations on March 31, 2015 as a result of the transfer and contribution by NexPoint Credit Strategies Fund (“NHF”) of all but one of the multifamily properties owned by NHF through its wholly owned subsidiary NexPoint Real Estate Opportunities, LLC (fka Freedom REIT, LLC) (“NREO”). We use the term “predecessor” to mean the carve-out business of NREO. On March 31, 2015, NHF distributed all of the outstanding shares of the Company's common stock held by NHF to holders of NHF common shares. We refer to the distribution of our common stock by NHF as the “Spin-Off.”

The Company is externally managed by NexPoint Real Estate Advisors, L.P., (the “Adviser”), through an agreement, as amended, dated March 16, 2015 (the “Advisory Agreement”), by and among the Company, the OP and the Adviser. The Advisory Agreement has a term of two years and was renewed on March 13, 2017 for a one-year term that expires on March 16, 2018. The Adviser conducts substantially all of the Company’s operations and provides asset management services for its real estate investments. The Company expects it will only have accounting employees while the Advisory Agreement is in effect. All of the Company’s investment decisions are made by the Adviser, subject to general oversight by the Adviser’s investment committee and the Company’s Board of Directors (the “Board”). The Adviser is wholly owned by NexPoint Advisors, L.P. and is an affiliate of Highland Capital Management, L.P. (the “Sponsor” or “Highland”).

The Company’s investment objectives are to maximize the cash flow and value of properties owned, acquire properties with cash flow growth potential, provide quarterly cash distributions and achieve long-term capital appreciation for its stockholders through targeted management and a value-add program. Consistent with the Company’s policy to acquire assets for both income and capital gain, the Company intends to hold majority interests in the properties for long-term appreciation and to engage in the business of directly or indirectly acquiring, owning, and operating well-located multifamily properties with a value-add component in large cities and suburban submarkets of large cities primarily in the Southeastern and Southwestern United States consistent with its investment objectives. Economic and market conditions may influence the Company to hold properties for different periods of time. From time to time, the Company may sell a property if, among other deciding factors, the sale would be in the best interest of its stockholders.

The entities through which we own the properties in the Portfolio have entered into management agreements with BH Management Services, LLC (“BH”). Pursuant to these agreements, BH operates and leases the underlying properties in the Portfolio and provides construction management services. BH has significant experience operating and leasing multifamily properties, having begun business in 1993 and currently operating and leasing approximately 65,000 multifamily units across the country. The Company pays BH a management fee of approximately 3% of the monthly gross income from each property managed, as well as construction supervision fees and certain other fees. BH or its affiliates also have equity interests in substantially all of the properties in the Portfolio. Affiliates of BH own a portion of each property, with the exception of three properties, through joint venture arrangements.

The Company may allocate up to thirty percent of the portfolio to investments in real estate-related debt and securities with the potential for high current income or total returns. These allocations may include first and second mortgages and subordinated, bridge, mezzanine, construction and other loans, as well as debt securities related to or secured by multifamily real estate and common and preferred equity securities, which may include securities of other REITs or real estate companies.

As of December 31, 2016, the Company owned 39 properties representing 12,965 units in eight states, including two Parked Assets, as further described under Item 2, “Properties” and Notes 2 and 4 to our combined consolidated financial statements.

1


 

2016 Highlights

Key highlights and transactions completed in 2016 include the following:

 

Acquisitions: We completed four acquisitions totaling 1,556 units. With these acquisitions, we increased our presence in three markets. Details of the acquisitions are in the table below:

 

Property Name

 

Location

 

Date of Acquisition

 

Purchase Price

 

 

Debt (1)

 

 

# Units

 

 

Noncontrolling Interest

 

 

Effective Ownership

 

CityView

 

West Palm Beach, Florida

 

July 27, 2016

 

$

22,421

 

 

$

15,812

 

 

217

 

 

 

9

%

 

 

91

%

The Colonnade

 

Phoenix, Arizona

 

October 11, 2016

 

 

44,600

 

 

 

29,500

 

 

415

 

 

 

3

%

 

 

97

%

Old Farm

(2)

Houston, Texas

 

December 29, 2016

 

 

84,721

 

 

 

84,721

 

 

734

 

 

 

%

 

 

100

%

Stone Creek at Old Farm

(2)

Houston, Texas

 

December 29, 2016

 

 

23,332

 

 

 

23,332

 

 

190

 

 

 

%

 

 

100

%

 

 

 

 

 

 

$

175,074

 

 

$

153,365

 

 

 

1,556

 

 

 

 

 

 

 

 

 

(1)

For additional information regarding our debt, see Note 5 to our combined consolidated financial statements.

(2)

Properties are held at the EAT as Parked Assets in anticipation of completing a reverse 1031 Exchange in 2017.

 

Dispositions: We sold seven properties totaling 1,746 units. A portion of the sales proceeds was designated for 1031 Exchanges for two acquisitions, as described below. Details of the dispositions are in the table below (in thousands):

 

Property Name

 

Location

 

Date of Sale

 

Sales Price

 

 

Outstanding Principal (1)

 

 

Net Cash Proceeds (2)

 

 

Gain on Sale of Real Estate

 

Meridian

(3)

Austin, Texas

 

May 10, 2016

 

$

17,250

 

 

$

9,791

 

 

$

7,092

 

 

$

4,786

 

Park at Regency and Mandarin Reserve

(4)

Jacksonville, Florida

 

June 6, 2016

 

 

47,000

 

 

 

25,582

 

 

 

20,402

 

 

 

11,584

 

Park at Blanding and Colonial Forest

(5)

Jacksonville, Florida

(6)

August 31, 2016

 

 

14,500

 

 

 

9,000

 

 

 

5,169

 

 

 

2,007

 

Willowdale Crossings

(7)

Frederick, Maryland

 

September 15, 2016

 

 

45,200

 

 

 

32,628

 

 

 

11,485

 

 

 

5,576

 

Jade Park

(8)

Daytona Beach, Florida

 

September 30, 2016

 

 

10,000

 

 

 

5,850

 

 

 

3,959

 

 

 

1,979

 

 

 

 

 

 

 

$

133,950

 

 

$

82,851

 

 

$

48,107

 

 

$

25,932

 

(1)

Represents the outstanding principal balance when the loan was repaid.

(2)

Represents sales price, net of closing costs, payment of the related mortgage debt and prepayment penalties incurred.

(3)

Approximately $6.4 million of the proceeds from the sale of Meridian were used to acquire CityView in a 1031 Exchange.

(4)

Properties were sold as a portfolio. Approximately $18.0 million of the proceeds from the sale of Park at Regency and Mandarin Reserve were used to pay down a portion of our 2015 bridge facility during the second quarter of 2016 (see Note 5 to our combined consolidated financial statements).

(5)

Properties were sold as a portfolio.

(6)

Park at Blanding is located in Orange Park, a suburb of Jacksonville, Florida.

(7)

On September 14, 2016, using cash on hand, we purchased an additional 10% ownership interest in Willowdale Crossings from a noncontrolling interest holder for approximately $1.4 million, which approximated amounts due to such noncontrolling interest as a result of the underlying property sale. Approximately $10.9 million, which represented our share of the proceeds from the sale of Willowdale Crossings, was used to acquire The Colonnade in a 1031 Exchange.

(8)

Approximately $3.5 million of the proceeds from the sale of Jade Park were used to acquire The Colonnade.

2


 

 

Results of Operations and Non-GAAP Measures: We reported the following increases in net income (loss), net operating income (“NOI”), funds from operations (“FFO”), core funds from operations (“Core FFO”) and adjusted funds from operations (“AFFO”) for the year ended December 31, 2016 as compared to the year ended December 31, 2015 (dollars in thousands):

 

 

 

For the Year Ended December 31,

 

 

 

 

 

 

 

 

 

 

 

2016

 

 

2015

 

 

$ Change

 

 

% Change

 

Net income (loss)

 

$

25,888

 

 

$

(10,992

)

 

$

36,880

 

(1)

 

335.5

%

NOI

(2)

 

69,569

 

 

 

60,382

 

 

 

9,187

 

 

 

15.2

%

FFO attributable to common stockholders

(2)

 

31,016

 

 

 

25,639

 

 

 

5,377

 

 

 

21.0

%

Core FFO attributable to common stockholders

(2)

 

30,599

 

 

 

28,944

 

 

 

1,655

 

 

 

5.7

%

AFFO attributable to common stockholders

(2)

 

33,325

 

 

 

29,933

 

 

 

3,392

 

 

 

11.3

%

 

(1)

The majority of this increase relates to the $25.9 million of gain on sales of real estate we recognized on the seven properties we sold during the period in 2016.

 

(2)

See Item 7, “Management's Discussion and Analysis of Financial Condition and Results of Operations” for a discussion regarding the non-GAAP measures of NOI, FFO, Core FFO and AFFO provided above, including reconciliations to net income (loss) in accordance with U.S. generally accepted accounting principles (“GAAP”).

 

Same Store Growth:

 

There are 25 properties encompassing 7,682 units of apartment space in our same store pool for the year ended December 31, 2016 (our “Same Store” properties). For our Same Store properties, we recorded the following operating metrics for the year ended December 31, 2016 as compared to the year ended December 31, 2015:

 

Operating Metric

 

2016

 

 

2015

 

 

% Change

 

Occupancy

(1)

 

94.0

%

 

 

94.6

%

 

 

-0.6

%

Average Effective Monthly Rent Per Unit

(2)

$

873

 

 

$

818

 

 

 

6.7

%

Rental income (in thousands)

 

$

72,550

 

 

$

67,114

 

 

 

8.1

%

Other income (in thousands)

 

$

10,349

 

 

$

8,799

 

 

 

17.6

%

 

There are 34 properties encompassing 11,076 units of apartment space in our same store pool for the fourth quarter of 2016 (our “Q4 Same Store” properties). For our Q4 Same Store properties, we recorded the following operating metrics for the fourth quarter of 2016 as compared to the fourth quarter of 2015:

 

Operating Metric

 

Q4 2016

 

 

Q4 2015

 

 

% Change

 

Occupancy

(1)

 

93.7

%

 

 

94.1

%

 

 

-0.4

%

Average Effective Monthly Rent Per Unit

(2)

$

857

 

 

$

806

 

 

 

6.3

%

Rental income (in thousands)

 

$

25,968

 

 

$

24,403

 

 

 

6.4

%

Other income (in thousands)

 

$

4,105

 

 

$

3,443

 

 

 

19.2

%

 

(1)

Occupancy is calculated as the number of units occupied as of December 31 for the respective year, divided by the total number of units, expressed as a percentage.

 

(2)

Average effective monthly rent per unit is equal to the average of the contractual rent for commenced leases as of December 31 for the respective year minus any tenant concessions over the term of the lease, divided by the number of units under commenced leases as of December 31 for the respective year.

3


 

 

Renovations: For the properties in our Portfolio as of December 31, 2016, we completed full and partial renovations on 1,725 units at an average cost of $5,031 per renovated unit. Since inception, for the properties in our Portfolio as of December 31, 2016, we have completed full and partial renovations on 4,030 units at an average cost of $4,807 per renovated unit that has been leased as of December 31, 2016. We have achieved average rent growth of 10.9%, or an $88 average monthly rental increase per unit, on all units renovated and leased as of December 31, 2016, resulting in a return on investment on capital expended for interior renovations of 21.1%.

 

Dividends: We declared dividends totaling $17.8 million, or $0.838 per share, in 2016. We increased our quarterly dividend during the fourth quarter of 2016 to $0.220 per share, which was an increase of $0.014 per share, or 6.8% increase, over our historical quarterly dividends. Our fourth quarter dividend equates to a 3.9% annualized yield based on our closing share price of $22.34 on December 31, 2016.

 

Credit Facilities Financing: We entered into a $200.0 million credit facility with a maturity date in July 2021, exclusive of options to extend, which was expanded to $300.0 million during the fourth quarter of 2016. During 2016, we drew the entire $300.0 million and used the proceeds to: (1) replace the existing mortgage debt on 11 properties; (2) pay down a portion of our 2015 bridge facility; and (3) acquire three properties. We also entered into a $30.0 million credit facility with a maturity date in December 2018 and one twelve-month option to extend. During 2016, we drew $15.0 million under our $30.0 million credit facility and used the proceeds, along with proceeds from the $300.0 million credit facility, to acquire two properties.

 

Bridge Facilities Financing: We entered into a $30.0 million bridge facility with a maturity date in April 2017 and one two-month option to extend. During 2016, we drew the entire $30.0 million and used the proceeds, along with proceeds from our credit facilities, to acquire two properties. During 2016, we also paid the entire $29.0 million outstanding principal balance of our 2015 bridge facility that was scheduled to mature in August 2016. We intend on paying the entire principal balance of the $30.0 million bridge facility with proceeds from the sales of properties classified as held for sale as of December 31, 2016 or cash on hand.

 

Interest Rate Swaps: In order to fix a portion of, and mitigate the risk associated with, our floating rate indebtedness (without incurring substantial prepayment penalties or defeasance costs typically associated with fixed rate indebtedness when repaid early or refinanced), we entered into four interest rate swap transactions with a combined notional amount of $400.0 million, effectively fixing the interest rate on approximately 56% of our total floating rate debt outstanding as of December 31, 2016. The interest rate swaps effectively replace the floating interest rate (one-month LIBOR) with respect to that amount with a weighted average fixed rate of 0.9956%.

 

Cash Position: At December 31, 2016, we had $55.3 million of cash on our balance sheet, of which $13.4 million was reserved for future renovations and $19.1 million for lender required escrows and security deposits. Additionally, as of December 31, 2016, we had $15.0 million of available capacity under our $30.0 million credit facility (of which $14.0 million was drawn on February 1, 2017 in connection with our acquisition of Hollister Place). We believe we have adequate cash on hand, access to cash through a credit facility, or excess cash flows from operations to meet our near term obligations, service our debt, pay distributions and make opportunistic acquisitions.

Our Real Estate Portfolio

As of December 31, 2016, the Company owned 39 properties representing 12,965 units in eight states, including two properties considered Parked Assets as legal title was held by the EAT pending completion of a reverse 1031 Exchange in connection with certain properties that are classified as held for sale as of December 31, 2016. While properties are Parked Assets, we retain all of the legal and economic benefits and obligations related to the Parked Assets. As such, the Parked Assets are consolidated as variable interest entities in our consolidated balance sheet as of December 31, 2016 and the operating results of the Parked Assets are consolidated in our combined consolidated statements of operations and comprehensive income (loss).

As of December 31, 2016, the occupancy rate for the Portfolio was approximately 93.4% and the weighted average monthly effective rent per occupied apartment unit was $880. For additional information regarding our Portfolio, see Item 2, “Properties” and Notes 2, 3, 4, and 5 to our combined consolidated financial statements.

The Company evaluates operating performance on an individual property level and views its real estate assets as one industry segment and, accordingly, its properties are aggregated into one reportable segment.

4


 

Our Business Objectives and Strategies

Our primary business objectives are to:

 

deliver stable, attractive yields and long-term capital appreciation to our stockholders;

 

acquire multifamily properties in markets with attractive job growth and household formation fundamentals primarily in the Southeastern and Southwestern United States;

 

acquire assets at discounts to replacement cost;

 

implement a value-add program to increase returns to our stockholders;

 

own assets that provide lifestyle amenities and upgraded living spaces to low and moderate income renters; and

 

recycle capital from dispositions when economic and market conditions present opportunities that we believe are in the best interest of our stockholders.

We intend to accomplish these objectives by:

 

Focusing on Acquiring Class B Properties in Our Core Markets. We will continue to seek opportunities to acquire primarily Class B multifamily properties at prices that we believe represent discounts to replacement cost, provide the potential for significant long-term value appreciation and that we expect will generate attractive yields for our stockholders. We will focus on these types of opportunities in our core markets, which we consider to be primarily major metropolitan areas in the Southeastern and Southwestern United States.

 

Focusing on Multifamily Properties with a Value-Add Component. We will continue to seek opportunities to acquire multifamily properties that have a value-add component. Due to a lack of reinvestment by many prior owners, we believe these types of properties provide us the opportunity to make relatively modest capital expenditures that result in a significant increase in rents, thereby generating Net Operating Income (“NOI”) growth, and thus higher yields and capital appreciation for our stockholders.

 

Prudently Using Leverage to Increase Stockholder Value. We will typically finance new property acquisitions at a target leverage level of approximately 50-60% loan-to-value (outstanding principal balance to enterprise value). Given that we intend for the majority of our acquisitions to have a value-add component in the first three years of ownership, we will generally seek leverage with the optionality to refinance (such as floating rate debt). In the management team’s experience, this leverage strategy allows for the opportunity to maximize returns for our stockholders while providing maximum flexibility. We are currently targeting a reduction in leverage to 40-45% loan-to-value (outstanding principal balance to enterprise value) over time through increasing the value of our properties, refinancing properties we intend to hold longer term and strategically paying down debt with excess cash flows from operations or future equity offerings.

Our Adviser’s investment approach combines its management team’s experience with a structure that emphasizes thorough market research, local market knowledge, underwriting discipline, risk management in evaluating potential investments with a goal of maximizing long-term stockholder value and a philosophy of thoughtful capital allocation and balance sheet management.

Acquisition and Operating Strategy

We seek to find primarily Class B multifamily properties that are priced at a discount to replacement cost. We believe that through the implementation of our value-add program we will be able to grow the NOI of these types of properties significantly in the first three years of ownership and thus these types of acquisitions will be accretive over the long-term to our FFO, Core FFO and AFFO (see definition of these non-GAAP measures in Item 7, “Management’s Discussion and Analysis of Financial Condition and Results of Operations”). As we progress through the real estate cycle, finding these opportunities will become more difficult. However, we will continue to take a disciplined approach to acquisitions by primarily pursuing these types of opportunities. Our Adviser’s investment approach includes active and aggressive management of each property acquired. Our Adviser believes that active management is critical to creating value. Prior to the purchase of a property, BH and our Adviser generally tour each property and develop a business strategy for the property. This includes a forecast of the action items to be taken and the capital needed to achieve the anticipated returns. Our Adviser reviews such property-level business strategies on an ongoing basis to anticipate changes or opportunities in the market. In an effort to keep properties in compliance with our underwriting standards and management strategies, our Adviser remains involved throughout the investment life cycle of each acquired property and actively consults with BH throughout the holding period.

We may also allocate up to 30% of our portfolio to investments in real estate-related debt, mezzanine and other loans and preferred equity and other securities in situations where the risk-return profile is more attractive than investments in common equity.

5


 

This strategy would be focused on the multifamily property type and would be designed to minimize potential losses during market downturns and maximize risk adjusted total returns to our stockholders in all market cycles.

Value-Add Strategy

We will continue to implement our value-add strategy at our properties where we believe we can achieve a significant increase in rents above what would otherwise be the case with purely organic market increases. Our value-add program has three components: 1) improvement of exteriors and common areas, 2) improvement of interiors, and 3) management and cost improvements. Renovations to the exteriors and common areas include repairing parking lots and sidewalks, painting buildings, replacing roofs, upgrading and modernizing leasing centers, pools, pool furniture, gyms and other common area amenities and are typically completed within the first six months of ownership. Renovations to interiors include replacing carpet with faux wood floors, replacing kitchen and bath counter tops with faux granite, installing stainless or black appliances, upgrading lighting and plumbing fixtures and replacing linoleum floors with tile. We expect the exterior renovations to improve tenant retention and modestly drive rent and NOI growth. As of December 31, 2016, with the exception of properties acquired in the fourth quarter of 2016, we have renovated the exteriors at substantially all of the properties in our Portfolio.

We expect interior renovations, along with organic growth in rents, to be the primary drivers of rent and NOI growth at our properties. For the properties in our Portfolio as of December 31, 2016, we have completed interior renovations on 4,030 units out of our 12,965 total units with an average monthly rental increase per unit of $88 and an average cost of $4,807 per renovated unit that has been leased as of December 31, 2016. In cases where we believe rents will grow significantly in a market organically, we will implement the value-add program more strategically in order to capture significant rent and NOI growth without expending additional capital. Also, to the extent we believe rents at a property are maximized regardless of the level of additional renovations we provide on an interior, we may opt to not further renovate units at that property. As of December 31, 2016, we had reserved approximately $13.4 million for our planned capital expenditures and other expenses to implement our value-add program, which will complete approximately 2,000 planned interior rehabs, eliminating the need for us to raise additional capital in order to carry out our currently planned value-add program.

Disposition Strategy

In general, we intend to hold our multifamily properties for production of rental income for a period of at least three years from the date of acquisition. Economic and market conditions may influence us to hold our investments for different periods of time. From time to time, we may sell an asset before the end of the expected holding period, particularly if we receive a bona fide unsolicited offer with attractive terms, if we have an upcoming liquidity need, such as a debt maturing, if we are strategically exiting a certain market or sub-market or if the sale of the asset would otherwise be in the best interests of our stockholders. When reviewing whether a sale is in the best interests of our stockholders, we take into consideration whether market conditions and asset positioning have maximized the value of the property to us and any potential adverse tax consequences of a sale.

Financing Strategy

We intend to use leverage in making our investments with an objective of maintaining a strong balance sheet and providing liquidity to grow the Company. We are currently targeting a reduction in leverage to 40-45% loan-to-value (outstanding principal balance to enterprise value) over time through increasing the value of our properties and refinancing properties we intend to hold longer-term. However, we are not subject to any limitations on the amount of leverage we may use, and, accordingly, the amount of leverage we use may be significantly less or greater than what we currently anticipate. We currently are meeting our short-term liquidity needs through our cash and cash equivalents, cash from operations and available capacity under a $30.0 million bridge facility.

When interest rates are high or financing is otherwise unavailable on a timely basis, we may purchase certain properties and other assets for cash with the intention of obtaining a loan for a portion of the purchase price at a later time. We will refinance properties during the term of a loan only under certain circumstances, such as when a decline in interest rates makes it beneficial to prepay an existing mortgage, an existing mortgage matures, the value of the property has increased significantly and we can obtain more attractive terms through refinancing the property, or an attractive investment becomes available and the proceeds from the refinancing can be used to purchase such investment.

We typically use floating rate debt with interest rate swaps and interest rate caps as opposed to using fixed rate debt. We believe this is a more sensible and flexible way to utilize leverage, while limiting our interest rate risk in our strategy as we attempt to increase the value of each property over the course of three years after acquisition through our value-add program. Fixed rate financing is typically more expensive and less flexible since there are typically high prepayment penalties, yield maintenance payments and/or

6


 

defeasance penalties when refinancing fixed rate debt prior to maturity. To the extent we intend to hold a property longer-term, we will reassess the use of refinancing with fixed rate leverage.

Property Management Strategy

We seek to achieve long-term earnings growth through superior property management. To achieve this, we have partnered with BH to manage all of our properties as an external manager. In order to align our property manager’s interests with those of our stockholders, BH (through its affiliates) has co-invested in all but three of our 39 properties (see “Joint Venture Strategy” below). We believe BH provides the following benefits:

 

BH manages approximately 65,000 multifamily properties in 21 states and has managed multifamily communities for 24 years.

 

BH brings a scale of operations we could not otherwise achieve for approximately 3% of gross income, which is the contracted amount we pay for their property management services.

 

BH has current operations in all of our current and desired markets, allowing us greater scale when entering new markets or allowing us to make investments in non-core markets without making substantial investments in management infrastructure in those markets.

 

BH has a construction management operation and has substantial experience in renovating Class B multifamily units.

 

BH’s scale allows them to get highly competitive pricing as it pertains to the costs of our value-add program, increasing our return on investment for renovations.

 

BH helps us source and underwrite opportunities as well as assist in due diligence of properties prior to closing.

 

BH assists in locating potential buyers for our properties.

 

BH’s size, scale and experience allows them to keep costs low and maximize rents and occupancy.

 

BH has proved successful in driving other revenue growth at properties they manage.

Joint Venture Strategy

We enter into strategic joint venture opportunities with affiliates of our property manager in an effort to better align our unaffiliated property manager’s interests with those of our stockholders. We own all of our properties, with the exception of three, through joint venture arrangements with affiliates of BH. Equity from joint venture partners may also allow us to expand the number and size of our investments, allowing us to obtain a more diversified portfolio and participate in investments that we may otherwise have deemed disproportionately too large for our portfolio at the time of purchase. We anticipate using a similar structure for our acquisitions in the future, although our joint venture partner may invest less than has historically been the case going forward. Our joint venture arrangements allow us to earn fees for asset management of the properties, which offset portions of our corporate general and administrative expenses. Our joint ventures are structured to limit our noncontrolling partners’ rights to give us maximum control over each investment.

7


 

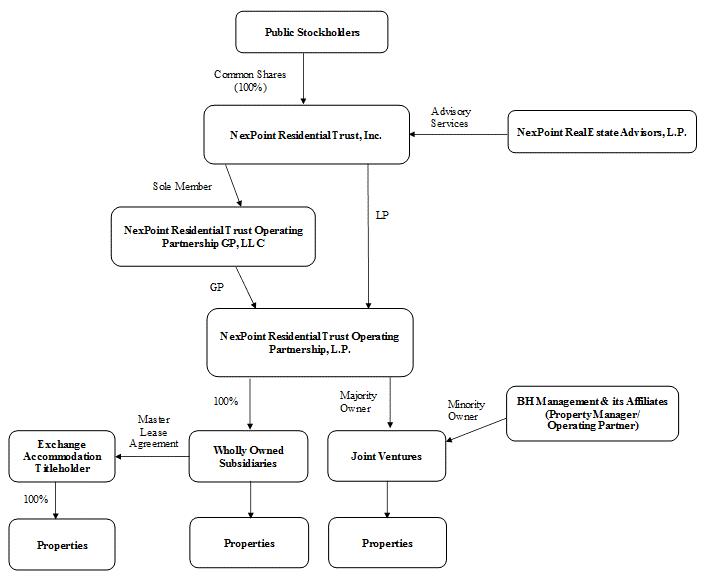
Our Structure

The following chart shows our ownership structure.

 

 

Our Adviser

We are externally managed by our Adviser pursuant to the Advisory Agreement, by and among our OP, our Adviser, and us. Our Adviser was organized on September 5, 2014 and is an affiliate of Highland. Our Adviser has contractual and fiduciary responsibilities to us and our stockholders as further described under “Our Advisory Agreement” below. The members of our Adviser’s management team are Jim Dondero, Brian Mitts, Matt McGraner, Matthew Goetz and Scott Ellington, all of which are employed by our Adviser or its affiliates.

Our Adviser has also entered into a shared services agreement with Highland, pursuant to which Highland or its affiliates will provide research and operational support to our Adviser, including services in connection with the due diligence of actual or potential investments, the execution of investment transactions approved by our Adviser and certain back office and administrative services.

8


 

Our Advisory Agreement

Below is a summary of the terms of our Advisory Agreement:

Duties of Our Adviser. Our Advisory Agreement provides that our Adviser manage our business and affairs in accordance with the policies and guidelines established by our Board and that our Adviser be under the supervision of our Board. The agreement requires our Adviser to provide us with all services necessary or appropriate to conduct our business, including the following:

 

locating, presenting and recommending to us real estate investment opportunities consistent with our investment policies, acquisition and disposition strategies and objectives, including our conflicts of interest policies;

 

structuring the terms and conditions of transactions pursuant to which acquisitions and dispositions of properties will be made;

 

acquiring and disposing properties on our behalf in compliance with our investment objectives, strategies and applicable tax regulations;

 

arranging for the financing and refinancing of properties;

 

administering our bookkeeping and accounting functions;

 

serving as our consultant in connection with policy decisions to be made by our Board, managing our properties or causing our properties to be managed by another party;

 

monitoring our compliance with regulatory requirements, including the Securities Act of 1933, as amended, and the Securities Exchange Act of 1934, as amended (the “Exchange Act”), and the rules and regulations promulgated thereunder, NYSE rules and Internal Revenue Code (“the Code”) regulations to maintain our status as a REIT;

 

performing administrative services; and

 

rendering other services as our Board deems appropriate.

Our Adviser is required to obtain the prior approval of our Board in connection with:

 

any investment for which the portion of the consideration paid out of our equity equals or exceeds $50,000,000;

 

any investment that is inconsistent with the publicly disclosed investment guidelines as in effect from time to time, or, if none are then publicly disclosed, as otherwise adopted by the Board from time to time; or

 

any engagement of affiliated service providers on behalf of us or the OP, which engagement terms will be negotiated on an arm’s length basis.

For these purposes, “equity” means the purchase price of the investment, exclusive of the proceeds of any debt financing incurred or to be incurred in connection with the relevant investment and anticipated closing and other acquisition costs.

Our Adviser will be prohibited from taking any action, in its sole judgment, or in the sole judgment of our Board, that:

 

would adversely affect our qualification as a REIT under the Code, unless the Board had determined that REIT qualification is not in the best interests of us and our stockholders;

 

would subject us to regulation under the 1940 Act, except to the extent that we and our Adviser have undertaken in the Advisory Agreement and our charter to comply with Section 15 of the 1940 Act in connection with the entry into, continuation of, or amendment of the Advisory Agreement or any advisory agreement;

 

is contrary to or inconsistent with our investment guidelines; or

 

would violate any law, rule, regulation or statement of policy of any governmental body or agency having jurisdiction over us or our shares of common stock, or otherwise not be permitted by our charter or bylaws.

Advisory Fee. Our Advisory Agreement requires that we pay our Adviser an annual advisory fee of 1.00% of our Average Real Estate Assets.

9


 

“Average Real Estate Assets” means the average of the aggregate book value of real estate assets before reserves for depreciation or other non-cash reserves, computed by taking the average of the book value of real estate assets at the end of each month (or partial month) (a) for which any fee under the Advisory Agreement is calculated or (b) during the year for which any expense reimbursement under the Advisory Agreement is calculated. Real estate assets is defined broadly in the Advisory Agreement to include, among other things, investments in real estate-related securities and mortgages and reserves for capital expenditures.

In calculating the advisory fee, we categorize our Average Real Estate Assets into either “Contributed Assets” or “New Assets.” The advisory fee on Contributed Assets may not exceed $4.5 million in any calendar year. This cap is intended to limit the fees paid to our Adviser on the Contributed Assets following the Spin-Off to the fees that would have been paid by NHF to its adviser had the Spin-Off not occurred. The advisory fee on New Assets is not subject to this limitation but is subject to the expense cap mentioned below.

“Contributed Assets” means all of the real estate assets we owned upon the completion of the Spin-Off and is not reduced for dispositions of such assets subsequent to the Spin-Off.

“New Assets” means all of the Average Real Estate Assets other than Contributed Assets. New Assets includes proceeds from the sale of a Contributed Asset that is used to purchase a new investment.

The advisory fee is payable monthly in arrears in cash, unless our Adviser elects, in its sole discretion, to receive all or a portion of such fee in shares of our common stock, subject to the limitations set forth below under “—Limitations on Receiving Shares.” The number of shares issued to our Adviser as payment for the advisory fee will be equal to the dollar amount of the portion of such fee that is payable in shares divided by the volume-weighted average closing price of shares of our common stock for the ten trading days prior to the end of the month for which such fee will be paid, which we refer to as the fee VWAP. Our Adviser computes each installment of the advisory fee as promptly as possible after the end of the month with respect to which such installment is payable. The accrued fees are payable monthly as promptly as possible after the end of each month during which the Advisory Agreement is in effect. A copy of the computations made by our Adviser to calculate such installment is, for informational purposes only, delivered to our Board.

Administrative Fee. Our Advisory Agreement requires that we pay our Adviser an annual administrative fee of 0.20% of the Average Real Estate Assets.

In calculating the administrative fee, we categorize our Average Real Estate Assets into either Contributed Assets or New Assets. The administrative fee on Contributed Assets may not exceed $890,000 in any calendar year. This cap is intended to limit the fees paid to our Adviser on the Contributed Assets following the Spin-Off to the fees that would have been paid by NHF to its adviser had the Spin-Off not occurred. The administrative fee on New Assets is not subject to this limitation but is subject to the expense cap described below.

The administrative fee is payable monthly in arrears in cash, unless our Adviser elects, in its sole discretion, to receive all or a portion of such fee in shares of our common stock, subject to the limitations set forth below under “—Limitations on Receiving Shares.” The number of shares issued to our Adviser as payment for the administrative fee will be equal to the dollar amount of the portion of such fee that is payable in shares divided by the fee VWAP. Our Adviser computes each installment of the administrative fee as promptly as possible after the end of each month with respect to which such installment is payable. The accrued fees are payable monthly as promptly as possible after the end of each month during which the Advisory Agreement is in effect. A copy of the computations made by our Adviser to calculate such installment is, for informational purposes only, delivered to our board of directors.

Reimbursement of Expenses. Our Advisory Agreement requires that we reimburse our Adviser for all of its out-of-pocket expenses in performing its services, including legal, accounting, financial, due diligence and other services performed by our Adviser that outside professionals or outside consultants would otherwise perform and also pay our pro rata share of rent, telephone, utilities, office furniture, equipment, machinery and other office, internal and overhead expenses of our Adviser required for our operations (“Adviser Operating Expenses”). Adviser Operating Expenses do not include expenses for the advisory and administrative services provided under the Advisory Agreement. We will also reimburse our Adviser for any and all expenses (other than underwriters’ discounts) in connection with an offering, including, without limitation, legal, accounting, printing, mailing and filing fees and other documented offering expenses.

Our Adviser prepares a statement documenting all expenses incurred during each month, and delivers such statement to us within 15 business days after the end of each month. When submitted for reimbursement, such expenses are reimbursed by us no later than the 15th business day immediately following the date of delivery of such statement of expenses to us. All expenses payable by us

10


 

or reimbursable to our Adviser pursuant to the agreement will not be in amounts greater than those which would be payable to outside professionals or consultants engaged to perform such services pursuant to agreements negotiated on an arm’s length basis.

Expense Cap. Reimbursement of Adviser Operating Expenses under the Advisory Agreement, advisory and administrative fees paid to our Adviser and corporate general and administrative expenses such as audit, legal, listing and Board fees and compensation expense under the 2016 Long Term Inventive Plan will not exceed 1.5% of Average Real Estate Assets per calendar year (or part thereof that the Advisory Agreement is in effect (the “Expense Cap”)). The Expense Cap does not limit the reimbursement by the Company of expenses related to securities offerings paid by our Adviser. The Expense Cap also does not apply to legal, accounting, financial, due diligence and other service fees incurred in connection with mergers and acquisitions, extraordinary litigation or other events outside the Company’s ordinary course of business or any out-of-pocket acquisition or due diligence expenses incurred in connection with the acquisition or disposition of real estate assets.

Term of the Advisory Agreement. The Advisory Agreement has a term of two years. After the initial two-year period, the Advisory Agreement shall continue in full force and effect so long as the Advisory Agreement is approved at least annually by the Company’s Board. On March 13, 2017, the Board, including the independent directors, unanimously approved the renewal of the Advisory Agreement with the Adviser for a one-year term that expires on March 16, 2018.

The Advisory Agreement may be terminated at any time, without payment of any penalty to the Adviser, by vote of the Board or stockholders, or by our Adviser, in each case on not more than 60 days’ nor less than 30 days’ prior written notice to the other party. The Advisory Agreement shall automatically and immediately terminate in the event of its “assignment” (as defined in the 1940 Act).

Amendment. The Advisory Agreement may only be amended, waived, discharged or terminated in writing signed by the party against which enforcement of the amendment, waiver, discharge or termination is sought.

Limitations On Receiving Shares. The ability of our Adviser to receive shares of our common stock as payment for all or a portion of the advisory and administrative fees due under the terms of our Advisory Agreement will be subject to the following limitations: (1) the ownership of shares of common stock by our Adviser may not violate the ownership limitations set forth in our charter, after giving effect to any exception from such ownership limitations that our Board may grant to our Adviser or its affiliates; and (2) compliance with all applicable restrictions under the U.S. federal securities laws and the NYSE rules. To the extent that payment of any fee in shares of our common stock would result in a violation of the ownership limits set forth in our charter (taking into account any applicable waiver or any restrictions imposed under the U.S. federal securities laws or NYSE rules), all or a portion of such fee payable to our Adviser will be payable in cash to the extent necessary to avoid such violation.

Registration Rights. We entered into a registration rights agreement with our Adviser with respect to any shares of our common stock that our Adviser receives as payment for any fees owed under our Advisory Agreement. These registration rights will require us to file a registration statement with respect to such shares. We agreed to pay all of the expenses relating to registering these securities. The costs associated with registering these securities will not be deducted from the compensation owed to our Adviser.

Liability and Indemnification of Adviser. Under the Advisory Agreement, we are also required to indemnify our Adviser and to pay or reimburse reasonable expenses in advance of final disposition of a proceeding with respect to certain of our Adviser’s acts or omissions.

Other Activities of Adviser and its Affiliates. Our Adviser and its affiliates expect to engage in other business ventures, and as a result, their resources will not be dedicated exclusively to our business. However, pursuant to the Advisory Agreement, our Adviser will be required to devote sufficient resources to our administration to discharge its obligations.

Potential Acquisition of our Adviser. Many REITs that are listed on a national stock exchange are considered “self-managed” or “internally managed,” since the employees of such REITs perform all significant management functions. In contrast, REITs that are not self-managed, like us, are referred to as “externally managed” and typically engage a third party, such as our Adviser, to perform management functions on its behalf. Our independent directors may determine that we should become self-managed through the acquisition of our Adviser, which we refer to as an internalization transaction. See “Risk Factors—If we internalize our management functions, the percentage of our outstanding common stock owned by our other stockholders could be reduced, and we could incur other significant costs associated with being self-managed.”

Our Property Manager

The entities through which we own the properties in our Portfolio have entered into management agreements with BH. Pursuant to these agreements, BH operates and leases the underlying properties in the Portfolio. In addition to property management and leasing services, BH also provides us with market research, acquisition advice, a pipeline of investment opportunities and construction

11


 

management services. We utilize BH for property and construction management services and leasing, paying BH a management fee of approximately 3% of the monthly gross income from each property managed, as well as construction supervision fees and certain other fees described under “Property Management Agreements” below. BH or its affiliates have an equity interest in or right to receive a share of distributions from substantially all of the properties in the Portfolio. See “Joint Venture Strategy” below for additional information.

Property Management Agreements

Under these agreements, BH operates, coordinates and supervises the ordinary and usual business and affairs pertaining to the operation, maintenance, leasing, licensing, and management of each property. The following summarizes the terms of the management agreements.

Term. The terms of the management agreements will continue until the last day of the calendar month following the second anniversary of the agreement. Upon the expiration of the original term, the agreements will automatically renew on a month-to-month basis until terminated. The agreements may be terminated at any time with 60 days written notice.

Proposed Management Plans. Each management agreement requires that BH prepare and submit a proposed management plan and operating budget for the marketing, operation, repair and maintenance, and renovation of the property for the year the agreement is entered into. BH must submit subsequent proposed management plans 45 days prior to the beginning of the next year.

Amounts Payable under the Management Agreements. The entities that own the properties pay BH monthly for its services. Pursuant to the management agreements, BH may pay itself out of each property’s operating account. Any sums not paid within 10 days after becoming due bear interest at the rate of 18% per annum. Compensation under the management agreements consists of the following components:

 

Management Fee. The management is approximately 3% of the monthly gross income from each property. For the purposes of calculating the management fee, “monthly gross income” is defined as all receipts of every kind and nature actually collected from the operation of the property, determined on a cash basis, including, without limitation, rental or lease payments, late charges, service charges, forfeited security deposits, proceeds of vending machine collections, resident utility payment collections, and all other forms of miscellaneous income (but excluding the collection of any insurance or condemnation awards).

 

Set-Up/Inspection Fees. BH receives a one-time set-up/inspection fee per unit upon commencement of management of each property.

 

Construction Supervision Fee. BH receives a construction supervision fee of 5-6% of total project costs if BH performs these services.

 

Renter’s Insurance Program Fee; Other Fees. In the event that the entities that own the properties direct BH to implement a renter’s insurance program at a property, the entities pay BH a fee in connection with running such program. In consideration for any additional services other than the services required under the management agreements, the entities pay BH an hourly rate.

Additionally, the management agreements require that the entities reimburse BH for certain costs incurred in operating and leasing the properties.

Termination. A management agreement will terminate automatically in the event that the entity that owns the property is sold or if all or substantially all of the property to which the agreement applies is otherwise disposed of. Additionally, a management agreement may be terminated if certain other events occur, including:

 

a default by BH or the entity that owns the property that is not cured prior to the expiration of any applicable cure periods;

 

upon written notice by either party if a petition for bankruptcy, reorganization or arrangement is filed by the other party, or if any such petition shall be filed against the other party and is not dismissed within 60 days of the date of such filing, or in the event the other party shall make an assignment for the benefit of creditors, or take advantage of any insolvency statute or similar law;

 

upon 15 days written notice in the event that all or substantially all of the property is destroyed by a casualty, or taken by means of eminent domain or condemnation; or

 

upon 60 days written notice by either party.

12


 

If a management agreement is terminated by the entity that owns the property for any reason other than a default by BH, or if it is terminated by BH due to our default or due to the destruction, condemnation or taking by eminent domain of a property, the entity that owns the property will be required to pay damages to BH. Such damages will be equal to the management fee earned by BH for the calendar month immediately preceding the month in which the notice of termination is given, multiplied by the number of months and/or portions thereof remaining from the termination date until the end of the initial term or term year in which the termination occurred.

Additionally, for the month or the partial month after the date of the termination of BH’s on-site property management responsibilities, BH will be paid a close-out management fee equivalent to 50% of the last month’s full management fee.

Insurance. The entities that own the properties are required to maintain property and liability insurance for each property, and its liability insurance policy must include BH as an “Additional Insured.” BH is required to maintain, at the entities’ expense, workers’ compensation insurance covering all employees of BH employed in, on, or about each property so as to provide statutory benefits required by state and federal laws.

Assignment. BH may not assign the management agreements without the prior written consent of the entities that own the properties.

Indemnification. The entities that own the properties are required to indemnify, defend and hold harmless BH and its agents and employees from and against all claims, liabilities, losses, damages, and/or expenses arising out of (1) BH’s performance under the management agreements, or (2) facts, occurrences, or matters first arising before the date of the management agreements. The entities that own the properties are not required to indemnify BH against damages or expenses suffered as a result of the gross negligence, willful misconduct, or fraud on the part of BH, its agents, or employees.

BH is required to indemnify, defend, and hold harmless the entities that own the properties and their agents and employees from and against all claims, liabilities, losses, damages, and/or expenses arising out of the gross negligence, willful misconduct, or fraud on the part of BH, its agents, or employees, and shall at its own cost and expense defend any action or proceeding against us arising therefrom.

Our Sponsor

Highland is an SEC-registered investment adviser, which, together with its affiliates, including our Adviser, had approximately $14.8 billion in assets under management as of December 31, 2016. Highland is one of the most experienced global alternative credit managers. The firm invests in various credit and equity strategies through hedge funds, long-only funds, separate accounts, collateralized loan obligations, non-traded funds, publicly traded funds, closed-end funds, mutual funds and ETFs, and manages strategies such as distressed-for-control private equity, oil and gas, direct real estate, real estate credit and originated or structured real estate credit investments. The members of Highland’s real estate team, both during their tenure at Highland and in their previous roles before joining Highland, and employees of BH have a long history of investing in real estate and debt related to real estate properties.

Regulation

Multifamily properties are subject to various laws, ordinances and regulations, including regulations relating to common areas, such as swimming pools, activity centers, and recreational facilities. We believe that each of our properties has the necessary permits and approvals to operate its business.

Americans with Disabilities Act

The properties in the Portfolio must comply with Title III of the ADA, to the extent that such properties are “public accommodations” as defined by the ADA. The ADA may require removal of structural barriers to access by persons with disabilities in certain public areas of our properties where such removal is readily achievable. We believe that our properties are in substantial compliance with the ADA and that we will not be required to make substantial capital expenditures to address the requirements of the ADA. However, noncompliance with the ADA could result in imposition of fines or an award of damages to private litigants. The obligation to make readily accessible accommodations is an ongoing one, and we will continue to assess our properties and make alterations as appropriate in this respect.

Fair Housing Act

The Fair Housing Act, its state law counterparts and the regulations promulgated by the U.S. Department of Housing and Urban Development and various state agencies, prohibit discrimination in housing on the basis of race or color, national origin, religion, sex,

13


 

familial status (including children under the age of 18 living with parents or legal custodians, pregnant women and people securing custody of children under 18) or handicap (disability) and, in some states, financial capability or other bases. A failure to comply with these laws in our operations could result in litigation, fines, penalties or other adverse claims, or could result in limitations or restrictions on our ability to operate, any of which could materially and adversely affect us. We believe that we operate our properties in substantial compliance with the Fair Housing Act.

Environmental Matters

Under various federal, state and local laws and regulations relating to the environment, as a current or former owner or operator of real property, we may be liable for costs and damages resulting from the presence or discharge of hazardous or toxic substances, waste or petroleum products at, on, in, under, or migrating from such property, including costs to investigate and clean up such contamination and liability for natural resources. Such laws often impose liability without regard to whether the owner or operator knew of, or was responsible for, the presence of such contamination, and the liability may be joint and several. These liabilities could be substantial and the cost of any required remediation, removal, fines, or other costs could exceed the value of the property and/or our aggregate assets. In addition, the presence of contamination or the failure to remediate contamination at our properties may expose us to third-party liability for costs of remediation and/or personal or property damage or materially adversely affect our ability to sell, lease or develop our properties or to borrow using the properties as collateral. In addition, environmental laws may create liens on contaminated sites in favor of the government for damages and costs it incurs to address such contamination. Moreover, if contamination is discovered on our properties, environmental laws may impose restrictions on the manner in which property may be used or businesses may be operated, and these restrictions may require substantial expenditures.

Independent environmental consultants have conducted Phase I Environmental Site Assessments at all of the properties in the Portfolio using the American Society for Testing and Materials, or ASTM, Standard E 1527-05, or Standard E 1527-00. A Phase I Environmental Site Assessment is a report that identifies potential or existing environmental contamination liabilities. Site assessments are intended to discover and evaluate information regarding the environmental condition of the assessed property and surrounding properties. These assessments do not generally include soil samplings, subsurface investigations or an asbestos survey. None of the site assessments identified any known past or present contamination that we believe would have a material adverse effect on our business, assets or operations. However, the assessments are limited in scope and may have failed to identify all environmental conditions or concerns. A prior owner or operator of a property or historic operations at our properties, or operations and conditions at nearby properties, may have created a material environmental condition that is not known to us or the independent consultants preparing the site assessments. Material environmental conditions may have arisen after the review was completed or may arise in the future, and future laws, ordinances or regulations may impose material additional environmental liability. Moreover, conditions identified in environmental assessments that did not appear material at that time, may in the future result in material liability.

Environmental laws also govern the presence, maintenance and removal of hazardous materials in building materials (e.g., asbestos and lead), and may impose fines and penalties for failure to comply with these requirements or expose us to third-party liability (e.g., liability for personal injury associated with exposure to asbestos). Such laws require that owners or operators of buildings containing hazardous materials properly manage and maintain certain hazardous materials, adequately notify or train those who may come into contact with certain hazardous materials, and undertake special precautions, including removal or other abatement, if certain hazardous materials would be disturbed during renovation or demolition of a building. In addition, the properties in the Portfolio are subject to various federal, state, and local environmental and health and safety requirements, such as state and local fire requirements.

When excessive moisture accumulates in buildings or on building materials, mold growth may occur, particularly if the moisture problem remains undiscovered or is not addressed over a period of time. Some molds may produce airborne toxins or irritants. Indoor air quality issues can also stem from inadequate ventilation, chemical contamination from indoor or outdoor sources, and other biological contaminants such as pollen, viruses and bacteria. Indoor exposure to airborne toxins or irritants above certain levels can be alleged to cause a variety of adverse health effects and symptoms, including allergic or other reactions. As a result, the presence of significant mold or other airborne contaminants at any of our properties could require us to undertake a costly remediation program to contain or remove the mold or other airborne contaminants from the affected property or increase indoor ventilation. In addition, the presence of significant mold or other airborne contaminants could expose us to liability from our tenants or others if property damage or personal injury occurs. We are not presently aware of any material adverse indoor air quality issues at our properties.

The cost of future environmental compliance may materially and adversely affect us. See “Risk Factors—We may face high costs associated with the investigation or remediation of environmental contamination, including asbestos, lead-based paint, chemical vapor, subsurface contamination and mold growth.”

14


 

Insurance

We carry comprehensive general liability coverage on the properties in the Portfolio, with limits of liability customary within the industry to insure against liability claims and related defense costs. Similarly, we are insured against the risk of direct physical damage in amounts necessary to reimburse us on a replacement-cost basis for costs incurred to repair or rebuild each property, including loss of rental income during the reconstruction period. The majority of our property policies for all U.S. operating and development communities include coverage for the perils of flood and earthquake shock with limits and deductibles customary in the industry and specific to the project. We will also obtain title insurance policies when acquiring new properties, which insure fee title to the properties in the Portfolio. We have obtained coverage for losses incurred in connection with both domestic and foreign terrorist-related activities. These policies include limits and terms we consider commercially reasonable. There are certain losses (including, but not limited to, losses arising from environmental conditions, acts of war or certain kinds of terrorist attacks) that are not insured, in full or in part, because they are either uninsurable or the cost of insurance makes it, in our belief, economically impractical to maintain such coverage. Should an uninsured loss arise against us, we would be required to use our own funds to resolve the issue, including litigation costs. In addition, for the properties in the Portfolio, we could self-insure certain portions of our insurance program and therefore, use our own funds to satisfy those limits. We believe the policy specifications and insured limits are adequate given the relative risk of loss, the cost of the coverage and industry practice and, in the opinion of our management team, the properties in the Portfolio are adequately insured.

Competition

In attracting and retaining residents to occupy the properties in the Portfolio, we compete with numerous other housing alternatives. The properties in the Portfolio compete directly with other rental apartments as well as condominiums and single-family homes that are available for rent or purchase in the sub-markets in which our properties are located. Principal factors of competition include rent or price charged, attractiveness of the location and property and quality and breadth of services and amenities. If our competitors offer leases at rental rates below current market rates, or below the rental rates that the tenants of the properties in the Portfolio pay, we may lose potential tenants and we may be pressured to reduce rental rates below those currently charged or to offer more substantial rent abatements, tenant improvements, early termination rights or below-market renewal options in order to retain tenants when the tenants’ leases expire.

The number of competitive properties relative to demand in a particular area has a material effect on our ability to lease apartment units at our properties and on the rents we charge. In addition, we compete with numerous other investors for suitable properties. This competition affects our ability to acquire properties and the price that we pay in such acquisitions.

Employees

Our Adviser conducts substantially all of our operations and provides asset management for our real estate investments. We expect we will only have accounting employees while the Advisory Agreement is in effect. As of December 31, 2016, we had two employees.

Corporate Information

Our Adviser’s offices are located at 300 Crescent Court, Suite 700, Dallas, Texas 75201. Our Adviser’s telephone number is (972) 628-4100. We maintain a website at www.nexpointliving.com. We make our annual report on Form 10-K, quarterly reports on Form 10-Q, current reports on Form 8-K, and amendments to those reports filed or furnished pursuant to Section 13(a) or 15(d) available on our website as soon as reasonably practicable after we file such material with, or furnish it to, the SEC. Information contained on, or accessible through our website, is not incorporated by reference into and does not constitute a part of this annual report or any other report or documents we file with or furnish to the SEC.

Item 1A. Risk Factors

You should carefully consider the following risks and other information in this annual report in evaluating us and our common stock. Any of the following risks, as well as additional risks and uncertainties not currently known to us or that we currently deem immaterial, could materially and adversely affect our business, financial condition or results of operations, and could, in turn, impact the trading price of our common stock.

15


 

Risks Related to Our Business and Industry

Unfavorable market and economic conditions in the United States and globally and in the specific markets or submarkets where our properties are located could adversely affect occupancy levels, rental rates, rent collections, operating expenses, and the overall market value of our assets, including our joint ventures, and impair our ability to sell, recapitalize or refinance our assets.

Unfavorable market conditions in the areas in which we operate and unfavorable economic conditions in the United States and globally may significantly affect our occupancy levels, our rental rates, rent collections, operating expenses, the market value of our properties and our ability to strategically acquire, dispose, recapitalize or refinance our multifamily properties on economically favorable terms or at all. Our ability to lease our properties at favorable rates is adversely affected by increases in supply of multifamily communities in our markets and is dependent upon overall economic conditions, which are adversely affected by, among other things, job losses and unemployment levels, a recession, personal debt levels, a downturn in the housing market, stock market volatility and uncertainty about the future. Some of our major expenses, including debt service and real estate taxes, generally do not decline when related rents decline. We expect that any declines in our occupancy levels, rental revenues and/or the values of our multifamily properties would cause us to have less cash available to pay our indebtedness, fund necessary capital expenditures and to make distributions to our stockholders, which could negatively affect our financial condition and the market value of our securities. Factors that may affect our occupancy levels, our revenues, our NOI and/or the value of our properties include the following, among others:

 

downturns in global, national, regional and local economic conditions;

 

declines in the financial condition of our residents, which may make it more difficult for us to collect rents from these residents;

 

the inability or unwillingness of our residents to pay rent increases;

 

a decline in household formation;

 

a decline in employment or lack of employment growth;

 

an oversupply of, or a reduced demand for, apartment homes;

 

changes in market rental rates in our core markets;

 

declines in mortgage interest rates, making home and condominium ownership more affordable;

 

changes in home loan lending practices, including the easing of credit underwriting standards, increasing the availability of home loans and thereby reducing demand for apartment homes;

 

government or builder incentives which enable first-time homebuyers to put little or no money down, making alternative housing options more attractive;

 

rent control or rent stabilization laws, or other laws regulating housing, that could prevent us from raising rents to offset increases in operating costs; and

 

economic conditions that could cause an increase in our operating expenses, such as increases in property taxes (particularly as a result of increased local, state and national government budget deficits and debt and potentially reduced federal aid to state and local governments), utilities, insurance, compensation of on-site associates and routine maintenance.

We are subject to risks inherent in ownership of real estate.

Real estate cash flows and values are affected by a number of factors, including competition from other available properties and the ability to provide adequate property maintenance and insurance and to control operating costs. Real estate cash flows and values are also affected by such factors as government regulations (including zoning, usage and tax laws) limitations on rent and rent increases, interest rate levels, the availability of financing, property tax rates, utility expenses, potential liability under environmental and other laws and changes in environmental and other laws.

Real estate investments are relatively illiquid and may limit our flexibility.

Equity real estate investments are relatively illiquid, which may tend to limit our ability to react promptly to changes in economic or other market conditions. Our ability to dispose of assets in the future will depend on prevailing economic and market conditions. Our inability to sell our properties on favorable terms or at all could have a material adverse effect on our sources of working capital and our ability to satisfy our debt obligations. In addition, real estate can at times be difficult to sell quickly at prices we find acceptable. These potential difficulties in selling real estate in our markets may limit our ability to change or reduce the number of multifamily properties in the Portfolio promptly in response to changes in economic or other conditions.

16


 

We may fail to consummate future property acquisitions, and we may not be able to find suitable alternative investment opportunities.

When acquiring properties in the future, we may be subject to various closing conditions, and there can be no assurance that we can satisfy these conditions or that the acquisitions will close. If we fail to consummate future acquisitions, there can be no assurance that we will be able to find suitable alternative investment opportunities.

Competition could limit our ability to acquire attractive investment opportunities, which could adversely affect our profitability and impede our growth.

We compete with numerous real estate companies and other owners of real estate in seeking multifamily properties for acquisition and pursuing buyers for dispositions. We expect that other real estate investors, including insurance companies, private equity funds, sovereign wealth funds, pension funds, other REITs and other well-capitalized investors, will compete with us to acquire existing properties and to develop new properties, and many of these investors will have greater sources of capital to acquire properties. This competition could increase prices for properties of the type we would likely pursue and adversely affect our profitability and impede our growth.

Competition and any increased affordability of residential homes could limit our ability to lease our apartments or increase or maintain rents.

Our multifamily properties compete with other housing alternatives to attract residents, including other rental apartments, condominiums and single-family homes that are available for rent, as well as new and existing condominiums and single-family homes for sale. All of our multifamily properties are located in developed areas that include other multifamily properties and/or condominiums. The number of competitive multifamily properties and/or condominiums in a particular area, and any increased affordability of owner occupied single and multifamily homes caused by declining housing prices, low mortgage interest rates and government programs to promote home ownership, could have a material adverse effect on our ability to lease our apartments and the rents we are able to obtain. In addition, single-family homes and other residential properties provide housing alternatives to residents and potential residents of our multifamily properties.

The low residential mortgage rates may result in potential renters purchasing residences rather than leasing them, and as a result, cause a decline in occupancy rates.

The low residential mortgage interest rates currently available and government sponsored programs to promote home ownership, has resulted in a record high level on the National Association of Realtor’s Housing Affordability Index, an index used to measure whether or not a typical family could qualify for a mortgage loan on a typical home. The foregoing factors may encourage potential renters to purchase residences rather than lease them, thereby causing a decline in the occupancy rates of our properties.

Acquisitions may not yield anticipated results, which could negatively affect our financial condition and results of operations.

We intend to actively acquire multifamily properties for rental operations as market conditions, including access to the debt and equity markets, dictate. We may also acquire multifamily properties that are unoccupied or in the early stages of lease-up. We may be unable to lease-up these multifamily properties on schedule, resulting in decreases in expected rental revenues and/or lower yields as the result of lower occupancy and rental rates as well as higher than expected concessions. We may underestimate the costs necessary to bring an acquired property up to standards established for its intended market position or to complete a development project. We may be unable to integrate the existing operations of newly acquired multifamily properties and over time such communities may not perform as well as existing communities or as we initially anticipated in terms of occupancy and/or rental rates. Additionally, we expect that other major real estate investors with significant capital will compete with us for attractive investment opportunities or may also develop properties in markets where we focus our development efforts. This competition may increase acquisition costs for multifamily properties. We may not be in a position or have the opportunity in the future to make suitable property acquisitions on favorable terms.

Our strategy for acquiring value-enhancement multifamily properties involves greater risks than more conservative investment strategies.

Our primary strategy is a value-add strategy. Therefore, for a majority of our Portfolio, we intend to execute a “value-enhancement” strategy whereby we will acquire under-managed assets in high-demand neighborhoods, invest additional capital, and reposition the properties to increase both average rental rates and resale value. Our strategy for acquiring value-enhancement multifamily properties involves greater risks than more conservative investment strategies. The risks related to these value-enhancement investments include risks related to delays in the repositioning or improvement process, higher than expected capital improvement costs, the additional capital needed to execute our value-add program, including possible borrowings or raising additional equity necessary to fund such costs, and ultimately that the repositioning process may not result in the higher rents and occupancy rates anticipated. In addition, our value-enhancement properties may not produce revenue while undergoing capital

17


 

improvements. Furthermore, we may also be unable to complete the improvements of these properties and may be forced to hold or sell these properties at a loss. For these and other reasons, we cannot assure you that we will realize growth in the value of our value-enhancement multifamily properties, and as a result, our ability to make distributions to our stockholders could be adversely affected.

We are subject to certain risks associated with selling apartment communities, which could limit our operational and financial flexibility.

We periodically dispose of apartment communities that no longer meet our strategic objectives, but adverse market conditions may make it difficult to sell apartment communities like the ones we own. We cannot predict whether we will be able to sell any property for the price or on the terms we set, or whether any price or other terms offered by a prospective purchaser would be acceptable to us. We also cannot predict the length of time needed to find a willing purchaser and to close the sale of a property. Furthermore, we may be required to expend funds to correct defects or to make improvements before a property can be sold. These conditions may limit our ability to dispose of properties and to change our portfolio promptly in order to meet our strategic objectives, which may in turn have a material adverse effect on our financial condition and the market value of our securities. We are also subject to the following risks in connection with sales of our apartment communities:

 

a significant portion of the proceeds from our overall property sales may be held by intermediaries in order for some sales to qualify as 1031 Exchanges so that any related capital gain can be deferred for federal income tax purposes. As a result, we may not have immediate access to all of the cash proceeds generated from our property sales; and

 

federal tax laws limit our ability to profit on the sale of communities that we have owned for less than two years, and this limitation may prevent us from selling communities when market conditions are favorable.

The lack of experience of our Adviser and property manager in operating under the constraints imposed on us as a REIT may hinder the achievement of our investment objectives.

Our ability to achieve our investment objective will depend on our ability to manage our business and to grow our business. This will depend, in turn, on our Adviser’s ability to identify, invest in and monitor properties that meet our investment criteria. The achievement of our investment objectives on a cost-effective basis will depend upon our Adviser’s execution of our investment process, its ability to provide competent, attentive and efficient services to us and our access to debt and/or equity financing on acceptable terms. Our Adviser has substantial responsibilities under the Advisory Agreement. The personnel of our Adviser are engaged in other business activities, which could distract them and divert their time and attention such that they can no longer dedicate a significant portion of their time to our businesses or otherwise slow our rate of investment. Any failure to manage our business and our future growth effectively could have a material adverse effect on our business, financial condition, results of operations and cash flows.

The Code imposes numerous constraints on the operations of REITs that do not apply to other investment vehicles managed by Highland and its affiliates. Our qualification as a REIT depends upon our ability to meet requirements regarding our organization and ownership, distributions of our income, the nature and diversification of our income and assets and other tests imposed by the Code. Any failure to so comply could cause us to fail to satisfy the requirements associated with REIT status. Our Adviser and property manager have only limited experience operating under these constraints, which may hinder our ability to take advantage of attractive investment opportunities and to achieve our investment objective. As a result, we cannot assure you that our Adviser or property manager will be able to operate our business under these constraints. If we fail to qualify as a REIT for any taxable year, we will be subject to federal income tax on our taxable income at corporate rates. In addition, we would generally be disqualified from treatment as a REIT for the four taxable years following the year of losing our REIT status. Losing our REIT status would reduce our net earnings available for investment or distribution to stockholders because of the additional tax liability. In addition, distributions to stockholders would no longer qualify for the dividends-paid deduction, and we would no longer be required to make distributions. If this occurs, we might be required to borrow funds or liquidate some investments in order to pay the applicable tax.

We depend upon key personnel of Highland Capital Management, L.P., our Adviser and its affiliates and our property manager.

We are an externally managed REIT and therefore we do not have any internal management capacity and only have accounting employees. We also depend on BH for our property management and construction services. We depend to a significant degree on the diligence, skill and network of business contacts of the management team and other key personnel of our Adviser and of our property manager to achieve our investment objectives including Messrs. Dondero, Mitts, McGraner, Goetz and Ellington, all of whom may be difficult to replace. We expect that our Adviser will evaluate, negotiate, structure, close and monitor our investments in accordance with the terms of the Advisory Agreement.

We also depend upon the senior professionals of our Adviser and our property manager to maintain relationships with sources of potential investments, and we rely upon these relationships to provide us with potential investment opportunities. We cannot assure you that these individuals will continue to provide indirect investment advice to us. If these individuals, including the members of the management team of our Adviser, do not maintain their existing relationships with our Adviser, maintain existing relationships or

18


 

develop new relationships with other sources of investment opportunities, we may not be able to grow our investment portfolio. In addition, individuals with whom the senior professionals of our Adviser and our property manager have relationships are not obligated to provide us with investment opportunities. Therefore, we can offer no assurance that such relationships will generate investment opportunities for us.

Our Adviser relies on Highland, a registered investment adviser under common control with our Adviser, to provide investment research and operational support to our Adviser, including services in connection with research, due diligence of actual or potential investments, the execution of investment transactions approved by our Adviser and certain back office services and administrative services. If Highland does not provide such services to our Adviser, there can be no assurance that our Adviser would be able to find a substitute service provider with the same experience or on the same terms as Highland.

We may not replicate the historical results achieved by other entities managed or sponsored by affiliates of our Adviser, members of our Adviser’s management team or by Highland or its affiliates.

Our primary focus in making investments generally differs from that of existing investment funds, accounts or other investment vehicles that are or have been managed by affiliates of our Adviser, members of our Adviser’s management team or sponsored by Highland or its affiliates. In addition, the previously sponsored investment programs by Highland were significantly different from us in terms of targeted assets, regulatory structure and limitations, investment strategy and objectives and investment personnel. Past performance is not a guarantee of future results, and there can be no assurance that we will achieve comparable results of those Highland affiliates. We also cannot assure you that we will replicate the historical results achieved by members of the management team, and we caution you that our investment returns could be substantially lower than the returns achieved by them in prior periods. Additionally, all or a portion of the prior results may have been achieved in particular market conditions which may never be repeated.

Our Adviser can resign on 30 days’ notice from its role as adviser, and we may not be able to find a suitable replacement within that time, resulting in a disruption in our operations that could adversely affect our financial condition, business, and results of operations and cash flows.

The Advisory Agreement gives our Adviser the right to resign after giving not more than 60 nor less than 30 days’ written notice, whether we have found a replacement or not. If our Adviser resigns, we may not be able to find a new adviser or hire internal management with similar expertise and ability to provide the same or equivalent services on acceptable terms within 30 to 60 days, or at all. If we are unable to do so quickly, our operations are likely to experience a disruption, our financial condition, business and results of operations as well as our ability to pay distributions are likely to be adversely affected. In addition, the coordination of our internal management and investment activities is likely to suffer if we are unable to identify and reach an agreement with a single institution or group of executives having the expertise possessed by our Adviser and its affiliates. Even if we are able to retain comparable management, the integration of such management and its lack of familiarity with our investment objective may result in additional costs and time delays that may adversely affect our business, financial condition, results of operations and cash flows.

We may change our targeted investments without stockholder consent.

We expect our portfolio of investments in commercial real estate to consist primarily of multifamily properties. Though this is our current target portfolio, we may make adjustments to our target portfolio based on real estate market conditions and investment opportunities, and we may change our targeted investments and investment guidelines at any time without the consent of our stockholders. Any such change could result in our making investments that are different from, and possibly riskier than, the investments described in this annual report. These policies may change over time. A change in our targeted investments or investment guidelines, which may occur without notice to you or without your consent, may increase our exposure to interest rate risk, default risk and real estate market fluctuations, all of which could adversely affect the value of our common stock and our ability to make distributions to you. We intend to disclose any changes in our investment policies in our next required periodic report.

We pay substantial fees and expenses to our Adviser and its affiliates and to our property manager, which payments increase the risk that you will not earn a profit on your investment.

Pursuant to the Advisory Agreement, we pay significant fees to our Adviser and its affiliates. Those fees include advisory and administrative fees and obligations to reimburse our Adviser and its affiliates for expenses they incur in connection with their providing services to us, including certain personnel services.

Additionally, pursuant to the agreements we have entered into with BH, including management agreements and joint venture agreements, we pay significant fees to BH. These fees include property management fees, construction management and other customary property manager fees and a share of the distributions from substantially all of our joint ventures.

19


 

If we internalize our management functions, the percentage of our outstanding common stock owned by our other stockholders could be reduced, and we could incur other significant costs associated with being self-managed.

In the future, the Board may consider internalizing the functions performed for us by our Adviser by, among other methods, acquiring our Adviser’s assets. The method by which we could internalize these functions could take many forms. There is no assurance that internalizing our management functions will be beneficial to us and our stockholders. An acquisition of our Adviser could result in dilution of your interests as a stockholder and could reduce earnings per share and funds from operations per share. Additionally, we may not realize the perceived benefits or we may not be able to properly integrate a new staff of managers and employees or we may not be able to effectively replicate the services provided previously by our Adviser, property manager or their affiliates. Internalization transactions, including without limitation, transactions involving the acquisition of affiliated advisers or property managers have also, in some cases, been the subject of litigation. Even if these claims are without merit, we could be forced to spend significant amounts of money defending claims that would reduce the amount of funds available for us to invest in properties or other investments and to pay distributions. All of these factors could have a material adverse effect on our results of operations, financial condition and ability to pay distributions.

There are significant potential conflicts of interest that could affect our investment returns.

As a result of our arrangements with Highland and our Adviser, there may be times when Highland, our Adviser or their affiliates have interests that differ from those of our stockholders, giving rise to a conflict of interest.

Our directors and management team serve or may serve as officers, directors or principals of entities that operate in the same or a related line of business as we do, or of investment funds managed by our Adviser or its affiliates. Similarly, our Adviser or its affiliates may have other clients with similar, different or competing investment objectives, including NexPoint Multifamily Capital Trust, Inc. In serving in these multiple capacities, they may have obligations to other clients or investors in those entities, the fulfillment of which may not be in the best interests of us or our stockholders. For example, the management team of our Adviser has, and will continue to have, management responsibilities for other investment funds, accounts or other investment vehicles managed or sponsored by our Adviser or its affiliates. Our investment objectives may overlap with the investment objectives of such affiliated investment funds, accounts or other investment vehicles. As a result, those individuals may face conflicts in the allocation of investment opportunities among us and other investment funds or accounts advised by or affiliated with our Adviser. Our Adviser will seek to allocate investment opportunities among eligible accounts in a manner consistent with its allocation policy. However, we can offer no assurance that such opportunities will be allocated to us fairly or equitably in the short-term or over time.

We may compete with other entities affiliated with our Sponsor and property manager for tenants.

Neither our Sponsor and its affiliates nor BH and its affiliates is prohibited from engaging, directly or indirectly, in any other business or from possessing interests in any other business ventures, including ventures involved in the acquisition, development, ownership, management, leasing or sale of real estate, including properties in the vicinity of the properties in our Portfolio. Our Sponsor and/or its affiliates and BH and its affiliates may own and/or manage properties in the same geographical areas in which we currently own and expect to acquire real estate assets. Therefore, our properties may compete for tenants with other properties owned and/or managed by our Sponsor and its affiliates and BH and its affiliates. Our Sponsor and BH may face conflicts of interest when evaluating tenant opportunities for our properties and other properties owned and/or managed by our Sponsor and its affiliates and BH and its affiliates, and these conflicts of interest may have a negative impact on our ability to attract and retain tenants.

Our Adviser, Sponsor and their officers and employees face competing demands relating to their time, and this may cause our operating results to suffer.

Our Adviser, our Sponsor and their officers and employees and their respective affiliates are key personnel, general partners, sponsors, managers, owners and advisers of other real estate investment programs, including Highland-sponsored investment products, some of which have investment objectives and legal and financial obligations similar to ours and may have other business interests as well. Because these persons have competing demands on their time and resources, they may have conflicts of interest in allocating their time between our business and these other activities. If this occurs, the returns on our investments may suffer.

Our Adviser faces conflicts of interest relating to the fee structure under our Advisory Agreement, which could result in actions that are not necessarily in the long-term best interests of our stockholders.

Under our Advisory Agreement, our Adviser or its affiliates is entitled to fees that are structured in a manner intended to provide incentives to our Adviser to perform in our best interests and in the best interests of our stockholders. However, because our Adviser is entitled to receive substantial compensation regardless of performance, our Adviser’s interests are not wholly aligned with those of our stockholders. In that regard, our Adviser could be motivated to recommend riskier or more speculative investments that would entitle our Adviser to the highest fees. For example, because advisory and administrative fees payable to our Adviser are based on the total assets of the Company, including any form of investment leverage, our Adviser may have an incentive to incur a high level of

20


 

leverage or to acquire properties on less than favorable terms in order to increase the total amount of assets under management. In addition, our Adviser’s ability to receive higher fees and reimbursements depends on our continued investment in real properties. Therefore, the interest of our Adviser and its affiliates in receiving fees may conflict with the interest of our stockholders in earning income on their investment in our common stock.

You will have limited control over changes in our policies and operations, which increases the uncertainty and risks you face as a stockholder.

The Board determines our major policies, including our policies regarding financing, growth, debt capitalization, REIT qualification and distributions. The Board may amend or revise these and other policies without your vote. The Board’s broad discretion in setting policies and your inability to exert control over those policies increases the uncertainty and risks you face as a stockholder.

We depend on information systems, and systems failures could significantly disrupt our business, which may, in turn, negatively affect our ability to pay dividends to our stockholders.

Our business depends on the communications and information systems of Highland, to which we have access through our Adviser. In addition, certain of these systems are provided to Highland by third-party service providers. Any failure or interruption of such systems, including as a result of the termination of an agreement with any such third-party service provider, could cause delays or other problems in our activities. This, in turn, could have a material adverse effect on our operating results and negatively affect our ability to pay dividends to our stockholders.

We are subject to losses that are either uninsurable, not economically insurable or that are in excess of our insurance coverage.

There are certain types of losses (including, but not limited to, losses arising from environmental conditions, earthquakes and hurricanes, acts of war or certain kinds of terrorist attacks) that are not insured, in full or in part, because they are either uninsurable or the cost of insurance makes it, in our belief, economically impractical to maintain such coverage. We carry commercial general liability insurance, property insurance and terrorism insurance with respect to our communities with limits and on terms we consider commercially reasonable. If an uninsured loss or liability were to occur, whether because of a lack of insurance coverage or a loss in excess of insured limits, we could lose our capital invested in a community, as well as the anticipated future revenues from such community. We would also continue to be obligated to repay any mortgage indebtedness or other obligations related to the community. If an uninsured liability to a third party were to occur, we would incur the cost of defense and settlement with, or court ordered damages to, that third party. A significant uninsured property or liability loss could materially and adversely affect our business and our financial condition and results of operations.

We may be subject to contingent or unknown liabilities related to properties or business that we have acquired or may acquire for which we may have limited or no recourse against the sellers.

The properties or businesses that we have acquired or may acquire, may be subject to unknown or contingent liabilities for which we have limited or no recourse against the sellers. Unknown liabilities might include liabilities for, among other things, cleanup or remediation of undisclosed environmental conditions, liabilities under the Employee Retirement Income Security Act of 1974, as amended, or ERISA, claims of residents, vendors or other persons dealing with the entities prior to the acquisition of such property, tax liabilities, and accrued but unpaid liabilities whether incurred in the ordinary course of business or otherwise. Because many liabilities, including tax liabilities, may not be identified within the applicable contractual indemnification period, we may have no recourse against any of the owners from whom we acquire such properties for these liabilities. The existence of such liabilities could significantly and adversely affect the value of the property subject to such liability. As a result, if a liability were asserted against us based on ownership of any of such properties, then we might have to pay substantial sums to settle it, which could adversely affect our cash flows.

We may face high costs associated with the investigation or remediation of environmental contamination, including asbestos, lead-based paint, chemical vapor, subsurface contamination and mold growth.

We are subject to various federal, state and local environmental and public health laws, regulations and ordinances.

Under various federal, state and local environmental and public health laws, regulations and ordinances, we may be required, regardless of knowledge or responsibility, to investigate and remediate the effects of hazardous or toxic substances or petroleum product releases at our properties (including in some cases natural substances such as methane and radon gas) and may be held liable under these laws or common law to a governmental entity or to third parties for property, personal injury or natural resources damages and for investigation and remediation costs incurred as a result of the contamination. These damages and costs may be substantial and may exceed any insurance coverage we have for such events. The presence of such substances, or the failure to properly remediate the contamination, may adversely affect our ability to borrow against, sell or rent the affected property. In addition, some environmental laws create or allow a government agency to impose a lien on the contaminated site in favor of the government for damages and costs it incurs as a result of the contamination.

21


 

The development, construction and operation of our communities are subject to regulations and permitting under various federal, state and local laws, regulations and ordinances, which regulate matters including wetlands protection, storm water runoff and wastewater discharge. Noncompliance with such laws and regulations may subject us to fines and penalties. We can provide no assurance that we will not incur any material liabilities as a result of noncompliance with these laws.

We face risks relating to asbestos.

Certain federal, state and local laws, regulations and ordinances govern the removal, encapsulation or disturbance of asbestos containing materials, or ACMs, when such materials are in poor condition or in the event of renovation or demolition of a building. These laws and the common law may impose liability for release of ACMs and may allow third parties to seek recovery from owners or operators of real properties for personal injury associated with exposure to ACMs. ACMs may have been used in the construction of a number of the communities that we acquired and may have been used in the construction of communities we acquire in the future. We will implement an operations and maintenance program at each of the communities at which we discover ACMs. We can provide no assurance that we will not incur any material liabilities as a result of the presence of ACMs at our communities.

We face risks relating to lead-based paint.

Some of our communities may have lead-based paint and we may have to implement an operations and maintenance program at some of our communities. Communities that we acquire in the future may also have lead-based paint. We can provide no assurance that we will not incur any material liabilities as a result of the presence of lead-based paint at our communities.

We face risks relating to chemical vapors and subsurface contamination.

We are also aware that environmental agencies and third parties have, in the case of certain communities with on-site or nearby contamination, asserted claims for remediation, property damage or personal injury based on the alleged actual or potential intrusion into buildings of chemical vapors (e.g., radon) or volatile organic compounds from soils or groundwater underlying or in the vicinity of those buildings or on nearby properties. We can provide no assurance that we will not incur any material liabilities as a result of vapor intrusion at our communities.

We face risks relating to mold growth.

Mold growth may occur when excessive moisture accumulates in buildings or on building materials, particularly if the moisture problem remains undiscovered or is not addressed over a period of time. Although the occurrence of mold at multifamily and other structures, and the need to remediate such mold, is not a new phenomenon, there has been increased awareness in recent years that certain molds may in some instances lead to adverse health effects, including allergic or other reactions. To help limit mold growth, we educate residents about the importance of adequate ventilation and include a lease requirement that they notify us when they see mold or excessive moisture. We have established procedures for promptly addressing and remediating mold or excessive moisture when we become aware of its presence regardless of whether the resident believes or we believe a health risk is present. However, we can provide no assurance that mold or excessive moisture will be detected and remediated in a timely manner. If a significant mold problem arises at one of our communities, we could be required to undertake a costly remediation program to contain or remove the mold from the affected community and could be exposed to other liabilities that may exceed any applicable insurance coverage.

Our environmental assessments may not identify all potential environmental liabilities and our remediation actions may be insufficient.

Properties being considered for potential acquisition by us are subjected to at least a Phase I or similar environmental assessment prior to closing, which generally does not involve invasive techniques such as soil or ground water sampling. A Phase II assessment is conducted if recommended in the Phase I report. These assessments, together with subsurface assessments conducted on some properties, have not revealed, and we are not otherwise aware of, any environmental conditions that we believe would have a material adverse effect on our business, assets, financial condition or results of operations. However, such environmental assessments may not identify all potential environmental liabilities. Moreover, we may in the future discover adverse environmental conditions at our communities, including at communities we acquire in the future, which may have a material adverse effect on our business, assets, financial condition or results of operations. In connection with our ownership, operation and selective development of communities, from time to time we undertake substantial remedial action in response to the presence of subsurface or other contaminants, including contaminants in soil, groundwater and soil vapor beneath or affecting our buildings. In some cases, an indemnity exists upon which we may be able to rely if environmental liability arises from the contamination, or if remediation costs exceed estimates. We can provide no assurance, however, that all necessary remediation actions have been or will be undertaken at our communities or that we will be indemnified, in full or at all, in the event that environmental liability arises.

22


 

Compliance with various laws and regulations, including accessibility, building and health and safety laws and regulations, may be costly, may adversely affect our operations or expose us to liability.

In addition to compliance with environmental regulations, we must comply with various laws and regulations such as accessibility, building, zoning, landlord/tenant and health and safety laws and regulations, including but not limited to the Americans with Disabilities Act of 1990, or the ADA, and the Federal Housing Administration, or the FHA. Some of those laws and regulations may conflict with one another or be subject to limited judicial or regulatory interpretations. Under those laws and regulations, we may be liable for, among other things, the costs of bringing our properties into compliance with the statutory and regulatory requirements. Noncompliance with certain of these laws and regulations may result in liability without regard to fault and the imposition of fines and could give rise to actions brought against us by governmental entities and/or third parties who claim to be or have been damaged as a consequence of an apartment not being in compliance with the subject laws and regulations. As part of our due diligence procedures in connection with the acquisition of a property, we typically conduct an investigation of the property’s compliance with known laws and regulatory requirements with which we must comply once we acquire a property, including a review of compliance with the ADA and local zoning regulations. Our investigations and these assessments may not have revealed, and may not with respect to future acquisitions reveal, all potential noncompliance issues or related liabilities and we can provide no assurance that our development properties have been, or that our future development projects will be, designed and built in accordance with all applicable legal requirements.

Our multifamily properties are concentrated in certain geographic markets, which makes us more susceptible to adverse developments in those markets.

Our most significant geographic investment concentrations are primarily in the Southeastern and Southwestern United States. We are, therefore, subject to increased exposure from economic and other competitive factors specific to markets within these geographic areas. To the extent general economic conditions worsen in one or more of these markets, or if any of these areas experience a natural disaster, the value of our Portfolio and our market rental rates could be adversely affected. As a result, our results of operations, cash flow, cash available for distribution, including cash available to pay distributions to our stockholders, and our ability to satisfy our debt obligations could be materially adversely affected.

We may obtain only limited warranties when we acquire a property and may only have limited recourse if our due diligence did not identify any issues that may subject us to unknown liabilities or lower the value of our property, which could adversely affect our financial condition and ability to make distributions to you.

The seller of a property often sells the property in its “as is” condition on a “where is” basis and “with all faults,” without any warranties of merchantability or fitness for a particular use or purpose. In addition, purchase agreements may contain only limited warranties, representations and indemnifications that will survive for only a limited period after the closing. The acquisition of, or purchase of, properties with limited warranties increases the risk that we may lose some or all of our invested capital in the property, lose rental income from that property or may be subject to unknown liabilities with respect to such properties.

Short-term apartment leases expose us to the effects of declining market rent, which could adversely affect our ability to make cash distributions to our stockholders.

Substantially all of our apartment leases are for a term of one year or less. Because these leases generally permit the residents to leave at the end of the lease term without penalty, our rental revenues may be impacted by declines in market rents more quickly than if our leases were for longer terms.

We are subject to risks involved in real estate activity through joint ventures.

With the exception of three properties, all of the properties in our Portfolio are owned through joint ventures with affiliates of BH. We may continue to acquire properties in joint ventures with affiliates of BH or other persons or entities when we believe circumstances warrant the use of such structures. In a number of our joint ventures with affiliates of BH, those affiliates serve as the managing member, subject to certain control and approval rights over major decisions including, but not limited to, sales and refinancing of the properties. We do have the ability to sell our joint venture interests without their consent and can drag them along in any sale.

Joint venture investments involve risks, including: the possibility that our partners might refuse to make capital contributions when due; that we may be responsible to our partner for indemnifiable losses; that our partner might at any time have business or economic goals which are inconsistent with ours; and that our partner may be in a position to take action or withhold consent contrary to our recommendations, instructions or requests. In some instances, joint venture partners may have competing interests in our markets that could create conflicts of interest. Further, our joint venture partners may fail to meet their obligations to the joint venture as a result of financial distress or otherwise, and we may be forced to make contributions to maintain the value of the property. To the extent our partners do not meet their obligations to us or our joint ventures or they take action inconsistent with the interests of the joint venture, we may be adversely affected.

23


 

We may be required to make decisions jointly with the other investors who have interests in the respective joint ventures. We might not have the same interests as the other investors in relation to these decisions or transactions. Accordingly, we might not be able to favorably resolve any of these issues, or we might have to provide financial or other inducements to the other investors to obtain a favorable resolution.

In addition, various restrictive provisions and third-party rights, including consent rights to certain transactions, apply to sales or transfers of interests in our properties owned in joint ventures. Consequently, decisions to buy or sell interests in a property or properties relating to our joint ventures may be subject to the prior consent of other investors. These restrictive provisions and third-party rights may preclude us from achieving full value of these properties because of our inability to obtain the necessary consents to sell or transfer these interests.

Potential reforms or changes to Freddie Mac and Fannie Mae could adversely affect our business.

As of December 31, 2016, we have approximately $542.2 million and $169.2 million of outstanding consolidated indebtedness under our Freddie Mac and Fannie Mae loans, respectively. We rely on national and regional institutions, including Freddie Mac and Fannie Mae, to provide financing for our acquisitions and permanent financing on properties we may develop in the future. Currently, there is significant uncertainty regarding the futures of Freddie Mac and Fannie Mae. Should Freddie Mac and Fannie Mae have their mandates changed or reduced, be disbanded or reorganized by the government, privatized or otherwise discontinue providing liquidity to our sector, it could significantly reduce our access to debt capital and/or increase borrowing costs and could significantly reduce our sales of assets and/or the values realized upon sale.

We are an “emerging growth company” under the federal securities laws and will be subject to reduced public company reporting requirements.

We are an “emerging growth company,” as defined in the JOBS Act, and are eligible to take advantage of certain exemptions from, or reduced disclosure obligations relating to, various reporting requirements that are normally applicable to public companies.

We could remain an “emerging growth company” until the earliest of (1) the last day of the fiscal year following the fifth anniversary of becoming a public company, (2) the last day of the first fiscal year in which we have total annual gross revenue of $1 billion or more, (3) the date on which we are deemed to be a “large accelerated filer” as defined in Rule 12b-2 under the Exchange Act (which would occur if the market value of our common stock held by non-affiliates exceeds $700 million, measured as of the last business day of our most recently completed second fiscal quarter, and we have been publicly reporting for at least 12 months) or (4) the date on which we have, during the preceding three year period, issued more than $1.0 billion in non-convertible debt. Under the JOBS Act, emerging growth companies are not required to (1) provide an auditor’s attestation report on management’s assessment of the effectiveness of internal control over financial reporting, pursuant to Section 404 of the Sarbanes-Oxley Act, (2) comply with new audit rules adopted by the PCAOB after April 5, 2012 (unless the SEC determines otherwise), (3) provide certain disclosures relating to executive compensation generally required for larger public companies or (4) hold stockholder advisory votes on executive compensation. We intend to take advantage of the JOBS Act exemptions that are applicable to us. Some investors may find our common stock less attractive as a result.

Additionally, the JOBS Act provides that an “emerging growth company” may take advantage of an extended transition period for complying with new or revised accounting standards that have different effective dates for public and private companies. This means an “emerging growth company” can delay adopting certain accounting standards until such standards are otherwise applicable to private companies. We have elected to take advantage of this extended transition period. As a result of this election, our financial statements may not be comparable to companies that comply with public company effective dates for such new or revised standards. We may elect to comply with public company effective dates at any time, and such election would be irrevocable pursuant to Section 107(b) of the JOBS Act.

24


 

Although we are an Emerging Growth Company, the requirements of being a public company, including compliance with the reporting requirements of the Securities Exchange Act of 1934 and the requirements of the Sarbanes-Oxley Act of 2002, may strain our resources, increase our costs and place additional demands on management, and we may be unable to comply with these requirements in a timely or cost-effective manner.

As a public company with listed equity securities, we are required to comply with new laws, regulations and requirements, certain corporate governance provisions of the Sarbanes-Oxley Act of 2002, or Sarbanes-Oxley Act, related regulations of the SEC, including compliance with the reporting requirements of the Securities Exchange Act of 1934, as amended (the “Exchange Act”), and the requirements of the NYSE, with which we were not required to comply as a private company. Complying with these statutes, regulations and requirements occupies a significant amount of time of the Board and management and requires us to incur significant costs and expenses. As a result of becoming a public company, we are required to:

 

Institute a more comprehensive compliance function;

 

Design, establish, evaluate and maintain a system of internal controls over financial reporting in compliance with the requirements of Section 404 of the Sarbanes-Oxley Act and the related rules and regulations of the SEC and the Public Company Accounting Oversight Board, or the PCAOB;

 

Comply with rules promulgated by the NYSE;

 

Prepare and distribute periodic public reports in compliance with our obligations under federal securities laws;

 

Establish new internal policies, such as those relating to disclosure controls and procedures and insider trading;

 

Involve and retain to a greater degree outside counsel and accountants in the above activities; and

 

Maintain an investor relations function.

If our profitability is adversely affected because of these additional costs, it could have a negative effect on the trading price of our common stock.

Breaches of our data security could materially harm our business and reputation.

We collect and retain certain personal information provided by our tenants. While security measures to protect the confidentiality of this information are in place, we can provide no assurance that we will be able to prevent unauthorized access to this information. Any breach of our data security measures and/or loss of this information may result in legal liability and costs (including damages and penalties), as well as damage to our reputation, that could materially and adversely affect our business and financial performance.

Our business could be adversely impacted if there are deficiencies in our disclosure controls and procedures or internal control over financial reporting.

The design and effectiveness of our disclosure controls and procedures and internal control over financial reporting may not prevent all errors, misstatements or misrepresentations. While management will continue to review the effectiveness of our disclosure controls and procedures and internal control over financial reporting, there can be no guarantee that our internal control over financial reporting will be effective in accomplishing all control objectives all of the time. Deficiencies, including any material weakness, in our internal control over financial reporting which may occur in the future could result in misstatements of our results of operations, restatements of our financial statements, a decline in our stock price, or otherwise materially adversely affect our business, reputation, results of operations, financial condition or liquidity.

We may incur mortgage indebtedness and other borrowings, which we have broad authority to incur, that may increase our business risks and decrease the value of your investment.

We expect that in most instances, we will acquire real properties by using either existing financing or borrowing new funds. In addition, we may incur mortgage and other secured debt and pledge all or some of our real properties as security for that debt to obtain funds to acquire additional real properties. We may borrow if we need funds to satisfy the REIT tax qualification requirement that we generally distribute annually to our stockholders at least 90% of our REIT taxable income (which does not equal net income as calculated in accordance with GAAP), determined without regard to the deduction for dividends paid and excluding net capital gain. We also may borrow if we otherwise deem it necessary or advisable to assure that we maintain our qualification as a REIT.

If there is a shortfall between the cash flow from a property and the cash flow needed to service the related debt, then the amount available for distributions to stockholders may be reduced. In addition, incurring secured debt increases the risk of loss since defaults on indebtedness secured by a property may result in lenders initiating foreclosure actions. In that case, we could lose the property securing the loan that is in default, thus reducing the value of your investment. For U.S. federal income tax purposes, a

25


 

foreclosure of any of our properties would be treated as a sale of the property for a purchase price equal to the outstanding balance of the debt secured by the mortgage. If the outstanding balance of the debt secured by the mortgage exceeds our tax basis in the property, we would recognize taxable income on foreclosure, but would not receive any cash proceeds. In such event, we may be unable to pay the amount of distributions required in order to maintain our REIT status. We may give full or partial guarantees to lenders of mortgage and other secured debt to the entities that own our properties. When we provide a guaranty on behalf of an entity that owns one of our properties, we will be responsible to the lender for satisfaction of the debt if it is not paid by such entity. If any mortgages or other secured debt contains cross-collateralization or cross-default provisions, a default on a single property could affect multiple properties. If any of our properties are foreclosed upon due to a default, our ability to pay cash distributions to our stockholders will be adversely affected which could result in our losing our REIT status and would result in a decrease in the value of your investment.

We have a substantial amount of indebtedness, which may limit our financial and operating activities and may adversely affect our ability to incur additional debt to fund future needs.

As of December 31, 2016, there was $770.4 million of indebtedness outstanding related to our Portfolio.

Payments of principal and interest on borrowings may leave us with insufficient cash resources to operate our properties, fully implement our capital expenditure, acquisition and development activities, or pay the dividends necessary to maintain our REIT qualification. Our level of debt and the limitations imposed on us by our debt agreements could have significant adverse consequences, including the following:

 

require us to dedicate a substantial portion of cash flow from operations to the payment of principal, and interest on, indebtedness, thereby reducing the funds available for other purposes;

 

make it more difficult for us to borrow additional funds as needed or on favorable terms, which could, among other things, adversely affect our ability to meet operational needs;

 

force us to dispose of one or more of our properties, possibly on unfavorable terms (including the possible application of the 100% tax on income from prohibited transactions, discussed below in “—Risks Related to Our Corporate Structure”) or in violation of certain covenants to which we may be subject;

 

subject us to increased sensitivity to interest rate increases;

 

make us more vulnerable to economic downturns, adverse industry conditions or catastrophic external events;

 

limit our ability to withstand competitive pressures;

 

limit our ability to refinance our indebtedness at maturity or the refinancing terms may be less favorable than the terms of our original indebtedness;

 

reduce our flexibility in planning for or responding to changing business, industry and economic conditions; and/or

 

place us at a competitive disadvantage to competitors that have relatively less debt than we have.

If any one of these events were to occur, our financial condition, results of operations, cash flow and trading price of our common stock could be adversely affected. Furthermore, foreclosures could create taxable income without accompanying cash proceeds, which could hinder our ability to meet the REIT distribution requirements imposed by the Code.

We may be unable to refinance current or future indebtedness on favorable terms, if at all.

We may not be able to refinance existing debt on terms as favorable as the terms of existing indebtedness, or at all, including as a result of increases in interest rates or a decline in the value of the Portfolio or portions thereof. If principal payments due at maturity cannot be refinanced, extended or paid with proceeds of other capital transactions, such as new equity capital, our operating cash flow will not be sufficient in all years to repay all maturing debt. As a result, certain of our other debt may cross default, we may be forced to postpone capital expenditures necessary for the maintenance of our properties, we may have to dispose of one or more properties on terms that would otherwise be unacceptable to us or we may be forced to allow the mortgage holder to foreclose on a property. Foreclosure on mortgaged properties or an inability to refinance existing indebtedness would likely have a negative impact on our financial condition and results of operations and could adversely affect our ability to make distributions to our stockholders.

Our debt agreements include restrictive covenants, which could limit our flexibility and our ability to make distributions.

In addition to indebtedness related to our Portfolio, we currently have a $300 million credit facility (the “$300 Million Credit Facility”), a $30 million credit facility (the “$30 Million Credit Facility”) and a $30 million bridge facility (the “2016 Bridge Facility”). The terms of the agreements for each of these facilities contain certain financial and operating covenants, including, among other things, leverage ratios, certain coverage ratios, as well as limitations on our ability to incur secured indebtedness. The facility

26


 

agreements also contain customary default provisions including, among others, the failure to timely pay debt service issued thereunder and the failure to comply with our financial and operating covenants and cross-default provisions. These covenants could limit our ability to obtain additional funds needed to address liquidity needs or pursue growth opportunities or transactions that would provide substantial returns to our stockholders. In addition, a breach of these covenants could cause a default and accelerate payment of advances under the facility agreements, which could have a material adverse effect on our financial condition.

Our debt agreements contain customary negative covenants that, among other things, limit our ability, without the prior consent of the lender, to further mortgage the property, to reduce or change insurance coverage or to engage in material asset sales, mergers, consolidations and acquisitions. Our debt agreements require certain mandatory prepayments upon disposition of underlying collateral. Early repayments of certain debt are subject to prepayment penalties. Failure to comply with these covenants could cause a default under the agreements and result in a requirement to repay the indebtedness prior to its maturity, which could have an adverse effect on our cash flow and ability to make distributions to our stockholders. In addition, loan documents may limit our ability to replace a property’s property manager or terminate certain operating or lease agreements related to a property. These or other limitations would decrease our operating flexibility and our ability to achieve our operating objectives.

Variable rate debt is subject to interest rate risk, which could increase our interest expense, increase the cost to refinance and increase the cost of issuing new debt.

As of December 31, 2016, approximately $710.2 million of the indebtedness outstanding related to our Portfolio is subject to instruments that bear interest at variable rates, and we may also borrow additional money at variable interest rates in the future. As of December 31, 2016, interest rate swap agreements cover $400.0 million of the Portfolio’s indebtedness for a term of five years, expiring in June 2021, which effectively fixes the interest rate on $400.0 million, or 56%, of our variable rate debt. As of December 31, 2016, interest rate cap agreements cover approximately $306.3 million of the Portfolio’s indebtedness for the terms of those agreements. Except to the extent we have arrangements in place that hedge against the risk of rising interest rates, increases in interest rates would increase our interest expense under these instruments and would increase the cost of refinancing these instruments and issuing new debt and would adversely affect cash flow and our ability to service our indebtedness and to make distributions to our stockholders, which could adversely affect the market price of our common stock.

Derivatives and hedging activity could adversely affect cash flow.

In the normal course of business, we use derivatives to manage our exposure to interest rate volatility on debt instruments, including hedging for future debt issuances. At other times, we may utilize derivatives to increase our exposure to floating interest rates. However, these hedging arrangements may not have the desired beneficial impact. Hedging arrangements, which can include a number of counterparties, may expose us to additional risks, including failure of any of our counterparties to perform under these contracts, and may involve extensive costs, such as transaction fees or, if we terminate them, breakage costs. No strategy can completely insulate us from the risks associated with interest rate fluctuations.

If we are required to make payments under any “bad boy” carve out guarantees that we have provided in connection with certain mortgages and related loans, our business and financial results could be materially adversely affected.

With respect to the majority of the properties in the Portfolio, BH or its affiliates has provided our lenders with standard carve out guarantees. In obtaining certain non-recourse loans, we have provided standard carve out guarantees. These guarantees are only applicable if and when the borrower directly, or indirectly through agreement with an affiliate, joint venture partner or other third party, voluntarily files a bankruptcy or similar liquidation or reorganization action or takes other actions that are fraudulent or improper (commonly referred to as “bad boy” guarantees). Although we believe that “bad boy” carve out guarantees are not guarantees of payment in the event of foreclosure or other actions of the foreclosing lender that are beyond the borrower’s control, some lenders in the real estate industry have recently sought to make claims for payment under such guarantees. In the event such a claim were made against us under a “bad boy” carve out guarantee, following foreclosure on mortgages or related loan, and such claim were successful, our business and financial results could be materially adversely affected.

Risks Related to Our Spin-Off

We may be unable to achieve some or all of the benefits that we expect to achieve from the Spin-Off.

We believe that, as a public company independent from NHF, we will have the ability to pursue transactions that NHF would otherwise be precluded from pursuing due to fundamental investment or regulatory constraints. However, we may not be able to achieve some or all of the benefits that we expect to achieve as a company independent from NHF in the time we expect, if at all.

27


 

Potential indemnification liabilities pursuant to the Separation and Distribution Agreement could materially adversely affect us.

The Separation and Distribution Agreement between us and NHF provided for, among other things, the principal corporate transactions required to effect the separation, certain conditions to the Spin-Off and provisions governing the relationship between us and NHF with respect to and resulting from the Spin-Off.

Among other things, the Separation and Distribution Agreement also provided for indemnification obligations designed to make us financially responsible for substantially all liabilities that may exist relating to or arising out of our business. If we are required to indemnify NHF under the circumstances set forth in the Separation and Distribution Agreement, we may be subject to substantial liabilities.

Additionally, under the Advisory Agreement, our Adviser did not assume any responsibility to us other than to render the services called for under that agreement, and it will not be responsible for any action of our Board in following or declining to follow our Adviser’s advice or recommendations. In addition, we have agreed to indemnify our Adviser and each of its officers, directors, members, managers and employees from and against any claims or liabilities, including reasonable legal fees and other expenses reasonably incurred, arising out of or in connection with our business and operations or any action taken or omitted on our behalf pursuant to authority granted by the Advisory Agreement, except where attributable to gross negligence, willful misconduct, bad faith or reckless disregard of such person’s duties under the Advisory Agreement. These protections may lead our Adviser to act in a riskier manner when acting on our behalf than it would when acting for its own account.

In connection with our separation from NHF, NHF will indemnify us for certain liabilities. However, there can be no assurance that these indemnities will be sufficient to insure us against the full amount of such liabilities, or that NHF’s ability to satisfy its indemnification obligation will not be impaired in the future.

Pursuant to the Separation and Distribution Agreement, NHF has agreed to indemnify us for certain liabilities, including certain tax liabilities. However, third parties could seek to hold us responsible for any of the liabilities that NHF has agreed to retain, and there can be no assurance that NHF will be able to fully satisfy its indemnification obligations. Moreover, even if we ultimately succeed in recovering from NHF any amounts for which we are held liable, we may be temporarily required to bear these losses while seeking recovery from NHF.

Risks Related to Our Corporate Structure

Our failure to qualify as a REIT for federal income tax purposes would reduce the amount of income we have available for distribution and limit our ability to make distributions to our stockholders.

Our qualification as a REIT depends upon our ability to meet requirements regarding our organization and ownership, distributions of our income, the nature and diversification of our income and assets and other tests imposed by the Code. The REIT qualification requirements are extremely complex and interpretation of the U.S. federal income tax laws governing qualification as a REIT is limited. Furthermore, future legislative, judicial or administrative changes to the federal income tax laws could be applied retroactively, which could result in our disqualification as a REIT. We believe we have been and are organized and qualified as a REIT, and we intend to operate in a manner that will permit us to continue to qualify as a REIT. However, we cannot assure you that we have qualified as a REIT, or that we will remain qualified as a REIT in the future.

If we were to fail to qualify as a REIT for any taxable year, we would be subject to federal income tax on our taxable income at regular corporate rates, and dividends paid to our stockholders would not be deductible by us in computing our taxable income. Any resulting corporate tax liability could be substantial and would reduce the amount of cash available for distribution to our stockholders, which in turn could have an adverse impact on the value of shares of our common stock. Unless we were entitled to relief under certain Code provisions, we also would be disqualified from taxation as a REIT and would not be allowed to re-elect REIT status for the four taxable years following the year in which we failed to qualify as a REIT.

The rule against re-electing REIT status following a loss of such status would also apply to us if NREO failed to qualify as a REIT for its taxable years ending on or before December 31, 2015, and we are treated as a successor to NREO for U.S. federal income tax purposes. Although NREO has represented to us that it has no knowledge of any fact or circumstance that would cause us to fail to qualify as a REIT, and covenanted in the agreement between us and our Adviser to use its reasonable best efforts to maintain its REIT status for each of NREO’s taxable years ending on or before December 31, 2015, no assurance can be given that such representation and covenant would prevent us from failing to qualify as a REIT. Although, in the event of a breach, we may be able to seek damages from NHF and NREO, there can be no assurance that such damages, if any, would appropriately compensate us.

28


 

Despite our qualification as a REIT for federal income tax purposes, we may be subject to other tax liabilities that reduce our cash flow and our ability to make distributions to you.

Despite our qualification as a REIT for federal income tax purposes, we may be subject to some federal, state and local taxes on our income or property. For example, net income from a “prohibited transaction” will be subject to a 100% tax. We may not be able to make sufficient distributions to avoid excise taxes applicable to REITs. We may also decide to retain income we earn from the sale or other disposition of our real estate assets and pay income tax directly on such income. We may also be subject to state and local taxes on our income or property, either directly or at the level of the companies through which we indirectly own our assets. In addition, our taxable REIT subsidiaries (“TRSs”) or any TRS we form will be subject to federal income tax and applicable state and local taxes on their net income. Any federal or state taxes we pay will reduce our cash available for distribution to you.

Our ownership of interests in TRSs raises certain tax risks.

A TRS is a corporation other than a REIT in which a REIT directly or indirectly holds stock, and that has made a joint election with such REIT to be treated as a TRS. A TRS also includes any corporation other than a REIT with respect to which a TRS owns securities possessing more than 35% of the total voting power or value of the outstanding securities of such corporation. Other than some activities relating to lodging and health care facilities, a TRS may generally engage in any business, including the provision of customary or non-customary services to tenants of its parent REIT. A TRS is subject to income tax as a regular C corporation. We currently own interests in a TRS and may acquire securities in additional TRSs in the future.

We will be required to pay a 100% tax on any “redetermined rents,” “redetermined deductions,” “excess interest” or “redetermined TRS service income.” In general, redetermined rents are rents from real property that are overstated as a result of services furnished to any of our tenants by a TRS of ours. Redetermined deductions and excess interest generally represent amounts that are deducted by a TRS of ours for amounts paid to us that are in excess of the amounts that would have been deducted based on arm’s length negotiations. Redetermined TRS service income generally represents amounts by which the gross income of a TRS attributable to its services for or on behalf of us (other than to a tenant of ours) would be increased based on arm’s length negotiations.

Our TRS is and any TRS we acquire in the future will be subject to corporate income tax at the federal, state and local levels, (including on the gain realized from the sale of property held by it, as well as on income earned while such property is operated by the TRS). This tax obligation, if material, would diminish the amount of the proceeds from the sale or operation of such property, or other income earned through the TRS, that would be distributable to our stockholders. Federal, state and local corporate income tax rates may be increased in the future, and any such increase would reduce the amount of the net proceeds available for distribution by us to our stockholders from the sale of property or other income earned through a TRS after the effective date of any increase in such tax rates. We do not anticipate material income tax obligations in connection with our ownership of interests in TRSs.

As a REIT, the value of non-mortgage securities we may hold in our TRSs generally may not exceed 25% of the total value of our assets at the end of any calendar quarter through December 31, 2017, and may not exceed 20% of the total value of our assets at the end of any calendar quarter thereafter. If the IRS were to determine that the value of our interests in all of our TRSs exceeded this limit at the end of any calendar quarter, then we would fail to qualify as a REIT. If we determine it to be in our best interests to own a substantial number of our properties through one or more TRSs, then it is possible that the IRS may conclude that the value of our interests in our TRSs exceeds 25% or 20%, as applicable, of the value of our total assets at the end of any calendar quarter and therefore cause us to fail to qualify as a REIT. Additionally, as a REIT, no more than 25% of our gross income with respect to any year may, in general, be from sources other than certain real estate-related assets. Dividends paid to us from a TRS are typically considered to be non-real estate income. Therefore, we may fail to qualify as a REIT if dividends from all of our TRSs, when aggregated with all other non-real estate income with respect to any one year, are more than 25% of our gross income with respect to such year.

The sale of certain properties could result in significant tax liabilities unless we are able to defer the taxable gain through 1031 Exchanges.

In general, we structure asset sales for possible inclusion in 1031 Exchanges. The ability to complete a 1031 Exchange depends on many factors, including, among others, identifying and acquiring suitable replacement property within limited time periods, and the ownership structure of the properties being sold and acquired. Therefore, we are not always able to sell an asset as part of a 1031 Exchange. When successful, a 1031 Exchange enables us to defer the taxable gain on the asset sold. If we cannot defer the taxable gain resulting from the sales of certain properties, our business, financial condition, results of operations and cash flow, the market price per share of our common stock and our ability to satisfy our debt service obligations and make distributions to our stockholders could be materially and adversely affected.

29


 

To continue to qualify as a REIT, we must meet annual distribution requirements, which may force us to forgo otherwise attractive opportunities or borrow funds during unfavorable market conditions. This could delay or hinder our ability to meet our investment objectives and reduce your overall return.

In order to qualify as a REIT, we must distribute annually to our stockholders at least 90% of our REIT taxable income (which does not equal net income as calculated in accordance with GAAP), determined without regard to the deduction for dividends paid and excluding net capital gain. We will be subject to U.S. federal income tax on our undistributed REIT taxable income and net capital gain and to a 4% nondeductible excise tax on any amount by which distributions we pay with respect to any calendar year are less than the sum of (1) 85% of our ordinary income, (2) 95% of our capital gain net income and (3) 100% of our undistributed income from prior years. These requirements could cause us to distribute amounts that otherwise would be spent on investments in real estate assets and it is possible that we might be required to borrow funds, possibly at unfavorable rates, or sell assets to fund these distributions. It is possible that we might not always be able to make distributions sufficient to meet the annual distribution requirements and to avoid U.S. federal income and excise taxes on our earnings while we qualify as a REIT.

Complying with REIT requirements may force us to liquidate otherwise attractive investments.

To qualify as a REIT, we must ensure that at the end of each calendar quarter, at least 75% of the value of our assets consists of cash, cash items, government securities and qualified REIT real estate assets, including certain mortgage loans and mortgage-backed securities. The remainder of our investment in securities (other than government securities and qualified real estate assets) generally cannot include more than 10% of the outstanding voting securities of any one issuer or more than 10% of the total value of the outstanding securities of any one issuer. In addition, in general, no more than 5% of the value of our assets (other than government securities and qualified real estate assets) can consist of the securities of any one issuer, and no more than 25% (20% for taxable years beginning after December 31, 2017) of the value of our total assets can be represented by securities of one or more taxable REIT subsidiaries. If we fail to comply with these requirements at the end of any calendar quarter, we must correct the failure within 30 days after the end of the calendar quarter or qualify for certain statutory relief provisions to avoid losing our REIT qualification and suffering adverse tax consequences. As a result, we may be required to liquidate otherwise attractive investments from our Portfolio. These actions could have the effect of reducing our income and amounts available for distribution to our stockholders.

If our operating partnership failed to qualify as a partnership or is not otherwise disregarded for U.S. federal income tax purposes, we would cease to qualify as a REIT.

If the IRS were to successfully challenge the status of our operating partnership as a partnership or disregarded entity for such purposes, it would be taxable as a corporation. In such event, this would reduce the amount of distributions that the operating partnership could make to us. This also would result in our failing to qualify as a REIT, and becoming subject to a corporate level tax on our income. This would substantially reduce our cash available to pay distributions and the yield on your investment. In addition, if any of the partnerships or limited liability companies through which our operating partnership owns or holds interests in its properties, in whole or in part, loses its characterization as a partnership and is otherwise not disregarded for U.S. federal income tax purposes, it would be subject to taxation as a corporation, thereby reducing distributions to the operating partnership. Such a re-characterization of an underlying property owner could also threaten our ability to maintain our REIT qualification.

Dividends payable by REITs generally do not qualify for the reduced tax rates available for some dividends.

Currently, the maximum tax rate applicable to qualified dividend income payable to U.S. stockholders that are individuals, trusts and estates is 20%. Dividends payable by REITs, however, generally are not eligible for this reduced rate. Although this does not adversely affect the taxation of REITs or dividends payable by REITs, the more favorable rates applicable to regular corporate qualified dividends could cause investors who are individuals, trusts and estates to perceive investments in REITs to be relatively less attractive than investments in the stocks of non-REIT corporations that pay dividends, which could adversely affect the value of the shares of REITs, including our common stock. In addition, certain U.S. stockholders may be subject to a 3.8% Medicare tax on dividends payable by REITs. Tax rates could be changed in future legislation.

The share ownership restrictions of the Code for REITs and the 6.2% share ownership limit in our charter may inhibit market activity in shares of our stock and restrict our business combination opportunities.

In order to qualify as a REIT, five or fewer individuals, as defined in the Code, may not own, actually or constructively, more than 50% in value of our issued and outstanding shares of stock at any time during the last half of each taxable year, other than the first year for which a REIT election is made. Attribution rules in the Code determine if any individual or entity actually or constructively owns shares of our common stock under this requirement. Additionally, at least 100 persons must beneficially own shares of our common stock during at least 335 days of a taxable year for each taxable year, other than the first year for which a REIT election is made. To help insure that we meet these tests, among other purposes, our charter restricts the acquisition and ownership of shares of our common stock.

30


 

Our charter, with certain exceptions, authorizes our directors to take such actions as are necessary and desirable to preserve our qualification as a REIT while we so qualify. Unless exempted by our Board (prospectively or retroactively), for so long as we qualify as a REIT, our charter prohibits, among other limitations on ownership and transfer of shares of our stock, any person from beneficially or constructively owning (applying certain attribution rules under the Code) more than 6.2% in value of the aggregate of the outstanding shares of our capital stock and more than 6.2% (in value or in number of shares, whichever is more restrictive) of the outstanding shares of our common stock. Our Board may not grant an exemption from these restrictions to any proposed transferee whose ownership in excess of the 6.2% ownership limit would result in our failing to qualify as a REIT. The Board granted a waiver from the ownership limits for Highland, and may grant additional waivers in the future. These waivers will be subject to certain initial and ongoing conditions designed to protect our status as a REIT. These restrictions on transferability and ownership will not apply, however, if our Board determines that it is no longer in our best interest to qualify as a REIT or that compliance with the restrictions is no longer required in order for us to so qualify as a REIT.

These ownership limits could delay or prevent a transaction or a change in control that might involve a premium price for our common stock or otherwise be in the best interest of the stockholders.

Complying with REIT requirements may limit our ability to hedge our liabilities effectively and may cause us to incur tax liabilities.

The REIT provisions of the Code may limit our ability to hedge our liabilities. Any income from a hedging transaction we enter into to manage risk of interest rate changes, price changes or currency fluctuations with respect to borrowings made or to be made to acquire or carry real estate assets, if properly identified under applicable Treasury Regulations, does not constitute “gross income” for purposes of the 75% or 95% gross income tests. For taxable years beginning after December 31, 2015, certain income from hedging transactions entered into to hedge existing hedging positions after any portion of the hedged indebtedness or property is extinguished or disposed of, will not be included in income for purposes of the 95% and 75% gross income tests. To the extent that we enter into other types of hedging transactions, the income from those transactions will likely be treated as non-qualifying income for purposes of both of the gross income tests. As a result of these rules, we may need to limit our use of advantageous hedging techniques or implement those hedges through a TRS. This could increase the cost of our hedging activities because our TRSs would be subject to tax on gains or expose us to greater risks associated with changes in interest rates than we would otherwise want to bear. In addition, losses in a TRS generally will not provide any tax benefit, except for being carried forward against future taxable income of such TRS.

Certain of our business activities are potentially subject to the prohibited transaction tax, which could reduce the return on your investment.

For so long as we qualify as a REIT, our ability to dispose of property during the first few years following acquisition may be restricted to a substantial extent as a result of our REIT qualification. Under applicable provisions of the Code regarding prohibited transactions by REITs, while we qualify as a REIT, we will be subject to a 100% penalty tax on any gain recognized on the sale or other disposition of any property (other than foreclosure property) that we own or hold an interest in, directly or indirectly through any subsidiary entity, including our operating partnership, but generally excluding TRSs, that is deemed to be inventory or property held primarily for sale to customers in the ordinary course of a trade or business. Whether property is inventory or otherwise held primarily for sale to customers in the ordinary course of a trade or business depends on the particular facts and circumstances surrounding each property. During such time as we qualify as a REIT, we intend to avoid the 100% prohibited transaction tax by (1) conducting activities that may otherwise be considered prohibited transactions through a TRS (but such TRS will incur corporate rate income taxes with respect to any income or gain recognized by it), (2) conducting our operations in such a manner so that no sale or other disposition of an asset we own or hold an interest in, directly or through any subsidiary, will be treated as a prohibited transaction, or (3) structuring certain dispositions of our properties to comply with the requirements of the prohibited transaction safe harbor available under the Code for properties that, among other requirements, have been held for at least two years. No assurance can be given that any particular property that we own or hold an interest in, directly or through any subsidiary entity, including our operating partnership, but generally excluding TRSs, will not be treated as inventory or property held primarily for sale to customers in the ordinary course of a trade or business.

Foreign investors may be subject to U.S. federal withholding tax and may be subject to U.S. federal income tax on distributions received from us and upon disposition of shares of our common stock.

Subject to certain exceptions, distributions received from us will be treated as dividends of ordinary income to the extent of our current or accumulated earnings and profits. Such dividends paid to a non-U.S. stockholder ordinarily will be subject to U.S. withholding tax at a 30% rate, or such lower rate as may be specified by an applicable income tax treaty, unless the distributions are treated as “effectively connected” with the conduct by the non-U.S. stockholder of a U.S. trade or business. Pursuant to the Foreign Investment in Real Property Tax Act of 1980, or FIRPTA, capital gain distributions attributable to sales or exchanges of “U.S. real property interests,” or USRPIs, generally will be taxed to a non-U.S. stockholder as if such gain were effectively connected with a U.S. trade or business. However, a capital gain dividend will not be treated as effectively connected income if (1) the distribution is

31


 

received with respect to a class of stock that is regularly traded on an established securities market located in the United States and (2) the non-U.S. stockholder does not own more than 5% (changed to 10% per the Protecting Americans from Tax Hikes Act of 2015 (the “PATH Act”), effective for distributions received on or after December 18, 2015) of the class of our stock at any time during the one-year period ending on the date the distribution is received.

Gain recognized by a non-U.S. stockholder upon the sale or exchange of our common stock generally will not be subject to U.S. federal income taxation unless such stock constitutes a USRPI under FIRPTA. Our common stock will not constitute a USRPI so long as we are a “domestically-controlled” REIT. A REIT is “domestically controlled” if less than 50% of the REIT’s stock, by value, has been owned directly or indirectly by persons who are not qualifying U.S. persons during a continuous five-year period ending on the date of disposition or, if shorter, during the entire period of the REIT’s existence. We cannot assure you that we will qualify as a “domestically controlled” REIT. If we were to fail to so qualify, gain realized by foreign investors on a sale of shares of our stock would be subject to FIRPTA tax, unless the shares of our stock were traded on an established securities market and the foreign investor did not at any time during a specified testing period directly or indirectly own more than 5% (changed to 10% per the PATH Act, effective for sales or exchanges on or after December 18, 2015) of the value of our outstanding common stock.

The ability of the Board to revoke our REIT qualification without stockholder approval may cause adverse consequences to our stockholders.

Our charter provides that the Board may revoke or otherwise terminate our REIT election, without the approval of our stockholders, if it determines that it is no longer in our best interest to continue to qualify as a REIT. If we cease to be a REIT, we will not be allowed a deduction for dividends paid to stockholders in computing our taxable income and will be subject to U.S. federal income tax at regular corporate rates and state and local taxes, which may have adverse consequences on our total return to our stockholders.

Legislative or regulatory tax changes or other actions affecting REITs could have a negative effect on us, including our ability to qualify as a REIT or the federal income tax consequences of such qualification, and could adversely affect you.

At any time, the federal income tax laws governing REITs or the administrative interpretations of those laws or regulations may be amended. The rules dealing with federal income taxation are constantly under review by persons involved in the legislative process and by the IRS and the U.S. Department of the Treasury. Changes to the tax laws, including proposals in draft legislation contained in the Tax Reform Act of 2014, with or without retroactive application, could adversely affect our ability to qualify as a REIT or the federal income tax consequences of such qualification. Therefore, changes in tax laws, regulations or administrative interpretations or any amendments thereto could diminish the value of shares of our common stock or the value or the resale potential of our properties. We cannot predict how changes in the tax laws might affect our investors or us. We recommend you consult with your own tax advisor with respect to the impact of any relevant legislation on your investment in our common stock and the status of legislative, regulatory or administrative developments and proposals and their potential effect on an investment in our common stock.

Risks Related to the Ownership of our Common Stock

Our common stock is listed on the NYSE and broad market fluctuations could negatively affect the market price of our stock.

We have listed shares of our common stock on the NYSE under the symbol “NXRT.” We cannot assure you that an active trading market for our common stock will be sustained.

The price of NXRT common stock may fluctuate significantly. Further, the market price of our common stock may be volatile. In addition, the trading volume in our common stock may fluctuate and cause significant price variations to occur. We cannot assure you that the market price of our common stock will not fluctuate or decline significantly in the future. Some of the factors that could affect our stock price or result in fluctuations in the price or trading volume of our common stock include:

 

actual or anticipated variations in our quarterly operating results;

 

changes in our operations or earnings estimates or publication of research reports about us or the real estate industry;

 

changes in market valuations of similar companies;

 

increases in market interest rates that lead purchasers of our shares to demand a higher yield;

 

adverse market reaction to any increased indebtedness we incur in the future;

 

additions or departures of key management personnel;

 

actions by institutional stockholders;

 

speculation in the press or investment community;

32


 

 

the realization of any of the other risk factors presented in this annual report;

 

the extent of investor interest in our securities;

 

the general reputation of REITs and the attractiveness of our equity securities in comparison to other equity securities, including securities issued by other real estate-based companies;

 

our underlying asset value;

 

investor confidence in the stock and bond markets, generally;

 

changes in tax laws;

 

future equity issuances;

 

failure to meet income estimates;

 

failure to meet and maintain REIT qualifications; and

 

general market and economic conditions.

In the past, class-action litigation has often been instituted against companies following periods of volatility in the price of their common stock. This type of litigation could result in substantial costs and divert our management’s attention and resources, which could have an adverse effect on our financial condition, results of operations, cash flow and trading price of our common stock.

The form, timing and/or amount of dividend distributions in future periods may vary and be impacted by economic and other considerations.

The form, timing and/or amount of dividend distributions will be declared at the discretion of the Board and will depend on actual cash from operations, our financial condition, capital requirements, the annual distribution requirements under the REIT provisions of the Code and other factors as the Board may consider relevant. The Board may modify our dividend policy from time to time.

We may be unable to make distributions at expected levels, which could result in a decrease in the market price of our common stock.

If sufficient cash is not available for distribution from our operations, we may have to fund distributions from working capital, borrow to provide funds for such distributions, reduce the amount of such distributions, or issue stock dividends. To the extent we borrow to fund distributions, our future interest costs would increase, thereby reducing our earnings and cash available for distribution from what they otherwise would have been. If cash available for distribution generated by our assets is less than we expect, our inability to make the expected distributions could result in a decrease in the market price of our common stock. In addition, if we make stock dividends in lieu of cash distributions, it may have a dilutive effect on the holdings of our stockholders.

All distributions are made at the discretion of the Board and are based upon, among other factors, our historical and projected results of operations, financial condition, cash flows and liquidity, maintenance of our REIT qualification and other tax considerations, capital expenditure and other expense obligations, debt covenants, contractual prohibitions or other limitations and applicable law and such other matters as the Board may deem relevant from time to time. We may not be able to make distributions in the future, and our inability to make distributions, or to make distributions at expected levels, could result in a decrease in the market price of our common stock.

Our charter permits the Board to issue stock with terms that may subordinate the rights of our common stockholders or discourage a third party from acquiring us in a manner that could otherwise result in a premium price to our stockholders.

The Board may classify or reclassify any unissued shares of common stock or preferred stock and establish the preferences, conversion or other rights, voting powers, restrictions, limitations as to distributions, qualifications and terms or conditions of redemption of any such stock. Thus, the Board could authorize the issuance of preferred stock with terms and conditions that could have priority as to distributions and amounts payable upon liquidation over the rights of the holders of our common stock. Such preferred stock could also have the effect of delaying, deferring or preventing a change in control of us, including an extraordinary transaction (such as a merger, tender offer or sale of all or substantially all of our assets) that might provide a premium price to holders of our common stock.

33


 

Future issuances of debt securities and equity securities may negatively affect the market price of shares of our common stock and, in the case of equity securities, may be dilutive to existing stockholders and could reduce the overall value of your investment.

In the future, we may issue debt or equity securities or incur other financial obligations, including stock dividends and shares that may be issued in exchange for common units and equity plan shares/units. Upon liquidation, holders of our debt securities and other loans and preferred stock will receive a distribution of our available assets before common stockholders. We are not required to offer any such additional debt or equity securities to existing stockholders on a preemptive basis. Therefore, additional common stock issuances, directly or through convertible or exchangeable securities (including common units and convertible preferred units), warrants or options, will dilute the holdings of our existing common stockholders and such issuances or the perception of such issuances may reduce the market price of shares of our common stock. Any convertible preferred units would have, and any series or class of our preferred stock would likely have, a preference on distribution payments, periodically or upon liquidation, which could eliminate or otherwise limit our ability to make distributions to common stockholders.

Existing stockholders do not have preemptive rights to any shares we issue in the future. Our charter authorizes us to issue 600 million shares of capital stock, of which 500 million shares are designated as common stock and 100 million shares are designated as preferred stock. The Board may increase the number of authorized shares of capital stock without stockholder approval. The Board may elect to (1) sell additional shares in future public offerings; (2) issue equity interests in private offerings; (3) issue shares of our common stock under a long-term incentive plan to our non-employee directors or to employees of our Adviser or its affiliates (if stockholders amend our charter to remove the 1940 Act compliance requirements); (4) issue shares to our Adviser, its successors or assigns, in payment of an outstanding fee obligation or as consideration in a related-party transaction; or (5) issue shares of our common stock to sellers of properties we acquire in connection with an exchange of limited partnership interests of the OP. To the extent we issue additional equity interests, your percentage ownership interest in us will be diluted. Further, depending upon the terms of such transactions, most notably the offering price per share, existing stockholders may also experience a dilution in the book value of their investment in us.

Our rights and the rights of our stockholders to recover claims against our independent directors are limited, which could reduce your and our recovery against them if they negligently cause us to incur losses.

Maryland law provides that a director has no liability in the capacity as a director if he or she performs his or her duties in good faith, in a manner he or she reasonably believes to be in the company’s best interests and with the care that an ordinarily prudent person in a like position would use under similar circumstances. As permitted by the Maryland General Corporation Law, or MGCL, our charter limits the liability of our directors and officers to the Company and our stockholders for money damages, except for liability resulting from:

 

actual receipt of an improper benefit or profit in money, property or services; or

 

a final judgment based upon a finding of active and deliberate dishonesty by the director or officer that was material to the cause of action adjudicated.

In addition, our charter authorizes us to obligate the Company, and our bylaws require us, to indemnify our directors and officers for actions taken by them in those capacities and to pay or reimburse their reasonable expenses in advance of final disposition of a proceeding to the maximum extent permitted by Maryland law. We have entered into indemnification agreements with our directors and executive officers. As a result, we and our stockholders may have more limited rights against our directors and officers than might otherwise exist under common law. Accordingly, in the event that actions taken by any of our directors or officers are immune or exculpated from, or indemnified against, liability but which impede our performance, our stockholders’ ability to recover damages from that director or officer will be limited.

Our charter and bylaws contain provisions that may delay, defer or prevent an acquisition of our common stock or a change in control.

Our charter and bylaws contain a number of provisions, the exercise or existence of which could delay, defer or prevent a transaction or a change in control that might involve a premium price for our stockholders or otherwise be in their best interests, including the following: 

 

Our Charter Contains Restrictions on the Ownership and Transfer of Our Stock. In order for us to qualify, and elect to be taxed, as a REIT, no more than 50% of the value of outstanding shares of our stock may be owned, beneficially or constructively, by five or fewer individuals at any time during the last half of each taxable year other than the first year for which we elect to be taxed as a REIT. Subject to certain exceptions, our charter prohibits any stockholder from owning beneficially or constructively more than 6.2% in value or in number of shares, whichever is more restrictive, of the outstanding shares of our common stock, or 6.2% in value of the aggregate of the outstanding shares of all classes or series of our stock. We refer to these restrictions collectively as the “ownership limits.” The constructive ownership rules under the Code are complex and may cause the outstanding stock owned by a group of related individuals or entities to be

34


 

 

deemed to be constructively owned by one individual or entity. As a result, the acquisition of less than 6.2% of our outstanding shares of common stock or the outstanding shares of all classes or series of our stock by an individual or entity could cause that individual or entity or another individual or entity to own constructively in excess of the relevant ownership limits. Our charter also prohibits any person from owning shares of our stock that would result in our being “closely held” under Section 856(h) of the Code or otherwise cause us to fail to qualify as a REIT. Any attempt to own or transfer shares of our common stock or of any of our other capital stock in violation of these restrictions may result in the shares being automatically transferred to a charitable trust or may be void. These ownership limits may prevent a third party from acquiring control of us if the Board does not grant an exemption from the ownership limits, even if our stockholders believe the change in control is in their best interests. The Board granted a waiver from the ownership limits applicable to holders of our common stock to Highland and may grant additional waivers in the future. These waivers will be subject to certain initial and ongoing conditions designed to protect our status as a REIT.

 

The Board Has the Power to Cause Us to Issue Additional Shares of Our Stock without Stockholder Approval. Our charter authorizes us to issue additional authorized but unissued shares of common or preferred stock. In addition, the Board may, without stockholder approval, amend our charter to increase the aggregate number of shares of our common stock or the number of shares of stock of any class or series that we have authority to issue and classify or reclassify any unissued shares of common or preferred stock and set the preferences, rights and other terms of the classified or reclassified shares. As a result, the Board may establish a series of shares of common or preferred stock that could delay or prevent a transaction or a change in control that might involve a premium price for our shares of common stock or otherwise be in the best interests of our stockholders.

Certain provisions of Maryland law may limit the ability of a third party to acquire control of us.

Certain provisions of the MGCL may have the effect of inhibiting a third party from acquiring us or of impeding a change of control under circumstances that otherwise could provide our common stockholders with the opportunity to realize a premium over the then-prevailing market price of such shares, including:

 

“business combination” provisions that, subject to limitations, prohibit certain business combinations between an “interested stockholder” (defined generally as any person who beneficially owns 10% or more of the voting power of our outstanding shares of voting stock or an affiliate or associate of the corporation who, at any time within the two-year period immediately prior to the date in question, was the beneficial owner of 10% or more of the voting power of the then outstanding stock of the corporation) or an affiliate of any interested stockholder and us for five years after the most recent date on which the stockholder becomes an interested stockholder, and thereafter imposes two super-majority stockholder voting requirements on these combinations; and

 

“control share” provisions that provide that holders of “control shares” of our Company (defined as voting shares of stock that, if aggregated with all other shares of stock owned or controlled by the acquirer, would entitle the acquirer to exercise one of three increasing ranges of voting power in electing directors) acquired in a “control share acquisition” (defined as the direct or indirect acquisition of issued and outstanding “control shares”) have no voting rights except to the extent approved by our stockholders by the affirmative vote of at least two-thirds of all of the votes entitled to be cast on the matter, excluding all interested shares.

Pursuant to the Maryland Business Combination Act, the Board by resolution exempted from the provisions of the Maryland Business Combination Act all business combinations (1) between our Adviser, our Sponsor or their respective affiliates and us and (2) between any other person and us, provided that such business combination is first approved by the Board (including a majority of our directors who are not affiliates or associates of such person). Our bylaws contain a provision exempting from the Maryland Control Share Acquisition Act any and all acquisitions by any person of shares of our stock. There can be no assurance that these exemptions or resolutions will not be amended or eliminated at any time in the future.

Additionally, Title 3, Subtitle 8 of the MGCL permits the Board, without stockholder approval and regardless of what is currently provided in our charter or bylaws, to implement certain takeover defenses, such as a classified board, some of which we do not have.

Item 1B. Unresolved Staff Comments

None.

35


 

Item 2. Properties

Our headquarters are located at 300 Crescent Court, Suite 700 in Dallas, Texas in office space provided by our Adviser.

The following table provides a summary of the properties in our Portfolio as of December 31, 2016:

 

 

 

 

 

 

 

 

 

 

 

 

 

 

 

As of December 31, 2016

 

Properties by State

 

Location

 

Number

of Units

 

 

Date

Acquired

 

Purchase Price

(in thousands)

 

 

Average Effective

Monthly Rent

Per Unit (1)

 

 

% Occupied (2)

 

 

Number of

Units

Rehabbed (3)

 

 

Rehab

Expenditures

per Unit (4)

 

Same Store Properties

 

 

 

 

 

 

 

 

 

 

 

 

 

 

 

 

 

 

 

 

 

 

 

 

 

 

 

 

Texas

 

 

 

 

 

 

 

 

 

 

 

 

 

 

 

 

 

 

 

 

 

 

 

 

 

 

 

 

The Miramar Apartments

(5)

Dallas, Texas

 

 

314

 

 

10/31/2013

 

$

8,875

 

 

$

607

 

 

 

94.6

%

 

 

50

 

 

$

3,374

 

Arbors on Forest Ridge

 

Bedford, Texas

 

 

210

 

 

1/31/2014

 

 

12,805

 

 

 

829

 

 

 

92.9

%

 

 

109

 

 

 

4,011

 

Cutter’s Point

 

Richardson, Texas

 

 

196

 

 

1/31/2014

 

 

15,845

 

 

 

1,013

 

 

 

93.9

%

 

 

89

 

 

 

4,944

 

Eagle Crest

 

Irving, Texas

 

 

447

 

 

1/31/2014

 

 

27,325

 

 

 

842

 

 

 

94.4

%

 

 

77

 

 

 

3,050

 

Silverbrook

 

Grand Prairie, Texas

 

 

642

 

 

1/31/2014

 

 

30,400

 

 

 

748

 

 

 

93.5

%

 

 

206

 

 

 

3,703

 

Timberglen

 

Dallas, Texas

 

 

304

 

 

1/31/2014

 

 

16,950

 

 

 

802

 

 

 

92.8

%

 

 

85

 

 

 

5,039

 

Toscana

(5)

Dallas, Texas

 

 

192

 

 

1/31/2014

 

 

8,875

 

 

 

702

 

 

 

96.4

%

 

 

91

 

 

 

4,290

 

Belmont at Duck Creek

 

Garland, Texas

 

 

240

 

 

9/30/2014

 

 

18,525

 

 

 

946

 

 

 

95.0

%

 

 

125

 

 

 

3,427

 

Regatta Bay

 

Seabrook, Texas

 

 

240

 

 

11/4/2014

 

 

18,200

 

 

 

1,039

 

 

 

94.6

%

 

 

150

 

 

 

4,346

 

Georgia

 

 

 

 

 

 

 

 

 

 

 

 

 

 

 

 

 

 

 

 

 

 

 

 

 

 

 

 

Edgewater at Sandy Springs

 

Atlanta, Georgia

 

 

760

 

 

7/18/2014

 

 

58,000

 

 

 

898

 

 

 

94.5

%

 

 

244

 

 

 

6,475

 

The Arbors

 

Tucker, Georgia

 

 

140

 

 

10/16/2014

 

 

7,800

 

 

 

835

 

 

 

95.7

%

 

 

63

 

 

 

4,761

 

The Crossings

 

Marietta, Georgia

 

 

380

 

 

10/16/2014

 

 

21,200

 

 

 

810

 

 

 

91.8

%

 

 

197

 

 

 

4,542

 

The Crossings at Holcomb Bridge

 

Roswell, Georgia

 

 

268

 

 

10/16/2014

 

 

16,000

 

 

 

857

 

 

 

95.5

%

 

 

150

 

 

 

5,520

 

The Knolls

 

Marietta, Georgia

 

 

312

 

 

10/16/2014

 

 

21,200

 

 

 

908

 

 

 

93.6

%

 

 

179

 

 

 

5,816

 

Florida

 

 

 

 

 

 

 

 

 

 

 

 

 

 

 

 

 

 

 

 

 

 

 

 

 

 

 

 

The Summit at Sabal Park

 

Tampa, Florida

 

 

252

 

 

8/20/2014

 

 

19,050

 

 

 

918

 

 

 

90.9

%

 

 

146

 

 

 

4,299

 

Courtney Cove

 

Tampa, Florida

 

 

324

 

 

8/20/2014

 

 

18,950

 

 

 

802

 

 

 

94.4

%

 

 

99

 

 

 

4,497

 

Sabal Palm at Lake Buena Vista

 

Orlando, Florida

 

 

400

 

 

11/5/2014

 

 

49,500

 

 

 

1,119

 

 

 

95.0

%

 

 

100

 

 

 

977

 

Tennessee

 

 

 

 

 

 

 

 

 

 

 

 

 

 

 

 

 

 

 

 

 

 

 

 

 

 

 

 

Beechwood Terrace

 

Antioch, Tennessee

 

 

300

 

 

7/21/2014

 

 

21,400

 

 

 

882

 

 

 

95.3

%

 

 

91

 

 

 

6,016

 

Willow Grove

 

Nashville, Tennessee

 

 

244

 

 

7/21/2014

 

 

13,750

 

 

 

850

 

 

 

96.7

%

 

 

86

 

 

 

5,483

 

Woodbridge

 

Nashville, Tennessee

 

 

220

 

 

7/21/2014

 

 

16,000

 

 

 

938

 

 

 

87.7

%

 

 

67

 

 

 

6,968

 

Abbington Heights

 

Antioch, Tennessee

 

 

274

 

 

8/1/2014

 

 

17,900

 

 

 

858

 

 

 

95.3

%

 

 

121

 

 

 

5,198

 

North Carolina

 

 

 

 

 

 

 

 

 

 

 

 

 

 

 

 

 

 

 

 

 

 

 

 

 

 

 

 

Radbourne Lake

 

Charlotte, North Carolina

 

 

225

 

 

9/30/2014

 

 

24,250

 

 

 

1,034

 

 

 

96.9

%

 

 

182

 

 

 

1,142

 

Timber Creek

 

Charlotte, North Carolina

 

 

352

 

 

9/30/2014

 

 

22,750

 

 

 

800

 

 

 

95.5

%

 

 

54

 

 

 

4,211

 

Maryland

 

 

 

 

 

 

 

 

 

 

 

 

 

 

 

 

 

 

 

 

 

 

 

 

 

 

 

 

The Grove at Alban

(5)

Frederick, Maryland

 

 

290

 

 

3/10/2014

 

 

23,050

 

 

 

994

 

 

 

91.4

%

 

 

80

 

 

 

4,304

 

Virginia

 

 

 

 

 

 

 

 

 

 

 

 

 

 

 

 

 

 

 

 

 

 

 

 

 

 

 

 

Southpoint Reserve at Stoney Creek

(5)

Fredericksburg, Virginia

 

 

156

 

 

12/18/2014

 

 

17,000

 

 

 

1,011

 

 

 

92.9

%

 

 

52

 

 

 

6,720

 

Total Same Store Properties

 

 

 

 

7,682

 

 

 

 

$

525,600

 

 

$

873

 

 

 

94.0

%

 

 

2,893

 

 

$

4,516

 

 

 

 

 

 

 

 

 

 

 

 

 

 

 

 

 

 

 

 

 

 

 

 

 

 

 

 

 

 

Non-Same Store Properties

 

 

 

 

 

 

 

 

 

 

 

 

 

 

 

 

 

 

 

 

 

 

 

 

 

 

 

 

Texas

 

 

 

 

 

 

 

 

 

 

 

 

 

 

 

 

 

 

 

 

 

 

 

 

 

 

 

 

Twelve 6 Ten at the Park

(5)

Dallas, Texas

 

 

402

 

 

1/15/2015

 

 

20,984

 

 

 

704

 

 

 

91.3

%

 

 

104

 

 

 

5,665

 

The Ashlar (fka Dana Point)

 

Dallas, Texas

 

 

264

 

 

2/26/2015

 

 

16,235

 

 

 

778

 

 

 

91.3

%

 

 

137

 

 

 

4,540

 

Heatherstone

 

Dallas, Texas

 

 

152

 

 

2/26/2015

 

 

9,450

 

 

 

848

 

 

 

92.8

%

 

 

123

 

 

 

4,025

 

Versailles

 

Dallas, Texas

 

 

388

 

 

2/26/2015

 

 

26,165

 

 

 

817

 

 

 

93.0

%

 

 

177

 

 

 

4,995

 

Venue at 8651

 

Fort Worth, Texas

 

 

333

 

 

10/30/2015

 

 

19,250

 

 

 

753

 

 

 

90.4

%

 

 

103

 

 

 

5,167

 

Old Farm

(6)

Houston, Texas

 

 

734

 

 

12/29/2016

 

 

84,721

 

 

 

1,214

 

 

 

93.6

%

 

 

 

 

 

 

Stone Creek at Old Farm

(6)

Houston, Texas

 

 

190

 

 

12/29/2016

 

 

23,332

 

 

 

1,244

 

 

 

93.2

%

 

 

 

 

 

 

Arizona

 

 

 

 

 

 

 

 

 

 

 

 

 

 

 

 

 

 

 

 

 

 

 

 

 

 

 

 

Madera Point

 

Mesa, Arizona

 

 

256

 

 

8/5/2015

 

 

22,525

 

 

 

768

 

 

 

93.8

%

 

 

66

 

 

 

3,935

 

The Pointe at the Foothills

 

Mesa, Arizona

 

 

528

 

 

8/5/2015

 

 

52,275

 

 

 

822

 

 

 

92.2

%

 

 

 

 

 

 

The Colonnade

 

Phoenix, Arizona

 

 

415

 

 

10/11/2016

 

 

44,600

 

 

 

705

 

 

 

88.0

%

 

 

 

 

 

 

36


 

Florida

 

 

 

 

 

 

 

 

 

 

 

 

 

 

 

 

 

 

 

 

 

 

 

 

 

 

 

 

Cornerstone

 

Orlando, Florida

 

 

430

 

 

1/15/2015

 

 

31,550

 

 

 

875

 

 

 

95.8

%

 

 

109

 

 

 

4,987

 

Seasons 704 Apartments

 

West Palm Beach, Florida

 

 

222

 

 

4/15/2015

 

 

21,000

 

 

 

1,016

 

 

 

95.0

%

 

 

53

 

 

 

5,236

 

CityView

 

West Palm Beach, Florida

 

 

217

 

 

7/27/2016

 

 

22,421

 

 

 

1,103

 

 

 

93.5

%

 

 

 

 

 

 

Georgia

 

 

 

 

 

 

 

 

 

 

 

 

 

 

 

 

 

 

 

 

 

 

 

 

 

 

 

 

The Preserve at Terrell Mill

 

Marietta, Georgia

 

 

752

 

 

2/6/2015

 

 

58,000

 

 

 

813

 

 

 

92.0

%

 

 

265

 

 

 

8,419

 

Total Non-Same Store Properties

 

 

 

 

5,283

 

 

 

 

$

452,508

 

 

$

889

 

 

 

92.5

%

 

 

1,137

 

 

$

5,704

 

 

 

 

 

 

 

 

 

 

 

 

 

 

 

 

 

 

 

 

 

 

 

 

 

 

 

 

 

 

Total

 

 

 

 

12,965

 

 

 

 

$

978,108

 

 

$

880

 

 

 

93.4

%

 

 

4,030

 

 

$

4,807

 

 

(1)

Average effective monthly rent per unit is equal to the average of the contractual rent for commenced leases as of December 31, 2016 minus any tenant concessions over the term of the lease, divided by the number of units under commenced leases as of December 31, 2016.

(2)

Percent occupied is calculated as the number of units occupied as of December 31, 2016, divided by the total number of units, expressed as a percentage.

(3)

Inclusive of all full and partial interior upgrades completed.

(4)

Inclusive of all full and partial interior upgrades completed and leased as of December 31, 2016.

(5)

Properties are classified as held for sale as of December 31, 2016.

(6)

Properties are considered Parked Assets as of December 31, 2016. Legal title will transfer to us upon completion of a reverse 1031 Exchange.

For additional information regarding our Portfolio, see Notes 2, 3, 4, and 5 to our combined consolidated financial statements.

Item 3. Legal Proceedings

From time to time, we are party to legal proceedings that arise in the ordinary course of our business. Management is not aware of any legal proceedings of which the outcome is reasonably likely to have a material adverse effect on our results of operations or financial condition, nor are we aware of any such legal proceedings contemplated by government agencies.

Item 4. Mine Safety Disclosures

Not applicable.

 

 

PART II

Item 5. Market for Registrant’s Common Equity, Related Stockholder Matters and Issuer Purchases of Equity Securities

Stockholder Information

On March 6, 2017, we had 21,043,669 shares of common stock outstanding held by a total of approximately 1,186 stockholders. The number of stockholders is based on the records of American Stock Transfer & Trust Company, LLC, who serves as our transfer agent. The number of holders does not include individuals or entities who beneficially own shares but whose shares are held of record by a broker or clearing agency, but does include each such broker or clearing agency as one record holder.

Market Information

Our common stock has been listed on the New York Stock Exchange (“NYSE”) under the ticker symbol “NXRT” since April 1, 2015. The following table sets forth the high and low sales prices per share of our common stock reported on the NYSE for each quarter since we listed on the NYSE.

 

 

 

2016

 

 

2015

 

 

 

High

 

 

Low

 

 

High

 

 

Low

 

Quarter ended March 31

 

$

13.38

 

 

$

10.35

 

 

$

 

 

$

 

Quarter ended June 30

 

 

18.54

 

 

 

12.88

 

 

 

15.32

 

 

 

13.19

 

Quarter ended September 30

 

 

21.47

 

 

 

18.20

 

 

 

14.87

 

 

 

11.36

 

Quarter ended December 31

 

 

22.38

 

 

 

16.67

 

 

 

14.08

 

 

 

11.81

 

 

 

37


 

PERFORMANCE GRAPH

On April 1, 2015, our common stock commenced trading on the NYSE. The following graph compares the index of the cumulative total stockholder return on our common shares for the measurement period commencing March 31, 2015 and ending December 31, 2016 with the cumulative total returns of the Russell 3000 Index, the National Association of Real Estate Investment Trusts (NAREIT) Equity REIT Index, the Standard & Poor’s U.S. REIT Index and the MSCI U.S. REIT Index (^RMZ). The following graph assumes an investment of $100 on the initial day of the relevant measurement period and that all dividends were reinvested.

Distribution Activity

At present, we expect to continue our policy of paying regular quarterly cash dividends and to target a payout ratio that is less than Core FFO. However, the form, timing and/or amount of dividend distributions will be declared at the discretion of the Board and will depend on actual cash from operations, our financial condition, capital requirements, the annual distribution requirements under the REIT provisions of the Code and other factors as the Board may consider relevant. The Board may modify our dividend policy from time to time.

On March 13, 2017, the Board declared a dividend on our common stock for the first quarter of 2017 of $0.22 per share. The dividend will be payable on March 31, 2017 to all stockholders of record as of March 20, 2017.

The following table shows the regular dividends declared for the year ended December 31, 2016 (in thousands, except per share amounts):

 

 

 

2016

 

 

 

Dividends Declared

 

 

Dividends Declared Per Share

 

First Quarter

 

$

4,387

 

 

$

0.206

 

Second Quarter

 

 

4,387

 

 

 

0.206

 

Third Quarter

 

 

4,387

 

 

 

0.206

 

Fourth Quarter

 

 

4,685

 

 

 

0.220

 

Total

 

$

17,846

 

 

$

0.838

 

 

38


 

During 2016, our dividends were classified as follows for federal income tax purposes:

 

 

 

2016

 

Ordinary income

 

 

54

%

Capital gains

 

 

11

%

Section 1250 recapture capital gains

 

 

%

Return of capital

 

 

35

%

Total

 

 

100

%

 

Issuer Purchases of Equity Securities – Common stock

On June 15, 2016, our Board authorized us to repurchase an indeterminate number of shares of our common stock at an aggregate market value of up to $30 million during a two-year period that expires on June 15, 2018. The following table provides information on our purchases of equity securities during the three months ended December 31, 2016:

 

Period

 

Total Number

of Shares Purchased

 

 

Average Price

Paid Per Share

 

 

Total Number of Shares

Purchased as Part of

Publicly Announced Plans or Programs

 

 

Approximate Dollar Value

of Shares that may yet be

Purchased under the

Plans or Programs (in millions)

 

Beginning Balance

 

 

81,214

 

 

$

18.76

 

 

 

81,214

 

 

$

28.5

 

October 1 – October 31

 

 

113,243

 

 

 

18.10

 

 

 

113,243

 

 

 

26.4

 

November 1 – November 30

 

 

55,699

 

 

 

18.20

 

 

 

55,699

 

 

 

25.4

 

December 1 – December 31

 

 

 

 

 

 

 

 

 

 

 

25.4

 

Balance as of December 31, 2016

 

 

250,156

 

 

$

18.34

 

 

 

250,156

 

 

$

25.4

 

 

Securities Authorized for Issuance Under Equity Compensation Plans

On June 15, 2016, our stockholders approved a long-term incentive plan (the “2016 LTIP”) and we filed a registration statement on Form S-8 registering 2,100,000 shares of common stock, $0.01 par value per share, that we may issue pursuant to the 2016 LTIP. The 2016 LTIP authorizes the compensation committee of our Board of Directors to provide equity-based compensation in the form of stock options, appreciation rights, restricted shares, restricted stock units, performance shares, performance units and certain other awards denominated or payable in our common stock. On August 11, 2016, pursuant to the 2016 LTIP, we granted 209,797 restricted stock units to our directors and officers. The following table includes the number of restricted stock units granted, exercised, forfeited and outstanding as of December 31, 2016:

 

 

 

2016

 

 

 

Units

 

 

Weighted Average Grant Date Fair Value

 

Outstanding January 1,

 

 

 

 

$

 

Granted

 

 

209,797

 

(1)

 

19.20

 

Exercised

 

 

 

 

 

 

Forfeited

 

 

 

 

 

 

Outstanding December 31,

 

 

209,797

 

 

$

19.20

 

 

(1)

110,258 restricted stock units vest in August 2017; 49,769.5 restricted stock units vest in each August 2018 and August 2019.

39


 

Item 6. Selected Financial Data

The following table summarizes selected financial data about the Company. The following selected financial data information should be read in conjunction with Item 7, “Management’s Discussion and Analysis of Financial Condition and Results of Operations,” and our combined consolidated financial statements, including the notes thereto, included elsewhere herein. The selected financial data presented below has been derived from our audited combined consolidated financial statements (in thousands, except per share amounts):

 

 

 

As of December 31,

 

 

 

2016

 

 

2015

 

 

2014

 

 

2013

 

Balance Sheet Data

 

 

 

 

 

 

 

 

 

 

 

 

 

 

 

 

Net real estate investments (1)

 

$

963,037

 

 

$

902,882

 

 

$

628,526

 

 

$

8,973

 

Total assets (2)

 

 

1,035,397

 

 

 

970,060

 

 

 

692,725

 

 

 

11,232

 

Mortgage debt, net (1) (2)

 

 

423,138

 

 

 

676,324

 

 

 

482,344

 

 

 

 

Credit facilities and bridge facility, net (1) (2)

 

 

340,366

 

 

 

28,805

 

 

 

 

 

 

 

Total debt, net (1) (2)

 

 

763,504

 

 

 

705,129

 

 

 

482,344

 

 

 

 

Total liabilities (2)

 

 

779,295

 

 

 

721,122

 

 

 

495,201

 

 

 

69

 

Noncontrolling interests

 

 

24,558

 

 

 

27,390

 

 

 

21,281

 

 

 

 

Stockholders' equity

 

 

231,544

 

 

 

221,548

 

 

 

176,243

 

 

 

11,163

 

 

 

 

 

 

 

 

 

 

 

 

 

 

 

 

 

 

 

 

For the Year Ended December 31,

 

 

 

2016

 

 

2015 (3)

 

 

2014 (3)

 

 

2013 (3)

 

Operating Data

 

 

 

 

 

 

 

 

 

 

 

 

 

 

 

 

Total revenues

 

$

132,848

 

 

$

117,658

 

 

$

43,150

 

 

$

316

 

Net income (loss)

 

 

25,888

 

 

 

(10,992

)

 

 

(17,533

)

 

 

(170

)

Net income (loss) attributable to common stockholders

 

 

21,882

 

 

 

(10,832

)

 

 

(15,601

)

 

 

(170

)

Earnings (loss) per weighted average common share - basic

 

 

1.03

 

 

 

(0.51

)

 

 

(0.73

)

 

 

(0.01

)

Earnings (loss) per weighted average common share - diluted

 

 

1.03

 

 

 

(0.51

)

 

 

(0.73

)

 

 

(0.01

)

Weighted average common shares outstanding - basic

 

 

21,232

 

 

 

21,294

 

 

 

21,294

 

 

 

21,294

 

Weighted average common shares outstanding - diluted

 

 

21,314

 

 

 

21,294

 

 

 

21,294

 

 

 

21,294

 

 

 

 

 

 

 

 

 

 

 

 

 

 

 

 

 

 

Cash Flow Data

 

 

 

 

 

 

 

 

 

 

 

 

 

 

 

 

Cash flows provided by operating activities (4)

 

$

33,776

 

 

$

34,514

 

 

$

10,070

 

 

$

28

 

Cash flows used in investing activities (4)

 

 

(51,904

)

 

 

(283,000

)

 

 

(599,078

)

 

 

(9,117

)

Cash flows provided by financing activities

 

 

10,294

 

 

 

251,102

 

 

 

647,262

 

 

 

11,314

 

 

 

 

 

 

 

 

 

 

 

 

 

 

 

 

 

 

Other Data

 

 

 

 

 

 

 

 

 

 

 

 

 

 

 

 

Dividends declared per common share

 

$

0.838

 

 

$

0.618

 

 

$

 

 

$

 

 

 

 

 

 

 

 

 

 

 

 

 

 

 

 

 

 

FFO attributable to common stockholders (5)

 

 

31,016

 

 

 

25,639

 

 

 

3,549

 

 

 

(28

)

FFO per share - basic

 

 

1.46

 

 

 

1.20

 

 

 

0.17

 

 

 

(0.00

)

FFO per share - diluted

 

 

1.46

 

 

 

1.20

 

 

 

0.17

 

 

 

(0.00

)

 

 

 

 

 

 

 

 

 

 

 

 

 

 

 

 

 

Core FFO attributable to common stockholders (5)

 

 

30,599

 

 

 

28,944

 

 

 

11,162

 

 

 

109

 

Core FFO per share - basic

 

 

1.44

 

 

 

1.36

 

 

 

0.52

 

 

 

0.01

 

Core FFO per share - diluted

 

 

1.44

 

 

 

1.36

 

 

 

0.52

 

 

 

0.01

 

 

 

 

 

 

 

 

 

 

 

 

 

 

 

 

 

 

AFFO attributable to common stockholders (5)

 

 

33,325

 

 

 

29,933

 

 

 

11,460

 

 

 

109

 

AFFO per share - basic

 

 

1.57

 

 

 

1.41

 

 

 

0.54

 

 

 

0.01

 

AFFO per share - diluted

 

 

1.56

 

 

 

1.41

 

 

 

0.54

 

 

 

0.01

 

 

(1)

Includes amounts classified as Held for Sale, where applicable.

(2)

The Company adopted the Financial Accounting Standards Board (“FASB”) Accounting Standards Updates (“ASU”) 2015-03, Simplifying the Presentation of Debt Issuance Costs, and ASU 2015-15, Presentation and Subsequent Measurement of Debt Issuance Costs Associated with Line-of-Credit Arrangements, during the first quarter of 2016. See Note 2, Summary of Significant Accounting Policies, to the Company’s combined consolidated financial statements included in this Report for a complete description of these ASUs and the impact of their adoption.

(3)

The Company began operations on March 31, 2015, as described above, and therefore the Company had no operating activities or earnings (loss) per share before March 31, 2015. However, for purposes of the combined consolidated statements of operations and comprehensive income (loss), the Company has presented basic and diluted earnings (loss), FFO, Core FFO and AFFO per share as if the operating activities of the predecessor were those of the Company and assuming the shares outstanding at the date of the

40


 

Spin-Off were outstanding for all periods prior to the Spin-Off. Basic earnings per share is shown for all periods presented and computed by dividing net income or loss by the weighted average number of shares of the Company’s common stock outstanding during the period. Diluted loss per share is computed based on the weighted average number of shares of the Company’s common stock and all potentially dilutive securities, if any. There were no potentially dilutive securities for any of the periods presented.

(4)

The Company adopted ASU 2016-18, Statement of Cash Flows (Topic 230): Restricted Cash, during the fourth quarter of 2016 on a retrospective basis. See Note 2, Summary of Significant Accounting Policies, to the Company’s combined consolidated financial statements included in this Report for a complete description of this ASU and the impact of its adoption.

(5)

FFO, Core FFO and AFFO are non-GAAP measures. For definitions of these non-GAAP measures, as well an explanation of why we believe these measures are useful and reconciliations to the most directly comparable GAAP financial measures, please see Item 7, “Management’s Discussion and Analysis of Financial Condition and Results of Operations” below.

Under the ASUs, deferred financing costs related to debt are treated as a direct reduction from the carrying amount of the debt instead of as assets. As a result of adopting the ASUs, the following retrospective changes were made to the above table (in thousands):

 

 

 

As of December 31,

 

 

 

2015

 

 

2014

 

Total assets - as previously reported

 

$

976,273

 

 

$

697,357

 

Net deferred financing costs related to mortgage debt

 

 

(6,018

)

 

 

(4,632

)

Net deferred financing costs related to credit facilities and bridge facility

 

 

(195

)

 

 

 

Total assets - as presented above

 

$

970,060

 

 

$

692,725

 

 

 

 

 

 

 

 

 

 

Mortgage debt - as previously reported

 

$

682,342

 

 

$

486,976

 

Net deferred financing costs related to mortgage debt

 

 

(6,018

)

 

 

(4,632

)

Mortgage debt, net - as presented above

 

$

676,324

 

 

$

482,344

 

 

 

 

 

 

 

 

 

 

Credit facilities and bridge facility - as previously reported

 

$

29,000

 

 

$

 

Net deferred financing costs related to credit facilities and bridge facility

 

 

(195

)

 

 

 

Credit facilities and bridge facility, net - as presented above

 

$

28,805

 

 

$

 

 

 

 

 

 

 

 

 

 

Total debt - as previously reported

 

$

711,342

 

 

$

486,976

 

Net deferred financing costs related to mortgage debt

 

 

(6,018

)

 

 

(4,632

)

Net deferred financing costs related to credit facilities and bridge facility

 

 

(195

)

 

 

 

Total debt, net - as presented above

 

$

705,129

 

 

$

482,344

 

 

 

Item 7. Management’s Discussion and Analysis of Financial Condition and Results of Operations

The following is a discussion and analysis of our financial condition and our historical results of operations. The following should be read in conjunction with our financial statements and accompanying notes. This discussion contains forward-looking statements that involve risks and uncertainties. Our actual results could differ materially from those projected, forecasted, or expected in these forward-looking statements as a result of various factors, including, but not limited to, those discussed below and elsewhere in this annual report. See “Cautionary Statement Regarding Forward-Looking Statements” and “Risk Factors” in this annual report. Our management believes the assumptions underlying the Company’s Financial Statements and accompanying notes are reasonable. However, the Company’s Financial Statements and accompanying notes may not be an indication of our financial condition and results of operations in the future.

Overview

As of December 31, 2016, our Portfolio consisted of 39 multifamily properties primarily located in the Southeastern and Southwestern United States encompassing 12,965 units of apartment space that was approximately 93.4% leased with a weighted average monthly effective rent per occupied apartment unit of $880. With the exception of two properties considered Parked Assets as legal title was held by the EAT to complete a reverse 1031 Exchange (see Notes 2 and 4 to our combined consolidated financial statements), we own all or a majority interest in the properties in the Portfolio through the OP. On February 1, 2017, we purchased an additional multifamily property, Hollister Place, located in Houston, Texas, which encompasses 260 units of apartment space (see Note 10 to our combined consolidated financial statements).

41


 

We are primarily focused on directly or indirectly acquiring, owning, and operating well-located multifamily properties with a value-add component in large cities and suburban submarkets of large cities, primarily in the Southeastern and Southwestern United States. We generate revenue primarily by leasing our multifamily properties. We intend to employ targeted management and a value-add program at a majority of our properties in an attempt to improve rental rates and the NOI at our properties and achieve long-term capital appreciation for our stockholders. We are externally managed by our Adviser through the Advisory Agreement, by and among the OP, the Adviser and us. The Advisory Agreement has a term of two years and was renewed on March 13, 2017 for a one-year term that expires on March 16, 2018. The Adviser is wholly owned by NexPoint Advisors, L.P. and is an affiliate of our Sponsor.

We began operations on March 31, 2015 as a result of the transfer and contribution by NHF of all but one of the multifamily properties owned by NHF through its wholly owned subsidiary NREO in exchange for 100% of its outstanding common stock. We use the term “predecessor” to mean the carve-out business of NREO, which owned all or a majority interest in the multifamily properties transferred or contributed to us by NHF through NREO. On March 31, 2015, NHF distributed all of the outstanding shares of our common stock held by NHF to holders of NHF common shares. We refer to the distribution of our common stock by NHF as the “Spin-Off.” Substantially all of our operations were conducted by our predecessor prior to March 31, 2015. With the exception of a nominal amount of initial cash funded at inception, we did not own any assets prior to March 31, 2015. Our predecessor included all of the properties in our Portfolio that were held indirectly by NREO prior to the Spin-Off. Our predecessor was determined in accordance with the rules and regulations of the U.S. Securities and Exchange Commission (“SEC”). References throughout this report to the “Company,” “we,” or “our,” include the activity of the predecessor defined above.

We have elected to be taxed as a REIT under Sections 856 through 860 of the Code and expect to continue to qualify as a REIT. To qualify as a REIT, we must meet a number of organizational and operational requirements, including a requirement that we distribute at least 90% of our REIT taxable income to our stockholders. As a REIT, we will be subject to federal income tax on our undistributed REIT taxable income and net capital gain and to a 4% nondeductible excise tax on any amount by which distributions we pay with respect to any calendar year are less than the sum of (1) 85% of our ordinary income, (2) 95% of our capital gain net income and (3) 100% of our undistributed income from prior years. We believe we qualify for taxation as a REIT under the Code, and we intend to continue to operate in such a manner, but no assurance can be given that we will operate in a manner so as to qualify as a REIT. Beginning in 2016, taxable income from certain non-REIT activities is managed through a TRS and is subject to applicable federal, state, and local income and margin taxes. We have no significant taxes associated with our TRS for the year ended December 31, 2016.

Components of Our Revenues and Expenses

Revenues

Rental income. Our earnings are primarily attributable to the rental revenue from our multifamily properties. We anticipate that the leases we enter into for our multifamily properties will typically be for one year or less.

Other income. Other income includes ancillary income earned from tenants such as application fees, late fees, laundry fees, utility reimbursements, and other rental related fees charged to tenants.

Expenses

Property operating expenses. Property operating expenses include property maintenance costs, salary and employee benefit costs, utilities and other property operating costs.

Acquisition costs. Acquisition costs include the costs to acquire additional properties. On October 1, 2016, we early adopted ASU 2017-01, which requires an entity to capitalize acquisition costs associated with an acquisition that is determined to be an acquisition of an asset as opposed to an acquisition of a business. Prior to our adoption of ASU 2017-01, acquisition costs were expensed as incurred. We believe most future acquisition costs will be capitalized in accordance with ASU 2017-01 (see Note 2 to our combined consolidated financial statements).

Real estate taxes and insurance. Real estate taxes include the property taxes assessed by local and state authorities depending on the location of each property. Insurance includes the cost of commercial, general liability, and other needed insurance for each property.

Property management fees. Property management fees include fees paid to BH Management Services, LLC, or BH, our property manager, or other third party management companies for managing each property (see Note 8 to our combined consolidated financial statements).

42


 

Advisory and administrative fees. Advisory and administrative fees include the fees paid to our Adviser pursuant to the Advisory Agreement (see Note 8 to our combined consolidated financial statements).

Corporate general and administrative expenses. Corporate general and administrative expenses include, but are not limited to, payments of reimbursements to the Adviser for operating expenses, audit fees, legal fees, listing fees, board of director fees, equity-based compensation expense and investor relations costs. Corporate general and administrative expenses and the advisory and administrative fees paid to our Adviser (including advisory and administrative fees on properties defined in the Advisory Agreement as New Assets) will not exceed 1.5% of Average Real Estate Assets per calendar year (or part thereof that the Advisory Agreement is in effect), calculated in accordance with the Advisory Agreement, or the Expense Cap. The Expense Cap does not limit the reimbursement by the Company of expenses related to securities offerings paid by the Adviser. The Expense Cap also does not apply to legal, accounting, financial, due diligence, and other service fees incurred in connection with mergers and acquisitions, extraordinary litigation, or other events outside the Company’s ordinary course of business or any out-of-pocket acquisition or due diligence expenses incurred in connection with the acquisition or disposition of real estate assets.

Property general and administrative expenses. Property general and administrative expenses include the costs of marketing, professional fees, general office supplies, and other administrative related costs of each property.

Depreciation and amortization. Depreciation and amortization costs primarily include depreciation of our multifamily properties and amortization of acquired in-place leases.

Other Income and Expense

Interest expense. Interest expense primarily includes the cost of interest expense on debt, the amortization of deferred financing costs, any prepayment penalties we may incur on the early retirement of debt, and the related impact of interest rate derivatives used to manage the Company’s interest rate risk.

Gain on sales of real estate. Gain on sales of real estate includes the gain recognized upon sales of properties. Gain on sales of real estate is calculated by deducting the carrying value of the real estate and costs incurred to sell the properties from the sales prices of the properties.

Results of Operations for the Years Ended December 31, 2016, 2015 and 2014

The year ended December 31, 2016 as compared to the year ended December 31, 2015

The following table sets forth a summary of our operating results for the years ended December 31, 2016 and 2015 (in thousands):

 

 

 

For the Year Ended December 31,

 

 

 

 

 

 

 

2016

 

 

2015

 

 

$ Change

 

Total revenues

 

$

132,848

 

 

$

117,658

 

 

$

15,190

 

Total expenses

 

 

(111,003

)

 

 

(110,181

)

 

 

(822

)

Operating income

 

 

21,845

 

 

 

7,477

 

 

 

14,368

 

Interest expense

 

 

(21,889

)

 

 

(18,469

)

 

 

(3,420

)

Gain on sales of real estate

 

 

25,932

 

 

 

 

 

 

25,932

 

Net income (loss)

 

 

25,888

 

 

 

(10,992

)

 

 

36,880

 

Net income (loss) attributable to noncontrolling interests

 

 

4,006

 

 

 

(160

)

 

 

4,166

 

Net income (loss) attributable to common stockholders

 

$

21,882

 

 

$

(10,832

)

 

$

32,714

 

The change in our net income (loss) for the year ended December 31, 2016 as compared to the net income (loss) for the year ended December 31, 2015 primarily relates to the gain on sales of real estate we recognized on the seven properties we sold in 2016 and the timing of the sales (we sold one property on May 10, 2016, two properties on June 6, 2016, two properties on August 31, 2016, one property on September 15, 2016 and one property on September 30, 2016), increases in same store operating results, and the acquisition of four properties in 2016 and the timing of the acquisitions (we acquired one property on July 27, 2016, one property on October 11, 2016 and two properties on December 29, 2016). Also, 10 of the 42 properties owned as of December 31, 2015 were acquired in 2015 and therefore contributed to net income (loss) for less than a full period in 2015 versus the entire period in 2016.

43


 

Revenues

Rental income. Rental income was $115.4 million for the year ended December 31, 2016 compared to $103.8 million for the year ended December 31, 2015, which was an increase of approximately $11.6 million. The increase between the periods was primarily due to an increase in rental income from our properties based upon increased rents due to the value-add program that we have implemented, organic growth in rents in the markets where these properties are located, and the acquisition of four properties during the period in 2016. The increase in rental income between the periods was partially offset by a decrease in occupancy rates and the disposition of seven properties during the period in 2016. The weighted average monthly effective rent per occupied apartment unit in our Portfolio was $880 as of December 31, 2016 compared to $804 as of December 31, 2015, which was an increase of approximately 9.4%. The occupancy rate for the Portfolio was 93.4% as of December 31, 2016 compared to 94.1% as of December 31, 2015, which was a decrease of approximately 0.7%. Also, 10 of the 42 properties owned as of December 31, 2015 were acquired in 2015 and therefore contributed to rental income for less than a full period in 2015 versus the entire period in 2016.

Other income. Other income was $17.4 million for the year ended December 31, 2016 compared to $13.9 million for the year ended December 31, 2015, which was an increase of approximately $3.5 million. The increase between the periods was primarily due to a $1.8 million, or 23.3%, increase in utility reimbursements and the acquisition of four properties during the period in 2016, partially offset by the disposition of seven properties during the period in 2016. Also, 10 of the 42 properties owned as of December 31, 2015 were acquired in 2015 and therefore contributed to other income for less than a full period in 2015 versus the entire period in 2016.

Expenses

Property operating expenses. Property operating expenses were $38.2 million for the year ended December 31, 2016 compared to $34.3 million for the year ended December 31, 2015, which was an increase of approximately $3.9 million. The increase between the periods was primarily due to the acquisition of four properties during the period in 2016, partially offset by the disposition of seven properties during the period in 2016. Also, 10 of the 42 properties owned as of December 31, 2015 were acquired in 2015 and therefore contributed to property operating expenses for less than a full period in 2015 versus the entire period in 2016.

Acquisition costs. Acquisition costs of $0.4 million were expensed for the year ended December 31, 2016 compared to $3.0 million for the year ended December 31, 2015, which was a decrease of approximately $2.6 million. During the year ended December 31, 2016, we acquired four properties; we expensed the acquisition costs related to one acquisition and capitalized acquisition costs of approximately $0.7 million related to three acquisitions (for more information on our accounting policy related to acquisition costs, see Note 2 to our combined consolidated financial statements). During the year ended December 31, 2015, we acquired 10 properties and expensed the acquisition costs related to all 10 acquisitions. Acquisition costs depend on the specific circumstances of each closing and are one-time costs associated with each acquisition. We believe most future acquisition costs will be capitalized.

Real estate taxes and insurance. Real estate taxes and insurance costs were $16.1 million for the year ended December 31, 2016 compared to $15.2 million for the year ended December 31, 2015, which was an increase of approximately $0.9 million. The increase between the periods was primarily due to a $1.3 million, or 11.0%, increase in property taxes and the acquisition of four properties during the period in 2016, partially offset by a $0.6 million, or 24.5%, reduction in property liability insurance costs and the disposition of seven properties during the period in 2016. Also, 10 of the 42 properties owned as of December 31, 2015 were acquired in 2015 and therefore contributed to real estate taxes and insurance costs for less than a full period in 2015 versus the entire period in 2016. Further, the costs for property taxes incurred in the first year of ownership may be significantly less than subsequent years since the purchase price of the property may trigger a significant increase in assessed value by the taxing authority in subsequent years, increasing the costs of real estate taxes.

Property management fees. Property management fees were $4.0 million for the year ended December 31, 2016 compared to $3.5 million for the year ended December 31, 2015, which was an increase of approximately $0.5 million. The increase between the periods was primarily due to increases in rental income and other income, which the fee is primarily based on, and the acquisition of four properties during the period in 2016, partially offset by the disposition of seven properties during the period in 2016. Also, 10 of the 42 properties owned as of December 31, 2015 were acquired in 2015 and therefore contributed to property management fees for less than a full period in 2015 versus the entire period in 2016.

Advisory and administrative fees. Advisory and administrative fees were $6.8 million for the year ended December 31, 2016 compared to $5.6 million for the year ended December 31, 2015, which was an increase of approximately $1.2 million. The amount incurred during the years ended December 31, 2016 and 2015 represents the maximum fee allowed on properties defined as Contributed Assets under the Advisory Agreement plus approximately $1.4 million and $0.2 million, respectively, of advisory and administrative fees incurred on certain properties defined as New Assets. The increase in advisory and administrative fees on New Assets between the periods was due to the acquisition of additional properties classified as New Assets after the Spin-Off, for which our Adviser has elected to receive fees on, and the timing of the acquisitions (we acquired two properties in August 2015, one property

44


 

in October 2015, one property in July 2016, and one property in October 2016 that incurred advisory and administrative fees). Our Adviser has elected to voluntarily waive the advisory and administrative fees incurred on the two properties we acquired in December 2016 as the properties were financed solely with debt; however, it is not contractually obligated to waive fees on New Assets in the future and may cease waiving fees on New Assets at its discretion. Advisory and administrative fees may increase in future periods as the Company acquires additional properties, which will be classified as New Assets.

Corporate general and administrative expenses. Corporate general and administrative expenses were $4.0 million for the year ended December 31, 2016 compared to $2.5 million for the year ended December 31, 2015, which was an increase of approximately $1.5 million. The increase between periods primarily relates to approximately $0.8 million of equity-based compensation expense recognized during the year ended December 31, 2016 related to the grant of restricted stock units to our directors and officers pursuant to our long-term incentive plan (see Note 7 to our combined consolidated financial statements). Additionally, prior to the completion of the Spin-Off on March 31, 2015, the Company did not incur any corporate general and administrative expenses. Corporate general and administrative expenses may increase in future periods as the Company acquires additional properties.

Property general and administrative expenses. Property general and administrative expenses were $5.9 million for the year ended December 31, 2016 compared to $5.4 million for the year ended December 31, 2015, which was an increase of approximately $0.5 million. The increase between the periods was primarily due to the acquisition of four properties during the period in 2016, partially offset by the disposition of seven properties during the period in 2016. Also, 10 of the 42 properties owned as of December 31, 2015 were acquired in 2015 and therefore contributed to property general and administrative expenses for less than a full period in 2015 versus the entire period in 2016.

Depreciation and amortization. Depreciation and amortization costs were $35.6 million for the year ended December 31, 2016 compared to $40.8 million for the year ended December 31, 2015, which was a decrease of approximately $5.2 million. The decrease between the periods was primarily due to the amortization of intangible lease assets of $1.4 million related to five properties for the year ended December 31, 2016 compared to $12.1 million related to 32 properties for the year ended December 31, 2015, which was a decrease of approximately $10.7 million, as well as the disposition of seven properties in 2016. The amortization of intangible lease assets over a six-month period from the date of acquisition is expected to increase the amortization expense during the initial year of operations for each property. The decrease between the periods was partially offset by the additional depreciation expense related to the acquisition of four properties in 2016 and capitalized expenditures primarily related to our value-add program. Also, 10 of the 42 properties owned as of December 31, 2015 were acquired in 2015 and therefore contributed to depreciation costs for less than a full period in 2015 versus the entire period in 2016.

Other Income and Expense

Interest expense. Interest expense was $21.9 million for the year ended December 31, 2016 compared to $18.5 million for the year ended December 31, 2015, which was an increase of approximately $3.4 million. The increase between the periods was primarily due to the amortization of deferred financing costs and prepayment penalties related to the disposition of seven properties during the period in 2016 (see table below), interest expense costs incurred on our interest rate swap derivatives (see “Liquidity and Capital Resources – Interest Rate Swap Agreements” below), and increases in LIBOR, which is the index for our floating rate indebtedness. The increase between the periods was partially offset by approximately $1.7 million of gain recognized related to the ineffective portion of changes in the fair value of our derivatives designated as cash flow hedges. Also, 10 of the 42 properties owned as of December 31, 2015 were acquired in 2015 and therefore contributed to interest expense for less than a full period in 2015 versus the entire period in 2016. The following is a table that details the various costs included in interest expense for the years ended December 31, 2016 and 2015 (in thousands):

 

 

 

For the Year Ended December 31,

 

 

 

 

 

 

 

2016

 

 

2015

 

 

$ Change

 

Interest on debt

 

$

19,587

 

 

$

16,451

 

 

$

3,136

 

Amortization of deferred financing costs

 

 

2,121

 

(1)

 

1,081

 

 

 

1,040

 

Interest rate swaps - effective portion

 

 

995

 

 

 

 

 

 

995

 

Interest rate swaps - ineffective portion

 

 

(1,683

)

 

 

 

 

 

(1,683

)

Interest rate caps expense

 

 

42

 

 

 

285

 

 

 

(243

)

Prepayment penalties

 

 

827

 

 

 

652

 

 

 

175

 

Total

 

$

21,889

 

 

$

18,469

 

 

$

3,420

 

 

(1)

We wrote off deferred financing costs of approximately $0.7 million due to our disposition of seven properties during the period.

45


 

Gain on sales of real estate. Gain on sales of real estate was $25.9 million for the year ended December 31, 2016. During the year ended December 31, 2016, we sold seven properties. We did not recognize gain on sales of real estate for the year ended December 31, 2015 as we did not sell any properties during the period.

The year ended December 31, 2015 as compared to the year ended December 31, 2014

The following table sets forth a summary of our operating results for the years ended December 31, 2015 and 2014 (in thousands):

 

 

 

For the Year Ended December 31,

 

 

 

 

 

 

 

2015

 

 

2014

 

 

$ Change

 

Total revenues

 

$

117,658

 

 

$

43,150

 

 

$

74,508

 

Total expenses

 

 

(110,181

)

 

 

(53,409

)

 

 

(56,772

)

Operating income

 

 

7,477

 

 

 

(10,259

)

 

 

17,736

 

Interest expense

 

 

(18,469

)

 

 

(7,274

)

 

 

(11,195

)

Net loss

 

 

(10,992

)

 

 

(17,533

)

 

 

6,541

 

Net loss attributable to noncontrolling interests

 

 

(160

)

 

 

(1,932

)

 

 

1,772

 

Net loss attributable to common stockholders

 

$

(10,832

)

 

$

(15,601

)

 

$

4,769

 

The change in our net loss for the year ended December 31, 2015 as compared to the net loss for the year ended December 31, 2014 primarily relates to us acquiring, owning and operating an additional 10 properties for a total of 42 properties as of December 31, 2015 as compared to acquiring, owning and operating 32 properties as of December 31, 2014. Also, 31 of the 32 properties owned as of December 31, 2014 were acquired in 2014 and therefore contributed to net loss for less than a full period in 2014 versus the entire period in 2015.

Revenues

Rental income. Rental income was $103.8 million for the year ended December 31, 2015 compared to $38.6 million for the year ended December 31, 2014, which was an increase of approximately $65.2 million. The increase between the periods was primarily due to the acquisition of 10 properties during the period in 2015. Also, 31 of the 32 properties owned as of December 31, 2014 were acquired in 2014 and therefore contributed to rental income for less than a full period in 2014 versus the entire period in 2015. The increase between the periods was also due to an increase in rental income from our properties based upon increased rents and occupancy rates due to the value-add program that we have implemented as well as organic growth in rents in the markets where these properties are located. The weighted average monthly effective rent per occupied apartment unit in our Portfolio was $803 as of December 31, 2015 compared to $780 as of December 31, 2014, which was an increase of approximately 3.2%. The occupancy rate for the Portfolio was 93.9% as of December 31, 2015 compared to 93.2% as of December 31, 2014, which was an increase of approximately 0.7%.

Other income. Other income was $13.9 million for the year ended December 31, 2015 compared to $4.6 million for the year ended December 31, 2014, which was an increase of approximately $9.3 million. The increase between the periods was primarily due to the acquisition of 10 properties during the period in 2015. Also, 31 of the 32 properties owned as of December 31, 2014 were acquired in 2014 and therefore contributed to other income for less than a full period in 2014 versus the entire period in 2015.

Expenses

Property operating expenses. Property operating expenses were $34.3 million for the year ended December 31, 2015 compared to $12.3 million for the year ended December 31, 2014, which was an increase of approximately $22.0 million. The increase between the periods was primarily due to the acquisition of 10 properties during the period in 2015. Also, 31 of the 32 properties owned as of December 31, 2014 were acquired in 2014 and therefore contributed to property operating expenses for less than a full period in 2014 versus the entire period in 2015.

Acquisition costs. Acquisition costs were $3.0 million for the year ended December 31, 2015 compared to $8.6 million for the year ended December 31, 2014, which was a decrease of approximately $5.6 million. The decrease in acquisition costs between the periods was due to the lower level of acquisitions completed during the period in 2015. During the years ended December 31, 2015 and 2014, we acquired 10 and 31 properties, respectively. Acquisition costs depend on the specific circumstances of each closing and are one-time costs associated with each acquisition.

46


 

Real estate taxes and insurance. Real estate taxes and insurance costs were $15.2 million for the year ended December 31, 2015 compared to $5.7 million for the year ended December 31, 2014, which was an increase of approximately $9.5 million. The increase between the periods was primarily due to the acquisition of 10 properties during the period in 2015. Also, 31 of the 32 properties owned as of December 31, 2014 were acquired in 2014 and therefore contributed to real estate taxes and insurance costs for less than a full period in 2014 versus the entire period in 2015.

Property management fees. Property management fees were $3.5 million for the year ended December 31, 2015 compared to $1.3 million for the year ended December 31, 2014, which was an increase of approximately $2.2 million. The increase between the periods was primarily due to the acquisition of 10 properties during the period in 2015. Also, 31 of the 32 properties owned as of December 31, 2014 were acquired in 2014 and therefore contributed to property management fees for less than a full period in 2014 versus the entire period in 2015.

Advisory and administrative fees. Advisory and administrative fees were $5.6 million for the year ended December 31, 2015 compared to $1.7 million for the year ended December 31, 2014, which was an increase of approximately $3.9 million. The increase between the periods was due to the acquisition of 10 properties in 2015, seven of which are defined as Contributed Assets and three of which are defined as New Assets pursuant to the terms of the Advisory Agreement, which increases the basis on which the fee is earned. Following the Spin-Off, the amount incurred during the year ended December 31, 2015 represents the maximum fee allowed on Contributed Assets under the Advisory Agreement plus approximately $0.2 million of advisory and administrative fees incurred on New Assets.

Corporate general and administrative expenses. Prior to the completion of the Spin-Off, the Company did not incur any corporate general and administrative expenses. For the year ended December 31, 2015, the Company incurred corporate general and administrative expenses of $2.5 million.

Property general and administrative expenses. Property general and administrative expenses were $5.4 million for the year ended December 31, 2015 compared to $2.1 million for the year ended December 31, 2014, which was an increase of approximately $3.3 million. The increase between the periods was primarily due to the acquisition of 10 properties during the period in 2015. Also, 31 of the 32 properties owned as of December 31, 2014 were acquired in 2014 and therefore contributed to property general and administrative expenses for less than a full period in 2014 versus the entire period in 2015.

Depreciation and amortization. Depreciation and amortization costs were $40.8 million for the year ended December 31, 2015 compared to $21.6 million for the year ended December 31, 2014, which was an increase of approximately $19.2 million. The increase between the periods was primarily due to the acquisition of 10 properties in 2015. Also, 31 of the 32 properties owned as of December 31, 2014 were acquired in 2014 and therefore contributed to depreciation and amortization costs for less than a full period in 2014 versus the entire period in 2015.

Other Income and Expense

Interest expense. Interest expense was $18.5 million for the year ended December 31, 2015 compared to $7.3 million for the year ended December 31, 2014, which was an increase of approximately $11.2 million. The increase between the periods was primarily due to the acquisition of 10 properties in 2015 and prepayment penalties of approximately $0.7 million we incurred in connection with refinancing one of our fixed rate loans with a floating rate loan. Also, 31 of the 32 properties owned as of December 31, 2014 were acquired in 2014 and therefore contributed to interest expense for less than a full period in 2014 versus the entire period in 2015. The following is a table that details the various costs included in interest expense for the years ended December 31, 2015 and 2014 (in thousands):

 

 

 

For the Year Ended December 31,

 

 

 

 

 

 

 

2015

 

 

2014

 

 

$ Change

 

Interest on debt

 

$

16,451

 

 

$

6,178

 

 

$

10,273

 

Amortization of deferred financing costs

 

 

1,081

 

 

 

337

 

 

 

744

 

Interest rate caps expense

 

 

285

 

 

 

759

 

 

 

(474

)

Prepayment penalties

 

 

652

 

 

 

 

 

 

652

 

Total

 

$

18,469

 

 

$

7,274

 

 

$

11,195

 

47


 

Non-GAAP Measurements

Net Operating Income and Same Store Net Operating Income

NOI is a non-GAAP financial measure of performance. NOI is used by investors and our management to evaluate and compare the performance of our properties to other comparable properties, to determine trends in earnings and to compute the fair value of our properties as NOI is not affected by (1) the cost of funds, (2) acquisition costs, (3) advisory and administrative fees, (4) the impact of depreciation and amortization expenses as well as gains or losses from the sale of operating real estate assets that are included in net income computed in accordance with GAAP, (5) corporate general and administrative expenses, (6) other gains and losses that are specific to us, and (7) expenses that are not reflective of the ongoing operations of the properties or are incurred on behalf of the Company at the property for expenses such as legal, professional and franchise tax fees.

The cost of funds is eliminated from net income (loss) because it is specific to our particular financing capabilities and constraints. The cost of funds is also eliminated because it is dependent on historical interest rates and other costs of capital as well as past decisions made by us regarding the appropriate mix of capital, which may have changed or may change in the future. Acquisition costs and non-operating fees to affiliates are eliminated because they do not reflect continuing operating costs of the property owner. Depreciation and amortization expenses as well as gains or losses from the sale of operating real estate assets are eliminated because they may not accurately represent the actual change in value in our multifamily properties that result from use of the properties or changes in market conditions. While certain aspects of real property do decline in value over time in a manner that is reasonably captured by depreciation and amortization, the value of the properties as a whole have historically increased or decreased as a result of changes in overall economic conditions instead of from actual use of the property or the passage of time. Gains and losses from the sale of real property vary from property to property and are affected by market conditions at the time of sale, which will usually change from period to period. Entity level general and administrative expenses incurred that relate to the properties are eliminated as they are specific to the way in which we have chosen to hold our properties and are the result of our joint venture ownership structuring. Also, expenses that are incurred upon acquisition of a property do not reflect continuing operating costs of the property owner. These gains and losses can create distortions when comparing one period to another or when comparing our operating results to the operating results of other real estate companies that have not made similarly timed purchases or sales. We believe that eliminating these costs from net income is useful because the resulting measure captures the actual ongoing revenue generated and actual expenses incurred in operating our properties as well as trends in occupancy rates, rental rates and operating costs.

However, the usefulness of NOI is limited because it excludes corporate general and administrative expenses, interest expense, interest income and other expense, acquisition costs, certain fees to affiliates such as advisory and administrative fees, depreciation and amortization expense and gains or losses from the sale of properties, and other gains and losses as determined under GAAP, the level of capital expenditures and leasing costs necessary to maintain the operating performance of our properties, all of which are significant economic costs. NOI may fail to capture significant trends in these components of net income, which further limits its usefulness.

NOI is a measure of the operating performance of our properties but does not measure our performance as a whole. NOI is therefore not a substitute for net income (loss) as computed in accordance with GAAP. This measure should be analyzed in conjunction with net income (loss) computed in accordance with GAAP and discussions elsewhere in “—Results of Operations” regarding the components of net income (loss) that are eliminated in the calculation of NOI. Other companies may use different methods for calculating NOI or similarly entitled measures and, accordingly, our NOI may not be comparable to similarly entitled measures reported by other companies that do not define the measure exactly as we do.

We define Same Store NOI as NOI for our properties that are comparable between periods. We view Same Store NOI as an important measure of the operating performance of our properties because it allows us to compare operating results of properties owned for the entirety of the current and comparable periods and therefore eliminates variations caused by acquisitions or dispositions during the periods.

48


 

Net Operating Income for the Years Ended December 31, 2016 and 2015

The following table reflects the revenues, property operating expenses and NOI for the years ended December 31, 2016 and 2015 for our Same Store and Non-Same Store properties (dollars in thousands):

 

 

 

For the Year Ended December 31,

 

 

 

 

 

 

 

 

 

 

 

2016

 

 

2015

 

 

$ Change

 

 

% Change

 

Revenues

 

 

 

 

 

 

 

 

 

 

 

 

 

 

 

 

Same Store

 

 

 

 

 

 

 

 

 

 

 

 

 

 

 

 

Rental income

 

$

72,550

 

 

$

67,114

 

 

$

5,436

 

 

 

8.1

%

Other income

 

 

10,349

 

 

 

8,799

 

 

 

1,550

 

 

 

17.6

%

Same Store revenues

 

 

82,899

 

 

 

75,913

 

 

 

6,986

 

 

 

9.2

%

Non-Same Store

 

 

 

 

 

 

 

 

 

 

 

 

 

 

 

 

Rental income

 

 

42,869

 

 

 

36,690

 

 

 

6,179

 

 

 

16.8

%

Other income

 

 

7,080

 

 

 

5,055

 

 

 

2,025

 

 

 

40.1

%

Non-Same Store revenues

 

 

49,949

 

 

 

41,745

 

 

 

8,204

 

 

 

19.7

%

Total revenues

 

 

132,848

 

 

 

117,658

 

 

 

15,190

 

 

 

12.9

%

 

 

 

 

 

 

 

 

 

 

 

 

 

 

 

 

 

Operating expenses

 

 

 

 

 

 

 

 

 

 

 

 

 

 

 

 

Same Store

 

 

 

 

 

 

 

 

 

 

 

 

 

 

 

 

Property operating expenses

 

 

23,457

 

 

 

21,911

 

 

 

1,546

 

 

 

7.1

%

Real estate taxes and insurance

 

 

9,844

 

 

 

9,652

 

 

 

192

 

 

 

2.0

%

Property management fees (related party)

 

 

2,485

 

 

 

2,258

 

 

 

227

 

 

 

10.1

%

Property general and administrative expenses

(1)

 

3,016

 

 

 

2,748

 

 

 

268

 

 

 

9.8

%

Same Store operating expenses

 

 

38,802

 

 

 

36,569

 

 

 

2,233

 

 

 

6.1

%

Non-Same Store

 

 

 

 

 

 

 

 

 

 

 

 

 

 

 

 

Property operating expenses

 

 

14,779

 

 

 

12,341

 

 

 

2,438

 

 

 

19.8

%

Real estate taxes and insurance

 

 

6,218

 

 

 

5,579

 

 

 

639

 

 

 

11.5

%

Property management fees (related party)

 

 

1,498

 

 

 

1,243

 

 

 

255

 

 

 

20.5

%

Property general and administrative expenses

(1)

 

1,982

 

 

 

1,544

 

 

 

438

 

 

 

28.4

%

Non-Same Store operating expenses

 

 

24,477

 

 

 

20,707

 

 

 

3,770

 

 

 

18.2

%

Total operating expenses

 

 

63,279

 

 

 

57,276

 

 

 

6,003

 

 

 

10.5

%

 

 

 

 

 

 

 

 

 

 

 

 

 

 

 

 

 

NOI

 

 

 

 

 

 

 

 

 

 

 

 

 

 

 

 

Same Store

 

 

44,097

 

 

 

39,344

 

 

 

4,753

 

 

 

12.1

%

Non-Same Store

 

 

25,472

 

 

 

21,038

 

 

 

4,434

 

 

 

21.1

%

Total NOI

 

$

69,569

 

 

$

60,382

 

 

$

9,187

 

 

 

15.2

%

(1)

For the years ended December 31, 2016 and 2015, excludes a total of approximately $0.9 million and $1.1 million, respectively, of expenses that are not reflective of the ongoing operations of the properties or are incurred on behalf of the Company at the property for expenses such as legal, professional and franchise tax fees.

See reconciliation of net income (loss) to NOI below under “NOI for the Years Ended December 31, 2016, 2015 and 2014 and Same Store NOI for the Years Ended December 31, 2016 and 2015.”

Same Store Results of Operations for the Years Ended December 31, 2016 and 2015

There are 25 properties encompassing 7,682 units of apartment space in our same store pool for the year ended December 31, 2016 (our “Same Store” properties). As of December 31, 2016, our Same Store properties were approximately 94.0% leased with a weighted average monthly effective rent per occupied apartment unit of $873. For our Same Store properties, we recorded the following operating results for the year ended December 31, 2016 as compared to the year ended December 31, 2015:

Revenues

Rental income. Rental income was $72.6 million for the year ended December 31, 2016 compared to $67.1 million for the year ended December 31, 2015, which was an increase of approximately $5.5 million, or 8.1%. The majority of the increase is primarily related to a 6.7% increase in the weighted average monthly effective rent per occupied apartment unit to $873 as of December 31, 2016 from $818 as of December 31, 2015, partially offset by a 0.6% decrease in occupancy.

49


 

Other income. Other income was $10.3 million for the year ended December 31, 2016 compared to $8.8 million for the year ended December 31, 2015, which was an increase of approximately $1.5 million, or 17.6%. The majority of the increase is related to a $0.9 million, or 19.5%, increase in utility reimbursements.

Expenses

Property operating expenses. Property operating expenses were $23.5 million for the year ended December 31, 2016 compared to $21.9 million for the year ended December 31, 2015, which was an increase of approximately $1.6 million, or 7.1%. The majority of the increase is related to a $0.5 million, or 19.9%, increase in repairs and maintenance costs and a $0.4 million, or 5.6%, increase in payroll costs.

Real estate taxes and insurance. Real estate taxes and insurance costs were $9.8 million for the year ended December 31, 2016 compared to $9.7 million for the year ended December 31, 2015, which was an increase of approximately $0.1 million, or 2.0%. The majority of the increase is related to a $0.5 million, or 7.0%, increase in property taxes, partially offset by a $0.4 million, or 26.8%, decrease in property liability insurance.

Property management fees. Property management fees were $2.5 million for the year ended December 31, 2016 compared to $2.3 million for the year ended December 31, 2015, which was an increase of approximately $0.2 million, or 10.1%. The majority of the increase is related to a $5.5 million, or 8.1%, increase in rental income, and a $1.5 million, or 17.6%, increase in other income, which the fee is primarily based on.

Property general and administrative expenses. Property general and administrative expenses were $3.0 million for the year ended December 31, 2016 compared to $2.7 million for the year ended December 31, 2015, which was an increase of approximately $0.3 million, or 9.8%, that primarily related to increases in professional fees and licenses. 

50


 

Net Operating Income for the Three Months Ended December 31, 2016 and 2015

The following table reflects the revenues, property operating expenses and NOI for the three months ended December 31, 2016 and 2015 for our Same Store and Non-Same Store properties (dollars in thousands):

 

 

 

For the Three Months Ended December 31,

 

 

 

 

 

 

 

 

 

 

 

2016

 

 

2015

 

 

$ Change

 

 

% Change

 

Revenues

 

 

 

 

 

 

 

 

 

 

 

 

 

 

 

 

Same Store

 

 

 

 

 

 

 

 

 

 

 

 

 

 

 

 

Rental income

 

$

25,968

 

 

$

24,403

 

 

$

1,565

 

 

 

6.4

%

Other income

 

 

4,105

 

 

 

3,443

 

 

 

662

 

 

 

19.2

%

Same Store revenues

 

 

30,073

 

 

 

27,846

 

 

 

2,227

 

 

 

8.0

%

Non-Same Store

 

 

 

 

 

 

 

 

 

 

 

 

 

 

 

 

Rental income

 

 

2,045

 

 

 

4,217

 

 

 

(2,172

)

 

 

-51.5

%

Other income

 

 

483

 

 

 

539

 

 

 

(56

)

 

 

-10.4

%

Non-Same Store revenues

 

 

2,528

 

 

 

4,756

 

 

 

(2,228

)

 

 

-46.8

%

Total revenues

 

 

32,601

 

 

 

32,602

 

 

 

(1

)

 

 

0.0

%

 

 

 

 

 

 

 

 

 

 

 

 

 

 

 

 

 

Operating expenses

 

 

 

 

 

 

 

 

 

 

 

 

 

 

 

 

Same Store

 

 

 

 

 

 

 

 

 

 

 

 

 

 

 

 

Property operating expenses

 

 

8,469

 

 

 

8,029

 

 

 

440

 

 

 

5.5

%

Real estate taxes and insurance

 

 

3,351

 

 

 

3,853

 

 

 

(502

)

 

 

-13.0

%

Property management fees (related party)

 

 

902

 

 

 

832

 

 

 

70

 

 

 

8.4

%

Property general and administrative expenses

(1)

 

1,060

 

 

 

1,017

 

 

 

43

 

 

 

4.2

%

Same Store operating expenses

 

 

13,782

 

 

 

13,731

 

 

 

51

 

 

 

0.4

%

Non-Same Store

 

 

 

 

 

 

 

 

 

 

 

 

 

 

 

 

Property operating expenses

 

 

820

 

 

 

1,424

 

 

 

(604

)

 

 

-42.4

%

Real estate taxes and insurance

 

 

385

 

 

 

648

 

 

 

(263

)

 

 

-40.6

%

Property management fees (related party)

 

 

74

 

 

 

142

 

 

 

(68

)

 

 

-47.9

%

Property general and administrative expenses

(1)

 

92

 

 

 

169

 

 

 

(77

)

 

 

-45.6

%

Non-Same Store operating expenses

 

 

1,371

 

 

 

2,383

 

 

 

(1,012

)

 

 

-42.5

%

Total operating expenses

 

 

15,153

 

 

 

16,114

 

 

 

(961

)

 

 

-6.0

%

 

 

 

 

 

 

 

 

 

 

 

 

 

 

 

 

 

NOI

 

 

 

 

 

 

 

 

 

 

 

 

 

 

 

 

Same Store

 

 

16,291

 

 

 

14,115

 

 

 

2,176

 

 

 

15.4

%

Non-Same Store

 

 

1,157

 

 

 

2,373

 

 

 

(1,216

)

 

 

-51.2

%

Total NOI

 

$

17,448

 

 

$

16,488

 

 

$

960

 

 

 

5.8

%

(1)

For the three months ended December 31, 2016 and 2015, excludes a total of approximately $0.3 million and $0.4 million, respectively, of expenses that are not reflective of the ongoing operations of the properties or are incurred on behalf of the Company at the property for expenses such as legal, professional and franchise tax fees.

See reconciliation of net income (loss) to NOI below under “NOI and Same Store NOI for the Three Months Ended December 31, 2016 and 2015.”

Same Store Results of Operations for the Three Months Ended December 31, 2016 and 2015

There are 34 properties encompassing 11,076 units of apartment space in our same store pool for the three months ended December 31, 2016 (our “Q4 Same Store” properties). As of December 31, 2016, our Q4 Same Store properties were approximately 93.7% leased with a weighted average monthly effective rent per occupied apartment unit of $857. For our Q4 Same Store properties, we recorded the following operating results for the fourth quarter of 2016 as compared to the fourth quarter of 2015:

Revenues

Rental income. Rental income was $26.0 million for the three months ended December 31, 2016 compared to $24.4 million for the three months ended December 31, 2015, which was an increase of approximately $1.6 million, or 6.4%. The majority of the increase is primarily related to a 6.3% increase in the weighted average monthly effective rent per occupied apartment unit to $857 as of December 31, 2016 from $806 as of December 31, 2015, partially offset by a 0.4% decrease in occupancy.

51


 

Other income. Other income was $4.1 million for the three months ended December 31, 2016 compared to $3.4 million for the three months ended December 31, 2015, which was an increase of approximately $0.7 million, or 19.2%. The majority of the increase is related to a $0.4 million, or 12.7%, increase in utility reimbursements.

Expenses

Property operating expenses. Property operating expenses were $8.5 million for the three months ended December 31, 2016 compared to $8.0 million for the three months ended December 31, 2015, which was an increase of approximately $0.5 million, or 5.5%. The majority of the increase is related to a $0.3 million, or 16.7%, increase in repairs and maintenance costs.

Real estate taxes and insurance. Real estate taxes and insurance costs were $3.4 million for the three months ended December 31, 2016 compared to $3.9 million for the three months ended December 31, 2015, which was a decrease of approximately $0.5 million, or 13.0%. The majority of the decrease is related to a $0.4 million, or 12.2%, decrease in property taxes, and a $0.1 million, or 26.3%, decrease in property liability insurance. The decrease in property taxes between periods is primarily due to an adjustment to increase property tax expense in the fourth quarter of 2015 based on increases in our properties’ 2015 assessed values. We protested the assessed values, and in some cases, filed litigation against the applicable appraisal districts. For the majority of our properties, such dispute or litigation was resolved subsequent to the third quarter of 2015, which triggered the significant increase in property tax expense for the three months ended December 31, 2015.

Property management fees. Property management fees were $0.9 million for the three months ended December 31, 2016 compared to $0.8 million for the three months ended December 31, 2015, which was an increase of approximately $0.1 million, or 8.4%. The majority of the increase is related to a $1.6 million, or 6.4%, increase in rental income, and a $0.7 million, or 19.2%, increase in other income, which the fee is primarily based on.

Property general and administrative expenses. Property general and administrative expenses were $1.1 million for the three months ended December 31, 2016 compared to $1.0 million for the three months ended December 31, 2015, which was an increase of approximately $0.1 million, or 4.2%, that primarily related to increases in professional fees and licenses. 

NOI for the Years Ended December 31, 2016, 2015 and 2014 and Same Store NOI for the Years Ended December 31, 2016 and 2015

The following table, which has not been adjusted for the effects of noncontrolling interests, reconciles our NOI for the years ended December 31, 2016, 2015 and 2014 and our Same Store NOI for the years ended December 31, 2016 and 2015 to net income (loss), the most directly comparable GAAP financial measure (in thousands):

 

 

 

For the Year Ended December 31,

 

 

 

2016

 

 

2015

 

 

2014

 

Net income (loss)

 

$

25,888

 

 

$

(10,992

)

 

$

(17,533

)

Adjustments to reconcile net income (loss) to NOI:

 

 

 

 

 

 

 

 

 

 

 

 

Advisory and administrative fees

 

 

6,802

 

 

 

5,565

 

 

 

1,653

 

Corporate general and administrative expenses

 

 

4,014

 

 

 

2,455

 

 

 

 

Property general and administrative expenses

(1)

 

879

 

 

 

1,109

 

 

 

415

 

Depreciation and amortization

 

 

35,643

 

 

 

40,801

 

 

 

21,645

 

Interest expense

 

 

21,889

 

 

 

18,469

 

 

 

7,274

 

Gain on sales of real estate

 

 

(25,932

)

 

 

 

 

 

 

Acquisition costs

 

 

386

 

 

 

2,975

 

 

 

8,640

 

NOI

 

$

69,569

 

 

$

60,382

 

 

$

22,094

 

Less Non-Same Store

 

 

 

 

 

 

 

 

 

 

 

 

Revenues

 

 

(49,949

)

 

 

(41,745

)

 

 

 

 

Operating expenses

 

 

24,477

 

 

 

20,707

 

 

 

 

 

Same Store NOI

 

$

44,097

 

 

$

39,344

 

 

 

 

 

 

(1)

Adjustment to net income (loss) to exclude certain property general and administrative expenses that are not reflective of the ongoing operations of the properties or are incurred on behalf of the Company at the property for expenses such as legal, professional and franchise tax fees.

52


 

NOI and Same Store NOI for the Three Months Ended December 31, 2016 and 2015

The following table, which has not been adjusted for the effects of noncontrolling interests, reconciles our NOI and Q4 Same Store NOI for the three months ended December 31, 2016 and 2015 to net income (loss), the most directly comparable GAAP financial measure (in thousands):

 

 

 

For the Three Months Ended December 31,

 

 

 

2016

 

 

2015

 

Net income (loss)

 

$

176

 

 

$

(1,945

)

Adjustments to reconcile net income (loss) to NOI:

 

 

 

 

 

 

 

 

Advisory and administrative fees

 

 

1,858

 

 

 

1,395

 

Corporate general and administrative expenses

 

 

1,365

 

 

 

807

 

Property general and administrative expenses

(1)

 

252

 

 

 

437

 

Depreciation and amortization

 

 

9,280

 

 

 

10,006

 

Interest expense

 

 

4,517

 

 

 

5,600

 

Acquisition costs

 

 

 

 

 

188

 

NOI

 

$

17,448

 

 

$

16,488

 

Less Non-Same Store

 

 

 

 

 

 

 

 

Revenues

 

 

(2,528

)

 

 

(4,756

)

Operating expenses

 

 

1,371

 

 

 

2,383

 

Same Store NOI

 

$

16,291

 

 

$

14,115

 

 

(1)

Adjustment to net income (loss) to exclude certain property general and administrative expenses that are not reflective of the ongoing operations of the properties or are incurred on behalf of the Company at the property for expenses such as legal, professional and franchise tax fees.

FFO, Core FFO and AFFO

We believe that net income, as defined by GAAP, is the most appropriate earnings measure. We also believe that funds from operations, or FFO, as defined by the National Association of Real Estate Investment Trusts, or NAREIT, core funds from operations, or Core FFO, and adjusted funds from operations, or AFFO, are important non-GAAP supplemental measures of operating performance for a REIT.

Since the historical cost accounting convention used for real estate assets requires depreciation except on land, such accounting presentation implies that the value of real estate assets diminishes predictably over time. However, since real estate values have historically risen or fallen with market and other conditions, presentations of operating results for a REIT that use historical cost accounting for depreciation could be less informative. Thus, NAREIT created FFO as a supplemental measure of operating performance for REITs that excludes historical cost depreciation and amortization, among other items, from net income, as defined by GAAP. FFO is defined by NAREIT as net income computed in accordance with GAAP, excluding gains or losses from real estate dispositions, plus real estate depreciation and amortization and impairment charges. We compute FFO attributable to common stockholders in accordance with NAREIT’s definition. Our presentation differs slightly in that we begin with net income (loss) before adjusting for noncontrolling interests and show the noncontrolling interests as an adjustment to arrive at FFO attributable to common stockholders.

Core FFO makes certain adjustments to FFO, which are either not likely to occur on a regular basis or are otherwise not representative of the ongoing operating performance of our portfolio. Core FFO adjusts FFO to remove items such as acquisition expenses, prepayment penalties incurred on the early retirement of debt, the amortization of deferred financing costs incurred in connection with obtaining short-term debt financing, the ineffective portion of fair value adjustments on our interest rate derivatives designated as cash flow hedges, and the noncontrolling interests related to these items. We believe Core FFO is useful to investors as a supplemental gauge of our operating performance and is useful in comparing our operating performance with other REITs that are not as involved in the aforementioned activities.

AFFO makes certain adjustments to Core FFO in order to arrive at a more refined measure of the operating performance of our portfolio. There is no industry standard definition of AFFO and practice is divergent across the industry. AFFO adjusts Core FFO to remove items such as equity-based compensation expense and the amortization of deferred financing costs incurred in connection with obtaining long-term debt financing, and the noncontrolling interests related to these items. We believe AFFO is useful to investors as a supplemental gauge of our operating performance and is useful in comparing our operating performance with other REITs that are not as involved in the aforementioned activities.

53


 

We believe that the use of FFO, Core FFO and AFFO, combined with the required GAAP presentations, improves the understanding of operating results of REITs among investors and makes comparisons of operating results among such companies more meaningful. While FFO, Core FFO and AFFO are relevant and widely used measures of operating performance of REITs, they do not represent cash flows from operations or net income (loss) as defined by GAAP and should not be considered as an alternative or substitute to those measures in evaluating our liquidity or operating performance. FFO, Core FFO and AFFO do not purport to be indicative of cash available to fund our future cash requirements. Further, our computation of FFO, Core FFO and AFFO may not be comparable to FFO, Core FFO and AFFO reported by other REITs that do not define FFO in accordance with the current NAREIT definition or that interpret the current NAREIT definition or define Core FFO or AFFO differently than we do.

The following table reconciles our calculations of FFO, Core FFO and AFFO to net income (loss), the most directly comparable GAAP financial measure, for the years ended December 31, 2016, 2015 and 2014 (in thousands, except per share amounts):

 

 

 

For the Year Ended December 31,

 

 

 

2016

 

 

2015

 

 

2014

 

Net income (loss)

 

$

25,888

 

 

$

(10,992

)

 

$

(17,533

)

Depreciation and amortization

 

 

35,643

 

 

 

40,801

 

 

 

21,645

 

Gain on eminent domain

 

 

 

 

 

(158

)

 

 

 

Gain on sales of real estate

 

 

(25,932

)

 

 

 

 

 

 

Adjustment for noncontrolling interests

 

 

(4,583

)

 

 

(4,012

)

 

 

(563

)

FFO attributable to common stockholders

 

 

31,016

 

 

 

25,639

 

 

 

3,549

 

 

 

 

 

 

 

 

 

 

 

 

 

 

FFO per share - basic

 

$

1.46

 

 

$

1.20

 

 

$

0.17

 

FFO per share - diluted

 

$

1.46

 

 

$

1.20

 

 

$

0.17

 

 

 

 

 

 

 

 

 

 

 

 

 

 

Acquisition costs

 

 

386

 

 

 

2,975

 

 

 

8,640

 

Prepayment penalties

 

 

827

 

 

 

652

 

 

 

 

Change in fair value on derivative instruments - ineffective portion

 

 

(1,683

)

 

 

 

 

 

 

Adjustment for noncontrolling interests

 

 

53

 

 

 

(322

)

 

 

(1,027

)

Core FFO attributable to common stockholders

 

 

30,599

 

 

 

28,944

 

 

 

11,162

 

 

 

 

 

 

 

 

 

 

 

 

 

 

Core FFO per share - basic

 

$

1.44

 

 

$

1.36

 

 

$

0.52

 

Core FFO per share - diluted

 

$

1.44

 

 

$

1.36

 

 

$

0.52

 

 

 

 

 

 

 

 

 

 

 

 

 

 

Amortization of deferred financing costs

 

 

2,121

 

 

 

1,081

 

 

 

337

 

Equity-based compensation expense

 

 

825

 

 

 

 

 

 

 

Adjustment for noncontrolling interests

 

 

(220

)

 

 

(92

)

 

 

(39

)

AFFO attributable to common stockholders

 

 

33,325

 

 

 

29,933

 

 

 

11,460

 

 

 

 

 

 

 

 

 

 

 

 

 

 

AFFO per share - basic

 

$

1.57

 

 

$

1.41

 

 

$

0.54

 

AFFO per share - diluted

 

$

1.56

 

 

$

1.41

 

 

$

0.54

 

 

 

 

 

 

 

 

 

 

 

 

 

 

Dividends declared per common share

 

$

0.838

 

 

(1)

 

 

(1)

 

 

 

 

 

 

 

 

 

 

 

 

 

 

FFO Coverage - diluted

 

1.74x

 

 

(1)

 

 

(1)

 

Core FFO Coverage - diluted

 

1.71x

 

 

(1)

 

 

(1)

 

AFFO Coverage - diluted

 

1.87x

 

 

(1)

 

 

(1)

 

 

(1)

As further discussed in Note 2 to our combined consolidated financial statements, our operations prior to March 31, 2015 occurred under our predecessor. Additionally, we did not declare any dividends prior to the second quarter of 2015. As such, we have not included the dividends declared per common share of $0.618 for the year ended December 31, 2015 or included coverage ratios for the years ended December 31, 2015 and 2014.

54


 

The year ended December 31, 2016 as compared to the year ended December 31, 2015

FFO was $31.0 million for the year ended December 31, 2016 compared to $25.6 million for the year ended December 31, 2015, which was an increase of approximately $5.4 million. The change in our FFO between periods primarily relates to an increase in NOI of approximately $9.2 million, partially offset by an increase in interest expense of approximately $3.4 million and adjustments for amounts attributable to noncontrolling interests. The increase in NOI primarily relates to a $4.8 million, or 12.1%, increase in Same Store NOI between periods. The increase in interest expense primarily relates to interest expense costs of approximately $1.0 million incurred on our interest rate swaps and one-time interest charges of approximately $1.5 million incurred during the period in 2016, which consisted of $0.7 million of amortization of deferred financing costs and $0.8 million of prepayment penalties incurred on the early retirement of debt related to our disposition of seven properties, and was partially offset by a $1.7 million gain recognized on the ineffective portion of fair value adjustments on our interest rate derivatives designated as cash flow hedges.

Core FFO was $30.6 million for the year ended December 31, 2016 compared to $28.9 million for the year ended December 31, 2015, which was an increase of approximately $1.7 million. The change in our Core FFO between periods primarily relates to an increase in FFO, and was partially offset by a decrease in acquisition costs and an increase in the ineffective portion of fair value adjustments on our interest rate derivatives designated as cash flow hedges.

AFFO was $33.3 million for the year ended December 31, 2016 compared to $29.9 million for the year ended December 31, 2015, which was an increase of approximately $3.4 million. The change in our AFFO between periods primarily relates to increases in Core FFO, amortization of deferred financing costs and equity-based compensation expense. The increase in amortization of deferred financing costs primarily relates to $0.7 million of amortization we recognized in connection with our disposition of seven properties and retirement of the related debt during the period in 2016.

The year ended December 31, 2015 as compared to the year ended December 31, 2014

FFO was $25.6 million for the year ended December 31, 2015 compared to $3.5 million for the year ended December 31, 2014, which was an increase of approximately $22.1 million. The change in our FFO between periods primarily relates to us acquiring, owning and operating an additional 10 properties for a total of 42 properties as of December 31, 2015, as compared to acquiring, owning and operating 32 properties as of December 31, 2014. Also, 22 of the 32 properties owned as of December 31, 2014 were acquired in 2014 and therefore contributed to FFO for less than a full period in 2014 versus the entire period in 2015.

Core FFO was $28.9 million for the year ended December 31, 2015 compared to $11.2 million for the year ended December 31, 2014, which was an increase of approximately $17.7 million. The change in our Core FFO between periods primarily relates to increases in FFO and prepayment penalties incurred in connection with a refinancing, a decrease in acquisition costs, and adjustments for amounts attributable to noncontrolling interests.

AFFO was $29.9 million for the year ended December 31, 2015 compared to $11.5 million for the year ended December 31, 2014, which was an increase of approximately $18.4 million. The change in our AFFO between periods primarily relates to increases in Core FFO and amortization of deferred financing costs.

Liquidity and Capital Resources

Our short-term liquidity requirements consist primarily of funds necessary to pay for operating expenses and other expenditures directly associated with our multifamily properties, including:

 

the repayment of the 2016 Bridge Facility if we are unable to extend or refinance the bridge facility;

 

capital expenditures to continue our value-add program and to improve the quality and performance of our multifamily properties;

 

interest expense and scheduled principal payments on outstanding indebtedness (see “—Obligations and Commitments” below);

 

recurring maintenance necessary to maintain our multifamily properties;

 

distributions necessary to qualify for taxation as a REIT;

 

advisory fees payable to our Adviser;

 

administrative fees payable to our Adviser;

 

general and administrative expenses;

55


 

 

reimbursements to our Adviser; and

 

property management fees payable to BH.

We expect to meet our short-term liquidity requirements generally through net cash provided by operations and existing cash balances. As of December 31, 2016, we have reserved approximately $13.4 million for our planned capital expenditures to implement our value-add program. We intend on paying the entire principal balance of the 2016 Bridge Facility that matures on April 29, 2017 (subject to our ability to extend maturity until June 29, 2017 at our option) with proceeds from the sales of properties classified as held for sale as of December 31, 2016 or cash on hand.

Our long-term liquidity requirements consist primarily of funds necessary to pay for the costs of acquiring additional multifamily properties, renovations and other capital expenditures to improve our multifamily properties and scheduled debt payments and distributions. We expect to meet our long-term liquidity requirements through various sources of capital, which may include a revolving credit facility and future debt or equity issuances, existing working capital, net cash provided by operations, long-term mortgage indebtedness and other secured and unsecured borrowings, and property dispositions. However, there are a number of factors that may have a material adverse effect on our ability to access these capital sources, including the state of overall equity and credit markets, our degree of leverage, our unencumbered asset base and borrowing restrictions imposed by lenders (including as a result of any failure to comply with financial covenants in our existing and future indebtedness), general market conditions for REITs, our operating performance and liquidity, market perceptions about us and restrictions on sales under the Code. The success of our business strategy will depend, in part, on our ability to access these various capital sources.

In addition to our value-add program, our multifamily properties will require periodic capital expenditures and renovation to remain competitive. Also, acquisitions, redevelopments, or expansions of our multifamily properties will require significant capital outlays. Long-term, we may not be able to fund such capital improvements solely from net cash provided by operations because we must distribute annually at least 90% of our REIT taxable income, determined without regard to the deductions for dividends paid and excluding net capital gains, to qualify and maintain our qualification as a REIT, and we are subject to tax on any retained income and gains. As a result, our ability to fund capital expenditures, acquisitions, or redevelopment through retained earnings long-term is limited. Consequently, we expect to rely heavily upon the availability of debt or equity capital for these purposes. If we are unable to obtain the necessary capital on favorable terms, or at all, our financial condition, liquidity, results of operations, and prospects could be materially and adversely affected.

We believe that our available cash, expected operating cash flows, and potential debt or equity financings will provide sufficient funds for our operations, anticipated scheduled debt service payments and dividend requirements for the twelve-month period following December 31, 2016.

Cash Flows

The following table presents selected data from our combined consolidated statements of cash flows for the years ended December 31, 2016, 2015 and 2014 (in thousands):

 

 

 

For the Year Ended December 31,

 

 

 

2016

 

 

2015

 

 

2014

 

Net cash provided by operating activities

 

$

33,776

 

 

$

34,514

 

 

$

10,070

 

Net cash used in investing activities

 

 

(51,904

)

 

 

(283,000

)

 

 

(599,078

)

Net cash provided by financing activities

 

 

10,294

 

 

 

251,102

 

 

 

647,262

 

Net increase (decrease) in cash and restricted cash

 

 

(7,834

)

 

 

2,616

 

 

 

58,254

 

Cash and restricted cash, beginning of period

 

 

63,095

 

 

 

60,479

 

 

 

2,225

 

Cash and restricted cash, end of period

 

$

55,261

 

 

$

63,095

 

 

$

60,479

 

The year ended December 31, 2016 as compared to the year ended December 31, 2015

Cash flows from operating activities. During the year ended December 31, 2016, net cash provided by operating activities was $33.8 million compared to net cash provided by operating activities of $34.5 million for the year ended December 31, 2015. The decrease in net cash from operating activities was mainly due to changes in net income (loss), offset by changes in noncash items such as gain on sales of real estate, depreciation and amortization.

Cash flows from investing activities. During the year ended December 31, 2016, net cash used in investing activities was $51.9 million compared to net cash used in investing activities of $283.0 million for the year ended December 31, 2015. The change in cash flows from investing activities was mainly due to the acquisition of four properties for a combined purchase price of approximately $175.1 million and sales of seven properties for net proceeds of approximately $131.8 million during the period in 2016, compared to

56


 

the acquisition of 10 properties for a combined purchase price of approximately $277.4 million and no sales of properties during the period in 2015. The change in cash flows from investing activities was also due to additions to real estate investments, primarily related to our value-add program, of approximately $24.3 million during the period in 2016 compared to approximately $39.4 million during the period in 2015.

Cash flows from financing activities. During the year ended December 31, 2016, net cash provided by financing activities was $10.3 million compared to net cash provided by financing activities of $251.1 million for the year ended December 31, 2015. The change in cash flows from financing activities was mainly due to the acquisition of four properties for a combined purchase price of $175.1 million, which was funded primarily through debt, the retirement of $82.9 million of debt related to the sales of seven properties and the use of proceeds from two of the sales to pay down $18.0 million of principal on our bridge facility during the period in 2016, compared to the acquisition of 10 properties for a combined purchase price of approximately $277.4 million, which was funded through debt and capital contributions, during the period in 2015.

The year ended December 31, 2015 as compared to the year ended December 31, 2014

Cash flows from operating activities. During the year ended December 31, 2015, net cash provided by operating activities was $34.5 million compared to net cash provided by operating activities of $10.1 million for the year ended December 31, 2014. The change in cash flows from operating activities primarily relates to us acquiring, owning and operating an additional 10 properties for a total of 42 properties as of December 31, 2015, compared to acquiring, owning and operating 32 properties as of December 31, 2014. Also, 22 of the 32 properties owned as of December 31, 2014 were acquired in 2014 and therefore contributed for less than a full period in 2014 versus the entire period in 2015.

Cash flows from investing activities. During the year ended December 31, 2015, net cash used in investing activities was $283.0 million compared to net cash used in investing activities of $599.1 million for the year ended December 31, 2014. The change in cash flows from investing activities was mainly due to the acquisition of 10 properties for a combined purchase price of approximately $277.4 during the period in 2015, compared to the acquisition of 31 properties for a combined purchase price of approximately $624.3 million during the period in 2014. The change in cash flows from investing activities was also due to additions to real estate investments, primarily related to our value-add program, of approximately $39.4 million during the period in 2015 compared to approximately $14.0 million during the period in 2014.

Cash flows from financing activities. During the year ended December 31, 2015, net cash provided by financing activities was $251.1 million compared to net cash provided by financing activities of $647.3 million for the year ended December 31, 2014. The change in cash flows from financing activities was mainly due to the acquisition of 10 properties for a combined purchase price of approximately $277.4 million, which was funded through debt and capital contributions, during the period in 2015, compared to the acquisition of 31 properties for a combined purchase price of approximately $624.3 million, which was funded through debt and capital contributions, during the period in 2014.

Mortgage Indebtedness

As of December 31, 2016, our subsidiaries have aggregate outstanding mortgage indebtedness to third parties of approximately $425.4 million at a weighted average interest rate of 2.95% and an adjusted weighted average interest rate of 3.05%. For purposes of calculating the adjusted weighted average interest rate of our outstanding mortgage indebtedness, we have included the weighted average fixed rate of 0.9956% on $200.0 million of our combined $400.0 million notional amount related to our interest rate swap agreements that effectively fixes the interest rate on $200.0 million of our floating rate mortgage indebtedness. For additional information regarding our mortgage indebtedness and interest rate swap agreements, see Notes 5 and 6 to our combined consolidated financial statements.

We have entered into and expect to continue to enter into interest rate swap and cap agreements with various third parties to fix or cap the floating interest rates on a majority of our outstanding floating rate mortgage indebtedness. The interest rate swap agreements generally have a term of four to five years and effectively establish a fixed interest rate on debt on the underlying notional amounts. The interest rate swap agreements involve the receipt of variable-rate amounts from a counterparty in exchange for us making fixed-rate payments over the life of the agreements without exchange of the underlying notional amount. As of December 31, 2016, interest rate swap agreements effectively covered $200.0 million of our $365.2 million of total outstanding floating rate mortgage indebtedness.

The interest rate cap agreements generally have a term of three to four years and cover the outstanding principal amount of the underlying indebtedness. Under the interest rate cap agreements, we pay a fixed fee in exchange for the counterparty to pay any interest above a maximum rate. As of December 31, 2016, interest rate cap agreements covered $306.3 million of our $365.2 million of total outstanding floating rate mortgage indebtedness. These interest rate cap agreements cap the related floating interest rates of

57


 

our mortgage indebtedness at a weighted average interest rate of 6.10% as of December 31, 2016. Three floating rate mortgages totaling $58.9 million did not have caps associated with them as of December 31, 2016.

With the exception of 11 properties we refinanced with a credit facility and three properties we purchased using proceeds from credit facilities and a bridge facility (see “$300 Million Credit Facility,” “$30 Million Credit Facility” and “2016 Bridge Facility” below), each property has a separate non-recourse mortgage which is secured only by that property. These non-recourse mortgages have standard scope non-recourse carve outs required by agency lenders and generally call for protection by the borrower and the guarantor against losses by the lender for so-called “bad acts,” such as misrepresentations, and may include full recourse liability for more significant events such as bankruptcy. We and our property manager, BH, and its affiliates, provided non-recourse carve out guarantees for the mortgage indebtedness currently outstanding relating to the Portfolio.

We intend to invest in additional multifamily properties as suitable opportunities arise and adequate sources of equity and debt financing are available. We expect that future investments in properties, including any improvements or renovations of current or newly acquired properties, will depend on and will be financed by, in whole or in part, our existing cash, future borrowings and the proceeds from additional issuances of common stock or other securities or property dispositions. In addition, we may seek financing from U.S. government agencies, including through the Federal Home Loan Mortgage Corporation, the Federal National Mortgage Association, and the U.S. Department of Housing and Urban Development, in appropriate circumstances in connection with the acquisition or refinancing of existing mortgage loans.

Although we expect to be subject to restrictions on our ability to incur indebtedness, we expect that we will be able to refinance existing indebtedness or incur additional indebtedness for acquisitions or other purposes, if needed. However, there can be no assurance that we will be able to refinance our indebtedness, incur additional indebtedness or access additional sources of capital, such as by issuing common stock or other debt or equity securities, on terms that are acceptable to us or at all.

Furthermore, following the completion of our value-add and capital expenditures programs and depending on the interest rate environment at the applicable time, we may seek to refinance our floating rate debt into longer-term fixed rate debt at lower leverage levels.

$300 Million Credit Facility

On June 6, 2016, we, through certain of our subsidiaries, entered into a $200.0 million credit facility, which was expanded to $300.0 million during the fourth quarter of 2016, or the $300 Million Credit Facility, with KeyBank National Association (“KeyBank”), as lender, which was in turn assigned to the Federal Home Loan Mortgage Corporation, or Freddie Mac. The $300 Million Credit Facility is a full-term, interest-only facility and is guaranteed by our OP. The initial term of the $300 Million Credit Facility is 60 months and we have one 12-month extension option. Borrowing tranches under the $300 Million Credit Facility bear interest at a “base rate” based on one-month LIBOR plus an applicable margin which adjusts based on the credit facility’s debt service requirements. The current annual interest rate under the $300 Million Credit Facility is one-month LIBOR plus 2.40%. The $300 Million Credit Facility contains flexible prepayment options that are consistent with our other floating rate indebtedness held by Freddie Mac.

On June 6, 2016, we drew $191.0 million under the $300 Million Credit Facility to replace the existing mortgage debt on 11 properties (see below). The refinancing of this existing mortgage debt did not incur prepayment penalties. In accordance with FASB ASC 470-50, Debt – Modifications and Extinguishments, we accounted for the refinancing as a modification of a debt instrument. As such, the existing $1.1 million of net deferred financing costs related to the 11 properties are included with the approximately $2.4 million of net deferred financing costs incurred in connection with the modification. Such costs are recorded as a reduction from the debt related to the $300 Million Credit Facility on the accompanying consolidated balance sheet as of December 31, 2016 and are amortized over the term of the credit facility. We subsequently drew an additional $9.0 million under the $300 Million Credit Facility during the second quarter of 2016 and used the proceeds to pay down a portion of our bridge facility (see “2015 Bridge Facility” below).

During the fourth quarter of 2016, we drew $100.0 million under the $300 Million Credit Facility. We used $29.5 million of the proceeds to acquire The Colonnade, $67.75 million to acquire Old Farm and Stone Creek at Old Farm and $2.75 million to pay for acquisition costs, loan costs incurred with the expansions and fund value-add renovations at our properties. Old Farm and Stone Creek at Old Farm are cross-collateralized as security for the $300 Million Credit Facility; The Colonnade is not.

As of December 31, 2016, we have $300.0 million outstanding under our $300 Million Credit Facility at an interest rate of 3.17% and an adjusted weighted average interest rate of 3.32%. For purposes of calculating the adjusted weighted average interest rate of the $300 Million Credit Facility, we have included the weighted average fixed rate of 0.9956% on $200.0 million of our combined

58


 

$400.0 million notional amount related to our interest rate swap agreements that effectively fixes the interest rate on $200.0 million of the $300.0 million outstanding under our $300 Million Credit Facility (see “Interest Rate Swap Agreements” below).

The following 13 properties in our Portfolio have been cross-collateralized as security for the $300 Million Credit Facility:

 

Arbors on Forest Ridge

 

Cutter’s Point

 

Eagle Crest

 

Silverbrook

 

Timberglen

 

Toscana*

 

Edgewater at Sandy Springs

 

Beechwood Terrace

 

Willow Grove

 

Woodbridge

 

Venue at 8651

 

Old Farm**

 

Stone Creek at Old Farm**

 

*

Property is classified as held for sale as of December 31, 2016.

 

**

Properties were acquired in December 2016 and added to the collateral pool upon acquisition.

For additional information regarding our $300 Million Credit Facility and interest rate swap agreements, see Notes 5 and 6 to our combined consolidated financial statements.

$30 Million Credit Facility

On December 29, 2016, we, through our OP, entered into a $30.0 million credit facility, or the $30 Million Credit Facility, with KeyBank and drew $15.0 million to fund a portion of the purchase price of Old Farm and Stone Creek at Old Farm. On February 1, 2017, we acquired Hollister Place, a 260-unit multifamily property in Houston, Texas and used $12.0 million of proceeds drawn on the $30 Million Facility to fund a portion of the purchase price (see Note 10 to our combined consolidated financial statements). The $30 Million Credit Facility is a full-term, interest-only facility with an initial term of 24 months and one 12-month extension option and is guaranteed by our OP. Borrowing tranches under the $30 Million Credit Facility bear interest at a “base rate” based on one-month LIBOR plus an applicable margin which adjusts based on the credit facility’s debt service requirements. The current annual interest rate under the $30 Million Credit Facility is one-month LIBOR plus 4.00%. The $30 Million Credit Facility contains flexible prepayment options that are consistent with our other floating rate indebtedness.

2016 Bridge Facility

On December 29, 2016, we, through our OP, entered into a $30.0 million bridge facility, or the 2016 Bridge Facility, with KeyBank and drew $30.0 million to fund a portion of the purchase price of Old Farm and Stone Creek at Old Farm. The 2016 Bridge Facility is a full-term, interest-only facility with an initial term of four months and one two-month extension option. The 2016 Bridge Facility is guaranteed by the OP. Interest accrues on the 2016 Bridge Facility at an interest rate of one-month LIBOR plus 4.0%. We intend on paying the entire principal balance of the 2016 Bridge Facility with proceeds from the sales of properties classified as held for sale as of December 31, 2016 or cash on hand.

2015 Bridge Facility

During the year ended December 31, 2016, we paid down the entire $29.0 million of principal on our $29.0 million bridge facility, or the 2015 Bridge Facility, with KeyBank, which was funded with $18.0 million of our share of proceeds, net of distributions to noncontrolling interests, from the sales of Park at Regency and Mandarin Reserve, $9.0 million of proceeds drawn under our $300 Million Credit Facility and $2.0 million of cash on hand. The 2015 Bridge Facility was retired on August 2, 2016.

59


 

Interest Rate Swap Agreements

In order to fix a portion of, and mitigate the risk associated with, our floating rate indebtedness (without incurring substantial prepayment penalties or defeasance costs typically associated with fixed rate indebtedness when repaid early or refinanced), we, through our OP, have entered into four interest rate swap transactions with KeyBank, or the Counterparty, with a combined notional amount of $400.0 million. The interest rate swaps effectively replace the floating interest rate (one-month LIBOR) with respect to $400.0 million of principal balance with a weighted average fixed rate of 0.9956%. During the term of these interest rate swap agreements, we are required to make monthly fixed rate payments of 0.9956%, on a weighted average basis, on the notional amounts, while the Counterparty is obligated to make monthly floating rate payments based on one-month LIBOR to us referencing the same notional amounts. We have designated these interest rate swaps as cash flow hedges of interest rate risk. For additional information regarding the interest rate swaps, see Notes 5 and 6 to our combined consolidated financial statements.

The following table contains summary information regarding our outstanding interest rate swaps (dollars in thousands):

 

Trade Date

 

Effective Date

 

Termination Date

 

Notional Amount

 

 

Fixed Rate

 

 

Floating Rate Option (1)

May 13, 2016

 

July 1, 2016

 

June 1, 2021

 

$

100,000

 

 

 

1.1055

%

 

One-month LIBOR

June 13, 2016

 

July 1, 2016

 

June 1, 2021

 

 

100,000

 

 

 

1.0210

%

 

One-month LIBOR

June 30, 2016

 

July 1, 2016

 

June 1, 2021

 

 

100,000

 

 

 

0.9000

%

 

One-month LIBOR

August 12, 2016

 

September 1, 2016

 

June 1, 2021

 

 

100,000

 

 

 

0.9560

%

 

One-month LIBOR

 

 

 

 

 

 

$

400,000

 

 

 

0.9956

%

(2)

 

(1)

As of December 31, 2016, one-month LIBOR was 0.7717%.

(2)

Represents the weighted average fixed rate of the interest rate swaps.

Obligations and Commitments

The following table summarizes our contractual obligations and commitments for the next five calendar years subsequent to December 31, 2016. Interest expense due by period on our floating rate debt is based on one-month and three-month LIBOR as of December 31, 2016. Net interest expense due by period on our interest rate swaps is based on one-month LIBOR as of December 31, 2016.

 

 

 

Payments Due by Period (in thousands)

 

 

 

Total

 

 

2017

 

 

2018

 

 

2019

 

 

2020

 

 

2021

 

 

Thereafter

 

Operating Properties Mortgage Notes

 

 

 

Principal payments

 

$

369,220

 

 

$

1,276

 

 

$

16,408

 

 

$

6,033

 

 

$

65,007

 

 

$

31,933

 

 

$

248,563

 

Interest expense

(1)

 

63,781

 

 

 

11,446

 

 

 

11,163

 

 

 

10,639

 

 

 

10,017

 

 

 

8,164

 

 

 

12,352

 

Total

 

$

433,001

 

 

$

12,722

 

 

$

27,571

 

 

$

16,672

 

 

$

75,024

 

 

$

40,097

 

 

$

260,915

 

 

 

 

 

 

 

 

 

 

 

 

 

 

 

 

 

 

 

 

 

 

 

 

 

 

 

 

 

 

Held For Sale Properties Mortgage Notes

 

 

 

 

 

 

 

 

 

 

 

 

 

 

 

 

 

 

 

 

 

 

 

 

 

 

 

 

Principal payments

 

$

56,206

 

 

$

639

 

 

$

1,133

 

 

$

1,213

 

 

$

1,238

 

 

$

17,749

 

 

$

34,234

 

Interest expense

 

 

9,554

 

 

 

1,692

 

 

 

1,664

 

 

 

1,628

 

 

 

1,595

 

 

 

1,132

 

 

 

1,843

 

Total

 

$

65,760

 

 

$

2,331

 

 

$

2,797

 

 

$

2,841

 

 

$

2,833

 

 

$

18,881

 

 

$

36,077

 

 

 

 

 

 

 

 

 

 

 

 

 

 

 

 

 

 

 

 

 

 

 

 

 

 

 

 

 

 

Credit Facilities & Bridge Facility

 

 

 

 

 

 

 

 

 

 

 

 

 

 

 

 

 

 

 

 

 

 

 

 

 

 

 

 

Principal payments

 

$

345,000

 

 

$

30,000

 

 

$

15,000

 

 

$

 

 

$

 

 

$

300,000

 

 

$

 

Interest expense

(1)

 

47,330

 

 

 

11,302

 

 

 

10,827

 

 

 

10,101

 

 

 

10,128

 

 

 

4,972

 

 

 

 

Total

 

$

392,330

 

 

$

41,302

 

 

$

25,827

 

 

$

10,101

 

 

$

10,128

 

 

$

304,972

 

 

$

 

 

 

 

 

 

 

 

 

 

 

 

 

 

 

 

 

 

 

 

 

 

 

 

 

 

 

 

 

 

Total contractual obligations and commitments

 

$

891,091

 

 

$

56,355

 

 

$

56,195

 

 

$

29,614

 

 

$

87,985

 

 

$

363,950

 

 

$

296,992

 

(1)

Interest expense obligations includes the impact of expected settlements on interest rate swaps which have been entered into in order to synthetically fix the interest rate on the hedged portion of our floating-rate debt obligations. We have allocated the total impact of expected settlements on our $400.0 million notional amount of interest rate swaps evenly between ‘Operating Properties Mortgage Notes’ and ‘Credit Facilities & Bridge Facility.’ We used one-month LIBOR as of December 31, 2016 to determine our expected settlements through the terms of our interest rate swaps.

60


 

Capital Expenditures and Value-Add Program

We anticipate incurring average annual repairs and maintenance expense of $575-$725 per apartment unit in connection with the ongoing operations of our business. These expenditures are expensed as incurred. In addition, we reserve, on average, approximately $250 to $350 per apartment unit for non-recurring capital expenditures and/or lender required replacement reserves. When incurred, these expenditures are either capitalized or expensed, in accordance with GAAP, depending on the type of the expenditure. Although we will continuously monitor the adequacy of this average, we believe these figures to be sufficient to maintain the properties at a high level in the markets in which we operate. A majority of the properties in our Portfolio were underwritten and acquired with the premise that we would invest $4,000-$10,000 per unit in the first 36 months of ownership, in an effort to add value to the asset’s exterior and interiors. In most cases, we reserved cash at closing to fund these planned capital expenditures and value-add improvements. As of December 31, 2016, we have reserved approximately $13.4 million for our planned capital expenditures and other expenses to implement our value-add program, which will complete approximately 2,000 planned interior rehabs. The following table sets forth a summary of our capital expenditures related to our value-add program for the years ended December 31, 2016, 2015 and 2014 (in thousands):

 

 

 

For the Year Ended December 31,

 

Rehab Expenditures

 

2016

 

 

2015

 

 

2014

 

Interior

(1)

$

9,974

 

 

$

12,229

 

 

$

1,735

 

Exterior and common area

 

 

10,297

 

 

 

21,449

 

 

 

6,567

 

Total rehab expenditures

 

$

20,271

 

 

$

33,678

 

 

$

8,302

 

 

 

(1)

Includes total capital expenditures during the period on completed and in-progress interior rehabs. For the years ended December 31, 2016, 2015 and 2014, we completed full and partial interior rehabs on 1,812, 2,313 and 330 units, respectively.

Emerging Growth Company

Section 107 of the JOBS Act provides that an emerging growth company can take advantage of the extended transition period provided in Section 13(a) of the Exchange Act, for complying with new or revised accounting standards applicable to public companies. In other words, an emerging growth company can delay the adoption of certain accounting standards until those standards would otherwise apply to private companies. We have elected to take advantage of this extended transition period. As a result of this election, our financial statements may not be comparable to companies that comply with public company effective dates for such new or revised standards. We may elect to comply with public company effective dates at any time, and such election would be irrevocable pursuant to Section 107(b) of the JOBS Act.

We could remain an “emerging growth company” until the earliest of (1) the last day of the fiscal year following the fifth anniversary of becoming a public company, (2) the last day of the first fiscal year in which we have total annual gross revenue of $1 billion or more, (3) the date on which we are deemed to be a “large accelerated filer” as defined in Rule 12b-2 under the Exchange Act (which would occur if the market value of our common stock held by non-affiliates exceeds $700 million, measured as of the last business day of our most recently completed second fiscal quarter, and we have been publicly reporting for at least 12 months) or (4) the date on which we have, during the preceding three year period, issued more than $1.0 billion in non-convertible debt.

Income Taxes

We anticipate that we will continue to qualify to be taxed as a REIT for U.S. federal income tax purposes, and we intend to continue to be organized and to operate in a manner that will permit us to qualify as a REIT. To qualify as a REIT, we must meet certain organizational and operational requirements, including a requirement to distribute at least 90% of our annual REIT taxable income to stockholders. As a REIT, we will be subject to federal income tax on our undistributed REIT taxable income and net capital gain and to a 4% nondeductible excise tax on any amount by which distributions we pay with respect to any calendar year are less than the sum of (1) 85% of our ordinary income, (2) 95% of our capital gain net income and (3) 100% of our undistributed income from prior years. Beginning in 2016, taxable income from certain non-REIT activities is managed through a taxable REIT subsidiary (“TRS”) and is subject to applicable federal, state, and local income and margin taxes. The Company has no significant taxes associated with its TRS for the year ended December 31, 2016.

61


 

If we fail to qualify as a REIT in any taxable year, we will be subject to U.S. federal income tax, including any applicable alternative minimum tax, on our taxable income at regular corporate income tax rates, and dividends paid to our stockholders would not be deductible by us in computing taxable income. Any resulting corporate liability could be substantial and could materially and adversely affect our net income and net cash available for distribution to stockholders. Unless we were entitled to relief under certain Code provisions, we also would be disqualified from re-electing to be taxed as a REIT for the four taxable years following the year in which we failed to qualify to be taxed as a REIT.

We evaluate the accounting and disclosure of tax positions taken or expected to be taken in the course of preparing our tax returns to determine whether the tax positions are “more-likely-than-not” (greater than 50 percent probability) of being sustained by the applicable tax authority. Tax positions not deemed to meet the more-likely-than-not threshold would be recorded as a tax benefit or expense in the current year. Our management is required to analyze all open tax years, as defined by the statute of limitations, for all major jurisdictions, which include federal and certain states. We have no examinations in progress and none are expected at this time.

We recognize our tax positions and evaluate them using a two-step process. First, we determine whether a tax position is more likely than not to be sustained upon examination, including resolution of any related appeals or litigation processes, based on the technical merits of the position. We will determine the amount of benefit to recognize and record the amount that is more likely than not to be realized upon ultimate settlement.

We had no material unrecognized tax benefit or expense, accrued interest or penalties as of December 31, 2016. Our subsidiaries and we are subject to federal income tax as well as income tax of various state and local jurisdictions. The 2015 tax year remains open to examination by tax jurisdictions to which our subsidiaries and we are subject. When applicable, we recognize interest and/or penalties related to uncertain tax positions on our combined consolidated statements of operations and comprehensive income (loss).

Dividends

We intend to make regular quarterly dividend payments to holders of our common stock. U.S. federal income tax law generally requires that a REIT distribute annually at least 90% of its REIT taxable income, without regard to the deduction for dividends paid and excluding net capital gains. As a REIT, we will be subject to federal income tax on our undistributed REIT taxable income and net capital gain and to a 4% nondeductible excise tax on any amount by which distributions we pay with respect to any calendar year are less than the sum of (1) 85% of our ordinary income, (2) 95% of our capital gain net income and (3) 100% of our undistributed income from prior years. We intend to make regular quarterly dividend payments of all or substantially all of our taxable income to holders of our common stock out of assets legally available for this purpose, if and to the extent authorized by our Board. Before we make any dividend payments, whether for U.S. federal income tax purposes or otherwise, we must first meet both our operating requirements and debt service on our debt payable. If our cash available for distribution is less than our taxable income, we could be required to sell assets, borrow funds or raise additional capital to make cash dividends or we may make a portion of the required dividend in the form of a taxable distribution of stock or debt securities.

We will make dividend payments based on our estimate of taxable earnings per share of common stock, but not earnings calculated pursuant to GAAP. Our dividends and taxable income and GAAP earnings will typically differ due to items such as depreciation and amortization, fair value adjustments, differences in premium amortization and discount accretion, and non-deductible general and administrative expenses. Our quarterly dividends per share may be substantially different than our quarterly taxable earnings and GAAP earnings per share. The Board declared the Company’s fourth quarterly dividend of 2016 of $0.22 per share on November 7, 2016, which was paid on December 30, 2016 and funded out of cash flows from operations. The quarterly dividend was an increase of 6.8%, or $0.014 per share, over our historical quarterly dividends.

Off-Balance Sheet Arrangements

As of December 31, 2016 and 2015, we had no off-balance sheet arrangements that have or are reasonably likely to have a current or future effect on our financial condition, changes in financial condition, revenues or expenses, results of operations, liquidity, capital expenditures or capital resources.

Significant Accounting Policies and Critical Accounting Estimates

The following critical accounting policies and estimates apply to the Company.

Management’s discussion and analysis of financial condition and results of operations is based upon our combined consolidated financial statements, which have been prepared in accordance with GAAP. The preparation of these financial statements requires our management to make judgments, assumptions and estimates that affect the reported amounts of assets, liabilities, revenues and

62


 

expenses, and related disclosure of contingent assets and liabilities. We evaluate these judgments, assumptions and estimates for changes that would affect the reported amounts. These estimates are based on management’s historical industry experience and on various other judgments and assumptions that are believed to be reasonable under the circumstances. Actual results may differ from these judgments, assumptions and estimates. Our significant judgments, assumptions and estimates include the evaluation and consolidation of variable interest entities, or VIEs, the allocation of the purchase price and related acquisition costs, or total consideration, of acquired properties, the evaluation of our real estate-related investments for impairment, the classification and income recognition for noncontrolling interests and the determination of fair value.

Basis of Accounting

The accompanying combined consolidated financial statements of the Company are prepared in accordance with Generally Accepted Accounting Principles, or GAAP. The combined consolidated financial statements include the accounts of the Company, its subsidiaries and the consolidated EAT variable interest entities (see “Accounting for Joint Ventures” below and Note 4 to our combined consolidated financial statements). The predecessor’s combined consolidated financial statements were derived from the historical accounting records of the predecessor and reflect the historical results of operations and cash flows for the period prior to the Spin-Off. All intercompany balances and transactions are eliminated in combination and consolidation. The financial statements of the Company’s subsidiaries are prepared using accounting polices consistent with those of the Company. In addition, the Company evaluates relationships with other entities to identify whether the other entities are VIEs as required by FASB ASC 810, Consolidation, and if so, to assess whether the Company is the primary beneficiary of such entities requiring consolidation. If the determination is made that the Company is the primary beneficiary, then that entity is included in the financial statements in accordance with FASB ASC 810. In the opinion of the Company’s management, the accompanying combined consolidated financial statements include all adjustments and eliminations, consisting only of normal recurring items necessary for their fair presentation in conformity with GAAP. There have been no significant changes to the Company’s significant accounting policies during the year ended December 31, 2016.

Real Estate Investments

Upon acquisition of a property, the purchase price and related acquisition costs (“total consideration”) are allocated to land, buildings, improvements, furniture, fixtures, and equipment, and intangible lease assets in accordance with FASB ASC 805, Business Combinations, and the recently adopted ASU 2017-01, Clarifying the Definition of a Business (Topic 805), which the Company early adopted on October 1, 2016 (see “Recent Accounting Pronouncements” below). The Company believes most future acquisition costs will be capitalized in accordance with ASU 2017-01. Prior to the Company’s adoption of ASU 2017-01, acquisition costs were expensed as incurred.

The allocation of total consideration, which is determined using inputs that are classified within Level 3 of the fair value hierarchy established by FASB ASC 820, Fair Value Measurement and Disclosures (see “Fair Value Measurements” below), is based on management’s estimate of the property’s “as-if” vacant fair value and is calculated by using all available information such as the replacement cost of such asset, appraisals, property condition reports, market data and other related information. The allocation of the total consideration to intangible lease assets represents the value associated with the in-place leases, which may include lost rent, leasing commissions, legal and other related costs, which the Company, as buyer of the property, did not have to incur to obtain the residents. If any debt is assumed in an acquisition, the difference between the fair value, which is estimated using inputs that are classified within Level 2 of the fair value hierarchy, and the face value of debt is recorded as a premium or discount and amortized as interest expense over the life of the debt assumed.

Held For Sale Properties

The Company periodically classifies real estate assets as held for sale when certain criteria are met, in accordance with GAAP. At that time, the Company presents the net real estate assets and the net debt associated with the real estate held for sale separately in its consolidated balance sheet, and the Company ceases recording depreciation and amortization expense related to that property. Real estate held for sale is reported at the lower of its carrying amount or its estimated fair value less estimated costs to sell.

Impairment

Real estate assets are reviewed for impairment whenever events or changes in circumstances indicate that the carrying amount of an asset may not be recoverable. In such cases, the Company will evaluate the recoverability of such real estate assets based on estimated future cash flows and the estimated liquidation value of such real estate assets, and provide for impairment if such undiscounted cash flows are insufficient to recover the carrying amount of the real estate asset. If impaired, the real estate asset will be written down to its estimated fair value. For the years ended December 31, 2016, 2015 and 2014, the Company did not record any impairment charges related to real estate assets.

63


 

Noncontrolling Interests

Noncontrolling interests are comprised of the Company’s joint venture partners’ interests in the joint ventures in multifamily properties that the Company consolidates. The Company reports its joint venture partners’ interests in its consolidated real estate joint ventures and other subsidiary interests held by third parties as noncontrolling interests. The Company records these noncontrolling interests at their initial fair value, adjusting the basis prospectively for their share of the respective consolidated investment’s net income or loss, equity contributions, return of capital, and distributions. These noncontrolling interests are not redeemable by the equity holders and are presented as part of permanent equity. Income and losses are allocated to the noncontrolling interest holder based on its economic ownership percentage.

Accounting for Joint Ventures

The Company first analyzes its investments in joint ventures to determine if the joint venture is a VIE in accordance with FASB ASC 810, and if so, whether the Company is the primary beneficiary requiring consolidation. A VIE is an entity that has (1) insufficient equity to permit it to finance its activities without additional subordinated financial support or (2) equity holders that lack the characteristics of a controlling financial interest. VIEs are consolidated by the primary beneficiary, which is the entity that has both the power to direct the activities that most significantly impact the VIE’s economic performance and the obligation to absorb losses or the right to receive benefits from the VIE that potentially could be significant to the primary beneficiary. Variable interests in a VIE are contractual, ownership, or other financial interests that change with changes in the fair value of the VIE’s net assets. The Company assesses at each level of the joint venture whether the entity is (1) a VIE, and (2) if the Company is the primary beneficiary of the VIE. If an entity in which the Company holds a joint venture interest qualifies as a VIE and the Company is determined to be the primary beneficiary, the joint venture is consolidated. In accordance with FASB ASC 810, the Company consolidates joint ventures that are not VIEs where the Company owns a majority of the voting interests in the entity, which is referred to as a voting interest entity.

Fair Value Measurements

Fair value measurements are determined based on the assumptions that market participants would use in pricing an asset or liability. As a basis for considering market participant assumptions in fair value measurements, FASB ASC 820, Fair Value Measurement and Disclosures, establishes a fair value hierarchy that distinguishes between market participant assumptions based on market data obtained from sources independent of the reporting entity (observable inputs that are classified within Levels 1 and 2 of the hierarchy) and the reporting entity’s own assumptions about market participant assumptions (unobservable inputs classified within Level 3 of the hierarchy):

 

Level 1 inputs utilize quoted prices (unadjusted) in active markets for identical assets or liabilities that the Company has the ability to access.

 

Level 2 inputs are inputs other than quoted prices included in Level 1 that are observable for the asset or liability, either directly or indirectly. Level 2 inputs may include quoted prices for similar assets and liabilities in active markets, as well as inputs that are observable for the asset or liability (other than quoted prices), such as interest rates and yield curves that are observable at commonly quoted intervals.

 

Level 3 inputs are the unobservable inputs for the asset or liability, which are typically based on an entity’s own assumption, as there is little, if any, related market activity. In instances where the determination of the fair value measurement is based on input from different levels of the fair value hierarchy, the level in the fair value hierarchy within which the entire fair value measurement falls is based on the lowest level input that is significant to the fair value measurement in its entirety.

The Company’s assessment of the significance of a particular input to the fair value measurement in its entirety requires judgment and considers factors specific to the asset or liability. The Company utilizes independent third parties to perform the allocation of value analysis for each property acquisition and to perform the market valuations on its derivative financial instruments and has established policies, as described above, processes and procedures intended to ensure that the valuation methodologies for investments and derivative financial instruments are fair and consistent as of the measurement date.

Recent Accounting Pronouncements

Section 107 of the JOBS Act provides that an emerging growth company can take advantage of the extended transition period provided in Section 13(a) of the Exchange Act, for complying with new or revised accounting standards applicable to public companies. In other words, an emerging growth company can delay the adoption of certain accounting standards until those standards would otherwise apply to private companies. We have elected to take advantage of this extended transition period. As a result of this election, our financial statements may not be comparable to companies that comply with public company effective dates for such new or revised standards. We may elect to comply with public company effective dates at any time, and such election would be irrevocable

64


 

pursuant to Section 107(b) of the JOBS Act. The following recent accounting pronouncements reflect effective dates that delay the adoption until those standards would otherwise apply to private companies.

In August 2014, the FASB issued ASU 2014-15, Presentation of Financial Statements – Going Concern (Subtopic 205-40): Disclosure of Uncertainties about an Entity’s Ability to Continue as a Going Concern, which requires management to evaluate whether there are conditions and events that raise substantial doubt about an entity’s ability to continue as a going concern, and to provide disclosures when it is probable that the entity will be unable to meet its obligations as they become due within one year after the date that the financial statements are issued. The Company implemented the provisions of ASU 2014-15 as of January 1, 2016 and there was no material impact on its combined consolidated financial statements.

In April 2015, the FASB issued ASU 2015-03, Interest-Imputation of Interest, which changes the way reporting enterprises record debt issuance costs. The ASU requires that debt issuance costs related to a recognized debt liability be presented in the balance sheet as a direct reduction from the carrying amount of that debt liability, consistent with debt discounts. In August 2015, the FASB issued ASU 2015-15, Presentation and Subsequent Measurement of Debt Issuance Costs Associated with Line-of-Credit Arrangements, which supplements the requirements of ASU 2015-03 by allowing an entity to defer and present debt issuance costs related to a line of credit arrangement as an asset and subsequently amortize the deferred costs ratably over the term of the line of credit arrangement. The Company implemented the provisions of ASU 2015-03 and ASU 2015-15 as of January 1, 2016. The retrospective application required upon adoption of ASU 2015-03 resulted in a reclassification of approximately $6.2 million of debt issuance costs from deferred financing costs, net, to a reduction from debt in the Company’s consolidated balance sheet as of December 31, 2015 (see Note 2 to our combined consolidated financial statements).

In January 2017, the FASB issued ASU 2017-01, Clarifying the Definition of a Business (Topic 805), which clarifies the definition of a business and provides further guidance for evaluating whether a transaction will be accounted for as an acquisition of an asset or a business. The ASU provides a test to determine whether a set of assets and activities acquired is a business. When substantially all of the fair value of the gross assets acquired is concentrated in a single identifiable asset or group of similar identifiable assets, the set is not a business. Under the updated guidance, an acquisition of a single property will likely be treated as an asset acquisition as opposed to a business combination and associated transaction costs will be capitalized rather than expensed as incurred. Additionally, assets acquired, liabilities assumed, and any noncontrolling interest will be measured at their relative fair values. The Company early adopted ASU 2017-01 on October 1, 2016, on a prospective basis, and there was no material impact on its combined consolidated financial statements or disclosures. The Company believes most of its future acquisitions of properties will qualify as asset acquisitions and most future transaction costs associated with these acquisitions will be capitalized.

In November 2016, the FASB issued ASU 2016-18, Statement of Cash Flows (Topic 230): Restricted Cash, which clarifies the presentation of restricted cash and restricted cash equivalents in the statements of cash flows. Under ASU 2016-18, restricted cash and restricted cash equivalents are included with cash and cash equivalents when reconciling the beginning-of-period and end-of-period total amounts shown on the statements of cash flows. The Company adopted ASU 2016-18 during the three months ended December 31, 2016 on a retrospective basis. As a result, net cash provided by operating activities increased by $13.5 million and $7.1 million in the years ended December 31, 2015 and 2014, respectively. Net cash used in investing activities increased by $14.4 million and decreased by $38.6 million in the years ended December 31, 2015 and 2014, respectively. Beginning-of-period cash and restricted cash increased by $46.9 million, $47.8 million and $2.0 million in 2016, 2015 and 2014, respectively (see Note 2 to our combined consolidated financial statements).

In February 2015, the FASB issued ASU 2015-02, Amendments to the Consolidation Analysis, which changes the way reporting enterprises evaluate whether (1) they should consolidate limited partnerships and similar entities, (2) fees paid to a decision maker or service provider are variable interests in a VIE, and (3) variable interests in a VIE held by related parties of the reporting enterprise require the reporting enterprise to consolidate the VIE. The ASU also significantly changes how to evaluate voting rights for entities that are not similar to limited partnerships when determining whether the entity is a VIE, which may affect entities for which the decision making rights are conveyed through a contractual arrangement. The ASU is effective for annual and interim periods in fiscal years beginning after December 15, 2016. The Company will implement the provisions of ASU 2015-02 as of January 1, 2017. The Company has determined the new standard will not have a material impact on its combined consolidated financial statements.

In March 2016, the FASB issued ASU 2016-09, Improvements to Employee Share-Based Payment Accounting, which amends several aspects of the accounting for share-based payment transactions, including the income tax consequences, accrual of compensation cost, classification of awards as either equity or liabilities, and classification on the statement of cash flows. The ASU is effective for annual and interim periods in fiscal years beginning after December 15, 2016. The amendments in this standard must be applied prospectively, retrospectively, or as of the beginning of the earliest comparative period presented in the year of adoption, depending on the type of amendment. The Company will implement the provisions of ASU 2016-09 as of January 1, 2017. The Company has determined the new standard will not have a material impact on its combined consolidated financial statements.

65


 

In May 2014, the FASB issued ASU 2014-09, Revenue from Contracts with Customers, which requires an entity to recognize revenue to depict the transfer of promised goods or services to customers in an amount that reflects the consideration to which the entity expects to be entitled in exchange for those goods or services. An entity should also disclose sufficient quantitative and qualitative information to enable users of financial statements to understand the nature, amount, timing, and uncertainty of revenue and cash flows arising from contracts with customers. In August 2015, the FASB issued ASU 2015-14, Revenue from Contracts with Customers – Deferral of the Effective Date, which amends ASU 2014-09 to defer the effective date by one year. The new standard is effective for annual and interim periods in fiscal years beginning after December 15, 2018. The Company expects to implement the provisions of ASU 2014-09 as of January 1, 2019. The Company has not yet determined the impact of the new standard on its current policies for revenue recognition.

In January 2016, the FASB issued ASU 2016-01, Recognition and Measurement of Financial Assets and Financial Liabilities, which changes certain recognition, measurement, presentation, and disclosure requirements for financial instruments. The ASU requires all equity investments, except those accounted for under the equity method of accounting or resulting in consolidation, to be measured at fair value with changes in fair value recognized in net income. The ASU also simplifies the impairment assessment for equity investments without readily determinable fair values, amends the presentation requirements for changes in the fair value of financial liabilities, requires presentation of financial instruments by measurement category and form of financial asset, and eliminates the requirement to disclose the methods and significant assumptions used in estimating the fair value of financial instruments. The ASU is effective for annual and interim periods in fiscal years beginning after December 15, 2018. The Company expects to implement the provisions of ASU 2016-01 as of January 1, 2019, and does not expect the new standard to have a material impact on its combined consolidated financial statements.

In February 2016, the FASB issued ASU 2016-02, Leases, which supersedes the current accounting for leases and while retaining two distinct types of leases, finance and operating, (1) requires lessees to record a right of use asset and a related liability for the rights and obligations associated with a lease, regardless of lease classification, and recognize lease expense in a manner similar to current accounting, (2) eliminates most real estate specific lease provisions, and, (3) aligns many of the underlying lessor model principles with those in the new revenue standard. The ASU is effective for annual and interim periods in fiscal years beginning after December 15, 2018. Entities are required to use a modified retrospective approach when transitioning to the ASU for leases that exist as of or are entered into after the beginning of the earliest comparative period presented in the financial statements. The Company expects to implement the provisions of ASU 2016-02 as of January 1, 2019 in conjunction with the adoption of ASU 2014-09 discussed above. Based on a preliminary assessment, the Company expects most of its operating lease commitments will be subject to the new guidance and recognized as operating lease liabilities and right-of-use assets upon adoption, resulting in an immaterial increase in the assets and liabilities on its consolidated balance sheets. The Company is continuing its evaluation, which may identify additional impacts this standard will have on its consolidated financial statements and related disclosures.

Inflation

The real estate market has not been affected significantly by inflation in the past several years due to a relatively low inflation rate. The majority of our lease terms are for a period of one year or less and reset to market if renewed. The majority of our leases also contain protection provisions applicable to reimbursement billings for utilities. Should inflation return, due to the short-term nature of our leases, we do not believe our results will be materially affected.

Inflation may also affect the overall cost of debt, as the implied cost of capital increases. Currently, interest rates are less than historical averages. However, if the Federal Reserve institutes new monetary policies, tightening credit in response to or in anticipation of inflation concerns, interest rates could rise. We intend to mitigate these risks through long-term fixed interest rate loans and interest rate hedges, which to date have included interest rate cap and interest rate swap agreements.

REIT Tax Election

We have elected to be taxed as a REIT under Sections 856 through 860 of the Code and expect to continue to qualify as a REIT. To qualify as a REIT, we must meet a number of organizational and operational requirements, including a requirement that we distribute at least 90% of our “REIT taxable income,” as defined by the Code, to our stockholders. As a REIT, we will be subject to federal income tax on our undistributed REIT taxable income and net capital gain and to a 4% nondeductible excise tax on any amount by which distributions we pay with respect to any calendar year are less than the sum of (1) 85% of our ordinary income, (2) 95% of our capital gain net income and (3) 100% of our undistributed income from prior years. Beginning in 2016, taxable income from certain non-REIT activities is managed through a taxable REIT subsidiary (“TRS”) and is subject to applicable federal, state, and local income and margin taxes. The Company has no significant taxes associated with its TRS for the year ended December 31, 2016. We believe we qualify for taxation as a REIT under the Code, and we intend to continue to operate in such a manner, but no assurance can be given that we will operate in a manner so as to qualify as a REIT.

66


 

Item 7A. Quantitative and Qualitative Disclosures About Market Risk

Market risk is the adverse effect on the value of assets and liabilities that results from a change in market conditions. Our primary market risk exposure is interest rate risk with respect to our indebtedness. As of December 31, 2016, we have total indebtedness of $770.4 million at a weighted average interest rate of 3.14%, of which $710.2 million is debt with a floating interest rate. Our interest rate swap agreements have effectively fixed the interest rate on $400.0 million, or 56%, of our $710.2 million of debt with a floating interest rate (see below). As of December 31, 2016, the adjusted weighted average interest rate of the Company’s total indebtedness was 3.27%. For purposes of calculating the adjusted weighted average interest rate of the total indebtedness, the Company has included the weighted average fixed rate of 0.9956% on the $400.0 million notional amount related to its interest rate swap agreements that effectively fixes the interest rate on $400.0 million of the Company’s floating rate indebtedness.

An increase in interest rates could make the financing of any acquisition by us costlier. Rising interest rates could also limit our ability to refinance our debt when it matures or cause us to pay higher interest rates upon refinancing and increase interest expense on refinanced indebtedness. We may manage, or hedge, interest rate risks related to our borrowings by means of interest rate cap and interest rate swap agreements. As of December 31, 2016, interest rate cap agreements covered $306.3 million of the $770.4 million of total outstanding indebtedness relating to the Company. As of December 31, 2016, these interest rate cap agreements cap the related floating interest rates at a weighted average interest rate of 6.10% for the term of the agreements, which is generally 3-4 years. We also expect to manage our exposure to interest rate risk by maintaining a mix of fixed and floating rates for our indebtedness.

In order to fix a portion of, and mitigate the risk associated with, our floating rate indebtedness (without incurring substantial prepayment penalties or defeasance costs typically associated with fixed rate indebtedness when repaid early or refinanced), we, through our OP, have entered into four interest rate swap transactions with KeyBank (the “Counterparty”) with a combined notional amount of $400.0 million. The interest rate swaps effectively replace the floating interest rate (one-month LIBOR) with respect to that amount with a weighted average fixed rate of 0.9956%. During the term of these interest rate swap agreements, we are required to make monthly fixed rate payments of 0.9956%, on a weighted average basis, on the notional amounts, while the Counterparty is obligated to make monthly floating rate payments based on one-month LIBOR to us referencing the same notional amounts. We have designated these interest rate swaps as cash flow hedges of interest rate risk.

Until our interest rates reach the caps provided by our interest rate cap agreements, each quarter point change in LIBOR would result in an approximate increase to annual interest expense costs on our floating rate indebtedness, reduced by any payments due from the Counterparty under the terms of our interest rate swap agreements, of the amounts illustrated in the table below for our indebtedness as of December 31, 2016 (in thousands):

 

Change in Interest Rates

 

Annual Increase to Interest Expense

 

0.25%

 

$

775

 

0.50%

 

 

1,550

 

0.75%

 

 

2,325

 

1.00%

 

 

3,100

 

 

There is no assurance that we would realize such expense as such changes in interest rates could alter our liability positions or strategies in response to such changes.

We may also be exposed to credit risk in the derivative financial instruments we use. Credit risk is the failure of the counterparty to perform under the terms of the derivative financial instruments. If the fair value of a derivative financial instrument is positive, the counterparty will owe us, which creates credit risk for us. If the fair value of a derivative financial instrument is negative, we will owe the counterparty and, therefore, do not have credit risk. We seek to minimize the credit risk in derivative financial instruments by entering into transactions with high-quality counterparties.

Item 8. Financial Statements and Supplementary Data

The information required by this Item 8 is included in our combined consolidated financial statements and the notes thereto beginning on page F-1 in this Annual Report on Form 10-K.

Item 9. Changes in and Disagreements With Accountants on Accounting and Financial Disclosure

None.

67


 

Item 9A. Controls and Procedures

Evaluation of Disclosure Controls and Procedures

As required by Rule 13a-15(b) and Rule 15d-15(b) under the Exchange Act, our management, including our President and Chief Financial Officer, evaluated, as of December 31, 2016, the effectiveness of our disclosure controls and procedures as defined in Exchange Act Rule 13a-15(e) and Rule 15d-15(e). Based on that evaluation, our President and Chief Financial Officer concluded that our disclosure controls and procedures were effective as of December 31, 2016, to provide reasonable assurance that information required to be disclosed by us in reports filed or submitted under the Exchange Act is recorded, processed, summarized and reported within the time periods specified by the rules and forms of the Exchange Act and is accumulated and communicated to management, including the President and Chief Financial Officer, as appropriate to allow timely decisions regarding required disclosures.

We believe, however, that a controls system, no matter how well designed and operated, cannot provide absolute assurance that the objectives of the controls systems are met, and no evaluation of controls can provide absolute assurance that all control issues and instances of fraud or error, if any, within a company have been detected.

Management’s Annual Report on Internal Control over Financial Reporting

Our management is responsible for establishing and maintaining adequate internal control over financial reporting (as that term is defined in Rules 13a-15(f) and 15d-15(f) under the Exchange Act) and for our assessment of the effectiveness of internal control over financial reporting. Our internal control over financial reporting is a process designed under the supervision of our President and our Chief Financial Officer, and effected by our Board of Directors, management and other personnel, to provide reasonable assurance regarding the reliability of financial reporting and the preparation of the financial statements for external purposes in accordance with generally accepted accounting principles.

Because of its inherent limitations, internal control over financial reporting may not prevent or detect misstatements. Also, projections of any evaluation of effectiveness to future periods are subject to the risk that controls may become inadequate because of changes in conditions, or that the degree of compliance with the policies or procedures may deteriorate.

Our management, including our President and Chief Financial Officer, has conducted an assessment of the effectiveness of our internal control over financial reporting as of December 31, 2016, based on the framework established in Internal Control – Integrated Framework (2013) issued by the Committee of Sponsoring Organizations of the Treadway Commission. Based on our assessment under the criteria described above, management has concluded that our internal control over financial reporting was effective as of December 31, 2016.

Attestation Report of the Independent Registered Public Accounting Firm

As long as we remain an “emerging growth company,” as defined in the JOBS Act, we will not be required to comply with the auditor attestation requirements related to internal controls over financial reporting pursuant to Section 404(b) of the Sarbanes-Oxley Act.

Changes in Internal Control over Financial Reporting

There has been no change in internal control over financial reporting that occurred during the year ended December 31, 2016 that has materially affected, or is reasonably likely to materially affect, our internal control over financial reporting.

Item 9B. Other Information

None.

PART III

Item 10. Directors, Executive Officers and Corporate Governance

The information required in response to this Item 10 is incorporated herein by reference to our definitive proxy statement to be filed with the SEC pursuant to Regulation 14A promulgated under the Exchange Act not later than 120 days after the end of the fiscal year covered by this Annual Report on Form 10-K.

68


 

Item 11. Executive Compensation

The information required in response to this Item 11 is incorporated herein by reference to our definitive proxy statement to be filed with the SEC pursuant to Regulation 14A promulgated under the Exchange Act not later than 120 days after the end of the fiscal year covered by this Annual Report on Form 10-K.

Item 12. Security Ownership of Certain Beneficial Owners and Management and Related Stockholder Matters

The information required in response to this Item 12 is incorporated herein by reference to our definitive proxy statement to be filed with the SEC pursuant to Regulation 14A promulgated under the Exchange Act not later than 120 days after the end of the fiscal year covered by this Annual Report on Form 10-K.

Item 13. Certain Relationships and Related Transactions, and Director Independence

The information required in response to this Item 13 is incorporated herein by reference to our definitive proxy statement to be filed with the SEC pursuant to Regulation 14A promulgated under the Exchange Act not later than 120 days after the end of the fiscal year covered by this Annual Report on Form 10-K.

Item 14. Principal Accountant Fees and Services

The information required in response to this Item 14 is incorporated herein by reference to our definitive proxy statement to be filed with the SEC pursuant to Regulation 14A promulgated under the Exchange Act not later than 120 days after the end of the fiscal year covered by this Annual Report on Form 10-K.

PART IV

Item 15. Exhibits and Financial Statement Schedules

(a) The following documents are filed as part of this Report:

1. Financial Statements. See Index to Consolidated Financial Statements and Schedules of NexPoint Residential Trust, Inc. on page F-1 of this Report.

2. Financial Statement Schedules. See Index to Consolidated Financial Statements and Schedules of NexPoint Residential Trust, Inc. on page S-1 of this Report. All other schedules are omitted because they are not required, are inapplicable, or the required information is included in the financial statements or notes thereto.

3. Exhibits. The exhibits filed with this Report are set forth in the Exhibit Index.

69


 

SIGNATURES

Pursuant to the requirements of Section 13 or 15(d) of the Securities Exchange Act of 1934, the registrant has duly caused this report to be signed on its behalf by the undersigned, thereunto duly authorized.

 

 

 

NEXPOINT RESIDENTIAL TRUST, INC.

 

 

 

 

 

/s/ Jim Dondero

 

 

Jim Dondero

March 14, 2017

 

President and Principal Executive Officer

 

Pursuant to the requirements of the Securities Exchange Act of 1934, this report has been signed below by the following persons on behalf of the registrant and in the capacities and on the dates indicated.

 

Signature

  

Title

 

Date

 

 

 

 

 

/s/ Jim Dondero

 

President

 

March 14, 2017

Jim Dondero

 

(Principal Executive Officer)

 

 

 

 

 

 

 

/s/ Brian Mitts

  

Chief Financial Officer

 

March 14, 2017

Brian Mitts

 

(Principal Financial Officer and Principal Accounting Officer)

 

 

 

 

 

 

 

/s/ Edward Constantino

  

Director

 

March 14, 2017

Edward Constantino

 

 

 

 

 

 

 

 

 

/s/ Dr. Arthur Laffer

  

Director

 

March 14, 2017

Dr. Arthur Laffer

 

 

 

 

 

 

 

 

 

/s/ Scott Kavanaugh

  

Director

 

March 14, 2017

Scott Kavanaugh

 

 

 

 

 

 

 

70


 

INDEX TO FINANCIAL STATEMENTS

 

 

 

Page

Financial Statements

 

 

 

 

NexPoint Residential Trust, Inc.—Combined Consolidated Financial Statements

 

 

 

 

Report of Independent Registered Public Accounting Firm

 

F-2

 

 

 

Consolidated Balance Sheets as of December 31, 2016 and 2015

 

F-3

 

 

 

Consolidated Statement of Operations and Comprehensive Income (Loss) for the Year Ended December 31, 2016 and Combined Consolidated Statements of Operations and Comprehensive Income (Loss) for the Years Ended December 31, 2015 and 2014

 

F-4

 

 

 

Consolidated Statement of Equity for the Year Ended December 31, 2016 and Combined Consolidated Statements of Equity for the Years Ended December 31, 2015 and 2014

 

F-5

 

 

 

Consolidated Statement of Cash Flows for the Year Ended December 31, 2016 and Combined Consolidated Statements of Cash Flows for the Years Ended December 31, 2015 and 2014

 

F-6

 

 

 

Notes to Combined Consolidated Financial Statements

 

F-8

 

 

 

Financial Statements Schedules

 

 

 

 

 

Schedule III—Real Estate and Accumulated Depreciation

 

S-1

 

 

 

F-1


 

REPORT OF INDEPENDENT REGISTERED PUBLIC ACCOUNTING FIRM 

The Board of Directors and Stockholders

NexPoint Residential Trust, Inc.:

We have audited the accompanying consolidated balance sheets of NexPoint Residential Trust, Inc. (the Company) and subsidiaries as of December 31, 2016 and 2015, and the related combined consolidated statements of operations and comprehensive income (loss), equity, and cash flows for each of the years in the three-year period ended December 31, 2016. In connection with our audits of the combined consolidated financial statements, we also have audited Schedule III Real Estate and Accumulated Depreciation. These combined consolidated financial statements and financial statement schedule are the responsibility of the Company’s management. Our responsibility is to express an opinion on these combined consolidated financial statements and financial statement schedule based on our audits.

We conducted our audits in accordance with the standards of the Public Company Accounting Oversight Board (United States). Those standards require that we plan and perform the audit to obtain reasonable assurance about whether the financial statements are free of material misstatement. An audit includes examining, on a test basis, evidence supporting the amounts and disclosures in the financial statements. An audit also includes assessing the accounting principles used and significant estimates made by management, as well as evaluating the overall financial statement presentation. We believe that our audits provide a reasonable basis for our opinion.

In our opinion, the combined consolidated financial statements referred to above present fairly, in all material respects, the financial position of NexPoint Residential Trust, Inc. and subsidiaries as of December 31, 2016 and 2015, and the results of their operations and their cash flows for each of the years in the three-year period ended December 31, 2016, in conformity with U.S. generally accepted accounting principles. Also in our opinion, the related financial statement schedule, when considered in relation to the basic combined consolidated financial statements taken as a whole, present fairly, in all material respects, the information set forth therein.

/s/ KPMG LLP

Dallas, Texas

March 14, 2017

 

 

F-2


 

NEXPOINT RESIDENTIAL TRUST, INC. AND SUBSIDIARIES

CONSOLIDATED BALANCE SHEETS

(in thousands, except share and per share amounts)

 

 

 

December 31, 2016

 

 

December 31, 2015

 

ASSETS

 

 

 

 

 

 

 

 

Operating Real Estate Investments

 

 

 

 

 

 

 

 

Land (including from VIEs of $99,803 and $163,462, respectively)

 

$

165,863

 

 

$

177,152

 

Buildings and improvements (including from VIEs of $425,945 and $642,936, respectively)

 

 

733,374

 

 

 

729,675

 

Intangible lease assets (including from VIEs of $3,926 and $0, respectively)

 

 

5,140

 

 

 

2,573

 

Construction in progress (including from VIEs of $1,891 and $5,070, respectively)

 

 

2,828

 

 

 

5,346

 

Furniture, fixtures, and equipment (including from VIEs of $21,289 and $25,715, respectively)

 

 

36,616

 

 

 

28,009

 

Total Gross Operating Real Estate Investments

 

 

943,821

 

 

 

942,755

 

Accumulated depreciation and amortization (including from VIEs of $32,053 and $36,112, respectively)

 

 

(60,214

)

 

 

(39,873

)

Total Net Operating Real Estate Investments

 

 

883,607

 

 

 

902,882

 

Real estate held for sale, net of accumulated depreciation of $6,099 and $0, respectively (including from VIEs of $60,758 and $0, respectively)

 

 

79,430

 

 

 

 

Total Net Real Estate Investments

 

 

963,037

 

 

 

902,882

 

Cash and cash equivalents (including from VIEs of $9,394 and $13,271, respectively)

 

 

22,705

 

 

 

16,226

 

Restricted cash (including from VIEs of $22,387 and $43,500, respectively)

 

 

32,556

 

 

 

46,869

 

Accounts receivable (including from VIEs of $2,009 and $1,517, respectively)

 

 

3,008

 

 

 

2,122

 

Prepaid and other assets (including from VIEs of $905 and $1,724, respectively)

 

 

1,678

 

 

 

1,961

 

Fair market value of interest rate swaps

 

 

12,413

 

 

 

 

TOTAL ASSETS

 

$

1,035,397

 

 

$

970,060

 

 

 

 

 

 

 

 

 

 

LIABILITIES AND EQUITY

 

 

 

 

 

 

 

 

Mortgages payable, net (including from VIEs of $306,235 and $609,703, respectively)

 

$

367,453

 

 

$

676,324

 

Mortgages payable held for sale, net (including from VIEs of $47,421 and $0, respectively)

 

 

55,685

 

 

 

 

Credit facilities, net

 

 

310,492

 

 

 

 

Bridge facility, net

 

 

29,874

 

 

 

28,805

 

Accounts payable and other accrued liabilities (including from VIEs of $2,232 and $4,049, respectively)

 

 

5,551

 

 

 

5,106

 

Accrued real estate taxes payable (including from VIEs of $2,724 and $5,723, respectively)

 

 

6,534

 

 

 

6,057

 

Accrued interest payable (including from VIEs of $855 and $1,332, respectively)

 

 

1,067

 

 

 

1,462

 

Security deposit liability (including from VIEs of $774 and $1,277, respectively)

 

 

1,364

 

 

 

1,544

 

Prepaid rents (including from VIEs of $728 and $1,633, respectively)

 

 

1,275

 

 

 

1,824

 

Total Liabilities

 

 

779,295

 

 

 

721,122

 

NexPoint Residential Trust, Inc. stockholders' equity:

 

 

 

 

 

 

 

 

Preferred stock, $0.01 par value: 100,000,000 shares authorized; 0 shares issued

 

 

 

 

 

 

Common stock, $0.01 par value: 500,000,000 shares authorized; 21,293,825 shares issued

 

 

213

 

 

 

213

 

Additional paid-in capital

 

 

241,450

 

 

 

240,625

 

Accumulated deficit

 

 

(14,584

)

 

 

(18,593

)

Accumulated other comprehensive income (loss)

 

 

9,052

 

 

 

(697

)

Common stock held in treasury at cost; 250,156 and 0 shares, respectively

 

 

(4,587

)

 

 

 

Noncontrolling interests

 

 

24,558

 

 

 

27,390

 

Total Equity

 

 

256,102

 

 

 

248,938

 

TOTAL LIABILITIES AND EQUITY

 

$

1,035,397

 

 

$

970,060

 

 

See Notes to Combined Consolidated Financial Statements

F-3


 

NEXPOINT RESIDENTIAL TRUST, INC. AND SUBSIDIARIES

COMBINED CONSOLIDATED STATEMENTS OF OPERATIONS

AND COMPREHENSIVE INCOME (LOSS)

(in thousands, except per share amounts)

 

 

 

For the Year Ended December 31,

 

 

 

2016

 

 

2015

 

 

2014

 

Revenues

 

 

 

 

 

 

 

 

 

 

 

 

Rental income

 

$

115,419

 

 

$

103,804

 

 

$

38,578

 

Other income

 

 

17,429

 

 

 

13,854

 

 

 

4,572

 

Total revenues

 

 

132,848

 

 

 

117,658

 

 

 

43,150

 

Expenses

 

 

 

 

 

 

 

 

 

 

 

 

Property operating expenses

 

 

38,236

 

 

 

34,252

 

 

 

12,348

 

Acquisition costs (see Note 2)

 

 

386

 

 

 

2,975

 

 

 

8,640

 

Real estate taxes and insurance

 

 

16,062

 

 

 

15,231

 

 

 

5,743

 

Property management fees (related party)

 

 

3,983

 

 

 

3,501

 

 

 

1,289

 

Advisory and administrative fees (related party)

 

 

6,802

 

 

 

5,565

 

 

 

1,653

 

Corporate general and administrative expenses

 

 

4,014

 

 

 

2,455

 

 

 

 

Property general and administrative expenses

 

 

5,877

 

 

 

5,401

 

 

 

2,091

 

Depreciation and amortization

 

 

35,643

 

 

 

40,801

 

 

 

21,645

 

Total expenses

 

 

111,003

 

 

 

110,181

 

 

 

53,409

 

Operating income

 

 

21,845

 

 

 

7,477

 

 

 

(10,259

)

Interest expense

 

 

(21,889

)

 

 

(18,469

)

 

 

(7,274

)

Gain on sales of real estate

 

 

25,932

 

 

 

 

 

 

 

Net income (loss)

 

 

25,888

 

 

 

(10,992

)

 

 

(17,533

)

Net income (loss) attributable to noncontrolling interests

 

 

4,006

 

 

 

(160

)

 

 

(1,932

)

Net income (loss) attributable to common stockholders

 

$

21,882

 

 

$

(10,832

)

 

$

(15,601

)

Other comprehensive income (loss)

 

 

 

 

 

 

 

 

 

 

 

 

Unrealized gains (losses) on interest rate derivatives

 

 

10,833

 

 

 

(391

)

 

 

(306

)

Total comprehensive income (loss)

 

 

36,721

 

 

 

(11,383

)

 

 

(17,839

)

Comprehensive income (loss) attributable to noncontrolling interests

 

 

5,090

 

 

 

(93

)

 

 

(1,962

)

Comprehensive income (loss) attributable to common stockholders

 

$

31,631

 

 

$

(11,290

)

 

$

(15,877

)

 

 

 

 

 

 

 

 

 

 

 

 

 

Weighted average common shares outstanding - basic

 

 

21,232

 

 

 

21,294

 

 

 

21,294

 

Weighted average common shares outstanding - diluted

 

 

21,314

 

 

 

21,294

 

 

 

21,294

 

 

 

 

 

 

 

 

 

 

 

 

 

 

Basic earnings (loss) per share (see Note 2)

 

$

1.03

 

 

$

(0.51

)

 

$

(0.73

)

Diluted earnings (loss) per share (see Note 2)

 

$

1.03

 

 

$

(0.51

)

 

$

(0.73

)

 

 

 

 

 

 

 

 

 

 

 

 

 

Dividends declared per common share

 

$

0.838

 

 

$

0.618

 

 

$

 

 

See Notes to Combined Consolidated Financial Statements

 

 

F-4


 

NEXPOINT RESIDENTIAL TRUST, INC. AND SUBSIDIARIES

COMBINED CONSOLIDATED STATEMENTS OF EQUITY

(in thousands)

 

 

 

Preferred Stock

 

 

Common Stock

 

 

 

 

 

 

 

 

 

 

 

 

 

 

 

 

 

 

 

 

 

 

 

 

 

 

 

 

 

 

 

Number of

Shares

 

 

Par Value

 

 

Number of

Shares

 

 

Par Value

 

 

Additional

Paid-in

Capital

 

 

Accumulated

Deficit

 

 

Accumulated

Other

Comprehensive

Income (Loss)

 

 

Common Stock

Held in Treasury

at Cost

 

 

Invested Equity

 

 

Noncontrolling

Interests

 

 

Total

 

Balances, January 1, 2014

 

 

 

 

$

 

 

 

 

 

$

 

 

$

 

 

$

 

 

$

 

 

$

 

 

$

11,163

 

 

$

 

 

$

11,163

 

Contributions

 

 

 

 

 

 

 

 

 

 

 

 

 

 

 

 

 

 

 

 

 

 

 

 

 

 

 

 

 

 

191,234

 

 

 

23,789

 

 

 

215,023

 

Buyout of residual interest

 

 

 

 

 

 

 

 

 

 

 

 

 

 

 

 

 

 

 

 

 

 

 

 

 

 

 

 

 

 

(309

)

 

 

 

 

 

(309

)

Distributions

 

 

 

 

 

 

 

 

 

 

 

 

 

 

 

 

 

 

 

 

 

 

 

 

 

 

 

 

 

 

(9,952

)

 

 

(562

)

 

 

(10,514

)

Other comprehensive loss

 

 

 

 

 

 

 

 

 

 

 

 

 

 

 

 

 

 

 

 

 

 

 

 

(306

)

 

 

 

 

 

 

 

 

 

 

 

(306

)

Net loss

 

 

 

 

 

 

 

 

 

 

 

 

 

 

 

 

 

 

 

 

 

 

 

 

 

 

 

 

 

 

(15,587

)

 

 

(1,946

)

 

 

(17,533

)

Balances, December 31, 2014

 

 

 

 

$

 

 

 

 

 

$

 

 

$

 

 

$

 

 

$

(306

)

 

$

 

 

$

176,549

 

 

$

21,281

 

 

$

197,524

 

 

 

 

 

 

 

 

 

 

 

 

 

 

 

 

 

 

 

 

 

 

 

 

 

 

 

 

 

 

 

 

 

 

 

 

 

 

 

 

 

 

 

 

 

 

Contributions

 

 

 

 

 

 

 

 

 

 

 

 

 

 

 

 

 

 

 

 

 

 

 

 

 

 

 

 

 

 

69,688

 

 

 

9,629

 

 

 

79,317

 

Distributions / Dividends

 

 

 

 

 

 

 

 

 

 

 

 

 

 

 

 

 

 

 

 

 

(13,160

)

 

 

 

 

 

 

 

 

 

 

 

(3,360

)

 

 

(16,520

)

Other comprehensive loss

 

 

 

 

 

 

 

 

 

 

 

 

 

 

 

 

 

 

 

 

 

 

 

 

(391

)

 

 

 

 

 

 

 

 

 

 

 

(391

)

Net loss

 

 

 

 

 

 

 

 

 

 

 

 

 

 

 

 

 

 

 

 

 

(5,433

)

 

 

 

 

 

 

 

 

(5,399

)

 

 

(160

)

 

 

(10,992

)

Exchange of predecessor invested

    equity for common stock

 

 

 

 

 

 

 

 

 

 

21,294

 

 

 

213

 

 

 

240,625

 

 

 

 

 

 

 

 

 

 

 

 

(240,838

)

 

 

 

 

 

 

Balances, December 31, 2015

 

 

 

 

$

 

 

 

21,294

 

 

$

213

 

 

$

240,625

 

 

$

(18,593

)

 

$

(697

)

 

$

 

 

$

 

 

$

27,390

 

 

$

248,938

 

 

 

 

 

 

 

 

 

 

 

 

 

 

 

 

 

 

 

 

 

 

 

 

 

 

 

 

 

 

 

 

 

 

 

 

 

 

 

 

 

 

 

 

 

 

Contributions by noncontrolling interests

 

 

 

 

 

 

 

 

 

 

 

 

 

 

 

 

 

 

 

 

 

 

 

 

 

 

 

 

 

 

 

 

 

30

 

 

 

30

 

Buyout of noncontrolling interests

 

 

 

 

 

 

 

 

 

 

 

 

 

 

 

 

 

 

 

 

 

 

 

 

 

 

 

 

 

 

 

 

 

(1,381

)

 

 

(1,381

)

Purchase of common stock

 

 

 

 

 

 

 

 

 

 

 

 

 

 

 

 

 

 

 

 

 

 

 

 

 

 

 

(4,587

)

 

 

 

 

 

 

 

 

(4,587

)

Vesting of stock-based compensation

 

 

 

 

 

 

 

 

 

 

 

 

 

 

 

 

 

 

825

 

 

 

 

 

 

 

 

 

 

 

 

 

 

 

 

 

 

825

 

Distributions / Dividends

 

 

 

 

 

 

 

 

 

 

 

 

 

 

 

 

 

 

 

 

 

(17,873

)

 

 

 

 

 

 

 

 

 

 

 

(6,571

)

 

 

(24,444

)

Other comprehensive income

 

 

 

 

 

 

 

 

 

 

 

 

 

 

 

 

 

 

 

 

 

 

 

 

9,749

 

 

 

 

 

 

 

 

 

1,084

 

 

 

10,833

 

Net income

 

 

 

 

 

 

 

 

 

 

 

 

 

 

 

 

 

 

 

 

 

21,882

 

 

 

 

 

 

 

 

 

 

 

 

4,006

 

 

 

25,888

 

Balances, December 31, 2016

 

 

 

 

$

 

 

 

21,294

 

 

$

213

 

 

$

241,450

 

 

$

(14,584

)

 

$

9,052

 

 

$

(4,587

)

 

$

 

 

$

24,558

 

 

$

256,102

 

 

See Notes to Combined Consolidated Financial Statements

 

 

F-5


 

NEXPOINT RESIDENTIAL TRUST, INC. AND SUBSIDIARIES

COMBINED CONSOLIDATED STATEMENTS OF CASH FLOWS

(in thousands)

 

 

For the Year Ended December 31,

 

 

 

2016

 

 

2015

 

 

2014

 

Cash flows from operating activities

 

 

 

 

 

 

 

 

 

 

 

 

Net income (loss)

 

$

25,888

 

 

$

(10,992

)

 

$

(17,533

)

Adjustments to reconcile net income (loss) to net cash provided by operating activities:

 

 

 

 

 

 

 

 

 

 

 

 

Gain on sales of real estate

 

 

(25,932

)

 

 

 

 

 

 

Depreciation and amortization

 

 

35,643

 

 

 

40,801

 

 

 

21,645

 

Amortization of deferred financing costs

 

 

2,121

 

 

 

1,081

 

 

 

320

 

Change in fair value on derivative instruments included in interest expense

 

 

(646

)

 

 

286

 

 

 

759

 

Net cash paid for derivative settlements

 

 

(872

)

 

 

 

 

 

 

Amortization of fair market value adjustment of assumed debt

 

 

(150

)

 

 

(110

)

 

 

(27

)

Vesting of stock-based compensation

 

 

825

 

 

 

 

 

 

 

Noncash contributions

 

 

 

 

 

1,277

 

 

 

1,655

 

Gain on disposal from eminent domain

 

 

 

 

 

(158

)

 

 

 

Changes in operating assets and liabilities, net of effects of acquisitions:

 

 

 

 

 

 

 

 

 

 

 

 

Accounts receivable

 

 

(886

)

 

 

(971

)

 

 

(1,143

)

Prepaid and other assets

 

 

308

 

 

 

746

 

 

 

205

 

Accounts payable and other accrued liabilities

 

 

(2,523

)

 

 

2,554

 

 

 

4,192

 

Due to affiliates

 

 

 

 

 

 

 

 

(3

)

Net cash provided by operating activities

 

 

33,776

 

 

 

34,514

 

 

 

10,070

 

 

 

 

 

 

 

 

 

 

 

 

 

 

Cash flows from investing activities

 

 

 

 

 

 

 

 

 

 

 

 

Net proceeds from sales of real estate

 

 

131,786

 

 

 

 

 

 

 

Cash from eminent domain disposal

 

 

 

 

 

326

 

 

 

 

Additions to real estate investments

 

 

(24,344

)

 

 

(39,432

)

 

 

(14,039

)

Acquisitions of real estate investments

 

 

(159,346

)

 

 

(243,894

)

 

 

(585,039

)

Net cash used in investing activities

 

 

(51,904

)

 

 

(283,000

)

 

 

(599,078

)

 

 

 

 

 

 

 

 

 

 

 

 

 

Cash flows from financing activities

 

 

 

 

 

 

 

 

 

 

 

 

Mortgage proceeds received

 

 

 

 

 

183,833

 

 

 

451,287

 

Mortgage payments

 

 

(271,571

)

 

 

(20,232

)

 

 

(115

)

Credit facilities proceeds received

 

 

315,000

 

 

 

 

 

 

 

Bridge facility proceeds received

 

 

30,000

 

 

 

29,000

 

 

 

 

Bridge facility payments

 

 

(29,000

)

 

 

 

 

 

 

Deferred financing fees paid

 

 

(3,842

)

 

 

(2,662

)

 

 

(4,953

)

Interest rate cap fees paid

 

 

 

 

 

(337

)

 

 

(1,523

)

Due to affiliates

 

 

 

 

 

(20

)

 

 

20

 

Purchase of common stock held in treasury

 

 

(4,587

)

 

 

 

 

 

 

Dividends

 

 

(17,784

)

 

 

(13,160

)

 

 

 

Contributions from noncontrolling interests

 

 

30

 

 

 

9,629

 

 

 

23,789

 

Distributions to noncontrolling interests

 

 

(6,571

)

 

 

(3,360

)

 

 

(562

)

Buyout of noncontrolling interests

 

 

(1,381

)

 

 

 

 

 

 

Contributions

 

 

 

 

 

68,411

 

 

 

189,271

 

Distributions

 

 

 

 

 

 

 

 

(9,952

)

Net cash provided by financing activities

 

 

10,294

 

 

 

251,102

 

 

 

647,262

 

 

 

 

 

 

 

 

 

 

 

 

 

 

Net increase (decrease) in cash and restricted cash

 

 

(7,834

)

 

 

2,616

 

 

 

58,254

 

Cash and restricted cash, beginning of period

 

 

63,095

 

 

 

60,479

 

 

 

2,225

 

Cash and restricted cash, end of period

 

$

55,261

 

 

$

63,095

 

 

$

60,479

 

See Notes to Combined Consolidated Financial Statements

F-6


 

NEXPOINT RESIDENTIAL TRUST, INC. AND SUBSIDIARIES

COMBINED CONSOLIDATED STATEMENTS OF CASH FLOWS

(in thousands)

 

Supplemental Disclosure of Cash Flow Information

 

 

 

 

 

 

 

 

 

 

 

 

Interest paid

 

$

20,959

 

 

$

16,562

 

 

$

5,120

 

Supplemental Disclosure of Noncash Activities

 

 

 

 

 

 

 

 

 

 

 

 

Capitalized construction costs included in accounts payable and other accrued liabilities

 

 

1,494

 

 

 

1,373

 

 

 

2,836

 

Buyout of residual interest

 

 

 

 

 

 

 

 

309

 

Fair market value adjustment of assumed debt

 

 

863

 

 

 

 

 

 

429

 

Change in fair value on derivative instruments designated as hedges

 

 

10,833

 

 

 

391

 

 

 

306

 

Liabilities assumed from acquisitions

 

 

738

 

 

 

1,975

 

 

 

5,744

 

Other assets acquired from acquisitions

 

 

87

 

 

 

478

 

 

 

2,290

 

Assumed debt on acquisitions of operating real estate investments

 

 

15,812

 

 

 

31,875

 

 

 

35,403

 

 

See Notes to Combined Consolidated Financial Statements

 

 

F-7


 

NEXPOINT RESIDENTIAL TRUST, INC. AND SUBSIDIARIES

NOTES TO COMBINED CONSOLIDATED FINANCIAL STATEMENTS

 

1. Organization and Description of Business

NexPoint Residential Trust, Inc. (the “Company”, “we”, “our”) was incorporated in Maryland on September 19, 2014, and has elected to be taxed as a real estate investment trust (“REIT”). The Company is focused on “value-add” multifamily investments primarily located in the Southeastern and Southwestern United States. Substantially all of the Company’s business is conducted through NexPoint Residential Trust Operating Partnership, L.P. (the “OP”), the Company’s operating partnership. With the exception of two properties held by an Exchange Accommodation Titleholder (“EAT”) (“Parked Assets”) to complete a reverse like-kind exchange under Section 1031 of the Internal Revenue Code of 1986, as amended (the “Code”) (“1031 Exchange”) (see Notes 2 and 4), the Company holds all or a majority interest in its properties (the “Portfolio”) through the OP. The Company’s wholly owned subsidiary, NexPoint Residential Trust Operating Partnership GP, LLC (the “OP GP”), is the sole general partner of the OP. The sole limited partner of the OP is the Company.

The Company began operations on March 31, 2015 as a result of the transfer and contribution by NexPoint Credit Strategies Fund (“NHF”) of all but one of the multifamily properties owned by NHF through its wholly owned subsidiary NexPoint Real Estate Opportunities, LLC (fka Freedom REIT, LLC) (“NREO”). We use the term “predecessor” to mean the carve-out business of NREO. On March 31, 2015, NHF distributed all of the outstanding shares of the Company's common stock held by NHF to holders of NHF common shares. We refer to the distribution of our common stock by NHF as the “Spin-Off.”

The Company is externally managed by NexPoint Real Estate Advisors, L.P., (the “Adviser”), through an agreement, as amended, dated March 16, 2015 (the “Advisory Agreement”), by and among the Company, the OP and the Adviser. The Advisory Agreement has a term of two years and was renewed by the Company’s Board of Directors (the “Board”) on March 13, 2017 for a one-year term that expires on March 16, 2018 (see Note 10). The Adviser conducts substantially all of the Company’s operations and provides asset management services for its real estate investments. The Company expects it will only have accounting employees while the Advisory Agreement is in effect. All of the Company’s investment decisions are made by the Adviser, subject to general oversight by the Adviser’s investment committee and the Board. The Adviser is wholly owned by NexPoint Advisors, L.P. and is an affiliate of Highland Capital Management, L.P. (the “Sponsor” or “Highland”).

The Company’s investment objectives are to maximize the cash flow and value of properties owned, acquire properties with cash flow growth potential, provide quarterly cash distributions and achieve long-term capital appreciation for its stockholders through targeted management and a value-add program. Consistent with the Company’s policy to acquire assets for both income and capital gain, the Company intends to hold majority interests in the properties for long-term appreciation and to engage in the business of directly or indirectly acquiring, owning, and operating well-located multifamily properties with a value-add component in large cities and suburban submarkets of large cities primarily in the Southeastern and Southwestern United States consistent with its investment objectives. Economic and market conditions may influence the Company to hold properties for different periods of time. From time to time, the Company may sell a property if, among other deciding factors, the sale would be in the best interest of its stockholders.

The Company may also participate with third parties in property ownership through limited liability companies (“LLCs”), funds or other types of co-ownership or acquire real estate or interests in real estate in exchange for the issuance of common stock, units, preferred stock or options to purchase stock. These types of investments may permit the Company to own interests in larger assets without unduly restricting diversification, which provides flexibility in structuring the Company’s portfolio.

The Company may allocate up to thirty percent of the portfolio to investments in real estate-related debt and securities with the potential for high current income or total returns. These allocations may include first and second mortgages and subordinated, bridge, mezzanine, construction and other loans, as well as debt securities related to or secured by multifamily real estate and common and preferred equity securities, which may include securities of other REITs or real estate companies.

 

 

2. Summary of Significant Accounting Policies

Predecessor

With the exception of a nominal amount of initial cash funded at inception, the Company did not own any assets prior to March 31, 2015. The business and operations of the Company prior to March 31, 2015 occurred under the predecessor. The predecessor included all of the properties in the Portfolio that were held directly or indirectly by NREO prior to the Spin-Off that occurred on March 31, 2015. However, the Company’s combined consolidated statements of operations and comprehensive income (loss) and combined consolidated statements of cash flows reflect operations of the predecessor through March 31, 2015 as if they were incurred by the Company. The predecessor was determined in accordance with the rules and regulations of the U.S. Securities and Exchange

F-8


 

Commission (“SEC”). References throughout these combined consolidated financial statements to the “Company”, “we”, or “our”, include the activity of the predecessor defined above.

Basis of Accounting

The accompanying combined consolidated financial statements of the Company are prepared in accordance with Generally Accepted Accounting Principles (“GAAP”). The combined consolidated financial statements include the accounts of the Company, its subsidiaries and the consolidated EAT variable interest entities (see “Accounting for Joint Ventures” below and Note 4). The predecessor’s combined consolidated financial statements were derived from the historical accounting records of the predecessor and reflect the historical results of operations and cash flows for the period prior to the Spin-Off. All intercompany balances and transactions are eliminated in combination and consolidation. The financial statements of the Company’s subsidiaries are prepared using accounting polices consistent with those of the Company. In addition, the Company evaluates relationships with other entities to identify whether the other entities are variable interest entities (“VIE’s”) as required by the Financial Accounting Standards Board (“FASB”) Accounting Standards Codification (“ASC”) 810, Consolidation, and if so, to assess whether the Company is the primary beneficiary of such entities requiring consolidation. If the determination is made that the Company is the primary beneficiary, then that entity is included in the financial statements in accordance with FASB ASC 810. In the opinion of the Company’s management, the accompanying combined consolidated financial statements include all adjustments and eliminations, consisting only of normal recurring items necessary for their fair presentation in conformity with GAAP. There have been no significant changes to the Company’s significant accounting policies during the year ended December 31, 2016.

Use of Estimates

The preparation of the combined consolidated financial statements in conformity with GAAP requires management to make estimates and assumptions that affect the reported amounts of assets and liabilities, disclosures of contingent assets and liabilities at the date of the combined consolidated financial statements, and the reported amounts of revenues and expenses during the reporting periods. It is at least reasonably possible that these estimates could change in the near term.

Real Estate Investments

Upon acquisition of a property, the purchase price and related acquisition costs (“total consideration”) are allocated to land, buildings, improvements, furniture, fixtures, and equipment, and intangible lease assets in accordance with FASB ASC 805, Business Combinations, and the recently adopted ASU 2017-01, Clarifying the Definition of a Business (Topic 805), which the Company early adopted on October 1, 2016 (see “Recent Accounting Pronouncements” below). The Company believes most future acquisition costs will be capitalized in accordance with ASU 2017-01. Prior to the Company’s adoption of ASU 2017-01, acquisition costs were expensed as incurred.

The allocation of total consideration, which is determined using inputs that are classified within Level 3 of the fair value hierarchy established by FASB ASC 820, Fair Value Measurement and Disclosures (see “Fair Value Measurements” below), is based on management’s estimate of the property’s “as-if” vacant fair value and is calculated by using all available information such as the replacement cost of such asset, appraisals, property condition reports, market data and other related information. The allocation of the total consideration to intangible lease assets represents the value associated with the in-place leases, which may include lost rent, leasing commissions, legal and other related costs, which the Company, as buyer of the property, did not have to incur to obtain the residents. If any debt is assumed in an acquisition, the difference between the fair value, which is estimated using inputs that are classified within Level 2 of the fair value hierarchy, and the face value of debt is recorded as a premium or discount and amortized as interest expense over the life of the debt assumed.

The results of operations for acquired properties are included in the combined consolidated statements of operations and comprehensive income (loss) from their respective acquisition dates.

Real estate assets, including land, buildings, improvements, furniture, fixtures and equipment, and intangible lease assets are stated at historical cost less accumulated depreciation and amortization. Costs incurred in making repairs and maintaining real estate assets are expensed as incurred. Expenditures for improvements, renovations, and replacements are capitalized at cost. Real estate-related depreciation and amortization are computed on a straight-line basis over the estimated useful lives as described in the following table:

 

Land

 

Not depreciated

Buildings

 

30 years

Improvements

 

15 years

Furniture, fixtures, and equipment

 

3 years

Intangible lease assets

 

6 months

F-9


 

 

Construction in progress includes the cost of renovation projects being performed at the various properties. Once a project is complete, the historical cost of the renovation is placed into service in one of the categories above depending on the type of renovation project and is depreciated over the estimated useful lives as described in the table above.

Held For Sale Properties

The Company periodically classifies real estate assets as held for sale when certain criteria are met, in accordance with GAAP. At that time, the Company presents the net real estate assets and the net debt associated with the real estate held for sale separately in its consolidated balance sheet, and the Company ceases recording depreciation and amortization expense related to that property. Real estate held for sale is reported at the lower of its carrying amount or its estimated fair value less estimated costs to sell.

Impairment

Real estate assets are reviewed for impairment whenever events or changes in circumstances indicate that the carrying amount of an asset may not be recoverable. In such cases, the Company will evaluate the recoverability of such real estate assets based on estimated future cash flows and the estimated liquidation value of such real estate assets, and provide for impairment if such undiscounted cash flows are insufficient to recover the carrying amount of the real estate asset. If impaired, the real estate asset will be written down to its estimated fair value. For the years ended December 31, 2016, 2015 and 2014, the Company did not record any impairment charges related to real estate assets.

Cash and Cash Equivalents

The Company considers all highly liquid investments purchased with an original maturity of three months or less to be cash equivalents. Cash equivalents may include cash, short-term investments, and cash placed with a qualified intermediary for reinvestment under a 1031 Exchange. Short-term investments are stated at cost, which approximates fair value. Cash placed with a qualified intermediary may not be immediately accessible; however, due to the short-term nature of the restrictions imposed by a qualified intermediary, the Company considers such cash to be cash equivalents.

Restricted Cash

Restricted cash is comprised of security deposits, operating escrows, and renovation value-add reserves. Security deposits are held until they are due to tenants and are credited against the balance. Operating escrows are required to be segregated and held by the Company’s first mortgage lender(s) for items such as real estate taxes, insurance, and required repairs. Lender held escrows are released back to the joint venture upon the borrower’s proof of payment of such expenses. Renovation value-add reserves are funds identified to finance the Company’s value-add renovations at each of its properties and are not required to be held in escrow by a third party. The Company may reallocate these funds, at its discretion, to pursue other investment opportunities. The following is a summary of the restricted cash held as of December 31, 2016 and 2015 (in thousands):

 

 

 

December 31, 2016

 

 

December 31, 2015

 

Security deposits

 

$

852

 

 

$

1,034

 

Operating escrows

 

 

18,256

 

 

 

21,312

 

Renovation value-add reserves

 

 

13,448

 

 

 

24,523

 

 

 

$

32,556

 

 

$

46,869

 

 

Prepaid Acquisition Deposits

In the normal course of business, the Company incurs costs in connection with future acquisitions that may include good faith deposits made prior to probable acquisitions. Prepaid acquisition deposits are held in escrow and are applied upon closing of the acquisition. Until an acquisition closes, the Company records these deposits in prepaid and other assets on the consolidated balance sheet. No such costs existed as of December 31, 2016 and 2015.

Deferred Financing Costs

The Company defers costs incurred in obtaining financing and amortizes the costs over the terms of the related loans using the straight-line method, which approximates the effective interest method. Upon repayment of or in conjunction with a material change in the terms of the underlying debt agreement, any unamortized costs are charged to interest expense. Deferred financing costs, net of amortization, of $3.3 million and $6.0 million are recorded as a reduction from mortgages payable on the accompanying consolidated balance sheets as of December 31, 2016 and 2015, respectively. Deferred financing costs, net of amortization, of $4.5 million and $0.1 million are recorded as a reduction from the Company’s credit facilities and bridge facility, respectively, on the accompanying consolidated balance sheet as of December 31, 2016. Deferred financing costs, net of amortization, of $0.2 million are recorded as a

F-10


 

reduction from the Company’s bridge facility on the accompanying consolidated balance sheet as of December 31, 2015. Amortization of deferred financing costs of $2.1 million, $1.1 million and $0.3 million is included in interest expense on the combined consolidated statements of operations and comprehensive income (loss) for the years ended December 31, 2016, 2015, and 2014, respectively. For the year ended December 31, 2016, the Company incurred amortization of deferred financing costs of approximately $0.7 million related to its sales of seven properties and retirement of the related debt during the period (see Note 4).

Noncontrolling Interests

Noncontrolling interests are comprised of the Company’s joint venture partners’ interests in the joint ventures in multifamily properties that the Company consolidates. The Company reports its joint venture partners’ interests in its consolidated real estate joint ventures and other subsidiary interests held by third parties as noncontrolling interests. The Company records these noncontrolling interests at their initial fair value, adjusting the basis prospectively for their share of the respective consolidated investment’s net income or loss, equity contributions, return of capital, and distributions. These noncontrolling interests are not redeemable by the equity holders and are presented as part of permanent equity. Income and losses are allocated to the noncontrolling interest holder based on its economic ownership percentage.

Accounting for Joint Ventures

The Company first analyzes its investments in joint ventures to determine if the joint venture is a VIE in accordance with FASB ASC 810, and if so, whether the Company is the primary beneficiary requiring consolidation. A VIE is an entity that has (1) insufficient equity to permit it to finance its activities without additional subordinated financial support or (2) equity holders that lack the characteristics of a controlling financial interest. VIEs are consolidated by the primary beneficiary, which is the entity that has both the power to direct the activities that most significantly impact the VIE’s economic performance and the obligation to absorb losses or the right to receive benefits from the VIE that potentially could be significant to the primary beneficiary. Variable interests in a VIE are contractual, ownership, or other financial interests that change with changes in the fair value of the VIE’s net assets. The Company assesses at each level of the joint venture whether the entity is (1) a VIE, and (2) if the Company is the primary beneficiary of the VIE. If an entity in which the Company holds a joint venture interest qualifies as a VIE and the Company is determined to be the primary beneficiary, the joint venture is consolidated. In accordance with FASB ASC 810, the Company consolidates joint ventures that are not VIEs where the Company owns a majority of the voting interests in the entity, which is referred to as a voting interest entity.

F-11


 

The following table represents the Company’s investments in variable interest entities as of December 31, 2016 and 2015:

 

Property Name

 

Location

 

Year Acquired

 

Effective Ownership Percentage at

December 31, 2016

 

 

Effective Ownership Percentage at

December 31, 2015

 

 

Meridian

 

Austin, Texas

 

2014

 

 

 

(1)

 

90

%

 

The Grove at Alban

(2)

Frederick, Maryland

 

2014

 

 

76

%

 

 

76

%

 

Willowdale Crossings

 

Frederick, Maryland

 

2014

 

 

 

(1)

 

80

%

 

Abbington Heights

 

Antioch, Tennessee

 

2014

 

 

90

%

 

 

90

%

 

The Summit at Sabal Park

 

Tampa, Florida

 

2014

 

 

90

%

 

 

90

%

 

Courtney Cove

 

Tampa, Florida

 

2014

 

 

90

%

 

 

90

%

 

Colonial Forest

 

Jacksonville, Florida

 

2014

 

 

 

(1)

 

90

%

 

Park at Blanding

 

Orange Park, Florida

 

2014

 

 

 

(1)

 

90

%

 

Park at Regency

 

Jacksonville, Florida

 

2014

 

 

 

(1)

 

90

%

 

Jade Park

 

Daytona Beach, Florida

 

2014

 

 

 

(1)

 

90

%

 

Mandarin Reserve

 

Jacksonville, Florida

 

2014

 

 

 

(1)

 

90

%

 

Radbourne Lake

 

Charlotte, North Carolina

 

2014

 

 

90

%

 

 

90

%

 

Timber Creek

 

Charlotte, North Carolina

 

2014

 

 

90

%

 

 

90

%

 

Belmont at Duck Creek

 

Garland, Texas

 

2014

 

 

90

%

 

 

90

%

 

The Arbors

 

Tucker, Georgia

 

2014

 

 

90

%

 

 

90

%

 

The Crossings

 

Marietta, Georgia

 

2014

 

 

90

%

 

 

90

%

 

The Crossings at Holcomb Bridge

 

Roswell, Georgia

 

2014

 

 

90

%

 

 

90

%

 

The Knolls

 

Marietta, Georgia

 

2014

 

 

90

%

 

 

90

%

 

Regatta Bay

 

Seabrook, Texas

 

2014

 

 

90

%

 

 

90

%

 

Sabal Palm at Lake Buena Vista

 

Orlando, Florida

 

2014

 

 

90

%

 

 

90

%

 

Southpoint Reserve at Stoney Creek

(2)

Fredericksburg, Virginia

 

2014

 

 

85

%

 

 

85

%

 

Cornerstone

 

Orlando, Florida

 

2015

 

 

90

%

 

 

90

%

 

Twelve 6 Ten at the Park

(2)

Dallas, Texas

 

2015

 

 

90

%

 

 

90

%

 

The Preserve at Terrell Mill

 

Marietta, Georgia

 

2015

 

 

90

%

 

 

90

%

 

The Ashlar (fka Dana Point)

 

Dallas, Texas

 

2015

 

 

90

%

 

 

90

%

 

Heatherstone

 

Dallas, Texas

 

2015

 

 

90

%

 

 

90

%

 

Versailles

 

Dallas, Texas

 

2015

 

 

90

%

 

 

90

%

 

Seasons 704 Apartments

 

West Palm Beach, Florida

 

2015

 

 

90

%

 

 

90

%

 

Old Farm

(3)

Houston, Texas

 

2016

 

 

100

%

 

 

 

(4)

Stone Creek at Old Farm

(3)

Houston, Texas

 

2016

 

 

100

%

 

 

 

(4)

 

(1)

Properties were sold during the year ended December 31, 2016.

(2)

Properties are classified as held for sale as of December 31, 2016.

(3)

Properties are Parked Assets as of December 31, 2016 (see Note 4).

(4)

Properties were acquired in 2016; therefore, no ownership as of December 31, 2015.

F-12


 

The following table represents the Company’s investments in voting interest entities as of December 31, 2016 and 2015:

 

Property Name

 

Location

 

Year Acquired

 

Effective Ownership Percentage at

December 31, 2016

 

 

Effective Ownership Percentage at

December 31, 2015

 

 

The Miramar Apartments

(1)

Dallas, Texas

 

2013

 

 

100

%

 

 

100

%

 

Arbors on Forest Ridge

 

Bedford, Texas

 

2014

 

 

90

%

 

 

90

%

(2)

Cutter’s Point

 

Richardson, Texas

 

2014

 

 

90

%

 

 

90

%

(2)

Eagle Crest

 

Irving, Texas

 

2014

 

 

90

%

 

 

90

%

(2)

Silverbrook

 

Grand Prairie, Texas

 

2014

 

 

90

%

 

 

90

%

(2)

Timberglen

 

Dallas, Texas

 

2014

 

 

90

%

 

 

90

%

(2)

Toscana

(1)

Dallas, Texas

 

2014

 

 

90

%

 

 

90

%

(2)

Edgewater at Sandy Springs

 

Atlanta, Georgia

 

2014

 

 

90

%

 

 

90

%

(2)

Beechwood Terrace

 

Nashville, Tennessee

 

2014

 

 

90

%

 

 

90

%

(2)

Willow Grove

 

Nashville, Tennessee

 

2014

 

 

90

%

 

 

90

%

(2)

Woodbridge

 

Nashville, Tennessee

 

2014

 

 

90

%

 

 

90

%

(2)

Madera Point

 

Mesa, Arizona

 

2015

 

 

95

%

 

 

95

%

 

The Pointe at the Foothills

 

Mesa, Arizona

 

2015

 

 

95

%

 

 

95

%

 

Venue at 8651

 

Fort Worth, Texas

 

2015

 

 

95

%

 

 

95

%

 

CityView

 

West Palm Beach, Florida

 

2016

 

 

91

%

 

 

 

(3)

The Colonnade

 

Phoenix, Arizona

 

2016

 

 

97

%

 

 

 

(3)

 

(1)

Properties are classified as held for sale as of December 31, 2016.

(2)

Properties were considered VIEs at December 31, 2015.

(3)

Properties were acquired in 2016; therefore, no ownership as of December 31, 2015.

In connection with its indirect equity investments in the properties acquired, the Company, through the OP, directly or indirectly holds membership interests in single-asset LLCs that directly own the properties. In instances where the Company acquires multiple properties under a single purchase and sale agreement (a “Portfolio Acquisition”), the Company, through a multiple-asset LLC, directly or indirectly holds membership interests in the single-asset LLCs that directly own the properties. Under these arrangements, the multiple-asset LLC is the sole member of all single-asset LLCs that directly own the properties. The majority of these entities are deemed to be VIEs as the Company has disproportionate voting rights (in the form of substantive participating rights over all of the decisions that are made that most significantly affect economic performance) relative to its economic interests in the entities and substantially all of the activities of the entities are performed on the Company’s behalf. The Company is considered the primary beneficiary of these VIEs as no single party meets both criteria to be the primary beneficiary, and the Company is the member of the related party group that has both the power to direct the activities that most significantly impact economic performance of the VIE and the obligation to absorb losses or the right to receive benefits that could potentially be significant to the VIE. Within the related party group, the Company is the most closely associated to the VIE based on the purpose and design of the entity, the size of the Company’s ownership interests relative to the other investors, and the rights it holds with respect to the other investors’ equity interests, including the Company’s ability to preclude any transfers of their interests and ability to drag them along on the sale of its equity interest. All VIEs are consolidated in the Company’s financial statements. The assets of each VIE can only be used to settle obligations of that particular VIE, and the creditors of each VIE have no recourse to the assets of other entities or the Company.

The other investor in the VIEs, with the exception of Old Farm and Stone Creek at Old Farm, is BH Equities, LLC (“BH Equity”) or affiliates of BH Equity. When these VIEs were formed, BH Equity invested cash in each VIE and received a proportional share of each VIE that it invested in. Each VIE, with the exception of Old Farm and Stone Creek at Old Farm, has a non-recourse mortgage that has standard scope non-recourse carve outs required by agency lenders and generally calls for protection by the borrower and the guarantor against losses by the lender for so-called “bad acts,” such as misrepresentations, and may include full recourse liability for more significant events such as bankruptcy. BH Equity, or its affiliates, provided non-recourse carve out guarantees for the mortgage indebtedness currently outstanding relating to each VIE as well as for the mortgage indebtedness incurred upon acquisition, which was subsequently refinanced, related to certain entities now considered voting interest entities. In consideration of the guarantees provided by BH Equity and its affiliates, they will earn an additional profit interest in each entity such that distributions will be made to the members of the entity pro rata in proportion to their relative percentage interests until the members have received an internal rate of return equal to 13%. Then, the proportion of distributions changes to a predetermined allocation according to the agreements between each entity and BH Equity or its affiliates. In instances where membership interests in individual properties are held through a multiple-asset LLC, consideration of additional profit interest is calculated at the multiple-asset LLC level. Therefore, distributions will be made to the members pro rata in proportion to their relative percentage interests in the

F-13


 

multiple-asset LLC until the members have received an internal rate of return equal to 13%; then, the proportion of distributions changes to a predetermined allocation according to the multiple-asset LLC agreements between each entity and BH Equity or its affiliates.

Additionally, the Company has in the past and may in the future enter into purchase and sale transactions structured under 1031 Exchanges. For a reverse 1031 Exchange in which the Company purchases a new property prior to selling the property to be matched in the like-kind exchange (the Company refers to a new property being acquired in the 1031 Exchange prior to the sale of the related property as a “Parked Asset”), legal title to the Parked Asset is held by an EAT engaged to execute the 1031 Exchange until the sale transaction and the 1031 Exchange is completed. The Company, through a subsidiary, enters into a master lease agreement with the EAT whereby the EAT leases the acquired property and all other rights acquired in connection with the acquisition to the Company. The term of the master lease agreement is until the earlier of the completion of the reverse 1031 Exchange or 180 days from the date that the property was acquired. The EAT is classified as a VIE as it does not have sufficient equity investment at risk to finance its activities without additional subordinated financial support. The Company consolidates the EAT as its primary beneficiary because it has the ability to control the activities that most significantly impact the EAT's economic performance and the Company retains all of the legal and economic benefits and obligations related to the Parked Assets prior to completion of the 1031 Exchange. As such, the Parked Assets are included in the Company’s combined consolidated financial statements as VIEs until legal title is transferred to the Company upon either completion of the 1031 Exchange or termination of the master lease agreements, at which time they will be consolidated as voting interest entities.

Revenue Recognition

The Company’s primary operations consist of rental income earned from its residents under lease agreements typically with terms of one year or less. Rental income is recognized when earned. This policy effectively results in income recognition on the straight-line method over the related terms of the leases. Resident reimbursements and other income consist of charges billed to residents for utilities, carport and garage rental, and pets, administrative, application and other fees and are recognized when earned.

Asset Management & Property Management Services

Asset management fee and property management fee expenses are recognized when incurred in accordance with each management agreement (see Note 8).

Income Taxes

The Company has elected to be taxed as a REIT under Sections 856 through 860 of the Code and expects to continue to qualify as a REIT. To qualify as a REIT, the Company must meet a number of organizational and operational requirements, including a requirement to distribute annually at least 90% of its “REIT taxable income,” as defined by the Code, to its stockholders. As a REIT, the Company will be subject to federal income tax on its undistributed REIT taxable income and net capital gain and to a 4% nondeductible excise tax on any amount by which distributions it pays with respect to any calendar year are less than the sum of (1) 85% of its ordinary income, (2) 95% of its capital gain net income and (3) 100% of its undistributed income from prior years. The Company intends to operate in such a manner so as to qualify as a REIT, but no assurance can be given that the Company will operate in a manner so as to qualify as a REIT. Beginning in 2016, taxable income from certain non-REIT activities is managed through a taxable REIT subsidiary (“TRS”) and is subject to applicable federal, state, and local income and margin taxes. The Company has no significant taxes associated with its TRS for the year ended December 31, 2016.

If the Company fails to meet these requirements, it could be subject to federal income tax on all of the Company’s taxable income at regular corporate rates for that year. The Company would not be able to deduct distributions paid to stockholders in any year in which it fails to qualify as a REIT. Additionally, the Company will also be disqualified from electing to be taxed as a REIT for the four taxable years following the year during which qualification was lost unless the Company is entitled to relief under specific statutory provisions. As of December 31, 2016, the Company believes it is in compliance with all applicable REIT requirements.

The Company evaluates the accounting and disclosure of tax positions taken or expected to be taken in the course of preparing the Company’s tax returns to determine whether the tax positions are “more-likely-than-not” (greater than 50 percent probability) of being sustained by the applicable tax authority. Tax positions not deemed to meet the more-likely-than-not threshold would be recorded as a tax benefit or expense in the current year. The Company’s management is required to analyze all open tax years, as defined by the statute of limitations, for all major jurisdictions, which include federal and certain states. The Company has no examinations in progress and none are expected at this time.

The Company recognizes its tax positions and evaluates them using a two-step process. First, the Company determines whether a tax position is more likely than not to be sustained upon examination, including resolution of any related appeals or litigation

F-14


 

processes, based on the technical merits of the position. The Company will determine the amount of benefit to recognize and record the amount that is more likely than not to be realized upon ultimate settlement.

The Company had no material unrecognized tax benefit or expense, accrued interest or penalties as of December 31, 2016. The Company and its subsidiaries are subject to federal income tax as well as income tax of various state and local jurisdictions. The 2015 tax year remains open to examination by tax jurisdictions to which the Company and its subsidiaries are subject. When applicable, the Company recognizes interest and/or penalties related to uncertain tax positions on its combined consolidated statements of operations and comprehensive income (loss).

Reportable Segment

Substantially all of the Company’s net income (loss) is from investments in real estate properties within the multifamily sector that the Company owns through LLCs. The Company evaluates operating performance on an individual property level and views its real estate assets as one industry segment and, accordingly, its properties are aggregated into one reportable segment.

Concentration of Credit Risk

The Company maintains cash balances with high quality financial institutions, including NexBank, SSB, an affiliate of the Adviser, and periodically evaluates the creditworthiness of such institutions and believes that the Company is not exposed to significant credit risk. Cash balances may be in excess of the amounts insured by the Federal Deposit Insurance Corporation.

Fair Value Measurements

Fair value measurements are determined based on the assumptions that market participants would use in pricing an asset or liability. As a basis for considering market participant assumptions in fair value measurements, FASB ASC 820, Fair Value Measurement and Disclosures, establishes a fair value hierarchy that distinguishes between market participant assumptions based on market data obtained from sources independent of the reporting entity (observable inputs that are classified within Levels 1 and 2 of the hierarchy) and the reporting entity’s own assumptions about market participant assumptions (unobservable inputs classified within Level 3 of the hierarchy):

 

Level 1 inputs utilize quoted prices (unadjusted) in active markets for identical assets or liabilities that the Company has the ability to access.

 

Level 2 inputs are inputs other than quoted prices included in Level 1 that are observable for the asset or liability, either directly or indirectly. Level 2 inputs may include quoted prices for similar assets and liabilities in active markets, as well as inputs that are observable for the asset or liability (other than quoted prices), such as interest rates and yield curves that are observable at commonly quoted intervals.

 

Level 3 inputs are the unobservable inputs for the asset or liability, which are typically based on an entity’s own assumption, as there is little, if any, related market activity. In instances where the determination of the fair value measurement is based on input from different levels of the fair value hierarchy, the level in the fair value hierarchy within which the entire fair value measurement falls is based on the lowest level input that is significant to the fair value measurement in its entirety.

The Company’s assessment of the significance of a particular input to the fair value measurement in its entirety requires judgment and considers factors specific to the asset or liability. The Company utilizes independent third parties to perform the allocation of value analysis for each property acquisition and to perform the market valuations on its derivative financial instruments and has established policies, as described above, processes and procedures intended to ensure that the valuation methodologies for investments and derivative financial instruments are fair and consistent as of the measurement date.

Per Share Data

The Company began operations on March 31, 2015, as described above and, therefore, the Company had no operating activities or earnings (loss) per share before March 31, 2015. However, for purposes of the combined consolidated statements of operations and comprehensive income (loss), the Company has presented basic and diluted earnings (loss) per share as if the operating activities of the predecessor were those of the Company and assuming the shares outstanding at the date of the Spin-Off were outstanding for all periods prior to the Spin-Off. Basic earnings (loss) per share will be shown for all periods presented and computed by dividing net income (loss) by the weighted average number of shares of the Company’s common stock outstanding, which is adjusted for shares classified as treasury shares during the period and excludes any unvested restricted stock units issued pursuant to the Company’s long-term incentive plan (see Note 7). Diluted earnings (loss) per share is calculated by adjusting basic earnings (loss) per share for the dilutive effect of the assumed vesting of restricted stock units. The Company’s unvested restricted stock units are reflected in the calculation of diluted earnings per share. During periods of net loss, the assumed vesting of restricted stock units is anti-dilutive and is

F-15


 

not included in the calculation of earnings (loss) per share. During the year ended December 31, 2016, the dilutive impact of the assumed vesting of restricted stock units was less than $0.01. There were no potentially dilutive securities for the years ended December 31, 2015 and 2014. For the years ended December 31, 2016, 2015 and 2014, the Company incurred basic and diluted earnings (loss) per share of $1.03, $(0.51), and $(0.73), respectively.

Recent Accounting Pronouncements

Section 107 of the JOBS Act provides that an emerging growth company can take advantage of the extended transition period provided in Section 13(a) of the Exchange Act, for complying with new or revised accounting standards applicable to public companies. In other words, an emerging growth company can delay the adoption of certain accounting standards until those standards would otherwise apply to private companies. The Company has elected to take advantage of this extended transition period. As a result of this election, the Company’s financial statements may not be comparable to companies that comply with public company effective dates for such new or revised standards. The Company may elect to comply with public company effective dates at any time, and such election would be irrevocable pursuant to Section 107(b) of the JOBS Act. The following recent accounting pronouncements reflect effective dates that delay the adoption until those standards would otherwise apply to private companies.

In August 2014, the FASB issued ASU 2014-15, Presentation of Financial Statements – Going Concern (Subtopic 205-40): Disclosure of Uncertainties about an Entity’s Ability to Continue as a Going Concern, which requires management to evaluate whether there are conditions and events that raise substantial doubt about an entity’s ability to continue as a going concern, and to provide disclosures when it is probable that the entity will be unable to meet its obligations as they become due within one year after the date that the financial statements are issued. The Company implemented the provisions of ASU 2014-15 as of January 1, 2016 and there was no material impact on its combined consolidated financial statements.

In April 2015, the FASB issued ASU 2015-03, Interest-Imputation of Interest, which changes the way reporting enterprises record debt issuance costs. The ASU requires that debt issuance costs related to a recognized debt liability be presented in the balance sheet as a direct reduction from the carrying amount of that debt liability, consistent with debt discounts. In August 2015, the FASB issued ASU 2015-15, Presentation and Subsequent Measurement of Debt Issuance Costs Associated with Line-of-Credit Arrangements, which supplements the requirements of ASU 2015-03 by allowing an entity to defer and present debt issuance costs related to a line of credit arrangement as an asset and subsequently amortize the deferred costs ratably over the term of the line of credit arrangement. The Company implemented the provisions of ASU 2015-03 and ASU 2015-15 as of January 1, 2016. The retrospective application required upon adoption of ASU 2015-03 resulted in a reclassification of approximately $6.2 million of debt issuance costs from deferred financing costs, net, to a reduction from debt in the Company’s consolidated balance sheet as of December 31, 2015. At December 31, 2015, the following amounts of deferred financing costs were reclassified (in thousands):

 

 

 

Assets

 

 

Liabilities

 

 

 

Deferred financing costs, net

 

 

Bridge facility, net

 

 

Mortgages payable, net

 

December 31, 2015

 

 

 

 

 

 

 

 

 

 

 

 

As previously presented

 

$

6,213

 

 

$

29,000

 

 

$

682,342

 

Reclassification of deferred financing costs, net

 

 

(6,213

)

 

 

(195

)

 

 

(6,018

)

As presented herein

 

$

 

 

$

28,805

 

 

$

676,324

 

 

In January 2017, the FASB issued ASU 2017-01, Clarifying the Definition of a Business (Topic 805), which clarifies the definition of a business and provides further guidance for evaluating whether a transaction will be accounted for as an acquisition of an asset or a business. The ASU provides a test to determine whether a set of assets and activities acquired is a business. When substantially all of the fair value of the gross assets acquired is concentrated in a single identifiable asset or group of similar identifiable assets, the set is not a business. Under the updated guidance, an acquisition of a single property will likely be treated as an asset acquisition as opposed to a business combination and associated transaction costs will be capitalized rather than expensed as incurred. Additionally, assets acquired, liabilities assumed, and any noncontrolling interest will be measured at their relative fair values. The Company early adopted ASU 2017-01 on October 1, 2016, on a prospective basis, and there was no material impact on its combined consolidated financial statements or disclosures. The Company believes most of its future acquisitions of properties will qualify as asset acquisitions and most future transaction costs associated with these acquisitions will be capitalized.

In November 2016, the FASB issued ASU 2016-18, Statement of Cash Flows (Topic 230): Restricted Cash, which clarifies the presentation of restricted cash and restricted cash equivalents in the statements of cash flows. Under ASU 2016-18, restricted cash and restricted cash equivalents are included with cash and cash equivalents when reconciling the beginning-of-period and end-of-period total amounts shown on the statements of cash flows. The Company adopted ASU 2016-18 during the three months ended December 31, 2016 on a retrospective basis. As a result, net cash provided by operating activities increased by $13.5 million and $7.1 million in the years ended December 31, 2015 and 2014, respectively. Net cash used in investing activities increased by $14.4 million and

F-16


 

decreased by $38.6 million in the years ended December 31, 2015 and 2014, respectively. Beginning-of-period cash and restricted cash total increased by $46.9 million, $47.8 million and $2.0 million in 2016, 2015 and 2014, respectively. The following is a summary of the Company’s cash and restricted cash total as presented in the combined consolidated statements of cash flows for the years ended December 31, 2016, 2015 and 2014 (in thousands):

 

 

 

December 31, 2016

 

 

December 31, 2015

 

 

December 31, 2014

 

Cash and cash equivalents

 

$

22,705

 

 

$

16,226

 

 

$

12,662

 

Restricted cash

 

 

32,556

 

 

 

46,869

 

 

 

47,817

 

Total cash and restricted cash

 

$

55,261

 

 

$

63,095

 

 

$

60,479

 

 

In February 2015, the FASB issued ASU 2015-02, Amendments to the Consolidation Analysis, which changes the way reporting enterprises evaluate whether (1) they should consolidate limited partnerships and similar entities, (2) fees paid to a decision maker or service provider are variable interests in a VIE, and (3) variable interests in a VIE held by related parties of the reporting enterprise require the reporting enterprise to consolidate the VIE. The ASU also significantly changes how to evaluate voting rights for entities that are not similar to limited partnerships when determining whether the entity is a VIE, which may affect entities for which the decision making rights are conveyed through a contractual arrangement. The ASU is effective for annual and interim periods in fiscal years beginning after December 15, 2016. The Company will implement the provisions of ASU 2015-02 as of January 1, 2017. The Company has determined the new standard will not have a material impact on its combined consolidated financial statements.

In March 2016, the FASB issued ASU 2016-09, Improvements to Employee Share-Based Payment Accounting, which amends several aspects of the accounting for share-based payment transactions, including the income tax consequences, accrual of compensation cost, classification of awards as either equity or liabilities, and classification on the statement of cash flows. The ASU is effective for annual and interim periods in fiscal years beginning after December 15, 2016. The amendments in this standard must be applied prospectively, retrospectively, or as of the beginning of the earliest comparative period presented in the year of adoption, depending on the type of amendment. The Company will implement the provisions of ASU 2016-09 as of January 1, 2017. The Company has determined the new standard will not have a material impact on its combined consolidated financial statements.

In May 2014, the FASB issued ASU 2014-09, Revenue from Contracts with Customers, which requires an entity to recognize revenue to depict the transfer of promised goods or services to customers in an amount that reflects the consideration to which the entity expects to be entitled in exchange for those goods or services. An entity should also disclose sufficient quantitative and qualitative information to enable users of financial statements to understand the nature, amount, timing, and uncertainty of revenue and cash flows arising from contracts with customers. In August 2015, the FASB issued ASU 2015-14, Revenue from Contracts with Customers – Deferral of the Effective Date, which amends ASU 2014-09 to defer the effective date by one year. The new standard is effective for annual and interim periods in fiscal years beginning after December 15, 2018. The Company expects to implement the provisions of ASU 2014-09 as of January 1, 2019. The Company has not yet determined the impact of the new standard on its current policies for revenue recognition.

In January 2016, the FASB issued ASU 2016-01, Recognition and Measurement of Financial Assets and Financial Liabilities, which changes certain recognition, measurement, presentation, and disclosure requirements for financial instruments. The ASU requires all equity investments, except those accounted for under the equity method of accounting or resulting in consolidation, to be measured at fair value with changes in fair value recognized in net income. The ASU also simplifies the impairment assessment for equity investments without readily determinable fair values, amends the presentation requirements for changes in the fair value of financial liabilities, requires presentation of financial instruments by measurement category and form of financial asset, and eliminates the requirement to disclose the methods and significant assumptions used in estimating the fair value of financial instruments. The ASU is effective for annual and interim periods in fiscal years beginning after December 15, 2018. The Company expects to implement the provisions of ASU 2016-01 as of January 1, 2019, and does not expect the new standard to have a material impact on its combined consolidated financial statements.

In February 2016, the FASB issued ASU 2016-02, Leases, which supersedes the current accounting for leases and while retaining two distinct types of leases, finance and operating, (1) requires lessees to record a right of use asset and a related liability for the rights and obligations associated with a lease, regardless of lease classification, and recognize lease expense in a manner similar to current accounting, (2) eliminates most real estate specific lease provisions, and, (3) aligns many of the underlying lessor model principles with those in the new revenue standard. The ASU is effective for annual and interim periods in fiscal years beginning after December 15, 2018. Entities are required to use a modified retrospective approach when transitioning to the ASU for leases that exist as of or are entered into after the beginning of the earliest comparative period presented in the financial statements. The Company expects to implement the provisions of ASU 2016-02 as of January 1, 2019 in conjunction with the adoption of ASU 2014-09 discussed above. Based on a preliminary assessment, the Company expects most of its operating lease commitments will be subject to the new guidance and recognized as operating lease liabilities and right-of-use assets upon adoption, resulting in an immaterial increase in the assets and

F-17


 

liabilities on its consolidated balance sheets. The Company is continuing its evaluation, which may identify additional impacts this standard will have on its consolidated financial statements and related disclosures.

3. Real Estate Investments Statistics

As of December 31, 2016, the Company is invested in a total of 39 multifamily properties, as listed below:

 

 

 

 

 

 

 

 

 

 

 

 

 

Average Effective Monthly Rent Per Unit

as of December 31, *(1)

 

 

% Occupied as of December 31, *(2)

 

 

Property Name

 

Rentable Square Footage

(in thousands)*

 

 

Number

of Units*

 

 

Date

Acquired

 

2016

 

 

2015

 

 

2016

 

 

2015

 

 

The Miramar Apartments

(3)

 

183

 

 

314

 

 

10/31/2013

 

$

607

 

 

$

586

 

 

 

94.6

%

 

 

92.4

%

 

Arbors on Forest Ridge

 

 

155

 

 

210

 

 

1/31/2014

 

 

829

 

 

 

811

 

 

 

92.9

%

 

 

93.8

%

 

Cutter’s Point

 

 

198

 

 

196

 

 

1/31/2014

 

 

1,013

 

 

 

981

 

 

 

93.9

%

 

 

93.9

%

 

Eagle Crest

 

 

396

 

 

447

 

 

1/31/2014

 

 

842

 

 

 

798

 

 

 

94.4

%

 

 

95.5

%

 

Silverbrook

 

 

526

 

 

642

 

 

1/31/2014

 

 

748

 

 

 

711

 

 

 

93.5

%

 

 

93.6

%

 

Timberglen

 

 

221

 

 

304

 

 

1/31/2014

 

 

802

 

 

 

748

 

 

 

92.8

%

 

 

96.1

%

 

Toscana

(3)

 

115

 

 

192

 

 

1/31/2014

 

 

702

 

 

 

649

 

 

 

96.4

%

 

 

94.8

%

 

The Grove at Alban

(3)

 

267

 

 

290

 

 

3/10/2014

 

 

994

 

 

 

971

 

 

 

91.4

%

 

 

94.5

%

 

Edgewater at Sandy Springs

 

 

727

 

 

760

 

 

7/18/2014

 

 

898

 

 

 

825

 

 

 

94.5

%

 

 

94.5

%

 

Beechwood Terrace

 

 

272

 

 

300

 

 

7/21/2014

 

 

882

 

 

 

794

 

 

 

95.3

%

 

 

97.3

%

 

Willow Grove

 

 

229

 

 

244

 

 

7/21/2014

 

 

850

 

 

 

773

 

 

 

96.7

%

 

 

95.9

%

 

Woodbridge

 

 

247

 

 

220

 

 

7/21/2014

 

 

938

 

 

 

875

 

 

 

87.7

%

 

 

96.4

%

 

Abbington Heights

 

 

239

 

 

274

 

 

8/1/2014

 

 

858

 

 

 

785

 

 

 

95.3

%

 

 

94.5

%

 

The Summit at Sabal Park

 

 

205

 

 

252

 

 

8/20/2014

 

 

918

 

 

 

841

 

 

 

90.9

%

 

 

92.5

%

 

Courtney Cove

 

 

225

 

 

324

 

 

8/20/2014

 

 

802

 

 

 

738

 

 

 

94.4

%

 

 

95.4

%

 

Radbourne Lake

 

 

247

 

 

225

 

 

9/30/2014

 

 

1,034

 

 

 

954

 

 

 

96.9

%

 

 

96.9

%

 

Timber Creek

 

 

248

 

 

352

 

 

9/30/2014

 

 

800

 

 

 

727

 

 

 

95.5

%

 

 

94.3

%

 

Belmont at Duck Creek

 

 

198

 

 

240

 

 

9/30/2014

 

 

946

 

 

 

880

 

 

 

95.0

%

 

 

93.8

%

 

The Arbors

 

 

128

 

 

140

 

 

10/16/2014

 

 

835

 

 

 

786

 

 

 

95.7

%

 

 

94.3

%

 

The Crossings

 

 

378

 

 

380

 

 

10/16/2014

 

 

810

 

 

 

757

 

 

 

91.8

%

 

 

92.9

%

 

The Crossings at Holcomb Bridge

 

 

248

 

 

268

 

 

10/16/2014

 

 

857

 

 

 

780

 

 

 

95.5

%

 

 

95.9

%

 

The Knolls

 

 

311

 

 

312

 

 

10/16/2014

 

 

908

 

 

 

826

 

 

 

93.6

%

 

 

93.9

%

 

Regatta Bay

 

 

200

 

 

240

 

 

11/4/2014

 

 

1,039

 

 

 

1,010

 

 

 

94.6

%

 

 

93.3

%

 

Sabal Palm at Lake Buena Vista

 

 

371

 

 

400

 

 

11/5/2014

 

 

1,119

 

 

 

1,083

 

 

 

95.0

%

 

 

96.0

%

 

Southpoint Reserve at Stoney Creek

(3)

 

116

 

 

156

 

 

12/18/2014

 

 

1,011

 

 

 

986

 

 

 

92.9

%

 

 

94.9

%

 

Cornerstone

 

 

318

 

 

430

 

 

1/15/2015

 

 

875

 

 

 

822

 

 

 

95.8

%

 

 

93.3

%

 

Twelve 6 Ten at the Park

(3)

 

290

 

 

402

 

 

1/15/2015

 

 

704

 

 

 

666

 

 

 

91.3

%

 

 

91.3

%

 

The Preserve at Terrell Mill

 

 

692

 

 

752

 

 

2/6/2015

 

 

813

 

 

 

747

 

 

 

92.0

%

 

 

95.6

%

 

The Ashlar (fka Dana Point)

 

 

206

 

 

264

 

 

2/26/2015

 

 

778

 

 

 

734

 

 

 

91.3

%

 

 

92.8

%

 

Heatherstone

 

 

116

 

 

152

 

 

2/26/2015

 

 

848

 

 

 

782

 

 

 

92.8

%

 

 

94.1

%

 

Versailles

 

 

301

 

 

388

 

 

2/26/2015

 

 

817

 

 

 

765

 

 

 

93.0

%

 

 

90.2

%

 

Seasons 704 Apartments

 

 

217

 

 

222

 

 

4/15/2015

 

 

1,016

 

 

 

980

 

 

 

95.0

%

 

 

97.3

%

 

Madera Point

 

 

193

 

 

256

 

 

8/5/2015

 

 

768

 

 

 

758

 

 

 

93.8

%

 

 

93.8

%

 

The Pointe at the Foothills

 

 

473

 

 

528

 

 

8/5/2015

 

 

822

 

 

 

825

 

 

 

92.2

%

 

 

90.7

%

 

Venue at 8651

 

 

289

 

 

333

 

 

10/30/2015

 

 

753

 

 

 

750

 

 

 

90.4

%

 

 

92.8

%

 

CityView

 

 

266

 

 

217

 

 

7/27/2016

 

 

1,103

 

 

 

 

(4)

 

93.5

%

 

 

 

(4)

The Colonnade

 

 

256

 

 

415

 

 

10/11/2016

 

 

705

 

 

 

 

(4)

 

88.0

%

 

 

 

(4)

Old Farm

 

 

697

 

 

734

 

 

12/29/2016

 

 

1,214

 

 

 

 

(4)

 

93.6

%

 

 

 

(4)

Stone Creek at Old Farm

 

 

186

 

 

190

 

 

12/29/2016

 

 

1,244

 

 

 

 

(4)

 

93.2

%

 

 

 

(4)

 

 

 

11,150

 

 

 

12,965

 

 

 

 

 

 

 

 

 

 

 

 

 

 

 

 

 

 

 

 

 

*

Information is unaudited.

(1)

Average effective monthly rent per unit is equal to the average of the contractual rent for commenced leases as of December 31 for the respective year minus any tenant concessions over the term of the lease, divided by the number of units under commenced leases as of December 31 for the respective year.

F-18


 

(2)

Percent occupied is calculated as the number of units occupied as of December 31, 2016 and 2015, divided by the total number of units, expressed as a percentage.

(3)

Properties are classified as held for sale as of December 31, 2016.

(4)

Properties were acquired in 2016.

F-19


 

4. Real Estate Investments

As of December 31, 2016, the major components of the Company’s investments in multifamily properties were as follows (in thousands):

 

Operating Properties

 

Land

 

 

Buildings and Improvements

 

 

Intangible Lease Assets

 

 

Construction in Progress

 

 

Furniture, Fixtures and Equipment

 

 

Totals

 

Arbors on Forest Ridge

 

$

2,330

 

 

$

11,014

 

 

$

 

 

$

3

 

 

$

717

 

 

$

14,064

 

Cutter’s Point

 

 

3,330

 

 

 

12,871

 

 

 

 

 

 

 

 

 

810

 

 

 

17,011

 

Eagle Crest

 

 

5,450

 

 

 

21,990

 

 

 

 

 

 

 

 

 

1,052

 

 

 

28,492

 

Silverbrook

 

 

4,860

 

 

 

25,335

 

 

 

 

 

 

 

 

 

1,996

 

 

 

32,191

 

Timberglen

 

 

2,510

 

 

 

14,527

 

 

 

 

 

 

 

 

 

894

 

 

 

17,931

 

Edgewater at Sandy Springs

 

 

14,290

 

 

 

43,709

 

 

 

 

 

 

123

 

 

 

3,295

 

 

 

61,417

 

Beechwood Terrace

 

 

1,390

 

 

 

20,561

 

 

 

 

 

 

 

 

 

940

 

 

 

22,891

 

Willow Grove

 

 

3,940

 

 

 

10,672

 

 

 

 

 

 

 

 

 

668

 

 

 

15,280

 

Woodbridge

 

 

3,650

 

 

 

12,708

 

 

 

 

 

 

215

 

 

 

759

 

 

 

17,332

 

Abbington Heights

 

 

1,770

 

 

 

16,426

 

 

 

 

 

 

75

 

 

 

916

 

 

 

19,187

 

The Summit at Sabal Park

 

 

5,770

 

 

 

13,342

 

 

 

 

 

 

9

 

 

 

956

 

 

 

20,077

 

Courtney Cove

 

 

5,880

 

 

 

12,886

 

 

 

 

 

 

42

 

 

 

910

 

 

 

19,718

 

Radbourne Lake

 

 

2,440

 

 

 

21,445

 

 

 

 

 

 

257

 

 

 

1,025

 

 

 

25,167

 

Timber Creek

 

 

11,260

 

 

 

13,252

 

 

 

 

 

 

69

 

 

 

864

 

 

 

25,445

 

Belmont at Duck Creek

 

 

1,910

 

 

 

17,034

 

 

 

 

 

 

 

 

 

941

 

 

 

19,885

 

The Arbors

 

 

1,730

 

 

 

6,587

 

 

 

 

 

 

5

 

 

 

413

 

 

 

8,735

 

The Crossings

 

 

3,982

 

 

 

17,662

 

 

 

 

 

 

155

 

 

 

1,429

 

 

 

23,228

 

The Crossings at Holcomb Bridge

 

 

5,560

 

 

 

10,925

 

 

 

 

 

 

 

 

 

1,178

 

 

 

17,663

 

The Knolls

 

 

3,410

 

 

 

17,707

 

 

 

 

 

 

8

 

 

 

1,615

 

 

 

22,740

 

Regatta Bay

 

 

1,660

 

 

 

16,155

 

 

 

 

 

 

89

 

 

 

891

 

 

 

18,795

 

Sabal Palm at Lake Buena Vista

 

 

7,580

 

 

 

41,147

 

 

 

 

 

 

3

 

 

 

874

 

 

 

49,604

 

Cornerstone

 

 

1,500

 

 

 

30,354

 

 

 

 

 

 

29

 

 

 

906

 

 

 

32,789

 

The Preserve at Terrell Mill

 

 

10,170

 

 

 

48,163

 

 

 

 

 

 

516

 

 

 

2,872

 

 

 

61,721

 

The Ashlar (fka Dana Point)

 

 

4,090

 

 

 

12,348

 

 

 

 

 

 

124

 

 

 

1,129

 

 

 

17,691

 

Heatherstone

 

 

2,320

 

 

 

7,521

 

 

 

 

 

 

224

 

 

 

749

 

 

 

10,814

 

Versailles

 

 

6,720

 

 

 

20,267

 

 

 

 

 

 

286

 

 

 

1,597

 

 

 

28,870

 

Seasons 704 Apartments

 

 

7,480

 

 

 

14,043

 

 

 

 

 

 

 

 

 

696

 

 

 

22,219

 

Madera Point

 

 

4,920

 

 

 

17,079

 

 

 

 

 

 

15

 

 

 

865

 

 

 

22,879

 

The Pointe at the Foothills

 

 

4,840

 

 

 

45,975

 

 

 

 

 

 

157

 

 

 

1,289

 

 

 

52,261

 

Venue at 8651

 

 

2,350

 

 

 

16,815

 

 

 

 

 

 

311

 

 

 

1,162

 

 

 

20,638

 

CityView

 

 

3,860

 

 

 

18,700

 

 

 

491

 

 

 

113

 

 

 

504

 

 

 

23,668

 

The Colonnade

 

 

8,340

 

 

 

35,473

 

 

 

723

 

 

 

 

 

 

376

 

 

 

44,912

 

Old Farm

 

 

11,078

 

 

 

69,580

 

 

 

3,354

 

 

 

 

 

 

1,052

 

 

 

85,064

 

Stone Creek at Old Farm

 

 

3,493

 

 

 

19,101

 

 

 

572

 

 

 

 

 

 

276

 

 

 

23,442

 

 

 

 

165,863

 

 

 

733,374

 

 

 

5,140

 

 

 

2,828

 

 

 

36,616

 

 

 

943,821

 

Accumulated depreciation and amortization

 

 

 

 

 

(46,044

)

 

 

(650

)

 

 

 

 

 

(13,520

)

 

 

(60,214

)

Total Operating Properties

 

$

165,863

 

 

$

687,330

 

 

$

4,490

 

 

$

2,828

 

 

$

23,096

 

 

$

883,607

 

 

 

 

 

 

 

 

 

 

 

 

 

 

 

 

 

 

 

 

 

 

 

 

 

 

Held For Sale Properties

 

 

 

 

 

 

 

 

 

 

 

 

 

 

 

 

 

 

 

 

 

 

 

 

The Grove at Alban

 

 

3,640

 

 

 

19,033

 

 

 

 

 

 

 

 

 

1,318

 

 

 

23,991

 

The Miramar Apartments

 

 

1,580

 

 

 

8,870

 

 

 

 

 

 

 

 

 

711

 

 

 

11,161

 

Toscana

 

 

1,730

 

 

 

7,341

 

 

 

 

 

 

3

 

 

 

684

 

 

 

9,758

 

Southpoint Reserve at Stoney Creek

 

 

6,120

 

 

 

11,218

 

 

 

 

 

 

31

 

 

 

605

 

 

 

17,974

 

Twelve 6 Ten at the Park

 

 

3,610

 

 

 

18,088

 

 

 

 

 

 

21

 

 

 

925

 

 

 

22,644

 

 

 

 

16,680

 

 

 

64,550

 

 

 

 

 

 

55

 

 

 

4,243

 

 

 

85,528

 

Accumulated depreciation and amortization

 

 

 

 

 

(4,896

)

 

 

 

 

 

 

 

 

(1,202

)

 

 

(6,098

)

Total Held For Sale Properties

 

$

16,680

 

 

$

59,654

 

 

$

 

 

$

55

 

 

$

3,041

 

 

$

79,430

 

 

 

 

 

 

 

 

 

 

 

 

 

 

 

 

 

 

 

 

 

 

 

 

 

 

Total

 

$

182,543

 

 

$

746,984

 

 

$

4,490

 

 

$

2,883

 

 

$

26,137

 

 

$

963,037

 

 

F-20


 

As of December 31, 2015, the major components of the Company’s investments in multifamily properties were as follows (in thousands):

 

Operating Properties

 

Land

 

 

Buildings and Improvements

 

 

Intangible Lease Assets

 

 

Construction in Progress

 

 

Furniture, Fixtures and Equipment

 

 

Totals

 

The Miramar Apartments

 

$

1,580

 

 

$

8,601

 

 

$

 

 

$

48

 

 

$

603

 

 

$

10,832

 

Arbors on Forest Ridge

 

 

2,330

 

 

 

10,948

 

 

 

 

 

 

 

 

 

524

 

 

 

13,802

 

Cutter's Point

 

 

3,330

 

 

 

12,747

 

 

 

 

 

 

37

 

 

 

621

 

 

 

16,735

 

Eagle Crest

 

 

5,450

 

 

 

21,846

 

 

 

 

 

 

15

 

 

 

743

 

 

 

28,054

 

Meridian

 

 

2,310

 

 

 

10,325

 

 

 

 

 

 

12

 

 

 

419

 

 

 

13,066

 

Silverbrook

 

 

4,860

 

 

 

24,909

 

 

 

 

 

 

118

 

 

 

1,475

 

 

 

31,362

 

Timberglen

 

 

2,510

 

 

 

14,379

 

 

 

 

 

 

20

 

 

 

703

 

 

 

17,612

 

Toscana

 

 

1,730

 

 

 

7,256

 

 

 

 

 

 

4

 

 

 

522

 

 

 

9,512

 

The Grove at Alban

 

 

3,640

 

 

 

18,994

 

 

 

 

 

 

66

 

 

 

911

 

 

 

23,611

 

Willowdale Crossings

 

 

4,650

 

 

 

35,631

 

 

 

 

 

 

23

 

 

 

784

 

 

 

41,088

 

Edgewater at Sandy Springs

 

 

14,290

 

 

 

43,429

 

 

 

 

 

 

199

 

 

 

2,394

 

 

 

60,312

 

Beechwood Terrace

 

 

1,390

 

 

 

20,374

 

 

 

 

 

 

28

 

 

 

572

 

 

 

22,364

 

Willow Grove

 

 

3,940

 

 

 

10,621

 

 

 

 

 

 

2

 

 

 

483

 

 

 

15,046

 

Woodbridge

 

 

3,650

 

 

 

12,581

 

 

 

 

 

 

110

 

 

 

543

 

 

 

16,884

 

Abbington Heights

 

 

1,770

 

 

 

16,184

 

 

 

 

 

 

67

 

 

 

657

 

 

 

18,678

 

The Summit at Sabal Park

 

 

5,770

 

 

 

13,311

 

 

 

 

 

 

9

 

 

 

674

 

 

 

19,764

 

Courtney Cove

 

 

5,880

 

 

 

12,850

 

 

 

 

 

 

30

 

 

 

668

 

 

 

19,428

 

Colonial Forest

 

 

2,090

 

 

 

3,486

 

 

 

 

 

 

 

 

 

328

 

 

 

5,904

 

Park at Blanding

 

 

2,610

 

 

 

4,025

 

 

 

 

 

 

4

 

 

 

304

 

 

 

6,943

 

Park at Regency

 

 

2,620

 

 

 

5,706

 

 

 

 

 

 

5

 

 

 

446

 

 

 

8,777

 

Jade Park

 

 

1,490

 

 

 

6,404

 

 

 

 

 

 

19

 

 

 

351

 

 

 

8,264

 

Mandarin Reserve

 

 

5,610

 

 

 

20,850

 

 

 

 

 

 

 

 

 

1,021

 

 

 

27,481

 

Radbourne Lake

 

 

2,440

 

 

 

21,194

 

 

 

 

 

 

224

 

 

 

739

 

 

 

24,597

 

Timber Creek

 

 

11,260

 

 

 

13,101

 

 

 

 

 

 

37

 

 

 

541

 

 

 

24,939

 

Belmont at Duck Creek

 

 

1,910

 

 

 

16,948

 

 

 

 

 

 

47

 

 

 

533

 

 

 

19,438

 

The Arbors

 

 

1,730

 

 

 

6,512

 

 

 

 

 

 

4

 

 

 

279

 

 

 

8,525

 

The Crossings

 

 

3,982

 

 

 

16,696

 

 

 

 

 

 

759

 

 

 

890

 

 

 

22,327

 

The Crossings at Holcomb Bridge

 

 

5,560

 

 

 

10,644

 

 

 

 

 

 

101

 

 

 

749

 

 

 

17,054

 

The Knolls

 

 

3,410

 

 

 

17,574

 

 

 

 

 

 

 

 

 

1,016

 

 

 

22,000

 

Regatta Bay

 

 

1,660

 

 

 

16,120

 

 

 

 

 

 

34

 

 

 

543

 

 

 

18,357

 

Sabal Palm at Lake Buena Vista

 

 

7,580

 

 

 

40,833

 

 

 

 

 

 

214

 

 

 

639

 

 

 

49,266

 

Southpoint Reserve at Stoney Creek

 

 

6,120

 

 

 

10,896

 

 

 

 

 

 

166

 

 

 

286

 

 

 

17,468

 

Cornerstone

 

 

1,500

 

 

 

29,786

 

 

 

 

 

 

201

 

 

 

411

 

 

 

31,898

 

Twelve 6 Ten at the Park

 

 

3,610

 

 

 

17,127

 

 

 

 

 

 

398

 

 

 

517

 

 

 

21,652

 

The Preserve at Terrell Mill

 

 

10,170

 

 

 

47,055

 

 

 

 

 

 

430

 

 

 

1,117

 

 

 

58,772

 

The Ashlar (fka Dana Point)

 

 

4,090

 

 

 

11,760

 

 

 

 

 

 

330

 

 

 

649

 

 

 

16,829

 

Heatherstone

 

 

2,320

 

 

 

6,962

 

 

 

 

 

 

403

 

 

 

399

 

 

 

10,084

 

Versailles

 

 

6,720

 

 

 

19,339

 

 

 

 

 

 

699

 

 

 

903

 

 

 

27,661

 

Seasons 704 Apartments

 

 

7,480

 

 

 

13,532

 

 

 

 

 

 

254

 

 

 

361

 

 

 

21,627

 

Madera Point

 

 

4,920

 

 

 

16,632

 

 

 

629

 

 

 

39

 

 

 

444

 

 

 

22,664

 

The Pointe at the Foothills

 

 

4,840

 

 

 

45,395

 

 

 

1,433

 

 

 

186

 

 

 

768

 

 

 

52,622

 

Venue at 8651

 

 

2,350

 

 

 

16,112

 

 

 

511

 

 

 

4

 

 

 

479

 

 

 

19,456

 

 

 

 

177,152

 

 

 

729,675

 

 

 

2,573

 

 

 

5,346

 

 

 

28,009

 

 

 

942,755

 

Accumulated depreciation and amortization

 

 

 

 

 

(32,350

)

 

 

(1,844

)

 

 

 

 

 

(5,679

)

 

 

(39,873

)

 

 

$

177,152

 

 

$

697,325

 

 

$

729

 

 

$

5,346

 

 

$

22,330

 

 

$

902,882

 

 

Depreciation expense was $34.2 million, $28.7 million and $9.3 million for the years ended December 31, 2016, 2015 and 2014, respectively.

Amortization expense related to the Company’s intangible lease assets was $1.4 million, $12.1 million and $12.3 million for the years ended December 31, 2016, 2015 and 2014, respectively. Amortization expense related to the Company’s intangible lease assets for all acquisitions completed through December 31, 2016 is expected to be $4.5 million in 2017. Due to the six-month useful life attributable to intangible lease assets, the value of intangible lease assets on any acquisition prior to June 30, 2016 has been fully amortized and the assets and related accumulated amortization have been written off as of December 31, 2016.

F-21


 

Acquisitions

The following table presents the Company’s acquisitions of real estate during the year ended December 31, 2016 (dollars in thousands); the Company acquired 10 properties for a combined purchase price of approximately $277.4 million during the year ended December 31, 2015 (see Notes 2, 3 and 5).

 

Property Name

 

Location

 

Date of Acquisition

 

Purchase Price

 

 

Debt (1)

 

 

# Units

 

 

Noncontrolling Interest

 

 

Effective Ownership

 

CityView

 

West Palm Beach, Florida

 

July 27, 2016

 

$

22,421

 

 

$

15,812

 

 

 

217

 

 

 

9

%

 

 

91

%

The Colonnade

 

Phoenix, Arizona

 

October 11, 2016

 

 

44,600

 

 

 

29,500

 

 

 

415

 

 

 

3

%

 

 

97

%

Old Farm

(2)

Houston, Texas

 

December 29, 2016

 

 

84,721

 

 

 

84,721

 

 

 

734

 

 

 

%

 

 

100

%

Stone Creek at Old Farm

(2)

Houston, Texas

 

December 29, 2016

 

 

23,332

 

 

 

23,332

 

 

 

190

 

 

 

%

 

 

100

%

 

 

 

 

 

 

$

175,074

 

 

$

153,365

 

 

 

1,556

 

 

 

 

 

 

 

 

 

 

(1)

For additional information regarding the Company’s debt, see Note 5.

(2)

Properties were purchased as a portfolio and held at the EAT in anticipation of completing a reverse 1031 Exchange in 2017 with certain properties classified as held for sale as of December 31, 2016. Legal title of the properties will transfer to the Company upon completion of the reverse 1031 Exchange.

Dispositions

The following table presents the Company’s sales of real estate during the year ended December 31, 2016 (in thousands); there were no sales of real estate during the year ended December 31, 2015.

 

Property Name

 

Location

 

Date of Sale

 

Sales Price

 

 

Net Cash Proceeds (1)

 

 

Gain on Sale of Real Estate

 

Meridian

(2)

Austin, Texas

 

May 10, 2016

 

$

17,250

 

 

$

16,981

 

 

$

4,786

 

Park at Regency and Mandarin Reserve

(3)

Jacksonville, Florida

 

June 6, 2016

 

 

47,000

 

 

 

46,239

 

 

 

11,584

 

Park at Blanding and Colonial Forest

(4)

Jacksonville, Florida

(5)

August 31, 2016

 

 

14,500

 

 

 

14,259

 

 

 

2,007

 

Willowdale Crossings

(6)

Frederick, Maryland

 

September 15, 2016

 

 

45,200

 

 

 

44,439

 

 

 

5,576

 

Jade Park

(7)

Daytona Beach, Florida

 

September 30, 2016

 

 

10,000

 

 

 

9,868

 

 

 

1,979

 

 

 

 

 

 

 

$

133,950

 

 

$

131,786

 

 

$

25,932

 

 

(1)

Represents sales price, net of closing costs.

(2)

Approximately $6.4 million of the proceeds from the sale of Meridian were used to acquire CityView in a 1031 Exchange.

(3)

Properties were sold as a portfolio. Approximately $18.0 million of the proceeds from the sale of Park at Regency and Mandarin Reserve were used to pay down a portion of the Company’s 2015 bridge facility during the second quarter of 2016 (see Note 5).

(4)

Properties were sold as a portfolio.

(5)

Park at Blanding is located in Orange Park, a suburb of Jacksonville, Florida.

(6)

On September 14, 2016, the Company, using cash on hand, purchased an additional 10% ownership interest in Willowdale Crossings from a noncontrolling interest holder for approximately $1.4 million, which approximated amounts due to such noncontrolling interest as a result of the underlying property sale. Approximately $10.9 million, which represented the Company’s share of the proceeds from the sale of Willowdale Crossings, was used to acquire The Colonnade in a 1031 Exchange.

(7)

Approximately $3.5 million of the proceeds from the sale of Jade Park were used to acquire The Colonnade.

F-22


 

5. Debt

Mortgages Payable

The following table contains summary information concerning the mortgage debt of the Company as of December 31, 2016 (dollars in thousands):

 

Operating Properties

 

Type

 

Term (months)

 

 

Amortization (months)

 

 

Outstanding Principal (1)

 

 

Interest Rate (2)

 

 

Max Note Rate (3)

 

 

Maturity Date

Courtney Cove

(4)

Floating

 

 

84

 

 

 

360

 

 

$

14,210

 

 

 

2.85%

 

 

 

5.75%

 

 

9/1/2021

The Summit at Sabal Park

(4)

Floating

 

 

84

 

 

 

360

 

 

 

14,287

 

 

 

2.85%

 

 

 

5.75%

 

 

9/1/2021

The Preserve at Terrell Mill

(4)

Floating

 

 

84

 

 

 

360

 

 

 

43,500

 

 

 

2.73%

 

 

 

5.50%

 

 

3/1/2022

The Ashlar (fka Dana Point)

(4)

Floating

 

 

84

 

 

 

360

 

 

 

12,176

 

 

 

2.82%

 

 

 

5.50%

 

 

3/1/2022

Heatherstone

(4)

Floating

 

 

84

 

 

 

360

 

 

 

7,087

 

 

 

2.85%

 

 

 

5.50%

 

 

3/1/2022

Versailles

(4)

Floating

 

 

84

 

 

 

360

 

 

 

19,623

 

 

 

2.80%

 

 

 

5.50%

 

 

3/1/2022

Seasons 704 Apartments

(4)

Floating

 

 

84

 

 

 

360

 

 

 

12,660

 

 

 

2.57%

 

 

 

5.95%

 

 

5/1/2022

Timber Creek

(5)

Floating

 

 

120

 

 

 

360

 

 

 

19,482

 

 

 

2.59%

 

 

 

5.96%

 

 

10/1/2024

Radbourne Lake

(5)

Floating

 

 

120

 

 

 

360

 

 

 

19,213

 

 

 

2.58%

 

 

 

6.25%

 

 

10/1/2024

The Arbors

(5)

Floating

 

 

120

 

 

 

360

 

 

 

5,812

 

 

 

2.58%

 

 

 

7.11%

 

 

11/1/2024

The Crossings

(5)

Floating

 

 

120

 

 

 

360

 

 

 

15,874

 

 

 

2.58%

 

 

 

7.21%

 

 

11/1/2024

The Crossings at Holcomb Bridge

(5)

Floating

 

 

120

 

 

 

360

 

 

 

12,450

 

 

 

2.58%

 

 

 

7.35%

 

 

11/1/2024

The Knolls

(5)

Floating

 

 

120

 

 

 

360

 

 

 

16,038

 

 

 

2.58%

 

 

 

7.11%

 

 

11/1/2024

Sabal Palm at Lake Buena Vista

(5)

Floating

 

 

120

 

 

 

360

 

 

 

37,680

 

 

 

2.58%

 

 

 

6.26%

 

 

12/1/2024

Abbington Heights

(6)

Fixed

 

 

120

 

 

 

360

 

 

 

10,206

 

 

 

3.79%

 

 

 

3.79%

 

 

9/1/2022

Belmont at Duck Creek

(7)

Fixed

 

 

84

 

 

 

360

 

 

 

11,148

 

 

 

4.68%

 

 

 

4.68%

 

 

9/1/2018

Regatta Bay

(8)

Floating

 

 

60

 

 

 

360

 

 

 

14,000

 

 

 

2.70%

 

 

N/A

 

 

11/1/2020

Cornerstone

(9)

Fixed

 

 

120

 

 

 

360

 

 

 

23,082

 

 

 

4.24%

 

 

 

4.24%

 

 

3/1/2023

Madera Point

(10)

Floating

 

 

60

 

 

 

360

 

 

 

13,515

 

 

 

2.67%

 

 

N/A

 

 

9/1/2020

The Pointe at the Foothills

(10)

Floating

 

 

60

 

 

 

360

 

 

 

31,365

 

 

 

2.66%

 

 

N/A

 

 

9/1/2020

CityView

(11)

Fixed

 

 

120

 

 

 

360

 

 

 

15,812

 

 

 

4.49%

 

 

 

4.49%

 

 

8/1/2025

 

 

 

 

 

 

 

 

 

 

 

 

$

369,220

 

 

 

 

 

 

 

 

 

 

 

Fair market value adjustment

 

 

 

 

 

 

 

 

 

 

 

 

1,007

 

(12)

 

 

 

 

 

 

 

 

 

Deferred financing costs, net of accumulated amortization of $916

 

 

 

 

 

 

 

 

 

 

 

 

(2,774

)

 

 

 

 

 

 

 

 

 

 

 

 

 

 

 

 

 

 

 

 

 

 

$

367,453

 

 

 

 

 

 

 

 

 

 

 

 

 

 

 

 

 

 

 

 

 

 

 

 

 

 

 

 

 

 

 

 

 

 

 

 

Held for Sale Properties

 

 

 

 

 

 

 

 

 

 

 

 

 

 

 

 

 

 

 

 

 

 

 

 

The Miramar Apartments

(13)

Floating

 

 

120

 

 

 

360

 

 

 

8,400

 

 

 

2.99%

 

 

 

5.75%

 

 

2/1/2025

The Grove at Alban

(4)

Floating

 

 

84

 

 

 

360

 

 

 

18,468

 

 

 

3.31%

 

 

 

6.50%

 

 

4/1/2021

Southpoint Reserve at Stoney Creek

(4)

Floating

 

 

84

 

 

 

360

 

 

 

13,600

 

 

 

2.88%

 

 

 

6.00%

 

 

1/1/2022

Twelve 6 Ten at the Park

(5)

Floating

 

 

120

 

 

 

360

 

 

 

15,738

 

 

 

2.69%

 

 

 

5.92%

 

 

2/1/2025

 

 

 

 

 

 

 

 

 

 

 

 

$

56,206

 

 

 

 

 

 

 

 

 

 

 

Deferred financing costs, net of accumulated amortization of $200

 

 

 

 

 

 

 

 

 

 

 

 

(521

)

 

 

 

 

 

 

 

 

 

 

 

 

 

 

 

 

 

 

 

 

 

 

$

55,685

 

 

 

 

 

 

 

 

 

 

 

 

(1)

Mortgage debt that is non-recourse to the Company and encumbers the multifamily properties.

(2)

Interest rate is based on one-month LIBOR plus an applicable margin, except for Abbington Heights (based on fixed rate of 3.79%), Belmont at Duck Creek (based on fixed rate of 4.68%), Regatta Bay (based on three-month LIBOR, subject to a floor of 0.25%, plus 1.70%), Cornerstone (based on a blended fixed rate of 4.24%) and CityView (based on a fixed rate of 4.49%). One-month and three-month LIBOR as of December 31, 2016 were 0.7717% and 0.9979%, respectively.

(3)

Represents the maximum rate payable on each note (see Note 6). 

(4)

Loan can be pre-paid in the first 12 months of the term at par plus 5.00%. Starting in the 13th month of the term through the 81st month of the term, the loan can be pre-paid at par plus 1.00% of the unpaid principal balance and at par during the last three months of the term.

(5)

Loan can be pre-paid in the first 12 months of the term at par plus 5.00%. Starting in the 13th month of the term through the 116th month of the term, the loan can be pre-paid at par plus 1.00% of the unpaid principal balance and at par during the last four months of the term.

(6)

Debt was assumed upon acquisition of this property at approximated fair value. The loan is open to pre-payment in the last three months of the term.  

F-23


 

(7)

Debt was assumed upon acquisition of this property at approximated fair value. The loan is open to pre-payment in the last six months of the term.

(8)

Loan can be pre-paid in the first 12 months of the term at par plus 1.00% of the unpaid principal balance and at par thereafter. Loan’s unpaid principal balance can be declared due and payable in full, at the lender’s discretion, on November 1, 2018 and November 1, 2019. 

(9)

Debt in the amount of $18.0 million was assumed upon acquisition of this property at approximated fair value. The assumed debt carries a 4.09% fixed rate, was originally issued in March 2013, and had a term of 120 months with an initial 24 months of interest only. At the time of acquisition, the principal balance of the first mortgage remained unchanged and had a remaining term of 98 months with 2 months of interest only. The first mortgage is pre-payable and subject to yield maintenance from month 13 through August 31, 2022 and is pre-payable at par September 1, 2022 until maturity. Concurrently with the acquisition of the property, the Company placed a supplemental second mortgage on the property with a principal amount of approximately $5.8 million, a fixed rate of 4.70%, and with a maturity date that is the same time as the first mortgage. The supplemental second mortgage is pre-payable and subject to yield maintenance from the date of issuance through August 31, 2022 and is pre-payable at par September 1, 2022 until maturity. As of December 31, 2016, the total indebtedness secured by the property is approximately $23.1 million and has a blended interest rate of 4.24%.

(10)

Loan can be pre-paid starting in the 13th month through the 57th month of the term at par plus 1.00% of the unpaid principal balance and at par during the last three months of the term.

(11)

Debt was assumed upon acquisition of this property at approximated fair value. The loan is open to pre-payment in the last four months of the term.    

(12)

The Company reflected valuation adjustments on its fixed rate debt for Belmont at Duck Creek and CityView to adjust it to fair market value on the date of acquisition for the difference between the fair value and the assumed principal amount of debt. The difference is amortized into interest expense over the remaining terms of the mortgages.

(13)

Loan cannot be pre-paid in the first 12 months of the term. Starting in the 13th month of the term through the 117th month of the term, the loan can be pre-paid at par plus 1.00% of the unpaid principal balance and at par the last three months of the term.

The weighted average interest rate of the Company’s mortgage indebtedness was 2.95% as of December 31, 2016 and 2.67% as of December 31, 2015. The increase between the periods is primarily related to increases in LIBOR. As of December 31, 2016, the adjusted weighted average interest rate of the Company’s mortgage indebtedness was 3.05%. For purposes of calculating the adjusted weighted average interest rate of the outstanding mortgage indebtedness, the Company has included the weighted average fixed rate of 0.9956% on $200.0 million of its combined $400.0 million notional amount related to its interest rate swap agreements that effectively fixes the interest rate on $200.0 million of the Company’s floating rate mortgage indebtedness (see “Interest Rate Swap Agreements” below).

Each of our mortgages is a non-recourse obligation subject to customary provisions. The loan agreements contain customary events of default, including defaults in the payment of principal or interest, defaults in compliance with the covenants contained in the documents evidencing the loan, defaults in payments under any other security instrument covering any part of the property, whether junior or senior to the loan, and bankruptcy or other insolvency events. As of December 31, 2016, the Company believes it is in compliance with all provisions.

During the year ended December 31, 2016, the Company sold seven properties and repaid the related mortgage loans, as detailed in the table below (in thousands):

 

Property Name

 

Date of Sale

 

Type

 

Outstanding Principal (1)

 

Meridian

 

May 10, 2016

 

Floating

 

$

9,791

 

Park at Regency and Mandarin Reserve

(2)

June 6, 2016

 

Floating

 

 

25,582

 

Park at Blanding and Colonial Forest

(2)

August 31, 2016

 

Floating

 

 

9,000

 

Willowdale Crossings

 

September 15, 2016

 

Floating

 

 

32,628

 

Jade Park

 

September 30, 2016

 

Floating

 

 

5,850

 

 

 

 

 

 

 

$

82,851

 

 

 

(1)

Represents the outstanding principal balance when the loan was repaid.

 

(2)

Properties were sold as a portfolio.

F-24


 

The Company incurred prepayment penalties of approximately $827,000 in connection with the payoff of these mortgage loans, which is included in interest expense on the combined consolidated statements of operations and comprehensive income (loss).

$300 Million Credit Facility

On June 6, 2016, the Company, through certain of its subsidiaries, entered into a $200.0 million credit facility, which was expanded to $300.0 million during the fourth quarter of 2016 (the “$300 Million Credit Facility”), with KeyBank National Association (“KeyBank”), as lender, which was in turn assigned to the Federal Home Loan Mortgage Corporation (“Freddie Mac”). The $300 Million Credit Facility is a full-term, interest-only facility, and is guaranteed by the OP. The initial term of the $300 Million Credit Facility is 60 months and the Company has one 12-month extension option. Borrowing tranches under the $300 Million Credit Facility bear interest at a “base rate” based on one-month LIBOR plus an applicable margin which adjusts based on the credit facility’s debt service requirements. The current annual interest rate under the $300 Million Credit Facility is one-month LIBOR plus 2.40%. The $300 Million Credit Facility contains flexible prepayment options that are consistent with the Company’s other floating rate indebtedness held by Freddie Mac.

On June 6, 2016, the Company drew $191.0 million under the $300 Million Credit Facility to replace the existing mortgage debt on 11 properties (see below). The refinancing of this existing mortgage debt did not incur prepayment penalties. In accordance with FASB ASC 470-50, Debt – Modifications and Extinguishments, the Company accounted for the refinancing as a modification of a debt instrument. As such, the existing $1.1 million of net deferred financing costs related to the 11 properties are included with the approximately $2.4 million of net deferred financing costs incurred in connection with the modification. Such costs are recorded as a reduction from the debt related to the $300 Million Credit Facility on the accompanying consolidated balance sheet as of December 31, 2016 and are amortized over the term of the credit facility. The Company subsequently drew an additional $9.0 million under the $300 Million Credit Facility during the second quarter of 2016 and used the proceeds to pay down a portion of its bridge facility (see “2015 Bridge Facility” below).

During the fourth quarter of 2016, the Company drew an additional $100.0 million under the $300 Million Credit Facility. The Company used $29.5 million of the proceeds to acquire The Colonnade, $67.75 million to acquire Old Farm and Stone Creek at Old Farm and $2.75 million to pay for acquisition costs, loan costs incurred with the expansions and fund value-add renovations at the Company’s properties. Old Farm and Stone Creek at Old Farm are cross-collateralized as security for the $300 Million Credit Facility; The Colonnade is not.

As of December 31, 2016, the Company has $300.0 million outstanding under its $300 Million Credit Facility at an interest rate of 3.17% and an adjusted weighted average interest rate of 3.32%. For purposes of calculating the adjusted weighted average interest rate of the $300 Million Credit Facility, the Company has included the weighted average fixed rate of 0.9956% on $200.0 million of its combined $400.0 million notional amount related to its interest rate swap agreements that effectively fixes the interest rate on $200.0 million of the $300.0 million outstanding under the Company’s $300 Million Credit Facility (see “Interest Rate Swap Agreements” below).

The following 13 properties in the Portfolio have been cross-collateralized as security for the $300 Million Credit Facility:

 

Arbors on Forest Ridge

 

Cutter’s Point

 

Eagle Crest

 

Silverbrook

 

Timberglen

 

Toscana*

 

Edgewater at Sandy Springs

 

Beechwood Terrace

 

Willow Grove

 

Woodbridge

 

Venue at 8651

 

Old Farm**

F-25


 

 

Stone Creek at Old Farm**

 

*   Property is classified as held for sale as of December 31, 2016.

** Properties were acquired in December 2016 and added to the collateral pool upon acquisition.

The $300 Million Credit Facility agreement contains customary provisions with respect to events of default, covenants and borrowing conditions. Certain prepayments may be required upon a breach of covenants or borrowing conditions. As of December 31, 2016, the Company believes it is in compliance with all provisions.

$30 Million Credit Facility

On December 29, 2016, the Company, through the OP, entered into a $30.0 million credit facility (the “$30 Million Credit Facility”) with KeyBank and drew $15.0 million to fund a portion of the purchase price of Old Farm and Stone Creek at Old Farm (see Note 10). The $30 Million Credit Facility is a full-term, interest-only facility with an initial term of 24 months and one 12-month extension option. The $30 Million Credit Facility is guaranteed by the OP. Borrowing tranches under the $30 Million Credit Facility bear interest at a “base rate” based on one-month LIBOR plus an applicable margin which adjusts based on the credit facility’s debt service requirements. The current annual interest rate under the $30 Million Credit Facility is one-month LIBOR plus 4.00%. The $30 Million Credit Facility contains flexible prepayment options that are consistent with the Company’s other floating rate indebtedness.

The $30 Million Credit Facility agreement contains customary provisions with respect to events of default, covenants and borrowing conditions. Certain prepayments may be required upon a breach of covenants or borrowing conditions. As of December 31, 2016, the Company believes it is in compliance with all provisions.

2016 Bridge Facility

On December 29, 2016, the Company, through the OP, entered into a $30.0 million bridge facility (the “2016 Bridge Facility”) with KeyBank and drew $30.0 million to fund a portion of the purchase price of Old Farm and Stone Creek at Old Farm. The 2016 Bridge Facility is a full-term, interest-only facility with an initial term of four months and one two-month extension option. The 2016 Bridge Facility is guaranteed by the OP. Interest accrues on the 2016 Bridge Facility at an interest rate of one-month LIBOR plus 4.0%. The Company intends on paying the entire principal balance of the 2016 Bridge Facility with proceeds from the sales of properties classified as held for sale as of December 31, 2016 or cash on hand.

The 2016 Bridge Facility agreement contains customary provisions with respect to events of default, covenants and borrowing conditions. Certain prepayments may be required upon a breach of covenants or borrowing conditions. As of December 31, 2016, the Company believes it is in compliance with all provisions.

2015 Bridge Facility

On August 5, 2015, the Company executed a bridge facility (the “2015 Bridge Facility”) with KeyBank in the amount of $29.0 million. The proceeds from the 2015 Bridge Facility were used to fund a portion of the purchase price of the Madera Point and The Pointe at the Foothills acquisitions. During the year ended December 31, 2016, the Company paid down the entire $29.0 million of principal on the 2015 Bridge Facility, which was funded with $18.0 million of the Company’s share of proceeds, net of distributions to noncontrolling interests, from the sales of Park at Regency and Mandarin Reserve, $9.0 million of proceeds drawn under the Company’s $300 Million Credit Facility and $2.0 million of cash on hand. The 2015 Bridge Facility was retired on August 2, 2016. 

Schedule of Debt Maturities

The aggregate scheduled maturities, including amortizing principal payments, of total debt for the next five calendar years subsequent to December 31, 2016 are as follows (in thousands):

 

 

 

Operating Properties

& Other Secured Debt

 

 

Held For Sale Properties

 

 

Total

 

2017

 

$

31,276

 

 

$

639

 

 

$

31,915

 

2018

 

 

31,408

 

 

 

1,133

 

 

 

32,541

 

2019

 

 

6,033

 

 

 

1,213

 

 

 

7,246

 

2020

 

 

65,007

 

 

 

1,238

 

 

 

66,245

 

2021

 

 

331,933

 

 

 

17,749

 

 

 

349,682

 

Thereafter

 

 

248,563

 

 

 

34,234

 

 

 

282,797

 

Total

 

$

714,220

 

 

$

56,206

 

 

$

770,426

 

 

F-26


 

The scheduled maturity for 2017 is inclusive of the 2016 Bridge Facility of $30.0 million with KeyBank that matures on April 29, 2017, but may be extended to June 29, 2017 at the Company’s option. The Company intends on paying the entire principal balance of the 2016 Bridge Facility with proceeds from the sales of properties classified as held for sale as of December 31, 2016 or cash on hand.

Interest Rate Swap Agreements

In order to fix a portion of, and mitigate the risk associated with, the Company’s floating rate indebtedness (without incurring substantial prepayment penalties or defeasance costs typically associated with fixed rate indebtedness when repaid early or refinanced), the Company, through the OP, has entered into four interest rate swap transactions with KeyBank (the “Counterparty”) with a combined notional amount of $400.0 million. The interest rate swaps effectively replace the floating interest rate (one-month LIBOR) with respect to that amount with a weighted average fixed rate of 0.9956%. During the term of these interest rate swap agreements, the Company is required to make monthly fixed rate payments of 0.9956%, on a weighted average basis, on the notional amounts, while the Counterparty is obligated to make monthly floating rate payments based on one-month LIBOR to the Company referencing the same notional amounts. The Company has designated these interest rate swaps as cash flow hedges of interest rate risk (see Note 6). The following table contains summary information regarding the Company’s outstanding interest rate swaps (dollars in thousands):

 

Trade Date

 

Effective Date

 

Termination Date

 

Notional Amount

 

 

Fixed Rate

 

 

Floating Rate Option (1)

May 13, 2016

 

July 1, 2016

 

June 1, 2021

 

$

100,000

 

 

 

1.1055

%

 

One-month LIBOR

June 13, 2016

 

July 1, 2016

 

June 1, 2021

 

 

100,000

 

 

 

1.0210

%

 

One-month LIBOR

June 30, 2016

 

July 1, 2016

 

June 1, 2021

 

 

100,000

 

 

 

0.9000

%

 

One-month LIBOR

August 12, 2016

 

September 1, 2016

 

June 1, 2021

 

 

100,000

 

 

 

0.9560

%

 

One-month LIBOR

 

 

 

 

 

 

$

400,000

 

 

 

0.9956

%

(2)

 

 

(1)

As of December 31, 2016, one-month LIBOR was 0.7717%.

(2)

Represents the weighted average fixed rate of the interest rate swaps.

6. Fair Value Measures and Derivative Financial Instruments

From time to time, the Company records certain assets and liabilities at fair value. Real estate assets are recorded at fair value at acquisition and may be stated at fair value if they become impaired in a given period. Additionally, the Company records derivative financial instruments at fair value.

Real Estate Acquisitions

As further discussed in Notes 2, 3 and 4, the Company owns 39 properties as of December 31, 2016. During the year ended December 31, 2016, the Company acquired four properties for approximately $175.1 million and assumed the existing fixed-rate mortgage debt on one property. On October 1, 2016, the Company early adopted ASU 2017-01, which requires an entity to capitalize acquisition costs associated with an acquisition that is determined to be an acquisition of an asset as opposed to an acquisition of a business. Upon acquisition of a property, the purchase price and related acquisition costs are allocated to land, buildings, improvements, furniture, fixtures and equipment, and intangible lease assets based on their estimated fair values using Level 3 inputs. If debt is assumed upon an acquisition, the debt is recorded based on its estimated fair value using Level 2 inputs.     

As discussed in Note 2, fair value measurements at the time of acquisition are determined by management using available market information and appropriate valuation methodologies available to management. Critical estimates in valuing certain assets and liabilities and the assumptions of what marketplace participants would use in making estimates of fair value include, but are not limited to: future expected cash flows, estimated carrying costs, estimated origination costs, lease up periods and tenant risk attributes, as well as assumptions about the period of time the acquired lease will continue to be used in the Company’s portfolio and discount rates used in these calculations. Management’s estimates of fair value are based upon assumptions believed to be reasonable, but which are inherently uncertain and unpredictable. Assumptions may not always reflect unanticipated events and changes in circumstances may occur. In making such estimates, management uses a number of sources, including appraisals, third party cost segregation studies or other market data, as well as, information obtained in its pre-acquisition due diligence, marketing and leasing activities. Considerable judgment is necessary to interpret market data and estimate fair value. Accordingly, there can be no assurance that the estimates discussed herein, using Level 3 inputs, are indicative of the amounts the Company could realize on disposition of the real estate assets or other financial instruments. The use of different market assumptions and/or estimation methodologies could have a material effect on the estimated fair value amounts.

F-27


 

Derivative Financial Instruments and Hedging Activities

The Company is exposed to certain risks arising from both its business operations and economic conditions. The Company principally manages its exposures to a wide variety of business and operational risks through management of its core business activities. The Company manages economic risks, including interest rate, liquidity, and credit risk primarily by managing the amount, sources, and duration of its debt funding and the use of derivative financial instruments. Specifically, the Company may enter into derivative financial instruments to manage exposures that arise from business activities that result in the receipt or payment of future known and uncertain cash amounts, the value of which are determined by interest rates. The Company’s derivative financial instruments are used to manage differences in the amount, timing, and duration of the Company’s known or expected cash payments principally related to the Company’s borrowings.

The Company utilizes an independent third party to perform the market valuations on its derivative financial instruments. The valuation of these instruments is determined using widely accepted valuation techniques, including discounted cash flow analysis on the expected cash flows of each derivative. This analysis reflects the contractual terms of the derivatives, including the period to maturity, and uses observable market-based inputs, including interest rate curves and implied volatilities. The fair values of interest rate swaps are determined using the market standard methodology of netting the discounted future fixed cash receipts (or payments) and the discounted expected variable cash payments (or receipts). The variable cash payments (or receipts) are based on an expectation of future interest rates (forward curves) derived from observable market interest rate curves. The fair values of interest rate options are determined using the market standard methodology of discounting the future expected cash receipts that would occur if variable interest rates rise above the strike rate of the caps. The variable interest rates used in the calculation of projected receipts on the cap are based on an expectation of future interest rates derived from observable market interest rate curves and volatilities. To comply with the provisions of ASC 820, the Company incorporates credit valuation adjustments to appropriately reflect both the Company’s own nonperformance risk and the respective counterparty’s nonperformance risk in the fair value measurements. In adjusting the fair value of the Company’s derivative contracts for the effect of nonperformance risk, we have considered the impact of netting and any applicable credit enhancements, such as collateral postings, thresholds, mutual puts and guarantees. Although the Company has determined that the majority of the inputs used to value its derivatives fall within Level 2 of the fair value hierarchy, the credit valuation adjustments associated with the Company’s derivatives utilize Level 3 inputs, such as estimates of current credit spreads, to evaluate the likelihood of default by the Company and its counterparties. The Company has determined that the significance of the impact of the credit valuation adjustments made to its derivative contracts, which determination was based on the fair value of each individual contract, was not significant to the overall valuation. As a result, all of the Company’s derivatives held as of December 31, 2016 and December 31, 2015 were classified as Level 2 of the fair value hierarchy.

The Company’s main objective in using interest rate derivatives is to add stability to interest expense related to floating rate debt. To accomplish this objective, the Company primarily uses interest rate swaps and caps as part of its interest rate risk management strategy. Interest rate swaps involve the receipt of variable-rate amounts from a counterparty in exchange for the Company making fixed-rate payments over the life of the agreements without exchange of the underlying notional amount. The interest rate swaps have terms ranging from four to five years. Interest rate caps involve the receipt of variable-rate amounts from a counterparty if interest rates rise above the strike rate on the contract in exchange for an up-front premium. The interest rate caps have terms ranging from three to four years. During the years ended December 31, 2016, 2015 and 2014, such derivatives were used to hedge the variable cash flows associated with a majority of the Company’s floating rate debt. The derivative financial instruments the Company employs cap the related floating interest rates at a weighted average interest rate of 6.10%.

The effective portion of changes in the fair value of derivative financial instruments that are designated as cash flow hedges is recorded in other comprehensive income (loss) (“OCI”) and is subsequently reclassified into net income or loss in the period that the hedged forecasted transaction affects earnings. Amounts reported in OCI related to derivatives will be reclassified to interest expense as interest payments are made on the Company’s floating rate debt. The ineffective portion of the change in fair value of the derivatives is recognized directly in net income as interest expense. During the year ended December 31, 2016, the Company recorded approximately $1.7 million of gain related to the ineffective portion of changes in the fair value of its derivatives designated as cash flow hedges, which is recorded as a reduction of interest expense on the accompanying combined consolidated statements of operations and comprehensive income (loss). During the years ended December 31, 2015 and 2014, the Company recorded no ineffectiveness in earnings attributable to derivatives designated as cash flow hedges. As of December 31, 2015, the Company had 15 interest rate cap derivatives, with a notional amount of $259.7 million, designated as cash flow hedges. As of December 31, 2014, the Company had eight interest rate cap derivatives, with a notional amount of $140.5 million, designated as cash flow hedges.

As of December 31, 2016, the Company had the following outstanding interest rate derivatives that were designated as cash flow hedges of interest rate risk (dollars in thousands):

 

Product

 

Number of Instruments

 

 

Notional

 

Interest rate swaps

 

 

4

 

 

$

400,000

 

F-28


 

 

Derivatives not designated as hedges are not speculative and are used to manage the Company’s exposure to interest rate movements but either do not meet the strict requirements to apply hedge accounting in accordance with FASB ASC 815, Derivatives and Hedging, or the Company has elected not to designate such derivatives. Changes in the fair value of derivatives not designated in hedging relationships are recorded directly in net income as interest expense. As of December 31, 2015, the Company had 21 interest rate cap derivatives, with a notional amount of $318.7 million, that were not designated as hedges in qualifying hedging relationships. As of December 31, 2014, the Company had 20 interest rate cap derivatives, with a notional amount of $304.8 million, that were not designated as hedges in qualifying hedging relationships.

As of December 31, 2016, the Company had the following outstanding derivatives that were not designated as hedges in qualifying hedging relationships (dollars in thousands):

 

Product

 

Number of Instruments

 

 

Notional

 

Interest rate caps

 

 

18

 

 

$

306,876

 

 

The table below presents the fair value of the Company’s derivative financial instruments as well as their classification on the consolidated balance sheets as of December 31, 2016 and 2015 (in thousands):

 

 

 

Asset Derivatives

 

 

 

Balance Sheet Location

 

December 31, 2016

 

 

December 31, 2015

 

Derivatives designated as hedging instruments:

 

 

 

 

 

 

 

 

 

 

Interest rate products

 

Fair market value of interest rate derivatives

 

$

12,413

 

 

$

61

 

 

 

 

 

 

 

 

 

 

 

 

Derivatives not designated as hedging instruments:

 

 

 

 

 

 

 

 

 

 

Interest rate products

 

Fair market value of interest rate derivatives

 

 

5

 

 

 

6

 

Total

 

 

 

$

12,418

 

 

$

67

 

 

The tables below present the effect of the Company’s derivative financial instruments on the combined consolidated statements of operations and comprehensive income (loss) for the years ended December 31, 2016, 2015 and 2014 (in thousands):

 

 

Amount of gain (loss) recognized in OCI on derivative

(effective portion)

 

 

Location of gain

(loss) reclassified

from accumulated

OCI into income

 

Amount of gain (loss) reclassified from

accumulated OCI into income (effective portion)

 

 

Location of gain

(loss) recognized in

income on derivative

 

Amount of gain (loss) recognized in income on derivative

(ineffective portion)

 

 

2016

 

 

2015

 

 

2014

 

 

(effective portion)

 

2016

 

 

2015

 

 

2014

 

 

(ineffective portion)

 

2016

 

 

2015

 

 

2014

 

Derivatives designated as hedging instruments:

 

 

 

 

 

 

 

 

 

 

 

 

 

 

 

 

 

 

 

 

 

 

 

 

 

 

 

 

 

 

 

 

 

 

 

 

 

 

 

For the year ended December 31,

 

 

 

 

 

 

 

 

 

 

 

 

 

 

 

 

 

 

 

 

 

 

 

 

 

 

 

 

 

 

 

 

 

 

 

 

 

 

 

Interest rate products

 

9,800

 

 

 

(391

)

 

 

(306

)

 

Interest expense

 

 

(1,033

)

 

 

(97

)

 

 

 

 

Interest expense

 

 

1,683

 

 

 

 

 

 

 

 

 

 

 

 

 

 

 

 

 

Amount of gain (loss)

recognized in income on derivative

 

 

 

 

 

 

 

 

Location of gain (loss)

recognized in income

 

2016

 

 

2015

 

 

2014

 

Derivatives not designated as hedging instruments:

 

 

 

 

 

 

 

 

 

 

 

 

 

 

 

 

 

 

 

For the year ended December 31,

 

 

 

 

 

 

 

 

 

 

 

 

 

 

 

 

 

 

 

Interest rate products

 

 

 

 

 

 

Interest expense

 

 

(4

)

 

 

(285

)

 

 

(759

)

F-29


 

 

Other Financial Instruments

Cash equivalents, rents and accounts receivables, accounts payable, accrued expenses, and other liabilities are carried at amounts that reasonably approximate their fair values because of the short-term nature of these instruments.

Long-term indebtedness is carried at amounts that reasonably approximate their fair value. In calculating the fair value of its long-term indebtedness, the Company used interest rate and spread assumptions that reflect current credit worthiness and market conditions available for the issuance of long-term debt with similar terms and remaining maturities. These financial instruments utilize Level 2 inputs.

7. Stockholders’ Equity

Common Stock

The Company began operations on March 31, 2015 as a result of the transfer and contribution by NHF of all but one of the multifamily properties owned by NHF through its subsidiary NREO. On March 31, 2015, NHF distributed all of the outstanding shares of the Company's common stock held by NHF to holders of NHF common shares. As of December 31, 2016, the Company had 21,293,825 shares of common stock, $0.01 par value per share, issued and 21,043,669 shares of common stock outstanding (see “Treasury Stock” below).

Treasury Stock

During the year ended December 31, 2016, in accordance with the Company’s share repurchase program (as described below), the Company purchased 250,156 shares of its common stock, $0.01 par value per share, at a total cost of approximately $4,587,000. The cost of these shares is included in common stock held in treasury at cost on the consolidated balance sheet as of December 31, 2016. The number of shares of common stock classified as treasury shares reduces the number of shares of the Company’s common stock outstanding and, accordingly, are considered in the weighted average number of shares outstanding during the period.

Share Repurchase Program

On June 15, 2016, the Board authorized the repurchase by the Company of up to $30.0 million of its common stock, $0.01 par value per share. This authorization expires on June 15, 2018. The Company may utilize various methods to effect the repurchases, and the timing and extent of the repurchases will depend upon several factors, including market and business conditions, regulatory requirements and other corporate considerations, including whether the Company’s common stock is trading at a significant discount to net asset value per share. Repurchases under this program may be discontinued at any time. During the year ended December 31, 2016, the Company purchased 250,156 shares of its common stock, $0.01 par value per share, at a total cost of approximately $4,587,000, or $18.34 per share.

Long Term Incentive Plan

On June 15, 2016, the Company’s stockholders approved a long-term incentive plan (the “2016 LTIP”) and the Company filed a registration statement on Form S-8 registering 2,100,000 shares of common stock, $0.01 par value per share, that the Company may issue pursuant to the 2016 LTIP. The 2016 LTIP authorizes the compensation committee of the Board to provide equity-based compensation in the form of stock options, appreciation rights, restricted shares, restricted stock units, performance shares, performance units and certain other awards denominated or payable in, or otherwise based on, the Company’s common stock or factors that may influence the value of the Company’s common stock, plus cash incentive awards, for the purpose of providing the Company’s directors, officers and other key employees (and those of the Adviser and the Company’s subsidiaries), the Company’s non-employee directors, and potentially certain non-employees who perform employee-type functions, incentives and rewards for performance. On August 11, 2016, pursuant to the 2016 LTIP, the compensation committee of the Board granted 209,797 restricted stock units to its directors and officers. For the year ended December 31, 2016, the Company recognized approximately $0.8 million of equity-based compensation expense related to grants of restricted stock units (see “Restricted Stock Units” below), which is included in corporate general and administrative expenses on the combined consolidated statements of operations and comprehensive income (loss). The Company did not award any equity-based compensation during the year ended December 31, 2015.

Restricted Stock Units. Restricted stock units may be granted to the Company’s directors, officers and other key employees (and those of the Adviser and the Company’s subsidiaries) and typically vest over a three to four year period. Beginning on the date of grant, restricted stock units earn dividends that are payable in cash on the vesting date. On August 11, 2016, pursuant to the 2016 LTIP, the Company granted 209,797 restricted stock units to its directors and officers. As of December 31, 2016, the Company has recognized a liability of approximately $0.1 million related to dividends earned on restricted stock units that are payable in cash upon

F-30


 

vesting. The following table includes the number of restricted stock units granted, exercised, forfeited and outstanding as of December 31, 2016:

 

 

 

2016

 

 

 

Units

 

 

Weighted Average Grant Date Fair Value

 

Outstanding January 1,

 

 

 

 

$

 

Granted

 

 

209,797

 

(1)

 

19.20

 

Exercised

 

 

 

 

 

 

Forfeited

 

 

 

 

 

 

Outstanding December 31,

 

 

209,797

 

 

$

19.20

 

 

(1)

110,258 restricted stock units vest in August 2017; 49,769.5 restricted stock units vest in each August 2018 and August 2019.

8. Related Party Transactions

Fees and Reimbursements to BH and its Affiliates

The Company has entered into management agreements with BH Management Services, LLC (“BH”), the Company’s property manager and an independently owned third party, who manages the Company’s properties and supervises the implementation of the Company’s value-add program. BH is an affiliate of the noncontrolling interest members of the Company’s joint ventures by virtue of ownership in certain variable interest entities and voting interest entities through BH’s affiliates. BH and its affiliates do not have common ownership in any joint venture with the Company’s Adviser; there is also no common ownership between BH and its affiliates and the Company’s Adviser. The property management fee paid to BH is approximately 3% of the monthly gross income from each property managed. Currently, BH manages all of the Company’s properties. Additionally, the Company may pay BH certain other fees, including: (1) a fee of $15.00 per unit for the one-time setup and inspection of properties, (2) a construction supervision fee of 5-6% of total project costs, which is capitalized, (3) acquisition fees and due diligence costs reimbursements, and (4) other owner approved fees at $55 per hour. BH also acts as a paymaster for the properties and is reimbursed at cost for various operating expenses it pays on behalf of the properties. The following is a summary of fees that the properties incurred to BH and its affiliates, as well as reimbursements paid to BH from the properties for various operating expenses, for the years ended December 31, 2016, 2015 and 2014 (in thousands):

 

 

 

For the Year Ended December 31,

 

 

 

2016

 

 

2015

 

 

2014

 

Fees incurred

 

 

 

 

 

 

 

 

 

 

 

 

Property management fees

(1)

$

3,983

 

 

$

3,501

 

 

$

1,215

 

Construction supervision fees

(2)

 

885

 

 

 

1,549

 

 

 

675

 

Acquisition fees

(3)

 

589

 

 

 

2,048

 

 

 

4,938

 

 

 

 

 

 

 

 

 

 

 

 

 

 

Reimbursements

 

 

 

 

 

 

 

 

 

 

 

 

Payroll and benefits

(4)

 

15,586

 

 

 

14,903

 

 

 

4,866

 

Other reimbursements

(5)

 

2,078

 

 

 

1,179

 

 

 

393

 

 

(1)

Included in property management fees on the combined consolidated statements of operations and comprehensive income (loss).

(2)

Capitalized on the consolidated balance sheets and reflected in buildings and improvements.

(3)

Includes due diligence costs. Acquisition fees incurred prior to October 1, 2016 are included in acquisition costs on the combined consolidated statements of operations and comprehensive income (loss). Acquisition fees incurred for the period beginning on October 1, 2016 are capitalized to operating real estate assets on the consolidated balance sheet.

(4)

Included in property operating expenses on the combined consolidated statements of operations and comprehensive income (loss).

(5)

Includes property operating expenses such as repairs and maintenance costs and certain property general and administrative expenses, which are included on the combined consolidated statements of operations and comprehensive income (loss).

Asset Management Fee

In accordance with the operating agreement of each entity that owns the real estate properties, the Company earns an asset management fee for services provided in connection with monitoring the operations of the properties. The asset management fee is equal to 0.5% per annum of the aggregate effective gross income of the properties, as defined in each of the operating agreements. For the years ended December 31, 2016, 2015 and 2014, the properties incurred asset management fees to the Company of approximately

F-31


 

$0.7 million, $0.6 million, and $0.2 million, respectively. Since the fees are paid to the Company (and not the Adviser) by consolidated properties, they have been eliminated in consolidation. However, because our joint venture partners own a portion of each entity, with the exception of The Miramar Apartments, Old Farm and Stone Creek at Old Farm, they absorb their pro rata share of the asset management fee. This amount is reflected on the combined consolidated statements of operations and comprehensive income (loss) in the net income (loss) attributable to noncontrolling interests.

Advisory and Administrative Fee

Prior to the Spin-Off, the predecessor paid NexPoint Advisors, an affiliate of the Adviser, an annual advisory fee, paid monthly, in an amount equal to 1.00% of the average weekly value of the predecessor’s “Managed Assets.” The predecessor’s Managed Assets were an amount equal to the total assets of the predecessor, including any form of leverage, minus all accrued expenses incurred in the normal course of operations, but not excluding any liabilities or obligations attributable to investment leverage obtained through (i) indebtedness of any type (including, without limitation, borrowing through a credit facility or the issuance of debt securities), (ii) the issuance of preferred stock or other preference securities, (iii) the reinvestment of collateral received for securities loaned in accordance with the predecessor’s investment objectives and policies, and/or (iv) any other means.

Additionally, the predecessor paid NexPoint Advisors an administrative fee for services to the predecessor. The administrative fee was payable monthly, in an amount equal to 0.20% of the average weekly value of the predecessor’s Managed Assets. The advisory and administrative fees were paid by the predecessor on behalf of the Company.

Following the Spin-Off and in accordance with the Advisory Agreement, the Company pays the Adviser an advisory fee equal to 1.00% of the Average Real Estate Assets (as defined below). The duties performed by our Adviser under the terms of the Advisory Agreement include, but are not limited to: providing daily management for the Company, selecting and working with third party service providers, managing the Company’s properties or overseeing the third party property manager, formulating an investment strategy for the Company and selecting suitable properties and investments, managing the Company’s outstanding debt on its properties and its interest rate exposure through derivative instruments, determining when to sell assets, and managing the value-add program or overseeing a third party vendor that implements the value-add program. “Average Real Estate Assets” means the average of the aggregate book value of Real Estate Assets before reserves for depreciation or other non-cash reserves, computed by taking the average of the book value of real estate assets at the end of each month (1) for which any fee under the Advisory Agreement is calculated or (2) during the year for which any expense reimbursement under the Advisory Agreement is calculated. “Real Estate Assets” is defined broadly in the Advisory Agreement to include, among other things, investments in real estate-related securities and mortgages and reserves for capital expenditures (the value-add program). In addition, Real Estate Assets is not reduced for dispositions of assets classified as Contributed Assets (see “Expense Cap” below). The advisory fee is payable monthly in arrears in cash, unless the Adviser elects, in its sole discretion, to receive all or a portion of the advisory fee in shares of common stock, subject to certain limitations.

In accordance with the Advisory Agreement, the Company also pays the Adviser an administrative fee equal to 0.20% of the Average Real Estate Assets. The administrative fee is payable monthly in arrears in cash, unless the Adviser elects, in its sole discretion, to receive all or a portion of the administrative fee in shares of common stock, subject to certain limitations.

The advisory and administrative fees paid to the Adviser on the Contributed Assets (as defined below) are subject to an annual cap of approximately $5.4 million (see “Expense Cap” below).

Pursuant to the terms of the Advisory Agreement, the Company will reimburse the Adviser for all documented Operating Expenses and Offering Expenses it incurs on behalf of the Company. “Operating Expenses” include legal, accounting, financial and due diligence services performed by the Adviser that outside professionals or outside consultants would otherwise perform, the Company’s pro rata share of rent, telephone, utilities, office furniture, equipment, machinery and other office, internal and overhead expenses of the Adviser required for the Company’s operations, and compensation expenses under the 2016 LTIP, the Company’s long-term incentive plan. Operating Expenses do not include expenses for the advisory and administrative services described in the Advisory Agreement. Certain Operating Expenses, such as the Company’s ratable share of rent, telephone, utilities, office furniture, equipment, machinery and other office, internal and overhead expenses incurred by the Adviser or its affiliates that relate to the operations of the Company, will be billed monthly to the Company under a shared services agreement. “Offering Expenses” include all expenses (other than underwriters’ discounts) in connection with an offering, including, without limitation, legal, accounting, printing, mailing and filing fees and other documented offering expenses. For the year ended December 31, 2016 and the nine months ended December 31, 2015, the Adviser did not bill any Operating Expenses or Offering Expenses to the Company and any such expenses the Adviser incurred during the periods are considered to be permanently waived.

F-32


 

Expense Cap

Pursuant to the terms of the Advisory Agreement, expenses paid or incurred by the Company for advisory and administrative fees payable to the Adviser and Operating Expenses will not exceed 1.5% of Average Real Estate Assets per calendar year (or part thereof that the Advisory Agreement is in effect (the “Expense Cap”)). The Expense Cap does not limit the reimbursement of expenses related to Offering Expenses. The Expense Cap also does not apply to legal, accounting, financial, due diligence and other service fees incurred in connection with mergers and acquisitions, extraordinary litigation or other events outside the Company’s ordinary course of business or any out-of-pocket acquisitions or due diligence expenses incurred in connection with the acquisition or disposition of real estate assets. Also, advisory and administrative fees are further limited on Contributed Assets to approximately $5.4 million in any calendar year. Contributed Assets refers to all Real Estate Assets contributed to the Company as part of the Spin-Off and is not reduced for dispositions of such assets subsequent to the Spin-Off. Advisory and administrative fees on New Assets are not subject to the above limitation and are based on an annual rate of 1.2% on Average Real Estate Assets, but are subject to the Expense Cap. New Assets are all Real Estate Assets that are not Contributed Assets.

For the years ended December 31, 2016, 2015 and 2014, the Company incurred advisory and administrative fees of $6.8 million, $5.6 million, and $1.7 million, respectively. These fees are reflected on the combined consolidated statements of operations and comprehensive income (loss) in advisory and administrative fees. The allocation of advisory and administrative fees prior to the Spin-Off is based on the terms of the advisory agreement between the Company’s predecessor and its advisor, NexPoint Advisors. In management’s estimation, the allocation methodologies used are reasonable and result in a reasonable allocation of operating costs borne by the Company’s predecessor; however, these allocations may not be indicative of the cost of future operations or the amount of future allocations. The amount paid for the years ended December 31, 2016 and 2015 represents the maximum fee allowed on Contributed Assets (as defined in the Advisory Agreement) under the Advisory Agreement plus approximately $1.4 million and $0.2 million, respectively, of advisory and administrative fees incurred on New Assets (as defined in the Advisory Agreement). The increase in advisory and administrative fees on New Assets between the periods was due to the acquisition of additional properties classified as New Assets after the Spin-Off, for which the Adviser has elected to receive fees on, and the timing of the acquisitions (the Company acquired two properties in August 2015, one property in October 2015, one property in July 2016, and one property in October 2016 that incurred advisory and administrative fees). The Adviser has elected to voluntarily waive the advisory and administrative fees incurred on the two properties the Company acquired in December 2016 as the properties were financed solely with debt; however, it is not contractually obligated to waive fees on New Assets in the future and may cease waiving fees on New Assets at its discretion.   

9. Commitments and Contingencies

Commitments

In the normal course of business, the Company enters into various rehabilitation construction related purchase commitments with parties that provide these goods and services. In the event the Company were to terminate rehabilitation construction services prior to the completion of projects, the Company could potentially be committed to satisfy outstanding or uncompleted purchase orders with such parties. As of December 31, 2016, management does not anticipate any material deviations from schedule or budget related to rehabilitation projects currently in process.

Contingencies

In the normal course of business, the Company is subject to claims, lawsuits, and legal proceedings. While it is not possible to ascertain the ultimate outcome of all such matters, management believes that the aggregate amount of such liabilities, if any, in excess of amounts provided or covered by insurance, will not have a material adverse effect on the consolidated balance sheets or combined consolidated statements of operations and comprehensive income (loss) of the Company. The Company is not involved in any material litigation nor, to management’s knowledge, is any material litigation currently threatened against the Company or its properties or subsidiaries.

The Company is not aware of any environmental liability with respect to the properties that could have a material adverse effect on the Company’s business, assets, or results of operations. However, there can be no assurance that such a material environmental liability does not exist. The existence of any such material environmental liability could have an adverse effect on the Company’s results of operations and cash flows.

During the year ended December 31, 2016, the Company sold seven properties, with respect to which BH Equity and its affiliates may be entitled to certain profits interests pursuant to portfolio joint venture agreements governing the entities that owned the properties. Upon achieving certain performance hurdles, not to exceed an additional 10% of the net proceeds from sales or refinancings and based upon estimated distributions upon a hypothetical liquidation of each of the properties (assuming they are liquidated and proceeds distributed and not reinvested through 1031 Exchanges or similar deferment strategies), BH Equity and its

F-33


 

affiliates may earn an additional profit interest in each of the portfolio joint venture agreements in a combined range from $0.0 to $2.5 million. As discussed in Note 4, the Company and BH Equity and its affiliates reinvested the proceeds from two of the seven sales in 1031 Exchanges. Inputs reflect the Company’s best estimate of what market participants would use in pricing the properties giving consideration to the terms of the joint venture agreements and the estimated discounted future cash flows to be generated from the underlying properties through disposition. The inputs and assumptions utilized to estimate the future cash flows of the underlying properties are based upon the Company’s evaluation of the economy, market trends, operating results, and other factors, including judgments regarding occupancy rates, rental rates, inflation rates, capitalization rates utilized to estimate the projected cash flows at the disposition, and discount rates. As the additional profit interest BH Equity and its affiliates may earn on these investments is reasonably possible, but not reasonably estimable, the Company has concluded that it is not appropriate to accrue a liability for these additional profit interests on its combined consolidated financial statements.

10. Subsequent Events

Acquisition of Multifamily Property

The Company acquired the following property, through a reverse 1031 Exchange, subsequent to December 31, 2016 (dollars in thousands) (unaudited):

 

Property Name

 

Location

 

Date of Acquisition

 

Purchase Price

 

 

Debt

 

 

# Units

 

 

Noncontrolling Interest

 

 

Effective Ownership

 

Hollister Place

 

Houston, Texas

 

February 1, 2017

 

$

24,500

 

 

$

24,500

 

(1)

 

260

 

 

 

%

 

 

100

%

 

(1)

The Company expanded its $30 Million Credit Facility by $14.0 million and used approximately $12.0 million of the proceeds drawn to fund a portion of the purchase price and planned value-add improvements to the property. The Company also placed a first mortgage on the property with a principal amount of approximately $13.5 million, a floating interest rate at 2.29% over one-month LIBOR and an 84-month term. The Company intends on paying the $12.0 million drawn under the $30 Million Credit Facility in connection with the acquisition with proceeds from the sales of properties classified as held for sale as of December 31, 2016 or cash on hand.

Renewal of Advisory Agreement

On March 13, 2017, the Board, including the independent directors, unanimously approved the renewal of the Advisory Agreement with the Adviser for a one-year term that expires on March 16, 2018.

Dividends Declared

On March 13, 2017, the Company’s board of directors declared a quarterly dividend of $0.22 per share, payable on March 31, 2017 to stockholders of record on March 20, 2016.

Potential Sales of Multifamily Properties

The Company is under contract to sell The Miramar Apartments, Toscana and Twelve 6 Ten at the Park in Dallas, Texas and The Grove at Alban in Frederick, Maryland to unaffiliated third parties. The total carrying value of these multifamily properties as of December 31, 2016 was approximately $62.4 million, representing approximately 6.5% of the Company’s total net real estate assets as of December 31, 2016. These properties were classified as held for sale as of December 31, 2016.

11. Quarterly Results (unaudited)

Presented below is a summary of the unaudited quarterly combined consolidated financial information for the years ended December 31, 2016, 2015 and 2014 (in thousands, except per share amounts):

 

 

 

2016 Quarters Ended

 

 

 

March 31

 

 

June 30

 

 

September 30

 

 

December 31

 

Total revenues

 

$

33,511

 

 

$

33,657

 

 

$

33,079

 

 

$

32,601

 

Net income

 

 

291

 

 

 

16,596

 

 

 

8,825

 

 

 

176

 

 

 

 

 

 

 

 

 

 

 

 

 

 

 

 

 

 

Net income (loss) attributable to common stockholders

 

 

(15

)

 

 

14,590

 

 

 

7,090

 

 

 

217

 

Earnings (loss) per share - basic and diluted (see Note 2)

 

 

(0.00

)

 

 

0.69

 

 

 

0.33

 

 

 

0.01

 

F-34


 

 

 

 

2015 Quarters Ended

 

 

 

March 31

 

 

June 30

 

 

September 30

 

 

December 31

 

Total revenues

 

$

25,537

 

 

$

28,747

 

 

$

30,771

 

 

$

32,603

 

Net loss

 

 

(5,893

)

 

 

(2,265

)

 

 

(890

)

 

 

(1,944

)

 

 

 

 

 

 

 

 

 

 

 

 

 

 

 

 

 

Net loss attributable to common stockholders

 

 

(5,399

)

 

 

(2,253

)

 

 

(1,064

)

 

 

(2,116

)

Loss per share - basic and diluted (see Note 2)

 

 

(0.25

)

 

 

(0.11

)

 

 

(0.05

)

 

 

(0.10

)

 

 

 

2014 Quarters Ended

 

 

 

March 31

 

 

June 30

 

 

September 30

 

 

December 31

 

Total revenues

 

$

3,977

 

 

$

6,818

 

 

$

11,920

 

 

$

20,435

 

Net loss

 

 

(2,623

)

 

 

(2,336

)

 

 

(6,441

)

 

 

(6,133

)

 

 

 

 

 

 

 

 

 

 

 

 

 

 

 

 

 

Net loss attributable to common stockholders

 

 

(2,305

)

 

 

(1,981

)

 

 

(5,743

)

 

 

(5,572

)

Loss per share - basic and diluted (see Note 2)

 

 

(0.11

)

 

 

(0.09

)

 

 

(0.27

)

 

 

(0.26

)

 

 

 

F-35


 

NEXPOINT RESIDENTIAL TRUST, INC. AND SUBSIDIARIES

SCHEDULE III

REAL ESTATE AND ACCUMULATED DEPRECIATION

DECEMBER 31, 2016

(in thousands)

 

 

 

 

 

 

 

 

 

 

 

 

 

Initial Cost to Company

 

 

Costs Capitalized

 

 

Gross Amount Carried at December 31, 2016

 

 

Accumulated Depreciation

 

 

 

Property Name

 

Location

 

Ownership Percentage

 

 

Encumbrances (1)

 

 

Land

 

 

Buildings and Improvements (2)

 

 

Total

 

 

Subsequent to Acquisition

 

 

Land

 

 

Buildings and Improvements (3)

 

 

Total (4)

 

 

and

Amortization (5) (6)

 

 

Date Acquired

The Miramar Apartments

 

Dallas, Texas

 

 

100%

 

 

$

8,400

 

 

$

1,580

 

 

$

7,295

 

 

$

8,875

 

 

$

2,576

 

 

$

1,580

 

 

$

9,581

 

 

$

11,161

 

 

$

(1,235

)

 

10/31/2013

Arbors on Forest Ridge

 

Bedford, Texas

 

 

90%

 

 

 

12,000

 

 

 

2,330

 

 

 

10,475

 

 

 

12,805

 

 

 

1,571

 

 

 

2,330

 

 

 

11,734

 

 

 

14,064

 

 

 

(1,516

)

 

1/31/2014

Cutter’s Point

 

Richardson, Texas

 

 

90%

 

 

 

14,000

 

 

 

3,330

 

 

 

12,515

 

 

 

15,845

 

 

 

1,518

 

 

 

3,330

 

 

 

13,681

 

 

 

17,011

 

 

 

(1,790

)

 

1/31/2014

Eagle Crest

 

Irving, Texas

 

 

90%

 

 

 

23,000

 

 

 

5,450

 

 

 

21,875

 

 

 

27,325

 

 

 

1,821

 

 

 

5,450

 

 

 

23,042

 

 

 

28,492

 

 

 

(2,824

)

 

1/31/2014

Silverbrook

 

Grand Prairie, Texas

 

 

90%

 

 

 

26,000

 

 

 

4,860

 

 

 

25,540

 

 

 

30,400

 

 

 

2,584

 

 

 

4,860

 

 

 

27,331

 

 

 

32,191

 

 

 

(3,752

)

 

1/31/2014

Timberglen

 

Dallas, Texas

 

 

90%

 

 

 

15,000

 

 

 

2,510

 

 

 

14,440

 

 

 

16,950

 

 

 

1,389

 

 

 

2,510

 

 

 

15,421

 

 

 

17,931

 

 

 

(1,955

)

 

1/31/2014

Toscana

 

Dallas, Texas

 

 

90%

 

 

 

8,000

 

 

 

1,730

 

 

 

7,145

 

 

 

8,875

 

 

 

1,113

 

 

 

1,730

 

 

 

8,028

 

 

 

9,758

 

 

 

(1,012

)

 

1/31/2014

The Grove at Alban

 

Frederick, Maryland

 

 

76%

 

 

 

18,468

 

 

 

3,640

 

 

 

19,410

 

 

 

23,050

 

 

 

1,737

 

 

 

3,640

 

 

 

20,351

 

 

 

23,991

 

 

 

(1,577

)

 

3/10/2014

Edgewater at Sandy Springs

 

Atlanta, Georgia

 

 

90%

 

 

 

50,000

 

 

 

14,290

 

 

 

43,710

 

 

 

58,000

 

 

 

5,347

 

 

 

14,290

 

 

 

47,127

 

 

 

61,417

 

 

 

(5,554

)

 

7/18/2014

Beechwood Terrace

 

Nashville, Tennessee

 

 

90%

 

 

 

19,000

 

 

 

1,390

 

 

 

20,010

 

 

 

21,400

 

 

 

1,900

 

 

 

1,390

 

 

 

21,501

 

 

 

22,891

 

 

 

(2,114

)

 

7/21/2014

Willow Grove

 

Nashville, Tennessee

 

 

90%

 

 

 

13,000

 

 

 

3,940

 

 

 

9,810

 

 

 

13,750

 

 

 

1,828

 

 

 

3,940

 

 

 

11,340

 

 

 

15,280

 

 

 

(1,264

)

 

7/21/2014

Woodbridge

 

Nashville, Tennessee

 

 

90%

 

 

 

14,000

 

 

 

3,650

 

 

 

12,350

 

 

 

16,000

 

 

 

1,666

 

 

 

3,650

 

 

 

13,682

 

 

 

17,332

 

 

 

(1,447

)

 

7/21/2014

Abbington Heights

 

Antioch, Tennessee

 

 

90%

 

 

 

10,206

 

 

 

1,770

 

 

 

16,130

 

 

 

17,900

 

 

 

1,687

 

 

 

1,770

 

 

 

17,417

 

 

 

19,187

 

 

 

(1,778

)

 

8/1/2014

The Summit at Sabal Park

 

Tampa, Florida

 

 

90%

 

 

 

14,287

 

 

 

5,770

 

 

 

13,280

 

 

 

19,050

 

 

 

1,431

 

 

 

5,770

 

 

 

14,307

 

 

 

20,077

 

 

 

(1,569

)

 

8/20/2014

Courtney Cove

 

Tampa, Florida

 

 

90%

 

 

 

14,210

 

 

 

5,880

 

 

 

13,070

 

 

 

18,950

 

 

 

1,199

 

 

 

5,880

 

 

 

13,838

 

 

 

19,718

 

 

 

(1,542

)

 

8/20/2014

Radbourne Lake

 

Charlotte, North Carolina

 

 

90%

 

 

 

19,213

 

 

 

2,440

 

 

 

21,810

 

 

 

24,250

 

 

 

1,569

 

 

 

2,440

 

 

 

22,727

 

 

 

25,167

 

 

 

(2,191

)

 

9/30/2014

Timber Creek

 

Charlotte, North Carolina

 

 

90%

 

 

 

19,482

 

 

 

11,260

 

 

 

11,490

 

 

 

22,750

 

 

 

3,494

 

 

 

11,260

 

 

 

14,185

 

 

 

25,445

 

 

 

(1,466

)

 

9/30/2014

Belmont at Duck Creek

 

Garland, Texas

 

 

90%

 

 

 

11,148

 

 

 

1,910

 

 

 

16,615

 

 

 

18,525

 

 

 

1,796

 

 

 

1,910

 

 

 

17,975

 

 

 

19,885

 

 

 

(1,667

)

 

9/30/2014

The Arbors

 

Tucker, Georgia

 

 

90%

 

 

 

5,812

 

 

 

1,730

 

 

 

6,070

 

 

 

7,800

 

 

 

1,134

 

 

 

1,730

 

 

 

7,005

 

 

 

8,735

 

 

 

(699

)

 

10/16/2014

The Crossings

 

Marietta, Georgia

 

 

90%

 

 

 

15,874

 

 

 

3,982

 

 

 

17,050

 

 

 

21,032

 

 

 

3,030

 

 

 

3,982

 

 

 

19,246

 

 

 

23,228

 

 

 

(1,902

)

 

10/16/2014

The Crossings at Holcomb Bridge

 

Roswell, Georgia

 

 

90%

 

 

 

12,450

 

 

 

5,560

 

 

 

10,440

 

 

 

16,000

 

 

 

2,279

 

 

 

5,560

 

 

 

12,103

 

 

 

17,663

 

 

 

(1,314

)

 

10/16/2014

The Knolls

 

Marietta, Georgia

 

 

90%

 

 

 

16,038

 

 

 

3,410

 

 

 

17,790

 

 

 

21,200

 

 

 

2,299

 

 

 

3,410

 

 

 

19,330

 

 

 

22,740

 

 

 

(1,952

)

 

10/16/2014

Regatta Bay

 

Seabrook, Texas

 

 

90%

 

 

 

14,000

 

 

 

1,660

 

 

 

16,540

 

 

 

18,200

 

 

 

1,309

 

 

 

1,660

 

 

 

17,135

 

 

 

18,795

 

 

 

(1,552

)

 

11/4/2014

Sabal Palm at Lake Buena Vista

 

Orlando, Florida

 

 

90%

 

 

 

37,680

 

 

 

7,580

 

 

 

41,920

 

 

 

49,500

 

 

 

1,491

 

 

 

7,580

 

 

 

42,024

 

 

 

49,604

 

 

 

(3,379

)

 

11/5/2014

Southpoint Reserve at Stoney Creek

 

Fredericksburg, Virginia

 

 

85%

 

 

 

13,600

 

 

 

6,120

 

 

 

10,880

 

 

 

17,000

 

 

 

1,466

 

 

 

6,120

 

 

 

11,854

 

 

 

17,974

 

 

 

(897

)

 

12/18/2014

Cornerstone

 

Orlando, Florida

 

 

90%

 

 

 

23,082

 

 

 

1,500

 

 

 

30,050

 

 

 

31,550

 

 

 

2,133

 

 

 

1,500

 

 

 

31,289

 

 

 

32,789

 

 

 

(2,359

)

 

1/15/2015

Twelve 6 Ten at the Park

 

Dallas, Texas

 

 

90%

 

 

 

15,738

 

 

 

3,610

 

 

 

17,374

 

 

 

20,984

 

 

 

2,232

 

 

 

3,610

 

 

 

19,034

 

 

 

22,644

 

 

 

(1,377

)

 

1/15/2015

The Preserve at Terrell Mill

 

Marietta, Georgia

 

 

90%

 

 

 

43,500

 

 

 

10,170

 

 

 

47,830

 

 

 

58,000

 

 

 

5,535

 

 

 

10,170

 

 

 

51,551

 

 

 

61,721

 

 

 

(3,919

)

 

2/6/2015

The Ashlar (fka Dana Point)

 

Dallas, Texas

 

 

90%

 

 

 

12,176

 

 

 

4,090

 

 

 

12,145

 

 

 

16,235

 

 

 

1,818

 

 

 

4,090

 

 

 

13,601

 

 

 

17,691

 

 

 

(1,151

)

 

2/26/2015

Heatherstone

 

Dallas, Texas

 

 

90%

 

 

 

7,087

 

 

 

2,320

 

 

 

7,130

 

 

 

9,450

 

 

 

1,572

 

 

 

2,320

 

 

 

8,494

 

 

 

10,814

 

 

 

(716

)

 

2/26/2015

Versailles

 

Dallas, Texas

 

 

90%

 

 

 

19,623

 

 

 

6,720

 

 

 

19,445

 

 

 

26,165

 

 

 

3,286

 

 

 

6,720

 

 

 

22,150

 

 

 

28,870

 

 

 

(1,811

)

 

2/26/2015

S-1


 

Seasons 704 Apartments

 

West Palm Beach, Florida

 

 

90%

 

 

 

12,660

 

 

 

7,480

 

 

 

13,520

 

 

 

21,000

 

 

 

1,620

 

 

 

7,480

 

 

 

14,739

 

 

 

22,219

 

 

 

(1,084

)

 

4/15/2015

Madera Point

 

Mesa, Arizona

 

 

95%

 

 

 

13,515

 

 

 

4,920

 

 

 

17,605

 

 

 

22,525

 

 

 

983

 

 

 

4,920

 

 

 

17,959

 

 

 

22,879

 

 

 

(1,076

)

 

8/5/2015

The Pointe at the Foothills

 

Mesa, Arizona

 

 

95%

 

 

 

31,365

 

 

 

4,840

 

 

 

47,435

 

 

 

52,275

 

 

 

1,419

 

 

 

4,840

 

 

 

47,421

 

 

 

52,261

 

 

 

(2,591

)

 

8/5/2015

Venue at 8651

 

Fort Worth, Texas

 

 

95%

 

 

 

17,000

 

 

 

2,350

 

 

 

16,900

 

 

 

19,250

 

 

 

1,899

 

 

 

2,350

 

 

 

18,288

 

 

 

20,638

 

 

 

(982

)

 

10/30/2015

CityView

 

West Palm Beach, Florida

 

 

91%

 

 

 

15,812

 

 

 

3,860

 

 

 

19,424

 

 

 

23,284

 

 

 

384

 

 

 

3,860

 

 

 

19,808

 

 

 

23,668

 

 

 

(726

)

 

7/27/2016

The Colonnade

 

Phoenix, Arizona

 

 

97%

 

 

 

 

 

 

8,340

 

 

 

36,520

 

 

 

44,860

 

 

 

52

 

 

 

8,340

 

 

 

36,572

 

 

 

44,912

 

 

 

(572

)

 

10/11/2016

Old Farm

 

Houston, Texas

 

 

100%

 

 

 

70,000

 

 

 

11,078

 

 

 

73,986

 

 

 

85,064

 

 

 

 

 

 

11,078

 

 

 

73,986

 

 

 

85,064

 

 

 

 

 

12/29/2016

Stone Creek at Old Farm

 

Houston, Texas

 

 

100%

 

 

 

19,000

 

 

 

3,493

 

 

 

19,937

 

 

 

23,430

 

 

 

12

 

 

 

3,493

 

 

 

19,949

 

 

 

23,442

 

 

 

 

 

12/29/2016

 

 

 

 

 

 

 

 

$

725,426

 

 

$

182,543

 

 

$

796,961

 

 

$

979,504

 

 

$

72,179

 

 

$

182,543

 

 

$

846,806

 

 

$

1,029,349

 

 

$

(66,312

)

 

 

 

(1)

Encumbrances include mortgages payable and the $300 Million Credit Facility, which had an outstanding balance of $300.0 million as of December 31, 2016. The $300 Million Credit Facility is collateralized by 13 properties (see Note 5). For purposes of this schedule, the $300.0 Million Credit Facility balance was allocated to each property based upon its relative gross real estate amount carried at December 31, 2016. Encumbrances does not include the $45.0 million of debt outstanding under the $30 Million Credit Facility and the 2016 Bridge Facility as the loans are not collateralized by any properties.

(2)

Includes gross intangible lease assets of approximately $27.2 million and buildings and improvements and furniture, fixtures, and equipment of approximately $769.8 million, which includes total acquisition costs of approximately $0.7 million incurred on the acquisitions of The Colonnade, Old Farm and Stone Creek at Old Farm.

(3)

Includes gross intangible lease assets of approximately $5.1 million, construction in progress of approximately $2.9 million, and furniture, fixtures, and equipment of approximately $40.9 million.

(4)

The cost, net of accumulated depreciation, for Federal Income Tax purposes as of December 31, 2016 was approximately $1.0 billion (unaudited).

(5)

Includes gross intangible lease asset amortization of approximately $0.7 million.

(6)

Depreciation and amortization are computed on a straight-line basis over the estimated useful lives. The estimated useful life to compute depreciation for buildings is 30 years, for building improvements is 15 years, and for furniture, fixtures and equipment is 3 years. The estimated useful life to compute amortization for intangible lease assets is six months.

 

 

S-2


 

NEXPOINT RESIDENTIAL TRUST, INC. AND SUBSIDIARIES

SCHEDULE III

REAL ESTATE AND ACCUMULATED DEPRECIATION

DECEMBER 31, 2016

 

A summary of activity for real estate and accumulated depreciation for the years ended December 31, 2016, 2015 and 2014 is as follows (in thousands):

 

 

 

For the Year Ended December 31,

 

 

 

2016

 

 

2015

 

 

2014

 

Real Estate:

 

 

 

 

 

 

 

 

 

 

 

 

Balance, beginning of year

 

$

942,755

 

 

$

650,314

 

 

$

9,115

 

Additions:

 

 

 

 

 

 

 

 

 

 

 

 

Real estate acquired

 

 

176,638

 

 

 

277,434

 

 

 

624,325

 

Improvements

 

 

24,956

 

 

 

37,891

 

 

 

16,874

 

Deductions:

 

 

 

 

 

 

 

 

 

 

 

 

Real estate sold

 

 

(112,427

)

 

 

 

 

 

 

Write-off of fully amortized assets and other

 

 

(2,573

)

 

 

(22,884

)

 

 

 

Balance, end of year

 

$

1,029,349

 

 

$

942,755

 

 

$

650,314

 

 

 

 

 

 

 

 

 

 

 

 

 

 

Accumulated Depreciation and Amortization:

 

 

 

 

 

 

 

 

 

 

 

 

Balance, beginning of year

 

$

39,873

 

 

$

21,788

 

 

$

142

 

Depreciation expense

 

 

34,265

 

 

 

28,684

 

 

 

9,300

 

Amortization expense

 

 

1,379

 

 

 

12,117

 

 

 

12,346

 

Accumulated depreciation on sales

 

 

(6,632

)

 

 

 

 

 

 

Write-off of fully amortized assets

 

 

(2,573

)

 

 

(22,716

)

 

 

 

Balance, end of year

 

$

66,312

 

 

$

39,873

 

 

$

21,788

 

   

 

 

S-3


 

EXHIBIT INDEX

 

Exhibit Number

 

Description

 

 

 

2.1

 

Separation and Distribution Agreement (incorporated by reference to Exhibit 2.1 to the Company’s Registration Statement on Form 10 filed with the SEC on March 12, 2015)

 

 

 

3.1

 

Articles of Amendment and Restatement of NexPoint Residential Trust, Inc. (incorporated by reference to Exhibit 3.1 to the Company’s Current Report on 8-K filed with the SEC on June 15, 2016)

 

 

 

3.2

 

Amended and Restated Bylaws of NexPoint Residential Trust, Inc. (incorporated by reference to Exhibit 3.2 to the Company’s Registration Statement on Form 10 filed with the SEC on March 12, 2015)

 

 

 

10.1

 

Agreement of Limited Partnership of NexPoint Residential Trust Operating Partnership, L.P. (incorporated by reference to Exhibit 10.1 to the Company’s Registration Statement on Form 10 filed with the SEC on January 9, 2015)

 

 

 

10.2

 

Advisory Agreement by and among NexPoint Residential Trust, Inc., NexPoint Residential Trust Operating Partnership, L.P. and NexPoint Real Estate Advisors, L.P. (incorporated by reference to Exhibit 10.2 to the Company’s Quarterly Report on Form 10-Q for the quarter ended March 31, 2015, filed with the SEC on May 15, 2015)

 

 

 

10.3

 

Amendment to Advisory Agreement, dated June 15, 2016, by and among the Company, NexPoint Residential Trust Operating Partnership, L.P. and NexPoint Real Estate Advisors, L.P. (incorporated by reference to Exhibit 10.1 to the Company’s Current Report on 8-K filed with the SEC on June 15, 2016)

 

 

 

10.4

 

Registration Rights Agreement by and between NexPoint Residential Trust, Inc. and NexPoint Real Estate Advisors, L.P. (incorporated by reference to Exhibit 10.3 to the Company’s Quarterly Report on Form 10-Q for the quarter ended March 31, 2015, filed with the SEC on May 15, 2015)

 

 

 

10.5

 

Form of Director and Officer Indemnification Agreement (incorporated by reference to Exhibit 10.4 to the Company’s Registration Statement on Form 10 filed with the SEC on January 9, 2015)

 

 

 

10.6

 

NexPoint Residential Trust, Inc. 2016 Long Term Incentive Plan (incorporated by reference to Exhibit 10.2 to the Company’s Current Report on 8-K filed with the SEC on June 15, 2016)

 

 

 

10.7

 

Credit Agreement by and between FRBH Edgewater Owner, LLC, FRBH Beechwood, LLC, FRBH Willow Grove, LLC, FRBH Woodbridge, LLC, NXRTBH Vanderbilt, LLC, FRBH Toscana, LLC, FRBH CP, LLC, FRBH Silverbrook, LLC, FRBH Eaglecrest, LLC, FRBH Timberglen, LLC and FRBH Arbors, LLC, as Borrowers, and KeyBank National Association, a national banking association, as Lender, dated June 6, 2016 (incorporated by reference to Exhibit 10.2 to the Company’s Quarterly Report on Form 10-Q for the quarter ended June 30, 2016, filed with the SEC on August 11, 2016)

 

 

 

10.8

 

Confirmation of swap transaction, dated May 18, 2016, from KeyBank National Association to NexPoint Residential Trust Operating Partnership, L.P. (incorporated by reference to Exhibit 10.1 to the Company’s Current Report on 8-K filed with the SEC on May 19, 2016)

 

 

 

10.9

 

Confirmation of swap transaction, dated June 13, 2016, from KeyBank National Association to NexPoint Residential Trust Operating Partnership, L.P. (incorporated by reference to Exhibit 10.1 to the Company’s Current Report on 8-K filed with the SEC on June 15, 2016)

 

 

 

10.10

 

Confirmation of swap transaction, dated June 30, 2016, from KeyBank National Association to NexPoint Residential Trust Operating Partnership, L.P. (incorporated by reference to Exhibit 10.1 to the Company’s Current Report on 8-K filed with the SEC on July 1, 2016)

 

 

 

10.11

 

Confirmation of swap transaction, dated August 12, 2016, from KeyBank National Association to NexPoint Residential Trust Operating Partnership, L.P. (incorporated by reference to Exhibit 10.1 to the Company’s Current Report on 8-K filed with the SEC on August 16, 2016)

 

 

 

10.12*

 

Form of Restricted Stock Units Agreement (Officers)

 

 

 

10.13*

 

Form of Restricted Stock Units Agreement (Directors)

 

 

 

12.1*

 

Statement of computation of ratio to earnings to combined fixed charges and preferred stock dividends

 

 

 

21.1*

 

List of Subsidiaries of NexPoint Residential Trust, Inc.

 

 

 

31.1*

 

Certification of Chief Executive Officer pursuant to Section 302 of the Sarbanes-Oxley Act of 2002

 

 

 

 


 

31.2*

 

Certification of Chief Financial Officer pursuant to Section 302 of the Sarbanes-Oxley Act of 2002

 

 

 

32.1+

 

Certification of Chief Executive Officer and Chief Financial Officer pursuant to 18 U.S.C. Section 1350, as adopted pursuant to Section 906 of the Sarbanes- Oxley Act of 2002

 

 

 

101.INS*

 

XBRL Instance Document

 

 

 

101.SCH*

 

XBRL Taxonomy Extension Schema Document

 

 

 

101.CAL*

 

XBRL Taxonomy Extension Calculation Linkbase Document

 

 

 

101.DEF*

 

XBRL Taxonomy Extension Definition Linkbase Document

 

 

 

101.LAB*

 

XBRL Taxonomy Extension Label Linkbase Document

 

 

 

101.PRE*

 

XBRL Taxonomy Extension Presentation Linkbase Document

 

*

Filed herewith.

+

Furnished herewith.